Please wait
Table of Contents

UNITED STATES

SECURITIES AND EXCHANGE COMMISSION

Washington, D.C. 20549

 

 

FORM 20-F

 

 

 

REGISTRATION STATEMENT PURSUANT TO SECTION 12(b) OR (g) OF THE SECURITIES EXCHANGE ACT OF 1934

OR

 

ANNUAL REPORT PURSUANT TO SECTION 13 OR 15(d) OF THE SECURITIES EXCHANGE ACT OF 1934

For the fiscal year ended December 31, 2019

OR

 

TRANSITION REPORT PURSUANT TO SECTION 13 OR 15(d) OF THE SECURITIES EXCHANGE ACT OF 1934

OR

 

SHELL COMPANY REPORT PURSUANT TO SECTION 13 OR 15(d) OF THE SECURITIES EXCHANGE ACT OF 1934

Commission File Number 001-15276

 

 

Itaú Unibanco Holding S.A.

(Exact Name of Registrant as Specified in its Charter)

Itaú Unibanco Holding S.A.

(Translation of Registrant’s name into English)

THE FEDERATIVE REPUBLIC OF BRAZIL

(Jurisdiction of incorporation or organization)

 

 

Praça Alfredo Egydio de Souza Aranha, 100

04344-902 São Paulo, SP, Brazil

(Address of principal executive offices)

Alexsandro Broedel

Group Executive Finance Director and Investor Relations Officer

Itaú Unibanco Holding S.A.

Praça Alfredo Egydio de Souza Aranha, 100

04344-902 São Paulo, SP, Brazil

+55 11 2794 3547

drinvest@itau-unibanco.com.br

(Name, Telephone, E-mail and/or Facsimile number and Address of Company Contact Person)

 

 

Securities registered or to be registered pursuant to Section 12(b) of the Act.

 

Title of each class

  

Trading
Symbol (s)

  

Name of each exchange on which registered

Preferred Shares, without par value    ITUB    New York Stock Exchange*
American Depositary Shares (as evidenced by American Depositary Receipts), each representing one Preferred Share    New York Stock Exchange

*Not for trading purposes, but only in connection with the listing on the New York Stock Exchange of American Depositary Shares representing those Preferred Shares.

Securities registered or to be registered pursuant to Section 12(g) of the Act:

None

Securities for which there is a reporting obligation pursuant to Section 15(d) of the Act:

None

Indicate the number of outstanding shares of each of the issuer’s classes of capital or common stock as of the period covered by the annual report:

4,958,290,359 Common Shares, no par value per share

4,787,311,404 Preferred Shares, no par value per share

Indicate by check mark if the registrant is a well-known seasoned issuer, as defined in Rule 405 of the Securities Act

☒ Yes ☐ No

If this annual report is an annual or transition report, indicate by check mark if the registrant is not required to file reports pursuant to Section 13 or 15(d) of the Securities Exchange Act of 1934.

☐ Yes ☒ No

Note—Checking the box above will not relieve any registrant required to file reports pursuant to Section 13 or 15(d) of the Securities Exchange Act of 1934 from their obligations under those Sections.

Indicate by check mark whether the registrant (1) has filed all reports required to be filed by Section 13 or 15(d) of the Securities Exchange Act of 1934 during the preceding 12 months (or for such shorter period that the registrant was required to file such reports), and (2) has been subject to such filing requirements for the past 90 days.

☒ Yes ☐ No

Indicate by check mark whether the registrant has submitted electronically every Interactive Data File required to be submitted pursuant to Rule 405 of Regulation S-T (§232.405 of this chapter) during the preceding 12 months (or for such shorter period that the registrant was required to submit such files).

☒ Yes ☐ No

Indicate by check mark whether the registrant is a large accelerated filer, an accelerated filer, a non accelerated filer, or an emerging growth company. See definition of “large accelerated filer,” “accelerated filer,” and “emerging growth company” in Rule 12b-2 of the Exchange Act.

☒Large Accelerated filer ☐ Accelerated filer ☐ Non-accelerated filer ☐ Emerging growth company ☐

If an emerging growth company that prepares its financial statements in accordance with U.S. GAAP, indicate by check mark if the registrant has elected not to use the extended transition period for complying with any new or revised financial accounting standards† provided pursuant to Section 13(a) of the Exchange Act.

† The term “new or revised financial accounting standard” refers to any update issued by the Financial Accounting Standards Board to its Accounting Standards Codification after April 5, 2012.

Indicate by check mark which basis of accounting the registrant has used to prepare the financial statements included in this filing:

 

U.S. GAAP ☐

  

International Financial Reporting Standards as issued by the

International Accounting Standards Board ☒

  

Other ☐

If “Other” has been checked in response to the previous question, indicate by check mark which financial statement item the registrant has elected to follow:

Item 17 ☐ Item 18 ☐

If this is an annual report, indicate by check mark whether the registrant is a shell company (as defined in Rule 12b-2 of the Exchange Act).

☐ Yes ☒ No

 


Table of Contents

TABLE OF CONTENTS

 

Certain Terms and Conventions      1  
Forward-Looking Statements      1  
Presentation of Financial and Other Information      2  
Effect of Rounding      2  
Market and Industry Data      2  
About our Financial Information      2  
PART 1      3  

ITEM   1.   IDENTITY OF DIRECTORS, SENIOR MANAGEMENT AND ADVISORS

     3  

ITEM   2.   OFFER STATISTICS AND EXPECTED TIMETABLE

     3  

ITEM  3.   KEY INFORMATION

     4  

3A.    Selected Financial Data

     4  

3B.    Capitalization and Indebtedness

     9  

3C.    Reasons for the Offer and Use of Proceeds

     9  

3D.    Risk Factors

     9  

ITEM  4.   INFORMATION ON THE COMPANY

     28  

4A.    History and Development of the Company

     28  

4B.    Business Overview

     30  

4C.    Organizational Structure

     110  

4D.    Property, Plant and Equipment

     110  

ITEM  4A. UNRESOLVED STAFF COMMENTS

     111  

ITEM   5.   OPERATING AND FINANCIAL REVIEW AND PROSPECTS

     111  

5A.    Operating Results

     111  

5B.    Liquidity and Capital Resources

     134  

5C.    Research and Development, Patents and Licenses, etc.

     142  

5D.    Trend Information

     142  

5E.     Off-Balance Sheet Arrangements

     143  

5F.     Tabular Disclosure of Contractual Obligations

     143  

5G.    Safe Harbor

     143  

ITEM   6.   DIRECTORS, SENIOR MANAGEMENT AND EMPLOYEES

     143  

6A.    Directors and Senior Management

     143  

6B.    Compensation

     156  

6C.    Board Practices

     167  

6D.    Employees

     170  

6E.     Share Ownership

     171  

ITEM   7.   MAJOR STOCKHOLDERS AND RELATED PARTY TRANSACTIONS

     171  

7A.    Major Stockholders

     171  

7B.    Related Party Transactions

     172  

7C.    Interests of Experts and Counsel

     173  

ITEM  8.   FINANCIAL INFORMATION

     173  

8A.    Consolidated Statements and Other Financial Information

     173  

8B.    Significant Changes

     176  

 

i


Table of Contents

ITEM  9.   THE OFFER AND LISTING

     176  

9A.    Offer and Listing Details

     176  

9B.    Plan of Distribution

     177  

9C.    Markets

     177  

9D.    Selling Shareholders

     179  

9E.     Dilution

     179  

9F.     Expenses of the Issue

     179  

ITEM  10.   ADDITIONAL INFORMATION

     179  

10A.   Share Capital

     179  

10B.   Memorandum and Articles of Association

     179  

10C.   Material Contracts

     186  

10D.   Exchange controls

     186  

10E.    Taxation

     187  

10F.    Dividends and Paying Agents

     195  

10G.   Statement by Experts

     195  

10H.   Documents on Display

     195  

10I.     Subsidiary Information

     195  

ITEM   11.   QUANTITATIVE AND QUALITATIVE DISCLOSURES ABOUT MARKET RISK

     196  

ITEM   12.   DESCRIPTION OF SECURITIES OTHER THAN EQUITY SECURITIES

     209  

12A.   Debt Securities

     209  

12B.   Warrants and Rights

     209  

12C.   Other Securities

     209  

12D.   American Depositary Shares

     209  
PART II      212  

ITEM   13.   DEFAULTS, DIVIDEND ARREARAGES AND DELINQUENCIES

     212  

ITEM   14.   MATERIAL MODIFICATIONS TO THE RIGHTS OF SECURITY HOLDERS AND USE OF PROCEEDS

     212  

ITEM  15.   CONTROLS AND PROCEDURES

     212  

ITEM  16.   [RESERVED]

     213  

16A.   Audit Committee Financial Expert

     213  

16B.   Code of Ethics

     213  

16C.   Principal Accountant Fees and Services

     213  

16D.   Exemptions from the Listing Standards for Audit Committees

     214  

16E.    Purchases of Equity Securities by the Issuer and Affiliated Purchasers

     214  

16F.    Change in Registrant’s Certifying Accountant

     215  

16G.   Corporate Governance

     215  

16H.   Mine Safety Disclosure

     217  
PART III      218  

ITEM  17.   FINANCIAL STATEMENTS

     218  

ITEM  18.   FINANCIAL STATEMENTS

     218  

Glossary

     218  

ITEM  19.   EXHIBITS

     221  

 

ii


Table of Contents

Certain Terms and Conventions

All references in this annual report to (i) “Itaú Unibanco Holding,” “Itaú Unibanco Group,” “we,” “us” or “our” are references to Itaú Unibanco Holding S.A. and its consolidated subsidiaries and affiliates, except where specified or differently required by the context; (ii) the “Brazilian government” are references to the federal government of the Federative Republic of Brazil, or Brazil; (iii) “preferred shares” are references to our authorized and outstanding preferred shares with no par value; and (iv) “common shares” are references to our authorized and outstanding common shares with no par value. All references to “ADSs” are to American Depositary Shares, each representing one preferred share, without par value. The ADSs are evidenced by American Depositary Receipts, or “ADRs,” issued by The Bank of New York Mellon, or BNY Mellon. All references herein to the “real,” “reais” or “R$” are to the Brazilian real, the official currency of Brazil. All references to “US$,” “dollars” or “U.S. dollars” are to United States dollars.

Additionally, unless specified or the context indicates otherwise, the following definitions apply throughout this annual report:

 

   

Itaú Unibanco” means Itaú Unibanco S.A., together with its consolidated subsidiaries;

 

   

Itaú BBA” means Banco Itaú BBA S.A., together with its consolidated subsidiaries;

 

   

Central Bank” means the Central Bank of Brazil;

 

   

CLP” means the Chilean peso, the official currency of Chile;

 

   

CMN” means the Brazilian National Monetary Council; and

 

   

CVM” means the Securities and Exchange Commission of Brazil.

Additionally, acronyms used repeatedly, defined and technical terms, specific market expressions and the full names of our main subsidiaries and other entities referenced in this annual report are explained or detailed in the section entitled “Glossary”.

Forward-Looking Statements

This annual report contains statements that are or may constitute forward-looking statements within the meaning of Section 27A of the United States Securities Act of 1933, as amended, or the Securities Act, and Section 21E of the U.S. Securities Exchange Act of 1934, as amended, or Exchange Act. We have based these forward-looking statements largely on our current expectations and projections about future events and financial trends affecting our business. These forward-looking statements are subject to risks, uncertainties and assumptions including, among other risks:

 

   

General economic, political, and business conditions in Brazil and variations in inflation indexes, interest rates, foreign exchange rates, and the performance of financial markets;

 

   

General economic and political conditions, in particular in the countries where we operate;

 

   

Government regulations and tax laws and amendments to such regulations and laws;

 

   

Developments in high-profile investigations currently in progress and their impact on customers or on our tax exposures;

 

   

Disruptions and volatility in the global financial markets;

 

   

Increases in compulsory deposits and reserve requirements;

 

   

Regulation and liquidation of our business on a consolidated basis;

 

   

Obstacles for holders of our shares and ADSs to receive dividends;

 

   

Failure or hacking of our security and operational infrastructure or systems;

 

   

Our ability to protect personal or other data;

 

   

Strengthening of competition and industry consolidation;

 

   

Changes in our loan portfolio and changes in the value of our securities and derivatives;

 

   

Losses associated with counterparty exposure;

 

   

Our exposure to the Brazilian public debt;

 

   

Incorrect pricing methodologies for insurance, pension plan and premium bond products and inadequate reserves;

 

   

The effectiveness of our risk management policy;

 

1


Table of Contents
   

Damage to our reputation;

 

   

The capacity of our controlling stockholder to conduct our business;

 

   

Difficulties during the integration of acquired or merged businesses;

 

   

Effects from socio-environmental issues;

 

   

The economic effects of the 2019 novel coronavirus (“COVID-19”) pandemic or pandemics of other or similar diseases could adversely affect our future results of operations and may continue to impact the market price of our securities; and

 

   

Other risk factors as set forth under “Item 3D. Risk Factors.”

The words “believe”, “may”, “will”, “estimate”, “continue”, “anticipate”, “intend”, “expect” and similar words are intended to identify forward-looking statements, but are not the exclusive means of identifying such statements. We undertake no obligation to update publicly or revise any forward-looking statements because of new information, future events or otherwise. In light of these risks and uncertainties, the forward-looking information, events and circumstances discussed in this annual report might not occur. Our actual results and performance could differ substantially from those anticipated in such forward-looking statements.

Presentation of Financial and Other Information

The information found in this annual report is accurate only as of the date of such information or as of the date of this annual report, as applicable. Our activities, our financial position and assets, the results of transactions and our prospects may have changed since that date.

Information contained in or accessible through our website or any other websites referenced herein does not form part of this annual report unless we specifically state that it is incorporated by reference and forms part of this annual report. All references in this annual report to websites are inactive textual references and are for information only.

Effect of Rounding

Certain amounts and percentages included in this annual report, including in the section of this annual report entitled “Item 5. Operating and Financial Review and Prospects” have been rounded for ease of presentation. Percentage figures included in this annual report have not been calculated in all cases on the basis of the rounded figures but on the basis of the original amounts prior to rounding. For this reason, certain percentage amounts in this annual report may vary from those obtained by performing the same calculations using the figures in the audited consolidated financial statements. Certain other amounts that appear in this annual report may not sum due to rounding.

Market and Industry Data

This annual report contains information, including statistical data, about certain markets and our competitive position. Except as otherwise indicated, this information is taken or derived from external sources. We indicate the name of the external source in each case where industry data is presented in this annual report. We cannot guarantee and we have not independently verified the accuracy of information taken from external sources, or that, in respect of internal estimates, a third party using different methods would obtain the same estimates as the estimates we present in this annual report.

About our Financial Information

The reference date for the quantitative information for balances found in this annual report is as of December 31, 2019 and the reference date for results is the year ended December 31, 2019, except where otherwise indicated.

Our fiscal year ends on December 31 and, in this annual report, any reference to any specific fiscal year is to the twelve-month period ended on December 31 of that year.

Our audited consolidated financial statements, included elsewhere in this annual report, are prepared in accordance with IFRS, as issued by the IASB. Unless otherwise stated all audited consolidated financial information related to the years ended December 31, 2019, 2018 and 2017 included in this annual report was prepared in accordance with IFRS.

 

2


Table of Contents

We use accounting practices adopted in Brazil applicable to institutions authorized to operate by the Central Bank, or Brazilian GAAP, for our reports to Brazilian stockholders, filings with the CVM, and calculation of payments of dividends and tax liabilities.

The CMN establishes that financial institutions meeting certain criteria, such as us, are required to present audited consolidated financial statements in accordance with IFRS as issued by the IASB, in addition to financial statements under Brazilian GAAP.

Please see “Note 30 – Segment Information” to our audited consolidated financial statements for further details about the main differences between our management reporting systems and the audited consolidated financial statements prepared in accordance with IFRS.

Our audited consolidated financial statements as of December 31, 2019 and 2018 and for each of the years ended December 31, 2019, 2018 and 2017 were audited by PricewaterhouseCoopers Auditores Independentes, or PwC, independent auditors, as stated in its audit report contained in this Form 20-F.

Please see “Note 2 – Significant Accounting Policies” to our audited consolidated financial statements for further details about the significant accounting policies applied in the preparation of our audited consolidated financial statements in accordance with IFRS.

PART 1

 

ITEM 1.

IDENTITY OF DIRECTORS, SENIOR MANAGEMENT AND ADVISORS

Not applicable.

 

ITEM 2.

OFFER STATISTICS AND EXPECTED TIMETABLE

Not applicable.

 

3


Table of Contents
ITEM 3.

KEY INFORMATION

 

3A.

Selected Financial Data

We present below our selected financial data derived from our audited consolidated financial statements as of December 31, 2019 and 2018 and for each of the three years in the period then ended which have been prepared in accordance with IFRS as issued by IASB. The consolidated financial data as of and for the year ended December 31, 2016 and 2015 has been derived from our accounting records. The historical financial information as of and for the year ended December 31, 2015 was not restated for the retrospective application of IFRS 9 as our management cannot provide this financial information without unreasonable effort or expense.

The following selected financial data should be read together with “Presentation of Financial and Other Information,” “Item 4B. Business Overview—Selected Statistical Information” and “Item 5. Operating and Financial Review and Prospects”.

 

Assets

   As of December 31,     Variation  
     2019     2018     2017(1)     2016(1)     2019-2018     %  
     (In millions of R$, except percentages)  

Cash

     30,367       37,159       18,749       18,542       (6,792     (18.3

Financial Assets

     1,501,481       1,424,876       1,330,251       1,246,833       76,605       5.4  

Compulsory deposits in the Central Bank of Brazil

     91,248       94,148       98,837       85,700       (2,900     (3.1

At Amortized Cost

     1,010,644       994,759       905,729       902,289       15,885       1.6  

Interbank deposits

     34,583       26,420       29,048       22,688       8,163       30.9  

Securities purchased under agreements to resell

     198,428       280,136       244,707       265,050       (81,708     (29.2

Securities

     133,119       110,395       111,424       102,568       22,724       20.6  

Loan operations and lease operations portfolio

     585,791       536,091       497,719       494,851       49,700       9.3  

Other financial assets

     94,752       75,090       59,568       53,895       19,662       26.2  

(-) Provision for Expected Loss

     (36,029     (33,373     (36,737     (36,763     (2,656     8.0  

At Fair Value Through Other Comprehensive Income

     76,660       49,323       52,149       40,039       27,337       55.4  

Securities

     76,660       49,323       52,149       40,039       27,337       55.4  

At Fair Value Through Profit or Loss

     322,929       286,646       273,536       218,805       36,283       12.7  

Securities

     281,075       263,180       250,693       194,574       17,895       6.8  

Derivatives

     41,854       23,466       22,843       24,231       18,388       78.4  

Investments in associates and joint ventures

     15,097       12,019       5,055       5,073       3,078       25.6  

Fixed assets, net

     7,166       7,302       7,359       8,042       (136     (1.9

Goodwill and Intangible assets, net

     19,719       19,329       19,383       17,056       390       2.0  

Tax assets

     48,960       42,830       44,249       45,081       6,130       14.3  

Income tax and social contribution—current

     1,644       2,831       2,336       2,703       (1,187     (41.9

Income tax and social contribution—deferred

     38,914       32,781       35,869       38,202       6,133       18.7  

Other

     8,402       7,218       6,044       4,176       1,184       16.4  

Other assets

     14,691       9,282       11,193       10,687       5,409       58.3  
  

 

 

   

 

 

   

 

 

   

 

 

   

 

 

   

 

 

 

Total assets

     1,637,481       1,552,797       1,436,239       1,351,314       84,684       5.5  
  

 

 

   

 

 

   

 

 

   

 

 

   

 

 

   

 

 

 

 

(1)

Restated to take into account the effect of IFRS 9, which we retroactively adopted as of January 1, 2016.

 

4


Table of Contents
     As of December 31,  

Assets

   2015(1)  

Cash and deposits on demand

     18,544  

Central Bank compulsory deposits

     66,556  

Interbank deposits

     30,525  

Securities purchased under agreements to resell

     254,404  

Financial assets held for trading

     164,311  

Financial assets designated at fair value through profit or loss

     642  

Derivatives

     26,755  

Available-for-sale financial assets

     86,045  

Held-to-maturity financial assets

     42,185  

Loan operations and lease operations portfolio, net

     447,404  

Loan operations and lease operations portfolio

     474,248  

(-) Allowance for loan and lease losses

     (26,844

Other financial assets

     53,506  

Investments in associates and joint ventures

     4,399  

Goodwill

     2,057  

Fixed assets, net

     8,541  

Intangible assets, net

     6,295  

Tax assets

     52,149  

Assets held for sale

     486  

Other assets

     11,611  

Total assets

     1,276,415  
  

 

 

 

 

(1)

The consolidated financial information as of and for the year ended December 31, 2015 has been derived from our historical financial statements but was not restated for the retrospective application of IFRS 9 as management cannot provide this financial information without unreasonable effort or expense.

 

5


Table of Contents

Liabilities and stockholders’ equity

   As of December 31,     Variation  
     2019     2018     2017(1)     2016 (1)     2019-2018     %  
     (In millions of R$, except percentages)  

Financial Liabilities

     1,211,999       1,151,237       1,056,717       1,012,075       60,762       5.3  

At Amortized Cost

     1,159,830       1,119,734       1,024,584       982,116       40,096       3.6  

Deposits

     507,060       463,424       402,938       329,414       43,636       9.4  

Securities sold under repurchase agreements

     256,583       330,237       312,634       349,164       (73,654     (22.3

Interbank market funds

     174,862       134,670       124,587       129,648       40,192       29.8  

Institutional market funds

     104,244       93,974       98,482       96,239       10,270       10.9  

Other financial liabilities

     117,081       97,429       85,943       77,651       19,652       20.2  

At Fair Value Through Profit or Loss

     48,029       27,711       27,211       25,217       20,318       73.3  

Derivatives

     47,828       27,519       26,746       24,698       20,309       73.8  

Structured notes

     201       192       465       519       9       4.7  

Provision for Expected Loss

     4,140       3,792       4,922       4,742       348       9.2  

Loan Commitments

     3,303       2,601       3,015       2,761       702       27.0  

Financial Guarantees

     837       1,191       1,907       1,981       (354     (29.7

Provision for insurance and private pension

     218,334       201,187       181,232       154,076       17,147       8.5  

Provisions

     21,454       18,613       19,736       20,909       2,841       15.3  

Tax liabilities

     7,891       5,284       7,836       4,950       2,607       49.3  

Income tax and social contribution—current

     3,997       2,058       3,175       1,741       1,939       94.2  

Income tax and social contribution—deferred

     1,058       447       391       (289     611       136.7  

Other

     2,836       2,779       4,270       3,498       57       2.1  

Other liabilities

     28,338       26,010       26,362       26,920       2,328       9.0  

Total liabilities

     1,488,016       1,402,331       1,291,883       1,218,930       85,685       6.1  

Capital

     97,148       97,148       97,148       97,148       0       0.0  

Treasury shares

     (1,274     (1,820     (2,743     (1,882     546       (30.0

Additional paid-in capital

     2,175       2,120       1,930       1,785       55       2.6  

Appropriated reserves

     12,948       13,480       12,499       3,443       (532     (3.9

Unappropriated reserves

     29,878       29,666       26,030       23,740       212       0.7  

Cumulative other comprehensive income

     (3,950     (3,812     (3,486     (4,139     (138     3.6  

Total stockholders’ equity attributed to the owners of the parent company

     136,925       136,782       131,378       120,095       143       0.1  

Non-controlling interests

     12,540       13,684       12,978       12,289       (1,144     (8.4

Total stockholders’ equity

     149,465       150,466       144,356       132,384       (1,001     (0.7
  

 

 

   

 

 

   

 

 

   

 

 

   

 

 

   

 

 

 

Total liabilities and stockholders’ equity

     1,637,481       1,552,797       1,436,239       1,351,314       84,684       5.5  
  

 

 

   

 

 

   

 

 

   

 

 

   

 

 

   

 

 

 

 

(1)

Restated to take into account the effect of IFRS 9, which we retroactively adopted as of January 1, 2016.

 

6


Table of Contents
     As of December 31,  

Liabilities

   2015(1)  

Deposits

     292,610  

Securities sold under repurchase agreements

     336,643  

Financial liabilities held for trading

     412  

Derivatives

     31,071  

Interbank market debt

     156,886  

Institutional market debt

     93,918  

Other financial liabilities

     68,715  

Reserves for insurance and private pension

     129,305  

Liabilities for capitalization plans

     3,044  

Provisions

     18,994  

Tax liabilities

     4,971  

Other liabilities

     25,787  

Total liabilities

     1,162,356  

Capital

     85,148  

Treasury shares

     (4,353

Additional paid-in capital

     1,733  

Appropriated reserves

     10,067  

Unappropriated reserves

     20,947  

Cumulative other comprehensive income

     (1,290

Total stockholders’ equity attributed to the owners of the parent company

     112,252  

Non-controlling interests

     1,807  

Total stockholders’ equity

     114,059  

Total liabilities and stockholders’ equity

     1,276,415  
  

 

 

 

 

(1)

The consolidated financial information as of and for the year ended December 31, 2015 has been derived from our historical financial statements but was not restated for the retrospective application of IFRS 9 as management cannot provide this financial information without unreasonable effort or expense.

 

     For the Year Ended December 31,     Variation  

Statement of Income

   2019     2018     2017(1)     2016 (1)     2019-2018     %  
     (In millions of R$, except percentages)  

Operating Revenues

     117,079       104,200       111,523       118,422       12,879       12.4  

Expected Loss from Financial Assets and Claims

     (18,567     (10,182     (20,966     (24,355     (8,385     82.4  

Operating Revenues Net of Expected Losses from Financial Assets and Claims

     98,512       94,018       90,557       94,067       4,494       4.8  

General and Administrative Expenses

     (61,012     (57,538     (53,494     (50,905     (3,474     6.0  

Tax Expenses

     (7,572     (6,619     (7,031     (8,011     (953     14.4  

Share or profit or (loss) in associates and joint ventures

     1,315       747       550       528       568       76.0  

Current Income Tax and Social Contribution

     (9,092     (2,564     (4,539     (3,898     (6,528     254.6  

Deferred Income Tax and Social Contribution

     5,662       (2,405     (2,818     (9,765     8,067       (335.4

Net Income

     27,813       25,639       23,225       22,016       2,174       8.5  

Net Income Attributable to Owners of the Parent Company

     27,113       24,907       23,193       21,627       2,206       8.9  

Net Income Attributable to Non-Controlling Interests

     700       732       32       389       (32     (4.4
  

 

 

   

 

 

   

 

 

   

 

 

   

 

 

   

 

 

 

 

(1)

Restated to take into account the effect of IFRS 9, which we retroactively adopted as of January 1, 2016.

 

7


Table of Contents

Statement of Income

   For the Year
Ended
December 31,
 
  

 

 

 
     2015(1)  

Banking Product

     92,011  

Losses on Loans and Claims

     (21,335

Banking Product Net of Losses on Loans and Claims

     70,676  

General and Administrative Expenses

     (47,626

Tax Expenses

     (5,405

Share of profit or (loss) in associates and joint ventures

     620  

Current Income Tax and Social Contribution

     (8,965

Deferred Income Tax and Social Contribution

     16,856  

Net Income

     26,156  

Net Income Attributable to Owners of the Parent Company

     25,740  

Net Income Attributable to Non-Controlling Interests

     416  
  

 

 

 

 

(1)

The consolidated financial information as of and for the year ended December 31, 2015 has been derived from our historical financial statements but was not restated for the retrospective application of IFRS 9 as management cannot provide this financial information without unreasonable effort or expense.

 

Liquidity and Capital

   As of the Year Ended December 31,  
     2019      2018      2017(3)      2016(3)      2015(4)  
     (%)  

Loans and leases as a percentage of total deposits(1)

     115.5        115.7        123.5        150.2        162.1  

Total stockholders’ equity as a percentage of total assets(2)

     9.1        9.7        10.1        9.8        8.9  
  

 

 

    

 

 

    

 

 

    

 

 

    

 

 

 

 

(1)

Loans and leases operations as of year-end divided by total deposits as of year-end.

(2)

Total stockholders’ equity as of year-end divided by total assets as of year-end.

(3)

Restated to take into account the effect of IFRS 9, which we retroactively adopted as of January 1, 2016.

(4)

The consolidated financial information as of and for the year ended December 31, 2015 has been derived from our historical financial statements but was not restated for the retrospective application of IFRS 9 as management cannot provide this financial information without unreasonable effort or expense.

 

Earnings and Dividends per Share

          For the Year Ended December 31,  
     2019      2018      2017(3)      2016(3)      2015(4)  
     (In R$, except number of shares)  

Earnings per share—basic(1)(2)

              

Common

     2.78        2.56        2.38        2.21        3.91  

Preferred

     2.78        2.56        2.38        2.21        3.91  

Earnings per share - diluted(1)(2)

              

Common

     2.77        2.55        2.36        2.20        3.89  

Preferred

     2.77        2.55        2.36        2.20        3.89  

Dividends and interest on stockholders’ equity per share

              

Common

     1.93        2.61        2.71        1.58        1.24  

Preferred

     1.93        2.61        2.71        1.58        1.24  

Weighted average number of shares outstanding—basic(1)

              

Common

     4,958,290,359        4,958,290,359        5,021,834,934        5,027,611,714        3,351,741,143  

Preferred

     4,781,855,588        4,759,872,085        4,734,030,111        4,756,823,490        3,228,881,081  

Weighted average number of shares outstanding—diluted

              

Common

     4,958,290,359        4,958,290,359        5,021,834,934        5,027,611,714        3,351,741,143  

Preferred

     4,826,925,107        4,815,473,777        4,796,645,028        4,821,864,280        3,270,734,307  
  

 

 

    

 

 

    

 

 

    

 

 

    

 

 

 

 

(1)

The Extraordinary Stockholders’ Meeting – ESM held on July 27, 2018 approved the split in 50% the Company’s shares of capital stock, and the process was approved by BACEN on October 31, 2018. The new shares were included in the share position on November 26, 2018. Thus, for better comparability, the number of shares presented in this item are affected by the split effect.

(2)

Earnings per share have been computed following the “two class method” set forth by IAS 33 Earnings Per Share. Please refer to “Item 8A Consolidated Statements and Other Financial Information—Stockholders’ Payment”.for further details of our two classes of stock. Please refer “Note 25 - Earnings per Share” to our audited consolidated financial statements for further details of calculation of earnings per share.

(3)

Restated to take into account the effect of IFRS 9, which we retroactively adopted as of January 1, 2016.

(4)

The consolidated financial information as of and for the yeart ended December 31, 2015 has been derived from out historical financial statements but was not restated for the retrospective application of IFRS 9 as management cannot provide this financial information without unreasonable effort or expense.

 

8


Table of Contents
     For the Year Ended December 31,  

Earnings and Dividends per Share

   2019      2018      2017(3)      2016(3)      2015(4)  
                   (In US$)  

Dividends and interest on stockholders’ equity per share(1)(2)

              

Common

     0.48        0.67        0.82        0.48        0.32  

Preferred

     0.48        0.67        0.82        0.48        0.32  
  

 

 

    

 

 

    

 

 

    

 

 

    

 

 

 

 

(1)

Under Brazilian Corporate Law, we are allowed to pay interest on stockholders’ equity as an alternative to paying dividends to our stockholders. Please refer to “Item 8A. Consolidated Statements and Other Financial Information – Stockholders’ Payment” and “Item 4B. Business Overview - Supervision and Regulation”.

(2)

Converted into US$ from reais at the selling rate established by the Central Bank at the end of the year in which dividends or interest on stockholders’ equity were paid or declared, as the case may be.

(3)

Restated to take into account the effect of IFRS 9, which we retroactively adopted as of January 1, 2016.

(4)

The consolidated financial information as of and for the yeart ended December 31, 2015 has been derived from out historical financial statements but was not restated for the retrospective application of IFRS 9 as management cannot provide this financial information without unreasonable effort or expense.

 

3B.

Capitalization and Indebtedness

Not applicable.

 

3C.

Reasons for the Offer and Use of Proceeds

Not applicable.

 

3D.

Risk Factors

This section addresses the risks we consider material to our business and an investment in our securities. Should any of the following risks actually occur, our business and financial condition, as well as the value of any investments made in our securities, will be adversely affected. Accordingly, investors should carefully assess the risk factors described below and the information disclosed in this annual report before making an investment decision. The risks described below are those that we currently believe may adversely affect us. Other risks that we currently deem immaterial or that are currently not known to us may also adversely affect us.

Macroeconomic Risks

International Scenario

Changes in economic conditions may adversely affect us.

Our operations are dependent upon the performance of the economies of the countries in which we do business, and Latin American countries in particular. Crises and volatility in the financial markets of countries other than Brazil may affect the global financial markets and the Brazilian economy and may have a negative impact on our operations.

The demand for credit and financial services, as well as our clients’ ability to repay, is directly impacted by macroeconomic variables, such as economic growth, income, unemployment rate, inflation, and fluctuations in interest and foreign exchange rates.

Disruptions and volatility in the global financial markets may have significant consequences in the countries in which we operate, such as volatility in the prices of securities, interest rates and foreign exchange rates. Higher uncertainty and volatility may result in a slowdown in the credit market and the economy, which, in turn, could lead to higher unemployment rates and a reduction in the purchasing power of consumers. In addition, such events may significantly impair our clients’ ability to perform their obligations and increase overdue or non-performing loans, resulting in an increase in the risk associated with our lending activity.

 

9


Table of Contents

The economic and market conditions of other countries, including the United States, countries of the European Union, and emerging markets, may affect the credit availability and the volume of foreign investments in Brazil and in the countries in which we do business, to varying degrees. The new COVID-19 pandemic added a new source of uncertainty to global economic activity. The number of cases has accelerated significantly in early 2020, and authorities around the world have taken measures to try to contain the spread of the disease, since the virus has spread globally. Restrictions will likely remain in place, suppressing activity, if the contagion does not subside. The materialization of these risks has affected global growth and may decrease investors’ interest in assets from Brazil and other countries in which we do business, which has adversely affected the market price of our securities, possibly making it more difficult for us to access capital markets and, as a result, to finance our operations in the future.

We are exposed to certain risks that are particular to emerging and other markets

In conducting our business in Brazil, as well as other emerging markets, we are subject to political, economic, legal, operational and other risks that are inherent to operating in these countries. Banks that operate in countries considered to be emerging markets, including us, may be particularly susceptible to disruptions and reductions in the availability of credit or increases in financing costs, which may have a material adverse impact on our operations. In particular, the availability of credit to financial institutions operating in emerging markets is significantly influenced by an aversion to global risk. In addition, any factor impacting investors’ confidence, such as a downgrade in sovereign credit ratings (since the ratings of financial institutions, such as us, tends to be capped to the sovereign’s rating) or an intervention by a government or monetary authority in one of such markets, may affect the price or availability of resources for financial institutions in any of these markets, which may affect us.

In Argentina, the new government that took office in December 2019 announced fiscal austerity measures (focusing mostly on higher taxes), while capital controls were reinforced, payments on foreign currency debt under local law were suspended and the outcome of the sovereign debt renegotiation remains uncertain. We expect Argentina’s GDP to decrease by 6.4% this year. In Chile, protests led political actors to agree on a referendum process to decide on a new constitution. Recently protest activity was halted due to the COVID-19 pandemic and the referendum was postponed. However, uncertainty over the constitutional process and other reforms will likely continue to curb business confidence and economic growth, despite expansionary fiscal and monetary policies. In Colombia the oil-price shock adds to the COVID-19 pandemic and social unrest, reducing the prospects for fiscal consolidation and risking the country´s investment grade status.

Crises in these countries may decrease investors’ interest in Brazilian assets, which may materially and adversely affect the market price of our securities, making it more difficult for us to access capital markets and, as a result, to finance our operations in the future. Global financial crises, in addition to the Brazilian macroeconomic environment, may also affect in a material and adverse way the market price of securities of Brazilian issuers or lead to other negative effects in Brazil and in the countries in which we operate and have a material adverse effect on us.

Please see “Item 5A. Operating Results—Factors Affecting Our Results of Operations—Brazilian Context” for further details about data and economic indicators.

Domestic Scenario

Brazilian authorities exercise influence over the Brazilian economy. Changes in fiscal, monetary and foreign exchange policies as well as a deterioration of government fiscal accounts, may adversely affect us.

Our operations are highly dependent upon the performance of the Brazilian economy. The demand for credit and financial services, as well as our clients’ ability to make payments when due, is directly impacted by macroeconomic variables, such as economic growth, income, unemployment, inflation, and fluctuations in interest and foreign exchange rates.

From 2004 to 2013, we benefited from Brazil’s generally stable economic environment, with average annual GDP growth of approximately 4.0% during that period, which led to increased bank lending and deposits. The following years were less favorable, as GDP growth slowed to 0.5% in 2014 then decreased by 3.5% in 2015 and 3.3% in 2016. From 2017, growth has been improving gradually, as GDP expanded 1.3% in both 2017 and 2018. In 2019, GDP expanded 1.1%. In the long term, growth may be limited by a number of factors, including structural factors, such as inadequate infrastructure, which entail risks of potential energy shortages and deficiencies in the transportation sector, among others, and lack of qualified professionals, which can reduce the country’s productivity and efficiency levels. Low levels of national savings require relatively large financial flows from abroad, which may falter if political and fiscal instability is perceived by foreign investors. Depending on their intensity, these factors could lead to decreasing employment rates and to lower income and consumption levels, which could result in increased default rates on loans we grant for individuals and non-financial corporations and, therefore, have a material adverse effect on us.

 

10


Table of Contents

Brazilian authorities intervene from time to time in the Brazilian economy, through changes in fiscal, monetary, and foreign exchange policies, which may adversely affect us. These changes may impact variables that are crucial for our growth strategy (such as foreign exchange and interest rates, liquidity in the currency market, tax burden, and economic growth), thus limiting our operations in certain markets, affecting our liquidity and our client’s ability to pay and, consequently, affecting us.

Fiscal

The Brazilian primary public accounts have deteriorated since 2014. To address the structural fiscal imbalance, the Brazilian Congress approved a ceiling on government spending that will limit primary public expenditure growth to the prior year’s inflation for a period of at least ten years, effective as of 2017. Further, Congress approved a comprehensive social security reform and government started an asset sale program, creating conditions to a cyclical decrease of the public debt, while the primary result gradually improves. In order to guarantee that the spending ceiling remains feasible in the years ahead, government has proposed further reforms to Congress, including constitutional amendments to limit public spending and the yet to be presented Administrative Reform. However, these discussions were temporarily put aside because of the COVID-19 pandemic. We expect temporarily larger deficits to pay for measures to mitigate the impacts of coronavirus. Since we do not expect the COVID-19 measures to create permanent expenses, the gradual fiscal adjustment provided by the spending cap can be resumed from 2021 onward. If the government fails to persist on the fiscal adjustment agenda, the local economy would be negatively impacted, with a depreciation of the Brazilian real, an increase in inflation and interest rates and a deceleration of economic growth, thus adversely affecting our business, results of operations and financial condition.

Monetary

Sudden increases in prices and long periods of high inflation may cause, among other effects, loss of purchasing power and distortions in the allocation of resources in the economy. Measures to combat high inflation rates include a tightening of monetary policy, with an increase in the short-term interest rate (SELIC), resulting in restrictions on credit and short-term liquidity, which may have a material adverse effect on us. Changes in interest rates may have a material effect on our net margins, since they impact our funding and credit granting costs. In addition, increases in the SELIC interest rate could reduce demand for credit and increase the costs of our reserves and the risk of default by our clients. Conversely, decreases in the SELIC interest rate could reduce our gains from interest-bearing assets, as well as our net margins.

The Central Bank’s Monetary Policy Committee (the “COPOM”) was created on June 20, 1996 and is responsible for setting the SELIC interest rate. The COPOM meets eight times a year, every 45 days. The aim in creating the COPOM was to enhance monetary policy transparency and confer adequate regularity to the monetary policy decision-making process. Currently, many central banks around the world follow similar procedures, facilitating the decision-making process, monetary policy transparency and communication with the public.

After reaching 14.25% per annum at the end of 2015, the Central Bank began to cut interest rates in October 2016. The SELIC rate reached 4.50% in December 2019 and 3.75% in March 2020. The widespread decline in inflation, due to the high level of idle capacity in the Brazilian economy, as well as anchored inflation expectations have resulted in the SELIC reaching historically low levels.

COVID-19 or any other pandemic disease and health events could affect the economies of the countries in which we operate, our business operations or our financial condition and results of operations.

Public health crises, or the public perception of the risks of public health crises, such as the outbreak of the COVID-19 pandemic, may negatively impact economic activity in Brazil and in other countries in which we operate. Accordingly, our results of operations or financial condition may be adversely affected.

 

11


Table of Contents

The outbreak of COVID-19 was first reported on December 31, 2019 in Wuhan, Hubei Province, China. From Wuhan, the disease spread rapidly to other parts of China, as well as other countries, including the countries in which we operate, growing into a global pandemic, as declared by the World Health Organization. Since the outbreak began, countries have responded by taking various measures including imposing mass quarantines, restricting travel, limiting public gatherings and suspending certain economic activities. In addition, concerns related to COVID-19 have lowered equity market valuations, decreased liquidity in fixed income markets and created significant volatility and disruption in global financial markets, resulting in increased volatility of stock prices (including the price of our stock), a trend which may continue. Also, there are other broad and continuing concerns related to the potential effects of COVID-19 on international trade (including supply chain disruptions and export levels), travel, employee productivity, employee illness, increased unemployment levels, securities markets, and other economic activities that may have a destabilizing effect on financial markets and economic activity, including companies in the financial sector. Furthermore, any actions taken by governmental authorities and other third parties in response to the pandemic may negatively impact our business, results of operations and financial condition.

The first case of COVID-19 in Brazil was detected on February 25, 2020. As of the date of this Annual Report on Form 20-F, the Brazilian Federal and State governments have taken various measures in order to prepare the country for mass contagion, including partial lockdown for some regions. Further government actions may be imposed according to when and how the peak of contagion will occur.

From a macroeconomic point of view, the impact of COVID-19 in Brazil is uncertain. Our estimates indicate that COVID-19 could result in a decline of 2.5% in Brazilian GDP in 2020, from our prior estimate of an increase of 1.8%. However, it is worth noting that there is a considerable degree of uncertainty about GDP growth forecasts for this year, which stems from uncertainty about (i) the duration of the lockdown / isolation measures and (ii) the pace of recovery in the second half of 2020. It is reasonable to believe that, the longer the duration of the isolation measures, the slower the recovery will be in the second half of this year, since the consequences on the financial condition of corporates and households tend to be more intense, delaying the normalization. Economic stagnation, contraction and increased unemployment levels may affect our cost of funding, the recoverability and value of our assets and could result in higher past-due loans, given the deteriorated financial condition of our customers and, therefore, higher provisions for loans losses, resulting in lower net income.

The COVID-19 pandemic has also resulted in increased volatility in both the local and the international financial markets and economic indicators, such as exchange rates, interest rates and credit spreads. Any shocks or unexpected movements in these market factors could result in financial losses associated with our trading portfolio or financial assets, which could deteriorate our financial condition. Furthermore, market concerns could translate into liquidity constraints and reduced access to funding in both the local and the international markets, negatively affecting our business.

As the COVID-19 pandemic continues to impact economic activity globally, we, our employees, contractors, suppliers, customers and other business partners may be prevented from conducting certain business activities for an indefinite period of time. In addition, preventive measures — either imposed by governments or voluntarily adopted by companies — may lead to our customers being unable to transact business and meet their obligations with us. Consequently, the COVID-19 pandemic may have an adverse effect on our operations. Further, given the uncertainty regarding the extent and timing of contagion, as well as the imposition (or relaxation) of protective measures, we cannot reasonably estimate the impact on our future results of operations, cash flows or financial condition as of the date of this Annual Report on Form 20-F.

 

12


Table of Contents

Ongoing high profile anti-corruption investigations in Brazil may affect the perception of Brazil and domestic growth prospects.

Certain relevant Brazilian companies in the energy, infrastructure and oil and gas sectors are facing investigations by the CVM, the SEC, the U.S. Department of Justice (DOJ), the Brazilian Federal Police and other Brazilian public entities who are responsible for corruption and cartel investigations, in connection with corruption allegations (so called Lava Jato investigations) and, depending on the outcome of such investigations and the time it takes to conclude them, they may face (as some of them already faced) downgrades from credit rating agencies, experience (as some of them already experienced) funding restrictions and have (as some of them already had) a reduction in revenues, among other negative effects. Such negative effects may hinder the ability of those companies to timely honor their financial obligations bringing loses to us as a number of them are our clients. The companies involved in the Lava Jato investigations, a number of which are our clients, may also be (as some of them already have been) prosecuted by investors on the grounds that they were misled by the information released to them, including their financial statements. Moreover, the current corruption investigations have contributed to reduce the value of the securities of several companies. The investment banks (including Itau BBA Securities in NY) that acted as underwriters on public distributions of securities of such investigated companies, and Banco Itau International, private banking vehicle of Itau in Miami, were in the recent past also parties to certain related lawsuits in the U.S., that were either settled or dismissed, and may be parties to other legal proceedings yet to be filed. We cannot predict how long the corruption investigations may continue, or how significant the effects of the corruption investigations may be for the Brazilian economy and for the financial sector that may be investigated for the commercial relationships it may have held with companies and persons involved in Lava Jato investigations. Another high profile investigation, besides Lava Jato, ongoing in Brazil is the so-called Zelotes operation. If the allegations of such investigations are confirmed they may also affect some of our clients and their credit trustworthiness. In March 2016, the Brazilian Internal Revenue Services, or Brazilian IRS, summoned us to account for certain tax proceedings related to BankBoston Brazil which came under investigation in relation to the Zelotes operations. We acquired BankBoston Brazil’s operation from Bank of America in 2006. On December 1, 2016, the Brazilian Federal Police conducted searches at Itaú Unibanco’s premises, to look for documents related to those proceedings, and documents related to payments made to lawyers and consultants that acted on those proceedings. We clarify that the agreement with Bank of America for the acquisition of BankBoston Brazil’s operations included a provision whereby the seller would remain liable and responsible for the conduct of BankBoston’s tax proceedings, including with regard to the retention of lawyers and consultants. Therefore, according to such agreement, any and all payments made by Itaú Unibanco to lawyers and consultants were made strictly on behalf of Bank of America. On July 2017, the Brazilian Federal Public Prosecutor indicted some lawyers and public agents regarding this case, based on their potential participation on the scheme. None of them was Itau´s employees or executives. We remain fully available and will cooperate with the authorities should any further clarification be needed. After reviewing our control procedures and our monitoring systems, we believe we are in compliance with the existing standards, especially related to anti-money laundering standards; notwithstanding, due to the size and breadth of our operations and our commercial relationship with investigated companies or persons, and due to the several banks, both publicly and privately owned, that Itaú Unibanco acquired throughout the last fifteen years, we may also come within the scope of investigations, which may ultimately result in reputational damage, civil or criminal liability. Negative effects on a number of companies may also impact the level of investments in infrastructure in Brazil, which may also lead to lower economic growth. It was recently reported by the press that Antonio Palocci Filho and Eike Fuhrken Baptista da Silva, upon entering into plea bargain agreements in connection with investigations conducted by Brazilian criminal prosecution bodies, have mentioned alleged irregularities in election donations and market manipulation, respectively, performed by some Brazilian banks, including Itaú Unibanco and Itaú BBA. It is important to reinforce that neither Itaú Unibanco nor Itaú BBA have had access to the content of such plea bargains nor have they been served with notice of process from any official bodies. Come what may, Itaú Unibanco and Itaú BBA strongly deny the alleged reported facts, reinforcing that they have never made election donations aimed to meet private interests and that all their operations carried out in the capital and credit markets are in accordance with applicable legislation and are overseen by proper authorities.

 

13


Table of Contents

Legal and Regulatory Risks

Bank Regulations

We are subject to regulation on a consolidated basis and may be subject to liquidation or intervention on a consolidated basis.

We operate in a number of credit and financial services related sectors through entities under our control. For purposes of regulation and supervision, the Central Bank treats us and our subsidiaries and affiliates as a single financial institution. While our consolidated capital base provides financial strength and flexibility to our subsidiaries and affiliates, their individual activities could indirectly put our capital base at risk. Any investigation or intervention by the Central Bank, particularly in the activities carried out by any of our subsidiaries and affiliates, could have a material adverse impact on our other subsidiaries and affiliates and, ultimately, on us. If we or any of our financial subsidiaries become insolvent, the Central Bank may carry out an intervention or liquidation process on a consolidated basis rather than conduct such procedures for each individual entity. In the event of an intervention or a liquidation process on a consolidated basis, our creditors would have claims on our assets and the assets of our consolidated financial subsidiaries. In this case, claims of creditors of the same nature held against us and our consolidated financial subsidiaries would rank equally in respect of payment. If the Central Bank carries out a liquidation or intervention process with respect to us or any of our financial subsidiaries on an individual basis, our creditors would not have a direct claim on the assets of such financial subsidiaries, and the creditors of such financial subsidiaries would have priority in relation to our creditors in connection with such financial subsidiaries’ assets. The Central Bank also has the authority to carry out other corporate reorganizations or transfers of control under an intervention or liquidation process.

Changes in applicable law or regulations may have a material adverse effect on our business.

Changes in the law or regulations applicable to financial institutions in Brazil may affect our ability to grant loans and collect debts in arrears, which may have an adverse effect on us. Our operations could also be adversely affected by other changes, including with respect to restrictions on remittances abroad and other exchange controls as well as by interpretations of the law by courts and agencies in a manner that differs from our legal advisors’ opinions.

In the context of economic or financial crises, the Brazilian government may also decide to implement changes to the legal framework applicable to the operation of Brazilian financial institutions. For example, in response to the global financial crisis which began in late 2007, Brazilian national and intergovernmental regulatory entities, such as the BCBS, proposed regulatory reforms aiming to prevent the recurrence of similar crises, which included a new requirement to increase the minimum regulatory capital (Basel III). Please see “Item 4B. Business Overview—Supervision and Regulation—Basel III Framework—Implementation of Basel III in Brazil” for further details about regulatory capital requirements.

Moreover, the Brazilian Congress is considering enacting new legislation that, if signed into law as currently drafted, could have an adverse effect on our activities. In 2019, multiple bills sought to limit interest rates, particularly for credit cards’ facilities (rotativo do cartão) and overdrafts facilities (cheque especial) – the latter, with limits that are more restrictive than those recently imposed by the Central Bank (which are described in more detail under “Item 4B. Business Overview – Supervision and Regulation—Rules for Overdraft Facilities in Checking Accounts”). Further caps on interest rates may be adopted. Furthermore, a proposed law to amend the Brazilian consumer protection code would allow courts to modify terms and conditions of credit agreements in certain circumstances, imposing certain difficulties for the collection of amounts from final consumers. Another example is the proposed Private Security Statute that may prohibit foreign capital and participation of financial institutions in cash in transit companies and, as such, limit the number of possible suppliers (security is a relevant part of operating costs). Congress is also discussing a comprehensive tax reform that would unify multiple indirect taxes into a single rate Value Added Tax (VAT). If the VAT were to be applied on interest rates, the amount of indirect taxes paid by borrowers would increase significantly, which could affect the size of the credit market. In 2020, Congress is also expected to put to a vote a bill that will allow the execution of convictions after condemnation in the second instance court, both in the criminal and in the civil spheres, before the exhaustion of all available appeals. If signed into law, the bill may have an impact on the execution of tax debts proceedings of which the bank is part.

In addition, local or state legislatures may from time to time consider bills intending to impose security measures and standards for customer services, such as setting branch opening hours, requiring 24 hour armed guard personnel and specifications on ATM functioning, among others, that, if signed into law, could affect our operations. More recently, certain bills have passed (and others were proposed) in certain Brazilian states or municipalities that affect our ability to evaluate credit risk and collect outstanding debts. For example, legislators often impose, or aim to impose, restrictions on the ability of creditors to include the information about insolvent debtors in the records of credit protection bureaus. These types of restrictions could also adversely affect our ability to collect outstanding credit.

 

14


Table of Contents

We also have operations outside of Brazil, including, but not limited to, Argentina, the Bahamas, the Cayman Islands, Chile, Colombia, Paraguay, Portugal, Switzerland, the United Kingdom, the United States and Uruguay. Changes in the laws or regulations applicable to our business in the countries where we operate, or the adoption of new laws, and related regulations, may have an adverse effect on us.

Increases in compulsory deposit requirements may have a material adverse effect on us.

Compulsory deposits are reserves that financial institutions are required to maintain with the Central Bank. Compulsory deposits generally do not provide the same returns as other investments and deposits because a portion of these compulsory deposits does not bear interest. The Central Bank has periodically changed the minimum level of compulsory deposits reserves that financial institutions are required to maintain with the Central Bank.

Insurance Regulations

Our insurance operation is subject to regulatory agencies, such as SUSEP and ANS. Therefore, we may be affected negatively by the penalties applied by such regulators.

Insurance companies are subject to SUSEP intervention and/or liquidation. In case of insufficient resources, technical reserves, or poor economic health with respect to a regulated entity, SUSEP may appoint an inspector to act within the relevant company. If such intervention does not remedy the issue, SUSEP will forward to CNSP a proposal to withdraw the applicable insurance license. In addition, insurance companies are subject to pecuniary penalties, warnings, suspension of authorization of activities and disqualification to engage in business activities as set in Law.

Health insurance companies are subject to ANS regulations. With respect to companies that are deemed to have financial imbalances or serious economic, financial or administrative irregularities, ANS may order the disposal of the applicable health insurance company’s portfolio, or take other measures, such as fiscal or technical direction regime for a period not exceeding 365 days, or extrajudicial liquidation. The penalties established for violations committed by health insurance companies and their directors and officers are: (i) warnings; (ii) pecuniary penalties; (iii) suspension of company’s activities; (iv) temporary disqualification for the exercise of management positions in health insurance companies; (v) permanent disqualification for the exercise of management positions in health insurance companies as well as in open private pension funds, insurance companies, insurance brokers and financial institutions; and (vi) the cancellation of the company’s authorization to operate and sale of its portfolio.

In this sense, our insurance operation may be affected negatively by the penalties applied by SUSEP or ANS, as described above.

Capital Market and Tax Regulations

Holders of our shares and ADSs may not receive any dividends.

Corporations in Brazil are legally required to pay their stockholders a minimum mandatory dividend at least on a yearly basis (except in specific cases provided for in applicable law). Our Bylaws determine that we must pay our stockholders at least 25% of our annual net income calculated and adjusted pursuant to Brazilian Corporate Law. Applicable Brazilian legislation also allows corporations to consider the amount of interest on shareholders’ equity distributed to their stockholders for purposes of calculating the minimum mandatory dividends. The calculation of net income pursuant to the Brazilian Corporate Law may significantly differ from our net income calculated under IFRS.

Brazilian Corporate Law also allows the suspension of the payment of the mandatory dividends in any particular year if our Board of Directors informs our general stockholders’ meeting that such payment would be incompatible with our financial condition. To suspend the dividend payments, our Fiscal Council is required to furnish to the CVM an opinion on the matter along with a statement by our executives. Therefore, upon the occurrence of such event, the holders of our shares and ADSs may not receive any dividends. If this happens, the dividends that were not paid in the particular fiscal year shall be registered as a special reserve and, if not used to cover any losses of subsequent years, the amounts of unpaid dividends still available under such reserve shall be distributed when the financial condition of the corporation allows for such payment.

Furthermore, pursuant to its regulatory powers provided under Brazilian law and banking regulations, the Central Bank may at its sole discretion reduce the dividends or determine that no dividends will be paid by a financial institution if such restriction is necessary to mitigate relevant risks to the Brazilian financial system or the financial institution.

 

 

15


Table of Contents

Please see “Item 8A. Consolidated Statements and Other Financial Information—Stockholders’ Payment” and “Item 4B. Business Overview—Supervision and Regulation—Basel III Framework—Implementation of Basel III in Brazil.” For further details about CMN’s capital requirements and dividends and interest on capital see “Note 2.4 – Summary of Main Accounting Practices, q) Dividends and Interest on Capital” and “Note 19 – Stockholders’ Equity” to our audited consolidated financial statements.

Tax reforms may adversely affect our operations and profitability.

The Brazilian government regularly amends tax laws and regulations, including by creating new taxes, which can be temporary, and changing tax rates, the basis on which taxes are assessed or the way taxes are calculated, including in respect of tax rates applicable solely to the banking industry.

Currently, the Brazilian Congress is discussing a broad tax reform and there is no clarity as to when such reform may ultimately be enacted. If adopted, any such tax reform may affect our business by increasing our costs, limiting our profitability or having other impacts.

Risks Associated with our Business

Market Risk

The value of our securities and derivatives is subject to market fluctuations due to changes in Brazilian or international economic conditions and, as a result, may subject us to material losses.

Market risk is the risk of losses due to movements in financial market prices.

The securities and derivative financial instruments in our portfolio may cause us to record gains and losses, when sold or marked to market (in the case of trading securities), and may fluctuate considerably from period to period due to domestic and international economic conditions. In addition, we may incur losses from fluctuations in the market value of positions held, including risks associated with transactions subject to variations in foreign exchange rates, interest rates, price indexes, equity and commodity prices.

We cannot predict the amount of realized or unrealized gains or losses for any future period. Gains or losses on our investment portfolio may not contribute to our net revenue in the future or may cease to contribute to our net revenue at levels consistent with more recent periods. We may not successfully realize the appreciation or depreciation now existing in our consolidated investment portfolio or in any assets of such portfolio.

Credit Risks

Past performance of our loan portfolio may not be indicative of future performance, changes in the profile of our business may adversely affect our loan portfolio. In addition, the value of any collateral securing our loans may not be sufficient, and we may be unable to realize the full value of the collateral securing our loan portfolio.

Our historical loan loss experience may not be indicative of our future loan losses. While the quality of our loan portfolio is associated with the default risk in the sectors in which we operate, changes in our business profile may occur due, among other factors, to our organic growth, merger and acquisition activity, changes in local economic and political conditions, a slowdown in customer demand, an increase in market competition, changes in regulation and in the tax regimes applicable to the sectors in which we operate and, to a lesser extent, other related changes in countries in which we operate and in the international economic environment. In addition, the market value of any collateral related to our loan portfolio may fluctuate, from the time we evaluate it at the beginning of the trade to the time such collateral can be executed upon, due to the factors related to changes in economic, political or sectorial factors beyond our control.

For example, when Brazilian banks increased their loan portfolio to consumers, particularly in the automotive sector. However, this increased demand for vehicle loans has been followed by a significant rise in the level of consumer indebtedness, leading to high nonperforming loan rates. As a result, many financial institutions recorded higher loan losses due to an increased volume of provisions and a decrease in loans for vehicle acquisition.

Any changes affecting any of the sectors to which we have significant lending exposure, and changes in the value of the collateral securing our loans, may result in a reduction in the value we realize from collateral and in our loan portfolio. Consequentially, it may have an adverse impact on our results of operations and financial condition and it could also adversely affect the growth rate and the mix of our loan portfolio.

 

 

16


Table of Contents

In addition, if we are unable to recover sums owed to us under secured loans in default through extrajudicial measures such as restructurings, our last recourse with respect to such loans may be to enforce the collateral secured in our favor by the applicable borrower. Depending on the type of collateral granted, we either have to enforce such collateral through the courts or through extrajudicial measures. However, even where the enforcement mechanism is duly established by the law, Brazilian law allows borrowers to challenge the enforcement in the courts, even if such challenge is unfounded, which can delay the realization of value from the collateral. In addition, our secured claims under Brazilian law will in certain cases rank below those of preferred creditors such as employees and tax authorities. As a result, we may not be able to realize value from the collateral, or may only be able to do so to a limited extent or after a significant amount of time, thereby potentially adversely affecting our financial condition and results of operations.

We may incur losses associated with counterparty exposure risks, including the Brazilian federal government.

We routinely conduct transactions with counterparties in the financial services industry, including brokers and dealers, commercial banks, investment banks, mutual and hedge funds and other institutional clients. Like most Brazilian banks, we also invest in debt securities issued by the Brazilian government. As of December 31, 2019, approximately 20% of all our assets and 67.1% of our securities portfolio were comprised of these public debt securities.

We may incur losses if any of our counterparties fail to meet their contractual obligations, due to bankruptcy, lack of liquidity, operational failure or other reasons that are exclusively attributable to our counterparties. As an example, an eventual failure by the Brazilian government to make timely payments under the terms of these securities, or a significant decrease in their market value could negatively affect our results in two ways: directly, through portfolio losses, and indirectly, through instabilities that a default in public debt could cause to the banking system as a whole, particularly since commercial banks’ exposure to government debt is high in countries in which we operate. This counterparty risk may also arise from our entering into reinsurance agreements or credit agreements pursuant to which counterparties have obligations to make payments to us and are unable to do so, or from our carrying out transactions in the foreign currency market (or other markets) that fail to be settled at the specified time due to non-delivery by the counterparty, clearing house or other financial intermediary. Their failure to meet their contractual obligations may adversely affect our financial performance.

A downgrade of our ratings may adversely affect our funding cost, our access to capital and debt markets, our liquidity and, as a result, our competitive position.

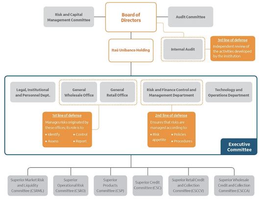
Credit ratings represent the opinions of independent rating agencies regarding our ability to repay our indebtedness, and affect the cost and other terms upon which we are able to obtain funding. Each of the rating agencies reviews its ratings and rating methodologies on a periodic basis and may decide on a grade change at any time, based on factors that affect our financial strength, such as liquidity, capitalization, asset quality and profitability.

Under the criteria utilized by the rating agencies, ratings assigned to Brazilian financial institutions, including Itaú Unibanco are constrained by the grades assigned to the Brazilian sovereign. Events that are not subject to our control, such as economic or political crises, may lead to a downgrade of the Brazilian sovereign rating and a corresponding downgrade of the ratings assigned to Itaú Unibanco.

Credit ratings are essential to our capability to raise capital and funding through the issuance of debt and to the cost of such financing. A downgrade or a potential downgrade in our credit ratings could have an adverse impact on our operations, income and risk weighting. This may affect net earnings, capital requirements and return on capital levels, causing a negative impact on our competitive position. Additionally, if our credit ratings were to be downgraded, rating trigger clauses in our financing agreements with other institutions could result in an immediate need to deliver additional collateral to counterparties or taking other actions under some of our derivative contracts, adversely affecting our interest margins and results of operations. Thus, a failure to maintain favorable ratings and outlooks can affect the cost and availability of our financing through the capital markets and other sources of financing, affecting our interest margins and capacity to operate.

 

17


Table of Contents

Changes or uncertainty in base interest rates could adversely affect us.

A significant portion of our business is conducted in Brazil, where the Central Bank’s Monetary Policy Committee (Comitê de Política Monetária), or the COPOM, establishes the target base interest rate for the Brazilian economy (the “SELIC Rate”), and uses changes in this rate as an instrument of monetary policy. The SELIC Rate is the benchmark interest rate payable to holders of certain securities issued by the Brazilian government and traded on the SELIC System operated by the Central Bank. In recent years, the SELIC Rate, has fluctuated significantly reflecting the corresponding volatility in the macroeconomic scenario and inflationary environment. During 2015 and 2016, as a result of increased prospects of inflation and macroeconomic instability, the COPOM increased the SELIC Rate, reaching 14.25% and 13.75% as of December 31, 2015 and December 31, 2016, respectively. In the following years, as a result of the widespread decline in inflation, due to the high level of idle capacity in the Brazilian economy and anchored inflation expectations, the Central Bank started a monetary easing cycle and the COPOM has reduced the SELIC Rate. As of December 31, 2017, and December 31, 2018, the SELIC Rate was 7.00% and 6.50%, respectively. As of December 31, 2019, the SELIC Rate was 4.5%, reflecting a historical low. As of the date of the filing of this Annual Report on Form 20-F, the SELIC rate was 3.75%.

We may face challenges associated with IBOR transition.

A significant portion of our income, expenses and liabilities is directly tied to interest rates. Therefore, our results of operations and financial condition are significantly affected by inflation, interest rate fluctuations and related government monetary policies. In addition, various interbank offered rates which are deemed to be “benchmarks” (the “IBORs”, including LIBOR and EURIBOR) are the subject of recent international and other regulatory guidance and proposals for reform. Some of these reforms are already effective while others are still to be implemented, including the majority of the provisions of the EU Benchmark Regulation (Regulation (EU) 2016/1011) (“Benchmarks Regulation”).

In particular, the U.K. Financial Conduct Authority (“FCA”) announced that the FCA will no longer oblige banks to contribute to the calculation of LIBOR after the end of 2021. This announcement indicates that the continuation of LIBOR on the current basis cannot and will not be guaranteed after 2021, and it appears likely that LIBOR will be discontinued or be declared unrepresentative of the underlying market by 2021. This and other reforms may cause IBORs to perform differently than in the past, or to disappear entirely, or have other consequences, which cannot be fully anticipated, which introduce a number of risks for us including legal risks arising from potential changes required to documentation for new and existing transactions, financial risks arising from any changes in the valuation of financial instruments linked to benchmark rates, pricing risks arising from how changes to benchmark indices could impact pricing mechanisms on some instruments, operational risks arising from the potential requirement to adapt information technology systems, trade reporting infrastructure and operational processes, and commercial risks arising from the potential impact of communication with customers and engagement during the transition period. Accordingly, the implementation of alternative benchmark rates may have a material adverse effect on our business, results of operations, financial condition and prospects.

Our approach to the replacement of the IBOR rates is described in more detail in “LIBOR Transition” on item 5A.

Liquidity Risk

We face risks relating to liquidity of our capital resources.

Liquidity risk, as we understand it, is the risk that we will not have sufficient financial resources to meet our obligations by the respective maturity dates or that we will honor such obligations but at an excessive cost. This risk is inherent in the activities of any commercial or retail bank.

Our capacity and cost of funding may be impacted by a number of factors, such as changes in market conditions (e.g., in interest rates), credit supply, regulatory changes, systemic shocks in the banking sector, and changes in the market’s perception of us, among others.

In scenarios where access to funding is scarce and/or becomes too expensive, and the access to capital markets is either not possible or is limited, we may find ourselves obliged to increase the return rate paid to deposits made to attract more clients and/or to settle assets not compromised and/or potentially devalued so that we will be able to meet our obligations. If the market liquidity is reduced, the demand pressure may have a negative impact on prices, since natural buyers may not be immediately available. Should this happen, we may have a significant negative goodwill on assets, which will impact the bank’s results and financial position. The persistence or worsening of such adverse market conditions or rises in basic interest rates may have a material adverse impact on our capacity to access capital markets and on our cost of funding.

 

18


Table of Contents

Concentration Risk

We face risks related to market concentration.

Concentration risk is the risk associated with potential high financial losses triggered by significant exposure to particular component of risk, whether it be related to a particular counterparty, industry or geographic concentration. Examples of such risks include significant exposure to a single counterparty, to counterparties operating in the same economic sector or geographical region, or to financial instruments that depend on the same index or currency.

We believe that an excessive concentration with respect to a particular risk factor could generate a relevant financial loss for us, especially if the risk is one described in this annual report. We recognize the importance of this risk and the potential impacts that may affect our portfolio and results of operations.

Hedge Risk

Our hedge strategy may not be able to prevent losses.

We use diverse instruments and strategies to hedge our exposures to a number of risks associated with our business, but we may incur losses if such hedges are not effective.

We may not be able to hedge our positions, or do so only partially, or we may not have the desired effectiveness to mitigate our exposure to the diverse risks and market in which we are involved. Any of these scenarios may adversely affect our business and financial results.

Operational Risks

We face risks relating to our operations.

Operational risks, which may arise from errors in the performance of our processes, the conduct of our employees, instability, malfunction or outage of our IT system and infrastructure, or loss of business continuity, or comparable issues with respect to our vendors, may disrupt our businesses and lead to material losses. We face operational risk arising from errors, accidental or premeditated, made in the execution, confirmation or settlement of transactions or from transactions not being properly recorded, evaluated or accounted for. The occurrence of any of these risks may adversely affect our business, financial results and reputations.

We are exposed to failures, deficiency or inadequacy of our internal processes, human error or misconduct and cyberattacks. Additionally, we rely on third-party services. All these factors may adversely affect us.

Due to the high volume of daily processing, we are dependent on technology and management of information, which exposes us to eventual unavailability of systems and infrastructure such as power outages, interruption of telecommunication services, and generalized system failures, as well as internal and external events that may affect third parties with which we do business or that are crucial to our business activities (including stock exchanges, clearing houses, financial dealers or service providers) and events resulting from wider political or social issues, such as cyberattacks or unauthorized disclosures of personal information in our possession. We manage and store certain proprietary information and sensitive or confidential data relating to our clients and to our operations. We may be subject to breaches of the information technology systems we use for these purposes, as well as the theft of technology and intellectual property. Additionally, we operate in many geographic locations and are frequently subject to the occurrence of events outside of our control. Despite the contingency plans we have in place, our ability to conduct business in any of these locations may be adversely impacted by a disruption to the infrastructure that supports our business. We are strongly dependent on technology and thus are vulnerable to viruses, worms and other malicious software, including “bugs” and other problems that could unexpectedly interfere with the operation of our systems and result in data leakage.

 

 

19


Table of Contents

Operating failures, including those that result from human error or fraud, not only increase our costs and cause losses, but may also give rise to conflicts with our clients, lawsuits, regulatory fines, sanctions, interventions, reimbursements and other indemnity costs. Ethical misconduct and noncompliance – ethical misconduct or breaches of applicable laws by our businesses or our employees could be damaging to our reputation too, and could result in litigation, regulatory action and penalties. All of which may have a material adverse effect on our business, reputation and results of operations. Operational risk also includes legal risk associated with inadequacy or deficiency in contracts signed by us, as well as penalties due to noncompliance with laws and punitive damages to third parties arising from the activities undertaken by us. Additionally, we have essential other services for the proper functioning of our business and technology infrastructure, such as call centers, networks, internet and systems, among others, provided by external or outsourced companies. Impacts on the provision of these services, caused by these companies due to the lack of supply or the poor quality of the contracted services, can affect the conduct of our business as well as our clients. We also rely in certain limited capacities on third-party data management providers whose possible security problems and security vulnerabilities may have similar effects on us.

As a result of the COVID-19 pandemic, we have rapidly increased the number of employees working remotely. This may cause increases in the unavailability of our systems and infrastructure, interruption of telecommunication services, generalized system failures and heightened vulnerability to cyberattacks. Accordingly, our ability to conduct our business may be adversely impacted.

Failure to protect personal information could adversely affect us.

We manage and hold confidential personal information of clients in the ordinary course of our business. Although we have procedures and controls to safeguard personal information in our possession, unauthorized disclosures or security breaches could subject us to legal action and administrative sanctions as well as damage that could materially and adversely affect our operating results, financial condition and prospects. Further, our business is exposed to risk from potential non-compliance with policies, employee misconduct or negligence and fraud, which could result in regulatory sanctions and reputational or financial harm. In addition, we may be required to report events related to cybersecurity issues, events where client information may be compromised, unauthorized access and other security breaches, to the relevant regulatory authority. Any material disruption or slowdown of our systems could cause information, including data related to client requests, to be lost or to be delivered to our clients with delays or errors, which could reduce demand for our services and products and could materially and adversely affect us.

Failure to adequately protect ourselves against risks relating to cybersecurity could materially and adversely affect us.

We face various cybersecurity risks, including but not limited to: penetration of our information technology systems and platforms, by ill-intentioned third parties, infiltration of malware (such as computer viruses) into our systems, contamination (whether intentional or accidental) of our networks and systems by third parties with whom we exchange data, unauthorized access to confidential client and/or proprietary data by persons inside or outside of our organization, and cyber-attacks causing systems degradation or service unavailability that may result in business losses.

Although we have procedures and controls to safeguard our information technology systems and platforms, we are subject to cybersecurity risks. We have seen in recent years computer systems of companies and organizations being targeted, not only by cyber criminals, but also by activists and rogue states. We define cyberattack as any type of offensive maneuver employed by states, nations, individuals, groups or organizations that targets computer information systems, infrastructure, networks and/or personal devices, using varied means, such as denial of service, malware and phishing, for the purpose of stealing, altering or destroying a specific target by hacking into a technological susceptible system. Cyberattacks can range from the installation of viruses on a personal computer to attempts to destroy the infrastructure of entire nations. We are exposed to this risk over the entire lifecycle of information, from the moment it is collected to its processing, transmission, storage, analysis and destruction.

A successful cyberattack may result in unavailability of our services, leak or compromise of the integrity of information and could give rise to the loss of significant amounts of client data and other sensitive information, as well as significant levels of liquid assets (including cash) as well as damage to our image, directly affecting our customers and partners. In addition, cyberattacks could give rise to the disabling of our information technology systems used to service our clients. As attempted attacks continue to evolve in scope and sophistication, we may incur significant costs in our attempt to modify or enhance our protective measures against such attacks, or to investigate or remediate any vulnerability or resulting breach.

If we fail to effectively manage our cybersecurity risk, for example, by failing to update our systems and processes in response to new threats, this could harm our reputation and adversely affect our operating results, financial condition and prospects through the payment of client compensation, regulatory penalties and fines and/or through the loss of assets. In addition, we may also be subject to cyber-attacks against critical infrastructures of Brazil or of the other countries where we operate. Our information technology systems are dependent on such critical infrastructure and any cyber-attack against such critical infrastructure could negatively affect our ability to service our clients.

 

 

20


Table of Contents

According to the CMN Resolution No. 4,658, dated April 26, 2018, financial institutions must comply with new cyber risk management and cloud outsourcing requirements. We are required to be fully compliant by December 31, 2021.

In addition, according to regulation CVM Resolution No. 612, dated August 2019, securities market institutions must be fully compliant by September 2020.

Failure to comply with any of these new regulatory requirements could have an adverse effect on us.

The loss of senior management, or our ability to attract and maintain key personnel, could have a material adverse effect on us.

Our ability to maintain our competitive position and implement our strategy depends on our senior management. The loss of some of the members of our senior management, or our inability to maintain and attract additional personnel, could have a material adverse effect on our operations and our ability to implement our strategy.

Our performance and success are largely dependent on the talents and efforts of highly skilled individuals. Talent attraction and retention is one of the key pillars for supporting the results of our organization, which is focused on client satisfaction and sustainable performance. Our ability to attract, develop, motivate and retain the right number of appropriately qualified people is critical to our performance and ability to thrive globally. Concurrently, we face the challenge to provide a new experience to employees, so that we are able to attract and retain highly-qualified professionals who value environments offering equal opportunities and who wish to build up their careers in dynamic, cooperative workplaces, which encourage diversity and meritocracy and are up to date with new work models. Also, our current business scenario demands not only a careful look at traditional careers, but also at new career paths that are indispensable for our future.

Our performance could be adversely affected if we are unable to attract, retain and motivate key talent. As we are highly dependent on the technical skills of our personnel, including successors to crucial leadership positions, as well as their relationships with clients, the loss of key components of our workforce (particularly to emerging competitors, such as start-ups and fintechs), could make it difficult to compete, grow and manage the business. A loss of such expertise could adversely affect our financial performance, future prospects and competitive position.

Misconduct of our employees or representatives may adversely affect us.

Our business is based on institutional principles (“Our Way”), among which are “it’s only good for us if it’s good for the client” and “ethics are non-negotiable”. However, part of the customer relationship depends on direct interaction with our employees or representatives. We cannot assure you that our individual employees will always comply with our internal policies and that our internal procedures will effectively monitor and identify misbehavior. Deviations in behavior such as inappropriate sales practices and improper use of information may occur. These risks can give rise to customer attrition, need of compensation or reimbursements, litigation and, according to its extension, may expose the institution to reputation risk, financial and credibility losses with the market and regulators.

We may not be able to prevent our officers, employees or third parties acting on our behalf from engaging in situations that qualify as corruption in Brazil or in any other jurisdiction, which could expose us to administrative and judicial sanctions, as well as have an adverse effect to us.

We are subject to Brazilian anticorruption legislation, and similarly-focused legislation of the other countries where we have branches and operations, as well as other anticorruption laws and regulatory regimes with a transnational scope. These laws require the adoption of integrity procedures to mitigate the risk that any person acting on our behalf may offer an improper advantage to a public agent in order to obtain benefits of any kind. Applicable transnational legislation, such as the U.S. Foreign Corrupt Practices Act and U.K. Bribery Act, as well as the applicable Brazilian legislation (mainly Brazilian Law No. 12,846/2013 – Lei Anticorrupção Brasileira), require us, among other things, the maintenance of policies and procedures aimed at preventing any illegal or improper activities related to corruption involving government entities and officials in order to secure any business advantage, and require us to maintain accurate books and a system of internal controls to ensure the accuracy of our books and prevent illegal activities. We have policies and procedures designed to prevent bribery and other corrupt practices. See “Item 4B. Business Overview—Supervision and Regulation” for further details. Unauthorized actions by our officers, employees or third parties acting on our behalf in breach of our internal policies may qualify as corruption in Brazil or in other jurisdiction and we could be exposed to administrative and judicial sanctions, accounting errors or adjustments, monetary losses and reputational damages or other adverse effects. The perception or allegations that we, our employees, our affiliates or other persons or entities associated with us have engaged in any such improper conduct, even if unsubstantiated, may cause significant reputational harm and other adverse effects.

 

 

21


Table of Contents

We operate in international markets which subject us to risks associated with the legislative, judicial, accounting, regulatory, political and economic risks and conditions specific to such markets, which could adversely affect us or our foreign units.

We operate in various jurisdictions outside of Brazil through branches, subsidiaries and affiliates, and we expect to continue to expand our international presence. We face, and expect to continue to face, additional risks in the case of our existing and future international operations, including:

 

   

political instability, adverse changes in diplomatic relations and unfavorable economic and business conditions in the markets in which we currently have international operations or into which we may expand;

 

   

more restrictive or inconsistent government regulation of financial services, which could result in increased compliance costs and/or otherwise restrict the manner in which we provide our services;

 

   

difficulties in managing operations and adapting to cultural differences, including issues associated with (i) business practices and customs that are common in certain foreign countries but might be prohibited by Brazilian law and our internal policies and procedures and (ii) management and operational systems and infrastructures, including internal financial control and reporting systems and functions, staffing and managing of foreign operations, which we might not be able to do effectively or cost-efficiently.

As we expand into these and additional markets these risks could be more significant and have the potential to have an adverse impact on us.

Strategy Risk

Our business strategy may not provide us the results we expect.

Our strategy and challenges are determined by management based on related assumptions, such as the future economic environment, and the regulatory, political and social scenarios in the regions in which we operate. These assumptions are subject to inaccuracies and risks that might not be identified or anticipated.

Accordingly, the results and consequences arising from any possible inaccurate assumptions may compromise our capacity to fully or partially implement strategies, as well as to achieve the results and benefits expected therefrom, which might give rise to financial losses and reduce the value creation to our stockholders.

Additionally, factors beyond our control, such as, but not limited to, economic and market conditions, changes in laws and regulations, including regulations limiting fees or interest rates and fostering an increasingly competitive scenario, and other risk factors stated in this annual report may make it difficult or impossible to implement fully or partially our business model and also our achieving the results and benefits expected from our business plan.

Adverse changes to the political and economic scenario in Latin America may affect some of the challenges we have taken on, such as the internationalization of our business, since our strategy to strengthen our position in other countries is also dependent on the respective economic performance of these countries.

The integration of acquired or merged businesses involves certain risks that may have a material adverse effect on us.

As part of our growth strategy in the Brazilian and Latin American financial sector, we have engaged in a number of mergers, acquisitions and partnerships with other companies and financial institutions in the past and may pursue further such transactions in the future. Until we have signed a definitive agreement, we usually do not comment publicly on possible acquisitions. When we do announce, our stock price may fall depending on the size of the acquisition. Even though we review the companies we plan to acquire, it is generally not viable for these reviews to be complete in all respects. Any such transactions involve risks, such as the possible incurrence of unanticipated costs as a result of difficulties in integrating systems, finance, accounting and personnel platforms, failure in diligence or the occurrence of unanticipated contingencies, as well as the breach of the transaction agreements by counterparties. In addition, we may not achieve the operating and financial synergies and other benefits that we expected from such transactions in a timely manner, on a cost-effective basis or at all. There is also the risk that antitrust and other regulatory authorities may impose restrictions or limitations on the transactions or on the businesses that arise from certain combinations or impose fines or sanctions due to the interpretation by the authorities of irregularities with respect to a corporate merger, consolidation or acquisition.

If we are unable to take advantage of business growth opportunities, cost savings, operating efficiencies, revenue synergies and other benefits we anticipate from mergers and acquisitions, or if we incur greater integration costs than we have estimated, then we may be adversely affected.

 

 

22


Table of Contents

Our controlling stockholder has the ability to direct our business.

As of December 31, 2019, IUPAR, our controlling stockholder, directly owned 51.7% of our common shares and 26.1% of our total share capital, giving it the power to appoint and remove our directors and officers and determine the outcome of any action requiring stockholder approval, including transactions with related parties, corporate reorganizations and the timing of dividend payments.

In addition, IUPAR is jointly controlled by Itaúsa, which, in turn, is controlled by the Egydio de Souza Aranha family, and by Cia. E. Johnston, which in turn is controlled by the Moreira Salles family. The interests of IUPAR, Itaúsa and the Egydio de Souza Aranha and Moreira Salles families may be different from the interests of our other stockholders.

Certain of our directors are affiliated with IUPAR and circumstances may arise in which the interests of IUPAR and its affiliates conflict with the interests of our other stockholders. To the extent that these and other conflicting interests exist, our stockholders will depend on our directors duly exercising their fiduciary duties as members of our Board of Directors. Notwithstanding, according to Brazilian Corporation Law the controlling stockholders should always vote in the interest of the company. In addition, they are prohibited from voting in cases of conflict of interest in the matter to be decided.

Litigation Risk

Unfavorable court decisions involving material amounts for which we have no or partial provisions or in the event that the losses estimated turn out to be significantly higher than the provisions made, may adversely affect our results and financial condition.

As part of the ordinary course of our business, we are subject to, and party to various civil, tax and labor lawsuits, which involve financial risks. Our audited consolidated financial statements only include reserves for probable losses that can be reasonably estimated and eventual expenses that we incur in connection with litigation or administrative proceedings, or as otherwise required by Brazilian law. It is currently not possible to estimate the amount of all potential costs that we may incur or penalties that may be imposed on us other than those amounts for which we have reserves. In the event of unfavorable court decisions involving material amounts for which we have no or partial provisions, or in the event that the losses estimated turn out to be significantly higher than the provisions made, the aggregate cost of unfavorable decisions, may adversely affect our results and financial condition.

Decisions on lawsuits due to government monetary stabilization plans may have a material adverse effect on us.

We are a defendant in lawsuits for the collection of understated inflation adjustment for savings resulting from the economic plans implemented in the 1980s and 1990s by the Brazilian government as a measure to combat inflation.

Itaú Unibanco Holding is a defendant in lawsuits filed by individuals, as well as class actions filed by (i) consumer protection associations; and (ii) the public attorneys’ office (Ministério Público) on behalf of holders of savings accounts. In connection with these class actions, we established provisions upon service of the individual claim requiring the enforcement of a judgment handed down by the judiciary, using the same criteria used to determine the provisions of individual actions.

The STF has issued a number of decisions in favor of the holders of savings accounts, but has not ruled regarding the constitutionality of economic plans and their applicability to savings accounts. Currently, the appeals on this issue are suspended by order of the STF, until there is a definitive decision by the STF regarding the constitutional issue.

In December 2017, under the mediation of the Advocacia-Geral da União (or AGU), the representative entities of banks and the representative entities of holders of savings accounts entered into an agreement with the objective of ending the litigation related to economic plans against the Brazilian banks. The agreement establishes the conditions for the voluntary adhesion of the holders of savings accounts for the receiving of amounts and closure of processes.

The agreement was ratified at a plenary session of the STF on March 1, 2018 and the holders of savings accounts were able to adhere to its terms for a period of 24 months.

Due to the end of this period, in March 2020, the parties signed an addendum to the agreement instrument to extend the period of adhesion for another 60 months to include a greater number of the holders of savings accounts and consequently increase the closure of processes. For the validity and effects of this additive, the approval of the STF will be necessary, and is expected to occur in the second quarter of 2020.

 

23


Table of Contents

As such, low adherence to the agreement and an eventual unfavorable judgment by the STF may result in Brazilian banks incurring relevant costs, which could have an adverse effect on our financial position. We are currently working with the courts to encourage adherence.

Tax assessments may adversely affect us.

As part of the normal course of business, we are subject to inspections by federal, municipal and state tax authorities. These inspections, arising from the divergence in the understanding of the application of tax laws may generate tax assessments which, depending on their results, may have an adverse effect on our financial results. Also due to such proceedings and for other reasons we may be thwarted by a court decision to pay dividends and other distributions to our shareholders.

Please see “Item 8A. Consolidated Statements and Other Financial Information—Legal Proceedings” for further details.

Management Risk Factor

Our policies, procedures and models related to risk control may be ineffective and our results may be adversely affected by unexpected losses.

Our risk management methods, procedures and policies, including our statistical models and tools for risk measurement, such as value at risk, or VaR, for market risk default probability estimation models for credit risk or customer unusual behavior models for fraud detection or money-laundering risk identification, may not be fully effective in mitigating our risk exposure in all economic environments or against all types of risks, including those that we fail to identify or anticipate. Some of our qualitative tools and metrics for managing risk are based on our observations of the historical market behavior. In addition, due to limitations on information available in Brazil, to assess clients’ creditworthiness, we rely largely on credit information available from our own databases, on certain publicly available consumer credit information and other sources. We apply statistical and other tools to these observations and data to quantify our risk exposure. These tools and metrics may fail to predict all types of future risk exposures. These risk exposures, for example, could arise from factors we did not anticipate or correctly evaluate in our statistical models. This would limit our ability to manage our risks. Our losses, therefore, could be significantly greater than indicated by historical measures. In addition, our quantified modeling may not take all risks into account. Our qualitative approach to managing those risks could prove insufficient, exposing us to material unexpected losses.

Our results of operations and financial position depend on our ability to evaluate losses associated with risks to which we are exposed and on our ability to build these risks into our pricing policies. We recognize an allowance for loan losses aiming at ensuring an allowance level compatible with the expected loss, according to internal models credit risk measurement. The calculation also involves significant judgment on the part of our management. Those judgments may prove to be incorrect or change in the future depending on information as it becomes available. These factors may adversely affect us.

Financial Reporting Risks

We make estimates and assumptions in connection with the preparation of our financial statements, and any changes to those estimates and assumptions could have a material adverse effect on our operating results.

In connection with the preparation of our financial statements, we use certain estimates and assumptions based on historical experience and other factors. While we believe that these estimates and assumptions are reasonable under the circumstances, they are subject to significant uncertainties, some of which are beyond our control. Should any of these estimates and assumptions change or prove to have been incorrect, our reported operating results could be materially adversely affected.

As a result of the inherent limitations in our disclosure and accounting controls, misstatements due to error or fraud may occur and not be detected.

Our disclosure controls and procedures are designed to provide reasonable assurance that information required to be disclosed by us in reports we file with or submit to the SEC under the Exchange Act is accumulated and communicated to management, recorded, processed summarized and reported within the time periods specified in SEC rules and forms. We believe that any disclosure controls and procedures or internal controls and procedures, including related accounting controls, can provide only reasonable, not absolute, assurance that the objectives of the control system are met. These inherent limitations include the realities that judgments in decision-making can be faulty and that breakdowns can occur because of simple error or mistake. In addition, controls can be circumvented by the individual acts of some persons, by collusion of two or more people or by an unauthorized override of the controls.

 

24


Table of Contents

Any failure by us to maintain effective internal control over financial reporting may adversely affect investor confidence in our company and, as a result, the value of investments in our securities.

We are required under the Sarbanes-Oxley Act of 2002 to furnish a report by our management on the effectiveness of our internal control over financial reporting and to include a report by our independent auditors attesting to such effectiveness. Any failure by us to maintain effective internal control over financial reporting could adversely affect our ability to report accurately our financial condition or results of operations. If we are unable to conclude that our internal control over financial reporting is effective, or if our independent auditors determine that we have a material weakness or significant deficiency in our internal control over financial reporting, we could lose investor confidence in the accuracy and completeness of our financial reports, the market prices of our shares and ADSs could decline, and we could be subject to sanctions or investigations by the SEC or other regulatory authorities. Failure to remedy any material weakness in our internal control over financial reporting, or to implement or maintain other effective control systems required of public companies subject to SEC regulation, also could restrict our future access to the capital markets.

We adopt Brazilian accounting standards and managerial disclosures that differ from foreign standards, including from the U.S., with which U.S. stockholders are familiar.

For regulatory purposes, we prepare and make available consolidated financial statements under IFRS issued by IASB and under the Brazilian GAAP, which may differ from US GAAP in a number of ways. We use Brazilian generally accepted accounting practices applicable to institutions authorized to operate by the Central Bank (“Brazilian GAAP”) for filing with the Brazilian Securities and Exchange Commission (“CVM”) and for calculation of payment of dividends and tax liabilities. Furthermore, we disclose quarterly reports on managerial financial information not required in other countries. U.S. investors may be unfamiliar with these different accounting standards and managerial disclosures adopted by us.

Underwriting Risk

Inadequate pricing methodologies for insurance, pension plan and premium bond products may adversely affect us.

Our insurance and pension plan subsidiaries establish prices and calculations for our insurance and pension products based on actuarial or statistical estimates. The pricing of our insurance and pension plan products is based on models that include a number of assumptions and projections that may prove to be incorrect, since these assumptions and projections involve the exercise of judgment with respect to the levels and timing of receipt or payment of premiums, contributions, provisions, benefits, claims, expenses, interest, investment results, retirement, mortality, morbidity, and persistence. We could suffer losses due to events that are contrary to our expectations directly or indirectly based on incorrect biometric and economic assumptions or faulty actuarial bases used for contribution and provision calculations. Although the pricing of our insurance and pension plan products and the adequacy of the associated reserves are reassessed on a yearly basis, we cannot accurately determine whether our assets supporting our policy liabilities, together with future premiums and contributions, will be sufficient for the payment of benefits, claims, and expenses. Accordingly, the occurrence of significant deviations from our pricing assumptions could have an adverse effect on the profitability of our insurance and pension products. In addition, if we conclude that our reserves and future premiums are insufficient to cover future policy benefits and claims, we will be required to increase our reserves and record these effects in our financial statements, which may have a material adverse effect on us.

Competition Risk

We face risks associated with the increasingly competitive environment, and recent consolidations in the Brazilian banking industry, as well as competition based on technological alternatives to traditional banking services.

The Brazilian market for financial and banking services is highly competitive. We face significant competition from other Brazilian and international banks, in addition to other non-financial companies competing in certain segments of the banking industry in which we operate. These latter competitors may not be subject to the same regulatory and capital requirements that we are and, therefore, may be able to operate with less stringent regulatory requirements.

 

25


Table of Contents

Competition has increased as a result of recent consolidations among financial institutions in Brazil and of regulations that (i) increase the ability of clients to switch business between financial institutions, (ii) with the client’s permission, grant access to financial and personal information in such institutions, and (iii) establish rules for an instant payment arrangement. Furthermore, digital technologies are changing the ways customers access banking services and the competitive environment with respect to such services. The use of digital channels has risen steadily over the past few years. In this context, new competitors are seeking to disrupt existing business models through technological alternatives to traditional banking services. If we are not successfully able to compete with these disruptive business models and markets, we may lose market share and, consequently, lower our margins and profitability. Such increased competition may also adversely affect us by, among other things, limiting our ability to retain or increase our current client base and to expand our operations, or by impacting the fees and rates we adopt, which could reduce our profit margins on banking and other services and products we offer.

Please see “Item 4B. Business Overview—Supervision and Regulation—Antitrust Regulation” for further details about the competition on the Brazilian markets.

We are subject to Brazilian antitrust legislation and, if any, that of other countries in which we operate or will possibly operate.

We are subject to the Brazilian antitrust laws including No. 12,529/11, which address, particularly, infraction of the economic order. Accordingly, we are subject to penalties from Brazilian antitrust authorities (such as CADE), especially administrative fines and divestiture of assets. Additionally, we are subject to the antitrust legislation in the jurisdictions where we operate, such as the antitrust laws of the U.S. (Sherman Act and Clayton Antitrust Act) and of the European Union (Articles 101 and 102 of the Treaty on the Functioning of the European Union) or, if any, where we will possibly operate. In addition, according to CADE regulations and current understanding, we are given a dominant position in some banking services markets in Brazil by the said body. Consequently, we cannot assure that Brazilian and foreign antitrust regulations will not affect our business in the future.

Reputational Risk

Damage to our reputation could harm our business and outlook.

We are highly dependent on our image and credibility to generate business. A number of factors may tarnish our reputation and generate a negative perception of the institution by our clients, counterparties, stockholders, investors, supervisors, commercial partners and other stakeholders, such as noncompliance with legal obligations, making irregular sales to clients, dealing with suppliers with questionable ethics, unauthorized disclosure of client data, inappropriate behavior by our employees, and third-party failures in risk management, among others. In addition, certain significant actions taken by third parties, such as competitors or other market participants, may indirectly damage our reputation with clients, investors and the market in general. If we are unable, or are perceived unable, to properly address these issues we may be subject to penalties, fines, class actions, and regulatory investigations, among others. Damages to our reputation among clients, investors and other stakeholders may have a material adverse effect on our business, financial performance and prospects.

Environmental and Social Risk

We may incur financial losses and damages to our reputation from environmental and social risks.

Environmental and social risk is considered a material issue for our business, since it can affect the creation of shared value in the short, medium and long terms, from the standpoint of our organization and our main stakeholders. Further, we understand environmental and social risk as the possibility of losses due to exposure to environmental and social events arising from the performance of our activities. For more information about our environmental and social risk management please see “Item 11. Quantitative and Qualitative Disclosures about Market Risk—Environmental and Social Risk”.

CMN Resolution 4,327/2014, provides minimum requirements for environmental and social responsibility policies for financial institutions. Accordingly, we are required to assess environmental and social risks and evaluate data from environmental and social related financial losses. The Central Bank is responsible for supervising the implementation of such regulation.

Environmental and social issues may affect our activities and the revenue of our clients, causing delinquency or default, especially in case of relevant environmental and social events.

These risks are more pronounced when we provide financial support for clients and projects, as we could be held indirectly liable for supporting such activity in case of environmental or social damage. To mitigate these risks, we conduct diligence procedures prior to the approval of new financial support.

 

 

26


Table of Contents

We also recognize climate risk as an emerging environmental and social risk, given climate change offers relevant risks and opportunities for our business, and consider it in our due diligence processes. Climate change is a risk as it affects our clients, suppliers and our operations, including in administrative buildings, our network of branches and data processing centers.

Finally, our reputation could be affected if we do not fully comply with voluntary commitments, such as Equator Principles, Principles for Responsible Investment and National Pact for the Eradication of Slave Labor among others.

Risk Factors for ADS Holders

The relative price volatility and limited liquidity of the Brazilian capital markets may significantly limit the ability of our investors to sell the preferred shares underlying our ADSs, at the price and time they desire

The investment in securities traded in emerging markets frequently involves a risk higher than an investment in securities of issuers from the U.S. or other developed countries, and these investments are generally considered more speculative. The Brazilian securities market is smaller, less liquid, more concentrated and can be more volatile than markets in the U.S. and other countries. Thus, an investor’s ability to sell preferred shares underlying ADSs at the price and time the investor desires may be substantially limited.

The preferred shares underlying our ADSs do not have voting rights, except in specific circumstances.

Pursuant to our Bylaws, the holders of preferred shares and therefore of our ADSs are not entitled to vote in our general stockholders’ meetings, except in specific circumstances. Even in such circumstances, ADS holders may be subject to practical restrictions on their ability to exercise their voting rights due to additional operational steps involved in communicating with these stockholders, as mentioned below.

According to the provisions of the ADSs deposit agreement, in the event of a general stockholders’ meeting, we will provide notice to the depositary bank, which will, to the extent practicable, send such notice to ADS holders and instructions on how such holders can participate in such general stockholders’ meeting, and ADS holders should instruct the depositary bank on how to vote in order to exercise their voting rights. This additional step of instructing the ADS depositary bank may make the process for exercising voting rights longer for ADS holders.

Holders of ADSs may be unable to exercise preemptive rights with respect to our preferred shares

We may not be able to offer the U.S. holders of our ADSs preemptive rights granted to holders of our preferred shares in the event of an increase of our share capital by issuing preferred shares unless a registration statement relating to such preemptive rights and our preferred shares is effective or an exemption from such registration requirements of the Securities Act is available. As we are not obligated to file a registration statement relating to preemptive rights with respect to our preferred shares, we cannot assure that preemptive rights will be offered to you. In the event such registration statement is not filed (or in case filed, not declared effective) or if the exemption from registration is not available, the U.S. holders of our ADSs may not receive any value from the granting of such preemptive rights and have their interests in us diluted.

The surrender of ADSs may cause the loss of the ability to remit foreign currency abroad and of certain Brazilian tax advantages

While ADS holders benefit from the electronic certificate of foreign capital registration obtained in Brazil by the custodian for our preferred shares underlying the ADSs, which permits the depositary bank to convert dividends and other distributions with respect to the preferred shares underlying the ADSs into foreign currency and remit the proceeds abroad, the availability and requirements of such electronic certificate may be adversely affected by future legislative changes.

If an ADS holder surrenders the ADSs and, consequently, receives preferred shares underlying the ADSs, such holder will have to register its investment in the preferred shares with the Central Bank either as (i) a Foreign Direct Investment, subject to Law No. 4,131/62, which will require an electronic certificate of foreign capital registration, the Electronic Declaratory Registration of Foreign Direct Investment (RDE-IED), or (ii) as a Foreign Investment in Portfolio, subject to Resolution CMN No. 4,373/14, which among other requirements, requires the appointment of a financial institution in Brazil as the custodian of the preferred shares and legal representative of the foreign investor in the Electronic Declaratory Registration of Portfolio (RDE – Portfolio). The failure to register the investment in the preferred shares as foreign investment under one of the regimes mentioned above (E.g. RDE – IED or RDE – Portfolio) will impact the ability of the holder to dispose of the preferred shares and to receive dividends. Moreover, upon receipt of the preferred shares underlying the ADSs, Brazilian regulations require the investor to enter into corresponding exchange rate transactions and pay taxes on these exchange rate transactions, as applicable.

 

 

27


Table of Contents

The tax treatment for the remittance of dividends and distributions on, and the proceeds from any sale of, our preferred shares is less favorable in case a holder of preferred shares obtains the RDE-IED instead of the RDE-Portfolio. In addition, if a holder of preferred shares attempts to obtain an electronic certificate of foreign capital registration, such holder may incur expenses or suffer delays in the application process, which could impact the investor’s ability to receive dividends or distributions relating to our preferred shares or the return of capital on a timely manner.

The holders of ADSs have rights that differ from those of stockholders of companies organized under the laws of the U.S. or other countries

Our corporate affairs are governed by our Bylaws and Brazilian Corporate Law, which may have legal principles that differ from those that would apply if we were incorporated in the U.S. or in another country. Under Brazilian Corporate Law, the holders of ADSs and the holders of our preferred shares may have different rights with respect to the protection of investor interests, including remedies available to investors in relation to any actions taken by our Board of Directors or the holders of our common shares, which may be different from what is provided in U.S. law or the law of another country.

 

ITEM 4.

INFORMATION ON THE COMPANY

 

4A.

History and Development of the Company

Our legal and commercial name is Itaú Unibanco Holding S.A. We were incorporated on September 27, 1924. We are organized as a publicly held corporation for an unlimited period of time under the laws of Brazil. Our head offices are located at Praça Alfredo Egydio de Souza Aranha, 100, 04344-902, São Paulo, SP, Brazil and our telephone number is +55-11-5019-1267.

Investor information can be found on our website at www.itau-unibanco.com/ir. Information contained on our website is not incorporated by reference in, and shall not be considered a part of, this annual report. Our agent for service of process in the United States is the general manager of our New York branch, which is located at 767 Fifth Avenue, 50th floor, New York, NY 10153.

Our History

We were formed in 2008 by the merger of Banco Itaú S.A. and Unibanco. Banco Itaú’s predecessor was founded in 1943 as the Banco Central de Crédito S.A. in São Paulo. Unibanco’s predecessor was founded in 1924 as the Seção Bancária da Casa Moreira Salles in Minas Gerais.

In 2008, Itaú and Unibanco merged to become the largest Brazilian bank and one of the twenty largest banks worldwide in terms of assets. The merger was not limited to only a merger of two businesses, but was also the blending of two institutional cultures that complement one another and share common characteristics, such as growth on the basis of mergers and acquisitions, ethics and transparency, respect of the law, close relationships with clients and collaborators, and expansion on the basis of adequate financing.

Historically, we have always been responsive to transformations that take place in society. In 2019, we have taken a stronger position in digital transformation and client satisfaction with the opening of virtual branches, the creation of apps for smart phones and tablets with new functionalities, and the acquisition of firms that offer solutions in technology, as in our recent acquisition of Zup IT Serviços em Tecnologia e Inovação Ltda. We are likewise reinforcing our aim to provide positive changes in the lives of people and in society as a whole, establishing commitments with sustainability and diversity.

Recent Acquisitions

Zup

On October 31, 2019, we entered into an agreement with ZUP LLC, Bruno Cesar Pierobon, Gustavo Henrique Cunha Debs, Felipe Liguabue Almeida, Flavio Henrique Zago, among others, for the acquisition of 100% of the total and voting share capital of Zup I.T. Serviços em Tecnologia e Inovação Ltda (“Zup”) for approximately R$575 million, subject to purchase price adjustments.

Such acquisition shall be implemented in three tranches over four years. In the first tranche, we acquired 51% of the total and voting share capital of Zup for approximately R$293 million and became its controller.

On the third anniversary of the first closing, we will acquire an additional 19.6% stake in Zup, and on the fourth anniversary of the first closing, we will acquire the remaining share capital of Zup. As a result, by 2024, we expect to hold all the share capital and voting shares of Zup. The management of the business affairs of Zup will continue to be independent and autonomous from us, therefore, preserving its current principles and values.

 

 

28


Table of Contents

The first closing was consummated on March 31, 2020, after the applicable regulatory approvals were obtained.

XP Inc.

In December 2019, XP Inc., in which we held a 49.9% interest, completed its initial public offering (IPO) and listing on NASDAQ. We did not sell any of our shares of XP Inc. in this offering and, immediately after the IPO, our interest was adjusted to 46.05% of the total share capital of XP Inc.

On May 11, 2017, we entered into a Share Purchase Agreement with XP Controle Participações S.A., G.A. Brasil IV Fundo de Investimento em Participações, and Dyna III Fundo de Investimento em Participações, among others, as sellers, to acquire 49.9% of the capital stock (corresponding to 30.1% of the common shares) of XP Investimentos S.A., a holding company that consolidates all the investments of the XP group, including XP Investimentos Corretora de Câmbio, Títulos e Valores Mobiliários S.A. In the first tranche, we contributed to a capital increase of R$600 million and acquired of XP Investimentos S.A.’s shares from the Sellers for R$5.7 billion, provided that such amounts are subject to contractual adjustments. The value attributed to 100% of the total capital stock of XP Investimentos S.A. (before the first tranche) was approximately R$12 billion.

The first tranche was approved (i) in March 2018, by CADE, and (ii) in August 2018, by the Central Bank. As a condition, we entered into concentration control agreements (i) with CADE, whereby we undertook, among other obligations (a) if requested, to distribute proprietary investment products through open platforms competing with XP Investimentos S.A. platforms in a non-discriminatory manner; and (b) to not promote the targeting of its customers to XP Investimentos S.A. platforms; and (ii) with the Central Bank, whereby we undertook: (a) not to acquire control of XP Investimentos S.A. for 8 years counted from the execution of the concentration control agreement; and (b) to cancel our call options and XP Controle’s put options.

In August 2018, we closed the First Tranche and, together with some of the Sellers, entered into a shareholders’ agreement which contains, among others, provisions with respect to our rights as a minority shareholder, including our right to appoint two out of the seven members of the Board of Directors of XP Investimentos S.A.

On November 29, 2019, the shareholders of XP Investimentos S.A., including us, exchanged their shares of XP Investimentos S.A., incorporated in Brazil, for Class A common shares and Class B common shares of XP Inc., incorporated in the Cayman Islands. Each Class A common share entitles its holder to one vote and each Class B common share entitles its holder to ten votes in all shareholders’ resolutions of XP Inc. As a result of the contribution mentioned above, XP Inc. issued to us 792,861,320 Class A common shares and 223,595,962 Class B common shares, which represent 49.9% of the total capital of XP Inc. and 30.06% of its voting rights. XP Inc. became the sole shareholder of XP Investimentos S.A., owning 100% of its total and voting capital.

Further, the shareholders of XP Inc. entered into a shareholders’ agreement which is substantially similar to the existing shareholders’ agreement of XP Investimentos S.A. XP Inc. will have a board of directors comprised of thirteen members, out of which XP Controle Participações S.A. will nominate seven, we will nominate two, General Atlantic (XP) Bermuda, LP (successor of G.A. Brasil IV Fundo de Investimento em Participações) will nominate one, and the remaining three members will be independent directors. Such independent directors will also be members of the audit committee of XP Inc., which shall be comprised of three members who will be nominated as follows: we will nominate two members, and XP Controle Participações S.A. will nominate one member of the audit committee.

Subsequently, on November 30, 2019, XP Inc. carried out a reverse stock split of one share for each four shares and, as a result, the number of shares held by us was adjusted to 198,215,329 Class A common shares and 55,898,991 Class B common shares.

Subject to the Central Bank’s approval, in 2022, we expect to acquire an additional stake corresponding to 11.53% of the capital stock of XP Inc. This transaction will increase our interest in XP Inc. to 57.58% of its capital stock and 41.63% of its voting rights.

The management and conduct of business of all companies within XP group, including XP Inc., remains independent, segregated and autonomous, preserving the same principles and values that are currently in force. XP Controle’s partners will maintain control of the XP group, and the current directors, officers and executives of XP Investimentos S.A. and other subsidiaries will remain at the forefront of their respective businesses, in order to ensure that XP Investimentos S.A. will continue to act as an open and independent platform, offering a diversified range of proprietary and third party products to its clients, competing freely with other brokers and capital market distributors, including those controlled by us, without any restrictions or barriers.

 

29


Table of Contents
4B.

Business Overview

Our principal operations are: (i) commercial banking (including insurance, pension plan and capitalization products, credit cards, asset management and a variety of credit products and services for individuals, small and middle-market companies); (ii) corporate and investment banking (Itaú BBA); (iii) consumer credit (financial products and services to our non-accountholders); and (iv) operations with the market and corporations.

Capital Expenditures

For information on our capital expenditures, see “Item 5B. Liquidity and Capital Resources.”

Operations Overview

We report the following segments: (i) Retail Banking, (ii) Wholesale Banking, and (iii) Activities with the Market and Corporation. Through these operational segments, we provide a broad range of banking services to a diverse client base that includes individuals and corporate clients, on an integrated basis as follows:

 

LOGO

The Retail Banking segment offers services to a diversified base of account holders and non-account holders, individuals and companies in Brazil. The segment includes retail customers, mass affluent clients (Itaú Uniclass and Personnalité) and very small and small companies. Our offering of products and services in this segment includes: personal loans, credit cards, payroll loans, vehicle financing, mortgage loans, insurance, pension plan and premium bond products, and acquiring services, among others. The Retail Banking segment represents an important funding source for our operations and generates significant financial income and banking fees.

The Wholesale Banking segment is responsible for our private banking clients, the activities of our Latin America units, our middle-market banking business, asset management, capital market solutions, corporate and investment banking activities. Our wholesale banking management model is based on building close relationships with our clients by obtaining an in-depth understanding of our clients’ needs and offering customized solutions. Corporate activities include providing banking services to large corporations and investment banking activities include offering funding resources to the corporate sector, including fixed and variable income instruments.

The Activities with the Market and Corporation segment manages interest income associated with our capital surplus, subordinated debt surplus and the net balance of tax credits and debits. This segment also manages net interest income from the trading of financial instruments through proprietary positions, currency interest rate gaps and other risk factors, arbitrage opportunities in the foreign and Brazilian domestic markets, and mark-to-market of financial instruments. It also includes our interest in Porto Seguro S.A. For more information on our interest in Porto Seguro S.A., see “ —Insurance.”

We carry out a wide range of operations outside of Brazil with units strategically located in the Americas, Europe and Asia. Our international presence creates significant synergies in foreign trade finance, in the placement of Eurobonds and in the offering of more sophisticated financial transactions to our clients.

 

30


Table of Contents

Please see “Note 30 – Segment Information” to our audited consolidated financial statements for further details.

The diversification of our business is reflected in the changing composition of our loan portfolio over the last few years, focusing on origination in lower risk segments with enhanced guarantees. We continuously seek to implement and focus on offering new products and services that add value to our clients and diversify our income sources. This allows for the growth of our non-financial income arising mainly from banking service fees, income from bank charges and from insurance, pension plan and capitalization operations.

Retail Banking

We have a large and diverse portfolio of products, such as credit and investments, and services to address our clients’ needs. Our retail banking business is segmented according to customer profiles, which allows us to connect with and understand our customers’ needs, better enabling us to offer suitable products to meet their demands. Our main activities under the retail banking segment are the following:

Itaú Retail Banking (individuals)

Our core business is retail banking and through our retail operation we offer a dedicated service structure to consumer clients throughout Brazil. Our customer service structure is targeted to offering the best solutions for each client profile. We classify our retail clients as individuals with a monthly income of up to R$4,000.

Our Itaú Uniclass services are available at every branch for clients who earn more than R$4,000 and less than R$10,000 per month. We offer exclusive services to our Itaú Uniclass clients, including investment advisory services, exclusive cashiers and higher credit limits and a large team of dedicated relationship managers. For clients who prefer remote services, our Itaú Uniclass provides a “digital bank platform” where relationship managers service clients through telephone, e-mail, SMS, videoconference and chat from 8 a.m. to 8 p.m. on business days, at no additional cost.

Our focus on digital transformation led to an increase of the share of our digital operations, which are sales, account openings and accesses through the internet and mobile app. For instance, the online account opening process via mobile app, launched in 2016, already represents 39% of the individual accounts opened on a monthly basis (excluding salary accounts), as of December 31, 2019.

We have also focused on developing initiatives to improve customer satisfaction, according to the NPS System. The satisfaction ratings (NPS score) of the retail bank improved 8 percentage points between August 2018 and December 2019

Itaú Personnalité (banking for high-income individuals)

We began providing customized services to high-income individuals in 1996 with the creation of the Itaú Personnalité segment, which currently serves individuals who earn more than R$15,000 per month or have investments in excess of R$250,000.

Itaú Personnalité is focused on providing (i) financial advisory services by managers who understand the specific needs of our higher-income clients, (ii) a large portfolio of exclusive products and services and (iii) special benefits based on the type and length of relationship with the client, including discounts on various products and services. Itaú Personnalité services its clients through a dedicated network of 236 branches, located in the main Brazilian cities. Itaú Personnalité clients also have access to our retail banking network of branches and ATMs throughout the country and can also access our internet, telephone and mobile banking.

For clients who prefer remote services, Itaú Personnalité provides a “digital bank platform” where relationship managers service clients through telephone, email, SMS and videoconference from 8 a.m. to 10 p.m. on business days. We also developed apps for smartphones and tablets that enable our clients to make investments, buy products such as credit and insurance, make check deposits, transfers and payments, check account balances and find nearby branches and ATMs using GPS features.

 

 

31


Table of Contents

The table below shows our market position and information about competitors for our retail banking (including Itaú Personnalité) business:

 

Product/Service    Market Position    Additional Information and Main Competitors

Retail Banking

(Including Itaú Personnalité)

   In December 2019, we reached a market share of 11.9% based on total outstanding loan balance in reais, positioning us as the third largest bank in this segment in Brazil.   

Itaú Unibanco Holding has a leading position in many sectors of the Brazilian domestic financial market. Based on Central Bank data and publicly available financial information, our main competitors are Banco Bradesco, Banco Santander (Brazil), Banco do Brasil and Caixa Econômica Federal.

 

Source: Itaú Unibanco Holding and the Central Bank.

Itaú Empresas (very small and small companies)

To meet and fulfill the needs of our corporate customers, we specialize in offering customized solutions and detailed advice on all products and services for:

 

   

Microenterprises: customer base consisting of companies with annual revenues of up to R$ 1.2 million, served by 2,686 bank branches and 2,098 relationship managers at December 31, 2019; and

 

   

Small businesses: customer base consisting of companies with annual revenues between R$ 1.2 million and R$ 30 million, served by 411 bank branches and 1,628 relationship managers at December 31, 2019.

ANBIMA certifies all of our relationship managers, who are trained and skilled to offer the appropriate banking solutions for each client, guided by all the variables that can affect the companies that we serve and their owners.

Our customers rely on our main strategy of capturing market opportunities and meeting their needs, particularly regarding cash flow management, credit facilities, investments and banking services.

To honor our commitment to customer centrality in 2019, we created experience improvement fronts in our product hiring journey. In addition, in order to increase satisfaction, we established the end of the prepayment rate on credit card transactions without installments for eligible clients.

In order to improve our loan portfolio and reduce the volume of delinquent loans, we focus on sustainable loan portfolio growth. We have improved credit review processes, policies and tools, as well as intensified our credit collection and recovery efforts.

We maintained our service model in digital branches, aiming at greater efficiency in business generation and prompt service. In addition, we also increased our commercial team focused on acquiring new customers.

We strive to maintain high levels of customer satisfaction by placing them at the center of our business approach. To achieve this goal, we implemented follow-ups through periodic and detailed indicators for transactions and interactions with our managers and other service channels.

We continue our strategy to develop digital products and services, as well as the development and enhancement of the tools used by our sales and relationship teams and intend to continue to capture and expand the benefits of such investments, measured by increased business productivity and greater proximity to our customers.

Credit Cards and Commercial Agreements

We are a leader in the Brazilian credit card market in terms of purchase volume, according to ABECS.

Through our proprietary and partnership operations with major retailers, telephone operators, automakers and airlines established in Brazil, we offer a wide range of credit and debit cards to account holders and non-account holders.

 

 

32


Table of Contents

Our purpose is to provide the best customer experience and satisfaction. Our aim is to continuously grow our credit card portfolio, to increase profitability and to manage the quality of our assets. Accordingly, our credit card division is dedicated to developing new products and new digital services while controlling our portfolio credit quality, increasing the ability of our customers to obtain financing and assessing our partnerships.

At the beginning of 2019 we defined the “Customer First” as one of our priorities.

Our global net promoter score, a measure of customer satisfaction, indicates that our score improved 5bps compared to 2018.

Our strategies focus in three main customer segmentation businesses: Account Holders, Non-Account Holders and Retail Partnerships.

In 2019 the Account Holders businesses—Itaú Agências, Itaú Uniclass and Personnalité—achieved the record on activated and total accounts, growing by more than 7% and 6% compared to 2018, respectively. We reached purchase volume growth of 18% compared to 2018. At the end of 2018 and throughout 2019 we launched fast growing sales products: Itaú Uniclass Mastercard Black, Itau Uniclass Visa Infinite and Itaú Personnalité Visa Infinite.

In the Non-Account Holders division, we launched the Itaucard “Click” credit card in October 2019. The value proposition is to offer a simple, digital product with financial solutions for the customer. We launched it as a spending based fee waiver product in which customers who make more than R$100 in purchases per month will be exempt from the annual fee. After the launch we got a 12bps leverage on the portfolio’s NPS.

In the same month, the LATAM Pass program was launched. It unified the customer base of Multiplus Itaucard and Latam Itaucard. The new product offers several benefits such as VIP lounge access, international class upgrade vouchers and the possibility of free annual fee.

We also advanced with Credicard, following the brand relaunch in December 2017. In January 2019 Credicard moved into its own office, extending the brand’s and business autonomy.

Credicard for the second consecutive year earned the “Reclame Aqui” award in the Credit Cards category. We are seeking to deliver more benefits to our customers, so we launched 26 new partnerships in the Credicard app benefits store, increasing customer satisfaction.

The Retail Partnerships business is one of our fastest growing businesses in the credit card division. We have partnerships with the main national retail brands, such as Magazine Luiza, Ponto Frio, Pão de Açúcar and Extra. In 2019, we delivered a double-digit revenue growth with these portfolios.

In partnership with Magazine Luiza we continue to reinforce our strategy of growing customer base. In 2019, we had sales and purchase volume growth records- more than 14% year over year and more than 33% year over year, respectively.

Finally, we increased functionality and in-store service capabilities, allowing customers to solve their requests at time and increasing the NPS by 5 bps.

In the Sam’s Club card, in addition to the launch of the discount program, we have improved the points program, where now for every R$ 2,500 spent in the year in any Big Group store, the customer has a cashback of R$ 75 on the bill, which is the amount paid to be a member of the Club.

At Marisa the milestone of the year was the launch of the International variant, meeting the main desire of Marisa Itaucard card customers. The Marisa Internacional card already represents 37% of the portfolio, significantly boosting business revenues and purchase volume.

 

33


Table of Contents

At Ipiranga we launched the Platinum variant. The card was the first product at Itaucard with cashback, for any transaction, the customer has 1% cashback. When the transaction is made in the Abastece Aí app, the customer has a 3.5% cashback, in addition to having a 5% discount at the time of fuel supply.

In 2018, we launched our digital wallets and became the first bank in Brazil to have all portfolios available for Apple, Samsung and Google Pay, both for credit and debit cards. By December 2019, we had more than 2.5 million users.

The table below shows the market position and information about competitors for our credit card business:

 

Product/Service    Market Position    Additional Information and Main Competitors
Credit Cards    We are the leaders in terms of transaction purchase volume of cards in Brazil, with 34.6% market share in the period from January to September 2019.    Our traditional competitors in this business are Banco Bradesco, Banco Santander (Brazil), Banco do Brasil and Caixa Econômica Federal. In addition to these main competitors, in recent years an increasing number of small and new digital competitors has entered this market, including Nubank and Banco Original.

Source: Itaú Unibanco Holding and ABECS.

Payroll Deducted Loans

In Brazil, a payroll deducted loan is a specific type of loan entered into by salaried employees or pensioners of the Brazilian social security system, as borrowers, and banks, as lenders, in which fixed monthly installments are deducted directly from the borrower’s payroll or pension, as the case may be, for the payment of the amount owed to the lender.

Our strategy is directed mainly to the pensioners of the Brazilian social security system and employees of public and private companies.

We offer payroll deducted loans in Brazil mainly through two sales channels: (i) our branch network and our remote service channels, focusing on retail account holders, and (ii) the network of acquisition partners, focusing on non-account holders. This strategy allows us to expand our business activities with historically lower credit risk, achieving a competitive position in the offer, distribution and sale of payroll deducted loans in Brazil and improving the risk profile of our loans portfolio to individuals.

The table below shows our market position and information about competitors for the business listed below:

 

Product/Service    Market Position    Additional Information and Main Competitors
Payroll Deducted Loans    In December 2019, we obtained a market share of 12.9% in terms of payroll loans, positioning us as the fourth largest bank in this segment in Brazil.    Our main competitors in this business are Banco do Brasil, Caixa Econômica Federal, Banco Bradesco and Banco Santander (Brazil).

Source: Itaú Unibanco Holding and the Central Bank.

Mortgage

We assist our clients with their financial development, as we help them with their personal assets. Mortgage financing products allow us to create long-lasting relationships with our clients, as mortgage financing products are of a long-term nature.

Since 2008, we have been the market leaders among Brazilian private banks in mortgage loans to individuals in terms of the total size of our portfolio. This is a result of our business focus, which is in line with our strategy to migrate to lower-risk portfolios.

We have several sales channels that are utilized for purposes of mortgage financing products: (i) branch network, (ii) construction and development companies, (iii) mortgage agencies, and (iv) partnerships with REMAX, a realtor company, and CrediPronto, a mortgage financing company.

 

 

34


Table of Contents

We prioritize customer satisfaction by providing our clients with a specialized mortgage financing advisor to support them during the mortgage process. Our process is expeditious and efficient, and it takes us less than two hours to get back to the client for loans up to R$1 million. This financing process can be fully digital.

In line with our strategic focus on digital processes, our simulator is included on the websites of partner development companies and real estate agencies, placing our brand closer to clients when they are looking to acquire real property. Our services are customized for every moment of the client’s digital journey, from internet banking services to social networks, providing us with increasing client exposure levels. In 2019 and 2018 we were awarded the “Best Digital Mortgage Bank Brazil” by Global Finance.

The number of mortgages we provided directly to individuals in 2019 was 40 thousand, for an aggregate value of R$12.9 billion during the year. In 2019, our portfolio had an average Loan to Value (LTV) of 38.6%, compared to 38.7% in 2018. In commercial loans, we financed 95 new real estate units during 2019, with an aggregate value of R$3.6 billion.

Another positive feature of the Brazilian market is the constant amortization system pursuant to which decreasing installments provide faster amortization of a contract, reducing our loan-to-value indicator at a faster rate than other amortization systems.

The table below shows our market position and information about competitors for the business listed below:

 

Product/Service    Market Position    Additional Information and Main Competitors
Real Estate Financing and Mortgages    In the period from January to December 2019 we were the second in new loans to individuals among Brazilian banks, with a 22.0% market share.    Our main competitors in this business are Caixa Econômica Federal, Banco Bradesco, Banco Santander (Brazil), and Banco do Brasil.

Source: Itaú Unibanco Holding and ABECIP.

Merchant Acquirer

Rede is one of the leading companies in the electronic payment solutions industry in Brazil. It is a multi-brand merchant acquirer of credit, debit and benefit cards. Rede’s activities include merchant acquiring, capturing, transmission, processing and settlement of credit and debit card transactions, prepayment of receivables to merchants (resulting from credit card transactions), rental of point of sale (POS) terminals, e-commerce solutions, e-wallet and check verification through POS terminals.

In 2019, we kept on restructuring our business model, which has as its priorities: 1) integration of our banking operations; 2) strengthening of direct sales channels; and 3) digital transformation.

We received R$ 487.8 billion in transactions with respect to credit and debit cards in 2019 an increase of 11.6% compared to the same period in 2018. The following table sets forth the financial volume of transactions of credit and debit cards processed by us in 2019, 2018 and 2017:

 

     Financial Volume  
   (In billions of R$)  
     2019      2018      2017  

Credit cards

     314.1        280.8        255.9  

Debit cards

     173.7        156.3        135.8  
  

 

 

    

 

 

    

 

 

 

Total

     487.8        437.1        391.7  
  

 

 

    

 

 

    

 

 

 

 

35


Table of Contents

The table below shows our market position and information about competitors for the business listed below:

 

Product/Service    Market Position    Additional Information and Main Competitors
Merchant Acquirer    In the period from January to September, 2019 we reached a market share of 34.0% in terms of total transaction volume (credit and debit) generated by the acquiring services, positioning us as the second largest player in this segment in Brazil.   

Our main competitors in this business are Cielo and Santander GetNet.

In recent years, changes in legislation made by the Central Bank combined with the growing number of fintechs, contributed to an increase in competition in the segment. Among non-traditional players, we highlight PagSeguro, Stone and Bin

Source: Itaú Unibanco Holding and ABECS.

Private Pension Plans

We offer private pension plans to our clients as an option for wealth, inheritance planning and income tax purposes (these products are tax-deferred). We provide our clients with a solution to ensure the maintenance of their quality of life through long-term investments, as a supplement to government general social security system plans.

Product innovation has been important for the sustainable growth of our private sector pension operations. For legal entities, we offer specialized advice and develop customized solutions for each company. We establish long-term partnerships with our corporate clients, maintaining a close relationship with their human resources departments and adopting a communication strategy focused on our employees’ financial education.

According to the National Federation of Private Pension and Life (Federação Nacional de Previdência Privada e Vida), or FENAPREVI, contributions to Itaú Private Pension Plans reached R$21.6 billion in 2019, mainly due to the increase in our VGBL (Redeemable Life Insurance) product.

The table below shows our market position and information about competitors for the business listed below:

 

Product/Service    Market Position    Additional Information and Main Competitors
Private pension plans    In December, 2019 our balance of provisions represented 22.4% of the market share for private pension plans, positioning us as the third largest private pension provider in Brazil. Considering only Individuals plans, our market share reached 22.3%, positioning us as the second largest private bank.    Our main competitors in private pension plan products are controlled by large commercial banks, such as Banco Bradesco and Banco do Brasil, which, like us, take advantage of their branch network to gain access to the retail market.

Source: FENAPREVI (Balance of provisions—Pension Plans for Individuals and Companies).

Vehicle Financing

We have developed and launched a series of new products and services during 2019, some of which are described below:

Digital Retail – the evolution in our digital retail platform has had an important impact in our journey. We have launched a feature that enables the customer to give the next step in his or her financing process. Now, our clients are able to upload the documents and complete all the information needed to book a transaction.

 

36


Table of Contents

iCarros Products – Our solutions help dealers make their sales process more efficient. The Lead Manager is now fully integrated with Linx Auto solution to help dealers on sales and billing process, ensuring a unique journey experience; “Garagem do Conhecimento” is a new educational platform with distant education classes to prepare professionals of the automotive sector. We are the first Brazilian automotive marketplace integrated with several banks, who offer personalized credit that match customer’s profiles; Check-up iCarros is a car management app for end consumers, focused on services to drivers and also supplying detailed data from clients’ cars to the service providers.

New Credline – our credit application platform has significantly evolved along the year. We launched the corporate buyer experience, which increased significantly our market visibility. Further, in order to ensure safety in our transactions, we have deployed a facial biometrics solution.

Vehicle Website – we created the Itaú website for our vehicle solutions. In this webpage, we advertise all of our solutions for this segment, including the auto loan digital process, our products shelf, and our benefit shelf. The number of page views on our website increased from 100,000 to 1,000,000. This solution offers experience to either individual or corporate buyers.

As of December 31, 2019, our individual and corporate vehicle financing portfolio (ex Finame) totaled R$28 billion, an 39% increase from the previous year. The average loan to value ratio of our individual vehicle portfolio (the ratio of a loan to the value of an asset purchased) was 59.6% in December 31, 2019, a 2% increase compared to 2018. Since 2012, we have reduced our risk exposure in the sector and focused on clients with better risk profiles, which has allowed us to improve the credit quality of our vehicle loan portfolio.

In 2019, our new individual and corporate vehicle financing operations reached R$ 20.5 billion, a 32% growth compared to 2018. The average vehicle loan term was 43 months, with 37% of the transactions carried out with terms up to 36 months.

The table below shows our market position and information about competitors for the business listed below:

 

Product/Service    Market Position    Additional Information and Main Competitors
Vehicles    In December 2019, we reached a market share of 9.3% in terms of loans to individuals among banks, positioning us as third in Brazil in this segment.    Our main bank competitors in this business are Banco Santander (Brazil), Banco do Brasil and Banco Bradesco.

Source: Itaú Unibanco Holding and the Central Bank.

Insurance

Our insurance business provides a wide range of life and personal accident products, automobile and property insurance, credit insurance and travel insurance. Our insurance core activities, which include our 30% stake in Porto Seguro S.A, consist of mass-market insurance products related to life, property and credit. These products are offered in synergy with retail channels – our branch network, partnerships with retailers, credit card clients, real estate and vehicle financing, personal loans – and the wholesale channel. These products have characteristics such as a low combined ratio, low volatility in results and less use of capital, making them strategic and increasingly relevant in the diversification of the Itaú Unibanco Group’s revenues. Other insurance activities encompass extended warranty, health insurance, our 11.2% stake in IRB – Brasil Resseguros S.A. and other operations.

Our insurance products have been receiving updates on coverage and assistance, bringing more value to these customers. In order to expand our insurance products portfolio, we are concentrating on our own existing distribution channels as well as expanding our insurance brokerage activities and providing third-party insurance policies from partner insurers to our clients through an open platform.

 

37


Table of Contents

The table below shows the market position and information about competitors for the business listed below:

 

Product/Service    Market Position    Additional Information and Main Competitors
Insurance    Giving effect to our 30% ownership interest in Porto Seguro S.A., we reached 8.3% of market share based on earned premiums, excluding VGBL (Redeemable Life Insurance), from January to December, 2019, positioning us as the fifth largest insurance provider in this segment in Brazil. Considering only our recurring insurance activities, our market share reached 10.7% in the same period.   

Our main competitors are controlled by or are in partnership with large commercial banks, such as Banco Bradesco, Banco Santander (Brazil) and Banco do Brasil which, like us, take advantage of their branch network to gain access to the retail market.

Despite the high concentration of Brazilian banks, in this market, the growing number of Insurtechs (startup companies focused on insurance) has facilitated customer access to insurance companies, making this market even more competitive.

Source: SUSEP. Recurring insurance activities include: Personal Insurance (Life, Personal Accidents, Credit Insurance, Travel, Unemployment, Funeral Allowance, Serious Diseases, Random Events), Housing, Multiple Peril and Homeowners. Health Insurance and VGBL—Redeemable Life Insurance products are not included.

Premium Bonds (títulos de capitalização, or capitalization plans)

Premium bonds are fixed deposit products pursuant to which a client makes a one-time deposit or monthly deposits of a fixed sum that will be returned at the end of a designated term. Ownership of premium bonds automatically qualifies a customer to participate in periodic raffles, each time with the opportunity to win a significant cash prize.

We currently market our premium bonds products portfolio through our branch network, electronic channels and ATMs, and we are currently developing new technologies for channel diversification. The net collection, taking into account the deduction of redemptions, from capitalization plans decreased 20.6% in 2019 when compared to 2018.

The table below shows our market position and information about competitors for the business listed below:

 

Product/Service    Market Position    Additional Information and Main Competitors
Premium Bonds    In the period from January to December, 2019 we had a market share of 11.1% in terms of revenues from sales of premium bonds, positioning us as the third largest provider of such products in this segment in Brazil.    Our main competitors in premium bonds are controlled by or are in partnership with large commercial banks, such as Banco Bradesco, Banco do Brasil and Banco Santander (Brazil) which, like us, take advantage of their branch network to gain access to the retail market.

Source: SUSEP.

Consortia

A consortium is a pool of people and/or legal persons in a group with the purpose of allowing their members, on an equal basis, to acquire assets, such as vehicles, properties, or services, through self-financing. The payments made by the group participants are applied to a common fund, used by one or more members of the consortium at a time, to acquire the assets elected by the members when the product was contracted. The participants receive the assets during the validity of the contract through the following methods: (i) random drawing; (ii) bid offer with own resources; (iii) part of the letter of credit; and (iv) FGTS tax (only for properties consortium), with the exception of the random drawing, the other options may be combined.

 

38


Table of Contents

As consortia are regarded as a provision of services under Brazilian law, the management of consortia does not give rise to default risk or regulatory capital requirements for us.

Consortia do not charge interest rates and our revenues come mainly from the administration fee charged to clients.

Given these characteristics, this business is strategic to us, contributing to revenue diversification and to a more complete product portfolio offering to our clients. As of December 31, 2019, we achieved the following results:

 

   

361 thousand in active contracts, a decrease of 6.4% compared to December 31, 2018;

 

   

R$12.6 billion in balance of installments receivables, an increase of 6.9% compared to December 31, 2018; and

 

   

R$700 million in administration fees from January 31, 2019 to December 31, 2019, an increase of 2.8% compared to the same period of 2018.

The table below shows the market position and information about competitors for the business listed below:

 

Product/Service    Market Position    Additional Information and Main Competitors
Consortia Services Fees    In the period from January to December 2019 we had a market share of 6.8% in total consortia services fees. Considering only banks, we are the third largest provider of such services in terms of fees in Brazil.    Considering only banks, our main competitors in the Brazilian consortia market are Bradesco Adm. Consortia and BB Consortia.

Source: Central Bank.

Microcredit

Our microcredit unit offers to low-income entrepreneurs who do not have the necessary attributes to participate in the traditional financial system the chance to expand and develop their businesses. As a tool to stimulate entrepreneurship, Itaú Microcrédito has specific rules to credit application. Some of them are: includes working capital loans, or loans for upgrades and fixed assets provided to formal and informal business people engaged in small business activities. Loans are granted by specifically trained microcredit loan officers who discuss the client’s financial situation and understand their business, needs, as well as providing information regarding the responsible use of money.

As a result of this initiative, micro-entrepreneurs develop a relationship with the formal financial system, generating more opportunities to develop their business, contributing to the growth of their communities.

Our investment in microcredit consolidates our strategy to act as an agent of transformation in society. Microcredit is also important as it reinforces our vision of sustainability and increases our ability to spread our knowledge in financial education. The end goal is to create a virtuous cycle in which our bank encourages the social and economic development of Brazil’s low-income population. In view of this, we have expanded our microcredit operations to six Brazilian states, operating in the cities and metropolitan areas of São Paulo, in the state of São Paulo, Rio de Janeiro, in the state of Rio de Janeiro, Montes Claros, in the state of Minas Gerais, Campina Grande, in the state of Paraíba, Fortaleza in the state of Ceará and Teresina, in the state of Piauí. This expansion has brought positive results, increasing the number of customers and communities impacted. In 2020 we expect to expand our business channels, increasing product capillarity and impacting more customers.

Public Sector

Our public sector business operates in all divisions of the public sector, including the federal, state and municipal governments (in the executive, legislative and judicial branches).

To service public sector clients, we use platforms that are separate from our retail banking branches, with teams of specially trained managers who offer customized solutions in tax collection, foreign exchange services, administration of public assets, payments to suppliers, payroll for civil and military servants and retirement. Based on these platforms, we have a significant amount of business with public sector clients, particularly in those Brazilian states where we acquired previously state-owned financial institutions. As of December 31, 2019, we had 6,033 public sector clients and 13 offices where such services were offered in Brazil.

 

39


Table of Contents

Wholesale Banking

Wholesale Banking is the segment responsible for banking operations of middle-market, corporate, large and ultra companies (those with annual revenues from R$30 million) and investment banking services. The breakdown of revenue among these segments is set out in the section “Item 4B. – Business Overview – Operations Overview” above. Our Wholesale Banking segment offers a wide range of products and services to the largest economic groups of Brazil.

Our activities in this business range from typical operations of a commercial bank to capital markets operations and advisory services for mergers and acquisitions. These activities are fully integrated, which enables us to achieve a performance tailored to our clients’ needs.

One of the most important features of our strategy for our Wholesale Banking segment is the set of initiatives linked to improving efficiency in our operations. These ongoing actions, which are expected to continue to grow in the coming years, are designed to increase revenues, improve processes and reduce costs.

Investment Banking

Our investment banking business carried out through Itaú BBA, assists companies raising capital through fixed income and equity instruments in public and private capital markets, and provides advisory services in mergers and acquisitions. We advise companies, private equity funds and investors in the structuring of variable income products and in mergers and acquisitions. We believe we offer a wide portfolio of investment banking services ranging from research to Brazilian and other Latin American companies.

Our fixed income department acts as bookrunner or manager in the issuance of debentures, promissory notes and securitization transactions at the investment banking segment.

The table below shows our market position and information about competitors for the business listed below:

 

Product/Service    Market Position    Additional Information and Main Competitors
Investment Banking    At December 2019, Itaú BBA ranked first in mergers and acquisitions and equities markets deals(1). Itaú BBA also ranked first in origination and in distribution in debt capital markets transactions(2).    In investment banking, Itaú BBA’s main competitors include Santander, Credit Suisse (Brazil) S.A., Merrill Lynch S.A. (Brazil), Morgan Stanley S.A. (Brazil), JP Morgan S.A. (Brazil), Bradesco BBI and BTG Pactual S.A.

Source: (1) Dealogic. (2) ANBIMA ranking in terms of volume.

Asset Management

With more than 60 years of experience in investment management, Itaú Asset Management has R$ 770.8 billion in assets under management (including Itaú Unibanco and Intrag) according to ANBIMA (Ranking de Gestão – December 2019) and recorded 13.3% growth during 2019. Itaú Asset Management ranked as the largest non-government owned asset manager in Brazil, with a 14.2% market share as of December 31, 2019, according to ANBIMA.

In 2019 Itaú Asset Management was awarded for the 11th time the title of best asset manager in Brazil by Revista Exame.

 

40


Table of Contents

Kinea Investimentos LTDA., an alternative investments management company controlled by us, held R$68.5 billion in managed assets as of December 31, 2019, compared to R$50.8 billion as of December 31, 2018, according to ANBIMA.

The table below shows the market position and information about competitors for the business listed below:

 

Product/Service    Market Position    Additional Information and Main Competitors
Asset Management    In December 2019, we had a market share of 14.2% in terms of assets under management, positioning us as the second asset management in Brazil.   

According to ANBIMA, the asset management industry in Brazil held assets totaling R$5,419 billion as of December 2019 and with 629 Financial Institutions and Assets Managers, among them, XP Investimentos.

The competition is concentrated among large and well-established retail banks. Our main competitors are Banco do Brasil, Banco Bradesco and Caixa Econômica Federal.

Source: ANBIMA.

Investment Services

Itaú Investment Services business units provide

 

  (i)

local custody and fiduciary services,

 

  (ii)

international custody services, and

 

  (iii)

corporate solutions that act as transfer agent and stockholder servicer for Brazilian companies issuing equity, corporate bonds, promissory and bank credit notes. We also work as guarantor in transactions for project finance, escrow accounts and loan and financing contracts.

We provide the technological tools to perform daily activities of each service and rely on compliance and contingency procedures. Thus, our clients can direct the focus on their business management.

Pension funds, insurance companies, asset managers, international institutional investors and equity and debt issuers are our primary clients in these businesses, representing approximately 2,237 clients, that reached R$3.7 trillion of assets under service as of December 31, 2019, which includes investment funds, underwriting, pension funds, trustee and brokerage services.

In 2019, Global Finance named Itaú Investment Services as the best sub-custodian in Brazil and Uruguay. We are currently updating our technological platform regarding securities services.

 

 

41


Table of Contents

The following table shows the market position and information about competitors for the businesses listed below:

 

Product/Service    Market Position    Additional Information and Main Competitors
Local Custody    In December 2019, we had a market share of 25.7% based on total assets under local custody, positioning us as the second position Local Custodian.   

According to ANBIMA, the local custody in Brazil held assets totaling R$5,837 billion as of December 2019.

 

Our main competitors are Banco Bradesco S.A. and Banco do Brasil S.A.

International Custody    Our market share in December 2019 was 9.0% in terms of total assets under international custody, positioning us as the fourth largest International Custodian.   

Based on ANBIMA, the international custody service in Brazil totaled R$1,986 billion of assets as of December 2019.

 

Our main competitors are Banco Citibank S.A., JP Morgan’s Securities Services and Banco Bradesco S.A.

Corporate Solutions   

In December 2019, we had a leading position as agent and register provider to 182 companies listed on B3, which represents 56.5% of companies listed on that exchange.

 

Moreover, we were the second largest transfer agent with 357 debentures offerings in the Brazilian market, representing 31.2% of the debentures market in Brazil.

  

Our main competitors in the equities market are Banco Bradesco S.A. and Banco do Brasil S.A.

 

Our main competitor in debentures is Banco Bradesco S.A.

Source: Itaú Unibanco Holding, ANBIMA and B3.

Itaú Private Bank

With a full global wealth management platform, we are one of the private bank market leaders in Brazil and one of the main private bank players in Latin America. Our multidisciplinary team, which is supported by a team of investment advisers and product experts, provides comprehensive financial services to clients, understanding and addressing their needs from our eight offices in Brazil and in our offices located in Zurich, Miami, New York, Santiago and Nassau.

Our clients have access to a complete portfolio of products and services, ranging from investment management to wealth planning, as well as credit and banking solutions. In addition to our in-house customized products and services, we offer our clients access to an open architecture of alternative products from third-party providers.

Aligned with our vision to be the leading bank in sustainable performance and customer satisfaction, we decided to focus our strategic priorities on the following Itaú Private Bank initiatives:

 

   

Being the leading private bank in terms of client satisfaction;

 

   

Adding value to clients and stockholders with a complete offering of long-term proactive advisory services;

 

   

Continuing to invest in our international platforms to enhance Brazilian clients’ experience;

 

   

Improving our operational efficiency through continuous investments in technology;

 

   

Maintaining a focus on risk management and regulatory considerations.

 

 

42


Table of Contents

The table below shows our market position for the business:

 

Product/Service    Market Position
Itaú Private Bank    In December 2019, we obtained a market share of 30.7% in terms of Itaú Private Bank.

Source: ANBIMA.

Itaú Corretora (Brokerage)

Itaú Corretora has been providing brokerage services since 1965. We provide retail brokerage services in Brazil to over 207 thousand clients with positions in the equity and fixed income markets, accounting for approximately R$59.4 billion in trading volume in 2019. The brokerage services are also provided to international clients through our broker-dealer in New York.

The following table shows our market position and information about competitors for the businesses listed below:

 

Product/Service    Market Position    Additional Information and Main Competitors
Retail Brokerage Services (1)    Ranked third in Retail Brokerage Services by trading volume in December 2019.    Main competitors: XP Investimentos, Ágora Corretora de Títulos e Valores Mobiliários S.A., Rico Corretora de Títulos e Valores Mobiliários S.A., Easynvest Título Corretora de Valores S.A., BTG Pactual Corretora de Títulos e Valores Mobiliários S.A., Bradesco S.A. Corretora de Títulos e Valores Mobiliários and Santander Corretora de Câmbio e Valores Mobiliários S.A.
Cash Equities (2)    Ranked tenth in Cash Equities by trading volume in the period between January and December 2019.    Main competitors: UBS Brasil Corretora, XP Investimentos, Morgan Stanley Corretora de Títulos e Valores Mobiliários S.A., Credit Suisse Hedging-Griffo Corretora de Valores S.A., JP Morgan Corretora de Câmbio e Valores Mobiliários S.A., Bradesco S.A. Corretora de Títulos e Valores Mobiliários and Merrill Lynch S.A.
Futures and Derivatives (2)    Ranked thirteenth in Derivatives and Futures by number of traded contracts in the period between January and December 2019.    Main competitors: UBS Brasil Corretora, BTG Pactual Corretora de Títulos e Valores Mobiliários S.A., XP Investimentos, Clear Corretora de Títulos e Valores Mobiliários LTDA, Modal Distribuidora de Títulos e Valores Mobiliários LTDA.

Source: (1) CBLCnet; (2) Bloomberg.

International Operations—Global footprint

We want to achieve, in the countries where we operate, the same management quality and level of results we have in Brazil. Through our internationalization strategy, we seek to understand different markets, business, products and services, identifying opportunities to integrate our units and to expand our operations to new countries.

 

43


Table of Contents

The table below shows some of our operations in Latin America, excluding Brazil:

 

Countries   Branches & CSBs   ATMs   Employees
Argentina   87   176   1,613
Chile   194   424   5,755
Colombia(1)   128   147   3,326
Paraguay   44   298   869
Uruguay(2)   26   62   1,101

 

(1)

Includes employees in Panama.

(2)

Does not include the 35 OCA points of service.

Overview

Latin America is a priority in our international expansion due to the geographic and cultural proximity to Brazil. Our goal is to be recognized as the “Latin American Bank”, becoming a reference in the region for all financial services provided to individuals and companies.

Over the past years, we consolidated our presence in Argentina, Chile, Paraguay and Uruguay. In these countries, we operate in the retail, companies, corporate and treasury segments, with commercial banking as our main focus. With the recent merger between Banco Itaú Chile and CorpBanca, which assured our presence in Colombia and Panama, we expanded our operations in the region even further. In Mexico, we are present through an office dedicated to equity research activities.

As of December 31, 2019 we had a network of 479 branches, including 6 digital branches, and client service branches in Latin America (excluding Brazil). In Paraguay, we had 57 non-bank correspondent locations, which are points of service with a simplified structure, strategically located in supermarkets to provide services to our clients in that country. As of December 31, 2019, we also had 35 points of service through OCA S.A., our credit card operator in Uruguay. Please see “Distribution Channels”, for further details about our distribution network in Latin America.

Banco Itaú Argentina

We have operated in Argentina since 1979, where we began with a focus on large companies with business ties to Brazil. In 1995, we began our retail operations in Buenos Aires. In 1998, we increased our presence through the acquisition of Buen Ayre Bank, subsequently renamed Banco Itaú Argentina.

Through Banco Itaú Argentina we offer products and services in corporate banking, small and middle-market companies and retail banking. Our corporate banking business focuses on large and institutional clients, providing lending, structured finance, investment and cash management services. Our small and middle-market operations provide credit for working capital and investments in production capacity increases. Our retail banking business focuses on middle and upper-income clients, and our services offerings include current and savings accounts, personal loans and credit cards. In 2019 Banco Itaú Argentina opened two digital branches enhancing its presence in Argentina’s financial market.

The table below shows our market position and information about competitors for the business listed below:

 

Product/Service    Market Position    Additional Information and Main Competitors

Total Loan Portfolio

(includes privately-owned banks only)

   In December 2019, we had a market share of 2.4% in terms of total outstanding loan balance in Argentine pesos, positioning us as the tenth largest private bank in Argentina.    Our main competitors are Banco Santander Río, Banco de Galicia y Buenos Aires, BBVA Banco Argentina and Banco Macro.

Source: Central Bank of Argentina.

 

44


Table of Contents

Itaú Corpbanca

In April 2016, we closed the merger of Banco Itaú Chile with and into Corpbanca and, as a result, acquired control of the resulting entity – Itaú Corpbanca. On that same date, we entered into the Shareholders’ Agreement of Itaú Corpbanca, or Itaú Corpbanca’s Shareholders’ Agreement, which entitles us to appoint, together with Corp Group, the former controlling shareholder of Corpbanca, the majority of the members of Itaú Corpbanca’s Board of Directors. Such members are appointed according to the ownership interest of each party, and we have the right to elect the majority of the members elected by this block. In addition, on that same date, we consolidated Itaú Corpbanca in our financial statements, adding approximately R$114 billion of assets to our balance sheet.

These steps were implemented as a result of the obligations we undertook in the transaction agreement, which we entered into together with Corpbanca and its controlling shareholders in January 2014 and amended in June 2015.

In January 2017, we executed a new amendment to the transaction agreement, which provided for (i) the postponement of the date of acquisition of the shares held by Corp Group in Banco Corpbanca Colombia S.A., or Corpbanca Colombia, from January 29, 2017 to January 28, 2022, subject to receipt of applicable regulatory approvals; (ii) the modification of the previously defined structure for the combination of the operations of Itaú Unibanco and Itaú Corpbanca in Colombia to a sale and purchase of assets and liabilities, which was concluded in April 2017; and (iii) the replacement of the obligation to consummate an initial public offering of Corpbanca Colombia for the obligation to register Corpbanca Colombia as a public company and list its shares on the Colombian stock exchange.

Pursuant to the exercise of put options by Corp Group, as set forth in Itaú Corpbanca’s Shareholders’ Agreement, we acquired (i) in October 2016, 10.9 billion shares of Itaú Corpbanca for approximately R$288.1 million, increasing our equity stake from 33.6% to 35.7%; (ii) in September 2017, 1.8 billion shares of Itaú Corpbanca for approximately R$55.6 million, increasing our equity stake from 35.7% to 36.1%; and (iii) in October 2018, 10.6 billion shares of Itaú Corpbanca for approximately R$363 million, increasing our equity stake from 36.1% to 38.1%. In all cases the governance of Itaú Corpbanca remained the same.

Helm Group

In December 2016, Helm LLC (“Helm”) initiated an arbitration proceeding before the ICC International Court of Arbitration (the “ICC”) against Corp Group Holding Inversiones Ltda. (“Corp Group”) and Itaú Corpbanca (collectively, “Respondents”). Helm alleged that the Respondents had breached (i) the Amended and Restated Shareholders Agreement of HB Acquisition S.A.S., dated July 31, 2013, which governs Itaú Corpbanca’s subsidiary Itaú Corpbanca Colombia (formerly Banco Santander Colombia S.A.), and (ii) the Transaction Agreement, dated January 29, 2014, as amended and restated, which governs the merger between Itaú Chile S.A. and Corpbanca, by which Itaú Corpbanca was formed, and the potential acquisition by Itaú Corpbanca of certain shares of Itaú Corpbanca Colombia from Corp Group.

During the course of the proceedings, Helm demanded that Itaú Corpbanca and Corp Group effect the acquisition of its shares of Itaú Corpbanca Colombia at a price in excess of the price agreed with Corp Group in the Transaction Agreement, which would have totaled approximately US$850 million (with interest at 9% per year from January 29, 2014 onwards). On February 28, 2019, a three-member Tribunal of the ICC rejected Helm’s demand and ordered Helm to sell its shares of Itaú Corpbanca Colombia, which represent 19.44% of the equity in Itaú Corpbanca Colombia, to Respondents at approximately US$299 million (including interest at LIBOR plus 2.7% per year from April 1, 2016 onwards).

On December 3, 2019, following receipt of regulatory approvals from the banking supervisors in Chile, Colombia and Brazil, Itaú Corpbanca completed the announced acquisition of shares of Itaú Corpbanca Colombia from Helm LLC and Kresge Stock Holding Company. In connection with the transactions, Itaú Corpbanca acquired shares representing approximately 20.82% of Itaú Corpbanca Colombia’s outstanding equity for aggregate consideration of approximately US$334 million. As a result of the transactions, Itaú Corpbanca owns approximately 87.10% of the equity of Itaú Corpbanca Colombia. Following the transactions, the Amended and Restated Shareholders Agreement of HB Acquisition S.A.S., dated as of July 31, 2013, which governs Itaú Corpbanca Colombia was terminated.

This consideration of US$334 million implies a valuation multiple of 1.37 times book value of Itaú Corpbanca Colombia as of October 31, 2019 and is consistent with the valuations of Itaú Corpbanca Colombia in Itaú Corpbanca’s financial statements. The acquisition resulted in an impact of 0.94% on Itaú Corpbanca’s Common Equity Tier 1 capital, on a fully loaded basis, under the Basel III standards (using exchange rates as of November 30, 2019).

 

 

45


Table of Contents

The table below shows the market position and information about competitors for the business listed below:

 

Product/Service    Market Position    Additional Information and Main Competitors

Total Loan Portfolio

(includes privately-owned banks only)

   In December 2019, our market share was 11.4% based on total outstanding loan balance in Chilean pesos, positioning us as the fifth largest private bank in Chile.    Our main competitors are Banco Santander-Chile, Banco de Chile, Scotiabank Chile and Banco de Crédito e Inversiones.

Source: Commission for the Financial Market.

Banco Itaú Paraguay

Our operations in Paraguay began in 1978 and comprise retail and wholesale banking, through Interbanco, which was acquired in 1995 by Unibanco. In 2010, the Itaú brand was introduced and our bank’s name was changed to Banco Itaú Paraguay. Banco Itaú Paraguay distributes products and services to small and middle market companies, agribusiness, large companies, institutional clients and consumer clients. The retail segment also focuses on payroll clients. Under corporate banking, Banco Itaú Paraguay has a well-established presence in the agribusiness sector. Banco Itaú Paraguay’s qualification is based on its strong positioning, with leadership in several segments, reflecting high returns.

In 2019 Banco Itaú Paraguay opened its first digital branch enhancing its presence in Paraguay’s financial market.

The table below shows our market position and information about our competitors for the Banco Itaú Paraguay business:

 

Product/Service    Market Position    Additional Information and Main Competitors

Total Loan Portfolio

(includes privately-owned banks only)

   In December 2019, we had a market share of 12.7% in terms of total outstanding loan balance in guaranis, positioning us as the third largest private bank in Paraguay.    Our main competitors are Banco Continental, Banco Regional and BBVA Paraguay S.A.

Source: Central Bank of Paraguay.

Banco Itaú Uruguay

Our banking operations in Uruguay include Banco Itaú Uruguay, OCA (the largest credit card issuer in Uruguay, in accordance with data from Uruguay’s central bank) and the pension fund management company Unión Capital. Our strategy in Uruguay is to serve a broad range of clients through customized banking solutions.

Our retail banking business is focused on individuals and small business clients. Retail products and services focus on the middle and upper-income segments, and also include current and savings accounts, payroll payment, self-service areas and ATMs in all branches, and phone and internet banking. The wholesale banking division is focused on multinational companies, financial institutions, large and middle market companies and the public sector, providing lending, cash management, treasury, trade and investment services.

In 2019 Banco Itaú Uruguay opened its first digital branch enhancing its presence in Uruguay’s financial market.

The table below shows our market position and information about our competitors for the Banco Itaú Uruguay business:

 

Product/Service    Market Position    Additional Information and Main Competitors

Total Loan Portfolio

(includes privately-owned banks only)

   In December 2019, we had a market share of 22.5% based on total outstanding loan balance in Uruguayan pesos, positioning us as the second largest private bank in Uruguay.    Our main competitors are Banco Santander Uruguay, BBVA Uruguay and Scotiabank Uruguay.

Source: Central Bank of Uruguay.

 

46


Table of Contents

Itau BBA International

Our banking activities carried out under the corporate structure of Itau BBA International are mainly focused on two business lines:

 

   

Corporate and Investment Banking: headquartered in the United Kingdom, but with business platforms in other cities in Europe, this segment supports the financial needs of companies with international presence and operations, focusing on transactions related to financing and investment relationships between companies in Latin America and the Northern Hemisphere. The services offered include the origination of structured financing, hedging, trade financing and advisory to Latin American, European and U.S. companies undertaking business in the Northern Hemisphere and large economic groups investing into Latin America.

 

   

Private Banking: under the corporate structure of Itau BBA International, we manage private banking activities in Miami and Zurich, offering specialized financial and asset management services for Latin American clients with high net worth by providing a diversified and specialized basis of investment funds, trading and managing on their account securities and other financial instruments, as well as by managing trusts and investment companies on behalf of customers.

On October 8, 2019, following authorization from the European Central Bank, Itau BBA International established a fully licensed banking subsidiary – Itau BBA Europe, S.A. (“Itau Europe”) – in Portugal, where the Group has had a banking presence since 1994. Itau Europe’s initial operation date was February 3, 2020.

By setting up Itau Europe, Itau Group aims to be able to continue serving European Union (“EU”) clients in accordance with their preference, business needs and/or regulatory requirement regardless of the final shape of the future relationship between the EU and the United Kingdom (“UK”) after the end of the ongoing transitional period.

Other International Operations

Our other international operations have the following objectives:

 

   

Support our clients in cross-border financial transactions and services, our international units are active in providing our clients with a variety of financial products, such as trade financing, loans from multilateral credit agencies, off-shore loans, international cash management services, foreign exchange, letters of credit, guarantees required in international bidding processes, derivatives for hedging or proprietary trading purposes, structured transactions and international capital markets offerings. Our international units offer a variety of financial products through their branches.

 

   

Manage proprietary portfolios and raise funds through the issuance of securities in the international market. Fundraising through the issuance of securities, certificates of deposit, commercial paper and trade notes can be conducted by our branches located in the Cayman Islands, the Bahamas and New York, as well as through Itaú Bank Ltd., a banking subsidiary incorporated in the Cayman Islands. Our proprietary portfolios are mainly held by Itaú Bank and our Nassau and Cayman Islands branches. These offices also enhance our ability to manage our international liquidity.

Through our international operations, we establish and monitor trade-related lines of credit from foreign banks, maintain correspondent banking relationships with money centers and regional banks throughout the world and oversee our other foreign currency-raising activities.

Revenues from Operations in Brazil and Abroad

We conduct most of our business activities in Brazil, but we do not break down our revenues by geographic markets within Brazil. Our interest income from loans and leases, banking service fees and income from insurance, private pension plans and premium bonds transactions are divided between revenues earned in Brazil and outside of Brazil. The following information is presented in IFRS, after eliminations on consolidation.

The following table sets forth the consolidated statement of income with respect to our revenues from operations in Brazil and abroad for the years ended December 31, 2019, 2018 and 2017:

 

Revenues from operations in Brazil and abroad

   For the Year Ended      Variation  
   2019      2018      2017      2019-2018      2018-2017  
     (In millions of R$, except percentages)  

Income related to financial operations (1)(2)

     145,308        131,317        149,572        13,991       10.7%        (18,255     (12.2)%  

Brazil

     117,541        108,362        131,689        9,179       8.5%        (23,327     (17.7)%  

Abroad

     27,767        22,955        17,883        4,812       21.0%        5,072       28.4%  

Revenues from banking Services

     39,032        36,809        34,448        2,223       6.0%        2,361       6.9%  

Brazil

     35,283        33,211        31,296        2,072       6.2%        1,915       6.1%  

Abroad

     3,749        3,598        3,152        151       4.2%        446       14.1%  

Income from insurance and private pension operations before claim and selling expenses

     4,553        3,961        4,699        592       14.9%        (738     (15.7)%  

Brazil

     4,423        3,812        4,551        611       16.0%        (739     (16.2)%  

Abroad

     130        149        148        (19     (12.8)%        1       0.7%  
  

 

 

    

 

 

    

 

 

    

 

 

   

 

 

    

 

 

   

 

 

 

 

(1)

Includes interest and similar income, dividend income, net gain (loss) on investment securities and derivatives, foreign exchange results, and exchange variation on transactions abroad.

(2)

ITAÚ UNIBANCO HOLDING does not have clients representing 10% or greater of its revenues.

 

47


Table of Contents

Competition

The last several years have been characterized by increased competition and consolidation in the financial services industry in Brazil. As of December 31, 2019, there were 137 conglomerates, commercial banks and multiple-service banks, development banks and Caixa Econômica Federal, among a total of 1,290 institutions in Brazil.

We, together with Banco Bradesco S.A. and Banco Santander Brasil S.A., are the leaders in the privately-owned multiple-services banking sector. As at December 31, 2019, these banks accounted for 39% of the Brazilian banking sector’s total assets. We also face competition from state-owned banks. As at December 31, 2019, Banco do Brasil S.A., Caixa Econômica Federal, and Banco Nacional de Desenvolvimento Econômico e Social (BNDES) accounted for 38.3% of the banking system’s total assets.

The following table sets for the total assets of the 10 main banks in Brazil, classified according to their interest in the total assets of the Brazilian banking sector:

 

Position

  

Banks by total assets(1)

  

Control Type

   As of December 31  
               2019      % of Total  
               (In billions of R$)      (%)  

1st

   Itaú Unibanco Holding S.A.    privately-owned      1,567.0        17.1  

2nd

   Banco do Brasil S.A.(2)    state-owned      1,473.3        16.1  

3rd

   Caixa Econômica Federal    state-owned      1,293.5        14.1  

4th

   Banco Bradesco S.A.    privately-owned      1,145.3        12.5  

5th

   Banco Santander Brasil S.A.    privately-owned      850.3        9.3  

6th

   Banco Nacional de Desenvolvimento Econômico e Social    state-owned      739.8        8.1  

7th

   Banco BTG Pactual S.A.    privately-owned      185.0        2.0  

8th

   Banco Safra S.A.    privately-owned      172.8        1.9  

9th

   Banco Citibank S.A.    privately-owned      92.3        1.0  

10th

   Banco do Estado do Rio Grande do Sul S.A. (Banrisul)    state-owned      81.0        0.9  

n.a.

   Others    n.a.      1,546.0        16.9  
   Total(3)         9,146.2        100.0  
        

 

 

    

 

 

 

 

(1)

Based on banking services, except insurance and pension funds.

(2)

Includes the consolidation of 50.0% do Banco Votorantim S.A. based on Banco do Brasil’s shareholding stake and excludes these 50.0% of National Financial System.

(3)

Excludes Payments Institutions

Source: Central Bank (IF.data).

Along with our traditional competitors, there are also new technology-driven financial institutions such as fintechs, Asset Management firms and Acquiring Services which are disrupting the Brazilian financial industry. In general, these competitors act in specific business lines such as Credit Cards (e.g. Nubank), Investment Services (e.g. XP Investimentos), Acquiring Services (e.g. StoneCo, PagSeguro), Banking Services (e.g. Banco Inter) and others. Although there is an increasing number of competitors, many are still preoperational or in early stages of development.

Distribution Channels

As a universal bank, we provide a wide range of financial services and products to our clients, from commercial banking to asset management and investment banking. Those products are distributed through two main channels: traditional and digital.

The traditional channels are composed of brick & mortar branches – which could be either full-service branches or in-house corporate service centers – and ATMs. The digital channels are operated remotely, via the internet or mobile phones.

Our network of 3,158 branches(*) (as of December 31, 2019) distributes all of products and services in Brazil.

ATMs, both our own proprietary network of 22,491 machines and additional 23,780 via partnership with Tecban, (as of December 31, 2019) are a very convenient and efficient way of serving clients, due to its low operating costs, 24/7 availability and very complete services offering.

Clients who prefer to use digital channels, such as internet and mobile banking, are served remotely by our relationship managers based on one of our 196 digital branches in Brazil. In Latin America, we launched six digital branches in 2019: two in Argentina, two in Chile, one in Paraguay and one in Uruguay.

 

 

(*)

Includes IBBA representative offices abroad.

 

48


Table of Contents

Digital Channels (internet and mobile banking)

We invest a substantial amount of effort to give our customers the best possible experience through digital channels. Recent developments in the regulatory and competitive scenario reinforced that commitments we made to our customers and other stakeholders a couple of years ago were of utter importance and resulted in a 6 p.p. increase in our Digital NPS – net promoter score for experience in digital channels – during 2019. The relevant year over year growth in monthly active users, 14% for individuals and 7% for small and medium businesses, exemplifies the importance of this operation, which keeps bringing sustainable profit at a growing rate of 29% between 2018 and 2019.

New solutions, such as investment recommendations according to the clients objectives, buying foreign currency in the mobile app, which is now responsible for more than 30% of all purchases and made us market leaders, and integrating the single-use credit cards on our keyboard Teclado Itaú, which simplifies mobile e-commerce transactions, are the result of our initiatives to bring customers closer to our development process. This pillar of innovation also led us to understand and empathize with a significant difficulty that small and medium companies have: keeping track of their business performance and financial health. With that in mind, in August we released an innovative financial management solution to simplify how more than half a million customers control their revenues and expenses. We give them insights and content on how to grow their companies, and provide a fully digital experience for all types of debt financing.

We also understand that some transactions happen majorly in the physical space, like buying a car, and our clients requested us to be there with them. So, we connected our clients with an auto financing specialist through our mobile app, giving them a digital experience when answering any questions and checking rates and conditions. By combining the physical and digital channels experience, we reinforce our belief that our client needs to be served appropriately regardless of the channel used. To fully satisfy our customer’s needs, we went the extra mile: delivering an insurance marketplace with products from partners that offered solutions that we historically did not have, like health and dental insurance. With those partnerships, we reinforce our commitment to the client as being the one-stop-shop for financial services and products. Also, we created a secure method to reset credit and debit cards passwords directly from the mobile app, removing the prior need to go after the call center or a branch. These solutions exemplify our commitment to an omnichannel experience, in order to always be the bank our clients want to partner with.

We are constantly recognized for being close to the customer and always delivering innovation. As examples, we earned the IF Design Award 2019 for the keyboard Teclado Itaú, a solution we launched in 2018 to make transactions frictionless outside of the banking app, and Folha Top of Mind 2019 at the Best Banking Mobile App category. 2019 also brought an excellent achievement for our digital channels operation: almost 1 million new personal checking and savings accounts opened digitally in 2019, a 60% increase year over year.

 

49


Table of Contents

Due to the COVID-19 pandemic, we are encouraging our customers to use our digital channels, such as our apps and online banking, and our digital products, such as virtual cards, contactless payments (using near field communication technology) and digital invoicing.

 

Standard channels

   Branches      CSBs      ATMs  
     2019      2018      2017      2019      2018      2017      2019      2018      2017  

Brazil

     3,348        3,717        3,743        671        703        703        21,384        24,252        24,745  

Abroad

     449        483        497        37        37        38        1,107        1,175        1,196  

Argentina

     74        72        72        13        13        15        176        176        178  

Chile

     194        199        201        —          —          —          424        464        469  

Colombia

     117        148        161        11        13        13        147        174        176  

Paraguay

     32        31        31        12        9        8        298        300        312  

Uruguay

     26        25        24        1        2        2        62        61        61  

Other

     6        8        8        —          —          —          —          —          —    

Total in Brazil and abroad

     3,797        4,200        4,240        708        740        741        1,107        25,427        25,941  
  

 

 

    

 

 

    

 

 

    

 

 

    

 

 

    

 

 

    

 

 

    

 

 

    

 

 

 

Our Brand and Marketing Channels

We strive to provide complete solutions in terms of products and services, through financial intelligence and an ecosystem of partnerships. This echoes in our continuous effort to fully attend the needs of each customer, from individuals and micro companies to large organizations, and provide the best experience both digitally and physically, which is reflected in our brand positioning.

Our brand is committed to encouraging people to have an easier and closer relationship with their finances in their daily lives. We are active in social media with constant publications about the economic environment and tutorials. In December 2019, we reached over 281.5 million views on our YouTube channel and over 9.2 million followers on Facebook. In the same period, our Twitter and Instagram profiles had over 630 thousand and 365 thousand followers, respectively.

We continue to monitor all of our social media profiles 24 hours a day, seven days a week. We have a specific structure with 180 employees to interact with the public on all matters related to Itaú Unibanco Group in Brazil, including questions, suggestions, comments, and complaints. We received more than 900 thousand mentions on social media in 2019, according to Mutato, consulting agency that assist us in the analysis of social media data.

Social media is a pillar in engaging people in our role beyond banking. Itaú Unibanco invests in several projects, with a focus in education, culture, mobility, and sport. Our urban mobility platform has more than 1,400 bike stations and is present in five cities in Brazil as well as in Santiago (Chile) and Buenos Aires (Argentina). According to the operator TemBici, in 2019 more than 1 million trips were made each month using bikes from our urban mobility platform. This is due to the amount of bikes we offer people: there are over 6,500 laranjinhas (orange bikes) circulating all over Brazil.

In education, our programs are equally powerful: since the “Leia para uma criança” (Read to a child) program was created, more than 56 million printed books were distributed to people and 14 thousand braille books were offered to visually impaired children. Three million books have already been sent to public libraries, civil society organizations, and schools. This shows our commitment to mobilize clients and non-clients to make a difference in our country.

As a result, in 2019 we were ranked for the 16th consecutive year at the top of the Interbrand ranking of most valuable Brazilian brands with an estimated value of R$33,541 million. The analysis is based on our brand’s ability to generate financial results, influence the clients’ selection process, and ensure long-term demand.

Our Vision, Our Culture

Our culture supports us in attracting and retaining talent, directing our business path and, promoting a competitive advantage.

It is translated into the seven attitudes listed below, which we call “Our Way”, that keep us up-to-date with the context, demands and transformations of our business and organizational culture. Our Way directs how we intend to achieve our vision to be a leader in sustainable performance and in client satisfaction.

 

50


Table of Contents

Our way:

 

  1.

It’s only good for us if it’s good for the client;

 

  2.

We are passionate about performance;

 

  3.

People mean everything to us;

 

  4.

The best argument is the only one that matters;

 

  5.

Simple. Always;

 

  6.

We think and act like owners; and

 

  7.

Ethics is not negotiable.

Ownership Structure

The following chart shows a simplified overview of our share ownership and our direct and indirect subsidiaries as of March 31, 2020:

 

LOGO

Sustainability

Sustainability is embedded in our corporate strategy through a consolidated governance structure and it is integrated into our business, which allows us to incorporate environmental and social issues into daily activities and processes across the entire Itaú Unibanco Group. Long-term strategic decisions on sustainability are discussed on an annual basis by our Board of Directors, at the annual meeting of the Strategy Committee (composed of members of the Board of Directors), and twice a year at the meetings of our Executive Committee.

In 2019 we signed, the Principles for Responsible Banking, by the United Nations Environment Programme Finance Initiative (UNEP FI), which encourages the global financial sector to comply with the Sustainable Development Goals and the Paris Agreement.

 

51


Table of Contents

In the same year, we disclosed our new sustainability strategy, which is targeted at the positive impact we seek to create through our businesses and in our actions. The sustainability strategy presents eight Positive Impact Commitments, which were announced at an event for investors in September 2019. With clear goals, KPIs and sponsors in the business and institutional areas, the commitments we made will make us incorporate best sustainability practices throughout the organization, and they are divided into three pillars:

 

   

Conduct and behavior, to foster the creation of a fair and ethical financial ecosystem; improve the employees’ experience and promote a diverse, inclusive and healthy workplace with a purpose; increase the environmental performance of our operations and promote sustainable practices in our supply chain.

 

   

Positive impact, to increase the financial inclusion of micro, small and medium entrepreneurs; increase the access to financial services and offer tools and content that support healthier financial decisions; foster the increase of financing for positive impact sectors and increase the inclusion of environmental, social and governance issues in investment decisions, and increase the offer of our products and services.

 

   

Accountability, to strengthen the transparency of our business in addition to our financial results, showing value to all of our stakeholders in a fair way and in line with best market practices.

In 2019, we also launched a revised version of Itaú’s Human Rights Commitment, which aims to reinforce our commitment of respect for human rights with respect to employees, clients, suppliers, stockholders, partners and society. This commitment guides our actions related to critical topics, mitigation practices, remediation and monitoring measures and work with vulnerable groups (children, adolescents, indigenous people, women, migrants, black people, people with disabilities, LGBT+ and others). With this in mind, we conducted action plans to discuss case studies of human rights violations reported by clients through our channels and the training of service teams to address these cases. Further, we started a broad education process including the organization of four “diversity weeks” focused on discussions about race, LGBT+ people, gender and PWD. In order to establish communications that are relevant to topics related to human rights in the organization, we also organized a mental health and financial education week, with lectures on those topics.

For the purpose of encouraging the entire value chain to take these relevant issues into consideration in their operations, we disclosed recommendations on human rights and diversity to suppliers.

Since 2018, we have been working on a multidisciplinary basis involving the Sustainability, Environmental and Social Risk, Finance, Asset Management and Investor Relations departments to develop a Climate Finance agenda. We participate in the main national and international forums and initiatives in order to anticipate trends and help us guide the way we do business in the short and long terms. Together with 15 other banks, we are part of a working group to address the Task Force on Climate Financial Disclosure (TCFD) of the United Nations Environment Programme Finance (UNEP-FI) for the purpose of developing indicators and tools to improve the assessment and disclosure of risks and opportunities related to climate change. In 2019, we undertook to implement the TCFD recommendations by 2022, with actions determined and periodically monitored to ensure the achievement of this target.

In August 2018, we launched the platform of the Commitment to Climate Program, whose main objective is to promote the carbon market and invite other organizations to participate in this initiative. In 2019, B3 and Lojas Renner joined the Commitment to Climate Program, together with Natura and Itaú. Over the years of the Program, it has received more than 120 projects from 25 Brazilian states, totaling a volume higher than 9 million metric tons of CO2. In 2019, two projects were selected for the offset of companies’ emissions and the target was to offset 60,000 metric tons of CO2.

Another initiative regarding sustainability was the survey on trends and new business, which could bring benefits to Itaú, society and the environment. During the process, an interdisciplinary group, including Risks, Client’s Experience and Products teams, was established to develop Minimum Viable Product, or MVP, projects aimed at creating business with positive impact. As a result of this working group, 40 ideas were selected and 10 product projects were started, counting on a greener and more responsible economy. Based on this initiative, in 2019, some products, such as electric vehicle financing and consortium and FINAME Renewable Energy, were launched and are already available to our clients.

Our sustainable management contributed to our access to funding through development agencies and to our presence in sustainability indexes. We are the only Latin American bank to participate in the Dow Jones Sustainability Index since its inception in 1999, and we also participate in the Corporate Sustainability Index (ISE) and the Carbon Efficient Index (ICO2), both of B3.

 

52


Table of Contents

Dependence on Patents, Licenses, Contracts and Processes

We own, in Brazil and abroad, a number of patents and patent applications related to methods for security code checking and for a method, user device and system to submit financial transaction information. We and our affiliates are not dependent on such patents to perform our activities.

Risk Management

Undertaking and managing risks is essential to our business and a responsibility of all of our employees. For this reason, we must have well-established objectives and rules with respect to risk management.

In this context, risk appetite determines the nature and the level of the risks that are acceptable to us and our culture of risks guides the necessary attitudes to manage them:

 

   

Our Risk Culture is intended to be an umbrella for different risk-management related initiatives.

 

   

Both our risk appetite and the initiatives included in the strategic risk management frontline are aimed at designing tools to enable implementation of our Risk Culture principles , namely: “We are all risk managers”, “We assume risks on an informed basis”, “We discuss our risks”, and “We act on our risks”.

Our risk appetite establishes the types and levels of risk acceptable to us.

 

LOGO

 

 

53


Table of Contents

Governance and organizational structure

Our risk management organizational structure complies with Brazilian and applicable international regulations currently in place and is aligned with best market practices. There is a structure in place for coordination and consolidation of information and related processes, which are all subject to verification by independent validation, internal controls and audit areas. The following committees are part of our risk and capital management governance structure:

 

LOGO

Risk & Capital Management Committee (CGRC): supports our Board of Directors in performing its duties related to our risk and capital management by meeting, at least, four times annually, and submitting reports and recommendations to assist the Board of Directors in its decision-making with respect to:

 

 

Decisions regarding our risk appetite, in terms of capital, liquidity, results, operational risk and reputation, ensuring these aspects are in alignment with our strategy, and including acceptable capital and liquidity levels and types of risks to which we may be exposed, as well as overall limits for each type of risk, tolerance for volatility of results and risk concentration, and general guidelines about tolerance for risks that may impact our brand (e.g., brand risk).

 

 

Supervision of our risk management and control activities in order to ensure their suitability to the risk levels assumed and to the complexity of the operations as well as compliance with regulatory requirements;

 

 

Review and approval of policies and strategies for capital management, to establish mechanisms and procedures aimed at keeping capital consistent with the risks we incur;

 

 

Establishing our minimum expected return on capital as a whole and for our lines of business, as well as monitoring performance;

 

 

Supervision of our incentive structures, including compensation, aimed at ensuring its alignment with risk control and value creation goals; and

 

 

Fostering improvement in our Risk Culture.

Superior Market Risk and Liquidity Committee (CSRML): meets on a monthly basis and is responsible for setting guidelines and governance for investments and market and liquidity risks regarding our consolidated positions and business lines.

 

54


Table of Contents

Superior Operational Risk Committee (CSRO): meets on a bimonthly basis and is responsible for understanding the risks of our processes and business, defining guidelines for operational risks management and assessing the results achieved by our Internal Controls and Compliance System. The CSRO is our main decision-making committee for all operational risk management matters. It is responsible for defining our operational risk framework and structure and related policies for identification, measurement, assessment, reporting and monitoring of operational risk.

Superior Products Committee (CSP): meets on a weekly basis and is responsible for evaluating products, operations, services and processes that are beyond the authority of our Products Committees that report to it or that involve image risk to us.

Superior Credit Committee (CSC): meets on a weekly basis and is responsible for analyzing and deciding on credit proposals that are beyond the authority of the credit committees that report to the CSC. It is also responsible for analyzing decisions which may have not been taken due to a lack of consensus at the committee immediately subordinate to it or cases where, due to the relevance or characteristics of the topic or other features, such Credit Committees decide to submit to the CSC’s review.

Superior Retail Credit and Collection Committee (CSCCV): meets on a monthly basis and is responsible for approving credit policies and assessing the performance of Retail Credit and Collection portfolios and strategies.

Superior Wholesale Credit and Collection Committee (CSCCA): meets on a monthly basis and is responsible for approving credit policies and assessing the performance of Wholesale Credit and Collection portfolios and strategies.

Additionally, we have sub-committees, chaired by our chief risk officer and CFO, which are also responsible for risk and capital management. Any such sub-committee may report directly to the Risk and Capital Management Committee or to the sub-committees mentioned above.

To support this structure, we have the Risks & Finance Control and Management Area, structured with specialized departments and subordinated to our chief risk officer and CFO, intending to independently and in a centralized manner to ensure that the institution’s risks and capital are managed in accordance with established policies and procedures.

Risk governance at foreign subsidiaries

Among our medium and long-term strategic goals, is our internationalization process that aims to reach, in the countries in which we do business, at least the same governance quality and level of results we observe in Brazil.

Therefore, we have been continuously improving our risk monitoring and management processes, not only in operations carried out abroad, but also for the supervision, proximity and robust governance of our holding company.

The continuous improvement of control processes allow us to better understand the particularities of each country and region in which we do business, and quickly adapt to changes in the different regulatory, social and economic market environments.

Risk management at our foreign subsidiaries is undertaken by teams dedicated to control and monitor risks, with direct communication channels that allow the information to flow at a timely manner as well as the alignment in the whole group.

Finally, promoting the Risk Culture in Brazil and abroad strengthens the individual and collective responsibility of all of our employees, so they can do the right thing, at the right time and in the right way, respecting the ethical and sustainable way of doing business.

 

55


Table of Contents

Supervision and Regulation

We are subject to regulation by, and supervision of, several entities, in the countries and for the segments in which we operate. The supervisory activities of these entities are essential to the structure of our business, and they directly impact our growth strategies. Below we describe the main entities that regulate and supervise our activities in Brazil:

 

CMN    the highest authority of the Brazilian National Financial System (SFN) responsible for the currency and credit policy in Brazil to guarantee stability and social and economic development. Its major purpose is to disclose the general rules for the operation of the entire financial market.
Central Bank    federal authority responsible for regulating and overseeing the entire National Financial System (SFN), ensuring the stability of the purchasing power of the currency and a solid and efficient financial system and for implementing the policies established by the CMN, authorizing the establishment of financial institutions and supervising them.
CVM    a government agency subordinated to the to the Ministry of the Economy with purpose of regulating, supervising and developing the securities market.
CNSP    responsible for establishing the guidelines and directives for insurance and premium bond companies and open private pension entities.
SUSEP    responsible for regulating and supervising the insurance, open private pension funds and capitalization markets in Brazil and their participants.
ANS    responsible for regulating and supervising the health insurance market in Brazil and its participants.

Our main operations outside of Brazil are subject to oversight by local regulatory authorities in the following jurisdictions:

 

LOGO

 

Noteworthy Brazilian regulatory requirements and restrictions on financial institutions:   

•  prohibition against operating in Brazil without prior approval of the Central Bank;

•  prohibition against acquiring real estate that is not for the financial institution’s own use, except those received for settlement of loan losses or as expressly authorized by the Central Bank, pursuant to CMN regulation;

•  prohibition against acquiring interests in companies without prior approval of the Central Bank, except for ownership interest typical of investment portfolios held by investment banks;

•  prohibition against granting loans that represent more than 25% of the financial institution’s regulatory capital to only one person or group;

•  restrictions on credit transactions to certain related individuals and legal entities;

•  obligation to deposit a portion of the deposits received from clients with the Central Bank (compulsory deposit);

•  obligation to maintain enough capital reserves to absorb unexpected losses, pursuant to the rules proposed by the Basel Committee and implemented by the Central Bank;

•  obligation to prepare and submit, by December 31, annual recovery plans that aim to re-establish adequate levels of capital and liquidity and to preserve the viability of the institution under stress scenarios;

•  obligation to create, in respect to financial guarantees, specific accounting procedures for the assessment and registration of passive provisions (provisão passiva);

•  prohibition against holding, on a consolidated basis, permanent assets, including investments in unconsolidated subsidiaries, real estate, equipment and intangible assets, exceeding 50.0% of the adjusted regulatory capital;

•  prohibition against granting loans or advances, and guarantees, including derivative transactions, underwriting or holding in their investment portfolio securities of any clients or group of affiliated clients that, in the aggregate, give rise to exposure to such client or group of affiliated clients that exceeds the threshold determined by the Central Bank.

 

56


Table of Contents

Basel III Framework

On December 16, 2010, the Basel Committee issued its Basel III framework, which was revised and republished on June 1, 2011. The Basel III framework increases minimum capital requirements, creates new conservation and countercyclical buffers, changes risk-based capital measures, and introduces a new leverage limit and new liquidity standards in comparison to the former framework. The rules were phased in gradually and were fully implemented on January 1, 2019.

The Basel III framework requires banks to maintain minimum capital levels corresponding to the following percentages of risk-weighted assets: (i) a minimum common equity capital ratio of 4.5% composed of common shares; (ii) a minimum Tier 1 Capital ratio of 6.0%; and (iii) a minimum total capital ratio of 8.0%. In addition to the minimum capital requirements, Basel III requires a “capital conservation buffer” of 2.5% and each national regulator is given discretion to institute a “countercyclical buffer” if it perceives a greater system-wide risk to the banking system as the result of a build-up of excess credit growth in its jurisdiction. Further, Basel III introduces a new leverage ratio, defined as Tier 1 Capital divided by the bank’s total exposure.

Basel III implemented a liquidity coverage ratio, or LCR, which requires affected banks to maintain sufficient high-quality liquid assets to cover the net cash outflows that could occur under a potential liquidity disruption scenario over a thirty-day period; and implemented a net stable funding ratio, or NSFR, which establishes a minimum amount of stable sources of funding that banks will be required to maintain based on the liquidity profile of the banks’ assets, as well as the potential for contingent liquidity needs arising from off-balance sheet commitments over a one-year period.

Additional requirements apply to non-common equity Tier 1 Capital or Tier 2 Capital instruments issued by internationally active banks. To be included in Additional Tier 1 Capital or Tier 2 Capital, an instrument must contain a provision that requires that, at the discretion of the relevant authority, such instrument be either written-off or converted into common shares upon a “trigger event”. A “trigger event” is the decision of a competent authority pursuant to which, for a bank to remain a viable financial institution, it is necessary (i) to write-off an instrument, or (ii) to inject government funds, or equivalent support, into such bank, whichever occurs first. The requirements are applicable to all instruments issued after January 1, 2013 and those instruments qualified as capital issued before that date that do not comply with these requirements will be phased out of banks’ capital over a ten-year period, beginning on January 1, 2013.

Additional regulatory capital requirements apply to systemically important financial institutions, or G-SIFIs. The Basel Committee’s assessment methodology to determine which financial institutions are G-SIFIs is based on indicators that reflect the following aspects of G-SIFIs: (i) size; (ii) interconnectedness; (iii) lack of readily available substitute or financial institution infrastructure for the services provided; (iv) global or cross-jurisdictional activity; and (v) complexity. Each of these factors receives an equal weight of 20.0% in the assessment.

The Basel Committee has also issued a framework for the regulation of domestic systemically important banks, or D-SIBs, which supplements the G-SIFI framework by focusing on the impact that the distress or failure of systemically important banks would have on the domestic economy of each country.

Implementation of Basel III in Brazil

Financial institutions based in Brazil are subject to capital measurement and standards based on a weighted risk-asset ratio, according to CMN Resolutions No. 4,192/13 and No. 4,193/13. Brazilian banks’ minimum total capital ratio is calculated as the sum of two components: Regulatory Capital (Patrimônio de Referência); and Additional Core Capital (Adicional de Capital Principal), both aligned to the guidelines of the Basel III framework.

Brazilian banks’ Regulatory Capital is comprised of Tier 1 Capital and Tier 2 Capital. Tier 1 Capital is further divided into two elements: Common Equity Tier 1 Capital (common equity capital and profit reserves, or Capital Principal) and Additional Tier 1 Capital (hybrid debt and equity instruments authorized by the Central Bank, or Capital Complementar).

 

57


Table of Contents

In order to qualify as Additional Tier 1 Capital or Tier 2 Capital, according to CMN Resolution No. 4,192/13, all instruments issued after October 1, 2013 by a Brazilian bank must contain loss-absorbency provisions, including a requirement that such instruments be automatically written off or converted into equity upon a “trigger event”. A “trigger event” is the earlier of: (i) Common Equity Tier 1 Capital being less than 5.125% of the risk-weighted assets for Additional Tier 1 Capital instruments and 4.5% for Tier 2 Capital instruments; (ii) the execution of a firm irrevocable written agreement for the government to inject capital in the financial institution; (iii) the Central Bank declaring the beginning of a special administration regime (Regime de Administração Especial Temporária, or RAET) or intervention in the financial institution; or (iv) a decision by the Central Bank, according to criteria established by the CMN, that the write-off or conversion of the instrument is necessary to maintain the bank as a viable financial institution and to mitigate relevant risks to the Brazilian financial system. Specific procedures and criteria for the conversion of shares and the write-off of outstanding debt related to funding instruments eligible to qualify as regulatory capital are established by CMN regulation. The legal framework applicable to financial bills (letras financeiras) was adapted to allow Brazilian financial institutions to issue Basel III-compliant debt instruments in the Brazilian market.

Existing hybrid instruments and subordinated debt previously approved by the Central Bank as eligible capital instruments may continue to qualify as Additional Tier 1 Capital or Tier 2 Capital, as the case may be, provided that they comply with the above requirements and a new authorization from the Central Bank is obtained. Instruments that do not comply with these requirements will be phased out as eligible capital instruments by deducting 10.0% of their book value per year from the amount that qualifies as Additional Tier 1 Capital or Tier 2 Capital. The first deduction occurred on October 1, 2013, and subsequent deductions will take place annually starting January 1, 2014 until January 1, 2022.

The Additional Core Capital requirement is subdivided into three elements: the capital conservation buffer (Adicional de Capital Principal Conservação), the countercyclical capital buffer (Adicional de Capital Principal Contracíclico) and the higher loss absorbency requirement for domestic systemically important banks (Adicional de Capital Principal Sistêmico). The capital conservation buffer is aimed at increasing the loss absorption ability of financial institutions. The countercyclical capital buffer can be imposed within a range by the Central Bank if it judges that credit growth is increasing systematic risk. The higher loss absorbency requirement for domestic systemically important banks seeks to address the impact that the distress or failure of Brazilian banks may have on the local economy. In the event of non-compliance with the Additional Core Capital requirement, certain restrictions will apply, including the inability of the financial institution to: (i) pay officers and directors their share of variable compensation; (ii) distribute dividends and interest on equity to stockholders; and (iii) repurchase its own shares and effect reductions in its share capital. We are considered domestic systemically important financial institution, hence having to fulfill the 1% Additional Core Capital for higher loss absorbency (Adicional de Capital Principal Sistêmico).

Since October 1, 2018, a minimum LCR in a standardized liquidity stress scenario requirement applies to banks with total assets that are equal or superior to 10% of the Brazilian GDP or to banks with relevant international activity (in such case, regardless of total assets). The calculation of the LCR follows the methodology set forth by the Central Bank which is aligned with the international guidelines. During periods of increased need for liquidity, banks may report a lower LCR than the minimum required ratio, provided that they also report to the Central Bank the causes for not meeting the minimum requirement, the contingent sources of liquidity it has available, and the measures it plans to adopt to be in compliance with the LCR requirement. Since April 1, 2016, banks must also publicly disclose their LCR on a quarterly basis.

The following table sets forth the schedule for phased-in implementation by the Central Bank of the capital adequacy and liquidity coverage ratio requirements under Basel III, as applicable to Itaú Unibanco Holding. The figures presented below refer to the percentage of our risk-weighted assets.

 

58


Table of Contents

Basel III—Implementation Schedule

 

     2018      2019(2)  

Common Equity Tier I

     4.5%        4.5%  

Tier I

     6.0%        6.0%  

Total Capital

     8.625%        8.0%  

Additional Capital Buffers (ACP)

     2.375%        3.5%  

conservation

     1.875%        2.5%  

countercyclical(1)

     0%        0%  

systemic

     0.5%        1.0%  

Common Equity Tier I + ACP

     6.875%        8.0%  

Total Capital + ACP

     11.0%        11.5%  

Prudential adjustments deductions

     100%        100%  
  

 

 

    

 

 

 

 

(1)

The countercyclical capital buffer is fixed by the Financial Stability Committee (Comef) based on discussions about the pace of credit expansion (BACEN Communication No. 30,371/17), and currently is set to zero (BACEN Communication No. 34,724/19). Should the requirement increase, the new percentage takes effect twelve months after the announcement.

(2)

Minimum requirements valid from 1 January, 2019 onwards.

Schedule for limits to be observed

 

     2018      2019(1)  

Liquidity Coverage Ratio (LCR)

     90%        100%  

 

(1)

Mininum requirement valid from 1 January, 2019 onwards.

Since October 1, 2015, banks are required to prepare public disclosures of their leverage ratios (Razão de Alavancagem, or RA) on a quarterly basis. In November 2017, the CMN established the minimum limit for the Net Stable Funding Ratio (Índice de Liquidez de Longo Prazo, or NSFR) and the Leverage Ratio (Razão de Alavancagem, or RA) to be observed by certain Brazilian Financial institutions, including those classified as Segment 1 pursuant to CMN regulation (such as us—please refer to item “Segmentation for the proportional application of the prudential regulation” for more information), and the terms for compliance with such requirements.

The NSFR corresponds to the ratio between the Available Stable Funds (Recursos Estáveis Disponíveis, or ASF) and the Required Stable Funds (Recursos Estáveis Requeridos, or RSF) of the financial institution. This new rule for NSFR, which came into effect on October 1, 2018, determines that the minimum limit for the NSFR for Segment 1 financial institutions is 100%. The RA, which calculation methodology was established by the Central Bank in 2015, consists of the ratio between the sum of the Common Equity Tier 1 Capital and the Additional Tier 1 Capital and the total exposure of the financial institution ascertained as established by the applicable regulation. The RA rule enacted in November 2017 came into effect on January 1, 2018 and determined the threshold of 3% as the minimum requirement for the RA for Segment 1 financial institutions (which is our case).

CMN regulation also defines the entities that compose the consolidated enterprise level (conglomerado prudencial) of Brazilian financial institutions and establishes the requirement that a financial institution prepare and file with the Central Bank monthly consolidated financial statements at the consolidated enterprise level (conglomerado prudencial) pursuant to the parameters defined therein. Such financial statements should also be audited by external auditors on a semi-annual basis. Since January 1, 2015, minimum capital and ratio requirements apply at the consolidated enterprise level (conglomerado prudencial).

Please see “Item 5A. Operating Results—Recent Developments—Reduction of Capital Buffer” for changes in regulations adopted by the Central Bank.”

 

59


Table of Contents

Brazilian financial institutions are also required to implement a capital management structure compatible with the nature of their transactions, the complexity of the products and services it offers, as well as with the extent of its exposure to risks. In February 2017, the CMN enacted a rule that unified and expanded Brazilian regulation on risk and capital management. Such regulation provides that risk management must be conducted through an integrated effort by the relevant entity and sets out different structures for risk and capital management, which are applicable for different risk profiles.

According to such regulation, capital management is defined as a process that includes: (i) monitoring and controlling the financial institution’s capital; (ii) assessing capital needs in light of the risks to which the financial institution is subject; and (iii) setting goals and conducting capital planning in order to meet capital needs due to changes in market conditions. Financial institutions should publish a report describing the structure of their capital management at least on an annual basis. Disclosure and reporting of risk management matters, risk-weighted asset calculation, and adequate compliance with regulatory capital requirements are regulated by the Central Bank and reflect the so-called “Pillar 3” of regulatory capital recommended under Basel III, aimed at improving governance and disclosure.

Pillar 3 Report

In February 2019 the Central Bank enacted regulation requiring certain financial institutions to furnish a Pillar 3 Report. We are required to publish this report on a consolidated basis covering the following topics:

 

•  prudential indicators and risk management;

  

•  comparison between accounting and prudential information;

•  capital composition;

  

•  macroprudential indicators;

•  leverage ratio (RA);

  

•  liquidity indicators;

•  credit risk;

  

•  counterparty credit risk (CCR);

•  securitization exposures;

  

•  market risk;

•  risk of interest rate fluctuation in instruments classified in the banking book (IRRBB); and

  

•  remuneration of administrators.

The Pillar 3 Report must be furnished on a quarterly, biannual or annual basis, according to the type of information being disclosed. The new rule came into effect on January 1, 2020.

In addition to the rules issued in accordance with the criteria set forth in Basel III, in July, 2013, Law No. 12,838 was issued, allowing the determination of deemed credit based on deferred tax assets arising from temporary differences resulting from allowances for loan losses, which, in practice, exempts financial institutions from deducting this type of credit from its core capital. The law also changes the rules for the issue of subordinated debt, requiring the inclusion of clauses for the suspension of the stipulated compensation and the extinction of the credit right or its conversion into shares, and conditions stockholders’ remuneration to compliance with the prudential requirements established by the CMN.

Global Systemically Important Financial Institutions (G-SIFI) Assessment in Brazil

The Central Bank has adopted the same indicators set out by the Basel Committee to determine if Brazilian financial institutions qualify as G-SIFIs. Please see “Basel III Framework,” for further details. This assessment is required of banks with total exposure – the denominator for the leverage ratio – in excess of EUR200 billion, individually. However, no additional loss absorbency requirements for Brazilian G-SIFIs have been established. We were not included on the latest list of G-SIFIs issued on November 22, 2019, by the Financial Stability Board. The next update is expected in November 2020.

Recovery Plans for Systematically Important Financial Institutions

On June 30, 2016, the CMN issued a rule providing stricter guidelines for recovery plans (Planos de Recuperação) for Brazil’s systemically important financial institutions. The rule which incorporated recommendations from the Financial Stability Board, requires financial institutions to prepare recovery plans that aim to re-establish adequate levels of capital and liquidity and to preserve the viability of such institutions under stress scenarios.

The guidelines require, among other things, that subject financial institutions must identify their critical functions for the National Financial System (Sistema Financeiro Nacional) and their core business lines, monitor indicators and their critical levels, adopt stress-testing scenarios, predict recovery strategies, assess possible risks and barriers related to the strategies and define clear and transparent governance procedures, as well as effective communication plans with key stakeholders. The rule provides for the submission of such recovery plans by December 31st, annually.

 

 

60


Table of Contents

Segmentation for the Proportional Application of the Prudential Regulation

On January 30, 2017, the CMN issued a resolution establishing segmentation for financial institutions, financial institution groups and other institutions authorized to operate by the Central Bank for proportional application of the prudential regulation, considering the size, international activity and risk profile of members of each segment. According to such resolution, out of the five possible segments, we are classified as Segment 1, which is composed of universal banks, commercial banks, investment banks, foreign exchange banks and federal saving banks that (a) have a size equivalent or superior to 10% of the Brazilian GDP; or that (b) perform relevant international activities, independently from the magnitude of the institution.

Brazilian Covered Bond (“Letra Imobiliária Garantida” – “LIG”)

Law No. 13,097/2015 created the Brazilian covered bond (Letra Imobiliária Garantida, or LIG), a debt instrument for funding Brazilian financial institutions that follows the covered bonds structure. Since the law’s adoption, both the CMN and the Central Bank have regulated its provisions and established procedures relating to the issuance of Brazilian covered bonds.

Since then, Itaú Unibanco completed two bullet issuances of Brazilian covered bonds, the first on December 14, 2018 in the total amount of R$1.2 billion and the second on April 24, 2019, in the total amount of R$350 million.

On July 24, 2019, Itaú Unibanco established its first Brazilian covered bond program. The first issuance under the covered bond program took place on July 29, 2019, in the total amount of R$1 million. As of December 31, 2019, the accrued value of the outstanding Brazilian covered bonds issued by Itaú Unibanco, which includes the bullet issuances as well as the issuances under the program (as reflected in our financial statements), amounted to R$4.3 billion.

Foreign Currency Transactions and Exposure

Transactions involving the sale and purchase of foreign currency in Brazil may only be conducted by institutions authorized to do so by the Central Bank. There are no limits for long or short positions in foreign currency for banks authorized to carry out transactions on the foreign exchange market. Currently there is no compulsory deposit requirement rate on the foreign currency short position held by financial institutions.

In accordance with CMN regulation, financial institutions in Brazil may raise funds abroad, either through direct loans or through the issuance of debt securities. Funds raised accordingly may be freely invested in Brazil, including but not limited to on-lending to Brazilian companies and financial institutions. Brazilian banks authorized to operate in foreign currency markets which hold regulatory capital higher than R$5 billion may also use these funds to grant loans abroad to Brazilian companies, their offshore subsidiaries and to foreign companies controlled by Brazilians or to acquire securities issued or guaranteed by such companies in the primary market. Cross-border loans, in which one party is in Brazil and the other party is abroad, require previous registration with the Central Bank, which may establish limits on the conditions of such foreign currency loan transactions. Please see “Item 10E. Taxation” for further details about tax on foreign exchange transactions.

Financial institutions may also grant loans in or indexed to a foreign currency to their clients’ trade-related activities, such as by granting advances on foreign exchange contracts (Adiantamento sobre Contrato de Câmbio), advances on delivered export register (Adiantamento sobre Cambiais Entregues) or export or import prepayment agreements (Pré-Pagamento de Exportação e Financiamento à Importação), all in accordance with Brazilian regulations on foreign exchange markets and international capital flows.

The Central Bank and the Brazilian government frequently change rules and regulations applicable to foreign currency borrowing and loans in accordance with the economic scenario and Brazilian monetary policy.

In addition, the legislation sets forth that the total exposure in gold and other assets and liabilities indexed or linked to the foreign exchange rate variation undertaken by financial institutions (including their offshore branches), and their direct and indirect subsidiaries, on a consolidated basis, may not exceed 30.0% of their regulatory capital.

By initiative of the Central Bank, the President of Brazil has presented to the Congress a draft bill to reformulate the Brazilian foreign exchange market (“New Foreign Exchange Bill”). The draft also includes provision regarding the Brazilian capital held abroad and foreign capital held in Brazil. The initiative intends to modernize, simplify and increase legal certainty associated with the current regulatory framework for Brazilian foreign exchange legislation.

 

 

61


Table of Contents

The main aspects of the New Foreign Exchange Bill are: (i) the confirmation, at the legal level, that foreign exchange transactions may be carried out freely (provided that through entities authorized to operate in this market and subject to applicable rules); (ii) the granting of broad powers to the CMN and the Central Bank to regulate the foreign exchange market and its operations; (iii) the expansion of the international correspondence activity of Brazilian banks; (iv) the possibility of Brazilian banking institutions to invest and lend abroad funds raised in Brazil or abroad; (v) the exclusion of foreign currency purchase and sale operations of up to US$1,000 carried out between individuals on an occasional and non-professional basis, from its scope; and (vi) the granting of powers to the monetary authorities to establish situations in which the prohibition of private offsetting of credits between residents and nonresidents, as well as the payment in foreign currency in Brazil, would not apply. As of this date, the Brazilian Congress is still reviewing the proposal and it is not possible to estimate if and when it will be approved, or what changes will be proposed.

Large Exposure Limits

We are legally prevented from granting loans or advances, and guarantees, including derivative transactions, underwriting or holding in our investment portfolio securities of any clients or group of affiliated clients that, in the aggregate, exceeds the threshold determined by the Central Bank. On July 31, 2018 the CMN released a resolution in order to comply with the Basel III reforms, introducing a new basis for calculating the exposure limits applicable to financial institutions classified as Segment 1 to their Tier 1 Regulatory Capital and increasing the scope of transactions that increase exposure to clients subject to the limit, including exposure from securities and derivatives held in our investment portfolio. The maximum exposure to any individual counterparty or group of connected counterparties of a Segment 1 financial institution is 25% of its Tier 1 Regulatory Capital, and to concentrated individual clients or group of connected clients of such Segment 1 financial institution is 600% of its Tier 1 Regulatory Capital (a concentrated individual client means, for the purpose of the rule, any one client to which exposure is equal to or higher than 10% of its Tier 1 Regulatory Capital).

Under this exposure limits, the following entities are considered to be different clients: (i) the Brazilian government, including the Central Bank; (ii) an entity which 50% or more of its voting capital is held directly by the Brazilian Government, jointly with its controlled entities; (iii) a State of the Federative Republic of Brazil or the Federal District, jointly with its controlled entities and with entities which are financially dependent on a State, the Federal District or their controlled entities; (iv) each Brazilian municipal district, jointly with its controlled entities and with entities which are financially dependent on a municipality or its controlled entities; (v) each central government of a foreign jurisdiction; (vi) each central bank of a foreign jurisdiction, if this entity is not included in the central government; (vii) each entity which 50% or more of its voting capital is held directly by a central government of a foreign jurisdiction, jointly with its controlled entities and with entities that are financially dependent on it; (viii) a governmental body of a foreign jurisdiction, jointly with its controlled entities and with entities that are financially dependent on it or its controlled entities; and (ix) any other entity, public or private, which share the credit risk calculated by the financial institution according to CMN regulations.

The rule provides that, for certain financial institutions (including those classified as Segment 1, such as ourselves), individual exposures to the Brazilian Federal Union (including the Brazilian Central Bank) as well as to central governments or to central banks of foreign jurisdictions are not subject to the observance of the large exposure limits.

Banks must identify possible related counterparties, considering its economic interdependence in all cases where the sum of all exposures to one specific counterparty exceeds 5% of the eligible capital base. Two or more counterparties have an economic interdependence relationship whenever one experiences financial difficulties and the other, as a result, would also be likely to encounter financial difficulties, including those related to funding, payment of obligations and insolvency. Counterparties identified as economically interdependent must be treated as a single counterparty that is subject to the aforementioned requirements.

Risk Weighted Asset Calculation

The calculation of risk exposure is based on several factors set forth by the Central Bank regulations and impacts the capital requirements. The components take into consideration the type of risk and include the parameters and procedures for calculation of the risk weighted asset, or RWA, to determine the capital requirements resulting from each risk exposure. The Central Bank has been frequently changing and updating the rules and regulations for the RWA calculation.

 

62


Table of Contents

Financial Bills (“Letras Financeiras”)

According to Law No. 12,838 of July 9, 2013, as amended, Brazilian financial institutions can issue Basel III-compliant hybrid or subordinated debt instruments under the regulatory framework of financial bills (letras financeiras), a bank funding instrument aimed at larger volumes and longer terms. The main characteristics of the Basel III-compliant financial bills are:

 

   

The possibility of issuance of financial bills convertible into equity. The conversion may not be requested by the investor or the issuer financial institution;

 

   

The suspension of payment of interests in case of non-compliance with capital requirement rules. Additionally, in order to preserve the regular functioning of the Brazilian financial system, the Central Bank may determine that financial bills be converted into equity or be written-off. These determinations will not be considered a default by the financial institution and will not accelerate the maturity of its other debts; and

 

   

The possibility of issuance of perpetual financial bills, which mature only in case of default on the payment of the interest of the financial bill or the dissolution of the financial institution.

On June 27, 2019, the CMN issued a new rule regulating the issuance of financial bills, which replaced the previous one. The main changes associated with Basel III-compliant financial bills were:

 

   

The creation of the possibility of regulation, by the Central Bank, of a general authorization for the use of funds raised through the issuance of financial bills with subordination clauses in the composition of the issuers’ Regulatory Capital;

 

   

The institution of due diligence obligations to be observed by intermediary institutions involved in the distribution, placement and trading of the financial bills, in order to ensure the provision of information regarding the investment and its adequacy to the investor profile;

 

   

The flexibilization of the rates that can be used in the remuneration of financial bills, allowing the use of floating rates regardless of a combination with a fixed rate or any other rate (fixed or floating) that is publicly known and regularly calculated.

On September 24, 2019, the Central Bank issued a rule systematizing the requirements for the registration of financial bills in authorized central depositary entities, which were previously dispersed in different documents. The new rule included in its annexes the content of the subordination clauses that must be included in financial bills issued with the aim to compose the issuer’s Regulatory Capital.

Establishment of a Succession Policy

Financial institutions and other institutions authorized to operate by the Central Bank are required to maintain a succession policy for its management, which shall cover recruiting, promotion, election and retention processes, based on rules that regulate the identification, evaluation and training of senior management positions.

Our Board of Directors approved our Manager’s Succession Policy in accordance with CMN’s resolution. Our succession policy aims to consolidate the internal procedures and practices of the Itaú Unibanco Group regarding the succession of our management team.

Code of Corporate Governance

The Brazilian Corporate Governance Code for publicly-held companies (Código Brasileiro de Governança Corporativa – Companhias Abertas) sets forth corporate governance-related principles, guidelines and actions applicable to publicly-held companies and determines that companies adopt the “apply or explain” model in respect of its principles, guidelines and actions. Pursuant to this code, companies must furnish to CVM a report regarding their adherence to the Brazilian Corporate Governance Code within seven months of the closing date of the fiscal year. The implementation of the Corporate Governance Code was integrated in the local regulatory framework by means of the CVM Ruling No. 586/17.

In addition, the CMN has included the principles and criteria of corporate governance of financial institutions established by the Basel Committee into the Brazilian regulatory framework, through the “Core Principles for Effective Banking Supervision.”

 

63


Table of Contents

CMN rules establish the terms for the remittance of information on the management of financial institutions to the Central Bank, controlling group and relevant shareholders, including the obligation to communicate to the regulator any information that may affect the reputation of any person classified in one of such categories. For this purpose, financial institutions must provide a communication channel which allows employees, contributors, clients, users, associates, or services providers to anonymously report situations indicating illegal acts of any nature related to the institution. The financial institutions must also determine the internal body responsible for receiving the information and complying with the reporting obligations.

Anti-Corruption Law

The Brazilian anti-corruption law establishes that legal entities will have strict liability (regardless of fault or willful misconduct) if they are involved in any form of bribery. The law also encompasses other injurious acts contrary to the Brazilian or foreign public administration, including bid rigging and obstruction of justice. The law provides for heavy penalties, both through administrative and judicial proceedings including determination of dissolution of a company, prohibition against undertaking to finance with public entities and prohibition against participating in public biddings.

In addition, the law authorizes the public administrative authorities responsible for the investigation to enter into leniency agreements. The self-disclosure of violations and cooperation by legal entities may result in the reduction of fines and other sanctions.

The regulation also provides parameters for the application of the anti-corruption law, including with respect to penalties and compliance programs. Please refer:

 

  (i)

To our Investor Relations website > Menu > Itaú Unibanco > Corporate Governance > Rules and Policies > Policies > Anti-corruption Corporate Policy from which you can electronically access further details about our Anti-corruption Corporate Policy.

 

  (ii)

To our Investor Relations website > Menu > Itaú Unibanco > Corporate Governance > Rules and Policies > Policies > Corporate Conduct, Integrity and Ethics Policy from which you can electronically access further details about our Integrity and Ethics Program and guidelines for situations of conflicts of interests.

 

  (iii)

To our Investor Relations website > Menu > Itaú Unibanco > Integrity and Ethics from which you can electronically access further details about our Integrity and Ethics Program.

Compensation of Directors and Officers of Financial Institutions

According to rules set forth by the CMN, Brazilian financial institutions are required to have a compensation policy. If variable compensation is to be paid to management, at least 50% of the total compensation should be paid in shares or share-based instruments and at least 40% of the total compensation should be deferred for future payment for at least three years. If the institution records a significant decrease in the realized recurring profit or a negative result during the deferral period, the deferred and unpaid portions of the compensation should be reversed proportionally to the decrease in result, in order to minimize the loss incurred by the financial institutions and their stockholders.

Our compensation policy, applicable to directors and officers in Brazil (constituting the major part of the management population of the Itaú Unibanco Group), complies with CMN’s regulatory requirements. Our compensation principles and practices worldwide comply with each local regulation and seek to increase alignment between the interests of our stockholders and our management.

For further information, see “Item 6B—Compensation” and “Item 5A. Operating Results—Recent Developments—Reduction of Capital Buffer” for changes in regulations adopted by the Central Bank.”

Antitrust Regulation

The Brazilian Antitrust Law requires that transactions resulting in economic concentration should be submitted to CADE, the Brazilian antitrust authority, for prior approval in the event these transactions meet the following criteria: (i) the economic group of any of the parties to a transaction recorded, in the fiscal year prior to that of the transaction, minimum gross revenues of R$750 million; and (ii) at least one of the other economic groups involved in the transaction recorded, for the same time period, minimum gross revenues of R$75 million.

The closing of a transaction prior to CADE’s approval subjects the parties to fines ranging from R$60,000 to R$60 million, the nullity of the relevant agreement, and potential administrative proceedings.

 

 

64


Table of Contents

In addition to submitting such transactions to CADE’s approval, financial institutions are required by Circular No. 3,590/2012 of the Central Bank (updated by Circular No. 3,800/2016) to submit to the Central Bank’s antitrust approval any concentration acts involving two or more financial institutions authorized to operate by the Central Bank in the following cases: (i) acquisition of corporate control, (ii) a merger, (iii) transfer of the business to another financial institution, and (iv) other transactions which result in increased market share in the market segments they operate.

With respect to the conflict of jurisdiction to review and approve concentration acts involving financial institutions, in December 2018, the Central Bank and CADE approved a joint normative act establishing the procedures that improve the efficiency of their respective actions in antitrust matters in the National Financial System. Pursuant to the joint normative act, the authorities will be authorized to share information for the purposes of their respective activities and carry out meetings to discuss matters that require actions from such authorities. Such joint normative act also provides that transactions involving financial institutions must be submitted to independent analyses by each of the authorities. In cases involving risk to the financial system, the Central Bank shall approve the transaction; CADE will be bound by this approval and must adopt the decision of the Central Bank as grounds for approval. CADE and the Central Bank shall also cooperate in CADE’s administrative procedures regarding anticompetitive practices of financial institutions.

It is worth mentioning that legislations in force in other jurisdictions may require that concentration acts be submitted to the relevant antitrust authority.

The Brazilian antitrust law provides for penalties in the event of violations of the economic order. Accordingly, an undertaking in a dominant position (as the law assumes of one holding over 20% of market share) in a certain market in which it operates, which, irrespective thereof, carries out an illegal interaction with competitors, including through professional associations, may be subject to an administrative fine of 0.1% to 20% of the gross revenues of the group operating in the industry affected by such violation and to the divestiture of assets, among other penalties. Additionally, the antitrust legislation of other jurisdictions, such as the U.S. (Sherman Act and Clayton Antitrust Act) and the European (Articles 101 and 102 of the Treaty on the Functioning of the European Union), may also be applicable to companies whenever these carry out alleged anticompetitive practices. Other violations of the economic order, such as unilateral conduct, are also punishable by Brazilian and foreign antitrust authorities.

Our Antitrust Corporate Policy is available on the Investors Relations website of Itaú Unibanco > Menu > Itaú Unibanco > Corporate Governance > Rules and Policies > Policies >Antitrust Corporate Policy.

Treatment of Past Due Debts

Brazilian financial institutions are required to classify their credit transactions (including leasing transactions and other transactions characterized as credit advances) at different levels and recognize provisions according to the level attributed to each such transaction. The classification is based on the financial condition of the clients the terms and conditions of the transaction and the period of time during which the transaction is past due, if any. For purposes of Central Bank requirements, transactions are classified as level AA, A, B, C, D, E, F, G or H, with AA being the highest classification. Credit classifications must be reviewed on a monthly basis and, apart from additional provisions required by the Central Bank which are deemed necessary by the management of financial institutions, each level has a specific allowance percentage that is applied to it and which we use to calculate our allowance for loan losses, as specified in more detail in the table below:

 

Classification (1)

   AA    A    B    C    D    E    F    G    H

Allowance (%)

   0    0.5    1    3    10    30    50    70    100

Past due (in days)

   —      —      15 to 30    31 to 60    61 to 90    91 to 120    121 to 150    151 to 180    Over 180

 

(1)

Our credit classification also takes into account the client’s credit profile, which may negatively impact the past due classification.

Under IFRS, the allowance for loan losses is based on our internally developed incurred loss models, which calculate the allowance for loan losses by multiplying the probability of default by the clients or counterparty, or PD, by the potential for recovery on defaulted credits (LGD) for each transaction, as described in Note 2.4(d) I – Classification and Measurement of Financial Assets and Note 32 Risk and Capital Management, our audited consolidated financial statements. The risk levels are categorized as:

Lower risk: PD lower or equal than 4.44%

Satisfactory: PD from 4.44% up to 25.95%

Higher risk: PD higher than 25.95%

Credit-Impaired: loans classified in Stage 3

 

65


Table of Contents

Bank insolvency

The insolvency of financial institutions is handled pursuant to applicable laws and regulations by the Central Bank, which initiates and monitors all applicable administrative proceedings. There are three types of special regimes that may be imposed to either privately-held financial institutions or state-owned (other than federal government-owned) financial institutions or similar institutions:

 

(i) Temporary special administration regime or RAET:    a less severe special regime with limited duration which allows financial institutions to continue to operate – the whole management loses its offices and is replaced by a steering committee appointed by the Central Bank with broad management powers, which will adopt of measures aimed at the resumption of the financial institution’s regular activities. If resumption is not possible, this regime may be turned into an extrajudicial liquidation.
(ii) Intervention:    a time-limited regime in which the Central Bank appoints an intervenor that takes charge of the financial institution’s management, suspending its regular activities and dismissing the financial institution’s management, with the main purpose of preventing the continuation of certain irregularities and the aggravation of the financial situation of the financial institution, which can put assets at risk and harm the financial institution’s creditors – it suspends all actions related to payment obligations of the financial institution, prevents the early settlement or maturity of its obligations and freezes pre-existing deposits.
(iii) Extrajudicial liquidation:    process of dissolution of the company in cases of unrecoverable insolvency or severe violations of the rules that regulate a financial institution’s activities. The extrajudicial liquidation aims at promoting the liquidation of the existing assets for the payment of creditors, with the return of any amounts left to stockholders. Controlling stockholders may be held responsible for remaining liabilities.

Financial institutions may also be subject to the bankruptcy regime.

In the course of the special regimes described above, the steering committee, the intervenor, and the liquidator may, when authorized by the Central Bank: (i) dispose of assets and rights of the financial institution to third parties and (ii) proceed with corporate restructuring processes in the financial institution or its subsidiaries, among other possible measures of similar effect.

Deposit Insurance

In the event of intervention, extrajudicial liquidation or liquidation of a financial institution in a bankruptcy proceeding, the Credit Insurance Fund, or FGC, a deposit insurance system, guarantees the maximum amount of R$250,000 for certain deposits and credit instruments held by an individual, a company or another legal entity with a financial institution (or financial institutions of the same economic group). Such deposits and credit instruments contracted as of December 22, 2017, are subject to an additional limit: the total coverage of the referred guarantee is R$1,000,000 per investor regardless of the number of accounts held in different financial groups and such limit is valid for a period of four years. The resources of the FGC come primarily from mandatory contributions from all Brazilian financial institutions that receive deposits from clients, currently at a monthly rate of 0.01% of the amount of the balances of accounts corresponding to the financial instruments that are the subject matter of the ordinary guarantee, even if the related credits are not fully covered by FGC, and certain special contributions. Deposits and funds raised abroad are not guaranteed by the FGC. Credits of financial institutions and other institutions authorized to operate by the Central Bank, complementary welfare entities, insurance companies, capitalization companies, investment clubs and investment funds, as well as those representing any interest in or financial instrument held by such entities, are not protected by the ordinary guarantee of FGC.

 

66


Table of Contents

Payment of Creditors in Liquidation

In the event of extrajudicial liquidation of a financial institution or liquidation of a financial institution in a bankruptcy proceeding, the salaries of employees and the related labor claims up to a certain amount, secured credits and tax charges have priority in any claims against the entity in liquidation. The payment of unsecured credits, including deposits from regular retail clients that are not guaranteed by the FGC, is subject to the prior payment of preferred credits. Additionally, upon the payment of the deposits guaranteed by the FGC, the FGC becomes an unsecured creditor of the estate in liquidation.

Resolution Bill for the Banking, Insurance and Capital Markets

On December 23, 2019, the Central Bank submitted to the Brazilian Congress a bill of supplementary law that aims at regulating new resolution regimes for financial institutions, insurance companies and other entities that are subject to the supervision of the Central Bank, SUSEP and the CVM. The bill is consistent with international standards provided by the Financial Stability Board (“FSB”) following the 2008 financial crisis.

In replacement of the current regimes (i.e., intervention, extrajudicial liquidation and temporary special administration regime – RAET), the bill proposes two new resolution regimes: (i) the compulsory liquidation regime, in which a non-systemic institution would be withdrawn from the National Financial System through a more efficient and faster process than the current regimes; (ii) the stabilization regime, which would mitigate the risk of systemic crisis involving a relevant institution or activity of the National Financial System while allowing for essential activities of the bank to continue by means of, among others, the conversion of certain creditors’ rights into capital (bail-in).

According to the Central Bank, the goal is to create more effective and modern solutions for problematic institutions, while still protecting the performance of the economy and giving stability to the financial system. If approved, the law is expected to come into effect 180 days from its publication.

Insurance Regulation

With governmental approval, insurance companies in Brazil may offer all types of insurance (except for workers’ compensation insurance) directly to clients or through qualified brokers.

Insurance companies must set aside reserves to be invested in specific types of securities. As a result, insurance companies are among the main investors in the Brazilian securities market and subject to CMN regulations regarding the investment of technical reserves.

In the event an insurance company is declared bankrupt, the insurance company will be subject to a special procedure administered by SUSEP or by ANS. If an insurance company is declared bankrupt and (i) its assets are not sufficient to guarantee at least half of the unsecured credits or (ii) procedures relating to acts that may be considered bankruptcy-related crimes are in place, the insurance company will be subject to ordinary bankruptcy procedures.

There is currently no restriction on foreign investments in insurance companies in Brazil.

Brazilian legislation establishes that insurance companies must buy reinsurance to the extent their liabilities exceed their technical limits under the rules of the regulatory bodies (CNSP and SUSEP), and reinsurance contracts may be entered into through a direct negotiation between the insurance and reinsurance companies or through a reinsurance broker authorized to operate in Brazil.

Anti-Money Laundering Regulation

The Brazilian anti-money laundering law (Law No. 9,613, as amended) establishes the basic framework to prevent and punish money laundering as a crime. It prohibits the concealment or dissimulation of origin, location, availability, handling or ownership of assets, rights or financial resources directly or indirectly originated from crimes, subjecting the agents of these illegal practices to imprisonment, temporary disqualification from managing enterprises for up to ten years and monetary fines.

 

67


Table of Contents

The Brazilian anti-money laundering law also created the Council for Financial Activities Control (COAF), which is subordinated to the Central Bank and performs a key role in the Brazilian system of preventing and combating money laundering, financing of terrorism and the proliferation of weapons of mass destruction.

In compliance with the Brazilian anti-money laundering law and related regulations enacted by the Central Bank, including the rules applicable to procedures that must be adopted by financial institutions to prevent and combat money laundering and terrorism financing, as well as in response to the recommendation of FATF and United Nations Security Council, financial institutions in Brazil must establish internal control and procedures aiming at:

 

   

identifying and knowing their clients, which includes determining if they are PEPs, and also identifying UBOs. These records should be kept up-to-date;

 

   

checking the origin of funds of a client, as well as the compatibility between the movement of its funds and its economic and financial capacity;

 

   

carrying out a prior analysis of new products and services, under the perspective of money laundering prevention;

 

   

keeping records of all transactions carried out or financial services provided on behalf of a certain client or for that client;

 

   

reporting to COAF, within one business day, any transaction deemed to be suspicious by the financial institution, as well as all transactions in cash equivalent to or higher than R$50,000, without informing the involved person or any third party;

 

   

applying special attention to (i) unusual transactions or proposed transactions with no apparent economic or legal bases; (ii) transactions involving PEPs, (iii) indication of evading client identification and transaction registering procedures; (iv) clients and transactions for which the UBO cannot be identified; (v) transactions originated from or destined to countries that do not fully comply with the recommendations of the FATF; and (vi) situations in which it is not possible to keep the clients’ identification records duly updated;

 

   

determining criteria for hiring personnel and offering anti-money laundering training for employees;

 

   

establishing procedures to be complied with by all branches and subsidiaries of Brazilian financial institutions located abroad with respect to anti-money laundering;

 

   

establishing that any institutions authorized to operate in the Brazilian foreign exchange market with financial institutions located abroad, must verify whether the foreign financial institution is physically located in the jurisdiction where it was incorporated and licensed, and that it is subject to effective supervision;

 

   

monitoring transactions and situations which could be considered suspicious for anti-money laundering purposes;

 

   

reporting to COAF the occurrence of suspicious transactions, as required under applicable regulations, and also, at least once a year, whether or not suspicious transactions are verified, in order to certify the non-occurrence of transactions subject to reporting to COAF (negative report);

 

   

requiring clients to inform the financial institution, at least three business days in advance, of their intention to withdraw amounts equal to or exceeding R$50,000;

 

   

maintaining specific records of transactions in cash (deposit, withdrawal, withdrawal by means of a prepaid card, request of provision for withdrawal or Electronic Available Transfer—TED) by financial institutions in an amount equal to or greater than R$50,000 per transaction;

 

   

ensuring that policies, procedures and internal controls are commensurate with its size and volume of transactions; and

 

   

unavailability, without delay, of goods, values and rights of possession or ownership and all other rights, real or personal, owned, directly or indirectly, of natural or legal persons subject to sanctions by the resolutions of the United Nations Security United Council.

 

68


Table of Contents

Non-compliance with any of the obligations above subjects the financial institution and its officers to penalties ranging from: (i) formal notice, (ii) fines (from 1.0% to 200.0% of the amount of the transaction, 200.0% of the profit generated thereby, or a fine of up to R$20,000,000), (iii) rendering executive officers ineligible for holding any management position in financial institutions, to (iv) the cancellation of the financial institution’s license to operate.

Central Bank Circular No. 3,978/2020, which will come into force on October 1, 2020, also requires that financial institutions maintain Anti-Money Laundering Program (in compliance with regulatory standards) and conduct periodic Internal Risk Assessments.

Politically Exposed Persons (PEPs)

According to the Central Bank, PEPs are public agents who hold or have held a relevant public position, as well as their representatives, family members or other close associates, over the past five years, in Brazil or other countries, territories and foreign jurisdictions. It also includes their legal entities. Financial institutions must develop and implement internal procedures to identify PEPs and obtain higher level of approval, such as an officer, than otherwise would be required to approve relationships prior to establishing any relationship with those individuals. They should also adopt reinforced and continuous surveillance actions regarding transactions with PEPs and report all suspicious transactions to COAF.

Leasing Regulation

Although leasing transactions are not classified as credit transactions under Brazilian legislation, the Central Bank regulates and oversees leasing transactions. The parties involved in a leasing transaction are the “lessor” (the bank) and “lessee” (our client). The leased asset, owned by the lessor, is delivered to be used by the lessee until the end of the contract, when the lessee may opt to either acquire it or return it to the lessor or renew the contract for a new period.

Brazilian legislation establishes a specific methodology to account for the profits or losses in leasing transactions and all information that should be included in a lease agreement. The guaranteed residual amount paid by a lessee should correspond to a minimum return required for the transaction to be viable for the lessor, whether the purchase option is exercised or not. The laws and regulations applicable to financial institutions, such as those related to reporting requirements, capital adequacy and leverage, assets composition limits and allowance for losses, are also generally applicable to leasing companies.

Correspondent Agents

We may engage other entities to provide certain services to our clients, including customer service. These entities are generally called correspondents, and our relationship with correspondents is regulated by the Central Bank. Among other requirements, the Central Bank establishes that employees of all correspondent agents must hold a technical certification authorizing them to serve customers involved in credit and leasing operations.

Regulation of the Brazilian Securities Market

According to the Brazilian Corporate Law, a company is considered publicly-traded or closely-held depending on whether the securities issued by it are accepted for trading in the securities market or not. All publicly-held companies, such as our company, are registered with the CVM, are subject to specific regulations and are also subject to information disclosure and reporting requirements.

Disclosure Requirements

Under CVM rules, publicly-traded companies are subject to disclosure requirements and rules governing the use of material information. Any decision that may reasonably influence the price of the securities issued by a publicly-held company or the decision of investors to buy, sell, or hold these securities, is considered material.

The CVM improved the quality of the information that must be presented in periodic filings by securities issuers by requiring such issuers to file a “Reference Form” with the CVM. This form was modeled after IOSCO’s shelf registration system in gathering all of the issuer’s information in a single document.

Since 2018, the publicly-held companies, like us, have to present a form about a “Brazilian Corporate Governance Code” in the “apply or explain” format.

 

69


Table of Contents

Asset Management Regulation

The Brazilian asset management regulation requires a previous registration with the CVM to perform the services of portfolio management and fund administration.

Itaú Unibanco Group provides several services in the capital markets and, in particular, performs activities related to fund administration and portfolio management under CVM registration and in accordance with CVM regulation.

By providing these services, our entities engaged in the asset management business can be held civilly and administratively liable for losses arising from either intentional acts or negligence in conducting their activities.

The CVM has regulatory powers to oversee these activities, including powers to impose fines and other sanctions on registered asset managers.

Investments of Foreign Investors

Individuals or legal entities domiciled outside Brazil may invest in companies or other assets in Brazilian financial and capital markets, according to the restrictions and requirements set forth in the local regulation. All foreign investments in Brazil shall be registered with the Central Bank and/or CVM, depending on the type of the investment.

The foreign direct investment (RDE-IED) enables the non-resident investors to hold stock of companies in Brazil, whereas the portfolio investment (RDE – Portfolio) entitles the investment in almost all financial assets and transactions available in the Brazilian financial and capital markets, being subject to some restrictions of Brazilian regulation.

In order to invest in the Brazilian financial and capital markets, foreign investors must engage a financial institution authorized to act as legal representative and custodian of foreign investors. Such investments are regulated by CMN Resolution 4,373 and CVM Ruling No. 560. The transactions performed by foreign investors must be carried out in the markets organized by entities authorized by the CVM (such as B3, for example) and securities must be held in custody with depositary and registration systems authorized by the CVM and/or Central Bank (such as SELIC and CETIP). The rules establish certain exceptions which allow transactions outside of the markets such as subscription of securities in initial public offerings, tender offerings of securities and payment of dividends in kind.

Brazilian rules also allow for the issuance abroad of depositary receipts based on (i) any security issued by Brazilian companies registered with the CVM (companhias abertas), and (ii) credit instruments issued by financial institutions and other types of institutions registered with the CVM and authorized by the Central Bank, and eligible to be included in the financial institution’s regulatory capital (Patrimônio de Referência).

Regulatory Sandbox

On November 28, 2019, the Central Bank published Public Consultation No. 72/2019, regarding the Controlled Testing Environment for Financial Innovations (“Sandbox”) which is intended to enable institutions, which includes institutions that are not yet authorized to operate by the Central Bank, to test innovative projects related to matters under the competence of the National Monetary Council or the Central Bank.

The draft resolution released by the Central Bank establishes the applicable conditions for the implementation of the Sandbox, among which are the specific rules for the first cycle of tests, such as duration and number of participants, required documentation, criteria for the classification of institutions and the schedule for registration, selection and authorization processes of such entities, as well as initiatives that are strategic priorities of the Central Bank. The Public Consultation is set to end on January 31, 2019, and as of this date, the Central Bank is yet to receive contributions from market agents, which may result in alterations on the proposed draft.

Open Banking

The Brazilian Central Bank announced the initial guidelines for open banking regulation in Brazil through Notice No. 33,455 on April 25, 2019. Open Banking consists in the sharing of data and payment initiation services by financial institutions and other authorized entities, upon customer’s authorization and via integration of information systems. Central Bank has looked at open banking as an important tool for innovation in the financial market, making the banking industry more efficient and competitive.

 

 

70


Table of Contents

The Brazilian open banking model will comprise financial institutions, payment institutions and other Central Bank-licensed entities by making it possible to share, in a phased-in approach, data on products and services, customer record data and customer transaction data. Open banking will eventually cover the provision of initiation payment services.

On November 28, 2019, the Brazilian Central Bank launched Public Consultation No. 73/2019, which disclosed the draft resolution to implement open banking in Brazil to the public. Among other topics, the draft resolution sets forth in detail the participating institutions (mandatory and voluntary), the data and services covered, the requirements for sharing, the responsibilities for sharing, the implementation schedule and the convention to be concluded between the participating institutions. The period for commenting the Public Consultation ended on January 31, 2020 and the Brazilian Central Bank received contributions form market agents, which may result in alterations on the proposed draft. The Brazilian Central Bank is yet to issue the resolution about the subject.

Regulation on Payment Agents and Payment Arrangements

A Brazilian law enacted in October 2013 establishes the legal framework for “payment arrangements” (i.e. the set of rules governing a payment scheme, such as a credit or debit card transaction), and “payment agents” (i.e., any agent that issues a payment instrument or acquires a merchant for payment acceptance), which became part of the Brazilian Payments System and subject to oversight by the Central Bank. Payment agents, in spite of being regulated by the Central Bank, are not deemed to be financial institutions and are prohibited from engaging in activities that are exclusive of financial institutions.

The CMN and the Central Bank published rules in November 2013 regulating payment arrangements and payment agents. This regulation establishes, among other matters: (i) consumer protection and anti-money laundering compliance and loss prevention rules that should be followed by all entities supervised by the Central Bank when acting as payment agents and payment arrangers; (ii) the procedures for the incorporation, organization, authorization and operation of payment agents, as well for the transfer of control, subject to the Central Bank’s prior approval; (iii) capital requirements; (iv) definition of arrangements excluded from the Brazilian Payments System; (v) payment accounts, which are divided into prepaid and post-paid accounts; and (vi) a liquidity requirement for prepaid accounts that demands the allocation of their balance to a special account at the Central Bank or to be invested in government bonds, starting at 20% in 2014 and rising gradually up to the totality of the total account balance in 2019.

In October 2015, a regulation was published by the Central Bank regulating limitations on closed payment arrangements, the concept of domicile institution, the obligation of centralized clearing and settlement for the payment arrangements, and transparency of interoperability rules within an arrangement and between arrangements.

On March 26, 2018, the Central Bank enacted Circular No. 3,887 establishing limitations to the interchange fee for debit transactions, which is the remuneration of the issuer paid by the merchant for each transaction. The average fee for the interchange is 0.5% and the maximum fee is 0.8%. These limitations are not applicable to non-face-to-face transactions and to corporate cards.

On November 28, 2018, the Central Bank enacted Circular No. 3,918, which modified Circular No. 3,691, regarding the international use of credit cards. Effective as of March 1, 2020, credit cards issuers offer customers the option to pay credit card invoices in Reais, converting the amounts due on the date that such expenses were incurred. This option must be adopted for all credit cards issued, unless the customer waives converting foreign amounts on the day that the expense was incurred and chooses to have all amounts converted on the invoice due date.

On June 27, 2019, the CMN and the Central Bank published Resolution No. 4,734 and Circular No. 3,952, which will come into effect on August 3, 2020, and impose new regulations regarding (i) the discount and prepayment operations of receivables from credit and debit payment instruments issued under the Brazilian Payment System; (ii) credit operations guaranteed by such receivables; and (iii) the constitution of liens and encumbrances on these. With the new regulation, the Central Bank intends to provide greater efficiency and security to the discount, prepayment and credit operations linked to receivables from payment arrangements by merchants, increasing competition and thus reducing the cost of credit.

 

71


Table of Contents

Instant Payments

The Central Bank intends to regulate instant payment services in 2020, which will enable users to conduct payment transactions in real time – 24 hours a day, 365 days a year – with or without a bank account and at low costs. Initially, the working group formed by the Central Bank is conceiving a model that allows a wide range of payment transactions – individual to individual; individual to business; business to individual, business to business, business to government and government to individual – among other combinations that the new regulation may contemplate.

On February 18, 2020, the Central Bank published Circular No. 3,985, which sets out implementation procedures and participation criteria for the Brazilian Instant Payments System (Sistema de Pagamentos Instantâneos or “SPI”) and the Central Bank´s instant payments arrangement. The rule determines that all financial and payment institutions with a license to operate granted by the Central Bank and which have more than 500,000 active client accounts (including checking, savings and payment accounts) will mandatorily participate in the SPI and in the Central Banks instant payments arrangement.

Circular No. 3,985 came into effect on March 2, 2020.

New regulation regarding the opening, maintenance and closing of deposit accounts

On September 26, 2019, the CMN enacted CMN Resolution 4,753/19, providing criteria for the opening, maintenance and closing of deposit accounts. CMN Resolution 4,753/19 replaced CMN Resolution 2,025/93 and other related resolutions, as well as well as amending CMN Resolution 3,972/11.

The new regulation no longer requires filling account holders information and colleting documents. Otherwise, determines that financial institutions must adopt procedures and controls that allow the verification and validation of the identity and qualification of the account holders and, if applicable, their representatives, as well as the authenticity of the information provided by the client. This information must be kept updated by the financial institution.

CMN Resolution 4,753/19 also sets forth requirements for the execution of deposit account service agreements, which include: (i) the procedures for identification and qualification of the account holders; (ii) the characteristics of the account and the basic rules of its operation, including available forms of transaction, procedures for charging fees and deadlines for providing receipts and other documents; (iii) security measures for account transaction purposes; (iv) the rights and obligations of account holders; (v) any limits to the balance kept in the account and to the contribution of resources; (vi) the procedures for updating the information of the holders; (vii) the possibility of inclusion of the holder’s name in the non-sufficient funds check registry, in accordance with the regulations in force, in case of non-sufficient fund check, with the return of the checks held by the holder if the account can be moved by check; and (viii) the assumptions, conditions and procedures for account closure.

In addition, CMN Resolution 4,753/19 defines the minimum requirements for the closing of deposits account, which include: (i) communication between the parties of the intention to terminate the contract, stating the reasons for the termination; (ii) indication by the client of the allocation of any creditor balance in the account, which should include the transfer of funds to a miscellaneous account at his own or another institution or the placing of funds at his disposal for later withdrawal in kind; (iii) return by the customer of unused check sheets or the cancellation by the institution; (iv) provision of information by the institution to the account holder about the period for the adoption of the measures related to the termination of the contract (limited to thirty calendar days, counting from the initial communication date), the procedures for payment of commitments assumed with the institution or arising from legal provisions, and the products and services which the holder may contract with the institution that remain active or which are terminated with the deposit account; and (v) communication to the account holder about the account closing date or the reasons that make it impossible for the account to be closed, after the deadline mentioned under item (iv), above.

The rule also requires financial institutions to ensure, through the procedures and technology used for the opening, maintaining and closing of deposit accounts, the integrity authenticity and confidentiality, as well as the protection against unauthorized access, use, alteration, reproduction and destruction, of the information and the electronic documents used by them during the process.

CMN Resolution 4,753/19 came into effect on January 1, 2020.

 

72


Table of Contents

Inclusion of exceptions to the banks’ obligation to provide in-person customer services

On August 29, 2019, the CMN Resolution 4,746/19 was published, amending provisions of CMN Resolution 3,694/09.

According to the new rule, financial institutions and other institutions authorized to operate by the Central Bank are forbidden to prevent access, refuse, hinder or impose restrictions on face-to-face customer service in their facilities, except for: (i) the collection or collection services such as receipt of taxes and bills, social security payments, services to other financial institutions and complementary or subsidiary activities, and other services, when linked to the collection and payment of public interest, when (a) there is no contract or agreement for its provision between the financial institution and the beneficiary entity, or (b) the respective contract or agreement is not compatible with the counters of the institution’s premises; (ii) the receipt of payment slips referred to in Circular No. 3,598, of June 6, 2012, issued in noncompliance with the standard, specifications or requirements in force for the instrument; (iii) the receipt of documents upon payment by check; (iv) institutions that do not have physical agencies or agencies of institutions without cash counters; (v) the service stations installed in the premises of a public administration body or entity or a private company with cash counters, in which services are provided in the exclusive interest of the respective body or entity and its servants or the respective company and its employees and managers; and (vi) the exceptional situations provided for in the legislation or specific regulation.

The rule also prohibits the imposition of restrictions by financial institutions on the number of documents, transactions per person, as well as on the maximum or minimum amounts to be paid or received, or on the ability of the customer or user to opt for payments in kind, except as provided for in specific legislation or regulations.

CMN Resolution 4,746/19 came into effect on August 29, 2019 the date of its publication.

Provision of Financial Services through Electronic Channels

CMN regulation establishes that financial institutions are not required to provide clients access to traditional banking services channels for collection and receipt services based on agreements that demand exclusively electronic channels.

Credit Performance Information

CMN regulates a database known as Credit Information System (Sistema de Informações de Crédito, or SCR), which comprises information regarding credit operations sent to the Central Bank. SCR’s purpose is to provide information for the Central Bank to monitor and supervise credit in the financial system, and also to enable information exchange among financial institutions.

Consumer Protection Code

The Brazilian Consumer Protection Code, or CDC, which is applicable to financial institutions according to Brazilian higher courts, sets forth consumer defense and protection rules applicable to consumers’ relationships with suppliers of products or services.

 

Basic consumer rights dealing with financial institutions:  

 

•   Reverse burden of proof in court;

 

•   Proper and clear information provided with respect to the products and services offered (e.g.; quantity, characteristics, composition, quality, price and risks such products pose);

 

•   Proportional reduction of interest charged in connection with personal credit and consumer directed credit transactions in case of early payment of debts;

 

•   In limited circumstances, amounts charged improperly may have to be returned in an amount equal to twice what was paid in excess of due amounts, except in cases of justifiable mistakes (e.g.; systemic failure or operational error);

 

•   Collection of credits cannot expose the client to embarrassment or be performed in a threatening manner;

 

•   Prohibition on the release of misleading or abusive publicity or information about contracts or services, as well as on the promoting of overbearing or disloyal commercial practices; and

 

•   Liability for any damages caused to consumers by misrepresentations in their publicity or information provided.

 

 

 

 

73


Table of Contents

Late payment and default

CMN Resolution No. 4,558 provides that in case of delay or non-payment of credit operations, the financial institutions may only charge customers the following: (i) the interest rate established in the agreement; (ii) default interest and late payment fines in accordance with the law.

Authorized debit of banking accounts

On March 26, 2020, CMN issued Resolution No. 4,790, which sets forth new rules for the automatic debit payments from checking account and accounts designated for the payment of an individual’s wages.

In order to foster the transparency on the relationship between the financial institutions and their clients, the new rule sets forth that financial institutions should only process authorized debit payments upon prior and express authorization of the client. Resolution No. 4,790 provides for the procedures for the authorization and cancellation of authorized debit payments.

The new rule will come into force on November 3, 2020.

Rules for Overdraft Facilities in Checking Accounts

On November 27, 2019, the CMN issued Resolution No. 4,765 (“Resolution No. 4,765/2019”), providing for new rules on the overdraft granted by financial institutions in checking accounts held by individuals and individual micro entrepreneurs (MEI).

Resolution No. 4,765/2019 limits interest rates for checking accounts overdraft facilities up to 8% per month, to which must be added a discount of the credit facility fees already charged on a monthly basis by the financial institution. According to the new rule, if the interest is less than or equal to the overdraft fees, such interest rates must be equal to zero.

The new rule allows, however, the charging of fees on overdraft-secured checks to: (i) 0% for the opening credit facilities of up to R$ 500.00; and (ii) 0.25% for the opening of credit facilities above R$500.00, calculated with the amount of the facility that exceeds R$500.00.

In addition, Resolution No. 4,765/2019 establishes that the overdraft-secured check must be compatible with the customer’s risk profile. Resolution No. 4,765/2019 came into force on January 6, 2020, for agreements executed after the effective date, and will come into force on June 1, 2020, for agreements executed prior to such date. Nevertheless, the 8% limitation on interests mentioned above is in effect as of January 6, 2020, regardless of the execution dates of contracts between financial institutions and clients.

Real estate financings indexed to prices indexes

On July 31, 2018, the CMN issued a new regulation in respect to the rules for the destination of funds in savings accounts. This regulation aims to improve the effectiveness of the destination of the funds and to simplify compliance with the rules, making the use of funds for real-property financings more flexible, efficient and comprehensive, while also encouraging the development of new funding structures.

On August 19, 2019, the CMN issued Resolution No. 4,739, which broadens conditions of the national real estate financing system (Sistema Financeiro de Habitação), allowing interest to be tied to inflation indexes, such as the IPCA.

The change promoted by the CMN is a step towards a more flexible real estate financing market. As a result, it is expected that securities, such as certificates of real estate receivables (Certificado de Recebíveis Imobiliários or “CRI”) and the secured real estate bills (Letras Imobiliárias Garantidas) should be adopted to fund the real estate financing market in the long term.

Regulation of Independent Auditors

In accordance with CMN regulations establishing the rules that govern external audit services provided to financial institutions, the financial statements and financial information of financial institutions must be audited by independent auditors who are (i) duly registered with the CVM; (ii) qualified as specialists in audit of banks by the CFC and the IBRACON; and (iii) meet the requirements that ensure auditor independence.

After issuing audit reports for five consecutive fiscal years, the responsible audit partner and audit team members with management responsibilities must rotate-off and cannot be part of the audit team of such institution for three consecutive fiscal years.

 

74


Table of Contents

CMN regulations also prohibit the engagement and maintenance of independent auditors by financial institutions in the event that: (i) any of the circumstances of impediment or incompatibility for the provision of audit services provided for in the rules and regulations of the CVM, CFC or IBRACON arise; (ii) ownership of shares of or entering into financial transactions (either asset or liability) with the audited financial institution by the audit firm or members of the audit team involved in the audit work of the financial institution; and (iii) fees payable by the institution represent 25% or more of the total annual fees of the audit firm. Additionally, the audited financial institution is prohibited from hiring partners and members of the audit team with managerial responsibilities who were involved in the audit work at the financial institution during the preceding 12 months.

In addition to the audit report, the independent auditor must prepare the following reports, as required by CMN regulation.

 

   

An assessment of the internal controls and risk management procedures of the financial institution, including its electronic data processing system;

 

   

A description of non-compliance with legal and regulatory provisions that have, or may have, a significant impact on the audited financial statements or operations of the audited financial institution; and

 

   

Others reports required by Central Bank.

These reports, as well as working papers, correspondence, service agreements and other documents related to the audit work must be retained and made available to the Central Bank for at least five years.

Under Brazilian law, our financial statements must be prepared in accordance with the accounting practices adopted in Brazil applicable to institutions authorized to operate by the Central Bank. We also prepare financial statements in accordance with the IFRS as issued by IASB. Please see “Presentation of Financial and Other Information—About our Financial Information” for further details. Financial institutions must have their financial statements audited every six months. Quarterly financial statements filed with the CVM must be reviewed by independent auditors of the financial institutions. CVM rules require publicly-held companies, including financial institutions, to disclose information related to non-audit services provided by independent auditors when they represent more than 5% of the fees for audit services. Such information should include the type of service, the amount paid and the percentage that they represent of the fees for the audit of financial statements. Please see “Item 16C. Principal Accountant Fees and Services” for further details about fees and services of the principal auditors

Self-Regulators

We are signatories of self-regulation codes that establish principles, rules and recommendations of best corporate governance practices and determined activities, as applicable. Some of the self-regulatory entities that we are subject to are the ABRASCA, ABECS, ANBIMA, and FEBRABAN, among others.

Portability of Credit Transactions

Regulated by the Central Bank since 2013, portability of credit transactions consists of the transfer of a credit transaction from the original creditor to another institution, at the request of the debtor, maintaining the same outstanding balance and payment conditions. The regulation establishes standard procedures and deadlines for the exchange of information and the mandatory use of an electronic system authorized by the Central Bank for the transfer of funds between financial institutions, prohibiting the use of any alternative procedure to produce the same effects of the portability, including so-called “debt purchases”.

Rules Governing the Charging of Fees on Banking and Credit Card Operations

Banking fees and credit card operations are extensively regulated by the CMN and the Central Bank. According to Brazilian legislation, we must classify the services we provide to individuals under pre-determined categories and are subject to limitations on the collection of fees for such services.

Brazilian financial institutions are generally not authorized to charge fees from individuals for providing services classified as “essential” with respect to checking and savings accounts, such as supplying debit cards, check books, withdrawals, statements and transfers, among others.

Brazilian legislation also authorizes financial institutions to charge fees related to “priority services”, a standard set of services defined by Central Bank regulation. Financial institutions must offer to their individual clients “standard packages” of priority services. Clients may also choose between these or other packages offered by the financial institution, or to use and pay for services individually instead of selecting a package.

 

 

75


Table of Contents

Current rules also authorize financial institutions to charge fees for specific services called “additional services” (serviços diferenciados), provided that the account holder or user is informed of the use and payment conditions relating to such services, or that fees and collection methods are defined in the contract.

The CMN also establishes rules applicable to credit cards, determining the events that allow for the collection of fees by issuers, as well as the information that must be disclosed in credit card statements and in the credit card agreement. There is also a list of priority services. The rules define two types of credit cards: (i) basic credit cards, with simpler services, without rewards programs and (ii) “special credit cards”, with benefits and reward programs.

A minimum of 30-days’ prior notice to the public must precede the creation or increase of a fee. In addition, fees related to priority services may only be increased 180 days after the date of a previous increase (the reduction of a fee can take place at any time). With respect to credit cards, a 45-days’ prior notice to the public is required for any increase or creation of fees and such fees may only be increased 365 days after the previous increase. The period of 365 days is also subject to changes in the rules applicable to benefit or reward programs.

At the end of 2016 and the beginning of 2017, two major changes occurred in the Brazilian payment market. In December 2016 a provisional measure was published authorizing the surcharge by payment instrument as a way to stimulate retail sales, allowing retailers to charge different prices depending on the payment method. In January 2017 the CMN published a new resolution establishing that revolving credit for the financing of credit card bills may only be extended to clients until the due date of the following credit card bill. After such term, the credit provider must offer the client another type of financing with conditions more favorable than the ones that are provided in the credit card market. In addition, the credit provider shall no longer offer this type of credit to clients that already contracted revolving credit for the financing of credit card bills which were not repaid on time.

In 2018, the CMN issued a new resolution establishing that the following fees may be collected in the event of late payment or settlement of obligations related to credit card bills and other postpaid payment instruments: (i) compensatory interest, per day of delay, on overdue installments or on unpaid debtor balances; (ii) a fine and (iii) interest for late payment.

The same resolution also established that the change in credit limits, if not carried out at the request of the customer, should, in the case of: (i) reduction, be preceded by at least 30-days’ advance notice to the client, except if there is a deterioration of the customer’s credit risk profile, according to the criteria defined in the credit risk management policy, in which case notice may be made at any time prior to the reduction; and (ii) increase, be conditioned upon the customer’s prior acquiescence.

In 2019, the CMN issued a standard setting rules for the collection of interest and tariff on overdraft for individuals and Individual Microentrepreneurs (entrepreneurs with annual revenues of R$81,000 and subject to specific legislation). According to the new regulation, a client can only be charged for use of overdraft limit exceeding R$500.00.

Data Protection

The Brazilian General Data Protection Act, or the GDPA, will become effective in August 2020 (although the Brazilian Congress is currently discussing a delay in its initial effective date). The GDPA brings a set of rules to be observed in activities such as collection, processing, storage, use, transfer, sharing and erasure of information concerning identified or identifiable natural persons. The application of the GDPA will apply irrespective of industry or business when dealing with personal data.

GDPA created the Brazilian National Data Protection Authority, or the ANPD, which will exercise the triple role of investigation, enforcement and education. More importantly, it will be able to issue norms and procedures, deliberate on the interpretation of the act, request information to controllers and processors and, in cases of noncompliance with the law, enforce the law through an administrative process. The ANPD has been assured technical independence, though it is subordinated to the Presidency of the Republic.

 

76


Table of Contents

Banking Secrecy

Brazilian financial institutions must maintain the secrecy of banking transactions and services provided to their clients. Except as permitted under Brazilian legislation or by judicial order, a breach of bank secrecy is a criminal offense. The only circumstances in which information about clients, services or transactions by Brazilian financial institutions or credit card companies may be disclosed to third parties are the following:

 

the disclosure of information with the express consent of the interested parties;

 

  

the exchange of information between financial institutions for record purposes;

 

the disclosure of information to credit reference agencies based on data from the records of subscribers of checks drawn on accounts without sufficient funds and defaulting debtors;

 

  

the disclosure of information to the competent authorities relating to the actual or suspected occurrence of criminal acts or administrative wrongdoings, including the disclosure of information on transactions involving funds related to any unlawful activities;

 

the disclosure of some information established by law to tax authorities; and

 

  

the disclosure of information in compliance with a judicial order.

 

Digitalization of Documents and Record Keeping

According to CMN’s resolution on the digitalization of documents with respect to transactions carried out by financial institutions and other institutions authorized to operate by the Central Bank, these institutions are authorized to maintain digital documents, instead of paper documents, for recordkeeping purposes, if certain requirements to ensure the documents authenticity, validity and protection are met. The resolution also permits the disposal of original paper documents provided that this measure will not prejudice the institution’s ability to exercise any rights or to commence any proceeding or exercise any protective remedy related to the relevant document.

Cybersecurity

The regulatory scenario in Brazil regarding cyber security is becoming more mature. Besides the regulation on cyber risks and storage and processing in external environments and public clouds applicable to financial services issued by CMN (the National Monetary Council) in April 2018, CVM (The Securities and Exchange Commission of Brazil) has also issued a regulation in August 2019, to require securities market institutions to implement cyber security and data protection controls.

The CMN requirements regarding policies and action plans to prevent and respond to cyber security incidents had implementation date on May 2019, and the other requirements must be fully compliant by December 2021.

For the CVM regulation, the final date is September 2020.

Law Amending the Proceedings for Administrative Sanctions in the Brazilian National Financial System, the SPB and Capital Markets

Law No. 13,506 provides for administrative sanctioning procedures by the Central Bank and the CVM. Some of the key aspects of Law No. 13,506 are: (i) it increases the maximum fine applicable by the Central Bank from R$250 thousand to R$2 billion or 0.5% of the revenues of the company arising from services and financial products in the year prior to the violation; (ii) it increases the maximum fine applicable by the CVM from R$500 thousand to R$50 million; (iii) it sets forth new types of violations and subject to penalties; (iv) it increases the maximum penalty with respect to disqualification to a period of twenty years; (v) it provides that the Central Bank may enter into cease-and-desist commitments; and (vi) it provides that the Central Bank and the CVM may enter into administrative agreements similar to leniency agreements.

 

77


Table of Contents

Centralized Registration and Deposit of Financial Assets and Securities

Law No. 13,476/2017 consolidated the provisions on the creation of liens over financial assets and securities requiring that the constitution of liens on financial assets and securities subject to registration or centralized deposit be carried out exclusively at the registering entities or at the central depositories where such financial assets or securities are registered or deposited, regardless of the nature of the legal transaction to which they relate to, including for purposes of publicity and effectiveness with third parties.

The CMN issued a rule to regulate the provisions of Law No. 13,476/2017 and to consolidate the regulation on centralized deposit and the registry of financial assets and securities issued or owned by institutions authorized to operate by the Central Bank, requiring, amongst other provisions, that such institutions be generally, subject to limited exceptions, obligated to: (i) register and deposit, in registration and/or centralized deposit systems authorized to operate by the Central Bank or the CVM, all financial assets and securities they are obligated or co-obligated to pay; and (ii) only keep in their asset portfolio securities that are registered and/or deposited in the terms of the CMN rule.

On September 5, 2018, the Central Bank issued a new rule amending the existing procedural rule on centralized registration and deposit of financial assets and securities and the creation of liens on deposited financial assets and established the terms for the creation of liens over financial assets registered with registering entities. The referred rule established, amongst other changes, that such liens are effective in the moment that the central depositary accepts the command from its participant, pursuant to its internal regulations.

Taxation of closed investment funds

MP 806/17 issued on October 30, 2017, which intended to extinguish the tax deferral regime applicable to closely held investment funds and subject them to taxation, was not converted into law. As a consequence, it was repealed.

 

78


Table of Contents

Taxes on Transactions entered into by the Itaú Unibanco Group

We summarize below the main taxes levied on the transactions entered into by entities in the Itaú Unibanco Group in Brazil. This description does not represent a comprehensive analysis of all tax considerations applicable to the Itaú Unibanco Group. For a more in-depth analysis, we recommend that potential investors consult their own tax advisors. The main taxes we are subject to, with their respective rates, are as follows:

 

     
Tax    Rate    Tax calculation basis
     
IRPJ    15.0% plus a 10.0% surtax    Net income with adjustments (exclusions, additions, and deductions)
     
CSLL   

20.0% (financial institutions, insurance companies and capitalization entities) or 9.0% (other Itaú Unibanco Group companies)

 

From January 1, 2019 to February 2020, the CSLL tax rate, as defined below, applicable to financial institutions, insurance companies, capitalization and similar entities was reduced to 15.0%

   Net income with adjustments (exclusions, additions, and deductions)
     
COFINS    4.0% (financial institutions, insurance companies, capitalization and similar entities) or 7.6% (other Itaú Unibanco Group companies)    Gross revenue minus specific deductions
     
PIS    0.65% (financial institutions, insurance companies, capitalization and similar entities) or 1.65% (other Itaú Unibanco Group companies)    Gross revenue minus specific deductions
     
ISS    2.0% to 5.0%    Price of service rendered
     
IOF    Depends on the type of the transaction, as described below.    Transaction nominal value

Corporate Income Tax and Social Contribution on Net Income

In accordance with applicable legislation, corporate income tax (Imposto de Renda da Pessoa Jurídica, or IRPJ), and social contribution on profits (Contribuição Social Sobre o Lucro Líquido, or CSLL) are determined by the taxable income regime. Under this regime, our taxable income, on which IRPJ and CSLL will be levied, must be adjusted by additions, deductions, and exclusions, such as nondeductible expenses, operating costs and equity accounting, respectively.

The IRPJ is levied at a basic 15.0% rate, and a 10.0% surtax is applicable when the total amount of profit for the fiscal period exceeds R$20,000 per month or R$240,000 per year. In other words, any portion of our profit exceeding this limit is taxed at an effective 25.0% rate.

The CSLL is levied on our taxable income at a 20.0% rate, which is specific for financial institutions, insurance, and similar companies. From January 1, 2019 to February 2020, the CSLL rate for financial institutions is 15.0%. Note that this tax is generally levied at a 9.0% for non-financial legal entities.

As other Brazilian legal entities, our companies may offset the historical nominal amount of tax losses determined in prior years against results of subsequent years at any time (i.e., with no limitations with respect to time periods), provided that such offsetting does not exceed 30.0% of the annual taxable income of such future year. For purposes of IRPJ and CSLL taxation, companies should consider their income abroad as well rather than income solely from Brazilian operations. Therefore, profits, capital gains and other income earned abroad by Itaú Unibanco Group entities in Brazil, their branches, representations, affiliates or subsidiaries, will also be computed for determination of the entities taxable income. However, Brazilian legislation provides the possibility of deducting the amounts paid as corporate income tax abroad against the IRPJ and CSLL due in Brazil, provided certain limits are observed.

 

79


Table of Contents

Contribution on Social Integration Program and Social Security Financing Contribution

In addition to IRPJ and CSLL, Brazilian legal entities are subject to the following taxes on revenue: PIS and COFINS.

According to applicable legislation, financial institutions are subject to the cumulative regime for calculation of these taxes. Under the cumulative regime, financial institutions are required to pay PIS at a 0.65% rate and COFINS at a 4.0% rate. The cumulative regime provides for rates lower than those levied under the non-cumulative regime, which is explained below, but it prevents the use of tax credits.

Service Tax

The ISS is generally levied on the price of services rendered (e.g., banking services) and is charged by the municipality where our branch or office rendering the service is located. The tax rates vary from 2.0% up to the maximum rate of 5.0%, depending on the municipality in which the service is provided and its respective nature.

A new tax law enacted on December 30, 2016, caused a number of changes with respect to Brazilian Tax on Service, or ISS. Among these modifications, the new law introduced a minimum tax rate of 2%.

The original proposed legislation approved by the Brazilian Congress provided changes related to ISS assessment on activities such as credit card and leasing operations but former President Temer vetoed these changes. However, on May 30, 2017, the Brazilian Congress overturned the presidential veto. As a result, beginning on January 1, 2018, ISS levied on the services of leasing, cards administration, funds administration and consortium administration would be charged by the municipality where the client is located. Due to this change, in November 2017, a lawsuit was filed by CONSIF and CNSEG in the Federal Supreme Court, and, on March, 23, 2018, the required preliminary injunction was granted, in order to suspend the amendment introduced by the new law and to resume the previous treatment of ISS collection in the Municipality where the establishment is located. However, it is important to mention that this is not a final decision, as it is still pending the final pronouncement by the Federal Supreme Court.

Tax on Financial Transactions

The tax on financial transactions is levied at specific rates according to the transaction in question, and may be changed by a decree from the Executive Branch (which may become effective as of its publication date), rather than by a law enacted by the Brazilian Congress.

The table below summarizes the main IOF rates levied on our transactions. Notwithstanding, we note that IOF is a very comprehensive tax. Therefore, for a more in-depth analysis, we recommend that tax advisors be consulted accordingly.

 

   
Type of transaction   

Applicable Rates

(Rates may be changed by a decree enacted by the Brazilian government up to a maximum rate, as described below, which may become effective as of its publication date)

   
Foreign exchange transactions   

IOF/FX: zero to 6.38% (depending on the transaction)

Maximum rate: 25%

   
Insurance transactions   

IOF/Insurance: zero to 7.38%

Maximum rate: 25%

   
Loans and credit transactions   

IOF/Credit: 0.0082% (individual) or 0.0041% (legal entities) per day, until it reaches 365 days, plus a flat 0.38% rate

Maximum rate: 1.5% per day

   
Securities   

IOF/Securities: zero to 1.5% as a general rule

Maximum rate: 1.5% per day

   
Securities – Derivatives   

IOF/Securities—Derivatives: zero

Maximum rate: 25%

 

80


Table of Contents

U.S. Foreign Account Tax Compliance Act (FATCA)

FATCA attempts to minimize tax avoidance by U.S. persons investing in foreign assets both through their own accounts and through their investments in foreign entities. FATCA requires U.S. withholding agents such as Itaú to provide information to the IRS regarding their U.S. account holders including substantial U.S. owners of certain non-financial foreign entities, or NFFEs, and specified U.S. persons having an interest in certain professionally managed investment vehicles and trusts known as owner-documented foreign financial institutions, or FFIs.

To the extent a U.S. withholding agent is not able to properly document an account, it generally will be required to deduct 30% FATCA withholding on certain payments of U.S. source income.

U.S. federal income tax law has detailed rules for determining the source of income. Different rules apply for each type of income. Interest and dividends, two of the most common types of income for investors, are generally sourced by reference to the residence of the obligor. Specifically, dividends are generally treated as U.S. source income when paid by a U.S. corporation with respect to its stock, and interest is generally treated as U.S. source income when paid by a U.S. borrower of money.

The United States collaborated with other governments to develop Intergovernmental Agreements, or IGAs, to implement FATCA. IGAs with partner jurisdictions facilitate the effective and efficient implementation of FATCA. The purpose of these agreements is essentially to remove domestic legal impediments to compliance with FATCA and sharing of information and to reduce burdens on FFIs located in partner jurisdictions.

More than 70 jurisdictions have signed an IGA, including Brazil, the Cayman Islands, Switzerland and United Kingdom. In addition, approximately 30 other jurisdictions are deemed as having an IGA in effect. Some countries signed a reciprocal agreement, meaning that the country (such as Brazil) and the U.S. will automatically exchange annually, on a reciprocal basis, specific account holder information.

There are two types of IGAs – Model 1 IGA, where local FFIs are required to implement account opening and due diligence procedures to identify U.S. accounts and report them to the local tax authority for exchange with the IRS (examples of Model 1 IGA countries are Brazil, Cayman Islands, The Bahamas, Peru and Colombia), and Model 2 IGA, where local FFIs are required to implement account opening and due diligence procedures to identify U.S. accounts, but report such information directly to the IRS (examples of Model 2 IGA countries are Switzerland, Chile, Paraguay and Japan).

The governments of Brazil and the United States entered into a Model 1 IGA on September 23, 2014, which came into effect in Brazil on August 24, 2015, after the approval by the Brazilian Congress, ratification by the President and enactment of Decree 8,506 (IGA-BR).

Under the IGA-BR, Brazilian financial institutions and other entities subject to FATCA disclosure requirements are generally required to provide certain information on their U.S. account holders to the Brazilian tax authorities, which will share this information with the IRS.

Furthermore, Normative Ruling No. 1,680, dated December 28, 2016, was enacted to introduce the so-called Common Reporting Standard, or CRS, in Brazil, which seeks to implement a system of reporting financial accounts in a manner similar to FATCA. CRS is the result of discussions on the necessity of exchanging information between tax authorities of many countries in the context of the Base Erosion and Profit Shifting, or BEPS Project, coordinated by the Organization for Economic Co-operation and Development, or OECD. In connection therewith, an ancillary obligation called “e-financeira” provided by Normative Ruling No. 1,571, dated July 2, 2016, was created to be the mandatory report filed by financial institutions in order to fulfill FATCA and CRS obligations.

 

 

81


Table of Contents

Moreover, on May 6, 2016, Brazilian tax authorities issued the Normative Ruling No. 1,634, effective as of January 1, 2017, that amended the regulation applicable to the National Registry of Legal Entities, or CNPJ. This regulation introduced a new rule providing an ancillary obligation by which certain entities have to indicate the “Final Beneficiary” in each CNPJ, which is defined as the natural person who ultimately, directly or indirectly, owns, controls or significantly influences a particular entity or on whose behalf a transaction is conducted. Currently, this subject is regulated by Normative Ruling No. 1,863, dated December 27, 2018.

In addition, Normative Ruling No. 1,681 was enacted on December 28, 2016 providing the obligation to annually deliver the so-called Country-by-Country Statement, an ancillary obligation also arising from the discussions under the BEPS Project, before the Brazilian Federal Revenue Service (RFB), which in its turn is also expected to exchange such information with other countries’ tax authorities.

Pursuant to FATCA, the issuer, any other financial institution or other entities subject to FATCA disclosure requirements to or through which any payment with respect to the preferred shares or ADSs is made may be required, pursuant to the IGA-BR or under applicable law, to (i) request certain information from holders or beneficial owners of our preferred shares or ADSs, which information may be provided to the IRS; and (ii) withhold U.S. federal tax at a 30.0% rate on some portion or all of the payments considered “pass-thru payments” made after December 31, 2018, with respect to the preferred shares or ADSs if such information is not duly provided by such a holder or beneficial owner (referred to under FATCA as a “recalcitrant account holder”). If the issuer or any other person is required to withhold amounts under or in connection with FATCA from any payments made in respect of the preferred shares or ADSs, holders and beneficial owners of the preferred shares or ADSs will not be entitled to receive any gross up or other additional amounts to compensate them for such withholding.

The above description is based on guidance issued to date by the U.S. Treasury Department, including the final U.S. Treasury regulations and IGA-BR. Future guidance may affect the application of FATCA to the preferred shares or ADSs.

Selected Statistical Information

The following information is included for analytical purposes and should be read in together with our audited consolidated financial statements and “Item 5. Operating and Financial Review and Prospects”.

The data included or referenced in this section are presented in accordance with IFRS, unless otherwise indicated.

 

 

82


Table of Contents

Average Balance Sheet and Interest Rate Data

The following tables present the average balances of our interest-earning assets and interest-bearing liabilities, other assets and liabilities accounts, the related interest income and expense amounts and the average real yield/rate for each period.

The following methodologies were used when calculating the average balances of our assets and liabilities presented in the following tables. For the 2019 and 2018 average balances, we used the monthly balances prepared in accordance with IFRS, reflecting the adoption of IFRS 9. For the 2017 monthly average balances, we used the monthly average balances reported under Brazilian GAAP, which were adjusted to reflect management’s best estimate of the impact of the retrospective adoption of IFRS9.

The majority of our business is comprised of operations with individuals and corporate entities without significant fluctuations over short periods. Non-accrual loans and leases are disclosed as a non-interest earning asset in the table below:

 

Assets

   2019      2018      2017  
   Average
balance
    Interest      Average
yield/rate
     Average
balance
    Interest      Average
yield/rate
     Average
balance
    Interest      Average
yield/rate
 
          (In millions of R$, except percentages)         

Interest-earning assets(1)

     1,428,272       140,283        9.8        1,343,713       133,177        9.9        1,249,574       145,641        11.7  

Interest-bearing deposits in other banks

     30,728       1,173        3.8        26,174       1,080        4.1        29,638       744        2.5  

Securities purchased under agreements to resell

     258,763       16,197        6.3        265,218       17,365        6.5        262,238       25,711        9.8  

Central Bank compulsory deposits

     90,190       4,734        5.2        91,421       5,063        5.5        90,189       7,201        8.0  

Financial Assets

     432,618       36,100        8.3        402,846       34,661        8.6        356,227       34,841        9.8  

Financial assets at fair value through profit or loss

     259,318       22,760        8.8        248,274       22,853        9.2        210,865       22,938        10.9  

Financial assets at fair value through other comprehensive income

     56,415       10,758        19.1        53,948       9,194        17.0        43,288       8,886        20.5  

Financial assets at amortized cost

     116,885       2,582        2.2        100,624       2,614        2.6        102,075       3,017        3.0  

Other Financial Assets

     80,600       1,033        1.3        64,618       1,368        2.1        49,611       1,576        3.2  

Loans and leases

     535,374       81,046        15.1        493,436       73,640        14.9        461,672       75,568        16.4  

Non-interest-earning assets

     156,953             134,723             121,185       

Cash and due from banks

     31,964             26,616             19,027       

Central Bank compulsory deposits

     5,380             5,132             3,806       

Derivatives

     33,351             25,242             21,820       

Non-accrual loans

     22,777             22,419             21,834       

Provisions for Expected Loss

     (35,152           (36,042           (33,248     

Premises and equipment, net

     7,238             7,202             7,611       

Investments in unconsolidated companies

     12,544             7,730             5,002       

Goodwill

     10,970             11,109             9,912       

Intangible assets, net

     12,473             8,545             7,757       

Tax assets

     43,143             43,741             43,590       

Assets held for sale

     718             767             685       

Other assets

     11,547             12,263             13,389       

Total

     1,585,225             1,478,435             1,370,759       

 

(1)

For the net yield on total average interest-earning assets, see “Net Interest Margin and Spread”.

 

83


Table of Contents

Liabilities

   2019      2018      2017  
   Average
balance
     Interest      Average
yield/rate
     Average
balance
     Interest      Average
yield/rate
     Average
balance
     Interest      Average
yield/rate
 
          (In millions of R$, except percentages)         

Interest-bearing liabilities

     1,259,993        75,958        6.0        1,176,795        70,612        6.0        1,151,960        78,330        6.8  

Interest-bearing deposits

     394,787        18,559        4.7        357,684        17,484        4.9        287,398        13,340        4.6  

Savings deposits

     138,034        7,186        5.2        126,987        6,809        5.4        110,411        6,393        5.8  

Deposits from banks and time deposits

     256,752        11,373        4.4        230,697        10,675        4.6        176,987        6,946        3.9  

Securities sold under repurchase agreements

     299,225        20,473        6.8        308,306        20,889        6.8        345,218        33,087        9.6  

Interbank market debt and Institutional market debt

     256,057        20,068        7.8        232,802        20,359        8.7        229,269        16,911        7.4  

Interbank market debt

     155,977        13,231        8.5        135,357        13,587        10.0        133,984        10,059        7.5  

Institutional market debt

     100,080        6,837        6.8        97,445        6,773        7.0        95,285        6,852        7.2  

Reserves for insurance and private pension and Liabilities for capitalization plans

     212,972        16,720        7.9        193,908        11,815        6.1        170,561        14,918        8.7  

Other interest-bearing liabilities

     96,953        138        0.1        84,095        64        0.1        119,515        74        0.1  

Non-interest bearing liabilities

     180,954              158,960              87,378        

Non-interest bearing deposits

     76,865              70,205              61,844        

Other non-interest-bearing liabilities

     104,089              88,755              25,534        

Total stockholders’ equity attributed to the owners of the parent company

     130,500              128,851              119,809        

Non-controlling interests

     13,779              13,829              11,613        

Total

     1,585,225              1,478,435              1,370,759        

Changes in Interest Income and Expenses – Volume and Rate Analysis

The following table sets forth the allocation of the changes in our interest income and expense in terms of average volume and changes in the average yields/rates for the periods indicated below. Volume balance and rate variations have been calculated based on variations of average balances over the period and changes in average interest yield/rates on interest earning assets and interest-bearing liabilities from one period to the other.

 

84


Table of Contents
     Increase/(decrease) due to changes in:     Increase/(decrease) due to changes in:  
     2019-2018     2018-2017  
     Volume(1)     Yield/rate(2)     Netchange(3)     Volume(1)     Yield/rate(2)     Netchange(3)  
     (In millions of R$, except percentages)  

Interest-earning assets

     8,639       (1,533     7,106       9,479       (21,943     (12,464

Interest-bearing deposits in other banks

     163       (70     93       (75     410       336  

Securities purchased under agreements to resell

     (416     (752     (1,168     296       (8,642     (8,346

Central Bank compulsory deposits

     (67     (262     (329     100       (2,238     (2,138

Financial Assets

     2,061       (622     1,439       310       (490     (180

Financial assets at fair value through profit or loss

     2,059       (2,153     (93     (639     554       (85

Financial assets at fair value through other comprehensive income

     434       1,130       1,564       992       (683     308  

Financial assets at amortized cost

     (433     401       (32     (42     (361     (403

Other Financial Assets

     563       (898     (335     2,025       (2,233     (208

Loans and leases

     6,336       1,070       7,406       6,823       (8,751     (1,928

Interest-bearing liabilities

     23,544       (18,198     5,346       2,684       (10,402     (7,718

Interest-bearing deposits

     1,689       (614     1,075       3,165       979       4,144  

Saving deposits

     566       (190     377       820       (404     416  

Deposits from Banks and Time Deposits

     1,123       (425     698       2,345       1,383       3,729  

Securities sold under repurchase agreements

     (624     208       (416     (3,261     (8,937     (12,198

Interbank market debt and Institutional market debt

     21,221       (21,512     (291     270       3,178       3,448  

Interbank market debt

     21,047       (21,402     (356     104       3,424       3,528  

Institutional market debt

     175       (110     64       166       (246     (80

Reserves for Insurance and private pension and Liabilities for capitalization plans

     1,247       3,658       4,905       2,551       (5,654     (3,103

Other Interest-bearing liabilities

     11       63       74       (42     32       (10
  

 

 

   

 

 

   

 

 

   

 

 

   

 

 

   

 

 

 

 

(1)

Volume change has been computed as the change in the average interest-earning assets or interest-bearing liabilities from one period to the other multiplied by the average yield/rate in the earlier period.

(2)

Yield/rate change has been computed as the change in the yield/rate in the period multiplied by the average interest-earning assets or interest-bearing liabilities in the earlier period.

(3)

We allocated the net change from the combined effects of volume and yield/rate proportionately to volume change and yield/rate change, in absolute terms.

Net Interest Margin and Spread

The following table sets forth our average interest-earning assets, total average interest bearing liabilities, net interest income and the comparative net interest margin and net interest spread for the periods indicated below.

 

     2019      2018      2017  
     (In millions of R$, except percentages)  

Total average interest-earning assets

     1,428,272        1,343,713        1,249,574  

Total average interest-bearing liabilities

     1,259,993        1,176,795        1,151,960  

Net interest income(1)

     64,325        62,565        67,311  

Average yield on average interest-earning assets(2)

     9.8%        9.9%        11.7%  

Average rate on average interest-bearing liabilities(3)

     6.0%        6.0%        6.8%  

Net interest spread(4)

     3.8%        3.9%        4.9%  

Net interest margin(5)

     4.5%        4.7%        5.4%  
  

 

 

    

 

 

    

 

 

 

 

(1)

Is the sum of total interest, similar income and dividends less total interest and similar expenses.

(2)

Total interest, similar income and dividends divided by total average interest-earning assets.

(3)

Total interest and similar expenses divided by total average interest-bearing liabilities.

(4)

Difference between the average yield on interest-earning assets and the average rate on interest-bearing liabilities.

(5)

Net interest income divided by total average interest-earning assets.

 

 

85


Table of Contents

Return on Equity and Assets

The following table sets forth certain data with respect to return on equity and assets for the periods indicated below.

 

     2019      2018      2017  
     (In millions of R$, except percentages)  

Net income attributable to owners of the parent company

     27,113        24,907        23,193  

Average total assets

     1,585,225        1,478,435        1,370,759  

Average stockholders’ equity

     130,500        128,851        119,809  

Net income as a percentage of average total assets(1)

     1.7%        1.7%        1.7%  

Net income as a percentage of average stockholder’s equity(1)

     21.6%        20.4%        19.6%  

Average stockholder’s equity as a percentage of average total assets

     8.2%        8.7%        8.7%  

Dividend payout ratio per share(2)

     66.2%        87.2%        70.6%  
  

 

 

    

 

 

    

 

 

 

 

(1)

Attributable to owners of the parent company.

(2)

Dividend and interest on stockholders’ equity per share divided by earnings per share. Please refer to section Our profile, item In numbers, Selected Financial Data for additional information on the computation.

Note:

Payout calculated considering the recurring net income based on BRGAAP figures.

Assets

Portfolio of Securities and Derivative Financial Instruments

General information

We present below our portfolio of Financial assets at fair value through profit or loss – Securities, Financial Assets at Fair Value Through Other Comprehensive Income, Financial Assets at Amortized Cost and Derivative Financial Instruments as of December 31, 2019, 2018 and 2017.

The amounts exclude our investments in securities of unconsolidated companies. For further information on our investments in unconsolidated companies, see “Note 2.4(e) – Investments in Associates and Joint Ventures” to our audited consolidated financial statements. Financial assets held for trading and designated at fair value through profit or loss and Financial Assets at Fair Value Through Other Comprehensive Income are stated at fair value and Financial assets at amortized cost—Securities are stated at amortized cost. Please see “Note 2 – Significant Accounting Policies” to our audited consolidated financial statements for further details.

As of December 31, 2019, we held securities issued by the Brazilian federal government classified as “Government Securities – Domestic” with an aggregate book value and an aggregate market value of R$324,637 million and R$327,681 million, respectively, which represented 219.24% of our consolidated stockholders’ equity as of that date. As of December 31, 2018, we held securities issued by the Brazilian federal government classified as “Government Securities – Domestic” with an aggregate book value and an aggregate market value of R$298,352 million and R$300,172 million, respectively, which represented 199.49% of our consolidated stockholders’ equity as of that date. As of December 31, 2017, we held securities issued by the Brazilian federal government classified as “Government Securities – Domestic” with an aggregate book value and an aggregate market value of R$295,932 million and R$297,325 million, respectively, which represented 205.97% of our consolidated stockholders’ equity as of that date. As of December 31, 2019, we did not hold securities of any other issuer the book value of which in the aggregate represented more than 10.0% of our consolidated stockholders’ equity. This is due to our conservative asset and liabilities management and our liquidity in local currency maintained in securities issued by the Brazilian federal government. Additionally, securities issued by the Brazilian federal government are accepted as deposits in our operations in the market on B3.

 

 

86


Table of Contents

Financial Assets at Fair Value Through Profit or Loss and Designated at Fair Value Through Profit or Loss—Securities

Listed below are the assets acquired and accrued which are either available for sale in the short term or are part of a portfolio of financial instruments that are managed as a whole and for which there is a recent history of sales in the short term. Please see “Note 5 – Financial Assets at Fair Value Through Profit or Loss and Designated at Fair Value Through Profit or Loss - Securities” to our audited consolidated financial statements for further details.

 

     12/31/2019        12/31/2018        12/31/2017(2)  
     Cost      Adjustments
to Fair Value
(in Income)
    Fair value      Cost      Adjustments
to Fair Value
(in Income)
    Fair value      Cost      Adjustments
to Fair Value
(in Income)
    Fair value  
     (In millions of R$)  

Investment funds

     9,277        (1,010     8,267        5,253        (927     4,326        4,135        (622     3,513  

Brazilian government securities(la)

     219,564        1,082       220,646        217,188        1,139       218,327        209,088        502       209,590  

Government securities-abroad(1b)

     1,541        (21     1,520        2,070        9       2,079        3,917        32       3,949  

Argentina

     349        (31     318        1,121        8       1,129        1,446        20       1,466  

Chile

     487        1       488        301        1       302        57        —         57  

Colombia

     399        10       409        207        —         207        2,080        12       2,092  

United States

     141        —         141        117        —         117        100        —         100  

México

     57        —         57        120        —         120        5        —         5  

Paraguay

     2        —         2        1        —         1        3        —         3  

Peru

     8        —         8        —          —         —          —          —         —    

Uruguay

     98        (1     97        84        —         84        193        —         193  

Italy

     —          —         —          115        —         115        —          —         —    

Other

     —          —         —          4        —         4        33        —         33  

Corporate securities(1c)

     51,744        (1,102     50,642        38,953        (505     38,448        33,816        (175     33,641  

Shares

     15,459        (822     14,637        9,778        (332     9,446        6,080        (121     5,959  

Bank deposit certificates

     792        —         792        969        —         969        335        —         335  

Securitized real estate loans

     1,414        30       1,444        1,391        20       1,411        1,779        16       1,795  

Debentures

     12,958        (303     12,655        5,147        (187     4,960        3,290        (74     3,216  

Eurobonds and other

     2,178        (5     2,173        1,403        (7     1,396        684        4       688  

Financial credit bills

     18,517        (3     18,514        19,724        —         19,724        21,170        —         21,170  

Promissory notes

     313        —         313        435        —         435        391        —         391  

Other

     113        1       114        106        1       107        87        —         87  
  

 

 

    

 

 

   

 

 

    

 

 

    

 

 

   

 

 

    

 

 

    

 

 

   

 

 

 

Total

     282,126        (1,051     281,075        263,464        (284     263,180        250,956        (263     250,693  
  

 

 

    

 

 

   

 

 

    

 

 

    

 

 

   

 

 

    

 

 

    

 

 

   

 

 

 

 

(1)

Financial assets at fair value through profit or loss—Securities pledged as Guarantee of Funding of Financial Institutions and Clients were: a) R$28,759 (R$30,114 at 12/31/2018 and R$30,325 at 12/31/2017), b) R$329 (R$131 at 12/31/2018 at R$46 at 12/31/2017) and c) R$104 (R$28 at 12/31/2017), totaling R$29,192 (R$30,245 at 12/31/2018 and R$30,399 at 12/31/2017).

(2)

Restated to take into account the effect of IFRS 9, which we retroactively adopted as of January 1, 2016.

We note that Brazilian government securities represented over 78.5% of our portfolio of financial assets at fair value through profit or loss in 2019. Brazilian government securities classified at fair value through profit or loss represented 13.5% of our total assets in the same period. Please see “Item 3D. Risk Factors—Risks Associated with our Business—Credit Risks—We may incur losses associated with counterparty exposure risks, including the Brazilian federal government” for further details.

 

 

87


Table of Contents

Assets at Fair Value Through Other Comprehensive Income

Listed below are financial assets that, according to our management’s understanding, may be sold in response to, or before changes in, market conditions and are not classified as financial assets at fair value through profit or loss, loans and receivables or held to maturity. Please see “Note 8 – Financial Assets at Fair Value Through Other Comprehensive Income – Securities” to our audited consolidated financial statements for further details.

 

     12/31/2019      12/31/2018      12/31/2017(2)  
     Cost      Fair value
adjustments
(in stockholders’
equity)
    Expected
loss
    Fair
value
     Cost      Fair value
adjustments
(in stockholders’
equity)
    Expected
loss
    Fair
value
     Cost      Fair value
adjustments
(in stockholders’
equity)
    Expected
loss
    Fair
value
 
     (In millions of R$)  

Brazilian government securities(1a)

     48,754        2,014       (36     50,732        27,100        775       (36     27,839        31,969        993       (36     32,926  

Government securities-abroad(1b)

     20,638        (64     (3     20,571        18,844        (70     (2     18,772        16,583        (41           16,542  

Germany

     23                    23        22                    22                            

Colombia

     3,851        27             3,878        5,491        14             5,505        2,928        92             3,020  

Chile

     11,119        89             11,208        7,647        7       (1     7,653        9,554        (4           9,550  

United States

     2,758        (2           2,756        2,634        (16           2,618        1,568        (18           1,550  

France

                               891                    891                            

Italy

     328        1             329                                                      

Paraguay

     1,957        (174     (3     1,780        1,601        (71     (1     1,529        1,915        (115           1,800  

Uruguay

     602        (5           597        557        (4           553        618        4             622  

Other

                               1                    1                            

Corporate securities(1c)

     5,308        96       (47     5,357        2,719        40       (47     2,712        2,656        73       (48     2,681  

Shares

     83        66             149        77        84             161        73        75             148  

Bank deposit certificates

     2,371                    2,371        1,053                    1,053        685                    685  

Securitized real estate loans

     25        1             26                                                      

Debentures

     387        (10     (43     334        44              (42     2        44              (43     1  

Eurobonds and others

     2,439        39       (1     2,477        1,542        (44     (2     1,496        1,851        (2     (2     1,847  

Other

     3              (3            3              (3            3              (3      
  

 

 

    

 

 

   

 

 

   

 

 

    

 

 

    

 

 

   

 

 

   

 

 

    

 

 

    

 

 

   

 

 

   

 

 

 

Total

     74,700        2,046       (86     76,660        48,663        745       (85     49,323        51,208        1,025       (84     52,149  
  

 

 

    

 

 

   

 

 

   

 

 

    

 

 

    

 

 

   

 

 

   

 

 

    

 

 

    

 

 

   

 

 

   

 

 

 

 

(1)

Financial assets at fair value through other comprehensive income - Securities pledged in guarantee of funding transactions of financial institutions and clients were: a) R$27,864 (R$25,147 at 12/31/2018 and R$26,953 at 12/31/2017), b) R$590 (R$3,583 at 12/31/2018 and R$37 at 12/31/2017) and c) with no amount as of that date (R$237 at 12/31/2018 and R$479 at 12/31/2017 ), totaling R$28,454 (R$28,967 at 12/31/2018 and R$27,469 at 12/31/2017);

(2)

Restated to take into account the effect of IFRS 9, which we retroactively adopted as of January 1, 2016.

Brazilian government securities and corporate securities represented 66.2% and 7.0%, respectively, of our portfolio of assets at Fair Value Through Other Comprehensive Income in 2019. Brazilian government securities and corporate securities classified as assets at Fair Value Through Other Comprehensive Income, which are used as a hedge for our subordinated debt portfolio, represented 3.1% and 0.3%, respectively, of our total assets in the same period.

 

 

88


Table of Contents

Financial Assets at Amortized Cost

Listed below are non-derivative financial assets that we have the intention and financial ability to held to maturity. Please see “Note 9– Financial assets at amortized cost – Securities” to our audited financial statements for further details.

 

     12/31/2019      12/31/2018      12/31/2017(2)  
     Amortized
cost
     Expected
loss *
    Fair
Value
     Amortized
cost
     Expected
loss *
    Fair
Value
     Amortized
cost
     Expected
loss *
    Fair
Value
 
     (In millions of R$)  

Brazilian government securities(1a)

     56,355        (52     56,303        54,064        (58     54,006        54,875        (66     54,809  

Government securities- abroad(1b)

     17,226        —         17,226        6,700        (3     6,697        8,414        (3     8,411  

Colombia

     335        —         335        356        (3     353        836        (3     833  

Chile

     621        —         621        256        —         256        154        —         154  

Korea

     3,427        —         3,427        1,385        —         1,385        1,944        —         1,944  

Denmark

     —          —         —          —          —         —          1,951        —         1,951  

Spain

     4,984        —         4,984        2,411        —         2,411        2,937        —         2,937  

United States

     80        —         80        19        —         19        16        —         16  

Mexico

     7,763        —         7,763        2,258        —         2,258        559        —         559  

Paraguay

     —          —         —          —          —         —          4        —         4  

Uruguay

     16        —         16        15        —         15        13        —         13  

Corporate securities(1c)

     59,538        (2,601     56,937        49,631        (3,585     46,046        48,135        (5,113     43,022  

Rural product note

     5,388        (47     5,341        4,181        (178     4,003        2,899        (160     2,739  

Bank deposit certificates

     54        —         54        123        —         123        130        —         130  

Securitized real estate loans

     5,844        (2     5,842        9,876        (361     9,515        13,839        (2,056     11,783  

Debentures

     41,053        (2,532     38,521        29,001        (3,013     25,988        23,397        (2,857     20,540  

Eurobonds and others

     1,083        (1     1,082        4,005        (2     4,003        3,660        (3     3,657  

Financial bills

     —          —         —          —          —         —          60        —         60  

Promissory notes

     5,001        (3     4,998        1,069        (14     1,055        3,246        (23     3,223  

Other

     1,115        (16     1,099        1,376        (17     1,359        904        (14     890  
  

 

 

    

 

 

   

 

 

    

 

 

    

 

 

   

 

 

    

 

 

    

 

 

   

 

 

 

Total

     133,119        (2,653     130,466        110,395        (3,646     106,749        111,424        (5,182     106,242  
  

 

 

    

 

 

   

 

 

    

 

 

    

 

 

   

 

 

    

 

 

    

 

 

   

 

 

 

 

(1)

Financial Assets at Amortized Cost – Securities Pledged as Collateral of Funding Transactions of Financial Institutions and Clients were: a) R$9,583 (R$24,988 at 12/31/2018 and R$26,953 at 12/31/2017 ), b) R$17,457 R$479 at 12/31/2017) and c) with no amount as of that date (R$8,860 at 12/31/2018 and R$37 at 12/31/2017), totaling R$27,040 (R$33,848 at 12/31/2018 and R$27,469 at 12/31/2017).

(2)

Restated to take into account the effect of IFRS 9, which we retroactively adopted as of January 1, 2016

The fair value of Financial assets at amortized cost - Securities assets see “Note 28 – Fair Value of Financial Instruments” to our audited consolidated financial statements.

* According to IFR9 Financial assets at amortized cost - Securities is not measured at fair value.

 

 

89


Table of Contents

Derivatives

Derivatives are classified on the date of their acquisition in accordance with our management’s intention to use them as a hedging instrument, as determined by Brazilian regulations. Please see Note 6 – “Derivatives” of our audited financial statements for further details. Our derivatives portfolio (assets and liabilities) is composed of futures, forward, swaps, options and credit derivatives, as stated in the table below:

 

     As of December 31,  

Derivative Financial Instruments

   2019     % of total      2018     % of total      2017     % of total  
  

 

 

    

 

 

    

 

 

 
     (In millions of R$, except percentages)  

Assets

              

Futures Contracts

     —         —          —         —          158       0.7  

Options premiums

     8,456       20.2        4,215       18.0        3,337       14.6  

Forwards (onshore)

     2,162       5.2        1,835       7.8        6,911       30.3  

Swaps—difference receivable

     26,458       63.2        13,093       55.8        9,258       40.5  

Credit derivatives—financial Institutions

     167       0.4        120       0.5        137       0.6  

NDF—Non Deliverable Foward

     4,446       10.6        3,711       15.8        2,950       12.9  

Check of Swap—companies

     —         —          —         —          —         —    

Others

     165       0.4        492       2.1        92       0.4  

Total derivative financial instruments assets

     41,854       100.0        23,466       100.0        22,843       100.0  

Derivative financial instruments as percentage of total assets

     2.6%       —          1.5%       —          1.6%       —    
  

 

 

   

 

 

    

 

 

   

 

 

    

 

 

   

 

 

 

Liabilities

              

Futures Contracts

     —         —          —         —          —         —    

Options premiums

     (9,061     18.9        (3,929     14.3        (2,793     10.4  

Forwards (onshore)

     (754     1.6        (470     1.7        (6,272     23.5  

Swaps—difference payable

     (32,927     68.8        (19,516     70.9        (13,814     51.7  

Credit derivatives—financial Institutions

     (40     0.1        (140     0.5        (58     0.2  

NDF—Non Deliverable Foward

     (4,971     10.4        (3,384     12.3        (3,745     14.0  

Check of swap—Companies

     —         —          —         —          —         —    

Other—Companies

     (75     0.2        (80     0.3        (64     0.2  

Total derivative financial instruments liabilities

     (47,828     100.0        (27,519     100.0        (26,746     100.0  

Derivative financial instruments as percentage of total liabilities and stockholder’s equity

     2.9%       —          1.8%       —          1.9%       —    
  

 

 

   

 

 

    

 

 

   

 

 

    

 

 

   

 

 

 

 

90


Table of Contents
     As of December 31, 2019  
     No stated
maturity
     Due in 1
year or less
     Due after 1 year
to 5 years
     Due after 5 years
to 10 years
     Due after 10 years      Total  

Distribution of our financial assets by maturity

   R$      Average
yield (%)
     R$      Average
yield (%)
     R$      Average
yield (%)
     R$      Average
yield (%)
     R$      Average
yield (%)
     R$      Average
yield (%)
 
                                 (In millions of R$, except percentages)                              

At Fair Value Through Profit or Loss

     22,904               58,077               137,612               41,759               20,723               281,075         

Investment funds (l)

     8,267                      0.0                                                  8,267         

Government securities—domestic

                   43,895               123,154               38,070               14,492               219,611         

Government securities—abroad

                   890               550               41               39               1,520         

Argentina

                   296        5.2        22        0.1                             3.3        318        4.8  

United States

                   141                                                         141         

Mexico

                                 26        6.1        24        7.5        7        14.6        57        7.8  

Chile

                   133               355        0.0                      0        10.3        488        0.0  

Paraguay

                                        3.6        2        5.0                      2        5.0  

Uruguay

                   19               68               4        10.6        6        12.3        97        1.2  

Colombia

                   301        0.1        79        2.0        8        0.2        21        15.4        409        1.2  

Peru

                                               3        20.2        5        28.3        8        25.3  

Other

                                                                                   

Corporate securities

     14,637               12,683               13,482               3,648               6,192               50,642         

Shares

     14,637        0.2               0.0                                                  14,637        0.2  

Securitized real estate loans

                   2               37        0.0        33               1,372        1.0        1,444        0.9  

Bank deposit certificates

                   752        1.7        40                                           792        1.6  

Debentures

                   472        0.9        5,787        0.3        2,305        2.1        4,091        0.5        12,655        0.7  

Eurobonds and other

                   681        3.4        727        6.4        326        7.6        439        9.0        2,173        6.2  

Financial credit bills

                   10,607        1.0        6,670        0.4        947               290               18,514        0.7  

Promissory notes

                   162               151                                           313         

Other

                   7               70        0.0        37                             114        0.0  
  

 

 

    

 

 

    

 

 

    

 

 

    

 

 

    

 

 

    

 

 

    

 

 

    

 

 

    

 

 

    

 

 

    

 

 

 

Derivatives

                   609               426                                           1,035         
  

 

 

    

 

 

    

 

 

    

 

 

    

 

 

    

 

 

    

 

 

    

 

 

    

 

 

    

 

 

    

 

 

    

 

 

 

At Fair Value Through Other Comprehensive Income

     149               10,123               46,456               11,650               8,282               76,660         

Government securities—domestic

                   2,124               30,397               10,686               7,525               50,732         

Government securities—abroad

                   5,107               14,414               345               705               20,571         

United States

                   1,583        0.0        1,173        0.3                                    2,756        0.1  

Chile

                   1,638        1.4        8,722        0.5        292        0.5        556        0.5        11,208        0.6  

Paraguay

                   1,100        4.2        531        1.4               0.4        149        3.5        1,780        3.3  

Uruguay

                   247               297               53                             597         

Colombia

                   516        1.4        3,362        1.8                                    3,878        1.8  

France

                                                                                   

Italy

                                 329        0.7                                    329        0.7  

Germany

                   23                                                         23         

Other

                                                                                   

Corporate securities

     149               2,892               1,645               619               52               5,357         

Shares

     149                                                                       149         

Securitized real estate loans

                                                             26               26         

Bank deposit certificates

                   2,327        0.1        44        0.1                                    2,371        0.1  

Debentures

                   1                      0.1        333                             334        1.5  

Eurobonds and others

                   564        1.0        1,601        1.2        286        5.7        26        6.1        2,477        1.8  
  

 

 

    

 

 

    

 

 

    

 

 

    

 

 

    

 

 

    

 

 

    

 

 

    

 

 

    

 

 

    

 

 

    

 

 

 

At Amortized Cost

                   29,766               56,178               33,512               11,010               130,466         

Government securities—domestic

                   4,946               29,507               12,815               9,035               56,303         

Government securities—abroad

                   12,525               4,478               207               16               17,226         

Colombia

                   335        0.4                                                  335        0.4  

Chile

                   128        2.3        286        1.2        207        4.5                      621        2.5  

Korea

                   2,487        0.4        940                                           3,427        0.3  

Spain

                   1,732        0.4        3,252        0.5                                    4,984        0.5  

United States

                   80                                                         80         

Mexico

                   7,763        4.8                                                  7,763        4.8  

Uruguay

                                                             16               16         

Corporate securities

                   12,295               22,193               20,490               1,959               56,937         

Rural product note

                   1,605        2.5        2,813        1.9        923        1.0                      5,341        1.9  

Bank deposit certificates

                   54                                                         54         

Securitized real estate loans

                   35        0.1        1,437        3.3        3,738        0.2        632        0.1        5,842        1.0  

Debentures

                   6,718        1.6        14,674        2.0        15,802        2.1        1,327        6.4        38,521        2.2  

Eurobonds and other

                   574        0.6        508        0.7                                    1,082        0.6  

Promissory notes

                   3,143        0.1        1,828        0.3        27                             4,998        0.2  

Other

                   166               933                                           1,099         
  

 

 

    

 

 

    

 

 

    

 

 

    

 

 

    

 

 

    

 

 

    

 

 

    

 

 

    

 

 

    

 

 

    

 

 

 

 

(1)

Average yields are not shown for these securities, as such yields are not meaningful because future yields are not quantifiable. These securities have been excluded from the calculation of the total yield.

 

91


Table of Contents
     Securities      Derivatives         

Distribution of our financial assets by currency

   Amortized Cost      Fair Value
Through Profit
or Loss
     Fair Value
Through other
Comprehensive
Income
     Fair Value
Through Profit
or Loss
     Total  
     (In millions of R$)  

As of December 31, 2019

     130,466        281,075        76,660        41,854        530,055  

Denominated in Brazilian currency

     109,555        267,612        38,139        7,974        423,280  

Denominated in Brazilian currency and indexed by foreign currency(1)

     —          3,444        853        2,231        6,528  

Denominated in foreign currency(1)

     20,911        10,019        37,668        31,649        100,247  

As of December 31, 2018

     106,749        263,180        49,323        23,466        442,718  

Denominated in Brazilian currency

     82,191        248,921        14,055        9,321        354,488  

Denominated in Brazilian currency and indexed by foreign currency(1)

     —          3,242        801        2,526        6,569  

Denominated in foreign currency(1)

     24,558        11,017        34,467        11,619        81,661  

As of December 31, 2017(2)

     106,242        250,693        52,149        22,843        431,927  

Denominated in Brazilian currency

     91,861        59,869        19,431        12,024        183,185  

Denominated in Brazilian currency and indexed by foreign currency(1)

     —          2,817        707        1,516        5,040  

Denominated in foreign currency(1)

     14,381        188,007        32,011        9,303        243,702  
  

 

 

    

 

 

    

 

 

    

 

 

    

 

 

 

 

(1)

Predominantly U.S. dollars.

(2)

Restated to take into account the effect of IFRS9, which we retroactively adopted as of January 1, 2016.

For the purpose of analyzing the exposure of variations in foreign exchange rates, the table below presents the composition of our derivative financial instruments as of December 31, 2019 in reais and in foreign currency, including the instruments denominated in foreign currencies. For the notional amount of derivative financial instruments, please see “Note 6 – Derivatives” to our audited consolidated financial statements.

 

     As of December 31, 2019  

Derivative financial instruments (notional amounts)

   Brazilian Currency     Denominated
in or linked to
Foreign Currency
    Total  
     (In millions of R$)  

Swap contracts

Buy (Sale) commitments, net

     6,544       (6,544     —    

Forward contracts
Buy (Sale) commitments, net

     1,096       (19,966     (18,870

Future contracts
Buy (Sale) commitments, net

     (7,978     (5,970     (13,948

Option contracts
Buy (Sale) commitments, net

     11,619       12,198       23,817  

Others
Buy (Sale) commitments, net

     11,171       121       11,292  
  

 

 

   

 

 

   

 

 

 

 

 

92


Table of Contents

Reserve requirements

Brazilian financial institutions are required to place reserves with the Central Bank. The reserve requirements are tools utilized by the Central Bank to control the liquidity of the Brazilian financial system, for both monetary policy and risk mitigation purposes. These requirements are applied to balances on demand deposits, saving account deposits and time deposits. The below table sets forth the required reserve for each type of deposit:

 

Required reserve deposits

   Regulation(1)    Yield    2019      2018      2017      2016  
Demand Deposits  

Compulsory

   Circular No. 3,917    Zero      21%        21%        40%        45%  

Additional Compulsory

   Circular No. 3,655    SELIC      0%        0%        0%        0%  

Rural(2)

   Resolution No. 4,669    Zero      30%        30%        34%        34%  

Microcredit (2)

   Resolution No. 4,713    Zero      2%        2%        2%        2%  

 

  

 

  

 

  

 

 

    

 

 

    

 

 

    

 

 

 

Savings Accounts(3)

 

Compulsory

   Circular No. 3,093    TR + 6.17% p.a.      20.0%        20.0%        24.5%        24.5%  

Additional Compulsory

   Circular No. 3,655    SELIC      0.0%        0.0%        0.0%        5.5%  

Real estate financing(2)

   Resolution No. 4,676    80% (TR + 6.17% p.a.)      65%        65%        65%        65%  

 

  

 

  

 

  

 

 

    

 

 

    

 

 

    

 

 

 

Time and Interbank Deposits Received from Leasing Companies

                 

Compulsory

   Circular No. 3,916    SELIC      31%        33%        36%        25%  

Additional Compulsory

   Circular No. 3,655    SELIC      0%        0%        0%        11%  

 

  

 

  

 

  

 

 

    

 

 

    

 

 

    

 

 

 

 

(1)

Most recent regulation on the matter.

(2)

This is a compulsory investment of resources that is made in eligible transactions, that is, the funds are granted to other economic entities.

(3)

Remuneration on funds in savings deposits:

For deposits made until March 5, 2012, inclusive: TR + 6.17% per annum;

For deposits made after March 5, 2012: (a) If the target of the Selic rate is higher than 8.5% per annum: TR + 6.17% per annum, (b) If the target of the Selic rate is lower than 8.5% per annum TR + 70% of the target of the Selic rate per annum.

In the second half of 2019 and in the beginning of 2020, the Central Bank made changes to the rules on compulsory deposits that changed the volume of money in circulation in the economy, removing the Time and Interbank Deposits Received from Leasing Companies of deposit requirements and simplified the operational processes to reduce banks administrative costs, aiming at reducing the cost of medium and long-term credit in Brazil. The rates of compulsory deposits are currently as follow: (i) time deposits: 17.0% (in effect as of March 30, 2020, as an emergency measure due to the COVID-19 crisis, which will remain into effect until November 2020, upon which the 25% rate set in February 2020 will be restored), (ii) demand deposits: 21.0% and (iii) savings deposits: 20% and 30% for rural credits.

As of December 31, 2019, we recorded R$91,248 million in compulsory deposits in cash compared to R$94,148 million as of December 31, 2018 and R$86,836 million in interest-bearing deposits compared to R$88,548 million as of December 31, 2018.

 

    

2019

  

2018

Required reserve deposits

  

R$

  

% of total required
reserve deposits

  

R$

  

% of total required
reserve deposits

   (In millions of R$, except percentages)

Non-interest bearing deposits(1)

   4,412    4.8    5,600    5.9

Interest-bearing deposits(2)

   86,836    95.2    88,548    94.1

Total

   91,248    100.0    94,148    100.0

 

  

 

  

 

  

 

  

 

 

(1)

Mainly related to demand deposits.

(2)

Mainly related to time and savings deposits.

Loan and lease operations

Most of our loans are granted to clients domiciled in Brazil and are denominated in Brazilian reais. Additionally, 49.0% of our credit portfolio consists of transactions with fixed interest rates and 51.0% of our credit portfolio consists of transactions with variable interest rates.

 

 

93


Table of Contents

Indexation

Most of our portfolio is denominated in Brazilian reais. However, a portion of our portfolio is indexed to foreign currencies, primarily the U.S. dollar. The foreign currency portion of our portfolio consists of loans and financing for foreign trade and onlending operations. Our loans abroad represented 34.1%, 35.6% and 34.2% of our loan portfolio as of December 31, 2019, 2018 and 2017, respectively, see “Note 32 – Risk and Capital Management, 1.4. Maximum Exposure of Financial Assets to Credit Risk” to our audited consolidated financial statements for further details.

Loan and lease operations by type

The following table sets forth the distribution of our credit portfolio according to the type of loan and lease operations, as follows:

 

   

The Individuals portfolio consists primarily of credit cards, personal loans (primarily including consumer finance and overdrafts), payroll loans, vehicle financing and residential mortgage loans;

 

   

The Corporate portfolio consists primarily of loans made to large corporate clients;

 

   

The Small and Medium Businesses portfolio consists primarily of loans to small and medium-sized companies; and

 

   

The Foreign Loans – Latin America portfolio consists of loans granted to individuals and companies by our operations in Argentina, Chile, Colombia, Paraguay and Uruguay.

 

     2019      2018      2017(3)  

Loan and Lease Operations, by type(1)

   Loan      Allowance(2)      Loan      Allowance(2)      Loan      Allowance(2)  
     (In millions of R$)  

Individuals

     240,490        19,453        212,564        14,425        193,385        14,830  

Corporate

     105,302        6,991        102,643        9,367        107,647        11,452  

Small and Medium Businesses

     86,220        4,443        68,812        4,532        60,290        5,404  

Foreign Loans Latin America(4)

     153,779        6,621        152,072        5,185        136,397        4,783  
  

 

 

    

 

 

    

 

 

    

 

 

    

 

 

    

 

 

 

Total Loan operations and lease operations portfolio

     585,791        37,508        536,091        33,509        497,719        36,469  

 

  

 

 

    

 

 

    

 

 

    

 

 

    

 

 

    

 

 

 

 

(1)

We classify all loans and leases more than 60 days overdue as non-accrual loans and we discontinue accruing financial income related to them. The contractual amount of non-accrual loans were R$23,555 million, R$22,369 million and R$23,340 million as of December 31, 2019, 2018 and 2017, respectively. The total of renegotiated loans in the balance of non-accrual loans reflected herein was R$4,093 million, R$4,973 million and R$5,433 million as of December 31, 2019, 2018 and 2017, respectively. Non-accrual loans are presented herein in the appropriate category of loan and lease operations.

(2)

Comprises Provision for Expected Loss for Financial Guarantees Pledged R$837 million (R$1,191 million and R$ 1,907 million as of December 31, 2018 and 2017) and Commitments to be Released R$3,303 million (R$ 2,601 million and R$ 3,015 million as of December 31, 2018 and 2017).

(3)

Restated to take into account the effect of IFRS9, which we retroactively adopted as of January 1, 2016.

(4)

As of December 31, 2019 other than “Foreign Loans Latin America”, 30% of Corporate and 17% of Small and Medium Businesses correspond to cross-border outstanding.

Loan and lease operations by maturity

The following table sets forth the distribution of our credit portfolio by maturity, including non-overdue and overdue installments, according to the type of loan and lease:

 

Non-Overdue Installments

   12/31/2019  

Type of loan and lease

   Due in
30 days or less
     Due in
31-90 days
     Due in
91-180 days
     Due in
181-360 days
     Due in one year
to five years
     Due after
five years
     Total Non-Overdue
Installments
 
     (In millions of R$)  
Individuals      41,009        34,884        27,907        30,161        68,822        24,283        227,066  
Corporate      13,076        13,332        17,318        16,630        36,848        7,239        104,443  
Small and Medium Businesses      15,843        17,224        10,200        14,633        25,360        584        83,844  
Foreign Loans Latin America      13,097        16,683        15,212        17,419        52,173        34,591        149,175  
Total(1)      83,025        82,123        70,637        78,843        183,203        66,697        564,528  

 

  

 

 

    

 

 

    

 

 

    

 

 

    

 

 

    

 

 

    

 

 

 

 

(1)

Includes R$8,454 million related to non-overdue installments of the non-accrual loans.

 

94


Table of Contents

Non-Overdue Installments

   12/31/2018  

Type of loan and lease

   Due in
30 days or less
     Due in
31-90 days
     Due In
91-180 days
     Due in
181-360 days
     Due in
one year to
five years
     Due after
five years
     Total
Non-Overdue
Installments
 
     (In millions of R$)  

Individuals

     36,728        28,842        22,681        23,435        57,329        32,529        201,544  

Corporate

     10,224        11,813        14,912        14,748        36,995        12,056        100,748  

Small and Medium Businesses

     12,143        14,567        8,346        11,047        20,188        165        66,456  

Foreign Loans Latin America

     14,862        15,779        15,716        17,301        49,848        34,274        147,780  

Total(1)

     73,957        71,001        61,655        66,531        164,360        79,024        516,528  

 

  

 

 

    

 

 

    

 

 

    

 

 

    

 

 

    

 

 

    

 

 

 

 

(1)

Includes R$8,786 million related to non-overdue installments of the non-accrual loans.

 

Non-Overdue Installments

   12/31/2017(2)  

Type of loan and lease

   Due in
30 days or less
     Due in
31-90 days
     Due In
91-180 days
     Due in
181-360 days
     Due in
one year to
five years
     Due after
five years
     Total
Non-Overdue
Installments
 
     (In millions of R$)  

Individuals

     32,995        24,388        18,431        19,079        55,171        31,447        181,511  

Corporate

     9,870        11,257        14,103        18,400        41,039        10,457        105,126  

Small and Medium Businesses

     10,680        11,536        6,867        9,456        18,691        218        57,448  

Foreign Loans Latin America

     14,146        12,530        13,407        16,346        43,756        31,475        131,660  

Total(1)

     67,691        59,711        52,808        63,281        158,657        73,597        475,745  

 

  

 

 

    

 

 

    

 

 

    

 

 

    

 

 

    

 

 

    

 

 

 

 

(1)

Includes R$8,653 million related to non-overdue installments of non-accrual loans

(2)

Restated to take into account the effect of IFRS9, which we retroactively adopted as of January 1, 2016.

 

Overdue Installments(1)

   12/31/2019  

Type of loan and lease

   01-30
days
     31-60
days
     61-90
days
     91-180
days
     181-360
days
     One year
or more
     Total overdue
installments
     Total
gross loans
     Allowance
for loan losses
    Total net  
     (In millions of R$)  

Individuals

     1,908        1,102        1,191        3,186        4,181        1,856        13,424        240,490        (19,453     221,037  

Corporate

     369        41        141        182        122        4        859        105,302        (6,991     98,311  

Small and Medium Businesses

     581        228        189        498        493        387        2,376        86,220        (4,443     81,777  

Foreign Loans Latin America

     2,146        646        344        643        673        152        4,604        153,779        (6,621     147,158  

Total(2)

     5,004        2,017        1,865        4,509        5,469        2,399        21,263        585,791        (37,508     548,283  

 

  

 

 

    

 

 

    

 

 

    

 

 

    

 

 

    

 

 

    

 

 

    

 

 

    

 

 

   

 

 

 

 

(1)

Defined as loans and leases contractually past due as to payment of interest or principal.

(2)

Includes R$15,101 million related to overdue installments of the non-accrual loans.

 

95


Table of Contents

Overdue Installments(1)

   12/31/2018  

Type of loan and lease

   01-30
days
     31-60
days
     61-90
days
     91-180
days
     181-360
days
     One year
or more
     Total
overdue
installments
     Total
gross loans
     Allowance for
loan losses
    Total net  
     (In millions of R$)  

Individuals

     1,596        886        941        2,347        3,116        2,134        11,020        212,564        (14,425     198,139  

Corporate

     568        281        631        176        236        3        1,895        102,643        (9,367     93,276  

Small and Medium Businesses

     478        207        155        390        466        660        2,356        68,812        (4,532     64,280  

Foreign Loans Latin America

     2,110        598        324        465        443        352        4,292        152,072        (5,185     146,887  

Total(2)

     4,752        1,972        2,051        3,378        4,261        3,149        19,563        536,091        (33,509     502,582  

 

  

 

 

    

 

 

    

 

 

    

 

 

    

 

 

    

 

 

    

 

 

    

 

 

    

 

 

   

 

 

 

 

(1)

Defined as loans and leases contractually past due as to payment of interest or principal.

(2)

Includes R$13,583 million related to overdue installments of the non-accrual loans.

 

Overdue Installments(1)

   12/31/2017(3)  

Type of loan and lease

   01-30
days
     31-60
days
     61-90
days
     91-180
days
     181-360
days
     One year
or more
     Total
overdue
installments
     Total
gross loans
     Allowance for
loan losses
    Total net  
     (In millions of R$)  

Individuals

     1,963        815        841        2,090        3,083        3,082        11,874        193,385        (14,830     178,555  

Corporate

     314        737        748        303        135        284        2,521        107,647        (11,452     96,195  

Small and Medium Businesses

     707        185        163        410        518        859        2,842        60,290        (5,404     54,886  

Foreign Loans Latin America

     2,564        605        345        461        434        328        4,737        136,397        (4,783     131,614  

Total(2)

     5,548        2,342        2,097        3,264        4,170        4,553        21,974        497,719        (36,469     461,250  

 

  

 

 

    

 

 

    

 

 

    

 

 

    

 

 

    

 

 

    

 

 

    

 

 

    

 

 

   

 

 

 

 

(1)

Defined as loans and leases contractually past due as to payment of interest or principal.

(2)

Includes R$14,687 million related to overdue installments of the non-accrual loans.

(3)

Restated to take into account the effect of IFRS9, which we retroactively adopted as of January 1, 2016.

 

 

96


Table of Contents

Loan and Lease Operations by interest rate

The following table sets forth the classification of our credit portfolio into fixed and variable rates, including non-overdue and overdue installments:

 

     12/31/2019  

Non-Overdue Installments

   Due in
30 days
or less
     Due in
31-90
days
     Due in
91-180
days
     Due in
181-360
days
     Due in
one year
to five
years
     Due
after
five
years
     Total Non-
Overdue
Installments
 
     (In millions of R$)  

Interest rate of loans to customers by maturity

                    

Variable rates

     21,113        34,706        29,566        34,968        108,615        64,412        293,380  

Fixed rates

     61,912        47,417        41,071        43,875        74,588        2,285        271,148  

Total(1)

     83,025        82,123        70,637        78,843        183,203        66,697        564,528  
  

 

 

    

 

 

    

 

 

    

 

 

    

 

 

    

 

 

    

 

 

 

 

(1)

Includes R$8,454 million related to non-overdue installments of the non-accrual loans.

 

 

     12/31/2018  

Non-Overdue Installments

   Due in
30 days
or less
     Due in
31-90
days
     Due in
91-180
days
     Due in
181-360
days
     Due in
one year
to five
years
     Due
after
five
years
     Total Non-
Overdue
Installments
 
     (In millions of R$)  

Interest rate of loans to customers by maturity

                    

Variable rates

     21,129        30,729        26,210        29,854        96,461        76,828        281,211  

Fixed rates

     52,828        40,272        35,445        36,677        67,899        2,196        235,317  

Total(1)

     73,957        71,001        61,655        66,531        164,360        79,024        516,528  
  

 

 

    

 

 

    

 

 

    

 

 

    

 

 

    

 

 

    

 

 

 

 

(1)

Includes R$8,786 million related to non-overdue installments of the non-accrual loans.

 

     12/31/2017(2)  

Non-Overdue Installments

   Due in
30 days
or less
     Due in
31-90
days
     Due in
91-180
days
     Due in
181-360
days
     Due in
one year
to five
years
     Due
after
five
years
     Total Non-
Overdue
Installments
 
     (In millions of R$)  

Interest rate of loans to customers by maturity

                    

Variable rates

     19,158        25,848        23,020        30,863        91,251        70,414        260,554  

Fixed rates

     48,533        33,863        29,788        32,418        67,406        3,183        215,191  

Total(1)

     67,691        59,711        52,808        63,281        158,657        73,597        475,745  
  

 

 

    

 

 

    

 

 

    

 

 

    

 

 

    

 

 

    

 

 

 

 

(1)

Includes R$8,653 million related to non-overdue installments of the non-accrual loans.

(2)

Restated to take into account the effect of IFRS9, which we retroactively adopted as of January 1, 2016.

 

     12/31/2019

Overdue Installments(1)

   01-30
days
    

31-60
days

  

61-90
days

   91-180
days
     181-360
days
    

One
year
or
more

  

Total
overdue
installments

  

Total
gross
loans

     (In millions of R$)

Interest rate of loans to customers by maturity

                       

Variable rates

     2,547      699    491      753        762      163    5,415    298,795

Fixed rates

     2,457      1,318    1,374      3,756        4,707      2,236    15,848    286,996

Total(2)

     5,004      2,017    1,865      4,509        5,469      2,399    21,263    585,791
  

 

 

    

 

  

 

  

 

 

    

 

 

    

 

  

 

  

 

 

(1)

Defined as loans and leases contractually past due as to payment of interest or principal.

(2)

Includes R$15,101 million related to overdue installments of the non-accrual loans.

 

97


Table of Contents

Overdue Installments(1)

   12/31/2018  
     01-30
days
     31-60
days
     61-90
days
     91-180
days
     181-360
days
     One
year
or
more
     Total
overdue
installments
     Total
gross
loans
 
     (In millions of R$)  

Interest rate of loans to customers by maturity

                       

Variable rates

     2,484        792        962        617        702        387        5,944        287,155  

Fixed rates

     2,268        1,180        1,089        2,761        3,559        2,762        13,619        248,936  

Total(2)

     4,752        1,972        2,051        3,378        4,261        3,149        19,563        536,091  
  

 

 

    

 

 

    

 

 

    

 

 

    

 

 

    

 

 

    

 

 

    

 

 

 

 

(1)

Defined as loans and leases contractually past due as to payment of interest or principal.

(2)

Includes R$13,583 million related to overdue installments of the non-accrual loans.

 

Overdue Installments(1)

   12/31/2017(3)  
     01-30
days
     31-60
days
     61-90
days
     91-180
days
     181-360
days
     One
year
or
more
     Total
overdue
installments
     Total
gross
loans
 
     (In millions of R$)  

Interest rate of loans to customers by maturity

                       

Variable rates

     3,139        1,359        1,076        599        531        2,813        9,517        270,071  

Fixed rates

     2,409        983        1,021        2,665        3,639        1,740        12,457        227,648  

Total(2)

     5,548        2,342        2,097        3,264        4,170        4,553        21,974        497,719  
  

 

 

    

 

 

    

 

 

    

 

 

    

 

 

    

 

 

    

 

 

    

 

 

 

 

(1)

Defined as loans and leases contractually past due as to payment of interest or principal.

(2)

Includes R$14,687 million related to overdue installments of the non-accrual loans.

(3)

Restated to take into account the effect of IFRS9, which we retroactively adopted as of January 1, 2016.

Loan and Lease Operations by economic activity

The following table sets forth the composition of our credit portfolio, including non-accrual loan operations, by economic activity of the borrower:

On December 31, 2019, there was no concentration of loan and lease operations exceeding 10% of the total portfolio that had not been disclosed in a category of loan and losses.

 

     12/31/2019      12/31/2018      12/31/2017(1)  

Economic Activities

   Loan
portfolio
     % of
Loan
portfolio
     Loan
portfolio
     % of
Loan
portfolio
     Loan
portfolio
     % of
Loan
portfolio
 
     (In millions of R$, except percentages)  

Industry and commerce

     129,998        22.2        115,225        21.5        107,201        21.5  

Services

     126,718        21.6        119,487        22.3        114,332        23.0  

Individuals

     302,382        51.6        271,991        50.7        247,139        49.7  

Other sectors

     26,693        4.6        29,388        5.5        29,047        5.8  

Total

     585,791        100.0        536,091        100.0        497,719        100.0  
  

 

 

    

 

 

    

 

 

    

 

 

    

 

 

    

 

 

 

 

(1)

Restated to take into account the effect of IFRS9, which we retroactively adopted as of January 1, 2016.

 

98


Table of Contents

Loan and Lease Operations by concentration

The following table sets forth the composition of our credit portfolio by concentration with respect to the amounts owed by the debtors:

 

    

12/31/2019

  

12/31/2018

  

12/31/2017(1)

Concentration

  

Loan
portfolio

  

% of Loan
portfolio

  

Loan
portfolio

  

% of Loan
portfolio

  

Loan
portfolio

  

% of Loan
portfolio

     (In millions of R$, except percentages)

Largest debtor

   5,389    0.9    5,193    1.0    4,079    0.8

10 largest debtors

   29,340    5.0    31,564    5.9    28,958    5.8

20 largest debtors

   44,712    7.6    47,433    8.8    46,313    9.3

50 largest debtors

   71,965    12.3    73,358    13.7    74,772    15.0

100 largest debtors

   97,695    16.7    98,675    18.4    101,149    20.3
  

 

  

 

  

 

  

 

  

 

  

 

 

(1)

Restated to take into account the effect of IFRS9, which we retroactively adopted as of January 1, 2016.

Rating of the Loan and Lease Portfolio

The following table sets forth the rating of our loan and lease portfolio based on the probability of default for the periods indicated below.

 

    

12/31/2019(1)

Internal Rating

  

Stage 1

  

Stage 2

  

Stage 3

  

Total loans

     (In millions of R$, except percentages)

Lower Risk

   420,936    4,204   

   425,140

Satisfactory

   80,106    17,871       97,977

Higher Risk

   847    19,845       20,692

Credit-Impaired

         41,982    41,982

Total

   501,889    41,920    41,982    585,791
  

 

  

 

  

 

  

 

%

   85.6    7.2    7.2    100.0
  

 

  

 

  

 

  

 

 

    

12/31/2018(1)

Internal Rating

  

Stage 1

  

Stage 2

  

Stage 3

  

Total loans

     (In millions of R$, except percentages)

Lower Risk

   385,846    4,536   

   390,382

Satisfactory

   72,921    19,723       92,644

Higher Risk

   859    12,635       13,494

Credit-Impaired

         39,571    39,571

Total

   459,626    36,894    39,571    536,091
  

 

  

 

  

 

  

 

%

   85.7    6.9    7.4    100.0
  

 

  

 

  

 

  

 

 

    

12/31/2017(1)

Internal Rating(1)

  

Stage 1

  

Stage 2

  

Stage 3

  

Total loans

     (In millions of R$, except percentages)

Lower Risk

   354,506    4,310       358,816

Satisfactory

   61,430    18,698       80,128

Higher Risk

   1,431    12,905       14,336

Credit-Impaired

         44,439    44,439

Total

   417,367    35,913    44,439    497,719
  

 

  

 

  

 

  

 

%

   83.9    7.2    8.9    100.0
  

 

  

 

  

 

  

 

  

 

  

 

  

 

  

 

 

(1)

Restated to take into account the effect of IFRS9, which we retroactively adopted as of January 1, 2016.

 

99


Table of Contents

For individual, small and middle-market companies, the credit rating is attributed based on application of statistical models (in the early phases of the client relationship) and behavior score (used for clients with which we already have a relationship).

For large companies, the credit rating is based on information such as the counterparty’s economic and financial condition, their cash-generating capability, the economic group to which they belong, and the current and prospective situation of the economic sector in which they operate. The credit proposals are analyzed on a case-by-case basis, through an approval-level mechanism.

We strictly control the credit exposure of clients and counterparties, taking action to address situations in which the actual exposure exceeds the desired one. For this purpose, contractually provided actions can be taken, such as early settlement or the requirement of additional collateral.

The risk ratings are grouped into the following four categories:

 

(i)

Lower risk: probability of default (PD) lower or equal than 4.44%

 

(ii)

Satisfactory: PD from 4.44% up to 25.95%

 

(iii)

Higher risk: PD higher than 25.95%; and

 

(iv)

Credit-Impaired: loans classified in Stage 3

Non-accrual Loans

We consider a loan to be a non-accrual loan if the payment of principal or interest is in default for 60 days or more. When this occurs, accrual of interest is no longer recognized.

Write-offs

When there is no reasonable expectation of recovery of a financial asset, considering historical curves, we carry out a total or partial write-off concurrently with the use of the related allowance for expected credit loss, with no effect on our Consolidated Statement of Income. Subsequent recoveries of amounts previously written off are accounted for as income in our Consolidated Statement of Income.

Information on the Quality of Loans and Leases

The table below shows our non-accrual loans together with certain asset quality ratios.

 

     12/31/2019      12/31/2018      12/31/2017(2)      12/31/2016(2)      12/31/2015(3)  
     (In millions of R$, except percentages)  

Non-accrual loans

     23,555        22,369        23,340        24,284        19,458  

Allowance for loan losses(1)

     37,508        33,509        36,469        34,525        26,844  

Total loans and leases operations portfolio

     585,791        536,091        497,719        494,851        474,248  

Non-accrual loans as a percentage of total loans (%)

     4.0        4.2        4.7        4.9        4.1  

Allowance for loan losses as a percentage of total loans (%)

     6.4        6.3        7.3        7.0        5.7  

Allowance for loan losses as a percentage of non-accrual loans (%)

     159.2        149.8        156.3        142.2        138.0  
  

 

 

    

 

 

    

 

 

    

 

 

    

 

 

 

 

(1)

Comprises Provision for Expected Loss for Financial Guarantees Pledged R$ 837 million (R$ 1,191 million and R$ 1,907 million as of December 31, 2018 and 2017) and Commitments to be Released R$ 3,303 million (R$ 2,601 million and R$ 3,015 million as of December 31, 2018 and 2017).

(2)

Restated to take into account the effect of IFRS9, which we retroactively adopted as of January 1, 2016.

(3)

The consolidated financial information as of and for the year ended December 31, 2015 have been derived from our historical financial statements but was not restated for the retrospective application of IFRS9 as management cannot be provided this financial information without unreasonable effort or expense.

 

100


Table of Contents

Impairment

The requirements for assessing the impairment of financial assets are based on an expected credit loss model.

The expected credit loss model includes the use of prospective information and classification of financial assets in three stages:    

 

   

Stage 1 – 12-month expected credit loss: represents default events possible within 12 months. Applicable to financial assets originated or purchased without credit recovery issues;

 

   

Stage 2 – Lifetime expected credit loss of financial instrument: considers all possible default events. Applicable to financial assets originated or purchased without credit recovery issues and which credit risk has increased significantly; and

 

   

Stage 3 – Credit loss expected for credit-impaired assets: considers all possible default events. Applicable to financial assets originated or purchased with credit recovery issues. The measurement of assets classified in this stage is different from Stage 2 due to the recognition of interest income by applying the effective interest rate at amortized cost (net of provision) rather than at the gross carrying amount.

An asset will migrate from one stage to another as its credit risk increases or decreases. Therefore, a financial asset that began in Stage 1 and migrated to Stage 2 and 3 may return to Stage 1, unless it was originated or purchased with credit recovery issues.

 

Allowance for Loan and Leases Losses(3)

   12/31/2019     12/31/2018     12/31/2017(1)     12/31/2016(1)     12/31/2015(2)  
     (In millions of R$, except percentages)  

Amount Recognized in the Balance Sheet at the beginning of period

     33,509       36,469       34,525       32,033       22,392  

Write-offs

     (14,299 )      (13,547 )      (16,437 )      (19,974 )      (20,065 ) 

Individuals

     (9,710     (8,520     (10,728     (12,103     (11,235

Corporate

     (884     (1,172     (956     (2,995     (4,321

Small and Medium Businesses

     (1,995     (2,471     (3,648     (3,862     (3,981

Foreign Loans Latin America

     (1,710     (1,384     (1,105     (1,014     (528

Expected Loss with Loan Operations and Lease Operations

     18,298       10,587       18,381       22,466       24,517  

Amount Recognized in the Balance Sheet at the end of period

     37,508       33,509       36,469       34,525       26,844  

Effect of the initial adoption of IFRS9

     —         —         —         —         5,189  

Amount Recognized in the Balance Sheet at the end of period with effect of the initial adoption of IFRS9

     —         —         —         —         32,033  

Net Write-offs

     (14,299 )      (13,547 )      (16,437 )      (19,974 )      (20,065 ) 

Ratio of Write-offs during the period to average loans outstanding during the period (%)

     2.5       2.6       3.4       4.1       4.3  

Ratio of allowance for loan losses to total loans and leases (%)

     6.4       6.3       7.3       7.0       5.7  
  

 

 

   

 

 

   

 

 

   

 

 

   

 

 

 

 

(1)

Restated to take into account the effect of IFRS9, which we retroactively adopted as of January 1, 2016.

(2)

The consolidated financial information as of and for the year ended December 31, 2015 have been derived from our historical financial statements but was not restated for the retrospective application of IFRS 9 as management cannot be provided this financial information without unreasonable effort or expense.

(3)

Receivables are partially written off based on an estimate of recovery on a portfolio level. The recovery of receivables partially written off is the recovery on a contract level adjusted by the reduction in the estimate of remaining receivables of the portfolio. As of December 31, 2019 the recovery of loans were R$ 1.066 million. According to the criteria applicable and published on our 2017 form 20-F write offs for 2017, 2016 and 2015 were respectively R$19,823 million, R$24,251 million and R$ 20,065 million. The recovery of loans for 2017, 2016 and 2015 were respectively R$3,698 million, R$3,742 million and R$4,779 million.

During the year ended December 31, 2019, we wrote off a total amount of R$14,299 million from our loan portfolio and our ratio of the allowance for loan and lease losses to total loans and leases was 6.4%.

During the year ended December 31, 2018, we wrote off a total amount of R$13,547 million from our loan portfolio and our ratio of the allowance for loan and lease losses to total loans and leases was 6.3%. The decrease in loans written off the previous year, is a result of the adoption of a policy of stricter selectivity in origination of credits.

During the year ended December 31, 2017, we wrote off a total amount of R$16,437 million from our loan portfolio and our ratio of the allowance for loan and lease losses to total loans and leases was 7.3%.

During the year ended December 31, 2016, we wrote off a total amount of R$19,974 million from our loan portfolio and our ratio of the allowance for loan and lease losses to total loans and leases was 7.0%.

During the year ended December 31, 2015, we wrote off a total amount of R$20,065 million from our loan portfolio and our ratio of the allowance for loan and lease losses to total loans and leases was 5.7%. The increase in loans written off from the prior year is due to the worsening macroeconomic scenario, mainly in Brazil.

 

101


Table of Contents

Allocation of the Allowance for Loan and Lease Losses

The table below presents the details, by segment and class, as defined in the segmentation of our portfolio, of the allowance for loan and lease losses, of this allowance as a percentage of the total loan and lease losses for the corresponding segment or class, and the percentage of the total loan and leases in each segment and class in relation to the total loans and leases.

 

    12/31/2019     12/31/2018     12/31/2017(2)     12/31/2016(2)     12/31/2015(3)  
    Allocated
allowance(1)
    Allocated
allowance
as a % of
total
loans and
leases
    Loans
category

as a %
of total

loans
    Allocated
allowance(1)
    Allocated
allowance
as a % of
total
loans and
leases
    Loans
category

as a %
of total

loans
    Allocated
allowance(1)
    Allocated
allowance
as a % of
total
loans and
leases
    Loans
category

as a %
of total

loans
    Allocated
allowance
    Allocated
allowance
as a % of
total
loans and
leases
    Loans
category

as a %
of total

loans
    Allocated
allowance
    Allocated
allowance
as a % of
total
loans and
leases
    Loans
category

as a %
of total

loans
 
    (In millions of R$, except percentages)  

Individuals

    19,453       3.3       41.0       14,425       2.7       39.7       14,830       2.9       38.9       14,790       3.0       37.7       14,717       3.1       39.5  

Corporate

    6,991       1.2       18.0       9,367       1.7       19.1       11,452       2.3       21.6       11,089       2.2       24.6       6,459       1.4       32.2  

Small and Medium Businesses

    4,443       0.8       14.7       4,532       0.8       12.8       5,404       1.1       12.1       6,366       1.3       12.1       4,809       1.0       13.9  

Foreign Loans Latin America

    6,621       1.1       26.3       5,185       1.0       28.4       4,783       1.0       27.4       2,280       0.5       25.6       859       0.2       14.4  
 

 

 

   

 

 

   

 

 

   

 

 

   

 

 

   

 

 

   

 

 

   

 

 

   

 

 

   

 

 

   

 

 

   

 

 

   

 

 

   

 

 

   

 

 

 

Total

    37,508       6.4       100.0       33,509       6.2       100.0       36,469       7.3       100.0       34,525       7.0       100.0       26,844       5.7       100.0  
 

 

 

   

 

 

   

 

 

   

 

 

   

 

 

   

 

 

   

 

 

   

 

 

   

 

 

   

 

 

   

 

 

   

 

 

   

 

 

   

 

 

   

 

 

 

 

(1)

Comprises Provision for Expected Loan for Financial Guarantees Pledged R$ 837 million (R$ 1,191 million and R$ 1,907 million as of December 31, 2018 and 2017) and Commitments to be Released R$ 3,303 million (R$ 2,601 million and R$ 3,015 million as of December 31, 2018 and 2017).

(2)

Restated to take into account the effect of IFRS9, which we retroactively adopted as of January 1, 2016.

(3)

The consolidated financial information as of and for the year ended December 31, 2015 have been derived from our historical financial statements but was not restated for the retrospective application of IFRS 9 as management cannot be provided this financial information without unreasonable effort or expense.

 

 

102


Table of Contents

Renegotiated loans include both loans for which the corresponding credit agreement’s original terms were amended (amendments) and new loans originated in order to settle past due contracts or transactions with the same client (restructured loans). Amendments and restructured loans usually reflect changes in contract terms, rates or payment conditions.

Renegotiated loans return to non-performing and non-accrual status when they are 60 days past due under the renegotiated terms, which typically corresponds to the borrower missing two or more payments.

The fact that a loan or lease has been renegotiated is also taken into consideration when determining the allowance for loan and lease losses after the renegotiation. The past performance and the payment history of the client and the transaction, including the probability of another default for renegotiated transactions, are considered in our risk models in order to determine the probability of default. This probability of default is generally higher than the probability assigned to similar transactions that have never been renegotiated. Another factor considered in determining the appropriate level of the allowance for loan and lease losses is the additional collateral to be offered by the debtor. The resulting allowance levels are compatible with the risk profile of each transaction.

Our renegotiated loan portfolio decreased to 3.0% of our total loan portfolio as of December 31, 2019, compared to 3.3% as of December 31, 2018. At the end of 2019, the ratio of the renegotiated portfolio to the allowance for loan and lease losses was 34.1% compared to 36.2% as of December 31, 2018.

Our renegotiated loan portfolio decreased to 3.3% of our total loan portfolio as of December 31, 2018, compared to 3.8% as of December 31, 2017. At the end of 2018, the ratio of the renegotiated portfolio to the allowance for loan and lease losses was 36.2% compared to 36.0% as of December 31, 2017.

Our renegotiated loan portfolio increased to 3.8% of our total loan portfolio as of December 31, 2017, compared to 3.6% as of December 31, 2016. At the end of 2017, the ratio of the renegotiated portfolio to the allowance for loan and lease losses was 36.0% compared to 35.2% as of December 31, 2016.

Our renegotiated loan portfolio increased to 3.6% of our total loan portfolio as of December 31, 2016, compared to 3.1% as of December 31, 2015. At the end of 2016, the ratio of the renegotiated portfolio to the allowance for loan and lease losses was 35.2% compared to 46.8% as of December 31, 2015. This portfolio increased in 2016 due to the deteriorating macroeconomic scenario, mainly in Brazil, specifically in the corporate segment, and small and medium business segment as shown below in the table “Renegotiated loan and lease operations”.

Our renegotiated loan portfolio increased to 3.1% of our total loan portfolio as of December 31, 2015, compared to 2.6% as of December 31, 2014. At the end of 2015, the ratio of the renegotiated portfolio to the allowance for loan and lease losses was 46.8% compared to 47.2% as of December 31, 2014. This portfolio increased in 2015 due to the deteriorating macroeconomic scenario, mainly in Brazil, specifically in the corporate segment, as shown below in the table “Renegotiated loan and lease operations”.

Since 2013, we maintain our policy for the recovery of overdue loans, including loans already written off as losses, and to reduce losses, we enhanced our collection and recovery initiatives. We also adopted a policy of stricter selectivity in origination of loans, which led to lower levels of delinquency and a decreased volume of renegotiated loans.

 

 

103


Table of Contents

The tables below present an additional breakdown of renegotiated loans by portfolio, in segments and types, based on the type of modification, as of December 31, 2019, 2018 and 2017:

 

Renegotiated loan and lease operations

  

As of December 31, 2019

  

Stage 1

  

Stage 2

  

Stage 3

  

Total

     (In millions of R$)

Individuals

   220    683    7,267    8,170

Corporate

   60    182    3,661    3,903

Small and medium businesses

   87    469    2,913    3,469

Foreign loans—Latin America

   223    643    1,263    2,129
  

 

  

 

  

 

  

 

Total renegotiated loan and lease operations

   590    1,977    15,104    17,671
  

 

  

 

  

 

  

 

 

Renegotiated loan and lease operations

  

As of December 31, 2018

  

Stage 1

  

Stage 2

  

Stage 3

  

Total

     (In millions of R$)

Individuals

   259    545    6,495    7,299

Corporate

   43    767    3,906    4,716

Small and medium businesses

   90    417    3,240    3,747

Foreign loans—Latin America

   140    697    1,116    1,953
  

 

  

 

  

 

  

 

Total renegotiated loan and lease operations

   532    2,426    14,757    17,715
  

 

  

 

  

 

  

 

 

    

As of December 31, 2017(1)

Renegotiated loan and lease operations

  

Stage 1

  

Stage 2

  

Stage 3

  

Total

     (In millions of R$)

Individuals

   303    566    7,310    8,179

Corporate

   57    386    3,740    4,183

Small and medium businesses

   65    461    4,031    4,557

Foreign loans—Latin America

   82    549    1,234    1,865
  

 

  

 

  

 

  

 

Total renegotiated loan and lease operations

   507    1,962    16,315    18,784
  

 

  

 

  

 

  

 

 

(1)

Restated to take into account the effect of IFRS9, which we retroactively adopted as of January 1, 2016.

 

104


Table of Contents

Renegotiated Loans

The following tables present an additional breakdown of renegotiated loans and leases by segment and class, as of December 31, 2019, 2018 and 2017:

 

Renegotiated loan and lease operations

   As of December 31, 2019  
   Impaired
performing
     Non-impaired
performig
     Impaired
non-performing
     Non-impaired
non-performing
     Total  
     (In millions of R$)  

Individuals

     3,659        749        3,608        154        8,170  

Corporate

     2,619        195        1,042        47        3,903  

Small and medium businesses

     1,352        410        1,561        146        3,469  

Foreign loans—Latin America

     652        738        612        127        2,129  

Total renegotiated loan and lease operations

     8,282        2,092        6,823        474        17,671  
  

 

 

    

 

 

    

 

 

    

 

 

    

 

 

 

 

Renegotiated loan and lease operations

   As of December 31, 2018  
   Impaired
performing
     Non-impaired
performing
     Impaired
non-performing
     Non-impaired
non-performing
     Total  
     (In millions of R$)  

Individuals

     3,367        672        3,129        131        7,299  

Corporate

     2,459        748        1,447        62        4,716  

Small and medium businesses

     1,312        372        1,927        136        3,747  

Foreign loans—Latin America

     619        711        497        126        1,953  

Total renegotiated loan and lease operations

     7,757        2,503        7,000        455        17,715  
  

 

 

    

 

 

    

 

 

    

 

 

    

 

 

 

 

     As of December 31, 2017(1)  

Renegotiated loan and lease operations

   Impaired
performing
     Non-impaired
performing
     Impaired
non-performing
     Non-impaired
non-performing
     Total  
     (In millions of R$)  

Individuals

     3,408        736        3,902        133        8,179  

Corporate

     2,639        329        1,101        114        4,183  

Small and medium businesses

     1,445        365        2,586        161        4,557  

Foreign loans—Latin America

     637        551        597        80        1,865  

Total renegotiated loan and lease operations

     8,129        1,981        8,186        488        18,784  
  

 

 

    

 

 

    

 

 

    

 

 

    

 

 

 

 

(1)

Restated to take into account the effect of IFRS9, which we retroactively adopted as of January 1, 2016.

 

     Year Ended December 31,  
     2019      2018      2017(3)      2016(3)      2015(4)  
     (In millions of R$, except percentages)  

Renegotiated loans(1) (2)

     17,671        17,715        18,784        17,960        14,932  

Allowance for loan and lease losses

     6,027        6,414        6,756        6,315        6,991  

Allowance for loan and lease losses/renegotiated loans (%)

     34.1        36.2        36.0        35.2        46.8  
  

 

 

    

 

 

    

 

 

    

 

 

    

 

 

 

 

(1)

Includes debt consolidation, deferment or any other arrangement that modifies the periods or conditions, of operations originally overdue.

(2)

Renegotiated Loans Overdue over 30 days.

(3)

Restated to take into account the effect of IFRS9, which we retroactively adopted as of January 1, 2016.

(4)

The consolidated financial information as of and for the year ended December 31, 2015 have been derived from our historical financial statements but was not restated for the retrospective application of IFRS 9 as management can not be provided this financial information without unreasonable effort or expense.

 

105


Table of Contents
     As of December 31, 2019  

Type of Loan

   Total Renegotiated
Loans
     Total Allowance for
Loan Losses
     Allowance for Loan
Losses/Renegotiated
Loans (%)
     Total Redefaulted
Renegotiated
Loans(1)
     Redefaulted
Renegotiated
Loans (%)
 
     (In millions of R$, except percentages)  

Restructured Loans

     13,957        4,452        31.9        3,198        22.9  

Agreements

     3,714        1,575        42.4        894        24.1  
  

 

 

    

 

 

    

 

 

    

 

 

    

 

 

 

Total

     17,671        6,027        34.1        4,092        23.2  
  

 

 

    

 

 

    

 

 

    

 

 

    

 

 

 

 

(1)

Our redefaulted renegotiated loans are renegotiated transactions 60 days or more overdue.

 

     As of December 31, 2018  

Type of Loan

   Total Renegotiated
Loans
     Total Allowance for
Loan Losses
     Allowance for Loan
Losses/Renegotiated
Loans (%)
     Total Redefaulted
Renegotiated
Loans(1)
     Redefaulted
Renegotiated
Loans (%)
 
     (In millions of R$, except percentages)  

Restructured Loans

     13,096        4,173        31.9        3,681        28.1  

Agreements

     4,619        2,241        48.5        1,292        28.0  
  

 

 

    

 

 

    

 

 

    

 

 

    

 

 

 

Total

     17,715        6,414        36.2        4,973        28.1  
  

 

 

    

 

 

    

 

 

    

 

 

    

 

 

 

 

(1)

Our redefaulted renegotiated loans are renegotiated transactions 60 days or more overdue.

 

Type of Loan

   As of December 31, 2017 (2)  
     Total Renegotiated
Loans
     Total Allowance for
Loan Losses
     Allowance for Loan
Losses/Renegotiated
Loans (%)
     Total Redefaulted
Renegotiated
Loans(1)
     Redefaulted
Renegotiated
Loans (%)
 
     (In millions of R$, except percentages)  

Restructured Loans

     15,011        5,102        34.0        4,740        31.6  

Agreements

     3,773        1,654        43.8        693        18.4  
  

 

 

    

 

 

    

 

 

    

 

 

    

 

 

 

Total

     18,784        6,756        36.0        5,433        28.9  
  

 

 

    

 

 

    

 

 

    

 

 

    

 

 

 

 

(1)

Our redefaulted renegotiated loans are renegotiated transactions 60 days or more overdue.

(2)

Restated to take into account the effect of IFRS9, which we retroactively adopted as of January 1, 2016.

The table below presents the changes in our loan and lease portfolio with loss event, including the changes of the renegotiated loans and leases with loss event related to each year as of December 31, 2019, 2018 and 2017:

 

Impaired loans

   2019     2018     2017(1)  
     (In millions of R$)  

Balance at the beginning of the period

     39,571       44,439       45,455  

(+) Loan operations added

     32,958       27,215       30,861  

(-) Loans removed due to write-off

     (14,299     (13,547     (16,437

(-) Loans removed due to total or partial pay-off

     (16,248     (18,536     (15,440

Balance at the end of the period

     41,982       39,571       44,439  
  

 

 

   

 

 

   

 

 

 

 

(1)

Restated to take into account the effect of IFRS9, which we retroactively adopted as of January 1, 2016.

Please see “Note 10 – Loan and lease operations portfolio” to our audited consolidated financial statements for further details.

Cross border outstanding

Cross border outstanding are monetary assets which are denominated in non-local currency and exceeded 1% of our total assets in the case of transactions with foreign clients entered into by our subsidiaries in the United Kingdom, the Cayman Islands, the Bahamas and Chile. The aggregate cross border outstanding breakdown of these subsidiaries for the periods indicated below is as follows:

 

106


Table of Contents

Cross border outstanding

   12/31/2019      %      12/31/2018      %      12/31/2017      %  
                                 (In millions of R$,
except percentages)
 

Cash and deposits on demand

     57,735        3.5        32,104        2.1        42,570        3.0  

Interbank deposits

     98,175        6.0        97,069        6.3        115,396        8.0  

Securities purchased under agreements to resell

     16,777        1.0        17,453        1.1        17,954        1.3  

Central Bank compulsory deposits

     87        0.0        2        0.0        1,966        0.1  

Financial assets held for trading and designated at fair value through profit or loss

     28,051        1.7        28,691        1.8        9,844        0.7  

Derivatives

     41,666        2.6        27,638        1.8        14,897        1.0  

Financial assets at Fair Value Through Other Comprehensive Income

     40,423        2.5        66,985        4.3        59,387        4.1  

Financial assets at amortized cost

     19,236        1.2        19,760        1.3        9,633        0.7  

Loan and lease operations

     68,370        4.2        63,460        4.1        51,275        3.6  

Total outstanding

     370,520        22.7        353,162        22.8        322,922        22.5  
  

 

 

    

 

 

    

 

 

    

 

 

    

 

 

    

 

 

 

The aggregate cross border outstanding breakdown by country of these subsidiaries for the periods indicated below is as follows:

 

Cross border outstanding by country*

   12/31/2019      %      12/31/2018      %      12/31/2017      %  
                                 (In millions of R$,
except percentages)
 

Bahamas

     227,561        13.9        185,931        12.0        164,441        11.5  

Cayman

     91,226        5.6        113,555        7.3        119,484        8.3  

United Kingdom

     28,445        1.8        30,842        2.0        21,319        1.5  

Chile

     23,288        1.4        22,834        1.5        17,678        1.2  

Total outstanding

     370,520        22.7        353,162        22.8        322,922        22.5  
  

 

 

    

 

 

    

 

 

    

 

 

    

 

 

    

 

 

 

 

(*)

Uruguay is the only country whose outstandings are between 0.75% and 1% of our total assets. The aggregate amounts of this country for each period are disclosed as follows:

 

Uruguay

     15,455        0.9        13,932        0.9        11,355        0.79  

Liabilities

Funding

Main sources

Our current funding strategy is to continue to use all of our sources of funds in accordance with their costs and availability and our general asset and liability management strategy. In order to fund our operations, we intensified the use of the liquidity generated by savings deposits, interbank deposits, debt in the interbank market and debt in the institutional market during 2019, 2018 and 2017.

We also used Brazilian debentures subject to repurchase as a source of funding, reported as deposits received under securities repurchase agreements and offered to institutional clients as well as private banking, corporate banking and retail clients. This funding is designed to provide increased profitability through higher spreads in our savings deposits and higher fees earned on market funds.

Our ability to obtain funding depends on several factors, including credit ratings, general economic conditions and investors’ perception of emerging markets in general and of Brazil (particularly, current political and economic conditions in Brazil and government regulations for foreign currency funding).

Part of our long-term debt provides for the advance payment of the outstanding principal balance upon the occurrence of certain facts, as is customary for long-term financing agreements. As of December 31, 2019, none of these events, including default events and non-compliance with any financial covenant, had occurred, and we have no reason to believe that any of these events are likely to occur in 2020.

Our main sources of funding are our deposits, which are split into demand deposits, savings deposits, time deposits and interbank deposits. As of December 31, 2019, total deposits were R$507,060 million, which represented 48.7% of total funding. As of December 31, 2018, total deposits amounted to R$463,424 million, representing 45.4% of total funding. As of December 31, 2017, total deposits amounted to R$402,938 million, representing 42.9% of our total funding. Our time deposits represent one of our major sources of funding which, as of December 31, 2019, 2018 and 2017 accounted for 26.6%, 24.6% and 22.6% of total funding, respectively.

 

107


Table of Contents

The table below shows the breakdown of our main sources of funds as of December 31, 2019, 2018 and 2017:

 

Breakdown of the main sources of funds

   2019      % of
total
funding
     2018      % of
total
funding
     2017(*)      % of
total
funding
 
            (In millions of R$, except percentages)  

Deposits

     507,060        48.7        463,424        45.4        402,938        42.9  

Demand deposits

     82,306        7.9        72,581        7.1        68,973        7.3  

Savings accounts

     144,558        13.9        136,865        13.4        119,980        12.8  

Time deposits

     277,166        26.6        251,300        24.6        211,800        22.6  

Interbank

     3,021        0.3        2,675        0.3        2,182        0.2  

Other deposits

     9        0.0        3        0.0        3        0.0  

Securities sold under repurchase agreements

     256,583        24.6        330,237        32.3        312,634        33.3  

Interbank market funds

     174,862        16.7        134,670        13.2        124,587        13.4  

Real estate credit bills

     7,635        0.7        9,546        0.9        18,525        2.0  

Agribusiness credit bills

     21,204        2.0        18,013        1.8        15,101        1.6  

Financial credit bills

     65,433        6.3        37,928        3.7        27,691        3.0  

Guaranteed real State notes

     4,320        0.4        1,227        0.1        —          0.0  

Import and export Financing

     64,622        6.2        50,050        4.9        39,089        4.2  

Onlending-domestic

     11,648        1.1        17,906        1.8        24,181        2.6  

Institutional market funds

     104,244        10.0        93,974        9.1        98,482        10.4  

Subordinated debt

     59,462        5.7        49,313        4.8        52,696        5.5  

Obligations on securities abroad

     43,672        4.2        41,863        4.0        41,400        4.4  

Raisings through Structured Operations Certificates

     1,110        0.1        2,798        0.3        4,386        0.5  

Total

     1,042,749        100.0        1,022,305        100.0        938,641        100.0  
  

 

 

    

 

 

    

 

 

    

 

 

    

 

 

    

 

 

 

 

(*)

Restated to take into account the effect of IFRS9, which we retroactively adopted as of January 1, 2016.

Deposits by maturity

The table below shows the maturity profile of our deposits as of December 31, 2019, 2018 and 2017:

 

Deposits by maturity

   2019  
              
     0-30 days      31-180
days
     181-365
days
     Over 365
days
     Total  
     (In millions of R$)  

Non-interest bearing deposits

     82,315        —          —          —          82,315  

Demand deposits

     82,306        —          —          —          82,306  

Other deposits

     9        —          —          —          9  

Interest bearing deposits

     190,131        38,873        22,878        172,863        424,745  

Savings accounts

     144,558        —          —          —          144,558  

Time deposits

     44,855        36,928        22,675        172,708        277,166  

Interbanks

     718        1,945        203        155        3,021  

Total

     272,446        38,873        22,878        172,863        507,060  
  

 

 

    

 

 

    

 

 

    

 

 

    

 

 

 

 

Deposits by maturity

   2018  
              
     0-30 days      31-180
days
     181-365
days
     Over 365
days
     Total  
     (In millions of R$)  

Non-interest bearing deposits

     72,584        —          —          —          72,584  

Demand deposits

     72,581        —          —          —          72,581  

Other deposits

     3        —          —          —          3  

Interest bearing deposits

     176,329        36,857        22,062        155,592        390,840  

Savings accounts

     136,865        —          —          —          136,865  

Time deposits

     37,784        36,211        21,919        155,386        251,300  

Interbanks

     1,680        646        143        206        2,675  

Total

     248,913        36,857        22,062        155,592        463,424  
  

 

 

    

 

 

    

 

 

    

 

 

    

 

 

 

 

108


Table of Contents

Deposits by maturity

   2017  
              
     0-30 days      31-180
days
     181-365
days
     Over 365
days
     Total  
    

(In millions of R$)

 

Non-interest bearing deposits

     68,976        —          —          —          68,976  

Demand deposits

     68,973        —          —          —          68,973  

Other deposits

     3        —          —          —          3  

Interest bearing deposits

     147,867        33,258        23,238        129,599        333,962  

Savings accounts

     119,980        —          —          —          119,980  

Time deposits

     27,799        32,350        22,569        129,082        211,800  

Interbanks

     88        908        669        517        2,182  

Total

     216,843        33,258        23,238        129,599        402,938  
  

 

 

    

 

 

    

 

 

    

 

 

    

 

 

 

The table below sets forth the maturity of outstanding time deposits with balances in excess of US$100,000 (or its equivalent) issued by us as of December 31, 2019, 2018 and 2017:

 

(In millions of R$)

   2019      2018      2017  
     Domestic      Foreign      Total      Domestic      Foreign      Total      Domestic      Foreign      Total  

Maturity within three months

     2,826        45,663        48,489        2,415        46,757        49,172        –          37,622        37,622  

Maturity after three months to six months

     1,716        32,547        34,263        1,750        18,810        20,560        –          13,541        13,541  

Maturity after six months to twelve months

     5,782        16,493        22,275        5,045        24,830        29,875        –          15,484        15,484  

Maturity after twelve months

     89,529        8,446        97,975        82,072        9,259        91,331        58,561        8,657        67,218  

Total time deposits in excess of US$100,000

     99,853        103,149        203,002        91,282        99,656        190,938        58,561        75,304        133,865  
  

 

 

    

 

 

    

 

 

    

 

 

    

 

 

    

 

 

    

 

 

    

 

 

    

 

 

 

The following table sets forth the mix of the individual and corporate time deposits divided among our retail, Itaú Personnalité, middle market and corporate markets (each expressed as a percentage of total time deposits) as of December 31, 2019, 2018 and 2017:

 

     2019      2018      2017  
            (%)         

Retail

     11.3        10.5        11.6  

Itaú Personnalité

     27.3        28.8        23.4  

Middle market

     29.2        27.9        24.5  

Corporate

     31.4        31.0        38.2  

Institutional

     0.8        1.8        2.3  

Total

     100.0        100.0        100.0  
  

 

 

    

 

 

    

 

 

 

 


Table of Contents

Other sources

We also act as a financial agent in borrowing funds from BNDES and FINAME, and lending such funds at a spread determined by the Brazilian government to targeted sectors of the economy. We obtain U.S. dollar-denominated lines of credit from our affiliates, including Itaú Unibanco Holding – Grand Cayman branch, Banco Itaú Chile and Itaú BBA S.A. – Nassau branch to provide trade finance funding for Brazilian companies. For further details on domestic lending and import and export financing, please see “Note 17 – Securities Sold under Repurchase Agreements and Interbank and Institutional Market Funds” to our audited consolidated financial statements.

Short-term borrowings

Short-term borrowings are included in our balance sheet under the “Securities sold under repurchase agreement” line item. The main category for short-term borrowings is “Deposits Received under Securities Repurchase Agreements with Own and Third-Party Financial Assets”. The table below shows our short-term borrowings as of December 31, 2019, 2018 and 2017:

 

     As of December 31,  

Securities sold under repurchase agreements

   2019      2018      2017  
     (In millions of R$, except
percentages)
 

Amount outstanding

     256,583        330,237        312,634  

Maximum amount outstanding during the period

     330,237        332,297        346,518  

Weighted average interest rate at period-end (%)

     5.3        6.7        9.4  

Average amount outstanding during period

     299,225        308,306        328,721  

Weighted average interest rate (%)

     4.0        6.5        7.0  
  

 

 

    

 

 

    

 

 

 

 

4C.

Organizational Structure

We are a financial holding company controlled by IUPAR, a holding company jointly controlled by Itaúsa and E. Johnston. Itaúsa and Cia. E. Johnston. Itaúsa is controlled by members of the Egydio de Souza Aranha family, and Cia. E. Johnston is controlled by members of the Moreira Salles family. See “Item 7A. Major Stockholders” for further information. For further information about our significant subsidiaries as of December 31, 2019, see Exhibit 8.1 to this annual report.

 

4D.

Property, Plant and Equipment

As of December 31.2019, we owned and leased our principal administrative offices, which include office buildings in 10 different addresses, comprising a total area of 443.165 square meters, located primarily in São Paulo, Brazil. Such offices include our head office, and a number of other administrative buildings, where administrative functions are performed, such as commercial departments, back offices, wholesale and investment bank activities, and our data processing center.

We lease most of our bank branches at competitive market prices through renewable leases that expire from the second half of 2019 (currently under renewal under similar terms and conditions) until the first half of 2048. As of December 31, 2019, we owned approximately 31% of our branches (including electronic service points, banking sites and parking lots) and leased approximately 69%.

 

 

110


Table of Contents
ITEM 4A.

UNRESOLVED STAFF COMMENTS

None.

 

ITEM 5.

OPERATING AND FINANCIAL REVIEW AND PROSPECTS

The following discussion should be read in conjunction with our consolidated audited financial statements and accompanying notes and other financial information included elsewhere in this annual report, and in conjunction with the information included under “Item 3A. Selected Financial Data” and “Item 4B. Business Overview – Selected Statistical Information.” The following discussion contains forward-looking statements that involve risks and uncertainties. Our actual results may differ materially from these discussed in forward-looking statements as a result of various factors, including those set in forth in “Forward-Looking Statements” and “Item 3D. Risk Factors.”

 

5A.

Operating Results

Factors Affecting Our Results of Operations

Our results of operations are affected by, among others, the following factors:

Macroeconomic Context

Global Context

Global economic activity is expected to enter a broad recession in 2020 as a result of the COVID-19 pandemic and the measures taken to contain the pandemic. We have revised our GDP growth forecasts to -1.1%, from the previous -0.4%, at the global level; to 2.5% from 3.3% in China; to -3.2% from -2.2% in Europe; to -1.5% from 0.1% in the U.S.; and to -3.5% from -2.2% in Latin America.

Governments and central banks around the world announced a series of stimulus measures to provide support against the crisis. The U.S. Federal Reserve has cut the target range for the Federal Funds Rate back to zero, resumed the asset purchase program and reintroduced a series of facilities adopted in response to the 2008 financial crisis. The European Central Bank announced an additional asset purchases program and eased the criteria of its refinancing operations. Further, various countries have announced substantial fiscal stimulus packages that should foster growth in the second half of the year.

The COVID-19 pandemic and, to a lesser extent, lower oil prices are driving a sharp deterioration in asset prices in emerging markets, which should lead to a sharp tightening of international capital flows.

In 2019, China’s real GDP growth decreased to 6.1%, down from 6.7% in 2018. We forecast China’s real GDP growth rate at 2.5% in 2020, due to the COVID-19 pandemic.

 

111


Table of Contents

Latin America Context

The COVID-19 pandemic and, to a lesser extent, lower oil prices are still driving a sharp deterioration in asset prices in Latin America. Economic activity in the region will likely decrease by 3.5% this year, as social distancing measures are expected to cause GDP to decrease sharply in the second quarter. High public debt levels should limit fiscal responses, but countries seem resigned to live with higher debt levels for some time and further monetary policy loosening is underway. Even though the COVID-19 pandemic initially represents a supply shock, monetary policy is being used to increase the probability that demand normalizes once the worst has passed. However, the sharp depreciation of currencies in Latin America bars an even more aggressive and rapid response. Even so, further rate cuts are expected.

The table below shows the real GDP growth rates in seven Latin American countries as of and for the twelve months ended December 31, 2019, 2018, 2017, 2016, and 2015, except as otherwise indicated.

 

Real GDP Growth

         As of and for the Year
Ended December 31,
 
     2019     2018     2017      2016     2015  
     (%)  

Argentina(1)

     (3.4 )*      (2.5     2.7        (2.1     2.7  

Chile(2)

     1.1       3.9       1.2        1.7       2.3  

Colombia(3)

     3.3       2.5       1.4        2.1       3.0  

Mexico(4)

     -0.1       2.1       2.1        2.9       3.3  

Paraguay(5)

     0.0       3.4       5.0        4.3       3.1  

Peru(6)

     2.2       4.0       2.5        4.0       3.3  

Uruguay(7)

     0.2       1.6       2.6        1.7       0.4  

 

* As of and for the twelve months ended September 30, 2019

(1)

Source: Instituto Nacional de Estadística y Censos.

(2)

Source: Banco Central de Chile.

(3)

Source: Banco de la República.

(4)

Source: Instituto Nacional de Estadística y Geografía.

(5)

Source: Banco Central del Paraguay. GDP

(6)

Source: Banco Central de Reserva del Perú.

(7)

Source: Banco Central de Uruguay.

Brazilian Context

As a Brazilian bank with most of our operations in Brazil, we are significantly affected by the economic, political and social conditions in the country. From 2004 to 2013, we benefited from Brazil’s generally stable economic environment, with average annual GDP growth of approximately 4.0% during that period, which led to increased bank lending and deposits. The following years were less favorable, as GDP growth slowed to 0.5% in 2014 then decreased by 3.5% in 2015 and 3.3% in 2016. From 2017, growth has been improving gradually, as GDP expanded 1.3% in both 2017 and 2018 and 1.1% in 2019.

 

LOGO

 

112


Table of Contents

The widespread decline in inflation, due to the high level of idle capacity in the Brazilian economy and anchored inflation expectations, created an opportunity for the Central Bank to start a monetary easing cycle. After reaching 14.25% per annum at the end of 2015, the Central Bank began to cut interest rates in October 2016. The SELIC rate reached 4.50% in December 2019 and 3.75% in March 2020. Bank lending as a proportion of GDP increased to 48.0% in December 2019 from 47.4% in December 2018.

 

LOGO

 

Source: Itaú Unibanco Holding and Central Bank

Inflation reached 4.3% in the year ended December 31, 2019, up from 3.7% in the year ended December 31, 2018. Government-regulated prices (such as gasoline, health insurance, medicines, electricity, urban bus and others) increased by 5.5% in 2019 (from 6.2% in 2018), while market-set prices increased by 3.9% in the same period (from 2.9% in 2018).

 

LOGO

The Brazilian primary public budget result has been in deficit since 2014. To tackle the structural fiscal imbalance, the Brazilian Congress approved a ceiling on government spending that will limit primary public expenditure growth to the prior year’s inflation for a period of at least 10 years, starting in 2017. In 2019, Congress approved a comprehensive Social security reform, and the government started an asset sale program, creating conditions to a cyclical decrease of the public debt, while the primary result gradually improves. The twelve-month Brazilian primary public budget balance deficit ended January 2020 at 0.7% of GDP, after deficits of 0.9% of GDP in 2019, 1.6% of GDP in 2018 and 1.7% of GDP in 2017. In order to guarantee that the spending ceiling remains feasible in the years ahead, government has proposed further reforms to Congress, including constitutional amendments to limit public spending and the yet to be presented Administrative Reform. However, these discussions were temporarily put aside because of the COVID-19 pandemic. We expect temporarily larger deficits to pay for measures to mitigate the impacts of coronavirus. Since we do not expect the COVID-19 measures to create permanent expenses, the gradual fiscal adjustment provided by the spending cap can be resumed from 2021 onward.

In addition, Brazil has implemented a large number of regulatory changes, such as changes in reserve and capital requirements for financial institutions, as well as other macro-prudential policies. Please refer to the section “Item 4B. Business Overview—Supervision and Regulation—Basel III Framework—Implementation of Basel III in Brazil” and to the section “Item 4B. Business Overview—Selected Statistical Information—Securities Portfolio—Compulsory Reserve Deposits with the Central Bank” for further details.

 

113


Table of Contents

Total outstanding loans provided by Brazilian financial institutions increased in year-over-year real terms in December 2019, by 2.1%, after an increase of 1.3% in December 2018. Total new loans increased by 9.1% as of December 31, 2019, when compared to an increase of 7.3% as of December 31, 2018, both on an annualized basis. The rate of non-performing household loans increased by 0.2 percentage points to 3.5% as of December 31, 2019 when compared with the same month in 2018. The rate of non-performing loans to non-financial corporations reached 2.1% in December 2019, below the level observed in December 2018 (2.4%).

The Brazilian real depreciated against the U.S. dollar, with the exchange rate reaching R$4.03 per US$1.00 as of December 31, 2019, and R$5.21 as of March 31, 2020, compared to R$3.88 per US$1.00 as of December 31, 2018.

 

LOGO

 

Source: Itaú Unibanco Holding and Central Bank

Brazil’s current account deficit (comprised of the net balance from the trade of goods and services and international transfers) totaled 2.7% of GDP as of December 2019. Brazil has maintained its external solvency, with US$357 billion in international reserves and US$324 billion in external debt as of December 2019. The table below shows real GDP growth, the inflation rate, exchange rate variation and interest rates in Brazil as of and for the twelve-month period ended December 31, 2019, 2018, 2017, 2016 and 2015, except as otherwise indicated.

 

     As of and for the Year Ended December 31,  
     2019      2018      2017      2016      2015  
     (%)  

Real GDP growth(1)

     1.1        1.3        1.3        -3.3        -3.5  

Inflation rate—IGP-DI(2)

     7.7        7.1        -0.4        7.2        10.7  

Inflation rate—IPCA(3)

     4.3        3.7        2.9        6.3        10.7  

Exchange rate variation (R$/US$)(4)

     4.0        17.1        1.5        -16.5        47.0  

TR (reference interest rate) (5)

     0.00        0.00        0.00        1.98        2.07  

CDI (interbank interest rate) (6)

     4.59        6.40        6.99        13.63        14.14  

Selic (overnight interest rate) (6)

     4.59        6.40        7.00        13.65        14.15  

Sovereign 5-year CDS(7)

     107.7        207.9        162.0        280.8        494.9  

 

(1)

Source: Instituto Brasileiro de Geografia e Estatística, or IBGE.

(2)

Source: General Price Index – Internal Supply (Índice Geral de Preços – Disponibilidade Interna, or IGP-DI) published by the Fundação Getulio Vargas.

(3)

Source: Extended National Consumer Price Index (Índice de Preços ao Consumidor Amplo, or IPCA) published by IBGE.

(4)

Source: Bloomberg (cumulative rates for the period); positive numbers mean depreciation of the Brazilian real.

(5)

Source: Mortgage reference rate (Taxa Referencial, or TR) published by the Central Bank. Data presented in percentage per year.

(6)

Source: Central Bank. Data presented in percentage per year.

(7)

Source: Bloomberg (period-end). Sovereign credit default swaps or CDS is a measure of country risk (and is measured using basis points).

 

114


Table of Contents

Significant Accounting Policies

General Information

The preparation of our audited consolidated financial statements involves certain assumptions that are based on our historical experience and other factors that we deem reasonable and material. Although we review these estimates and assumptions in the ordinary course of business, the presentation of our financial condition and results of operations often requires our management to make judgments regarding the effects of matters that are uncertain by nature on our financial condition and results of operations. The following section describes those aspects that require significant judgment or involve a higher degree of complexity in the application of the accounting policies that currently affect our financial condition and results of operations. The accounting estimates we make in these contexts involve making assumptions about highly uncertain matters and actual results may differ from those estimated based on different variables, assumptions or conditions.

Use of Estimates and Assumptions

The preparation of the audited consolidated financial statements in accordance with IFRS requires management to make estimates and assumptions that affect the reported amounts of assets and liabilities at the date of the audited consolidated financial statements, as well as the reported amounts of revenue, expenses and gains and losses during the reporting period because the actual results may differ from those determined based on such estimates and assumptions.

All estimates and assumptions made by management are in accordance with IFRS and represent our best estimates made in conformity with applicable standards. Estimates and judgments are evaluated on an ongoing basis and are based on past experience and other factors.

Please see “Note 2.3 – Critical Accounting Estimates and Judgments” to our audited consolidated financial statements for further details.

Transition to IFRS 16

We adopted the requirements of IFRS 16 Leases under the retrospective transition method modified on January 1st, 2019, using the following criteria:

 

   

Unified discount rate, considering a portfolio of similar agreements;

 

   

Calculation of lease liabilities and Right-of-Use Assets at present value of remaining payments; and

 

   

Review of lease agreements and terms.

New financial subleases have not been recorded.

Derivative Instruments that Qualify for Hedge Accounting

Hedging transactions may be classified into three categories: Fair value hedge, Cash flow hedge, and Hedge of net investment in foreign operations:

 

   

Fair value hedge: aimed at protecting us against changes in market risk due to changes in the fair value of interest subject to variable rates.

 

   

Cash flow hedge: aimed at protecting us against future cash flows of payments of interest.

 

   

Hedge of net investment of foreign operations: aimed at protecting us against changes in future cash flows of foreign exchange variations in net investments of foreign operations.

Please see “Item 11. Quantitative and Qualitative Disclosures about Market Risk—Market and Liquidity Risk” for further details about hedge accounting.

Please see “Note 7—Hedge Accounting” to our audited consolidated financial statements for further details. With respect to the hedge accounting policy, please see “Note 2.4 – Summary of Main Accounting Practices—d) Financial Assets and Liabilities—IV – Derivatives” to our audited consolidated financial statements.

 

115


Table of Contents

Fair Value of Financial Instruments

Financial instruments recorded at fair value on our balance sheet include securities classified as Fair Value Through Other Comprehensive Income and Fair Value Through Profit or Loss, including derivatives. Other financial instruments are classified at historical amortized cost on our balance sheet, and their corresponding fair values are shown in the notes to our audited consolidated financial statements. We present information on the fair value of our financial instruments in the table below as of December 31, 2019, 2018 and 2017.

 

     As of December 31,  

Financial instruments recorded at fair value

   2019      2018      2017(*)  
     (In millions of R$)  

Assets

  

Financial assets at fair value through profit or loss

     281,075        263,180        250,693  

Derivatives

     41,854        23,466        22,843  

Financial assets at fair value through other comprehensive income

     76,660        49,323        52,149  

Total

     399,589        335,969        325,685  
  

 

 

    

 

 

    

 

 

 

Liabilities

        

Structured notes

     201        192        465  

Derivatives

     47,828        27,519        26,746  

Total

     48,029        27,711        27,211  
  

 

 

    

 

 

    

 

 

 

 

(*)

Restated to take into account the effect of IFRS 9, which we retroactively adopted as of January 1, 2016.

We determine the fair value of our financial instruments based on IFRS 13, which defines fair value as the price that would be received to sell an asset or paid to transfer a liability in an orderly transaction between market participants at the measurement date.

According to IFRS 13, there are different levels of inputs that may be used to measure the fair value of financial instruments classified as levels 1, 2 and 3.

 

   

Level 1: observable inputs reflect the quoted prices (unadjusted) of identical assets or liabilities in active markets;

 

   

Level 2: observable inputs reflect the information on assets and liabilities that are either directly (such as prices) or indirectly (derived from prices) observable, except for the quoted prices included in Level 1; and

 

   

Level 3: information on assets and liabilities that are not based on observable market data due to little market activity on the measurement date. We present information on our level 3 financial instruments in the table below as of December 31, 2019, and 2018.

 

     As of
December 31,
 
  

 

 

 

Level 3

   2019      2018  
     (In millions of R$)  

Financial assets at fair value through profit or loss

     1,719        2,833  

Net position of derivatives

     18        116  

Total

     1,771        2,949  
  

 

 

    

 

 

 

Please refer to “Note 28 – Fair Value of Financial Instruments” to our audited consolidated financial statements for further details.

Contingent Liabilities

Contingent liabilities arise mainly from judicial and administrative proceedings inherent to the ordinary course of our business and that are filed by third parties, including former employees and public bodies related to civil, labor, tax and social security claims.

These contingencies are assessed based on the best estimates of our management, taking into consideration the opinion of legal advisors when there is a probability that financial resources will be required to settle obligations and the amount of such obligations can be reliably measured.

 

116


Table of Contents

Contingencies are classified as follows, based on the likelihood of loss:

 

   

Probable: liabilities are recognized as “provisions” on our consolidated balance sheet;

 

   

Possible: liabilities are disclosed in our audited consolidated financial statements but no provisions are recorded; and

 

   

Remote: liabilities that do not require provision or disclosure.

Contingent liabilities for which provisions are recorded and those classified as having a “possible” likelihood of loss are evaluated based on our best estimates, using models and criteria that allow for their proper evaluation despite the uncertainty that is inherent to their terms and amounts.

Significant Changes in Accounting Standards

Please see “Note 2.2 – New accounting standards changes and interpretations of existing standards” to our audited consolidated financial statements for further details about information on significant changes in accounting standards.

Accounting Practices Adopted in Brazil

Our books and records are maintained in Brazilian reais, the official currency in Brazil, and our audited consolidated financial statements, for statutory and regulatory purposes, are prepared in accordance with Brazilian GAAP. The accounting principles and standards generally applicable under Brazilian GAAP include those established under Brazilian Corporate Law, by the Accounting Pronouncements Committee, or CPC, which started issuing standards in 2007, and by the Federal Accounting Council. In the case of companies subject to regulation by the Central Bank, such as us, the effectiveness of the accounting pronouncements issued by entities such as the CPC depends on approval of the pronouncement by the CMN, which also establishes the date of effectiveness of any pronouncements with respect to financial institutions. Additionally, the CVM and other regulatory bodies, such as SUSEP and the Central Bank, provide additional industry-specific guidelines.

Regulation Applicable to the Presentation of the Audited Consolidated Financial Statements

Brazilian regulations establish specific rules for the consolidation of audited consolidated financial statements by financial institutions. Under current Central Bank regulations, financial institutions, except for credit cooperatives, are required to prepare consolidated financial statements including investments directly or indirectly held in other companies, individually or jointly controlled, and with respect to which such financial institutions have (i) the right to appoint or designate the majority of the company’s board of directors; (ii) the right to appoint or remove the majority of the company’s executives and directors; and/or (iii) operational or shareholding control. These regulations apply to the entire group to which a financial institution belongs.

 

117


Table of Contents

OPERATING AND FINANCIAL REVIEW AND PROSPECTS

Results of Operations

The following table sets forth our summarized consolidated statement of income for the years ended December 31, 2019, 2018 and 2017. The interest rates cited are expressed in Brazilian reais and include the effect of the variation of the real against foreign currencies. For more information on the products and services we offer, see “Item 4. Information on the Company”.

Please see our audited consolidated financial statements for further details about our Consolidated Statement of Income.

 

     For the Year ended December 31,     Variation 2019-2018     Variation 2018-2017  

Summarized Consolidated Statement of Income

   2019     2018     2017     R$ million     %     R$ million     %  
     (In millions of R$,
except percentages)
                         

Operating revenues

     117,079       104,200       111,523       12,879       12.4       (7,323     (6.6

Net interest income(1)

     69,350       60,705       71,242       8,645       14.2       (10,537     (14.8

Non-interest income(2)

     47,729       43,495       40,281       4,234       9.7       3,214       8.0  

Expected loss from financial assets and claims

     (18,567     (10,182     (20,966     (8,385     82.4       10,784       (51.4

Other operating income (expenses)

     (67,269     (63,410     (59,975     (3,859     6.1       (3,435     5.7  

Net income before income tax and social contribution

     31,243       30,608       30,582       635       2.1       26       0.1  

Current and deferred income and social contribution taxes

     (3,430     (4,969     (7,357     1,539       (31.0     2,388       (32.5

Net income

     27,813       25,639       23,225       2,174       8.5       2,414       10.4  

Net income attributable to owners of the parent company

     27,113       24,907       23,193       2,206       8.9       1,714       7.4  

 

(1)

Includes:

  (i)

interest and similar income of financial assets at amortized cost and fair value through other comprehensive income (R$117,523 million, R$110,324 million and R$122,703 in the year ended December 31, 2019, 2018 and 2017, respectively);

  (ii)

interest, similar income and dividend of financial assets at fair value through profit or loss (R$22,760 million, R$22,853 million and R$22,938 million in the year ended December 31, 2019, 2018 and 2017, respectively);

  (iii)

interest and similar expenses (R$(75,958) million, R$(70,612) million and R$(78,330) million in the year ended December 31, 2019, 2018 and 2017, respectively);

  (iv)

adjustments to fair value of financial assets and liabilities (R$4,098 million, R$(4,834) million and R$4,181 million in year ended December 31, 2019, 2018 and 2017, respectively); and

  (v)

foreign exchange results and exchange variations in foreign transactions (R$927 million, R$2,974 million and R$(250) million in the year ended December 31, 2019, 2018 and 2017, respectively).

(2)

Includes banking services fees, income related to insurance and private pension operations before claim and selling expenses and other income.

2019 compared to 2018

Our net income attributable to the owners of the parent company increased by 8.9%, amounting to R$27,113 million in 2019 from R$24,907 million in 2018. Our operating revenues increased by 12.4% as a result of a 14.2% increase in net interest income and a 9.7% increase in non-interest income. This result was partially offset by an increase of 82.4% in expected loss from financial assets and claims. These line items are further described below:

 

   

Net interest income increased by 14.2%, mainly due to the adjustment to the fair value of financial assets and liabilities.

The result of exchange rate variations on our investments abroad is non-taxable, whereas revenue from our hedging instruments is taxable. Accordingly, the depreciation of the Brazilian real against foreign currencies, especially the U.S. dollar, generates gains on our hedging instruments abroad. Conversely, the appreciation of the real against foreign currencies, generates losses on our hedging instruments abroad. This affects our tax expenses allocated in the line items “current and deferred income and social contribution taxes” and “other operating income (expenses).” In 2019, the nominal depreciation of the real against the U.S. dollar was 4.0% in 2018, the nominal depreciation of the real against the U.S. dollar was 17.1%.

The fiscal effect on the hedging instruments for our investments abroad decreased by R$5,513 million resulting in a gain of R$2,499 million in 2019, compared to a gain of R$8,012 million in 2018.

As a result, disregarding the fiscal effect on the hedging instruments for our investments abroad mentioned above, net interest income increased by R$3,132 million.

Interest and similar income of financial assets at amortized cost and at fair value through other comprehensive income increased by 6.5%, mainly due to the growth of our loan portfolio for individuals (13.1%) and for micro/small and medium businesses (25.3%) in Brazil and was partially offset by the reduction in interest charged on several credit products and reduced yields of Brazilian treasury bonds.

 

118


Table of Contents

There was an increase of 7.6% in interest and similar expenses, mainly due to a change in our funding mix resulting from the migration from securities sold under repurchase agreement to financial credit bills and time deposits, as discussed under “—Balance sheet (liabilities)”. The balance of securities sold under repurchase agreements decreased by R$73,654 million.

Further, financial expense from technical provisions for insurance and private pension plans amounted to an expense of R$16,720 million in 2019 from an expense of R$11,815 million in 2018, mainly affected by the change in interest rate expectations from April to June 2018, due to specific events that increased volatility in the Brazilian economy, resulting in smaller financial expenses in 2018 compared to 2019, and the increase of R$17,147 million in the balance of technical provisions in the period. However, these expenses were more than offset by financial income related to insurance, pension plan and capitalization operations, which amounted to R$17,326 million in 2019 and R$12,346 million in 2018.

Please see “Note 21 – Interest and Similar Income and Expense and Net Gain (Loss) on Investment Securities and Derivatives” to our audited consolidated financial statements for further details on Net interest, similar income and dividend.

 

   

Non-Interest Income increased by 9.7%, mainly due to:

(i) revenues from asset management fees increased by R$1,319 million, as a result of an increase of 22.6% of assets under administration, which comprise assets managed by us and third parties. We highlight the 46.9% growth in 2019 in the balance of funds distributed through our open investment platform initiative;

(ii) income from current account services, which includes advisory services, increased by R$713 million, mainly due to an increase of current-account holders and increased capital markets activities;

(iii) income from credit and debit card service fees increased by R$31 million in 2019, mainly due to increased interchange fees¹ resulting from increased transaction volume and revenues from credit and debit card annuity fees. These results were partially offset by lower revenues from acquiring business. As of May 2019, we no longer charge clients whose annual revenues are up to R$30 million for the prepayment rate on credit card transactions without installments²;

(iv) R$1,991 million gain from the initial public offering of XP Inc (“XP Investimentos”).

 

 

(1)

A portion of the fee charged by acquiring banks to merchants that is passed through to credit and debit card issuers.

(2)

In Brazil, purchases can be paid in installments using credit cards.

The following chart shows the main components of our banking service fees for the years ended December 31, 2019, 2018 and 2017:

 

LOGO

 

119


Table of Contents

Please see “Note 22 – Banking Service Fees” to our audited consolidated financial statements for further details on banking service fees.

 

   

Expected Loss from Financial Assets and Claims increased by 82.4%, mainly due to an increase in provisions for expected losses, resulting from: (i) an increase of 13.1% in our loan portfolio to individuals; (ii) an increase of 25.3% in our micro/small and medium businesses loan portfolio in Brazil; and (iii) the deterioration of the risk profile of certain Latin America corporate clients. This result was partially offset by a decrease in provisions for expected losses for our corporate loans portfolio in Brazil, as a result of an improvement in the risk profile of our clients in this segment.

Please see “Note 10—Loan and lease operations portfolio” to our audited consolidated financial statements for further details on our loan and lease operations portfolio.

 

  o

Non-performing loans: We calculate our 90-day non-performing loans ratio as the value of our 90-days non-performing loans to our loan portfolio. As of December 31, 2019, our 90-day NPL ratio was 3.4%, a slight decrease of 6 basis points compared to December 30, 2018, mainly due to a 46 basis points decrease of the 90-day NPL ratio for our loans to companies portfolio, driven by an improvement in the risk profile of our clients in the corporate segment. This result was partially offset by a 26 basis points increase of the 90-day NPL ratio for our individuals loan portfolio due to the growth of portfolios such as vehicle, personal and credit card loans.

We calculate our 15 to 90 days non-performing loans ratio as the value of our 15 to 90 days non-performing loans to our loan portfolio. The 15 to 90 days non-performing loans ratio is an indicator of early delinquency. As of December 31, 2019, our 15 to 90 days NPL ratio was 2.3% which is consistent with this indicator for December 31, 2018. Our 15 to 90-day NPL ratio of our companies loan portfolio decreased 9 basis points, which was partially offset by an increase of 7 basis points in the 15 to 90-day NPL ratio of our individuals loan portfolio.

The chart below shows a comparison of both NPL ratios for each quarter as of December 31, 2017 through to December 31, 2019:

 

LOGO

 

  o

Coverage ratio (90 days): We calculate our coverage ratio as provisions for expected losses to 90-day non-performing loans. As of December 31, 2019, our coverage ratio was 192.2% compared to a ratio of 179.4% as of December 31, 2018. This increase was mainly due to greater provisions for expected losses from loans to individuals, driven by an increase in our loan portfolio in this segment.

 

120


Table of Contents

The chart below shows a comparison in the coverage ratios for each quarter as of December 31, 2017 through December 31, 2019:

 

LOGO

 

   

Other Operating Income (Expenses) increased by 6.1% to an expense of R$67,269 million in 2019 from an expense of R$63,410 million in 2018. The main driver was general and administrative expenses, which increased 6.0%, mainly due to:

(i) expenses relating to our voluntary severance program, which amounted to R$2,385 million, including provision for labor claims and dismissals and expenses with welfare benefits. Disregarding this non-recurring effect, general and administrative expenses increased 1.9%, which was below the 4.3% inflation rate for the period, as recorded by the IPCA for 2019.

Our total number of employees in Brazil decreased to 81,691 on December 31, 2019 from 86,801 on December 31, 2018, mainly as a result of:

 

 

our voluntary severance program, which 3.5 thousand employees adhered to; and

 

the reduction of physical branches Brazil, which decreased to 3,158 on December 31, 2019 from 3,530 on December 31, 2018;

(ii) the 2019 collective bargaining agreement entered into on September 1, 2019, resulting in a 4.3% wage increase for bank employees.

(iii) higher credit card marketing expenses due to an increased number of clients using Rede bankcard machines and a greater volume of debit and credit card transactions.

This result was partially offset by an increase in share of profit (or loss) in associates and joint ventures of R$568 million, mainly due to equity in earnings from XP Investimentos.

Please see “Note 23—General and administrative expenses” to our audited consolidated financial statements for further details.

 

   

Current and deferred income and social contribution taxes amounted to an expense of R$3,430 million in 2019, from an expense of R$4,969 million in 2018. This was mainly due to the fiscal effect on the hedging instruments for our investments abroad, as mentioned in “ —Net interest income”, which amounted to expenses of R$2,281 million in 2019 and R$7,305 million in 2018. Disregarding such fiscal effect, current and deferred income and social contribution taxes decreased 53.5% in 2019, mainly as a result of the decrease in recognition of deferred tax assets rate. In 2018, the legislation temporarily increased the recognition rate for income and social contribution taxes to 45%. In 2019, it was reduced to 40% and as of March 1, 2020, the recognition rate will be 45%.

Please see “Note 24 – Taxes” to our audited consolidated financial statements for further details.

 

121


Table of Contents

Basis for Presentation of Segment Information

We maintain segment information based on reports used by senior management to assess the financial performance of our businesses and to make decisions regarding the allocation of funds for investment and other purposes.

Segment information is not prepared in accordance with IFRS but based on accounting practices adopted in Brazil as established by the Central Bank. It includes the following adjustments: (i) the recognition of the impact of capital allocation using a proprietary model; (ii) the use of funding and cost of capital at market prices, using certain managerial criteria; (iii) the exclusion or inclusion of non-recurring* events from our results; and (iv) the reclassification of the tax effects from hedging transactions we enter into for our investments abroad.

*Non-recurring events correspond to relevant events (with a positive or negative effect) identified in our results of operations for each relevant period by applying a methodology that has been approved pursuant to our governance procedures which relevant events are either not related to our core operations or are related to previous fiscal years.

For more information on our segments, see “Item 4. Information on the Company” and “Note 30 – Segment information” to our audited consolidated financial statements.

We present below the summarized results from our operating segments from January 1, 2019 to December 31, 2019:

 

Summarized Consolidated Statement of Income from
January 1, 2019 to December 31, 2019*

   Retail
Banking
(a)
    Wholesale
Banking
(b)
    Trading +
Institutional
(c)
    Total
(a)+(b)+(c)
    Adjustments     IFRS
Consolidated
 
     (In millions of R$)  

Operating revenues

     79,227       30,650       9,913       119,790       (2,711     117,079  

Cost of Credit

     (16,072     (2,082     –       (18,154     882       (17,272

Claims

     (1,206     (59     –         (1,265     (30     (1,295

Other operating income (expenses)

     (41,430     (15,403     (986     (57,819     (9,450     (67,269

Income tax and social contribution

     (7,095     (3,856     (2,545     (13,496     10,066       (3,430

Non-controlling interest in subsidiaries

     (198     (444     (51     (693     (7     (700

Net income

     13,226       8,806       6,331       28,363       (1,250     27,113  
  

 

 

   

 

 

   

 

 

   

 

 

   

 

 

   

 

 

 

 

(*)

The first three columns are our business segments. Additional information about each of our business segments can be found below under the headings “(a) Retail Banking”, “(b) Wholesale Banking” and “(c) Trading + Institutional”.

The adjustments column includes the following pro forma adjustments: (i) the recognition of the impact of capital allocation using a proprietary model: (ii) the use of funding and cost of capital at market prices, using certain managerial criteria; (iii) the exclusion of non-recurring events from our results; and (iv) the reclassification of the tax effects from hedging transactions we enter into for our investments abroad.

The IFRS consolidated column is the total result of our three segments plus adjustments.

The following discussion should be read in conjunction with our audited consolidated financial statements, especially “Note 30 – Segment information.” The adjustments column shown in this note shows the effects of the differences between the segmented results (substantially in accordance with the accounting practices adopted in Brazil) and those calculated according to the principles adopted in our audited consolidated financial statements in IFRS.

2019 compared to 2018

 

  (a)

Retail Banking

The segment comprises retail customers, account holders and non-account holders, individuals and legal entities, high income clients (Itaú Uniclass and Personnalité) and the companies segment (microenterprises and small companies). It includes financing and credit offers made outside the branch network, in addition to credit cards and payroll loans.

 

122


Table of Contents

The following table sets forth our summarized consolidated statement of income with respect to our Retail Banking segment for the years ended December 31, 2019 and 2018:

 

Summarized Consolidated Statement of Income—Retail banking

   Year ended
December 31,
    Variation
2019 X 2018
 
     2019     2018     R$ million     %  
     (In millions of R$)              

Operating revenues

     79,227       72,182       7,045       9.8  

Cost of credit and claims

     (17,278     (13,686     (3,593     26.3  

Other operating income (expenses)

     (41,430     (40,002     (1,428     3.6  

Income tax and social contribution

     (7,095     (6,939     (156     2.2  

Non-controlling interest in subsidiaries

     (198     (184     (15     7.9  

Net income

     13,226       11,371       1,854       16.3  
  

 

 

   

 

 

   

 

 

   

 

 

 

Our net income from retail banking increased by 16.3%, to R$13,226 million in 2019 from R$11,371 million to 2018. These results are explained as follows:

 

   

Operating revenues: increased by 9.8%, mainly due to the growth of 25.6% in credit origination in all segments in Brazil, mainly driven by increased client demand. This increased client demand resulted in an increase in our loan portfolio to individuals by 13.1% and 25.3% for micro/small and medium businesses in Brazil. In 2019, our loan portfolio in this segment increased 16.2%. The increase in operating revenues was offset by the reduction in interest charged on several credit products.

 

   

Cost of credit and claims increased by R$3,593 million in the 2019, mainly due to the growth in our retail loan portfolio concentrated in Brazil, as mentioned above.

 

   

Other operating income (expenses) increased 3.6% in 2019, compared to the same period in 2018, mainly due to:

(i) expenses relating to our voluntary severance program, which amounted to R$2,385 million, including provision for labor claims and dismissals and expenses with welfare benefits. Disregarding this non-recurring effect, general and administrative expenses increased 1.9%, which was below the 4.3% inflation rate for the period, as recorded by the IPCA for 2019.

Our total number of employees in Brazil decreased to 81,691 as of December 31, 2019 from 86,801 as of December 31, 2018, mostly as a result of:

 

 

our voluntary severance program, which 3.5 thousand employees adhered to; and

 

the reduction of physical branches Brazil, which decreased to 3,158 as of December 31, 2019 from 3,530 as of December 31, 2018;

(ii) the 2019 collective bargaining agreement entered into on September 1, 2019, resulting in a 4.3% wage increase for bank employees;

(iii) higher credit card marketing expenses due to an increased number of clients using Rede bankcard machines and a greater volume of debit and credit card transactions.

Income tax and social contribution for this segment, as well as for the Wholesale Banking and Trading & Institutional (previously, “Activities with the Market and Corporation”) segments, is calculated by adopting the full income tax rate, net of the tax effect of any payment of interest on capital. The difference between the income tax amount determined for each segment and the effective income tax amount, as stated in our audited consolidated financial statements, is allocated to the Trading & Institutional segment. As discussed above, our current and deferred income and social contribution taxes decreased mainly as a result of the decrease in recognition of deferred tax assets rate. In 2018, the legislation temporarily increased the recognition rate for income and social contribution taxes to 45%. In 2019, it was reduced to 40% and as of March 1, 2020, the recognition rate will be 45%.

 

123


Table of Contents
  (b)

Wholesale Banking

It comprises products and services offered to middle-market companies, high net worth clients (Private Banking), and the operation of Latin American units and Itaú BBA, which is the unit responsible for business with large companies and investment banking operations.

The following table sets forth our summarized consolidated statement of income with respect to our Wholesale Banking segment for the year ended December 31, 2019 and 2018:

 

Summarized Consolidated Statement of Income—Wholesale banking

   Year ended
December 31,
    Variation
2019 x 2018
 
     2019     2018     R$ million     %  
     (In millions of R$)              

Operating revenues

     30,650       29,389       1,261       4.3  

Cost of credit and claims

     (2,141     (1,608     (533     33.1  

Other operating income (expenses)

     (15,403     (15,217     (185     1.2  

Income tax and social contribution

     (3,856     (3,829     (27     0.7  

Non-controlling interest in subsidiaries

     (444     (550     106       (19.3

Net income

     8,806       8,185       621       7.6  
  

 

 

   

 

 

   

 

 

   

 

 

 

Our net income from wholesale banking increased 7.6% to R$8,806 million for 2019 from R$8,185 million in 2018. These results are explained as follows:

 

   

Operating revenues: increased by 4.3%, mainly due to a 26.3% increase in revenues from asset management fees as a result of a 22.6% increase in assets under administration. We highlight the 46.9% growth in the balance of funds distributed through our open investment platform initiative. There was also an increase in revenues from brokerage commission during the same period.

 

   

Cost of credit and claims increased by 33.1% mainly due to the deterioration in the risk profile of specific corporate clients in Latin America. This result was partially offset by reversals in provisions for loan losses, as a result of an improvement in the risk profile of our clients in this segment in Brazil.

 

   

Income tax and social contribution for this segment, as well as for the Retail Banking and Trading & Institutional segments, is calculated by adopting the full income tax rate, net of the tax effect of any payment of interest on capital. The difference between the income tax amount determined for each segment and the effective income tax amount, as stated in our audited consolidated financial statements, is allocated to the Trading & Institutional segment. As discussed above, our current and deferred income and social contribution taxes decreased mainly as a result of the decrease in recognition of deferred tax assets rate. In 2018, the legislation temporarily increased the recognition rate for income and social contribution taxes to 45%. In 2019, it was reduced to 40% and as of March 1, 2020, the recognition rate will be 45%.

 

  (c)

Trading & Institutional

It corresponds to the result arising from capital surplus, subordinated debt surplus and the net balance of tax credits and debits. It also includes the financial margin on market trading, treasury operating costs, and equity in earnings of companies not included in either of the other segments.

The following table sets forth our summarized consolidated statement of income with respect to our Trading & Institutional segment for the years ended December 31, 2019 and 2018:

 

     Year ended
December 31,
    Variation
2019x2018
 

Summarized Consolidated Statement of Income—Trading & Institutional

   2019     2018     R$ million     %  
     (In millions of R$)              

Operating revenues

     9,913       10,246       (333     (3.3

Cost of credit and claims

     —         —         —         —    

Other operating income (expenses)

     (986     (1,070     84       (7.8

Income tax and social contribution

     (2,545     (2,964     418       (14.1

Non-controlling interest in subsidiaries

     (51     (35     (16     45.9  

Net income

     6,331       6,177       154       2.5  
  

 

 

   

 

 

   

 

 

   

 

 

 

 

124


Table of Contents
   

Operating revenues decreased by 3.3%, mainly due to lower result from trading activities, impacted by the decrease in the SELIC rate to 4.5% as of December 31, 2019 from 6.5% as of December 31, 2018.

 

   

Income tax and social contribution for this segment, as well as for the Retail Banking and Wholesale Banking segments, is calculated by adopting the full income tax rate, net of the tax effect of any payment of interest on capital. The difference between the income tax amount determined for each segment and the effective income tax amount, as stated in our audited consolidated financial statements, is allocated to the Trading & Institutional segment. As discussed above, our current and deferred income and social contribution taxes decreased mainly as a result of the decrease in recognition of deferred tax assets rate. In 2018, the legislation temporarily increased the recognition rate for income and social contribution taxes to 45%. In 2019, it was reduced to 40% and as of March 1, 2020, the recognition rate will be 45%.

Results of Operations – 2018 compared to 2017

Our net income attributable to the owners of the parent company increased by 7.4% to R$24,907 million in 2018 from R$23,193 million in 2017. Our operating revenues decreased by 6.6% in this period. This result was more than offset by a decrease of 51.4% in expenses with expected loss from financial assets and claims and a decrease of 32.5% in expenses with current and deferred income and social contribution taxes.

Net interest income decreased by 14.8%, mainly due to the adjustment to the fair value of financial assets and liabilities. In 2018, the nominal depreciation of the real against U.S. dollar was 17.1%, in 2017 the nominal depreciation of the real against U.S. dollar was 1.5%.

The fiscal effect on the hedging instruments for our investments abroad increased R$6,269 million in 2018 resulting in a gain of R$8,012 million, compared to a gain of R$1,743 million in 2017.

As a result, disregarding the fiscal effect on the hedging instruments for our investments abroad mentioned above, net interest income in reduced R$4,268 million in 2018 compared to the same period in 2017, mainly due to a decrease in the SELIC rate to 6.5% in 2018 from 7.0% in 2017.

Non-Interest Income increased by 8.0%, mainly due to:

(i) a 21.1% increase in revenues from asset management fees, as a result of an increase of 16.6% in assets under administration;

(ii) a 4.0% increase in income from credit and debit card service fees, as a result of increased transaction volume and increased revenue from credit and debit card annuity fees; and

(iii) a 4.5% increase in income from current account services, which includes advisory services, as a result of higher number of current-account holders and increased capital markets activities.

Expected Loss from Financial Assets and Claims decreased by 51.4%, mainly due to lower expenses with expected loss with loan and lease operations, as a result of the improvement in the credit quality of our total loan portfolio. From 2015 to 2017, we made greater provisions of our expected loss from financial assets and claims due to the Brazilian economic context with deteriorating credit quality, mainly in the wholesale banking segment.

 

   

Non-performing loans: Our 90-day non-performing loan ratio decreased by 42 basis points to 3.5% as of December 31, 2018 from 3.9% as of December 31, 2017, mainly due to an 83 basis points decrease of in the 90-day NPL ratio of our individuals loan portfolio, driven by the reduction of non-performing loans and the growth of the balance in individuals loan portfolio.

Our 15 to 90 days NPL ratio decreased by 41 basis points to 2.3% as of December 31, 2018 from 2.7% as of December 31, 2017, mainly due to a: (i) 50 basis points decrease in the 15 to 90-day NPL ratio of our companies loan portfolio and (ii) 36 basis points decrease in the 15 to 90-day NPL ratio of our individuals loan portfolio. Both decreases were driven by the growth of the balance in our loan portfolio and the reduction of non-performing loans.

 

   

Coverage ratio (90 days): Our coverage ratio decreased to 179.4% as of December 31, 2018 from 187.6% as of December 31, 2017, mainly due to reduced provisions for expected losses from loans to companies, driven by an improvement in our corporate clients’ risk profile.

 

125


Table of Contents

Other Operating Income (Expenses) increased by 5.7% to an expense of R$63,410 million in 2018 from an expense of R$59,975 million in 2017, mainly due to:

(i) an increase of 6.7% in personnel expenses, resulting from the collective bargaining agreement, which resulted in a 5% wage increase for our employees;

(ii) an increase of 1.0% in headcount due to the hiring of new insurance consultants, REDE sales representatives and technology department personnel to accelerate our digital transformation process; and

(iii) an increase of 6.0% in administrative expenses due to the higher cost of third-party services (increase of 7.7%); data processing and telecommunications (increase of 2.9%); and advertising, promotion and publication (increase of 21.6%).

Please see “Note 23—General and administrative expenses” to our audited consolidated financial statements for further details.

Current and deferred income and social contribution taxes amounted to an expense of R$4,969 million from an expense of R$7,357 million, mainly due to the fiscal effect on the hedging instruments for our investments abroad, as mentioned in “ —Net interest income.” Disregarding the fiscal effect on the hedging instruments for our investments abroad, which amounted to an expense of R$7,305 million in 2018 and an expense of R$1,615 million in 2017, current and deferred income and social contribution taxes increased 26.9% in 2018, mainly as a result of the increase in recognition of deferred tax assets rate. In 2017, the recognition rate for income and social contribution taxes was 40%. In 2018, the legislation temporarily increased this rate to 45%.

Please see “Note 24 – Taxes” to our audited consolidated financial statements for further details.

Presentation of Segment Information — 2018 compared to 2017

 

(a)

Retail Banking

The following table sets forth our summarized consolidated statement of income with respect to our Retail Banking segment for the years ended December 31, 2018 and 2017:

 

     Year ended
December 31,
    Variation
2018 x 2017
 

Summarized Consolidated Statement of Income—Retail banking

   2018     2017     R$ million     %  
     (In millions of R$)              

Operating revenues

     72,182       69,921       2,260       3.2  

Cost of credit and claims

     (13,686     (13,388     (297     2.2  

Other operating income (expenses)

     (40,002     (37,601     (2,401     6.4  

Income tax and social contribution

     (6,939     (7,107     168       (2.4

Non-controlling interest in subsidiaries

     (184     (166     (18     11.0  

Net income

     11,371       11,659       (288     (2.5
  

 

 

   

 

 

   

 

 

   

 

 

 

Net income from retail banking decreased by 2.5% to R$11,371 million in 2018 from R$11,659 million in 2017. These results are explained as follows:

 

 

Operating revenues: increased by 3.2%, mainly due to an increase of:

 

  (i)

4.3% in interest margin on account of increase in credit origination with individuals and small and medium business, reflecting a 10.3% increase in retail loan operations in 2018; and

  (ii)

4.3% in banking service fees, mainly driven by revenues from current account services, as a result of higher number of current-account holders and by credit and debit card fees, given the higher number of clients and transaction volume.

This result was partially offset by a decrease in the results from insurance and private pension operations.

 

 

Cost of credit and claims increased by 2.2% consistent with previously discussed loan portfolio growth in the segment in Brazil.

 

 

Other operating income (expenses) increased by 6.4%, mainly due to an increase of:

 

  (i)

6.7% in personnel expenses, resulting from the collective bargaining agreement, which resulted in a 5% wage increase for bank employees; and

  (ii)

1.0% in headcount due to the hiring of new insurance consultants, REDE sales representatives and technology department personnel to accelerate our digital transformation process.

 

126


Table of Contents
(b)

Wholesale Banking

The following table sets forth our summarized consolidated statement of income with respect to our Wholesale Banking segment for the years ended December 31, 2018 and 2017:

 

     Year ended
December 31
    Variation
2018 x 2017
 

Summarized Consolidated Statement of Income—Wholesale banking

   2018     2017     R$ million     %  
     (In millions of R$)              

Operating revenues

     29,389       28,748       642       2.2  

Cost of credit and claims

     (1,608     (5,882     4,274       (72.7

Other operating income (expenses)

     (15,217     (14,523     (694     4.8  

Income tax and social contribution

     (3,829     (2,412     (1,416     58.7  

Non-controlling interest in subsidiaries

     (550     117       (668     (568.8

Net income

     8,185       6,048       2,138       35.3  
  

 

 

   

 

 

   

 

 

   

 

 

 

Net income from wholesale banking increased by 35.3% to R$8,185 million in 2018 from R$6,048 million in 2017. These results are explained as follows:

Operating revenues: increased by 2.2%, mainly due to a R$934 million increase in banking service fees, resulting from asset management services, related to higher balances and the performance fee of managed portfolios and investment funds. This increase was partially offset a R$496 million decline in interest margin.

Cost of credit and claims decreased by 72.7%, mainly due to improved credit ratings in this segment, resulting in a lower volume of provisions and reversals in the periods.

 

(c)

Trading & Institutional

The following table sets forth our summarized consolidated statement of income with respect to our Trading & Institutional segment for the years ended December 31, 2018 and 2017:

 

     Year ended
December 31,
    Variation
2018 x 2017
 

Summarized Consolidated Statement of Income—Trading & Institutional

   2018     2017     R$ million     %  
     (In millions of R$)              

Operating revenues

     10,246       10,623       (376     (3.5

Cost of credit and claims

     —         (6     —         —    

Other operating income (expenses)

     (1,070     (1,647     577       (35.0

Income tax and social contribution

     (2,964     (1,775     (1,189     67.0  

Non-controlling interest in subsidiaries

     (35     (23     (12     51.4  

Net income

     6,177       7,172       (996     (13.9
  

 

 

   

 

 

   

 

 

   

 

 

 

Operating revenues decreased by 3.5% as a consequence of reduced interest margins with market.

 

127


Table of Contents

Balance Sheet

We present below our summarized balance sheet as of December 31, 2019 and 2018. Please see our audited consolidated financial statements for further details about our Consolidated Balance Sheet.

 

     As of December 31,     Variation  

Summarized Balance Sheet—Assets

   2019     2018     R$ million     %  
     (In millions of R$)              

Cash and compulsory deposits in the Central Bank of Brazil

     121,615       131,307       (9,692     (7.4

Financial assets at amortized cost

     1,010,644       994,759       15,885       1.6  

Loan operations and lease operations portfolio

     585,791       536,091       49,700       9.3  

(-) Provision for Expected Loss

     (36,029     (33,373     (2,656     8.0  

Other financial assets(1)

     460,882       492,041       (31,159     (6.3

Financial assets at fair value through other comprehensive income

     76,660       49,323       27,337       55.4  

Financial assets at fair value through profit or loss

     322,929       286,646       36,283       12.7  

Investments in associates and join ventures, Fixed assets, Goodwill and Intangible assets, assets held for sale and other assets

     56,673       47,932       8,741       18.2  

Tax assets

     48,960       42,830       6,130       14.3  
  

 

 

   

 

 

   

 

 

   

 

 

 

Total assets

     1,637,481       1,552,797       84,684       5.5  
  

 

 

   

 

 

   

 

 

   

 

 

 

 

(1)

Includes Interbank deposits; Securities purchased under agreements to resell; Securities; and Other financial assets.

Our Total assets increased by 5.5% in 2019, mainly due to an increase in our loan and lease operations portfolio. This result was partially offset by other financial assets at amortized cost. These results are further described below:

 

   

Cash and compulsory deposits in the Central Bank of Brazil decreased by 7.4% mainly due to: (i) an increase of R$5,895 million in dividends and interest on capital paid compared to 2018 and (ii) a decrease of R$2,900 million in the Central Bank’s compulsory rates for time deposits from 33.0% as of December 31, 2018 to 31.0% as of December 31, 2019.

 

   

Loan and lease operations portfolio increased by 9.3%, mainly due to: (i) an increase of 13.1% in our individuals loan portfolio (credit origination increased by 23.4%) and (ii) an increase of 25.3% in our micro/small and medium businesses portfolio (credit origination increased by 31.3%). These increases were mainly driven by increased client demand, such as an increase of 17.2% for credit cards. We also note that our corporate loan portfolio increased by 2.6%. Credit origination in this segment increased by 23.2%.

 

     As of December 31      Variation  

Loan and Lease Operations, by asset type

   2019      2018      R$ million      %  
     (In millions of R$)                

Individuals

     240,490        212,564        27,926        13.1  

Credit card

     91,676        78,255        13,421        17.2  

Personal loans

     34,892        29,543        5,349        18.1  

Payroll Loans

     49,608        46,878        2,730        5.8  

Vehicles

     18,968        15,920        3,048        19.1  

Mortgage loans

     45,346        41,968        3,378        8.0  

Corporate

     105,302        102,643        2,659        2.6  

Micro/Small and Medium Businesses

     86,220        68,812        17,408        25.3  

Foreign Loans Latin America

     153,779        152,072        1,707        1.1  
  

 

 

    

 

 

    

 

 

    

 

 

 

Total Loan operations and lease operations portfolio

     585,791        536,091        49,700        9.3  
  

 

 

    

 

 

    

 

 

    

 

 

 

Please see “Note 10—Loan and lease operations portfolio” to our audited consolidated financial statements for further details.

 

   

Other financial assets at amortized cost decreased by 6.3% mainly due to the decrease of R$81,710 million in funding from securities under agreement to resell in the same period. This result was partially offset by the following increases: (i) R$8,167 million in interbank deposits, (ii) R$22,724 million the balance of in Brazilian government securities, government securities abroad and corporate debt securities, especially debentures and (iii) in other financial assets, an increase in receivables from credit card issuers amounted to R$5,904 million and trading and intermediation of securities increased R$11,096 million.

Please see “Note 4—Interbank deposits and securities purchased under agreements to resell”, “Note 9—Financial assets at amortized cost – Securities” and “Note 18 – Other assets and liabilities” to our audited consolidated financial statements for further details.

 

128


Table of Contents
   

Financial assets at fair value through other comprehensive income increased by 55.4% mainly due to an increase of R$22,893 million in the balance of Brazilian government securities and government securities abroad as part of our asset and liability management strategy. Further, our corporate debt securities, particularly bank deposits certificates, increased by R$2,645 million.

Please see “Note 8 – Financial assets at fair value through other comprehensive income – Securities” to our audited consolidated financial statements for further details.

 

   

Financial assets at fair value through profit or loss increased by 12.7% mainly due to the increase of R$18,388 million in derivatives and R$12,194 million in corporate debt securities, especially debentures and negotiable shares.

Please see “Note 5 – Financial assets at fair value through profit or loss and designated at fair value through profit or loss —Securities” to our audited consolidated financial statements for further details.

We present below our summarized balance sheet – liabilities and stockholders’ equity as of December 31, 2019 and December 31, 2018. Please see our audited consolidated financial statements for further details about our Consolidated Balance Sheet.

 

     As of December 31      Variation  

Summarized Balance Sheet—Liabilities and stockholders’ equity

   2019      2018      R$
million
    %  
     (In millions of R$)               

Financial Liabilities

     1,211,999        1,151,237        60,762       5.3  

At Amortized Cost

     1,159,830        1,119,734        40,096       3.6  

Deposits

     507,060        463,424        43,636       9.4  

Securities sold under repurchase agreements

     256,583        330,237        (73,654     (22.3

Interbank market debt, Institutional market debt and other financial liabilities

     396,187        326,073        70,114       21.5  

At FairValue Through Profit or Loss

     48,029        27,711        20,318       73.3  

Provision for Expected Loss

     4,140        3,792        348       9.2  

Reserves for insurance and private pension

     218,334        201,187        17,147       8.5  

Provisions

     21,454        18,613        2,841       15.3  

Tax liabilities

     7,891        5,284        2,607       49.3  

Other liabilities

     28,338        26,010        2,328       9.0  

Total liabilities

     1,488,016        1,402,331        85,685       6.1  

Total stockholders’ equity attributed to the owners of the parent company

     136,925        136,782        143       0.1  

Non-controlling interests

     12,540        13,684        (1,144     (8.4

Total stockholders’ equity

     149,465        150,466        (1,001     (0.7
  

 

 

    

 

 

    

 

 

   

 

 

 

Total liabilities and stockholders’ equity

     1,637,481        1,552,797        84,684       5.5  
  

 

 

    

 

 

    

 

 

   

 

 

 

Total liabilities and stockholders’ equity increased by 5.5%, mainly due to an increase in deposits, interbank and institutional market debt and other financial liabilities. These results are detailed as follows:

 

   

Deposits increased by 9.4%, mainly due to an increase of R$25,866 million in time deposits, partially as a result of a migration from securities sold under repurchase agreement. Further, demands deposits also increased by R$9,725 million and savings deposits increased by R$7,693 million.

Please see “Note 15 – Deposits” to our audited consolidated financial statements for further details.

 

   

Securities sold under repurchase agreements decreased by 22.3%, mainly due to the decrease of (i) R$32,815 million in assets with right to sell or repledge the collateral; (ii) R$32,949 million in assets received as collateral and (iii) R$16,159 million in securities sold under resale agreements of own issue.

 

   

Interbank and Institutional market debt and other financial liabilities increased by 21.5%, mainly due to an increase of R$27,505 million in financial credit bills, and an increase of R$14,572 million in import and export financing, as a result of a change in our funding mix. Further, subordinated debt increased by 20.6%, mainly due to fund-raising of R$8,548 million in the balance of these debts. The volume of other liabilities for credit card operations increased by R$8,558 million in 2019 and trading and intermediation of securities increased by R$8,788 million in 2019.

Please see “Note 17 – Securities sold under repurchase agreements and interbank and institutional market funds” to our audited consolidated financial statements for further details.

 

129


Table of Contents
   

Provision for insurance and private pension increased by 8.5%, mainly due to the following increases: (i) R$19,642 million in additions arising from premiums/contributions, mainly due to pension plans and (ii) R$16,517 million in adjustments of reserves and financial surplus, mainly due to inflation monetary restatement. These increases were partly offset by a decrease of R$15,623 million in redemptions in 2019.

Please see “Note 27 – Insurance contracts and private pension” to our audited consolidated financial statements for further details.

 

   

Stockholders’ equity (attributable to the owners of the parent company) increased by 0.1% to R$136,925 million in 2019 from R$136,782 million in 2018. This result was impacted by R$27,113 million from net income and R$27,286 million paid as dividends and interest on capital in 2019.

Capital-to-risk-weighted assets ratio

In 2019, our Tier I Capital ratio decreased by 90 basis points as a result of an increase of R$73,228 million in our Risk-Weighted Assets (RWA), mainly due to higher exposure of Credit Risk-Weighted Assets (RWACPAD) as a result of the increase in credit origination.

These results were partially offset by 300 basis points resulting from the increase in net income and other equity changes in 2019.

As of December 31, 2019, our Tier I capital ratio was 14.4% and our Common Equity Tier I ratio reached 13.2%. As of December 31, 2019, Additional Tier I Capital represented 130 basis points of our Tier I capital.

Growth of our credit portfolio requires higher capital requirements (Risk-Adjusted Assets). The combined effect on our profitability in 2019 resulted in dividends and net interest on own capital of R$18.8 billion.

Please see “Note 32 – Risk and Capital Management” for further details on our capital risk management.

Liquidity Ratios

The Basel III Framework introduced global liquidity standards, providing for minimum liquidity requirements and aims to ensure that banks can rely on their own sources of liquidity, leaving central banks as a lender of last resort. Basel III provides for two liquidity ratios to ensure that financial institutions have sufficient liquidity to meet their short-term and long-term obligations: (i) the liquidity coverage ratio, or LCR, and (ii) the net stable funding ratio, or NSFR. The Basel Committee on Banking Supervision requires a minimum of 100% for both the LCR and the NSFR.

We believe that the LCR and NSFR provide more relevant information than an analysis of summarized cash flows. Our independent auditors review our LCR and NSFR and we are required to report these figured to the Central Bank on a quarterly basis.

We present below a discussion of our LCR and NSFR for the year ended December 31, 2019.

 

 

130


Table of Contents

Liquidity Coverage Ratio

The LCR measures the short-term resistance of a bank’s liquidity risk profile. It is the ratio of the stock of high quality liquid assets to expected net cash outflows over the next 30 days, assuming a scenario of idiosyncratic or systemic liquidity stress.

We calculate our LCR according to the methodology established in Central Bank Circular 3,749/2015. We measure our total high liquidity assets for the end of each period to cash outflows and inflows as the daily average value for each period. Pursuant to Central Bank regulations, effective as of January 1, 2019, the minimum LCR is 100%.

 

     As of December 31,  
     2019      2018  

Liquidity Coverage Ratio

   Total Weighted Value (average)  
     (In millions of R$)  

Total High Liquidity Assets (HQLA)(1)

     170.0        179.9  

Cash Outflows(2)

     225.3        200.4  

Cash Inflows(3)

     111.3        95.7  

Total Net Cash Outflows

     114.0        104.7  
  

 

 

    

 

 

 

LCR%

     149.1%        171.7%  
  

 

 

    

 

 

 

 

(1)

High Quality Liquidity Assets correspond to inventories, in some cases weighted by a discount factor, of assets that remain liquid in the market even in periods of stress, that can easily be converted into cash and that are classified as low risk.

(2)

Outflows — total potential cash outflows for a 30-day horizon, calculated for a standard stress scenario as defíned by BACEN Circular 3,749.

(3)

Inflows — total potential cash inflows for a 30-day horizon, calculated for a standard stress scenario as defíned by BACEN Circular 3,749.

Our average LCR as of December 31, 2019 was 149.1% and, accordingly, above Central Bank requirements.

Net Stable Funding Ratio

The NSFR measures long-term liquidity risk. It is the ratio of available stable funding to required stable funding over a one-year time horizon, assuming a stressed scenario.

We calculate our NSFR according to the methodology established in Central Bank Circular 3,869/2017. The NSFR corresponds to the ratio of our available stable funds for the end of each period (recursos estáveis disponíveis, or ASF) to our required stable funds for the end of each period (recursos estáveis requeridos, or RSF).

 

 

131


Table of Contents

Pursuant to Central Bank regulations, effective as of October 1, 2018, the minimum NSFR is 100%.

 

     As of December 31,  
     2019      2018  

Net Stable Funding Ratio

   Total Ajusted Value  
     (In millions of R$)  

Total Available Stable Funding (ASF)(1)

     733.2        691.6  

Total Required Stable Funding (RSF)(2)

     600.0        541.6  
  

 

 

    

 

 

 

NSFR (%)

     122.2%        127.7%  
  

 

 

    

 

 

 

 

(1)

ASF—Available Stable Funding—refers to liabilities and equity weighted by a discount factor according to their stability, pursuant to Central Bank Circular 3,869/2017.

(2)

RSF—Required Stable Funding—refers to assets and off-balance exposures weighted by a discount factor to their necessity, pursuant to Central Bank Circular 3,869/2017.

As of December 31, 2019, our ASF totaled R$733.2 million, mainly due to capital and retail and wholesale funding, and our RSF totaled R$600.0 million, particularly due to loans and financing with wholesale and retail customers, central governments and transactions with central Banks.

As of December 31, 2019, our NSFR was 122.2% and, accordingly, above Central Bank requirements.

Recent Developments

This section presents a summary of certain measures adopted by the CMN and the Central Bank to address the consequences of the COVID-19 pandemic on the Brazilian financial system. This section should be read in conjunction with “Item 4B. Business Overview—Supervision and Regulation.”

 

(a)

Temporary Suspension of Dividend Distributions and Increases in Compensation of Directors and Officers

Pursuant to CMN Resolution No. 4,797/2020 Brazilian financial institutions may not: (i) distribute dividends in excess of the minimum amount provided for in Brazilian Corporate Law and in each institutions’ bylaws; (ii) engage in share repurchases (except for certain limited exceptions); (iii) reduce their capital and (iv) increase compensation of directors and officers. These restrictions are effective from April 6 through September 20, 2020.

For further information, see “Item 8A—Consolidated Statements and Other Financial Information—Stockholders’ Payment” and “Item 6B—Compensation.”

 

(b)

Reduction of Capital Conservation Buffer

CMN Resolution No. 4,783, of March 16, 2020 (“Resolution No. 4,783/20”) modified some of the capital requirements applicable to financial institutions in order to increase the ability of banks to renegotiate credit transactions and maintain the flow of engaging in new transactions. This measure temporarily reduces the Capital Conservation Buffer (where all rates relate to the total amount of risk weighted assets) required from financial institutions, from 2.5% to 1.25%. The rate of 1.25% will remain in effect through March 31, 2021. From April 1, 2021 through April 1, 2022 the Capital Conservation Buffer requirement will gradually be restored to 2.5%. For more information on capital requirements and buffers applicable to Brazilian financial institutions, see “Item 4B. Business Overview—Supervision and Regulation—Basel III.”

 

(c)

Repos on Sovereign Securities Denominated in U.S. Dollars

On March 18, 2020, the Central Bank issued Circular No. 3,990 establishing conditions for repurchase transactions of U.S. Dollar denominated federal securities between Brazilian financial institutions and the Central Bank. These securities will be purchased by the Central Bank with a 10% discount in relation to market prices and simultaneously, the financial institution assumes the obligation to purchase the securities in a future date. The rules determine also a margin transfer during the term of the transaction whenever the exposure is equal or greater than US$500,000. The purpose of this measure is to provide liquidity to the Brazilian sovereign securities market, by means of (i) offering liquidity in U.S. Dollars to Brazilian banks; and (ii) reducing trading volatility of these bonds.

 

(d)

Changes to Provision Requirements

CMN Resolution No. 4,782/20 exempts financial institutions from considering certain restructuring of contracts as an indicative that would indicate that a counterparty may default, therefore allowing loans to be granted without requiring additional provisions. CMN Resolution No. 4,782/20 is effective through September 30, 2020.

 

132


Table of Contents
(e)

New Time Deposits with Special Collateral

The CMN has regulated funding through new Time Deposits with Special Collateral (Novo Depósito a Prazo com Garantias Especiais or “DPGEs”), which are deposits taken by financial institutions and guaranteed by the FGC, subject to a cap of R$40 million. For more information on the FGC, please refer to “Item 4B. Business Overview—Supervision and Regulation—Deposit Insurance.”

 

(f)

Temporary Special Liquidity Credit Facility

The CMN enacted Resolution No. 4,786 and Resolution No. 4,795 providing for two types of a Temporary Special Liquidity Credit Facility offering financial institution more liquidity in their transactions.

The Resolution No. 4,786, authorized the Central Bank to grant loans to certain financial institutions, secured by debentures held by such institutions and acquired on the secondary market, subject to certain conditions. The rule provides that these loans will also be secured by mandatory deposits in Bank Reserve Accounts, in an amount equivalent to, at least, the total amount of the transactions, as well as by the debenture collateral.

The loans established in Resolution No. 4,786/20 will be available to financial institutions through April 30, 2020 and may be engaged for a 125 business day term, which may be extended, at the Central Bank’s discretion, for a further 125 business days, subject to a cap of 359 calendar days.

The Resolution No. 4,795, authorized the Central Bank to grant loans to financial institutions under specific conditions, by means of the direct acquisition by the Central Bank, in the primary market, of Financial Bills secured by financial assets or certain types of securities. The facility established by Resolution No. 4,795 will be available to financial institution through December 31, 2020 and the Financial Bills issued thereunder will have a term between 30 and 359 calendar days. For more information on financial bills, please refer to “Item 4B. Business Overview—Supervision and Regulation—Financial Bills (“Letras Financeiras”)”.

 

(g)

Flexibilization of Funding Requirements Through Agribusiness Credit Notes (Letras de Crédito do Agronegócio or “LCAs”)

On March 23, 2020, the CMN issued Resolution No. 4,787, which adjusted the assessment base of the mandatory reserve requirements of funds raised through LCAs with the purpose of increasing their liquidity. As a result, the rules for applying funds originated from agribusiness activities were flexibilized. LCAs are credit notes issued exclusively by financial institutions and related to credit rights originated from transactions conducted between rural producers and their cooperatives and agents of the agribusiness production chain.

 

(h)

Employment Support Program providing emergency payroll financing for small and medium-sized businesses

On April 6, 2020, the CMN enacted Resolution No. 4,800, which regulates the granting of loans under the Emergency Employment Support Program (Programa Emergencial de Suporte a Empregos or “PESE Program”), created by Provisional Measure No. 944/2020. In order to preserve jobs, PESE sets forth the offering of an emergency credit line of R$ 40 billion to finance, for two months, the payroll of small and medium-sized companies that adhere to the program. This credit line will be funded with funds from the National Treasury (85%) and participating financial institutions (15%), such as us. Businesses who borrow through the PESE Program may not dismiss employees between the date the loan is taken out and the 60th day after receiving the last installment of the credit line. Disbursements to businesses are capped to two minimum wages per employee. Banks will ensure that, based on processes and information provided by companies, funds will be used exclusively for the processing of payrolls. The PESE Program came into effect on April 7, 2020.

 

(i)

Foreign Exchange overhedge of equity interests held abroad

On March 18, 2020, the CMN enacted CMN Resolution No. 4,784, which extended the original deadline and conditions under which financial institutions may choose not to deduct from their regulatory capital (patrimônio de referência) certain tax credits arising from losses on short foreign exchange positions aimed at hedging of investments held abroad by financial institutions. The measure aims to provide further capital relief and accordingly encourage financial institutions to maintain and extend credit.

 

(j)

Increased cap for repurchase of financial bills (letras financeiras) by financial institutions

On March 23, 2020, the CMN enacted CMN Resolution No. 4,788, pursuant to which Segment 1 financial institutions, such as us, may repurchase up to 20% of unsubordinated financial bills of their own issuance. The increase is effective from March 23 through April 30, 2020.

 

133


Table of Contents
5B.

Liquidity and Capital Resources

Our Board of Directors determines our policy regarding liquidity risk management, and establishes broad quantitative liquidity risk management limits in line with our risk appetite. The CSRML, composed of members of senior management, is responsible for strategic liquidity risk management in line with the board-approved liquidity risk framework and risk appetite. In establishing our guidelines, CSRML considers the liquidity implications of each market segment and product. The institutional treasury unit of Itaú Unibanco Holding is responsible for day-to-day management of the Itaú Unibanco Group’s liquidity profile, within the parameters set by the Board of Directors and the CSRML. This includes an oversight responsibility with respect to all business units operating outside of Brazil.

We maintain separate liquidity pools at our Brazilian operations and at each of our subsidiaries. Our Brazilian operations include the financial institutions in Brazil and the entities used by the Brazilian operations for funding and serving their clients abroad. Each subsidiary has its own treasury function with appropriate autonomy to manage liquidity according to local needs and regulations, while remaining in compliance with the liquidity limits established by Itaú Unibanco Holding senior management. In general, there are rarely liquidity transfers between subsidiaries or between the head office and a subsidiary, except under very specific circumstances (e.g., targeted capital increases).

CMN regulations also establish capital conservation and countercyclical buffers for Brazilian financial institutions, and determines their minimum percentages as well as which sanctions and limitations will apply in case of non-compliance with such additional requirements.

We define our consolidated group operational liquidity reserve as the total amount of assets that can be rapidly turned into cash, based on local market practices and legal restrictions. The operational liquidity reserve generally includes: cash and deposits on demand, funded positions of securities purchased under agreements to resell and unencumbered government securities.

The following table presents our operational liquidity reserve as of December 31, 2019, 2018 and 2017:

 

Cash in Cash Flows

   As of December 31,      2019
Average
Balance(1)
 
   2019      2018      2017  
     (In millions of R$)  

Cash

     30,367        37,159        18,749        30,427  

Securities purchased under agreements to resell—Funded position(2)

     26,797        45,335        38,833        27,648  

Unencumbered government securities(3)

     115,774        74,760        106,681        101,356  

Operational reserve

     172,938        157,254        164,263        159,431  
  

 

 

    

 

 

    

 

 

    

 

 

 

 

(1)

Average calculated based on interim financial statements.

(2)

Net of R$ 8,544 (R$5,120 at 12/31/2018 and R$3,664 at 12/31/2017), which securities are restricted to guarantee transactions at B3 S.A.—Brasil, Bolsa Balcão (B3) and the Central Bank.

(3)

Present values are included as a result of the change in the reporting of future flows of assets that are now reported as future value as of September 2016.

Our management controls our liquidity reserves by projecting the resources that will be available for investment by our treasury department. The technique we employ involves the statistical projection of scenarios for our assets and liabilities, considering the liquidity profiles of our counterparties.

Short-term minimum liquidity limits are defined according to guidelines set by the CSRML. These limits aim to ensure that the Itaú Unibanco Group always has sufficient liquidity available to cover unforeseen market events. These limits are revised periodically, based on the projection of cash needs in atypical market situations (i.e., stress scenarios).

Management of liquidity makes it possible for us to simultaneously meet our operating requirements, protect our capital and exploit market opportunities. Our strategy is to maintain adequate liquidity to meet our present and future financial obligations and to capitalize on business opportunities as they arise.

We are exposed to effects of the disruptions and volatility in the global financial markets and the economies in those countries where we do business, especially Brazil. However, due to our stable sources of funding, which include a large deposit base, the large number of correspondent banks with which we have long-standing relationships, as well as facilities in place which enable us to access further funding when required, we have not historically experienced liquidity challenges, even during periods of disruption in the international financial markets.

 

 

134


Table of Contents

Our main sources of funding are interest-bearing deposits, deposits received under repurchase agreements, on-lending from government financial institutions, lines of credit with foreign banks and the issuance of securities abroad. Please see “Note 15 – Deposits” to our audited consolidated financial statements for further details about funding.

We may from time to time seek to retire or purchase our outstanding debt, including our subordinated notes (subject to the approval of the Central Bank), and senior notes, through cash purchases in the open market purchases, privately negotiated transactions or otherwise. Such repurchases, if any, will depend on prevailing market conditions, our liquidity requirements, contractual restrictions and other factors. Notes repurchased may be held, cancelled or resold and any resale thereof will only be in compliance with applicable requirements or exemptions under the relevant securities laws.

Some of our long-term debt provides for acceleration of the outstanding principal balance upon the occurrence of specified events, which are events ordinarily found in long-term financing agreements. Up to December 31, 2019, none of these events, including any events of default or failure to satisfy financial covenants, have occurred.

Under Brazilian law, cash dividends may only be paid if the subsidiary paying such dividends has reported a profit in its financial statements. In addition, subsidiaries that are financial institutions are prohibited from making loans to Itaú Unibanco Holding, but they are allowed to make deposits in Itaú Unibanco Holding, which represent interbank certificates of deposit (Certificado de Depósito Interbancário). These restrictions have not had, and are not expected to have, a material impact on our ability to meet our cash obligations. For more information on our dividend policy, see “Item 8A. Consolidated Statements and Other Financial Information – Stockholders’ Payment”.

Capital Expenditures

In accordance with our practice in the last few years, our capital expenditures in the year ended December 31, 2019 were funded with internal resources. We cannot provide assurance that we will make capital expenditures in the future and, if made, that the amounts will correspond to the current estimates. The table below shows our capital expenditures as of December 31, 2019, 2018 and 2017:

 

Capital Expenditures

   For the Year Ended
December 31,
     Variation  
   2019      2018      2017      2019-2018     2018-2017  
    

(In millions of R$, except percentages)

 

Fixed Assets

     1,621        1,483        943        138       9.3     540       57.3

Fixed assets under construction

     473        474        302        (1     (0.2 )%      172       57.0

Land and buildings

     52        —          —          52       (100.0 )%      —         0.0

Leasehold improvements

     60        35        147        25       71.4     (112     (76.2 )% 

Furniture and data processing equipment

     946        845        412        101       12.0     433       105.1

Other

     90        129        82        (39     (30.2 )%      47       57.3

Intangible Assets

     2,691        1,373        1,919        1,318       96.0     (546     (28.5 )% 

Association for the promotion and offer of financial products and services

     —          1        18        (1     (100.0 )%      (17     (94.4 )% 

Software developed or obtained for internal use

     1,976        964        1,556        1,012       105.0     (592     (38.0 )% 

Other intangibles

     715        408        345        307       75.2     63       18.3

Total

     4,312        2,856        2,862        1,456       51.0     (6     (0.2 )% 
  

 

 

    

 

 

    

 

 

    

 

 

   

 

 

   

 

 

   

 

 

 

See “Note 13 – Fixed Assets” and “Note 14 – Goodwill and Intangible Assets” to our audited consolidated financial statements for further details.

Capitalization

The table below presents our capitalization as of December 31, 2019. The information described is derived from our audited consolidated financial statements as of and for the year ended December 31, 2019. As of the date of the filing of this Annual Report on Form 20-F, there has been no material change in our capitalization since December 31, 2019.

You should read the table below in conjunction with the information included under “Item 4B. Business Overview – Selected Statistical Information” for further details.

 

135


Table of Contents

Capitalization

   As of December 31, 2019  
   R$      US$(1)  
     (In millions, except percentages)  

Current liabilities

     

Deposits

     334,197        82,913  

Securities sold under repurchase agreements

     223,876        55,543  

Structured notes

     49        12  

Derivatives

     18,849        4,676  

Interbank market funds

     110,017        27,295  

Institutional market funds

     13,835        3,432  

Other financial liabilities

     113,024        28,041  

Provision for insurance and private pension

     3,686        914  

Provisions

     5,172        1,283  

Tax liabilities

     3,997        992  

Other Non-financial liabilities

     26,275        6,519  
  

 

 

    

 

 

 

Total

     852,977        211,620  
  

 

 

    

 

 

 

Long-term liabilities

     

Deposits

     172,863        42,887  

Securities sold under repurchase agreements

     32,707        8,114  

Structured notes

     152        38  

Derivatives

     28,979        7,190  

Interbank market funds

     64,845        16,088  

Institutional market fimds

     90,409        22,430  

Other financial liabilities

     4,057        1,007  

Provision for insurance and private pension

     214,648        53,253  

Provision for Expected Loss

     4,140        1,027  

Provisions

     16,282        4,039  

Tax liabilities

     2,836        704  

Other Non-financial liabilities

     2,063        512  
  

 

 

    

 

 

 

Total

     633,981        157,288  
  

 

 

    

 

 

 

Income tax and social contribution—deferred

     1,058        262  

Non-controlling interests

     12,540        3,111  

Stockholders’ equity attributed to the owners of the parent company (2)

     136,925        33,971  
  

 

 

    

 

 

 

Total capitalization(3)

     1,637,481        406,252  
  

 

 

    

 

 

 

BIS ratio(4)

     15.8%     
  

 

 

    

 

 

 

 

(1)

Convenience translation at 4.0307 reais per U.S. dollar, the exchange rate in effect on December 31, 2019.

(2)

Itaú Unibanco Holding’s authorized and outstanding share capital consists of 4,958,290,359 common shares and 4,787,311,404 preferred shares, all of which are fully paid. For more information regarding our share capital see Note 19 to our consolidated financial statements as of and for the period ended December 31, 2019.

(3)

Total capitalization corresponds to the sum of total current liabilities, long-term liabilities, deferred income, minority interest in subsidiaries and stockholders’ equity.

(4)

Calculated by dividing total regulatory capital by risk weight assets.

Capital Management

Key Indicators

Our Board of Directors is the main body responsible for our capital management, and for approving our capital management policies and guidelines regarding our capitalization level. It is also responsible for approving the ICAAP report, a process which is intended to assess our capital adequacy. At the executive level, corporate bodies are responsible for approving risk assessment and capital calculation methodologies, as well as reviewing, monitoring and recommending capital-related documents and topics to the Board of Directors.

 

136


Table of Contents

LOGO

In compliance with CMN and Central Bank regulations, we have implemented a capital management structure and ICAAP, taking a prospective stance in relation to capital management.

Requirements and Capital Composition

Our minimum capital requirements are expressed as ratios of the capital available, or the Total Capital, and the risk-weighted assets, or RWA. These ratios follow the set of resolutions and circulars disclosed by the Central Bank that implemented, in Brazil, the global capital requirement standards known as Basel III.

The Total Capital is the sum of three items, as shown below:

 

LOGO

For purposes of calculating these minimum capital requirements, the total RWA is determined as the sum of the risk-weighted asset amounts for credit, market, and operational risks.

From January 1, 2018 to December 31, 2018, the minimum required Total Capital ratio was 8.675%, and in accordance with the scheduled gradual reduction, it is 8% as of January 1, 2019.

The Central Bank rules call for Additional Capital Buffers, or ACP, corresponding to the sum of the components ACPConservation, ACPCountercyclical and ACPSystemic, which, in conjunction with the requirements mentioned, increase capital requirements over time, as provided for CMN Resolution 4,193. Under the applicable CMN regulation, the values of the components ACPConservation, ACPSystemic and ACPCountercyclical will increase gradually from 2.375%, as from January 1, 2018, to 3.5% as from January 1, 2019. The amount of each component and the minimum regulatory requirements are provided for in CMN Resolution 4,193, as amended.

 

137


Table of Contents

According to CMN Resolution 4,193, as amended, for assessing the minimum capital requirements, the RWA must be calculated by adding the following portions:

 

   

RWACPAD – Credit Risk: calculated using standardized approach;

   

RWAMINT – Market Risk: made up of the maximum between the internal model and 80% of the standardized model;

   

RWAOPAD – Operational Risk: calculated using standardized approach.

The table below presents the evolution of RWA composition for Itaú Unibanco.

 

Composition of risk-weighted assets (Prudential Conglomerate)

   As of December 31,  
     2019      2018  
     (R$ million)  

Credit Risk (RWACPAD)

     784,730        714,969  

Market Risk (RWAMINT)

     25,002        30,270  

Operational Risk (RWAOPAD)

     81,568        72,833  
  

 

 

    

 

 

 

Total risk-weighted assets

     891,300        818,072  
  

 

 

    

 

 

 

Capital Adequacy

Through our ICAAP, we assess the adequacy of our capital to face the incurred risks. For ICAAP, capital is composed by regulatory capital for credit, market and operational risks, and by the necessary capital to face other risks.

In order to ensure our capital soundness and availability to support business growth, we maintain capital levels above the minimum requirements, according to the Common Equity Tier I, Additional Tier I Capital, and Tier II minimum ratios. As of December 31, 2019, our Total Capital (PR) reached R$140,596 million, a decrease of R$6,432 million compared to December 31, 2018, mainly due to the provision for interest on own capital and dividends, and increase in risk-weighted assets.

Our Basel Ratio (calculated as the ratio between our Regulatory Capital and the total amount of RWA) reached 15.8%, as of December 31, 2019, a decrease of 2.2% compared to 18.0% as of December 31, 2018, mainly due to the provision of interest on own capital and dividends.

Additionally, the Fixed Assets Ratio (Índice de Imobilização) indicates the level of total capital committed to adjusted permanent assets. Itaú Unibanco Holding is within the maximum limit of 50% of the adjusted total capital, as established by the Central Bank. On December 31, 2019, our Fixed Assets Ratio reached 27.9%, which presents a buffer of R$31,104 million.

 

Capital Adequacy (Prudential Conglomerate)

   December 31, 2019      December 31, 2018  
     (R$ million)  
     Required
Amount
     Current
Amount
     Required
Ratio
     Current
Ratio
     Required
Amount
     Current
Amount
     Required
Ratio
     Current
Ratio
 

Common Equity Tier I

     40,108        117,328        4.5%        13.2%        36,813        123,358        4.5%        15.1%  

Additional Tier I Capital

     —          11,368        —          —          —          7,796        —          —    

Tier I

     53,478        128,696        6.0%        14.4%        49,084        131,154        6.0%        16.0%  

Tier II

     —          11,900        —          —          —          15,874        —          —    

Referential Equity (Tier I + Tier II)

     71,304        140,596        8.0%        15.8%        70,559        147,028        8.625%        18.0%  
  

 

 

    

 

 

    

 

 

    

 

 

    

 

 

    

 

 

    

 

 

    

 

 

 

Additional Capital Buffers

     31,195           3.5%           19,429           2.375%     
  

 

 

       

 

 

       

 

 

       

 

 

    

 

138


Table of Contents

Our Total Capital, Tier 1 Capital and Common Equity Tier 1 Capital ratios are calculated on a consolidated basis, applied to institutions included in our Prudential Conglomerate which comprises not only financial institutions but also consortia (consórcios), payment entities, factoring companies or companies that directly or indirectly assume credit risk, and investment funds in which our Itaú Unibanco Group retains substantially all risks and rewards.

Please see “Item 4B. Business Overview – Supervision and Regulation – Basel III Framework – Implementation of Basel III in Brazil” for further details about minimum capital ratios.

Please see “Item 5A. Operating Results—Recent Developments—Reduction of Capital Buffer” for changes in regulations adopted by the Central Bank.

Please see “Note 32 – Risk and Capital Management” of our audited consolidated financial statements in IFRS for further details about regulatory capital.

Sensitivity Analyses (Trading and Banking Portfolios)

As required by Brazilian regulation, we conduct sensitivity analyses for market risk factors considered important. The highest resulting losses are presented below, with impact on result, by risk factor, in each such scenario and are calculated net of tax effects, providing a view of our exposure under different circumstances.

The sensitivity analyses of the Trading Portfolio and Banking Portfolio presented here are based on a static assessment of the portfolio exposure. Therefore, such analyses do not consider the dynamic response capacity of management (e.g., treasury and market risk control unit) to initiate mitigating measures, whenever a situation of high loss or risk is identified, minimizing the possibility of significant losses. In addition, the analysis is intended to assess risk exposure and the respective protective actions, taking into account the fair value of financial instruments, regardless of whether or not financial instruments are accounted for on an accrual basis.

 

Exposures

        Trading Portfolio(1)
December 31, 2019
     Trading and Banking Portfolios(1)
December 31, 2019
 

Risk Factors

  

Risk of varitions in:

   Scenario
I
     Scenario
II
     Scenario
III
     Scenario
I
     Scenario
II
     Scenario
III
 
          (In thousands of R$)  

Interest Rate

   Fixed Income Interest Rates in reais      (658)        (86,432)        (214,996)        (11,579)        (1,383,839)        (2,776,926)  

Foreign Exchange Linked

   Foreign Exchange Linked Interest Rates      (304)        (21,886)        (42,336)        (2,925)        (196,449)        (377,441)  

Foreign Exchange Rates

   Prices of Foreign Currencies      (282)        80,050        427,563        2,230        47,173        322,325  

Price Index Linked

   Interest of Inflation coupon      (163)        (2,993)        (4,457)        (6,527)        (460,666)        (868,806)  

TR

   TR Linked Interest Rates         (1)        (1)        493        (65,875)        (159,057)  

Equities

   Prices of Equities      2,069        2,612        185,005        6,016        (94,531)        (9,281)  

Other

   Exposures that do not fall under the definitions above      (15)        (2,184)        (6,869)        (45)        (8,555)        (26,163)  

Total

        647        (30,834)        343,909        (12,337)        (2,162,742)        (3,895,349)  
     

 

 

    

 

 

    

 

 

    

 

 

    

 

 

    

 

 

 

 

(1)

Amounts net of tax effects.

 

   

Scenario I: Addition of one basis point to fixed interest rates, currency coupon, inflation and interest rate indexes and one percentage point to currency and equity prices;

   

Scenario II: Shocks of 25% in fixed interest rates, currency coupon, inflation, interest rate indexes and currency and share prices, both for growth and fall, considering the largest resulting losses per risk factor; and

   

Scenario III: Shocks of 50% in fixed interest rates, currency coupon, inflation, interest rate indexes and currency and share prices, both for growth and fall, considering the largest resulting losses per risk factor.

 

 

139


Table of Contents

Interest Rate Sensitivity

Interest rate sensitivity is the relationship between market interest rates and net interest income arising from the maturity or the renegotiation of prices of interest-bearing assets and liabilities.

Our strategy for interest rate sensitivity considers the return rates, the underlying risk level and the liquidity requirements, including our minimum regulatory cash reserves, mandatory liquidity ratios, withdrawals and maturity of deposits, capital costs and additional demand for funds.

The pricing structure is matched when equal amounts of these assets or liabilities mature or are renegotiated. Any mismatch of interest-bearing assets and liabilities is known as a gap position. The interest rate sensitivity may vary in the renegotiation periods presented due to the different renegotiation dates within the period. Also, variations among the different currencies in which the interest rate positions are denominated may arise.

These relationships are material for a particular date, and significant fluctuations may occur on a daily basis as a result of both market forces and management decisions. Our “CSRML” analyzes Itaú Unibanco Group’s gap position on a monthly basis and establishes limits for market risk exposure, interest rate positions and foreign currency positions.

Please see “Note 32 – Risk and Capital Management, 2. Market Risk” of our audited consolidated financial statements for further details about the position of our interest-bearing assets and liabilities as of December 31, 2019. This note provides a snapshot view, and accordingly, does not reflect the interest rate gaps that may exist at other times, due to changing asset and liability positions, and management’s actions to manage risk in these changing positions.

LIBOR Transition

In 2018 we assembled a working group to follow up on the international financial markets discussions regarding the replacement of the IBOR rates by new reference rates. The main goal of this working group was, and still is, to support our senior executives in the decision-making process relating to this subject. In order to achieve that, this group is comprised of several areas of the bank, including representatives from Treasury, Risk, Accounting, Legal, Compliance, External Units, etc., and is being led by the Products team at the head office in Brazil.

Among its actions over the past two years, we can highlight the following: (i) assessment of the bank’s exposure to IBORs; (ii) the amendment of fallback clauses present in the contracts of assets, liabilities and derivatives transactions indexed to IBORs; (iii) monitoring and active participation in market consultations held by ISDA and the Fed with regards to new replacement rates and its methodologies; (iv) follow up reports for the Senior Management in several committees (Products, Accounting, Audit and Market Risk Committees); (v) analysis of accounting impacts and new procedures to be applied to the transactions in our portfolios, as well as monitoring any announcements of the main global accounting bodies (IASB and FASB) and participation in discussions held in specific international forums; (vi) mapping the operational impact of the transition to the new rates; (vii) communications to clients regarding the discontinuity of IBOR rates, in addition to discussions with foreign banks that are members of the Alternative Reference Rate Committee to further monitor the subject.

Throughout 2020, the working group will continue to follow market guidelines and will act in the implementation of previously defined action plans, including systems changes to the new rate methodologies for both new transactions and for the current portfolio as well. The Group will further analyze the bank’s adherence to ISDA protocols and the amendment of clauses for assets and liabilities. In that same sense, the Group will keep up with the periodic reports to Senior Management and clients whenever it deems necessary.

Exchange Rate Sensitivity

Most of our banking operations are denominated in or indexed to Brazilian reais. We also have assets and liabilities denominated in foreign currency, mainly in U.S. dollars, as well as assets and liabilities that, although denominated in Brazilian reais, are indexed to U.S. dollars and, therefore, expose us to exchange rate risk. The Central Bank regulates our foreign currency positions. Please see “Note 32 – Risk and Capital Management, 2. Market Risk” of our audited consolidated financial statements for further details.

The gap management adopted by the CSRML takes into consideration the tax effects with respect to our foreign exchange positions. Since the gains from the foreign exchange rate variation on investments abroad are not taxed, we set up a hedge (a liability in foreign currency derivative instruments) in an amount sufficient so that our total foreign exchange exposure, net of tax effects, is consistent with our low risk exposure strategy.

Our foreign exchange position on the liability side is composed of various elements, including the issuance of securities in international capital markets, credit from foreign banks used to finance import and export transactions, dollar-linked onlendings from government financial institutions and deposits in currencies of Latin America countries. The proceeds of these financial operations are usually invested in loans and in the purchase of dollar-linked securities.

 

140


Table of Contents

The information set forth in the table below was prepared on a consolidated basis, eliminating transactions between related parties. Our investments abroad, which are eliminated when we consolidate the accounting information, represented R$78.4 billion as of December 31, 2019, under the gap management policy adopted, as mentioned above. We apply either economic hedges or hedge accounting to those net investments abroad.

 

     As of December 31, 2019  

Exchange Rate Sensitivity

   Brazilian
currency
    Denominated
in foreign
currency(1)
    Indexed to
foreign
currency(1)
    Total     % of amounts
denominated in
and indexed to
foreign currency
of total
 
     (In millions of R$, except percentages)  

Assets

     1,062,202       454,334       120,946       1,637,482       35.1  

Cash

     7,267       19,902       3,198       30,367       76.1  

Compulsory deposits in the Central Bank of Brazil

     91,248       —         —         91,248       —    

At Amortized Cost

     556,042       342,219       112,384       1,010,645       45.0  

Interbank deposits

     10,620       23,963       —         34,583       69.3  

Securities purchased under agreements to resell

     197,156       1,272       —         198,428       0.6  

Securities

     112,208       20,911       —         133,119       15.7  

Loan operations and lease operations portfolio

     368,438       199,702       17,651       585,791       37.1  

Other financial assets

     (104,635     104,539       94,848       94,752       210.4  

(-) Provision for Expected Loss

     (27,745     (8,168     (115     (36,028     23.0  

At Fair Value Through Other Comprehensive Income

     38,139       37,668       853       76,660       50.2  

Securities

     38,139       37,668       853       76,660       50.2  

At Fair Value Through Profit or Loss

     275,586       41,668       5,675       322,929       14.7  

Securities

     267,612       10,019       3,444       281,075       4.8  

Derivatives

     7,974       31,649       2,231       41,854       80.9  

Investments in associates and joint ventures

     15,093       4       —         15,097       —    

Fixed assets, net

     6,484       682       —         7,166       9.5  

Goodwill and Intangible assets, net

     15,509       6,728       (2,518     19,719       21.3  

Tax assets

     45,808       3,152       —         48,960       6.4  

Other assets

     11,026       2,311       1,354       14,691       24.9  

Percentage of total assets

     64.9       27.7       7.4       100.0    
  

 

 

   

 

 

   

 

 

   

 

 

   

Liabilities and Stockholders’ Equity

     1,093,326       482,466       61,689       1,637,481       33.2  

At Amortized Cost

     666,503       437,118       56,209       1,159,830       42.5  

Deposits

     338,898       167,699       463       507,060       33.2  

Securities sold under repurchase agreements

     229,797       26,786       —         256,583       10.4  

Interbank market debt

     112,315       61,123       1,424       174,862       35.8  

Institutional market debt

     11,804       87,250       5,190       104,244       88.7  

Other financial liabilities

     (26,311     94,260       49,132       117,081       122.5  

At Fair Value Through Profit or Loss

     10,403       36,312       1,314       48,029       78.3  

Derivatives

     10,403       36,111       1,314       47,828       78.2  

Structured notes

     —         201       —         201       100.0  

Provision for Expected Loss

     3,526       559       55       4,140       14.8  

Loan Commitments

     2,908       394       1       3,303       12.0  

Financial Guarantees

     618       165       54       837       26.2  

Reserves for insurance and private pension

     218,113       221       —         218,334       0.1  

Provisions

     21,325       129       —         21,454       0.6  

Tax liabilities

     5,922       1,969       —         7,891       25.0  

Other liabilities

     18,069       6,158       4,111       28,338       36.2  

Non-controlling interests

     12,540       —         —         12,540       —    

Total stockholders’ equity attributed to the owners of the parent company

     136,925       —         —         136,925       —    

Percentage of total liabilities and stockholders’ equity

     66.7       29.5       3.8       100.0    
  

 

 

   

 

 

   

 

 

   

 

 

   

 

(1)

Predominantly U.S. dollar.

 

141


Table of Contents

Backtesting

The effectiveness of the VaR model is validated by the use of backtesting techniques that compare hypothetical and effective daily results with the estimated daily VaR. The number of exceptions to the VaR pre-established limits should be consistent, within an acceptable margin, with the hypothesis of 99% confidence level considering a period of 250 business days. Confidence levels of 97.5% and 95%, and periods of 500 and 750 business days are also considered. The backtesting analysis presented below considers the ranges suggested by the Basel Committee on Banking Supervision. The ranges are divided into:

 

   

Green (0 to 4 exceptions): corresponds to backtesting results that do not suggest any problems with the quality or accuracy of the adopted models;

 

   

Yellow (5 to 9 exceptions): refers to an intermediate range group, which indicates an early warning and/or monitoring and may indicate the need to review the model; and

 

   

Red (10 or more exceptions): demonstrates the need for improvement action.

According to Central Bank Circular No. 3,646, hypothetical testing consists of applying market price variations for a specific day to the portfolio balance at the end of the preceding business day. The effective test is the variation in the portfolio value up to the end of the day, including intraday transactions and excluding amounts not related to market price variations, such as fees, brokerage fees and commissions.

The regulatory VaR model had one backtesting exception in the 250 business days ended December 31, 2019.

 

5C.

Research and Development, Patents and Licenses, Etc.

For the past three years, we have not had any research and development policies in effect.

 

5D.

Trend Information

We expect many factors to affect our future results of operations, liquidity and capital resources, including:

 

 

the Brazilian economic environment (please see “Item 5A. Operating Results — Factors Affecting Our Results of Operations — Brazilian Context” and “Item 3D. Risk Factors — Macroeconomic Risks —Domestic Scenario” for further details);

 

 

legal and regulatory developments (please see “Item 4B. Business Overview — Supervision and Regulation,” “Item 5A. Operating Results — Factors Affecting Our Results of Operations — Brazilian Context” and “Item 3D. Risk Factors — Legal and Regulatory Risks” for further details);

 

 

the effects of any ongoing international financial turmoil, including on the liquidity and capital requirement (please see “Item 4B. Business Overview — Supervision and Regulation,” “Item 5A. Operating Results — Factors Affecting Our Results of Operations — Global Context” and “Item 3D. Risk Factors — Macroeconomic Risks — Domestic Scenario” for further details);

 

 

the inflation effects on the results of our operations (please see “Item 5A. Operating Results — Factors Affecting Our Results of Operations — Brazilian Context” and “Item 3D. Risk Factors — Macroeconomic Risks — Domestic Scenario” for further details);

 

 

the effects of the variations in the value of the Brazilian real, foreign exchange rates and interest rates on our net interest income (please see “Item 5A. Operating Results” and “Item 3D. Risk Factors— Macroeconomic Risks—Domestic Scenario” for further details);

 

 

any acquisitions we may make in the future (please see “Item 3D. Risk Factors—Risks Associated with our Business—The integration of acquired or merged businesses involves certain risks that may have a material adverse effect on us” for further details); and

 

 

the uncertainties relating to the extent and duration of the COVID-19 pandemic and the related disruption to regional and global economic activity (please see “Item 5A. Operating Results — Factors Affecting Our Results of Operations — Brazilian Context” and “Item 3D. Risk Factors — Macroeconomic Risks — Domestic Scenario” for further details and “Item 3D. Risk Factors — COVID-19 or any other pandemic disease and health events could affect the economies of the countries in which we operate, our business operations or our financial condition and results of operations.”)

As part of our strategy, we continue to review growth opportunities, both in Brazil and outside of Brazil. Additionally, please see “Item 3D. Risk Factors” for comments on the risks faced in our operations and that could affect our business, results of operations or financial condition.

 

142


Table of Contents
5E.

Off-Balance Sheet Arrangements

We do not have any off-balance sheet arrangements, other than the guarantees we granted that are described in “Note 32 – Risk and Capital Management, 1.1 – Collateral and policies for mitigating credit risk” and “1.4 – Maximum Exposure of Financial Assets to Credit Risk” of our audited consolidated financial statements and Item 4B. Business Overview – Selected Statistical Information – Assets – Portfolio of Securities and Derivative Financial Instruments”. Please see “Item 5B. Liquidity and Capital –, Exchange Rate Sensitivity” for further details.

 

5F.

Tabular Disclosure of Contractual Obligations

The table below summarizes the maturity profile of our consolidated long-term debt, operating leases and other contractual commitments as of December 31, 2019:

 

     Payments due by period  

Contractual Obligations

   Total      Less
than 1
year
     1-3 years      3-5 years      More
than 5
years
 
     (In millions of R$)  

Interbank market debt (1)(3)

     192,837        114,827        69,424        5,552        3,034  

Institutional market debt (2)(3)

     123,789        15,600        47,288        19,180        41,721  

Time Deposits(3)

     338,224        106,327        50,534        155,051        26,312  

Operating and capital (finance) lease obligations

     4,131        879        1,583        915        754  

Financial Guarantees

     66,720        20,733        10,785        922        34,280  

Commitments to be released

     305,422        148,482        16,402        46,769        93,769  

Letters of credit to be released

     15,013        15,013        —          —          —    

Pension Obligations

     833        87        173        170        403  

Health Benefits

     968        152        292        280        244  

Total

     1,047,937        422,100        196,481        228,839        200,517  
  

 

 

    

 

 

    

 

 

    

 

 

    

 

 

 

 

(1)

Includes mortgage notes, real estate credit bills, agribusiness credit bills, financial credit bills, import and export financing and on-lending - domestic.

(2)

Includes subordinated debt, debentures and foreign borrowings through securities.

(3)

Includes total estimated interest payments (including for derivatives). These estimated interest payments were calculated substantially based on the interbank forward rates at the specific periods.

 

5G.

Safe Harbor

See “Forward-Looking Statements” of this annual report.

 

ITEM 6.

DIRECTORS, SENIOR MANAGEMENT AND EMPLOYEES

 

6A.

Directors and Senior Management

Executive Committee

Our Executive Committee is responsible for conducting strategies for business and products developed by us and implementing guidelines proposed by the Board of Directors.

Our Executive Committee has a term of office of one year, which continues to be effective until the investiture of the members elected by the Board of Directors held immediately after the Annual Shareholders’ Meeting.

 

143


Table of Contents

The table below presents the structure of our executive committee, composed of the CEO, two general directors and three vice presidents:

 

LOGO

Changes in the Executive Committee

In January 2019, Mr. Vassimon was succeeded by another current member of our Executive Committee, Caio Ibrahim David, who was previously the Executive Vice President of the Risks and Finance Area, Chief Financial Officer and Chief Risk Officer. Milton Maluhy Filho, who ended his term of office as CEO of Itaú Corpbanca in January 2019, replaced Mr. David as Vice President of Risks and Finance, Chief Financial Officer and Chief Risk Officer and joined our Executive Committee. These changes were approved by our Nomination and Corporate Governance Committee and our Board of Directors. As of the date of this Annual Report on Form 20-F, we did not have changes on our Executive Committee.

Our Board of Directors includes certain members with family relationships, as follows: Alfredo Egydio Setubal and Roberto Egydio Setubal are siblings, Pedro Moreira Salles is the father of João Moreira Salles, and Ana Lúcia de Mattos Baretto Villela and Ricardo Villela Marino are cousins.

Change in the Board of Directors

On April 16, 2019, the resignation of Mr. Amos Genish was registered as a member of the Board of Directors. As of the date of this Annual Report on Form 20-F, we did not have changes on our Board of Directors.

Annual Shareholder’s Meeting

On April 24, 2019 at our annual shareholders’ meeting Pedro Moreira Salles, Roberto Egydio Setubal, Alfredo Egydio Setubal, Ana Lúcia de Mattos Barretto Villela, Fábio Colletti Barbosa, Gustavo Jorge Laboissiére Loyola, João Moreira Salles, José Galló, Marco Ambrogio Crespi Bonomi, Pedro Luiz Bodin de Moraes and Ricardo Villela Marino were reelected as members of our Board of Directors, each for a term of one year. We deemed the directors Fábio Colletti Barbosa, Gustavo Jorge Laboissière Loyola, José Galló, Marco Ambrogio Crespi Bonomi and Pedro Luiz Bodin de Moraes to be independent members representing 45% of our Board of Directors. With respect to our Fiscal Committee on the same date, Alkimar Ribeiro Moura was reelected as an effective member and João Costa was reelected as his alternate; José Caruso Cruz Henriques was reelected as an effective member and Reinaldo Guerreiro, was reelected as his alternate. Eduardo Azevedo do Valle was reelected as an effective member with Débora Santille was elected an alternate member.

On April 28, 2020 at the Meeting of the Board of Directors, the members of our Board of Officers and members of our Audit Committee will be elected or reelected for a term of office of one year. The reelections of the members are subjective to approval by the Central Bank.

 

144


Table of Contents

Board of Officers and Members of our Audit Committee

On April 28, 2020 at the Meeting of the Board of Directors, the members of our Board of Officers and members of our Audit Committee will be elected or reelected for a term of office of one year. The reelections of the members are subjective to approval by the Central Bank.

 

LOGO

 

145


Table of Contents

Board of Directors

Pedro Moreira Salles (non-executive Co-Chairman) has been a Co-Chairman since 2017, and he was also the Chairman of the Board of Directors (2009 to 2017) and Executive Vice President (2008 to 2009). He has held several positions within the Itaú Unibanco Group including CEO (2004 to 2008).

Mr. Salles has also been a Chairman of the Board of Directors and CEO of Companhia E. Johnston de Participações since 2008.

He has also been a Chairman since 2018; Member of the Board of Directors (2008 to 2015) and CEO (2015 to 2018) at IUPAR – Itaú Unibanco Participações S.A., having previously served as Chairman (2008 to 2012).

He has served as Vice Chairman of the Board of Directors of Porto Seguro S.A. (2009 to 2012), as Chairman of the Board of Directors of E. Johnston Representação e Participações S.A. (2001 to 2009) and as Member of the Board of Directors of Totvs S.A. (2010 to 2017).

Mr. Salles has also been the Chairman of the Steering Committee of the Federação Brasileira de Bancos (FEBRABAN) since 2017.

He holds a Bachelor’s degree, magna cum laude, in Economics and History from the University of California, Los Angeles. He also attended the international relations master’s program at Yale University and the OPM – Owner/President Management Program at Harvard University, both in the United States.

Roberto Egydio Setubal (non-executive Co-Chairman) has been a Co-Chairman since 2017, and he was also the Vice Chairman of the Board of Directors (2003 to 2017) and CEO (1994 to 2017). He has held several positions within the Itaú Unibanco Group including Senior Vice President (“Diretor Geral”) (1990 to 1994).

Mr. Setubal has been a Member of the Board of Directors and of the Audit Committee of Royal Dutch Shell (Netherlands) since 2017.

He has served as Vice President since 1994 at Itaúsa – Investimentos Itaú S.A. and Chairman of the Accounting Policies Committee (2008 to 2011).

Since 1994 he has been a Member of the Board of the International Monetary Conference. He was President of the Federação Nacional dos Bancos (FENABAN) and of the Federação Brasileira de Bancos (FEBRABAN) (1997 to 2001) and President of the Advisory Board of the Federação Brasileira de Bancos (FEBRABAN) (2008 to 2017). In 2000, Mr. Setubal became a Member of the Trilateral Commission and the International Board of the NYSE and in 2002 he became a Member of the International Advisory Committee of the Federal Reserve Bank of New York. In 2010, he became a Member of the China Development Forum and, since 2015, he has been a Co-Chairman of the WEF (World Economic Forum). He has also been a member of the Economic and Social Development Board of the Presidency of the Republic of Brazil (CDES) since 2016.

He holds a Bachelor’s degree in Production Engineering from the Escola Politécnica da Universidade de São Paulo (USP), Brazil and a Master’s degree in Science Engineering from Stanford University, United States.

Alfredo Egydio Setubal (non-executive Member) has been a Member of the Board of Directors since 2007. He has held several positions within the Itaú Unibanco Group including Vice President (1996 to 2015); Investor Relations Officer (1995 to 2015); Executive Officer (1993 to 1996) and Managing Officer (1988 and 1993).

Mr. Setubal has also served as CEO and Investment Relations Officer since 2015; Vice Chairman of the Board of Directors since 2008; Member of the Disclosure and Trading Committee since 2009 and Coordinator since 2015; Member of the Investment Policies Committee (2008 to 2011); Coordinator of the Investments Committee and Member of the Finance, the Personnel and Ethics, and the Sustainability and Risks committees since 2017 at Itaúsa – Investimentos Itaú S.A.

Mr. Setubal has also served as Member of the Board of Directors at Associação Brasileira das Companhias Abertas (ABRASCA) (Brazilian Association of Listed Capital Companies) (1999 to 2017); and has been Financial Officer of Museu de Arte Moderna de São Paulo (MAM) (São Paulo Museum of Modern Art) since 1992; Vice Chairman of the Board of Directors at Fundação Bienal de São Paulo (São Paulo Art Biennial Foundation) since 2017 (and Member since 2009); and Chairman of the Decision-Making Council at Museu de Arte de São Paulo (MASP) (São Paulo Art Museum) since 2018.

He holds a Bachelor’s and postgraduate degrees in Business Administration from the Fundação Getulio Vargas (FGV), São Paulo, Brazil, with a specialization course at INSEAD (France).

 

146


Table of Contents

Ana Lúcia de Mattos Barretto Villela (non-executive Member) has been a Member of the Board of Directors since 2018. She was Member of the Board of Directors at the Itaú Unibanco Group (1996 to 2001).

Ms. Villela has also been an Alternate Member of the Board of Directors of IUPAR – Itaú Unibanco Participações S.A. since 2018; Vice Chairman of the Board of Directors (non-executive Member) of Itaúsa – Investimentos Itaú S.A. since 2017; Member of the Sustainability Committee (2015 to 2018) of Duratex S.A.; Co-Founder of AlanaLab (Maria Farinha Filmes, Flow, Jungle Bee) since 2014; Founding President of Alana Foundation since 2012; CEO of Instituto Alana since 2002; Member of the Advisory Board at Instituto Brincante since 2001 and Fellow Ashoka since 2010.

She has been a Member of the Innovation Board of XPRIZE since 2018. First representative from Latin America on the Innovation Board of XPRIZE, a non-profit organization created by Peter Diamandis, who designs and manages global competitions to encourage the development of new technologies that may help solve some of mankind’s major challenges.

She was a Member of the Advisory Board at Instituto Akatu (2013 to 2017); Member of the Advisory Board at Commercial Free Childhood (CCFC) (2015 to 2017); and Member of the Advisory Board at Conectas (2003 to 2018).

She holds a Bachelor’s degree in Teaching with a minor in School Administration from the Pontificia Universidade Católica de São Paulo (PUC-SP); a Master’s degree in Educational Psychology from the Pontificia Universidade Católica de São Paulo (PUC-SP); Graduate studies in Business Administration from Fundação Armando Álvares Penteado (FAAP), São Paulo, Brazil (incomplete) and postgraduate studies in Administration in the Third Sector from the Fundação Getulio Vargas (FGV), São Paulo, Brazil (incomplete).

Fábio Colletti Barbosa (Independent Member) has been a Member of the Board of Directors since 2015.

He has been a Member of the Board of Directors of Natura Cosméticos S.A. since 2017; Member of the Board of Directors of Cia. Hering since 2017; and Member of the Board of Directors of CBMM since 2015.

He was CEO (2011 to 2014) at Abril Comunicações S.A.; Chairman of the Board of Directors (2011 to 2011) at Banco Santander (Brazil) S.A.; CEO (2008 to 2010) at Banco Santander S.A.; and CEO (1998 to 2008) at Banco Real S.A.

Mr. Barbosa also served as Chairman of the Board of Directors at Fundação OSESP (São Paulo Orchestra) (2012 to 2019), and is presently a Board Member at UN Foundation (USA) since 2011; Member of the Board of Directors at Instituto Empreender Endeavor since 2008 (Chairman since 2015); Member of the Board of Directors at Almar Participações S.A. since 2013; and Member of the Investment Committee at Gávea Investimentos since 2015.

He holds a Bachelor’s degree in Economics from the Fundação Getulio Vargas (FGV), São Paulo, Brazil and a Master’s degree in Business Administration from the Institute for Management Development, Lausanne, Switzerland.

Gustavo Jorge Laboissière Loyola (Independent Member) has been a Member of the Board of Directors since 2006 and President of the Audit Committee since 2017. He was also Member of the Fiscal Council (2003 to 2006).

He has been a partner at Tendências Consultoria Integrada S/S Ltda. since 2002 and at Tendências Conhecimento Assessoria Econômica Ltda. since 2003, and a Managing Partner at Gustavo Loyola Consultoria S/C since 1998.

Mr. Loyola was Governor (1992 to 1993 and 1995 to 1997) of the Banco Central do Brasil and Governor of the National Financial System Regulation and Organization (1990 to 1992).

He holds a Bachelor’s degree in Economics from the Universidade de Brasília and a PhD in Economics from the Fundação Getulio Vargas (FGV), Rio de Janeiro, Brazil.

João Moreira Salles (non-executive Member) has been a Member of the Board of Directors since 2017.

He is an Officer at IUPAR – Itaú Unibanco Participações S.A. since 2018 and held the position of Member of the Board of Directors (2015 to 2018). He has also been on the Board of XP Investimentos S.A. since 2018.

Mr. Moreira Salles is currently an Officer of Brasil Warrant Administração de Bens e Empresas S.A. (BWSA), where, since 2013, he has been overseeing the management of BW Gestão de Investimentos (BWGI) through his role in the Investment, Risk and Operational Committees of the firm, and has been responsible for the monitoring of other BWSA subsidiaries. He has been a Partner and a Member of the Investment Committee of Cambuhy Investimentos Ltda. since 2013, and was a Member of the Board of Directors of investee Parnaíba Gás Natural (2014 to 2017). Before joining BWSA and Cambuhy, he was an Investment Banker at J. P. Morgan Chase, in New York (2011 to 2013).

He holds a Bachelor’s degree in Economics from INSPER, a Master’s degree in Economics from Columbia University, GSAS, a Master’s degree in Finance from Columbia University, GSB, and a PhD in Economic Theory from the Universidade de São Paulo (FEA-USP).

 

147


Table of Contents

José Galló (Independent Member) has been a Member of the Board of Directors since 2016.

Mr. Galló is currently Chairman of the Board of Directors at Lojas Renner; Member of the Board of Directors since 1998, having held the position of Chairman of this Board between 1999 and 2005, and is currently Chairman of the Strategic Committee and member of the Sustainability Committee. He was Superintendent of Lojas Renner S.A. (1991 to 1999), when he was elected Chief Executive Officer, a position he held until 2019.

He has over 30 years of experience in retailing, having been a member of the Board of Directors of Instituto para Desenvolvimento do Varejo (IDV). He has been a member of the Board of Directors of Localiza Rent a Car S.A. since 2010, having been elected Vice Chairman of this Board in 2019; Member of the Board of Directors of Ultrapar Participações S.A. since 2019. He was a member of the Board of Directors of SLC Agrícola S.A. (2007 to 2016).

He was an Officer at Renner Administradora de Cartões de Crédito Ltda., Dromegon Participações Ltda., Realize Participações S.A. and Realize Crédito, Financiamento e Investimento S.A., all of which are related to Lojas Renner S.A.

He was also a member of the Decision-Making Council of Instituto Lojas Renner (2008 to 2019). He is currently an ambassador of Endeavor Brazil in Rio Grande do Sul and Officer at Rumos Consultoria Empresarial Ltda. since 1987.

He holds a Bachelor’s degree in Business Administration from the São Paulo School of Business Administration of the Fundação Getulio Vargas (FGV), São Paulo, Brazil.

Marco Ambrogio Crespi Bonomi (Independent Member) has been a Member of the Board of Directors since 2017. He has held several positions within the Itaú Unibanco Group since 1998 including Senior Vice President (“Diretor Geral”) (2015 to 2017).

He was a Vice President (2004 to 2011) of the Associação Nacional das Instituições de Crédito, Financiamento e Investimento (ACREFI).

He holds a Bachelor’s degree in Economics from Fundação Armando Álvares Penteado (FAAP), São Paulo, Brazil and attended a Financial Executive Advanced course at the Fundação Getulio Vargas (FGV), São Paulo, Brazil and a course on Capital Markets at New York University.

Pedro Luiz Bodin de Moraes (Independent Member) has been a Member of the Board of Directors since 2009. He was Member of the Board of Directors (2003 to 2008) at the Itaú Unibanco Group.

He has been a partner at Cambuhy Investimentos Ltda. since 2011 and at Ventor Investimentos Ltda. since 2009.

He was an Officer (2002 to 2003) and a Partner (2005 to 2014) at Icatu Holding S.A.; and an Officer and a Partner (1993 to 2002) at Banco Icatu S.A.

Mr. Bodin de Moraes also served as Monetary Policy Officer (1991 to 1992) at the Banco Central do Brasil (1990 to 1991) and as Officer at Banco Nacional de Desenvolvimento Econômico e Social (BNDES).

He holds Bachelor’s and Master’s degrees in Economics from the Pontificia Universidade Católica do Rio de Janeiro (PUC-RJ) and a PhD in Economics from the Massachusetts Institute of Technology (MIT).

Ricardo Villela Marino (non-executive Member) has been a Member of the Board of Directors since 2008 and Chairman of the bank’s Latin America Strategic Council since 2018. He has held several positions within the Itaú Unibanco Group since 2004 including Vice President (2010 to 2018). He has also been an Alternate Member of the Board of Directors of Itaúsa – Investimentos Itaú S.A. since 2011; Alternate Member of the Board of Directors of Duratex S.A. since 2009; Alternate Member of the Board of Directors of Itautec S.A. (2009 to 2019) and Alternate Member of the Board of Directors of Elekeiroz S.A. (2009 to 2018).

He holds a Bachelor’s degree in Mechanical Engineering from the Escola Politécnica da Universidade de São Paulo (USP) and a Master’s degree in Business Administration from MIT Sloan School of Management, Cambridge, U.S.

Board of Officers

Candido Botelho Bracher (CEO) has been a partner under our Partnership Program for Officers and Employees since 2010 and CEO of the Itaú Unibanco Group since 2017. He has held several positions within the Itaú Unibanco Group including (Senior Vice President (“Diretor Geral”) (2015 to 2017) and Vice President (2004 a 2015).

Mr. Bracher was also a Member of the Board of Directors (2009 to 2014) of the BM&FBOVESPA S.A. – Bolsa de Valores, Mercadorias e Futuros (currently B3 S.A. – Brasil, Bolsa, Balcão), an Alternate Member of the Board of Directors (1999 to 2005); a Member of the Board of Directors (2005 to 2013) of Pão de Açúcar – Companhia Brasileira de Distribuição.

He holds a Bachelor’s degree in Business Administration from the Fundação Getulio Vargas (FGV), São Paulo, Brazil.

 

148


Table of Contents

Caio Ibrahim David (Senior Vice President (“Diretor Geral”)) has been a partner under our Partnership Program for Officers and Employees since 2010 and a Head of Wholesale Bank at the Itaú Unibanco Group since 2019. Currently, he is responsible for Institutional Treasury and also for Planning of the Wholesale Bank. He has held several positions within the Itaú Unibanco Group including Vice President (2013 to 2019). He joined the Group in 1987 as a trainee, working in the controllership, and market and liquidity risk control departments and was elected Officer in 2003.

He worked in the areas of Risk, Finance and Operations. In 1998, he was a Summer Associate in the Global Risk Management department at Bankers Trust Co. in New York.

He participated as Board member at Banco Itaú BBA S.A. and Porto Seguro S.A. (2013 to 2015). At Rede, Itaú Unibanco´s investee, he worked as Vice Chairman of the Board of Directors (2010 to 2012). Mr. David also served as Chairman of the Advisory Board of the Fundo Garantidor de Crédito (FGC) (2013 to 2015).

He holds a Bachelor’s degree in Mechanical Engineering at Universidade Mackenzie, postgraduate degree in Economics and Finance at the Universidade de São Paulo (USP), Master’s degree in Controllership also at Universidade de São Paulo (USP) and MBA at New York University with major in Finance, Accounting and International Business.

Márcio de Andrade Schettini (Senior Vice President (“Diretor Geral”)) has been a partner under our Partnership Program for Officers and Employees since 2007 and a Head of Retail Bank at the Itaú Unibanco Group since 2015. He has held several positions within the Itaú Unibanco Group including Executive Vice President (2004 to 2015).

He holds a Bachelor’s degree in Electric Engineering and a Master´s degree from the Pontificia Universidade Católica do Rio de Janeiro (PUC-RJ), where he also attended a specialization course on mathematical systems and modeling. He also has a Master of Science degree in Finance from the University of London – SOAS and attended the OPM – Owners/President Management Program at Harvard University.

André Sapoznik (Vice President) has been a partner under our Partnership Program for Officers and Employees since 2007 and a Vice President at the Itaú Unibanco Group since 2016. He started his career at the Itaú Unibanco Group in 1998 and was elected Officer in 2009.

He holds a Bachelor’s degree in Production Engineering from the Escola Politécnica da Universidade de São Paulo (USP) and MBA from Stanford University Graduate School of Business.

Claudia Politanski (Vice President) has been a partner under our Partnership Program for Officers and Employees since 2007 and a Vice President at the Itaú Unibanco Group since 2013 and currently leads the Human Resources, Legal, Governmental and Institutional Relations, Corporate Communication and Marketing departments. She is a member of the Executive Committee and she was the secretary of the Board of Directors between 2012 and 2018. She started her career at the Itaú Unibanco Group in 1991 and was elected Officer in 2003.

Ms. Politanski has been Vice President of the Executive Board of the Federação Brasileira de Bancos (FEBRABAN) since 2013 and member of the Board of Directors of Hospital Israelita Albert Einstein since 2016.

She holds a Bachelor’s Degree in Law from the Universidade de São Paulo (USP), a LL.M. Degree from the University of Virginia and MBA from the Fundação Dom Cabral.

Milton Maluhy (Vice President) has been a partner under our Partnership Program for Officers and Employees since 2011 and a Vice President at the Itaú Unibanco Group since 2019. He is currently acting as Chief Financial Officer and Chief Risk Officer. He has held several positions within the Itaú Unibanco Group including CEO of Itaú CorpBanca (Chile) (2016 to 2018) in charge of the merger of two banks, CorpBanca and Banco Itaú Chile.

He started his career at the Itaú Unibanco Group in 2003 and was elected Officer in 2007.

He holds a Bachelor’s degree in Business Administration from Fundação Armando Álvares Penteado (FAAP), São Paulo, Brazil.

Alexsandro Broedel (Executive Officer) has been a partner under our Partnership Program for Officers and Employees since 2017, an Executive Officer at the Itaú Unibanco Group since 2015 and Investor Relations Officer since 2017. He has held several positions within the Itaú Unibanco Group including Officer (2012 to 2015).

Mr. Broedel has been Full Professor of Accounting and Finance at Universidade de São Paulo (USP) since 2002, teaching in graduate, master and postgraduate programs, and was a Commissioner (2010 to 2012) at the Comissão de Valores Mobiliários (CVM).

He was a Consultant (2008 to 2009) at Mattos Filho, Veiga Filho, Marrey Jr. e Quiroga Advogados and a Member of the Audit Committee (2012) of BM&FBOVESPA S.A. – Bolsa de Valores, Mercadorias e Futuros (currently B3 S.A. – Brasil, Bolsa, Balcão).

 

149


Table of Contents

Mr. Broedel also was a Member of the Board of Directors of CETIP S.A. – Mercados Organizados (CETIP S.A. – Organized Markets) (2013 to 2017); Member of International Integrated Reporting Committee (IIRC) (2014 to 2019); Member of the International Accounting Standards Board (IASB) since 2010; Member of the Board of Directors of IRB Brasil Resseguros since 2015.

He is also Full Professor at FEA-USP and was Professor (2001 to 2002) at EAESP-FGV; Professor (2005) at Manchester Business School; and Visiting professor at London School of Economics.

He holds a Bachelor’s degree in Accounting from the Universidade de São Paulo (USP), PhD in Controllership and Accounting from the Universidade de São Paulo (USP), PhD in Accounting and Finance from Manchester Business School and Bachelor’s degree in Law from the Universidade de São Paulo (USP).

Fernando Barçante Tostes Malta (Executive Officer) has been a partner under our Partnership Program for Officers and Employees since 2007 and an Executive Officer at the Itaú Unibanco Group since 2015. He has held several positions within the Itaú Unibanco Group working for the Internal Controls and Compliance Officer from 2016 to this date, responsible for the non-financial risks of the group, starting with Operational Risks and Compliance and, since 2017,Information Security, Anti-Money Laundering and Fraud Prevention, as well as for the coordination of Operational and Underwriting Risk Control of international units; Cards Operations, Rede (Redecard), Mortgage Loans, Vehicle Financing, Consortia, Collection, Legal Operations, and all active customer services (2015 to 2016).

Mr. Malta also was an Officer in Customer Service, Operations and Card Services, Mortgage Loans, Vehicle Financing, Consortia, Insurance and Capitalization Operations (2013 to 2015); Customer Service, Operations and Services Officer of Consumer Credit (cards and financing companies) (2011 to 2013); Customer Service Officer of the Consumer Credit department (cards and financing companies) (2009 to 2011); and Channel and CRM Officer (Unibanco, prior to the merger) (2004 to 2009).

He started his career in 1988, working in many different positions. He worked in the management of the Channels, Branches and Institutional Portfolio departments and participated in a number of projects/initiatives (1995 to 2008).

He also served as Alternate Member of the Board of Directors of Tecnologia Bancária S.A.; Deputy Member of the Board of Directors of Luizacred S.A. Sociedade de Crédito, Financiamento e Investimento; and as Alternate Member of the Board of Directors of Financeira Itaú CBD Crédito, Financiamento e Investimento and Banco Carrefour S.A.

He holds a Bachelor’s degree in Information Technology from the Pontificia Universidade Católica do Rio de Janeiro (PUC-RJ), MBA from the Fundação Dom Cabral. Mr. Malta also attended an extension course in Strategy from the Kellogg School of Management (FDC) and extension course in Banking Management from the Swiss Finance Institute.

Leila Cristiane Barboza Braga de Melo (Executive Officer) has been a partner under our Partnership Program for Officers and Employees since 2007 and an Executive Officer at the Itaú Unibanco Group since 2015. She is currently responsible for the entire Legal Department, Government Relations, Corporate Communication and, since 2014, she has also been designated as the Ombudsman Officer. She has held several positions within the Itaú Unibanco Group including Officer (2010 to 2015).

She started her career at the Itaú Unibanco Group in1997, working in the Legal Advisory Department of Unibanco in operations involving banking products, credit card, and real estate and vehicle financing, and in projects related to mergers and acquisitions, corporate restructuring processes and capital markets, among others and was elected Deputy Officer in 2008.

She is also a Member of W.I.L.L. – Women in Leadership in Latin America (nongovernmental organization with international coverage focused on improving the individual and collective value of women in leadership positions in Latin America).

Ms. Melo also worked in the Project Finance and Securities Departments of the Debevoise & Plimpton firm in New York.

She holds a Bachelor’s degree in Law from the Universidade de São Paulo (USP) and attended a Specialization course on Financial Law and Capital Markets from the Brazilian Institute of Capital Markets and on Fundamentals of Business Law from New York University (NYU) and Fellows Program – IWF Leadership Foundation.

Paulo Sergio Miron (Executive Officer) has been a partner under our Partnership Program for Officers and Employees since 2019 and an Executive Officer at the Itaú Unibanco Group since 2015.

He is also Member of the Audit Committee of Porto Seguro S.A.; Member of the Fiscal Council of Maria Cecilia Souto Vidigal Foundation; and Executive Officer of the Instituto Unibanco.

He was a Partner at PricewaterhouseCoopers, São Paulo, Brazil (1996 to 2015) and the partner responsible for the audit work at large Brazilian financial conglomerates, including Unibanco – União de Bancos Brasileiros (1997 to 2000), Banco do Brasil (2001 to 2005) and Itaú Unibanco S.A. (2009 to 2013).

 

150


Table of Contents

At PricewaterhouseCoopers, Brasília, Federal District (DF), Brazil, Mr. Miron was a Partner (2001 to 2008) and he also was the partner responsible for PwC Brazil’s department for the provision of services to the government (2004 to 2008) and the partner responsible for PwC Brazil’s banking department (1997 to 2008).

He has also been the coordinator of PwC Brazil’s department of training at financial institutions for over 10 years, and worked as a college professor for a number of years teaching courses related to the financial market.

He is a member of the Brazilian Institute of Accountants and a speaker at many seminars related to financial instruments and auditing.

He holds a Bachelor’s degree in Accounting from the Universidade São Judas Tadeu, São Paulo, Brazil, and in Economics from Universidade Mackenzie, São Paulo, Brazil.

Adriano Cabral Volpini (Officer) has been a partner under our Partnership Program for Officers and Employees since 2017 and an Officer at the Itaú Unibanco Group since 2012. He worked as Superintendent of Prevention of Unlawful Acts (2005 to 2012), Manager of Prevention of Unlawful Acts (2004 to 2005), Inspection Manager (2003 to 2003), Inspector (1998 to 2003) and Auditor (1996 to 1997) and worked in the Branch Operation Department (1991 to 1996). He also holds management positions in companies of the Itaú Unibanco Group.

He holds a Bachelor’s degree in Social Communication from the Fundação Armando Álvares Penteado (FAAP), São Paulo, Brazil, postgraduate degree in Accounting and Financial Administration from the Fundação Armando Álvares Penteado (FAAP), São Paulo, Brazil and MBA in Finance from the Instituto Brasileiro de Mercado de Capitais (IBMEC).

Álvaro Felipe Rizzi Rodrigues (Officer) has been a partner under our Partnership Program for Officers and Employees since 2017 and an Officer at the Itaú Unibanco Group since 2014, being responsible for the following departments: Legal M&A (Mergers and Acquisitions), Antitrust, Corporate and Corporate Governance, Corporate Paralegal, Contracts and Intellectual Property, as well as for the International Legal Department and the Legal Retail Banking Department (responsible for the legal issues related to products and services of the retail banking, insurance and pension plan businesses). He started his career at the Itaú Unibanco Group in 2005 previously served as a Manager and a Supervisor (2005 to 2014).

He has also served in the Corporate and Contracts departments (1998 to 2005) of Tozzini Freire Advogados.

He holds a Bachelor’s degree in Law from the Law School of the Universdade de São Paulo (USP). He also attended a Specialization course in Corporate Law at the Pontifícia Universidade Católica de São Paulo (PUC-SP) and holds a Master’s degree (“Master of Laws” – L.L.M.) from Columbia University Law School in New York, U.S.

Andre Balestrin Cestare (Officer) has been an Officer at the Itaú Unibanco Group since 2017. He was the Finance Superintendent responsible for the financial planning of the Retail Banking, the analysis and disclosure of results and changes from budget; budgeting and monitoring the performance of products under Retail management (2016 to 2017); he was also responsible for the Accounting Management of Loan Operations and contact to regulatory bodies, including sending regulatory information on loan portfolio, and calculating and controlling the allowance for loan losses (2015 to 2016); responsible for preparing, analyzing and disclosing the managerial budget, calculating managerial result by product, sales channel and operation, and costing model calculations (2014 to 2015); responsible for preparing, analyzing and disclosing the managerial budget (2012 to 2014); and responsible for calculating the Treasury managerial result, providing support to management of structural and proprietary positions, and supporting the Treasury result budget (2010 to 2012).

He holds a Bachelor’s degree in Mechanical Engineering from Escola Politécnica da Universidade de São Paulo (USP), a postgraduate degree in Business Administration from Fundação Getulio Vargas (FGV), São Paulo, Brazil and a Professional Master’s degree in Finance and Economics from Fundação Getulio Vargas (FGV), São Paulo, Brazil. He also attended the Executive Qualification Program from Fundação Dom Cabral.

Emerson Macedo Bortoloto (Officer) has been an Officer at the Itaú Unibanco Group since 2011. He joined the Itaú Unibanco Group in 2003, taking over a number of positions in the Internal Audit department. He is currently the Internal Audit Officer, responsible for managing the Audit department, whose mission is to plan, carry out and report on audits in Itaú Unibanco Group Retail processes and business, as well as its Wealth Management Services unit. He is also currently responsible for managing the planning, control and reporting of Itaú Unibanco’s Audit Committee’s activities.

He holds a Bachelor’s degree in Data Processing Technology, a postgraduate degree in Audit and Consulting in Information Security from Faculdades Associadas de São Paulo (FASP) and, in 2004, he obtained the CISA certification issued by the Information Systems Audit and Control Association (ISACA). He also has a MBA in Internal Auditing from Fundação Instituto de Pesquisas Contábeis, Atuariais e Financeiras (FIPECAFI).

 

151


Table of Contents

Gilberto Frussa (Officer) has been a partner under our Partnership Program for Officers and Employees since 2010 and an Officer at the Itaú Unibanco Group since 2006, being the Chief Compliance Officer since 2017. He has held several positions within the Itaú Unibanco Group including Member of the Decision-Making Council at EFPC – Fundação Itaú Unibanco Complementary Pension Plan since 2017.

He was also a partner (1993 to 1995) at Carvalho Pinto, Monteiro de Barros, Frussa & Bohlsen – Advogados, responsible for the banking law department; a Lawyer (1989 to 1993) at Banco BBA-Creditanstalt S.A.; and a Law trainee and legal assistant in the Contracts and Intellectual Property departments (1986 to 1989) at Pinheiro Neto – Advogados.

Mr. Frussa was also Chairman of the Legal Affairs Committee (2012 to 2015) of the Associação Brasileira das Entidades dos Mercados Financeiro e de Capitais (ANBIMA) and an Effective Member of the Conselho de Recursos do Sistema Financeiro Nacional (CRSFN) in the capacity of representative of the Associação Nacional dos Bancos de Investimento (ANBID) (2000 to 2003) and in the capacity of representative of Associação Brasileira das Entidades dos Mercados Financeiro e de Capitais (ANBIMA) (2011 to 2013).

He holds a Bachelor’s degree in Law from the Universidade de São Paulo (USP).

José Virgilio Vita Neto (Officer) has been a partner under our Partnership Program for Officers and Employees since 2008 and an Officer at the Itaú Unibanco Group since 2011. He started his career at the Itaú Unibanco Group in 2000 and worked as a lawyer until 2003. He was responsible for the wholesale banking’s legal consulting department, particularly, structured operations and real estate loans. Mr. Vita worked as Legal Manager (2003 to 2008), being responsible for the wholesale banking’s legal department, including, particularly, structured operations, real estate loans, foreign exchange, derivatives and project financing; retail legal consulting and administrative and investigative proceedings, including those related to consumer protection bodies. He also worked as Legal Superintendent (2008 to 2009), responsible for retail legal consulting, administrative and investigative proceedings, litigation for major cases and public-interest civil actions. He served as Legal Superintendent (2009 to 2011), being responsible for the Retail Legal Consulting, litigation for major cases and public-interest civil actions, management of appeals in higher courts, administrative and investigative proceedings and criminal cases.

He holds a Bachelor’s degree in Law from the Universidade de São Paulo (USP), a Master’s degree in Civil Law – Contracts from the University de Salamanca, Spain, a PhD in Civil Law – Contracts from the Universidade de São Paulo (USP) and Authentic Leadership Development from Harvard.

Renato Barbosa do Nascimento (Officer) has been an Officer at the Itaú Unibanco Group since 2017.

He held several positions within PricewaterhouseCoopers Auditores Independentes (São Paulo, Brazil), including Audit Partner from 2009 to 2017. He took part in a three-year professional exchange program (2014 to 2017) and worked at PricewaterhouseCoopers in Mexico City, Mexico, as audit officer leading external audits in subsidiaries of international entities of the financial industry in Mexico. His main responsibility as Audit Partner was to lead external audits in entities of the financial industry in São Paulo (2009 to 2017). In this period, Mr. Nascimento was also responsible for monitoring external audits carried out by the PricewaterhouseCoopers teams of the United States, United Kingdom, Switzerland, Portugal, Chile, Argentina, Paraguay and Uruguay of subsidiaries of Brazilian financial institutions in these countries.

Also at PricewaterhouseCoopers Auditores Independentes (São Paulo, Brazil) he was Audit Senior Manager of the financial industry (2008 to 2009), and his main responsibility was to manage teams in charge of carrying out audits of entities of the financial industry, regulated by the Central Bank. Mr. Nascimento served as Audit Senior Manager of the financial industry (2006 to 2008), and took part in a two-year professional exchange program working at PricewaterhouseCoopers in London, United Kingdom, and his main responsibilities were managing external audits of British financial institutions in England, managing external audits of subsidiaries of international banks, as well as the resulting development of knowledge on the application of the International Financial Reporting Standards (IFRS), Sarbanes Oxley (SOx) rules and policies issued by the Public Company Accounting Oversight Board (PCAOB).

He holds a Bachelor’s degree in Accounting and in Business Administration from Universidade Paulista. He also holds a Master’s degree in Business Administration (MBA) from Fundação Getulio Vargas (FGV), São Paulo, Brazil.

Rodrigo Luís Rosa Couto (Officer) has been an Officer at the Itaú Unibanco Group since 2011. He has held several positions within the Itaú Unibanco Group including Corporate Risk Superintendent (2008 to 2011).

Mr. Couto was an Associate (2005 to 2008) at McKinsey & Company and Inspector (1998 to 2003) at the Banco Central do Brasil.

He participated in an internship program at Financial Stability Institute of the BIS where he worked on the development and was a member of the teaching staff of a training course for bank supervisors of regulatory authorities worldwide (2003).

He holds a Bachelor’s degree in Business Administration, Finance major, from the Universidade Federal do Rio Grande do Sul, a Master’s degree in Business Administration, Finance major, from The Wharton School, University of Pennsylvania.

 

152


Table of Contents

Sergio Mychkis Goldstein (Officer) has been a partner under our Partnership Program for Officers and Employees since 2017 and an Officer at the Itaú Unibanco Group since 2015.

Mr. Goldstein was responsible for the Wholesale Legal and Tax departments, carrying out legal services in the following business lines: (i) Investment Banking: coordinating the performance of services in fixed income, variable income, M&A and structured operations; (ii) Treasury: coordinating the performance of services in treasury operations, mainly fund raising with the retail segment, private segment, and institutional investors; (iii) Wealth Management Services: coordinating the performance of the service in asset management operations of the Itaú Unibanco Group, Private Banking, and custody, management and own and third parties’ fund management activities; (iv) Allocated Funds and Onlending: coordinating the performance of services to meet corporate banking demands with respect to allocated fund operations (rural and real estate) and onlending operations of funds from BNDES and other external lines; (v) Debt Restructuring: coordinating the performance of the services to meet the demands of the Debt Restructuring Department, both in the corporate and the largest companies in the middle-market segments, basically working on the restructuring of contracts – out of court; (vi) Cross Border Loans/FX: coordinating the performance of services to meet the demands for granting foreign and cross border loans; (vii) High Volumes: coordinating the performance of services to meet the demands for banking products, such as working capital, selling, buying, assignment and discount operations; (viii) Tax Advisory and Litigation issues.

He holds a Bachelor’s degree in Law from Pontificia Universidade Católica de São Paulo (PUC-SP) and a Master’s degree in Banking and Finance from the Boston University School of Law, Boston (MA, U.S.).

Tatiana Grecco (Officer) has been an Officer at the Itaú Unibanco Group since 2017. She has held several positions within the Itaú Unibanco Group including Member of the Board of Directors since 2018.

She has been working in the financial and capital markets since 1994, when she joined Itaú Asset Management. She has built a consistent and ascending career throughout the years within the firm, starting as a back-office analyst of institutional and private banking investors’ portfolios. In 1998, she became a portfolio manager of fund of funds. After that, she spent 5 years as senior portfolio manager of fixed income and technical provision and later became the head of technical provision portfolio management.

In 2009, Ms. Grecco initiated the indexed business at Itaú Asset Management, through mutual funds and ETFs. In 2014, she also became head of portfolio solutions Brazil.

She has coordinated the ETF Committee and the ESG Workgroup at ANBIMA for several years. She was also Vice President of Fixed Income and Multimarket Funds Committee at the same Association, contributing to the development of Brazilian Mutual Funds.

Since 2017, she is responsible for the market and liquidity risk control at Itaú Unibanco—bank, asset management and broker dealer units.

She holds a Bachelor’s degree in civil construction from the Universidade Estadual Paulista (UNESP), post-graduate degree in finance from IBMEC-SP. She holds a Master’s degree on business administration from Fundação Getulio Vargas (FGV), São Paulo, Brazil and completed an executive education program of Risk and Asset Management from Yale University. She is also a Certified Financial Planner (CPF) since 2009.

Audit Committee

The resume of Mr. Gustavo Jorge Laboissière Loyola (Member of the Board) is described in detail above, in the Board of Directors item.

Antonio Carlos Barbosa de Oliveira (Independent Member) has been an Independent Member of the Audit Committee since 2018. He has held several positions within Itaú Unibanco Group since 1981 including Vice President (2003 to 2010).

He was a Member of the Board of Directors (1994 to 2018) and Executive Officer (2001 to 2018) at Instituto Itaú Cultural.

He is a Member of the Board of the Instituto Fernand Braudel de Economia Mundial since 2016 and was Vice Chairman of the Board of Fundo Patrimonial Amigos da Poli in 2012; Officer at Visa Argentina (1997 to 2001); Officer at Associacion de Bancos de la Argentina (ABA) (1994 to 2001); Member of the Steering Committee of the Instituto de Estudos Avançados, Universidade de São Paulo (Institute of Advanced Studies of the University of São Paulo) since 1994.

He holds a Bachelor’s degree in Production Engineering from the Escola Politécnica da Universidade de São Paulo (USP) in 1974, a Master of Science degree in Management from the Massachusetts Institute of Technology (MIT) in 1977 and a Master of Astronomy degree from James Cook University in 2012.

 

153


Table of Contents

Antonio Francisco de Lima Neto (Independent Member) has been an Independent Member of the Audit Committee since 2015. He has been a Member of the Audit Committee of Itaú Corpbanca (Chile) since 2018.

He was President of Banco Fibra S.A. (2009 to 2013) and held several positions in Banco do Brasil S.A. including President (2006 to 2009); Vice President of Retail and Distribution (2005 to 2006); Vice President of International Business and Wholesale (2004 to 2005); Commercial Officer (2001 to 2004); Executive Superintendent of the Commercial Board (2000 to 2001); Tocantins State Superintendent (1999 to 2000); and Regional Superintendent of Belo Horizonte (1997 to 1999).

Mr. Lima served as a Member of the Board of Directors (2007 to 2009) of Brasilprev Seguros e Previdência S.A.; a Member of the Board of Directors (2006 to 2009) of the Federação Brasileira de Bancos (FEBRABAN); a Member of the Board of Directors (2004 to 2005) of BB Securities Limited; a Member of the Board of Directors (2003 to 2005) of Brasilsaúde Companhia de Seguros; a Member of the Board of Directors (2001 to 2009) of Companhia de Seguros Aliança do Brasil; and a Member of the Board of Directors (2000 to 2007) of BB Previdência – Fundo de Pensão do Banco do Brasil.

He holds a Master’s degree in Economics from the Fundação Getulio Vargas (FGV), São Paulo, Brazil and attended a Course for Board Members at the Instituto Brasileiro de Governança Corporativa. Mr. Lima also holds a postgraduate degree, Lato Sensu, in Marketing from the Pontificia Universidade Católica do Rio de Janeiro (PUC-RJ) and MBA in Training for Executives from the Fundação Dom Cabral. He also holds a Bachelor’s degree in Economics from the Universidade Federal de Pernambuco.

Diego Fresco Gutierrez (Independent Member and Financial Expert) has been an Independent Member of the Audit Committee since 2014. He has been a Member of the Audit Committee of Itaú Corpbanca (Chile) since 2016 and an Alternate Member of the Board of Directors of Itaú CorpBanca (Chile) since 2018 as well as a member of the Audit Committee of Itaú Corpbanca (Colombia) since 2018.

He is also a member of the Audit Committee of Votorantim Cimentos S.A. since 2013 and Independent Advisor in complex financial reporting mainly for publicly-held companies registered in Brazil and in the United States, and in compliance internal and external audit issues.

Mr. Gutierrez was a partner in charge of accounting advisory and regulatory requirements for the issue of securities abroad at PricewaterhouseCoopers (1990 to 2013) (Brazil, Uruguay, and the United States) and also worked in the audit of financial statements.

He holds a Bachelor’s degree in Accounting from Universidad de la República Oriental del Uruguay. Mr. Gutierrez has been a Certified Public Accountant in the United States for the State of Virginia since 2002 and he also is a Public Accountant registered in the Conselho Regional de Contabilidade do Estado de São Paulo. He also attended the Course for Members of Boards of Directors from the Instituto Brasileiro de Governança Corporativa.

Maria Helena dos Santos Fernandes de Santana (Independent Member) has been an Independent Member of the Audit Committee since 2014.

She has been serving as a Member of the Board of Directors of Bolsas y Mercados Españoles (BME) since 2016, a Member of the Board of Directors and Coordinator of the Personnel, Nomination and Corporate Governance Committee of Oi S.A. since April 2018, and a Member of the Board of Directors and Chairwoman of the Audit Committee of XP Inc. since 2019. She also worked as Chairwoman of the Audit Committee of XP Investimentos S.A. from 2018 to 2019.

Ms. Santana was a Member of the Board of Trustees of IFRS Foundation (2014 to 2019); Member of the Board of Directors and Chairman of the Corporate Governance Committee of Companhia Brasileira de Distribuição S.A. (2013 to 2017); Member of the Board of Directors and Coordinator of the Audit Committee of Totvs S.A. (2013 to 2017); Member of the Board of Directors of CPFL Energia S.A. (2013 to 2015); and Chairman (2007 to 2012); and Officer (2006 to 2007) of the Comissão de Valores Mobiliários (CVM).

She worked for the BM&FBOVESPA S.A. – Bolsa de Valores, Mercadorias e Futuros (currently B3 S.A. – Brasil, Bolsa, Balcão) (1994 to 2006) initially in the Special Projects department and then as Executive Superintendent of Relationships with Companies (2000 to 2006). In this position, she was responsible for the supervision of listed companies and for attracting new companies to the stock exchange. She was involved in the creation of the New Market and was responsible for its implementation.

Ms. Santana was Vice President of the Instituto Brasileiro de Governança Corporativa (IBGC) (2004 to 2006); Chairman of the Executive Committee of Organização Internacional das Comissões de Valores (IOSCO) (2010 to 2012); and a Member of the Latin-American Roundtable on Corporate Governance (OECD / WB Group) since 2000.

 

154


Table of Contents

She holds a Bachelor’s degree in Economics from the School of Economics and Business Administration (FEA) of the Universidade de São Paulo (USP).

Rogério Paulo Calderón Peres (Independent Member) has been an Independent Member of the Audit Committee since 2016. He has held several positions within the Itaú Unibanco Group including Executive Officer (2007 to 2009) and Officer (2009 to 2014).

He is also a Member of the Audit Committee of B3 S.A. – Brasil, Bolsa, Balcão and a Member of the Boards of Directors of Alupar S.A., Via Varejo S.A. and Qualicorp S.A.

He also was a CFO for Latin America, a Member of the Financial Management Council and a Member of the Administrative Committee for Latin America at the HSBC Group (2014 to 2016).

Mr. Peres was an Executive Vice President (2003 to 2006) at the Bunge Group – Bunge Brasil S.A.; Member of the Boards of Directors of Fosfertil, Ultrafertil and Fertifos; and also Member of the Audit Committees of Bunge Foundation, Bungeprev and Fosfertil.

He was also an Active Partner in the divisions of Audit, Tax and Consultancy for Agribusiness and Consumer and Retail Products (1981 to 2003) at PricewaterhouseCoopers.

He holds a Bachelor’s degree in Business Administration from the Fundação Getulio Vargas (FGV), São Paulo, Brazil, and in Accounting from Paulo Eiró Foundation, São Paulo. He also holds postgraduate degrees and attended special professional courses in E-Business Education Series from the University of Virginia Darden School of Business. Mr. Peres also has an Executive MBA from the University of Western Ontario, Canada, Case Studies in consumer and retail companies. Center for Executive Development Faculty at Princeton University, Business Strategy and Organization. Continuing Education Management and Professional Training, Arundel, England. Executive Business Development – Finance and Investment Decision Course – Analyzes and Measures at the Fundação Getulio Vargas (FGV), São Paulo, Brazil. Continuing Education Course at Harvard Business School, Making Corporate Boards More Effective – United States.

Fiscal Council

Alkimar Ribeiro Moura (Member) has been an Member of the Fiscal Council since 2016. He has held several positions within the Itaú Unibanco Group including Member of the Audit Committee (2010 to 2015).

Mr. Moura is a Retired Economics Professor at the São Paulo School of Business Administration of the Fundação Getulio Vargas (FGV), São Paulo, Brazil.

He was an Independent Member of the Board of Directors (2012 to 2017), and a Coordinating Member of the Audit Committee (2013 to 2017) of Cetip S.A. Mercados Organizados (Cetip S.A. – Organized Markets).

Mr. Moura was an Independent Member of the Supervisory Board of BM&FBOVESPA S.A. – Bolsa de Valores, Mercadorias e Futuros (currently B3 S.A. – Brasil, Bolsa, Balcão): Market Supervision (2007 to 2010).

He was Chairman of Investment Banking (2001 to 2003) and Vice Chairman of Finance and Capital Markets (2001 to 2003) at Banco do Brasil S.A.

Mr. Moura held several positions within the Banco Central do Brasil, including Standards and Financial System Organization Officer (1996 to 1997); Monetary Policy Officer (1994 to 1996); Public Debt and Open Market Transactions Officer (1987 to 1988).

He was an Officer at Banco Pirelli-Fintec (1988 to 1993).

He holds a Bachelor’s degree in Economics from the Universidade Federal de Minas Gerais, Belo Horizonte, Brazil, a Master’s degree from the University of California, Berkeley, and a PhD in Applied Economics from Stanford University, California.

Eduardo Azevedo do Valle (Member) has been an Member of the Fiscal Council since 2016.

He is the Chairman of the Board of Directors of Cabo Frio Airport, in charge of its strategy committee since 2018, and he has been the Managing Partner at Valens Brasil Ltda. ME, since 2015.

 

155


Table of Contents

He was an Executive Officer at Oil & Gas at BSM Engenharia S.A. (2014 to 2015); Chief Executive Officer at Asco Participações do Brasil (2012 to 2014) and Apolo Tubulars S.A. (2010 to 2012); CEO at Brasco Logística Offshore (2007 to 2010); Vice President at Praxair Distribution, Inc. for the U.S. and Canada (1999 to 2003); Marketing Officer at White Martins Gases Industriais S.A. (2003 to 2005); Logistics Officer (2005 to 2006); Gas Distribution and Production Manager (1995 to 1998); Financial Administration Manager (1991 to 1992); Member of the Board of Directors of Porto do Forno RJ (2008 to 2010); and Officer at the Brazilian Metal Tubes and Accessories Industry Association (Associação Brasileira da Indústria de Tubos e Acessórios de Metal (ABITAM) (2010 to 2012).

He was the Global Leader of the Praxair, Inc. Distribution Team (1987 to 2002).

He holds a Bachelor’s degree in Business Administration from Universidade Federal do Rio de Janeiro (UERJ); a Bachelor’s degree in Electrical Engineering from IME; an MBA in Global Leaders Program from Praxair, Inc.; a postgraduate degree in Business Management of Oil and Gas Exploration and Production from the Brazilian Petroleum, Gas and Biofuel Institute (IBP); IBGC (Brazilian Institute of Corporate Governance): IBGC Certification for Board Members; NACD (National Association of Corporate Directors), U.S.: NACD Governance Fellow.

José Caruso Cruz Henriques (Member) has been an Member of the Fiscal Council since 2011, and Chairman of this Board since 2017. He has held several positions within the Itaú Unibanco Group including Officer (1988 to 2003).

He has been Executive President of Corhen Serviços Ltda. since 2003.

He holds a Bachelor’s degree in Law from the Universidade de São Paulo (USP) and a postgraduate degree in Business Administration from the Fundação Getulio Vargas (FGV), São Paulo, Brazil.

 

6B.

Compensation

Please see “Item 5A. Operating Results—Recent Developments—Temporary Suspension of Dividend Distributions and Increases in Compensation of Directors and Officers” for a summary of temporary restrictions to the compensation of members of our Board of Directors and Board of Officers.

Performance Evaluation of the Board of Directors and Board of Officers

Board of Directors

Our Board of Directors, its members and co-chairmen, as well as the Board of Directors committees, are evaluated annually for their performance as management members and bodies, in compliance with best corporate governance practices. The reelection of members of the Board of Directors and Board of Directors committees takes into account each director’s positive performance, regular attendance at meetings over the previous term and experience and independence level.

This evaluation consists of each director’s own self-evaluation, a cross-evaluation of the members of the Board of Directors (where members of our Board of Directors evaluate each other), the evaluation of the Board of Directors by its members, the evaluation of the co-chairmen by directors and evaluation of the Board of Directors committees by their members. This process is structured based on specific characteristics and responsibilities of the Board of Directors, its members, Co-chairmen, and each of its committees, seeking to achieve a high expertise level. Furthermore, this process is carried out by a third party responsible for distributing specific questionnaires to the Board of Directors and every Board of Directors committee, as well as for interviewing individual members of the Board of Directors and its committees. This person is also responsible for analyzing responses and comparing them to the responses from previous years in order to identify and address any Board of Directors and the Board of Director committee gaps.

 

 

156


Table of Contents

Additionally, the Nomination and Corporate Governance Committee provides methodological and procedural support to the evaluation process, in addition to discussing the outcomes of the evaluation, the composition and the succession plan to the Board of Directors. In addition to the support provided by this committee, an independent person is responsible for carrying out the evaluation.

Ultimately, our Board of Directors is composed of outstanding knowledgeable professionals with expertise in different areas of operation.

Pre-established Rules of our Board of Directors:

The members of our Board of Directors must act fairly, in accordance with pre-established rules to avoid conflicts of interest. These rules include:

 

   

Refraining from taking part in resolutions related to matters in which the director’s interests conflict with ours. The director must inform the Board of Directors of any possible conflict of interest as soon as the matter giving rise to such conflict is included in the agenda or proposed by the Board of Director’s co-chairmen, and, in any event, before the beginning of any discussion on such matter.

 

   

In the event the director or a company controlled or managed by this director carries out a transaction with any company in the Itaú Unibanco Group: (a) the transaction must be carried out at arm’s length; (b) if it is not a customary transaction or a provision of services, an appraisal report must be issued by recognized financial advisors evidencing that the transaction was carried out at arm’s length; and (c) the transaction must be disclosed to and conducted under the supervision of the Related Parties Committee, the Ethics and Ombudsman Office or of channels within the Itaú Unibanco Group that are competent in the specific area, subject to the rules and conditions set forth in our Transactions with Related Parties Policy.

 

   

Serving on no more than four boards of directors of companies that do not belong to the same group.

 

   

Our directors have no service contracts with us or any of our subsidiaries providing for benefits upon termination of employment.

Please see “Item 6A. Directors and Senior Management – Board of Directors” for further information on the members of our Board of Directors.

 

157


Table of Contents

Officers

The performance evaluation of our officers consists of a behavior assessment and results assessment, as shown below:

 

LOGO

Compensation and Benefits

Governance of compensation

Our compensation strategy adopts clear and transparent processes, aimed at complying with applicable regulation and the best national and international practices, as well as at ensuring consistency with our risk management policy.

 

158


Table of Contents

Compensation Committee

We have a statutory compensation committee, or Compensation Committee, that reports to the Board of Directors, which duties include:

 

 

Preparing a policy for the compensation of management members, proposing to the Board of Directors the many forms of fixed and variable compensation, in addition to special benefits and recruitment and termination programs.

 

  

 

Discussing, analyzing and supervising the implementation and operation of existing compensation models, by discussing general principles of the employee compensation policy and recommending improvements to the Board of Directors based on the policy principles.

 

 

Proposing to the Board of Directors the aggregate compensation amount for management members to be submitted to the Annual Stockholders’ Meeting.

 

  

Preparing the “Compensation Committee Report” on an annual basis.

 

Compensation policy

Our compensation policy aims to consolidate our compensation principles and practices so as to attract, reward, retain and motivate management members and employees in the sustainable running of business, subject to proper risk limits and always in line with stockholders’ interests.

Compensation strategy

Our compensation and benefit strategies vary according to the area of activity and market parameters. We periodically verify these parameters by:

 

   

commissioning salary surveys conducted by specialized consultants, who are independent of management;

 

   

participating in surveys conducted by other banks; and

 

   

participating in specialized compensation and benefit forums.

Compensation of employees

Employees compensation is composed of:

 

 

Monthly fixed compensation:

 

Determined in accordance with the complexity of an individual’s work duties and such individual’s performance with respect with such duties.

 

Employees’ fixed compensation changes according to our promotion and merit policy, which takes into account the employees’ seniority, responsibilities and personal performance when carrying out duties over the period under evaluation. In addition, employees are entitled to salary adjustments, in accordance with applicable collective bargaining agreements.

 

 

Variable compensation:

 

It acknowledges the level of dedication, results achieved and the short, medium and long-term sustainability of these results. Additionally, employees are entitled to receive additional amounts if provided in applicable collective bargaining agreements.

 

 

Benefits:

 

We provide several benefits agreed with labor unions representing our employees’ many professional categories, which are established in the respective collective bargaining agreements, such as: food allowance, day care/baby sitter, transportation etc.

 

 

159


Table of Contents

In addition to those benefits set forth in collective bargaining agreements, we offer the following benefits to our employees:

 

   

medical and dental care plans;

 

   

private pension plans;

 

   

group life insurance;

 

   

annual health check-up; and

 

   

parking lot space.

These benefits may be granted according to each employee’s category or regulation applicable to each jurisdiction.

Moreover, we present below the benefits that are available to all employees:

 

   

differentiated banking products and services;

 

   

Itaú Unibanco Club Foundation (Fundação Itaú Unibanco Clube);

 

   

discounts for health or sports related activities with several fitness centers;

 

   

discount partnership with several companies of goods and services;

 

   

pharmacy discounts and payment facilities; and

 

   

psychosocial and personal care services.

Stock-based Profit Sharing to Employees

We have a stock-based profit-sharing program for a specific group of employees, acknowledging those who had outstanding performance during the relevant year.

 

LOGO

 

(1)

The eligibility for superintendents might overcome the 30% mentioned above, as there is no limit to recognize performances which exceeded expectation.

 

160


Table of Contents

LOGO

 

161


Table of Contents

Compensation of Management Members

 

LOGO

 

162


Table of Contents

Composition of compensation of management members

 

Member

   Year      Monthly
fixed
compensation
     Annual fixed
compensation
     Annual
variable
compensation
     Benefits  

Board of Directors

     2019        22%        23%        53%        2%
     2018        24%        29%        45%        2%  
     2017        23%        31%        44%        2%  

Board of Officers

     2019        8%        0%        91%        1%  
     2018        9%        0%        90%        1%  
     2017        8%        0%        91%        1%  

Fiscal Council

     2019        100%        0%        0%        0%  
     2018        100%        0%        0%        0%  
     2017        100%        0%        0%        0%  

Audit Committee

     2019        100%        0%        0%        0%  
     2018        100%        0%        0%        0%  
     2017        100%        0%        0%        0%  

 

Year ended in December 31, 2019

                    
a  Body    Board of
Directors
     Executive
Board
     Fiscal
Council
 

b   Number of members

     11.75        21.00        6.00  

c  Number of members who receive compensation

     11.75        21.00        6.00  

d   Amount of the highest individual compensation (in R$)

     14,560,000        52,060,000        220,500  

e  Amount of the lowest individual compensation (in R$)

     2,643,000        2,953,000        88,200  

f   Average amount of individual compensation (total compensation divided by the number of compensated members) (in R$)

     5,236,316        16,930,128        154,350  

 

For the annual amount of the lowest individual compensation, members who have not performed their duties for the full 12 months of the relevant year were disregarded. Members who received the amount of the highest compensation in each body performed their duties during the 12 months of the relevant year.

 

Year ended in December 31, 2018

                    
a  Body    Board of
Directors
     Executive
Board
     Fiscal
Council
 

b   Number of members

     11.25        20.83        6.00  

c  Number of members who receive compensation

     11.25        20.83        6.00  

d   Amount of the highest individual compensation (in R$)

     12,941,000        46,880,000        220,500  

e  Amount of the lowest individual compensation (in R$)

     2,652,000        2,604,000        88,200  

f   Average amount of individual compensation (total compensation divided by the number of compensated members) (in R$)

     5,218,146        13,316,714        154,500  

 

For the annual amount of the lowest individual compensation, members who have not performed their duties for the full 12 months of the relevant year were disregarded. Members who received the amount of the highest compensation in each body performed their duties during the 12 months of the relevant year.

 

Year ended in December 31, 2017

                    
a  Body    Board of
Directors
     Executive
Board
     Fiscal
Council
 

b   Number of members

     10.18        21.67        5.58  

c  Number of members who receive compensation

     10.18        21.67        5.58  

d   Amount of the highest individual compensation (in R$)

     12,228,000        40,918,000        220,500  

e  Amount of the lowest individual compensation (in R$)

     2,567,000        2,309,000        88,200  

f   Average amount of individual compensation (total compensation divided by the number of compensated members) (in R$)

     4,822,777        13,505,633        155,642  

 

For the annual amount of the lowest individual compensation, members who have not performed their duties for the full 12 months of the relevant year were disregarded. Members who received the amount of the highest compensation in each body performed their duties during the 12 months of the relevant year.

 

163


Table of Contents

Criteria for defining monthly and annual fixed compensation of management members:

Fixed compensation of members of the Board of Directors and Board of Officers, as well as the benefit plan granted to officers, is not impacted by performance indicators, as discussed below:

 

   

Fiscal Council

   Within the limits established by legislation, member of the Fiscal Council are paid monthly fixed compensation amount only and are not eligible for the benefit plan. Additionally, in accordance with applicable legislation, compensation members of the Fiscal Council may not be lower, for each acting member, than 10% of the fixed compensation assigned to each officer (i.e., not including benefits, representation allowances and profit sharing).
   

Board of Directors

   The monthly fixed compensation is consistent with market practices and periodically revised to attract qualified professionals. Additionally, history and résumé, among other factors, are taken into account.
   

Audit Committee

   The members of the Audit Committee are paid monthly fixed compensation amount only are not eligible for the benefit plan. For those members of the Audit Committee who are also part of the Board of Directors, the compensation policy of the Board of Directors is applied.
   

Board of Officers

   The monthly fixed compensation is established in accordance with the position held and is based on the internal equality principle, since all officers holding the same position earn the same monthly fixed compensation amount, also enabling their mobility in our different businesses. Fixed compensation amounts are determined taking into account market competition.

Criteria for Defining the Annual Variable Compensation of the Board of Officers(1):

The annual variable compensation takes into account three main factors:

 

   

Performance of the officer;

 

   

The result of the applicable business area; and

 

   

Financial results of the company.

 

 

(1)

Within the limits established by legislation, the compensation of Officers in charge of internal control and risk departments is determined irrespective of the performance of the business areas they control and assess so as not to give rise to any conflicts of interest. However, even though compensation is not impacted by the results from business areas, it is still subject to any impacts arising from our results.

Distribution of the Annual Variable Compensation of the Board of Officers(2):

Regarding the annual variable compensation of the Board of Directors:

 

   

50% is paid in cash on demand;

 

   

50% is paid through the delivery of our preferred shares, deferred for payment within three years, in the proportion of 1/3 of the amount due per year.

 

 

(2)

In accordance with CMN Resolution No. 3,921, a portion of the variable compensation must be deferred.

 

164


Table of Contents

Delivery of Preferred Shares Related to the Annual Variable Compensation of the Board of Officers:

 

LOGO

Partnership Program for Officers and Employees

Aimed at aligning the interests of our officers and employees to those of our stockholders, this program offers participants the opportunity to invest in our preferred shares, traded under ticker symbol “ITUB4”, sharing short, medium and long-term risks.

The program is aimed at officers and employees approved by the Personnel Committee due to their history of contribution, relevant work and outstanding performance. It has two types of appointments: partners and associates, and the person must join the program first as an associate. Main differences in the two types of appointments are as follows:

 

LOGO

 

165


Table of Contents

LOGO

Stock Grant Plan and Stock Ownership Requirements

In order to consolidate the rules of our long-term stock-based incentive programs, described under items above, under the terms of CVM Ruling No. 567/15, we approved the Stock Grant Plan at the 2017 Extraordinary General Stockholders’ Meeting.

In addition, in 2019 the Compensation Committee determined that members of the Executive Committee must comply with a stock ownership requirement of a minimum equivalent (i) to 10 times the annual salary for the CEO and (ii) to 5 times of the annual salary for other Executive Committee members, which must be complied within a five-year period of after their position’s start date. Currently, all Executive Committee members comply with the minimum requirement.

With the Stock Grant Plan and the share ownership requirements, we reinforce the alignment of interests of management members and employees of our company and its direct and indirect subsidiaries with our interests and stockholders’ interests.

 

166


Table of Contents

Stock Option Plan to Officers and Employees

We have a Stock Option Plan through which our officers and employees with outstanding performance are entitled to receive stock options. These options enable them to share the risk of price fluctuations of our preferred shares with other stockholders and are intended to integrate the participants of this program into the Itaú Holding Group’s development process in the medium and long term. Our Personnel Committee manages the Stock Option Plan, including matters such as strike prices, vesting periods and effectiveness of options, in compliance with the rules set forth in the Stock Option Plan.

Options may be granted only to participants if there is net income sufficient to be distributed as mandatory dividends. Also, to avoid the dilution of stockholders, the sum of shares to be used in the programs described in the Stock Grant Plan and Stock Option Plan every year will not exceed the limit of 0.5% of total outstanding shares. In the event the number of shares delivered and options granted is below the 0.5% limit, the difference may be added for purposes of stock-based compensation or granting of options in any one of the seven subsequent fiscal years.

Since 2012, no simple option has been granted within the scope of our Stock Option Plan. For further information on changes in the plan, see “Financial Performance”, and “Note 22 – “Banking Service Fees” to our audited consolidated financial statements.

 

6C.

Board Practices

Board of Directors Committees

The organizational chart below presents our eight committees, reporting directly to our Board of Directors, the body responsible for electing these committee members for a one-year term of office, conditioned on their having proven knowledge in the respective areas of work and technical qualification compatible with their duties.

The committees may hire outside experts but must always maintain the integrity and the confidentiality of their work.

 

Audit Committee

Since 2014

  

•   Oversees the quality and integrity of the financial statements

•   Oversees compliance with legal and regulatory requirements

•   Supervision of internal controls and risk management

•   Supervision of performance, independence and quality of internal audit activities and of the work of the independent accountant

  

100% of the members are independent

  

53 meetings

Compensation Committee

Since 2011

  

•   Promote discussions on incentive and compensation models

•   Develops compensation policies for management members and employees

•   Establishes Goals

  

100% of the members are non-executive

  

5 meetings

Personnel Committee

Since 2009

  

•   Establishes policies for attracting and retaining talented professionals

•   Proposes guidelines for recruiting and training employees

•   Presents long-term incentive programs and monitors the culture of meritocracy

  

100% of the members are non-executive

   4 meetings

Strategy Committee

Since 2009

  

•   Proposes budgetary guidelines

•   Provides inputs for decision-making processes

•   Recommends strategic guidelines and investments opportunities (Mergers and Acquisitions)

•   Internationalizes and creates new business areas

  

100% of the members are non-executive

  

5 meetings

Related Parties Committee

Since 2013

  

•   Manages transactions between related parties

•   Ensures equality and transparency for these transactions

  

100% of the members are independent

  

10 meetings

 

167


Table of Contents

Risk and Capital Management Committee

Since 2009

  

•   Supports the Board of Directors

•   Establishes the risk appetite

•   Evaluates the cost of capital x the minimum return expected

•   Allocates capital

•   Oversees management activities and risk control

•   Improve risk culture

•   Complies with regulatory requirements

  

100% of the members are non-executives

  

12 meetings

Nomination and Corporate Governance Committee

Since 2013

  

•   Periodically reviews the criteria for nomination and succession

•   Provides methodological support for the assessment of the Board of Directors and Chief Executive Officer

•   Nominates members of the Board of Directors and General Managers

•   Analyzes potential conflicts of interests

  

100% of the members are non-executive

   3 meetings

Corporate Social Responsibility Committee

Since 2019

  

•   Defines strategies to strengthen the corporate social responsibility of the Company in all its elements, including a voluntary strategy;

•   Analyzes the performance of social institutions related to the Company and the initiatives directly executed by the Company;

•   Ensures the appropriate degree of autonomy among social institutions and the Company;

•   Fosters the search for synergies and opportunities to increase efficiency between institutions and the Company as well as the institutions themselves;

•   Approves multi-annual budget for initiatives that depend on the Company’s resources;

•   Monitors the quality of governance of each institution;

•   Defines the allocation process of the Rouanet Law as well as the other existing incentive laws and approve the contributions to be made by the Company or other companies of the Itaú Unibanco Conglomerate.

  

Executive and non-executive members

   4 meetings

Two of these committees are statutory bodies:

Audit Committee

We have an Audit Committee, which complies with the rules issued by the National Monetary Council for audit committees of financial institutions. The Audit Committee is responsible for overseeing the quality and integrity of the financial statements, the compliance with legal and regulatory requirements, the performance, independence and quality of the services provided by independent auditors and by our internal auditors, and the quality and effectiveness of the internal control and risk management systems. Set up in April 2004 by the Annual General Stockholders’ Meeting, it is the only audit committee for institutions authorized to operate by the Central Bank and for companies overseen by SUSEP that are part of the Conglomerate.

The members of the Audit Committee are annually elected by the Board of Directors from among its members or professionals with renowned competence and outstanding knowledge, taking into account that at least member of this Committee will be designated Financial Expert and must have proven knowledge in the accounting and auditing areas.

All members of the Audit Committee are independent, in accordance with CMN regulation, and the Board of Directors will terminate the term of office of any member of the Audit Committee if their independence is affected by any conflict of interest or potential conflict of interest. The evaluations of the Audit Committee are based on information received from management, external auditors, internal auditors, departments responsible for risk management and internal controls, and on analyses made by the members of the Committee as a result of direct observation.

 

168


Table of Contents

Compensation Committee

It is incumbent upon the Compensation Committee to promote discussions on matters related to our management compensation. Its duties include, but are not limited to: developing a policy for the compensation of our management, proposing to the Board of Directors the many forms of fixed and variable compensation, in addition to special benefits and programs for recruitment and termination; discussing, examining and overseeing the implementation and operation of existing compensation models, discussing general principles of the compensation policy for our employees and recommending adjustments or improvements to the Board of Directors.

Internal Audit

Under the Audit Committee’s technical supervision, our Internal Audit function provides the Board of Directors and senior management with independent, unbiased and timely evaluations of the effectiveness of risk management, adequacy of controls and compliance with relevant rules and regulations related to the Conglomerate’s operations. These evaluations occur periodically, and follow a methodology in compliance with The Institute of Internal Auditors (IIA) standards.

The Internal Audit requires the area being audited to establish action plans for any deficiencies identified, based on deadlines that vary according to risk rating criteria.

Ombudsman

The Itaú Unibanco Ombudsman consists of three pillars:

 

   

The last resource resolving clients demands;

 

   

Improving every internal process and products; and

 

   

Compliance with regulatory obligations.

The main duties of the Ombudsman’s Office are to attend to unsolved clients’ complaints and act as a last resource within the institution to solve them. To contact us, clients may use the phone number disclosed on our website, credit cards and bank receipts or directly by e-mail, as required by Central Bank regulation.

The Ombudsman’s Office also gets involved in every step the resolution of clients’ demands. These processes are subject to regulatory oversight, by the Central Bank and SUSEP, and consumer rights defense institutions, such as Procon. It helps ensure better solutions for our clients’ demands.

Furthermore, there is a strong partnership with business, products, operations, quality and customer service departments with the aim to reduce the number of complaints through case studies. Our goal is to improve processes and services and guarantee principles of ethics and transparency.

The Ombudsman’s Office is constantly monitoring performance through quality metrics and performance indicators that are closely tracked by our executives in strategic management committees.

Since July 2018, additional changes introduced to the regulatory framework applicable to the ombudsman activity became effective. Among such changes are the requirements to implement a direct client evaluation tool of the Ombudsman Office’s quality of service and to give full disclosure of the existence of the Ombudsman’s Office through its communication channels.

As part of our strategy to be a benchmark to the market and improve our services, we established a schedule of meetings with the National System of Consumer Defense, Normative Regulation Institutes and civil entities. This agenda is an instrument to ensure the internal regulatory practices and contribute to the market evolution as well as to increase the satisfaction of our clients.

Every semester, the Ombudsman’s Office prepares a report regarding the most critical complaints received, which includes case studies and action plans to improve customer experience. This report is submitted to our management and audit committee, as well as to the Central Bank.

 

169


Table of Contents

The Ombudsman’s Office also participates in the validation process for the creation of new products and services using a General Risk Assessment System, which is required by our governance model for crisis management. It is a suitable tool for Consumer Defense Code which guarantees customer vision throughout the process and consequently higher levels of customer satisfaction.

On January 17, 2019, the Ombudsman’s Office began reporting directly to the Itaú Unibanco’s CEO.

 

6D.

Employees

We had 94,881 employees on December 31, 2019 compared to 100,335 employees on December 31, 2018.

The following tables show the total number of employees for the years ended December 31, 2019, 2018 and 2017, segmented by region (Brazil and abroad) and operating unit:

 

Employees (Brazil and abroad)

   As of December 31,      Variation  
   2019      2018      2017      2019-2018     2018-2017  

In Brazil

     81,691        86,801        85,537        (5,110     (5.9 )%      1,264       1.5

Abroad

     13,190        13,534        13,795        (344     (2.5 )%      (261     (1.9 )% 

Argentina

     1,613        1,692        1,700        (79     (4.7 )%      (8     (0.5 )% 

Chile

     5,755        5,820        5,922        (65     (1.1 )%      (102     (1.7 )% 

Colombia

     3,326        3,495        3,650        (169     (4.8 )%      (155     (4.2 )% 

Uruguay

     1,101        1,117        1,122        (16     (1.4 )%      (5     (0.4 )% 

Paraguay

     869        844        829        25       3.0     15       1.8

Europe

     212        213        203        (1     (0.5 )%      10       4.9

Other

     314        353        369        (39     (11.0 )%      (16     (4.3 )% 

Total

     94,881        100,335        99,332        (5,454     (5.4 )%      1,003       1.0
  

 

 

    

 

 

    

 

 

    

 

 

   

 

 

   

 

 

   

 

 

 

 

     As of December 31,      Variation  

Employees (by operating unit)

   2019      2018      2017      2019-2018     2018-2017  

Retail banking

     73,296        77,862        75,768        (4,566     (5.9 )%      2,094       2.8

Wholesale banking

     20,845        21,698        22,630        (853     (3.9 )%      (932     (4.1 )% 

Activities with the market and Corporation

     740        775        934        (35     (4.5 )%      (159     (17.0 )% 

Total

     94,881        100,335        99,332        (5,454     (5.4 )%      1,003       1.0
  

 

 

    

 

 

    

 

 

    

 

 

   

 

 

   

 

 

   

 

 

 

Labor Relations

Itaú Unibanco has a permanent channel for dialog throughout the year with the labor unions representing the employees in their various professional categories. Meetings between the company and the labor unions are constantly held to discuss themes for furthering a good organizational climate and to discuss matters relating to the organization and workplace safety. We meet to discuss specific collective bargaining agreements, such as Profits or Results Sharing, Time Clock Registration and Working Day Compensation (work-hour tracking) schemes, among others.

From the point of view of labor relations, we recognize the labor unions as legitimate representatives of our employees. We guarantee our employees’ rights to freedom of association as well as the absolute freedom for employees to take part in labor union activities, always recognizing the rights and prerogatives of those elected to executive positions in the unions pursuant to the current Brazilian legislation and the collective agreements for each professional category to which we are a party. The company has 770 active employees with roles in the various boards of directories of the representative labor unions. As set forth in the collective labor agreement for bank employees, 466 work full time for these union entities. In addition, we allow the unions to hold membership campaigns and, when requested, to hold meetings between the union entities, our managers and employees, with a view to seeking negotiated solutions in a respectful manner and in line with ethical principles.

We note that all activities within the scope of relations with union entities are conducted with a focus on innovation and negotiated solutions with a view to minimizing possible differences and conflicts involving our employees.

 

170


Table of Contents

At Itaú Unibanco, all employees are covered by collective labor agreements which guarantee rights, not only those granted under the labor legislation but also other benefits which may be granted to our employees on a one-off basis in accordance with our internal human resources policies. Collective labor agreement rules, as well as other alterations and adjustments to internal norms that affect the routine of employees or modify their rights are widely disclosed by the company’s various means of communication. Among such means are e-mail, videos, electronic media, advertising totems, our internal magazine and our corporative portal (where human resources policies are detailed in our personnel regulations). In addition, employees have a call center at their disposal, to which they may have recourse in the event of questions.

We are a party to an annual round table consisting of labor unions representing bank, insurance and finance employees professional associations, and employer associations for the collective drafting of agreements that define employee rights and benefits. The banking sector has historically experienced annual strikes. Below is a brief record of labor stoppages:

 

Year

  Stoppage (working days)(1)      Branches closed (%)  

2015

    14 working days        37.7  

2016

    22 working days        37.7  

2017(2)

    —          —    

2018(2)

    —          —    

2019

    —          —    

 

(1)

These stoppages did not result in losses for Itaú Unibanco since the movement took place across the entire Brazilian financial system.

(2)

The collective labor agreements process in 2016 established agreements valid for a period of two years, valid from September 1, 2016 to August 31, 2018. We did not have any strikes or significant interruptions in banking operations in 2017 and 2018.

All these movements and strike action at our branches had a partial impact only. Some branches were able to open during the course of the day and the operations of the branch network were never brought to a complete halt. However, in the past few years, we have noticed a growing volume of transactions executed through our digital channels. This has made a significant contribution to offsetting the effects of strike action on our operations.

The collective labor agreements process in 2018 established agreements valid for a period of two years, valid from September 1, 2018 through to August 31, 2020. We did not have any strikes or significant interruptions in banking operations in 2019.

Notwithstanding the foregoing, we believe that the way to solve labor disputes is through direct negotiation, avoiding litigating issues which can be resolved through an exhaustive process of dialog and transparency in relations with labor union entities.

 

6E.

Share Ownership

As of December 31, 2019, our Board of Directors and our Board of Officers directly owned an aggregate amount of 0.5602% common shares and 0.7438% preferred shares. Except for the shares indirectly owned by our controlling stockholders (through their participation in IUPAR and Itaúsa), the members of our Board of Directors and our Board of Officers, on an individual basis and as a group, beneficially owned less than 1% of our common shares and less than 1% of our preferred shares as of December 31, 2019.

 

ITEM 7.

MAJOR STOCKHOLDERS AND RELATED PARTY TRANSACTIONS

 

7A.

Major Stockholders

Main Stockholders

We are controlled by IUPAR, which is jointly controlled by Itaúsa and Cia. E. Johnston. Itaúsa is controlled by members of the Egydio de Souza Aranha family, and Cia. E. Johnston is controlled by members of the Moreira Salles family.

Except for the shares indirectly owned by our controlling stockholders (through their participation in IUPAR and Itaúsa), the members of our Board of Directors and our Board of Officers, on an individual basis and as a group, beneficially owned less than 1% of our common shares and less than 1% of our preferred shares as of December 31, 2019.

According to Brazilian regulation and as approved by the Central Bank, foreign investors may have a maximum of 30% of our common shares.

 

171


Table of Contents

The table below presents information on the persons that, to our knowledge, beneficially own over 5% of our common or preferred shares as of March 31, 2020:

 

     Common Shares            Preferred
Shares
           Total         

Stockholders

   Total Number of
Shares
     % of
Total
    Total Number of
Shares
     % of
Total
    Total Number of
Shares
     % of
Total
 

IUPAR – Itaú Unibanco Participacões S.A.

     2,564,084,404        51.71     —          0.00     2,564,084,404        26.15

Itaúsa – Investimentos Itaú S.A.

     1,943,906,577        39.21     169,323        0.00     1,944,075,900        19.83

BlackRock(1)

     —          0.00     349,925,097        7.22     349,925,097        3.57

Others

     450,299,378        9.08     4,453,874,277        91.91     4,904,173,655        50.02

Subtotal

     4,958,290,359        100.00     4,803,968,697        99.14     9,762,259,056        99.57

Treasury stock

     —          0.00     41,876,292        0.86     41,876,292        0.43

Total

     4,958,290,359        100.00     4,845,844,989        100.00     9,804,135,348        100.00
  

 

 

    

 

 

   

 

 

    

 

 

   

 

 

    

 

 

 

 

(1)

Share ownership information provided by stockholder.

Date: 2020, 03.31

ADSs Held in Host Country

As of December 31, 2019, 1,325,066,657 ADSs (27.7% of the total outstanding shares of our preferred shares) were outstanding and held of record by 66 institutional depositary receipts. We are aware that many ADSs are held of record by brokers and other nominees, and accordingly the above numbers are not necessarily representative of the actual number of U.S. persons who are beneficial holders of ADSs or the number of ADSs beneficially held by such persons.

IUPAR stockholders’ agreement

Itaúsa and Cia. E. Johnston have a stockholders’ agreement that governs their relationship as controlling stockholders of IUPAR and, indirectly, as our controlling stockholders and as controlling stockholders of our subsidiaries. For further information, please, access our website > MENU > Itaú Unibanco > Corporate Governance > Rules and Policies > Others > Shareholders Agreement – IUPAR.

Transfer of control and increase of interest in the share capital

Subject to the provisions of the IUPAR stockholders’ agreement, our Bylaws do not contain any provision that is intended to delay, defer or prevent a change in our shareholding control or that would operate only with respect to a merger, acquisition or corporate restructuring of our Company or its subsidiaries. However, according to Brazilian regulation all such transactions must be carried out in accordance with procedures established by CMN and be previously approved by the Central Bank.

Brazilian legislation provides that acquisition of control of a publicly held company triggers the requirement for the acquiring party to make a tender offer for all outstanding common shares, at a price equivalent to at least 80% of the price per share paid to the controlling stockholders. Additionally, our Bylaws establish the same price rule for the holders of our preferred shares. This legislation also requires our controlling stockholders to make a tender offer for all of our shares if they increase their interest in our share capital to a level that materially and negatively affects the liquidity of our shares.

 

7B.

Related Party Transactions

Transactions with controllers, joint control and related parties, and key management personnel are required to be conducted on arms’ length terms.

Under the Laws No. 4,595/64, No. 7,492/86 and CMN Resolution No. 4,693/18, financial institutions must observe specific terms and conditions when granting credit to:

 

   

its controllers (individuals or legal entities), pursuant to Article 116 of Law No. 6,404/76, as well as their spouses, partners and their direct relatives, in the collateral line or affinity, up to the second degree;

 

   

its officers, managers, and members of statutory or contractual bodies, as well as their spouses, partners and their direct relatives, in the collateral line or by affinity, up to the second degree;

 

   

individuals with qualified equity interest; and

 

 

172


Table of Contents
   

legal entities: (i) with qualified equity interest; (ii) in which capital, directly or indirectly, there is qualified equity interest; (iii) in which there is effective operational control or relevance in the deliberations, regardless of equity interest; and (iv) that have an officer or member of the board of directors in common.

CMN Resolution No. 4,693/18 established the definition of “qualified equity interest” as a holder that owns 15% or more of the capital of the legal entity for purposes of credit transactions by financial institutions with its related parties.

For further details on restrictions on the operations of financial institutions, see “Item 4B. Business Overview – Supervision and Regulation.”

On October 22, 2012, our Board of Directors approved a Transactions with Related Parties Policy, which is reviewed annually. The definition of related party for the purpose of disclosures in financial statements is provided in this Transactions with Related Parties Policy, and includes controlling shareholders and entities controlled by or under common control with, us, as well as the directors and officers of these entities, certain family members of such individuals and any entities controlled directly or indirectly by them. Our Transactions with Related Parties Policy provides that any transaction involving related parties must be carried out at arm’s length, comply with all practices put in place by our management (such as the guidelines provided in our Code of Ethics), be executed in writing, and be clearly disclosed in our financial statements according to the materiality criteria provided by accounting standards.

Any related party transaction or series of transactions within a one-year period that exceeds R$1 million, defined as a “Significant Amount” (except those exclusively involving entities controlled, directly or indirectly, by us), is analyzed by the Related Parties Committee and reported to our Board of Directors on a quarterly basis.

Transactions between companies included in the consolidation were eliminated in our audited consolidated financial statements and take into consideration the absence of risk. See “Note 31 – Related parties” to our audited consolidated financial statements for more information.

 

7C.

Interests of Experts and Counsel

Not applicable.

 

ITEM 8.

FINANCIAL INFORMATION

 

8A.

Consolidated Statements and Other Financial Information

The information included under Item 18 of this annual report is referred to and incorporated by reference into this Item 8A.

Legal Proceedings

Overview

We are not defendants in any significant administrative proceeding before the CVM, SUSEP, the Central Bank or any municipalities. As part of the ordinary course of our business, we are party to various legal and administrative proceedings (including consumer complaints) filed against us with SUSEP, certain municipalities or the Central Bank.

Our audited consolidated financial statements only include reserves for probable losses that can be reasonably estimated and expenses that we may incur in connection with pending litigation or administrative proceedings, or as otherwise required by Brazilian law. Our management believes that our provisions, including interest, for legal proceedings in which we are defendants are sufficient to cover probable losses that can be reasonably estimated in the event of unfavorable court decisions. It is currently not possible to estimate the amount of all potential costs that we may incur or penalties that may be imposed on us other than those amounts for which we have reserves. We believe that any potential liabilities related to these lawsuits and administrative proceedings will not have a material adverse effect on our business, financial condition or results. There are no material proceedings in which any of our directors, any member of our senior management or any of our affiliates is either a party adverse to us or to our subsidiaries or has a material interest adverse to us or our subsidiaries.

Please see “Note 2.3 – Critical Accounting Estimates and Judgments, j) Provisions, contingencies and legal liabilities” to our audited consolidated financial statements for further information and details about the changes in the provisions and respective escrow deposits for tax and social security lawsuits and main types of tax disputes. The following table sets forth our provisions for such contingencies as of December 31, 2019, 2018 and 2017.

 

 

173


Table of Contents

Provision

   12/31/2019      12/31/2018      12/31/2017  
     (In millions of R$)  

Civil

     3,633        4,426        5,300  

Labor

     8,579        6,821        7,283  

Tax proceedings and legal obligations

     8,266        6,793        7,003  

Other

     976        573        150  

Total

     21,454        18,613        19,736  
  

 

 

    

 

 

    

 

 

 

Civil Litigation

Litigation Arising from Government Monetary Stabilization Plans

We are a defendant in lawsuits for the collection of understated inflation adjustment for savings resulting from the economic plans implemented in the 1980s and 1990s by the Brazilian Federal Government as a measure to combat inflation. Please see “Item 3D. Risk Factors – Legal and Regulatory Risks, Decision on lawsuits due to government monetary stabilization plans may have a material adverse effect on us” for further information.

Other Civil Litigation

In addition to litigation arising from government monetary stabilization plans, we are defendants in numerous civil lawsuits arising in the normal course of our business. We are not able to currently predict the total amounts involved in these claims, due to the nature of the matters disputed. However, we believe that any potential liabilities related to these lawsuits will not have a material adverse effect on our financial condition or results.

Labor Litigation

In 2019, we and our subsidiaries were not exposed to any labor liabilities or labor contingencies which individually significantly impacted our results. The pool of labor claims for our subsidiaries in such period is composed of labor claims filed by employees, former employees and outsourced service providers.

Labor unions and former employees have filed labor claims against us, seeking compensation for alleged breaches of employment agreements or rights under the applicable labor laws. As of December 31, 2019, there were 62,768 labor claims filed against us.

The main requests in the labor claims filed by our current and former employees include:

 

   

Salary differences arising from the application of the 30 working hours per week limit, provided for in art. 224 of the CLT, which is applicable to bank employees whose function does not require special trust from the employer;

 

   

Salary differences arising from overtime not duly registered in the internal systems;

 

   

Claims with respect to the method used to establish overtime pay; and

 

   

Salary parity.

Labor class actions filed against us mainly relate to the continuation of health care plans, safety rules and strikes. We are also defendants in connection with labor claims filed by the labor prosecution office regarding union classification, outsourcing, occupational diseases, health and safety and compliance with the minimum quotas for disabled personnel. In the fiscal year ended December 31, 2019, we paid approximately R$ 2,449 million in direct labor expenses, mainly in settlements and convictions involving former employees, in accordance to the agreements signed and to the rulings imposed by labor courts.

Regarding labor claims filed by outsourced service providers, they generally involve allegations of subsidiary liability of the companies within our group.

Please see “Note 2.3 – Critical Accounting Estimates and Judgments, j) Provisions, contingencies and legal liabilities” to our audited consolidated financial statements for further information about labor claims.

 

174


Table of Contents

Tax Litigation

We have certain tax disputes that arise in our ordinary business activities, mainly relating to the constitutionality or legality of certain taxes imposed on us.

We classify tax due as legal liability when the legality and / or unconstitutionality of the legislation in force is challenged. Legal liability taxes are provisioned regardless of the likelihood of loss.

Tax contingencies correspond to the principal amount of taxes involved in tax, administrative or judicial challenges, subject to tax assessment notices, plus interest and, when applicable, fines and charges. A provision is recognized whenever the chance of prevailing is probable.

On June 25, 2013, we received a notice of deficiency from the Brazilian tax authorities alleging that we failed to pay approximately R$11,844.7 million of corporate income tax (IRPJ), plus accrued penalties and interest, and approximately R$6,867.0 million of CSLL, plus accrued penalties and interest, in fiscal year 2008, as a result of the corporate transaction that led to the association of Itaú Holding and Unibanco Holdings S.A. The Brazilian tax authorities allege that corporate transactions of a different kind should have been used. However, the transaction suggested by the Brazilian tax authorities is not supported in the rules applicable to financial institutions. We defend that the transactions conducted were appropriate and legitimate, having been approved by the involved companies’ management bodies and their respective stockholders, and subsequently sanctioned as well by the relevant regulatory authorities, including the CVM, the Central Bank and CADE. We and our external counsel assess the risk of loss in this tax proceeding as remote. On April, 10, 2017, the Administrative Board of Tax Appeals (CARF), by the Ordinary Instance, issued a favorable decision to us, canceling the tax assessment notice. The Brazilian federal government appealed to the Superior Chamber of CARF. We understand that the CARF decision is final, and there is no possibility of a review. As such, we presented a writ of security to have the final judgment of the administrative proceeding judicially recognized. Our injunction and sentence were favorable. Currently, the writ of security awaits judgment of the Brazilian federal government’s appeal and request for suspension of judgment.

Additionally, relating to the same transaction on November 14, 2013, we received a notice of tax assessment issued on behalf of Itaú Unibanco, charging R$1,439.9 million of corporate income tax (IRPJ) and R$502.6 million of CSLL, plus accrued penalties and interest. We also assess the chance of prevailing in this litigation as remote. We filed a voluntary appeal that was dismissed by CARF and by the Superior Administrative Court of Federal Tax Appeals (CSRF). Currently, the company is discussing the case in court.

In November 2019, we received tax assessments from the Municipality of São Paulo, in the approximate amount of R$4 billion, for the alleged non-payment of municipal tax on services (ISS) in connection with leasing and credit card operations. In our defense, we state that such tax was duly paid to the Municipality of Poá, State of São Paulo, where we have had operations for about 30 years, with a structure comprising staff, physical space and technology consistent with the operations carried out in that location.

Please see “Note 2.3 – Critical Accounting Estimates and Judgments, j) Provisions, contingencies and legal liabilities” to our audited consolidated financial statements for further details about the changes in the provisions and respective escrow deposits for tax and social security lawsuits and main types of tax disputes.

Stockholders’ Payment

Our Bylaws establish the distribution to stockholders of mandatory dividends equivalent to 25% of our net income calculated for each fiscal year, adjusted by the decrease or increase of amounts related to legal reserve, to reserve for contingencies and to its reversal related to prior years.

The mandatory dividend may be paid as dividends or interest on capital. The main difference between these forms of payment is tax-related. The payment of dividends is tax-free for stockholders.

The payment of interest on capital is subject to withholding income tax at a 15% rate, or 25% if the stockholder is a resident of or domiciled in a tax haven jurisdiction or a privileged tax regime.

The amount paid to stockholders as interest on capital, net of any withholding tax, may be included as part of the mandatory dividend. In such case, we are required to distribute to stockholders an amount sufficient to ensure that the net amount received by stockholders, after the payment by us of applicable withholding taxes in respect of the distribution of interest on capital, is at least equal to the mandatory dividend. For further information, please see “Item 10E. Taxation”.

 

 

175


Table of Contents

Our Stockholder Remuneration Policy, which was approved by the Board of Directors, establishes the monthly payment of R$0.015 per share as an advance mandatory dividend. The date used as a reference to determine which stockholders are entitled to receive such dividend in Brazil is determined based on the stockholding position registered on the last day of the preceding month. With respect to our ADSs, however, the date used to determine which stockholders are entitled to receive the monthly dividend is three days after the Brazilian reference date. In both cases, monthly dividends for a given month are paid on the first business day of the following month.

Stockholders may claim the payment of any dividend for a period of three years counted from the dividend payment date. After this period we have no responsibility whatsoever for such payment. Stockholders not residing in Brazil must register with the Central Bank so that dividends, interest on capital and other share-related amounts can be remitted abroad in foreign currency.

Currently, we pay dividends and interest on capital equivalent to or higher than the mandatory dividends, but this may not continue to happen if our stockholders decide that such distribution is not advisable in view of our financial condition. In this case, if our Fiscal Council is constituted, it must issue an opinion about that decision, and management must present a report to the CVM detailing the reasons for the suspension of the dividend payment. Profits not distributed due to a suspension of the dividend payment must be allocated to a special reserve and, if it is not absorbed by losses in subsequent years, it must be paid as dividends as soon as our financial position so permits.

For information regarding recent amounts paid or provisioned and reserved in stockholder’s equity, dividends and interest on own capital, see “Item 5A. Operating Results—Results.”

Please see “Note 21 – Interest and Similar Income and Expense and Net Gain (Loss) on Investment Securities and Derivatives, b) Interest and Similar Expense,” to our audited consolidated financial statements and “Item 4B. Business Overview—Supervision and Regulation—Basel III Framework—Implementation of Basel III in Brazil.”

Please see “Item 12D. American Depositary Shares—ADS Holders’ Payment of Dividends” for details on the payment of dividends to our ADS holders.

Please see “Item 5A. Operating Results—Recent Developments—Temporary Suspension of Dividend Distributions and Increases in Compensation of Directors and Officers.”

 

8B.

Significant Changes

None.

 

ITEM 9.

THE OFFER AND LISTING

 

9A.

Offer and Listing Details

Our shares and ADSs

Beginning in 1996, we have meetings with institutional investors in Brazil, the United States and Europe to present our governance practices, financial performance and value creation strategy, among other significant issues. Since 2002, in line with the commitment to strengthening our position in the Brazilian capital market and forge closer ties with stockholders and investors, we have held a number of presentations every year in different Brazilian regions where APIMEC operates.

 

 

176


Table of Contents
Brazil    United States
B3—Bolsa, Balcão    NYSE

Level 1

ITUB3

Common Shares

  

Level 1

ITUB4

Preferred Shares

  

Level 2

ITUB

Preferred Shares

Shareholders’ rights    Shareholders’ rights    ADS holder rights

Common shares

– Entitle the holder to one vote at our general stockholders’ meetings (one share has one voting right)—the voting rights of our controlling stockholders do not differ from the voting rights of other holders of common shares;

– 80% tag-along; and

– Preemptive right in the subscription of new shares in any capital increase.

  

Preferred shares

– Priority to receive mandatory dividends, in the amount of R$0.022 per share;

– 80% tag-along;

– Voting right when the company fails to pay fixed, or minimum, dividends, for the period provided in the company’s Bylaws, which may never exceed three consecutive fiscal years, until the dividends are paid; and

– The creation of a new class of shares with priority over preferred shares, as well as any change in preference or in right associated with preferred shares. must be approved by at least 50% of common shares and also approved by stockholders representing the majority of preferred shares in a special general meeting.

  

ADSs

– Preemptive right in the subscription of new shares in any capital increase.

 

9B.

Plan of Distribution

Not applicable.

 

9C.

Markets

Our preferred shares and common shares have traded on the São Paulo Stock Exchange (currently B3) since 1944. Our preferred shares have been traded on the NYSE in the form of ADSs (one ADS represents one preferred share) since February 21, 2002, in compliance with NYSE and SEC requirements. ADS holders have no stockholder rights, which are governed by Brazilian Corporate Law. The depositary is the holder of the preferred shares underlying the ADSs. Holders of ADSs have ADS holder rights.

Disclosure Requirements

See “Item 4B. Business Overview – Supervision and Regulation” for more details regarding disclosure requirements.

Trading on the B3

B3 is a publicly traded corporation. Beginning in April 2000, the Brazilian stock exchanges were reorganized through the execution of protocols of intention by the Brazilian stock exchanges. Until April 2004, all shares underlying securities were traded only on the B3, with the exception of privatization auctions, which occurred on the Rio de Janeiro Stock Exchange. In May 2004, the Rio de Janeiro Stock Exchange reopened for the trading of certain Brazilian government securities.

Until May, 2019, if you were to trade in our shares on the B3, your trade would settle in three business days after the trade date. The seller was ordinarily required to deliver the shares to the exchange on the third business day following the trade date. As of May 27, 2019, the trade is settled in two business days after the trade date. Delivery of and payment for shares are made through the facilities of the Central Depository of B3.

 

177


Table of Contents

In September 2014, the CMN issued Resolution No. 4,373/14, amending and improving the provisions for (i) foreign investments through a depositary receipt mechanism; and (ii) investments made by non-resident investors in the financial and capital markets in Brazil. The main changes were: (a) increasing the number of instruments that may be issued through depositary receipts; (b) making it possible for non-resident investors to invest in financial and capital markets without having previously entered into foreign exchange operations; (c) clarifying the criteria for simultaneous foreign exchange operations; and (d) increasing the responsibility of the non-resident investor’s representative. CMN Resolution No. 4,373/14 became effective in March 2015.

See “Item 10E. Taxation – Brazilian Tax Considerations—Taxation of Gains” for a description of certain tax benefits extended to non-Brazilian holders who qualify under CMN Resolution No. 4,373/14.

Corporate Governance Practices of B3

In 2000, B3 introduced three special listing segments known as “Levels 1 and 2 of Differentiated Corporate Governance Practices and Novo Mercado” with the purpose of stimulating the market of securities issued by Brazilian companies listed on B3, encouraging these companies to follow good corporate governance practices. B3 subsequently introduced two new segments called “Bovespa Mais” and “Bovespa Mais Nível 2”, specifically for small- and medium-scale companies. The listing segments were designed for the trading of shares issued by companies that voluntarily commit themselves to follow corporate governance practices and disclosure requirements beyond those required by Brazilian legislation. These rules generally increase shareholders’ rights and increase the quality of the information made available to shareholders. Newly amended rules for Levels 1 and 2 of Differentiated Corporate Governance Practices came into effect in May 2011 and newly amended rules for “Novo Mercado” came into effect in May 2018.

To become a “Level 1” company, like us, the issuer must agree to the following requirements, in addition to those imposed by applicable law: (i) ensure that shares that represent at least 25.0% of its total capital are actually available for trading; (ii) adopt offering procedures that favor the widespread ownership of the shares whenever a public offer is made; (iii) comply with minimum standards for quarterly disclosure; (iv) follow stricter disclosure policies for transactions done by its controlling shareholders, members of its Board of Directors and executives that involve securities issued by the issuer; (v) submit any existing shareholders’ agreement and stock option plans to B3; and (vi) prepare a schedule of corporate events and make it available to the shareholders.

To become a “Level 2” company, the issuer must agree to the following requirements, in addition to those imposed by applicable law: (i) comply with all Level 1 listing requirements; (ii) grant tag-along rights to all shareholders in case the company’s control is transferred, offering to common shareholders the same price paid per share for the controlling block of common and preferred shares; (iii) give holders of preferred shares voting rights for decisions on certain corporate restructurings and related-party transactions, such as: (a) conversions, acquisitions, mergers or splits; (b) approval of any transactions between the company and its controlling shareholder, if such decisions are within the competence of the general meeting; (c) valuation of assets to be used for payment of a share capital increase; (d) selecting an institution or specialized company to determine the economic value of the company; and (e) any alterations to these voting rights that will prevail as long as the agreement to adhere to the B3’s “Level 2” segment is in force; (iv) the Board of Directors must be made up of at least five members, of which at least a minimum of 20.0% shall be independent members with a term of office limited to two years, and reelection is permitted; (v) prepare financial statements in English, including the statement of cash flows, according to international accounting standards such as U.S. GAAP or IFRS; (vi) effect a tender offer by the company’s controlling shareholder (the minimum price of the shares to be offered shall be determined by an assessment process), if the controlling shareholder decides on the delisting from the “Level 2” segment; and (vii) exclusively adopt the B3 “Arbitration Board” rules for resolving any conflicts between the company and its investors.

To join B3’s “Novo Mercado” segment, an issuer must meet all requirements described in “Levels 1 and 2,” including the issuance of common shares only (with voting rights) and granting tag-along rights to all shareholders in case the company’s control is transferred, offering the same price paid per share for the controlling block of shares.

In 2001, we executed an agreement with B3 to list our shares in the Level 1 segment, effective immediately after the disclosure of the offer’s opening date in Brazil. We agreed to comply with and continue to comply with all of the Level 1 listing requirements.

 

178


Table of Contents
9D.

Selling Shareholders

Not applicable.

 

9E.

Dilution

Not applicable.

 

9F.

Expenses of the Issue

Not applicable.

 

ITEM 10.

ADDITIONAL INFORMATION

 

10A.

Share Capital

Not applicable.

 

10B.

Memorandum and Articles of Association

Set forth below is certain information concerning our capital stock and a brief summary of certain significant provisions of our Bylaws and Brazilian Corporate Law. This description does not purport to be complete and is qualified by reference to our Bylaws and to Brazilian Corporate Law.

Corporate Purpose

We are organized as a publicly held corporation for an unlimited period of time under the laws of Brazil. Our head offices are located at Praça Alfredo Egydio de Souza Aranha, 100, 04344-902, São Paulo, SP, Brazil and our telephone number is +55 (11) 2794-3547. We are primarily governed by Brazilian Corporate Law and our Bylaws. Our Tax Payer’s Registry (CNPJ) is 60.872.504/0001-23, and we are registered with the São Paulo Commercial Registry (Junta Comercial do Estado de São Paulo) under NIRE 35300010230.

Our corporate purpose, as set forth in Article 2 of our Bylaws, is to perform banking activity in all its authorized forms, including foreign exchange transactions. Our agent for service of process in the United States is the general manager of our New York branch, which is located at 767 Fifth Avenue, 50th floor, New York, NY 10153.

Adoption of Cumulative Voting

Under Brazilian Corporate Law and CVM’s regulation, stockholders that represent at least 5% of share capital with voting rights may demand a cumulative voting process up to 48 hours before a general stockholders’ meeting. Each share will be entitled to as many votes as the members of the board being elected, and the stockholder has the right to concentrate votes in one candidate or distribute them among several candidates. The presiding officer must inform the stockholders in advance about the number of votes required for the election of each member of the Board of Directors.

Whenever the election of the Board of Directors is held under the cumulative vote process and the common or preferred stockholders exercise their right of electing one director, the controlling stockholder will have the right to elect directors in the same number as those elected by the other stockholders plus one, regardless of the number of directors that, according to our Bylaws, compose the board.

 

179


Table of Contents

Preemptive right, capital increase and payment for subscribed shares

Each stockholder has the preemptive right to subscribe for shares in any capital increase, in proportion to his equity interest, except in specific cases, in compliance with Brazilian Corporate Law.

Our Bylaws authorize the Board of Directors to increase our capital stock up to a limit of 13,176,900,000 shares, of which 6,588,450,000 must be common shares and 6,588,450,000 preferred shares (authorized capital). Up to the limit of our authorized capital, shares may be issued without considering our stockholders preemptive rights if it is made: (i) for sale on a stock exchange; (ii) by public subscription; and (iii) in exchange for our shares at a public offering for acquisition of our control. Regardless of this provision, all increases in capital stock must be ratified by stockholders and approved by the Central Bank.

After the approval of the capital increase by the Central Bank, stockholders must pay the amount corresponding to subscribed shares under the terms established in the subscription documentation in connection with that capital increase. A stockholder that fails to make payments under the terms of the subscription documentation will be deemed to be in default in accordance with Brazilian Corporate Law.

Brazilian legislation does not provide for liability in capital calls, therefore the ownership interest of our stockholders may be diluted if they decide not to exercise their preemptive rights to subscribe shares in cases of capital increase.

Form and Transfer

Our shares are book-entry and Itaú Corretora de Valores S.A. is our bookkeeping service provider. Therefore, the shares issued by us are to be kept in deposit accounts, under the investor’s name.

As an alternative, the investor may also deposit shares in the B3 via a custodian institution authorized by the CVM. In such case, the B3, as central depositary, holds the shares under its name but controls the ownership of the securities through a structure of deposit accounts kept under the investors’ name. There is no distinction in the rights and obligations of stockholders, regardless of whether their shares are deposited with a broker-dealer or with B3.

Redemption and withdrawal rights

Our common shares and our preferred shares are not redeemable, except upon delisting. Pursuant to Brazilian Corporate Law, however, the approval of certain matters entitles a dissenting stockholder to withdraw from the company, such right expiring thirty days after publication of the minutes of the applicable stockholders’ meeting. This withdrawal may occur under certain conditions upon reimbursement of the value of such holder’s shares, calculated based on criteria set forth under Brazilian Corporate Law. Also, in accordance with Brazilian Corporate Law, we are entitled to reconsider any resolution that gives rise to a withdrawal within ten days following the expiration of the withdrawal period, if such exercise of withdrawal rights jeopardizes our financial stability.

Withdrawal rights are not available to stockholders whose shares have liquidity and are actively traded in the stock market in cases of merger or takeover or in case the company elects to take part in a group of companies.

Common and preferred shares should be reimbursed upon cancellation of their registration at their value, calculated based on the criteria set forth under Brazilian Corporate Law. If the resolution that gave rise to withdrawal rights was approved more than 60 days after the date when the last balance sheet was approved, the stockholder may demand that his shares be redeemed at a value based on a new balance sheet, dated up to 60 days after the date of the general meeting.

Threshold above which shareholder ownership must be disclosed

Brazilian regulations require that any person or group of persons representing the same interest that has directly or indirectly acquired an interest corresponding to 5.0% of any type or class of shares of a publicly traded company must disclose its share ownership to the CVM and to Brazilian stock exchanges. Any subsequent increase or decrease of 5.0% or more in ownership of any type or class of shares must be similarly disclosed.

 

180


Table of Contents

Our Governance

Our governance structure

The main goal of our corporate governance is to create an efficient set of incentive and monitoring mechanisms to ensure that management members are always aligned with our stockholders’ best interests in a sustainable way. In order to achieve this goal, we have set up decision-making bodies and institutionalized procedures to align management with our meritocratic, performance-focused and long-term value-creation culture.

The three main pillars of our corporate governance structure are:

 

IUPAR (Itaú Unibanco Participações)

  

-  Alignment and union among shareholders;

-  Group’s vision, mission and values;

-  Significant mergers and acquisitions;

-  Performance evaluation and admission of family members; and

-  Discussion and approval of the long-term strategy.

  

Family Control

With a long-term strategic vision

Itaú Unibanco Board of Directors

  

-  Definition and monitoring of the company’s strategy;

-  Mergers and acquisitions;

-  Monitor the Executive Committee’s performance

-  Nomination of officers (meritocracy);

-  Budget approval;

-  Definition and monitoring of incentive and compensation models and goal settings;

-  Supervision of the technologies strategy;

-  Definition of the meritocracy policies; and

-  Business operation supervision.

  

Value Creation

Strategy definition

Executive Committee

  

-  Implementation of Board of Director’s guidelines and goals;

-  Business operation and strategies for products and segments;

-  Ensure better allocation and management of financial, operational and human resources;

-  Monitoring of market, credit and operational risks; and

-  Operate the Bank in purpose of value creation

  

Professional management

Implementation of strategy and day-to-day management

Our Policies

We adopt policies in order to formalize and consolidate existing structures to protect the interests of our employees, management members and stockholders, as well as promote our culture and values, always seeking to run business in an ethical and transparent manner, preventing and fighting fraud and illegal acts and ensuring our business sustainability.

 

181


Table of Contents

Below we present the main documents related to our corporate governance, including our Bylaws, as approved by our Board of Directors.

 

   

Bylaws: establish our principles and rules of operations, such as the definition of our corporate purpose, composition of capital stock, responsibilities of statutory bodies, appropriation of net income, and our listing segment in stock exchanges, among others.

 

   

Internal Charters: we have internal charters that regulate the operation of our Board of Directors, Board of Directors Committees, Board of Officers and Fiscal Council, in conformity with applicable legislation and best corporate governance practices.

 

   

Policy for the Nomination of Members of the Board of Directors, Committees Reporting to the Board of Directors and the Executive Board: this policy establishes minimum requirements for the nomination of members to the Board of Directors, Board of Directors committees and our Board of Officers.

 

   

Code of Ethics: applies to all of our employees, members of the Board of Directors and officers and is based on principles that support an organizational culture focused on the enhancement of people, strict compliance with rules and regulations and continuous development.

 

   

Policy for Trading Itaú Unibanco S.A. Securities: the purpose of this policy is to establish guidelines and procedures to be followed by us and bound persons, to ensure transparency in the trading of our securities by all interested parties, without privileging some to the detriment of others.

 

   

Transactions with Related Parties: the purpose of this policy is to establish rules and consolidate procedures to be followed in related party transactions, ensuring equality and transparency and as such, ensuring stockholders, investors and other stakeholders that we are in compliance with best corporate governance policies.

 

   

Corporate Policy and Procedure Disclosure of Material Information: this policy address the public disclosure of material information and the requirement to keep such information confidential until disclosed in accordance with applicable rules.

 

   

Relationship Policy with Public Officials and Contracting with Bodies, Entities and Companies of Public Administration: this policy guides the relationship with public officials and public entities with respect to our institutional interests and the financial system in general, in an organized manner.

 

   

Corporate Governance Policy: this policy consolidates the Corporate Governance principles and practices adopted by us so that they can be disseminated throughout our company.

 

   

Anti-Corruption Corporate Policy: the purpose of this policy is to establish rules for avoiding conflicts of interests in processes related to donations and sponsorship and in relationships with clients, suppliers and partners, in the public and private sectors, and also to establish guidelines and procedures to prevent and combat corruption, such as training, communication, consultation and complaint channels.

Our Practices

Given that our shares have traded on the São Paulo Stock Exchange (currently B3) since 1944 and our ADSs have traded on the NYSE since 2002, we are required to comply with the rules of the CVM, the B3, the SEC and the NYSE.

 

182


Table of Contents

The following timeline illustrates the main Corporate Governance practices adopted over recent years:

 

LOGO

 

183


Table of Contents

LOGO

 

184


Table of Contents

Management structure

Our management is structured to ensure that matters are extensively discussed and decisions are made on a collective basis. The information below concerns our management bodies, their main duties and composition:

 

    

Duties

  

Composition

 

General Stockholder’s Meeting

  

 

The company’s supreme body that brings stockholders together, either on an ordinary or extraordinary basis, through a convening notice as set forth by law.

 

Annual Stockholders’ Meeting: It is held in the first four-month period of each year, to review, discuss and vote the financial statements submitted by management, resolve on the allocation of net income for the year, payout of dividends and election of members to the Board of Directors and the Fiscal Council.

 

Extraordinary Stockholders’ Meeting: It is held when convened to resolve on key matters that are not the exclusive responsibility of the Annual General Stockholders’ Meeting.

 

  

 

The Annual Stockholders’ Meeting is open on first call with the attendance of stockholders representing at least 25% of voting capital. Any amendments to the Bylaws should be resolved on at an Extraordinary Stockholders’ Meeting, which will be open on first call with the attendance of stockholders representing at least two thirds (2/3) of the voting capital.

 

Our meetings are held with a quorum representing approximately 90% of our voting capital.

 

Fiscal Council

  

 

An independent body operating independently from Management, our external auditors and Audit Committee. It supervises the activities of our Management, examines and opines on our financial statements for the year ended, among other duties established by Brazilian law.

 

  

 

It is composed of 3 to 5 members elected annually by our stockholders, including one member elected by the minority holders of our preferred shares.

 

Board of Directors

  

 

It is responsible for establishing our general business guidelines, including for our subsidiaries, and holds ordinary meetings eight times per year and extraordinary meetings when necessary.

  

 

It is composed of 11 members, all non-executive, and of whom 5 are deemed independent (45%). The turnover of the Board members is carried out in accordance with our bylaws, which provide for the ineligibility of persons who have reached the age of 70. Members are elected annually by our stockholders.

 

 

Board of Officers

  

 

It implements the guidelines proposed by the Board of Directors. Officers manage our daily business activities, ensuring the best allocation and management funds to accomplish the goals we have set.

  

 

It is composed of 5 to 30 members, including Chief Executive Officer, General Director, Director Vice President, Executive Officer and Officer, in conformity with the guidelines established by the Board of Directors for filling these positions. Members are elected annually by the Board of Directors. Each member elected to our Board of Officers must be approved by the Central Bank. According to Brazilian law, an acting officer retains their position until they are reelected or a successor takes office.

 

 

Disclosure and Trading Committee

  

 

This Committee is responsible for:

 

Managing the Policy for the Disclosure of Material information and the Policy for Trading Itaú Unibanco Holding S.A. Securities.

 

Carrying out internal actions intendent to improve the information flow.

 

Promoting the ethical conduct of our management members and employees.

 

Ensuring transparency, quality, equality and security of the information provided to our stockholders, investors and other capital market players.

  

 

It is composed of:

 

Members of the Board of Directors.

 

Members of the Board of Officers of Itaú Unibanco Holding or any other Itaú Unibanco Conglomerate company.

 

Professionals of proven knowledge in the capital markets area.

 

Investors Relations Officer (a permanent member of the Committee).

 

185


Table of Contents

LOGO

 

10C.

Material Contracts

None.

 

10D.

Exchange controls

Individuals or legal entities domiciled outside Brazil may own our stock through ADSs negotiated in a U.S. Exchange or through direct investments in the Brazilian Market.

However, the right to convert dividend payments and proceeds from the sale of our shares in the Brazilian Market, into foreign currency and to remit such amounts abroad is subject to compliance with requirements of Brazilian foreign investment and foreign currency legislation. This legislation generally requires, among other things, documentary evidence that establishes the legality, the legitimacy and the economic validity of the exchange operation and that the relevant investment was registered with the Central Bank and the CVM, as applicable.

In case the investment in our stock is made through ADS, the ADS holders benefit from the electronic certificate of foreign capital registration obtained in Brazil by the custodian of the preferred shares underlying the ADSs, which permits the depositary bank to convert dividends and other distributions with respect to the preferred shares underlying the ADSs into foreign currency and remit the proceeds abroad.

In case the investment in our stock is made directly in the Brazilian Market, such investment needs to be registered with the Central Bank either as (i) a foreign direct investment, the Electronic Declaratory Registration of Foreign Direct Investment (RDE-IED), or (ii) a portfolio investment, the Electronic Declaratory Registration of Portfolio (RDE – Portfolio).

 

186


Table of Contents

The registration as foreign direct investment (RDE-IED) enables non-resident investors to hold stock of companies, although it, limits the ability of the investor to negotiate such stocks in the Brazilian Capital Markets. On the other hand, the registration as portfolio investment (RDE – Portfolio) entitles certain foreign investors to invest not only in stocks, but also in other financial assets and securities, and to engage in a variety of transactions available in the Brazilian financial and capital markets, provided that certain requirements of the regulation are fulfilled.

Registration under RDE – Portfolio affords favorable tax treatment to non-resident investors who are not residents or domiciled in tax haven jurisdictions, as defined by Brazilian tax laws

 

10E.

Taxation

Taxation Considerations for ADS Holders

This summary is based upon tax laws of Brazil and the United States in effect as of the date hereof, and contains a description of the main Brazilian and U.S. federal income tax considerations regarding the acquisition, ownership and disposition of our preferred shares or ADSs, but it does not purport to be a comprehensive description of all the tax considerations that may be relevant to these matters, considering that laws are subject to change and to differing interpretations (possibly with retroactive effect). Although there is no income tax treaty between Brazil and the United States in place, the tax authorities of the two countries have agreed in applicable provisions of reciprocal tax treatment as to compensation of tax withheld at the source country in the residence country. No assurance can be given, however, as to whether or when a treaty will enter into force or how it will affect a U.S. Holder (as defined below) of our preferred shares or ADSs.

Prospective purchasers of our preferred shares or ADSs should consult their own tax advisors as to the tax consequences of the acquisition, ownership and disposition of our preferred shares and ADSs, including, in particular, the effect of any non-U.S., non-resident, state or local tax laws.

INVESTORS ARE STRONGLY ADVISED TO CONSULT THEIR OWN TAX ADVISORS AS TO BRAZILIAN TAX CONSIDERATIONS RELATING TO THE PURCHASE, OWNERSHIP AND DISPOSITION OF OUR PREFERRED SHARES OR ADSs CONSIDERING THEIR PARTICULAR FACTS AND CIRCUMSTANCES, AS WELL AS THE EFFECT OF ANY NON-BRAZILIAN TAX LAWS.

Brazilian Tax Considerations

The following discussion summarizes the main Brazilian tax consequences related to the acquisition, ownership and disposition by Non-Resident Holders of our preferred shares or ADSs.

Non-Resident Holders Resident or Domiciled in Tax Haven Jurisdictions

Under Brazilian tax laws, as regulated by Article 1 of Normative Ruling No. 1,037 of June 4, 2010, as amended, a “tax haven” is defined as a country or location (a) that does not impose any income tax or where the maximum income tax rate is 20% , or 17% as further detailed below (b) where the local legislation imposes restrictions on disclosure regarding shareholder composition or investment ownership. A list of current tax haven jurisdictions has been published per such Normative Ruling. Non-Resident Holders resident or domiciled in tax haven jurisdictions may be subject to withholding tax in Brazil at higher rates than Non-Resident Holders not resident or domiciled in tax havens, as described below.

 

187


Table of Contents

Additionally, on June 24, 2008, Law No. 11,727 introduced the concept of “privileged tax regime,” which is defined as a tax regime that (i) does not tax income or taxes it at a maximum rate lower than 20%; (ii) grants tax benefits to non-resident entities or individuals (a) without the requirement to carry out substantial economic activity in the country or dependency or (b) contingent to the non-exercise of substantial economic activity in the country or dependency; (iii) does not tax or that taxes income generated abroad at a maximum rate lower than 20%; or (iv) does not provide access to information related to shareholding composition, ownership of assets and rights or economic transactions carried out. A list of current privileged tax jurisdictions has been published on Normative Ruling 1,037 and, currently, withholding rates for Non-Resident Holders resident or domiciled in privileged tax regimes are the same applicable for Non-Resident Holders non domiciled in tax haven jurisdictions.

On November 28, 2014, the Brazilian tax authorities issued Ordinance No. 488, which decreased these minimum thresholds from 20% to 17% in certain cases. Under Ordinance No. 488, the 17% threshold applies only to countries and regimes aligned with international standards of fiscal transparency, in accordance with rules to be established by the Brazilian tax authorities.

Notwithstanding the above, we recommend that you consult your own tax advisors regarding the consequences of the implementation of Law No. 11,727, Normative Ruling No. 1,037 and of any related Brazilian tax law or regulation concerning tax havens and privileged tax regimes.

Income Tax for Non-Resident Holders

Law No. 13,259 enacted on March 16, 2016 increased the flat 15% rate of the income tax levied on capital gains derived by individuals, certain corporations and foreign investors (individuals and corporations) as a result of the disposal of assets and rights in general exceeding R$5 million, by adopting a system of progressive rates that may reach a 22.5% tax rate (for positive results exceeding R$30 million). Since capital gains arising from transactions executed through a securities exchange are subject to specific tax rules, which are not included under the scope of Law No. 13,259, it is possible to sustain the position that the provisions of this rule should not apply to such transactions. This rule applies since January 1, 2017. If the stockholder is a resident of or domiciled in a tax haven jurisdiction, the capital gains are subject to the withholding income tax at a 25% rate, while gains arising from transactions executed through a securities exchange are subject to a 15% withholding income tax.

Taxation of Dividends

Payment of dividends derived from profits generated after January 1, 1996, including dividends paid in kind, are not subject to withholding tax in Brazil.

Taxation of Interest on Net Equity

Law No. 9,249, dated December 26, 1995, as amended, allows a Brazilian corporation, such as ourselves, to also make payments of interest on net equity in addition to dividend distributions. Currently, payments of interest on net equity are subject to withholding tax at a rate of 15%, or 25% in the case of a Non-Resident Holder that is resident or domiciled in a tax haven jurisdiction.

 

188


Table of Contents

Taxation of Gains

Sales or Other Dispositions of ADSs     

Gains realized outside Brazil by a Non-Resident Holder from the sale or other disposal of ADSs to another Non-Resident Holder should not be subject to Brazilian taxation. However, according to Law No. 10,833, dated December 29, 2003, as amended, the disposition of assets located in Brazil by a Non-Resident Holder may be tax exempt, if carried in the stock exchange, or subject to Brazilian withholding tax at a 15% flat rate or a progressive rate varying from 15% to 22.5% depending on the kind of investment made into Brazil and the location where the Non-Resident Holder is resident or domiciled (also, a 25% rate may apply if the foreign beneficiary is resident or domiciled in a jurisdiction deemed to be a tax haven for Brazilian tax purposes).

Although the referred Law does not clarify what is considered to be an asset located in Brazil, ADSs generally should not be considered to be assets located in Brazil for purposes of such Law, because they represent securities issued and negotiated in an offshore exchange market. It is important to note that even if ADSs were considered to be assets located in Brazil, Non-Resident Holders not resident or domiciled in tax haven jurisdictions may still apply for exemption from capital gains tax according to Article 81 of Law No. 8,981, dated January 20, 1995, as amended.

Conversion of Our Preferred Shares into ADSs

The deposit by a Non-Resident Holder of our preferred shares with the depositary for conversion into ADSs may be subject to Brazilian capital gains tax, if such Non-Resident Holder is resident or domiciled in a tax haven jurisdiction or if such preferred shares have not been registered under the Central Bank according to CMN Resolution No. 4,373, dated September 29, 2014, effective as of March 30, 2015 (former CMN Resolution No. 2,689, dated January 26, 2000, and CMN Resolution No. 1,927, dated May 18, 1992), as amended. In those cases, the positive difference between the acquisition cost of such preferred shares or the amount otherwise previously registered under the Central Bank and the average price of such preferred shares, according to the mentioned CMN Resolution No. 4,373/14), may be considered taxable capital gain, and may be subject to income tax. Please refer to “Investments of Foreign Investors”, for further details.

Non-Resident Holders that are resident or domiciled in tax haven jurisdictions may be subject to capital gain tax at a 25% rate on sale or transfer of shares outside of the financial and capital markets upon such a conversion or 15% if the sale or transfer of shares is carried on the financial and capital markets. On the other hand, when Non-Resident Holders that are not resident or domiciled in tax haven jurisdictions deposit preferred shares registered according to CMN Resolution No. 4,373/14 in exchange for ADSs, such deposit should not be subject to capital gain tax.

Sales or Other Dispositions of Our Preferred Shares

Non-Resident Holders not resident or domiciled in tax haven jurisdictions that register their portfolio according to CMN Resolution No. 4,373/14 may benefit from a special capital gains tax exemption available for the sale of securities in the Brazilian stock exchange. On the other hand, sale of shares not registered according to CMN Resolution No. 4,373/14 or made outside of Brazilian stock exchanges is generally subject to 15% capital gain tax.

Such special treatment is not applicable to Non-Resident Holders resident or domiciled in tax haven jurisdictions, who are subject to general taxation rules applicable to Brazilian residents on the sale of their investments in the financial markets, including stock exchanges and over-the-counter markets. In these cases, the tax rate is generally 15%. If such Non-Resident Holders sell shares outside of the financial and capital markets, the income taxation rate will instead be of 25%. Any exercise of preemptive rights related to our preferred shares (and in connection with the ADS program) will not be subject to Brazilian taxation. The gains from the sale or assignment of preemptive rights will be subject to the Brazilian income tax according to the same rules applicable to disposition of shares or ADSs.

 

 

189


Table of Contents

Tax on Financial Transactions IOF/Exchange (IOF/FX) and IOF/Securities

According to the Decree No. 6,306/2007, and further amendments, Tax on Financial Transactions may levy on some foreign exchange transactions.

The acquisition of ADSs and preferred shares currently are not subject to IOF/Exchange. We stress that IOF/Exchange may change via Presidential Decree, with immediate effects.

As of December 24, 2013, pursuant to Decree No. 8,165, the IOF/Securities tax levied on the assignment of shares traded in the Brazilian stock exchange market in order to permit the issuance of depositary receipts to be negotiated overseas has been reduced to 0% rate.

Other Brazilian Taxes

There are no Brazilian inheritance, gift or succession taxes applicable to the transfer of ownership or title (ownership without beneficial interest) of our preferred shares or ADSs or the vesting of free beneficial interest of such shares or ADSs outside Brazil by a Non-Resident Holder, except for gift, inheritance and legacy taxes that are levied by some states of Brazil if bestowed in such states of Brazil or abroad when the receiver is resident or domiciled in these states of Brazil. There are no Brazilian stamp, issue, registration, or similar taxes or duties payable to Non-Resident Holders of our preferred shares or ADSs.

U.S. Federal Income Tax Considerations

The following is a general discussion of certain U.S. federal income tax considerations relating to the purchase, ownership and disposition of our preferred shares or ADSs by U.S. Holders (as defined below) who hold such preferred shares or ADSs as capital assets within the meaning of section 1221 of the U.S. Internal Revenue Code of 1986, as amended, or the Code. This discussion does not address all of the U.S. federal income tax considerations that may be relevant to specific U.S. Holders in light of their particular circumstances or to U.S. Holders subject to special treatment under U.S. federal income tax law, such as banks, insurance companies, retirement plans, regulated investment companies, real estate investment trusts, dealers in securities, brokers, tax-exempt entities, certain former citizens or residents of the United States, U.S. Holders that hold our preferred shares or ADSs as part of a “straddle,” “hedging,” “conversion” or other integrated transaction, U.S. Holders that mark their securities to market for U.S. federal income tax purposes, U.S. Holders that have a functional currency other than the U.S. dollar, U.S. Holders that own (or are deemed to own) 10% or more (by voting power or value) of our shares or U.S. Holders that receive our preferred shares or ADSs as compensation. In addition, this discussion does not address the effect of any U.S. state, local or non-U.S. tax considerations or any U.S. estate, gift or alternative minimum tax considerations.

This discussion is based on the Code, U.S. Treasury regulations promulgated or proposed thereunder and administrative and judicial interpretations thereof, all as in effect on the date hereof, and all of which are subject to change, possibly with retroactive effect, or subject to differing interpretations. This discussion also assumes that each obligation in the deposit agreement and any related agreement will be performed in accordance with its terms.

For purposes of this discussion, the term “U.S. Holder” means a beneficial owner of our preferred shares or ADSs that is, for U.S. federal income tax purposes, (i) an individual who is a citizen or resident of the United States, (ii) a corporation (or entity treated as a corporation) created or organized in or under the laws of the United States, any state thereof, or the District of Columbia, (iii) an estate the income of which is subject to U.S. federal income tax regardless of its source, or (iv) a trust (x) with respect to which a court within the United States is able to exercise primary supervision over its administration and one or more U.S. persons have the authority to control all of its substantial decisions or (y) that has in effect a valid election under applicable U.S. Treasury regulations to be treated as a U.S. person.

If an entity or arrangement treated as a partnership for U.S. federal income tax purposes invests in our preferred shares or ADSs, the U.S. federal income tax treatment of a partner will depend in part upon the status and activities of such entity or arrangement and the particular partner. Any such entity and partners in such entity or arrangement should consult their own tax advisors regarding the U.S. federal income tax considerations applicable to them relating to the purchase, ownership and disposition of such preferred shares or ADSs, especially in light of recent changes to U.S. tax law.

 

190


Table of Contents

INVESTORS ARE STRONGLY ADVISED TO CONSULT THEIR OWN TAX ADVISORS AS TO THE U.S. FEDERAL, STATE AND LOCAL TAX CONSIDERATIONS RELATING TO THE PURCHASE, OWNERSHIP AND DISPOSITION OF OUR PREFERRED SHARES OR ADSs IN LIGHT OF THEIR PARTICULAR CIRCUMSTANCES, AS WELL AS THE EFFECT OF ANY NON-U.S. TAX LAWS.

Except where specifically described below, this discussion assumes that we are not and will not be a passive foreign investment company, or a PFIC, for U.S. federal income tax purposes. Please see the discussion under “Passive Foreign Investment Company Considerations” below.

Treatment of ADSs

A U.S. Holder of ADSs generally will be treated for U.S. federal income tax purposes as the owner of such U.S. Holder’s proportionate interest in our preferred shares held by the depositary (or its custodian) that are represented and evidenced by such ADSs. Accordingly, any deposit or withdrawal of our preferred shares in exchange for ADSs generally will not result in the realization of gain or loss to such U.S. Holder for U.S. federal income tax purposes.

Distributions

A U.S. Holder that receives a distribution with respect to our preferred shares (whether held through ADSs or directly), including payments of interest on net equity as described above under “Brazilian Tax Considerations – Taxation of Interest on Net Equity,” generally will be required to include the amount of such distribution (without reduction for any Brazilian withholding tax with respect thereto) in gross income as a dividend to the extent of our current or accumulated earnings and profits (as determined for U.S. federal income tax purposes) on the date such U.S. Holder (or the depositary, in the case of ADSs) actually or constructively receives such distribution, and will not be eligible for the dividends received deduction allowed to corporations. A distribution on our preferred shares (whether held through ADSs or directly) in excess of current and accumulated earnings and profits generally will be treated first as a non-taxable return of capital to the extent of such U.S. Holder’s basis in such preferred shares or ADSs, as the case may be, and thereafter as gain from the sale or exchange of such preferred shares or ADSs (which will be treated in the same manner described below under “Sale, Exchange or Other Disposition of Preferred Shares or ADSs”). We have not maintained and do not plan to maintain calculations of earnings and profits for U.S. federal income tax purposes. As a result, a U.S. Holder may need to include the entire amount of any such distribution in income as a dividend.

The U.S. dollar value of any distribution on our preferred shares (whether held through ADSs or directly) made in Brazilian reais generally should be calculated by reference to the exchange rate between the U.S. dollar and the Brazilian real in effect on the date of receipt of such distribution by the U.S. Holder (or the depositary, in the case of ADSs), regardless of whether the reais so received are in fact converted into U.S. dollars. Such U.S. Holder generally will have a basis in such reais equal to the U.S. dollar value of such reais on the date of receipt. Any gain or loss on a subsequent conversion or other disposition of such reais by such U.S. Holder generally will be treated as ordinary income or loss and generally will be income or loss from sources within the United States.

Distributions treated as dividends that are received by certain non-corporate U.S. persons (including individuals) in respect of shares of a non-U.S. corporation (other than a corporation that is, in the taxable year during which the distributions are made or the preceding taxable year, a PFIC) that is readily tradable on an established securities market in the United States generally qualify for a 20% reduced maximum tax rate (and potentially additional tax discussed below under “Medicare Tax”) so long as certain holding period and other requirements are met. Since the ADSs are listed on the NYSE, unless we are treated as a PFIC with respect to a U.S. Holder, dividends received by such a U.S. Holder in respect of the ADSs should qualify for the reduced rate. Based on existing guidance, it is not entirely clear whether dividends received by such a U.S. Holder of our preferred shares in respect of such shares will qualify for the reduced rate, because our preferred shares are not themselves listed on a United States exchange. Special rules apply for purposes of determining the recipient’s investment income (which may limit deductions for investment interest) and foreign income (which may affect the amount of U.S. foreign tax credit) and to certain extraordinary dividends. Each U.S. Holder that is a non-corporate taxpayer should consult its own tax advisor regarding the possible applicability of the reduced tax rate and the related restrictions and special rules.

 

191


Table of Contents

Sale, Exchange or Other Disposition of Preferred Shares or ADSs

Upon a sale, exchange or other taxable disposition of our preferred shares or ADSs, a U.S. Holder generally will recognize gain or loss for U.S. federal income tax purposes in an amount equal to the difference, if any, between the amount realized on such sale, exchange or other taxable disposition and such U.S. Holder’s adjusted tax basis in such preferred shares or ADSs. A U.S. Holder’s adjusted tax basis in such preferred shares or ADSs generally will be its U.S. dollar cost. Any gain or loss so recognized generally will be long-term capital gain or loss if such U.S. Holder has held such preferred shares or ADSs for more than one year at the time of such sale, exchange or other taxable disposition. Certain non-corporate U.S. Holders are entitled to preferential treatment for net long-term capital gains. The ability of a U.S. Holder to offset capital losses against ordinary income is limited.

A U.S. Holder that receives Brazilian reais from the sale, exchange or other disposition of our preferred shares (whether held through ADSs or directly) generally will realize an amount equal to the U.S. dollar value of such reais on the settlement date of such sale, exchange or other taxable disposition if (i) such U.S. Holder is a cash basis or electing accrual basis taxpayer and our preferred shares are treated as being “traded on an established securities market” or (ii) such settlement date is also the date of such sale, exchange or other taxable disposition. Such U.S. Holder generally will have a basis in such reais equal to the U.S. dollar value of such reais on the settlement date. Any gain or loss on a subsequent conversion or other taxable disposition of such reais by such U.S. Holder generally will be treated as ordinary income or loss and generally will be income or loss from sources within the United States. Each U.S. Holder should consult its own tax advisor regarding the U.S. federal income tax consequences of receiving reais from the sale, exchange or other taxable disposition of our preferred shares in cases not described in the first sentence of this paragraph.

Foreign Tax Credit Considerations

Distributions on our preferred shares (whether held through ADSs or directly), including payments of interest on net equity as described above under “Brazilian Tax Considerations – Taxation of Interest on Net Equity,” that are treated as dividends, before reduction for any Brazilian withholding taxes with respect thereto, generally will be included in the gross income of a U.S. Holder. Thus, such U.S. Holder may be required to report income for such purposes in an amount greater than the actual amount such U.S. Holder receives in cash. Distributions treated as dividends generally will constitute income from sources outside the United States and generally will be categorized for U.S. foreign tax credit purposes as “passive category income” or, in the case of some U.S. Holders, as “general category income.” Subject to applicable limitations and holding period requirements, a U.S. Holder may be eligible to elect to claim a U.S. foreign tax credit against its U.S. federal income tax liability for any such Brazilian withholding taxes. Under current law, gains resulting from a sale or other disposal of our preferred shares or ADSs may be subject to Brazilian income or withholding taxes. A U.S. Holder’s use of a foreign tax credit with respect to any such Brazilian income or withholding taxes could be limited, as such gain generally will constitute income from sources within the United States. A U.S. Holder that does not claim a U.S. foreign tax credit generally may instead claim a deduction for any such Brazilian taxes, but only for a taxable year in which such U.S. Holder elects to do so with respect to all non-U.S. income taxes paid or accrued by such U.S. Holder in such taxable year. Foreign currency exchange gain or loss generally will constitute income from sources within the United States. The rules relating to foreign tax credits are complex, and each U.S. Holder should consult its own tax advisor regarding the application of such rules.

Passive Foreign Investment Company Considerations

Special U.S. federal income tax rules apply to U.S. persons owning shares of a PFIC. A non-U.S. corporation generally will be classified as a PFIC for U.S. federal income tax purposes in any taxable year in which, after applying relevant look-through rules with respect to the income and assets of certain subsidiaries, either: at least 75% of its gross income is “passive income”, or on average at least 50% of the gross value of its assets is attributable to assets that produce passive income or are held for the production of passive income.

For this purpose, passive income generally includes, among other things, dividends, interest, rents, royalties, gains from the disposition of passive assets and gains from commodities transactions.

 

192


Table of Contents

The application of the PFIC rules to banks is unclear under present U.S. federal income tax law. Banks generally derive a substantial part of their income from assets that are interest bearing or that otherwise could be considered passive under the PFIC rules. The IRS, has issued a notice, and has proposed regulations, that exclude from passive income any income derived in the active conduct of a banking business by a qualifying foreign bank, also known as the Active Bank Exception. The IRS notice and proposed regulations have different requirements for qualifying as a foreign bank, and for determining the banking income that may be excluded from passive income under the Active Bank Exception. Moreover, the proposed regulations have been outstanding since 1994 and will not be effective unless finalized.

Based on estimates of our current and projected gross income and gross assets, we do not believe that we will be classified as a PFIC for our current or future taxable years. The determination of whether we are a PFIC, however, is made annually and is based upon the composition of our income and assets (including income and assets of entities in which we hold at least a 25% interest), and the nature of our activities (including our ability to qualify for the Active Bank Exception).

Because final regulations have not been issued and because the notice and the proposed regulations are inconsistent, our status under the PFIC rules is subject to considerable uncertainty. While we conduct, and intend to continue to conduct, a significant banking business, there can be no assurance that we will satisfy the specific requirements for the Active Bank Exception under either the IRS notice or the proposed regulations. Accordingly, U.S. Holders could be subject to U.S. federal income tax under the rules described below.

If we are treated as a PFIC for any taxable year during which a U.S. Holder owns our preferred shares or ADSs, any gain realized on a sale or other taxable disposition of such preferred shares or ADSs and certain “excess distributions” (generally distributions in excess of 125% of the average distribution over the prior three-year period, or if shorter, the holding period for such preferred shares or ADSs) will be treated as ordinary income and will be subject to tax as if (i) the excess distribution or gain had been realized ratably over the U.S. Holder’s holding period for such preferred shares or ADSs, (ii) the amount deemed realized in each year had been subject to tax in each such year at the highest marginal rate for such year (other than income allocated to the current period or any taxable period before we became a PFIC, which would be subject to tax at such U.S. Holder’s regular ordinary income rate for the current year and would not be subject to the interest charge discussed below), and (iii) the interest charge generally applicable to underpayments of tax had been imposed on the taxes deemed to have been payable in those years.

If we are treated as a PFIC and, at any time, we invest in non-U.S. corporations that are classified as PFICs, or Subsidiary PFICs, U.S. Holders generally will be deemed to own, and also would be subject to the PFIC rules with respect to, their indirect ownership interest in any such Subsidiary PFIC. If we are treated as a PFIC, a U.S. Holder could incur liability for the deferred tax and interest charge described above if either (i) we receive a distribution from, or dispose of all or part of our interest in, any such Subsidiary PFIC or (ii) such U.S. Holder disposes of all or part of our preferred shares or ADSs.

We do not expect to provide information that would allow U.S. Holders to avoid the foregoing consequences by making a “qualified electing fund” election.

A U.S. Holder of shares in a PFIC (but possibly not a Subsidiary PFIC, as discussed below) may make a “mark-to-market” election, provided the PFIC shares are “marketable stock” as defined under applicable Treasury regulations (i.e., “regularly traded” on a “qualified exchange or other market”). Under applicable Treasury regulations, a “qualified exchange or other market” includes (i) a national securities exchange that is registered with the U.S. Securities and Exchange Commission or the national market system established under the Exchange Act or (ii) a foreign securities exchange that is regulated or supervised by a governmental authority of the country in which the market is located and meets certain trading, listing, financial disclosure and other requirements set forth in applicable Treasury regulations. The ADSs are traded on the NYSE and the preferred shares are traded on the B3. The NYSE constitutes a qualified exchange or other market. Although the IRS has not addressed whether the B3 meets the requirements to be treated as a qualified exchange or other market, we believe that the B3 should be so treated. PFIC shares traded on a qualified exchange or other market are regularly traded on such exchange or other market for any calendar year during which such shares are traded, other than in de minimis quantities, on at least 15 days during each calendar quarter. We cannot assure U.S. Holders that our preferred shares or ADSs will be treated as “marketable stock” for any taxable year.

 

 

193


Table of Contents

The tax consequences that would apply if we were a PFIC would be different from those described above if a “mark-to-market” election is available and a U.S. Holder validly makes such an election as of the beginning of such U.S. Holder’s holding period. If such an election were made, such U.S. Holder generally would (i) include in gross income, entirely as ordinary income, an amount equal to the excess, if any, of the fair market value of our preferred shares or ADSs as of the close of each taxable year and such U.S. Holder’s adjusted tax basis in such preferred shares or ADSs, and (ii) deduct as an ordinary loss the excess, if any, of such U.S. Holder’s adjusted tax basis in such preferred shares or ADSs over the fair market value of such preferred shares or ADSs at the end of the taxable year, but only to the extent of the net amount previously included in gross income as a result of the mark-to-market election. Any gain from a sale, exchange or other disposition of our preferred shares or ADSs in a taxable year in which we were a PFIC would be treated as ordinary income, and any loss from such sale, exchange or other disposition would be treated first as ordinary loss (to the extent of any net mark-to-market gains previously included in income) and thereafter as capital loss. A U.S. Holder’s adjusted tax basis in such preferred shares or ADSs would increase or decrease by the amount of the gain or loss taken into account under the mark-to-market regime. Even if a U.S. Holder is eligible to make a mark-to-market election with respect to our preferred shares or ADSs, however, it is not clear whether or how such election would apply with respect to the shares of any Subsidiary PFIC that such U.S. Holder is treated as owning, because such Subsidiary PFIC shares might not be marketable stock. The mark-to-market election is made with respect to marketable stock in a PFIC on a shareholder-by-shareholder basis and, once made, can only be revoked with the consent of the IRS. Special rules would apply if the mark-to-market election is not made for the first taxable year in which a U.S. Holder owns any equity interest in us while we are a PFIC.

A U.S. Holder who owns our preferred shares or ADSs during any taxable year that we are treated as a PFIC generally would be required to file an information return with respect to us and any Subsidiary PFIC in which the U.S. Holder holds a direct or indirect interest. U.S. Holders should consult their own tax advisors regarding the application of the PFIC rules to our preferred shares or ADSs and the availability and advisability of making a mark-to-market election should we be considered a PFIC for any taxable year.

Medicare Tax

In addition to regular U.S. federal income tax, certain U.S. Holders that are individuals, estates or trusts are subject to a 3.8% tax on all or a portion of their “net investment income,” which may include all or a portion of their income arising from a distribution with respect to a preferred share or ADS and net gain from the sale, exchange or other disposition of a preferred share or ADS.

Backup Withholding and Information Reporting

Backup withholding at a rate of 24% and information reporting requirements generally apply to certain U.S. Holders with respect to payments made on or proceeds from the sale, exchange or other disposition of our preferred shares or ADSs. A U.S. Holder not otherwise exempt from backup withholding generally can avoid backup withholding by providing a properly executed IRS Form W-9. Backup withholding is not an additional tax. Any amounts withheld under the backup withholding rules generally will be allowed as a refund or a credit against the U.S. Holder’s U.S. federal income tax liability, provided the required information is timely furnished by the U.S. Holder to the IRS.

Disclosure Requirements for Specified Foreign Financial Assets

Individual U.S. Holders (and certain U.S. entities specified in U.S. Treasury Department guidance) who, during any taxable year, hold any interest in any “specified foreign financial asset” generally will be required to file with their U.S. federal income tax returns certain information on IRS Form 8938 if the aggregate value of all such assets exceeds certain specified amounts. A “specified foreign financial asset” generally includes any financial account maintained with a non-U.S. financial institution and may also include our preferred shares or ADSs if they are not held in an account maintained with a financial institution. Substantial penalties may be imposed, and the period of limitations on assessment and collection of U.S. federal income taxes may be extended, in the event of a failure to comply. U.S. Holders should consult their own tax advisors as to the possible application to them of this filing requirement.

Disclosure Requirements for Certain U.S. Holders Recognizing Significant Losses

A U.S. Holder that claims significant losses in respect of our preferred shares or ADSs for U.S. federal income tax purposes (generally (i) US$10 million or more in a taxable year or US$20 million or more in any combination of taxable years for corporations or partnerships all of whose partners are corporations, (ii) US$2 million or more in a taxable year or US$4 million or more in any combination of taxable years for all other taxpayers, or (iii) US$50,000 or more in a taxable year for individuals or trusts) with respect to a foreign currency transaction, may be required to file Form 8886 for “reportable transactions.” U.S. Holders should consult their own tax advisors concerning any possible disclosure obligation with respect to our preferred shares or ADSs.

 

 

194


Table of Contents

U.S. Foreign Account Tax Compliance Act (FATCA)

Please see “Item 4B, Business Overview – Taxes on Transactions Entered Into by Itaú Unibanco Group – U.S. Foreign Account Tax Compliance Act (FATCA)” for more clarification on FATCA.

 

10F.

Dividends and Paying Agents

Not applicable.

 

10G.

Statement by Experts

Not applicable.

 

10H.

Documents on Display

We are subject to the reporting requirements under the Exchange Act, for foreign private issuers. Accordingly, we are required to file reports and other information with the SEC, including annual reports on Form 20-F and current reports on Form 6-K. You may inspect and copy reports and other information filed with the SEC at the public reference facilities maintained by the SEC at 100 F Street, N.E., Washington D.C. 20549. Copies of the materials may be obtained by mail from the Public Reference Room of the SEC at 100 F Street, N.E., Washington, D.C. 20549 at prescribed rates. The public may obtain information on the operation of the SEC’s Public Reference Room by calling the SEC in the United States at 1-800-SEC-0330. In addition, the SEC maintains an Internet website at www.sec.gov, from which you can electronically access those materials, including this annual report and the accompanying exhibits. The information contained on this website does not form part of this annual report on Form 20-F. We also file financial statements and other periodic reports with the CVM located at Rua Sete de Setembro, 111, Rio de Janeiro, Rio de Janeiro 20050-901, Brazil. The CVM maintains an Internet website at www.cvm.gov.br. The information contained on this website does not form part of this annual report on Form 20-F.

Copies of our Form 20-F will be available for inspection upon request to the Investor Relations department at our office at Avenida Engenheiro Armando de Arruda Pereira, 707, Torre Eudoro Villela, Piso Térreo – São Paulo – SP – 04309-010 – Brazil.

Investors may receive a hard copy of this annual report, including our audited consolidated financial statements for the last fiscal year, free of charge, by requesting a copy from our Investor Relations department, by e-mail, at investor.relations@itau-unibanco.com.br, indicating their contact information and their complete mailing address.

 

10I.

Subsidiary Information

Not required.

 

195


Table of Contents
ITEM 11.

QUANTITATIVE AND QUALITATIVE DISCLOSURES ABOUT MARKET RISK

Credit Risk

Overview

We define credit risk as the risk of loss associated with: failure by a borrower, issuer or counterparty to fulfill their respective financial obligations as defined in the contracts; value loss of a credit agreement resulting from a deterioration of the borrower’s, issuer’s or counterparty’s credit rating; reduction of profits or income; benefits granted upon subsequent renegotiation; or debt recovery costs.

Our credit risk management is intended to preserve the quality of the loan portfolio at levels compatible with our risk appetite, for each market segment in which we operate.

Governance

Our credit risk governance is managed through corporate bodies, which report to the Board of Directors or to our executive structure. Such corporate bodies act primarily by assessing the competitive market conditions, setting our credit limits, reviewing control practices and policies, and approving these actions at the respective authority levels. The risk communication and reporting processes, including disclosure of institutional and supplementary policies on credit risk management, are the responsibility of our structure. We manage the credit risk to which it is exposed during the entire credit cycle, from before approval, during the monitoring process and up to the collection or recovery phase.

Our credit risk management and control structure is centralized and independent of the business units and defines operational limits, risk mitigation mechanisms and processes, and instruments to measure, monitor and control credit risk inherent to all products, portfolio concentrations and impacts to potential changes in the economic environment. Our credit’s portfolio, policies and strategies are continuously monitored so as to ensure compliance with the rules and laws in effect in each country.

Procedures and Key Indicators

The key assignments of the business units are (i) monitoring the portfolios under their responsibility, (ii) granting credit, taking into account approval levels, market conditions, macroeconomic prospects, changes in markets and products, and (iii) credit risk management aimed at making the business sustainable.

Our credit policy is based on internal factors, such as: client rating criteria, performance and evolution of our portfolio, default levels, return rates and allocated economic capital, among others; and also takes into account external factors such as: interest rates, market default indicators, inflation and changes in consumption, among others.

With respect to our individuals, small and medium companies, credit ratings are assigned based on statistical models (in the early stages of our relationship with a customer) and behavior score models (used for customers with whom we already have a relationship). For large companies, classification is based on information such as the counterparty’s economic and financial situation, its cash-generating capacity, and the business group to which it belongs, the current and prospective situation of the economic sector in which it operates. Credit proposals are analyzed on a case-by-case basis through the approval governance.

The concentrations are continuously monitored for economic sectors, and largest debtors, allowing preventive measures to be taken to avoid the violation of the established limits.

We also strictly control our credit exposure to clients and counterparties, acting to reverse occasional limit breaches. We may use contractual covenants for these purposes, such as the right to demand early payment or require additional collateral.

To measure credit risk, we take into account the probability of default by the borrower, issuer or counterparty, the estimated amount of exposure in the event of default, past losses from default and concentration of borrowers. Quantifying these risk components is part of the lending process, portfolio management and definition of limits.

 

196


Table of Contents

The models used by us are independently validated, to ensure that the databases used in constructing the models are complete and accurate, and that the method of estimating parameters is adequate, so as to reduce the modeling risk and keep the models calibrated, so that they reflect risk parameters more accurately.

In compliance with the principles of the CMN Resolution 4,557, our credit risk management structure and institutional policy are approved by our Board of Directors and are applicable to all companies and subsidiaries in Brazil and abroad.

Please see “Note 32 – Risk and Capital Management” to our audited consolidated financial statements for further details about credit risk.

Loan Approval Process

Extensions of credit are approved based on policies at the business unit level, determined in accordance with the criteria of each department and our bank’s risk appetite. The decision to extend credit may be granted by means of a pre-approval process or the traditional approval mechanism, which is applied on a client by client basis. In both cases, decisions are made based on principles of credit quality such as credit rating supported by statistical models, percentage of income committed by/leverage of the client and credit restrictions determined by us and the market.

The business units prepare and maintain the policies and procedures of the credit cycle.

The credit granting process contemplates the use of credit protection services with the purpose of checking whether a client’s credit history includes information that could be considered an obstacle to granting a loan, such as assets blocked by court orders, invalid tax payer identification numbers, prior or pending debt restructuring or renegotiation processes and checks not honored due to insufficient funds.

The policy assessment process allows for the identification of potential risks and is intended to ensure that credit decisions make sense from both an economic and a risk perspective.

 

LOGO

 

197


Table of Contents

LOGO

Please see “Note 32 – Risk and Capital Management, 1.1 Collateral and policies for mitigating credit risk”, to our audited consolidated financial statements for further details about our risk mitigating instruments.

Operational Risk

Overview

Operational risk is defined as the possibility of losses arising from failure, deficiency or inadequacy of internal processes, people or systems or from external events that affect the achievement of strategic, tactical or operational objectives. It includes legal risk associated with inadequacy or deficiency in contracts signed by us, as well as penalties due to noncompliance with applicable laws and damages to third parties arising from the activities undertaken by us.

Internally, we classify these exposures to risk within the following categories:

 

   

Internal fraud;

 

   

External fraud;

 

   

Labor claims and deficient security in the workplace;

 

   

Inadequate practices related to clients, products and services;

 

   

Damage to our own physical assets or assets in use;

 

   

Interruption of our activities;

 

   

Failures in information technology systems; and

 

   

Failures in the performance, compliance with deadlines and management of our activities.

 

198


Table of Contents

Operational risk management includes conduct risk, which is subject to mitigating procedures to assess product design (suitability) and incentive models. The inspection area is responsible for fraud prevention. Irrespective of their origin, specific cases may be handled by risk committees and integrity and ethics committees.

Governance

We have a governance process that is structured through forums and corporate bodies composed of senior management, which report to the Board of Directors, with well-defined roles and responsibilities in order to segregate the business and management and control activities, ensuring independence between the areas and, consequently, well-balanced decisions with respect to risks. This is reflected in the risk management process carried out on a decentralized basis under the responsibility of the business areas and by a centralized control carried out by the internal control compliance and operational risk department, by means of methodologies, training courses, certification and monitoring of the control environment in an independent way.

The managers of the executive areas use corporate methods constructed and made available by the internal control, compliance and operational risk area. Among the methodologies and tools used are the self-evaluation and the map of our prioritized risks, the approval of processes, products, and system development products and projects, the monitoring of key risk indicators and the database of operational losses, guaranteeing a single conceptual basis for managing processes, systems, projects and new products and services.

Within the governance of the risk management process, the consolidated reports on risk monitoring, controls, action plans and operational losses are regularly presented to the business area executives.

Procedures and Key Indicators

Crisis Management and Business Continuity

The purpose of our Business Continuity Program is to protect our employees, ensure the continuity of the critical functions of our business lines, safeguard revenue and sustain both a stable financial market in which we operate and the trust of our clients and strategic partners in providing our services and products.

Our Business Continuity Program is composed of procedures for relocating and/or recovering operations in response to a variety of interruption levels and can be divided into four key elements:

 

   

Disaster Recovery Plan: focused on the recovery of our primary data center, ensuring the continuity of the processing of critical systems within minimum pre-established periods;

 

   

Workplace Contingency Plan: employees responsible for carrying out critical business functions have alternative facilities from which to perform their activities in the event the buildings in which they usually work become unavailable. There are approximately 2,000 contingency dedicated seats that are fully equipped to meet the needs of critical business units in emergency situations;

 

   

Emergency Plan: procedures aimed at minimizing the effects of emergency situations that may impact our facilities, with a preventive focus; and

 

   

Processes Contingency Plan: alternatives (Plan B) to carry out the critical processes identified in the business areas.

In order to keep the continuity solutions aligned with the business requirements the program applies the following tools to understand the institution:

 

   

Business Impact Analysis (BIA): evaluates the criticality and resumption requirement of the processes that support the delivery of products and services. Through this analysis the businesses’ resumption priorities are defined; and

 

   

Threats and Vulnerabilities Analysis (AVA): identification of threats to the locations where our buildings are located.

 

 

199


Table of Contents

In addition, we have a corporate-wide Crisis Management Program, which is aimed at managing business interruption events, natural disasters, impacts of an environmental, social, and infrastructural/operational (including information technology) nature or of any other nature that jeopardize the image and reputation and/or viability of Itaú Unibanco’s processes with its employees, clients, strategic partners and regulators, with timely and integrated responses.

Our Corporate Business Continuity Policy is available on our website.

Liquidity Risk

Overview

Liquidity risk is defined as the likelihood that an institution will not be able to effectively honor its expected and unexpected obligations, current and future, including those from guarantees commitment, without affecting its daily operations or incurring significant losses.

Governance

Our liquidity risk control is managed by an independent area and is responsible for determining the composition of our reserve, estimating cash flow and exposure to liquidity risk over several time horizons, and monitoring the minimum limits of the risk appetite in countries in which we operate. All activities are subject to assessment by an independent validation, internal controls and audit departments.

Procedures and Key Indicators

In accordance with the requirements of Central Bank regulations, we report monthly our Liquidity Risk Statements (DLR and DLP). Besides, the following items are periodically produced and submitted to the senior management for monitoring and decision support:

 

   

Different scenarios for liquidity projections to decision support, also using stressed macroeconomics scenarios and reversed stress according to risk appetite;

 

   

Contingency plans for potential crisis, which contains procedures ordered by levels of execution, considering each countries’ characteristics;

 

   

Reports of risk indicators; and

 

   

Tracking, and monitoring of funding sources considering counterparty type, maturity and other aspects, considering the risk appetite.

Market Risk

Overview

Market risk is the possibility of losses resulting from fluctuations in the market value of positions held by a financial institution, including the risk of operations subject to variations in foreign exchange rates, interest rates, price indexes, equity and commodity prices.

Governance

Our policies and general market risk management framework are in line with the principles of CMN Resolution No. 4,557, and its subsequent amendments. These principles guide our approach to market risk control across our Itaú Unibanco Group.

Our market risk management strategy is aimed at balancing corporate business goals, taking into account, among other factors:

 

   

Political, economic and market conditions;

 

   

The profile of our portfolio; and

 

   

Capacity to act in specific markets.

 

 

200


Table of Contents

The key principles underlying our market risk control structure are as follows:

 

   

Provide visibility and comfort for all senior management levels that market risks assumed must be in line with our risk-return objectives;

 

   

Provide disciplined and informed dialogue on the overall market risk profile and its evolution over time;

 

   

Increase transparency as to how the business works to optimize results;

 

   

Provide early warning mechanisms to facilitate effective risk management, without obstructing the business objectives; and

 

   

Monitor and avoid risk concentration.

Market risk is controlled by an area independent of the business units, which is responsible for the daily activities: (i) measuring and assessing risk; (ii) monitoring stress scenarios, limits and alerts; (iii) applying, analyzing and stress testing scenarios; (iv) reporting risk to the individuals responsible in the business units, in compliance with our governance procedures; (v) monitoring the measures needed to adjust positions and/or risk levels to make them viable; and (vi) supporting the secure launch of new financial products.

The CMN has regulations establishing the segregation of market risk exposure at a minimum into risk factors, such as: interest rates, exchange rates, stocks and commodities. Brazilian inflation indexes are also treated as a group of risk factors and follow the same structure.

Our structure of limits and alerts follows the Board of Directors guidelines, which are reviewed and approved by our Board of Directors on an annual basis. This structure extends to specific limits and is aimed at improving the process of risk monitoring and understanding as well as preventing risk concentration. Limits and alerts are calibrated based on projections of future balance sheets, stockholders’ equity, liquidity, complexity and market volatility, as well as our risk appetite.

Procedures and key indicators

In an attempt to fit the transactions into the defined limits, we hedge transactions with clients and proprietary positions, including investments overseas. Derivatives are the most commonly used instruments for carrying out these hedging activities, and can be characterized as either accounting or economic hedge, both of which are governed by our institutional regulations.

Our market risk framework categorizes transactions as ‘Trading Book’ or ‘Banking Book’, in accordance with general criteria established by specific regulation.

Our Trading Book is composed of all trades with financial and commodity instruments (including derivatives) undertaken with the intention of trading.

Our Banking Book is predominantly characterized by portfolios originated from the banking business and operations related to balance sheet management, and intended to be either held to maturity, or sold in the medium or long term.

Market risk management is based on the following key metrics:

 

   

Value at Risk (VaR): a statistical metric that quantifies the maximum potential economic loss expected in normal market conditions, considering a defined holding period and confidence interval;

 

   

Losses in Stress Scenarios (Stress Testing): a simulation technique to evaluate the impact, in the assets, liabilities and derivatives of the portfolio, of various risk factors in extreme market situations (based on prospective and historic scenarios);

 

   

Stop Loss: metrics that trigger a management review of positions, if the accumulated losses in a given period reach specified levels;

 

   

Concentration: cumulative exposure of certain financial instruments or risk factors calculated at market value (mark to market); and

 

   

Stressed VaR: a statistical metric derived from VaR calculation, aimed at capturing the biggest risk in simulations of the current portfolio, taking into consideration the observable returns in historical scenarios of extreme volatility.

 

 

201


Table of Contents

In addition to the risk metrics described above, sensitivity and loss control measures are also analyzed. They include:

 

   

Gap Analysis: accumulated exposure of cash flows by risk factor, which are marked-to-market and positioned by settlement dates;

 

   

Sensitivity (DV01 – Delta Variation Risk): impact on the market value of cash flows when a one basis point change is applied to current interest rates or on the index rates; and

 

   

Sensitivities to Various Risk Factors (Greek): partial derivatives of a portfolio of options on the prices of the underlying assets, implied volatilities, interest rates and time.

Please see “Note 32 – Risk and Capital Management” to our audited consolidated financial statements for further details about market risk.

VaR – Consolidated Itaú Unibanco Holding

Our consolidated VaR is calculated through the Historical Simulation. The assumption underlying Historical Simulation is that the expected distribution for the possible gains and losses (P&Ls—Profit and Loss Statement) for a portfolio over a desired time horizon can be estimated based on the historical behavior of the returns of the market risk factors to which this portfolio is exposed. For the VaR calculation of non-linear instruments, a full re-pricing is carried out (full valuation), without any potential simplifications in the calculation.

The VaR is calculated with a confidence interval of 99%, a historical period of 4 years (1000 working days) and a holding period that varies in accordance with the portfolio’s market liquidity, considering a minimum horizon of 10 working days. Also, under a conservative approach, the VaR is calculated on a daily basis with and without volatility weighting, with the final VaR being the most restrictive value between the two methodologies.

As from the third quarter of 2016, we have been calculating VaR for the regulatory portfolio (exposure of the trading portfolio and exposure to foreign currency and commodities of the banking portfolio) according to internal models approved by the Central Bank. The Consolidated Total VaR table provides an analysis of our portfolio exposure to market risk.

 

Consolidaded VaR

(Historical Simulation approach)(1)

   Average      Minimum      Maximum      December 31, 2019     Average      Minimum      Maximum      December 31, 2018  
     (In millions of R$)  

Group of Risk Factor

                      

Interest rate

     815.7        651.6        959.7        813.1       851.4        720.0        1,042.9        898.4  

Currencies

     27.6        10.9        59.2        10.9       24.7        12.7        45.2        37.3  

Equities

     30.2        13.5        57.4        29.4       39.2        23.6        58.5        50.1  

Commodities

     1.8        0.5        4.7        1.0       1.6        0.6        3.1        1.0  

Diversification effect(2)

              (576.1              (605.3
  

 

 

    

 

 

    

 

 

    

 

 

   

 

 

    

 

 

    

 

 

    

 

 

 

Total

     333.7        208.7        471.9        278.3       399.3        294.7        603.6        381.5  
  

 

 

    

 

 

    

 

 

    

 

 

   

 

 

    

 

 

    

 

 

    

 

 

 

 

(1)

Determined in local currency and converted into Brazilian reais at the closing price on the reporting date.

(2)

Reduction of risk due to the combination of all risk factors.

As of December 31, 2019, our average global VaR (Historical Simulation) was R$333.7 million, or 0.24% of our consolidated stockholders’ equity as of December 31, 2019, compared to our average global VaR (Historical Simulation) of R$399.3 million as of December 31, 2018 or 0.26% of our consolidated stockholders’ equity as of December 31, 2018.

 

202


Table of Contents

VaR – Trading Book

The table below presents risks arising from all positions with the intention of trading, following the criteria defined above for our Trading Book. Our total average Trading Book VaR was R$44.0 million as of December 31, 2019, compared to R$48.4 million as of December 31, 2018 and to R$52.0 million as of December 31, 2017.

 

Trading Book VaR(1)

   Average      Minimum      Maximum      December 31,
2019
    Average      Minimum      Maximum      December 31,
2018
 
     (In millions of R$)  

Group of Risk Factor

                      

Interest rate

     25.1        11.6        43.8        34.5       38.2        13.8        130.0        20.0  

Currencies

     21.1        6.4        48.4        6.4       19.9        9.0        41.0        33.1  

Equities

     21.8        6.0        47.0        14.4       21.8        8.4        42.8        39.2  

Commodities

     1.9        0.5        6.1        1.0       1.6        0.8        3.1        1.0  

Diversification effect (2)

              (12.9              (40.2
  

 

 

    

 

 

    

 

 

    

 

 

   

 

 

    

 

 

    

 

 

    

 

 

 

Total

     44.0        25.2        84.9        43.4       48.4        21.9        115.7        53.1  
  

 

 

    

 

 

    

 

 

    

 

 

   

 

 

    

 

 

    

 

 

    

 

 

 

 

(1)

Determined in local currency and converted into Brazilian reais at the closing price on the reporting date.

(2)

Reduction of risk due to the combination of all risk factors.

Cybersecurity Management and Processes

We consider cybersecurity and information security at the highest strategic level. We also manage this subject in order to protect our technological infrastructure against external and internal threats, unauthorized access, malicious code and regulatory needs. In order to protect our customers’ and organization’s information we operate in a preventive, detective and corrective manner.

The information security strategy has been developed considering the global scenario, regulations and best market practices and standards, in order to focus on establishing data protection for our customers. The strategy takes into account a resilient and appropriate structure to identify, detect and respond to threats and establish recovery procedures for situations that require our defense against cyberattacks. Our organization also maintains an effective security governance through executive committees and a set of information security policies.

Our infrastructure defenses are structured to protect our organization against external and internal attacks, with tools such as network behavioral analysis, intrusion prevention systems (IPS), firewalls, antiviruses and antispam systems.

We focus on the protection of the expanded perimeter, which comprehend the protection of Bank data’s inside our boundaries, in an International Unit or in a service provider.

We have a specialized monitoring team, capable of identifying potential threats and establishing an active and effective defense (SOC—Security Operational Centers).

Additionally, we have a cyber-intelligence team working to identify threats and manage any necessary corrective measures.

In order to be successful in our information security defense strategy, we consider the culture of security as the basis to improve our information security program as well as the investment in awareness campaigns for employees and customers so they remain prepared to identify and address inherent risks and threats.

Other Risks

Environmental and Social Risk

We understand environmental and social risk as the possibility of losses due to exposure to environmental and social events arising from the performance of our activities. To mitigate the risk, we map our processes, adopt internal controls, monitor new regulations on the subject, and record occurrences in our internal databases. In addition, risks identified, prioritized and actions taken are reported to our management of environmental and social risk.

 

203


Table of Contents

Please see our Investors Relations website > Menu > Itaú Unibanco > Corporate Governance > Rules and Policies > Policies > Policy For Sustainability And Social Environmental Responsibility, for further details about our Sustainability and Social Environmental Responsibility Policy.

Environmental and social risk management is carried out by our first line of defense in its daily activities, with technical support of our legal and risk teams, both of which have a team specialized in environmental and social risk management. Business units also have their governance for the approval of new products, including assessing the environmental and social risks, which ensures compliance in all new products and processes employed by the institution. Our governance also includes an Environmental and Social Risk Committee, which is primarily responsible for guiding institutional views of environmental and social risk exposure related to our activities and operations.

Given the growing importance of an integrated approach for environmental and social risk management, in 2019, we increased our governance creating a new structure under the Compliance department: the Corporate Environmental and Social Risk Management unit. Such area has the mandate to strengthen the environmental and social risk governance, counsel on related dilemmas, and to lead integrated reports to the high administration.

We consistently pursue to evolve in environmental and social risk management, always attentive to challenges including those arising from regulations and from a changing stakeholders’ expectations. We have assumed and incorporated several national and international voluntary commitments into our governance several aiming at continuously improving our integrated environmental and social risk management. We have committed with Principles for Responsible Investment (PRI), Principles for Responsible Banking (PRB), the Charter for Human Rights – Ethos, Equator Principles (EP), Global Impact, Carbon Disclosure Project (CDP), Brazilian GHG Protocol Program, National Pact for Eradicating Slave Labor (Pacto Nacional para Erradicação do Trabalho Escravo), among others. Our efforts to increase knowledge and governance of environmental and social risk have been recognized in Brazil and abroad, as shown by our recurring presence in sustainability indexes, such as Dow Jones Sustainability Index, Euronext Vigeo – Emerging 70, and in B3’s Corporate Sustainability Index, as well as numerous prizes and recognitions which we have been awarded.

Business and Strategy Risk

We define the business and strategy risk as the risk of a negative impact on our financial results or capital as a consequence of faulty strategic planning, making adverse strategic decisions, and our inability to implement the proper strategic plans and/or changes in its business environment. We have implemented many mechanisms to ensure that both the business and the strategic decision-making processes follow proper governance standards, have the active participation of executives and the Board of Directors, are based on market, macroeconomic and risk information and are aimed at optimizing the risk-return ratio. Decision-making and the establishment of business and strategy guidelines, count on the full engagement of the Board of Directors, primarily through the Strategy Committee, and of the executives, through the Executive Committee. In order to handle risk adequately, we have governance and processes that involve the Risks & Finance Control and Management Area in business and strategy decisions, so as to ensure that risk is managed and decisions are sustainable in the long term. They are: (i) the qualifications and incentives of board members and executives; (ii) the budgetary process; (iii) product assessment; (iv) the evaluation and prospecting of proprietary mergers and acquisitions; and (v) a risk appetite framework which, for example, restricts the concentration of credit and exposure to specific and material risks.

Regulatory Risk

We consider regulatory risk as the risk of incurring losses due to fines, sanctions and other penalties applied by regulatory agencies resulting from lack of compliance with regulatory requirements. The regulatory risk is managed through a structured process aimed at identifying changes in the regulatory environment, analyzing their impacts on the institution and monitoring the implementation of actions directed at adherence to the regulatory requirements.

We have a structured process for addressing rules, covering the stages of recognition, distribution, monitoring and compliance, and all of these processes are established in internal policies. The process for handling regulatory risk involves various areas of the institution, and consists of: (i) structure of lines of defense; (ii) monitoring draft legislation, public notices and public hearings; (iii) monitoring new rules and definition of action plans; (iv) relationship with regulators and professional organizations; (v) monitoring action plans; (vi) control over compliance with legal decisions and TAC (conduct adjustment agreements), executed in public civil actions. In addition, the institution’s risks are classified and prioritized according to our internal control methodology.

 

204


Table of Contents

Insurance Products, Pension Plan and Premium Bonds Risks

Products that compose portfolios of our insurance companies are related to life and elementary insurance, as well as pension plans and premium bonds. Accordingly, we understand that the main risks inherent to these products are:

 

   

Underwriting risk: the possibility of losses arising from insurance products, pension plans and premium bonds that go against our expectations, directly or indirectly associated with technical and actuarial bases used for calculating premiums, contributions and technical provisions;

 

   

Market risk;

 

   

Credit risk;

 

   

Operational risk; and

 

   

Liquidity risk.

In line with domestic and international practices, we have a risk management structure which ensures that risks resulting from insurance, pension and special savings products are properly assessed and reported to the relevant forums.

The process of risk management for insurance, pensions and premium bond plans is independent and focuses on the special nature of each risk.

As part of the risk management process, there is a governance structure where decisions may be escalated to sub-committees, thus ensuring compliance with several regulatory and internal requirements, as well as balanced decisions relative to risks.

Our objective is to ensure that assets serving as collateral for long-term products, with guaranteed minimum returns, are managed according to the characteristics of the liabilities, so that they are actuarially balanced and solvent over the long term.

Model Risk

Model risk is the risk that arises from the models used by us not reflecting, on a consistent basis, the relationships of variables of interest, creating results that systematically differ from those observed. This risk may materialize due to the use in different situations from those modeled.

The best practices that mark the model risk control at the institution include: (i) certification of the quality of the database used; (ii) application of a check-list of essential steps to be taken during the development of the model in question; (iii) the use of conservative estimates in judgmental models; (iv) use of external benchmarks; (v) approval of results generated in model implementation; (vi) independent technical validation of models; (vii) validation of use of models; (viii) assessments of the impact in the use of models; (ix) monitoring of performance of models; and (x) monitoring of the distribution of the explanatory variables and final score.

Country Risk

Country risk is the risk of losses arising from noncompliance with obligations in connection with borrowers, issuers, counterparties or guarantors as a result of actions taken by the government of the country where the borrower, issuer, counterparty or guarantor is located.

We have a specific structure for the management and control of country risk, consisting of corporate bodies and dedicated teams, with responsibilities defined in policies. The institution has a structured and consistent procedure for managing and controlling country risk, including: (i) the establishment of country ratings; (ii) the determination of limits for countries; and (iii) the monitoring of limits.

Reputational Risk

We understand reputational risk to be the risk arising from internal practices, risk events and external factors that may generate a negative perception of us among clients, counterparties, stockholders, investors, supervisors and commercial partners, among others, which could affect the value of our brand and financial losses, in addition to adversely affecting our capability to maintain our existing commercial relations, start new businesses and continue to have access to financing sources.

 

 

205


Table of Contents

We believe that our reputation is extremely important for achieving our long-term goals. As a result, we strive to align our speech with ethical and transparent practices and work, which is essential to raise the confidence of our stakeholders. Our reputation depends on our strategy (vision, culture and skills) and derives from direct and indirect relationship between us and our stakeholders.

Since reputational risk directly or indirectly permeates all of our operations and processes, we have governance procedures that are structured in a way to ensure that potential reputational risks be identified, analyzed and managed in the initial phases of our operations and the analysis of new products.

The treatment given to reputational risk is structured by means of many processes and internal initiatives, which, in turn, are supported by our internal policies. Their main purpose is to provide mechanisms for the monitoring, management, control and mitigation of the main reputational risks. Among those processes and internal initiatives are (i) risk appetite statement; (ii) processes to prevent and combat the use of Itaú Unibanco in unlawful acts; (iii) crisis management processes and business continuity procedures; (iv) processes and guidelines with respect to governmental and institutional relations; (v) corporate communication processes; (vi) brand management processes; (vii) ombudsman offices initiatives and commitment to customer satisfaction; and (viii) ethics and corruption prevention guidelines.

Money Laundering Prevention

Financial institutions play a key role in preventing and fighting illicit acts, which includes money laundering, terrorism financing and fraud.

The challenge is to identify and prevent increasingly sophisticated operations that seek to conceal the source, ownership and transfer of goods and assets, derived from illegal activities.

We have established a corporate policy to prevent our involvement in illicit activities, protecting our reputation and image among employees, customers, strategic partners, suppliers, service providers, regulators and the society. Our policy is based on a governance structure focused on transparency, strict compliance with the rules and regulations and cooperation with enforcement and judicial authorities. We also strive to conduct our business in accordance with the local and international best practices to prevent and fight illicit acts, through investments and training our employees on an ongoing basis.

In order to comply with our corporate policy, we have established a program to prevent and fight illicit acts, which includes the following pillars:

 

   

Customer Identification Process;

 

   

KYC;

 

   

KYP;

 

   

KYS;

 

   

KYE;

 

   

Risk Assessment on New Products and Services;

 

   

Transaction Monitoring;

 

   

Reporting Suspicious Transactions to Regulators and Authorities; and

 

   

Training.

This program is applicable to us and our controlled entities in Brazil and abroad. The oversight of prevention and detection of illegal activities is carried out by the Board of Directors, the Audit Committee, Compliance and Operational Risk Committees, and the Anti-Money Laundering Committee.

Please refer to “Item 4B. Business Overview – Supervision and Regulation – Anti-Money Laundering Regulations” for further details about money laundering regulation. Our Illicit Acts Prevention and Combat Corporate Policy is posted on our Investors Relation website at Itaú Unibanco > Corporate Governance > Rules and Policies > Policies > Corporate Policy for Prevention and Fight Against Illegal Acts.

 

 

206


Table of Contents

Politically Exposed Persons (PEPs)

Our commitment to compliance with applicable law and to the adoption of the best practices for prevention and detection of money laundering activity is also reflected in the identification, assessment and monitoring of PEPs, whether as individuals or entities.

As per our policies, we conduct enhanced due diligence with respect to PEPs. We require a higher level of approval prior to establishing any relationship with a PEP.

Please refer to “Item 4B. Business Overview – Supervision and Regulation – Politically Exposed Persons (PEPs)” for further details about politically exposed persons.

COVID-19

During this unprecedented health crisis, we are engaged in reducing the transmission of COVID-19 not only within our facilities but also across Brazil and in the countries in which we operate, as we are aware of the importance of avoiding the collapse of public and private healthcare systems.

Since March 2020, our senior management and Executive Committee have held daily meetings to continuously monitor the crisis and to implement the measures necessary to support our workforce, our clients, and the society in facing the COVID-19 pandemic.

Please find below some initiatives that we have adopted in hopes of minimizing the effect of the COVID-19 pandemic.

For the society:

We have announced the donation of R$250 million through Fundação Itaú and Instituto Unibanco for the building of hospitals, the purchase of respiratory equipment, masks, basic needs and hygiene kits. Our goal is to support vulnerable communities and to assist in the prevention and treatment of COVID-19. In trying to achieve this goal, we have, along with Bradesco and Santander, donated 5 million quick COVID-19 tests and medical equipment, such as tomography devices and respiratory equipment.

In order to provide support to parents with young children, we have launched the ‘read at home’ campaign, a special edition of our ‘read for a child’ program suitable for social distancing.

We launched the Todos pela Saúde (“All for Health”) initiative that will be funded by a R$1 billion donation. The purpose of this initiative is to fund and coordinate relief efforts aimed to address the effects of the COVID-19 pandemic on Brazilian society. Seven renowned experts will lead the initiative and will be responsible for selecting initiatives to be funded. Todos pela Saúde will operate through four axes of action:

 

   

Informing: educating the population, such as promoting the use of face masks;

 

   

Protecting: testing the population and health professionals;

 

   

Caring: supporting officials of states and large municipalities in establishing crisis response committees; training and supporting health professionals; adopting telemedicine; expanding the capacity and efficiency of hospitals; acquiring and distributing strategic inputs, as well as procuring equipment and human resources.

 

   

Resuming: cooperating for the development of strategies to a safely resume social activities, and monitoring programs for vulnerable communities.

For our clients:

 

   

Since March 24, 2020, opening hours of Itaú and Itaú Uniclass branches were shortened:

 

  o

from 9:00 am to 10:00 am to the special public (retirees, INSS beneficiaries, the elderly, and pregnant women); and

 

  o

from 10:00 am to 2:00 pm to the general public, on a contingency basis.

 

   

Itaú Personnalité digital branches have also shortened their opening hours, now from Mondays to Fridays, from 9:00 am to 6:00 pm.

 

   

Our reward programs will not expire until June 30, 2020.

 

 

207


Table of Contents
   

We are encouraging the use of our digital channels, such as apps and bankline, and digital products, such as virtual cards, contactless payment, and digital bank statements.

 

   

We have added content to our website to assist clients in the use of digital channels, along with information relating to opening hours, branches, and other frequently asked questions (www.itau.com.br/coronavirus).

 

   

We will ramp up communication through digital channels, both for our usual customer service and for providing financial guidance during this period of market instability.

 

   

We have increased the transaction limits in our digital channels, so that our clients are able to make transactions and payments without having to leave their homes.

 

   

We offered an emergency credit line for SME payroll loans and granted a 60-days grace period for individuals loans.

 

   

We have suspended the minimum billing requirement for Rede’s clients until May 31, 2020, thus ensuring fee rates remain unchanged regardless of the billing volume reached.

 

   

Since March 26, users may block cards in the event of loss or theft at the customer service IVR. This enables our clients to block cards by themselves very quickly, without having to wait for the help of one of our employees.

 

   

In partnership with Ifood, Rede has given more liquidity to the restaurants affiliated to the platform: from April 2, 2020 on, these restaurants will receive their sales revenues in 7 days rather than the usual 30-day period.

 

   

Clients with vehicle financing who wish to request a 60-day postponement for repaying installments may do so on a fully digital basis, by accessing option “Carência 60 dias” (60-day grace period).

 

   

Small businesses may have their employees’ salaries guaranteed for two months. This is eligible for businesses which: (i) have annual revenues from R$360 thousand through R$10 million; (ii) have engaged our payroll loan services; and, (iii) are current with payments in the latest quarter. These eligible companies may start repaying this benefit in six months, with installment payments of up to 30 months, and an interest rate equivalent to the CDI rate, which is currently at 3.75% p.a. This measure is a part of the PESE Program, which is a partnership with the Brazilian National Treasury, the Central Bank, and Bradesco and Santander. For more information, please refer to “Item 5A. Recent Developments—Employment Support Program providing emergency payroll financing for small and medium-sized businesses.”

For our employees:

We have taken preventive measures, to ensure the wellbeing of our workforce that were only possible due to our continuous investments in people development and technology.

 

   

Several channels to provide our employees with intense communication about COVID-19 and our role during this crisis.

 

   

Daily report distributed to all our employees.

 

   

CEO posts weekly videos with updates on the actions taken to fight this crisis.

 

   

Currently we have around 40 thousand collaborators working remotely.

 

   

Risk group employees were kept away from their in-person activities on a preventive basis, and were instructed to work remotely or have their absence waived.

 

   

All in-person events and meetings that could not be done through digital channels were canceled.

 

   

The number of clients in branches at the same time has been limited to 10 people at the most.

 

   

Branch employees are working under a weekly rotation system, with the physical presence of up to 50% employees, as we seek to keep minimum staff numbers in client service.

 

   

Branches hit with COVID-19 cases will be closed for the public and only reopen when all outlined prevention measures are completed.

 

   

We have readjusted our call center operations and intensified hygiene protocols.

 

   

Early payment of the 13th salary on April’s payroll.

 

   

Temporary suspension of employment contract terminations without cause.

 

   

We have entered into new partnerships offering benefits that promote physical and mental health with activities that may be performed at home (Totalpass and GympassW).

 

208


Table of Contents
   

The Be Ok (Fique OK) channel is available for all employees and family members who wish to talk about their health. A multidisciplinary team of professionals, such as psychologists, psychiatrists, and nutritionists, provides advice by telephone, email or WhatsApp.

 

ITEM 12.

DESCRIPTION OF SECURITIES OTHER THAN EQUITY SECURITIES

 

12A.

Debt Securities

Not applicable.

 

12B.

Warrants and Rights

Not applicable.

 

12C.

Other Securities

Not applicable.

 

12D.

American Depositary Shares

Our preferred shares have been traded on the NYSE in the form of ADSs (one ADS represents one preferred share) since February 21, 2002, in compliance with NYSE and SEC requirements. These requirements include disclosure of financial statements in IFRS since 2011 and compliance with U.S. legal requirements, including the Exchange Act and the Sarbanes-Oxley Act of 2002.

Our ADSs are issued by BNY Mellon, as depositary, under a Deposit Agreement, dated as of May 31, 2001, as amended and restated as of February 20, 2002 and as of April 3, 2009, and as of August 17, 2018, effective as of August 27, 2018 and post-effective as of January 6, 2020, among us, the depositary and the owners and beneficial owners of ADSs from time to time. The depositary’s principal executive office is located at 240 Greenwich Street, New York, New York 10286.

ADS holders have no stockholder rights, which are governed by Brazilian Corporate Law. The depositary is the holder of the preferred shares underlying the ADSs. Holders of ADSs have ADS holder rights.

An investor may hold the ADSs directly, registered under his or her name, or indirectly, through a broker or another financial institution. The holders of our ADSs do not have the same rights as our stockholders and the depositary and holders of corresponding shares in Brazil. The deposit agreement determines the rights and obligations of the ADS holders and is governed by New York law.

Please refer to Exhibit 2(c) to this annual report for further information relating to our American Depositary Shares.

In the event of a capital increase that maintains or increases the proportion of our capital represented by preferred shares, the holders of ADSs, except as described above, have preemptive rights to subscribe only to newly issued preferred shares. In the event of a capital increase that reduces the proportion of capital represented by preferred shares, the holders of ADSs, except as described above, have preemptive rights to preferred shares in proportion to their interests and to common shares only to the extent necessary to prevent dilution of their interests.

Please refer to “Item 10E. Taxation” for further information.

 

209


Table of Contents

Fees and Expenses

The following table summarizes the fees and expenses payable by holders of ADSs to the depositary:

 

   
Event    Fees
   
Issuance(1) or cancellation for the purpose of withdrawal(2) of ADSs    US$5.00 (or less) per 100 ADSs (or portion thereof) plus any additional fees charged by any governmental authorities or other institutions for the execution and delivery or surrender of ADSs.
   
Any cash distribution    US$0.05 (or less) per ADS (or portion thereof).
   
Depositary services    US$0.05 (or less) per ADS (or portion thereof) per calendar year (in addition to cash distribution fee of US$0.05 per ADS during the year).

 

(1)

Including issuances resulting from a distribution of preferred shares or rights or other property, substitution of underlying shares and transferring, splitting or grouping of receipts.

(2)

Including if the deposit agreement terminates.

In addition, set below are other fees and expenses payable by holders of ADSs:

 

   

Registration fees: registration of transfers of preferred shares on our preferred share register to or from the name of the depositary or its agent when the holder deposit or withdraws preferred shares.

 

   

Distribution of securities by the depositary to ADS holders fee: equivalent to the fee that would be payable if securities distributed to the holder thereof had been preferred shares and the shares had been deposited for issuance of ADSs.

 

   

Foreign currency conversion expenses: expenses of the depositary in converting foreign currency to U.S. dollars.

 

   

Depositary expenses: cable, telex and facsimile transmissions (when expressly provided in the Deposit Agreement).

Moreover, taxes and other governmental charges which the depositary or the custodian has to pay on any ADR or preferred share underlying an ADS (for example, stock transfer taxes, stamp duty or withholding taxes) would be payable by holders of ADSs. Any other charges incurred by the depositary or its agents for servicing the deposited securities are not currently assessed in the Brazilian market.

Payment of Taxes

The depositary may deduct the amount of any taxes owed from any payments to investors. It may also sell deposited securities, by public or private sale, to pay any taxes owed. Investors will remain liable if the proceeds of the sale are not sufficient to pay the taxes. If the depositary sells deposited securities, it will, if appropriate, reduce the number of ADSs to reflect the sale and pay to investors any proceeds or send to investors any property remaining after it has paid the taxes.

Reimbursement of Fees

BNY Mellon, as depositary, has agreed to reimburse us for expenses we incur that are related to establishment and maintenance of the ADS program. The depositary has agreed to reimburse us for our continuing annual stock exchange listing fees. The depositary has also agreed to pay the standard out-of-pocket maintenance costs for the ADSs, which consist of the expenses of postage and envelopes for mailing annual and interim financial reports, printing and distributing dividend checks, electronic filing of United States federal tax information, mailing required tax forms, stationery, facsimile, and telephone calls, as well as to reimburse us annually for certain investor relationship programs or special investor relations promotional activities. In certain instances, the depositary has agreed to provide additional payments to us based on applicable performance indicators relating to the ADS facility. There are limits on the amount of expenses for which the depositary will reimburse us, but the amount of reimbursement available to us is not necessarily tied to the amount of fees the depositary collects from investors.

The depositary collects its fees for delivery and surrender of ADSs directly from investors, depositing shares or surrendering ADSs in case of exercise of withdrawal rights or from intermediaries acting for them. The depositary collects fees for making distributions to investors by deducting those fees from the amounts distributed or by selling a portion of distributable property to pay the fees. The depositary may collect its annual fee for depositary services by deducting from cash distributions, by directly billing investors or by charging the book-entry system accounts of participants acting for them. The depositary may generally refuse to provide services subject to fees until its fees for those services have been paid.

 

210


Table of Contents

In 2019, we received from the depositary US$39 million for promoting and encouraging the ADR program in the market, out-of-pocket maintenance costs for the ADSs (as described above), any applicable performance indicators relating to the ADS facility, underwriting fees and legal fees.

ADS holders’ Payment of Dividends

Preferred shares underlying ADSs are kept in Brazil by the custodian, Itaú Unibanco, which is the owner recorded in the register service of our preferred shares. The depositary of our ADS program is BNY Mellon. The payments of dividends and distributions in cash for our preferred shares underlying the ADSs are made directly to the depositary bank abroad, which is responsible for passing them on to the stockholders within an average period of 10 days after payment is made in Brazil. The amount received by the ADS holder may be reduced if we, the custodian or the depositary are required to retain an amount related to taxes and other government charges.

Please see “Item 8A. Consolidated Statements and Other Financial Information—Stockholders’ Payment” for details on our dividend policy.

Please see “Item 5A. Operating Results—Recent Developments—Temporary Suspension of Dividend Distributions and Increases in Compensation of Directors and Officers.”

 

211


Table of Contents

PART II

 

ITEM 13.

DEFAULTS, DIVIDEND ARREARAGES AND DELINQUENCIES

None.

 

ITEM 14.

MATERIAL MODIFICATIONS TO THE RIGHTS OF SECURITY HOLDERS AND USE OF PROCEEDS

None.

 

ITEM 15.

CONTROLS AND PROCEDURES

Disclosure Controls and Procedures     

We carried out an evaluation, under the supervision and with the participation of our management, including our CEO, and our CFO, of the effectiveness of our “disclosure controls and procedures” (as defined in the Exchange Act Rules 13a-15(e) and 15d-15(e)) as required by paragraph (b) of the Exchange Act Rules 13a-15 or 15d-15, as of December 31, 2019.A control system, no matter how well designed and operated, can provide only reasonable, not absolute, assurance that the control system’s objectives will be met. Therefore, our management does not expect that the controls will prevent all errors and all fraud.

Based upon the evaluation performed, our CEO and CFO have concluded that as of December 31, 2019, our disclosure controls and procedures were effective to provide reasonable assurance that material information relating to us and our consolidated subsidiaries is (i) recorded, processed, summarized and reported within the time periods specified in the SEC’s rules and forms and (ii) accumulated and communicated to our management, including our principal executive officers and principal financial officers, to allow timely decisions regarding required disclosure.

Management’s Annual Report on Internal Control Over Financial Reporting

Our management is responsible for establishing and maintaining adequate internal control over financial reporting as defined in Rules 13a-15(f) and 15d-15(f) under the Exchange Act. Our internal control was designed to provide reasonable assurance regarding the reliability of financial reporting and the preparation of consolidated financial statements for external purposes, in accordance with the IFRS issued by the IASB.

All internal control systems, no matter how well designed, have inherent limitations. Therefore, even those systems determined to be effective may not prevent or detect misstatements. Also, projections of any evaluation of effectiveness to future periods are subject to risk that controls may become inadequate because of changes in conditions, or a decline in the level of compliance with policies or procedures may occur.

Our management assessed the effectiveness of our internal control over financial reporting as of December 31, 2019. In making this assessment, our management used the criteria set forth in “Internal Control – Integrated Framework (2013)” issued by the COSO. Based on its evaluation and those criteria, our management has concluded that our internal control over financial reporting was effective as of December 31, 2019.

The effectiveness of our internal control over financial reporting as of December 31, 2019, has been audited by PricewaterhouseCoopers Auditores Independentes, an independent registered public accounting firm.

Attestation Report of the Independent Registered Public Accounting Firm

The report of PricewaterhouseCoopers Auditores Independentes, our independent registered public accounting firm, dated April 27, 2020, on the effectiveness of our internal control over financial reporting as of December 31, 2019 is presented with our consolidated financial statements.

Please refer to our audited consolidated financial statements for further details about our independent auditor’s report.

Changes in Internal Control Over Financial Reporting

In connection with the evaluation required by the Exchange Act Rule 13a-15(d), our management, including our CEO and CFO, concluded that the changes that occurred during the year ended December 31, 2019 have not materially affected, and are not reasonably likely to materially affect, our internal control over financial reporting.

 

212


Table of Contents
ITEM 16.

[RESERVED]

 

16A.

Audit Committee Financial Expert

Our Board of Directors has designated Mr. Diego Fresco Gutierrez as our audit committee financial expert that meets the requirements set forth by the SEC, the NYSE and the Central Bank. Our audit committee financial expert along with the other members of our audit committee are independent pursuant to CMN Resolution No. 3,198, which requires that the members not be, or have been in the last year, an officer or employee of the company or its affiliates or an employee with managerial responsibilities in the internal audit division of the financial institution. Other members of our audit committee are financially literate and we believe the skills, experience and education of our audit committee members qualify them to carry out all of their duties as members of the audit committee, including overseeing the preparation of our IFRS financial statements. In addition, our audit committee has the ability to retain independent accountants, financial advisors or other consultants, advisors and experts whenever it deems appropriate. For more information on our Audit Committee, see “Item 6A. Board Practices—Audit Committee.”

 

16B.

Code of Ethics

We consider ethics to be an essential value for our reputation and longevity. We, including all of our employees, are subject to our Code of Ethics. We report each year under this Item 16B of our annual report on Form 20-F any waivers of the Code of Ethics, in favor of our principal executive officer, chief financial officer, principal accounting officer and persons performing similar functions. The Code of Ethics governs all relations between companies in our corporate group and their stakeholders (shareholders, clients, employees, suppliers, service providers, governments, communities and society).

A copy of the Code of Ethics is available on our Investors Relations website at Itaú Unibanco > Corporate Governance > Rules and Policies > Code of Ethics and Conduct > Itaú Unibanco’s Code of Ethics. An update of our Code of Ethics was launched in December 2019.

 

16C.

Principal Accountant Fees and Services

Pre-approval of Policies and Procedures

The Audit Committee’s responsibilities include establishing policies and procedures for services that can be provided by our external auditors. On an annual basis, the Audit Committee issues (i) the list of services that cannot be provided by our external auditors, due to the fact that such services could, eventually, affect their independence, (ii) the list of pre-approved services, and (iii) those services that need to be pre-approved by the Audit Committee.

Fees and Services of the Principal Auditor

The following table sets forth the total amount charged by PwC by category for services provided in the years ended December 31, 2019 and 2018:

 

Fees

   2019      % Approved
by the Audit
Committee
     2018      % Approved
by the Audit
Committee
 
     (In thousands of R$)  

Audit Fees

     62,125        100.0        64,960        99.4  

Audit-Related Fees

     3,751        100.0        4,727        100.0  

Tax Fees

     635        100.0        581        100.0  

All Other Fees

     169        100.0        466        100.0  

Total

     66,680           70,735     
  

 

 

       

 

 

    

 

213


Table of Contents
   

Audit fees:

 

For the audit of our consolidated financial statements, the review of our quarterly financial statements, as well as the audit and review of financial statements of our subsidiaries, services relating to issuing comfort letters in securities offerings, issuance of reports required by regulatory bodies and audit of internal control over financial reporting in connection with the Sarbanes-Oxley Act requirements;

  

Audit-related fees:

 

For services provided in assistance to review of documents to be filed with local and foreign regulatory bodies, including documents on compliance with legislation and regulations, audit of specific financial statements, compliance with greenhouse gas emissions controls and policies, and audit of special purpose reports;

   

Tax fees:

 

For tax consulting and advising on cross-border transactions and review of Brazilian income tax; and

  

Other fees:

 

For training, use of surveys and technical materials, reasonable assurance of engagement terms signed with the governmental authority and review on the impact study of new accounting standard.

 

16D.

Exemptions from the Listing Standards for Audit Committees

Under the audit committee rules of the NYSE and the SEC, listed companies must comply with Rule 10A-3 of the Exchange Act (Listing Standards Relating to Audit Committees). Rule 10A-3 requires that listed companies establish an audit committee composed of members of the Board of Directors that meets specified requirements, or designate and empower a board of auditors or similar body to perform the role of the audit committee in reliance on the general exemption for audit committees of foreign private issuers set forth in Rule 10A-3(c)(3) of the Exchange Act.

In accordance with Central Bank regulations, we have established a body similar to the audit committee of the board of directors of a U.S. company, which we are required to call an “audit committee.” All the members of our Audit Committee are independent in accordance with the criteria established by the Central Bank. For more information, see “Item 6A. Board Practices — Director and Senior Management – Statutory Bodies — Audit Committee.”

Our Audit Committee, to the extent permitted under Brazilian law, performs all the functions required of an audit committee under Rule 10A-3. As required by Brazilian law, our Board of Directors and Audit Committee are separate corporate bodies. Only one of the six members of our Audit Committee is also member of our Board of Directors. In addition, under Brazilian law, the function of hiring independent auditors is a power reserved exclusively for a company’s Board of Directors. Therefore, our Board of Directors acts as our audit committee, as permitted under Rule 10A-3(c)(3)(v) of the Exchange Act for the purpose of the appointment of our independent auditors.

Except in these respects, our Audit Committee is comparable to, and performs the functions of, an audit committee of the Board of Directors of a U.S. company. We believe that our Audit Committee is able to act independently in performing the responsibilities of an audit committee under Sarbanes-Oxley, satisfies the other requirements of the exemption of Rule 10A-3(c)(3) and therefore is in compliance with Rule 10A-3 of the Exchange Act.

 

16E.

Purchases of Equity Securities by the Issuer and Affiliated Purchasers

In conformity with best corporate governance practices, on November 18, 2004, we started to voluntarily disclose our Policy for Trading Itaú Unibanco Holding S.A. Securities. Please refer to our Investors Relation website at Itaú Unibanco > Corporate Governance > Rules and Policies > Others > Operating Rules for the Trading of Own Shares as Treasury Stock for further details. We disclose to the market the transactions carried out with our own shares by our Treasury department through “Announcements to the Market” on a monthly basis, as well as the other disclosure requirements imposed by the Brazilian securities regulation and the SEC.

The repurchase program initially effective in 2019 was approved by our Board of Directors on December 15, 2017 with limits of 28.7 million common shares and 50.0 million preferred shares, without reducing our capital stock.

On May 30, 2019 our Board of Directors approved the renewal of our share repurchase program through November 30, 2020, authorizing the purchase of up to 15.0 million common shares and 75.0 million preferred shares.

 

214


Table of Contents

The share repurchase program has the following potential objectives: (i) to maximize the allocation of capital through the efficient application of available funds; (ii) to provide for the delivery of shares to the employees and management of our company and those of its subsidiaries within the scope of the compensation models and the long term incentive plans; and (iii) to use the repurchased shares in the event of business opportunities arising in the future. All repurchases shall be made on the open market through stock exchanges.

 

Period(l)

  

(a)
Total
number
of
preferred
shares
purchased
(2)

  

(b)
Average
price paid
per
preferred
share(2)(3)

  

(c) Total
number of
preferred shares
purchased as
part of publicly
announced plans
or programs(2)

   (d)
Maximum
number of
preferred
shares that
may yet be
purchased
under the
plans or
programs
    

(e)
Total
number
of
common
shares
purchased

  

(f)
Average
price
paid per
common
share

  

(g) Total
number
of
common
shares
purchased
as partof
publicly
announced
plans or
programs

   (h)
Maximum
number of
common
shares that
may yet be
purchased
under the
plans or
programs
 

01/02 to 01/31/2019

   —      —      —        36,900,000      —      —      —        14,195,517  

02/01 to 02/28/2019

   —      —      —        36,900,000      —      —      —        14,195,517  

03/01 to 03/29/2019

   —      —      —        36,900,000      —      —      —        14,195,517  

04/01 to 04/30/2019

   —      —      —        36,900,000      —      —      —        14,195,517  

05/02 to 05/30/2019

   —      —      —        36,900,000      —      —      —        14,195,517  

05/31 to 05/31/2019

   —      —      —        75,000,000      —      —      —        15,000,000  

06/03 to 06/28/2019

   —      —      —        75,000,000      —      —      —        15,000,000  

07/01 to 07/31/2019

   —      —      —        75,000,000      —      —      —        15,000,000  

08/01 to 08/30/2019

   —      —      —        75,000,000      —      —      —        15,000,000  

09/02 to 09/30/2019

   —      —      —        75,000,000      —      —      —        15,000,000  

10/01 to 10/31/2019

   —      —      —        75,000,000      —      —      —        15,000,000  

11/01 to 11/29/2019

   —      —      —        75,000,000      —      —      —        15,000,000  

12/02 to 12/31/2019

   —      —      —        75,000,000      —      —      —        15,000,000  

 

(1)

On December 15, 2017 our Board of Directors approved the purchase of up to 28.7 million common shares and 50.0 million preferred shares, which ended on June 19, 2019. On May 30, 2019 our Board of Directors approved the renewal of our share repurchase program through November 30, 2020, of up to 15.0 million common shares and 75.0 million preferred shares.

(2)

Includes brokerage costs.

 

16F.

Change in Registrant’s Certifying Accountant

Not applicable.

 

16G.

Corporate Governance

Our ADSs are registered on the NYSE in the US as a foreign private issuer. As a result, NYSE allows us to comply with certain corporate governance requirements established by applicable Brazilian legislation, rather than those set forth in the NYSE corporate governance listing rules applicable to US companies with securities traded on that exchange.

The following is a description of the main differences between our corporate governance practices and those required for US publicly traded companies.

 

   
NYSE REQUIREMENTS    OUR PRACTICES
 
Independent members of the Board of Directors
   
Companies listed on the NYSE must have a majority of independent members on their Board of Directors (as defined in applicable rules). However, controlled listed companies (companies with more than 50% of capital held by an individual, group or another company), do not need to comply with this requirement and are exempt from the rule.    Even though we fall under the exception to the NYSE’s rule and there is no similar requirement under Brazilian law, our Board of Directors has five directors considered independent pursuant to the criteria established in our Corporate Governance Policy. The criteria we use to determine independence are also different from those adopted by the NYSE.
 
Executive Sessions
   
Non-executive members of the Board of Directors should meet at regularly scheduled executive sessions without the presence of directors who are also officers of the company    All members of our Board of Directors are currently non-executive.

 

215


Table of Contents
   
NYSE REQUIREMENTS    OUR PRACTICES
 
Nomination and Corporate Governance Committee
   
Companies listed on the NYSE should have a nomination and corporate governance committee entirely comprised of independent directors and governed by charters on the purposes and responsibilities of such committee. However, controlled listed companies of which more than 50% of the voting power is held by an individual, a group or another company, such as in our case, are not required to comply with such requirement.    We have a Nomination and Corporate Governance Committee responsible for encouraging and overseeing the discussion of the company’s governance-related matters. All members of our Nomination and Corporate Governance Committee are non-executive, and two of them are independent, in accordance with our Corporate Governance Policy.
 
Compensation Committee
   
Companies listed on the NYSE have a compensation committee composed of independent directors and governed by charters on the purposes and responsibilities of such committee. However, controlled listed companies of which more than 50% of voting capital is held by an individual, a group or another company, such as in our case, are not required to comply with such requirements.    CVM rules do not require publicly-listed companies to have a compensation committee. Nonetheless, Brazilian banking regulation requires that we have a compensation committee. In compliance with this regulation, our Compensation Committee reports to the Board of Directors and the members of this committee are not required to be independent. However, currently two out of five members of our Compensation Committee are considered independent under our Corporate Governance Policy, and one is not a member of management.
 
Audit Committee
   
Companies listed on the NYSE are required to have an audit committee that: (i) is composed of at least three independent members who are financially literate; (ii) complies with SEC rules on audit committees of companies registered with the NYSE; (iii) has at least one member who has accounting of financial management expertise; and (iv) is governed by a charter that expressly sets out the purpose and responsibilities of the committee and establishes annual performance evaluations.    CMN regulates independent audit services rendered to financial institutions and requires the establishment of an audit committee composed of at least three independent members, in accordance with the independence criteria set forth in these rules. Our Audit Committee, that was established on April 28, 2004, meets the applicable Brazilian legal requirements, is elected annually by the Board of Directors and composed of professionals with proven technical qualifications compatible with this Committee’s responsibilities. Under SEC rules, we are not required to have an Audit Committee established or operating in accordance with NYSE rules if we meet some specified SEC requirements. We believe that our Audit Committee meets the requirements of Rule 10A-3(c)(3) under the Exchange Act and is able to act independently when performing its duties. To the extent permitted by Brazilian legislation, our Audit Committee performs all functions required to be performed by an audit committee by Rule 10A-3 under the Exchange Act.
 
Stockholders’ approval of management members’ compensation and stock options plans
   
Stockholders have the opportunity to vote on all stock-based compensation plans and significant amendments thereto, as well as on significant increases in the number of shares available to the plan, with a few exceptions    Brazilian legislation sets forth a similar requirement, as it establishes the need for approval to the aggregate annual compensation of management members (including shares) at the General Stockholders’ Meeting.

 

216


Table of Contents
   
NYSE REQUIREMENTS    OUR PRACTICES
 
Corporate Governance Code
   
Companies listed on NYSE are required to adopt and disclose their corporate governance guidance.    We have a Corporate Governance Policy that consolidates the corporate governance principles and practices we adopt. We believe these principles and practices, consistent with Brazilian legislation, are compatible with the guidelines established by the NYSE. We have adopted stricter rules than those required by Brazilian legislation, as we have voluntarily adhered to B3’s Level 1 of Corporate Governance and have granted tag-along rights to all stockholders, regardless of their voting rights. In 2018, we disclosed the Brazilian Corporate Governance Code, in accordance with CVM Ruling No. 480/09, and we have complied or partially complied with 95.83% of the 54 practices recommended.
 
Code of Ethics
   
NYSE rules require that listed companies adopt and disclose a code of business conduct and ethics for their directors, officers and employees. NYSE also requires that listed companies promptly disclose any waiver of the provisions of the code of ethics for directors or executive officers.    Brazilian legislation has no similar requirement. However, we have a Code of Ethics that, among other matters, governs the conduct of all members of the Board of Directors, officers and employees of the Itaú Unibanco Conglomerate, detailing the principles that guide our attitudes and practices.
 
Internal Audit
   
NYSE rules require that listed companies have an internal audit function to provide management and the Audit Committee with ongoing assessments of the company’s risk management processes and internal control systems.   

Brazilian banking legislation establishes a similar requirement, since it requires that financial institution have an internal audit function compatible with the nature, size, complexity, structure, risk profile and business model of the financial institution, that it is undertaken by a specific unit directly reporting to the Board of Directors or by an independent auditor (provided that such auditor is not responsible for auditing the financial statements of the institution or any other activity that may imply a conflict of interest).

 

Our internal audit function is responsible for assessing the sufficiency and effectiveness of our operating and management controls, as well as the adequacy of our risk identification and management process. In addition, our internal audit function is independent from management in carrying out its activities and has access to all places, executives and information necessary to carry out its duties. The internal audit function administratively reports to the Chairman of the Board of Directors, and its activities are supervised by the Audit Committee.

 

16H.

Mine Safety Disclosure

Not applicable.

 

217


Table of Contents

PART III

 

ITEM 17.

FINANCIAL STATEMENTS

We have responded to Item 18 in lieu of responding to this item.

 

ITEM 18.

FINANCIAL STATEMENTS

Our audited consolidated financial statements, together with the Report of Independent Registered Public Accounting Firm, are filed as part of this annual report.

Glossary

A

 

   

ABECS – Associação Brasileira de Empresas de Cartões de Crédito e Serviços ( Brazilian Association of Credit Cards and Services Companies)

 

   

ABRASCA – Associação Brasileira de Companhias Abertas (Brazilian Association of Public Companies)

 

   

ADS – American Depositary Shares

 

   

ANBIMA – Associação Brasileira das Entidades dos Mercados Financeiro e de Capitais (Brazilian Financial and Capital Markets Association)

 

   

ANS – Agência Nacional de Saúde Suplementar (National Regulatory Agency for Private Health Insurance and Plans)

 

   

APIMEC – Associação dos Analistas e Profissionais de Investimento do Mercado de Capitais (Association of Capital Markets Analysts and Investment Professionals)

 

   

ATM – Automated Teller Machines

B

 

   

B3 S.A. – Brasil, Bolsa, Balcão (Brazilian Exchange and OTC, formerly BM&FBovespa – Bolsa de Valores, Mercadorias e Futuros S.A.)

 

   

Banco Itaú Argentina – Banco Itaú Argentina S.A

 

   

Banco Itaú Chile – Banco Itaú Chile S.A.

 

   

Banco Itaú Paraguay – Banco Itaú Paraguay S.A

 

   

Banco Itaú Uruguay – Banco Itaú Uruguay S.A

 

   

BCBS – Basel Committee on Banking Supervision

 

   

BIS – Bank for International Settlements

 

   

BNDES – Banco Nacional de Desenvolvimento Econômico e Social (Brazilian Development Bank)

 

   

BNY Mellon – The Bank of New York Mellon

 

   

Brazilian Corporate Law – Law No. 6,404, of December 15, 1976, as amended (including by Law No. 11,638)

 

   

Brazilian Payment System – encompasses the institutions, the systems and the procedures related to the transfer of funds and other financial assets, among the diverse economic agents of the Brazilian market, or that involve the processing, clearing and settlement of payments in any of its forms.

C

 

   

CADE – Conselho Administrativo de Defesa Econômica (Administrative Council for Economic Defense)

 

   

CCR – Counterparty Credit Risk

 

   

CDC – Código de Defesa do Consumidor (Consumer Protection Code)

 

   

CDI – Certificado de Depósito Interbancário (Interbank Deposit Certificate)

 

 

218


Table of Contents
   

CEDEAR – Argentine Certificates of Deposits

 

   

Central Bank – Banco Central do Brasil (Brazilian Central Bank)

 

   

CFC – Conselho Federal de Contabilidade (Federal Accounting Council)

 

   

CGRC – Risk and Capital Management Committee

 

   

Cia E. Johnston – Companhia E. Johnston de Participações

 

   

CMN – Conselho Monetário Nacional (National Monetary Council)

 

   

CNSEG – Confederação Nacional das Empresas de Seguros Gerais, Previdência Privada e Vida, Saúde Suplementar e Capitalização (National Council of General Insurance, Private Pension and Life, Supplementary Health and Capitalization Companies)

 

   

CNSP – Conselho Nacional de Seguros Privados (National Council of Private Insurance)

 

   

COAF – Conselho de Controle de Atividades Financeiras (Financial Activities Control Council)

 

   

COSO – Committee of Sponsoring Organizations of the Treadway Commission

 

   

COFINS – Contribuição Para o Financiamento da Seguridade Social (Social Security Financing Contribution)

 

   

CONSIF – Confederação Nacional do Sistema Financeiro (National Association of the Financial System)

 

   

CSB – Client Service Branches

 

   

CSC – Superior Credit Committee

 

   

CSCCA – Superior Wholesale Credit and Collection Committee

 

   

CSCCV – Superior Retail Credit and Collection Committee

 

   

CSLL – Contribuição Social Sobre o Lucro Líquido (Social Contribution on Profits)

 

   

CSP – Superior Products Committee

 

   

CSRML – Superior Market Risk and Liquidity Committee

 

   

CSRO – Superior Operational Risk Management Committee

 

   

CTAM – Model Assessment Technical Committee

 

   

CVM – Comissão de Valores Mobiliários (Brazilian Securities and Exchange Commission)

D

 

   

DJSI – Dow Jones Sustainability Index

F

 

   

FATF – Financial Action Task Force

 

   

FEBRABAN – Federação Brasileira de Bancos (Brazilian Federation of Banks)

 

   

Fed – U.S. Federal Reserve System

 

   

FGC – Fundo Garantidor de Crédito (Credit Insurance Fund)

I

 

   

IASB – International Accounting Standards Board

 

   

IBRACON – Instituto de Auditores Independentes do Brasil (Institute of Independent Auditors of Brazil)

 

   

IBRI – Instituto Brasileiro de Relações com Investidores (Brazilian Investor Relations Institute)

 

   

ICAAP – Internal Capital Adequacy Assessment Process

 

   

IFRS – International Financial Reporting Standards

 

   

IOF – Imposto Sobre Operações Financeiras (Tax on Financial Transactions)

 

 

219


Table of Contents
   

IRPJ – Imposto de Renda da Pessoa Jurídica (Corporate Income Tax)

 

   

IRS – U.S. Internal Revenue Service

 

   

ISE – Índice de Sustentabilidade Empresarial (Corporate Sustainability Index)

 

   

ISS – Imposto sobre Serviços (Service Tax)

 

   

Itaú BBA Colombia – Itaú BBA Colombia S.A. Corporación Financiera

 

   

Itau BBA International – Itau BBA International plc

 

   

Itaucard – Banco Itaucard S.A.

 

   

Itaú Holding Financeira – Itaú Holding Financeira S.A.

 

   

Itaú Unibanco Group – Itaú Unibanco Holding S.A. and all its subsidiaries and affiliates

 

   

Itaúsa – Itaú Investimentos S.A.

 

   

IUPAR – Itaú Unibanco Participações S.A.

K

 

   

KYC – Know Your Customer

 

   

KYP – Know Your Partner

 

   

KYS – Know Your Supplier

 

   

KYE – Know Your Employee

L

 

   

LCR – Liquidity Coverage Ratio

N

 

   

NSFR – Net Stable Funding Ratio

 

   

NYSE – New York Stock Exchange

P

 

   

PEP – Politically Exposed Person

 

   

PFIC – Passive Foreign Investment Company

 

   

PIS – Programa de Integração Social (Social Integration Program)

 

   

PwC – PricewaterhouseCoopers Auditores Independentes

R

 

   

RAET – Regime Especial de Administração Temporária (Temporary Special Administration Regime)

S

 

   

SEC – U.S. Securities and Exchange Commission

 

   

SELIC – Sistema Especial de Liquidação e Custódia (Special Clearing and Settlement System)

 

   

SOX – The Sarbanes-Oxley Act of 2002

 

   

STF – Superior Tribunal Federal (Brazilian Federal Supreme Court)

 

   

STJ – Superior Tribunal de Justiça (Brazilian Superior Court of Justice)

 

   

SUSEP – Superintendência de Seguros Privados (Superintendency of Private Insurance)

 

 

220


Table of Contents

T

 

   

TR – Taxa Referencial (Brazilian Reference Interest Rate)

U

 

   

Unibanco – União de Bancos Brasileiros S.A.

V

 

   

VaR – Value at Risk

 

ITEM 19.

EXHIBITS

 

No.

  

Description

1

  

Bylaws of Itaú Unibanco Holding S.A. (unofficial English translation) (incorporated by reference to our Report on Form 6-K filed on August 7, 2018 (Commission File No. 001-15276)).

 

2(a)

  

Amended and Restated Deposit Agreement among the Registrant, The Bank of New York, as depositary, and the Holders from time to time of American Depositary Shares issued thereunder, including the form of American Depositary Receipts (incorporated by reference to our Registration Statement on Form F-6 Post-effective amendments for immediately effective filing January 6, 2020 (Commission File No. 333- 191758)).

 

2(b)(i)

  

The total amount of long-term debt securities of Itaú Unibanco Holding S.A. and our subsidiaries under any one instrument does not exceed 10.0% of our total assets on a consolidated basis. We agree to furnish copies of instruments defining the rights of certain holders of long-term debt to the SEC upon request.

 

2(c)

  

Description of Securities Registered Under Section 12 of the Exchange Act.

 

4 (a)

  

Shareholders’ Agreement, dated as of January 27, 2009, between Itaúsa—Investimentos Itaú S.A. and the Moreira Salles family (unofficial English translation) (incorporated by reference to our Annual Report on Form 20-F/A filed on May 17, 2010 (Commission File No. 001-15276)).

 

4(b)

  

Plan for Granting Stock Options (incorporated by reference to our Report on Form 6-K furnished to the Commission on May 12, 2015 (Commission File No.: 001-15276)).

 

4(c)

  

Stock Grant Plan (incorporated by reference to our Report on Form 6-K furnished to the Commission on May 02, 2017 (Commission File No.: 001-15276)).

 

8.1

  

List of subsidiaries (incorporated by reference to “Note 2.4—Summary of Main Accounting Practices, item a) Consolidation, I. Subsidiaries” to our audited Consolidated financial statements included in this Annual Report on Form 20-F).

 

11.1

  

Code of Ethics (unofficial English translation) (incorporated by reference to our Report on Form 6-K filed with the Commission on February 11,2020 (Commission File No.: 001-15276)).

 

12.1

  

Chief Executive Officer Certification pursuant to Section 302 of the Sarbanes-Oxley Act of 2002.

 

12.2

  

Chief Financial Officer Certification pursuant to Section 302 of the Sarbanes-Oxley Act of 2002.

 

13

  

Chief Executive Officer and Chief Financial Officer Certification pursuant to 18 U.S.C. Section 1350 as Adopted Pursuant to Section 906 of the Sarbanes-Oxley Act of 2002.

 

101.INS

  

XBRL Instance Document.

 

101.SCH

  

XBRL Taxonomy Extension Schema Document.

 

101.CAL

  

XBRL Taxonomy Extension Calculation Linkbase Document.

 

101.DEF

  

XBRL Taxonomy Extension Definition Linkbase Document.

 

101.LAB

  

XBRL Taxonomy Extension Label Linkbase Document.

 

101.PRE

  

XBRL Taxonomy Extension Extension Linkbase Document.

 

 

221


Table of Contents

SIGNATURES

The registrant hereby certifies that it meets all of the requirements for filing on Form 20-F and that it has duly caused and authorized the undersigned to sign this annual report on its behalf.

 

    ITAÚ UNIBANCO HOLDING S.A.
    By:   /s/    Candido Botelho Bracher        
      Name:   Candido Botelho Bracher
      Title:   Chief Executive Officer
     
    By:   /s/    Milton Maluhy Filho        
      Name:   Milton Maluhy Filho
      Title:   Chief Financial Officer

Date: April 27, 2020.

 


Table of Contents
Report of independent registered public accounting firm      F-1  
Definition and Limitations of Internal Control over Financial Reporting      F-2  
Consolidated Balance Sheet      F-4  
Consolidated Statement of Income      F-6  
Consolidated Statement of Comprehensive Income      F-7  
Consolidated Statement of Changes in Stockholder’s Equity      F-8  
Consolidated Statement of Cash Flows      F-9  
Notes to the Consolidated Financial Statements      F-10  


Table of Contents

LOGO

Report of independent registered public accounting firm

To the Board of Directors and Stockholders

Itaú Unibanco Holding S.A.

Opinions on the Financial Statements and Internal Control over Financial Reporting

We have audited the accompanying consolidated balance sheets of Itaú Unibanco Holding S.A. and its subsidiaries (the “Company”) as of December 31, 2019 and 2018, and the related consolidated statements of income, comprehensive income, changes in stockholders’ equity and cash flows for each of the three years in the period ended December 31, 2019, including the related notes (collectively referred to as the consolidated financial statements). We also have audited the Company’s internal control over financial reporting as of December 31, 2019, based on criteria established in Internal Control - Integrated Framework (2013) issued by the Committee of Sponsoring Organizations of the Treadway Commission (COSO).

In our opinion, the consolidated financial statements referred to above present fairly, in all material respects, the financial position of the Company as of December 31, 2019 and 2018, and the results of its operations and its cash flows for each of the three years in the period ended December 31, 2019 in conformity with International Financial Reporting Standards as issued by the International Accounting Standards Board. Also in our opinion, the Company maintained, in all material respects, effective internal control over financial reporting as of December 31, 2019, based on criteria established in Internal Control - Integrated Framework (2013) issued by the COSO.

Basis for Opinions

The Company’s management is responsible for these consolidated financial statements, for maintaining effective internal control over financial reporting, and for its assessment of the effectiveness of internal control over financial reporting, included in Management’s Annual Report on Internal Control over Financial Reporting. Our responsibility is to express opinions on the Company’s consolidated financial statements and on the Company’s internal control over financial reporting based on our audits. We are a public accounting firm registered with the Public Company Accounting Oversight Board (United States) (PCAOB) and are required to be independent with respect to the Company in accordance with the U.S. federal securities laws and the applicable rules and regulations of the Securities and Exchange Commission and the PCAOB.

We conducted our audits in accordance with the standards of the PCAOB. Those standards require that we plan and perform the audits to obtain reasonable assurance about whether the consolidated financial statements are free of material misstatement, whether due to error or fraud, and whether effective internal control over financial reporting was maintained in all material respects.

Our audits of the consolidated financial statements included performing procedures to assess the risks of material misstatement of the consolidated financial statements, whether due to error or fraud, and performing procedures that respond to those risks. Such procedures included examining, on a test basis, evidence regarding the amounts and disclosures in the consolidated financial statements. Our audits also included evaluating the accounting principles used and significant estimates made by management, as well as evaluating the overall presentation of the consolidated financial statements. Our audit of internal control over financial reporting included obtaining an understanding of internal control over financial reporting, assessing the risk that a material weakness exists, and testing and evaluating the design and operating effectiveness of internal control based on the assessed risk. Our audits also included performing such other procedures as we considered necessary in the circumstances. We believe that our audits provide a reasonable basis for our opinions.

 

   F-1


Table of Contents

LOGO

Definition and Limitations of Internal Control over Financial Reporting

A company’s internal control over financial reporting is a process designed to provide reasonable assurance regarding the reliability of financial reporting and the preparation of financial statements for external purposes in accordance with generally accepted accounting principles. A company’s internal control over financial reporting includes those policies and procedures that (i) pertain to the maintenance of records that, in reasonable detail, accurately and fairly reflect the transactions and dispositions of the assets of the company; (ii) provide reasonable assurance that transactions are recorded as necessary to permit preparation of financial statements in accordance with generally accepted accounting principles, and that receipts and expenditures of the company are being made only in accordance with authorizations of management and directors of the company; and (iii) provide reasonable assurance regarding prevention or timely detection of unauthorized acquisition, use, or disposition of the company’s assets that could have a material effect on the financial statements.

Because of its inherent limitations, internal control over financial reporting may not prevent or detect misstatements. Also, projections of any evaluation of effectiveness to future periods are subject to the risk that controls may become inadequate because of changes in conditions, or that the degree of compliance with the policies or procedures may deteriorate.

Critical Audit Matters

The critical audit matters communicated below are matters arising from the current period audit of the consolidated financial statements that were communicated or required to be communicated to the audit committee and that (i) relate to accounts or disclosures that are material to the consolidated financial statements and (ii) involved our especially challenging, subjective, or complex judgments. The communication of critical audit matters does not alter in any way our opinion on the consolidated financial statements, taken as a whole, and we are not, by communicating the critical audit matters below, providing separate opinions on the critical audit matters or on the accounts or disclosures to which they relate.

Measurement of the provision for expected credit loss of loan and lease operations

As described in Notes 2.3(f) and 10 to the consolidated financial statements, the measurement of the provision for expected credit loss of loan and lease operations involves management’s judgment in the application of methodologies and assumptions, including term to maturity, prospective information and probability weighted loss scenarios. At December 31, 2019, the provision for expected credit loss of loan and lease operations was BRL 37,508 million on a total loan and lease operations portfolio of BRL 585,791 million.

The principal considerations for our determination that performing procedures relating to the measurement of the provision for expected credit loss of loan and lease operations is a critical audit matter are (i) there was significant judgment used by management in determining the appropriate methodologies and assumptions used as described above which in turn led to a high degree of auditor judgment, subjectivity and effort in performing procedures and in evaluating audit evidence obtained relating to the methodologies and assumptions; and (ii) the audit effort involved the use of professionals with specialized skills and knowledge to assist in our tests of the assumptions used by management to estimate credit losses.

Addressing the matter involved performing procedures and evaluating audit evidence in connection with forming our overall opinion on the consolidated financial statements. These procedures included: i) testing the effectiveness of controls related to management’s measurement of the provision for expected credit loss of loan and lease operations, which included controls over the methodologies and assumptions used; ii) testing of the assumptions and data inputs used in the calculation of the provision for expected loss, including management´s approval and validation process; and iii) evaluating the disclosures in the financial statements in relation to the measurement of the provision for expected credit loss.

Valuation of financial assets not actively traded in the market

As described in Notes 2.3(b), and 28 to the consolidated financial statements, the valuation of financial assets not actively traded in the market is calculated using pricing techniques that use assumptions such as historical data, information on similar transactions and pricing techniques derived from market information or internally developed models when no pricing information in active market is available. At December 31, 2019, the Company had total financial assets measured at fair value of BRL 357,735 million, of which BRL 38,269 million is represented by corporate debt securities not actively traded in the market.

 

   F-2


Table of Contents

LOGO

The principal considerations for our determination that performing procedures relating to these financial assets not actively traded in the market is a critical audit matter due to the significant judgments applied by management in choosing the pricing techniques and the assumptions to determine the fair value of not actively traded financial assets. This in turn led to a high degree of auditor judgment and effort in performing procedures, including the involvement of professionals with specialized skill and knowledge to assist in evaluating certain audit evidence.

Addressing the matter involved performing procedures and evaluating audit evidence in connection with forming our overall opinion on the consolidated financial statements. These procedures included: i) evaluating the appropriateness of the valuation techniques used for these financial assets at fair value not actively traded in the market and the assumptions used by management, by comparing them with independent methodologies and assumptions; ii) testing the effectiveness of controls in relation to valuation techniques, including the relevant inputs and data to these controls; iii) calculating with the assistance of professionals with specialized skills and knowledge, an independent estimate of fair value for a sample of certain financial instruments and comparing management’s estimate with the independently developed estimate of fair value; iv) evaluating disclosures in the financial statements in relation to the valuation of financial assets.

Provision for contingent liabilities

As described in Notes 2.3(j), 2.4.(n) and 29 to the consolidated financial statements, the Company recognizes liabilities in the consolidated financial statements for the resolution of pending litigation when management determines that a loss is probable, and the amount of the loss can be reasonably estimated. The Company’s consolidated provision for contingent liabilities was BRL 21,454 million at December 31, 2019. No liability for an estimated loss is accrued in the consolidated financial statements for unfavorable outcomes when, after assessing the information available, (i) management concludes that it is not probable that a loss has been incurred in any of the pending litigation; or (ii) management is unable to estimate the loss or range of loss for any of the pending matters. Civil and labor proceedings are segregated on a collective basis and on an individualized basis. Proceedings considered under a collective basis are quantified based on internal models and are revalued considering the judicial decisions and deposits as guarantees on the related matters. Regarding the civil, labor and tax individualized proceedings, the calculation is made periodically based on the determination of the amount of the request and the likelihood of a loss, which is estimated according to the characteristics of each sentence.

The principal consideration for our determination that performing procedures relating to the provision for contingent liabilities is a critical audit matter is there was significant judgment by management when assessing the likelihood of a loss being incurred and when determining whether a reasonable estimate of the loss or range of loss for each claim can be made, which in turn led to a high degree of auditor judgment and effort in evaluating management’s assessment of the loss contingencies associated with litigation claims.

Addressing the matter involved performing procedures and evaluating audit evidence in connection with forming our overall opinion on the consolidated financial statements. These procedures included testing the design and the effectiveness of controls relating to identifying, assessing, monitoring, measuring, recording, and disclosing the provision for contingent liabilities, including the completeness and the accuracy of the data used. Our procedures also included testing the models used to quantify judicial proceedings of civil and labor natures considered on a collective basis and performing, on a sample basis, external confirmation procedures with both internal and external lawyers responsible for the proceedings.

PricewaterhouseCoopers Auditores Independentes

São Paulo, Brazil

April 27, 2020

We have served as the Company’s auditor since 2001.

PricewaterhouseCoopers, Av. Francisco Matarazzo 1400, Torre Torino, São Paulo, SP, Brasil, 05001-903, Caixa Postal 61005, T: +55 (11) 3674 2000, www.pwc.com/br

 

   F-3


Table of Contents

ITAÚ UNIBANCO HOLDING S.A.

Consolidated Balance Sheet

(In millions of Reais)

 

Assets

   Note    12/31/2019     12/31/2018  

Cash

        30,367       37,159  

Financial Assets

        1,501,481       1,424,876  

Compulsory deposits in the Central Bank of Brazil

        91,248       94,148  

At Amortized Cost

        1,010,644       994,759  

Interbank deposits

   4      34,583       26,420  

Securities purchased under agreements to resell

   4      198,428       280,136  

Securities

   9      133,119       110,395  

Loan and lease operations

   10      585,791       536,091  

Other financial assets

   18a      94,752       75,090  

(-) Provision for Expected Loss

   4, 9 and 10      (36,029     (33,373

At Fair Value Through Other Comprehensive Income

        76,660       49,323  

Securities

   8      76,660       49,323  

At Fair Value Through Profit or Loss

        322,929       286,646  

Securities

   5      281,075       263,180  

Derivatives

   6 and 7      41,854       23,466  

Investments in associates and joint ventures

   11      15,097       12,019  

Fixed assets, net

   13      7,166       7,302  

Goodwill and Intangible assets, net

   14      19,719       19,329  

Tax assets

        48,960       42,830  

Income tax and social contribution - current

        1,644       2,831  

Income tax and social contribution - deferred

   24b      38,914       32,781  

Other

        8,402       7,218  

Other assets

   18a      14,691       9,282  
     

 

 

   

 

 

 

Total assets

     1,637,481       1,552,797  
  

 

 

   

 

 

 

The accompanying notes are an integral part of these consolidated financial statements

 

Itaú Unibanco Holding S.A. – Complete Financial Statements in IFRS – December 31, 2019    F-4


Table of Contents

ITAÚ UNIBANCO HOLDING S.A.

Consolidated Balance Sheet

(In millions of Reais)

 

Liabilities and stockholders’ equity

   Note      12/31/2019     12/31/2018  

Financial Liabilities

        1,211,999       1,151,237  

At Amortized Cost

        1,159,830       1,119,734  

Deposits

     15        507,060       463,424  

Securities sold under repurchase agreements

     17a        256,583       330,237  

Interbank market funds

     17b        174,862       134,670  

Institutional market funds

     17c        104,244       93,974  

Other financial liabilities

     18b        117,081       97,429  

At Fair Value Through Profit or Loss

        48,029       27,711  

Derivatives

     6 and 7        47,828       27,519  

Structured notes

     16        201       192  

Provision for Expected Loss

     10        4,140       3,792  

Loan Commitments

        3,303       2,601  

Financial Guarantees

        837       1,191  

Provision for insurance and private pensions

     27c        218,334       201,187  

Provisions

     29        21,454       18,613  

Tax liabilities

     24c        7,891       5,284  

Income tax and social contribution - current

        3,997       2,058  

Income tax and social contribution - deferred

     24b        1,058       447  

Other

        2,836       2,779  

Other liabilities

     18b        28,338       26,010  

Total liabilities

        1,488,016       1,402,331  

Capital

     19a        97,148       97,148  

Treasury shares

     19a        (1,274     (1,820

Additional paid-in capital

     19c        2,175       2,120  

Appropriated reserves

     19c        12,948       13,480  

Unappropriated reserves

     19c        29,878       29,666  

Cumulative other comprehensive income

        (3,950     (3,812

Total stockholders’ equity attributed to the owners of the parent company

        136,925       136,782  

Non-controlling interests

     19d        12,540       13,684  

Total stockholders’ equity

        149,465       150,466  
     

 

 

   

 

 

 

Total liabilities and stockholders’ equity

        1,637,481       1,552,797  
     

 

 

   

 

 

 

The accompanying notes are an integral part of these consolidated financial statements

 

Itaú Unibanco Holding S.A. – Complete Financial Statements in IFRS – December 31, 2019    F-5


Table of Contents

ITAÚ UNIBANCO HOLDING S.A.

Consolidated Statement of Income

Periods ended

(In millions of Reais, except for number of shares and earnings per share information)

 

     Note      01/01 to
12/31/2019
    01/01 to
12/31/2018
    01/01 to
12/31/2017
 

Operating Revenues

        117,079       104,200       111,523  

Interest and similar income of financial assets at amortized cost and at fair value through other comprehensive income

     21a        117,523       110,324       122,703  

Interest, similar income and dividend of financial assets at fair value through profit or loss

        22,760       22,853       22,938  

Interest and similar expenses

     21b        (75,958     (70,612     (78,330

Adjustments to Fair Value of Financial Assets and Liabilities

     21c        4,098       (4,834     4,181  

Foreign exchange results and exchange variations in foreign transactions

        927       2,974       (250

Revenues from banking services

     22        39,032       36,809       34,448  

Income from insurance and private pension operations before claim and selling expenses

        4,553       3,961       4,699  

Revenues from insurance premiuns and private pensions

        19,624       24,097       26,876  

Change in provision for insurance and private pension

        (15,071     (20,136     (22,177

Other income

     3        4,144       2,725       1,134  

Expected Loss from Financial Assets and Claims

        (18,567     (10,182     (20,966

Expected Loss with Loan Operations and Lease Operations

     10c        (18,298     (10,587     (18,381

Expected Loss with Other Financial Assets (Net)

        1,026       1,633       (1,393

(Expenses) Recovery of claims

        (1,295     (1,228     (1,192

Operating Revenues Net of Expected Losses from Financial Assets and Claims

        98,512       94,018       90,557  

Other operating income (expenses)

        (67,269     (63,410     (59,975

General and administrative expenses

     23        (61,012     (57,538     (53,494

Tax expenses

        (7,572     (6,619     (7,031

Share of profit or (loss) in associates and joint ventures

     11        1,315       747       550  

Net income before income tax and social contribution

        31,243       30,608       30,582  

Current income tax and social contribution

     24a        (9,092     (2,564     (4,539

Deferred income tax and social contribution

     24a        5,662       (2,405     (2,818

Net income

        27,813       25,639       23,225  

Net income attributable to owners of the parent company

     25        27,113       24,907       23,193  

Net income attributable to non-controlling interests

     19d        700       732       32  

Earnings per share - basic

     25         

Common

        2.78       2.56       2.38  

Preferred

        2.78       2.56       2.38  

Earnings per share - diluted

     25         

Common

        2.77       2.55       2.36  

Preferred

        2.77       2.55       2.36  

Weighted average number of shares outstanding - basic

     25         

Common

        4,958,290,359       4,958,290,359       5,021,834,934  

Preferred

        4,781,855,588       4,759,872,085       4,734,030,111  
Weighted average number of shares outstanding - diluted      25         

Common

        4,958,290,359       4,958,290,359       5,021,834,934  

Preferred

        4,826,925,107       4,815,473,777       4,796,645,028  

The accompanying notes are an integral part of these consolidated financial statements

 

Itaú Unibanco Holding S.A. – Complete Financial Statements in IFRS – December 31, 2019    F-6


Table of Contents

ITAÚ UNIBANCO HOLDING S.A.

Consolidated Statement of Comprehensive Income

Periods ended

(In millions of Reais)

 

     Note      01/01 to
12/31/2019
    01/01 to
12/31/2018
    01/01 to
12/31/2017
 

Net income

        27,813       25,639       23,225  

Financial assets at fair value through other comprehensive income

        1,810       (166     652  

Change in fair value

        2,883       (576     997  

Tax effect

        (696     270       (415

(Gains) / losses transferred to income statement

     21c        (628     254       128  

Tax effect

        251       (114     (58

Hedge

        (16     (1,135     (571

Cash flow hedge

     7        (56     (81     (29

Change in fair value

        (191     (256     (86

Tax effect

        135       175       57  

Hedge of net investment in foreign operation

     7        40       (1,054     (542

Change in fair value

        83       (1,793     (1,055

Tax effect

        (43     739       513  

Remeasurements of liabilities for post-employment benefits (*)

        (350     (164     (10

Remeasurements

     26        (648     (267     33  

Tax effect

        298       103       (43

Foreign exchange variation in foreign investments

        (1,582     1,139       582  

Total other comprehensive income

        (138     (326     653  

Total comprehensive income

        27,675       25,313       23,878  

Comprehensive income attributable to non-controlling interests

        700       732       32  

Comprehensive income attributable to the owners of the parent company

        26,975       24,581       23,846  

 

(*)

Amounts that will not be subsequently reclassified to income.

The accompanying notes are an integral part of these consolidated financial statements

 

Itaú Unibanco Holding S.A. – Complete Financial Statements in IFRS – December 31, 2019    F-7


Table of Contents

ITAÚ UNIBANCO HOLDING S.A.

Consolidated Statement of Changes in Stockholders’ Equity (Notes 19 and 20)

Periods ended December 31, 2019, 2018 and 2017

(In millions of Reais)

 

    Attributed to owners of the parent company                    
                                        Other comprehensive income                    
    Capital     Treasury
shares
    Additional
paid-in
capital
    Appropriated
reserves
    Unappropriated
reserves
    Retained
earnings
    Financial Assets
at Fair Value
Through Other
Comprehensive
Income (1)
    Remeasurements
of liabilities

of post-
employment
benefits
    Cumulative
translation
adjustments
abroad
    Gains and
losses –
hedge (2)
    Total
stockholders’
equity - owners
of the parent
company
    Total
stockholders’
equity – non-
controlling
interests
    Total  

Balance at 01/01/2017

    97,148       (1,882     1,785       3,443       23,740       —         (1,596     (815     2,085       (3,813     120,095       12,289       132,384  

Transactions with owners

    —         (861     145       12,480       —         (19,201     —         —         —         —         (7,437     657       (6,780

Treasury shares

    —         (861     64       (1,178     —         —         —         —         —         —         (1,975     —         (1,975

Acquisition of treasury shares (Note 19a)

    —         (3,089     —         —         —         —         —         —         —         —         (3,089     —         (3,089

Cancellation of treasury shares – Meeting of the Board of Directors 12/15/2017

    —         1,178       —         (1,178     —         —         —         —         —         —         —         —         —    

Result of delivery of treasury shares

    —         1,050       64       —         —         —         —         —         —         —         1,114       —         1,114  

Recognition of share-based payment plans

    —         —         81       —         —         —         —         —         —         —         81       —         81  

(Increase) / Reduction of interest of controlling stockholders (Note 2.4a I and 3)

    —         —         —         —         —         —         —         —         —         —         —         1,002       1,002  

Dividends / interest on capital – Special profit reserve (Note 19b)

    —         —         —         13,658       —         (19,201     —         —         —         —         (5,543     (345     (5,888

Dividends / Interest on capital paid in 2017 - Year 2016 - Special profit reserve

    —         —         —         (5,048     —         —         —         —         —         —         (5,048     —         (5,048

Corporate reorganizations (Note 2.4 a III)

    —         —         —         (63     —         —         —         —         —         —         (63     —         (63

Other

    —         —         —         —         (15     —         —         —         —         —         (15     —         (15

Total comprehensive income

    —         —         —         —         —         23,193       652       (10     582       (571     23,846       32       23,878  

Net income

    —         —         —         —         —         23,193       —         —         —         —         23,193       32       23,225  

Other comprehensive income for the period

    —         —         —         —         —         —         652       (10     582       (571     653       —         653  

Appropriations:

                         

Legal reserve

    —         —         —         1,055       —         (1,055     —         —         —         —         —         —         —    

Statutory reserve

    —         —         —         632       2,305       (2,937     —         —         —         —         —         —         —    

Balance at 12/31/2017

    97,148       (2,743     1,930       12,499       26,030       —         (944     (825     2,667       (4,384     131,378       12,978       144,356  
 

 

 

   

 

 

   

 

 

   

 

 

   

 

 

   

 

 

   

 

 

   

 

 

   

 

 

   

 

 

   

 

 

   

 

 

   

 

 

 

Change in the period

    —         (861     145       9,056       2,290       —         652       (10     582       (571     11,283       689       11,972  
 

 

 

   

 

 

   

 

 

   

 

 

   

 

 

   

 

 

   

 

 

   

 

 

   

 

 

   

 

 

   

 

 

   

 

 

   

 

 

 

Balance at 01/01/2018

    97,148       (2,743     1,930       12,499       26,030       —         (944     (825     2,667       (4,384     131,378       12,978       144,356  

Transactions with owners

    —         923       190       14,145       —         (20,848     —         —         —         —         (5,590     (26     (5,616

Treasury shares

    —         923       422       (534     —         —         —         —         —         —         811       —         811  

Cancellation of treasury shares – Meeting of the Board of Directors 02/22/2018

    —         534       —         (534     —         —         —         —         —         —         —         —         —    

Acquisition of treasury shares

    —         (510     —         —         —         —         —         —         —         —         (510     —         (510

Result of delivery of treasury shares

    —         899       422       —         —         —         —         —         —         —         1,321       —         1,321  

Recognition of share-based payment plans

    —         —         (232     —         —         —         —         —         —         —         (232     —         (232

(Increase) / Reduction of interest of controlling stockholders (Note 2.4a I and 3)

    —         —         —         —         —         —         —         —         —         —         —         131       131  

Dividends / interest on capital – Special profit reserve

    —         —         —         14,679       —         (20,848     —         —         —         —         (6,169     (157     (6,326

Dividends / Interest on capital paid in 2018 – declared after 12/31/2017

    —         —         —         (13,673     —         —         —         —         —         —         (13,673     —         (13,673

Unclaimed dividends

    —         —         —         —         —         4       —         —         —         —         4       —         4  

Corporate reorganizations

    —         —         —         (592     —         —         —         —         —         —         (592     —         (592

Other

    —         —         —         —         674       —         —         —         —         —         674       —         674  

Total comprehensive income

    —         —         —         —         —         24,907       (166     (164     1,139       (1,135     24,581       732       25,313  

Net income

    —         —         —         —         —         24,907       —         —         —         —         24,907       732       25,639  

Other comprehensive income for the period

    —         —         —         —         —         —         (166     (164     1,139       (1,135     (326     —         (326

Appropriations:

                         

Legal reserve

    —         —         —         1,097       —         (1,097     —         —         —         —         —         —         —    

Statutory reserve

    —         —         —         4       2,962       (2,966     —         —         —         —         —         —         —    

Balance at 12/31/2018

    97,148       (1,820     2,120       13,480       29,666       —         (1,110     (989     3,806       (5,519     136,782       13,684       150,466  
 

 

 

   

 

 

   

 

 

   

 

 

   

 

 

   

 

 

   

 

 

   

 

 

   

 

 

   

 

 

   

 

 

   

 

 

   

 

 

 

Change in the period

    —         923       190       981       3,636       —         (166     (164     1,139       (1,135     5,404       706       6,110  
 

 

 

   

 

 

   

 

 

   

 

 

   

 

 

   

 

 

   

 

 

   

 

 

   

 

 

   

 

 

   

 

 

   

 

 

   

 

 

 

Balance at 01/01/2019

    97,148       (1,820     2,120       13,480       29,666       —         (1,110     (989     3,806       (5,519     136,782       13,684       150,466  

Transactions with owners

    —         546       55       9,811       —         (19,597     —         —         —         —         (9,185     (1,844     (11,029

Treasury shares

    —         546       351       —         —         —         —         —         —         —         897       —         897  

Result of delivery of treasury shares

    —         546       351       —         —         —         —         —         —         —         897       —         897  

Recognition of share-based payment plans

    —         —         (296     —         —         —         —         —         —         —         (296     —         (296

(Increase) / Reduction of interest of controlling stockholders (Note 2.4a I and 3)

    —         —         —         —         —         —         —         —         —         —         —         (1,567     (1,567

Dividends / interest on capital – Special profit reserve

    —         —         —         9,811       —         (19,597     —         —         —         —         (9,786     (277     (10,063

Dividends / Interest on capital paid in 2019 – declared after 12/31/2018

    —         —         —         (17,500     —         —         —         —         —         —         (17,500     —         (17,500

Unclaimed dividends and Interest on capital

    —         —         —         —         —         42       —         —         —         —         42       —         42  

Other (3)

    —         —         —         —         (189     —         —         —         —         —         (189     —         (189

Total comprehensive income

    —         —         —         —         —         27,113       1,810       (350     (1,582     (16     26,975       700       27,675  

Net income

    —         —         —         —         —         27,113       —         —         —         —         27,113       700       27,813  

Other comprehensive income for the period

    —         —         —         —         —         —         1,810       (350     (1,582     (16     (138     —         (138

Appropriations:

                         

Legal reserve

    —         —         —         1,336       —         (1,336     —         —         —         —         —         —         —    

Statutory reserve

    —         —         —         5,821       401       (6,222     —         —         —         —         —         —         —    

Balance at 12/31/2019

    97,148       (1,274     2,175       12,948       29,878       —         700       (1,339     2,224       (5,535     136,925       12,540       149,465  
 

 

 

   

 

 

   

 

 

   

 

 

   

 

 

   

 

 

   

 

 

   

 

 

   

 

 

   

 

 

   

 

 

   

 

 

   

 

 

 

Change in the period

    —         546       55       (532     212       —         1,810       (350     (1,582     (16     143       (1,144     (1,001
 

 

 

   

 

 

   

 

 

   

 

 

   

 

 

   

 

 

   

 

 

   

 

 

   

 

 

   

 

 

   

 

 

   

 

 

   

 

 

 

 

(1)

Includes the share in Other Comprehensive Income of Investments in Associates and Joint Ventures related to Financial Assets at Fair Value Through Other Comprehensive Income.

(2)

Includes Cash flow hedge and hedge of net investment in foreign operation.

(3)

Includes Argentina´s hyperinflation adjustment.

The accompanying notes are an integral part of these consolidated financial statements

 

Itaú Unibanco Holding S.A. – Complete Financial Statements in IFRS – December 31, 2019    F-8


Table of Contents

ITAÚ UNIBANCO HOLDING S.A.

Consolidated Statement of Cash Flows

(In millions of Reais)

 

     Note      01/01 to
12/31/2019
    01/01 to
12/31/2018
    01/01 to
12/31/2017
 

Adjusted net income

        61,198       62,890       73,222  

Net income

        27,813       25,639       23,225  

Adjustments to net income:

        33,385       37,251       49,997  

Share-based payment

        (141     (98     215  

Adjustments to fair value of financial assets through Profit or Loss and Derivatives

        310       551       452  

Effects of changes in exchange rates on cash and cash equivalents

        (54     (990     642  

Expected Loss from Financial Assets and Claims

        18,567       10,182       20,966  

Income from interest and foreign exchange variation from operations with subordinated debt

        4,433       8,759       4,714  

Provision for insurance and private pension

        15,071       20,136       22,177  

Depreciation and amortization

     13 and 14        3,561       3,567       3,169  

Expense from update / charges on the provision for civil, labor, tax and legal obligations

        1,925       1,037       1,325  

Provision for civil, labor, tax and legal obligations

        5,132       2,465       3,641  

Revenue from update / charges on deposits in escrow

        (519     (199     (345

Deferred taxes (excluding hedge tax effects)

     24b        2,499       10,287       3,972  

Income from share in the net income of associates and joint ventures and other investments

        (1,315     (747     (550

Income from Financial assets - At fair value through other comprehensive income

     21c        (628     254       128  

Income from interest and foreign exchange variation of financial assets at fair value through other comprehensive income

        (8,420     (12,808     (9,073

Income from Interest and foreign exchange variation of financial assets at amortized cost

        (3,332     (4,353     289  

(Gain) loss on sale of investments and fixed assets

        (168     (297     (283

Impairment losses

     23        233       167       14  

Other

     3        (3,769     (662     (1,456

Change in assets and liabilities

        (25,974     (33,132     (50,039

(Increase) decrease in assets

        (50,165     (123,522     (97,420

Interbank deposits

        (6,897     (9,404     (4,391

Securities purchased under agreements to resell

        62,487       (29,561     5,368  

Compulsory deposits with the Central Bank of Brazil

        2,900       4,689       (13,137

Loan operations

        (63,999     (51,919     (22,467

Derivatives (assets / liabilities)

        1,918       217       3,396  

Financial assets designated at fair value through profit or loss

        (18,202     (13,105     (56,531

Other financial assets

        (19,143     (15,323     (5,328

Other tax assets

        3       (1,669     (1,501

Other assets

        (9,232     (7,447     (2,829

(Decrease) increase in liabilities

        24,191       90,390       47,381  

Deposits

        43,636       60,486       73,524  

Deposits received under securities repurchase agreements

        (73,654     17,603       (36,530

Funds from interbank markets

        40,192       10,083       (5,061

Funds from institutional markets

        121       (1,125     6,967  

Other financial liabilities

        19,652       11,486       8,292  

Financial liabilities at fair value throught profit or loss

        9       (273     (54

Provision for insurance and private pension

        781       (1,409     3,787  

Provisions

        673       (495     (1,412

Tax liabilities

        (3,526     (1,739     2,944  

Other liabilities

        2,568       (348     (558

Payment of income tax and social contribution

        (6,261     (3,879     (4,518

Net cash from (used in) operating activities

        35,224       29,758       23,183  

Dividends / Interest on capital received from investments in associates and joint ventures

        838       671       489  

Cash from the sale of financial assets - At fair value through other comprehensive income

        9,074       16,622       19,695  

Cash received from redemption of financial assets at amortized cost

        8,085       14,991       4,025  

Cash upon sale of investments in associates and joint ventures

        68       266       314  

Cash upon sale of fixed assets

     13        175       215       230  

Purchase of financial assets at fair value through other comprehensive income

        (24,820     (591     (21,647

Purchase of financial assets at amortized cost

        (27,444     (9,512     (13,197

Purchase of investments in associates and joint ventures

        (387     (6,718     (69

Purchase of fixed assets

     13        (1,621     (1,483     (943

Purchase of intangible assets

     14        (2,691     (1,381     (2,553

Net cash from (used in) investment activities

        (38,723     13,080       (13,656

Funding from institutional markets

        8,548       2,906       4,135  

Redemptions in institutional markets

        (2,833     (15,048     (13,573

Change in non-controlling interests stockholders

        (1,617     128       1,003  

Result of delivery of treasury shares

        742       1,187       980  

Purchase of treasury shares

        —         (510     (3,089

Dividends and interest on capital paid to non-controlling interests

        (227     (154     (346

Dividends and interest on capital paid

        (25,915     (20,093     (10,800

Net cash from (used in) financing activities

        (21,302     (31,584     (21,690

Net increase (decrease) in cash and cash equivalents

     2.4c        (24,801     11,254       (12,163

Cash and cash equivalents at the beginning of the period

        95,558       83,314       96,119  

Effects of changes in exchange rates on cash and cash equivalents

        54       990       (642

Cash and cash equivalents at the end of the period

        70,811       95,558       83,314  
     

 

 

   

 

 

   

 

 

 

Cash

        30,367       37,159       18,749  

Interbank deposits

        4,561       3,295       15,327  

Securities purchased under agreements to resell - Collateral held

        35,883       55,104       49,238  

Additional information on cash flow (Mainly Operating activities)

         

Interest received

        134,225       122,405       139,895  

Interest paid

        77,315       84,668       71,456  

Non-cash transactions

         

Loans transferred to assets held for sale

        —         —         —    

Dividends and interest on capital declared and not yet paid

        838       515       1,876  

The accompanying notes are an integral part of these consolidated financial statements

 

Itaú Unibanco Holding S.A. – Complete Financial Statements in IFRS – December 31, 2019    F-9


Table of Contents

ITAÚ UNIBANCO HOLDING S.A.

Notes to the Consolidated Financial Statements

At 12/31/2019 and 12/31/2018 for balance sheet accounts and

From 01/01 to 12/31 of 2019, 2018 and 2017 for income statement accounts

(In millions of Reais, except information per share)

Note 1 - Overview

Itaú Unibanco Holding S.A. (ITAÚ UNIBANCO HOLDING) is a publicly-held company, organized and existing under the laws of Brazil. The head office is located at Praça Alfredo Egydio de Souza Aranha, 100, in the city of São Paulo, state of São Paulo, Brazil.

ITAÚ UNIBANCO HOLDING has a presence in 18 countries and territories and offers a wide variety of financial products and services to personal and corporate customers in Brazil and abroad, not necessarily related to Brazil, through its branches, subsidiaries and international affiliates. It offers a full range of banking services, through its different portfolios: commercial banking; investment banking; real estate lending; loans, financing and investment; leasing and foreign exchange business. Its operations are divided into three segments: Retail Banking, Wholesale Banking, and Activities with the Market + Corporation. Further detailed segment information is presented in Note 30.

ITAÚ UNIBANCO HOLDING is a financial holding company controlled by Itaú Unibanco Participações S.A. (“IUPAR”), a holding company which owns 51.71% of our common shares, and which is jointly controlled by (i) Itaúsa Investimentos Itaú S.A. (“ITAÚSA”), a holding company controlled by members of the Egydio de Souza Aranha family, and (ii) Companhia E. Johnston de Participações (“E. JOHNSTON”), a holding company controlled by the Moreira Salles family. Itaúsa also directly holds 39.21% of ITAÚ UNIBANCO HOLDING’s common shares.

These consolidated financial statements were approved by the Board of Directors on April 24, 2020.

 

Itaú Unibanco Holding S.A. – Complete Financial Statements in IFRS – December 31, 2019    F-10


Table of Contents

ITAÚ UNIBANCO HOLDING S.A.

Notes to the Consolidated Financial Statements

At 12/31/2019 and 12/31/2018 for balance sheet accounts and

From 01/01 to 12/31 of 2019, 2018 and 2017 for income statement accounts

(In millions of Reais, except information per share)

 

Note 2 – Significant accounting policies

 

2.1.

Basis of preparation

The Consolidated Financial Statements of ITAÚ UNIBANCO HOLDING were prepared in accordance with the requirements and guidelines of the National Monetary Council (CMN), which require that as from December 31, 2010 annual Consolidated Financial Statements are prepared in accordance with the International Financial Reporting Standards (IFRS), issued by the International Accounting Standards Board (IASB).

In the preparation of these Consolidated Financial Statements, ITAÚ UNIBANCO HOLDING adopted the criteria for recognition, measurement and disclosure established in the IFRS and in the interpretations of the International Financial Reporting Interpretation Committee (IFRIC).

Management believes that the information included in these Consolidated Financial Statements is relevant and a faithful representation of the information used in the management of the ITAÚ UNIBANCO HOLDING.

 

2.2.

New accounting standards changes and interpretations of existing standards

 

  a)

Accounting standards applicable for period ended December 31, 2019

 

   

IFRIC 23 – Uncertainty Over Income Tax Treatments clarifies how to apply the requirements for recognition and measurement of IAS 12 – Income Taxes when there is uncertainty about the acceptance of income tax treatment by tax authorities. This interpretation is effective for the years beginning January 1st, 2019 and there were no relevant impacts for the Consolidated Financial Statements of ITAÚ UNIBANCO HOLDING.

 

   

IFRS 16 – Leases – The pronouncement replaces IAS 17 - Leases, and related interpretations (IFRIC 4, SIC 15 and SIC 27). It eliminates the accounting for operating lease agreements for the lessee, presenting only one lease model, that consists of: (a) initially recognizing all lease in assets (Right-of- Use Asset) and liabilities (Other liabilities) at present value; and (b) recognizing depreciation of Right-of-Use Asset and interest from lease separately in the income statement.

Transition to IFRS 16

ITAÚ UNIBANCO HOLDING adopted IFRS 16 under the modified retrospective transition method on January 1st, 2019, using the following criteria:

 

   

unified discount rate, considering a portfolio of similar agreements;

 

   

calculation of lease liabilities and Right-of-Use Assets at present value of remaining payments; and

 

   

review of lease agreements and terms.

New financial subleases have not been recorded.

 

  b)

Accounting standards recently issued and applicable in future periods

 

   

Amendment in Conceptual Framework – In March, 2018, IASB issued a review of the Conceptual Framework and the main changes refer to: definitions of assets and liabilities, recognition criteria, derecognition, measurement, presentation and disclosure for equity and results elements. These changes are effective for the years started on January 1st, 2020 and there are no impacts on the Consolidated Financial Statements of ITAÚ UNIBANCO HOLDING.

 

   

Amendments to IFRS 9 – Financial Instruments, IAS 39 – Financial Instruments: Recognition and Measurement and IFRS 7 – Financial Instruments: Disclosures – Due to the changes in the interest rates used as market references – IBOR (Interbank Offered Rate), that will be terminated in future periods, there may be uncertainties in the evaluation of hedge accounting structures. Regulatory changes aim at minimizing possible impacts in these structures in the current scenario of pre-replacement of rates. These changes are effective for the years beginning January 1, 2020. No significant impacts have been identified on the Consolidated Financial Statements of ITAÚ UNIBANCO HOLDING.

 

Itaú Unibanco Holding S.A. – Complete Financial Statements in IFRS – December 31, 2019    F-11


Table of Contents

ITAÚ UNIBANCO HOLDING S.A.

Notes to the Consolidated Financial Statements

At 12/31/2019 and 12/31/2018 for balance sheet accounts and

From 01/01 to 12/31 of 2019, 2018 and 2017 for income statement accounts

(In millions of Reais, except information per share)

 

   

IFRS 17 – Insurance Contracts: The pronouncement replaces IFRS 4 – Insurance Contracts and presents three approaches for valuation:

 

   

General Model: applicable to all contracts without direct participation features;

 

   

Premium Allocation Approach (PAA): applicable to contracts with term is up to 12 months or when it produces results similar to those that would be obtained if the general model was used. It is more simplified than the general model;

 

   

Variable Fee Approach: applicable to insurance contracts with direct participation features, the insurance contracts which are substantially investment related service contracts under which an entity promises an investment return based on underlying items.

Insurance contracts must be recognized based on an analysis of four components:

 

   

Expected Future Cash Flows: estimate of all components of cash flow of the contract, considering inflows and outflows;

 

   

Risk Adjustment: estimate of offset required for differences that may occur between cash flows;

 

   

Contractual Margin: difference between any amounts received before the beginning of the contract coverage and present value of cash flows estimated at the beginning of the contract;

 

   

Discount: projected cash flows must be discounted to present value, to reflect the time value of money, at rates that reflect the characteristics of the respective flows.

This standard is effective for annual periods beginning on January 1st, 2021. Possible impacts are being assessed and the assessment will be completed by the date this standard comes into force.

 

2.3.

Critical accounting estimates and judgments

The preparation of Consolidated Financial Statements in accordance with the IFRS requires Management to make estimates and assumptions that affect the reported amounts of assets, liabilities, and contingent assets and liabilities at the date of the Consolidated Financial Statements, due to uncertainties and the high level of subjectivity involved in the recognition and measurement of certain items. Estimates and judgments considered more relevant by ITAÚ UNIBANCO HOLDING are related to the following topics:

 

Topic

  

Notes

Consolidation    Note 2.3 (a) and Note 3
Fair Value of Financial Instruments    Note 2.3 (b) and Note 28
Effective Interest Rate    Note 2.3 (c), Notes 5, 8, 9 and 10
Change to Financial Assets    Note 2.3 (d), Notes 5, 8, 9 and 10
Transfer and Write-off of Financial Assets    Note 2.3 (e), Notes 5, 8, 9 and 10
Expected Credit Loss    Note 2.3 (f), Notes 8, 9 and 10
Goodwill Impairment    Note 2.3 (g) and Note 14
Deferred Income Tax and Social Contribution    Note 2.3 (h) and Note 24
Defined Benefit Pension Plan    Note 2.3 (i) and Note 26
Provisions, Contingencies and Legal Liabilities    Note 2.3 (j) and Note 29
Technical Provisions for Insurance and Pension Plan    Note 2.3 (k) and Note 27

 

  a)

Consolidation

Controlled entities are all those in which ITAÚ UNIBANCO HOLDING’s involvement exposes it or entitles it to variable returns and can affect these returns through its influence on the entity. The existence of control is assessed continuously. Controlled entities are consolidated from the date control is established to the date on which it ceases to exist.

 

Itaú Unibanco Holding S.A. – Complete Financial Statements in IFRS – December 31, 2019    F-12


Table of Contents

ITAÚ UNIBANCO HOLDING S.A.

Notes to the Consolidated Financial Statements

At 12/31/2019 and 12/31/2018 for balance sheet accounts and

From 01/01 to 12/31 of 2019, 2018 and 2017 for income statement accounts

(In millions of Reais, except information per share)

 

  b)

Fair value of financial instruments are not traded in active markets, including derivatives

The fair value of financial instruments, including derivatives that are not traded in active markets is calculated by using valuation techniques based on assumptions that consider market information and conditions. The main assumptions are: historical data, information on similar transactions and pricing techniques. For more complex or illiquid instruments, significant judgment is necessary to determine the model used with the selection of specific inputs and, in certain cases, evaluation adjustments are applied to the model amount our price quoted for financial instruments that are not actively traded.

The methodologies used to estimate the fair value of certain financial instruments are described in Note 28.

 

  c)

Effective Interest Rate

To calculate the effective interest rate, ITAÚ UNIBANCO HOLDING estimates cash flows taking into account all the contractual terms of the financial instrument, but without including future credit losses. The calculation includes all commissions paid or received between parties to the contract, transaction costs, and all other premiums or discounts.

Interest revenue is calculated by applying the effective interest rate to the gross carrying amount of a financial asset. In the case of purchased or originated credit impaired financial assets, the adjusted effective interest rate is applied (taking into account the expected credit loss) to the amortized cost of the financial asset.

 

  d)

Modification of Financial Assets

The factors used to determine whether has been substantial modification of a contract are: evaluation if there is a renegotiation that is not part of the original contractual terms, change to contractual cash flows and significant extensions of the term of the transaction due to the debtor’s financial constraints, significant changes to the interest rate and changes to the currency in which the transaction is denominated.

 

  e)

Transfer and write-off of Financial Assets

When there are no reasonable expectations of recovery of a financial asset, considering historical curves, its total or partial write-off is carried out concurrently with the use of the related allowance for expected credit loss, with no effect on the Consolidated Statement of Income of ITAÚ UNIBANCO HOLDING. Subsequent recoveries of amounts previously written off are accounted for as income in the Consolidated Statement of Income.

Thus, financial assets are written off, either totally or partially, when there is no reasonable expectation of recovering a financial asset or when ITAÚ UNIBANCO HOLDING substantially transfers all risks and benefits of ownership and said transfer is qualified to be written off.

 

  f)

Expected Credit Loss

The measurement of expected credit loss requires the application of significant assumptions, such as:

 

   

Term to maturity: ITAÚ UNIBANCO HOLDING considers the maximum contractual period on which it will be exposed a financial instrument’s credit risk. However, the estimated useful life of assets that do not have fixed maturity date is based on the period of exposure to credit risk. Additionally, all contractual terms are taken into account when determining the expected life, including prepayment and rollover options.

 

   

Prospective information: IFRS 9 requires a balanced and impartial estimate of credit loss that includes forecasts of future economic conditions. ITAÚ UNIBANCO HOLDING uses prospective macroeconomic information and public information with projections prepared internally to determine the impact of these estimates on the calculation of expected credit loss.

 

   

Probability-weighted loss scenarios: ITAÚ UNIBANCO HOLDING uses weighted scenarios to determine credit loss expected over a suitable observation horizon adequate to classification in phases, considering the projection based on economic variables.

Macroeconomic scenarios: This information involves inherent risks, market uncertainties and other factors that may give rise to results different from expected.

 

Itaú Unibanco Holding S.A. – Complete Financial Statements in IFRS – December 31, 2019    F-13


Table of Contents

ITAÚ UNIBANCO HOLDING S.A.

Notes to the Consolidated Financial Statements

At 12/31/2019 and 12/31/2018 for balance sheet accounts and

From 01/01 to 12/31 of 2019, 2018 and 2017 for income statement accounts

(In millions of Reais, except information per share)

 

   

Determining criteria for significant increase or decrease in credit risk: in each period of the consolidated financial statements, ITAÚ UNIBANCO HOLDING assesses whether the credit risk on a financial asset has increased significantly since the initial recognition using relative and absolute triggers (indicators), which consider delay and the probability of default (PD) by product and by country.

Brazilian and foreign government securities are considered to have low credit risk, in accordance with a study conducted by ITAÚ UNIBANCO HOLDING and therefore they remain in stage 1.

Significant increase in credit risk: ITAÚ UNIBANCO HOLDING assesses several factors to determine a significant increase in credit risk, such as: the counterparty, type and characteristics of the product and region in which it was contracted, considering the following objective criteria as minimum factors:

 

   

Stage 1 to stage 2: default exceeding 30 days, except for payroll loans for government agency, which are recognized is made after 45 days in arrears;

 

   

Stage 2 to stage 3: default exceeding 90 days, except for the mortgage loan portfolio, for which arrears of 180 days is a parameter for stage migration.

ITAÚ UNIBANCO HOLDING assesses whether the credit risk has significantly increased on an individual or collective basis. For collective assessment purposes, financial assets are grouped based on characteristics of shared credit risk, considering the type of instrument, credit risk classifications, initial recognition date, remaining term, industry, geographical location of the counterparty, among other significant factors.

Details on the expected credit loss are in Note 32.

 

  g)

Goodwill Impairment

The review of goodwill due to impairment reflects the Management’s best estimate for future cash flows of Cash Generating Units (CGU), with the identification of the CGU and estimate of their fair value less costs to sell and/or value in use. These flows are subject to market conditions and uncertain factors, as follows:

 

   

Cash flows projected for periods of available forecasts and long-term assumptions for these flows;

 

   

Discount rates, since they generally reflect financial and economic variables, such as the risk-free interest rate and a risk premium.

Cash-Generating Units or CGU groups are identified at the lowest level at which goodwill is monitored for internal management purposes. Goodwill is allocated to cash flow generating units for purposes of testing for impairment.

 

  h)

Deferred income tax and social contribution

As explained in Note 2.4j, deferred tax assets are recognized only in relation to deductible temporary differences, tax losses and social contribution loss carryforwards for offset only to the extent that it is probable that ITAÚ UNIBANCO HOLDING will generate future taxable profit for its use. The expected realization of deferred tax assets is based on the projection of future taxable profits and technical studies, as disclosed in Note 24.

 

  i)

Defined benefit pension plan

The current amount of pension plans is obtained from actuarial calculations, which use assumptions such as discount rate, which is appropriated at the end of each year and used to determine the present value of estimated future cash outflows. To determine the appropriate discount rate, ITAÚ UNIBANCO HOLDING considers the interest rates of National Treasury Notes that have maturity terms similar to the terms of the respective liabilities.

The main assumptions for Pension plan obligations are partly based on current market conditions. Additional information is disclosed in Note 26.

 

Itaú Unibanco Holding S.A. – Complete Financial Statements in IFRS – December 31, 2019    F-14


Table of Contents

ITAÚ UNIBANCO HOLDING S.A.

Notes to the Consolidated Financial Statements

At 12/31/2019 and 12/31/2018 for balance sheet accounts and

From 01/01 to 12/31 of 2019, 2018 and 2017 for income statement accounts

(In millions of Reais, except information per share)

 

  j)

Provisions, contingencies and legal liabilities

ITAÚ UNIBANCO HOLDING periodically reviews its contingencies. These contingencies are evaluated based on Management’s best estimates, taking into account the opinion of legal counsel when there is a likelihood that financial resources will be required to settle the obligations and the amounts may be reasonably estimated.

Contingencies classified as probable losses are recognized in the Balance Sheet under Provisions.

Contingent amounts are measured using appropriate models and criteria, despite the uncertainty surrounding the ultimate timing and amounts. Provisions, contingencies and other commitments are detailed in Note 29.

 

  k)

Technical provisions for insurance and private pension

Technical provisions are liabilities arising from obligations of ITAÚ UNIBANCO HOLDING to its policyholders and participants. These obligations may be short term liabilities (property and casualty insurance) or medium and long term liabilities (life insurance and pension plans).

The determination of the actuarial liability is subject to several uncertainties inherent in the coverage of insurance and pension contracts, such as assumptions of persistence, mortality, disability, life expectancy, morbidity, expenses, frequency and severity of claims, conversion of benefits into annuities, redemptions and return on assets.

The estimates for these assumptions are based on the historical experience of ITAÚ UNIBANCO HOLDING, benchmarks and the experience of the actuary, in order to comply with best market practices and constantly review of the actuarial liability. The adjustments resulting from these continuous improvements, when necessary, are recognized in the statement of income for the corresponding period.

Additional information is described in Note 27.

 

2.4.

Summary of main accounting practices

 

  a)

Consolidation

 

  l.

Subsidiaries

In accordance with IFRS 10 - Consolidated Financial Statements, subsidiaries are all entities in which ITAÚ UNIBANCO HOLDING holds control.

Consolidated financial statements are prepared using consistent accounting policies. Intra-Group transactions and balances are eliminated on consolidation.

In the 3rd quarter of 2018, ITAÚ UNIBANCO HOLDING started adjusting the financial statements of its subsidiaries in Argentina to reflect the effects of hyperinflation, pursuant to IAS 29 – Financial Reporting in Hyperinflationary Economies.

 

Itaú Unibanco Holding S.A. – Complete Financial Statements in IFRS – December 31, 2019    F-15


Table of Contents

ITAÚ UNIBANCO HOLDING S.A.

Notes to the Consolidated Financial Statements

At 12/31/2019 and 12/31/2018 for balance sheet accounts and

From 01/01 to 12/31 of 2019, 2018 and 2017 for income statement accounts

(In millions of Reais, except information per share)

 

The following table shows the main consolidated companies, which together represent over 95% of total consolidated assets, as well as the interests of ITAÚ UNIBANCO HOLDING in their voting capital.

 

         Functional
currency(1)
   Incorporation
country
   Activity    Interest in voting
capital at
    Interest in total
capital at
 
                        12/31/2019     12/31/2018     12/31/2019     12/31/2018  

In Brazil

                   

Banco Itaú BBA S.A.

     Real    Brazil    Financial institution      100.00     100.00     100.00     100.00

Banco Itaú Consignado S.A.

     Real    Brazil    Financial institution      100.00     100.00     100.00     100.00

Banco Itaucard S.A.

     Real    Brazil    Financial institution      100.00     100.00     100.00     100.00

Banco Itauleasing S.A.

     Real    Brazil    Financial institution      100.00     100.00     100.00     100.00

Cia. Itaú de Capitalização

     Real    Brazil    Capitalization      100.00     100.00     100.00     100.00

Dibens Leasing S.A. - Arrendamento Mercantil

     Real    Brazil    Lease      100.00     100.00     100.00     100.00

Financeira Itaú CBD S.A. Crédito, Financiamento e Investimento

     Real    Brazil    Consumer finance
credit
     50.00     50.00     50.00     50.00

Hipercard Banco Múltiplo S.A.

     Real    Brazil    Financial institution      100.00     100.00     100.00     100.00

Itauseg Seguradora S.A.

     Real    Brazil    Insurance      100.00     100.00     100.00     100.00

Itaú Corretora de Valores S.A.

     Real    Brazil    Securities Broker      100.00     100.00     100.00     100.00

Itaú Seguros S.A.

     Real    Brazil    Insurance      100.00     100.00     100.00     100.00

Itaú Unibanco S.A.

     Real    Brazil    Financial institution      100.00     100.00     100.00     100.00

Itaú Vida e Previdência S.A.

     Real    Brazil    Pension plan      100.00     100.00     100.00     100.00

Luizacred S.A. Sociedade de Crédito, Financiamento e Investimento

     Real    Brazil    Consumer finance
credit
     50.00     50.00     50.00     50.00

Redecard S.A.

Foreign

     Real    Brazil    Acquirer      100.00     100.00     100.00     100.00

Itaú CorpBanca Colombia S.A.

   (Note 3)   Colombian peso    Colombia    Financial institution      33.22     25.28     33.22     25.28

Banco Itaú (Suisse) SA

     Swiss franc    Switzerland    Financial institution      100.00     100.00     100.00     100.00

Banco Itaú Argentina S.A.

     Argentinian peso    Argentina    Financial institution      100.00     100.00     100.00     100.00

Banco Itaú Paraguay S.A.

     Guarani    Paraguay    Financial institution      100.00     100.00     100.00     100.00

Banco Itaú Uruguay S.A.

     Uruguayan peso    Uruguay    Financial institution      100.00     100.00     100.00     100.00

Itau Bank, Ltd.

     Real    Cayman Islands    Financial institution      100.00     100.00     100.00     100.00

Itau BBA International plc

     Dollar    United Kingdom    Financial institution      100.00     100.00     100.00     100.00

Itau BBA USA Securities Inc.

     Real    United States    Broker      100.00     100.00     100.00     100.00

Itaú CorpBanca (2)

   (Note 3)   Chilean peso    Chile    Financial institution      38.14     38.14     38.14     38.14

 

(1)

All foreign branches and subsidiaries of ITAÚ UNIBANCO HOLDING have the same functional currency as the parent company, except for CorpBanca New York Branch, which uses the US dollar.

(2)

ITAÚ UNIBANCO HOLDING controls ITAÚ CORPBANCA due to the shareholders’ agreement.

 

Itaú Unibanco Holding S.A. – Complete Financial Statements in IFRS – December 31, 2019    F-16


Table of Contents

ITAÚ UNIBANCO HOLDING S.A.

Notes to the Consolidated Financial Statements

At 12/31/2019 and 12/31/2018 for balance sheet accounts and

From 01/01 to 12/31 of 2019, 2018 and 2017 for income statement accounts

(In millions of Reais, except information per share)

 

  II.

Business combinations

In general, a business consists of an integrated set of activities and assets that may be conducted and managed so as to provide a return, in the form of dividends, lower costs or other economic benefits, to investors or other stockholders, members or participants. If there is goodwill in a set of activities and assets transferred, it is presumed to be a business.

The acquisition method is used to account for business combinations, except for those classified as under common control.

Acquisition cost is measured at the fair value of the assets transferred, equity instruments issued and liabilities incurred or assumed at the acquisition date. Acquired assets and assumed liabilities and contingent liabilities identifiable in a business combination are initially measured at fair value at the date of acquisition, regardless of the existence of non-controlling interests. When the amount paid, plus non-controlling interests, is higher than the fair value of identifiable net assets acquired, the difference will be accounted for as goodwill. On the other hand, if the difference is negative, it will be treated as bargain purchase gain and the amount will be recognized directly in income.

 

  III.

Goodwill

Goodwill is not amortized, but its recoverable value is assessed semi-annually or when there is an indication of impairment loss using an approach that involves the identification of Cash Generating Units (CGUs) and the estimate of its fair value less selling costs and/or its value in use.

To determine this estimate, ITAÚ UNIBANCO HOLDING adopts the discounted cash flow methodology for a period of 5 years, macroeconomic assumptions, growth rate and discount rate.

The units or Cash Flow Generating Units are identified at the lowest level in which goodwill is monitored for internal Management purposes. Goodwill is allocated to cash flow generating units for purposes of testing for impairment.

The breakdown of intangible assets is described in Note 14.

 

  IV.

Capital Transactions with non-controlling stockholders

IFRS 10 – Consolidated Financial Statements establishes that, changes in an ownership interest in a subsidiary, which do not result in a loss of control, are accounted for as capital transactions and any difference between the amount paid and the carrying amount of non-controlling stockholders is recognized directly in consolidated stockholders’ equity.

 

  b)

Foreign currency translation

 

  I.

Functional and presentation currency

The Consolidated Financial Statements of ITAÚ UNIBANCO HOLDING are presented in Brazilian Reais, its functional and presentation currency. For each subsidiary, joint venture or investment in associates, ITAÚ UNIBANCO HOLDING defines the functional currency, as the currency of the primary economic environment in which the entity operates.

 

  II.

Foreign currency operations

Foreign currency operations are translated into the functional currency using the exchange rates prevailing on the dates of the transactions. Foreign exchange gains and losses are recognized in the consolidated statement of income, unless they are related to cash flow hedges and hedge of net investment in foreign operation, when they are recognized in stockholders’ equity.

 

  c)

Cash and cash equivalents

Defined as cash and current accounts with banks, shown in the Consolidated Balance Sheet under the heading Cash, Interbank Deposits and Securities purchased under agreements to resell (Collateral Held) with original maturities not exceeding 90 days.

 

Itaú Unibanco Holding S.A. – Complete Financial Statements in IFRS – December 31, 2019    F-17


Table of Contents

ITAÚ UNIBANCO HOLDING S.A.

Notes to the Consolidated Financial Statements

At 12/31/2019 and 12/31/2018 for balance sheet accounts and

From 01/01 to 12/31 of 2019, 2018 and 2017 for income statement accounts

(In millions of Reais, except information per share)

 

  d)

Financial Assets and Liabilities

Financial assets and liabilities are initially recognized at fair value and subsequently measured at amortized cost or fair value.

I - Classification and Measurement of Financial Assets

As from January ¹st, 2018, ITAÚ UNIBANCO HOLDING has applied IFRS 9 – Financial Instruments classifying financial assets in the following measurement categories:

 

   

Amortized Cost: used when financial assets are managed to obtain contractual cash flows, consisting solely of payments of principal and interest;

 

   

Fair Value Through Other Comprehensive Income: used when financial assets are held both for obtaining contractual cash flows, consisting solely by payments of principal and interest, and for sale;

 

   

Fair Value Through Profit or Loss: used for financial assets that do not meet the aforementioned criteria.

The classification and subsequent measurement of financial assets depend on:

 

   

The business model under which they are managed;

 

   

The characteristics of their cash flows (Solely Payment of Principal and Interest Test – SPPI Test).

Business model: represents how financial assets are managed to generate cash flows and does not depend on the Management’s intention regarding an individual instrument. Financial assets may be managed with the purpose of: i) obtaining contractual cash flows; ii) obtaining contractual cash flows and sale; or iii) others. To assess business models, ITAÚ UNIBANCO HOLDING considers risks that affect the performance of the business model; how the managers of the business are compensated; and how the performance of the business model is assessed and reported to Management.

When a financial asset is subject to business models i) or ii) the application of the SPPI Test is required.

SPPI Test: assessment of cash flows generated by a financial instrument for the purpose of checking whether they represent solely payments of principal and interest. To fit into this concept, cash flows should include only consideration for the time value of money and credit risk. If contractual terms introduce risk exposure or cash flow volatilities, such as exposure to changes in prices of equity instruments or prices of commodities, the financial asset is classified at fair value through profit or loss. Hybrid contracts must be assessed as a whole, including all embedded characteristics. The accounting of a hybrid contract that contains an embedded derivative is performed on a joint basis, i.e. the whole instrument is measured at fair value through profit or loss.

Amortized Cost

Amortized cost is the amount for which a financial asset or liability is measured at its initial recognition, plus adjustments using the effective interest method, less amortization of principal and interest, and any provision for expected credit loss.

Fair Value

Fair value is the price that would be received for the sale of an asset or that would be paid for the transfer of a liability in an orderly transaction between market players on the measurement date.

ITAÚ UNIBANCO HOLDING classifies the fair value hierarchy according to the relevance of data observed in the measurement process.

Details of the fair value of financial instruments, including Derivatives, and of the hierarchy of fair value are given in Note 28.

 

Itaú Unibanco Holding S.A. – Complete Financial Statements in IFRS – December 31, 2019    F-18


Table of Contents

ITAÚ UNIBANCO HOLDING S.A.

Notes to the Consolidated Financial Statements

At 12/31/2019 and 12/31/2018 for balance sheet accounts and

From 01/01 to 12/31 of 2019, 2018 and 2017 for income statement accounts

(In millions of Reais, except information per share)

 

Average cost is used to determine the gains and losses realized on disposal of financial assets at fair value, which are recorded in the Consolidated Statement of Income as Adjustments to Fair Value of Financial Assets and Liabilities. Dividends on assets at fair value through other comprehensive income are recognized in the Consolidated Statement of Income as Dividend income when it is probable that ITAÚ UNIBANCO HOLDING’s right to receive such dividends is assured.

Regular purchases and sales of financial assets are recognized and derecognized, respectively, on the trading date.

Financial assets and liabilities are offset against each other and the net amount is reported in the Balance Sheet only solely when there is a legally enforceable right to offset them and the intention to settle them on a net basis, or to simultaneously realize the asset and settle the liability.

Equity Instruments

An equity instrument is any contract that evidences a residual interest in an entity’s assets, after the deduction of all its liabilities, such as Shares and Units.

ITAÚ UNIBANCO HOLDING subsequently measures all its equity instruments at fair value through profit or loss, except when Management opts, on initial recognition, to irrevocably designate an equity instrument at fair value through other comprehensive income when it is held for a purpose other than only generating returns. When this option is selected, gains and losses on the fair value of the instrument are recognized in the Consolidated Statement of Comprehensive Income and are not subsequently reclassified to the Consolidated Statement of Income, even on sale. Dividends continue to be recognized in the Consolidated Statement of Income when ITAÚ UNIBANCO HOLDING’s right to receive them is assured.

Gains and losses on equity instruments measured at fair value through profit or loss are accounted in the Consolidated Statement of Income.

Expected Credit Loss

ITAÚ UNIBANCO HOLDING makes a forward-looking assessment of the expected credit loss on financial assets measured at amortized cost or through other comprehensive income, loan commitments and financial guarantee contracts:

 

   

Financial assets: loss is measured at present value of the difference between contractual cash flows and the cash flows that ITAÚ UNIBANCO HOLDING expects to receive;

 

   

Loan commitments: expected loss is measured at present value of the difference between contractual cash flows that would be due if the commitment was drawn down and the cash flows that ITAÚ UNIBANCO HOLDING expects to receive;

 

   

Financial guarantees: the loss is measured at the difference between the payments expected for refunding the counterparty and the amounts that ITAÚ UNIBANCO HOLDING expects to recover.

ITAÚ UNIBANCO HOLDING applies a three-stage approach to measuring the expected credit loss, in which financial assets migrate from one stage to the other in accordance with changes in credit risk.

 

   

Stage 1 – 12-month expected credit loss: represents default events possible within 12 months. Applicable to financial assets which are not credit impaired when purchased or originated;

 

   

Stage 2 – Lifetime expected credit loss of financial instrument: considers all possible default events. Applicable to financial assets originated which are not credit impaired when originated or purchased but for which credit risk has increased significantly; and

 

   

Stage 3 – Credit loss expected for credit-impaired assets: considers all possible default events. Applicable to financial assets which are credit impaired when purchased or originated. The measurement of assets classified in this stage is different from Stage 2 due to the recognition of interest income by applying the effective interest rate to amortized cost (net of provision) rather than to the gross carrying amount.

 

Itaú Unibanco Holding S.A. – Complete Financial Statements in IFRS – December 31, 2019    F-19


Table of Contents

ITAÚ UNIBANCO HOLDING S.A.

Notes to the Consolidated Financial Statements

At 12/31/2019 and 12/31/2018 for balance sheet accounts and

From 01/01 to 12/31 of 2019, 2018 and 2017 for income statement accounts

(In millions of Reais, except information per share)

 

An asset will migrate between stages as its credit risk increases or decreases. Therefore, a financial asset that migrated to stages 2 and 3 may return to stage 1, unless it was purchased or originated credit impaired financial asset.

Macroeconomic Scenarios

Forward-looking information is based on macroeconomic scenarios that are reassessed annually or when market conditions so require.

Additional information is described in Note 32.

Modification of Contractual Cash Flows

When contractual cash flows of a financial asset are renegotiated or otherwise modified and this does not substantially change its terms and conditions, ITAÚ UNIBANCO HOLDING does not derecognize it. However, the gross carrying amount of this financial asset is recalculated as the present value of the renegotiated or changed contractual cash flows, discounted at the original effective interest rate and a modification gain or loss is recognized in profit or loss. Any costs or fees incurred adjust the modified carrying amount and are amortized over the remaining term of the financial asset.

If, on the other hand, the renegotiation or change substantially modifies the terms and conditions of the financial asset, ITAÚ UNIBANCO HOLDING derecognises the original asset and recognizes a new one. Accordingly, the renegotiation date is taken as the initial recognition date of the new asset for expected credit loss calculation purposes, and to determine significant increases in credit risk.

ITAÚ UNIBANCO HOLDING also assesses if the new financial asset may be considered as purchased or originated credit impaired financial asset, particularly when the renegotiation was motivated by the debtor’s financial constraints. Differences between the carrying amount of the original asset and fair value of the new asset are immediately recognized in the Consolidated Statement of Income.

The effects of changes in cash flows of financial assets and other details about methodologies and assumptions adopted by Management to measure the allowance for expected credit loss, including the use of prospective information, are detailed in Note 32.

Derecognition of Financial Assets

Financial assets are written off when ITAÚ UNIBANCO HOLDING substantially transfers all risks and benefits of its property. In the event it is not possible to identify the transfer of all risks and benefits, the control should be assessed to determine the continuous involvement related to the transaction.

If there is a retention of risks and benefits, the financial asset continues to be recorded and a liability is recognized for the consideration received.

II – Classification and Measurement of Financial Liabilities

Financial liabilities are initially recognized at fair value and subsequently measured at amortized cost, except for:

 

   

Financial Liabilities at Fair Value Through Profit or Loss: this classification applied to derivatives and other financial liabilities designated at fair value through profit or loss to reduce “accounting mismatches”. ITAÚ UNIBANCO HOLDING irrevocably designates financial liabilities at fair value through profit or loss in the initial recognition (fair value option), when the option eliminates or significantly reduces measurement or recognition inconsistencies.

 

   

Loan Commitments and Financial Guarantees: see details in Note 2.4d Vll.

 

Itaú Unibanco Holding S.A. – Complete Financial Statements in IFRS – December 31, 2019    F-20


Table of Contents

ITAÚ UNIBANCO HOLDING S.A.

Notes to the Consolidated Financial Statements

At 12/31/2019 and 12/31/2018 for balance sheet accounts and

From 01/01 to 12/31 of 2019, 2018 and 2017 for income statement accounts

(In millions of Reais, except information per share)

 

Derecognition and Modification of Financial Liabilities

ITAÚ UNIBANCO HOLDING derecognises a financial liability from the Consolidated Balance Sheet when it is extinguished, i.e., when the obligation specified in the contract is discharged, cancelled or expires.

A debt instrument change or substantial terms modification of a financial liability is accounted as a derecognition of the original financial liability and a new one is recognized.

A substantial change to contractual terms occurs when the discounted present value of cash flows under the new terms, including any fees paid/received and discounted using the original effective interest rate, is at least 10% different from discounted present value of the remaining cash flow of the original financial liabilities.

III – Securities purchased under agreements to resell

ITAÚ UNIBANCO HOLDING purchases financial assets with a resale commitment (resale agreements), and sells securities with a repurchase commitment (repurchase agreement) of financial assets. Resale and repurchase agreements are accounted for under Securities purchased under agreements to resell and Securities sold under repurchase agreements, respectively.

The difference between the sale and repurchase prices is treated as interest and recognized over the life of the agreements using the effective interest rate method.

The financial assets taken as collateral in resale agreements can be used as collateral for repurchase agreements it provided for in the agreements or can be sold.

IV - Derivatives

All derivatives are accounted for as financial assets when the fair value is positive and as financial liabilities when the fair value is negative.

The valuation of active hybrid contracts that are subject to IFRS 9 is carried out as a whole, including all embedded characteristics, whereas the accounting is carried out on a joint basis, i.e. each instrument is measured at fair value through profit or loss.

When a contract has a main component outside the scope of IFRS 9, such as a lease agreement receivable or an insurance contract, or even a financial liability, embedded derivatives are treated as separate financial instruments if:

 

  (i)

their characteristics and economic risks are not closely related to those of the main component;

 

  (ii)

the separate instrument meets the definition of a derivative; and

 

  (iii)

the underlying instrument is not booked at fair value through profit or loss.

These embedded derivatives are accounted for separately at fair value, with variations recognized in the Consolidated Statement of Income as Adjustments to Fair Value of Financial Assets and Liabilities.

ITAÚ UNIBANCO HOLDING will continue applying all the hedge accounting requirements of IAS 39; however, it may adopt the provisions of IFRS 9, if Management so decides. According to this standard, derivatives may be designated and qualified as hedging instruments for accounting purposes and, the method for recognizing gains or losses of fair value will depending on the nature of the hedged item.

At the beginning of a hedging transaction, ITAÚ UNIBANCO HOLDING documents the relationship between the hedging instrument and the hedged items, as well as its risk management objective and strategy. The hedge is assessed on an ongoing basis to determine if it has been highly effective throughout all periods of the Financial Statements for which it was designated.

IAS 39 describes three hedging strategies: fair value hedge, cash flow hedge, and hedge of net investments in a foreign operation. ITAÚ UNIBANCO HOLDING uses derivatives as hedging instruments under all three hedge strategies, as detailed in Note 7.

 

Itaú Unibanco Holding S.A. – Complete Financial Statements in IFRS – December 31, 2019    F-21


Table of Contents

ITAÚ UNIBANCO HOLDING S.A.

Notes to the Consolidated Financial Statements

At 12/31/2019 and 12/31/2018 for balance sheet accounts and

From 01/01 to 12/31 of 2019, 2018 and 2017 for income statement accounts

(In millions of Reais, except information per share)

 

Fair value hedge

The following practices are adopted for these operations:

 

  a)

The gain or loss arising from the remeasurement of the hedging instrument at fair value is recognized in income; and

 

  b)

The gain or loss arising from the hedged item, attributable to the effective portion of the hedged risk, is applied to the book value of the hedged item and is also recognized in income.

When a derivative expires or is sold or a hedge no longer meets the hedge accounting criteria or in the event the designation is revoked, the hedge accounting must be prospectively discontinued. In addition, any adjustment to the book value of the hedged item must be amortized in income.

Cash flow hedge

For derivatives that are designated and qualify as hedging instruments in a cash flow hedge, the effective portion of their gains or losses is recognized in Other comprehensive income – Cash flow hedge, and reclassified to Income in the same period or periods in which the hedged transaction affects income. The portion of gain or loss on derivatives that represents the ineffective portion or on hedge components excluded from the assessment of effectiveness is recognized in income. Amounts originally recorded in Other comprehensive income and subsequently reclassified to Income are recorded in the corresponding income or expense lines corresponding to the hedged item.

When a derivative expires or is sold, when a hedge no longer meets the hedge accounting criteria or when the entity revokes the designation, any cumulative gain or loss existing in Other comprehensive income remains in stockholders’ equity until the expected transaction occurs or is no longer expected to occur, at which time it is reclassified to the income statement. When a forecast transaction is no longer expected to occur, the cumulative gain or loss recognized in Other Comprehensive Income is immediately transferred to the statement of income.

Hedge of net investments in foreign operations

The hedge of a net investment in a foreign operation, including the hedge of a monetary item that is booked as part of the net investment, is accounted for in a manner similar to a cash flow hedge:

 

  a)

The portion of gain or loss on the hedging instrument determined as effective is recognized in other comprehensive income;

 

  b)

The ineffective portion is recognized in income.

Gains or losses on the hedging instrument related to the effective portion of the hedge which are recognized in comprehensive income are reclassified to income for the period when the foreign operation is partially or totally sold.

V - Loan operations

ITAÚ UNIBANCO HOLDING classifies a loan as non-performing if the payment of the principal or interest has been overdue for 60 days or more. In this case, accrual of interest is no longer recognized.

VI - Capitalization plans

In Brazil they are regulated by the insurance regulator. These plans do not meet the definition of an insurance contract under IFRS 4, and therefore they are classified as a financial liability at amortized cost under IFRS 9.

Revenue from capitalization plans is recognized during the period of the contract and measured as the difference between the amount deposited by the customer and the amount that ITAÚ UNIBANCO HOLDING has to reimburse.

 

Itaú Unibanco Holding S.A. – Complete Financial Statements in IFRS – December 31, 2019    F-22


Table of Contents

ITAÚ UNIBANCO HOLDING S.A.

Notes to the Consolidated Financial Statements

At 12/31/2019 and 12/31/2018 for balance sheet accounts and

From 01/01 to 12/31 of 2019, 2018 and 2017 for income statement accounts

(In millions of Reais, except information per share)

 

VII – Loan Commitments and Financial Guarantees

ITAÚ UNIBANCO HOLDING recognizes as an obligation in the Consolidated Balance Sheet, on the issue date, the fair value of commitments for loans and financial guarantees. The fair value is generally represented by the fee charged to the customer. This amount is amortized over the term of the instrument and is recognized in the Consolidated Statement of Income under the heading Revenues from Banking Services.

After issue, if ITAÚ UNIBANCO HOLDING concludes based on the best estimate, that the expected credit loss in relation to the guarantee issued is higher that the fair value less accumulated amortization, this amount is replaced by a provision for loss.

 

  e)

Investments in associates and joint ventures

I – Associates

Associates are companies in which the investor has a significant influence but does not hold control. Investments in these companies are initially recognized at cost of acquisition and subsequently accounted for using the equity method. Investments in associates and joint ventures include the goodwill identified upon acquisition, net of any cumulative impairment loss.

II – Joint arrangements

ITAÚ UNIBANCO HOLDING has joint venture whereby the parties that have joint control of the arrangement have rights to the net assets.

ITAÚ UNIBANCO HOLDING’s share in profits or losses of its associates and joint ventures after acquisition is recognized in the Consolidated statement of income. Its share of the changes in the share in other comprehensive income of corresponding stockholders’ equity of its associates and joint ventures is recognized in its own capital reserves. The cumulative changes after acquisition are adjusted against the carrying amount of the investment. When the ITAÚ UNIBANCO HOLDING’s share of losses in an associates and joint ventures is equal to or more than the value of its interest, including any other receivables, ITAÚ UNIBANCO HOLDING does not recognize additional losses, unless it has incurred any obligations or made payments on behalf of the associates and joint ventures.

Unrealized profits on transactions between ITAÚ UNIBANCO HOLDING and its associates and joint ventures are eliminated to the extent of the interest of ITAÚ UNIBANCO HOLDING. Unrealized losses are also eliminated, unless the transaction provides evidence of impairment of the transferred asset. The accounting policies on associates and joint ventures entities are changed, as necessary, to ensure consistency with the policies adopted by ITAÚ UNIBANCO HOLDING.

If its interest in the associates and joint ventures decreases, but ITAÚ UNIBANCO HOLDING retains significant influence or joint control, only the proportional amount of the previously recognized amounts in Other comprehensive income is reclassified in Income, when appropriate.

 

  f)

Lessee operations

ITAÚ UNIBANCO HOLDING leases mainly real estate properties (underlying assets) to carry out its business activities. The initial recognition occurs when the agreement is signed, in the heading Other Liabilities, which corresponds to the total future payments at present value as a contra entry to the Right-of-Use Assets, depreciated under the straight-line method for the lease term and tested half-yearly to identify possible impairment losses.

The financial expense corresponding to interest on lease liabilities is recognized in the heading Interest and Similar Expense in the Consolidated Statement of Income.

 

  g)

Fixed assets

Fixed assets are recognized at cost of acquisition less accumulated depreciation, and adjusted for impairment, if applicable. Depreciation is calculated using the straight-line method and rates based on the estimated useful lives of these assets. These rates and other information are given in Note 13.

 

Itaú Unibanco Holding S.A. – Complete Financial Statements in IFRS – December 31, 2019    F-23


Table of Contents

ITAÚ UNIBANCO HOLDING S.A.

Notes to the Consolidated Financial Statements

At 12/31/2019 and 12/31/2018 for balance sheet accounts and

From 01/01 to 12/31 of 2019, 2018 and 2017 for income statement accounts

(In millions of Reais, except information per share)

 

The residual values and useful lives of assets are reviewed and adjusted, if appropriate, at the end of each period.

ITAÚ UNIBANCO HOLDING reviews its assets in order to identify whether any indications of impairment exist. The recoverable amount of an asset is defined as the higher of its fair value less costs to sell and its value in use. For the purposes of assessing impairment, assets are grouped at the lowest level for which independent cash flows can be identified (cash-generating units). The assessment may be made at an individual asset level when the fair value less the cost to sell can be reliably determined.

Gains and losses on disposals of fixed assets are recognized in the Consolidated statement of income under Other income or General and administrative expenses.

 

  h)

Intangible assets

Intangible assets are non-physical assets, including software and other assets, and are initially recognized at cost. Intangible assets are recognized when they arise from legal or contractual rights, their costs can be reliably measured, and in the case of intangible assets not arising from separate acquisitions or business combinations, it is probable that future economic benefits may arise from their use. The balance of intangible assets refers to acquired assets or those internally generated.

Intangible assets may have finite or indefinite useful lives. Intangible assets with finite useful lives are amortized using the straight-line method over their estimated useful lives. Intangible assets with indefinite useful lives are not amortized, but periodically tested in order to identify any impairment.

ITAÚ UNIBANCO HOLDING semi-annually assesses its intangible assets in order to identify whether any indications of impairment exist, as well as possible reversal of previous impairment losses. If such indications are found, intangible assets are tested for impairment. The recoverable amount of an asset is defined as the higher of its fair value less costs to sell and its value in use. For the purposes of assessing impairment, assets are grouped at the lowest level for which independent cash flows can be identified (cash-generating units). The assessment may be made at an individual asset level when the fair value less the cost to sell can be reliably determined.

ITAÚ UNIBANCO HOLDING uses the cost model to measure its intangible assets after its initial recognition.

A breakdown of intangible assets is given in Note 14.

 

  i)

Assets held for sale

Assets held for sale are recognized in the consolidated balance sheet under the line Other assets when they are actually repossessed or there is intention to sell. These assets are initially recorded at the lower of: (i) the fair value of the asset less the estimated selling expenses, or (ii) the carrying amount of the related asset held for sale.

 

  j)

Income tax and social contribution

There are two components of the income tax and social contribution: current and deferred.

The current component is approximately the total of taxes to be paid or recovered during the reporting period.

Deferred income tax and social contribution, represented by deferred tax assets and liabilities, is obtained based on the differences between the tax bases of assets and liabilities and the amounts reported in the financial statements at each year end.

Income tax and social contribution expense is recognized in the Consolidated statement of income under Income tax and social contribution, except when it refers to items directly recognized in Other comprehensive income, such as: tax on fair value of financial assets measured at fair value through other comprehensive income, post-employment benefits and tax on cash flow hedges and hedge of net investment in foreign operations. Subsequently, these items are recognized in income upon realization of the gain/loss on the instruments.

 

Itaú Unibanco Holding S.A. – Complete Financial Statements in IFRS – December 31, 2019    F-24


Table of Contents

ITAÚ UNIBANCO HOLDING S.A.

Notes to the Consolidated Financial Statements

At 12/31/2019 and 12/31/2018 for balance sheet accounts and

From 01/01 to 12/31 of 2019, 2018 and 2017 for income statement accounts

(In millions of Reais, except information per share)

 

Changes in tax legislation and rates are recognized in the Consolidated statement of income in the period in which they are enacted. Interest and fines are recognized in the Consolidated statement of income under General and administrative expenses.

To determine the proper level of provisions for taxes to be maintained for uncertain tax positions, the approach applied, is that a tax benefit is recognized if it is more likely than not that a position can be sustained, under the assumptions for recognition, detailed in item 2.4 n.

 

  k)

Insurance contracts and private pensions

Insurance contracts are contracts under which ITAÚ UNIBANCO HOLDING accepts a significant insurance risk of the counterparty, by agreeing to compensate it if a specified uncertain future event adversely affects it. An insurance risk is significant only if the insurance event could cause ITAÚ UNIBANCO HOLDING to pay significant additional benefits in any scenario, other than those that do not have commercial substance. Additional benefits refer to amounts that exceed those that would be payable if no insured event occurred.

Upon its first-time adoption of the IFRS, ITAÚ UNIBANCO HOLDING decided not to change its accounting policies for insurance contracts, which follow the accounting practices generally accepted in Brazil (“BRGAAP”).

Although investment agreements with discretionary participation characteristics are financial instruments, they are treated as insurance contracts, as established by IFRS 4, as well as those transferring a significant financial risk.

Once a contract is classified as an insurance contract, it remains as such until the end of its life, even if the insurance risk is significantly reduced during the period, unless all rights and obligations are extinguished or expire.

Note 27 provides a detailed description of all products classified as insurance contracts.

Private pension plans

Contracts that provide for retirement benefits after an accumulation period (known as PGBL, VGBL and FGB), provide a guarantee at the commencement date of the contract, of the basis for calculating the retirement benefit (mortality table and minimum interest rates). The contracts specify the annuity rates and, therefore, the insurance risk is transferred to the issuer from the start. These contracts are classified as insurance contracts.

Insurance premiums

Insurance premiums are recognized upon issue of an insurance policy or over the period of the contracts in proportion to the amount of the insurance coverage.

If there is evidence of impairment losses with respect to receivables for insurance premiums, ITAÚ UNIBANCO HOLDING recognizes a provision, sufficient to cover this loss, based on a risk analysis of realization of insurance premiums receivable with installments overdue for over 60 days.

Reinsurance

In the ordinary course of business, ITAÚ UNIBANCO HOLDING reinsures a portion of the risks underwritten, particularly property and casualty risks that exceed the maximum limits of responsibility that determine to be appropriate for each segment and product (after a study which considers size, experience, special features, and the capital necessary to support these limits). These reinsurance agreements allow the recovery of a portion of the losses from the reinsurer, although they do not release the insurer from the main obligation as direct insurer of the risks covered by the reinsurance.

ITAÚ UNIBANCO HOLDING mainly holds non-proportional contracts, which transfer part of responsibility to the reinsurance company for losses that will materialize after a certain level of claims in the portfolio. Reinsurance premiums of these contracts are accounted for under Other Assets, over the life of each contract.

 

Itaú Unibanco Holding S.A. – Complete Financial Statements in IFRS – December 31, 2019    F-25


Table of Contents

ITAÚ UNIBANCO HOLDING S.A.

Notes to the Consolidated Financial Statements

At 12/31/2019 and 12/31/2018 for balance sheet accounts and

From 01/01 to 12/31 of 2019, 2018 and 2017 for income statement accounts

(In millions of Reais, except information per share)

 

If there is any evidence of impairment loss, ITAÚ UNIBANCO HOLDING recognizes a provision when the default period exceeds 180 days from the registration of the request for fund of claims paid.

Acquisition costs

Acquisition costs include direct and indirect costs related to the origination of insurance. These costs are recorded directly in result as incurred, except for deferred acquisition costs (commissions paid for brokerage services, agency and prospecting efforts), which are recorded proportionally to the recognition of premium revenues, i.e. over the term of the insurance contract.

Insurance Contract Liabilities

Reserves for claims are established based on past experience, claims in process of payment, estimated amounts of claims incurred but not yet reported, and other factors relevant to the required reserve levels.

Liability Adequacy Test

ITAÚ UNIBANCO HOLDING tests liability adequacy by adopting current actuarial assumptions for future cash flows of all insurance contracts in force at the balance sheet date.

Should the analysis show insufficiency, any shortfall identified will immediately be accounted for in income for the period.

The assumptions used to conduct the liability adequacy test are detailed in Note 27.

 

  l)

Post-employments benefits

ITAÚ UNIBANCO HOLDING sponsors Defined Benefit Plans and Defined Contribution Plans, which are accounted for in accordance with IAS 19 – Benefits to Employees.

ITAÚ UNIBANCO HOLDING is required to make contributions to government social security and labor indemnity plans, in Brazil and in other countries where it operates.

Pension plans - Defined benefit plans

The liability or asset, as the case may be, is recognized in the Consolidated Balance Sheet with respect to a defined benefit plan corresponds to the present value of defined benefit obligations at the balance sheet date less the fair value of plan assets. The defined benefit obligations are calculated annually by an independent actuarial advisor using the projected unit credit method.

Pension plans - Defined contribution

For defined contribution plans, contributions to plans made by ITAÚ UNIBANCO HOLDING, through pension plan funds, are recognized as liabilities, with a counter-entry to expenses, when due. If contributions made exceed the liability for a service provided, it will be accounted for as an asset recognized at fair value, and any adjustments are recognized in Stockholders’ equity, under Other comprehensive income, in the period when they occur.

Other post-employment benefit obligations

Like defined benefit pension plans, these obligations are value annually by independent, qualified actuaries, and costs expected from these benefits are accrued over the period of employment. Gains and losses arising from changes in practices and variations in actuarial assumptions are recognized in Stockholders’ equity, under Other comprehensive income, in the period when they occurred.

 

  m)

Share-based payments

Share-based payments are booked for the value of equity instruments granted, which may be shares or stock options according to the plan, based on their fair value at the grant date. This cost is recognized during the vesting period of the right to exercise the instruments.

 

Itaú Unibanco Holding S.A. – Complete Financial Statements in IFRS – December 31, 2019    F-26


Table of Contents

ITAÚ UNIBANCO HOLDING S.A.

Notes to the Consolidated Financial Statements

At 12/31/2019 and 12/31/2018 for balance sheet accounts and

From 01/01 to 12/31 of 2019, 2018 and 2017 for income statement accounts

(In millions of Reais, except information per share)

 

The total amount to be expensed is determined by reference to the fair value of the equity instruments excluding the impact of any service and non-market performance vesting conditions (in particular when an employee remains with the company for specific period of time).

 

  n)

Provisions, contingent assets and contingent liabilities

Contingent assets and liabilities are possible rights and obligations arising from past events for which realization depends on uncertain future events.

Contingent assets are not recognized in the Consolidated Financial Statements, except when the Management of ITAÚ UNIBANCO HOLDING considers that realization is virtually certain. In general this is the case of lawsuits with favorable rulings, in final and unappealable judgments, or the withdrawal of lawsuits as a result of a settlement payment received or an agreement for set-off against an existing liability.

These contingencies are evaluated based on management’s best estimates, and are classified as:

 

   

Probable: liabilities are recognized in the consolidated balance sheet under Provisions;

 

   

Possible: disclosed in the Consolidated Financial Statements, but no provision is recorded;

 

   

Remote: require neither a provision nor disclosure.

The amount of court deposits is adjusted in accordance with current legislation.

 

  o)

Capital

Common and preferred shares, which for accounting purposes are equivalent to common shares but without voting rights are classified in Stockholders’ equity. The additional costs directly attributable to the issue of new shares are included in Stockholders’ equity as a deduction from the proceeds, net of taxes.

 

  p)

Treasury shares

Common and preferred shares repurchased are recorded in Stockholders’ equity under Treasury shares at their average purchase price.

Shares that are subsequently sold, such as those sold to grantees under our share-based payment scheme, are recorded as a reduction in treasury shares, measured at the average price of treasury stock held at that date.

The difference between the sale price and the average price of the treasury shares is recorded as a reduction or increase in Additional paid-in capital. The cancellation of treasury shares is recorded as a reduction in Treasury shares against Appropriated reserves, at the average price of treasury shares at the cancellation date.

 

  q)

Dividends and interest on capital

Minimum dividend amounts established in the bylaws are recorded as liabilities at the end of each year. Any other amount above the mandatory minimum dividend is accounted for as a liability when approved by of the Board of Directors.

Interest on capital is treated for accounting purposes as a dividend, and it is presented as a reduction of stockholders’ equity in the consolidated financial statements.

Dividends have been and continue to be calculated and paid on the basis of the financial statements prepared under Brazilian accounting standards and regulations for financial institutions, not these Consolidated financial statements prepared according to the IFRS.

Dividends and interest on capital are presented in Note 19.

 

Itaú Unibanco Holding S.A. – Complete Financial Statements in IFRS – December 31, 2019    F-27


Table of Contents

ITAÚ UNIBANCO HOLDING S.A.

Notes to the Consolidated Financial Statements

At 12/31/2019 and 12/31/2018 for balance sheet accounts and

From 01/01 to 12/31 of 2019, 2018 and 2017 for income statement accounts

(In millions of Reais, except information per share)

 

  r)

Earnings per share

ITAÚ UNIBANCO HOLDING grants stock options whose dilutive effect is reflected in diluted earnings per share, with the application of the “treasury stock method“. Whereby earnings per share are calculated as if all the stock options had been exercised and the proceeds used to purchase shares of ITAÚ UNIBANCO HOLDING.

Earnings per share are presented in Note 25.

 

  s)

Segment information

Segment information disclosed is consistent with the internal reports prepared for the Executive Committee which makes the operational decisions ITAÚ UNIBANCO HOLDING.

ITAÚ UNIBANCO HOLDING has three reportable segments: (i) Retail Banking (ii) Wholesale Banking and (iii) Market + Corporation.

Segment information is presented in Note 30.

 

  t)

Revenue from banking services

Revenue from contracts with customers is recognized when ITAÚ UNIBANCO HOLDING provides or offers services to customers, in an amount that reflects the consideration ITAÚ UNIBANCO HOLDING expects to collect in exchange for those services. A five-step model is applied to account for revenues: i) identification of the contract with a customer; ii) identification of the performance obligations in the contract; iii) determination of the transaction price; iv) allocation of the transaction price to the performance obligations in the contract; and v) recognition of revenue when a performance obligation has been satisfied.

Services related to credit, debit and current account cards are offered to clients individually or in packages and their revenues are recognized when said services are provided. Revenue from certain services such as fees from funds management, performance, collection and custody are recognized when services are provided over the life of the respective agreements.

 

Itaú Unibanco Holding S.A. – Complete Financial Statements in IFRS – December 31, 2019    F-28


Table of Contents

ITAÚ UNIBANCO HOLDING S.A.

Notes to the Consolidated Financial Statements

At 12/31/2019 and 12/31/2018 for balance sheet accounts and

From 01/01 to 12/31 of 2019, 2018 and 2017 for income statement accounts

(In millions of Reais, except information per share)

 

Note 3 – Business development

Acquisition of non-controlling interest in Pravaler S.A.

On December 27, 2019, ITAÚ UNIBANCO HOLDING, through its subsidiary Itaú Unibanco S.A. (ITAÚ UNIBANCO), increased its ownership interest in Pravaler S.A. (PRAVALER), acquiring 43.07% of total capital social (corresponding to 75.71% of preferred shares and 28.65% of common shares) for the amount of R$ 330.9. PRAVALER, with head offices in São Paulo, is the manager of the largest private college loan program in Brazil, and it will continue operating independently from ITAÚ UNIBANCO HOLDING.

PRAVALER is classified as an associate measured under the equity method.

Effective acquisitions and financial settlements occurred on the same date, after obtaining the regulatory authorizations required.

Acquisition of non-controlling interest in Ticket Serviços S.A.

On September 4, 2018, ITAÚ UNIBANCO HOLDING, through its subsidiary ITAÚ UNIBANCO, entered into a strategic partnership with Edenred Participações S.A. (EDENRED) in the benefits market for workers covered mainly by PAT, the Workers’ Meals Program. EDENRED is the parent company of Ticket Serviços S.A. (TICKET) in Brazil.

The strategic partnership enables ITAÚ UNIBANCO to add the benefits issued by TICKET to its current range of products and services for customers in the wholesale, medium, micro and small company segments.

In addition, ITAÚ UNIBANCO made a minority investment of 11% in TICKET, through a capital increase with contribution of (i) cash, equivalent to said interest in the company’s equity value, and (ii) right to exclusive distribution of Ticket Restaurante, Ticket Alimentação, Ticket Cultura and Ticket Transporte products to the ITAÚ UNIBANCO legal entities base during the partnership term. TICKET will continue distributing its products through other commercial agreements and will continue under EDENRED’s control and management.

Effective acquisitions and financial settlements occurred on August 30, 2019. After the obtainment of regulatory and government authorizations required.

Itaú CorpBanca

The Itaú Corpbanca (ITAÚ CORPBANCA) is controlled as of April 1st, 2016 by ITAÚ UNIBANCO HOLDING. On the same date, ITAÚ UNIBANCO HOLDING entered into a shareholders’ agreement with Corp Group, which sets forth, among others, the right of ITAÚ UNIBANCO HOLDING and Corp Group to appoint members for the Board of Directors of ITAÚ CORPBANCA in accordance to their interests in capital stock, and this group of shareholders have the right to appoint the majority of members of the Board of Directors of ITAÚ CORPBANCA and ITAÚ UNIBANCO HOLDING are be entitled to appoint the majority of members elected by this block.

On October 12, 2018, ITAÚ UNIBANCO HOLDING, through its subsidiary ITB Holding Brasil Participações Ltda., indirectly acquired additional interest of 2.08% (10,651,555,020 shares) in the capital of ITAÚ CORPBANCA, for the amount of R$ 362.9 then holding 38.14%.

 

Itaú Unibanco Holding S.A. – Complete Financial Statements in IFRS – December 31, 2019    F-29


Table of Contents

ITAÚ UNIBANCO HOLDING S.A.

Notes to the Consolidated Financial Statements

At 12/31/2019 and 12/31/2018 for balance sheet accounts and

From 01/01 to 12/31 of 2019, 2018 and 2017 for income statement accounts

(In millions of Reais, except information per share)

 

Acquisition of non-controlling interest in XP Inc.

On May 11, 2017, ITAÚ UNIBANCO HOLDING, through its subsidiary ITAÚ UNIBANCO, entered into an agreement for purchase and sale of shares with XP Controle Participações S.A. (XP CONTROLE), G.A. Brasil IV Fundo de Investimento em Participações, Dyna III Fundo de Investimento em Participações, among other parties (SELLERS), for acquisition of 49.9% of total capital (of which 30.1% of common shares) of XP Investimentos S.A. (XP HOLDING), through capital contribution in the amount of R$ 600 and acquisition of shares issued by XP HOLDING held by the SELLERS in the amount of R$ 5,700, and such amounts were restated pursuant to contractual provision, totaling R$ 6,650 (FIRST ACQUISITION). A portion of this amount was withheld as a guarantee for possible future obligations of XP CONTROLE, for a 10-year period, and possible remaining balance will be paid to XP CONTROLE at the end of this term.

In addition to the FIRST ACQUISITION, the agreement sets forth only one additional acquisition in 2022, subject to future BACEN’s approval. Should it be approved, it will enable ITAÚ UNIBANCO to hold up to 62.4% of XP HOLDING’s total capital (equivalent to 40.0% of common shares) based on a multiple of income (19 times) of XP HOLDING, therefore being clear that the control over XP Group will remain unchanged, with XP CONTROLE’s shareholders. ITAÚ UNIBANCO will act as minority partner.

Effective acquisitions and financial settlements occurred on August 31, 2018, after the satisfaction of certain contractual conditions and obtainment of regulatory and government authorizations required.

On November 29, 2019, there was a corporate reorganization of XP HOLDING, in which its shareholders subscribed their respective shares of XP Inc. (“XP INC”), and the same percentages were kept in total capital. After the initial public offering, held on December 11, 2019, the ownership interest of ITAÚ UNIBANCO HOLDING changed from 49.9% to 46.05%, giving rise to a R$ 1,991 gain in the primary subscription.

Note 4 - Interbank deposits and securities purchased under agreements to resell

 

     12/31/2019      12/31/2018  
     Current      Non-current      Total      Current      Non-current      Total  

Securities purchased under agreements to resell(1)

     198,260        162        198,422        280,029        103        280,132  

Collateral held

     44,901        162        45,063        63,392        93        63,485  

Collateral repledge

     134,116        —          134,116        170,500        10        170,510  

Assets received as collateral with right to sell or repledge

     6,644        —          6,644        28,369        —          28,369  

Assets received as collateral without right to sell or repledge

     127,472        —          127,472        142,131        10        142,141  

Collateral sold

     19,243        —          19,243        46,137        —          46,137  

Interbank deposits

     31,075        3,506        34,581        25,726        688        26,414  
  

 

 

    

 

 

    

 

 

    

 

 

    

 

 

    

 

 

 

Total (2)

     229,335        3,668        233,003        305,755        791        306,546  
  

 

 

    

 

 

    

 

 

    

 

 

    

 

 

    

 

 

 

 

(1)

The amounts of R$ 8,544 (R$ 5,120 at 12/31/2018) are pledged in guarantee of operations on B3 S.A. - Brasil, Bolsa, Balcão (B3) and Central Bank and the amounts of R$ 153,359 (R$ 216,647 at 12/31/2018) are pledged in guarantee of repurchase commitment transactions.

(2)

Includes losses in the amounts of R$ (8) (R$ (10) at 12/31/2018).

 

Itaú Unibanco Holding S.A. – Complete Financial Statements in IFRS – December 31, 2019    F-30


Table of Contents

ITAÚ UNIBANCO HOLDING S.A.

Notes to the Consolidated Financial Statements

At 12/31/2019 and 12/31/2018 for balance sheet accounts and

From 01/01 to 12/31 of 2019, 2018 and 2017 for income statement accounts

(In millions of Reais, except information per share)

 

Note 5 – Financial assets at fair value through profit or loss and designated at fair value through profit or loss - Securities

a) Financial assets at fair value through profit or loss - Securities are presented in the following table:

 

     12/31/2019      12/31/2018  
     Cost      Adjustments to Fair
Value (in Income)
    Fair value      Cost      Adjustments to Fair
Value (in Income)
    Fair value  

Investment funds

     9,277        (1,010     8,267        5,253        (927     4,326  

Brazilian government securities (1a)

     218,548        1,063       219,611        215,956        1,102       217,058  

Government securities – abroad (1b)

     1,541        (21     1,520        2,070        9       2,079  

Argentina

     349        (31     318        1,121        8       1,129  

Chile

     487        1       488        301        1       302  

Colombia

     399        10       409        207        —         207  

United States

     141        —         141        117        —         117  

Mexico

     57        —         57        120        —         120  

Paraguay

     2        —         2        1        —         1  

Peru

     8        —         8        —          —         —    

Uruguay

     98        (1     97        84        —         84  

Italy

     —          —         —          115        —         115  

Other

     —          —         —          4        —         4  

Corporate debt securities (1C)

     51,744        (1,102     50,642        38,953        (505     38,448  

Negotiable shares

     15,459        (822     14,637        9,778        (332     9,446  

Bank deposit certificates

     792        —         792        969        —         969  

Real estate receivables certificates

     1,414        30       1,444        1,391        20       1,411  

Debentures

     12,958        (303     12,655        5,147        (187     4,960  

Eurobonds and other

     2,178        (5     2,173        1,403        (7     1,396  

Financial credit bills

     18,517        (3     18,514        19,724        —         19,724  

Promissory notes

     313        —         313        435        —         435  

Other

     113        1       114        106        1       107  
  

 

 

    

 

 

   

 

 

    

 

 

    

 

 

   

 

 

 

Total

     281,110        (1,070     280,040        262,232        (321     261,911  
  

 

 

    

 

 

   

 

 

    

 

 

    

 

 

   

 

 

 

 

(1)

Financial assets at fair value through profit or loss – Securities pledged as Guarantee of Funding of Financial Institutions and Customers were: a) R$ 28,759 (R$ 30,114 at 12/31/2018), b) R$ 329 (R$ 131 at 12/31/2018), c) R$ 104, totaling R$ 29,192 (R$ 30,245 at 12/31/2018).

 

Itaú Unibanco Holding S.A. – Complete Financial Statements in IFRS – December 31, 2019    F-31


Table of Contents

ITAÚ UNIBANCO HOLDING S.A.

Notes to the Consolidated Financial Statements

At 12/31/2019 and 12/31/2018 for balance sheet accounts and

From 01/01 to 12/31 of 2019, 2018 and 2017 for income statement accounts

(In millions of Reais, except information per share)

 

The cost and fair value per maturity of Financial Assets at Fair Value Through Profit or Loss - Securities are as follows:

 

     12/31/2019      12/31/2018  
     Cost      Fair value      Cost      Fair value  

Current

     82,183        80,372        53,382        52,096  

Non-stated maturity

     24,736        22,904        15,031        13,772  

Up to one year

     57,447        57,468        38,351        38,324  

Non-current

     198,927        199,668        208,850        209,815  

From one to five years

     136,727        137,186        153,256        153,701  

From five to ten years

     41,744        41,759        44,258        44,620  

After ten years

     20,456        20,723        11,336        11,494  
  

 

 

    

 

 

    

 

 

    

 

 

 

Total

     281,110        280,040        262,232        261,911  
  

 

 

    

 

 

    

 

 

    

 

 

 

Financial Assets at Fair Value Through Profit or Loss - Securities include assets with a fair value of R$ 204,530 (R$ 188,069 at 12/31/2018) that belong to investment funds wholly owned by Itaú Vida e Previdência S.A. The return of those assets (positive or negative) is fully transferred to customers of our PGBL and VGBL private pension plans whose premiums (net of fees) are used by our subsidiary to purchase quotas of those investment funds.

b) Financial assets designated at fair value through profit or loss - Securities are presented in the following table:

 

     12/31/2019  
     Cost      Adjustments to
Fair Value (in Income)
     Fair value  

Brazilian external debt bonds

     1,016        19        1,035  
  

 

 

    

 

 

    

 

 

 

Total

     1,016        19        1,035  
  

 

 

    

 

 

    

 

 

 

 

     12/31/2018  
     Cost      Adjustments to
Fair Value (in Income)
     Fair value  

Brazilian external debt bonds

     1,232        37        1,269  
  

 

 

    

 

 

    

 

 

 

Total

     1,232        37        1,269  
  

 

 

    

 

 

    

 

 

 

The cost and fair value by maturity of financial assets designated as fair value through profit or loss - Securities were as follows:

 

     12/31/2019      12/31/2018  
     Cost      Fair value      Cost      Fair value  

Current

     592        609        765        799  

Up to one year

     592        609        765        799  
  

 

 

    

 

 

    

 

 

    

 

 

 

Non-current

     424        426        467        470  

From one to five years

     424        426        467        470  
  

 

 

    

 

 

    

 

 

    

 

 

 

 

Itaú Unibanco Holding S.A. – Complete Financial Statements in IFRS – December 31, 2019    F-32


Table of Contents

ITAÚ UNIBANCO HOLDING S.A.

Notes to the Consolidated Financial Statements

At 12/31/2019 and 12/31/2018 for balance sheet accounts and

From 01/01 to 12/31 of 2019, 2018 and 2017 for income statement accounts

(In millions of Reais, except information per share)

 

Note 6 – Derivatives

ITAÚ UNIBANCO HOLDING trades in derivative financial instruments with various counterparties to manage its overall exposures and to assist its customers in managing their own exposures.

Futures – Interest rate and foreign currency futures contracts are commitments to buy or sell a financial instrument at a future date, at an agreed price or yield, and may be settled in cash or through delivery. The notional amount represents the face value of the underlying instrument. Commodity futures contracts or financial instruments are commitments to buy or sell commodities (mainly gold, coffee and orange juice) at a future date, at an agreed price, which are settled in cash. The notional amount represents the quantity of such commodities multiplied by the future price on the contract date. Daily cash settlements of price movements are made for all instruments.

Forwards – Interest rate forward contracts are agreements to exchange payments on a specified future date, based on the variation in market interest rates from trade date to contract settlement date. Foreign exchange forward contracts represent agreements to exchange the currency of one country for the currency of another at an agreed price, on an agreed settlement date. Financial instrument forward contracts are commitments to buy or sell a financial instrument on a future date at an agreed price and are settled in cash.

Swaps – Interest rate and foreign exchange swap contracts are commitments to settle in cash on a future date or dates the differentials between specific financial indices (either two different interest rates in a single currency or two different rates each in a different currency), as applied to a notional principal amount. Swap contracts shown under Other in the table below correspond substantially to inflation rate swap contracts.

Options – Option contracts give the purchaser, for a fee, the right, but not the obligation, to buy or sell a financial instrument within a limited time, including a flow of interest, foreign currencies, commodities, or financial instruments at an agreed price that may also be settled in cash, based on the differential between specific indices.

Credit Derivatives – Credit derivatives are financial instruments with value deriving from the credit risk on debt issued by a third party (the reference entity), which permits one party (the buyer of the hedge) to transfer the risk to the counterparty (the seller of the hedge). The seller of the hedge must pay out as provided for in the contract if the reference entity undergoes a credit event, such as bankruptcy, default or debt restructuring. The seller of the hedge receives a premium for the hedge but, on the other hand, assumes the risk that the underlying instrument referenced in the contract undergoes a credit event, and the seller may have to make payment to the purchaser of the hedge for up to the notional amount of the credit derivative.

The total value of margins pledged in guarantee by ITAÚ UNIBANCO HOLDING was R$ 15,823 (R$ 12,855 at 12/31/2018) and was basically comprised of government securities.

Further information on internal controls and parameters used to management risks, may be accessed in Note 32 – Risk and Capital Management.

 

Itaú Unibanco Holding S.A. – Complete Financial Statements in IFRS – December 31, 2019    F-33


Table of Contents

ITAÚ UNIBANCO HOLDING S.A.

Notes to the Consolidated Financial Statements

At 12/31/2019 and 12/31/2018 for balance sheet accounts and

From 01/01 to 12/31 of 2019, 2018 and 2017 for income statement accounts

(In millions of Reais, except information per share)

 

I - Derivatives Summary

See below the composition of the Derivative financial instruments portfolio (assets and liabilities) by type of instrument, stated fair value, and by maturity.

 

                                                                                                                                                                               
     12/31/2019  
     Fair value     %      0-30
days
    31-90
days
    91-180
days
    181-365
days
    366-720
days
    Over 720
days
 

Assets

                 

Swaps – adjustment receivable

     26,458       63.2        107       1,807       564       1,668       4,464       17,848  

Option agreements

     8,456       20.2        4,696       1,963       354       726       500       217  

Forwards (onshore)

     2,162       5.2        940       636       484       87       15       —    

Credit derivatives - financial Institutions

     167       0.4        —         —         5       3       23       136  

NDF - Non Deliverable Forward

     4,446       10.6        1,251       1,314       787       561       347       186  

Other Derivative Financial Instruments

     165       0.4        4       —         —         —         6       155  
  

 

 

   

 

 

    

 

 

   

 

 

   

 

 

   

 

 

   

 

 

   

 

 

 

Total

     41,854        100.0        6,998        5,720        2,194        3,045        5,355        18,542   

% per maturity date

          16.7       13.7       5.2       7.3       12.8       44.3  
  

 

 

   

 

 

    

 

 

   

 

 

   

 

 

   

 

 

   

 

 

   

 

 

 

 

                                                                                                                                                                               
     12/31/2019  
     Fair value     %      0-30
days
    31-90
days
    91-180
days
    181-365
days
    366-720
days
    Over 720
days
 

Liabilities

                 

Swaps – adjustment payable

     (32,927     68.8        (326     (2,557     (898     (1,763     (8,349     (19,034

Option agreements

     (9,061     18.9        (3,668     (3,494     (383     (690     (571     (255

Forwards (onshore)

     (754     1.6        (753     —         —         (1     —         —    

Credit derivatives - financial Institutions

     (40     0.1        —         —         —         (1     (3     (36

NDF - Non Deliverable Forward

     (4,971     10.4        (1,891     (1,108     (657     (637     (526     (152

Other Derivative Financial Instruments

     (75     0.2        (15     (1     (2     (4     (9     (44
  

 

 

   

 

 

    

 

 

   

 

 

   

 

 

   

 

 

   

 

 

   

 

 

 

Total

     (47,828     100.0        (6,653     (7,160     (1,940     (3,096     (9,458     (19,521

% per maturity date

          13.9       15.0       4.1       6.5       19.7       40.8  
  

 

 

   

 

 

    

 

 

   

 

 

   

 

 

   

 

 

   

 

 

   

 

 

 

 

Itaú Unibanco Holding S.A. – Complete Financial Statements in IFRS – December 31, 2019    F-34


Table of Contents

ITAÚ UNIBANCO HOLDING S.A.

Notes to the Consolidated Financial Statements

At 12/31/2019 and 12/31/2018 for balance sheet accounts and

From 01/01 to 12/31 of 2019, 2018 and 2017 for income statement accounts

(In millions of Reais, except information per share)

 

See below the composition of the Derivative financial instruments portfolio (assets and liabilities) by type of instrument, stated fair value, and by maturity.

 

                                                                                                                                                                               
     12/31/2018  
     Fair value      %      0-30
days
     31-90
days
     91-180
days
     181-365
days
     366-720
days
     Over 720
days
 

Assets

                       

Swaps – adjustment receivable

     13,093        55.8        705        187        252        700        2,894        8,355  

Option agreements

     4,215        18.0        1,167        408        610        872        975        183  

Forwards (onshore)

     1,835        7.8        893        716        145        81        —          —    

Credit derivatives - financial Institutions

     120        0.5        —          —          1        5        9        105  

NDF - Non Deliverable Forward

     3,711        15.8        1,013        968        772        653        178        127  

Other Derivative Financial Instruments

     492        2.1        209        10        2        2        13        256  
  

 

 

    

 

 

    

 

 

    

 

 

    

 

 

    

 

 

    

 

 

    

 

 

 

Total

     23,466        100.0        3,987        2,289        1,782        2,313        4,069        9,026  

% per maturity date

           17.0        9.8        7.6        9.9        17.3        38.4  
  

 

 

    

 

 

    

 

 

    

 

 

    

 

 

    

 

 

    

 

 

    

 

 

 

 

                                                                                                                                                                               
     12/31/2018  
     Fair value     %      0-30
days
    31-90
days
    91-180
days
    181-365
days
    366-720
days
    Over 720
days
 

Liabilities

                 

Swaps – adjustment payable

     (19,516     70.9        (923     (979     (622     (1,417     (4,687     (10,888

Option agreements

     (3,929     14.3        (883     (500     (604     (831     (823     (288

Forwards (onshore)

     (470     1.7        (470     —         —         —         —         —    

Credit derivatives - financial Institutions

     (140     0.5        —         —         —         (2     (4     (134

NDF - Non Deliverable Forward

     (3,384     12.3        (890     (772     (583     (552     (150     (437

Other Derivative Financial Instruments

     (80     0.3        (2     (2     (8     (13     (8     (47
  

 

 

   

 

 

    

 

 

   

 

 

   

 

 

   

 

 

   

 

 

   

 

 

 

Total

     (27,519     100.0        (3,168     (2,253     (1,817     (2,815     (5,672     (11,794

% per maturity date

          11.5       8.2       6.6       10.2       20.6       42.9  
  

 

 

   

 

 

    

 

 

   

 

 

   

 

 

   

 

 

   

 

 

   

 

 

 

 

Itaú Unibanco Holding S.A. – Complete Financial Statements in IFRS – December 31, 2019    F-35


Table of Contents

ITAÚ UNIBANCO HOLDING S.A.

Notes to the Consolidated Financial Statements

At 12/31/2019 and 12/31/2018 for balance sheet accounts and

From 01/01 to 12/31 of 2019, 2018 and 2017 for income statement accounts

(In millions of Reais, except information per share)

 

II - Derivatives by index and Risk Fator

The following table shows the composition of derivatives by index:

 

     Off-balance sheet
notional amount
     Balance sheet account
receivable / (received)

(payable) / paid
     Adjustment to market
value (in results /

stockholders’ equity)
     Fair value  
     12/31/2019      12/31/2019      12/31/2019      12/31/2019  

Futures contracts

     664,884        —          —          —    

Purchase commitments

     325,468        —          —          —    

Shares

     1,084        —          —          —    

Commodities

     76        —          —          —    

Interest

     301,898        —          —          —    

Foreign currency

     22,410        —          —          —    

Commitments to sell

     339,416        —          —          —    

Shares

     1,163        —          —          —    

Commodities

     1,049        —          —          —    

Interest

     308,824        —          —          —    

Foreign currency

     28,380        —          —          —    

Swaps contracts

     —          (5,267      (1,202      (6,469

Asset position

     1,094,378        5,566        20,892        26,458  

Commodities

     574        —          9        9  

Interest

     1,075,534        4,596        19,813        24,409  

Foreign currency

     18,270        970        1,070        2,040  

Liability position

     1,094,378        (10,833      (22,094      (32,927

Shares

     49        (9      —          (9

Commodities

     855        —          (12      (12

Interest

     1,068,660        (9,383      (21,855      (31,238

Foreign currency

     24,814        (1,441      (227      (1,668

Option contracts

     1,720,205        (546      (59      (605

Purchase commitments – long position

     245,824        6,191        (6      6,185  

Shares

     11,513        256        515        771  

Commodities

     268        7        10        17  

Interest

     188,110        465        (331      134  

Foreign currency

     45,933        5,463        (200      5,263  

Commitments to sell – long position

     626,187        1,667        604        2,271  

Shares

     12,294        396        (40      356  

Commodities

     228        5        (2      3  

Interest

     568,442        513        887        1,400  

Foreign currency

     45,223        753        (241      512  

Purchase commitments – short position

     172,703        (6,671      (19      (6,690

Shares

     6,312        (180      (451      (631

Commodities

     235        (10      (8      (18

Interest

     129,647        (412      329        (83

Foreign currency

     36,509        (6,069      111        (5,958

Commitments to sell – short position

     675,491        (1,733      (638      (2,371

Shares

     11,152        (269      (37      (306

Commodities

     485        (11      —          (11

Interest

     621,405        (428      (888      (1,316

Foreign currency

     42,449        (1,025      287        (738

Forward operations (onshore)

     5,134        1,412        (4      1,408  

Purchases receivable

     668        796        (6      790  

Shares

     488        488        (6      482  

Interest

     160        308        —          308  

Foreign currency

     20        —          —          —    

Purchases payable obligations

     660        (160      —          (160

Interest

     —          (160      —          (160

Foreign currency

     660        —          —          —    

Sales receivable

     1,653        1,368        4        1,372  

Shares

     786        776        3        779  

Interest

     —          592        1        593  

Foreign currency

     867        —          —          —    

Sales deliverable obligations

     2,153        (592      (2      (594

Interest

     592        (592      (1      (593

Foreign currency

     1,561        —          (1      (1

Credit derivatives

     12,739        (236      363        127  

Asset position

     9,878        (165      332        167  

Shares

     2,307        (81      215        134  

Commodities

     27        (1      3        2  

Interest

     7,423        (87      114        27  

Foreign currency

     121        4        —          4  

Liability position

     2,861        (71      31        (40

Shares

     719        (28      8        (20

Commodities

     2        —          —          —    

Interest

     2,140        (43      23        (20

NDF - Non Deliverable Forward

     295,508        (552      27        (525

Asset position

     138,772        4,239        207        4,446  

Commodities

     570        34        (1      33  

Foreign currency

     138,202        4,205        208        4,413  

Liability position

     156,736        (4,791      (180      (4,971

Commodities

     316        (10      (1      (11

Foreign currency

     156,420        (4,781      (179      (4,960

Other derivative financial instruments

     6,581        216        (126      90  

Asset position

     5,428        226        (61      165  

Interest

     5,428        226        (65      161  

Foreign currency

     —          —          4        4  

Liability position

     1,153        (10      (65      (75

Shares

     695        2        (41      (39

Interest

     458        (12      (6      (18

Foreign currency

     —          —          (18      (18
     Asset        19,888        21,966        41,854  
     Liability        (24,861      (22,967      (47,828
     Total        (4,973      (1,001      (5,974

 

Itaú Unibanco Holding S.A. – Complete Financial Statements in IFRS – December 31, 2019    F-36


Table of Contents

ITAÚ UNIBANCO HOLDING S.A.

Notes to the Consolidated Financial Statements

At 12/31/2019 and 12/31/2018 for balance sheet accounts and

From 01/01 to 12/31 of 2019, 2018 and 2017 for income statement accounts

(In millions of Reais, except information per share)

 

Derivative contracts mature as follows (in days):

 

Off-balance sheet – notional amount

   0 - 30      31 - 180      181 - 365      Over 365      12/31/2019  

Futures contracts

     196,055        238,485        87,747        142,597        664,884  

Swaps contracts

     24,094        204,065        103,013        763,206        1,094,378  

Options

     988,793        320,300        258,488        152,624        1,720,205  

Forwards (onshore)

     953        2,514        1,651        16        5,134  

Credit derivatives

     —          4,746        733        7,260        12,739  

NDF - Non Deliverable Forward

     105,809        129,278        38,851        21,570        295,508  

Other derivative financial instruments

     12        786        320        5,463        6,581  
  

 

 

    

 

 

    

 

 

    

 

 

    

 

 

 

The following table shows the composition of derivatives by index:

 

     Off-balance sheet
notional amount
     Balance sheet account
receivable / (received)
(payable) / paid
     Adjustment to market
value (in results /
stockholders’ equity)
     Fair value  
     12/31/2018      12/31/2018      12/31/2018      12/31/2018  

Futures contracts

     586,033        —          —          —    

Purchase commitments

     268,228        —          —          —    

Shares

     13,675        —          —          —    

Commodities

     194        —          —          —    

Interest

     243,369        —          —          —    

Foreign currency

     10,990        —          —          —    

Commitments to sell

     317,805        —          —          —    

Shares

     13,965        —          —          —    

Commodities

     155        —          —          —    

Interest

     265,218        —          —          —    

Foreign currency

     38,467        —          —          —    

Swaps contracts

     —          (5,259      (1,164      (6,423

Asset position

     940,844        6,270        6,823        13,093  

Commodities

     6        —          —          —    

Interest

     925,381        5,126        6,401        11,527  

Foreign currency

     15,457        1,144        422        1,566  

Liability position

     940,844        (11,529      (7,987      (19,516

Shares

     76        (5      2        (3

Commodities

     620        —          (1      (1

Interest

     915,079        (9,427      (7,979      (17,406

Foreign currency

     25,069        (2,097      (9      (2,106

Option contracts

     1,262,568        324        (38      286  

Purchase commitments – long position

     151,179        1,935        (108      1,827  

Shares

     8,211        289        100        389  

Commodities

     321        10        (3      7  

Interest

     100,338        183        (98      85  

Foreign currency

     42,309        1,453        (107      1,346  

Commitments to sell – long position

     495,464        1,808        580        2,388  

Shares

     10,802        394        500        894  

Commodities

     278        11        1        12  

Interest

     441,673        427        460        887  

Foreign currency

     42,711        976        (381      595  

Purchase commitments – short position

     116,005        (1,564      153        (1,411

Shares

     9,716        (184      (98      (282

Commodities

     317        (9      6        (3

Interest

     69,934        (147      95        (52

Foreign currency

     36,038        (1,224      150        (1,074

Commitments to sell – short position

     499,920        (1,855      (663      (2,518

Shares

     8,898        (246      (503      (749

Commodities

     192        (6      (2      (8

Interest

     448,029        (528      (497      (1,025

Foreign currency

     42,801        (1,075      339        (736

Forward operations (onshore)

     2,341        1,363        2        1,365  

Purchases receivable

     415        496        —          496  

Shares

     36        36        —          36  

Interest

     379        460        —          460  

Purchases payable obligations

     —          (381      —          (381

Shares

     —          (2      —          (2

Interest

     —          (379      —          (379

Sales receivable

     1,307        1,337        2        1,339  

Shares

     1,307        1,292        2        1,294  

Interest

     —          45        —          45  

Sales deliverable obligations

     619        (89      —          (89

Shares

     2        (2      —          (2

Interest

     45        (87      —          (87

Foreign currency

     572        —          —          —    

Credit derivatives

     8,324        (243      223        (20

Asset position

     3,825        (87      207        120  

Shares

     1,576        (44      136        92  

Interest

     2,249        (43      71        28  

Liability position

     4,499        (156      16        (140

Shares

     1,316        (55      (14      (69

Interest

     3,183        (101      30        (71

NDF - Non Deliverable Forward

     225,355        99        228        327  

Asset position

     122,495        3,378        333        3,711  

Commodities

     167        16        1        17  

Foreign currency

     122,328        3,362        332        3,694  

Liability position

     102,860        (3,279      (105      (3,384

Commodities

     96        (6      1        (5

Foreign currency

     102,764        (3,273      (106      (3,379

Other derivative financial instruments

     5,304        198        214        412  

Asset position

     4,296        205        287        492  

Shares

     217        (8      10        2  

Interest

     4,074        213        65        278  

Foreign currency

     5        —          212        212  

Liability position

     1,008        (7      (73      (80

Shares

     842        (4      (42      (46

Interest

     158        (2      (21      (23

Foreign currency

     8        (1      (10      (11
     Asset        15,342        8,124        23,466  
     Liability        (18,860      (8,659      (27,519
     Total        (3,518      (535      (4,053

 

Itaú Unibanco Holding S.A. – Complete Financial Statements in IFRS – December 31, 2019    F-37


Table of Contents

ITAÚ UNIBANCO HOLDING S.A.

Notes to the Consolidated Financial Statements

At 12/31/2019 and 12/31/2018 for balance sheet accounts and

From 01/01 to 12/31 of 2019, 2018 and 2017 for income statement accounts

(In millions of Reais, except information per share)

 

Derivative contracts mature as follows (in days):

 

Off-balance sheet – notional amount

   0 - 30      31 - 180      181 - 365      Over 365      12/31/2018  

Futures contracts

     217,836        193,637        33,969        140,591        586,033  

Swaps contracts

     70,403        97,028        96,090        677,323        940,844  

Options

     595,515        131,147        329,834        206,072        1,262,568  

Forwards (onshore)

     1,412        844        85        —          2,341  

Credit derivatives

     —          1,188        680        6,456        8,324  

NDF - Non Deliverable Forward

     76,032        102,024        30,212        17,087        225,355  

Other derivative financial instruments

     8        405        357        4,534        5,304  

III - Derivatives by notional amount

See below the composition of the Derivative Financial Instruments portfolio by type of instrument, stated at their notional amounts, per trading location (organized or over-the-counter market) and counterparties.

 

     12/31/2019  
   Futures
contracts
     Swaps
contracts
     Options      Forwards
(onshore)
     Credit derivatives      NDF - Non
Deliverable
Forward
     Other
derivative
financial
instruments
 

B3

     465,537        18,128        1,559,356        4,381        1        53,756        —    

Over-the-counter market

     199,347        1,076,250        160,849        753        12,738        241,752        6,581  

Financial institutions

     198,788        864,858        125,312        292        12,738        141,204        5,340  

Companies

     559        180,005        35,122        461        —          99,204        1,241  

Individuals

     —          31,387        415        —          —          1,344        —    
  

 

 

    

 

 

    

 

 

    

 

 

    

 

 

    

 

 

    

 

 

 

Total

     664,884        1,094,378        1,720,205        5,134        12,739        295,508        6,581  
  

 

 

    

 

 

    

 

 

    

 

 

    

 

 

    

 

 

    

 

 

 

 

     12/31/2018  
   Futures
contracts
     Swaps
contracts
     Options      Forwards
(onshore)
     Credit derivatives      NDF - Non
Deliverable
Forward
     Other
derivative
financial
instruments
 

B3

     480,950        20,209        1,106,794        1,912        —          47,628        —    

Over-the-counter market

     105,083        920,635        155,774        429        8,324        177,727        5,304  

Financial institutions

     104,297        702,848        110,859        —          7,742        103,172        3,602  

Companies

     786        151,973        44,464        429        582        73,811        1,702  

Individuals

     —          65,814        451        —          —          744        —    
  

 

 

    

 

 

    

 

 

    

 

 

    

 

 

    

 

 

    

 

 

 

Total

     586,033        940,844        1,262,568        2,341        8,324        225,355        5,304  
  

 

 

    

 

 

    

 

 

    

 

 

    

 

 

    

 

 

    

 

 

 

 

Itaú Unibanco Holding S.A. – Complete Financial Statements in IFRS – December 31, 2019    F-38


Table of Contents

ITAÚ UNIBANCO HOLDING S.A.

Notes to the Consolidated Financial Statements

At 12/31/2019 and 12/31/2018 for balance sheet accounts and

From 01/01 to 12/31 of 2019, 2018 and 2017 for income statement accounts

(In millions of Reais, except information per share)

 

IV - Credit derivatives

ITAÚ UNIBANCO HOLDING buys and sells credit protection in order to meet the needs of its customers, management and mitigation of its portfolios’ risk.

CDS (credit default swap) is credit derivative in which, upon a default related to the reference entity, the protection buyer is entitled to receive, from the protection seller, the amount equivalent to the difference between the face value of the CDS contract and the fair value of the liability on the date the contract was settled, also known as the recovered amount. The protection buyer does not need to hold the debt instrument of the reference entity for it to receive the amounts due pursuant to the CDS contract terms when a credit event occurs.

TRS (total return swap) is a transaction in which a party swaps the total return of an asset or of a basket of assets for regular cash flows, usually interest and a guarantee against capital loss. In a TRS contract, the parties do not transfer the ownership of the assets.

 

     12/31/2019  
     Maximum potential
of future payments,
gross
     Up to 1 year      From 1 to 3
years
     From 3 to 5
years
     Over 5 years  

By instrument

              

CDS

     6,283        1,013        2,675        2,539        56  

TRS

     4,161        4,161        —          —          —    
  

 

 

    

 

 

    

 

 

    

 

 

    

 

 

 

Total by instrument

     10,444        5,174        2,675        2,539        56  
  

 

 

    

 

 

    

 

 

    

 

 

    

 

 

 

By risk rating

              

Investment grade

     1,049        135        602        312        —    

Below investment grade

     9,395        5,039        2,073        2,227        56  
  

 

 

    

 

 

    

 

 

    

 

 

    

 

 

 

Total by risk

     10,444        5,174        2,675        2,539        56  
  

 

 

    

 

 

    

 

 

    

 

 

    

 

 

 

By reference entity

              

Brazilian government

     7,301        4,921        1,117        1,263        —    

Governments – abroad

     200        34        88        78        —    

Private entities

     2,943        219        1,470        1,198        56  
  

 

 

    

 

 

    

 

 

    

 

 

    

 

 

 

Total by entity

     10,444        5,174        2,675        2,539        56  
  

 

 

    

 

 

    

 

 

    

 

 

    

 

 

 

 

     12/31/2018  
     Maximum potential
of future payments,
gross
     Up to 1 year      From 1 to 3
years
     From 3 to 5
years
     Over 5 years  

By instrument

              

CDS

     6,853        1,685        1,913        3,203        52  
  

 

 

    

 

 

    

 

 

    

 

 

    

 

 

 

Total by instrument

     6,853        1,685        1,913        3,203        52  
  

 

 

    

 

 

    

 

 

    

 

 

    

 

 

 

By risk rating

              

Investment grade

     1,361        300        510        539        12  

Below investment grade

     5,492        1,385        1,403        2,664        40  
  

 

 

    

 

 

    

 

 

    

 

 

    

 

 

 

Total by risk

     6,853        1,685        1,913        3,203        52  
  

 

 

    

 

 

    

 

 

    

 

 

    

 

 

 

By reference entity

              

Brazilian government

     3,772        1,167        1,118        1,487        —    

Governments – abroad

     314        71        85        156        2  

Private entities

     2,767        447        710        1,560        50  
  

 

 

    

 

 

    

 

 

    

 

 

    

 

 

 

Total by entity

     6,853        1,685        1,913        3,203        52  
  

 

 

    

 

 

    

 

 

    

 

 

    

 

 

 

 

Itaú Unibanco Holding S.A. – Complete Financial Statements in IFRS – December 31, 2019    F-39


Table of Contents

ITAÚ UNIBANCO HOLDING S.A.

Notes to the Consolidated Financial Statements

At 12/31/2019 and 12/31/2018 for balance sheet accounts and

From 01/01 to 12/31 of 2019, 2018 and 2017 for income statement accounts

(In millions of Reais, except information per share)

 

ITAÚ UNIBANCO HOLDING assesses the risk of a credit derivative based on the credit ratings attributed to the reference entity by independent credit rating agencies. Investment grade entities are those for which credit risk is rated as Baa3 or higher, as rated by Moody’s, and BBB- or higher, by Standard & Poor’s and Fitch Ratings.

The following table presents the notional amount of credit derivatives purchased. The underlying amounts are identical to those for which ITAÚ UNIBANCO HOLDING has sold credit protection.

 

     12/31/2019  
     Notional amount of credit
protection sold
     Notional amount of credit protection
purchased with identical underlying

amount
     Net position  

CDS

     (6,283      2,295        (3,988

TRS

     (4,161      —          (4,161
  

 

 

    

 

 

    

 

 

 

Total

     (10,444      2,295        (8,149
  

 

 

    

 

 

    

 

 

 

 

     12/31/2018  
     Notional amount of credit
protection sold
     Notional amount of credit protection
purchased with identical underlying
amount
     Net position  

CDS

     (6,853      1,471        (5,382
  

 

 

    

 

 

    

 

 

 

Total

     (6,853      1,471        (5,382
  

 

 

    

 

 

    

 

 

 

V - Financial instruments subject to offsetting, enforceable master netting arrangements and similar agreements

The following tables set forth the financial assets and liabilities that are subject to offsetting, enforceable master netting arrangements, and similar agreements, as well as how these financial assets and liabilities have been presented in ITAÚ UNIBANCO HOLDING’s consolidated financial statements. These tables also reflect the amounts of collateral pledged or received in relation to financial assets and liabilities subject to enforceable arrangements that have not been presented on a net basis in accordance with IAS 32.

Financial assets subject to offsetting, enforceable master netting arrangements and similar agreements:

 

     12/31/2019  
     Gross
amount of
recognized
financial
assets (1)
     Gross amount
offset in the
Balance Sheet
     Net amount of
financial assets
presented in
the Balance
Sheet
     Related amounts not
offset in the Balance
Sheet (2)
        
     Financial
instruments (3)
    Cash
collateral
received
     Total  

Securities purchased under agreements to resell

     198,422        —          198,422        (596     —          197,826  

Derivatives financial instruments

     41,854        —          41,854        (14,121     —          27,733  

 

     12/31/2018  
     Gross
amount of
recognized
financial
assets (1)
     Gross amount
offset in the
Balance Sheet
     Net amount of
financial assets
presented in
the Balance
Sheet
     Related amounts not
offset in the Balance
Sheet (2)
        
     Financial
instruments (3)
    Cash
collateral
received
     Total  

Securities purchased under agreements to resell

     280,132        —          280,132        (2,822     —          277,310  

Derivatives financial instruments

     23,466        —          23,466        (3,091     —          20,375  

 

Itaú Unibanco Holding S.A. – Complete Financial Statements in IFRS – December 31, 2019    F-40


Table of Contents

ITAÚ UNIBANCO HOLDING S.A.

Notes to the Consolidated Financial Statements

At 12/31/2019 and 12/31/2018 for balance sheet accounts and

From 01/01 to 12/31 of 2019, 2018 and 2017 for income statement accounts

(In millions of Reais, except information per share)

 

Financial liabilities subject to offsetting, enforceable master netting arrangements and similar agreements:

 

     12/31/2019  
     Gross
amount of
recognized
financial
liabilities (1)
     Gross amount
offset in the
Balance Sheet
     Net amount of
financial assets
presented in
the Balance
Sheet
     Related amounts not
offset in the Balance
Sheet (2)
       
     Financial
instruments (3)
    Cash
collateral
pledged
    Total  

Securities sold under repurchase agreements

     256,583        —          256,583        (23,509     —         233,074  

Derivatives financial instruments

     47,828        —          47,828        (14,121     (148     33,559  

 

     12/31/2018  
     Gross
amount of
recognized
financial
liabilities (1)
     Gross amount
offset in the
Balance Sheet
     Net amount of
financial assets
presented in
the Balance
Sheet
     Related amounts not
offset in the Balance
Sheet (2)
       
     Financial
instruments (3)
    Cash
collateral
pledged
    Total  

Securities sold under repurchase agreements

     330,237        —          330,237        (23,079     —         307,158  

Derivatives financial instruments

     27,519        —          27,519        (3,091     (333     24,095  

 

(1) 

Includes amounts of master offset agreements and other such agreements, both enforceable and unenforceable;

(2) 

Limited to amounts subject to enforceable master offset agreements and other such agreements;

(3) 

Includes amounts subject to enforceable master offset agreements and other such agreements, and guarantees in financial instruments.

Financial assets and financial liabilities are offset in the balance sheet only when there is a legally enforceable right to offset the recognized amounts and there is an intention to settle on a net basis, or realize the asset and settle the liability simultaneously.

Derivatives and repurchased agreements not set off in the balance sheet relate to transactions in which there are enforceable master netting agreements or similar agreements, but the offset criteria have not been met in accordance with paragraph 42 of IAS 32 mainly because ITAÚ UNIBANCO HOLDING has no intention to settle on a net basis, or realize the asset and settle the liability simultaneously.

 

Itaú Unibanco Holding S.A. – Complete Financial Statements in IFRS – December 31, 2019    F-41


Table of Contents

ITAÚ UNIBANCO HOLDING S.A.

Notes to the Consolidated Financial Statements

At 12/31/2019 and 12/31/2018 for balance sheet accounts and

From 01/01 to 12/31 of 2019, 2018 and 2017 for income statement accounts

(In millions of Reais, except information per share)

 

Note 7 – Hedge accounting

There are three types of hedge relations: Fair value hedge, Cash flow hedge, and Hedge of net investment in foreign operations.

In hedge accounting, the groups of risk factors measured by ITAÚ UNIBANCO HOLDING are:

 

   

Interest Rate: Risk of loss in transactions subject to interest rate variations;

 

   

Currency: Risk of loss in transactions subject to foreign exchange variation.

The structure of risk limits is extended to the risk factor level, where specific limits aim at improving the monitoring and understanding process, as well as avoiding concentration of these risks.

The structures designed for interest rate and exchange rate categories take into account total risk when there are compatible hedging instruments. In certain cases management may decide to hedge a risk for the risk factor term and limit of the hedging instrument.

The other risk factors hedged by the institution are shown in Note 32.

To protect cash flows and fair value of instruments designated as hedged items, ITAÚ UNIBANCO HOLDING uses derivative financial instruments and financial assets. Currently, Futures Contracts, Options, NDF (non-deliverable forwards), Forwards, Swaps and Financial Assets are used.

ITAÚ UNIBANCO HOLDING manages risks through the economic relationship between hedging instruments and hedged items, where the expectation is that these instruments will move in opposite directions and in the same proportion, with the purpose of neutralizing risk factors.

The designated coverage ratio is always 100% of the risk factor eligible for coverage. Sources of ineffectiveness are in general related to the counterparty’s credit risk and possible mismatches of terms between the hedging instrument and the hedged item.

a) Cash flow hedge

The cash flow hedge strategies of ITAÚ UNIBANCO HOLDING consist of hedging exposure to variations in cash flows, in interest payment and currency exposure which are attributable to changes in interest rates on recognized and unrecognized assets and liabilities.

ITAÚ UNIBANCO HOLDING applies cash flow hedge strategies as follows:

Interest rate risks

 

   

Hedge of time deposits and repurchase agreements: to hedge fluctuations in cash flows from interest payments resulting from changes in the DI interest rate, through futures contracts;

 

   

Hedge of asset transactions: to hedge fluctuations in cash flows from interest receipts resulting from changes in the DI rate, through futures contracts;

 

   

Hedge of assets denominated in UF*: to hedge fluctuations in cash flows of interest receipts resulting from changes in the UF*, through swap contracts;

 

   

Hedge of Funding: to hedge fluctuations in cash flows of interest payments resulting from changes in the TPM* rate and foreign exchange, through swap contracts;

 

Itaú Unibanco Holding S.A. – Complete Financial Statements in IFRS – December 31, 2019    F-42


Table of Contents

ITAÚ UNIBANCO HOLDING S.A.

Notes to the Consolidated Financial Statements

At 12/31/2019 and 12/31/2018 for balance sheet accounts and

From 01/01 to 12/31 of 2019, 2018 and 2017 for income statement accounts

(In millions of Reais, except information per share)

 

   

Hedge of loan operations: to hedge fluctuations in cash flows of interest receipts resulting from changes in the TPM* rate, through swap contracts;

 

   

Hedge of repurchase agreements: to hedge fluctuactions in cash flows from interest received on changes in Selic (benchmark interest rate), through futures contracts;

 

   

Hedging of expected highly probable transactions: hedging the risk of variation in the amount of the commitments assumed when resulting from variation in the exchange rates.

 

*

UF – Chilean unit of account / TPM – Monetary policy rate

ITAÚ UNIBANCO HOLDING does not use the qualitative method to evaluate the effectiveness or to measure the ineffectiveness of such strategies.

For cash flow hedge strategies, ITAÚ UNIBANCO HOLDING uses the hypothetical derivative method. This method is based on a comparison of the change in the fair value of a hypothetical derivative with terms identical to the critical terms of the variable-rate liability, and this change in the fair value is considered a proxy of the present value of the cumulative change in the future cash flow expected for the hedged liability.

 

          12/31/2019  
          Hedged item     Hedge instrument  
          Book Value      Variation in value
recognized in Other
    Cash flow
hedge
    Nominal      Variation in fair
value used to
calculate hedge
 

Strategies

  

Heading

   Assets      Liabilities      comprehensive income     reserve     Value      ineffectiveness  

Interest rate risk

                  

Hedge of deposits and repurchase agreements

   Securities purchased under agreements to resell      —          24,543        (2,808     (3,310     24,543        (2,814

Hedge of assets transactions

   Loans and lease operations and Securities      5,564        —          91       91       5,656        91  

Hedge of Asset-backed securities under repurchase agreements

   Securities purchased under agreements to resell      30,896        —          520       520       32,130        523  

Hedge of loan operations

   Loans and lease operations      269        —          12       12       257        14  

Hedge of funding

   Deposits      —          4,617        (27     (22     4,590        (27

Hedge of assets denominated in UF

   Securities      12,588        —          6       6       12,582        5  

Foreign exchange risk

                  

Hedge of highly probable forecast transactions

        294        —          (11     179       294        (11
     

 

 

    

 

 

    

 

 

   

 

 

   

 

 

    

 

 

 

Total

        49,611        29,160        (2,217     (2,524     80,052        (2,219
     

 

 

    

 

 

    

 

 

   

 

 

   

 

 

    

 

 

 

 

          12/31/2018  
          Hedged item     Hedge instrument  
          Book Value      Variation in value
recognized in Other
    Cash flow
hedge
    Nominal      Variation in fair
value used to
calculate hedge
 

Strategies

  

Heading

   Assets      Liabilities      comprehensive income     reserve     Value      ineffectiveness  

Interest rate risk

                  

Hedge of deposits and repurchase agreements

   Securities purchased under agreements to resell      —          29,727        (1,682     (2,946     29,727        (1,800

Hedge of assets transactions

   Loans and lease operations and Securities      7,866        —          136       136       8,003        136  

Hedge of Asset-backed securities under repurchase agreements

   Securities purchased under agreements to resell      36,668        —          353       353       38,013        359  

Hedge of loan operations

   Loans and lease operations      274        —          6       6       268        7  

Hedge of funding

   Deposits      —          3,200        78       86       3,105        82  

Hedge of assets denominated in UF

   Securities      13,247        —          26       26       13,221        23  

Foreign exchange risk

                  

Hedge of highly probable forecast transactions

        71        —          6       6       71        6  
     

 

 

    

 

 

    

 

 

   

 

 

   

 

 

    

 

 

 

Total

        58,126        32,927        (1,077     (2,333     92,408        (1,187
     

 

 

    

 

 

    

 

 

   

 

 

   

 

 

    

 

 

 

 

Itaú Unibanco Holding S.A. – Complete Financial Statements in IFRS – December 31, 2019    F-43


Table of Contents

ITAÚ UNIBANCO HOLDING S.A.

Notes to the Consolidated Financial Statements

At 12/31/2019 and 12/31/2018 for balance sheet accounts and

From 01/01 to 12/31 of 2019, 2018 and 2017 for income statement accounts

(In millions of Reais, except information per share)

 

For strategies of deposits and repurchase agreements to resell, asset transactions and asset-backed securities under repurchase agreements, the entity frequently reestablishes the coverage relationship, since both the hedged item and instruments change over time. This is so because they are portfolio strategies, reflecting guidelines for risk management strategy approved in the proper approval level.

The amount of R$ (1,211) in Reserve of Cash Flow Hedge will be recognized in result for the maturity term of the hedged item. In the period ended December 31, 2019, the amount of R$ (762) was recognized in Result related to this deferral.

 

     12/31/2019  
     Notional      Book Value (*)      Variations in fair
value used to
calculate hedge
    Variation in value
recognized in Other
comprehensive
    Hedge ineffectiveness
recognized in
    Amount
reclassified from
Cash flow hedge
 

Hedge Instruments

   amount      Assets      Liabilities      ineffectiveness     income     income     reserve to income  

Interest rate risk

                 

Futures

     62,329        —          14        (2,200     (2,197     (3     —    

Swap

     17,429        4,617        12,858        (8     (9     1       —    

Foreign exchange risk

                 

Futures

     294        —          156        (11     (11     —         —    
  

 

 

    

 

 

    

 

 

    

 

 

   

 

 

   

 

 

   

 

 

 

Total

     80,052        4,617        13,028        (2,219     (2,217     (2     —    
  

 

 

    

 

 

    

 

 

    

 

 

   

 

 

   

 

 

   

 

 

 

 

     12/31/2018  
     Notional      Book Value (*)      Variations in fair
value used to
calculate hedge
    Variation in value
recognized in Other
comprehensive
    Hedge ineffectiveness
recognized in
    Amount
reclassified from
Cash flow hedge
 

Hedge Instruments

   amount      Assets      Liabilities      ineffectiveness     income     income     reserve to income  

Interest rate risk

                 

Futures

     75,743        256        21        (1,305     (1,193     (112     —    

Swap

     16,594        3,023        13,519        112       110       2       —    

Foreign exchange risk

                 

Futures

     6        5        —          1       1       —         —    

Option

     65        9        —          5       5       —         —    
  

 

 

    

 

 

    

 

 

    

 

 

   

 

 

   

 

 

   

 

 

 

Total

     92,408        3,293        13,540        (1,187     (1,077     (110     —    
  

 

 

    

 

 

    

 

 

    

 

 

   

 

 

   

 

 

   

 

 

 

 

(*)

Amounts recorded under heading Derivatives.

 

b)

Hedge of net investment in foreign operations

ITAÚ UNIBANCO HOLDING’s strategies for net investments in foreign operations consist of hedging the exposure in the functional currency of the foreign operation against the functional currency of head office, by contracting DDI futures, NDF and financial assets.

The risk hedged in this type of strategy is the currency risk.

ITAÚ UNIBANCO HOLDING does not use the qualitative method to evaluate the effectiveness or to measure the ineffectiveness of these strategies.

 

Itaú Unibanco Holding S.A. – Complete Financial Statements in IFRS – December 31, 2019    F-44


Table of Contents

ITAÚ UNIBANCO HOLDING S.A.

Notes to the Consolidated Financial Statements

At 12/31/2019 and 12/31/2018 for balance sheet accounts and

From 01/01 to 12/31 of 2019, 2018 and 2017 for income statement accounts

(In millions of Reais, except information per share)

 

Instead, ITAÚ UNIBANCO HOLDING uses the Dollar Offset Method, which is based on a comparison of the change in fair value (cash flow) of the hedging instrument, attributable to changes in the exchange rate and the gain (loss) arising from variations in exchange rates on the amount of investment abroad designated as the object of the hedge.

 

     12/31/2019  
     Hedged item     Hedge instrument  
     Book Value (2)     

Variation in value

recognized in Other

    Foreign currency     Notional     

Variation in fair value

used to calculate
hedge

 

Strategies

   Assets      Liabilities      comprehensive income     convertion reserve     amount      ineffectiveness  

Foreign exchange risk

               

Hedge of net investment in foreign operations (1)

     —          14,396        (7,217     (7,217     16,947        (7,220
  

 

 

    

 

 

    

 

 

   

 

 

   

 

 

    

 

 

 

Total

     —          14,396        (7,217     (7,217     16,947        (7,220
  

 

 

    

 

 

    

 

 

   

 

 

   

 

 

    

 

 

 

 

     12/31/2018  
     Hedged item     Hedge instrument  
     Book Value (2)     

Variation in value

recognized in Other

    Foreign currency     Notional     

Variation in fair value

used to calculate
hedge

 

Strategies

   Assets      Liabilities      comprehensive income     convertion reserve     amount      ineffectiveness  

Foreign exchange risk

               

Hedge of net investment in foreign operations (1)

     —          14,820        (7,300     (7,300     12,550        (7,296
  

 

 

    

 

 

    

 

 

   

 

 

   

 

 

    

 

 

 

Total

     —          14,820        (7,300     (7,300     12,550        (7,296
  

 

 

    

 

 

    

 

 

   

 

 

   

 

 

    

 

 

 

 

(1)

Hedge instruments consider the gross tax position;

(2)

Amounts recorded under heading Derivatives - Hedge of investments in foreign operation.

 

     12/31/2019  
                  Variations in fair     Variation in the value     Hedge     Amount reclassified  
                  value used to     recognized in Other     ineffectiveness     from foreign currency  
     Notional     Book Value (*)      calculate hedge     comprehensive     recognized in     convertion reserve  

Hedge instruments

   amount     Assets      Liabilities      ineffectiveness     income     income     into income  

Foreign exchange risk

                

DDI futures

     32,966       228        —          (12,329     (12,292     (37     —    

Forward

     (2,990     2,977        —          408       381       27       —    

NDF

     (11,525     260        —          4,443       4,434       9       —    

Financial Assets

     (1,504     1,523        —          258       260       (2     —    
  

 

 

   

 

 

    

 

 

    

 

 

   

 

 

   

 

 

   

 

 

 

Total

     16,947       4,988        —          (7,220     (7,217     (3     —    
  

 

 

   

 

 

    

 

 

    

 

 

   

 

 

   

 

 

   

 

 

 

 

     12/31/2018  
                  Variations in fair     Variation in the value     Hedge     Amount reclassified  
                         value used to     recognized in Other     ineffectiveness     from foreign currency  
     Notional     Book Value (*)      calculate hedge     comprehensive     recognized in     convertion reserve  

Hedge instruments

   amount     Assets      Liabilities      ineffectiveness     income     income     into income  

Foreign exchange risk

                

DDI futures

     27,990       —          113        (11,394     (11,353     (41     —    

Forward

     (1,470     1,059        —          764       726       38       —    

NDF

     (13,167     255        —          3,198       3,189       9       —    

Financial Assets

     (803     803        —          136       138       (2     —    
  

 

 

   

 

 

    

 

 

    

 

 

   

 

 

   

 

 

   

 

 

 

Total

     12,550       2,117        113        (7,296     (7,300     4       —    
  

 

 

   

 

 

    

 

 

    

 

 

   

 

 

   

 

 

   

 

 

 

 

(*)

Amounts recorded under heading Derivatives Financial Instruments.

 

 

Itaú Unibanco Holding S.A. – Complete Financial Statements in IFRS – December 31, 2019    F-45


Table of Contents

ITAÚ UNIBANCO HOLDING S.A.

Notes to the Consolidated Financial Statements

At 12/31/2019 and 12/31/2018 for balance sheet accounts and

From 01/01 to 12/31 of 2019, 2018 and 2017 for income statement accounts

(In millions of Reais, except information per share)

 

c)

Fair value hedge

The fair value hedging strategy of ITAÚ UNIBANCO HOLDING consists of hedging the exposure to variations in fair value on the receipt and payment of interest on recognized assets and liabilities.

ITAÚ UNIBANCO HOLDING applies fair value hedges as follows:

Interest rate risk:

 

   

To protect the risk of variation in the fair value of receipt and payment of interest resulting from variations in the fair value of the variable rates involved, by contracting swaps and futures.

ITAÚ UNIBANCO HOLDING does not use the qualitative method to evaluate the effectiveness or to measure the ineffectiveness of these strategies.

Instead, ITAÚ UNIBANCO HOLDING uses the percentage approach and dollar offset method:

 

   

The percentage approach is based on the calculation of change in the fair value of the revised estimate for the hedged position (hedged item) attributable to the protected risk versus the change in the fair value of the derivative hedging instrument.

 

   

The dollar offset method is based on the difference between the variation in the fair value of the hedging instrument and the variation in the fair value of the hedged item attributed to changes in the interest rate.

The effects of hedge accounting on the financial position and performance of ITAÚ UNIBANCO HOLDING are presented below:

 

     12/31/2019  
     Hedged Item     Hedge Instruments  
                                Variation in fair  
                                 Variation in fair value            value used to  
     Book Value (*)      Fair value      recognized in     Notional      calculate hedge  

Strategies

   Assets      Liabilities      Assets      Liabilities      income     amount      ineffectiveness  

Interest rate risk

                   

Hedge of loan operations

     7,386        —          7,642        —          256       7,386        (264

Hedge of funding

     —          7,436        —          8,195        (759     7,436        775  

Hedge of securities at fair value through other comprehensive income

     4,482        —          4,574        —          92       4,609        (85
  

 

 

    

 

 

    

 

 

    

 

 

    

 

 

   

 

 

    

 

 

 

Total

     11,868        7,436        12,216        8,195        (411     19,431        426  
  

 

 

    

 

 

    

 

 

    

 

 

    

 

 

   

 

 

    

 

 

 

 

     12/31/2018  
     Hedged Item     Hedge Instruments  
                                Variation in fair  
                                 Variation in fair value            value used to  
     Book Value (*)      Fair value      recognized in     Notional      calculate hedge  

Strategies

   Assets      Liabilities      Assets      Liabilities      income     amount      ineffectiveness  

Interest rate risk

                   

Hedge of loan operations

     7,066        —          7,119        —          53       7,066        (54

Hedge of funding

     —          9,124        —          9,167        (43     9,124        43  

Hedge of securities at fair value through other comprehensive income

     5,391        —          5,483        —          93       5,401        (82
  

 

 

    

 

 

    

 

 

    

 

 

    

 

 

   

 

 

    

 

 

 

Total

     12,457        9,124        12,602        9,167        103       21,591        (93
  

 

 

    

 

 

    

 

 

    

 

 

    

 

 

   

 

 

    

 

 

 

 

(*)

Amounts recorded under heading Deposits, Securities, Funds from Interbank Markets and Loan and Lease Operation.

For loan operations strategies, the entity reestablishes the coverage ratio, since both the hedged item and the instruments change over time. This occurs because they are portfolio strategies that reflect the risk management strategy guidelines approved in the proper authority level.

 

Itaú Unibanco Holding S.A. – Complete Financial Statements in IFRS – December 31, 2019    F-46


Table of Contents

ITAÚ UNIBANCO HOLDING S.A.

Notes to the Consolidated Financial Statements

At 12/31/2019 and 12/31/2018 for balance sheet accounts and

From 01/01 to 12/31 of 2019, 2018 and 2017 for income statement accounts

(In millions of Reais, except information per share)

 

                                                                                                             
     12/31/2019  
     Notional      Book value (1)     

Variation in fair value used

to calculate hedge

     Hedge ineffectiveness  

Hedge Instruments

   amount      Assets      Liabilities      ineffectiveness      recognized in income  

Interest rate risk

              

Swap (2)

     19,431        766        4,636        426        15  
  

 

 

    

 

 

    

 

 

    

 

 

    

 

 

 

Total

     19,431        766        4,636        426        15  
  

 

 

    

 

 

    

 

 

    

 

 

    

 

 

 

 

                                                                                                                            
     12/31/2018  
     Notional      Book value (1)     

Variation in fair value used

to calculate hedge

    Hedge ineffectiveness  

Hedge Instruments

   amount      Assets      Liabilities      ineffectiveness     recognized in income  

Interest rate risk

             

Swap

     21,591        86        1,078        (93     10  
  

 

 

    

 

 

    

 

 

    

 

 

   

 

 

 

Total

     21,591        86        1,078        (93     10  
  

 

 

    

 

 

    

 

 

    

 

 

   

 

 

 

 

(1)

Amounts recorded under heading Derivatives financial instruments;

(2)

In the period, the amount of R$ 408 is no longer qualified as hedge, with effect on result of R$ (15).

The tables below presents, for each strategy, the notional amount and the fair value adjustments of hedge instruments and the book value of the hedged item:

 

     12/31/2019      12/31/2018  
     Hedge instruments     Hedged item      Hedge instruments     Hedged item  

Strategies

   Notional
amount
     Fair value
adjustments
    Book
Value
     Notional
amount
     Fair value
adjustments
    Book
Value
 

Hedge of deposits and repurchase agreements

     24,543        (37     24,543        29,727        (21     29,727  

Hedge of highly probable forecast transactions

     294        (11     294        71        6       71  

Hedge of net investment in foreign operations

     16,947        4,988       14,396        12,550        2,230       14,820  

Hedge of loan operations (Fair value)

     7,386        (264     7,386        7,066        (54     7,066  

Hedge of loan operations (Cash flow)

     257        14       269        268        7       274  

Hedge of funding (Fair value)

     7,436        775       7,436        9,124        43       9,124  

Hedge of funding (Cash flow)

     4,590        (27     4,617        3,105        82       3,200  

Hedge of assets transactions

     5,656        91       5,564        8,003        136       7,866  

Hedge of Asset-backed securities under repurchase agreements

     32,130        20       30,896        38,013        8       36,668  

Hedge of assets denominated in UF

     12,582        5       12,588        13,221        23       13,247  

Hedge of securities at fair value through other comprehensive income

     4,609        (85     4,482        5,401        (82     5,391  
     

 

 

         

 

 

   

Total

        5,469             2,378    
     

 

 

         

 

 

   

 

Itaú Unibanco Holding S.A. – Complete Financial Statements in IFRS – December 31, 2019    F-47


Table of Contents

ITAÚ UNIBANCO HOLDING S.A.

Notes to the Consolidated Financial Statements

At 12/31/2019 and 12/31/2018 for balance sheet accounts and

From 01/01 to 12/31 of 2019, 2018 and 2017 for income statement accounts

(In millions of Reais, except information per share)

 

The table below shows the breakdown by maturity of the hedging strategies:

 

     12/31/2019  

Strategies

   0-1 year      1-2 years      2-3 years      3-4 years      4-5 years      5-10 years      over 10 years      Total  

Hedge of deposits and repurchase agreements

     5,533        4,409        1,627        8,464        —          4,510        —          24,543  

Hedge of highly probable forecast transactions

     294        —          —          —          —          —          —          294  

Hedge of net investment in foreign operations (*)

     16,947        —          —          —          —          —          —          16,947  

Hedge of loan operations (Fair value)

     381        2,490        1,248        993        623        1,111        540        7,386  

Hedge of loan operations (Cash flow)

     27        156        74        —          —          —          —          257  

Hedge of funding (Fair value)

     299        152        375        423        129        4,220        1,838        7,436  

Hedge of funding (Cash flow)

     2,562        —          —          1,646        161        221        —          4,590  

Hedge of assets transactions

     —          3,671        1,985        —          —          —          —          5,656  

Hedge of Asset-backed securities under repurchase agreements

     6,225        18,739        812        5,621        —          733        —          32,130  

Hedge of assets denominated in UF

     9,628        2,954        —          —          —          —          —          12,582  

Hedge of securities at fair value through other comprehensive income

     4,230        —          28        —          —          351        —          4,609  
  

 

 

    

 

 

    

 

 

    

 

 

    

 

 

    

 

 

    

 

 

    

 

 

 

Total

     46,126        32,571        6,149        17,147        913        11,146        2,378        116,430  
  

 

 

    

 

 

    

 

 

    

 

 

    

 

 

    

 

 

    

 

 

    

 

 

 

 

     12/31/2018  

Strategies

   0-1 year      1-2 years      2-3 years      3-4 years      4-5 years      5-10 years      over 10 years      Total  

Hedge of deposits and repurchase agreements

     11,925        4,729        3,519        —          5,737        3,817        —          29,727  

Hedge of highly probable forecast transactions

     71        —          —          —          —          —          —          71  

Hedge of net investment in foreign operations (*)

     12,550        —          —          —          —          —          —          12,550  

Hedge of loan operations (Fair value)

     293        1,416        1,793        1,379        375        822        988        7,066  

Hedge of loan operations (Cash flow)

     —          28        162        78        —          —          —          268  

Hedge of funding (Fair value)

     1,590        297        154        391        377        3,972        2,343        9,124  

Hedge of funding (Cash flow)

     2,874        —          —          —          —          231        —          3,105  

Hedge of assets transactions

     6,346        —          1,657        —          —          —          —          8,003  

Hedge of Asset-backed securities under repurchase agreements

     26,943        5,838        1,517        —          3,715        —          —          38,013  

Hedge of assets denominated in UF

     12,241        924        56        —          —          —          —          13,221  

Hedge of securities at fair value through other comprehensive income

     4,223        —          —          —          —          1,178        —          5,401  
  

 

 

    

 

 

    

 

 

    

 

 

    

 

 

    

 

 

    

 

 

    

 

 

 

Total

     79,056        13,232        8,858        1,848        10,204        10,020        3,331        126,549  
  

 

 

    

 

 

    

 

 

    

 

 

    

 

 

    

 

 

    

 

 

    

 

 

 

 

(*)

Classified as current, since instruments are frequently renewed.

 

Itaú Unibanco Holding S.A. – Complete Financial Statements in IFRS – December 31, 2019    F-48


Table of Contents

ITAÚ UNIBANCO HOLDING S.A.

Notes to the Consolidated Financial Statements

At 12/31/2019 and 12/31/2018 for balance sheet accounts and

From 01/01 to 12/31 of 2019, 2018 and 2017 for income statement accounts

(In millions of Reais, except information per share)

 

Note 8 – Financial Assets at Fair Value Through Other Comprehensive Income - Securities

The fair value and corresponding gross carrying amount of Financial Assets at Fair Value Through Other Comprehensive Income - Securities assets are as follows:

 

     12/31/2019      12/31/2018  
   Gross
carrying
amount
     Fair value
adjustments (in
stockholders’
equity)
    Expected
loss
    Fair
value
     Gross
carrying
amount
     Fair value
adjustments (in
stockholders’
equity)
    Expected
loss
    Fair
value
 

Brazilian government securities (1a)

     48,718        2,014       —         50,732        27,064        775       —         27,839  

Other government securities

     36        —         (36     —          36        —         (36     —    

Government securities – abroad (1b)

     20,638        (64     (3     20,571        18,844        (70     (2     18,772  

Germany

     23        —         —         23        22        —         —         22  

Colombia

     3,851        27       —         3,878        5,491        14       —         5,505  

Chile

     11,119        89       —         11,208        7,647        7       (1     7,653  

United States

     2,758        (2     —         2,756        2,634        (16     —         2,618  

France

     —          —         —         —          891        —         —         891  

Italy

     328        1       —         329        —          —         —         —    

Paraguay

     1,957        (174     (3     1,780        1,601        (71     (1     1,529  

Uruguay

     602        (5     —         597        557        (4     —         553  

Other

     —          —         —         —          1        —         —         1  

Corporate debt securities (1c)

     5,308        96       (47     5,357        2,719        40       (47     2,712  

Negotiable Shares

     83        66       —         149        77        84       —         161  

Bank deposit certificates

     2,371        —         —         2,371        1,053        —         —         1,053  

Securitized real estate loans

     25        1       —         26        —          —         —         —    

Debentures

     387        (10     (43     334        44        —         (42     2  

Eurobonds and others

     2,439        39       (1     2,477        1,542        (44     (2     1,496  

Other

     3        —         (3     —          3        —         (3     —    
  

 

 

    

 

 

   

 

 

   

 

 

    

 

 

    

 

 

   

 

 

   

 

 

 

Total

     74,700        2,046       (86     76,660        48,663        745       (85     49,323  
  

 

 

    

 

 

   

 

 

   

 

 

    

 

 

    

 

 

   

 

 

   

 

 

 

 

(1)

Financial assets at fair value through other comprehensive income - Securities pledged in guarantee of funding transactions of financial institutions and customers were: a) R$ 27,864 (R$ 25,147 at 12/31/2018), b) R$ 590 (R$ 3,583 at 12/31/2018) and c) with no amount as of that date (R$ 237 at 12/31/2018), totaling R$ 28,454 (R$ 28,967 at 12/31/2018).

The gross carrying amount and the fair value of financial assets through other comprehensive income - securities by maturity are as follows:

 

     12/31/2019      12/31/2018  
   Gross
carrying

amount
     Fair
value
     Gross
carrying

amount
     Fair
value
 

Current

     10,258        10,272        10,666        10,684  

Non-stated maturity

     83        149        77        161  

Up to one year

     10,175        10,123        10,589        10,523  

Non-current

     64,442        66,388        37,997        38,639  

From one to five years

     45,704        46,456        21,417        21,650  

From five to ten years

     11,101        11,649        11,906        12,029  

After ten years

     7,637        8,283        4,674        4,960  
  

 

 

    

 

 

    

 

 

    

 

 

 

Total

     74,700        76,660        48,663        49,323  
  

 

 

    

 

 

    

 

 

    

 

 

 

 

Itaú Unibanco Holding S.A. – Complete Financial Statements in IFRS – December 31, 2019    F-49


Table of Contents

ITAÚ UNIBANCO HOLDING S.A.

Notes to the Consolidated Financial Statements

At 12/31/2019 and 12/31/2018 for balance sheet accounts and

From 01/01 to 12/31 of 2019, 2018 and 2017 for income statement accounts

(In millions of Reais, except information per share)

 

Equity instruments at fair value through other comprehensive income - securities are presented in the table below:

 

     12/31/2019  
     Gross carrying
amount
     Adjustments to fair value
(in Stockholders’ equity)
     Expected loss      Fair Value  

Negotiable shares

     83        66        —          149  
  

 

 

    

 

 

    

 

 

    

 

 

 

Total

     83        66        —          149  
  

 

 

    

 

 

    

 

 

    

 

 

 

 

     12/31/2018  
     Gross carrying
amount
     Adjustments to fair value
(in Stockholders’ equity)
     Expected loss      Fair Value  

Negotiable shares

     77        84        —          161  
  

 

 

    

 

 

    

 

 

    

 

 

 

Total

     77        84        —          161  
  

 

 

    

 

 

    

 

 

    

 

 

 

In the period there was no receipt of dividends and there was no reclassification in Stockholders’ Equity.

ITAÚ UNIBANCO HOLDING adopted the option of designating equity instruments at fair value through other comprehensive income due to the particularities of a certain market.

 

     12/31/2019      12/31/2018  
     Gross carrying
amount
     Fair
Value
     Gross carrying
amount
     Fair
Value
 

Current

     83        149        77        161  

Non-stated maturity

     83        149        77        161  

Reconciliation of expected loss for Other financial assets, segregated by stages:

 

Stage 1

   Expected
loss
12/31/2018
    Gains /
(Losses)
    Purchases     Settlements      Transfer
to stage 2
     Transfer
to stage 3
     Expected
loss
12/31/2019
 

Financial assets at fair value through other comprehensive income

     (85       (1     —          —          —          (86
  

 

 

   

 

 

   

 

 

   

 

 

    

 

 

    

 

 

    

 

 

 

Government securities - abroad

     —         (2     (1     —          —          —          (3

Brazilian government securities

     (36     —         —         —          —          —          (36

Other

     (36     —         —         —          —          —          (36

Corporate debt securities

     (49     2       —         —          —          —          (47

Debentures

     (43     —         —         —          —          —          (43

Eurobonds and others

     (3     2       —         —          —          —          (1

Other

     (3     —         —         —          —          —          (3

 

Stage 1

   Expected
loss
12/31/2017
    Gains /
(Losses)
    Purchases     Settlements      Transfer
to stage 2
     Transfer
to stage 3
     Expected
loss
12/31/2018
 

Financial assets at fair value through other comprehensive income

     (84     (1     (2     2        —          —          (85
  

 

 

   

 

 

   

 

 

   

 

 

    

 

 

    

 

 

    

 

 

 

Brazilian government securities

     (36     —         —         —          —          —          (36

Other

     (36     —         —         —          —          —          (36

Corporate debt securities

     (48     (1     (2     2        —          —          (49

Debentures

     (43     —         —         —          —          —          (43

Eurobond and others

     (2     (1     (2     2        —          —          (3

Other

     (3     —         —         —          —          —          (3

 

Itaú Unibanco Holding S.A. – Complete Financial Statements in IFRS – December 31, 2019    F-50


Table of Contents

ITAÚ UNIBANCO HOLDING S.A.

Notes to the Consolidated Financial Statements

At 12/31/2019 and 12/31/2018 for balance sheet accounts and

From 01/01 to 12/31 of 2019, 2018 and 2017 for income statement accounts

(In millions of Reais, except information per share)

 

Note 9 - Financial assets at amortized cost - Securities

The Financial assets at amortized cost - Securities are as follows:

 

     12/31/2019      12/31/2018  
     Amortized
Cost
     Expected
Loss
    Net Amortized
Cost
     Amortized
Cost
     Expected
Loss
    Net
Amortized
Cost
 

Brazilian government securities (1a)

     56,355        (52     56,303        54,064        (58     54,006  

Government securities – abroad

     17,226        —         17,226        6,700        (3     6,697  

Colombia

     335        —         335        356        (3     353  

Chile

     621        —         621        256        —         256  

Korea

     3,427        —         3,427        1,385        —         1,385  

Spain

     4,984        —         4,984        2,411        —         2,411  

United States

     80        —         80        19        —         19  

Mexico

     7,763        —         7,763        2,258        —         2,258  

Uruguay

     16        —         16        15        —         15  

Corporate debt securities (1b)

     59,538        (2,601     56,937        49,631        (3,585     46,046  

Rural product note

     5,388        (47     5,341        4,181        (178     4,003  

Bank deposit certificates

     54        —         54        123        —         123  

Real estate receivables certificates

     5,844        (2     5,842        9,876        (361     9,515  

Debentures

     41,053        (2,532     38,521        29,001        (3,013     25,988  

Eurobonds and others

     1,083        (1     1,082        4,005        (2     4,003  

Promissory notes

     5,001        (3     4,998        1,069        (14     1,055  

Other

     1,115        (16     1,099        1,376        (17     1,359  
  

 

 

    

 

 

   

 

 

    

 

 

    

 

 

   

 

 

 

Total

     133,119        (2,653     130,466        110,395        (3,646     106,749  
  

 

 

    

 

 

   

 

 

    

 

 

    

 

 

   

 

 

 

 

(1)

Financial Assets at Amortized Cost – Securities Pledged as Collateral of Funding Transactions of Financial Institutions and Customers were: a) R$ 9,583 (R$ 24,988 at 12/31/2018) and b) R$ 17,457 (R$ 8,860 at 12/31/2018), totaling R$ 27,040 (R$ 33,848 at 12/31/2018).

The amortized cost of Financial assets at amortized cost - Securities by maturity is as follows:

 

     12/31/2019      12/31/2018  
     Amortized
Cost
     Net Amortized
Cost
     Amortized
Cost
     Net Amortized
Cost
 

Current

     30,113        29,766        14,661        14,119  

Up to one year

     30,113        29,766        14,661        14,119  

Non-current

     103,006        100,700        95,734        92,630  

From one to five years

     57,120        56,178        51,820        50,970  

From five to ten years

     34,599        33,512        31,318        29,802  

After ten years

     11,287        11,010        12,596        11,858  
  

 

 

    

 

 

    

 

 

    

 

 

 

Total

     133,119        130,466        110,395        106,749  
  

 

 

    

 

 

    

 

 

    

 

 

 

 

Itaú Unibanco Holding S.A. – Complete Financial Statements in IFRS – December 31, 2019    F-51


Table of Contents

ITAÚ UNIBANCO HOLDING S.A.

Notes to the Consolidated Financial Statements

At 12/31/2019 and 12/31/2018 for balance sheet accounts and

From 01/01 to 12/31 of 2019, 2018 and 2017 for income statement accounts

(In millions of Reais, except information per share)

 

Reconciliation of expected loss to financial assets at amortized cost - securities, segregated by stages:

 

Stage 1

  Expected
loss
12/31/2018
    Gains /
(Losses)
    Purchases     Settlements     Transfer to
Stage 2
    Transfer to
Stage 3
    Cure from
Stage 2
    Cure from
Stage 3
    Expected
loss
12/31/2019
 

Financial assets at amortized cost

    (223     36       (38     48       74       —         (75     (20     (198
 

 

 

   

 

 

   

 

 

   

 

 

   

 

 

   

 

 

   

 

 

   

 

 

   

 

 

 

Brazilian government securities

    —         7       —         —         —         —         (59     —         (52

Government securities - other countries - Colombia

    (4     5       (3     2       —         —         —         —         —    

Corporate debt securities

    (219     24       (35     46       74       —         (16     (20     (146

Rural product note

    (7     4       (7     1       —         —         —         —         (9

Real estate receivables certificates

    (2     —         (4     23       —         —         —         (19     (2

Debentures

    (206     19       (21     20       74       —         (16     (1     (131

Eurobond and others

    (2     —         —         1       —         —         —         —         (1

Promissory notes

    (2     1       (3     1       —         —         —         —         (3

 

Stage 2

  Expected
loss
12/31/2018
    Gains /
(Losses)
    Purchases     Settlements     Transfer to
Stage 1
    Transfer to
Stage 3
    Cure from
Stage 1
    Cure from
Stage 3
    Expected
loss
12/31/2019
 

Financial assets at amortized cost

    (824     82       (2     66       75       619       (74     —         (58
 

 

 

   

 

 

   

 

 

   

 

 

   

 

 

   

 

 

   

 

 

   

 

 

   

 

 

 

Brazilian government securities

    (59     —         —         —         59       —         —         —         —    

Corporate debt securities

    (765     82       (2     66       16       619       (74     —         (58

Rural product note

    —         (8     (2     —         —         5       —         —         (5

Debentures

    (765     90       —         66       16       614       (74     —         (53

 

Stage 3

  Expected
loss
12/31/2018
    Gains /
(Losses)
    Purchases     Settlements     Transfer to
Stage 1
    Transfer to
Stage 2
    Cure from
Stage 1
    Cure from
Stage 2
    Expected
loss
12/31/2019
 

Financial assets at amortized cost

    (2,599     (35     (193     1,029       20       —         —         (619     (2,397
 

 

 

   

 

 

   

 

 

   

 

 

   

 

 

   

 

 

   

 

 

   

 

 

   

 

 

 

Corporate debt securities

    (2,599     (35     (193     1,029       20       —         —         (619     (2,397

Rural product note

    (173     (3     (50     198       —         —         —         (5     (33

Real estate receivables certificates

    (361     16       —         326       19       —         —         —         —    

Debentures

    (2,037     (48     (127     477       1       —         —         (614     (2,348

Promissory notes

    (11     —         —         11       —         —         —         —         —    

Other

    (17     —         (16     17       —         —         —         —         (16

 

Stage 1

  Expected
loss
12/31/2017
    Gains /
(Losses)
    Purchases     Settlements     Transfer to
Stage 2
    Transfer to
Stage 3
    Cure from
Stage 2
    Cure from
Stage 3
    Expected
loss
12/31/2018
 

Financial assets at amortized cost

    (76     (82     (28     14       —         —         (51     —         (223
 

 

 

   

 

 

   

 

 

   

 

 

   

 

 

   

 

 

   

 

 

   

 

 

   

 

 

 

Government securities - other countries - Colombia

    (3     1       (2     —         —         —         —         —         (4

Corporate debt securities

    (73     (83     (26     14       —         —         (51     —         (219

Rural product note

    (9     5       (7     4       —         —         —         —         (7

Real estate receivables certificates

    (9     5       —         2       —         —         —         —         (2

Debentures

    (52     (93     (18     8       —         —         (51     —         (206

Eurobond and others

    (2     —         —         —         —         —         —         —         (2

Promissory notes

    (1     —         (1     —         —         —         —         —         (2

 

Itaú Unibanco Holding S.A. – Complete Financial Statements in IFRS – December 31, 2019    F-52


Table of Contents

ITAÚ UNIBANCO HOLDING S.A.

Notes to the Consolidated Financial Statements

At 12/31/2019 and 12/31/2018 for balance sheet accounts and

From 01/01 to 12/31 of 2019, 2018 and 2017 for income statement accounts

(In millions of Reais, except information per share)

 

Stage 2

  Expected
loss
12/31/2017
    Gains /
(Losses)
    Purchases     Settlements     Transfer to
Stage 1
    Transfer to
Stage 3
    Cure from
Stage 1
    Cure from
Stage 3
    Expected
loss
12/31/2018
 

Financial assets at amortized cost

    (368     (26     (561     6       51       74       —         —         (824
 

 

 

   

 

 

   

 

 

   

 

 

   

 

 

   

 

 

   

 

 

   

 

 

   

 

 

 

Brazilian government securities

    (65     6       —         —         —         —         —         —         (59

Corporate debt securities

    (303     (32     (561     6       51       74       —         —         (765

Rural product note

    —         11       (22     —         —         11       —         —         —    

Real estate receivables certificates

    (5     (1     —         —         —         6       —         —         —    

Debentures

    (284     (30     (539     1       51       36       —         —         (765

Eurobond and others

    —         (5     —         5       —         —         —         —         —    

Other

    (14     (7     —         —         —         21       —         —         —    

 

Stage 3

  Expected
loss
12/31/2017
    Gains /
(Losses)
    Purchases     Settlements     Transfer to
Stage 1
    Transfer to
Stage 2
    Cure from
Stage 1
    Cure from
Stage 2
    Expected
loss
12/31/2018
 

Financial assets at amortized cost

    (4,738     742       (594     2,065       —         —         —         (74     (2,599
 

 

 

   

 

 

   

 

 

   

 

 

   

 

 

   

 

 

   

 

 

   

 

 

   

 

 

 

Corporate debt securities

    (4,738     742       (594     2,065       —         —         —         (74     (2,599

Rural product note

    (148     (105     (36     127       —         —         —         (11     (173

Real estate receivables certificates

    (2,046     447       —         1,244       —         —         —         (6     (361

Debentures

    (2,522     401       (558     678       —         —         —         (36     (2,037

Promissory notes

    (22     (5     —         16       —         —         —         —         (11

Others

    —         4       —         —         —         —         —         (21     (17

Note 10 - Loan and lease operations portfolio

 

a)

Composition of loans and lease operations

Below is the composition of the carrying amount of loan operations and lease operations by type, sector of debtor, maturity and concentration:

 

Loans and finance lease by type

   12/31/2019      12/31/2018  

Individuals

     240,490        212,564  

Credit card

     91,676        78,255  

Personal loan

     34,892        29,543  

Payroll loans

     49,608        46,878  

Vehicles

     18,968        15,920  

Mortgage loans

     45,346        41,968  

Corporate

     105,302        102,643  

Micro / Small and medium companies

     86,220        68,812  

Foreign loans - Latin America

     153,779        152,072  
  

 

 

    

 

 

 

Total loans and finance lease operations

     585,791        536,091  
  

 

 

    

 

 

 

Provision for Expected Loss (1)

     (37,508      (33,509
  

 

 

    

 

 

 

Total loans and finance lease operations, net of allowance for Expected Credit Loss

     548,283        502,582  
  

 

 

    

 

 

 

 

(1)

Comprises Provision for Expected Credit Loss for Financial Guarantees Pledged R$ (837) (R$ (1,191) at 12/31/2018) and Commitments to be Released R$ (3,303) (R$ (2,601) at 12/31/2018).

 

Itaú Unibanco Holding S.A. – Complete Financial Statements in IFRS – December 31, 2019    F-53


Table of Contents

ITAÚ UNIBANCO HOLDING S.A.

Notes to the Consolidated Financial Statements

At 12/31/2019 and 12/31/2018 for balance sheet accounts and

From 01/01 to 12/31 of 2019, 2018 and 2017 for income statement accounts

(In millions of Reais, except information per share)

 

                         

By maturity

   12/31/2019      12/31/2018  

Overdue as from 1 day

     21,263        19,563  

Falling due up to 3 months

     165,028        144,812  

Falling due from 3 months to 12 months

     149,388        127,805  

Falling due after 1 year

     250,112        243,911  
  

 

 

    

 

 

 

Total loans and finance lease operations

       585,791        536,091  
  

 

 

    

 

 

 

 

                         

By concentration

   12/31/2019      12/31/2018  

Largest debtor

     5,389        5,193  

10 largest debtors

     29,340        31,564  

20 largest debtors

     44,712        47,433  

50 largest debtors

     71,965        73,358  

100 largest debtors

     97,695        98,675  

The breakdown of the loans and finance lease portfolio by debtor’s industry is described in Note 32, item 1.4.1 - By business sector.

 

b)

Gross Carrying Amount (Loan Portfolio)

Reconciliation of gross portfolio of loans and finance lease operations, segregated by stages:

 

Stage 1

  Balance at
12/31/2018
    Transfer to
Stage 2
    Transfer to
Stage 3 (*)
    Cure from the
Stage 2
    Cure from the
Stage 3
    Derecognition     Acquisition /
(Settlement)
    Closing balance at
12/31/2019
 

Individuals

    177,488       (19,661     (2,009     8,680       —         —         35,409       199,907  

Corporate

    90,716       (854     (90     886       13       —         5,152       95,823  

Micro / Small and medium companies

    57,099       (5,534     (770     3,215       38       —         19,299       73,347  

Foreign loans - Latin America

    134,323       (12,022     (1,001     5,029       74       —         6,409       132,812  
 

 

 

   

 

 

   

 

 

   

 

 

   

 

 

   

 

 

   

 

 

   

 

 

 

Total

    459,626       (38,071     (3,870     17,810       125       —         66,269       501,889  
 

 

 

   

 

 

   

 

 

   

 

 

   

 

 

   

 

 

   

 

 

   

 

 

 

 

Stage 2

  Balance at
12/31/2018
    Transfer to
Stage 1
    Transfer to
Stage 3
    Cure from the
Stage 1
    Cure from the
Stage 3
    Derecognition     Acquisition /
(Settlement)
    Closing balance at
12/31/2019
 

Individuals

    17,029       (8,680     (7,579     19,661       977       —         (2,338     19,070  

Corporate

    2,222       (886     (833     854       6       —         (407     956  

Micro / Small and medium companies

    5,875       (3,215     (1,759     5,534       477       —         268       7,180  

Foreign loans - Latin America

    11,768       (5,029     (3,335     12,022       731       —         (1,443     14,714  
 

 

 

   

 

 

   

 

 

   

 

 

   

 

 

   

 

 

   

 

 

   

 

 

 

Total

    36,894       (17,810     (13,506     38,071       2,191       —         (3,920     41,920  
 

 

 

   

 

 

   

 

 

   

 

 

   

 

 

   

 

 

   

 

 

   

 

 

 

 

Stage 3

  Balance at
12/31/2018
    Transfer to
Stage 1
    Transfer to
Stage 2
    Cure from the
Stage 1
    Cure from the
Stage 2
    Derecognition     Acquisition /
(Settlement)
    Closing balance at
12/31/2019
 

Individuals

    18,047       —         (977     2,009       7,579       (9,710     4,565       21,513  

Corporate

    9,705       (13     (6     90       833       (884     (1,202     8,523  

Micro / Small and medium companies

    5,838       (38     (477     770       1,759       (1,995     (164     5,693  

Foreign loans - Latin America

    5,981       (74     (731     1,001       3,335       (1,710     (1,549     6,253  
 

 

 

   

 

 

   

 

 

   

 

 

   

 

 

   

 

 

   

 

 

   

 

 

 

Total

    39,571       (125     (2,191     3,870       13,506       (14,299     1,650       41,982  
 

 

 

   

 

 

   

 

 

   

 

 

   

 

 

   

 

 

   

 

 

   

 

 

 

 

Consolidated 3 Stages

   Balance at
12/31/2018
     Derecognition      Acquisition /
(Settlement)
     Closing balance at
12/31/2019
 

Individuals

     212,564        (9,710      37,636        240,490  

Corporate

     102,643        (884      3,543        105,302  

Micro / Small and medium companies

     68,812        (1,995      19,403        86,220  

Foreign loans - Latin America

     152,072        (1,710      3,417        153,779  
  

 

 

    

 

 

    

 

 

    

 

 

 

Total

     536,091        (14,299      63,999        585,791  
  

 

 

    

 

 

    

 

 

    

 

 

 

 

(*)

In the movement of transfer of operations from stage 1 to stage 3 over the period, a representative part thereof have first gone through stage 2.

 

Itaú Unibanco Holding S.A. – Complete Financial Statements in IFRS – December 31, 2019    F-54


Table of Contents

ITAÚ UNIBANCO HOLDING S.A.

Notes to the Consolidated Financial Statements

At 12/31/2019 and 12/31/2018 for balance sheet accounts and

From 01/01 to 12/31 of 2019, 2018 and 2017 for income statement accounts

(In millions of Reais, except information per share)

 

Reconciliation of gross portfolio of loan and Lease Operations, segregated by stages:

 

Stage 1

  Balance at
12/31/2017
    Transfer to
Stage 2
    Transfer to
Stage 3 (*)
    Cure from the
Stage 2
    Cure from the
Stage 3
    Derecognition     Acquisition /
(Settlement)
    Closing balance at
12/31/2018
 

Individuals

    161,364       (15,847     (1,921     5,820       —         —         28,072       177,488  

Corporate

    91,442       (726     (137     1,629       113       —         (1,605     90,716  

Micro / Small and medium companies

    47,132       (4,891     (742     2,849       22       —         12,729       57,099  

Foreign loans - Latin America

    117,448       (10,913     (1,261     9,691       132       —         19,226       134,323  
 

 

 

   

 

 

   

 

 

   

 

 

   

 

 

   

 

 

   

 

 

   

 

 

 

Total

    417,386       (32,377     (4,061     19,989       267       —         58,422       459,626  
 

 

 

   

 

 

   

 

 

   

 

 

   

 

 

   

 

 

   

 

 

   

 

 

 

 

Stage 2

  Balance at
12/31/2017
    Transfer to
Stage 1
    Transfer to
Stage 3
    Cure from the
Stage 1
    Cure from the
Stage 3
    Derecognition     Acquisition /
(Settlement)
    Closing balance at
12/31/2018
 

Individuals

    13,032       (5,820     (7,796     15,847       1,018       —         748       17,029  

Corporate

    3,833       (1,629     (1,032     726       1,347       —         (1,023     2,222  

Micro / Small and medium companies

    6,001       (2,849     (1,610     4,891       505       —         (1,063     5,875  

Foreign loans - Latin America

    13,028       (9,691     (3,025     10,913       1,002       —         (459     11,768  
 

 

 

   

 

 

   

 

 

   

 

 

   

 

 

   

 

 

   

 

 

   

 

 

 

Total

    35,894       (19,989     (13,463     32,377       3,872       —         (1,797     36,894  
 

 

 

   

 

 

   

 

 

   

 

 

   

 

 

   

 

 

   

 

 

   

 

 

 

 

Stage 3

  Balance at
12/31/2017
    Transfer to
Stage 1
    Transfer to
Stage 2
    Cure from the
Stage 1
    Cure from the
Stage 2
    Derecognition     Acquisition /
(Settlement)
    Closing balance at
12/31/2018
 

Individuals

    18,989       —         (1,018     1,921       7,796       (8,520     (1,121     18,047  

Corporate

    12,372       (113     (1,347     137       1,032       (1,172     (1,204     9,705  

Micro / Small and medium companies

    7,157       (22     (505     742       1,610       (2,471     (673     5,838  

Foreign loans - Latin America

    5,921       (132     (1,002     1,261       3,025       (1,384     (1,708     5,981  
 

 

 

   

 

 

   

 

 

   

 

 

   

 

 

   

 

 

   

 

 

   

 

 

 

Total

    44,439       (267     (3,872     4,061       13,463       (13,547     (4,706     39,571  
 

 

 

   

 

 

   

 

 

   

 

 

   

 

 

   

 

 

   

 

 

   

 

 

 

 

Consolidated 3 Stages

   Balance at
12/31/2017
     Derecognition      Acquisition /
(Settlement)
     Closing balance at
12/31/2018
 

Individuals

     193,385        (8,520      27,699        212,564  

Corporate

     107,647        (1,172      (3,832      102,643  

Micro / Small and medium companies

     60,290        (2,471      10,993        68,812  

Foreign loans - Latin America

     136,397        (1,384      17,059        152,072  
  

 

 

    

 

 

    

 

 

    

 

 

 

Total

     497,719        (13,547      51,919        536,091  
  

 

 

    

 

 

    

 

 

    

 

 

 

 

(*)

In the movement of transfer of operations from stage 1 to stage 3 over the period, a representative part thereof have first gone through stage 2.

 

Itaú Unibanco Holding S.A. – Complete Financial Statements in IFRS – December 31, 2019    F-55


Table of Contents

ITAÚ UNIBANCO HOLDING S.A.

Notes to the Consolidated Financial Statements

At 12/31/2019 and 12/31/2018 for balance sheet accounts and

From 01/01 to 12/31 of 2019, 2018 and 2017 for income statement accounts

(In millions of Reais, except information per share)

 

c)

Expected credit loss

Reconciliation of expected credit loss of loans and finance lease operations, segregated by stages:

 

Stage 1

  Balance at
12/31/2018
    Transfer to
Stage 2
    Transfer to
Stage 3 (1)
    Cure from the
Stage 2
    Cure from the
Stage 3
    Derecognition     (Net increase) /
Reversal
    Closing balance at
12/31/2019
 

Individuals

    (3,892     846       282       (264     —         —         (2,187     (5,215

Corporate

    (531     59       2       (170     —         —         123       (517

Micro / Small and medium companies

    (1,112     225       71       (136     (10     —         (119     (1,081

Foreign loans - Latin America

    (1,396     258       18       (160     (40     —         (33     (1,353
 

 

 

   

 

 

   

 

 

   

 

 

   

 

 

   

 

 

   

 

 

   

 

 

 

Total

    (6,931     1,388       373       (730     (50     —         (2,216     (8,166
 

 

 

   

 

 

   

 

 

   

 

 

   

 

 

   

 

 

   

 

 

   

 

 

 

 

Stage 2

  Balance at
12/31/2018
    Transfer to
Stage 1
    Transfer to
Stage 3
    Cure from the
Stage 1
    Cure from the
Stage 3
    Derecognition     (Net increase) /
Reversal
    Closing balance at
12/31/2019
 

Individuals

    (2,116     264       3,117       (846     (155     —         (3,075     (2,811

Corporate

    (595     170       269       (59     —         —         109       (106

Micro / Small and medium companies

    (557     136       490       (225     (143     —         (576     (875

Foreign loans - Latin America

    (1,183     160       562       (258     (268     —         (1,778     (2,765
 

 

 

   

 

 

   

 

 

   

 

 

   

 

 

   

 

 

   

 

 

   

 

 

 

Total

    (4,451     730       4,438       (1,388     (566     —         (5,320     (6,557
 

 

 

   

 

 

   

 

 

   

 

 

   

 

 

   

 

 

   

 

 

   

 

 

 

 

Stage 3

  Balance at
12/31/2018
    Transfer to
Stage 1
    Transfer to
Stage 2
       Transfer to   
Stage 1
      Transfer to  
Stage 2
    Derecognition     (Net increase) /
Reversal
    Closing balance at
12/31/2019
 

Individuals

    (8,417     —         155       (282     (3,117     9,710       (9,476     (11,427

Corporate

    (8,241     —         —         (2     (269     884       1,260       (6,368

Micro / Small and medium companies

    (2,863     10       143       (71     (490     1,995       (1,211     (2,487

Foreign loans - Latin America

    (2,606     40       268       (18     (562     1,710       (1,335     (2,503
 

 

 

   

 

 

   

 

 

   

 

 

   

 

 

   

 

 

   

 

 

   

 

 

 

Total

    (22,127     50       566       (373     (4,438     14,299       (10,762     (22,785
 

 

 

   

 

 

   

 

 

   

 

 

   

 

 

   

 

 

   

 

 

   

 

 

 

 

Consolidated 3 Stages

   Balance at
12/31/2018
     Derecognition      (Net increase) /
Reversal (2)
     Closing balance at
12/31/2019 (3)
 

Individuals

     (14,425      9,710        (14,738      (19,453

Corporate

     (9,367      884        1,492        (6,991

Micro / Small and medium companies

     (4,532      1,995        (1,906      (4,443

Foreign loans - Latin America

     (5,185      1,710        (3,146      (6,621
  

 

 

    

 

 

    

 

 

    

 

 

 

Total

     (33,509      14,299        (18,298      (37,508
  

 

 

    

 

 

    

 

 

    

 

 

 

 

(1)

In the movement of transfer of operations from stage 1 to stage 3 over the period, a representative part thereof have first gone through stage 2.

(2)

Change in macroeconomic scenarios used gave rise, in the fourth quarter, to a reversal of the provision for Expected Loss in the amount of R$ 8.

(3)

Comprises Expected Loan Losses for Financial Guarantees Pledged R$ (837) (R$ (1,191) at 12/31/2018) and Commitments to be Released R$ (3,303)(R$ (2,601) at 12/31/2018).

 

Itaú Unibanco Holding S.A. – Complete Financial Statements in IFRS – December 31, 2019    F-56


Table of Contents

ITAÚ UNIBANCO HOLDING S.A.

Notes to the Consolidated Financial Statements

At 12/31/2019 and 12/31/2018 for balance sheet accounts and

From 01/01 to 12/31 of 2019, 2018 and 2017 for income statement accounts

(In millions of Reais, except information per share)

 

Reconciliation of expected credit loss of loans and finance lease operations, segregated by stages:

 

Stage 1

  Balance at
12/31/2017
    Transfer to
Stage 2
    Transfer to
Stage 3 (1)
    Cure from the
Stage 2
    Cure from the
Stage 3
    Derecognition     (Net increase) /
Reversal
    Closing balance at
12/31/2018
 

Individuals

    (3,834     708       313       (388     —         —         (691     (3,892

Corporate

    (451     7       1       (259     (85     —         256       (531

Micro / Small and medium companies

    (1,149     213       75       (177     (4     —         (70     (1,112

Foreign loans - Latin America

    (1,013     142       20       (659     (45     —         159       (1,396
 

 

 

   

 

 

   

 

 

   

 

 

   

 

 

   

 

 

   

 

 

   

 

 

 

Total

    (6,447     1,070       409       (1,483     (134     —         (346     (6,931
 

 

 

   

 

 

   

 

 

   

 

 

   

 

 

   

 

 

   

 

 

   

 

 

 

 

Stage 2

  Balance at
12/31/2017
    Transfer to
Stage 1
    Transfer to
Stage 3
    Cure from the
Stage 1
    Cure from the
Stage 3
    Derecognition     (Net increase) /
Reversal
    Closing balance at
12/31/2018
 

Individuals

    (2,209     388       3,258       (708     (145     —         (2,700     (2,116

Corporate

    (1,174     259       193       (7     (147     —         281       (595

Micro / Small and medium companies

    (701     177       430       (213     (195     —         (55     (557

Foreign loans - Latin America

    (1,223     659       406       (142     (405     —         (478     (1,183
 

 

 

   

 

 

   

 

 

   

 

 

   

 

 

   

 

 

   

 

 

   

 

 

 

Total

    (5,307     1,483       4,287       (1,070     (892     —         (2,952     (4,451
 

 

 

   

 

 

   

 

 

   

 

 

   

 

 

   

 

 

   

 

 

   

 

 

 

 

Stage 3

  Balance at
12/31/2017
    Transfer to
Stage 1
    Transfer to
Stage 2
    Cure from the
Stage 1
    Cure from the
Stage 2
    Derecognition     (Net increase) /
Reversal
    Closing balance at
12/31/2018
 

Individuals

    (8,787     —         145       (313     (3,258     8,520       (4,724     (8,417

Corporate

    (9,827     85       147       (1     (193     1,172       376       (8,241

Micro / Small and medium companies

    (3,554     4       195       (75     (430     2,471       (1,474     (2,863

Foreign loans - Latin America

    (2,547     45       405       (20     (406     1,384       (1,467     (2,606
 

 

 

   

 

 

   

 

 

   

 

 

   

 

 

   

 

 

   

 

 

   

 

 

 

Total

    (24,715     134       892       (409     (4,287     13,547       (7,289     (22,127
 

 

 

   

 

 

   

 

 

   

 

 

   

 

 

   

 

 

   

 

 

   

 

 

 

 

Consolidated 3 Stages

   Balance at
12/31/2017
     Derecognition      (Net increase) /
Reversal
     Closing balance at
12/31/2018 (2)
 

Individuals

     (14,830      8,520        (8,115      (14,425

Corporate

     (11,452      1,172        913        (9,367

Micro / Small and medium companies

     (5,404      2,471        (1,599      (4,532

Foreign loans - Latin America

     (4,783      1,384        (1,786      (5,185
  

 

 

    

 

 

    

 

 

    

 

 

 

Total

     (36,469      13,547        (10,587      (33,509
  

 

 

    

 

 

    

 

 

    

 

 

 

 

(1)

In the movement of transfer of operations from stage 1 to stage 3 over the period, a representative part thereof have first gone through stage 2;

(2)

Comprises expected loan losses for financial guarantees pledged R$ (1,191) (R$ (1,907) at 12/31/2017) and Commitments to be Released R$ (2,601) (R$ (3,015) at 12/31/2017).

 

Itaú Unibanco Holding S.A. – Complete Financial Statements in IFRS – December 31, 2019    F-57


Table of Contents

ITAÚ UNIBANCO HOLDING S.A.

Notes to the Consolidated Financial Statements

At 12/31/2019 and 12/31/2018 for balance sheet accounts and

From 01/01 to 12/31 of 2019, 2018 and 2017 for income statement accounts

(In millions of Reais, except information per share)

 

  d)

Lease operations - Lessor

Finance leases are composed of vehicles, machines, equipment and real estate in Brazil and abroad. The analysis of portfolio maturities is presented below:

 

     12/31/2019  
     Payments
receivable
     Future financial
income
     Present
value
 

Current

     1,899        (421      1,478  

Up to 1 year

     1,899        (421      1,478  

Non-current

     8,613        (2,640      5,973  

From 1 to 2 years

     1,535        (439      1,096  

From 2 to 3 years

     1,223        (368      855  

From 3 to 4 years

     982        (310      672  

From 4 to 5 years

     1,001        (287      714  

Over 5 years

     3,872        (1,236      2,636  
  

 

 

    

 

 

    

 

 

 

Total

     10,512        (3,061      7,451  
  

 

 

    

 

 

    

 

 

 

Total at 12/31/2018

     10,525        (2,973      7,552  
  

 

 

    

 

 

    

 

 

 

Financial lease revenues are composed of:

 

     01/01 to
12/31/2019
 

Financial Income

     612  

Variable payments

     39  
  

 

 

 

Total

     651  
  

 

 

 

 

  e)

Operations of securitization or transfers and acquisition of financial assets

ITAÚ UNIBANCO HOLDING carried out operations of securitization or transfer of financial assets in which there was retention of credit risks of financial assets transferred under co-obligation covenants. Thus, these credits are still recorded in the Consolidated Balance Sheet and are represented as follows:

 

     12/31/2019      12/31/2018  
     Assets      Liabilities (*)      Assets      Liabilities (*)  

Nature of operation

   Book
value
     Fair value      Book
value
     Fair value      Book
value
     Fair value      Book
value
     Fair value  

Mortgage loan

     1,305        1,352        1,303        1,349        1,941        1,925        1,939        1,920  

Working capital

     1,211        1,213        1,207        1,208        2,140        2,140        2,128        2,128  

Other

           1        1        —          —          4        4  
  

 

 

    

 

 

    

 

 

    

 

 

    

 

 

    

 

 

    

 

 

    

 

 

 

Total

     2,516        2,565        2,511        2,558        4,081        4,065        4,071        4,052  
  

 

 

    

 

 

    

 

 

    

 

 

    

 

 

    

 

 

    

 

 

    

 

 

 

 

(*)

Under Interbank Market funds.

Operations of transfers of financial assets with no retention of risks and benefits generated impact on the result of R$ 403 in the period from January 1 to December 31, 2019 (R$ 372 from January 1 to December 31, 2018), net of the Allowance for Loan Losses.

 

Itaú Unibanco Holding S.A. – Complete Financial Statements in IFRS – December 31, 2019    F-58


Table of Contents

ITAÚ UNIBANCO HOLDING S.A.

Notes to the Consolidated Financial Statements

At 12/31/2019 and 12/31/2018 for balance sheet accounts and

From 01/01 to 12/31 of 2019, 2018 and 2017 for income statement accounts

(In millions of Reais, except information per share)

 

Note 11 - Investments in associates and joint ventures

 

a)

The following table presents non-material individual investments of ITAÚ UNIBANCO HOLDING:

 

     12/31/2019      01/01 to 12/31/2019  
     Investment      Equity in
earnings
     Other
comprehensive
income
     Total Income  

Associates (a)

     14,870        1,380        1        1,381  

Joint ventures (b)

     227        (65      —          (65
  

 

 

    

 

 

    

 

 

    

 

 

 

Total

     15,097        1,315        1        1,316  
  

 

 

    

 

 

    

 

 

    

 

 

 

 

     12/31/2018      01/01 to 12/31/2018     01/01 to 12/31/2017  
     Investment      Equity in
earnings
    Other comprehensive
income
     Total Income     Equity in
earnings
 

Associates (a)

     11,802        798       —          798       578  

Joint ventures (b)

     217        (51     —          (51     (28
  

 

 

    

 

 

   

 

 

    

 

 

   

 

 

 

Total

     12,019        747       —          747       550  
  

 

 

    

 

 

   

 

 

    

 

 

   

 

 

 

 

(a)

At 12/31/2019, this includes interest in total capital and voting capital of the following companies: XP Inc. (46.05% total capital and 32.49% voting capital; resulting from the corporate reorganization of XP Investimentos which ownership interest was of 49.90% total capital and 30.06% voting capital at 12/31/2018); Pravaler S.A. (52.67% total capital and 42.49% voting capital); Porto Seguro Itaú Unibanco Participações S.A. (42.93% total and voting capital; 42.93% at 12/31/2018); BSF Holding S.A. (49% total and voting capital; 49% at 12/31/2018); IRB-Brasil Resseguros S.A. (11.20% total and voting capital; 11.20% at 12/31/2018); Gestora de Inteligência de Crédito S.A (20% total and voting capital; 20% at 12/31/2018), Compañia Uruguaya de Medios de Procesamiento S.A. (31.93% total and voting capital; 32.37% at 12/31/2018); Rias Redbanc S.A. (25% total and voting capital; 25% at 12/31/2018); Kinea Private Equity Investimentos S.A. (80% total capital and 49% voting capital; 80% total capital and 49% voting capital at 12/31/2018) and Tecnologia Bancária S.A. (28.95% total and voting capital; and 28.95% at 12/31/2018).

(b)

At 12/31/2019, this includes interest in total and voting capital of the following companies: Olímpia Promoção e Serviços S.A. (50% total and voting capital; 50% at 12/31/2018); ConectCar Soluções de Mobilidade Eletrônica S.A. (50% total and voting capital; 50% at 12/31/2018) and includes result not arising from controlled companie’s net income.

Note 12 – Lease - Lessee

ITAÚ UNIBANCO HOLDING is the lessee mainly of properties for use in its operations, which include renewal options and restatement clauses. During the period ended December 31, 2019, total cash outflow with lease amounted to R$ 1,216. Lease agreements in the amount of R$ 579 were renewed. There are no relevant sublease agreements.

Total lease liabilities at present value recognized in the Consolidated Balance sheet is presented below:

 

     12/31/2019  

Current

     879  

Up to 1 year

     879  

Non-current

     3,252  

From 1 to 5 years

     2,498  

Over 5 years

     754  
  

 

 

 

Total future minimum payments (Note 18b)

     4,131  
  

 

 

 

 

Itaú Unibanco Holding S.A. – Complete Financial Statements in IFRS – December 31, 2019    F-59


Table of Contents

ITAÚ UNIBANCO HOLDING S.A.

Notes to the Consolidated Financial Statements

At 12/31/2019 and 12/31/2018 for balance sheet accounts and

From 01/01 to 12/31 of 2019, 2018 and 2017 for income statement accounts

(In millions of Reais, except information per share)

 

Lease amounts recognized in the Consolidated Statement of Income:

 

     01/01 to
12/31/2019
 

Sublease revenue

     12  

Depreciation expenses

     (1,060

Interest expenses

     (271

Lease expense for low value assets

     (82

Variable expenses not include in lease liabilities

     (81
  

 

 

 

Total

     (1,482
  

 

 

 

In the period from January 1 to December 31, 2019, there was an impairment adjustment of R$ (175), recorded under the heading General and Administrative Expenses

Note 13 - Fixed assets

 

           Real estate for own use     Other fixed assets for use        

Fixed Assets for use

   Fixed assets
under
construction
    Land     Buildings     Improvements     Installations
for use
    Furniture and
equipment for
use
    Data processing
systems (1)
    Other
(communication,
security and
transportation)
    Total  

Annual depreciation rates

         4     10     10% to 20     10% to 20     20% to 50     10% to 20  

Cost

                  

Balance at 12/31/2018

     556       1,084       3,111       2,487       1,988       1,209       9,328       1,253       21,016  

Acquisitions

     473       14       38       60       10       68       868       90       1,621  

Disposal

     —         (8     (30     (97     (10     (7     (534     (5     (691

Exchange variation

     (1     —         (6     (16     (6     (12     (34     (1     (76

Transfers

     (278     —         107       130       27       —         14       —         —    

Other (2)

     (16     9       (155     (4     (280     2       (78     (2     (524

Balance at 12/31/2019

     734       1,099       3,065       2,560       1,729       1,260       9,564       1,335       21,346  

Depreciation

                  

Balance at 12/31/2018

     —         —         (1,929     (1,670     (1,290     (834     (7,128     (863     (13,714

Depreciation expenses

     —         —         (79     (191     (136     (87     (1,043     (126     (1,662

Disposal

     —         —         21       94       8       6       483       4       616  

Exchange variation

     —         —         5       8       4       6       21       1       45  

Other (2)

     —         —         159       4       267       —         131       1       562  

Balance at 12/31/2019

     —         —         (1,823     (1,755     (1,147     (909     (7,536     (983     (14,153

Impairment

                  

Balance at 12/31/2018

     —         —         —         —         —         —         —         —         —    

Increase

     —         —         —         —         —         —         (27     —         (27

Disposal

     —         —         —         —         —         —         —         —         —    

Balance at 12/31/2019

     —         —         —         —         —         —         (27     —         (27

Book value

                  

Balance at 12/31/2019

     734       1,099       1,242       805       582       351       2,001       352       7,166  

 

(1)

Includes finance lease contracts, mainly related to data processing equipment, which are accounted for as finance lease operations. Assets and the liabilities are recognized in the Financial Statements.

(2)

Includes the total amount of R$ 67 related to the hyperinflationary adjustment for Argentina.

 

Itaú Unibanco Holding S.A. – Complete Financial Statements in IFRS – December 31, 2019    F-60


Table of Contents

ITAÚ UNIBANCO HOLDING S.A.

Notes to the Consolidated Financial Statements

At 12/31/2019 and 12/31/2018 for balance sheet accounts and

From 01/01 to 12/31 of 2019, 2018 and 2017 for income statement accounts

(In millions of Reais, except information per share)

 

           Real estate for use (2)     Other fixed assets for use (2)        

Fixed Assets for use (1)

   Fixed assets
under
construction
    Land     Buildings     Improvements     Installations
for use
    Furniture and
equipment for
use
    Data processing
systems (3)
    Other
(communication,
security and
transportation)
    Total  

Annual depreciation rates

         4     10     10% to 20     10% to 20     20% to 50     10% to 20  

Cost

                  

Balance at 12/31/2017

     367       1,044       3,107       2,204       1,955       1,152       8,679       1,148       19,656  

Acquisitions

     474       —         —         35       22       59       764       129       1,483  

Disposal

     —         (13     (103     (45     (13     (16     (264     (30     (484

Exchange variation

     3       6       (2     42       (8     (5     (12     4       28  

Transfers

     (289     —         66       122       39       —         62       —         —    

Other (5)

     1       47       43       129       (7     19       99       2       333  

Balance at 12/31/2018

     556       1,084       3,111       2,487       1,988       1,209       9,328       1,253       21,016  

Depreciation

                  

Balance at 12/31/2017

     —         —         (1,893     (1,375     (1,151     (715     (6,411     (752     (12,297

Depreciation expenses

     —         —         (80     (183     (155     (97     (909     (121     (1,545

Disposal

     —         —         24       32       5       11       236       29       337  

Exchange variation

     —         —         14       (24     12       20       (5     (3     14  

Other (5)

     —         —         6       (120     (1     (53     (39     (16     (223

Balance at 12/31/2018

     —         —         (1,929     (1,670     (1,290     (834     (7,128     (863     (13,714

Book value

                  

Balance at 12/31/2018 (4)

     556       1,084       1,182       817       698       375       2,200       390       7,302  

 

(1)

The contractual commitments for purchase of the fixed assets totaled R$ 41 achievable by 2019 (Note 32b 3.2—Off balance sheet).

(2)

Includes the amount of R$ 3 related to pledged real property.

(3)

Includes financial lease contracts, mainly related to data processing equipment, which are accounted for as financial lease operations. Assets and the liabilities are recognized in the Financial Statements

(4)

During de period, there was no impairment of assets recorded in Fixed assets.

(5)

Includes the total amount of R$ 209 related to the hyperinflationary adjustment for Argentina.

 

Itaú Unibanco Holding S.A. – Complete Financial Statements in IFRS – December 31, 2019    F-61


Table of Contents

ITAÚ UNIBANCO HOLDING S.A.

Notes to the Consolidated Financial Statements

At 12/31/2019 and 12/31/2018 for balance sheet accounts and

From 01/01 to 12/31 of 2019, 2018 and 2017 for income statement accounts

(In millions of Reais, except information per share)

 

Note 14 - Goodwill and Intangible assets

 

           Intangible assets (1)        
     Goodwill and
intangible from
acquisition
    Association for the
promotion and offer
of financial
products and
services
    Software Acquired     Internally developed
software
    Other intangible
assets (2)
    Total  

Annual amortization rates

       8     20     20     10 to 20  

Cost

            

Balance at 12/31/2018

     11,464       2,529       5,247       4,529       2,360       26,129  

Acquisitions

     —         —         789       1,187       715       2,691  

Rescissions / derecognition

     (26     (4     (93     —         (130     (253

Exchange variation

     (285     22       (84     —         6       (341

Other (4)

     5       (29     40       —         20       36  

Balance at 12/31/2019

     11,158       2,518       5,899       5,716       2,971       28,262  

Amortization

            

Balance at 12/31/2018

     (26     (867     (2,501     (1,823     (1,015     (6,232

Amortization expense (3)

     —         (218     (675     (674     (332     (1,899

Rescissions / derecognition

     26       4       28       —         130       188  

Exchange variation

     —         (5     45       —         (13     27  

Other (4)

     —         29       (103     —         (12     (86

Balance at 12/31/2019

     —         (1,057     (3,206     (2,497     (1,242     (8,002

Impairment (Note 2.4h)

            

Balance at 12/31/2018

     —         —         (225     (343     —         (568

Increase

     —         —         (4     (27     —         (31

Derecognition

     —         —         58       —         —         58  

Balance at 12/31/2019

     —         —         (171     (370     —         (541

Book value

            

Balance at 12/31/2019

     11,158       1,461       2,522       2,849       1,729       19,719  

 

(1)

The contractual commitments for the purchase of the new intangible assets totaled R$ 273 achievable by 2020.

(2)

Includes amounts paid for acquisition of rights to provide services of payment of salaries, proceeds, retirement and pension benefits and similar benefits.

(3)

Amortization expenses related to the rights for acquisition of payrolls and associations, in the amount of R$ (519) (R$ (452) from 01/01 to 12/31/2018) are disclosed in the General and administrative expenses.

(4)

Includes the total amount of R$ 3 related to the hyperinflationary adjustment for Argentina.

 

           Intangible assets (1)        
     Goodwill and
intangible from
acquisition
    Association for the
promotion and offer
of financial products
and services
    Software Acquired     Internally developed
software
    Other intangible
assets (2)
    Total  

Annual amortization rates

       8%       20%       20%       10 to 20%    

Cost

            

Balance at 12/31/2017

     11,162       2,452       4,571       4,353       2,161       24,699  

Acquisitions

     8       1       646       318       408       1,381  

Rescissions / derecognition

     —         (27     (312     (189     (210     (738

Exchange variation

     560       47       205       —         (4     808  

Other (4)

     (266     56       137       47       5       (21

Balance at 12/31/2018

     11,464       2,529       5,247       4,529       2,360       26,129  

Amortization

            

Balance at 12/31/2017

     (23     (647     (1,998     (1,267     (984     (4,919

Amortization expense (3)

     —         (223     (596     (697     (261     (1,777

Rescissions / derecognition

     —         27       312       154       210       703  

Exchange variation

     —         (141     (152     —         16       (277

Other (4)

     (3     117       (67     (13     4       38  

Balance at 12/31/2018

     (26     (867     (2,501     (1,823     (1,015     (6,232

Impairment (Note 2.4h)

            

Balance at 12/31/2017

     —         —         (54     (343     —         (397

Incresase

     —         —         (167     —         —         (167

Exchange variation

     —         —         (4     —         —         (4

Balance at 12/31/2018

     —         —         (225     (343     —         (568

Book value

            

Balance at 12/31/2018

     11,438       1,662       2,521       2,363       1,345       19,329  

 

(1)

The contractual commitments for the purchase of the new intangible assets totaled R$ 637 achievable by 2020.

(2)

Includes amounts paid for acquisition of rights to provide services of payment of salaries, proceeds, retirement and pension benefits and similar benefits.

(3)

Amortization expenses related to the rights for acquisition of payrolls and associations, in the amount of R$ (452) (R$ (487) from 01/01 to 12/31/2017) are disclosed in the General and administrative expenses.

(4)

Includes the total amount of R$ 31 related to the hyperinflationary adjustment for Argentina.

 

Itaú Unibanco Holding S.A. – Complete Financial Statements in IFRS – December 31, 2019    F-62


Table of Contents

ITAÚ UNIBANCO HOLDING S.A.

Notes to the Consolidated Financial Statements

At 12/31/2019 and 12/31/2018 for balance sheet accounts and

From 01/01 to 12/31 of 2019, 2018 and 2017 for income statement accounts

(In millions of Reais, except information per share)

 

Note 15 - Deposits

 

                                                                                                                                   
     12/31/2019      12/31/2018  
   Current      Non-current      Total      Current      Non-current      Total  

Interest-bearing deposits

     251,882        172,863        424,745        235,248        155,592        390,840  

Time deposits

     104,458        172,708        277,166        95,914        155,386        251,300  

Interbank

     2,866        155        3,021        2,469        206        2,675  

Savings deposits

     144,558        —          144,558        136,865        —          136,865  

Non-interest bearing deposits

     82,315        —          82,315        72,584        —          72,584  

Demand deposits

     82,306        —          82,306        72,581        —          72,581  

Others Deposits

     9        —          9        3        —          3  

Total

     334,197        172,863        507,060        307,832        155,592        463,424  

Note 16 – Financial liabilities designated at fair value through profit or loss

 

                                                                                                                                   
     12/31/2019      12/31/2018  
   Current      Non-current        Total          Current        Non-current        Total    

Structured notes

                 

Shares

     11        —          11        31        9        40  

Debt securities

     38        152        190        6        146        152  
  

 

 

    

 

 

    

 

 

    

 

 

    

 

 

    

 

 

 

Total

     49        152        201        37        155        192  
  

 

 

    

 

 

    

 

 

    

 

 

    

 

 

    

 

 

 

The effect of credit risk of these instruments is not significant at 12/31/2019 and 12/31/2018.

Shares and debt securities do not have a defined amount on maturity, since they vary according to stock market quotation and an exchange variation component, respectively.

Note 17 – Securities sold under repurchase agreements and interbank and institutional market funds

 

a)

Securities sold under repurchase agreements

The table below shows the breakdown of funds:

 

     12/31/2019      12/31/2018  
    

Interest rate (p.a.)

   Current      Non-
current
     Total      Current      Non-
current
     Total  

Assets pledged as collateral

        67,065        2,696        69,761        71,231        6,420        77,651  

Government securities

   3.88% to 93.50% of CDI      46,271        —          46,271        46,676        4        46,680  

Corporate debt securities

   25% of CDI to 89% of CDI      17,665        —          17,665        9,051        —          9,051  

Own issue

   82.50% of CDI to 16.93%      2,831        2,427        5,258        15,156        6,261        21,417  

Foreign

   0.16% to 34.90%      298        269        567        348        155        503  

Assets received as collateral

   3.80% to 4.40%      140,004        —          140,004        172,953        —          172,953  

Right to sell or repledge the collateral

   1.08% to IPCA + 6%      16,807        30,011        46,818        27,337        52,296        79,633  
     

 

 

    

 

 

    

 

 

    

 

 

    

 

 

    

 

 

 

Total

     223,876        32,707        256,583        271,521        58,716        330,237  
  

 

 

    

 

 

    

 

 

    

 

 

    

 

 

    

 

 

 

 

b)

Interbank market funds

 

          12/31/2019      12/31/2018  
    

Interest rate (p.a.)

   Current      Non-
current
     Total      Current      Non-
current
     Total  

Financial credit bills

   4.94% to 17.68%      20,829        44,604        65,433        9,139        28,789        37,928  

Real state credit bills

   IPCA to 12.22%      6,194        1,441        7,635        6,465        3,081        9,546  

Agribusiness credit bills

   4.56 to 15%      14,543        6,661        21,204        9,586        8,427        18,013  

Guaranteed real state notes

   96% of CDI to 99.5% of CDI      —          4,320        4,320        —          1,227        1,227  

Import and export financing

   0% to 9.60%      60,530        4,092        64,622        42,685        7,365        50,050  

On-lending-domestic

   0% to 19.79%      7,921        3,727        11,648        5,301        12,605        17,906  
     

 

 

    

 

 

    

 

 

    

 

 

    

 

 

    

 

 

 

Total

        110,017        64,845        174,862        73,176        61,494        134,670  
  

 

 

    

 

 

    

 

 

    

 

 

    

 

 

    

 

 

 

 

Itaú Unibanco Holding S.A. – Complete Financial Statements in IFRS – December 31, 2019    F-63


Table of Contents

ITAÚ UNIBANCO HOLDING S.A.

Notes to the Consolidated Financial Statements

At 12/31/2019 and 12/31/2018 for balance sheet accounts and

From 01/01 to 12/31 of 2019, 2018 and 2017 for income statement accounts

(In millions of Reais, except information per share)

 

Funding for import and export financing represents credit facilities available for financing of imports and exports of Brazilian companies, in general denominated in foreign currency.

 

c)

Institucional market funds

 

          12/31/2019      12/31/2018  
    

Interest rate (p.a.)

   Current      Non-
current
     Total      Current      Non-
current
     Total  

Subordinated debt (1)

   LIBOR to IPCA + 4.63%      4,098        55,364        59,462        343        48,970        49,313  

Obligations on securities abroad

   (2.05)% to 30.13%      9,162        34,510        43,672        6,232        35,631        41,863  

Raisings through Structured Operations Certificates (2)

   2.62% to 11.12%      575        535        1,110        1,949        849        2,798  
     

 

 

    

 

 

    

 

 

    

 

 

    

 

 

    

 

 

 

Total

        13,835        90,409        104,244        8,524        85,450        93,974  
  

 

 

    

 

 

    

 

 

    

 

 

    

 

 

    

 

 

 

 

(1)

At 12/31/2019, the amount of R$ 36,627 (R$ 35,205 at 12/31/2018) is included in the Reference Equity, under the proportion defined by CMN Resolution No. 4,192, on March 01, 2013.

(2)

At 12/31/2019, the market value of raisings through Structured Operations Certificates issued is R$ 1,204 (R$ 2,902 at 12/31/2018).

Note 18 - Other assets and liabilities

 

a)

Other assets

 

     12/31/2019      12/31/2018  
     Current      Non-
current
     Total      Current      Non-
current
     Total  

Financial

     87,498        7,254        94,752        62,390        12,700        75,090  

Receivables from credit card issuers

     42,395        —          42,395        36,491        —          36,491  

Deposits in guarantee for contingent liabilities, provisions and legal obligations (Note 29e)

     7,990        6,530        14,520        1,455        12,079        13,534  

Trading and intermediation of securities

     26,544        207        26,751        15,400        255        15,655  

Income receivable

     3,236        —          3,236        3,155        5        3,160  

Credit Operations without credit granting characteristics, net amount

     3,612        5        3,617        3,021        4        3,025  

Insurance and reinsurance operations

     836        511        1,347        899        356        1,255  

Net amount receivables from reimbursement of provisions (Note 29d)

     978        —          978        999        —          999  

Deposits in guarantee of fund raisings abroad

     1,864        1        1,865        970        1        971  

Other

     43        —          43        —          —          —    

Non-financial

     12,920        1,771        14,691        7,969        1,313        9,282  

Sundry foreign

     639        7        646        995        9        1,004  

Prepaid expenses

     3,288        1,038        4,326        2,642        546        3,188  

Sundry domestic

     2,916        9        2,925        1,579        27        1,606  

Assets of post-employment benefits plans (Note 26e)

     —          717        717        —          731        731  

Lease right-of-use

     3,808        —          3,808        —          —          —    

Other

     2,269        —          2,269        2,753        —          2,753  

 

Itaú Unibanco Holding S.A. – Complete Financial Statements in IFRS – December 31, 2019    F-64


Table of Contents

ITAÚ UNIBANCO HOLDING S.A.

Notes to the Consolidated Financial Statements

At 12/31/2019 and 12/31/2018 for balance sheet accounts and

From 01/01 to 12/31 of 2019, 2018 and 2017 for income statement accounts

(In millions of Reais, except information per share)

 

b)

Other liabilities

 

     12/31/2019      12/31/2018  
     Current      Non-
current
     Total      Current      Non-
current
     Total  

Financial

     113,024        4,057        117,081        95,639        1,790        97,429  

Credit card operations

     87,361        —          87,361        78,803        —          78,803  

Trading and intermediation of securities

     18,062        65        18,127        9,167        172        9,339  

Foreign exchange portfolio

     1,245        —          1,245        634        —          634  

Finance leases (Note 12)

     139        3,992        4,131        —          —          —    

Other

     6,217        —          6,217        7,035        1,618        8,653  

Non-financial

     26,275        2,063        28,338        24,931        1,079        26,010  

Funds in transit

     10,573        11        10,584        10,015        27        10,042  

Charging and collection of taxes and similar

     335        —          335        476        —          476  

Social and statutory

     5,057        32        5,089        4,085        23        4,108  

Deferred income

     2,686        —          2,686        2,530        —          2,530  

Sundry creditors - domestic

     2,118        79        2,197        2,310        188        2,498  

Personnel provision

     1,569        75        1,644        1,606        63        1,669  

Provision for sundry payments

     1,761        63        1,824        1,670        81        1,751  

Obligations on official agreements and rendering of payment services

     1,114        —          1,114        1,155        —          1,155  

Liabilities from post-employment benefits plans (Note 26e)

     —          1,800        1,800        —          697        697  

Other

     1,062        3        1,065        1,084        —          1,084  

Note 19 – Stockholders’ equity

 

a)

Capital

Capital is represented by 9,804,135,348 book-entry shares with no par value, of which 4,958,290,359 are common shares and 4,845,844,989 are preferred shares with no voting rights, but with tag-along rights, in the event of transfer of control, for inclusion in a public offering of shares, assuring them of a price equal to eighty per cent (80%) of the amount paid per voting share in the controlling block, and a dividend at least equal to that of the common shares.

Meetings of the Board of Directors held on 02/22/2018, approved the cancellation of 14,424,206 of common shares of own issue and held in treasury, with no change in capital, by capitalizing amounts recorded in Revenue Reserves – Statutory Reserve.

The Extraordinary Stockholders’ Meeting (EGM) held on July 27, 2018 approved a 50% split in the Company’s capital and the process was approved by BACEN on October 31, 2018. The new shares were included in the share position on November 26, 2018. Thus, for easier comparability, the number of shares shown in this item are post-split.

A breakdown and changes in paid-in capital at the beginning and end of the period are shown below:

 

     12/31/2019  
     Number         
     Common      Preferred      Total      Amount  

Residents in Brazil at 12/31/2018

     4,928,076,320        1,609,055,166        6,537,131,486        64,776  

Residents abroad at 12/31/2018

     30,214,039        3,236,789,823        3,267,003,862        32,372  
  

 

 

    

 

 

    

 

 

    

 

 

 

Shares of capital stock at 12/31/2018

     4,958,290,359        4,845,844,989        9,804,135,348        97,148  

Shares of capital stock at 12/31/2019

     4,958,290,359        4,845,844,989        9,804,135,348        97,148  
  

 

 

    

 

 

    

 

 

    

 

 

 

Residents in Brazil at 12/31/2019

     4,931,023,416        1,665,657,332        6,596,680,748        65,366  

Residents abroad at 12/31/2019

     27,266,943        3,180,187,657        3,207,454,600        31,782  

Treasury shares at 12/31/2018 (1)

     —          83,614,426        83,614,426        (1,820

Result from delivery of treasury shares

     —          (25,080,841      (25,080,841      546  

Treasury shares at 12/31/2019 (1)

     —          58,533,585        58,533,585        (1,274
  

 

 

    

 

 

    

 

 

    

 

 

 

Outstanding shares at 12/31/2019

     4,958,290,359        4,787,311,404        9,745,601,763     

Outstanding shares at 12/31/2018

     4,958,290,359        4,762,230,563        9,720,520,922     
  

 

 

    

 

 

    

 

 

    

 

Itaú Unibanco Holding S.A. – Complete Financial Statements in IFRS – December 31, 2019    F-65


Table of Contents

ITAÚ UNIBANCO HOLDING S.A.

Notes to the Consolidated Financial Statements

At 12/31/2019 and 12/31/2018 for balance sheet accounts and

From 01/01 to 12/31 of 2019, 2018 and 2017 for income statement accounts

(In millions of Reais, except information per share)

 

     12/31/2018  
     Number         
     Common      Preferred      Total      Amount  

Residents in Brazil at 12/31/2017

     3,299,073,506        1,116,291,341        4,415,364,847        65,482  

Residents abroad at 12/31/2017

     20,877,606        2,114,271,985        2,135,149,591        31,666  
  

 

 

    

 

 

    

 

 

    

 

 

 

Shares of capital stock at 12/31/2017

     3,319,951,112        3,230,563,326        6,550,514,438        97,148  

Stock Split – ESM of 07/27/2018 – Approved on 10/31/2018

     1,652,763,453        1,615,281,663        3,268,045,116        —    

(-) Cancellation of Shares – Meeting of the Board of Directors 02/22/2018

     (14,424,206      —          (14,424,206      —    

Shares of capital stock at 12/31/2018

     4,958,290,359        4,845,844,989        9,804,135,348        97,148  
  

 

 

    

 

 

    

 

 

    

 

 

 

Residents in Brazil at 12/31/2018

     4,928,076,320        1,609,055,166        6,537,131,486        64,776  

Residents abroad at 12/31/2018

     30,214,039        3,236,789,823        3,267,003,862        32,372  

Treasury shares at 12/31/2017 (1)

     14,424,206        71,459,714        85,883,920        (2,743

Purchase of shares

     —          13,100,000        13,100,000        (510

(-) Cancellation of Shares – Meeting of the Board of Directors 02/22/2018

     (14,424,206      —          (14,424,206      534  

Result from delivery of treasury shares

     —          (29,623,265      (29,623,265      899  

Stock Split – ESM of 07/27/2018 – Approved on 10/31/2018

     —          28,677,977        28,677,977        —    

Treasury shares at 12/31/2018 (1)

     —          83,614,426        83,614,426        (1,820
  

 

 

    

 

 

    

 

 

    

 

 

 

Outstanding shares at 12/31/2018

     4,958,290,359        4,762,230,563        9,720,520,922     

Outstanding shares at 12/31/2017 (2)

     4,958,290,359        4,738,655,417        9,696,945,776     
  

 

 

    

 

 

    

 

 

    

 

(1)

Own shares, purchased based on authorization of the Board of Directors, to be held in Treasury for subsequent cancellation of replacement in the market.

(2)

For better comparability, outstanding shares in the period of 12/31/2017 were adjusted by the split approved on 10/31/2018.

Below is the average cost of treasury shares and their market price in reais. On 2019, there was no acquisition of treasury shares.

 

     01/01 to 12/31/2019  

Cost / market value

   Common      Preferred  

Average cost

     —          21.76  

Market value at 12/31/2019

     32.03        37.10  

 

     01/01 to 12/31/2018  

Cost / market value

   Common      Preferred  

Minimum

     —          37.45  

Weighted average

     —          38.95  

Maximum

     —          40.06  
  

 

 

    

 

 

 

Treasury shares

     

Average cost

     —          21.76  

Market value at 12/31/2018

     30.05        35.50  

 

Itaú Unibanco Holding S.A. – Complete Financial Statements in IFRS – December 31, 2019    F-66


Table of Contents

ITAÚ UNIBANCO HOLDING S.A.

Notes to the Consolidated Financial Statements

At 12/31/2019 and 12/31/2018 for balance sheet accounts and

From 01/01 to 12/31 of 2019, 2018 and 2017 for income statement accounts

(In millions of Reais, except information per share)

 

b)

Dividends

Shareholders are entitled to a mandatory minimum dividend in each fiscal year, corresponding to 25% of adjusted net income, as set forth in the Bylaws. Common and preferred shares participate equally in income distributed, after common shares have received dividends equal to the minimum annual priority dividend payable to preferred shares (R$ 0.022 non-cumulative per share).

The calculation of the monthly advance of the mandatory minimum dividend is based on the share position on the last day of the preceding month, and payment is made on the first business day of the subsequent month, amounting to R$ 0.015 per share.

l - Calculation of dividends and interest on capital

 

     12/31/2019      12/31/2018      12/31/2017  

Statutory net income

     26,712        21,945        21,108  

Adjustments:

        

(-) Legal reserve - 5%

     (1,336      (1,097      (1,055

Dividend calculation basis

     25,376        20,848        20,053  

Minimun mandatory dividend - 25%

     6,344        5,212        5,013  

Dividends and Interest on Capital Paid / Accrued / Identified

     18,777        22,437        17,558  

ll - Stockholders’ compensation

 

     12/31/2019  
     Gross value
per share (R$)
     Gross      WHT (With
holding
tax)
     Net  

Paid / prepaid

        9,274        —          9,274  

Dividends - 11 monthly installments from February to December 2019

     0.0150        1,606        —          1,606  

Dividends - paid on 08/23/2019

     0.7869        7,668        —          7,668  

Accrued (Recorded in Other Liabilities)

        512        (55      457  

Dividends - 1 monthly installment paid on 01/02/2020

     0.0150        146        —          146  

Interest on capital - credited on 12/19/2019 to be paid until 04/30/2020

     0.0376        366        (55      311  

Identified in Profit Reserve In Stockholders’ Equity

     1.0067        9,811        (765      9,046  

Total from 01/01 to 12/31/2019

        19,597        (820      18,777  

 

     12/31/2018  
     Gross value
per share (R$)
     Gross      WHT (With
holding
tax)
     Net  

Paid / prepaid

        5,921        (122      5,799  

Dividends - 11 monthly installments from February to December 2018

     0,0150        1,069        —          1,069  

Dividends - paid on 08/30/2018

     0.6240        4,041        —          4,041  

Interest on capital - paid on 08/30/2018

     0.1252        811        (122      689  

Accrued (Recorded in Other Liabilities)

        248        (15      233  

Dividends - 1 monthly installment paid on 01/02/2019

     0,0150        145        —          145  

Interest on capital - credited on 12/27/2018 to be paid until 04/30/2019

     0.0106        103        (15      88  

Identified in Profit Reserve In Stockholders’ Equity

     1.8001        17,498        (1,093      16,405  

Total from 01/01 to 12/31/2018

        23,667        (1,230      22,437  

 

     12/31/2017  
     Gross value
per share (R$)
     Gross      WHT (With
holding
tax)
     Net  

Paid / prepaid

        3,666        (389      3,277  

Dividends - 11 monthly installments from February to December 2017

     0,0150        1,074        —          1,074  

Interest on capital - paid on 08/25/2017

     0,3990        2,592        (389      2,203  

Accrued (Recorded in Other Liabilities)

        1,877        (140      1,737  

Dividends - 1 monthly installment paid on 01/02/2018

     0,0150        98        —          98  

Dividends provision

     0.1304        843        —          843  

Interest on capital, credited on 12/28/2017 to be paid until 04/30/2018

     0.1445        936        (140      796  

Identified in Revenue Reserve In Stockholders’ Equity

     2.1126        13,658        (1,114      12,544  

Total from 01/01 to 12/31/2017

        19,201        (1,643      17,558  

 

Itaú Unibanco Holding S.A. – Complete Financial Statements in IFRS – December 31, 2019    F-67


Table of Contents

ITAÚ UNIBANCO HOLDING S.A.

Notes to the Consolidated Financial Statements

At 12/31/2019 and 12/31/2018 for balance sheet accounts and

From 01/01 to 12/31 of 2019, 2018 and 2017 for income statement accounts

(In millions of Reais, except information per share)

 

c)

Capital reserves and profit reserves

l - Additional paid-in capital

Additional paid-in capital corresponds to: (i) the difference between the sale price of treasury shares and the average cost of such shares, and (ii) the yield expenses recognized in accordance with the stock option plan and variable compensation.

ll - Appropriated reserves

 

     12/31/2019      12/31/2018      12/31/2017  

Capital reserves

     285        285        285  

Premium on subscription of shares

     284        284        284  

Reserves from tax incentives, restatement of equity securities and other

     1        1        1  

Profit reserves

     12,663        13,195        12,214  

Legal (1)

     11,326        9,989        8,892  

Statutory (2)

     3,043        (2,775      589  

Corporate reorganizations (Note 2.4 a IV)

     (11,517      (11,517      (10,925

Special profit reserves (3)

     9,811        17,498        13,658  
  

 

 

    

 

 

    

 

 

 

Total reserves at parent company

     12,948        13,480        12,499  
  

 

 

    

 

 

    

 

 

 

 

(1)

Its purpose is to ensure the integrity of capital, compensate loss or increase capital.

(2)

Its main purpose is to ensure the yield flow to shareholders.

(3)

Refers to Dividends or Interest on Capital declared after 12/31/2019, 12/31/2018 and 12/31/2017.

lll - Unappropriated reserves

Refers to balance of net income remaining after the distribution of dividends and appropriations to statutory reserves in the statutory accounts of ITAÚ UNIBANCO HOLDING.

 

d)

Non-controlling interests

 

     Stockholders’ equity      Net Income  
     12/31/2019      12/31/2018      01/01 to
12/31/2019
     01/01 to
12/31/2018
 

Itaú CorpBanca (Note 3)

     11,270        11,645        504        539  

Itaú CorpBanca Colômbia S.A. (Note 3)

     406        1,268        (16      (2

Financeira Itaú CBD S.A. Crédito, Financiamento e Investimento

     446        364        131        105  

Luizacred S.A. Soc. Cred. Financiamento Investimento

     295        288        20        44  

Other

     123        119        61        46  
  

 

 

    

 

 

    

 

 

    

 

 

 

Total

     12,540        13,684        700        732  
  

 

 

    

 

 

    

 

 

    

 

 

 

Note 20 – Share-based payment

ITAÚ UNIBANCO HOLDING and its subsidiaries have share-based payment plans aimed at involving management and employees in the medium and long term corporate development process.

The grant of these benefits is only made in years in which there are sufficient profits to permit the distribution of mandatory dividends, limiting dilution to 0.5% of the total shares held by the controlling and minority stockholders at the balance sheet date. These programs are settled through the delivery of ITUB4 treasury shares to stockholders.

 

Itaú Unibanco Holding S.A. – Complete Financial Statements in IFRS – December 31, 2019    F-68


Table of Contents

ITAÚ UNIBANCO HOLDING S.A.

Notes to the Consolidated Financial Statements

At 12/31/2019 and 12/31/2018 for balance sheet accounts and

From 01/01 to 12/31 of 2019, 2018 and 2017 for income statement accounts

(In millions of Reais, except information per share)

 

Expenses on stock-based payment plans are presented in the table below:

 

     01/01 to
12/31/2019
     01/01 to
12/31/2018
     01/01 to
12/31/2017
 

Partner Plan

    
(242

     (226      (234

Variable compensation plan

     (384      (377      (302
  

 

 

    

 

 

    

 

 

 

Total

     (626      (603      (536
  

 

 

    

 

 

    

 

 

 

l – Partner Plan

The program enables employees and managers of ITAÚ UNIBANCO HOLDING to invest a percentage of their bonus to acquire shares and share-based instruments. There is a lockup period of from three to five years, counted from the initial investment date, and the shares are thus subject to market price variations. After complying with the preconditions outlined in the program, beneficiaries are entitled to receive shares as consideration, in accordance with the number of shares indicated in the regulations.

The acquisition price of shares and share-based Instruments is established every six months as the average of the share price over the last 30 days, which is performed on the seventh business day prior to the remuneration grant date.

The fair value of the consideration in shares is the market price at the grant date, less expected dividends.

Changes in the Partner Program

 

     01/01 to
12/31/2019
     01/01 to
12/31/2018
 
     Quantity      Quantity  

Opening balance

     48,871,182        51,074,441  
  

 

 

    

 

 

 

New

     8,096,700        9,912,356  

Delivered

     (15,627,167      (11,597,420

Cancelled

     (2,035,504      (518,195
  

 

 

    

 

 

 

Closing balance

     39,305,211        48,871,182  
  

 

 

    

 

 

 

Weighted average of remaining contractual life (years)

     1.59        2.52  
  

 

 

    

 

 

 

Market value weighted average (R$)

     25.49        26.22  
  

 

 

    

 

 

 

II – Variable compensation

In this plan, 50% of variable compensation of managers is paid in cash and 50% is paid in shares for a period of three years. Shares are delivered on a deferred basis, of which one-third per year, will be contingent upon the executive’s permancence in the institution. The deferred unpaid portions may be reversed proportionally to a significant reduction in the recurring income realized or the negative income for the period.

Management members become eligible for the receipt of these benefits according to individual performance, business performance or both. The benefit amount is established according to the activities of each management member who should meet at least the performance and conduct requirements.

The fair value of the share is the market price at its grant date.

 

Itaú Unibanco Holding S.A. – Complete Financial Statements in IFRS – December 31, 2019    F-69


Table of Contents

ITAÚ UNIBANCO HOLDING S.A.

Notes to the Consolidated Financial Statements

At 12/31/2019 and 12/31/2018 for balance sheet accounts and

From 01/01 to 12/31 of 2019, 2018 and 2017 for income statement accounts

(In millions of Reais, except information per share)

 

Change in share-based variable compensation

 

     01/01 to
12/31/2019
     01/01 to
12/31/2018
 
     Quantity      Quantity  

Opening balance

     25,016,145        31,229,973  
  

 

 

    

 

 

 

New

     9,794,250        10,552,225  

Delivered

     (14,237,280      (16,611,521

Cancelled

     (352,181      (154,532
  

 

 

    

 

 

 

Closing balance

     20,220,934        25,016,145  
  

 

 

    

 

 

 

Market value weighted average (R$)

     37.55        34.04  
  

 

 

    

 

 

 

Ill – Stock Option Plan (Simple Options)

ITAÚ UNIBANCO HOLDING has a Stock Option Plan (“Simple Options”), which has been discontinued, and only vested options remain.

Simple options have the following characteristics:

 

  a)

Exercise price: calculated as the average prices of shares in the three months of the year prior to the grant date. The prices determined are inflation-adjusted to the last business day of the month prior to the option exercise date in line with the IGP-M inflation index or, in its absence, an index to be determined internally, and must be paid according to the regulations for the settlement of trading on B3.

 

  b)

Vesting period: determined upon issue, from one to seven years, counted from the grant date. The vesting period is normally five years.

Summary of changes in the Simple options plan

 

     01/01 to 12/31/2019      01/01 to 12/31/2018  
     Quantity      Weighted average
exercise price
     Quantity      Weighted average
exercise price
 

Opening balance

     3,089,599        22.11        24,514,359        25.21  

Options vested at the end of the period

     3,089,599        22.11        24,514,359        25.21  
  

 

 

    

 

 

    

 

 

    

 

 

 

Options:

           

Canceled / Forfeited (*)

     (72,318      24.36        (352,085      29.29  

Exercised

     (3,017,281      22.68        (21,072,675      28.26  
  

 

 

    

 

 

    

 

 

    

 

 

 

Closing balance

     —          —          3,089,599        22.11  

Options vested at the end of the period

     —          —          3,089,599        22.11  
  

 

 

    

 

 

    

 

 

    

 

 

 

Range of exercise prices

        22.95           14.47 - 29.51  

Weighted average of the remaining contractual life (in years)

        —             0.99  
     

 

 

       

 

 

 

Market value weighted average (R$)

        36.34           33.98  
     

 

 

       

 

 

 

 

(*)

Refers to non-vesting based on the beneficiary’s decision.

 

Itaú Unibanco Holding S.A. – Complete Financial Statements in IFRS – December 31, 2019    F-70


Table of Contents

ITAÚ UNIBANCO HOLDING S.A.

Notes to the Consolidated Financial Statements

At 12/31/2019 and 12/31/2018 for balance sheet accounts and

From 01/01 to 12/31 of 2019, 2018 and 2017 for income statement accounts

(In millions of Reais, except information per share)

 

Note 21 – Interest and similar income and expense and net gain (loss) on investment securities and derivatives

a) Interest and similar income of financial assets at amortized cost and at fair value through other comprehensive income

 

     01/01 to
12/31/2019
     01/01 to
12/31/2018
     01/01 to
12/31/2017
 

Central Bank compulsory deposits

     4,734        5,063        7,201  

Interbank deposits

     1,173        1,080        744  

Securities purchased under agreements to resell

     16,197        17,365        25,711  

Financial assets at fair value through other comprehensive income

     10,758        9,194        8,886  

Financial assets at amortized cost

     2,582        2,614        3,017  

Loans

     81,046        73,640        75,568  

Other financial assets

     1,033        1,368        1,576  
  

 

 

    

 

 

    

 

 

 

Total

     117,523        110,324        122,703  
  

 

 

    

 

 

    

 

 

 

b) Interest and similar expense

 

     01/01 to
12/31/2019
     01/01 to
12/31/2018
     01/01 to
12/31/2017
 

Deposits

     (18,559      (17,484      (13,340

Securities sold under repurchase agreements

     (20,473      (20,889      (33,087

Interbank market funds

     (13,231      (13,587      (10,059

Institutional market funds

     (6,837      (6,773      (6,852

Financial expense from technical provisions for insurance and private pension plans

     (16,720      (11,815      (14,918

Other

     (138      (64      (74
  

 

 

    

 

 

    

 

 

 

Total

     (75,958      (70,612      (78,330
  

 

 

    

 

 

    

 

 

 

c) Adjustment to Fair Value of Financial Assets and Liabilities

 

     01/01 to
12/31/2019
     01/01 to
12/31/2018
     01/01 to
12/31/2017
 

Financial assets at fair value through profit or loss

     3,628        (4,110      2,138  

Derivatives (*)

     (70      (260      2,028  

Financial assets designated at fair value through profit or loss

    
(64

    
(218

    
180
 

Financial assets at fair value through other comprehensive income

     628        (254      (128

Financial liabilities designated at fair value

     (24      8        (37
  

 

 

    

 

 

    

 

 

 

Total

     4,098        (4,834      4,181  
  

 

 

    

 

 

    

 

 

 

 

(*)

Includes the ineffective derivatives portion related to hedge accounting.

During the period ended 12/31/2019, ITAÚ UNIBANCO HOLDING derecognized R$ 992 Expected Losses, with loss of R$ (1) for Financial Assets – Fair Value through Other Comprehensive Income and reversal of R$ 993 for Financial Assets – Amortized Cost.

Note 22 – Banking service fees

 

     01/01 to
12/31/2019
     01/01 to
12/31/2018
     01/01 to
12/31/2017
 

Fees from credit and debit card services

     15,425        15,394        14,802  

Current account services

     10,730        10,017        9,589  

Asset management fees

     6,332        5,013        4,141  

Fees for guarantees issued and credit lines

     1,706        1,768        1,783  

Collection commissions

     1,543        1,506        1,378  

Brokerage commission

     999        618        606  

Other

     2,297        2,493        2,149  
  

 

 

    

 

 

    

 

 

 

Total

     39,032        36,809        34,448  
  

 

 

    

 

 

    

 

 

 

 

Itaú Unibanco Holding S.A. – Complete Financial Statements in IFRS – December 31, 2019    F-71


Table of Contents

ITAÚ UNIBANCO HOLDING S.A.

Notes to the Consolidated Financial Statements

At 12/31/2019 and 12/31/2018 for balance sheet accounts and

From 01/01 to 12/31 of 2019, 2018 and 2017 for income statement accounts

(In millions of Reais, except information per share)

 

Note 23 – General and administrative expenses

 

     01/01 to
12/31/2019
     01/01 to
12/31/2018
     01/01 to
12/31/2017
 

Personnel expenses (*)

     (28,415      (24,846      (23,276

Compensation

     (9,548      (10,226      (9,305

Employee profit sharing

     (5,183      (4,425      (3,836

Welfare benefits

     (3,856      (3,764      (3,374

Provision for labor claims and Dismissals

     (5,640      (2,907      (3,427

Payroll charges

     (3,276      (3,011      (2,832

Share-based compensation plan (Note 20)

     (242      (226      (234

Training

     (178      (253      (232

Other

     (492      (34      (36

Administrative expenses

     (15,912      (17,268      (16,289

Third party services

     (4,571      (4,482      (4,161

Data processing and telecommunications

     (4,278      (4,273      (4,152

Installations

     (2,068      (3,306      (3,132

Advertising, promotions and publicity

     (1,325      (1,419      (1,167

Financial services expenses

     (798      (790      (833

Security

     (744      (754      (723

Transportation

     (364      (350      (339

Materials

     (330      (339      (350

Travel expenses

     (240      (232      (214

Other

     (1,194      (1,323      (1,218

Depreciation and Amortization

     (4,630      (3,332      (3,034

Other expenses

     (12,055      (12,092      (10,895

Selling – credit cards

     (4,958      (4,285      (3,753

Claims losses

     (825      (675      (596

Loss on sale of other assets, fixed assets and investments in associates and joint ventures

     (719      (632      (495

Provision for civil lawsuits (Note 29)

     (848      (464      (1,519

Provision for tax and social security lawsuits

     (1,898      (328      (953

Refund of interbank costs

     (307      (272      (288

Impairment

     (233      (167      (504

Other

     (2,267      (5,269      (2,787
  

 

 

    

 

 

    

 

 

 

Total

     (61,012      (57,538      (53,494
  

 

 

    

 

 

    

 

 

 

 

(*)

Includes the effects of the Voluntary Severance Program, totaling R$ 2,385.

 

Itaú Unibanco Holding S.A. – Complete Financial Statements in IFRS – December 31, 2019    F-72


Table of Contents

ITAÚ UNIBANCO HOLDING S.A.

Notes to the Consolidated Financial Statements

At 12/31/2019 and 12/31/2018 for balance sheet accounts and

From 01/01 to 12/31 of 2019, 2018 and 2017 for income statement accounts

(In millions of Reais, except information per share)

 

Note 24 – Taxes

ITAÚ UNIBANCO HOLDING and each one of its subsidiaries calculate separately, in each fiscal year, Income Tax and Social Contribution on Net Income.

Taxes are calculated at the rates shown below and consider, for effects of respective calculation bases, the legislation in force applicable to each charge.

 

Income tax

     15.00

Additional income tax

     10.00

Social contribution on net income

     15.00

Constitutional Amendment (EC) No. 103/2019: disseminated on November 12, 2019, it provides for the Social Security and other matters, also addressing the increase of the tax rate of Social Contribution on Net Income for banks set forth in item I of paragraph 1 of article 1 of Supplementary Law No. 105, of January 10, 2001, which will be 20% as from March 1, 2020. For the other financial subsidiaries and equivalent companies, the tax rate remains at 15%, and for the non-financial ones at 9%.

a) Expenses for taxes and contributions

Breakdown of income tax and social contribution expense calculation:

 

Due on operations for the period

   01/01 to
12/31/2019
     01/01 to
12/31/2018
     01/01 to
12/31/2017
 

Net income before income tax and social contribution

     31,243        30,608        30,582  

Charges (income tax and social contribution) at the rates in effect

     (12,497      (13,774      (13,762

Increase / decrease in income tax and social contribution charges arising from:

        

Share of profit or (loss) of associates and joint ventures net

     372        147        169  

Foreign exchange variation on investiments abroad

     711        4,381        397  

Interest on capital

     3,012        3,791        3,873  

Corporate reorganizations (Note 2.4 a IV)

     —          628        628  

Dividends and interest on external debt bonds

     543        516        420  

Other nondeductible expenses net of non taxable income (*)

     (1,233      1,747        3,736  

Income tax and social contribution expenses

     (9,092      (2,564      (4,539

Related to temporary differences

     

Increase / (reversal) for the period

     5,750        (2,650      (2,888

Increase / (reversal) of prior periods

     (88      245        70  

(Expenses) / Income related to deferred taxes

     5,662        (2,405      (2,818
  

 

 

    

 

 

    

 

 

 

Total income tax and social contribution expenses

     (3,430      (4,969      (7,357
  

 

 

    

 

 

    

 

 

 

 

(*)

Includes temporary (additions) and exclusions.

 

Itaú Unibanco Holding S.A. – Complete Financial Statements in IFRS – December 31, 2019    F-73


Table of Contents

ITAÚ UNIBANCO HOLDING S.A.

Notes to the Consolidated Financial Statements

At 12/31/2019 and 12/31/2018 for balance sheet accounts and

From 01/01 to 12/31 of 2019, 2018 and 2017 for income statement accounts

(In millions of Reais, except information per share)

 

b) Deferred taxes

I – The deferred tax asset balance and its changes, segregated based on its origin and disbursements, are represented by:

 

     12/31/2018      Realization /
Reversal
     Increase      12/31/2019  

Reflected in income

     37,252        (13,667      19,795        43,380  

Provision for expected loss

     18,563        (4,712      9,009        22,860  

Relating to tax losses and social contribution loss carryforwards

     4,391        (2,339      533        2,585  

Provision for profit sharing

     1,844        (1,844      2,162        2,162  

Provision for devaluation of securities with permanent impairment

     1,729        (902      703        1,530  

Provisions

     4,464        (1,552      3,296        6,208  
  

 

 

    

 

 

    

 

 

    

 

 

 

Civil lawsuits

     1,586        (651      478        1,413  

Labor claims

     2,037        (790      2,004        3,251  

Tax and social security lawsuits

     841        (111      814        1,544  

Goodwill on purchase of investments

     60        (60      —          —    

Legal obligations

     676        (57      104        723  

Adjustments of operations carried out on the futures settlement market

     98        (98      84        84  

Adjustment to Fair Value of Financial Assets – At Fair Value Through Profit or Loss

     631        (631      738        738  

Provision relating to health insurance operations

     343        —          5        348  

Other

     4,453        (1,472      3,161        6,142  

Reflected in stockholders’ equity

     1,888        (509      975        2,354  

Adjustment to Fair Value of Financial Assets – At Fair Value Through Other Comprehensive Income

     383        (163      546        766  

Cash flow hedge

     1,149        (93      131        1,187  

Other

     356        (253      298        401  
  

 

 

    

 

 

    

 

 

    

 

 

 

Total (1)(2)(3)

     39,140        (14,176      20,770        45,734  
  

 

 

    

 

 

    

 

 

    

 

 

 

 

(1)

Deferred income tax and social contribution assets and liabilities are recorded in the balance sheet offset by a taxable entity and amounting to R$ 38,914 and R$ 1,058, respectively.

(2)

The accounting records of deferred tax assets on income tax losses and/or social contribution loss carryforwards, as well as those arising from temporary differences, are based on technical feasibility studies which consider the expected generation of future taxable income, considering the history of profitability for each subsidiary individually, and for the consolidated taken as a whole.

(3)

The deferred tax asset balance comprises its annual revaluation and effects caused by EC 103/2019 in tax rate of the Social Contribution on Net Income, which was increased from 15% to 20%, reaching the institutions set forth in item I of paragraph 1 of article 1 of Supplementary Law No. 105, of January 10, 2001, totaling R$ 1,614.

 

 

Itaú Unibanco Holding S.A. – Complete Financial Statements in IFRS – December 31, 2019    F-74


Table of Contents

ITAÚ UNIBANCO HOLDING S.A.

Notes to the Consolidated Financial Statements

At 12/31/2019 and 12/31/2018 for balance sheet accounts and

From 01/01 to 12/31 of 2019, 2018 and 2017 for income statement accounts

(In millions of Reais, except information per share)

 

     12/31/2017      Realization /
Reversal
     Increase      12/31/2018  

Reflected in income

     48,810        (23,511      11,953        37,252  

Provision for expected loss

     24,686        (9,746      3,623        18,563  

Relating to tax losses and social contribution loss carryforwards

     7,595        (3,649      445        4,391  

Provision for profit sharing

     1,829        (1,829      1,844        1,844  

Provision for devaluation of securities with permanent impairment

     2,228        (1,843      1,344        1,729  

Provisions

     5,194        (2,124      1,394        4,464  
  

 

 

    

 

 

    

 

 

    

 

 

 

Civil lawsuits

     1,974        (610      222        1,586  

Labor claims

     2,200        (1,280      1,117        2,037  

Tax and social security lawsuits

     1,020        (234      55        841  

Goodwill on purchase of investments

     141        (163      82        60  

Legal obligations

     488        (61      249        676  

Adjustments of operations carried out in futures settlement market

     277        (277      98        98  

Adjustment to Fair Value of Financial Assets – At Fair Value Through Profit or Loss

     429        (429      631        631  

Provision relating to health insurance operations

     341        (5      7        343  

Other

     5,602        (3,385      2,236        4,453  

Reflected in stockholders’ equity

     2,192        (785      481        1,888  

Corporate reorganizations (Note 2,4 a IV)

     628        (628      —          —    

Adjustment to Fair Value of Financial Assets – At Fair Value Through Other Comprehensive Income

     327        (157      213        383  

Cash flow hedge

     983        —          166        1,149  

Other

     254        —          102        356  
  

 

 

    

 

 

    

 

 

    

 

 

 

Total (*)

     51,002        (24,296      12,434        39,140  
  

 

 

    

 

 

    

 

 

    

 

 

 

 

(*)

Deferred income tax and social contribution assets and liabilities are recorded in the balance sheet offset by a taxable entity and amounting to R$ 32,781 and R$ 447, respectively.

II – The provision for deferred tax and contributions and respective changes are as follows:

 

     12/31/2018      Realization /
reversal
     Increase      12/31/2019  

Reflected in income

     6,144        (3,863      4,329        6,610  

Depreciation in excess – finance lease

     346        (144      —          202  

Adjustment of escrow deposits and provisions

     1,348        (29      212        1,531  

Post-employment benefits

     287        (56      51        282  

Adjustments of operations carried out on the futures settlement market

     923        (923      1,330        1,330  

Adjustment to Fair Value of Financial Assets – At Fair Value Through Profit or Loss

     1,790        (1,790      1,149        1,149  

Taxation of results abroad – capital gains

     659        (142      64        581  

Other

     791        (779      1,523        1,535  

Reflected in stockholders’ equity

     662        (262      868        1,268  

Adjustment to Fair Value of Financial Assets – At Fair Value Through Other Comprehensive Income

     474        (107      861        1,228  

Cash flow hedge

     168        (142      4        30  

Post-employment benefits

     7        —          3        10  

Other

     13        (13      —          —    
  

 

 

    

 

 

    

 

 

    

 

 

 

Total (*)

     6,806        (4,125      5,197        7,878  
  

 

 

    

 

 

    

 

 

    

 

 

 

 

(*)

Deferred income tax and social contribution asset and liabilities are recorded in the balance sheet offset by a taxable entity and amounting to R$ 38,914 and R$ 1,058, respectively.

 

 

Itaú Unibanco Holding S.A. – Complete Financial Statements in IFRS – December 31, 2019    F-75


Table of Contents

ITAÚ UNIBANCO HOLDING S.A.

Notes to the Consolidated Financial Statements

At 12/31/2019 and 12/31/2018 for balance sheet accounts and

From 01/01 to 12/31 of 2019, 2018 and 2017 for income statement accounts

(In millions of Reais, except information per share)

 

     12/31/2017      Realization /
reversal
     Increase      12/31/2018  

Reflected in income

     14,569        (11,385      2,960        6,144  

Depreciation in excess – finance lease

     613        (267      —          346  

Adjustment of escrow deposits and provisions

     1,280        (11      79        1,348  

Post-employment benefits

     304        (143      126        287  

Adjustments of operations carried out on the futures settlement market

     1,421        (1,421      923        923  

Adjustment to Fair Value of Financial Assets – At Fair Value Through Profit or Loss

     7,592        (7,592      1,790        1,790  

Taxation of results abroad – capital gains

     1,973        (1,314      —          659  

Other

     1,386        (637      42        791  

Reflected in stockholders’ equity

     955        (311      18        662  

Adjustment to Fair Value of Financial Assets – At Fair Value Through Other Comprehensive Income

     767        (302      9        474  

Cash flow hedge

     166        —          2        168  

Post-employment benefits

     9        (9      7        7  

Other

     13        —          —          13  
  

 

 

    

 

 

    

 

 

    

 

 

 

Total (*)

     15,524        (11,696      2,978        6,806  
  

 

 

    

 

 

    

 

 

    

 

 

 

 

(*)

Deferred income tax and social contribution asset and liabilities are recorded in the balance sheet offset by a taxable entity and amounting to R$ 32,781 and R$ 447, respectively.

 

III –

The estimate of realization and present value of tax credits and from the Provision for Deferred Income Tax and Social Contribution are:

 

     Deferred tax assets                           

Year of
realization

   Temporary
differences
     %     Tax loss / social
contribution loss
carryforwards
     %     Total      %     Deferred tax
liabilities
    %     Net
deferred
taxes
     %  

2020

     12,987        30     1,184        46     14,171        31     (1,487     19     12,684        33

2021

     10,614        25     177        7     10,791        23     (614     8     10,177        27

2022

     6,598        15     44        2     6,642        15     (542     7     6,100        16

2023

     4,276        10     37        1     4,313        9     (284     3     4,029        11

2024

     2,062        5     559        21     2,621        6     (437     6     2,184        6

After 2024

     6,612        15     584        23     7,196        16     (4,514     57     2,682        7

Total

     43,149        100     2,585        100     45,734        100     (7,878     100     37,856        100
  

 

 

    

 

 

   

 

 

    

 

 

   

 

 

    

 

 

   

 

 

   

 

 

   

 

 

    

 

 

 

Present value (*)

     40,354        2,381        42,735        (6,923)         35,812     
  

 

 

      

 

 

      

 

 

      

 

 

     

 

 

    

 

(*)

The average funding rate, net of tax effects, was used to determine the present value.

Projections of future taxable income include estimates of macroeconomic variables, exchange rates, interest rates, volumes of financial operations and services fees and others factors, which can vary in relation to actual data and amounts.

Net income in the financial statements is not directly related to the taxable income, due to differences between accounting criteria and the tax legislation, in addition to corporate aspects. Accordingly, it is recommended that changes in realization of deferred tax assets presented below are not considered as an indication of future net income.

 

IV –

At December 31, 2018, temporary effects brought by Law nº. 13,169/2015 were considered, which increased the social contribution tax rate from 15% to 20% until December 31, 2018, and tax credits were accounted based on their likelihood of realization. At December 31, 2019, deferred tax assets not accounted for correspond to R$ 605 and result from Management’s evaluation of their perspectives of realization in the long term (there are no unaccounted deferred tax assets at 12/31/2018).

 

 

Itaú Unibanco Holding S.A. – Complete Financial Statements in IFRS – December 31, 2019    F-76


Table of Contents

ITAÚ UNIBANCO HOLDING S.A.

Notes to the Consolidated Financial Statements

At 12/31/2019 and 12/31/2018 for balance sheet accounts and

From 01/01 to 12/31 of 2019, 2018 and 2017 for income statement accounts

(In millions of Reais, except information per share)

 

c) Tax liabilities

 

     12/31/2019      12/31/2018  

Taxes and contributions on income payable

     3,083        615  

Other Taxes and Contributions payable

     914        1,443  

Provision for deferred income tax and social contribution (Note 24b II)

     1,058        447  

Other

     2,836        2,779  
  

 

 

    

 

 

 

Total

     7,891        5,284  
  

 

 

    

 

 

 

Note 25 – Earnings per share

a) Basic earning per share

Net income attributable to ITAÚ UNIBANCO HOLDING’s shareholders is divided by the average number of outstanding shares in the period, excluding treasury shares.

 

     01/01 to
12/31/2019
     01/01 to
12/31/2018
     01/01 to
12/31/2017
 

Net income attributable to owners of the parent company

     27,113        24,907        23,193  

Minimum non-cumulative dividends on preferred shares

     (105      (104      (105

Retained earnings to be distributed to common equity owners in an amount per share equal to the minimum dividend payable to preferred equity owners

     (109      (109      (110

Retained earnings to be distributed, on a pro-rata basis, to common and preferred equity owners:

        

Common

     13,693        12,599        11,828  

Preferred

     13,206        12,095        11,150  

Total net income available to equity owners:

        

Common

     13,802        12,708        11,938  

Preferred

     13,311        12,199        11,255  

Weighted average number of shares outstanding

        

Common

     4,958,290,359        4,958,290,359        5,021,834,934  

Preferred

     4,781,855,588        4,759,872,085        4,734,030,111  

Earnings per share – Basic – R$

        

Common

     2.78        2.56        2.38  

Preferred

     2.78        2.56        2.38  
  

 

 

    

 

 

    

 

 

 

 

 

Itaú Unibanco Holding S.A. – Complete Financial Statements in IFRS – December 31, 2019    F-77


Table of Contents

ITAÚ UNIBANCO HOLDING S.A.

Notes to the Consolidated Financial Statements

At 12/31/2019 and 12/31/2018 for balance sheet accounts and

From 01/01 to 12/31 of 2019, 2018 and 2017 for income statement accounts

(In millions of Reais, except information per share)

 

b) Diluted earnings per share

Calculated similarly to the basic earnings per share; however, it includes the conversion of all preferred shares potentially dilutable in the denominator.

 

     01/01 to
12/31/2019
     01/01 to
12/31/2018
     01/01 to
12/31/2017
 

Net income available to preferred equity owners

     13,311        12,199        11,255  

Dividends on preferred shares after dilution effects

     64        72        76  

Net income available to preferred equity owners considering preferred shares after the dilution effect

     13,375        12,271        11,331  

Net income available to ordinary equity owners

     13,802        12,708        11,938  

Dividend on preferred shares after dilution effects

     (64      (72      (76

Net income available to ordinary equity owners considering preferred shares after the dilution effect

     13,738        12,636        11,862  

Adjusted weighted average of shares

        

Common

     4,958,290,359        4,958,290,359        5,021,834,934  

Preferred

     4,826,925,107        4,815,473,777        4,796,645,028  

Preferred

     4,781,855,588        4,759,872,085        4,734,030,111  

Incremental as per share-based payment plans

     45,069,519        55,601,692        62,614,917  

Diluted earnings per share – R$

        

Common

     2.77        2.55        2.36  

Preferred

     2.77        2.55        2.36  
  

 

 

    

 

 

    

 

 

 

Potential anti-dilution effects of shares under our share-based payment, excluded from the calculation of diluted earnings per share, totaled 538,312 preferred shares at 12/31/2017. In the years 2019 and 2018 there was no such effect.

Note 26 – Post-employment benefits

ITAÚ UNIBANCO HOLDING, through its subsidiaries, sponsors retirement plans for its employees.

Retirement plans are managed by Closed-end Private Pension Entities (EFPC) and are closed to new applicants. These entities have an independent structure and manage their plans in accordance with their regulations.

There are three types of retirement plan:

 

   

Defined Benefit Plans (BD): plans under which scheduled benefits are for predefined amounts, based on salaries and/or length of service of employees, and the cost is actuarially determined;

 

   

Defined Contribution Plans (CD): plans under which scheduled benefits are at all times adjusted to the balance of the investments made in the name of the participant, including in the benefit concession phase, taking into account net proceeds, amounts contributes and benefits paid; and

 

   

Variable Contribution Plans (CV): in this type of plan, scheduled benefits combine the characteristics of defined contribution and defined benefit plans, and the benefit is actuarially determined based on the investment accumulated by the participant on the eligibility date.

 

 

Itaú Unibanco Holding S.A. – Complete Financial Statements in IFRS – December 31, 2019    F-78


Table of Contents

ITAÚ UNIBANCO HOLDING S.A.

Notes to the Consolidated Financial Statements

At 12/31/2019 and 12/31/2018 for balance sheet accounts and

From 01/01 to 12/31 of 2019, 2018 and 2017 for income statement accounts

(In millions of Reais, except information per share)

 

Below is a list of benefit plans and their modalities:

 

Entity

  

Benefit plan

  

Modality

Itaú Unibanco Foundation –
Suplementary Pension – FIU
  

Supplementary retirement plan

Supplementary Retirement Plan – Flexible Premium Annuity

Franprev benefit plan – PBF

002 benefit plan – PB002

Prebeg benefit plan

UBB PREV defined benefit plan

Benefit Plan II

Itaulam basic plan

Main Retirement Plan Itaú Unibanco

Itaú Defined Benefit Plan

REDECARD Retirement Plan

ITAUCARD Defined Benefit Retirement Plan

   Defined Benefit
  

Itaubanco Defined Contribution Plan

Itaubank Retirement Plan

REDECARD Pension Plan

   Defined Contribution
  

Unibanco Pension Plan

Itaulam Supplementary Plan

Supplementary Retirement Plan Itaú Unibanco

Itaú Defined Contribution Plan

REDECARD Supplementary Retirement Plan

ITAUCARD Supplementary Retirement Plan

   Variable Contribution
FUNBEP Multisponsored Pension Fund   

Benefit Plan l

Benefit Plan ll

  

Defined Benefit

Variable Contribution

Defined Contribution plans include pension funds consisting of the portions of sponsor’s contributions not included in a participant’s account balance due to loss of eligibility for the benefit, and of monies arising from the migration of retirement plans in defined benefit modality. These funds are used for future contributions to individual participants’ accounts, according to the respective benefit plan regulations.

a) Main Actuarial Assumptions

Actuarial assumptions of demographic and financial nature should reflect the best estimates about the variables that determine the post-employment benefit obligations.

 

 

Itaú Unibanco Holding S.A. – Complete Financial Statements in IFRS – December 31, 2019    F-79


Table of Contents

ITAÚ UNIBANCO HOLDING S.A.

Notes to the Consolidated Financial Statements

At 12/31/2019 and 12/31/2018 for balance sheet accounts and

From 01/01 to 12/31 of 2019, 2018 and 2017 for income statement accounts

(In millions of Reais, except information per share)

 

The main demographic assumptions comprise: mortality table and turnover of active participants, while the main financial assumptions include: discount rate, future salary increases, growth of plan benefits and inflation.

 

    

12/31/2019

  

12/31/2018

Discount rate (1)    7.64% p.a.    9.72% p.a.

Mortality table (2)

Turnover

  

AT-2000

Itaú Experience 2008/2010 (3)

  

AT-2000

Itaú Experience 2008/2010 (3)

Future salary growth    4.00% to 7.12 % p.a.    4.00% to 7.12 % p.a.
Growth of the pension fund benefits    4.00 % p.a.    4.00 % p.a.
Inflation    4.00 % p.a.    4.00 % p.a.
Actuarial method    Projected Unit Credit    Projected Unit Credit
  

 

  

 

 

(1)

Determined based on market yield relating to National Treasury Notes (NTN-B) and compatible with the economic scenario observed on the balance sheet closing date, considering the volatility of interest market and models used.

(2)

Correspond to those disclosed by SOA – “Society of Actuaries”, that reflect a 10% increase in the probabilities of survival regarding the respective basic tables.

(3)

Updated to the new expectation of mass behavior.

Retired plans sponsored by foreign subsidiaries – Banco Itaú (Suisse) S.A., Itaú CorpBanca Colombia S.A. and PROSERV - Promociones y Servicios S.A. de C.V. – are structured as Defined Benefit modality and adopt actual assumptions adequate to masses of participants and the economic scenario of each country.

b) Risk Management

The EFPCs sponsored by ITAÚ UNIBANCO HOLDING are regulated by the National Council for Complementary Pension (CNPC) and PREVIC, has an Executive Board, Advisory and Tax Councils.

Benefits offered have long-tem characteristics and the main factors involved in the management and measurement of their risks are financial risk, inflation risk and demographic risk.

- Financial Risk – the actuarial liability is calculated by adopting a discount rate different from rates earned in investments. If real income from plan investments is lower than yield expected, this may give rise to a deficit. To mitigate this risk and assure the capacity to pay long-term benefits, the plans have a significant percentage of fixed-income securities pegged to the plan commitments, aiming at minimizing volatility and risk of mismatch between assets and liabilities. Additionally, adherence tests are carried out in financial assumptions to ensure their adequacy to obligations of respective plans.

- Inflation risk – a large part of liabilities is pegged to inflation risk, making actuarial liabilities sensitive to increase in rates. To mitigate this risk, the same financial risks mitigation strategies are used.

- Demographic Risk – plans that have any obligation actuarially assessed are exposed to demographic risk. In the event the mortality tables used are not adherent to the mass of plan participants, a deficit or surplus may arise in actuarial evaluation. To mitigate this risk, adherence tests to demographic assumptions are conducted to ensure their adequacy to liabilities of respective plans.

For purposes of registering in the balance sheet the EFPCs that manage them, actuarial liabilities of plans use discount rate adherent to its asset portfolio and income and expense flows, according to a study prepared by an independent consulting company. The actuarial method used is the aggregate method, through which the plan costing is defined by the difference between its equity coverage and the current value of its future liabilities. Observing the methodology established in the respective actuarial technical note. In the event deficit is verified in the concession period above the settlement limits set forth by the legislation in force, a debt agreement is entered into with the sponsor with financial guarantees.

 

 

Itaú Unibanco Holding S.A. – Complete Financial Statements in IFRS – December 31, 2019    F-80


Table of Contents

ITAÚ UNIBANCO HOLDING S.A.

Notes to the Consolidated Financial Statements

At 12/31/2019 and 12/31/2018 for balance sheet accounts and

From 01/01 to 12/31 of 2019, 2018 and 2017 for income statement accounts

(In millions of Reais, except information per share)

 

c) Asset management

The purpose of the management of the funds is the long-term balance between pension assets and liabilities with payment of benefits by exceeding actuarial goals (discount rate plus benefit adjustment index, established in the plan regulations).

Below is a table with the allocation of assets by category, segmented into Quoted in an Active Market and Not Quoted in an Active Market:

 

     Fair value      % Allocation  

Types

   12/31/2019      12/31/2018      12/31/2019     12/31/2018  

Fixed income securities

     20,672        18,065        90.93     96.05

Quoted in an active market

     20,366        17,775        89.59     94.51

Non quoted in an active market

     306        290        1.34     1.54

Variable income securities

     1,392        24        6.12     0.13

Quoted in an active market

     1,384        18        6.09     0.09

Non quoted in an active market

     8        6        0.03     0.04

Structured investments

     65        59        0.29     0.31

Quoted in an active market

     —          1        0.00     0.01

Non quoted in an active market

     65        58        0.29     0.30

Real estate

     529        578        2.33     3.07

Loans to participants

     74        82        0.33     0.44
  

 

 

    

 

 

    

 

 

   

 

 

 

Total

     22,732        18,808        100.00     100.00
  

 

 

    

 

 

    

 

 

   

 

 

 

The defined benefit plan assets include shares of ITAÚ UNIBANCO HOLDING, its main parent company (ITAÚSA) and of subsidiaries of the latter, with a fair value of R$ 11 (R$ 11 at 12/31/2018), and real estate rented to group companies, with a fair value of R$ 445 (R$ 487 at 12/31/2018).

d) Other post-employment benefits

ITAÚ UNIBANCO HOLDING and its subsidiaries do not have additional liabilities related to post-employment benefits, except in cases arising from maintenance commitments assumed in acquisition agreements occurred over the years, as well as those benefits originated from court decision in the terms and conditions established, in which there is total or partial sponsorship of health care plan for a specific mass of former employees and their beneficiaries. Its costing is actuarially determined so as to ensure coverage maintenance. These plans are closed to new applicants.

Assumptions for discount rate, inflation, mortality table and actuarial method are the same used for retirement plans. In the last 3 years, ITAÚ UNIBANCO HOLDING used the percentage of 8.16% p.a. for medical inflation and the percentage of 3% p.a. for aging factor.

Particularly in other post-employment benefits, there is medical inflation risk associated to increase in medical costs above expectation. To mitigate this risk, the same financial risks mitigation strategies are used.

 

 

Itaú Unibanco Holding S.A. – Complete Financial Statements in IFRS – December 31, 2019    F-81


Table of Contents

ITAÚ UNIBANCO HOLDING S.A.

Notes to the Consolidated Financial Statements

At 12/31/2019 and 12/31/2018 for balance sheet accounts and

From 01/01 to 12/31 of 2019, 2018 and 2017 for income statement accounts

(In millions of Reais, except information per share)

 

e) Net amount recognized in the balance sheet

     12/31/2019  
     BD and CV Plans      CD Plans      Other post-
employment
benefits
     Total  

1 - Net assets of the plans

     22,732        1,475        —          24,207  

2 - Actuarial liabilities

     (19,713      —          (967      (20,680

3 - Asset restriction (*)

     (3,761      (849      —          (4,610
  

 

 

    

 

 

    

 

 

    

 

 

 

4 - Net amount recognized in the balance sheet

     (742      626        (967      (1,083
  

 

 

    

 

 

    

 

 

    

 

 

 

Amount recognized in Assets (Note 18a)

     91        626        —          717  

Amount recognized in Liabilities (Note 18b)

     (833      —          (967      (1,800
  

 

 

    

 

 

    

 

 

    

 

 

 

 

     12/31/2018  
     BD and CV Plans      CD Plans      Other post-
employment
benefits
     Total  

1 - Net assets of the plans

     18,808        1,604        —          20,412  

2 - Actuarial liabilities

     (15,493      —          (282      (15,775

3 - Asset restriction (*)

     (3,664      (939      —          (4,603
  

 

 

    

 

 

    

 

 

    

 

 

 

4 - Net amount recognized in the balance sheet

     (349      665        (282      34  
  

 

 

    

 

 

    

 

 

    

 

 

 

Amount recognized in Assets (Note 18a)

     66        665        —          731  

Amount recognized in Liabilities (Note 18b)

     (415      —          (282      (697
  

 

 

    

 

 

    

 

 

    

 

 

 

 

(*)

Corresponds to the excess of the present value of the available economic benefit, in conformity with paragraph 58 of IAS 19.

f) Change in the net amount recognized in the balance sheet

 

    12/31/2019  
    BD and CV plans     CD plans     Other post-
employment
benefits

Liabilities
    Total
Recognized
amount
 
    Net assets     Actuarial
liabilities
    Asset ceiling     Recognized
amount
    Pension plan
fund
    Asset
ceiling
    Recognized
amount
 

Amounts at the beginning of the period

    18,808       (15,493     (3,664     (349     1,604       (939     665       (282     34  
 

 

 

   

 

 

   

 

 

   

 

 

   

 

 

   

 

 

   

 

 

   

 

 

   

 

 

 

Amounts recognized in income (loss) (1+2+3)

   
1,769
 
   
(1,514

   
(355

   
(100

   
151
 
   
(91

   
60
 
   
(459

   
(499

1 - Cost of current service

    —         (75     —         (75     —         —         —         —         (75

2 - Cost of past service

    —         —         —         —         —         —         —         (418     (418

3 - Net interest (1)

    1,769       (1,439     (355     (25     151       (91     60       (41     (6

Amounts recognized in stockholders’ equity (4+5+6)

    3,239       (3,884     258       (387     (178     181       3       (261     (645

4 - Effects on asset ceiling

    —         —         384       384       —         176       176       —         560  

5 - Remeasurements (2) (3)

    3,245       (3,907     (126     (788     (178     5       (173     (261     (1,222

6 - Exchange variation

    (6     23       —         17       —         —         —         —         17  

Other (7+8+9+10)

    (1,084     1,178       —         94       (102     —         (102     35       27  

7 - Receipt by allocation of funds

    —         —         —         —         —         —         —         —         —    

8 - Benefits paid

    (1,178     1,178       —         —         —         —         —         35       35  

9 - Contributions and investments from sponsor

    84       —         —         84       (102     —         (102     —         (18

10 - Contributions from parcipants

    10       —         —         10       —         —         —         —         10  
 

 

 

   

 

 

   

 

 

   

 

 

   

 

 

   

 

 

   

 

 

   

 

 

   

 

 

 

Amounts at end of the period

    22,732       (19,713     (3,761     (742     1,475       (849     626       (967     (1,083
 

 

 

   

 

 

   

 

 

   

 

 

   

 

 

   

 

 

   

 

 

   

 

 

   

 

 

 

 

 

Itaú Unibanco Holding S.A. – Complete Financial Statements in IFRS – December 31, 2019    F-82


Table of Contents

ITAÚ UNIBANCO HOLDING S.A.

Notes to the Consolidated Financial Statements

At 12/31/2019 and 12/31/2018 for balance sheet accounts and

From 01/01 to 12/31 of 2019, 2018 and 2017 for income statement accounts

(In millions of Reais, except information per share)

 

    12/31/2018  
    BD and CV plans     CD plans     Other post-
employment
benefits

Liabilities
    Total
Recognized
amount
 
    Net assets     Actuarial
liabilities
    Asset ceiling     Recognized
amount
    Pension plan
fund
    Asset
ceiling
    Recognized
amount
 

Amounts at the beginning of the period

    17,588       (14,491     (3,217     (120     1,634       (912     722       (257     345  
 

 

 

   

 

 

   

 

 

   

 

 

   

 

 

   

 

 

   

 

 

   

 

 

   

 

 

 

Amounts recognized in income (loss) (1+2+3)

    1,700       (1,454     (321     (75     157       (90     67       (25     (33

1 - Cost of current service

    —         (69     —         (69     —         —         —         —         (69

2 - Cost of past service

    —         —         —         —         —         —         —         —         —    

3 - Net interest (1)

    1,700       (1,385     (321     (6     157       (90     67       (25     36  

Amounts recognized in stockholders’ equity (4+5+6)

    580       (688     (126     (234     (102     63       (39     (19     (292

4 - Effects on asset ceiling

    —         —         (126     (126     —         63       63       —         (63

5 - Remeasurements (2) (3)

    566       (683     —         (117     (102     —         (102     (19     (238

6 - Exchange variation

    14       (5     —         9       —         —         —         —         9  

Other (7+8+9+10)

    (1,060     1,140       —         80       (85     —         (85     19       14  

7 - Receipt by allocation of funds

    —         —         —         —         —         —         —         —         —    

8 - Benefits paid

    (1,140     1,140       —         —         —         —         —         19       19  

9 - Contributions and investments from sponsor

    69       —         —         69       (85     —         (85     —         (16

10 - Contributions from parcipants

    11       —         —         11       —         —         —         —         11  
 

 

 

   

 

 

   

 

 

   

 

 

   

 

 

   

 

 

   

 

 

   

 

 

   

 

 

 

Amounts at end of the period

    18,808       (15,493     (3,664     (349     1,604       (939     665       (282     34  
 

 

 

   

 

 

   

 

 

   

 

 

   

 

 

   

 

 

   

 

 

   

 

 

   

 

 

 

 

(1)

Corresponds to the amount calculated at 01/01/2019 based on the initial amount (Net Assets, Actuarial Liabilities and Restriction of Assets), taking into account the estimated amount of payments/ receipts of benefits/ contributions, multiplied by the discount rate of 9.72% p.a.(at 01/01/2018 the rate used was 9.98% p.a.);

(2)

Remeasurements recorded in net assets and asset ceiling correspond to the income earned above/below the expected return rate;

(3)

The actual return on assets amounted to R$ 5,014 (R$ 2,226 at 12/31/2018).

g) Defined benefit contribution

 

     Estimated
contribution
     Contributions made  
     2020      01/01 to
12/31/2019
     01/01 to
12/31/2018
 

Retirement plan - FIU

     52       
45
 
    
58
 

Retiremente plan - FUNBEP

     5        8        11  
  

 

 

    

 

 

    

 

 

 

Total

     57        53        69  
  

 

 

    

 

 

    

 

 

 

h) Maturity profile of defined benefit liabilities

 

     Duration(*)      2020      2021      2022      2023      2024      2025 to 2029  

Pension plan - FIU

     11.89        837        866        894        922        952        5,190  

Pension plan - FUNBEP

     10.69        425        439        454        469        483        2,582  

Other post-employment benefits

     9.25        26        26        26        26        26        126  
     

 

 

    

 

 

    

 

 

    

 

 

    

 

 

    

 

 

 

Total

        1,288        1,331        1,374        1,417        1,461        7,898  
     

 

 

    

 

 

    

 

 

    

 

 

    

 

 

    

 

 

 

 

(*)

Average duration of plan’s actuarial liabilities.

 

 

Itaú Unibanco Holding S.A. – Complete Financial Statements in IFRS – December 31, 2019    F-83


Table of Contents

ITAÚ UNIBANCO HOLDING S.A.

Notes to the Consolidated Financial Statements

At 12/31/2019 and 12/31/2018 for balance sheet accounts and

From 01/01 to 12/31 of 2019, 2018 and 2017 for income statement accounts

(In millions of Reais, except information per share)

 

i) Sensitivity analysis

To measure the effects of changes in the key assumptions, sensitivity tests were conducted in actuarial liabilities. The sensitivity analysis considers a vision of the impacts caused by changes in assumptions, which could affect the income for the period and stockholders’ equity at the balance sheet date. This type of analysis is usually carried out under the ceteris paribus condition, in which the sensitivity of a system is measured when only one variable of interest is changed and all the others remain unchanged. The results obtained are shown in the table below:

 

    BD and CV retirement plans     Other post-employment benefits  

Main assumptions

  Present value
of liability
    Income     Stockholders´ equity
(Other Comprehensive
Income) (*)
    Present value
of liability
    Income     Stockholders´ equity
(Other Comprehensive
Income) (*)
 

Interest rate

           

Increase by 0.5%

    (977     —         319       (36     —         36  

Decrease by 0.5%

    1,104       —         (421     41       —         (41

Mortality rate

           

Increase by 5%

    (258     —         88       (13     —         13  

Decrease by 5%

    357       —         (94     17       —         (17

Medical inflation

           

Increase by 1%

    —         —         —         87       —         (87

Decrease by 1%

    —         —         —         (69     —         69  
 

 

 

   

 

 

   

 

 

   

 

 

   

 

 

   

 

 

 

 

(*)

Net of effects of asset ceiling

Note 27 – Insurance contracts and private pension

ITAÚ UNIBANCO HOLDING, through its subsidiaries, offers to the market insurance and private pension products, with the purpose of assuming risks and restoring the economic balance of the insured’s assets. Products are offered through insurance brokers (independent and captive brokers), Itaú Unibanco’s electronic channels and branches, in compliance with the regulatory requirements, of the National Council of Private Insurance – CNSP and the Superintendence of Private Insurance – SUSEP.

I – Insurance

A contract entered into by the parties to protect the customer’s assets, upon payment of a premium, by means of replacement or pre-established financial compensation, against damage their property or their person. As backing, ITAÚ UNIBANCO HOLDING insurance companies set up technical reserves, through specialized areas within the conglomerate, with the objective of indemnifying policyholders’ losses in the event of claims of insured risks.

The insurance risks sold by ITAÚ UNIBANCO HOLDING’s insurance companies are divided into property and casualty insurance, covering loss, damage or liabilities for assets or persons, and life insurance that includes coverage for death and personal accidents.

II – Private pension

Designed to ensure the maintenance of the quality of life of participants, as a supplement to the government plans, through long term investments, private pension products are divided into three major groups:

 

   

PGBL – Free Benefit Generating Plan: The main objective of this plan is the accumulation of financial resources, but it can be purchased with additional risk coverage. Recommended for customers that file the full version of the income tax return, because they can deduct contributions paid for tax purposes up to 12% of their annual taxable gross income.

 

   

VGBL – Free Benefit Generating Life Plan: This is insurance structured as a pension plan. Its taxation differs from the PGBL; in this case, the tax basis is the earned income.

 

   

FGB – Benefit Generator Fund: This is a pension plan with minimum income guarantee, and possibility of receiving earnings from asset performance. Although there are plans still in existence, they are no longer sold.

 

 

Itaú Unibanco Holding S.A. – Complete Financial Statements in IFRS – December 31, 2019    F-84


Table of Contents

ITAÚ UNIBANCO HOLDING S.A.

Notes to the Consolidated Financial Statements

At 12/31/2019 and 12/31/2018 for balance sheet accounts and

From 01/01 to 12/31 of 2019, 2018 and 2017 for income statement accounts

(In millions of Reais, except information per share)

 

III – Technical provision for insurance and private pensions

The technical provisions for insurance and private pensions are recognized according to the technical notes approved by SUSEP and criteria established by current legislation, as follows:

 

   

Provision for unearned premiums (PPNG) – this provision is recognized, based on insurance premiums, to cover amounts payable for future claims and expenses. In the calculation, the term to maturity of risks assumed and issued and risks in effect but not issued (PPNG-RVNE) in the policies or endorsements of contracts in force is taken pro rata on a daily basis;

 

   

Provision for unsettled claims (PSL) – this provision is recognized to cover expected amounts to reported and unpaid claims, including administrative and judicial claims. It includes amounts related to indemnities, reserve funds and past-due income, all gross of reinsurance operations and net of coinsurance operations. When necessary, it must cover adjustments for IBNER (claims incurred but not sufficiently reported) for the total of claims reported but not yet paid, a total which may change during the process up to final settlement;

 

   

Provision for claims incurred and not reported (IBNR) – this provision is recognized for the coverage of expected amount for settlement of claims incurred but not reported up to the calculation base date, including administrative and judicial claims. It includes amounts related to indemnities, reserve funds and income, all gross of reinsurance operations and net of coinsurance operations;

 

   

Mathematical provisions for benefits to be granted (PMBAC) – recognized for the coverage of commitments assumed to participants or policyholders, based on the provisions of the contract, while the event that gives rise to the benefit and/or indemnity has not occurred;

 

   

Mathematical provisions for benefits granted (PMBC) – recognized for the coverage of commitments to payment of indemnities and/or benefits to participants or insured parties, based on the provisions of the contract, after the event has occurred.

 

   

Provision for financial surplus (PEF) – it is recognized to guarantee amounts intended for the distribution of financial surplus, if provided for in the contract. Corresponds to the financial income exceeding the minimum return guaranteed in the product;

 

   

Supplemental Coverage Reserve (PCC) – recognized when technical reserves are found to be insufficient, as shown by the Liability Adequacy Test, provided for in the regulations;

 

   

Provision for redemptions and other amounts to be regularized (PVR) – this provision is recognized for the coverage of amounts related to redemptions to be regularized, returned premiums or funds, transfers requested but, for any reason, not yet transferred to the recipient insurance company or open private pension entity, and where premiums have been received but not quoted;

 

   

Provision for related expenses (PDR) – recognized for the coverage of expected amounts related to expenses on benefits and indemnities, due to events which have occurred or will occur.

 

 

Itaú Unibanco Holding S.A. – Complete Financial Statements in IFRS – December 31, 2019    F-85


Table of Contents

ITAÚ UNIBANCO HOLDING S.A.

Notes to the Consolidated Financial Statements

At 12/31/2019 and 12/31/2018 for balance sheet accounts and

From 01/01 to 12/31 of 2019, 2018 and 2017 for income statement accounts

(In millions of Reais, except information per share)

 

IV - Main information related to Insurance and Private Pension operations

a) Indexes

 

     Sales ratio
%
            Loss ratio
%
 

Main Insurance Lines

   01/01 to
12/31/2019
     01/01 to
12/31/2018
     01/01 to
12/31/2017
     01/01 to
12/31/2019
     01/01 to
12/31/2018
     01/01 to
12/31/2017
 

Group accident insurance

     35.1        34.3        38.0        6.8        9.4        7.8  

Individual accident insurance

     18.8        14.1        12.5        24.1        20.8        23.5  

Commercial multiple peril

     21.2        21.1        21.2        29.8        29.3        36.4  

Domestic Credit Insurance

     0.6        0.7        0.9        56.8        134.5        139.6  

Critical or terminal diseases

     27.0        16.1        10.7        24.4        17.5        21.1  

Extended Guarantee

     61.8        62.0        62.1        5.5        13.9        16.0  

Credit Life Insurance

     23.7        20.4        18.7        18.0        18.3        16.9  

Random Events

     23.5        20.3        16.3        26.3        17.1        18.4  

Multiple Peril

     46.4        48.1        57.8        60.2        53.3        27.2  

Mortagage Insurance in market policies – Credit Life

     20.0        20.4        20.7        17.3        15.3        13.0  

Group life

     23.2        15.1        8.3        34.4        33.2        24.2  
  

 

 

    

 

 

    

 

 

    

 

 

    

 

 

    

 

 

 

b) Revenues from insurance premiuns and private pension

 

     Premiums and contributions  

Main lines

   01/01 to
12/31/2019
     01/01 to
12/31/2018
     01/01 to
12/31/2017
 

Group accident insurance

     867        689        666  

Individual accident

     222        280        289  

Commercial multiple peril

     50        52        53  

Internal Credit

     68        78        64  

Serious or terminal diseases

     211        188        172  

Disability Savings Pension

     269        291        319  

PGBL

     2,282        2,193        2,084  

Credit Life

     946        879        621  

Income from aleatory events

     227        235        177  

Multiple risks

     290        209        151  

Home Insurance in Market Policies – Credit Life

     324        288        272  

Traditional

     115        122        129  

VGBL

     12,335        17,154        20,318  

Group life

     947        937        990  

Other lines

     471        502        571  

Total

     19,624        24,097        26,876  
  

 

 

    

 

 

    

 

 

 

 

 

Itaú Unibanco Holding S.A. – Complete Financial Statements in IFRS – December 31, 2019    F-86


Table of Contents

ITAÚ UNIBANCO HOLDING S.A.

Notes to the Consolidated Financial Statements

At 12/31/2019 and 12/31/2018 for balance sheet accounts and

From 01/01 to 12/31 of 2019, 2018 and 2017 for income statement accounts

(In millions of Reais, except information per share)

 

c) Technical provisions balances

 

     12/31/2019      12/31/2018  
     Insurance      Private Pension      Total      Insurance      Private Pension      Total  

Unearned premiums (PPNG)

     2,343        13        2,356        2,111        13        2,124  

Mathematical reserve for benefits to be granted (PMBAC) and benefits granted (PMBC)

     205        212,272        212,477        195        195,348        195,543  

Redemptions and Other Unsettled Amounts (PVR)

     13        318        331        12        298        310  

Financial surplus (PEF)

     2        611        613        2        605        607  

Unsettled claims (PSL)

     570        48        618        642        43        591  

Claims / events incurred but not reported (IBNR)

     277        22        299        254        25        373  

Related Expenses (PDR)

     28        89        117        31        98        129  

Other

     250        1,273        1,523        562        948        1,510  

Total

     3,688        214,646        218,334        3,809        197,378        201,187  
  

 

 

    

 

 

    

 

 

    

 

 

    

 

 

    

 

 

 

d) Change in technical provisions

 

     12/31/2019     12/31/2018  
     Insurance     Private pension     Total     Insurance     Private
pension
    Total  

Opening balance

     3,809       197,378       201,187       3,464       177,768       181,232  

(+) Additions arising from premiums / contributions

     4,634       15,008       19,642       4,340       19,764       24,104  

(-) Risk adjustments

     (4,216     (273     (4,489     (3,937     (297     (4,234

(-) Payment of claims / benefits

     (1,349     (566     (1,915     (1,184     (580     (1,764

(+) Reported claims

     1,465       —         1,465       1,325       —         1,325  

(-) Redemptions

     —         (15,623     (15,623     (1     (13,771     (13,772

(+/-) Net Portability

     —         1,754       1,754       —         3,758       3,758  

(+) Adjustment of reserves and financial surplus

     10       16,507       16,517       9       11,622       11,631  

(+/-) Other (increase / reversal)

     (665     461       (204     (207     (886     (1,093

Closing balance

     3,688       214,646       218,334       3,809       197,378       201,187  
  

 

 

   

 

 

   

 

 

   

 

 

   

 

 

   

 

 

 

Through actuarial models based mainly on the portfolio historical experience and on macroeconomic projections, ITAÚ UNIBANCO HOLDING establishes the assumptions that influence the assessment of technical provisions. The assumptions are reassessed annually by experts of the actuarial and risk area, and are subsequently submitted to the executive’s approval. The effects on assumptions are recognized in income for the period in which they occurred.

V – Deferred acquisition costs

They are recorded in assets and charges are shown in the table below:

 

     12/31/2019      12/31/2018  

Opening Balance

     409        253  
  

 

 

    

 

 

 

Increase

     1,156        1,001  

Amortization

     (1,070      (845
  

 

 

    

 

 

 

Closing Balance

     495        409  
  

 

 

    

 

 

 

Balance to be amortized in up to 12 months

     389        334  

Balance to be amortized after 12 months

     106        75  
  

 

 

    

 

 

 

 

 

Itaú Unibanco Holding S.A. – Complete Financial Statements in IFRS – December 31, 2019    F-87


Table of Contents

ITAÚ UNIBANCO HOLDING S.A.

Notes to the Consolidated Financial Statements

At 12/31/2019 and 12/31/2018 for balance sheet accounts and

From 01/01 to 12/31 of 2019, 2018 and 2017 for income statement accounts

(In millions of Reais, except information per share)

 

VI - Table of Claims Development

The amounts shown in the tables express the position at 12/31/2019, since the actuarial calculations are made on a half-yearly basis:

 

Provision for unsettled claims (PSL)

     618  

(-) IBNER

     258  

(-) Reinsurance

     37  

(-) Retrocession and other estimates

     (17

Liability claims presented in the claims development table (a + b)

     340  
  

 

 

 

a) Administratives claims

 

Occurrence date

   12/31/2015      12/31/2016      12/31/2017      12/31/2018      12/31/2019      Total  

At the end of reporting period

     1,009        938        934        993        1,149     

After 1 year

     1,054        981        977        1,012        

After 2 years

     1,082        1,001        975           

After 3 years

     1,091        1,078              

After 4 years

     1,084                 

Current estimate

     1,084        1,078        975        1,012        1,149     

Accumulated payments through base date

     1,075        1,061        961        994        1,028        5,119  

Liabilities recognized in the balance sheet

     10        17        14        18        121        180  

Liabilities in relation to prior periods

                    17  

Total administratives claims

                    197  
                 

 

 

 

b) Judicial claims

 

Occurrence date

   12/31/2015      12/31/2016      12/31/2017      12/31/2018      12/31/2019      Total  

At the end of reporting period

     30        26        28        16        20     

After 1 year

     41        35        40        33        

After 2 years

     52        43        51           

After 3 years

     64        55              

After 4 years

     71                 

Current estimate

     71        55        51        33        20     

Accumulated payments through base date

     61        44        44        27        14        190  

Liabilities recognized in the balance sheet

     10        11        8        7        6        42  

Liabilities in relation to prior periods

                    101  

Total judicial claims

                    143  
                 

 

 

 

The breakdown of the claims development table into administrative and judicial shows the reallocation of admininstrative claims up to a certain base date and that become judicial claims afterwards, which may give the wrong impression of need for adjusting the provisions in each breakdown.

 

 

Itaú Unibanco Holding S.A. – Complete Financial Statements in IFRS – December 31, 2019    F-88


Table of Contents

ITAÚ UNIBANCO HOLDING S.A.

Notes to the Consolidated Financial Statements

At 12/31/2019 and 12/31/2018 for balance sheet accounts and

From 01/01 to 12/31 of 2019, 2018 and 2017 for income statement accounts

(In millions of Reais, except information per share)

 

VII – Liability Adequacy Test

ITAÚ UNIBANCO HOLDING tests for Liability Adequacy, by comparing the amount recognized for its technical reserves with the current estimate of cash flow of its future obligations. The estimate should include all cash flows related to the business, which is the minimum requirement for carrying out the adequacy test.

The Liability Adequacy Test did not indicate significant insufficiency in the reporting periods 2019, 2018 and 2017.

The assumptions used in the test are periodically reviewed and are based on best practices and an analysis of subsidiaries’ experience, thus representing the best estimates for cash flow projections.

Methodology and test grouping

Specifically for insurance products, cash flows were projected using the method known as the run-off triangle for quarterly frequency periods. For pension products, cash flows for the deferral and concession phases are tested separately.

The risk grouping criteria include groups subject to similar risks that are jointly managed as a single portfolio.

Demographic tables

Demographic tables are instruments to measure the demographic risk represented by the probability of death, survival or disability of a participant.

For death and survival estimates, the latest Brazilian Market Insurer Experience tables (BR-EMS) are used, adjusted according to Scale G life expectancy development, and the Álvaro Vindas table is used to estimate benefit requests for disability.

Risk-free interest rate

The relevant risk-free forward interest-rate structure (ETTJ) is an indicator of the pure time value of money used to price the set of projected cash flows.

The ETTJ was obtained from the curve of securities deemed to be credit risk free, available in the Brazilian financial market and determined by ITAÚ UNIBANCO HOLDING using its own method, plus a spread, which takes into account the impact of the market result of securities classified as Financial assets at amortized cost in the Guarantee assets portfolio.

Annuity conversion rate

The annuity conversion rate represents the expected conversion of balances accumulated by participants in retirement benefits. The decision by participants convert into an annuity is influenced by behavioral, economic and tax factors.

Other assumptions

Related expenses, cancellations and partial redemptions, future additions and contributions, are among the assumptions that affect the estimate of projected cash flows since they represent expenses and income arising from insurance agreements assumed.

Note 28 – Fair value of financial instruments

In cases where market prices are not available, fair values are based on estimates using discounted cash flows or other valuation techniques. These techniques are significantly affected by the assumptions adopted, including the discount rate and estimate of future cash flows. The estimated fair value obtained through these techniques cannot be substantiated by comparison with independent markets and, in many cases, cannot be achieved on immediate settlement of the instrument.

 

 

Itaú Unibanco Holding S.A. – Complete Financial Statements in IFRS – December 31, 2019    F-89


Table of Contents

ITAÚ UNIBANCO HOLDING S.A.

Notes to the Consolidated Financial Statements

At 12/31/2019 and 12/31/2018 for balance sheet accounts and

From 01/01 to 12/31 of 2019, 2018 and 2017 for income statement accounts

(In millions of Reais, except information per share)

 

The following table summarizes the carrying values and estimated fair values for financial instruments:

 

           12/31/2019     12/31/2018  
           Carrying value     Estimated
fair value
    Carrying value     Estimated fair
value
 

Cash and cash equivalents

     (a     30,367       30,367       37,159       37,159  

Financial assets

       1,501,481       1,513,562       1,424,876       1,433,116  

Central Bank compulsory deposits

     (a     91,248       91,248       94,148       94,148  

At Amortized Cost

       1,010,644       1,022,725       994,759       1,002,999  

Interbank deposits

     (b     34,583       34,622       26,420       26,510  

Securities purchased under agreements to resell

     (a     198,428       198,428       280,136       280,136  

Securities

     (c     133,119       135,891       110,395       112,171  

Loan and Financial Lease

     (d     585,791       595,061       536,091       542,465  

Other financial assets

     (e     94,752       94,752       75,090       75,090  

(-) Provision for Expected Loss

       (36,029     (36,029     (33,373     (33,373

At Fair Value Through Other Comprehensive Income

       76,660       76,660       49,323       49,323  

Securities

     (c     76,660       76,660       49,323       49,323  

At Fair Value Through Profit or Loss

       322,929       322,929       286,646       286,646  

Securities

     (c     281,075       281,075       263,180       263,180  

Derivatives

     (c     41,854       41,854       23,466       23,466  

Financial liabilities

       1,211,999       1,214,196       1,151,237       1,150,700  

At Amortized Cost

       1,159,830       1,162,027       1,119,734       1,119,197  

Deposits

     (b     507,060       507,110       463,424       463,363  

Securities sold under repurchase agreements

     (a     256,583       256,583       330,237       330,237  

Interbank market funds

     (b     174,862       174,949       134,670       134,533  

Institutional market funds

     (b     104,244       106,304       93,974       93,635  

Other financial liabilities

     (e     117,081       117,081       97,429       97,429  

At Fair Value Through Profit or Loss

       48,029       48,029       27,711       27,711  

Derivatives

     (c     47,828       47,828       27,519       27,519  

Structured notes

       201       201       192       192  

Provision for Expected Loss

       4,140       4,140       3,792       3,792  

Loan Commitments

       3,303       3,303       2,601       2,601  

Financial Guarantees

       837       837       1,191       1,191  

Financial instruments not included in the Balance Sheet (Note 32) are represented by Standby letters of credit and financial guarantees provided, which amount to R$ 81,733 (R$ 76,852 at 12/31/2018) with an estimated fair value of R$ 968 (R$ 1,168 at 12/31/2018).

The methods and assumptions used to estimate the fair value are defined below:

 

a)

Cash and cash equivalents, Central Bank compulsory deposits, Securities purchased under agreements to resell, Securities sold under repurchase agreements – The carrying amounts for these instruments are close to their fair values.

 

b)

Interbank deposits, Deposits, Interbank and Institutional Market Funds – they are calculated by discounting estimated cash flows at market interest rates.

 

 

Itaú Unibanco Holding S.A. – Complete Financial Statements in IFRS – December 31, 2019    F-90


Table of Contents

ITAÚ UNIBANCO HOLDING S.A.

Notes to the Consolidated Financial Statements

At 12/31/2019 and 12/31/2018 for balance sheet accounts and

From 01/01 to 12/31 of 2019, 2018 and 2017 for income statement accounts

(In millions of Reais, except information per share)

 

c)

Securities and Derivatives – Under normal conditions, the prices quoted in the market are the best indicators of the fair values of these financial instruments. However, not all instruments have liquidity or quoted market prices and, in such cases, it is necessary to adopt present value estimates and other techniques to establish their fair value. In the absence of prices quoted by the Brazilian Association of Financial and Capital Markets Entities (ANBIMA), the fair values of government securities are determined based on the interest rates provided by brokers. The fair values of corporate debt securities are calculated by discounting estimated cash flows at market interest rates. The fair values of shares are based on the prices quoted in the market. The fair values of derivative financial instruments were determined as follows:

 

   

Swaps: The cash flows are discounted to present value based on yield curves that reflect the appropriate risk factors, mainly following swap prices on B3 for derivatives, of Brazilian government securities in the secondary market or derivatives and securities traded abroad. These yield curves may be used to obtain the fair value of currency swaps, interest rate swaps and swaps based on other risk factors (commodities, stock exchange indices, etc.).

 

   

Futures and forwards: Quotations on exchanges or using criteria identical to those applied to swaps.

 

   

Options: determined through mathematical models, such as Black-Scholes, using data, in general from Bloomberg, for implicit volatility, interest rate yield curve and fair value of the underlying asset. Current market prices of options are used to compute the implicit volatilities.

 

   

Loans: They are inversely related to the probability of default (PD) in a financial instrument subject to credit risk. The process of adjusting the market price of these spreads is based on the differences between the yield curves with and without credit risk.

 

d)

Loans and financial leases – Fair value is estimated for groups of loans with similar financial and risk characteristics, using valuation models. The fair value of fixed-rate loans was determined by discounting estimated cash flows, at interest rates applicable to similar loans. For the majority of loans at floating rates, the carrying amount was considered to be close to their market value. The fair value of loan and lease operations not overdue was calculated by discounting the expected payments of principal and interest to maturity. The fair value of overdue loan and lease transactions was based on the discount of estimated cash flows, using a rate proportional to the risk associated with the estimated cash flows, or on the underlying collateral. The assumptions for cash flows and discount rates rely on information available in the market and knowledge of the individual debtor.

 

e)

Other financial assets / liabilities – primarily composed of receivables from credit card issuers, deposits in guarantee for contingent liabilities, provisions and legal obligations and trading and intermediation of securities. The carrying amounts for these assets/liabilities substantially approximate to their fair values, since they principally represent amounts to be received in the short term from credit card holders and to be paid to credit card issuers, court deposits (indexed to market rates) made by ITAÚ UNIBANCO HOLDING to secure lawsuits or very short-term receivables (generally with a maturity of approximately 5 business days). All of these items represent assets / liabilities without significant associated market, credit or liquidity risks.

Level 1: Observable inputs that reflect quoted prices (unadjusted) for identical assets or liabilities in active markets. An active market is a market in which transactions for the asset or liability being measured occur often enough and with sufficient volume to provide pricing information on an ongoing basis.

Level 2: Input that is not observable for the asset or liability either directly or indirectly. Level 2 generally includes: (i) quoted prices for similar assets or liabilities in active markets; (ii) quoted prices for identical or similar assets or liabilities in markets that are not active, that is, markets in which there are few transactions for the asset or liability, the prices are not current, or quoted prices vary substantially either over time or among market makers, or in which little information is released publicly; (iii) inputs other than quoted prices that are observable for the asset or liability (for example, interest rates and yield curves observable at commonly quoted intervals, volatilities, etc.); (iv) inputs that are mainly derived from or corroborated by observable market data through correlation or by other means.

Level 3: Inputs are not observable for the asset or liability. Unobservable information is used to measure fair value to the extent that observable information is not available, thus allowing for situations in which there is little, or no market activity for the asset or liability at the measurement date.

 

 

Itaú Unibanco Holding S.A. – Complete Financial Statements in IFRS – December 31, 2019    F-91


Table of Contents

ITAÚ UNIBANCO HOLDING S.A.

Notes to the Consolidated Financial Statements

At 12/31/2019 and 12/31/2018 for balance sheet accounts and

From 01/01 to 12/31 of 2019, 2018 and 2017 for income statement accounts

(In millions of Reais, except information per share)

 

Financial assets at fair value through profit or loss, including Derivatives, and at fair value through other comprehensive income:

Level 1: Highly-liquid securities with prices available in an active market and derivatives traded on stock exchanges. This classification level includes most of the Brazilian government securities, other foreign government securities, shares and debentures traded on stock exchanges and other securities traded in an active market.

Level 2: When pricing information is not available for a specific security, valuation is usually based on prices quoted in the market for similar instruments, pricing information obtained from pricing services, such as Bloomberg, Reuters and brokers (only when the prices represent actual transactions) or discounted cash flows, which use information for assets actively traded in an active market. These securities are classified at Level 2 of the fair value hierarchy and consist of certain Brazilian government securities, debentures, some government securities quoted in a less liquid market than for Level 1, and some share prices in investment funds.

Derivatives included in Level 2 are credit default swaps, cross-currency swaps, interest rate swaps, simple options and some forwards, since information adopted by pricing models is immediately observable in actively quoted markets. The models used for these instruments are Black-Scholes, Garman & Kohlhagen, Monte Carlo and discounted cash flow.

ITAÚ UNIBANCO HOLDING does not hold positions in alternative investment funds or private equity funds.

Level 3: When there is no pricing information in an active market, ITAÚ UNIBANCO HOLDING uses internally developed models, from curves generated according to a proprietary model. Level 3 classification includes some Brazilian government and private securities falling due after 2025 which are not usually traded in an active market.

Derivatives with fair values classified in Level 3 of the fair value hierarchy are composed of exotic options, certain swaps indexed to non-observable inputs, and swaps with other products, such as swap with options or with verification, credit derivatives and futures of certain commodities.

All the above methods may result in a fair value that is not indicative of the net realizable value or future fair values. However, ITAÚ UNIBANCO HOLDING believes that all the method used are appropriate and consistent with other market participants. Moreover, the adoption of different methods or assumptions to estimate fair value may result in different fair value estimates at the balance sheet date.

 

 

Itaú Unibanco Holding S.A. – Complete Financial Statements in IFRS – December 31, 2019    F-92


Table of Contents

ITAÚ UNIBANCO HOLDING S.A.

Notes to the Consolidated Financial Statements

At 12/31/2019 and 12/31/2018 for balance sheet accounts and

From 01/01 to 12/31 of 2019, 2018 and 2017 for income statement accounts

(In millions of Reais, except information per share)

 

Distribution by level

The following table presents the breakdown of fair value hierarchy levels.

 

     12/31/2019      12/31/2018  
     Level 1      Level 2      Level 3      Total      Level 1      Level 2      Level 3      Total  

Financial assets at fair value through profit or loss

     234,583         43,738         1,719         280,040         224,872         34,206          2,833          261,911  

Investment funds

     318        7,949        0        8,267        2,003        2,323        —          4,326  

Brazilian government securities

     216,167        3,444        0        219,611        213,816        3,242        —          217,058  

Government securities – other countries

     1,520        0        0        1,520        1,517        562        —          2,079  
  

 

 

    

 

 

    

 

 

    

 

 

    

 

 

    

 

 

    

 

 

    

 

 

 

Argentina

     318        0        0        318        1,129        —          —          1,129  

Chile

     488        0        0        488        147        155        —          302  

Colombia

     409        0        0        409        —          207        —          207  

United States

     141        0        0        141        117        —          —          117  

Italy

     0        0        0        0        —          115        —          115  

Mexico

     57        0        0        57        120        —          —          120  

Paraguay

     2        0        0        2        —          1        —          1  

Peru

     8        0        0        8        —          —          —          —    

Uruguay

     97        0        0        97        —          84        —          84  

Other

     0        0        0        0        4        —          —          4  

Corporate debt securities

     16,578        32,345        1,719        50,642        7,536        28,079        2,833        38,448  
  

 

 

    

 

 

    

 

 

    

 

 

    

 

 

    

 

 

    

 

 

    

 

 

 

Negotiable Shares

     9,847        4,790        0        14,637        6,175        2,003        1,268        9,446  

Bank deposit certificates

     0        792        0        792        1        968        —          969  

Real estate receivables certificates

     0        0        1,444        1,444        —          —          1,411        1,411  

Debentures

     4,667        7,763        225        12,655        168        4,707        85        4,960  

Eurobonds and others

     2,064        102        7        2,173        1,192        173        31        1,396  

Financial credit bills

     0        18,501        13        18,514        —          19,719        5        19,724  

Promissory notes

     0        313        0        313        —          435        —          435  

Other

     0        84        30        114        —          74        33        107  

Financial assets at fair value through other comprehensive income

     72,455        4,171        34        76,660        30,680        18,643        —          49,323  
  

 

 

    

 

 

    

 

 

    

 

 

    

 

 

    

 

 

    

 

 

    

 

 

 

Brazilian government securities

     49,879        853        0        50,732        27,038        801        —          27,839  

Government securities – other countries

     20,571        0        0        20,571        2,448        16,324        —          18,772  
  

 

 

    

 

 

    

 

 

    

 

 

    

 

 

    

 

 

    

 

 

    

 

 

 

Germany

     23        0        0        23        22        —          —          22  

Chile

     11,208        0        0        11,208        —          7,653        —          7,653  

Colombia

     3,878        0        0        3,878        —          5,505        —          5,505  

United States

     2,756        0        0        2,756        2,425        193        —          2,618  

France

     0        0        0        0        —          891        —          891  

Italy

     329        0        0        329        —          —          —          —    

Paraguay

     1,780        0        0        1,780        —          1,529        —          1,529  

Uruguay

     597        0        0        597        —          553        —          553  

Other

     0        0        0        0        1        —          —          1  

Corporate debt securities

     2,005        3,318        34        5,357        1,194        1,518        —          2,712  
  

 

 

    

 

 

    

 

 

    

 

 

    

 

 

    

 

 

    

 

 

    

 

 

 

Negotiable Shares

     149        0        0        149        161        —          —          161  

Bank deposit certificates

     0        2,371        0        2,371        —          1,053        —          1,053  

Real estate receivables certificates

     0        0        26        26              —          —    

Debentures

     334        0        0        334        —          2        —          2  

Eurobonds and others

     1,522        947        8        2,477        1,033        463        —          1,496  

Financial assets designated at fair value through profit or loss

     1,035        0        0        1,035        1,269        —          —          1,269  
  

 

 

    

 

 

    

 

 

    

 

 

    

 

 

    

 

 

    

 

 

    

 

 

 

Brazilian external debt bonds

     1,035        0        0        1,035        1,269        —          —          1,269  

Financial liabilities designated at fair value through profit or loss

     0        201        0        201        —          192        —          192  
  

 

 

    

 

 

    

 

 

    

 

 

    

 

 

    

 

 

    

 

 

    

 

 

 

Structured notes

     0        201        0        201        —          192        —          192  

 

 

Itaú Unibanco Holding S.A. – Complete Financial Statements in IFRS – December 31, 2019    F-93


Table of Contents

ITAÚ UNIBANCO HOLDING S.A.

Notes to the Consolidated Financial Statements

At 12/31/2019 and 12/31/2018 for balance sheet accounts and

From 01/01 to 12/31 of 2019, 2018 and 2017 for income statement accounts

(In millions of Reais, except information per share)

 

The following table presents the breakdown of fair value hierarchy levels for derivative assets and liabilities.

 

     12/31/2019     12/31/2018  
     Level 1     Level 2
    Level 3     Total     Level 1     Level 2     Level 3     Total  

Assets

     14       41,737       103       41,854       15       23,309       142       23,466  
  

 

 

   

 

 

   

 

 

   

 

 

   

 

 

   

 

 

   

 

 

   

 

 

 

Swap Contract – adjustment receivable

     0       26,426       32       26,458       —         13,003       90       13,093  

Options Contract

     0       8,385       71       8,456       —         4,163       52       4,215  

Forwards Contract

     0       2,162       0       2,162       —         1,835       —         1,835  

Credit derivatives - financial Institutions

     0       167       0       167       —         120       —         120  

NDF - Non Deliverable Forward

     0       4,446       0       4,446       —         3,711       —         3,711  

Other derivative financial instruments

     14       151       0       165       15       477       —         492  

Liabilities

     (7     (47,736     (85     (47,828     (22     (27,471     (26     (27,519
  

 

 

   

 

 

   

 

 

   

 

 

   

 

 

   

 

 

   

 

 

   

 

 

 

Swap Contract – adjustment payable

     0       (32,881     (46     (32,927     —         (19,513     (3     (19,516

Options Contract

     0       (9,022     (39     (9,061     —         (3,906     (23     (3,929

Forwards Contract

     0       (754     0       (754     —         (470     —         (470

Credit derivatives - financial Institutions

     0       (40     0       (40     —         (140     —         (140

NDF - Non Deliverable Forward

     0       (4,971     0       (4,971     —         (3,384     —         (3,384

Other derivative financial instruments

     (7     (68     0       (75     (22     (58     —         (80

There were no significant transfer between Level 1 and Level 2 during the period of December 31, 2019. Transfers to and from Level 3 are presented in movements of Level 3.

Measurement of Level 2 fair value based on pricing services and brokers

To ensure that the fair value of these instruments is properly classified as Level 2, in-house analyses of information received are conducted, so as to understand the nature of inputs used by the service provider.

Prices provided by pricing services that meet the following requirements are considered Level 2: input is immediately available, regularly distributed, provided by sources actively involved in significant markets and it is not proprietary.

Of the total of R$ 48,110 in financial instruments classified as Level 2, on December 31, 2019, a pricing service or brokers were used to price securities to the value of R$ 8,812, substantially represented by:

 

   

Debentures: When available, we use price information for transactions recorded in the Brazilian Debenture System (SND), an electronic platform operated by B3, which provides multiple services for transactions involving debentures in the secondary market. Alternatively, prices of debentures provided by ANBIMA are used. Its methodology includes obtaining, on a daily basis, illustrative non-binding prices from a group of market players deemed to be significant. Such information is subject to statistical filters intended to eliminate outliers.

 

   

Global and corporate securities: The pricing process for these securities consists of capturing from 2 to 8 quotes from Bloomberg, depending on the asset. The method then compares the highest purchase prices and the lowest sale prices of trades provided by Bloomberg for the last day of the month. These prices are compared with information from purchase orders that the Institutional Treasury of ITAÚ UNIBANCO HOLDING provides to Bloomberg. Should the difference between them be lower than 0.5%, the average price of Bloomberg is used. If it is higher than 0.5% or if the Institutional Treasury does not provide information on this specific security, the average price gathered directly from other banks is used. The Institutional Treasury price is used as a reference only and never in the computation of the final price.

Level 3 recurring fair value measurements

The departments in charge of defining and applying the pricing models are segregated from the business areas. The models are documented, submitted to validation by an independent area and approved by a specific committee. The daily process of price capture, calculation and disclosure is periodically checked according to formally defined tests and criteria and the information is stored in a single corporate data base.

 

 

Itaú Unibanco Holding S.A. – Complete Financial Statements in IFRS – December 31, 2019    F-94


Table of Contents

ITAÚ UNIBANCO HOLDING S.A.

Notes to the Consolidated Financial Statements

At 12/31/2019 and 12/31/2018 for balance sheet accounts and

From 01/01 to 12/31 of 2019, 2018 and 2017 for income statement accounts

(In millions of Reais, except information per share)

 

The most frequent cases of assets classified as Level 3 are justified by the discount factors used. Factors such as the fixed interest curve in Brazilian Reais and the TR coupon curve – and, as a result, their related factors – have inputs with terms shorter than the maturities of fixed-income assets. For swaps, the indexers for both legs are analyzed. There are some cases in which the input periods are shorter than the maturity of the derivative.

Level 3 recurring fair value changes

The tables below show balance sheet changes for financial instruments classified by ITAÚ UNIBANCO HOLDING in Level 3 of the fair value hierarchy. Derivative financial instruments classified in Level 3 correspond to other derivatives indexed to shares.

 

    Fair value at
12/31/2018
    Total gains or losses (realized /
unrealized)
    Purchases     Settlements     Transfers in
and / or out of
Level
    Fair value
at
12/31/2019
    Total Gains or Losses
(Unrealized)
 
  Recognized in
income
    Recognized in
other
comprehensive
income
 

Financial assets at fair value through profit or loss

    2,833       (1,300     —         1,755       (907     (662     1,719       (307
 

 

 

   

 

 

   

 

 

   

 

 

   

 

 

   

 

 

   

 

 

   

 

 

 

Corporate securities

    2,833       (1,300 )      —         1,755       (907 )      (662 )      1,719       (307 ) 

Negotiable shares

    1,268       (285     —         —         —         (983     0       —    

Real estate receivables certificates

    1,411       (487     —         573       (53     —         1,444       29  

Debentures

    85       (504     —         604       (222     262       225       (336

Eurobonds and others

    31       (4     —         3       (51     28       7       —    

Financial credit bills

    5       6       —         8       (6     —         13       —    

Other

    33       (26     —         567       (575     31       30       —    
 

 

 

   

 

 

   

 

 

   

 

 

   

 

 

   

 

 

   

 

 

   

 

 

 

Financial assets at fair value through other comprehensive income

    —         43       (47     76       (68     30       34       (2
 

 

 

   

 

 

   

 

 

   

 

 

   

 

 

   

 

 

   

 

 

   

 

 

 

Corporate securities

    —         43       (47 )      76       (68 )      30       34       (2 ) 

Real estate receivables certificates

    —         —         —         26       —         —         26       —    

Debentures

    —         (2     6       50       (54     —         0       1  

Eurobonds and other

    —         45       (53     —         (14     30       8       (3

 

    Fair value at
12/31/2018
    Total gains or losses (realized /
unrealized)
    Purchases     Settlements     Transfers in
and / or out of
Level
    Fair value
at
12/31/2019
    Total Gains or Losses
(Unrealized)
 
  Recognized in
income
    Recognized in
other
comprehensive
income
 

Derivatives – assets

    142       (78     —         274       (156     (79     103       (1
 

 

 

   

 

 

   

 

 

   

 

 

   

 

 

   

 

 

   

 

 

   

 

 

 

Swap Contract– adjustment receivable

    90       21       —         2       (2     (79     32       31  

Options Contract

    52       (99     —         272       (154     —         71       (32

Derivatives – liabilities

    (26 )      (17 )      —         (196 )      172       (18 )      (85 )      (2 ) 
 

 

 

   

 

 

   

 

 

   

 

 

   

 

 

   

 

 

   

 

 

   

 

 

 

Swap Contract – adjustment payable

    (3     (51     —         (10     36       (18     (46     (17

Options Contract

    (23     34       —         (186     136       —         (39     15  

 

 

Itaú Unibanco Holding S.A. – Complete Financial Statements in IFRS – December 31, 2019    F-95


Table of Contents

ITAÚ UNIBANCO HOLDING S.A.

Notes to the Consolidated Financial Statements

At 12/31/2019 and 12/31/2018 for balance sheet accounts and

From 01/01 to 12/31 of 2019, 2018 and 2017 for income statement accounts

(In millions of Reais, except information per share)

 

    Fair value at
12/31/2017
    Total gains or losses (realized /
unrealized)
    Purchases     Settlements     Transfers in
and / or out of
Level
    Fair value
at
12/31/2018
    Total Gains or Losses
(Unrealized)
 
  Recognized in
income
    Recognized in
other
comprehensive
income
 

Financial assets at fair value through profit or loss

    3,947       (377     —         90       (353     (474     2,833       (618
 

 

 

   

 

 

   

 

 

   

 

 

   

 

 

   

 

 

   

 

 

   

 

 

 

Brazilian government securities

    1       (1 )      —         —         —         —         —         —    

Corporate securities

    3,946       (376 )      —         90       (353 )      (474 )      2,833       (618 ) 

Negotiable shares

    2,019       34       —         —         (203     (582     1,268       (442

Real estate receivables certificates

    1,795       (359     —         57       (89     7       1,411       19  

Debentures

    122       (41     —         —         (53     57       85       (196

Eurobonds and others

    —         2       —         20       (2     11       31       —    

Financial credit bills

    —         —         —         —         —         5       5       —    

Other

    10       (12     —         13       (6     28       33       1  

 

   

Fair value at
12/31/2017

   

Total gains or losses (realized /
unrealized)

   

Purchases

   

Settlements

   

Transfers in

and / or out of

Level

   

Fair value
at
12/31/2018

   

Total Gains or Losses
(Unrealized)

 
 

Recognized in
income

   

Recognized in
other
comprehensive
income

 

Derivatives – Assets

    436       (3     —         205       (254     (242     142       61  
 

 

 

   

 

 

   

 

 

   

 

 

   

 

 

   

 

 

   

 

 

   

 

 

 

Swap Contract– adjustment receivable

    369       (5     —         —         (30     (244     90       61  

Options Contract

    66       2       —         205       (223     2       52       —    

Other derivative financial instruments

    1       —         —         —         (1       —         —    
 

 

 

   

 

 

   

 

 

   

 

 

   

 

 

   

 

 

   

 

 

   

 

 

 

Derivatives – Liabilities

    (103     40       —         (148     141       44       (26     6  
 

 

 

   

 

 

   

 

 

   

 

 

   

 

 

   

 

 

   

 

 

   

 

 

 

Swap Contract – adjustment payable

    (102     (37     —         —         92       44       (3     (3

Options Contract

    (1     77       —         (148     49       —         (23     9  

Sensitivity analyses of Level 3 operations

The fair value of financial instruments classified in Level 3 is measured through valuation techniques based on correlations and associated products traded in active markets, internal estimates and internal models.

Significant unobservable inputs used for measurement of the fair value of instruments classified in Level 3 are: interest rates, underlying asset prices and volatility. Significant variations in any of these inputs separately may give rise to substantial changes in the fair value.

 

 

Itaú Unibanco Holding S.A. – Complete Financial Statements in IFRS – December 31, 2019    F-96


Table of Contents

ITAÚ UNIBANCO HOLDING S.A.

Notes to the Consolidated Financial Statements

At 12/31/2019 and 12/31/2018 for balance sheet accounts and

From 01/01 to 12/31 of 2019, 2018 and 2017 for income statement accounts

(In millions of Reais, except information per share)

 

The table below shows the sensitivity of these fair values in scenarios of changes of interest rates or, asset prices, or in scenarios with varying shocks to prices and volatilities for non-linear assets:

 

Sensitivity – Level 3 Operations

   12/31/2019     12/31/2018  

Market risk factor groups

   Scenarios    Impact     Impact  
   Income     Stockholders’
equity
    Income     Stockholders’
equity
 

Interest rates

   I      (0.9     (0.0     (0.4     (1.2
   II      (23.3     (0.3     (9.3     (29.3
   III      (46.1     (0.6     (18.6     (57.8
  

 

  

 

 

   

 

 

   

 

 

   

 

 

 

Shares

   I      0       0       (63.4     —    
   II      0       0       (126.8     —    
  

 

  

 

 

   

 

 

   

 

 

   

 

 

 

Nonlinear

   I      (22.6     0       (48.2     —    
   II      (43.2     0       (89.3     —    
  

 

  

 

 

   

 

 

   

 

 

   

 

 

 

The following scenarios are used to measure sensitivity:

Interest rate

Based on reasonably possible changes in assumptions of 1, 25 and 50 basis points (scenarios I, II and III respectively) applied to the interest curves, both up and down, taking the largest losses resulting in each scenario.

Shares

Based on reasonably possible changes in assumptions of 5 and 10 percentage points (scenarios I and II respectively) applied to share prices, both up and down, taking the largest losses resulting in each scenario.

Non linear

Scenario I: Based on reasonably possible changes in assumptions of 5 percentage points on prices and 25 percentage points on the volatility level, both up and down, taking the largest losses resulting in each scenario.

Scenario II: Based on reasonably possible changes in assumptions of 10 percentage points on prices and 25 percentage points on the volatility level, both up and down, taking the largest losses resulting in each scenario.

Note 29—Contingent Assets and Liabilities, Provisions and Legal Obligations

In the ordinary course of its business, ITAÚ UNIBANCO HOLDING may be a party to legal proceedings to labor, civil and tax nature. The contingencies related to these lawsuits are classified as follows:

a) Contingent Assets: There are no contingent assets recorded.

b) Provisions and contingencies: The criteria to quantify of provisions for contingencies are adequate in relation to the specific characteristics of civil, labor and tax lawsuits portfolios, as well as other risks, taking into consideration the opinion of its legal advisors, the nature of the lawsuits, the similarity with previous lawsuits and the prevailing previous court decisions. A provision is recognized whenever the loss is classified as probable.

Legal liabilities arise from lawsuits filed to discuss the legality and unconstitutionality of the legislation in force, being subject to an accounting provision.

 

 

Itaú Unibanco Holding S.A. – Complete Financial Statements in IFRS – December 31, 2019    F-97


Table of Contents

ITAÚ UNIBANCO HOLDING S.A.

Notes to the Consolidated Financial Statements

At 12/31/2019 and 12/31/2018 for balance sheet accounts and

From 01/01 to 12/31 of 2019, 2018 and 2017 for income statement accounts

(In millions of Reais, except information per share)

 

I- Civil lawsuits

In general, provisions and contingencies arise from claims related to the revision of contracts and compensation for material and moral damages. The lawsuits are classified as follows:

Collective lawsuits: Related to claims of a similar nature and with individual amounts that are not considered significant. Provisions are calculated on a monthly basis and the expected amount of losses is accrued according to statistical references that take into account the nature of the lawsuit and the characteristics of the court (Small Claims Court or Regular Court). Contingencies and provisions are adjusted to reflect the amounts deposited into court as guarantee for their execution when realized.

Individual lawsuits: Related to claims with unusual characteristics or involving significant amounts. The probability of loss is ascertained periodically, based on the amount claimed and the special nature of each case. The amounts considered as probable losses are recorded as provisions.

ITAÚ UNIBANCO HOLDING, despite having complied with the rules in force at the time, is a defendant in lawsuits filed by individuals referring to payment of inflation adjustments to savings accounts resulting from economic plans implemented in the 1980s and the 1990s, as well as in collective lawsuits filed by: (i) consumer protection associations; and (ii) the Public Attorney’s Office, on behalf of the savings accounts holders. ITAÚ UNIBANCO HOLDING recognizes provisions upon receipt of summons, and when individuals demand the enforcement of a ruling handed down by the courts, using the same criteria as for provisions for individual lawsuits.

The Federal Supreme Court (STF) has issued some decisions favorable to savings account holders, but it has not established its understanding with respect to the constitutionality of the economic plans and their applicability to savings accounts. Currently, the appeals involving these matters are suspended, by order of the STF, until it pronounces its final decision.

In December 2017, through mediation of the Federal Attorney’s Office (AGU) and supervision of the BACEN, savers (represented by two civil associations, FEBRAPO and IDEC) and FEBRABAN entered into an instrument of agreement aiming at resolving lawsuits related the economic plans, and ITAÚ UNIBANCO HOLDING has already accepted its terms. The agreement was approved on March 1, 2018, at a Plenary Session on the Federal Supreme Court (STF), with the legal actions accordingly being cancelled. Savers have 24 months from May 22, 2018 to accept the settlement.

II- Labor claims

Provisions for contingencies arise from lawsuits in which labor rights provided for in labor legislation specific to the related profession are discussed, such as: overtime, salary equalization, reinstatement, transfer allowance and, pension plan supplement. These lawsuits are classified as follows:

Collective lawsuits: related to claims considered similar and with individual amounts that are not considered significant. The expected amount of loss is determined and accrued on a monthly basis in accordance with a statistical model which calculates the amount of the claims, and is reassessed taking into account court rulings. Provisions for contingencies are adjusted to reflect the amounts deposited into court as security for execution.

Individual lawsuits: related to claims with unusual characteristics or involving significant amounts. These are periodically calculated based on the amounts claimed. The probability of loss is estimated in accordance with the actual and legal characteristics of each lawsuit.

III- Other Risks

These are quantified and accrued on the basis of the value of rural credit transactions with joint liability and FCVS (salary variations compensation fund) credits assigned to Banco Nacional.

 

 

Itaú Unibanco Holding S.A. – Complete Financial Statements in IFRS – December 31, 2019    F-98


Table of Contents

ITAÚ UNIBANCO HOLDING S.A.

Notes to the Consolidated Financial Statements

At 12/31/2019 and 12/31/2018 for balance sheet accounts and

From 01/01 to 12/31 of 2019, 2018 and 2017 for income statement accounts

(In millions of Reais, except information per share)

 

Below are the changes in civil, labor and other risks provisions:

 

     01/01 to 12/31/2019  
  

 

 

 
     Civil      Labor      Other
risks
     Total  

Opening balance

     4,426        6,821        573        11,820  

(-) Provisions guaranteed by indemnity clause (Note 2.4.n)

     (226      (957      0        (1,183

Subtotal

     4,200        5,864        573        10,637  

Adjustment / Interest (Note 23)

     122        1,024        0        1,146  

Changes in the period reflected in income (Note 23)

     726        3,160        403        4,289  
  

 

 

    

 

 

    

 

 

    

 

 

 

Increase (*)

     1,177        3,325        435        4,937  

Reversal

     (451      (165      (32      (648

Payment

     (1,631      (2,449      0        (4,080

Subtotal

     3,417        7,599        976        11,992  

(+) Provisions guaranteed by indemnity clause (Note 2.4.n)

     216        980        0        1,196  

Closing balance

     3,633        8,579        976        13,188  
  

 

 

    

 

 

    

 

 

    

 

 

 

Current

     1,662        2,451        976        5,089  

Non-current

     1,971        6,128        0        8,099  
  

 

 

    

 

 

    

 

 

    

 

 

 

 

(*)

Includes the effects of the Voluntary Severance Program.

 

     01/01 to 12/31/2018  
     Civil      Labor      Other
risks
     Total  

Opening balance

     5,300        7,283        150        12,733  

(-) Provisions guaranteed by indemnity clause (Note 2.4.n)

     (243      (998      —          (1,241

Subtotal

     5,057        6,285        150        11,492  

Adjustment / Interest (Note 23)

     145        508        —          653  

Changes in the period reflected in income (Note 23)

     319        1,982        423        2,724  
  

 

 

    

 

 

    

 

 

    

 

 

 

Increase

     774        2,152        425        3,351  

Reversal

     (455      (170      (2      (627

Payment

     (1,321      (2,911      —          (4,232

Subtotal

     4,200        5,864        573        10,637  

(+) Provisions guaranteed by indemnity clause (Note 2.4.n)

     226        957        —          1,183  

Closing balance

     4,426        6,821        573        11,820  
  

 

 

    

 

 

    

 

 

    

 

 

 

Current

     1,350        2,911        573        4,834  

Non-current

     3,076        3,910        —          6,986  
  

 

 

    

 

 

    

 

 

    

 

 

 

 

 

Itaú Unibanco Holding S.A. – Complete Financial Statements in IFRS – December 31, 2019    F-99


Table of Contents

ITAÚ UNIBANCO HOLDING S.A.

Notes to the Consolidated Financial Statements

At 12/31/2019 and 12/31/2018 for balance sheet accounts and

From 01/01 to 12/31 of 2019, 2018 and 2017 for income statement accounts

(In millions of Reais, except information per share)

 

IV- Tax proceedings and legal obligations

Provisions correspond to the principal amount of taxes involved in administrative or judicial tax lawsuits, subject to tax assessment notices, plus interest and, when applicable, fines and charges.

The table below shows the changes in the provisions:

 

     01/01 to
12/31/2019
     01/01 to
12/31/2018
 

Opening balance

     6,793        7,003  

(-) Provisions guaranteed by indemnity clause (Note 2.4 n)

     (68      (66

Subtotal

     6,725        6,937  

Adjustment / Interest (*)

     779        384  

Changes in the period reflected in income

     843        (259
  

 

 

    

 

 

 

Increase (*)

     1,135        392  

Reversal (*)

     (292      (651

Payment

     (151      (337

Subtotal

     8,196        6,725  

(+) Provisions guaranteed by indemnity clause (Note 2.4 n)

     70        68  

Closing balance

     8,266        6,793  
  

 

 

    

 

 

 

Current

     83        107  

Non-current

     8,183        6,686  
  

 

 

    

 

 

 

 

(*)

The amounts are included in the headings Tax Expenses, General and Administrative Expenses and Current Income Tax and Social Contribution.

The main discussions related to Tax and Tax Lawsuits and Legal Obligations are described below:

 

   

INSS – Non-compensatory Amounts – R$ 1,913: the non-levy of social security contribution on amounts paid as profit sharing is defended. The balance of the court deposit is R$ 671;

 

   

CSLL – Isonomy – R$ 1,389: discussing the lack of constitutional support for the increase, established by Law 11,727/08, in the CSLL rate for financial and insurance companies from 9% to 15%. The balance of the court deposit is R$ 1,379;

 

   

PIS and COFINS – Calculation basis – R$ 640: defending the levy of PIS and COFINS on revenue, a tax on revenue from the sales of assets and services. The balance of the court deposit is R$ 611.

c) Contingencies not provided for in the Balance Sheet

Amounts involved in administrative and judicial arguments with the risk of loss estimated as possible are not provided for and they are basically composed of:

I - Civil and Labor Claims

In Civil Lawsuits with possible loss, total estimated risk is R$ 4,264 (R$ 3,879 at December 31, 2018), and in this total there are no amounts arising from interests in Joint Ventures.

For Labor Claims with possible loss, estimated risk is R$ 251 (R$ 177 at December 31, 2018).

 

 

Itaú Unibanco Holding S.A. – Complete Financial Statements in IFRS – December 31, 2019    F-100


Table of Contents

ITAÚ UNIBANCO HOLDING S.A.

Notes to the Consolidated Financial Statements

At 12/31/2019 and 12/31/2018 for balance sheet accounts and

From 01/01 to 12/31 of 2019, 2018 and 2017 for income statement accounts

(In millions of Reais, except information per share)

 

II - Tax proceedings

The tax proceedings of possible loss totaled R$ 28,959, and the main cases are described below:

 

   

INSS – Non-compensatory Amounts – R$ 5,009: defends the non-levy of this contribution on these amounts, among which are profit sharing and stock options;

 

   

IRPJ, CSLL, PIS and COFINS – Funding Expenses – R$ 4,115: the deductibility of raising costs (Interbank deposits rates) for funds that were capitalized between Group companies;

 

   

IRPJ and CSLL – Goodwill – Deduction – R$ 3,307: the deductibility of goodwill for future expected profitability on the acquisition of investments;

 

   

ISS – Banking Institutions – R$ 3,239: the levy and/or payment place of ISS for certain banking revenues are discussed;

 

   

PIS and COFINS – Reversal of Revenues from Depreciation in Excess – R$ 2,199: discussing the accounting and tax treatment of PIS and COFINS upon settlement of leasing operations;

 

   

IRPJ, CSLL, PIS and COFINS – Requests for offsetting dismissed – R$ 1,762: cases in which the liquidity and the certainty of credits offset are discussed;

 

   

IRPJ and CSLL – Disallowance of Losses – R$ 1,164: discussion on the calculation of income tax (IRPJ) and/or social contribution (CSLL) credits used by the Federal Revenue Service when drawing up tax assessment notes that are still pending a final decision;

 

   

IRPJ and CSLL – Deductibility of Losses in Credit Operations – R$ 685 – Assessments to require the payment of IRPJ and CSLL due to the alleged non-observance of the legal criteria for the deduction of losses on receipt of credits.

d) Accounts Receivables – Reimbursement of Provisions

The receivables balance arising from reimbursements of contingencies totals R$ 978 (R$ 999 at December 31, 2018) (Note 18a), arising basically from the collateral established in Banco Banerj S.A. privatization process occurred in 1997, when the State of Rio de Janeiro created a fund to guarantee the equity recomposition in provisions for Civil, Labor and Tax Claims.

e) Guarantees of contingencies, provisions and legal obligations

The guarantees related to legal proceedings involving ITAÚ UNIBANCO HOLDING and basically consist of:

 

     12/31/2019      12/31/2018  
   Civil      Labor      Tax      Total      Total  

Deposits in guarantee (Note 18a)

     1,532        2,378        10,610        14,520        13,534  

Quotas

     647        418        83        1,148        2,169  

Surety

     60        63        3,100        3,223        1,880  

Insurance bond

     1,678        914        12,275        14,867        12,103  

Guarantee by government securities

     17        0        79        96        539  
  

 

 

    

 

 

    

 

 

    

 

 

    

 

 

 

Total

     3,934        3,773        26,147        33,854        30,225  
  

 

 

    

 

 

    

 

 

    

 

 

    

 

 

 

ITAÚ UNIBANCO HOLDING’s provisions for judicial and administrative challenges are long-term, considering the time required for their questioning, and this prevents the disclosure of a deadline for their conclusion.

The legal advisors believe that ITAÚ UNIBANCO HOLDING is not a party to this or any other administrative proceedings or lawsuits that could significantly affect the results of its operations.

 

 

Itaú Unibanco Holding S.A. – Complete Financial Statements in IFRS – December 31, 2019    F-101


Table of Contents

ITAÚ UNIBANCO HOLDING S.A.

Notes to the Consolidated Financial Statements

At 12/31/2019 and 12/31/2018 for balance sheet accounts and

From 01/01 to 12/31 of 2019, 2018 and 2017 for income statement accounts

(In millions of Reais, except information per share)

 

Note 30 – Segment Information

The current operational and reporting segments of ITAÚ UNIBANCO HOLDING are described below:

 

 

Retail Banking

The segment comprises retail customers, account holders and non-account holders, individuals and legal entities, high income clients (Itaú Uniclass and Personnalité) and the companies segment (microenterprises and small companies). It includes financing and credit offers made outside the branch network, in addition to credit cards and payroll loans.

 

 

Wholesale Banking

It comprises products and services offered to middle-market companies, high net worth clients (Private Banking), and the operation of Latin American units and Itaú BBA, which is the unit responsible for business with large companies and Investment Banking operations.

 

 

Activities with the Market + Corporation

Basically corresponds to the result arising from capital surplus, subordinated debt surplus and the net balance of tax credits and debits. It also includes the financial margin on market trading, Treasury operating costs, and equity in earnings of companies not included in either of the other segments.

 

a)

Basis of Presentation

Segment information is based on the reports used by senior management to assess performance and to make decisions about allocation of funds for investment and other purposes.

These reports use a variety of information for management purposes, including financial and non-financial information supported by bases different from information prepared according to accounting practices adopted in Brazil. The main indicators used for monitoring business performance are Recurring Income, and Return on Economic Capital allocated to each business segment.

Information by segment has been prepared in accordance with accounting practices adopted in Brazil and is adjusted by the items below:

Allocated capital: The statements for each segment consider capital allocation based on a proprietary model and consequent impacts on results arising from this allocation. This model includes the following components: Credit risk, operating risk, market risk and insurance underwriting risk.

Income tax rate: We take the total income tax rate, net of the tax effect from the payment of interest on capital, for the Retail Banking, Wholesale Banking and Activities with the Market + Corporation. The difference between the income tax amount calculated by segment and the effective income tax amount, as stated in the consolidated financial statements, is allocated to the Trading + Institutional column.

 

 

Itaú Unibanco Holding S.A. – Complete Financial Statements in IFRS – December 31, 2019    F-102


Table of Contents

ITAÚ UNIBANCO HOLDING S.A.

Notes to the Consolidated Financial Statements

At 12/31/2019 and 12/31/2018 for balance sheet accounts and

From 01/01 to 12/31 of 2019, 2018 and 2017 for income statement accounts

(In millions of Reais, except information per share)

 

   

Reclassification and application of managerial criteria

The managerial statement of income was used to prepare information per segment. These statements were obtained based on the statement of income adjusted by the impact of non-recurring events and the managerial reclassifications in income.

The main reclassifications between the accounting and managerial results are:

Operating revenues: Considers the opportunity cost for each operation. The financial statements were adjusted so that the stockholders’ equity was replaced by funding at market price. Subsequently, the financial statements were adjusted to include revenues related to capital allocated to each segment. The cost of subordinated debt and the respective remuneration at market price were proportionally allocated to the segments, based on the economic capital allocated.

Tax effects of hedging: The tax effects of hedging of investments abroad were adjusted – they were originally recorded as tax expenses (PIS and COFINS) and Income Tax and Social Contribution on Net Income – and are now reclassified to financial margin.

Insurance: The main reclassifications of revenues refer to the financial margins obtained from technical provisions for insurance, pension plans and capitalization, in addition to revenue from management of pension plan funds.

Other reclassifications: Other Income, Share of Income of Associates and joint ventures, Non- Operating Income, Profit Sharing of Management Members and Expenses for Credit Card Reward Program were reclassified to those lines representing the way the ITAÚ UNIBANCO HOLDING manages its business, to provide a clearer understanding of our performance.

The adjustments and reclassifications column shows the effects of the differences between the accounting principles followed for the presentation of segment information, which are substantially in line with the accounting practices adopted for financial institutions in Brazil, except as described above, and the policies used in the preparation of these consolidated financial statements according to IFRS. Significant adjustments are as follows:

 

   

Requirements for impairment testing of financial assets are based on the expected loan losses model;

 

   

Adjustment to fair value due to reclassifications of financial assets to categories of measurement at amortized cost, at fair value through profit and loss or at fair value through other comprehensive income, as a result of the concept of business models of IFRS 9;

 

   

Financial assets modified and not written-off, with their balances recalculated in accordance with the requirements of IFRS 9;

 

   

Effective interest rate of financial assets and liabilities measured at amortized cost, appropriating revenues and costs directly attributable to their acquisition, issue or disposal over the transaction term, whereas in the standards adopted in Brazil, recognition of expenses and revenues from fees occurs at the time these transactions are contracted;

 

   

Goodwill generated in a business combination is not amortized, whereas in the standards adopted in Brazil, it is amortized.

 

 

Itaú Unibanco Holding S.A. – Complete Financial Statements in IFRS – December 31, 2019    F-103


Table of Contents

ITAÚ UNIBANCO HOLDING S.A.

Notes to the Consolidated Financial Statements

At 12/31/2019 and 12/31/2018 for balance sheet accounts and

From 01/01 to 12/31 of 2019, 2018 and 2017 for income statement accounts

(In millions of Reais, except information per share)

 

b) Consolidated Statement of Managerial Result

ITAÚ UNIBANCO HOLDING S.A.

From January 1 to December 31, 2019

 

     Retail
Banking
    Wholesale
Banking
    Activities with the
Market +

Corporation
    ITAÚ
UNIBANCO
    Adjustments     IFRS consolidated (3)  

Operating revenues

     79,227       30,650       9,913       119,790       (2,711     117,079  

Interest margin (1)

     46,764       18,778       9,088       74,630       (5,280     69,350  

Revenues from banking services

     25,411       11,306       590       37,307       1,725       39,032  

Income from insurance and private pension operations before claim and selling expenses

     7,052       566       235       7,853       (3,300     4,553  

Other revenues

     0       0       0       0       4,144       4,144  

Cost of Credit

     (16,072     (2,082     0       (18,154     882       (17,272

Claims

     (1,206     (59     0       (1,265     (30     (1,295

Operating margin

     61,949       28,509       9,913       100,371       (1,859     98,512  

Other operating income / (expenses)

     (41,430     (15,403     (986     (57,819     (9,450     (67,269

Non-interest expenses (2)

     (36,346     (13,940     (365     (50,651     (10,361     (61,012

Tax expenses for ISS, PIS and COFINS and Other

     (5,084     (1,463     (621     (7,168     (404     (7,572

Share of profit or (loss) in associates and joint ventures

     0       0       0       0       1,315       1,315  

Net income before income tax and social contribution

     20,519       13,106       8,927       42,552       (11,309     31,243  

Income tax and social contribution

     (7,095     (3,856     (2,545     (13,496     10,066       (3,430

Non-controlling interest in subsidiaries

     (198     (444     (51     (693     (7     (700

Net income

     13,226       8,806       6,331       28,363       (1,250     27,113  
  

 

 

   

 

 

   

 

 

   

 

 

   

 

 

   

 

 

 

Total assets (*) – 12/31/2019

     1,056,275       682,271       147,901       1,738,713       (101,232     1,637,481  
  

 

 

   

 

 

   

 

 

   

 

 

   

 

 

   

 

 

 

Total liabilities – 12/31/2019

     1,013,186       625,614       104,799       1,595,865       (107,849     1,488,016  
  

 

 

   

 

 

   

 

 

   

 

 

   

 

 

   

 

 

 

(*) Includes:

            

Investments in associates and joint ventures

     1,911       0       13,666       15,577       (480     15,097  

Fixed assets, net

     5,252       1,160       0       6,412       754       7,166  

Goodwill and Intangible assets, net

     6,681       7,645       0       14,326       5,393       19,719  
  

 

 

   

 

 

   

 

 

   

 

 

   

 

 

   

 

 

 

 

(1)

Includes interest and similar income, expenses and dividend of R$ 64,325, net gains (loss) on investment securities and derivatives of R$ 4,098 and results from foreign exchange operations and exchange variation of transactions abroad of R$ 927.

(2)

Refers to general and administrative expenses including depreciation and amortization expenses of R$ (4,630).

(3)

The IFRS consolidated figures do not represent the sum of the segments because there are intercompany transactions that were eliminated only in the consolidated financial statements. Segments are assessed by top management, net of income and expenses between related parties.

 

Itaú Unibanco Holding S.A. – Complete Financial Statements in IFRS – December 31, 2019    F-104


Table of Contents

ITAÚ UNIBANCO HOLDING S.A.

Notes to the Consolidated Financial Statements

At 12/31/2019 and 12/31/2018 for balance sheet accounts and

From 01/01 to 12/31 of 2019, 2018 and 2017 for income statement accounts

(In millions of Reais, except information per share)

 

ITAÚ UNIBANCO HOLDING S.A.

From January 1 to December 31, 2018

 

     Retail
Banking
    Wholesale
Banking
    Activities with the
Market +

Corporation
    ITAÚ
UNIBANCO
    Adjustments     IFRS
consolidated (3)
 

Operating revenues

     72,182       29,389       10,246       111,817       (7,617     104,200  

Interest margin (1)

     40,243       18,930       9,912       69,085       (8,380     60,705  

Revenues from banking services

     25,131       9,810       138       35,079       1,730       36,809  

Income from insurance and private pension operations before claim and selling expenses

     6,808       649       196       7,653       (3,692     3,961  

Other revenues

     —         —         —         —         2,725       2,725  

Cost of Credit

     (12,526     (1,540     —         (14,066     5,112       (8,954

Claims

     (1,160     (68     —         (1,228     —         (1,228

Operating margin

     58,496       27,781       10,246       96,523       (2,505     94,018  

Other operating income / (expenses)

     (40,002     (15,217     (1,070     (56,289     (7,121     (63,410

Non-interest expenses (2)

     (35,296     (13,817     (331     (49,444     (8,094     (57,538

Tax expenses for ISS, PIS and COFINS and Other

     (4,706     (1,400     (739     (6,845     226       (6,619

Share of profit or (loss) in associates and joint ventures

     —         —         —         —         747       747  

Net income before income tax and social contribution

     18,494       12,564       9,176       40,234       (9,626     30,608  

Income tax and social contribution

     (6,939     (3,829     (2,964     (13,732     8,763       (4,969

Non-controlling interest in subsidiaries

     (184     (550     (35     (769     37       (732

Net income

     11,371       8,185       6,177       25,733       (826     24,907  
  

 

 

   

 

 

   

 

 

   

 

 

   

 

 

   

 

 

 

Total assets (*) – 12/31/2018

     1,042,145       655,393       142,853       1,649,613       (96,816     1,552,797  
  

 

 

   

 

 

   

 

 

   

 

 

   

 

 

   

 

 

 

Total liabilities – 12/31/2018

     1,005,194       597,528       93,546       1,505,490       (103,159     1,402,331  
  

 

 

   

 

 

   

 

 

   

 

 

   

 

 

   

 

 

 

(*) Includes:

            

Investments in associates and joint ventures

     1,220       —         11,438       12,658       (639     12,019  

Fixed assets, net

     5,526       879       —         6,405       897       7,302  

Goodwill and Intangible assets, net

     6,845       8,178       —         15,023       4,306       19,329  
  

 

 

   

 

 

   

 

 

   

 

 

   

 

 

   

 

 

 

 

(1)

Includes interest and similar income,expenses and dividend of R$ 62,565, net gains (loss) on investment securities and derivatives of R$ (4,834) and results from foreign exchange operations and exchange variation of transactions abroad of R$ 2,974.

(2)

Refers to general and administrative expenses including depreciation and amortization expenses of R$ (3,332).

(3)

The IFRS Consolidated figures do not represent the sum of the segments because there are intercompany transactions that were eliminated only in the consolidated financial statements. Segments are assessed by top management, net of income and expenses between related parties.

 

Itaú Unibanco Holding S.A. – Complete Financial Statements in IFRS – December 31, 2019    F-105


Table of Contents

ITAÚ UNIBANCO HOLDING S.A.

Notes to the Consolidated Financial Statements

At 12/31/2019 and 12/31/2018 for balance sheet accounts and

From 01/01 to 12/31 of 2019, 2018 and 2017 for income statement accounts

(In millions of Reais, except information per share)

 

ITAÚ UNIBANCO HOLDING S.A.

From January 1 to December 31, 2017

 

     Retail
Banking
    Wholesale
Banking
    Activities with
the Market +
Corporation
    ITAÚ
UNIBANCO
    Adjustments     IFRS
consolidated (3)
 

Operating revenues

     69,921       28,748       10,623       109,292       2,231       111,523  

Interest margin (1)

     38,570       19,426       10,515       68,511       2,731       71,242  

Revenues from banking services

     24,096       8,876       42       33,014       1,434       34,448  

Income from insurance and private pension operations before claim and selling expenses

     7,255       446       66       7,767       (3,068     4,699  

Other revenues

     —         —         —         —         1,134       1,134  

Cost of Credit

     (12,166     (5,829     (6     (18,001     (1,773     (19,774

Claims

     (1,222     (53     —         (1,275     83       (1,192

Operating margin

     56,533       22,866       10,617       90,016       541       90,557  

Other operating income / (expenses)

     (37,601     (14,523     (1,647     (53,771     (6,204     (59,975

Non-interest expenses (2)

     (33,186     (13,265     (831     (47,282     (6,212     (53,494

Tax expenses for ISS, PIS and COFINS and Other

     (4,415     (1,258     (816     (6,489     (542     (7,031

Share of profit or (loss) in associates and joint ventures

     —         —         —         —         550       550  

Net income before income tax and social contribution

     18,932       8,343       8,970       36,245       (5,663     30,582  

Income tax and social contribution

     (7,107     (2,412     (1,775     (11,294     3,937       (7,357

Non-controlling interest in subsidiaries

     (166     117       (23     (72     40       (32

Net income

     11,659       6,048       7,172       24,879       (1,686     23,193  
  

 

 

   

 

 

   

 

 

   

 

 

   

 

 

   

 

 

 

Total assets (*) – 12/31/2017

     970,137       604,384       119,309       1,503,503       (67,264     1,436,239  
  

 

 

   

 

 

   

 

 

   

 

 

   

 

 

   

 

 

 

Total liabilities – 12/31/2017

     934,835       548,185       71,873       1,364,566       (72,683     1,291,883  
  

 

 

   

 

 

   

 

 

   

 

 

   

 

 

   

 

 

 

(*) Includes:

            

Investments in associates and joint ventures

     1,168       —         3,986       5,154       (99     5,055  

Fixed assets, net

     5,105       1,290       —         6,395       964       7,359  

Goodwill and Intangible assets, net

     8,739       7,694       —         16,433       2,950       19,383  
  

 

 

   

 

 

   

 

 

   

 

 

   

 

 

   

 

 

 

 

(1)

Includes net interest and similar income and expenses of R$ 67,311, net gain (loss) on investment securities and derivatives of R$ 4,181 and foreign exchange results and exchange variation on transactions of abroad R$ (250).

(2)

Refers to general and administrative expenses including depreciation and amortization expenses of R$ (3,034).

(3)

The IFRS Consolidated figures do not represent the sum of the segments because there are intercompany transactions that were eliminated only in the consolidated financial statements. Segments are assessed by top management, net of income and expenses between related parties.

 

Itaú Unibanco Holding S.A. – Complete Financial Statements in IFRS – December 31, 2019    F-106


Table of Contents

ITAÚ UNIBANCO HOLDING S.A.

Notes to the Consolidated Financial Statements

At 12/31/2019 and 12/31/2018 for balance sheet accounts and

From 01/01 to 12/31 of 2019, 2018 and 2017 for income statement accounts

(In millions of Reais, except information per share)

 

c) Result of Non-Current Assets and Main Services and Products by Geographic Region

 

     12/31/2019      12/31/2018  
   Brazil      Abroad      Total      Brazil      Abroad      Total  

Non-current assets

     16,123        10,762        26,885        15,435        11,196        26,631  

 

     01/01 to 12/31/2019      01/01 to 12/31/2018      01/01 to 12/31/2017  
   Brazil      Abroad      Total      Brazil      Abroad      Total      Brazil      Abroad      Total  

Income related to financial operations (1) (2)

     117,541        27,767        145,308        108,362        22,955        131,317        131,689        17,883        149,572  

Income from insurance and private pension operations before claim and selling expenses

     4,423        130        4,553        3,812        149        3,961        4,551        148        4,699  

Revenues from banking services

     35,283        3,749        39,032        33,211        3,598        36,809        31,296        3,152        34,448  

 

(1)

Includes interest and similar income, dividend income, net gain (loss) on investment securities and derivatives, foreign exchange results, and exchange variation on transactions abroad.

(2)

ITAÚ UNIBANCO HOLDING does not have customers representing 10% or higher of its revenues.

Note 31 – Related parties

Transactions between related parties are carried out for amounts, terms and average rates in accordance with normal market practices during the period, and under reciprocal conditions.

Transactions between companies and investment funds, included in consolidation (note 2.4a), have been eliminated and do not affect the consolidated statements.

The principal unconsolidated related parties are as follows:

 

   

Itaú Unibanco Participações S.A. (IUPAR), Companhia E.Johnston de Participações S.A. (shareholder of IUPAR) and ITAÚSA, direct and indirect shareholders of ITAÚ UNIBANCO HOLDING;

 

   

The non-financial subsidiaries and joint ventures of ITAÚSA, in particular Duratex S.A., Itaúsa Empreendimentos S.A. (1) and Alpargatas S.A.;

 

   

Investments in associates and joint ventures, the main ones being Porto Seguro Itaú Unibanco Participações S.A., BSF Holding S.A., IRB-Brasil Resseguros S.A. and XP Inc.;

 

   

Itaú Unibanco Foundation – Supplementary Pensions and FUNBEP – Multisponsored Pension Fund, closed- end supplementary pension entities, that administer retirement plans sponsored by ITAÚ UNIBANCO HOLDING, created exclusively for employees;

 

 

Itaú Unibanco Holding S.A. – Complete Financial Statements in IFRS – December 31, 2019    F-107


Table of Contents

ITAÚ UNIBANCO HOLDING S.A.

Notes to the Consolidated Financial Statements

At 12/31/2019 and 12/31/2018 for balance sheet accounts and

From 01/01 to 12/31 of 2019, 2018 and 2017 for income statement accounts

(In millions of Reais, except information per share)

 

   

Foundations and Institutes maintained by donations from ITAÚ UNIBANCO HOLDING and by the proceeds generated by their assets, so that they can accomplish their objectives and to maintain their operational and administrative structure:

Itaú para Educação e Cultura Foundation (2) – promotes education, culture, social assistance, defense and guarantee of rights, and strengthening of civil society.

Itaú Cultural Institute(3) – promotes and disseminates Brazilian culture in the country and abroad.

Unibanco Institute – supports projects focused on social assistance, particularly education, culture, promotion of integration into the labor market, and environmental protection, directly or as a supplement to civil institutions.

Unibanco de Cinema Institute – promotes culture in general and provides access of low-income families to screenings of films, videos, video-laser discs etc, in theaters and movie clubs which it owns or manages including showings of popular movies, in particular Brazilian productions.

Itaú Viver Mais Association – provides social services for the welfare of beneficiaries, on the terms defined in its Internal Regulations, and according to the funds available. These services may include the promotion of cultural, educational, sports, entertainment and healthcare activities.

 

   

Itaú Cubo Coworking Association – a partner entity of ITAÚ UNIBANCO HOLDING its purpose is to encourage and promote the discussion and development of alternative and innovative technologies, business models and solutions; the produce and disseminate the resulting technical and scientific knowledge; the attract and bring in new information technology talents that may be characterized as startups; and to research, develop and establish ecosystems for entrepreneur and startups.

 

(1)

Entity merged into Itaúsa Investimentos Itaú S.A..

(2)

New legal name of Itaú Social Foundation after merger of Itaú Cultural Institute.

(3)

Entity merged into Itaú para Educação e Cultura Foundation.

 

 

Itaú Unibanco Holding S.A. – Complete Financial Statements in IFRS – December 31, 2019    F-108


Table of Contents

ITAÚ UNIBANCO HOLDING S.A.

Notes to the Consolidated Financial Statements

At 12/31/2019 and 12/31/2018 for balance sheet accounts and

From 01/01 to 12/31 of 2019, 2018 and 2017 for income statement accounts

(In millions of Reais, except information per share)

 

a) Transactions with related parties:

 

     ITAÚ UNIBANCO HOLDING  
     Annual rate    Assets / (Liabilities)     Revenue / (Expenses)  
     12/31/2019     12/31/2018     01/01 to
12/31/2019
    01/01 to
12/31/2018
    01/01 to
12/31/2017
 

Short-term Interbank investments

        1,000       —         58       —         —    

Other

   4.4%      1,000       —         58       —         —    

Loans

        83       144       6       187       6  

Alpargatas S.A.

   2.35% to 6% / 2% + CDI      30       49       1       3       6  

Other

   113% CDI      53       95       5       184       —    

Derivative financial instruments - assets and liabilities

        99       —         0       (138     —    

Investment funds

        99       —         0       —         —    

Other

        0       —         0       (138     —    

Deposits

        0       (70     (1     (10     (1

Olĺmpia Promoção e Serviços S.A.

        0       —         (1     (1     (1

Other

        0       (70     0       (9     —    

Deposits received under securities repurchase agreements

        (374     (29     (14     (2     (2

Duratex S.A.

   76% to 97.50% CDI      (43     (19 )      (2     (1 )      (1 ) 

Other

   75% to 96% CDI / 3.75%      (331     (10     (12     (1     (1

Amounts receivable from (payable to) related companies / Revenues from banking services and general and administritative (expenses)

        (151     (126     3       50       37  

ConectCar Soluções de Mobilidade Eletrônica S.A.

        (46     (34     7       4       3  

Itaú Unibanco Foundation - Supplementary Pensions

        (93     (98     43       51       37  

Itaúsa Investimentos Itaú S.A.

        1       —         (28     6       5  

Olĺmpia Promoção e Serviços S.A.

        (5     (3     (31     (25     (18

Other

        (8     9       12       14       10  

Rent revenues (expenses)

        0       —         (39     (46     (34

FUNBEP - Multisponsored Association

        0       —         (6     (7 )      —    

Itaú Unibanco Foundation - Supplementary Pensions

        0       —         (32     (36     (27

Other

        0       —         (1     (3     (7

Donation expenses

        0       —         (35     (95     (93

Itaú para Educação e Cultura Foundation

        0       —         (35     (95     (93

Sponsorship expenses

        29       —         (15     (32     (32

Itaú Cubo Coworking Association

        29       —         (14     (31     (31

Itaú Viver Mais Association

        0       —         (1     (1     (1

Operations with Key Management Personnel of ITAÚ UNIBANCO HOLDING, present the amounts of Assets R$ 48 and Revenues R$ 7; and Liabilities R$ (5,757) and Expenses R$ (35) (R$ 31, R$ 2, R$ (4,391), R$ (16) from 01/01 to 12/31/2018, respectively).

 

 

Itaú Unibanco Holding S.A. – Complete Financial Statements in IFRS – December 31, 2019    F-109


Table of Contents

ITAÚ UNIBANCO HOLDING S.A.

Notes to the Consolidated Financial Statements

At 12/31/2019 and 12/31/2018 for balance sheet accounts and

From 01/01 to 12/31 of 2019, 2018 and 2017 for income statement accounts

(In millions of Reais, except information per share)

 

b) Compensation and Benefits of Key Management Personnel

Compensation and benefits attributed to Managers Members, members of the Audit Committee and the Board of Directors    of ITAÚ UNIBANCO HOLDING in the period correspond to:

 

     01/01 to
12/31/2019
     01/01 to
12/31/2018
     01/01 to
12/31/2017
 

Fees

     (499      (481      (426

Profit sharing

     (363      (258      (244

Post-employment benefits

     (6      (9      (9

Share-based payment plan

     (224      (212      (220
  

 

 

    

 

 

    

 

 

 

Total

     (1,092      (960      (899
  

 

 

    

 

 

    

 

 

 

Total amounts related to stock-based compensation plans, personnel expenses and post-employment benefits is detailed in Notes 20, 23 and 26, respectively.

Note 32 – Risk and Capital Management

a) Corporate Governance

ITAÚ UNIBANCO HOLDING invests in sound processes for risk and capital management that permeates the whole institution and are the basis of all strategic decisions to ensure business sustainability.

These processes are aligned with the guidelines of the Board of Directors and Executive which, through collegiate bodies, define the global objectives expressed as targets and limits for the business units that manage risk. Control and capital management units, in turn, support ITAÚ UNIBANCO HOLDING’s management by monitoring and analyzing risk and capital.

The Board of Directors is the main body responsible for establishing guidelines, policies and approval levels for risk and capital management. The Capital and Risk Management Committee (CGRC), in turn, is responsible for supporting the Board of Directors in managing capital and risk. At the executive level, collegiate bodies, presided over by the Chief Executive Officer (CEO) of ITAÚ UNIBANCO HOLDING, are responsible for capital and risk management, and their decisions are monitored by the CGRC.

Additionally, ITAÚ UNIBANCO HOLDING has collegiate bodies with capital and risk management responsibilities delegated to them, chaired by the Executive Vice-President of the Risk and Finance Department (ARF). To support this structure, ARF has departments to ensure, on an independent and centralized basis, that the institution’s risks and capital are managed in compliance with defined policies and procedures.

b) Risk Management

Risk Appetite

The risk appetite of ITAÚ UNIBANCO HOLDING is based on the Board of Director’s statement:

“We are a universal bank, operating mainly in Latin America. Supported by our risk culture, we insist on with strict ethical standards and regulatory compliance, seeking high and increasing returns, with low volatility, through lasting relationships with our customers, accurate risk pricing, widespread funding and proper use of capital.”

Based on this statement, five dimensions have been defined, each dimension consists of a set of metrics associated with the main risks involved, combining supplementary measurement methods, to give a comprehensive vision of our exposure.

The Board of Directors is responsible for approving guidelines and limits for risk appetite, with the support of CGRC and the CRO (Chief Risk Officer).

The limits for risk appetite are monitored regularly and reported to risk committees and to the Board of Directors, which will oversee the preventive measures to be taken to ensure that exposure is aligned with the strategies of ITAÚ UNIBANCO HOLDING.

 

 

Itaú Unibanco Holding S.A. – Complete Financial Statements in IFRS – December 31, 2019    F-110


Table of Contents

ITAÚ UNIBANCO HOLDING S.A.

Notes to the Consolidated Financial Statements

At 12/31/2019 and 12/31/2018 for balance sheet accounts and

From 01/01 to 12/31 of 2019, 2018 and 2017 for income statement accounts

(In millions of Reais, except information per share)

 

The five dimensions of risk appetite are:

 

   

Capitalization: establishes that ITAÚ UNIBANCO HOLDING must have capital sufficient to face any serious recession period or a stress event without the need to adjust its capital structure under unfavorable circumstances. It is monitored by tracking ITAÚ UNIBANCO HOLDING’s capital ratios, both in normal and stress scenarios, and of the ratings of the institution’s debt issues.

 

   

Liquidity: establishes that the liquidity of ITAÚ UNIBANCO HOLDING must withstand long periods of stress. It is monitored tracking liquidity indicators.

 

   

Composition of results: defines that business will be focused primarily on Latin America, where ITAÚ UNIBANCO HOLDING has a diversified base of customers and products, with low appetite for income volatility or for high risk. This dimension comprises aspects related to business, profitability, market risk and credit risk. By adopting exposure concentration limits, such as industry sectors, counterparty quality, countries and geographical regions and risk factors, these monitored metrics are intended to ensure well-adjusted portfolios, low income volatility and business sustainability.

 

   

Operational risk: focuses on the control of operating risk events that may adversely impact business and operating strategy, and involves monitoring the main operational risk events and losses incurred.

 

   

Reputation: addresses risks that may impact the institution’s brand value and reputation with customers, employees, regulatory bodies, investors and the general public. The risk monitoring in this dimension is carried out by tracking customer satisfaction or dissatisfaction and media exposure, in addition to monitoring the institution’s conduct.

Risk appetite, risk management and guidelines for employees of ITAÚ UNIBANCO HOLDING for routine decision-making purposes are based on:

 

   

Sustainability and customer satisfaction: ITAÚ UNIBANCO HOLDING vision is to be the leading bank in sustainable performance and customer satisfaction and, accordingly, we are committed to creating shared value for staff, customers, stockholders and society, ensuring the continuity of the business. ITAÚ UNIBANCO HOLDING is committed to doing business that is good both for the customer and the institution itself;

 

   

Risk Culture: ITAÚ UNIBANCO HOLDING’s risk culture goes beyond policies, procedures or processes, reinforcing the individual and collective responsibility of all employees so that they will do the right thing at the right time and in the proper manner, respecting the ethical way of doing business;

 

   

Risk pricing: ITAÚ UNIBANCO HOLDING’s acts and assumes risks in business which it knows and understands, avoiding those with which it is unfamiliar or that do not offer a competitive edge, and carefully assessing the risk-return ratio;

 

   

Diversification: ITAÚ UNIBANCO HOLDING has little appetite for volatility in earnings, and it therefore operates with a diverse base of customers, products and business, seeking to diversify risks and giving priority to lower risk business;

 

   

Operational excellence: It is the wish of ITAÚ UNIBANCO HOLDING to be an agile bank, with a robust and stable infrastructure enabling us to offer top quality services;

 

   

Ethics and respect for regulations: for ITAÚ UNIBANCO HOLDING, ethics is non-negotiable, and it therefore promotes an institutional environment of integrity, encouraging staff to cultivate ethics in relationships and business and to respect the rules, thus caring for the institution’s reputation.

ITAÚ UNIBANCO HOLDING has various ways of disseminating risk culture, based on four principles: conscious risk-taking, discussion of the risks the institution faces, the corresponding action taken, and the responsibility of everyone for managing risk.

These principles serve as a basis for ITAÚ UNIBANCO HOLDING guidelines, helping employees to conscientiously understand, identify, measure, manage and mitigate risks.

 

 

Itaú Unibanco Holding S.A. – Complete Financial Statements in IFRS – December 31, 2019    F-111


Table of Contents

ITAÚ UNIBANCO HOLDING S.A.

Notes to the Consolidated Financial Statements

At 12/31/2019 and 12/31/2018 for balance sheet accounts and

From 01/01 to 12/31 of 2019, 2018 and 2017 for income statement accounts

(In millions of Reais, except information per share)

 

1. Credit risk

The possibility of losses arising from failure by a borrower, issuer or counterparty to meet their financial obligations, the impairment of a loan due to downgrading of the risk rating of the borrower, the issuer or the counterparty, a decrease in earnings or remuneration, advantages conceded on renegotiation or the costs of recovery.

There is a credit risk control and management structure, centralized and independent from the business units, that provides for operating limits and risk mitigation mechanisms, and also establishes processes and tools to measure, monitor and control the credit risk inherent in all products, portfolio concentrations and impacts of potential changes in the economic environment.

The credit policy of ITAÚ UNIBANCO HOLDING is based on internal criteria such as: classification of customers, portfolio performance and changes, default levels, rate of return and economic capital allocated, and external factors such as interest rates, market default indicators, inflation, changes in consumption, and so on.

For personal customers and small and middle-market companies, credit rating is based on statistical application models (at the early stages of the relationship with a customer) and behavior score (used for customers with which ITAÚ UNIBANCO HOLDING already has a relationship).

For large companies, the rating is based on information such as economic and financial condition of the counterparty, their cash-generating capability, the economic group to which they belong, and the current and prospective situation of the economic sector in which they operate. Credit proposals are analyzed on a case by case basis, through an approval-level mechanism.

ITAÚ UNIBANCO HOLDING strictly controls the credit exposure of customers and counterparties, taking action to address situations in which the current exposure exceeds what is desirable. For this purpose, measures provided for in loan agreements are available, such as accelerated maturity or a requirement for additional collateral.

1.1 Collateral and policies for mitigating credit risk

ITAÚ UNIBANCO HOLDING uses guarantees to increase its capacity for recovery in operations exposed to credit risk. The guarantees may be personal, secured, legal structures with mitigating power and offset agreements.

For collateral to be considered instruments that mitigate credit risk, they must comply with the requirements and standards that regulate them, both internal and external ones, and they must be legally valid (effective), enforceable, and assessed on a regular basis.

ITAÚ UNIBANCO HOLDING also uses credit derivatives, to mitigate credit risk of its portfolios of loans and securities. These instruments are priced based on models that use the fair value of market inputs, such as credit spreads, recovery rates, correlations and interest rates.

1.2 Policy for Provisioning and Economic Scenarios

Both the credit risk and the finance areas are responsible for defining the methods used to measure expected loan losses and for periodically assessing changes in the provision amounts.

These areas monitor the trends observed in provisions for expected credit losses by segment, in addition to establishing an initial understanding of the variables that may trigger changes in the allowance for loan losses, the probability of default (PD) or the loss given default (LGD).

Once the trends have been identified and an initial assessment of the variables has been made at the corporate level, the business areas are responsible for further analyzing these trends in more detail and for each segment, in order to understand the underlying reasons for the trends and to decide whether changes are required in credit policies.

Provisions for expected losses take into account the expected risk linked to contracts with similar characteristics and in anticipation of signs of deterioration, over a loss horizon suitable for the remaining period of the contract to maturity. For contracts of products with no determined termination date, average results of deterioration and default are used to determine the loss horizon.

 

Itaú Unibanco Holding S.A. – Complete Financial Statements in IFRS – December 31, 2019    F-112


Table of Contents

ITAÚ UNIBANCO HOLDING S.A.

Notes to the Consolidated Financial Statements

At 12/31/2019 and 12/31/2018 for balance sheet accounts and

From 01/01 to 12/31 of 2019, 2018 and 2017 for income statement accounts

(In millions of Reais, except information per share)

 

Additionally, information on economic scenarios and public data with internal projections are used to determine and adjust the expected credit loss in line with expected macroeconomic realities.

1.3 Classification of Stages of Credit Impairment

ITAÚ UNIBANCO HOLDING uses customers’ internal information, statistic models, days of default and quantitative analysis in order to determine the credit status of portfolio agreements.

Rules for changing stages take into account lower and higher internal limits (quantitative criteria), in addition to the relative variation in the rating since the initial recognition. Information on days of delay, used on an absolute basis, is an important factor for the classification of stages, and after a certain credit status has been defined for an agreement, it is classified in one of the three stages of credit deterioration. Based on this classification, rules for measuring expected credit loss in each stage are used, as described in Note 2.4d.

For retail and middle market portfolios, ITAÚ UNIBANCO HOLDING classifies loan agreements which are over 30 days overdue in stage 2, except payroll loans for government agency, for which the figure is 45 days, due to the payment dynamics for onlending.

For the Wholesale business portfolio, information on arrears is taken into account when allocating a rating.

Default parameters are: 90 days with no payments made(*); debt restructuring; adjudication of bankruptcy; loss; and court-ordered restructuring.

 

(*)

For the real estate loans portfolio, the figure is 180 days with no payments made.

1.4 Maximum Exposure of Financial Assets to Credit Risk

 

     12/31/2019     12/31/2018  
     Brazil     Abroad     Total     Brazil     Abroad     Total  

Financial Assets

     1,073,430       336,803       1,410,233       1,027,193       303,535       1,330,728  

At Amortized Cost

     755,773       254,871       1,010,644       756,993       237,766       994,759  

Interbank deposits

     10,620       23,963       34,583       6,239       20,181       26,420  

Securities purchased under agreements to resell

     197,157       1,271       198,428       279,353       783       280,136  

Securities

     114,046       19,073       133,119       90,234       20,161       110,395  

Loan operations and lease operations

     386,206       199,585       585,791       345,501       190,590       536,091  

Other financial assets

     75,968       18,784       94,752       61,875       13,215       75,090  

(-) Provision for Expected Loss

     (28,224     (7,805     (36,029     (26,209     (7,164     (33,373

At Fair Value Through Other Comprehensive Income

     35,990       40,670       76,660       9,089       40,234       49,323  

Securities

     35,990       40,670       76,660       9,089       40,234       49,323  

At Fair Value Through Profit or Loss

     281,667       41,262       322,929       261,111       25,535       286,646  

Securities

     271,470       9,605       281,075       252,819       10,361       263,180  

Derivatives

     10,197       31,657       41,854       8,292       15,174       23,466  

Financial liabilities - provision for expected loss

     3,581       559       4,140       3,355       437       3,792  

Loan Commitments

     2,909       394       3,303       2,289       312       2,601  

Financial Guarantees

     672       165       837       1,066       125       1,191  

Off balance sheet

     338,262       48,893       387,155       300,522       49,173       349,695  

Financial Guarantees

     52,663       14,057       66,720       53,443       12,662       66,105  

Letters of credit to be released

     15,013       0       15,013       10,747       —         10,747  

Loan commitments

     270,586       34,836       305,422       236,332       36,511       272,843  

Mortgage loans

     5,536       0       5,536       3,403       —         3,403  

Overdraft accounts

     124,449       0       124,449       110,454       —         110,454  

Credit cards

     138,014       2,823       140,837       120,862       2,961       123,823  

Other pre-approved limits

     2,587       32,013       34,600       1,613       33,550       35,163  
  

 

 

   

 

 

   

 

 

   

 

 

   

 

 

   

 

 

 

Total

     1,408,111       385,137       1,793,248       1,324,360       352,271       1,676,631  
  

 

 

   

 

 

   

 

 

   

 

 

   

 

 

   

 

 

 

 

 

Itaú Unibanco Holding S.A. – Complete Financial Statements in IFRS – December 31, 2019    F-113


Table of Contents

ITAÚ UNIBANCO HOLDING S.A.

Notes to the Consolidated Financial Statements

At 12/31/2019 and 12/31/2018 for balance sheet accounts and

From 01/01 to 12/31 of 2019, 2018 and 2017 for income statement accounts

(In millions of Reais, except information per share)

 

Amounts shown for credit risk exposure are based on gross book value and do not take into account any collateral received or other added credit improvements.

The contractual amounts of financial guarantees and letters of credit cards represent the maximum potential of credit risk in the event that a counterparty does not meet the terms of the agreement. The vast majority of loan commitments (mortgage loans, overdraft accounts and other pre-approved limits) mature without being drawn, since they are renewed monthly and can be cancelled unilaterally.

As a result, the total contractual amount does not represent our real future exposure to credit risk or the liquidity needs arising from such commitments.

1.4.1. By business sector

Loans and Financial Lease Operations

 

     12/31/2019      %      12/31/2018      %  

Industry and commerce

     129,998        22.2        115,225        21.5  

Services

     126,718        21.6        119,487        22.3  

Other sectors

     26,693        4.6        29,388        5.5  

Individuals

     302,382        51.6        271,991        50.7  
  

 

 

    

 

 

    

 

 

    

 

 

 

Total

     585,791        100.0        536,091        100.0  
  

 

 

    

 

 

    

 

 

    

 

 

 

Other financial assets (*)

 

     12/31/2019      %      12/31/2018      %  

Public sector

     562,485        73.5        580,392        77.1  

Services

     59,193        7.7        62,383        8.3  

Other sectors

     45,744        6.0        28,649        3.8  

Financial

     98,297        12.8        81,496        10.8  
  

 

 

    

 

 

    

 

 

    

 

 

 

Total

     765,719        100.0        752,920        100.0  
  

 

 

    

 

 

    

 

 

    

 

 

 

 

(*)

Includes Financial Assets at Fair Value through Profit and Loss, Financial Assets at Fair Value through Other Comprehensive Income and Financial Assets at Amortized Cost, except for Loan Operations and Lease Operations Portfolio and Other Financial Assets.

The exposure of Off Balance financial instruments (Financial Collaterals and Loan Commitments) is neither categorized nor managed by business sector.

 

 

Itaú Unibanco Holding S.A. – Complete Financial Statements in IFRS – December 31, 2019    F-114


Table of Contents

ITAÚ UNIBANCO HOLDING S.A.

Notes to the Consolidated Financial Statements

At 12/31/2019 and 12/31/2018 for balance sheet accounts and

From 01/01 to 12/31 of 2019, 2018 and 2017 for income statement accounts

(In millions of Reais, except information per share)

 

1.4.2 By type and classification of credit risk

Operations and lease operations

 

12/31/2019

 
   

Stage 1

   

Stage 2

   

Stage 3

   

Total Consolidated of 3 stages

 
    Loans
Operations
    Loan
commitments
    Financial
Guarantees
    Total     Loans
Operations
    Loan
commitments
    Financial
Guarantees
    Total     Loans
Operations
    Loan
commitments
    Financial
Guarantees
    Total     Loans
Operations
    Loan
commitments
    Financial
Guarantees
    Total  

Individuals

    199,907       197,717       861       398,485       19,070       6,437       0       25,507       21,513       763       0       22,276       240,490       204,917       861       446,268  

Corporate

    95,823       17,233       45,866       158,922       956       16       200       1,172       8,523       102       3,422       12,047       105,302       17,351       49,488       172,141  

Micro/Small and medium companies

    73,347       49,485       3,671       126,503       7,180       2,384       38       9,602       5,693       190       44       5,927       86,220       52,059       3,753       142,032  

Foreign loans - Latin America

    132,812       29,842       12,087       174,741       14,714       1,166       424       16,304       6,253       87       107       6,447       153,779       31,095       12,618       197,492  
 

 

 

   

 

 

   

 

 

   

 

 

   

 

 

   

 

 

   

 

 

   

 

 

   

 

 

   

 

 

   

 

 

   

 

 

   

 

 

   

 

 

   

 

 

   

 

 

 

Total

    501,889       294,277       62,485       858,651       41,920       10,003       662       52,585       41,982       1,142       3,573       46,697       585,791       305,422       66,720       957,933  
 

 

 

   

 

 

   

 

 

   

 

 

   

 

 

   

 

 

   

 

 

   

 

 

   

 

 

   

 

 

   

 

 

   

 

 

   

 

 

   

 

 

   

 

 

   

 

 

 

%

    58.5     34.3     7.2     100.0     79.7     19.0     1.3     100.0     89.9     2.4     7.7     100.0     61.1     31.9     7.0     100.0
 

 

 

   

 

 

   

 

 

   

 

 

   

 

 

   

 

 

   

 

 

   

 

 

   

 

 

   

 

 

   

 

 

   

 

 

   

 

 

   

 

 

   

 

 

   

 

 

 

 

    12/31/2018  
    Stage 1     Stage 2     Stage 3     Total Consolidated of 3 stages  
    Loans
Operations
    Loan
commitments
    Financial
Guarantees
    Total     Loans
Operations
    Loan
commitments
    Financial
Guarantees
    Total     Loans
Operations
    Loan
commitments
    Financial
Guarantees
    Total     Loans
Operations
    Loan
commitments
    Financial
Guarantees
    Total  

Individuals

    177,488       174,666       1,014       353,168       17,029       6,784       —         23,813       18,047       687       —         18,734       212,564       182,137       1,014       395,715  

Corporate

    90,716       16,054       45,361       152,131       2,222       83       1,681       3,986       9,705       143       4,148       13,996       102,643       16,280       51,190       170,113  

Micro/Small and medium companies

    57,099       40,105       2,472       99,676       5,875       1,834       69       7,778       5,838       185       94       6,117       68,812       42,124       2,635       113,571  

Foreign loans - Latin America

    134,323       29,090       10,842       174,255       11,768       2,969       395       15,132       5,981       243       29       6,253       152,072       32,302       11,266       195,640  
 

 

 

   

 

 

   

 

 

   

 

 

   

 

 

   

 

 

   

 

 

   

 

 

   

 

 

   

 

 

   

 

 

   

 

 

   

 

 

   

 

 

   

 

 

   

 

 

 

Total

    459,626       259,915       59,689       779,230       36,894       11,670       2,145       50,709       39,571       1,258       4,271       45,100       536,091       272,843       66,105       875,039  
 

 

 

   

 

 

   

 

 

   

 

 

   

 

 

   

 

 

   

 

 

   

 

 

   

 

 

   

 

 

   

 

 

   

 

 

   

 

 

   

 

 

   

 

 

   

 

 

 

%

    59.0     33.3     7.7     100.0     72.8     23.0     4.2     100.0     87.7     2.8     9.5     100.0     61.3     31.1     7.6     100.0
 

 

 

   

 

 

   

 

 

   

 

 

   

 

 

   

 

 

   

 

 

   

 

 

   

 

 

   

 

 

   

 

 

   

 

 

   

 

 

   

 

 

   

 

 

   

 

 

 

 

Internal Rating

   12/31/2019      12/31/2018  
   Stage 1      Stage 2      Stage 3      Total loans      Stage 1      Stage 2      Stage 3      Total loans  

Lower Risk

     420,936        4,204        0        425,140        385,846        4,536        —          390,382  

Satisfactory

     80,106        17,871        0        97,977        72,921        19,723        —          92,644  

Higher Risk

     847        19,845        0        20,692        859        12,635        —          13,494  

Credit-Impaired

     0        0        41,982        41,982        —          —          39,571        39,571  
  

 

 

    

 

 

    

 

 

    

 

 

    

 

 

    

 

 

    

 

 

    

 

 

 

Total

     501,889        41,920        41,982        585,791        459,626        36,894        39,571        536,091  
  

 

 

    

 

 

    

 

 

    

 

 

    

 

 

    

 

 

    

 

 

    

 

 

 

%

     85.6        7.2        7.2        100.0        85.7        6.9        7.4        100.0  
  

 

 

    

 

 

    

 

 

    

 

 

    

 

 

    

 

 

    

 

 

    

 

 

 

 

 

Itaú Unibanco Holding S.A. – Complete Financial Statements in IFRS – December 31, 2019    F-115


Table of Contents

ITAÚ UNIBANCO HOLDING S.A.

Notes to the Consolidated Financial Statements

At 12/31/2019 and 12/31/2018 for balance sheet accounts and

From 01/01 to 12/31 of 2019, 2018 and 2017 for income statement accounts

(In millions of Reais, except information per share)

 

Other financial assets

 

     12/31/2019  
            Stage 1      Stage 2      Stage 3  
     Fair Value      Cost      Fair Value      Cost      Fair Value      Cost      Fair Value  

Investment funds

     8,267        8,322        8,062        0        0        955        205  

Government securities

     366,998        364,078        366,998        0        0        0        0  

Brazilian government

     327,681        324,637        327,681        0        0        0        0  

Other countries

     39,317        39,405        39,317        0        0        0        0  

Argentina

     318        349        318        0        0        0        0  

United States

     2,977        2,979        2,977        0        0        0        0  

Mexico

     7,820        7,820        7,820        0        0        0        0  

Italy

     329        328        329        0        0        0        0  

Spain

     4,984        4,984        4,984        0        0        0        0  

Korea

     3,427        3,427        3,427        0        0        0        0  

Chile

     12,317        12,227        12,317        0        0        0        0  

Paraguay

     1,782        1,959        1,782        0        0        0        0  

Uruguay

     710        716        710        0        0        0        0  

Colombia

     4,622        4,585        4,622        0        0        0        0  

Peru

     8        8        8        0        0        0        0  

Germany

     23        23        23        0        0        0        0  

Corporate debt securities

     112,936        109,169        108,685        637        402        6,784        3,849  

Rural product note

     5,341        5,122        5,114        62        58        204        169  

Real estate receivables certificates

     7,312        7,253        7,280        10        11        20        21  

Bank deposit certificate

     3,217        3,217        3,217        0        0        0        0  

Debentures

     51,510        47,751        47,607        336        283        6,311        3,620  

Eurobonds and other

     5,732        5,671        5,704        29        28        0        0  

Financial bills

     18,514        18,517        18,514        0        0        0        0  

Promissory notes

     5,311        5,314        5,311        0        0        0        0  

Other

     15,999        16,324        15,938        200        22        249        39  
  

 

 

    

 

 

    

 

 

    

 

 

    

 

 

    

 

 

    

 

 

 

Total

     488,201        481,569        483,745        637        402        7,739        4,054  
  

 

 

    

 

 

    

 

 

    

 

 

    

 

 

    

 

 

    

 

 

 

 

Itaú Unibanco Holding S.A. – Complete Financial Statements in IFRS – December 31, 2019    F-116


Table of Contents

ITAÚ UNIBANCO HOLDING S.A.

Notes to the Consolidated Financial Statements

At 12/31/2019 and 12/31/2018 for balance sheet accounts and

From 01/01 to 12/31 of 2019, 2018 and 2017 for income statement accounts

(In millions of Reais, except information per share)

 

     12/31/2018  
            Stage 1      Stage 2      Stage 3  
     Fair Value      Cost      Fair Value      Cost      Fair Value      Cost      Fair Value  

Investment funds

     4,326        4,335        4,129        —          —          918        197  

Government securities

     327,720        325,734        327,546        232        174        —          —    

Brazilian government

     300,172        298,120        299,998        232        174        —          —    

Other countries

     27,548        27,614        27,548        —          —          —          —    

Argentina

     1,129        1,121        1,129        —          —          —          —    

United States

     2,754        2,770        2,754        —          —          —          —    

Mexico

     2,378        2,378        2,378        —          —          —          —    

Italy

     115        115        115        —          —          —          —    

Spain

     2,411        2,411        2,411        —          —          —          —    

Korea

     1,385        1,385        1,385        —          —          —          —    

Chile

     8,211        8,204        8,211        —          —          —          —    

Paraguay

     1,530        1,602        1,530        —          —          —          —    

Uruguay

     652        656        652        —          —          —          —    

Colombia

     6,065        6,054        6,065        —          —          —          —    

France

     891        891        891        —          —          —          —    

Germany

     22        22        22        —          —          —          —    

Other

     5        5        5        —          —          —          —    

Corporate debt securities

     87,206        82,438        82,301        3,908        2,937        4,957        1,968  

Rural product note

     4,003        3,855        3,848        —          —          326        155  

Real estate receivables certificates

     10,926        10,419        10,436        55        55        793        435  

Bank deposit certificate

     2,145        2,145        2,145        0        —          —          —    

Debentures

     30,950        27,306        27,068        3,323        2,557        3,563        1,325  

Eurobonds and other

     6,895        6,950        6,895        0        —          —          —    

Financial bills

     19,724        19,724        19,724        0        —          —          —    

Promissory notes

     1,490        1,465        1,463        15        15        24        12  

Other

     11,073        10,574        10,722        515        310        251        41  
  

 

 

    

 

 

    

 

 

    

 

 

    

 

 

    

 

 

    

 

 

 

Total

     419,252        412,507        413,976        4,140        3,111        5,875        2,165  
  

 

 

    

 

 

    

 

 

    

 

 

    

 

 

    

 

 

    

 

 

 

Other Financial Assets—Internal Classification by Level of Risk

 

     12/31/2019  
     Financial Assets - At Amortized Cost                       

Internal rating

   Interbank deposits and
securities purchased under
agreements to resell
     Securities      Financial assets at fair value
through profit or loss at fair
value (*)
     Financial Assets Fair Value
Through Other

Comprehensive Income
     Total  

Low

     233,011        127,251        321,595        76,660        758,517  

Medium

     0        3,721        952        0        4,673  

High

     0        2,147        382        0        2,529  
  

 

 

    

 

 

    

 

 

    

 

 

    

 

 

 

Total

     233,011        133,119        322,929        76,660        765,719  
  

 

 

    

 

 

    

 

 

    

 

 

    

 

 

 

%

     30.4        17.4        42.2        10.0        100.0  
  

 

 

    

 

 

    

 

 

    

 

 

    

 

 

 

 

(*)

Includes Derivatives in the amount of R$ 41,854 at 12/31/2019.

 

 

Itaú Unibanco Holding S.A. – Complete Financial Statements in IFRS – December 31, 2019    F-117


Table of Contents

ITAÚ UNIBANCO HOLDING S.A.

Notes to the Consolidated Financial Statements

At 12/31/2019 and 12/31/2018 for balance sheet accounts and

From 01/01 to 12/31 of 2019, 2018 and 2017 for income statement accounts

(In millions of Reais, except information per share)

 

     12/31/2018  
     Financial Assets - At Amortized Cost                       

Internal rating

   Interbank deposits and
securities purchased under
agreements to resell
     Securities      Financial assets at fair value
through profit or loss at fair
value (*)
     Financial Assets Fair Value
Through Other
Comprehensive Income
     Total  

Low

     306,556        103,157        284,896        49,323        743,932  

Medium

     —          3,645        1,340        —          4,985  

High

     —          3,593        410        —          4,003  
  

 

 

    

 

 

    

 

 

    

 

 

    

 

 

 

Total

     306,556        110,395        286,646        49,323        752,920  
  

 

 

    

 

 

    

 

 

    

 

 

    

 

 

 

%

     40.6        14.7        38.1        6.6        100.0  
  

 

 

    

 

 

    

 

 

    

 

 

    

 

 

 

 

(*)

Includes Derivatives in the amount of R$ 23,466 at 12/31/2018.

1.4.3 Collateral for loans and financial lease operations

 

     12/31/2019      12/31/2018  
   Over-collateralized assets      Under-collateralized assets      Over-collateralized assets      Under-collateralized assets  
   Carrying
value of the
assets
     Fair value of
collateral
     Carrying
value of the
assets
     Fair value of
collateral
     Carrying
value of the
assets
     Fair value of
collateral
     Carrying
value of the
assets
     Fair value of
collateral
 

Individuals

     65,921        170,045        1,997        1,867        57,842        145,775        1,054        993  

Personal (1)

     978        2,982        857        819        643        1,949        753        711  

Vehicles (2)

     17,720        37,355        1,102        1,020        15,173        35,266        298        280  

Mortgage loans (3)

     47,223        129,708        38        28        42,026        108,560        3        2  

Very small, small and middle-market companies and corporates (4)

     115,608        311,043        11,097        6,142        112,508        293,724        13,870        10,267  

Foreign loans - Latin America (4)

     123,367        222,300        7,348        2,841        117,094        246,462        11,242        3,758  

Total

     304,896        703,388        20,442        10,850        287,444        685,961        26,166        15,018  
  

 

 

    

 

 

    

 

 

    

 

 

    

 

 

    

 

 

    

 

 

    

 

 

 

 

(1)

In general requires financial collaterals.

(2)

Vehicles themselves are pledged as collateral, as well as assets leased in lease operations.

(3)

Properties themselves are pledged as collateral.

(4)

Any collateral set forth in the credit policy of ITAÚ UNIBANCO HOLDING (chattel mortgage, surety/joint debtor, mortgage and others).

Of total loans and financial lease operations R$ 260,453 (R$ 222,481 at 12/31/2018) represented unsecured loans.

 

Itaú Unibanco Holding S.A. – Complete Financial Statements in IFRS – December 31, 2019    F-118


Table of Contents

ITAÚ UNIBANCO HOLDING S.A.

Notes to the Consolidated Financial Statements

At 12/31/2019 and 12/31/2018 for balance sheet accounts and

From 01/01 to 12/31 of 2019, 2018 and 2017 for income statement accounts

(In millions of Reais, except information per share)

 

1.4.4 Repossessed assets

Assets received from the foreclosure of loans, including real estate, are initially recorded at the lower of: (i) the fair value of the asset less the estimated selling expenses, or (ii) the carrying amount of the loan.

Further impairment of assets is recorded as a provision, with a corresponding charge to income. The maintenance costs of these assets are expensed as incurred.

The policy for sales of these assets includes periodic auctions that are announced to the market in advance, and provides that the assets cannot be held for more than one year, as stipulated by BACEN.

Total assets repossessed in the period were R$ 390 (R$ 657 from 01/01 to 12/31/2018), mainly composed of real estate.

2. Market risk

The possibility of incurring financial losses from changes in the market value of positions held by a financial institution, including the risks of transactions subject to fluctuations in currency rates, interest rates, share prices, price indexes and commodity prices.

ITAÚ UNIBANCO HOLDING’s market risk management strategy is aimed at balancing corporate business goals, taking into account, among other things, political, economic and market conditions, the portfolio profile and the ability to operate in specific markets.

Market risk is controlled by an area independent from the business areas, which is responsible for the daily activities of (i) risk measurement and assessment, (ii) monitoring of stress scenarios, limits and alerts, (iii) application, analysis and testing of stress scenarios, (iv) risk reporting to those responsible within the business areas, in compliance with the governance of ITAÚ UNIBANCO HOLDING, (v) monitoring of actions required to adjust positions and risk levels to make them realistic, and (vi) providing support for the safe launch of new financial products.

The National Monetary Council (CMN) has regulations governing the segregation of exposure to market risk into risk factors, such as: interest rate, exchange rate, equities and commodities. Brazilian inflation indexes are treated as a group of risk indicators and limits are managed in the same way as for the other indicators.

The structure of limits and alerts obeys the Board of Directors’ guidelines, and it is reviewed and approved on an annual basis. This structure has specific limits aimed at improving the process of monitoring and understanding risk, and at avoiding concentration. These limits are quantified by assessing the forecast balance sheet results, the size of stockholders’ equity, market liquidity, complexity and volatility, and ITAU UNIBANCO HOLDING’s appetite for risk.

In order to operate within the defined limits, ITAÚ UNIBANCO HOLDING hedges transactions with customers and proprietary positions, including its foreign investments. Derivatives are commonly used for these hedging activities, which can be either accounting or economic hedges, both governed by the institutional polices of ITAÚ UNIBANCO HOLDING.

The market risk structure categorizes transactions as part of either the banking portfolio or the trading portfolio, in accordance with general criteria established by CMN Resolution 4,557, of February 23, 2017, and BACEN Circular 3,354, of June 27, 2007. The trading portfolio consists of all transactions involving financial instruments and commodities, including derivatives, which are held for trading. The banking portfolio is basically characterized by transactions for the banking business, and transactions related to the management of the balance sheet of the institution, where there is no intention of sale and time horizons are medium and long term.

Market risk management is based on the following metrics:

 

   

Value at risk (VaR): a statistical measure that estimates the expected maximum potential economic loss under normal market conditions, considering a certain time horizon and confidence level;

 

Itaú Unibanco Holding S.A. – Complete Financial Statements in IFRS – December 31, 2019    F-119


Table of Contents

ITAÚ UNIBANCO HOLDING S.A.

Notes to the Consolidated Financial Statements

At 12/31/2019 and 12/31/2018 for balance sheet accounts and

From 01/01 to 12/31 of 2019, 2018 and 2017 for income statement accounts

(In millions of Reais, except information per share)

 

   

Losses in stress scenarios (Stress Testing): simulation technique to assess the behavior of assets, liabilities and derivatives of a portfolio when several risk factors are taken to extreme market situations (based on prospective and historical scenarios);

 

   

Stop loss: metrics used to revise positions, should losses accumulated in a fixed period reach a certain level;

 

   

Concentration: cumulative exposure of a certain financial instrument or risk factor, calculated at market value (MtM – Marked to Market); and

 

   

Stressed VaR: statistical metric derived from the VaR calculation, with the purpose is of simulating higher risk in the trading portfolio, taking returns that can be seen in past scenarios of extreme volatility.

Management of interest rate risk in the Banking Book (IRRBB) is based on the following metrics:

 

   

DEVE: difference between the present value of the sum of repricing flows of instruments subject to IRRBB in a base scenario and the present value of the sum of repricing flows of these instruments in a scenario of interest rate shock;

 

   

DNII: difference between the result of financial intermediation of instruments subject to IRRBB in a base scenario and the result of financial intermediation of these instruments in a scenario of shock in interest rates.

In addition, sensitivity and loss control measures are also analyzed. They include:

 

   

Mismatching analysis (GAPS): accumulated exposure by risk factor of cash flows expressed at market value, allocated at the maturity dates;

 

   

Sensitivity (DV01- Delta Variation): impact on the market value of cash flows, when submitted to an one annual basis point increase in the current interest rates or index rate;

 

   

Sensitivity to Sundry Risk Factors (Greeks): partial derivatives of an option portfolio in relation to the prices of underlying assets, implied volatilities, interest rates and time.

ITAÚ UNIBANCO HOLDING uses proprietary systems to measure the consolidated market risk. The processing of these systems occurs in a high-availability access-controlled environment, which has data storage and recovery processes and an infrastructure that ensures business continuity in contingency (disaster recovery) situations.

2.1 VaR - Consolidated ITAÚ UNIBANCO HOLDING

Is calculated by Historical Simulation, i.e. the expected distribution for profits and losses (P&L) of a portfolio over time can be estimated from past behavior of returns of market risk factors for this portfolio. VaR is calculated at a confidence level of 99%, historical period of 4 years (1000 business days) and a holding period of one day. In addition, in a conservative approach, VaR is calculated daily, with and without volatility weighting, and the final VaR is the more restrictive of the values given by the two methods.

From January 1 to December 31, 2019, the average total VaR in Historical Simulation was R$ 333.7 or 0.24% of total stockholders’ equity (R$ 399.3 or 0.29% of total stockholders’ equity from 01/01 to 12/31/2018).

 

     VaR Total (Historical Simulation) (Reais million)  
     12/31/2019 (*)     12/31/2018 (*)  
   Average      Minimum      Maximum      Var Total     Average      Minimum      Maximum      Var Total  

VaR by risk factor group

                      

Interest rates

     815.7        651.6        959.7        813.1       851.4        720.0        1,042.9        898.4  

Currencies

     27.6        10.9        59.2        10.9       24.7        12.7        45.2        37.3  

Shares

     30.2        13.5        57.4        29.4       39.2        23.6        58.5        50.1  

Commodities

     1.8        0.5        4.7        1.0       1.6        0.6        3.1        1.0  

Effect of diversification

     0        0        0        (576.1     —          —          —          (605.3
  

 

 

    

 

 

    

 

 

    

 

 

   

 

 

    

 

 

    

 

 

    

 

 

 

Total risk

     333.7        208.7        471.9        278.3       399.3        294.7        603.6        381.5  
  

 

 

    

 

 

    

 

 

    

 

 

   

 

 

    

 

 

    

 

 

    

 

 

 

 

(*)

VaR by Group of Risk Factors considers information from foreign units.

 

Itaú Unibanco Holding S.A. – Complete Financial Statements in IFRS – December 31, 2019    F-120


Table of Contents

ITAÚ UNIBANCO HOLDING S.A.

Notes to the Consolidated Financial Statements

At 12/31/2019 and 12/31/2018 for balance sheet accounts and

From 01/01 to 12/31 of 2019, 2018 and 2017 for income statement accounts

(In millions of Reais, except information per share)

 

2.1.1 Interest rate risk

The table below shows the accounting position of financial assets and liabilities exposed to interest rate risk, distributed by maturity (remaining contractual terms). This table is not used directly to manage interest rate risks; it is mostly used to permit the assessment of mismatching between accounts and products associated thereto and to identify possible risk concentration.

 

     12/31/2019      12/31/2018  
   0-30
days
    31-180
days
    181-365
days
    1-5
years
    Over 5
years
    Total      0-30
days
    31-180
days
    181-365
days
    1-5
years
    Over 5
years
    Total  

Financial assets

     264,750       382,751       141,277       443,579       203,328       1,435,685        277,165       394,168       100,598       404,069       197,904       1,373,904  

Compulsory deposits in the Central Bank of Brazil

     86,836       0       0       0       0       86,836        88,549       —         —         —         —         88,549  

At amortized cost

     135,190       354,893       102,649       244,862       111,666       949,260        163,574       367,544       78,314       219,186       120,768       949,386  

Interbank deposits

     23,337       4,448       3,290       3,474       32       34,581        19,181       4,815       1,730       688       —         26,414  

Securities purchased under agreements to resell

     22,617       175,643       0       0       162       198,422        64,677       215,352       —         12       91       280,132  

Securities

     1,290       13,659       14,817       56,178       44,522       130,466        1,007       7,320       5,792       50,969       41,661       106,749  

Loan and lease operations

     87,946       161,143       84,542       185,210       66,950       585,791        78,709       140,057       70,792       167,517       79,016       536,091  

At fair value through other comprehensive income

     2,464       4,524       3,284       46,456       19,932       76,660        1,915       4,743       4,026       21,649       16,990       49,323  

At fair value through profit and loss

     40,260       23,334       35,344       152,261       71,730       322,929        23,127       21,881       18,258       163,234       60,146       286,646  

Securities

     33,262       15,420       32,299       137,612       62,482       281,075        19,140       17,810       15,945       154,171       56,114       263,180  

Derivatives

     6,998       7,914       3,045       14,649       9,248       41,854        3,987       4,071       2,313       9,063       4,032       23,466  

Financial liabilities

     517,305       113,511       72,484       305,933       84,995       1,094,228        514,263       89,354       70,062       319,392       60,367       1,053,438  

At amortized cost

     510,642       104,398       69,362       284,946       76,851       1,046,199        511,091       85,271       67,227       304,939       57,199       1,025,727  

Deposits

     272,447       38,873       22,877       154,032       18,831       507,060        248,913       36,856       22,063       146,288       9,304       463,424  

Securities sold under repurchase agreements

     218,055       4,121       1,700       13,309       19,398       256,583        254,052       9,713       7,756       40,877       17,839       330,237  

Interbank market funds

     19,086       51,776       39,155       63,180       1,665       174,862        7,438       33,869       31,869       58,375       3,119       134,670  

Institutional market funds

     600       8,472       4,763       53,452       36,957       104,244        314       3,631       4,579       58,513       26,937       93,974  

Capitalization plans

     454       1,156       867       973       0       3,450        374       1,202       960       886       —         3,422  

At fair value through profit and loss

     6,663       9,113       3,122       20,987       8,144       48,029        3,172       4,083       2,835       14,453       3,168       27,711  

Derivatives

     6,653       9,100       3,096       20,906       8,073       47,828        3,168       4,070       2,815       14,360       3,106       27,519  

Structured notes

Difference
assets / liabilities (*)

    

10

(252,555

 

   

13

269,240

 

 

   

26

68,793

 

 

   

81

137,646

 

 

   

71

118,333

 

 

   

201

341,457

 

 

    

4

(237,098

 

   

13

304,814

 

 

   

20

30,536

 

 

   

93

84,677

 

 

   

62

137,537

 

 

   

192

320,466

 

 

Cumulative difference

     (252,555     16,685       85,478       223,124       341,457          (237,098     67,716       98,252       182,929       320,466    

Ratio of cumulative difference to total interest-bearing assets

     (17.6 %)      1.2     6.0     15.5     23.8        (17.3 %)      4.9     7.2     13.3     23.3  
  

 

 

   

 

 

   

 

 

   

 

 

   

 

 

      

 

 

   

 

 

   

 

 

   

 

 

   

 

 

   

 

(*)

The difference arises from the mismatch between the maturities of all remunerated assets and liabilities, at the respective period-end date, considering the contractually agreed terms.

 

Itaú Unibanco Holding S.A. – Complete Financial Statements in IFRS – December 31, 2019    F-121


Table of Contents

ITAÚ UNIBANCO HOLDING S.A.

Notes to the Consolidated Financial Statements

At 12/31/2019 and 12/31/2018 for balance sheet accounts and

From 01/01 to 12/31 of 2019, 2018 and 2017 for income statement accounts

(In millions of Reais, except information per share)

 

2.1.2 Currency risk

The purpose of ITAÚ UNIBANCO HOLDING’s management of foreign exchange exposure is to mitigate the effects arising from variation in foreign exchange rates, which may present high- volatility periods.

The currency (or foreign exchange) risk arises from positions that are sensitive to oscillations in foreign exchange rates. These positions may be originated by financial instruments that are denominated in a currency other than the functional currency in which the balance sheet is measured or through positions in derivative instruments (for negotiation or hedge). Sensitivity to currency risk is disclosed in the table VaR Total (Historical Simulation) described in item 2.1 – VaR Consolidated – ITAÚ UNIBANCO HOLDING.

2.1.3 Share Price Risk

The exposure to share price risk is disclosed in Note 5, related to Financial Assets Through Profit or Loss—Securities, and Note 8, related to Financial Assets at Fair Value Through Other Comprehensive Income—Securities.

3. Liquidity risk

The possibility that the institution may be unable to efficiently meet its expected and unexpected obligations, both current and future, including those arising from guarantees issued, without affecting its daily operations and without incurring significant losses.

Liquidity risk is controlled by an area independent from the business area and responsible for establishing the reserve composition, estimating the cash flow and exposure to liquidity risk in different time horizons, and for monitoring the minimum limits to absorb losses in stress scenarios for each country where ITAÚ UNIBANCO HOLDING operates. All activities are subject to verification by independent validation, internal control and audit areas.

Liquidity management policies and limits are based on prospective scenarios and senior management’s guidelines. These scenarios are reviewed on a periodic basis, by analyzing the need for cash due to atypical market conditions or strategic decisions by ITAÚ UNIBANCO HOLDING.

ITAÚ UNIBANCO HOLDING manages and controls liquidity risk on a daily basis, using procedures approved in superior committees, including the adoption of liquidity minimum limits, sufficient to absorb possible cash losses in stress scenarios, measured with the use of internal and regulatory methods.

Additionally the following items for monitoring and supporting decisions are periodically prepared and submitted to senior management:

 

   

Different scenarios projected for changes in liquidity;

 

   

Contingency plans for crisis situations;

 

   

Reports and charts that describe the risk positions;

 

   

Assessment of funding costs and alternative sources of funding;

 

   

Monitoring of changes in funding through a constant control of sources of funding, considering the type of investor, maturities and other factors.

3.1 Primary sources of funding

ITAÚ UNIBANCO HOLDING has different sources of funding, of which a significant portion is from the retail segment. Of total customers’ funds, 38.7% or R$ 277.0 billion, are immediately available to customers. However, the historical behavior of the accumulated balance of the two largest items in this group – demand and savings deposits—is relatively consistent with the balances increasing over time and inflows exceeding outflows for monthly average amounts.

 

Itaú Unibanco Holding S.A. – Complete Financial Statements in IFRS – December 31, 2019    F-122


Table of Contents

ITAÚ UNIBANCO HOLDING S.A.

Notes to the Consolidated Financial Statements

At 12/31/2019 and 12/31/2018 for balance sheet accounts and

From 01/01 to 12/31 of 2019, 2018 and 2017 for income statement accounts

(In millions of Reais, except information per share)

 

Funding from customers

   12/31/2019      12/31/2018  
   0-30 days      Total      %      0-30 days      Total      %  

Deposits

     272,447        507,060        0        248,913        463,424        —    

Demand deposits

     82,306        82,306        11.5        72,581        72,581        11.2  

Savings deposits

     144,558        144,558        20.2        136,865        136,865        21.2  

Time deposits

     44,855        277,166        38.8        37,784        251,300        38.9  

Other

     728        3,030        0.4        1,683        2,678        0.4  

Proceeds of acceptances and securities issues(1)

     4,293        143,569        20.1        2,285        111,566        17.3  

Funds from own issue (2)

     235        5,258        0.7        1,831        21,417        3.3  

Subordinated debt

     2        59,462        8.3        2        49,313        7.6  

Total

     276,977        715,349        100.0        253,031        645,720        100.0  

 

(1)

Includes mortgage notes, guaranteed real estate credit bills, agribusiness, financial recorded in interbank markets funds and Obligations on the issue of debentures, Securities abroad and strutured operations certificates recorded in Institutional Markets Funds.

(2)

Refer to deposits received under securities repurchase agreements with securities from own issue.

3.2 Control over liquidity

ITAÚ UNIBANCO HOLDING manages its liquidity reserves based on estimates of funds that will be available for investment, assuming the continuity of business in normal conditions.

During the period of 2019, ITAÚ UNIBANCO HOLDING maintained sufficient levels of liquidity in Brazil and abroad. Liquid assets totaled R$ 172.9 billion and accounted for 62.4% of the short term redeemable obligations, 24.2% of total funding, and 16.6% of total assets.

The table below shows the indicators used by ITAÚ UNIBANCO HOLDING in the management of liquidity risk:

 

Liquidity indicators

   12/31/2019      12/31/2018  
   %      %  

Net assets (1) / customers funds within 30 days (2)

     62.4        62.7  

Net assets (1) / total customers funds (3)

     24.2        24.6  

Net assets (1) / total financial assets (4)

     16.6        15.8  

 

(1)

Net assets (present value): Cash and cash equivalents, Securities purchased under agreements to resell – Funded position and Government securities—available. Detailed in the table Non discounted future flows – Financial assets;

(2)

Table Funding from customers table (Total Funding from customers 0-30 days);

(3)

Table funding from customers (Total funding from customers);

(4)

Detailed in the table Non discounted future flows – Financial assets, total present value regards R$ 1,040,865 (R$ 1,001,240 at 12/31/2018).

 

Itaú Unibanco Holding S.A. – Complete Financial Statements in IFRS – December 31, 2019    F-123


Table of Contents

ITAÚ UNIBANCO HOLDING S.A.

Notes to the Consolidated Financial Statements

At 12/31/2019 and 12/31/2018 for balance sheet accounts and

From 01/01 to 12/31 of 2019, 2018 and 2017 for income statement accounts

(In millions of Reais, except information per share)

 

Assets and liabilities according to their remaining contractual maturities, considering their undiscounted flows, are presented below:

 

Undiscounted future flows, except for derivatives which
are fair value

  12/31/2019     12/31/2018  

Financial assets (1)

  0 - 30
days
    31 - 365
days
    366 - 720
days
    Over 720
days
    Total     0 - 30
days
    31 - 365
days
    366 - 720
days
    Over 720
days
    Total  

Cash and cash equivalents

    30,367       0       0       0       30,367       37,159       —         —         —         37,159  

Interbank investments

    69,756       151,497       1,444       1,191       223,888       115,278       182,606       468       322       298,674  

Securities purchased under agreements to resell—Collateral held (2)

    26,797       0       0       0       26,797       45,335       —         —         —         45,335  

Securities purchased under agreements to resell—Collateral repledge

    17,871       144,234       0       0       162,105       50,741       175,857       —         10       226,608  

Interbank deposits (4)

    25,088       7,263       1,444       1,191       34,986       19,202       6,749       468       312       26,731  

Securities

    131,195       17,669       19,846       108,011       276,721       82,144       17,255       17,853       98,531       215,783  

Government securities—available

    111,487       300       302       4,763       116,852       72,026       292       292       5,315       77,925  

Government securities—under repurchase commitments

    7,744       6,616       12,445       25,366       52,171       52       6,321       12,671       32,811       51,855  

Private securities—available

    11,964       10,181       4,967       56,839       83,951       10,066       9,406       4,185       49,003       72,660  

Private securities—under repurchase commitments

    0       572       2,132       21,043       23,747       —         1,236       705       11,402       13,343  

Derivative financial instruments - Net position

    6,998       10,959       5,355       18,542       41,854       3,987       6,384       4,069       9,026       23,466  

Swaps

    107       4,039       4,464       17,848       26,458       705       1,139       2,894       8,355       13,093  

Options

    4,696       3,043       500       217       8,456       1,167       1,890       975       183       4,215  

Forwards (onshore)

    940       1,207       15       0       2,162       893       942       —         —         1,835  

Other derivatives financial instruments

    1,255       2,670       376       477       4,778       1,222       2,413       200       488       4,323  

Loans and financial operations (3)

    63,401       197,090       93,203       236,982       590,676       68,829       166,503       88,138       241,919       565,389  
 

 

 

   

 

 

   

 

 

   

 

 

   

 

 

   

 

 

   

 

 

   

 

 

   

 

 

   

 

 

 

Total financial assets

    301,717       377,215        119,848       364,726       1,163,506       307,397       372,748       110,528       349,798       1,140,471  
 

 

 

   

 

 

   

 

 

   

 

 

   

 

 

   

 

 

   

 

 

   

 

 

   

 

 

   

 

 

 

 

(1)

The assets portfolio does not take into consideration the balance of compulsory deposits in Central Bank, amounting to R$ 91,248 (R$ 94,148 at 12/31/2018), which release of funds is linked to the maturity of the liability portfolios. The amounts of PGBL and VGBL are not considered in the assets portfolio because they are covered in Note 26.

(2)

Net of R$ 8,544 (R$ 5,120 at 12/31/2018) which securities are linked to guarantee transactions at B3 S.A. - Brasil, Bolsa, Balcão and the BACEN.

(3)

Net of payment to merchants of R$ 69,050 (R$ 60,504 at 12/31/2018) and the amount of liabilities from transactions related to credit assignments R$ 2,451 (R$ 3,993 at 12/31/2018).

(4)

Includes R$ 18,938 (R$ 15,886 at 12/31/2018) related to Compulsory Deposits with Central Banks of other countries.

 

Itaú Unibanco Holding S.A. – Complete Financial Statements in IFRS – December 31, 2019    F-124


Table of Contents

ITAÚ UNIBANCO HOLDING S.A.

Notes to the Consolidated Financial Statements

At 12/31/2019 and 12/31/2018 for balance sheet accounts and

From 01/01 to 12/31 of 2019, 2018 and 2017 for income statement accounts

(In millions of Reais, except information per share)

 

Undiscounted future flows, except for derivatives
which are fair value

  12/31/2019     12/31/2018  

Financial liabilities

  0 – 30
days
    31 – 365
days
    366 – 720
days
    Over 720
days
    Total     0 – 30
days
    31 – 365
days
    366 – 720
days
    Over 720
days
    Total  

Deposits

    266,690       69,367       20,555       211,531       568,143       246,729       62,909       16,674       191,131       517,443  

Demand deposits

    82,306       0       0       0       82,306       72,581       —         —         —         72,581  

Savings deposits

    144,558       0       0       0       144,558       136,865       —         —         —         136,865  

Time deposit

    37,570       68,757       20,502       211,395       338,224       35,450       62,185       16,647       190,984       305,266  

Interbank deposits

    2,247       610       53       136       3,046       1,830       724       27       147       2,728  

Other deposits

    9       0       0       0       9       3       —         —         —         3  

Compulsory deposits

    (38,576     (14,067     (4,110     (34,495     (91,248     (39,116     (15,228     (3,831     (35,973     (94,148

Demand deposits

    (4,412     0       0       0       (4,412     (5,600     —         —         —         (5,600

Savings deposits

    (26,234     0       0       0       (26,234     (24,695     —         —         —         (24,695

Time deposit

    (7,930     (14,067     (4,110     (34,495     (60,602     (8,821     (15,228     (3,831     (35,973     (63,853

Securities sold under repurchase agreements (1)

    246,499       6,509       5,218       17,585       275,811       275,395       16,557       10,933       42,349       345,234  

Government securities

    200,499       344       1,720       17,553       220,116       232,776       2,856       7,353       38,752       281,737  

Private securities

    17,978       2,810       3,498       32       24,318       10,910       13,701       3,580       3,597       31,788  

Foreign

    28,022       3,355       0       0       31,377       31,709       —         —         —         31,709  

Proceeds of acceptances and securities issues (2)

    4,335       47,697       39,505       67,435       158,972       2,189       32,950       39,077       53,626       127,842  

Loans and onlending obligations (3)

    6,368       65,182       6,259       7,462       85,271       6,304       45,668       11,541       11,840       75,353  

Subordinated debt (4)

    251       6,594       11,794       53,745       72,384       154       2,658       6,264       52,453       61,529  

Derivative financial instruments—Net position

    6,653       12,196       9,458       19,521       47,828       3,168       6,885       5,672       11,794       27,519  

Swaps

    326       5,218       8,349       19,034       32,927       923       3,018       4,687       10,888       19,516  

Option

    3,668       4,567       571       255       9,061       883       1,935       823       288       3,929  

Forward (onshore)

    753       1       0       0       754       470       —         —         —         470  

Other derivative financial instruments

    1,906       2,410       538       232       5,086       892       1,932       162       618       3,604  
 

 

 

   

 

 

   

 

 

   

 

 

   

 

 

   

 

 

   

 

 

   

 

 

   

 

 

   

 

 

 

Total financial liabilities

    492,220       193,478       88,679       342,784       1,117,161       494,823       152,399       86,330       327,220       1,060,772  
 

 

 

   

 

 

   

 

 

   

 

 

   

 

 

   

 

 

   

 

 

   

 

 

   

 

 

   

 

 

 

 

(1)

Includes own and third parties’ portfolios.

(2)

Includes mortgage notes, Guaranteed real estate notes, agribusiness, financial recorded in interbank market funds and Obligations on issue of debentures, Securities abroad and Structured Transactions certificates recorded in institutional markets funds.

(3)

Recorded in funds from interbank markets.

(4)

Recorded in funds from institutional markets.

 

     12/31/2019      12/31/2018  

Off balance commitments

   0 – 30
days
     31 – 365
days
     366 – 720
days
     Over 720
days
     Total      0 – 30
days
     31 – 365
days
     366 – 720
days
     Over 720
days
     Total  

Financial Guarantees

     1,286        19,447        9,359        36,628        66,720        1,305        17,314        5,509        41,977        66,105  

Commitments to be released

     125,664        22,818        7,064        149,876        305,422        110,909        25,977        5,796        130,161        272,843  

Letters of credit to be released

     15,013        0        0        0        15,013        10,747        —          —          —          10,747  

Contractual commitments—Fixed and Intangible assets (Notes 13 and 14)

     0        273        0        0        273        —          405        273        —          678  
  

 

 

    

 

 

    

 

 

    

 

 

    

 

 

    

 

 

    

 

 

    

 

 

    

 

 

    

 

 

 

Total

     141,963        42,538        16,423        186,504        387,428        122,961        43,696        11,578        172,138        350,373  
  

 

 

    

 

 

    

 

 

    

 

 

    

 

 

    

 

 

    

 

 

    

 

 

    

 

 

    

 

 

 

 

Itaú Unibanco Holding S.A. – Complete Financial Statements in IFRS – December 31, 2019    F-125


Table of Contents

ITAÚ UNIBANCO HOLDING S.A.

Notes to the Consolidated Financial Statements

At 12/31/2019 and 12/31/2018 for balance sheet accounts and

From 01/01 to 12/31 of 2019, 2018 and 2017 for income statement accounts

(In millions of Reais, except information per share)

 

c) Capital Management Governance

ITAÚ UNIBANCO HOLDING is subject to the regulations of BACEN, which determines minimum capital requirements, procedures to obtain information to assess the global systemic importance of banks, fixed asset limits, loan limits and accounting practices, and requires banks to conform to the regulations based on the Basel Accord for capital adequacy. Additionally, CNSP and SUSEP issue regulations on capital requirements that affect our insurance operations and private pension and savings bonds plans.

The capital statements were prepared in accordance with BACEN’s regulatory requirements and with internationally accepted minimum requirements according to the Bank for International Settlements (BIS).

I – Composition of capital

The Referential Equity (PR) used to monitor the compliance with the operating limits imposed by BACEN, is the sum of three items, namely:

 

   

Common Equity Tier I: the sum of capital, reserves and retained earnings, less deductions and prudential adjustments.

 

   

Additional Tier I Capital: consists of instruments of a perpetual nature, which meet eligibility requirements. Together with Common Equity Tier I it makes up Tier I.

 

   

Tier II Capital: consists of subordinated debt instruments with defined maturity dates that meet eligibility requirements. Together with the Common Equity Tier I and the Additional Tier I Capital, it makes up the Total Capital.

Composition of Reference Equity

 

     12/31/2019      12/31/2018  

Stockholders’ equity attributable to controlling interests

     131,987        131,757  

Non-controlling interests

     11,110        12,276  

Change in interest in subsidiaries in a capital transaction

     259        98  

Consolidated Stockholders’ Equity (BACEN)

     143,356        144,131  
  

 

 

    

 

 

 

Common Equity Tier I Prudential Adjustments

     (26,028      (20,773

Common Equity Tier I

     117,328        123,358  
  

 

 

    

 

 

 

Instruments Eligible to Comprise Additional Tier I

     11,266        7,701  

Additional Tier I Prudential Adjustments

     102        95  

Additional Tier I Capital

     11,368        7,796  
  

 

 

    

 

 

 

Tier I (Common Equity Tier I + Additional Tier I Capital)

     128,696        131,154  
  

 

 

    

 

 

 

Instruments Eligible to Comprise Tier II

     11,833        15,778  

Tier II Prudential Adjustments

     67        96  

Tier II

     11,900        15,874  
  

 

 

    

 

 

 

Referential Equity (Tier I + Tier II)

     140,596        147,028  
  

 

 

    

 

 

 

 

Itaú Unibanco Holding S.A. – Complete Financial Statements in IFRS – December 31, 2019    F-126


Table of Contents

ITAÚ UNIBANCO HOLDING S.A.

Notes to the Consolidated Financial Statements

At 12/31/2019 and 12/31/2018 for balance sheet accounts and

From 01/01 to 12/31 of 2019, 2018 and 2017 for income statement accounts

(In millions of Reais, except information per share)

 

Funds from the issuance of subordinated debt securities are considered Tier II capital for purpose of capital to risk-weighted assets ratio, as shown below. According to current legislation, the balance of subordinated debt in December 2012 was used for calculating the reference equity as of December 2019, totaling R$ 36,627

 

Name of security / currency

   Principal amount
(original currency)
     Issue      Maturity      Return p.a.      Account
balance

12/31/2019
 

Subordinated financial bills—BRL

              
     1        2012        2020        111% of CDI        2  
     20              IPCA + 6% to 6.17%        49  
     6        2011        2021        109.25% to 110.5% of CDI        14  
     2,307        2012        2022        IPCA + 5.15% to 5.83%        4,994  
     20              IGPM + 4.63%        30  
     2,354              Total        5,089  

Subordinated euronotes—USD

              
     990        2010        2020        6.20%        4,041  
     1,000        2010        2021        5.75%        4,152  
     730        2011        2021        5.75% to 6.20%        2,952  
     550        2012        2021        6.20%        2,218  
     2,600        2012        2022        5.50% to 5.65%        10,673  
     1,851        2012        2023        5.13%        7,502  
     7,721              Total        31,538  

Total

                 36,627  
              

 

 

 

In November 2019, ITAÚ UNIBANCO HOLDING issued in the international market US$ 750 million in Subordinated Notes, equivalent to R$ 3,023 at December 31, 2019, and in the local market R$ 2,330 in Subordinated Financial Bills. There is a repurchase option for these subordinated debts as from 2024 and they are subject to approval by the Central Bank of Brazil for composition of Capital Tier II of ITAÚ UNIBANCO HOLDING, with an estimated increase of 0.6 p.p. in its Total Capital.

II - Capital Requirements in Place and In Progress

ITAÚ UNIBANCO HOLDING’s minimum capital requirements are expressed as ratios obtained from the ratio between available capital and the Risk-Weighted Assets (RWA).

Schedule for Basel III implementation

 

     As From January 1st,  
     2018     2019 (1)  

Common Equity Tier I

     4.5     4.5

Tier I

     6.0     6.0

Total Capital

     8.625     8.0

Additional Capital Buffers (ACP)

     2.375     3.5

Conservation

     1.875     2.5

Countercyclical(2)

     0     0

Systemic (3)

     0.5     1.0

Common Equity Tier I + ACP

     6.875     8.0

Total Capital + ACP

     11.0     11.5

Prudential Adjustments Deductions

     100     100

 

(1)

Requirements in force as from January 1 st , 2019.

(2)

ACP Countercyclical is triggered during the credit cycle expansion phase. Additionally, in the event of an increase of countercyclical additional, the new percentage will be in effect only twelve months after it is announced.

(3)

The calculation of ACP Systemic associates the systemic importance, represented by the institution’s total exposure, to Gross Domestic Product (GDP).

 

Itaú Unibanco Holding S.A. – Complete Financial Statements in IFRS – December 31, 2019    F-127


Table of Contents

ITAÚ UNIBANCO HOLDING S.A.

Notes to the Consolidated Financial Statements

At 12/31/2019 and 12/31/2018 for balance sheet accounts and

From 01/01 to 12/31 of 2019, 2018 and 2017 for income statement accounts

(In millions of Reais, except information per share)

 

III - Risk-Weighted Assets (RWA)

For calculating minimum capital requirements, RWA must be obtained by taking the sum of the following risk exposures:

RWA = RWACPAD + RWAMINT + RWAOPAD

 

     12/31/2019      12/31/2018  

Credit risk (RWACPAD)(1)

     784,730        714,969  

Market risk (RWAMINT)(2)

     25,002        30,270  

Operating risk (RWAPOPAD)(3)

     81,568        72,833  
  

 

 

    

 

 

 

Total risk-weighted assets

     891,300        818,072  
  

 

 

    

 

 

 

 

(1)

Portion related to exposures to credit risk, calculated using the standardized approach;

(2)

Portion related to capital required for market risk, composed of the maximum between the internal model and 80% of the standardized model, regulated by BACEN Circulars 3,646 and 3,674;

(3)

Portion related to capital required for operational risk, calculated based on the standardized approach.

The tables below present the breakdown of credit, market and operational risk weighted assets, respectively.

a) Credit Risk

Breakdown of Credit Risk Weighted by Credit Risk (RWACPAD)

 

     12/31/2019      12/31/2018  

Credit Risk Weighted Assets (RWACPAD)

     784,730        714,969  

Marketable securities

     54,715        40,276  

Loan Operations—Retail

     139,522        124,356  

Loan Operations—Non-Retail

     274,324        256,958  

Joint Liabilities—Retail

     150        140  

Joint Liabilities—Non-Retail

     45,657        43,288  

Loan Commitments—Retail

     37,700        33,871  

Loan Commitments—Non-Retail

     11,138        10,673  

Derivatives – Future potential gain

     4,787        4,193  

Intermediation

     2,422        3,330  

Other exposures

     214,315        197,884  

b) Market Risk

 

     12/31/2019      12/31/2018  

Market Risk Weighted Assets—Standard Aproach (RWAMPAD)

     28,328        37,838  

Operations subject to interest rate variations

     24,724        30,286  

Fixed rate denominated in reais

     5,273        2,026  

Foreign exchange coupons

     13,118        19,633  

Price index coupon

     6,333        8,627  

Operations subject to commodity price variation

     1,087        389  

Operations subject to stock price variation

     1,162        362  

Operations subject to risk exposures in gold, foreign currency and foreign exchange variation

     1,355        6,801  

Minimum Market Risk Weighted Assets—Standard Aproach (RWAMPAD) (*) (a)

     22,663        30,270  

Market Risk Weighted Assets calculated based on internal methodology (b)

     25,002        22,871  

Reduction of Market Risk Weighted Assets due to Internal Models Aproach

     (3,327      (7,568

Market Risk Weighted Assets (RWAMINT)—maximum of (a) and (b)

     25,002        30,270  

 

(*)

Calculated based on internal models, with maximum saving possibility of 20% of the standard model.

 

 

Itaú Unibanco Holding S.A. – Complete Financial Statements in IFRS – December 31, 2019    F-128


Table of Contents

ITAÚ UNIBANCO HOLDING S.A.

Notes to the Consolidated Financial Statements

At 12/31/2019 and 12/31/2018 for balance sheet accounts and

From 01/01 to 12/31 of 2019, 2018 and 2017 for income statement accounts

(In millions of Reais, except information per share)

 

At 12/31/2019, RWAMINT totaled R$ 25,002, which corresponds to 80% of RWAMPAD, higher than the capital calculated at internal models, which totaled R$ 22,663.

c) Operational Risk

 

Operating Risk-Weighted Assets (RWAOPAD)

   12/31/2019      12/31/2018  
     81,568        72,833  
  

 

 

    

 

 

 

Retail

     14,005        12,822  

Commercial

     27,536        26,214  

Corporate finance

     2,746        2,697  

Negotiation and sales

     15,430        11,736  

Payments and settlement

     8,802        8,282  

Financial agent services

     4,641        4,343  

Asset management

     8,101        6,715  

Retail brokerage

     307        24  

IV - Capital Adequacy

The Board of Directors is the body responsible for approving the institutional capital management policy and guidelines for the capitalization level of ITAÚ UNIBANCO HOLDING. The Board is also responsible for the full approval of the ICAAP (Internal Capital Adequacy Assessment Process) report, the purpose of which is to assess the capital adequacy of ITAÚ UNIBANCO HOLDING.

The result of the last ICAAP – which was dated December 2018 – indicated that ITAÚ UNIBANCO HOLDING has, in addition to capital to cover all material risks, a significant capital surplus, thus assuring the solidity of the institution’s equity position.

In order to ensure that ITAÚ UNIBANCO HOLDING is sound and has the capital needed to support business growth, the institution maintains PR levels above the minimum level required to face risks, as demonstrated by the Common Equity, Tier I Capital and Basel ratios.

The Basel Ratio reached 15.8% as at December 31, 2019, 2.2 p.p. lower than at December 31, 2018, mainly due to the provision for interest on own capital and dividends, and increase in risk-weighted assets.

Additionally, ITAÚ UNIBANCO HOLDING has a surplus over the required minimum Referential Equity of R$ 69,292 million, well above the ACP of R$ 31,195 million and generously covered by available capital.

 

     12/31/2019     12/31/2018  
   Amount      Ratio     Amount      Ratio  
   Required      Current      Required     Current     Required      Current      Required     Current  

Common Equity Tier I

     40,108        117,328        4.5     13.2     36,813        123,358        4.5     15.1

Additional Tier I Capital

     0        11,368        0       0       —          7,796        —         —    

Tier I (Common Equity Tier I + Additional Tier I Capital)

     53,478        128,696        6.0     14.4     49,084        131,154        6.0     16.0

Tier II

     0        11,900        0       0       —          15,874        —         —    

Referential Equity (Tier I + Tier II)

     71,304        140,596        8.0     15.8     70,559        147,028        8.625     18.0
  

 

 

    

 

 

    

 

 

   

 

 

   

 

 

    

 

 

    

 

 

   

 

 

 

Amount Required for Additional Capital Buffers (ACP)

     31,195        3.5%       19,429        2.375%  
  

 

 

    

 

 

   

 

 

    

 

 

 

The fixed assets ratio shows the commitment percentage of adjusted Referential Equity with adjusted permanent assets. ITAÚ UNIBANCO HOLDING falls within the maximum limit of 50% of adjusted RE, established by BACEN. At 12/31/2019 , fixed assets ratio reached 27.9%, showing a surplus of R$ 31,104.

 

 

Itaú Unibanco Holding S.A. – Complete Financial Statements in IFRS – December 31, 2019    F-129


Table of Contents

ITAÚ UNIBANCO HOLDING S.A.

Notes to the Consolidated Financial Statements

At 12/31/2019 and 12/31/2018 for balance sheet accounts and

From 01/01 to 12/31 of 2019, 2018 and 2017 for income statement accounts

(In millions of Reais, except information per share)

 

Further details on Risk and Capital Management of ITAÚ UNIBANCO HOLDING and indicators of the Global Systemic Importance Index, which are not included in the financial statements, may be viewed on www.itau.com.br/relacoes-com-investidores “Reports”/ Pillar 3 and Global Systemically Important Banks.

V – Recovery Plan

In response to the latest international crises, the Central Bank published Resolution No. 4,502, which requires the development of a Recovery Plan by financial institutions within Segment 1, with total exposure to GDP of more than 10%. This plan aims to reestablish adequate levels of capital and liquidity above regulatory operating limits in the face of severe systemic or idiosyncratic stress shocks. In this way, each institution could preserve its financial viability while also minimizing the impact on the National Financial System.

VI - Stress testing

The stress test is a process of simulation of extreme economic and market conditions in the institution’s results and capital. The institution has conducted this test since 2010 with a view to assessing its solvency in plausible scenarios of a systemic crisis, and identifying areas that are more susceptible to the impact of stress and can be subject to risk mitigation.

To perform the test, macroeconomic variables for each stress scenario are estimated by the economic research department. The scenarios are defined according to their importance to the bank’s results, and the probability of occurrence, and they are submitted to the approval of the Board of Directors on an annual basis.

Projections of macroeconomic variables (e.g. GDP, benchmark interest rate and inflation) and of the credit market (such as fundraising, loans, default rate, spread and fees) for these scenarios are based on external shocks or by using models validated by an independent area.

These projections affect the budgeted result and balance sheet, which in turn influence the risk-weighted assets and capital and liquidity ratios.

The stress test is also an integral part of ICAAP, with the main purpose of assessing whether, even in severe adverse conditions, the institution would have appropriate capital levels and its business would be unaffected.

This information allows potential risk factors to be identified in business, supporting the Board of Directors’ strategic decisions, the budgetary process and discussions on credit granting policies, in addition to being used as input for risk appetite metrics.

VII – Leverage Ratio

The Leverage Ratio is defined as the ratio of Capital Tier I to Total Exposure, calculated pursuant to BACEN Circular 3,748, of February 27, 2015. The purpose of this ratio is to be a simple measure of leverage not sensitive to risk, thus it does not consider weighting or mitigation factors. According to instructions in BACEN Circular Letter 3,706, of May 5, 2015, since October 2015 ITAÚ UNIBANCO HOLDING has sent the Leverage Ratio to BACEN, in accordance with Basel recommendations, on the basis of the ratio’s behavior for the period between 2011, when it was introduced, and 2017.

d) Management Risks of insurance and private pension

I – Management Structure, roles and responsibilities

In line with good domestic and international practices, ITAÚ UNIBANCO HOLDING has a risk management structure that ensures that the risks arising from insurance, pension plans and capitalization products are properly monitored and reported to the appropriate bodies. The management process of insurance, pension plans and capitalization risks is independent and focuses on the specific nature of each risk.

 

 

Itaú Unibanco Holding S.A. – Complete Financial Statements in IFRS – December 31, 2019    F-130


Table of Contents

ITAÚ UNIBANCO HOLDING S.A.

Notes to the Consolidated Financial Statements

At 12/31/2019 and 12/31/2018 for balance sheet accounts and

From 01/01 to 12/31 of 2019, 2018 and 2017 for income statement accounts

(In millions of Reais, except information per share)

 

ITAÚ UNIBANCO HOLDING has committees to define the management of funds from the technical reserves for insurance and private pensions, to issue guidelines for managing these funds with the objective of achieving long term returns, and to define valuation models, risk limits and strategies on allocation of funds to specific financial assets. The members of these committees are not only executives and those directly responsible for the business management process, but also heads and coordinators of commercial and financial areas.

II – Risks of Insurance and Private Pensions

ITAÚ UNIBANCO HOLDING offers its products to customers through a bancassurance structure or direct distribution. Life, personal accident, loan and multiple peril insurance products are mainly distributed by a bancassurance operation.

Life insurance and pension plans are, in general, medium or long-term products and the main risks involved in the business may be classified as demographic, financial and behavioral.

 

   

Demographic risk relates to: i) a greater than expected increase in life expectancies for products with survivorship coverage (mostly pension plans); and ii) a greater than expected decrease in mortality rates for products with life coverage (mostly life insurance).

 

   

Financial risk: is inherent in the underwriting risk of products that offer a contractual financial guarantee, this risk being considered insurance risk

 

   

Behavioral risk relates to a greater than expected increase in the rates of conversion into annuity income, resulting in increased payments of retirement benefits.

Estimated actuarial assumptions are based on the past experience of ITAÚ UNIBANCO HOLDING, on market benchmarks and on the experience of the actuaries.

 

  a)

Effect of changes on actuarial assumptions

To measure the effects of changes in the key actuarial assumptions, sensitivity tests were conducted in the amounts of current estimates of future liability cash flows. The sensitivity analysis considers a vision of the impacts caused by changes in assumptions, which could affect the income for the period and stockholders’ equity at the balance sheet date. This type of analysis is usually conducted under the ceteris paribus condition, in which the sensitivity of a system is measured when one variable of interest is changed and all the others remain unchanged. The results obtained are shown in the table below:

 

Sensitivity Test

   Impact in Results and Stockholders’ Equity (1)  
   12/31/2019 (2)      12/31/2018  
   Private Pension      Insurance      Private Pension      Insurance  

Mortality Rates

           

5% increase

     25        0        15        (1

5% decrease

     (37      (1      (16      (1

Risk-free Interest Rates

           

0.1% increase

     61        12        30        8  

0.1% decrease

     (63      (12      (44      (8

Conversion in Income Rates

           

5% increase

     20        0        (14      —    

5% decrease

     (21      0        14        —    

Claims

           

5% increase

     0        (47      —          (37

5% decrease

     0        47        —          37  

 

(1)

Amounts net of tax effects.

(2)

The amounts shown in the tables express the position at 12/31/2019, since the actuarial calculations are made on a half-yearly basis.

 

Itaú Unibanco Holding S.A. – Complete Financial Statements in IFRS – December 31, 2019    F-131


Table of Contents

ITAÚ UNIBANCO HOLDING S.A.

Notes to the Consolidated Financial Statements

At 12/31/2019 and 12/31/2018 for balance sheet accounts and

From 01/01 to 12/31 of 2019, 2018 and 2017 for income statement accounts

(In millions of Reais, except information per share)

 

b) Risk concentration

For ITAÚ UNIBANCO HOLDING, there is no product concentration in relation to insurance premiums, reducing the risk of product concentration and distribution channels.

At December 31, 2017, the production of mandatory personal injury caused by motor vehicle (DPVAT) arises from interests that ITAÚ UNIBANCO HOLDING’s insurance companies hold in Seguradora Líder dos Consórcios de DPVAT S.A.

 

     01/01 to 12/31/2019      01/01 to 12/31/2018      01/01 to 12/31/2017  
     Insurance      Retained      Retention      Insurance      Retained      Retention      Insurance      Retained      Retention  
     premiums      premium      (%)      premiums      premium      (%)      premiums      premium      (%)  

Property and casualty

                          

Mandatory personal injury caused by

                          

motor vehicle

     0        0        0.0        —          —          0.0        24        24        100.0  

Individuals

                          

Group accident insurance

     867        867        100.0        690        689        99.9        667        666        99.8  

Individual accident

     222        222        100.0        275        280        101.8        290        289        99.8  

Credit life

     948        946        99.8        881        879        99.8        623        621        99.7  

Group life

     948        947        99.9        934        937        100.3        1,001        990        98.9  

III) Market, credit and liquidity risk

a) Market risk

Market risk is analyzed, in relation to insurance operations, using the following metrics and sensitivity and loss control measures: Value at Risk (VaR), Losses in Stress Scenarios (Stress Test), Sensitivity (DV01 – Delta Variation) and Concentration. In the table, the sensitivity analysis (DV01 – Delta Variation) is presented in relation to insurance operations that demonstrate the impact on the market value of cash flows when submitted to a one basis point increase in the current interest rate or indexer rate and one percentage point in the share price and currency.

 

    12/31/2019     12/31/2018  

Class

  Account
balance
    DV01     Account
balance
    DV01  

Government securities

       

National Treasury Notes (NTN-C)

    5,495       (2.57     5,096       (2.52

National Treasury Notes (NTN-B)

    8,675       (9.42     6,069       (7.77

Chile Government securities (BTU)

    152       (0.04     179       (0.08

Chile Government securities (PDBC)

    0       0       77       (0.02

Private securities

       

Indexed to IPCA

    83       (0.01     130       (0.03

Indexed to PRE

    142       (0.01     4       —    

Indexed to CLP

    79       0       128       —    

Indexed to CLF

    6       0       10       —    

Indexed to DOLLAR

    0       0       2       —    

Shares

    6       0      

Post-fixed assets

    2,297       0       2,043       —    

Under agreements to resell

    777       0       3,277       —    
 

 

 

   

 

 

   

 

 

   

 

 

 

Total

    17,712       0       17,015    
 

 

 

   

 

 

   

 

 

   

 

 

 

b) Liquidity Risk

Liquidity risk is identified by ITAÚ UNIBANCO HOLDING as the risk of lack of liquid resources available to cover its current obligations at a given moment. For insurance operations, the liquidity risk is managed continuously by monitoring payment flows against liabilities, compared to the inflows generated by its operations and financial assets portfolio.

 

Itaú Unibanco Holding S.A. – Complete Financial Statements in IFRS – December 31, 2019    F-132


Table of Contents

ITAÚ UNIBANCO HOLDING S.A.

Notes to the Consolidated Financial Statements

At 12/31/2019 and 12/31/2018 for balance sheet accounts and

From 01/01 to 12/31 of 2019, 2018 and 2017 for income statement accounts

(In millions of Reais, except information per share)

 

Financial assets are managed in order to optimize the risk-return ratio of investments, considering, on a careful basis, the characteristics of their liabilities. The risk integrated control considers the concentration limits by issuer and credit risk, sensitivities and market risk limits and control over asset liquidity risk. Thus, investments are concentrated in government and private securities with good credit quality in active and liquid markets, keeping a considerable amount invested in short-term assets, available on demand, to cover regular needs and any liquidity contingencies. Additionally, ITAÚ UNIBANCO HOLDING constantly monitors the solvency conditions of its insurance operations.

 

          12/31/2019      12/31/2018  

Liabilities

  

Assets

   Liabilities
amounts (1)
     Liabilities
DU (2)
     Assets
DU (2)
     Liabilities
amounts (1)
     Liabilities
DU (2)
     Assets
DU (2)
 

Insurance operations

   Backing asset                  

Unearned premiums

  

LFT, repurchase agreements, NTN-B, CDB, LF and debentures

     2,343        59.1        22.9        2,111        56.7        12.6  

IBNR, PDR e PSL

  

LFT, repurchase agreements, NTN-B, CDB, LF and debentures

     875        49.9        29.0        927        48.0        18.5  

Redemptions and Other Unsettled Amounts

  

LFT, repurchase agreements, NTN-B, CDB, LF and debentures

     13        7.9        22.9        13        14.9        12.5  

Mathematical reserve for benefits to be granted and benefits granted

  

LFT, repurchase agreements, NTN-B, NTN-C, debentures

     205        16.9        2.6        194        19.7        2.3  

Financial surplus

  

LFT, repurchase agreements, NTN-B, NTN-C, CDB, LF and debentures

     2        222.4        22.9        2        218.0        12.5  

Other provisions

  

LFT, repurchase agreements, NTN-B, CDB, LF and debentures

     250        6.9        104.5        562        99.2        32.3  

Subtotal

  

Subtotal

     3,688        0        0        3,809        

Pension plan, VGBL and individual life operations

                 

Related expenses

  

LFT, repurchase agreements, NTN-B, CDB, LF and debentures

     89        126.2        82.6        98        128.4        75.9  

Unearned premiums

  

LFT, repurchase agreements, NTN-B, CDB and debentures

     13        11.1        20.8        13        15.4        11.0  

Unsettled claims

  

LFT, repurchase agreements, NTN-B, CDB and debentures

     48        11.1        20.8        43        15.4        11.0  

IBNR

  

LFT, repurchase agreements, NTN-B, CDB and debentures

     22        11.1        20.8        25        15.4        11.0  

Redemptions and Other Unsettled Amounts

  

LFT, repurchase agreements, NTN-B, CDB and debentures

     318        11.1        20.8        297        15.4        11.0  

Mathematical reserve for benefits granted

  

LFT, repurchase agreements, LTN, NTN-B, NTN-C, NTN-F, CDB, LF and debentures

     2,781        126.2        82.8        2,808        120.4        71.4  

Mathematical reserve for benefits to be granted – PGBL/ VGBL

  

LFT, repurchase agreements, LTN, NTN-B, NTN-C, NTN-F, CDB, LF and

                 
  

debentures (3)

     204,392        180.6        57.0        187,908        182.0        28.2  

Mathematical reserve for benefits to be granted – traditional

  

LFT, repurchase agreements, NTN-B, NTN-C, debentures

     5,099        199.8        110.1        4,633        209.0        91.7  

Other provisions

  

LFT, repurchase agreements, NTN-B, NTN-C, CDB, LF and debentures

     1,273        199.7        110.1        948        165.5        91.7  

Financial surplus

  

LFT, repurchase agreements, NTN-B, NTN-C, CDB, LF and debentures

     611        199.8        110.1        605        208.8        91.5  

Subtotal

  

Subtotal

     214,646        0        0        197,378        

Total technical reserves

  

Total backing assets

     218,334        0        0        201,187        

 

(1)

Gross amounts of Credit Rights, Escrow Deposits and Reinsurance.

(2)

DU = Duration in months.

(3)

Excluding PGBL / VGBL reserves allocated in variable income.

 

Itaú Unibanco Holding S.A. – Complete Financial Statements in IFRS – December 31, 2019    F-133


Table of Contents

ITAÚ UNIBANCO HOLDING S.A.

Notes to the Consolidated Financial Statements

At 12/31/2019 and 12/31/2018 for balance sheet accounts and

From 01/01 to 12/31 of 2019, 2018 and 2017 for income statement accounts

(In millions of Reais, except information per share)

 

c) Credit Risk

I - Reinsurers

Reinsurance operations are controlled through an internal policy, in compliance with the provisions of the regulatory authority governing the reinsurers with which ITAÚ UNIBANCO HOLDING operates.

We present below a breakdown of the risks assigned by ITAÚ UNIBANCO HOLDING’s subsidiaries to reinsurance companies:

 

   

Insurance Operations: reinsurance premiums operations are basically represented by: IRB Brasil Resseguros with 86.02% (78.13% at 12/31/2018).

 

   

Private Pension Operations: related to reinsurance premiums are entirely represented by Austral with 40%, General Reinsurance with 30%, and IRB Brasil Resseguros with 30% (same percentage (%) as in 12/31/2018)

II – Premiums Receivable

ITAÚ UNIBANCO HOLDING considers the credit risk arising from past-due premiums immaterial, since cases with coverage payment in default may be canceled, pursuant to Brazilian regulations.

III - Risk level of financial assets

The table below shows insurance financial assets, individually evaluated, classified by rating:

 

     12/31/2019  
     Financial Assets at Amortized Cost                

Internal rating

   Interbank deposits and securities
purchased under agreements to
resell
     Securities      Financial assets at fair
value through profit or
loss (*)
     Total  

Low

     3,027        31,342        197,940        232,309  

Medium

     0        0        2        2  

High

     0        0        0        0  
  

 

 

    

 

 

    

 

 

    

 

 

 

Total

     3,027        31,342        197,942        232,311  
  

 

 

    

 

 

    

 

 

    

 

 

 

%

     1.3        13.5        85.2        100.0  
  

 

 

    

 

 

    

 

 

    

 

 

 

 

(*)

Includes Derivatives in the amount of R$ 960.

 

     12/31/2018  
     Financial Assets at Amortized Cost                

Internal rating

   Interbank deposits and securities
purchased under agreements to
resell
     Securities      Financial assets at fair
value through profit or
loss (*)
     Total  

Low

     8,247        28,969        179,311        216,527  

Medium

     —          —          2        2  

High

     —          —          —          —    
  

 

 

    

 

 

    

 

 

    

 

 

 

Total

     8,247        28,969        179,313        216,529  
  

 

 

    

 

 

    

 

 

    

 

 

 

%

     3.8        13.4        82.8        100.0  
  

 

 

    

 

 

    

 

 

    

 

 

 

 

(*)

Includes Derivatives in the amount of R$ 449.

 

Itaú Unibanco Holding S.A. – Complete Financial Statements in IFRS – December 31, 2019    F-134


Table of Contents

ITAÚ UNIBANCO HOLDING S.A.

Notes to the Consolidated Financial Statements

At 12/31/2019 and 12/31/2018 for balance sheet accounts and

From 01/01 to 12/31 of 2019, 2018 and 2017 for income statement accounts

(In millions of Reais, except information per share)

 

Note 33 – Supplementary information

Constitutional Amendment (EC) nº 103/2019

Approved by the National Congress in October 2019 and enacted in November 2019, it provides for the social security and other matters, also addressing the increase of the tax rate of Social Contribution on Net Income for banks set forth in item I of paragraph 1 of article 1 of Supplementary Law No. 105, of January 10, 2001, which will be 20% as from its effective date.

The effects of tax credits are reflected in Note 24 – Taxes.

Note 34 – Subsequent Events

Issue of Senior Notes

In January 2020, ITAÚ UNIBANCO HOLDING priced the issue of senior notes with maturity in January 2023 in the amount of US$ 1 billion at the fixed rate of 2.90% and senior notes with maturity in January 2025 in the amount of US$ 500 million at the fixed rate of 3.25%.

The Issue is neither subject to registration rules with the Securities Exchange Commission (SEC), in the United States, nor to registration with the Brazilian Securities Commission (CVM), in Brazil, in compliance with applicable law and regulations.

The Notes were offered only to qualified institutional investors and to non-American investors outside the territory of the United States of America.

ITAÚ UNIBANCO HOLDING will use the funds raised by the Notes for general corporate purposes.

Issue of Perpetual Subordinate Notes

In February 2020, ITAÚ UNIBANCO HOLDING priced the issue of perpetual subordinate notes/AT1 in the amount of US$ 700 million at the fixed rate of 4.625%, effective until the 5th anniversary of the issue date. As from this date, inclusive, the interest rate will be recalculated every 5 years based on the interest rate of securities issued by the Treasury of the United States of America.

ITAÚ UNIBANCO HOLDING will be able to repurchase the notes on the 5th anniversary of the issue date or on any other subsequent date of payment of interest, being subject to the approval of Brazilian entities, including BACEN. The notes approved by BACEN in April 2020 make up the Supplementary Capital of Referential Equity of ITAÚ UNIBANCO HOLDING.

The Issue is neither subject to registration rules with the Securities Exchange Commission (SEC), in the United States, nor to registration with the Brazilian Securities Commission (CVM), in Brazil, in compliance with applicable law and regulations. The notes were offered only to qualified institutional investors and to non-American investors outside the territory of the United States of America.

Acquisition of Zup I.T. Serviços em Tecnologia e Inovação Ltda.

On October 31, 2019, ITAÚ UNIBANCO HOLDING entered into a purchase and sale agreement of 100% of the capital of Zup I.T. Serviços em Tecnologia e Inovação Ltda. (ZUP). The purchase will be carried out in three phases over four years. In the first phase, ITAÚ UNIBANCO HOLDING acquired 52.96% of ZUP’s total voting capital for approximately R$ 293 million, then holding the company’s control. In the third year, after the operation is closed, ITAÚ UNIBANCO HOLDING will acquire an additional 19.6% interest; in the fourth year, the remaining interest, so as to achieve 100% of ZUP’s capital.

Effective acquisitions and financial settlements occurred on March 31, 2020, after obtaining the regulatory authorizations required.

 

Itaú Unibanco Holding S.A. – Complete Financial Statements in IFRS – December 31, 2019    F-135


Table of Contents

ITAÚ UNIBANCO HOLDING S.A.

Notes to the Consolidated Financial Statements

At 12/31/2019 and 12/31/2018 for balance sheet accounts and

From 01/01 to 12/31 of 2019, 2018 and 2017 for income statement accounts

(In millions of Reais, except information per share)

 

“Coronavirus” COVID 19 relief efforts

On April 06, 2020, ITAÚ UNIBANCO HOLDING held a conference call with its stockholders and the market in general to give an update on the measures implemented by the bank in the management of its operations and to support its employees, clients and society in view of the new COVID-19 pandemic.

ITAÚ UNIBANCO HOLDING is monitoring the economic effects of this pandemic in Brazil and the other countries where it operates, which may adversely affect its results. At the beginning of the COVID-19 outbreak, the Institutional Crisis Management Committee was set up, which monitors, on a daily basis, the effects of the spread of the pandemic and its impacts on our operations, in addition to the government actions to mitigate the effects of this pandemic.

The Brazilian Government, by means of the National Monetary Council and the Central Bank of Brazil, has been adopting measures to mitigate the impacts caused by COVID-19, particularly on loan transactions, funding operations, reduction of reserve requirements and capital-related issues.

ITAÚ UNIBANCO HOLDING maintains its operational activities and continues to monitor and assess the impacts of this pandemic on its results, as well as its effects on critical estimates and judgments including allowance for loan losses and impairments, considering that this event does not impact its financial results for the year ended December 31, 2019 and its financial position as of December 31, 2019.

A R$ 1 billion donation for the novel Coronavirus relief efforts in Brazil

In April 2020, ITAÚ UNIBANCO HOLDING set up the “Todos pela Saúde” initiative to be funded by the donation of R$ 1 billion for the purpose of fighting against its effects on Brazilian society. “Todos pela Saúde” will operate by way of four action approaches: Informing, Protecting, Caring and Resuming.

ITAÚ UNIBANCO HOLDING has added the “Todos pela Saúde” initiative to other initiatives such as the donation of around R$ 250 million that has been allocated to different projects for improving Brazil’s hospital infrastructure, in addition to the production and purchase of test kits, protection masks, health equipment, hygiene kits, and food.

 

Itaú Unibanco Holding S.A. – Complete Financial Statements in IFRS – December 31, 2019    F-136