Please wait
Table of Contents

As filed with the Securities and Exchange Commission on 29 March 2019

 

 

 

UNITED STATES

SECURITIES AND EXCHANGE COMMISSION

Washington, D.C. 20549

 

 

Form 20-F

 

 

(Mark One)

 

    REGISTRATION

  STATEMENT  PURSUANT  TO  SECTION  12(b)  OR  12(g)   OF  THE  SECURITIES  EXCHANGE  ACT  OF  1934

or

 

    ANNUAL

  REPORT  PURSUANT  TO  SECTION  13  OR  15(d)  OF   THE  SECURITIES  EXCHANGE  ACT  OF  1934

For the fiscal year ended 31 December 2018

or

 

    TRANSITION

  REPORT  PURSUANT  TO  SECTION  13  OR  15(d)  OF   THE  SECURITIES  EXCHANGE  ACT  OF  1934

 

or

 

    SHELL

  COMPANY  REPORT  PURSUANT  TO  SECTION  13  OR   15(d)  OF  THE  SECURITIES  EXCHANGE  ACT  OF  1934

Date of event requiring this shell company report

For the transition period from              to             

Commission file number: 1-31318

 

 

Gold Fields Limited

(Exact name of registrant as specified in its charter)

 

 

Republic of South Africa

(Jurisdiction of incorporation or organisation)

150 Helen Road

Sandown, Sandton, 2196

South Africa

011-27-11-562-9700

(Address of principal executive offices)

with a copy to:

Taryn L. Harmse

Executive Vice-President: Group General Counsel

Tel: 011-27-11-562-9724

Fax: 011-27-86-720-2704

Taryn.Harmse@goldfields.com

150 Helen Road

Sandown, Sandton, 2196

South Africa

(Name, Telephone, E-mail and/or Facsimile number and Address of Company Contact Person)

and

Thomas B. Shropshire, Jr.

Linklaters LLP

Tel: 011-44-20-7456-2000

Fax: 011-44-20-7456-2222

One Silk Street

London EC2Y 8HQ

United Kingdom

Securities registered or to be registered pursuant to Section 12(b) of the Act

 

Title of Each Class

 

Name of Each Exchange on Which Registered

Ordinary shares of no par value each
American Depositary Shares, each representing one ordinary share
  New York Stock Exchange*
New York Stock Exchange

 

*

Not for trading, but only in connection with the registration of the American Depositary Shares pursuant to the requirements of the Securities and Exchange Commission.

Securities registered or to be registered pursuant to Section 12(g) of the Act

None

(Title of Class)

Securities for which there is a reporting obligation pursuant to Section 15(d) of the Act

None

(Title of Class)

Indicate the number of outstanding shares of each of the issuer’s classes of capital or

common stock as of the close of the period covered by the Annual Report

821,532,707 ordinary shares of no par value

 

 

Indicate by check mark if the registrant is a well-known seasoned issuer, as defined in Rule 405 of the Securities Act:    Yes  ☒    No  ☐

If this report is an annual or transition report, indicate by check mark if the registrant is not required to file reports pursuant to Section 13 or 15(d) of the Securities Exchange Act of 1934.    ☐  Yes    No  ☒

Note—Checking the box above will not relieve any registrant required to file reports pursuant to Section 13 or 15(d) of the Securities Exchange Act of 1934 from their obligations under those Sections.

Indicate by check mark whether the registrant (1) has filed all reports required to be filed by Section 13 or 15(d) of the Securities Exchange Act of 1934 during the preceding 12 months (or for such shorter period that the registrant was required to file such reports), and (2) has been subject to such filing requirements for the past 90 days.    ☒  Yes    No  ☐

Indicate by check mark whether the registrant has submitted electronically every Interactive Data File required to be submitted pursuant to Rule 405 of Regulation S-T (§232.405 of this chapter) during the preceding 12 months (or for such shorter period that the registrant was required to submit such files).    ☒  Yes    No  ☐

Indicate by check mark whether the registrant is a large accelerated filer, an accelerated filer, a non-accelerated filer, or an emerging growth company. See definition of “large accelerated filer,” “accelerated filer,” and “emerging growth company” in Rule 12b-2 of the Exchange Act.

Large accelerated filer  ☒                Accelerated filer  ☐                Non-accelerated filer  ☐                Emerging growth company  ☐

If an emerging growth company that prepares its financial statements in accordance with U.S. GAAP, indicate by check mark if the registrant has elected not to use the extended transition period for complying with any new or revised financial accounting standards† provided pursuant to Section 13(a) of the Exchange Act.  ☐

† The term “new or revised financial accounting standard” refers to any update issued by the Financial Accounting Standards Board to its Accounting Standards Codification after April 5, 2012.

Indicate by check mark which basis of accounting the registrant has used to prepare the financial statements included in this filing:

U.S. GAAP  ☐        International Financial Reporting Standards as issued by the International Accounting Standards Board  ☒    Other  ☐

If “Other” has been checked in response to the previous question, indicate by check mark which financial statement item the registrant has elected to follow:    Item 17  ☐    Item 18  ☐

If this is an annual report, indicate by check mark whether the registrant is a shell company (as defined in Rule 12b-2 of the Exchange Act).    Yes  ☐    No  ☒

(APPLICABLE ONLY TO ISSUERS INVOLVED IN BANKRUPTCY PROCEEDINGS DURING THE PAST FIVE YEARS)

Indicate by check mark whether the registrant has filed all documents and reports required to be filed by Sections 12, 13 or 15(d) of the Securities Exchange Act of 1934 subsequent to the distribution of securities under a plan confirmed by a court.    Yes  ☐    No  ☐

 

 

 

 


Table of Contents

Gold Fields’ Operations

 

LOGO


Table of Contents

FORM 20-F CROSS REFERENCE GUIDE

 

Item

 

Form 20-F Caption

 

Location in this document

 

Page

1

  Identity of directors, senior management and advisers   NA  

2

  Offer statistics and expected timetable   NA  

3

  Key information    
 

(a)   Selected financial data

  Further Information—Key Information—Selected Historical Consolidated Financial Data  

1-3

 

(b)   Capitalisation and indebtedness

  NA  
 

(c)   Reasons for the offer

  NA  
 

(d)   Risk factors

  Further Information—Risk Factors  

4-38

4

  Information on the Company    
 

(a)   History and development of the Company

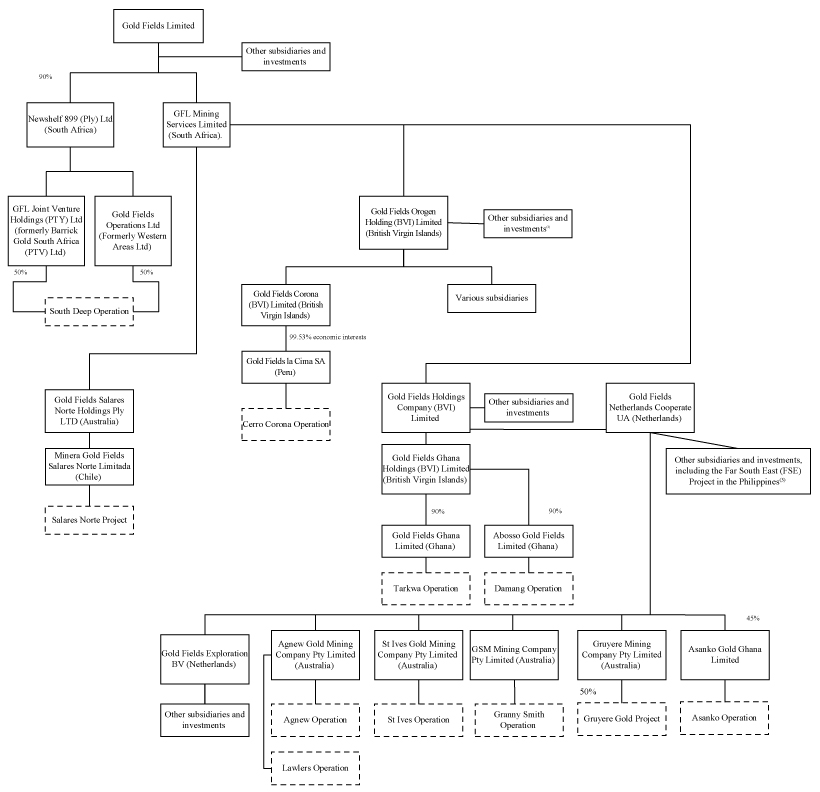
  Further Information—Additional Information on the Company—Organisational Structure—Group Structure  

39

    Annual Financial Report—Accounting policies  

AFR 129-149

    Integrated Annual Report—Leadership  

IAR 26-28

    Further Information—Additional Information on the Company—Memorandum of Incorporation—General  

112

    Integrated Annual Report—Administration and Corporate Information  

IAR 131

    Annual Financial Report—Director’s Report—Significant Announcements in 2018   AFR 23-24
    Annual Financial Report—Management’s Discussion and Analysis of Financial Statements—Capital Expenditures   AFR 80-81
    Further Information—Description of the Mining Business—Capital Expenditures  

73-74

    Further Information—Additional Information—Documents on Display  

135

 

(b)   Business overview

  Gold Fields’ Operations  

Back of cover

    Further Information—Additional Information on the Company—Gold Fields’ Mining Operations  

40-48

   

Integrated Annual Report—Our Business

 

IAR 4-7

   

Integrated Annual Report—CEO Report

 

IAR 31–41

 

i


Table of Contents

Item

 

Form 20-F Caption

 

Location in this document

 

Page

   

Integrated Annual Report—Portfolio Management

 

IAR 42-53

    Integrated Annual Report—Safe Operational Delivery   IAR 54-71
    Integrated Annual Report—Licence and Reputation   IAR 90-123
    Annual Financial Report—Corporate Governance Report—Application of King IV within Gold Fields   AFR 17-20
    Further Information—Description of the Mining Business  

72-76

    Further Information—The Gold Mining Industry  

76-77

    Further Information—Environmental and Regulatory Matters  

78-98

 

(c)   Organisational structure

  Further Information—Additional Information on the Company—Organisational Structure  

39

 

(d)   Property, plant and equipment

  Further Information—Additional Information on the Company—Property   49-50
    Annual Financial Report—Management’s discussion and analysis of the financial statements   AFR 63-126
    Annual Financial Report—Notes to the consolidated financial statements—Note 13. Property, plant and equipment   AFR 171
    Further Information—Additional Information on the Company—Reserves of Gold Fields as at 31 December 2018   65-71

4A

  Unresolved staff comments   NA  

5

  Operating and financial review and prospects    
 

(a)   Operating results

  Annual Financial Report—Management’s discussion and analysis of the financial statements   AFR 63-126
    Annual Financial Report—Consolidated income statement   AFR 150
    Annual Financial Report—Consolidated statement of financial position   AFR 152
    Annual Financial Report—Consolidated statement of cash flows   AFR 154

 

ii


Table of Contents

Item

 

Form 20-F Caption

 

Location in this document

 

Page

    Annual Financial Report—Notes to the consolidated financial statements—Note 38. Risk management activities—Foreign currency sensitivity   AFR 197
    Further Information—Environmental and Regulatory Matters   78-98
 

(b)   Liquidity and capital resources

  Annual Financial Report—Management’s discussion and analysis of the financial statements   AFR 63-126
    Annual Financial Report—Notes to the consolidated financial statement—Note 24. Borrowings   AFR 182-184
    Annual Financial Report—Notes to the consolidated financial statement—Note 34. Commitments   AFR 188
    Annual Financial Report—Notes to the consolidated financial statement—Note 37. Financial Instruments   AFR 191-193
    Annual Financial Report—Notes to the consolidated financial statement—Note 38. Risk Management Activities   AFR 194-201
    Annual Financial Report—Notes to the consolidated financial statement—Note 39. Capital Management   AFR 202
 

(c)   Research and development, patents and licences, etc.

  NA  
 

(d)   Trend information

  Annual Financial Report—Management’s discussion and analysis of the financial statements—Trend and Outlook   AFR 126
 

(e)   Off-balance sheet arrangements

  Annual Financial Report—Management’s discussion and analysis of the financial statements—Off-balance sheet items   AFR 125
 

(f)   Tabular disclosure of contractual obligations

  Annual Financial Report—Management’s discussion and analysis of the financial statements—Contractual obligations and commitments as at 31 December 2018   AFR 124-125
 

(g)   Safe harbour

  Forward-Looking Statements   xii

6

  Directors, senior management and employees    
 

(a)   Directors and senior management

  Annual Financial Report—Corporate Governance Report—Directors   AFR 14-16
    Further Information—Directors, Senior Management and Employees—Directors   99-104

 

iii


Table of Contents

Item

 

Form 20-F Caption

 

Location in this document

 

Page

    Further Information—Directors, Senior Management and Employees—Executive Committee   102-104
 

(b)   Compensation

  Annual Financial Report—Remuneration Committee Report   AFR 30-62
 

(c)   Board practices

  Further Information—Directors, senior management and employees   99-104
    Annual Financial Report—Corporate Governance Report—Application of King IV within Gold Fields   AFR 17-20
    Annual Financial Report—Corporate Governance Report—Board committees—Audit committee   AFR 10-11
    Annual Financial Report—Corporate Governance Report—Board committees—Remuneration committee   AFR 11
 

(d)   Employees

  Integrated Annual Report—Safe operational delivery—Fit-for-purpose workforce   IAR 74-81
    Further Information—Directors, senior management and employees—Employees   104
    Integrated Annual Report—Safe operational delivery—Safety   IAR 61-64
    Integrated Annual Report—Safe operational delivery—Health   IAR 65-67
 

(e)   Share ownership

  Annual Financial Report—Directors Report—Share ownership of directors and executive officers   AFR 22
    Annual Financial Report—Notes to the consolidated financial statements—Note 5. Share-based payments   AFR 156-161

7

  Major Shareholders and Related Party Transactions    
 

(a)   Major shareholders

  Further Information—Major Shareholders and Related Party Transactions—Major Shareholders   110
 

(b)   Related party transactions

  Further Information—Related Party Transactions—Related Party Transactions   110
    Annual Financial Report—Notes to the consolidated financial statements—Note 40. Related parties   AFR 203-204
 

(c)   Interests of experts and counsel

  NA  

 

iv


Table of Contents

Item

 

Form 20-F Caption

 

Location in this document

 

Page

8

  Financial information    
 

(a)   Consolidated statements and other financial information

  Annual Financial Report—Management’s discussion and analysis of the financial statements  

AFR 63-126

    Annual Financial Report—Consolidated income statement  

AFR 150

    Annual Financial Report—Consolidated statement of comprehensive income   AFR 151
    Annual Financial Report—Consolidated statement of financial position   AFR 152
    Annual Financial Report—Consolidated statement of changes in equity   AFR 153
    Annual Financial Report—Consolidated statement of cash flows   AFR 154
    Annual Financial Report—Accounting policies—Basis of preparation—Provision for silicosis settlement costs  

AFR 136

    Annual Financial Report—Accounting policies—Provision for environmental rehabilitation costs   AFR 136
    Annual Financial Report—Notes to the consolidated financial statements—Note 25. Provisions  

AFR 185-186

    Annual Financial Report—Notes to the consolidated financial statements—Note 35. Contingent liabilities   AFR 189-190
    Annual Financial Report—Management’s discussion and analysis—Silicosis settlement costs   AFR 91
    Annual Financial Report—Directors’ report—Financial affairs—Dividend policy   AFR 22
 

(b)   Significant changes

  Annual Financial Report—Notes to the consolidated financial statements—Note 36. Events after the reporting date   AFR 190

9

  The Offer and listing    
 

(a)   Listing details

  Further Information—The Listing   111
 

(b)   Plan of distribution

  NA  
 

(c)   Markets

  Integrated Annual Report—About this Report  

IAR 2

    Annual Financial Report—Administration and Corporate Information   AFR 228

 

v


Table of Contents

Item

 

Form 20-F Caption

 

Location in this document

 

Page

 

(d)   Selling shareholders

  NA  
 

(e)   Dilution

  NA  
 

(f)   Expenses of the issue

  NA  

10

 

Additional information

   
 

(a)   Share capital

  NA  
 

(b)   Memorandum and articles of association

  Further Information—Additional Information—Memorandum of Incorporation  

112-117

 

(c)   Material contracts

  Further Information—Additional Information—Material Contracts  

117-123

 

(d)   Exchange controls

  Further Information—Additional Information—South African Exchange Control Limitations Affecting Security Holders  

129-130

 

(e)   Taxation

  Further Information—Additional Information—Taxation  

130-135

 

(f)   Dividends and paying agents

  NA  
 

(g)   Statement by experts

  NA  
 

(h)   Documents on display

  Further Information—Additional Information—Documents On Display  

135

 

(i) Subsidiary information

  NA  

11

  Quantitative and qualitative disclosures about market risk   Annual Financial Report—Notes to the consolidated financial statements—Note 38. Risk management activities   AFR 194-201

12

  Description of securities other than equity securities    
 

(a)   Debt securities

  NA  
 

(b)   Warrants and rights

  NA  
 

(c)   Other securities

  NA  
 

(d)   American depositary shares

  Further Information—Additional Information—American Depositary Receipts  

123-129

13

  Defaults, dividend arrearages and delinquencies   NA  

14

  Material modifications to the rights of security holders and use of proceeds   NA  

15

  Controls and procedures   Further Information—Controls and Procedures  

136

 

vi


Table of Contents

Item

 

Form 20-F Caption

 

Location in this document

 

Page

16A

  Audit Committee financial expert   Further Information—Audit Committee Financial Expert  

137

16B

  Code of ethics   Annual Financial Report—Corporate Governance Report—Standards, principles and systems   AFR 5

16C

  Principal accountant fees and services   Further Information—Principal Accountant Fees and Services  

139

16D

  Exemptions from the listing standards for audit committees   NA  

16E

  Purchase of equity securities by the issuer and affiliated purchasers   NA  

16F

  Change in registrant’s certifying accountant   Change in Registrant’s Certifying Accountant  

138

16G

  Corporate governance   Further Information—Corporate Governance  

140

16H

  Mine safety disclosure   NA  

17

  Financial statements   NA  

18

  Financial statements   Report of Independent Registered Public Accounting Firm   AFR 127-128
    Annual Financial Report—Consolidated income statement   AFR 150
    Annual Financial Report—Consolidated statement of comprehensive income   AFR 151
    Annual Financial Report—Consolidated statement of financial position   AFR 152
    Annual Financial Report—Consolidated statement of changes in equity   AFR 153
    Annual Financial Report—Consolidated statement of cash flows   AFR 154
    Annual Financial Report—Accounting policies   AFR 129-149
    Annual Financial Report—Notes to the consolidated financial statements   AFR 155-212

19

  Exhibits   Exhibits  

141-144

 

vii


Table of Contents

PRESENTATION OF FINANCIAL INFORMATION

Gold Fields Limited (Gold Fields or the Company) is a South African company and, in fiscal 2018, 7 per cent., 36 per cent., 42 per cent. and 15 per cent. of Gold Fields’ operations, based on managed gold-equivalent production, were located in South Africa, Ghana, Australia and Peru, respectively. Its books of account are maintained in South African Rand. The reporting currency of the Gold Fields consolidated financial statements is the U.S. dollar. The Group’s annual and interim financial statements are prepared in accordance with International Financial Reporting Standards (IFRS) as issued by the International Accounting Standards Board and as prescribed by law (refer to the “Basis of preparation” section of the accounting policies to the consolidated financial statements).

Except as otherwise noted, the financial information included in this annual report has been prepared in accordance with IFRS and is presented in U.S. dollars, and for descriptions of critical accounting policies, refer to accounting policies under IFRS.

For Gold Fields’ consolidated financial statements, unless otherwise stated, statement of financial position item amounts are translated from Rand and A$ to U.S. dollars at the exchange rate prevailing on the date that it closed its accounts for fiscal 2018 (Rand 14.63 per U.S.$1.00 and U.S.$0.70 per A$1.00 as of 31 December 2018), except for specific items included within shareholders’ equity and the statement of cash flows that are translated at the rate prevailing on the date the relevant transaction was entered into, and income statement item amounts are translated from Rand and A$ to U.S. dollars at the weighted average exchange rate for each period (Rand 13.20 per U.S.$1.00 and U.S.$1.00 per A$0.75 for fiscal 2018).

In this annual report, Gold Fields presents the financial items “all-in sustaining costs” (AISC), “all-in sustaining costs per ounce”, “all-in costs” (AIC), and “all-in costs per ounce”, which have been determined using industry standards promulgated by the World Gold Council (WGC) and are non-IFRS measures.1 The WGC standard was released by the WGC on 27 June 2013. Gold Fields voluntarily adopted and implemented these metrics as from the quarter ended June 2013. An investor should not consider these items in isolation or as alternatives to cost of sales, profit before tax, profit for the year, cash flows from operating activities or any other measure of financial performance presented in accordance with IFRS. While the WGC provided definitions for the calculation of AISC and AIC, the calculation of AISC, AISC per ounce, AIC and AIC per ounce may vary significantly among gold mining companies, and by themselves do not necessarily provide a basis for comparison with other gold mining companies. See “—Further Information—Key Information—Selected Historical Consolidated Financial Data”, “—Additional Information on the Company—Glossary of Mining Terms—All-in sustaining costs” and “—Additional Information on the Company—Glossary of Mining Terms—All-in costs”.

Gold Fields also presents “net cash flow”, “free cash flow margin” and “adjusted EBITDA” in this annual report, which are a non-IFRS measures1. An investor should not consider these items in isolation or as alternatives to cash flow from operating activities, cash and cash equivalents or any other measure presented in accordance with IFRS. Net cash flow is defined as net cash flow from operations less the South Deep dividend, net capital expenditure (additions to property, plant and equipment less proceeds on disposal of property, plant and equipment), and environmental trust fund and rehabilitation payments, as per the consolidated statement of cash flows. Free cash flow margin is defined as adjusted all-in costs adjusted for non-cash share-based payments, non-cash long-term employee benefits, exploration, feasibility and evaluation costs outside of existing operations, non-sustaining capital expenditure for growth projects only, realised gains or losses on revenue hedges and taxation paid (excluding royalties) expressed as a percentage. Adjusted EBITDA is defined as profit or loss for the year adjusted for interest, taxation, amortisation and depreciation and certain other costs. The definition for the calculation of net cash flow, free cash flow margin and adjusted EBITDA may vary

 

1 

These non-IFRS measures have been defined and reconciled to IFRS in the Management’s discussion and analysis of the financial statements.

 

viii


Table of Contents

significantly between companies, and by themselves do not necessarily provide a basis for comparison with other companies. See “—Additional Information on the Company—Glossary of Mining Terms”.

Market Information

This annual report includes industry data about Gold Fields’ markets obtained from industry surveys, industry publications, market research and other publicly available third-party information. Industry surveys and industry publications generally state that the information they contain has been obtained from sources believed to be reliable but that the accuracy and completeness of such information is not guaranteed. Gold Fields and its advisers have not independently verified this data.

In addition, in many cases, statements in this annual report regarding the gold mining industry and Gold Fields’ position in that industry have been made based on internal surveys, industry forecasts and market research, as well as Gold Fields’ own experiences. While these statements are believed by Gold Fields to be reliable, they have not been independently verified.

 

ix


Table of Contents

DEFINED TERMS AND CONVENTIONS

In this annual report, all references to the “Group” are to Gold Fields and its subsidiaries. On 18 February 2013 (the Spin-off date), Gold Fields completed the separation of its wholly-owned subsidiary, Sibanye Gold Limited, trading as Sibanye-Stillwater (Sibanye-Stillwater), formerly known as GFI Mining South Africa Proprietary Limited (GFIMSA), which includes the KDC and Beatrix mining operations (the Spin-off).

In this annual report, all references to “fiscal 2014” are to the 12-month period ended 31 December 2014, all references to “fiscal 2015” are to the 12-month period ended 31 December 2015, all references to “fiscal 2016” are to the 12-month period ended 31 December 2016, all references to “fiscal 2017” are to the 12-month period ended 31 December 2017, all references to “fiscal 2018” are to the 12-month period ending 31 December 2018, and all references to “fiscal 2019” are to the 12-month period ending 31 December 2019. In this annual report, all references to “South Africa” are to the Republic of South Africa, all references to “Ghana” are to the Republic of Ghana, all references to “Australia” are to the Commonwealth of Australia, all references to “Chile” are to the Republic of Chile, all references to “Peru” are to the Republic of Peru, all references to the “Philippines” are to the Republic of the Philippines and all references to the “United States” and “U.S.” mean the United States of America, its territories and possessions and any state of the United States and the District of Columbia.

In this annual report, all references to the “DMR” are references to the South African Department of Mineral Resources, the government body responsible for regulating the mining industry in South Africa.

This annual report contains descriptions of gold mining and the gold mining industry, including descriptions of geological formations and mining processes. In order to facilitate a better understanding of these descriptions, this annual report contains a glossary defining a number of technical and geological terms. See “—Additional Information on the Company—Glossary of Mining Terms”.

In this annual report, gold production figures are provided in troy ounces, which are referred to as “ounces” or “oz”, or in kilograms, which are referred as “kg”. Ore grades are provided in grams per metric tonne, which are referred to as “grams per tonne” or “g/t”. All references to “tonnes” or “t” in this annual report are to metric tonnes. All references to “gold” include gold and gold equivalent ounces, unless otherwise specified or where the context suggests otherwise. See “—Additional Information on the Company—Glossary of Mining Terms” for further information regarding units of measurement used in this annual report and a table providing rates of conversion between different units of measurement. AIC, net of by-product revenue, and AISC, net of by-product revenue, are calculated per ounce of gold sold, excluding gold equivalent ounces. See “—Annual Financial Report—Management’s Discussion and Analysis of the Financial Statements—All-in Sustaining and All-in Costs”.

This annual report contains references to the “total recordable injury frequency rate” (TRIFR) at each Gold Fields operation—which was introduced in 2013. The TRIFR at each operation includes the total number of fatalities, lost time injuries, medically treated injuries (MTI) and restricted work injuries (RWI) per million man hours. A lost time injury (LTI) is a work-related injury resulting in the employee or contractor being unable to attend work for a period of one or more days after the day of the injury (i.e. the employee or contractor is unable to perform any of his/her duties). An MTI is a work-related injury sustained by an employee or contractor which does not incapacitate that employee and who, after having received medical treatment, is deemed fit to immediately resume his/her normal duties on the next calendar day, immediately following the treatment or re-treatment. An RWI is a work-related injury sustained by an employee or contractor which results in the employee or contractor being unable to perform one or more of their routine functions for a full working day from the day after the injury occurred, but the employee or contractor can still perform some of his/her duties.

In this annual report, “R” and “Rand” refer to the South African Rand and “SA cents” refers to subunits of the South African Rand, “$”, “U.S.$” and “U.S. dollars” refer to United States dollars, “U.S. cents” refers to

 

x


Table of Contents

subunits of the U.S. dollar, “A$” and “Australian dollars” refer to Australian dollars, “GH” refers to Ghana Cedi, “S/.” refers to the Peruvian Nuevo Sol and “CAD” refers to Canadian dollars.

In this annual report, except where otherwise noted, all production and operating statistics are based on attribution of 100 per cent. of Gold Fields’ total operations, which include production from the Tarkwa and Damang mines in Ghana and from the Cerro Corona mine in Peru, a portion of which is attributable to the non-controlling shareholders in those mines. In addition, production and operating statistics for Asanko are included on an attributable basis. This annual report contains references to “gold equivalent ounces”, which are quantities of metals (such as copper) expressed as amounts of gold using the prevailing prices of gold and the other metals. To calculate this, the accepted total value of the metal based on its weight and value is divided by the accepted value of one troy ounce of gold.

 

xi


Table of Contents

FORWARD-LOOKING STATEMENTS

This annual report contains forward-looking statements within the meaning of Section 27A of the U.S. Securities Act of 1933, as amended (the Securities Act) and Section 21E of the U.S. Securities Exchange Act of 1934, as amended (the Exchange Act) with respect to Gold Fields’ financial condition, results of operations, business strategies, operating efficiencies, competitive position, growth opportunities for existing services, plans and objectives of management, markets for stock and other matters.

These forward-looking statements, including, among others, those relating to the future business prospects, revenues, income and 2019 production and operational guidance of Gold Fields, wherever they may occur in this annual report and the exhibits to the annual report, are necessarily estimates reflecting the best judgement of the senior management of Gold Fields and involve a number of risks and uncertainties that could cause actual results to differ materially from those suggested by the forward-looking statements. As a consequence, these forward-looking statements should be considered in light of various important factors, including those set forth in this annual report. Important factors that could cause actual results to differ materially from estimates or projections contained in the forward-looking statements include, without limitation:

 

   

the difficulties, delays and costs in relation to the restructuring plan at the South Deep operation;

 

   

decreases in the market price of gold or copper;

 

   

fluctuations in exchange rates, currency devaluations and other macroeconomic monetary policies;

 

   

changes in relevant government regulations, particularly labour, environmental, tax, royalty, health and safety, water, regulations and potential new legislation affecting mining and mineral rights;

 

   

court decisions affecting the South African mining industry, including, without limitation, regarding the interpretation of mineral rights legislation and the treatment of health and safety claims;

 

   

the success of the Group’s business strategy, development activities and other initiatives, particularly at Damang and Gruyere;

 

   

the ability to achieve anticipated efficiencies and other cost savings in connection with past and future acquisitions or joint ventures;

 

   

changes in assumptions underlying Gold Fields’ mineral reserve estimates;

 

   

the ability to achieve anticipated cost savings at existing operations;

 

   

the occurrence of hazards associated with underground and surface gold mining or contagious diseases (and associated legal claims) at Gold Fields’ operations;

 

   

loss of senior management or inability to hire or retain sufficiently skilled employees;

 

   

power cost increases as well as power stoppages, fluctuations and usage constraints;

 

   

the ability of the Group to protect its information technology and communication systems and the personal data it retains;

 

   

the ability of the Group to comply with requirements that it operate in a sustainable manner and provide benefits to affected communities;

 

   

regulation of greenhouse gas emissions and climate change;

 

   

geotechnical challenges due to the older age of certain mines and a trend toward mining deeper pits and more complex deposits;

 

   

the occurrence of work stoppages related to health and safety incidents;

 

   

the ability to manage and maintain access to current and future sources of liquidity, capital and credit, including the terms and conditions of Gold Fields’ facilities and Gold Fields’ overall cost of funding;

 

xii


Table of Contents
   

downgrades in the credit rating of Gold Fields or South Africa;

 

   

political instability in South Africa, Ghana, Peru or regionally in Africa or South America;

 

   

overall economic and business conditions in South Africa, Ghana, Australia, Peru and elsewhere;

 

   

fraud, bribery or corruption at Gold Fields’ operations that leads to censure, penalties or negative reputational impacts;

 

   

the inability to modernise operations and remain competitive within the mining industry;

 

   

the effects of a failure of a dam at a tailings facility and the closure of adjacent mines;

 

   

the occurrence of labour disruptions and industrial actions;

 

   

the adequacy of the Group’s insurance coverage;

 

   

supply chain shortages and increases in the prices of production imports;

 

   

the manner, amount and timing of capital expenditures made by Gold Fields on both existing and new mines, mining projects, exploration projects or other initiatives; and

 

   

the appointment of a new registered independent accounting firm which may interpret accounting rules differently than its former firm.

Gold Fields undertakes no obligation to update publicly or release any revisions to these forward-looking statements to reflect events or circumstances after the date of this annual report or to reflect the occurrence of unanticipated events.

 

xiii


Table of Contents

TABLE OF CONTENTS

 

     Page  

FORM 20-F CROSS REFERENCE GUIDE

     i  

PRESENTATION OF FINANCIAL INFORMATION

     viii  

DEFINED TERMS AND CONVENTIONS

     x  

FORWARD-LOOKING STATEMENTS

     xii  

INTEGRATED ANNUAL REPORT

     IAR-1  

ANNUAL FINANCIAL REPORT

     AFR-1  

FURTHER INFORMATION

     1  

KEY INFORMATION

     1  

RISK FACTORS

     4  

ADDITIONAL INFORMATION ON THE COMPANY

     39  

GLOSSARY OF MINING TERMS

     60  

RESERVES OF GOLD FIELDS AS AT 31 DECEMBER 2018

     65  

DESCRIPTION OF MINING BUSINESS

     72  

ENVIRONMENTAL AND REGULATORY MATTERS

     78  

DIRECTORS, SENIOR MANAGEMENT AND EMPLOYEES

     99  

MAJOR SHAREHOLDERS AND RELATED PARTY TRANSACTIONS

     110  

THE LISTING

     111  

ADDITIONAL INFORMATION

     112  

CONTROLS AND PROCEDURES

     136  

AUDIT COMMITTEE FINANCIAL EXPERT

     137  

CHANGE IN REGISTRANT’S CERTIFYING ACCOUNTANT

     138  

PRINCIPAL ACCOUNTANT FEES AND SERVICES

     139  

CORPORATE GOVERNANCE

     140  

EXHIBITS

     141  

SIGNATURES

     145  

 

xiv


Table of Contents

LOGO

 

IAR-1


Table of Contents

About this report

Gold Fields Limited is a globally diversified gold producer with eight operating mines (including our Asanko Joint Venture) and projects in Australia, Chile, Ghana, Peru and South Africa, and total attributable annual gold-equivalent production of approximately 2Moz.

It has attributable gold Mineral Reserves of around 48.1Moz. Attributable copper Mineral Reserves total 691 million pounds, while silver Reserves total 39.3Moz.

Gold Fields has a primary listing on the Johannesburg Stock Exchange (JSE) Limited, with a secondary listing on the New York Stock Exchange (NYSE).

 

Our integrated reporting approach aims to enable our stakeholders to make a more informed assessment of the value of Gold Fields and its prospects. This Integrated Annual Report (IAR) is structured around the Gold Fields’ Group balanced scorecard, which is how we measure our performance against our strategy and the matters we consider to be most material to the sustainability of our Group (p14). Gold Fields embraces integrated thinking and takes an integrated approach to value creation, which is aligned with the International Integrated Reporting Council’s (IIRC) six capitals model.

The IAR also forms part of our adherence to the Global Reporting Initiative (GRI) Standards and the 10 Principles of the International Council on Mining &  Metals (ICMM), whose mandatory requirements of its position statements are presented online. We also align with the 10 Principles of the United Nations Global Compact.

Report scope and boundary

This report covers the reporting period from 1 January 2018 to 31 December 2018 and provides an overview of our eight operations (including our Asanko JV) in Australia, Ghana, Peru and South Africa, as well as our exploration and business development activities. Details on the exact location of each operation and project can be found on p2 – 3.

Non-financial data for 2018 only covers our seven operating mines and excludes exploration activities and projects. Data from Darlot, which was sold, is included for the January to October 2017 period.

This report has been compiled in accordance with the GRI Standards: core option and the International Integrated Reporting Council Framework. Gold Fields also references a broad range of additional codes, frameworks and standards in compiling the report, including the King IV Code on Corporate Governance (King IV). The full list can be found in the Annual Financial Report (p15 – 16). We consider that this IAR, together with additional documents held online, complies with the requirements of the GRI Standards.

Non-IFRS measures are used throughout the IAR. These have been defined in the Management’s discussion and analysis of the financial statement in the Annual Financial Report, p129 – 130.

Average exchange rates for 2018 of R13.20/US$1 and US$0.747/A$1 have been used in this report. For 2019, forecast exchange rates of R13.61/US$1 and US$0.75/A$1 have been used.

ICMM subject matters

Gold Fields has complied with the ICMM Sustainable Development Framework, Principles, Position Statements and Reporting Requirements (see p129 – 130, for the assurance hereof).

Our compliance with the ICMM is addressed throughout this report and on our website. This detail covers:

  The alignment of our sustainable development policies against the 10 principles and mandatory position statements
  The process for identifying specific sustainable development risks and opportunities
  The existence and implementation of systems and approaches for managing sustainable development risks and opportunities
  Gold Fields’ performance across a selection of identified material sustainable development risks and opportunities.

Assurance

ERM has provided independent reasonable assurance over selected sustainability information in this report, which is prepared in accordance with the GRI Standards: core option. As a member of the ICMM, we are committed to obtaining assurance in line with the ICMM Sustainable Development Framework: Assurance Procedure. ERM has provided assurance over our statement on compliance with the ICMM Sustainable Development Framework, Principles and Reporting Requirements. The key sustainability performance data for assurance by ERM in 2018 can be found on p131 – 132.

Board approval

The Gold Fields Board of Directors acknowledges its responsibility to ensure the integrity of this IAR and has applied its collective mind throughout the preparation of this report. The Board believes that the integrated report is presented in compliance with the International Integrated Reporting Framework. Furthermore, the Board considers that this IAR complies in all material respects with the relevant statutory requirements of the various regulations governing disclosure and reporting by Gold Fields and that the annual financial statements comply in all material respects with the South African Companies Act No 71 of 2008, as amended, as well as with the International Financial Reporting Standards.

As such, the Board unanimously approves the content of the IAR 2018, including the Annual Financial Report 2018, and authorised its release on 29 March 2019.

 

LOGO

Cheryl Carolus

Chairperson of the Board

25 March 2019

 

 


 

LOGO

 

 

IAR-2

 


Table of Contents

 

  The Gold Fields Integrated Annual Report 2018   1
       

LOGO

Contents

 

 

1\    LOGO

 

  Our global footprint      4  
  Our business model      6  
  Value creation and distribution      8  
  Our operating context      10  
  Risks and materiality      12  
  Performance against strategic targets      16  
2\   LOGO

 

  Vision of the Chairperson      22  
  Summarised corporate governance      25  
  CEO Report      31  
3\   LOGO

 

  Managing our portfolio      44  
  Life extension through near-mine exploration      52  
4\   LOGO

 

  Operational performance      56  
  Safety      61  
  Health      65  
  Energy management      68  
  Innovation and technology      72  
  A fit-for-purpose workforce      74  
  Summarised Remuneration Report      77  
5\   LOGO

 

  Financial performance      84  
6\   LOGO

 

  Overview      92  
  Environmental stewardship      93  
  Climate change      95  
  Water management      98  
  Waste and tailings      101  
  Mine closure      103  
  Stakeholder relations      104  
  Community relations      112  
  Human rights      120  
7\   LOGO

 

  First party: Internal Audit Statement      126  
  Independent Assurance Statement of Gold Fields Limited      127  
  Key sustainability performance data      129  
  Administration and corporate information      IBC  

 

 

Send us your feedback:

To ensure that we report on issues that matter to our stakeholders please provide any feedback and questions to: investors@goldfields.com, sustainability@goldfields.com or visit www.goldfields.com to download the feedback form.

 

LOGO      linkedin.com/company/gold-fields
 
LOGO      business.facebook.com/GoldFieldsLTD
 
LOGO      @GoldFields_LTD
 

 

IAR-3


Table of Contents
2   The Gold Fields Integrated Annual Report 2018
     

 

Our global footprint

    

 

 

LOGO

 

IAR-4


Table of Contents
The Gold Fields Integrated Annual Report 2018   3
     
 
LOGO

 

    

    

 

 

LOGO

 

IAR-5


Table of Contents
4   The Gold Fields Integrated Annual Report 2018
     

 

Our business model

    

 

 

LOGO

 

IAR-6


Table of Contents
The Gold Fields Integrated Annual Report 2018   5
     
 
LOGO

 

    

    

 

 

LOGO

 

IAR-7


Table of Contents
6   The Gold Fields Integrated Annual Report 2018
     

 

Value creation and distribution

    

 

The ultimate aim of our strategy and business model is to create value for our stakeholders

 

 

Total and national value distribution

 

 

                         

National value distribution by

region and type 2018 (US$m)

   Government      Business      Employees      Socio-
economic
spend
    Capital
providers
     National value
distribution
        
                   

Americas

     55        156        37        6       4        258       

Australia

     121        812        128        1       0        1,062       

South Africa

            176        144        3 2        9        336       

West Africa

     90        654        83        15       13        855       

Corporate

     14        15        49        0       121        200       

Total Gold Fields

     283        1,813        442        26       147        2,711       

 

1   South Deep does not yet pay income tax as it is in a loss-making position

2   This includes spending from the South Deep trusts and SLP commitments

 

    

    

         
 

Governments                          LOGO

 

            

Workforce

 

  

LOGO

 

    
                                
                

 

Payments include

  
   

 

Payments include

Mining royalties and land-use payments, taxes, duties and levies.

 

Why these stakeholders matter

Governments provide us with access to ore bodies by granting mining and other licences. They also deliver the infrastructure necessary to build and maintain our mines, including roads, electricity and water supply.

 

2018 Contributions:

   We paid governments US$283m (2017: US$310m) in taxes and royalties, 10% of total value distribution (2017: 11%)

   In addition, the Ghanaian government benefited from US$15m in declared dividends relating to its 10% shareholding in Gold Fields Ghana

        

Salaries and wages, benefits and bonus payments (including shares and payroll taxes).

 

Why these stakeholders matter

The technical skills, experience and activity of our people drive the day-to-day operations of our business.

 

2018 Contributions:

   We paid US$442m (2017: US$506m) to employees in terms of salaries, dividends and benefits, representing 16% of total value distribution (2017: 18%)

   We also provide employees (where legislated) with additional benefits such as retirement savings, healthcare assistance, life and disability insurance, housing assistance and personal accident cover

   We prioritise the employment of members from our host communities. At end 2018 host community employment comprised 56% of our workforce

  
    Business                     LOGO             
                       
 

 

Payments include

Operational and capital procurements.

 

Why these stakeholders matter

Supply chain businesses provide the equipment and services needed to develop and maintain our operations. They comprise business partners, contractors and suppliers.

 

2018 Contributions:

   We paid US$1,813m to suppliers and contractors, representing 67% of total value creation (2017: US$1,857m/65%)

   Of the total 2018 procurement expenditure of US$1,813m, US$1,542m, or 85%, was spent on businesses based in operating countries by our mines (2017: US$1,620m/88%)

   US$441m, or 29%¹, of total procurement by our mines was spent on suppliers and contractors from host communities (2017: US$774m/45%)

 

¹   The % decline is due to a change in the definition of host communities by our Australian operations to only include communities in their area of influence (previously Perth was included in the definition due to the FIFO nature of our mines)

 

  

 

 

 

   

                     
     

Capital providers

 

  

LOGO

 

  
     

 

Payments include

Interest and dividend payments to capital providers.

 

Why these stakeholders matter

Financial institutions, shareholders and bond holders invest with us, thus enabling us to fund the development, maintenance and growth of our operations and our overall business.

 

2018 Contributions:

   We paid US$147m (2017: US$160m) to the providers of debt and equity capital, mainly in the form of interest and dividends

   Net debt increased by US$309m to US$1,612m

   We paid a total dividend of R0.40/share for the 2018 financial year

  
                                  

 

IAR-8


Table of Contents
The Gold Fields Integrated Annual Report 2018   7
     
 
LOGO

 

    

    

 

 

 

           Communities

 

              How we create value for communities                

  LOGO  

 

                                       LOGO                         
    LOGO
       
    LOGO
       
   

Why the focus on communities

 

We believe that our host communities are one of our most critical stakeholders as they grant us our licence to operate. Over the past few years, we devoted considerable resources to sharing the value created through our mines with the communities surrounding them. This goes beyond the direct financial investment to creating sustainable surrounding economies through community employment and procurement.

 

During 2018, we enhanced our understanding of the value created through these programmes by quantifying the impact.

 

     
          

Trade-offs

 

We continue to balance the legitimate, and at times conflicting, needs of our stakeholders in order to create value over the short, medium and long-term. These were some of the significant trade-offs we had to make during 2018.

      
           
           
    1.   Balancing financial viability with employment    
        To improve financial viability, we unfortunately had to retrench 1,082 employees and 420 contractors at South Deep to right-size the business (p46)    
        At Tarkwa mine, we retrenched 2,211 employees, of which 1,714 were re-engaged by contractors or on a contractor basis (p33)    
           
           
           
    2.   Improving long-term sustainability    
        By channelling funds into growth capital we aim to secure future growth by temporarily cutting back on other stakeholder spending    
           
           
           
    3.   Managing our environmental impacts    
        Mining is resource intensive, but we seek to minimise our environmental impacts. During 2018, we had two Level 3 water-related environmental incidents. We responded speedily to address the causes and communicated the incidents (p95)    
           
           
           
    4.   Balancing the immediate needs of communities with long-term value creation    
        Our focus shifted from short-term projects to long-term value creation by creating sustainable value for host communities through employment and procurement programmes (p113)    
           
           
           
    5.   Providing long-term contributions to host governments    
                 At the Cerro Corona mine, we reduced our taxable income in the short term to fund future growth. The investment is set to provide longer-term tax and royalty revenues to the host government  
           

 

IAR-9


Table of Contents
8   The Gold Fields Integrated Annual Report 2018
     

 

Our operating context

    

 

Gold Fields is subject to external strategic dynamics that inform decision-making and influence our business performance. An analysis of the three key strategic themes - and how Gold Fields is responding to them - is set out below.

 

Gold price

Issue

The price of gold continued its relatively static course during 2018, ending the year at US$1,280/oz, down just over US$30/oz from the 2018 opening price of US$1,313/oz. The average gold price received by Gold Fields, however, has barely changed from US$1,255/oz in 2017 to US$1,252/oz in 2018.

The traditional investment case for gold as a safe haven asset was called into question as many investors sold their physical gold holdings after the gold price collapsed in 2013. However, in late 2018 and early 2019 we have seen some shift to gold amid political and economic uncertainty in the US and the subsequent weakness in the US Dollar. While much of the gold price’s short-term movement is driven by market sentiment and geopolitical developments, an analysis of gold’s supply and demand fundamentals underpins our belief that the gold price could continue to improve over the next few years, though there will undoubtedly be periods of short-term volatility.

According to the CPM Group, total gold demand was steady at 127.4Moz in 2018 (2017:127Moz), with jewellery and industrial demand unchanged at 97Moz, and higher central bank purchases offsetting a decline in private investment in coins and bullion. Net purchases by central banks and other official institutions continued to grow steadily in 2018, improving by over 50% to 16.5Moz in 2018, after a similar rise in 2017 to 11Moz. Total stock demand by Exchange Traded Funds remained stable at 30.3Moz in 2018 (2017: 30Moz).

In the long term, gold supply issues will also support a recovery in the gold price, in our view. According to CPM data, mine production has plateaued between 90Moz – 92Moz since 2014. Mine supply in 2018 totalled 92.1Moz and secondary

supply 30.1Moz, both unchanged from 2017, leaving total supply marginally higher at 127.4Moz in 2018 (2017: 127Moz). Many gold market analysts are of the view that the industry has reached peak production levels given the limited number of new gold discoveries since the mid-1990s, together with the decreased levels of exploration spend in recent years.

Response

Gold Fields does not predict the gold price. We expect volatility and structure the business accordingly.

We seek to maximise value by:

  Prioritising cash-flow over production volumes
  Setting targets for each region at a 15% free cash-flow (FCF) margin around a planning price of US$1,200/oz
  Eliminating marginal mining
  Selling non-strategic assets
  Hedging a portion of our gold production in times of high capital expenditure

The Group is therefore in a relatively strong state to weather a sustained lower gold price (at just over US$1,000/oz) and well positioned to capture future upside when the gold price recovers.

During 2017 and 2018, we invested in the future of our portfolio with a number of new projects, while at the same time continuing to invest in the ongoing development of ore bodies – through proactive near-mine exploration and development. Our mines avoid ‘high-grading’ – due to the obvious negative impact this would have on the sustainability of their ore bodies – by mining at or below their reserve grade. We are implementing these strategies despite the current price environment.

 

 

Global gold demand and supply versus the US$ gold price (average annual)

 

 

LOGO

Source: WGC

Total mine supply

 

LOGO

Source: CPM

 

 

IAR-10


Table of Contents
The Gold Fields Integrated Annual Report 2018   9
     
 
LOGO

 

    

    

 

Social licence to operate

Issue

The nature of the extractive sector means the industry must pay particular attention to its social licence to operate. Unlike other companies, mines are dependent on their mineral deposits and cannot relocate to new locations when facing deteriorating local or national operating environments. Furthermore, despite many mines’ lives being finite, they can still span decades. Mines must be able to navigate complex social, economic and political dynamics over time to avoid conflicts with their host communities. As it is, conflicts between communities and mines in the industry globally have risen sharply over the last decade.

To manage the potential risks, mining companies need to maximise their positive impacts, minimise their negative impacts and make sure that this is communicated to – and recognised by – host community stakeholders. For many decades this was not the case and, apart from a limited number of community jobs and procurement offered by mining companies, these communities saw few benefits. Similarly, taxes and royalties went into the coffers of central governments for national benefit and rarely found their way back through investment in host communities. It is therefore not surprising that demands from host communities have become more vocal and strident in recent years. Amid widespread use of social media and activism in these communities their demands have also found a global audience.

Response

At Gold Fields, a strong social licence to operate is embedded in our societal value proposition and is a prerequisite for long-term generation of value for stakeholders. This approach had to be underpinned by:

  Responsibility: ongoing investment in responsible operational standards to avoid and mitigate negative social and environmental impacts. This includes effective water and environmental management, which has become an increasingly material issue for most mining companies (p95)

 

  Trust: frank, two-way communication, realistic expectation management and visibly honouring commitments builds trust. This includes ongoing engagement on issues such as indigenous rights, employment opportunities and social transformation (p111)
  Understanding: investment in communities relies on a thorough understanding of the risks, community needs and community perceptions. Since 2015, Gold Fields has undertaken relational proximity studies at a number of its mines and in 2017 also undertook socio-economic baseline and social return on investment (SROI) studies at its South Deep mine in South Africa
  Value creation in host communities: we seek to create value in our communities through investment in socio-economic development (SED) projects, and, more critically, by recruiting employees and contractors from host communities and sourcing goods and services from companies in these communities (p113)

These initiatives are particularly important in the low gold price context, which has an impact on the Group’s ability to invest in community development projects as well as raising the prospect of job cuts among employees, many of whom hail from host communities.

Conflicts between mines and communities on the rise

 

 

LOGO

Source: ICMM

Regulatory issues

Issue

A sound and certain regulatory and fiscal environment should enable the global gold sector to ride out short-term fluctuations in gold prices

and achieve sustained returns over the 15- to 20-year average life of a mining project. In many jurisdictions, however, the legal and tax environment has become less conducive to the long-term viability of the mining sector. Many governments view the industry as an easy target for higher taxes and other fiscal imposts, particularly during tough economic times. As a result, the governments’ share of mining revenue has grown at the expense of other stakeholders, but at the same time miners and investors are shying away from more risky jurisdictions.

Response

The question is how the trust gap between mining companies and governments can best be bridged. Gold Fields on its own and in conjunction with its peers in the wider global mining industry, has sought to address this trust gap in a number of ways:

  The industry is continuing to spread value to a number of stakeholders. Over the past three years, Gold Fields has consistently created between US$2bn and US$3bn in total value annually for our wide range of stakeholders – accounting for around 90% of revenue on average (p6)
  Gold Fields is actively promoting host community employment and procurement from host community enterprises in an effort to strengthen its social licence to operate and mitigate any regulatory actions that limit its ability to share the benefits of mining. In 2018, about 25% of our total value creation benefited host communities through these initiatives (p7)
  We are working with international mining bodies, such as the International Council on Mining and Metals (ICMM),to promote industry-wide best practice and showcase the benefits that a responsible and fairly regulated industry can bring
  We actively engage with our host governments in Ghana, Australia, Peru and South Africa, either directly or through industry organisations, in addressing the resource nationalism that, we believe, prevents the sector from achieving sustainable growth.
 

 

IAR-11


Table of Contents
10   The Gold Fields Integrated Annual Report 2018
     

 

Risks and materiality

    

 

Top 20 Group risks and opportunities in 2018

How Gold Fields manages risk

The approach to assessing risk in Gold Fields is a collective effort by Group, regional and mine management of the risks facing the business. The assessments of the risks and their mitigating actions are a critical internal management tool, which reduce the identified risks significantly. Risk mitigations are included in the annual Group Performance Scorecard and cascaded down to the performance scorecard of management employees at regional and operational levels. The formal risk review process starts during management’s annual strategic planning sessions where strategic risks and macro-trends are analysed in developing the Company’s risk register and mitigating actions. These are updated quarterly, and presented to the Board’s Risk Committee twice a year for verification.

Risk tables and heat maps have been published in the IAR on this basis for the last nine years.

 

 

LOGO

 OUR MATERIAL ISSUES

 

 

Gold Fields Group materiality score for GRI standards

(where 1 = critical to Gold Fields and

10 = not material at all)

 

  

Direct and indirect economic impacts

 

    

 

1.85

 

 

 

Health and safety

 

    

 

2.62

 

 

 

Public policy / corporate governance

 

    

 

2.75

 

 

 

Environmental compliance

 

    

 

3.09

 

 

 

Employment

 

    

 

3.23

 

 

 

Water management

 

    

 

3.36

 

 

 

Energy / emissions

 

    

 

3.66

 

 

 

Indigenous people

 

    

 

3.85

 

 

 

       
 

RISK AND MITIGATING ACTIONS

 

  

     
LOGO   South Deep – loss of investor confidence due to non- achievement of the restructuring plan  
     
    Implementation of the organisational restructuring programme  
    Productivity initiatives to unlock the full potential of all our employees  
    Skills development programmes – artisan upskilling and supervisor training programme – progressed  
    Ensure compliance to mine design  
    Improve fleet performance by focusing on effective maintenance and operation of equipment  
    Continue to ensure safe working environments  
    Short-, medium- and long-term strategies to supplement grid power  
           
     
LOGO     A sustained and significantly lower gold price and currency exchange rate volatility  
     
    Business plans implemented and monitored through regular cost, capital and production reviews  
    Ongoing portfolio optimisation to ensure cash generation  
    Gold and copper production hedging for various regions  
    Business restructuring and technology strategies to improve safety, efficiencies and costs  
           
     
LOGO  

 

Resource nationalism

 

 
     
    Enhanced engagement and lobbying through industry bodies  
    Further refinement of stakeholder engagement policies and strategies  
    South Deep’s new 2018 – 2022 Social and Labour Plan (SLP) submitted. Waiting for approval by the regulator  
    Shared Value projects, particularly host community employment and procurement programmes  
           
     
LOGO  

 

Non-delivery of Damang Reinvestment and Gruyere projects

 

 
    Damang Reinvestment project ahead of schedule  
    Mitigating strategies in place to catch up on the slight backlog at Gruyere caused by severe weather  
    Monthly reporting and monitoring of construction and engineering schedules  
    Management of construction and commissioning contractor strengthened  
    Night shift introduced at Gruyere to ensure project schedule is achieved  
           
     
LOGO  

 

Replacing Resources and Reserves at international operations

 

 
     
    Comprehensive near-mine exploration programmes in place  
    Mergers and acquisitions strategy to identify opportunities, such as the Asanko joint venture (JV) in 2018  
    Damang Reinvestment progressing ahead of plan, and Gruyere commissioning planned for mid-2019 Salares Norte project feasibility study completed  
           
 

 

IAR-12


Table of Contents
The Gold Fields Integrated Annual Report 2018   11
     
 
LOGO

 

    

    

 

LOGO    

 

Safety and health of our employees

 

 
     
    Establishment of the Group Safety Leadership forum in 2018  
    Courageous Safety Leadership programme to be rolled out throughout the Group during 2019  
    Behaviour-based safety and visible-felt leadership programmes ongoing in all regions  
    All operations certified to OHSAS 18001 standard, converting to ISO 45001  
    Independent verification of critical controls identified in the ICMM critical control management programme during 2019  
           
     
LOGO  

 

Water pollution, supply and cost

 

 
     
    Strict and focused compliance with environmental management regulations  
    All operations ISO 14001 certified  
    Water management plans expanded to include post-closure water management  
    Water recycle, reuse and conservation practices in place in all regions, and targets set for 2019  
           
     
LOGO  

 

Attraction and retention of skills

 

 
     
    Fit-for-purpose regional and mine human resource (HR) structures to meet operational requirements  
    HR strategy focused on developing a high-performance culture  
    Succession planning and talent review systems in place at mine, regional and Group level  
    Building line leader capabilities to enable strategic and operational focus and key deliverables  
           
     
LOGO  

 

Cost of energy and security of power supply

 

 
     
    Implementation of the integrated energy and carbon management strategy  
    Solar microgrid system advanced at Granny Smith, and signed agreement for a hybrid solution at Agnew  
    Review of South Deep solar photovoltaic project  
    Oil price hedges in place in Australia and Ghana, ending in 2022  
           
     
LOGO  

 

Cybercrime / Loss of ICT data

 

 
     
    South Deep, corporate and regional offices ISO 27001 certified, with certification of all outstanding operations planned for 2019  
    Cyber security maturity assessment conducted and areas for continual improvement identified  
    Ongoing attack and penetration testing  
           
     
LOGO  

 

Impact on social licence to operate

 

 
     
    Growth opportunities in stable mining destinations – Damang, Gruyere and Salares Norte  
    Enhanced stakeholder engagement planned for 2019  
    Strengthen stakeholder engagement strategy to deal with Native Title issues in Australia  
    Ongoing community investment and Shared Value projects in Ghana, Peru and South Africa  
     
LOGO  

 

Failure to implement climate adaptation measures

 

 
     
    Comprehensive climate change risk assessment conducted at all mines with remedial action plans being implemented  
    Alignment of financial and operational disclosures to the Task Force on Climate-related Financial Disclosures (TCFD)  
    Evaluating 20% renewable energy options for new project in Chile  
           
LOGO  

 

Increased geotechnical underground risks

 

 
     
    Implementation of the recommendations by the external Geotechnical Review Board (GRB) at South Deep is ongoing  
    Enhanced ground and secondary support to mitigate against rock bursts  
    GRB work extended in 2018 to all Australian operations to mitigate the effects of seismicity  
           
     
LOGO  

 

Increased surface open pit geotechnical risks

 

 
     
    GRB work to be undertaken for all major project and pit cutbacks  
    Real time continuous pit wall monitoring at Damang  
    Upgrading hydro-geological monitoring at the Cerro Corona pit to enhance pit wall stability  
           
     
LOGO  

 

Tailings dam failure

 

 
     
    Gold Fields’ tailings storage facilities (TSFs) aligned with and assured against the ICMM position statement  
    Increased governance of TSFs at Company and Board level  
    Accelerated dam break assessments, design code compliances and updated emergency response procedures implemented  
           
     
LOGO  

 

High debt levels

 

 
     
    Ongoing sale of non-core investments  
    Extensions for maturity dates on revolving credit facilities  
    Regular engagements with credit rating agencies and financial institutions  
    Cash generation from operations to be used to pay down debt  
    New bond offering under review  
           
     
LOGO  

 

Political uncertainty in jurisdictions where we operate

 

 
     
    Continued geographic de-risking towards mining jurisdictions in which we operate  
    Enhanced stakeholder engagement planned in 2019 with key stakeholders, particularly governments and communities  
    Engaging governments directly and indirectly through industry associations  
           
     
LOGO  

 

Fraud and breach of the Code of Conduct

 

 
     
    Rigorous oversight through Board and the Social, Ethics and Transformation Committee  
    Compliance with corporate governance codes and regular reviews  
    Global training programme conducted on relevant legislation  
    Screening of suppliers and contractors for pre-defined risks  
           
     
LOGO  

 

Failure to modernise operations

 

 
     
    Real-time monitoring solutions that track movement of equipment, people and production  
    CEO Young Persons Team established to align with latest digital and social media trends  
    Programme in place for cooperation between original equipment manufacturers, suppliers and ourselves  
    Innovation and technology (I&T) strategy implementation to work towards Gold Fields Mine of the Future  
           
     
LOGO  

 

Ezulwini (neighbouring mine) re-watering impact on South Deep

 

 
     
    Planned maintenance and monitoring programme of reinforced concrete water plugs between the two mines  
    Participation in Ezulwini closure regulatory processes backed by legal strategy  
    Development of alternative solutions to utilise mine water  
           
 

 

IAR-13


Table of Contents
12   The Gold Fields Integrated Annual Report 2018
     

 

Risks and materiality continued

    

 

Top five risks and opportunities per region in 2018

 

Americas

region

 

LOGO

 

 

RISK/OPPORTUNITY AND MITIGATING ACTIONS

 

  

     
LOGO     Life-of-mine extension at Cerro Corona  
     
    Accelerate mining and stockpiling to facilitate early in-pit tailings  
    Pre-feasibility study for 2030 life-of-mine extension finalised, and feasibility study to be completed in 2019  
           
     
LOGO   Salares Norte project, Chile – Potential delay in Environmental Impact Assessment (EIA) approval  
     
    Close interaction with the authorities and building sound relations in terms of baseline studies  
    Assurance of project information, engineering design, scope and timetable  
    Proactive and timely community engagement programme  
           
     
LOGO  

 

Lower copper and gold grades

 

 
     
    Continuous monitoring of grade reconciliation  
    Drilling programme to target deeper ore resources  
    Additional stockpile build-up to reduce risk of ore shortages due to higher cut-off grade  
           
     
LOGO  

 

Increasing hardness of ore impacting processing throughput

 

 
     
    Ongoing blasting engineering project to optimise ore fragmentation  
    Implementation of optimisation projects in the process facility to deal with increased hardness  
           
     
LOGO  

 

Local social pressures, conflicts and community expectations

 

 
     
    Proactive community and stakeholder relationships and engagement  
    Crisis management plans to deal with potential conflict  
    Stringent follow-up and feedback on all community commitments  
    Involvement of government authorities in our social projects  
           

 

Australia

region

 

LOGO

 

 

RISKS/OPPORTUNITY AND MITIGATING ACTIONS

 

  

     
LOGO    

 

Reserve life

 

 
     
    Commissioning of the Gruyere project planned for mid-2019  
    Significant near-mine exploration to delineate further reserves  
    Accelerating exploration intervention at Agnew  
    Acquisition of JV ground near St Ives and assessing toll-treatment options  
           
     
LOGO  

 

Gruyere project delivery

 

 
     
    Stronger management team appointed at the construction contractor  
    Increased room capacity at onsite camp facility to facilitate larger labour component  
    Night shift implementation  
    Stricter expenditure approval process  
           
     
LOGO  

 

Turnover of key personnel

 

 
     
    Review and enhancement of employee development programmes  
    Flexible working arrangement to facilitate greater work-life balance  
    Market-related salary increases  
    Quarterly talent discussions held at leadership level  
           
     
LOGO  

 

Volatility of Australian gold price

 

 
     
    Ongoing portfolio of business improvement projects  
    Continued focus on cost controls  
    Hedges in place for gold, currency and oil  
           
     
LOGO  

 

Native title legislation

 

 
     
    Stakeholder engagement strategies and programmes in place  
    Extend business opportunities and job placement to Indigenous groupings, where feasible  
    Finalisation of a holistic strategy for Indigenous Engagement  
    Development of a Reconciliation Action Plan  
    Ongoing legal and specialist support  
           
 

 

IAR-14


Table of Contents
The Gold Fields Integrated Annual Report 2018   13
     
 
LOGO

 

    

    

 

 

West Africa

region

 

LOGO

 

 

RISKS/OPPORTUNITY AND MITIGATING ACTIONS

 

  

     
LOGO    

 

Fiscal and government policy changes

 

 
     
    Frequent engagement with relevant government departments  
    Intensive engagement via the Chamber of Mines  
    Ensure adherence to principles and conditions in the Development Agreement (DA)  
    Back-up legal strategies  
           
     
LOGO   Under-performance of contractor mining at Tarkwa  
     
    Updating and monitoring key contract milestones  
    Implementation of continuous improvement initiatives  
    Dedicated team to address and mitigate shortfalls in contractor performance  
           
     
LOGO  

 

Execution of Damang mine Reinvestment project

 

 
     
    Implementation and delivery of milestones under the reinvestment plan  
    Fit-for-purpose organisational structure and continuous improvement initiatives  
    Ongoing monitoring of contract mining milestones  
    Pit-wall control implementation  
           
     
LOGO  

 

Reserve depletion at Tarkwa – inadequate organic growth and life-of-mine extension

 

 
     
    Bringing the Asanko JV ounces to account and aligning processes and systems  
    Continued brownfields exploration to test for further potential at Tarkwa  
    I&T programme to improve operational and processing efficiencies  
    Ensure utilisation of DA benefits for long-term exploration potential  
           
     
LOGO  

 

Optimisation of Independent Power Producer (IPP) arrangements

 

 
     
    Continuous monitoring of IPP performance  
    Full commissioning and expansion of power plants at both Damang and Tarkwa  
    Completion of the gas pipeline to supply plants with natural gas replacing the road trucked liquid gas  
           
     

South Africa

region

 

LOGO

 

 

RISKS/OPPORTUNITY AND MITIGATING ACTIONS

 

  

     
LOGO     Loss of investor confidence due to non-achievement of the business plan  
     
    South Deep workforce has been restructured through the Section 189 process – ensure the right people in the right roles  
    Frontline leadership, productivity and ways of working intervention  
    Effective and sustainable management operating system  
    Identify business improvement initiatives and drive implementation  
    Improvement of fleet reliability and utilisation  
    Adaptation to Eskom supply constraints and developing longer-term strategies for power self-sufficiency  
           
     
LOGO  

 

Poorly defined execution strategy

 

 
     
    Develop and roll out key visual control standards  
    Organisational restructuring frontline coaching  
    Implementation of a business improvement process  
    Improved fleet utilisation  
    Ore pass/tip/discharge chute rehabilitation  
    Roadway and footwall (water) management  
           
     
LOGO  

 

Inappropriate organisational structure

 

 
     
    Embed new HR structure  
    Fit-for-purpose organisational structures with the right people in the right roles  
    Robust talent management system  
    Identity, develop and recruit successor for critical roles  
           
     
LOGO  

 

Ageing infrastructure

 

 
     
    Replacing ageing infrastructure based on an inventory of our assets  
    Utilise South Shaft for mining services only to enable extended maintenance  
    Implementing infrastructure and maintenance improvement projects  
    Independent risk engineering audit conducted on infrastructure and fire risks with a five-year remedial action plan developed  
           
     
LOGO  

 

Health and safety of our employees

 

 
     
    Roll out and effective monitoring of the safety management systems  
    Implementing behaviour-based safety programmes and the Courageous Leadership programme  
    Effective baseline risk management process identifying major unwanted events and verification of effective critical controls  
    Strengthen systems for effective reduction of dust and noise exposure levels  
    Implementation of South African mining industry’s occupational safety and health initiatives  
           
 

 

IAR-15


Table of Contents
14   The Gold Fields Integrated Annual Report 2018
     

 

Performance against strategic targets

Group 2018 performance against BSC objectives

 

Our strategy is embodied through our Board-approved balanced scorecard (BSC), which is cascaded throughout our organisation. Below we reflect on our performance against these targets in 2018. On the pages that follow, we show our CEO’s performance against his 2018 targets, as well as the Group’s 2019 BSC.

 

LOGO

1 At 2019 levels

2 FCF does not take project capital into account

 

IAR-16


Table of Contents
The Gold Fields Integrated Annual Report 2018   15
     
 
LOGO

 

    

    

 

PERFORMANCE AGAINST 2018 BALANCED SCORECARD TARGETS

 

LOGO  

 

            

 

 

 

 

Production and AIC/oz better than yearly guidance with spatial compliance to plan

 

 

LOGO

           

 

pg 56

   

 

   
      No fatalities and a reduction in TRIFR by 10% in the long term (due to a regression in 2017, the stretch target was 12% for 2018)   LOGO         pg 63
   

 

   
      Reduce energy usage by 5% to 10% against a future baseline through energy saving initiatives and implement renewable energy initiative at South Deep   LOGO         pg 70
   

 

   
      Implement ICMM critical control guidelines on safety, health and environmental stewardship and stakeholder management   LOGO         pg 64
   

 

   
      Project delivery: deliver in accordance with key metrics for 2018          
        Damang   LOGO         pg 48
   

 

   
        South Deep   LOGO         pg 46
   

 

   
        Gruyere   LOGO         pg 44
   

 

   
      Manage talent pipeline and succession cover for critical roles   LOGO         pg 76
   

 

   
      Reinvigorate vision and values to a winning culture that rewards teamwork and delivery of Group strategy   LOGO        
               
                           
                 
                 
      Pay dividends in line with policy   LOGO         pg 87
   

 

   
      Debt:          
        Maintain net debt: adjusted EBITDA ratio of under 1.25x-   LOGO         pg 87
   

 

   
        Extend debt maturity   LOGO         pg 87
   

 

   
      All new capital spend to have appropriate returns taking into account risks and cost of capital ranked and prioritised in accordance with an agreed matrix and in line with internal capital control standards and study guidelines. Accordingly all growth capital expenditure on existing mines, new projects or acquisitions to have hurdle rates of 15% at a US$1,300/oz gold price   LOGO        
                 
                             
                 
                 
                 
      Deliver life extension, cost reduction, revenue enhancement and improved health and safety through innovation and technology (I&T) and business improvement initiatives   LOGO         pg 74
   

 

   
      Reduce Group life-of-mine AIC/oz and increase reserve life per region through brownfields exploration, M&A and optimisation of existing mines   LOGO         pg 50
   

 

   
      Deliver positive Salares Norte feasibility project that exceeds metrics set for the project   LOGO         pg 47
   

 

   
      Mine closure costs, along with concurrent rehabilitation plans, incorporated into strategic plans   LOGO         pg 105
                 
                 
                             
                 
                 
                 
      Improve total shareholder return by positioning share price between median and upper quartile of peer group   LOGO         pg 106
   

 

   
      Increase the proportion of sustainable host community procurement and employment to drive Shared Value   LOGO         pg 111
   

 

   
      No Level 3 or above environmental incidents and a 10% reduction in Level 2 incidents   LOGO         pg 95
   

 

   
      Align management practices with ICMM tailings and water position statements   LOGO         pg 100
   

 

   
      Deliver and manage a robust and transparent group governance and compliance programme   LOGO         pg 23
   

 

   
      Maintain position in top five of the Dow Jones Sustainability Index (DJSI)   LOGO        
                 
                 

 

Performance key:     LOGO  Achieved         LOGO  Ongoing         LOGO  Not achieved

 

IAR-17


Table of Contents
16   The Gold Fields Integrated Annual Report 2018
     

 

Performance against strategic targets continued

 

CEO’s 2018 performance against BSC objectives

Gold Fields recognises that remuneration is a critical part of value creation. We are committed to aligning our employees’ remuneration to our strategic objectives, as embodied in our Group BSC. The Group BSC is then cascaded into individual scorecards, to ensure individual effort drives Group performance. Below is a summary of our CEO, Nick Holland’s, BSC for 2018 and his performance against it. His average score for 2018 was 2.9 out of 5, as evaluated by the Remuneration Committee. The Board believes that by reflecting on the CEO’s scorecard and how it drives value creation, we demonstrate to our stakeholders our commitment to fair and transparent reporting. For the detailed breakdown of the CEO’s BSC, refer to our comprehensive Remuneration Report in the AFR p44 – 46.

 

LOGO

 

 

PERFORMANCE RATING SCALE:         CATEGORY KEY:
1    / Target not achieved   3.5    / Great performance    LOGO Safe Operational Delivery
   (less than 60% of goals achieved)      (106% - 110% of goals achieved)    LOGO Portfolio Management
2    / Underperformance   4    / High performance    LOGO Licence and Reputation
   (60% - 90% of goals achieved)      (111% - 120% of goals achieved)    LOGO Capital Discipline
2.5    / Development required   4.5    / Top performance   
   (91% - 99% of goals achieved)      (121% -125% of goals achieved)   
3    / Good performance   5    / Exceptional performance   
   (100% - 105% of goals achieved)      (126% or more of goals achieved)   

 

IAR-18


Table of Contents
The Gold Fields Integrated Annual Report 2018   17
     
 
LOGO

 

    

 

Group 2019 performance targets

Each year, management and the Board assess the Group’s key objectives for the year ahead to ensure the Group achieves its medium-term target. The 2019 goals are captured in the BSC below.

 

LOGO

 

IAR-19


Table of Contents

LOGO

 

IAR-20


Table of Contents

LOGO

 

    

 

 
The Gold Fields Integrated Annual Report 2018        19  
Leadership  
           

Our vision of being the global leader in

sustainable gold mining requires the

highest levels of corporate governance

to ensure we create value for our

stakeholders over the short, medium

and long term. In order to ensure our

ultimate operational and strategic

success, as well as our sustainability,

we remain committed to sound

and robust corporate governance and

responsible corporate citizenship.

 
           
          
 
                   Vision of the Chairperson    p20                       
  Summarised governance and compliance report    p23  
  Our Board of Directors    p24  
  CEO Report    p29  
    Introduction and overview    p30  
    Group performance scorecard    p31  
    Strategy overview    p38  
    Note of thanks    p39  

 

 

 

IAR-21


Table of Contents
20   The Gold Fields Integrated Annual Report 2018
     

 

Vision of the Chairperson

    

 

 

 

                 

Many of our stakeholders, particularly investors, still see Gold Fields as a South African mining company, with much of its fortunes inextricably linked to the country’s current and future mining landscape, as well as the short-term performance and outlook for South Deep, our sole remaining mine in the country. We are a proudly South African company with a history going back to 1887 and remain deeply committed to the country despite the political and economic uncertainties currently besetting it. While South Deep is a key component of our portfolio, I continue to stress that Gold Fields is a global gold mining company with a portfolio of assets spread across three continents.

 

Not only are our production and cash-flow already heavily weighted towards our mines in Australia, Peru and Ghana, we have increased our investment in these countries to enhance sustainability of our business:

  Our combined US$502m investment over the past two years in the Damang mine in Ghana and the Gruyere project in Australia is set to bear fruit in 2019, with the potential to further boost our production and profitability in these regions

  During 2018, we acquired a 45% stake in the highly prospective Asanko gold mine (AGM) in Ghana, further raising our profile in a jurisdiction in which we have operated for 25 years

  We expect the production of our portfolio in Australia, Ghana and Peru to approach 2Moz during 2019. Based upon our attributable gold-equivalent Mineral Reserves of over 20Moz in these regions, our track record of resource conversion and exploration activity, we believe that our global portfolio outside of South Africa will be able to maintain a similar production level over the medium to longer term (at the current gold price)

 

  

  

  

  

  

  

  

  

 

   We have successfully completed a feasibility study for the Salares Norte project in Chile and declared a maiden Mineral Reserve. While we await the outcome of the Environmental Impact Assessment (EIA), expected in early 2020, we have also asked management to develop a funding plan for the project

  We have extended the life of our Cerro Corona mine in Peru to 2030 and are working on a scoping study with the aim of extending it further to 2040

  Our substantial investments in near-mine exploration at our Australian mines continued to yield good results, with the mines not only making up annual depletion but adding net Mineral Reserves over the past four years

  Until two years ago, just over 70% of our Reserves were held by South Deep. That profile has changed: at end 2018, 59% of the Group’s attributable Mineral Reserves were at the mine

 

I believe that these developments clearly underscore Gold Fields’ strong and sustainable global profile.

 

Turning to South Deep, I fully appreciate the frustration experienced by our shareholders over the past few years. We failed to deliver the rebase plan in 2018, as it became evident that South Deep would not achieve the targets set out in the plan and continued to experience cash losses that averaged R100m (US$8m) a month.

 

With the full backing of the Board, the mine embarked on a fundamental restructuring in Q3 2018, which saw management close loss-making areas, reduce the cost base and embark on a section 189 retrenchment process. Unfortunately, this meant that we had to retrench just over 1,500 employees and contractors, despite the strong opposition by the unions, which led

 

  

  

  

  

  

  

  

  

  

 

to a 45-day strike. We could not yield to the demands of the unions to reverse the retrenchments, as this would have put the sustainability of South Deep, and the remaining 3,500 jobs, at risk.

 

I believe that the restructuring, the most comprehensive in South Deep’s history, will achieve a significant reduction in the cash losses this year and set the mine up for long-term and sustainable growth. However, the Board has also mandated management to investigate alternative options should it fail to deliver its key targets over the next year.

 

Gold Fields’ mines performed well against a background of a volatile gold price and heavy investment in growth projects during 2018. All mines, except South Deep, met, or improved on, their production and cost guidance and generated sufficient cash to fund the bulk of the investment spend and pay a modest dividend to shareholders. We had to increase our debt to pay for the acquisition of Asanko Gold but, notwithstanding this, our balance sheet remained in good health.

 

Not only has the cash generated by our mines enabled us to invest in future growth, but also to create significant value for our key stakeholders. During 2018, Gold Fields’ total value distribution to our stakeholders was US$2.7bn in the form of payments to governments, capital providers, business suppliers and our workforce.

 

A particular focus in 2018 was strengthening our relations with host communities, whose partnership is critical in sustaining our mines. We have asked management to focus on host community employment and procurement, to improve the economic wellbeing of these communities. During 2018, almost a quarter of our total value creation,

   
   
   
   
   
   
   
   
   
   
   
   
   
   
   
   
   
   
   
   
   
   
   
   
   
   
   
   
   
   
   
   
   
   
   
   
   
   

 

IAR-22


Table of Contents
The Gold Fields Integrated Annual Report 2018   21
     
 
LOGO

 

    

    

 

 

LOGO

 

IAR-23


Table of Contents
22   The Gold Fields Integrated Annual Report 2018
     

 

Vision of the Chairperson continued

    

 

almost US$700m, remained in our host communities through focused job creation and procurement.

Stakeholder engagement and relations remain a critical issue for the Board. As a foundation, we want to develop honest, mutually beneficial partnerships with these stakeholders and, by and large, have found ways to achieve this. In return though, we would expect governments and trade unions, in particular, to work with us to ensure that our mines can continue to operate sustainably.

During 2018, the major trade unions at our Ghanaian and South African operations resisted the restructurings we believed were essential to ensure the longevity and profitability of our Tarkwa and South Deep mines. While we eventually implemented contractor mining at Tarkwa and retrenchments at South Deep, we need to re-establish common ground with our union partners.

Resource nationalism is growing in many major mining jurisdictions. This presents a significant challenge for Gold Fields as we seek to expand our operations in some of these jurisdictions. In South Africa, a new Mining Charter was finally agreed in mid-2018. It is a significant improvement on previous iterations. There are, however, critical areas with which Gold Fields and the industry has deep concerns, namely that the Charter does not fully recognise the black economic empowerment (BEE) ownership credentials of previous BEE transactions. This is the case in respect of mining right renewals and transfers of these rights. To be frank, this is a non-negotiable for the mining sector and will require more engagement between the Minerals Council of South Africa and the Department of Mineral Resources (DMR). The 2018 Charter will also

require significant investment in employment equity, procurement and enterprise development, and human resource development.

The mining regimes in Peru, Ghana and Australia remain largely stable. Overall though, we would welcome a more proactive approach by governments, such as the one adopted by the Ghanaian government – which has entered into development agreements (DAs) with large mining companies that actively encourage investments.

Most importantly, the Board shares management’s commitment to eliminate all fatalities and serious injuries. It is therefore a major disappointment that we experienced a fatality during 2018. I want to express my sincerest condolences to the family, friends and colleagues of Ananias Mosololi, a load haul dump truck operator at South Deep.

Gold Fields continues to show significant progress in improving our safety performance and management practices. During 2018, the fatality rate, the benchmark total recordable injury frequency rate (TRIFR) and the total number of recordable injuries continued their overall improvements of the past few years. At 1.83 incidents per million hours worked, the Gold Fields 2018 TRIFR has improved by 55% since 2014.

On the health front, the Occupational Lung Disease Working Group, representing the majority of gold mining companies in South Africa, including Gold Fields, reached a historic settlement with attorneys representing ex-mineworkers suffering from silicosis and tuberculosis (TB). The settlement, once approved by the courts, is set to see R5bn (US$380m) dedicated to compensating ex-mine workers.

Appreciation

As directors of this Company, one of our key responsibilities is to ensure that the global corporate governance programmes at Gold Fields are in line with the ever-changing and more stringent standards expected from multinational companies. I take enormous comfort in the fact that our Board of Directors comprises a team of dedicated and able men and women whose experience, knowledge and commitment makes my task as Chairperson so much easier.

The composition of this team was strengthened during 2018 with the addition of Phuti Mahanyele-Dabengwa to the Board. Phuti took over from Don Ncube, who was on Gold Fields’ Board for over 11 years. Don left a considerable mark at Gold Fields in terms of the transformation of the Company, improved relationships with our host communities and, most recently, as Chairperson of the Social, Ethics and Transformation (SET) Committee. His experience, counsel, humour and friendship will be missed.

Gold Fields had to contend with difficult economic and operational circumstances during 2018. The continued operational, financial and sustainability progress made by the Company in these conditions is a credit to the hard work and dedication of its employees, led by CEO Nick Holland and his executive management team. On behalf of the Board, I would like to express my gratitude to Nick and his team around the globe and wish them strength for their endeavours in the year ahead.

 

LOGO

Cheryl Carolus

Chairperson

 

 

IAR-24


Table of Contents
The Gold Fields Integrated Annual Report 2018   23
     
 
LOGO

 

Summarised corporate governance

Corporate governance overview

Strong leadership and good governance support the achievement of our vision to be the global leader in sustainable gold mining. By protecting and enhancing our reputation and licence to operate, and ensuring compliance with legislation and industry standards, good governance ensures we continue to enjoy the support of stakeholders and allows us to deliver sustained value. The long-term, capital-intensive nature of our mining operations, as well as the often challenging social and political contexts in which we operate, make it even more important that we leverage good governance to ensure the long-term sustainability of our business.

In addition to the international standards and guidelines to which we voluntarily subscribe (outlined on p3 of the Annual Financial Report (AFR)), we are committed to entrenching the principles of the King IV Report on Corporate Governance (King IV) in our operations. The application of King IV within the Company can be found in the full corporate governance report on p15 – 16 of the AFR.

KEY DELIBERATIONS AND DECISIONS TAKEN BY THE BOARD

 

LOGO

 

IAR-25


Table of Contents
24   The Gold Fields Integrated Annual Report 2018
     

 

Our Board of Directors

    

 

 

 

LOGO

 

IAR-26


Table of Contents
The Gold Fields Integrated Annual Report 2018   25
     
 
LOGO

 

    

    

 

 

LOGO

 

LOGO

   

 

1.  Cheryl Carolus (60)

Chairperson

BA Law; Bachelor of Education, University of the Western Cape; Honorary Doctorate in Law, University of Cape Town

Appointed to the Board:

Director 2009, Chairperson 2013

 

2.  Richard Menell (63)

Deputy Chairperson

MA (Natural Sciences Geology), Cambridge; MSc (Mineral Exploration and Management), Stanford University, California

Appointed to the Board:

2008, Deputy Chairperson 2015, Lead Independent Director 2017

 

3.  Terence Goodlace (59)

Independent non-executive director

MBA (Business Administration), University of Wales; BCom, University of South Africa; NHDip (Metalliferous Mining), Witwatersrand Technikon; MDP, University of Cape Town

Appointed to the Board:

2016

 

4.  Phuti Mahanyele-Dabengwa (48)

Independent non-executive director

Executive Development Programme, Kennedy School of Government, Harvard University, US; MA Business Administration, De Montford University, Leicester, UK; BA Economics, The State University of New Jersey, US

Appointed to the Board:

2018

 

5.  Paul Schmidt (51)

Chief Finance Officer

BCom; University of the Witwatersrand; BCompt (Hons), University of South Africa; CA(SA)

Appointed to the Board:

2009

         

 

6.  Carmen Letton (53)

Independent non-executive director

PhD (Mineral Economics, University of Queensland; Bachelor Mining Engineering, WASM

Appointed to the Board:

2017

 

7.   Steven Reid (63)

Independent non-executive director

BSc (Mineral Engineering), South Australian Institute of Technology; MBA, Trium Global Executive, ICD.D, Institute of Corporate Directors

Appointed to the Board:

2016

 

8.   Alhassan Andani (57)

Independent non-executive director

BSc (Agriculture), University of Ghana; MA (Banking and Finance), Finafrica Institute in Italy

Appointed to the Board:

2016

 

9.  Peter Bacchus (50)

Independent non-executive director

MA (Economics), Cambridge University

Appointed to the Board:

2016

 

10. Nick Holland (60)

Chief Executive Officer

BCom; BAcc, University of the Witwatersrand; CA(SA)

Appointed to the Board:

Executive director, 1998

CEO, 2008

 

11. Yunus Suleman (61)

Independent non-executive director

BCom, University of KwaZulu-Natal; BCompt (Hons), University of South Africa; CA(SA)

Appointed to the Board:

2016

       
       
       
       
       
       
       
       
     
     
     
     
     
     
     
     
     
     
     
     
     
     
     
     
     
     
     
     
     
     
     
       

 

         

Board diversity

   

Board independence

   

Board tenure

 
LOGO     LOGO     LOGO
         

Experience

     
 
LOGO    

 

Nationalities:

 

LOGO

 

IAR-27


Table of Contents
26   The Gold Fields Integrated Annual Report 2018
     

 

Governance

    

 

 

THE BOARD AND ITS SUB-COMMITTEES (as at March 2019)

 

The Board of Directors

Meets four times per year

 

LOGO

As the highest governing authority of the Group, the Board offers guidance and oversight that allows the Company to achieve its strategic objectives and deliver maximum value for stakeholders. It comprises a diverse group of competent and appropriately skilled and experienced individuals who seek to govern with integrity, responsibility, accountability, fairness and transparency. This informs the manner in which it leads to set the ethical tone of the Company. It delegates to management the responsibility of the implementation of and adherence to the Gold Fields Code of Conduct and the Company’s values, and monitors how a culture of ethics is being managed.

Audit Committee

Meets six times per year

 

LOGO

Members: Rick Menell, Alhassan Andani, Peter Bacchus

The Audit Committee oversees the integrity and transparency of Gold Fields’ corporate reporting, and considers risks that may affect the integrity of external reports.

Remuneration Committee

Meets four times per year

 

LOGO

Members: Cheryl Carolus, Alhassan Andani, Rick Menell, Peter Bacchus

The Remuneration Committee assists the Board in confirming that remuneration throughout the Group is fair and equitable and that the remuneration of executive management, in particular, is directly linked to Gold Fields’ performance against strategic objectives. This protects the interests of stakeholders by incentivising management to deliver value.

 

 

Social, Ethics and Transformation

Committee

Meets four times per year

 

LOGO

Members: Cheryl Carolus, Rick Menell, Alhassan Andani, Nick Holland, Phuti Mahanyele-Dabengwa

This committee guides corporate behaviour and holds the Company accountable for conducting business ethically in line with the principles of good corporate citizenship. With a central focus on how the business interacts with communities and employees, it helps the business to retain its social licence to operate – a critical component of long-term sustainability.

Capital Projects, Control and

Review Committee

Meets four times per year

 

LOGO

Members: Peter Bacchus, Terence Goodlace, Yunus Suleman, Steven Reid, Cheryl Carolus, Phuti Mahanyele-Dabengwa, Carmen Letton

This committee considers new capital projects and satisfies the Board that the Group has used correct, efficient methodologies in evaluating and implementing such projects.

Safety, Health and Sustainable

Development Committee

Meets four times per year

 

LOGO

Members: Cheryl Carolus, Rick Menell, Steven Reid, Carmen Letton, Phuti Mahanyele-Dabengwa

The SHSD Committee seeks to ensure that Gold Fields complies with relevant laws, regulations and external standards to ensure optimal safety, health and environmental practices, contributing to the Group’s reputation as a responsible corporate citizen.

 

 

Risk Committee

Meets twice per year

 

LOGO

Members: Terence Goodlace, Carmen Letton, Yunus Suleman

The Risk Committee assists the Board in developing improved risk management approaches, ensuring consistent value creation for our stakeholders in an ever-changing risk environment.

 

Nominating and Governance Committee

Meets four times per year

 

LOGO

Members: Steven Reid, Rick Menell, Yunus Suleman

This committee plays a leadership role in the structure and operation of Gold Fields’ Board, and guides the Company’s corporate governance – ensuring an ethical and value-driven culture.

Ad-hoc Investment Committee

 

LOGO

Members: Alhassan Andani, Yunus Suleman, Steven Reid, Cheryl Carolus, Rick Menell

This committee makes recommendations to the Board on strategic restructuring options for the Group, as and when required.

 

 

Our Group Executive Committee (Exco)

LOGO

The Group Exco is primarily responsible for the implementation of Gold Fields’ strategy, as well as carrying out the Board’s mandate and directives.

Exco meets on a regular basis to review Company performance against set objectives and develops strategy and policy proposals for consideration by the Board. It also assists the Board in the execution of the Company’s disclosure obligations.

Exco consists of the principal officers and executive directors of Gold Fields – 12 members in total.

 

IAR-28


Table of Contents
The Gold Fields Integrated Annual Report 2018   27
     
 
LOGO

 

    

    

 

BOARD OVERSIGHT OF KEY ISSUES PERTAINING TO OUR BUSINESS

 

                                         

 

Building an ethical culture

 

As the highest governing authority of the Group, the Board is responsible for upholding an ethos of good governance and sustainability. It sets the tone for a culture of ethics that permeates throughout the Company. This underpins Gold Fields’ commitment to going beyond compliance requirements, and voluntarily embracing best practice standards and principles.

 

The Board also seeks to ensure that business decisions are made with reasonable care, skill and diligence. This protects and enhances the Company’s reputation and helps to maintain its licence to operate – a fundamental foundation of sustainability.

 

 

 

LOGO

         

 

Setting fair remuneration

 

In determining remuneration principles, the Board is guided by the principles of King IV. The remuneration policy (outlined on p79) includes detailed and specific disclosures on implementation. Gold Fields provides stakeholders with transparent reporting of the remuneration of the CEO and CFO. The Board seeks to ensure that remuneration of executives is fair, equitable and responsible, and informed by the value added by the Exco through the achievement of strategic objectives.

 

Through the Remuneration Committee, the Board ensures that remuneration practices align with shareholder interests and support the achievement of a sustainable business by:

   Helping to attract, motivate, retain and reward employees

   Driving the achievement of strategic objectives through appropriate incentives and rewards

   Promoting a culture of ethics and responsible corporate citizenship

 

 

LOGO

                     

 

Creating a safe working environment

 

Our Board’s commitment to safety and health as our key 4 priority reflects the imperative of minimising any potential negative impact on our employees and contractors, maintaining operational continuity and protecting our reputation. The Board, together with management, drives a stringent safety culture. In upholding our primary value, ”If we cannot mine safely, we will not mine”, the Board also backs management in stopping mining in areas or situations that are deemed unsafe.

 

In discharging its oversight responsibilities with regard to safety, the Board is assisted by the SHSD Committee, which receives detailed quarterly reporting on all safety issues and incidents. The Board also oversees Gold Fields’ adherence to safety, health and environmental standards and compliance requirements, and has approved the Company’s adoption of various voluntary best practice safety principles.

 

 

LOGO

         
         
         
           
           
                       
               
         

 

Stakeholder relationships and engagement

 

Gold Fields understands that stakeholders are an integral part of our business, representing a wide range of interests that both influence and are impacted by our operations. The Board, through the adoption of the Stakeholder Relationship and Engagement Policy, seeks to ensure that the Company follows a stakeholder engagement approach that allows for participative and informed decision making. By overseeing transparent reporting, it allows stakeholder groups to make an informed assessment of Gold Fields’ ability to deliver sustainable value.

 

As stakeholder concerns have become increasingly important to Gold Fields’ sustainability, the Board has driven an evolution from simple stakeholder management to inclusive stakeholder engagement and relationship building. This approach balances the interests, needs and expectations of our stakeholder with the best interests of Gold Fields.

 

 

LOGO

   
             
             
             
             
             
             
             
                       

 

Environmental and stewardship impact on communities

 

The Board seeks to ensure that Gold Fields conducts business in a way that aligns with good corporate citizenship, and that we continually assess and respond to any negative impacts our operations may have on communities and the environment. The importance of these issues informed the Board’s establishment of a dedicated SET Committee in 2015. The committee focuses on, among others, our impact on communities, while the SHSD Committee deals with, inter alia, issues of environmental stewardship. For more information on our environmental stewardship and how we interact with communities, refer to p95 – 124.

 

 

LOGO

                     
                     
                     
                     
                     
                     
                     
                                       
                     
       

 

Strategy to deliver long-term value and sustainability

 

The Board is independent and delegates responsibility for the development and implementation of the strategy to the Group Exco. However, the Board nevertheless has a deep understanding of and approves the strategic goals and direction of the Company. When reviewing the strategy, it considers the business’ risks and opportunities and how these might impact the achievement of objectives. In so doing it aims to ensure that the strategy drives a sustainable business agenda and considers the interests of stakeholders.

 

Exco presents the Company strategy, business plans and risk register to the Board on an annual basis for input and approval. The Board also agrees performance targets with management. The CEO provides the Board with monthly reports on, among others, performance against strategic and operational targets. This input allows the Board to effectively monitor the implementation of strategy.

 

Board members perform onsite visits to our operations and projects, and on occasion interact with individual executives on strategic and operational performance.

 

 

LOGO

       
       
       
       
       
         
         
         
         

 

Regulatory environment

 

We seek to comply with all relevant laws and regulations, as well as the highest levels of corporate governance, and often our governance practices exceed the legal minimum. As such, corporate governance systems and frameworks at Gold Fields are reviewed constantly to align with the ever-changing and increasingly stringent standards that are being rolled out by regulators.

 

 

LOGO

       
       
       
       
                                       
                     
       

 

Innovation and Technology (I&T)

 

Gold Fields recognises the importance of implementing I&T to secure the sustainability of our operations. Doing so is expected to deliver higher production, greater efficiencies, improved safety and a decrease in the potential negative impact on the environment and communities. In line with the requirements of King IV, the Board has approved an I&T strategy that is set to further the achievement of Gold Fields’ Group strategy.

 

 

 

LOGO

       
       
       

 

IAR-29


Table of Contents
28   The Gold Fields Integrated Annual Report 2018
     

 

Summarised corporate governance

    

 

Ensuring we do business ethically

THE STRUCTURES AND MECHANISMS USED TO DRIVE ETHICAL BUSINESS PRACTICE

Our business is built on the foundation of ethics, which informs a culture of integrity and transparent reporting to our stakeholders. This foundation assists us in ensuring that we build trust, strengthen our reputation and create value for all our stakeholders. The Board and its committees set the ethical tone for the business. We use various mechanisms to confirm ethical behaviour, compliance and good governance in the business:

 

 

LOGO

 

 

Assesses the legal risks facing the Company and mitigates these by enacting effective policies, procedures and controls.

 

During 2018, we:

  Enhanced the regulatory risk profile process to incorporate the review and assessment of all applicable and adopted, non-binding rules, codes and standards (RCS) per country

  Developed an online regulatory and RCS risk dashboard for the Group

  Recorded an Annual Compliance Index per region and for the Group

  Confirmed alignment with the Internal Audit Plan

  Screened 100% of all new and existing suppliers and contractors for a range of pre-defined risk categories, including human rights and related violations

   

 

The Risk Committee reports our key business risks to the Board on a biannual basis. The Board aims for effective controls and corrective measures are in place to manage and mitigate these risks. Furthermore, the Audit Committee seeks to ensure the integrity, accuracy, and adequacy of accounting records.

 

Internal Audit assesses that the internal controls in place are working to mitigate potential risks. This takes place in all regions on a quarterly basis and operations are given an audit ranking. Corrective measures are put in place where necessary.

 

External Audit provides the integrity, accuracy and adequacy of accounting records and corporate reporting. During 2018 we contracted PricewaterhouseCoopers as our new auditors from 2019 onwards, following our standard tender process. KPMG had been our auditors since 2010.

 

For more information on our Risk and Audit committees, refer to the full Governance Report in the Annual Financial Report.

 

   

 

We support the development of an ethical and impactful industry, one that goes beyond a compliance-based approach. Gold Fields is aligned to both international and local best practices, which underpin our commitment to responsible corporate citizenship. We are committed to and guided by:

  The legislation and regulations of the countries in which we operate

  The requirements of the stock exchanges on which we are listed

  The United Nations (UN) Guiding Principles on Business and Human Rights

  The ICMM 10 Principles on Sustainable Development

  The 10 Principles of the UN Global Compact

  King IV

  UN Convention Against Corruption

  OECD Convention on Combating Bribery

  Extractive Industry Transparency Initiative

  World Gold Council – Conflict Free Gold Standard

  Voluntary Principles on Security and Human Rights

 

During 2018, we also committed to the Task Force on Climate-related Financial Disclosures (TCFD).

 

           Code of Conduct
LOGO   Our Code of Conduct is informed by the Gold Fields values and underpins the way we conduct ourselves, from our operations to our Board. It also extends to our supply chain business partners. The Code of Conduct was updated in 2017 and distributed to all existing employees, while all new employees receive it during their onboarding. As at end 2018, 66% of our people had undergone training on the Code of Conduct. An anonymous Tip-Offs hotline is permanently in operation, and the Company takes a zero tolerance approach to intimidation and victimisation of those who report incidents.
 

 

Key principles of our Code of Conduct:

  Emphasis on ethical leadership within the organisation in addition to ethical management

  Protection of employee and third-party whistle-blowers, promoting an environment for reporting of Code of Conduct transgressions

  Safeguarding the business against potential reputational harm and litigation

  Transparent and ethical dealings with government and suppliers

  Protection of company information

  Accurate and transparent reporting

  Safeguarding against insider trading

 

 

 

IAR-30


Table of Contents
The Gold Fields Integrated Annual Report 2018   29
     
 
LOGO

 

CEO Report

        

 

 

LOGO

 

IAR-31


Table of Contents
30   The Gold Fields Integrated Annual Report 2018
     

 

CEO Report continued

    

 

Introduction and overview

 

                 

Dear stakeholders

2018 marked the second year of the reinvestment programme embarked on by Gold Fields at the end of 2016. The key motivation behind the investment focus is to ensure that our portfolio of mines continues to generate cash sustainably into the foreseeable future, while at the same time lowering our costs and extending mine life.

 

Having spent total project capital of US$502m over the past two years, primarily on Damang and Gruyere, Gold Fields is now well placed to maintain a production profile of near to 2Moz a year at our international operations in Australia, Ghana and the Americas over the medium to long term. This is based on current gold price levels, our attributable gold Mineral Reserves of 20Moz in these regions as well as our track record of Resource conversion and exploration activities.

 

The 2Moz milestone is expected to be reached for the first time in 2019 as Damang and Gruyere are set to come into production and our Asanko joint venture (JV) in Ghana contributes for the full year. The longer-term future of this portfolio also looks positive as we continue to invest in near-mine exploration at our Australian mines, while the Board has approved a maiden Mineral Reserve and the technical components of the feasibility study for the Salares Norte project in Chile.

 

The globalisation of our portfolio has also been evident in a gradual shift in our Mineral Reserve exposure. Until two years ago, just over 70% of our Reserves were held by South Deep. That profile has changed: of our total gold-equivalent Mineral Reserves of 50.9Moz in December 2018 (December 2017: 53.1Moz), 41% are now outside South Africa.

 

One of the key benefits of the reinvestment programme over the past two years is the expected reduction in Group All-in Costs (AIC) to approximately US$900/oz, a level which we feel is required to be competitive on a global scale. As the quality of the portfolio improves and our cost profile starts to decline, we expect an improved free cash-flow (FCF) margin. For 2019, therefore, we have adjusted our target to a FCF

 

  

  

  

  

  

  

  

  

 

margin of 15% at a gold price of US$1,200/oz (previously US$$1,300/oz).

 

Not only did our international portfolio of mines exceed its production targets in 2018, but it also outperformed cost guidance. However, as South Deep, our only remaining South African operation, was well below target, Group attributable production of 2.04Moz for the year was below our original guidance of 2.08 – 2.10Moz, as well as 2017 production of 2.16Moz. Group AIC of US$1,173/oz were below the guided US$1,190/oz – US$1,210/oz, but slightly higher than the US$1,088/oz reported in 2017, due to the continued investment in our growth projects.

 

The strong operational performances of our operations in Ghana, Peru and Australia resulted in net cash flows of US$332m, and enabled us to fund our US$290m total project capital expenditure in 2018 (excluding Asanko), without putting undue pressure on our balance sheet. Despite the increased spending, as anticipated, we declared a total dividend for 2018 of R0.40/share. Planned project and sustaining capital for 2019 is scheduled to decline to US$633m, of which US$143m is growth capital.

 

At South Deep, annual production in 2018 at 157,100oz was half the originally guided 321,000oz. Production in the second half of the year was impacted by the tragic fatal accident as well as a wide ranging restructuring, including the retrenchment of over 1,500 employees and contractors, and a subsequent six-week strike by the majority National Union of Mineworkers (NUM). However, I believe that in the wake of the restructuring, which has seen our employee workforce at the mine fall by about 30% to just under 2,500 and the number of contractors decrease from 2,294 to 1,725, we are in a position to significantly reduce South Deep’s pre-restructuring (H1 2018) cash-burn of about R100m (US$8m) a month.

 

During 2018, we recorded one fatality (three in 2017), which served as a tragic reminder that we have lots more work to do to eliminate all

 

  

  

  

  

  

  

  

  

  

 

fatalities and serious injuries to realise our goal of zero harm. We did however see a continued improvement in our health and safety performance amid renewed efforts to entrench a committed safety culture and standards. Gold Fields’ total recordable injury frequency rate (TRIFR) fell below two recordable injuries per million hours worked for the first time, a continuation of our long-term downward trend and our best safety performance ever.

 

Mining is an industry that has significant impacts on the countries and communities in which it operates. This requires continued proactive stakeholder engagement strategies and sustainable development policies.

 

Host communities, in particular, are critical stakeholders for our mines. During 2018, we continued investing significant resources in community programmes, including increasing the share of jobs and procurement spend allocated to host communities. We are showing good results with around 25% of our total value creation of US$2.7bn during 2018 channelled into host communities.

 

The judicious use of water and energy resources by our mines and proactive mine closure programmes are other critical elements of our sustainable development programmes, not only as part of our commitment to operational efficiencies and environmental stewardship, but also as part of strengthening our social licence to operate.

 

We are also committed, in collaboration with our peers in the ICMM, to a renewed focus on the governance and technical management of our tailings storage facilities (TSFs) following the collapse of a TSF at Vale’s Feijão iron ore mine in Brumadinho, Brazil, in January 2019, during which there were over 300 deaths.

 

The Gold Fields share price took a hit when we announced the restructuring of South Deep in August 2018. While it has gradually recovered since then, overall in 2018 our share price decreased by 18% on the New York Stock Exchange and 9% on the JSE.

   
   
   
   
   
   
   
   
   
   
   
   
   
   
   
   
   
   
   
   
   
   
   
   
   
   
   
   
   
   
   
   
   
   
   
   
   
   

 

IAR-32


Table of Contents
The Gold Fields Integrated Annual Report 2018   31
     
 
LOGO

 

    

    

 

Group performance scorecard

Performance highlights (Group)

 

                        2018                            2017 4  

Fatalities

   Number        1          3  

TRIFR

   /million hours worked        1.83          2.42  

Attributable production

   Moz        2.04          2.16  

All-in Sustaining Costs (AISC)3

   US$/oz        981          955  

AIC3

   US$/oz        1,173          1,088  

Net cash-flow1,3

   US$m        (132        (2

Free cash-flow (FCF) margin3

   %        16          16  

Net debt3

   US$bn        1,612          1,303  

Dividend declared

   R/share        0.40          0.90  

Total value distribution

   US$bn        2.711          2.849  

Energy usage2

   TJ        11,628          12,178  

Water withdrawal5

   M LOGO         21,179          32,985  

CO2 emissions

   million tonnes        1.85          1.96  

Host community procurement (% of total)6

   %        27          45  

Host community employment (% of total)7

   %        56          40  

Gross mine closure liabilities

   US$m        400                381  
1 

Net cash-flow = cash-flow from operating activities less net capital expenditure, environmental payments and finance lease payments

2 

The sum of direct and indirect energy consumption reflects a conversion factor used by Granny Smith, Tarkwa and Damang power stations to account for generation losses

3 

These non-IFRS measures have been defined in management’s discussion and analysis in the Annual Financial Report and have been reconciled to IFRS

4 

2017 numbers include continued and discontinued operations

5 

Large difference in numbers due to change of definition of water withdrawal to exclude diverted water

6 

The % decline is due to a change in the definition of host communities by our Australian operations to only include communities in their area of influence (previously Perth was included in the definition due to the FIFO nature of our mines)

7 

South Deep’s host community definition was changed in 2018 to align with the 2016 municipal boundary change which amalgamated the Westonaria and Randfontein municipalities. It now includes all individuals who reside in the Rand West City Local Municipality. This number also excludes the Perth office and Gruyere project

 

Each year, Gold Fields adopts a Group performance scorecard that incorporates the Company’s strategic priorities and seeks to instil the right culture and behaviours among our workforce, driven by the imperatives of safety, cash generation and sustainably growing the business.

By integrating all of the key value drivers into the business, the scorecard also aims to enhance the Group’s sustainability and reflects the integrated nature of our business. The scorecard consists of four key performance areas and elements against which we measure our performance, which are discussed in detail in the IAR:

1.

Safe operational delivery – how we make money (p56)

2.

Portfolio management – what we choose to invest in (p40)

3.

Capital discipline – how we spend money (p84)

4.

Licence and reputation – how we conduct ourselves (p92)

My performance as CEO against my scorecard objectives is shown on p16. This Integrated Annual Report (IAR) is structured along the lines of our 2018 scorecard and an overview of each performance area follows.

Safe operational delivery

Safety and health

Safety is management’s first priority and it is critical that we continuously emphasise our commitment to zero harm. Therefore, the fact that we still had one fatality at our mines during 2018, compared with three in 2017, is a setback. Our heartfelt condolences go out to the family, friends and colleagues of Ananias Mosololi, a load haul dump operator at South Deep, who died after an underground accident on 12 October 2018. In a non-mining-related accident, a member of the Community Security Task Force, Francis Yeboah, drowned in a settling pond at our Tarkwa mine in Ghana. We are deeply saddened by his loss and extend our condolences to his family.

Our overall safety performance improved during 2018, with the TRIFR declining to 1.83 incidents per million hours worked from

2.42 in 2017, as the total number of recordable injuries reduced to 99 from 138 in 2017. This is a continuation of a longer-term trend. As recently as 2014, our TRIFR was 4.04 and we reported 200 recordable injuries.

Working towards eliminating all fatalities and serious injuries remains a priority for our management teams at the operations, which have ultimate responsibility for health and safety issues. The Group Safety Leadership Forum, formed in 2017, is overseeing the development of a Group-wide safety strategy that will further improve our safety performance. It has identified three pillars to underpin our safety efforts - systems and processes, safety leadership, and safe behaviour - to complement the many good safety initiatives already in place. To further

 

 

IAR-33


Table of Contents
32   The Gold Fields Integrated Annual Report 2018
     

 

CEO Report continued

    

 

Group performance scorecard continued

 

entrench safe behaviour, we have also implemented greater recognition for safety in performance scorecards of all employees by adding a number of leading indicators to the current lagging indicators.

On the health front, the Occupational Lung Disease Working Group, representing most gold mining companies in South Africa, including Gold Fields, reached an historic settlement with attorneys representing ex-mine workers suffering from silicosis and TB. The settlement still needs to be approved by South Africa’s courts. Once it is approved a trust will be set up, funded by R5bn (US$390m) from the gold mining companies, and the process of compensating ex-mine workers can finally begin. Gold Fields has provided R368m (US$25m) for its share of the settlement.

Business and financial performance

2018 was the second year of our reinvestment programme that seeks to improve the quality of our portfolio and sustain the current production base for the next decade. The significant capital expenditure requirements that accompany this programme inevitably resulted in higher Group AIC and reduced net cash-flow during both 2017 and 2018. As such, we guided the market at the beginning of 2018 on higher costs and marginally lower production.

Group attributable production of 2.04Moz for the year was 2% below our originally guided 2.08 – 2.10Moz. All the international mines exceeded their production guidance. South Deep’s production at 157,100oz was well below guidance.

Despite the significant capital expenditure programme during 2018, stringent cost management across the Group resulted in a good cost performance with AIC of US$1,173/oz and AISC of US$981/oz in 2018, below guidance

for the year of US$1,190/oz – US$1,210/oz and US$990/oz – US$1,010/oz respectively.

Total capital expenditure during 2018 was US$814m, just lower than the US$834m spent in 2017. The Group reported net cash-outflow of US$132m (2017: US$2m cash-outflow) and a FCF margin (which excludes capital spend on growth projects) of 16% (2017: 16%). The gold price received by Gold Fields during 2018 averaged US$1,252/oz (2017: US$1,255/oz).

The Group and mine operating and financial performances are detailed on p56 – 62.

South Deep restructuring

2018 proved to be an extremely difficult year for South Deep. After falling behind plan in H1 2018, management announced a material restructuring on 14 August 2018. The aim of the restructuring was to consolidate mining activity to increase focus, and to match the cost structure with the level of production.

As part of the restructuring, South Deep closed mining activities in loss-making areas of the mine and reduced operational and support staff commensurately. Development activities in the new mine areas were also suspended. Both registered trade unions were served with section 189 notices in terms of South Africa’s Labour Relations Act and, after the legislated consultation period ended, the retrenchment of 1,092 employees and 420 contractors were implemented. This leaves the staff complement approximately 30% lower than it was before the retrenchments.

The NUM commenced strike action on 2 November 2018 to protest the retrenchments, which continued until 18 December 2018. Amid violence and intimidation, non-striking employees were prevented from accessing the mine and, subsequently, no production was possible for November and December 2018.

 

 

Attributable gold production

 

LOGO

 

All-in Costs (AIC)

 

LOGO

 

 

IAR-34


Table of Contents
The Gold Fields Integrated Annual Report 2018   33
     
 
LOGO

 

    

    

 

 

Production at South Deep during 2018 decreased by 44% to 4,885kg (157,100oz) from 8,748kg (281,300oz) in 2017 driven by decreased volumes and grade. AIC for 2018 increased 42% to R854,049/kg (US$2,012/oz) from R600,109/kg (US$1,400/oz) in 2017, mainly due to lower gold sold. Net cash-outflow for the year was R1,891m (US$141m). South Deep also reported an asset and goodwill impairment of R6.47bn (US$482m) in 2018 following a goodwill impairment of R3.5bn (US$278m) in 2017.

Subsequent to the 2018 year-end, South Deep commenced the process of building up production with a reduced, but more focused, workforce and having removed over R800m from the mine’s cost base. The immediate target is to get the mine to break even at the current level of production. Once this has been achieved, the focus will be on improving productivity off the restructured cost base and overhead structure, to bring the mine to profitability. Gold Fields is unable to continue sustaining the cash losses of the last few years and, should our efforts subsequent to the restructuring at South Deep not show positive results, other options for the asset cannot be ruled out.

Guidance of 6,000kg (193,000oz) has been provided for 2019 at an AIC of R610,000/kg (US$1,394/oz). The mine’s Mineral Reserves were reduced by 12% to 32.8Moz in December 2018 compared with a year earlier.

Energy

During 2018, Gold Fields shifted further away from the use of carbon-intensive energy sources. Our mines in Ghana, Australia and Peru are now largely powered by low-carbon gas, though diesel is still being used for the majority of our mining fleet. During 2018, 54% of our total electricity capacity was generated by gas, with coal accounting for 35%, hydro-electric for 9% and diesel for 2%.

 

Currently Gold Fields has 134MW in installed gas capacity and an additional 16MW of gas capacity is being evaluated by the Australian and Ghanaian mines. Renewable energy is also becoming a viable option, not only due to its positive impact on carbon emissions but also because the cost of renewables is rapidly coming down. At present, Gold Fields has 55MW of solar capacity and 18MW of wind capacity under study at our South African, Australian and Ghanaian mines.

The Granny Smith mine in Australia looks set to be the first mine in our portfolio to be partly solar powered, having contracted an independent power producer to design, build and operate a 8MW solar plant backed by 2MW of battery systems, to be commissioned in Q4 2019. The Agnew mine is also expected to develop a hybrid gas and renewable power plant during 2019.

By 2020 we are confident that around 2% of installed Group energy capacity will be from solar and wind. Gold Fields also remains committed to its goal of 20% renewable energy generation over the life-of-mine at all new projects.

Energy accounted for 22% of Group operating costs in 2018, the second largest cost component at our mines. While energy consumption decreased by 4% in 2018, the Group increased energy spending by 17% to US$302m in 2018, amid higher diesel unit costs and regulated tariff increases. Operational energy efficiencies yielded savings of US$29m.

Greater use of renewables has the added benefit of reducing the carbon footprint, which is one of Gold Fields’ key environmental priorities. During 2018, total CO2 emissions declined to 1.85m tonnes (2017: 1.96m tonnes), and we expect longer-term benefits arising from the energy efficiency and fuel-switching projects we have put in place at our mines.

Fit-for-purpose workforce

A key area of focus in 2018 was to ensure that our mines have appropriately sized and qualified workforces to drive safe operational delivery. As part of the restructuring of South Deep, which commenced in August 2018, 1,092 employees and 420 contractors were retrenched as part of our efforts to align the cost base with the reduced operational footprint of South Deep. Earlier in the year a further 260 employees and about 25% of the mine’s management team had accepted voluntary severance packages.

The Tarkwa mine switched to contractor mining during 2018, with about 90% of the affected workforce of the mine moving over to the two contractors. At our Damang mine, too, we converted just over 300 full-time employees into fixed-term contractors. As a result, the number of full-time employees in the West Africa region reduced from 2,910 at end 2017 to 1,079 at end 2018, while the number of contractors rose from 4,761 to 6,291 over the same period. Damang has been using contractor mining since the start of the reinvestment project early in 2017.

As a result of these initiatives, the Group now employs 5,601 full-time employees (2017: 8,856) and 12,010 contractors (2017: 9,738).

Another important human resource initiatives implemented in 2018 is the continued drive to have appropriately skilled people in the right roles. With the increasing shift towards mechanisation and automation at our mines, we have found that, in addition to the continued development and training of our workforce, it is important to recruit appropriately skilled and experienced people. During 2018, we spent over US$14m globally on training and development – on top of recruiting the best mining skills to supplement our existing talent pool.

 

 

IAR-35


Table of Contents
34   The Gold Fields Integrated Annual Report 2018
     

 

CEO Report continued

    

 

Group performance scorecard continued

 

 

Capital discipline

The core focus of Gold Fields’ financial strategy is to grow our FCF margin and to sustain this margin in the long-term. The Group has set a FCF margin target per region (after capital expenditure, royalties and taxes) of at least 15% at a notional long-term planning gold price of US$1,200/oz, thus providing a cushion in case of lower prices.

Despite the significant capital investment programme of US$814m, Gold Fields produced a sound cost and cash-flow performance during 2018. AIC of US$1,173/oz and AISC of US$981/oz for 2018 were slightly ahead of 2017 numbers but below guidance for the year of US$1,190 – US$1,210/oz and US$990 – US$1,010/oz, respectively.

Cash-flow generated by the operations remained strong. Excluding project capital and off-mine exploration expenditure, operational cash-flow was US$334m (US$194m in Australia, US$114m in Peru, US$149m in Ghana and a negative US$141m in South Africa) versus US$441m in 2017. On a net basis, which includes growth capital, the Group reported net cash-outflow of US$132m (2017: US$2m cash-outflow) and an FCF margin (which excludes capital spend on growth projects) of 16% (2017: 16%) at an average gold price received of US$1,252/oz (2017: US$1,255/oz).

Revenue was down by 7% to US$2.58bn (2017: US$2.76bn) due to the production decline at South Deep. Cost of sales were down proportionally at US$2.04bn (2017: US$2.11bn). The overall financial performance was impacted largely by non-recurring items, including impairment of South Deep and retrenchment costs in Ghana related to the conversion to contract mining at Tarkwa.

Given the volatility in commodity prices and exchange rates and, more pertinently, the high levels of project capital expenditure incurred during 2018, management undertook short-term, tactical hedging of the oil price, the copper price and the

US Dollar, Australian Dollar and South African Rand gold prices to protect cash-flow. We are continuing with our gold hedging programme in Australia during 2019 as we finalise the construction of Gruyere. We have also extended hedging to the Rand gold price to protect South Deep’s cash-flow during the build-up to more sustainable production levels. Altogether, around 1Moz of gold production for 2019 has been hedged.

Dividends and debt reduction

Two of Gold Fields’ key strategic objectives are to pay its shareholders a dividend and reduce the amount of debt on our balance sheet. Despite recording a net cash-outflow, the Group declared a total dividend for the year of R0.40/share (2017: R0.90/share).

Having moved into a capital-intensive phase during 2017 and 2018, management guided the market for a pick-up in debt. Net debt increased by US$309m during 2018 to US$1,612m, mainly due to project capital spend and the funding of the Asanko Gold deal.

Gold Fields ended 2018 on a net debt:adjusted EBITDA ratio of 1.45x compared with 1.03x at the end of 2017, but still well below the debt covenant level of 2.50x.

During 2018, we continued to successfully manage our balance sheet by extending the maturity of the US$380m term loan by 12 months to June 2020. We are considering additional refinancing of our debt in 2019 to further improve liquidity.

Portfolio management

Gold Fields manages its assets to improve the overall quality of its portfolio and enhance the sustainability of the cash-flow generated by this portfolio. In this regard, the focus is on reducing Group AIC, increasing the FCF/oz and extending the life of the assets.

All assets in our portfolio are subject to the Group’s annual strategic planning process. A scenario analysis is conducted for each operation,

assessing how to maximise cash-flow, life-of-mine and margin. The results of this analysis are then used in conjunction with the Group’s capital profile and the current economic environment as inputs into our annual business planning.

Mine developments

The strength of our international portfolio is evident in the continued net cash-flow generation of our mines in Australia, Ghana and Peru, which collectively generated US$457m in 2018 (2017: US$501m), before taking into account project capital.

During 2018, we announced an extension of Cerro Corona’s life-of-mine to 2030 through work on the tailings facility and the future use of in-pit tailings.

Our Australian mines continue to benefit from our consistent and sizeable near-mine (brownfields) exploration programmes. During 2018, we spent A$83m (US$62m) at Agnew, Granny Smith and St Ives and, as a result, added 1.18Moz in Mineral Reserves (before depletion) at our Australian mines. Notable projects arising from this investment drive are:

  Greater Invincible Complex continued to grow in 2018 and now represents one of the largest mineralised systems at St Ives
  Significant incremental ounces added to the Wallaby mine at Granny Smith
  Near-mining resources and reserves replaced at Agnew’s New Holland and Waroonga mines and new discoveries at Waroonga North and Redeemer

A further A$76m (US$57m) has been budgeted for brownfield exploration at our Australian mines in 2019.

Near-mine exploration is also being stepped up at our Ghanaian mines, notably at Tarkwa, where the focus is on paleoplacer extension opportunities at the mine’s existing pits. US$9m was spent in 2018 with some early promising results evident.

 

 

IAR-36


Table of Contents
The Gold Fields Integrated Annual Report 2018   35
     
 
LOGO

 

    

    

 

 

The only operating asset in the Group that still needs to be brought to full account is the South Deep mine. Management believes that following the significant restructuring in the second half of 2018 the cost base has been adjusted to the reduced operating footprint. We expect to significantly reduce the monthly cash losses at the mine and are confident that South Deep is set up for a sustainable recovery over the next few years.

Gold Fields holds investment positions in Gold Road Resources and Asanko Gold, which are the joint venture partners in the Gruyere project and the Asanko gold mine (AGM) respectively. We also have minority holdings in a number of junior mining companies, including Cardinal Resources, Red 5 and Hummingbird, and evaluate these interests on a regular basis. The company also diluted its shareholding in Toronto-listed Maverix Metals to 20%.

Project advancements

2018 was the second year in our drive to secure the longevity and sustainability of our portfolio of assets, and all our key projects in this respect are tracking their delivery deadlines and financial budgets:

  At Gruyere, the JV partners, Gold Fields and Gold Road Resources, have to date invested A$492m (US$374m) of the total expected project cost of A$621m (US$480m). During 2017 and 2018, Gold Fields’ portion of the spend was A$246m (US$185m), including capital investment and management costs. First gold is expected to be poured during Q2 2019, with production for 2019 guided at 118koz (100% basis)
  At the end of 2016 we commenced the US$341m investment at our Damang mine in Ghana to extend the life-of-mine to 2025. Capital spending during 2018 was US$125m (2017: US$115m). The project is ahead of plan and the mine is set to reach full production in early 2020
  At the Salares Norte project in Chile, the feasibility study was completed in 2018, and a maiden Mineral Reserve of 4.0Moz (gold equivalent) was declared. Any decision to build a mine at Salares Norte will be made based on the outcome of the Environmental Impact Assessment (EIA), which was accepted for evaluation by the regulator in July 2018 and is expected to take 18 - 24 months. Spending on further drilling and other work totalled US$64m during 2018.

Potential operational parameters established by the feasibility study for a possible future mine include:

 

Initial 11.5-year life-of-mine

 

Annual throughput of 2Mt

 

Life-of-mine production of 3.2Moz of gold and 26.7Moz of silver

 

Average annual production of 450koz gold equivalent for the first seven years of the project at an AISC of US$465/Au-eq oz

 

Project construction capital of US$834m

  A JV with Asanko Gold in Ghana was completed in July 2018, with Gold Fields acquiring 45% in the Asanko Gold Mine (AGM) for approximately US$185m, of which US$20m was deferred. The mine achieved total production of 223koz (100% basis) at an AIC of US$1,183/oz and is guiding for production of 225koz - 245koz at AIC of US$1,130/oz - US$1,150/ oz for 2019. Gold Fields has also acquired a 9.9% stake in the holding company, Toronto listed Asanko Gold
  The sale of the Arctic Platinum Project to CD Capital Management was concluded in early 2018 for a cash consideration of US$40m and future royalties of 2%

Mineral Reserves

During 2018, Gold Fields’ managed gold-equivalent Mineral Reserves (net of depletion) decreased by 1% to 54.1Moz at 31 December 2018. The declines were largely due to reductions in Mineral Resource and Reserves at South Deep, due to a higher cut-off grade.

 

Other notable developments during 2018 were:

  Salares Norte declared a maiden gold-equivalent Mineral Reserve of 4.0Moz at 31 December 2018, following the completion of its feasibility study
  In Australia, managed Mineral Reserves (net of depletion) increased by 0.2Moz to 6.4Moz at 31 December 2018, testament to the continued success of brownfields exploration at the mines
  At South Deep, Mineral Reserves totalled 32.8Moz (2017: 37.4Moz) at 31 December 2018.

As recently as 2017 South Deep held just over 70% of our Group Mineral Reserves. The profile has changed: of our total managed gold-equivalent Mineral Reserves as at 31 December 2018, 59% are held by South Deep, and our Mineral Resource profile indicates that this percentage could continue to fall.

A straight comparison between South Africa’s and our international operations’ Mineral Reserves is in any case misleading, given the different style of mineralisation. The paleoplacer type orebody at South Deep is large and consistent, while most of the rest of the Group’s reserves are dominated by orogenic/ greenstone type orebodies, which are more variable and usually do not have particularly long Reserve lives. But these orebodies are characterised by consistent replacement of Reserve depletion. Importantly, our commitment to brownfields exploration has allowed us to continually replace Reserves, particularly at our Australian mines, over a number of years.

 

 

IAR-37


Table of Contents
36   The Gold Fields Integrated Annual Report 2018
     

 

CEO Report continued

    

 

Group performance scorecard continued

 

 

Licence and reputation

The success of our business is dependent on our relationships with key external stakeholders which determine both our regulatory and social licences to operate.

Environmental stewardship

Responsible environmental management remains a vital component of Gold Fields’ approach to operate at all our operations and projects. In 2018, we reported two Level 3 environmental incidents (2017: two), one in Peru and one in Ghana (p95). Gold Fields has had no Level 4 or 5 environmental incident for well over ten years, but the two Level 3 incidents had the potential to impact water supply to the nearby communities. Our teams acted quickly to remediate the events and communicated transparently with regulators and communities on this issue. The number of Level 2 incidents fell by 18% to 68 in 2018 from 83 in 2017.

Water is a particular focus of our environmental strategy, as it is becoming an increasingly scarce and expensive resource globally. Managing the risks around current and anticipated water security, which includes the quantity and quality of supply as well as associated costs, is essential to ensure sustainable production for existing operations and the future viability of projects.

During 2018, our operations invested in improving water practices, including pollution prevention, recycling and conservation initiatives. A key target is to reuse or recycle much of the water we use in our processes and we set ourselves a target of 65%, in line with ICMM guidance. We achieved the target in 2018, when 66% of our total water use was recycled or reused water.

Work carried out by the ICMM on water and tailings management has provided best-practice guidelines for the Company, and during 2017 and 2018 we worked closely to align our practices to these ICMM position statements. During 2018, external reviews of our compliance with these position statements concluded that

we are aligned with the ICMM position statements both in terms of water and tailings management.

After the catastrophic tailings failure at the Feijão iron ore mine in Brumadinho, Brazil, in January 2019, during which there were over 300 deaths, all Gold Fields’ operations carried out additional safety inspections at our 33 tailings facilities, particularly on the 18 decommissioned TSFs, and concluded that Gold Fields-managed TSFs were not at risk. During 2019 we will further strengthen technical and governance oversight over all of our TSFs. Longer term, our teams are working with our peers at the ICMM to evaluate independent assessment and accreditation of all ICMM member TSFs as will as on solutions such as filtered and dry-stack tailings.

The total gross mine closure liability for Gold Fields was raised by 5% to US$400m in 2018 from US$381m in 2017. During 2018, we further enhanced our integrated approach to mine closure management with a focus on progressive environmental rehabilitation and full life-of-mine closure obligations.

Stakeholder relations

Employees, business partners, shareholders, investors, governments and communities have been identified as Gold Fields’ key stakeholders. Their support is critical in ensuring that we receive and retain our regulatory approvals and social licence to operate. This can only be achieved if we develop stakeholder relationships that are based on transparent and open engagement and if we create shared value with them. The ability to generate cash is critical in distributing the benefits from mining to our stakeholders. In 2018, Gold Fields’ value distribution totalled US$2.7bn, compared with the US$2.9bn we distributed in 2017. For details on how this amount was dispensed to stakeholders during 2018 see p6.

Government relations

As the issuers of mining licences, developers of policy and implementers of regulations, host

 

governments at all levels (national, regional and local) are one of Gold Fields’ most critical stakeholders. While we seek to engage with these stakeholders regularly to build trusts, these relationships are not always easy. Over the past few years we have seen a resurgence of resource nationalism, particularly in Africa. As part of this many governments accuse the mining industry of not paying fair taxes by using profit-shifting and under-invoicing their physical gold exports. Gold Fields has appropriate controls and procedures in place to ensure that we comply with relevant tax legislation, including compliance with transfer pricing regulations, and account fully for our gold exports.

In South Africa the industry and government have been at an impasse for a number of years over the implementation of a new Mining Charter to govern the sector. A new Charter was published by the Department of Mineral Resources (DMR) in mid-2018. The 2018 Mining Charter is an improvement on previous draft versions, but there are still critical matters, including renewals of licences, that are not dealt with. As it stands now the licence renewal clause is unacceptable to the industry, as it would invalidate all previous empowerment deals if the empowerment partner has since sold its interests. Should this impasse continue, the Minerals Council of South Africa (MCSA), reserves its rights to proceed with a legal review of the Charter relating to, among others, the renewal of licences.

The Minerals Council of South Africa won a court case recognising the ”once empowered, always empowered” principle, which would guarantee the legislated black economic empowerment ownership levels for South Deep until its licence renewal in 2040 and a further term of 30 years after that. However, the ruling has been appealed by the DMR and the MCSA will follow due process in this regard.

 

 

IAR-38


Table of Contents
The Gold Fields Integrated Annual Report 2018   37
     
 
LOGO

 

    

    

 

 

A more proactive approach is required, such as the one adopted by the Ghanaian government, which has entered into development agreements with large mining companies, including Gold Fields, and incentivises new mining projects. Our agreement with the Ghana government was fundamental in our US$341m reinvestment programme in Damang, which created or secured around 1,850 jobs. The favourable investment environment also encouraged us to take a 45% holding in AGM.

The mining regimes in Peru and Australia remained relatively stable, though we opposed a proposed rise in the gold royalty rate in Western Australia.

Labour relations

Gold Fields fundamentally respects and protects the rights of its employees to organise themselves through trade unions. Over the years we have developed good working relations with organised labour at our operations and constructive engagement usually precedes any restructuring and corporate actions needed to keep our operations sustainable. However, during 2018, our relationship with unions at our Ghanaian mines and at South Deep turned adversarial.

At Tarkwa, the Ghanaian Mineworkers Union brought a court injunction against the decision to convert from owner to contractor mining, which is essential to ensure life extension at the mine. This was overturned by the courts and the mine implemented the transition to contractor mining successfully, with a large part of affected employees joining the two mining contractors. As a result the employee workforce at our Ghanaian mines is now non-unionised.

At South Deep, the NUM embarked on a 45-day strike in November and December 2018 following the mine’s decision to retrench around 1,500 employees and contractors as

part of its wide-ranging restructuring. The strike was marred by violence and intimidation carried out by a small group of NUM branch members against the majority of employees who wanted to return to work, but were prevented from doing so. The strike was resolved after many NUM employees sought the assistance of the national and regional offices of the NUM to end the industrial action.

The strike highlighted the need to rebase our labour relations at South Deep, and a new collective agreement was signed between the NUM and the mine in March 2019 to take cognisance of South Deep’s new operating model.

Community relations and Shared Value

One of the biggest challenges facing mining companies is building relationships and trust with their host communities, without which there is potential for operational disruption, project delays and cancellations – the loss of our social licence to operate.

Gold Fields has traditionally invested in communities through a range of educational, skills development, health and infrastructure projects and, more recently, through Shared Value-based projects. This approach to structuring our investments in communities ensures that the value created is shared by communities and the business. Socio-Economic Development (SED) is still an important part of our community investment strategy, but host community procurement and employment have proven to be more impactful as they create economic value directly in the communities most impacted by our mines and projects.

During 2018, host community members accounted for 56% of our total workforce (employees and contractors) throughout the Group – 9,259 employees – with the numbers varying from around 5% at our Fly-in, Fly-out mines in Australia to over 70% at our two Ghanaian operations.

Host community procurement can be even more impactful as our spending with suppliers and contractors is generally our biggest cost component. In 2018 we spent about US$1.81bn with these businesses, of which 94% was spent in-country and 27%, or US$441m, with businesses from our host communities. The economic benefits in terms of skills development, job creation and reducing dependency from the mine are self-evident.

Altogether, we have calculated that during 2018 almost a quarter of our total value creation of US$2.71bn – US$686m – remained with our host communities. It is a number we are seeking to grow and our regions have developed ambitious targets in this respect.

Governance and compliance

Supporting our integrated management approach is a robust corporate governance programme throughout the Company. During 2018, building on the implementation of the recommendations of the King IV Report on Corporate Governance during 2017, the Board approved a diversity policy and revised human rights, stakeholder engagement, environmental as well as occupational health and safety policy statements. These policies are expected to improve sound governance, transparency and regulatory compliance at Gold Fields.

Adherence to legislation, controls and standards is a non-negotiable aspect of doing business, while ethical leadership and sound business governance serve to strengthen our reputation and relationships with shareholders, governments, communities and employees.

 

 

IAR-39


Table of Contents
38   The Gold Fields Integrated Annual Report 2018
     

 

CEO Report continued

    

 

Strategy overview

 

Industry developments

The past few months has seen a pick-up in mergers and acquisitions in the global gold mining sector. Most notably, there have been announced tie-ups between Newmont Gold and Goldcorp and between Barrick Gold and Randgold Resources, as well as Newmont and Barrick merging their Nevada assets. These deals, if and when finalised, will reshape the industry. Amid speculation about further sector consolidation, Gold Fields has been linked with a number of similar-sized industry peers.

We believe, though, that we are in the final stages of successfully implementing our own growth strategy, one we embarked upon two years ago. By kick-starting the investments in our growth projects then, we are confident that we are ahead of the curve in terms of project development.

Historically, mergers between gold mining companies have faced significant challenges to achieving success. We believe that too often a proposed merger was based on an increased production profile without necessarily achieving greater cost synergies, while cultural differences between companies are another impediment to delivering value to shareholders and other stakeholders.

It is early days for the recently announced mega-mergers but extracting value-creating synergies could prove challenging. Instead, they suggest that the companies are seeking to build growth and boost their Reserve lives. At Gold Fields, we don’t believe we need a merger to achieve profitable growth. We are executing what we believe to be strong, sustainable and deliverable growth strategy, which will create shareholder value in the short, medium and long-term.

Our growth strategy

Gold Fields seeks to be a low-cost gold producer that secures sustainable cash-flow through the inevitable price cycles in the gold mining industry. Through this, we are confident we can deliver superior returns when the gold price is high, and offer a degree of protection when the price falls. At the same time, sound cash-flow has enabled us to manage our debt, invest in the right

assets and distribute the benefits of mining to our stakeholders.

To continue expanding margins and distributing cash, the long-term sustainability of the business must be kept intact. This requires investing to extend the life of our assets, ensuring we maintain our social licence to operate and retaining our people who are key to the Company’s success.

2018 was the second year of our reinvestment programme in which we have invested a total of almost US$550m. The key projects under this programme are set to come to fruition in 2019 and have the potential to produce strong cash-flows for Gold Fields in the future.

At present gold prices, I am confident that our Ghanaian, Australian and South American regions are well placed to maintain a production profile of nearly 2Moz per year over the medium to longer-term, based upon our Mineral Reserve profile in these regions, our track record of resource conversion, finalisation of our growth projects, and expected exploration activity.

In Ghana, the reinvestment at Damang is essentially the equivalent of developing a new mine, while our investment in Asanko Gold also has the potential for longer-term growth through life-of-mine extension. The Gruyere JV is close to completing a new mine in Western Australia, with first production scheduled in Q2 2019. Finally, in the Americas region, we have successfully completed a feasibility study for the Salares Norte project in northern Chile.

These projects are important in terms of their contribution to the strategic objectives of Gold Fields, namely to maintain and grow cash-flow on a sustainable basis. Based on current projections, they are expected to operate at an AIC that is lower than the current AIC of the Group, once steady-state levels of production are realised. As such, management believes that the Group’s overall cost of production has the potential to reduce over time.

We continue to invest in brownfields exploration in Australia with the objective of not only replacing what we mine, but also increasing our

Mineral Resources and Mineral Reserves at a higher quality than what has been mined previously. Finally, we need to optimally manage the ore bodies of our operating mines in terms of grade management and ongoing sustainable capital expenditure by planning for outcomes that optimise the lives of these ore bodies.

We should not forget the potential growth and profitability that we believe South Deep and its 33Moz in gold Reserves can offer Gold Fields in the longer-term. We have thus far failed to bring that potential to the fore, but I believe that the wide-ranging restructuring measures we implemented during 2018 – reducing the mine’s footprint and cutting the accompanying cost structures – have laid the foundation for future growth. For 2019, the focus will be on improving productivity and reducing the mine’s significant cash-outflows. But beyond that I believe we could see sustainable growth from South Deep that has the potential to add further to Group production.

A key element of the Group’s underlying strategy, which has contributed towards improving the quality of the portfolio over the years, are value-accretive acquisitions. During 2018, this resulted in our acquisition of a 45% stake in AGM.

Given the amount of capital that has been committed to Gruyere, Damang, Asanko and South Deep, and the potential call on funding resources to build Salares Norte, should we decide to do so, management has adopted a cautious approach on future acquisitions.

I am confident that Gold Fields has put in place the strategies that will lead to sustained value creation in the medium to long-term, and will see the Company build on its current production profile.

Executive management has sought to align itself with investors through its long-term incentive scheme, a large portion of which relates to the performance of the share price over time. If we stay the course on which we have embarked, I am confident that the Company will achieve strong operational performances, cash-flow generation and profitable growth.

 

 

IAR-40


Table of Contents
The Gold Fields Integrated Annual Report 2018   39
     
 
LOGO

 

    

    

 

 

Gold price outlook

During 2018 the average US Dollar gold price declined marginally to US$1,252/oz from US$1,255/oz in 2017. It recovered strongly from lows in late November and Q1 2019 was trading in between US$1,290/oz – US$1,330/oz. In their assessments the World Gold Council (WGC) and the CPM Group credit gold’s recent stronger performance to three main factors:

  Increased market uncertainty, political turmoil in the US and the expansion of protectionist economic policies, which have historically made gold attractive as a hedge
  While gold has faced headwinds from higher interest rates and US Dollar strength, these effects have been limited as the US Federal Reserve has signalled a more neutral stance following a series of rate hikes in 2018
  Continued purchases of gold by central banks, a trend set to continue into 2019

While management anticipates that these trends may have a positive impact on the gold price, Gold Fields has adopted a cautious approach and is planning its business for 2019 on the assumption of a US$1,200/oz gold price, the same as in 2018.

The fundamentals may support a firmer gold price in future. On the supply side the steady increase in primary gold supplies until 2015 has since stabilised to around 105Moz per annum. This is predominantly due to the cut in exploration spending as well as the dearth of new mines being built, but also exacerbated by the decline in grades and the increasing depth and complexity of the ore bodies being mined and processed.

Consumer demand in India and China, while significantly down on its highs over the last five years, should remain strong according to CPM and WGC, given economic growth, rising urbanisation and traditional affinity towards gold in these countries. Central banks continue to buy gold and it appears that most of the central banks that were looking to sell gold have already done so.

Management believes these factors bode well for the long-term future of gold, although the price will

undoubtedly move through cycles with the attendant volatility.

Guidance for 2019

Gold Fields’ business plan for 2019 has been built around an average gold price of US$1,200/oz (A$1,600/oz, R525,000/kg) and assuming exchange rates of R13.8 per US$ and A$0.75 per US$.

As stated, 2019 is set to be an important growth year for Gold Fields, with the Damang project approaching completion and Gruyere commencing production. In addition, Asanko will contribute for a full year for the first time since acquisition. As a result the Company is guiding for an increase of 4% – 7% in attributable equivalent gold production in 2019 to 2.13Moz – 2.18Moz. AISC is expected to be between US$980/oz and US$995/oz and AIC between US$1,075/oz – US$1,095/oz. The year will however, be one of two halves, with both production and cash-flow being weighted to H2 2019.

The main drivers behind production and cost guidance for 2019 are:

  Our 50% share of production at Gruyere, which is guiding 118koz (100% basis) for the year with production set to start in Q2 2019
  An expected increase in Damang’s production from 181koz to 218koz, with AIC of US$1,100/oz (2018: US$1,506/oz)
  Asanko is set to contribute for the full year. Its guidance for 2019 is 225koz – 245koz (100% basis) at AIC of US$1,130/oz -US$1,150/oz
  Production for South Deep is expected to be 6,000kg (193koz), with AIC of R610,000/kg (US$1,394/oz)
  An expected 5% decline in the production of our three Australian mines to 843koz (2018: 886koz)
  A drop in gold-equivalent production at Cerro Corona from 314koz in 2018 to 291koz at a higher AIC of US$802/Au-eq oz (2018: US$699/oz)

With our two key projects set to reach fruition it means that our capital expenditure is expected to decline through 2019. Capex for 2019 is split into planned sustaining capital expenditure of US$490m (including near-mine exploration) and growth capital expenditure of US$143m. Growth capex comprises US$69m

for Damang and A$99m (US$74m) for Gruyere. Expenditure on Salares Norte (which is not capitalised) is expected to be US$57m in 2019, comprising US$37m on fixed costs and engineering work and US$20m on district exploration. The capital expenditure above excludes Gold Fields’ 50% share of Asanko’s capital expenditure of US$25m for 2019, as this interest is equity accounted.

For 2019, Gold Fields has continued to undertake certain gold price hedging to secure short-term cash flow and protect the balance sheet from the volatility of the gold price as we complete our investment phase and ramp up the projects.

Note of thanks

I would like to express my gratitude to my fellow directors, led by our Chairperson, Cheryl Carolus, for their support and guidance during 2018. I want to pay a special tribute to Don Ncube, who retired as Chairperson of the Social, Ethics and Transformation Committee and the Board in May 2018. He was a director of Gold Fields for 11 years and the input he provided in transforming the Company and building closer relations with our host communities, particularly at South Deep, will stand us in good stead for years to come.

The composition of our Executive Committee remained stable during 2018, with Rosh Bardien joining as Executive Vice President: People and Organisational Effectiveness in early 2018. I rely heavily on the members of this team in guiding and advising me in managing a complex, multinational company like Gold Fields. Each member of the team did a fantastic job in 2018.

Most importantly, I would like to express my sincere appreciation and gratitude to all the employees of Gold Fields. They have gone through some difficult times over the past year, with wide-ranging restructuring initiatives impacting their work lives, particularly for our colleagues at Tarkwa and South Deep. Their resilience, hard work and dedication never fails to astonish me and it gives me great comfort to know that I have this team behind me.

Nick Holland

CEO

 

 

IAR-41


Table of Contents

LOGO

 

IAR-42


Table of Contents

LOGO

 

    

  The Gold Fields Integrated Annual Report 2018        41                               
          

Portfolio

management

                          
           

Mining is a long-term investment.

As a business, we need to balance

investing for future growth of our

portfolio whilst generating cash

today. Through our investment

projects and strategic decisions, we

aim to sustainably extend the life of

Gold Fields’ overall portfolio at lower

costs than today.

 

 

 
           
          
 
                     Managing our portfolio    p42                           
    Life extension through near-mine exploration    p50  

 

 

 

IAR-43


Table of Contents
42   The Gold Fields Integrated Annual Report 2018
     

 

Managing our portfolio

    

 

 

 

                 

Introduction

Gold Fields manages its business with the aim of continually improving the quality of its portfolio and, ultimately, its cash-flow generation. From a strategic standpoint, the overriding goal is to generate a free cash-flow (FCF) margin of at least 15% at a US$1,200/oz gold price, which is an adjustment from the previous 15% FCF margin at US$1,300/oz. To achieve this, there is strict focus on reducing AIC and, as a result, increasing the FCF/oz. However, it is also imperative that the generation of cash-flow is sustainable. Therefore, in addition to lowering Group AIC, strategic decisions aim to extend the life of the Group’s asset base and the overall portfolio.

 

To improve the quality of our portfolio, management employs the following elements in the portfolio management process:

  Acquiring or developing lower-cost (than Group average), longer-life assets

  Disposing of higher-cost, shorter-life assets that management believes can be better served by a company that has more time and resources to commit to them

  Extending the life of current assets through near-mine brownfields exploration

  Focusing on in-country opportunities to leverage off our existing footprint, infrastructure and skill set and capitalise on the experience we have gained from operating in these jurisdictions

 

Recent developments that improved the quality of our portfolio include the sale of Darlot in 2017, the acquisition of a 45% stake in the Asanko gold mine (AGM), and the continued investment into the Damang and Gruyere projects. Once Damang and Gruyere are operating at steady state, expected in 2020, Group AIC is expected to approach US$900/oz.

 

  

  

  

  

  

  

  

  

 

Quality portfolio of growth projects

By employing an active portfolio management approach, Gold Fields has built an attractive global portfolio of assets in Australia, Ghana and Peru, which have met or exceeded production and cost guidance over the past few years. At a mine level, this international portfolio of assets, excluding South Deep, generated net cash flow of US$457m (excluding project capital) during 2018 (2017: US$$485m), enabling the Group to report a FCF margin, which takes into account the outflow from South Deep, of 16% (2017: 16%). This is in line with our targeted 15% margin at a US$1,200/oz planning gold price.

 

South Deep is the only asset within the Company that has failed to meet expectations, with 2018 proving to be an extremely difficult year for the mine. After falling behind plan in the first half of 2018, management announced a material restructuring on 14 August 2018, with the aim of consolidating mining activity to increase focus and to match the cost structure with the level of production. The immediate target is to get the mine to break even at the current level of production (around 190koz per annum) and minimise the cash burn. Once this has been achieved, the focus will be on improving productivity off the restructured cost base and overhead structure, to bring the mine to profitability. For more details on the South Deep restructuring and outlook, refer to p46.

 

  

  

  

  

  

  

  

  

  

 

All assets in our portfolio are subject to the Group’s annual strategic planning process, which assesses how to best maximise cash-flow, life-of-mine, and margin. The results of this analysis are combined with the Group’s capital profile and the current economic environment as inputs into our annual business planning. This process supported the continued investment in the Group’s three key growth and exploration projects (Damang, Gruyere and Salares Norte) during 2018:

  US$125m in project capital was incurred on the Damang Reinvestment project in 2018, after having spent US$115m in 2017 (p48)

  Gold Fields spent A$218m (US$163m) on the Gruyere project in 2018, compared with A$182m (US$140m) in 2017. Included in this number is A$153m (US$115m) in project capital, A$39m (US$29m) in capitalised interest, A$18m (US$14m) in operational support costs and A$8m (US$6m) in exploration expenditure. During 2018, the joint venture (JV) partners announced that there had been a delay to the project timeline (first gold now expected in Q2 2019), together with a 17% increase in the final forecast capital cost estimate to A$621m (US$480m) (p44)

  US$64m on further feasibility study work was spent on the Salares Norte exploration venture in Chile during 2018. The feasibility study was completed and approved by the Board in February 2019 (p47).

   
   
   
   
   
   
   
   
   
   
   
   
   
   
   
   
   
   
   
   
   
   
   
   
   
   
   
   
   
   
   
   
   
   
   
   
   
   

 

IAR-44


Table of Contents
The Gold Fields Integrated Annual Report 2018   43
     
 
LOGO

 

    

    

 

 

 

Expanding our global footprint

2018 was the second year of Gold Fields’ reinvestment phase, in which we incurred US$290m (excluding Asanko) in project capital (2017: US$217m). All project capital spent was in countries that Gold Fields currently operates in, allowing us to leverage our knowledge of the business environment. Importantly, management only invested in projects that it believes have relatively short pay-back periods and attractive returns.

Gold Fields also increased its footprint in Ghana during 2018 by acquiring a 50% stake of Asanko Gold’s 90% interest in AGM for an upfront payment of US$165m (the government of Ghana holds the remaining 10%). A deferred payment of US$20m will be paid to Asanko Gold, should it achieve key milestones in the development of the Esaase project at AGM before 31 December 2019. In addition, Gold Fields purchased a 9.9% equity stake in Toronto Stock Exchange-listed Asanko Gold for US$17.6m.

While the Group spent more than it generated in 2017 and 2018, the cash-outflow over the period (US$2m in 2017 and US$132m in 2018) was lower than anticipated, underpinned by favourable hedge positions and a gold price received that was higher than planning prices. Despite the cash-outflows over the past two years, Gold Fields remains committed to its strategy of generating cash to reduce our debt, pay dividends to shareholders and share the value we create with employees, governments and host communities.

Gold Fields also has a portfolio of minority investments through a range of transactions conducted over the previous few years. During 2018, the Arctic Platinum Project in Finland was sold for US$40m, while we also bought a 9.9% stake in Toronto-listed Asanko Gold for US$17.6m. Asanko is our JV partner in AGM in Ghana. In 2016 Gold Fields injected its royalty portfolio into Toronto-listed Maverix Metals in exchange for a 32% interest. As other gold mining companies, including Newmont Gold, have followed our move this interest has been diluted to approximately 20%. A summary of our investments is in the table below.

 

 

Gold Fields’ material investments

 

Investment    Shareholding    

Market Value 
(Dec 2018 – 

US$m)

 
Gold Road Resources      10%       37   
Asanko Gold      9.9%       14   
Cardinal Resources      11.3% ¹      11   
Red 5      19.9%       16   
Maverix Metals      19.9% ²      75   
Hummingbird Resources      6%        
Rusoro Mining      25.7%       13   
Lefroy Exploration      18.2%        
Magmatic Resources      15%        
Orsu Metals      7.2%        
Other              15   
Total value (including warrants)              191   

 

¹

Gold Fields owns an additional 38.2m options valued at US$6.0m

²

Gold Fields owns an additional 10m warrant options valued at US$9.3m. Adding these warrants results in a holding of 20.5% in Maverix on a diluted basis

There were no further material developments regarding the Far Southeast (FSE) project in the Philippines during 2018. The project is held by Far Southeast Gold Resources (FSGRI) in which Gold Fields has a 40% interest, with an option to increase its stake to 60%, and is adjacent to an existing mining operation with established infrastructure. Lepanto Consolidated Mining of the Philippines holds the remaining 60% interest and manages the existing mining operation. Gold Fields impaired its investment in Far Southeast to US$92m in 2018, as determined by an evaluation of Lepanto’s market value on the Philippine Stock Exchange.

Gold Fields’ holding costs in FSE have been reduced to approximately US$120,000/month, related mainly to staff and administrative costs, managing existing drill core, environmental monitoring, community engagement work, as well as activities to support the permitting process.

 

 

IAR-45


Table of Contents
44   The Gold Fields Integrated Annual Report 2018
     

 

Managing our portfolio continued

 

LOGO  

Gruyere

    

 

In November 2016, Gold Fields entered into a 50/50 JV with Australian exploration company, Gold Road Resources, for the development and operation of the Gruyere gold project in the Yamarna belt of Western Australia, one of the country’s largest undeveloped gold regions. The JV comprises the Gruyere gold deposit and 144km2 of exploration tenements.

Gruyere is a large shear hosted porphyry gold deposit, with Mineral Reserves of 3.8Moz, 50% of which is attributable to Gold Fields. It is located 200km east of Laverton in Western Australia, where our Granny Smith mine is located.

Early work at Gruyere began in December 2016, with Gold Fields taking over management of the project on 1 February 2017. After remaining largely on track and within budget in 2017, the JV partners announced a slight delay to project completion and an increase in the final forecast capital (FFC) cost estimate during 2018. First gold is now expected to be poured during the June 2019 quarter (previously the March 2019 quarter) whilst the FFC estimate is A$621m (US$480m), a 17% increase from the previous FCC estimate of A$532m (US$411m). Included in the new FFC estimate are scope changes and force majeure costs (due to extreme rainfall events during 2018) of A$30m (US$22m) and a contingency of A$30m (US$22m).

During 2018, Gold Fields spent project capital of A$153m (US$115m) on Gruyere, bringing our cumulative capital expenditure as at end-December 2018 to A$246m (US$187m). In addition, capitalised interest of A$39m (US$29m), operational support costs of A$18m (US$14m) and exploration expenditure of A$8m (US$6m) was incurred during the year, bringing Gold Fields’ total spending on Gruyere for 2018 to A$218m (US$163m). The remaining project capital of A$129m (US$97m) (100%

basis) has been budgeted for 2019, the majority of which is expected to be spent during the first half of the year.

In a project update released on 6 December 2018, the JV partners announced an increase in average annual production to 300koz from 270koz, driven by the purchase of larger semi-autogenous grinding (SAG) and ball mills which increased processing throughput to 8.2Mtpa from 7.5Mtpa. In addition, there was an increase in average All-in Sustaining Costs (AISC) over life-of-mine to A$1,025/oz (US$738/oz) from A$945/oz (US$709/oz) to reflect industry cost inflation since the 2016 feasibility study.

As at end December 2018, engineering was largely complete, while construction progress was 86.7% with all major equipment and materials for effective construction already delivered to site. During 2018, civil works on the TSF and installation of the tailings decant recovery pipelines were completed and the power station was fully commissioned. All civil and concrete works for the process plant were completed by year-end, with structural steel, plate steel and tanks nearing completion. Post year-end, the remaining work focused on piping, electrical and instrumentation and delivery of plant systems for commissioning of the plant during Q1 2019.

Downer EDI, which was awarded a five-year mining services contract in Q4 2017, began mobilising its workforce during Q1 2018 to begin construction of the mining infrastructure. Mining activities commenced in November 2018, focusing on completing the pre-strip and second stage run-of-mine (ROM) pad development. First ore was in Q1 2019, with mining rates expected to peak at 60Mtpa (100% basis) in 2023 and average 32Mtpa over life-of-mine.

The tenements comprising the Gruyere project fall within the area of the Yilka and Sullivan Edwards native title determination. The Yilka People and the Sullivan Edwards families are the traditional owners of the land, with many of their members residing in the nearby Cosmo Newberry community. The JV partners have a Native Title Agreement in place with the Yilka People and the Cosmo Newberry Aboriginal Corporation, which provides consent to mine. The partners also offer financial, contracting and employment benefits to the community, and have facilitated comprehensive processes for the management of Aboriginal heritage within the project area. A number of projects have been implemented with the Yilka People, including the provision of cultural awareness training for Gruyere employees and contractors. Key contractors at Gruyere have also been required to identify and pursue employment and contracting opportunities with the Yilka People to expand the scope of local participation.

First gold is forecast for Q2 2019 with production guidance of 118koz (100% basis) for the year at an AIC of A$3,178/oz (US$2,384/oz) (Gold Fields’ share only). A relatively quick ramp up is anticipated, with steady state run-rate expected by year-end.

 

 

IAR-46


Table of Contents
The Gold Fields Integrated Annual Report 2018   45
     
 
LOGO

 

    

    

 

 

 

LOGO

 

IAR-47


Table of Contents
46   The Gold Fields Integrated Annual Report 2018
     

 

Managing our portfolio continued

 

LOGO  

South Deep

    

 

The key challenge for Gold Fields since taking ownership of South Deep in 2006 has been transitioning the mine from a conventional mining mindset to mining with a safe, modern, bulk, mechanised approach. Despite numerous interventions over the years to address the mine’s underperformance – including optimising the mining method, extensive training and skills development, changing shift and work configurations, and outsourcing functions – the mine has continued to underperform and make losses.

South Deep got off to a difficult start in 2018, with production in Q1 2018 impacted by a slow build-up after the seasonal holidays, two labour restructuring processes that took place at the end of 2017 and Q1 2018 respectively, and a change in the underground working shift arrangements implemented to increase face time and productivity. In addition, low mobile equipment reliability, the intersection of active geological features (faults and dykes) in the high-grade corridor 3 and poor ground conditions in the western sections of the mine (composites) slowed production rates. South Deep only produced 1,485kg (48koz) in Q1 2018.

Production was further impacted by a Department of Mineral Resources (DMR) related safety stoppage during April. As a result of these factors, guidance for the mine was downgraded to 7,600kg (244koz) with the release of our Q1 2018 production update on 25 April, down from the original guidance of 10,000kg (321koz).

Despite the two restructuring processes, South Deep continued to face a number of organisational and structural challenges that directly impacted performance during Q2 2018, with production during the quarter only marginally higher than Q1 2018 at 1,518kg (49koz). As a result, on 14 August 2018, Gold Fields announced a further material restructuring of the mine. The aim of the restructuring was to consolidate mining activity to increase focus, and to match the cost structure with the level of production. This included:

  Temporarily suspending mining activities at one of the mining areas
   

(87 Level) and redeploying these mining crews into a different corridor (4W)

  Servicing the eastern part of the mine from the Twin Shafts and restaffing the South Shaft operations to a single shift per day. South Shaft now only facilitates the provision of water and backfill reticulation, water pumping and ventilation services to the full mining operation
  Reducing growth capital expenditure for an 18-month period up until end 2019 to reduce the cash burn. New mine development has outperformed the plan with 918m achieved during 2018 against 749m planned, which allowed us some flexibility to reduce this spending in the near term

As part of the restructuring, Gold Fields served a section 189 notice on its trade unions, the National Union of Mineworkers (NUM) and UASA (formerly named the United Association of South Africa), on 14 August 2018, which is when the legislated minimum 60-day consultation period commenced. It was envisaged that an estimated 1,100 permanent employees and 460 contractors could be impacted through the retrenchment process. The consultation period ended on 31 October and Gold Fields formally served the NUM and UASA with a list of employees that were to be given notice of termination as per the section 189 process. Severance letters were issued to 1,082 affected employees, which prompted the majority union (NUM) to serve Gold Fields a 48-hour notice of its intention to commence a strike.

The strike started on 2 November and Gold Fields was granted an urgent court interdict on 3 November which prevented striking employees from intimidating other employees and blocking access to the mine. Despite this, the strike, which was orchestrated by a core group of about 200 NUM members and supporters of the South Deep branch leadership, was immediately characterised by intimidation and violence, prompting management to instruct all employees to remain clear of the mine property for the duration of the industrial action. The “no work,

no pay” policy applied to all NUM members given that this union had declared the strike.

On 20 November, Gold Fields tabled an improved retrenchment offer in an attempt to break the deadlock and end the strike. The union rejected the offer twice before the regional office of the NUM suspended the strike on 13 December and signed a settlement agreement five days later. Through the restructuring, a total of 1,092 permanent employees exited the business, of which 904 were retrenched, 183 opted for voluntary separation packages and five resigned.

In the wake of the restructuring, which has seen us remove R800m (US$56m) from the mine’s cost base and our employee workforce fall by 38% to just under 2,500 and the number of contractors from 2,294 to around 1,500, we are in a position to significantly reduce South Deep’s pre-restructuring cash-burn during 2019. We expect to build-up gradually to a sustainable production profile from this restructured position. Guidance of 6,000kg (193,000oz) has been provided for 2019 at an AIC of R610,000/kg (US$1,394/oz).

The key enablers for sustainable improvements at South Deep are expected to be:

  Improved organisational design with the right people in the right roles and a flat management structure
  Rigorous performance management linked to line of sight performance
  Improved stakeholder management, including government, trade unions and surrounding communities
  Reliable fixed infrastructure
  Accelerated backfill placement
  Improved fleet availability and utilisation

Once this has been achieved, the focus will be on improving productivity off the restructured cost base and overhead structure, to bring the mine to profitability.

 

 

IAR-48


Table of Contents
The Gold Fields Integrated Annual Report 2018   47
     
 
LOGO

 

    

 

 

LOGO  

Salares Norte

    

 

The Salares Norte project is 100% Gold Fields-owned and is focused on a gold-silver deposit in the Atacama region of northern Chile. Mineralisation is contained within a high-sulphidation epithermal system, offering high-grade oxides. The project is at an elevation of 4,200m – 4,900m above sea level.

The Salares Norte feasibility study was completed in late 2018 and peer reviewed in January 2019. Gold Fields spent US$51m on feasibility study work and drilling in 2018 (2017: US$53m) with a further US$13m spent on district exploration. The findings of the feasibility study were presented to the Gold Fields Board in February 2019.

Key findings of the feasibility study include the following potential operational parameters for Salares Norte:

  Initial 11.5-year life-of-mine
  Annual throughput of 2Mt
  Life-of-mine production of 3.2Moz of gold and 26.7Moz of silver
  Average Annual production of 450koz gold equivalent for the first seven years of the project at AISC of US$465/Au-eq oz
  Average annual production of 355koz gold equivalent for the first 10 years of the project at AISC of US$545/Au-eq oz
  Project construction capital of US$834m (in current terms)
  Internal rate of return of 25% at a US$1,300/oz gold price with a 2.2-year payback period from commencement of production

The project envisages open pit operations with a processing plant that includes both Carbon-in-Pulp (CIP) and Merrill Crowe processes due to the high silver content of the ore. The processing plant could

deliver recovery rates of around 92% for gold. In addition, filtered and dry stack tailings will be used for safety, water scarcity and environmental reasons. Contractor mining is likely to be used for Salares Norte.

In December 2018, a maiden Mineral Reserve has been declared with 3.5Moz of gold and 39Moz of silver. The gold-equivalent Mineral Reserve is 4.0Moz.

A final go-ahead decision on the project hinges on the outcome of the Environmental Impact Assessment (EIA) for the project, which was accepted by the regulator for review on 11 July 2018. The EIA entails baseline research comprising hydrogeological, flora, fauna and biodiversity studies, including research and recommendations on the protection of the endangered short-tailed Chinchilla in the area. Gold Fields anticipates the EIA review to take 18 – 24 months to complete.

This time period will give Gold Fields sufficient time to consider funding options for the anticipated US$834m in project capital. Depending on the timing of the EIA decision, construction could commence in late 2020 with first gold production in 2023.

A pre-development budget of US$81m has been estimated to advance detailed engineering, permits and early works during 2019 and the first half of 2020, while we await the outcomes of the EIA and the permit to proceed. As at December 2018, Salares Norte controlled about 84,000ha of mineral rights concession in the Salares Norte district and has carried out extensive district-wide exploration within a 20km radius of Salares

Norte. It will continue investing in exploration in the area, with the objective to discover and deliver ore from these targets to the production pipeline from 2025 onwards.

Land easement for 30 years was granted on 30 May 2016 and water rights for the project were obtained on 29 December 2016, with the regulator granting Gold Fields access to 114.27l/second (more than double what the project is planning to use). Energy demand for the project is estimated at 12MW, with an independent power producer (IPP) operating an onsite 14MW diesel power station to meet this requirement. A staged approach to incorporating renewable energy sources is also being considered.

While there are no indigenous claims or community presence on the concession or the dedicated access routes, Salares Norte has embarked on an extensive engagement programme with three indigenous communities in the wider vicinity of the project. The principal area of social influence of the project – and, potentially, for recruiting labour – is the Diego de Almagro municipality, approximately 125km away. A long-term framework agreement has been signed with the municipality and its communities to govern the relationship. Furthermore, work protocols have been signed for the gathering of information and citizen participation process with two of the three communities, with the process ongoing for the third community.

 

 

LOGO

 

IAR-49


Table of Contents
48   The Gold Fields Integrated Annual Report 2018
     

 

Managing our portfolio continued

 

LOGO  

Damang Reinvestment

    

 

The Damang Reinvestment project is set to extend its life-of-mine to 2025. It entails a major cutback to both the eastern and western walls of the Damang Pit Cutback (DPCB). When complete, the cutback is expected to have a total depth of 341m, comprising a 265m pre-strip to access the base of the existing pit. This will be followed by a deepening of the pit by a further 76m which will ultimately provide access to the full Damang ore body, including the high-grade Tarkwa Phyllite lithology.

The project is on track to begin sourcing higher-grade ore from the Saddle area of the DPCB towards the middle of 2019, and then reach the bottom of the main pit in early 2020. The Amoanda pit has been the main ore source during the cutback of the Damang pit, with positive grade reconciliation from Amoanda being

the main reason for the out performance of the project during 2017 and 2018.

The reinvestment project, which commenced on 23 December 2016, got off to a strong start in 2017 and continued to track well against plan during 2018. Total tonnes mined were 45.9Mt in 2018 (2017: 39.7Mt) versus the project schedule of 41.5Mt, driven by a good performance by both contractors (BCM and E&P). Gold produced of 180.8koz (2017: 143.6koz) was 13% higher than guidance of 160koz, underpinned by the high-grade material from the Amoanda pit, while AIC of US$1,506/oz (2017: US$1,827/oz) was below guidance of US$1,520/oz. Project capital of US$125m was spent during 2018, on top of the US$115m spent during 2017.

To ensure sufficient tailings capacity for Damang’s extended life-of-mine, a new tailings storage facility, the Far East Tailings Storage Facility (FETSF), with a tailings capacity of 44Mt, was commissioned in Q4 2017, on time and within budget. Decommissioning of the older East Tailings Storage Facility (ETSF) commenced during Q1 2018, and was completed during 2018, with all tailings now being deposited on the FETSF.

A sharp increase in Damang’s production from 181koz to 218koz has been guided for 2019, with AIC sharply reduced to US$100/oz (2018: US$1,506/oz). Project capital for 2019 is expected to be US$69m.

 

 

LOGO

 

IAR-50


Table of Contents
The Gold Fields Integrated Annual Report 2018   49
     
 
LOGO

 

    

 

 

LOGO  

Asanko

    

 

In March 2018, Gold Fields announced that it had entered into an agreement to form a 50:50 incorporated JV with Asanko Gold. In the deal, which went unconditional on 31 July 2018, Gold Fields acquired a 50% stake in Asanko Gold Ghana’s 90% interest in AGM, associated properties and exploration rights in Ghana (the Ghana government holds the remaining 10% through the legislated free carry arrangements). Our 45% stake in AGM is equity accounted as Asanko Gold remains the operator of the mine.

The acquisition was in line with the Group’s growth strategy of focusing on jurisdictions in which it already has an established footprint and can leverage off its infrastructure and skills set. A JV committee has been established which oversees the running of the JV.

AGM is a multi-deposit complex, with two main deposits, Nkran and Esaase, and nine known satellite deposits. The mine is situated 100km north of Gold Fields’ Tarkwa and Damang operations along the prospective and under-explored Asankrangwa greenstone belt in Ghana.

Gold Fields’ purchase consideration included an upfront payment of US$165m and a deferred payment of US$20m by 31 December 2019, or earlier if agreed development milestones at the Esaase project are reached. In addition, Gold Fields purchased 9.9% of Asanko Gold’s issued equity on the Toronto Stock Exchange through a private placement, for a total consideration of US$17.6m.

During 2018, AGM produced 223koz (100% basis) at an AISC of US$1,072/oz and an AIC of US$1,183/oz. Gold Fields’ share of the production for the period August – December 2018 was 44,500oz.

Guidance for 2019 is production of 225koz – 245koz (100% basis) at an AISC of US$1,090/oz – US$1,110/oz and AIC of US$1,130/oz – US$1,150/oz. The guidance includes oxide material from the Esaase deposit, which will be trucked about 30km to the processing plant. A feasibility study has been completed and the JV partners are currently deciding on the long-term development and associated ore transportation plans for the Esaase project in H2 2019.

An updated Mineral Reserve will also be released on completion of the feasibility study. Development capital of US$18m is planned for AGM during 2019, mainly on the development of Esaase.

AGM’s sizeable resource base, with a life-of-mine of at least 15 years at 2018 production rates, is accretive to the Gold Fields portfolio, with the potential for further discoveries on the large, relatively unexplored, tenement package of about 540km2, held by Asanko Gold.

 

 

LOGO

 

IAR-51


Table of Contents
50   The Gold Fields Integrated Annual Report 2018
     

 

Life extension through near-mine exploration

    

 

 

Near-mine exploration plays a key role in Gold Fields’ strategy as we believe it offers one of the lowest-cost opportunities for growing cash-flow, particularly on a per share basis. The value in near-mine exploration lies in:

  Knowledge of the ore bodies, which enables the exploration teams to identify extensions or additional ore sources housed within the mining tenement
  Operational capabilities, including Gold Fields’ proven ability to develop and mine orogenic ore bodies, which are prevalent at our Australian mines
  Regional and operational infrastructure, including existing processing plants and regional management teams

In addition to adding to Gold Fields’ Mineral Resource and Mineral Reserve base, near-mine exploration:

  Extends the life of the Group’s existing mines
  Ensures each region can continue to leverage its infrastructure
  Provides a robust platform for regional growth

In 2018, Gold Fields spent US$80m on near-mine exploration (2017: US$87m), which supported a total of 507,497 metres of near-mine drilling (2017: 754,669 metres). The majority of this spending – US$63m (A$85m) (2017: US$75m (A$99m)) – was incurred at our Australian mines. US$14m was spent in Ghana, which is slightly higher than the US$11m spent in the region in 2017, amid a renewed focus on extending the life of the Tarkwa mine.

For 2019, Gold Fields has budgeted US$63m for near-mine exploration of which US$57m (A$76m) will be at our Australian operations.

Following is a breakdown of brownfields exploration at our operations during 2018:

 

LOGO

 

 

IAR-52


Table of Contents
The Gold Fields Integrated Annual Report 2018   51
     
 
LOGO

 

    

    

 

 

 

LOGO

 

IAR-53


Table of Contents

LOGO

 

IAR-54


Table of Contents

LOGO

 

    

  The Gold Fields Integrated Annual Report 2018        53                               
            

Safe

operational

delivery

                          
           

In order to deliver sustainable financial

returns, meet our strategic promises

and achieve our aim of zero harm, we

need the right people in the right

roles with the right skills, ongoing

investments in technology, and

an innovative approach to energy

cost management.

 
             
              
 
                        Introduction    p54                           
    Operational performance overview    p54  
    Safety    p59  
    Health    p63  
    Energy cost management    p66  
    Innovation and technology    p70  
    A fit-for-purpose workforce    p72  

 

 

 

IAR-55


Table of Contents
54   The Gold Fields Integrated Annual Report 2018
     

 

Operational performance

    

 

 

 

                 

Introduction

During 2018, Gold Fields continued to expand its international footprint with the acquisition of a 45% stake in the Asanko gold mine (AGM) in Ghana. The portfolio is geographically diversified, boasting eight mines in four regions, only one of which is in South Africa. In addition, investment into the Gruyere project in Australia continued as planned during 2018. The project remains on track to start contributing to the production profile during Q2 2019, and is set to reach steady state production towards the end of 2019 or early 2020. At name plate, Gold Fields’ share of Gruyere’s production is expected to be 150koz, bringing production in the Australian region to approximately 1Moz.

 

In another positive development, the feasibility study on Salares Norte in

 

  

  

  

  

  

  

  

  

 

Chile was completed during the year, showing an internal rate of return of 25% at a US$1,300/oz gold price (for more details refer to p47). While there is more work to be done on the project, Salares Norte offers longer-term optionality to the production base.

 

The Group’s broader strategy is focused on reducing Group All-in costs (AIC) and improving cash generation. Our international operations (excluding South Africa) lived up to this mandate during 2018, with each mine meeting or exceeding production and cost guidance for the year. The solid operational and cost performances of our Australian, Ghanaian and Peruvian assets contributed to strong overall Group results and enabled Gold Fields to contain the net debt increase during

 

  

  

  

  

  

  

  

  

  

 

a year in which US$295m in project capital was incurred.

 

Some of the key investments made during 2018 in order to bolster the longevity of our portfolio include:

  A$153m (US$115m) (2017: A$182m (US$139m)) spent on the Gruyere project in Western Australia (p44)

  US$125m (2017: US$115m) in project capital spent at our Damang mine in Ghana (p48)

  Near-mine exploration spending of A$85m (US$63m) (2017: A$95m (US$72m)) in Australia (including Gruyere) and US$14m (2017: US$11m) in Ghana (p50)

  US$51m (2017: US$53m) spent on feasibility study work and further exploration drilling at Salares Norte in Chile (p47)

   
   
   
   
   
   
   
   
   
   
   
   
   

Group operational performance

 

             
     2019 Guidance          2018 Actual      2018 Guidance          2017 Actual  
     

Prod

      (Moz)

    

AIC

    (US$/oz)

         

Prod

      (Moz)

    

AIC

    (US$/oz)

    

Prod

      (Moz)

    

AIC

    (US$/oz)

         

Prod

      (Moz)

    

AIC

    (US$/oz)

 
                           

Group

     2.13        1,075                   2.08        1,190             
       -2.18        -1,095            2.04        1,173        -2.10        -1,210            2.16        1,088  

 

In 2018, Gold Fields’ attributable gold-equivalent production decreased by 6% to 2.036Moz, driven predominantly by the underperformance at South Deep, which was compounded by a six-week strike on the mine during Q4 2018. The Group performance takes into account attributable production from AGM from 1 August 2018, with the acquisition having gone unconditional on 31 July 2018.

The Group achieved AIC of US$1,173/oz in 2018, which was lower than guidance (US$1,190/oz – US$1,210/oz), but higher than the US$1,088/oz recorded in 2017. The year-on-year increase in AIC was driven by an increase in non-sustaining capital and Salares Norte expenditure, coupled with the lower

level of gold sold. Group All-in Sustaining Costs (AISC) increased to US$981/oz from US$955/oz in 2017, and were lower than the guidance of US$990/oz – US$1,010/oz.

During 2018, Gold Fields maintained the capital expenditure (capex) levels deemed critical to sustain the portfolio. With the focus on extending the life of our ore bodies at all of our international mines, Group capex remained elevated at US$814m (excluding Asanko) (2017: US$834m). This comprised sustaining capital of US$524m and project capital of US$290m.

Regional capex highlights included:

  Australia: Our Australian mines decreased capex to A$373m (US$279m) in 2018 from A$423m
   

(US$324m) in 2017, with near-mine exploration spending amounting to A$85m (US$63m) in 2018 (2017: A$95m (US$72m))

  South America: At Cerro Corona, capex decreased slightly to US$33m in 2018 from US$34m in 2017
  West Africa: Capex declined to US$290m (excluding Asanko) (2017: US$313m), mainly as a result of lower expenditure on the mining fleet at Tarkwa. Project capital at Damang increased to US$125m in 2018 from US$115m in 2017
  South Africa: Capex at South Deep decreased to US$58m in 2018 from US$82m in 2017, with project capital remaining stable at US$18m (2017: US$17m)
 

 

IAR-56


Table of Contents
The Gold Fields Integrated Annual Report 2018   55
     
 
LOGO

 

    

    

 

South Africa region

 

             
    2019 Guidance       2018 Actual   2018 Guidance       2017 Actual
     Prod     AIC          Prod     AIC     Prod     AIC          Prod     AIC  
                   
  6,000kg     R610,000/kg        4,885kg     R854,049/kg     10,000kg     R540,000/kg       8,748kg     R600,109/kg   

South Deep

  (193koz)     (US$1,394/oz)         (157koz)     (US$2,012/oz)     (321koz)     (US$1,400/oz)         (281koz)     (US$1,400/oz)  

 

South Deep got off to a tough start in 2018, with production in Q1 2018 impacted by a slow build up after the seasonal holidays, two labour restructuring processes that took place at the end of 2017 and during Q1 2018, and a change in the underground working shift arrangements implemented to increase productivity. In addition, low mobile equipment reliability, the intersection of active geological features (faults and dykes) in the high-grade corridor 3 and poor ground conditions in the composites slowed production rates. The mine only produced 1,485kg (48koz) in Q1 2018.

Production was further impacted by a Department of Mineral Resources enforced safety stoppage during April. As a result of these factors, guidance for the mine was downgraded to 7,600kg (244koz) with the release of our Q1 2018 production update on 25 April, from the original guidance of 10,000kg (321koz).

Despite the two restructuring processes, South Deep continued to face a number of organisational and structural challenges that directly impacted performance during Q2 2018, with production during the quarter only marginally higher than Q1 2018 at 1,518kg (49koz). As a result, on 14 August 2018, Gold Fields announced a material restructuring of the mine, which entailed reducing the workforce by 30%. This announcement impacted the productivity of the mine (Q3 production: 1,539kg (50koz)), and ultimately resulted in the majority union (the National Union of Mineworkers (NUM)) embarking on industrial action on 2 November 2018. The strike lasted 45 days and ended on 13 December. Five days later the NUM signed a settlement agreement.

 

LOGO   

 

For details of the South Deep restructuring, see p46.

 

 

As a result of the above factors, production for the full year decreased by 44% to 4,885kg (157koz) in 2018 from 8,748kg (281koz) in 2017. Cost of sales before amortisation and depreciation reduced by 12% to R3.586m (US$272m) in 2018 from R4.062m (US$305m) in 2017, mainly due to lower production exacerbated by the industrial action in 2018’s last quarter.

Capital expenditure decreased by 30% to R770m (US$58m) in 2018 from R1,099m (US$82m) in 2017. Sustaining capital expenditure decreased by 40% to R528m (US$40m) in 2018 from R874m (US$66m) in 2017, underpinned by lower spend on fleet and surface

infrastructure. Non-sustaining capital expenditure increased by 8% to R242m (US$18m) in 2018 (2017: R225m (US$17m)) due to higher expenditure on new mine development infrastructure and an increase in development metres.

AISC increased by 41% to R807,688/kg (US$1,903/oz) from R574,406/kg (US$1,340/oz) in 2017, while AIC increased by 42% to R854,049/kg (US$2,012/oz) compared with R600,109/kg (US$1,400/oz) in 2017. The increase in AISC and AIC was driven mainly by the lower amount of gold sold.

South Deep recorded a net cash-outflow of US$141m in 2018.

 

 

LOGO

 

 

IAR-57


Table of Contents
56   The Gold Fields Integrated Annual Report 2018
     

 

Operational performance continued

    

 

Americas region

 

               
Production overview            2019
Guidance
          2018
    Actual
     2018
Guidance
          2017
    Actual
 
                  

Gold-only production

     koz        153            150        145            159  

Copper production

     kt        28            32        30            30  

Gold-equivalent production

     koz        291            314        280            307  

AIC/AISC

   US$ /oz        566            282        585            203  

AIC/AISC eq-oz

   US$ /oz        802            699        810            673  

 

Cerro Corona in Peru had another solid year in 2018, with total managed gold-equivalent production of 314koz (2017: 307koz). This was 12% higher than the 280koz gold-equivalent production guidance for the year, underpinned by the higher copper price ratio and increased copper production due to a increased copper head grade.

Cost of sales before amortisation and depreciation increased marginally to US$155m in 2018 from US$154m in 2017. The higher cost was due to

higher mining expenditure resulting from increased tonnes mined in 2018, partially offset by a US$6m credit to costs of concentrate inventory in 2018 (2017: charge to costs of US$3m). Capital expenditure decreased by 3% to US$33m in 2018 from US$34m in 2017, due to lower expenditure on the tailings dam and waste storage facilities.

AISC and AIC were US$282/oz in 2018 compared with US$203/oz in 2017 and, on a gold equivalent basis,

US$699/oz in 2018 (2017: US$673/oz). The increase in AISC and AIC was primarily due to lower by-product credits, lower gold sold and higher cost of sales before amortisation and depreciation. Both AISC and AIC comfortably beat guidance for the year of US$585/oz and, on a gold equivalent basis, US$810/oz.

The region reported net cash-inflow of US$114m during 2018 (2017: US$117m).

 

 

Australia region

 

             
     2019 Guidance          2018 Actual     2018 Guidance          2017 Actual  
     

Prod

(koz)

  

AIC

         

Prod

(koz)

  

AIC

   

Prod

(koz)

  

AIC

         

Prod

(koz)

  

AIC

 
                          

St Ives

   362      A$1,342/oz        367      A$1,207/oz     360      A$1,250/oz        364      A$1,198/oz  
            (US$1,007/oz               (US$902/oz          (US$1,000/oz               (US$916/oz

Agnew

   221      A$1,538/oz        239      A$1,374/oz     230      A$1,310/oz        241      A$1,276/oz  
            (US$1,154/oz               (US$1,026/oz          (US$1,050/oz               (US$977/oz

Granny Smith

   260      A$1,370/oz        280      A$1,239/oz     275      A$1,240/oz        290      A$1,171/oz  
            (US$1,028/oz               (US$925/oz          (US$990/oz               (US$896/oz

Darlot

   Sold      Sold        Sold      Sold     Sold      Sold        39      A$1,874/oz  
                                                             (US$1,432/oz

Gruyere (50%)

   59      A$3,178/oz                       
            (US$2,384/oz                                                 

Region

   902      A$1,518/oz        886      A$1,262/oz     865      A$1,263/oz        935      A$1,239/oz  
            (US$1,139/oz               (US$943/oz          (US$1,010/oz               (US$948/oz

 

Gold Fields’ Australian operations delivered another strong operational performance in 2018. Gold production of 886koz at an AIC of A$1,262/oz (US$943/oz) was better than full year guidance of 865koz at an AIC of A$1,263/oz (US$1,010/oz), with Granny Smith, St Ives and Agnew all outperforming both production and cost guidance. Production was 5% lower than

in 2017 (935koz), which included production from Darlot during three quarters in 2018. Stripping out Darlot’s production from 2017 (895koz excluding Darlot), production would have decreased by only 1% in 2018.

Cost of sales before amortisation and depreciation increased by 13% to A$690m (US$516m) in 2018, from A$613m (US$469m) in 2017. Capital

expenditure decreased to A$373m (US$279m) from A$423m (US$324m), including near-mine exploration expenditure which was slightly lower at A$85m (US$63m) in 2018 compared to A$95m (US$72m) in 2017.

The Australia region reported a net cash-inflow of US$194m in 2018 (2017: US$188m).

 

 

IAR-58


Table of Contents
The Gold Fields Integrated Annual Report 2018   57
     
 
LOGO

 

    

    

 

Mine performances

St Ives continued its transition from being predominantly open pit to a predominantly underground operation during 2018. By end-December, 79koz had been mined from the Invincible underground mine. The Invincible open pit will be phased out during 2019, at which point Invincible Underground, Hamlet Underground and the Neptune open pit will be the main sources of ore.

Production increased marginally to 367koz in 2018 from 364koz in 2017, and came in slightly ahead of guidance of 360koz. Cost of sales before amortisation and depreciation increased by 20% to A$249m (US$186m) in 2018 from A$207m (US$159m) in 2017. The increase in costs was primarily due to increased underground mining cost of A$18m (US$14m) and a lower gold inventory credit to costs of A$20m (US$15m) in 2018, compared with A$38m (US$29m) in 2017.

Capital expenditure decreased by 17% to A$170m (US$127m) in 2018 from A$204m (US$156m) in 2017, due to lower expenditure at the open pits following completion of activities at Invincible open pit stage 5, partially offset by increased capital development at the new Invincible underground mine.

AISC and AIC increased by 1% to A$1,207/oz (US$902/oz) in 2018 from A$1,198/oz (US$916/oz) in 2017, and were 3% below full year guidance of A$1,250/oz (US$1,000/oz).

At Agnew, gold production decreased by 1% to 239koz in 2018 from 241koz in 2017, but was 4% higher than guidance of 230koz. Cost of sales before amortisation and depreciation increased by 10% to A$216m (US$162m) in 2018 from A$197m (US$150m) in 2017. The cost increase was driven by higher mining costs at Waroonga as a result of increased ground support and paste fill, as well as an increase in gold-in-process charge to costs of A$2m (US$2m) in 2018, compared with a credit to costs of A$6m (US$5m) in 2017.

In an important development for Agnew, Gold Fields made the decision to invest in a new camp (we previously rented rooms from BHP Billiton in Leinster) and a hybrid power station on site. The first buildings for the camp arrived on 15 December 2018 and construction commenced in January 2019. Commissioning of 450 rooms and the central facilities is targeted for May 2019. The new power station will entail a combination of gas, solar and wind power generation.

AISC and AIC increased by 8% to A$1,374/oz (A$1,026/oz) in 2018 from A$1,276/oz (US$977/oz) in 2017, and were 5% above full year guidance of A$1,310/oz (US$1,050/oz).

Commissioning of the gas and solar components is scheduled for June 2019, with wind generation to follow in Q1 2020. Capital expenditure rose by 2% to A$98m (US$73m) in 2018, up from A$96m (US$74m) in 2017.

In addition to the camp and power station, Agnew put out a tender for an aviation contract, which was awarded on 30 January 2019.

At Granny Smith, production decreased by 3% to 280koz in 2018 from 290koz in 2017, but was 2% ahead of guidance for the year of 275koz. Cost of sales before amortisation and depreciation increased by 7% to A$225m (US$168m) in 2018 from A$210m (US$160m) in 2017, mainly due to increased mining costs on the back of increased ore tonnes mined from the deeper zones, and an 18% increase in ore development in 2018.

Capital expenditure was 8% lower in 2018 at A$105m (US$79m) (2017: A$114m (US$87m)), due to completion of the VR8 ventilation shaft in 2017.

AISC and AIC increased by 6% to A$1,239/oz (US$925/oz) in 2018 from A$1,171/oz (US$896/oz) in 2017, mainly due to higher cost of sales before amortisation and depreciation and lower gold sold, partially offset by lower capital expenditure.

The mine generated net cash-flow of A$131m (US$98m) in 2018.

 

LOGO    A review of the three mines’ brownfields exploration activities in 2018 is detailed on p50 – 51.
 

 

IAR-59


Table of Contents
58   The Gold Fields Integrated Annual Report 2018
     

 

Operational performance continued

    

 

West Africa region

 

           
     2019 Guidance     2018 Actual     2018 Guidance          2017 Actual  
      Prod 
(koz)
    AIC 
    (US$/oz)
    Prod 
(koz)
          AIC 
    (US$/oz)
    Prod 
    (koz)
     AIC 
    (US$/oz)
          Prod 
    (koz)
     AIC 
    (US$/oz)
 
                        

Tarkwa

     514       949       525            951       520        970            566        940  

Damang

     218       1,100       181            1,506       160        1,520            144        1,827  

Asanko1

     108 3       1,140 3       45            1,175                                 

Region

     838       1,102       751            1,098 2       680        1,100            710        1,119  

 

¹

45% stake, equity-accounted

²

Excludes Asanko contribution

3 

Gold Fields’ 45% share of the mid-point of Asanko 2019 guidance

 

The Ghanaian region is the second biggest producer in the Gold Fields portfolio, contributing 34% to Group attributable production in 2018. Gold Fields has a shareholding of 90% in both Tarkwa and Damang, with the Ghanaian government holding the remaining 10%. During 2018, Gold fields acquired 45% of AGM in August, with our joint venture (JV) partner Asanko Gold holding 45%, and the Ghanaian government the remaining 10%.

The Damang Reinvestment project, which commenced at the end of 2016, continued to track well against plan during 2018. Total tonnes mined were 45.9Mt against the project schedule of 41.5Mt, while gold produced was 181koz, compared with guidance of 160koz. There will be a material increase in Damang’s production in 2019, with guidance of 218koz. Encouragingly, AISC of US$813/oz and AIC of US$1,506/oz both came in below guidance of US$860/oz and US$1,520/oz, respectively. For an update on the Damang Reinvestment plan, see p48.

Despite total managed gold production for the region falling 1% to 706koz (excluding Asanko) in 2018, it came in 4% ahead of guidance of 680koz, driven by the better-than-expected performance at Damang. Total managed production (including AGM’s contribution from 1 August 2018) increased to 751koz from 710koz in 2017.

Cost of sales before amortisation and depreciation for the region increased by 1% to US$433m in 2018 from US$428m in 2017. Capital expenditure decreased to US$295m in 2018 from US$313m in 2017,

mainly due to lower expenditure on the mining fleet at Tarkwa. AIC for the region was US$1,098/oz, in line with guidance of US$1,100/oz and 2% lower than the US$1,119/oz reported in 2017.

Despite the significant amount of project capital incurred at Damang, the region as a whole reported a net cash-inflow of US$25m during 2018.

Mine performances

During 2018, Tarkwa transitioned from owner mining to contractor mining in an attempt to address cost inflation in the region. The mining contract was demarcated into two zones and awarded to two local contractors: BCM for Zone 1 (Pepe, Mantraim, Atuabo and Teberebe pits) and E&P for Zone 2 (Akontansi and Kottraverchy pits). BCM started operations in Zone 1 in March, with E&P following in April. As part of the tender process, the contractors undertook to purchase the fleet, which largely covered the retrenchment costs incurred through the process.

Tarkwa’s production decreased 7% to 525koz in 2018 (2017: 566koz). However, production beat guidance of 520koz, a notable achievement given the transition to contractor mining. The mine’s Carbon-in-Leach plant throughput increased slightly to 13.8Mt (2017: 13.5Mt), while its yield decreased to 1.18g/t (2017:1.30g/t) due to the lower head grade mined and processed.

Cost of sales before amortisation and depreciation increased by 1% to US$309m in 2018 from US$306m in 2017 due to a gold-in-process charge to cost, partially offset by

lower mining costs. Capital expenditure decreased 14% to US$156m in 2018 from US$181m in 2017. AISC and AIC increased by 1% to US$951/oz in 2018 from US$940/oz in 2017, and were comfortably below guidance of US$970/oz.

Tarkwa generated a net cash-inflow of US$92m during 2018.

Damang produced 181koz in 2018, which is 26% higher than the 144koz produced in 2017 and 13% higher than guidance of 160koz. While the reinvestment plan entailed an increase in both operating costs and capital expenditure, both AISC (US$813/oz) and AIC (US$1,506/oz) came in below guidance. This is a result of the strict cost controls and better than expected efficiencies from the contractors used.

Cost of sales before amortisation and depreciation increased by 2% to US$124m in 2018 from US$122m in 2017. This increase was mainly due to higher operating tonnes mined, partially offset by a gold-in-process credit to costs of US$19m in 2018. Capital expenditure was US$139m in 2018 from US$132m in 2017.

Damang recorded a net cash-outflow of US$67m in 2018, underpinned by the US$125m in project capital spent during the year.

Asanko produced 223koz in 2018, of which 45koz was attributable to Gold Fields for the five months from August to December. AISC was US$1,069/oz in 2018 and AIC US$1,175/oz for the five-month period.

 

 

IAR-60


Table of Contents
The Gold Fields Integrated Annual Report 2018   59
     
 
LOGO

 

Safety

    

 

 

 

                 

Introduction

Gold Fields’ commitment to health and safety as our foremost priority reflects the importance of safeguarding and promoting the welfare of our employees and contractors, maintaining operational continuity and protecting our reputation. During 2018, we remained focused on improving our performance and entrenching the requirement to operate safely into all daily activities. Gold Fields’ target is the elimination of all fatalities and serious injuries, and our ultimate goal is zero harm.

 

Safety forms a fundamental component of performance management, and our annual performance bonus – for executives, managers and the wider workforce – contains a substantial safety component. Furthermore, maintaining safe and healthy working conditions is a key compliance issue.

 

Our first and most important value, “If we cannot mine safely, we will not mine”, remains critical to the sustainability of our organisation. As specified in our Occupational Health and Safety Policy Statement, updated in 2018, we endeavour to continually improve our occupational health and safety performance by providing a workplace that is conducive to health and safety.

 

Our Group Safety Leadership Forum, formed in 2017, is overseeing the development of the Group-wide safety strategy to further improve our safety performance, continually embed safety as a line management responsibility, and share learnings

 

  

  

  

  

  

  

  

  

 

and good practices. The strategy comprises three pillars, namely systems and processes, safety leadership, and safe behaviour, that will direct our safety programmes.

 

The most important programmes focus on the elimination of material unwanted events (MUEs), fatalities and serious potential incidents. MUEs in health and safety, environment and community have been identified and prioritised in each region. Gold Fields’ MUEs in the safety and health area are dropped objects, light vehicles, working at heights, hazardous materials, particularly cyanide, confined spaces, slope stability, explosives and fires, tailings facility incidents, community activism and protests, and surface water pollution.

 

During 2017 Gold Fields adopted the International Council on Mining & Metals’ (ICMM) critical control management of MUEs, which entails listing MUEs, identifying controls that could prevent these incidents from occurring and reducing the impact should they occur, selecting those controls that are critical or essential and, finally, bedding down the controls and verifying their effectiveness. Our regions make quarterly presentations to the Board’s Safety, Health and Sustainable Development (SHSD) Committee on safety-related MUEs and their critical controls. Health, environmental and community MUEs and their critical controls are presented every alternate quarter. Critical controls will be independently verified during 2019.

 

All of the Group’s operations are certified to the OHSAS 18001

 

  

  

  

  

  

  

  

  

  

 

international health and safety management system standard. There are opportunities for us to improve these systems, including upgrading to the ISO 45001 standard over the next two years and increasing use of leading indicators.

 

Our safety leadership forum has initiated the development and roll out of a “Courageous Leadership” programme to align all employees to a common set of beliefs and attitudes to health and safety. This programme will be cascaded to every employee in the organisation. As a supporting and complementary initiative to the leadership programme, the “Vital Behaviours” programmes will be implemented in all regions, based on the success of this initiative at our Australian operations where we have seen fundamental shifts in the safety culture.

 

We are very conscious of major incidents in the mining industry globally and consequently implement mitigating actions to prevent the risk of similar incidents at our operations. We have benefited from greater sharing of information about fatal incidents between ICMM members.

 

The work on safety is integral to our operational discipline and is accepted as the foundation for improved operational performance. As such, pursuing safety and productivity at the same time are mutually reinforcing.

   
   
   
   
   
   
   
   
   
   
   
   
   
   
   
   
   
   
   
   
   
   
   
   
   
   
   
   
   
   
   
   
   
   
   
   
   
   

 

IAR-61


Table of Contents
60   The Gold Fields Integrated Annual Report 2018
     

 

Safety continued

    

 

 

Group safety performance

Our generally improved safety performance during 2018 was overshadowed by a fatal incident in which our South Deep colleague, Ananias Mosololi, a load haul dump operator, was trapped between the door and the cabin of the dumper he was operating underground. Following the incident, and the subsequent joint investigations with the regulator, South Deep conducted a comprehensive analysis to understand what took place and prevent its recurrence.

In a non-mining-related incident, a member of the Community Security Task Force, Francis Yeboah, drowned in a settling pond at our Tarkwa mine in Ghana. The local police did not suspect foul play in the incident.

During 2018, Gold Fields’ safety performance improved significantly from 2017. We recorded one fatal injury compared with three fatal injuries in 2017. Our TRIFR for the year improved by 18% to 1.83 injuries per million hours worked in 2018 from 2.24 in 2017, exceeding our target of a 12% reduction. The TRIFR among employees in 2018 was 1.94 (2017: 2.69) and among contractors 1.75 (2017: 2.16). The number of recordable injuries fell to 99 in 2018 (2017: 138). Of the 99 injuries, 43 were employee injuries (2017: 75) and 56 were contractor injuries (2017: 63).

The elimination of serious injuries, along with fatalities, is viewed as a safety priority. During 2018 we finalised the definition of a serious injury (see in table footnote below).

Gold Fields recorded 18 serious injuries in 2018 (2017: 28), which will serve as a baseline for future performance.

To further entrench safe behaviour in our workplace, the Board broadened the 2019 safety performance scorecards by adding a number of leading indicators to the current lagging indicators to measure safety performance. These leading indicators are the number of safety engagements (introduced to the LTIP in 2018), improved reporting of near-miss incidents, and timeous close-out of corrective actions on serious potential incidents. The elimination of serious injuries will be included in scorecards for the first time in 2019.

 

 

Group safety performance

 

                  2018                  2017                  2016                  2015                  2014    
TRIFR1      1.83        2.42        2.27        3.40        4.04    
Fatalities2      1        3        1        4        3    
Serious injuries3      17        26        19        27        –    
Lost time injuries (LTIs)4      34        52        39        68        75    
Restricted work injuries (RWI)5      45        60        59        68        84    
Medically treated injuries (MTI)6      19        23        25        35        38    
Total recordable injuries      99        138        124        174        200    

 

1 

TRIFR = (fatalities + LTIs + RWIs + MTIs) x 1,000,000/number of hours worked.

2 

In both 2017 and 2018 we also recorded non-occupational fatalities at our mines. In 2017, a member of the protection services team at South Deep was shot and killed during a robbery at the mine, while in 2018 a member of Tarkwa mine’s Community Security Task Force drowned in a settling pond on the mine

3 

A Serious injury is an injury that incurs 14 or more days lost and results in:

 

A fracture of any bone (excluding hairline fractures and fractures of fingers, toes or nose)

 

Internal haemorrhage

 

Head trauma (including concussion, loss of consciousness) requiring hospitalisation

 

Loss of all or part of a limb (excluding bone dressing to facilitate medical treatment of injured fingers and toes)

 

Permanent loss of function and/or permanent disability such as hearing loss or damage to lung function

 

Permanent disfigurement where the injury has resulted in the appearance of a person being deeply and persistently harmed medically and that is likely to lead to psychosocial problems Numbers exclude our projects

4 

An LTI is a work-related injury resulting in the employee or contractor being unable to attend work for a period of one or more days after the day of the injury. The employee or contractor is unable to perform any of his/her duties

5 

An RWI is a work-related injury sustained by an employee or contractor which results in the employee or contractor being unable to perform one or more of his/her routine functions for a full working day, from the day after the injury occurred. The employee or contractor can still perform some of his/her duties

6 

An MTI is a work-related injury sustained by an employee or contractor which does not incapacitate that employee or contractor and who, after having received medical treatment, is deemed fit to immediately resume his/her normal duties on the next calendar day, immediately following the treatment or re-treatment

 

IAR-62


Table of Contents
The Gold Fields Integrated Annual Report 2018   61
     
 
LOGO

 

    

    

 

 

Regional safety performance

Americas region

                         2018                    2017    
LOGO  

 

Fatalities 

     0        0    
  TRIFR       0.54        0.19    
  Recordable injuries       3        1    
  Safety Engagement Rate (SER)*       1.14        0.70    

 

*

The SER is an LTIP metric and equals the number of in field engagements divided by the number of man hours, multiplied by 1,000. The SER index for 2017 is used as our baseline.

 

Gold Fields’ external auditors recommended Cerro Corona for recertification to OHSAS 18001 in 2018. There were no non-conformances.

Our visible leadership programme obtained an SER of 1.14 for 2018, above the target of 0.73. Our behaviour-based safety programme had a 165% compliance, which was 65% above target. We trained 148 new employees to act as observers of critical tasks, of which 36 are Gold Fields employees and 112 contractors.

We continued to invest in the training and development of our employees and contractors to reinforce their safety knowledge and to motivate good behaviour. We conducted two-hour workshops throughout the year, where all Gold Fields employees and contractors completed awareness programmes on critical control management. Our Cerro Corona mine has developed a mobile phone app which allows managers and employees to capture safety-related information and share this immediately with their colleagues.

Coca leaf usage has an adverse impact on alertness levels, and progressive efforts to eradicate the consumption thereof through awareness programmes for employees and contractors to improve their safety, health and wellness, continued in 2018. These programmes are also part of our induction programme for new employees. Furthermore, we completed an awareness programme with 130 families in our host communities.

 

Australia region

 

                         2018                    2017    
LOGO  

 

Fatalities 

     0        0    
  TRIFR       8.27        10.44    
  Recordable injuries       46        61    
  SER       6.50        4.84    
       

 

The region’s TRIFR reduced to an all-time low of 8.27. This represents a 67% improvement in the rate since the current safety strategy was introduced in 2013.

At the heart of Gold Fields Australia’s safety efforts are the ongoing “Visible Felt Leadership” and “Vital Behaviours” programmes, both of which were introduced in 2014. Our annual survey among employees indicated that the workforce believe that safety rules are carefully observed even if it means work is slowed down (82% agreement). These programmes have also been integrated into the construction activities at Gruyere.

Another important component of our strategy is the use of innovation and technology to reduce exposure to risk. A key project has been the deployment of the Newtrax system at our Granny Smith mine. This system allows for real time monitoring of personnel underground and also immediately notifies personnel of an emergency that requires them to move to a refuge chamber. In

addition, the deployment of proximity detection has been completed for heavy equipment in the St Ives pits and underground at Granny Smith – it integrates with the Newtrax system and operates on a frequency that provides for better signal penetration around corners.

Remote loading at Granny Smith and at the Invincible underground at St Ives has also been introduced, which allows an operator to move material underground from a dedicated operating room on surface. The remote loading system at Agnew is still operated from underground with plans to move this activity to the surface. By moving personnel to a surface environment we are reducing employees’ exposure to risk. The system also includes guidance and automation technologies which will remove risks associated with human error.

A biannual review of all safety and environmental-related incidents at our sites identified that field-level risk assessments were not being

undertaken to the extent and quality required. Based on the outcomes of our 2018 reviews, we will focus on the following in 2019:

  Refresher training to emphasise the importance of anticipating risk, and to ensure that field-level risk assessments are being conducted as required
  The majority of incidents, though relatively minor in nature, are dominated by employees placing themselves, particularly their hands (50% of the injuries in 2019), at risk
  Integration of safety performance into talent management protocols needs to be investigated
  A renewed focus on safety among contractor workers
  Aligning our operations to a common leading and lagging indicator scorecard

The implementation of the SER continues to gain momentum at all sites, and a standard has been developed to ensure that appropriate governance protocols are in place.

 

 

 

IAR-63


Table of Contents
62   The Gold Fields Integrated Annual Report 2018
     

 

Safety continued

    

 

West Africa region

                         2018                    2017    
LOGO  

 

Fatalities 

     0        1    
  TRIFR       0.49        0.50    
  Recordable injuries       12        12    
  SER       4.30        2.23    

 

Damang’s TRIFR in 2018 was 0.80 and Tarkwa’s 0.31, resulting in a combined rate of 0.49 for 2018 (2017: 0.50). Both mines accelerated their SERs, with Damang and Tarkwa recording 5.17 and 3.82, respectively. Both mines have observed improvements in safety behaviour since the introduction of this leading indicator.

37 near-miss incidents were investigated by the mines during 2018 to identify their main causes, which included:

  Maintenance culture and operation of defective equipment
  Supervision and risk assessments
  Limited fatigue management training for some contract drivers

All significant investigation findings were either rectified immediately or action plans were put in place to address them.

A focus of safety management in 2018 was our open pits at both mines. High-risk working areas were being cordoned off and access limited,

potential water seepages through the pit high walls were re-engineered, and warning signs were erected at designated areas in the pits to caution all personnel of possible dangers of rock falls.

Tarkwa and Damang launched a joint ”Take 5” safety campaign to reinforce the five steps required to ensure safety at the mine, being Stop and Think, Look for Hazards, Assess the Risk, Make the Changes, and Do the Job Safely.

 

 

South Africa region

                         2018                    2017    
LOGO  

 

Fatalities 

     1        2    
  TRIFR       2.07        2.91    
  Recordable injuries       38        64    
  SER       0.49        0.80    

 

All lagging safety indicators showed an improvement at South Deep during 2018. However, these were overshadowed by the fatal incident recorded in October (2017: two fatalities). The mine’s TRIFR improved by 29%, LTIFR by 41%, and serious injury frequency rate (SIFR) by 43%, due, in part, to the 45-day strike action at South Deep which halted operations.

The improvement in safety can be attributed to the Purposeful Visible Felt Leadership initiative launched during the year, which demonstrated safety leadership to all employees by focusing on engagement, key leading indicators and critical controls. The introduction of new shift arrangements resulted in improved supervision, which enabled employees and supervisors to focus more on safety-related issues.

Prior to the fatality in October, South Deep achieved over two million fatality-free shifts. After the fatal incident, an in-loco investigation

was conducted by the DMR, in conjunction with organised labour and management, which led to a section 54 instruction being issued to halt all trackless mobile machinery.

The DMR issued an additional eight section 54 instructions during the year (2017: 15) for, among others, ineffective secondary support, poor housekeeping, inadequate dust suppression, poor water controls, and unsafe working conditions. These resulted in partial production stoppages. The mine seeks to address the underlying reasons for section 54 instructions as soon as feasible, and has over the year implemented mitigation strategies, such as a change in shift configuration to improve supervision, changes to tramming shift arrangements and dedicated operational maintenance teams.

Seven gravity-related fall-of-ground accidents occurred in 2018 compared to nine in 2017, amid a strong focus on primary and secondary ground support. Seismic-related events at South Deep

occur frequently, but the mine is working with a number of academic institutions to achieve greater predictability of events. As a result, the number of seismic damage incidents in 2018 fell by 33% to 26. No injuries were reported during these events, but the resultant rock bursts did damage sidewalls and/or hanging walls. This required that the affected areas to be cleaned out and re-supported.

As part of South Deep’s effort to engineer-out safety risks, a proximity detection system (PDS) was rolled out which warns both pedestrians and drivers of railed and trackless vehicles of each other’s proximity. South Deep made steady progress on the implementation of the remedial action plan on the PDS for both rail-bound equipment and trackless mobile machinery. Our aim for this system is to stop and slow down vehicles, as well as warn of unauthorised positions and entries.

 

 

 

IAR-64


Table of Contents
The Gold Fields Integrated Annual Report 2018   63
     
 
LOGO

 

Health

    

 

 

 

                 

Introduction

Occupational health is critical to Gold Fields’ operations and we are committed to reducing our employees’ exposure to occupational health risks, including those associated with silicosis, tuberculosis (TB), noise-induced hearing loss (NIHL), diesel particulate matter (DPM) and hearing loss.

 

Our Occupational Health and Safety Policy Statement, revised in 2018, sets out our approach and we endeavour to provide a workplace that is conducive to the health of our employees. The implementation of the ICMM’s critical controls guidelines (p63) is key to ensuring healthy workplaces and assists with the identification and mitigation of adverse health impacts on our employees.

 

Longer term, we are working in a collaborative initiative with the ICMM on Innovation for Cleaner, Safer Vehicles (p75). In addition, we are implementing new technologies that allow us to move material underground through remote loading via an operating room on surface, thus moving operations away from potential risks.

 

All of Gold Fields’ regions run dedicated health programmes, tailored to both the national and local context of each mining operation. These programmes aim to identify and manage chronic medical conditions within the workforce, while also maximising its productive capacity and reducing absenteeism.

 

  

  

  

  

  

  

  

  

 

   Regional performance

 

LOGO

 

Silicosis and TB

As per the South African mining industry regulations for silica dust exposure, 95% of all personal silica dust samples taken must be below 0.05mg/m3 by 2024. By the end of 2018, 18% of the employee silica dust samples exceeded this level, compared with 24% in 2017. This was mainly attributed to the progress made in improving engineering controls, such as improved dust allaying and footwall treatment in high risk areas. Installation of automated footwall treatment and upgrading of internal tip dust suppression systems will further improve conditions in 2019.

 

During 2018, the number of silicosis cases submitted to the health authorities decreased to eight from 11 in 2017, while the silicosis rate per 1,000 employees increased to 1.72 from 1.71 in 2017 because of the reduced workforce. All employees diagnosed with silicosis were initiated on a six-month course of TB prophylaxis. However, as per the 2014 Mine Health Safety Council milestones, no South Deep employee who joined the mine after 2008 and had previously not been exposed to silica dust has contracted silicosis. Continued focus is being placed on the dust mitigation strategy.

 

  

  

  

  

  

  

  

  

  

 

Since 2014, Gold Fields, along with five other companies in South Africa, has been involved in negotiations with the legal representatives of former mineworkers suffering from Silicosis in the so-called ”Silicosis class action case”. In May 2018, the companies and legal representatives reached an historic settlement in this matter, whereby the gold companies will contribute over R5.2bn (US$400m) towards a settlement trust fund, which will be used to pay compensation to all former mineworkers who are confirmed to have contracted Silicosis during their time working on the mines. In instances where these workers may have passed away, their dependants will receive a benefit. Gold Fields has provided an amount of US$32m (R390m) for its share of the settlement cost.

 

The settlement also provides for compensation for workers who have been diagnosed with certain severe forms of TB. In December 2018, the Johannesburg High Court initiated the process by which the settlement could eventually be made an order of court and subsequently implemented.

 

The mine recorded 15 CRTB cases in 2018, compared to 21 in 2017, and the CRTB rate improved to 3.23 per 1,000 employees in 2018 from 3.26 in 2017. Due to the mechanised nature of our operation, this rate is significantly better than the 5.45/1,000 recorded for the rest of the mining industry and 5.67/1000 for South Africa in 2017.

   
   
   
   
   
   
   
   
   
   
   
   
   
   
   
   
   
   
   
   
   
   
   
   
   
   
   
   

Health programmes are a strong focus for our South Deep mine, due to the heightened health risks associated with deep-level underground mining, as well as the prevalence of many chronic diseases as a result of the relatively poor socioeconomic conditions in the country. While there were no occupational health related deaths at our mines during 2018, seven contractors and employees in our service died as a result of wider health related issues: five from HIV/Aids-related complications, one from cerebral malaria and one from drug-resistant TB. Our condolences go out to the families and friends of our colleagues.

Occupational diseases at South Deep (rate per 1,000 employees and contractors at year-end)

 

          2018          2017          2016          2015          2014    
Noise Induced Hearing Loss (NIHL)1      0.86        0.78        0.80        0.68        1.52    
Cardio-Respiratory Tuberculosis (CRTB)      3.23        3.26        5.26        6.16        9.15    
Silicosis      1.72        1.71        1.12        1.54        2.67    
Chronic Obstructive Airways Disease (COAD)2      0.65        0.47        0.64        0.17        0.76    
South Deep workforce      4,643        6,432        6,277        5,837        5,246    
  1 

Numbers are now presented per 1,000 employees and contractors. Comparatives have been restated

  2 

Based on the number of cases submitted for compensation

 

 

IAR-65


Table of Contents
64   The Gold Fields Integrated Annual Report 2018
     

 

Health continued

    

 

 

HIV/Aids

HIV/Aids management is integrated into Gold Fields’ mainstream health services at South Deep. Voluntary counselling and testing (VCT) is offered to prospective and permanent employees, including contractors, by the occupational health practitioners during regular employee health assessments. This has the added benefit of directly addressing the interaction of HIV/Aids with related health issues such as TB.

Gold Fields is committed to lowering the HIV/Aids levels at South Deep, where the prevalence rate is 5.6% (percentage of the workforce living with HIV/Aids). There was an increase in the number of employees who tested positive for HIV/Aids in 2018, from 45 in 2017 to 79 in 2018. From 2014 to 2018, approximately 5,786 employees have been counselled and tested for HIV. A total of 326 employees are currently on the highly-active anti-retroviral treatment (HAART) programme.

South Deep’s integrated HIV/Aids and TB strategy directly addresses interactions between these diseases. It has four key pillars:

  Promotion: This includes regular publicity campaigns and condom distribution at all workplaces
  Prevention: VCT is provided to all mine employees and contractors on a confidential basis. In 2018, the mine’s VCT participation rate was around 17% (2017: 29%)
  Treatment: Free HAART is provided to HIV-infected employees through onsite, medical doctor-staffed clinics. In 2018, 31 employees joined the HAART programme (2017: 36). This takes the total number of active
   

participants to 326 (2017: 336), with 605 cumulatively enrolled since the HAART programme began in 2004. Employees’ dependants can also receive HAART via the Company’s medical aid schemes. We do not provide treatment to employees from contracting firms, which provide their own support

  Support: This includes doctor-based primary healthcare, psychological counselling and social services for all employees and contractors. South Deep also supports a number of community-based HIV/Aids projects

Malaria

South Deep conducts quarterly wellness and wellbeing campaigns, during which employees and community members are informed about chronic medical diseases, including malaria, and are made aware of the risks associated with the discontinuation of medical treatment. During 2018, 19 employees were tested for malaria, of whom 10 tested positive.

Noise

There were four new cases of NIHL at South Deep mine (2017: five). Personal noise samples above the regulated occupational exposure limit of 85 dB(A) improved from 1.8% in 2017 to 0.9% in 2018 – by 2024 no noise samples should be above that level. In line with the industry regulators’ 2024 milestones, all noise emitting equipment should be below 107 dB(A) by then. Only 1.7% of South Deep’s equipment was still above that level at year-end.

A survey indicated 87% compliance among employees in terms of

wearing hearing protection devices in the working places. In response, South Deep has rolled out ear-moulded protection devices to all underground employees exposed to high noise levels. The mine is also working through the Minerals Council of South Africa to encourage equipment manufacturers to produce low noise emission equipment. During 2018, the mine’s auxiliary fans were sound attenuated or retrofitted with silencers to ensure fan noise levels do not exceed 107dB(A).

DPM

Diesel Particulate Matter (DPM) is a critical health issue at underground mines in South Africa. Although the Occupational Exposure Limit (OEL) for DPM has not yet been promulgated by the regulator, an industry-best practice limit of 0.16mg/m3 has been adopted in South Africa. South Deep has set a benchmark to have 95% of all personal samples measured below 0.16mg/m³ by 2024. DPM results above the 0.16mg/m³ limit improved slightly from 11.54% in 2017 to 10.96% in 2018. In an effort to reduce DPM exposure, South Deep continues to drive compliance to maintenance schedules and utilises only tier 3 and 4 machinery running on lower sulphur content diesel. Drill rigs only use diesel when travelling and switch to electrical when drilling.

Substance abuse

During 2018, 6,206 cannabis (2017: 7,755) and 277,100 (2017: 273,500) alcohol tests were performed. Nine employees were tested positive for cannabis and 82 were tested positive for alcohol. All employees who tested positive for these substances were put through an employee assistance programme. Should an employee be tested positive for a second time, a formal hearing is conducted that could lead to dismissal.

 

 

IAR-66


Table of Contents
The Gold Fields Integrated Annual Report 2018   65
     
 
LOGO

 

    

    

 

 

 

LOGO

There were no new cases of NIHL reported during 2018. Furthermore, due to the nature of our Cerro Corona operation, the exposure levels and concentration of personal and area DPM samples are insignificant.

Chewing coca leaves is a cultural practice in the high altitude areas of Latin America, but which has deleterious impacts on those who practice it. Cerro Corona’s ongoing programme to eradicate coca leaf consumption covers topics such as loss of insurance coverage, chronic fatigue and malnutrition. The entire workforce was taken through an awareness-raising refresher programme in 2018, which was incorporated into the new employee induction course. Six of the mine’s host communities and 130 family members of employees were also taken through the course.

The Chilean Ministry of Health inspected Salares Norte’s polyclinic, focusing on verifying compliance with hypobaric requirements and emergency response. The regulator verified the project’s compliance with health and emergency requirements. We also implemented the regulator’s occupational health protocols at the project.

 

LOGO

No new cases of NIHL were reported during the year.

Our control strategies with regard to DPM are effective, with the majority of our samples yielding results substantially below the exposure limit recommended by the Australian Institute of Occupational Hygienists.

Mental health has been highlighted as a problem that is particularly acute among Fly-In, Fly-Out workers at mining camps. Historically, our operations have implemented a range of initiatives to promote mental health

amongst our employees. However, additional initiatives have been identified for implementation:

  At St Ives, we have introduced “Mates in Mining” as part of our “Vital Behaviours” programme, through which 400 employees received training in mental health during 2018. This programme includes providing them with the necessary skills to identify and facilitate early interventions when mental health issues become evident
  At Granny Smith, our “Vital Behaviours” programme absorbed an initiative known as LIVINWell, which aims to enhance employee wellbeing by encouraging them to speak up when challenged with mental health issues and to seek help. The intent is to abolish the stigma associated with mental health
  Gold Fields Australia also support the national “RU OK day” initiative, which supports our mine-specific programmes. Our sites launched specific interventions on the day, and provided information sessions on mental health. For employees who are experiencing mental health problems, we are providing assistance in helping them address their problems

 

LOGO

Contact with silica dust is limited at our Ghanaian operations. Mitigation measures have been implemented to ensure efficiency of existing controls, which have proven to be effective in reducing silica concentration levels.

Our workforce in Ghana faces a high risk of exposure to malaria and we have a comprehensive malaria control strategy in place, which incorporates education, prevention, prophylaxis and treatment. It also includes provision of mosquito repellent for workers, support for community health facilities and rapid diagnosis and treatment. In 2018, 227 employees (2017: 392) tested positive for malaria after 1,405 individuals (2017: 2,460) were tested at both Tarkwa and Damang. None of the treated cases proved fatal. The

lower treatment numbers were due to the move to contractor mining at Tarkwa. During the year, 279 company housing units were covered under the malaria vector control indoor spraying programme, and 700 insecticide-treated bed nets were distributed to community residents.

HIV/Aids management is integrated into Gold Fields’ mainstream health services, and VCT takes place during regular employee health assessments. In Ghana, where the national HIV/Aids rate is around 2%, employees and contractors have access to a confidential VCT programme which they receive free of charge. During 2018, about 60% of the workforce underwent the VCT, of whom two tested positive. By year-end, Ghana had 10 employees on HAART (2017: 34).

Both Tarkwa and Damang identified a number of personal noise exposures exceeding the regulated limit of 85dB(A). Employees were educated and counselled to use existing control measures to prevent hearing damage. On average, 43% of tested vehicles and machines exceeded the noise limit, but the use of hearing protection reduced the noise exposure by employees to below regulated limits. Equipment that exceeds the limits is also being re-engineered to reduce noise levels.

During Tarkwa’s contract mining transition, employees underwent compulsory exit medical assessments. Two cases of silicosis, nine cases of NIHL and 67 musculoskeletal disorders were identified. Employees retired on medical grounds were duly compensated as per regulations and the collective agreement.

Drug and alcohol testing continued at both our Ghanaian operations, and 87 contractors and three Gold Fields employees tested positive either for alcohol or drugs at Tarkwa. In line with the region’s zero tolerance for drug and alcohol policy, all employees who tested positive have either been dismissed or banned from the site. Testing is compulsorily for all employees and contractors entering the mine.

 

 

IAR-67


Table of Contents
66   The Gold Fields Integrated Annual Report 2018
     

 

Energy management

    

 

 

 

                     

Amid rising energy costs, increasing depth of our underground mines and longer hauling distances for our open pits, our energy strategy focuses on ensuring security of supply, improving energy efficiencies and reducing the cost of energy while, at the same time, minimising our contributions to and building resilience against climate change.

 

Group energy performance

Gold Fields’ energy spend, which combines our spending on electricity and fuels, accounts for a significant portion of our operating costs. During 2018, this percentage rose to 22% of operating costs from 17% in 2017, or 15% of our AISC (2017: 12%).

 

Given the importance of energy to the Group operations, we have set a number of aspirational goals for the year 2020:

  Maintain energy security outside the top 10 Group risks

  Achieve 5% to 10% energy savings off our annual energy plans each year

  Achieve 17% carbon emission reductions each year up to 2020, equivalent to 800,000t CO2-e of cumulative carbon emission reductions over the two years

 

Gold Fields has developed integrated energy and carbon management strategies at both Group and operational level that are aligned with the global ISO 50001 energy management system standard. The key pillars of this strategy are to reduce our diesel usage, to switch from diesel-generated electricity to cleaner

 

  

  

  

  

  

  

  

  

 

gas-generated, increasing the use of renewables and rolling out training and awareness programmes. During 2018, Cerro Corona in Peru became the first Gold Fields mine – and the first mine in Peru – to be certified to the ISO 50001 standard, and we aim to have all our operations aligned with the standard by 2020.

 

Total energy consumption decreased by 4% to 11,628TJ in 2018, from 12,178TJ in 2017, with 69% comprising fuel usage and 31% electricity, compared to a 67%/33% split in 2017. Fuel spend amounted to 52% (2017: 44%) of the total energy spend, and electricity spend accounted for the rest.

 

Total Group energy spend increased by 17% to US$302m (US$146/oz) in 2018 from US$258m (US$115/oz) in 2017, largely due to an average 23% increase in diesel prices paid by our Ghanaian and Australian mines. This was slightly offset by oil price hedges at our Ghanaian and Australian operations, which realised net gains of US $14m during 2018. In 2018, we invested US$3m in energy initiatives, which delivered 411TJ of savings and resulted in long-term cost savings of US$29m (US$14/oz), compared with US$22m (US$10/oz) in 2017.

 

With the exception of our South Deep mine in South Africa, which is still heavily reliant on coal-fired electricity, all of our operations are using low-carbon gas, with grid and diesel generators as emergency supply. During 2018, our Group had 134MW in installed gas

 

  

  

  

  

  

  

  

  

  

 

capacity – about 54% of total electricity capacity – with an additional 16MW of capacity being evaluated. The independent power producers (IPPs) supplying the gas are finalising the construction of the gas pipeline to our Tarkwa and Damang mines in Ghana (77km) and have completed the pipeline to the Gruyere project in Australia (200km). This is a safer and more reliable option for supplying gas than trucking it to these operations.

 

Renewable energy is also becoming a viable option for our operations, not only due to their positive impact on our carbon emissions but also because the cost of renewables is rapidly decreasing. At present, Gold Fields has 55MW of solar capacity and 18MW of wind capacity under study at our South African, Australian and Ghanaian mines. Two of our Australian mines, Granny Smith and Agnew, are also finalising the construction of battery storage facilities (p72). Our investments in renewables will result in solar and wind being added to our supply mix, initially at our Australian mines, where it is set to reach at least 10% of total energy usage by 2020. Several additional opportunities are being assessed at the rest of our operations. We also remain committed to our target of using renewables for 20% of the energy requirements of new projects over their life-of-mine.

   
   
   
   
   
   
   
   
   
   
   
   
   
   
   
   
   
   
   
   
       
               LOGO    

 

More details on Gold Fields’ climate change management and carbon emission performance can be found on p97 – 99.

     
   
   
   
   
   
   
   
   
   
   
   
   
   
   

Gold Fields’ electricity consumption by source

 

LOGO

  

Group energy consumption

 

LOGO                         

 

IAR-68


Table of Contents
The Gold Fields Integrated Annual Report 2018   67
     
 
LOGO

 

    

    

 

 

Energy savings initiatives

Since 2013, the implementation of our integrated energy and carbon management strategy has realised cumulative savings totalling 1,685TJ, or 2.2%, of total energy consumption over the period. These savings amounted to US$92m and avoided 432kt CO2-e in carbon emissions (6% of our total Scope 1 and 2 emissions over the same period). During 2018, Scope 1 and 2 carbon emissions, totalling 149kt CO2-e, were abated. Our Scope 1, 2 and 3 emissions decreased to 1,852Mt CO2-e from 1,959Mt CO2-e in 2017.

Eskom electricity supply to South Deep

South Deep’s electricity is supplied by Eskom, the state-owned utility which generates 95% of its electricity from coal-fired power stations. As a result, South Deep is Gold Fields’ electricity most carbon intensive operation.

Eskom remains a critical risk to our South Deep operations, both from a supply reliability and a cost perspective. Eskom’s financial and operational viability have significantly weakened over the past few years, given the utility’s inability to service its debt obligations and keeping its power plants running consistently and efficiently. Since June 2018, Eskom has issued several emergency notices

While energy efficiency initiatives have a dual benefit of improving energy productivity and reducing our carbon footprint, a number of our energy initiatives have significant carbon footprint reduction impacts without necessarily reducing energy usage. These include fuel switching from diesel to gas-generated electricity or renewable energy technologies).

Gold Fields aims to deliver further energy savings through greater energy efficiencies and the use of new technologies. We implemented 16 new energy saving projects in 2018, which include:

and initiated rolling blackouts, calling on large power users to reduce demand. Eskom has been plagued with coal shortages at its coal power stations and frequent plant breakdowns, given the ageing fleet whose maintenance has been deferred over the years.

South Deep, like other large power users, has a curtailment agreement with Eskom under which the mine is expected to reduce power demand when called upon by Eskom, but preserving a minimum critical load to achieve hoisting of staff and water pumping. As a short-term response, we reschedule our operations by stopping our process plant, when possible, and reschedule hoisting of ore and equipment.

 

 

Regional energy spend

 

 

LOGO

  Changing lighting systems to new, efficient, light-emitting diode (LED) systems which, are expected to save 5.53TJ at Tarkwa, with emission reductions of 830t CO2e and cost savings of US$338,000 a year, and an annual saving of US$60,000 at Cerro Corona
  Rolling out more fuel efficient drill rigs and hauling trucks
  Replacing diesel generators with gas and solar systems
  Optimising compressed air systems
  Replacing inefficient cooling fans
  Comminution circuit optimisation.

Our medium-term responses include running our own emergency diesel generators to ensure safe operations, but also continue investing in energy efficiency initiatives, to improve our energy productivity, reduce our carbon footprint and save energy costs. Our long-term solution is to increase our own supply capacity, including bringing in renewables into the power mix, including the solar photovoltaic plant currently in the review phase (p73).

On the cost side, Eskom tariffs have escalated sharply well ahead of inflation over the past few years and the tariff trajectory going forward remains uncertain. In 2010 a unit of electricity cost R0.36/kWh (in nominal terms); in 2018 the equivalent unit cost was R0.85/kWh for large industrial customers. In March 2019, Eskom received the go-ahead to raise its average tariff by 14% for 2019 followed by increases of 8% and 5% for 2020 and 2021 respectively. These will add significant cost pressures on South Deep and strengthen the case for reduced dependence on the utility.

 

 

IAR-69


Table of Contents
68   The Gold Fields Integrated Annual Report 2018
     

 

Energy management continued

    

 

Regional performance

 

         

Regional performance

 

    
         
LOGO     

KEY RISKS

    
  

   Stable electricity supply and pricing

   Limited renewable energy opportunities

 

    
    
  

STRATEGIC RESPONSES

    
  

   Long-term energy supply agreements

   Energy reduction target set

    
       
         
         
      

2018 vs 2017 performance

 

                 
     
              2018              2017  
Total energy usage (TJ)      1,082        997  
Energy split electricity/fuel (%)      50/50        55/45  
Total energy spend (US$m)      26        22  
Energy spend per oz (US$/oz)      82        72  
Energy initiatives savings (TJ)      34        27  
Energy cost savings (US$m)      0.8        0.6  
CO2-e emissions abated (kt)      2.56        2.00  

 

 

 

 

2018 KEY DEVELOPMENTS

Electricity to Cerro Corona is supplied by an independent power producer, generated from hydro (30%) and gas (70%), and supplied via a transmission line. This makes it the least carbon intensive electricity in our portfolio.

Cerro Corona energy spend and consumption increased in 2018

compared to 2017, due to greater tonnages mined in 2018 and consequently higher diesel and electricity consumption.

Among efficiency initiatives, Cerro Corona recently upgraded the haulage fleet to higher capacity trucks to improve diesel usage intensity, has been applying a diesel additive in its mining fleet and rolled

out an LED lighting initiative for its pit lighting. Cerro Corona is also evaluating battery-operated vehicles for the transport of personnel within the mine. A pilot project was initiated in Q1 2019, and, depending on the results, we will investigate gradually replacing the diesel bus fleet with electric buses.

 

 

         

Regional performance

 

    
         
LOGO     

KEY RISKS

    
  

   Increase in oil and diesel prices

   Remote location of our operations

   Reliance on energy supplies from

      third parties

 

    
    
    
  

STRATEGIC RESPONSES

    
  

   Increased investment in energy

      self-sufficiency

   Investment in renewables commenced

    
         
         
      

2018 vs 2017 performance

 

                 
     
              2018              2017  
Total energy usage (TJ)      3,142        3,631  
Energy split electricity/fuel (%)      41/59        41/59  
Total energy spend (US$m)      78        81  
Energy spend per oz (US$/oz)      88        86  
Energy initiatives savings (TJ)      207        21  
Energy cost savings (US$m)      10.5        3.4  
CO2-e emissions abated (kt)      33.60        25.82  
 

 

2018 KEY DEVELOPMENTS

Our Australian operations run on gas-generated electricity. Diesel is used primarily for our fleet vehicles and machinery. To further embed energy management into operational activities, we implemented an energy steering committee during the year.

Energy spend at our Australian operations was lower in 2018 than 2017 due to the divestment from Darlot and operational adjustments. These included a 20% decrease in diesel usage as St Ives moved to increased underground operations. Hedging 50% of our diesel

purchases during 2018, realised a net gain of US$4.6m in 2018, cushioned the impact of higher diesel prices.

At Granny Smith, we increased the generation capacity of the gas power station’s turbines and started development of a 8MW solar farm with 2MW battery storage facility, due for completion in Q4 2019. Both projects will address growing energy demand from the Wallaby underground mine, reduce gas consumption and cut carbon emissions.

Agnew is investing in a hybrid gas and renewable energy power supply with the capacity to expand to meet future mine growth. The gas supply and base load power plant is under construction and will start supplying energy to the mine in Q3 2019. Additional phases of the project are being investigated, with further development likely to occur during H2 2019.

At Gruyere, the 200km gas pipeline was completed, and gas introduced into the 45MW power plant. We are also piloting five solar power depressurisation pumps around the open pit.

 

 

IAR-70


Table of Contents
The Gold Fields Integrated Annual Report 2018   69
     
 
LOGO

 

    

    

 

 

 

         

Regional performance

 

    
         
LOGO     

KEY RISKS

    
  

   Costly, unreliable national grid

   Gas supply concerns

   Mandatory renewable energy targets

 

    
    
    
  

STRATEGIC RESPONSES

    
  

   Gas pipeline construction

   Energy reduction targets set

   Investigating renewable energy

    
         
      
      

2018 vs 2017 performance

 

                 
     
              2018              2017  
Total energy usage (TJ)      5,709        5,647  
Energy split electricity/fuel (%)      28/72        28/72  
Total energy spend (US$m)      164        143  
Energy spend per oz (US$/oz)      233        201  
Energy initiatives savings (TJ)      145        102  
Energy cost savings (US$m)      17.0        18.0  
CO2-e emissions abated (kt)      106.61        80.94  
 

 

 

2018 KEY DEVELOPMENTS

Our Ghanaian mines completed their transition from the national grid to an independent power producer (IPP), Genser Energy, during 2018. The IPP commissioned the last of the gas units at the Tarkwa power plant in February 2018 and now supplies 40MW to Tarkwa and 18MW to Damang mine. We maintain nominal grid electricity consumption and our own emergency diesel generators ensure we have sufficient back-up infrastructure. Since the switch over, we have realised operational costs

savings and processing efficiency gains.

During 2018, energy spend at our Ghanaian operations was higher than in 2017 primarily due to higher diesel prices. We hedged 50% of our diesel purchases against Brent crude prices, realising a net gain of US$7.9m in 2018. Heavy rainfalls and increased pit dewatering contributed to higher diesel consumption in 2018.

Genser Energy is advanced with construction of a 77km buried natural gas pipeline from the port of Takoradi

to our mines, which is expected to be commissioned during Q2 2019. This will enable the IPP to convert both plants from propane to natural gas and discontinue transportation of gas on public roads, minimising road transportation risks.

Assessment for renewable energy is at an advanced stage, in support of the government efforts to increase the use of renewable energy by 2020, especially for mining.

 

 

 

         

Regional performance

 

    
         
LOGO     

KEY RISKS

    
  

   Eskom’s future electricity tariff increases

    
  

   Increased risk of load-shedding

    
  

   Uncertainty around renewable

      energy rules

 

    
  

STRATEGIC RESPONSES

    
  

   Industry pressure against hefty

      Eskom tariff hikes

    
    

   Implementing energy efficiency

      initiatives

    
    

   Finalisation of the solar photovoltaic

      power usage

    

2018 vs 2017 performance

 

                 
     
                  2018                  2017  
Total energy usage (TJ)      169        190  
Energy split electricity/fuel (%)      96/4        94/6  
Total energy spend (US$m)      33        34  
Energy spend per oz (US$/oz)      211        122  
Energy initiatives savings (TJ)      24        26  
Energy cost savings (US$m)      0.8        0.4  
CO2-e emissions abated (kt)      6.43        7.10  
 

 

 

2018 KEY DEVELOPMENTS

South Deep’s electricity is supplied by Eskom, the state-owned utility which generates 95% of its electricity from coal-fired power stations. As a result, South Deep is Gold Fields’ most carbon intensive operation.

Total energy usage was down by 21TJ in 2018 due to lower production, primarily due to a halt in production as a result of the labour strike during the fourth Q4. Energy

spend, however, did not decline at the same rate due to a high baseload demand profile and an average 5.2% electricity tariff increase during the year. (See p71)

Due to regulatory uncertainty around the use of private power purchase agreements, South Deep has delayed the signing of a 25-year power purchase agreement with an IPP for a 40MW solar photovoltaic facility at the mine. We are exploring ways to

develop the facility incrementally in line with government’s recent Integrated Resource Plan, which for plants with a generation capacity above 10MW, requires both ministerial exemption and a power generation licence for IPPs.

 

 

 

 

IAR-71


Table of Contents
70   The Gold Fields Integrated Annual Report 2018
     

 

Innovation and Technology

    

 

                 

We need to operate as a low-cost gold producer in order to achieve our free cash-flow margin target. To this end we have set ourselves a medium-term aspiration of AIC of approximately US$900/oz by 2020. We need to do this within the context of a number of industry-wide challenges that include longer discovery to development times, a fall in average gold grades and a gold price that has declined around 30% since September 2011.

 

Advances in innovation and technology provide an opportunity for gold miners to digitise and automate their operations, which will help increase levels of efficiency, reduce costs, improve safety and further mitigate environmental impacts.

 

Gold Fields’ I&T strategy has five key objectives:

1. Grow reserve life: reduce discovery cost and cycle time from discovery to development handover

2. Sustain and grow cash margin: improve operational efficiencies to sustain cash margin by the use of automation, information, integration and innovation

3. Implement a future operating platform: develop a fully connected mine with a manufacturing culture of collaboration and innovation

 

  

  

  

  

  

  

  

  

 

4. Improve health and safety: distance people from active mining areas

5. Maintain social licence to operate: reduce mining waste/tailings and emissions

 

To guide the delivery of these objectives, clear execution principles have been defined, and the strategy will be selectively applied at each mine based on relevance and robust business cases. Other principles include that only proven technology will be deployed, a “fast follower” approach will be used and each region will have its Innovation and technology champion.

 

We are following a staged approach that will progressively move our operations through the phases of modernisation, integration and ultimately automation, when appropriate and within strict cost parameters. These stages have been broken into three “horizons”.

 

  Horizon 1 – Modernisation phase: foundations are put in place to support the use of future technologies. This involves:

–   Increasing the use of sensors to improve the data we receive from our machines

–   Upgrading our data backbone to allow our IT systems to efficiently manage higher volumes of data

 

  

  

  

  

  

  

  

  

  

 

–   Pulling data from all areas onto an integrated platform to enable more effective operational decisions

 

  Horizon 2 – Transformation phase: completing the integration and optimisation of our data and systems and developing an innovative culture. This will allow us to develop a single, real-time view of all operating aspects of a mine, which in turn enables more flexible and responsive production planning and scheduling, all of which can be managed from remote operating centres. To be successful and sustainable, the mine of the future needs to be supported by new ways of working and a culture of innovation – building this culture is an additional area of focus during Horizon 2

 

  Horizon 3 – The Gold Fields mine of the future is delivered during this horizon, when and where appropriate. A new level of productivity and safety is achieved through automation, robotics and autonomous operations that are connected through remote sensors

   
   
   
   
   
   
   
   
   
   
   
   
   
   
   
   
   
   
   
   
   
   
   
   
   
   
   
   
   
   
   
   
   
   
   
   
   
   

 

IAR-72


Table of Contents
The Gold Fields Integrated Annual Report 2018   71
     
 
LOGO

 

    

    

 

GOLD FIELDS’ INNOVATION & TECHNOLOGY STRATEGY

 

LOGO

 

Progress to date

During 2018 we advanced a number of important Horizon 1 projects:

  Fibre networks were installed underground and in some mining pits – these lay the foundation for connecting people and machinery at the face to employees and systems on-surface
  At Granny Smith we trialled new technology to improve the precision alignment of drills, and increased the number of tele-remote systems that control machinery at both this operation and St Ives
  Drones were deployed at Tarkwa and Damang to conduct surveying by remote
  Cerro Corona rolled out new fleet management software
  Granny Smith, South Deep and St Ives improved their people and equipment tracking systems which are designed to improve man-machine interface safety.

Looking ahead

In the year ahead, each Region will define the operating platform, systems and technology required to achieve the strategic goals of Horizon 2, thereby laying the platform required for digital mining. These plans will also outline the technical design, resources, skills, funding and training required to support the successful roll-out of I&T projects at each site. Furthermore, the regions have been asked to bolster their I&T resources, appoint an I&T lead and roll-out workforce communication on their I&T programmes. Around US$9m has been set aside for I&T projects during 2019.

In the longer term, Gold Fields is working with the ICMM on a plan to make mining vehicles cleaner and safer. Under the Innovation for Cleaner Safer Vehicles (ICSV) programme, the ICMM is working with leading truck and mining equipment suppliers to accelerate innovation and develop a new generation of mine vehicles. The programme aims to:

  Introduce greenhouse gas emission-free surface mining vehicles by 2040
  Minimise the operational impact of diesel exhaust by 2025
  Make collision avoidance technology available to mining companies by 2025

Gold Fields CEO Nick Holland is one of three ICMM member CEOs on the ICSV advisory council.

 

 

IAR-73


Table of Contents
72   The Gold Fields Integrated Annual Report 2018
     

 

A fit-for-purpose workforce

    

 

 

                 

Workforce profile

Our workforce is structured to support the delivery of immediate and long-term strategic objectives. During 2018, the two most significant people-related developments were the restructuring exercise and related strike action at South Deep, as well

 

  

  

  

  

  

  

  

  

 

as the transition from owner to contractor mining at Tarkwa. The key people-related balanced scorecard objectives were driving diversity and inclusion, managing the talent pipeline and ensuring succession planning for critical roles, and strengthening a values-based culture that drives delivery.

 

  

  

  

  

  

  

  

  

  

  Due to the workforce restructuring at South Deep, Tarkwa and Damang, overall workforce numbers dropped 5% from 18,594 (2017) to 17,611 (2018). The number of full-time employees declined by 37% from 8,856 to 5,601, while the number of contractors rose 23% from 9,738 to 12,010.
   

Workforce by region (end December)

     Total
workforce
    Employees      Contractors      Proportion
of Nationals
 
Total workforce by region    2018             2018             2017          2018             2017      2018  
Americas      2,322       373       365        1,949       1,669        100%  
Australia      3,176 1       1,577       1,449        1 599 2       888        100%  
South Africa      4,643       2,472       4,012        2,171       2,420        85%  
West Africa      7,370       1,079       2,910        6,291       4,761        99%  
Corporate      100       100       120        0       0        94%  
Total      17,611       5,601       8,856        12,010       9,738           

 

Key HR metrics (end December)

 

              
Category                   2018             2017              2016             2015              2014  
Total workforce        17,611       18,594        18,091       16,850        15,440  
HDSA employees South Africa (%)3        72       71        72       71        71  
HDSA employees South Africa – senior management (%)3        43 5       57        55       48        47  
Minimum wage ratio4        2.39 6       2.43        2       2        2  
Female employees (%)        19       16        15       14        14  
Ratio of basic salary men to women        1.25       1.25        1.31       1.09        1.10  
Employee wages and benefits (US$m)        442       506        482       435        468  
Average training hours per employee        262       223        273       240        181  
Employee turnover (%)              35 7       6        12       8        20  
1 

Includes Gruyere

2 

High increase due to the employment of contractors for Gruyere construction phase

3 

Excluding foreign nationals, but including white females; HDSAs - Historically Disadvantaged South Africans

4 

Entry level wage compared to local minimum wage

5 

Lower ratio due to South Deep restructuring

6 

Excluding Ghana, as the region only employs management level employees with the move to contractor mining. Ratio is 3.39 if Ghana is included

7 

High turnover due to South Deep restructuring and transition to Tarkwa contractor mining

 

IAR-74


Table of Contents
The Gold Fields Integrated Annual Report 2018   73
     
 
LOGO

 

    

    

 

Key developments in 2018

South Deep restructuring

Ongoing losses at South Deep during 2017 led to a restructuring exercise in Q4 2017 and Q1 2018 during which 261 employees and 47 managers (25% of management level employees) accepted voluntary severance packages. Despite these interventions the mine continued to experience a cash burn of around R100m (US$8m) a month, and, in August 2018, South Deep embarked on its most significant restructuring to date. In addition to operational interventions, the mine issued a section 189 notice in terms of South Africa’s Labour Relations Act to its trade unions, the National Union of Mineworkers (NUM) and UASA, to reduce the workforce by around 30%.

At the end of the 60-day consultation period and after receiving submissions from the unions, South Deep started implementing the retrenchments of 1,082 employees and 420 contractors. The NUM opposed these retrenchments and commenced a legal, “no work, no pay” strike action on 2 November 2018.

The strike was characterised by violence and intimidation, with protesters blocking access to the mine in contravention of the collective agreement and court interdicts served on the NUM and its members. Although critical essential services were maintained, employees who wished to return to work were prevented from doing so by a group of around 200 NUM branch members and supporters. The mine experienced a cash burn of around R6m (US$450,000) per day during the 45-day strike as no production was possible.

Amid the continued violence, and following representations from many NUM members wanting to return to work, the NUM National and Regional suspended the NUM branch and called off the strike on 13 December 2018. On 18 December 2018 a settlement agreement was signed with the trade unions, which included the retrenchment of the affected employees and contractors. Retrenched employees received the agreed upon financial packages, portable skills training and financial advice.

As part of the settlement agreement, the NUM and management also agreed to renegotiate key aspects of the collective and other labour agreements. These were concluded in March 2019.

Tarkwa contractor mining

Our Tarkwa mine in Ghana made the transition from owner to contractor mining during 2018. As the mine matures it will incur increasing costs, which would have made the current owner mining model unsustainable. These costs include higher blasting costs as the pits deepen, increased fuel costs due to longer hauling distances, increasing cost of reagents and other input materials, high exploration costs, the cost of replacing an ageing fleet, and the year-on-year escalation of union-negotiated wage increases. A change to contractor mining at our Damang mine in 2016 has seen a significant turnaround in productivity and operational flexibility, with a potential upside in terms of the mine’s longevity.

The Ghana Mineworkers’ Union (GMWU) opposed the move to contractor mining on the basis that Gold Fields had no justifiable basis to

change its business model. However, its application to the Labour Division of the High Court was dismissed, following which Gold Fields issued severance letters to 1,346 employees in the mining and heavy equipment (HME) department and 765 employees in other departments. Of these, 1,209 of affected HME employees were absorbed by the two mining contractors appointed and 505 of the other affected employees were re-engaged by the mine on fixed-term contracts. In Damang, a further 306 employees were moved from a full-time to a contractor basis. All affected employees received generous retrenchment packages – in line with Ghana’s labour laws – and were offered financial wellness training.

Balanced scorecard objectives

Driving diversity and inclusion

We continued to focus on building a more diverse and inclusive workforce, with particular emphasis on employing more women, residents from our host communities and, in South Africa, people from historically disadvantaged communities. This forms a key pillar of the HR strategy. A diversity policy was approved by the Board during the year – in addition to increasing employee representation from diverse groups, it also emphasises the importance of ensuring that all people are treated with dignity and respect.

Diversity training was rolled out to managers, with a particular emphasis on cultural awareness and how to identify and overcome unconscious bias. This training will support our efforts to increase and retain the number of people we employ from diverse backgrounds.

 

 

Key diversity indicators include the percentage of women among our employees (excluding contractors) in management, women in mining and Indigenous/local/HDSA people:

 

          Australia                  Ghana                  Peru      South Deep                  Corporate                  Group  
Total women      20%        9%        18%        23%        49%        19%  
Women in management      17%        5%        16%        17%        43%        18%  
Women in mining      13%        9%        4%        17%        0%        13%  
Indigenous people/localisation/HDSA      2%        3%        99%        50%        79%        56%  

 

IAR-75


Table of Contents
74   The Gold Fields Integrated Annual Report 2018
     

 

A fit-for-purpose workforce continued

    

 

Managing talent pipeline and ensuring succession for critical roles

We continued to monitor succession planning and regional and operational level by tracking turnover rates with a focus on critical roles. The following figures indicate the extent of succession cover across the group:

  Australia: 73% of Regional Exco and 100% of Mine Exco roles
  Ghana: 10% of Regional Exco and 46% of Mine Exco roles
  Peru: 33% of Regional Exco and 91% of Mine Exco roles
  South Deep: 44% of management roles
  Corporate: 19% of all corporate roles

The reason for the low rate at Corporate level is that we have a lean corporate structure with few supporting roles. The low rate in Ghana reflects the move to contractor mining at both mines.

Strengthening a values-based culture that drives delivery

At the end of 2018, we rolled out an employee engagement survey as part of the ongoing work to drive a values-based, high-performance culture. Amongst other things, the survey measured employee satisfaction; understanding of strategy; and the extent to which the work environment supports employees in the achievement of their objectives. Its findings will feed into our HR work during 2019.

In 2019, initiatives are set to be implemented to address key areas of concern in each region and measurements of living the Gold Fields values will be incorporated into employees’ balanced scorecards.

Workforce remuneration, benefits and wellness

We successfully concluded wage negotiations in:

  Ghana: a 4% average salary increase was finalised with the GMWU, backdated for 2018 for all qualified active and ex-employees
  Peru: wage increases varying between 5.3% and 5.8% a year for 2017, 2018 and 2019 were awarded to the unionised contractor workforce
  South Deep: a three-year wage agreement for 2018 to 2020 was concluded, with an average annual compounded salary increase of 7.31% over three years for Category 4 to 8 employees, miners, artisans and officials. Other benefits included higher loco driver allowances, an increase in the housing allowance, introduction of a funeral benefit plan and improved maternity leave

High levels of employee indebtedness have resulted in the approval of just 47% of bond applications by our South Deep employees, equating to the sale of only 126 houses under the mine’s Tswelopele Homeownership Scheme. A review of the scheme considered employee willingness to invest in property close to the mine and the time it could take for employees to clear their debts. Alternative options to house our employees and their families are currently being considered.

A Group Flexible Work Guideline was approved by Exco and provides regions with a framework to implement flexible work practices where appropriate and suited to local conditions.

The mental health of Fly-In Fly-Out (FIFO) employees remains an industry-wide issue in Australia. Detail on how we are addressing this issue can be found on p69.

Training and developing our people

Gold Fields continued to focus on programmes and policies that develop and retain people who are skilled and motivated to deliver sustainable value creation. These programmes and policies are fundamental to ensuring we have the skills needed to keep our business agile, innovative and well-positioned

to take on the challenges in our sector. They include:

  Our new diversity policy
  Our employee climate survey
  Disciplinary and grievance processes
  Talent management processes
  Learning and development approach
  Human rights
  Our approach to vulnerable people
  Focus on gender rights

Looking ahead to 2019

HR targets and focus areas for 2019 include the following:

  Achieve 5% increase in productivity beyond the business plan
  Further enhance leadership capability to align leadership skills with new competency framework
  Continue to entrench diversity by:
 

Accelerating the development of female employees

 

Training leadership to embrace multicultural diversity

 

Improving ranking in the Bloomberg Gender Equality Index

 

Implementing a transformation strategy

 

Developing a baseline for measurement of the employment of vulnerable people across regions

 

Achieving >54% HDSA representation among South Deep management and <4% expatriate representation in Ghana

  Decrease turnover of critical roles to 5%
  Improve performance management though line manager coaching programmes
 

 

IAR-76


Table of Contents
The Gold Fields Integrated Annual Report 2018   75
     
 
LOGO

 

    

    

 

Summarised Remuneration Report

 

This is a summarised version of the Remuneration Committee’s Remuneration Report, the full version of which can be found in the Annual Financial Report on p28 – 60.

Our remuneration philosophy and practices

Gold Fields’ remuneration philosophy is underpinned by a pay-for-performance approach, in which people are rewarded for delivery against Balanced Scorecard (BSC) objectives.

There is a direct cascade of strategic objectives from the Group BSC — which is informed by the Group strategy — to the regional, operational, departmental and, ultimately, individual BSCs. This

ensures that each individual’s objectives are aligned to the Gold Fields strategy and all employees play a role in contributing to the overall value creation of the Group.

During 2018, the overall framework of our Remuneration Policy remained unchanged and no changes were made to the remuneration mix for executives. We did, however, make a number of enhancements and refinements to the implementation, including:

  Enhancing the link between performance and strategy by:
 

Simplifying the Gold Fields strategy to a “strategy-on-a-page” to enhance communication

 

Implementing the cash-settled LTI plan for management-level employees, complete with localised targets

 

Refreshing the four drivers of the strategic objectives to maximise total shareholder return (TSR) sustainably

 

Ensuring strategic alignment between Group, regional and personal scorecards

  Clarifying policies, where appropriate, to remove ambiguity and to cater to the numerous jurisdictions in which Gold Fields operates
 

 

Gold Fields’ remuneration practices

We do:

   

Provide pay for performance:

   

75% of CEO’s total remuneration is pay-at-risk

   

A significant percentage of the CEO’s short-term incentive is based on corporate performance

   

The CEO’s long-term incentive is entirely performance-based through performance shares

   

Performance share awards are earned based on absolute and relative TSR and free cash-flow margin (FCFM)

   

Threshold (partial) performance share payouts require relative TSR performance at least at the median when compared to the performance comparator group and absolute TSR to exceed the cost of equity

   

Have a clawback policy

   

Have executive director share ownership guidelines through the executive minimum shareholding plan

   

Require a double-trigger for CEO and CFO upon a change of control

   

Promote retention with equity awards that vest over three years

   

Have an independent Remuneration Committee, with all members being independent directors

   

Retain an independent remuneration consultant whose primary purpose is to advise the Remuneration Committee

   

Conduct annual advisory votes on our remuneration policy and implementation report, as they appear in the Remuneration Report

We do not:

   

Reprice ‘underwater’ share options

   

Pay dividends on unearned performance shares

   

Provide guaranteed bonuses

   

Grant share awards to non-executive directors

   

Allow the use of unvested LTI awards as collateral, or protect the value of unvested awards, or the value of any shares and securities held as part of meeting the MSR provisions

   

Provide financial assistance to directors or prescribed officers

 

 

IAR-77


Table of Contents
76   The Gold Fields Integrated Annual Report 2018
     

 

A fit-for-purpose workforce continued

    

 

Our remuneration mix

 

LOGO

 

IAR-78


Table of Contents
The Gold Fields Integrated Annual Report 2018   77
     
 
LOGO

 

    

    

 

 

LOGO

 

IAR-79


Table of Contents
78   The Gold Fields Integrated Annual Report 2018
     

 

A fit-for-purpose workforce continued

    

 

Executive directors’ and prescribed officers’ remuneration

The table of remuneration for executive directors and prescribed officers based on the total single-figure remuneration prescribed by King IV is displayed below. King IV requires the disclosure of a total single figure of remuneration, received and receivable for the reporting period that ties remuneration to the individual’s performance for the period.

The definitions used in the adoption of these remuneration reporting requirements under King IV follow below. These should assist in a clearer understanding of the values and related terminology used in the table of remuneration.

Reflected

In respect of the LTI plans, remuneration is reflected when performance conditions have been met during the reporting period. If the only remaining vesting condition is continued employment, the remuneration is reflected in the period when all other performance conditions have been met. Remuneration included may not have legally transferred to the individual, and the individual may not yet have the unconditional right to enjoy the benefits thereof.

Settlement

This refers to remuneration that has been included in the total-single figure remuneration in respect of any prior period but has only been unconditionally transferred to the individual concerned in the current period.

Remuneration for executive directors and prescribed officers – All figures in US$’000

           
Name   Status                                  Salary1     

Pension

fund

    contribution

     Cash  
        incentives
2
       
                            

 N Holland

  Executive Director    2018      1,251.6        26.5        661.5     
         2017      1,186.9        26.3        1,002.2       

 P Schmidt

  Executive Director    2018      626.6        48.2        306.2     
         2017      588.6        48.2        542.7       

 L Rivera8

  Prescribed Officer    2018      668.6        72.8        134.0     
         2017      626.3        48.4        270.4       

 A Baku9

  Prescribed Officer    2018      808.0        185.8        634.8     
         2017      784.7        180.5        719.8       

 R Butcher

  Prescribed Officer    2018      384.5        37.3        192.4     
         2017      353.0        37.9        278.5       

 N Chohan

  Prescribed Officer    2018      367.2        26.5        213.9     
         2017      342.8        26.3        288.3       

 B Mattison10

  Prescribed Officer    2018      453.6        26.5        271.9     
         2017      426.7        26.3        369.9       

 T Harmse

  Prescribed Officer    2018      369.7        26.5        215.3     
         2017      344.7        26.3        290.1       

 A Nagaser

  Prescribed Officer    2018      243.3        27.0        131.1     
         2017      228.1        25.3        192.0       

 S Mathews11

  Prescribed Officer    2018      438.2        29.5        289.4     
         2017      397.5        21.2        326.1       

 M Preece

  Prescribed Officer    2018      541.7        26.5        168.8     
         2017      338.2        16.6              

 R Bardien12

  Prescribed Officer    2018      274.3        24.3        150.5       

Average exchange rates were US$1 = R13.20 for FY2018 and US$1 = R13.33 for FY2017. No termination payments during the year

1 

The total US$ amounts paid for 2018, and included in salary were as follows: NJ Holland US$406,700, P Schmidt US$124,150 and BJ Mattison US$88,200. The total US$ amounts paid for 2017, and included in salary were as follows: NJ Holland US$396,500, P Schmidt US$121,000 and BJ Mattison US$86,000

2 

The annual bonus accruals for the year ended 31 December 2017 and 31 December 2018, paid in February 2018 and February 2019, respectively

3 

The values of the 2015 LTI Plan with a performance period ending 31 December 2017 is reflected in the 2017 figures

  

The values of the 2016 performance shares with a performance period ending 31 December 2018 is reflected in the 2018 total single figure of remuneration based on a US$3.29 price as at 31 December 2018. The vesting date is 1 March 2019 and will be reflected in the 2019 cash value equivalent on settlement

4 

The 2017 total single figure of remuneration includes the cash equivalent value of matching shares awarded in terms of the MSR policy in 2017

5 

Other includes special bonuses and incidental payments unless otherwise stated

6 

Includes cash incentive, cash LTI plan and matching shares reflected for the year

 

IAR-80


Table of Contents
The Gold Fields Integrated Annual Report 2018   79
     
 
LOGO

 

    

    

 

Not yet settled

This refers to remuneration that has been included in the total single figure of remuneration in the current period but has not been unconditionally transferred to the individual concerned in the current period, or where an election has been made by the individual to defer the settlement thereof in fulfilment of their minimum shareholding requirement.

Unconditional transfer

Means that the individual now enjoys full right to the remuneration (excluding any applicable clawback), and it is no longer subject to any further service, employment or other conditions.

For the two executive directors, the 2018 total single figure of remuneration reported is lower than was reported for the 2017 period. The reasons are as follows:

 

Matching shares awarded (US$942,800 and US$157,500 for the CEO and CFO respectively) were included in the reporting for the 2017 period as required, with none in 2018

 

Both the CEO and CFO have lower cash-incentives in 2018 than in 2017 due to these being performance-related outcomes as described in Section 2

 

     LTI plan
          reflected
3
     Matching
shares
          reflected
4
               Other5     

Total

single

figure

of

remuneration

     Less:
          amounts
not yet
settled
6
   

Add:

cash

value on
          settlement
7

    

Total

cash
equivalent

remuneration

 
                                
      1,027.2                      2,966.8        (1,688.7     1,475.6        2,753.7  
      463.5        942.8        -        3,621.7        (2,408.5     677.6        1,890.8  
      646.4               2.1        1,629.4        (952.6     1,011.2        1,688.0  
      459.0        157.5        4.0        1,800.0        (1,159.2     891.2        1,532.0  
                    385.7        1,261.3        (519.7     481.3        1,222.9  
                    253.3        1,198.4        (486.7     111.0        822.7  
      621.9               68.0        2,318.6        (1,256.8     1,237.2        2,299.0  
      463.5        51.9        150.2        2,350.6        (1,235.2     924.4        2,039.8  
      90.3                      704.5        (282.7     267.6        689.4  
                           669.4        (278.5     323.2        714.1  
      248.7               1.8        858.2        (462.7     403.5        799.0  
      126.0        54.0        3.3        840.7        (468.3     417.2        789.6  
      410.1               2.5        1,164.6        (681.9     672.5        1,155.1  
      297.0        55.4        1.0        1,176.3        (722.3     622.2        1,076.2  
      331.6               7.8        950.8        (546.9     548.0        951.9  
      252.0        10.0        6.8        929.9        (552.1     484.3        862.1  
      124.8               0.4        526.6        (255.9     245.1        515.8  
      90.0               0.7        536.1        (282.0     221.1        475.2  
      274.2               4.9        1,036.3        (563.6     514.2        986.9  
                    10.0        754.8        (326.1            428.7  
                    0.4        737.3        (168.8            568.6  
                           354.8                     354.8  
                    106.1        555.2        (150.5            404.7  

 

7 

The 2018 figure includes the bonus related to the 2017 financial year paid in February 2018 and the 2015 cash LTIP vested and settled in March 2018. The 2017 figure includes the bonus related to the 2016 financial year paid in February 2017 and the 2014 cash LTIP vested and settled in March 2017.

8 

L Rivera – other payments for 2018 relate to cash in lieu of 2016 share award payable upon vesting in March 2019. His appointment package and conditions were approved by RemCo but the LTI award was inadvertently not executed hence he was never physically awarded. This value reflects the equivalent cash compensation in this regard. Cash Incentives include legislated bonus portion. Company contributions to pension erroneously not reported previously

9 

A Baku – other payments for 2018 relate to approved profit share bonus payment approved and 2017 relates to leave allowance in line with related policy.

10 

BJ Mattison – other payments for 2018 relate to a service award in line with Company practice.

11 

S Mathews – other payments for 2018 relate to bonus payment in lieu of most improved operation bonus scheme.

12 

R Bardien – Appointed on 1 February 2018. Other payments relate to sign on bonus.

 

IAR-81


Table of Contents

LOGO

 

IAR-82


Table of Contents
The Gold Fields Integrated Annual Report 2018   81
     
 

 

LOGO

 

    

Capital

discipline

 

 

 

 

We focus on growing

our margins and FCF

for every ounce of gold

produced to deliver sustainable

financial returns to our

investors and shareholders.

 

 

 

 

 

 

 

 

 

 

 

 

  
   
  Introduction     p82          
  Financial performance     p82     
  Summarised financials     p85     

 

 

IAR-83


Table of Contents
82   The Gold Fields Integrated Annual Report 2018
     

 

Financial performance

    

 

 

                      
Introduction              
The focus of Gold Fields’ business strategy is to grow margin and free cash-flow (FCF) for every ounce of gold produced, and to sustain this FCF in the long term. In this regard, our target is to generate a FCF margin of at least 15% per region at a notional long-term planning gold price of US$1,200/oz. However, to ensure the sustainability of this cash-flow, the Group had to reinvest in the portfolio during 2017 and 2018, spending project capital of US$502m over this period. Importantly, Gold Fields spent this capital on projects that will improve the overall quality of its asset base and enhance FCF generation in the future.       

After two years of elevated levels of project capital, 2019 looks set to be an inflection point for Gold Fields in terms of FCF generation. During 2018, the Group spent US$64m at Salares Norte and incurred project capital of US$277m (US$125m at Damang, US$134m at Gruyere, and US$18m at South Deep), underpinning a net cash-outflow of US$132m (2017: US$2m).

 

Further project capital of US$143m will be spent at Damang and Gruyere in 2019, with the majority scheduled for the first half of the year. The project capital is then expected to decrease significantly in H2 2019,

      

at which point an increase in FCF is anticipated. Once the capital bill has rolled off, Gold Fields does not envisage spending material growth capital in the short to medium term. The objective is to reap the rewards of the capital invested through an increase in FCF, which will go towards decreasing debt and, potentially, increased dividends.

 

The Group’s FCF margin, which is adjusted for share-based payments, Salares Norte exploration expenditure and Damang and Gruyere project capital, remained steady at 16% in 2018 (2017: 16%). Encouragingly, this is in line with our targeted 15% FCF margin at a US$1,200/oz gold price.

       
   
   
         

 

            
     

 

Despite the significant project capital incurred, our priorities for the cash we generated have remained unchanged during the reinvestment period:

  Rewarding our shareholders with dividends

Our policy is to pay out between 25% and 35% of normalised earnings

 

  Funding growth projects, which will improve the quality of the Gold Fields portfolio. The bulk of the project capital is being spent on Damang in Ghana and Gruyere in Western Australia. Once these two mines reach full production, which is anticipated by 2020, they are set to significantly improve Group AIC and, subsequently, cash generating ability

  Maintaining the strength of the balance sheet and limiting the increase in debt through the peak capital expenditure years. Gold Fields ended 2018 on a net debt:adjusted EBITDA of 1.45x. Once we have incurred all project capital expenditure on Damang and Gruyere, our target is to once again reduce our net debt:EBITDA to 1.0x.

 

       

 

IAR-84


Table of Contents
The Gold Fields Integrated Annual Report 2018   83
     
 
LOGO

 

    

    

 

2018 financial performance

Gold Fields’ financial performance was underpinned by the strong operational performance of the Ghanaian, Australian and Peruvian assets in 2018, with South Deep presenting a drag on Group results. The outperformance of these operations (relative to guidance), coupled with a US Dollar gold price received that was higher than our business planning price, enabled the Group to contain the cash-outflow, limit the increase in net debt and maintain a healthy balance sheet during the year. Net debt increased to US$1,612m during 2018 from US$1,303m at end 2017, resulting in a net debt:adjusted EBITDA of 1.45x at 31 December 2018 (December 2017: 1.03x). A large portion of this increase was due to the US$165m upfront payment relating to the Asanko Gold acquisition.

Net revenue declined by 7% to US$2,578m in 2018 from US$2,762m in 2017, driven by the decrease in production coupled with a slightly lower gold price received. Cost of sales decreased by 3% to US$2,043m in 2018 from US$2,105m in 2017. The bulk of Gold Fields’ costs in Australia and South Africa are incurred in local currencies. As such, the slight strengthening of the Australian Dollar and South African Rand had a negative impact on costs in US Dollar terms – and ultimately profits – in these geographies during 2018.

The Group AISC of US$981/oz and All-in Costs (AIC) of US$1,173/oz in 2018 compared with AISC of US$955/oz and AIC of US$1,088/oz in 2017. Encouragingly, costs came in below guidance (AISC: US$990/oz – US$1,010/oz; AIC: US$1,190/oz – US$1,210/oz) for the sixth consecutive year. The increase in AIC was driven by an increase in Salares Norte expenditure and project capital incurred at Gruyere.

Other salient features during 2018 included:

  Royalty of US$63m in 2018 compared with US$62m in 2017
  Total capital expenditure of US$814m in 2018 versus US$834m in 2017
  A decrease in the normal taxation charge to US$146m in 2018 (2017: US$205m)
  Asset write-downs and impairments of US$520m were recognised in 2018 (2017: US$200m), comprising mainly a US$482m impairment of South Deep

Taking into account all of the above, the net loss attributable to Gold Fields’ shareholders amounted to US$348m in 2018, compared to a net loss of US$19m in 2017. Headline earnings were US$61m in 2018 compared to US$210m in 2017.

A detailed analysis of our financial performance is provided in the management’s discussion and analysis of the financial statements in the 2018 Annual Financial Report on p61 – 124.

The consolidated income statement, statement of financial position and cash flow statement – extracted from the 2018 Annual Financial Report – are provided on p150 – 154.

Free Cash-Flow

Gold Fields recorded a net cash-outflow (see footnote 3 on p2) of US$132m in 2018 compared with an outflow of US$2m in 2017. Included in the 2018 number is project capital of US$125m (2017: US$115m) and US$134m (2017: US$81m) for Damang and Gruyere, respectively. South Deep recorded a net cash-outflow of US$141m compared with an outflow of US$60m in 2017. US$143m in project capital is budgeted for 2019, with the majority scheduled to be spent during H1 2019.

At a mine level, cash generation remained strong in 2018. Excluding project capital and off-site exploration expenditure, mine cash-flow was US$334m (US$195m in Australia, US$114m in Peru, US$149m in Ghana and a negative US$123m in South Africa) versus US$441m in

2017. Our Australian, Ghanaian and Peruvian mines collectively generated a net cash-flow of US$457m (2017: US$484m), demonstrating again the quality of this portfolio of assets.

FCF margin, which is adjusted for share-based payments, Salares Norte exploration expenditure and Damang and Gruyere project capital, remained unchanged at 16% in 2018 compared to 2017.

Dividends

Gold Fields has a long and well-established policy of rewarding shareholders by paying out between 25% and 35% of normalised earnings as dividends. This policy is viewed as an important element of Gold Fields’ investment case, and we have consistently honoured this commitment with an average pay-out of approximately 30% of earnings every year over the past nine years.

Despite recording a net cash-outflow in 2018, the Group maintained its dividend policy and declared a final dividend of R0.20/share for the year. Together with the interim dividend of R0.20 per share (for the six months ending on 30 June 2018), this brings the total dividend for 2018 to R0.40/share. In 2017 we paid a total dividend of R0.90 per share.

Reducing debt

A strategic objective of management during the peak capital expenditure years (2017 and 2018) has been to maintain a healthy balance sheet and minimise the increase in net debt through limiting the cash-outflow.

Net debt increased by US$309m during 2018 to end the year at US$1,612m (end December 2017: US$1,303m). This includes US$165m related to the Asanko Gold acquisition, which closed on 31 July 2018. The outperformance of the international portfolio and a higher gold price received than budgeted enabled Gold Fields to end 2018 on a better than expected net debt:adjusted EBITDA ratio of 1.45x (2017: 1.03x).

 

 

IAR-85


Table of Contents
84   The Gold Fields Integrated Annual Report 2018
     

 

Financial performance continued

    

 

During 2018, the Group successfully extended the maturity of its US$380m term loan by 12 months to 6 June 2020 (from 6 June 2019). As such, the first material debt maturity is now due in June 2020. In addition, having entered into an A$500m revolving credit facility in June 2017, Gold Fields’ balance sheet is in a comfortable position with regards to solvency and liquidity. At the end of 2018, the Group had committed and uncommitted loan facilities totalling US$2.5bn, A$500m and R4.2bn, of which US$976m, A$50m and R2.2bn,respectively, are unutilised. Our debt is currently rated BB+ by

Standard & Poor’s and Baa3 (investment grade) by Moody’s, the latter being an upgrade from 2017.

During the course of 2019, Gold Fields will look to refinance and extend the maturities of its syndicated bank facilities (US$1.3bn) and US$1bn bond (US$852m outstanding).

Hedging

Given the high levels of project capital expenditure incurred during the year, together with the volatility in commodity prices and exchange rates, as well as our higher net debt

position, management continued with the short-term, tactical hedging programme that was implemented in 2017. These hedges were put in place to protect cash-flows during the investment phase, and Gold Fields will look to continue the hedging programme during the first half of 2019, whilst the remainder of capital is spent on Damang and Gruyere. Hedges during 2018 and those put in place in Q1 2019 are in the table below. Net realised gains from these hedge positions were US$17m in 2018, compared with US$13m in 2017.

 

 

2018  
                          
    Hedge    Country        Quantity hedged        Hedging instrument and price        Hedge term      
                                   
    Gold    Australia        453koz (51% of        Zero-cost collars; Average (Ave) floor price of        Apr 2018 –        
  hedge         production)      A$1,703/oz, Ave cap price of A$1,767/oz      Dec 2018  
     Australia      221koz (25% of      Swaps; Ave strike price of A$1,714/oz      June 2018 –  
          production)           Dec 2018  
     Ghana      489koz (69% of      Zero-cost collars; Ave floor price of US$1,300/oz,      Jan 2018 –  
          production)      Ave cap price of US$1,418/oz      Dec 2018  
     South Africa      64koz (41% of      Zero-cost collars; Ave floor price of R600,000/kg,      Jan 2018 –  
          production)      Ave cap price of R665,621/kg      Dec 2018  
    Copper    Peru        29.4kt (92% of        Zero-cost collars; Ave floor price of US$6,600/t,        Jan 2018 –        
    hedge             production)        Ave cap price of US$7,431/t        Dec 2018        
  Oil    Ghana      126 million litres      Swaps; Equivalent Brent crude swap price      June 2017 –  
  hedge              US$49.80/bbl      Dec 2019  
     Australia      78 million litres      Swaps; Equivalent Brent crude swap price      June 2017 –  
                           US$49.92/bbl        Dec 2019        
                     
2019  
                          
    Hedge    Country        Quantity hedged        Hedging instrument and price        Hedge term      
                                   
    Gold    Australia        283koz (31% of        Swaps; Ave strike price of A$1,751/oz        Jan 2019 –        
  hedge         guidance)           Dec 2019  
     Australia      173koz (19% of      Zero-cost collars; Ave floor price of A$1,720/oz,      Jan 2019 –  
          guidance)      Ave cap price of A$1,789/oz      Dec 2019  
     Australia      456koz (51% of      Zero-cost collars; Ave floor price of A$1,800/oz,      Jan 2019 –  
          guidance)      Ave cap price of A$1,869/oz      Dec 2019  
     South Africa      113koz (59% of      Forwards; Ave strike price of between      Between  
          guidance)      R615,103/kg and R620,000/kg      June 2019 –  
                    Dec 2019  
    A$ Forex    Australia        US$366m        Average strike price between        Jan 2019 –        
    hedge                      US$0.7075 – 0.7330/A$        Dec 2019        
  Oil    Ghana      126 million litres      Swaps; Equivalent Brent crude swap price      June 2017 –  
  hedge              US$49.80/bbl      Dec 2019  
     Australia      78 million litres      Swaps; Equivalent Brent crude swap price      June 2017 –  
                           US$49.92/bbl        Dec 2019        

 

IAR-86


Table of Contents
The Gold Fields Integrated Annual Report 2018   85
     
 
LOGO

 

    

    

 

Consolidated income statement

for the year ended 31 December 2018

 

     United States Dollar  

Figures in millions unless otherwise stated

 

  

 

2018

 

           

2017

 

           

2016

 

 
CONTINUING OPERATIONS                         
Revenue              2,577.8                  2,761.8                  2,666.4  
Cost of sales      (2,043.0        (2,105.1        (2,001.2
Investment income      7.8          5.6          8.3  
Finance expense      (88.0        (81.3        (78.1
Gain on financial instruments      21.0          34.4          14.4  
Foreign exchange gain/(loss)      6.4          (3.5        (6.4
Other costs, net      (44.8        (19.0        (16.8
Share-based payments      (37.5        (26.8        (14.0
Long-term incentive plan      (1.1        (5.0        (10.5
Exploration expense      (104.2        (109.8        (86.1
Share of results of equity accounted investees, net of taxation      (13.1        (1.3        (2.3
Restructuring costs      (113.9        (9.2        (11.7
Silicosis settlement costs      4.5          (30.2         
Gain on acquisition of Asanko      51.8                    
Impairment, net of reversal of impairment of investments and assets      (520.3        (200.2        (76.5
Profit on disposal of investments                        2.3  
(Loss)/profit on disposal of assets      (51.6              4.0                48.0  
(Loss)/profit before royalties and taxation      (348.2        214.4          435.8  
Royalties      (62.5              (62.0              (78.4
(Loss)/profit before taxation      (410.7        152.4          357.4  
Mining and income taxation      65.9                (173.2              (189.5
(Loss)/profit from continuing operations      (344.8              (20.8              167.9  
DISCONTINUED OPERATIONS             
Profit from discontinued operations, net of taxation                     13.1                1.2  
(Loss)/profit for the year      (344.8              (7.7              169.1  
(Loss)/profit attributable to:             
Owners of the parent      (348.2        (18.7        158.2  
– Continuing operations      (348.2        (31.8        157.0  
– Discontinued operations               13.1          1.2  
Non-controlling interests      3.4          11.0          10.9  
– Continuing operations      3.4          11.0          10.9  
                                               
       (344.8              (7.7              169.1  
(Loss)/earnings per share attributable to owners of the parent:             
Basic (loss)/earnings per share from continuing operations – cents      (42        (4        19  
Basic earnings per share from discontinued operations – cents               2           
Diluted basic (loss)/earnings per share from continuing operations – cents      (42        (4        19  
Diluted basic earnings per share from discontinued operations – cents                     2                 

 

IAR-87


Table of Contents
86   The Gold Fields Integrated Annual Report 2018
     

 

Financial performance continued

    

 

Statement of financial position

at 31 December 2018

 

    

United States Dollar

 

 

Figures in millions unless otherwise stated

 

  

 

2018

 

          

2017

 

 
ASSETS        
Non-current assets                5,183.2                    5,505.7  
Property, plant and equipment      4,259.2          4,892.9  
Goodwill               76.6  
Inventories      133.3          132.8  
Equity accounted investees      225.1          171.3  
Investments      235.3          104.6  
Environmental trust funds      60.8          55.5  
Deferred taxation      269.5          72.0  
Current assets      921.1          1,114.4  
Inventories      368.2          393.5  
Trade and other receivables      153.2          201.9  
Cash and cash equivalents      399.7          479.0  
Assets held for sale               40.0  
                              
Total assets      6,104.3                6,620.1  
EQUITY AND LIABILITIES        
Equity attributable to owners of the parent      2,586.1          3,275.8  
Stated capital      3,622.5          3,622.5  
Other reserves      (2,110.3        (1,817.8
Retained earnings      1,073.9          1,471.1  
Non-controlling interests      120.8                127.2  
Total equity      2,706.9          3,403.0  
Non-current liabilities      2,781.9          2,363.1  
Deferred taxation      454.9          453.9  
Borrowings      1,925.3          1,587.9  
Provisions      319.5          321.3  
Finance lease liabilities      80.1           
Long-term incentive plan      2.1           
Current liabilities      615.5          854.0  
Trade and other payables      503.0          548.5  
Royalties payable      12.5          16.3  
Taxation payable      5.2          77.5  
Current portion of borrowings      86.3          193.6  
Current portion of finance lease liabilities      8.5           
Current portion of long-term incentive plan               18.1  
Total liabilities      3,397.4                3,217.1  
Total equity and liabilities      6,104.3                6,620.1  

 

IAR-88


Table of Contents
The Gold Fields Integrated Annual Report 2018   87
     
 
LOGO

 

    

    

 

Cash-flow statement

for the year ended 31 December 2018

 

     United States Dollar  

Figures in millions unless otherwise stated

 

  

2018

 

          

2017

 

          

2016

 

 
Cash flows from operating activities      557.8          762.4          917.5  
Cash generated by operations                998.0                1,286.5                1,245.4  
Interest received      6.8          5.1          7.3  
Change in working capital      (16.3              (69.4              (2.3
Cash generated by operating activities      988.5          1,222.2          1,250.4  
Interest paid      (91.0        (90.4        (81.7
Royalties paid      (65.5        (66.0        (76.4
Taxation paid      (217.2              (239.5              (155.6
Net cash from operations      614.8          826.3          936.7  
Dividends paid/advanced      (57.0              (70.7              (40.7
– Owners of the parent      (45.5        (62.8        (39.2
– Non-controlling interest holders      (9.8        (6.4        (0.2
– South Deep BEE dividend      (1.7              (1.5              (1.3
Cash generated by continuing operations      557.8          755.6          896.0  
Cash generated by discontinued operations               6.8          21.5  
Cash flows from investing activities      (886.8        (908.6        (867.9
Additions to property, plant and equipment      (814.2        (833.6        (628.5
Proceeds on disposal of property, plant and equipment      78.9          23.2          2.3  
Purchase of Gruyere Gold project assets                        (197.1
Purchase of Asanko Gold joint venture investment      (165.0                  
Purchase of investments      (19.3        (80.1        (12.7
Proceeds on disposal of investments      0.5                   4.4  
Proceeds on disposal of APP      40.0                    
Proceeds on disposal of Darlot               5.4           
Contributions to environmental trust funds      (7.7              (16.7              (14.8
Cash utilised in continuing operations      (886.8        (901.8        (846.4
Cash utilised in discontinued operations               (6.8        (21.5
Cash flows from financing activities      257.3          84.2          37.0  
Shares issued                        151.5  
Loans raised      691.7          779.7          1,298.7  
Loans repaid      (431.9        (695.5        (1,413.2
Payment of finance lease liabilities      (2.5                              
Cash generated by continuing operations      257.3          84.2          37.0  
Cash generated by discontinued operations                         
                                               
Net cash (utilised)/generated      (71.7        (62.0        86.6  
Effect of exchange rate fluctuation on cash held      (7.6        14.3          0.1  
Cash and cash equivalents at beginning of the year      479.0                526.7                440.0  
Cash and cash equivalents at end of the year      399.7                479.0                526.7  

 

IAR-89


Table of Contents

LOGO

 

IAR-90


Table of Contents
The Gold Fields Integrated Annual Report 2018   89
     
 

 

LOGO

 

    

Licence and reputation

 

 

                        Through environmental stewardship we protect and enhance relationships between our operations and the communities in close proximity to it. These relationships are built on a commitment to good corporate governance, corporate citizenship, and sharing wealth with our stakeholders. It is critical that we nurture our relationships with a number of key external stakeholders that determine both our regulatory and social licences to operate, as well as the reputation we have with these stakeholders. As such, protecting our reputation and our licence to operate therefore remains a key pillar of our scorecard.

 

  Overview      p90          
  Environmental stewardship      p91     
  Stakeholder relations      p102     

 

 

 

 

IAR-91


Table of Contents
90   The Gold Fields Integrated Annual Report 2018
     

 

Overview

    

 

 

 

                 

Sustainable gold mining is imperative for Gold Fields’ longevity and key to being the company of choice for all our stakeholders – our workforce, government, businesses, capital providers and our communities. This means developing mines across the world, operating responsibly and profitably over lives-of-mine and creating shared value for stakeholders.

 

Through environmental stewardship, we protect and enhance relationships between our operations and the communities in close proximity. By minimising the impact of our operations on these communities, ensuring ongoing meaningful engagement with stakeholders, and implementing sustainable development policies, we create Shared Value and deliver clear economic, social and environmental benefits to them.

 

  

  

  

  

  

  

  

  

 

The ability to fulfil our commitment to stakeholders requires that we operate sustainably and profitably. Above all, we require the highest levels of corporate governance and compliance. This is essential given the long-term, capital-intensive nature of our mining projects, as well as the, at times, challenging social and political contexts in which we operate.

 

In this section we deal with our licence and reputation, a pillar of our balanced scorecard. The section is divided into two parts, environmental stewardship and stakeholder relations.

 

Regulatory licences are issued by all levels of governments of the countries we operate in, and requires, first and foremost, good corporate citizenship from Gold Fields in terms

 

  

  

  

  

  

  

  

  

  

 

of adherence to all relevant legislation. This includes the payment of taxes and other levies, as well as a robust governance and compliance approach. By building strong relationships with our stakeholders, we ensure that we operate beyond pure compliance.

 

During 2018, Gold Fields’ total value distribution to our stakeholders was US$2.71bn (2017: US$2.85bn), in the form of payments to governments, capital providers, communities, businesses and our workforce. Over 90% of the value created remains in the countries of operation and increasingly in the communities that host our mines and projects.

   
   
   
   
   
   
   
   
   
   
   
   

The five key elements of our sustainable development strategy are:

 

 

  Our objectives

 

 

 

Priorities

 

 

 

More info

 

        

  Energy and climate change

 

   Maintain security of supply

  p70 – 73
 

   Stabilise energy costs

  p97 – 99
 

   Drive renewables and a lower carbon energy mix

 
 

   Start managing climate change adaptation risks

 
   
         
   

  Social acceptance

 

   Build strong community and government relationships

  p106 – 124
 

   Drive impact through Shared Value

 
 

   Enhance stakeholder engagement and communications

 
   
         
   
  Water stewardship  

   Set and achieve water withdrawal and recycling/reuse targets

  p100 – 102
 

   Achieve water security through catchment approach

 
   
         
   

  Integrated mine closure

  and progressive

  rehabilitation

 

   Business-wide integrated approach

  p105
 

   Liabilities optimised through progressive closure and rehabilitation

 
 

   Address social transition at closure

 
   
         
   

  Integrated approach

 

   Achieve collaboration across disciplines

  p29 – 39
 

   Regional leadership

 
 

   Integrated planning

 
   
         
   

 

IAR-92


Table of Contents
The Gold Fields Integrated Annual Report 2018   91
     
 
LOGO

 

Environmental stewardship

    

 

 

                         

Introduction

Gold Fields seeks to enhance the environments in which it operates and limit the impact that mining can cause on the surrounding areas. To manage this, we remain committed to responsible environmental stewardship.

 

Gold Fields has three Group environment-related policy statements, on environmental stewardship, climate change and materials stewardship, and five environmental guidelines, on energy and carbon management, water management, tailings management, mine closure and biodiversity. Furthermore, all regions are aligning processes to our critical control management approach (p63).

 

Our approach to environmental stewardship is guided and informed by several external standards as well as local legislation, supported by risk management, internal policies and priorities. Additional local priorities are identified through stakeholder consultation.

 

All our mines are certified according to the International Cyanide Management Code (ICMC), which prescribes how to manage, treat, transport, store and dispose of cyanide. Our operations work to prepare for recertification audits every three years by helping to identify and address potential gaps in advance. South Deep, Damang and Tarkwa were successfully recertified during 2018 and Q1 2019. Gruyere was recommended for pre-operational certification. However, we are still awaiting confirmation by the International Cyanide Management Institute. Gold Fields does not use mercury for the beneficiation of gold or in any of its processes.

 

  

  

  

  

  

  

  

  

 

In 2018, we completed the process of recertifying our operations in terms of the new ISO 14001 (2015) environmental management standard. During the year, Agnew, St Ives, Damang, Tarkwa, Cerro Corona and South Deep secured recertification, while an audit will be conducted at Gruyere in 2019. Other than Gruyere, no operation is due for recertification in 2019.

 

During 2018, risk assessments were completed in all regions on the transport of hazardous materials. No material risks were identified. Opportunities for improvement were found, the most important of which was the construction of a pipeline to deliver gas to our Ghana operations instead of by road (p73).

 

Environmental incidents

A scale of Level 1 (most minor) is used to 5 (most severe) to report environmental incidents. We have not experienced any Level 4 or 5 environmental incidents over the past ten years.

 

During 2018, we experienced two Level 3 environmental incidents (2017: two):

   During the commissioning of Damang’s Far East tailings storage facility (FETSF) in April, supernatant water leaked into the external environment. Permeable waste rock overburden, originally believed to represent natural ground during construction, led to the transfer of the liquid to underlying waste rock fill, which had not been identified and from there to an adjacent water body. Deposition was immediately returned into the East TSF (ETSF) and downstream monitoring initiated. The incident was communicated to relevant regulatory bodies and communities

 

  

  

  

  

  

  

  

  

  

 

adjacent to affected water courses. Drinking water was provided to these communities, though monitoring showed that their water supplies were safe to drink. No lasting environmental impacts were identified, and, after the permeable rock burden was removed, the area was rehabilitated to the original design with a final clay tie-in. The storage facility was recommissioned.

 

   On 16 December, over a period of three hours, approximately 180m³ of water containing tailings from the Cerro Corona TSF flowed through an authorised diversion pipe into a creek leading to the Tingo river. A nearby fish farm on the bank of the river was affected. The incident did not compromise the dam’s integrity or physical stability. Gold Fields immediately communicated the incident, and subsequently sent a full report, to the environmental authorities. An emergency response team was activated and corrective measures were taken immediately to stop the discharge; within 24 hours the environmental parameters in the river had returned to normal. Rehabilitation of the affected area also started immediately and was completed within 20 days. No fines nor sanctions have as yet been formalised.

 

   
   
   
   
   
   
   
   
   
   
   
   
   
   
   
   
   
   
   
   
   
     

Group environmental incidents

 

         

Year

 

 

Level 2

incidents

 

 

Level 3

incidents

 

     

 

      2014   54   4
      2015   67   5
      2016   131   3
      2017   83   2
      2018   68   2
       

 

 

IAR-93


Table of Contents
92   The Gold Fields Integrated Annual Report 2018
     

 

Environmental stewardship continued

    

    

    

 

Supporting biodiversity

Our Biodiversity Conservation Practice guideline ensures that we integrate biodiversity conservation into all aspects of mine life, from pre-feasibility to closure. We aim to contribute to the conservation of biodiversity where opportunities arise. Furthermore, we subscribe to the International Council on Mining & Metals (ICMM) Position Statement on Mining and Protected Areas, which includes a commitment to respect protected areas and an undertaking not to explore or mine in World Heritage listed sites. Biodiversity considerations are incorporated into our integrated mine closure and progressive rehabilitation processes.

Two examples indicating our commitment to biodiversity are:

  During 2018 we invested around US$2.2m in environmental programmes at our Salares Norte project in the Atacama Desert of northern Chile, including US$700,000 on initiatives to protect the endangered Short-tailed Chinchilla found in the area. During 2018, with the help of environmental experts, we continued improving our the baseline information on the Chinchilla and worked on a detailed plan and protocol to relocate them if the EIA is approved.
  The St Ives operations in Western Australia extend over a large salt-lake system known as Lake Lefroy. In recent years, the riparian (bank) zones of such salt lake
   

systems have been recognised as areas of sensitive biodiversity. The current mining disturbance of the Lake Lefroy riparian zone by St Ives and other mining companies is limited to 90ha or 2.5% of the riparian habitat. St Ives has undertaken numerous ecological studies and monitoring programmes in the area. The studies indicate that, outside of the physical disturbance of a small portion of the riparian zone, mining and related activities have no discernible impact on the area’s biodiversity. Nonetheless, as part of the Beyond 2018 project at St Ives, regulatory approval of which is still awaited, we have included protection measures for Lake Lefroy’s fauna.

 

 

LOGO

 

 

IAR-94


Table of Contents
The Gold Fields Integrated Annual Report 2018   93
     
 
LOGO

 

Climate change

    

    

    

 

 

                 

Gold Fields’ climate change programme focuses on the assessment and mitigation of climate change-related risks, including the development and implementation of action plans and energy management programmes to reduce emissions (p70 – 73), while at the same time ensuring water security (p100 – 102). Gold Fields’ objectives are to minimise the Company’s contribution to climate change and to build resilience to impacts of climate-related risks on our operations and host communities. It is increasingly clear that the negative physical impacts of climate change are real and immediate, due to:

  The long-term risks posed by climate change to the Group’s operations and surrounding communities

  Increasing efforts to regulate carbon emissions in most of our jurisdictions

  Taxes increasingly imposed by governments on non-renewable energy consumption

 

Climate change-related regulations, comprising carbon emission and renewable energy targets, continue to evolve across our regions, and we consistently assess and investigate how these changes will affect our operations. These are detailed in the regional reports on p98 – 99.

 

Task Force on Climate-related Financial Disclosures (TCFD)

Business impact on the climate, and companies’ ability to withstand climate change, are issues of increasing global importance, and vital to our stakeholders. In 2018, Gold Fields became the second Johannesburg Stock Exchange Limited (JSE)-listed company in South Africa (and the first mining company) to publicly back the United Nations (UN)-endorsed recommendations of the TCFD. The recommendations have been adopted by many national financial regulators.

 

By following the TCFD, we will be reporting our climate-related performance in a more targeted and practical way than before, linking it to financial risks and opportunities. In 2019, we will release our first TCFD report, which will replace our annual submission in terms of the CDP,

       formerly the Carbon Disclosure Project. The report details aspects of governance and climate-related risks, as well as our risk management framework, our strategic approach in adapting to and mitigating impacts of climate change, and presents trends in our key climate change-related metrics.  

  

  

  

  

  

  

  Our carbon emission performance mirrors the energy usage trends at our operations. These are detailed on p70 – 73. Gold Fields’ disclosures cover all three carbon emission scopes, Scope 1 – 3, both in absolute figures and intensities. Total Scope 1 – 3 CO2 -e emissions during 2018 amounted to 1.85Mt, a
   

 

Gold Fields has been disclosing emissions, risks and opportunities for more than 10 years through the CDP. Key energy and carbon emissions data are assured externally. Gold Fields maintained its A- score for its 2018 CDP performance, ranking it among the leaders in the mining sector for both our disclosures and management practices.

 

Group performance and strategies

The 2018 Group risk register includes the impact of climate change among the top 20 Group risks. Furthermore, the Board’s Safety, Health and Sustainable Development (SHSD) Committee reviews the performance of energy and climate change programmes on a quarterly basis. Every five years we review our vulnerability to climate change and develop Group-wide strategies and programmes in response to these.

 

During 2017 our Ghanaian operations’ piloted use of an ICMM climate-data viewer tool, which provides insight into physical changes in precipitation, temperature, wind and water stress levels. These outcomes were used in developing adaptation plans, such as reviewing design flood lines and inclusion of climate change impacts in our project standards. The ICMM tool is in the process of being rolled out to our other operations.

   

significant drop from 1.96Mt in 2017, reflecting the decrease in total energy usage to 11.62TJ in 2018 from 12.18TJ in 2017. Emission intensity was unchanged from the 0.66t CO2-e/oz in 2017, due to a decline in Group gold production. Our aspirational target is to reduce cumulative carbon emissions by 800kt CO2-e between 2017 and 2020. Cumulative carbon emission reductions from 2017 – 2018 totalled 265kt CO2-e.

 

Our commitment to low-carbon and renewable energy is a significant contributor to our efforts in reducing carbon emissions. All our operations, other than South Deep, are largely powered by LP gas, a low carbon energy source. In Q1 2019, Granny Smith and Agnew announced significant renewable energy projects to be operational later in 2019 or early 2020 (p72). South Deep, Tarkwa and Damang are also investigating developing renewable energy assets in the near future.

 

Given the water security impact of climate change to our operations, we also closely monitor our water usage and spending and invest in water security and efficiency initiatives.

   
   
   
   
   
   
   
   
   
   
   
   
   
   
   
   
   
   
   
   
   
     
     
     
     
     
     
   

 

Gold Fields Scope 1 – 3 CO2 emissions

 

LOGO

 

 

IAR-95


Table of Contents
94   The Gold Fields Integrated Annual Report 2018
     

 

Climate change continued

    

    

    

 

       

Regional performance

 

        
        
LOGO    

 

KEY RISKS

 

    

 

2018 KEY DEVELOPMENTS

   

  Water shortages during drier months

  Ability to deliver concentrate for shipping during severe weather events

    

In April, Peru released a Climate Change Framework law, seeking collaboration between government and the private sector on the government’s commitments to:

  Reduce emissions by 20% to 30% below business-as-usual by 2030

  Meet 20% of carbon reduction goals through the energy, industry, transport, resources and waste sectors

   

 

STRATEGIC

    

 

The mine is looking at ways in which it can contribute to the achievement of these targets.

    RESPONSES  
   

  Seek approval for water abstraction in regular Environmental Impact Assessment (EIA) updates

    

 

As part of Cerro Corona’s climate resilience plan, the mine:

  Commencing the permitting process for withdrawing additional water from the Tingo river in preparation for a low rainfall year

  Evaluated the key risks of route disruptions as a result of flooding or landslides for transporting ore concentrates to the Salaverry port

  Constructed an additional storage building for ore concentrate at the Salaverry warehouse.

   

  Ensure that an alternate route to the port is ready for use

  Dynamic and predictive water balances

 
   

  Increase storage capacity at the port and Cerro Corona

    
        
                  
        
LOGO    

 

KEY RISKS

 

    

 

2018 KEY DEVELOPMENTS

   

  Adequacy of flood management measures

  Declining water availability

  Tailings dam stability

  Increased cooling costs

  Legislative changes

 

    

Australia’s government is reviewing the safeguard mechanism (SGM) introduced in 2016, which applies to facilities emitting more than 100,000 tonnes CO2-e emissions each year. We expect Gruyere, once operational, to also be governed by the SGM with the baseline determined by its production plan. Penalties are applied for exceeding emission baselines, or domestic carbon offsets must be purchased to make up the difference. Our Agnew and Granny Smith mines have not exceeded their baseline, but St Ives did so in 2017; emission credits from the Granny Smith gas power were used to offset the penalties. The main impact of the SGM review, which is expected to be implemented by mid-2019, will be the transition from historic to calculated baselines, which will better reflect our operations’ current production profiles.

 

We continue to manage the lack of certainty regarding the government’s climate change policy through efforts to improve energy efficiencies, as well as taking advantage of the government’s carbon abatement initiatives. During 2018, this initiative at Granny Smith generated 21,032 Australian Carbon Credits Units (ACCUs), with a positive balance of 13,450 ACCUs for use against future liabilities or trading in the open market.

   

 

STRATEGIC

 
   

RESPONSES

 

 
   

  Flood management plans and critical hazard standards

 
   

  Trialling site-based weather modelling at Gruyere

  Maintenance of water balances

  Implemented energy management plans, with a savings target of up to 10%

 
   

  Conversion to renewable energies at Agnew, and the assessment thereof at Granny Smith

 
   

  Dynamic and predictive   water balances

 

 

IAR-96


Table of Contents
The Gold Fields Integrated Annual Report 2018   95
     
 
LOGO

 

    

    

    

    

 

 
                  
        
LOGO      

 

KEY RISKS

 

    

 

2018 KEY DEVELOPMENTS

   

  Increased operational costs linked to road maintenance, replacement of tyres and dewatering

       Ghana experienced abnormally heavy rainfalls, which impacted both Tarkwa and Damang, and resulted in production delays, the Tarkwa pits being flooded, and additional diesel usage for dewatering. In response, we modified our pumping, storage and pit dewatering strategies.
   

  Increased volumes of contaminated water requiring treatment

    

 

In 2018, we implemented recommendations of the climate change risk and vulnerability assessment conducted in 2017, including increasing pumping capacity for pit dewatering, reduced reliance on the national power grid, which is reliant on hydro power, and engaging communities on climate change impacts. We also started a new water treatment facility at Damang, which includes adding chemicals to reduce nitrate levels to approved standards, while improving water treatment costs and effectiveness.

 

To meet the requirements of the Renewable Energy Act of 2011, proposals for renewable power, amounting to 6MW for Damang and Tarkwa, are currently being investigated.

   

  Short-term impacts to mining during intense rainfall events

 

 
   

 

STRATEGIC

 
   

RESPONSES

 

 
   

  Staggering of pit floors to aid drainage and dewatering

 
   

  Review catchment mapping

 
   

  Implement a control process for maintaining road quality for long haulage routes

 
   

  Dynamic and predictive water balances

 
   

  Provision made for rain delays in operational plan

    
        
 
                  
        
LOGO    

 

KEY RISKS

 

    

 

2018 KEY DEVELOPMENTS

   

  Variability in rainfall intensity increasing costs of alternative water sources

    

South Deep continues to work with an independent power producer (IPP) to finalise the construction of a solar photovoltaic (PV) plant at the mine, though the approach may be more incremental than originally envisaged, taking cognisance of more recent financial and regulatory requirements. In terms of the plan, the IPP will raise funding for the plant in return for a long-term purchase power agreement with South Deep. Funding issues are currently being finalised. The IPP is consulting with the Department of Energy on regulatory clarity around the licensing, technical and other requirements of the plant.

 

Legislation to levy taxes on companies’ Scope 1 CO2 emissions will come into effect on 1 June 2019. South Deep’s exposure to the tax is minimal as its Scope 1 emissions, largely related to diesel usage, were only 5,504t CO2 -e in 2018. A carbon tax levy of R0.10/l was announced by the Finance Minister in early 2019, which amounts to an exposure of around R197,000 (US$15,000) for South Deep. However, should Eskom, the state utility, be allowed to pass on the cost of the tax on diesel usage to customers, their electricity tariffs could rise significantly.

   

  Temperature increases affect surface cooling plant efficiency and causes heat stress for surface employees

  Climate change-related regulatory uncertainty

 
        
   

 

STRATEGIC

 
   

RESPONSES

 

 
   

  Dynamic and predictive water balances

 
   

  Reduce freshwater withdrawals

 
   

  Reduce potential Scope1 and Scope2 and emissions through improved diesel efficiencies and renewable energy

 

 

IAR-97


Table of Contents
96   The Gold Fields Integrated Annual Report 2018
     

 

Water management

    

    

    

    

 

                 

Access to clean water is a fundamental human right and a vital resource for Gold Fields’ mining and ore processing activities. We are committed to responsible water stewardship as it enables security of supply to our own operations. Managing our impact on and access to water is also essential to maintaining our licence to operate, as water is a critical resource for many of our host communities.

 

We have adopted an integrated approach to water management, including alignment to the ICMM Water Position Statement, baseline water assessments at the operations, and the adoption of a catchment approach to water management based on risk and opportunity analyses. Through careful management, we are able to reduce our environmental impact through responsible use, storage and release of water, while also reducing our costs. Furthermore, we aim to develop our water management policy by Q2 2019.

 

The ICMM Position Statement on water stewardship commitments was adopted by Gold Fields in 2017. Gaps in terms of our alignment with the ICMM statement were assessed and closed-out by each of our operations in 2018. During this year, we also engaged an external company to conduct a third-party review to verify this alignment to the position statement. This company confirmed our overall alignment rating and found a strong commitment to water stewardship at both corporate and operational levels, with transparent communication and disclosure of our water performance statistics both internally and externally. They also found a need for greater alignment of Gold Fields’ operations’ water balances within the context of the water requirements of the wider catchment area, particularly adjacent communities.

 

 

Group performance

All our operations have predictive and dynamic water balances in place.

 

During 2018, Gold Fields spent a total of US$32m on water management and projects (2017: US$29m). Our operations are investing heavily in improving water management practices, including pollution prevention, recycling and water conservation initiatives.

 

Water withdrawal1 across the Group decreased to 21.2Gl (2017: 32.9Gl), including a total of 14.5Gl relating to freshwater usage. The main reason is a change in the definition of water withdrawal to align with the ICMM Water Reporting Guideline. Dewatered and diverted water4 was previously reported as withdrawn water by our Australian operations, but has been reclassified as water diverted in alignment with the ICMM definitions as it is not used in the mine processes. Water withdrawal per tonne processed declined to 0.64Kl (2017: 0.96Kl) and per ounce produced to 10.3Kl in 2018 (2017: 14.8Kl), in line with the significant drop in water withdrawal.

 

Water recycled2 or reused3 amounted to 41.4Gl (2017: 43.3Gl). The ICMM has recommended a recycling/reuse target of 65% for mining operations, which we adopted in 2018 and we achieved 66% (2017: 57%).

 

We benchmark our water usage by participating in the CDP water disclosure programme. The CDP’s water score is an indicator of a company’s commitment to transparency around its water risks, and the sufficiency of its response to them. During 2018, Gold Fields achieved a B score, down from the A- score in its 2017 CDP water assessment. This is a notch below the top mining performers and reflects broader assessment criteria for the mining sector, many of which are not relevant to Gold Fields.

 

 

Total water used in processes5

 

LOGO

   
     
     

Water withdrawal per tonne processed

     
      LOGO
     

 

Water recycled/reused as percentage of total

     
      LOGO
     
     
     
1

Water withdrawal – The the sum of all water drawn into Gold Fields’ operations from all sources (including surface water, ground water, rain water, water from another organisation or state/municipal provider) for any use at the mine

2 

Recycled water – water/waste water that is treated before being recycled and reused

3 

Reused water – water/waste water that is re-used without treatment at the same operation

4 

Diverted water – water pumped from our underground operations or pits that is discharged into the environment with regulated limits so as to ensure continued and safe mining

5 

Total water used in process = water withdrawal + water recycled/reused

 

IAR-98


Table of Contents
The Gold Fields Integrated Annual Report 2018   97
     
 
LOGO

 

    

    

 

 

       

Regional performance

 

        
        
LOGO    

 

KEY RISKS

 

    

 

2018 KEY DEVELOPMENTS

   

  Poorly developed public water infrastructure

– Cerro Corona being blamed for ongoing or perceived water quality pollution by neighbouring mines

– Leakage of polluted water from our mine into neighbouring rivers

– Water-related activism at local and regional levels

    

Cerro Corona remains committed to providing local communities with potable water and implements projects focusing on water provision and improvement of municipal water systems. The Health Authority approved the registration of Cerro Corona’s water systems used for human consumption.

 

On 16 December 2018, approximately 180m³ of water containing tailings from the Cerro Corona TSF in Peru, flowed through a creek and reached the nearby Tingo river. This has since been rectified (p95).

 

We continued negotiations to purchase land for a water treatment plant for the Haulgayoc drinking water system, improving the availability of drinking water for about 4,000 beneficiaries.

 

Two water efficiency projects, which will reduce the consumption of drinking water in the accommodation camp and reduce the evaporation from water ponds, are planned for 2019/2020.

   

 

STRATEGIC RESPONSES

 

 
   

Cerro Corona has a water management strategy in place that includes:

  Permits for water use

  Water balance to control the volume of run-off water stored in the TSF

  Rainwater storage and recycling

  Community water supply programmes

  Water monitoring and quality controls at discharge points

  Proactive engagements with community organisations and local government

  Diversion channels for clean water

  Water permits for the mine, plant and tailings dam

 
        
        
                  
        
LOGO    

 

 

KEY RISKS

 

    

 

2018 KEY DEVELOPMENTS

Granny Smith implemented an initiative to improve surface water through harvesting rain and surface water and reinjecting this water into an aquifer, improving recharge rates and yield. This reduces the reliance on the Mt Weld borefield and supplements the water required for the process plant and Wallaby underground mine.

 

St Ives has two water agreements in place: the first with the Water Corporation, terminating in 2050, which provides for the majority of the potable water, as well as an agreement with a neighbouring mine, which provides for declining entitlements until 2021 when it will be replaced in full by provisions from the Water Corporation.

 

Agnew receives water from a number of sources, including a range of pits filled with rainwater.

 

At the Gruyere project, two borefields will supply the mine and the Gruyere village. The Yeo borefield will serve as the main water source for Gruyere’s processing plant. To date, 21 boreholes have been drilled and installation of a 95km water pipeline to the processing plant has commenced.

 

   

  The limited availability of fresh water

  Impacts of flooding from extreme events

 

 
   

 

STRATEGIC RESPONSES

 

 
   

  Water management strategies are in place, including the development and maintenance of appropriate water balances, linked to operating strategies and post-closure water management plans

  The operations have a long history of using saline to hypersaline water

  Nano-filtration water treatment technologies are being evaluated at St Ives to remove magnesium from the water, improving the quality of recycled water

 
          
          
          
          

 

IAR-99


Table of Contents
98   The Gold Fields Integrated Annual Report 2018
     

 

Water management continued

    

    

    

    

 

                  
        
LOGO      

 

KEY RISKS

 

      

 

An inaugural Regional Water Working Group was held in Q4 2018, seeking to identify and further incorporate water management opportunities at our Ghanaian operations.

 

Brine recirculation from the Tarkwa northern heap leach pads continued in 2018. Tarkwa is also examining contracting external companies to provide more advanced treatment options for brine and increase treatment capacity. Damang implemented the treatment of nitrate-laden water from the open pits. The mine also established a water monitoring team, comprising members of the local community, to enhance transparency and communication of water results.

 

Both operations now have fully functioning water balance software, with teams trained in developing water management models.

   

  Intense periods of precipitation during Ghana’s rainy seasons

  Water pollution affecting communities adjacent to both operations

 
   

  Providing potable water in the event of possible water pollution

  The impact of illegal mining on water sources

  Mining landforms affecting natural surface water flow

 

 
   

 

STRATEGIC RESPONSES

 

 
   

Water management strategies include:

  Water storage and reuse

  Water volume and quality monitoring

 
   

  Controlled water releases to external water bodies

  Landform reviews to ensure adequate surface water drainage

  Expanded cut-off trenches

  Enhanced pit dewatering strategies

 

 
        
                  
        

LOGO

   

 

KEY RISKS

    

 

2018 KEY DEVELOPMENTS

   

  Growing concerns around water scarcity in South Africa

  Seepage plumes at South Deep’s Doornpoort TSF

 

    

The Department of Water and Sanitation (DWS) issued South Deep’s water licence in December 2018.

 

South Deep and Sibanye-Stillwater jointly undertook a study of the impact of historical mining pollution in the Leeuspruit stream, which flows through the operational area of both companies. The Leeuspruit Legacy Project report was presented to the DWS and an environmental NGO, the Federation for a Sustainable Environment. Both parties supported the study and recommended that further work be undertaken. A risk assessment and development of a remediation and closure plan with costs are under way.

 

Seepage plumes have previously been identified at South Deep’s Doornpoort TSF. As part of the project to contain and reduce these plumes, 13 boreholes and two seepage sumps were equipped with a pumping and monitoring system, which is monitored on an ongoing basis.

   

 

STRATEGIC RESPONSES

 

 
    Usage of a number of water sources, including recycling and conservation initiatives, water treatment plants, boreholes and access to the public water system  
   

  Ongoing water monitoring, containment in storage facilities, water treatment and purification, to ensure water security and mitigate water pollution. Undertaking studies of the mine’s impact on the wider catchment area, including a post-closure water management plan and the Leeuspruit legacy study

  Participation in the existing catchment forum

  Environmental educational lectures and tours for local communities

 

 

IAR-100


Table of Contents
The Gold Fields Integrated Annual Report 2018   99
     
 
LOGO

 

Waste and tailings

    

 

 

 

                       

The most significant waste materials produced by our operations are tailings, waste rock, chemical waste and hydrocarbon waste. By managing these wastes responsibly, we minimise the environmental and potential social impact, so as to maintain our licence to operate.

 

All of our operations have tailings management plans in place, including closure and post-closure management plans. In total, as at end-2018, our ten operations (including three JV sites) contained 33 tailings dams, of which 14 were active and one under construction. With regards to active TSFs, Gold Fields currently has two in-pit tailings dams operating at Agnew and St Ives, five downstreams/centreline tailings dams and seven upstream tailings dams.

       

Gold Fields operations with active downstreams/centreline tailings dams are Cerro Corona, Damang and Tarkwa.

The new Gruyere TSF, currently in construction, is also a downstream TSF. Gold Fields has only three operations where upstream tailings are being used, being South Deep, Tarwa and Granny Smith.

 

As two of our sites, South Deep and Granny Smith, are located in relatively dry regions, limited amounts of water need to be stored on the facilities, significantly reducing the risk of saturation on the dams. Tarkwa’s upstream tailings dams in Ghana have been constructed from imported fill materials, and are designed assuming worst-case scenario conditions, to ensure the embankments remain stable throughout both the wet and dry seasons, and also for the life of the facility.

       

TSF management

The mining industry’s TSFs are in the spotlight following the catastrophic tailings failure at Vale’s Feijão iron ore mine in Brumadinho, Brazil, in January 2019, which resulted in over 300 deaths. This follows the 19 fatalities during the Samarco TSF failure in 2015, and significant environmental damage after the Mt Polley tailings dam collapse in 2014.

 

After the Samarco accident, the ICMM members developed a Tailings Position Statement in 2016 and approved a tailings aspirational goals roadmap in late 2018. Gold Fields’ Group Tailings Management Guidelines are aligned to the ICMM Tailings Position Statement. The guidelines were strengthened during 2017 with the inclusion of additional performance guidance and minimum assessment criteria. Subsequent to the Brumadinho tragedy, the ICMM agreed to establish an independent panel of experts to develop an international standard for tailings facilities for its member companies.

 

         
         
         
         
     
     
     
     
     
     
     
     
     
     

METHODS OF TAILINGS CONSTRUCTION

 

 

Upstream

 

LOGO

 

Downstream

 

LOGO

 

Source: Jon Engels www.tailings.info/disposal/conventional.htm

 

 

The two most common designs for a raised tailings embankments are upstream and downstream TSFs. A downstream tailings facility is one where the new embankment raise is constructed and supported beyond the downstream slope.

 

Downstream TSFs may have supernatant water ponded against the embankment, as shown in the diagram, or they may have a tailings beach.

 

In upstream tailings dams, each new embankment raise is constructed partially on the embankment immediately below and partially on the consolidated tailings beach adjacent to the embankment.

 

 

All Gold Fields’ TSFs, as well as associated pipeline and pumping infrastructure, are subject to an independent, external audit every three years – or more frequently where required by local circumstances or regulations – as well as regular inspections and formal annual Engineer of Record reviews.

A number of improvement areas were recommended, including:

  Seismicity design considerations
  Appointment of an Engineer of Record for each TSF
  Dam break assessments
  Update of emergency response plans
  TSF seepage management and control

In addition to closing out these identified gaps during 2018, Gold Fields also embarked on a programme to further improve operational safety of its TSFs, including moving away from the construction of upstream facilities

 

 

IAR-101


Table of Contents
100   The Gold Fields Integrated Annual Report 2018
     

 

Waste and tailings continued

    

    

    

    

 

to centre-line or downstream designs, consideration of filtered and dry stacked tailings, as well as in-pit tailings disposal.

 

These are in line with the main areas of work under the ICMM’s aspirational goals: improving critical controls and reducing tailings water content.

 

The following actions have been implemented or are currently in process at our operations:

  The use of a new downstream TSF for the Damang Reinvestment project

  The use of filtered and dry stacked tailings for the planned Salares Norte mine

  The increased use of in-pit tailings disposal in Australia (Agnew and St Ives)

  Increased use of tailings for underground backfill at the Granny Smith and St Ives Invincible mines

  Improved governance over seepage control at TSFs through the installation of liners. All new TSFs recently constructed at Tarkwa, Damang and Gruyere are lined

 

In February 2019, the Gold Fields Board also requested strengthened governance of the Group’s TSFs through among others, quarterly TSF update reports, continuous environmental monitoring, including satellite monitoring scans, and increased external and independent verification. These are currently being investigated by management with a view to rapid implementation.

  

Gold Fields is also working with Lepanto Mining, its majority partner in the Far Southeast project in the Philippines, on enhancing risk mitigating measures for the TSF used by Lepanto for tailings disposal from its nearby gold mine. Gold Fields and Lepanto have commissioned external consultants to undertake detailed hydrological, seismic and geotechnical reviews and make recommendations on strengthening the TSF. The TSF is located in a region with high seismic activity and frequent typhoons.

 

Our technical teams are also working with Asanko Gold to further strengthen risk assessment and governance of the lined and upstream-designed TSF at the Asanko gold mine (AGM) JV in Ghana.

 

During 2018, two new TSFs were commissioned at our West African operations: the FETSF at the Damang mine and TSF 5 at Tarkwa.

 

Waste management

 

Group mining waste

LOGO

  

 

Total Group waste rock volumes mined decreased to 149Mt in 2018 from 171Mt in 2017, due to lower volumes moved at our Tarkwa and St Ives mines. Tailings depositions were at 41Mt in 2018, unchanged from 2017 and despite a sharp fall in depositions at South Deep, due to lower production.

  

 

Gold Fields has set a target to maintain the general landfill waste mass (non-hazardous waste other than tailings and waste rock) at 2015 levels of 11.2Mt, by ensuring a reduction in the waste that reaches landfill through greater use of on-site waste separation and recycling. During 2018 the Group reduced landfill waste by 19% to 9Mt as a result of lower waste volumes at Damang, Cerro Corona and St Ives.

 

LOGO

 

 

IAR-102


Table of Contents
The Gold Fields Integrated Annual Report 2018   101
     
 
LOGO

 

Mine closure

    

 

 

 

                     

Sustainable and integrated mine closure remains one of Gold Fields’ five key sustainability focus areas. We aim to reduce our environmental, community and social impacts, optimise our closure liabilities and, where possible, enhance asset values. Integrated mine closure planning and progressive rehabilitation are a crucial part of our mine closure management programme.

 

The Group’s focus on progressive rehabilitation during mining operations was advanced in 2018. Progressive rehabilitation presents many opportunities for mining operations, including building credibility with regulators and stakeholders, reducing closure liabilities and achieving cost savings through:

        

supporting the Gold Fields focus on social transitioning.

 

All mining operations have closure plans and closure cost estimates in place, which are reviewed and updated annually. Noteworthy was that the Western Australian Department of Mines, Industry Regulation and Safety informed the St Ives mine in 2018 that its closure plan had been approved for implementation and would be used as a benchmark for other Western Australian mines. The mine closure plan has established a platform for the site’s progressive rehabilitation and has realised an 11% reduction of the closure liability of A$14m (US$10.5m) through improved closure planning and practices.

 

        

All operations updated their 2018 closure cost estimates, which were externally assured. The funding methods used in each region to make provision for the mine closure cost estimates are:

  Peru – bank guarantees

  Australia – existing cash and resources1

  Ghana – reclamation security agreements and bonds underwritten by banks along with restricted cash

  South Africa – contributions into environmental trust funds and guarantees

 

The total gross mine closure liability for Gold Fields rose by 5% to US$400m in 2018. A breakdown is provided in the table below.

         
         
         
         
     
     
     
     
     
     
  Utilising available equipment
  Eliminating the need for contractor mobilisation costs
  Utilising current resources such as the environmental management team
  Potential tax savings
  Improving the rehabilitation knowledge base

Progressive rehabilitation opportunities, as identified in mine closure plans, have been embedded in our mines’ 2019 business plans. Our operations have identified practical progressive rehabilitation activities and costs that are aligned to regulatory requirements and which can be implemented in 2019. The 2020 objective is to identify integrated mine closure opportunities to reduce the Group’s long-term closure liabilities. This means planning for post-closure and long-term sustainability in consultation with our communities and other stakeholders. Ongoing participation in the ICMM Mine Closure Working Group and Social Guidance for Closure Taskforce is

       Group closure estimates 2018 (US$m)

 

                  2018                 2017  
Australia region1      178 2       179  
West Africa region      100       98  
Americas region      79       62  
South Africa region      42       42  
Group total      400       381  

 

  1 

Due to legislative changes introduced in Western Australia, there is no longer a legal obligation to have unconditional performance bonds in place for mine closure liabilities. Such liabilities for continuing operations are now self-funding. In addition, companies are now required to pay a levy to the state based on the total mine closure liability. This levy is 1% of the total liability per mine, paid annually. This levy goes into a state administered fund known as the Mine Rehabilitation Fund. Capital and interest from the fund will be used to rehabilitate legacy sites or sites that have prematurely closed or been abandoned

  2 

Includes 50% of the total Gruyere closure cost estimate

 

 

IAR-103


Table of Contents
102   The Gold Fields Integrated Annual Report 2018
     

 

Stakeholder relations

    

 

 

 

                 

The quality of our relationships with our stakeholders, those individuals and organisations who have a substantial influence on our ability to create value, are integral to our licence to operate. We consistently balance the needs and expectations of our stakeholders with the best interests of Gold Fields, and therefore cultivate relationships that are open, transparent and constructive. Gold Fields has well established stakeholder engagement practices, and we actively engage our key stakeholders continuously on material issues and publicise these engagements. We consider the following to be our key stakeholders: shareholders and other investors, employees and contractors, communities, governments and business partners (suppliers).

 

Our Stakeholder Relationship and Engagement Policy, approved by the Board in February 2018, was rolled out during the year as part of the alignment with King IV “to adopt a stakeholder-inclusive approach that balances the needs, interests and expectations of material stakeholders in the best interests of the company”. We further developed an internal portal to register material engagements with our key stakeholders. Our management teams have been incentivised to enhance the number and quality of their engagements with these stakeholders during 2019.

 

We create and distribute value for all stakeholders in the countries in which we operate. Our total value distribution, graphically depicted on p6, highlights the economic value we created at Group level during 2018, as well as value created in our individual regions. Gold Fields’ total value distribution during 2018 amounted to US$2.71bn (2017: US$2.85bn), in the form of payments to governments, business partners, our workforce, host communities and capital providers.

 

  

  

  

  

  

  

  

  

 

Investor relations

Gold Fields has positioned itself as a globally diversified gold mining company with a portfolio that is characterised by mechanised underground and open-pit mining. Central to our vision of leadership in sustainable gold mining, is the objective of positioning the Group as a focused, lean and globally diversified gold mining company that generates significant free cash-flow, and provides investors with leverage to the price of gold.

 

Mining is a long-term game. As a business, we need to balance investing for future growth of our portfolio whilst generating cash today. Through our investment projects and strategic decisions, we aim to sustainably extend the life of Gold Fields’ overall portfolio at lower costs than today. We believe that this is also a prerequisite for improving the confidence with which long-term investors as well as buy-side and sell-side market participants view Gold Fields.

 

For a full analysis of our stakeholder relationship with investors, see the Capital Discipline section on p84 – 90 and the Portfolio Management section on p40 – 55.

 

Employee relations

Our workforce is critical to safe operational delivery. We remain focused on ensuring we have the necessary skills, culture and workforce profile required to meet our objectives and that our workforce is structured to support the delivery of immediate and long-term strategic objectives.

 

During 2018, the two most significant people-related developments were the restructuring exercise and related strike action at South Deep, as well as the transition from owner to contractor mining at Tarkwa. The key

 

  

  

  

  

  

  

  

  

  

 

people-related balanced scorecard objectives were driving diversity and inclusion, managing the talent pipeline and ensuring succession planning for critical roles, and strengthening a values-based culture that drives delivery.

 

For a full analysis of our stakeholder relationship with our workforce see p76 – 78.

 

Government relations

As the issuers of mining licences, developers of policy and implementers of regulations, host governments are among Gold Fields’ most important stakeholders. This requires first and foremost good corporate citizenship from Gold Fields in terms of adherence to all relevant legislation, including the payment of taxes and other levies. We are committed to working with governments at national, regional and local level in establishing sound and transparent working relationships that benefit the countries and host communities.

 

Gold Fields does not provide financial contributions to political parties and lobby groups unless explicitly approved by the Gold Fields Board of Directors in accordance with the Company’s Code of Conduct. No political donations were made in 2018.

 

A worrying development over the past few years has been a strong resurgence of resource nationalism in many leading mining jurisdictions. During 2018, these have been particularly pertinent in our South Africa and West Africa regions.

   
   
   
   
   
   
   
   
   
   
   
   
   
   
   
   
   
   
   
   
   
   
   
   
   
   
   
   
   
   
   
   
   
   
   

 

IAR-104


Table of Contents
The Gold Fields Integrated Annual Report 2018   103
     
 
LOGO

 

    

    

    

    

 

 

 

LOGO

 

Our engagement in Peru is focused at local, regional and national government levels to address operational, social and sustainability matters. A business-friendly national government is in power in Lima and our engagement with the relevant departments is largely carried out via the National Chamber of Mines, Oil and Energy, especially on regulatory matters. Gold Fields Peru’s legal stability agreement, signed with the Peruvian government in 1997 to facilitate the build-up of our Cerro Corona mine, expired during 2017 and Gold Fields is now subject to the

same taxation regime as the rest of the mining sector.

Traditionally, regional and local level officials in the Cajamarca province, which is home to Cerro Corona, have adopted anti-mining strategies and policies, reflecting wider public sentiment among communities. During 2018 there were a number of socio-economic conflicts related to mining in the Cajamarca province, but a more business-friendly government was elected which has stressed the need to build trust between mines and communities. This will make it easier for our social and environmental policies as well as our extensive engagement with all stakeholders, to gain further traction and support not only from community

members but also with regional and local authorities.

Our engagement activities will be intensified during 2019 following our tailings leak in December 2018 which, while having a negligible environmental impact, received wide publicity in Cajamarca province and led to protest action at the mine (p116). The extension of Cerro Corona’s life-of-mine to 2030 will also require more long-term community investment programmes and strategies.

 

 

 

LOGO

From a regulatory perspective, Gold Fields’ South Deep mine is guided primarily by the Mineral and Petroleum Resources Development Act (MPRDA) of 2002. In 2014, critical amendments to the MPRDA were tabled by the government in the MPRDA Amendment Bill, but the bill has still not been signed into law amid opposition to some of the proposed changes. Among other things, the proposed MPRDA grants the Minister of Mineral Resources discretionary powers which we believe go beyond the original intent of the Act and are unconstitutional, such as the ability to unilaterally set the terms of the Mining Charter at his/her discretion.

One of the key requirements of the MPRDA, which Gold Fields supports, is to facilitate meaningful and substantial participation of Historically Disadvantaged South Africans (HDSAs) in the mining industry. To provide guidance on this open-ended requirement, the Mining Charter, as

revised in 2010, was published by the DMR, providing for a range of empowerment actions and a corollary time frame. In terms of the Mining Charter, all mining rights holders are required to submit an annual compliance assessment to the DMR on progress made against meeting the annual targets in the Charter. Gold Fields continues to comply with this process.

The DMR published Mining Charter 3 in September 2018 after consultation with the industry through the Minerals Council South Africa (MCSA, formerly the Chamber of Mines). The MCSA considers most aspects of the Charter a framework within which the industry can live. There are, however, critical areas over which Gold Fields and the industry has very deep concerns, namely that the Charter does not fully recognise the black economic empowerment (BEE) ownership credentials of previous BEE transactions. This is the case in respect of mining right renewals and transfers of these rights. Such a requirement has a severely dampening effect of the attractiveness of South African mining in the eyes of investors and appears

also a breach of a Court declaratory order – handed down in April 2018 – which supported the so-called “once empowered, always empowered” principle. The MCSA continues to engage with the Minister and the DMR in an effort to resolve these concerns, and may also follow due process in this regard.

Gold Fields supports achieving a solution that is viable to support economic growth and economic transformation while at the same time fostering a sustainable mining industry in South Africa in which investment is encouraged and rewarded.

While the renewal of South Deep’s mining licence is only due in 2040, we are concerned by the prospect of having to renegotiate our licence under completely different circumstances to those that prevailed when our licence was awarded in 2010. We believe that our current BEE ownership level of 35% meets the principles and spirit of the original Mining Charter, and has created the framework for the ongoing transformation of South Deep.

 

 

IAR-105


Table of Contents
104   The Gold Fields Integrated Annual Report 2018
     

 

Stakeholder relations continued

    

    

    

 

Mining Charter Scorecard

All mining rights holders in South Africa (including South Deep as the mining rights holder) are required to submit an annual compliance assessment to the DMR on progress made against meeting the annual targets in the Mining Charter.

Gold Fields has reviewed its 2018 performance against the 2014 Mining Charter. South Deep’s 2018 scorecard is shown on this page and illustrates Gold Fields achievements against the provisions of an online scorecard created by the DMR in 2015. In aligning with Mining Charter 3, South Deep has conducted a gap analysis against the Mining Charter 3 scorecard guidelines released by the DMR in December 2018, though there are still some areas of uncertainty and ongoing consultations between the DMR and the MCSA.

As part of its obligations under its mining licence, South Deep also submits a five-year Social and Labour Plan (SLP). The SLP includes projects benefiting communities that are impacted by mining, both in host communities and labour-sending areas. An SLP requires the mining industry to develop and implement comprehensive local economic development, skills and human resource programmes (including employment equity plans and facilitated home ownership) and mine community development.

Under its 2013 to 2017 SLP, South Deep spent approximately R750m (US$53m) in terms of its various SLP commitments. A draft SLP for the period 2018 to 2022 was submitted to the DMR in December 2017 – and resubmitted in August 2018 – for approval. The draft SLP outlines future financial commitments of over R283m (US$20m), with the bulk of this – R258m (US$18m) – being dedicated to human resource development programmes, including learnerships, bursaries and skills development.

 
  Element        Description      
      
      
  Reporting       Report on the level of compliance with the Revised Charter for the calendar year                
  Ownership       Minimum target for effective HDSA ownership     
  Housing and   living conditions       Conversion and upgrading hostels to attain the occupancy rate of one person per room     
       

Conversion and upgrading hostels into family units

 

    

  Procurement

  and enterprise

  development

     

Procurement spent on BEE entity

 

    
       

Multi-national suppliers’ contribution to the social fund

 

    
  Employment
  equity
     

Diversification of the workplace to reflect the country’s demographics to attain competitiveness

 

    
  Human   resources   development       Developing requisite skills, including support for South Africa-based research and development initiatives intended to develop solutions in exploration, mining, processing, technology, mining, beneficiation, as well as environmental conservation     
  Mine community   development      

Conduct ethnographic community consultative and collaborative processes to delineate community needs analysis

 

    
  Sustainable   development
  and growth
     

Improvement of the industry’s environmental management

 

    
     

Improvement of the industry’s mine health and safety performance

 

    
        Utilisation of South Africa-based research facilities for analysis of samples across the mining value chain     
  Benefication      

Contribution towards beneficiation

 

    

 

1 

Includes members of the SA Regional Executive Committee and the South Deep mine Executive Committee

2 

Core skills include A, B and C graded employees in the miner and artisan categories as well as officials with core skills for mining and/or working in a core mining area(s)

 
 

 

IAR-106


Table of Contents
The Gold Fields Integrated Annual Report 2018   105
     
 
LOGO

 

    

    

    

 

           
                   Measure         2018 Mining Charter
compliance target
       

Progress against targets as at

31 December 2018

           
    Documentary proof of receipt from the DMR        Annually        South Deep annual submission
    Meaningful economic participation        26%        35%
    Percentage reduction of occupancy rate towards 2014 target        Occupancy rate of one person per room        0.49 person per room ratio
    Percentage conversion of hostels into family units        Family units established        100%
  Capital goods      40%      75%
  Services      70%      81%
    Consumable goods        50%        91%
    Annual spend on procurement from multi-national suppliers        0.5% of procurement value        1.2%
  Top management (Board)      40%      50%
  Senior management¹      40%      50%
  Middle management      40%      45%
  Junior management      40%      52%
    Core and critical skills²        40%        70%
    Human resources development expenditure as a percentage of total annual payroll (excluding mandatory skills development levy)        5%        7.7% (R123m)
    Implement approved community projects       

Up-to-date project

implementation

      

The two remaining 2013 – 2017 SLP projects, brought forward from 2017 – a poultry farm and a bakery – were fully implemented during 2018 with total spend of R4.8m. Regarding the 2018 – 2022 SLP, effective 1 January 2018, for which DMR approval is still pending – project implementation commenced with a focus on project plans and Memorandums of Understanding with project partners. Actual implementation as at 31 December 2018 was therefore at 0%. This will accelerate once DMR approval has been received.

 

R44.1m was spent on SED (including community trusts), with 0.05% spent on training 14 small medium and micro-sized enterprises (SMMEs).

  Implementation of approved environmental management programmes (EMPs)      100%      100%
           

An EMP performance assessment was undertaken in Q1 2018. The assessment was conducted by ECO Partners Consulting in terms of NEMA Regulation. The results of the assessment were submitted to the DMR in April 2018.

 

                      South Deep is also ISO 14001:2015 certified, which assists tracking the implementation of the EMP commitments. In addition, the mine commissions annual reviews of the mine closure cost estimates, using independent experts.
  Implementation of tripartite action plan on health and safety      100%      96%
                      The implementation of the two remaining programmes of the five culture transformation pillars (elimination of discrimination and risk management) is still in progress.
    Percentage of samples in South African facilities        100%        100%
    Added production volume contribution to local value addition beyond the baseline        Section 26 of MPRDA (% of above baseline)        Current regulations and guidelines are not clear in relation to the baseline levels and targets. However, Gold Fields has made a capital intensive investment in our smelting facility at South Deep, which adds significant value to the gold being mined as well as creating jobs. Gold Fields also owns 2.76% of Rand Refinery, which has established the ‘‘Gold Zone’’. The aim is for the Gold Zone to become a major hub for precious metals fabrication in South Africa for global export, while at the same time assisting local communities with skills development (including beneficiation).

 

IAR-107


Table of Contents
106   The Gold Fields Integrated Annual Report 2018
     

 

Stakeholder relations continued

    

    

    

 

LOGO

In March 2016, Gold Fields Ghana entered into a Development Agreement (DA) with the government of Ghana for both the Tarkwa and Damang mines. The highlights of the agreement include a reduction in the corporate tax rate from 35% to 32.5% and a sliding scale royalty tax based on the gold price. The US$1,251/oz average gold price our mines received during 2018 attracted a royalty of 3%, the lowest in terms of the formula.

The DA applies if Gold Fields spends US$500m at each of the two mines for an 11-year period for Tarkwa and a nine-year period for Damang. The DA can be extended by a further five years should additional investments of US$300m each be made.

The DA was a critical consideration for Gold Fields Ghana to commence with the US$341m capital reinvestment programme at Damang during 2017. This investment has significant socio-economic benefits for communities around Damang. The DA will also lead to cost and cash-flow benefits for the Tarkwa mine. The mine has accelerated its near-mine exploration activities, which, if successful, will enable it to invest in future expansion when required.

Another DA commitment by Gold Fields was funding the construction of the 33km road between Tarkwa and Damang at an estimated cost of US$26m. This project is set to be completed in early 2019. The DA does not apply to the Asanko gold mine, in which we acquired a 45% stake during 2018, but our investment illustrates the confidence

we have in Ghana’s fiscal and regulatory framework.

The DA has cemented our status as one of the largest contributors to the country’s fiscus. In 2018, Gold Fields paid US$90m in direct taxes, royalties and dividends to the government of Ghana (2017: US$105m). The government holds a 10% interest in the legal entities controlling our Tarkwa and Damang mines.

During 2018 the Ghanaian government issued a letter to the mining sector requiring all gold companies, including Gold Fields, to sell 30% of their gold production to the government with a view to refining it and adding value to the metal locally. The Chamber of Mines is continuing to engage with the government through a joint committee which is looking at mutually beneficial strategies to add value to the country’s gold resources.

 

 

 

 

LOGO

During 2017, the gold industry twice managed to halt attempts by the Western Australian government to increase the gold royalty tax from 2.5% to 3.75%. Political pressures to boost state revenues from the sector remain. To garner ongoing public and political support for the industry Gold Fields, together with West Australian industry peers in the Gold Industry Group, will continue to highlight the positive social and economic contributions the sector makes and how this can be further enhanced through growth in gold mining rather than through higher taxes and royalties.

The commencement of the Native Title Act 1993 significantly changed

the regulatory framework in Australia with respect to industry engagement with Indigenous People. Until recently, there has not been a legal requirement for Gold Fields to engage with Native Title groups, as our mines are located on mining tenements that were granted prior to the commencement of this legislation. This position has shifted significantly in the last few years, as Native Title claims have been lodged and determined over many areas in which Gold Fields operates. In addition, the entry into a joint venture with Gold Road Resources for development of the Gruyere project, has handed Gold Fields its first comprehensive agreement with a Native Title group for the development of a mine.

In response, Gold Fields has significantly stepped up engagements with Native Title groups in recent years and, during 2018, developed a

comprehensive Indigenous Peoples strategy. The strategy, as well as our engagements, are discussed on p114 – 115.

In November 2018, the Modern Slavery Bill 2018 was passed by the country’s House of Representatives. Companies with a turnover of A$100m a year will be required to report annually on their actions to ensure transparency in their supply chains, including the steps they are taking against modern slavery. A preliminary assessment of Gold Fields Australia’s key human rights risks and the effectiveness of its control framework, including supply chain risks, has been undertaken. Gaps identified will now to be addressed.

 

 

IAR-108


Table of Contents
The Gold Fields Integrated Annual Report 2018   107
     
 
LOGO

 

    

    

 

Community relations

We recognise the importance of solid relations with our host communities to our social licence to operate. Host communities are identified by each of our operations for the purpose of securing our mining licences – both legal and social. These communities reside in the vicinity of our operations, have been directly affected by exploration, construction or operations, and have a reasonable expectation regarding the duties and obligations of the mining operator. We aim to avoid and minimise negative impacts of our operations on our host communities while maximising the positive benefits.

In 2018, all operations prepared community relations and stakeholder engagement strategies and three year plans focused on maintaining the social licence to operate in their host communities. The regions are progressing with implementation of their plans. Progress on highlights for all of our mines is outlined in the infographics on p114 – 121.

We remain focused on social investment that results in a meaningful and sustainable impact on our host communities, and therefore strive to create Shared Value through host community employment and procurement.

 

LOGO        An infographic detailing how we create value for our communities is on p7.

Community investment drives integrated development. We focus on socio-economic development (SED) initiatives and Shared Value programmes to create and share value with our host communities. These projects create positive socio-economic impacts for host communities by targeting their priority needs, which we have identified as:

  Employment, particularly for youth
  Skills and enterprise development
  Environmental rehabilitation
  Access to water

SED spending

We have invested US$25.7m (2017: US$17.5m) in SED projects in our host communities during 2018, mainly in the following areas:

  Infrastructure development
  Education and training
  Economic diversification

These investments are detailed for each region on p114 – 120.

Group and regional SED spend

 

 

LOGO

Grievance mechanism

We are committed to addressing community issues and concerns timeously and effectively. Therefore, we rely on a grievances system to maintain confidence and transparent communication with our stakeholders. Our grievance mechanism enables and encourages community members to freely put forward their complaints, while obligating our mines to address the grievances within an agreed period.

Not managing a complaint can lead to further conflict and discontent within our host community. In certain instances we engage members from our local communities to act as mediator should our teams not be able to resolve the grievance. During 2018, our operations dealt with 127 economic, social, and environmental grievances lodged by our host communities (2017: 76). 88 of these grievances were resolved and 39 are still being dealt with.

Measuring our impact and relationships

We conduct independent assessments to gauge the strength of our relationships with our host communities. In South Africa and Ghana, we use the ICMM Understanding Company Community Relations (UCCR) tool, while in Peru we have used the IPSOS research tool to assess our mine-community relationships.

Reflecting a positive upward trend in company community relationship at our operations, the headline findings of these assessments are reflected below:

 

 

 

  Region        Description
      
  South Africa   LOGO      Community support rose from 33% in 2015 to 52% in 2017
              
  Peru  

LOGO

 

 

  

   Community acceptance improved from 5% in 2012, to 7% in 2014, to 32% in 2016
        

  Ghana

 

 

 

LOGO

    

Strong community support with a relationship index of 73% at Damang and 78% at Tarkwa in 2015

 

   

 

We plan to commission independent assessments of our community support again in 2019. Beyond the relationship assessment, Gold Fields has also instituted socio-economic impact assessments and piloted a social return on investment study of

South Deep’s community investment projects. These assessments focused on:

  The South Deep host community socio-economic baseline study, using available secondary

economic and social data to measure quality of life and contribution indicators for South Deep host communities in 2011 and 2016

 

 

IAR-109


Table of Contents
108   The Gold Fields Integrated Annual Report 2018
     

 

Stakeholder relations continued

    

    

    

 

  A social impact measurement and valuation study that provides measurable indicators of the effectiveness, impact of and Social Return On Investment (SROI) of South Deep’s 15 most critical community investment projects. The assessment showed that 10 projects had a SROI greater than the money spent

An SROI guide has been developed and we plan to roll it out at our other operations.

Shared Value programmes

Shared Value is created when we take a proactive role in simultaneously addressing business and social needs, and benefit both communities and our mines. To achieve synergies of sustainable development with the communities, understanding Shared Value as an opportunity for mutual development is the generator of positive opinion for our work with the communities surrounding our operations, as well as the generator of solid ties of coexistence with our neighbouring communities.

Gold Fields continues to focus on maximising in-country and host community economic impact wherever it operates. In order to obtain this, we increase the proportion of sustainable host community procurement and employment to drive Shared Value. Group guidance on host community procurement spend and job creation, which are our most critical Shared Value projects, was developed during the year and was implemented in all our regions.

Both the communities and Gold Fields benefit from host community employment and procurement programmes.

Benefits to the community

  Build the capacity of local companies to take advantage of mining industry spend
  Provide employment and enhance the livelihoods of host communities through increased incomes
  Enhance the development of small and medium-scale business nodes in host communities
  Improve skills of the youth in host communities to meet the current and future skills needs of our mines

Benefits to Gold Fields

  Increase supply base and reduce risks related to supply of critical inputs
  Reduce inventory and, as such, the locking up of capital
  Reduce cost and lead time in procuring inputs
  Develop a pipeline of skilled personnel in host communities
  Secure and enhance social licence to operate

Host community employment

We consistently strive to maximise local opportunities and employ host community members at our operations. We build a skills base in our communities through investments in education and skills development. We make our community a priority when employment opportunities arise and encourage our contractors and suppliers to also employ from the community. Job creation is further promoted through our SED initiatives.

A multi-disciplinary team at Cerro Corona works to increase host community employment by using host community employees for seasonal labour requirements.

Australia has a strategy to increase employment of Indigenous Peoples through growing a pipeline of work-ready persons, developing a culturally-inclusive workplace and creating broader opportunities for service provisions to the mines.

Both Tarkwa and Damang have community employment committees in place, comprising representatives from the community, to increase host community workforce employment – with a specific focus on youth employment. At Tarkwa, the community employment committee co-ordinated job vacancies with the mine contractors, who then recruited 130 youth from our host communities in 2018.

At South Deep, employment declined due to the restructuring process at the mine. Local economic development projects enabled 258 jobs.

In the table below we set out the number of host community members – including both employees and contractors – working at each of Gold Fields’ regions in relation to our total workforce.

 

 

HOST COMMUNITY WORKFORCE1 EMPLOYED FROM TOTAL WORKFORCE

 

Region   

Host

                community

workforce

number –

2018

                          2018                           2017                           2016                           2015                           2014  
Peru      633        27%        28%        23%        29%        24%  
Ghana      5,411        73%        68%        72%        67%        66%  
Australia2      647        29%        29%        95%        90%        94%  
South Deep3      2,568        55%        16%        13%        14%        12%  
Group      9,259        56%        40%        48%        59%        57%  

 

1 

Workforce comprises total employees and contractors

2 

Australia’s 2017 and 2018 performances are based on its new host community definition which is aligned with the Group’s host community definition where communities are those living within an operations’ direct area of influence. These numbers exclude the Perth head-office and the Gruyere project. Previous years’ numbers have not been restated

3 

South Deep’s 2018 performance is based on its revised host community definition which is aligned with needs of the regulator, local government and community stakeholders as well as wit the Group’s guidance. Previous years’ numbers have not been restated

 

IAR-110


Table of Contents
The Gold Fields Integrated Annual Report 2018   109
     
 
LOGO

 

    

    

 

In 2018, our operations set targets to increase their host community workforce employment. At the end of 2018, 56% of our workforce, or 9,259 people, were employed from our host communities. The sharp increase reflects the prioritisation of host community employment by our Ghanaian operations and the expansion of our South Deep host community to reflect the 2016 municipal boundary change. It now includes all individuals who reside in the Rand West City Local Municipality. The previous definition required individuals to own property in or have been born in the area. We seek to maintain the current levels of host community employment during 2019. Our management teams at the

mines are incentivised to achieve long-term host community job creation targets.

Host community procurement

We focus on host community procurement to create sustainable community jobs and supply opportunities. We achieve this by supporting areas where community suppliers can participate, identify community suppliers with the ability to supply the mine and providing skills development to close capability gaps. It is key that we procure goods and services from the countries and host communities, where feasible, given the remote locations of several of our mines.

The Group has made good progress on preferential host community procurement with all regions exceeding their 2018 targets. We spent a total of US$441m on host community procurement, which was 27% of our total spend.

Of our total procurement spend of US$1.81bn for 2018, 85%, or US$1.54bn, was spent by our mines on businesses based in countries where Gold Fields has operations (2017: US$1.62bn/88%). US$441m, or 27%, was spent on suppliers and contractors from the mines’ host communities (2017: US$774m/45%). In 2019 we seek to sustain 2018 host community procurement spending levels.

 

 

LOCAL AND HOST COMMUNITY PROCUREMENT

 

              Local (in-country) spend                          Host community spend              
                     
Region                  2018            2017            2016            2015            2014            2018            2017            2016            2015            2014  
Peru      96%        90%        89%        87%        88%        16%        7%        8%        7%        5%  
Ghana      86%        85%        79%        64%        72%        32%        13%        7%        9%        6%  
Australia4      99%        99%        99%        97%        99%        24%        79%        71%        66%        69%  
South Deep5      100%        100%        100%        100%        100%        29%        18%        14%        10%        9%  
Group      93%        94%        92%        85%        91%        27%        45%        38%        35%        39%  

 

4 

Australia’s 2018 performance is based on its new host community definition which is aligned with the Group’s host community definition where communities are those living within an operation’s direct area of influence. Previous years’ numbers have not been restated

5 

South Deep’s 2018 performance is based on its revised host community definition which is aligned with needs of the regulator, local government and community stakeholders as well as with the Group’s guidance. Previous years’ numbers have not been restated

 

In the regions

West Africa

Both Tarkwa and Damang significantly exceeded their host community procurement targets of 15% by achieving 40% and 27% of total procurement spend respectively in line with the redefinition of host community procurement. The two mines spend a combined US$229m on procuring from host community suppliers. Following the transition to contractor mining at Tarkwa, the two mining contractors committed to the established procurement model, including procuring from established host community suppliers.

Americas

In Peru, host community procurement spend for 2018 was US$24m, 16% of total procurement spend, against a target of 9%. A steering committee was established to align host community procurement with Group guidance, deliver on spend targets and identify work opportunities to shift purchasing from non-host community companies to those enterprises within our host community, and to focus on host

community employment by non-host community businesses.

Australia

In 2018, Australia invested a total of US$147m in host community procurement, 24% of total procurement spend, against a target of 18%, for the year. This region is implementing seven strategic initiatives for procurement processes to enable host community and Indigenous People participation in the value chain. We initiated a process of implementing the Host Community Vendor Programme, which is based on a three-phase approach aimed at identifying, engaging and mobilising local vendors.

South Africa

The definition of host community has been reworked in 2018 to include the Rand West City Local Municipality and all those that reside in it, and the 2018 host community procurement spend has been restated in line with the revised definition. South Deep’s host community procurement spend for 2018 was R518m (US$39m), 29% of total spend and ahead of its 20%

target for the year. In 2017 the spend was R448m (US$34m), 18% of total spend.

Beyond the relationship assessment, Gold Fields has also instituted socio-economic impact assessments and piloted a social return on investment study of South Deep’s community investment projects. These assessments focused on:

  The South Deep host community socio-economic baseline study, using available secondary economic and social data to measure quality of life and contribution indicators for South Deep host communities in 2011 and 2016
  A social impact measurement and valuation study that provides measurable indicators of the effectiveness, impact of and Social Return On Investment (SROI) of South Deep’s 15 most critical community investment projects. The assessment showed that 10 projects had a SROI greater than the money spent

We plan to roll out similar studies at our other operations.

 

 

IAR-111


Table of Contents
110   The Gold Fields Integrated Annual Report 2018
     

 

Community relations in Australia

    

 

LOGO

 

 

Our operations in Australia are situated in remote regions of Western Australia. Our host community definition covers communities within the Eastern Goldfields region, with a primary postal address that is located within a determined perimeter of the mine. Previously, given the Fly-in, Fly-out nature of most of our mines, we extended that definition to include Perth

 

 

Our host communities are home to an estimated 37,000 people in the Shires of Laverton, Menzies, Kalgoorlie, Coolgardie and Leonora. The majority of the people reside in the city of Kalgoorlie, near our St Ives mine, with an estimated population of over 29,000. The Indigenous population makes up only about 9% of this total, with a greater representation in isolated locations

 

 

Indigenous People are a key part of our host communities, and important stakeholders for our operations in Western Australia. This includes those Indigenous People who hold, or claim to hold, Native Title rights and interests over the area on which our sites are located

 

 

The combined area of registered and determined Native Title claims over Western Australia is approximately 90% of the state’s land mass. All Gold Fields’ operations in Australia are covered by Native Title determinations or claims

 

 

Many of our sustainability projects have been funded by the Gold Fields Australia Foundation.

 

Build relationships and trust

Indigenous People strategy

Because of their traditional rights and important connection to land, Indigenous People are key stakeholders whose support is critical in achieving social acceptance. The relationship with our indigenous stakeholders has been focused in recent years on management of cultural heritage in our areas of operation. The current status of our relationships are:

 

    At Gruyere, we have built our relationship with the Yilka People (who are the determined Native Title holders for the area, together with the Sullivan Edwards family) through a formal Native Title agreement. Through regular engagement we have been able to pursue opportunities for employment and contracting, as well as manage environmental and cultural heritage issues throughout the construction phase

 

    At St Ives, we engage with the Ngadju People, the determined native holders for the area, with a focus on the conduct of heritage surveys. We also participate in community activities in the nearby town of Kambalda and the city of Kalgoorlie

 

    At Agnew, we have relationships with the Tjiwarl People (determined Native Title holders for part of the land) and the Wutha People (Native Title claimants over the remaining part of the Agnew property). We regularly engage with both groups in relation to the conduct of heritage surveys, and have been exploring opportunities to formalise these arrangements with both groups

 

    At Granny Smith, our key relationship is with the local community at Laverton. We continue to build on our relationship with Indigenous People in the area through the conduct of heritage surveys and cultural awareness programmes

During 2018, we launched Gold Fields’ Aboriginal Participation Strategy, based on three pillars – societal staging, employment attraction and retention, and value chain participation – and identified actions to be completed under each pillar. Many of these had a focus on the employment of and procurement from Indigenous People (refer to “Create and share value”) with some early successes. We identified a need to bring our existing initiatives and planned programmes together under a consolidated strategy. This strategy was launched in Q1 2019 and seeks to ensure that Gold Fields’ Australian region has a strategy that is aligned with key internal Group policies, as well as external guidelines.

The key steps under this strategy are to:

    Engage to build trusted relationships and resolve conflict
    Deliver benefits that have real impact
    Demonstrate respect

Manage risks and impacts

 

 

 MATERIAL UNWANTED EVENTS AT OUR SITES

 

Material unwanted events (MUEs) at our sites can affect our social licence to operate.

This is how we addressed them:

  Completed a bow-tie analysis for 15 safety-related, and 13 consolidated, health, environment and community MUEs
  Developed audit tools to address the 15 health, environment and community MUEs
  Aligned our sites to the critical control management methodologies
  Developed a regional heritage management standard
 

 

IAR-112


Table of Contents
The Gold Fields Integrated Annual Report 2018   111
     
 
LOGO

 

    

    

 

Create and share value

 

 

 HOST COMMUNITY PROCUREMENT

 

 

  During 2018, our supply chain department commenced development of a host community vendor programme to generate greater opportunities for local businesses to supply to our operations. This was achieved by investing A$198m (US$147m) – 24% of total spend – in host community procurement, exceeding our 2018 target of 18%, through 279 host community suppliers
  Pursuing procurement initiatives to enable host community and Indigenous people to participate in the value chain
  The engagement of Indigenous People in the conduct of heritage surveys and cultural awareness training of our workforce
  Supporting our mining contractor, Downer EDI Mining, to identify and develop opportunities for Indigenous contracting opportunities at Gruyere

 

 

 HOST COMMUNITY EMPLOYMENT

 

Our Australian operations have a strategy in place to increase employment of Indigenous People by growing a pipeline of people who are work-ready, developing a culturally inclusive workplace and creating broader opportunities for service provisions to the mines. During 2018, we achieved the following:

  We exceeded our target for employment of Indigenous People through additional job opportunities
  We continued discussions with key contractors at Gruyere to increase the jobs for and employment of Indigenous People
  We engaged with training companies to assist with the identification of potential traineeship programmes for members or our host communities

For more details of our host community programmes see p7 and p112 – 113.

 

 

 OTHER MATERIAL VALUE CREATION PROJECTS

 

The following projects were funded by the Gold Fields Australia Foundation:

  Our St Ives operation provides a three-year, A$150,000 (US$112,000) grant to the East Kalgoorlie Primary School to support around 150 Aboriginal students and their families
  Annual funding of A$30,000 (US$22,000) provided to Teach, Learn Grow, a programme that addresses educational inequality at schools in our host communities
  We contributed A$50,000 (US$37,000) to the Lions Outback Vision programme, which will allow eye specialists to perform diabetic retina screening in the Goldfields region, particularly for Aboriginal people

Gold Fields Australia funds Football West, the governing body for fast-growing soccer in Western Australia, through an annual sponsorship of A$100,000 (US$75,000) for three years. Football West has a strong commitment to the region, inclusiveness and cultural and gender diversity.

Measure actions and impacts

 

LOGO

Engagement with communities

 

 

2017

 

  

 

2018

 

10

 

  

 

87

 

Grievances

LOGO

 

One grievance was carried over from 2017, which was lodged on behalf of the Sullivan Edwards Native Title group and related to the Gruyere project. While not formally closed, Gold Fields has received no further communication regarding the issue. The Sullivan Edwards families were found to hold Native Title by the Federal Court of Australia in 2016, together with the Yilka People. However, prior to this determination, the Sullivan Edwards Native Title claim was being run as a separate and unregistered claim, which meant that they did not have the same procedural rights as the Yilka People, whose Native Title claim was registered. The Yilka People and the Sullivan Edwards families are currently engaged in a process to appoint a single corporation to represent them. We continue to engage with the Yilka and Sullivan Edwards families together, wherever possible.

Beyond this grievance, in 2018 we had one further community-related grievance, which was resolved.

 

 

IAR-113


Table of Contents
112   The Gold Fields Integrated Annual Report 2018
     

 

Community relations in Americas

    

 

 

LOGO

 

 

Cerro Corona is located in the district of Hualgayoc in Peru’s northern Cajamarca province, where agriculture and cattle raising are the main economic activities. The mine’s direct area of influence, which has around 5,100 inhabitants, includes the city of Hualgayoc and five rural villages – El Tingo, Pilancones, Coymolache Alto, Coymolache and La Cuadratura (2014)

 

 

Poverty among the Cajamarca region’s 1.3m residents is high and education levels low by national standards. While 90% of the district’s population now has access to electricity, only 53% have access to potable drinking water in their homes

 

 

Cerro Corona’s latest perception study (2016) indicates that the main needs of our local communities are access to drinking water, employment and support for their economic activities

 

 

MesÌas Guevara, a candidate with a neutral stance towards mining, was elected as Cajamarca regional governor during 2018. Previous governors have been strongly anti-mining and the province has seen anti-mining protests by communities

 

 

During 2018, we changed our main mining contractor from San Miguel to MUR-WY. While there were initially some protests against this decision by affected workers, MUR-WY prioritised the hiring of host community personnel

 

 

In 2017, Cerro Corona announced an extension of its life-of-mine by six years to 2030. Our community engagement strategies have been adjusted to the new timescales

 

 

The majority of our community projects are funded by our Gold Fields Peru Foundation APPD

 Build relationships and trust

 

    Cerro Corona hosts a monthly Dialogue Roundtable, in which progress on several development projects is provided and future work discussed with the Hualgayoc district local government and community organisations. We also meet regulatory with representatives from our villages, local business organisations and worker representatives

 

    We regularly engage with and support events hosted by our communities near Cerro Corona. Among others, we sponsored the Cajamarca Book Fair, the El Tingo Agricultural and Livestock Fair and supported the Patronage Festival in Honour of Our Lady of Carmen in Hualgayoc, one of the most important religious festivals in the province

 

    We host regular school and community visits to our mine, as well as visits from other interested organisations and institutions

 

    We trained 29 journalists from community media on investigative journalism to build a better understanding of responsible mining

Manage risk and impact

 

 

POTENTIAL PROTESTS AS A RESULT OF ALLEGED IMPACTS OF BLASTING ON HOST COMMUNITIES

 

Risk: Possible social protests set off by the collapse of houses with structural damage in Hualgayoc, as well as houses allegedly affected by in-pit blasting in the Pilancones hamlet.

 

 

Action

  Engagement with the Pilancones community to address housing claims and joint monitoring of vibrations and noise
  We submit weekly blasting schedules to the local municipal authorities and place notices announcing blasting times at the Gold Fields office in Hualgayoc
  Close coordination with communities for temporary evacuation of families and their cattle before blasting
  An assessment carried out during 2016 and 2017 identified 22 houses to be rebuilt in Hualgayoc because of a high risk of collapse. So far ten houses have been rebuilt and the demolition and reconstruction of six others is currently ongoing
  A reconstruction committee has been set up in Hualgayoc, comprising community representatives, the municipality and other authorities

2018 spend: US$471,000

 

 

 

 

COMMUNITY ACTION AGAINST TAILINGS SPILLAGE

 

Risk: Community action against Cerro Corona in protest of the 16 December 2018 tailings discharge into the Tingo river (p95).

 

 

Action

  Regulator, local authorities and communities notified and activated immediately on news of the leakage and environmental parameters returned to normal within 24 hours
  Rehabilitation of the affected area started immediately and was completed within 20 days – community members were used in clean-up operation
  Compensation of US$36,000 paid to a nearby trout farmer
  About US$132,000 paid in restoration activities
  Engagement with regional environmental activists through government mediation

 

 

 

 

IAR-114


Table of Contents
The Gold Fields Integrated Annual Report 2018   113
     
 
LOGO

 

    

    

 

Create and share value

 

 

  HOST COMMUNITY EMPLOYMENT AND PROCUREMENT

 

  By end-2018, we achieved a 27% host community employment representation – above our target of 25% – meaning that 633 members of our host community now work at Cerro Corona. The mine is working to increase host community employment by using host community employees for seasonal labour requirements. The new mining contractor, MUR-WY, has also focused on employing community members in line with our policies
  In 2018, we successfully focused on increasing the proportion of sustainable host community procurement spend. This totalled US$24m, 16% of our total procurement spend, against a target of 9% from 233 host community suppliers
  A steering committee was established to deliver targets, as well as align with new guidance, and to identify work opportunities to shift purchasing from non-host community companies to host community enterprises

For more details of our host community programmes see p7 and p112 – 113.

 

 

  WATER SUPPLY

 

During 2018, we renewed our goal of bringing permanent, high-quality water to our host community for domestic and agricultural purposes. The following projects were completed or are in development under this strategy:

  Construction of the water systems for the Kiwillas and Lipiag hamlets was completed in early 2018. The construction involved 19km of distribution piping, 134 house connections, three water reservoirs and three water catchments. An additional 15 pylons were added to the project
  The Cuadratura water project commenced in 2017 and was set to be completed in mid-2018. However, the project has been delayed as negotiations continue with a private landowner. Alternatives are being identified.

 

 

Benefits to the community: The water systems for the Kiwillas and Lipiag hamlets have provided 1,494 families access to water at a low cost.

 

 

Benefits to Gold Fields: These projects further solidify our social licence to operate and reputation in a region where many mining companies have experienced water-related conflicts with their host communities.

2018 spend: US$370,000

 

 

 

 

 

  LIVESTOCK DEVELOPMENT PROGRAMME

 

 

  In Cerro Corona’s direct area of influence this programme benefits 599 cattle breeders. During 2018, agricultural experts made 550 visits to farmers during cattle were given medical treatment and 160 artificial inseminations completed
  260ha of pasture were improved or installed in the Pilancones and Alto Coymolache hamlets
  Within the wider district, we funded 329 inseminations as part of our genetic improvement project for local cattle. Almost 400 new cows were provided to local farmers
  Milk production improvement programmes were rolled out to more than 750 families in the wider district
  Sheds for guinea pigs and hens were donated to 67 families

 

 

Benefit to the community: Our livestock development programmes have improved the income and economic welfare of over 1,000 families in our communities over the years.

 

 

Benefit to Gold Fields: With this programme, which supports the most critical economic activity of our communities, Gold Fields further solidifies relationships with the farmers in the area, contributing to strengthening our social licence to operate.

2018 spend: US$1.3m

 

 

 

 

 

  OTHER MATERIAL VALUE CREATION PROJECTS

 

 

  We completed the 4km access road to the Cuadratura hamlet at a cost of US$200,000, giving its 1,000 residents easier access to the surrounding area
  We built and equipped a modern community centre for the El Tingo hamlet at a cost of US$310,000
  We spent US$45,000 on constructing a Kindergarden and upgrading a children’s shelter in two of our host communities

 

 

Measure actions and impacts

 

LOGO

Engagement with communities

 

2016    2017    2018
123    172    325

Grievances

LOGO

 

There was a marked increase in grievances at Cerro Corona in 2018. However, this is an anticipated outcome of the awareness raising about the grievance mechanism in the communities. A total of 69 grievances (2017: 12) were recorded during the year, of which 21 were employment- and procurement-related grievances, 29 were environmental issues caused by perceptions of water contamination and dust,14 related to social impacts/damage due to blasting at Cerro Corona, three grievances related to claims for property limits and two related to concerns with the results of the livestock development project. 33 of these grievances were resolved in 2018, 36 grievances are in the process of being addressed.

 

 

IAR-115


Table of Contents
114   The Gold Fields Integrated Annual Report 2018
     

 

Community relations in Ghana

    

 

 

LOGO

 

T arkwa and Damang are located in the western region of Ghana, which is also home to other gold mines

 

T he Tarkwa mine is located in the Tarkwa/Nsuaem municipality, which has a total population of 90,477 (2010 census), though the mine’s host communities only have a population of 47,861. The working population are mainly engaged in agriculture, the informal sector, industry and services provision

 

Damang is in the Prestea/Huni valley district, which has a total population of 159,304 (2010 census). Damang’s nine host communities have a population of 36,231 people. Over half of the working population in the district are engaged in crop farming and almost 30% in livestock rearing

 

During 2018, Gold Fields acquired 45% in the Asanko gold mine, about 100km north of our existing mines. However, Asanko Gold remains the manager and has responsibility for community relations (p49)

 

Illegal miners continue to encroach on the Tarkwa and Damang mining concessions. Encroachers are usually arrested by the patrol team (comprising the mines’ protection services team and the local police) and arraigned before court for prosecution. The patrol teams have been trained in applying the Voluntary Principles on Safety and Human Rights in handling encroachers

 

The Tarkwa mine changed its business operating model from owner mining to contractor mining, necessitating the retrenchment of over 2,500 employees. The majority of the retrenched employees were absorbed by the mining contractors. Qualified community residents were given preferential job opportunities during the transition to contract mining

 

Gold Fields Ghana’s community investments are managed by the Gold Fields Ghana Foundation, which receives 1.5% of our mines’ pre-tax profits and US$1 for every ounce of gold sold by them. During 2018, the Foundation invested US$15.3m in community development (2017: US$6.5m).

 

 

 Build relationships and trust

 

  In 2018, we further solidified relationships with our host communities by engaging regularly with local government, community organisations and residents, as well as dealing transparently with grievances submitted

  During 2018, 130 community youth gained employment in Tarkwa with the mining contractors through the host community employment committee, comprising Gold Fields, the contractors and community leadership. A similar committee oversees host community employment at Damang

  The Tarkwa mine collaborates with local government to implement community projects and programmes

  Gold Fields celebrated 25 years in Ghana during 2018. The communications campaign included the launch of the Gold Fields Ghana Facebook page to communicate with employees and community members.

 

Manage risk and impact

 

  DAMANG – SEEPAGE AND FLOODING

 

Risk: The Damang mine experienced a Level 3 environmental incident during the commissioning of the its new tailings storage dam (p95). A farming community, Togbe Junction, raised concerns when they found dead fish in the river. This could potentially impact the mine’s social licence to operate.

 

 

Action

  Intensive engagements with leaders and members of the community
  Provided the community with potable water even though there was no contamination of any of the water sources used by the community
  Implemented three-year livelihood enhancement projects that were agreed with members of the community
  Ensured that surrounding communities were not impacted

Spend to date: US$80,200

 

 

  TARKWA – VALUATION OF CROPS AND STRUCTURES

 

Risk: During 2016, a group of farmers near the Tarkwa mine’s Kottraverchy waste dump area disputed previously paid compensation and petitioned the Environmental Protection Agency (EPA) to mediate. The farmers argued that their crops and structures were not accurately assessed and valued. Various proposals by the mine and the EPA have been rejected by the farmers.

 

 

Action

  Independent valuation to re-evaluate the crops and structures carried out in 2017
  Meetings between Gold Fields and the Land Valuation Board (LVB) to determine the appropriate compensation to be paid
  Submission of relevant documents to the LVB
  Investigation by the Ministry of Lands and Natural Resources ongoing

 

 

  TARKWA – BRAHABOBOOM COMMUNITY DISPUTE

 

Risk: A group of residents within the Brahabobom host community, whose structures are close to the Tarkwa mine’s Atuabo-Mantraim pits, petitioned the Commission on Human Rights and Administrative Justice (CHRAJ), alleging infractions by the mine, and demanding resettlement. After its investigation, CHRAJ recommended the following:

  Resettlement of those in the Brahabobom community who are located within 500m of the pits
  The adoption of sound blasting practices
  Operate within the provision of minerals and mining regulations

 

 

Action

Measures that have been taken by the mine to reduce blast impacts include:

  Introduction of electronic blasting
  Reduction in the number of blast holes
  Creation of noise barriers
  Planting of vegetation between the pits and the community
  Engagement of an independent body to monitor blasts
  Suspension of mining in the area closest to the Brahabobom community

Following CHRAJ’s recommendations, the Minerals Commission subsequently granted approval for blasting activities within 400m of the community, subject to the implementation of blast controls and blasting protocols. This has been officially communicated to CHRAJ. Tarkwa continues to engage on a final and amicable resolution.

 

 

IAR-116


Table of Contents
The Gold Fields Integrated Annual Report 2018   115
     
 
LOGO

 

    

    

 

Create and share value

We set and monitor quarterly and yearly host community procurement and employment targets. At both Tarkwa and Damang, we exceeded our 2018 host community employment targets of 70%. This is attributed to focused efforts to hire or retain host community members during the transition to contractor mining at Tarkwa and during the retrenchments at Damang. Furthermore, our host community procurement spend at Tarkwa increased from 12% in 2017 to 27% in 2018 and, at Damang, increased from 14% to 40% in 2018, exceeding our targets of 15%.

For more details of our host community programmes see p7 and p112 – 113.

 

 

  REHABILITATION OF THE 33KM ROAD BETWEEN TARKWA AND DAMANG

 

During 2016, Gold Fields began a comprehensive rehabilitation of the 33km public road that links the Tarkwa and Damang mines, and serves several communities along the corridor. Due for completion in Q1 2019, the road will have an asphalt finish, with safety features to prevent speeding and accidents. The total cost is US$26m.

 

 

Benefits to the community: The road is being constructed by local contracting companies who were asked to source workers mostly from our host communities. The improved road will reduce travel time, increase access to social amenities and markets, reduce the cost of transportation, and increase economic activities along the route. Dust pollution will be eliminated, and safety will improve.

 

 

Benefits to Gold Fields: A reduction in the cost of transportation and maintenance, improvement in safety, and reduction in travel time and fatigue, which will positively impact productivity. Many Damang employees live in and around Tarkwa, and commute by this road on a daily basis.

 

 

 

 

 

  YOUTH EMPLOYMENT IN AGRICULTURE

 

In 2016, we started the Youth in Horticulture Production (YouHoP) programme in collaboration with the German government aid agency GIZ, which is aimed at creating employment opportunities and improving incomes for youth in our host community.

The second phase of the YouHoP programme started in 2018. During phase 2, 323 farmers were selected, bringing the total number of farmers engaged by the programme to 498. Other allied community employment created through YouHoP includes credit officers (12 youth), off-takers (18) and extension officers (9). During the year, farmers were training in disease and pest identification, green label certification, proper harvesting of produce, and off-take agreements.

 

 

Benefits to the community: The YouHoP programme reduces youth unemployment in our host communities and improves agricultural production in the area, which leads to increased income that can be reinvested in the community.

 

 

Benefits to Gold Fields: The YouHoP programme successfully reduces tension between the mines and the communities, maintains our social licence to operate and improves our reputation within the community.

Spend to date: US$584,000

 

 

 

 

  OTHER MATERIAL VALUE CREATION PROJECTS

 

 

  During 2018 we awarded 110 new scholarships and bursaries to tertiary students from our host communities, valued at US$271,000
  Following practical assessments carried out for applicants of the apprenticeship programme at Tarkwa, 50 young men and women were selected in October for training on how to operate dump trucks and excavators. Furthermore, 55 applicants received training in associated professions
  A medical outreach programme was held in Tarkwa and Sekondi-Takoradi. Over 1,000 residents from nearby communities received free health screening and medication
  A cocoa support programme, aimed at assisting at least 100 cocoa farmers each year, was introduced and piloted during 2018

 

 

 

Measure actions and impacts

 

LOGO

Engagement with communities

 

2016    2017    2018
153    220    152

Grievances

LOGO

 

There was a decrease in grievances submitted during 2018. 49 grievances were received by both mines through their formal mechanisms during 2018 (2017:

54), relating to social issues (7), compensation (6), and environmental issues (36). All 49 grievances received in the year, and eight unresolved ones from 2017, were resolved. The 2016 grievance relating to disputed compensation by a group of farmers near Tarkwa’s Kottraverchy waste dump remains under mediation. We will migrate our grievance mechanism to an electronic system in 2019.

 

 

IAR-117


Table of Contents
116   The Gold Fields Integrated Annual Report 2018
     

 

Community relations in South Africa

    

 

 

LOGO

 

 

The South African region comprises one mine, South Deep, situated about 45km from Johannesburg in the Rand West City Local Municipality of Gauteng. South Deep operates alongside mines, many of whom have gone through restructure and retrenchment processes in recent years

 

 

South Deep embarked on a section 189 process in 2018, and approximately 1,084 employees and 420 contractors were retrenched by the end of the year (p46)

 

 

South Deep has re-evaluated its definition of host communities and recognises all communities within the expanded Rand West City Local Municipality as host communities

 

 

The local municipality has around 272,000 residents, and struggles with high levels of unemployment, poverty, food insecurity and crime

 

 

The mine has delivered on its last Social and Labour Plan (SLP) projects, which ended in 2017, and has started on a new SLP cycle for 2018 – 2022 (p108)

 

 

South Deep embarked on a new communication strategy, including launching a Gold Fields South Deep Facebook page to engage with employees and community members

 

 

During 2017, South Deep conducted a Westonaria socio-economic baseline study as well as a SROI study of the impact of South Deep’s 15 most critical community investment projects. These influenced the choice of 2018 – 2022 SLP projects

 

 Build relationships and trust

 

  South Deep hosted environmental visits to the mine, facilitated by the Federation for a Sustainable Environment, a local NGO, as well as open days for communities and schools aimed at increasing awareness of environmental rights and the impacts of gold mining

  South Deep collaborated with the DMR on the Learners Focus Week, which targeted 300 Grade 9-12 learners from previously disadvantaged communities to address the shortage of skills in the mining industry

  The development round table established in 2016 conducted three sessions in 2018, with representatives from the mining companies (Gold Fields and Sibanye-Stillwater), the local and district municipalities and the West Rand community stakeholder forum. A formal Memorandum of Agreement governs the round table

  South Deep extensively engages the Department of Mineral Resources on issues relating to community investments, particularly around the Mining Charter and SLP

Manage risks and impact

 

 

  COMMUNITY SAFETY

 

South Deep’s commitment to safety extends further than the borders of its operation, and the mine therefore works closely with the South African Police Service (SAPS) in Westonaria, Bekkersdal and Randfontein, as well as the Community Policing Forums (CPFs), to improve the safety of its host communities.

In 2018, there were three community incidents which resulted in the deaths of nine community members, most of them in the Thusanang informal settlement on the boundary of the mine. South Deep undertook a community risk assessment with SAPS, a number of government departments and Thusanang stakeholder groups. The risk assessment focused on empowering local stakeholders to identify risks to community safety and formulate mitigation measures.

The community safety project focuses on crime prevention through increasing visible policing, training, information sourcing and improved crime reporting. Our investments in the CPFs, which were done in conjunction with an NGO, Qhubeka, included a donation of bicycles and winter jackets to patrollers who work as volunteers in their communities. The CPFs have increased its crime prevention awareness campaigns, and are reporting an improved impact of their campaigns since the donation. Investment in the safety of our host communities solidifies and fosters relationships between South Deep and community members.

Spend to date: R251,000 (US$18,000), including spending by the South Deep Community Trust

 

 

 

  Partnerships with South Deep trusts

 

South Deep Community Trust    South Deep Education Trust
 
Spend 2018: R3.4m (2017: R3.1m)    Spend 2018: R19.1m (2017: R15.0m)
 
Spend to date (2010 – 2018): R21.9m    Spend to date (2010 – 2018): R112.8m
 
Key projects during 2018:    Key projects during 2018

   Community safety

   Enterprise development

   SMME development

  

  Westonaria TVET College (using funds from the now-disbanded Westonaria Community Trust)

  25 scholarships (2017: 71) for high school students

  58 bursaries (2017: 37) for tertiary education students

  School food garden projects

 

 

IAR-118


Table of Contents
The Gold Fields Integrated Annual Report 2018   117
     
 
LOGO

 

    

    

 

Create and share value

South Deep can make a tremendous impact on the employment rate and local economy through its work in host community employment and host community procurement. The host community definition now includes all individuals who reside in the Rand West City Local Municipality. As a result the host community workforce rose to 55% of our total workforce during 2018, though the overall number of host community employees and contractors came down as a result of the retrenchments during Q4 2018.

At the end of 2018, our host community procurement spend was 29% of total spend, or R517m (US$39m). This exceeded the target of 20% and the minimum spend of R500m a year. Host community jobs from mine employment, procurement and community projects totalled 2,569 at the end of 2018.

For more details of our host community programmes see p7 and p112 – 113.

 

 

  FOOD SECURITY

 

Food security at household levels is a challenge in our host communities. We therefore initiated food security projects by planting vegetable gardens in four high schools in Westonaria. The infrastructure includes a tunnel, irrigation system, water tank and gardening equipment.

 

 

Benefit to the community:

  The planned food gardens in four high schools in Bekkersdal, Simunye and Poortjie will feed about 5,000 children
  South Deep employed a local enterprise for the clean-up of school grounds and preparation of soil for the food gardens
  Eight school gardeners have were appointed and receive mentoring

 

 

Benefit to Gold Fields: Investment in the food security of our host communities will lead to increased school attendance and decreased drop-out rates.

 

 

Spend to date: R645,000 (US$45,000), including spending by the South Deep Education Trust

 

 

 

 

 

  OTHER MATERIAL VALUE CREATION PROJECTS

 

 

  South Deep entered into a new partnership with Sibanye-Stillwater to close out legacy projects from the former Gold Alliance partnership, and to align social investment projects for optimal benefit to our host communities
  South Deep continues to work with the Rand West City Local Municipality, the Gauteng Department of Agriculture and Rural Development, and Sibanye-Stillwater to employ 35 people collectively as business owners of small agriculture enterprises
  We continue to support two small enterprises – a bakery and poultry project – until these have developed into sustainable businesses. The bakery has an outlet in Westonaria, supplying the local market, and also has a contract with the mine. The poultry project has successfully sold live chickens and continues to grow its profit margin
  South Deep has advanced the planning of the construction of the Simunye Secondary School, which will be completed during 2019 and will benefit more than 1,200 learners who are currently being taught in a prefabricated structure
  South Deep, in partnership with the Department of Agriculture and Rural Development, supported 65 households in the Bekkersdal and Westonaria host communities with the implementation of homestead gardens, by supplying seedlings, agricultural equipment, manure, compost and basic agricultural training

Measure actions and impacts

 

LOGO

Engagement with communities

 

2016    2017    2018
137    169    471

Grievances

LOGO

 

During 2018, seven grievances were logged, of which four were employment and procurement-related and three were of a social nature. Four grievances have been resolved, one resurfaced from 2017 grievances, one is outstanding and one is ongoing.

 

 

IAR-119


Table of Contents
118   The Gold Fields Integrated Annual Report 2018
     

 

Human Rights

    

    

 

                 

Introduction

Gold Fields’ activities from exploration through to mine closure have the potential to impact the human rights of our workforce and communities, which in turn could negatively affect our ability to create value for our shareholders. Respect for human rights is a baseline expectation for all our operations and fundamental to sustainable development and responsible mining.

 

Gold Fields’ commitment to respect the rights and dignity of its stakeholders is described in our Human Rights Policy Statement. The policy statement, which is embedded in our Code of Conduct, is aligned to the ICMM Principles on Human Rights and guided by the UN Guiding Principles on Business and Human Rights as well as the conventions of the International Labour Organisation. The policy statement also supports the United Nations Universal Declaration of Human Rights and the Voluntary Principles on Security and Human Rights. Our engagement and relationships with our key stakeholders - our workforce, our communities, governments and shareholders are discussed on p106-121.

 

Under the policy statement, Gold Fields commits to, among others:

  Not interfering with or curtailing others’ enjoyment of their human rights

  Defending, where possible, employees and external Gold Fields stakeholders, such as community members, against human rights abuses by third parties

  Taking positive action to facilitate the entrenchment and enable the enjoyment of human rights

 

The Code of Conduct, which is fully endorsed by the Gold Fields Board of Directors, guides our business ethics and values. The human rights policy statement applies to all directors, employees and third parties

 

  

  

  

  

  

  

  

  

 

(including, among others, suppliers and contractors) and regular training and awareness are offered to all stakeholders.

 

Given the nature of Gold Fields’ footprint and activities, our human rights activities are currently managed through the following functions: legal and compliance, sustainable development, human resources, procurement, community relations, risk and security. A steering committee oversees the work by the various disciplines and regions on human rights and regular feedback is provided to the Board’s Social Ethics and Transformation Committee.

 

Salient Human Rights issues

We are consistently looking at ways to improve our business and this includes evolving human rights through the identification of salient human rights issues in the Group. Salient human rights issues as defined by the UN Guiding Principles are those human rights that have the most severe negative impacts as a result of the company’s activities or business relationships.

 

During 2018 we considered the stakeholder groups impacted by the key activities in the business and in our supply chain and prioritised the human rights impacts by determining their severity.

 

The eight salient issues identified were:

1. Health & Safety: Occupational incident or exposure leading to physical and/or psychological harm and/or Illness

2. Human Resources: The impact of our working environment, policies and procedures on employees and contractors

3. Water: The loss of containment and the subsequent impact on water quality released into the environment

4. Public and private security: Abuse of power by public or private security

5. Transportation: Transport incidents involving hazardous substances and/or people

 

  

  

  

  

  

  

  

  

  

 

6. Mine Closure: The ineffective, incomplete or failed implementation of mine closure plans

7. Resettlement: Land acquisition, economic compensation and community resettlement

8. Breaches by suppliers/contractors: Breaches of human rights by suppliers, contractors and other business partners in our supply chain

 

Following the identification process we conducted detailed bow-tie analyses of these issues. The analysis included: listing the causes of each salient issue, their consequences, and preventative controls, mitigatory controls in place. It also listed future mitigation actions to be considered. The bow-tie analysis for our most important salient issue - health & safety of our workforce - is displayed on this page.

 

While the failure of a tailings facility is identified under the water salient issue, TSFs are in the spotlight following the catastrophic tailings failure at the Córrego do Feijão iron ore mine in Brumadinho, Brazil, in January 2019, which resulted in over 300 deaths. In the wake of the tragedy, Gold Fields is undertaking technical reviews and strengthening governance of our TSFs as an active participant in the ICMM-led process described on p103. We are working to improve our emergency preparedness and response and community engagement around this issue, in addition to ensuring that our management and technical oversight remain vigilant.

 

During 2019 we plan to appoint a pilot site among our eight mines to repeat the Group process and identify its key salient human rights issues. We also plan to start the process of closing out mitigation actions identified during the Group’s salient issue process.

   
   
   
   
   
   
   
   
   
   
   
   
   
   
   
   
   
   
   
   
   
   
   
   
   
   
   
   
   
   
   
   
   
   
   
   
   
   

 

IAR-120


Table of Contents
The Gold Fields Integrated Annual Report 2018   119
     
 
LOGO

 

    

    

    

 

Salient issues – health and safety:

Occupational incident or exposure leading to physical and/or psychological harm and/or Illness

 

LOGO

 

          Considerations     Focus on psychological harm (e.g. risks arising from Fly-In, Fly-Out work arrangements)
for further mitigation                 Consideration of shared value opportunities, such as safety and wellness training

 

Our due diligence actions

Gold Fields has in place numerous policies and strategies to deal with the salient human rights issues at our mines and projects listed earlier. These cover interactions and engagements with governments, our workforce, communities, suppliers and security personnel, as well as mechanisms for dealing with stakeholders’ grievances.

Workforce Rights

The Gold Fields policy statement notes our commitment to uphold the highest standards of human rights within our workforce, including: freedom from child labour; freedom from forced or compulsory labour; freedom from discrimination (while recognising the need to affirm previously disadvantaged groups); and freedom of association and collective bargaining. All induction training (including that provided by the Gold Fields Internal Protection

Services team) includes key human rights elements, and the Company’s internal grievance mechanisms ensure employees and contractors can raise human rights concerns.

All grievances are handled by the Gold Fields Human Resources function, in consultation with legal teams for human rights concerns, which uses a defined process to record, evaluate and address legitimate complaints. Employees can also raise concerns via independent counsellors, as part of the Gold Fields Employee Assistance Programme, and make use of Gold Fields’ confidential, third-party whistleblowing hotline.

All new employees are required to sign the Code of Conduct and receive awareness training during induction. Code of Conduct eLearning, which was launched in 2017, is mandatory for all employees. Gold Fields runs a human rights

campaign on Human Rights Day to raise awareness of these issues.

Performance in 2018:

  We received 61 grievances from employees, of which 14 related to harassment or discrimination. Of these, 60 were resolved, with seven cases leading to the dismissal of the accused employee or contractor. Two cases are still being addressed
  By end-2018, 66% of Gold Fields employees had completed the Code of Conduct eLearning course, which was launched in 2017 and will be completed during 2019

Community Rights

In our engagement with communities, we ensure that the following key human rights, amongst others, are respected: Indigenous People’s rights, minimisation of involuntary resettlement (subject to fair

 

 

IAR-121


Table of Contents
120   The Gold Fields Integrated Annual Report 2018
     

 

Human Rights continued

    

    

 

compensation where unavoidable), treatment of artisanal and small-scale miners as well as respectful security enforcement.

Environmental and social impact assessments, which assess the actual or potential impacts of our operations and projects on local communities and other stakeholders, have been undertaken by all operations. The assessments include human rights aspects. Risk assessments are undertaken on an ongoing basis and grievance mechanisms are in place at the operations to record, address and respond to social, environmental and human rights grievances.

Performance in 2018:

  We recorded two Level 3 environmental incidents - at our Damang mine in Ghana and at Cerro Corona in Peru. Both incidents were successfully mitigated. Details on p95
  A group of community residents near our Tarkwa mine in Ghana have petitioned a government agency for resettlement, alleging infractions by the mine. Details on p118

Suppliers

Gold Fields’ business relies on multiple, large-scale suppliers and contractors to carry out mining, development, construction and other forms of work at its operations. All suppliers and contractors are included in Gold Fields’ own health and safety management systems to ensure that contractors benefit from safe and healthy working conditions. All internal and external stakeholders wishing to report human rights violations are able to make use of Gold Fields’ confidential, third-party whistleblowing hotline. Where such complaints are made, the relevant Gold Fields department follows up on the matter, establishing its authenticity and, if proved accurate, institutes the appropriate corrective measures.

From a contractual point of view, all our Third Party agreements contain a standard provision requiring compliance with the Gold Fields

 

Human Rights Policy Statement. Compliance with the Gold Fields Supplier Code of Conduct is also required in the agreements.

The Group has developed an external Third Party screening solution to screen new and existing suppliers and contractors for an array of pre-defined risk categories, including human rights and related violations and/or transgressions. Risk profiles for active external suppliers and contractors with post-screen alerts are then established and risk mitigated. The screening solution screens all suppliers and contractors on a monthly basis for adverse media exposure alerts, involving regulators, governments, recorded discrimination, workers’ right issues and human rights transgressions in the workplace.

Performance in 2018:

  We developed a Supplier Code of Conduct which translates the requirements of the Gold Fields Code of Conduct into terms appropriate to our suppliers

Security

Gold Fields’ protection services teams work with both private and public security providers - for the effective and responsible protection of workers and assets. All private security contractors receive human rights training during induction, and at least annually thereafter, including on the Voluntary Principles on Security and Human Rights (VPSHR). A study was carried out during 2017 to assess the gaps between our current systems and the VPSHR - no substantive gaps were identified. Work was carried out in 2018 to close the gaps. Where we work with public law enforcement personnel, such as in Ghana in dealing with illegal mining, we ensure that the personnel operate responsibly, guided by the VPSHR.

Gold Fields is committed to responsible materials stewardship. In this context, we support global efforts to prevent the use of newly mined gold to finance conflict. We have voluntarily adopted the Conflict-Free Gold Standard of the World Gold

Council (WGC). The standard is applied at all relevant locations through assurance audits. Although we withdrew our WGC membership in 2014, we have and will continue to apply both the Standard and its guidelines.

Performance in 2018:

  We reviewed private sector security providers’ contracts to ensure they are aligned to the VPSHR
  We updated out Human Rights Policy Statement to reference our support for the VPSHR
  Cerro Corona used an independent contractor to carry out a detailed assessment of its human rights risks and implementation requirements, with particular reference to the VPSHR. This had the additional benefit of improving human rights awareness of senior staff

Grievance Mechanisms

We are committed to addressing community issues and concerns timeously and effectively. Therefore we rely on a grievance reporting system to maintain confidence and transparent communication with our stakeholders. Our grievance mechanism enables and encourages community members to freely put forward their complaints, while obligating our mines to address the grievances within an agreed period.

Not managing a complaint can lead to further conflict and discontent within our host community. In certain instances we engage members from our local communities to act as mediator should our teams not be able to resolve the grievance.

Performance in 2018:

Our operations dealt with 127 economic, social, and environmental grievances lodged by our host communities (2017: 76) during the year. 88 of these grievances were resolved and 39 are still being dealt with. Details of the grievances raised against our mines can be found in the community relations section on p114 - 124.

 

 

IAR-122


Table of Contents

LOGO

 

IAR-123


Table of Contents

LOGO

 

IAR-124


Table of Contents

LOGO

 

    

 

Assurance

 

 

 

 

Internal and external assurance is

provided over selected sustainability

data contained in the Integrated

Annual Report

 

 

 

    First party: Internal audit statement    p124
    Independent assurance statement to the Board of Directors and stakeholders of Gold Fields    p125
    Key sustainability performance data    p127
                 Administration and corporate information      IBC

 

 

 

IAR-125


Table of Contents
LOGO
124   The Gold Fields Integrated Annual Report 2018
     

 

First Party: Internal Audit Statement

    

    

 

 

Gold Fields Internal Audit (GFIA) is an independent assurance provider to the Gold Fields Audit Committee on the effectiveness of the governance, risk management and control processes within Gold Fields.

The internal audit activities performed during the year were identified through a combination of the Gold Fields risk management and combined assurance framework, as well as the risk-based methodology adopted by the Gold Fields Internal Audit function. Internal audit complies with the Institute of Internal Auditors’ International Standards for the Professional Practice of Internal Auditing, in the execution of its assurance function. Furthermore, GFIA operates a quality assurance programme that involves performing detailed quality review assessments.

Annually, the risk-based annual audit plan is approved by the Audit Committee. The internal audit activities are executed by a team of appropriately qualified and experienced internal auditors, or through the engagement of external practitioners on specified and agreed terms. The internal audit team is based in South Africa and services all the Gold Fields operations globally. The Vice-President and Group Head of Internal Audit has a functional reporting line to the Audit Committee and provides quarterly feedback to the Audit Committee.

Based on the work performed by GFIA during the year, the Vice-President and Group Head of Internal Audit has presented the Audit Committee with an assessment on the effectiveness of the Company’s governance, risk management and system of internal control. It is GFIA’s opinion that the governance, risk management and internal control environment are effective within the Gold Field business and provide reasonable assurance that the objectives of Gold Fields will be achieved. This GFIA assessment forms one of the basis for the Audit Committee’s recommendation in this regard to the Board.

Shyam Jagwanth

Vice-President and Group Head of Internal Audit

Johannesburg, South Africa

25 March 2019

 

IAR-126


Table of Contents
The Gold Fields Integrated Annual Report 2018   125
     
 
LOGO

 

Independent Assurance Statement to the Board of

Directors and Stakeholders of Gold Fields Limited

    

 

ERM Southern Africa (Pty) Ltd (ERM) was engaged by Gold Fields to provide assurance in relation to selected sustainability information set out below and presented in Gold Fields’ 2018 Integrated Annual Report for the year ended 31 December 2018 (‘the Report’).

 

  Engagement summary
  

Engagement

scope (subject

matters):

  

1. Whether the 2018 data, for the period 1 January 2018 to 31 December 2018, for the selected

    performance indicators listed in Tables 1 and 2 overleaf, are fairly presented, in all material respects.

  

2. Whether the Directors’ statement in the About this Report section of the Report that Gold Fields has complied with the ICMM Sustainable Development Framework, Principles, Position Statements and reporting requirements is, in all material respects, fairly stated.

   For environmental, health and safety and social KPIs:
  

   GRI Standards (‘Core’ in-accordance option) and the GRI’s Mining and Metals Sector Disclosure (2013)

  

   Gold Fields GRI Standards Sustainability Reporting Guideline, V16 (September 2018)

Reporting

Criteria:

  

   International Council on Mining and Metals (ICMM) Sustainable Development Framework reporting requirements (2015)

   For Mining Charter related KPIs:
  

  Broad-Based Socio-Economic Empowerment Charter for the South African Mining and Minerals Industry (BBSEEC) (2002) and related Scorecard (2004)

    

   Amendment to the BBSEEC (2010) and related scorecard (2010) for the South African Mining and Minerals Industry

Standard Used:

   ERM CVS’ assurance methodology based on the International Standard on Assurance Engagements ISAE 3000 (Revised) and ISAE 3410 (for GHG Statements).

Assurance

Level:

   Reasonable assurance for all Subject Matters

Respective responsibilities:

  

Gold Fields is responsible for preparing the Report, including the collection and presentation of the selected sustainability information within it, in accordance with the reporting criteria, the design, implementation and maintenance of related internal controls, and for the integrity of its website.

 

ERM’s responsibility is to provide an opinion on the selected information based on the evidence we have obtained and exercising our professional judgement.

Our assurance activities

We planned and performed our work to obtain all the information and explanations that we believe were necessary to reduce the risk of material misstatement to low and therefore provide a basis for our assurance opinion. Using the ICMM Sustainable Development Framework: Assurance Procedure (2008) as a guide, a multi-disciplinary team of sustainability and assurance specialists performed the following assurance activities, including:

 

Reviewing external media reporting relating to Gold Fields, peer company annual reports and industry standards to identify relevant sustainability issues in the reporting period.

 

Interviews with relevant corporate level staff to understand Gold Fields’ sustainability strategy, policies and management systems, including stakeholder engagement and materiality assessment.

 

Interviews with a selection of staff and management, including senior executives, to gain an understanding of:

 

The status of implementation of the ICMM Sustainable Development Principles in Gold Fields’ strategy and policies;

 

Gold Fields’ identification and management of sustainable development risks and opportunities as determined through its review of the business and the views and expectations of its stakeholders;

 

Observation of an external stakeholder engagement meeting on material issues facing the business.

 

Reviewing policies and procedures and assessing alignment with ICMM’s 10 Sustainable Development Principles and other mandatory requirements set out in the ICMM’s Position Statements in effect as at 31 December 2018.

 

Testing the processes and systems, including internal controls, used to generate, consolidate and report the selected sustainability information.

 

Reviewing the suitability of the internal reporting guidelines, including conversion factors used.

 

Physical visits to interview responsible staff and verify source data and other evidence at the following sites:

 

South Deep, South Africa

 

Tarkwa, Ghana

 

Damang, Ghana

 

Granny Smith, Australia

 

Virtual reviews to verify source data for the following sites:

 

Agnew, Australia

 

St Ives, Australia

 

Cerro Corona, Peru

 

IAR-127


Table of Contents
126   The Gold Fields Integrated Annual Report 2018
     

 

Independent Assurance Statement to the Board of

Directors and Stakeholders of Gold Fields Limited continued

    

 

 

 

An analytical review of the year-end data submitted by the sites listed above, and testing of the accuracy and completeness of the consolidated 2018 Group data for the selected KPIs.

 

Reviewing the presentation of information relevant to the scope of our work in the Report to ensure consistency with our findings.

Our assurance opinion

In our opinion:

 

The selected sustainability performance information set out in Tables 1 and 2 for the year ended 31 December 2018 is prepared, in all material respects, in accordance with the Gold Fields reporting criteria; and

 

The Directors’ statement in the About this Report section of the Report that Gold Fields has complied with the ICMM Sustainable Development Framework, Principles, Position Statements and reporting requirements is, in all material respects, fairly stated.

The limitations of our engagement

The reliability of the assured data is subject to inherent uncertainties given the methods for determining, calculating or estimating the underlying information. It is important to understand our assurance opinions in this context. Our independent assurance statement provides no assurance on the maintenance and integrity of the Gold Fields’ website, including controls used to achieve this integrity, and in particular, whether any changes may have occurred to the information since it was first published.

Our observations

We have provided Gold Fields with a separate detailed management report. Without affecting the opinions presented above, we have the following observations:

 

Following ERM’s recommendation made in last year’s statement for South Deep and Tarkwa mines to address deficiencies in documentation relating to safety performance information, ERM did indeed observe improvements in documentation. ERM also noted several efforts initiated by Gold Fields during 2018 to mitigate employee health and safety risks and improve safety performance. We strongly encourage Gold Fields to continue its programme of strengthening its safety culture through these efforts.

 

We observed considerable efforts to reduce energy consumption through energy savings initiatives implemented across the Group, notably in the Australia and West Africa regions. In addition, in response to the Task Force on Climate-related Financial Disclosures (TCFD) Recommendations, Gold Fields has begun to evaluate the financial risks and opportunities for its business. We encourage Gold Fields to continue its efforts in this regard and in reducing the carbon intensity of its operations.

 

Regarding socio-economic development spend information, consistent with last year’s observations; an opportunity for improvement exists in the Australia region in structuring and formalising a process for consolidating and reporting its social performance data.

 

LOGO    LOGO   

Donald Gibson

Partner

25 March 2019

  

Jennifer Iansen-Rogers

Partner, ERM CVS, London

25 March 2019

  

ERM Southern Africa (Pty) Ltd, Johannesburg, South Africa

www.erm.com

Email: donald.gibson@erm.com

ERM Southern Africa (Pty) Ltd and ERM Certification and Verification Services (CVS) are members of the ERM Group. Our work complies with the requirements of ERM’s Global Code of Business Conduct and Ethics (available at https://erm.com/global-code). Further, ERM CVS is accredited by the United Kingdom Accreditation Service and our operating system is designed to comply with ISO 17021:2011. Our processes are also designed and implemented to ensure that the work we undertake with clients is free from bias and conflict of interest (refer to both the abovementioned Code of Business Conduct and Ethics, and the ERM CVS Independence and Impartiality Policy available at http://www.ermcvs.com/our-services/ policies/independence/). The ERM and ERM CVS staff that have undertaken work on this assurance engagement provide no consultancy related services to Gold Fields in any respect related to the subject matter assured.

 

IAR-128


Table of Contents
The Gold Fields Integrated Annual Report 2018   127
     
 
LOGO

 

Key sustainability performance data

    

 

 

Table 1. Data for selected sustainability performance indicators for the 2018 reporting year presented for reasonable assurance in accordance with Subject Matter 4 of the International Council on Mining and Metals’ (ICMM) Sustainable Development Framework: Assurance Procedure, and prepared in accordance with the Gold Fields Assurance KPI Definitions (available on Gold Fields’ Website) and the GRI Sustainability Reporting Standards.

 

 

  Parameter

 

  

 

Unit

 

  

 

Reported 2018 data

 

     

 

  Environment

 

         
  Total CO2 equivalent emissions, Scope 1-3    Tonnes    1,852,190
  Electricity purchased    MWh    1,283,940
  Diesel    Kl    183,520
  Total energy consumed/total tonnes mined    GJ/total tonnes mined    0.06
      (11,628,058 GJ /
          184,345,022 tonnes)
  Total energy consumed/ounces of gold produced    GJ/ounces of gold    5.64
   produced    (11,628,058 GJ /
          2,063,202 ounces)
  Total water withdrawal    Ml    21,179
  Total water recycled/re-used per annum    Ml    41,382
  Water intensity    Kl withdrawn/ ounces of    10.3
   gold produced    (21,178,512 Kl /
          2,063,202 ounces)
  Number of environmental incidents -    Number of incidents   
  Level 2       68
  Level 3 and above         2
     

 

  Health

 

         
  Number of cases of Silicosis reported    Number of cases    10
  Number of cases of Noise Induced Hearing Loss reported    Number of cases    13
  Cardio Respiratory (Tuberculosis)    Number new cases reported    16
  Number of cases of Malaria tested positive per annum    Number of positive cases    237
  Number of South African and West African employees in    Number of employees    336
  the HAART programme (cumulative)          

  Percentage of South African workforce on the voluntary

  counselling and testing (VCT) programme

   Percentage (%) of workforce    17

  Percentage of West African workforce on the voluntary

  counselling and testing (VCT) programme

   Percentage (%) of workforce    60
     

 

  Safety

 

         
  Total Recordable Injury Frequency Rate (TRIFR) -    Number of TRIs/    Employees: 1.94
  Employees, Contractors, Total    manhours    (43 TRIs / 22,151,709 manhours)
      Contractors: 1.75
      (56 TRIs / 32,047,611 manhours)
      Total: 1.83
          (99 TRIs / 54,199,320 manhours)
  Number of fatalities    Number    1
     

 

  Social

 

   %     
  Total socio economic development (SED) spend    US$    25,711,891
  Percentage of host community workforce employment    %    56
  Percentage of host community procurement spend    %    27
  Total value created and distributed    US$    2,711,000,000

 

IAR-129


Table of Contents
128   The Gold Fields Integrated Annual Report 2018
     

 

Key sustainability performance data continued

    

 

Table 2. Selected sustainability performance indicators for the 2018 reporting year presented for reasonable assurance in accordance with Subject Matter 4 of the ICMM’s Sustainable Development Framework: Assurance Procedure, and prepared in accordance with the Broad-Based Socio-Economic Empowerment Charter for the South African Mining and Minerals Industry (BBSEEC) (2002) and related Scorecard (2004); the Amendment to the BBSEEC (2010) and related scorecard (2010) for the South African Mining and Minerals Industry.

 

 

  Parameter

 

 

 

Unit

 

  

 

Reported 2018 data

 

    

 

  Mining Charter

 

  Housing and living conditions

 

        

Occupancy rate of one person per room

  Ratio (employee : hostel    0.49
    room)     

Percentage conversion of hostels into family units

  Percentage (%)    100
    

 

  Procurement & Enterprise Development

 

        

Procurement spend from BEE1 entity

  Capital Goods (%)    75
  Services (%)    81
    Consumable Goods (%)    91

Annual spend on procurement from multi-national suppliers:

Contribution set aside / allocated by the mining right holders

  Percentage (%)    1.21
    

 

  Employment equity

 

        

HDSAs2 in management

  Top (Board) (%)    50
  Senior (Exco) (%)    50
  Middle (%)    45
  Junior (%)    52
    Core Skills (%)    70
    

 

  Human Resource Development (HRD)

 

        

HRD expenditure as a percentage of total annual payroll

  Percentage (%)    7.7

(excluding mandatory skills development levy)

        
    

 

  Mine Community Development

 

        

Total LED3 spend for the year and LED spend per SLP4 project

  Total LED spend (R)    4,842,948

in the current year

        

Total SED5 spend for the year, including community trusts

  Total SED spend (R)    44,108,690

Up-to-date implementation of approved community projects

  Percentage (%) overall    0
  implementation and of each   
    project     
    

 

  Sustainable Development & Growth

 

        

Approved EMP6 implementation

  Percentage (%)    100

Tripartite action plan on health and safety implementation

  Percentage (%)    95.8

Percentage of samples in South African facilities

  Percentage (%)    100

 

1 

Black Economic Empowerment

2 

Historically Disadvantage South African

3 

Local Economic Development

4 

Social and Labour Plan

5 

Social Economic Development

6 

Environmental Management Programme

 

IAR-130


Table of Contents
The Gold Fields Integrated Annual Report 2018
     
 

 

Administration and corporate information

    

    

 

COMPANY SECRETARY

Lucy Mokoka

Tel: +27 11 562 9719

Fax: +27 11 562 9829

e-mail: lucy.mokoka@goldfields.com

REGISTERED OFFICE

Johannesburg

Gold Fields Limited

150 Helen Road

Sandown

Sandton

2196

Postnet Suite 252

Private Bag X30500

Houghton

2041

Tel: +27 11 562 9700

Fax: +27 11 562 9829

OFFICE OF THE UNITED KINGDOM

SECRETARIES

London

St James’s Corporate Services Limited

Suite 31, Second Floor

107 Cheapside

London

EC2V 6DN

United Kingdom

Tel: +44 20 7796 8644

Fax: +44 20 7796 8645

e-mail: general@corpserv.co.uk

AMERICAN DEPOSITORY RECEIPTS

TRANSFER AGENT

Shareholder correspondence should be mailed to:

BNY Mellon Shareowner Services

PO Box 30170

College Station, TX 77842-3170

Overnight correspondence should be sent to:

BNY Mellon Shareowner Services

211 Quality Circle, Suite 210

College Station, TX 77845

e-mail: shrrelations@cpushareownerservices.com

Phone numbers

Tel: 888 269 2377 Domestic

Tel: 201 680 6825 Foreign

SPONSOR

J.P. Morgan Equities South Africa Proprietary Limited

Gold Fields Limited

Incorporated in the Republic of South Africa

Registration number 1968/004880/06

Share code: GFI

Issuer code: GOGOF

ISIN – ZAE 000018123

INVESTOR ENQUIRIES

Avishkar Nagaser

Tel: +27 11 562 9775

Mobile: +27 82 312 8692

e-mail: avishkar.nagaser@goldfields.com

Thomas Mengel

Tel: +27 11 562 9849

Mobile: +27 72 493 5170

e-mail: thomas.mengel@goldfields.com

MEDIA ENQUIRIES

Sven Lunsche

Tel: +27 11 562 9763

Mobile: +27 83 260 9279

e-mail: sven.lunsche@goldfields.com

TRANSFER SECRETARIES

South Africa

Computershare Investor Services Proprietary Limited

Rosebank Towers

15 Biermann Avenue

Rosebank

Johannesburg

2196

PO Box 61051

Marshalltown

2107

Tel: +27 11 370 5000

Fax: +27 11 688 5248

United Kingdom

Link Asset Services

The Registry

34 Beckenham Road

Beckenham

Kent BR3 4TU

England

Tel: 0871 664 0300

Calls cost 12p per minute plus your phone company’s access charge.

If you are outside the United Kingdom,

please call +44 371 664 0300.

Calls outside the United Kingdom will be charged at the applicable international rate.

The helpline is open between 9:00am – 5:30pm. Monday to Friday excluding public holidays in England and Wales.

e-mail: enquires@linkgroup.co.uk

 

 

 

Website

WWW.GOLDFIELDS.COM

 

 

Listings

JSE / NYSE / GFI

SIX: GOLI

 

 

CA Carolus° (Chair) RP Menell° (Deputy Chair) NJ Holland*• (Chief Executive Officer) PA Schmidt• (Chief Financial Officer)

A Andani#° PJ Bacchus° TP Goodlace° C Letton^° P Mahanyele-Dabengwa* SP Reid^° YGH Suleman°

^ Australian * British # Ghanaian

° Independent Director • Non-independent Director

 

LOGO

 

IAR-131


Table of Contents

LOGO

 

IAR-132


Table of Contents

LOGO

 

AFR-1


Table of Contents

 

     The Gold Fields Annual Financial Report including Governance Report 2018
   

  

LOGO

 

Contents

 

 

  

Statement of Responsibility by the Board of Directors

     1  

Company Secretary’s certificate

     1  

Corporate Governance Report

     2  

Directors’ Report

     19  

Audit Committee Report

     24  

Remuneration Committee Report

     28  

Management’s discussion and analysis of the financial statements

     61  

Independent Auditor’s Report

     125  

Accounting policies

     129  

Consolidated income statement

     150  

Consolidated statement of comprehensive income

     151  

Consolidated statement of financial position

     152  

Consolidated statement of changes in equity

     153  

Consolidated statement of cash flows

     154  

Notes to the consolidated financial statements

     155  

Operating and financial information by mine

     213  

Shareholders’ information

     217  

Glossary of terms

     219  

Administration and corporate information

     228  

 

 

The audited financial statements for the year ended 31 December 2018 have been prepared by the corporate accounting staff of Gold Fields Limited headed by Tzvet Ilarionova, the Group Financial Controller. This process was supervised by Paul Schmidt, the Group’s Chief Financial Officer.

 

 

Send us your feedback:

To ensure that we report on issues that matter to our stakeholders please provide any feedback and questions to: investors@goldfields.com, sustainability@goldfields.com or visit www.goldfields.com to download the feedback form.

 

LOGO   linkedin.com/company/gold-fields
    
LOGO   business.facebook.com/GoldFieldsLTD
    
LOGO      @GoldFields_LTD
 

AFR- 2


Table of Contents
The Gold Fields Annual Financial Report including Governance Report 2018   1
     

 

Statement of responsibility by the Board of Directors

The directors are responsible for the preparation, integrity and fair presentation of the financial statements of Gold Fields Limited and its subsidiaries (together referred to as the Group), comprising the consolidated statement of financial position at 31 December 2018, and the consolidated income statement and consolidated statement of comprehensive income, changes in equity and cash flows for the year then ended, and the accounting policies and the notes to the consolidated financial statement, as well as the Directors’ Report. These financial statements presented on p129 – 212 have been prepared in accordance with International Financial Reporting Standards (IFRS) as issued by the International Accounting Standards Board and the requirements of the South African Companies Act No 71 of 2008 (as amended) (Companies Act), and include amounts based on judgements and estimates made by management.

The directors consider that, in preparing the financial statements, they have used the most appropriate accounting policies, consistently applied and supported by reasonable and prudent judgements and estimates, and that all IFRS standards that they consider to be applicable have been followed. The directors are satisfied that the information contained in the financial statements fairly presents the results of operations and cash-flows for the year and the financial position of the Group at year end. The directors also prepared the other information included in the Annual Financial Report and are responsible for both its accuracy and its consistency with the financial statements.

The directors have responsibility for ensuring that accounting records are kept. The accounting records should disclose with reasonable accuracy the financial position of the Group to enable the directors to ensure that the financial statements comply with the relevant legislation.

The directors are also responsible for such internal controls as the directors determine are necessary to enable the preparation of financial statements that are free from material misstatement, whether due to fraud or error, and for maintaining adequate accounting records and an effective system of risk management.

The auditors are responsible for reporting on whether the consolidated financial statements are fairly presented in accordance with the applicable financial reporting framework.

The going concern basis has been adopted in preparing the financial statements. The directors have no reason to believe that the Group, or any company within the Group, will not be a going concern in the foreseeable future, based on forecasts and available cash resources. These financial statements support the viability of the Group.

Gold Fields has adopted a Code of Ethics which is available on the Gold Fields website and which is adhered to by the Group.

The Group’s independent registered public accounting firm, KPMG Inc. (KPMG), audited the financial statements, and their auditor’s report is presented on p125 – 128.

Approval of consolidated annual financial statements

The consolidated annual financial statements of Gold Fields Limited, as identified in the first paragraph, were approved by the Board of Directors on 25 March 2019 and are signed on its behalf by:

 

LOGO    LOGO
NJ Holland    PA Schmidt
Chief Executive Officer    Financial Director
Authorised Director    Authorised Director

Company Secretary’s certificate

In terms of Section 88(2)(e) of the Companies Act, I certify that the Company has lodged with the Companies and Intellectual Property Commission all such returns as are required to be lodged by a public company in terms of the Companies Act, and that all such returns are true, correct and up to date.

 

LOGO

MML Mokoka

Company Secretary

25 March 2019

 

AFR-3


Table of Contents
2   The Gold Fields Annual Financial Report including Governance Report 2018
     

 

Corporate Governance Report

    

    

    

 

Overview

Our vision of global leadership in sustainable gold mining, and our ability to fulfil our stakeholder promises requires the highest levels of corporate governance. This means maintaining a governance framework that supports the proactive and effective management of those strategic dynamics that will ultimately determine our long-term sustainability, whether operational, economic, social, environmental or otherwise.

This approach is essential given the long-term, capital-intensive nature of our mining projects, as well as the, at times, challenging social and political contexts in which we operate. It requires us not only to ensure that our business remains profitable but also to deliver clear economic, social and environmental benefits to our stakeholders.

Our management approach is underpinned by our commitment to sound and robust corporate governance standards, which are essential to our ultimate operational and strategic success. A key element of the approach is to ensure that the Company complies with all laws and regulations, as well as the highest levels of corporate governance. As such, corporate governance systems and frameworks at Gold Fields are reviewed constantly to align with the ever-changing and increasingly stringent standards that are being rolled out by regulators across the globe.

During the year under review, the Board approved a diversity policy for the Company as required by the JSE Listings Requirements.

In November 2016 the King IV Report on Governance Principles for South Africa (King IV or the Code) was launched, updating the guidelines set by the King III Code. During 2018, the Board continued to ensure compliance and uphold the principles recommended in the King IV Code.

Details of our compliance with King IV can be found on p1516.

 

AFR-4


Table of Contents
The Gold Fields Annual Financial Report including Governance Report 2018   3
     

 

    

    

    

    

 

Standards, principles and systems

Material internal and external standards and principles

 

     
Internal standards and
principles
   Listings requirements    Sustainability standards    Business ethics standards

 

Gold Fields has developed a comprehensive set of internal standards and principles that underpin how we do business. These include:

 

Our vision and values:

Everything that we do to achieve our vision of becoming the global leader in sustainable gold mining is informed by our values. These are applied by our directors, as well as employees at every level of the Group.

 

Board of Directors’ Charter:

The charter articulates the objectives and responsibilities of the Board. Likewise, each of the Board committees operates in accordance with written terms of reference that are regularly reviewed to align with the provisions of relevant statutory and regulatory requirements.

 

Sustainable development framework:

Gold Fields’ sustainable development framework is based on good practice, as well as our operational requirements. The framework is governed by an overall Sustainable Development Policy Statement.

 

The Group has developed a range of policy statements that direct business conduct, available online at www. goldfields.com/policies.php.

 

Code of Conduct:

Gold Fields’ Code of Conduct commits and binds every employee, officer and director within Gold Fields to conduct business in an ethical and fair manner. The Board’s Audit, and Social, Ethics and Transformation (SET) committees are tasked with ensuring the consistent application of, and adherence to, the Code. The Code is on our website at www.goldfields.com/code-of-conduct.

  

 

Our primary listing is on the Johannesburg Stock Exchange Limited (JSE), and we are therefore subject to the JSE Listings Requirements.

 

Gold Fields has a secondary listing on the New York Stock Exchange (NYSE) and, as a foreign private issuer, is subject to the NYSE Listings Requirements, certain provisions of the US Securities and Exchange Commission, as well as the terms of the Sarbanes-Oxley Act (2002).

 

The Board is committed to upholding the principles and recommended practices of King IV and ensured compliance with the code during 2018.

  

 

Our sustainable development framework is guided by the International Council on Mining and Metals’ (ICMM) 10 principles on sustainable development, their supporting position statements and external assurance thereof.

 

We are not a direct participant in the United Nations (UN) Global Compact, but we are guided by its 10 principles and have incorporated the compact’s management model into our business activities.

 

All of our eligible operations conform to the World Gold Council Conflict-Free Gold Standard. A copy of our Conflict-Free Gold Report, our Statement of Conformance, together with the limited assurance opinion, can be viewed online at www. goldfields.com/ sustainability-reporting.php.

 

Our reporting is guided by the internationally recognised Integrated Reporting Framework of the International Integrated Reporting Council and the Global Reporting Initiative (GRI) Standards. Our 2018 GRI submission can be viewed online at www.goldfields.com/ sustainability-reporting.php.

 

All our eligible operations are certified by the International Cyanide Management Code, the ISO 14001 (2015) environmental management system and the OHSAS 18001 occupational health and safety management system.

 

As per King IV, 48 non-binding rules, codes and standards have been adopted by the Audit Committee. During 2019, these non-binding rules, codes and standards will be aligned to identified statutes.

 

  

 

Our Code of Conduct is aligned with national and international business ethics and anti- corruption standards, including the UN Convention against Corruption (2003) and the Organisation for Economic Co-operation and Development (OECD) Convention on Combating Bribery of Foreign Public Officials in International Business Transactions (1997).

 

We support the principles and processes of the Extractive Industry Transparency Initiative (EITI), through our membership of the ICMM. Ghana and Peru are the EITI-compliant countries in which we operate.

 

We comply with the following legislation and code: King IV and Prevention and Combating of Corrupt Activities Act (2004).

 

The United States’ Sarbanes- Oxley Act (2002), Dodd-Frank Act (2010) and the Foreign Corrupt Practices Act (1977).

 

All relevant regulations and legislations in jurisdictions in which Gold Fields operates.

 

 

AFR-5


Table of Contents
4   The Gold Fields Annual Financial Report including Governance Report 2018
     

 

Corporate Governance Report continued

    

    

    

 

Board of Directors

Board overview

The Board of Directors is the highest governing authority of the Group, and the Board Charter articulates its objectives and responsibilities. Likewise, each of the Board’s subcommittees operates in accordance with its written terms of reference, which are reviewed on an annual basis.

The Board takes ultimate responsibility for the Company’s adherence to sound corporate governance standards, and sees to it that all business decisions and judgements are made with reasonable care, skill and diligence.

In terms of Gold Fields’ Memorandum of Incorporation (MoI), available online at www.goldfields.com/standards-and-principles.php, the number of directors on the Board shall not be less than four and not more than 15. The Board currently comprises 11 directors, two of whom are executive directors and nine are independent non-executive directors (NEDs). Advised by the Nominating and Governance Committee, the Board ensures that the election of independent directors falls on reputable persons of well-known competence and experience, who are willing to devote a sufficient part of their time to the Company. Each Board member offers a range of relevant knowledge, expertise and technical experience and business acumen, which enables them to exercise independent judgement in Board deliberations and decision-making.

Furthermore, the Nominating and Governance Committee also ensures that the Board has adequate diversity in respect of race, gender, business, geographic and academic backgrounds. The composition of the committees was reviewed and approved at the November 2018 Board meeting.

The role of NEDs, who are independent of management, is to protect shareholders’ interests, including those of minority shareholders. Furthermore, they ensure that individual directors or groups of directors are subject to appropriate scrutiny in their decision-making.

The roles of the Chairperson of the Board and the Group’s Chief Executive Officer (CEO) are kept separate. NEDs Cheryl Carolus was the Chairperson of the Board, with Rick Menell the Deputy Chairperson and lead independent director. Nick Holland was Gold Fields’ CEO for the entire period under review.

The Board is kept informed of all developments relating to the Group, primarily through the executive directors, executive management and the Company Secretary. Furthermore, the Board stays up-to-date through a number of other mechanisms, including employee climate surveys, newsletters and internal staff communication, among others.

NEDs are entitled to seek independent professional advice, at the Group’s expense, on any matters pertaining to Gold Fields. They also have unrestricted access to the Group’s management, as well as to the external auditors, when necessary. A brief curriculum vitae (CV) for each Board member is set out on p12 – 14 of this report.

Chief Financial Officer

Paul Schmidt was appointed as the Company’s Chief Financial Officer (CFO) from 1 January 2009. In accordance with the JSE Listings Requirements, the Audit Committee considered and agreed unanimously that the level of expertise and experience of Mr Schmidt was satisfactory during 2018.

The Audit Committee was of the opinion that Mr Schmidt, together with other members of his financial management team, had managed the Group’s financial affairs effectively during the 2018 financial year.

Board appointments and rotation

Directors are appointed through a formal process, and the Nominating and Governance Committee assists in identifying suitable candidates and evaluating candidates from time to time. The Chairperson and Deputy Chairperson are appointed on an annual basis by the Board after a review of their performance and independence. In line with recommendations by King IV, the Board carries out a thorough evaluation of the independence of directors annually, and specifically where Board members have served on the Board for nine years or more.

The Nominating and Governance Committee develops and facilitates an induction programme with management for new members of the Board to ensure their understanding of Gold Fields and the business environment in which it operates. The Nominating and Governance Committee also assesses the commitments of non-executive candidates to ensure availability to fulfil their responsibilities.

 

AFR-6


Table of Contents
The Gold Fields Annual Financial Report including Governance Report 2018   5
     

 

    

    

    

    

 

In accordance with Gold Fields’ MoI, one-third of all directors (including executive directors) shall retire from office at each Annual General Meeting. The first to retire are those directors appointed as additional members of the Board during the year, followed by the longest serving members. Retiring directors can be re-elected immediately by the shareholders at the Annual General Meeting.

An additional Board member, Phuti Mahanyele-Dabengwa was appointed to the Board on 1 September 2018. Don Ncube retired at the Annual General Meeting held in May 2018. At the November 2018 Board meeting, the Board approved that Ms Mahanyele-Dabengwa become a member of the Safety, Health and Sustainable Development (SHSD), Social, Ethics and Transformation (SET), and Capital Projects, Control and Review committees. The Board also approved that Yunus Suleman resign from the SHSD and SET committees and become a member of the Nominating and Governance Committee. The composition of the Investment Committee was reviewed and Cheryl Carolus, Rick Menell and Steven Reid became additional members of this Committee.

The Board, assisted by the Nominating and Governance Committee, recommends the eligibility of retiring directors (subject to availability and their contribution to the business) for reappointment.

The Board in 2017 adopted a policy on race and gender diversity at Board level. During 2018 it set a target of appointing an additional South African black female director and a South African black male director. The appointment of Phuti Mahanyele- Dabengwa was completed in 2018 and the search for a black male director is ongoing.

Directors’ dealings in shares of Gold Fields

Gold Fields’ Board members and employees are informed of closed and prohibited periods for share dealings by the Company Secretary. Closed and prohibited periods remain in force until final annual, and now bi-annual, results are published. This was done on a quarterly basis during 2018. Similar closed periods will be in place should the Company trade under a cautionary announcement. Any directors’ dealings (including executive directors) require the pre-approval of the Chairperson, and the Company Secretary keeps a register of such dealings.

Board remuneration

Non-executive Board members are remunerated for their services as non-executive Board members, the separate committees they sit on annually, ad hoc committees officially approved by the Board, and, where applicable, travel expenses to attend Board meetings. Shareholders approve these fees on an annual basis at the Company’s Annual General Meeting. Further details of NEDs’ and executive directors’ remuneration can be found on p42 – 60.

Board of Directors’ Charter

The Board Charter and committees’ terms of reference are reviewed on an annual basis. In 2017, the Board reviewed the Board of Directors’ Charter and committees’ terms of reference to align with the recommendations of King IV. A summary of the application of the King IV principles by Gold Fields can be found on p15 – 16.

Company Secretary

The Company Secretary provides company secretarial services, oversees Board governance processes in relation to the Board (in accordance with the JSE Listings Requirements) and attends all Board and Board committee meetings. The Board has access to the Company Secretary, who guides the directors on their duties and responsibilities. During the year under review, the Company Secretary oversaw relevant Board governance matters and assisted the Board and its committees with annual plans, agendas, minutes and terms of reference.

The Company Secretary for the year under review was Lucy Mokoka, and the Board is satisfied that Ms Mokoka is competent, qualified and has the necessary expertise and experience to fulfil the role. The Company Secretary is not a director of the Group and has an arm’s-length relationship with the Board.

Application of King IV within Gold Fields

The introduction of King IV allowed the Board to assess the effectiveness of its current processes, practices and structures, which it uses to direct and manage the operations of the Company. The King IV gap analysis process conducted in 2017 revealed that the Company was materially compliant with the Code. The Board continued to review and refine governance processes to enhance compliance with the Code in 2018.

As such, a full register of the King IV principles, and the extent of the Company’s compliance therewith, is available on p15 – 16, and will also be placed on our website at www.goldfields.com/standards-and-principles.php.

 

AFR-7


Table of Contents
6   The Gold Fields Annual Financial Report including Governance Report 2018
     

 

Corporate Governance Report continued

    

    

    

 

Board attendance

The Board is required to meet at least four times a year. It convened nine times during 2018 as five special/ad hoc Board meetings were held to deliberate on urgent substantive matters. In terms of the Board Charter, a meeting may also be conducted by electronic communication.

All directors are provided with the necessary information through comprehensive Board packs prepared by management in advance of each Board or committee meeting to enable them to discharge their responsibilities effectively. The Board agenda and meeting structure focus on strategy, sustainable development, finance, performance monitoring, governance and other related matters. During the period under review, the Board meetings and some committee meetings were preceded by closed session meetings of NEDs. Furthermore, directors are asked to recuse themselves from meetings on any matters in which they may be conflicted.

Number of Board meetings, Board committee meetings and directors’ attendance during 2018

 

  Directors   Board
meetings
    Special
Board
meetings
    Ad-hoc
Investment
Committee
    Audit
Committee
    SHSD
Committee
    Capital
Projects,
Control and
Review
Committee
    Remune-
ration
Committee
    SET
Committee
    Nominating
and
Governance
Committee
    Risk
Committee
 

No of meetings

per year

    4       5       4       7       5       4       4       4       4       2  

CA Carolus1

    4       5       2             4       4       4       4       4        

A Andani

    4       5       3       7                   4       4              

PJ Bacchus1

    4       4       4       7             4       4       3             2  

TP Goodlace1

    4       4                   5       4             .             2  

C Letton

    4       5                   4       4             4             2  

NJ Holland

    4       5       4       7       5       4       4       4       4       2  

RP Menell1

    4       4       2       7       4       4       4       4       4        

DMJ Ncube1

    2       2             3       2             4       4       4        

SP Reid1

    4       5       2             5       4       4       2       4        

PA Schmidt

    4       5       4       7             2                         2  

YGH Suleman

    4       5       3       7       5       4             4             2  

P Mahanyele-Dabengwa2

    1       1             1       1       1             1              
1 

CA Carolus attended the Capital Projects, Control and Review Committee meetings by invitation

 

PJ Bacchus attended the SET Committee meetings by invitation

 

RP Menell and PJ Bacchus recused themselves from the March 2018 Special Board Meeting due to a conflict of interest

 

TP Goodlace submitted an apology for the October Special Board Meeting

 

A Andani and YGH Suleman submitted apologies for the May 2018 and November 2018 Investment Committee meetings respectively

 

C Carolus, R Menell and S Reid became members of the Investment Committee with effect from the 27 November 2018 Board meeting. They attended the 1 November Investment Committee meeting by invitation

 

DMJ Ncube attended the SHSD Committee meetings by invitation. He retired from the Board with effect from the Annual General Meeting in May 2018

2 

P Mahanyele-Dabengwa was appointed to the Board with effect from 1 September 2018.

The full Directors’ Report is detailed on p19 – 23.

 

AFR-8


Table of Contents
The Gold Fields Annual Financial Report including Governance Report 2018   7
     

 

    

    

    

    

 

Board committees

The Board has established a number of standing committees in compliance with the Companies Act and JSE Listings Requirements with delegated authority from the Board. Committee members are all independent NEDs, and the CEO, CFO and various members of management are permanent invitees to committee meetings. (The CEO is a permanent member of the SET Committee). Each Board committee is chaired by an independent NED.

Committees are required to evaluate their effectiveness and performance on an annual basis and to report findings to the Board for consideration. In line with the King IV recommendations, the Board annually reviews the terms of reference of all committees and, if necessary, adopts changes which are approved by the Board.

 

LOGO

Committees operate in accordance with written terms of reference and have a set list of responsibilities. These are outlined at www.goldfields.com/au_leadership.php. The charters and terms of reference of the Board can be found at www.goldfields.co.za/au_standards.php.

The Investment Committee is an ad hoc committee of the Board, established in 2017 to make recommendations to the Board on strategic restructuring options for the Group, as and when required.

The Board and all its committees reviewed their charters and terms of references to align with King IV. The written terms of reference and responsibilities of the Board and its committees are set out below. The composition of the committees refers to the position as at 25 March 2019:

Board

The Board is responsible for strategy development and monitors performance against the strategy. The Board Charter compels directors to promote the vision of the Company while upholding sound principles of corporate governance. Other directors’ responsibilities under the charter include:

 

Determining the Company’s Code of Conduct and conducting its affairs in a professional manner, upholding the core values of integrity, transparency and enterprise

 

Evaluating, determining and ensuring the implementation of corporate strategy and policy

 

Determining compensation, development, and other relevant policies for employees

 

Developing and setting best practice disclosure and reporting procedures that meet the needs of all stakeholders

 

Authorising and controlling capital expenditure and reviewing investment capital and funding proposals

 

Constantly updating risk management systems, including setting management expenditure authorisation levels and exposure limit guidelines

 

Reviewing executive succession planning and endorsing senior executive appointments, organisational changes and general remuneration policies. In this regard, the Board is guided by the Remuneration Committee, as well as the Nominating and Governance Committee

Key areas of focus during 2018

 

Recomposition of a number of Board committees

 

Considered outcomes of Independent Board Evaluation conducted by the Institute of Directors (IoD)

 

Deliberation on South Deep performance and approval of South Deep restructuring process

 

A decision was made to appoint PricewaterhouseCoopers Inc (PwC) as the Company’s new external auditors

 

Approval of remuneration philosophy and policy, as well as cash-settled long-term incentive (LTI) plan

 

Approval of additional gold price hedges

 

Completed Asanko joint venture transaction and approved funding strategy to finance the deal

 

AFR-9


Table of Contents
8   The Gold Fields Annual Financial Report including Governance Report 2018
     

 

Corporate Governance Report continued

    

    

    

 

 

Deliberation on the impact of scope changes, force majeure and cost escalation of the Gruyere project

 

Continued focus on capital allocation and approval of capital framework

 

Approval of the Group Stakeholder Relationship and Engagement Policy Statement, the Environmental Policy Statement, as well as the Occupational Health and Safety Policy Statement

The Board assessed its performance and effectiveness during the period under review and was found to be functioning and discharging its duties satisfactorily.

Nominating and Governance Committee

It is the responsibility of this Committee, which has four independent directors, among other things, to:

 

Develop a robust approach to corporate governance, including recommendations to the Board

 

Prepare and recommend to the Board a set of governance principles

 

Recommend a process to evaluate the effectiveness of the Board, its committees and management and report findings to the Board

 

Review the structure, composition and size of the Board and how this relates to effectiveness

 

Consider the rotation of directors and make appropriate recommendations

 

Identify and evaluate nominees and recommend them for election

 

Identify successors to the Chairperson, Deputy Chairperson and lead independent director, and the CEO, and make recommendations to the Board

 

Consider the Board committee mandates, the selection and rotation of the Chairpersons and committee members, and submit recommendations to the Board

 

Review the qualifications of committee members and conduct annual performance evaluations with recommendations to the Board

 

Develop and facilitate an induction programme for new Board members

Key areas of focus during 2018

 

Recommended appointment of additional Board members

 

Board skills, diversity and composition assessment

 

Independent Board Evaluation (conducted by the IoD) in line with King IV requirements

 

Succession planning for directors and senior executives

The Committee assessed its performance and effectiveness during the period under review and was found to be functioning and discharging its duties satisfactorily.

Audit Committee

The Audit Committee, which consists of four independent directors, has formal terms of reference which are reviewed annually and set out in its Board-approved charter. The Board is satisfied that the Committee has complied with these terms and with its legal and regulatory responsibilities as set out in the Companies Act, King IV and the JSE Listings Requirements.

The full duties and responsibilities of the Audit Committee, as well as the Audit Committee Statement, appear on p24 – 27 of this report, respectively. It is the responsibility of this Committee, among other things, to:

 

Nominate external registered auditors for the appointment or reappointment by the shareholders as auditor of the Company in line with the JSE Listings Requirements

 

Consider the fees to be paid to the external auditor and the auditor’s terms of engagement

 

Ensure that the appointment of the auditor complies with the provisions of the Companies Act and any other legislation relating to the appointment of auditors, including confirming the independence of the auditors

 

Determine the nature and extent of any non-audit services that the external auditor may provide to the Company

 

Pre-approve any proposed agreements with the external auditor for the provision of non-audit services to the Company

 

Delegate oversight for combined assurance

 

Prepare a report, to be included in the annual financial statements of the Company for the relevant financial year, that describes how the Committee carried out its functions, comments on the financial statements, the accounting practices and the internal controls of the Company

 

Receive and deal appropriately with any concerns or complaints relating to the accounting practices and internal audit of the Company, the content or auditing of the Company’s financial statements, or the internal controls of the Company

 

Make submission to the Board on any matter concerning the Company’s accounting policies, financial controls, records and reporting procedures

 

Delegate other duties to the Committee that relate to policies and procedures, relationships between independent auditors and Gold Fields, and recommendations regarding supplementary reports that shareholders may require in the course of their relationship with Gold Fields

 

AFR-10


Table of Contents
The Gold Fields Annual Financial Report including Governance Report 2018   9
     

 

    

    

    

    

 

Key areas of focus during 2018

 

Reviewed KPMG’s appointment as the Group’s external auditors, and subsequently resolved to recommend to the Board and shareholders to appoint PwC as the Company’s external auditors

 

Hedging of gold and copper prices for all our regions in 2018

 

External assurance of non-financial data

 

Review of Integrated Annual Report, Annual Financial Report and Form 20-F

 

Reviewed and approved a revised treasury framework

 

Considered the impact of IFRS 16, Leases, which became effective on 1 January 2019

Disclosures

 

Approval of the appointment of PwC as the Group’s external auditors at the conclusion of KPMG’s responsibilities relating to the 2018 year-end audit

 

Arrangements are in place for combined assurance

 

Arrangements are in place for governing information and technology and its effectiveness

 

Adoption of a responsible and transparent tax policy and strategy

 

Arrangements are in place for governing and managing compliance

The Committee assessed its performance and effectiveness during the period under review and was found to be functioning and discharging its duties satisfactorily.

Remuneration Committee

It is the responsibility of this Committee, which consists of five independent directors, among other things, to:

 

Determine the Company’s general policy on remuneration of the CEO, the executive directors and the Group and Executive Committee (Exco) members

 

Determine the total individual remuneration package of the CEO and Group Exco members, including bonuses, incentive payments, retention payments, long-term incentive awards and any other benefits

 

Ensure that contractual terms on potential termination of the CEO and Group Exco members, and any payments made, are fair to both parties, and that failure is not rewarded and that the duty to mitigate loss is fully recognised

 

Remain mindful that remuneration policies and practices should be aligned with corporate governance objectives and business strategy, taking risks fully into account, and reviewed regularly

 

Consider and recommend NEDs’ fees for approval by shareholders

Key areas of focus during 2018

 

Reviewed and approved 2018 bonuses and salary packages for the Group

 

Reviewed executive remuneration and incentive policies

 

Appointment of principal officer of the Company

 

Approval of executive remuneration packages for 2019 after peer review

 

Approval of remuneration philosophy and policy, as well as cash-settled LTI plan

 

Identification of a committee independent advisor (following the appointment of PwC as Group external auditors)

The Company’s remuneration policies, as well as details of directors’ fees and equity-settled instruments, are in the Remuneration Report on p28 – 60.

The Committee assessed its performance and effectiveness during the period under review and was found to be functioning and discharging its duties satisfactorily.

SHSD Committee

All members of the Committee have been selected on the basis of their considerable experience in the field of sustainable development. The Committee consists of six independent directors (one additional director attended by invitation during 2018). It is the responsibility of this Committee, among other things, to:

 

Evaluate, with management, Gold Fields’ record of conformance with its commitment to relevant laws, regulations and external standards in safety, health and sustainable development

 

Scrutinise investigations into any incidents related to safety, health and sustainable development

 

Recommend, to the Board, policies and guidelines on matters relating to safety, health and sustainable development

 

Review reports, policies and the performance of the Company’s implementation of its safety, health and sustainable development policy statements

 

Assess and approves the sustainable development policies that are applicable to the Group’s operations

 

Monitor compliance of Gold Fields’ operations against regulations, policies and standards and makes specific recommendations regarding the investigation of incidents

 

AFR-11


Table of Contents
10   The Gold Fields Annual Financial Report including Governance Report 2018
     

 

Corporate Governance Report continued

    

    

    

 

 

Ensure risk management assessment processes on sustainable development matters are effectively applied

 

Identify key indicators or trends relating to accidents and/or incidents and offer appropriate solutions for due consideration

 

Consider national and international regulatory and technical developments that relate to sustainable development when making recommendations to the Board on these matters

 

Offer recommendations to the Board on the engagement of external assurance partners with the requisite credentials

Key areas of focus during 2018

 

Reviewed Group and regional safety, health and sustainable development policy statements and strategies

 

Investigated two fatalities (one mining and one non-mining related) at Group mines during the year, and reviewed action plans to mitigate similar risks

 

Approved the updated Group Stakeholder Relationship and Engagement Policy Statement, Environmental Policy Statement, as well as Occupational Health and Safety Policy Statement

 

Approved Group and regional safety, health and sustainable development strategies

 

Adopted the ICMM’s critical control management process and applied it to safety, health, environmental and social hazards

The Committee assessed its performance and effectiveness during the period under review and was found to be functioning and discharging its duties satisfactorily.

Capital Projects, Control and Review Committee

It is the responsibility of this Committee, which consists of seven independent directors (one of the seven independent directors attends by invitation), among other things, to:

 

Consider new capital projects and satisfy the Board that the Company has used correct, efficient methodologies in evaluating and implementing capital projects in excess of R1.5bn or US$200m

 

Review the results attained on completion of each project against the authorised work undertaken

 

Monitors progress throughout the project cycle

 

Periodically reports its findings to management and the Board

Key areas of focus during 2018:

 

Implementation of the South Deep capital project, Gruyere Gold project, Damang Reinvestment project, as well as Tarkwa contractor mining

 

Reviewed and approved the Group capital framework

 

Approved the 2018 budget for Salares Norte and transition to full feasibility study

The Committee assessed its performance and effectiveness during the period under review and was found to be functioning and discharging its duties satisfactorily. The Committee continues to review the results attained on completion of each project against the authorised work undertaken.

SET Committee

It is the responsibility of this Committee, which consists of six independent directors (one additional director attended by invitation during 2018) and one executive director (in line with King IV recommendations), among other things, to assist the Board in ensuring that it discharges its oversight responsibilities with regard to safety, security, health, environmental, social, ethics and sustainable development matters, as well as stakeholder relationships, to ensure the Company upholds the principles of good corporate citizenship and conducts its business in an ethical and sustainable manner.

This Committee also ensures, among other things, that the Group:

 

Contributes to socio-economic development by adhering to acts which facilitate this, including OECD, employment equity and broad-based black economic empowerment

 

Ensures Gold Fields is, and is seen to be, a good corporate citizen

 

Considers the Group’s environmental, health and public safety impacts

 

Enforces labour and employment policies and practices

 

Offers oversight over ethics management, transformation, localisation and compliance with laws and regulations

 

Reviews and monitors stakeholder engagements and guides strategically on these matters

Key areas of focus during 2018

 

Social and transformation initiatives at corporate office and the regions

 

Focus on social and economic development in our host communities, sound corporate citizenship, labour and employment practices, employment equity, stakeholder engagement, ethics and governance

 

The Committee also has oversight over the South Deep Education Trust, the South Deep Community Trust and the Westonaria Community Trust

 

AFR-12


Table of Contents
The Gold Fields Annual Financial Report including Governance Report 2018   11
     

 

    

    

    

    

 

The Committee assessed its performance and effectiveness during the period under review and was found to be functioning and discharging its duties satisfactorily.

Risk Committee

It is the responsibility of this Committee, which consists of four independent directors, to assist the Board and the Boards of all subsidiary companies in ensuring that management identifies and implements appropriate risk management controls.

The Committee acts in terms of delegated authority in respect of the duties and responsibilities assigned to it by the Board to, among other things:

 

Ensure that effective risk management policies and strategies are in place and are recommended to the Board for approval

 

Review the adequacy of the Risk Management Charter, policy and plans

 

Approve the Company’s risk identification and assessment methodologies

 

Review the nature, extent and parameters of the Company’s risk strategy, in terms of the risk appetite and tolerance as well as the limit of potential losses the Company can accept

 

Review and approve risks identified on a qualitative basis, according to probability and seriousness

 

Review the effectiveness and efficiency of the enterprise risk management (ERM) system to seek assurance that material risks are identified and mitigated

 

Consider on a regular basis, the Company’s key risks, especially from a materiality reference point

 

Report to the Board any material changes and/or divergence to the risk profile of the Company

 

Monitor the implementation of operational and corporate risk management

 

Review insurance and other risk transfer arrangements

 

Lead a robust process of contingency planning

 

Assess the Company’s sustainability risk

 

Provide the Board with a detailed and timely ERM report

Key areas of focus during 2018

 

Cyber security risk assessment

 

Approval of combined assurance

 

Approved Group and regional risk registers

The Committee assessed its performance and effectiveness during the period under review and was found to be functioning and discharging its duties satisfactorily.

Ad-Hoc Investment Committee

The objective of the Committee is to consider and, where appropriate, make recommendations to the Board on strategic, organisational and structuring options including investment and divestment opportunities to achieve the Company’s strategic objective of maximising shareholder returns sustainably.

It is the responsibility of this Committee to:

 

Consider strategic alternative corporate organisational options and structures

 

Assess new material investment or divestment opportunities, on the basis set out in the above paragraph

 

Review the outcomes of all options/opportunities against specified work plans identified amongst the Committee members and Management

 

Provide recommendations to management in relation to their functions and duties

 

Monitor progress throughout the process

 

Periodically report its findings and recommendations to Management and the Board.

Executive Committee

The Exco is not a subcommittee of the Board. It is primarily responsible for the implementation of Company strategy, as well as carrying out the Board’s mandates and directives. Exco meets on a regular basis to review Company performance against set objectives, and develops Company strategy and policy proposals for consideration by the Board. Exco also assists the Board in the execution of the Company’s disclosure obligations. A series of guidelines on disclosure have been disseminated throughout the Company. Exco consists of the principal officers and executive directors of Gold Fields – 12 members in total.

Each of Gold Fields’ regional operating subsidiaries has established Board and Exco structures to ensure sound corporate governance practices and standards. At least one of the Company’s executive directors serves on the boards of the operating subsidiaries.

 

AFR-13


Table of Contents
12   The Gold Fields Annual Financial Report including Governance Report 2018
     

 

Corporate Governance Report continued

    

    

    

 

Directors

 

Independent, Non-executive directors

 

 

Cheryl Carolus (60)

Chairperson

BA Law; Bachelor of Education, University of the Western Cape; Honorary Doctorate in Law, University of Cape Town

Appointed to the Board: Director 2009, Chairperson 2013

Experience and expertise: Governance and compliance, social development, training and development, people management

Ms Carolus has served on the boards of numerous listed companies, including De Beers and Investec. She is a Board member of many not-for-profit organisations, including the International Crisis Group, Soul City, World Wildlife Fund (South Africa and internationally), The British Museum (appointed by Her Majesty Queen Elizabeth), and is Chairperson of the SA Constitution Hill Education Trust.

Previously, Ms Carolus was Chairperson for South African Airways, the South African National Parks Board, and has served on the boards of numerous public and private partnerships that address socio-economic challenges. Additionally, she served as South Africa’s High Commissioner to the United Kingdom (UK) from 2001 to 2004.

Ms Carolus played a role in the liberation struggle of South Africa and the constitution-making process. She was awarded an honorary doctorate in law from the University of Cape Town for her contribution to freedom and human rights. In 2014, she was awarded the French National Order of Merit by the Government of France.

 

 

Richard Menell (63)

Deputy Chairperson

MA (Natural Sciences Geology), Cambridge; MSc (Mineral Exploration and Management), Stanford University, California

Appointed to the Board: Director 2008, Deputy Chairperson 2015, Lead Independent Director 2017 Experience and expertise: Executive management, geology

Mr Menell became a NED of Sibanye-Stillwater in 2013. He has over 38 years’ experience in the mining industry, including service as the President of the Chamber of Mines of South Africa, President and CEO of Teal Exploration and Mining, as well as Executive Chairperson of Anglovaal Mining and Avgold. He is a director of Weir Group Plc, as well as a Senior Advisor to Credit Suisse. He also serves as a director for a number of unlisted companies and not-for-profit organisations.

 

 

Peter Bacchus (50)

MA (Economics), Cambridge University

Appointed to the Board: 2016

Experience and expertise: Investment banking, financing, mergers and acquisitions

Mr Bacchus is Chairperson of independent merchant bank, Bacchus Capital Advisers. He has acted as the Global Head of Mining and Metals and Joint Head of European Investment Banking at Investment Bank Jefferies, and served as Global Head of Mining and Metals at Morgan Stanley. Prior to that, he was Head of Investment Banking, Industrials and Natural Resources at Citigroup in Australia.

Mr Bacchus has spent more than 25 years in investment and corporate banking with a focus on the global natural resources sector, and is a member of the Institute of Chartered Accountants, England and Wales. He is also a NED of UK-listed mining group Kenmare Resources, Australian-listed Galaxy Resources, and Chairperson of Space for Giants, an African-focused conservation charity.

 

 

 

AFR-14


Table of Contents
The Gold Fields Annual Financial Report including Governance Report 2018   13
     

 

    

    

    

    

 

 

Alhassan Andani (57)

BSc (Agriculture), University of Ghana; MA (Banking and Finance), Finafrica Institute in Italy

Appointed to the Board: 2016

Experience and expertise: Investment banking, financing

Mr Andani is currently Chief Executive and Executive Director of Stanbic Bank Ghana, the Board Chairperson of the Ghana Council for Scientific and Industrial Research (CSIR), a director of SOS Villages Ghana, and has held other corporate directorships in the past.

 

 

Carmen Letton (53)

PhD in Mineral Economics (UQ) and Bachelor Mining Engineering (WASM)

Appointed to the Board: 2017

Experience and expertise: Mining engineering, corporate governance, risk management, corporate strategy

Dr Letton is a mining engineer and mineral economist (PhD), with 33 years of global mining exposure, working for major and mid-tier mining houses in senior management and leadership roles, with experience in operations, corporate strategy development, engineering and design, asset and business development, continuous improvement, mergers and acquisitions.

Currently, Dr Letton is the Head Open Resource Development Planning and Life of Asset Planning for the Technical and Sustainability Group in Anglo American. Dr Letton has experience in large and medium-sized projects in both the Australian and international mining environment; challenging operations leadership, complex technical roles; expertise in due diligence, corporate governance, risk management, corporate strategy and asset development.

Core skills and accountabilities include operations executive general management and leadership of all key mine engineering disciplines associated technical services areas (mine engineering, metallurgy, and geology).

 

 

Yunus Suleman (61)

BCom, University of KwaZulu-Natal (formerly Durban Westville); BCompt (Hons), University of South Africa; CA(SA)

Appointed to the Board: 2016

Experience and expertise: Auditing, financial accounting and governance

Mr Suleman serves as an independent NED of Liberty Holdings Limited, Liberty Group Limited, and Albaraka Bank Limited, and is the Global Treasurer of the World Memon Organisation. He was previously Chairperson of KPMG South Africa (resigned February 2015) and Director of Tiger Brands Limited (resigned November 2018).

 

 

Terence Goodlace (59)

MBA (Business Administration), University of Wales; BCom, University of South Africa; NH-Dip (Metalliferous Mining), Witwatersrand Technikon; MDP, University of Cape Town

Appointed to the Board: 2016

Experience and expertise: Mining, capital projects, commercial and operational management, risk management, energy management, mineral resource management

Mr Goodlace’s mining career commenced in 1977 and has spanned more than 41 years. He spent the majority of his career at Gengold which merged with Gold Fields of South Africa to form Gold Fields in 1998. He became Chief Operating Officer in 2008. He has significant experience in leading underground and open-pit operations in South Africa, Australia, Ghana and Peru. He then spent three years as the CEO of Metorex and served on the Impala Platinum Board for two years as an independent NED and four and a half years as CEO. He is currently an independent NED of Kumba Iron Ore Limited and AfriTin Mining Limited.

 

 

 

AFR-15


Table of Contents
14   The Gold Fields Annual Financial Report including Governance Report 2018
     

 

Corporate Governance Report continued

    

    

    

 

 

Phuti Mahanyele-Dabengwa (48)

Executive Development Programme, Kennedy School of Government, Harvard University, US; MA Business Administration, De Montford University, Leicester, UK; BA Economics, The State University of New Jersey, US

Appointed to the Board: 2018

Experience and expertise: Financial, infrastructure development and commercial

Ms Mahanyele runs her own finance capital, Sigma Capital, which she founded in 2016 after spending 12 years with the Shanduka Group. At Shanduka, she first managed Shanduka Energy before becoming CEO of the company. Prior to Shanduka she worked at international investment banking firm Fieldstone for six years.

Ms Mahanyele currently holds NEDs at Blue Label, Comair and Discovery Insure, and is on the advisory board of Stellenbosch University’s Business School. In 2014 she was chosen as Forbes’ Africa Business Woman of the Year.

 

 

Steven Reid (63)

BSc (Mineral Engineering), South Australian Institute of Technology; MBA, Trium Global Executive; ICD.D, Institute of Corporate Directors

Appointed to the Board: 2016

Experience and expertise: Mining engineering, risk management, compensation management

Mr Reid has 42 years of international mining experience and has held senior leadership roles in numerous countries. He has served as a director of SSR Mining since January 2013 and as a director of Eldorado Gold since May 2013. He served as Chief Operating Officer of Goldcorp from January 2007 until his retirement in September 2012, and prior to that was the Company’s Executive Vice-President in Canada and the USA. Before joining Goldcorp, Mr Reid spent 13 years at Placer Dome in numerous corporate, mine management and operating roles. He also held leadership positions at Kingsgate Consolidated and Newcrest Mining, where he was responsible for the Asian and Australian operations.

 

 

 

 

Executive directors

 

Nicholas Holland (60)

CEO

BCom, BAcc, University of the Witwatersrand; CA(SA)

Appointed to the Board: Executive Director, 1998; CEO, 2008

Experience and expertise: Finance, mining, management

Prior to his appointment as CEO of Gold Fields, Mr Holland was the Company’s CFO. He has more than 39 years’ experience in financial management, of which 29 years were in the mining industry. Before joining Gold Fields, he was Financial Director and Senior Manager of Corporate Finance at Gencor.

 

 

Paul Schmidt (51)

CFO

BCom, University of the Witwatersrand; BCompt (Hons), University of South Africa; CA(SA)

Appointed to the Board: 2009

Experience and expertise: Finance, mining, management

Prior to his appointment as CFO of Gold Fields, Mr Schmidt held the positions of acting CFO from May 2008 and Financial Controller from April 2003. He has more than 23 years’ experience in the mining industry.

 

 

 

AFR-16


Table of Contents
The Gold Fields Annual Financial Report including Governance Report 2018   15
     

 

    

    

    

    

 

Application of King IV within Gold Fields

The introduction of King IV allowed the Board to assess the effectiveness of its current processes, practices and structures which it uses to direct and manage the operations of the Company. In February 2017, the Board initiated a gap analysis process headed by the Chairperson of the Audit Committee, Yunus Suleman, to determine the Company’s readiness in implementing the recommended practices contained in King IV. Areas of improvement were identified, particularly relating to the new disclosure requirements that have been introduced by King IV. The Board concurred that principles that are capable of being implemented immediately should be implemented and the remainder to be implemented as work in progress. The outcome of the gap analysis, which revealed that the Company was materially compliant, was considered and discussed by the Board in November 2017.

Application of King IV within Gold Fields

 

Principles    Principle application

 

   PART 5.1: LEADERSHIP, ETHICS AND CORPORATE CITIZENSHIP

 

    

 

LEADERSHIP

 

         

 

Principle 1: The governing body should lead ethically and effectively.

  

 

The Board (governing body) through its various committees is confident on a prospective basis that the combined inputs of its committees produce conformity with this principle. The Board exhibits the requisite levels of integrity, competence, responsibility, accountability, fairness and transparency.

 

    

 

ORGANISATIONAL ETHICS

 

         

 

Principle 2: The governing body should govern the ethics of the organisation in a way that supports the establishment of an ethical culture.

  

 

The SET Committee comprises non-executive members and one executive member. The majority of the members are independent. The Committee ensures conformity with this principle through the Code of Ethics and the Group Disciplinary Code that set out sanctions to be followed.

 

    

 

   RESPONSIBLE CORPORATE CITIZENSHIP

 

    

 

Principle 3: The governing body should ensure that the organisation is and is seen to be a responsible corporate citizen.

  

 

The Board through the SET Committee and the SHSD Committee ensures conformity with this principle. The SHSD Committee is committed to the 10 principles of the ICMM and the Global Compact’s 10 sustainable development principles.

 

    

 

   PART 5.2: STRATEGY PERFORMANCE AND REPORTING

 

    

 

STRATEGY AND PERFORMANCE

 

         

 

Principle 4: The governing body should appreciate that the organisation’s core purposes, its risks and opportunities, strategy and business model, performance and sustainable development are all inseparable elements of the value creation process.

 

  

 

The Board conforms to this principle. The Board oversees strategy formulation and execution. The Board sets performance targets which are agreed upon with management. On a yearly basis, the Board together with management reviews the strategy.

    

 

REPORTING

 

         

 

Principle 5: The governing body should ensure that reports issued by the organisation enable stakeholders to make informed assessments of the organisation’s performance, and short-, medium- and long-term prospects.

 

  

 

The Board keeps its shareholders updated in line with the JSE requirements and ensures integrity of external reports insofar as dealing with assurance of external reports.

    

 

   PART 5.3: GOVERNING STRUCTURES AND DELEGATION

 

    

 

   PRIMARY ROLE AND RESPONSIBILITIES OF THE GOVERNING BODY

 

    

 

Principle 6: The governing body should serve as the focal point and custodian of corporate governance in the organisation.

  

 

The Board adheres to the requirements of King IV. The Board receives external advice as and when required or necessary and keeps abreast of best corporate governance practices both locally and abroad, making recommendations where appropriate, for Board participation in continuing education programmes.

 

    

 

   COMPOSITION OF THE GOVERNING BODY

 

    

 

Principle 7: The governing body should comprise the appropriate balance of knowledge, skills, experience, diversity and independence for it to discharge its governance role and responsibilities objectively and effectively.

 

  

 

The Board has delegated to the Nominating and Governance Committee the nomination, election and the appointment processes having set the criteria for the selection of candidates to serve on the Board. The JSE Listings Requirements require that race diversity disclosure be made effective 1 June 2018. In November 2017 the Board approved a Company-wide diversity policy.

 

    

 

AFR-17


Table of Contents
16   The Gold Fields Annual Financial Report including Governance Report 2018
     

 

Corporate Governance Report continued

    

    

    

 

Principles    Principle application

 

   COMMITTEES OF THE GOVERNING BODY

 

    

 

Principle 8: The governing body should ensure that its arrangements for delegation within its own structures promote independent judgement, and assist with balance of power and the effective discharge of its duties.

  

 

The Board conforms to this principle. Through the Nominating and Governance Committee, the Board ensures that the structures of the Board are well resourced with a balance of skills and expertise. The subcommittees of the Board include the following: Audit Committee; Risk Committee; Nominating and Governance Committee; SET Committee; Remuneration Committee; SHSD Committee; and Capital Projects, Control and Review Committee. In November 2017, the Board established a new ad hoc committee, known as an Investment Committee.

 

    

 

   EVALUATIONS OF THE PERFORMANCE OF THE GOVERNING BODY

 

    

 

Principle 9: The governing body should ensure that the evaluation of its own performance and that of its committees, its Chairperson and its individual members support continued improvement in its performance and effectiveness.

  

 

The Board conforms to this principle. The Board regularly monitors and appraises its own performance, those of its subcommittees and individual NEDs. The Board further evaluates the independence of its independent NEDs, which evaluation is rigorously tested in respect of the independent NEDs who have served on the Board for an aggregate term exceeding nine years.

 

The Board has scheduled in its yearly work plan an opportunity for consideration, reflection and discussion of its performance and that of its committees, its Chairperson and its members as a whole.

 

    

 

   APPOINTMENT AND DELEGATION TO MANAGEMENT

 

    

 

Principle 10: The governing body should ensure that the appointment of, and delegation to, management contribute to role clarity and the effective exercise of authority and responsibilities.

 

  

 

The Board conforms to this principle. Board authority is conferred on management through the CEO.

    

 

   PART 5.4 GOVERNANCE FUNCTIONAL AREAS

 

    

 

Principle 11: The governing body should govern risk in a way that supports the organisation in setting and achieving its strategic objectives.

 

  

 

The Board conforms to this principle. The Board has delegated this authority to the Risk Committee. The Risk Committee has oversight of the integrity and effectiveness of the risk management processes. A comprehensive strategic and operational risk management process is in place throughout the Group.

 

    

 

   TECHNOLOGY AND INFORMATION GOVERNANCE

 

    

 

Principle 12: The governing body should govern technology and information in a way that supports the organisation setting and achieving its strategic objectives.

  

 

The Board conforms to this principle. The Board has delegated this authority to the Audit Committee. The Audit and Risk committees ensure that the information and technology (I&T) framework is in place and that the I&T Charter and policies are established and implemented. A detailed information, communication and technology risk assessment is performed on a yearly basis across the Group with key strategic risk themes highlighted in the risk enterprise register.

 

    

 

COMPLIANCE GOVERNANCE

 

         

 

Principle 13: The governing body should govern compliance with applicable laws and adopted, non-binding rules, codes and standards in a way that supports the organisation being ethical and a good corporate citizen.

  

 

The Board conforms to this principle. The Board has delegated this authority to the Audit Committee. The Board approves policies that articulate and give effect to its direction on compliance and ensures that adopted, non-binding rules, codes and standards are aligned to applicable laws and regulations. The following policies are applicable: Group Code of Conduct, Group Policy Register, Anti-Bribery and Corruption Governance Framework, Group Governance and Compliance Framework, Group Compliance Management Guideline, and Group Governance and Compliance Portal.

 

    

 

REMUNERATION GOVERNANCE

 

         

 

Principle 14: The governing body should ensure that the organisation remunerates fairly, responsibly and transparently so as to promote the achievement of strategic objectives and positive outcomes in the short, medium and long term.

  

 

The Board conforms to this principle. The Board has delegated this authority to the Remuneration Committee. The Remuneration Committee assists the Board in overseeing all aspects of remuneration practices for the Group to ensure employees are remunerated fairly, responsibly and transparently. Fair and competitive reward processes are embedded in the organisation. These processes encourage and result in the achievement of the Group’s strategic objectives and positive outcomes in the short, medium and long term.

  
           

 

Principle 15: The governing body should ensure that assurance services and functions enable an effective control environment, and that these support the integrity of information for internal decision-making and of the organisation’s external reports.

 

 

  

 

The Board conforms to this principle. The combined assurance guideline for the Group provides an analysis of all the assurance activities within the Group. The Board, executive management and senior management identify additional areas that may require assurance on an ongoing basis.

    

 

STAKEHOLDERS

 

         

 

Principle 16: In the execution of its governance roles and responsibilities, the governing body should adopt a stakeholder-inclusive approach that balances the needs, interests and expectations of material stakeholders in the best interests of the organisation over time.

  

 

The Board conforms to this principle. A Stakeholder Relationship and Engagement Policy Statement has been aligned with King IV and approved by the Board. The policy was revised to be inclusive of business-wide stakeholders that are material and not just those relevant to sustainable development, particularly employees and shareholders.

 

The governance framework addresses relationships within the Group’s companies and shareholder relationships.

 

Summaries of engagement undertaken with all material stakeholders can be found online at www.goldfields.com/societal-stakeholders.php.

    

 

AFR-18


Table of Contents
The Gold Fields Annual Financial Report including Governance Report 2018   17
     

 

    

    

    

    

 

Application of Section 3.84 of the JSE Listings Requirements on Board governance processes

 

Requirement    Principle          The Gold Fields approach and compliance

 

3.84(a)

  

 

There must be a policy evidencing a clear balance of power and authority at Board of Directors’ level to ensure that no one director has unfettered powers of decision-making.

 

       

 

The Board Charter shows that there is clear balance of power and authority at Board level and that no one director has unfettered powers.

    

 

3.84(b)

  

 

Issuers must have an appointed CEO and a Chairperson, and the same person must not hold these positions.

 

The Chairperson must either be an independent director, or the issuer must appoint a lead director in accordance with King IV.

 

       

 

Gold Fields’ CEO and Chairperson positions are held by different people, and the Chairperson is an independent NED.

    

 

3.84(c)

  

 

All issuers must, in compliance with King IV, appoint an Audit Committee.

 

 

 

Issuers must appoint a Remuneration Committee; and issuers must appoint a Social and Ethics Committee.

 

 

The composition of such committees, a brief description of their mandate, the number of meetings held and any other relevant information must be disclosed in the annual report.

       

 

The Board appointed an Audit Committee that is chaired by an independent NED. Audit Committee members are all independent NEDs.

 

Gold Fields’ Remuneration Committee comprises independent NEDs and is chaired by an independent Chairperson.

 

Gold Fields’ SET Committee has been aligned with King IV and comprises majority independent NEDs and one executive director.

 

Each committee provides a brief description in the Annual Report of its mandate, number of meetings held in a year and any other relevant information.

 

    

 

3.84(d)

  

 

Brief curricula vitae (CV) of each director standing for election or re-election must accompany the relevant notice of the meeting.

 

        Brief CVs of our directors are listed on p12 to 14 of this report.     

 

3.84(e)

  

 

The capacity of each director must be categorised as executive, non-executive or independent.

       

 

The CVs mentioned above (3.84(d)) contain information on whether a director is an independent non-executive director or an executive director.

 

The composition of committees is in accordance with the requirements of the Companies Act and King IV.

 

    

 

3. 84(f)

  

 

Issuers must have a full-time executive financial director.

 

       

 

Gold Fields has a full-time financial director.

    

 

3.84(g)

  

 

The Audit Committee must, on an annual basis, consider and satisfy itself of the appropriateness of the expertise and experience of the Financial Director and report same in the annual report.

 

The Audit Committee must ensure that the issuer has established appropriate financial reporting procedures and that those procedures are operating.

       

 

The Audit Committee considers and satisfies itself of the appropriateness of the expertise and experience of Gold Fields’ Financial Director on an annual basis and reports the findings to the Board.

 

The Audit Committee has established appropriate financial reporting procedures and these are reviewed from time to time to ensure that they are operating effectively.

 

    

 

3.84(h)

  

 

The Board of Directors appoints the Company Secretary in accordance with the Companies Act and applies the recommended practices in King IV.

 

The Board must consider and satisfy itself, on an annual basis, on the competence, qualifications and experience of the Company Secretary.

       

 

 

The Company Secretary is appointed in accordance with the Companies Act.

 

 

The Board considered the Company Secretary’s competence, qualifications and experience at the meeting held in November 2018, and is satisfied that she is competent and has appropriate qualifications and experience to serve as the Company Secretary.

 

    

 

AFR-19


Table of Contents
18   The Gold Fields Annual Financial Report including Governance Report 2018
     

 

Corporate Governance Report continued

    

    

    

 

Requirement    Principle          The Gold Fields approach and compliance

 

3.84(i)

  

 

The Board of Directors or the Nominating Committee must have a policy on the promotion of gender diversity at Board level.

 

The issuer must confirm this by reporting to shareholders in its annual report on how the Board of Directors or the Nominating Committee have considered and applied the policy of gender diversity in the nomination and appointment of directors.

 

 

       

 

The Board approved a Company-wide diversity policy in November 2017.

    

 

3.84(j)

  

 

The Board of Directors or the Nominating Committee, must have a policy on the promotion of race diversity at Board level.

 

If applicable, the Board of Directors or the Nominating Committee must further report progress in respect thereof on agreed voluntary targets.

 

 

       

 

The Board approved a Company-wide diversity policy in November 2017.

    

 

3.84(k)

  

 

The remuneration policy and the implementation report must be tabled every year for separate

non-binding advisory votes by shareholders of the issuer at the Annual General Meeting.

 

The remuneration policy must record the measures that the Board of Directors of the issuers commits to take in the event that either the remuneration policy or the implementation report, or both are voted against by 25% or more of the votes exercised.

 

In the event that either the remuneration policy or the implementation report, or both are voted against by shareholders exercising 25% or more of the voting rights exercised, the issuer must in its voting results announcement provide for the following:

  An invitation to dissenting shareholders to engage with the issuer

  The manner and timing of such engagement

 

       

 

The Board approved the Group Remuneration Policy to be presented to the Annual General Meeting for a non-binding advisory vote.

    

 

AFR-20


Table of Contents
The Gold Fields Annual Financial Report including Governance Report 2018   19
     

 

Directors’ Report

The directors have pleasure in submitting their report and the annual financial statements of Gold Fields Limited (Gold Fields or the Company) and its subsidiaries (together referred to as the Group) for the 12-month period ended 31 December 2018.

Profile

Business of the Company

Gold Fields is a globally diversified gold producer with eight operating mines in Australia, Ghana, Peru and South Africa, and a total attributable annual gold-equivalent production of approximately 2.04 million ounces (Moz). It has attributable gold Mineral Reserves of around 48.1Moz. Attributable copper Mineral Reserves total 691 million pounds.

Review of operations

The activities of the various Gold Fields operations are detailed in the Integrated Annual Report.

Financial results

The information on the financial position of the Group for the period ended 31 December 2018 is set out in the financial statements on p129 to 212. The income statement for the Group shows a loss attributable to Gold Fields shareholders of US$348m for the 12-month period ended 31 December 2018, compared with a loss of US$19m in 2017.

Compliance with Financial Reporting Standards

The consolidated financial statements have been prepared in accordance with the International Accounting Standards Board, the South African Institute of Chartered Accountants (SAICA) Financial Reporting Guides as issued by the Accounting Practices Committee and Financial Reporting Pronouncements as issued by the Financial Reporting Standards Council, as well as the requirements of the South African Companies Act No 71 of 2008 (as amended) (Companies Act).

Listings

The abbreviated name under which the Company is listed on the Johannesburg Stock Exchange Limited (JSE) is GFIELDS and the short code is GFI. The Company also has a secondary listing on the following stock exchanges: New York Stock Exchange (NYSE) and the SIX Swiss Exchange.

At 31 December 2018, the Company had in issue, through The Bank of New York Mellon on the NYSE, 388,735,882 American Depository Receipts (ADRs) (31 December 2017: 350,110,923). Each ADR is equal to one ordinary share.

Directorate

Composition of the Board

The Board currently consists of two executive directors and nine non-executive directors (NEDs). At the May 2018 Annual General Meeting (AGM), Don Ncube retired from the Board and as the Chairperson of the Social, Ethics and Transformation (SET) Committee. Subsequently, Carmen Letton was appointed the Chairperson of the SET Committee at the 2018 AGM. In September 2018, Phuti Mahanyele-Dabengwa joined the Board as an independent NED.

Rotation of directors

Directors retiring in terms of the Company’s Memorandum of Incorporation (MoI), all of whom are eligible and offer themselves for re-election, are Phuti Mahanyele-Dabengwa, Paul Schmidt, Alhassan Andani, Peter Bacchus and Carmen Letton, all of whom are eligible and offer themselves for re-election.

The Board of Directors of various subsidiaries of Gold Fields comprise some of the executive officers and one or both of the executive directors, where appropriate, as well as NEDs of Gold Fields.

 

AFR-21


Table of Contents
20   The Gold Fields Annual Financial Report including Governance Report 2018
     

 

Directors’ Report continued

    

    

    

 

Directors’ and officers’ disclosure of interests in contracts

During the period under review, no contracts were entered into in which directors and officers of the Company had an interest and which significantly affected the business of the Group.

For the year ended 31 December 2018, the directors’ beneficial interest in the issued share capital and listed share capital of the Company (see table below) was 0.202%. No one director individually exceeded 1% of the issued share capital or voting control of the Company.

Share ownership of directors and executive officers

 

           

Beneficial

 

        
    

Direct1

 

    

Indirect2

 

 
     

 

     31-Dec-18

         31-Dec-17           31-Dec-18          31-Dec-17  
Director            
Nick Holland      610,877        610,877        916,090        916,090  
Paul Schmidt      122,549        122,549                
Cheryl Carolus      3,129        3,129                
Richard Menell      5,850        5,850                
Steven Reid                            
Alhassan Andani                            
Carmen Letton                            
Terence Goodlace                            
Peter Bacchus                            
Yunus Suleman                            
Phuti Mahanyele-Dabengwa                            
Prescribed Officer            
Naseem Chohan      42,023        42,023        4,298         
Brett Mattison      43,103        43,103                
Taryn Harmse      16,302        16,302                
Alfred Baku      40,404        40,404                
Avishkar Nagaser                    11,168         
Martin Preece      32,500                       
Luis Rivera                            
Richard Butcher                            
Stuart Mathews                            
Rosh Bardien3                            
Total      916,737        884,237        931,556        916,090  
1 

Direct ownership - shares owned outright; includes personal investment shares (excluding Nick Holland). Subject to tax gross-up at top marginal rate of individual taxation for Minimum Shareholder Requirement purposes

2 

Indirect ownership - restricted shares, not grossed-up for taxes

3 

Rosh Bardien appointed 1 February 2018

Related party information is disclosed on p203 to 204 of the Annual Financial Report.

Financial affairs

Dividend policy

The Company’s dividend policy is to declare an interim and final dividend of between 25% and 35% of its normalised earnings (as set out in the dividend policy). On 15 February 2019, the Company declared a final cash dividend number 89 of 20 South African cents per ordinary share (2018: 50 South African cents) to shareholders reflected in the register of the Company on 15 March 2019. The dividend was declared in the currency of the Republic of South Africa. This dividend was paid on 18 March 2018. The dividend resulted in a total dividend declared of 40 South African cents per share for the year ended 31 December 2018 (2017: 90 South African cents), with the final dividend being accounted for in 2019.

 

AFR-22


Table of Contents
The Gold Fields Annual Financial Report including Governance Report 2018   21
     

 

    

    

    

    

 

Borrowing powers

In terms of the provisions of Section 19(1) of the Companies Act, read together with Clause 4 of the Company’s MoI, the borrowing powers of the Company are unlimited. As at 31 December 2018, the Company’s net debt totaled US$1,612m, compared to total borrowings of US$1,303m at 31 December 2017.

Capital expenditure

Capital expenditure for the year ended 31 December 2018 amounted to US$814m compared with US$834m for 2017. Estimated capital expenditure for 2019 is US$633m and is intended to be funded from internal sources and, to the extent necessary, borrowings.

Significant announcements in 2018

Sale of Arctic Platinum Project (APP) to CD Capital

24 January 2018

Gold Fields announces the sale of its polymetallic APP in northern Finland to London-based private equity fund CD Capital Natural Resources for US$40m in cash along with a royalty on future production.

Tarkwa mine transitions to contractor mining

8 March 2018

Gold Fields Ghana begins the transition from owner mining to contractor mining at its Tarkwa gold mine. About 1,850 employees are affected by the transition. As per an agreement between Gold Fields Ghana and the two contractors, about 85% of employees are re-engaged by the contractors.

Joint venture with Asanko Gold in Ghana

29 March 2018

Gold Fields agrees to acquire a 50% stake in Asanko Gold Ghana’s 90% interest in the Asanko Gold mine, a multi-deposit complex, with two main deposits, Nkran and Esaase. The purchase consideration comprises an upfront payment of US$165m and a deferred payment of US$20m. In addition, Gold Fields’ subscribes to a 9.9% share placement in the holding company Toronto Stock Exchange-listed Asanko Gold. The transaction is completed on 31 July 2018.

Notification of change in auditor

23 July 2018

After a formal tender process, Gold Fields appoints PricewaterhouseCoopers Inc (PwC) as its new external auditors to replace KPMG on conclusion of its responsibilities relating to the 31 December 2018 financial year audit, expected in April 2019.

South Deep restructuring and trading statement

14 August 2018

Gold Fields announces the restructuring of its South Deep operation, aimed at consolidating mining activity to increase focus and to match the cost structure to the current level of performance. As part of the restructuring management commences with consultations in terms of Section 189 of the Labour Relations Act with its two trade unions, the National Union of Mineworkers (NUM) and UASA (formerly named the United Association of South Africa). It is envisaged that approximately 1,100 permanent employees could potentially be impacted by the proposed restructuring.

Gold Fields appoints new non-executive director

28 August 2018

Gold Fields announces the appointment of Phuti Mahanyele-Dabengwa as an independent NED to the Board of Directors of Gold Fields with effect from 1 September 2018.

Gold Fields top South African mining company on Dow Jones Sustainability Index (DJSI)

13 September 2018

Gold Fields is again ranked the top South African mining company on the prestigious DJSI benchmarking database. Gold Fields is ranked fourth among around 60 mining companies assessed, and the third best global gold company.

 

AFR-23


Table of Contents
22   The Gold Fields Annual Financial Report including Governance Report 2018
     

 

Directors’ Report continued

    

    

    

 

NUM commences strike notice at South Deep

2 November 2018

The NUM embarks on a protected strike at South Deep to protest planned retrenchments at the mine. About 80% of the mine’s workforce are members of the union and the 45-day strike stops all production at the mine.

South Deep and NUM reach agreement to end strike action

18 December 2018

Gold Fields reaches agreement with the national and regional offices of the NUM to officially end the strike at South Deep, after having called an end to the strike five days earlier. In terms of the agreement, the retrenchments of 1,082 employees and 420 contractors goes ahead.

Going concern

The financial statements have been prepared using appropriate accounting policies, supported by reasonable judgements and estimates. The directors have reasonable belief that the Group has adequate resources to continue as a going concern for the foreseeable future.

Dematerialisation of the shares

Shareholders are reminded that, as a result of the clearing and settlement of trades through STRATE, the Company’s share certificates are no longer good for delivery for trading. Dematerialisation of the Company’s share certificates is a prerequisite when dealing in the Company’s shares.

Property

The register of property and mineral rights is available for inspection at the registered office of the Company during normal business hours.

Occupational healthcare services

Occupational healthcare services are made available by Gold Fields to employees in South Africa from its existing facilities. There is a risk that the cost of providing such services could increase in the future, depending upon changes in the nature of underlying legislation or relevant court rulings, such as the ruling by the Gauteng High Court in 2016 in favour of a class action suit brought on behalf of ex-mineworkers and current mineworkers suffering from silicosis and tuberculosis, among others. The Company is monitoring developments and has already taken comprehensive action in this regard. For more details see p189 – 190.

Environmental obligations

The Company’s total gross closure liability for environmental rehabilitation costs amounted to US$400m at 31 December 2018 compared with US$381m at 31 December 2017. The regional gross closure liabilities are as follows:

 

Australia: US$178m

 

South Africa: US$42m

 

Peru: US$79m

 

Ghana: US$101m

The funding methods used by each region to make provision for the mine closure cost estimates are:

 

Australia – existing cash and resources

 

South Africa – contributions into environmental trust funds and guarantees

 

Peru – bank guarantees

 

Ghana – reclamation security agreement bonds underwritten by banks along with restricted cash

 

AFR-24


Table of Contents
The Gold Fields Annual Financial Report including Governance Report 2018   23
     

 

    

    

    

    

 

Contingent liabilities and litigation

A Material Group Litigation Report is presented at each Audit Committee meeting for discussion and consideration on whether the matter remains contingent or whether a provision has to be recognised. Details of Gold Fields contingent liabilities and litigation matters can be found in note 35 to the financial statements, p189 and 190.

Administration

The office of Company Secretary of Gold Fields was held by Lucy Mokoka for the period under review.

Computershare Investor Services (Pty) Limited are the Company’s South African transfer secretaries and Link Asset Services are the United Kingdom registrars of the Company.

Auditors

The Audit Committee has recommended to the Board that PwC be appointed as the external auditors of the Company, until the conclusion of the next AGM, in accordance with Section 90(1) of the Companies Act.

KPMGs appointment as external auditors will end on conclusion of its responsibilities relating to the 31 December 2018 financial year audit, which is expected to be concluded on or about the middle of May 2019, and PwC’s appointment as external auditors will be effective immediately after KPMG’s appointment concludes, subject to shareholder approval at the AGM for the year ending 31 December 2018.

Subsidiary companies

Details of major subsidiary companies in which the Company has a direct or indirect interest are set out on p211 and 212.

 

AFR-25


Table of Contents
24   The Gold Fields Annual Financial Report including Governance Report 2018
     

 

Audit Committee Report

for the year ended 31 December

    

    

    

 

The Audit Committee (the Committee) was appointed by the shareholders at the Annual General Meeting (AGM) in May 2018. Yunus Suleman was reappointed as the Chairperson of the Committee at the May 2018 AGM.

The members of the Committee are all independent non-executive directors (NEDs), and no new members were appointed to the Committee during 2018. Details of the number of meetings held and attendance by members at meetings are included on p6 of this report. The directors of Gold Fields (the Board) continue to believe that the Committee members collectively have the necessary skills to carry out its duties effectively and with due care.

The Committee has reporting responsibilities to both the shareholders and the Board and is accountable to them. Its duties, as set out in the Audit Committee Charter, are reviewed annually and incorporate the Committee’s statutory obligations as set out in the South African Companies Act No 71 of 2008 (as amended) (Companies Act), and the King IV Report on Governance Principles for South Africa (King IV). A work plan is drawn up annually incorporating all these obligations, and progress is monitored to ensure these obligations are fulfilled.

It is the duty of the Committee, among other things, to monitor and review:

 

The preparation of the annual financial statements, ensuring fair presentation and compliance with International Financial Reporting Standards (IFRS) and the Companies Act, and recommending same to the Board for approval

 

The integrity of the Integrated Annual Report (IAR) by ensuring that its content is reliable, includes all relevant operational, financial and other non-financial information, risks and other relevant factors

 

Quarterly, interim and operational reports and all other widely distributed documents

 

The Form 20-F filing with the United States (US) Securities Exchange Commission (SEC)

 

Accounting policies of the Group and proposed revisions, and significant and unusual transactions, estimates and accounting judgements

 

The effectiveness of the internal control environment

 

The effectiveness of the internal audit function

 

The effectiveness of the external audit function

 

The recommendation and appointment of the external auditor, approving remuneration of external auditors, reviewing the scope of their audit, their reports and findings, and pre-approving all non-audit services in terms of policy

 

The reports of both internal and external auditors

 

The evaluation of the performance of the Chief Financial Officer (CFO)

 

The adequacy and effectiveness of the Group’s enterprise-wide risk management policies, processes and mitigating strategies

 

The governance of information and technology (I&T) and the effectiveness of the Group’s information systems

 

The cash/debt position of the Group to determine that the going concern basis of reporting is appropriate

 

The combined assurance model and provide independent oversight of the effectiveness of the organisation’s assurance functions and services, with particular focus on combined assurance arrangements

 

Compliance with applicable legislation, requirements of appropriate regulatory authorities and the Company’s Code of Conduct

 

Policies and procedures for mitigating fraud

External audit

The Committee is responsible for recommending the appointment or reappointment of a firm of external auditors to the Board that, in turn, will recommend the appointment to the shareholders. The Committee is responsible for determining that the designated appointee firm and signing registered auditor have the necessary independence, experience, qualifications and skills, and that the audit fee is adequate.

Following a formal tender process to appoint a new firm of external auditors, PricewaterhouseCoopers Inc (PwC) was appointed as the Company’s external auditors, with Pieter Hough as the designated audit partner, for the financial year ending 31 December 2019. KPMG Inc’s (KPMG) appointment as external auditors will end on conclusion of its responsibilities relating to the 31 December 2018 financial audit, which is expected to be concluded on or about the end of April 2019. PwC’s appointment as external auditor will be effective immediately after the conclusion of KPMG’s appointment, subject to shareholder approval at the AGM for the year ending 31 December 2018, the Board having resolved to fill the vacancy in the office of auditor that so arises with PwC.

An external audit fee of R38.8m (US$2.7m) for the period was approved, as well as R8.1m (US$570,000) for audit-related fees.

The Committee has a documented policy on the nature and extent of non-audit services that the external auditors can provide and pre-approves all audit and permitted non-audit assignments by the Company’s independent auditor.

The Committee reviewed the annual audit plan presented at its meeting in August 2018, including the scope, materiality levels and significant risk areas, and established that the approach was appropriate to be responsive to organisational, regulatory changes and other applicable requirements and risks. The audit plan forms the basis of providing the Committee with the necessary assurances on risk management, the internal control environment and information technology (IT) governance. The plan was approved.

The Committee monitors progress against the plan and KPMG presented its first progress report during the November 2018 committee meeting. The auditors presented all issues identified during the audit, particularly on the results of the work performed on high-risk areas, significant estimates and judgements, as well as significant and unusual transactions.

 

AFR-26


Table of Contents
The Gold Fields Annual Financial Report including Governance Report 2018   25
     

 

    

    

    

    

 

Throughout the year, KPMG had direct access to the Committee and met with the Committee Chairperson before each meeting and on an ad hoc basis, when required. KPMG reported to the Committee at each quarterly meeting as well as at the year-end meeting. In addition, the Committee regularly met with KPMG separately without other invitees being present. The Committee is satisfied that KPMG is independent of the Group.

Significant accounting judgements and estimates

Significant areas requiring the use of management estimates and assumptions are detailed in note 1 to the accounting policies. Position papers were presented to the Committee by management detailing the estimates and assumptions used, the external sources and experts consulted and the basis on which they were applied in the calculations. These were debated and interrogated by the Committee and included, but were not limited to, the following areas:

Impairment of assets and goodwill

The impairments identified and recorded included:

 

Impairment of the South Deep cash-generating unit of US$481.5m recorded in June 2018, mainly due to a deferral of production. Of the total impairment, US$71.7m was firstly allocated against goodwill and the remainder of US$409.8m was allocated against other assets

 

Impairment of the Far Southeast (FSE) project of US$36.9m

 

Asset specific impairments at Cerro Corona of US$1.9m

Taxation

The Committee is satisfied that a detailed review has been carried out by management, including the internal tax team, to provide a best estimate of the tax liability for the year (refer to note 9 in the financial statements, p164 – 165).

The Committee discussed the detailed papers on deferred tax presented at year end. An additional deferred tax asset amounting to US$6.2m was recognised at Damang to the extent that there will be sufficient future taxable income available. Deferred tax liabilities of US$7.2m and US$2.1m were recognised in respect of unremitted earnings at Tarkwa and Cerro Corona, respectively.

The South Deep expected tax rate reduced from 30% to 29%, which had the effect of reducing the deferred tax asset by R127m (US$9m) at 31 December 2018.

Asanko accounting

The Committee is satisfied with management’s assessment and the resultant accounting for the Asanko transaction as disclosed in note 15. This transaction resulted in a gain on acquisition of US$51.8m and the following assets being recognised:

 

Redeemable preference shares of US$129.9m

 

Equity accounted investees of US$86.9m

Adoption of new accounting standards

The Committee is satisfied with management’s assessment and implementation of IFRS 9 and IFRS 15. These standards did not have a material impact on the Group.

Contingent liabilities

A number of contingent liabilities are disclosed in detail in note 35 to the financial statements. The contingent liabilities cover the silicosis matter, acid mine drainage, and the Randgold and Exploration summons. No new contingent liabilities were identified in 2018. In terms of the South Deep tax dispute, the Group announced that on 30 May 2018, GFI Joint Venture Holdings Proprietary Limited (GFIJVH) and the South African Revenue Service (SARS) entered into a confidential settlement agreement (as provided for in the Tax Administration Act) in full and final settlement of this matter. As a result of the settlement, GFIJVH recognised an additional R2,708m (US$185.1m) of capital allowance with a tax benefit on this amount of R785m (US$53.7m).

All these matters are receiving ongoing attention from management, who are taking the appropriate advice from external advisers and specialists. The Committee was updated as to the current status and, based on the evidence presented, concurred that it was not possible at this time to provide a reliable estimate of any possible liability. This position is unchanged from the prior year.

Internal audit

Gold Fields Internal Audit (GFIA) is an independent department within Gold Fields which is headed by a Vice President: Internal Audit (VP: IA), who is appointed and can be dismissed by the Committee. The VP: IA reports directly to the Committee and the Committee assesses the performance of GFIA annually. The VP: IA has direct access to the Chairperson, members of the Committee and the Chairperson of the Board. The Chairperson meets with the VP: IA once a quarter and on an ad hoc basis, as required. The VP: IA also meets with the Committee, without management, at least annually and whenever deemed necessary by either the VP: IA or the Committee.

The Committee is satisfied with the resources of the function and is confident that the skills and experience of the team will fulfil its mandate.

The Committee determines the purpose, authority and responsibility of GFIA in an Internal Audit Charter, which is reviewed and approved annually. GFIA operates in accordance with the International Standards for the Professional Practice of Internal Auditing as prescribed by the Institute of Internal Auditors (IIA). The internal audit activities carried out during the year were

 

AFR-27


Table of Contents
26   The Gold Fields Annual Financial Report including Governance Report 2018
     

 

Audit Committee Report continued

for the year ended 31 December

    

    

    

 

identified through a combination of the Gold Fields risk management framework, which includes the combined assurance framework, and the risk-based methodologies adopted by GFIA. The Committee approves the annual internal audit assurance plan presented by GFIA and monitors progress against the plan reported to the Committee each quarter. GFIA has ensured its framework is aligned with the Committee of Sponsoring Organizations of the Treadway Commission’s (COSO) 2013 internal control framework.

The internal control systems of the Group are designed to provide reasonable assurance on the maintenance of proper accounting records and the reliability of financial information. It also covers operational areas, compliance with the Gold Fields Code of Conduct and the sustainability records. These systems are monitored by GFIA and its findings and recommendations are reported to the Committee and to senior management.

GFIA reports deficiencies to the Committee every quarter, together with recommended remedial actions, which are then followed up to ensure the necessary action has been taken. GFIA provided the Committee with a written report which assessed that the internal financial controls, IT governance and the risk management processes were adequate during the year.

GFIA has provided the Audit Committee with a written assurance statement on the adequacy and effectiveness of governance, risk management and controls. No significant event has occurred or has any been brought to Internal Audit’s attention, to believe that governance, risk management and the control environment is inadequate or ineffective.

I&T governance

I&T governance remains a key focus for the Group, and the Committee is responsible for information and communication technology (ICT) governance on behalf of the Board. The Committee works with the Risk Committee on ICT matters.

The Vice President and Group Head of ICT is responsible for executing on ICT governance. The Committee reviews his report, which includes the results of all review and testing conducted by management and internal audit, at each meeting. The Gold Fields ICT Charter defines the overall direction and governance for ICT across the Group.

Gold Fields has adopted the Control Objectives for Information Technology (COBIT) as a governance framework, and regular assessments are conducted that determine the maturity of ICT governance processes. Across the Group, Gold Fields ICT is operating at an overall maturity level of between three and four, which indicates that the Group’s governance framework and processes are formally defined and monitored. Further, considering the nature of cyber security and the rising global cyber risk, Gold Fields has embarked on a journey to further enhance its cyber security. Areas of ICT risks across the Group have been defined as part of the Group’s overall risk management framework, and formal policies and procedures are documented and updated regularly for these areas.

Cyber security has now become a key component of I&T governance and forms part of the Group’s ICT governance and risk agenda.

The Governance, Risk, Architecture, Standards, and Security Compliance (GRASSC) Committee is responsible for ensuring compliance and adherence to the Group’s ICT policies and procedures. The GRASSC Committee reviews compliance to the governance framework quarterly and recommends improvements as appropriate.

Chief Financial Officer

The Committee evaluated the expertise and performance of the CFO, Paul Schmidt. The Committee continues to be satisfied that Mr Schmidt has the appropriate expertise and experience to carry out his duties as CFO of the Company and the Group, and is supported by highly qualified and competent senior staff. This conclusion is supported by input from both internal and external auditors.

Group governance and compliance

The Committee is also responsible for monitoring governance and compliance for the Group – a key focus area for the Board and management as a whole.

The Group Compliance Officer has a detailed, systemic and risk-based framework in place which are overseen, managed and maintained by an online and interactive Group Governance and Compliance Portal. The framework is applied to identify all statutes, rules, codes and standards applicable to Gold Fields in all jurisdictions in which the Group operates. Updates on regulatory changes are sourced from external legal sources and internally assessed for application and impact. Changes are recorded and monitored on a monthly basis. The assessment of potential and/or actual risk exposure of non-compliance regarding the identified applicable statutes per jurisdiction, includes potential exposure to financial loss, as well as operational and reputational risks, and the adequacy of recorded controls. Mitigating controls designed to proactively manage the risks are identified, documented and maintained. Internal audit carries out a review of the effectiveness (in terms of design and operating effectiveness) of the control procedures and reports on the level of compliance. The results are reported to the Committee in detailed schedules and an annual compliance index is calculated for the Group.

Also, under the ambit of risk exposure assessment, all active suppliers and contractors are screened on a monthly basis, based on an array of predefined risk criteria and adverse media exposure. A screening risk calculator is applied to those assessed entities posing a risk to Gold Fields, based on the outcome of the screening due diligence.

 

AFR-28


Table of Contents
The Gold Fields Annual Financial Report including Governance Report 2018   27
     

 

    

    

    

    

 

The Committee also ensures that the Gold Fields Code of Conduct is effective and implemented diligently throughout the Group (available on the Gold Fields website at www.goldfields.com). All breaches and contraventions are diligently investigated and, where necessary, decisive action is taken, which may include disciplinary action. Continued Code of Conduct training and awareness have remained a key focus area during 2018, following the launch of an e-learning programme in late 2017 to reinforce the provisions and application of the Code of Conduct.

The Committee is also responsible for ensuring that all calls to the Gold Fields Tip-Offs line – administered by an independent external party – are dealt with in a proactive manner within Gold Fields. The Chairperson of the Audit Committee, together with GFIA, are custodians of the formalised and documented investigation procedure in place and, where appropriate and necessary, will make use of external advisers and experts to investigate matters or follow up on processes. The number and nature of these calls are reported at the quarterly Committee meetings. The details, including the detail of the action taken, are also reported by the Chairperson to the Social, Ethics and Transformation (SET) Committee members.

Gold Fields has also reaffirmed its commitment to fighting bribery and corruption by implementing a Group Anti-Bribery and Corruption Policy in late 2016, within the ambit of a formal Group Anti-Bribery and Corruption Framework.

Risk management

A separate Risk Committee exists which deals with Group operational and financial risks, as well as the requisite reporting as required annually. There is ongoing interaction between the Risk and Audit committees, and the management of financial risk remains a key focus of the Committee, management and internal audit. Gold Fields’ Group and regional risk disclosures are on p10 – 13 of the IAR.

Internal control statement

Management is accountable to the Board for the design, implementation, monitoring and integrating of internal financial controls for the day-to-day running of the Group, focusing on the efficiency and effectiveness of operations, safeguarding the Group’s assets, legal and regulatory compliance, business sustainability and reliable reporting, including financial reporting.

The Committee has discussed and documented the basis for its conclusion which includes discussions with internal and external auditors as well as management.

The Committee is of the opinion that the internal controls are effective and the financial records can be relied upon as a reasonable basis for the preparation of the annual financial statements.

Audit Committee statement

The Committee considered and discussed the Annual Financial Report, the Corporate Governance Report and the IAR with both management and the external auditors.

During this process, the Committee:

 

Reviewed the financial statements included in the Annual Financial Report for consistency, fair presentation and compliance with IFRS

 

Evaluated significant estimates and judgements and reporting decisions

 

Reviewed the documentation supporting the going concern basis of accounting and concluded that it is appropriate

 

Evaluated the material factors and risks that could impact the Annual Financial Report and IAR

 

Evaluated the completeness of the financial and sustainability disclosures

 

Discussed the treatment of significant and unusual transactions with management and the external auditors

 

Reviewed and discussed the sustainability information disclosed in the IAR and is satisfied, based on discussions, that the information is reliable

The Committee considers that the Annual Financial Report and the IAR comply in all material respects with the statutory requirements of the various regulations governing disclosure and reporting, and the annual financial statements comply in all material respects with the Companies Act and IFRS.

The Committee has recommended to the Board that the annual financial statements included in the Annual Financial Report be adopted and approved by the Board.

 

LOGO

Yunus Suleman

Chairperson: Audit Committee

25 March 2019

 

AFR-29


Table of Contents
28   The Gold Fields Annual Financial Report including Governance Report 2018
     

 

Remuneration Report

    

    

    

 

Our people determine our success through their

execution of our strategy

 

LOGO

 

AFR-30


Table of Contents
The Gold Fields Annual Financial Report including Governance Report 2018   29
     

 

    

    

 

Section 1: Message from the RemCo Chairperson

 

Introduction

On behalf of the Remuneration Committee (RemCo) it gives me pleasure to present the Gold Fields Limited (Gold Fields) 2018 Remuneration Report.

 

The Gold Fields Board is responsible for ensuring the Group’s remuneration arrangements are equitable and aligned with the long-term interests of Gold Fields and its shareholders. In performing this function, it is critical that the Board is independent of management when making decisions affecting remuneration  of  the  Chief  Executive  Officer  (CEO),  Chief

   LOGO

Financial Officer (CFO), other executives and the Group’s employees. The Board has appointed a RemCo to assist it in making such decisions. RemCo is comprised solely of independent non-executive directors (NEDs).

The activities of the RemCo, including the issuing of this report, are governed by terms of reference, approved annually by the Board, which are available on our website together with the Gold Fields Remuneration Policy, at www.goldfields.com.

To ensure that it is fully informed, RemCo periodically invites the CEO and Executive Vice President (EVP): People and Organisational Effectiveness to attend meetings to provide reports and updates. These individuals are not present when matters associated with their own remuneration are considered. RemCo can draw on services from a range of external sources, including remuneration advisors as detailed later in this report.

RemCo ensures that the remuneration philosophy and policy support the Group’s strategy – this, in turn, enables the recruitment, motivation and retention of executives who drive value creation while always complying with all relevant legislation and regulations around the globe.

Gold Fields compensates people in line with its overall business value creation model and rewards people in relation to sustained value, delivered consistently, in a fair and transparent manner. With this in mind, Gold Fields paid remuneration to the executive directors (CEO and CFO), prescribed officers and NEDs in 2018 as detailed in sections 2 and 3 in line with the King IV Report on Corporate Governance for South Africa, 2016 (King IV).

 

The four pillars of the Gold Fields balanced scorecard (BSC) support the delivery of our strategic objective:

 

LOGO

Gold Fields’ remuneration practices

 We do:

    Provide pay for performance
 

75% of CEO pay at risk

 

The CEO’s short-term incentives (STIs) are heavily based on Group performance

 

The CEO’s long-term incentives (LTIs) consist entirely of performance shares

 

Performance shares are based on absolute and relative total shareholder return (TSR) and free cash-flow margin (FCFM)

 

Performance shares target at least median of comparator group for relative TSR, absolute TSR to exceed cost of equity, and minimum 5% FCF margin

    Have a minimum shareholding requirement (MSR) policy
    Have a double trigger for CEO and CFO severance upon change of control
    Have risk mitigation controls in place for remuneration programmes
    Promote retention with LTIs that vest after three years
    Have a RemCo made up of only independent directors
    Retain an independent remuneration consultant whose primary purpose is to advise the RemCo

  We do not:

    Reprice underwater shares
    Pay dividends for performance shares
    Provide guaranteed bonuses
    Grant shares to NEDs
    Allow the use of unvested LTI awards as collateral, or protect the value of any unvested awards, or the value of shares and securities held as part of meeting MSR provisions
    Provide financial assistance to directors or prescribed officers

 

 

 

AFR-31


Table of Contents
30   The Gold Fields Annual Financial Report including Governance Report 2018
     

 

Remuneration Report continued

    

    

    

 

Gold Fields has a remuneration philosophy in which we have embedded performance linked to the above Group BSC. We believe that the link between Gold Fields’ strategy and the individual outcomes is critical to the delivery of our strategic objectives and have aligned these through the development of the Group’s BSC. This BSC has then been cascaded throughout the organisation, ensuring that each individual’s objectives are aligned to the Gold Fields strategy and all employees understand how their daily actions contribute to the overall value creation of the Group.

During 2018, the overall framework of our Remuneration Policy remained unchanged and no changes were made to the remuneration mix for executives. We did, however, make a number of enhancements and refinements to the implementation, including:

 

Enhancing the link between performance and strategy by:

 

Simplifying the Gold Fields strategy to a ”strategy-on-a-page” to improve communication

 

Implementing the cash-settled LTI plan for management-level employees, complete with localised targets

 

Refreshing the four drivers of the strategic objectives to maximise TSR sustainably

 

Ensuring strategic alignment between Group, regional and personal scorecards

 

Clarifying policies, where appropriate, to remove ambiguity and to cater to the numerous jurisdictions in which Gold Fields operates

RemCo notes that it has again worked closely with management and our external advisors to continue to improve practices and believes that the work we have done not only meets our objectives, but also ensures the alignment of interests across a diverse set of stakeholders. We sincerely believe that engagement with stakeholders is part of overall value creation, and generally consider such shareholder feedback as part of our ongoing policy reviews.

During 2018, the second year of the Gold Fields reinvestment programme aimed to ensure that our portfolio of mines continues to generate cash sustainably into the foreseeable future. We further embedded the related strategic drivers into our performance-based variable pay programmes (STIs and LTIs). The fatality rate, the benchmark total recordable injury frequency rate (TRIFR), and the total number of recordable injuries continued their overall improvements over the past few years. At 1.83 incidents per million hours worked, the Gold Fields 2018 TRIFR is at its best level ever and has improved by 55% since 2014. It is still a major disappointment though that we experienced one fatality at our mines during 2018 (three in 2017), a tragic reminder that we cannot ever let our guard down when it comes to safety at our operations. Each region significantly exceeded its host community procurement spend targets and the regional host community employment targets were met by Ghana, South Africa and Australia. Gold Fields was ranked fourth in the mining and metals sector of the Dow Jones Sustainability Index (DJSI) in 2018, and an independent verification of Gold Fields’ alignment with the International Council on Mining and Metals (ICMM) Water Position Statement found that we are indeed aligned.

Gold Fields achieved 2.036 Moz of attributable gold production, which is ahead of revised guidance on 9 November 2018 and within 4% of original guidance (excluding Asanko). Both All-in Sustainable Costs (AISC) and All-in Costs (AIC) ended the year below original guidance, at US$981/oz and US$1,173/oz, respectively. Gruyere was 89% complete at the year-end with the first ore put through the crusher in Q1 2019. The restructuring of South Deep was completed, Damang life extension project was ahead of plan and a positive Salares Norte feasibility study was completed. The Group spent total project capital of US$502m over the past two years, primarily on Damang and Gruyere, ensuring that Gold Fields is now on track for international operations to produce over 2Moz a year for the next decade. We anticipate reaching this milestone for the first time in FY2019 as Damang grows production; Gruyere commences production and our Asanko joint venture contributes for the full year. Of the four operating regions, the international operations all performed in excess of 150% achievement levels in 2018, while restructuring and resetting for the longer term impacted South Deep’s performance.

In light of these summarised highlights, which the executive team have been instrumental in guiding, the performance-linked pay outcomes are in line with the approved frameworks for linking variable pay with performance within Gold Fields.

 

AFR-32


Table of Contents
The Gold Fields Annual Financial Report including Governance Report 2018   31
     

 

    

    

    

    

 

Advisors

PricewaterhouseCoopers Inc (PwC) continued their association with Gold Fields during 2018 as independent remuneration advisors to RemCo. The mandate of PwC was to provide external independent services in relation to global best practice, trends and related governance matters regarding remuneration.

Deloitte & Touche (Deloitte) supported Gold Fields with a review of the proposed regional 2018 cash-settled LTI plan, which the Board approved, and management implemented effective March 2018, as well as with an executive remuneration benchmarking exercise used in support of our 2019 salary increases. As a further point of reference, Mercer provided us with an executive benchmarking survey report in February 2018 which did not require any specific actions and broadly confirmed our overall pay position to market. With the appointment of PwC as Gold Fields’ external auditors effective from 2019, PwC will no longer be able to continue with their services to the RemCo for the forthcoming year, in line with auditor independence regulations. As such, the role of RemCo independent remuneration advisors will pass to Khokhela Remuneration and Performance, a reputable and independent South African firm selected after an independent tender process.

Shareholder engagement

RemCo is committed to working diligently on behalf of the Board and overseeing all remuneration matters in the best interest of Gold Fields and its shareholders. The feedback from our shareholders on our approach to executive remuneration was very positive last year and we continue to monitor developments in executive remuneration and evolving solid practices to ensure our programmes and decisions are appropriate. Overall, shareholders voted favourably with regard to the NEDs fees (98%) and the Remuneration Policy, and the implementation thereof (96%), at the Annual General Meeting held on 22 May 2018. Gold Fields values the engagement with, and support of, shareholders. On behalf of RemCo, I would like to express my thanks to them.

Risk management

RemCo has responsibility for oversight and management of compensation-related risk. As part of its mandate, RemCo annually, and otherwise when considered necessary, reviews risks associated with the remuneration philosophy, structure, policies and practices. RemCo is satisfied that the executive compensation structure does not create undue risks or promote inappropriate risk-taking behaviour.

The following are key risk mitigation features of our remuneration policies and practices:

 

RemCo together with management are actively involved in the structuring and preparation of the Remuneration Policy to ensure it is aligned with the Group strategy, consequently improving employee performance and maximising total shareholder returns sustainably

 

RemCo makes use of external experts, as and when required, to ensure that its Remuneration Policy meets the latest best global practices and that incentive plans and targets meet the Group strategy

 

Executive remuneration is disclosed annually, as reflected in Section 3: Implementation Report, and in accordance with the Remuneration Policy. Executives are not involved in the approval process relating to remuneration, rewards, clawbacks, or benefits that affect them personally

 

RemCo approves remuneration of the Executive Committee (Exco) and the Company Secretary after recommendations from the CEO and independent external advisors, who have done the necessary benchmarking to ensure there is alignment with the appropriate peers particular to the industry and jurisdictions in which we operate.

Conclusion

The Committee has concluded that any risks arising from our employee remuneration policies and practices are not reasonably likely to have a material adverse impact. RemCo will continue to monitor that fair, equitable and responsible remuneration processes are in place throughout Gold Fields in a manner that links robustly to Gold Fields strategy, thereby promoting stakeholder value creation. RemCo is of the opinion that the Gold Fields Remuneration Policy, philosophy and practices for 2018 supported fair, transparent and reasonable pay in return for the achievement of strategic objectives underpinned by sustainability.

 

 

LOGO

Steven Reid

Chairperson of the RemCo

On behalf of RemCo, which approved the report on 25 March 2019

 

AFR-33


Table of Contents
32   The Gold Fields Annual Financial Report including Governance Report 2018
     

 

Remuneration Report continued

    

 

Section 2: Remuneration Policy

Section 2 deals with Gold Fields’ Remuneration Policy and philosophy as applicable to the CEO, CFO (in their respective capacities as executive directors), and the Exco members (as Gold Fields prescribed officers). In addition, we discuss certain remuneration principles that are applicable on a Group-wide basis.

Introduction

The Gold Fields total reward programme and policy starts with and flows from our Group strategy and values as illustrated below.

The Group’s BSC process forms part of the day-to-day management of the business, as well as the quarterly review business process and the performance management process, and is not simply an input to reward-related decision-making. This approach supports the delivery-based culture that Gold Fields seeks to create.

For all executive scorecards, we ensure that cascaded objectives are more outcomes-focused and that targets are appropriately set with stretch targets established taking into account the incremental reward. Each year, management and the Board assess the Group’s key objectives for the year ahead to ensure the Group achieves its medium-term target. The 2019 BSC goals are captured in the infographic alongside, the contents of which flow into the various reward elements.

Remuneration framework

Gold Fields is committed to ensuring fair, equitable, sustainable and responsible executive remuneration practices. We believe in compensating our people in relation to sustained value, delivered consistently, in a fair and transparent manner. Our values, ethics and beliefs underpin this philosophy, which aims to attract, retain and motivate top talent.

The Gold Fields Remuneration Policy drives and incentivises the achievement of Gold Fields strategy, and continuously supports the creation of shareholder value by aligning performance with commensurate levels of reward. In this way, there is stakeholder interest alignment. King IV principles relating to fair and responsible remuneration guide the fair and responsible application of the Remuneration Policy across all operations. In addition, compliance with all relevant laws and regulations in the various jurisdictions we operate is non-negotiable and strictly enforced. A key design principle of the Remuneration Policy is to ensure a clear link between the Gold Fields strategy and our employees’ work-related efforts, illustrated below together with our remuneration framework.

 

LOGO

 

AFR-34


Table of Contents
The Gold Fields Annual Financial Report including Governance Report 2018   33
     

 

    

    

 

2019 BSC: Targets for the year ahead

 

LOGO

 

AFR-35


Table of Contents
34   The Gold Fields Annual Financial Report including Governance Report 2018
     

 

Remuneration Report continued

    

    

    

 

Pay for performance

Gold Fields competes for talent on a global scale. With the increase in global project activity, this requires us to have a competitively positioned talent attraction approach.

As such, our remuneration practices have a business need to be competitive in the various jurisdictions we operate, balanced with our pay-for-performance philosophy and overall strategy to maximise total shareholder return (TSR) sustainably.

Our annual benchmarking efforts reflect this and translate to comparisons at the market median of our comparator group. Final pay decisions consider benchmarking results in combination with performance, affordability and economic conditions.

Deloitte conducted an independent comparison of executive pay against an appropriate peer market during 2018. This peer group is not the same as the one used for Relative TSR due to the availability of guaranteed pay data. The composition of this group was position-specific and included:

  Agnico-Eagle Mines

  

  Newmont

  AngloGold Ashanti

  

  Northern Star

  Evolution

  

  Randgold Resources

  Harmony Gold

  

  Sibanye Stillwater

  Kinross

  

  Yamana

  Newcrest

  

The Deloitte study confirmed general alignment of the CEO and CFO target pay mix with that of local and international mining peers and market cap comparators and provided valuable information to RemCo in assessing other executive remuneration levels.

Key reward components of the Remuneration Policy

Gold Fields’ Employee Value Proposition balances financial reward with non-financial reward to drive desired levels of performance. The financial reward component of the Employee Value Proposition include:

 

GRP or BRP being the total of base pay, allowances and benefits

 

Variable pay that includes STI, LTI and MSR

 

Remuneration Policy

 

           

Guaranteed remuneration package (GRP),

or base rate of pay (BRP)

 

  

 

Variable pay

STIs and LTIs designed to align performance

with strategy and value creation

 

 

Base pay

  

 

Benefits

  

 

STIs

  

 

LTIs

  

 

MSR

 

Market-related salaries, dependent on performance, roles and responsibilities

  

 

Market-related benefits guided by local legislation and internal policies

  

 

Performance-based Group annual incentive scheme

  

 

Longer-term plans that instil a sense of ownership and strategic alignment

  Share plans

  Cash-settled plan

 

  

 

Encourages executives to hold shares in Gold Fields, in line with best practice

 

AFR-36


Table of Contents
The Gold Fields Annual Financial Report including Governance Report 2018   35
     

 

    

    

    

    

 

Guaranteed remuneration package

The GRP (BRP for international employees) elements for Gold Fields are:

 

Base pay (either GRP/BRP)

 

     
                   

 

Objective and link to strategy

 

      

 

Operation

 

       

 

Policy and practice

 

       

 

Performance measures

 

  
     

 

A competitive salary provided to executives to ensure that their experience, contribution and appropriate market comparisons are fairly reflected also allows us to attract and retain the skills required to deliver on our strategic goals.

      

 

Base pay for all employees are reviewed annually after considering benchmarks against comparator group, Group performance, economic circumstances, affordability, individual performance, changes in responsibility and levels of increase for the broader employee population. Changes are effective from 1 March each year.

 

The CEO makes Exco recommendations excluding his own base salary to the RemCo for approval by the Board.

 

       

 

We seek close alignment between executive salary increases and increases for all non-bargaining unit employees where practical. This is informed by inflation, which can be matched directly or above/below consumer price index.

 

The guaranteed pay benchmark is the market median, with a significant proportion of performance-related variable pay comprising STIs and LTIs, especially for senior employees.

 

       

 

Both Group performance and individual performance in line with BSC informs the individual base salary review, in addition to economic circumstances, affordability, changes in job responsibility and alignment across employee group.

  
                   

Benefits and allowances

 

                   

 

Objective and link to strategy

 

    

 

Operation

 

        

 

Policy and practice

 

     

 

Performance measures

 

     

 

Provided to ensure local market competitiveness benefits are provided based on affordability to both the employees and the Group.

      

 

Based on local market trends and can include items such as group life insurance, disability and accidental death insurance, etc.

 

The expatriate policy provides that special allowances may be made in respect of, among others, relocation costs, cost of living, and the cost of education for children and their families.

 

          

 

In line with approved policy, the provision of benefits complies with legislation across the jurisdictions in which we operate, and benchmarking ensures that there are competitive benefits aimed at attracting and retaining key employees.

       

 

Not applicable.

 

AFR-37


Table of Contents
36   The Gold Fields Annual Financial Report including Governance Report 2018
     

 

Remuneration Report continued

    

    

    

 

Remuneration scenarios at different levels1

Chief Executive Officer

 

 

 

 

 

LOGO

Chief Financial Officer

 

 

 

 

LOGO

Executive Committee

 

 

 

 

LOGO

1 For theoretical purposes of displaying the pay policy remuneration mix. Assumes LTI award at target levels. ‘Below’ assumes no annual LTI; ‘On-target’ assumes 50% vesting; ‘Stretch’ assumes 200% vesting.

For Executive Committee: GRP is an average value not intended to reflect any actual executive’s earnings and used as the basis for calculating STI and LTI values. A South Africa pension contribution assumption of R350,000 included, being the maximum annual tax deduction.

Remuneration mix

    Gold Fields’ total reward model links financial reward to a combination of job type and performance – therefore the mix of GRP and variable pay differs according to level of performance and the grade of the job held. To entrench a high-performance culture, and in line with international best practice, the more senior the role, the higher the proportion of variable pay (at-risk pay) and focus on longer-term performance in the remuneration package. Pay-at-risk comprises 75% of our CEO’s total reward
    For exceptional performance, the Group aims to position overall remuneration, including STIs and LTIs, at the 75th percentile of our comparator market. This aligns with our total reward strategy of ensuring a market-competitive reward mix, rewarding employees for exceptional performance, and the retention of high-performing employees. RemCo retains the discretion to determine whether, and to what extent, specific performance levels warrant total pay at the 75th percentile
    The graphs illustrate different scenarios of performance achievement on the total remuneration for the Exco, on a single total figure basis, of the 2018 Remuneration Policy
 

 

Remuneration policies and procedures are designed with features that mitigate risk without diminishing the incentive nature of the remuneration. We believe our remuneration policies and practices encourage and reward prudent business judgement and appropriate risk-taking over the long term to increase shareholder value.

Short-term incentives

Our STI is a performance-based Group annual incentive scheme that supports value creation and motivates our people to help us achieve success.

All Group executives, regional executives and management-level employees (Patterson D band and above) categories are eligible to participate in the STI, subject to the achievement of applicable performance conditions.

 

LOGO

1 

New safety conditions set for 2019, p37

 

AFR-38


Table of Contents
The Gold Fields Annual Financial Report including Governance Report 2018   37
     

 

    

    

    

    

 

  Target performance for bonus parameters links to the annual business plan approved by the Board
  Operational objectives for each mine are measured against plans approved by RemCo, and comprise safety, production, costs and physical mine development (ore and waste) goals
  The operational objectives form the basis of the regional objectives and subsequently feed into the Group objectives
  If individual, operational, regional or Group objectives do not exceed threshold targets, no bonus is payable
  Based on the above, RemCo approves annual payments of STI in February of every year
  Where applicable, production bonuses are paid
  We consider regional and on-mine schemes, where required. For example, in Peru, we apply a statutory bonus scheme in compliance with legislation, and pay the difference between a higher calculated STI and legislated bonus if applicable
  Achievement falling between on-target and stretch is calculated on a straight-line basis between these two reference points
  Executives may elect in advance of the STI outcome, to defer some or all of their STI towards the achievement of their MSR

Threshold, on-target bonus and stretch amounts expressed as a percentage of GRP (or BRP) are as below:

 

 

 

Job grade

 

    

Bonus target incentive      
as % of GRP

 

 
        
     

 

Threshold  

 

    

 

On-target

 

    

 

Stretch

 

 
     
EVP      0%          55%          110%    
     
CFO      0%          60%          120%    
     
CEO      0%          65%          130%    

Group performance measures

This is made up of the following bonus parameters:

 

Safety (20%)

Up to 2018, our safety performance was measured by a change in the TRIFR. As from 2019, the safety performance measure will be made up of a mix of leading and lagging indicators (fatalities, serious injuries, Safety Engagement Rate, the change in near-miss reporting and timely close-out of corrective actions on serious potential incidents). Fatalities act as a negative modifier with any fatality resulting in a forfeiture of the entire safety element (20%) for bonus purposes; for the operation, region and Group, including Corporate. This change is intended to emphasise the importance of our number one value, safety, by introducing more leading indicators and fostering a proactive approach to safety.

 

Gold production (20%)

 

AIC (40%)

 

Development and waste stripping (20%)

Individual performance

In 2018 we embarked on a process to realign our performance management process with our Group strategy. This realignment process also included the addition of a balance between leading and lagging indicators into all scorecards and ensuring that we set appropriate stretch targets for all management level employees. This new approach builds on our previous BSC process but ensures a stronger alignment between our strategy and our BSC by moving from the standard BSC performance quadrants to our customised strategic focus areas, i.e. licence and reputation, safe operational delivery, capital discipline and portfolio management. This ensures that our strategy is cascaded into measurable objectives that we track through our performance management process.

The following chart shows how performance rating scores on the 5-point scale translate to percentages used for bonus calculation purposes. Up to a score of 2 results in no bonus payable, and between 4.7 and the maximum of 5 results in the capped achievement of 200%.

Personal performance rating correlation to percentage bonus achievement

 

LOGO

 

 

AFR-39


Table of Contents
38   The Gold Fields Annual Financial Report including Governance Report 2018
     

 

Remuneration Report continued

    

    

    

 

The CEO’s condensed 2019 personal scorecard follows, made up of a balance between leading and lagging indicators.

 

Category

 

  

Weight  

 

  

Key result themes

 

     

 

Financial

 

  

 

10%  

 

  

 

Improve liquidity and profile of debt by reducing net debt by US$100m

 

    

 

Internal business process

  

 

15%  

  

 

Deliver the 2019 South Deep business plan through disciplined execution and improving productivity towards achieving 477 tonnes mined per employee

 

    
  

 

15%  

  

 

Improve internal business planning processes at South Deep by achieving at least 85% compliance to mining plan in terms of drilling, blasting, support, cleaning and backfill

 

    
  

 

10%  

  

 

Delivery of Gruyere project within the revised A$621.4m cost plan and by the scheduled dates for project completion

 

    
  

 

10%  

  

 

Delivery of Damang project against plan: Total material mined: 31.8Mt; Gold: 218koz; Mill throughput of 4.3Mt; 75% spatial compliance to plan

 

    
  

 

5%  

  

 

Delivery of Salares Norte project against plan. Extended feasibility study peer reviewed by March 2019; total engineering about 63%; completed district exploration plan with 12.9km drilled; EIA Addendum 2 presented to Regulator by December 2019

 

    

 

Organisational   capacity

  

 

10%  

  

 

Improve impact of innovation and technology (I&T). Complete and embed 2019 I&T programmes in accordance with the regional defined strategies with clear, approved business cases

 

    
    

 

5%  

  

 

Improve governance, compliance and risk by having no material deviations from 2019 compliance guidelines

 

    
    

 

10%  

  

 

Improve people capacity and culture by developing the leadership competency framework aligned with strategic objectives and our values

 

    
    

 

10%  

 

  

 

Living the Gold Fields values and demonstrating these values as described by the various descriptors

 

    
 

Long-term incentives

Gold Fields Limited Amended 2012 Share Plan (Share Plan)

A conditional share plan that provides for annual awards of performance shares, which vest after three years subject to performance conditions. Participants receive real shares under the Share Plan, which aims to instil a sense of ownership among employees and executives, enabling:

 

Alignment of executive rewards with shareholder interests

 

Retention of key people

 

Alignment of people costs with business results

Previously, all eligible management-level employees who participated in the LTI plan received performance shares under the Share Plan. From 2018 onwards, the following changes apply:

 

Exco members: 100% of LTI award under the Share Plan

 

Regional Exco: 30% of LTI award under the Share Plan and 70% under the cash-settled LTI plan

 

Other participants under the LTI receive 100% under the cash-settled LTI plan

Differentiating the LTI award types and only awarding shares to executives and specified senior managers ensures future sustainability of the share scheme and limits the issuance of shares under the plan.

 

AFR-40


Table of Contents
The Gold Fields Annual Financial Report including Governance Report 2018   39
     

 

    

    

    

    

 

The standard award of performance shares determined by job grade, performance and guaranteed remuneration are set out below:

 

   
Role    On-target award as %
of GRP or BRP
        

Stretch-target award as %  

of GRP or BRP  

CEO    104         208  
CFO    96         192  
Exco    88         176  
Regional Exco2    18 – 20         36 – 40  

2 This represents 30% of LTI participation, as 70% of LTI is under the cash-settled plan

The Share Plan performance conditions for vesting:

 

  Performance
  condition

 

       

Weighting

 

  

Threshold
(0% vesting)

 

        

Target
(100%) vesting

 

        

Stretch
(200% vesting)

 

     

 

Absolute US Dollar TSR

      

 

33%

  

 

N/a – no vesting below target

       

 

The US Dollar (nominal) cost of equity3 over the three-year performance period

 

       

 

US Dollar cost of equity + 6% per annum over the three-year performance period

    

 

Relative US Dollar TSR

      

 

33%

  

 

Below median of the peer group4

 

       

 

Median of the peer group

       

 

Upper quartile of the peer group

 

    

 

Free cash flow margin (FCFM)5

      

 

34%

  

 

Average FCFM over the three-year performance period of 5% at a gold price of US$1,200/oz – margin to be adjusted relative to the actual gold price for the three-year performance period

       

 

Average FCFM over the three-year performance period of 15% at a gold price of US$1,200/oz – margin to be adjusted relative to the actual gold price for the three-year performance period

 

       

 

Average FCFM over the three-year performance period of 20% at a gold price of US$1,200/oz – margin to be adjusted relative to the actual gold price for the three-year performance period

 

    
3 

Cost of equity is determined by an external consultant. Previously PwC conducted this determination, but will no longer do so from 2019 onwards due to auditor independence restrictions. A new service provider will therefore be appointed for this purpose

4 

AngloGold Ashanti, Goldcorp, Barrick, Eldorado Gold, Randgold Resources, Yamana, Agnico Eagle, Kinross, Newmont, Newcrest

5 

This is a non-IFRS measure which is defined and reconciled to IFRS in management’s discussion and analysis of the financial statements

 

 

The LTIs vesting occurs on the third anniversary of the award and is dependent on the extent to which the Group has met the above performance conditions over the three-year period. Vesting is capped at 200% of the award

 

Executives also have the option to elect, in advance of the vesting date, to defer some or all of their vested awards towards the achievement of their MSR

 

Linear interpolation will be applied between threshold and target and target to stretch performance

The vesting profile based on performance over the three-year period is as follows:

 

    Performance condition

 

  

Threshold  

 

  

Target  

 

  

Stretch  

 

Absolute TSR    0%      100%      200%  
Relative TSR    0%      100%      200%  
FCFM    0%      100%      200%  

The award is subject to the degree of achievement of the Group performance conditions and may result in a vesting of 0% to 200% of the award.

 

AFR-41


Table of Contents
40   The Gold Fields Annual Financial Report including Governance Report 2018
     

 

Remuneration Report continued

    

    

    

 

Cash-settled long-term incentive plan (LTI)

The cash-settled LTI plan will ensure closer alignment between regional and individual contributions and our long-term business strategy and is directly linked to the manager’s line-of-sight actions, ensuring greater focus is placed on creating a high-performance culture, as well as incentivising, motivating and retaining management. The use of cash as opposed to shares also reduces the number of shares required while still ensuring a longer-term focus for participants.

Regional Exco members have 30% of their LTI award under the Share Plan and 70% under the cash-settled LTI plan. Other eligible management-level employees have full 100% participation in the cash-settled LTI plan.

The cash-settled plan’s design links a participant’s performance to regional long-term strategic objectives, aligned with Group objectives. Regional fundamental value-driving performance conditions are set and agreed with RemCo at the beginning of the three-year performance period. While awards are made in March each year and are settled in March three years later, the measurement periods are from 1 January of the year of the award to 31 December of the third year. The Group executive team recommends performance conditions for approval by RemCo on an annual basis.

Performance conditions for the regional cash-settled plan

For the March 2018 award, RemCo approved performance outcomes per regions that included:

 

40% decreasing actual AIC for each of our regions

 

40% sustainably extending reserves at the international operations and, in the case of South Deep, achieving three-year production targets

 

20% safety, protecting our licence to operate, and enhancing our reputation

Approximately 550 eligible employees participate in the cash-settled plan. Group participants in the cash-settled plan have the same performance conditions as for the Share Plan.

Other key features of our Remuneration Policy

Minimum shareholding requirement (MSR)

We understand that the alignment between executives and shareholders’ interests is critical to sustained value creation. As such, we encourage executives to hold shares in Gold Fields, in line with international best practice and emerging best practice within South Africa.

Members of the Exco are required to hold shares in Gold Fields in accordance with the terms of the approved MSR policy. The CEO is required to build up a holding of 200% of his GRP, on a pre-tax basis, by 31 December 2020. As at 31 December 2018, Gold Fields’ CEO held a value equivalent to approximately 250% of the target GRP (i.e. he holds 125% of the amount required by the policy). All other members of the Exco are required to build up a holding of 100% of their GRP or BRP within five years of date of entry to the plan.

RemCo makes an award of matching shares at a ratio of 1:3 (one share for every three held, capped at the matching share limit) committed to the MSR (at the discretion of RemCo). The value of the ultimate number of matching shares that will vest is limited to 67% of the annual salary in the case of the CEO, and 33% of the annual salary for the other executives. The matching shares vest at the end of the five-year period, provided that the participant remains in the employment of the Group and has retained the committed shares.

Retention and sign-on bonuses

Based on the recommendation from management, RemCo has the discretion to approve sign-on payments and/or retention payments to recruit and/or retain candidates who are highly skilled or fulfil specialised roles or scarce resource positions at certain levels. Below these levels, management has the discretion to approve these payments. The minimum work back periods for these retention payments are two years. No such bonuses were awarded in 2018.

Clawback

The Board has approved the clawback policy entitling the Board to, in specific instances, seek repayment of remuneration amounts which have been made in error. The policy allows RemCo the right to recover all forms of remuneration from executives. This is applicable but not limited to remuneration relating to base pay, the achievement of financial or performance goals or similar conditions for any award, or payment under the annual incentive plan or long-term incentive plan or any bonus payment, whether vesting is based on the achievement of performance conditions, the passage of time, or both.

The right of recovery may be exercised within three years from the restatement date and the policy sets out the procedures to be followed depending on whether the remuneration has been paid, transferred or otherwise made available to the executive as well as the steps to take where the amount is not immediately recoverable, despite demand.

 

AFR-42


Table of Contents
The Gold Fields Annual Financial Report including Governance Report 2018   41
     

 

    

    

    

    

 

Executive Committee service contracts and termination provisions

Gold Fields can terminate an executive’s employment summarily for any reason recognised by law in the respective jurisdictions. The general principles governing the settlement of employment benefits and rewards is that employees who resign voluntarily or are dismissed for disciplinary reasons forfeit all unvested benefits and awards. Employees who separate from the Group for reasons of death, disability, retirement, or redundancy for operational reasons, retain a portion of unvested benefits and awards. This portion is based on the principles of time (pro rata) and performance testing at on-target levels, and in line with the King IV principles.

Executive directors have permanent employment agreements with Gold Fields Group Services (Pty) Ltd (GFGS), Gold Fields Ghana Holdings BVI Limited (GF Ghana) and Gold Fields Orogen BVI Limited (Orogen), and the EVP: Strategy, Planning and Group Development have permanent employment agreements with GFGS and Orogen.

In terms of the South African employment contracts for the Group Exco, employment continues until terminated upon notice by either party or retirement age, which is currently 63 years. Orogen and GF Ghana have substantially similar terms.

The notice period is 24 months for the CEO, 12 months for the CFO, and six months for Group Exco.

Change of control provisions

In 2012, RemCo resolved to discontinue the remuneration entitlement in the event of a change of control for senior executives appointed after 1 January 2013. The senior executives appointed before this date are entitled to the change of control remuneration benefits and retained their rights under the previous policy. Therefore, the only members of the executive with a change of control provisions are the CEO, CFO and EVP: Sustainable Development.

A change of control is defined as the acquisition by a third party or concert parties of 30% or more of Gold Fields’ ordinary shares. In the event of the finalisation of an acquisition, merger, consolidation, scheme of arrangement or other reorganisation, whether or not there is a change of control and if the executive directors’ services are terminated, the change of control provisions also apply. For these employees, their employment contracts provide that, in the event of their employment being terminated as a result of a change of control (which is defined above), and such termination occurs within 12 months of the change of control, the director is entitled to:

 

Payment of an amount equal to two-and-a-half times annual GRP in the case of the CEO, and two times the annual GRP in the case of the CFO and the EVP: Sustainable Development

 

A bonus payment in the amount equal to the average percentage of incentive bonuses achieved during the previous two completed financial years, pro-rated for time

 

Full vesting of all LTI awards

Their employment contracts also provide that these payments cover any compensation or damages the executive directors may have under applicable employment legislation.

Non-binding advisory vote – Remuneration Policy

As set out in King IV, shareholders are required to cast a non-binding advisory vote on the Remuneration Policy at the Gold Fields AGM on 21 May 2019.

Should there be a 25% or higher vote against the adoption of the above, we will embark upon a process of shareholder engagement in order to understand the drivers of the dissenting votes, and to discuss potential remedial measures.

A summary of the recent shareholder advisory endorsement of the Remuneration Policy follows.

 

      Votes for (%)      Votes against (%)     

Abstentions  

 

24 May 2017    97%      3%      —  
22 May 2018    96%      4%      —  

 

AFR-43


Table of Contents
42   The Gold Fields Annual Financial Report including Governance Report 2018
     

 

Remuneration Report continued

    

    

    

 

Non-executive directors (NEDs)

NEDs’ Remuneration Policy

NEDs are not eligible to receive any STIs or LTIs. Gold Fields pays NEDs based solely on their role within the Board and/or Committee and there is no differentiation by nationality. We apply the policy using the following principles:

 

Payment of a Board fee for the six annual Board meetings and Board committee members receive annual committee fees for participation

 

We review fees annually and implement increases in July. The review references a global comparator group of companies with similar size, complexity, business operations and geographic spread

 

Travel expenses are paid to NEDs for travel for site visits and Board meetings

NEDs’ fee review

We do not intend to seek approval for increases to be applied to the fees of NEDs for the period 1 June 2019 to 31 May 2020.

The following fixed annual fees shall be payable to NEDs with effect from 1 June 2019 (excluding VAT), if approved by shareholders at the AGM on 21 May 2019.

These fees are the same as those approved by shareholders for the 1 June 2018 to 31 May 2019 period at the AGM on 22 May 2018 that included adjustments for inflation and market alignment.

 

 

NED fees

 

 
                
   Per annum unless specified   

 

        Approved

2018/2019

fees in

Rand

 

    

 

        Proposed

2019/2020

fees in

Rand

 

    

 

        Approved

2018/2019

fees in

US$

 

    

 

        Proposed

2019/2020

fees in

US$

 

 
The Chairperson of the Board (all-inclusive fee)      3,120,000        3,120,000                    
The Deputy Chairperson of the Board (all-inclusive fee)      2,031,000        2,031,000                    
The Chairperson of the Audit Committee      372,000        372,000                    
The Chairpersons of the Capital Projects, Control and Review Committee, Nominating and Governance Committee, Remuneration Committee (RemCo), Risk Committee, Social, Ethics and Transformation (SET) Committee and Safety, Health and Sustainable Development (SHSD) Committee (excluding the Chairperson and Deputy Chairperson of the Board)      228,960        228,960        17,676        17,676  
Members of the Board (excluding the Chairperson and Deputy Chairperson of the Board)      1,024,080        1,024,080        79,296        79,296  
Members of the Audit Committee (excluding the Chairperson of the Audit Committee and the Deputy Chairperson of the Board)      191,880        191,880        14,892        14,892  
Members of the Capital Projects, Control and Review Committee, Nominating and Governance Committee, Remuneration Committee (RemCo), Risk Committee, SET Committee and SHSD Committee (excluding the Chairpersons of the relevant committees, Chairperson and Deputy Chairperson of the Board)      144,480        144,480        11,304        11,304  
Chairperson of the ad hoc committee (per meeting)      58,000        58,000        4,430        4,430  
Member of the ad hoc committee (per meeting)      36,000        36,000        2,835        2,835  

 

AFR-44


Table of Contents
The Gold Fields Annual Financial Report including Governance Report 2018   43
     

 

    

    

    

    

 

Section 3: Implementation Report

This section of the Remuneration Report explains the implementation of our Remuneration Policy by providing details of the remuneration paid to executives and NEDs for the financial year ended 31 December 2018. There were no deviations from the Remuneration Policy during this period. Also set out in this section are the period’s performance outcomes against targets for the various individual remuneration programmes as discussed in Section 2: Remuneration Policy.

Average exchange rates of US$1:R13.20 (2017:R13.33) and A$1:R9.88 (2017:R10.2) have been applied for calculation purposes in this section.

Guaranteed remuneration package

 

   

Guaranteed pay (GRP and BRP) adjustments

 

     
            
   

  Key facts

 

       

Policy application

 

     
 

   The annual remuneration review takes place in March of each year

 

   All eligible employees received a salary increase on 1 March 2018. The average increase for executives during 2018 was 4.8%

   The overall increase in employment costs during 2018 was within the approved mandate of RemCo

   Executive packages were increased only by country-specific inflation rates for the 2018 review period

      

   Across the Group, salary increase mandates were set at the prevailing country-specific inflation rate, with an additional percentage for internal and/or external parity, where applicable

   Salaries in Ghana are determined in US Dollars, and the US Dollar inflation rate is applied to salaries

   For South Deep, management only elected to award increases of between 2% and 3% to certain employees in March 2018 for parity, taking performance and affordability into consideration

 

    

Short-term incentives

Key facts

 

Bonus parameters for the FY2018 year were approved as detailed in section 2

 

The total 2018 annual incentive award payment was US$26m (2017: US$29m) with 509 (2017: 511) eligible employees participating

 

The incentive is based on the Group’s achievement of a Group overall individual performance rating of 3.5 (2017: 3.8) out of a maximum of 5 against Committee-approved performance measures set at the beginning of the year

Policy application

 

Incentive bonus parameters and targets are agreed and approved at the beginning of each cycle

 

Bonus parameter performance achievement is peer reviewed internally, and by independent external advisors prior to approval and payment

 

There is alignment between individual performance ratings and Group or Company performance, as applicable

 

Regional incentives are aligned to operation and regional performance achievements

 

Performance calculations are formulaic, however, RemCo does have the discretion to adjust the outcome if required

 

Operational objectives form the basis of the regional objectives and subsequently feed into Group objectives

 

Actual performance achievement is confirmed by the Group’s external auditors

Group objectives

For the year ended 31 December 2018, the Group performance was 71%, with targets and achievements below:

 

     

    Weight

 

    

    Threshold

 

    

    Target

 

    

    Stretch

 

    

    Achieved

 

    

Per-

centage

    achieved

 

    

Bonus

    outcome

 

 

Safety improvement – TRIFR

     20%        0%        6%        12%        26%        186%        37%  

Gold (equivalent) production – koz

     20%        2,082        2,158        2,231        2,046        0%        0%  

AIC US$/oz

     40%        1,170        1,131        1,091        1,160        25%        10%  

Development and waste mined6

     20%                                            120%        24%  
6 

This 20% is made up of: development (4%) and distress mining (4%) for South Deep, and open pit waste mined (6%) and underground development (6%) for international operations

Note:

Published AIC US$1,173/oz – adjusted by -13 for STI purposes – to result in US$1,160/oz. This is made up of:

• Calculation performed at budget exchange rates (-5)

• Workers participation at Cerro Corona (-7)

• Asanko not included in bonus calculation (-1)

 

AFR-45


Table of Contents
44   The Gold Fields Annual Financial Report including Governance Report 2018
     

 

Remuneration Report continued

    

    

    

 

Personal objectives

In addition to the Group objectives listed above, the RemCo assessed the CEO and CFO on their personal objectives for 2018. These objectives are set every year based on key performance areas for RemCo to review and approve. Subsequently, RemCo reviews performance against these objectives towards the end of the year.

2018 CEO scorecard

Objectives, weighting and performance rating

 

 

LOGO

 

PERFORMANCE RATING SCALE:

 

  2.5   /   Development required   4   /   High performance
1   /   Target not achieved      

(91% - 99% of goals achieved)

 

Good performance

(100% - 105% of goals achieved)

 

Great performance

(106% - 110% of goals achieved)

     

(111% - 120% of goals achieved)

 

Top performance

(121% - 125% of goals achieved)

 

Exceptional performance

(126% or more of goals achieved)

   

(less than 60% of goals achieved)

 

 

 

3

 

3.5

 

 

 

/

 

/

 

 

 

4.5

 

5

 

 

/

 

/

2   /  

Underperformance

(60% - 90% of goals achieved)

   
           

 

AFR-46


Table of Contents
The Gold Fields Annual Financial Report including Governance Report 2018   45
     

 

    

    

    

    

 

 

CEO 2018 scorecard

 

                    
     

Category

 

 

Weight  

 

 

Objectives

 

 

Achievements

 

 

Rating

 

     
   Safe    operational    delivery (70%)   20%  

Delivery of South Deep infrastructure projects and improvement in the mining cycle while ensuring we have the right people in the right roles

 

Implement appropriate organisational structures, manning and layers while taking into account the required spans of control and resources required to achieve the production buildup

 

 

Removed approximately R900m in fixed costs (operating costs R520m, reduction in capital R320m)

 

Reset relationship with organised labour, gave notice on legacy costly labour agreements. The settlement agreement provides for new recognition agreement to be finalised

 

50% of critical roles in D band and above capably filled

  3
     
  15%  

South Deep: Improve overall productivity by improving face time and mining cycle times (including destress, development, long hole stoping cycle) as measured by tonnes/employee and contractor

 

  Actual 289 tonnes mined per employee versus a target of 515 tonnes per employee.   1
     
  10%  

South Deep: Critical infrastructure projects completed and independently assured including capital development meters, main crusher, conveyors, fridge plants, roads underground and rail

 

  Against a target of all material critical infrastructure projects being substantially complete (85%) and with a variance against budget of no more than 10%, only New Mine Development performed above plan: 918m was achieved against 749m planned   2
     
  10%   Deliver Damang: Project execution against KPI’s and project detailed cost management and reporting  

This KPI is measured against the Damang reinvestment plan:

TRIFR: 0.49

Waste: 33.2Mt (24% above stretch)

Unit cost of US$3.38/t (1% below target)

Gold production of 180koz (3% above stretch)

AISC of US$814/oz (3% below stretch of US$841/oz)

AIC of US$1,519/oz (on par with stretch of US$1,519/oz)

 

  4.5
     
  10%   Deliver Gruyere: Project execution against KPI’s and project detailed cost management and reporting  

Project cost escalation up to A$621.4m versus original budget of A$532m. Changed Project Director and Project Controls Manager; new definitive estimate at a cost of A$621m approved by the Board in August 2018. Date change from 2 March 2019 to 25 June 2019 for substantial completion, which is when the plant looks set to be ready to commence production. Ramp-up approved at the August 2018 Board meeting

 

  2
     
    5%   Integrated and aligned human resources (HR) strategy across the employee value chain to ensure leadership lives the delivery and teamwork culture by year end. Roll out of culture change programme  

HR strategy completed with engagement from regions, Exco and the Board, and aligned with the Group strategy and the modernisation (I&T plan)

 

Strategy, vision and links to performance rolled out across Group in March 2018 and tested in the climate survey: Strong results in Australia and Corporate; West Africa still to be started

 

Exco 360-degree assessment rescoped to include a culture component. Draft competency model developed in line with industry benchmarks and Exco interviews. Additional engagements and input will continue in 2019

 

  3

 

AFR-47


Table of Contents
46   The Gold Fields Annual Financial Report including Governance Report 2018
     

 

Remuneration Report continued

    

    

    

 

 

CEO 2018 scorecard

 

                    
     

Category

 

 

Weight  

 

 

Objectives

 

 

Achievements

 

 

Rating

 

     
   Portfolio    management    (20%)   5%   Australia Reserves and life of mine  

Achieved 127.6%, target was 100% replacement of depletion of reserves across all sites (excluding Gruyere)

 

  4
 

 

5%

 

 

Increase life of mine in West Africa

 

 

Tarkwa: Target was to delineate initial inferred Resource from targeted exploration on the lease or, alternatively, add 400koz to Reserves through the conversion of existing Resources through business improvement initiatives, or a combination of the above

 

Overall Resources increased due to the change to contractor mining and pit wall steepening

 

Tarkwa and Damang combined Resources increased from 2017 to 2018

 

Tarkwa and Damang combined Reserves reduced to 7.4Moz in 2018 from 7.6Moz in 2017

 

  3
     
  5%   Enabling a mine of the future environment by investigating and commencing/installing IT/OT backbones to allow digital mining to occur across the group by end 2018  

Against the target of creating connectivity and a technology backbone, the following was achieved:

Third workshop on I&T conducted in Perth and technical benchmark visit to Sweden successfully completed.

Upgrade of infrastructure commenced.

Newtrax rolled out successfully at South Deep.

Safety systems enhanced in Australia. Cap lamp tracking systems implemented at St Ives.

Tele-remote loading from surface enhanced at Granny Smith and St Ives.

Tele-remote loading and rock breaking in preparatory phase at South Deep.

 

  4
     
  5%   Progress the I&T strategy to have key proven technologies deployed with demonstrated success across the Group to enable a mine of the future, completed by end 2018  

Against the target of progressing Horizon 1 of the I&T strategy, the following was achieved:

West Africa – Mine Management Reporting System Project 95% complete; Modular Upgrade is complete (fleet management). Tele-remote / autonomous trial on drill rigs commenced before year end.

Australia – proximity detection systems in place at Granny Smith and St. Ives. Implemented Newtrax system and embedding LTE and internet at Granny Smith.

Americas – Cerro Corona I&T road map and strategy launched.

South Deep – Newtrax expanding to drill rigs (95% complete); Drill system to be installed in January 2019; MineRP integration started in Q4; Tele-remote units were installed on equipment.

 

  3
       

   Capital

   discipline    (5%)

 

5%

 

Capital allocation and ranking protocol:

Implementation of capital allocation system and improved control of capital expenditure costs

 

Against the target this was achieved:

Capital management system strengthened and embedded. Capital management in line with budget with the exception of the out of scope Agnew projects. Project management training completed.

 

  4
     
   Licence and    reputation    (5%)   5%   Continued improvement of, and adherence to, a robust governance and compliance programme for the Gold Fields Group, to be reviewed against national and international best practice  

Governance programme was completed Engagements and workshops held on human rights issues and other salient aspects Voluntary Principles review was completed and approved by Exco

 

  4
     
           

Overall performance rating

 

 

2.9

 

 

AFR-48


Table of Contents
The Gold Fields Annual Financial Report including Governance Report 2018   47
     

 

    

    

    

    

 

2018 CFO scorecard

Objectives, weighting and performance rating

 

 

LOGO

 

PERFORMANCE RATING SCALE:      
1   /   Target not achieved   3.5   /   Great performance
    (less than 60% of goals achieved)       (106% - 110% of goals achieved)
2   /   Underperformance   4   /   High performance
    (60% - 90% of goals achieved)       (111% - 120% of goals achieved)
2.5   /   Development required   4.5   /   Top performance
    (91% - 99% of goals achieved)       (121% - 125% of goals achieved)
3   /   Good performance   5   /   Exceptional performance
    (100% - 105% of goals achieved)       (126% or more of goals achieved)

 

AFR-49


Table of Contents
48   The Gold Fields Annual Financial Report including Governance Report 2018
     

 

Remuneration Report continued

    

    

    

 

 

CFO 2018 scorecard

 

            
     

Category

 

 

Weight  

 

 

Objectives

 

 

Achievements

 

 

Rating

 

     
   Safe    operational    delivery   10%   Financial reporting  

Target was minimal unresolved late material issues and exceptions in KPMG audit report, with achievement being a clear audit report and adequate management of SEC issue

 

  4
     
    10%   Manage South Deep inventory down  

Consumable inventory down by 19.3% against a target of 5%

 

  4
     
   Capital    discipline   35%   Conclude new bond for the Group  

Against the target to issue a bond at a market-related spread with reference to our credit rating and sector, a favourable term loan extension was done on US$380m to mid-2020, after the bond was cancelled due to market conditions

 

  4
     
   Portfolio    management   25%   Active monitoring of business and re-engineering process  

Actual net operating costs in respective local currencies, adjusted for increases or decreases in production, generally on budget and as per individual region targets

 

  3.5
     

   Licence and    reputation

 

  20%  

Cyber security: Achieve readiness for the ISO 27001 Information Security Management System certification

 

 

Certification readiness achieved for international mines/ operations. Actual certification achieved for South Deep, corporate and regional offices

 

  4
     
   

100%

 

     

Overall performance rating

 

 

3.9

 

In line with the above and in accordance with the Remuneration Policy and the Group’s annual STI scheme policy, the RemCo awarded the CEO and CFO bonuses equal to 51.4% and 45% of their annual GRP, respectively. The following chart shows the historical performance outcomes for the CEO and CFO over a three-year period through the percentage of GRP paid as bonus.

 

CEO and CFO three-year bonus as percentage  of GRP

     

 

LOGO

     

 

AFR-50


Table of Contents
The Gold Fields Annual Financial Report including Governance Report 2018   49
     

 

    

    

    

    

 

Long-term incentives

The Group currently has the following LTI plans in place:

 

Share plans:

 

The Group currently has three share awards in operation, namely the 2016 Share Plan (vesting 2019), 2017 Share Plan (vesting 2020), and the 2018 Share Plan (vesting 2021)

 

Each award is subject to slightly different vesting conditions and all vest after three years

 

Details on the 2012 Share Plan amended are disclosed in notes to the financial statements

 

The cash-settled plan

 

The MSR policy

Performance share awards

Performance conditions

Absolute and relative total shareholder return (TSR)

This had a 66% weighting broken down as below and measured over the three-year measurement period.

Absolute TSR – 33% of the initial award value vested on the following:

 

     
Target    TSR performance    TSR factor
            
 

 Below target

   0%    n/a
 

 Target

   Average US$ cost of equity as measured over a three-year period and independently assessed    100%
 

 Stretch

   Target +6% per annum    200%
 

 Above stretch

   Capped at 200%    200%

Relative TSR – 33% of the initial award value vested on the following basis:

 

     
Target    TSR performance    TSR factor
            
 

 Below target

   0%    n/a
 

 Target

   Median of the peer group    100%
 

 Stretch

   Upper quartile of the peer group    200%
 

 Above stretch

   Capped at 200%    200%

 

AFR-51


Table of Contents
50   The Gold Fields Annual Financial Report including Governance Report 2018
     

 

Remuneration Report continued

    

    

    

 

Free cash flow margin (FCFM)

This had a 34% weighting and targeted an average FCFM of 15% with an average FCFM of 20% for stretch for the three-year measurement period, at a gold price of US$1,300/oz. The FCFM is expressed as a percentage and defined as revenue less: AIC, excluding share-based payments and LTIP charges (AIC, subject to any add-backs on exploration and projects), the realised portion of revenue hedges, taxation paid and LTIP payments divided by revenue. (Greenfields exploration, acquisitions, projects, dividends and debt service costs are excluded.)

The use of a constant gold price benchmark over the period allows us to measure those elements within our control only, since gold price is outside of this control.

FCFM – 34% of the initial award value vested on the following basis:

 

     
Target    FCFM performance    FCFM factor
            
 

 Threshold

  

Average FCFM over the performance period of 5% at a gold price of US$1,300/oz – margin adjusted relative to actual gold price for the performance period

 

  

0%

 

 

 Target

  

Average FCFM over the performance period of 15% at a gold price of US$1,300/oz – margin adjusted relative to actual gold price for the performance period

 

  

100%

 

 

 Stretch

  

Average FCFM over the performance period of 20% at a gold price of US$1,300/oz – margin adjusted relative to actual gold price for the performance period

 

  

200%

 

In terms of the provisions of the Share Plan, eligible employees were awarded performance shares on 1 March 2016 and 1 March 2017, which will vest on 1 March 2019 and 1 March 2020 respectively.

2016 performance share vesting

Performance period: 1 January 2016 to 31 December 2018 – performance period completed.

 

 
Relative TSR – 33%    Absolute TSR – 33%    FCFM – 34%
                   
         
Achieved    Vesting    Achieved    Vesting    Achieved    Vesting

0%

   0%    152.7%    50.4%    18.3%    166%

Overall achievement: 107%

The number of awards, the value on the award date, and the value at year end for this award of performance shares are tabulated below.

 

       
  Executive    Title   

No. of

shares

awarded

    

No. of

shares

vesting

    

US$m

value on

award date

    

US$m

fair value

at year end

 
                       

 

NJ Holland

  

 

CEO

     272,735        291,826        1.3        0.96  

PA Schmidt

   CFO      171,619        183,632        0.82        0.6  

A Baku

   EVP: West Africa      165,123        176,682        0.79        0.58  

R Butcher

   EVP: Technical      23,964        25,641        0.11        0.08  

S Mathews

   EVP: Australasia      72,802        77,898        0.35        0.26  

TL Harmse

   EVP: Group Head of Legal and Compliance      88,048        94,211        0.42        0.31  

BJ Mattison

   EVP: Strategy, Planning and Group Development      108,877        116,498        0.52        0.38  

NA Chohan

   EVP: Sustainable Development      66,035        70,657        0.31        0.23  

A Nagaser

   EVP: Investor Relations and Group Affairs      33,136        35,456        0.16        0.12  
            1,002,339        1,072,501        4.78        3.52  

 

AFR-52


Table of Contents
The Gold Fields Annual Financial Report including Governance Report 2018   51
     

 

    

    

    

    

 

2017 performance share vesting

Performance period: 1 January 2017 to 31 December 2019

The number of awards, the value on the award date, and the estimated value at year end 2018 (for illustrative purposes) for the 2017 grant of performance shares are tabulated below:

 

       
Executive    Title    Award      US$m
value on
award date
     Estimated  
US$m fair  
value at  
year end
1
                 
NJ Holland    CEO      370,042        1.16      1.46  
PA Schmidt    CFO      178,808        0.56      0.71  
A Baku    EVP: West Africa      156,967        0.49      0.62  
R Butcher    EVP: Technical      98,389        0.31      0.39  
S Mathews    EVP: Australasia      107,533        0.34      0.42  
L Rivera    EVP: Americas      67,182        0.21      0.27  
TL Harmse    EVP: Group Head of Legal and Compliance      95,126        0.3      0.38  
BJ Mattison    EVP: Strategy, Planning and Group Development      116,641        0.36      0.46  
NA Chohan    EVP: Sustainable Development      70,907        0.22      0.28  
A Nagaser    EVP: Investor Relations and Group Affairs      48,673        0.15      0.19  
M Preece    EVP: South Africa      53,462        0.17      0.21  
     
            1,363,730        4.27      5.39  

1 Assuming 100% vesting

2018 performance share vesting

Performance period: 1 January 2018 to 31 December 2020

The number of awards, the value on the award date of 1 March 2018, and the estimated value at year end for the 2018 grant of performance shares are tabulated below.

 

       
Executive    Title      Award       

US$m
value on
award date
 
 
1 
 
  Estimated   US$m fair   value at   year end2
                
NJ Holland    CEO      380,207        1.33     1.5  
PA Schmidt    CFO      278,594        0.98     1.1  
A Baku    EVP: West Africa      305,617        1.07     1.21  
R Butcher    EVP: Technical      98,523        0.35     0.39  
S Mathews    EVP: Australasia      161,520        0.57     0.64  
L Rivera    EVP: Americas      196,218        0.69     0.78  
TL Harmse    EVP: Group Head of Legal and Compliance      150,434        0.53     0.59  
BJ Mattison    EVP: Strategy, Planning and Group Development      242,291        0.85     0.96  
NA Chohan    EVP: Sustainable Development      149,513        0.52     0.59  
A Nagaser    EVP: Investor Relations and Group Affairs      102,633        0.36     0.41  
M Preece    EVP: South Africa      75,153        0.26     0.3  
R Bardien    EVP: People and Organisational Effectiveness      81,760        0.29     0.32  
     
            2,222,463        7.79     8.78  

1 Award based on ZAR-denominated value converted to US$ at average rate of exchange for 2018 period as described on p43

2 Assumes 100% vesting

 

AFR-53


Table of Contents
52   The Gold Fields Annual Financial Report including Governance Report 2018
     

 

Remuneration Report continued

    

    

    

 

A self-imposed special closed period for executives and selected employees was in place since the beginning of 2018 due to the specific work that was initiated around South Deep and consideration of alternative options to increase shareholder value for the Gold Fields Group. Due to this special closed period, the executives did not receive the 2018 awards during the year, and this was effected in early 2019 after the lifting of such special closed period. Notwithstanding this, the performance periods, dates of award and values above are all calculated as at the initial dates in regard to the original awards.

Cash-settled long-term incentive plan

The Group executives do not participate in the cash-settled LTI plan. The 2018 cash-settled LTI plan is a three-year performance plan intended to provide alignment between employee’s performance and Group strategy. Each performance cycle starts on 1 January of the first year and ends on 31 December of the third year. Participants include employees from level DL to EU and regional Exco members participate 70% in the cash plan and 30% in the Share Plan. The cash plan has approximately 550 participants.

Minimum shareholding requirement (MSR)

 

       
      Requirement
(shares)
     Actual
holdings
(shares)
     MSR
achievement
%
    

Initial  

holding  

period  

end date* 

               
NJ Holland (CEO)      733,703        916,090        125      31 December 2020  
PA Schmidt (CFO)      191,575        204,248        107      17 May 2021  
NA Chohan (EVP: Sustainable Development)      110,153        74,336        67      17 May 2022  
A Baku (EVP: West Africa)      247,954        53,872        22      17 May 2022  
BJ Mattison (EVP: Strategy, Planning and Group Development))      136,343        71,838        53      17 May 2022  
TL Harmse (EVP: Group Head of Legal and Compliance)      110,833        27,170        25      17 May 2022  
A Nagaser (EVP: Investor Relations and Group Affairs)      75,614        11,168        15      17 May 2022  
M Preece (EVP: South Africa)      166,107        54,167        33      14 May 2023  
L Rivera (EVP: Americas)      159,187               0      31 October 2022  
S Mathews (EVP: Australasia)      127,572               0      31 January 2023  
R Butcher (EVP: Technical)      116,718               0      17 May 2022  
R Bardien (EVP: People and Organisational Effectiveness)      95,235               0      31 January 2024  

 

*

During 2018, the Company entered into a self-imposed special closed period for executive management to, inter alia, trade in shares, which has slowed down the rate of achievement of the MSR policy targets for some individuals. Further, this closed period has resulted in an extension in the MSR holding target date by an equivalent period of one year.

Executives may elect to defer certain cash or equity awards to increase their MSR holdings. Any contribution purchased using post-tax income is grossed-up for taxes at the top prevailing marginal rate of individual tax when determining the contribution.

Also refer to the share ownership table on p20 for full share ownership details. The number of shares subject to tax gross-up for the following executives are as follows:

 

PA Schmidt, Chief Financial Officer, 122,549

 

NA Chohan, EVP: Sustainable Development, 42,023

 

BJ Mattison, EVP: Strategy Planning and Corporate Development, 43,103

 

TL Harmse, EVP: Group Head of Legal and Compliance, 16,302

 

A Baku, EVP: West Africa, 40,404 (tax rate of 25%)

 

M Preece, EVP: South Africa, 32,500

 

AFR-54


Table of Contents
The Gold Fields Annual Financial Report including Governance Report 2018   53
     

 

    

    

    

    

 

Executive directors’ and prescribed officers’ remuneration

The table of remuneration for executive directors and prescribed officers based on the total single-figure remuneration prescribed by King IV is included in this section. The table is on the following two pages overleaf (p54 and 55). King IV requires the disclosure of a total single figure of remuneration, received and receivable for the reporting period that ties remuneration to the individual’s performance for the period.

The definitions used in the adoption of these remuneration reporting requirements under King IV follow below. These should assist in a clearer understanding of the values and related terminology used in the table of remuneration.

Reflected

In respect of the LTI plans, remuneration is reflected when performance conditions have been met during the reporting period. If the only remaining vesting condition is continued employment, the remuneration is reflected in the period when all other performance conditions have been met. Remuneration included may not have legally transferred to the individual, and the individual may not yet have the unconditional right to enjoy the benefits thereof.

Settlement

This refers to remuneration that has been included in the total-single figure remuneration in respect of any prior period but has only been unconditionally transferred to the individual concerned in the current period.

Not yet settled

This refers to remuneration that has been included in the total single figure of remuneration in the current period but has not been unconditionally transferred to the individual concerned in the current period, or where an election has been made by the individual to defer the settlement thereof in fulfilment of their minimum shareholding requirement.

Unconditional transfer

Means that the individual now enjoys full right to the remuneration (excluding any applicable clawback), and it is no longer subject to any further service, employment or other conditions.

For the two executive directors, the 2018 total single figure of remuneration reported is lower than was reported for the 2017 period. The reasons are as follows:

 

Matching shares awarded (US$942,800 and US$157,500 for the CEO and CFO respectively) were included in the reporting for the 2017 period as required, with none in 2018

 

Both the CEO and CFO have lower cash-incentives in 2018 than in 2017 due to these being performance-related outcomes as described in section 2

These two factors were somewhat offset by the LTI values in 2018 being higher than those in 2017, due to the three-year performance period to end of 2018 yielding strong results on the absolute TSR and FCFM metrics. Further individual comments in regard to the Prescribed Officers are included as footnotes to the Remuneration table.

 

AFR-55


Table of Contents
54   The Gold Fields Annual Financial Report including Governance Report 2018
     

 

Remuneration Report continued

    

    

    

 

Remuneration for executive directors and prescribed officers – All figures in US$’000

 

           
Name    Status           Salary 1        



    

    

Pension
fund
contribution

 

 

 
 
 

    
Cash
incentives
 
2 
 
    
                             
N Holland    Executive Director    2018                  1,251.6        26.5        661.5     
          2017      1,186.9        26.3        1,002.2       
P Schmidt    Executive Director    2018      626.6        48.2        306.2     
          2017      588.6        48.2        542.7       
L Rivera8    Prescribed Officer    2018      668.6        72.8        134.0     
          2017      626.3        48.4        270.4       
A Baku9    Prescribed Officer    2018      808.0        185.8        634.8     
          2017      784.7        180.5        719.8       
R Butcher    Prescribed Officer    2018      384.5        37.3        192.4     
          2017      353.0        37.9        278.5       
N Chohan    Prescribed Officer    2018      367.2        26.5        213.9     
          2017      342.8        26.3        288.3       
B Mattison10    Prescribed Officer    2018      453.6        26.5        271.9     
          2017      426.7        26.3        369.9       
T Harmse    Prescribed Officer    2018      369.7        26.5        215.3     
          2017      344.7        26.3        290.1       
A Nagaser    Prescribed Officer    2018      243.3        27.0        131.1     
          2017      228.1        25.3        192.0       
S Mathews11    Prescribed Officer    2018      438.2        29.5        289.4     
          2017      397.5        21.2        326.1       
M Preece    Prescribed Officer    2018      541.7        26.5        168.8     
          2017      338.2        16.6              
R Bardien12    Prescribed Officer    2018      274.3        24.3        150.5       

Average exchange rates were US$1 = R13.20 for FY2018 and US$1 = R13.33 for FY2017. No termination payments during the year

1 

The total US$ amounts paid for 2018, and included in salary were as follows: NJ Holland US$406,700; PD Schmidt US$124,150; and BJ Mattison US$88,200. The total US$ amounts paid for 2017, and included in salary were as follows: NJ Holland US$396,500; PD Schmidt US$121,000; and BJ Mattison US$86,000

 
2 

The annual bonus accruals for the year ended 31 December 2017 and 31 December 2018, paid in February 2018 and February 2019, respectively

 
3 

The values of the 2015 LTI plan with a performance period ending 31 December 2017 is reflected in the 2017 figures

 
 

The values of the 2016 performance shares with a performance period ending 31 December 2018 is reflected in the 2018 total single figure of remuneration based on a US$3.29 price as at 31 December 2018. The vesting date is 1 March 2019 and will be reflected in the 2019 cash value equivalent on settlement

 
4 

The 2017 total single figure of remuneration includes the cash equivalent value of matching shares awarded in terms of the MSR policy in 2017

 

 

AFR-56


Table of Contents
The Gold Fields Annual Financial Report including Governance Report 2018   55
     

 

    

    

    

    

    

 

             
     
LTI plan
reflected
 
3 
 
   

Matching
shares
reflected
 
 
4 
 
    Other 5      

Total

single

figure

of

remuneration

 

 

 

 

 

   


Less:
amounts
not yet
settled
 
 
 
6 
 
   


Add:
cash
value on
settlement

 
 
7 
 
   


Total

cash
equivalent

remuneration

 

 
 

 

                           
                             1,027.2                   2,966.8       (1,688.7     1,475.6       2,753.7  
      463.5       942.8             3,621.7       (2,408.5     677.6       1,890.8  
      646.4             2.1       1,629.4       (952.6     1,011.2       1,688.0  
      459.0       157.5       4.0       1,800.0       (1,159.2     891.2       1,532.0  
                  385.7       1,261.3       (519.7     481.3       1,222.9  
                  253.3       1,198.4       (486.7     111.0       822.7  
      621.9             68.0       2,318.6       (1,256.8     1,237.2       2,299.0  
      463.5       51.9       150.2       2,350.6       (1,235.2     924.4       2,039.8  
      90.3                   704.5       (282.7     267.6       689.4  
                        669.4       (278.5     323.2       714.1  
      248.7             1.8       858.2       (462.7     403.5       799.0  
      126.0       54.0       3.3       840.7       (468.3     417.2       789.6  
      410.1             2.5       1,164.6       (681.9     672.5       1,155.1  
      297.0       55.4       1.0       1,176.3       (722.3     622.2       1,076.2  
      331.6             7.8       950.8       (546.9     548.0       951.9  
      252.0       10.0       6.8       929.9       (552.1     484.3       862.1  
      124.8             0.4       526.6       (255.9     245.1       515.8  
      90.0             0.7       536.1       (282.0     221.1       475.2  
      274.2             4.9       1,036.3       (563.6     514.2       986.9  
                  10.0       754.8       (326.1           428.7  
                  0.4       737.3       (168.8           568.6  
                        354.8                   354.8  
                  106.1       555.2       (150.5           404.7  

 

  5 

Other includes special bonuses and incidental payments unless otherwise stated

  6 

Includes cash incentive, cash LTI plan and matching shares reflected for the year

  7 

The 2018 figure includes the bonus related to the 2017 financial year paid in February 2018 and the 2015 cash LTIP vested and settled in March 2018. The 2017 figure includes the bonus related to the 2016 financial year paid in February 2017 and the 2014 cash LTIP vested and settled in March 2017.

  8 

L Rivera – other payments for 2018 relate to cash in lieu of 2016 share award payable upon vesting in March 2019. His appointment package and conditions were approved by RemCo but the LTI award was inadvertently not executed hence he was never physically awarded. This value reflects the equivalent cash compensation in this regard. Cash incentives include legislated bonus portion. Company contributions to pension erroneously not reported previously

  9 

A Baku – other payments for 2018 relate to approved profit share bonus payment approved and 2017 relates to leave allowance in line with related policy

  10 

BJ Mattison – other payments for 2018 relate to a service award in line with Company practice

  11 

S Mathews – other payments for 2018 relate to bonus payment in lieu of most improved operation bonus scheme

  12 

R Bardien – appointed on 1 February 2018; other payments relate to sign on bonus

 

AFR-57


Table of Contents
56   The Gold Fields Annual Financial Report including Governance Report 2018
     

 

Remuneration Report continued

    

    

    

 

Unvested awards and cash-flow on settlement

 

Executive

 

  

 

Opening
number of
awards on
1 January
2017

 

    

 

Granted/
enhanced
vesting
during
2017

 

    

Fair value
at grant
date

 

    

Forfeited/
lapsed
during
2017

 

    

Vested
during
2017

 

    

 

Closing
number of
awards on
31 December
2017

 

    

 

Cash
value on
settlement
during
2017

US$

 

                            
NJ Holland                        
2011 SARS      44,012                      44,012                          
2014 Cash LTI plan      1,300,000                      799,500        500,500                   
2015 Cash LTI plan      1,030,000                                    1,030,000            
2016 Performance shares PS9      272,735                                    272,735            
2017 Performance shares PS10             370,042        1,146,333                      370,042            
2017 MSR Matching Shares             244,574        828,427                      244,574            
2018 Performance Shares PS11*                                                    
2018 MSR Matching Shares*                                                          
Total                        1,974,760                                             
PA Schmidt                        
2011 SARS      29,686                      29,686                          
2014 Cash LTI plan      630,000                      387,450        242,550               242,550     
2015 Cash LTI plan      1,020,000                                    1,020,000            
2016 Performance shares PS9      171,619                                    171,619            
2017 Performance shares PS10             178,808        553,920                      178,808            
2017 MSR Matching Shares             40,850        138,368                      40,850            
2018 Performance Shares PS11*                                                    
2018 MSR Matching Shares*                                                          
Total                        692,288                                   242,550           
L Rivera                        
2017 Performance shares PS10             67,182        208,120                      67,182            
2018 Performance Shares PS11*                                                            
Total                        208,120                                             
A Baku                        
2011 SARS      8,069                      8,069                          
2014 Cash LTI plan      790,000                      485,850        304,150               304,150     
2015 Cash LTI plan      1,030,000                                    1,030,000            
2016 Performance shares PS9      165,123                                    165,123            
2017 Performance shares PS10             156,967        486,260                      156,967            
2017 Restricted Shares PS10 – Damang             133,311        412,977                      133,311            
2017 MSR Matching Shares             13,468        45,619                      13,468            
2018 Performance Shares PS11*                                                    
2018 MSR Matching Shares*                                                          
Total                        944,856                                   304,150           
NA Chohan                        
2011 SARS      14,929                      14,929                          
2014 Cash LTI plan      230,000                      141,450        88,550               88,550     
2015 Cash LTI plan      280,000                                    280,000            
2016 Performance shares PS9      66,035                                    66,035            
2017 Performance shares PS10             70,907        219,659                      70,907            
2017 MSR Matching Shares             14,008        47,448                      14,008            
2018 Performance Shares PS11*                                                    
2018 MSR Matching Shares*                                                          
Total                        267,107                                   88,550           
A Nagaser                        
2015 Cash LTI plan      200,000                                    200,000            
2016 Performance shares PS9      33,136                                    33,136            
2017 Performance shares PS10             48,673        150,782                      48,673            
2018 Performance Shares PS11*                                                    
2018 MSR Matching Shares*                                                          
Total                        150,782                                             

 

AFR-58


Table of Contents
The Gold Fields Annual Financial Report including Governance Report 2018   57
     

 

    

    

    

    

 

 

    

 

Closing

estimated

fair value at

    31 December

2017

US$

 

    

        Strike
price

 

    

        Granted
during

2018

 

    

        Forfeited/
lapsed
during

2018

 

    

        Vested
during
2018

 

    

Closing
number on
31 December
2018

 

    

Cash

value on
        settlement
during

2018

US$

 

    

Closing
estimated
fair value at
31 December
2018

US$

 

    

        Strike
price

US$

 

 
                              
           8.23                                                  n/a  
           n/a                                                  n/a  
    463,500        n/a               566,500        463,500                             n/a  
    1,220,991        n/a                             272,735               960,401        n/a  
    2,411,913        n/a                             370,042               1,266,521        n/a  
    966,133        n/a                             244,574               804,893        n/a  
                                                            n/a  
                                                              n/a  
      5,062,537                                                            3,031,814           
                                  
           8.23                                                  n/a  
           n/a                                                  n/a  
    459,000        n/a               561,000        459,000               459,000               n/a  
    768,311        n/a                             171,619               604,334        n/a  
    1,165,461        n/a                             178,808               611,995        n/a  
    161,369        n/a                             40,850               134,437        n/a  
           n/a                                                  n/a  
             n/a                                                  n/a  
      2,554,140                                                     459,000        1,350,767           
                                  
    437,889        n/a                             67,182               229,940        n/a  
             n/a                                                  n/a  
      437,889                                                            229,940           
                                  
           8.23                                                  n/a  
           n/a                                                  n/a  
    463,500        n/a               566,500        463,500               463,500               n/a  
    739,229        n/a                             165,123               581,459        n/a  
    1,023,102        n/a                             156,967               537,242        n/a  
    526,614        n/a                             133,311               438,727        n/a  
    53,202        n/a                             13,468               44,323        n/a  
           n/a                                                  n/a  
             n/a                                                  n/a  
      2,805,648                                                     463,500        1,601,750           
                                  
           8.23                                                  n/a  
           n/a                                                  n/a  
    126,000        n/a               154,000        126,000               126,000               n/a  
    295,628        n/a                             66,035               232,534        n/a  
    462,168        n/a                             70,907               242,689        n/a  
    55,335        n/a                             14,008               46,100        n/a  
           n/a                                                  n/a  
             n/a                                                  n/a  
      939,131                                                     126,000        521,323           
                                  
    90,000        n/a               110,000        90,000               90,000               n/a  
    148,345        n/a                             33,136               116,684        n/a  
    317,248        n/a                             48,673               166,590        n/a  
           n/a                                                  n/a  
             n/a                                                  n/a  
      555,592                                                     90,000        283,274           

 

AFR-59


Table of Contents
58   The Gold Fields Annual Financial Report including Governance Report 2018
     

 

Remuneration Report continued

    

    

Unvested awards and cash-flow on settlement continued

 

Executive

 

  

Opening
number of
awards on
1 January
2017

    

Granted/
enhanced
vesting
during
2017

    

Fair value
at grant
date

 

    

Forfeited/
lapsed
during
2017

 

    

Vested
during
2017

 

    

Closing
number of
awards on
31 December
2017

    

 

Cash
value on
settlement
during

2017

US$

 

                            
T Harmse                        
2011 SARS      6,212                      6,212                          
2011 (b) SARS      3,077                      3,077                          
2014 Cash LTI plan      360,000                      221,400        138,600               138,600     
2015 Cash LTI plan      560,000                                    560,000            
2016 Performance shares PS9      88,048                                    88,048            
2017 Performance shares PS10             95,126        294,686                      95,126            
2017 MSR Matching Shares             2,592        8,780                      2,592            
2018 Performance Shares PS11*                                                    
2018 MSR Matching Shares*                                                          
Total                        303,465                                   138,600           
B Mattison                        
2011 SARS      11,736                      11,736                          
2014 Cash LTI plan      500,000                      307,500        192,500               192,500     
2015 Cash LTI plan      660,000                                    660,000            
2016 Performance shares PS9      108,877                                    108,877            
2017 Performance shares PS10             116,641        361,336                      116,641            
2017 MSR Matching Shares             14,368        48,668                      14,368            
2018 Performance Shares PS11*                                                    
2018 MSR Matching Shares*                                                          
Total                        410,004                                   192,500           
M Preece                        
2017 Performance shares PS10             53,462        165,617                      53,462            
2018 Performance Shares PS11*                                                    
2018 MSR Matching Shares*                                                          
Total                        165,617                                             
R Butcher                        
2016 Performance shares PS9      23,964                                    23,964            
2017 Performance shares PS10             98,389        304,794                      98,389            
2018 Performance Shares PS11*                                                          
Total                        304,794                                             
S Mathews                        
2014 Cash LTI plan      200,000                      123,000        77,000               77,000     
2015 Cash LTI plan      440,000                                    440,000            
2016 Performance shares PS9      72,802                                    72,802            
2017 Performance shares PS10             107,533        333,121                      107,533            
2018 Performance Shares PS11*                                                          
Total                        333,121                                   77,000           
R Bardien1                        
2018 Performance Shares PS11*                                                          
Total                                                                    

Specific notes

1 

R Bardien appointed on 1 February 2018

 
*

2018 Performance and matching share awards were postponed due to a trade restricted period. The awards will be included in the 2019 period. Performance period remains 1 March 2018 to 31 December 2020

 

General notes

a.

The 2016 performance shares awarded on 1 March 2016, vesting on 1 March 2019, were valued at the share prices noted below with an estimated vesting in 2016 of 100%, 2017 of 113% and a final vesting in 2018 of 107%

 
b.

The 2017 performance shares awarded on 1 March 2017, vesting on 1 March 2020, were valued at the share price noted below with an estimated vesting in 2018 of 104%

 
c.

The 2017 Matching shares awarded on 23 May 2017 were valued at the share prices noted below with an estimated vesting of 100%

d.

The 20-day volume-weighted average price, for determining the value of the unvested awards as at 31 December 2016, is US$2.93

e.

The 20-day volume-weighted average price, for determining the value of the unvested awards as at 31 December 2016, is US$3.95

f.

The 20-day volume-weighted average price, for determining the value of the unvested awards as at 31 December 2018, is US$3.29

g.

Share prices used are based on the ADR share price

 

AFR-60


Table of Contents
The Gold Fields Annual Financial Report including Governance Report 2018   59
     

 

    

    

    

    

 

 

    

 

Closing

estimated

fair value at

    31 December

2017

US$

 

    

        Strike
price

 

    

        Granted
during

2018

 

    

        Forfeited/
lapsed
during

2018

 

    

        Vested
during
2018

 

    

Closing
number on
31 December
2018

 

    

 

Cash

value on
        settlement
during

2018

US$

 

    

 

Closing
estimated
fair value at
31 December
2018

US$

 

    

        Strike

price

US$

 

 
                         
           8.23                                                  n/a  
           7.92                                                  n/a  
           n/a                                                  n/a  
    252,000        n/a               308,000        252,000               252,000               n/a  
    394,177        n/a                             88,048               310,050        n/a  
    620,026        n/a                             95,126               325,582        n/a  
    10,239        n/a                             2,592               8,530        n/a  
           n/a                                                  n/a  
             n/a                                                  n/a  
      1,276,442                                                     252,000        644,162           
                         
           8.23                                                  n/a  
           n/a                                                  n/a  
    297,000        n/a               363,000        297,000               297,000               n/a  
    487,425        n/a                             108,877               383,396        n/a  
    760,260        n/a                             116,641               399,220        n/a  
    56,757        n/a                             14,368               47,285        n/a  
           n/a                                                  n/a  
             n/a                                                  n/a  
      1,601,442                                                     297,000        829,901           
                                                               
    348,462        n/a                             53,462               188,259        n/a  
           n/a                                                  n/a  
             n/a                                                  n/a  
      348,462                                                            188,259           
                         
    107,283        n/a                             23,964               84,386        n/a  
    641,294        n/a                             98,389               346,464        n/a  
             n/a                                                  n/a  
      748,577                                                            430,850           
                         
           n/a                                                  n/a  
    198,000        n/a               242,000        198,000               198,000               n/a  
    325,923        n/a                             72,802               256,363        n/a  
    700,894        n/a                             107,533               378,663        n/a  
             n/a                                                  n/a  
      1,224,817                                                     198,000        635,026           
                         
             n/a                                                  n/a  
                                                                           

 

AFR-61


Table of Contents
60   The Gold Fields Annual Financial Report including Governance Report 2018
     

 

Remuneration Report continued

    

    

    

 

Non-binding advisory vote – Implementation Report

As set out in King IV, shareholders are required to cast a non-binding advisory vote on the Implementation Report at the Gold Fields AGM on 21 May 2019.

Should there be a 25% or higher vote against the adoption of the above, we will embark upon a process of shareholder engagement in order to understand the drivers of the dissenting votes, and to discuss potential remedial measures.

Non-Executive Director (NED) fees

NEDs were paid the following committee and Board fees as per the fees approved by shareholders on 24 May 2017 for the period 1 January 2018 to 31 May 2018; and on 22 May 2018 for the period 1 June 2018 to 31 December 2018.

 

   
  US$’000   

Board fees 2018

    

Total received
for the period

ending

31 December

2017

 
                             
         
Name                     Director’s
fees
    

            Committee

fees

                              Total                                         
  Cheryl Carolus      231.3               231.3        216.0  
  Rick Menell      150.5               150.5        140.5  
  Don Ncube1      30.7        21.3        51.9        120.0  
  Yunus Suleman      75.9        72.4        148.4        124.2  
  Peter Bacchus      80.6        61.1        137.0        129.6  
  Steven Reid      80.6        55.4        136.0        130.6  
  Terence Goodlace      75.9        38.4        114.3        111.5  
  Alhassan Andani      80.6        40.2        120.8        129.8  
  Carmen Letton      80.6        49.8        130.4        71.0  
  Phuti Mahanyele-Dabengwa2      25.9        2.7        28.6         
1 

D Ncube retired from the Board at end May 2018

2

P Mahanyele-Dabengwa was appointed to the Board in September 2018

We intend to seek approval from shareholders at the AGM on 21 May 2019 for NED fees for the period 1 June 2019 to 31 December 2019 to be the same as the fees previously approved for the period 1 January 2019 to 31 May 2019.

 

AFR-62


Table of Contents
The Gold Fields Annual Financial Report including Governance Report 2018   61
     

 

Management’s discussion and analysis

of the financial statements

    

    

 

The following management’s discussion and analysis of the financial statements should be read together with the Gold Fields consolidated financial statements, including the notes accompanying these financial statements.

OVERVIEW

Gold Fields is a significant producer of gold and a major holder of gold reserves and resources in South Africa, Ghana, Australia and Peru. In Peru, Gold Fields also produces copper. In addition, Gold Fields is jointly developing the Gruyere Gold project in Western Australia and completing a feasibility study on the Salares Norte deposit in Chile. Gold Fields is primarily involved in underground and surface gold and surface copper mining and related activities, including exploration, extraction, processing and smelting.

In 2018, the South African, Ghanaian, Peruvian and Australian operations produced 7%, 36%, 15% and 42% of its total gold production, respectively.

Gold Fields’ South African operation is South Deep. Gold Fields also owns the St Ives, Agnew/Lawlers and Granny Smith gold mining operations in Australia, a 90.0% interest in the Tarkwa and Damang mines in Ghana and a 45% interest in the Asanko mine in Ghana. Gold Fields also owns a 99.5% interest in the Cerro Corona mine in Peru.

Asanko

On 29 March 2018, Gold Fields entered into certain definitive agreements with Asanko Gold Inc. (“Asanko”) pursuant to which, among other things, Gold Fields and Asanko will each own a 45% interest in Asanko Gold Ghana Limited (“AGGL”), the Asanko subsidiary that currently owns the Asanko Gold mine, with the government of Ghana continuing to retain a 10% free-carried interest in AGGL.

On 20 June 2018, Gold Fields and Asanko received approval of the joint venture transaction (“JV transaction”) from the Ghanaian Minister of Lands and Natural Resources and the JV transaction closed on 31 July 2018 once all conditions precedent were met.

In consideration for its interests in the joint venture, Gold Fields contributed US$165 million. An additional US$20 million will be invested in the redeemable preference shares on an agreed Esaase development milestone, but in any event no later than 31 December 2019.

Gold Fields and Asanko have joint control as each party has equal representation on the management committee that governs the relevant activities of the arrangement.

For the purpose of the review of the Group’s results by the Chief Operating Decision Maker (“CODM”), in terms of IFRS 8 Operating Segments, Asanko is proportionately consolidated. As a result, the management’s discussion and analysis includes analysis of Asanko’s results where appropriate. Where reference is made to “excluding equity-accounted investees” or “excluding Asanko”, this refers to amounts determined in accordance with IFRS. All other references to Asanko are non-IFRS.

Darlot

In 2017, Gold Fields sold the Darlot mine in Western Australia, through a wholly owned subsidiary, to ASX-listed Red 5 Limited (“Red 5”) for a total consideration of A$18.5 million, comprising A$12 million in cash and 130 million Red 5 shares. The cash component was made up of an upfront amount of A$7 million which could be converted into participation in a Red 5 rights issue and A$5 million deferred for up to 24 months. The deferred consideration may be taken as additional shares in Red 5 or as cash at Gold Fields’ election. The gain on disposal of Darlot was A$31 million (US$24 million).

The sale of Darlot was completed on 2 October 2017. Gold Fields received the relevant upfront cash consideration (converted into participation in a Red 5 rights issue) as well as the issue of the Red 5 shares as part of the consideration during 2017. In 2017, Gold Fields participated in a rights issue by Red 5 and received 117 million additional shares valued at A$6 million (US$5 million). Gold Fields has a 19.9% shareholding in Red 5 with a market value of A$15 million (US$11 million). The deferred consideration was received in cash during 2018.

Darlot has been disclosed as a discontinued operation.

Gruyere Gold project

On 13 December 2016, Gold Fields purchased 50% of the Gruyere Gold project and entered into a 50:50 unincorporated joint venture with Gold Road Resources Limited (“Gold Road”) for the development and operation of the Gruyere Gold project in Western Australia, which comprises the Gruyere gold deposit as well as additional resources including Central Bore and Attila/Alaric (“Gruyere”).

Gold Fields acquired a 50% interest in the Gruyere Gold project for a total purchase consideration of A$350 million (US$259 million) payable in cash and a 1.5% royalty on Gold Fields’ share of production after total mine production exceeds two million ounces. The cash consideration was split with A$250 million (US$185 million) payable on the effective date and A$100 million (US$74 million) payable according to an agreed construction cash call schedule. Of the A$100 million payable, A$7 million was paid in 2016, A$78 million in 2017 and A$15 million in 2018. Transaction costs of A$19 million (US$13 million) were incurred.

 

AFR-63


Table of Contents
62   The Gold Fields Annual Financial Report including Governance Report 2018
     

 

Management’s discussion and analysis

of the financial statements (continued)

    

    

 

Reserves and resources

As of 31 December 2018, Gold Fields reported attributable proved and probable gold and copper reserves of 48 million ounces of gold and 691 million pounds of copper, as compared to the 49 million ounces of gold and 764 million pounds of copper reported as of 31 December 2017.

Gold production

 

     2018      2017      2016  

Figures in thousands unless otherwise stated

 

  

Gold

produced –

oz

Managed

     Gold
produced –
oz
Attributable
    

Gold
    produced –

oz

Managed

    

Gold
produced –

oz
    Attributable

    

Gold
    produced –
oz

Managed

    

Gold
produced –

oz
    Attributable

 
South Deep      157.1        157.1        281.3        281.3        290.4        290.4  
South Africa region      157.1        157.1        281.3        281.3        290.4        290.4  
Tarkwa      524.9        472.4        566.4        509.8        568.1        511.3  
Damang      180.8        162.7        143.6        129.2        147.7        132.9  
Asanko      44.5        44.5                              
Ghanaian region      750.2        679.6        710.0        639.0        715.8        644.2  
Cerro Corona      314.1        312.6        306.7        305.3        270.2        268.9  
South America region      314.1        312.6        306.7        305.3        270.2        268.9  
St Ives      366.9        366.9        363.9        363.9        362.9        362.9  
Agnew/Lawlers      239.1        239.1        241.2        241.2        229.3        229.3  
Granny Smith      280.4        280.4        290.3        290.3        283.8        283.8  
Australia region      886.4        886.4        895.4        895.4        875.9        875.9  
Continuing operations      2,107.8        2,035.7        2,193.3        2,121.0        2,152.3        2,079.4  
Discontinued operation – Darlot                    39.2        39.2        66.4        66.4  
Total Group (excluding Asanko)      2,063.2        1,991.2        2,232.5        2,160.2        2,218.7        2,145.8  
Total Group (including Asanko)      2,107.8        2,035.7        2,232.5        2,160.2        2,218.7        2,145.8  

Gold production for the Group (continuing and discontinued operations, including Asanko) was 2.108 million ounces (2017: 2.233 million ounces) of gold equivalents in 2018, 2.036 million ounces (2017: 2.160 million ounces) of which were attributable to Gold Fields with the remainder attributable to non-controlling shareholders in Ghana and Peru.

Gold production for the Group (continuing and discontinued operations, excluding Asanko) was 2.063 million ounces (2017: 2.233 million ounces) of gold equivalents in 2018, 1.991 million ounces (2017: 2.160 million ounces) of which were attributable to Gold Fields with the remainder attributable to non-controlling shareholders in Ghana and Peru.

Gold production for continuing operations (including Asanko) was 2.108 million ounces (2017: 2.193 million ounces) of gold equivalents in 2018, 2.036 million ounces (2017: 2.121 million ounces) of which were attributable to Gold Fields with the remainder attributable to non-controlling shareholders in Ghana and Peru.

Gold production for continuing operations (excluding Asanko) was 2.063 million ounces (2017: 2.193 million ounces) of gold equivalents in 2018, 1.991 million ounces (2017: 2.121 million ounces) of which were attributable to Gold Fields with the remainder attributable to non-controlling shareholders in Ghana and Peru.

Gold production from the discontinued operation, Darlot, was 0.039 million ounces in 2017, all of which were attributable to Gold Fields.

 

AFR-64


Table of Contents
The Gold Fields Annual Financial Report including Governance Report 2018   63
     

 

    

    

    

    

 

At South Deep in South Africa, production decreased by 44% from 8,748 kilograms (281,300 ounces) in 2017 to 4,885 kilograms (157,100 ounces) in 2018 due to decreased volumes and grades. This was mainly due to the industrial action, the restructuring process as well as the fatal accident, further exacerbated by poor ground conditions in the high grade areas of the mine.

At the Ghanaian operations (including Asanko), gold production increased by 6% from 710,000 ounces in 2017 to 750,200 ounces in 2018 due to higher production at Damang as well as the inclusion of 44,500 ounces from Asanko for the five months ended December 2018. At the Ghanaian operations (excluding Asanko), gold production decreased by 1% from 710,000 ounces in 2017 to 705,700 ounces in 2018 due to lower production at Tarkwa partially offset by higher production at Damang. At Tarkwa, gold production decreased by 7% from 566,400 ounces in 2017 to 524,900 ounces in 2018 mainly due to lower volumes mined in line with the 2018 planned strategy to reduce mining and optimise margins and cash flow. At Damang, gold production increased by 26% from 143,600 ounces in 2017 to 180,800 ounces in 2018 mainly due to higher head grade and yield. Production at Asanko amounted to 44,500 ounces for the five months ended December 2018.

Gold equivalent production at Cerro Corona increased by 2% from 306,700 ounces in 2017 to 314,100 ounces in 2018, mainly due to the higher copper price relative to the gold price (price factor) and higher copper production as a result of higher copper head grade.

At the Australian continuing operations, gold production decreased by 1% from 895,400 ounces in 2017 to 886,400 ounces in 2018 due to marginally lower production at Agnew and Granny Smith. St Ives’ gold production increased by 1% from 363,900 ounces in 2017 to 366,900 ounces in 2018. At Agnew, gold production decreased by 1% from 241,200 ounces in 2017 to 239,100 ounces in 2018, mainly due to decreased ore processed. At Granny Smith, gold production decreased by 3% from 290,300 ounces in 2017 to 280,400 ounces in 2018 due to lower grades mined.

In 2017, gold production at Darlot amounted to 39,200 ounces for the nine months to September 2017.

NON-IFRS MEASURES

The following table sets out the non-IFRS measures disclosed throughout the Annual Financial Report and where they are reconciled to IFRS:

 

  Non-IFRS measure    Purpose of measure   

Reference to

where reconciled  

to IFRS

  All-in sustaining costs (“AISC”)    Intended to provide transparency into the costs associated with producing and selling an ounce of gold.    p68
  All-in costs (“AIC”)    Intended to provide transparency into the costs associated with producing and selling an ounce of gold.    p68

  Adjusted EBITDA

  Net debt

  Net debt to adjusted EBITDA

   Used in the ratio to monitor the capital of the Group.    p202
  Net cash flow    Management uses net cash flow to measure the cash generated by the core business.    p113
  Adjusted free cash flow and   adjusted free cash flow margin    Used as a key metric in the determination of the long-term incentive plan.    p75

  Sustaining and non-sustaining

  capital expenditure

   Used in the determination of AISC and AIC.    p69

 

AFR-65


Table of Contents
64   The Gold Fields Annual Financial Report including Governance Report 2018
     

 

Management’s discussion and analysis

of the financial statements (continued)

    

    

 

REVENUES

Substantially all of Gold Fields’ revenues are derived from the sale of gold and copper. As a result, Gold Fields’ revenues are directly related to the prices of gold and copper. Historically, the prices of gold and copper have fluctuated widely. The gold and copper prices are affected by numerous factors over which Gold Fields does not have control. The volatility of gold and copper prices is illustrated in the following tables, which show the annual high, low and average of the London afternoon fixing price of gold and the London Metal Exchange (“LME”) cash settlement price for copper in US Dollar for the past 12 calendar years (2007 to 2018):

 

     Price per ounce1  
                      High                      Low                  Average  
Gold      (US$/oz)  
2007      834        607        687  
2008      1,011        713        872  
2009      1,213        810        972  
2010      1,421        1,058        1,224  
2011      1,895        1,319        1,571  
2012      1,792        1,540        1,669  
2013      1,694        1,192        1,409  
2014      1,385        1,142        1,266  
2015      1,296        1,060        1,167  
2016      1,355        1,077        1,250  
2017      1,346        1,151        1,257  
2018      1,355        1,178        1,269  

Source: I-Net

1 Rounded to the nearest US Dollar.

On 22 March 2019, the London afternoon fixing price of gold was US$1,311/oz.

 

     Price per tonne1  
                      High                      Low                  Average  
Copper      (US$/t)  
2007      8,301        5,226        7,128  
2008      8,985        2,770        6,952  
2009      7,346        3,051        5,164  
2010      9,740        6,091        7,539  
2011      9,986        7,062        8,836  
2012      8,658        7,252        7,951  
2013      8,243        6,638        7,324  
2014      7,440        6,306        6,861  
2015      6,401        4,347        5,376  
2016      5,936        4,311        4,863  
2017      7,216        5,466        6,166  
2018      7,263        5,823        6,539  

Source: I-Net

1 Rounded to the nearest US Dollar.

On 22 March 2019, the LME cash settlement price for copper was US$6,375/t.

As a general rule, Gold Fields sells the gold it produces at market prices to obtain the maximum benefit from prevailing gold prices and does not enter into hedging arrangements such as forward sales or derivatives which establish a price in advance for the sale of its future gold production. Hedges can be undertaken in one or more of the following circumstances: to protect cash flows at times of significant capital expenditures, for specific debt servicing requirements and to safeguard the viability of higher cost operations. Significant changes in the prices of gold and copper over a sustained period of time may lead Gold Fields to increase or decrease its production in the near-term, which could have a material impact on Gold Fields’ revenues.

 

AFR-66


Table of Contents
The Gold Fields Annual Financial Report including Governance Report 2018   65
     

 

    

    

    

    

 

Sales of copper concentrate are “provisionally priced” – that is, the selling price is subject to final adjustment at the end of a period normally ranging from 30 to 90 days after delivery to the customer, based on market prices at the relevant quotation points stipulated in the contract.

Revenue on provisionally priced copper concentrate sales is recorded on the date of shipment, net of refining and treatment charges, using the forward LME price to the estimated final pricing date, adjusted for the specific terms of the agreements. Variations between the price used to recognise revenue and the actual final price received can be caused by changes in prevailing copper and gold prices. Changes in the fair value as a result of changes in forward metal prices are classified as provisional price adjustments and included as a component of revenue.

Gold Fields’ realised gold and copper prices

The following table sets out the average, the high and the low London afternoon fixing price per ounce of gold and Gold Fields’ average US Dollar realised gold price during the past three years.

 

Realised gold price1                2018                2017                2016  
Average      1,269        1,257        1,250  
High      1,355        1,346        1,355  
Low      1,178        1,151        1,077  

Gold Fields’ average realised gold price2

 

     1,252        1,255        1,241  
1 

Prices stated per ounce.

2 

Gold Fields’ average realised gold price may differ from the average gold price due to the timing of its sales of gold within each year.

The following table sets out the average, the high and the low LME cash settlement price per tonne for copper and Gold Fields’ average US Dollar realised copper price for 2016, 2017 and 2018.

 

Realised copper price1                2018                2017                2016  
Average      6,539        6,166        4,863  
High      7,263        7,216        5,936  
Low      5,823        5,466        4,311  

Gold Fields’ average realised copper price2

 

     6,547        6,131        4,913  
1 

Prices stated per tonne.

2 

Gold Fields’ average realised copper price may differ from the average copper price due to the timing of its sales of copper within each year.

IFRS 15 REVENUE FROM CONTRACT WITH CUSTOMERS

The Group applied IFRS 15 Revenue from contract with customers from 1 January 2018.

IFRS 15 establishes a comprehensive framework for determining whether, how much and when revenue is recognised. It replaced IAS 18 Revenue, IAS 11 Construction Contracts and related interpretations. Under IFRS 15, revenue is recognised when a customer obtains control of the goods.

Revenue is now recognised when the customer takes control of the gold, copper and silver. The timing of recognition of revenue is no longer when risks and rewards of ownership pass to the customer.

The change in the timing of revenue recognition results in revenue at the South African and Australian operations being recognised on settlement date (when control passes) and not contract date (previous date when risks and rewards of ownership pass to the customer). There is no change to the revenue recognition at any of the other operations given that the date of control is the same date as when risks and rewards of ownership pass.

The Group adopted IFRS 15 using the cumulative effect method (without practical expedients), with the effect of initially applying this standard recognised at the date of initial application (i.e. 1 January 2018). Refer to note 41 for the impact of transitioning to IFRS 15. Accordingly, the information presented for 2017 has not been restated – i.e. it is presented, as previously reported, under IAS 18 and related interpretations. Additionally, the disclosure requirements in IFRS 15 have not generally been applied to comparative information.

 

AFR-67


Table of Contents
66   The Gold Fields Annual Financial Report including Governance Report 2018
     

 

Management’s discussion and analysis

of the financial statements (continued)

    

    

 

PRODUCTION

Gold Fields’ revenues are primarily driven by its production levels and the price it realises on the sale of gold. Production levels are affected by a number of factors, some of which are described below. Total managed production for the Group (including Asanko) decreased by 5% from 2.233 million ounces in 2017 to 2.108 million ounces in 2018. Total managed production (excluding Asanko) decreased by 8% from 2.233 million ounces in 2017 to 2.063 million ounces in 2018.

LABOUR IMPACT

In recent years, Gold Fields has experienced union activity in some of the countries in which it operates, specifically South Africa and Ghana.

A critical element of delivering safe production is a workforce that is appropriately structured and skilled to achieve the required results. Apart from focused recruitment and training programmes and setting up the right culture at the operations, it also means rightsizing the number of employees and contractors when conditions require this. In early 2018, Gold Fields announced a move by Tarkwa to contractor mining. The restructuring was completed successfully and the contractors started operations on 24 March 2018.

South Deep has a relatively well-educated labour force with a component of skilled and semi-skilled employees who receive remuneration packages that are competitive and highly incentivised. There is also no evidence to date that the Association of Mineworkers and Construction Union (“AMCU”), which has been responsible for extensive strike action at South Africa’s gold and platinum mines, has established a material presence at the mine. The National Union of Mineworkers (“NUM”) is the dominant union.

South Deep embarked on a restructuring process on 14 August 2018. The prescribed consultation process was concluded on 28 October 2018 culminating in the retrenchment of 1,092 permanent employees and 420 contractors. The majority union, the NUM, obtained a certificate of non-resolution from the Commission for Conciliation, Mediation and Arbitration (“CCMA”) and issued a notice of intended industrial action on 31 October 2018. The protected industrial action commenced on 2 November 2018 and lasted six weeks. Employees participating in the industrial action blocked all roads to the mine, limiting access and the ability to continue with any mining operations. Production was therefore suspended and essential services continued on an intermittent basis when access was possible. Negotiations with all levels of the union (branch, regional and national) concluded on 18 December 2018 with the signing of a new agreement that ended the industrial action. The mine gradually resumed operations from 15 December 2018. The process had a profound impact on production with the operations suspended for 41 days with a preceding “go slow” and acts of sabotage as from the announcement of restructuring. It took an additional eight days to start up the underground sections post-15 December 2018.

Over the years, Gold Fields has sought to develop relationships with trade unions that are supportive of the delivery of our business objectives, and the Group remains committed to this engagement.

There were no work stoppages as a result of strikes during 2017 and 2016 at all the Gold Fields operations.

HEALTH AND SAFETY IMPACT

Gold Fields’ operations are also subject to various health and safety laws and regulations that impose various duties on Gold Fields’ mines while granting the authorities broad powers to, among other things, close or suspend operations at unsafe mines and order corrective action relating to health and safety matters. Additionally, it is Gold Fields’ policy to halt production at its operations when serious accidents occur in order to rectify dangerous situations and, if necessary, retrain workers. During 2018, Gold Fields’ operations suffered nine work safety-related stoppages, one related to the fatality in October at South Deep and eight related to unsafe conditions. In South Africa, Gold Fields has actively engaged with the Department of Mineral Resources (“DMR”) on the protocols applied to safety-related mine closures.

Gold Fields expects that should the above factors continue, production levels in the future will be impacted.

COSTS

Over the last three years, Gold Fields’ production costs consisted primarily of labour and contractor costs, power, water and consumable stores, which include explosives, diesel fuel, other petroleum products and other consumables. Gold Fields expects that its total costs, particularly the input costs noted above, are likely to continue to increase in the near future driven by general economic trends, market dynamics and other regulatory changes.

In order to counter the effect of increasing costs in the mining industry, the Group rationalised and prioritised capital expenditure without undermining the sustainability of its operations and continued prioritisation of cash generation over production volumes. The Group also undertook further reductions in labour costs.

 

AFR-68


Table of Contents
The Gold Fields Annual Financial Report including Governance Report 2018   67
     

 

    

    

    

    

 

South Africa region

The Gold Fields’ South African operation is labour intensive due to the use of deep level underground mining methods. As a result, over the last three fiscal years labour has represented on average 38% of all-in costs (“AIC”), as defined on page 68, at the South African operation. In 2018, labour represented 36% of AIC at the South African operation.

In 2018, South Deep concluded a three-year wage agreement with organised labour which provides for an annual increase of 7.3%.

At the South African operation, power and water made up on average 8% of AIC over the last three years. In 2018, power and water costs made up 9% of AIC. The National Energy Regulator of South Africa (“NERSA”) granted Eskom an average five-year increase of 8% over the period 1 April 2013 to 31 March 2017. Although Eskom applied to NERSA for a 19.9% average increase in electricity tariffs for Eskom’s 2018 to 2019 financial year, NERSA granted Eskom a 5.23% electricity tariff increase for this period. During 2018, NERSA granted Eskom an additional 4.41% tariff increase adjustment, from the Regulatory Clearing Account (“RCA”), for 2019/2020. In the same period, Eskom submitted their Multi Year Price Determination (“MYPD”) application to NERSA for 2018/2019 to 2021/2022 tariff basis, initially requesting 15% for the three years, later revising the application to 17%, 15% and 15% for 2019/2020, 2020/2021 and 2021/2022, respectively. NERSA granted Eskom tariff increases of 9.41%, 8.1% and 5.2%, for financial years 2019/2020, 2020/2021 and 2021/2022, respectively, thus for 2019/2020, the total approved tariff increase is 13.82%. Since December 2018, Eskom has declared load shedding, rising to stage 4 (short of 4,000MW), for the first time since 2010. Since then, the country continued to experience load shedding, albeit reduced to stages 1 and 2. During this period, Eskom burns significant amounts of diesel to run their gas turbines and called on large power users to curtail power demand. In February 2019, the President of South Africa announced the vertical unbundling of Eskom. This unbundling, while maintaining full-state ownership, is expected to result in the separation of Eskom’s generation, transmission and distribution functions, which will require legislative and possibly policy reform. Gold Fields expects this process will take time to implement causing continued poor reliability of the supply of electricity, instability in prices and a possible increase in the tariff. Should Gold Fields experience further power tariff increases, its business, operating results and financial condition may be adversely impacted.

West Africa region

In Ghana, Tarkwa and Damang are supplied power by VRA and ECG, respectively. Tarkwa agreed tariffs with VRA with a base tariff of US$0.17/kWh with effect from 1 January 2015, using a tariff model which inputs actual variables (including the generation mix and input prices) of the previous quarter to determine the tariff for the current quarter. The average VRA tariff for 2017 was US$0.167/kWh and for 2018 was US$0.136/kWh.

The ECG’s tariff for the period 1 February 2016 to 31 December 2016 was US$0.23/kWh, 1 January to 31 December 2017 was US$0.23/kWh and 1 January to 31 December 2018 was US$0.21/kWh.

In order to reduce their reliance on power supplied by VRA and ECG, Tarkwa and Damang entered into a power purchasing agreement with independent power producer Genser (the “Genser PPA”). Under the Genser PPA, Genser agreed to commission a gas power generation facility at Tarkwa and Damang. This power supply has replaced a significant proportion of Tarkwa and Damang’s current supply from the VRA and ECG. Genser has installed a 27.5MW power plant comprised 5 units of Centrax gas turbines owned and operated by Genser on the Damang mine, and a 44MW power plant comprised 4 units of Solar Mars (“Caterpillar”) gas turbines, owned and operated Genser on the Tarkwa mine. Both plants will seek to expand with the inclusion of the steam turbines technology. The fourth turbine was commissioned at Genser’s Tarkwa plant in 2018 to bring the installed capacity at the Tarkwa mine to 44MW. Genser operational performance has been good and therefore no periods of downtime are expected. Both the Tarkwa and Damang mines can revert to state-owned utilities for their power supply if needed.

During 2018, Genser started construction of a 77km buried gas pipeline to supply Tarkwa and Damang with natural gas, instead of trucking in liquid petroleum gas (“LPG”) via national roads. Genser expects to commission the pipeline in 2019.

Power and water costs represented on average 9% of AIC at Tarkwa over the last three years, and 9% of AIC during 2018. Over the last three years, power and water costs represented on average 11% of AIC at Damang with 8% in 2018.

Contractor costs represented on average 10% of AIC at Tarkwa over the last three years, and 20% of AIC during 2018. The increase in 2018 at Tarkwa is due to the transition to contractor mining. Over the last three years, contractor costs represented on average 20% of AIC at Damang with 18% in 2018. Following the restructuring concluded in the first half of 2016 in Damang and first quarter of 2018 for Tarkwa, the direct labour cost has decreased as all mining and development is performed by outside contractors. Direct labour costs represent on average a further 15% of AIC at Tarkwa over the last three years and 12% in 2018. Over the last three years, direct labour costs represented on average 11% at Damang and 8% in 2018.

 

AFR-69


Table of Contents
68   The Gold Fields Annual Financial Report including Governance Report 2018
     

 

Management’s discussion and analysis

of the financial statements (continued)

    

    

 

Gold Fields’ operations in Ghana consume large quantities of diesel fuel for the running of their mining fleet. The cost of diesel fuel is directly related to the oil price and any movement in the oil price will have an impact on the cost of diesel fuel and therefore the cost of running the mining fleet. Over the last three years, fuel costs have represented 12% of AIC at the Ghana operations. In 2018, fuel costs represented 13% of AIC at the Ghana operations. Fuel use is proportionately higher at the Ghana operations than at other operations because open-pit mining in general requires more fuel usage than underground mining and because of the configuration of the Ghana operations, including the scale of certain of the pits and the distances between the pits and the plants.

South American region

At Cerro Corona, contractor costs represented on average 27% of AIC over the last three years and 28% of AIC during 2018. Direct labour costs represent on average a further 19% of AIC over the last three years and 18% in 2018. Power and water made up on average a further 6% of AIC over the last three years and 6% in 2018.

Australia region

At the Australian operations, mining operations were historically conducted by outside contractors. However, at Agnew, owner mining at the underground operations commenced in May 2010, while development is still conducted by outside contractors. At St Ives, owner mining commenced in July 2011 at the underground operations and in July 2012 at the surface operations, but development is still conducted by contractors. Over the last three years, total contractor costs represented on average 21% at St Ives and 35% at Agnew of AIC and direct labour costs represented on average a further 16% at St Ives and 16 at Agnew of AIC. In 2018, contractors and direct labour costs represented 18% and 13% at St Ives and 29% and 14% at Agnew/ Lawlers, respectively. Power and water made up, on average, a further 8% and 5% of AIC over the last three years and 5% and 3% of AIC in 2018 at St Ives and Agnew, respectively. At Granny Smith, mining operations and development are conducted through owner mining. Over the last three years, contractors and direct labour costs represented, on average, 15% and 23%, respectively, at Granny Smith. In 2018, contractors and direct labour costs represented 12% and 20% at Granny Smith. Power and water made up, on average, a further 7% of AIC over the last three years and 6% of AIC in 2018 at Granny Smith.

The remainder of Gold Fields’ total costs consists primarily of amortisation and depreciation, exploration costs and selling, administration and general and corporate charges.

ALL-IN SUSTAINING AND ALL-IN COSTS

The World Gold Council has worked closely with its member companies to develop definitions for all-in sustaining costs (“AISC”) and AIC. The World Gold Council is not a regulatory industry organisation and does not have the authority to develop accounting standards or disclosure requirements. Gold Fields ceased being a member of the World Gold Council in 2014. AISC and AIC are non-IFRS measures. These non-IFRS measures are intended to provide further transparency into the costs associated with producing and selling an ounce of gold. The new standard was released by the World Gold Council on 27 June 2013. It is expected that these metrics will be helpful to investors, governments, local communities and other stakeholders in understanding the economics of gold mining. The AISC incorporates costs related to sustaining current production. The AIC include additional costs which relate to the growth of the Group. AISC, as defined by the World Gold Council, are operating costs plus all costs not already included therein relating to sustaining current production, including sustaining capital expenditure. The value of by-product revenues such as silver and copper is deducted from operating costs as it effectively reduces the cost of gold production. AIC starts with AISC and adds additional costs which relate to the growth of the Group, including non-sustaining capital expenditure and exploration, evaluation and feasibility costs not associated with current operations.

AISC and AIC are reported on a per ounce of gold basis, net of by-product revenues (as per the World Gold Council definition) as well as on a per ounce of gold equivalent basis, gross of by-product revenues.

An investor should not consider AISC and AIC or operating costs in isolation or as alternatives to operating costs, cash flows from operating activities or any other measure of financial performance presented in accordance with International Financial Reporting Standards (“IFRS”). AISC and AIC as presented in this Annual Financial Report may not be comparable to other similarly titled measures of performance of other companies.

 

AFR-70


Table of Contents
The Gold Fields Annual Financial Report including Governance Report 2018   69
     

 

    

    

    

    

 

The following tables set out a reconciliation of Gold Fields’ cost of sales before gold inventory change and amortisation and depreciation, as calculated in accordance with IFRS (refer to the consolidated financial statements), to its AISC and AIC net of by-product revenues per ounce of gold sold for 2018, 2017 and 2016. The following tables also set out AISC and AIC gross of by-product revenue on a gold equivalent ounce basis for 2018, 2017 and 2016.

 

   

United States Dollar

 

 
   

 

AISC and AIC, net of by-product revenue per ounce of gold

 
   

 

For the year ended 31 December 2018

 

 

Figures in millions unless
otherwise stated

 

 

  South
Deep

 

   

Tarkwa

 

   

Damang

 

   

Asanko1

 

   

St Ives

 

   

Agnew/

Lawlers

 

   

Granny

Smith

 

   

Cerro

Corona

 

   

Corporate

and

projects

 

   

 

Total

Group

including

equity

accounted

joint
venture

 

   

Total

Group

excluding

equity

accounted

joint
venture

 

 
Cost of sales before gold inventory change and amortisation and depreciation     262.0       298.7       143.5       41.6         200.9       159.7       166.3       160.3       (0.6     1,432.4       1,390.8  
Gold inventory change     9.6       10.1       (19.1     (4.2)        (14.9     1.7       1.8       (5.5           (20.4     (16.2
Royalties     1.0       21.2       7.3       2.8         11.6       7.4       8.8       5.1             65.2       62.5  
Realised gains or losses on commodity cost hedges           (5.5     (2.1     –         (2.9     (0.9     (0.8                 (12.2     (12.2
Community/social responsibility costs     1.3       6.7       0.4       –                           6.3             14.6       14.6  
Non-cash remuneration                      
(share-based payments)     4.7       6.7       2.1       –         3.5       2.6       3.1       4.3       10.6       37.5       37.5  
Cash remuneration (long-term employee benefits)     0.9             0.2       –         0.4       0.1       0.3       (0.4     (0.5     1.1       1.1  
Other6                       1.0                           1.1       7.9       10.0       9.0  
By-product revenue2     (0.3     (0.7     (0.2     (0.2)        (0.5     (0.3     (0.1     (169.2           (171.4     (171.2
Rehabilitation, amortisation and interest     0.2       5.5       1.3       0.2         4.4       1.5       1.3       3.7             18.1       17.9  
Sustaining capital expenditure3     40.0       156.1       13.5       7.9         127.2       72.8       78.8       33.2       2.2       531.5       523.6  
Lease payments                       –         1.4                   0.9             2.3       2.3  
All-in sustaining costs4     319.4       498.9       147.0       49.1         331.0       244.7       259.6       39.8       19.6       1,908.9       1,859.8  
Exploration, feasibility and evaluation costs5                 0.4       –                                 77.8       78.2       78.2  
Non-sustaining capital expenditure3     18.3             125.0       4.9                                 147.1       295.3       290.4  
All-in costs4     337.7       498.9       272.3       54.0         331.0       244.7       259.6       39.8       244.6       2,282.3       2,228.3  
Gold only ounces sold (’000oz)     167.8       524.9       180.8       45.9         367.0       238.5       280.5       141.0             1,946.4       1,900.5  
All-in sustaining costs     319.4       498.9       147.0       49.1         331.0       244.7       259.6       39.8       19.6       1,908.9       1,859.8  
All-in sustaining costs net of by-product revenue per ounce of gold sold (US$/oz)     1,903       951       813       1,069         902       1,026       925       282             981       979  
All-in costs     337.7       498.9       272.3       54.0         331.0       244.7       259.6       39.8       244.6       2,282.3       2,228.3  
All-in costs net of by-product revenue per ounce of gold sold (US$)     2,012       951       1,506       1,175         902       1,026       925       282             1,173       1,172  

 

1 

Equity accounted joint venture.

2 

By-product revenue at Cerro Corona relates to copper. For all the other operations, by-product revenue relates to silver.

3 

Sustaining capital expenditure represents the majority of capital expenditures at existing operations, including underground mine development costs, ongoing replacement of mine equipment and other capital facilities and other capital expenditures at existing operations and is calculated as total capital expenditure of US$814.2 million per note 42 to the consolidated financial statements, less non-sustaining capital expenditures. Non-sustaining capital expenditures (or growth capital) represent capital expenditures for major growth projects as well as enhancement capital for significant infrastructure improvements at existing operations.

4 

This total may not reflect the sum of the line items due to rounding.

5 

Includes exploration, feasibility and evaluation and share of equity accounted losses of Far Southeast Gold Resources Incorporated (“FSE”).

6 

Other includes offshore structure costs and management fees.

 

AFR-71


Table of Contents
70   The Gold Fields Annual Financial Report including Governance Report 2018
     

 

Management’s discussion and analysis

of the financial statements (continued)

    

    

 

   

United States Dollar

 

 
   

 

AISC and AIC, gross of by-product revenue per ounce of gold

 
   

 

For the year ended 31 December 2018

 

 

Figures in millions unless
otherwise stated

 

 

  South
Deep

 

   

Tarkwa

 

   

Damang

 

   

Asanko1

 

   

St Ives

 

   

Agnew/
Lawlers

 

   

Granny
Smith

 

   

Cerro
Corona

 

   

Corporate
and
projects

 

   

Total
Group
including
equity
accounted
joint
venture

 

   

 

Total
Group
excluding
equity
accounted
joint
venture

 

 
All-in sustaining costs (per table above)     319.4       498.9       147.0       49.1        331.0       244.7       259.6       39.8       19.6       1,908.9       1,859.8  
Add back by-product revenue2     0.3       0.7       0.2       0.2        0.5       0.3       0.1       169.2             171.4       171.2  
All-in sustaining costs gross of by-product revenue3     319.7       499.6       147.2       49.3        331.5       245.0       259.7       209.0       19.6       2,080.3       2,031.0  
All-in costs (per table above)     337.7       498.9       272.3       54.0        331.0       244.7       259.6       39.8       244.6       2,282.3       2,228.3  
Add back by-product revenue2     0.3       0.7       0.2       0.2        0.5       0.3       0.1       169.2             171.4       171.2  
All-in costs gross of by-product revenue3     338.0       499.6       272.5       54.2        331.5       245.0       259.7       208.9       244.6       2,453.7       2,399.5  
Gold equivalent ounces sold     167.8       524.9       180.8       45.9        367.0       238.5       280.5       299.1             2,104.5       2,058.6  
All-in sustaining costs gross of by-product revenue (US$/equivalent oz)     1,905       952       812       1,073        903       1,027       926       699             988       987  
All-in costs gross of by-product revenue (US$ equivalent oz)     2,014       952       1,506       1,179        903       1,027       926       699             1,166       1,166  

 

1 

Equity accounted joint venture.

2 

By-product revenue at Cerro Corona relates to copper. For all the other operations, by-product revenue relates to silver.

3 

This total may not reflect the sum of the line items due to rounding.

 

AFR-72


Table of Contents
The Gold Fields Annual Financial Report including Governance Report 2018   71
     

 

    

    

    

    

 

   

United States Dollar

 

 
   

AISC and AIC, net of by-product revenue per ounce of gold

 

 
   

 

For the year ended 31 December 2017

 

 

Figures in millions unless

otherwise stated

 

 

  South
Deep

 

   

Tarkwa

 

   

Damang

 

   

    St Ives

 

   

Agnew/
Lawlers

 

   

Granny
Smith

 

   

Cerro
Corona

 

   

 

Corporate

and

other

 

   

Continuing
operations

 

   

    Darlot

 

   

Group

 

 
Cost of sales before gold inventory change and amortisation and depreciation     306.3       348.0       121.3       187.6       154.9       156.8       151.2       0.4       1,426.5       46.3       1,472.8  
Gold inventory change     (1.5     (42.0     0.9       (29.0     (4.5     3.6       3.1             (69.5     0.9       (68.6
Royalties     1.8       21.7       5.5       11.1       7.6       9.0       5.3             62.0       1.1       63.1  
Realised gains or losses on commodity cost hedges           (0.8           (0.3     (0.1     (0.1                 (1.3           (1.3
Community/social responsibility costs     2.0       11.1       0.4                         6.7             20.2             20.2  
Non-cash remuneration                      
(share-based payments)     3.5       4.8       1.3       2.2       1.7       2.1       3.6       7.7       26.8       0.6       27.4  
Cash remuneration (long-term employee benefits)     0.5       1.1       0.3       0.7       0.5       0.7       0.7       0.5       5.0       0.1       5.1  
Other5                                         1.0       9.8       10.8             10.8  
By-product revenue1     (0.6     0.9       (0.1     (0.6     (0.3     (0.1     (177.8           (178.6     (0.1     (178.7
Rehabilitation, amortisation and interest     0.2       7.0       0.7       5.5       2.1       1.2       5.8             22.6       0.4       23.0  
Sustaining capital expenditure2     65.5       180.6       17.2       156.2       73.7       87.0       34.0       2.8       617.0       6.8       623.9  
All-in sustaining costs3     377.7       532.4       147.5       333.5       235.7       260.1       33.5       21.2       1,938.9       56.1       1,997.8  
Exploration, feasibility and evaluation costs4                                               59.9       59.9             59.9  
Non-sustaining capital expenditure2     16.9             114.9                               84.7       216.5             216.5  
All-in costs3     394.6       532.4       262.4       333.5       235.7       260.1       33.5       165.8       2,218.1       56.1       2,274.2  
Gold only ounces sold (’000oz)     281.8       566.4       143.6       363.9       241.2       290.3       164.7             2,051.9       39.2       2,091.1  
All-in sustaining costs     377.7       532.4       147.5       333.5       235.7       260.1       33.5       21.2       1,938.9       56.1       1,997.8  
All-in sustaining costs net of by-product revenue per ounce of gold sold (US$/oz)     1,340       940       1,027       916       977       896       203             945       1,432       955  
All-in costs     394.6       532.4       262.4       333.5       235.7       260.1       33.5       165.8       2,218.1       56.1       2,274.2  
All-in costs net of by-product revenue per ounce of gold sold (US$)     1,400       940       1,827       916       977       896       203             1,081       1,432       1,088  

 

1 

By-product revenue at Cerro Corona relates to copper. For all the other operations, by-product revenue relates to silver.

2 

Sustaining capital expenditure represents the majority of capital expenditures at existing operations, including underground mine development costs, ongoing replacement of mine equipment and other capital facilities and other capital expenditures at existing operations and is calculated as total capital expenditure of US$840.4 million per note 42 to the consolidated financial statements, less non-sustaining capital expenditures. Non-sustaining capital expenditures (or growth capital) represent capital expenditures for major growth projects as well as enhancement capital for significant infrastructure improvements at existing operations.

3 

This total may not reflect the sum of the line items due to rounding.

4 

Includes exploration, feasibility and evaluation and share of equity accounted losses of FSE.

5 

Other includes offshore structure costs and management fees.

 

AFR-73


Table of Contents
72   The Gold Fields Annual Financial Report including Governance Report 2018
     

 

Management’s discussion and analysis

of the financial statements (continued)

    

    

 

     United States Dollar  
    

 

AISC and AIC, gross of by-product revenue per ounce of gold

 

 
    

 

For the year ended 31 December 2017

 

 

Figures in millions unless
otherwise stated

 

  

 

  South
Deep

 

    

Tarkwa

 

   

Damang

 

    

    St Ives

 

    

 

Agnew/
Lawlers

 

    

 

  Granny
Smith

 

    

 

Cerro
  Corona

 

    

 

  Corporate
and other

 

    

 

  Continuing
operations

 

    

    Darlot

 

    

Group

 

 
All-in sustaining costs (per table above)      377.7        532.4       147.5        333.5        235.7        260.1        33.5        21.2        1,938.9        56.1        1,997.8  
Add back by-product revenue1      0.6        (0.9     0.1        0.6        0.3        0.1        177.8               178.6        0.1        178.7  
All-in sustaining costs gross of by-product revenue2      378.3        531.5       147.6        334.1        236.0        260.3        211.3        21.2        2,117.5        56.2        2,176.5  
All-in costs (per table above)      394.6        532.4       262.4        333.5        235.7        260.1        33.5        165.8        2,218.1        56.1        2,274.2  
Add back by-product revenue1      0.6        (0.9     0.1        0.6        0.3        0.1        177.8               178.6        0.1        178.7  
All-in costs gross of by-product revenue2      395.2        531.5       262.5        334.1        236.0        260.3        211.3        165.8        2,396.7        56.2        2,452.9  
Gold equivalent ounces sold      281.8        566.4       143.6        363.9        241.2        290.3        313.8               2,201.1        39.2        2,240.2  
All-in sustaining costs gross of by-product revenue (US$/equivalent oz)      1,342        938       1,028        918        978        897        673               962        1,435        972  
All-in costs gross of by-product revenue (US$/equivalent oz)      1,402        938       1,828        918        978        897        673               1,089        1,435        1,095  

 

1 

By-product revenue at Cerro Corona relates to copper. For all the other operations, by-product revenue relates to silver.

2 

This total may not reflect the sum of the line items due to rounding.

AISC and AIC – continuing operations

AISC net of by-product revenues (including Asanko) from continuing operations increased by 4% from US$945 per ounce of gold in 2017 to US$981 per ounce of gold in 2018, mainly due to lower gold sold, partially offset by lower cost of sales before amortisation and depreciation and lower sustaining capital expenditure. AIC net of by-product revenues (including Asanko) from continuing operations increased by 9% from US$1,081 per ounce of gold in 2017 to US$1,173 per ounce of gold in 2018 due to the same reasons as for all-in sustaining costs as well as higher non-sustaining capital expenditure and higher exploration, feasibility and evaluation costs.

AISC net of by-product revenues (excluding Asanko) from continuing operations increased by 4% from US$945 per ounce of gold in 2017 to US$979 per ounce of gold in 2018, mainly due to lower gold sold, partially offset by lower cost of sales before amortisation and depreciation and lower sustaining capital expenditure. AIC net of by-product revenues (including Asanko) from continuing operations increased by 8% from US$1,081 per ounce of gold in 2017 to US$1,172 per ounce of gold in 2018 due to the same reasons as for all-in sustaining costs as well as higher non-sustaining capital expenditure and higher exploration, feasibility and evaluation costs.

AISC gross of by-product revenues (including Asanko) from continuing operations increased by 3% from US$962 per ounce of gold in 2017 to US$988 per ounce of gold in 2018, mainly due to lower gold sold, partially offset by lower cost of sales before amortisation and depreciation and lower sustaining capital expenditure. AIC gross of by-product revenues (including Asanko) from continuing operations increased by 7% from US$1,089 per ounce of gold in 2017 to US$1,166 per ounce of gold in 2018 due to the same reasons as for all-in sustaining costs as well as higher non-sustaining capital expenditure and higher exploration, feasibility and evaluation costs.

AISC gross of by-product revenues (excluding Asanko) from continuing operations increased by 3% from US$962 per ounce of gold in 2017 to US$987 per ounce of gold in 2018, mainly due to lower gold sold, partially offset by lower cost of sales before amortisation and depreciation and lower sustaining capital expenditure. AIC gross of by-product revenues (excluding Asanko) from continuing operations increased by 7% from US$1,089 per ounce of gold in 2017 to US$1,166 per ounce of gold in 2018 due to the same reasons as for all-in sustaining costs as well as higher non-sustaining capital expenditure and higher exploration, feasibility and evaluation costs.

 

AFR-74


Table of Contents
The Gold Fields Annual Financial Report including Governance Report 2018   73
     

 

    

    

    

    

 

   

United States Dollar

 

 
   

AISC and AIC, net of by-product revenue per ounce of gold

 

 
   

 

For the year ended 31 December 2016

 

 

Figures in millions unless
otherwise stated

 

 

 

  South
Deep

 

   

Tarkwa

 

   

Damang

 

   

  St Ives

 

   

 

Agnew/
Lawlers

 

   

 

Granny
Smith

 

   

 

Cerro
Corona

 

   

 

Corporate
and other

 

   

 

Continuing
operations

 

   

    Darlot

 

   

Group

 

 
Cost of sales before gold inventory change and amortisation and depreciation     272.3       344.7       136.4       192.8       145.7       141.1       143.7       (1.1     1,375.7       57.3       1,433.0  
Gold inventory change     (0.7     (17.5     (0.4     (11.0     (5.1     (7.4     (3.8           (45.9     0.4       (45.5
Royalties     1.8       35.4       9.2       11.5       7.1       8.8       4.6             78.4       2.0       80.4  
Realised gains or losses on commodity cost hedges                       0.6       0.2       0.7                   1.6       0.1       1.6  
Community/social responsibility costs     1.2       5.1       0.3                         8.7             15.3             15.3  
Non-cash remuneration                      
(share-based payments)     2.3       2.5       0.3       1.5       0.8       0.9       2.0       3.6       13.9       0.4       14.4  
Cash remuneration (long-term employee benefits)     2.4       3.0       0.8       0.9       0.9       1.0       1.8       (0.5     10.4       0.6       11.0  
Other5                                         0.9       11.9       12.8             12.8  
By-product revenue2     (0.5     (1.5     (0.1     (0.8     (0.2     (0.1     (130.6           (133.8     (0.3     (134.1
Rehabilitation, amortisation and interest     0.4       4.8       0.7       8.9       3.2       1.4       3.9             23.3       0.2       23.5  
Sustaining capital expenditure3     70.1       168.4       37.9       140.0       70.0       90.3       42.8             619.4       21.4       640.8  
All-in sustaining costs1     349.3       545.0       185.2       344.3       222.5       236.7       74.4       13.9       1,971.0       82.3       2,053.6  
Exploration, feasibility and evaluation costs4                                               47.1       47.1             47.1  
Non-sustaining capital expenditure3     7.8                                           1.3       9.1             9.1  
All-in costs1     357.1       545.0       185.2       344.3       222.5       236.7       74.4       62.0       2,027.2       82.3       2,109.4  
Gold only ounces sold (’000oz)     289.4       568.1       147.7       362.9       229.3       283.8       149.1             2,030.2       66.4       2,096.8  
All-in sustaining costs     349.3       545.0       185.2       344.3       222.5       236.7       74.0       13.9       1,971.0       82.3       2,053.6  
All-in sustaining costs net of by-product revenue per ounce of gold sold (US$/oz)     1,207       959       1,254       949       971       834       499             972       1,238       980  
All-in costs     357.1       545.0       185.2       344.3       222.5       236.7       74.0       62.0       2,027.2       82.3       2,109.4  
All-in costs net of by-product revenue per ounce of gold sold (US$)     1,234       959       1,254       949       971       834       499             998       1,238       1,006  

 

1 

This total may not reflect the sum of the line items due to rounding.

2 

By-product revenue at Cerro Corona relates to copper. For all the other operations, by-product revenue relates to silver.

3 

Sustaining capital expenditure represents the majority of capital expenditures at existing operations, including underground mine development costs, ongoing replacement of mine equipment and other capital facilities and other capital expenditures at existing operations and is calculated as total capital expenditure of US$649.9 million per note 42 to the consolidated financial statements, less non-sustaining capital expenditures. Non-sustaining capital expenditures (or growth capital) represent capital expenditures for major growth projects as well as enhancement capital for significant infrastructure improvements at existing operations.

4 

Includes exploration, feasibility and evaluation and share of equity accounted losses of FSE.

5 

Other includes offshore structure costs and management fees.

 

AFR-75


Table of Contents
74   The Gold Fields Annual Financial Report including Governance Report 2018
     

 

Management’s discussion and analysis

of the financial statements (continued)

    

    

 

   

United States Dollar

 

 
   

AISC and AIC, gross of by-product revenue per ounce of gold

 

 
   

 

For the year ended 31 December 2016

 

 

Figures in millions unless
otherwise stated

 

 

 

  South
Deep

 

   

  Tarkwa

 

   

  Damang

 

   

    St Ives

 

   

 

Agnew/
  Lawlers

 

   

 

  Granny
Smith

 

   

 

Cerro
  Corona

 

   

 

  Corporate
and other

 

   

 

  Continuing
operations

 

   

    Darlot

 

   

Group

 

 
All-in sustaining costs (per table above)     349.3       545.0       185.2       344.3       222.5       236.7       74.4       13.9       1,971.0       82.3       2,053.6  
Add back by-product revenue2     0.5       1.5       0.1       0.8       0.2       0.1       130.6             133.8       0.3       134.1  
All-in sustaining costs gross of by-product revenue     349.8       546.5       185.2       345.1       222.8       236.8       205.0       13.9       2,104.8       82.5       2,187.7  
All-in costs (per table above)     357.1       545.0       185.2       344.3       222.5       236.7       74.4       61.5       2,027.1       82.3       2,109.5  
Add back by-product revenue2     0.5       1.5       0.1       0.8       0.2       0.1       130.6             133.8       0.3       134.1  
All-in costs gross of by-product revenue     357.6       546.5       185.2       345.1       222.8       236.8       205.0       61.5       2,161.0       82.5       2,243.6  
Gold equivalent ounces sold     289.4       568.1       147.7       362.9       229.3       283.8       268.9             2,150.0       66.4       2,216.4  
All-in sustaining costs gross of by-product revenue (US$/equivalent oz)     1,209       962       1,254       951       972       834       762             979       1,243       987  
All-in costs gross of by-product revenue (US$/equivalent oz)     1,236       962       1,254       951       972       834       762             1,005       1,243       1,012  

 

1 

This total may not reflect the sum of the line items due to rounding.

2 

By-product revenue at Cerro Corona relates to copper. For all the other operations, by-product revenue relates to silver.

AISC and AIC (Group) – continuing and discontinued operations

AISC net of by-product revenues for the Group decreased by 3% from US$980 per ounce of gold in 2016 to US$955 per ounce of gold in 2017, mainly due to a higher gold inventory credit, higher by-product credits, lower royalties and lower sustaining capital expenditure partially offset by higher cost of sales before gold inventory change and amortisation and depreciation and lower gold sold. AIC net of by-product revenues for the Group, increased by 8% from US$1,006 per ounce of gold in 2016 to US$1,088 per ounce of gold in 2017 due to higher non-sustaining capital expenditure and higher exploration, feasibility and evaluation costs.

AISC gross of by-product revenues for the Group decreased by 2% from US$987 per equivalent ounce of gold in 2016 to US$972 per equivalent ounce of gold in 2017 mainly due to a higher gold inventory credit, lower royalties and lower sustaining capital expenditure, partially offset by higher cost of sales before gold inventory change and amortisation and depreciation and lower gold sold. AIC gross of by-product revenues for the Group increased by 8% from US$1,012 per equivalent ounce of gold in 2016 to US$1,095 per equivalent ounce of gold in 2017, for the same reasons as AISC gross of by-product revenues.

AISC and AIC – continuing operations

AISC net of by-product revenues from continuing operations decreased by 3% from US$972 per ounce of gold in 2016 to US$945 per ounce of gold in 2017, mainly due to higher by-product credits, lower royalties, a higher gold inventory credit, higher gold sold and lower sustaining capital expenditure, partially offset by higher cost of sales before gold inventory change and amortisation and depreciation. AIC net of by-product revenues from continuing operations increased by 8% from US$998 per ounce of gold in 2016 to US$1,081 per ounce of gold in 2017 due to higher non-sustaining capital expenditure and higher exploration, feasibility and evaluation costs.

AISC gross of by-product revenues from continuing operations decreased by 2% from US$979 per equivalent ounce of gold in 2016 to US$962 per equivalent ounce of gold in 2017 mainly due to lower royalties, a higher gold inventory credit, higher gold sold and lower sustaining capital expenditure, partially offset by higher cost of sales before gold inventory change and amortisation and depreciation. AIC gross of by-product revenues from continuing operations increased by 8% from US$1,005 per equivalent ounce of gold in 2016 to US$1,089 per equivalent ounce of gold in 2017, for the same reasons as AISC gross of by-product revenues due to higher non-sustaining capital expenditure and higher exploration, feasibility and evaluation costs.

AISC and AIC – discontinued operation

AISC and AIC net of by-product revenues from discontinued operation, Darlot increased by 16% from US$1,238 per ounce of gold for the 12 months to December 2016 to US$1,432 per ounce of gold for the nine months to September 2017 due to lower gold sold and a higher gold inventory charge to costs, partially offset by lower cost of sales before gold inventory change and amortisation and depreciation and lower capital expenditure.

 

AFR-76


Table of Contents
The Gold Fields Annual Financial Report including Governance Report 2018   75
     

 

    

    

    

    

 

AISC and AIC gross of by-product revenues from discontinued operation, Darlot increased by 15% from US$1,243 per equivalent ounce of gold for the 12 months to December 2016 to US$1,435 per equivalent ounce of gold for the nine months to September 2017 due to lower gold sold and a higher gold inventory charge to costs, partially offset by lower cost of sales before gold inventory change and amortisation and depreciation and lower capital expenditure.

Adjusted free cash flow and adjusted free cash flow margin (“free cash flow” or “free cash flow margin”)

Adjusted free cash flow under the existing LTIP scheme is defined as AIC adjusted for non-cash share-based payments, non-cash long-term employee benefits, exploration, feasibility and evaluation costs outside of existing operations, non-sustaining capital expenditure for growth projects only, realised gains or losses on revenue hedges and taxation paid (excluding royalties).

Adjusted free cash flow margin under the existing LTIP scheme is adjusted free cash flow divided by revenue adjusted for by-product revenue.

The adjusted FCF margin is calculated as follows:

 

Figures in millions unless otherwise stated

 

  

2018

 

         

2017

 

         

2016

 

 
Revenue1              2,406.6                  2,632.1                  2,615.4  
Less: Cash outflow      (2, 032.6        (2, 214.9        (2,177.8
AIC2      (2,228.3        (2,274.2        (2,109.4
Adjusted for:                   
Share-based payments3      37.5          27.4          14.4  
Long-term employee benefits3      1.1          5.1          11.0  
Exploration outside of existing operations2      78.2          59.9          47.1  
Non-sustaining capital expenditure4      272.1          196.0           
Revenue hedge5      41.7          12.8          14.3  
Long-term employee benefits payment      (17.8                  
Tax paid from continuing and discontinued operations      (217.1        (241.9        (155.2
Adjusted FCF      374.0          417.2          437.6  
Adjusted FCF margin6      16%            16%            17%  

 

1 

Revenue from continuing and discontinued operations less revenue from by-product revenue per AIC calculation (pages 68 to 75), being US$2,577.8 million less US$171.2 million, US$2,810.8 million less US$178.7 million and US$2,749.5 million less US$134.1 million, for 2018, 2017 and 2016, respectively.

2 

Per AIC calculation in management discussion and analysis (per pages 68 to 75).

3 

Per note 42 of the consolidated financial statements.

4 

Includes non-sustaining capital expenditure for growth projects only at Damang and Gruyere.

5 

Represents realised hedges on revenue only, excludes unrealised revenue hedges as well as non-revenue hedges.

6 

Non-IFRS measures such as adjusted free cash flow margin is the responsibility of the Group’s Board of Directors and is presented for illustration purposes only and because of its nature, adjusted free cash flow margin should not be considered a representation of earnings. The adjusted free cash flow margin is used as a key metric in the determination of the long-term incentive plan (“LTIP”).

ROYALTIES

South Africa

The Royalty Act was promulgated on 24 November 2008 and came into operation on 1 March 2010. The Royalty Act imposes a royalty on refined and unrefined minerals payable to the South African government.

The royalty in respect of refined minerals (which include gold and platinum) is calculated by dividing earnings before interest and taxes (“EBIT”), as defined by the Royalty Act, by the product of 12.5 times gross revenue calculated as a percentage, plus an additional 0.5%. EBIT refers to taxable mining income (with certain exceptions such as no deduction for interest payable and foreign exchange losses) before assessed losses but after capital expenditure. A maximum royalty of 5% is levied on refined minerals.

The royalty in respect of unrefined minerals (which include uranium) is calculated by dividing EBIT by the product of nine times gross revenue calculated as a percentage, plus an additional 0.5%. A maximum royalty of 7% is levied on unrefined minerals.

Where unrefined mineral resources (such as uranium) constitute less than 10% in value of the total composite mineral resources, the royalty rate in respect of refined mineral resources may be used for all gross sales and a separate calculation of EBIT for each class of mineral resources is not required. For Gold Fields, this means that currently it will pay a royalty based on the refined minerals royalty calculation as applied to its gross revenue. The rate of royalty tax payable for 2018, 2017 and 2016 was 0.5% of revenue.

 

AFR-77


Table of Contents
76   The Gold Fields Annual Financial Report including Governance Report 2018
     

 

Management’s discussion and analysis

of the financial statements (continued)

    

    

 

Ghana

Minerals are owned by the Republic of Ghana and held in trust by the President. From March 2016, under the terms of the Development Agreement (“DA”) entered into with the government of Ghana, Tarkwa and Damang have been subject to a sliding scale for royalty rates, linked to the prevailing gold price. The royalty sliding scale is as follows:

 

Average gold price

 

        

 

Low value

      

 

High value      

       

Royalty rate

 

US$0.00     US$1,299.99      3.0%  
US$1,300.00     US$1,449.99      3.5%  
US$1,450.00     US$2,299.99      4.1%  
US$2,300.00     Unlimited        5.0%  

The rate of royalty tax payable for 2018 and 2017 based on the above sliding scale was 3% on revenue. During 2016, the Ghanaian operations were subject to a 5% gold royalty on revenue. Asanko does not have a DA with the government and was subject to a 5% royalty tax rate for 2018.

Australia

Royalties are payable to the state based on the amount of gold produced from a mining tenement. Royalties are payable quarterly at a fixed rate of 2.5% of the royalty value of gold sold. The royalty value of gold is the amount of gold produced during the month multiplied by the average gold spot price for the month.

Peru

Royalties are calculated with reference to the operating margin and ranging from 1% (for operating margins less than 10%) to 12% (for operating margins of more than 80%), or 1% of revenue, the highest of both amounts. Cerro Corona’s effective royalty rate for 2018, 2017 and 2016 was 4.0%, 4.6% and 6.4% of operating profit, respectively.

INCOME AND MINING TAXES

Gold Fields tax strategy and policy

The Gold Fields tax strategy is to proactively manage its tax obligations in a transparent, responsible and sustainable manner, acknowledging the differing interests of all stakeholders.

Gold Fields has invested and allocated appropriate resources in the Group tax department to ensure compliance with global tax obligations. The Group does not engage in aggressive tax planning and seeks to maintain professional real time relationships with the relevant tax authorities. In material or complex matters, the Group would generally seek advance tax rulings, or alternatively obtain external counsel opinion.

Gold Fields has appropriate controls and procedures in place to ensure compliance with relevant tax legislation in all the jurisdictions in which it operates. This includes compliance with Transfer Pricing (“TP”) legislation and associated TP documentation requirements, which is governed by the Group TP policy. The Group TP policy is fully compliant with OECD guidelines and is regularly updated and benchmarked by independent experts. Uncertain tax positions are properly evaluated, and reported in terms of IAS 37 Provisions, Contingent Liabilities and Contingent Assets.

The Group is subject to South African Controlled Foreign Companies (“CFC”) tax legislation which is aimed at taxing passive income and capital gains realised by its foreign subsidiaries (to the extent that it was not taxed in the foreign jurisdiction). Therefore, tax avoidance on passive income or capital gains cannot be achieved by shifting such passive income to low or tax haven jurisdictions. The active business income from mining is taxed at source in the relevant jurisdiction where the mining operations are located.

The Group does not embark on intra-group gold sales and only sells its gold (or gold-equivalent product) directly to independent third parties at arm’s-length prices – generally at the prevailing gold (or gold-equivalent) spot price.

The Group has reported its key financial figures on a country-by-country basis from 2017 as required by the South African Revenue Service (“SARS”), such requirement being aligned with OECD guidelines. The country-by-country reports are filed with SARS, which will exchange the information with all the relevant jurisdictions with which it has concluded or negotiated exchange of information agreements.

 

AFR-78


Table of Contents
The Gold Fields Annual Financial Report including Governance Report 2018   77
     

 

    

    

    

    

 

South Africa

Generally, South Africa imposes tax on the worldwide income (including capital gains) of all of Gold Fields’ South African incorporated and tax resident entities. Certain classes of passive income such as interest and royalties, and certain capital gains, derived by Controlled Foreign Companies (“CFC”) could be subject to South African tax on a notional imputation basis. CFC’s generally constitute a foreign company in which Gold Fields owns or controls more than 50% of the shareholding.

Gold Fields pays taxes on its taxable income generated by its mining and non-mining tax entities. Under South African law, gold mining companies and non-gold mining companies are taxed at different rates. Companies in the Group not carrying on direct gold mining operations are taxed at a statutory rate of 28%.

Gold Fields Operations Limited (“GFO”), and GFI Joint Venture Holdings Proprietary Limited (“GFIJVH”), jointly own the South Deep mine and constitute gold mining companies for South African taxation purposes. These companies are subject to the gold formula on their mining income.

The applicable formula takes the form Y = 34 — 170/x

Where:

Y = the tax rate to be determined

x = the ratio of taxable income to the total income (expressed as a percentage)

The effective mining tax rate for GFO and GFIJVH, owners of the South Deep mine, has been calculated at 29% (2016: 30% and 2015: 30%).

Ghana

Ghanaian resident entities are subject to tax on a source basis where income has a source in Ghana, if it accrues in or is derived from Ghana. Under the terms of the Development Agreement (“DA”) entered into with the government of Ghana, Tarkwa and Damang are liable to a 32.5% corporate income tax rate. Asanko does not have a DA with the government and is subject to a 35% corporate income tax rate.

Dividends paid by Tarkwa and Damang are subject to an 8% withholding tax rate.

Tarkwa and Damang are allowed to deduct 20% on a straight-line basis for capital allowances on depreciable assets (i.e. over five years). Any capital allowances which are not utilised in a particular year are added to operating losses (if any), thereby increasing operating losses and then carried forward for five years. Any operating losses carried forward are extinguished if not utilised within five years.

The Revenue Administration Act, 2016 (Act 915) became effective on 1 January 2017. Act 915 consolidates the tax administration provisions from the various tax laws (income tax, value added tax, customs) into a single Act and introduces a more stringent tax compliance framework. Act 915 enables taxpayers to offset surpluses and liabilities arising from different tax types. It should be noted that the tax authorities are again expected to release guidance notes to allow taxpayers to fully utilise the offset mechanism.

Australia

Generally, Australia imposes tax on the worldwide income (including capital gains) of all of Gold Fields’ Australian incorporated and tax resident entities. The current income tax rate for companies is 30%. Exploration expenditure is deductible in full as incurred and other capital expenditure is generally deductible over the effective lives of the assets acquired. The Australian Uniform Capital Allowance system allows tax deductions for the decline in value of depreciable assets and certain other capital expenditures.

Gold Fields Australia and its eligible related Australian sister companies, together with all wholly owned Australian subsidiaries, have elected to be treated as a tax consolidated group for taxation purposes. As a tax consolidated group, a single tax return is lodged for the Group based on the consolidated results of all companies within the Group.

Withholding tax is payable on dividends, interest and royalties paid by Australian residents to non-residents. In the case of dividend payments to non-residents, withholding tax at a rate of 30% will apply. However, where the recipient of the dividend is a resident of a country with which Australia has concluded a double taxation agreement, the rate of withholding tax is generally limited to between 5% and 15%, depending on the applicable agreement and percentage shareholding. Where dividends are paid out of profits that have been subject to Australian corporate tax there is no withholding tax, regardless of whether a double taxation agreement is in place.

Peru

Peruvian taxes for resident individuals and domiciled corporations are based on their worldwide income, and for non-resident individuals and non-domiciled corporations are based on their Peruvian income source. The general income tax rate applicable to domiciled corporations is 29.5% on taxable income and to non-resident corporations is 30%. The income tax applied to interest paid to non-residents is 4.99%. The dividends tax rate (to residents and non-residents) is 5%. Capital gains are also taxed as ordinary income for domiciled corporations.

 

AFR-79


Table of Contents
78   The Gold Fields Annual Financial Report including Governance Report 2018
     

 

Management’s discussion and analysis

of the financial statements (continued)

    

    

 

EXCHANGE RATES

Gold Fields’ Australian and South African revenues and costs are very sensitive to the Australian Dollar/US Dollar exchange rate and the Rand/US Dollar exchange rate, because revenues are generated using a gold price denominated in US Dollar, while the costs of the Australian and South African operations are incurred principally in Australian Dollar and Rand, respectively. Depreciation of the Australian Dollar and Rand against the US Dollar reduces Gold Fields’ average costs when they are translated into US Dollar, thereby increasing the operating margin of the Australian and South African operations. Conversely, appreciation of the Australian Dollar and Rand results in Australian and South African operating costs being translated into US Dollar at a lower Australian Dollar/US Dollar exchange rate and Rand/US Dollar exchange rate, resulting in higher costs in US Dollar terms and in lower operating margins. The impact on profitability of any change in the value of the Australian Dollar and Rand against the US Dollar can be substantial. Furthermore, the exchange rates obtained when converting US Dollar to Australian Dollar and Rand are set by foreign exchange markets, over which Gold Fields has no control. In 2018, the Rand strengthened by 1% against the US Dollar, from an average of R13.33 per US$1.00 in 2017 to R13.20 per US$1.00 in 2018. The Australian Dollar weakened by 3% at an average of A$1.00 per US$0.77 in 2017 to US$1.00 per US$0.75 in 2018.

With respect to its operations in Ghana and Peru, a substantial portion of Gold Fields’ operating costs (including wages) are either directly incurred in US Dollar or are translated to US Dollar. Accordingly, fluctuations in the Ghanaian Cedi and Peruvian Nuevo Soles do not materially impact operating results for the Ghana and Peru operations.

During 2018, Gold Fields entered into the following currency forward contracts:

In May 2018, the Australian operations entered into Australian Dollar/US Dollar average rate forwards for a total notional US$96 million for the period January 2019 to December 2019 at an average strike price of 0.7517. In June 2018, further hedges were taken out for a total notional US$60 million for the same period January 2019 to December 2019 at an average strike of 0.7330. In September 2018, further hedges were taken out for a total notional US$100 million for the same period January 2019 to December 2019 at an average strike of 0.7182. In October 2018, further hedges were taken out for the period January 2019 to December 2019 for a notional US$60 million at an average strike of 0.7075. In December 2018, further hedges were taken out for the period January 2019 to December 2019 for a notional US$50 million at an average strike of 0.715.

During 2017, Gold Fields had no currency forward contracts.

During 2016, Gold Fields had the following currency forward contract:

On 25 February 2016, South Deep entered into US Dollar/Rand forward exchange contracts for a total delivery of US$69.8 million starting from July 2016 to December 2016. The average forward rate achieved over the six-month period was R16.8273. The hedge was delivered into in July and August and the balance closed out in September 2016. The average rate achieved on delivery and close out was R13.8010, resulting in a positive cash flow of US$14 million.

INFLATION

A period of significant inflation could adversely affect Gold Fields’ results and financial condition. Further, over the past several years, production costs, especially wages and electricity costs, have increased considerably. The effect of these increases has adversely affected, and may continue to adversely affect, the profitability of Gold Fields’ South Deep operations.

To ensure sustainability and free cash flow generation, reinvesting in and upgrading the Gold Fields portfolio is essential. To achieve this, Gold Fields embarked on a period of reinvestment in 2017 and the process continued in 2018. Given the high levels of capital expenditure, the Group undertook short-term tactical hedging. For further details, refer pages 86 and 87.

The Group continued rationalising and prioritising capital expenditure without undermining the sustainability of its operations and continued prioritisation of cash generation over production volumes. The Group undertook reductions in labour costs through a retrenchment process in Damang in preparation for rightsizing the Damang reinvestment plan in 2017. In 2018, Tarkwa transitioned from owner mining to contractor mining in an attempt to address cost inflation in the region. In addition, the Australian operations implemented a margin improvement project.

Further, the majority of Gold Fields’ costs at the South African operations are in Rand and revenues from gold sales are in US Dollar. Generally, when inflation is high, the Rand potentially devalues thereby increasing Rand revenues and potentially offsetting the increase in costs. However, there can be no guarantee that any cost-saving measures or the effects of any potential devaluation will offset the effects of increased inflation and production costs.

The same applies to the Australian operations with regard to the link between the Australian Dollar and US Dollar. The Peruvian and Ghanaian operations, on the other hand, are affected by inflation without a potential similar effect on revenue proceeds, thereby increasing the impact of inflation on the operating margins.

CAPITAL EXPENDITURES

Gold Fields will continue to be required to make capital investments in both new and existing infrastructure and opportunities and, therefore, management will be required to continue to balance the demands for capital expenditure in the business and allocate Gold Fields’ resources in a focused manner to achieve its sustainable growth objectives. Gold Fields expects that its use of available capital resources and allocation of its capital expenditures may shift in future periods as it increases investment in certain of its exploration projects.

 

AFR-80


Table of Contents
The Gold Fields Annual Financial Report including Governance Report 2018   79
     

 

    

    

    

    

 

Group

Capital expenditure for the Group (excluding Asanko) decreased by 2%, from US$834 million in 2017 to US$814 million in 2018. Set out below are the capital expenditures made by Gold Fields during 2018. Also, refer to “Cash flows from investing activities” section.

Continuing operations

Capital expenditure from continuing operations (excluding Asanko) decreased by 2%, from US$834 million in 2017 (comprising sustaining capital expenditure of US$617 million and growth capital expenditure of US$217 million) to US$814 million in 2018 (comprising sustaining capital expenditure of US$524 million and growth capital expenditure of US$290 million).

The growth capital expenditure of US$290 million in 2018 comprised South Deep of R242 million (US$18 million), Damang of US$125 million, Gruyere of A$180 million (US$134 million) and other growth capital expenditure of US$13 million. The growth capital expenditure of US$217 million in 2017 comprised South Deep of R225 million (US$17 million), Damang of US$115 million, Gruyere of A$106 million (US$81 million) and other growth capital expenditure of US$4 million.

South African operation

Gold Fields spent R770 million (US$58 million) on capital expenditure at South Deep in 2018 and has budgeted approximately R490 million (US$36 million) for capital expenditure at South Deep in 2019. The capital expenditure of R770 million (US$58 million) in 2018 comprised sustaining capital expenditure of R528 million (US$40 million) and growth capital expenditure of R242 million (US$18 million). The budgeted capital expenditure of R490 million (US$36 million) comprises sustaining capital expenditure of R490 million (US$36 million) and growth capital expenditure of Rnil (US$nil).

Ghanaian operations

Gold Fields spent US$156 million on capital expenditure at Tarkwa in 2018 and has budgeted US$113 million for capital expenditure at Tarkwa for 2019. The total spend relates to sustaining capital expenditure.

Gold Fields spent US$139 million on capital expenditure at Damang in 2018 and has budgeted US$75 million of capital expenditure at Damang for 2019. The expenditure of US$139 million in 2018 comprised sustaining capital expenditure of US$14 million and growth capital expenditure of US$125 million. The budgeted capital expenditure of US$75 million comprises sustaining capital expenditure of US$6 million and growth capital expenditure of US$69 million.

Gold Fields spent US$13 million on capital expenditure at Asanko for five months in 2018 and has budgeted US$25 million of capital expenditure at Asanko for 2019. The capital expenditure of US$13 million in 2018 comprised sustaining capital expenditure of US$8 million and growth capital expenditure of US$5 million. The budgeted capital expenditure of US$25 million comprises sustaining capital expenditure of US$7 million and growth capital expenditure of US$18 million.

Peruvian operation

Gold Fields spent US$33 million on capital expenditure at Cerro Corona in 2018 and has budgeted US$55 million for capital expenditure at Cerro Corona for 2019. The total spend relates to sustaining capital expenditure.

Australian operations

Gold Fields spent A$170 million (US$127 million) on capital expenditure at St Ives in 2018 and has budgeted A$156 million (US$117 million) for capital expenditure at St Ives in 2019. The total spend relates to sustaining capital expenditure.

Gold Fields spent A$98 million (US$73 million) on capital expenditure at Agnew/Lawlers in 2018 and has budgeted A$98 million (US$74 million) for capital expenditure at Agnew/Lawlers for 2019. The total spend relates to sustaining capital expenditure.

Gold Fields spent A$105 million (US$79 million) on capital expenditure at Granny Smith in 2018 and has budgeted A$107 million (US$80 million) for capital expenditure at Granny Smith for 2019. The total spend relates to sustaining capital expenditure.

Gold Fields spent A$180 million (US$134 million) on capital expenditure at the Gruyere Gold project in 2018 and has budgeted A$112 million (US$83 million) for capital expenditure for 2019. The total spend in 2018 relates to growth capital expenditure. The budgeted capital expenditure of A$112 million (US$83 million) comprises sustaining capital expenditure of A$13 million (US$9 million) and growth capital of A$99 million (US$74 million).

Discontinued operation

Capital expenditure spend at the discontinued operation, Darlot, was A$9 million (US$7 million) in the nine months to September 2017.

The actual capital expenditure for the future periods noted above may be different from the amounts set out above and the amount of actual capital expenditure will depend on a number of factors, such as production volumes, the price of gold, copper and other minerals mined by Gold Fields and general economic conditions. Some of the factors are outside of the control of Gold Fields.

 

AFR-81


Table of Contents
80   The Gold Fields Annual Financial Report including Governance Report 2018
     

 

Management’s discussion and analysis

of the financial statements (continued)

    

    

 

SIGNIFICANT ACCOUNTING JUDGEMENTS AND ESTIMATES

Gold Fields’ significant accounting policies are more fully described in the accounting policies to its consolidated financial statements included in this Annual Financial Report. Some of Gold Fields’ accounting policies require the application of significant judgements and estimates by management that can affect the amounts reported in the consolidated financial statements. By their nature, these judgements are subject to a degree of uncertainty and are based on Gold Fields’ historical experience, terms of existing contracts, management’s view on trends in the gold mining industry, information from outside sources and other assumptions that Gold Fields considers to be reasonable under the circumstances. Actual results could differ from these estimates under different assumptions or conditions. Refer to the accounting policies, pages 129 to 149, to the consolidated financial statements included elsewhere in this Annual Financial Report for the more significant areas requiring the use of management judgements and estimates.

RESULTS FOR THE PERIOD – YEARS ENDED 31 DECEMBER 2018 AND 31 DECEMBER 2017

Loss attributable to owners of the parent for the Group was US$348 million (or US$0.42 per share) for 2018 compared to US$19 million (or US$0.02 per share) for 2017.

Loss attributable to owners of the parent for continuing operations was US$348 million (or US$0.42 per share) for 2018 compared to US$32 million (or US$0.04 per share) for 2017.

Profit attributable to discontinued operation, Darlot, was US$nil for 2018 compared to US$13 million (or US$0.02 per share) for 2017.

The reasons for this increase in loss are discussed below.

CONTINUING OPERATIONS

Revenue

Revenue from continuing operations decreased by 7% from US$2,762 million in 2017 to US$2,578 million in 2018. The decrease in revenue of US$184 million was due to Iower ounces sold.

The average US Dollar gold price achieved by the Group decreased marginally from US$1,255 per equivalent ounce in 2017 to US$1,252 per equivalent ounce in 2018. The average Rand gold price decreased by 1% from R538,344 per kilogram to R531,253 per kilogram. The average Australian Dollar gold price increased by 3% from A$1,640 per ounce to A$1,694 per ounce. The average US Dollar gold price for the Ghanaian operations (including Asanko) increased by 1% from US$1,255 per ounce in 2017 to US$1,265 per ounce in 2018 and the average US Dollar gold price for the Ghanaian operations (excluding Asanko) increased by 1% from US$1,255 per ounce in 2017 to US$1,270 per ounce in 2018. The average equivalent US Dollar gold price, net of treatment and refining charges, for Cerro Corona decreased by 6% from US$1,252 per equivalent ounce in 2017 to US$1,174 per equivalent ounce in 2018. The average US Dollar/Rand exchange rate strengthened by 1% from R13.33 in 2017 to R13.20 in 2018. The average Australian/US Dollar exchange rate weakened by 3% from A$1.00 = US$0.77 in 2017 to A$1.00 = US$0.75 in 2018.

Gold sales from continuing operations (excluding Asanko) decreased by 6% from 2,201,100 equivalent ounces in 2017 to 2,058,600 equivalent ounces in 2018. Gold sales at the South African operation decreased by 40% from 8,766 kilograms (281,800 ounces) in 2017 to 5,220 kilograms (167,800 ounces) in 2018. Gold sales at the Ghanaian operations (excluding Asanko) decreased by 1% from 710,000 ounces in 2017 to 705,700 ounces in 2018. Gold equivalent sales at the Peruvian operation (Cerro Corona) decreased by 5% from 313,800 equivalent ounces in 2017 to 299,100 equivalent ounces in 2018. At the Australian operations, gold sales decreased by 1% from 895,400 ounces in 2017 to 885,900 ounces in 2018. As a general rule, Gold Fields sells all the gold it produces.

 

     2018     2017  
      
Revenue
US$ million
 
 
    
    Gold sold
(’000oz
 
   

Gold
    produced
(’000oz
 
 
   
Revenue
    US$ million
 
 
    
    Gold sold
(’000oz
 
   

Gold
    produced
(’000oz
 
 
South Deep      210.1        167.8       157.1       354.1        281.8       281.3  
Tarkwa      666.9        524.9       524.9       710.8        566.4       566.4  
Damang      229.0        180.8       180.8       180.3        143.6       143.6  
Asanko1      54.9        45.9       44.5                     
Cerro Corona      351.0        299.1       314.1       392.9        313.8       306.7  
St Ives      464.7        367.0       366.9       457.3        363.9       363.9  
Agnew/Lawlers      301.1        238.5       239.1       302.6        241.2       241.2  
Granny Smith      355.0        280.5       280.4       363.8        290.3       290.3  
Continuing operations               
(including Asanko)      2,632.7        2,104.5       2,107.8       2,761.8        2,201.1       2,193.3  
Continuing operations               
(excluding Asanko)      2,577.8            2,058.6           2,063.2           2,761.8            2,201.1           2,193.3  

 

1 

Equity accounted joint venture. Included above for information only, not included in revenue for the Group.

 

AFR-82


Table of Contents
The Gold Fields Annual Financial Report including Governance Report 2018   81
     

 

    

    

    

    

 

At South Deep in South Africa, gold sales decreased by 40% from 8,766 kilograms (281,800 ounces) in 2017 to 5,220 kilograms (167,800 ounces) in 2018 due to decreased volumes and grades. This was mainly due to the industrial action, the restructuring process as well as the fatal accident, further exacerbated by poor ground conditions in the high grade areas of the mine.

At the Ghanaian operations, gold sales at Tarkwa decreased by 7% from 566,400 ounces in 2017 to 524,900 ounces in 2018 due to lower volumes mined in line with the 2018 planned strategy to reduce mining and optimise margins and cash flow. Damang’s gold sales increased by 26% from 143,600 ounces in 2017 to 180,800 ounces in 2018 mainly due to higher head grade and yield. Gold sales at Asanko amounted to 45,900 ounces for the five months ended December 2018 (Asanko is an equity accounted joint venture and not included in the Group or Ghanaian operation’s figures).

At Cerro Corona in Peru, copper sales increased by 1% from 30,377 tonnes in 2017 to 30,742 tonnes in 2018 mainly due to higher copper production as a result of higher copper head grade. Gold sales decreased by 14% from 164,715 ounces in 2017 to 141,041 ounces in 2018 due to lower gold production and timing of shipments. Gold equivalent sales decreased by 5% from 313,800 ounces in 2017 to 299,100 ounces in 2018 as a result of lower gold sold and higher copper price relative to the gold price (price factor).

At the Australian operations, gold sales at St Ives increased by 1% marginally from 363,900 ounces in 2017 to 367,000 ounces in 2018. At Agnew/Lawlers, gold sales decreased by 1% from 241,200 ounces in 2017 to 238,500 ounces in 2018 mainly due to decreased ore processed. At Granny Smith, gold sales decreased by 3% from 290,300 ounces in 2017 to 280,500 ounces in 2018 due to lower grades mined.

Cost of sales

Cost of sales, which comprises cost of sales before gold inventory change and amortisation and depreciation, gold inventory change and amortisation and depreciation, decreased by 3% from US$2,105 million in 2017 to US$2,043 million in 2018. The reasons for this decrease are described below.

Cost of sales before gold inventory change and amortisation and depreciation

Cost of sales before gold inventory change and amortisation and depreciation from continuing operations decreased by 3% from US$1,427 million in 2017 to US$1,391 million in 2018.

At South Deep in South Africa, cost of sales before gold inventory change and amortisation and depreciation decreased by 15% from R4,083 million (US$306 million) in 2017 to R3,459 million (US$262 million) in 2018. This decrease of R624 million was mainly due to lower production exacerbated by the industrial action, lower expenditure on consumables, contractors, labour and utility costs.

At the Ghanaian operations (excluding Asanko), cost of sales before gold inventory change and amortisation and depreciation decreased by 6% from US$469 million in 2017 to US$442 million in 2018. At Tarkwa, cost of sales before gold inventory change and amortisation and depreciation decreased by 14% from US$348 million in 2017 to US$299 million in 2018 due to lower mining costs in line with lower operational tonnes mined. At Damang, cost of sales before gold inventory change and amortisation and depreciation increased by 19% from US$121 million in 2017 to US$144 million in 2018 mainly due to higher operating tonnes mined. Cost of sales before gold inventory change and amortisation and depreciation at Asanko amounted to US$42 million for the five months ended December 2018 (Asanko is an equity accounted joint venture and not included in the Group or Ghanaian regional figures).

At Cerro Corona in Peru, cost of sales before gold inventory change and amortisation and depreciation increased by 6% from US$151 million in 2017 to US$160 million in 2018, mainly due to higher tonnes mined in 2018.

At the Australian operations, cost of sales before gold inventory change and amortisation and depreciation increased by 8% from A$653 million (US$499 million) in 2017 to A$705 million (US$527 million) in 2018. At St Ives, cost of sales before gold inventory change and amortisation and depreciation increased by 10% from A$245 million (US$188 million) in 2017 to A$269 million (US$201 million) in 2018 mainly due to increased underground mining cost as a result of increased ore tonnes mined at Invincible, less cheaper open-pit tonnes mined and increased processing maintenance cost. At Agnew/Lawlers, cost of sales before gold inventory change and amortisation and depreciation increased by 5% from A$203 million (US$155 million) in 2017 to A$214 million (US$160 million) in 2018 mainly due to increased mining cost at Waroonga as a result of increased ground support and paste fill. At Granny Smith, cost of sales before gold inventory change and amortisation and depreciation increased by 9% from A$205 million (US$157 million) in 2017 to A$223 million (US$166 million) in 2018 mainly due to increased mining cost as a result of mining deeper zones.

Gold inventory change

The gold inventory credit to costs from continuing operations of US$16 million in 2018 compared with US$70 million in 2017.

At South Deep, the gold inventory charge to costs of R127 million (US$10 million) in 2018 compared with a credit to costs of R21 million (US$2 million) in 2017, due to a drawdown of gold in circuit at the end of 2018 compared with a buildup of gold in circuit in 2017.

At Tarkwa, the gold inventory charge to costs of US$10 million in 2018 compared with a credit to cost of US$42 million in 2017. In 2017, higher volumes were mined and more medium grade ore was stockpiled compared to 2018. In 2018 more lower grade ore was stockpiled and medium grade ore was processed.

 

AFR-83


Table of Contents
82   The Gold Fields Annual Financial Report including Governance Report 2018
     

 

Management’s discussion and analysis

of the financial statements (continued)

    

    

 

At Damang, the gold inventory credit to costs of US$19 million in 2018 compared with a charge to costs of US$1 million in 2017, due to a buildup of stockpiles in 2018 compared to a drawdown in 2017.

At Asanko, the gold inventory credit to costs amounted to US$4 million for the five months ended December 2018 (Asanko is an equity accounted joint venture and not included in the Group or Ghanaian operation’s figures).

At Cerro Corona, the gold inventory credit to costs of US$6 million in 2018 compared to a charge to costs of US$3 million in 2017, due to a buildup of concentrate inventory in 2018 compared a drawdown of concentrate inventory in 2017.

At St Ives, the credit to costs of A$20 million (US$15 million) in 2018 compared with A$38 million (US$29 million) in 2017, both due to a buildup of stockpiles.

At Agnew, the charge to costs of A$2 million (US$2 million) in 2018 compared with a credit costs of A$6 million (US$5 million) in 2017, due to a drawdown of stockpiles in 2018 compared to a buildup of stockpiles in 2017.

At Granny Smith, the charge to costs of A$3 million (US$2 million) in 2018 compared to A$5 million (US$4 million) in 2017, both due to a drawdown of stockpiles.

Amortisation and depreciation

Amortisation and depreciation are calculated on the units-of-production method and is based on current gold production as a percentage of total expected gold production over the lives of the different mines based on proved and probable reserves.

The table below depicts the changes from 31 December 2017 to 31 December 2018 for proved and probable managed gold and equivalent reserves and for the life-of-mine for each operation and the resulting impact on the amortisation charge in 2018. The amortisation in 2018 was based on the reserves as at 31 December 2017. The life-of-mine information is based on the operations’ strategic plans, adjusted for proved and probable reserve balances. In basic terms, amortisation is calculated using the life-of-mine for each operation, which is based on: (1) the proved and probable reserves for the operation at the start of the relevant year (which are taken to be the same as at the end of the prior fiscal year and using reserves); and (2) the amount of gold produced by the operation during the year. The ore reserve statement as at 31 December 2018 became effective on 1 January 2019.

 

     Proved and probable                 Amortisation  
     mineral reserves as of     Life-of-mine     for the year ended  
    

 

31 December

   

 

31 December

   

 

31 December

   

 

31 December

   

 

31 December

   

 

31 December

   

 

31 December

 
     2018     2017     2016     2018     2017     2018     2017  
       (’000oz     (’000oz     (’000oz     (years     (years     (US$ million     (US$ million
South Africa region               
South Deep1      32,800       37,400       37,300       75       78       48.9       74.2  
West Africa region               
Tarkwa2      5,800       5,900       6,100       14       14       168.3       220.0  
Damang3      1,600       1,700       1,700       7       8       99.9       22.3  
South America region               
Cerro Corona4      3,400       3,700       2,400       12       13       81.8       130.9  
Salares Norte      4,049                   11.5                    
Australia region               
St Ives      1,700       1,600       1,700       7       5       146.2       172.3  
Agnew/Lawlers      600       500       500       4       4       75.0       82.3  
Granny Smith      2,200       2,200       1,700       12       11       44.6       43.5  
Gruyere5      1,900       1,900       1,800       12       13              
Corporate and other                                    3.7       2.7  
Total reserves continuing operations6      54,049       54,900       53,200                       668.4       748.1  

 

1 

As of 31 December 2016, 31 December 2017 and 31 December 2018, 91.3%, 91.0% and 90.8% of mineral reserves amounting to 34.072 million ounces, 34.023 million ounces and 29.772 million ounces of gold, respectively, were attributable to Gold Fields, with the remainder attributable to future non-controlling shareholders in the South Deep operation in terms of the South Deep BEE transaction.

2 

As of 31 December 2016, 31 December 2017 and 31 December 2018, 90% of mineral reserves amounting to 5.473 million ounces, 5.315 million ounces and 5.200 million ounces of gold, respectively, were attributable to Gold Fields, with the remainder attributable to non-controlling shareholders in the Tarkwa operation.

3 

As of 31 December 2016, 31 December 2017 and 31 December 2018, 90% of mineral reserves amounting to 1.506 million ounces, 1.555 million ounces and 1.454 million ounces of gold, respectively, were attributable to Gold Fields, with the remainder attributable to non-controlling shareholders in the Damang operation.

4 

As of 31 December 2016, 31 December 2017 and 31 December 2018, 99.53% of mineral reserves amounting to 2.356 million ounces, 3.710 million ounces and 3.342 million ounces of equivalent gold were attributable to Gold Fields, with the remainder attributable to non-controlling shareholders in the Cerro Corona operation.

5 

As of 31 December 2017 and 31 December 2018 mineral reserves at Gruyere represent the 50% portion attributable to Gold Fields only.

6 

As of 31 December 2016, 31 December 2017 and 31 December 2018 reserves of 49.172 million ounces, 50.787 million ounces and 50.258 million ounces of equivalent gold, respectively, were attributable to Gold Fields, with the remainder attributable to non-controlling shareholders in the Ghanaian and Peruvian operations.

 

AFR-84


Table of Contents
The Gold Fields Annual Financial Report including Governance Report 2018   83
     

 

    

    

    

    

 

Amortisation and depreciation from the continuing operations decreased by 11% from US$748 million in 2017 to US$668 million in 2018.

At South Deep in South Africa, amortisation and depreciation decreased by 35% from R989 million (US$74 million) in 2017 to R646 million (US$49 million) in 2018 mainly due to a decrease in production and lower equipment purchases.

At the Ghanaian operations (excluding Asanko), amortisation and depreciation increased by 11% from US$242 million in 2017 to US$268 million in 2018. Tarkwa decreased by 24% from US$220 million in 2017 to US$168 million in 2018 mainly due to a decrease in ounces mined combined with the transition from owner mining to contractor mining, resulting in a decrease in mining fleet. Damang increased by 355% from US$22 million in 2017 to US$100 million in 2018, mainly due to increased ounces mined from the higher cost Amoanda pit in line with the reinvestment plan. At Asanko, the amortisation and depreciation amounted to US$16 million for the five months ended December 2018 (Asanko is an equity accounted joint venture and not included in the Group or Ghanaian operation’s figures).

At Cerro Corona in Peru, amortisation and depreciation decreased by 37% from US$131 million in 2017 to US$82 million in 2018. This decrease was mainly due to the increase in reserves at Cerro Corona in line with the life extension from 2023 to 2030.

At the Australian operations, amortisation and depreciation decreased by 8% from A$388 million (US$298 million) in 2017 to A$356 million (US$266 million). At St Ives, amortisation and depreciation decreased by 12% from A$223 million (US$172 million) in 2017 to A$196 million (A$146 million) in 2018 due to a decrease in ounces mined. At Agnew/Lawlers, amortisation and depreciation decreased by 7% from A$108 million (US$82 million) in 2017 to A$100 million (US$75 million) in 2018 due to an increase in ore reserves at Waroonga mine in 2018, resulting in a lower amortisation rate per ounce. At Granny Smith, amortisation and depreciation increased by 5% from A$57 million (US$44 million) in 2017 to A$60 million (US45 million) in 2018 due to depreciation of new mining equipment bought at the beginning of 2018, compared to mostly fully depreciated equipment utilised in 2017.

All-in sustaining and total all-in costs

The following table sets out for each operation and the Group, total gold sales in ounces, all-in sustaining costs and total all-in costs, net of by-product revenue, in US$/oz for 2018 and 2017:

 

       2018      2017  

Figures in thousands unless

otherwise stated

   Gold only
ounces sold
    

All-in
    sustaining
costs

– US$/oz

     Total
all-in
costs
         – US$/oz
     Gold only
ounces sold
     All-in
    sustaining
costs
– US$/oz
     Total
all-in
costs
        –  US$/oz
 
South Deep      167.8        1,903        2,012        281.8        1,340        1,400  
South African operation      167.8        1,903        2,012        281.8        1,340        1,400  
Tarkwa      524.9        951        951        566.4        940        940  
Damang      180.8        813        1,506        143.6        1,027        1,827  
Asanko1      45.9        1,069        1,175                       
Ghanaian operations      751.6        926        1,098        710.0        958        1,119  
Cerro Corona2      141.0        282        282        164.7        203        203  
Peruvian operation      141.0        282        282        164.7        203        203  
St Ives      367.0        902        902        363.9        916        916  
Agnew/Lawlers      238.5        1,026        1,026        241.2        977        977  
Granny Smith      280.5        925        925        290.3        896        896  
Australian operations      885.9        943        943        895.4        926        926  
Continuing operations                  
(including Asanko)      1,946.4        981        1,173        2,051.9        945        1,081  
Continuing operations                  
(excluding Asanko)      1,900.5        979        1,172        2,051.9        945        1,081  

All-in costs are calculated in accordance with the World Gold Council Industry standard. Refer to pages 68 to 75 for detailed calculations and discussion of non-IFRS measures.

1 

Equity accounted joint venture.

2 

Gold sold at Cerro Corona excludes copper equivalents of 158,100 ounces in 2018 and 149,100 ounces in 2017.

Figures above may not add as they are rounded independently.

 

AFR-85


Table of Contents
84   The Gold Fields Annual Financial Report including Governance Report 2018
     

 

Management’s discussion and analysis

of the financial statements (continued)

    

    

 

AISC and AIC

AISC net of by-product revenues (including Asanko) from continuing operations increased by 4% from US$945 per ounce of gold in 2017 to US$981 per ounce of gold in 2018, mainly due to lower gold sold, partially offset by lower cost of sales before amortisation and depreciation and lower sustaining capital expenditure. AIC net of by-product revenues (including Asanko) from continuing operations increased by 9% from US$1,081 per ounce of gold in 2017 to US$1,173 per ounce of gold in 2018 due to the same reasons as for all-in sustaining costs as well as higher non-sustaining capital expenditure and higher exploration, feasibility and evaluation costs.

AISC net of by-product revenues (excluding Asanko) from continuing operations increased by 4% from US$945 per ounce of gold in 2017 to US$979 per ounce of gold in 2018, mainly due to lower gold sold, partially offset by lower cost of sales before amortisation and depreciation and lower sustaining capital expenditure. AIC net of by-product revenues (including Asanko) from continuing operations increased by 8% from US$1,081 per ounce of gold in 2017 to US$1,172 per ounce of gold in 2018 due to the same reasons as for all-in sustaining costs as well as higher non-sustaining capital expenditure and higher non-sustaining capital expenditure and higher exploration, feasibility and evaluation costs.

At South Deep in South Africa, all-in sustaining costs increased by 41% from R574,406 per kilogram (US$1,340 per ounce) in 2017 to R807,688 per kilogram (US$1,903 per ounce) in 2018 mainly due to lower gold sold, partially offset by lower cost of sales before amortisation and depreciation and lower sustaining capital expenditure. The total all-in cost increased by 42% from R600,109 per kilogram (US$1,400 per ounce) in 2017 to R854,049 per kilogram (US$2,012 per ounce) in 2018 due to the same reasons as for all-in sustaining costs as well as higher non-sustaining capital expenditure.

At the Ghanaian operations, all-in sustaining costs decreased by 3% from US$958 per ounce in 2017 to US$926 per ounce in 2018 mainly due to higher gold sold and lower sustaining capital expenditure, partially offset by higher cost of sales before amortisation and depreciation. Results for Asanko were included for five months in 2018. Total all-in cost decreased by 2% from US$1,119 per ounce in 2017 to US$1,098 per ounce in 2018 due to the same reasons as for all-in sustaining costs and higher non-sustaining capital expenditure of US$125 million on the Damang reinvestment project and US$5 million at Asanko. At Tarkwa, all-in sustaining costs and total all-in costs increased by 1% from US$940 per ounce in 2017 to US$951 per ounce in 2018 due to higher cost of sales before amortisation and depreciation and lower gold sold, partially offset by lower capital expenditure. At Damang, all-in sustaining costs decreased by 21% from US$1,027 per ounce in 2017 to US$813 per ounce in 2018 due to higher gold sold and lower sustaining capital expenditure, partially offset by higher cost of sales before amortisation and depreciation. All-in costs decreased by 18% from US$1,827 per ounce in 2017 to US$1,506 per ounce in 2018 due to the same reasons as for all-in sustaining cost, partially offset by increased non-sustaining capital expenditure. At Asanko, all-in sustaining costs and total all-in cost for the five months ended December 2018 was US$1,069 per ounce and US$1,175 per ounce, respectively.

At Cerro Corona in Peru, all-in sustaining costs and total all-in costs increased by 39% from US$203 per ounce in 2017 to US$282 per ounce in 2018 mainly due to lower gold sold, lower by-product credits and higher cost of sales before amortisation and depreciation, partially offset by lower capital expenditure. All-in sustaining costs and total all-in cost per equivalent ounce increased by 4% from US$673 per equivalent ounce in 2017 to US$699 per equivalent ounce in 2018 mainly due to the same reasons as above as well as lower equivalent ounces sold.

At the Australian operations, all-in sustaining costs and total all-in costs increased by 4% from A$1,210 per ounce (US$926 per ounce) in 2017 to A$1,262 per ounce (US$943 per ounce) in 2018, mainly due to higher cost of sales before amortisation and depreciation and lower gold sold, partially offset by lower capital expenditure. At St Ives, all-in sustaining costs and total all-in costs increased by 1% from A$1,198 per ounce (US$916 per ounce) in 2017 to A$1,207 per ounce (US$902 per ounce) in 2018 due to higher cost of sales before amortisation and depreciation, partially offset by higher gold sold and lower capital expenditure. At Agnew, all-in sustaining costs and total all-in costs increased by 8% from A$1,276 per ounce (US$977 per ounce) in 2017 to A$1,374 per ounce (US$1,026 per ounce) in 2018 due to higher cost of sales before amortisation and depreciation, higher capital expenditure and lower gold sold. At Granny Smith, all-in sustaining costs and total all-in costs increased by 6% from A$1,171 per ounce (US$896 per ounce) in 2017 to A$1,239 per ounce (US$925 per ounce) in 2018, mainly due to higher cost of sales before amortisation and depreciation and lower gold sold, partially offset by lower capital expenditure.

Investment income

Income from investments increased by 33% from US$6 million in 2017 to US$8 million in 2018. The increase was mainly due to higher cash balances at the international operations in 2018.

The investment income in 2018 of US$8 million comprised US$1 million interest on monies invested in the South African rehabilitation trust fund and US$7 million interest on other cash and cash equivalent balances.

The investment income in 2017 of US$6 million comprised US$1 million interest on monies invested in the South African rehabilitation trust fund and US$5 million interest on other cash and cash equivalent balances.

Interest received on the South African rehabilitation trust fund remained flat at US$1 million.

Interest on other cash balances increased by 40% from US$5 million in 2017 to US$7 million in 2018 mainly due to higher cash balances at the international operations in 2018.

 

AFR-86


Table of Contents
The Gold Fields Annual Financial Report including Governance Report 2018   85
     

 

    

    

    

    

 

Finance expense

Finance expense increased by 9% from US$81 million in 2017 to US$88 million in 2018.

The finance expense of US$88 million in 2018 comprised US$12 million relating to the accretion of the environmental rehabilitation liability, US$2 million relating to the unwinding of the silicosis provision and US$92 million on various Group borrowings, partially offset by borrowing costs capitalised of US$18 million.

The finance expense of US$81 million in 2017 comprised US$12 million relating to the accretion of the environmental rehabilitation liability, US$1 million relating to the unwinding of the silicosis provision and US$91 million on various Group borrowings, partially offset by borrowing costs capitalised of US$23 million.

The environmental rehabilitation liability accretion expense remained flat at US$12 million in 2018.

Capitalised interest decreased by 22% from US$23 million in 2017 to US$18 million in 2018 due to South Deep no longer meeting the definition of a qualifying project for capitalisation of interest, partially offset by higher interest capitalised due to higher carrying values at Damang and Gruyere. This interest was capitalised in terms of IAS 23 Borrowing Costs. IAS 23 requires capitalisation of borrowing costs whenever general borrowings are used to finance qualifying projects. The qualifying projects in 2018 were the Damang reinvestment project (US$10 million) and the Gruyere project (US$8 million). The qualifying projects in 2017 were South Deep (US$20 million), Damang (US$2 million) and Gruyere (US$1 million). An average interest capitalisation rate of 5.9% (2017: 5.3%) was applied.

Below is an analysis of the components making up the interest on the various Group borrowings, stated on a comparative basis:

 

    

United States Dollar

 

 

Figures in millions unless otherwise stated

 

   2018      2017  
Interest on borrowings to fund capital expenditure and operating costs at the South African operation      9        12  
Interest on US$1 billion notes issue                      43                        43  
Interest on US$70 million revolving senior secured credit facility             1  
Interest on US$100 million revolving senior secured credit facility      4        2  
Interest on US$150 million revolving senior secured credit facility (old)             2  
Interest on US$150 million revolving senior secured credit facility (new)      3        1  
Interest on US$1,290 million term loan and revolving credit facilities      31        27  
Other interest charges      2        3  
       92        91  

Interest on borrowings to fund capital expenditure and operating costs at the South African operation decreased from US$12 million in 2017 to US$9 million in 2018 due to repayments of South African borrowings in 2018.

Interest on the US$1 billion notes issue remained flat at US$43 million in 2018.

Interest on the US$70 million senior secured revolving credit facility decreased from US$1 million in 2017 to US$nil in 2018. The decrease is due to the US$70 million revolving senior secured credit facility being cancelled and refinanced through the US$100 million revolving senior secured credit facility on 21 July 2017. Interest on the US$100 million term revolving senior secured credit facility increased from US$2 million in 2017 to US$4 million in 2018. The increase is due to the interest charge being for five months in 2017 compared to 12 months in 2018.

Interest on the US$150 million revolving senior secured credit facility (old) decreased from US$2 million in 2017 to US$nil in 2018. The decrease is due to the US$150 million revolving senior secured credit facility being cancelled and refinanced through the US$150 million revolving senior secured credit facility (new) on 22 September 2017. Interest on the US$150 million revolving senior secured credit facility (new) increased from US$1 million in 2017 to US$3 million in 2018. The increase is due to interest charge being for three months in 2017 compared to 12 months in 2018.

Interest on the US$1,290 million term loan and revolving credit facilities increased from US$27 million in 2017 to US$31 million in 2018 due to drawdowns in 2018.

 

AFR-87


Table of Contents
86   The Gold Fields Annual Financial Report including Governance Report 2018
     

 

Management’s discussion and analysis

of the financial statements (continued)

    

    

 

Gain on financial instruments

The gain on financial instruments decreased by 38% from US$34 million in 2017 to US$21 million in 2018.

 

    

United States Dollar

 

 

Figures in millions unless otherwise stated

 

   2018     2017  
South Deep gold hedge      (3                     11  
Ghana gold hedge                      22        
Ghana oil hedge      2       9  
Peru copper hedge      9       (6
Australia gold hedge      (5     15  
Australia oil hedge      1       5  
Australia foreign currency hedge      (9      
Maverix warrants – gain on fair value      4        
       21       34  

South Deep gold hedge

In November 2017, South Deep entered into zero-cost collars for the period January 2018 to December 2018 for 63,996 ounces of gold. The strike prices are R600,000 per kilogram on the floor and R665,621 per kilogram on the cap.

At 31 December 2018, the marked-to-market value of the hedge was a positive R5 million (US$nil), with a realised gain of R117 million (US$9 million).

In October 2018 and November 2018, average rate forwards were entered into for the period September 2019 to December 2019 for a total of 69,543 ounces at an average strike price of R615,103 per kilogram.

At 31 December 2018, the marked-to-market value was a negative R29 million (US$2.0 million).

Subsequent to year end, additional rate forwards were taken out for a further 30,072 ounces at an average strike price of R620,000 per kilogram. In summary, the rate forwards taken out for South Deep for 2019 are for 99,615 ounces of gold in total at an average strike price of R616,581 per kilogram.

Ghana gold hedge

In January 2018 and April 2018, a total of 488,900 ounces of the expected production for the Ghanaian region was hedged for the period January 2018 to December 2018 using zero-cost collars. The average strike prices are US$1,300 per ounce on the floor and US$1,418 per ounce on the cap.

At 31 December 2018, the marked-to-market value on the hedge was a positive US$2 million, with a realised gain of US$20 million.

Ghana oil hedge

In May 2017 and June 2017, the Ghanaian operations entered into fixed price ICE Gasoil cash settled swap transaction for a total of 125.8 million litres of diesel for the period June 2017 to December 2019. The average swap price is US$457.2 per metric tonne (equivalent US$61.4 per barrel). At the time of the transactions, the average Brent swap equivalent over the tenure was US$49.8 per barrel.

At 31 December 2018, the marked-to-market value on the hedge was a positive US$3 million, with a realised gain of US$8 million.

Peru copper hedge

In November 2017, further zero-cost collars were entered into for the period January 2018 to December 2018. A total volume of 29,400 tonnes was hedged, at an average floor price of US$6,600 per tonne and an average cap price of US$7,431 per tonne.

At 31 December 2018, the marked-to-market value on the hedge was a positive US$1 million, with a realised gain of US$5 million.

 

AFR-88


Table of Contents
The Gold Fields Annual Financial Report including Governance Report 2018   87
     

 

    

    

    

    

 

Australia gold hedge

In February 2018, the Australian operations entered into Asian swaps (Asian swaps are options where the payoff is determined by the average monthly gold price over the option period) for the period June 2018 to December 2018 for a total of 221,000 ounces of gold. The average strike price on the swaps was A$1,714 per ounce. In March 2018, the Australian operations entered into zero-cost collars for the period April 2018 to December 2018 for a total of 452,800 ounces of gold. The average strike prices are A$1,703 per ounce on the floor and US$1,767 per ounce on the cap.

The realised gain on the above Asian swaps and zero-cost collars was A$11 million (US$8 million).

In December 2018, additional Asian swaps were entered into for the period January 2019 to December 2019 for a notional 283,000 ounces of gold at an average strike price of A$1,751 per ounce.

At 31 December 2018, the marked-to-market value on the above hedges was a negative A$12 million (US$8 million).

In December 2018, additional zero-cost collars were executed for the period January 2019 to December 2019 for a notional 173,000 ounces of gold with a strike price on the floor at A$1,720 per ounce and the strike price on the cap at A$1,789 per ounce.

At 31 December 2018, the marked-to-market value on the hedge was a negative A$6 million (US$4 million).

Subsequent to year end, additional zero-cost collars were executed for the period January 2019 to December 2019 for a notional 456,000 ounces of gold with a strike price on the floor at A$1,800 per ounce and the strike price on the cap at A$1,869 per ounce. In summary, the zero-cost collars taken out for Australia for 2019 are for 629,000 ounces of gold in total with a strike price on the floor at A$1,778 per ounce and a strike price on the cap at A$1,847 per ounce and Asian swaps of 283,000 ounces of gold with an average strike price of A$1,751 per ounce.

Australia oil hedge

In May 2017 and June 2017, the Australian operations entered into fixed price Singapore 10ppm Gasoil cash-settled swap transactions for a total of 77.5 million litres of diesel for the period June 2017 to December 2019. The average swap price is US$61.15 per barrel. At the time of the transactions, the average Brent swap equivalent over the tenure was US$49.92 per barrel.

At 31 December 2017, the marked-to-market value on the hedge was a positive A$3 million (US$2 million) with a realised gain of A$6 million (US$5 million).

Australia foreign currency hedge

In May 2018, the Australian operations entered into Australian Dollar/US Dollar average rate forwards for a total notional US$96 million for the period January 2019 to December 2019 at an average strike price of 0.7517. In June 2018, further hedges were taken out for a total notional US$60 million for the same period January 2019 to December 2019 at an average strike of 0.7330. In September 2018, further hedges were taken out for a total notional US$100 million for the same period January 2019 to December 2019 at an average strike of 0.7182. In October 2018, further hedges were taken out for the period January 2019 to December 2019 for a notional US$60 million at an average strike of 0.7075. In December 2018, further hedges were taken out for the period January 2019 to December 2019 for a notional US$50 million at an average strike of 0.715.

At 31 December 2018, the marked-to-market value on the hedge was a negative A$12 million (US$9 million).

Foreign exchange loss

The foreign exchange gain of US$6 million in 2018 compared with a loss of US$4 million in 2017.

These gains or losses on foreign exchange related to the conversion of offshore cash holdings into their functional currencies. The exchange gain of US$6 million was due to the strengthening of the Ghanaian Cedi and the weakening of the Australian Dollar, while the exchange loss of US$4 million was due to the weakening of the Ghanaian Cedi and the strengthening of the Australian Dollar.

Other costs, net

Other costs, net increased by 137% from US$19 million in 2017 to US$45 million in 2018.

The costs in 2018 are mainly made up of:

 

Social contributions and sponsorships of US$15 million;

 

Offshore structure costs of US$16 million;

 

Corporate-related costs of US$5 million;

 

Loss on sale of inventory of US$9 million; and

 

Rehabilitation income of US$1 million as a result of changes in estimates relating to the provision for environmental rehabilitation costs recognised in profit or loss.

 

AFR-89


Table of Contents
88   The Gold Fields Annual Financial Report including Governance Report 2018
     

 

Management’s discussion and analysis

of the financial statements (continued)

    

    

 

The costs in 2017 are mainly made up of:

 

Social contributions and sponsorships of US$20 million;

 

Offshore structure costs of US$11 million;

 

Corporate-related costs of US$1 million; and

 

Rehabilitation income of US$14 million as a result of changes in estimates relating to the provision for environmental rehabilitation costs recognised in profit or loss.

Share-based payments

Gold Fields recognises the cost of share options granted (share-based payments) in terms of IFRS 2 Share-based Payment.

Gold Fields has adopted appropriate valuation models (Black-Scholes and Monte Carlo simulation) to fair value share-based payments. The value of the share options is determined at the grant date of the options and depending on the rules of the plan expensed on a straight-line basis over a three-year vesting period, adjusted for forfeitures as appropriate.

Share-based payments increased by 41% from US$27 million in 2017 to US$38 million in 2018. The corresponding entry for the share-based payment expense was the share-based payment reserve within shareholders’ equity.

The charge in 2018 related to a new allocation in 2018 in addition to the 2017 and 2016 allocations. The charge in 2017 related only to the 2017 and 2016 allocations.

Long-term incentive plan expense

Gold Fields recognises the long-term incentive plan expense in terms of IAS 19 Employee Benefits.

On 1 March 2014, the Remuneration Committee approved the Gold Fields Limited Long-Term Incentive Plan (“LTIP”). The plan provided for executive directors, certain officers and employees to receive a cash award, conditional on the achievement of specified performance conditions relating to total shareholder return and free cash flow margin. The conditions were assessed over the performance cycle which runs over three calendar years. The expected timing of the cash outflows in respect of each grant was at the end of three years after the original award was made. The last award under this plan was made in 2015.

From 2018 onwards, Executive Committee members (including regional Executive Committee members) receive awards under the Gold Fields Limited 2012 Share Plan amended, while senior and middle management receive awards under the revised LTIP. The performance conditions of the revised LTIP are approved annually by the Remuneration Committee. The expected timing of the cash outflows in respect of each grant is at the end of three years after the original award was made.

No allocations were made under the LTIP in 2017.

The LTIP expense decreased by 80% from US$5 million in 2017 to US$1 million in 2018 due to negative marked-to-market adjustments of the plan.

Exploration expense

The exploration expense decreased by 5% from US$110 million in 2017 to US$104 million in 2018.

 

    

United States Dollar

 

 

Figures in millions unless otherwise stated

 

   2018      2017  
Australia      37        52  
Salares Norte                      61                        53  
Arctic Platinum Project (“APP”)             1  
Exploration office costs      5        4  
Total exploration expense      104        110  

In 2018, Australia spent US$64 million on exploration of which US$38 million was expensed in the income statement.

In 2017, Australia spent US$75 million on exploration of which US$52 million was expensed in the income statement.

Share of results of equity accounted investees, net of taxation

Share of results of equity accounted investees, net of taxation increased from a loss of US$1 million in 2017 to a loss of US$13 million in 2018.

During 2018, Gold Fields equity accounted for Far South East Resources Incorporated (“FSE”), Maverix Metals Incorporated (“Maverix”) and Asanko Gold Inc (“Asanko”). During 2017, Gold Fields accounted for FSE and Maverix.

FSE’s share of results of equity accounted investees, net of taxation increased from a loss of US$1 million in 2017 to a loss of US$13 million in 2018, mainly due to the US$12 million write-off of deferred costs and other non-recoverable amounts.

 

AFR-90


Table of Contents
The Gold Fields Annual Financial Report including Governance Report 2018   89
     

 

    

    

    

    

 

Maverix’s share of results of equity accounted investees, net of taxation increased from US$nil for 2017 to a profit of US$1 million in 2018, representing 19.9% (2017: 27.9%) shareholding.

In March 2018, Gold Fields entered into an agreement to form an incorporated joint venture with Asanko Gold. In the deal which became unconditional on 31 July 2018, Gold Fields acquired 45% of Asanko Gold Ghana Limited (“AGGL”), the Asanko subsidiary that owns the Asanko Gold mine, with the government of Ghana continuing to retain a 10% free carried interest in AGGL. The share of results of equity accounted investees, net of taxation for Asanko, was a loss of US$1 million in 2018.

Restructuring costs

Restructuring costs increased from US$9 million in 2017 to US$114 million in 2018. The cost in 2018 relates mainly to separation packages at South Deep (US$11 million), Damang (US$14 million) and Tarkwa (US$89 million) (related to the conversion from owner to contractor mining implemented in 2018) and the cost in 2017 relates mainly to separation packages at South Deep (US$2 million), Damang (US$2 million) (related to the conversion from owner to contractor mining implemented in 2017) and Tarkwa (US$5 million).

Silicosis settlement costs

Silicosis settlement costs related to a reversal of costs of US$5 million in 2018 compared to costs of US$30 million in 2017.

A consolidated application was brought against several South African mining companies, including Gold Fields, for certification of a class action on behalf of current or former mineworkers (and their dependants) who have allegedly contracted silicosis and/or tuberculosis while working for one or more of the mining companies listed in the application.

During 2017, as a result of the ongoing work of the Working Group (refer note 35 of the consolidated financial statements for further details) and engagements with affected stakeholders since 31 December 2016, Gold Fields provided an amount of US$30 million for its share of the estimated cost in relation to the Working Group of a possible settlement of the class action claims and related costs.

During 2018, reversal of costs of US$5 million related to a change in the expected timing of the cash flows.

Gain on acquisition of Asanko

On 29 March 2018, the Group entered into certain definitive agreements (the “JV Transaction”) with Asanko Gold Inc. pursuant to which, among other things:

 

Gold Fields and Asanko will each own a 45% interest in Asanko Gold Ghana Limited (“AGGL”), the Asanko subsidiary that currently owns the Asanko Gold mine, with the government of Ghana continuing to retain a 10% free-carried interest in AGGL (the “Joint Arrangement”);

 

Gold Fields and Asanko will each own a 50% interest in Adansi Gold Company Ghana Limited (Adansi Ghana), the Asanko subsidiary that currently owns a number of the Company’s exploration licences; and

 

Gold Fields and Asanko will each acquire a 50% interest in a newly formed entity (Shika Group Finance Limited (“JV Finco”)).

On 20 June 2018, Gold Fields and Asanko received approval of the JV transaction from the Ghanaian Minister of Lands and Natural Resources and the JV transaction closed on 31 July 2018 once all conditions precedent were met.

In consideration for its interests in the Joint Arrangement, Gold Fields contributed US$165 million, representing its initial US$165 million redeemable share investment in JV Finco, as well as its initial US$nil equity investments in AGGL, Adansi Ghana and JV Finco, respectively. An additional US$20.0 million will be invested in the redeemable preference shares on an agreed Esaase development milestone, but in any event no later than 31 December 2019.

Recognition and measurement

Gold Fields and Asanko have joint control and the Asanko transaction is structured as a separate vehicle and the Group has a residual interest in the net assets of Asanko. Accordingly, the Group has classified its interest in Asanko as a joint venture.

Fair value measured on a provisional basis

The fair value of identifiable net assets acquired has been performed on a provisional basis, using the acquisition life-of-mine model, pending completion of review and sign off of the life-of-mine model, including the Reserves and Resources, by the Group Competent Person. Any changes to the acquisition life-of-mine model and/or Reserves and Resources could result in a material change to the cash flows used to determine the fair value of the identifiable net assets acquired.

If new information is obtained, within one year from the date of acquisition, about facts and circumstances that existed at the date of acquisition about the life-of-mine and adjustments are required to be made to the provisional fair values of the identifiable net assets, or if any additional provisions that existed at the date of acquisition are identified, then the accounting for the acquisition will be revised.

 

AFR-91


Table of Contents
90   The Gold Fields Annual Financial Report including Governance Report 2018
     

 

Management’s discussion and analysis

of the financial statements (continued)

    

    

 

Consideration transferred

The following table summarises the acquisition date fair value of the consideration transferred:

 

Figures in millions unless otherwise stated

 

  

United

States

Dollar

 
2018   
Cash for Asanko redeemable preference shares and equity      165  
Total consideration paid      165  
Gain on acquisition of Asanko   

The gain on acquisition was determined as follows:

 

  

Figures in millions unless otherwise stated

 

  

            United

States

Dollar

 
2018   
Total fair value of assets acquired      217  
Consideration transferred      (165
Gain on acquisition      52  

 

 

The redeemable preference shares have the following conditions:

 

Redeemable at the option of the issuer at par value; and

 

Non-interest-bearing.

The redeemable preference shares were recognised as an investment in an equity financial instrument measured at fair value. The key assumptions used to determine the fair value of the redeemable preference shares of US$130 million at acquisition were as follows:

 

Par value of the preference shares    US$ /m        165.0 million  
Market-related interest rate         7.85%  
Expected redemption period – 2020 to 2023         5 years  

 

 

The key assumptions used to determine the fair value of the net identifiable assets acquired were as follows:

 

US$ gold price – 2018 to 2019    US$ /oz              1,200  
US$ gold price – 2020 onwards    US$ /oz              1,300  
Discount rate         10.27%  
Life-of-mine – 2019 to 2030         12 years  

 

 

The excess of the fair value of the identifiable net assets acquired over the consideration is recognised immediately in profit or loss as a gain on acquisition. The injection of capital into Asanko Gold Mine for an equity stake represented a favourable deal for Gold Fields, as Asanko needed to refinance the debt of Asanko Gold Mine, resulting in a gain on acquisition.

Impairment, net of reversal of impairment of investments and assets

Impairment, net of reversal of impairment of investments and assets increased by 160% from US$200 million in 2017 to US$520 million in 2018.

 

      

United States Dollar

 

 

Figures in millions unless otherwise stated

 

                 2018                    2017  
Cerro Corona redundant assets        2          1  
Tarkwa mining fleet                 7  
Damang Rex pit assets                 4  
South Deep cash-generating unit – goodwill        72          278  
South Deep cash-generating unit – other assets        410           
Listed and unlisted investments                 4  
Cerro Corona cash-generating unit – other assets                 (53
APP                 (39
FSE        37           
         520          200  

 

AFR-92


Table of Contents
The Gold Fields Annual Financial Report including Governance Report 2018   91
     

 

    

    

    

    

 

The impairment charge of US$520 million in 2018 comprises:

 

US$2 million impairment of redundant assets at Cerro Corona;

 

US$482 million cash-generating unit impairment at South Deep. US$72 million of the impairment was firstly allocated to goodwill and the remainder of US$410 million to other assets. The impairment calculation was performed in June 2018 and given that impairment indicators still existed at 31 December 2018, a further assessment was performed. The recoverable amount at 31 December 2018 is R21.2 billion (US$1.4 billion). There were no further impairments at 31 December 2018 using the following assumptions:

 

Gold price of R525,000 per kilogram for 2019 and R550,000 per kilogram thereafter;

 

Resource price of US$17 per ounce at a Rand/US$ exchange rate of R14.63;

 

Resource ounces of 24.5 million ounces;

 

Life-of-mine of 75 years; and

 

Discount rate of 13.5% nominal.

 

US$37 million impairment of FSE. The impairment of FSE was based on the fair value less cost of disposal of the investment which was indirectly derived from the market value of Lepanto Consolidated Mining Company.

The impairment charge of US$200 million in 2017 comprises:

 

US$1 million impairment of redundant assets at Cerro Corona;

 

US$7 million asset specific impairment at Tarkwa, relating to aged, high maintenance and low effectiveness mining fleet that is no longer used;

 

US$4 million asset specific impairment at Damang, relating to all assets at the Rex pit. Following a series of optimisations, the extensional drilling, completed in 2017, failed to deliver sufficient tonnages at viable grades to warrant further work;

 

US$278 million cash-generating unit impairment at South Deep, the impairment is due to a reduction in the gold price assumptions, a lower resource price and a deferral of production. The main assumptions used were:

 

Gold price of R525,000 per kilogram;

 

Resource price of US$17 per ounce at a Rand/US$ exchange rate of R12.58;

 

Resource ounces of 29.0 million ounces;

 

Life-of-mine of 77 years; and

 

Discount rate of 13.5% nominal.

 

US$4 million impairment of listed and unlisted investments.

The above were partially offset by the following reversal of impairments:

 

US$53 million reversal of cash-generating unit impairment at Cerro Corona. The reversal of the impairment is due to a higher net present value due to the completion of a pre-feasibility study in 2017 extending the life-of-mine from 2023 to 2030 by optimising the tailings density and increasing the tailings capacity by using in-pit tailings after mining activities end. The main assumptions used were:

 

Gold price of US$1,200 per ounce for 2018 and US$1,300 per ounce for 2019 onwards;

 

Copper price of US$2.50 per pound for 2018 and US$2.80 per pound for 2019 onwards;

 

Resource price of US$41 per ounce;

 

Life-of-mine of 13 years; and

 

Discount rate of 4.8%.

 

US$39 million reversal of APP impairment. During 2017, active marketing activities continued for APP and as a result, a sale agreement was completed comprising a purchase offer of US$40 million cash and a 2% net smelter refiner royalty on all metals. As a result, the impairment previously recorded, was reversed up to the value of the selling price.

(Loss)/profit on disposal of assets

Profit on disposal of assets was US$4 million in 2017 compared to a loss of US$52 million in 2018.

Loss on disposal of assets of US$52 million in 2018 related mainly to the losses of US$38 million on the sale of mining fleet and heavy machinery equipment and inventory at Tarkwa as part of the transition to contractor mining and a loss of US$15 million on the sale of APP.

Profit on disposal of assets of US$4 million in 2017 related mainly to the sale of redundant assets at Agnew and Tarkwa.

 

AFR-93


Table of Contents
92   The Gold Fields Annual Financial Report including Governance Report 2018
     

 

Management’s discussion and analysis

of the financial statements (continued)

    

    

 

Royalties

Royalties increased by 2% from US$62 million in 2017 to US$63 million in 2018 and are made up as follows:

 

      

United States Dollar

 

 

Figures in millions unless otherwise stated

 

     2018        2017  
South Africa        1          2  
Ghana        29          27  
Peru        5          5  
Australia        28          28  
                       63                        62  

The royalty in South Africa decreased by 50% from US$2 million in 2017 to US$1 million in 2018 due to a decrease in revenue in 2018.

The royalty in Ghana increased by 7% from US$27 million in 2017 to US$29 million in 2018 due to an increase in revenue in 2018.

The royalty in Peru remained flat at US$5 million.

The royalty in Australia remained flat at US$28 million.

Mining and income tax

Mining and income tax was a charge of US$173 million in 2017 compared to an income of US$66 million in 2018.

The table below indicates Gold Fields’ effective tax rate in 2018 and 2017:

 

      

United States Dollar

 

 

Figures in millions unless otherwise stated

 

     2018        2017  
Income and mining tax credit/(charge) (US$ million)        66          (173
Effective tax rate (%)                    16.0                  113.6  

In 2018, the effective tax rate of 16.0% was lower than the maximum South African mining statutory tax rate of 34% mainly due to the tax effect of the following:

 

US$18 million non-taxable gain on acquisition of Asanko;

 

US$1 million non-taxable fair value gain on Maverix warrants;

 

US$1 million non-taxable profit on dilution of Gold Fields’ interest in Maverix warrants;

 

US$7 million deferred tax assets recognised at Damang; and

 

US$70 million additional capital allowances recognised at South Deep.

The above were offset by the following tax effected charges:

 

US$7 million adjustment to reflect the actual realised company tax rates in South Africa and offshore;

 

US$35 million non-deductible charges comprising share-based payments (US$13 million) and exploration expense (US$22 million);

 

US$13 million and US$24 million deferred tax assets not recognised on impairment of FSE and South Deep goodwill, respectively;

 

US$26 million non-deductible interest paid;

 

US$5 million of non-deductible share of results of equity accounted Investees, net of taxation;

 

US$16 million dividend withholding tax;

 

US$15 million deferred tax assets not recognised at Cerro Corona;

 

US$8 million of net non-deductible expenditure and non-taxable income;

 

US$1 million deferred tax raised on unremitted earnings at Tarkwa and Cerro Corona;

 

US$1 million deferred tax movement on Peruvian Nuevo Sol devaluation against US Dollar;

 

US$8 million of various Peruvian non-deductible expenses; and

 

US$11 million deferred tax release on change of tax rate at South Deep.

 

AFR-94


Table of Contents
The Gold Fields Annual Financial Report including Governance Report 2018   93
     

 

    

    

    

    

 

In 2017, the effective tax rate of 113.6% was higher than the maximum South African mining statutory tax rate of 34% mainly due to the tax effect of the following:

 

US$19 million adjustment to reflect the actual realised company tax rates in South Africa and offshore;

 

US$13 million deferred tax assets not recognised on reversal of impairment of APP;

 

US$5 million deferred tax movement on Peruvian Nuevo Sol devaluation against US Dollar;

 

US$7 million utilisation of tax losses not previously recognised at Damang; and

 

US$20 million deferred tax assets recognised at Cerro Corona and Damang.

The above were offset by the following tax effected charges:

 

US$29 million non-deductible charges comprising share-based payments (US$9 million) and exploration expense (US$20 million);

 

US$24 million non-deductible interest paid;

 

US$95 million impairment of South Deep goodwill;

 

US$13 million deferred tax assets not recognised at Cerro Corona and Damang;

 

US$5 million of net non-deductible expenditure and non-taxable income;

 

US$10 million deferred tax raised on unremitted earnings at Tarkwa; and

 

US$5 million of various Peruvian non-deductible expenses.

Loss from continuing operations

As a result of the factors discussed above, a loss from continuing operations increased from US$21 million in 2017 to US$345 million in 2018.

Profit from discontinued operations, net of tax

Profit from discontinued operations decreased from US$13 million in 2017 to US$nil in 2018 due to the disposal of Darlot in 2017.

Loss for the year – continuing and discontinued operations

Loss for the year increased from US$8 million in 2017 to US$345 million in 2018.

Loss attributable to owners of the parent

Loss attributable to owners of the parent increased from US$19 million in 2017 to US$348 million in 2018.

The loss attributable to owners of the parent of US$348 million in 2018 comprised US$348 million loss attributable to owners of the parent from continuing operations and US$nil attributable to owners of the parent from discontinued operations.

The loss attributable to owners of the parent of US$19 million in 2017 comprised US$32 million loss attributable to owners of the parent from continuing operations and US$13 million profit attributable to owners of the parent from discontinued operations.

Profit attributable to non-controlling interests

Profit attributable to non-controlling interests decreased by 73% from US$11 million in 2017 to US$3 million in 2018.

The non-controlling interest consists of Gold Fields Ghana (Tarkwa) and Abosso Goldfields (Damang) at 10% each at the end of 2018 and 2017 and Gold Fields La Cima (Cerro Corona) at 0.47% at the end of 2018 and 2017.

The amount making up the non-controlling interest is shown below:

 

     2018       2017       2018     2017  
      Minority 
interest 
        Effective*
     Minority 
interest 
        Effective*
       US$ million         US$ million  
Gold Fields Ghana Limited – Tarkwa      10.0%         10.0%         4       9  
Abosso Goldfields – Damang      10.0%         10.0%         (1     2  
Gold Fields La Cima – Cerro Corona      0.47%         0.47%                
                         3       11  

 

*

Average for the year.

Loss per share from continuing operations

As a result of the above, Gold Fields loss per share increased from US$0.04 per share in 2017 to US$0.42 per share in 2018.

Earnings per share from discontinued operations

Earnings per share from discontinued operation decreased from US$0.02 per share in 2017 to US$nil in 2018.

 

AFR-95


Table of Contents
94   The Gold Fields Annual Financial Report including Governance Report 2018
     

 

Management’s discussion and analysis

of the financial statements (continued)

    

    

 

RESULTS FOR THE PERIOD – YEARS ENDED 31 DECEMBER 2017 AND 31 DECEMBER 2016

Loss attributable to owners of the parent for the Group was US$19 million (or US$0.02 per share) for 2017 compared with a profit of US$158 million (or US$0.19 per share) in 2016.

Loss attributable to owners of the parent for continuing operations was US$32 million (or US$0.04 per share) for 2017 compared with a profit of US$157 million (or US$0.19 per share) for 2016.

Profit attributable to discontinued operation, Darlot, was US$13 million (or US$0.02 per share) for 2017 compared with US$1 million (or US$nil per share) for 2016.

The reasons for this decrease are discussed below.

CONTINUING OPERATIONS

Revenue

Revenue from continuing operations increased by 4% from US$2,666 million in 2016 to US$2,762 million in 2017. The increase in revenue of US$96 million was mainly due to higher ounces sold as well as an increase in the average US Dollar gold price in 2017.

The average US Dollar gold price achieved by the Group increased by 1% from US$1,241 per equivalent ounce in 2016 to US$1,255 per equivalent ounce in 2017. The average Rand gold price decreased by 8% from R584,894 per kilogram to R538,344 per kilogram. The average Australian Dollar gold price decreased by 2% from A$1,674 per ounce to A$1,640 per ounce. The average US Dollar gold price for the Ghanaian operations increased by 1% from US$1,247 per ounce in 2016 to US$1,255 per ounce in 2017. The average equivalent US Dollar gold price, net of treatment and refining charges, for Cerro Corona increased by 4% from US$1,199 per equivalent ounce in 2016 to US$1,252 per equivalent ounce in 2017. The average US Dollar/Rand exchange rate strengthened by 9% from R14.70 in 2016 to R13.33 in 2017. The average Australian Dollar/US Dollar exchange rate strengthened by 3% from A$1.00 = US$0.75 in 2016 to A$1.00 = US$0.77 in 2017.

Gold sales from continuing operations increased by 2% from 2,150,000 equivalent ounces in 2016 to 2,201,100 equivalent ounces in 2017. Gold sales at the South African operation decreased by 3% from 9,001 kilograms (289,400 ounces) to 8,766 kilograms (281,800 ounces). Gold sales at the Ghanaian operations decreased by 1% from 715,800 ounces to 710,000 ounces. Gold equivalent sales at the Peruvian operation (Cerro Corona) increased by 17% from 268,900 equivalent ounces to 313,800 equivalent ounces. At the Australian operations, gold sales increased by 2% from 875,900 ounces to 895,400 ounces. As a general rule, Gold Fields sells all the gold it produces.

 

             2017                      2016          
      Revenue
      US$ million
           Gold sold 
(’000oz)
    

 

Gold 

      produced 

(’000oz)

    

      Revenue

    US$ million

           Gold sold 
(’000oz)
    

 

Gold 
    produced 
(’000oz)

 
South Deep      354.1        281.8         281.3         358.2        289.4         290.4   
Tarkwa      710.8        566.4         566.4         708.9        568.1         568.1   
Damang      180.3        143.6         143.6         183.4        147.7         147.7   
Cerro Corona      392.9        313.8         306.7         322.3        268.9         270.2   
St Ives      457.3        363.9         363.9         452.3        362.9         362.9   
Agnew/Lawlers      302.6        241.2         241.2         285.4        229.3         229.3   
Granny Smith      363.8        290.3         290.3         355.8        283.8         283.8   
Continuing operations      2,761.8        2,201.1         2,193.3         2,666.4        2,150.0         2,152.3   

At South Deep in South Africa, gold sales decreased by 3% from 9,001 kilograms (289,400 ounces) to 8,766 kilograms (281,800 ounces) mainly due to decreased volumes, partially offset by increased grades. Production and therefore sales in 2017 were impacted by a weak March quarter after two fatal accidents and three fall-of-ground incidents negatively affected the contribution from the high-grade areas.

At the Ghanaian operations, gold sales at Tarkwa decreased marginally from 568,100 ounces to 566,400 ounces due to the lower plant throughput and recovery. Damang’s gold sales decreased by 3% from 147,700 ounces to 143,600 ounces, mainly due to lower head grade and lower yield.

At Cerro Corona in Peru, copper sales increased by 2% from 29,905 tonnes to 30,377 tonnes and gold sales increased by 10% from 149,105 ounces to 164,715 ounces. As a result, gold equivalent sales increased by 17% from 268,900 ounces to 313,800 ounces due to higher copper to gold price ratio as well as higher gold head grades and higher gold recovery.

 

AFR-96


Table of Contents
The Gold Fields Annual Financial Report including Governance Report 2018   95
     

 

    

    

    

    

 

At the Australian operations, gold sales at St Ives increased marginally from 362,900 ounces to 363,900 ounces. At Agnew/Lawlers, gold sales increased by 5% from 229,300 ounces to 241,200 ounces mainly due to increased ore processed due to a shortage of mill feed early in 2016 when the mill was running below capacity. At Granny Smith, gold production increased by 2% from 283,800 ounces to 290,300 ounces due to increased ore tonnes mined and processed.

Cost of sales

Cost of sales, which comprises cost of sales before gold inventory change and amortisation and depreciation, gold inventory change and amortisation and depreciation, increased by 5% from US$2,001 million in 2016 to US$2,105 million in 2017. The reasons for this increase are described below.

Cost of sales before gold inventory change and amortisation and depreciation

Cost of sales before gold inventory change and amortisation and depreciation from continuing operations increased by 4% from US$1,376 million in 2016 to US$1,427 million in 2017.

At South Deep in South Africa, cost of sales before gold inventory change and amortisation and depreciation increased by 2% from R4,003 million (US$272 million) to R4,083 million (US$306 million). This increase of R80 million was mainly due to annual salary increases, electricity rate increase and an increase in employees in line with the strategy to sustainably improve all aspects of the operation.

At the Ghanaian operations, cost of sales before gold inventory change and amortisation and depreciation decreased by 2% from US$481 million in 2016 to US$469 million in 2017. At Tarkwa, cost of sales before gold inventory change and amortisation and depreciation increased by 1% from US$345 million to US$348 million mainly due to increased ore tonnes mined partially offset by benefits realised as a result of the incorporation of the DA, effective 17 March 2016. At Damang, cost of sales before gold inventory change and amortisation and depreciation decreased by 11% from US$136 million to US$121 million due to benefits realised as a result of the incorporation of the development agreement, effective 17 March 2016, and the move to contractor mining as well as lower operating tonnes mined.

At Cerro Corona in Peru, cost of sales before gold inventory change and amortisation and depreciation increased by 5% from US$144 million in 2016 to US$151 million in 2017, mainly due to higher mining costs as a result of higher tonnes mined in 2017 and higher power expenses in 2017 due to a new contract with the power supplier which came into effect in June 2017.

At the Australian operations, cost of sales before gold inventory change and amortisation and depreciation increased by 2% from A$643 million (US$480 million) in 2016 to A$653 million (US$499 million) in 2017. At St Ives, cost of sales before gold inventory change and amortisation and depreciation decreased by 5% from A$259 million (US$193 million) to A$245 million (US$188 million) due to reduced operational tonnes mined from the open pits and cost improvements at the open pits and Hamlet. At Agnew/Lawlers, cost of sales before gold inventory change and amortisation and depreciation increased by 4% from A$195 million (US$146 million) to A$203 million (US$155 million), mainly due to higher mining costs as a result of a 16% increase in ore development metres achieved. At Granny Smith, cost of sales before gold inventory change and amortisation and depreciation increased by 8% from A$189 million (US$141 million) to A$205 million (US$157 million) due to additional volumes of ore mined.

Gold inventory change

The gold inventory credit to costs from continuing operations of US$70 million in 2017 compared with US$46 million in 2016.

At South Deep, the gold inventory credit of R21 million (US$2 million) in 2017 compared with R11 million (US$1 million) in 2016, due to higher gold produced not sold at year-end.

At Tarkwa, the gold inventory credit of US$42 million in 2017 compared with US$18 million in 2016, both due to a buildup of stockpiles due to a strategy to mill higher grade ore and stockpile lower grade ore.

At Damang, the gold inventory charge to costs of US$1 million in 2017 compared with a credit of US$nil in 2016, due to a drawdown of stockpiles in 2017.

At Cerro Corona, the gold inventory charge to costs of US$3 million in 2017 compared with a credit of US$4 million in 2016, due to a buildup of concentrate inventory in 2016 compared with a drawdown in 2017.

At St Ives, the credit to costs of A$38 million (US$29 million) in 2017 compared with A$15 million (US$11 million) in 2016, due to a buildup of stockpiles in both years. This was mainly due to increased productivity and equipment utilisation achieved in the open pits as St Ives had a strategic shift to a primarily open-pit operation in these years.

At Agnew, the credit to costs of A$6 million (US$5 million) in 2017 compared with A$7 million (US$5 million) in 2016, both due to a buildup of stockpiles.

At Granny Smith, the charge to costs of A$5 million (US$4 million) in 2017 compared with a credit of A$10 million (US$7 million) in 2016 due to a drawdown of stockpiles in 2017 compared with a buildup of stockpiles in 2016.

 

AFR-97


Table of Contents
96   The Gold Fields Annual Financial Report including Governance Report 2018
     

 

Management’s discussion and analysis

of the financial statements (continued)

    

    

 

Amortisation and depreciation

Amortisation and depreciation is calculated on the units-of-production method and is based on current gold production as a percentage of total expected gold production over the lives of the different mines based on proved and probable reserves.

The table below depicts the changes from 31 December 2016 to 31 December 2017 for proved and probable managed gold and equivalent reserves and for the life-of-mine for each operation and the resulting impact on the amortisation charge in 2017. The amortisation in 2017 was based on the reserves as at 31 December 2016. The life-of-mine information is based on the operations’ strategic plans, adjusted for proved and probable reserve balances. In basic terms, amortisation is calculated using the life-of-mine for each operation, which is based on: (1) the proved and probable reserves for the operation at the start of the relevant year (which are taken to be the same as at the end of the prior fiscal year and using reserves); and (2) the amount of gold produced by the operation during the year. The ore reserve statement as at 31 December 2017 became effective on 1 January 2018.

 

    

Proved and probable

mineral reserves as of

    Life-of-mine    

Amortisation

for the year ended

 
    

 

 

 

  31 December

2017

(’000oz

 

 

 

 

 

 

 

  31 December

2016

(’000oz

 

 

 

 

 

 

 

  31 December

2015

(’000oz

 

 

 

 

 

 

 

  31 December

2017

(years

 

 

 

 

 

 

 

  31 December

2016

(years

 

 

 

 

 

 

 

  31 December

2017

(US$ million

 

 

 

 

 

 

 

  31 December

2016

(US$ million

 

 

 

South Africa region               
South Deep1      37,400       37,300       37,300       78       79       74.2       71.5  
West Africa region               
Tarkwa2      5,900       6,100       6,700       14       15       220.0       184.4  
Damang3      1,700       1,700       1,000       8       8       22.3       17.8  
South America region               
Cerro Corona4      3,700       2,400       2,800       13       7       130.9       115.6  
Australia region               
St Ives      1,600       1,700       1,500       5       5       172.3       154.0  
Agnew/Lawlers      500       500       700       4       3       82.3       74.6  
Granny Smith      2,200       1,700       1,300       11       9       43.5       45.0  
Gruyere5      1,900       1,800             13                    
Corporate and other                                    2.7       8.6  
Total reserves continuing operations6      54,900       53,200       51,300                       748.1       671.4  

 

1 

As of 31 December 2015, 31 December 2016 and 31 December 2017, 91.3%, 91.3% and 91.0% of mineral reserves amounting to 34.027 million ounces, 34.072 million ounces and 34.023 million ounces of gold, respectively, were attributable to Gold Fields, with the remainder attributable to non-controlling shareholders in the South Deep operation.

2 

As of 31 December 2015, 31 December 2016 and 31 December 2017, 90% of mineral reserves amounting to 6.071 million ounces, 5.473 million ounces and 5.315 million ounces of gold, respectively, were attributable to Gold Fields, with the remainder attributable to non-controlling shareholders in the Tarkwa operation.

3

As of 31 December 2015, 31 December 2016 and 31 December 2017, 90% of mineral reserves amounting to 0.876 million ounces, 1.506 million ounces and 1.555 million ounces of gold, respectively, were attributable to Gold Fields, with the remainder attributable to non-controlling shareholders in the Damang operation.

4 

As of 31 December 2015, 31 December 2016 and 31 December 2017, 99.53% of mineral reserves amounting to 2.763 million ounces, 2.356 million ounces and 3.710 million ounces of equivalent gold were attributable to Gold Fields, with the remainder attributable to non-controlling shareholders in the Cerro Corona operation.

5 

As of 31 December 2017 mineral reserves at Gruyere represent the 50% portion attributable to Gold Fields only.

6 

As of 31 December 2015, 31 December 2016 and 31 December 2017, reserves of 47.292 million ounces, 49.172 million ounces and 50.787 million ounces of equivalent gold, respectively, were attributable to Gold Fields, with the remainder attributable to non-controlling shareholders in the Ghanaian and Peruvian operations.

 

AFR-98


Table of Contents
The Gold Fields Annual Financial Report including Governance Report 2018   97
     

 

    

    

    

    

 

Amortisation and depreciation from the continuing operations increased by 11% from US$671 million in 2016 to US$748 million in 2017.

At South Deep in South Africa, amortisation and depreciation decreased by 6% from R1,051 million (US$72 million) in 2016 to R989 million (US$74 million) in 2017 mainly due to a decrease in production, marginal increase in reserves and lower equipment purchases.

At the Ghanaian operations, amortisation and depreciation increased by 20% from US$202 million in 2016 to US$242 million in 2017. Tarkwa increased by 20% from US$184 million to US$220 million mainly due to a reduction in reserves as well as an increase in ore mined and stockpiled. Damang increased by 22% from US$18 million to US$22 million mainly due to increased ounces mined from the more expensive Amoanda pit.

At Cerro Corona in Peru, amortisation and depreciation increased by 13% from US$116 million in 2016 to US$131 million in 2017. This increase was due to reduction in gold and copper reserves, as well as an increase in production. In addition, the methodology for amortisation and depreciation was amended in 2017 changing to gold ounces produced from tonnes mined. Gold ounces are considered a better reflection of the pattern in which the mine’s future economic benefits are expected to be consumed by the entity in line with the declining grade over the life-of-mine.

During the year ended 31 December 2017, the Group corrected the amortisation and depreciation methodology for the mineral rights asset at the Australian operations to reduce the level of estimation required in calculating amortisation. Prior to the correction of the methodology, the total mineral rights asset capitalised at the Australian operation was amortised on a units-of-production basis over a useful life that exceeded proved and probable reserves. The amortisation methodology was revised in order to divide the total mineral rights asset capitalised at the respective operations into a depreciable and a non-depreciable component. The mineral rights are initially capitalised to the mineral rights asset as a non-depreciable component.

Annually, as part of the preparation of the updated reserve and resource statement and preparation of the updated life-of-mine plan, a portion of resources will typically be converted to reserves as a result of ongoing resource definition drilling, resultant geological model updates and subsequent mine planning. Based on this conversion of resources to reserves, a portion of the historic cost is allocated from the non-depreciable component of the mineral rights asset to the depreciable component of the mineral rights asset. Therefore, the category of non-depreciable mineral rights asset is expected to reduce and will eventually be fully allocated within the depreciable component of the mineral rights asset.

Each operation typically comprises a number of mines and the depreciable component of the mineral rights asset is therefore allocated on a mine-by-mine basis at the operation and is amortised over the estimated proved and probable ore reserves of the respective mine on the units-of-production method. The remaining non-depreciable component of the mineral rights asset is not depreciated but, in combination with the depreciable component of the mineral rights asset and other assets included in the cash-generating unit, is evaluated for impairment when events and changes in circumstances indicate that the carrying amount may not be recoverable.

At 1 January 2017, as a result of this correction of methodology, management identified an understatement of the amortisation and depreciation charge in prior periods. The understatement has been corrected by restating each of the affected financial statement line items for prior periods.

As a result of the correction of the methodology, the amortisation and depreciation at the Australian operations in 2016 increased by 3% from A$358 million (US$267 million) to A$368 million (US$274 million). At St Ives, amortisation and depreciation increased by 7% from A$194 million (US$145 million) to A$207 million (US$154 million). Agnew/Lawlers decreased by 3% from A$103 million (US$77 million) to A$100 million (US$75 million). Amortisation and depreciation at Granny Smith remained flat at A$61 million (US$45 million).

At the Australian operations, amortisation and depreciation increased by 5%, from A$368 million (US$274 million) in 2016 to A$388 million (US$298 million) in 2017. At St Ives, amortisation and depreciation increased by 8% from A$207 million (US$154 million) in 2016 to A$223 million (US$172 million) in 2017 due to a decrease in reserves. Agnew/Lawlers increased by 8% from A$100 million (US$75 million) in 2016 to A$108 million (US$82 million) in 2017 mainly due to a decrease in reserves. At Granny Smith, amortisation and depreciation decreased by 7% from A$61 million (US$45 million) to A$57 million (US$44 million) due to lower production as well as an increase in reserves.

 

AFR-99


Table of Contents
98   The Gold Fields Annual Financial Report including Governance Report 2018
     

 

Management’s discussion and analysis

of the financial statements (continued)

    

    

 

All-in sustaining and total all-in costs

The following table sets out for each operation and the Group, total gold sales in ounces, all-in sustaining costs and total all-in costs, net of by-product revenue, in US$/oz for 2017 and 2016:

 

     2017      2016  

Figures in thousands unless

otherwise stated

   Gold only
ounces sold
    

 

All-in
      sustaining

costs

– US$/oz

     Total
      all-in costs
– US$/oz
     Gold only
    ounces sold
    

 

All-in
sustaining

costs

      – US$/oz

    

 

Total
all-in
costs

        – US$/oz

 
South Deep      281.8        1,340        1,400        289.4        1,207        1,234  
South African operation      281.8        1,340        1,400        289.4        1,207        1,234  
Tarkwa      566.4        940        940        568.1        959        959  
Damang      143.6        1,027        1,827        147.7        1,254        1,254  
Ghanaian operations      710.0        958        1,119        715.8        1,020        1,020  
Cerro Corona1      164.7        203        203        149.1        499        499  
Peruvian operation      164.7        203        203        149.1        499        499  
St Ives      363.9        916        916        362.9        949        949  
Agnew/Lawlers      241.2        977        977        229.3        971        971  
Granny Smith      290.3        896        896        283.8        834        834  
Australian operations      895.4        926        926        876.0        917        917  
Corporate and other             10        81               7        31  
Continuing operations      2,051.9        945        1,081        2,030.4        972        998  

All-in costs are calculated in accordance with the World Gold Council Industry standard. Refer to pages 68 to 75 for detailed calculations and discussion of non-IFRS measures.

1 

Gold sold at Cerro Corona excludes copper equivalents of 149,100 ounces in 2017 and 119,800 ounces in 2016.

Figures above may not add as they are rounded independently.

AISC and AIC

AISC net of by-product revenues from continuing operations decreased by 3% from US$972 per ounce of gold in 2016 to US$945 per ounce of gold in 2017, mainly due to higher by-product credits, lower royalties, a higher gold inventory credit, higher gold sold and lower sustaining capital expenditure, partially offset by higher cost of sales before gold inventory change and amortisation and depreciation. AIC net of by-product revenues from continuing operations increased by 8% from US$998 per ounce of gold in 2016 to US$1,081 per ounce of gold in 2017 due to higher non-sustaining capital expenditure and higher exploration, feasibility and evaluation costs.

At South Deep in South Africa, all-in sustaining costs increased by 1% from R570,303 per kilogram (US$1,207 per ounce) in 2016 to R574,406 per kilogram (US$1,340 per ounce) in 2017 mainly due to lower gold sold and higher cost of sales before gold inventory change and amortisation and depreciation, partially offset by lower sustaining capital expenditure and a higher gold inventory credit. The total all-in costs increased by 3% from R583,059 per kilogram (US$1,234 per ounce) in 2016 to R600,109 per kilogram (US$1,400 per ounce) in 2017 due to the same reasons as for all-in sustaining costs as well as higher non-sustaining capital expenditure.

At the Ghanaian operations, all-in sustaining costs decreased by 6% from US$1,020 per ounce in 2016 to US$958 per ounce in 2017 mainly due to lower cost of sales before gold inventory change and amortisation and depreciation, a higher gold inventory credit and lower sustaining capital expenditure, partially offset by lower gold sold. All-in costs increased by 10% from US$1,020 per ounce in 2016 to US$1,119 per ounce in 2017 mainly due to non-sustaining capital expenditure of US$115 million on the Damang reinvestment project compared to US$nil in 2016. At Tarkwa, all-in sustaining costs and total all-in costs decreased by 2% from US$959 per ounce in 2016 to US$940 per ounce in 2017 due to a higher gold inventory credit, partially offset by higher cost of sales before gold inventory change and amortisation and depreciation, higher sustaining capital expenditure and lower gold sold. At Damang, all-in sustaining costs decreased by 18% from US$1,254 per ounce in 2016 to US$1,027 per ounce in 2017 due to lower cost of sales before gold inventory change and amortisation and depreciation and lower sustaining capital expenditure, partially offset by lower gold sold and a gold inventory charge to cost. At Damang, all-in costs increased by 46% from US$1,254 per ounce in 2016 to US$1,827 per ounce in 2017 mainly due to non-sustaining capital expenditure of US$115 million on the Damang reinvestment project.

 

AFR-100


Table of Contents
The Gold Fields Annual Financial Report including Governance Report 2018   99
     

 

    

    

    

    

 

At Cerro Corona in Peru, all-in sustaining costs and total all-in costs decreased by 59% from US$499 per ounce in 2016 to US$203 per ounce in 2017 mainly due to higher by-product credits, lower sustaining capital expenditure and higher gold sold, partially offset by higher cost of sales before gold inventory change and amortisation and depreciation and a gold inventory charge to costs. All-in sustaining costs and total all-in costs per equivalent ounce decreased by 12% from US$762 per equivalent ounce to US$673 per equivalent ounce mainly due to the same reasons as above.

At the Australian operations, all-in sustaining costs and total all-in costs decreased by 2% from A$1,231 per ounce (US$917 per ounce) in 2016 to A$1,210 per ounce (US$926 per ounce) in 2017 mainly due to higher gold sold and a higher gold inventory credit, partially offset by higher cost of sales before gold inventory change and amortisation and depreciation and higher capital expenditure. At St Ives, all-in sustaining costs and total all-in costs decreased by 6% from A$1,273 per ounce (US$949 per ounce) in 2016 to A$1,198 per ounce (US$916 per ounce) in 2017 due to lower cost of sales before gold inventory change and amortisation and depreciation, a higher gold inventory credit and higher gold sold, partially offset by higher capital expenditure. At Agnew, all-in sustaining costs and total all-in costs decreased by 2% from A$1,301 per ounce (US$971 per ounce) in 2016 to A$1,276 per ounce (US$977 per ounce) in 2017 due to higher gold sold, partially offset by higher cost of sales before gold inventory change and amortisation and depreciation and higher capital expenditure. At Granny Smith, all-in sustaining costs and total all-in costs increased by 5% from A$1,119 per ounce (US$834 per ounce) in 2016 to A$1,171 per ounce (US$896 per ounce) in 2017 mainly due to higher cost of sales before gold inventory change and amortisation and depreciation and a gold inventory charge to costs compared to a credit to costs in 2016, partially offset by higher gold sold and lower capital expenditure.

Investment income

Income from investments decreased by 25% from US$8 million in 2016 to US$6 million in 2017. The decrease was mainly due to lower cash balances at the international operations in 2017.

The investment income in 2017 of US$6 million comprised US$1 million interest on monies invested in the South African rehabilitation trust fund and US$5 million interest on other cash and cash equivalent balances.

The investment income in 2016 of US$8 million comprised US$1 million interest on monies invested in the South African rehabilitation trust fund and US$7 million interest on other cash and cash equivalent balances.

Interest received on the South African rehabilitation trust fund remained flat at US$1 million.

Interest on other cash balances decreased by 29% from US$7 million in 2016 to US$5 million in 2017, mainly due to lower cash balances at the international operations in 2017.

Finance expense

Finance expense increased by 4% from US$78 million in 2016 to US$81 million in 2017.

The finance expense of US$81 million in 2017 comprised US$12 million relating to the accretion of the environmental rehabilitation liability, US$1 million relating to the unwinding of the silicosis provision and US$91 million on various Group borrowings, partially offset by borrowing costs capitalised of US$23 million.

The finance expense of US$78 million in 2016 comprised US$11 million relating to the accretion of the environmental rehabilitation liability and US$82 million on various Group borrowings, partially offset by borrowing costs capitalised of US$15 million.

The environmental rehabilitation liability accretion expense increased by 9% from US$11 million in 2016 to US$12 million in 2017, mainly due to marginally higher present values of the rehabilitation liabilities and an increase in discount rates used in unwinding in Ghana.

Capitalised interest increased by 53% from US$15 million in 2016 to US$23 million in 2017 due to higher borrowings. This interest was capitalised in terms of IAS 23 Borrowing Costs. IAS 23 requires capitalisation of borrowing costs whenever general borrowings are used to finance qualifying projects. The qualifying projects were South Deep’s mine development (US$20 million), Damang reinvestment project (US$2 million) and the Gruyere project (US$1 million). South Deep was the only qualifying project in 2016. An average interest capitalisation rate of 5.3% (2016: 4.7%) was applied.

 

AFR-101


Table of Contents
100   The Gold Fields Annual Financial Report including Governance Report 2018
     

 

Management’s discussion and analysis

of the financial statements (continued)

    

    

 

Below is an analysis of the components making up the interest on the various Group borrowings, stated on a comparative basis:

 

    

United States Dollar      

 

 

Figures in millions unless otherwise stated

 

   2017              2016  
Interest on borrowings to fund capital expenditure and operating costs at the South African operation      12        6  
Interest on US$1 billion notes issue      43        44  
Interest on US$70 million revolving senior secured credit facility      1        2  
Interest on US$100 million revolving senior secured credit facility      2         
Interest on US$150 million revolving senior secured credit facility (old)      2        3  
Interest on US$150 million revolving senior secured credit facility (new)      1         
Interest on US$1,510 million term loan and revolving credit facilities             12  
Interest on US$1,290 million term loan and revolving credit facilities      27        14  
Other interest charges      3        1  
       91        82  

Interest on borrowings to fund capital expenditure and operating costs at the South African operation increased from US$6 million in 2016 to US$12 million in 2017 due to drawdowns of South African borrowings in 2017.

Interest on the US$1 billion notes issue decreased marginally from US$44 million in 2016 to US$43 million in 2017.

Interest on the US$70 million senior secured revolving credit facility decreased from US$2 million in 2016 to US$1 million in 2017. The decrease is due to the US$70 million revolving senior secured credit facility being cancelled and refinanced through the US$100 million revolving senior secured credit facility on 21 July 2017. Interest on the US$100 million term revolving senior secured credit facility from the date of refinancing was US$2 million.

Interest on the US$150 million revolving senior secured credit facility (old) decreased from US$3 million in 2016 to US$2 million in 2017. The decrease is due to the US$150 million revolving senior secured credit facility being cancelled and refinanced through the US$150 million revolving senior secured credit facility (new) on 22 September 2017. Interest on the US$150 million revolving senior secured credit facility (new) from the date of refinancing was US$1 million.

Interest on the US$1,510 million term loan and revolving credit facilities decreased from US$12 million in 2016 to US$nil in 2017. The decrease is due to the US$1,510 million term loan and revolving credit facilities being cancelled and refinanced through the US$1,290 million term loan and revolving credit facilities on 6 June 2016.

Interest on the US$1,290 million term loan and revolving credit facilities increased from US$14 million in 2016 to US$27 million in 2017. The increase is due to the interest charge being for five months in 2016 compared to 12 months in 2017.

Gain on financial instruments

The gain on financial instruments increased by 143% from US$14 million in 2016 to US$34 million in 2017.

 

    

United States Dollar      

 

 

Figures in millions unless otherwise stated

 

   2017             2016  
South Deep gold hedge      11        
Australia gold hedge      15        
Ghana oil hedge      9        
Australia oil hedge      5        
Peru copper hedge      (6      
South Deep currency hedge            14  
       34       14  

 

AFR-102


Table of Contents
The Gold Fields Annual Financial Report including Governance Report 2018   101
     

 

    

    

    

    

 

South Deep gold hedge

In November 2017, South Deep entered into zero-cost collars for the period January 2018 to December 2018 for 63,996 ounces of gold. The strike prices are R600,000 per kilogram on the floor and R665,621 per kilogram on the cap. At 31 December 2017, the marked-to-market value of the hedge was a positive R137 million (US$11 million).

Australia gold hedge

In April 2017 and June 2017, the Australian operations entered into a combination of zero-cost collars and forward sales transactions for the period July 2017 to December 2017 for 295,000 ounces of gold. The average strike prices on the collars were A$1,695.9 on the floor and A$1,754.2 on the cap. The average forward price was A$1,719.9. At 31 December 2017, there were no open positions and the total realised gain was US$15 million.

Ghana oil hedge

In May 2017 and June 2017, the Ghanaian operations entered into fixed price ICE Gasoil cash-settled swap transaction for a total of 125.8 million litres of diesel for the period June 2017 to December 2019. The average swap price is US$457.2 per metric tonne (equivalent US$61.4 per barrel). At the time of the transactions, the average Brent swap equivalent over the tenure was US$49.8 per barrel. At 31 December 2017, the marked-to-market value on the hedge was a positive US$9 million.

Australia oil hedge

In May 2017 and June 2017, the Australian operations entered into fixed price Singapore 10ppm Gasoil cash-settled swap transactions for a total of 77.5 million litres of diesel for the period June 2017 to December 2019. The average swap price is US$61.15 per barrel. At the time of the transactions, the average Brent swap equivalent over the tenure was US$49.92 per barrel. At 31 December 2017, the marked-to-market value on the hedge was a positive US$5 million.

Peru copper hedge

In July 2017, Peru entered into zero-cost collars for the period August 2017 and December 2017 for 8,250 tonnes of copper. The average floor price was US$5,867 per tonne and the average cap was US$6,300 per tonne. The total realised loss was US$3 million.

In November 2017, further zero-cost collars were entered into for the period January 2018 to December 2018. A total volume of 29,400 tonnes was hedged, at an average floor price of US$6,600 per tonne and an average cap price of US$7,431 per tonne. At 31 December 2017, the marked-to-market value on the hedge was a negative US$3 million.

South Deep currency hedge

On 25 February 2016, South Deep entered into US$/Rand forward exchange contracts for a total delivery of US$69.8 million starting at July 2016 to December 2016. The average forward rate achieved over the six-month period was R16.8273. The hedge was delivered into in July and August and the balance closed out in September 2016. The average rate achieved on delivery and close out was R13.8010, resulting in a positive cash flow of US$14 million.

Hedges entered into subsequent to year-end

Ghana gold hedge

In January 2018, 409,000 ounces of gold were hedged by the Ghanaian operations for the period January 2018 to December 2018 using zero-cost collars with an average floor price of US$1,300.00 per ounce and an average cap price of US$1,409.34 per ounce.

Australia gold hedge

In February and March 2018, the Australian operations entered into a combination of forward sales agreements and zero-cost collars for the period February 2018 to December 2018 for 321,000 ounces of gold. The average forward price on 221,000 ounces is A$1,713.83 per ounce and on 100,000 ounces the cap price is A$1,750 per ounce and the floor price is A$1,700 per ounce.

Foreign exchange loss

The foreign exchange loss decreased by 33% from US$6 million in 2016 to US$4 million in 2017.

These gains or losses on foreign exchange related to the conversion of offshore cash holdings into their functional currencies. The exchange loss of US$4 million was due to the weakening of the Ghanaian Cedi and the strengthening of the Australian Dollar, while US$6 million in 2016 were mainly due to the weakening of the Ghanaian Cedi.

 

AFR-103


Table of Contents
102   The Gold Fields Annual Financial Report including Governance Report 2018
     

 

Management’s discussion and analysis

of the financial statements (continued)

    

    

 

Other costs, net

Other costs, net increased by 12% from US$17 million in 2016 to US$19 million in 2017.

The costs in 2017 are mainly made up of:

 

Social contributions and sponsorships of US$20 million;

 

Offshore structure costs of US$11 million;

 

Corporate related costs of US$1 million; and

 

Rehabilitation income of US$14 million as a result of changes in estimates relating to the provision for environmental rehabilitation costs recognised in profit or loss.

The costs in 2016 are mainly made up of:

 

Social contributions and sponsorships of US$19 million;

 

Facility charges of US$8 million on borrowings;

 

Offshore structure costs of US$9 million;

 

Corporate related costs of US$4 million;

 

GFA margin improvement project of US$5 million;

 

Profit of US$18 million on the buy-back of notes; and

 

Rehabilitation income of US$10 million as a result of changes in estimates relating to the provision for environmental rehabilitation costs recognised in profit or loss.

Share-based payments

Gold Fields recognises the cost of share options granted (share-based payments) in terms of IFRS 2 Share-based Payment.

Gold Fields has adopted appropriate valuation models (Black-Scholes and Monte Carlo simulation) to fair value share-based payments. The value of the share options is determined at the grant date of the options and depending on the rules of the plan expensed on a straight-line basis over a three-year vesting period, adjusted for forfeitures as appropriate.

Share-based payments increased by 93% from US$14 million in 2016 to US$27 million in 2017. The corresponding entry for the share-based payment expense was the share-based payment reserve within shareholders’ equity.

The charge in 2017 related to a new allocation in 2017 in addition to the 2016 allocation, as well as positive marked-to-market adjustments relating to the free cash flow margin portion of the awards. The charge in 2016 related only to the 2016 share-based payment allocation and a marginal positive marked-to-market adjustment.

Long-term incentive plan expense

Gold Fields recognises the long-term incentive plan expense in terms of IAS 19 Employee Benefits.

On 1 March 2014, the Remuneration Committee approved the Gold Fields Limited Long-Term Incentive Plan (“LTIP”). The plan provides for executive directors, certain officers and employees to receive a cash award conditional on the achievement of specified performance conditions relating to total shareholder return and free cash flow margin. The conditions are assessed over the performance cycle which runs over three calendar years. The expected timing of the cash outflows in respect of each grant is at the end of three years after the original award was made.

These awards are measured on the date the award is made and remeasured at each reporting period. The total shareholder return portion of the award is measured using the Monte Carlo simulation valuation model, which requires assumptions regarding the share price volatility and expected dividend yield. The fair value of the free cash flow portion of the award is valued based on the actual and expected achievement of the cash flow targets set out in the plan. The assumptions used in the Monte Carlo model and the expected cash flow targets are reviewed at each reporting date.

No allocations were made under the LTIP in 2016 and 2017 following the introduction of the revised Gold Fields Limited 2012 share plan.

The LTIP expense decreased by 55% from US$11 million in 2016 to US$5 million in 2017. The decrease was due to negative marked-to-market adjustments relating to the share price portion of the incentive scheme as well as expensing of only one LTIP allocation in 2017 due to the scheme coming to an end. The charge in 2016 related to two LTIP allocations and negative marked-to-market adjustments.

 

AFR-104


Table of Contents
The Gold Fields Annual Financial Report including Governance Report 2018   103
     

 

    

    

    

    

 

Exploration expense

The exploration expense increased by 28% from US$86 million in 2016 to US$110 million in 2017.

 

    

United States Dollar      

 

 

Figures in millions unless otherwise stated

 

   2017              2016  
Australia      52        42  
Salares Norte      53        39  
Arctic Platinum Project (“APP”)      1        1  
Exploration office costs      4        5  
Total exploration expense      110        86  

In 2017, Australia spent US$75 million on exploration of which US$52 million was expensed in the income statement.

In 2016, Australia spent US$69 million on exploration of which US$42 million was expensed in the income statement.

Share of results of equity accounted investees, net of taxation

Share of results of equity accounted investees, net of taxation decreased by 50% from a loss of US$2 million in 2016 to a loss of US$1 million in 2017 and related mainly to activities at FSE.

During 2017, Gold Fields equity accounted for Far South East Resources Incorporated (“FSE”) and Maverix Metals Incorporated (“Maverix”). During 2016, Gold Fields accounted for FSE only.

FSE’s share of results of equity accounted investees, net of taxation decreased by 50% from a loss of US$2 million in 2016 to a loss of US$1 million in 2017.

On 23 December 2016, Gold Fields sold a portfolio of 11 producing and non-producing royalties to Maverix in exchange for 42.85 million common shares and 10.0 million common share purchase warrants of Maverix. The share of results of equity accounted investees, net of taxation for Maverix was US$nil for 2017, representing 27.9% (2016: 32.3%) shareholding.

Restructuring costs

Restructuring costs decreased by 25% from US$12 million in 2016 to US$9 million in 2017. The cost in 2017 relates mainly to separation packages in South Deep, Damang (related to the conversion from owner to contractor mining implemented in 2017) and Tarkwa and the cost in 2016 relates mainly to separation packages in Damang and Granny Smith.

Silicosis settlement costs

Silicosis settlement costs were US$30.2 million in 2017 compared to US$nil in 2016.

A consolidated application was brought against several South African mining companies, including Gold Fields, for certification of a class action on behalf of current or former mineworkers (and their dependants) who have allegedly contracted silicosis and/or tuberculosis while working for one or more of the mining companies listed in the application.

During 2017, as a result of the ongoing work of the Working Group (refer note 35 of the consolidated financial statements for further details) and engagements with affected stakeholders since 31 December 2016, Gold Fields provided an amount of US$30 million for its share of the estimated cost in relation to the Working Group of a possible settlement of the class action claims and related costs. The nominal value of this provision was US$41 million.

 

AFR-105


Table of Contents
104   The Gold Fields Annual Financial Report including Governance Report 2018
     

 

Management’s discussion and analysis

of the financial statements (continued)

    

    

 

Impairment, net of reversal of impairment of investments and assets

Impairment, net of reversal of impairment of investments and assets increased by 160% from US$77 million in 2016 to US$200 million in 2017.

 

    

United States Dollar      

 

 

Figures in millions unless otherwise stated

 

   2017             2016  
Cerro Corona redundant assets      1        
Tarkwa mining fleet      7        
Damang Rex pit assets      4        
South Deep goodwill      278        
Listed and unlisted investments      4        
Cerro Corona CGU      (53     66  
APP      (39      
Damang mining fleet            2  
Damang write-down to net realisable value            8  
       200       77  

The impairment charge of US$200 million in 2017 comprises:

 

US$1 million impairment of redundant assets at Cerro Corona;

 

US$7 million asset-specific impairment at Tarkwa, relating to aged, high maintenance and low effectiveness mining fleet that is no longer used;

 

US$4 million asset-specific impairment at Damang, relating to all assets at the Rex pit. Following a series of optimisations, the extensional drilling, completed in 2017, failed to deliver sufficient tonnages at viable grades to warrant further work;

 

US$278 million cash-generating unit impairment at South Deep, the impairment is due to a reduction in the gold price assumptions, a lower resource price and a deferral of production. The main assumptions used were:

 

Gold price of R525,000 per kilogram;

 

Resource price of US$17 per ounce at a Rand/US$ Dollar exchange rate of R12.58;

 

Resource ounces of 29.0 million ounces;

 

Life-of-mine of 77 years; and

 

Discount rate of 13.5% nominal.

 

US$4 million impairment of listed and unlisted investments.

The above were partially offset by the following reversal of impairments:

 

US$53 million reversal of cash-generating unit impairment at Cerro Corona. The reversal of the impairment is due to a higher net present value due to the completion of a pre-feasibility study in 2017 extending the life-of-mine from 2023 to 2030 by optimising the tailings density and increasing the tailings capacity by using in-pit tailings after mining activities end. The main assumptions used were:

 

Gold price of US$1,200 per ounce for 2018 and US$1,300 per ounce for 2019 onwards;

 

Copper price of US$2.50 per pound for 2018 and US$2.80 per pound for 2019 onwards;

 

Resource price of US$41 per ounce;

 

Life-of-mine of 13 years; and

 

Discount rate of 4.8%.

 

US$39 million reversal of APP impairment. During 2017, active marketing activities continued for APP and as a result, a sale agreement was completed comprising a purchase offer of US$40 million cash and a 2% net smelter refiner royalty on all metals. As a result, the impairment previously recorded, was reversed up to the value of the selling price.

The impairment charge of US$77 million in 2016 comprises:

 

US$2 million asset-specific impairment at Damang, relating to inoperable mining fleet that is no longer used under the current life-of-mine plan;

 

US$8 million write down of assets held for sale. Following the Damang reinvestment plan, a decision was taken to sell certain mining fleet assets and related spares. The sale of the assets was concluded during 2017. As a result, the assets were classified as held for sale and valued at the lower of fair value less costs of disposal (“FVLCOD”) or carrying value which resulted in an impairment; and

 

US$66 million cash-generating unit impairment at Cerro Corona. The impairment was due to the reduction in gold and copper reserves due to depletion, a decrease in the gold and copper price assumptions for 2017 and 2018, a lower resource price and an increase in the Peru tax rate from 2017 onwards.

 

AFR-106


Table of Contents
The Gold Fields Annual Financial Report including Governance Report 2018   105
     

 

    

    

    

    

 

Profit on disposal of investments

The profit on the disposal of investments was US$nil in 2017 compared with US$2 million in 2016.

The profit on disposal of investments of US$2 million in 2016 related mainly to the profit on disposal of shares in Sibanye Gold Limited.

Profit/(loss) on disposal of assets

Profit on disposal of assets decreased by 92% from US$48 million in 2016 to US$4 million in 2017.

The major disposals in 2017 related mainly to the sale of redundant assets at Agnew and Tarkwa.

Profit on disposal of assets of US$48 million in 2016 related to the sale of royalties as part of the Maverix transaction.

Royalties

Royalties decreased by 21% from US$78 million in 2016 to US$62 million in 2017 and are made up as follows:

 

    

United States Dollar      

 

 

Figures in millions unless otherwise stated

 

   2017              2016  
South Africa      2        2  
Ghana      27        44  
Peru      5        5  
Australia      28        27  
       62        78  

The royalty in South Africa remained flat at US$2 million.

The royalty in Ghana decreased by 39% from US$44 million in 2016 to US$27 million in 2017 due to the introduction in 2017 of a sliding scale for royalty rates, linked to the prevailing gold price. The royalty rate per the sliding scale for 2017 was 3% (2016: fixed at 5% of total revenue earned from minerals obtained).

The royalty in Peru remained flat at US$5 million.

The royalty in Australia decreased in Australian Dollar terms from A$39 million in 2016 to A$36 million in 2017, however, increased in United States Dollar terms due to the strengthening of the Australian Dollar against the United States Dollar.

Mining and income tax

Mining and income tax charge decreased by 9% from US$190 million in 2016 to US$173 million in 2017.

As a result of the correction of the amortisation and depreciation methodology at the Australian operations, mining and income tax in 2016 decreased by 1% from US$192 million to US$190 million.

The table below indicates Gold Fields’ effective tax rate in 2017 and 2016:

 

    

United States Dollar      

 

 

Figures in millions unless otherwise stated

 

   2017             2016  
Income and mining tax charge (US$ million)      (173     (190
Effective tax rate (%)      113.6       53.0  

In 2017, the effective tax rate of 113.6% was higher than the maximum South African mining statutory tax rate of 34%, mainly due to the tax effect of the following:

 

US$19 million adjustment to reflect the actual realised company tax rates in South Africa and offshore;

 

US$13 million deferred tax assets not recognised on reversal of impairment of APP;

 

US$5 million deferred tax movement on Peruvian Nuevo Sol devaluation against US Dollar;

 

US$7 million utilisation of tax losses not previously recognised at Damang; and

 

US$20 million deferred tax assets recognised at Cerro Corona and Damang.

 

AFR-107


Table of Contents
106   The Gold Fields Annual Financial Report including Governance Report 2018
     

 

Management’s discussion and analysis

of the financial statements (continued)

    

    

 

The above were offset by the following tax-effected charges:

 

US$29 million non-deductible charges comprising share-based payments (US$9 million) and exploration expense (US$20 million);

 

US$24 million non-deductible interest paid;

 

US$95 million impairment of South Deep goodwill;

 

US$13 million deferred tax assets not recognised at Cerro Corona and Damang;

 

US$5 million of net non-deductible expenditure and non-taxable income;

 

US$10 million deferred tax raised on unremitted earnings at Tarkwa; and

 

US$5 million of various Peruvian non-deductible expenses.

In 2016, the effective tax rate of 53.0% was higher than the maximum South African mining statutory tax rate of 34%, mainly due to the tax effect of the following:

 

US$22 million adjustment to reflect the actual realised company tax rates in South Africa and offshore;

 

US$9 million deferred tax released on the reduction of corporate tax rate at the Ghanaian operations, partially offset by the increase in tax rate at Cerro Corona;

 

US$6 million non-taxable profit on the buy-back of notes; and

 

US$1 million non-taxable profit on disposal of investments.

The above were offset by the following tax-effected charges:

 

US$20 million non-deductible charges comprising share-based payments (US$5 million) and exploration expense (US$15 million);

 

US$24 million non-deductible interest paid;

 

US$1 million deferred tax charge on Peruvian Nuevo Sol devaluation against US Dollar;

 

US$35 million deferred tax assets not recognised at Cerro Corona and Damang;

 

US$10 million of net non-deductible expenditure and non-taxable income;

 

US$1 million of non-deductible share of results of associates after taxation; and

 

US$8 million of various Peruvian non-deductible expenses.

(Loss)/profit from continuing operations

As a result of the factors discussed above, a loss from continuing operations of US$21 million in 2017 compared with a profit from continuing operations of US$168 million in 2016.

As a result of the correction of the amortisation and depreciation methodology at the Australian operations, the profit from continuing operations in 2016 decreased by 3% from US$173 million to US$168 million.

DISCONTINUED OPERATIONS

Profit from discontinued operations, net of tax

Profit from discontinued operations was US$13 million in 2017 compared to US$1 million in 2016.

The main reason for the increase was the profit on disposal of Darlot of US$24 million (US$16 million after tax) partially offset by the loss from operating activities relating to nine months to 30 September 2017 (disposal date) of US$3 million in 2017 as compared to profit from operating activities of US$1 million in 2016.

Revenue decreased by 41% from US$83 million in the 12 months to December 2016 to US$49 million in the nine months to September 2017. Gold sales decreased by 41% from 66,400 ounces for the 12 months to December 2016 to 39,200 ounces for the nine months to September 2017 due to lower grades mined and a three-month shorter period accounted for in 2017.

Cost of sales before gold inventory change and amortisation and depreciation decreased by 21% from A$77 million (US$57 million) in the 12 months to December 2016 to A$61 million (US$46 million) for the nine months to September 2017 due to a three-month shorter period in 2017.

In terms of gold inventory change, the charge to costs of A$1 million (US$1 million) for the nine months to September 2017 compared with A$1 million (US$nil million) for the 12 months to December 2016.

Amortisation and depreciation decreased by 79% from A$19 million (US$14 million) for the 12 months to December 2016 to A$4 million (US$4 million) to the nine months to September 2017 due to a lower property, plant and equipment balance at end of 2016 due to limited life-of-mine as well as a three-month shorter period accounted for in 2017.

Other costs decreased by 71% from US$7 million in 2016 to US$2 million in 2017 in line with reduction of activities.

Royalties decreased by 50% from US$2 million in 2016 to US$1 million in 2017 in line with lower revenue on which they are calculated.

Mining and income tax increased by 500% from US$1 million in 2016 to US$6 million in 2017 due to the taxation charge on the profit realised on disposal of Darlot of US$24 million.

 

AFR-108


Table of Contents
The Gold Fields Annual Financial Report including Governance Report 2018   107
     

 

    

    

    

    

 

AISC and AIC – discontinued operation

At the discontinued operation, Darlot, all-in sustaining costs and total all-in costs increased by 13% from A$1,662 per ounce (US$1,238 per ounce) in for the 12 months in 2016 to A$1,874 per ounce (US$1,432 per ounce) for the nine months to December 2017 due to lower gold sold and a higher gold inventory charge to costs compared to a credit to costs in 2016, partially offset by lower cost of sales before gold inventory change and amortisation and depreciation and lower capital expenditure.

(Loss)/profit for the year – continuing and discontinued operations

A loss of US$8 million in 2017 compared with a profit of US$169 million in 2016.

As a result of the correction of the amortisation and depreciation methodology at the Australian operations, the profit for the year in 2016 decreased by 3% from US$174 million to US$169 million.

(Loss)/profit attributable to owners of the parent

A loss attributable to owners of the parent of US$19 million in 2017 compared to a profit of US$158 million in 2016.

The loss attributable to owners of the parent of US$19 million in 2017 comprised US$32 million loss attributable to owners of the parent from continuing operations and US$13 million profit attributable to owners of the parent from discontinued operations.

The profit attributable to owners of the parent of US$158 million in 2016 comprised US$157 million profit attributable to owners of the parent from continuing operations and US$1 million profit attributable to owners of the parent from discontinued operations.

Profit attributable to non-controlling interests

Profit attributable to non-controlling interests remained flat at US$11 million.

The non-controlling interest consists of Gold Fields Ghana (Tarkwa) and Abosso Goldfields (Damang) at 10% each at the end of 2017 and 2016 and Gold Fields La Cima (Cerro Corona) at 0.47% at the end of 2017 and 2016.

The amount making up the non-controlling interest is shown below:

 

     2017     2016     2017      2016  
      

Minority
interest
    Effective
 
 
   

Minority
interest
        Effective
 
 
        US$ million            US$ million  
Gold Fields Ghana Limited – Tarkwa      10.0%       10.0%       9        12  
Abosso Goldfields – Damang      10.0%       10.0%       2        (1
Gold Fields La Cima – Cerro Corona      0.47%       0.47%               
                       11        11  

 

*

Average for the year.

(Loss)/earnings per share from continuing operations

As a result of the above, Gold Fields loss of US$0.04 per share from continuing operations in 2017 compared with earnings of US$0.19 per share from continuing operations in 2016.

Earnings per share from discontinued operations

Earnings of US$0.02 per share from discontinued operations in 2017 compared with US$nil earnings per share from discontinued operations in 2016.

 

AFR-109


Table of Contents
108   The Gold Fields Annual Financial Report including Governance Report 2018
     

 

Management’s discussion and analysis

of the financial statements (continued)

    

    

 

LIQUIDITY AND CAPITAL RESOURCES – YEARS ENDED 31 DECEMBER 2018 AND 31 DECEMBER 2017 CASH RESOURCES

Cash flows from operating activities

Cash inflows from operating activities decreased by 27% from US$762 million in 2017 to US$558 million in 2018. The items comprising these are discussed below.

CONTINUING OPERATIONS

Cash generated by continuing operations decreased by 26% from US$756 million in 2017 to US$558 million in 2018.

The decrease of US$198 million was due to:

 

Figures in millions unless otherwise stated

 

  

            United

States

Dollar

 
Decrease in cash generated from operations due to lower gold sold and higher restructuring costs      (289
Increase in interest received due to higher cash balances      2  
Decrease in investment in working capital1      53  
Increase in interest paid due to higher borrowings      (1
Decrease in taxes paid      23  
Decrease in dividends paid due to lower normalised earnings, partially offset by higher dividends paid to non-controlling interests      14  
       (198

 

1 

In 2017, A$78 million (US$60 million) payment was made in respect of the deferred portion of the purchase price of the Group’s 50% share of the Gruyere Gold project.

Dividends paid decreased from US$71 million in 2017 to US$57 million in 2018. The dividends paid of US$57 million in 2018 comprised dividends paid to ordinary shareholders of US$45 million, dividends paid to non-controlling interests in Ghana and Peru of US$10 million and South Deep BEE dividend of US$2 million.

The dividends paid of US$71 million in 2017 comprised dividends paid to ordinary shareholders of US$63 million, dividends paid/advanced to non-controlling interests in Ghana and Peru of US$6 million and South Deep BEE dividend of US$2 million.

DISCONTINUED OPERATIONS

Cash generated by discontinued operations decreased from US$7 million in 2017 to US$nil in 2018 due to the sale of Darlot in 2017.

Cash flows from investing activities

Cash outflows from investing activities decreased by 2% from US$909 million in 2017 to US$887 million in 2018.

CONTINUING OPERATIONS

Cash utilised in continuing operations decreased by 2% from US$902 million in 2017 to US$887 million in 2018.

The decrease of US$15 million was due to:

 

Figures in millions unless otherwise stated

 

  

            United

States

Dollar

 
Decrease in additions to property, plant and equipment      19  
Increase in proceeds on disposal of property, plant and equipment      56  
Purchase of Asanko Gold joint venture investment      (165
Decrease in purchase of investments      61  
Increase in proceeds on disposal of investments      1  
Proceeds on disposal of APP – 2018      40  
Proceeds on disposal of Darlot – 2017      (5
Decrease in environmental trust funds and rehabilitation payments      9  
       15  

 

AFR-110


Table of Contents
The Gold Fields Annual Financial Report including Governance Report 2018   109
     

 

    

    

    

    

 

Additions to property, plant and equipment

Capital expenditure increased by 2% from US$834 million in 2017 to US$814 million in 2018.

 

    

 

United States Dollar

 

 

 

     2018      2017  

Figures in millions unless

otherwise stated

  

 

    Sustaining
capital

    

 

        Growth
capital

    

 

            Total
capital

    

 

    Sustaining
capital

    

 

        Growth
capital

    

 

            Total
capital

 
South Deep      40        18        58        66        17        82  
South African region      40        18        58        66        17        82  
Tarkwa      156               156        181               181  
Damang      14        125        139        17        115        132  
Asanko1      8        5        13                       
Ghanaian region      178        130        308        198        115        313  
Cerro Corona      33               33        34               34  
South American region      33               33        34               34  
St Ives      127               127        156               156  
Agnew/Lawlers      73               73        74               74  
Granny Smith      79               79        87               87  
Australian region      279               279        317               317  
Gruyere             134        134               81        81  
Other      2        13        15        3        4        7  

Capital expenditure

(including Asanko)

     532        295        827        617        217        834  

Capital expenditure

(excluding Asanko)

     524        290        814        617        217        834  

 

1 

Equity accounted joint venture.

Capital expenditure at South Deep in South Africa decreased by 30% from R1,099 million (US$82 million) in 2017 to R770 million (US$58 million) in 2018. The capital expenditure of R770 million (US$58 million) in 2018 comprised R528 million (US$40 million) sustaining capital and R242 million (US$18 million) growth capital. The capital expenditure of R1,099 million (US$82 million) in 2017 comprised R874 million (US$66 million) sustaining capital and R225 million (US$17 million) growth capital.

 

This decrease was due to lower spending on fleet and surface infrastructure, partially offset by higher expenditure on new mine development infrastructure and more metres developed compared to 2017.

Capital expenditure at the Ghanaian operations (excluding Asanko) decreased by 6% from US$313 million in 2017 to US$295 million in 2018:

 

Tarkwa decreased by 14% from US$181 million in 2017 to US$156 million in 2018 mainly due to the lower expenditure on mining fleet as a consequence of the conversion from owner mining to contractor mining. All capital related to sustaining capital;

 

Damang increased by 5% from US$132 million in 2017 to US$139 million in 2018 with the majority spent on waste stripping due to the reinvestment project. The capital expenditure of US$139 million in 2018 comprised US$14 million sustaining capital and US$125 million growth capital. The capital expenditure of US$132 million in 2017 comprised US$17 million sustaining capital and US$115 million growth capital; and

 

Asanko incurred total capital expenditure of US$13 million for the five months ended December 2018 comprising sustaining capital expenditure of US$8 million and non-sustaining capital expenditure of US$5 million. Non-sustaining capital expenditure included construction of the haul road and other expenditure related to the Esaase project, which commenced production in early 2019. (Asanko is an equity accounted joint venture and not included in the Group or Ghanaian operation’s figures.)

Capital expenditure at Cerro Corona in Peru decreased by 3% from US$34 million in 2017 to US$33 million in 2018. All capital related to sustaining capital:

 

The decrease is due to lower expenditure on the tailings dam and waste storage facilities.

 

AFR-111


Table of Contents
110   The Gold Fields Annual Financial Report including Governance Report 2018
     

 

Management’s discussion and analysis

of the financial statements (continued)

    

    

 

Capital expenditure at the Australian operations decreased by 10% from A$414 million (US$317 million) in 2017 to A$373 million (US$279 million):

 

St Ives decreased by 17% from A$204 million (US$156 million) to A$170 million (US$127 million) in 2018 mainly due to lower capital development in the open pits following completion of mining activities at Invincible open pit stage 5 (A$54 million/US$41 million), partially offset by increased capital development at the new Invincible underground mine (A$25 million/US$19 million);

 

Agnew/Lawlers increased by 2% from A$96 million (US$74 million) to A$98 million (US$73 million) in 2018. Capital expenditure in 2018 included A$7 million (US$5 million) for the new camp. All capital related to sustaining capital; and

 

Granny Smith decreased by 8% from A$114 million (US$87 million) to A$105 million (US$79 million) in 2018 due to the completion of the VR8 ventilation shaft in 2017. The majority of capital expenditure related to development and infrastructure at the Wallaby mine, exploration and the development of a paste plant and associated infrastructure. All capital related to sustaining capital.

Capital expenditure at Gruyere increased by 70% from A$106 million (US$81 million) to A$180 million (US$134 million) due to project construction activities. All capital related to growth capital.

Proceeds on disposal of property, plant and equipment

Proceeds on the disposal of property, plant and equipment increased by 243% from US$23 million in 2017 to US$79 million in 2018. In 2018, the proceeds related mainly to the disposal of fleet in Tarkwa of US$73 million as part of the conversion to contractor mining and the balance related to the sale of various redundant assets. In 2017, the proceeds related mainly to the disposal of fleet in Damang of US$17 million and the balance related to the sale of various redundant assets.

Purchase of Asanko Gold joint venture investment

Purchase of Asanko of US$165 million in 2018 related to the JV transaction with Asanko which was completed on 31 July 2018. Gold Fields acquired a 50% stake in Asanko’s 90% interest in the Asanko Gold Mine in Ghana.

Purchase of investments

Investment purchases decreased by 76% from US$80 million in 2017 to US$19 million in 2018.

The purchase of investments of US$19 million in 2018 comprised:

 

Figures in millions unless otherwise stated

 

  

            United

States

Dollar

 
Asanko Gold Inc      18  
Lefroy Exploration Limited      1  
       19  

The purchase of investments of US$80 million in 2017 comprised:

 

Figures in millions unless otherwise stated

 

  

            United

States

Dollar

 
Red 5 Limited      5  
Cardinal Resources Limited      20  
Gold Road Resources Limited      55  
       80  

Proceeds on disposal of investments

Proceeds on the disposal of investments increased by 100% from US$nil in 2017 to US$1 million in 2018.

The proceeds on disposal of investments of US$1 million in 2018 related to the disposal of various investments.

Proceeds on disposal of APP

On 24 January 2018, Gold Fields sold APP to a Finnish subsidiary of private equity fund CD Capital Natural Resources Fund III for US$40 million.

Proceeds on disposal of Darlot

In 2017, Gold Fields sold the Darlot mine in Western Australia, through a wholly owned subsidiary, to ASX-listed Red 5 Limited (“Red 5”) for a total consideration of A$18.5 million, comprising A$12 million in cash and 130 million Red 5 shares. The cash component was made up of an upfront amount of A$7 million (US$5 million) which could be converted into participation in a Red 5 rights issue and A$5 million deferred for up to 24 months. The deferred consideration may be taken as additional shares in Red 5 or as cash at Gold Fields’ election. The gain on disposal of Darlot was A$31 million (US$24 million).

 

AFR-112


Table of Contents
The Gold Fields Annual Financial Report including Governance Report 2018   111
     

 

    

    

    

    

 

The sale of Darlot was completed on 2 October 2017. Gold Fields received the relevant cash consideration of US$5 million and converted it into participation in a rights issue, as well as the issue of the Red 5 shares as part of the consideration. Gold Fields participated in a rights issue by Red 5 and received 117 million additional shares valued at A$6 million (US$5 million). Gold Fields has a 19.9% shareholding in Red 5 with a market value of A$15 million (US$11 million).

Contributions to environmental trust funds

The contributions to environmental trust fund decreased by 53% from US$17 million in 2017 to US$8 million in 2018.

The contributions to environmental trust funds of US$8 million in 2018 comprised:

 

Figures in millions unless otherwise stated

 

  

 

            United  
States  
Dollar   

 
South Deep mine environmental trust fund      1    
Tarkwa mine environmental trust fund      7    
       8    

The contributions to environmental trust funds of US$17 million in 2017 comprised:

 

Figures in millions unless otherwise stated

 

  

 

            United  
States  
Dollar   

 
South Deep mine environmental trust fund      3    
Tarkwa mine environmental trust fund      6    
Ongoing rehabilitation payments1      8    
       17    

 

1 

Ongoing rehabilitation payments were allocated to cash flows from operating activities in 2018.

DISCONTINUED OPERATIONS

Cash utilised in discontinued operations decreased by 100% from US$7 million in 2017 to US$nil in 2018 due to the sale of Darlot in 2017.

Cash flows from financing activities

Cash inflows from financing activities increased by 206% from US$84 million in 2017 to US$257 million in 2018. The items comprising these numbers are discussed below.

CONTINUING OPERATIONS

Cash generated by continuing operations increased by 206% from US$84 million in 2017 to US$257 million in 2018.

The increase of US$173 million was due to:

 

Figures in millions unless otherwise stated

 

  

 

            United  
States  
Dollar  

Decrease in loans raised    (88) 
Decrease in loans repaid    264  
Increase in payment of finance lease liability    (3) 
     173  

 

AFR-113


Table of Contents
112   The Gold Fields Annual Financial Report including Governance Report 2018
     

 

Management’s discussion and analysis

of the financial statements (continued)

    

    

 

Loans raised

Loans raised decreased by 11% from US$780 million in 2017 to US$692 million in 2018.

The US$692 million loans raised in 2018 comprised:

 

Figures in millions unless otherwise stated

 

  

 

            United  
States  
Dollar  

A$500 million syndicated revolving credit facility    120  
US$1,290 million term loan and revolving credit facilities    383  
R1,500 million Nedbank revolving credit facility    21  
R500 million Standard Bank revolving credit facility1    14  
R500 million Absa revolving credit facility2    36  
Short-term Rand uncommitted credit facilities    118  
     692  

Credit facilities financing and refinancing

1 

On 27 March 2017, Gold Fields Operations Limited and GFI Joint Venture Holdings Proprietary Limited entered into a R500 million revolving credit facility with the Standard Bank of South Africa Limited which became available on 31 March 2017. The purpose of this facility was to fund (i) capital expenditure of the Gold Fields group, and (ii) general corporate and working requirements of the Gold Fields group. The final maturity date of this facility is three years from the financial close date, namely 31 March 2020. The Group only drew down under this facility in 2018.

2 

On 27 March 2017, Gold Fields Operations Limited and GFI Joint Venture Holdings Proprietary Limited entered into a R500 million revolving credit facility with Absa Bank Limited which became available on 31 March 2017. The purpose of this facility was to fund (i) capital expenditure of the Gold Fields group, and (ii) general corporate and working requirements of the Gold Fields group. The final maturity date of this facility is three years from the financial close date, namely 31 March 2020. The Group only drew down under this facility in 2018.

The US$780 million loans raised in 2017 comprised:

 

Figures in millions unless otherwise stated

 

  

            United  
States  
Dollar   

US$150 million revolving senior secured credit facility – new1    84  
US$100 million revolving senior secured credit facility2    45  
A$500 million syndicated revolving credit facility3    237  
US$1,290 million term loan and revolving credit facilities    73  
R1,500 million Nedbank revolving credit facility    79  
Short-term Rand uncommitted credit facilities    262  
     780  

Credit facilities financing and refinancing

1 

On 19 September 2017, Gold Fields La Cima S.A. entered into a US$150 million revolving senior secured credit facility with Banco de Crédito del Perú and Scotiabank Perú S.A.A. which became available on 20 September 2017. The purpose of this facility was (i) to refinance the US$200 million revolving senior secured credit facility; (ii) to finance the working capital requirements of the borrower; and (iii) for the general corporate purposes of the borrower. The final maturity date of this facility is three years from the date of the agreement, namely 19 September 2020.

2 

On 12 June 2017, Gold Fields Ghana Limited and Abosso Goldfields Limited entered into a US$100 million senior secured revolving credit facility with the Standard Bank of South Africa Limited (acting through its Isle of Man branch) which became available on 17 July 2017. The purpose of this facility was (i) to refinance the outstanding balance of US$45 million under the US$70 million senior secured revolving credit facility (which matured on 17 July 2017); (ii) to finance working capital requirements; (iii) for general corporate purposes; and (iv) for capital expenditure purposes of each borrower. The final maturity date of this facility is three years from the financial close date, namely 17 July 2020.

3 

On 24 May 2017, Gruyere Holdings entered into a A$500 million revolving credit facility which became available on 13 June 2017 with a syndicate of international banks and financial institutions. The purpose of this facility is to finance capital expenditure in respect of the Gruyere Gold project and to fund general working capital requirements. The final maturity date of this facility is three years from the agreement date, namely 13 June 2020.

Loans repaid

Loans repaid decreased by 38% from US$696 million in 2017 to US$432 million in 2018.

The US$432 million loans repaid in 2018 comprised:

 

Figures in millions unless otherwise stated

 

  

 

            United  
States  
Dollar  

US$1,290 million term loan and revolving credit facility    180  
R1,500 million Nedbank revolving credit facility    108  
Short-term Rand uncommitted credit facilities    144  
     432  

 

AFR-114


Table of Contents
The Gold Fields Annual Financial Report including Governance Report 2018   113
     

 

    

    

    

    

 

The US$696 million loans repaid in 2017 comprised:

 

Figures in millions unless otherwise stated

 

  

 

            United  
States  
Dollar  

US$150 million revolving senior secured credit facility – old    82  
US$70 million revolving senior secured credit facility    45  
US$1,290 million term loan and revolving credit facility    352  
Short-term Rand uncommitted credit facilities    217  
     696  

Payment of finance lease liabilities

The US$3 million payment in 2018 related mainly to the power purchase agreements entered into at Gruyere and Granny Smith.

DISCONTINUED OPERATIONS

Cash generated by discontinued operations was US$nil in 2018 and 2017.

Net cash utilised

As a result of the above, net cash utilised increased by 16% from US$62 million in 2017 to US$72 million in 2018.

Cash and cash equivalents decreased by 16% from US$479 million at 31 December 2017 to US$400 million at 31 December 2018.

Cash flow from operating activities less net capital expenditure, environmental payments and finance lease payments (“net cash flow”)

This is a measure that management uses to measure the cash generated by the core business. Cash flow from operating activities less net capital expenditure, environmental payments and finance lease payments is defined as net cash from operations adjusted for South Deep BEE dividend, additions to property, plant and equipment, proceeds on disposal of property, plant and equipment, environmental trust funds payments and finance lease payments per the statement of cash flows.

The cash outflow increased from US$2 million in 2017 to US$132 million in 2018. The main reasons for the increase was that net cash from operations decreased from US$826 million in 2017 to US$615 million in 2018 mainly due to lower gold sold, higher restructuring costs, partially offset by lower taxes paid and lower investment in working capital. Additions to property plant and equipment decreased from US$834 million in 2017 to US$814 million in 2018 due to a decrease in sustaining capital across all operations, partially offset by an increase in growth capital, being growth capital at Damang of US$125 million (2017: US$115 million), the growth capital at South Deep of US$18 million (2017: US$17 million) and Gruyere project capital of US$134 million (2017: US$81 million).

Below is a table reconciling the cash flow from operating activities less net capital expenditure, environmental payments and finance lease payments to the statement of cash flows.

 

    

United States Dollar  

 

Figures in millions unless otherwise stated

 

                 2018                   2017  
Net cash from operations      615     826  
South Deep BEE dividend      (2   (1) 
Additions to property, plant and equipment      (814   (834) 
Proceeds on disposal of property, plant and equipment      79     23  
Environmental trust funds and rehabilitation payments      (8   (16) 
Finance lease payments      (2   –  
Cash flow from operating activities less net capital expenditure, environmental payments and finance lease payments      (132   (2) 

 

AFR-115


Table of Contents
114   The Gold Fields Annual Financial Report including Governance Report 2018
     

 

Management’s discussion and analysis

of the financial statements (continued)

    

    

 

Below is a table providing a breakdown of how the cash was utilised by the Group.

 

    

United States Dollar    

 

Figures in millions unless otherwise stated

 

                 2018                      2017  
Net cash generated by mines before growth capital      334     441  
Damang growth capital      (125   (115) 
South Deep growth capital      (18   (17) 
Net cash generated after growth capital      191     309  
Gruyere project capital      (134   (81) 
Gruyere deferred payment and stamp duty          (60) 
Salares Norte      (77   (53) 
Other exploration      (5   (5) 
Interest paid by corporate entities1      (75   (72) 
Other corporate costs and South Deep BEE dividend      (32   (40) 
Net outflow from operating activities less net capital expenditure and environmental payments      (132   (2) 

 

1 

Does not agree to interest paid per the cash flow of US$91 million due to interest paid by the mines reflected under net cash generated by mines before growth capital.

LIQUIDITY AND CAPITAL RESOURCES – YEARS ENDED 31 DECEMBER 2017 AND 31 DECEMBER 2016 CASH RESOURCES

Cash flows from operating activities

Cash inflows from operating activities decreased by 17% from US$918 million in 2016 to US$762 million in 2017. The items comprising these are discussed below.

CONTINUING OPERATIONS

Cash inflows from operating activities from continuing operations decreased by 16% from US$896 million in 2016 to US$756 million in 2017.

The decrease of US$140 million was due to:

 

Figures in millions unless otherwise stated

 

  

 

          United  
States  
Dollar  

Increase in cash generated from operations due to higher revenue    42  
Decrease in interest received due to lower cash balances    (2) 
Increase in investment in working capital1    (67) 
Increase in interest paid due to higher borrowings    (9) 
Decrease in royalties paid due to lower royalty rates in Ghana    10  
Increase in taxes paid    (84) 
Increase in dividends paid due to higher normalised earnings and higher dividends paid/advanced to non-controlling interests    (30) 
     (140) 

 

1 

Mainly due to A$78 million (US$60 million) payment made in respect of the deferred portion of the purchase price of the Group’s 50% share of the Gruyere Gold project.

Dividends paid increased from US$41 million in 2016 to US$71 million in 2017. The dividends paid of US$71 million in 2017 comprised dividends paid to ordinary shareholders of US$63 million, dividends paid/advanced to non-controlling interests in Ghana and Peru of US$6 million and South Deep BEE dividend of US$2 million.

The dividends paid of US$41 million in 2016 comprised dividends paid to ordinary shareholders of US$39 million, non-controlling interests in Peru of US$1 million and South Deep BEE dividend of US$1 million.

 

AFR-116


Table of Contents
The Gold Fields Annual Financial Report including Governance Report 2018   115
     

 

    

    

    

    

 

DISCONTINUED OPERATIONS

Cash inflows from discontinued operating activities decreased by 68% from US$22 million in 2016 to US$7 million in 2017 mainly due to higher tax paid as well as the three-month shorter period accounted for in 2017.

Cash flows from investing activities

Cash outflows from investing activities increased by 5% from US$868 million in 2016 to US$909 million in 2017.

The increase of US$41 million comprises an increase of US$55 million for continuing operations and a decrease of US$14 million for discontinued operations. The increase of US$55 million was due to:

 

Figures in millions unless otherwise stated

 

  

 

          United  
States  
Dollar  

Increase in additions to property, plant and equipment    (205) 
Increase in proceeds on disposal of property, plant and equipment    21  
Purchase of Gruyere Gold project assets    197  
Increase in purchase of investments    (67) 
Decrease in proceeds on disposal of investments    (4) 
Proceeds on disposal of Darlot    5  
Increase in environmental trust funds and rehabilitation payments    (2) 
     (55) 

CONTINUING OPERATIONS

Cash outflows from investing activities from continuing operations increased by 7% from US$846 million in 2016 to US$902 million in 2017. The increase of US$56 million was due to reasons described below.

Additions to property, plant and equipment

Capital expenditure increased by 33% from US$629 million in 2016 to US$834 million in 2017.

 

    

United States Dollar

 

 
    

2017

 

    

2016

 

 

Figures in millions unless

otherwise stated

 

           Sustaining
capital
                 Growth
capital
     Total
            capital
               Sustaining
capital
                 Growth
capital
     Total  
            capital  
 
South Deep      66        17        82        70        8        78    
South African region      66        17        82        70        8        78    
Tarkwa      181               181        168               168    
Damang      17        115        132        38               38    
Ghanaian region      198        115        313        206               206    
Cerro Corona      34               34        43               43    
South American region      34               34        43               43    
St Ives      156               156        140               140    
Agnew/Lawlers      74               74        70               70    
Granny Smith      87               87        90               90    
Australian region      317               317        300               300    
Gruyere             81        81                      —    
Other      3        4        7               1        1    
Capital expenditure      617        217        834        620        9        629    

Capital expenditure at South Deep in South Africa decreased by 4% from R1,145 million (US$78 million) in 2016 to R1,099 million (US$82 million) in 2017. The capital expenditure of R1,099 million (US$82 million) in 2017 comprised R874 million (US$66 million) sustaining capital and R225 million (US$17 million) growth capital. The capital expenditure of R1,145 million (US$78 million) in 2016 comprised R1,030 million (US$70 million) sustaining capital and R115 million (US$8 million) growth capital:

 

This decrease was due to lower spending on fleet, partially offset by higher expenditure on new mine development infrastructure and refrigeration infrastructure.

 

AFR-117


Table of Contents
116   The Gold Fields Annual Financial Report including Governance Report 2018
     

 

Management’s discussion and analysis

of the financial statements (continued)

    

    

 

Capital expenditure at the Ghanaian operations increased by 52% from US$206 million in 2016 to US$313 million in 2017:

 

Tarkwa increased by 8% from US$168 million to US$181 million mainly due to the higher spend on mining fleet in 2017. All capital related to sustaining capital; and

 

Damang increased by 247% from US$38 million to US$132 million with the majority spent on waste stripping with the commencement of the reinvestment project. The capital expenditure of US$132 million in 2017 comprised US$17 million sustaining capital and US$115 million growth capital. The capital expenditure of US$38 million in 2016 comprised US$38 million sustaining capital and US$nil million growth capital.

Capital expenditure at Cerro Corona in Peru decreased by 21% from US$43 million in 2016 to US$34 million in 2017. All capital related to sustaining capital:

 

The decrease is due to lower expenditure on construction of the tailings dam and waste storage facilities, as a result of optimising the design and scope of the tailings dam and waste storage facilities as well as the renegotiation of the construction contract in 2017.

Capital expenditure at the Australian operations increased by 3% from A$403 million (US$300 million) in 2016 to A$414 million (US$317 million) in 2017:

 

St Ives increased by 9% from A$188 million (US$140 million) to A$204 million (US$156 million) due to increased expenditure on pre-stripping at the Invincible underground mine. All capital related to sustaining capital;

 

Agnew/Lawlers increased by 2% from A$94 million (US$70 million) to A$96 million (US$74 million) due to the crushing facility purchased for A$5 million (US$4 million). All capital related to sustaining capital;

 

Granny Smith decreased by 6% from A$121 million (US$90 million) to A$114 million (US$87 million). The majority of expenditure related to development and infrastructure at the Wallaby mine, exploration and purchases of mobile equipment. All capital related to sustaining capital; and

 

Gruyere increased by 9% from A$nil million (US$nil million) to A$106 million (US$81 million) due to project construction activities. All capital related to growth capital.

Proceeds on disposal of property, plant and equipment

Proceeds on the disposal of property, plant and equipment increased by 1,050% from US$2 million in 2016 to US$23 million in 2017. In 2017, the US$23 million related mainly to the proceeds on disposal of fleet in Damang of US$17 million and the balance related to the sale of various redundant assets. In 2016, the US$2 million related to the sale of various redundant assets.

Purchase of Gruyere Gold project assets

On 13 December 2016, Gold Fields purchased 50% of the Gruyere Gold project and entered into a 50:50 unincorporated joint venture with Gold Road Resources Limited (“Gold Road”) for the development and operation of the Gruyere Gold project in Western Australia, which comprises the Gruyere gold deposit as well as additional resources including Central Bore and Attila/Alaric.

Gold Fields acquired a 50% interest in the Gruyere Gold project for a total purchase consideration of A$350.0 million payable in cash and a 1.5% royalty on Gold Fields’ share of production after total mine production exceeds 2 million ounces. The cash consideration is split with A$250.0 million payable on effective date and A$100.0 million payable according to an agreed construction cash call schedule. Transaction and stamp duty costs of US$19 million were incurred.

At 31 December 2016, Gruyere mining assets of US$276 million (A$372 million) were capitalised of which US$197 million (A$266 million) were cash additions and US$79 million (A$106 million) were non-cash additions.

The US$197 million (A$266 million) cash additions comprise the initial cash consideration of A$250 million payable, as well as additional development costs. The US$79 million (A$106 million) non-cash additions comprise the initial A$100 million payable, as well as stamp duties payable. Of the initial A$100 million payable, A$7 million was paid in 2016, A$78 million in 2017 and A$15 million remains outstanding at 31 December 2017.

Purchase of investments

Investment purchases increased by 515% from US$13 million in 2016 to US$80 million in 2017.

The purchase of investments of US$80 million in 2017 comprised:

 

Figures in millions unless otherwise stated

 

               United  
States  
Dollar  
 
Red 5 Limited      5    
Cardinal Resources Limited      20    
Gold Road Resources Limited      55    
       80    

 

AFR-118


Table of Contents
The Gold Fields Annual Financial Report including Governance Report 2018   117
     

 

    

    

    

    

 

The purchase of investments of US$13 million in 2016 comprised:

 

Figures in millions unless otherwise stated

 

  

 

            United  
States  
Dollar   

 
Cardinal Resource Limited      13    
       13    

Proceeds on disposal of investments

Proceeds on the disposal of investments decreased from US$4 million in 2016 to US$nil in 2017.

The proceeds on disposal of investments of US$4 million in 2016 comprised:

 

Figures in millions unless otherwise stated

 

  

 

            United  
States  
Dollar   

 
Sale of shares in Sibanye Gold Limited      2    
Sale of shares in Tocqueville Bullion Reserve Limited      2    
       4    

Proceeds on disposal of Darlot

Gold Fields sold the Darlot mine in Western Australia, through a wholly owned subsidiary, to ASX-listed Red 5 Limited (“Red 5”) for a total consideration of A$18.5 million, comprising A$12 million in cash and 130 million Red 5 shares. The cash component was made up of an upfront amount of A$7 million (US$5 million) which could be converted into participation in a Red 5 rights issue and A$5 million deferred for up to 24 months. The deferred consideration may be taken as additional shares in Red 5 or as cash at Gold Fields’ election. The gain on disposal of Darlot was A$31 million (US$24 million).

The sale of Darlot was completed on 2 October 2017. Gold Fields received the relevant cash consideration of US$5 million and converted it into participation in a rights issue, as well as the issue of the Red 5 shares as part of the consideration. Gold Fields participated in a rights issue by Red 5 and received 117 million additional shares valued at A$6 million (US$5 million). Gold Fields has a 19.9% shareholding in Red 5 with a market value of A$15 million (US$11 million).

Environmental trust funds and rehabilitation payments

The environmental trust fund and rehabilitation payments increased by 13% from US$15 million in 2016 to US$17 million in 2017.

During 2017, Gold Fields paid US$3 million into its South Deep mine environmental trust fund and US$6 million into its Tarkwa mine environmental trust fund and spent US$8 million on ongoing rehabilitation at the international operations, resulting in a total cash outflow of US$17 million for the year.

During 2016, Gold Fields paid US$2 million into its South Deep mine environmental trust fund and US$6 million into its Tarkwa mine environmental trust fund and spent US$7 million on ongoing rehabilitation at the international operations, resulting in a total cash outflow of US$15 million for the year.

DISCONTINUED OPERATIONS

Cash outflows from discontinued operating activities decreased by 68% from US$22 million in 2016 to US$7 million in 2017 due to three-months shorter period accounted for in 2017.

Cash flow from operating activities less net capital expenditure and environmental payments

This is a measure that management uses to measure the cash generated by the core business. Cash flow from operating activities less net capital expenditure and environmental payments is defined as net cash from operations adjusted for South Deep BEE dividend, additions to property, plant and equipment, proceeds on disposal of property, plant and equipment and environmental trust funds and rehabilitation payments per the statement of cash flows.

The cash outflow of US$2 million in 2017 compared with an inflow of US$294 million in 2016. The main reasons for the decrease was that net cash from operations decreased from US$937 million in 2016 to US$826 million in 2017 due to higher taxes paid and higher investment in working capital. Included in the working capital investment was the Gruyere deferred payment of US$60 million. Additions to property, plant and equipment increased from US$629 million in 2016 to US$834 million in 2017 due to an increase in growth capital, being growth capital at Damang of US$115 million (2016: US$nil), the growth capital at South Deep of US$17 million (2016: US$8 million) and Gruyere project capital of US$81 million (2016: US$nil).

 

AFR-119


Table of Contents
118   The Gold Fields Annual Financial Report including Governance Report 2018
     

 

Management’s discussion and analysis

of the financial statements (continued)

    

    

 

Below is a table reconciling the cash flow from operating activities less net capital expenditure and environmental payments to the statement of cash flows.

 

     United States Dollar          

Figures in millions unless otherwise stated

 

   2017     2016  
Net cash from operations      826       937  
South Deep BEE dividend      (1     (1
Additions to property, plant and equipment      (834     (629
Proceeds on disposal of property, plant and equipment      23       2  
Environmental trust funds and rehabilitation payments      (16     (15
Cash flow from operating activities less net capital expenditure and environmental payments      (2         294  

Below is a table providing a breakdown of how the cash (utilised in)/generated by the Group.

 

     United States Dollar          

Figures in millions unless otherwise stated

 

   2017     2016  
Net cash generated by mines before growth capital      441       452  
Damang growth capital      (115      
South Deep growth capital      (17     (8
Net cash generated after growth capital      309       444  
Gruyere project capital      (81      
Gruyere deferred payment      (60      
Salares Norte      (53     (39
Other exploration      (5     (8
Interest paid      (72     (69
Other corporate costs and South Deep BEE dividend      (40     (34
Net (outflow)/inflow from operating activities less net capital expenditure and environmental payments      (2         294  

Cash flows from financing activities

Cash inflows from financing activities increased by 127% from US$37 million in 2016 to US$84 million in 2017. The items comprising these numbers are discussed below.

CONTINUING OPERATIONS

Cash inflows from financing activities from continuing operations increased by 127% from US$37 million in 2016 to US$84 million in 2017. The increase of US$47 million was due to the reasons below.

Share issue

During 2016, Gold Fields completed a US$152 million (R2.3 billion) accelerated equity raising by way of a private placement to institutional investors. A total number of 38,857,913 new Gold Fields shares were placed at a price of R59.50 per share which represented a 6% discount to the 30-day volume weighted average traded price, for the period 17 March 2016 and a 0.7% discount to the 50-day moving average.

The net proceeds from the placement were used to finance the buy-back of the notes.

 

AFR-120


Table of Contents
The Gold Fields Annual Financial Report including Governance Report 2018   119
     

 

    

    

    

    

 

Loans raised

Loans raised decreased by 40% from US$1,299 million in 2016 to US$780 million in 2017.

The US$780 million loans raised in 2017 comprised:

 

Figures in millions unless otherwise stated

 

  

 

            United  
States  
Dollar   

 
US$150 million revolving senior secured credit facility – new1      84    
US$100 million revolving senior secured credit facility2      45    
A$500 million syndicated revolving credit facility3      237    
US$1,290 million term loan and revolving credit facilities      73    
R1,500 million Nedbank revolving credit facility      79    
Short-term Rand uncommitted credit facilities      262    
       780    

Credit facilities financing and refinancing

1 

On 19 September 2017, Gold Fields La Cima S.A. entered into a US$150 million revolving senior secured credit facility with Banco de Crédito del Perú and Scotiabank Perú S.A.A. which became available on 20 September 2017. The purpose of this facility was (i) to refinance the US$200 million revolving senior secured credit facility; (ii) to finance the working capital requirements of the borrower; and (iii) for the general corporate purposes of the borrower. The final maturity date of this facility is three years from the date of the agreement, namely 19 September 2020.

2 

On 12 June 2017, Gold Fields Ghana Limited and Abosso Goldfields Limited entered into a US$100 million senior secured revolving credit facility with the Standard Bank of South Africa Limited (acting through its Isle of Man branch) which became available on 17 July 2017. The purpose of this facility was (i) to refinance the outstanding balance of US$45 million under the US$70 million senior secured revolving credit facility (which matured on 17 July 2017); (ii) to finance working capital requirements; (iii) for general corporate purposes; and (iv) for capital expenditure purposes of each borrower. The final maturity date of this facility is three years from the financial close date, namely 17 July 2020.

3 

On 24 May 2017, Gruyere Holdings entered into a A$500 million revolving credit facility which became available on 13 June 2017 with a syndicate of international banks and financial institutions. The purpose of this facility is to finance capital expenditure in respect of the Gruyere Gold project and to fund general working capital requirements. The final maturity date of this facility is three years from the agreement date, namely 13 June 2020.

The US$1,299 million loans raised in 2016 comprised:

 

Figures in millions unless otherwise stated

 

  

 

            United  
States  
Dollar   

 
US$150 million revolving senior secured credit facility      40    
US$1,510 million term loan and revolving credit facilities      174    
US$1,290 million term loan and revolving credit facilities1      708    
R1,500 million Nedbank revolving credit facility      21    
Short-term Rand uncommitted credit facilities      356    
       1,299    

Credit facilities financing and refinancing

1 

Gold Fields successfully refinanced its US$1,440 million credit facilities due in November 2017. The new facilities amount to US$1,290 million and comprise three tranches:

   

US$380 million: three-year term loan maturing in June 2019 – margin 250 basis points (“bps”) over LIBOR;

   

US$360 million: three-year revolving credit facility (“RCF”) also maturing in June 2019 (with an option to extend to up to five years) – margin 220bps over LIBOR; and

   

US$550 million: five-year revolving credit facility maturing in June 2021 – margin 245bps over LIBOR.

The new facilities were concluded with a syndicate of 15 banks. On average, the interest rate on the new facilities is similar to the interest rate on the existing facilities. A total of US$645 million was drawn down from the new facilities on 13 June 2016 to repay the Group’s existing US$ facilities, with US$645 million remaining unutilised. The refinancing is a key milestone in Gold Fields’ balance sheet management and increases the maturity of its core debt, with the first maturity now only in June 2019 (previously November 2017).

Loans repaid

Loans repaid decreased by 51% from US$1,413 million in 2016 to US$696 million in 2017.

The US$696 million loans repaid in 2017 comprised:

 

Figures in millions unless otherwise stated

 

  

 

            United  
States  
Dollar   

 
US$150 million revolving senior secured credit facility – old      82    
US$70 million revolving senior secured credit facility      45    
US$1,290 million term loan and revolving credit facility      352    
Short-term Rand uncommitted credit facilities      217    
       696    

 

AFR-121


Table of Contents
120   The Gold Fields Annual Financial Report including Governance Report 2018
     

 

Management’s discussion and analysis

of the financial statements (continued)

    

    

 

The US$1,413 million loans repaid in 2016 comprised:

 

Figures in millions unless otherwise stated

 

  

 

            United  
States  
Dollar   

 
US$1 billion notes issue1      130    
US$1,510 million term loan and revolving credit facility      898    
US$1,290 million term loan and revolving credit facility      49    
R1,500 million Nedbank revolving credit facility      21    
Short-term Rand uncommitted credit facilities      315    
       1,413    

 

1 

Bond buy-back

On 19 February 2016, Gold Fields announced an offer to purchase US$200 million of the US$1 billion notes outstanding. Gold Fields accepted the purchase of an aggregate principal amount of notes equal to US$148 million at the purchase price of US$880 per US$1,000 in principal amount of notes. A profit of US$18 million was recognised on the buy-back of the notes.

Net cash (utilised)/generated

As a result of the above, net cash utilised of US$62 million in 2017 compared to net cash generated of US$87 million in 2016.

Cash and cash equivalents decreased from US$527 million at 31 December 2016 to US$479 million at 31 December 2017.

STATEMENT OF FINANCIAL POSITION

Borrowings

Total debt (short and long term) increased from US$1,782 million at 31 December 2017 to US$2,012 million at 31 December 2018. Net debt (total debt less cash and cash equivalents) increased from US$1,303 million at 31 December 2017 to US$1,612 million as a result of higher debt and lower cash balances.

The Group monitors capital using the ratio of net debt to adjusted EBITDA. Adjusted EBITDA is defined as profit or loss for the year adjusted for interest, taxation, amortisation and depreciation and certain other costs. The definition of adjusted EBITDA is as defined in the US$1,290 million term loan and revolving credit facilities agreement. Net debt is defined as total borrowings less cash and cash equivalents. The Group’s long-term target is a ratio of net debt to adjusted EBITDA of one times or lower. The bank covenants on external borrowings require a net debt to adjusted EBITDA ratio of 2.5 or below and the ratio is measured based on amounts in United States Dollar. Net debt to adjusted EBITDA at 31 December 2018 was 1.45 (2017: 1.03). Refer to note 39.

Provisions

Long-term provisions decreased from US$321 million at 31 December 2017 to US$320 million in 2018 and included the following.

 

    

United States Dollar  

 

 

Figures in millions unless otherwise stated

 

                 2018                      2017    
Provision for environmental rehabilitation costs      290          282    
Silicosis settlement costs      25          32    
Other provisions      5          8    
Total long-term provisions      320          321    

Provision for environmental rehabilitation costs

The amount provided for environmental rehabilitation costs increased from US$282 million at 31 December 2017 to US$290 million at 31 December 2018. The increase is largely due to the increase of the gross environmental rehabilitation costs at South Deep, St Ives, Granny Smith, Gruyere and Cerro Corona, partially offset by higher discount rates in Ghana and exchange rate movements. This provision represents the present value of closure, rehabilitation and other environmental obligations up to 31 December 2018. This provision is updated annually to take account of inflation, the time value of money and any new environmental obligations incurred.

 

AFR-122


Table of Contents
The Gold Fields Annual Financial Report including Governance Report 2018   121
     

 

    

    

    

    

 

The inflation and range of discount rates applied in 2018 and 2017 for each region are shown in the table below:

 

     

South Africa

 

    

            Ghana

 

    

          Australia

 

    

            Peru

 

    

            Chile

 

 
Inflation rates               
2018      5.5%        2.2%        2.5%        2.2%          2.2%    
2017      5.5%        2.2%        2.5%        2.2%          –    
Discount rates               
2018      10.0%        10.3%        2.3 – 2.5%        4.2%          3.6%    
2017      9.8%        9.2 – 9.3%        2.6 – 2.9%        3.8%          –    

The interest charge remained flat at US$12 million.

Adjustments for new disturbances and changes in environmental legislation during 2018 and 2017, after applying the above inflation and discount rates were:

 

    

United States Dollar  

 

 

Figures in millions unless otherwise stated

 

               2018                 2017  
Ghana      (9      
Australia      22       (3 )   
Peru      10       (2 )   
Total      23       (5 )   

The South African and Ghanaian operations contribute to a dedicated environmental trust fund and a dedicated bank account, respectively, to provide financing for final closure and rehabilitation costs. The amount invested in the fund is shown as a non-current asset in the financial statements and increased from US$56 million at 31 December 2017 to US$61 million at 31 December 2018. The increase is mainly as a result of contributions amounting to US$8 million and interest income of US$1 million. The South African and Ghanaian operations are required to contribute annually to the trust fund over the remaining lives of the mines, to ensure that sufficient funds are available to discharge commitments for future rehabilitation costs.

Silicosis settlement costs provision

The principal health risks associated with Gold Fields’ mining operations in South Africa arise from occupational exposure to silica dust, noise, heat and certain hazardous chemicals. The most significant occupational diseases affecting Gold Fields’ workforce include lung diseases (such as silicosis, tuberculosis, a combination of the two and chronic obstructive airways disease (“COAD”) as well as noise-induced hearing loss (“NIHL”).

A consolidated application was brought against several South African mining companies, including Gold Fields, for certification of a class action on behalf of current or former mineworkers (and their dependants) who have allegedly contracted silicosis and/or tuberculosis while working for one or more of the mining companies listed in the application.

The Occupational Lung Disease Working Group was formed in fiscal 2014 to address issues relating to compensation and medical care for occupational lung disease in the South African gold mining industry.

The Working Group, made up of African Rainbow Minerals, Anglo American SA, AngloGold Ashanti, Gold Fields, Harmony and Sibanye-Stillwater, had extensive engagements with a wide range of stakeholders since its formation, including government, organised labour, other mining companies and the legal representatives of claimants who have filed legal actions against the companies.

The members of the Working Group are among respondent companies in a number of legal proceedings related to occupational lung disease, including the class action referred to above. The Working Group is, however, of the view that achieving a comprehensive settlement, which is both fair to past, present and future employees and sustainable for the sector, is preferable to protracted litigation.

This matter was previously disclosed as a contingent liability as the amount could not be estimated reliably. As a result of the ongoing work of the Working Group and engagements with affected stakeholders since 31 December 2016, it has now become possible for Gold Fields to reliably estimate its share in the estimated cost in relation to the Working Group of a possible settlement of the class action claims and related costs. As a result, Gold Fields has provided an amount of US$25 million (R368 million) (2017: US$32 million (R402 million)) for this obligation in the statement of financial position at 31 December 2018. The nominal amount of this provision is US$35 million (R507 million) (2017: US$41 million (R509 million)).

The assumptions that were made in the determination of the provision include silicosis prevalence rates, estimated settlement per claimant, benefit take-up rates and disease progression rates. A discount rate of 8.24% was used, based on government bonds with similar terms to the anticipated settlement costs.

 

AFR-123


Table of Contents
122   The Gold Fields Annual Financial Report including Governance Report 2018
     

 

Management’s discussion and analysis

of the financial statements (continued)

    

    

    

 

The ultimate outcome of these matters remains uncertain, with a possible failure to reach a settlement or to obtain the requisite court approval for a potential settlement. The provision is consequently subject to adjustment in the future, depending on the progress of the Working Group discussions, stakeholder engagements and the ongoing legal proceedings. Refer note 35 for further details.

Other long-term provisions

Other long-term provisions decreased from US$8 million at 31 December 2017 to US$5 million at 31 December 2018 and include the South Deep dividend of US$5 million (2017: US$7 million) and other provisions of US$nil (2017: US$1 million).

Credit facilities

At 31 December 2018, the Group had unutilised committed banking facilities available under the following facilities, details of which are discussed in note 24:

 

US$707 million available under the US$1,290 million term loan and revolving credit facilities;

 

US$67 million available under the US$150 million revolving senior secured credit facility;

 

US$55 million available under the US$100 million senior secured revolving credit facility;

 

A$50 million (US$35 million) under the A$500 million syndicated revolving credit facility;

 

R1,500 million (US$103 million) available under the R1,500 million Nedbank revolving credit facility; and

 

R300 million (US$21 million) available under the R500 million Standard Bank revolving credit facility.

Substantial contractual arrangements for uncommitted borrowing facilities are maintained with several banking counterparties to meet the Group’s normal contingency funding requirements.

As of the date of this report, the Group was not in default under the terms of any of its outstanding credit facilities.

US$1 billion notes issue

In addition, the Company holds US$148.0 million principal amount of the US$1 billion notes issue (the “notes”), which it repurchased in 2016 and which can be resold (in whole or in part) subject to market conditions. There is no guarantee, however, that the notes can be resold at a price satisfactory to the Company or at all. In accordance with the terms and conditions of the notes, any such resale would need to take place outside the United States in reliance on Regulation S under the U.S. Securities Act of 1933.

Contractual obligations and commitments as at 31 December 2018

 

    

United States Dollar

 

 

 
     Payments due by period  

Figures in millions unless otherwise stated

 

   Total      Within
one year
     Between
one and
five years
     After
five years
 
Borrowings            
Notes issue            
Capital      852.4               852.4         
Interest      74.0        41.6        32.4         
US$150 million revolving senior secured credit facility            
Capital      83.5               83.5         
Interest      5.4        3.1        2.3         
US$1,290 million term loan and revolving credit facilities            
Capital      583.0               583.0         
Interest      48.0        27.0        21.0         
US$100 million senior secured revolving credit facility            
Capital      45.0               45.0         
Interest      7.2        2.5        4.7         
A$500 million syndicated revolving credit facility            
Capital      316.5               316.5         
Interest      33.2        13.8        19.4         
R500 million Standard Bank revolving credit facility            
Capital      13.7               13.7         
Interest      1.7        1.3        0.4         
R500 million Absa revolving credit facility            
Capital      34.2               34.2         
Interest      4.1        3.3        0.8         
Short-term Rand credit facilities            
Capital      86.3        86.3                
Interest      7.0        7.0                
Other obligations            
Finance lease liability      111.5        11.6        41.5        58.4  
Environmental obligations1      399.9        13.0        33.7        353.2  
Trade and other payables      393.1        393.1                
Gold, copper and foreign exchange derivatives      22.6        22.6                
South Deep dividend      9.6        1.4        4.1        4.1  
Total contractual obligations          3,131.9        627.6        2,088.6        415.7  

 

1 

Gold Fields makes full provision for all environmental obligations based on the net present value of the estimated cost of restoring the environmental disturbance that has occurred up to the reporting date. Management believes that the provisions made for environmental obligations are adequate to cover the expected volume of such obligations.

 

AFR-124


Table of Contents
The Gold Fields Annual Financial Report including Governance Report 2018   123
     

 

    

    

    

    

 

    

United States Dollar

 

 
    

Amounts of commitments expiring by period  

 

 

Figures in millions unless otherwise stated

 

   Total      Within
one year
     Between
one and
five years
     After  
five years  
 
Commitments            
Guarantees1                           —    
Capital expenditure      50.0        50.0               —    
Operating lease obligations      657.4        76.7        256.5        324.2    
Total commitments            707.4        126.7        256.5        324.2    

 

1 

Guarantees consist of numerous obligations. Guarantees consisting of US$207.6 million committed to guarantee Gold Fields’ environmental and other obligations with respect to its South African, Peruvian, Ghanaian and Australian operations are fully provided for under the provision for environmental rehabilitation and certain lease liabilities and are not included in the amount above.

Working capital

Following its going concern assessment performed, which takes into account the 2019 operational plan, net debt position and unutilised loan facilities, management believes that Gold Fields’ working capital resources, by way of internal sources and banking facilities, are sufficient to fund Gold Fields’ currently foreseeable future business requirements.

Off-balance sheet items

At 31 December 2018, Gold Fields had no material off-balance sheet items except for as disclosed under operating lease obligations, guarantees and capital commitments.

INFORMATION COMMUNICATION AND TECHNOLOGY (“ICT”)

ICT at Gold Fields is a strategic partner to the business. The focus of ICT is to ensure that technology remains relevant and protected in enabling the business in executing the business strategy and operational plans.

For 2018, ICT focused on:

 

Implementing the ICT digital strategy to enable the foundational elements of the digital mine of the future;

 

Adopting and embedding a suitable cyber security posture, including the achievement of the ISO 27001 Information Security Management Standard certification;

 

Maintaining ICT governance and achieving operational targets;

 

Maintaining sound financial management, and sustaining cost savings;

 

Ensuring key systems and infrastructure availability; and

 

Managing the delivery of strategic projects.

Gold Fields’ vision to be the global leader in sustainable gold mining requires the adaptability to respond to the rapidly changing technology environment. This is achieved through ensuring the foundational elements of the mine of the future are in place across the various operations. Following the establishment of the Innovation and Technology vision and the Gold Fields digital program, ICT conducted various assessments and engagements across the Group to develop the ICT digital strategy.

Following the recent release of the 17 CFR Parts 229 and 249 from the Securities and Exchange Commission, dealing with Public Company Cyber Security Disclosures, one of the key initiatives in 2018 was the implementation of a suitable cyber security posture. Gold Fields’ Group ICT evaluated the Group’s existing information management system and determined that the ISO 27001 certification would provide the necessary assurance to Gold Fields.

Group ICT enabled the ISO 27001 certification for the following areas:

 

IT infrastructure and operations;

 

Information security;

 

Business applications;

 

Project and vendor management; and

 

Governance risk and compliance.

The formal receipt of the ISO 27001 Information Security Management System certification was achieved for the following regions:

 

Corporate office;

 

South Deep mine;

 

Ghana Regional Office;

 

Australia Regional Office; and

 

Peru Regional Office.

 

AFR-125


Table of Contents
124   The Gold Fields Annual Financial Report including Governance Report 2018
     

 

Management’s discussion and analysis

of the financial statements (continued)

    

    

 

The certification for each of the remaining mines is planned for 2019.

Further, to strengthen the Group’s cyber security posture, the implementation of an intelligent cyber threat detection and monitoring solution across all operations was completed.

Gold Fields ICT operating and delivery model which is based on industry best practice was enhanced to position ICT to effectively deliver on the digital strategy. This operating model enables ICT to focus on business imperatives and business support, while the non-core services are outsourced. The operating model enhancements and delivery against key strategic targets for 2018 mitigated key technology risks and exposed technology opportunities to enable the rapid deployment of digital technologies.

INTERNAL CONTROL OVER FINANCIAL REPORTING

Gold Fields’ management is responsible for establishing and maintaining adequate internal control over financial reporting. The Securities Exchange Act of 1934 defines internal control over financial reporting in Rule 13a-15(f) and 15d-15(f) as a process designed by, or under the supervision of, the Company’s principal executive and principal financial officers, and effected by the Company’s Board of Directors, management and other personnel, to provide reasonable assurance regarding the reliability of financial reporting and the preparation of financial statements for external purposes in accordance with generally accepted accounting principles, and includes those policies and procedures that:

 

Pertain to the maintenance of records that, in reasonable detail, accurately and fairly reflect the transactions and dispositions of the assets of the Company;

 

Provide reasonable assurance that transactions are recorded as necessary to permit preparation of financial statements in accordance with generally accepted accounting principles, and that receipts and expenditures of the Company are being made only in accordance with authorisations of management and directors of the Company; and

 

Provide reasonable assurance regarding prevention or timely detection of unauthorised acquisition, use or disposition of the Company’s assets that could have a material effect on the consolidated financial statements.

Because of its inherent limitations, internal control over financial reporting may not prevent or detect misstatements. Also, projections of any evaluation of effectiveness to future periods are subject to risk that controls may become inadequate because of changes in conditions, or that the degree of compliance with the policies or procedures may deteriorate.

Gold Fields’ management assessed the effectiveness of its internal control over financial reporting as of 31 December 2018. In making this assessment, Gold Fields’ management used the criteria established in Internal Control-Integrated Framework (2013) issued by the Committee of Sponsoring Organisations of the Treadway Commission. Based upon its assessment, Gold Fields’ management concluded that, as of 31 December 2018, its internal control over financial reporting is effective based upon those criteria.

TREND AND OUTLOOK

Attributable equivalent gold production for the Group for 2019 is expected to be between 2.13 million ounces and 2.18 million ounces. AISC is expected to be between US$980 per ounce and US$995 per ounce. AIC is planned to be between US$1,075 per ounce and US$1,095 per ounce. These expectations assume exchange rates of R/US$:13.80 and A$/US$:0.75.

Capital expenditure for the Group is planned at US$633 million. Sustaining capital expenditure for the Group is planned at US$490 million and growth capital expenditure is planned at US$143 million. The US$143 million growth capital expenditure comprises US$69 million for Damang and A$99 million (US$74 million) for Gruyere. Expenditure on Salares Norte is expected to be US$57 million in 2019. The capital expenditure above excludes the Group’s share of Asanko’s total expenditure of US$25 million for 2019.

The above is subject to safety performance which limits the impact of safety-related stoppages and the forward-looking statement.

 

LOGO

Paul Schmidt

Chief Financial Officer

25 March 2019

 

AFR-126


Table of Contents
The Gold Fields Annual Financial Report including Governance Report 2018   125
     

 

REPORT OF INDEPENDENT REGISTERED PUBLIC ACCOUNTING FIRM

    

    

    

 

To the Shareholders and Board of Directors of Gold Fields Limited

Opinions on the Consolidated Financial Statements and Internal Control Over Financial Reporting

We have audited the accompanying consolidated statements of financial position of Gold Fields Limited and subsidiaries (the Company) as of December 31, 2018 and 2017, the related consolidated income statements and statements of comprehensive income, changes in equity, and cash flows for each of the years in the three-year period ended December 31, 2018, and the related notes (collectively, the consolidated financial statements). We also have audited the Company’s internal control over financial reporting as of December 31, 2018, based on criteria established in Internal Control – Integrated Framework (2013) issued by the Committee of Sponsoring Organizations of the Treadway Commission.

In our opinion, the consolidated financial statements referred to above present fairly, in all material respects, the financial position of the Company as of December 31, 2018 and 2017, and the results of its operations and its cash flows for each of the years in the three-year period ended December 31, 2018, in conformity with International Financial Reporting Standards as issued by the International Accounting Standards Board. Also in our opinion, the Company maintained, in all material respects, effective internal control over financial reporting as of December 31, 2018, based on criteria established in Internal Control—Integrated Framework (2013) issued by the Committee of Sponsoring Organizations of the Treadway Commission.

Basis for Opinions

The Company’s management is responsible for these consolidated financial statements, for maintaining effective internal control over financial reporting, and for its assessment of the effectiveness of internal control over financial reporting, included in the accompanying Management’s Report on Internal Control over Financial Reporting appearing in Item 15 of the Company’s 2018 Annual Report on Form 20-F. Our responsibility is to express an opinion on the Company’s consolidated financial statements and an opinion on the Company’s internal control over financial reporting based on our audits. We are a public accounting firm registered with the Public Company Accounting Oversight Board (United States) (PCAOB) and are required to be independent with respect to the Company in accordance with the U.S. federal securities laws and the applicable rules and regulations of the Securities and Exchange Commission and the PCAOB.

We conducted our audits in accordance with the standards of the PCAOB. Those standards require that we plan and perform the audits to obtain reasonable assurance about whether the consolidated financial statements are free of material misstatement, whether due to error or fraud, and whether effective internal control over financial reporting was maintained in all material respects.

Our audits of the consolidated financial statements included performing procedures to assess the risks of material misstatement of the consolidated financial statements, whether due to error or fraud, and performing procedures that respond to those risks. Such procedures included examining, on a test basis, evidence regarding the amounts and disclosures in the consolidated financial statements. Our audits also included evaluating the accounting principles used and significant estimates made by management, as well as evaluating the overall presentation of the consolidated financial statements. Our audit of internal control over financial reporting included obtaining an understanding of internal control over financial reporting, assessing the risk that a material weakness exists, and testing and evaluating the design and operating effectiveness of internal control based on the assessed risk. Our audits also included performing such other procedures as we considered necessary in the circumstances. We believe that our audits provide a reasonable basis for our opinions.

 

AFR-127


Table of Contents
126   The Gold Fields Annual Financial Report including Governance Report 2018
     

 

REPORT OF INDEPENDENT REGISTERED PUBLIC ACCOUNTING FIRM continued

    

    

    

 

Definition and Limitations of Internal Control Over Financial Reporting

A company’s internal control over financial reporting is a process designed to provide reasonable assurance regarding the reliability of financial reporting and the preparation of financial statements for external purposes in accordance with generally accepted accounting principles. A company’s internal control over financial reporting includes those policies and procedures that (1) pertain to the maintenance of records that, in reasonable detail, accurately and fairly reflect the transactions and dispositions of the assets of the company; (2) provide reasonable assurance that transactions are recorded as necessary to permit preparation of financial statements in accordance with generally accepted accounting principles, and that receipts and expenditures of the company are being made only in accordance with authorizations of management and directors of the company; and (3) provide reasonable assurance regarding prevention or timely detection of unauthorized acquisition, use, or disposition of the company’s assets that could have a material effect on the financial statements.

Because of its inherent limitations, internal control over financial reporting may not prevent or detect misstatements. Also, projections of any evaluation of effectiveness to future periods are subject to the risk that controls may become inadequate because of changes in conditions, or that the degree of compliance with the policies or procedures may deteriorate.

/s/ KPMG Inc.

We have served as the Company’s auditor since 2010.

Johannesburg, South Africa

March 29, 2019

 

AFR-128


Table of Contents
The Gold Fields Annual Financial Report including Governance Report 2018   127
     

 

Accounting policies

    

    

 

The principal accounting policies applied in the preparation of these consolidated financial statements are set out below. These policies have been consistently applied to all the years presented, except for the adoption of new and revised standards and interpretations.

Gold Fields Limited (the “Company” or “Gold Fields”) is a company domiciled in South Africa. The registration number of the Company is 1968/004880/06. The address of the Company is 150 Helen Road, Sandton, Johannesburg. The consolidated financial statements of the Company as at 31 December 2018 and 2017 and for each of the years in the three-year period ended 31 December 2018 comprise the Company and its subsidiaries (together referred to as the “Group” and individually as “Group entities”) as well as the Group’s share of the assets, liabilities, income and expenses of its joint operations and the Group’s interest in associates and its joint ventures. The Group is primarily involved in gold mining.

 

1.

BASIS OF PREPARATION

The financial statements of the Group have been prepared in accordance with International Financial Reporting Standards (“IFRS”) as issued by the International Accounting Standards Board (“IASB”), the SAICA Financial Reporting Guides as issued by the Accounting Practices Committee and Financial Reporting Pronouncements as issued by the Financial Reporting Standards Council, as well as the requirements of the South African Companies Act. This is the first set of the Group’s financial statements in which IFRS 15 Revenue from Contracts with Customers, IFRS 9 Financial Instruments and the early adoption of the amendment to IAS 28 Investments in Associates and Joint Ventures have been applied. Changes to significant accounting policies are described in note 41 of the consolidated financial statements.

As required by the United States Securities and Exchange Commission, the financial statements include the consolidated statements of financial position as at 31 December 2018 and 2017, and the consolidated income statements and statements of comprehensive income, changes in equity and cash flows for the years ended 31 December 2018, 2017 and 2016 and the related notes.

The consolidated financial statements were authorised for issue by the Board of Directors on 25 March 2019.

Standards, interpretations and amendments to published standards effective for the year ended 31 December 2018 or early adopted by the Group

During the financial year, the following new and revised accounting standards, amendments to standards and new interpretations were adopted by the Group:

 

     

 

 

Standard(s)

Amendment(s)

Interpretation(s)

  

LOGO

 

  

Salient features of the changes

        LOGO     
     
IFRS 2  Share-based   Payments   

   LOGO

  

  The amendments cover three accounting areas:

–  Measurement of cash-settled share-based payments;

–  Classification of share-based payments settled net of tax withholdings; and

–  Accounting for a modification of a share-based payment from cash-settled to equity-settled.

  The amendment does not have a material impact on the Group.

 

   LOGO
     
IFRS 9 Financial Instruments       LOGO   

  This IFRS sets out requirements for recognising and measuring financial assets, financial liabilities and some contracts to buy or sell non-financial items. This standard replaces IAS 39 Financial Instruments. The Group have adopted IFRS 9 on 1 January 2018.

 

  

LOGO

 

 

AFR-129


Table of Contents
128   The Gold Fields Annual Financial Report including Governance Report 2018
     

 

Accounting policies (continued)

    

    

    

 

     

 

 

Standard(s)

Amendment(s)

Interpretation(s)

  

LOGO

 

  

Salient features of the changes

        LOGO     
     

IFRS 15 Revenue

from Contracts with

Customers

      LOGO   

  This IFRS introduces a new revenue recognition model for contracts with customers and establishes a comprehensive framework for determining whether, how much and when revenue is recognised. IFRS 15 also includes extensive new disclosure requirements; and

  The Group have adopted IFRS 15 on 1 January 2018.

  

     LOGO     

     

IAS 28 Investments in    

Associates and Joint

Ventures (early

adopted)

      LOGO   

  The amendments clarify that an entity applies IFRS 9 to long-term interests in an associate and joint venture that forms part of the net investment in the associate or joint venture but to which the equity method is not applied;

  The implementation of this amendment has a direct impact on the accounting treatment of the redeemable preference shares that form part of the Group’s net investment in Asanko Gold Ghana Limited; and

  The amendments apply for annual periods beginning on or after 1 January 2019. The Group has early adopted the standard as permitted by IAS 28.

  

     LOGO     

Standards, interpretations and amendments to published standards that are not yet effective

Certain new standards, amendments and interpretations to existing standards have been published that apply to the Group’s accounting periods beginning on 1 January 2019 or later periods, but have not been early adopted by the Group.

The standards, amendments and interpretations that are relevant to the Group are:

 

     

 

 

Standard(s)

Amendment(s)

Interpretation(s)

  

LOGO

 

   Salient features of the changes             LOGO         
IFRS 16 Leases       LOGO   

  This IFRS sets out the principles for the recognition, measurement, presentation and disclosure of leases for both parties to a contract, i.e. the customer (“lessee”) and the supplier (“lessor”);

  IFRS 16 replaces the previous leases Standard, IAS 17 Leases, and related Interpretations;

  IFRS 16 has one model for lessees which will result in almost all leases being included on the statement of financial position. The lessee recognises a right-of-use asset representing its right to use the underlying asset and a lease liability representing its obligation to make lease payments. No significant changes have been included for lessors (the Group is not a lessor);

  The Group has assessed the estimated impact that initial application of IFRS 16 will have on its consolidated financial statements which is described in more detail below; and

  The actual impact of adopting the standard on 1 January 2019 may change because the new accounting policies are subject to change until the Group presents its first consolidated financial statements that include the date of initial application of IFRS 16.

            LOGO             

 

AFR-130


Table of Contents
The Gold Fields Annual Financial Report including Governance Report 2018   129
     

 

    

    

    

    

 

     

 

 

Standard(s)

Amendment(s)

Interpretation(s)        

  

LOGO

 

   Salient features of the changes             LOGO         

IFRS 16 Leases

(continued)

       

Lease in which the Group is a lessee

  Management has compiled a list of all potential leases across the Group and reviewed all related contracts in order to identify and account for all leases in terms of IFRS 16 across the Group;

  The Group will recognise right-of-use assets and lease liabilities for its operating leases for the following material contracts:

 

  
       

Australia

  
       

– Power Purchase Agreements (PPAs);

  
       

– Rental of gas pipelines;

  
       

– Ore haulage and site services;

  
       

– Mining equipment hire; and

  
       

– Property rentals.

 

  
       

Ghana

  
       

– Power Purchase Agreements (PPAs); and

  
       

– Transportation contracts.

 

  
       

South Africa

  
       

– Equipment hire.

 

  
       

Peru

  
       

– Property rentals; and

  
       

– Equipment hire.

 

  
       

Corporate and other

  
       

– Property rentals; and

  
       

– Equipment hire.

 

  
       

  The nature of expenses related to these leases will now change because the Group will recognise an amortisation and depreciation charge for the right-of-use assets and finance expense in respect of the lease liabilities once the standard is implemented;

  Previously, the Group recognised operating lease expenses on a straight-line basis over the term of the lease, and recognised assets and liabilities only to the extent that there was a timing difference between actual lease payments and the expense recognised;

  Based on the information currently available, the Group estimates that it will recognise right-of-use assets and additional lease liabilities between US$190.0 million and US$230.0 million at 1 January 2019. The Group does not expect the adoption of IFRS 16 to impact its ability to comply with loan covenant requirements;

  The Group plans to apply IFRS 16 initially on 1 January 2019, using the modified retrospective approach. Therefore, the cumulative effect of adopting IFRS 16 will be recognised as an adjustment to the opening balance of retained earnings at 1 January 2019, with no restatement of comparative information;

  
       

  The Group will elect to recognise the right-of-use assets at an amount equal to the lease liability at 1 January 2019; and

  The Group plans to apply the following practical expedients for IFRS 16:

– Leases for which the underlying asset is of low value; and

– Short term leases.

    

 

AFR-131


Table of Contents
130   The Gold Fields Annual Financial Report including Governance Report 2018
     

 

Accounting policies (continued)

    

    

    

 

     

 

 

Standard(s)

Amendment(s)

Interpretation(s)

  

LOGO

 

   Salient features of the changes             LOGO         
IFRIC 23 Uncertainty       over Income Tax Treatments       LOGO   

  This interpretation clarifies the accounting for income tax treatments that have yet to be accepted by tax authorities;

  IFRIC 23 specifically clarifies how to incorporate this uncertainty into the measurement of tax as reported in the consolidated financial statements;

  IFRIC 23 does not introduce any new disclosures but reinforces the need to comply with existing disclosure requirements about judgements made, assumptions and other estimates used and the potential impact of uncertainties that are not reflected; and

  The interpretation will not have a material impact on the Group.    

 

            LOGO
     
Various IFRS (2015/2017 Cycle)        

  The annual improvements project is a collection of amendments to various IFRS standards and is the result of conclusions reached by the IASB on proposals made at its annual improvement project; and

  The interpretation will not have a material impact on the Group.

 

            LOGO
     
IFRS 3 Business Combinations       LOGO   

  These amendments make it easier for companies to decide whether activities and assets they acquire are a business or merely a group of assets. The amendments:

–  Confirm that a business must include inputs and a process, and clarified that: (i) the process must be substantive and (ii) the inputs and process must together significantly contribute to creating outputs;

–  Narrow the definitions of a business by focusing the definition of outputs on goods and services provided to customers and other income from ordinary activities, rather than on providing dividends or other economic benefits directly to investors or lowering costs; and

–  Add a test that makes it easier to conclude that a company has acquired a group of assets, rather than a business, if the value of the assets acquired is substantially all concentrated in a single asset or group of similar assets.

  The amendments will not have a material impact on the Group.

 

            LOGO
     

IAS 1 Presentation of Financial Statements and

IAS 8 Accounting Policies, Changes in Accounting Estimates and Errors

      LOGO   

  The IASB refined its definition of material to make it easier to understand. It is now aligned across IFRS Standards and the Conceptual Framework;

  The revised definition of material is:

–  Information is material if omitting, misstating or obscuring it could reasonably be expected to influence decisions that the primary users of general purpose financial statements make on the basis of those financial statements, which provide financial information about a specific reporting entity.

  The Board has also removed the definition of material omissions or misstatements from IAS 8 Accounting Policies, Changes in Accounting Estimates and Errors; and

  The amendments will not have a material impact on the Group.

 

            LOGO

 

AFR-132


Table of Contents
The Gold Fields Annual Financial Report including Governance Report 2018   131
     

 

    

    

    

    

 

     

 

 

Standard(s)

Amendment(s)

Interpretation(s)

   LOGO    Salient features of the changes             LOGO         
IFRS 17 Insurance       Contracts       LOGO   

  IFRS 17 supersedes IFRS 4 Insurance Contracts and aims to increase comparability and transparency about profitability. The new standard introduces a new comprehensive model (“general model”) for the recognition and measurement of liabilities arising from insurance contracts;

  In addition, it includes a simplified approach and modifications to the general measurement model that can be applied in certain circumstances and to specific contracts, such as:

            LOGO     
  

–  Reinsurance contracts held;

  

–  Direct participating contracts; and

  

–  Investment contracts with discretionary participation features.

  

  Under the new standard, investment components are excluded from insurance revenue and service expenses. Entities can also choose to present the effect of changes in discount rates and other financial risks in profit or loss or other comprehensive income;

  The new standard includes various new disclosures and requires additional granularity in disclosures to assist users to assess the effects of insurance contracts on the entity’s financial statements; and

  The Group is in the process of determining the impact of IFRS 17 and will provide more detailed disclosure on the impact in future consolidated financial statements.

 

  *

Effective date refers to annual period beginning on or after said date.

Significant accounting judgements and estimates

Use of estimates: The preparation of the consolidated financial statements in accordance with IFRS requires the Group’s management to make estimates and assumptions that affect the reported amounts of assets and liabilities and disclosure of contingent assets and liabilities at the date of the consolidated financial statements, and the reported amounts of revenues and expenses during the reporting period. The determination of estimates requires the exercise of judgement based on various assumptions and other factors such as historical experience, current and expected economic conditions, and in some cases actuarial techniques. Actual results could differ from those estimates.

The more significant areas requiring the use of management estimates and assumptions relate to the following:

   

Mineral reserves and resources estimates (this forms the basis of future cash flow estimates used for impairment assessments and units-of-production depreciation and amortisation calculations);

   

Carrying value of property, plant and equipment and goodwill;

   

Production start date;

   

Estimates of recoverable gold and other materials in heap leach and stockpiles, gold in process and product inventories including write-downs of inventory to net realisable value;

   

Provision for environmental rehabilitation costs;

   

Provision for silicosis settlement costs;

   

Income taxes;

   

Share-based payments;

   

The fair value and accounting treatment of financial instruments;

   

Contingencies; and

   

Asanko Gold acquisition.

Estimates and judgements are continually evaluated and are based on historical experience and other factors, including expectations of future events that are believed to be reasonable under the circumstances.

 

AFR-133


Table of Contents
132   The Gold Fields Annual Financial Report including Governance Report 2018
     

 

Accounting policies (continued)

    

    

    

 

The estimates and assumptions that have a significant risk of causing a material adjustment to the carrying amounts of assets and liabilities within the financial year are discussed below.

Mineral reserves and resources estimates

Mineral reserves are estimates of the amount of product, inclusive of diluting materials and allowances for losses, which can be economically and legally extracted from the Group’s properties, as determined by life-of-mine schedules or pre-feasibility studies.

Mineral resources are estimates, based on specific geological evidence and knowledge, including sampling, of the amount of product in situ, for which there is a reasonable prospect for eventual legal and economic extraction.

In order to calculate the reserves and resources, estimates and assumptions are required about a range of geological, technical and economic factors, including but not limited to quantities, grades, production techniques, recovery rates, production costs, capital expenditure, transport costs, commodity demand, commodity prices and exchange rates.

Estimating the quantity and grade of the mineral reserves and resources is based on exploration and sampling information gathered through appropriate techniques (primarily diamond drilling, reverse circulation drilling, air-core and sonic drilling), surface three-dimensional reflection seismics, ore body faces modelling, structural modelling, geological mapping, detailed ore zone wireframes and geostatistical estimation. This process may require complex and difficult geological judgements and calculations to interpret the data.

The Group is required to determine and report on the mineral reserves and resources in accordance with the South African Mineral Resource Committee (“SAMREC”) code on an annual basis.

Estimates of mineral reserves and resources may change from year to year due to the change in economic, regulatory, infrastructural or social assumptions used to estimate ore reserves and resources, and due to additional geological data becoming available.

Changes in reported proved and probable reserves may affect the Group’s financial results and position in a number of ways, including the following:

   

The recoverable amount used in the impairment calculations may be affected due to changes in estimated cash flows or timing thereof;

   

Amortisation and depreciation charges to profit or loss may change as these are calculated on the units-of-production method, or where the useful economic lives of assets change;

   

Provision for environmental rehabilitation costs may change where changes in ore reserves affect expectations about the timing or cost of these activities; and

   

The carrying value of deferred tax assets may change due to changes in estimates of the likely recovery of the tax benefits.

Changes in reported measured and indicated resources may affect the Group’s financial results and position in a number of ways, including the following:

   

The recoverable amount used in the impairment calculations may be affected due to changes in estimated market value of resources exclusive of reserves; and

   

Amortisation and depreciation charges for the mineral rights asset at the Australian operations may change as a result of the change in the portion of mineral rights asset being transferred from the non-depreciable component to the depreciable component.

Carrying value of property, plant and equipment and goodwill

All mining assets are amortised using the units-of-production method where the mine operating plan calls for production from proved and probable mineral reserves.

Mobile and other equipment are depreciated over the shorter of the estimated useful life of the asset or the estimate of mine life based on proved and probable mineral reserves.

The calculation of the units-of-production rate of amortisation could be impacted to the extent that actual production in the future is different from current forecast production based on proved and probable mineral reserves. This would generally result from the extent that there are significant changes in any of the factors or assumptions used in estimating mineral reserves. These factors could include:

   

Changes in proved and probable mineral reserves;

   

Differences between actual commodity prices and commodity price assumptions;

   

Unforeseen operational issues at mine sites;

   

Changes in capital, operating, mining, processing and reclamation costs, discount rates and foreign currency exchange rates; and

   

Changes in mineral reserves could similarly impact the useful lives of assets depreciated on a straight-line basis, where those lives are limited to the life of the mine.

 

AFR-134


Table of Contents
The Gold Fields Annual Financial Report including Governance Report 2018   133
     

 

    

    

    

    

 

The Group reviews and tests the carrying value of long-lived assets annually or when events or changes in circumstances suggest that the carrying amount may not be recoverable by comparing the recoverable amounts to these carrying values. In addition, goodwill is tested for impairment on an annual basis. Assets are grouped at the lowest level for which identifiable cash flows are largely independent of cash flows of other assets and liabilities. If there are indications that impairment may have occurred, estimates are prepared of recoverable amounts of each group of assets. The recoverable amounts of cash-generating units (“CGU”) and individual assets have been determined based on the higher of value-in-use and fair value less cost of disposal (“FVLCOD”) calculations. Expected future cash flows used to determine the value in use or FVLCOD of property, plant and equipment and goodwill are inherently uncertain and could materially change over time. They are significantly affected by a number of factors including reserves and production estimates, together with economic factors such as the gold and copper prices, discount rates, foreign currency exchange rates, resource valuations (determined based on comparable market transactions), estimates of costs to produce reserves and future capital expenditure.

An individual operating mine does not have an indefinite life because of the finite life of its reserves. The allocation of goodwill to an individual mine will result in an eventual goodwill impairment due to the wasting nature of the mine. In accordance with the provisions of IAS 36 Impairment of Assets, the Group performs its annual impairment review of goodwill at each financial year-end.

The Group generally used FVLCOD to determine the recoverable amount of each CGU.

Significant assumptions used in the Group’s impairment assessments (FVLCOD calculations) include:

 

      2018       2017  
US$ gold price per ounce – year 1              US$1,200                 US$1,200  
US$ gold price per ounce – year 2 onwards      US$1,300         US$1,300  
Rand gold price per kilogram – year 1      R525,000         R525,000  
Rand gold price per kilogram – year 2 onwards      R550,000         R525,000  
A$ gold price per ounce – year 1      A$1,600         A$1,600  
A$ gold price per ounce – year 2 onwards      A$1,700         A$1,700  
US$ copper price per tonne – year 1      US$5,951         US$5,512  
US$ copper price per tonne – year 2 onwards      US$6,612         US$6,171  
Resource value per ounce (used to calculate the value beyond proved and probable reserves)            

  South Africa (with infrastructure)

     US$17         US$17  

  Ghana (with infrastructure)

     US$44         US$41  

  Peru (with infrastructure)

     US$70         US$41  

  Australia (2018: with infrastructure, 2017: without infrastructure)2

     US$28         US$293  
Discount rates            

  South Africa – nominal

     13.5%         13.5%  

  Ghana – real

     9.5%         9.7%  

  Peru – real

     4.9%         4.8%  

  Australia – real

     3.4%         3.8%  
Inflation rate – South Africa1      5.5%         5.5%  
Life-of-mine            

  South Deep

     75 years         78 years  

  Tarkwa

     14 years         14 years  

  Damang

     7 years         8 years  

  Cerro Corona

     12 years         13 years  

  St Ives

     7 years         5 years  

  Agnew/Lawlers

     4 years         4 years  

  Granny Smith

     12 years         11 years  

  Gruyere

     12 years       13 years  
Long-term exchange rates      
US$/ZAR – year 1      13.61         13.61  
US$/ZAR – year 2 onwards      13.16         13.16  
A$/US$ – year 1      0.75         0.75  
A$/US$ – year 2 onwards      0.76         0.76  
  1 

Due to the availability of unredeemed capital for tax purposes over several years into the life of the South Deep mine, nominal cash flows are used for South Africa. In order to determine nominal cash flows in South Africa, costs are inflated by the current South African inflation rate. Cash flows for all other operations are in real terms and as a result are not inflated.

  2 

The US$293 per ounce is reflective of higher resource prices in the 2017 population used.

The FVLCOD calculations are very sensitive to the gold price assumptions and an increase or decrease in the gold price could materially change the FVLCOD.

Should there be a significant decrease in the gold or copper price, the Group would take actions to assess the implications on the life-of-mine plans, including the determination of reserves and resources and the appropriate cost structure for the CGUs.

 

AFR-135


Table of Contents
134   The Gold Fields Annual Financial Report including Governance Report 2018
     

 

Accounting policies (continued)

    

    

    

 

The carrying amount of property, plant and equipment at 31 December 2018 was US$4,259.2 million (2017: US$4,892.9 million). The carrying value of goodwill at 31 December 2018 was US$nil (2017: US$76.6 million).

An impairment of US$481.5 million (2017: US$277.8 million and 2016: US$nil) was recognised in respect of the South Deep CGU for the year ended 31 December 2018. US$71.7 million (2017: US$277.8 million and 2016: US$nil) of the total impairment was firstly allocated against goodwill and the remainder of US$409.8 million (2017: US$nil and 2016: US$nil) against other assets.

Production start date

The Group assesses the stage of each mine construction project to determine when a mine moves into the production stage. The criteria used to assess the start date are determined based on the unique nature of each mine construction project. The Group considers various relevant criteria to assess when the mine is substantially complete, ready for its intended use and moves into the production stage. Some of the criteria would include, but are not limited to the following:

   

The level of capital expenditure compared to the construction cost estimates;

   

Ability to produce metal in saleable form (within specifications); and

   

Ability to sustain commercial levels of production of metal.

When a mine construction project moves into the production stage, the capitalisation of certain mine construction costs ceases and costs are either regarded as inventory or expensed, except for capitalisable costs related to mining asset additions or improvements, underground mine development, deferred stripping activities or ore reserve development.

Stockpiles, gold in process and product inventories

Costs that are incurred in or benefit the productive process are accumulated as stockpiles, gold in process, ore on leach pads and product inventories. Net realisable value tests are performed on a monthly basis for short-term stockpiles, gold in process and product inventories and at least annually for long-term stockpiles and represent the estimated future sales price of the product based on prevailing spot metals prices at the reporting date, less estimated costs to complete production and bring the product to sale. If any inventories are expected to be realised in the long term, estimated future sales prices are used for valuation purposes.

Stockpiles are measured by estimating the number of tonnes added and removed from the stockpile, the number of contained gold ounces based on assay data, and the estimated recovery percentage based on the expected processing method. Stockpile tonnages are verified by periodic surveys.

Although the quantities of recoverable metal are reconciled by comparing the grades of ore to the quantities of metals actually recovered (metallurgical balancing), the nature of the process inherently limits the ability to precisely monitor the recoverability levels. As a result, the metallurgical balancing process is constantly monitored and engineering estimates are refined based on actual results over time.

Variations between actual and estimated quantities resulting from changes in assumptions and estimates that do not result in write downs to net realisable value are accounted for on a prospective basis.

The carrying amount of total gold-in-process and stockpiles (non-current and current) at 31 December 2018 was US$325.0 million (2017: US$305.4 million).

Provision for environmental rehabilitation costs

The Group’s mining and exploration activities are subject to various laws and regulations governing the protection of the environment. The Group recognises management’s best estimate for the provision of environmental rehabilitation costs in the period in which they are incurred. Actual costs incurred in future periods could differ materially from the estimates. Additionally, future changes to environmental laws and regulations, life-of-mine estimates and discount rates could affect the carrying amount of this provision.

Refer note 25.1 of the consolidated financial statements for details of key assumptions used to estimate the provision.

The carrying amounts of the provision for environmental rehabilitation costs at 31 December 2018 was US$289.6 million (2017: US$281.5 million).

Provision for silicosis settlement costs

The Group has an obligation in respect of a possible settlement of the silicosis class action claims and related costs. The Group recognises management’s best estimate for the provision of silicosis settlement costs.

The ultimate outcome of the class action remains uncertain, with a possible failure to reach a settlement or to obtain the requisite court approval for a potential settlement. The provision is consequently subject to adjustment in the future, depending on the progress of the Working Group discussions, stakeholder engagements and the ongoing legal proceedings. Refer notes 25.2 and 35 of the consolidated financial statements for further details.

The carrying amount of the provision for silicosis settlement costs at 31 December 2018 was US$25.1 million (2017: US$31.9 million).

 

AFR-136


Table of Contents
The Gold Fields Annual Financial Report including Governance Report 2018   135
     

 

    

    

    

    

 

Income taxes

The Group is subject to income taxes in numerous jurisdictions. Significant judgement is required in determining the liability for income taxes due to the complexity of legislation. There are many transactions and calculations for which the ultimate tax determination is uncertain during the ordinary course of business. The Group recognises liabilities for anticipated tax audit issues based on estimates of whether additional taxes will be due. Where the final tax outcome of these matters is different from the amounts that were initially recorded, such differences will impact income tax and deferred tax in the period in which such determination is made.

The Group recognises the future tax benefits related to deferred income tax assets to the extent that it is probable that the deductible temporary differences will reverse in the foreseeable future. Assessing the recoverability of deferred income tax assets requires the Group to make significant estimates related to expectations of future taxable income. Estimates of future taxable income are based on forecast cash flows from operations and the application of existing tax laws in each jurisdiction. To the extent that future cash flows and taxable income differ significantly from estimates, the ability of the Group to realise the net deferred tax assets recorded at the reporting date could be impacted.

Additionally, future changes in tax laws in the jurisdictions in which the Group operates could limit the ability of the Group to obtain tax deductions in future periods.

Carrying values at 31 December 2018:

   

Deferred taxation liability: US$454.9 million (2017: US$453.9 million)

   

Deferred taxation asset: US$269.5 million (2017: US$72.0 million)

   

Taxation payable: US$5.2 million (2017: US$77.5 million)

Refer note 9 for details of unrecognised deferred tax assets.

Share-based payments

The Group issues equity-settled share-based payments to executive directors, certain officers and employees. The fair value of these instruments is measured at grant date, using the Black-Scholes and Monte Carlo simulation valuation models, which require assumptions regarding the estimated term of the option, share price volatility and expected dividend yield. While Gold Fields’ management believes that these assumptions are appropriate, the use of different assumptions could have a material impact on the fair value of the option granted and the related recognition of the share-based payments expense in the consolidated income statement. Gold Fields’ options have characteristics significantly different from those of traded options and therefore fair values may also differ.

The income statement charge from continuing operations for the year ended 31 December 2018 was US$37.5 million (2017: US$26.8 million and 2016: US$14.0 million).

Financial instruments

Derivative financial instruments

The estimated fair value of financial instruments is determined at discrete points in time, based on the relevant market information. The fair value is calculated with reference to market rates using industry valuation techniques and appropriate models. The carrying values of derivative financial instruments included in trade and other receivables at 31 December 2018 was US$8.3 million (2017: US$25.0 million) and included in trade and other payables US$22.6 million (2017: US$3.3 million).

Asanko redeemable preference shares

Significant judgement is required in estimating life-of-mine cash flows used in determining the expected timing of the cash flows for the repayment of the redeemable preference shares.

In order to estimate the life-of-mine model used in the valuation, estimates and assumptions are required about a range of geological, technical and economic factors, including but not limited to quantities, grades, production techniques, recovery rates, production costs, capital expenditure, transport costs, commodity demand, commodity prices and exchange rates. Refer note 17 for key assumptions used.

The life-of-mine cash flows are very sensitive to the gold price assumptions and an increase or decrease in the gold price could materially change the valuations.

The fair value of the Asanko redeemable preference shares at 31 December 2018 was US$132.9 million (2017: US$nil).

Contingencies

By their nature, contingencies will only be resolved when one or more future events occur or fail to occur. The assessment of such contingencies inherently involves the exercise of significant judgement and estimates of the outcome of future events. Such contingencies include, but are not limited to environmental obligations, litigation, regulatory proceedings, tax matters and losses resulting from other events and developments.

When a loss is considered probable and reasonably estimable, a liability is recorded based on the best estimate of the ultimate loss. The likelihood of a loss with respect to a contingency can be difficult to predict and determining a meaningful estimate of the loss or a range of losses may not always be practicable based on the information available at the time and the potential effect of future events and decisions by third parties that will determine the ultimate resolution of the contingency. It is not uncommon for such matters to be resolved over many years, during which time

 

AFR-137


Table of Contents
136   The Gold Fields Annual Financial Report including Governance Report 2018
     

 

Accounting policies (continued)

    

    

    

 

relevant developments and new information is continuously evaluated to determine both the likelihood of any potential loss and whether it is possible to reasonably estimate a range of possible losses. When a loss is probable but a reasonable estimate cannot be made, disclosure is provided.

Refer note 35 for details on contingent liabilities.

Asanko Gold acquisition

Recognition and measurement

Gold Fields and Asanko have joint control as each party has equal representation on the management committee that governs the relevant activities of the arrangement. The Asanko transaction is structured as a separate vehicle and the Group has a residual interest in the net assets of Asanko. Accordingly, the Group has classified its interest in Asanko as a joint venture.

Equity accounted investee and redeemable preference shares valuation

Significant judgement is required in estimating life-of-mine cash flows used in determining the net fair value of the investee’s identifiable assets and liabilities on acquisition and the expected timing of the cash flows for the repayment of the redeemable preference shares. The life-of-mine cash flows were based on the life-of-mine model of the Asanko Gold Mine as at acquisition date.

In order to estimate the life-of-mine model used in the valuation, estimates and assumptions are required about a range of geological, technical and economic factors, including but not limited to quantities, grades, production techniques, recovery rates, production costs, capital expenditure, transport costs, commodity demand, commodity prices and exchange rates. Refer note 15 for key assumptions used.

The life-of-mine cash flows are very sensitive to the gold price, the discount rate and the change in life-of-mine assumptions and an increase or decrease in the gold price, discount rate and life-of-mine could materially change the valuations.

Fair value measured on a provisional basis

The fair value of identifiable net assets acquired has been performed on a provisional basis, pending completion of review and sign off of the life-of-mine model, including the Reserves and Resources, by the Group Competent Person. Any changes to the acquisition life-of-mine model and/or Reserves and Resources could result in a material change to the cash flows used to determine the fair value of the identifiable net assets acquired.

If new information is obtained, within one year from the date of acquisition, about facts and circumstances that existed at the date of acquisition about the life-of-mine and adjustments are required to be made to the provisional fair values of the identifiable net assets, or if any additional provisions that existed at the date of acquisition are identified, then the accounting for the acquisition will be revised.

 

2.

CONSOLIDATION

2.1

Business combinations

The acquisition method of accounting is used to account for business combinations by the Group. The consideration transferred for the acquisition of a business is the fair value of the assets transferred, the liabilities incurred and the equity interests issued by the Group. The consideration transferred includes the fair value of any asset or liability resulting from a contingent consideration arrangement. Acquisition-related costs are expensed as incurred, other than those associated with the issue of debt or equity securities. Identifiable assets acquired and liabilities and contingent liabilities assumed in a business combination are measured initially at their fair values at the acquisition date. On an acquisition-by-acquisition basis, the Group recognises any non-controlling interest in the acquiree either at fair value or at the non-controlling interest’s proportionate share of the acquiree’s net assets. Subsequently, the carrying amount of non-controlling interest is the amount of the interest at initial recognition plus the non-controlling interest’s share of the subsequent changes in equity.

The excess of the consideration transferred, the amount of any non-controlling interest in the acquiree and the acquisition date fair value of any previous equity interest in the acquiree over the fair value of the identifiable net assets acquired is recorded as goodwill. If this is less than the fair value of the net assets of the subsidiary acquired, the difference is recognised directly in profit or loss.

If a transaction does not meet the definition of a business under IFRS, the transaction is recorded as an asset acquisition. Accordingly, the identifiable assets acquired and liabilities assumed are measured at the fair value of the consideration paid, based on their relative fair values at the acquisition date. Acquisition-related costs are included in the consideration paid and capitalised. Any contingent consideration payable that is dependent on the purchaser’s future activity is not included in the consideration paid until the activity requiring the payment is performed. Any resulting future amounts payable are recognised in profit or loss when incurred. No goodwill and no deferred tax asset or liability arising from the assets acquired and liabilities assumed are recognised upon the acquisition of assets.

 

2.2

Subsidiaries

Subsidiaries are all entities controlled by the Group. The Group controls an entity when it is exposed to, or has rights to, variable returns from its involvement with the entity and has the ability to affect those returns through its power over the relevant activities of the entity. Subsidiaries are fully consolidated from the date on which control is transferred to the Group until the date on which control ceases.

 

AFR-138


Table of Contents
The Gold Fields Annual Financial Report including Governance Report 2018   137
     

 

    

    

    

    

 

Inter-company transactions, balances and unrealised gains and losses on transactions between Group companies are eliminated. Accounting policies of subsidiaries have been changed where necessary to ensure consistency with the policies adopted by the Group.

 

2.3

Transactions with non-controlling interests

The Group treats transactions with non-controlling interests that do not result in loss of control as transactions with equity owners of the Group. For purchases from non-controlling interests, the difference between any consideration paid and the relevant share acquired of the carrying value of net assets of the subsidiary is recorded in equity. Gains or losses on disposals to non-controlling interests are also recorded in equity.

 

2.4

Equity accounted investees

The Group’s interests in equity accounted investees comprise interests in associates and joint ventures.

Associates are those entities in which the Group has significant influence, but not control or joint control, over the financial and operating policies. Joint ventures are arrangements in which the Group has joint control, whereby the Group has rights to the net assets of the arrangement, rather than rights to its assets and obligations for its liabilities.

Interests in associates and joint ventures are accounted for using the equity method. They are recognised initially at cost, which includes transaction costs. Subsequent to initial recognition, the consolidated financial statements include the Group’s share of the profit or loss and the other comprehensive income of equity accounted investees, until the date on which significant influence or joint control ceases.

Results of associates and joint ventures are equity accounted using the results of their most recent audited financial statements. Any losses from associates or joint ventures are brought to account in the consolidated financial statements until the interest in such associates or joint ventures is written down to zero. Thereafter, losses are accounted for only insofar as the Group is committed to providing financial support to such associates or joint ventures.

The carrying value of an investment in associate and joint ventures represents the cost of the investment, including goodwill, a share of the post-acquisition retained earnings and losses, any other movements in reserves and any accumulated impairment losses. The Group applies IFRS 9 to long-term interests in an associate or joint venture that form part of the net investment in the associate or joint venture but to which the equity method is not applied. This has a direct impact on the Group’s accounting treatment for the Asanko Gold Ghana Limited (“Asanko”) acquisition where the redeemable preference shares that form part of the consideration for the Group’s investment into Asanko have been measured in accordance with the requirements of IFRS 9 (refer to note 15). This specific amendment to IAS 28 applies for annual periods beginning on or after 1 January 2019; however, the Group has early adopted the standard as permitted by IAS 28. The carrying value is assessed annually for existence of indicators of impairment and if such exist, the carrying amount is compared to the recoverable amount, being the higher of value in use or fair value less cost of disposal. If an impairment in value has occurred, it is recognised in profit or loss in the period in which the impairment arose.

 

2.5

Joint operations

A joint operation is a joint arrangement whereby the parties that have joint control of the arrangement have rights to the use of assets and obligations for the liabilities of the arrangement. The Group accounts for activities under joint operations by recognising in relation to the joint operation, the assets it controls and the liabilities it incurs, the expenses it incurs and the revenue from the sale or use of its share of the joint operations output.

 

3.

FOREIGN CURRENCIES

3.1

Functional and presentation currency

Items included in the financial statements of each of the Group entities are measured using the currency of the primary economic environment in which the entity operates (“the functional currency”). The consolidated financial statements are presented in US Dollar, which is the Group’s presentation currency. The functional currency of the parent company is South African Rand.

 

3.2

Transactions and balances

Foreign currency transactions are translated into the functional currency using the exchange rates prevailing at the dates of the transactions. Foreign exchange gains and losses resulting from the settlement of such transactions, and from the translation of monetary assets and liabilities denominated in foreign currencies, are recognised in profit or loss.

 

3.3

Foreign operations

The results and financial position of all the Group entities (none of which has the currency of a hyperinflationary economy) that have a functional currency different from the presentation currency are translated into the presentation currency as follows:

Assets and liabilities are translated at the exchange rate ruling at the reporting date (ZAR/US$: 14.63; US$/A$: 0.70 (2017: ZAR/US$: 12.58; US$/A$: 0.77)). Equity items are translated at historical rates. The income and expenses are translated at the average exchange rate for the year (ZAR/US$: 13.20; US$/A$: 0.75 (2017: ZAR/US$: 13.33; US$/A$: 0.77 and 2016: ZAR/US$: 14.70; US$/A$: 0.75)), unless this average was not a reasonable approximation of the rates prevailing on the transaction dates, in which case these items were translated at the rate prevailing on the date of the transaction. Exchange differences on translation are accounted for in other comprehensive income (“OCI”). These differences will be recognised in profit or loss upon realisation of the underlying operation.

 

AFR-139


Table of Contents
138   The Gold Fields Annual Financial Report including Governance Report 2018
     

 

Accounting policies (continued)

    

    

    

 

On consolidation, exchange differences arising from the translation of the net investment in foreign operations (i.e. the reporting entity’s interest in the net assets of that operation), and of borrowings and other currency instruments designated as hedges of such investments, are taken to OCI. When a foreign operation is sold, exchange differences that were recorded in OCI are recognised in profit or loss as part of the gain or loss on disposal. If the Group disposes of part of its interest in a subsidiary but retains control, then the relevant proportion of the cumulative amount is reattributed to non-controlling interests. When the Group disposes of only part of an associate or joint venture while retaining significant influence or joint control, the relevant proportion of the cumulative amount is reclassified to profit or loss.

Goodwill and fair value adjustments arising on the acquisition of a foreign operation are treated as assets and liabilities of the foreign operation and are translated at each reporting date at the closing rate.

 

4.

PROPERTY, PLANT AND EQUIPMENT

4.1

Mine development and infrastructure

Mining assets, including mine development and infrastructure costs and mine plant facilities, are recorded at cost less accumulated depreciation and accumulated impairment losses.

Expenditure incurred to evaluate and develop new orebodies, to define mineralisation in existing orebodies and to establish or expand productive capacity, is capitalised until commercial levels of production are achieved, at which times the costs are amortised as set out below.

Development of orebodies includes the development of shaft systems and waste rock removal that allows access to reserves that are economically recoverable in the future. Subsequent to this, costs are capitalised if the criteria for recognition as an asset are met.

 

4.2

Borrowing costs

Borrowing costs incurred in respect of assets requiring a substantial period of time to prepare for their intended future use are capitalised to the date that the assets are substantially completed.

 

4.3

Mineral and surface rights

Mineral and surface rights are recorded at cost less accumulated amortisation and accumulated impairment losses. When there is little likelihood of a mineral right being exploited, or the fair value of mineral rights has diminished below cost, an impairment loss is recognised in profit or loss in the year that such determination is made.

 

4.4

Land

Land is shown at cost and is not depreciated.

 

4.5

Other assets

Non-mining assets are recorded at cost less accumulated depreciation and accumulated impairment losses. These assets include the assets of the mining operations not included in mine development and infrastructure, borrowing costs, mineral and surface rights and land and all the assets of the non-mining operations.

 

4.6

Amortisation and depreciation of mining assets

Amortisation and depreciation is determined to give a fair and systematic charge to profit or loss taking into account the nature of a particular ore body and the method of mining that ore body. To achieve this, the following calculation methods are used:

   

Mining assets, including mine development and infrastructure costs, mine plant facilities and evaluation costs, are amortised over the life of the mine using the units-of-production method, based on estimated proved and probable ore reserves;

   

Stripping activity assets are amortised on a units-of-production method, based on the estimated proved and probable ore reserves of the ore body to which the assets relate; and

   

The mineral rights asset at the Australian operations are divided at the respective operations into a depreciable and a non-depreciable component. The mineral rights asset is initially capitalised to the mineral rights asset as a non-depreciable component.

Subsequently, and on an annual basis, as part of the preparation of the updated reserve and resource statement and preparation of the updated life-of-mine plan, a portion of resources will typically be converted to reserves as a result of ongoing resource definition drilling, resultant geological model updates and subsequent mine planning. Based on this conversion of resources to reserves a portion of the historic cost is allocated from the non-depreciable component of the mineral rights asset to the depreciable component of the mineral rights asset. Therefore, the category of non-depreciable mineral rights asset is expected to reduce and will eventually be fully allocated within the depreciable component of the mineral rights asset.

 

AFR-140


Table of Contents
The Gold Fields Annual Financial Report including Governance Report 2018   139
     

 

    

    

    

    

 

Each operation typically comprises a number of mines and the depreciable component of the mineral rights asset is therefore allocated on a mine-by-mine basis at the operation and is transferred at this point to mine development and infrastructure and is then amortised over the estimated proved and probable ore reserves of the respective mine on the units-of-production method. The remaining non-depreciable component of the mineral rights asset is not amortised but, in combination with the depreciable component of the mineral rights asset and other assets included in the CGU, is evaluated for impairment when events and changes in circumstances indicate that the carrying amount may not be recoverable.

Proved and probable ore reserves reflect estimated quantities of economically recoverable reserves, which can be recovered in future from known mineral deposits.

Certain mining plant and equipment included in mine development and infrastructure is depreciated on a straight-line basis over the lesser of their estimated useful lives or life-of-mine.

 

4.7

Depreciation of non-mining assets

Non-mining assets are recorded at cost and depreciated on a straight-line basis over their current expected useful lives to their residual values as follows:

   

Vehicles – 20%

   

Computers – 33.3%

   

Furniture and equipment – 10%

The assets’ useful lives, depreciation methods and residual values are reassessed at each reporting date and adjusted if appropriate.

 

4.8

Mining exploration

Expenditure on advances solely for exploration activities is charged against profit or loss until the viability of the mining venture has been proven. Expenditure incurred on exploration “farm-in” projects is written off until an ownership interest has vested. Exploration expenditure to define mineralisation at existing ore bodies is considered mine development costs and is capitalised until commercial levels of production are achieved.

Exploration activities at certain of the Group’s non-South African operations are broken down into defined areas within the mining lease boundaries. These areas are generally defined by structural and geological continuity. Exploration costs in these areas are capitalised to the extent that specific exploration programmes have yielded targets and/or results that warrant further exploration in future years.

 

4.9

Impairment

Recoverability of the carrying values of long-term assets or CGUs of the Group are reviewed annually or whenever events or changes in circumstances indicate that such carrying values may not be recoverable. To determine whether a long-term asset or CGU may be impaired, the higher of “value in use” (defined as “the present value of future cash flows expected to be derived from an asset or CGU”) or “fair value less costs of disposal” (defined as “the price that would be received to sell an asset or paid to transfer a liability in an orderly transaction between market participants at the measurement date”) is compared to the carrying value of the asset/CGU. Impairment losses are recognised in profit or loss.

A CGU is defined by the Group as the smallest identifiable group of assets that generates cash inflows that are largely independent of the cash inflows from other assets or groups of assets. Generally for the Group this represents an individual operating mine, including mines which are part of a larger mine complex. The costs attributable to individual shafts of a mine are impaired if the shaft is closed.

Exploration targets in respect of which costs have been capitalised at certain of the Group’s international operations are evaluated on an annual basis to ensure that these targets continue to support capitalisation of the underlying costs. Those that do not are impaired.

When any infrastructure is closed down during the year, any carrying value attributable to that infrastructure is impaired.

 

4.10

Gain or loss on disposal of property, plant and equipment

Any gain or loss on disposal of property, plant and equipment (calculated as the net proceeds from disposal less the carrying amount of the item) is recognised in profit or loss.

 

AFR-141


Table of Contents
140   The Gold Fields Annual Financial Report including Governance Report 2018
     

 

Accounting policies (continued)

    

    

    

 

4.11

Leases

At the inception of an arrangement, the Group determines whether the arrangement contains a lease. Leases that transfer to the Group substantially all of the risks and rewards of ownership are classified as finance leases. Leased assets are measured initially at an amount equal to the lower of their fair value and the present value of the minimum lease payments. Subsequent to initial recognition, the assets are accounted for in accordance with the accounting policy applicable to that asset.

All other leases are classified as operating leases and are not recognised in the statement of financial position. Operating lease costs are charged against profit or loss on a straight-line basis over the period of the lease.

 

4.12

Deferred stripping

Production stripping costs in a surface mine are capitalised to property, plant and equipment if, and only if, all of the following criteria are met:

   

It is probable that the future economic benefit associated with the stripping activity will flow to the entity;

   

The entity can identify the component of the ore body for which access has been improved; and

   

The costs relating to the stripping activity associated with that component can be measured reliably.

If the above criteria are not met, the stripping costs are recognised directly in profit or loss.

The Group initially measures the stripping activity asset at cost, this being the accumulation of costs directly incurred to perform the stripping activity that improves access to the identified component of ore.

After initial recognition, the stripping activity asset is carried at cost less accumulated amortisation and accumulated impairment losses.

 

5.

GOODWILL

Goodwill is stated at cost less accumulated impairment losses. Goodwill on acquisition of equity accounted investees is tested for impairment as part of the carrying amount of the investment in associate or joint venture whenever there is any objective evidence that the investment may be impaired. Goodwill on acquisition of a subsidiary is assessed annually or whenever there are impairment indicators to establish whether there is any indication of impairment to goodwill. A write-down is made if the carrying amount exceeds the recoverable amount. Impairment losses on goodwill are not reversed. Gains and losses on the disposal of an entity include the carrying amount of goodwill allocated to the entity sold.

Goodwill is allocated to CGUs for the purpose of impairment testing. The allocation is made to those CGUs or groups of CGUs that are expected to benefit from the business combination in which the goodwill arose.

 

6.

TAXATION

Income tax expense comprises current and deferred tax. Current tax and deferred tax are recognised in profit or loss except to the extent that it relates to a business combination, or items recognised directly in equity or in OCI other comprehensive income.

Current tax is calculated on taxable income at the applicable statutory rate substantively enacted at the reporting date.

Interest and penalties are accounted for in current tax.

Deferred taxation is provided on temporary differences existing at each reporting date between the tax values of assets and liabilities and their carrying amounts. Substantively enacted tax rates are used to determine future anticipated tax rates which in turn are used in the determination of deferred taxation.

Deferred taxation is not recognised for temporary differences on the initial recognition of assets or liabilities in a transaction that is not a business combination and that affects neither accounting nor taxable profit or loss and taxable temporary differences arising on the initial recognition of goodwill.

The measurement of deferred tax reflects the tax consequences that would follow the manner in which the Group expects, at the end of the reporting period, to recover or settle the carrying amount of its assets and liabilities.

These temporary differences are expected to result in taxable or deductible amounts in determining taxable profits for future periods when the carrying amount of the asset is recovered or the liability is settled.

Deferred tax liabilities are generally recognised for all taxable temporary differences. Deferred tax liabilities are recognised for taxable temporary differences arising on investments in subsidiaries and equity accounted investees except where the reversal of the temporary difference can be controlled and it is probable that the difference will not reverse in the foreseeable future.

 

AFR-142


Table of Contents
The Gold Fields Annual Financial Report including Governance Report 2018   141
     

 

    

    

    

    

 

Deferred tax assets relating to the carry forward of unutilised tax losses and/or deductible temporary differences are recognised to the extent it is probable that future taxable profit will be available against which the unutilised tax losses and/or deductible temporary differences can be recovered. Deferred tax assets are reviewed at each reporting date and are adjusted if recovery is no longer probable.

Deferred tax assets and liabilities are offset if there is a legally enforceable right to offset current tax liabilities and assets, and they relate to taxes levied by the same tax authority on the same taxable entity, or on different tax entities, but they intend to settle current tax liabilities and assets on a net basis or their tax assets and liabilities will be realised simultaneously.

Except for Tarkwa and Cerro Corona, no provision is made for any potential taxation liability on the distribution of retained earnings by Group companies as it is probable that the related taxable temporary differences will not reverse in the foreseeable future.

 

7.

INVENTORIES

Inventories are valued at the lower of cost and net realisable value. Gold on hand represents production on hand after the smelting process.

Cost is determined on the following basis:

   

Gold on hand and gold-in-process is valued using weighted average cost. Cost includes production, amortisation and related administration costs;

   

Heap leach and stockpile inventories are valued using weighted average cost. Cost includes production, amortisation and related administration costs. The cost of materials on the heap leach and stockpiles from which metals are expected to be recovered in a period longer than 12 months is classified as non-current assets; and

   

Consumable stores are valued at weighted average cost, after appropriate provision for redundant and slow-moving items.

Net realisable value is determined with reference to relevant market prices or the estimated future sales price of the product if it is expected to be realised in the long term.

 

8.

FINANCIAL INSTRUMENTS

8.1

Non-derivative financial instruments

  Recognition

and initial measurement

Trade receivables are initially recognised when they are originated. All other financial assets and financial liabilities are initially recognised when the Group becomes a party to the contractual provisions of the instrument. A financial asset or financial liability is initially measured at fair value plus, for an item not at fair value through profit or loss (“FVTPL”), transaction costs that are directly attributable to its acquisition or issue. A trade receivable without a significant financing component is initially measured at the transaction price.

Classification and subsequent measurement

Financial assets – Classification policy from 1 January 2018

On initial recognition, a financial asset is classified as measured at:

   

Amortised cost;

   

Fair value through other comprehensive income (“FVOCI”); or

   

FVTPL.

A financial asset is measured at amortised cost if it meets both of the following conditions and is not designated as at FVTPL:

   

It is held with a business model whose objective is to collect contractual cash flows; and

   

Its contractual terms give rise on specified dates to cash flows that are solely payments of principal and interest on the principal amount outstanding.

An investment is measured at FVOCI if it meets both of the following conditions and is not designated as at FVTPL:

   

It is held with a business model whose objective is achieved by both collecting contractual cash flows and selling financial assets; and

   

Its contractual terms give rise on specified dates to cash flows that are solely payments of principal and interest on the principal amount outstanding.

All financial assets not classified as measured at amortised cost or FVOCI as described above are measured at FVTPL. This includes all derivative financial assets.

 

AFR-143


Table of Contents
142   The Gold Fields Annual Financial Report including Governance Report 2018
     

 

Accounting policies (continued)

    

    

    

 

Financial assets – Subsequent measurement policy from 1 January 2018

 

 

  Financial asset
  category

 

  

Description

 

 

  Financial assets at   amortised cost

  

 

These assets are subsequently measured at amortised cost using the effective interest method. The amortised cost is reduced by impairment losses. Interest income, foreign exchange gains and losses and impairment are recognised in profit or loss. Any gain or loss on derecognition is recognised in profit or loss.

 

 

  Equity investments   at FVOCI

  

 

These assets are subsequently measured at fair value. Dividends are recognised as income in profit or loss unless the dividend clearly represents a recovery of part of the cost of the investment. Other net gains and losses are recognised in OCI and are never reclassified to profit or loss.

 

 

  Financial assets   at FVTPL

  

 

These assets are subsequently measured at fair value. Net gains and losses, including any interest or dividend income, are recognised in profit or loss.

 

Financial assets – Classification of financial assets: Policy applicable from 1 January 2018

The following information is considered by the Group in determining the classification of financial assets:

   

The Group’s business model for managing financial assets; and

   

The contractual cash flow characteristics of the financial assets.

The business model assessment of the financial assets is based on the Group’s strategy and rationale for holding the financial assets on a portfolio level. When considering the strategy, the following is considered:

   

Whether the financial assets are held to collect contractual cash flows;

   

Whether the financial assets are held for sale; or

   

Whether the financial assets are held for both collecting contractual cash flows and to be sold.

Financial assets – Assessment of contractual cash flows: Policy applicable from 1 January 2018

In assessing whether the contractual cash flows are solely payments of principal and interest, the Group considers the contractual terms of the instrument. This includes assessing whether the financial asset contains a contractual term that could change the timing or amount of contractual cash flows such that it would not meet this condition.

Financial assets – Classification policy before 1 January 2018

The Group classified its financial assets into one of the following categories:

   

Loans and receivables;

   

Available for sale; and

   

At FVTPL, and within this category as:

– held for trading;

– derivative hedging instruments; or

– designated as at FVTPL.

Financial assets – Subsequent measurement policy before 1 January 2018

 

 

  Financial asset
  category

 

  

Description

 

 

  Financial assets at   FVTPL

  

 

Measured at fair value and changes therein, including any interest or dividend income, were recognised in profit or loss.

 

 

  Loans and receivables

 

  

 

Measured at amortised cost using the effective interest method.

 

 

  Available-for-sale   financial assets

  

 

Measured at fair value and changes therein, other than impairment losses, interest income and foreign currency differences on debt instruments, were recognised in OCI and accumulated in the other reserves. When these assets were derecognised, the gain or loss accumulated in equity was reclassified to profit or loss.

 

 

AFR-144


Table of Contents
The Gold Fields Annual Financial Report including Governance Report 2018   143
     

 

    

    

    

    

 

Financial liabilities – Classification, subsequent measurement and gains and losses

Financial liabilities are classified as measured at amortised cost or FVTPL. A financial liability is classified as at FVTPL. If it is classified as held-for-trading, it is a derivative or it is designated as such on initial recognition. Financial liabilities at FVTPL are measured at fair value and net gains and losses, including any interest expense, are recognised in profit or loss. Other financial liabilities are subsequently measured at amortised cost using the effective interest method. Interest expense and foreign exchange gains and losses are recognised in profit or loss. Any gain or loss on derecognition is also recognised in profit or loss.

Impairment

Policy applicable from 1 January 2018

The Group recognises loss allowances for expected credit losses (“ECLs”) on financial assets measured at amortised cost. When determining whether the credit risk of a financial asset has increased significantly since initial recognition and when estimating ECLs, the Group considers reasonable and supportable information that is relevant and available without undue cost or effort. This includes both quantitative and qualitative information and analysis, based on the Group’s historical experience and informed credit assessment and including forward-looking information. The maximum period considered when estimating ECLs is the maximum contractual period over which the Group is exposed to credit risk.

ECLs are a probability-weighted estimate of credit losses. Credit losses are measured as the present value of all cash shortfalls (i.e. the difference between the cash flows due to the entity in accordance with the contract and the cash flows that the Group expects to receive). At each reporting date, the Group assesses whether financial assets carried at amortised cost are credit impaired. A financial asset is ‘‘credit-impaired’’ when one or more events that have a detrimental impact on the estimated future cash flows of the financial asset have occurred.

Policy applicable before 1 January 2018

Financial assets not classified as at FVTPL were assessed at each reporting date to determine whether there was objective evidence of impairment.

Derecognition of financial instruments

The Group derecognises a financial asset when the contractual rights to the cash flows from the financial asset expire, or it transfers the rights to receive the contractual cash flows in a transaction in which substantially all of the risks and rewards of ownership of the financial asset are transferred or in which the Group neither transfers nor retains substantially all of the risks and rewards of ownership and it does not retain control of the financial asset.

The Group derecognises a financial liability when its contractual obligations are discharged or cancelled, or expire. The Group also derecognises a financial liability when its terms are modified and the cash flows of the modified liability are substantially different, in which case a new financial liability based on the modified terms is recognised at fair value. On derecognition of a financial liability, the difference between the carrying amount extinguished and the consideration paid (including any non-cash assets transferred or liabilities assumed) is recognised in profit or loss.

 

8.1.1

Investments

Investments comprise listed and unlisted investments which are designated at FVOCI and are accounted for at fair value, with unrealised gains and losses subsequent to initial recognition recognised in OCI and included in other reserves. Profit or loss realised when investments are sold or impaired are never reclassified to profit or loss.

Purchases and sales of investments are recognised on the trade date, which is the date that the Group commits to purchase or sell the asset. Cost of purchase includes transaction costs. The fair value of listed investments is based on quoted bid prices.

On disposal or impairment of financial assets classified at FVOCI, cumulative unrealised gains and losses previously recognised in OCI are included in determining the profit or loss on disposal, or the impairment charge relating to, that financial asset, respectively, which is recognised in OCI.

 

8.1.2

Cash and cash equivalents

Cash and cash equivalents comprise cash on hand, demand deposits and short-term, highly liquid investments readily convertible to known amounts of cash and subject to insignificant risk of changes in value and are measured at amortised cost which is deemed to be fair value as they have a short-term maturity.

Bank overdrafts are included within current liabilities in the statement of financial position and within cash and cash equivalents in the statement of cash flows.

 

AFR-145


Table of Contents
144   The Gold Fields Annual Financial Report including Governance Report 2018
     

 

Accounting policies (continued)

    

    

    

 

8.1.3

Trade receivables

Trade receivables are carried at amortised cost less ECLs using the Group’s business model for managing its financial assets, except for trade receivables from provisional copper and gold concentrate. The trade receivables from provisional copper and gold concentrate sales are carried at fair value through profit or loss and are marked-to-market at the end of each period until final settlement occurs, with changes in fair value classified as provisional price adjustments and included as a component of revenue.

 

8.1.4

Environmental trust funds

The environmental trust funds consist of term deposits and equity-linked deposits in South Africa, as well as secured cash deposits in Ghana. The term deposits and secured cash deposits are recognised at amortised cost less ECLs using the Group’s business model for managing its financial assets. The equity-linked deposits are initially recognised at fair value and subsequently remeasured to their fair value with changes therein recognised in profit or loss.

 

8.1.5

Trade payables

Trade payables are recognised at amortised cost using the effective interest method.

 

8.1.6

Borrowings

Borrowings are recognised initially at fair value, net of transaction costs incurred, where applicable and subsequently measured at amortised cost using the effective interest method.

Borrowings are classified as current liabilities unless the Group has an unconditional right to defer settlement of the liability for at least 12 months after the reporting date.

Interest payable on borrowings is recognised in profit or loss over the term of the borrowings using the effective interest method. Finance expense comprises interest on borrowings and environmental rehabilitation costs offset by interest capitalised on qualifying assets.

Cash flows from interest paid are classified under operating activities in the statement of cash flows.

 

8.2

Derivative financial instruments

The Group may from time to time establish currency and/or interest rate and/or commodity financial instruments to protect underlying cash flows.

Derivative financial instruments are initially recognised at fair value and subsequently remeasured to their fair value with changes therein recognised in profit or loss.

 

9.

PROVISIONS

Provisions are recognised when the Group has a present legal or constructive obligation resulting from past events and it is probable that an outflow of resources embodying economic benefits will be required to settle the obligation and a reliable estimate can be made of the amount of the obligation.

 

10.

PROVISION FOR ENVIRONMENTAL REHABILITATION COSTS

Long-term provisions for environmental rehabilitation costs are based on the Group’s environmental management plans, in compliance with applicable environmental and regulatory requirements.

Rehabilitation work can include facility decommissioning and dismantling, removal or treatment of waste materials, site and land rehabilitation, including compliance with and monitoring of environmental regulations, security and other site-related costs required to perform the rehabilitation work and operations of equipment designed to reduce or eliminate environmental effects.

Full provision is made based on the net present value of the estimated cost of restoring the environmental disturbance that has occurred up to the reporting date. The unwinding of the obligation is accounted for in profit or loss.

The estimated costs of rehabilitation are reviewed annually and adjusted as appropriate for changes in legislation, technology or other circumstances. Cost estimates are not reduced by the potential proceeds from the sale of assets or from plant clean up at closure.

Changes in estimates are capitalised or reversed against the relevant asset, except where a reduction in the provision is greater than the remaining net book value of the related asset, in which case the value is reduced to nil and the remaining adjustment is recognised in profit or loss. In the case of closed sites, changes in estimates and assumptions are recognised in profit or loss. Estimates are discounted at the pre-tax risk-free rate in the jurisdiction of the obligation.

Increases due to additional environmental disturbances are capitalised and amortised over the remaining lives of the mines. These increases are accounted for on a net present value basis.

 

AFR-146


Table of Contents
The Gold Fields Annual Financial Report including Governance Report 2018   145
     

 

    

    

    

    

 

For the South African and Ghanaian operations, annual contributions are made to a dedicated rehabilitation trust fund and dedicated bank account, respectively, to fund the estimated cost of rehabilitation during and at the end of the life-of-mine. The amounts contributed to this trust fund/bank account are included under non-current assets. Interest earned on monies paid to rehabilitation trust fund/bank account is accrued on a time proportion basis and is recorded as interest income.

In respect of the South African, Ghanaian and Peruvian operations, bank and other guarantees are provided for funding of the environmental rehabilitation obligations. Refer to financial instruments accounting policy – Environmental trust fund.

 

11.

EMPLOYEE BENEFITS

11.1

Short-term employee benefits

Short-term employee benefits are expensed as the related service is provided. A liability is recognised for the amount expected to be paid if the Group has a present legal or constructive obligation to pay this amount as a result of past service provided by the employee and the obligation can be estimated reliably.

 

11.2

Pension and provident funds

The Group operates a defined contribution retirement plan and contributes to a number of industry-based defined contribution retirement plans. The retirement plans are funded by payments from employees and Group companies.

Contributions to defined contribution funds are recognised as an employee benefit expense in profit or loss in the periods during which related services are rendered by employees.

 

11.3

Share-based payments

The Group operates a number of equity-settled compensation plans. The fair value of the equity-settled instruments is measured by reference to the fair value of the equity instrument granted, which in turn is determined using the Black-Scholes and Monte Carlo simulation models on the date of grant.

Fair value is based on market prices of the equity-settled instruments granted, if available, taking into account the terms and conditions upon which those equity-settled instruments were granted. Fair value of equity-settled instruments granted is estimated using appropriate valuation models and appropriate assumptions at grant date. Non-market vesting conditions (service period prior to vesting) are not taken into account when estimating the fair value of the equity-settled instruments at grant date. Market conditions are taken into account in determining the fair value at grant date.

The fair value of the equity-settled instruments is recognised as an employee benefit expense over the vesting period based on the Group’s estimate of the number of instruments that will eventually vest, with a corresponding increase in equity. Vesting assumptions for non-market conditions are reviewed at each reporting date to ensure they reflect current expectations.

Where the terms of an equity-settled award are modified, the originally determined expense is recognised as if the terms had not been modified. In addition, an expense is recognised for any modification, which increases the total fair value of the share-based payment arrangement, or is otherwise beneficial to the participant as measured at the date of the modification.

 

11.4

Long-term incentive plan

The Group operates a long-term incentive plan.

The Group’s net obligation in respect of the long-term incentive plan is the amount of future benefit that employees have earned in return for their services in the current and prior periods. That benefit is estimated using appropriate assumptions and is discounted to determine its present value at each reporting date. Remeasurements are recognised in profit or loss in the period in which they arise.

 

11.5

Termination benefits

Termination benefits are payable when employment is terminated by the Group before the normal retirement date, or whenever an employee accepts voluntary redundancy in exchange for these benefits. Termination benefits are expensed at the earlier of the date the Group can no longer withdraw the offer of those benefits or the date the Group recognises costs for a restructuring. Benefits falling due more than 12 months after the reporting date are discounted to present value.

 

AFR-147


Table of Contents
146   The Gold Fields Annual Financial Report including Governance Report 2018
     

 

Accounting policies (continued)

    

    

    

 

12.

STATED CAPITAL

12.1

Ordinary share capital

Ordinary shares are classified as equity. Incremental costs directly attributable to the issue of ordinary shares are recognised as a deduction from equity, net of any tax effects.

 

12.2

Repurchase and reissue of share capital

When share capital recognised as equity is repurchased, the amount of the consideration paid, which includes directly attributable costs, net of any tax effects, is recognised as a deduction from equity. Repurchased shares are classified as treasury shares and are deducted from equity. When treasury shares are sold or reissued subsequently, the amount received is recognised as an increase in equity, and the resulting surplus or deficit on the transaction is presented in share premium.

 

13.

REVENUE FROM CONTRACTS WITH CUSTOMERS

The Group applied IFRS 15 from 1 January 2018. The effect of initially applying IFRS 15 is described in note 41 and in the basis of preparation above.

Revenue recognition under IFRS 15 (applicable from 1 January 2018)

The Group recognises revenue when control over its gold, copper and silver is transferred to the customer. The price is determined by market forces. Revenue is measured based on the consideration specified in a contract with the customer.

Revenue recognition under IAS 18 (applicable before 1 January 2018)

Revenue is recognised to the extent that it is probable that economic benefits will flow to the Group and the amount of revenue can be reliably measured. Revenue is measured at the fair value of the consideration received or receivable. Revenue arising from gold, copper and silver sales is recognised when the significant risks and rewards of ownership pass to the buyer.

Nature and timing of satisfaction of performance obligations

Customers obtain control of gold, copper and silver on the settlement date and therefore there are no payment terms except for copper and gold concentrate sales in Peru. Copper and gold concentrate revenue is calculated, net of refining and treatment charges, on a best estimate basis on shipment date, using forward metal prices to the estimated final pricing date, adjusted for the specific terms of the agreements. Variations between the price recorded at the shipment date and the actual final price received are caused by changes in prevailing copper and gold prices. Changes in the fair value as a result of changes in forward metal prices are classified as provisional price adjustments and included as a component of revenue.

 

14.

INVESTMENT INCOME

Investment income comprises interest income on funds invested and dividend income from listed and unlisted investments.

Investment income is recognised to the extent that it is probable that economic benefits will flow to the Group and the amount of investment income can be reliably measured. Investment income is stated at the fair value of the consideration received or receivable.

 

14.1

Dividend income

Dividends are recognised in profit or loss when the right to receive payment is established.

 

14.2

Interest income

Interest income is recognised in profit or loss using the effective interest rate method. The effective interest rate is the rate that exactly discounts estimated future cash payments or receipts through the expected life of the financial instrument to the gross carrying amount of the financial asset or amortised cost of the financial liability.

Cash flows from dividends and interest received are classified under operating activities in the statement of cash flows.

 

AFR-148


Table of Contents
The Gold Fields Annual Financial Report including Governance Report 2018   147
     

 

    

    

    

    

 

15.

DIVIDENDS DECLARED

Dividends and the related taxation thereon are recognised only when such dividends are declared.

Dividends withholding tax is a tax on shareholders receiving dividends and is applicable to all dividends paid. The Group withholds dividends tax on behalf of its shareholders at a rate of 20% on dividends paid. Amounts withheld are not recognised as part of the Group’s tax charge but rather as part of the dividend paid recognised directly in equity.

Cash flows from dividends paid are classified under operating activities in the statement of cash flows.

 

16.

EARNINGS PER SHARE

The Group presents basic and diluted earnings per share. Basic earnings per share is calculated based on the profit attributable to ordinary shareholders divided by the weighted average number of ordinary shares in issue during the period. Diluted earnings per share is determined by adjusting the profit attributable to ordinary shareholders, if applicable, and the weighted average number of ordinary shares in issue for ordinary shares that may be issued in the future.

 

17.

NON-CURRENT ASSETS HELD FOR SALE

Non-current assets (or disposal groups) comprising assets and liabilities, are classified as held for sale if it is highly probable they will be recovered primarily through sale rather than through continuing use. These assets may be a component of an entity, a disposal group or an individual non-current asset.

Non-current assets held for sale are stated at the lower of carrying amount and fair value less costs to sell. Once classified as held for sale or distribution, property, plant and equipment is no longer amortised or depreciated.

 

18.

DISCONTINUED OPERATIONS

A discontinued operation is a component of the Group’s business, the operations and cash flows of which can be clearly distinguished from the rest of the Group and which:

   

Represents a separate major line of business or geographic area of operations;

   

Is part of a single coordinated plan to dispose of a separate major line of business or geographic area of operations; or

   

Is a subsidiary acquired exclusively with a view to re-sale.

Classification as a discontinued operation occurs at the earlier of disposal or when the operation meets the criteria to be classified as held-for-sale, if earlier.

When an operation is classified as a discontinued operation, the comparative income statement and statement of cash flows are re-presented as if the operation had been discontinued from the start of the comparative period.

 

19.

SEGMENTAL REPORTING

Operating segments are reported in a manner consistent with the internal reporting provided to the chief operating decision-maker and is based on individual mining operations. The Chief Operating Decision-Maker (“CODM”), who is responsible for allocating resources and assessing performance of the operating segments, has been identified as the Executive Committee that makes strategic decisions.

 

20.

HEADLINE EARNINGS

Headline earnings is an additional earnings number that is permitted by IAS 33 Earnings per Share (“IAS 33”) as set out in SAICA Circular 4/2018 (Circular). The starting point is earnings as determined in IAS 33, excluding separately identifiable remeasurements net of related tax (both current and deferred) and related non-controlling interest, other than remeasurements specifically included in headline earnings. A remeasurement is an amount recognised in profit or loss relating to any change (whether realised or unrealised) in the carrying amount of an asset or liability that arose after the initial recognition of such asset or liability. Included remeasurement items are included in section C of the circular.

 

AFR-149


Table of Contents
148   The Gold Fields Annual Financial Report including Governance Report 2018
     

 

Consolidated income statement

for the year ended 31 December

    

    

 

 

                 

United States Dollar

 

        
Figures in millions unless otherwise stated    Notes                        2018                             2017                             2016  
CONTINUING OPERATIONS                
Revenue      1          2,577.8          2,761.8          2,666.4  
Cost of sales      2          (2,043.0        (2,105.1        (2,001.2
Investment income      3          7.8          5.6          8.3  
Finance expense      4          (88.0        (81.3        (78.1
Gain on financial instruments         21.0          34.4          14.4  
Foreign exchange gain/(loss)         6.4          (3.5        (6.4
Other costs, net         (44.8        (19.0        (16.8
Share-based payments      5          (37.5        (26.8        (14.0
Long-term incentive plan      26          (1.1        (5.0        (10.5
Exploration expense         (104.2        (109.8        (86.1
Share of results of equity accounted investees, net of taxation      16.1          (13.1        (1.3        (2.3
Restructuring costs         (113.9        (9.2        (11.7
Silicosis settlement costs      25.2          4.5          (30.2         
Gain on acquisition of Asanko      15          51.8                    
Impairment, net of reversal of impairment of investments and assets      6          (520.3        (200.2        (76.5
Profit on disposal of investments                           2.3  
(Loss)/profit on disposal of assets               (51.6              4.0                48.0  
(Loss)/profit before royalties and taxation      7          (348.2        214.4          435.8  
Royalties      8          (62.5              (62.0              (78.4
(Loss)/profit before taxation         (410.7        152.4          357.4  
Mining and income taxation      9          65.9                (173.2              (189.5
(Loss)/profit from continuing operations               (344.8              (20.8              167.9  
DISCONTINUED OPERATIONS                       
Profit from discontinued operations, net of taxation      12.1                         13.1                1.2  
(Loss)/profit for the year               (344.8              (7.7              169.1  
(Loss)/profit attributable to:                       
Owners of the parent         (348.2        (18.7        158.2  
– Continuing operations         (348.2        (31.8        157.0  
– Discontinued operations                  13.1          1.2  
Non-controlling interests         3.4          11.0          10.9  
– Continuing operations         3.4          11.0          10.9  
                                                     
                (344.8              (7.7              169.1  
(Loss)/earnings per share attributable to owners of the parent:                
Basic (loss)/earnings per share from continuing operations – cents      10.1          (42        (4        19  
Basic earnings per share from discontinued operations – cents      10.2                   2           
Diluted basic (loss)/earnings per share from continuing operations – cents      10.3          (42        (4        19  
Diluted basic earnings per share from discontinued operations – cents      10.4                         2                 

The accompanying notes form an integral part of these consolidated financial statements.

 

            

 

AFR-150


Table of Contents
The Gold Fields Annual Financial Report including Governance Report 2018   149
     

 

Consolidated statement of comprehensive income

for the year ended 31 December

    

    

 

 

                

United States Dollar

 

              
Figures in millions unless otherwise stated                           2018                             2017                             2016         
(Loss)/profit for the year        (344.8        (7.7        169.1    
Other comprehensive income, net of tax        (330.0        279.2          121.4    
Items that will not be reclassified to profit or loss              (4.2                                      
Equity investments at FVOCI – net change in fair value        (8.2                      
Deferred taxation on above item        4.0                        
Items that may be reclassified subsequently to profit or loss        (325.8        279.2          121.4      
Available-for-sale financial assets – net change in fair value                 (0.7        (8.3    
Foreign currency translation adjustments        (325.8        279.9          129.7      
                                                          
                                                            
Total comprehensive income for the year              (674.8              271.5                290.5          
Attributable to:                 
– Owners of the parent        (678.2        260.5          279.6    
Non-controlling interests              3.4                11.0                10.9          
               (674.8              271.5                290.5          

The accompanying notes form an integral part of these consolidated financial statements.

                

 

AFR-151


Table of Contents
150   The Gold Fields Annual Financial Report including Governance Report 2018
     

 

Consolidated statement of financial position

at 31 December

    

    

 

 

       

 

United States Dollar

 

 

 

Figures in millions unless otherwise stated    Notes                  2018                         2017  
ASSETS           
Non-current assets         5,183.2          5,505.7  
Property, plant and equipment      13        4,259.2          4,892.9  
Goodwill      14                   76.6  
Inventories      19        133.3            132.8  
Equity accounted investees      16.1        225.1            171.3  
Investments      17        235.3            104.6  
Environmental trust funds      18        60.8            55.5  
Deferred taxation      23        269.5            72.0  
Current assets         921.1          1,114.4  
Inventories      19        368.2          393.5  
Trade and other receivables      20        153.2          201.9  
Cash and cash equivalents      21        399.7          479.0  
Assets held for sale      12.2                 40.0  
                                    
Total assets               6,104.3                6,620.1  
EQUITY AND LIABILITIES           
Equity attributable to owners of the parent         2,586.1          3,275.8  
Stated capital      22        3,622.5          3,622.5  
Other reserves         (2,110.3        (1,817.8
Retained earnings         1,073.9          1,471.1  
Non-controlling interests               120.8                127.2  
Total equity         2,706.9          3,403.0  
Non-current liabilities         2,781.9          2,363.1  
Deferred taxation      23        454.9          453.9  
Borrowings      24        1,925.3          1,587.9  
Provisions      25        319.5          321.3  
Finance lease liabilities      33        80.1           
Long-term incentive plan      26        2.1           
Current liabilities         615.5          854.0  
Trade and other payables      27        503.0          548.5  
Royalties payable      30        12.5          16.3  
Taxation payable      31        5.2          77.5  
Current portion of borrowings      24        86.3          193.6  
Current portion of finance lease liabilities      33        8.5           
Current portion of long-term incentive plan      26                 18.1  
Total liabilities               3,397.4                3,217.1  
Total equity and liabilities               6,104.3                6,620.1  

The accompanying notes form an integral part of these consolidated financial statements.

          

 

AFR-152


Table of Contents
The Gold Fields Annual Financial Report including Governance Report 2018   151
     

 

Consolidated statement of changes in equity

for the year ended 31 December

    

    

 

 

                  

United States Dollar

 

                      
Figures in millions unless otherwise stated     
Stated
capital
 
 
    


Accumulated
other
comprehensive
income
 
 
 
¹ 
    
Other
reserves
 
² 
    
Retained
earnings
 
 
    



Equity
attributable
to owners
of the
parent
 
 
 
 
 
    

Non-
controlling
interests
 
 
 
    
Total
equity
 
 
Balance at 31 December 2015      3,471.0        (2,401.4      141.2        1,433.6        2,644.4        111.9        2,756.3  
                    
Profit for the year                           158.2        158.2        10.9        169.1  
Other comprehensive income             121.4                      121.4               121.4  
Total comprehensive income             121.4               158.2        279.6        10.9        290.5  
Transactions with owners of the Company                     
Dividends declared                           (39.2      (39.2      (0.2      (39.4
Share-based payments from continuing operations                    14.0               14.0               14.0  
Share-based payments from discontinued operations                    0.4               0.4               0.4  
Shares issued3      151.5                             151.5               151.5  
Balance at 31 December 2016      3,622.5        (2,280.0      155.6        1,552.6        3,050.7        122.6        3,173.3  
                    
(Loss)/profit for the year                           (18.7      (18.7      11.0        (7.7
Other comprehensive income             279.2                      279.2               279.2  
Total comprehensive income             279.2               (18.7      260.5        11.0        271.5  
Transactions with owners of the Company                     
Dividends declared                           (62.8      (62.8      (0.6      (63.4
Dividends advanced                                         (5.8      (5.8
Share-based payments from continuing operations                    26.8               26.8               26.8  
Share-based payments from discontinued operations                    0.6               0.6               0.6  
Balance at 31 December 2017      3,622.5        (2,000.8      183.0        1,471.1        3,275.8        127.2        3,403.0  
Adjustment on initial application of IFRS 15 (net of tax)                           (3.5      (3.5             (3.5
Adjusted balance at 1 January 20184      3,622.5        (2,000.8      183.0        1,467.6        3,272.3        127.2        3,399.5  
                    
(Loss)/profit for the year                           (348.2      (348.2      3.4        (344.8
Other comprehensive income             (330.0                    (330.0             (330.0
Total comprehensive income             (330.0             (348.2      (678.2      3.4        (674.8
Transactions with owners of the Company                     
Dividends declared                           (45.5      (45.5      (9.8      (55.3
Share-based payments from continuing operations                    37.5               37.5               37.5  
Balance at 31 December 2018      3,622.5        (2,330.8      220.5        1,073.9        2,586.1        120.8        2,706.9  

The accompanying notes form an integral part of these consolidated financial statements.

 

1 

Accumulated other comprehensive income mainly comprises foreign currency translation.

 

2 

Other reserves include share-based payments and share of equity accounted investee’s other comprehensive income. The aggregate of accumulated other comprehensive income and other reserves in the consolidated statement of changes in equity is disclosed in the consolidated statement of financial position as other reserves.

 

3 

During 2016, Gold Fields completed a US$151.5 million (R2.3 billion) accelerated equity raising by way of a private placement to institutional investors.

A total number of 38,857,913 new Gold Fields shares were placed at a price of R59.50 per share which represented a 6% discount to the 30-day volume weighted average traded price, for the period 17 March 2016 and a 0.7% discount to the 50-day moving average.

The net proceeds from the placement were used to refinance the US$1,510 million term loan and revolving credit facilities. The new facilities amount to US$1,290 million. Refer note 24 for further details.

 

4 

No adjustment required to equity on initial application of IFRS 9. Refer note 41 for further details.

 

AFR-153


Table of Contents
152   The Gold Fields Annual Financial Report including Governance Report 2018
     

 

Consolidated statement of cash flows

for the year ended 31 December

    

    

 

 

                 

United States Dollar

 

        
Figures in millions unless otherwise stated    Notes                    2018                         2017                         2016  
Cash flows from operating activities         557.8          762.4          917.5  
Cash generated by operations      28          998.0          1,286.5          1,245.4  
Interest received         6.8          5.1          7.3  
Change in working capital      29          (16.3              (69.4              (2.3
Cash generated by operating activities         988.5          1,222.2          1,250.4  
Interest paid         (91.0        (90.4        (81.7
Royalties paid      30          (65.5        (66.0        (76.4
Taxation paid      31          (217.2              (239.5              (155.6
Net cash from operations         614.8          826.3          936.7  
Dividends paid/advanced               (57.0              (70.7              (40.7
– Owners of the parent         (45.5        (62.8        (39.2
Non-controlling interest holders         (9.8        (6.4        (0.2
– South Deep BEE dividend               (1.7              (1.5              (1.3
Cash generated by continuing operations         557.8          755.6          896.0  
Cash generated by discontinued operations                  6.8          21.5  
Cash flows from investing activities         (886.8        (908.6        (867.9
Additions to property, plant and equipment         (814.2        (833.6        (628.5
Proceeds on disposal of property, plant and equipment         78.9          23.2          2.3  
Purchase of Gruyere Gold project assets      16.2                            (197.1
Purchase of Asanko Gold joint venture investment      15          (165.0                  
Purchase of investments         (19.3        (80.1        (12.7
Proceeds on disposal of investments         0.5                   4.4  
Proceeds on disposal of Arctic Platinum Project         40.0                    
Proceeds on disposal of Darlot                  5.4           
Contributions to environmental trust funds               (7.7              (16.7              (14.8
Cash utilised in continuing operations         (886.8        (901.8        (846.4
Cash utilised in discontinued operations                  (6.8        (21.5
Cash flows from financing activities         257.3          84.2          37.0  
Shares issued                           151.5  
Loans raised         691.7          779.7          1,298.7  
Loans repaid         (431.9        (695.5        (1,413.2
Payment of finance lease liabilities               (2.5                              
Cash generated by continuing operations         257.3          84.2          37.0  
Cash generated by discontinued operations                            
                                                     
Net cash (utilised)/generated         (71.7        (62.0        86.6  
Effect of exchange rate fluctuation on cash held         (7.6        14.3          0.1  
Cash and cash equivalents at beginning of the year               479.0                526.7                440.0  
Cash and cash equivalents at end of the year      21          399.7                479.0                526.7  

The accompanying notes form an integral part of these consolidated financial statements.

 

    

 

AFR-154


Table of Contents
The Gold Fields Annual Financial Report including Governance Report 2018   153
     

 

Notes to the consolidated financial statements

for the year ended 31 December

    

    

 

 

     Figures in millions unless otherwise stated                     2018                         2017                         2016  
1.           REVENUE               
  The effect of initially applying IFRS 15 on the Group’s revenue from contracts with customers is described in note 41. Due to the transition method chosen in adopting IFRS 15, comparative information has not been restated to reflect the new requirements.                 
  Revenue from contracts with customers        2,577.8          2,761.8          2,666.4  
  – Gold¹        2,408.6          2,584.0          2,535.8  
  – Copper²        169.2          177.8          130.6  
  Disclosure of disaggregated revenue from contracts with customers               
  The Group generates revenue primarily from the sale of gold and copper concentrate to refineries and banks. All revenue from contracts with customers is recognised at a point in time. The Group also produces silver which is an insignificant by-product.               
  The disaggregation of revenue from contracts with customers by primary geographical market and product is described in the segment note (note 42).                                               
2.   COST OF SALES               
  Salaries and wages        (392.8        (414.7        (388.1)  
  Consumable stores        (280.0        (346.7        (346.3)  
  Utilities        (148.3        (150.1        (169.8)  
  Mine contractors        (365.3        (307.4        (308.4)  
  Other          (204.4              (207.6              (163.1)  
  Cost of sales before gold inventory change and amortisation and depreciation        (1,390.8        (1,426.5        (1,375.7)  
  Gold inventory change          16.2                69.5                45.9  
  Cost of sales before amortisation and depreciation        (1,374.6        (1,357.0        (1,329.8)  
  Amortisation and depreciation          (668.4              (748.1              (671.4)  
  Total cost of sales          (2,043.0              (2,105.1              (2,001.2)  
3.   INVESTMENT INCOME               
  Dividends received        0.4                    
  Interest received – environmental trust funds        0.6          0.5          1.0  
  Interest received – cash balances          6.8                5.1                7.3  
  Total investment income          7.8                5.6                8.3  
4.   FINANCE EXPENSE               
  Interest expense – environmental rehabilitation        (11.7        (12.1        (10.7)  
  Unwinding of discount on silicosis settlement costs        (2.0        (0.9         
  Interest expense – finance lease liability        (0.2                  
  Interest expense – borrowings        (91.6        (91.2        (82.5)  
  Borrowing costs capitalised          17.5                22.9                15.1  
  Total finance expense          (88.0              (81.3              (78.1)  
 

¹  All regions.

              
 

²  Only Peru region (Cerro Corona).

              

 

AFR-155


Table of Contents
154   The Gold Fields Annual Financial Report including Governance Report 2018
     

 

Notes to the consolidated financial statements (continued)

for the year ended 31 December

    

    

    

 

 

5.

SHARE-BASED PAYMENTS

The Group granted equity-settled instruments comprising share options and restricted shares to executive directors, certain officers and employees. During the year ended 31 December 2018, the following share plans were in place: the Gold Fields Limited 2005 Share Plan, the Gold Fields Limited 2012 Share Plan and the Gold Fields Limited 2012 Share Plan as amended in 2016. During 2016, the Gold Fields Limited 2012 Share Plan as amended in 2016 was introduced to replace the long-term incentive scheme (“LTIP”). Allocations under this plan were made during 2016, 2017 and 2018.

The following information is available for each plan:

 

               

United States Dollar

 

        
         2018        2017      2016  
Figures in millions unless otherwise stated        Continuing  
operations  
     Continuing
operations
     Discontinued
operations
     Continuing
operations
     Discontinued  
operations  
 
(a)   Gold Fields Limited 2005 Share Plan    –                         –    
(b)(i)   Gold Fields Limited 2012 Share Plan                          
  – Performance Shares    –                  1.9        –    
  – Bonus Shares    –                         –    
(b)(ii)       Gold Fields Limited 2012 Share Plan amended                       
  – Performance Shares    34.7        24.5      0.6      12.1        0.4    
  – Retention Shares    2.5        2.1                  –    
    – Restricted/Matching Shares    0.3        0.2                  –    
Total included in profit or loss for the year    37.5        26.8      0.6      14.0        0.4    

 

(a)

Gold Fields Limited 2005 Share Plan

At the Annual General Meeting on 17 November 2005, shareholders approved the adoption of the Gold Fields Limited 2005 Share Plan to replace the GF Management Incentive Scheme approved in 1999. The plan provided for two methods of participation, namely the Performance Allocated Share Appreciation Rights Method (“SARS”) and the Performance Vesting Restricted Share Method (“PVRS”). This plan sought to attract, retain, motivate and reward participating employees on a basis which sought to align the interests of such employees with those of the Company’s shareholders. No further allocations of options under this plan are being made following the introduction of the Gold Fields Limited 2012 Share Plan (see below) and the plan was closed.

The following table summarises the movement of share options under the Gold Fields Limited 2005 Share Plan during the years ended 31 December 2018, 2017 and 2016:

 

     2018      2017      2016  
      Share
appreciation
rights
(SARS)
   

Average
      instrument
price

(US$)

     Share
appreciation
rights
(SARS)
    Average
instrument
price
(US$)
     Share
appreciation
rights
(SARS)
    Average
instrument
price
(US$)
 
Outstanding at beginning of the year      11,521       9.42        530,611       7.39        1,025,178       6.03  
Movement during the year:               
Forfeited      (11,521     9.42        (519,090     7.75        (494,567     5.27  
Outstanding at end of the year (vested)                   11,521       9.42        530,611       7.39  

 

AFR-156


Table of Contents
The Gold Fields Annual Financial Report including Governance Report 2018   155
     

 

    

    

    

    

 

5.

SHARE-BASED PAYMENTS (continued)

(b)(i)

Gold Fields Limited 2012 Share Plan – awards prior to 1 March 2016

At the Annual General Meeting on 14 May 2012, shareholders approved the adoption of the Gold Fields Limited 2012 Share Plan to replace the Gold Fields Limited 2005 Share Plan. The plan provided for two methods of participation, namely the Performance Share Method (“PS”) and the Bonus Share Method (“BS”). This plan sought to attract, retain, motivate and reward participating employees on a basis which sought to align the interests of such employees with those of the Company’s shareholders. No further allocations of options under this plan are being made following the introduction of the Gold Fields Limited 2012 Share Plan amended – awards after 1 March 2016 (see below) and the plan was closed.

The salient features of the plan were:

   

PS were offered to participants annually in March. Quarterly allocations of PS were also made in June, September and December on a pro rata basis to qualifying new employees. PS were performance-related shares, granted at zero cost (the shares are granted in exchange for the rendering of service by participants to the Group during the three-year restricted period prior to the share vesting period);

   

Based on the rules of the plan, the actual number of PS which would be settled to a participant three years after the original award date was determined by the Group’s performance measured against the performance of seven other major gold mining companies (“the peer group”) based on the relative change in the Gold Fields share price compared to the basket of respective US Dollar share prices of the peer group. Furthermore, for PS awards to be settled to members of the Executive Committee, an internal company performance target is required to be met before the external relative measure is applied. The internal target performance criterion was set at 85% of the Group’s planned gold production over the three-year measurement period as set out in the business plans of the Group approved by the Board. In the event that the internal target performance criterion was met, the full initial target award would be settled on the settlement date. In addition, the Remuneration Committee determined that the number of PS to be settled could be increased by up to 200% of the number of the initial target PS conditionally awarded, depending on the performance of the Company relative to the performance of the peer group, based on the relative change in the Gold Fields share price compared to the basket of respective US Dollar share prices of the peer group;

   

The performance of the Company that resulted in the settlement of shares was measured by the Company’s share price performance relative to the share price performance of the following peer gold mining companies, collectively referred to as “the peer group”, over the three-year period:

– AngloGold Ashanti;

– Barrick Gold Corporation;

– Goldcorp Incorporated;

– Harmony Gold Mining Company;

– Newmont Mining Corporation;

– Newcrest Mining Limited; and

– Kinross Gold Corporation;

   

The performance of the Company’s shares against the shares of the peer group was measured for the three-year period running from the relevant award date;

   

BS were offered to participants annually in March; and

   

Based on the rules of the plan, the actual number of BS which would be settled in equal proportions to a participant over a nine-month and an 18-month period after the original award date was determined by the employee’s annual cash bonus, calculated with reference to actual performance against predetermined targets for the financial year ended immediately preceding the award date.

 

AFR-157


Table of Contents
156   The Gold Fields Annual Financial Report including Governance Report 2018
     

 

Notes to the consolidated financial statements (continued)

for the year ended 31 December

    

    

    

 

5.

SHARE-BASED PAYMENTS (continued)

(b)(i)

Gold Fields Limited 2012 Share Plan – awards prior to 1 March 2016 (continued)

The following table summarises the movement of share options under the Gold Fields Limited 2012 Share Plan during the years ended 31 December 2017 and 2016:

 

     2017     2016  
     

    Performance

Shares

(PS)

   

Performance

Shares

(PS)

 
Outstanding at beginning of the year      393,178       2,446,922  
Movement during the year:     
Granted            393,178  
Exercised and released            (2,428,904
Forfeited      (393,178     (18,018
Outstanding at end of the year            393,178  

No share options were awarded under the 2012 Share Plan for the year ended 31 December 2018.

 

(b)(ii)

Gold Fields Limited 2012 Share Plan amended – awards after 1 March 2016

At the Annual General Meeting on 18 May 2016, shareholders approved the adoption of the revised Gold Fields Limited 2012 Share Plan to replace the LTIP. The plan provides for four types of participation, namely Performance Shares (“PS”), Retention Shares (“RS”), Restricted Shares (“RSS”) and Matching Shares (“MS”). This plan is in place to attract, retain, motivate and reward participating employees on a basis which seeks to align the interests of such employees with those of the Company’s shareholders. Currently, the last vesting date is 1 March 2021.

The salient features of the plan are:

   

PS are offered to participants annually in March. PS are performance-related shares, granted at zero cost (the shares are granted in exchange for the rendering of service by participants to the Group during the three-year restricted period prior to the share vesting period);

   

Based on the rules of the plan, the actual number of PS which will be settled to a participant three years after the original award date is determined by the following performance conditions:

 

       

Performance

condition

   Weighting    Threshold    Target    Stretch and cap
         
  Absolute total   shareholder return   (“TSR”)    33%    N/A – No vesting below target    Compounded cost of equity in real terms over three-year performance period   

Compounded cost of equity in real terms over three-year performance period +6% per annum

 

       
  Relative TSR    33%    Median of the peer group   

Linear vesting to apply between median and upper quartile performance and capped at upper quartile performance

 

         
  Free cash flow margin   (“FCFM”)    34%    Average FCFM over performance period of 5% at a gold price of $1,300/oz – margin to be adjusted relative to the actual gold price for the three-year period    Average FCFM over performance period of 15% at a gold price of $1,300/oz – margin to be adjusted relative to the actual gold price for the three-year period   

Average FCFM over performance period of 20% at a gold price of $1,300/oz – margin to be adjusted relative to the actual gold price for the three-year period

 

 

AFR-158


Table of Contents
The Gold Fields Annual Financial Report including Governance Report 2018   157
     

 

    

    

    

    

 

5.

SHARE-BASED PAYMENTS (continued)

(b)(ii)

Gold Fields Limited 2012 Share Plan amended – awards after 1 March 2016 (continued)

The vesting profile will be as follows:

 

     
Performance condition                         Threshold                             Target                             Stretch and cap  
  Absolute TSR1,4      0%          100%          200%  
  Relative TSR1,3,4      0%          100%          200%  
  FCFM2      0%          100%          200%  

 

  1 

Absolute TSR and relative TSR: Linear vesting will occur between target and stretch (no vesting occurs for performance below target).

  2 

FCFM: Linear vesting will occur between threshold, target and stretch.

  3 

The peer group consists of 10 companies: AngloGold Ashanti, Goldcorp, Barrick, Eldorado Gold, Randgold, Yamana, Agnico Eagle, Kinross, Newmont and Newcrest.

  4 

TSR will be calculated as the compounded annual growth rate (“CAGR”) of the TSR index between the average of the 60 trading days up to the first day of the performance period and the average of the 60 trading days up to the last day of the performance period. TSR will be defined as the return on investing in ordinary shares in the Company at the start of the performance period, holding the shares and reinvesting the dividends received on the portfolio in Gold Fields shares over the performance period. The USD TSR index, provided by external service providers will be based on the USD share price.

 

   

RS can be awarded on an ad hoc basis to key employees where a retention risk has been identified. These will be subject to the vesting condition of service over a period of three years only;

   

RSS: In 2016, Gold Fields implemented a minimum shareholding requirement (“MSR”) where executives are required to build and to hold a percentage of their salary in Gold Fields shares over a period of five years. Executives will be given the opportunity (as at the approval date of the MSR), prior to the annual bonus being communicated or the upcoming vesting date of the LTIP award or PS, to elect to receive all or a portion of their annual bonus or cash LTIP in restricted shares or to convert all or a portion of their unvested PS into restricted shares towards fulfilment of the MSR. These shares are subject to the holding period as set out below;

This holding period will mean that the restricted shares may not be sold or disposed of and that the beneficial interest must be retained therein until the earlier of:

 

Notice given by the executive, provided that such notice may only be given after five years from the start of the holding period;

 

Termination of employment of that employee, i.e. retirement, retrenchment, ill health, death, resignation or dismissal;

 

Abolishment of the MSR; or

 

In special circumstances such as proven financial hardship or compliance with the MSR, upon application by the employee and approval by the Remuneration Committee;

   

MS: To facilitate the introduction of the MSR policy and to compensate executives for participating in RSS and holding their shares for an additional five years, thus exposing themselves to further market volatility, the Company intends to make a matching award. This is intended to entail a conditional award of shares of one share for every three shares committed towards the MSR (matching shares), rounded to the nearest full share. The MS will vest on a date that corresponds with the end of the holding period of the shares committed towards the MSR provided the executive is still in the employment of the Company and has met the MSR requirements of the MSR policy, including having sustainably accumulated shares to reach the MSR over the five-year holding period.

At 31 December 2018, the maximum number of MS that could vest, based on shares already committed to MSR, at the end of five years was 407,223 (2017: 403,027 and 2016: 169,158) shares.

 

AFR-159


Table of Contents
158   The Gold Fields Annual Financial Report including Governance Report 2018
     

 

Notes to the consolidated financial statements (continued)

for the year ended 31 December

    

    

    

 

5.

SHARE-BASED PAYMENTS (continued)

(b)(ii)

Gold Fields Limited 2012 Share Plan amended – awards after 1 March 2016 (continued)

The following table summarises the movement of share options under the Gold Fields Limited 2012 Share Plan as amended in 2016 during the years ended 31 December 2018, 2017 and 2016:

    

 

2018

 

   

2017

 

   

2016

 

 
    

 

 

 

Performance
Shares
(PS

 

 

   

    Performance
Shares
(PS
 

   

Performance
Shares
(PS
 

Outstanding at beginning of the year      18,279,130       8,138,472        
Movement during the year:       
Granted      811,829       11,744,152       8,196,037  
Exercised and released            (34,827      
Forfeited      (728,982     (1,568,667     (57,565
Outstanding at end of the year      18,361,977       18,279,130       8,138,472  

 

 

At 31 December 2018, none of the outstanding options of 18,361,977 had vested.

 

      
     

 

2018

    2017     2016  
The fair value of equity instruments granted during the year ended 31 December 2018, 2017 and 2016 were valued using the Monte Carlo simulation model:       
Monte Carlo simulation       
Performance shares       
The inputs to the model for options granted during the year were as follows:       

– Weighted average historical volatility (based on a statistical analysis of the share price on a weighted moving average basis for the expected term of the option)

     58.6%       64.3%       58.1%  
–  Expected term (years)      3 years       3 years       3 years  
–  Dividend yield 1      n/a       n/a       n/a  
–  Weighted average three-year risk-free interest rate (based on US interest rates)      2.0%       1.6%       0.5%  
–  Weighted average fair value (United States Dollar)      5.0       4.2       2.6  

 

1  There is no dividend yield applied to the Monte Carlo simulation model as the performance conditions follow a total shareholder return method.

   

 

 

AFR-160


Table of Contents
The Gold Fields Annual Financial Report including Governance Report 2018   159
     

 

    

    

    

    

 

5.

SHARE-BASED PAYMENTS (continued)

(b)(ii)

Gold Fields Limited 2012 Share Plan amended – awards after 1 March 2016 (continued)

Summary:

The following table summarises information relating to the options and equity-settled instruments under all plans outstanding at 31 December 2018, 2017 and 2016:

 

     

 

2018

 

    

2017

 

    

2016

 

 
Range of exercise prices for
outstanding equity instruments  
(US$)
  

 

 

 

Number
of instru-
ments

 



 

    
Price
(US$
 
    

Contrac-
tual life
(years
 
 
    

Number
of instru-
ments
 
 
 
    
Price
(US$
 
    

Contrac-
tual life
(years
 
 
    

Number
of instru-
ments
 
 
 
    
Price
(US$
 
    

Contrac-
tual life
(years
 
 
n/a*      18,361,977                      18,279,130                      8,531,650                
4.28 – 6.06                                                               
6.07 – 7.84                                                3,835        6.79        0.50  
7.85 – 9.62                                                515,255        7.37        0.34  
9.63 – 11.40                           11,521        9.42               11,521        8.44        1.00  
Total outstanding at end of the year      18,361,977                          18,290,651                          9,062,261                    

*  Restricted shares (“PVRS”) are awarded for no consideration.

                          
Weighted average share price during the year on the Johannesburg Stock Exchange (US$)      3.46                          3.76                          4.29                    

The compensation costs related to awards not yet recognised under the above plans at 31 December 2018, 2017 and 2016 amount to US$20.8 million, US$53.0 million and US$36.6 million, respectively, and are to be recognised over four years.

The directors were authorised to issue and allot all or any of such shares required for the plans, but in aggregate all plans may not exceed 41,076,635 of the total issued ordinary stated capital of the Company. An individual participant may also not be awarded an aggregate of shares from all or any such plans exceeding 4,107,663 of the Company’s total issued ordinary stated capital. The unexercised options and shares under all plans represented 2.2% of the total issued stated capital at 31 December 2018.

 

AFR-161


Table of Contents
160   The Gold Fields Annual Financial Report including Governance Report 2018
     

 

Notes to the consolidated financial statements (continued)

for the year ended 31 December

    

    

    

 

        

United States Dollar

 

 
     Figures in millions unless otherwise stated   

 

            2018

                      2017                       2016  
6.       IMPAIRMENT, NET OF REVERSAL OF IMPAIRMENT OF INVESTMENTS AND ASSETS             
  Investments      (36.9        (3.7        (0.1
  Listed investments                 (0.5          (0.1
  Unlisted investments                 (3.2           
  Equity accounted investees                       
  – Far Southeast Gold Resources Incorporated      (36.9                      
  Property, plant and equipment      (411.7        81.3          (76.4
  Reversal of impairment of Arctic Platinum Project (“APP”)2                 39.0             
  (Impairment)/reversal of impairment of property, plant and equipment – other3      (1.9          42.3            (76.4
  South Deep cash-generating unit4      (409.8                      
  Goodwill      (71.7        (277.8         
  South Deep goodwill4      (71.7        (277.8         
                                      
  Impairment, net of reversal of impairment of investments and assets      (520.3          (200.2          (76.5

 

  ¹

Following the identification of impairment indicators at 31 December 2018, FSE was valued at its recoverable amount which resulted in an impairment of US$36.9 million. The recoverable amount was based on the fair value less cost of disposal (“FVLCOD”) of the investment (level 2 in the fair value hierarchy). The FVLCOD was indirectly derived from the market value of Lepanto Consolidated Mining Company, being the 60% shareholder of FSE. The impairment is included in the “Corporate and other” segment.

  2 

Refer note 12.2 for further details. The reversal of impairment was included in the “Corporate and other” segment.

  3 

(Impairment)/reversal of impairment of property, plant and equipment – other is made up as follows:

 

             

 

              2018

                        2017                         2016  
   

–  Redundant assets at Cerro Corona

     (1.9        (0.8         
   

–  Reversal of cash-generating unit impairment at Cerro Corona (2016: impairment of US$66.4 million)

              53.4          (66.4
   

(The impairment in 2016 was due to the reduction in gold and copper reserves due to depletion, a decrease in the gold and copper price assumptions for 2017 and 2018, a lower resource price and an increase in the Peru tax rate. The reversal of the impairment in 2017 was due to a higher value-in-use following the completion of a pre-feasibility study in 2017, with the assistance of external specialists, extending the life-of-mine from 2023 to 2030 by optimising the tailings density and increasing the tailings capacity by using in-pit tailings after mining activities end. After taking into account one year amortisation, the reversal of impairment amounted to US$53.4 million (2016: The recoverable amount was based on its FVLCOD calculated using a combination of the market and the income approach (level 3 of the fair value hierarchy)). Refer to accounting policies on page 135 for assumptions).

            
   

–  Damang assets held for sale

                       (7.6
   

(Following the Damang reinvestment plan, a decision was taken to sell certain mining fleet assets and related spares. The sale of the assets was expected to be concluded during 2017. As a result, the assets were classified as held for sale (refer note 12) and valued at the lower of FVLCOD or carrying value which resulted in an impairment of US$7.6 million).

            
   

–  Asset-specific impairment at Tarkwa

              (6.8         
   

(Relating to aged, high maintenance and low effectiveness mining fleet that is no longer used).

            
   

–  Asset-specific impairment at Damang

              (3.5        (2.4
   

(Relating to all assets at the Rex pit. Following a series of optimisations, the extensional drilling failed to deliver sufficient tonnages at viable grades to warrant further work (2016: inoperable mining fleet that is no longer used under the current life-of-mine plan).

            
                                        
    (Impairment)/reversal of impairment of property, plant and equipment – other      (1.9)            42.3            (76.4)  
   

 

4  For the year ended 31 December 2018, the Group recognised an impairment of R6,470.9 million (US$481.5 million) (2017: R3,495.0 billion (US$277.8 million) and 2016: Rnil (US$nil)) in respect of the South Deep cash-generating unit due to the deferral of production. R963.9 million (US$71.7 million) (2017: R3,495.0 billion (US$277.8 million)) of the total impairment was firstly allocated against goodwill and the remainder of R5,507.0 million (US$409.8 million) (2017: Rnil (US$nil)) against other assets. The recoverable amount was based on its FVLCOD calculated using a combination of the market and the income approach (level 3 of the fair value hierarchy). The impairment calculation was performed in June 2018 and given that impairment indicators still existed at 31 December 2018, a further assessment was performed. The recoverable amount at 31 December 2018 is R21,2 billion (US$1.4 billion). There were no further impairments at 31 December 2018 using the following assumptions:

 

–  Gold price of R525,000 per kilogram for 2019 and R550,000 per kilogram thereafter;

–  Resource price of US$17 per ounce at the Rand/US Dollar exchange rate of R14.63;

–  Resource ounces of 24.5 million ounces;

–  Life-of-mine: 75 years; and

–  Nominal discount rate of 13.5%.

   

   

   

   

   

   

 

AFR-162


Table of Contents
The Gold Fields Annual Financial Report including Governance Report 2018   161
     

 

    

    

    

    

 

        

United States Dollar

 

 
     Figures in millions unless otherwise stated   

 

            2018

                 2017                  2016  
7.       INCLUDED IN (LOSS)/PROFIT BEFORE ROYALTIES AND TAXATION ARE THE FOLLOWING:         
  Operating lease charges1      (2.3      (2.4      (2.8
  Profit on buy-back of notes1                    17.7  
  Social contributions and sponsorships1      (15.1      (19.6      (19.3
  Global compliance costs1                    (0.1
  Loss on sale of inventory1,2      (8.9              
  Rehabilitation income1 – continuing operations      0.9        13.5        9.7  
  Rehabilitation income1 – discontinued operations                    0.2  
  Restructuring costs3      (113.9      (9.2      (11.7
8.   ROYALTIES         
  South Africa      (1.0      (1.8      (1.8
  Foreign      (61.5      (60.2      (76.6
  Total royalties      (62.5      (62.0      (78.4
  Royalty rates         
  South Africa (effective rate)4      0.5%        0.5%        0.5%  
  Australia5      2.5%        2.5%        2.5%  
  Ghana6      3.0%        3.0%        5.0%  
  Peru7      4.0%        4.6%        6.4%  

 

  1 

Included under “Other costs, net” in the consolidated income statement.

  2 

The loss on sale of inventory related to the sale of inventory at Tarkwa as part of the transition to contractor mining.

  3 

The restructuring costs in 2018 comprise mainly separation packages at South Deep amounting to US$11.2 million (2017: US$2.3 million and 2016: US$nil), Damang amounting to US$13.9 million (2017: US$2.2 million and 2016: US$9.9 million), Tarkwa amounting to US$88.8 million (2017: US$4.7 million and 2016: US$0.2 million), Australia amounting to US$nil (2017: US$nil and 2016: US$1.6 million). The restructuring costs of US$88.8 million at Tarkwa in 2018 related to the transition to contractor mining.

  4 

The Mineral and Petroleum Resource Royalty Act 2008 (“Royalty Act”) was promulgated on 24 November 2008 and became effective from 1 March 2010. The Royalty Act imposes a royalty on refined (mineral resources that have undergone a comprehensive level of beneficiation such as smelting and refining as defined in Schedule 1 of the Act) and unrefined (mineral resources that have undergone limited beneficiation as defined in Schedule 2 of the Act) minerals payable to the state. The royalty in respect of refined minerals (which include gold refined to 99.5% and above and platinum) is calculated by dividing earnings before interest and taxes (“EBIT”) by the product of 12.5 times gross revenue calculated as a percentage, plus an additional 0.5%. EBIT refers to taxable mining income (with certain exceptions such as no deduction for interest payable and foreign exchange losses) before assessed losses but after capital expenditure. A maximum royalty of 5% has been introduced on refined minerals. The effective rate of royalty tax payable for the year ended 31 December 2018 was 0.5% of mining revenue (2017: 0.5% and 2016: 0.5%) equalling the minimum charge per the formula.

  5 

The Australian operations are subject to a 2.5% (2017: 2.5% and 2016: 2.5%) gold royalty on revenue as the mineral rights are owned by the state.

  6 

Minerals are owned by the Republic of Ghana and held in trust by the President. During 2016, Gold Fields signed a Development Agreement (“DA”) with the Government of Ghana for both the Tarkwa and Damang mines. This agreement stated that the Ghanaian operations will be subject to a sliding scale for royalty rates, linked to the prevailing gold price (effective 1 January 2017). The sliding scale is as follows:

 

 

Average gold price

 

             

 

Low value

 

        

High value

 

          

    Royalty rate  

 

 
  US$0.00       US$ 1,299.99           3.0%    
  US$1,300.00       US$ 1,449.99           3.5%    
  US$1,450.00       US$ 2,299.99           4.1%    
        US$2,300.00         Unlimited             5.0%    

During 2016, the Ghanaian operations were subject to a 5.0% gold royalty on revenue.

 

  7 

The Peruvian operations are subject to a mining royalty calculated on a sliding scale with rates ranging from 1% to 12% of the value of operating profit.

 

AFR-163


Table of Contents
162   The Gold Fields Annual Financial Report including Governance Report 2018
     

 

Notes to the consolidated financial statements (continued)

for the year ended 31 December

    

    

    

 

        

United States Dollar

 

 
     Figures in millions unless otherwise stated   

 

      2018

   

 

      2017

   

 

      2016

 
9.       MINING AND INCOME TAXATION       
  The components of mining and income tax are the following:       
  South African taxation       
  non-mining tax            (1.2     (1.0
  – Company and capital gains taxation      (1.1     (1.1     (3.9
  – prior year adjustment – current taxation      0.7       0.2       0.3  
  – deferred taxation      208.5       12.1       (9.5
  Foreign taxation       
  – current taxation      (127.9     (199.8     (193.3
  – dividend withholding tax      (13.7            
  – prior year adjustment – current taxation      (3.7     (2.8     (6.3
  – deferred taxation      3.1       19.4       24.2  
  Total mining and income taxation      65.9       (173.2     (189.5
  Major items causing the Group’s income taxation to differ from the maximum South African statutory mining tax rate of 34.0% (2017: 34.0% and 2016: 34.0%) were:       
  Taxation on profit before taxation at maximum South African statutory mining tax rate      139.6       (51.8     (121.5
  Rate adjustment to reflect the actual realised company tax rates in South Africa and offshore      (6.7     19.2       22.4  
  Non-deductible share-based payments      (12.8     (9.1     (4.8
  Non-deductible exploration expense      (22.1     (19.7     (15.2
  Deferred tax assets not recognised on impairment and reversal of impairment of investments1      (12.5     13.3        
  Impairment of South Deep goodwill      (24.4     (94.5      
  Non-deductible interest paid      (25.5     (24.2     (24.2
  Non-taxable profit on disposal of investments                  0.8  
  Non-taxable profit on buy-back of notes                  6.0  
  Share of results of equity-accounted investees, net of taxation      (4.5     (0.4     (0.8
  Non-taxable gain on acquisition of Asanko      17.6              
  Non-taxable fair value gain on Maverix warrants      1.3              
  Non-taxable profit on dilution of Gold Fields’ interest in Maverix      1.4              
  Dividend withholding tax      (15.5            
  Net non-deductible expenditure and non-taxable income      (7.6     (5.3     (9.7
  Deferred tax raised on unremitted earnings at Tarkwa and Cerro Corona (2017: Tarkwa)      (1.1     (9.5      
  Deferred taxation movement on Peruvian Nuevo Sol devaluation against US Dollar2      (1.2     5.2       (1.1
  Various Peruvian non-deductible expenses      (7.5     (5.3     (8.3
  Deferred tax assets not recognised at Cerro Corona (2017: Cerro Corona and Damang)3      (14.9     (12.9     (34.9
  Utilisation of tax losses not previously recognised at Damang            7.1        
  Deferred tax assets recognised at Damang (2017: Cerro Corona and Damang)4      6.5       19.8        
  Additional capital allowances recognised at South Deep5      69.8              
  Deferred tax charge on change of tax rate at South Deep (2016: Peruvian and Ghanaian operations)      (10.9           8.6  
  Prior year adjustments      (3.0     (2.6     (6.0
  Other      (0.1     (2.5     (0.8
  Total mining and income taxation      65.9       (173.2     (189.5
  1 

Deferred tax assets not recognised on impairment of investments relate to the impairment of FSE (2017: reversal of impairment of APP). Refer to note 6 for details of impairments.

  2 

The functional currency of Cerro Corona is US Dollar, however, the Peruvian tax base is based on values in Peruvian Nuevo Sol.

  3 

Deferred tax assets amounting to US$14.9 million (2017: US$12.9 million and 2016: US$34.9 million) were not recognised during the year at Cerro Corona and Damang to the extent that there is insufficient future taxable income available. At Cerro Corona, deferred tax assets amounting to US$14.9 million (2017: US$12.9 million and 2016: US$33.5 million) were not recognised during the year related to deductible temporary differences on additions to fixed assets in the current financial year that would only reverse after the end of the life-of-mine (“LoM”) of Cerro Corona. At Damang, deferred tax assets amounting to US$nil (2017: US$nil and 2016: US$1.4 million) were not recognised during the year related to net deductible temporary differences reversing in the current financial year. In making this determination, the Group analysed, among others, forecasts of future earnings and the nature and timing of future deductions and benefits represented by deferred tax assets.

  4 

Due to year-end assessments, deferred tax assets amounting to US$nil (2017: US$17.3 million) and US$6.5 million (2017: US$2.5 million) were recognised at Cerro Corona and Damang, respectively, to the extent that there is sufficient future taxable income available. During 2017, Cerro Corona completed a pre-feasibility study extending the LoM from 2023 to 2030. A significant portion of the deductible temporary differences on fixed assets that were scheduled to reverse after the end of the LoM at Cerro Corona will now reverse over the extended LoM, resulting in the recognition of deferred tax assets amounting to US$17.3 million in 2017. At Damang, the LoM indicated that the mine would make taxable profits in the future that would support the write back of a portion of the deferred tax asset amounting to US$6.5 million (2017: US$2.5 million) in 2018. In making this determination, the Group analysed, among others, forecasts of future earnings and the nature and timing of future deductions and benefits represented by deferred tax assets.

  5 

During 2014, the South African Revenue Service (“SARS”) issued a Finalisation of Audit Letter (“the Audit Letter”) stating that SARS had disallowed US$182.2 million of GFIJVH’s gross recognised capital allowance of US$925.5 million. On 30 May 2018, GFIJVH and SARS entered into a confidential settlement agreement (as provided for in the Tax Administration Act) in full and final settlement of this matter. As a result of the settlement GFIJVH recognised an additional US$185.1 million of capital allowances with a tax effect on this amount of US$53.7 million. Refer note 35 on Contingent Liabilities for further details.

 

AFR-164


Table of Contents
The Gold Fields Annual Financial Report including Governance Report 2018   163
     

 

    

    

    

    

 

9.

MINING AND INCOME TAXATION (continued)

    

United States Dollar

 

 
Figures in millions unless otherwise stated   

 

2018

     2017      2016  
South Africa – current tax rates         
Mining tax1      Y = 34 –170/X        Y = 34 –170/X        Y = 34 –170/X  
Non-mining tax2      28.0%        28.0%        28.0%  
Company tax rate      28.0%        28.0%        28.0%  
International operations – current tax rates         
Australia      30.0%        30.0%        30.0%  
Ghana3      32.5%        32.5%        32.5%  
Peru      29.5%        29.5%        30.0%  

 

  1 

South African mining tax on mining income is determined according to a formula which takes into account the profit and revenue from mining operations. South African mining taxable income is determined after the deduction of all mining capital expenditure, with the proviso that this cannot result in an assessed loss. Capital expenditure amounts not deducted are carried forward as unredeemed capital expenditure to be deducted from future mining income. Accounting depreciation is ignored for the purpose of calculating South African mining taxation. The effective mining tax rate for Gold Fields Operations Limited (“GFO”) and GFI Joint Venture Holdings Proprietary Limited (“GFIJVH”), owners of the South Deep mine, has been calculated at 29% (2017: 30% and 2016: 30%).

 

   

In the formula above, Y is the percentage rate of tax payable and X is the ratio of mining profit, after the deduction of redeemable capital expenditure, to mining revenue expressed as a percentage.

  2 

Non-mining income of South African mining operations consists primarily of interest income.

  3 

On 11 March 2016, Gold Fields signed a development agreement with the Government of Ghana for both the Tarkwa and Damang mines. This agreement resulted in a reduction in the corporate tax rate from 35.0% to 32.5%, effective 17 March 2016.

Deferred tax is provided at the expected future rate for mining operations arising from temporary differences between the carrying values and tax values of assets and liabilities.

At 31 December 2018, the Group had the following estimated amounts available for set-off against future income (pre-tax):

 

   

United States Dollar

 

   

 

2018

 

   2017
Figures in millions unless otherwise stated  

Gross
unredeemed
capital

expenditure

     Gross tax
losses
  

 

Gross  
deferred tax  
asset not  
recognised  

   Gross
unredeemed
capital
expenditure
   Gross tax
losses
   Gross  
deferred tax  
asset not  
recognised  
South Africa1                 
GFO     638.0      206.4    –      716.4    192.5    –  
GFIJVH2,3     1,003.1      41.0    –      2,427.1       1,501.6  
Gold Fields Group Services Proprietary Limited          1.3    –            –  
      1,641.1      248.7    –      3,143.5    192.5    1,501.6  
International operations                 
Exploration entities4          430.0    430.0         445.9    445.9  
Abosso Goldfields Limited5          80.9    –         201.4    63.5  
           510.9    430.0         647.3    509.4  
  1 

These deductions are available to be utilised against income generated by the relevant tax entity and do not expire unless the tax entity concerned ceases to operate for a period of longer than one year. Under South African mining tax ring-fencing legislation, each tax entity is treated separately and as such these deductions can only be utilised by the tax entities in which the deductions have been generated. South African tax losses and unredeemed capital expenditure have no expiration date.

  2 

The above US$1,003.1 million (2017: US$2,427.1 million) comprises US$1,003.1 million (2017: US$925.5 million) gross recognised capital allowance and US$nil (2017: US$1,501.6 million) gross unrecognised capital allowance.

  3 

During 2014, the South African Revenue Service (“SARS”) issued a Finalisation of Audit Letter (“the Audit Letter”) stating that SARS had disallowed US$182.2 million of GFIJVH’s gross recognised capital allowance of US$925.5 million. On 30 May 2018, GFIJVH and SARS entered into a confidential settlement agreement (as provided for in the Tax Administration Act) in full and final settlement of this matter. As a result of the settlement GFIJVH recognised an additional US$185.1 million of capital allowances, previously not recognised, with a tax effect on this amount of US$53.7 million. Refer note 35 on contingent liabilities for further details.

  4 

The total tax losses of US$430.0 million (2017: US$445.9 million) comprise US$18.6 million (2017: US$22.9 million) tax losses that expire between one and two years, US$27.6 million (2017: US$57.6 million) tax losses that expire between two and five years, US$20.3 million (2017: US$30.4 million) tax losses that expire between five and 10 years, US$42.3 million (2017: US$43.2 million) tax losses that expire after 10 years and US$320.9 million (2017: US$291.8 million) tax losses that have no expiry date.

  5 

Tax losses may be carried forward for five years. These losses expire on a first-in-first-out basis. Tax losses of US$19.0 million (2017: US$44.5 million) expire in two years, tax losses of US$2.9 million (2017: US$19.0 million) expire in three years, tax losses of US$31.5 million (2017: US$91.7 million) expire in four years and tax losses of US$27.5 million (2017: US$46.2 million) expire in five years.

 

AFR-165


Table of Contents
164   The Gold Fields Annual Financial Report including Governance Report 2018
     

 

Notes to the consolidated financial statements (continued)

for the year ended 31 December

    

    

    

 

        

United States Dollar

 

 
     Figures in millions unless otherwise stated   

 

2018

     2017      2016  
10.   EARNINGS PER SHARE         
10.1     Basic (loss)/earnings per share from continuing operations – cents      (42      (4      19  
  Basic (loss)/earnings per share is calculated by dividing the loss attributable to owners of the parent from continuing operations of US$348.2 million (2017: loss of US$31.8 million and 2016: profit of US$157.0 million) by the weighted average number of ordinary shares in issue during the year of 821,532,707 (2017: 820,611,806 and 2016: 809,889,990).                           
10.2   Basic earnings per share from discontinued operations – cents             2         
  Basic earnings per share is calculated by dividing the profit attributable to owners of the parent from discontinued operations of US$nil (2017: US$13.1 million and 2016: US$1.2 million) by the weighted average number of ordinary shares in issue during the year of 821,532,707 (2017: 820,611,806 and 2016: 809,889,990).                           
10.3   Diluted basic (loss)/earnings per share from continuing operations – cents      (42      (4      19  
  Diluted basic (loss)/earnings per share is calculated on the basis of loss attributable to owners of the parent from continuing operations of US$348.2 million (2017: loss of US$31.8 million and 2016: profit of US$157.0 million) and 832,465,491 (2017: 826,920,421 and 2016: 810,082,191) shares being the diluted number of ordinary shares in issue during the year.         
 

The weighted average number of shares has been adjusted by the following to arrive at the diluted number of ordinary shares:

 

Weighted average number of shares

Share options in issue

    
821,532,707
10,932,784
 
 
    
820,611,806
6,308,615
 
 
    
809,889,990
192,201
 
 
  Diluted number of ordinary shares      832,465,491        826,920,421        810,082,191  
10.4   Diluted basic earnings per share from discontinued operations – cents             2         
  Diluted basic earnings per share is calculated on the basis of profit attributable to owners of the parent from discontinued operations of US$nil (2017: US$13.1 million and 2016: US$1.2 million) and 832,465,491 (2017: 826,920,421 and 2016: 810,082,191) shares being the diluted number of ordinary shares in issue during the year.                           

 

AFR-166


Table of Contents
The Gold Fields Annual Financial Report including Governance Report 2018   165
     

 

    

    

    

    

 

        

United States Dollar

 

 
     Figures in millions unless otherwise stated   

 

            2018

                      2017                       2016  
10.   EARNINGS PER SHARE (continued)             
10.5     Headline earnings per share from continuing operations – cents      7          26          24  
     Headline earnings per share is calculated on the basis of adjusted net earnings attributable to owners of the parent from continuing operations of US$60.6 million (2017: US$212.3 million and 2016: US$198.3 million) and 821,532,707 (2017: 820,611,806 and 2016: 809,889,990) shares being the weighted average number of ordinary shares in issue during the year.             
  Net (loss)/profit attributable to owners of the parent from continuing operations is reconciled to headline earnings as follows:             
  Long-form headline earnings reconciliation             
  (Loss)/profit attributable to owners of the parent from continuing operations      (348.2        (31.8        157.0  
  Profit on disposal of investments, net                        (2.3
 

Gross

                       (2.3
 

Taxation effect

                        
  Loss/(profit) on disposal of assets, net      37.0          (2.6        (41.0
 

Gross

     51.6          (4.0        (48.0
 

Taxation effect

     (12.0        1.2          7.0  
 

Non-controlling interest effect

     (2.6        0.2           
  Impairment, reversal of impairment and write-off of investments and assets and other, net      371.8          246.7          84.6  
 

Impairment, net of reversal of impairment of investments and assets

     520.3          200.2          76.5  
 

Write-off of exploration and evaluation assets

     37.7          51.5          41.4  
 

Profit on dilution of Gold Fields’ interest in Maverix

     (4.0                  
 

Gain on acquisition of Asanko

     (51.8                  
 

Taxation effect

     (130.4        (4.3        (32.1
 

Non-controlling interest effect

              (0.7        (1.2
                                      
  Headline earnings      60.6            212.3            198.3  

 

AFR-167


Table of Contents
166   The Gold Fields Annual Financial Report including Governance Report 2018
     

 

Notes to the consolidated financial statements (continued)

for the year ended 31 December

    

    

    

 

        

United States Dollar

 

 
     Figures in millions unless otherwise stated   

 

            2018

                       2017                       2016  
10.   EARNINGS PER SHARE (continued)              
10.6     Headline earnings per share from discontinued operations – cents                         1  
  Headline earnings per share is calculated on the basis of adjusted net loss attributable to owners of the parent from discontinued operations of US$nil (2017: loss of US$2.4 million and 2016: earnings of US$5.5 million) and 821,532,707 (2017: 820,611,806 and 2016: 809,889,990) shares being the weighted average number of ordinary shares in issue during the year.              
  Net profit attributable to owners of the parent from discontinued operations is reconciled to headline earnings as follows:              
  Long-form headline (loss)/earnings reconciliation              
  Profit attributable to owners of the parent from discontinued operations                13.1          1.2  
  Impairment and write-off of investments and assets and other, net                (15.5        4.3  
 

Gain on sale of discontinued operation

               (23.5         
 

Write-off of exploration and evaluation assets

               1.5          6.1  
 

Taxation effect

                 6.5          (1.8
                                       
  Headline (loss)/earnings                  (2.4          5.5  
10.7   Diluted headline earnings per share from continuing operations – cents      7           26          24  
  Diluted headline earnings per share is calculated on the basis of headline earnings attributable to owners of the parent continuing operations of US$60.6 million (2017: US$212.3 million and 2016: US$198.3 million) and 832,465,491 (2017: 826,920,421 and 2016: 810,082,191) shares being the diluted number of ordinary shares in issue during the year.                                    
10.8   Diluted headline earnings per share from discontinued operations – cents                         1  
  Diluted headline earnings per share is calculated on the basis of headline loss attributable to owners of the parent discontinued operations of US$nil (2017: loss of US$2.4 million and 2016: earnings of US$5.5 million) and 832,465,491 (2017: 826,920,421 and 2016: 810,082,191) shares being the diluted number of ordinary shares in issue during the year.                                    
11.   DIVIDENDS              
  2017 final dividend of 50 SA cents per share (2016: 60 SA cents and 2015: 21 SA cents) declared on 13 February 2018.      34.7           37.5          10.6  
  2018 interim dividend of 20 SA cents was declared during 2018 (2017: 40 SA cents and 2016: 50 SA cents).      10.8           25.3          28.6  
  A final dividend in respect of the financial year ended 31 December 2018 of 20 SA cents per share was approved by the Board of Directors on 13 February 2019. This dividend payable is not reflected in these consolidated financial statements.              
  Dividends are subject to dividend withholding tax.                                    
  Total dividends      45.5             62.8            39.2  
  Dividends per share – cents      6             8            5  

 

AFR-168


Table of Contents
The Gold Fields Annual Financial Report including Governance Report 2018   167
     

 

    

    

    

    

 

12.1

DISCONTINUED OPERATIONS

Gold Fields disposed of its Darlot mine to ASX-listed Red 5 Limited (“Red 5”) for a total consideration of A$18.5 million, comprising A$12.0 million in cash and 130 million Red 5 shares. The cash component was made up of an upfront amount of A$7.0 million and A$5.0 million deferred for up to 24 months. The deferred consideration could be taken as additional shares in Red 5 or as cash at Gold Fields’ election. In October 2018, the deferred consideration of A$5.0 million was received in cash.

Red 5 undertook a rights issue to assist with the funding of the cash component and for general working capital purposes. Gold Fields used the A$7.0 million to underwrite the rights issue. Gold Fields received a total number of 116,875,821 Red 5 shares under the underwriting agreement for a consideration of A$5.8 million.

All conditions precedent in terms of the sales agreement were met on 2 October 2017 and as a result Gold Fields accounted for a profit on the sale of Darlot of A$30.8 million (US$23.5 million). Post the completion of the sale, Gold Fields had a 19.9% shareholding in Red 5. Gold Fields does not have significant influence over Red 5 as the shareholding is below 20% and there are no qualitative factors indicating that significant influence exists.

The financial results of Darlot were presented as a discontinued operation in the consolidated financial statements.

 

    

United States Dollar

 

 
Figures in millions unless otherwise stated                2017                         2016  
Below is a summary of the results of the discontinued operation for the year ended 31 December:        
Revenue      49.0          83.1  
Cost of sales      (50.7        (72.1

Cost of sales before gold inventory change and amortisation and depreciation

     (46.3        (57.3

Gold inventory change

     (0.9        (0.4

Amortisation and depreciation

     (3.5        (14.4
Other costs, net      (1.9              (7.2
(Loss)/profit before royalties and taxation      (3.6        3.8  
Royalties      (1.1              (2.0
(Loss)/profit before taxation      (4.7        1.8  
Mining and income taxation      1.4                (0.6
(Loss)/profit for the year from operating activities      (3.3        1.2  
Gain on sale of discontinued operation      23.5           
Income tax on gain on sale of discontinued operation      (7.1               
Profit from discontinued operation, net of tax      13.1                1.2  
    

2017

 

 
Figures in millions unless otherwise stated    US$             A$  
Below is a summary of assets and liabilities of the discontinued operation at 2 October 2017:        
Property, plant and equipment      3.3          4.3  
Inventories      7.2          9.4  
Trade and other receivables      0.1          0.1  
Trade and other payables      (8.7        (11.3
Environmental rehabilitation costs provision      (12.9              (16.9
Net liabilities      (11.0        (14.4
Total consideration received less costs to sell1      12.5                16.4  
Gain on sale of discontinued operations      23.5                30.8  

1  Due to the discounting of the deferred consideration and the transaction costs incurred, the total consideration of A$16.4 million used in the determination of the gain on sale of discontinued operations is less than the A$18.5 million per the agreement.

   

 

AFR-169


Table of Contents
168   The Gold Fields Annual Financial Report including Governance Report 2018
     

 

Notes to the consolidated financial statements (continued)

for the year ended 31 December

    

    

    

 

        

    United States Dollar    

 

 
    Figures in millions unless otherwise stated   

 

2018

     2017  

 

 
12.2     ASSETS HELD FOR SALE      
  APP1             40.0    
 

 

 

  Total assets held for sale             40.0    
 

 

 

 

1  Following the Group’s decision during 2013 to dispose of non-core projects, APP was classified as held for sale and, accordingly, valued at the lower of fair value less cost of disposal or carrying value which resulted in impairments of US$89.7 million and US$3.2 million during 2013 and 2014, respectively. APP’s carrying value at 31 December 2014 after the above impairments was US$40.0 million which was based on an offer received close to the 2014 year-end. During 2015, active marketing activities for the disposal of the project continued after the 2014 offer was not realised. During 2015, APP was further impaired by US$39.0 million, resulting in a carrying value of US$1.0 million at 31 December 2015.

 

   At 31 December 2016, APP no longer met the definition of an asset held for sale and was reclassified to property, plant and equipment at a recoverable amount of US$1.0 million. During 2017, active marketing activities continued and as a result, a sale agreement was concluded. As a result, the impairment previously recorded, was reversed at up to the value of the selling price and APP was reclassified as an asset held for sale at 31 December 2017 (refer note 6). On 24 January 2018, Gold Fields concluded the sale of APP to a Finnish subsidiary of private equity fund CD Capital Natural Resources Fund III. The purchase consideration comprised US$40.0 million cash and royalty (2% NSR (net smelter return) on all metals, with 1% capped at US$20 million and 1% uncapped). The sale included all of the project assets for APP including the Suhanko mining licence (and associated real estate), all other mining and exploration properties, project permits and all other projects, related assets.

 

   APP was included as part of corporate and other in the segment note. Refer note 42 for further details.

   

    

    

 

AFR-170


Table of Contents
The Gold Fields Annual Financial Report including Governance Report 2018   169
     

 

    

    

    

    

 

                          

United States Dollar

 

                    
Land,
mineral
rights and
rehabilitation
assets
    31 December 2017
Mine
development,
infrastructure
and other
assets1
     Total              Figures in millions unless otherwise stated    Total      31 December 2018
Mine
development,
infrastructure
and  other
assets1
     Land,
mineral
rights and
rehabilitation
assets
 
          13.      PROPERTY, PLANT AND EQUIPMENT         
           Cost         
  636.8       8,929.4        9,566.2         Balance at beginning of the year      10,560.7        9,886.4        674.3  
  (22.3     1.8        (20.5       Reclassifications             10.4        (10.4
  0.3       833.3        833.6         Additions for continuing operations      814.2        800.2        14.0  
        6.8        6.8         Additions for discontinued operations                     
                       Finance leases capitalised (refer note 33)      96.2        96.2         
        (43.2      (43.2       Reclassification (to)/from assets held for sale (refer note 12)                     
        22.9        22.9         Borrowing costs capitalised2      17.5        17.5         
  (12.6     (202.5      (215.1       Disposals      (528.7      (494.6      (34.1
  (1.4     (77.7      (79.1       Disposal of subsidiary (refer note 12)                     
  8.3              8.3         Changes in estimates of rehabilitation assets      24.1               24.1  
  65.2       415.6        480.8               Translation adjustment      (707.7      (653.8      (53.9
  674.3       9,886.4        10,560.7               Balance at end of the year      10,276.3        9,662.3        614.0  
           Accumulated depreciation and impairment         
  26.8       5,014.8        5,041.6         Balance at beginning of the year      5,667.8        5,633.1        34.7  
        (20.5      (20.5       Reclassifications                     
  15.7       732.4        748.1         Charge for the year continuing operations      668.4        658.3        10.1  
  0.2       3.3        3.5         Charge for the year discontinued operations                     
  (2.9     (78.4      (81.3       Impairment and reversal of impairment, net3      411.7        411.7         
        51.5        51.5         Write-off of exploration and evaluation assets – continuing operations4      37.7        37.7         
        1.5        1.5         Write-off of exploration and evaluation assets – discontinued operations4                     
        (3.2      (3.2       Reclassification (to)/from assets held for sale (refer note 12)                     
  (12.2     (200.9      (213.1       Disposals      (398.2      (391.6      (6.6
  (1.3     (74.5      (75.8       Disposal of subsidiary (refer note 12)                     
  8.4       207.1        215.5               Translation adjustment      (370.3      (367.6      (2.7
  34.7       5,633.1        5,667.8               Balance at end of the year      6,017.1        5,981.6        35.5  
  639.6       4,253.3        4,892.9               Carrying value at end of the year5      4,259.2        3,680.7        578.5  
1

Included in the cost of mine development, infrastructure and other assets are exploration and evaluation assets amounting to US$12.6 million (2017: US$10.8 million).

2

Borrowing costs of US$17.5 million (2017: US$22.9 million) arising on Group general borrowings were capitalised during the period and comprised US$nil (2017: US$19.4 million) borrowing costs related to the qualifying projects at South Deep, US$9.9 million (2017: US$2.1 million) borrowing costs related to the Damang reinvestment project and US$7.6 million (2017: US$1.4 million) borrowings costs related to the Gruyere project. An average interest capitalisation rate of 5.9% (2017: 5.3%) was applied. During 2018, the capitalisation of borrowing costs ceased at South Deep as no new mine development was conducted or is planned for the foreseeable future at South of Wrench.

3

The impairment of US$411.7 million (2017: impairment reversal of US$81.3 million) is made up of US$1.9 million (2017: US$11.1 million) impairment of property, plant and equipment, US$409.8 million (2017: US$nil) impairment of the South Deep cash-generating unit, offset by the reversal of impairment amounting to US$nil (2017: APP reversal of impairment of US$39.0 million (refer note 6 and note 12.2 for further details) and the reversal of the Cerro Corona cash-generating unit impairment of US$53.4 million (refer note 6 for further details)).

4

The write-off of exploration and evaluation assets is due to specific exploration programmes not yielding results to warrant further exploration at the Group’s Australian operations and the US$37.7 million (2017: US$51.5 million) for continuing operations is included in the US$104.2 million (2017: US$109.8 million) “Exploration expense” in the consolidated income statement.

5

At 31 December 2017, fleet assets and carbon in leach (“CIL”) plant in Ghana amounting to US$183.6 million were pledged as security for the US$100 million senior secured revolving credit facility (“US$100 million facility”). On 22 March 2018, the Borrowers, the Original Lender and the Security Agent of the US$100 million facility entered into an Agreement and Restatement Agreement to release any and all security interests created in favour of the Security Agent (refer note 24 for further details).

 

AFR-171


Table of Contents
170   The Gold Fields Annual Financial Report including Governance Report 2018
     

 

Notes to the consolidated financial statements (continued)

for the year ended 31 December

    

    

    

 

             

United States Dollar

 

 
           Figures in millions unless otherwise stated   

 

        2018

             2017  
14.         GOODWILL      
     Balance at beginning of the year      76.6        317.8  
     Impairment      (71.7      (277.8
     Translation adjustment      (4.9      36.6  
     Balance at end of the year             76.6  

The goodwill arose on the acquisition of South Deep and was attributable to the upside potential of the asset, synergies, deferred tax and the gold multiple.

The total goodwill is allocated to South Deep, the cash-generating unit (“CGU”) where it is tested for impairment. For the year ended 31 December 2018, the Group fully impaired the remaining South Deep goodwill balance by recognising an impairment of R963.9 million (US$71.7 million) (2017: R3,495.0 million (US$277.8 million)) at South Deep (refer note 6 for further details).

In line with the accounting policy, the recoverable amount was determined with reference to “fair value less costs of disposal” (“FVLCOD”). Management’s estimates and assumptions used in the 31 December 2018 FVLCOD calculation include:

   

Long-term gold price of R525,000 per kilogram (US$1,200 per ounce) for 2019 and R550,000 (US$1,300 per ounce for the life-of-mine of 75 years (2017: R525,000 per kilogram (US$1,300 per ounce) for the life-of-mine of 78 years);

   

A nominal discount rate of 13.5% (2017: 13.5%);

   

Fair value of US$17.0 per resource ounce (2017: US$17.0 per resource ounce), used for resource with infrastructure to calculate the expected cash flows associated with value beyond proved and probable reserves;

   

Resource ounces of 24.5 million ounces (2017: 29.0 million ounces); and

   

The annual life-of-mine plan takes into account the following:

– Proved and probable ore reserves of South Deep;

– Cash flows are based on the life-of-mine plan which exceeds a period of five years; and

– Capital expenditure estimates over the life-of-mine plan.

Refer accounting policies on page 162 for further discussion on the significant judgements and estimates associated with assessing the carrying value of property, plant and equipment and goodwill.

 

AFR-172


Table of Contents
The Gold Fields Annual Financial Report including Governance Report 2018   171
     

 

    

    

    

    

 

15.

ACQUISITION OF ASANKO GOLD

Background

On 29 March 2018, Gold Fields entered into certain definitive agreements (the “JV Transaction”) with Asanko Gold Inc. (“Asanko”) pursuant to which:

   

Gold Fields and Asanko would each own a 45% interest in Asanko Gold Ghana Limited (“AGGL”), the Asanko subsidiary that currently owns the Asanko Gold Mine, with the Government of Ghana continuing to retain a 10% free carried interest in AGGL (the Joint Arrangement);

   

Gold Fields and Asanko would each own a 50% interest in Adansi Gold Company Limited (“Adansi”), the Asanko subsidiary that currently owns a number of exploration licences; and

   

Gold Fields and Asanko would each acquire a 50% interest in the newly formed financing entity (Shika Group Finance Limited).

On 20 June 2018, Gold Fields and Asanko received approval of the JV Transaction from the Ghanaian Minister of Lands and Natural Resources and the JV Transaction closed on 31 July 2018 once all conditions precedent were met.

Recognition and measurement

Gold Fields and Asanko have joint control and the Asanko transaction is structured as a separate vehicle and the Group has a residual interest in the net assets of Asanko. Accordingly, the Group has classified its interest in Asanko as a joint venture.

Fair value measured on a provisional basis

The fair value of identifiable net assets acquired has been performed on a provisional basis, using the acquisition life-of-mine model, pending completion of review and sign off of the life-of-mine model, including the Reserves and Resources, by the Group Competent Person. Any changes to the acquisition life of mine model and/or Reserves and Resources could result in a material change to the cash flows used to determine the fair value of the identifiable net assets acquired.

If new information is obtained, within one year from the date of acquisition, about facts and circumstances that existed at the date of acquisition about the life-of-mine and adjustments are required to be made to the provisional fair values of the identifiable net assets or if any additional provisions that existed at the date of acquisition are identified, then the accounting for the acquisition will be revised.

Consideration transferred

The following table summarises the acquisition date fair value of the consideration transferred:

 

    

United States
Dollar

 

 
Figures in millions unless otherwise stated   

 

2018

 
Cash – Asanko redeemable preference shares and equity      165.0  
Total consideration transferred      165.0  
Gain on acquisition of Asanko   
The gain on acquisition was determined as follows:   
    

United States
Dollar

 

 
Figures in millions unless otherwise stated    2018  
Total fair value of assets acquired      216.8  
  Redeemable preference shares equity financial asset acquired1      129.9  
  Fair value of identifiable net assets acquired2      86.9  
Consideration transferred      (165.0
Gain on acquisition3      51.8  

 

  1   

The redeemable preference shares have the following conditions:

   

Redeemable at the option of the issuer at par value; and

   

Non-interest bearing.

 

     

The redeemable preference shares were recognised as an investment in an equity financial instrument measured at fair value. The key assumptions used to determine the fair value of the redeemable preference shares of US$129.9 million at acquisition were as follows:

Par value of the preference shares

     US$165.0 million  

Market-related interest rate

     7.85%  

Expected redemption period – 2020 to 2023

     5 years  

2  The key assumptions used to determine the fair value of the net identifiable assets acquired were as follows:

  

US$ gold price – 2018 to 2019

     US$1,200/oz  

US$ gold price – 2020 onwards

     US$1,300/oz  

Discount rate

     10.27%  

Life-of-mine – 2019 to 2030

     12 years  

 

  3   

The excess of the fair value of the identifiable net assets acquired over the consideration is recognised immediately in profit or loss as a gain on acquisition. The injection of capital into Asanko Gold mine for an equity stake represented a favourable deal for Gold Fields, as Asanko needed to refinance the debt of Asanko Gold mine, resulting in a gain on acquisition.

 

AFR-173


Table of Contents
172   The Gold Fields Annual Financial Report including Governance Report 2018
     

 

Notes to the consolidated financial statements (continued)

for the year ended 31 December

    

    

    

 

            

United States Dollar

 

 
          Figures in millions unless otherwise stated   

 

        2018

          

 

        2017

    

 

        2016

 
16.1     EQUITY ACCOUNTED INVESTEES            
    Investment in joint ventures      177.5           128.6     
(a)     Far Southeast Gold Resources Incorporated (“FSE”)      91.7           128.6     
(b)     Asanko Gold      85.8               
    Investment in associates      47.6           42.7     
(c)     Maverix Metals Incorporated (“Maverix”)      47.6           42.7     
(d)     Other associates                    
               
                               
    Total equity accounted investees      225.1             171.3     
    Share of results of equity accounted investees, net of taxation            
    recognised in the consolidated income statement are made up            
    as follows:            
(a)     FSE      (12.9         (1.6      (2.3
(b)     Asanko Gold      (1.1                 
(c)     Maverix      0.9           0.3         
(d)     Other associates                          
    Total share of results of equity investees net of tax      (13.1           (1.3      (2.3

 

(a)

FSE

Gold Fields’ interest in FSE, an unlisted entity incorporated in the Philippines, was 40% (2017: 40% and 2016: 40%) at 31 December 2018.

Gold Fields’ paid US$10.0 million in option fees to Lepanto Consolidated Mining Company (“Lepanto”) during the six months ended 31 December 2010. In addition, Gold Fields paid non-refundable down payments of US$66.0 million during the year ended 31 December 2011 and US$44.0 million during the six months ended 31 December 2010 to Liberty Express Assets in accordance with the agreement concluded, whereby the Group has the option to acquire 60% of FSE. On 31 March 2012, Gold Fields acquired 40% of the issued stated capital and voting rights of FSE by contributing an additional non-refundable down payment of US$110.0 million. Lepanto owns the remaining 60% shareholding in FSE.

The remaining 20% option is not currently exercisable until such time as FSE obtains a Foreign Technical Assistance Agreement (“FTAA”) which allows for direct majority foreign ownership and control.

FSE has a 31 December year-end and has been equity accounted since 1 April 2012. FSE’s equity accounting is based on results to 31 December 2018.

Investment in joint venture consists of:

 

    

United States Dollar

 

 
Figures in millions unless otherwise stated   

 

        2018

   

 

        2017

 
Unlisted shares at cost      230.0       230.0  
Equity contribution      92.2       79.3  
Cumulative impairment1      (138.3     (101.4
Share of accumulated losses brought forward      (79.3     (77.7
Share of loss after taxation2      (12.9     (1.6
Total investment in joint venture3      91.7       128.6  
  1  

Refer note 6 for details of impairment.

  2  

Gold Fields’ share of loss after taxation represents exploration and other costs, including work completed on a scoping study, which is fully funded by Gold Fields as part of their equity contribution.

  3  

FSE is a company incorporated under the laws of the Philippines and owns the gold-copper Far Southeast exploration project (the “FSE project”). During the exploration phase of the FSE project and as long as the 20% option remains exercisable, the Group has joint control over the FSE project. The Group will only have the power to direct the activities of FSE once it exercises the option to acquire the additional 20% shareholding in FSE, which is only exercisable once an FTAA is obtained. FSE has no revenues or significant assets or liabilities. Assets included in FSE represent the rights to explore and eventually mine the FSE project.

 

AFR-174


Table of Contents
The Gold Fields Annual Financial Report including Governance Report 2018   173
     

 

    

    

    

    

 

16.1

EQUITY ACCOUNTED INVESTEES (continued)

(b)

Asanko Gold

The Asanko Gold joint venture entities comprise the following:

   

A 45% interest in Asanko Gold Ghana Limited (“AGGL”), incorporated in Ghana, which owns the Asanko Gold Mine. The Government of Ghana continues to retain a 10% free carried interest in AGGL;

   

A 50% interest in Adansi Gold Company Limited (“Adansi”), incorporated in Ghana; and

   

A 50% interest in Shika Group Finance Limited (“Shika”), incorporated in the Isle of Man.

Refer to note 15 for further information on the acquisition of this investment.

Asanko has a 31 December year-end and has been equity accounted since 31 July 2018. Asanko’s equity accounting is based on results to 31 December 2018.

The Asanko joint venture is structured through a number of separate vehicles and the Group has a residual interest in the net assets of Asanko. Accordingly, the Group has classified its interest in Asanko as a joint venture.

The following table summarises the financial information and the carrying amount of the Group’s interest in Asanko:

 

           

United States
Dollar

 

 
Figures in millions unless otherwise stated            2018  
Investment in joint venture at cost consists of:      
Initial investment at cost         86.9  
Share of loss after taxation               (1.1
Carrying value at 31 December 2018               85.8  
The investment comprises the following:      
Figures in millions unless otherwise stated    Carrying
value
     Percentage
ownership
interest
 
AGGL      5.4        45.0%  
Shika      80.4        50.0%  
Adansi1             50.0%  
Total      85.8     

1  Nominal value at 31 December 2018 is less than US$0.1 million.

     

 

AFR-175


Table of Contents
174   The Gold Fields Annual Financial Report including Governance Report 2018
     

 

Notes to the consolidated financial statements (continued)

for the year ended 31 December

    

    

    

 

16.1

EQUITY ACCOUNTED INVESTEES (continued)

(b)

Asanko Gold (continued)

The Group’s interest in the summarised financial statements of Asanko on a combined basis is as follows:

 

    

United States
Dollar

 

 
Figures in millions unless otherwise stated    2018  
Statement of financial position – Asanko   
Non-current assets      481.2  
Current assets1      109.3  
Non-current liabilities      (34.2
Current liabilities      (52.7
Net assets      503.6  
Less: Provisional purchase price allocation – fair value adjustment2      (39.6
Less: Shika redeemable preference shares      (291.4
Net assets attributable to ordinary shareholders      172.6  
Group’s share of net assets      85.8  
Reconciled as follows:   
Cash consideration paid      165.0  
Less: consideration allocated to the redeemable preference shares (note 17)      (129.9
Consideration paid for equity portion      35.1  
Gain on acquisition      51.8  
Share of loss after taxation      (1.1
Carrying amount of interest in joint venture      85.8  
Income statement – Asanko   
Revenue      122.0  
Production costs      (79.0
Depreciation and amortisation      (34.3
Other expenses      (4.9
Royalties      (6.2
Income tax expense       
Loss for the five-month period      (2.4
OCI       
Total comprehensive income      (2.4
Group’s share of total comprehensive income      (1.1

1  Current assets includes cash and cash equivalents of US$21.6 million.

2  Relates to a fair value adjustment to property, plant and equipment of the Asanko Gold mine as determined at acquisition.

   

   

 

AFR-176


Table of Contents
The Gold Fields Annual Financial Report including Governance Report 2018   175
     

 

    

    

    

    

 

16.1

EQUITY ACCOUNTED INVESTEES (continued)

(c)

Maverix

Gold Fields’ interest in Maverix, listed on the Toronto Stock Exchange, was 19.9% (2017: 27.9%) at 31 December 2018. Gold Fields owns an additional 10.0 million common share purchase warrants (refer note 17) that are currently exercisable. After inclusion of the warrants, Gold Fields owns 20.5% in Maverix on a diluted basis.

On 23 December 2016, Gold Fields sold a portfolio of 11 producing and non-producing royalties to Maverix in exchange for 42.85 million common shares and 10.0 million common share purchase warrants of Maverix, realising a profit on disposal of US$48.0 million. The warrants are classified as derivative instruments and are included in investments (refer note 17).

During the year, Maverix purchased a portfolio of royalties from Newmont (the “Transaction”). As part of the consideration for the Transaction, Maverix issued Newmont 60,000,000 common shares and 10,000,000 common share purchase warrants. The Transaction resulted in the dilution of Gold Fields’ interest in Maverix from 28% to 20% at 31 December 2018. Gold Fields was required to fair value its diluted investment in Maverix. The Transaction resulted in Gold Fields recognising a profit on the deemed disposal of its interest in Maverix of US$4.0 million.

Maverix has a 31 December year-end and has been equity accounted since 23 December 2016. Equity accounting for Maverix is based on the latest available published results to 30 September 2018.

Investment in associate consists of:

 

        

United States Dollar

 

 
    Figures in millions unless otherwise stated            2018                    2017  
  Listed shares at cost      42.1           42.1  
  Profit on dilution of Gold Fields’ interest in Maverix      4.0            
  Transaction costs capitalised      0.3           0.3  
  Share of accumulated profits brought forward      0.3            
  Share of profit after taxation      0.9             0.3  
  Investment in associate – Maverix1      47.6             42.7  
(d)            Other         
  Investment in associate                 
  Rusoro Mining Limited (“Rusoro”)2                 
                          
 

1  The fair value, based on the quoted market price of the investment, in Maverix at 31 December 2018 is US$74.7 million (2017: US$57.2 million).

2  Represents a holding of 25.7% (2017: 25.7%) in Rusoro.

   

   

The carrying value of Rusoro, incorporated in Venezuela, was written down to US$nil at 31 December 2010 due to losses incurred by the entity. The fair value, based on the quoted market price of the investment, in Rusoro at 31 December 2018 is US$13.4 million (2017: US$7.7 million). The unrecognised share of loss of Rusoro for the year amounted to US$2.6 million (2017: unrecognised shares of loss of US$2.0 million). The cumulative unrecognised share of losses of Rusoro at 31 December 2018 amounted to US$198.6 million (2017: US$196.0 million).

On 22 August 2016, the Arbitration Tribunal, operating under the Additional Facility Rules of the World Bank’s International Centre for the Settlement of Investment Disputes, awarded Rusoro damages of US$967.8 million plus pre and post-award interest which currently equates to in excess of US$1.2 billion in the arbitration brought by Rusoro against the Bolivarian Republic of Venezuela (“Venezuela”).

Venezuela has not complied with the arbitration award terms, which were issued on 22 August 2016. On 6 December 2017, Rusoro obtained a judgement against Venezuela in the Superior Court of Justice in Ontario, Canada, in excess of US$1.3 billion. The judgment, which was issued on default as a result of Venezuela’s failure to appear before the Ontario court, arose out of Rusoro’s ongoing dispute with Venezuela over the South American nation’s seizure of its gold mining properties in the country. The Canadian judgement, which confirmed an arbitration award issued in Rusoro’s favour in the same amount, was issued on 25 April 2017. Venezuela did not appeal or seek to vacate the judgement, and its time to do so expired.

Rusoro further filed a suit in the Supreme Court of the State of New York, seeking recognition of the Canadian judgement. Rusoro brought the New York lawsuit in addition to an action it filed in the U.S. District Court for the District of Columbia, which seeks recognition of and the entry of judgment on the original arbitration award. A favourable ruling from either the New York or D.C. court will entitle Rusoro to use all legal procedures – including broad discovery from both Venezuela and third parties – that U.S. law provides judgment creditors. Any judgment issued in New York will also accrue interest at 9% per annum until the judgment is fully paid. On 19 October 2018, Rusoro announced that it had reached a settlement agreement with Venezuela by which the Venezuela government agreed to pay Rusoro US$1.28 billion to acquire the company’s mining data and full release of the judgment issued in favour of the company. In a decision dated 29 January 2019, the Paris Court of Appeals partially annulled the arbitral award issued in favour of the Company in August 2016. Rusoro intends to vigorously pursue all available remedies to reinstate such award.

Management has not recognised this amount due to the uncertainty over its recoverability.

 

AFR-177


Table of Contents
176   The Gold Fields Annual Financial Report including Governance Report 2018
     

 

Notes to the consolidated financial statements (continued)

for the year ended 31 December

    

    

    

 

16.2

INTEREST IN JOINT OPERATION

On 13 December 2016, Gold Fields purchased 50% of the Gruyere Gold project and entered into a 50:50 unincorporated joint operation with Gold Road Resources Limited (“Gold Road”) for the development and operation of the Gruyere Gold project in Western Australia, which comprises the Gruyere gold deposit as well as additional resources including Central Bore and Attila/Alaric.

Gold Fields acquired a 50% interest in the Gruyere Gold project for a total purchase consideration of A$350.0 million payable in cash and a 1.5% royalty on Gold Fields’ share of production after total mine production exceeds 2 million ounces. The cash consideration is split with A$250.0 million payable on the effective date and A$100.0 million payable according to an agreed construction cash call schedule. Transaction costs of A$18.5 million (US$13.3 million) were incurred. Of the A$100.0 million payable, A$7.0 million was paid in 2016, A$78.0 million in 2017 and A$15.0 million in 2018.

Below is a summary of Gold Fields’ share of the joint operation and includes inter-company transactions and balances:

 

     2018            2017  
Figures in millions unless otherwise stated            US$                     A$                     US$                     A$  
Statement of financial position                  
Non-current assets                  
Property, plant and equipment      554.6          788.6          374.9          485.7  
Current assets      11.7          16.5          7.2          9.3  
Cash and cash equivalents      2.1          3.0          5.3          6.8  
Inventories      0.8          1.1                    
Prepayments      6.4          9.1          1.9          2.5  
Other receivables      2.4          3.3                    
                                                             
Total assets      566.3                805.1                382.1                495.0  
Total equity                  
Retained earnings      (4.7        (6.7        (2.3        (2.9
Non-current liabilities      119.7          170.3          11.8          15.2  
Deferred taxation      30.5          43.3          4.2          5.4  
Finance lease liability      76.5          108.8                    
Environmental rehabilitation costs      12.7          18.2                    
Long-term incentive plan                        7.6          9.8  
Current liabilities      451.3          641.5          372.6          482.7  
Related entity loans payable      439.0          624.1          347.3          449.9  
Trade and other payables      7.7          10.9          14.1          18.3  
Deferred consideration                        11.2          14.5  
Current portion of finance lease liability      4.6          6.5                    
                                                             
Total equity and liabilities              566.3                        805.1                        382.1                        495.0  

 

AFR-178


Table of Contents
The Gold Fields Annual Financial Report including Governance Report 2018   177
     

 

    

    

    

    

 

        

United States Dollar

 

 
     Figures in millions unless otherwise stated            2018              2017  
17.   INVESTMENTS      
  Listed      
  At fair value through OCI (2017: available for sale financial assets)      93.0        99.0  
  Unlisted      
  Asanko redeemable preference shares¹      132.9         
  Other      0.1        0.1  
  Derivative instruments      
  Warrants2      9.3        5.5  
  Total investments3      235.3        104.6  
18.       ENVIRONMENTAL TRUST FUNDS      
  Balance at beginning of the year      55.5        44.5  
  Contributions from continuing operations      7.7        8.6  
  Interest earned      0.6        0.5  
  Translation adjustment      (3.0      1.9  
  Balance at end of the year      60.8        55.5  
  The trust funds consist of term deposits and equity-linked deposits amounting to US$8.3 million (2017: US$8.6 million) and US$6.5 million (2017: US$7.3 million), respectively, in South Africa, as well as secured cash deposits amounting to US$46.0 million (2017: US$39.6 million) in Ghana.      
  These funds are intended to fund environmental rehabilitation obligations of the Group’s South African and Ghanaian mines and are not available for general purposes of the Group. All income earned in these funds is reinvested or spent to meet these obligations. The funds are invested in money market and fixed deposits. The obligations which these funds are intended to fund are included in environmental rehabilitation costs under long-term provisions (refer note 25.1). Refer to note 34 for details on environmental obligation guarantees.                  
19.   INVENTORIES      
  Gold-in-process and stockpiles      325.0        305.4  
  Consumable stores      176.5        220.9  
  Total inventories      501.5        526.3  
  Heap leach and stockpiles inventories included in non-current assets4      (133.3      (132.8
  Total current inventories5      368.2        393.5  
 

1  Consists of 164,939,999 redeemable preference shares at par value for US$164,939,999.

  

 

The following table shows a reconciliation from the fair value at acquisition to the fair value of the redeemable preference shares at the end of the year (level 3 financial instrument):

Fair value at acquisition    129.9  
Net change in fair value (recognised in OCI)    3.0  
Fair value at end of the year    132.9  

The fair value is based on the expected cash flows of the Asanko Gold mine based on the life-of-mine model. The following key inputs were used in the valuation of the fair value:

Par value of the preference shares    US$165.0 million  
Market-related interest rate    7,85%  
Expected redemption period    5 years  

Any reasonable change in the timing of the cash flows or market-related discount rate could materially change the fair value of the redeemable preference shares (refer note 38 for sensitivity analysis performed).

Refer to notes 15 and 16.1 (b) for further details.

 

  2 

Consists of 10.0 million common share purchase warrants of Maverix. Refer note 16.1 (c) for further details.

  3 

With the adoption of IFRS 9, all listed investments were reclassified from available-for-sale financial assets to financial assets designated at fair value through OCI. Refer note 43 for details of major investments.

  4 

Heap leach and stockpiles inventories will only be processed at the end of life-of-mine.

  5 

The cost of consumable stores consumed during the year and included in cost of sales amounted to US$280.0 million (2017: US$346.7 million).

 

AFR-179


Table of Contents
178   The Gold Fields Annual Financial Report including Governance Report 2018
     

 

Notes to the consolidated financial statements (continued)

for the year ended 31 December

    

    

    

 

        

United States Dollar

 

 
     Figures in millions unless otherwise stated    2018      2017  
20.   TRADE AND OTHER RECEIVABLES      
  Trade receivables – gold sales and copper concentrate      23.4        46.6  
  Trade receivables – other      23.0        15.6  
  Gold, copper and oil derivative contracts1      8.3        25.0  
  Receivables due from the sale of Tarkwa mining fleet2      26.5         
  Deposits      0.2        0.1  
  Payroll receivables      2.9        11.6  
  Prepayments      43.3        51.5  
  Value added tax and import duties      18.1        45.9  
  Diesel rebate      1.1        1.4  
  Other      6.4        4.2  
  Total trade and other receivables      153.2        201.9  
21.         CASH AND CASH EQUIVALENTS      
  Cash at bank and on hand      399.7        479.0  
  Total cash and cash equivalents      399.7        479.0  
22.   STATED CAPITAL      
  Stated capital      3,622.5        3,622.5  
         3,622.5        3,622.5  
       
          Number of
shares in
issue
     Number of
shares in
issue
 
  In issue at 1 January3      821,532,707        821,525,435  
  Exercise of employee share options             7,272  
  In issue at 31 December      821,532,707        821,532,707  
  Authorised      2,000,000,000        2,000,000,000  

Authorised and issued

As approved by shareholders at the Annual General Meeting (“AGM”) on 24 May 2017, the 1,000,000,000 authorised shares of the Company at the time having a par value of 50 cents each were converted into 1,000,000,000 ordinary no par value shares. Furthermore, subsequent to the conversion to no par value shares, in terms of Section 36(2)(a) of the South African Companies Act, the 1,000,000,000 ordinary no par value shares were increased to 2,000,000,000 ordinary no par value shares.

Holders of the shares are entitled to dividends as declared from time to time and are entitled to one vote per share at general meetings of the Company.

In terms of the general authority granted by shareholders at the AGM on 22 May 2018, the authorised but unissued ordinary stated capital of the Company representing not more than 5% of the issued stated capital of the Company from time to time at that date, after setting aside so many ordinary shares as may be required to be allotted and issued pursuant to the share incentive schemes, was placed under the control of the directors. This authority expires at the next AGM where shareholders will be asked to place under the control of the directors the authorised but unissued ordinary stated capital of the Company representing not more than 5% of the issued stated capital of the Company from time to time.

In terms of the JSE Listings Requirements, shareholders may, subject to certain conditions, authorise the directors to issue the shares held under their control for cash, other than by means of a rights offer, to shareholders. In order that the directors of the Company may be placed in a position to take advantage of favourable circumstances which may arise for the issue of such shares for cash, without restriction, for the benefit of the Company, shareholders will be asked to consider a special ordinary resolution to this effect at the forthcoming AGM.

 

                           

 

  1 

Comprises US$1.7 million (2017: US$5.1 million) relating to Australian oil derivative contracts, US$3.0 million (2017: US$9.0 million) relating to Ghanaian oil derivative contracts, US$2.4 million (2017: US$nil) relating to Ghanaian gold derivative contracts, US$nil million (2017: US$10.9 million) relating to gold derivative contracts at South Deep and US$1.2 million (US$nil) relating to Peruvian copper derivative contracts. Refer note 38 for further details.

  2 

Relates to the sale of mining fleet at Tarkwa as part of the transition to contractor mining.

  3 

The total number of ordinary shares in issue per the consolidated financial statements has been adjusted by 918,490 shares to aligned with the statutory records of the company. No impact on stated capital, earnings, diluted earnings and headline earnings per share.

 

AFR-180


Table of Contents
The Gold Fields Annual Financial Report including Governance Report 2018   179
     

 

    

    

    

    

 

22.

STATED CAPITAL (continued)

Repurchase of shares

The Company has not exercised the general authority granted to buy back shares from its issued ordinary stated capital granted at the AGM held on 22 May 2018. Currently, the number of ordinary shares that may be bought back in any one financial year may not exceed 20% of the issued ordinary share capital as of 22 May 2018. At the next AGM, shareholders will be asked to renew the general authority for the acquisition by the Company, or a subsidiary of the Company, of its own shares.

Beneficial shareholding

The following beneficial shareholders hold 5% or more of the Company’s listed ordinary shares at 31 December 2018:

 

     

Number

of shares

         % of issued
ordinary
shares
 
Government Employees Pension Fund      60,064,445        7.31
VanEck Vectors Gold Miners ETF      58,229,560        7.09
Market Vectors Junior Gold Mines ETF      47,680,319        5.80

 

23.

DEFERRED TAXATION

The detailed components of the net deferred taxation liability which results from the differences between the carrying amounts of assets and liabilities recognised for financial reporting and taxation purposes in different accounting periods are:

 

    

United States Dollar

 

 
Figures in millions unless otherwise stated            2018             2017  
Liabilities     
– Mining assets      835.7       1,014.1  
– Investment in environmental trust funds      3.2       3.4  
– Inventories      11.3       12.1  
– Unremitted earnings      9.3       9.1  
– Other      5.2       12.6  
Liabilities      864.7       1,051.3  
Assets     
– Provisions      (95.8     (108.4
– Tax losses1      (98.4     (69.1
– Unredeemed capital expenditure1      (475.9     (491.9
– Finance lease liability      (2.0      
– Other      (7.2      
Assets      (679.3     (669.4
Net deferred taxation liabilities      185.4       381.9  
Included in the statement of financial position as follows:     
Deferred taxation assets      (269.5     (72.0
Deferred taxation liabilities      454.9       453.9  
Net deferred taxation liabilities      185.4       381.9  
Balance at beginning of the year      381.9       409.9  
Recognised in profit or loss – continuing operations      (211.6     (31.5
Recognised in profit or loss – discontinued operations            3.4  
Recognised in OCI      (4.0      
Translation adjustment      19.1       0.1  
Balance at end of the year      185.4       381.9  

1  Tax losses and unredeemed capital expenditure have been recognised, as disclosed in note 9, to the extent that the tax paying entities will have taxable profits in the foreseeable future (per the life-of-mine models of the respective operations) in order to utilise the unused tax losses and unredeemed capital expenditure before they expire. This was particularly assessed with reference to the South Deep and Damang life-of-mine models.

   

 

AFR-181


Table of Contents
180   The Gold Fields Annual Financial Report including Governance Report 2018
     

 

Notes to the consolidated financial statements (continued)

for the year ended 31 December

    

    

    

 

24.

BORROWINGS

The terms and conditions of outstanding loans are as follows:

 

       United States Dollar             

Facility

Figures in millions unless otherwise stated

   Notes     2018           2017     Borrower      Nominal
interest rate
  

    Commitment

fee

    

Maturity

date

US$1 billion notes issue (the notes)1      (a     849.4          847.9       Orogen      4.875%           7 October 2020
US$150 million revolving senior secured credit facility – old2      (b                       La Cima      LIBOR plus 1.63%      0.65%      19 December 2017
US$150 million revolving senior secured credit facility – new2      (c     83.5          83.5       La Cima      LIBOR plus 1.20%      0.50%      19 September 2020
US$70 million revolving senior secured credit facility3      (d                    Ghana      LIBOR plus 2.40%      1.00%      6 May 2017
US$100 million revolving senior secured credit facility3      (e     45.0          45.0       Ghana      LIBOR plus 3.50%      1.40%      30 November 2021
A$500 million syndicated revolving credit facility4      (f     316.5          231.5       Gruyere      BBSY plus 2.35%      0.94%      24 May 2021
US$1,290 million term loan and revolving credit facilities5      (g     583.0          380.0             
– Facility A (US$380 million)        380.0          380.0       Orogen      LIBOR plus 2.25%           6 June 2020
– Facility B (US$360 million)        203.0                Orogen      LIBOR plus 1.95%      0.77%      6 June 2021
– Facility C (US$550 million)                       Orogen      LIBOR plus 2.20%      0.86%      6 June 2021
R1,500 million Nedbank revolving credit facility                     
– old6      (h              79.5       GFIJVH/GFO      JIBAR plus 2.50%      0.85%      7 March 2018
R1,500 million Nedbank revolving credit facility                     
– new6                       GFIJVH/GFO      JIBAR plus 2.80%      0.90%      8 May 2023
R500 million Standard Bank revolving credit facility7      (i     13.7                GFIJVH/GFO      JIBAR plus 2.75%      1.05%      31 March 2020
R500 million Absa Bank revolving credit facility8      (j     34.2                GFIJVH/GFO      JIBAR plus 2.55%      0.893%      31 March 2020
Short-term Rand uncommitted credit facilities9      (k     86.3            114.1                     
Total borrowings        2,011.6          1,781.5             
Current borrowings              (86.3          (193.6           
Non-current borrowings              1,925.3            1,587.9             
  1 

The balance is net of unamortised transaction costs amounting to US$3.0 million (2017: US$4.5 million) which will unwind over the remaining period of the notes as an interest expense.

   

The payment of all amounts due in respect of the notes is unconditionally and irrevocably guaranteed by Gold Fields Limited (“Gold Fields”), Gold Fields Operations Limited (“GFO”) and Gold Fields Holdings Company (BVI) Limited (“GF Holdings”) (collectively the Guarantors”) on a joint and several basis. The notes and guarantees constitute direct, unsubordinated and unsecured obligations of Orogen and the Guarantors, respectively, and rank equally in right of payment among themselves and with all other existing and future unsubordinated and unsecured obligations of Orogen and the Guarantors, respectively. Gold Fields Australasia (BVI) Limited (“GFA”) offered and accepted the purchase of an aggregate principal amount of notes equal to US$147.6 million at the purchase price of US$880 per US$1,000 in principal amount of notes. GFA intends to hold the notes acquired until their maturity on 7 October 2020. The purchase of the notes amounting to US$147.6 million was financed by drawing down under the US$1,510 million term loan and revolving credit facilities (these facilities were cancelled and refinanced through the US$1,290 million term loan and revolving credit facility on 6 June 2017). The Group recognised a profit of US$17.7 million on the buy back of the notes.

  2 

Borrowings under the revolving senior secured credit facility are secured by first-ranking assignments of all rights, title and interest in all of La Cima’s concentrate sale agreements. In addition, the offshore and onshore collection accounts of La Cima are subject to an account control agreement and a first-ranking charge in favour of the lenders. This facility is non-recourse to the rest of the Group. The old revolving senior secured credit facility matured in 2017 and was refinanced through the new revolving credit facility on 22 September 2017.

  3 

Borrowings under the facility are guaranteed by Gold Fields Ghana Limited (“GF Ghana Limited”) and Abosso Goldfields Limited (“Abosso”). Borrowings under this facility are also secured by the registration of security over certain fleet vehicles owned by GF Ghana and Abosso (“Secured Assets”). In addition, the lenders are noted as first loss payees under the insurance contracts in respect of the Secured Assets and are assigned the rights under the maintenance contracts between certain suppliers of the Secured Assets. This facility is non-recourse to the rest of the Group. The US$70 million revolving senior secured credit facility matured in 2017 and was refinanced through the US$100 million revolving senior secured credit facility on 17 July 2017.

   

Fleet assets and CIL plant in Ghana amounting to US$183.6 million were pledged as security for this facility at 31 December 2017.

   

On 22 March 2018, the Borrowers, the Original Lender and the Security Agent entered into an Agreement and Restatement Agreement to release any and all security interests created in favour of the Security Agent (“the Security”). The effective date of the release of the Security was 22 March 2018.

   

On 23 November 2018, GF Ghana Limited and Abosso (as Borrowers) and The Standard Bank of South Africa Limited (acting through its Isle of Man branch) (as Original Lender and Agent) entered into the Fifth Amendment and Restatement Agreement which further amended the facility agreement. The effective date of the Fifth Amendment and Restatement Agreement is 30 November 2018. The final maturity date is the date falling three years after the effective date, namely 30 November 2021.

  4 

Borrowings under this facility are guaranteed by Gold Fields, GF Holdings, Orogen, GFO, GFIJVH and Gold Fields Ghana Holdings (BVI) Limited (“GF Ghana”).

  5 

Borrowings under this facility are guaranteed by Gold Fields, GF Holdings, Orogen, GFO, GFIJVH and GF Ghana.

  6 

Borrowings under this facility are guaranteed by Gold Fields, GFO, GF Holdings, Orogen, GFIJVH, GF Ghana and Gruyere Holdings Proprietary Limited (“Gruyere”). The old revolving credit facility matured on 7 March 2018 and was replaced by the new revolving credit facility on 8 May 2018.

  7 

Borrowings under this facility are guaranteed by Gold Fields, GFO, GF Holdings, Orogen, GFIJVH, GF Ghana and Gruyere.

  8 

Borrowings under this facility are guaranteed by Gold Fields, GFO, GF Holdings, Orogen, GFIJVH, GF Ghana and Gruyere.

  9 

The Group utilised uncommitted loan facilities from some of the major banks to fund the capital expenditure and working capital requirements of the South African operation. These facilities have no fixed terms, are short-term in nature and interest rates are market related. Borrowings under these facilities are guaranteed by Gold Fields.

 

AFR-182


Table of Contents
The Gold Fields Annual Financial Report including Governance Report 2018   181
     

 

    

    

    

    

 

        

United States Dollar

 

 
     Figures in millions unless otherwise stated            2018              2017  
24.   BORROWINGS (continued)      
(a)   US$1 billion notes issue      
  Balance at beginning of the year      847.9        846.4  
  Unwinding of transaction costs      1.5        1.5  
  Balance at end of the year      849.4        847.9  
(b)   US$150 million revolving senior secured credit facility – old      
  Balance at beginning of the year             82.0  
  Loans advanced              
  Repayments             (82.0
  Balance at end of the year              
(c)   US$150 million revolving senior secured credit facility – new      
  Balance at beginning of the year      83.5         
  Loans advanced             83.5  
  Balance at end of the year      83.5        83.5  
(d)   US$70 million revolving senior secured credit facility      
  Balance at beginning of the year             45.0  
  Repayments             (45.0
  Balance at end of the year              
(e)   US$100 million revolving senior secured credit facility      
  Balance at beginning of the year      45.0         
  Loans advanced             45.0  
  Balance at end of the year      45.0        45.0  
(f)   A$500 million syndicated revolving credit facility      
  Balance at beginning of the year      231.5         
  Loans advanced      119.9        236.6  
  Translation adjustment      (34.9      (5.1
  Balance at end of the year      316.5        231.5  
(g)   US$1,290 million term loan and revolving credit facilities      
  Balance at beginning of the year      380.0        658.5  
  Loans advanced      382.6        73.5  
  Repayments      (179.6      (352.0
  Balance at end of the year      583.0        380.0  
(h)       R1,500 million Nedbank revolving credit facility      
  Balance at beginning of the year      79.5         
  Loans advanced      20.7        78.5  
  Repayments      (107.7       
  Translation adjustment      7.5        1.0  
  Balance at end of the year             79.5  

 

AFR-183


Table of Contents
182   The Gold Fields Annual Financial Report including Governance Report 2018
     

 

Notes to the consolidated financial statements (continued)

for the year ended 31 December

    

    

    

 

        

United States Dollar

 

 
     Figures in millions unless otherwise stated            2018              2017  
24.   BORROWINGS (continued)      
(i)   R500 million Standard Bank revolving credit facility      
  Loans advanced      13.7         
  Translation adjustment              
  Balance at end of the year      13.7         
(j)   R500 million Absa revolving credit facility      
  Loans advanced      36.1         
  Translation adjustment      (1.9       
  Balance at end of the year      34.2         
(k)       Short-term Rand uncommitted credit facilities      
  Balance at beginning of the year      114.1        61.0  
  Loans advanced      118.7        262.6  
  Repayments      (144.6      (216.5
  Translation adjustment      (1.9      7.0  
  Balance at end of the year      86.3        114.1  
  Total borrowings      2,011.6        1,781.5  
  The exposure of the Group’s borrowings to interest rate changes and the contractual repricing dates at the reporting dates are as follows:      
  Variable rate with exposure to repricing (six months or less)      1,162.2        933.6  
  Fixed rate with no exposure to repricing (US$1 billion notes issue)      849.4        847.9  
         2,011.6        1,781.5  
  The carrying amounts of the Group’s borrowings are denominated in the following currencies:      
  US Dollar      1,560.9        1,356.4  
  Australian Dollar      316.5        231.5  
  Rand      134.2        193.6  
         2,011.6        1,781.5  
  The Group has the following undrawn borrowing facilities:      
  Committed      986.7        1,305.1  
  Uncommitted      26.5        17.1  
         1,013.2        1,322.2  
  All of the above undrawn committed facilities have floating rates. The uncommitted facilities have no expiry dates and are open ended. Undrawn committed facilities have the following expiry dates:      
  – within one year             39.7  
  – later than one year and not later than two years      93.0         
  – later than two years and not later than three years      791.2        715.4  
  – later than three years and not later than five years      102.5        550.0  
         986.7        1,305.1  

 

AFR-184


Table of Contents
The Gold Fields Annual Financial Report including Governance Report 2018   183
     

 

    

    

    

    

 

        

United States Dollar

 

 
     Figures in millions unless otherwise stated            2018              2017  
25.   PROVISIONS      
25.1       Environmental rehabilitation costs      289.6        281.5  
25.2   Silicosis settlement costs      25.1        31.9  
25.3   Other      4.8        7.9  
  Total provisions      319.5        321.3  
25.1   Environmental rehabilitation costs      
  Balance at beginning of the year      281.5        283.1  
  Changes in estimates – continuing operations1      23.2        (5.4
  Changes in estimates – discontinued operations1              
  Interest expense – continuing operations      11.7        12.1  
  Interest expense – discontinued operations             0.2  
  Payments      (9.6      (8.1
  Disposal of subsidiary             (12.9
  Translation adjustment      (17.2      12.5  
  Balance at end of the year2      289.6        281.5  
  The provision is calculated using the following gross closure cost estimates:      
  South Africa      41.8        41.8  
  Ghana      100.4        98.1  
  Australia      178.2        179.2  
  Peru      79.1        61.9  
  Chile      0.4         
  Total gross closure cost estimates      399.9        381.0  
       
    The provision is calculated using the following assumptions:    Inflation
rate
         Discount
rate
 
  2018      
  South Africa      5.5%        10.0%  
  Ghana      2.2%        10.3%  
  Australia      2.5%        2.3% – 2.5%  
  Peru      2.2%        4.2%  
  Chile      2.2%        3.6%  
  2017      
  South Africa      5.5%        9.8%  
  Ghana      2.2%        9.2% – 9.3%  
  Australia      2.5%        2.6% – 2.9%  
  Peru      2.2%        3.8%  
 

1  Changes in estimates are defined as changes in reserves and corresponding changes in life-of-mine as well as changes in laws and regulations governing environmental matters, closure cost estimates and discount rates.

2  South African, Ghanaian, Australian and Peruvian mining companies are required by law to undertake rehabilitation as part of their ongoing operations. These environmental rehabilitation costs are funded as follows:

–  Ghana – reclamation bonds underwritten by banks and restricted cash (refer note 18);

–  South Africa – contributions into environmental trust funds (refer note 18) and guarantees (refer note 34);

–  Australia – mine rehabilitation fund levy; and

–  Peru – bank guarantees.

 

Refer to note 38 for expected timing of cash outflows in respect of the gross closure cost estimates. Certain current rehabilitation costs are charged to this provision as and when incurred.

   

   

   

   

   

   

 

 

AFR-185


Table of Contents
184   The Gold Fields Annual Financial Report including Governance Report 2018
     

 

Notes to the consolidated financial statements (continued)

for the year ended 31 December

    

    

    

 

        

United States Dollar

 

 
     Figures in millions unless otherwise stated            2018              2017  
25.   PROVISIONS (continued)      
25.2       Silicosis settlement costs1      
  Balance at beginning of the year      31.9         
  Changes in estimates      (4.5      30.2  
  Unwinding of provision recognised as finance expense      2.0        0.9  
  Translation      (4.3      0.8  
  Balance at end of the year      25.1        31.9  
26.   LONG-TERM INCENTIVE PLAN      
  Opening balance      18.1        23.6  
  Charge to income statement – continuing operations      1.1        5.0  
  Charge to income statement – discontinued operations             0.1  
  Payments      (17.8      (11.5
  Translation adjustment      0.7        0.9  
  Balance at end of the year2      2.1        18.1  
  Current portion of long-term incentive plan             (18.1
  Non-current portion of long-term incentive plan      2.1         
  1

The principal health risks associated with Gold Fields’ mining operations in South Africa arise from occupational exposure to silica dust, noise, heat and certain hazardous chemicals. The most significant occupational diseases affecting Gold Fields’ workforce include lung diseases (such as silicosis, tuberculosis, a combination of the two and chronic obstructive airways disease (“COAD”) as well as noise induced hearing loss (“NIHL”)).

 

   

A consolidated application was brought against several South African mining companies, including Gold Fields, for certification of a class action on behalf of current or former mineworkers (and their dependants) who have allegedly contracted silicosis and/or tuberculosis while working for one or more of the mining companies listed in the application.

 

   

This matter was previously disclosed as a contingent liability as the amount could not be estimated reliably. As a result of the ongoing work of the Working Group and engagements with affected stakeholders since 31 December 2016, Gold Fields was able to reliably estimate its share in the estimated cost in relation to the Working Group of a possible settlement of the class action claims and related costs during 2017. As a result, Gold Fields provided an amount of US$25.1 million (R367.8 million) (2017: US$31.9 million (R401.6 million)) for this obligation in the statement of financial position at 31 December 2018. The nominal amount of this provision is US$34.7 million (R507.0 million). Gold Fields believes that this remains a reasonable estimate of its share of the settlement of the class action claims and related costs.

 

   

The assumptions that were made in the determination of the provision include silicosis prevalence rates, estimated settlement per claimant, benefit take-up rates and disease progression rates. A discount rate of 8.74% (2017: 8.24%) was used, based on government bonds with similar terms to the anticipated settlements.

 

   

Refer note 35 for further details.

 

  2 

On 1 March 2014, the Remuneration Committee approved the Gold Fields Limited Long-Term Incentive Plan (“LTIP”). The plan provided for executive directors, certain officers and employees to receive a cash award conditional on the achievement of specified performance conditions relating to total shareholder return and free cash flow margin. The conditions were assessed over the performance cycle which runs over three calendar years. The expected timing of the cash outflows in respect of each grant was at the end of three years after the original award was made. The last award under this plan was made in 2015.

 

   

From 2018 onwards, Executive Committee members (including regional Executive Committee members) receive awards under the Gold Fields Limited 2012 Share Plan amended, while senior and middle management receive awards under the revised LTIP. The performance conditions of the revised LTIP are approved annually by the Remuneration Committee. The expected timing of the cash outflows in respect of each grant is at the end of three years, after the original award was made.

 

AFR-186


Table of Contents
The Gold Fields Annual Financial Report including Governance Report 2018   185
     

 

    

    

    

    

 

         

United States Dollar

 

 
      Figures in millions unless otherwise stated            2018              2017              2016  
27.        TRADE AND OTHER PAYABLES         
   Trade payables      145.9        190.8     
   Accruals and other payables      236.7        238.8     
   Payroll payables      44.3        51.7     
   Gold, copper and foreign exchange derivative contracts1      22.6        3.3     
   Leave pay accrual      43.0        42.5     
   Interest payable on loans      10.5        10.2     
   Deferred consideration – refer note 16.2             11.2           
   Total trade and other payables      503.0        548.5           
28.    CASH GENERATED BY OPERATIONS         
   (Loss)/profit from continuing operations      (344.8      (20.8      167.9  
   Mining and income taxation      (65.9      173.2        189.5  
   Royalties      62.5        62.0        78.4  
   Interest expense      91.8        91.2        82.5  
   Interest received      (6.8      (5.1      (7.3
   Amortisation and depreciation      668.4        748.1        671.4  
   Interest expense – environmental rehabilitation      11.7        12.1        10.7  
   Non-cash rehabilitation income      (0.9      (13.5      (9.7
   Interest received – environmental trust funds      (0.6      (0.5   
   Impairment, net of reversal of impairment of investments and assets      520.3        200.2        76.5  
   Write-off of exploration and evaluation assets      37.7        51.5        41.4  
   Loss/(profit) on disposal of assets      51.6        (4.0      (48.0
   Profit on disposal of investments                    (2.3
   Gain on acquisition of Asanko      (51.8              
   Unrealised loss/(gain) on derivative contracts2      36.6        (20.7      (14.4
   Fair value (gain)/loss on Maverix warrants2      (3.8      0.4         
   Profit on dilution of Gold Fields’ interest in Maverix      (4.0              
   Silicosis settlement costs2      (4.5      30.2     
   Share-based payments      37.5        26.8        14.0  
   Long-term incentive plan expense      1.1        5.0        10.5  
   Payment of long-term incentive plan      (17.8      (11.5       
   Borrowing costs capitalised      (17.5      (22.9      (15.1
   Share of results of equity accounted investees, net of taxation      0.2        (0.3       
   Other2      (3.0      (14.9      0.4  
   Total cash generated by operations      998.0        1,286.5        1,245.4  
29.    CHANGE IN WORKING CAPITAL         
   Inventories      0.8        (55.1      (39.2
   Trade and other receivables      15.0        (2.2      2.8  
   Trade and other payables      (32.1      (12.1      34.1  
   Total change in working capital      (16.3      (69.4      (2.3
30.    ROYALTIES PAID         
   Amount owing at beginning of the year – continuing operations      (16.3      (19.8      (17.8
   Royalties – continuing operations      (62.5      (62.0      (78.4
   Amount owing at end of the year – continuing operations      12.5        16.3        19.8  
   Translation      0.8        (0.5       
   Total royalties paid – continuing operations      (65.5      (66.0      (76.4
  

1  Comprises US$12.3 million (2017: US$nil) relating to Australian gold derivative contracts, US$1.6 million (2017: US$nil) relating to gold derivative contracts at South Deep, US$8.7 million (2017: US$nil) relating to Australian foreign exchange derivative contracts and US$nil (2017: US$3.3 million) relating to Peruvian copper derivative contracts. Refer note 38 for further details.

2  The item “Other” in 2017 and 2016 has been disaggregated into unrealised gain on derivative contracts, fair value loss on Maverix warrants and silicosis settlement costs.

   

   

 

AFR-187


Table of Contents
186   The Gold Fields Annual Financial Report including Governance Report 2018
     

 

Notes to the consolidated financial statements (continued)

for the year ended 31 December

    

    

    

 

         

United States Dollar

 

 
      Figures in millions unless otherwise stated            2018              2017              2016  
31.        TAXATION PAID         
   Amount owing at beginning of the year – continuing operations      (77.5      (107.9      (59.3
   SA and foreign current taxation – continuing operations      (145.7      (204.7      (204.2
   Amount owing at end of the year – continuing operations      5.2        77.5        107.9  
   Translation      0.8        (4.4       
   Total taxation paid – continuing operations      (217.2      (239.5      (155.6
32.    RETIREMENT BENEFITS         
   All employees are members of various defined contribution retirement schemes.         
   Contributions to the various retirement schemes are fully expensed during the period in which they are incurred.         
   Retirement benefit costs      32.8        33.7        30.0  
33.    FINANCE LEASE LIABILITIES         
   Balance at the beginning of the year                 
   Additions1      96.2            
   Interest expense      0.2            
   Repayments      (2.5          
   Translation adjustment      (5.3          
   Balance at the end of the year      88.6            
   Current portion of finance lease liability      (8.5          
   Non-current portion of finance lease liability      80.1            
   Finance lease liabilities are payable as follows:         
   Future minimum lease payments         
   – within one year      11.6            
   – later than one and not later than five years      41.5            
   – later than five years      58.4            
   Total      111.5            
   Interest         
   – within one year      3.1            
   – later than one and not later than five years      11.5            
   – later than five years      8.3            
   Total      22.9            
   Present value of minimum lease payments         
   – within one year      8.5            
   – later than one and not later than five years      30.0            
   – later than five years      50.1            
   Total      88.6            
34.   

 

COMMITMENTS

        
   Capital expenditure         
   Contracted for      50.0        44.5     
   Operating leases2         
   – within one year      76.7        66.6     
   – later than one and not later than five years      256.5        257.9     
   – later than five years      324.2        448.0     
  

Guarantees

The Group provides environmental obligation guarantees and other guarantees with respect to its South African, Peruvian, Ghanaian and Australian operations. These guarantees amounted to US$207.6 million at 31 December 2018 (2017: US$112.1 million and 2016: US$100.1 million) (refer note 25.1).

 

 

  

1  The finance lease additions relate mainly to the power purchase agreement at Gruyere. Gruyere joint venture (“Gruyere”) entered into a contract with APA Power Holdings Proprietary Limited (“APA”) for the supply of electricity to the Gruyere Mine. Gruyere has contracted APA to design, construct, operate and maintain the power facilities including gas pipelines for a period of 15 years. Gruyere pays a fee including a fixed monthly charge over the term of the arrangement, that is adjusted by the Australian consumer price index (“CPI”) on an annual basis. Due to the location of the site and the capacity of the plant, APA is unlikely to sell the power generated to other customers. Accordingly, although the arrangement is not in the legal form of a lease, in terms of IFRIC 4 Determining Whether an Arrangement Contains a Lease, it meets the definition of a lease and the lease was classified as a finance lease. At the inception of the arrangement, payments were split into lease payments and non-lease payments based on their relative fair values. The imputed finance costs on the liability were determined based on the interest rate implicit in the lease of 3.46%. The Group has proportionately consolidated its share of the finance lease.

2  The operating lease commitments consist mainly of power purchase agreements entered into at Tarkwa, Damang, Granny Smith and Gruyere. Included in these amounts are payments for non-lease elements of the arrangement.

   

   

 

 

AFR-188


Table of Contents
The Gold Fields Annual Financial Report including Governance Report 2018   187
     

 

    

    

    

    

 

35.

CONTINGENT LIABILITIES

Randgold and Exploration summons

On 21 August 2008, Gold Fields Operations Limited, or GFO, formerly known as Western Areas Limited, a subsidiary of Gold Fields, received a summons from Randgold and Exploration Company Limited, or R&E, and African Strategic Investment (Holdings) Limited. The summons claims that during the period that GFO was under the control of Brett Kebble, Roger Kebble and others, GFO assisted in the unlawful disposal of shares owned by R&E in Randgold Resources Limited, or Resources, and Afrikander Lease Limited, now Uranium One.

The claims have been computed in various ways. The highest claims have been computed on the basis of the highest prices of Resources and Uranium One shares between the dates of the alleged thefts and May 2017 (approximately R43.7 billion). The alternative claims are computed based on the value of the shares as at the date of judgment (which is not yet calculable), plus dividend amounts that would have been received and based on the market value of the shares at the time they were allegedly misappropriated, plus dividends that would have been received (cumulatively equating to approximately R26.9 billion).

Simultaneously with delivering its plea, GFO joined certain third parties to the action (namely JCI Limited, JC Lamprecht, RAR Kebble and the deceased and insolvent estate of BK Kebble), in order to enable it to claim compensation against such third parties in the event that the plaintiffs are successful in one or more of their claims. In addition, notices in terms of section 2(2)(b) of the Apportionment of Damages Act, 1956 were served on various parties by GFO, in order to enable it to make a claim for a contribution against such parties in terms of the Apportionment of Damages Act, should the plaintiffs be successful in one or more of its claims.

The matter has been allocated to the commercial court of the Gauteng Local Division, Johannesburg, as a result of which it will be case managed by the Judge assigned to the matter, in order to ensure that it progresses to trial. A provisional trial date of 29 January 2020 has been allocated to this matter, but it will only proceed to trial on this date if it is trial ready, which seems unlikely.

GFO’s assessment remains that it has sustainable defences to these claims and, accordingly, GFO’s attorneys were instructed to vigorously defend the claims.

The ultimate outcome of the claims cannot presently be determined and, accordingly, no adjustment for any effects on the Group that may result from these claims, if any, has been made in the consolidated financial statements.

Silicosis

Class action

A consolidated application has been brought against several South African mining companies, including Gold Fields, for certification of a class action on behalf of current or former mineworkers (and their dependants) who have allegedly contracted silicosis and/or tuberculosis while working for one or more of the mining companies listed in the application.

On 3 May 2018, the Gold Working Group (comprising African Rainbow Minerals, Anglo American SA, AngloGold Ashanti, Gold Fields, Harmony and Sibanye-Stillwater) (the “GWG Parties”) concluded a settlement agreement (the “Settlement Agreement”) with the attorneys representing claimants in the silicosis and tuberculosis class action litigation. The Settlement Agreement provides meaningful compensation to all eligible workers suffering from silicosis and/or tuberculosis who worked in the GWG Parties’ mines from 12 March 1965 to the effective date of the Settlement Agreement.

The Settlement Agreement is subject to certain suspensive conditions, including that an unconditional order of court, sanctioning the Settlement Agreement to make the Settlement Agreement an order of court, is obtained from the High Court of South Africa (Gauteng Local Division, Johannesburg) (the “Court”).

The first stage of the Court approval application comprised an ex parte application which was heard on 13 December 2018. Following this hearing, the Court issued an order setting out how members of the settling classes and other interested parties should be informed of the proposed settlement and how they may make representations to the Court regarding the settlement, should they wish.

The second stage of the approval application makes provision for members of the settling classes and interested parties to make submissions to the Court, if they so wish, on the settlement. The hearing of the second stage of the approval application will take place from 29 to 31 May 2019. Should there be no notifications of objections to the settlement, this hearing will take place on 3 April 2019.

If and when the Court has approved the settlement, there will then be a period in which members of the settling classes may indicate whether they wish to opt out of the settlement. The Settlement Agreement provides that any member of the settlement classes who does not opt out is automatically eligible to submit a claim.

In terms of the settlement, a settlement trust will be constituted. A website (www.SilicosisSettlement.co.za) and a Facebook page (www.facebook.com/silicosissettlement) were established where miners, ex-miners or their dependants can register an interest in making a claim from the settlement trust once it is established, and learn more about the settlement.

 

AFR-189


Table of Contents
188   The Gold Fields Annual Financial Report including Governance Report 2018
     

 

Notes to the consolidated financial statements (continued)

for the year ended 31 December

    

    

    

 

35.

CONTINGENT LIABILITIES (continued)

Silicosis (continued)

Individual action

In addition to the class action above, an individual silicosis-related action has been instituted against Gold Fields and another mining company. In February 2018, the defendants (including Gold Fields) and the plaintiff entered into a confidential settlement agreement in full and final settlement of this matter.

Financial provision

Gold Fields has provided for the estimated cost of the class action settlement based on actuarial assessments and the provisions of the Settlement Agreement. At 31 December 2018, the provision for Gold Fields’ share of the settlement of the class action claims and related costs amounted to US$25.1 million (R367.8 million). The nominal value of this provision is US$34.7 million (R507.0 million).

This provision compares to the initial amount raised in June 2017 of US$30.2 million (R400.2 million). The decrease is due to a change in the timing of expected cash flows.

The ultimate outcome of this matter remains uncertain, with a possible failure to fulfil all the suspensive conditions, including the Settlement Agreement being approved by the Court. The provision is consequently subject to adjustment in the future.

Acid mine drainage

Acid mine drainage or acid rock drainage, collectively called acid drainage (“AD”) is formed when certain sulphide minerals in rocks are exposed to oxidising conditions (such as the presence of oxygen, combined with water). AD can occur under natural conditions or as a result of the sulphide minerals that are encountered and exposed to oxidation during mining or during storage in waste rock dumps, ore stockpiles or tailings dams. The acidic water that forms usually contains iron and other metals if they are contained in the host rock.

Gold Fields has identified incidences of AD, and the risk of potential short-term and long-term AD issues, specifically at its Cerro Corona, South Deep and Damang mines and, at currently immaterial levels, its Tarkwa and St Ives mines. The AD issues at Damang mine are confined to the Rex open pit.

Gold Fields commissioned additional technical studies from 2015 to 2018 to identify the steps required to prevent or mitigate the potentially material AD impacts at its Cerro Corona, Damang and South Deep operations, but none of these studies have allowed Gold Fields to generate a reliable estimate of the total potential impact on the Group. Gold Fields’ mine closure cost estimates for 2018 contain costs for the aspects of AD management which the Group has reliably been able to estimate.

Gold Fields continues to investigate technical solutions at its South Deep, Cerro Corona and Damang mines to better inform appropriate short and long-term mitigation strategies for AD management and to work towards a reasonable cost estimate of these potential issues. Further studies are planned for 2019.

No adjustment for any effects on the Group that may result from AD, if any, has been made in the consolidated financial statements other than through the Group’s normal environmental rehabilitation costs provision (refer note 25.1).

South Deep tax dispute

The South Deep mine is jointly owned and operated by GFIJVH (50%) and GFO (50%).

During the September 2014 quarter, the South African Revenue Service (“SARS”) issued a Finalisation of Audit Letter stating that SARS has disallowed GFIJVH’s Additional Capital Allowance claim.

The Group objected to SARS’ decision and vigorously defended its position. After no resolution was achieved during a Tax Court sitting in 2017, GFIJVH appealed to the High Court.

The Group announced that on 30 May 2018 GFIJVH and SARS entered into a confidential settlement agreement (as provided for in the Tax Administration Act) in full and final settlement of this matter. As a result of the settlement, GFIJVH has recognised an additional R2,708.0 million (US$185.1 million) of capital allowance with a tax benefit on this amount of R785.3 million (US$53.7 million).

 

36.

EVENTS AFTER THE REPORTING DATE

Final dividend

On 15 February 2019, Gold Fields declared a final dividend of 20 SA cents per share.

 

AFR-190


Table of Contents
The Gold Fields Annual Financial Report including Governance Report 2018   189
     

 

    

    

    

    

 

37.

FINANCIAL INSTRUMENTS

The effect of initially applying IFRS 9 on the Group’s financial instruments is described in note 41. Due to the transition method adopted, comparative information has not been restated to reflect the new requirements.

Accounting classifications and fair values

The following tables show the carrying amounts and fair values of financial assets and financial liabilities:

 

     Carrying amount      Fair value  

Figures in millions

unless otherwise stated

  

Fair

value
        through

profit
or loss

    

Fair

value
        through
OCI

    

Financial

assets
        measured at
amortised

cost

    

Other
financial
liabilities

measured at
        amortised
cost

             Total              Total  
2018                  
Financial assets measured at fair value                  
– Environmental trust funds      6.5                             6.5        6.5  
– Trade receivables from provisional copper sales      15.3                             15.3        15.3  
– Investments             93.1                      93.1        93.1  
– Asanko redeemable preference shares             132.9                      132.9        132.9  
– Warrants      9.3                             9.3        9.3  
– Gold, copper and oil derivative contracts      8.3                             8.3        8.3  
Total      39.4        226.0                      265.4        265.4  
Financial assets not measured at fair value                  
– Environmental trust funds                    54.3               54.3        54.3  
– Trade and other receivables                    64.2               64.2        64.2  
– Cash and cash equivalents                    399.7               399.7        399.7  
Total                    518.2               518.2        518.2  
Financial liabilities measured at fair value                  

–  Gold, copper and foreign exchange derivative contracts

     22.6                             22.6        22.6  
Total      22.6                             22.6        22.6  
Financial liabilities not measured at fair value                  
– Borrowings                           2,011.6        2,011.6        2,001.8  
– Trade and other payables                           393.1        393.1        393.1  
– Finance lease liabilities                           88.6        88.6        88.6  
Total                           2,493.3        2,493.3        2,483.5  

 

AFR-191


Table of Contents
190   The Gold Fields Annual Financial Report including Governance Report 2018
     

 

Notes to the consolidated financial statements (continued)

for the year ended 31 December

    

    

    

 

37.

FINANCIAL INSTRUMENTS (continued)

Accounting classifications and fair values (continued)

     Carrying amount      Fair value  
Figures in millions unless otherwise stated   

Loans and

    receivables

    

Fair

value
    through
profit

or loss

    

    Available

for sale

    

Derivative

    instruments

     Other
financial
    instruments
         Total          Total  
2017                     
Financial assets measured at fair value                     
– Environmental trust funds             7.3                             7.3        7.3  
– Trade receivables from provisional copper sales             21.2                             21.2        21.2  
– Investments                    99.1                      99.1        99.1  
– Warrants                           5.5               5.5        5.5  
– Gold and oil derivative contracts                           25.0               25.0        25.0  
Total             28.5        99.1        30.5               158.1        158.1  
Financial assets not measured at fair value                     
– Environmental trust funds      48.2                                    48.2        48.2  
– Trade and other receivables      45.3                                    45.3        45.3  
– Cash and cash equivalents      479.0                                    479.0        479.0  
Total      572.5                                    572.5        572.5  
Financial liabilities measured at fair value                     
– Copper derivative contracts                           3.3               3.3        3.3  
Total                           3.3               3.3        3.3  
Financial liabilities not measured at fair value                     
– Borrowings                                  1,781.5        1,781.5        1,805.1  
– Trade and other payables                                  451.0        451.0        451.0  
Total                                  2,232.5        2,232.5        2,256.1  

The following methods and assumptions were used to estimate the fair value of each class of financial instrument:

Trade and other receivables, trade and other payables and cash and cash equivalents

The carrying amounts approximate fair values due to the short maturity of these instruments.

Investments and redeemable preference shares

The fair value of publicly traded instruments (listed investments) is based on quoted market values. Asanko redeemable preference shares are accounted for at fair value based on the expected cash flows as set out in note 17.

Warrants

Warrants are measured at fair value, using a standard European call option format based on a standard option theory model, with adjustments to the fair value being recognised in profit or loss.

Oil, gold, copper and foreign exchange derivative contracts

The fair values of these contracts are determined by using available market contract values for each trading date’s settlement volume.

Environmental trust funds

The environmental trust funds are measured at amortised cost and fair value through profit or loss which approximates fair value based on the nature of the fund’s investments.

Borrowings

The fair value of borrowings, except for the US$1 billion notes issued at a fixed interest rate, approximates their carrying amount as the impact of credit risk is included in the measurement of carrying amounts. The fair value of the US$1 billion notes issue is based on listed market prices.

 

AFR-192


Table of Contents
The Gold Fields Annual Financial Report including Governance Report 2018   191
     

 

    

    

    

    

 

37.

FINANCIAL INSTRUMENTS (continued)

Fair value hierarchy

The Group has the following hierarchy for measuring the fair value of assets and liabilities at the reporting date:

Level 1

Unadjusted quoted prices in active markets for identical assets or liabilities;

Level 2

Inputs other than quoted prices in level 1 that are observable for the asset or liability, either directly (as prices) or indirectly (derived from prices); and

Level 3

Inputs for the asset or liability that are not based on observable market data (unobservable inputs).

The Group recognises transfers between levels of the fair value hierarchy at the end of the reporting period during which the change has occurred. There were no transfers during the year ended 31 December 2018 and 2017.

The following table sets out the Group’s assets and liabilities measured at fair value by level within the fair value hierarchy at the reporting date:

 

    

United States Dollar

 

 
     2018      2017  
Figures in millions unless otherwise stated    Total          Level 1          Level 2          Level 3          Total          Level 1          Level 2          Level 3  
Financial assets measured at fair value                        
Environmental trust funds      6.5               6.5               7.3               7.3         
Trade receivables from provisional copper sales      15.3               15.3               21.2               21.2         
Investments – listed      93.0        93.0                      99.0        99.0                
Investments – unlisted      0.1                      0.1        0.1                      0.1  
Asanko redeemable preference shares      132.9                      132.9                              
Warrants      9.3               9.3               5.5               5.5         
Oil derivative contracts      4.7               4.7               14.1               14.1         
Copper derivative contracts      1.2               1.2                                     
Gold derivative contracts      2.4               2.4               10.9               10.9         
Financial liabilities measured at fair value                        
Copper derivative contracts                                  3.3               3.3         
Foreign exchange derivative contracts      8.7               8.7                                     
Gold derivative contracts      13.9               13.9                                     

Trade receivables from provisional copper sales

Valued using quoted market prices based on the forward London Metal Exchange (“LME”) and, as such, is classified within level 2 of the fair value hierarchy.

Listed investments

Comprise equity investments in listed entities and are therefore valued using quoted market prices in active markets.

Asanko redeemable preference shares

The fair value is based on the expected cash flows of the Asanko Gold mine based on the life-of-mine model (refer note 17 for further details).

Warrants

Warrants are measured at fair value through profit or loss. The fair value is determined using a standard European call option format based on a standard option theory model.

Oil, gold, copper and foreign exchange derivative contracts

The fair values of these contracts are determined by using available market contract values for each trading date’s settlement volume.

 

AFR-193


Table of Contents
192   The Gold Fields Annual Financial Report including Governance Report 2018
     

 

Notes to the consolidated financial statements (continued)

for the year ended 31 December

    

    

    

 

 

38.

RISK MANAGEMENT ACTIVITIES

In the normal course of its operations, the Group is exposed to commodity price, currency, interest rate, liquidity, equity price and credit risk. In order to manage these risks, the Group has developed a comprehensive risk management process to facilitate control and monitoring of these risks.

Controlling and managing risk in the Group

Gold Fields has policies in areas such as counterparty exposure, hedging practices and prudential limits which have been approved by Gold Fields’ Board of Directors. Management of financial risk is centralised at Gold Fields’ treasury department (“Treasury”), which acts as the interface between Gold Fields’ operations and counterparty banks. Treasury manages financial risk in accordance with the policies and procedures established by the Gold Fields’ Board of Directors and Executive Committee.

Gold Fields’ Board of Directors has approved dealing limits for money market, foreign exchange and commodity transactions, which Gold Fields’ Treasury is required to adhere to. Among other restrictions, these limits describe which instruments may be traded and demarcate open position limits for each category as well as indicating counterparty credit-related limits. The dealing exposure and limits are checked and controlled each day and reported to the Chief Financial Officer.

The objective of Treasury is to manage all financial risks arising from the Group’s business activities in order to protect profit and cash flows. Treasury activities of Gold Fields Limited and its subsidiaries are guided by the Treasury Framework and the Treasury Process Control Manual, as well as domestic and international financial market regulations. Treasury activities are currently performed within the Treasury Framework with appropriate resolutions from the Board of Gold Fields Limited, which are reviewed and approved annually by the Audit Committee.

The financial risk management objectives of the Group are defined as follows:

 

 

Risk management objectives

 

  

 

Description

 

 

Credit risk

 

  

Counterparty exposure

  

The objective is to only deal with approved counterparts that are of a sound financial standing and who have an official credit rating. The Group is limited to a maximum investment of 2.5% of the financial institutions’ equity, which is dependent on the institutions’ credit rating. The credit rating used is Fitch Ratings’ short-term credit rating for financial institutions.

 

Investment risk management

  

The objective is to achieve optimal returns on surplus funds.

 

 

Liquidity risk

 

  

Liquidity risk management

  

The objective is to ensure that the Group is able to meet its short-term commitments through the effective and efficient usage of credit facilities and cash resources.

 

Funding risk management

  

The objective is to meet funding requirements timeously and at competitive rates by adopting reliable liquidity management procedures.

 

 

Market risk

 

  

Currency risk management

  

The objective is to maximise the Group’s profits by minimising currency fluctuations.

 

Interest rate risk management

  

The objective is to identify opportunities to prudently manage interest rate exposures.

 

Commodity price risk management

  

Commodity price risk management takes place within limits and with counterparts as approved in the Treasury Framework.

 

 

Other risks

 

  

Operational risk management

  

The objective is to implement controls to adequately mitigate the risk of error and/or fraud.

 

Banking relations management

  

The objective is to maintain relationships with credible financial institutions and ensure that all contracts and agreements related to risk management activities are coordinated and consistent throughout the Group and that they comply where necessary with all relevant regulatory and statutory requirements.

 

 

AFR-194


Table of Contents
The Gold Fields Annual Financial Report including Governance Report 2018   193
     

 

    

    

    

    

 

38.

RISK MANAGEMENT ACTIVITIES (continued)

Credit risk

Credit risk is the risk of financial loss to the Group if a customer or counterparty to a financial instrument fails to meet its contractual obligations, and arises principally from the Group’s receivables from customers, cash and cash equivalents as well as environmental trust funds.

The Group has reduced its credit exposure by dealing with a number of counterparties. The Group approves these counterparties according to its risk management policy and ensures that they are of good credit quality.

The combined maximum credit risk exposure of the Group is as follows:

 

    

 

United States Dollar

 

 

 

Figures in millions unless otherwise stated                    2018                  2017  
Environmental trust funds      60.8        55.5  
Trade and other receivables¹      79.5        66.5  
Cash and cash equivalents      399.7        479.0  
  ¹

Trade and other receivables above exclude VAT, import duties, prepayments, payroll receivables, derivative contracts and diesel rebates amounting to US$73.7 million (2017: US$135.4 million).

Expected credit loss assessment for customers at 31 December 2018 under IFRS 9

The Group determines each exposure to credit risk based on data that is determined to be predictive of the risk of loss and past experienced credit judgment.

Trade and other receivables

The Group’s exposure to credit risk is influenced mainly by the individual characteristics of each customer. The Group also considers other factors that might impact the credit risk of its customer base including default risk and the country in which the customer operates.

Impairment of trade receivables, carried at amortised cost, has been determinined using the simplified expected credit loss (“ECL”) approach and reflects the short-term maturities of the exposures. These receivables comprise refineries purchasing gold bullion and are all in sound financial position. The Group further limits its exposure to credit risk from these receivables through payment terms of two to three days after recognition of revenue for gold sales.

Receivables due from the sale of the Tarkwa mining fleet were assessed using the simplified ECL approach. The ECL was based on the Group’s understanding of the financial position of the counterparty, including the consideration of their credit risk grade.

Concentration risk

At 31 December 2018, the exposure to credit risk for trade receivables by geographic region was as follows:

 

    

 

United States Dollar

 

 

 

Figures in millions unless otherwise stated                2018                  2017  
South Africa             12.8  
Ghana      8.1        10.4  
Australia             2.2  
Peru      15.3        21.2  
Total trade receivables      23.4        46.6  

Comparative information under IAS 39

An analysis of the total trade receivables indicated that the past due but not impaired trade receivables at 31 December 2018 was US$0.1 million (2017: US$nil). At 31 December 2018, receivables of US$0.2 million (2017: US$0.1 million) were considered impaired and were provided for.

Cash and cash equivalents

The Group held cash and cash equivalents of US$399.7 million (2017: US$479.0 million).

The cash and cash equivalents are held with banks and financial institutions which are rated BBB- to AA+, based on Standard & Poor’s ratings. Impairment of cash and cash equivalents has been determinined using the simplified ECL approach. The Group considers that its cash and cash equivalents have low credit risk based on the external credit ratings of the counterparties.

Environmental trust funds

The Group held environmental trust funds of US$60.8 million (2017: US$55.5 million).

The environmental trust funds are held with banks and financial institutions which are rated BBB- to AA+, based on S&P ratings. Impairment of environmental trust funds has been determined using the simplified ECL approach. The Group considers that its environmental trust funds have low credit risk based on the external credit ratings of the counterparties with which the funds are deposited with.

Concentration of credit risk on cash and cash equivalents and environmental trust funds is considered minimal due to the Group’s investment risk management and counterparty exposure risk management policies.

 

AFR-195


Table of Contents
194   The Gold Fields Annual Financial Report including Governance Report 2018
     

 

Notes to the consolidated financial statements (continued)

for the year ended 31 December

    

    

    

 

38.

RISK MANAGEMENT ACTIVITIES (continued)

Liquidity risk

In the ordinary course of business, the Group receives cash proceeds from its operations and is required to fund working capital and capital expenditure requirements. The cash is managed to ensure surplus funds are invested to maximise returns while ensuring that capital is safeguarded to the maximum extent possible by investing only with top financial institutions.

Uncommitted borrowing facilities are maintained with several banking counterparties to meet the Group’s normal and contingency funding requirements.

The following are the contractually due undiscounted cash flows resulting from maturities of all financial liabilities, including interest payments:

 

    

 

United States Dollar

 

 

 

Figures in millions unless otherwise stated    Within
        one year
     Between
one and
        five years
     After
        five years
             Total  
2018            
Trade and other payables      393.1                      393.1  
Gold, copper and foreign exchange derivative contracts      22.6                      22.6  
Borrowings1            
– US$ borrowings2            

– Capital

            1,563.9               1,563.9  

– Interest

     74.2        60.4               134.6  
– A$ borrowings3            

– Capital

            316.5               316.5  

– Interest

     13.8        19.4               33.2  
– Rand borrowings4            

– Capital

     86.3        47.9               134.2  

– Interest

     11.6        1.2               12.8  
Environmental rehabilitation costs5      13.0        33.7        353.2        399.9  
Finance lease liabilities      11.6        41.5        58.4        111.5  
South Deep dividend      1.4        4.1        4.1        9.6  
Total      627.6        2,088.6        415.7        3,131.9  
2017            
Trade and other payables      451.0                      451.0  
Copper derivative contracts      3.3                      3.3  
Borrowings1            
– US$ borrowings2            

– Capital

            1,360.9               1,360.9  

– Interest

     61.3        87.8               149.1  
– A$ borrowings3            

– Capital

            231.5               231.5  

– Interest

     9.5        13.9               23.4  
– Rand borrowings4            

– Capital

     193.6                      193.6  

– Interest

     10.8                      10.8  
Environmental rehabilitation costs5      6.5        24.8        349.7        381.0  
South Deep dividend      1.6        5.3        5.8        12.7  
Total      737.6        1,724.2        355.5        2,817.3  
  1 

Spot rate: R14.63 = US$1.00 (2017: R12.58 = US$1.00 and 2016: R14.03 = US$1.00).

  2 

USD borrowings – Spot LIBOR (one month fix) rate adjusted by specific facility agreement: 2.50625% (2017: 1.5638% (one month fix)).

  3 

AUD borrowings – Spot Bank Bill Swap Bid Rate (BBSY) (one month fix) adjusted by specific facility agreement: 2.02% (2017: 1.76%).

  4 

ZAR borrowings – Spot JIBAR (one month fix) rate adjusted by specific facility agreement: 6.942% (2017: 6.908%) and bank overnight borrowing rate on uncommitted credit facilities: average of 8.1% (2017: 8.3%).

  5 

Although environmental rehabilitation costs do not meet the definition of a financial liability, the Group included the gross closure cost estimate in the undiscounted cash flows as it represents a future cash outflow (refer note 25.1). In South Africa and Ghana, US$60.8 million (2017: US$55.5 million) of the environmental rehabilitation costs are funded through the environmental trust funds.

 

AFR-196


Table of Contents
The Gold Fields Annual Financial Report including Governance Report 2018   195
     

 

    

    

    

    

 

38.

RISK MANAGEMENT ACTIVITIES (continued)

Market risk

Gold Fields is exposed to market risks, including foreign currency, commodity price, equity securities price and interest rate risk associated with underlying assets, liabilities and anticipated transactions. Following periodic evaluation of these exposures, Gold Fields may enter into derivative financial instruments to manage some of these exposures.

IFRS 7 sensitivity analysis

IFRS 7 requires sensitivity analysis that shows the effects of reasonably possible changes of relevant risk variables on profit or loss or shareholders’ equity. The Group is exposed to commodity price, currency, interest rate and equity price risks. The effects are determined by relating the reasonably possible change in the risk variable to the balance of financial instruments at reporting date.

The amounts generated from the sensitivity analysis below are forward-looking estimates of market risks assuming certain adverse or favourable market conditions occur. Actual results in the future may differ materially from those projected results and therefore should not be considered a projection of likely future events and gains/losses.

Foreign currency sensitivity

General and policy

In the ordinary course of business, Gold Fields enters into transactions, such as gold sales, denominated in foreign currencies, primarily US Dollar. In addition, Gold Fields has investments and indebtedness in US Dollar, as well as South African Rand and Australian Dollar.

Gold Fields may from time to time establish currency financial instruments to protect underlying cash flows.

Gold Fields’ revenues and costs are very sensitive to the Australian Dollar/US Dollar and South African Rand/US Dollar exchange rates because revenues are generated using a gold price denominated in US Dollar, while costs of the Australian and South African operations are incurred principally in Australian Dollar and South African Rand, respectively. Depreciation of the Australian Dollar and/or South African Rand against the US Dollar reduces Gold Fields’ average costs when they are translated into US Dollar, thereby increasing the operating margin of the Australian and/or South African operations. Conversely, appreciation of the Australian and/or South African Rand results in Australian and/or South African operating costs increasing when translated into US Dollar, resulting in lower operating margins. The impact on profitability of changes in the value of the Australian Dollar and South African Rand against the US Dollar could be substantial.

Although this exposes Gold Fields to transaction and translation exposure from fluctuations in foreign currency exchange rates, Gold Fields does not generally hedge its foreign currency exposure, although it may do so in specific circumstances, such as financing projects or acquisitions. Also, Gold Fields on occasion undertakes currency hedging to take advantage of favourable short-term fluctuations in exchange rates when management believes exchange rates are at unsustainable levels.

Currency risk only exists on account of financial instruments being denominated in a currency that is not the functional currency and being of a monetary nature. The Group had no significant exposure to currency risk relating to financial instruments at 31 December 2018. Differences resulting from the translation of financial statements into the Group’s presentation currency are not taken into account.

Foreign currency hedging experience

Australia

In May 2018, the Australian operations entered into Australian Dollar/US Dollar average rate forwards for a total notional US$96.0 million for the period January 2019 to December 2019 at an average strike price of 0.7517.

In June 2018, further hedges were taken out for a total notional US$60.0 million for the same period January 2019 to December 2019 at an average strike of 0.7330.

In September 2018, further hedges were taken out for a total notional US$100 million for the same period January 2019 to December 2019 at an average strike of 0.7182.

In October 2018, further hedges were taken out for the period January 2019 to December 2019 for a notional US$60 million at an average strike of 0.7075.

In December 2018, further hedges were taken out for the period January 2019 to December 2019 for a notional US$50 million at an average strike of 0.715.

At 31 December 2018, the marked-to-market value on the hedges was negative US$8.7 million.

 

AFR-197


Table of Contents
196   The Gold Fields Annual Financial Report including Governance Report 2018
     

 

Notes to the consolidated financial statements (continued)

for the year ended 31 December

    

    

    

 

38.

RISK MANAGEMENT ACTIVITIES (continued)

Commodity price hedging policy

Gold and copper

The market prices of gold and to a lesser extent copper have a significant effect on the results of operations of Gold Fields, the ability of Gold Fields to pay dividends and undertake capital expenditures, and the market price of Gold Fields’ ordinary shares. Gold and copper prices have historically fluctuated widely and are affected by numerous industry factors over which Gold Fields does not have any control. The aggregate effect of these factors on the gold and copper prices, all of which are beyond the control of Gold Fields, is impossible for Gold Fields to predict.

Oil

The market price of oil has a significant effect on the results of the offshore operations of Gold Fields. The offshore operations consume large quantities of diesel in the running of their mining fleets. Oil prices have historically fluctuated widely and are affected by numerous factors over which Gold Fields does not have any control.

Commodity price hedging experience

The Group’s policy is to remain unhedged to the gold and copper prices. However, hedges are sometimes undertaken as follows:

   

To protect cash flows at times of significant expenditure;

   

For specific debt servicing requirements; and

   

To safeguard the viability of higher cost operations.

To the extent that it enters into commodity hedging arrangements, Gold Fields seeks to use different counterparty banks consisting of local and international banks to spread risk. None of the counterparties is affiliated with, or related parties of, Gold Fields.

Gold and copper

Australia

In February 2018, the Australian operations entered into Asian swaps (Asian swaps are options where the payoff is determined by the average monthly gold price over the option period) for the period June 2018 to December 2018 for a total of 221,000 ounces of gold. The average strike price on the swaps was A$1,714 per ounce.

In March 2018, the Australian operations entered into zero-cost collars for the period April 2018 to December 2018 for a total of 452,800 ounces of gold. The average strike prices are A$1,703 per ounce on the floor and US$1,767 per ounce on the cap.

The realised gain on the above Asian swaps and zero-cost collars was US$8.4 million.

In December 2018, additional Asian swaps were entered into for the period January 2019 to December 2019 for a notional 283,000 ounces of gold at an average strike price of A$1,751 per ounce.

At 31 December 2018, the marked-to-market value on the above hedge was negative US$8.4 million.

In December 2018, additional zero-cost collars were executed for the period January 2019 to December 2019 for a notional 173,000 ounces of gold with a strike price on the floor at A$1,720 per ounce and the strike price on the cap at A$1,789 per ounce.

At 31 December 2018, the marked-to-market value on the hedge was negative US$3.9 million.

Subsequent to year-end, additional zero-cost collars were executed for the period January 2019 to December 2019 for a notional 456,000 ounces of gold with a strike price on the floor at A$1,800 per ounce and the strike price on the cap at A$1,869 per ounce.

In summary, the zero-cost collars taken out for Australia for 2019 are for 629,000 ounces of gold in total with a strike price on the floor at A$1,778 per ounce and a strike price on the cap at A$1,847 per ounce and Asian swaps of 283,000 ounces of gold with an average strike price of A$1,751 per ounce.

 

AFR-198


Table of Contents
The Gold Fields Annual Financial Report including Governance Report 2018   197
     

 

    

    

    

    

 

38.

RISK MANAGEMENT ACTIVITIES (continued)

Commodity price hedging experience (continued)

Gold and copper (continued)

Peru

In November 2017, zero-cost collars were entered into for the period January 2018 to December 2018. A total volume of 29,400 tonnes was hedged, at an average floor price of US$6,600 per tonne and an average cap price of US$7,431 per tonne.

At 31 December 2018, the marked-to-market valuation of the hedge was a positive of US$1.2 million, with a realised gain of US$4.8 million.

South Africa

In November 2017, South Deep entered into zero-cost collars for the period January 2018 to December 2018 for 63,996 ounces of gold. The strike prices are R600,000 per kilogram on the floor and R665,621 per kilogram on the cap.

At 31 December 2018, the marked-to-market value on the hedge was positive US$0.4 million with a realised gain of US$8.9 million.

In October 2018 and November 2018, average rate forwards were entered into for the period September 2019 to December 2019 for a total of 69,543 ounces at an average strike price of R615,103 per kilogram.

At 31 December 2018, the marked-to-market value was negative US$2.0 million.

Subsequent to year-end, additional rate forwards were taken out for a further 30,072 ounces at an average strike price of R620,000 per kilogram.

In summary, the rate forwards taken out for South Deep for 2019 are for 99,615 ounces of gold in total at an average strike price of R616,581 per kilogram.

Ghana

In January 2018 and April 2018, a total of 488,900 ounces of the expected production for the Ghanaian region was hedged for the period January 2018 to December 2018 using zero-cost collars. The average strike prices are US$1,300 per ounce on the floor and US$1,418 per ounce on the cap.

At 31 December 2018, the marked-to-market value on the hedge was positive US$2.4 million with a realised gain of US$19.6 million.

Oil

Australia

In May 2017 and June 2017, the Australian operations entered into fixed price Singapore 10ppm Gasoil cash-settled swap transactions for a total of 77.5 million litres of diesel for the period June 2017 to December 2019. The average swap price is US$61.15 per barrel. At the time of the transactions, the average Brent swap equivalent over the tenor was US$49.92 per barrel.

At 31 December 2018, the marked-to-market value on the hedge was a positive US$1.7 million with a realised gain of US$4.6 million.

Ghana

In May 2017 and June 2017, the Ghanaian operations entered into fixed price ICE Gasoil cash-settled swap transactions for a total of 125.8 million litres of diesel for the period June 2017 to December 2019. The average swap price is US$457.2 per metric tonne (equivalent US$61.4 per barrel). At the time of the transactions, the average Brent swap equivalent over the tenor was US$49.8 per barrel.

At 31 December 2018, the marked-to-market value on the hedge was a positive US$3.0 million with a realised gain of US$7.5 million.

The gains and losses on the above hedges were recognised in profit or loss and are included in the gain on financial instruments line item. The Group does not apply hedge accounting.

 

AFR-199


Table of Contents
198   The Gold Fields Annual Financial Report including Governance Report 2018
     

 

Notes to the consolidated financial statements (continued)

for the year ended 31 December

    

    

    

 

38.

RISK MANAGEMENT ACTIVITIES (continued)

Equity securities price risk

General

The Group is exposed to equity securities price risk because of investments held by the Group which are designated at fair value through OCI. To manage its price risk arising from investments in equity securities, the Group diversifies its portfolio. Diversification of the portfolio is done in accordance with limits set by the Group.

The Group’s equity investments are publicly traded and are listed on one of the following exchanges:

   

JSE Limited

   

Toronto Stock Exchange

   

Australian Stock Exchange

   

London Stock Exchange

The table below summarises the impact of increases/decreases of the exchanges on the Group’s shareholders’ equity in case of shares. The analysis is based on the assumption that the share prices quoted on the exchange have increased/decreased with all other variables held constant and the Group’s investments moved according to the historical correlation with the index.

 

   

 

United States Dollar

 

 

 

Sensitivity to equity security price

Figures in millions unless otherwise stated

  (Decrease)/increase in equity price  
      (10.0%)          (5.0%)          5.0%          10.0%  
2018           
(Decrease)/increase in OCI1     (9.3)        (4.7)        4.7        9.3  
2017           
(Decrease)/increase in OCI1     (9.9)        (5.0)        5.0        9.9  

 

  1 

Spot rate: R14.63 = US$1.00 (2017: R12.58 = US$1.00).

Preference shares price risk

The Group is exposed to preference shares price risk because of the Asanko preference shares which are designated at fair value through OCI. The fair value of the redeemable preference shares is based on the expected cash flows of the Asanko Gold mine based on the life-of-mine model.

The tables below summarise the impact of increases/decreases on the Group’s shareholders’ equity in case of changes in the key inputs used to value the preference shares. The first analysis is based on the assumption that the market-related discount rate has increased/decreased with all other variables held constant. The second analysis is based on the assumption that the timing of the cash flows used in the life-of-mine model increased/decreased with all other variables held constant.

 

    

United States Dollar

 

 
     (Decrease)/increase in discount rate  

Sensitivity to preference shares price risk

Figures in millions unless otherwise stated

       (1.0%)          (2.0%)          2.0%         1.0%  
2018           
Increase/(decrease) in OCI      3.4        6.8        (6.8     (3.4

 

    

 

United States Dollar

 

 

 

    

    (Decrease)/increase    

in timing of

cash flows

 

Sensitivity to preference shares price risk

Figures in millions unless otherwise stated

  

1 year

earlier

    

1 year

later

 
2018      
Increase/(decrease) in OCI      11.1        (10.1

 

AFR-200


Table of Contents
The Gold Fields Annual Financial Report including Governance Report 2018   199
     

 

    

    

    

    

 

38.

RISK MANAGEMENT ACTIVITIES (continued)

Interest rate sensitivity

General

As Gold Fields has no significant interest-bearing assets, the Group’s income and operating cash flows are substantially independent of changes in market interest rates. Gold Fields’ interest rate risk arises from borrowings.

As of 31 December 2018, Gold Fields’ borrowings amounted to US$2,011.6 million (2017: US$1,781.5 million). Gold Fields generally does not undertake any specific action to cover its exposure to interest rate risk, although it may do so in specific circumstances.

Interest rate sensitivity analysis

The portion of Gold Fields’ interest-bearing borrowings at year-end that is exposed to interest rate fluctuations is US$1,162.2 million (2017: US$933.6 million). These borrowings are normally rolled for periods between one and three months and are therefore exposed to the rate changes in this period. The remainder of the borrowings bear interest at a fixed rate.

US$711.5 million (2017: US$508.5 million) of the total borrowings at reporting date is exposed to changes in the LIBOR rate, US$47.9 million (2017: US$79.5 million) is exposed to the JIBAR rate, US$86.3 million (2017: US$114.1 million) is exposed to the South African prime (“prime”) interest rate and US$316.5 million (2017: US$231.5 million) is exposed to the BBSY rate. The relevant interest rates for each facility are described in note 24.

The table below summarises the effect of a change in finance expense on the Group’s profit or loss had LIBOR, JIBAR, prime and BBSY differed as indicated. The analysis is based on the assumption that the applicable interest rate increased/decreased with all other variables held constant and is calculated on the weighted average borrowings for the year. All financial instruments with fixed interest rates that are carried at amortised cost are not subject to the interest rate sensitivity analysis.

 

    

 

United States Dollar

 

 

 

Sensitivity to interest rates

Figures in millions unless otherwise stated

     Change in interest expense for a nominal change in  interest rates  
                 
           (1.5%)              (1.0%)              (0.5%)              0.5%              1.0%              1.5%  
2018                  
Sensitivity to LIBOR interest rates      (9.8)        (6.5)        (3.3)        3.3        6.5        9.8  
Sensitivity to BBSY interest rates1      (4.9)        (3.3)        (1.6)        1.6        3.3        4.9  
Sensitivity to JIBAR and prime interest rates2      (1.2)        (0.8)        (0.4)        0.4        0.8        1.2  
Change in finance expense      (15.9)        (10.6)        (5.3)        5.3        10.6        15.9  
2017                  
Sensitivity to LIBOR interest rates      (11.3)        (7.5)        (3.8)        3.8        7.5        11.3  
Sensitivity to BBSY interest rates1      (0.8)        (0.5)        (0.3)        0.3        0.5        0.8  
Sensitivity to JIBAR and prime interest rates2      (2.0)        (1.3)        (0.7)        0.7        1.3        2.0  
Change in finance expense      (14.1)        (9.3)        (4.8)        4.8        9.3        14.1  
  1

Average rate: A$0.75 = US$1.00 (2017: A$0.77 = US$1.00)

  2

Average rate: R13.2 = US$1.00 (2017: R13.33 = US$1.00)

 

AFR-201


Table of Contents
200   The Gold Fields Annual Financial Report including Governance Report 2018
     

 

Notes to the consolidated financial statements (continued)

for the year ended 31 December

    

    

    

 

39.

CAPITAL MANAGEMENT

The primary objective of managing the Group’s capital is to ensure that there is sufficient capital available to support the funding requirements of the Group, including capital expenditure, in a way that:

   

Optimises the cost of capital

   

Maximises shareholders’ returns, and

   

Ensures that the Group remains in a sound financial position.

There were no changes to the Group’s overall capital management approach during the current year.

The Group manages and makes adjustments to the capital structure as and when borrowings mature or as and when funding is required. This may take the form of raising equity, market or bank debt or hybrids thereof. Opportunities in the market are also monitored closely to ensure that the most efficient funding solutions are implemented.

The Group monitors capital using the ratio of net debt to adjusted EBITDA. Adjusted EBITDA is defined as profit or loss for the year adjusted for interest, taxation, amortisation and depreciation and certain other costs. The definition of adjusted EBITDA is as defined in the US$1,290 million term loan and revolving credit facilities agreement. Net debt is defined as total borrowings less cash and cash equivalents. The Group’s long-term target is a ratio of net debt to adjusted EBITDA of one times or lower. The bank covenants on external borrowings require a net debt to adjusted EBITDA ratio of 2.5 or below and the ratio is measured based on amounts in United States Dollar.

 

    

 

United States Dollar

 

 

 

Figures in millions unless otherwise stated            Notes                    2018                 2017  
Borrowings      24          2,011.6       1,781.5  
Less: Cash and cash equivalents      21          399.7       479.0  
Net debt         1,611.9       1,302.5  
Adjusted EBITDA         1,111.6       1,263.7  
Net debt to adjusted EBITDA               1.45       1.03  
Reconciliation of (loss)/profit for the year to adjusted EBITDA:        
(Loss)/profit for the year (continuing and discontinued operations)         (344.8     (7.7
Mining and income taxation from continuing operations         (65.9     173.2  
Mining and income taxation from discontinued operations      12.1                (1.4
Royalties from continuing operations         62.5       62.0  
Royalties from discontinued operations      12.1                1.1  
Finance expense from continuing operations         88.0       81.3  
Investment income from continuing operations         (7.8     (5.6
Gain on financial instruments from continuing operations         (21.0     (34.4
Foreign exchange loss from continuing operations         (6.4     3.5  
Amortisation and depreciation from continuing operations      2          668.4       748.1  
Amortisation and depreciation from discontinued operations      12.1                3.5  
Share-based payments from continuing operations         37.5       26.8  
Long-term incentive plan from continuing operations         1.1       5.0  
Restructuring costs from continuing operations         113.9       9.2  
Silicosis settlement costs from continuing operations         (4.5     30.2  
Impairment, net of reversal of impairment of investments and assets from continuing operations         520.3       200.2  
Profit on disposal of assets from continuing operations         51.6       (4.0
Gain on sale of discontinued operation, net of taxation      12.1                (16.4
Share of results of equity accounted investees, net of taxation         13.1       1.3  
Rehabilitation income from continuing operations      7          (0.9     (13.5
Realised gain on derivative contracts         53.8        
Gain on acquisition of Asanko      15          (51.8      
Other               4.5       1.3  
                1,111.6       1,263.7  

 

AFR-202


Table of Contents
The Gold Fields Annual Financial Report including Governance Report 2018   201
     

 

    

    

    

    

 

40.

RELATED PARTIES

(a)

Subsidiaries, associates and joint ventures

The subsidiaries, associates and joint ventures of the Company are disclosed in note 43.

All transactions and balances with these related parties have been eliminated in accordance with and to the extent required by IFRS 10 Consolidated Financial Statements, IFRS 11 Joint Arrangements and IAS 28 Investments in Associates and Joint Ventures.

 

(b)

Key management remuneration

Key management personnel include executive directors and prescribed officers (“Executive Committee”). The total key management remuneration amounted to US$17.0 million (2017: US$17.0 million) for 2018.

The details of key management personnel, including remuneration and participation in the Gold Fields Limited share scheme and LTIP are disclosed in note 40 (c).

 

(c)

Directors’ and prescribed officers’ remuneration

None of the directors and officers of Gold Fields or, to the knowledge of Gold Fields, their families, had any interest, direct or indirect, in any transaction during the last three fiscal periods or in any proposed transaction which has affected or will materially affect Gold Fields or its investment interests or subsidiaries, other than as stated below.

None of the directors or officers of Gold Fields or any associate of such director or officer is currently or has been at any time during the past three fiscal periods indebted to Gold Fields.

At 31 December 2018, the Executive Committee and non-executive directors’ beneficial interest in the issued and listed stated capital of the Company was 0.1% (2017: 0.2%). No one director’s interest individually exceeds 1% of the issued stated capital or voting control of the Company.

Non-executive directors (“NEDs”)

NEDs’ fees reflect their services as directors and services on various subcommittees on which they serve.

NEDs do not participate in any of the short- or long-term incentive plans and there are no arrangements in place for compensation to be awarded in the case of loss of office.

The Remuneration Committee seeks to align NEDs fees to the median of an appropriate peer group and reviews fee structures for NEDs on an annual basis. Approval is sought from shareholders after recommendation by the Board at the Annual General Meeting.

The following table summarises the remuneration for NEDs for the years ended 31 December 2018 and 2017:

 

     

            Directors’

fees

US$’000

    

            Board fees

Committee

fees

US$’000

    

            Total

US$’000

 
C Carolus      231.3               231.3  
R Menell      150.5               150.5  
D Ncube1      30.7        21.3        52.0  
Y Suleman      75.9        72.4        148.3  
P Bacchus      80.6        61.1        141.7  
S Reid      80.6        55.4        136.0  
T Goodlace      75.9        38.4        114.3  
A Andani      80.6        40.2        120.8  
C Letton      80.6        49.8        130.4  
P Mahanyele-Dabengwa2      25.9        2.7        28.6  
Total – 2018      912.6        341.3        1,253.9  
C Carolus      216.0               216.0  
R Menell      140.5               140.5  
D Ncube      70.9        49.1        120.0  
Y Suleman      70.9        53.3        124.2  
P Bacchus      76.5        53.1        129.6  
S Reid      76.5        54.1        130.6  
T Goodlace      70.9        40.6        111.5  
A Andani      76.5        53.3        129.8  
C Letton3      51.0        20.0        71.0  
G Wilson4      28.4        26.3        54.7  
Total – 2017      878.1        349.8        1,227.9  
  1 

Retired from the Board at end May 2018.

  2 

Appointed to the Board in September 2018.

  3 

Fees in respect of the 2017 year were paid as a lump sum in January 2018.

  4

Retired from the Board at end of May 2017.

 

AFR-203


Table of Contents
202   The Gold Fields Annual Financial Report including Governance Report 2018
     

 

Notes to the consolidated financial statements (continued)

for the year ended 31 December

    

    

    

 

40.

RELATED PARTIES (continued)

Executive Committee

The following table summarises the remuneration for executive directors and prescribed officers for the years ended 31 December 2018 and 2017: (Details of the remuneration are further described in the Remuneration Report)

 

     

Salary1

US$’000  

    

Pension

fund

contribution
US$’000

     Cash  
incentive2
US$’000  
     Other3
US$’000  
    

Share-  

based  

payment  

expense4

US$’000  

    

LTIP  

expense4

US$’000  

    

Total

US$’000

 
Executive directors                     
N Holland      1,251.6          26.5        661.5          –          1,654.8          25.5          3,619.9  
P Schmidt      626.6          48.2        306.2          2.1          876.2          25.3          1,884.6  
       1,878.2          74.7        967.7          2.1          2,531.0          50.8          5,504.5  
Prescribed officers                     
L Rivera5      668.8          72.8        132.9          386.8          202.6          –          1,463.9  
A Baku6      808.0          185.8        634.8          68.0          990.4          25.5          2,712.5  
R Butcher      384.5          37.3        192.4          –          238.5          –          852.7  
N Chohan      367.2          26.5        213.9          1.8          341.1          6.9          957.4  
B Mattison7      453.6          26.5        271.9          2.5          545.1          16.4          1,316.0  
T Harmse      369.7          26.5        215.3          7.8          433.5          13.9          1,066.7  
A Nagaser      243.3          27.0        131.1          0.4          185.8          5.0          592.6  
S Mathews8      438.2          29.5        289.4          4.9          399.2          10.9          1,172.1  
M Preece      541.7          26.5        168.8          0.4          113.0          –          850.4  
R Bardien9      274.3          24.3        150.5          106.1          –          –          555.2  
       4,549.3          482.7        2,401.0          578.7          3,449.2          78.6          11,539.5  
Total – 2018      6,427.5          557.4        3,368.7          580.8          5,980.2          129.4          17,044.0  
Executive directors                     
N Holland      1,186.9          26.3        1,002.2          –          1,264.3          158.8          3,638.5  
P Schmidt      588.6          48.2        542.7          4.0          674.8          141.8          2,000.1  
       1,775.5          74.5        1,544.9          4.0          1,939.1          300.6          5,638.6  
Prescribed officers                     
L Rivera5      626.3          48.4        270.4          253.3          156.8          –          1,355.2  
A Baku6      784.7          180.5        719.8          150.2          784.3          146.8          2,766.3  
R Butcher      353.0          37.9        278.5          –          178.9          –          848.3  
N Chohan      342.8          26.3        288.3          3.3          261.4          40.3          962.4  
B Mattison7      426.7          26.3        369.9          1.0          426.9          93.9          1,344.7  
T Harmse      344.7          26.3        290.1          6.8          342.2          78.2          1,088.3  
A Nagaser      228.1          25.3        192.0          0.7          143.7          24.9          614.7  
S Mathews8      397.5          21.2        326.1          10.0          316.4          59.5          1,130.7  
M Preece      338.2          16.6        –          –          63.5          –          418.3  
L Samuel10      384.3          17.5        –          198.9          –          –          600.7  
R Weston11      102.0          4.5        –          7.6          34.4          –          148.5  
N Muller12      129.4          6.6        –          34.0          –          –          170.0  
       4,457.7          437.4        2,735.1          665.8          2,708.4          443.6          11,448.0  
Total – 2017      6,233.2          511.9        4,280.0          669.8          4,647.5          744.2          17,086.6  
  1 

The total US$ amounts paid for 2018, and included in salary were as follows : N Holland US$406,700 (2017: US$396,500), P Schmidt US$124,150 (2017: US$121,000) and B Mattison US$88,217 (2017: US$86,000).

  2 

The annual bonuses for the year ended 31 December 2017 and 31 December 2018 were paid in February 2018 and February 2019, respectively.

  3 

Other payments include special bonuses and incidental payments unless otherwise stated.

  4 

The share-based payment and LTIP expenses are calculated in terms of IFRS and are not the cash amounts paid. For details of the cash amounts paid, refer the Remuneration Report.

  5 

Other payments for 2018 relate to cash in lieu of 2016 share award payable upon vesting in March 2019 and 2017 relate to a legislative bonus.

  6 

Other payments for 2018 relate to a profit share bonus payment and 2017 relates to a leave allowance.

  7

Other payments for 2018 relate to a service award.

  8 

Other payments for 2018 relate to a bonus payment in lieu of most improved operation bonus scheme

  9 

Appointed on 1 February 2018. Other payments for 2018 relate to a sign-on-bonus.

  10 

Resigned 31 July 2017. Other payments for 2017 include a payment in lieu of notice.

  11 

Retired 28 February 2017.

  12 

Resigned 31 March 2017.

 

AFR-204


Table of Contents
The Gold Fields Annual Financial Report including Governance Report 2018   203
     

 

    

    

    

    

 

41.

CHANGES IN SIGNIFICANT ACCOUNTING POLICIES

The Group applied IFRS 15 and IFRS 9 from 1 January 2018. A number of other new standards are also effective from 1 January 2018 but they do not have a material effect on the Group’s financial statements.

Due to the transition methods adopted by the Group in applying these standards, comparative information throughout these consolidated financial statements has not been restated to reflect the requirements of the new standards.

 

(a)

IFRS 15 – Revenue from contracts with customers

IFRS 15 establishes a comprehensive framework for determining whether, how much and when revenue is recognised. It replaced IAS 18 Revenue, IAS 11 Construction Contracts and related interpretations. Under IFRS 15, revenue is recognised when a customer obtains control of the goods.

Revenue from mining operations

Revenue is now recognised when the customer takes control of the gold, copper and silver. The timing of recognition of revenue is no longer when risks and rewards of ownership pass to the customer.

The change in the timing of revenue recognition results in revenue at the South African and Australian operations being recognised on settlement date (when control passes) and not contract date (previous date when risks and rewards of ownership pass to the customer). There is no change to the revenue recognition at any of the other operations given that the date of control is the same date as when risks and rewards of ownership pass.

Transition method applied by the Group

The Group adopted IFRS 15 using the cumulative effect method (without practical expedients), with the effect of initially applying this standard recognised at the date of initial application (i.e. 1 January 2018). Accordingly, the information presented for 2017 has not been restated – i.e. it is presented, as previously reported, under IAS 18 and related interpretations. Additionally, the disclosure requirements in IFRS 15 have not generally been applied to comparative information.

The following table summarises the impact, net of tax, of transition to IFRS 15 on retained earnings at 1 January 2018:

 

    

 

United States Dollar

 

 

 

Figures in millions unless otherwise stated   

Impact of

adopting

IFRS 15 at

1 January 2018

 
Retained earnings   
Revenue      (15.0
Cost of sales      11.5  
Impact at 1 January 2018      (3.5

The implementation of IFRS 15 had no impact on non-controlling interest.

 

AFR-205


Table of Contents
204   The Gold Fields Annual Financial Report including Governance Report 2018
     

 

Notes to the consolidated financial statements (continued)

for the year ended 31 December

    

    

    

 

41.

CHANGES IN SIGNIFICANT ACCOUNTING POLICIES (continued)

(a)

IFRS 15 – Revenue from contracts with customers (continued)

Transition method applied by the Group (continued)

The following tables summarise the impact of adopting IFRS 15 on the Group’s income statement and statement of OCI and cash flow statement for the year then ended for each of the line items affected. There was no impact on the Group’s statement of financial position at 31 December 2018.

 

    

 

United States Dollar

 

 

 

     2018  
Figures in millions unless otherwise stated    As reported     Adjustment     Amounts
without
adoption
of IFRS 15
 
Revenue      2,577.8       (15.0     2,562.8  
Cost of sales      (2,043.0     11.5       (2,031.5
Others      (879.6           (879.6
(Loss)/profit for the year      (344.8     (3.5     (348.3
OCI, net of tax      (330.0           (330.0
Total comprehensive income for the year      (674.8     (3.5     (678.3
    

 

United States Dollar

 

 

 

     2018  
Figures in millions unless otherwise stated        As reported         Adjustment     Amounts
without
adoption
    of IFRS 15
 
Cash flows from operating activities       
Cash generated by operations      998.0       (3.5     994.5  
Change in working capital      (16.3     3.5       (12.8
Others      (423.9           (423.9
       557.8             557.8  

 

(b)

IFRS 9 – Financial Instruments

IFRS 9 sets out requirements for recognising and measuring financial assets, financial liabilities and some contracts to buy or sell non-financial items. This standard replaces IAS 39 Financial Instruments: Recognition and Measurement.

Changes in accounting policies resulting from the adoption of IFRS 9 have been applied retrospectively, except as described below.

The Group has used an exemption not to restate comparative information for prior periods with respect to classification and measurement requirements. Differences in the carrying amounts of financial assets and financial liabilities resulting from the adoption of IFRS 9 were immaterial and therefore no adjustments were required to be recognised in retained earnings and reserves as at 1 January 2018.

Changes to disclosures are reflected in the financial instruments note disclosure in the consolidated financial statements.

Classification and measurement of financial assets and financial liabilities

IFRS 9 contains three principal classification categories for financial assets: measured at amortised cost, fair value through OCI (“FVOCI”) and fair value through profit or loss (“FVTPL”). It eliminates the previous IAS 39 categories of held to maturity, loans and receivables and available for sale. IFRS 9, however, largely retains the existing requirements in IAS 39 for the classification and measurement of financial liabilities.

 

AFR-206


Table of Contents
The Gold Fields Annual Financial Report including Governance Report 2018   205
     

 

    

    

    

    

 

41.

CHANGES IN SIGNIFICANT ACCOUNTING POLICIES (continued)

(b)

IFRS 9 – Financial Instruments (continued)

Classification and measurement of financial assets and financial liabilities (continued)

 

The following table summarises the impact of transition to IFRS 9 on the classification of financial assets and financial liabilities at 1 January 2018:

 

                

 

United States Dollar

 

 

 

Figures in millions unless otherwise stated            Note     

Original

classification

under IAS 39

  

New

classification

under IFRS 9

        

        Carrying

amount

under

IAS 39

    

        Carrying

amount

under

IFRS 9

 

Environmental trust funds

Environmental trust funds

     37     

FVTPL

Loans and

   FVTPL Amortised         7.3        7.3  
     37      receivables    cost         48.2        48.2  
Trade and other receivables       Loans and    Amortised         
     37      receivables    cost         45.3        45.3  
Cash and cash equivalents       Loans and    Amortised         
     37      receivables    cost         479.0        479.0  
Trade receivables from provisional copper and gold concentrate sales      37      FVTPL    FVTPL         21.2        21.2  
Investments¹       Available            
     37      for sale    FVOCI         99.1        99.1  
Warrants       Derivative            
     37      instruments    FVTPL         5.5        5.5  
Gold and oil derivative contracts       Derivative            
       37      instruments    FVTPL           25.0        25.0  
Total financial assets                              730.6        730.6  
  1 

As permitted by IFRS 9, the Group has designated these investments at the date of initial application at FVOCI. Unlike IAS 39, the accumulated fair value reserve related to these investments will never be reclassified to profit or loss.

 

                

 

United States Dollar

 

 

 

Figures in millions unless otherwise stated            Note     

Original

classification

under

IAS 39

  

New

classification

under

IFRS 9

        

        Carrying

amount

under

IAS 39

    

        Carrying

amount

under

IFRS 9

 
Borrowings       Other    Other         
      financial    financial         
     37      liabilities    liabilities         1,781.5        1,781.5  
Trade and other payables       Other    Other         
      financial    financial         
     37      liabilities    liabilities         451.0        451.0  
Copper derivative contracts      37      FVTPL    FVTPL           3.3        3.3  
Total financial liabilities                              2,235.8        2,235.8  

Impairment of financial assets

IFRS 9 replaces the “incurred loss” model in IAS 39 with an “expected credit loss” (“ECL”) model. The new impairment model applies to financial assets measured at amortised cost, contract assets and debt investments at FVOCI, but not to investments in equity instruments. Under IFRS 9, credit losses are recognised earlier than under IAS 39.

The Group has determined that, based on the ECL calculations, the application of IFRS 9’s impairment requirements does not result in any additional allowance for impairment at 1 January 2018. Additional information about how the Group measures the allowance for impairment is described in notes 37 and 38.

 

AFR-207


Table of Contents
206   The Gold Fields Annual Financial Report including Governance Report 2018
     

 

Notes to the consolidated financial statements (continued)

for the year ended 31 December

    

    

    

 

42.

SEGMENT REPORT

    

Financial summary

 

    South                                                                                
    Africa           Ghana                 Peru           Australia                                      
Figures in millions unless otherwise stated   South
Deep1
    Tarkwa     Damang     Asanko2     Total
Ghana
    Cerro
Corona
    St Ives     Agnew/
Lawlers
    Granny
Smith
    Total
Australia
    Gruyere     Corporate
and
other3
    Group
including
Asanko
    Group
excluding
Asanko
 
INCOME STATEMENT                            
for the year ended 31 December 2018                            
Revenue     210.1       666.9       229.0       54.9       950.8       351.0 7       464.7       301.1       355.0       1,120.8                   2,632.7       2,577.8  
Cost of sales     (320.5     (477.1     (224.3     (52.9     (754.3     (236.6     (332.2     (236.4     (212.7     (781.3           (3.1     (2,095.9     (2,043.0
Cost of sales before gold inventory change and amortisation and depreciation     (262.0     (298.7     (143.5     (41.6     (483.8     (160.3     (200.9     (159.7     (166.3     (526.9           0.6       (1,432.4     (1,390.8
Gold inventory change     (9.6     (10.1     19.1       4.2       13.2       5.5       14.9       (1.7     (1.8     11.4                   20.4       16.2  
Amortisation and depreciation     (48.9     (168.3     (99.9     (15.5     (283.7     (81.8     (146.2     (75.0     (44.6     (265.8           (3.7     (683.9     (668.4
Other income/(costs)     (6.3     (0.9     8.4       (0.3     7.2       1.5       4.5       9.1       1.1       14.8       (3.5     (44.5 )4      (30.8     (30.5
Share-based payments     (4.7     (6.8     (2.1           (8.9     (4.3     (3.5     (2.6     (3.1     (9.2           (10.4     (37.5     (37.5
Long-term incentive plan     0.1       0.4                   0.4       0.4       (0.2           (0.2     (0.4           (1.6     (1.1     (1.1
Exploration expense                 (0.4           (0.4     (1.1     (18.2     (8.0     (11.0     (37.2     (0.5     (65.0     (104.2     (104.2
Restructuring costs     (11.2     (88.8     (13.9           (102.7                                               (113.9     (113.9
Silicosis settlement costs                                                                       4.5       4.5       4.5  
Impairment and reversal of impairment of investments and assets, net     (246.2                             (1.9                       0.0             (272.2     (520.3     (520.3
Profit/(loss) on disposal of assets     1.0       (38.0                 (38.0           (0.3     (0.1           (0.4           (14.2     (51.6     (51.6
Investment income     0.9       8.3                   8.3             0.4       0.2       0.3       0.9             (2.3     7.8       7.8  
Finance expense     (9.6     (4.3     (9.8           (14.1     (5.0     (2.5     (1.0     (1.0     (4.6     (0.2     (54.5     (88.0     (88.0
Gain on acquisition of Asanko                                                                       51.8       51.8       51.8  
Royalties     (1.0     (21.2     (7.3     (2.8     (31.3     (5.1     5        5        5        (27.9                 (65.3     (62.5
Mining and income tax     162.7       1.8       12.1             13.9       (56.4     5        5        5        (85.3     1.2       29.8       65.9       65.9  
Current taxation           (19.6                 (19.6     (52.1     5        5        5        (89.6     29.5       (13.9     (145.7     (145.7
Deferred taxation     162.7       21.4       12.1             33.5       (4.3     5        5        5        4.3       (28.3     43.7       211.6       211.6  
(Loss)/profit for the year     (224.7     40.1       (8.3     (1.1     30.9       42.6       5        5        5        190.2       (3.0     (381.8     (345.9     (344.8
(Loss)/profit attributable to:                            
– Owners of the parent     (224.7     36.1       (7.5     (1.1     27.5       42.4       5        5        5        190.2       5        (381.8     (349.3     (348.2
– Non-controlling interest holders           4.0       (0.8           3.2       0.2       5        5        5              5              3.4       3.4  
STATEMENT OF FINANCIAL POSITION                            
at 31 December 2018                            
Total assets (excluding deferred taxation)     812.5       1,566.9       168.5       2        1,735.4       708.8       702.4       492.6       306.7       1,501.7       127.2       949.2       5,834.8       5,834.8  
Total liabilities (excluding deferred taxation)     1,277.6       152.7       132.0       2        284.7       211.7       135.2       66.5       75.1       276.8       101.6       790.1       2,942.5       2,942.5  
Net deferred taxation (assets)/liabilities     (189.0     261.7       (15.2     2        246.5       85.1       5        5        5        71.4       30.5       (59.1     185.4       185.4  
Capital expenditure6     58.3       156.1       138.5       12.8       307.4       33.2       127.2       72.8       78.8       278.7       134.3       15.1       827.0       814.2  

The above is a geographical analysis presented by location of assets.

The Group’s continuing operations are primarily involved in gold mining, exploration and related activities. Activities are conducted and investments held both inside and outside South Africa. The segment results have been prepared and presented based on management’s reporting format. Gold mining operations are managed and internally reported based on the following geographical areas: in South Africa, South Deep mine, in Ghana, Tarkwa and Damang mines, in Australia, St Ives, Agnew/Lawlers, Granny Smith and Gruyere Gold project and in Peru, the Cerro Corona mine. While the Gruyere Gold project does not meet the quantitative criteria for disclosure as a separate segment, it is expected to become a significant contributor to the Group’s performance in future years as the project is being developed. The Group also has exploration interests which are included in the “Corporate and other” segment. Refer to accounting policies on segment reporting on page 149.

US Dollar figures may not add as they are rounded independently.

  1 

The income statement and statement of financial position of South Deep is that of the operating mine and does not include any of the adjustments made in respect of the purchase price allocation relating to the acquisition of South Deep (refer note 14). South Deep Gold mine, being an unincorporated joint venture, is not liable for taxation. Taxation included in South Deep is indicative, as tax is provided in the holding companies at a rate of 29%.

  2 

For the purpose of the review of the segment by the CODM, Asanko is proportionately consolidated in the Ghana segment. Equity Accounted Joint Venture carried at US$85.8 million.

  3 

”Corporate and other” represents the items to reconcile segment data to consolidated financial statement totals, including the elimination of intercompany transactions and balances as well as the Group’s exploration interests. This does not represent a separate segment as it does not generate revenue. Included in “Corporate and other” is the adjustment made in respect of the purchase price allocation relating to the acquisition of South Deep.

  4 

Other costs “Corporate and other” comprise share of loss of equity accounted investees, net of taxation of US$13.1 million and the balance of US$31.4 million consists mainly of corporate-related costs.

  5 

The Australian operations are entitled to transfer and off-set profits and losses from one company to another, therefore it is not meaningful to split the royalties, income or deferred taxation.

  6 

Capital expenditure for the year ended 31 December 2018.

  7 

Includes revenue from the sale of copper amounting to US$169.2 million.

 

AFR-208


Table of Contents
The Gold Fields Annual Financial Report including Governance Report 2018   207
     

 

    

    

    

42.

SEGMENT REPORT (continued)

  

Financial summary

 

    South                                                                                      
    Africa     Ghana     Peru     Australia                                            
Figures in millions unless otherwise
stated
  South
Deep1
    Tarkwa     Damang     Total
Ghana
    Cerro
Corona
    St Ives     Agnew/
Lawlers
    Granny
Smith
    Total
Australia
    Gruyere     Corporate
and
other2
   

Continuing

operations

    Darlot    

Discontinued

operations

    Group  

INCOME STATEMENT

for the year ended 31 December 2017

                             
Revenue     354.1       710.8       180.3       891.1       392.9 6       457.3       302.6       363.8       1,123.7                   2,761.8       49.0       49.0       2,810.8  
Cost of sales     (379.0     (526.0     (144.5     (670.5     (285.2     (330.9     (232.7     (203.9     (767.5     (1.3     (1.8     (2,105.1     (50.7     (50.7     (2,155.8
Cost of sales before gold inventory change and amortisation and depreciation     (306.3     (348.0     (121.3     (469.3     (151.2     (187.6     (154.9     (156.8     (499.3     (1.3     0.9       (1,426.5     (46.3     (46.3     (1,472.8
Gold inventory change     1.5       42.0       (0.9     41.1       (3.1     29.0       4.5       (3.6     29.9                   69.5       (0.9     (0.9     68.6  
Amortisation and depreciation     (74.2     (220.0     (22.3     (242.3     (130.9     (172.3     (82.3     (43.5     (298.1           (2.7     (748.1     (3.5     (3.5     (751.6
Other income/(costs)     7.6       (3.1     (0.6     (3.7     (12.1     18.0       6.4       4.6       29.0             (10.3 )3      10.6       (0.2     (0.2     10.4  
Share-based payments     (3.5     (4.8     (1.3     (6.1     (3.6     (2.2     (1.7     (2.1     (6.0           (7.6     (26.8     (0.6     (0.6     (27.4
Long-term incentive plan           (0.9     (0.3     (1.2     (0.7     (0.7     (0.5     (0.6     (1.8           (1.3     (5.0     (0.1     (0.1     (5.1
Exploration expense                             (0.5     (23.0     (15.9     (10.8     (49.7     (1.8     (57.8     (109.8     (1.5     (1.5     (111.3
Restructuring costs     (2.3     (4.7     (2.2     (6.9                                               (9.2                 (9.2
Silicosis settlement costs                                                                 (30.2     (30.2                 (30.2
Impairment and reversal of impairment of investments and assets, net           (6.8     (3.5     (10.3     52.6                                     (242.5     (200.2                 (200.2
Profit/(loss) on disposal of assets     0.3       2.9       (0.2     2.7             (0.2     1.5             1.3             (0.3     4.0                   4.0  
Investment income     0.8       3.4       0.2       3.6             0.9       0.6       0.7       2.2             (1.0     5.6       0.4       0.4       6.0  
Finance expense     (12.4     (5.2     (5.1     (10.3     (4.7     (2.8     (1.0     (1.0     (4.8           (49.1     (81.3                 (81.3
Gain on sale of discontinued operations                                                                             23.5       23.5       23.5  
Royalties     (1.8     (21.7     (5.5     (27.1     (5.3     4        4        4        (27.8     4              (62.0     (1.1     (1.1     (63.1
Mining and income tax     10.9       (58.6     3.1       (55.5     (36.1     4        4        4        (89.5     4        (3.0     (173.2     (5.6     (5.6     (179.0
Current taxation           (58.0           (58.0     (50.8     4        4        4        (91.7     4        (4.2     (204.7     (2.3     (2.3     (207.0
Deferred taxation     10.9       (0.6     3.1       2.5       14.7       4        4        4        2.2       4        1.2       31.5       (3.3     (3.3     28.0  
(Loss)/profit for the year     (25.3     85.4       20.4       105.8       97.4       4        4        4        209.2       4        (404.9     (20.8     13.1       13.1       (7.7
(Loss)/profit attributable to:                              
– Owners of the parent     (25.3     76.9       18.4       95.3       96.9       4        4        4        209.2       4        (404.9     (31.8     13.1       13.1       (18.7
Non-controlling interest holders           8.5       2.0       10.5       0.5       4        4        4              4              11.0                   11.0  

STATEMENT OF FINANCIAL POSITION

at 31 December 2017

                             
Total assets (excluding deferred taxation)     1,220.5       1,765.2       184.9       1,950.1       774.0       693.7       500.0       392.0       1,585.7       34.9       982.9       6,548.1                   6,548.1  
Total liabilities (excluding deferred taxation)     1,352.1       232.3       130.0       362.3       188.7       138.2       71.5       78.1       287.8       32.9       539.4       2,763.2                   2,763.2  
Net deferred taxation (assets)/liabilities     (47.6     283.1       (3.1     280.0       80.8       4        4        4        87.0       4        (18.3     381.9       4        4        381.9  
Capital expenditure5     82.4       180.6       132.1       312.8       34.0       156.2       73.7       87.0       316.9       81.1       6.4       833.6       6.8       6.8       840.4  

The above is a geographical analysis presented by location of assets.

The Group’s continuing operations are primarily involved in gold mining, exploration and related activities. Activities are conducted and investments held both inside and outside South Africa. The segment results have been prepared and presented based on management’s reporting format. Gold mining operations are managed and internally reported based on the following geographical areas: in South Africa, South Deep mine, in Ghana, Tarkwa and Damang mines, in Australia, St Ives, Agnew/Lawlers, Granny Smith and Gruyere Gold project and in Peru, the Cerro Corona mine. While the Gruyere Gold project does not meet the quantitative criteria for disclosure as a separate segment, it is expected to become a significant contributor to the Group’s performance in future years as the project is being developed. The Group also has exploration interests which are included in the “Corporate and other” segment. Refer to accounting policies on segment reporting on page 149.

The Group’s discontinued operation is primarily involved in gold mining, exploration and related activities. Activities are conducted and investments held in Australia.

US Dollar figures may not add as they are rounded independently.

 

  1 

The income statement and statement of financial position of South Deep is that of the operating mine and does not include any of the adjustments made in respect of the purchase price allocation relating to the acquisition of South Deep (refer note 14). South Deep Gold mine, being an unincorporated joint venture, is not liable for taxation. Taxation included in South Deep is indicative, as tax is provided in the holding companies at a rate of 30%.

  2 

”Corporate and other” represents the items to reconcile segment data to consolidated financial statement totals, including the elimination of intercompany transactions and balances as well as the Group’s exploration interests. This does not represent a separate segment as it does not generate revenue. Included in “Corporate and other” is the adjustment made in respect of the purchase price allocation, including goodwill relating to the acquisition of South Deep.

  3 

Other costs “Corporate and other” comprise share of loss of associates after taxation of US$1.3 million and the balance of US$9.0 million consists mainly of corporate-related costs.

  4 

The Australian operations are entitled to transfer and off-set profits and losses from one company to another, therefore it is not meaningful to split the royalties, income or deferred taxation.

  5 

Capital expenditure for the year ended 31 December 2017.

  6 

Includes revenue from the sale of copper amounting to US$177.8 million.

 

AFR-209


Table of Contents
208   The Gold Fields Annual Financial Report including Governance Report 2018
     

 

Notes to the consolidated financial statements (continued)

for the year ended 31 December

    

    

42.

SEGMENT REPORT (continued)

  

Financial summary

 

    South                                                                                      
    Africa     Ghana           Peru     Australia                                            
Figures in millions unless otherwise
stated
  South
Deep1
    Tarkwa     Damang     Total
Ghana
    Cerro
Corona
    St Ives     Agnew/
Lawlers
    Granny
Smith
    Total
Australia
    Gruyere     Corporate
and
other2
   

Continuing

operations

    Darlot    

Discontinued

operations

    Group  
INCOME STATEMENT for the year ended 31 December 2016                              
Revenue     358.2       708.9       183.4       892.3       322.3 6       452.3       285.4       355.8       1,093.6                   2,666.4       83.1       83.1       2,749.5  
Cost of sales     (343.1     (511.6     (153.8     (665.6     (255.5     (335.8     (215.2     (178.7     (729.7             (7.5     (2,001.2     (72.1     (72.1     (2,073.4
Operating costs     (272.3     (344.7     (136.4     (481.2     (143.7     (192.8     (145.7     (141.1     (479.6           1.1       (1,375.7     (57.3     (57.3     (1,433.0
Gold inventory change     0.7       17.5       0.4       17.8       3.8       11.0       5.1       7.4       23.5                   45.9       (0.4     (0.4     45.5  
Amortisation and depreciation     (71.5     (184.4     (17.8     (202.2     (115.6     (154.0     (74.6     (45.0     (273.6           (8.6     (671.4     (14.4     (14.4     (685.9
Other income/(costs)     13.4       (7.8     (0.6     (8.4     (13.0     13.6       6.1       2.6       22.3             (23.1 )3      (8.8                 (8.8
Share-based payments     (2.3     (2.5     (0.3     (2.8     (2.0     (1.2     (0.8     (0.9     (2.9           (4.0     (14.0     (0.4     (0.4     (14.4
Long-term incentive plan     (1.0     (2.3     (0.5     (2.8     (1.8     (0.8     (0.7     (0.8     (2.3           (2.6     (10.5     (0.5     (0.5     (11.0
Exploration expense                                   (21.1     (9.6     (10.6     (41.3           (44.8     (86.1     (6.1     (6.1     (92.2
Restructuring costs           (0.2     (9.9     (10.1                       (1.2     (1.2           (0.4     (11.7                 (11.7
Impairment of investments and assets                 (10.0     (10.0     (66.4                                   (0.1     (76.5                 (76.5
Profit/(loss) on disposal of assets     0.1                         (0.1           0.2       (0.3     (0.1           48.1       48.0                   48.0  
Investment income     1.1       1.8             1.8                                           5.4       8.3                   8.3  
Finance expense     (5.5     (3.9     (3.5     (7.4     (4.7     (2.7     (1.0     (1.0     (4.7           (55.8     (78.1     (0.2     (0.2     (78.3
Royalties     (1.8     (35.4     (9.2     (44.6     (4.6     4        4        4        (27.3     4              (78.4     (2.0     (2.0     (80.4
Mining and income taxation     (6.0     (29.8           (29.8     (47.4     4        4        4        (92.8     4        (13.5     (189.5     (0.6     (0.6     (190.1
Current taxation           (52.4           (52.4     (45.9     4        4        4        (95.2     4        (10.7     (204.2     (0.5     (0.5     (204.7
Deferred taxation     (6.0     22.6             22.6       (1.5     4        4        4        2.4       4        (2.8     14.7       (0.1     (0.1     14.6  
Profit/(loss) for the year     13.0       116.9       (4.5     112.5       (73.1     4        4        4        213.6       4        (98.3     167.9       1.2       1.2       169.1  
Profit/(loss) attributable to:                              
– Owners of the parent     13.0       105.2       (4.0     101.3       (72.8     4        4        4        213.6       4        (98.3     157.0       1.2       1.2       158.2  
Non-controlling interest holders           11.7       (0.5     11.2       (0.3     4        4        4              4              10.9                   10.9  
STATEMENT OF FINANCIAL POSITION at 31 December 2016                              
Total assets (excluding deferred taxation)     1,075.0       1,667.0       132.6       1,799.6       822.5       584.7       439.6       293.9       1,318.2       272.5       964.9       6,252.8       10.1       10.1       6,262.8  
Total liabilities (excluding deferred taxation)     1,162.0       219.0       96.3       315.3       195.4       136.3       66.3       63.1       265.7       272.4       446.3       2,657.1       22.5       22.5       2,679.6  
Net deferred taxation (assets)/liabilities     (32.4     282.4             282.4       95.6       4        4        4        80.1       4        (15.7     409.9       4        4        409.9  
Capital expenditure5     77.9       168.4       37.9       206.3       42.8       140.0       70.0       90.3       300.3             1.3       628.5       21.4       21.4       649.9  

The above is’ a geographical analysis presented by location of assets.

The Group’s continuing operations are primarily involved in gold mining, exploration and related activities. Activities are conducted and investments held both inside and outside South Africa. The segment results have been prepared and presented based on management’s reporting format. Gold mining operations are managed and internally reported based on the following geographical areas: in South Africa, South Deep mine, in Ghana, Tarkwa and Damang mines, in Australia, St Ives, Agnew/Lawlers, Granny Smith and Gruyere Gold project and in Peru, the Cerro Corona mine. While the Gruyere Gold project does not meet the quantitative criteria for disclosure as a separate segment, it is expected to become a significant contributor to the Group’s performance in future years as the project is being developed. The Group also has exploration interests which are included in the “Corporate and other” segment. Refer to accounting policies on segment reporting on page 149.

The Group’s discontinued operation is primarily involved in gold mining, exploration and related activities. Activities are conducted and investments held in Australia.

US Dollar figures may not add as they are rounded independently.

 

  1 

The income statement and statement of financial position of South Deep is that of the operating mine and does not include any of the adjustments made in respect of the purchase price allocation relating to the acquisition of South Deep (refer note 14). South Deep Gold mine, being an unincorporated joint venture, is not liable for taxation. Taxation included in South Deep is indicative, as tax is provided in the holding companies at a rate of 30%.

  2 

”Corporate and other” represents the items to reconcile segment data to consolidated financial statement totals, including the elimination of intercompany transactions and balances as well as the Group’s exploration interests. This does not represent a separate segment as it does not generate revenue. Included in “Corporate and other” is the adjustment made in respect of the purchase price allocation, including goodwill relating to the acquisition of South Deep.

  3 

Other costs “Corporate and other” comprise share of loss of associates after taxation of US$2.3 million, profit on disposal of investments of US$2.3 million and the balance of US$23.1 million consists mainly of corporate-related costs.

  4 

The Australian operations are entitled to transfer and off-set profits and losses from one company to another, therefore it is not meaningful to split the royalties, income or deferred taxation.

  5 

Capital expenditure for the year ended 31 December 2016.

  6 

Includes revenue from the sale of copper amounting to US$130.6 million.

 

AFR-210


Table of Contents
The Gold Fields Annual Financial Report including Governance Report 2018   209
     

 

    

    

    

    

 

43.

MAJOR GROUP INVESTMENTS – DIRECT AND INDIRECT

 

           

 

Shares held

     Group beneficial interest  
      Notes        2018      2017      2018      2017  
Subsidiaries               
Unlisted               
Abosso Goldfields Ltd6               
– Class“A” shares      1          49,734,000        49,734,000        90.0        90.0  
– Class“B” shares      1          4,266,000        4,266,000        90.0        90.0  
Agnew Gold Mining Company Pty Ltd      2          54,924,757        54,924,757        100.0        100.0  
Beatrix Mines Ltd      3          96,549,020        96,549,020        100.0        100.0  
Beatrix Mining Ventures Ltd      3          9,625,001        9,625,001        100.0        100.0  
Darlot Mining Company Pty Ltd      2          1        1        100.0        100.0  
Driefontein Consolidated (Pty) Ltd      3          1,000        1,000        100.0        100.0  
GFI Joint Venture Holdings (Pty) Ltd      3          311,668,564        311,668,564        100.0        100.0  
GFL Mining Services Ltd      3          235,676,387        235,676,387        100.0        100.0  
Gold Fields Ghana Ltd7      1          900        900        90.0        90.0  
Gold Fields Group Services (Pty) Ltd      3          1        1        100.0        100.0  
Gold Fields Holdings Company (BVI) Ltd      5          4,084        4,084        100.0        100.0  
Gold Fields La Cima S.A.8      4          1,426,050,205        1,426,050,205        99.5        99.5  
Gold Fields Operations Ltd      3          156,279,947        156,279,947        100.0        100.0  
Gold Fields Orogen Holding (BVI) Ltd      5          356        356        100.0        100.0  
Gruyere Mining Company Pty Ltd      2          1        1        100.0        100.0  
GSM Mining Company Pty Ltd      2          1        1        100.0        100.0  
Kloof Gold Mining Company Ltd      3          138,600,000        138,600,000        100.0        100.0  
Newshelf 899 (Pty) Ltd9      3          90,000,000        90,000,000        100.0        100.0  
St Ives Gold Mining Company Pty Ltd      2          281,051,329        281,051,329        100.0        100.0  
Total                                             
  1 

Incorporated in Ghana.

  2 

Incorporated in Australia.

  3 

Incorporated in the Republic of South Africa.

  4 

Incorporated in Peru.

  5 

Incorporated in the British Virgin Islands.

  6 

Abosso Goldfields Ltd (“Abosso”) owns the Damang operation in Ghana. The accumulated non-controlling interest of Abosso at 31 December 2018 amounts to US$5.2 million (2017: US$5.8 million). No dividends were paid to non-controlling interest during 2018 or 2017. Refer to the segment reporting, note 42, for summarised financial information of Damang.

  7 

Gold Fields Ghana Ltd (“GFG”) owns the Tarkwa operation in Ghana. The accumulated non-controlling interest of GFG at 31 December 2018 amounts to US$115.3 million (2017: US$119.2 million). A dividend of US$9.2 million was advanced to non-controlling interest during 2018 (2017: US$5.8 million). Refer to the segment reporting, note 42, for summarised financial information of Tarkwa.

  8 

Gold Fields La Cima S.A. (“La Cima”) owns the Cerro Corona operation in Peru. The accumulated non-controlling interest of La Cima at 31 December 2018 amounts to US$1.9 million (2017: US$2.4 million). A dividend of US$0.6 million was paid to non-controlling interest during 2018 (2017: US$0.6 million). Refer to the segment reporting, note 42, for financial information of Cerro Corona.

  9 

Newshelf is the holding company of GFIJVH and GFO which own the South Deep mine. In terms of the South Deep BEE agreement, there is an agreed phase-in participation of BEE partners over 20 years. The BEE partners’ stake will ultimately be 10%, resulting in a 90% holding by Newshelf.

 

AFR-211


Table of Contents
210   The Gold Fields Annual Financial Report including Governance Report 2018
     

 

Notes to the consolidated financial statements (continued)

for the year ended 31 December

    

    

43.

MAJOR GROUP INVESTMENTS – DIRECT AND INDIRECT (continued)

 

    

 

Shares held

    

 

Group beneficial interest

 
     2018      2017      2018     2017  
                      %     %  
Other1           
Listed associates           
Maverix Metals Incorporated (“Maverix”)      42,850,000        42,850,000        19.9 2       27.9  
Rusoro Mining Limited      140,000,001        140,000,001        25.7       25.7  
Joint venture           
Far Southeast Gold Resources Incorporated      1,737,699        1,737,699        40.0       40.0  
Asanko Gold Ghana Limited      450,000,000               45.0        
Adansi Gold Company Limited      100,000               50.0        
Shika Group Finance Limited      10,000               50.0        
Listed equity investments           
Asanko Gold Inc.      22,354,657               9.9        
Bezant Resources PLC      17,945,922        17,945,922        1.8       2.9  
Cardinal Resources Limited      42,818,182        42,818,182        11.3       11.5  
Cardinal Resources Limited (Options)      38,220,051        38,220,051        25.83       33.02  
Cascadero Copper Corporation             2,025,000              1.1  
Clancy Exploration Limited      17,764,783        17,764,783        0.5       0.6  
Consolidated Woodjam Copper Corporation      16,115,740        12,848,016        19.9 4       17.2  
Fjordland Exploration Incorporated             363,636              0.8  
Gold Road Resources Limited      87,117,909        87,117,909        9.9       9.9  
Hummingbird Resources PLC      21,258,503        21,258,503        6.0       6.2  
Lefroy Exploration Limited      14,764,535               18.2        
Magmatic Resources Limited      17,600,000               15.0        
Orsu Metals Corp      2,613,491        2,613,491        7.2       7.3  
Radius Gold Incorporated             3,625,124              4.2  
Red 5 Limited      246,875,821        246,875,821        19.9 5       19.9  
  1 

Only major investments are listed individually.

  2 

Gold Fields owns an additional 10.0 million common share purchase warrants (refer note 17) that are currently exercisable. After inclusion of the warrants, Gold Fields owns 20.5% in Maverix on a diluted basis.

  3 

If the Group was to exercise all the Cardinal Resources options, the Group’s effective interest would be below 20% and therefore does not have significant influence over Cardinal Resources Limited.

  4 

An assessment has been performed and the Group does not have significant influence over Consolidated Woodjam Copper Corporation.

  5 

An assessment has been performed and the Group does not have significant influence over Red 5 Limited.

 

AFR-212

 


Table of Contents
The Gold Fields Annual Financial Report including Governance Report 2018   211
     

 

Operating and financial information by mine

for the year ended 31 December

SOUTH AFRICA REGION

 

     South Deep  
                    Gold produced             Net earnings  
      
Tonnes
Milled
 
 
    

Yield

g/tonne


 

    Kilograms       
’000
ounces
 
 
    

All-in
costs

US$/oz

 
** 

 

   

SA Rand

million

 

 

   
US$
million
 
 
Year to 30 June
2007#
     1,104,000        4.6       5,076        163        595       (46.8     (6.5
2008      1,367,000        5.3       7,220        232        727       (143.1     (19.7
2009      1,241,000        4.4       5,434        175        717       (10.9     (1.2
2010      1,681,000        4.9       8,236        265        811       (81.0     (10.7
Six months to December 2010      1,101,000        4.1       4,547        146        939       (96.5     (13.5
Year to 31 December
2011
     2,440,000        3.5       8,491        273        1,073       146.4       20.3  
2012      2,106,000        4.0       8,411        270        1,105       122.1       14.9  
2013      2,347,000        4.0       9,397        302        1,045       (206.9     (21.6
2014      1,323,000        4.7       6,236        200        1,732       (897.7     (83.0
2015      1,496,000        4.1       6,160        198        1,559       (700.5     (55.2
2016      2,248,000        4.0       9,032        290        1,234       191.1       13.0  
2017      2,081,000        4.2       8,748        281        1,400       (337.6     (25.3
2018      1,320,000        3.7       4,885        157        2,012       (3,009.2     (224.7
Total      21,855,000        4.2       91,873        2,954         
#

For the seven months ended 30 June 2007, since acquisition control.

*

Combined surface and underground yield.

**

All-in costs: as from 2014 per the new World Gold Council Standard issued on 27 June 2013. Up to 2014, cash cost was the key metric.

WEST AFRICA REGION

 

    

Ghana division

Tarkwa mine – total managed

 
                     Gold produced             Net
earnings
(before
minorities)
 
      
Tonnes
treated
 
 
    
Yield
g/tonne
 
 
     Kilograms       
’000
ounces
 
 
    

All-in
costs

US$/oz

 
** 

 

   
US$
million
 
 

Year to 30 June

1994 – 2005

     91,612,600        1.2        108,546        3,490        n/a       210.9  
2006      21,487,000        1.0        22,060        709        292       97.8  
2007      22,639,000        1.0        21,684        697        333       116.9  
2008      22,035,000        0.9        20,095        646        430       147.8  
2009      21,273,000        0.9        19,048        612        521       100.0  
2010      22,716,000        1.0        22,415        721        536       187.9  
Six months to December 2010      11,496,000        1.0        11,261        362        562       135.6  
Year to 31 December
2011
     23,138,000        1.0        22,312        717        556       401.4  
2012      22,910,000        1.0        22,358        719        673       263.7  
2013      19,275,000        1.0        19,664        632        816       (16.2
2014      13,553,000        1.3        17,363        558        1,068       83.7  
2015      13,520,000        1.3        18,229        586        970       87.5  
2016      13,608,000        1.3        17,669        568        959       116.9  
2017      13,527,000        1.3        17,617        566        940       85.4  
2018      13,791,000        1.2        16,330        525        951       40.1  
Total      346,580,600        1.1        376,651        12,110       

Surface operation from F1999.

**

All-in costs: as from 2014 per the new World Gold Council Standard issued on 27 June 2013. Up to 2014, cash cost was the key metric.

 

AFR-213


Table of Contents
212   The Gold Fields Annual Financial Report including Governance Report 2018
     

 

Operating and financial information by mine (continued)

for the year ended 31 December

    

    

    

 

     Damang mine – total managed  
                     Gold produced             Net
earnings
(before
minorities)
 
      
Tonnes
treated
 
 
    
Yield
g/tonne
 
 
     Kilograms       
’000
ounces
 
 
    

All-in
costs

US$/oz

 
** 

 

   
US$
million
 
 
Year to 30 June
2002# – 2005
     17,279,000        1.8        30,994        996        n/a       76.1  
2006      5,328,000        1.4        7,312        235        341       27.2  
2007      5,269,000        1.1        5,843        188        473       16.0  
2008      4,516,000        1.3        6,041        194        551       25.9  
2009      4,991,000        1.2        6,233        200        660       9.0  
2010      5,028,000        1.3        6,451        207        660       45.9  
Six months to December 2010      2,491,000        1.5        3,637        117        636       39.4  
Year to 31 December
2011
     4,942,000        1.4        6,772        218        701       100.5  
2012      4,416,000        1.2        5,174        166        918       36.3  
2013      3,837,000        1.2        4,760        153        1,060       (118.3
2014      4,044,000        1.4        5,527        178        1,175       3.4  
2015      4,295,000        1.2        5,220        168        1,326       (89.3
2016      4,268,000        1.1        4,594        148        1,254       (4.5
2017      4,590,000        1.0        4,467        144        1,827       20.4  
2018      4,205,000        1.3        5,630        181        1,506       (8.3
Total      79,499,000        1.4        108,655        3,493       

#   F2002 – For the five months ended 30 June, since acquisition.

**  All-in costs: as from 2014 per the new World Gold Council Standard issued on 27 June 2013. Before 2014, cash cost was used.

 

     Asanko mine#  
                     Gold produced             Net
earnings
(before
minorities)
 
      
Tonnes
treated
 
 
    
Yield
g/tonne
 
 
     Kilograms       
’000
ounces
 
 
    

All-in

costs

US$/oz

 

** 

 

   
US$
million
 
 
Year to 30 June                 
2018*      944        1,5        1,400        45        1,175       (1.1
Total      9,44        2        1,400        45       
#

Equity accounted joint venture. For the purpose of the review of the Group results by the Chief Operating Decision Maker (“CODM”), in terms of IFRS 8 Operating Segments, Asanko is proportionately consolidated. As a result, the operating and financial information by mine includes analysis of Asanko’s results.

  *

Asanko has been equity accounted since 31 July 2018.

**

  All-in costs: as from 2014 per the new World Gold Council Standard issued on 27 June 2013. Before 2014, cash cost was used.

AUSTRALIA REGION

 

     Australia division St Ives mine  
     Gold produced  
      
Tonnes
treated
 
 
    
Yield
g/tonne
 
 
     Kilograms       
’000
ounces
 
 
    

All-in
costs

US$/oz

 
** 

 

   

Cash
Cost

A$/oz

 
** 

 

Year to 30 June

2002# – 2005

     21,960,000        2.7        59,838        1,924        254       379  
2006      6,690,000        2.3        15,440        496        339       453  
2007      6,759,000        2.2        15,146        487        424       540  
2008      7,233,000        1.8        12,992        418        582       649  
2009      7,262,000        1.8        13,322        428        596       805  
2010      6,819,000        1.9        13,097        421        710       806  
Six months to December 2010      3,284,000        2.3        7,557        243        710       757  
Year to 31 December
2011
     6,745,000        2.1        14,449        465        901       873  
2012      7,038,000        2.0        13,992        450        931       899  
2013      4,763,000        2.6        12,525        403        833       861  
2014      4,553,000        2.5        11,246        362        1,164       1,289  
2015      3,867,000        3.0        11,566        372        969       1,287  
2016      4,046,000        2.8        11,290        363        949       1,273  
2017      4,198,000        2.7        11,319        364        916       1,198  
2018      4,251,000        2.7        11,415        367        902       1,207  
Total      99,468,000        2.4        235,194        7,562       
#

F2002 – For the seven months ended 30 June, since acquisition.

**

All-in costs: as from 2014 per the new World Gold Council Standard issued on 27 June 2013. Up to 2014, cash cost was the key metric.

 

AFR-214


Table of Contents
The Gold Fields Annual Financial Report including Governance Report 2018   213
     

 

    

    

    

    

 

     Agnew mine  
     Gold produced  
      
Tonnes
treated
 
 
    
Yield
g/tonne
 
 
     Kilograms       
’000
ounces
 
 
    

All-in
costs

US$/oz

 
** 

 

   

Cash
Cost

A$/oz

 
** 

 

Year to 30 June                 
2002# – 2005      4,299,000        4.6        19,911        640        236       357  
2006      1,323,000        5.2        6,916        222        266       355  
2007      1,323,000        5.0        6,605        212        295       377  
2008      1,315,000        4.8        6,336        204        445       496  
2009      1,066,000        5.6        5,974        192        401       541  
2010      883,000        5.8        5,140        165        539       611  
Six months to December 2010      417,000        5.9        2,477        80        621       662  
Year to 31 December                 
2011      935,000        6.5        6,035        194        696       675  
2012      943,000        5.8        5,494        177        827       799  
2013      974,000        6.9        6,705        216        625       646  
2014      1,246,000        6.8        8,419        271        990       1,096  
2015      1,218,000        6.0        7,360        237        959       1,276  
2016      1,176,000        6.1        7,134        229        971       1,301  
2017      1,235,000        6.1        7,502        241        977       1,276  
2018      1,178,000        6.3        7,434        239        1,026       1,374  
Total      19,531,000        5.6        109,442        3,519       
#

For the seven months ended 30 June, since acquisition.

**

All-in costs: as from 2014 per the new World Gold Council Standard issued on 27 June 2013. Up to 2014, cash cost was the key metric.

 

     Darlot mine  
     Gold produced  
      
Tonnes
treated
 
 
    
Yield
g/tonne
 
 
     Kilograms       
’000
ounces
 
 
    

All-in
costs

US$/oz

 
** 

 

   

Cash
Cost

A$/oz

 
** 

 

Year to 31 December                 
2013 From October      158,000        3.9        613        20        1,025       1,059  
2014      525,000        5.0        2,601        84        1,222       1,353  
2015      457,000        5.3        2,440        78        1,057       1,403  
2016      454,000        4.6        2,066        66        1,238       1,662  
2017#      338,000        3.6        1,219        39        1,432       1,874  
Total      1,932,000        4.6        8,940        287       
#

Sale completed on 2 October 2017.

**

All-in costs: as from 2014 per the new World Gold Council Standard issued on 27 June 2013. Up to 2014, cash cost was the key metric.

 

     Granny Smith mine  
     Gold produced  
      
Tonnes
treated
 
 
    
Yield
g/tonne
 
 
     Kilograms       
’000
ounces
 
 
    

All-in
costs

US$/oz

 
** 

 

   

Cash
Cost

A$/oz

 
** 

 

Year to 31 December                 
2013 from October      330,000        5.9        1,935        62        786       812  
2014      1,472,000        6.7        9,804        315        809       896  
2015      1,451,000        6.5        9,365        301        764       1,017  
2016      1,446,000        6.1        8,827        284        834       1,119  
2017      1,726,000        5.2        9,030        290        896       1,171  
2018      1,778,000        4.9        8,709        280        925       1,239  
Total      8,203,000        5.8        47,670        1,533       
**

All-in costs: as from 2014 per the new World Gold Council Standard issued on 27 June 2013. Up to 2014, cash cost was the key metric.

 

AFR-215


Table of Contents
214   The Gold Fields Annual Financial Report including Governance Report 2018
     

 

Operating and financial information by mine (continued)

for the year ended 31 December

    

    

    

 

    

St Ives/Agnew/Lawlers/

Darlot/Granny Smith

 
     Net earnings  
      US$ million     A$ million  
Year to 30 June     
2002# – 2005      181.2       296.2  
2006      39.3       52.6  
2007      41.5       52.8  
2008      36.8       41.2  
2009      69.8       94.3  
2010      81.0       89.9  
Six months to December 2010      60.9       64.9  
Year to 31 December     
2011      189.6       183.8  
2012      88.9       85.8  
2013      (138.9     (143.6
2014      94.5       104.7  
2015      175.5       233.3  
2016      219.5       294.4  
2017*      219.2       266.8  
2018      190.2       254.5  
Total      1,549,0       1,971,6  
#

F2002 – For the seven months ended 30 June 2002, since acquisition.

*

Sale of Darlot completed on 2 October 2017.

SOUTH AMERICA REGION

 

    

Peru division

Cerro Corona – total managed

 
     Gold produced  
      
Tonnes
treated
 
 
    
Yield
g/tonne
 
 
     Kilograms       
’000
ounces
 
 
    

All-in
costs

US$/oz

 
** 

 

   



Net
earnings
(before

minorities)
US$ million

 
 
 

 
 

Year to 30 June                 
2009#      4,547,000        1.5        6,822        219        369       25.4  
2010      6,141,000        2.0        12,243        394        348       90.8  
Six months to December 2010      3,102,000        2.0        6,206        200        395       93.3  
Year to 31 December                 
2011      6,593,000        1.8        11,915        383        437       208.5  
2012      6,513,000        1.6        10,641        342        492       217.6  
2013      6,571,000        1.5        9,851        317        491       80.5  
2014      6,797,000        1.5        10,156        327        702       66.5  
2015      6,710,000        1.4        9,196        296        777       (93.4
2016      6,977,000        1.2        8,405        270        762       (73.1
2017      6,796,000        1.4        9,540        307        673       97.4  
2018      6,644,000        1.5        9,767        314        699       42.6  
Total      67,391,000        1.6        104,742        3,367       
#

Transition from project to operation from September 2008.

*

Cerro Corona is a gold and copper mine. As such, gold produced and all-in costs are based on gold equivalent ounces.

**

All-in costs: as from 2014 per the new World Gold Council Standard issued on 27 June 2013. Up to 2014, cash cost was the key metric.

 

AFR-216


Table of Contents
The Gold Fields Annual Financial Report including Governance Report 2018   215
     

 

 

Shareholders’ information

Register date: 28 December 2018

Issued share capital: 821,532,707 shares

 

SHAREHOLDER SPREAD    Number of
shareholders
     %      Number
of shares
     %  
1 – 1000 shares      10,831        85.50        1,426,377        0.17  
1001 – 10 000 shares      1,131        8.93        3,569,323        0.43  
10 001 – 100 000 shares      412        3.25        15,635,038        1.90  
100 001 – 1 000 000 shares      222        1.75        70,243,706        8.55  
Over 1 000 000 shares      72        0.57        730,658,263        88.94  
Total      12,668                    100.00            821,532,707                    100.00  
           
DISTRIBUTION OF SHAREHOLDERS    Number of
shareholders
     %      Number
of shares
     %  
American Depositary Receipts      2        0.02        388,735,882        47.32  
Banks      222        1.75        153,276,971        18.66  
Brokers      85        0.67        34,979,191        4.26  
Close Corporations      82        0.65        102,049        0.01  
Control Account      1        0.01        908,662        0.11  
Endowment Funds      16        0.13        863,844        0.11  
Individuals      11,103        87.65        7,350,082        0.89  
Insurance Companies      15        0.12        11,059,237        1.35  
Investment Companies      11        0.09        3,138,672        0.38  
Medical Aid Schemes      7        0.06        64,203        0.01  
Mutual Funds      296        2.34        103,399,352        12.59  
Nominees and Trusts      459        3.62        24,244,395        2.95  
Other Corporations      45        0.36        696,540        0.08  
Own Holdings      4        0.03        2,513,639        0.31  
Pension Funds      141        1.11        75,892,299        9.24  
Private Companies      173        1.37        752,910        0.09  
Public Companies      5        0.04        29,385        0.00  
Share Trust      1        0.01        13,525,394        1.65  
Total      12,668        100.00        821,532,707        100.00  
           
PUBLIC/NON-PUBLIC SHAREHOLDERS    Number of
shareholders
     %      Number
of shares
     %  
Non-public shareholder      8        0.06        16,778,309        2.04  
Directors of the Company      4        0.03        742,405        0.09  
Share trust      1        0.01        13,525,394        1.65  
Own holdings      4        0.03        2,513,639        0.31  
Public shareholder      12,660        99.94        804,754,398        97.96  
Total      12,668        100.00        821,532,707        100.00  

 

AFR-217


Table of Contents
216   The Gold Fields Annual Financial Report including Governance Report 2018
     

 

Shareholders’ information (continued)

    

    

    

 

BENEFICIAL SHAREHOLDERS HOLDING 3% OR MORE   

Number

of shares

     %  
Government Employees Pension Fund      60,064,445        7.31  
VanEck Vectors Gold Miners ETF      58,229,560        7.09  
Market Vectors Junior Gold Miners ETF      47,680,319        5.80  
LF Ruffer Gold Fund      25,033,854        3.05  
Total      191,008,178                    23.25  
     
FUND MANAGERS HOLDING 3% OR MORE   

Number

of shares

     %  
VanEck Global      108,078,803        13.16  
Public Investment Corporation      60,395,571        7.35  
Dimensional Fund Advisors      47,381,918        5.77  
Allan Gray      46,788,898        5.70  
BlackRock Investment Mgt – Index      37,381,006        4.55  
Donald Smith & Co      30,918,194        3.76  
Vanguard Group      28,561,167        3.48  
Ruffer      25,071,444        3.05  
Total      384,577,001        46.81  
     
FOREIGN CUSTODIAN HOLDING 3% OR MORE   

Number

of shares

     %  
State Street Bank And Trust      66,729,444        8.12  
JPMorgan Chase Bank, National Association      55,141,669        6.71  
The Bank of New York Mellon      25,701,766        3.13  
Total      147,572,879        17.96  

 

AFR-218


Table of Contents
The Gold Fields Annual Financial Report including Governance Report 2018   217
     

 

Glossary of terms

    

    

 

 

   

ABET

  

Adult Basic Education and Training

   

AISC

  

All-in sustaining costs. AISC comprises on-site mining costs (on a sales basis); on-site general and administrative costs; royalties and production taxes; realised gains/losses on hedges due to operating costs; community costs related to current operations; permitting costs related to current operations; third-party smelting, refining and transport costs; non-cash remuneration (site-based); stock-piles/product inventory write-down; operational stripping costs; by-product credits; corporate general and administrative costs (including share-based remuneration); reclamation and remediation – accretion and amortisation (operating sites); exploration and study costs (sustaining); and capital exploration (sustaining)

   

AIC

  

All-in costs. AIC is AISC plus community costs not related to current operations; community costs not related to current operations; reclamation and remediation costs not related to current operations; exploration and study costs (non-sustaining); capital exploration (non-sustaining); capitalised stripping & underground mine development (non-sustaining); and capital expenditure (non-sustaining)

   

AS/NZ 4801

  

Australian occupational health and safety management standards

   

Backfill

  

Material generally sourced from processing plant mine residues and utilised for the filling of mined voids, to ensure long-term stability of excavations and minimise the effects of seismic activity

   

BEE

  

Black Economic Empowerment. BEE seeks to ensure that black persons within South Africa gain a significant degree of control in the economy through the possession of equity stakes and the holding of management positions within an institution

   

Blasthole

  

The hole into which a blasting charge is inserted in order to blast loose a quantity of rock

   

Borehole or drill hole

  

Hole bored or drilled in rock, usually to obtain representative samples (see diamond drill)

   

Box-hole

  

A cross raise, normally from the access cross-cut to the reef horizon, for the purpose of drawing broken rock and ore from the reef horizon into a conveyance in the cross-cut

   

Bulk mining

  

Any large-scale, mechanised method of mining involving many thousands of tonnes of ore being blasted or caved and transported to a processing plant

   

BVQI

  

Bureau Veritas Qualite International is a leading global and independent certification body that audits and certifies whether company systems meet the requirements of ISO standards

   

Carbon-in-leach (“CIL”)

  

The recovery process in which gold is leached from gold ore pulp by cyanide and simultaneously adsorbed onto activated carbon granules in the same vessel. The loaded carbon is then separated from the pulp for subsequent gold removal by elution. The process is typically employed where there is a naturally occurring gold adsorbent in the ore

   

Capital expenditure (or capex)

  

Specific project or ongoing expenditure for replacement or additional equipment, materials or infrastructure

   

Carbon-in-pulp (“CIP”)

  

The recovery process in which gold is first leached from gold ore pulp by cyanide and then adsorbed onto activated carbon granules in separate vessels. The loaded carbon is then separated from the pulp for subsequent gold removal by elution

   

Channel

  

Historic water course into which sediments consisting of gravel and sand are/have been deposited

   

Collective Bargaining Agreement

  

Collective Bargaining Agreement means a written agreement concerning terms and conditions of employment or any other matter of mutual interest concluded by a trade union(s) and the Company

 

 

 

AFR-219


Table of Contents
218   The Gold Fields Annual Financial Report including Governance Report 2018
     

 

Glossary of terms (continued)

    

    

    

 

   

Comminution

  

The term used to describe the process by which ore is reduced in size in order to liberate the desired mineral from the gangue material in preparation for further processing

   

Co-morbidity

  

Medical term for diseases that commonly co-exist, which increase the risk of morbidity

   

Concentrate

  

A metal-rich product resulting from a mineral enrichment process such as gravity concentration or flotation, in which most of the desired mineral has been separated from the waste material in the ore

   

Conglomerate

  

Sedimentary rocks comprising eroded subangular to rounded pebbles within a finer-grained matrix

   

Cross-cut

  

A horizontal underground drive developed perpendicular to the strike direction of the stratigraphy and reef

   

Cut-off grade

  

The lowest grade of mineralised ore, which determines whether or not it is economic to mine and send to the processing plant

   

Decline

  

An excavation from surface or subsurface, in the form of a tunnel, which is developed downwards

   

Depletion

  

The decrease in quantity of ore, in a deposit or property resulting from extraction or mining

   

Development

  

Is any tunnelling operation that is developed for either exploration, exploitation or both

   

Diamond drill

  

A rotary type of rock drill that cuts a core of rock by diamond bits and is recovered in long cylindrical sections

   

Dilution

  

Waste or material below the cut-off grade that contaminates the ore during the course of mining operations and thereby reduces the average grade mined

   

Dip

  

Angle of inclination (of a geological feature/rock) from the horizontal

   

Dyke

  

Tabular, vertical or near vertical body of igneous rock formed by the intrusion of magma generally into planar structural zones of weakness

   

Elution

  

The chemical process of desorbing gold from activated carbon

   

Facies

  

The characteristics of a rock unit defined by its composition, lithology, physical properties and geochemical parameters, usually reflecting the conditions of its origin

   

Fatality rate

  

Number of deaths normally expressed as a ratio per million man-hours worked

   

Fault

  

The surface or plane of a fracture along which movement has occurred

   

Feasibility study

  

A comprehensive design and costing study of the selected option for the development of a mineral project in which appropriate assessments have been made of realistically assumed geological, mining, metallurgical, economic, marketing, legal, environmental, social, governmental, engineering, operational and all other modifying factors, which are considered in sufficient detail to demonstrate at the time of reporting that extraction is reasonably justified (economically mineable) and the factors reasonably serve as the basis for a final decision by a proponent or financial institution to proceed with, or finance, the development of the project. The overall confidence of the study should be stated

   

Filtration

  

Process of separating usually valuable solid material from a liquid

 

 

 

AFR-220


Table of Contents
The Gold Fields Annual Financial Report including Governance Report 2018   219
     

 

    

    

    

    

 

   

Flotation

  

The process by which the surface chemistry of the desired mineral particles is chemically modified such that they preferentially attach themselves to bubbles and float to the surface of the pulp in specially designed vessels. The gangue or waste minerals are chemically depressed and do not float, thus allowing the valuable minerals to be concentrated and separated from the undesired material

   

Footwall

  

The underlying side of an ore body or stope

   

Free cash flow margin

  

The free cash flow (“FCF”) margin is revenue less cash outflow divided by revenue expressed as a percentage

   

Gold equivalent

  

A quantity of metal (such as copper) converted to an amount of gold in ounces, based on accepted gold and other metal prices, ie the accepted total value of the metal based on its weight and value thereof divided by the accepted value of one troy ounce of gold

   

Grade

  

The quantity of gold or other metal contained within a unit weight of one metric tonne, generally expressed in grams per metric tonne (“g/t”) or percent metal per metric tonne (%)

   

Hanging wall

  

The overlying side of an ore body or slope

   

Haulage

  

A horizontal underground excavation which is used to transport mined ore

   

Head grade

  

The grade of the material delivered to the processing facility (such as heap leach pad, mill, etc.) The Mineral Reserve declaration is for material as delivered to the processing facility

   

Hedging

  

Taking a buy or sell position in futures market opposite to a position held in the cash/spot market to minimise the risk of financial loss from an adverse price change

   

Hydrothermal

  

Process of injection of hot, aqueous, generally mineral-rich solutions into existing rocks or geological features

   

ICVCT

  

Informed Consented Voluntary Counselling and Testing

   

Indicated Mineral Resources

  

That part of a Mineral Resource for which tonnage, densities, shape, physical characteristics, grade and mineral content can be estimated with a reasonable level of confidence. It is based on exploration, sampling and testing information gathered through appropriate techniques from locations such as outcrops, trenches, pits, workings and drill holes. The locations are too widely or inappropriately spaced to confirm geological and/or grade continuity but are spaced closely enough for continuity to be assumed

   

Inferred Mineral Resource

  

That part of a Mineral Resource for which tonnage, grade and mineral content can be estimated with a low level of confidence. It is inferred from geological evidence and assumed but not verified geological and/or grade continuity. It is based on information gathered through appropriate techniques from locations such as outcrops, trenches, pits, workings and drill-holes which may be limited or of uncertain quality and reliability

   

ISO 14000

  

International standards for organisations to implement sound environmental management systems

 

 

AFR-221


Table of Contents
220   The Gold Fields Annual Financial Report including Governance Report 2018
     

 

Glossary of terms (continued)

    

    

    

 

   

Lock-up gold

  

Gold trapped as a temporary inventory within a processing plant, or sections thereof, typically milling circuits

   

LTIFR

  

Lost-Time Injury Frequency Rate, expressed in million man-hours worked

   

Measured Mineral Resource

  

That part of a Mineral Resource for which tonnage, densities, shape, physical characteristics, grade and mineral content can be estimated with a high level of confidence. It is based on detailed and reliable exploration, sampling and testing information gathered through appropriate techniques from locations such as outcrops, trenches, pits, workings and drill holes. The locations are spaced closely enough to confirm geological and grade continuity

   

Milling

  

A general term used to describe the process in which the ore is crushed and ground and subjected to physical or chemical treatment to extract the valuable metals to a concentrate or finished product

   

Mine Health and Safety Act (“MHSA”)

  

The South African Mine Health and Safety Act, No 29 of 1996

   

Mineralised

  

Rock in which minerals have been introduced

   

Mineral Reserve

  

A ‘‘Mineral Reserve’’ is the economically mineable material derived from a Measured or Indicated Mineral Resource or both. It includes diluting and contaminating materials and allows for losses that are expected to occur when the material is mined. Appropriate assessments to a minimum of a pre-feasibility study for a project and a life-of-mine plan for an operation must have been completed, including consideration of, and modification by, realistically assumed mining, metallurgical, economic, marketing, legal, environmental, social and governmental factors (the modifying factors). Such modifying factors must be disclosed

   

Mineral Resource

  

A ‘Mineral Resource’ is a concentration or occurrence of material of economic interest in or on the earth’s crust in such form, quality and quantity that there are reasonable and realistic prospects for eventual economic extraction. The location, quantity, grade, continuity and other geological characteristics of a Mineral Resource are known, or estimated from specific geological evidence, sampling and knowledge interpreted from an appropriately constrained and portrayed geological model. Mineral Resources are subdivided, and must be so reported, in order of increasing confidence in respect of geoscientific evidence, into Inferred, Indicated or Measured categories

   

Mining Face

  

The end of a development end, drift, cross-cut or stope at which work is taking place

   

Net cash flow

  

Cash flow from operating activities less net capital expenditure and environmental payments

   

Normal fault

  

Fault in which the hanging wall moves downward relative to the footwall, under extensional tectonic conditions

   

Nugget effect

  

A measure of the randomness of the grade distribution within a mineralised zone

   

NUM

  

National Union of Mine Workers

   

OHSAS

  

Management system standards, developed in order to facilitate the integration of quality and occupational health and safety management systems by organisations

   

Payshoot

  

Linear to sublinear zone within a reef for which gold grades or accumulations are predominantly above the cut-off grade

   

Pillar

  

Rock left behind to help support the excavations in an underground mine

   

Probable Mineral Reserve

  

The economically mineable material derived from a Measured and/or Indicated Mineral Resource. It is estimated with a lower level of confidence than a Proved Mineral Reserve. It is inclusive of diluting materials and allows for losses that may occur when the material is mined. Appropriate assessments, to a minimum of a pre-feasibility study for a project, have been carried out, including consideration of and modification by realistically assumed mining, metallurgical, economic, marketing, legal, environmental, social and governmental factors. These assessments demonstrate at the time of reporting that extraction is reasonably justified

 

 

AFR-222


Table of Contents
The Gold Fields Annual Financial Report including Governance Report 2018   221
     

 

    

    

    

    

 

   

Project capital

  

Capital expenditure that is associated with specific projects

   

Proved Mineral Reserve

  

The economically mineable material derived from a Measured Mineral Resource. It is estimated with a high level of confidence. It is inclusive of diluting materials and allows for losses that may occur when the material is mined. Appropriate assessments, to a minimum of a pre-feasibility study for a project, have been carried out, including consideration of and modification by realistically assumed mining, metallurgical, economic, marketing, legal, environmental, social and governmental factors. These assessments demonstrate at the time of reporting that extraction is reasonably justified

   

Reef

  

A general term for metalliferous mineral deposit (gold) within a geological zone or unit

   

Remuneration Report

  

The term Executive Directors refers to the CEO and the CFO, who are members of the Board of Gold Fields Limited

  

The term Executive Committee or Executives refers to the Gold Fields Limited Executive Committee, which for purposes of King IV™ is the executive management of the Company. The Executive Committee is made up of the CEO, CFO, the Corporate Executive Vice Presidents (“EVPs”) and the Regional EVPs

  

Corporate EVPs refers to those members of the Executive Committee who are based at the Corporate Office of the Company based in Sandton, Johannesburg, South Africa

  

Regional EVPs are those members of the Executive Committee who are heads of their respective regions, namely South Africa, West Africa, Americas and Australia

  

LTIP – Long-Term Incentive Plan

  

LTI – Long-Term Incentive

  

MSR – Minimum Shareholding Requirements

  

STI – Short Term Incentive Plan

  

RemCo – Remuneration Committee

  

BSC – Balance Scorecard

  

GRP – Gross Remuneration Package

  

BRP – Base Rate of Pay

  

MSR – Minimum Shareholding Requirement

  

RexCo – Regional Executive Committee

  

EVP – Executive Vice President

  

ROE – Rate of exchange

  

CEO – Chief Executive Officer

  

CFO – Chief Financial Officer

  

TSR – Absolute and Relative Total Shareholder Return

  

FCFM – Free Cash-Flow Margin

  

ExCo – Executive Committee

  

NED – Non-Executive Director

   

SADC

  

Southern African Development Community

   

SAMREC Code

  

The South African code for the Reporting of Exploration results, Mineral Resources and Mineral Reserves (the SAMREC Code) 2016 Edition

   

Seismic

  

Earthquake or earth vibration including those artificially induced by mining operations

   

Shaft

  

An opening cut downwards from the surface for transporting personnel, equipment, supplies, ore and waste

   

Shear

  

A deformation resulting from stresses that cause contiguous parts of a body of rock to slide relative to each other in a direction parallel to their plane of contact

   

Stope

  

The working area from which ore is extracted in an underground mine

   

Stripping

  

The process of removing overburden or waste rock to expose ore

   

Stripping ratio

  

The ratio of waste tonnes to ore tonnes mined, calculated as total tonnes mined less ore tonnes mined, divided by ore tonnes mined

   

Stratigraphy

  

The science of rock strata, including arrangement according to geographical location lithological composition, geophysical and geochemical and chronological order of sequence

   

Strike

  

Direction or trend of geological structures such as bedding or fault planes defined by the intersection with the horizontal plane and is always perpendicular to the dip direction

 

 

AFR-223


Table of Contents
222   The Gold Fields Annual Financial Report including Governance Report 2018
     

 

Glossary of terms (continued)

    

    

    

 

   

Subvertical shaft

  

An opening cut below the surface downwards from an established surface shaft

   

Surface sources

  

Ore sources, usually dumps, tailings dams and stockpiles, located at the surface

   

TEBA

  

The Employment Bureau of Africa

   

Tertiary shaft

  

An opening cut below the surface downwards from an established subvertical shaft

   

Trade union

  

An association of employees whose principal purpose is to regulate relations between employees and the Company, which has been registered; whose officials have been elected to represent the interests of employees within the workplace; and which is recognised for collective bargaining by the Company

 

Abbreviations and units

 

   

ABET

  

Adult Basic Education and Training

   

ADS

  

American Depository Shares

   

AIDS

  

Acquired Immune Deficiency Syndrome

   

ARC

  

Assessment and Rehabilitation Centres

   

ART

  

Antiretroviral therapy

   

A$

  

Australian Dollar

   

CBO

  

Community-based organisation

   

CIL

  

Carbon-in-leach

   

CIP

  

Carbon-in-pulp

   

CIS

  

Carbon-in-solution

   

DCF

  

Discounted cash flow

   

ETF

  

Exchange-traded fund

   

GFHS

  

Gold Fields Health Service

   

GFLC

  

Gold Fields La Cima

   

GRI

  

Global Reporting Initiative

   

HBC

  

Home-based care

   

HDSA

  

Historically disadvantaged South African

   

HIV

  

Human immunodeficiency virus

   

LoM plan

  

Life-of-mine plan

   

LTIFR

  

Lost-Time Injury Frequency Rate, quoted in million man-hours

   

MCF

  

Mine Call Factor

   

NGO

  

Non-governmental organisation

   

NUM

  

National Union of Mineworkers

   

NYSE

  

New York Stock Exchange

   

OHC

  

Occupational Health Centre

   

OT

  

Occupational therapy

   

PHC

  

Primary health clinic

   

PPI

  

Producer price index

   

SAMREC

  

South African code for Reporting of Exploration Results, Mineral Resources and Mineral Reserves

 

 

AFR-224


Table of Contents
The Gold Fields Annual Financial Report including Governance Report 2018   223
     

 

    

    

    

    

 

   

SEC

  

United States Securities Exchange Commission

   

STI

  

Sexually transmitted infection

   

TB

  

Tuberculosis

   

TEC

  

Total employees costed

   

UASA

  

United Association of South Africa (a labour organisation)

   

VCT

  

Voluntary counselling and testing (for HIV)

   

cm

  

centimetre

   

cm.g/t

  

gold accumulation

   

g

  

gram

   

g/t

  

grams per metric tonne – gold or silver grade

   

ha

  

hectare

   

kg

  

kilogram

   

km

  

kilometre

   

koz

  

thousand ounces

   

kt

  

thousand metric tonnes

   

ktpa

  

thousand metric tonnes per annum

   

ktpm

  

thousand metric tonnes per month

   

m2

  

square metre

   

Moz

  

million ounces

   

oz

  

fine troy ounce equalling 31.10348 grams

   

R

  

South African Rand

   

R/kg

  

South African Rand per kilogram

   

Rm

  

million South African Rand

   

R/t

  

South African Rand per metric tonne

   

t

  

metric tonne

   

US$

  

United States Dollar

   

US$m

  

million United States Dollar

   

US$/oz

  

United States Dollar per ounce

 

 

AFR-225


Table of Contents
224   The Gold Fields Annual Financial Report including Governance Report 2018
     

 

Glossary of terms – Sustainable Development

    

    

    

 

SUSTAINABLE DEVELOPMENT

 

United Nations Global Compact – is a United Nations initiative to encourage businesses worldwide to adopt sustainable and socially responsible policies, and to report on their implementation. The Global Compact is a principle-based framework for businesses, stating 10 principles in the areas of human rights, labour, the environment and anti-corruption. www.unglobalcompact.org

 

Global Reporting Initiative (“GRI”) – produces one of the world’s most prevalent standards for sustainability reporting. www.globalreporting.org

 

ICMM (International Council on Mining and Metals)CEO-led organisation of mining companies that seeks to continually entrench best practice with regard to sustainable development and to provide a platform for member companies to share experiences. www.icmm.com

HEALTH, SAFETY AND WELLBEING

 

Total Recordable Injury Frequency Rate (“TRIFR”) TRIFR = (Fatalities + Lost Time Injuries + Restricted Work Injuries + Medically Treated Injuries) x 1,000,000/number of hours worked.

 

A Lost Time Injury (“LTI”) is a work-related injury resulting in the employee or contractor being unable to attend work for a period of one or more days after the day of the injury. The employee or contractor is unable to perform any of his/her duties.

 

A Restricted Work Injury (“RWI”) is a work-related injury sustained by an employee or contractor which requires medical treatment and results in the employee or contractor being unable to perform one or more of their routine functions for a full working day, from the day after the injury occurred. The employee or contractor can still perform some of his/her duties.

 

A Medically Treated Injury (“MTI”) is a work-related injury sustained by an employee or contractor which does not incapacitate that employee and who, after having received medical treatment, is deemed fit to immediately resume his/her normal duties on the next calendar day, immediately following the treatment or re-treatment.

 

OHSAS 18001 – An international voluntary standard for occupational health and safety management systems. As with other standards, it is based on the identification and control of risks and monitoring of business performance against these.

 

Noise-Induced Hearing Loss (“NIHL”) – is a disorder that results from exposure to high-intensity sound, especially over a long period of time.

 

Silicosis – is a form of occupational lung disease caused by inhalation of crystalline silica dust, and is marked by inflammation and scarring in the form of nodular lesions in the upper lobes of the lungs.

 

Chronic Obstructive Airway Disease (“COAD”) – refers to chronic bronchitis and emphysema, a pair of commonly co-existing diseases of the lungs in which the airways become narrowed.

 

Highly active antiretroviral therapy (“HAART”) – Treatment of people infected with HIV, to suppress the growth of HIV, the retrovirus responsible for AIDS. The standard treatment consists of a combination of at least three drugs.

ENVIRONMENT

 

ISO 14001 – an international voluntary standard for environmental management systems. This is one standard in the ISO 14000 series of international standards on environmental management.

 

Environmental incidents – these are incidents that are classified in accordance with a system designed by Gold Fields (based on the GRI definition) that classifies the incident based on its severity. Incidents are classified as follows:

 

Not classified – Incidents below the level 1 classification threshold and with no environmental impact: No classification or administrative action required, but it can be logged.

 

Level 1 environmental incident – Incident that involves minor non-conformance that results in minimal or no environmental impact.

 

Level 2 environmental incident – Incident that involves minor non-conformance that results in short-term, limited and non-ongoing adverse environmental impacts.

 

Level 3 environmental incident – Incident that results in limited non-conformance or non-compliance. The non-compliance results in ongoing (as per the timeframes defined in Gold Fields Guidelines), but limited environmental impact.

 

Level 4 environmental incident – Incident resulting in significant non-conformance or non-compliance with significant short-term or medium-term environmental impact. Such events are likely to be operation-threatening in isolation and cumulatively (i.e. if the incidents are repeated) is very likely to threaten a licence to operate or social licence to operate. In addition, such incidents also have the potential to cause reputational damage.

 

Level 5 environmental incident – Incident that results in major non-conformance or non-compliance. The non-compliance or non-conformance results in either catastrophic short-term impact or medium to long-term environmental impact. Company or operation threatening implications and potential major damage to the Company’s reputation are almost inevitable.

 

AFR-226


Table of Contents
The Gold Fields Annual Financial Report including Governance Report 2018   225
     

 

    

    

    

    

 

WATER MANAGEMENT

 

Water withdrawal: The sum of all water drawn into Gold Fields’ operations from all sources for any use/impact.

 

 

Recycled water: Processing used water/waste water through the same or another cycle at the same facility. The water/ waste water is treated before being recycled and reused.

 

 

Reused water: Water/waste water that is reused without treatment at the same facility or at another of Gold Fields’ operations.

 

 

Percentage of water recycled or reused: Water recycled/reused/total water used in process 5 x 100.

 

 

Total water used in process: Water withdrawal + water recycled/reused.

 

 

Acid mine drainage (“AMD”) or acid rock drainage (“ARD”), collectively called acid drainage (“AD”) is formed when certain sulphide minerals in rocks are exposed to oxidising conditions, such as the presence of oxygen, combined with water. AD can occur under natural conditions or as a result of the sulphide minerals that are exposed to oxidation during mining or during storage in waste rock dumps, ore stockpiles or tailings dams. The acidic water that forms usually contains iron and other metals if they are contained in the host rock.

SUPPLY CHAIN MANAGEMENT AND MATERIAL STEWARDSHIP

International Cyanide Management Code (“ICMC”) – is a voluntary industry programme for the manufacture, transport and use of cyanide in gold production. It focuses on the safe management of cyanide and cyanidation mill tailings and leach solutions. Companies that adopt the Code must have their mining operations that use cyanide to recover gold audited by an independent third party to determine the status of Code implementation, and must use certified manufacturers and transporters.

SOCIAL RESPONSIBILITIES

Socio-economic development spend (“SED”) – Payments made to communities and community investments that are not inherent to the functioning of the operation. This may include payments related to infrastructure, health and well-being, education and training, local environment, scholarships and donations. This definition is aligned to the World Gold Council (“WGC”) definition.

Host communities – are identified by each operation for the purpose of securing our mining licences – both legal and social. These communities are directly affected by and have an expectation regarding our activities.

Local Economic Development (“LED”) – refers to initiatives and monies disbursed to uplift socio-economic conditions in the communities in which we operate, in particular job creation and enterprise development.

OUR PEOPLE

HDSA – Historically disadvantaged South Africans.

ENERGY AND CARBON MANAGEMENT

Greenhouse gas emission (“GHG emission”) – Gas which absorbs outgoing terrestrial radiation, such as methane, CFCs and carbon dioxide.

Scope 1 carbon dioxide equivalent (“CO2e”) emissions – are those directly occurring from sources that are owned or controlled by the institution, including: on-site stationary combustion of fossil fuels; mobile combustion of fossil fuels by company-owned/controlled vehicles; and fugitive emissions. Fugitive emissions result from intentional or unintentional releases of GHGs.

Scope 2 CO2e emissions – are indirect emissions generated in the production of electricity purchased by the company.

Scope 3 CO2e emissions – are all the other indirect emissions that are a consequence of the activities of the institution, but occur from sources not owned or controlled by the institution such as commuting, air travel, waste disposal; embodied emissions from extraction, production and transportation of purchased goods; outsourced activities; contractor-owned vehicles; and line loss from electricity transmission and distribution.

Equivalent carbon dioxide (“CO2e”) – measures for describing how much global warming a given type and amount of greenhouse gas may cause, using the functionally equivalent amount or concentration of carbon dioxide (“CO2”) as the reference.

 

AFR-227


Table of Contents
226   The Gold Fields Annual Financial Report including Governance Report 2018
     

 

Administration and corporate information

    

    

    

 

COMPANY SECRETARY

Lucy Mokoka

Tel: +27 11 562 9719

Fax: +27 11 562 9829

e-mail: lucy.mokoka@goldfields.com

REGISTERED OFFICE

Johannesburg

Gold Fields Limited

150 Helen Road

Sandown

Sandton

2196

Postnet Suite 252

Private Bag X30500

Houghton

2041

Tel: +27 11 562 9700

Fax: +27 11 562 9829

OFFICE OF THE UNITED KINGDOM

SECRETARIES

London

St James’s Corporate Services Limited

Suite 31, Second Floor

107 Cheapside

London

EC2V 6DN

United Kingdom

Tel: +44 20 7796 8644

Fax: +44 20 7796 8645

e-mail: general@corpserv.co.uk

AMERICAN DEPOSITORY RECEIPTS

TRANSFER AGENT

Shareholder correspondence should be mailed to:

BNY Mellon Shareowner Services

PO Box 30170

College Station, TX 77842-3170

Overnight correspondence should be sent to:

BNY Mellon Shareowner Services

211 Quality Circle, Suite 210

College Station, TX 77845

e-mail: shrrelations@cpushareownerservices.com

Phone numbers

Tel: 888 269 2377 Domestic

Tel: 201 680 6825 Foreign

SPONSOR

J.P. Morgan Equities South Africa Proprietary Limited

Gold Fields Limited

Incorporated in the Republic of South Africa

Registration number 1968/004880/06

Share code: GFI

Issuer code: GOGOF

ISIN – ZAE 000018123

INVESTOR ENQUIRIES

Avishkar Nagaser

Tel: +27 11 562 9775

Mobile: +27 82 312 8692

e-mail: avishkar.nagaser@goldfields.com

Thomas Mengel

Tel: +27 11 562 9849

Mobile: +27 72 493 5170

e-mail: thomas.mengel@goldfields.com

MEDIA ENQUIRIES

Sven Lunsche

Tel: +27 11 562 9763

Mobile: +27 83 260 9279

e-mail: sven.lunsche@goldfields.com

TRANSFER SECRETARIES

South Africa

Computershare Investor Services Proprietary Limited

Rosebank Towers

15 Biermann Avenue

Rosebank

Johannesburg

2196

PO Box 61051

Marshalltown

2107

Tel: +27 11 370 5000

Fax: +27 11 688 5248

United Kingdom

Link Asset Services

The Registry

34 Beckenham Road

Beckenham

Kent BR3 4TU

England

Tel: 0871 664 0300

Calls cost 12p per minute plus your phone company’s access charge.

If you are outside the United Kingdom,

please call +44 371 664 0300.

Calls outside the United Kingdom will be charged at the applicable international rate.

The helpline is open between 9:00am – 5:30pm. Monday to Friday excluding public holidays in England and Wales.

e-mail: enquires@linkgroup.co.uk

 

 

 

Website

WWW.GOLDFIELDS.COM

 

 

Listings

JSE / NYSE / GFI

SIX: GOLI

 

 

CA Carolus° (Chair) RP Menell° (Deputy Chair) NJ Holland*• (Chief Executive Officer) PA Schmidt• (Chief Financial Officer)

A Andani#° PJ Bacchus° TP Goodlace° C Lettonˆ° P Mahanyele-Dabengwa* SP Reidˆ° YGH Suleman°

ˆ Australian * British # Ghanaian

° Independent Director • Non-independent Director

 

AFR-228


Table of Contents

    

LOGO

 

AFR-229


Table of Contents

LOGO

 

AFR-230


Table of Contents

FURTHER INFORMATION

KEY INFORMATION

Selected Historical Consolidated Financial Data

The selected historical consolidated financial data for fiscal 2015 and 2014 and as of 31 December 2015 and 2014 has been derived from Gold Fields’ audited consolidated financial statements, which are not included in this annual report. The selected historical consolidated financial data presented below have been derived from consolidated financial statements which have been prepared in accordance with IFRS as issued by the International Accounting Standards Board. The Other Operating Data presented has been calculated as described in the footnotes to the table below:

Consolidated Income Statement Data

 

     Fiscal Period Ended 31 December  
     2018      2017      2016      2015      2014  
     ($ million, unless otherwise stated)  

Revenue

     2,577.8        2,761.8        2,666.4        2,454.1        2,762.6  

Cost of sales

     (2,043.0      (2,105.1      (2,001.2      (1,988.5      (2,249.5

Investment income

     7.8        5.6        8.3        6.3        4.2  

Finance expense

     (88.0      (81.3      (78.1      (82.9      (98.2

Gain/(loss) on financial instruments

     21.0        34.4        14.4        (4.5      (11.0

Foreign exchange gain/(loss)

     6.4        (3.5      (6.4      9.5        8.4  

Other costs, net

     (44.8      (19.0      (16.8      (21.7      (61.0

Share-based payments

     (37.5      (26.8      (14.0      (10.7      (25.5

Long-term incentive plan

     (1.1      (5.0      (10.5      (5.1      (8.3

Exploration expense

     (104.2      (109.8      (86.1      (51.8      (45.4

Share of results of equity-accounted investees net of taxation

     (13.1      (1.3      (2.3      (5.7      (2.4

Restructuring costs

     (113.9      (9.2      (11.7      (9.3      (41.0

Silicosis settlement costs

     4.5        (30.2      —          —          —    

Gain on acquisition of Asanko

     51.8        —          —          —          —    

Impairment, net of reversal of impairment of investments and assets

     (520.3      (200.2      (76.5      (206.9      (26.7

Profit on disposal of investments

     —          —          2.3        0.1        0.5  

Profit on disposal of Chucapaca

     —          —          —          —          4.6  

(Loss)/profit on disposal of assets

     (51.6      4.0        48.0        (0.1      (2.0
  

 

 

    

 

 

    

 

 

    

 

 

    

 

 

 

(Loss)/profit before royalties and taxation

     (348.2      214.4        435.8        82.8        209.3  

Royalties

     (62.5      (62.0      (78.4      (73.9      (83.4
  

 

 

    

 

 

    

 

 

    

 

 

    

 

 

 

(Loss)/profit before taxation

     (410.7      152.4        357.4        8.9        125.9  

Mining and income taxation

     65.9        (173.2      (189.5      (248.5      (114.1
  

 

 

    

 

 

    

 

 

    

 

 

    

 

 

 

(Loss)/profit from continuing operations

     (344.8      (20.8      167.9        (239.6      11.8  

Profit/(loss) from discontinued operations, net of taxation

     —          13.1        1.2        (8.2      (2.1
  

 

 

    

 

 

    

 

 

    

 

 

    

 

 

 

(Loss)/profit for the year

     (344.8      (7.7      169.1        (247.8      9.7  

 

1


Table of Contents
     Fiscal Period Ended 31 December  
     2018      2017      2016      2015      2014  
     ($ million, unless otherwise stated)  

(Loss)/profit attributable to:

              

Owners of the parent

     (348.2      (18.7      158.2        (247.3      2.1  
  

 

 

    

 

 

    

 

 

    

 

 

    

 

 

 

Continuing operations

     (348.2      (31.8      157.0        (239.1      4.2  

Discontinued operations

     —          13.1        1.2        (8.2      (2.1
  

 

 

    

 

 

    

 

 

    

 

 

    

 

 

 

Non-controlling interests

     3.4        11.0        10.9        (0.5      7.6  
  

 

 

    

 

 

    

 

 

    

 

 

    

 

 

 

Continuing operations

     3.4        11.0        10.9        (0.5      7.6  
  

 

 

    

 

 

    

 

 

    

 

 

    

 

 

 
     (344.8      (7.7      169.1        (247.8      9.7  
  

 

 

    

 

 

    

 

 

    

 

 

    

 

 

 

(Loss)/earnings per share attributable to owners of the parent:

              

Basic (loss)/earnings per share from continuing operations – cents

     (42      (4      19        (31      1  

Basic earnings/(loss) per share from discontinued operations—cents

     —          2        —          (1      —    

Diluted basic (loss)/earnings per share from continuing operations—cents

     (42      (4      19        (31      1  

Diluted basic earnings/(loss) per share from discontinued operations—cents

     —          2        —          (1      —    

Dividends per share (Rand)

     0.70        1.00        0.71        0.24        0.42  

Dividends per share ($)

     0.06        0.08        0.05        0.02        0.04  

Other Operating Data—Continuing Operations

              

All-in-sustaining costs net of by-product revenue per ounce of gold sold(1)

     981        945        972        1,005        1,046  

All-in-cost net of by-product revenue per ounce of gold sold(1)

     1,173        1,081        998        1,025        1,081  

 

Note:

(1)

Gold Fields has calculated AISC net of by-product revenue per ounce of gold sold by dividing total AISC net of by-product revenue, as determined using the guidance provided by the WGC, by only gold ounces sold. Total AISC costs, as defined by the WGC, are cost of sales before gold inventory change and amortisation and depreciation (See “Annual Financial Report—Notes to the consolidated financial statements—Note 2. Cost of sales”) excluding amortisation and depreciation plus all costs not included therein relating to sustaining current production including sustaining capital expenditure. The value of by-product revenues (i.e. silver and copper) is deducted from cost of sales excluding amortisation and depreciation as it effectively reduces the cost of gold production. The AIC net of by-product revenue starts with AISC costs net of by-product revenue and adds additional costs which relate to the growth of the Group, including non-sustaining capital expenditure and exploration, evaluation and feasibility costs not associated with current operations. AISC costs and AIC are reported on a per ounce of gold basis, net of by-product revenues (as per the WGC definition), as well as on a per ounce of gold equivalent basis, gross of by-product revenues. Changes in total AISC and AIC per ounce are affected by operational performance, as well as changes in the currency exchange rate between the Rand and the Australian dollar compared with the U.S. dollar. Total AISC and all-in cost per ounce are non-IFRS measures which are reconciled to IFRS in management’s discussion and analysis of the financial statements. Management, however, believes that total AISC cost and total all-in cost per ounce will be helpful to investors, governments, local communities and other stakeholders in understanding the economics of gold mining.

 

2


Table of Contents

Consolidated Statement of Financial Position Data

 

    Fiscal Period Ended 31 December  
    2018           2017           2016           2015           2014  
    ($ million, unless otherwise stated)  

Assets

                 

Non-Current assets

    5,183.2         5,505.7         5,258.8         4,952.8         5,754.0  

Property, plant and equipment

    4,259.2         4,892.9         4,524.6         4,295.6         4,884.8  

Goodwill

    —           76.6         317.8         295.3         385.7  

Inventories

    133.3         132.8         132.8         132.8         132.8  

Equity accounted investees

    225.1         171.3         170.7         129.1         252.4  

Investments

    235.3         104.6         19.7         10.9         5.5  

Environmental trust funds

    60.8         55.5         44.5         35.0         30.4  

Deferred taxation

    269.5         72.0         48.7         54.1         62.4  

Current assets

    921.1         1,114.4         1,052.7         908.1         1,092.8  

Inventories

    368.2         393.5         329.4         298.2         368.3  

Trade and other receivables

    153.2         201.9         170.2         168.9         226.5  

Cash and cash equivalents

    399.7         479.0         526.7         440.0         458.0  

Assets held for sale

    —           40.0         26.4         1.0         40.0  

Total assets

    6,104.3         6,620.1         6,311.5         5,860.9         6,846.8  
 

 

 

     

 

 

     

 

 

     

 

 

     

 

 

 

Equity and Liabilities

                 

Equity attributable to owners of the parent

    2,586.1         3,275.8         3,050.7         2,644.4         3,531.2  

Stated capital

    3,622.5         3,622.5         —           —           —    

Share capital

    —           —           59.6         58.1         57.9  

Share premium

    —           —           3,562.9         3,412.9         3,412.9  

Other reserves

    (2,110.3       (1,817.8       (2,124.4       (2,260.2       (1,636.5

Retained earnings

    1,073.9         1,471.1         1,552.6         1,433.6         1,696.9  

Non-controlling interest

    120.8         127.2         122.6         111.9         124.5  
 

 

 

     

 

 

     

 

 

     

 

 

     

 

 

 

Total equity

    2,706.9         3,403.0         3,173.3         2,756.3         3,655.7  

Non-current liabilities

    2,781.9         2,363.1         2,278.8         2,540.5         2,478.0  

Deferred taxation

    454.9         453.9         458.6         482.2         383.7  

Borrowings

    1,925.3         1,587.9         1,504.9         1,761.6         1,765.7  

Provisions

    319.5         321.3         291.7         284.1         320.3  

Finance lease liabilities

    80.1         —           —           —           —    

Long-term incentive plan

    2.1         —           23.6         12.6         8.3  

Current liabilities

    615.5         854.0         859.4         564.1         713.1  

Trade and other payables

    503.0         548.5         543.3         427.6         509.7  

Royalties payable

    12.5         16.3         20.2         18.5         20.4  

Taxation payable

    5.2         77.5         107.9         59.3         37.8  

Current portion of borrowings

    86.3         193.6         188.0         58.7         145.2  

Current portion of finance lease liabilities

    8.5         —           —           —           —    

Current portion of long-term incentive plan

    —           18.1         —           —           —    

Total liabilities

    3,397.4         3,217.1         3,138.2         3,104.6         3,191.1  

Total equity and liabilities

    6,104.3         6,620.1         6,311.5         5,860.9         6,846.8  
 

 

 

     

 

 

     

 

 

     

 

 

     

 

 

 

Equity attributable to owners of the parent

    2,586.1         3,275.8         3,050.7         2,644.4         3,531.2  

Net Debt

    1,611.9         1,302.5         1,166.2         1,380.3         1,452.9  

Number of ordinary shares as adjusted to reflect changes in capital structure (including treasury shares)

    821,532,707         820,614,217         820,606,945         777,450,492         772,272,821  

 

3


Table of Contents

RISK FACTORS

In addition to the other information included in this annual report, the considerations listed below could have a material adverse effect on Gold Fields’ business, financial condition or results of operations, resulting in a decline in the trading price of Gold Fields’ ordinary shares or ADSs. The risks set forth below comprise all material risks currently known to Gold Fields. These factors should be considered carefully, together with the information and financial data set forth in this document.

Gold Fields has experienced, and may continue to experience, difficulties, delays, costs or labour actions in relation to its restructuring plan at the South Deep operation in South Africa.

South Deep has had a number of operational challenges since Gold Fields acquired it in 2006. The key challenge has been the difficulty in transitioning the mine from one run with a conventional mining mindset and practices to mining with a modern, bulk, mechanised mining approach. South Deep (which represented 59 per cent. of Gold Fields’ mineral reserves as at 31 December 2018) is a complex and unique mine, that has faced persistent issues that needed to be addressed in a holistic manner, which include:

 

   

Rising operating and overhead costs not aligned with the profile of a high-volume, medium-grade operation or with output levels;

 

   

Poorly defined execution tactics that lead to consistent failure to meet mining and production targets;

 

   

Unique and complex mining method, long hole stoping mining at 3,000m with attendant challenging geotechnical and ground conditions requiring extensive support;

 

   

Extensive infrastructure and support services required to underpin mining activities, which continued to operate sub-optimally impacting backfill and stope turn over;

 

   

Poor equipment reliability, aging infrastructure and productivity impacted by poor maintenance practices and operational conditions;

 

   

An operation staffed and resourced for a much higher production rate than has been achieved;

 

   

Health and safety issues regarding the protection of employees; and

 

   

Overall labour productivity significantly below industry average.

Despite numerous interventions to address these challenges, including optimising the mining method, extensive training and skills development, changing shift and work configurations, and outsourcing functions, the mine continued to make losses (R3.0 billion (U.S.$227 million) in 2018). As at 31 December 2018, Gold Fields had invested a total of approximately R34.5 billion (including the R22.3 billion acquisition cost) since acquiring the mine in 2006. Management believed that the mine could no longer sustain these cash losses and that the cost structure needed to be realigned with the lower level of production.

During the first quarter of 2018, South Deep completed phase 2 of its organisational restructuring plan, focusing on the lower levels of the organisation, through a voluntary retrenchment programme, which resulted in 261 employees leaving the company. This followed the restructuring in the fourth quarter of 2017 (phase 1) at the more senior levels of the business, which comprised a 25 per cent. reduction (47 employees) in the management level.

Although this restructuring was mostly voluntary in nature, it nonetheless had a significant negative impact on morale and consequently productivity and output during 2018. In addition, continued low mobile equipment reliability and productivity, the intersection of active geological features (faults and dykes) in the high-grade corridor 3 and poor ground conditions in the composites (far western part of the orebody) slowed production rates.

 

4


Table of Contents

These challenges resulted in an underperformance on development and destress mining and impacted stope availability and output, which was also adversely affected as a result of slow ore loading and backfilling. These challenges not only impacted the mine’s 2018 performance, but the knock-on effects are expected to carry through into 2019 and beyond. Despite the phase 1 and phase 2 restructuring, South Deep continued to face a number of organisational and structural challenges that directly impact both short and consequently long-term performance. The mine did not experience improvement in 2018 post the phase 1 and 2 restructuring and shift changes, with production lower at 4,885kg (157,100koz) from 8,748kg (281,300koz) in 2017. Similarly, the cash burn continued in 2018 at R1,891m (U.S.$141m) compared to R804m (U.S.$60m) in 2017.

On 14 August 2018, the company proposed to suspend mining activities in loss making areas of the mine and reduce operational and support staff commensurately, as well as suspend development activities in a new mining area. Both trade unions at the mine were served with section 189 retrenchment notices in terms of the Labour Relations Act on 14 August 2018, which commenced a 60-day consultation period. Progress with the majority union, the National Union of Mineworkers (NUM), was slow and confrontational during the consultation period and was characterised by a lack of consensus. The consultation period ended on 30 October 2018. The NUM branch at South Deep commenced a strike action on 2 November 2018 to protest the retrenchments and used violence and intimidation to block access illegally to the mine. This prevented South Deep from producing during the strike, though critical essential services were maintained. The mine experienced a cash burn of around R6m per day during the strike. On 13 December 2018, NUM called off the strike ahead of the signing of a formal settlement agreement between the company and NUM on 21 December 2018. As part of the settlement agreement, the retrenchments of 1,082 employees continued, with most of these retrenchments having already been processed. Retrenched employees were offered portable skills training to assist in their future job searches. To alleviate the financial burden of employees who were on the ‘no-work no-pay’ strike, South Deep agreed to deduct the lost earnings over four months and to pay all non-management employees who returned to work by 15 December 2018 an ex-gratia payment of 20 per cent. of basic pay. Employees could also earn back part of the lost earnings based upon monthly gold production targets being exceeded in January and February 2019. Also, as part of the settlement agreement, the parties agreed to renegotiate and modernise the collective and other agreements, which govern the working relationship between the two parties, and to engage in a facilitated relationship building programme to address the difficult relationship between the NUM branch leadership and management.

Failure by South Deep to address any of the issues noted above in an increasingly complex social-political landscape may result in the operation not achieving its expected production level or the reduced costs contemplated by the restructuring in a timely manner or at all. The actions taken by South Deep to address these issues may not yield the expected results. In addition, further strike action by employees or contractors at South Deep, as well as low morale, may have a negative impact on production levels, costs and the achievement of the targets of the restructuring plan. Any of the above could have a material adverse effect on Gold Fields’ business, operating results and financial condition.

Changes in the market price for gold, and to a lesser extent copper, which in the past have fluctuated widely, affect the profitability of Gold Fields’ operations and the cash flows generated by those operations.

Gold Fields’ revenues are primarily derived from the sale of gold that it produces. The Group’s policy is to not to engage in long-term systemic gold price hedging, though hedges are sometimes undertaken to protect cash flows at times of significant expenditure, for specific debt servicing requirements and to safeguard the viability of higher cost operations. For example, during 2018, the Company undertook short-term, tactical hedging of the oil price, the copper price and the U.S. and Australian Dollar gold prices to protect cash-flow primarily due to the high levels of project capital expenditure incurred during 2018 and the volatility in commodity prices and exchange rates. The Company has continued with the gold hedging policies in Australia during 2019 and has also extended them to the Rand gold price to protect South Deep’s cash-flow. Altogether, approximately 1 million oz of gold production for 2019 has been hedged. There can be no assurance that the use of hedging techniques will always be to our benefit. Hedging instruments that protect against the market price volatility of commodities, for

 

5


Table of Contents

example, oil, may prevent us from realising the full benefit from subsequent decreases in market prices with respect to oil, which would cause us to record a mark-to-market loss, thus decreasing our profits. Similarly, gold hedging instruments may prevent us from realising the full benefit of subsequent increases in the gold price. Hedging contracts also are subject to the risk that the other party may be unable or unwilling to perform its obligations under these contracts. Any significant non-performance could have a material adverse effect on our financial condition, results of operations and cash flows.

Where no hedges are in place, Gold Fields is exposed to changes in the gold price, which could lead to reduced revenue should the gold price decline. After falling 45 per cent. between September 2011 and December 2015, when it hit a low of U.S.$1,060 per ounce, the gold price recovered in fiscal 2017 hitting U.S.$1,300 per ounce, before slightly declining again to U.S.$1,280 per ounce at the end of fiscal 2018. As at 22 March 2019, it was U.S.$1,311 per ounce, as trading in the metal remains volatile amid global political and economic uncertainties. See “Annual Financial Report—Notes to the consolidated financial statements—Note 38. Risk management activities”. The market price for gold has historically been volatile and is affected by numerous factors over which Gold Fields has no control, such as general supply and demand, speculative trading activity and global economic drivers.

Should the gold price decline below Gold Fields’ production costs, it may experience losses and should this situation continue for an extended period, Gold Fields may be forced to curtail or suspend some or all of its growth projects, operations and/or reduce operational capital expenditures. Gold Fields might not be able to recover any losses it incurred during, or after, such events. A sustained period of significant gold price volatility may impact Gold Fields’ ability to continue with existing operations or make other long-term strategic decisions. Furthermore, while depressed gold prices generally provide an opportunity to acquire assets at lower prices, the few quality in-production assets then demand premium prices, adversely affecting Gold Fields’ ability to undertake new capital projects. The use of lower gold prices in reserve calculations and life of mine plans could also result in material impairments of Gold Fields’ investment in mining properties or a reduction in its reserve estimates and corresponding restatements of its reserves and increased amortisation, reclamation and closure charges.

In Peru, copper accounts for a significant proportion of the revenues at Gold Fields’ Cerro Corona mine, although copper is not a major element of Gold Fields’ overall revenues. Over the period from 2011 to 2018, the price of copper has declined from an average price of U.S.$8,836 per tonne to an average price of U.S.$6,547 per tonne. As at 22 March 2019, the price of copper was U.S.$6,375 per tonne. A variety of factors have and may depress global copper prices and a decline in copper prices, which have also fluctuated widely, would adversely affect the revenues, profit and cash flows of the Cerro Corona mine.

Because gold is sold in U.S. dollars, while a significant portion of Gold Fields’ production costs are in Australian dollars, Rand and other non-U.S. dollar currencies, Gold Fields’ operating results and financial condition could be materially harmed by a material change in the value of these non-U.S. dollar currencies.

Gold is sold throughout the world in U.S. dollars. Gold Fields’ costs of production are incurred principally in U.S. dollars, Australian dollars, Rand and other currencies. Recent volatility in the Rand (including significant depreciation of the Rand against the U.S. dollar in fiscal 2014 and 2015 before strengthening again in fiscal 2016 and 2017 followed by depreciation in fiscal 2018) and the Australian dollar against the U.S. dollar (including volatility throughout fiscal 2016 followed by a recovery in fiscal 2017 before depreciating in fiscal 2018) made our reported costs in South Africa and Australia and results of operations less predictable than when exchange rates are more stable. As a result, any significant and sustained appreciation of any of these non-U.S. dollar currencies against the U.S. dollar may materially increase Gold Fields’ costs in U.S. dollar terms, and increase costs in Rand or Australian dollar terms, which could materially adversely affect Gold Fields’ business, operating results and financial condition.

 

6


Table of Contents

Conversely, inflation in any of the countries in which it operates could increase the prices Gold Fields pays for products and services and could have a material adverse effect on Gold Fields’ business, operating results and financial condition if not offset by increased gold prices.

Gold Fields is subject to various regulatory costs, such as mining taxes and royalties, changes to which may have a material adverse effect on Gold Fields’ operations and profits.

In recent years, governments (often with support from communities, non-governmental organisations (NGOs) and/or trade unions) in several jurisdictions have sought and, in some cases, have implemented greater cost imposts on the mining industry, including through the imposition of additional taxes and royalties. Such resource nationalism, whether in the form of cost imposts, interference in project management, mandatory social investment requirements, local content requirements or creeping expropriation, could impact the global mining industry and Gold Fields’ business, operating results and financial condition.

In December 2017, during the African National Congress’s (ANC) national conference, the ANC resolved that, as a matter of policy, the ANC should pursue the expropriation of land without compensation, provided that such expropriation is carried out without destabilising the agricultural sector, endangering food security or undermining economic growth and job creation. On 27 February 2018, the National Assembly assigned the Constitutional Review Committee (CRC) to review section 25 of South Africa’s Constitution and other relevant clauses to make it possible for the state to expropriate land in the public interest without compensation. On 4 December 2018, Parliament adopted the CRC’s report dated 15 November 2018 in which it recommended that section 25 of South Africa’s Constitution be amended to make explicit that expropriation of land without compensation is a legitimate option for land reform. While the CRC’s report recommended that such amendment to South Africa’s Constitution be tabled and passed before the South African general elections in May 2019, the ad hoc committee responsible for preparing the bill to amend South Africa’s Constitution has not yet submitted a timeline for meetings or public hearings. On 13 March 2019, the CRC announced that the work to amend section 25 of South Africa’s Constitution will not be finished before the South African general elections in May 2019 and that the new Parliament will be tasked to take up this matter after the elections are complete.

The Mineral and Petroleum Resources Development Act, 2002 (MPRDA) provides a statutory right of access for the mining right holder to the mining area for the purposes of conducting mining operations and does not require the holder to own the land on which it conducts operations. Once a mining right is granted, a landowner cannot refuse a lawful mining right holder the right to conduct its mining operations. In addition, the landowner is not entitled to compensation from the mining right holder for the use of the land for mining operations conducted in terms of the MPRDA.

The proposed amendment to section 25 of South Africa’s Constitution or any related expropriation legislation resulting in the expropriation of land on which Gold Fields operates or relies on would disrupt operations, which could have a material adverse effect on Gold Fields’ business, operating results and financial condition.

In South Africa, the President appointed the Davis Tax Committee to look into and review the current mining tax regime. The committee’s first interim report on mining, which was released for public comment on 13 August 2015, proposed no changes to the royalty regime but recommended the discontinuation of the upfront capital expenditure write-off regime in favour of an accelerated capital expenditure depreciation regime. In addition, the report recommended retaining the so-called “gold formula” for existing gold mines only, as new gold mines would be unlikely to be established in circumstances where profits are marginal or where gold mines would conduct mining of the type intended to be encouraged by the formula. The committee also recommended the phasing out of additional capital allowances available to gold mines in order to bring the gold mining corporate income tax regime in line with the tax system applicable to all taxpayers. For a description of the gold formula, see “Annual Financial Report—Management’s Discussion and Analysis of the Financial Statements—Income and Mining Taxes—South Africa”. On 12 December 2016, following a period of public comment, the

 

7


Table of Contents

committee issued its second and final report to the Minister of Finance, which largely reaffirmed its initial recommendations. The final reports were published on 13 November 2017. The South African National Treasury will continue to consider the committee’s final recommendations. It is not clear at this stage which, if any, of the recommendations will be adopted as legislation.

In Ghana, the ownership of land on which there are mineral deposits is separate from the ownership of the minerals. On 1 January 2017, in line with the development agreement concluded between Gold Fields and the government of Ghana (the Development Agreement), Gold Fields’ royalty rate changed from a flat 5 per cent. of revenue to a sliding scale royalty based on the price of gold, starting at a rate of 3 per cent. on a gold price below U.S.$1,300 per ounce. The Development Agreement also resulted in a reduction in the corporate tax rate from 35 per cent. to 32.5 per cent., effective 17 March 2016. The government of Ghana has a right to obtain a 10 per cent. free-carried interest in mining leases. In addition, stool/land rents of approximately U.S.$3 to U.S.$3.2 per acre are (depending on the exchange rate) payable to the government of Ghana. On 31 July 2018, the Ghanaian government delivered a letter to the Ghanaian Chamber of Mines (the Chamber) indicating that the government intends to enforce the purchase of 30 per cent, of gold produced in the country by the government. It is unclear what effect this action will have at this stage. See “—Environmental and Regulatory Matters—Ghana—Mineral Rights”.

In Peru, the general corporate income tax rate was increased from 28 per cent. to 29.5 per cent. with effect from 1 January 2017. In turn, the dividends income tax rate applicable to non-resident shareholders has reduced from 6.8 per cent. to 5 per cent. Since July 2012, mining companies have also been required to pay an annual supervisory contribution to the Supervisory Body of Investment in Energy and Mining (Organismo Supervisor de la Inversión en Energía y Minería, or the OSINERGMIN), as well as to the Assessment and Environment Supervising Agency (Organismo de Evaluación y Fiscalización Ambiental, or the OEFA). See “—Environmental and Regulatory Matters—Peru—Mining Royalty and Other Special Mining Taxes and Charges”. In 2017, the legal stability agreements executed by each of Gold Fields La Cima S.A. (La Cima) and Gold Fields Corona (BVI) Limited (GFC) with the Peruvian government in 2007 expired. These agreements locked-in certain existing specific legal regimes for both companies, such as the income tax regime, among others. With regards to GFC, its legal stability agreement was applicable to dividend or profit distribution and also protected GFC from the imposition of any new taxes other than income tax that affects dividends or profits.

In addition, a consultation law was enacted on 7 September 2011, requiring the government to consult with indigenous or native populations on legislative or administrative proposals that may have an impact on their collective rights. See “—Environmental and Regulatory Matters—Peru—Mining Royalty and Other Special Mining Taxes and Charges”.

Australia operates a state-based royalty regime, and a Federal income tax regime. Each of Gold Fields’ Australian mines are in the State of Western Australia, which imposes a 2.5 per cent. royalty on the value of gold produced. In the 2017 State Budget, the Western Australian government announced an increase to the mineral royalty rate for gold to 3.75 per cent. This proposal was met with significant co-ordinated opposition by the gold industry and was not successfully passed by the Legislative Council in either the first or second attempt by the Government of Western Australia (State Government). The 2018-2019 State Budget did not allow for an increase in the royalty on gold, maintaining the existing rate of 2.5 per cent. However, the Treasurer has not ruled out the possibility of further royalty changes, and the risk remains that the State Government will seek to impose increases during the current term of office (to 2021).

The Australian Federal government levies a corporate income tax at the rate of 30 per cent., or 27.5 per cent. for base rate entities. Additionally, integrity measures have been passed by Parliament effective from 1 July 2017 to ensure that the lower corporate tax rate will be limited to only those companies with no more than 80 per cent. passive income. Furthermore, there is currently a proposal to reduce the corporate tax rate to 25 per cent. over time. The law will permit a reduction in the tax rate for base rate entities to 26 per cent. for the income year ending in 2021 and to 25 per cent. for the income year ending in 2022 and later. The Australian Federal

 

8


Table of Contents

government has abandoned its proposal to reduce the corporate tax rate from 30 per cent. to 25 per cent. for other corporate entities.

The effect of these, or impositions of additional restrictions, obligations, operational costs, taxes or royalty payments could have a material adverse effect on Gold Fields’ business, operating results and financial condition.

Gold Fields’ mineral rights are subject to legislation, which could impose significant costs and burdens and which impose certain ownership requirements, the interpretation of which are the subject of dispute.

Gold Fields’ right to own and exploit mineral reserves and deposits is governed by the laws and regulations of the jurisdictions in which the mineral properties are located. Currently, a significant portion of Gold Fields’ reserves and deposits are located in countries where mining rights could be suspended or cancelled should it breach its obligations in respect of the acquisition and exploitation of these rights.

In all of the countries where Gold Fields operates, the formulation or implementation of governmental policies on certain issues may be unpredictable. This may include changes in laws relating to mineral rights and ownership of mining assets and the right to prospect and mine, and, in extreme cases, nationalisation, expropriation or nullification of existing rights, concessions, licences, permits, agreements and contracts.

The Mining Charter and the Amended Mining Charter

Gold Fields’ operations in South Africa are subject to legislation regulating the exploitation of mineral resources through the granting of rights required to prospect and mine for minerals. This includes broad-based black economic empowerment (BBBEE), legislation designed to effect the entry of historically disadvantaged South Africans (HDSAs) into the mining industry and to increase their participation in the South African economy.

Gold Fields’ South African operation is subject to the MPRDA, which came into effect on 1 May 2004 and transferred ownership of mineral resources to the South African people, with the South African government acting as custodian thereof in order to, among other things, promote equitable access to the nation’s mineral resources by South Africans, expand opportunities for HDSAs who wish to participate in the South African mining industry and advance social and economic development. As custodian, the South African government exercises regulatory control over the exploitation of mineral resources and does so by exercising the power to grant, subject to terms and conditions, the rights required to prospect and mine for minerals. The MPRDA requires mining companies to lodge documents for the right to mine and/or prospect and to apply for the conversion of “old order” prospecting rights and mining rights to “new order” prospecting rights and mining rights. In order to qualify for these rights, applicants need to satisfy the South African government that the granting of such rights will advance the open-ended broad-based socio-economic empowerment requirements of the Mining Charter published pursuant to section 100(2)(a) of the MPRDA (the Mining Charter). The Mining Charter came into effect on 1 May 2004. The Mining Charter required 15 per cent. HDSA ownership by 2009 and 26 per cent. HDSA ownership by May 2014 (the 2014 Deadline).

In 2010, the DMR introduced the Amendment of the Broad-Based Socio-Economic Empowerment for the South African Mining and Minerals industry, 2010 (the Amended Mining Charter) containing guidelines envisaging, among other things, that mining companies should achieve a minimum of 40 per cent. HDSA demographic representation by 2014 at executive management (board) level, senior management (executive committee) level, core and critical skills, middle management level and junior management level.

In fiscal 2014, with the 2014 Deadline in view, the DMR initiated a process of assessing mining companies’, including Gold Fields’, compliance with the Mining Charter and the Amended Mining Charter. This review process raised a number of concerns among mining companies due to its inflexible approach towards the assessment of compliance with the Mining Charter and the Amended Mining Charter.

 

9


Table of Contents

On 31 March 2015, the DMR released to the public an interim report of the consolidated results of the assessment, which showed relatively general compliance with the non-ownership requirements of the Mining Charter and the Amended Mining Charter. However, the DMR did not report the results of compliance with the HDSA ownership guidelines of the Mining Charter and the Amended Mining Charter, and noted that there is no consensus on certain applicable principles.

On the same date, the South African Chamber of Mines, which is now known as the Mineral Council South Africa (MCSA), reported that the DMR believes that empowerment transactions by mining companies concluded after 2004, where the HDSA ownership level has fallen due to HDSA disposal of shares or for other reasons, should not be included in the calculation of HDSA ownership for the purposes of, among other things, meeting the 26 per cent. HDSA ownership target referred to in the Mining Charter and in the Amended Mining Charter (the 26 per cent. HDSA Target). The position of the MCSA (including Gold Fields) is that such empowerment transactions should be included in the calculation of HDSA ownership for purposes of meeting the 26 per cent. HDSA Target.

The DMR and the MCSA agreed to approach the South African courts jointly to seek a declaratory order that will provide a ruling on the relevant legislation and the status of the Mining Charter and the Amended Mining Charter, including clarity on the status of previous empowerment transactions concluded by mining companies and a determination on whether the ownership element of the Mining Charter and the Amended Mining Charter should be a continuous compliance requirement for the duration of the mining right as argued by the DMR, or a once-off requirement as argued by the MCSA, also referred to as the “once empowered, always empowered” principle. The MCSA and the DMR filed papers in court (the Main Application) and the matter was placed on the roll to be heard on 15 March 2016. On 16 February 2017, the High Court postponed the hearing of the Main Application indefinitely to allow the MCSA and the South African government to engage in further discussion on this matter.

The Mining Charter, 2017

The South African Minister of Mineral Resources published the Broad-Based Black Socio-Economic Empowerment Charter for the South African Mining and Minerals Industry, 2017 (Mining Charter, 2017) which came into effect on 15 June 2017. The MCSA launched an urgent application in the High Court of South Africa, Gauteng Division, Pretoria (the Gauteng Division High Court) to interdict the implementation of the Mining Charter, 2017 (the Interdict Application) pending a judicial review application by the MCSA to set the Mining Charter, 2017 aside on the basis that it was unilaterally developed and imposed on the industry and that the process that was followed by the DMR in developing the Mining Charter, 2017 had been seriously flawed (the 2017 Review Application). However, the Minister and the MCSA reached an agreement on 13 September 2017 under which the Interdict Application did not proceed as the Minister undertook to suspend the Mining Charter, 2017 pending the outcome of the 2017 Review Application by the MCSA. The 2017 Review Application was subsequently indefinitely postponed by agreement between the DMR and the MCSA on the basis that the MCSA has entered into a new round of discussions with the President of South Africa, Cyril Ramaphosa, and the Minister of Mineral Resources, Gwede Mantashe. On 19 February 2018, the Gauteng Division High Court ordered that the DMR and the MCSA must also involve communities affected by mining activities in these new discussions relating to the Mining Charter, 2017.

When the Mining Charter, 2017 was published, the MCSA re-enrolled the Main Application for hearing and the High Court hearing was held in December 2017. On 4 April 2018, the Gauteng Division High Court issued a judgment in the Main Application finding that, once the DMR has considered and granted a mining right application in terms of the MPRDA, then the holder of the mining right will not be legally obligated to restore the HDSA percentage ownership (irrespective of how it was measured) to 26 per cent. where the HDSA shareholding has fallen below 26 per cent. This judgment applies to old order rights converted in terms of the MPRDA, but does not apply where the terms and conditions of the right itself stipulated that the 26 per cent. HDSA ownership had to be retained. The DMR has appealed the Gauteng Division High Court’s judgment in the Main Application and the MSCA will follow due process in this regard.

 

10


Table of Contents

The Mining Charter, 2018

On 27 September 2018, the Minister of Mineral Resources gazetted the Broad-Based Socio-Economic Empowerment Charter for the Mining and Minerals Industry, 2018 (Mining Charter, 2018). The Mining Charter, 2018 stipulates that it is to be read together with implementation guidelines, which were gazetted on 19 December 2018.

Some of the salient features of the Mining Charter, 2018 are:

 

   

Existing right holders who have achieved a minimum of 26 per cent. BEE shareholding shall be recognised as compliant for the duration of the mining right.

 

   

Existing right holders whose BEE partners exited prior to the commencement of the Mining Charter, 2018 shall be recognised as compliant for the duration of the mining right (the once empowered, always empowered principle).

 

   

The once empowered, always empowered principle will not be applicable to the renewal and transfer of a mining right.

 

   

A pending application lodged and accepted prior to the commencement of the Mining Charter, 2018 will be processed in terms of the Mining Charter and the Amended Mining Charter (i.e., 26 per cent. BBBEE shareholding), subject to the mining right holder increasing BBBEE shareholding to 30 per cent. within a period of five years from the effective date of the mining right.

 

   

A new mining right must have a minimum of 30 per cent. BEE shareholding distributed in the following manner:

 

   

a minimum of 5 per cent. non-transferable carried interest to qualifying employees;

 

   

a minimum of 5 per cent. non-transferable carried interest or “equity equivalent benefit” to host communities; and

 

   

a minimum of 20 per cent. effective ownership in the form of shares to a BEE entrepreneur, 5 per cent. of which must preferably be for women.

 

   

Employment equity for Historically Disadvantaged Persons (as defined in the Mineral and Petroleum Resources Development Act, 2002) targets are prescribed at board: 50 per cent. (20 per cent. women); executive management: 50 per cent. (20 per cent. women); senior management: 60 per cent. (25 per cent. women); middle management: 60 per cent. (25 per cent. women); junior management: 70 per cent. (30 per cent. women) and a minimum 1.5 per cent. of all employees must be employees with disabilities. A period of five years is provided for mining companies to align with the employment equity targets and a five-year plan indicating progressive implementation of the provisions of the employment equity targets must be submitted to the DMR within six months of the publication of the Mining Charter, 2018.

 

   

70 per cent. of total mining goods procurement spend must be on South African manufactured goods (defined as goods with a minimum of 60 per cent. local content during the assembly or manufacturing of the product in South Africa. The calculation of local content excludes profit mark-up, intangible value such as brand value and overheads). The 70 per cent. must be distributed as follows:

 

   

21 per cent. must be procured from a Historically Disadvantaged Person-owned or controlled company (defined as an entity in which Historically Disadvantaged Persons hold at least 51 per cent. of exercisable voting rights and economic interest);

 

   

5 per cent. must be procured from women or youth owned and controlled company; and

 

   

44 per cent. must be procured from a BEE Compliant Company (defined as a company with a minimum of BBBEE level 4 status in terms of the BBBEE Codes, and a minimum 25 per cent. plus one vote ownership by Historically Disadvantaged Persons).

 

11


Table of Contents
   

80 per cent. of the total spend on services by mining companies must be sourced from South African companies. The 80 per cent. total services procurement spend must be apportioned as follows:

 

   

50 per cent. must be spent on services supplied by Historically Disadvantaged Person-owned and controlled companies;

 

   

15 per cent. must be spent on services supplied by women and controlled companies;

 

   

10 per cent. must be spent on services supplied by a BEE-compliant company; and

 

   

5 per cent. must be spent on services supplied by youth.

 

   

A period of five years is provided for right holders to align with procurement targets a five-year plan indicating progressive implementation of the provisions of the employment equity targets must be submitted to the DMR within six months of the publication of Mining Charter, 2018.

 

   

The implementation guidelines outline processes, procedures, forms and templates to facilitate compliance with the requirements of the Mining Charter, 2018 and do not introduce any new requirements.

The MCSA recognises that the Mining Charter, 2018 is an improvement on the Mining Charter, 2017, however there are still certain matters including renewals and transfers of mining rights, in the Mining Charter, 2018 that require more negotiations and discussions in order to promote a sustainable mining industry that will be supported by investment, growth, transformation and value creation.

On 26 March 2019, the MCSA filed an application for the judicial review and setting aside of certain clauses of the Mining Charter, 2018. The MCSA has engaged in ongoing attempts to reach a compromise with the Minister on certain provisions that are problematic for the industry, and which would be detrimental to its sustainability. The MCSA has delayed bringing the application in the hope that those discussions would be successful but, given the peremptory 180-day time bar imposed by the Promotion of Administrative Justice Act, the MCSA was obliged to launch the review proceedings, despite the fact that the discussions are ongoing and may yet bear fruit.

The application aligns with the MCSA’s previously stated view that most aspects of the Mining Charter, 2018 represent a reasonable and workable framework. However, the MCSA’s application contends that the Mining Charter, 2018 does not fully recognise the continuing consequences of previous empowerment transactions, particularly in relation to mining right renewals and transfers of such rights. According to the MCSA, this constitutes a breach of the declaratory order on the matter issued by the North Gauteng High Court in April 2018. The ultimate outcome of the review application and ongoing discussions with the Minister of Mineral Resources remain uncertain.

Gold Fields continues to support the collaborative and consultative process of engagement with the Minister of Mineral Resources and other stakeholders in this regard. If Gold Fields decides to renew the South Deep Mining Right (which will in accordance with its terms expire in 2040), Gold Fields may, on the current wording of the Mining Charter, 2018, be required by the DMR to conclude a further BEE transaction.

Gold Fields cannot guarantee that it will meet all the targets set out by the Mining Charter, 2018. Furthermore, if the Mining Charter, 2018 were to be implemented in its current form, there is no assurance that the goods, services and supplies in South Africa would be sufficient to allow Gold Fields to meet the new targets. For example, Gold Fields may not be able to meet the requirement that 70 per cent. of total mining goods procurement spend be on South African-manufactured goods due to an insufficient number of suppliers in South Africa with heavy equipment.

The MPRDA

According to the MPRDA, the mineral resources of South Africa belong to the nation and the state (as custodian of the nation’s resources), which is entitled to grant prospecting and mining rights. In May 2010, the

 

12


Table of Contents

DMR approved the conversion of the South Deep old order mining right into a new-order mining right. The duration of the South Deep mining right is 30 years.

The MPRDA requires, among other things, that mining companies submit Social and Labour Plans (SLPs), which set out their commitments relating to human resource development, labour planning and socio-economic development planning to the DMR. In April 2013, Gold Fields submitted a new SLP for South Deep (the 2013 SLP) to replace its original SLP submitted in 2010. Although the 2013 SLP was never approved by the DMR, South Deep was annually measured on the 2013 SLP by the DMR. The 2013 SLP expired in December 2017 and, in compliance with its mining licence conditions, Gold Fields submitted a new SLP for the 2018 to 2022 period in December 2017 (the 2018 SLP). Gold Fields is awaiting the DMR’s approval of the 2018 SLP, however engagements with the DMR have indicated in principle agreement with the contents thereof. Community projects contemplated in the 2018 SLP have been commissioned despite the status of the approval process.

In terms of section 47 of the MPRDA, the Minister of Mineral Resources may suspend or cancel the existing mining rights, or under section 23(3) of the MPRDA, refuse to grant applications for new mining rights by mining companies, including Gold Fields, should the holders of such mining rights be deemed not to be in compliance with the requirements of the MPRDA as read with South Africa’s mining industry empowerment requirements. If the Minister were to determine that Gold Fields is not in compliance with the requirements of the MPRDA and its empowerment requirements, Gold Fields may be required to engage in remedial steps, including changes to management and actions that require shareholder approval.

There is currently uncertainty whether mining companies are, in addition to its required compliance with the MPRDA, required to comply with the BBBEE Act, 2003 (the BBBEE Act) and the BBBEE Codes of Good Practice issued thereunder (the BBBEE Codes), which apply generally to other industries in South Africa. The MPRDA does not require mining companies to comply with the BBBEE Act and the BBBEE Codes. The Mining Charter, 2018 reflects the DMR’s attempts at alignment notwithstanding the questionable need to do so.

If the DMR were to determine that Gold Fields is not in compliance with the MPRDA, for any reason, including HDSA ownership, Gold Fields may challenge such a decision in court. Any such court action may be expensive and there is no guarantee that Gold Fields’ challenge would be successful.

There is no guarantee that any steps Gold Fields has already taken or might take in the future will ensure the retention of its existing mining rights, the successful renewal of its existing mining rights, the granting of applications for new mining rights or that the terms of renewals of its rights would not be significantly less favourable than the terms of its current rights. Any further adjustment to the ownership structure of Gold Fields’ South African mining assets in order to meet the Mining Charter, 2018 requirements could have a material adverse effect on the value of Gold Fields’ securities.

Ghana

Gold Fields Ghana Limited (Gold Fields Ghana) has two major mining leases in respect of its mining operations, namely the Tarkwa property lease and the Teberebie property lease. There are three mining leases under the Tarkwa property lease, all of which were granted in 1997 and will expire in 2027, and two mining leases under the Teberebie property lease, which were granted between 1988 and 1992, and expired in 2018. The Minerals Commission has approved Gold Fields Ghana’s application for an extension of the Teberebie leases to 2036 and has made recommendations to the Minister of Land and Natural Resources to grant the extension. The Minister of Lands and Natural Resources approved the extension of the lease to 2036 on 12 November 2018. Gold Fields Ghana has fully paid for the fees associated with the extension. Abosso Goldfields Limited (Abosso) holds the mining lease in respect of the Damang mine which was granted in 1995 and expires in 2025, as well as the mining lease in respect of the Lima South pit that was granted in 2006 and expired in 2017 but remains valid until the application for the extension of the term is determined. On 18 December 2017, the Ghanaian Minerals Commission made a favourable recommendation to the Minister of Lands and Natural Resources for the extension of the Lima South lease for 10 years. Gold Fields is awaiting notice from the Minerals Commission to

 

13


Table of Contents

pay the applicable fees for the grant of the extension. For further information, see “—Environmental and Regulatory Matters—Ghana—Mineral Rights”.

Failure by Gold Fields to comply with mineral rights legislation or to renew mining leases in any of the jurisdictions in which it operates may cause it to lose the right to mine, fail to acquire new rights to mine and may have a material adverse effect on Gold Fields’ business, operating results and financial condition.

Further, Gold Fields may, in the future, incur significant costs as a result of changes in the interpretation of existing laws and guidelines or the imposition of new laws, whether relating to the mining industry or otherwise. For example, during 2018 the Ghanaian government issued a letter to the mining sector requiring all gold companies, including Gold Fields, to sell 30 per cent. of their gold production to the Government with a view to refining it and adding value to the metal locally. The Chamber is continuing to engage with the Government through a joint committee which is looking at mutually beneficial strategies to add value to the country’s gold resources. It is possible that Gold Fields will challenge the Government’s position in court, which may be expensive and there is no guarantee that the challenge would be successful. If finalised, the Government’s right of pre-emption may have a material adverse effect on Gold Fields’ business, operating results and financial condition.

Gold Fields may experience unforeseen difficulties, delays or costs in implementing its business strategy and projects (particularly at Damang, Gruyere and Salares Norte), including any strategic projects, cost-cutting initiatives, divestments and other initiatives and any such strategy or project may not result in the anticipated benefits.

The ability to grow the business will depend on the successful implementation of Gold Fields’ existing and proposed strategic initiatives, such as the reinvestment of Damang, the development of the Gruyere Gold Project as well as the achievement of a 15 per cent. free cash flow margin at a gold price of U.S.$1,200 per ounce. See “Integrated Annual Report—Leadership—CEO Report—Strategy overview”. The Damang reinvestment, the Gruyere Gold Project, as well as the Salares Norte Project, are exposed to all of the risks described in “—To the extent that Gold Fields seeks to add to or replace its reserve and resource base through exploration, it may experience problems associated with mineral exploration or developing mining projects”.

The successful implementation of the Company’s strategic initiatives depends upon many factors, including those outside its control. For example, the successful achievement of a 15 per cent. free cash flow margin at a gold price of U.S.$1,200 per ounce will depend on, among other things, prevailing market prices for input costs.

Gold Fields may also prove unable to deliver on production targets and other strategic initiatives. Unforeseen difficulties, delays or costs may adversely affect the successful implementation of Gold Fields’ business strategy and projects, and such strategy and projects may not result in the anticipated benefits. For example, the reinvestment in the Damang mine may not yield the extension of reserves or life of mine expected. Any such difficulties, delays or costs could prevent Gold Fields from fully implementing its business strategy, which could have a material adverse effect on its business, operating results and financial condition.

Gold Fields is in the process of implementing initiatives, notably in relation to its Damang mine which include its strategic restructuring, including the reduction of marginal mining, cost-efficiency initiatives, increased brownfield exploration, production planning and cost-cutting. Any future contribution of these measures to profitability will be influenced by the actual benefits and savings achieved and by Gold Fields’ ability to sustain these ongoing efforts. Strategic restructuring and cost-cutting initiatives may involve various risks, including, for example, labour unrest and operating licence withdrawal. The risk is elevated in South Africa and Ghana, given Gold Fields’ mining rights obligations. See “—Gold Fields’ mineral rights are subject to legislation, which could impose significant costs and burdens and which impose certain ownership requirements, the interpretation of which are the subject of dispute”.

With respect to the Gruyere Gold Project, Gold Fields may face cost overrun, delays to its planned commencement date or difficulties in achieving the expected technical parameters once operational, any of which could have a material adverse effect on Gold Fields’ business, operating results and financial condition.

 

14


Table of Contents

In addition, these initiatives may not be implemented as planned; turn out to be less effective than anticipated; only become effective later than anticipated; or not be effective at all. Depending on the nature of the outcomes of the initiatives, they, individually or in combination, may have a material adverse effect on Gold Fields’ business, operating results and financial condition.

As part of its strategy, Gold Fields has disposed of certain of its exploration and development assets, such as the Arctic Platinum Project, which was sold to CD Capital Management in 2018. With respect to any further dispositions, Gold Fields may not be able to obtain prices that it expects for assets it seeks to dispose of or to complete the contemplated disposals in the timeframe contemplated or at all.

Any of the above could have a negative impact on Gold Fields’ business, operating results and financial condition.

To the extent that Gold Fields makes acquisitions, enters into other business combination transactions or enters into joint ventures, it may experience problems in executing the acquisitions, combinations or joint ventures or managing and integrating the acquisitions, combinations or joint ventures with its existing operations.

In order to maintain or expand its operations and reserve and resource base, Gold Fields may seek to enter into joint ventures, enter into other business combination transactions or to make acquisitions of selected precious metal producing companies or assets. For example, in November 2016, Gold Fields entered into a 50:50 unincorporated joint venture with Gold Road Resources (Gold Road) for the development and operation of the Gruyere Gold Project in Western Australia. See “—Additional Information on the Company—Gold Fields’ Mining Operations—Australasia—Gruyere JV”. Furthermore, on 29 March 2018, Gold Fields announced that it entered into a joint venture with Asanko Gold, Inc. (Asanko Gold) under which Gold Fields’ subsidiary will acquire a 50 per cent. stake in Asanko Gold Ghana Limited (AGG), which holds a 90 per cent. interest in the Asanko Gold Mine, its associated properties and exploration rights in Ghana (AGM). See “—Additional Information on the Company—Gold Fields’ Mining Operations—West Africa Operations—Asanko Gold Mine”. Any such acquisitions, combinations or joint ventures may change the scale of the Company’s business and operations and may expose it to new geographic, geological, political, social, operating, financial, legal, regulatory and contractual risks. There can be no assurance that any acquisition, combination or joint venture will achieve the results intended, and, as such, could have a material adverse effect on Gold Fields’ business, operating results and financial condition.

To the extent that Gold Fields seeks to add to or replace its reserve and resource base through exploration, it may experience problems associated with mineral exploration or developing mining projects.

In fiscal 2018, three out of Gold Fields’ seven non-South African mines reported lower ore reserves after accounting for annual production depletion and all other influencing factors.

In order to replace its mineral reserves and resources at its international operations or expand its operations and reserve and resource base, Gold Fields expects to rely, in part, on exploration for gold, and other metals associated with gold, as well as its ability to develop mining projects. Exploration for gold and other metals associated with gold is speculative in nature, involves many risks and is frequently unsuccessful. To the extent that ore bodies are to be developed, it can take a number of years and substantial expenditures from the initial phases of drilling until production commences, during which time the economic feasibility of production may change. In addition, to the extent Gold Fields participates in the development of a project through a joint venture or any other multi-party commercial structure, such as the Gruyere Project in Western Australia in which Gold Fields holds a 50 per cent. interest, there could be disagreements, legal or otherwise, or divergent interests or goals among the parties, which could jeopardise the success of the project. There can be no assurances that Gold Fields will be able to replace its reserves and resources through exploration, development or otherwise and, if Gold Fields is unable to replace its reserves and resources, this could erode future planned cash flow and have a material adverse effect on its business, operating results and financial condition.

 

15


Table of Contents

Furthermore, significant capital investment is required to achieve commercial production from exploration efforts. There is no assurance that Gold Fields will have, or be able to raise, the required funds to engage in these activities or to meet its obligations with respect to the exploration properties in which it has or may acquire an interest.

Gold Fields’ mineral reserves are estimates based on a number of assumptions, which, if changed, may require Gold Fields to lower its estimated mineral reserves.

The mineral reserves stated in this annual report are estimates based on assumptions regarding, among other things, Gold Fields’ costs, expenditures, commodity prices, exchange rates, geology models, geological criteria, mining methods, mining equipment and metallurgical and mining recovery assumptions, which may prove inaccurate due to a number of factors, many of which are beyond Gold Fields’ control. In the event that Gold Fields adversely revises any of the assumptions that underlie its mineral reserves reporting, Gold Fields may need to revise its mineral reserves downwards. See “—Additional Information on the Company—Reserves of Gold Fields as at 31 December 2018”.

Among other things, Gold Fields recently executed a restructuring at South Deep. See “—Gold Fields has experienced and may continue to experience difficulties, delays, costs or labour actions in relation to its restructuring plan at the South Deep operation in South Africa.” The South Deep life of mine plan was revised in response to the restructuring, the implementation of the new operating model and application of updated modifying factors. The result was a 12 per cent. reduction in the mineral reserve to 32.81Moz as at 31 December 2018 (a reduction of 4.58Moz). The change was primarily the result of increased cut-off grade, updated geo-structural and related geotechnical loss factors, increased stoping loss factors and exclusion of the VCR ore body from the reserve pending confirmation of an appropriate mechanised mining method.

The South Deep year-on-year reserve reconciliation highlighted the following elements as the key drivers that impacted the change in reserves in addition to the annual depletion.

 

   

A reduction of 2.4Moz due to incrementally higher cut-off grades used to define mineable blocks (increasing from 3.8g/t to 4.1g/t for current mine (CM) and north of wrench area (NoW), and from 4.2g/t to 4.5g/t for south of wrench area (SoW)), resulting from the impact of lower overall LoM throughput tonnages and the new operating model. The reserve grade LoM increased from 5.36g/t to 5.6g/t in response to the increased cut-off grade.

 

   

A removal of 144koz from reserve designs in response to prevailing geo-technical conditions in CM and NoW up to 2022 (e.g. bracket pillars, holings into historical excavations and support pillar deterioration etc.) which is expected to be applied as a factor beyond 2022.

 

   

A reduction of 1.8Moz from geo-structural and related geo-technical losses applied as a 5.5 per cent. loss factor to NoW and a 5.5 per cent. loss factor applied to SoW beyond 2023. This was based on practical learnings and experience from negotiating numerous geological dykes and faults in 2017 and 2018, a reduction of 401koz at NoW, 490koz at SoWE and 945koz at SoWW.

 

   

A reduction of 0.94Moz from operations to better align with current performance trends. Long hole stoping current actual losses are approximately 26 per cent., now planned at approximately 15.8 per cent. versus the 6.4 per cent. used previously. Long hole stoping loss factors will be recalibrated annually as part of updating the mine planning assumptions.

 

   

A reduction of 350koz from exclusion of the VCR due to no definitive fully mechanised mining method being defined.

 

   

An increase of 1.24Moz from life of mine tail-end optimisation based on a reduced breakeven tonnage throughput requirement.

Gold Fields has also established an operational plan for South Deep in 2019 based upon the revised footprint and targets of the restructured mine. Delivery on the 2019 operation plan objective is essential to establishing

 

16


Table of Contents

whether the operation has the capacity to execute and deliver the production ramp up over the next five years of the LoM plan, which in turn is critical to validating the current reserve statement. If South Deep significantly underperforms in the 2019 operational plan, and insufficient progress is shown on the required productivity and cost improvements, then a reassessment of the LoM plan will need to be initiated to recalibrate to more realistic production and cost profiles with a resultant downward revision in reserves.

Although the restructuring is intended to sustainably build up production at the mine, there can be no assurance that the ongoing implementation of the restructuring will not result in lower than expected long-term steady state production volumes, cost fluctuations, reduced reported ore reserves and life of mine, or other associated issues at South Deep.

The depletion of reserves at Gold Fields’ Tarkwa mine could lead to inadequate organic growth and LoM extension. There is no guarantee that Gold Fields will be able to effectively explore the Tarwka mine for long-term potential, improve its operations or make its processes more efficient. If the Tarwka mine reserve depletion leads to underperformance, a reassessment of its LoM plan will need to be initiated to recalibrate to more realistic production and cost profiles with a resultant downward revision in reserves.

The reduction of reserves held by the Company, including due to any of the above could have a material adverse effect on Gold Fields’ business, operating results and financial condition. See “—Additional Information on the Company—Reserves of Gold Fields as at 31 December 2018—Methodology”.

Gold Fields’ operations are subject to environmental and health and safety regulations, which could impose additional costs and compliance requirements and Gold Fields may face claims and liability for breaches, or alleged breaches, of such regulations and other applicable laws.

Gold Fields’ operations are subject to various environmental and health and safety laws, regulations, permitting requirements and standards. For example, Gold Fields is required to secure estimated mine closure liabilities. In 2018, Gold Fields’ total gross mine closure liability was U.S.$400 million. The funding methods used to make provision for the required portion of these mine closure cost liabilities, in accordance with in-country legislation, are as follows:

 

   

South Africa: contributions to environmental trust funds and guarantees;

 

   

Ghana: reclamation bonds underwritten by banks, and restricted cash;

 

   

Australia: an annual levy to the State of Western Australia of 1 per cent. of the total mine closure liability which goes into a State-administered fund known as the Mine Rehabilitation Fund is used to rehabilitate legacy sites or sites that have been prematurely closed or abandoned. As a consequence, Gold Fields’ Australian operations self-fund all mine closure liabilities; and

 

   

Peru: based on Peruvian legislation, management expects mine operations to obtain bank guarantee letters that represent a percentage of the total mine closure liability, in order to support compliance with legal obligations.

Gold Fields may in the future incur significant costs to comply with such environmental and health and safety requirements imposed under existing or new legislation, regulations or permit requirements or to comply with changes in existing laws and regulations or the manner in which they are applied. If there is a breach of laws, Gold Fields may also be subject to litigation and other costs as well as actions by authorities relating to environmental and health and safety matters, including mine closures, the suspension of operations and prosecution for industrial accidents as well as significant penalties and fines for non-compliance. These costs could have a material adverse effect on Gold Fields’ business, results of operations and financial condition. See “—Additional Information on the Company—Environmental and Regulatory Matters”.

In 2014, the Peruvian government established a three-year moratorium on the application of fines and other punitive sanctions against persons and entities operating in Peru, prioritising instead the imposition of corrective

 

17


Table of Contents

measures. This moratorium expired on 13 July 2017. The expiry of the moratorium increases the chances that Gold Fields’ Peruvian operations could be subject to greater focus by regulators on compliance with its environmental obligations.

The principal health risks associated with Gold Fields’ mining operation in South Africa arise from occupational exposure and potential community environmental exposure to silica dust, noise and certain hazardous substances, including toxic gases and radioactive particulates. The most significant occupational diseases affecting Gold Fields’ workforce include lung diseases, such as silicosis, tuberculosis, a combination of the two and chronic obstructive airways disease (COAD), as well as noise-induced hearing loss (NIHL). Employees have sought and may continue to seek compensation for certain illnesses, such as silicosis, from their employer under workers’ compensation and also, at the same time, in civil actions under common law (either as individuals or as a class) as is the case with the silicosis individual and class action lawsuits. Such actions may also arise in connection with the alleged incidence of such diseases in communities proximate to Gold Fields’ mines.

In 2014, a consolidated application had been brought against several South African mining companies, including Gold Fields, for certification of a class action on behalf of current or former mineworkers (and their dependants) who had allegedly contracted silicosis and/or tuberculosis while working for one or more of the mining companies listed in the application. In May 2016, the South African South Gauteng High Court (the High Court) ordered, among other things, the certification of a silicosis class and a tuberculosis class. The High Court ruling did not represent a ruling on the merits of the cases brought against the mining companies.

On 3 May 2018, a group of the above South African mining companies, including Gold Fields, (the Gold Working Group) concluded a settlement agreement (the Settlement Agreement) with the attorneys representing the claimants in the silicosis and tuberculosis class action litigation. The Settlement Agreement provides compensation to all eligible workers suffering from silicosis or tuberculosis who worked in the Gold Working Group’s mines from 12 March 1965 to the effective date of the Settlement Agreement. The Settlement Agreement is subject to certain suspensive conditions, including that an unconditional order of court, sanctioning the Settlement Agreement to make the Settlement Agreement an order of court, is obtained from the High Court.

Gold Fields has provided for the estimated cost of the above settlement based on actuarial assessments and the provisions of the Settlement Agreement. At 31 December 2018, the provision for Gold Fields’ share of the settlement of the class action claims and related costs amounts to U.S.$25 million. The nominal value of this provision is U.S.$35 million. This provision compares to the initial amount raised in June 2017 of U.S.$30 million. The decrease is due to a change in the timing of expected cash flows and the effect of translation offset by the effect of unwinding. The ultimate outcome of these matters remains uncertain, with a possible failure to fulfil all the suspensive conditions, including the Settlement Agreement being approved by the High Court. The provision is consequently subject to adjustment in the future. See “Annual Financial Report—Notes to the consolidated financial statements—Note 35. Contingent liabilities”. The failure of the Settlement Agreement becoming effective and/or the payment of compensation for the claims could have a material adverse effect on Gold Fields’ business, reputation, results of operations and financial condition. In addition, Gold Fields may incur significant additional costs arising out of these issues, including costs relating to the payment of fees, increased levies or other contributions in respect of statutory compensation funds or other funds established and expenditures arising out of its efforts to remediate these matters or to resolve any outstanding claims or other potential action.

The DMR can and does issue, in the ordinary course of its operations, instructions, including Section 54 orders, following safety incidents or accidents to partially or completely halt operations at affected mines. It is also Gold Fields’ policy to halt production at its operations when serious accidents occur in order to rectify dangerous situations and, if necessary, retrain workers. In fiscal 2018, nine Section 54 instructions were issued following visits by the DMR, which resulted in partial stoppages in different areas of the mine and negatively impacted production. These stoppages were issued as a result of either perceived or actual unsafe working

 

18


Table of Contents

conditions, inadequate safety procedures or untrained personnel. In addition, there can be no assurance that the unions will not take industrial action in response to such accidents which could lead to losses in Gold Fields’ production. Any additional stoppages in production, or increased costs associated with such incidents, could have a material adverse effect on Gold Fields’ business, operating results and financial condition. Such incidents may also negatively affect Gold Fields’ reputation with, among others, employees and unions, South African regulators and regulators in other jurisdictions in which Gold Fields operates.

In Western Australia, significant increases in monetary and criminal penalties for breaches of existing workplace health and safety legislation were introduced in fiscal 2018. In addition, new workplace health and safety laws are expected to come into force in 2019 or 2020. The new measures will likely impose more extensive workplace health and safety obligations on Gold Fields’ operations in Western Australia, including introducing personal responsibility on directors and officers to ensure the Company is complying with its health and safety obligations. Breaches of any such obligations by the Company or its directors or officers may result in criminal liabilities.

Gold Fields could incur significant costs as a result of pending or threatened litigation, which could have a material adverse effect on Gold Fields’ business, operating results and financial condition. See “Annual Financial Report—Notes to the consolidated financial statements—Note 35. Contingent liabilities”. Further, any new regulations, potential litigation or any changes to the health and safety laws which increase the burden of compliance or the penalties for non-compliance may cause Gold Fields to incur further significant costs and could have a material adverse effect on Gold Fields’ business, operating results and financial condition. See “—Additional Information on the Company—Environmental and Regulatory Matters”.

Gold Fields’ operations are subject to water use licences, which could impose significant costs and burdens.

Gold Fields operations are subject to water use licences and regulations that govern each operation’s water usage and that require, among other things, mining operations to achieve and maintain certain water quality limits regarding all water discharges. Gold Fields is required to comply with these regulations under its permits and licences and any failure to do so could result in the curtailment or halting of production at the affected locations. Gold Fields continues to use measures to remove underground water to permit the routine safe functioning of South Deep.

An amended Water Use Licence was issued to South Deep by the Department of Water and Sanitation (DWS) in December 2018. South Deep has implemented a water and environmental management strategy in an effort to satisfy the conditions of its water use licence and other relevant water and environmental regulatory requirements. However, there can be no assurance that Gold Fields will be able to meet all of its water and environmental regulatory requirements, primarily due to the inherent uncertainties related to certain requirements of the legislation, which are subject to ongoing discussions between government and the mining industry through the MCSA. Any constraint on the water supply to South Deep could result in delays on the ramp-up of that operation.

Further, a water quality discharge standard was introduced in Peru, which contained several stringent requirements and mines were given three years to submit their plans for adaption. La Cima has been engaging with the water authority on the water quality discharge standard since its introduction and in March 2017, La Cima submitted its plan for adaptation to the new maximum allowable limits and water quality discharge standard to the government. Comments from the water authority have been received by Cerro Corona and La Cima submitted a response and is awaiting approval from the authorities.

While Gold Fields continues to conduct diligence to comply with the water use and water quality discharge standards, there is no guarantee that it will always be compliant. For example, discharge from the water treatment plant at the Tarkwa Mine contains brine which is required to be disposed of. In spite of Gold Fields’ efforts to treat the brine, there is no guarantee that an environmental incident involving the mine’s brine will not occur,

 

19


Table of Contents

which could result in fines, penalties and sanctions by the competent authorities. There is no guarantee that Gold Fields will be able to successfully treat these or other issues, which could result in fines, sanctions and penalties from the component authorities. Any failure on Gold Fields’ part to achieve or maintain compliance with the requirements of its water use licences with respect to any of its operations could result in Gold Fields being subject to substantial claims, penalties, fees and expenses; significant delays in operations; or the loss of the relevant water use licence, which could curtail or halt production at the affected operation and have a material adverse effect on Gold Fields’ business, operating results and financial condition.

Gold Fields has experienced and may experience further acid mine drainage related pollution, which may compromise its ability to comply with legislative requirements or result in additional operating or closure cost liabilities.

Acid mine drainage (AMD) and acid rock drainage (ARD, together with AMD, Acid Drainage or AD) are caused when certain sulphide minerals in rocks are exposed to oxidising conditions (such as the presence of oxygen, combined with water). AD can occur under natural conditions or as a result of the sulphide minerals that are encountered and exposed to oxidation during mining or during storage in waste rock dumps, ore stockpiles or tailings dams. The acidic water that forms usually contains iron and other metals if they are contained in the host rock.

AD generation, and the risk of potential long-term AD issues, specifically at Gold Fields’ Cerro Corona, Damang and South Deep mines, is ongoing. Immaterial levels of surface AD generation also occur at Gold Fields’ Tarkwa and St. Ives mines. The AD issues at Damang are confined to the Rex open pit. Any AD which is currently generated is contained on Gold Fields property at all operations where it occurs and is managed as part of each mine’s operational water management strategy. The relevant regulatory authorities are also kept appraised of the Group’s efforts to manage AD through various submissions and other communications.

Gold Fields continues to investigate technical solutions at its South Deep, Damang and Cerro Corona mines to better inform appropriate strategies for long-term AD management (mainly post-closure), as well as to work towards a reliable cost estimate of these potential issues. None of these studies have allowed Gold Fields to generate a reliable estimate of the total potential impact on the Group. In addition, there can be no assurance that Gold Fields will be successful in preventing or managing long-term potential AD issues at these operations.

Gold Fields’ mine closure cost estimate (namely environmental rehabilitation cost provisions) for fiscal 2018 contains those aspects of AD management (namely tailings facilities, waste rock dumps, ore stockpiles and other surface infrastructure), which management has been able to reliably estimate. However, there could be no guarantee that Gold Fields’ current cost estimate, including the cost of AD treatment and other types of post-closure water treatment, reflects all relevant factors and, as such, the actual closure costs may be higher.

No adjustment for any effects on the Company that may result from potentially material (mainly post-closure) AD impacts at South Deep, Damang and Cerro Corona, has been made in the consolidated financial statements, other than through the Group’s normal environmental rehabilitation cost provisions.

The existence of material long-term AD issues at any of Gold Fields’ operations could cause it to fail to comply with its water use licence requirements and could expose Gold Fields to fines, additional operating costs and other liabilities. In certain areas where Gold Fields operates, AD could also cause scarcity of water which can affect the continued process of mining and cause production curtailment and mine closures, any of which could have a material adverse effect on Gold Fields’ business, production, operating results and financial condition.

 

20


Table of Contents

If Gold Fields loses senior management or is unable to hire and retain sufficient technically skilled employees or sufficient historically disadvantaged South African representation in management positions, its business in South Africa may be materially adversely affected.

Gold Fields’ ability to operate or expand effectively depends largely on the experience, skills and performance of its senior management team and technically skilled employees. However, the mining industry, including Gold Fields, continues to experience a global shortage of qualified senior management and technically skilled employees. In particular, there is a shortage of mechanised mining skills in the South African gold mining industry. Gold Fields may be unable to hire or retain appropriate senior management, technically skilled employees or other management personnel, or may have to pay higher levels of remuneration than it currently intends in order to do so. Additionally, as a condition of the mining rights at South Deep and in accordance with the employment equity HDSA targets under the Mining Charter, 2018, Gold Fields must ensure that there is sufficient HDSA participation (including women and employees with disabilities) at the board and all other relevant management levels, and failure to do so could result in fines or the loss or suspension of its mining rights. See “—Gold Fields’ mineral rights are subject to legislation, which could impose significant costs and burdens and which impose certain ownership requirements, the interpretation of which are the subject of dispute”. If Gold Fields is not able to hire and retain appropriate management and technically skilled personnel or is unable to obtain sufficient HDSA representation at the board level and in management positions or if there are not sufficient succession plans in place, this could have a material adverse effect on its business (including production levels), operating results and financial position.

Power cost increases may adversely affect Gold Fields’ business, operating results and financial condition.

Gold Fields’ South Deep mining operation depends upon electrical power generated by the state-owned power provider, Eskom Limited (Eskom). See “Annual Financial Report—Management’s Discussion and Analysis of the Financial Statements—Overview—Costs”. Eskom holds a monopoly on power supply in the South African market, supplying nearly 95 per cent. of the country’s electricity needs. Eskom tariffs are regulated by the National Energy Regulator of South Africa (NERSA). Although Eskom applied to NERSA for a 19.9 per cent. average increase in electricity tariffs for Eskom’s 2018 to 2019 financial year, NERSA granted Eskom a 5.23 per cent. electricity tariff increase for this period. During 2018, NERSA granted Eskom an additional 4.41 per cent. tariff increase adjustment from the Regulatory Clearing Account (RCA), for the 2019 to 2020 financial year. Eskom has indicated that it intends to challenge NERSA’s decision not to grant the requested 19.9 per cent. tariff increase and recently filed court papers to challenge the 4.41 per cent. tariff increase in the RCA ruling. In the same period, Eskom submitted its multi-year price determination application to NERSA for the 2018 to 2019 financial year to the 2021 to 2022 financial year tariff basis, initially requesting 15 per cent. for these years. The application was later revised to 17 per cent., 15 per cent. and 15 per cent. for the 2019 to 2020, 2020 to 2021 and 2021 to 2022 financial years, respectively. In March 2019, NERSA awarded Eskom tariff increases of 9.42 per cent. (effectively 13.81 per cent. when combined with the previously agreed 4.4 per cent. increase that comes into effect April 2019), 8.1 per cent, and 5.22 per cent, for the 2019 to 2020, 2020 to 2021 and 2021 to 2022 financial years, respectively. NERSA also announced the approval of R3.869 billion from the RCA in costs incurred by Eskom over and above the previously regulated costs. The liquidation period is yet to be determined.

In February 2019, the President of South Africa announced the vertical unbundling of Eskom. While full-state ownership will be maintained, the unbundling is expected to result in the separation of the company’s generation, transmission and distribution functions, which will require legislative, and possibly policy reform. It is expected that this process will take time to implement, causing continued poor reliability of the supply of electricity, instability in prices and a possible increase in the tariff. Should Gold Fields experience further power tariff increases, its business, operating results and financial condition may be adversely impacted.

In Australia, Gold Fields’ St. Ives and Agnew/Lawlers mines contract for the supply of electricity with BHP Nickel-West under separate power purchasing agreements. Granny Smith receives its entire electricity supply

 

21


Table of Contents

from a 24 megawatt gas-fired power station, sourcing gas from the Goldfields Gas Pipeline via a secondary spur pipeline. If any of Gold Fields’ Australian operations were to lose their supply, replacement of this supply may entail a significant increase in costs. Any such increase in costs could have a material adverse impact on Gold Fields’ business and operating results.

The State Government of Western Australia is undertaking reforms to electricity network access and the wholesale electricity market in Western Australia. The reforms are currently being drafted and any impact on future electricity prices is not yet known.

In Ghana, both Tarkwa and Damang concluded tariff negotiations for 2014 and 2015 with their respective power suppliers (the state electricity supplier, the VRA, supplies power to Tarkwa and the ECG provides power to Damang). The ECG’s tariff for the period 1 February 2016 to 31 December 2016 was U.S.$0.23/kWh and for 1 January to 31 December 2017 was U.S.$0.23/kWh. Following negotiations with management, ECG agreed to decrease its tariffs to U.S.$0.20/kWh from 1 August 2015 to 31 January 2016. Tarkwa has agreed tariffs with VRA with a base tariff of U.S.$0.17/kWh with effect from 1 January 2015 using a tariff model which inputs actual variables (including the generation mix and input prices) of the previous quarter to determine the tariff for the current quarter. The average VRA tariff for 2017 was U.S.$ 0.167/kWh and for 2018 was U.S.$0.136/kWh.

In order to reduce their reliance on power supplied by VRA and ECG, Tarkwa and Damang entered into a power purchasing agreement with independent power producer Genser (the Genser PPA). Under the Genser PPA, Genser agreed to commission a gas power generation facility at Tarkwa and Damang. This power supply has replaced a significant proportion of Tarkwa and Damang’s current supply from the VRA and ECG. Genser has installed a 27.5MW Power Plant comprising five units of Centrax gas turbines (owned and operated by Genser) on the Damang Mine, and a 44MW power plant comprising four units of Solar Mars (Caterpillar) gas turbines (operated by Genser) on the Tarkwa Mine. Both plants are expected to expand with the inclusion of the steam turbine technology. The fourth turbine was commissioned at the Genser’s Tarkwa Plant in 2018 to bring the Tarkwa Mine installed capacity to 44MW. If any of these plants should fail or supply insufficient power, Tarkwa and Damang may be required to source additional power from the VRA and ECG or may be subject to power disruptions.

For the period of 2016 to 2017, the Public Utilities Regulatory Commission in Ghana increased tariffs by 3.1 per cent. ($0.0489/kWh). On 5 April 2017, the Energy Sector Levies (Amendment) Act, 2017 (Act 946) revised imposed levies with reduction in the public lighting and National Electrification Levy of 3 per cent. and 2 per cent., respectively, charged on electricity consumption by all categories of customers. In March 2018, Ghana’s Public Utilities Regulatory Commission announced a 17.5 per cent. reduction in electricity tariffs for residential consumers, a 30 per cent. reduction for non-residential consumers, a 25 per cent. reduction for special load tariff consumers and a 10 per cent. reduction for mines. However, there is no guarantee that these tariffs will not increase in the future.

Changes in the cost or availability of electricity could increase Gold Fields’ cost of operations and cause production stoppages, which could impact existing profit margins and have a material adverse effect on Gold Fields’ business, operating results and financial condition. See “—Additional Information on the Company—Environmental and Regulatory Matters”.

Power stoppages, fluctuations and usage constraints may force Gold Fields to halt or curtail operations.

Although the electricity supply in South Africa had improved prior to this year, Eskom began declaring load shedding in December 2018. The load shedding rose to Stage 4 (short of 4000 MW) in February 2019 and was reinstated in March 2019. Under Stage 4 load shedding, approximately 80 per cent. of the country’s demand is met through scheduled load shedding 12 times over a four-day period for two hours at a time, or 12 times over an eight day period for four hours at a time. Eskom’s inability to fully meet the country’s demand has led to, and is expected to continue to lead to, rolling blackouts, unscheduled power cuts and surveillance programmes to ensure

 

22


Table of Contents

non-essential lighting and electricity appliances are powered off. There is no assurance that Eskom’s efforts to protect the national electrical grid will prevent a complete national blackout, which would have a material adverse effect on Gold Fields’ operations in South Africa.

During the period of load shedding, Eskom burned significant amounts of diesel to run its gas turbines and called Gold Fields and other large power users to curtail their power demand. In particular, South Deep was required to shift operational activities after they were asked to curtail their power load in line with the curtailment agreement in place. In addition, although Eskom applied to NERSA for a 19.9 per cent. average increase in electricity tariffs for Eskom’s 2018 to 2019 financial year, NERSA granted Eskom a 5.23 per cent. electricity tariff increase for this period. During 2018, NERSA granted Eskom an additional 4.41 per cent. tariff increase adjustment from the RCA, for the 2019 to 2020 financial year. Eskom has expressed concern that this increase may not be adequate to prevent future electricity interruptions and indicated that it intends to challenge NERSA’s decision not to grant the requested 19.9 per cent. tariff increase. It recently filed court papers to challenge the 4.41 per cent. tariff increase in the RCA ruling. As noted above, Eskom is expected to be vertically unbundled, resulting in the separation of the company’s generation, transmission and distribution functions. Poor reliability of the supply of electricity and instability in prices are expected to continue through the unbundling process.

Gold Fields has a voluntary load curtailment agreement with Eskom. Under this agreement, Gold Fields is required to reduce demand by up to 25 per cent. of load, depending on the severity of the shortage, for a specified period of time during which the national grid is unable to maintain its load. During February 2019, Gold Fields was required to reduce demand by 10 per cent. three times, 15 per cent. two times and 20 per cent. one time. Any further disruption or decrease in the electrical power supply available to Gold Fields’ South Deep operation could have a material adverse effect on its business, operating results and financial condition.

While the VRA has not imposed any power cuts in Gold Fields’ Ghanaian operations since August 2006, power interruptions have occurred in the power supplied by the ECG in 2017 and 2018. In particular, the Tarkwa mine had many challenges with frequent power surges, which caused some delays in the process plant. While the Damang Mine has been insulated from ECG’s power interruptions, because the Genser Plant at Damang operates independently from the ECG’s grid, there can be no guarantee that this source of power will not fail or be interrupted. While Gold Fields has taken steps to source power from an independent power producer through on-site gas turbines to complement its self-generated sources, any gas supply chain-related risk specific to the regions where Gold Fields operates could affect Gold Fields’ business, operating results and financial condition.

Should Gold Fields continue to experience power fluctuations or usage constraints at any of its operations, then its business, operating results and financial condition may be materially adversely impacted.

Gold Fields utilises information, communication and technology systems on which it records personal data. Failure of these systems, or the failure to protect personal data, could significantly impact Gold Fields’ operations and business.

Gold Fields utilises and is reliant on various internal and external information, communication and technology system applications to support its business activities, in particular SAP, mining activity applications and other applications. Damage or interruption of Gold Fields’ information, communication and technology systems, whether due to accidents, human error, natural events or malicious acts, may lead to important data being irretrievably lost, exposed or damaged, thereby adversely affecting Gold Fields’ business, prospects and operating results.

The information security management system protecting Gold Fields’ information, communication and technology infrastructure and network may be subject to security breaches (e.g. cyber-crime or activists) or other incidents that can result in misappropriation of funds, increased health and safety risks to people, disruption to our operations, environmental damage, loss of intellectual property, disclosure of commercially or personally sensitive information, legal or regulatory breaches and liability, other costs and reputational damage.

 

23


Table of Contents

While no material losses related to cyber security breaches have been discovered, given the increasing sophistication and evolving nature of this threat, Gold Fields cannot rule out the possibility of them occurring in the future. An extended failure of critical system components, caused by accidental, or malicious actions, including those resulting from a cyber security attack, could result in a significant environmental incident, commercial loss or interruption to operations.

In addition, the interpretation and application of consumer, privacy and data protection laws in South Africa, the United States and elsewhere are uncertain and evolving. It is possible that regulators may interpret and apply these laws in a manner that is inconsistent with Gold Fields’ data processes and practices. Complying with these various laws is difficult and could cause Gold Fields to incur substantial costs or require it to change its business practices in a manner adverse to its business. For example, on 25 May 2018 the General Data Protection Regulation (GDPR) came into force. The GDPR is a European Union-wide framework for the protection of personal data being processed in the EU. The GDPR enhances existing legal requirements through several new rules, including stronger rights for data subjects, cross-border transfer of information, mandatory data breach notification requirements, and an increase in penalties and fines for non-compliance. Failure to comply with the GDPR may lead to substantial penalties and fines. Confidentiality breaches have historically been a great risk for the mining sector.

South Africa’s upcoming data protection legislation, the Protection of Personal Information Act, 2013 (POPI) is enacted but not yet in force. Only certain provisions enabling the appointment of the Information Regulator to regulate, perform functions and exercise powers in connection with POPI and the making of regulations are in force. Once a commencement date has been announced, organisations will have 12 months within which to become compliant with POPI. As with the GDPR, failure to comply with POPI may lead to significant penalties and fines

Mining companies are increasingly required to operate in a sustainable manner and to provide benefits to affected communities. Failure to comply with these requirements can result in legal suits, additional operational costs, investor divestment and loss of “social licence to operate”, which could adversely impact Gold Fields’ business, operating results and financial condition.

Many mining companies face increasing pressure over their “social licence to operate”, which can be understood as the acceptance of the activities of these companies by stakeholders. While formal permission to operate is ultimately granted by host governments, many mining activities require social permission from host communities and influential stakeholders to carry out operations effectively and profitably.

These businesses are under pressure to demonstrate that, while they seek a satisfactory return on investment for shareholders, the environment, human rights and other key sustainability issues are responsibly managed and stakeholders, such as employees, host communities and the governments of the countries in which they operate, also benefit from their commercial activities. The potential consequences of these pressures and the adverse publicity in cases where companies are believed not to be creating sufficient social and economic benefit or are perceived to not be responsibly managing other sustainability issues may result in additional operating costs, higher capital expenditures, reputational damage, active community opposition (possibly resulting in delays, disruptions and stoppages), allegations of human rights abuses, legal suits, regulatory intervention and investor withdrawal.

In order to maintain its social licence to operate, Gold Fields may need to design or redesign parts of its mining operations to minimise their impact on such communities and the environment, either by changing mining plans to avoid such impact, by modifying operations, changing planned capital expenditures or by relocating the affected people to an agreed location. Anti-mining sentiments in some of the communities in which Gold Fields operates have been exacerbated by high unemployment and violent crime rates, forced resettlement of residents, environmental incidents and blasting.

 

24


Table of Contents

Responsive measures may require Gold Fields to take costly and time consuming remedial measures, including the full restoration of livelihoods of those impacted. In addition, Gold Fields is obliged to comply with the terms and conditions of all the mining rights it holds in South Africa. In this regard, the SLP provisions of our mining rights must make provision for local economic development, among other obligations. See “—Gold Fields’ mineral rights are subject to legislation, which could impose significant costs and burdens and which impose certain ownership requirements, the interpretation of which are the subject of dispute—The MPRDA”. Gold Fields also undertakes social and economic development spending in Australia, Ghana and Peru, both voluntarily and as a condition of its mining rights. See “Integrated Annual Report—Licence and Reputation—Stakeholder Relations—Community relations”. In addition, as Gold Fields has a long history of mining operations in certain regions or has purchased operations which have a long history, issues may arise regarding historical as well as potential future environmental or health impacts in those areas.

Delays in projects attributable to a lack of community support or other community-related disruptions or delays can translate directly into a decrease in the value of a project or into an inability to bring the project to, or maintain, production. The cost of measures and other issues relating to the sustainable development of mining operations has placed significant demands on our resources and could increase capital and operating costs and have a material adverse impact on Gold Fields’ reputation, business, operating results and financial condition.

Regulation of greenhouse gas emissions and climate change issues may materially adversely affect Gold Fields’ operations.

Energy is a significant input and cost to Gold Fields’ mining and processing operations, with its principal energy sources being electricity, purchased petroleum products, and natural gas. A number of governments or governmental bodies, including the United Nations Framework Convention on Climate Change, have introduced or are contemplating regulatory changes in response to the potential impact of climate change. Many of these contemplate restricting emissions of greenhouse gases in jurisdictions in which Gold Fields operates.

On 19 February 2019, the South African Parliament’s National Assembly approved a carbon tax bill (the Carbon Tax Bill), which will be sent to Parliament’s National Council of Provinces to be debated and voted upon and then sent to the President. The Bill is expected to become law and come into effect on 1 June 2019 upon the President’s assent and signature.

The carbon tax has been designed to fix liability on the person who conducts an activity in South Africa that results in greenhouse gas emissions above a certain threshold. The carbon tax design requires the calculation of liability to be based on the sum of greenhouse gas emissions, which result from fuel combustion, industrial processes and fugitive emissions. Taxpayers must determine emissions in accordance with the reporting methodology approved by the Department of Environmental Affairs (DEA).

Tax liable entities will, after reducing their emissions by any permissible deductions or allowances, be liable for carbon tax at a rate of R120 per tonne on the carbon dioxide equivalent (CO2e) of their net greenhouse gas emissions. The rate of carbon tax will increase by the consumer prices index (CPI) (as determined by Statistics South Africa) plus 2 per cent. per year until December 2022 and by the CPI thereafter. To provide sectors with sufficient time and flexibility to transition their activities through investments in energy efficiency, renewables and other low carbon measures, the carbon tax design contains tax-free exemptions for gold mining ranging between 60 per cent. and 90 per cent., with various allowances that would permit a tax liable entity to further mitigate its tax liability. Accordingly, the effective tax rate will vary between R12 and R48 per tonne of CO2e. Such allowances include a basic tax-free allowance, an increased tax-free threshold for trade exposed sectors, recognition of emission reduction efforts, an additional allowance for participating in the national carbon budgeting system and the use of carbon offsets against a carbon tax liability. If South Deep is liable to pay carbon tax, it is expected to qualify for approximately 80 per cent. of the allowances. As such, its exposure is expected to be initially calculated (in the first year of carbon tax exposure) on 20 per cent. of the mine’s Scope 1 emissions which have been estimated to be 5,504 tonnes of CO2e in fiscal 2018 (95.8 per cent. from diesel,

 

25


Table of Contents

3.6 per cent. from blasting agents and 0.6 per cent. from petrol). Based on these emissions, the potential tax liability in 2019 is estimated at approximately U.S.$9,713. The South African government has stated that the carbon tax will have no net impact on the electricity price before 2022. A 10cZAR/litre carbon tax levy was announced by the South African Finance Minister in the February 2019 budget speech. South Deep’s 2018 diesel usage was around 1,961kL and the carbon tax levy would have amounted to around R197,000 (U.S.$15,000). Should Eskom be allowed to pass on the cost of the tax from its diesel usage related emissions to customers, electricity tariffs may rise significantly. Further, other commodities that South Deep consumes may see price increases as the tax is passed through the market.

In August 2015, the Australian Government committed to reduce greenhouse gas emissions by 26 to 28 per cent below 2005 levels by 2030 (the Target). In December 2017, the Australian Government conducted a review into national climate change policies and concluded that it is on track to meet the Target through policies such as: the voluntary carbon abatement scheme known as the ‘Emissions Reduction Fund’ and accompanying ‘Safeguard Mechanism’ which encourages large emitters to keep their emissions within historical levels; and the Renewable Energy Target, which is designed to deliver 33,000 gigawatt hours of additional renewable electricity generation by 2020. However, there is significant and ongoing political uncertainty regarding future climate change policy and emissions target levels in Australia, particularly in light of the upcoming Federal election in 2019.

In addition, a number of other regulatory initiatives are underway in countries in which Gold Fields operates that seek to reduce or limit industrial greenhouse gas emissions. These regulatory initiatives will be either voluntary or mandatory and are likely to impact Gold Fields’ operations directly or by affecting the cost of doing business, for example by increasing the costs of its suppliers. Inconsistency of regulations particularly between developed and developing countries may affect both Gold Fields’ decision to pursue opportunities in certain countries and its costs of operations. Furthermore, additional, new and/or different regulations in this area, such as the imposition of stricter limits than those currently contemplated, could be enacted, all of which could have a material adverse effect on Gold Fields’ business, financial condition, results of operations and prospects. In April 2018, Peru released a climate change framework law seeking collaboration between the government and the private sector (the Climate Change Framework). The Climate Change Framework is intended to realise Peru’s nationally determined contribution by reducing emissions by up to 30 per cent. by 2030. The Climate Change Framework also seeks to meet a 20 per cent. carbon reduction goal through the energy, industry, and waste sectors. Assessments of the potential impact of this and other future climate change regulations are uncertain, given the wide scope of potential regulatory change in countries in which Gold Fields operates.

Furthermore, the high variability in local weather patterns and extreme weather events caused by climate change have led to the higher risk of inundation from pits flooding, lack of water supply from extended droughts and extreme temperatures. Each of these potential physical impacts of climate change could disrupt Gold Fields’ operations and adversely impact its business, operating results and financial condition.

Gold Fields faces continued geotechnical challenges, which could adversely impact its production and profitability

Gold Fields and the mining industry are facing continued geotechnical challenges due to the older age of certain mines and a trend toward mining deeper pits and more complex deposits. This leads to higher pit walls, more complex underground environments and increased exposure to geotechnical instability and hydrological impacts. As Gold Fields operations are maturing, the open pits at many of its sites are getting deeper and it has experienced certain geotechnical failures at some of its mines.

No assurances can be given that unanticipated adverse geotechnical and hydrological conditions, such as landslides and pit wall failures, will not occur in the future or that such events will be detected in advance. Gold Fields has appointed an external geotechnical review board (the Geotechnical Review Board) to look at this matter. Gold Fields also cannot guarantee that any recommendations by the Geotechnical Review Board will be implemented effectively or that the ongoing monitoring Gold Fields’ mines will not be interrupted. Geotechnical

 

26


Table of Contents

instabilities can be difficult to predict and are often affected by risks and hazards outside of Gold Fields’ control, such as severe weather and rainfall, which may lead to periodic floods, mudslides, wall instability and seismic activity, which may result in slippage of material.

Geotechnical failures could result in limited or restricted access to mine sites, suspension of operations, government investigations, increased monitoring costs, remediation costs, loss of ore and other impacts, which could have a material adverse impact on Gold Fields’ reputation, business, operating results and financial condition.

Due to the nature of mining and the extensive environmental footprint of the operations, environmental and industrial accidents and pollution may result in operational disruptions such as stoppages which could result in increased production costs as well as financial and regulatory liabilities.

Gold mining by its nature involves significant risks and hazards, including environmental hazards and industrial and mining accidents. These may include, for example, seismic events, fires, cave-ins and blockages, flooding, discharges of gases and toxic substances, contamination of water, air or soil resources, radioactivity and other accidents or conditions resulting from mining activities including, among other things, blasting and the transport, storage and handling of hazardous materials. For example, Gold Fields experienced two level 3 environmental incidents during 2018. In April 2018, supernatant water from Damang’s Far East tailings storage facility leaked into the environment when permeable waste rock overburden was unintentionally transferred to a nearby body of water. Once discovered, the relevant regulatory authorities and adjacent communities were notified, the permeable rock was removed and the area was rehabilitated before any lasting environmental impacts were identified. Gold Fields experienced a second level 3 environmental incident in December 2018, when water containing tailings from the Cerro Corona Tailing Storage Facility in Peru flowed through an authorised diversion pipe to La Hierba creek reaching the Tingo river. An emergency response team was immediately deployed by the Company and the incident was reported to the competent authorities and host communities. The flow to the creek was stopped three hours after the Company became aware of it and the remediation process, including cleaning the area, commenced 17 December 2018. The cleaning process was formally completed on 6 January 2019 and the rest of the remediation works are currently being executed according to the remediation plan prepared by the Company and communicated to the authorities. While neither fines nor sanctions have been formalised yet, and the Company has been fully collaborating with the competent authorities, there can be no guarantee that these incidents or similar ones will not result in fines or other costs in the future.

The occurrence of any of these hazards or risks could delay or halt production, increase production costs and result in financial and regulatory liability for Gold Fields (including as a result of the occurrence of hazards that took place at the Spin-off operations when they were owned by Gold Fields), which could have a material adverse effect on Gold Fields’ business, operating results and financial condition.

Our high debt levels pose risks to our viability and may make us more vulnerable to adverse economic and competitive conditions, as well as other adverse developments.

Gold Fields carries significant debt relative to its shareholder equity. As of 31 December 2018, Gold Fields’ consolidated debt was U.S.$2.0 billion. U.S.$1.4 billion of Gold Fields’ consolidated debt securities becomes due over the 24 months following 31 December 2018.

Gold Fields’ significant levels of debt can adversely affect it in several respects, including:

 

   

limiting its ability to access the capital markets;

 

   

exposing it to the risk of credit rating downgrades, which would raise its borrowing costs and could limit its access to capital;

 

   

hindering its flexibility to plan for or react to changing market, industry or economic conditions;

 

27


Table of Contents
   

making it more vulnerable to economic or industry downturns, including interest rate increases;

 

   

increasing the risk that it will need to sell assets, possibly on unfavourable terms, to meet payment obligations;

 

   

increasing the risk that it may not meet the financial covenants contained in its debt agreements or timely make all required debt payments; or

 

   

affecting its ability to service the interest on its debt.

The effects of each of these factors could be further intensified if Gold Fields increases its borrowings. As Gold Fields continuously reviews its funding and maturity profile, it expects to consider additional opportunities to access the international U.S.$ bond markets primarily to refinance its debt facilities. A sustained and negative movement in the price of gold will negatively impact Gold Fields’ ability to repay its debt. Any failure to make required debt payments could, among other things, adversely affect Gold Fields’ ability to conduct operations or raise capital, which could have a material adverse effect on Gold Fields’ business, operating results or financial condition.

A further downgrade of South Africa’s credit rating may have an adverse effect on Gold Fields’ ability to secure financing.

Prior to 2018, the challenges facing the mining industry and other sectors, among other factors, had resulted in the downgrading of South Africa’s sovereign credit rating to non-investment grade by Standard & Poor’s and Fitch Ratings. On 23 November 2017, Standard & Poor’s further downgraded South Africa’s sovereign credit rating to BB with a stable outlook due to, among other things, declining consumption on a per capita basis, economic growth performance that is among the weakest of emerging market sovereigns and income inequality that is among the highest in the world. On 23 November 2017, Fitch Ratings reaffirmed its South Africa’s sovereign credit rating of BB+ with a negative outlook. On 6 December 2018, Fitch Ratings retained South Africa’s sub-investment grade credit rating of BB+ with a stable outlook. On 9 June 2017, Moody’s downgraded South Africa’s sovereign credit rating to Baa3 with a negative outlook. On 23 March 2018, Moody’s affirmed its Baa3 sovereign credit rating for South Africa and upgraded its outlook to stable, listing the beginning of reform under president Ramaphosa. On 26 May 2018, Standard & Poor’s affirmed its BB sovereign credit rating of South Africa with a stable outlook and on 23 November 2018 kept South Africa’s sovereign credit ratings unchanged at non-investment grade.

Further downgrading of South Africa’s sovereign credit rating to non-investment grade status by Standard & Poor’s, Moody’s or Fitch Ratings may adversely affect the South African gold mining industry and Gold Fields’ business, operating results and financial condition by making it more difficult to obtain external financing or could result in any such financing being available only at greater cost or on more restrictive terms than might otherwise be available. The recent downgrades of South Africa’s sovereign credit rating could also have a material adverse effect on the South African economy as many pension funds and other large investors are required by internal rules to sell bonds once two separate agencies rate them as non-investment grade. Any such negative impact on the South African economy may adversely affect the South African gold mining industry and Gold Fields’ business, operating results and financial condition.

Economic, political or social instability in the countries or regions where Gold Fields operates may have a material adverse effect on Gold Fields’ operations and profits.

In fiscal 2018, 7 per cent., 36 per cent., 42 per cent. and 15 per cent. of Gold Fields’ gold-equivalent production was in South Africa, Ghana, Australia and Peru, respectively. Changes or instability in the economic, political or social environment in any of these countries or in neighbouring countries could affect an investment in Gold Fields.

High levels of unemployment, particularly among the youth, and a shortage of critical skills in South Africa, despite increased government expenditure on education and training, remain issues and deterrents to foreign

 

28


Table of Contents

investment. The volatile and uncertain labour and political environments, which severely impacts the local economy and investor confidence, has led, and may lead, to further downgrades in national credit ratings, making investment more expensive and difficult to secure. See “—Gold Fields’ operations and profits have been and may continue to be adversely affected by union activity and new and existing labour laws” and “—A further downgrade of South Africa’s credit rating may have an adverse effect on Gold Fields’ ability to secure financing”. This may restrict Gold Fields’ future access to international financing and could have a material adverse effect on Gold Fields’ business, operating results and financial condition.

Furthermore, while the South African government has stated that it does not intend to nationalise mining assets or mining companies, certain political parties have stated publicly and in the media that the government should embark on a programme of nationalisation. Any threats of, or actual proceedings to, nationalise any of Gold Fields’ assets, could halt or curtail operations, resulting in a material adverse effect on Gold Fields’ business, operating results and financial condition and could cause the value of Gold Fields’ securities to decline rapidly and dramatically, possibly causing investors to lose the entirety of their respective investments.

In February 2018, Jacob Zuma resigned as President of South Africa and was replaced by Cyril Ramaphosa, National elections in South Africa are scheduled for 8 May 2019. A Federal election is also scheduled to occur in Australia in 2019. In addition, on 23 March 2018, Pedro Pablo Kuczynski resigned as Peru’s president following allegations of corruption and was replaced by Martin Vizcarra. The mining policy in Peru has remained positive since and the President and Ministry of Energy and Mines (MEM) have worked towards the consolidation of the mining investment in the country. It is not certain what if any other political, economic or social impacts the newly elected, appointed or re-elected governments will have on South Africa, Australia or Peru, respectively, or on Gold Fields specifically.

Peru’s local authorities (the regional governor, the provincial mayor and the district mayor) have expressed concern regarding the lack of clean and values-based mining within their communities. In addition, engagement with community stakeholders, including in Peru and South Africa, can pose challenges to local management and any inability to properly manage these relationships may have a negative impact on our production or associated costs. There is also the potential for social instability or protests regarding mining activity in the communities near Gold Fields’ South Deep, Cerro Corona, Damang and Tarkwa mines relating to, among other things, community investment, unemployment, environmental concerns, service delivery by local government or other issues. Occurrence of any of the above mentioned developments could result in Gold Fields experiencing opposition or disruptions in connection with any of its operations. Such opposition or disruptions at any of Gold Fields’ operations, in particular if it has an adverse impact or costs or causes any stoppages (including as a result of any protests aimed at government and other mining operations that affect operations) could have a material adverse effect on Gold Fields’ business, operating results and financial condition.

An actual or alleged breach or breaches in governance processes, or fraud, bribery and corruption may lead to public and private censure, regulatory penalties, fines and/or sanctions, loss of licences or permits and impact negatively upon our empowerment status and may damage Gold Fields’ reputation.

Gold Fields operates globally in multiple jurisdictions and with numerous and complex frameworks, and its governance and compliance processes may not prevent potential breaches of law or accounting or other governance practices. Gold Fields’ operating and ethical codes, among other rules, codes, standards and guidance, may not prevent instances of fraudulent behaviour and dishonesty, nor guarantee compliance with legal and regulatory requirements.

For example, new legislation in Peru effective as of 1 January 2018 created administrative liabilities for companies in connection with crimes of transnational active bribery and active bribery of domestic public officials or servants. In addition, pursuant to the new legislation, companies must establish a criminal compliance system, which Gold Fields has already implemented.

 

29


Table of Contents

To the extent that Gold Fields suffers from any actual or alleged breach or breaches of relevant laws, including South African anti-bribery and corruption legislation or the U.S. Foreign Corrupt Practices Act of 1977 (the FCPA) under any circumstances, they may lead to investigations and examinations, regulatory and civil penalties, fines and/or sanctions, litigation, public and private censure, loss of operating licences or permits and impact negatively upon our empowerment status and may damage Gold Fields’ reputation. The occurrence of any of these events could have a material adverse effect on Gold Fields’ business, operating results and financial condition.

The failure to modernise operations may have a material adverse effect on Gold Fields’ business

Gold Fields’ business is increasingly dependent on its ability to modernise its operations, including operating models, IT systems and digital technology. Improvements to these systems are necessary for Gold Fields to increase its resource to reserve conversion, reduce costs, decrease power consumption and reduce environmental impact, among other things.

Modernisation of its operations require Gold Fields to adopt new technologies, new organisational structures and new skills. It also requires Gold Fields to manage its technology development and costs. Among other things, Gold Field will likely have to form partnerships with original equipment manufacturers over whom Gold Fields does not have operational control.

Implementation of new technologies and systems is capital intensive and there is no guarantee that the use of new technologies and systems will deliver the intended benefits. Initiatives to modernise Gold Fields’ operations may cause operational disruptions, IT failures, safety system failures, increased costs, lower productivity and other challenges.

Gold Fields’ competitors are also undertaking modernisation initiatives which may result in it becoming more difficult for Gold Fields to compete if it fails to update its operations. Failure to modernise its operations may also make it more difficult for Gold Fields to effectively convert resources to reserves, reduce costs and attract employees with critical skills. This may also have negative effects on the reputation of the company.

Any of the above could have a material adverse effect on God Fields’ business, operating results or financial condition.

The effects of the regional re-watering may have a material adverse effect on Gold Fields’ South Deep operation

On 31 August 2016, Sibanye-Stillwater announced that it would be closing its Ezulwini (Cooke 4) mine. As a part of this process, Sibanye-Stillwater filed an application for closure and the cessation of water pumping from the mine. Sibanye-Stillwater submitted a final assessment report to the regulator in October 2017. Sibanye-Stillwater received a negative environmental authorisation that declined their application for closure and cessation of pumping in 2018 and has lodged an appeal against this decision. South Deep filed papers opposing the upholding of the appeal and the decision from the Minister of Environmental Affairs was received in early March 2019. The decision set aside the environmental authorisation and referred the matter back to the DMR for reconsideration on the basis that it must take account of comments that were filed by various government departments after the DMR took a decision on the negative environmental authorisation. South Deep is entitled to be consulted as an interested and affected party in relation to such comments and a modified basic assessment report has to be furnished. South Deep is also an interested and affected party in the process, as there may be a number of adverse impacts on the mine, should pumping of mine water cease at Cooke 4 if Sibanye-Stillwater were to get the required approvals. While water plugs have been installed to prevent water flowing from Cooke 4 to the South Deep mine and the South Deep mine has begun a program of water pumping, water has been allowed to build up above the water plugs on certain levels leading to the increased risk of fluid induced seismicity which could result in catastrophic mine failure, widespread mine flooding, reduced security of water supply, fatalities and the loss of the mine.

 

30


Table of Contents

South Deep, which is opposed to the cessation of pumping, is continuing to engage with Sibanye-Stillwater and other stakeholders to find an appropriate and effective solution and has appointed consulting engineers to develop alternative water treatment options. The occurrence of any of the risks noted above could have a material adverse effect on Gold Fields’ business, operating results and financial condition.

The failure of a dam at a tailings storage facility could negatively impact Gold Fields’ business, reputation and results of operations

Mining companies face inherent risks in their operation of tailings storage facilities. Tailings storage facilities are structures built for the containment of the metals and mining waste, known as tailings. This waste, which consists mainly of material that is extracted during mining but not used in the production of metals, must be disposed of in an appropriate manner so as not to impact the safety of the workforce and communities or cause environmental damage. However, the use of tailings storage facilities exposes Gold Fields to certain risks, among them seepage of decanted tailings water or AMD (as discussed in “—Gold Fields has experienced and may experience further acid mine drainage related pollution, which may compromise its ability to comply with legislative requirements or results in additional operating or closure cost liabilities”) and the failure of a dam at a tailings storage facility. Tailings storage facilities designed with upstream constructed embankments typically present greater risk, particularly where the facility is located in a high seasonal rainfall area and where the embankments are constructed using reclaimed tailings materials. For example, in January 2019, the dam of a Brazilian mining company’s tailings storage facility (not associated with Gold Fields) failed, releasing muddy tailings downstream, reaching and flooding certain communities, causing multiple deaths and extensive property and environmental damage in the surrounding area. This dam failure followed another similar incident in Brazil in 2015 and in Canada in 2014. The dam failure in 2019 resulted in the immediate stoppage of that company’s mining operations pursuant to an order by government authorities. The occurrence of a dam failure at one of Gold Fields’ tailings storage facilities could also lead to the loss of human life and/or extensive property and environmental damage.

Gold Fields maintains measures to manage its dams’ safety, including compliance with the International Council on Mining and Metals’ Tailings Governance Position Statement and undertakes routine reviews by independent international consulting companies. However, Gold Fields cannot guarantee the effectiveness of its designs, construction quality or regular monitoring throughout its operations or that these measures will prevent the failure of one or more of its tailings dams or that such potential failure will be detected in advance. Gold Fields also cannot guarantee that its partners maintain similar safety precautions or monitoring systems on their tailings storage facilities. For example, Gold Fields is working with Lepanto Mining on the Far Southeast project in the Philippines, which has a tailings storage facility located in a region with high seismic activity and frequent typhoons. There is no assurance that the safety measures will prevent the failure of the dam at the tailings storage facility.

The failure of a dam at a tailings storage facility could lead to multiple legal proceedings and investigations, which could include securities class actions, criminal proceedings and public civil actions (against the company or individuals) for significant amounts of damages. Furthermore, the elimination of the “conventional” practice of storing wet tailings (e.g. alternatively filtering, “dry” stacking and compacting the tailings) could require the research and development of new technologies, which could lead to additional large expenditures. As a result of the recent dam failures or as a result of future dam failures, additional environmental and health and safety laws and regulations may be forthcoming globally, including in jurisdictions where Gold Field operates, which may ban or curtail any storage of wet tailings or the construction or use of upstream tailings dams. In addition, changes in laws and regulations may impose more stringent conditions in connection with the licensing process of projects and operations and increased criminal and civil liability for companies, officers and contractors.

Furthermore, the unexpected failure of a dam at a tailings storage facility could lead to the need for a large expenditure on contingencies and on recovering the regions and people affected, extensive and permanent environmental damage and the payment of penalties, fines or other money damages. The occurrence of any of

 

31


Table of Contents

such risks could have a material adverse effect on Gold Fields’ business, operating results and financial condition.

Gold Fields’ operations and profits have been and may continue to be adversely affected by union activity and new and existing labour laws.

Over recent periods, there has been an increase in union activity in some of the countries in which Gold Fields operates. Any union activity that affects Gold Fields could have a material adverse impact on its operations, production and financial performance.

In South Africa, a recent increase in labour unrest has resulted in more frequent industrial disputes and extended negotiations that have negatively affected South Africa’s sovereign debt rating and subsequently the credit ratings of a number of the country’s leading mining companies, including Gold Fields. In 2018, the trade unions at Gold Fields’ South Deep mine in South Africa under took a strike action in response to a proposed restructuring at the mine. See “—Gold Fields has experienced, and may continue to experience, difficulties, delays, costs or labour actions in relation to its restructuring plan at the South Deep operation in South Africa”. There can be no guarantee that future negotiations will not be accompanied by further strikes, work stoppages or other disruptions.

Furthermore, guidelines and targets have been provided to facilitate compliance with the open-ended broad- based socio-economic empowerment requirements espoused in Section 2 of the MPRDA and in the Mining Charter, 2018. See “—Gold Fields’ mineral rights are subject to legislation, which could impose significant costs and burdens and which impose certain ownership requirements, the interpretation of which are the subject of dispute”. The ongoing implementation and enforcement of these requirements, including as a result of any changes thereto following the announced review, may be contentious.

Gold Fields’ operations in Ghana and Peru have recently been, and may in the future be, impacted by increased union activities and new labour laws. Restructurings often lead to these increased union activities. While Gold Fields seeks to strengthen its relationship with the labour unions in the regions where it operates, there can be no guarantee that labour unions will not undertake strikes or “go-slow” actions during periods of resistance to Gold Fields’ operational decisions, impacting the Group’s operations and those of other related industries and suppliers. Furthermore, changes in local regulations can result in increased costs and penalties being incurred by the Group.

Wage agreements reached with the Ghana Mineworkers Union (GMWU) for fiscal 2016 and 2017 were signed, with a 10 per cent. and 6 per cent. increase, respectively. In late fiscal 2017, Gold Fields announced its decision to transition from owner mining to contractor mining. This prompted the GMWU to plan protests and strikes, alongside bringing suit against Gold Fields and the Ghanaian attorney general over this decision to adopt contractor mining, which included plans for the retrenchment of approximately 1,400 employees. On 2 March 2018, the Ghanaian High Court dismissed an interlocutory injunction application brought by the GMWU to prevent Gold Fields from carrying out the retrenchment before the matter was determined by the court. Following the Ghanaian High Court’s ruling, Gold Fields retrenched all unionised employees at the Tarkwa and Damang mines. The GMWU filed an appeal against the ruling of the Ghanaian High Court and also filed an application for stay of execution pending the appeal. However, the GMWU discontinued the legal action against Gold Fields on 25 April 2018 and Gold Fields implemented the transition to contractor mining successfully. Gold Fields and GMWU subsequently negotiated the 2018 wage increase and agreed on a 4 per cent. increase in wage for 2018. All qualified active and ex-employees have received the back pay. While Gold Fields no longer employs unionised workers in Ghana, it remains subject to the Labour Act and related labour laws, which are still applicable to all direct employees.

In June 2019, the Group will enter negotiations in Peru with its union in Cerro Corona, which will seek improvements that could affect the costs of the Company. This will be the third trade union negotiation since its

 

32


Table of Contents

formation in 2011 and there is evidence of increased union activity in Peru’s mining industry. See “—Additional Information on the Company—Environmental and Regulatory Matters—Peru”.

In Australia, Gold Fields concluded a new enterprise agreement with their employees in July 2018, which expires in April 2022 (the Enterprise Agreement). During the term of the Enterprise Agreement, Gold Fields is not exposed to lawful industrial action, including strike activity, though unlawful industrial action remains a possibility.

In the event that Gold Fields experiences further industrial relations related interruptions at any of its operations or in other industries that impact its operations, or increased employment-related costs due to union or employee activity, these may have a material adverse effect on its business, production levels, operating costs, production targets, operating results, financial condition, reputation and future prospects. In addition, lower levels of mining activity can have a longer term impact on production levels and operating costs, which may affect operating life. Mining conditions can deteriorate during extended periods without production, such as during and after strikes, and Gold Fields will not re-commence mining until health and safety conditions are considered appropriate to do so.

Existing labour laws (including those that impose obligations on Gold Fields regarding worker rights) and any new or amended labour laws may increase Gold Fields’ labour costs and have a material adverse effect on Gold Fields’ business, operating results and financial condition.

Due to ageing infrastructure at our operations, unplanned breakdowns and stoppages may result in production delays, increased costs and industrial accidents.

Once a shaft or a processing plant has reached the end of its intended lifespan, more than normal maintenance and care is required. Some of Gold Fields’ infrastructure in South Africa, Ghana and Australia falls into this category. Ageing infrastructure may also cause the Group to be unable to maintain throughput at its operations in Peru. Although Gold Fields has comprehensive strategies in place to address these issues, including maintenance and process plant optimisation projects, incidents resulting in production delays, increased costs or industrial accidents may occur. Such incidents may have a material adverse effect on Gold Fields’ business, operating results and financial condition.

Actual and potential supply chain shortages and increases in the prices of production inputs may have a material adverse effect on Gold Fields’ operations and profits.

Gold Fields’ operating results may be affected by the availability and pricing of raw materials and other essential production inputs, including fuel, steel and cyanide and other reagents. The price and quality of raw materials may be substantially affected by changes in global supply and demand, along with weather conditions, governmental controls and other factors. A sustained interruption in the supply of any of these materials would require Gold Fields to find acceptable substitute suppliers and could require it to pay higher prices for such materials. Any significant increase in the prices of these materials will increase the Company’s operating costs and affect production considerations.

The price of oil has been volatile, fluctuating between U.S.$50.47 and U.S.$85.98 per barrel of Brent Crude in 2018. As of 22 March 2019, the price of oil was at U.S.$66.92 per barrel of Brent Crude.

In May 2017 and June 2017, the Ghanaian operations entered into fixed price ICE Gasoil cash settled swap transaction for a total of 125.8 million litres of diesel for the period June 2017 to December 2019. The average swap price is U.S.$457.2 per metric tonne (equivalent U.S.$61.4 per barrel). At the time of the transactions, the average Brent swap equivalent over the tenor was U.S.$49.8 per barrel. At 31 December 2018, the mark-to-market value on the hedge was U.S.$3.0 million.

 

33


Table of Contents

In May 2017 and June 2017, the Australian operations entered into fixed price Singapore 10ppm Gasoil cash settled swap transactions for a total of 77.5 million litres of diesel for the period June 2017 to December 2019. The average swap price is U.S.$61.15 per barrel. At the time of the transactions, the average Brent swap equivalent over the tenor was U.S.$49.92 per barrel. At 31 December 2018, the mark-to-market value on the hedge was U.S.$1.7 million.

There can be no assurance that the use of hedging techniques will always be to our benefit. Hedging instruments that protect against the market price volatility of commodities, in this case oil, may prevent us from realising the full benefit from subsequent decreases in market prices with respect to oil, which would cause us to record a mark-to-market loss, thus decreasing our profits. Hedging contracts also are subject to the risk that the other party may be unable or unwilling to perform its obligations under these contracts. Any significant non-performance could have a material adverse effect on our financial condition, results of operations and cash flows.

Furthermore, the price of steel has also been volatile. Steel is used in the manufacture of most forms of fixed and mobile mining equipment, which is a relatively large contributor to the operating costs and capital expenditure of a mine.

Fluctuations in oil and steel prices may have a significant impact on operating costs and capital expenditure estimates and, in the absence of other economic fluctuations, could result in significant changes in the total expenditure estimates for new mining projects or render certain projects non-viable.

Gold Fields’ insurance coverage may not adequately satisfy all potential claims in the future.

Gold Fields has an insurance programme, however, it may become subject to liability against which it has not insured, cannot insure or has insufficiently insured, including those in respect of past mining activities. Gold Fields’ existing property and liability insurance contains exclusions and limitations on coverage. For example, should Gold Fields be subject to any regulatory or criminal fines or penalties, these amounts would not be covered under its insurance programme. Should Gold Fields suffer a major loss, future earnings could be affected. In addition, Gold Fields’ insurance does not cover loss of profits. Further, insurance may not continue to be available at economically acceptable premiums. As a result, in the future, Gold Fields’ insurance coverage may not cover the extent of claims against it or any cross-claims made.

Gold Fields’ financial flexibility could be materially constrained by South African exchange control regulations.

South Africa’s exchange control regulations (the Exchange Control Regulations) restrict the export of capital from South Africa, the Republic of Namibia, and the Kingdoms of Lesotho and Swaziland, known collectively as the Common Monetary Area (the CMA). Transactions between South African residents (including companies) and non-residents of the CMA are subject to exchange controls administered by the Financial Surveillance Department of the South African Reserve Bank (SARB). As a result, Gold Fields’ ability to raise and deploy capital outside the CMA is restricted. These restrictions could hinder Gold Fields’ financial and strategic flexibility, particularly its ability to fund acquisitions, capital expenditures and exploration projects outside South Africa. See “—Additional Information on the Company—Environmental and Regulatory Matters—South Africa—Exchange Controls”.

Gold Fields may suffer material adverse consequences as a result of its reliance on outside contractors to conduct some of its operations.

A portion of Gold Fields’ operations in South Africa, Ghana, Australia and Peru are currently conducted by outside contractors. Notably, as Gold Fields transitions to contract mining commencing in fiscal 2018 at its Tarkwa mine, a greater proportion of its operations will be conducted by contractors in Ghana. As a result, Gold Fields’ operations at those sites are subject to a number of risks, some of which are outside Gold Fields’ control, including contract risk, execution risk, litigation risk, regulatory risk and labour risk.

 

34


Table of Contents

In addition, Gold Fields may incur liability to third parties as a result of the actions of its contractors. The occurrence of one or more of these risks could have a material adverse effect on Gold Fields’ business, operating results and financial condition. See “Integrated Annual Report—Safe operational delivery—Fit-for-purpose workforce”.

Theft of gold and copper bearing materials and production inputs, as well as illegal and artisanal mining, occur on some of Gold Fields’ properties, are difficult to control, can disrupt Gold Fields’ business and can expose Gold Fields to liability.

A number of Gold Fields’ properties have experienced illegal and artisanal mining activities and theft of gold and copper bearing materials and copper cables (which may be by employees or third parties). These activities could lead to future interference with Gold Fields’ operations and result in conflict situations that present a security threat to property and human life.

Illegal and artisanal mining is associated with a number of negative impacts, including environmental degradation and human rights abuse. Effective local government administration is often lacking in the locations where illegal and artisanal miners operate because of rapid population growth and the lack of functioning structures which can create a complex social and unstable environment. In Ghana, the government lifted its ban on small scale mining, effective 17 December 2018. The ban was imposed at the beginning of 2017 in an attempt to regularise the small-scale mining sub-sector. The government also indicated its intention to withdraw military personnel who were deployed to mining concessions to provide security and help prevent encroachment by illegal miners. The withdrawal was to be effective at the end of January 2019. To fill the void that would be created by the absence of the military, the Chamber is negotiating a security agreement with the Ghana Police Service, on behalf of its members.

The activities of illegal and artisanal miners could lead to depletion of mineral reserves, potentially affecting the economic viability of mining certain areas and shortening the lives of the operations as well as causing possible operational disruption, project delays, disputes with illegal miners and communities, pollution, damage to property, personal injury or death. For example, at the Gloria mine in South Africa, a recent explosion caused several fatalities and trapped over 20 illegal miners underground. As a result, the government has called for increased security at all mines. It is possible that mine owners may be held responsible for the actions of such illegal miners or for any damages, injuries or fatalities that occur due to their actions.

Furthermore, the environmental, social, safety and health impacts of illegal and artisanal mining are frequently attributed to formal mining activities, and it is often assumed that illegal and artisanal-mined gold is channelled through large-scale mining operators. These misconceptions negatively impact the reputation of Gold Fields and of the industry. The occurrence of any of these events could have a material adverse effect on Gold Fields’ business, operating results and financial condition.

Some of Gold Fields’ tenements in Australia are subject to native title claims and include Aboriginal heritage sites, which could impose significant costs and burdens.

Native title and Aboriginal cultural heritage legislation protects the claims, determined rights and cultural heritage sites of Aboriginal people in relation to land and waters throughout Australia in certain circumstances. Native title claims could require costly negotiations with the registered claimants or native title holders and could have implications for Gold Fields’ access to or use of its tenements and, as a result, have a material adverse effect on Gold Fields’ business, operating results and financial condition. Similarly, there are risks that if Aboriginal cultural heritage sites are damaged or materially altered as a result of current or future operations, Gold Fields could be subject to criminal and/or civil penalties under relevant legislation. See “—Additional Information on the Company—Environmental and Regulatory Matters—Australia—Land Claims”.

 

35


Table of Contents

Compensation may be payable to native title holders in respect of Gold Fields’ Australian operations.

The Native Title Act 1993 (Cth) allows native title holders (i.e. Aboriginal people who have achieved statutory recognition of their native title rights) to seek compensation for the extinguishment or impairment of their native title which occurred following the commencement of the Racial Discrimination Act (1975) (Cth). The Commonwealth, States and Territories are generally responsible for any native title compensation for acts (such as the granting of land and mining tenures) attributable to them. However, this liability may be passed on to third parties (including the holders of mining tenure) either contractually or by legislation.

Native title has been recognised over Gold Fields’ St Ives and Agnew mines, and the Gruyere Gold Project. Consequently, the native title holders for each of these areas are now entitled to, and there is a reasonable prospect that they will, commence compensation claims (to the extent that such rights have not been waived). As there is no specific timeframe in which such proceedings must be brought, it remains open to the native title holders over the areas including the St Ives and Agnew mines (where there are no native title agreements) to commence compensation claims at any time.

To the extent that it is ultimately determined that the State’s compensation liability may be passed on to Gold Fields as a holder of mining tenure in a determined native title claim area, Gold Fields may be liable for any native title compensation determined in relation to those tenements. However, until the relevant legislation is fully considered and a sufficient body of compensation claims have worked their way through the Australian courts, the allocation, quantum and timing of this liability will remain uncertain.

An increasing number of compensation claims are expected following the High Court’s decision on 13 March 2019 to award compensation of approximately A$2.5 million to native title holders in Timber Creek in the Northern Territory. The decision did not address how compensation is to be assessed where the impact on native title is caused by interests (such as mining leases) which impair native title rights without extinguishing them. This issue will likely be addressed in future decisions of the court. Gold Fields is monitoring this issue and will assess any potential risks associated with this once settled calculation methodologies emerge.

HIV/AIDS, tuberculosis and other contagious diseases pose risks to Gold Fields in terms of lost productivity and increased costs.

The prevalence of HIV/AIDS in South Africa poses risks to Gold Fields in terms of potentially reduced productivity and increased medical and other costs. Compounding this are the concomitant infections, such as tuberculosis, that can accompany HIV illness, particularly at the end stages, and cause additional healthcare-related costs. If there is a significant increase in the incidence of HIV/AIDS infection and related diseases among the workforce, this may have a material adverse effect on Gold Fields’ business, operating results and financial condition. See “Integrated Annual Report—Safe operational delivery—Health—HIV/Aids”.

Additionally, the spread of contagious diseases such as respiratory diseases are exacerbated by communal housing and close quarters. The spread of such diseases could impact employees’ productivity, treatment costs and, therefore, operational costs.

Gold Fields’ appointment of a new registered independent accounting firm could result in additional costs and difficulties in complying with regulations governing public company corporate governance including reporting delays in the filing of its reports with the SEC, and Gold Fields’ new registered independent accounting firm may interpret accounting rules differently from its former firm, which could adversely impact its business.

On 23 July 2018, Gold Fields announced its intention to dismiss its former registered independent accounting firm, KPMG, Inc., and its plan to engage a new firm, PricewaterhouseCoopers, Inc., to serve in that role. Consequently, Gold Fields’ new registered independent accounting firm will be reviewing and auditing its

 

36


Table of Contents

financial reporting and internal controls in the future. Gold Fields’ continuing preparation for and implementation of various corporate governance reforms and enhanced disclosure laws and regulations adopted in recent years requires it to incur significant additional accounting and legal costs, and this change in auditors could add to the overall cost required for compliance. Any new auditor will not have the institutional knowledge of Gold Fields and its management held by the previous auditor, and the transition will require significant additional efforts on the parts of Gold Fields’ personnel and management.

Given the complexities of public company accounting rules and the differences in how those rules are interpreted by various accounting firms, it is possible that Gold Fields’ new registered independent auditor will require it to characterise certain transactions and/or present financial data differently than was done in prior periods. Similarly, it is possible that the new auditor will disagree with the way Gold Fields has presented financial results in prior periods, in which case it may be required to restate those financial results. In either case, these changes could negatively impact Gold Fields’ future financial results and/or previously reported financial results, could subject it to the expense and other consequences of restating prior financial statements, and could lead to government investigation and/or shareholder litigation. Any unanticipated difficulties in preparing for and implementing these and other corporate governance and reporting reforms could result in material delays in compliance or significantly increase Gold Fields’ costs which could have a material adverse effect on Gold Fields’ business, operating results and financial condition.

Shareholders outside South Africa may not be able to participate in future issues of securities (including ordinary shares) carried out by or on behalf of Gold Fields.

Securities laws of certain jurisdictions may restrict Gold Fields’ ability to allow participation by certain shareholders in future issues of securities (including ordinary shares) carried out by or on behalf of Gold Fields. In particular, holders of Gold Fields securities who are located in the United States (including those who hold ordinary shares or ADSs) may not be able to participate in securities offerings by or on behalf of Gold Fields unless a registration statement under the Securities Act is effective with respect to such securities or an exemption from the registration requirements of the Securities Act is available thereunder.

Securities laws of certain other jurisdictions may also restrict Gold Fields’ ability to allow the participation of all holders in such jurisdictions in future issues of securities carried out by Gold Fields. Holders who have a registered address or are resident in, or who are citizens of, countries other than South Africa should consult their professional advisers as to whether they require any governmental or other consents or approvals or need to observe any other formalities to enable them to participate in any offering of Gold Fields securities.

Investors in the United States and other jurisdictions outside South Africa may have difficulty bringing actions, and enforcing judgments, against Gold Fields, its directors and its executive officers based on the civil liabilities provisions of the federal securities laws or other laws of the United States or any state thereof or under the laws of other jurisdictions outside South Africa.

Gold Fields is incorporated in South Africa. All of Gold Fields’ directors and executive officers reside outside the United States. Substantially all of the assets of these persons and substantially all of the assets of Gold Fields are located outside the United States. As a result, it may not be possible for investors to enforce against these persons or Gold Fields a judgment obtained in a United States court predicated upon the civil liability provisions of the federal securities or other laws of the United States or any state thereof. In addition, investors in other jurisdictions outside South Africa may face similar difficulties.

Investors should be aware that it is the policy of South African courts to award compensation for the loss or damage actually sustained by the person to whom the compensation is awarded. Although the award of punitive damages is generally unknown to the South African legal system, it does not mean that such awards are necessarily contrary to public policy. South African courts cannot enter into the merits of a foreign judgment and cannot act as a court of appeal or review over the foreign court where the recognition and enforcement of a

 

37


Table of Contents

foreign judgement is sought. South African courts will usually implement their own procedural laws. It is doubtful whether an original action based on United States federal securities laws or the laws of other jurisdictions outside South Africa may be brought before South African courts. Further, a plaintiff who is not resident in South Africa may be required to provide security for costs in the event of proceedings being initiated in South Africa. In addition, the Rules of the High Court of South Africa require that documents executed outside South Africa must be authenticated for the purpose of use in South Africa.

Investors should also be aware that a foreign judgment is not directly enforceable in South Africa, but constitutes a cause of action which will be enforced by South African courts only if certain conditions are met.

Investors may face liquidity risk in trading Gold Fields’ ordinary shares on JSE Limited.

Historically, trading volumes and liquidity of shares listed on the JSE have been low in comparison with other major markets. The ability of a holder to sell a substantial number of Gold Fields’ ordinary shares on the JSE in a timely manner, especially in a large block trade, may be restricted by this limited liquidity.

Gold Fields may not pay dividends or make similar payments to its shareholders in the future and any dividend payment may be subject to withholding tax.

Gold Fields pays cash dividends only if funds are available for that purpose. Whether funds are available depends on a variety of factors, including the amount of cash available and Gold Fields’ capital expenditures (on both existing infrastructure as well as on exploration and other projects) and other cash requirements existing at the time. Under South African law, Gold Fields will be entitled to pay a dividend or similar payment to its shareholders only if it meets the solvency and liquidity tests set out in the Companies Act No. 71 of 2008 (the Companies Act) and Gold Fields’ Memorandum of Incorporation (MOI). Given these factors and the Board of Directors’ discretion to declare cash dividends or other similar payments, dividends may not be paid in the future. It should be noted that a 20 per cent. withholding tax on dividends declared by South African resident companies to non-resident shareholders or non-resident ADS holders was introduced with effect from 22 February 2017. See “—Additional Information—Taxation—Certain South African Tax Considerations—Tax on Dividends”.

Gold Fields’ non-South African shareholders face additional investment risk from currency exchange rate fluctuations since any dividends will be paid in Rand.

Dividends or distributions with respect to Gold Fields’ ordinary shares have historically been paid in Rand. The U.S. dollar or other currency equivalent of future dividends or distributions with respect to Gold Fields’ ordinary shares, if any, will be adversely affected by potential future reductions in the value of the Rand against the U.S. dollar or other currencies. In the future, it is possible that there will be changes in South African exchange control regulations, such that dividends paid out of trading profits will not be freely transferable outside South Africa to shareholders who are not residents of the CMA. See “—Additional Information—South African Exchange Control Limitations Affecting Security Holders”.

Gold Fields’ ordinary shares are subject to dilution upon the exercise of Gold Fields’ outstanding share options.

Shareholders’ equity interests in Gold Fields will be diluted to the extent of future exercises or settlements of rights under the Gold Fields 2012 Share Plan (the 2012 Plan), the Gold Fields 2005 Share Plan (the 2005 Plan), the revised Gold Fields Limited 2012 share plan, (the revised Gold Fields Limited 2012 Share Plan), or the Gold Fields 2018 Long-term Incentive (LTI) Plan (the 2018 LTI Plan) and any additional rights. See “Annual Financial Report—Remuneration Report—Remuneration policy—Cash-settled Long-term incentives” and “Annual Financial Report—Notes to the consolidated financial statements—Note 5. Share-based payments”. Gold Fields shares are also subject to dilution in the event that the Board is required to issue new shares in compliance with BBBEE legislation.

 

38


Table of Contents

ADDITIONAL INFORMATION ON THE COMPANY

Organisational Structure1, 2, 3

Gold Fields is a holding company with its significant ownership interests organised as set forth below.

Group Structure

 

 

 

LOGO

 

1 

As of 29 March 2019, unless otherwise stated, all subsidiaries are, directly or indirectly, wholly owned by Gold Fields.

2 

Not all other subsidiaries and investments are wholly owned.

3 

Gold Fields is contemplating the restructure of its operating companies in Ghana (Gold Fields Ghana Limited and Abosso Goldfields Limited) which would result in Gold Fields Ghana Limited and Abosso Goldfields Limited being held via one of its Dutch companies, which are held 99.99 per cent. via Gold Fields Holdings Company.

 

39


Table of Contents

Gold Fields is a public limited company incorporated in South Africa, with its registered office located at 150 Helen Road, Sandown, Sandton, 2196, South Africa, telephone number +27-11-562-9700. Gold Fields was incorporated and registered as a public limited company in South Africa under registration number 1968/004880/06 on 3 May 1968 and operates under Gold Fields Limited. Gold Fields is the ultimate holding company of the Gold Fields group.

Gold Fields’ Mining Operations

Gold Fields has seven producing mines located in South Africa, Ghana, Australia and Peru, as well as an open pit mine it is developing in Western Australia, in a joint venture with Gold Road. Gold Fields conducts underground and surface mining operations at St. Ives, underground-only operations at Agnew/Lawlers, Granny Smith and South Deep and surface-only open pit mining at Damang, Tarkwa and Cerro Corona. Some processing of surface rock dump material occurs at Damang, while some tailings material is processed at South Deep. Material processed from production stockpiles occurs at Tarkwa, Agnew, Granny Smith and St. Ives. Gold Fields sold the Darlot mine in Australia to Red 5 Limited for A$18.5 million effective 2 October 2017.

South African Operations

Gold Fields’ South African region consists solely of the South Deep mine. Achievement of the 2019 operational plan and the delivery of the five-year production ramp up phase are each pivotal to executing the Group’s strategic plan. They also underpin the Group’s long-term sustainability and ability to meet the steady state operating volumes and anticipated cost metrics. The restructuring of South Deep was completed at the end of 2018, allowing Gold Fields to extract R800m in operating costs and R400m in capital expenditures. The successful delivery of South Deep, which as of 31 December 2018 accounted for 59 per cent. of the Group’s gold-equivalent Mineral Reserves, is important for Gold Fields’ long-term, sustainable growth.

South Deep Mine

Introduction

South Deep is situated 45 kilometres south-west of Johannesburg, in the Gauteng Province of South Africa. South Deep has historically been a capital project and a developing mine where the majority of the permanent infrastructure to support expanded production has now been installed. South Deep recalibrated its operating model and reset the production ramp up phase, which is expected to result in an initial steady state production profile being achieved in approximately five years. South Deep uses trackless mechanised mining methods comprising an array of techniques and mobile machines to achieve the most efficient extraction system for any given area in the ore body. South Deep operates under a mining lease with a total area of approximately 4,268 hectares.

South Deep is engaged in underground mining and its primary infrastructure comprises one metallurgical plant and two operating shaft systems, the older South Shaft complex and the newer Twin Shaft complex. The South Shaft complex includes a main shaft and three sub-vertical (SV) shafts, two of which are operational. The Twin Shaft complex consists of a single-barrel main shaft for hoisting personnel, rock materials and an adjacent bratticed ventilation shaft, used for both extracting used air and hoisting rock. The South Shaft complex operates to a depth of 2,650 metres below surface and the Twin Shaft complex operates to a depth of 2,995 metres below surface. South Deep’s workings are at depth and therefore require significant cooling infrastructure. The South Deep operation has access to the national electricity grid, water, and road infrastructure and is located near regional urban centres where it can obtain needed supplies and services.

For additional information, see “—Risk Factors—Gold Fields has experienced, and may continue to experience, difficulties, delays, costs or labour actions in relation to its restructuring plan at the South Deep operation in South Africa.”

 

40


Table of Contents

History

The current South Deep operations derive from the Barrick—Western Areas Joint Venture, which Gold Fields acquired in a series of transactions in the second half of fiscal 2007. The Barrick—Western Areas Joint Venture was named the South Deep Joint Venture.

Geology

South Deep is a deep-level underground gold mine located along the northern and western margins of the Witwatersrand Basin, which has been the primary contributor to South Africa’s production of a significant portion of the world’s recorded gold output since 1886.

The Witwatersrand Basin comprises a 6,000 metre vertical thickness of sedimentary rocks, extending laterally for some 350 kilometres northeast to southwest by some 1,200 kilometres northwest to southeast, generally dipping at shallow angles toward the centre of the basin. The basin outcrops at its northern extent near Johannesburg, but to the west, south and east it is overlaid by up to 4,000 metres of volcanic and sedimentary rocks. The Witwatersrand Basin is Archaean in age, meaning the sedimentary rocks are of the order of 2.8 billion years old.

Gold mineralisation occurs within laterally extensive quartz pebble conglomerate horizons called reefs, which are developed above unconformable surfaces near the basin margin. As a result of faulting and primary controls on mineralisation processes, the goldfields are not continuous and are characterised by the presence or dominance of different reef units. The reefs are generally less than two metres in thickness and are widely considered to represent laterally extensive braided fluvial deposits or unconfined flow deposits, which formed along the flanks of alluvial fan systems around the edge of an inland sea. Dykes and sills of diabase or dolerite composition are developed within the Witwatersrand Basin and are associated with several intrusive and extrusive events.

Gold generally occurs in native form, often associated with pyrite, carbon and uranium. Pyrite and gold within the reefs display a variety of forms, some obviously indicative of detrital transport within the depositional system and others suggesting crystallisation within the reef itself.

The most fundamental controls of gold distribution are the primary sedimentary features such as facies variation and channel directions. Consequently, the modelling of sedimentary features within the reefs and the correlation of payable grades within certain facies is key to in situ reserve estimation as well as effective reef definition drilling programmes, operational mine planning and grade control.

Gold mineralisation at South Deep is hosted by conglomerates of the Upper Elsburg reefs and the Ventersdorp Contact Reef (VCR). The Upper Elsburg reefs sub-crop against the VCR in a north-easterly trend, which defines their western limits. To the east of the sub-crop, the Upper Elsburg reefs are preserved in an easterly diverging sedimentary wedge attaining a total thickness of approximately 120 metres, which is subdivided into the lower “Individuals” and the overlying “Massives”. To the west of the sub-crop, only the VCR is preserved.

The stratigraphic units at South Deep generally dip southward at approximately 12 to 15 degrees and the gold-bearing reefs occur at depths of 1,500 metres to 3,500 metres below surface.

Production at South Deep is currently derived from the Upper Elsburg Reefs. In general terms, the Upper Elsburg succession represents an easterly prograding sedimentary sequence, with the Massives containing higher gold grades and showing more proximal sedimentological attributes in the eastern sector of the mining authorisation than the underlying Individuals. The sedimentary parameters of the Upper Elsburg reef units influence the overall tenor of the reefs with gold grade displaying a gradual, general decrease toward the east, away from the sub crop.

 

41


Table of Contents

The North-South trending “normal” West Rand and Panvlakte faults, which converge on the Western side of the lease area, are the most significant large-scale faults in the area and form the western limit to gold mineralisation for the mine.

West Africa Operations

The West Africa operations comprise the Tarkwa, Damang and the Asanko JV gold mines in Ghana. Gold Fields Ghana, which holds the interest in the Tarkwa mine, and Abosso, which owns the interest in the Damang mine, are 90 per cent. owned by Gold Fields and 10 per cent. by the Ghanaian government. Gold Fields acquired a 50 per cent. stake in Asanko Gold’s 90 per cent. interest in the Asanko Gold Mine in Ghana.

For a discussion on the energy supply in Gold Fields Ghana, see “—Risk Factors—Power cost increases may adversely affect Gold Fields’ business, operating results and financial condition.”

Tarkwa Mine

Introduction

The Tarkwa mine is located in southwestern Ghana, about 300 kilometres by road, west of Accra. The Tarkwa mine consists of several open pit operations on the original Tarkwa property and the adjacent southern portion of the property, which was formerly referred to as the Teberebie property and was acquired by Gold Fields in August 2000. Gold Fields added a SAG mill, a ball mill and a CIL plant.

The Tarkwa mine operates under mining leases with a total area of approximately 20,825 hectares, the entirety of which are surface operations. The Tarkwa mine completed its transition from the national grid to an independent power producer, Genser Energy, during 2018. Genser commissioned the last of the units at its Tarkwa gas plant in February 2018 and now supplies 40MW of energy at Tarkwa. The mine still has access to the national grid but only as a back-up. The Tarkwa mine has access to water, road and railway infrastructure, although rail service has been non-operational for many years. Most supplies are trucked in from either the nearest seaport, which is approximately 90 kilometres away by road in Takoradi, or from Tema, near Accra, which is approximately 300 kilometres away by road.

History

Investment in large-scale mining in the Tarkwa area commenced in the last quarter of the nineteenth century. In 1993, Gold Fields of South Africa took over an area previously operated by the State Gold Mining Corporation (SGMC). SGMC had, in turn, acquired the property from private companies owned by European investors. Mining operations by Gold Fields commenced in 1997 following initial drilling, feasibility studies and project development (which included the removal of overburden and the resettlement of approximately 22,000 people).

Geology

Gold mineralisation at Tarkwa is hosted by Proterozoic Tarkwaian metasediments, which overlie but do not conform to a Birimian greenstone belt sequence. Gold mineralisation is concentrated in conglomerate reefs and has some similarities to deposits in the Witwatersrand Basin in South Africa. The deposit comprises a succession of stacked, tabular palaeoplacer units consisting of quartz pebble conglomerates. Approximately 10 such separate economic units occur in the concession area within a sedimentary package ranging from 40 metres to 110 metres in thickness. Low-grade to barren quartzite units are interlayered between the separate reef units.

Damang Mine

Introduction

The Damang deposits are located in the Wassa West District in southwestern Ghana approximately 300 kilometres by road west of Accra and approximately 30 kilometres by road northeast of the Tarkwa mine.

 

42


Table of Contents

The mine exploits hydrothermal-style gold deposits in addition to Witwatersrand-style palaeoplacer gold. The Damang mine consists of a number of open pit operations with a SAG and ball mill and CIL processing plant. Damang holds mining and prospecting leases with a total area of approximately 26,376 hectares. The Damang mine completed its transition from the national grid to an independent power producer, Genser Energy, during 2017. Genser commissioned the last of the units at its Damang gas plant in February 2017 and now supplies 18MW of energy. The mine still has access to the national grid but only as a back-up. The Damang mine also has access to water and road infrastructure. Most supplies are brought in by road from the nearest seaport, Takoradi, which is approximately 135 kilometres away, or from Accra, which is approximately 300 kilometres away by road.

History

Mining on the Abosso concession began with underground mining in the early twentieth century. Surface mining at Damang commenced in August 1997 and Gold Fields assumed control of operations on 23 January 2002. Historically, the underground mine was in operation from 1878 until 1956.

Geology

Damang is located on the Damang Anticline, which is marked by Tarkwaian metasediments on the east and west limbs, around a core of Birimian metasediments and volcanics. Gold in the Tarkwaian metasediments and volcanics is predominantly found in the conglomerates of the Banket Formation and is similar to the Witwatersrand in South Africa; however, at Damang, hydrothermal processes have enriched this palaeoplacer deposit and the adjacent metasediments within the Banket formation. Within the region, the contact between the Birimian and Tarkwaian metasediments and volcanics is commonly marked by zones of intense shearing and is host to a number of significant shear hosted gold deposits, including Prestea, Bogoso, and Obuasi.

Palaeoplacer mineralisation occurs on the west limb of the anticline at Abosso, Chida and Tomento, and on the east limb of the anticline at the Kwesie, Lima South and Bonsa North locations. Hydrothermal enrichment of the Tarkwaian palaeoplacer and metasediments also occur at the Rex, Amoanda and Nyame areas on the west limb and the Damang and Bonsa areas on the east limb.

Asanko Gold Mine

Introduction

The Asanko Gold concessions are located in the Amansie West District of the Ashanti Region of Ghana, approximately 250 kilometres northwest of the capital Accra, and about 50 kilometres to 80 kilometres southwest of the regional capital of Kumasi.

Asanko Gold holds six mining leases as well as prospecting and reconnaissance licences, which collectively make up the AGM and span 30 kilometres strike length of the Asankrangwa Gold Belt. The AGM processing plant was commissioned during the fourth quarter of 2015 and is currently operating at a throughput of 5.4 Mtpa and achieving recoveries in excess of 92 per cent. The AGM consists of a number of open pit operations with a SAG and ball mill and CIL processing plant. Asanko Gold holds a total area of approximately 101,350 hectares under mining and prospecting leases and has access to the national electricity grid and water and road infrastructure.

History

The AGM is a collective term for the significant Nkran and Esaase gold deposits plus nine other satellite deposits. Nkran was previously exploited by Resolute (1997-2001) and produced approximately 730koz Au. The Nkran pit was dewatered and reopened by Asanko Gold in 2015-2016. Since restarting the operation, the AGM has produced approximately 576koz Au from the Nkran pit and satellite pits within 8 kilometres of the Obotan Milling Complex.

 

43


Table of Contents

During 2018, Gold Fields acquired a 50 per cent. stake in Asanko Gold’s 90 per cent. interest in the Asanko Gold Mine. Preliminary development of the Esaase deposit was completed in 2018 to allow for bulk sampling and test mining to begin in 2019.

Geology

Although each gold occurrence within the AGM has its own idiosyncrasies, geological and geophysical studies have advanced a similar mine scale setting for all the deposits discovered to date. There is an underlying structural relationship between reactivated WNW basement structures and the dominant NE-SW shears that have juxtaposed the sandstone, siltstone and lesser shale metasedimentary packages, coupled by N-S structures that may control flexures in the steeply dipping sediments. All deposits have intrusive tonalitic–porphyritic granite dykes.

Gold mineralisation has occurred at least twice during distinct deformational events.

Gold occurs largely as free particles. It is deposited in economic concentrations predominantly around zones of rheological contrast between sandstone (porous) and siltstone facies (non-porous) that are sub-vertical shear zones, as well as in late, shallow dipping conjugate quartz vein arrays that transgress rheologically contrasting metasedimentary units and the later granite intrusives.

Australasia Operations

St. Ives

Introduction

St. Ives is located 80 kilometres south of Kalgoorlie and 20 kilometres south of Kambalda, straddling Lake Lefroy in Western Australia. It holds exploration licences, prospecting licences and mining leases covering a total area of approximately 168,205 hectares (inclusive of those held as JVs). St. Ives is both a surface and underground operation, with several open pits and operating underground mines as well as a metallurgical CIP plant. The St. Ives operation obtains electricity pursuant to a contract with BHP Nickel West that expires in January 2023 and has access to water, rail, air and road infrastructure. Consumables and supplies are trucked in locally from both Perth and Kalgoorlie.

History

Gold was discovered in the St. Ives area in 1897, with intermittent production until Western Mining Corporation (WMC) commenced nickel and gold mining operations at St. Ives. Gold Fields acquired the St. Ives gold mining operation from WMC in November 2001.

Geology

The gold deposits of St. Ives are located at the southern end of the Norseman-Wiluna greenstone belt of the West Australian Goldfields Province. In the St. Ives area, the belt consists of Kalgoorlie Group volcanic rocks, Black Flag group felsic volcanic rocks and sediments and a variety of intrusive and overlying post-tectonic sediments. The area is structurally complex, with metamorphism ranging from lower greenschist and lower amphibolite facies. Shear hosted gold mineralisation has been discovered in all stratigraphic units. Deposit styles and ore controls are varied ranging from minor structures, including vein arrays, breccia zones and central, to quartz-rich and mylonitic parts of shear zones.

Agnew/Lawlers

Introduction

Agnew/Lawlers is located 23 kilometres west of Leinster, approximately 375 kilometres north of Kalgoorlie and 630 kilometres northeast of Perth, Western Australia. Together, Agnew and Lawlers hold exploration licences, prospecting licences and mining leases covering a total area of approximately 82,932 hectares.

 

44


Table of Contents

Agnew/Lawlers has one metallurgical plant in operation and is serviced by sealed road infrastructure to the mine gate. Supplies are generally trucked in from Perth or Kalgoorlie. Agnew/Lawlers is a fly-in fly-out operation with local services, external accommodation including air transport with a sealed runway. A new mine owned camp and runway upgrade is due for completion in 2019, which is expected to accommodate most of the employees and contractors. Power is currently supplied to the mine as part of the national electricity distribution with future generation entailing a combination of gas, solar and wind. Commissioning of the gas and solar components is scheduled for mid-2019, with wind generation to follow in 2020. The bulk of the water is supplied from the mining operations and recovered from the in-pit tailings facility and previously mined pits.

History

Gold was discovered at Agnew in 1895 and production was intermittent until WMC acquired the operation in the early 1980s and constructed the current mill in 1986. Since that time, numerous open pits and underground operations have been mined. During 2001, Gold Fields acquired Agnew from WMC.

Gold was discovered around the same time at Lawlers. In 1984, Forsayth NL purchased the Great Eastern lease and constructed the Lawlers processing plant (the Lawlers Mill). Mechanised open pit mining commenced in 1986. The New Holland underground mine opened in 1998 and in 2001 Barrick acquired Lawlers as part of its merger with Homestake. In 2013, Gold Fields purchased Lawlers from Barrick and the Lawlers Mill was placed on care and maintenance.

Geology

The Agnew and Lawlers gold deposits are located within the northwest portion of the Norseman-Wiluna greenstone belt of the Western Australian Goldfields. This greenstone belt consists of an older sequence of ultramafic flows, gabbros, basalts, felsic volcanic and related sedimentary rocks. The rocks are folded about the large, moderately north plunging Lawlers Anticline. The Agnew deposits are located on the western limb of this anticline, and major deposits discovered to date lie on sheared contacts between stratigraphic units. The anticline is cut by north-northeast trending faults such as the Waroonga and East Murchison Unit shear zones. The Lawlers deposits occur along the eastern limb of the Lawlers Anticline with the main Genesis-New Holland deposit located within the Scotty Creek Sediments west of Waroonga.

Granny Smith

Introduction

Granny Smith is located 27 kilometres southwest of the town of Laverton in the Northern Goldfields of Western Australia and is accessible via the Mt. Weld Road. Laverton has a sealed road to Perth, 950 kilometres to the southwest, and Kalgoorlie, 400 kilometres to the south.

Granny Smith holds exploration licences, prospecting licences and mining leases covering a total area of approximately 97,674 hectares.

The site operates on a fly-in fly-out basis with variable rosters. A well-maintained unsealed airstrip located approximately eight kilometres northeast of the camp provides air access from Perth for most employees and contractors. Flights are made four days per week.

History

The Granny Smith deposits were discovered in 1987. In 1989, mining at Granny Smith commenced in the Granny Smith pit and continued in subsequent years, with the development of a series of open pits. In 1998, the Wallaby deposit was discovered 11 kilometres southwest of Granny Smith. In November 2001, the first Wallaby ore was delivered to the mill.

 

45


Table of Contents

The Wallaby Open Pit was mined from October 2001 until December 2006. Underground mining at Wallaby commenced in December 2005 and is ongoing. As noted above, Gold Fields acquired the mine in October 2013.

Geology

Granny Smith is in the Eastern Yilgarn Craton. At a regional scale, the geological terrain around the Laverton area is dominated by the Mt. Margaret Dome in the northwest and the Kirgella Dome in the southeast. These domes are flanked to the east and west by north-northwest-striking shear zones, and the central zone between the two domes is dominated by north to north-northeast-striking sigmoidal shear zones. These distinctly different strikes to the shear zones developed early in the tectonic evolution of the area and resulted in a favourable architecture for late-stage orogenic gold mineralisation.

Gruyere JV

Introduction

The Gruyere deposit is located within the Yamarna Terrane of the eastern Yilgarn, Western Australia. Gruyere is located 200 kilometres east of Laverton and 1,000 kilometres north-east of Perth and is accessible by road and by air, with a sealed airstrip near the camp. The operation runs on a fly-in fly-out basis with variable rosters.

The project, with granted tenements for mining, exploration and miscellaneous of 200,354 hectares, is wholly within the Yamarna Pastoral Lease.

History

Gold Road discovered the primary mineralisation at Gruyere in 2013. The Gruyere project is 50 per cent. owned by Gold Fields Limited after forming a joint venture (JV) with Gold Road Resources in November 2016.

Geology

Gruyere is an Archaean orogenic gold deposit. Mineralisation is hosted within the Gruyere Monzonite Porphyry. Gold is associated with varying intensity albite-sericite-chlorite-biotite-calcite alteration of the host rock.

Americas Operations

Prior to fiscal 2013, Gold Fields owned a 98.5 per cent. economic interest in the Cerro Corona mine through its shareholding in La Cima. Gold Fields increased its economic interest in La Cima to 99.53 per cent. through a reduction in capital carried out in December 2013.

Cerro Corona

Introduction

The Cerro Corona mine became operational by the end of the third quarter of fiscal 2008. It forms part of a porphyry copper-gold deposit situated within the Hualgayoc Mining District in northern Peru. It is located in the highest part of the Western Cordillera of the Andes, in northern Peru, close to the headwaters of the Atlantic continental basin. Cerro Corona is located approximately 80 kilometres by road north of the City of Cajamarca. La Cima holds mining concessions covering a total area of approximately 4,365 hectares and Cerro Corona is being developed over an area of approximately 1,300 hectares, the rights to which are held by Gold Fields. Cerro Corona’s electricity is supplied through a long-term contract with a Peruvian power supplier and transported through the national power transmission system and a 34 kilometre transmission line constructed by the project. Cerro Corona’s water requirements are provided primarily by retention of rainfall and pit dewatering; water is continuously recycled.

 

46


Table of Contents

History

In December 2003, Gold Fields, through a subsidiary, signed a definitive agreement to purchase an 80.7 per cent. economic and 92 per cent. voting interest in the Cerro Corona mine from a Peruvian family-owned company, Sociedad Minera Corona S.A. The agreement called for a reorganisation whereby the assets of Cerro Corona were transferred to La Cima, in July 2004. Following the approval of an environmental impact assessment (EIA) on 2 December 2005, Gold Fields completed the purchase of the 92 per cent. voting interest (80.7 per cent. economic interest) in La Cima in January 2006, for a total consideration of U.S.$40.5 million. La Cima subsequently obtained all requisite additional permits to construct the mine. Construction commenced in May 2006.

Geology

The Cerro Corona gold-copper deposit is hosted by a 600- to 700-metre diameter sub-vertical cylindrical- shaped quartz diorite porphyry stock emplaced into mid-Cretaceous limestone and marls and siliclastic rocks. Within the porphyry, gold-copper mineralisation is primarily hosted by extensive zones of stockwork veining. There are at least two phases of diorite placement, only one of which is mineralised. The non-mineralised diorite is generally regarded as the last phase and is referred to as “barren core.” The latest re-modelling suggests that the Cerro Corona porphyry is probably composed of four or five satellite stocks with the last two being barren. The intrusive has been emplaced at the intersection of Andean-parallel and Andeannormal (transandean) structures. Supergene oxidation and leaching processes at Cerro Corona have led to the development of a weak to moderate copper enrichment blanket, allowing for the subdivision of the deposit, from the surface downward, into an oxide zone, a mixed oxide-sulphide zone, a secondary enriched (supergene) sulphide zone and a primary (hypogene) sulphide zone.

Salares Norte Project

Introduction

The Salares Norte project is 100 per cent. owned by Gold Fields and is focused on a gold-silver deposit in the Atacama region of northern Chile, with elevations between 4,200 metres and 4,900 metres above sea level. The nearest town is Diego de Almagro, about 190 kilometres by road to the west of the project. Mineralisation is contained within a high-sulphidation epithermal system, offering high-grade oxides. The project is located within a core 1,800 hectare concession area. Gold Fields holds 83,830 hectares in exploration and exploitation concessions in the project area.

History

The Group spent U.S.$53 million on feasibility study work and further in-fill drilling in fiscal 2018, following on from pre-feasibility study work and drilling in fiscal 2017 (U.S.$53 million), and U.S.$39 million spent in fiscal 2015. Approximately 150 kilometres of drilling has been completed to date. The project has progressed to include both the Brecha Principal and Agua Amarga deposits in a feasibility study, which was competed and peer reviewed during 2018. See “Integrated Annual Report—CEO Report—Group performance scorecard—Portfolio management”.

In December 2016, Gold Fields updated the project’s resources for the Brecha Principal area (at pre-feasibility status) as well as the nearby Agua Amarga deposit (scoping study status). Preliminary indications suggested Salares Norte could be an open pit mine, while metallurgical test work suggested that hybrid carbon-in-leach processing could deliver recovery rates of around 91 per cent. for gold. Current studies, including advancement of an optimised mine plan for the combined Brecha Principal and Agua Amarga deposits, are deemed sufficient to report a maiden reserve at Salares Norte of 21.1Mt at a gold grade of 5.13g/t for 3.5Moz and a silver grade of 57.9g/t and 39.3Moz silver.

 

47


Table of Contents

Importantly, a land easement for 30 years and water rights for the project were both granted in December 2016.

Salares Norte has completed its environmental and social baseline and is currently finalising the EIA report to be presented to the authorities within the next two months to support the project schedule. The environmental work comprises biological and bio-diversity studies, including the protection of the endangered short-tailed chinchilla in the area. The research has been completed and, as a part of the EIA, Salares Norte will present the Chile’s Ministry of Environment with options on how to protect the chinchilla, including possible relocation to a protected area within the concession. The research work undertaken at Salares Norte will also be used to inform a nationwide study on the conservation and management of the species.

The social baseline at Salares Norte has been expanded. While there are no indigenous claims or presence on the concession or the dedicated access routes, Salares Norte has embarked on an extensive engagement programme with impacted communities, including investments in community projects.

Geology

The Salares Norte Project is located in the northern part of the Maricunga Belt, an area with a predominance of Cenozoic volcanic rocks, comprising eroded strato-volcanos, volcanic domes and pyroclastic rocks. Mineralisation at Salares Norte is contained in a high-sulphidation epithermal system, hosted mainly by a breccia complex along the contact of two volcanic domes of andesitic and dacitic composition. Mineral resources have been delineated by drilling in two separate deposits, Brecha Principal and Agua Amarga, which are located about 500 metres apart. Most of the mineralisation known to date is oxidised. The sulphide mineralisation contains mainly pyrite.

Insurance

Gold Fields has insurance policies to protect against catastrophic events which could have significant adverse effects on its operations and profitability, subject to the availability and cost of such insurance. Gold Fields maintains its philosophy of placing coverage with secure underwriters that offer programmes to suit Gold Fields’ specific needs.

Gold Fields has global insurance policies covering general liability, accidental loss or material damage to its property, business interruption in the form of fixed operating costs or standing charges and other losses. Gold Fields does not insure all potential losses associated with its operations as some insurance premiums are prohibitively expensive, some risks are considered too remote to insure and some types of insurance cover are not available. For example, Gold Fields does not insure against loss of profits. Should an event occur for which there is no or limited insurance cover, this could affect Gold Fields’ cash flows and profitability.

Management believes that the scope and amount of insurance coverage is adequate, taking into account the probability and potential severity of each identified risk. Gold Fields’ insurance coverage is consistent with customary practice for a gold mining company of its size with multinational operations. See “—Risk Factors—Gold Fields’ insurance coverage may not adequately satisfy all potential claims in the future.”

 

48


Table of Contents

Property

As of 31 December 2018, Gold Fields held rights over the following mining and exploration areas/tenements, including those held as joint ventures:

Gold Fields’ operative mining areas as of 31 December 2018

 

Operation

   Size  
     (hectares)  

South Africa

  

South Deep

     4,268  

Ghana

  

Tarkwa

     20,825  

Damang

     26,376  

Asanko

     101,350  

Australia(1)

  

St. Ives

     168,205  

Agnew/Lawlers

     82,932  

Granny Smith

     97,674  

Gruyere

     200,354  

Peru

  

Cerro Corona

     4,365  

 

Note:

(1)

Tenement areas include: prospecting, exploration, mining, miscellaneous and non-managed or JV.

Gold Fields leases its corporate headquarters in Sandton.

According to the MPRDA, the mineral resources of South Africa belong to the nation and to the state (as custodian of the nation’s resources, which is entitled to grant prospecting and mining rights). The MPRDA provides a statutory right of access for the mining right holder to the mining area for the purposes of conducting mining operations and does not require the holder to own the land on which it conducts operations. Once a mining right is granted, a landowner cannot refuse a lawful mining right holder the right to conduct its mining operations. In addition, the landowner is not entitled to compensation from the mining right holder for the use of the land for mining operations conducted in terms of the MPRDA. In May 2010, the DMR approved the conversion of the South Deep old order mining right into a new order mining right. Included in this approval was an additional area called “Uncle Harry’s”, which is contiguous to South Deep. The durations of the South Deep and Uncle Harry’s mining rights are both 30 years.

Gold Fields owns most of the properties in respect of its South African mining operations, and where it does not own such property, it does so in accordance with applicable mining and property laws. In addition, Gold Fields owns prospecting and surface rights contiguous to its operations in South Africa. As required under the MPRDA, Gold Fields has registered its surface rights utilised for mining purposes. Gold Fields has received prospecting rights on properties which it has identified as being able to contribute, now or in the future, to its business and will apply to convert those prospecting rights to mining rights under the MPRDA, when appropriate. See “—Risk Factors—Gold Fields’ mineral rights are subject to legislation, which could impose significant costs and burdens and which impose certain ownership requirements, the interpretation of which are the subject of dispute—The MPRDA”.

Gold Fields’ West Africa operations comprise three legally registered entities, namely Gold Fields Ghana and Abosso, as well as a 50 per cent. stake in Asanko Gold’s 90 per cent. interest in the Asanko Gold Mine. Gold Fields Ghana obtained the mining rights for the Tarkwa property from the government of Ghana in 1993. In August 2000, with the consent of the government of Ghana, Gold Fields Ghana was assigned the mining rights

 

49


Table of Contents

for the northern portion of the Teberebie property. The Tarkwa rights expire in 2027 and the Minister of Lands and Natural Resources has approved the extension of the Teberebie Leases to 2036. Abosso holds the right to mine at the Damang property under the Damang and Lima South mining leases from the government of Ghana. The Damang lease expires in 2025. The Lima South lease, which expired in 2017 has been extended for another 10 years by the Minister of Lands and Natural Resources on the recommendation of the Minerals Commission. In addition, a Joint Venture transaction was concluded with Asanko Gold, with Gold Fields acquiring a 50 per cent. stake in Asanko Gold’s 90 per cent. interest in the Asanko Gold Mine in Ghana.

Gold Fields and the Asanko JV may respectively exploit all surface and underground gold at all three sites until the rights expire, provided that Gold Fields pays the government of Ghana a quarterly royalty. See “—Environmental and Regulatory Matters—Ghana—Mineral Rights”.

In Western Australia, land that is the subject of mining rights is leased from the state. West Australian mining leases have an initial term of 21 years with one automatic 21-year renewal period and thereafter an indefinite number of 21-year renewals with government approval. In relation to gold produced from the mining leases at St. Ives, Agnew/Lawlers, Granny Smith and Darlot (until its sale), Gold Fields pays an annual royalty to the state of 2.5 per cent. of revenue. The Gruyere project is 50 per cent. held by Gold Fields after forming a joint venture with Gold Road Resources in November 2016. The Gold Fields ownership is held by Gruyere Mining Co Pty and first gold is expected to be produced in 2019.

In Peru, exploration and extraction activities can only be performed in duly authorised areas. Authorisation is granted by the Peruvian government when a mining concession is issued. Mining concessions expire if the titleholder does not exploit the concessions for a period of 15 years, unless the titleholder demonstrates to the authorities that this was through no fault of its own, in which case the authorities may allow the titleholder to begin to exploit the concession within the next five years that follow. The titleholder must comply with specific obligations, such as paying annual fees of U.S.$3.00 per hectare, meeting minimum investment requirements, paying a monthly royalty according to the value of the produced concentrates and other requirements. The mining concessions owned by Cerro Corona cover an area of 4,365 hectares, while the surface rights cover 1,291 hectares. See “—Environmental and Regulatory Matters—Peru—Mining Concessions”.

 

50


Table of Contents

The maps presented below show the location of Gold Fields’ operations.

South Africa Operation

General location of the material assets—South Deep Gold Mine

 

 

LOGO

 

51


Table of Contents

West Africa Operations

General location of the material assets—Tarkwa Gold Mine

 

 

LOGO

 

52


Table of Contents

General location of the material assets—Damang Gold Mine

 

 

LOGO

 

53


Table of Contents

General location of the material assets—Asanko Gold Mine

 

 

LOGO

 

54


Table of Contents

Australian Operations4

General location of the material assets—St. Ives Gold Mine

 

 

LOGO

 

4 

The sale of Darlot to Red 5 Limited was completed on 2 October 2017.

 

55


Table of Contents

General location of the material assets—Agnew/Lawlers Gold Mine

 

 

LOGO

 

56


Table of Contents

General location of the material assets—Granny Smith Gold Mine

 

 

LOGO

 

57


Table of Contents

General location of the material assets—Gruyere Gold Project

 

 

LOGO

 

58


Table of Contents

Americas Operations

General location of the material assets—Cerro Corona Gold Mine

 

 

LOGO

 

59


Table of Contents

GLOSSARY OF MINING TERMS

The following explanations are not intended as technical definitions, but rather are intended to assist the reader in understanding some of the terms used in this annual report. For additional terms, please see “Annual Financial Report – Glossary of Terms”.

Adjusted EBITDA” is a non-IFRS measure which means profit or loss for the year adjusted for interest, taxation, amortisation and depreciation and certain other costs. The definition of adjusted EBITDA is as defined in the U.S.$1,290 million term loan and revolving credit facilities agreement. Refer to note 39 to the consolidated financial statements for the calculation of adjusted EBITDA.

Adjusted free cash flow and adjusted free cash flow margin or Free cash flow or Free Cash Flow Margin”, in terms of the existing long-term incentive plan scheme, means AIC adjusted for non-cash share-based payments, non-cash long-term employee benefits, exploration, feasibility and evaluation costs outside of existing operations, non-sustaining capital expenditure for growth projects only, realised gains or losses on revenue hedges and taxation paid (excluding royalties).

Adjusted free cash flow margin is adjusted free cash flow divided by revenue adjusted for by-product revenue.

The adjusted free cash flow margin is calculated as follows:

 

Revenue (gold only = revenue as per the income statement less by-product revenue as per AIC)

    xxx  

Less: Cash outflow

    (xxx

AIC

    (xxx

Adjusted for

 

Share-based payments (as non-cash)

    xx  

Long-term employee benefits (non-cash)

    xx  

Exploration, feasibility and evaluation costs outside of existing operations

    xx  

Non-sustaining capital expenditure

    xx  

Revenue hedges

    xx  

Long-term incentive plan payment

    (xx

Tax paid (excluding royalties)

    (xx
 

 

 

 

Free cash flow

    xx  

Free cash flow margin

    x
 

 

 

 

Gold sold only—ounces

    xxx  

All-in costs” or “AIC” is a non-IFRS measure which means all-in sustaining costs plus additional costs relating to growth, including non-sustaining capital expenditure and exploration, evaluation and feasibility costs not associated with current operations. For the calculation of all-in costs, see “Annual Financial ReportManagement’s discussion and analysis of the financial statements”.

All-in sustaining costs” or “AISC” is a non-IFRS measure which means operating costs excluding amortisation and depreciation, plus all costs not included therein relating to sustaining current production including sustaining capital expenditure. For the calculation of all-in sustaining costs, see “Annual Financial Report—Management’s discussion and analysis of the financial statements”.

Brownfield” means exploration conducted in areas where mineral deposits have already previously been discovered and is also termed near mine.

Dissolution” means the process whereby a metal is dissolved and becomes amenable to separation from the gangue material.

 

60


Table of Contents

Electrowinning” means the process of removing mineral from solution by the action of electric currents, known as electrolysis.

Exploration” means activities associated with ascertaining the existence, location, extent or quality of mineralisation, including economic and technical evaluations of mineralisation.

Gangue” means commercially valueless or waste material remaining after ore extraction from rock.

Gold reserves” means the gold contained within “proved and probable reserves” on the basis of recoverable material (reported as mill delivered tonnes and head grade).

Grinding” means reducing rock to the consistency of fine sand by crushing and abrading in a rotating steel grinding mill.

Hypogene” means ore or mineral deposits formed by ascending fluids occurring deep below the earth’s surface, which tend to form deposits of primary minerals, as opposed to supergene processes that occur at or near the surface, and tend to form secondary minerals.

In situ” means within unbroken rock or still in the ground.

Kriging” means a geostatistical estimation technique used in the evaluation of ore reserves.

Leaching” means dissolution of gold from the crushed and milled material, including reclaimed slime, for adsorption and concentration onto the activated carbon.

Level” means the horizontal tunnels of an underground mine used to access the workings or ore body.

Life of mine”, or “LoM” means the expected remaining years of production, based on production schedules and ore reserves.

London afternoon fixing price” means the afternoon fixing by the new electronic London Bullion Market Association, or LBMA price-discovery process. The price continues to be set twice daily, at 10:30 and 15:00 London time.

Mark-to-market” means the current fair value of a derivative based on current market prices, or to calculate the current fair value of a derivative based on current market prices, as the case may be.

Measures” means conversion factors from metric units to U.S. units are provided below.

 

Metric unit

  

U.S. equivalent

1 tonne (1 t)

   1.10231 short tons

1 gram (1 g)

   0.03215 ounces

1 gram per tonne (1 g/t)

   0.02917 ounces per short ton

1 kilogram (1 kg)

   2.2046 pounds (lb)

1 kilogram per tonne (1 kg/t)

   29.16642 ounces per short ton

1 kilometre (1 km)

   0.62137 miles

1 metre (1 m)

   3.28084 feet

1 centimetre (1 cm)

   0.39370 inches

1 millimetre (1 mm)

   0.03937 inches

1 hectare (1 ha)

   2.47104 acres

Metallurgical plant” means a processing plant used to treat ore and extract the contained minerals.

 

61


Table of Contents

Metallurgical recovery factor” means the proportion of metal in the ore delivered to the mill that is recovered by the metallurgical process or processes.

Metallurgy” means, in the context of this document, the science of extracting metals from ores and preparing them for sale.

Mill delivered tonnes” means a quantity, expressed in tonnes, of ore delivered to the metallurgical plant.

Mine call factor” means the ratio, expressed as a percentage, of the specific product accounted for at the mill (including residue), compared to the corresponding specific product ‘called for’ based on an operation’s measuring and valuation methods.

Mineralisation” means the presence of a target mineral in a mass of host rock.

MPa” means a unit measurement of stress or pressure within the earth’s crust used to profile tectonic stress, which can impact ground stability and ground support requirements in underground mining.

Net cash flow” is defined as net cash flow from operations less the South Deep dividend, net capital expenditure (additions to property, plant and equipment less proceeds on disposal of property, plant and equipment), environmental trust fund and rehabilitation payments and finance lease payments, as per the consolidated statements of cash flows which is a non-IFRS measure. An investor should not consider this item in isolation or as an alternative to cash flow from operating activities, cash and cash equivalents or any other measure presented in accordance with IFRS. The definition for the calculation of net cash flow may vary significantly between companies, and by itself does not necessarily provide a basis for comparison with other companies. The following table sets out a reconciliation of Gold Fields’ “net cash flow from operations” in accordance with IFRS (refer to the consolidated statement of cash flows) to “net cash flows”. For a reconciliation, see “Annual Financial Report—Management’s discussion and analysis of the financial statements”.

 

Net cash flow from operations(1)

     xx  

Less:

  

South Deep dividend(1)

     xx  

Additions to property, plant and equipment(1)

     xx  

Proceeds on disposal of property, plant and equipment(1)

     xx  

Environmental and rehabilitation payments(1)

     xx  

Finance lease payments

     xx  
  

 

 

 

Net cash flow

     xx  

 

Note:

(1)

As per the consolidated statement of cash flows.

Net debt” is a non-IFRS measure which means total borrowings less cash and cash equivalents (refer note 39 to the consolidated financial statements).

Net smelter return”, or “NSR” means the volume of refined mineral sold during the relevant period multiplied by the average spot mineral price and the average exchange rate for the period, less refining, transport and insurance costs.

Open pit” means mining where the ore is extracted from a surface mining operation or “pit”. The geometry of the pit may vary with the characteristics of the ore body.

Ore” means a mixture of material containing minerals from which at least one of the minerals can be mined and processed profitably.

 

62


Table of Contents

Ore body” means a well-defined mass of material of sufficient mineral content to make extraction economically viable.

Ore grade” means the average amount of mineral contained in a tonne of mineral-bearing ore expressed in grams per tonne, or per cent. per tonne.

Ore reserves”, or “reserves” means that part of a mineral deposit which could be economically and legally extracted or produced at the time of the reserve determination.

Ounce” means one troy ounce, which equals 31.1035 grams.

Overburden” means the soil and rock that must be removed in order to expose an ore body.

Paste filling” means a technique whereby cemented paste fill is placed in mined-out voids to improve and maintain ground stability, minimise waste dilution and maximise extraction of the ore.

Porphyry” means an igneous rock of any composition that contains larger, well-formed mineral grains in a finer-grained groundmass.

Production stockpile” means the selective accumulation of unprocessed ore which is actively managed as part of the current mining and processing operations.

Prospect” means to investigate a site with insufficient data available on mineralisation to determine if minerals are economically recoverable.

Prospecting right” means permission to explore an area for minerals.

Refining” means the final stage of metal production in which final impurities are removed from the molten metal by introducing air and fluxes. The impurities are removed as gases or slag.

Rehabilitation” means the process of restoring mined land to a condition approximating its original state.

Rock dump” means the historical accumulation of waste or low grade material derived in the course of mining which could be processed in order to take advantage of spare processing capacity.

Run of Mine”, or “RoM” when used with regard to grade, is a term to describe the average grade of the ore mined.

Sampling” means taking small pieces of rock at intervals along exposed mineralisation for assay (to determine the mineral content).

Seismicity” means a sudden movement within a given volume of rock that radiates detectable seismic waves. The amplitude and frequency of seismic waves radiated from such a source depend, in general, on the strength and state of stress of the rock, the size of the source of seismic radiation, and the magnitude and the rate at which the rock moves during the fracturing process.

Semi-autogenous grinding”, or “SAG mill”, means a piece of machinery used to crush and grind ore which uses a mixture of steel balls and the ore itself to achieve comminution. The mill is shaped like a cylinder causing the grinding media and the ore itself to impact upon the ore.

Slimes” means the finer fraction or tailings discharged from a processing plant after the valuable minerals have been recovered. Also see ‘Tailings’.

 

63


Table of Contents

Slurry” means a fluid comprising fine solids suspended in a solution (generally water containing additives).

Smelting” means thermal processing whereby mineral is liberated from molten beneficiated ore or concentrate, with impurities separating as lighter slag.

Spot price” means the current price of a metal for immediate delivery.

Stockpile” means a store of unprocessed ore.

Stope” means the underground excavation within the ore body where the main mineral production takes place.

Stratigraphic” means the study of rock layers (strata) and layering (stratification) and is primarily used in the study of sedimentary and layered volcanic rocks. Stratigraphic modelling is often important in profiling the regional and local geology that has played a controlling role in mineralisation and ore body generation.

Stripping” means the process of removing overburden (waste material) to expose the ore for mining.

Sulphide” means a mineral characterised by the linkages of sulphur with a metal or semi-metal, such as pyrite (iron sulphide). Also a zone in which sulphide minerals occur.

Supergene” means ores or ore minerals formed where descending surface water oxidises the primary (hypogene) mineralised rock and redistributes the ore minerals, often concentrating them in zones. Supergene enrichment occurs at the base of the oxidised portion of the ore deposit.

Tailings” means finely ground rock from which the bulk of valuable minerals have been extracted by metallurgical processes. Also see ‘Slimes’.

Tailings storage facility” or “TSF” typically means a dam used to store by-products or tailing from mining operations after separating the ore from the gangue.

Tonne” means one tonne and is equal to 1,000 kilograms (also known as a “metric” tonne).

Tonnage” means the quantity of material where the tonne is an appropriate unit of measure. Typically used to measure reserves of mineral-bearing material, or quantities of ore and waste material mined, transported or milled.

Waste” means rock mined with an insufficient mineral content to justify processing.

Yield” means the actual grade of ore realised after the mining and metallurgical treatment process.

 

64


Table of Contents

RESERVES OF GOLD FIELDS AS AT 31 DECEMBER 2018

Methodology

While there are some differences between the definition of the South African Code for Reporting of Exploration Results, Mineral Resources and Mineral Reserves (the SAMREC Code) and that of the SEC’s Industry Guide 7, only the reserves at each of Gold Fields’ operations, growth and advanced exploration projects as at 31 December 2018 which qualify as reserves for purposes of the SEC’s Industry Guide 7 are presented in the table below. See “—Glossary of Mining Terms”. In accordance with the requirements imposed by the JSE, Gold Fields reports its reserves using the terms and definitions of the SAMREC Code (2016 edition). Mineral or ore reserves, as defined under the SAMREC Code, are divided into categories of proved and probable reserves and are expressed in terms of tonnes to be processed at mill feed head grades, allowing for estimated mining dilution, ore loss, mining recovery and other modifying factors.

All of Gold Fields’ operations report reserves using cut-off grades or net smelter return cut-offs (NSR), in the case of multi-metal deposits. Cut-off grade is the grade that distinguishes the economic material within an ore body that is to be extracted and treated from the remaining material. Cut-off grade is typically calculated using an appropriate metal price plus the development, stoping, processing, general and administration and sustaining capital costs to derive a total cost per tonne. NSR cut-off is the net revenue (total revenue less production costs) that the owner of a mining property receives from the sale of the mine’s metal products. Costs include transportation and refining costs. Modifying factors applied in estimating reserves are primarily based on historical empirical information, but commonly incorporate adjustments for planned operational improvements. Tonnage and grade may include some mineralisation below the selected cut-off grade to ensure that the reserve comprises blocks of adequate size and continuity to facilitate practical mining. Reserves also take into account operating cost levels as well as necessary capital and sustaining capital provisions required at each operation, and are supported by detailed engineered “life of mine” (LoM) plans.

South Africa

A material restructuring at South Deep was announced in August 2018. The restructuring was aimed at reducing the workforce and underground mobile equipment levels in order to consolidate mining activity and to recalibrate the cost base with the anticipated levels of production. South Deep’s LoM Plan encompasses this restructuring. The resultant new operating model remains anchored by the previous rebase plan design and fundamentals, with a specific renewed focus on improved operational efficiency and execution. The new LoM plan sets out the foundation and establishes the key enablers required to fully convert the mine to a fully mechanised bulk efficient operation with an effective organisational culture that is supportive of mechanised operations.

South Deep’s LoM plan, which forms the basis for South Deep’s mineral reserves, will continue to be refined and enhanced as other operational outcomes are delivered and as the mine evolves to steady state production. This plan incorporates the recalibration of the labour force, all recent improvements in mine design and scheduling, and geotechnical parameters, as well as infrastructure required to support the production plan.

At South Deep, the estimation of reserves is based on surface drilling, underground infill and grade control (Mine Definition) diamond drilling, surface three-dimensional reflection seismics, ore body facies modelling, structural modelling, underground mapping, detailed ore zone wireframes and geostatistical estimation. The reefs, which are sedimentary in nature, are laterally continuous with long-range predictability, and reflect extensive intra-basinal fluvial deposits. Initially exploration is by drilling from the surface on an approximately 500-metre to 2,000-metre grid. Once underground access is available, underground mapping and Mine Definition diamond drilling is undertaken on an approximate 30-metre to 90-metre grid, to provide the necessary ore body definition to support detailed mine design and production scheduling.

 

65


Table of Contents

The following sets out the drill spacing ranges used to classify the different categories of reserves at South Deep.

 

Reserve Classification

   Sample
Spacing
Range
Min/Max
     Maximum
Distance
Data is
Projected
 
     (metres)  

Proved

     0 to 60        90  

Probable

     60 to 650        650  

For proved reserves, the planned grade control or Mine Definition diamond drilling must be designed at an approximate 50-metre by 50-metre grid spacing, depending on the accessibility for the diamond drill rigs. The high profile destress mining consists of 5.5-metre high cuts that are generally mined horizontally at 17- to 20-metre vertical intervals, and it reduces the in situ rock stress from approximately 80 MPa to 30 to 40 MPa to facilitate bulk mechanised mining. Estimation is constrained within both geologically homogeneous structural and defined facies zones, and is generally derived from either ordinary or simple kriged small-scale grids.

For probable reserves, the estimates access a significant number of samples on spacing greater than the spacing for development and stoping bordering these areas. In addition, borehole spacing ranges from tens to hundreds of metres are used in conjunction with 3D seismic survey results that confirm certain structural reef elevations and key stratigraphic surfaces. Reserves classified as probable are generally adjacent to those classified as proved. Estimation is constrained within homogeneous structural and facies zones, and is derived using a localised direct conditioning technique (used to derive recoverable block estimates) based on simple kriging.

The primary assumptions of continuity of the geologically homogeneous zones are driven by the geological model, which is updated when new information arises. Any changes to the model are subject to peer and internal technical corporate review and external independent consultant review when deemed necessary. Historically, mining at South African deep-level gold mines has shown significant geological continuity, so that new mines were started based on limited surface borehole information. Customarily, geological models are primarily based on the definition of different sedimentary facies within each conglomerate horizon. These facies are extrapolated along palaeocurrent and grade trends into new, undeveloped areas taking into account inherent proximal to distal depositional relationships and any surface borehole data in those areas. Normally, these facies are continuous, supported by extensive historical sample databases, and can be incorporated in the kriging of large blocks.

Ghana

For the Tarkwa open pit operation, estimation of probable reserves is based on a combination of an initial 100- or 200-metre grid of diamond and reverse circulation (RC) drilling and proved reserves are typically based on drilling a 12.5-metre to 25-metre grid of RC drill holes. For the Damang open pit operation, estimation of probable reserves is based on a 40 metre to 80 metre grid of combined RC and diamond drilling and proved reserves on a five-metre by eight-metre grid up to a 20-metre grid, depending on the ore body type and geometry. Advance grade control drilling is employed in certain areas to provide detailed estimation to greater depths than normal grade control drilling (typically two to three times the normal GC depth) where information is required to confirm structural and grade trends. For the Asanko Gold Mine open pit operations, estimation of probable reserves is based on a nominal 40-metre grid of combined RC and diamond drilling and proved reserves on an average grid of five metres by 10 metres, taking into consideration the geological and grade continuity of the ore body.

Diamond drilling provides continuous (solid) core from diamond drill bits, using water and chemicals for lubrication. Consequently, diamond drilling provides greater resolution of geological parameters such as lithologies, alterations, mineralisation, rock hardness and structures.

 

66


Table of Contents

In surface drilling programmes, RC drilling provides chip samples from percussion hammers powered by compressed air. The chips are transferred to the surface up a central tube within the rods to eliminate contamination from the outer hole. Sampling is generally conducted at intervals relevant to the ore body block model and mining dimensions. RC drilling is generally quicker and less expensive than diamond drilling. However, there is a depth limitation to RC drilling and consequently all deep holes are conducted by diamond drilling.

Generally, exploration and infill drilling programmes will consist of a mix of RC and diamond drilling in order to provide the necessary geological resolution, as well as bulk analytical data for evaluation, geotechnical and geometallurgical purposes. Grade control drilling programmes use RC.

Australia

At the Australian operations, the estimation of reserves for both underground and open pit operations is based on exploration and sampling information gathered through appropriate techniques, primarily from diamond drilling, RC drilling, air-core and sonic drilling techniques. The locations of sample points are spaced close enough to deduce or confirm geological and grade continuity. Generally, drilling is undertaken on grids, which range between 20 metres by 25 metres for proved reserves and up to 40 metres by 60 metres typically for probable reserves, although this may vary depending on the continuity of the ore body. In underground operations mapping and sampling of development facies is used to supplement drilling information. Due to the variety and diversity of mineralisation at the Australian operations, sample spacing may also vary depending on each particular ore type.

Peru

For the Cerro Corona operation, estimation is based on diamond drill and RC holes. The spacing of holes at Cerro Corona is generally on a grid ranging from 40 metres to 60 metres for probable reserves with some areas approximating a 25-metre grid where geology becomes more complex. The blast hole rock chips are used as grade control samples and are drilled on an average 5.5-metre by 4.8-metre grid.

Chile

For the Salares Norte project, estimation is mostly based on diamond drill holes with a small number of RC drill holes. The average spacing of holes in the indicated resource is less than 25 metres and in the Inferred Resource is less than 40 metres. Some closer spaced drilling of about 10 to 15 metres has been completed on a few sections to test short-range variability of geology and gold grade domains.

 

67


Table of Contents

Reserve Statement

As at 31 December 2018, Gold Fields had aggregate attributable proved and probable reserves of approximately 48.1 million ounces of gold and 691 million pounds of copper, as set forth in the following tables:

 

    Gold ore reserve statement as at 31 December 2018(1)  
    Proved reserves     Probable reserves     Total reserves     Attributable
gold
production
in fiscal
2018(2)
 
    Tonnes     Head
Grade
    Gold     Tonnes     Head
Grade
    Gold     Tonnes     Head
Grade
    Gold  
    (million)     (g/t)     (M oz)     (million)     (g/t)     (M oz)     (million)     (g/t)     (M oz)     (M oz)  

Underground (UG)

South Africa

                   

South Deep(3)(4)

    10.72       6.0       2.08       154.67       5.6       27.69       165.39       5.6       29.77       0.17  

Australia

                   

St. Ives

    0.26       5.2       0.04       5.36       5.2       0.89       5.62       5.2       0.94       0.11  

Granny Smith

    1.11       4.9       0.18       11.47       5.6       2.06       12.57       5.5       2.24       0.28  

Agnew(5)

    0.06       4.8       0.01       2.58       5.6       0.47       2.64       5.6       0.48       0.24  
 

 

 

   

 

 

   

 

 

   

 

 

   

 

 

   

 

 

   

 

 

   

 

 

   

 

 

   

 

 

 

Total Underground

    12.14       5.9       2.31       174.07       5.6       31.11       186.22       5.6       33.42       0.79  
 

 

 

   

 

 

   

 

 

   

 

 

   

 

 

   

 

 

   

 

 

   

 

 

   

 

 

   

 

 

 

Surface (Production Stockpile)

                   
South Africa     —         —         —         —         —         —         —         —         —         —    

South Deep

    —         —         —         —         —         —         —         —         —         —    

Ghana

                   

Tarkwa(5)

    11.83       0.8       0.29       53.98       0.4       0.69       65.80       0.5       0.98       —    

Damang(5)

    1.56       1.0       0.05             1.56       1.0       0.05       —    

Australia

                   

St. Ives(5)

    3.44       1.4       0.16       —         —         —         3.44       1.4       0.16       —    

Granny Smith

    0.04       5.2       0.01       —         —         —         0.04       5.2       0.01       —    

Agnew

    0.13       3.2       0.01       —         —         —         0.13       3.2       0.01       —    

Peru

                   

Cerro Corona

    4.04       0.8       0.11       —         —         —         4.04       0.8       0.11       —    

Surface (Open Pit) Ghana

                   

Tarkwa(4)

    39.18       1.2       1.56       70.09       1.2       2.66       109.27       1.2       4.22       0.47  

Damang(4)

    4.97       1.4       0.23       19.47       1.9       1.18       24.43       1.8       1.4       0.16  

Australia

                   

St. Ives(4)

    1.39       1.6       0.07       8.65       2.1       0.58       10.04       2.0       0.65       0.26  

Gruyere Gold Project

    8.58       1.1       0.31       38.54       1.3       1.58       47.12       1.3       1.89       —    

Granny Smith

    —         —         —         —         —         —         —         —         —         —    

Agnew

    —         —         —         0.92       2.4       0.07       0.92       2.4       0.07       —    

Chile

                   

Salares Norte

    —         —         —         21.08       5.1       3.48       21.08       5.1       3.48       —    

Peru

                   

Cerro Corona

    45.65       0.8       1.14       29.82       0.5       0.49       75.47       0.7       1.62       0.14  

Total Surface

    119.24       1.0       3.87       244.10       1.4       10.78       363.34       1.3       14.65       1.04  
 

 

 

   

 

 

   

 

 

   

 

 

   

 

 

   

 

 

   

 

 

   

 

 

   

 

 

   

 

 

 

Grand Total

    131.38       1.5       6.18       418.17       3.1       41.89       549.56       2.7       48.07       1.83  
 

 

 

   

 

 

   

 

 

   

 

 

   

 

 

   

 

 

   

 

 

   

 

 

   

 

 

   

 

 

 

Totals by Mine

                   

South Deep

    10.72       6.0       2.08       154.67       5.6       27.69       165.39       5.6       29.77       0.17  

Tarkwa

    51.01       1.1       1.85       124.07       0.8       3.36       175.07       0.9       5.20       0.47  

Damang

    4.97       1.4       0.23       21.02       1.8       1.23       25.99       1.7       1.45       0.16  

St. Ives

    5.08       1.7       0.27       14.01       3.3       1.47       19.09       2.8       1.74       0.37  

Granny Smith

    1.15       4.9       0.18       11.47       5.6       2.06       12.61       5.5       2.25       0.28  

 

68


Table of Contents
    Gold ore reserve statement as at 31 December 2018(1)  
    Proved reserves     Probable reserves     Total reserves     Attributable
gold
production
in fiscal
2018(2)
 
    Tonnes     Head
Grade
    Gold     Tonnes     Head
Grade
    Gold     Tonnes     Head
Grade
    Gold  
    (million)     (g/t)     (M oz)     (million)     (g/t)     (M oz)     (million)     (g/t)     (M oz)     (M oz)  

Darlot

    —         —         —         —         —         —         —         —         —         0.04  

Agnew

    0.19       3.7       0.02       3.50       4.8       0.54       3.69       4.7       0.56       0.24  

Gruyere Gold Project

    8.58       1.1       0.31       38.54       1.3       1.58       47.12       1.3       1.89       —    

Salares Norte

    —         —         —         21.08       5.1       3.48       21.08       5.1       3.48    

Cerro Corona

    49.69       0.8       1.24       29.82       0.5       0.49       79.51       0.7       1.73       0.14  
 

 

 

   

 

 

   

 

 

   

 

 

   

 

 

   

 

 

   

 

 

   

 

 

   

 

 

   

 

 

 

Grand Total

    131.38       1.5       6.18       418.17       3.1       41.89       549.56       2.7       48.07       1.83  
 

 

 

   

 

 

   

 

 

   

 

 

   

 

 

   

 

 

   

 

 

   

 

 

   

 

 

   

 

 

 

 

Notes:

(1) (a)

Quoted as mill delivered metric tonnes and Run of Mine (RoM) grades, inclusive of all mining dilutions and gold losses except mill recovery. Metallurgical recovery factors have not been applied to the reserve figures. The approximate metallurgical recovery factors are as follows: (i) South Deep 96.5%; (ii) Tarkwa 97.2%; (iii) Damang 91%; (iv) St. Ives 60% to 96%; (v) Agnew 92.1%; (vi) Granny Smith 92.2%; (vii) Gruyere 91%; (viii) Cerro Corona 69.5% for gold and 86.5% for copper; and (ix) Salares Norte 92.7% for gold and 67.5% for silver (planned). The metallurgical recovery is the ratio, expressed as a percentage, of the mass of the specific mineral product actually recovered from ore treated at the plant to its total specific mineral content before treatment. The South African operations have a consistent metallurgical recovery, while the recoveries on the international operations vary according to the mix of the source material and method of treatment.

 
 
  (b)

The metal prices used for the 2018 LoM plans were as follows: for the Ghana operations, ore reserve figures are based on an optimised pit at a gold price of U.S.$1,200 per ounce. For the Australian operations, ore reserve figures are based on a gold price of A$1,600 per ounce (at an exchange rate of A$1.33 per U.S.$1.00). Open pit ore reserves at the Australian operations are similarly based on optimised pits and the underground operations on appropriate mine design and extraction schedules. At South Deep, a gold price of R525,000 per kilogram (at an exchange rate of R13.6 per U.S.$1.00) was applied in valuing the ore reserve. The gold price used for reserves approximates the three-year trailing average (U.S.$1,258,oz), calculated on a monthly basis, of the London afternoon fixing price of gold. For the Cerro Corona gold reserves, the optimised pit is based on a gold price of U.S.1,200 per ounce and a copper price of U.S.$2.8 per pound. The reserves used a copper price of U.S.$2.5 per pound for fiscal 2018 and 2019 and U.S.$2.8 per pound from fiscal 2020 onwards. Due to the nature of the deposit and the importance of net smelter returns, the gold and copper prices need to be considered together.

  (c)

Dilution relates to planned and unplanned waste and/or low-grade material being mined and delivered to the mill. Ranges are given for those operations that have multiple ore body styles and mining methodologies. The mine dilution factors are as follows: (i) South Deep 11.1%; (ii) Tarkwa 30cm hanging wall and 20cm footwall; (iii) Damang 17% to 25% (hydrothermal) and 50cm (hanging wall and foot wall) (palaeoplacer); (iv) St. Ives 15% to 52% (open pits) and 11% to 25% (underground); (v) Agnew/Lawlers 20%; (vi) Granny Smith 15%; (vii) Gruyere 5%; and (viii) Cerro Corona 0%.

  (d)

The mining recovery factor relates to the proportion or percentage of ore mined from the defined ore body at the gold price used for the declaration of reserves. This percentage will vary from mining area to mining area and reflects planned and scheduled reserves against total potentially available reserves (at the gold price used for the declaration of reserves), with all modifying factors, mining constraints and pillar discounts applied. The mining recovery factors are as follows: (i) Tarkwa 100%; (ii) Damang 95%; (iii) St. Ives 91% to 100% (open pits) and 90% to 97% (underground); (iv) Agnew/Lawlers 90% (underground) and 83% (open pit); (v) Granny Smith 91%; (vi) South Deep 83%; (vii) Gruyere 99.6%; and (viii) Cerro Corona 98%.

  (e)

The cut-off grade may vary per shaft, open pit or underground mine, depending on the respective costs, depletion schedule, ore type and dilution. The following are the average or range of cut-off grade values applied in the planning process: (i) South Deep 4.1 g/t to 4.5 g/t; (ii) Tarkwa 0.42 g/t for mill feed; (iii) Damang 0.72 g/t to 0.77 g/t for fresh ore and 0.56 g/t to 0.60 g/t for oxide ore; (iv) St. Ives 0.35 to 0.4 g/t for mill feed—open pit, and 2.0 g/t to 2.7 g/t for mill feed—underground; (v) Agnew/Lawlers 2.6 g/t to 4.2 g/t mill feed—underground; (vi) Granny Smith 2.4 g/t to 3.2 g/t; (vii) Gruyere 0.3 g/t to 0.5 g/t; and (viii) Cerro Corona U.S.$14.25/t net smelter return (combined copper and gold).

  (f)

Totals may not sum due to rounding. Where this occurs, it is not deemed significant.

  (g)

An ounces-based Mine Call Factor based primarily on historic performance but also on realistic planned improvements where appropriate is applied to the reserves. The following Mine Call Factors have been applied: Damang 95%, Tarkwa 97%, with Agnew/Lawlers, Granny Smith, St. Ives, Gruyere, South Deep and Cerro Corona at 100%.

(2)

Actual gold/copper produced after metallurgical recovery.

(3)

Based on life of mine ownership share due to step-up of minority interest over time.

(4)

In line with other international operations, all South Deep reserves are classed as above infrastructure, as the reserves will be accessed by means of ongoing declines from current infrastructure.

(5)

Includes some gold produced from stockpile material, which cannot be separately measured.

 

69


Table of Contents

The following table sets forth the proved and probable copper reserves of the Cerro Corona mine as at 31 December 2018 that are attributable to Gold Fields:

 

     Copper ore reserve statement as at 31 December 2018(1)(2)  
     Proved reserves      Probable reserves      Total reserves      Attributable
copper
production
in fiscal
2018(2)
 
     Tonnes      Grade      Cu      Tonnes      Grade      Cu      Tonnes      Grade      Cu  
     (million)      (%)      (M lb)      (million)      (%)      (M lb)      (million)      (%)      (M lb)      (M lb)  

Surface (Open Pit & Stockpiles) Peru

                             

Cerro Corona

     49.7        0.4        445        29.8        0.4        246        79.5        0.4        691        67  

 

Notes:

(1)

Metallurgical recovery factors have not been applied to the reserve figures. The approximate metallurgical recovery factor for copper at Cerro Corona is 87%.

(2)

For the copper reserves, the optimised pit is based on a gold price of U.S.$1,200 per ounce and a copper price of U.S.$2.80 per pound, which, due to the nature of the deposit, need to be considered together.

The following table sets forth the proved and probable silver reserves of the Salares Norte project as at 31 December 2018 that are attributable to Gold Fields:

 

     Silver ore reserve statement as at 31 December 2018(1)(2)  
     Proved reserves      Probable reserves      Total reserves      Attributable
silver
production
in fiscal
2018(2)
 
     Tonnes      Head
Grade
     Silver      Tonnes      Head
Grade
     Silver      Tonnes      Head
Grades
     Silver  
     (million)      (g/t)      (M oz)      (million)      (g/t)      (M oz)      (million)      (g/t)      (M oz)      (M lb)  

Surface (Open Pit & Stockpiles) Chile

                             

Salares Norte

     —          —          —          21.08        57.9        39.26        21.08        57.9        39.26        —    

 

Notes:

(1)

Metallurgical recovery factors have not been applied to the reserve figures. The planned metallurgical recovery factor for silver at Salares Norte is 67.5%.

(2)

For the silver reserves, the optimised pit is based on a gold price of U.S.$1,200 per ounce and a silver price of U.S.$17.5 per ounce, which, due to the nature of the deposit, need to be considered together.

 

 

70


Table of Contents

Gold and Copper Price Sensitivity

The amount of gold mineralisation that Gold Fields can economically extract, and therefore can classify as reserves, is sensitive to fluctuations in the price of gold. The following table indicates Gold Fields’ attributable reserves at different gold prices that are 10 per cent. above and below the base case presented in the “gold reserve statement” table above for operating mines. The reserve sensitivities are, however, not based on detailed depletion schedules and should be considered on a relative and indicative basis only.

 

     -10%      Base      +10%  
     (Moz)  

South Deep(1)

     25.80        29.77        31.37  

Tarkwa

     4.06        5.20        5.66  

Damang

     1.17        1.45        1.62  

St. Ives(2)

     1.28        1.74        1.97  

Agnew/Lawlers(2)

     0.44        0.56        0.65  

Granny Smith(2)

     2.19        2.25        2.37  

Cerro Corona

     1.70        1.74        1.76  

 

Notes:

(1)

The equivalent gold prices used for the sensitivities in South Africa are R470,000/kg, R525,000/kg and R580,000/kg.

(2)

The equivalent gold prices used for the sensitivities in Australia are A$1,440/oz, A$1,600/oz and A$1,760/oz.

The London afternoon fixing price for gold on 22 March 2019 was U.S.$1,311 per ounce. Gold Fields’ attributable gold reserves decreased from 49.0 million ounces at 31 December 2017 to 48.1 million ounces at 31 December 2018 due to geotechnical redesign and increased cut-off grade at South Deep, as well as mining depletion at all operations, offset by discovery, ore body extensions, resource to reserve conversion, resource modelling, mine design enhancements and the maiden reserve declaration at Salares Norte.

The London Metal Exchange (LME) cash settlement price for copper on 22 March 2019 was U.S.$6,375 per tonne.

Gold Fields’ methodology for determining its reserves is subject to change and is based upon estimates and assumptions made by management regarding a number of factors as noted above under —Methodology”. Accordingly, the sensitivity analysis of Gold Fields’ reserves provided above should not be relied upon as indicative of what the estimate of Gold Fields’ reserves would actually be or have been at the gold or copper prices indicated, or at any other gold or copper price, and neither should it be relied upon as a basis for estimating Gold Fields’ ore reserves based on the current gold or copper price or what Gold Fields’ reserves will be at any time in the future. See “—Risk Factors—Gold Fields’ mineral reserves are estimates based on a number of assumptions, which, if changed, may require Gold Fields to lower its estimated mineral reserves”.

 

71


Table of Contents

DESCRIPTION OF MINING BUSINESS

The discussion below provides a general overview of the mining business as it applies to Gold Fields.

Exploration

Exploration activities are focused on replacing production depletion and on growth in ore reserves to maintain operational flexibility and sustainability. The Group focuses on the extension of existing ore bodies and the discovery and delineation of new ore bodies both at existing sites and at undeveloped sites. Once a potential ore body has been discovered, exploration is extended and intensified in conjunction with comprehensive infill drilling, in order to enable clearer definition of the ore body and its technical and economic characteristics to profile the potential portions to be mined. Geological, geochemical, geophysical, geostatistical, geotechnical and geometallurgical techniques are constantly refined to improve effectiveness and the economic viability of prospecting and mining activities.

Mining

Gold Fields currently mines only gold, with copper and silver as by-products. The mining process comprises two principal activities: (i) developing access to the ore body; and (ii) extracting the ore body once accessed. These two processes apply to both surface and underground mines.

Underground Mining

Developing access to the ore body

For Gold Fields’ South African underground mine, primary access to the ore body is provided through vertical shaft systems, while access is through single or multiple decline haulages extended from surface portals at the Australian operations. Horizontal and decline development at various intervals of the shaft or main decline, known as levels, extend laterally and provide access to the ore horizon. Ore drives open up the ore body for mining.

Extracting the ore body

Once an ore body has been accessed and opened up for mining, production activities consisting of drilling, blasting, cleaning and supporting are carried out on a daily basis.

At South Deep, the broken ore is loaded from the stope, development and destress facies into trucks using mechanical loaders and hauled along corridors to ore pass systems which connect the corridors to the cross cuts below. The broken ore from the development ends are loaded and hauled to ore pass systems by means of Load Haul Dumpers. The ore is then transported by rail or conveyor and tipped into the shaft transfer system, after which it is hoisted to surface. Mining methods employed include destress mining (to provide the appropriate geotechnical conditions for subsequent development stoping), long hole open stoping (for reef targets greater than 15 metres in height) and drifting and benching (for reef targets less than 15 metres in height). The mining voids generated once the ore is removed are filled with treated tailings product termed backfill, which provides ground support for the mined-out areas.

At the Australian underground operations, the broken ore is loaded straight from the stope face into trucks, using mechanical loaders, and hauled to the surface by underground dump trucks via the decline. Application of backfill to the mined-out areas is based on local conditions and is not always required in shallow underground mining areas.

Open Pit Mining

Opening up the ore body

In open pit mining, access to the ore body is achieved by stripping the overburden in benches of fixed height to expose the ore below. This is most typically achieved by drilling and blasting an area, loading the broken rock

 

72


Table of Contents

with excavators into dump trucks and hauling the rock and/or soil to dumps. The overburden material is placed on designated waste rock dumps.

Extracting the ore body

Extraction of the ore body in open pit mining involves the same activity as in stripping the overburden. Lines are established on the pit floor demarcating ore from waste material and the rock is then drilled and blasted. Post blasting, the ore is loaded into dump trucks and hauled to the crusher at the metallurgical plant or stockpile, while the waste is hauled to waste rock dumps.

Rock Dump and Production Stockpile Mining

Gold Fields mines surface rock dumps and production stockpiles using mechanised earth-moving equipment.

Mine Planning and Management

Operational and planning management on the mines receives support from regional technical support functions as well as corporate management. The current philosophy is one of top-down/bottom-up management, with the operational and commercial objectives at each mine defined by the personnel at the mine based on parameters, objectives and guidelines provided by Gold Fields’ corporate office. This is based on the premise that the people on the ground have the best understanding of the local business and what is realistically achievable.

Each operation identifies a preferred strategic option, which, once approved by Gold Fields’ Executive Committee (the Executive Committee), is used to inform how the detailed one year operational plan is configured, which is rolled out into a life of mine plan, prior to the commencement of each fiscal year. The plans are based on financial parameters determined by the Executive Committee. See “Annual Financial Report—Corporate Governance Report—Board committees—Executive Committee”. The operational plan is presented to the Executive Committee, which takes it to the Board for approval before the commencement of each fiscal year. The planning process is anchored by a Group planning calendar, and is sequential and based upon geological models, evaluation models, resource models, metal prices, mine design, depletion schedules and, ultimately, financial analysis. Capital planning is formalised pursuant to Gold Fields’ capital spending planning process. Projects are categorised and reviewed in terms of total expenditure, return on investment, net present value and impact on AIC per ounce and all projects involving amounts exceeding R360 million (South Africa), A$40 million (Australia) and U.S.$40 million (Ghana/Peru) are submitted to the Board for approval. Material changes to the plans have to be referred back to the Executive Committee and the Board.

Capital Expenditure

Gold Fields spent U.S.$814.2 million, U.S.$833.6 million and U.S.$628.5 million in capital expenditure during fiscal 2018, 2017 and 2016, respectively. The major expenditure items in fiscal 2018 were U.S.$58.3 million on development and equipping of the South Deep mine, U.S.$38.5 million on development of the Waroonga and New Holland underground complexes at Agnew/Lawlers, U.S.$113.6 million on capital waste stripping at Damang, U.S.$26.4 million on tailings storage facility at Cerro Corona, U.S.$36.5 million on development of the Wallaby underground mine at Granny Smith, U.S.$133.3 million on capital waste stripping at Tarkwa, U.S.$76.2 million on underground and open pit development at St. Ives and U.S.$134.3 million on the Gruyere project. The major expenditure items in fiscal 2017 were U.S.$82.4 million on the development and equipping of the South Deep mine, U.S.$39.9 million on development and infrastructure of the Waroonga and New Holland underground complexes at Agnew/Lawlers, U.S.$96.1 million on capital waste stripping and U.S.$19.9 million on construction of the tailings storage facility at Damang, U.S.$16.2 million on the tailings storage facility at Cerro Corona, U.S.$59.6 million on development of the Wallaby underground mine at Granny Smith, U.S.$124.3 million on capital waste stripping at Tarkwa and U.S.$107.4 million on underground and open

 

73


Table of Contents

pit development at St. Ives. The major expenditure items in 2016 were U.S.$77.9 million on the development and equipping of the South Deep mine, U.S.$39.6 million on development and infrastructure of the Waroonga and New Holland underground complexes at Agnew/Lawlers, U.S.$25.8 million on capital waste stripping at Damang, U.S.$16.4 million on the tailings storage facility at Cerro Corona, U.S.$32.3 million on development of the Wallaby underground mine at Granny Smith, U.S.$126.2 million on capital waste stripping at Tarkwa and U.S.$88.7 million on underground and open pit development at St. Ives. For more information regarding Gold Fields’ capital expenditure, see “Annual Financial ReportManagement’s discussion and analysis of the financial statements—Capital Expenditures”, “Annual Financial Report—Management’s Discussion and Analysis of the Financial Statements—Liquidity and Capital Resources—Years Ended 31 December 2018 and 31 December 2017” and “Annual Financial Report—Management’s discussion and analysis of the financial statements—Liquidity and Capital Resources—Years Ended 31 December 2017 and 31 December 2016”.

For a discussion of growth and sustaining capital expenditures, please see “Annual Financial Report —Management’s discussion and analysis of the financial statements —All-in sustaining and all-in costs”.

Growth capital expenditures for 2015 and 2014 were U.S$.14.2 million and U.S.$38.5 million, respectively. Sustaining capital expenditures for 2015 and 2014 were U.S.$599.9 million and U.S.$555.7 million, respectively.

AIC

Please see “Integrated Annual Report —Safe Operational Delivery” for the Company’s historical AIC. In 2013, the Company’s AIC for continuing and discontinued operations was U.S.$1,312/oz,

Processing

Gold Fields has seven active gold processing facilities (one in South Africa, two in Ghana, three in Australia and one in Peru). A typical processing plant includes two stages: comminution (crushing and grinding the ore) and then gold recovery (typically flotation, leaching, carbon adsorption, carbon stripping/EW and/or smelting).

Comminution

Comminution is the process of crushing and breaking up the ore to expose and liberate the gold and make it available for treatment. Conventionally, this process occurs in multi-stage crushing and milling circuits, which include the use of jaw and gyratory or cone crushers followed by rod, semi-autogenous grinding (SAG) and/or ball mills. For the milling step most of Gold Fields’ processing plants utilise both SAG and ball mills where the ore itself and steel balls are used as the primary grinding media. Through the comminution process, ore is ground to a pre-determined size before proceeding to the gold recovery stage.

Gold Recovery

In most of the Gold Fields’ processing plants, gold is extracted into solution by leaching with cyanide in agitated slurry tanks. The gold is then adsorbed onto activated carbon from the solution using either the carbon in leach (CIL) process or the carbon in pulp (CIP) process. The activated carbon is removed from the tanks, eluted in pressurised columns and the gold then recovered by electrowinning.

Most of the Gold Fields’ plants also utilise gravity recovery circuits that use a centrifugal concentrator to recover coarse free gold based on density differences. This gravity gold recovery step is usually undertaken within the grinding stage of the processing plant before the ore progresses to CIL or CIP.

As the final recovery step, the gold recovered by the electrowinning cells is smelted in a furnace to produce gold doré bars. These gold bars are transported to a refinery that is responsible for further refining.

At Cerro Corona, gold/copper concentrate is recovered using a standard flotation process. The concentrate is shipped to a third-party smelter for further processing. The Cerro Corona processing plant therefore does not have a CIL or CIP circuit.

 

74


Table of Contents

Refining and Marketing

South Africa

The South Deep Joint Venture entered into a new refining agreement with Rand Refinery Proprietary Limited (Rand Refinery) in 2013. Rand Refinery is a non-listed private company in which Gold Fields holds a 2.8 per cent. interest, with the remaining interests held by other South African gold producers.

This refining agreement superseded and replaced any and all previous refining agreements between the South Deep Joint Venture and Rand Refinery. Pursuant to this refining agreement, Rand Refinery undertook, among other things, to (i) refine all unrefined gold produced by South Deep, (ii) on each delivery date of unrefined gold to Rand Refinery, notify Gold Fields’ treasury department in writing of the estimated gold and/or silver content of the unrefined gold so delivered, expressed in troy ounces, and (iii) retain the refined gold and the refined silver for the South Deep Joint Venture pending written instructions from Gold Fields’ treasury department that the refined gold and/or refined silver have been sold and may be delivered to the buyer in accordance with the buyer’s instructions. Rand Refinery assumes responsibility for the unrefined gold upon arrival of the unrefined gold at the Rand Refinery premises in Johannesburg, South Africa. Rand Refinery invoices the South Deep Joint Venture with the refining charges, who then arranges for direct settlement to Rand Refinery. The refining agreement will continue indefinitely until either party terminates it upon at least 12 months’ written notice.

Gold Fields’ treasury department sells all the refined gold produced by South Deep to authorised counterparties at a price benchmarked against the LBMA Gold PM Auction Price, or the LBMA Gold AM Auction Price.

Silver is accumulated and sold on a quarterly basis by Gold Fields, treasury to either Rand Refinery, or to an authorised counterpart at a price benchmarked against the LBMA silver price.

Ghana

Gold produced at the Tarkwa and Damang mines is refined by MKS (Switzerland) S.A. (MKS) pursuant to refining agreements entered into by Gold Fields Ghana (in respect of the Tarkwa mine) and Abosso (in respect of the Damang mine) with MKS. Under these agreements, MKS collects the gold from either the Tarkwa or Damang mine and transports it either to its Switzerland refinery or to its Indian refinery where the gold is then refined. The MKS refinery in India will be the default designated refinery unless either party provides the other party with notice to the effect that a shipment of gold must be transported to MKS’s refinery in Switzerland, provided that MKS shall only be entitled to provide Gold Fields Ghana (Tarkwa operation) and Abosso (Damang operation) with such notice if (i) the arrival date of the gold at the refinery will fall on a day other than a business day in India or during a period of weak physical demand for gold in India; or (ii) the Indian import regulations for the gold have materially and adversely changed.

Once the gold has been refined, the Tarkwa and Damang operations shall be entitled to (i) sell the refined gold through Gold Fields’ treasury department, acting as agent for and on their behalf; or (ii) require MKS to purchase the refined gold; or (iii) request a prepayment in respect of the refined gold. All sales are benchmarked against the afternoon LBMA Gold PM Auction Price. The LBMA, which is an electronic price-discovery process, replaced the London gold price fixing mechanism on 20 March 2015. The LBMA sets the price twice daily, at 10:30 and 15:00 London time. The LBMA Gold Price is operated and administered by an independent third-party provider, ICE Benchmark Administration (the IBA), who were chosen following consultation with market participants. IBA provides the price platform, methodology as well as the overall administration and governance for the LBMA Gold Price. The IBA’s platform provides an electronic, auction-based, tradeable, auditable and fully IOSCO-compliant solution for the London bullion market. MKS assumes responsibility for the gold upon collection at either the Tarkwa or Damang mine.

Silver is accumulated and sold on a quarterly basis to MKS, at the LBMA silver price on the date of sale.

 

75


Table of Contents

The termination date for the MKS refining agreements was 31 March 2018, with automatic month to month renewal. Gold Fields expects to execute new refining agreements which expire on 31 December 2021 in early 2019, but the month-to-month arrangement is still in place pending the execution of the agreements.

Australia

In Australia, all gold produced by St. Ives, Agnew/Lawlers, and Granny Smith, each owned by an Australian operating company, is refined by the Perth Western in Western Australia. The Perth Mint applies competitive charges for the collection, transport and refining services. The Perth Mint takes responsibility for the unrefined gold at collection from each of the operations where they engage a sub-contractor, Brinks Australia. Brinks delivers the unrefined gold to the Perth Mint where it is refined and the refined ounces of gold and silver are credited to the relevant metal accounts held by each Australian Operating Company with the Perth Mint. The arrangement with the Western Australian Mint continues indefinitely until terminated by either party upon 90 days’ written notice.

Gold Fields’ treasury department in the corporate office in Johannesburg, South Africa sells all the refined gold produced by the Australian Operating Companies. On collection of the unrefined gold from an Australian Operating Company’s mine site, the relevant Australian Operating Company will notify Gold Fields’ treasury department of the estimated refined gold content, expressed in troy ounces, available for sale. After such confirmation, Gold Fields’ treasury department will sell the refined gold to authorised counterparties at a price benchmarked against the LBMA Gold PM Auction Price. All silver is sold to the Perth Mint at the LBMA silver price on the last business day of each month.

Peru

Gold Fields La Cima S.A. (La Cima) has two main long-term contracts for the sale of approximately 70 per cent. of concentrate from the Cerro Corona mine, one with a Japanese refinery and one with a European refinery. All production in excess of the amounts sold under long-term contracts is sold locally to globally trading entities.

Risk is transferred to the client when the concentrate is loaded at the port of Salaverry, Peru for international sales (cost, insurance and freight (CIF) intercom) sales or at a Salaverry warehouse for local sales (based on ex works (EXW) or carriage paid to (CPT) incoterms). Pricing for copper under each of the contracts is based on the daily LME settlement price for copper. Pricing for gold under each of the contracts is based on the daily average of the LBMA morning and afternoon fixing price. As in previous years, La Cima’s strategy is based on building strong business relationships with smelters and traders, which allows for a regular destination for its concentrate. Uncommitted production is expected to be delivered locally in the spot market to allow for production variances and inventory management.

The Gold Mining Industry

Background

Gold is a dense, relatively soft and rare precious metal which occurs in natural form as nuggets or grains in ore, underground veins and alluvial deposits. Gold mining operations include both underground and open pit operations with gold currently able to be commercially extracted from ore grades in amounts as low as 0.5 grams/metric tonne (open pit). The majority of gold production is used for jewellery production and for investment purposes, in the latter case because some investors view it as a store of value against inflation. In addition, certain physical properties of gold, including its malleability, ductility, electric conductivity, resistance to corrosion and reflectivity, make it the metal of choice in a number of industrial applications.

 

76


Table of Contents

Global Markets

Demand

See “Integrated Annual Report—Our business—Our operating context”.

Supply

Supply of gold consists of new production from mining, the recycling of gold scrap and releases from existing stocks of bullion. Mine production represents the most important source of supply. Management believes that long-term gold supply issues will act to support a recovery in the gold price. According to the WGC, total gold supply grew marginally by 1 per cent. in fiscal 2018, supported by similar year over year increase in mine production and recycled gold, following a decline in fiscal 2017. Total mine production for fiscal 2018 was 3,346.9 tonnes, rising fractionally compared to fiscal 2017 production.

This trend is set to continue. The Gold Fields Mineral Services Ltd. consultancy predicts a further drop in mine production in 2019, due to lower production at more mature mines, a decline in average grades at most gold operations and a lack of new mines coming on stream. Many analysts believe peak mine production was reached in 2015, coinciding with a high in gold discoveries in the mid-1990s and assuming an average 20-year development cycle. Goldman Sachs has stated that there may be only 20 years of known mineable reserves of gold left.

Price

The market for gold is relatively liquid compared to other commodity markets, with London being the world’s largest gold trading market. Gold is also actively traded via futures and forward contracts. The price of gold has historically been significantly affected by macroeconomic factors, such as inflation, exchange rates, reserves policy and by global political and economic events, rather than simple supply/demand dynamics. Gold is often purchased as a store of value in periods of price inflation and weakening currency. The price of gold has historically been less volatile than that of most other commodities. In 2015, the price of gold fell by 10 per cent. but recovered by 8.5 per cent. in 2016 and improved further by 1 per cent. in 2017, falling again by 2 per cent. in 2018. The closing gold price on 31 December 2018 was U.S.$1,280 per ounce. In 2018, the spot gold price was as high as U.S.$1,355 and as low as U.S.$1,178.

Top Producers

Based on fiscal 2018 production, the first, second, third and fourth largest gold producers in the world were Newmont, Barrick, AngloGold Ashanti and Kinross, respectively. According to publicly available sources, at 31 December 2018, Newmont had 12 operations in five countries, Barrick had 10 operations in eight countries, AngloGold Ashanti had 14 operations in ten countries and Kinross had 8 operations in seven countries. In fiscal 2018, Gold Fields was the seventh largest gold producer in the world.

Guidance for 2019

Gold Fields’ strategic review for fiscal 2019 takes into account a largely unchanged gold price and our budgets have been built around an anticipated average price of U.S.$1,200/oz. The investment in our business is a priority for fiscal 2019, which includes U.S.$69 million for Damang, U.S.$74 million for Gruyere and U.S.$57 million for Salares Norte. As a result, our AIC cost guidance for fiscal 2019 is U.S.$1,075/oz – U.S.$1,095/oz compared to U.S.$1,190/oz – U.S.$1,210/oz in fiscal 2018. The guidance for AISC is U.S.$980/oz – U.S.$995/oz compared to U.S.$990/oz – U.S.$1,010/oz in fiscal 2018.

Capital expenditure for the year is forecast to fall to U.S.$633 million (fiscal 2018: U.S.$814 million). Our production guidance for the year is 2.13 to 2.18 million attributable ounces, compared with the 2.04 million attributable ounces achieved in fiscal 2018.

 

77


Table of Contents

ENVIRONMENTAL AND REGULATORY MATTERS

South Africa

Environmental

Gold Fields’ South African operation is subject to various laws relevant to its activities that relate to the protection of the environment. South Africa’s Constitution grants the people of South Africa the right to an environment that is not harmful to human health or wellbeing and to the protection of that environment for the benefit of present and future generations through reasonable legislative and other measures. The South African Constitution and the National Environmental Management Act, No. 107 of 1998 (NEMA), as well as various other related pieces of legislation enacted, grant legal standing to a wide range of interest groups to bring legal proceedings to enforce their environmental rights, which are enforceable against private entities as well as the South African government.

South African environmental legislation commonly requires businesses whose operations may have an impact on the environment to obtain permits, authorisations and other approvals for those operations. The applicable environmental legislation also imposes general compliance requirements and incorporates the “polluter pays” principle.

The South African Government has initiated the “One Environmental System” to streamline the licensing processes for mining, environmental authorisations and water use. Under the One Environmental System, the Department of Mineral Resources (DMR) is the competent authority to grant environmental authorisations under NEMA. The DEA is the appeal authority for these authorisations. Directors may be held liable under the provisions of NEMA for any environmental degradation and/or the remediation thereof. NEMA has been amended to provide that every holder of a mining right will remain responsible for any environmental liability due to pollution or ecological degradation. They will also remain responsible for the pumping and treatment of polluted or extraneous water and the management and sustainable closure thereof.

South African mining companies are required by law to undertake rehabilitation work as part of their ongoing operations in accordance with an approved environmental management plan (EMP), which includes a mine closure plan. Gold Fields funds its ongoing environmental rehabilitation costs as part of its operating cash flows. Gold Fields’ long-term closure costs are funded by making cash contributions into an environmental trust fund. The difference between the cash closure contributions made to the environmental trust fund to date and the final closure cost estimate are funded through insurance guarantees. These costs are collectively referred to as the “financial provision”. The Environmental Minister has published Proposed Amendments to the Regulations Pertaining to the Financial Provision for Prospecting, Exploration, Mining or Production Operations (the Financial Provision Regulations) from 2015, which were published in terms of NEMA on 20 November 2015 and amended by the Minister of Environmental Affairs on 26 October 2016. The mining industry has been engaging the DEA regarding the Financial Provision Regulations and the proposed amendments. Further revisions and proposed amendments to the Financial Provision Regulations have since been published, the latest of which was dated 21 September 2018. The latest amendments include the repeal of the 2016 Financial Provision Regulations and the extension of the deadline for compliance with the Financial Provision Regulations to 19 February 2020.

The Financial Provision Regulations apply to holders of mining rights and require such holders to “review and align” their approved financial provision by undertaking a review of the provisioning in accordance with the Financial Provision Regulations by February 2020. In addition, the regulations require the addition of CPI plus 2 per cent. and value added tax (VAT) to the financial provision calculation, which would substantially increase the financial provision from the baseline. Holders will be regarded as having complied with the provisions of the Financial Provision Regulations until 19 February 2020, provided that these holders have complied with the financial provisioning obligations imposed by the MPRDA. A further and more substantial amendment to the Financial Provision Regulations is anticipated in 2019.

 

78


Table of Contents

In line with the “One Environmental System”, the National Water Act, No. 36 of 1998 (the NWA) requires the DWS to align and integrate the process for consideration of a water use licence with the timeframes of applications for prospecting and mining rights under the MPRDA and environmental authorisations under NEMA. A water use licence is required before mining operations can commence and the NWA includes a provision which gives a third party the right to appeal directly to the Minister of Water and Sanitation regarding such an application. An appeal by a third party may therefore delay a mining project despite the grant of a mining right and environmental authorisation.

Under the NWA, all water in the hydrological cycle is under the custodianship of the South African government held in trust for the people of South Africa. Water users are required to re-register their water uses under the NWA. In addition, the NWA governs waste and waste water discharges that may affect a water resource. The South African government uses various policy instruments and mechanisms, such as the water use licence regime and the proposed waste discharge charge system, to ensure compliance with prescribed standards and water management practices according to the “user pays” and “polluter pays” principles and to shift some of the treatment and clean-up cost back to the polluters. Gold Fields continues to use all reasonable and practical measures to remove underground water to permit the routine safe functioning of South Deep. South Deep was issued with a water use licence in November 2011 by the DWS. Certain conditions and other aspects of the approved licence were identified as requiring modification and an application to address these was submitted to the DWS. The amendment application was processed and approved by the DWS in December 2018.

Under the National Environmental Management Air Quality Act, No. 39 of 2004 (the Air Quality Act), the South African government has established minimum emission standards for certain activities which result in air emissions and for which atmospheric emissions licences (AELs) must be held. Non-compliance with the minimum emissions standards under the Air Quality Act is an offence. South Deep mine undertakes activities which result in atmospheric emissions, as provided for by the Air Quality Act, and holds a registration certificate authorising such activities under previous legislation. An air quality licence was issued to South Deep in January 2016 by the Rand West City Local Municipality, authorising South Deep to undertake smelting activities under the National Environmental Air Quality Act. Gold Fields developed an Air Quality Management Plan in 2015 in an effort to ensure it complies with the applicable requirements of the Air Quality Act, including the new minimum emissions standards.

On 5 February 2019, the Finance Standing Committee approved a Carbon Tax Bill. On 19 February 2019 Parliament’s National Assembly approved the Bill which will now be sent to Parliament’s National Council of Provinces to be debated and voted upon and then sent to the President for his assent and signature, upon which the Bill is expected to become law and come into effect on 1 June 2019. For more information regarding the Carbon Tax Bill, see “—Risk Factors—Regulation of greenhouse gas emissions and climate change issues may materially adversely affect Gold Fields’ operations”.

The National Treasury and DEA discussed the options for aligning the carbon tax with the carbon budgets during several meetings held in June and July 2018. Since the Climate Change Bill has not been promulgated, the Carbon Tax Bill cannot be amended to reflect this alignment at this stage. Once the Climate Change Bill is assented to as an act of parliament, the “Carbon Tax Act” can then be amended accordingly. It is proposed that where an entity’s allocated carbon budget is below the level of total emissions reported by that entity, the carbon tax will apply as follows: (a) for emissions up to the level of the carbon budget, the current carbon tax design will apply at a tax rate of R120 adjusted in line with annual increases and all the tax free allowances will apply; and (b) for emissions exceeding the carbon budget, a higher tax rate of R600/tCO2e will apply. Where the carbon budget allocated to an entity is equal to the total emissions reported by an entity, the current carbon tax design applies, and the carbon budget allowance falls away. Carbon budgets have yet to be set or negotiated for mining companies, other than coal mining companies.

The National Environmental Management Waste Act, No. 59 of 2008 (the Waste Act) provides for responsible waste management. Gold Fields is currently in compliance with the Waste Act. South Deep has one

 

79


Table of Contents

waste disposal facility which is currently dormant. The site consists of different waste streams, including waste that has radiation levels that are slightly above background levels, being the naturally occurring levels in geology. There is a duty to rehabilitate this dormant site. South Deep has included the site in the rehabilitation plan and rehabilitation commenced during fiscal 2018. South Deep applied on 13 January 2015 for a waste licence in respect of two facilities: a waste transfer station and a salvage yard, and, in April 2017, Gold Fields received a confirmation of compliance with the licensing requirements in terms of the transitional arrangements.

On 2 June 2014, amendments to the Waste Act were published, which had the effect that, as of 8 December 2014, residue deposits and residue stockpiles would be brought within the Waste Act’s scope of operation. Accordingly, as of 8 December 2014, in terms of the “One Environmental System”, residue stockpiles and residue deposits are now subject to regulation under the Waste Act and waste management licences for activities relating to their establishment and reclamation will need to be obtained, subject to the transitional provisions in the amendments which were published in 24 July 2015. Such licences will need to be obtained from the DMR, which is the competent authority to issue such licences for mining operations. The Regulations regarding the Planning and Management of Residue Stockpiles and Residue Deposits which were published on 24 July 2015 are also likely to have a financial impact on the management of these facilities, since they impose various classifications and associated liner requirements for new residue stockpiles and deposits. This is a fundamental shift in regulation as the Waste Act previously excluded residue deposits and residue stockpiles from its ambit.

Gold Fields undertakes activities which are regulated by the National Nuclear Regulator Act, No. 47 of 1999 (the NNR Act). The NNR Act requires Gold Fields to obtain authorisation from the National Nuclear Regulator (NNR) and undertake activities in accordance with the conditions of such authorisation. Prior to the Spin-off, Gold Fields’ South African mining operations possessed and maintained Certificates of Registration issued by the NNR. After the Spin-off, South Deep continues to possess and maintain its Certificate of Registration (CoR) as required under the NNR Act.

Although South Africa has a comprehensive environmental regulatory framework, enforcement of environmental law has traditionally been poor. The DEA and the DWS have indicated that enforcement will improve and that Environmental Management Inspectors will be provided with greater resources going forward. As of 8 December 2014, under the “One Environmental System”, separate Environmental Management Inspectors were appointed under the DMR to regulate environmental compliance of the mining industry.

Health and Safety

The principal objective of the South African Mine Health and Safety Act No. 29 of 1996 (the Health and Safety Act) is to provide for the protection of the health and safety of employees and other persons at mines. The Mine Health and Safety Act requires employers and others to ensure their operating and non-operating mines provide a safe and healthy working environment, as far as reasonably practicable. The Mine Health and Safety Act provides for penalties and a system of administrative fines for non-compliance with the provisions thereof. The Mine Health and Safety Act further provides for employee participation through the establishment of health and safety committees and by requiring the appointment of health and safety representatives. It also provides for an employee’s right to refuse dangerous work. Finally, it describes the powers and functions of the Mine Health and Safety Inspectorate (MHSI), which inspectorate is part of the DMR and the process of enforcement. The Mine Health and Safety Act authorises the MHSI to restrict or stop work at any mine and requires an employer to take steps to minimise health and safety risks at any mine. Under the Mine Health and Safety Act, an employer is obliged, among other things, to ensure, as far as reasonably practicable, that its mines are designed, constructed and equipped to provide conditions for safe operation and a healthy working environment. The employer is also required to ensure, as far as reasonably practicable, that its mines are commissioned, operated, maintained and decommissioned in such a way that employees can perform their work without endangering their health and safety or that of any other person. Every employer must ensure, as far as reasonably practicable, that persons who are not employees, but who may be directly affected by the activities at a mine, are not exposed to any hazards to their health and safety. The MHSI also has the power to impose administrative fines on an employer in the event

 

80


Table of Contents

of a breach of the Mine Health and Safety Act. The maximum administrative fine that may be imposed is R1 million per offence. Any person, which may include an employer, who fails to comply with a provision of the Mine Health and Safety Act commits an offence and may be charged and, if successfully prosecuted, fined or imprisoned, or both.

The principal health risks associated with Gold Fields’ mining operations in South Africa arise from occupational exposure and community environmental exposure to silica dust, noise, heat and certain hazardous substances, including toxic gases, water, soil or air contamination and radioactive particulates. The most significant occupational diseases affecting Gold Fields’ workforce include lung diseases (such as silicosis, tuberculosis, a combination of the two and COAD) as well as NIHL. The Occupational Diseases in Mines and Works Act, No. 78 of 1973 (the ODMWA) governs the payment of compensation and medical costs related to certain occupational diseases, such as silicosis, contracted by persons employed in mines or at sites where activities ancillary to mining are conducted. See “—Risk Factors—Gold Fields’ operations are subject to environmental and health and safety regulations, which could impose additional costs and compliance requirements and Gold Fields may face claims and liability for breaches, or alleged breaches, of such regulations and other applicable laws”.

In 2011, the South African Constitutional Court ruled that a claim for compensation under ODMWA does not prevent an employee from seeking to recover damages from the employer under common law. While issues, such as negligence and causation, need to be proved by the claimant on a case-by-case basis, such a ruling could expose Gold Fields to claims related to certain occupational diseases (including silicosis), which may be in the form of an individual claim for damages, a class action or similar group claim. Although risks associated with alleged occupational exposure are likely to be greater, such actions may also arise in connection with the alleged incidence of such diseases in communities proximate to Gold Fields’ mines.

In 2014, a consolidated application was brought against several South African mining companies, including Gold Fields, for certification of a class action on behalf of current or former mineworkers (and their dependants) who had allegedly contracted silicosis or tuberculosis while working for one or more of the mining companies listed in the application. In May 2016, the Court ordered, among other things, the certification of a silicosis class and a tuberculosis class. The Court ruling did not represent a ruling on the merits of the cases brought against the mining companies.

On 3 May 2018, the group of South African mining companies, including Gold Fields, (the Gold Working Group) concluded a settlement agreement (the Settlement Agreement) with the attorneys representing the claimants in the silicosis and tuberculosis class action litigation. The Settlement Agreement provides compensation on a sliding scale to eligible workers suffering from silicosis and/or tuberculosis who worked in the Gold Working Group’s mines from 12 March 1965 to the effective date of the Settlement Agreement.

The Settlement Agreement is subject to certain suspensive conditions, including that an unconditional order of court, sanctioning the Settlement Agreement to make the Settlement Agreement an order of court, is obtained from the Court.

The first stage of the Court approval application comprised an ex parte application which was heard on 13 December 2018. Following this hearing, the Court issued an order setting out how members of the settling classes and other interested parties should be informed of the proposed settlement and how they may make representations to the Court regarding the settlement, should they wish.

The second stage of the approval application makes provision for members of the settling classes and interested parties to make submissions to the Court on the settlement. The hearing of the second stage of the approval application will take place from 29 to 31 May 2019. Should there be no notifications of objections to the settlement, this hearing will take place on 3 April 2019.

 

81


Table of Contents

If the Court approves the settlement, claimants will be entitled to opt out of participating in the settlement contemplated by the Settlement Agreement. The Settlement Agreement contains a condition precedent that no more than 2,000 members of the settling class have opted out of the settlement. However, this condition may be waived by agreement in writing between the Working Gold Group and the claimants’ attorneys. The Settlement Agreement provides that any member of the settlement classes who does not opt out is automatically eligible to submit a claim.

In terms of the settlement, a settlement trust will be constituted. A website (www.SilicosisSettlement.co.za) and a Facebook page (www.facebook.comsilicosissettlement) has been established where miners, ex-miners or their dependants can register an interest in making a claim from the settlement trust once it is established.

Gold Fields has provided for the estimated cost of the above settlement based on actuarial assessments and the provisions of the Settlement Agreement. At 31 December 2018, the provision for Gold Fields’ share of the settlement of the class action claims and related costs amounted to U.S.$25 million. The nominal value of this provision is U.S.$35 million. This provision compares to the initial amount raised in June 2017 of U.S.$30 million. The decrease is due to a change in the timing of expected cash flows and the effect of translation offset by the effect of unwinding. The ultimate outcome of these matters remains uncertain, with a possible failure to fulfil all the suspensive conditions under the Settlement Agreement. The provision is consequently subject to adjustment in the future. See “Annual Financial Report—Notes to the consolidated financial statements—Note 35. Contingent liabilities”.

The payment of compensation under the Settlement Agreement could have a material adverse effect on Gold Fields’ business, reputation, results of operations and financial condition. If all the suspensive conditions under the Settlement Agreement are not fulfilled, Gold Fields could incur significant costs as a result of the silicosis and tuberculosis class action litigation, which could have a material adverse effect on Gold Fields’ business, operating results and financial condition. In addition, Gold Fields may incur significant additional costs arising out of these issues, including costs relating to the payment of fees, increased levies or other contributions in respect of compensatory or other funds established and expenditures arising out of its efforts to remediate these matters or to resolve any outstanding claims or other potential action.

In addition to the class action, an individual silicosis-related action was instituted against Gold Fields and another mining company. In February 2018, the defendants (including Gold Fields) and the plaintiff entered into a confidential settlement agreement in full and final settlement of this matter. See “Integrated Annual Report—Safe operational delivery—Health—Silicosis and TB” and “Annual Financial Report—Notes to the consolidated financial statements—Note 35. Contingent liabilities”.

Mineral Rights

The MPRDA

See “—Risk Factors—Gold Fields’ mineral rights are subject to legislation, which could impose significant costs and burdens and which impose certain ownership requirements, the interpretation of which are the subject of dispute—The MPRDA”.

The New Mining Charter

See “—Risk Factors—Gold Fields’ mineral rights are subject to legislation, which could impose significant costs and burdens and which impose certain ownership requirements, the interpretation of which are the subject of dispute—The Mining Charter and the Amended Mining Charter”.

The BBBEE Act and the BBBEE Amendment Act

The BBBEE Act established a national policy on broad-based black economic empowerment with the objective of increasing the participation of HDSAs in the economy. The BBBEE Act provides for various

 

82


Table of Contents

measures to promote black economic empowerment, including empowering the Minister of Trade and Industry to issue the BBBEE Codes with which organs of state and public entities and parties interacting with them or obtaining rights and licences from them would be required to comply. There has been some debate as to whether or to what extent the mining industry was subject to the BBBEE Act and the policies and codes provided for thereunder. On 24 October 2014, the BBBEE Amendment Act No. 46 of 2013 was brought into operation. The BBBEE Amendment Act inserts a new provision in the BBBEE Act, whereby the BBBEE Act would trump the provisions of any other law in South Africa which conflicts with the provisions of the BBBEE Act, provided such conflicting law was in force immediately prior to the effective date of the BBBEE Amendment Act. The BBBEE Amendment Act also stipulates that this provision would only be effective one year after the BBBEE Amendment Act is brought into effect. This provision came into effect on 24 October 2015 and, on 27 October 2015, the Minister for Trade and Industry published a government gazette notice declaring an exemption, in favour of the DMR, from applying the requirements contained in section 10(1) of the BBBEE Act for a period of 12 months, ending 27 October 2016. The Minister of Trade and Industry has not published any further notices since this date to provide clarity on his position but the exemption and its expiry can be read as confirmation that the South African Department of Trade and Industry sees the BBBEE codes as “applicable” to the Mining Industry. In any event, it is not clear whether the DMR is likely to continue implementing the Mining Charter in its current form or whether it will apply the BBBEE Act or whether it would follow the BBBEE Codes.

This raises the question of whether the BBBEE Act and the BBBEE Codes may overrule the Mining Charter in the future. There is no clarity on this point at this stage. The revised Broad-Based Black Economic Empowerment Codes of Good Practice (the Revised BEE Codes) became available for voluntary use on 11 October 2013 and became effective on 1 May 2015. Both the BBBEE Amendment Act and the Revised BEE Codes expressly stipulate that, where an economic sector in South Africa has a sector code (Sector Code) in place for BEE purposes, companies in that sector must comply with the Sector Code. For purposes of the BBBEE Act, the Mining Charter is not a Sector Code. On 17 February 2016, the Minister of Trade and Industry published a gazette notice which repealed or confirmed the validity of a number of Sector Codes. The omission of the Mining Charter from the notice can be interpreted as confirmation that the Mining Charter is not contemplated as a Sector Code. This supports the interpretation that the BBBEE Act did not intend to trump the Mining Charter. While it remains to be seen how this will be interpreted, it appears that the BBBEE Act and the BBBEE Codes will not overrule the Mining Charter in the future. Although the Mining Charter is not a Sector Code, Gold Fields regularly reviews its status against the provisions and obligations of the Revised BEE Code (Codes) to internally measure what its compliance would be if it were subject to the Codes. To date, we believe we would be compliant with the Codes; however, there is no certainty as to whether the current obligations would supersede the Mining Charter or whether there will be alignment with the revised Mining Charter III. See “—Risk Factors—Gold Fields’ mineral rights are subject to legislation, which could impose significant costs and burdens and which impose certain ownership requirements, the interpretation of which are the subject of dispute”.

The 2018 Mining Charter purports to align the Mining Charter with the BBBEE Act and the BBBEE Codes, which apply generally to other industries in South Africa. Despite major improvements in the published 2018 Mining Charter, the industry does not consider the licence renewal clause acceptable as it could invalidate previous empowerment deals and the implementation guidelines potentially create further uncertainty. See “—Risk Factors—Gold Fields’ mineral rights are subject to legislation, which could impose significant costs and burdens and which impose certain ownership requirements, the interpretation of which are the subject of dispute”. Should the impasse continue, the MSCA reserves its rights to proceed with a legal review of the Charter relating to, among others, the renewal of licences.

The Royalty Act

The Mineral and Petroleum Resources Royalty Act, No. 28 of 2008 (the Royalty Act) imposes a royalty on refined and unrefined minerals payable to the South African government.

 

83


Table of Contents

The royalty in respect of refined minerals (which include gold and platinum) is calculated by dividing earnings before interest and taxes (EBIT) by the product of 12.5 times gross revenue calculated as a percentage, plus an additional 0.5 per cent. EBIT refers to taxable mining income (with certain exceptions such as no deduction for interest payable and foreign exchange losses) before assessed losses but after capital expenditure. A maximum royalty of 5 per cent. of revenue has been introduced for refined minerals. Gold Fields currently pays a royalty based on the refined minerals royalty calculation as applied to its gross revenue.

The Minister of Finance appointed the Davis Tax Committee to consider the appropriateness of the current mining tax regime taking account of the challenges facing the mining sector and the agreement between Government, Labour and Business to ensure that the mining sector contributes to growth and job creation, remains a competitive investment proposition, and all role players contribute to better working and living conditions. The committee’s role is advisory in nature and makes recommendations to the Minister of Finance who, after taking into account the committee’s reports and recommendations, makes appropriate announcements as part of the normal budget and legislative processes. These will be subject to the normal consultative processes and Parliamentary oversight once announced by the Minister of Finance.

The committee was not persuaded that the current mining tax system encourages the investment which the mining tax regime originally intended to attract. The committee felt that it was time to work towards aligning the mining corporate income tax regime more closely with the tax applicable to other taxpaying sectors, leaving the royalty system to respond to the non-renewable nature of mineral resources. The committee’s first interim report on mining, which was released for public comment on 13 August 2015, proposed no changes to the royalty regime but recommended the discontinuation of the upfront capital expenditure write-off regime in favour of an accelerated capital expenditure depreciation regime which is the same as the write-off periods in respect of manufacturing. In addition, the report recommended retaining the so called “gold formula” for existing gold mines only, as new gold mines would be unlikely to be established in circumstances where profits are marginal or where gold mines conduct mining of the type intended to be encouraged by the formula. The committee also recommended the phasing out of additional capital allowances available to gold mines in order to bring the gold mining corporate income tax regime in line with the tax system applicable to all taxpayers.

Exchange Controls

South African law provides for Exchange Control Regulations which, among other things, restrict the outward flow of capital from the Common Monetary Area (CMA) consisting of South Africa, Namibia, Lesotho and Swaziland. The Exchange Control Regulations, which are administered by the Financial Surveillance Department of SARB, are applied throughout the CMA and regulate international transactions involving South African residents, including companies. The South African government has committed itself to gradually relaxing exchange controls and various relaxations have occurred in recent years. The present exchange control system in South Africa is principally used to control capital movements. South African companies are not permitted to maintain foreign bank accounts without SARB approval.

SARB approval is required for Gold Fields and its South African subsidiaries to receive and/or repay loans to non-residents of the CMA.

Funds raised outside of the CMA by Gold Fields’ non-South African resident subsidiaries (whether through debt or equity) can be used for overseas expansion, subject to any conditions imposed by the SARB. Gold Fields and its South African subsidiaries would, however, require SARB approval in order to provide guarantees for the obligations of any of Gold Fields’ subsidiaries with regard to funds obtained from non-residents of the CMA. Debt raised outside the CMA by Gold Fields’ non-South African subsidiaries must be repaid or serviced by those foreign subsidiaries. Absent SARB approval, income earned in South Africa by Gold Fields and its South African subsidiaries cannot be used to repay or service such foreign debts. Unless specific SARB approval has been obtained, income earned by one of Gold Fields’ foreign subsidiaries cannot be used to finance the operations of another foreign subsidiary.

 

84


Table of Contents

Transfers of funds from South Africa for the purchase of shares in offshore entities or for the creation or expansion of business ventures offshore require exchange control approval. However, if the investment is a new outward foreign direct investment where the total cost does not exceed R1 billion per company per calendar year, the investment application may, without specific SARB approval, be processed by an Authorised Dealer, subject to all existing criteria and reporting obligations. If the investment exceeds R1 billion, the Authorised Dealer must refer the request to the Financial Surveillance Department. Gold Fields must, for statistical purposes, acquire at least 10 per cent. of the foreign target entity’s voting rights. Should this reduce to below 10 per cent. such information must be reported to the Financial Surveillance Department.

No ‘loop structure’ must be created (the formation by (or at the instance of) Gold Fields of an offshore structure which, by means of a re-investment into the CMA, acquires shares or some other interest in a CMA company or CMA asset).

Gold Fields must obtain approval from the SARB regarding any capital raising involving a currency other than the Rand. In connection with its approval, it is possible that the SARB may impose conditions on Gold Fields’ use of the proceeds of any such capital raising, such as limits on Gold Fields’ ability to retain the proceeds of the capital raising outside South Africa or requirements that Gold Fields seeks further SARB approval prior to applying any such funds to a specific use.

The proceeds from the sale of ordinary shares on the JSE by shareholders who are not residents of the CMA are freely remittable to such shareholders. Share certificates held by non-residents will be endorsed with the words “non-resident”, unless dematerialised.

Dividends declared in respect of shares held by a non-resident are freely remittable, due to Gold Fields being a listed company on the JSE.

Ghana

Environmental

The laws and regulations relating to the environment in Ghana have their roots in the 1992 Constitution which charges both the state and others with a duty to take appropriate measures to protect and safeguard the natural environment. Mining companies are required, under the Minerals and Mining Act, 2006 (Act 703) (Minerals and Mining Act), Environmental Assessment Regulations 1999, (L.I. 1652) and Water Use Regulations, 2001 (L.I. 1692), to obtain all necessary approvals from the Environmental Protection Agency (Ghanaian EPA), a body set up under the Environmental Protection Agency Act, 1994 (Act 490), and, where applicable, the Water Resources Commission and/or the Ghanaian Minerals Commission before undertaking mining operations. There are further requirements under the Minerals and Mining (Health, Safety and Technical) Regulations, 2012 (L.I. 2182) to obtain the necessary permits from the Inspectorate Division of the Ghanaian Minerals Commission for the operation of mines. The Minerals and Mining Act also requires that mining operations in Ghana comply with all laws for the protection of the environment. Non-compliance with the provisions of these laws could result in the imposition of fines and in some cases a term of imprisonment.

Under the relevant environmental laws and regulations, mining operations are required to undergo an Environmental Impact Assessment (EIA) process and obtain approval for an environmental permit prior to commencing operations. Environmental Management Plans (EMPs) are prepared and submitted to the Ghanaian EPA 18 months after the initial issuance of the permit and then every three years thereafter. The plan must include details of the likely impacts of the operation on the environment and local communities, as well as a comprehensive plan and timetable for actions to lessen and remediate adverse impacts. Approval of the management plan results in the issuance of an environmental certificate. Both Tarkwa and Damang have submitted updated EMPs to the EPA, but the environmental certificates have not been issued by the EPA yet.

The laws also require mining operations to rehabilitate land disturbed as a result of mining operations pursuant to an environmental reclamation plan agreed with the Ghanaian regulatory authorities. The reclamation

 

85


Table of Contents

plan includes two cost estimates, namely the cost of rehabilitating the mining area at the end of the life of the mine as well as the cost of rehabilitating the mine as at the date of the reclamation plan. These estimates are reviewed annually and updated every two years. The Environmental Assessment Regulations, 1999 (L.I. 1652) requires each mining company to post a reclamation bond. The terms of each reclamation bond are determined by a Reclamation Security Agreement between that company and the Ghanaian EPA. Mining companies are typically required to secure a percentage (typically between 50 per cent. and 100 per cent.) of the current estimated rehabilitation costs by posting reclamation bonds underwritten by banks and restricted cash. Gold Fields Ghana and Abosso maintain reclamation bonds underwritten by banks and restricted cash in order to secure a percentage of their total mine closure liability.

During fiscal 2017, the construction of TSF 5 at Tarkwa continued after approval was received from the Ghanaian Minerals Commission. Following a period of trial deposition, the full deposition began in September 2018. In response to a request of the Ghanaian EPA, the mine has submitted a compensation plan for residents of the nearby Abekoase community. The EPA is yet to respond to this proposal, with the final valuation still to be resolved.

Health and Safety

A mining company is statutorily obliged to, among other things, take steps to ensure that the mine is managed in accordance with applicable legislation, including the Minerals and Mining (Health, Safety and Technical) Regulations, 2012 (L.I 2182), to ensure the safety and wellbeing of its employees. Additionally, both the Tarkwa and Damang mines are required, under the terms of their respective mining leases, to comply with the reasonable instructions of the Chief Inspector of Mines regarding health and safety at the mines. A violation of the provisions of the health and safety regulations or failure to comply with the reasonable instructions of the Chief Inspector of Mines could lead to, among other things, a shutdown of all or a portion of the mine or the imposition of more stringent compliance procedures. The Tarkwa and Damang mines have potential liability arising from injuries to, or deaths of, workers, including, in some cases, workers employed by their contractors. Although Ghanaian law provides statutory workers’ compensation for injuries or fatalities to workers, it is not the exclusive means by which workers or their personal representatives may claim compensation. Both companies’ allotted insurance for health and safety claims and the relevant workers’ compensation may not fully cover them in respect of all liability arising from any future health and safety claims, since employees may still resort to other claims through the Ghanaian courts and/or legal system. Both Tarkwa and Damang mines operate under an OHSAS 18001 certified Safety and Health Management System, designed to identify, control and decrease the safety and health risks within the workplace.

Mineral Rights

Gold Fields Ghana has two major mining leases in respect of its mining operations, namely the Tarkwa property lease and the Teberebie property lease. There are three mining leases under the Tarkwa property lease, all of which were granted in 1997 and will expire in 2027, and two mining leases under the Teberebie property lease, which were granted between 1988 and 1992, and initially expired in 2018, and then were extended by the Minister of Lands and Natural Resources on 12 November 2018 to 2036. Gold Fields Ghana has fully paid for the fees associated with the extension.

Abosso holds the mining lease in respect of the Damang mine which was granted in 1995 and expires in 2025, as well as the mining lease in respect of the Lima South pit that was granted in 2006 and expired in 2017 but remains valid until the application for the extension of the term is determined. As with the Tarkwa and Teberebie mining leases, these leases are renewable under their terms and the provisions of the Minerals and Mining Law by agreement between Abosso and the government of Ghana. Gold Fields submitted an application for renewal of Lima South in the last quarter of 2016 following which the Ghanaian Minerals Commission made a favourable recommendation to the Minister of Lands and Natural Resources for the extension of the Lima South lease for 10 years. The Minister of Land and Natural Resources on 12 November 2018 approved the

 

86


Table of Contents

extension of the lease to 2036. Gold Fields is awaiting notice from the Minerals Commission to make the applicable fees for the grant of the extension.

The Minerals and Mining Act came into force on 31 March 2006. Although the Minerals and Mining Act repealed the Minerals and Mining Law, and the amendments to it, the Minerals and Mining Act provides that leases, permits and licences granted or issued under the repealed laws will continue under those laws unless the Minister responsible for minerals provides otherwise by regulation. It also provides that the Minister responsible for minerals shall grant the extension of the term of a lease on conditions specified in writing as long as the holder of mineral rights has materially complied with its obligations under the Act. Management believes that all of Gold Fields’ operations in Ghana are materially compliant with the relevant legislative requirements. Therefore, unless and until any new regulations are passed in respect of Gold Fields’ mineral rights, the Minerals and Mining Law will continue to apply to Gold Fields’ current operations in Ghana.

The major provisions of the Minerals and Mining Act include:

 

   

the government of Ghana’s right to a free carried interest in mineral operations of 10 per cent. and the right to a special share (discussed below); and

 

   

mining companies which have invested or intend to invest at least U.S.$500 million (as Gold Fields has) may benefit from stability and development agreements, relating to both existing and new operations, which will serve to protect holders of current and future mining leases for a period not exceeding 15 years against changes in laws and regulations generally and, in particular, relating to customs and other duties, levels of payment of taxes, royalties and exchange control provisions, transfer of capital and dividend remittances. A development agreement may contain further provisions relating to the mineral operations and environmental issues. Each stability and development agreement is subject to the ratification of Parliament.

In 2010, the Minerals and Mining Act was amended to provide for a fixed royalty rate of 5 per cent. of the total revenue earned from minerals obtained, with effect from 17 March 2010. Although payment of the royalty rate became effective in March 2010, Gold Fields did not begin submitting the required payment until 1 April 2011 due to a moratorium on the tax burden for mining leases in place prior to commencement of the Mineral and Mining Act, which ended on 31 March 2011.

The Ghanaian Parliament passed an Act that, effective 9 March 2012, increased taxes on mining companies. These changes included introducing a separate tax category for companies engaged in mining, which raised the applicable corporate tax rate from 25 per cent. to 35 per cent. and reduced the capital allowance regime from 80 per cent. for the first year with reductions to a uniform regime of 20 per cent. over five years. Under a new Income Tax Act enacted in 2015 (Act 896), unutilised capital allowance cannot be deferred if not used in the tax year. Further, a draft bill was proposed which sought to impose a windfall profit tax of 10 per cent. of the cash balance of a company engaged in mining activities. The planned windfall tax has, however, been on hold indefinitely since January 2014.

On 17 March 2016, the Parliament of Ghana ratified development agreements between Gold Fields Ghana, Abosso and the government of Ghana. Parliamentary proceedings leading to the ratification were officially published on Parliament’s website on 21 March 2016. The Development Agreements provide for, among other things, a fixed corporate tax rate of 32.5 per cent., beginning on 17 March 2016, and exemption from certain import duties. In addition, from 1 January 2017, Gold Fields pays royalties on a sliding scale, replacing the fixed rate, which it paid prior to 1 January 2017.

Under the Development Agreements, Gold Fields committed to pay compensation for assets used at Tarkwa since the divestiture of the Ghanaian State Gold Mining Company and, in years where a dividend is not declared and paid, to make a payment of 5 per cent. of profits after tax in the relevant year to the government (which will be offset against the eventual dividend payment).

 

87


Table of Contents

Fiscal Regime

Some regulatory/statutory changes were made to Ghana’s fiscal regime in 2018 as follows:

 

   

The Taxation (Use of Fiscal Electronic Device) Act, 2018 (Act 966) makes it mandatory for specified taxable persons to use electrical devices for sale on their premises to promote non-cash transactions. The Act is yet to be implemented.

 

   

The Minerals Income Investment Fund Act, 2018 (Act 947) establishes a fund to hold and manage the equity interest of Ghana in mining companies and to receive mineral royalty and related income to the state.

 

   

The Luxury Vehicle Levy Act, 2018 (Act 969) which imposes a levy on vehicles with engine capacities of 3.0 litres and above. The levy would be paid on first registration and subsequently at annual renewal.

 

   

The Value Added Tax (Amendment) Act, 2018 (Act 970) revised the VAT rate from 15 per cent. to 12.5 per cent. The Ghana Education Trust Fund (GETFund) (Amendment) Act, 2018 (Act 972) and the National Health Insurance (NHI) (Amendment) Act, 2018 (Act 971), converted the 2.5 per cent. portion each of the VAT allocated to the GETFund and the NHI into straight levies.

 

   

The Income Tax (Amendment) Act, 2018 (Act 973) introduced a new income tax band for incomes of GHS 10,000 and above per month at a rate of 35 per cent. The Income Tax (Amendment) Act, (No.2) 2018 (Act 979) amended Act 973 through a revision of the income tax band for persons who earn GHS 20,000 and above per month to 30 per cent.

In April and July 2018, after field audits, the Ghana Revenue Authority (GRA) imposed customs penalties of ~U.S.$ 3.2M and ~U.S.$14.4M on Gold Fields and Abosso respectively. The GRA alleged that both mines had breached provisions of the Customs laws by not giving the GRA notification prior to transferring assets originally imported on concessionary import duty rates.

Field audits were conducted on other mining companies and similar penalties were imposed. Gold Fields contested the penalties and assessments on the basis that i) there had been no loss of revenue to the State; and ii) there were no express provisions in the Customs Laws requiring notification prior to transferring assets. Gold Fields sought a legal opinion from external counsel who agreed with the defence. An appeal was made to the Minister of Finance who directed the GRA to immediately suspend enforcement whilst the Ministry reviewed relevant documents that Gold Fields and affected companies agreed to submit.

Local Content

The Minerals Commission of Ghana has published the Third Edition of the Local Procurement List pursuant to the Minerals and Mining (General) Regulations, 2012 (L.I. 2173). The Local Procurement List specifies the goods and services with Ghanaian content which shall be procured in Ghana by mining companies. The Third Edition of the Procurement List requires all mining companies to procure fuel from only Ghanaian companies whose shareholders and directors are exclusively Ghanaian.

On 4 October 2018, Ghana’s Minerals Commission (Mincom), imposed penalties of U.S.$2,567,390.71 and U.S.$380,983.51 on Gold Fields Ghana and Abosso, respectively. Mincom alleges that both mines had breached the five-year Procurement Plan by purchasing some key items, which are available on the local market from overseas.

In the previous year, Mincom imposed penalties of U.S.$4,242,808.74 on the Tarkwa mine and U.S.$7,462.75 on the Damang mine for similar reasons. Gold Fields contested the penalties on both occasions, and submitted documents proving the company complied with the local procurement regulations. Gold Fields maintained that the items purchased from overseas are not available on the local market as alleged by Mincom.

 

88


Table of Contents

Similar penalties were imposed on other mining companies. The Chamber engaged Mincom at the highest level on behalf of its members with the aim of resolving the matter. The Chamber has advised its members not to pay the penalties pending the final resolution of the matter and has in the past successfully engaged Mincom and other state institutions to reconsider measures taken towards the enforcement of policies, directives and penalties against mining companies.

Government Option to Acquire Shares of Mining Companies

Under Ghanaian law, the government is entitled to a 10 per cent. interest in any Ghanaian company which holds a mining lease in Ghana, without the payment of consideration for the shares therein. The government of Ghana has already received this 10 per cent. interest in each of Gold Fields Ghana and Abosso. The government also has the option, under PNDCL 153, of acquiring an additional 20 per cent. interest in the share capital of mining companies whose rights were granted under the PNDCL 153 at a price agreed upon by the parties, at the fair market value at the time the option is exercised, or as may be determined by international arbitration. The government of Ghana exercised this option in respect of Gold Fields Ghana and subsequently transferred the interest back to Gold Fields. The government of Ghana retains this option to purchase an additional 20 per cent. of the share capital of Abosso. As far as management is aware, the government of Ghana has not exercised this option for any other gold mining company in the past, other than Gold Fields Ghana.

Under the Minerals and Mining Law, which continues to apply to Gold Fields, operations in Ghana, and under the Minerals and Mining Act, the government has a further option to acquire a “special share” in a mining company for no consideration or in exchange for such consideration as the government and that company shall agree. This interest, when acquired, constitutes a special share which gives the government the right to attend and speak at any general meeting of shareholders, but does not entitle the government to any voting rights. The special share does not entitle the government to distributions of profits of the company which issues it to the government. The written consent of the government is required to make any amendment to a company’s regulations relating to the government’s option to acquire a special share. Although the government of Ghana has agreed not to exercise this option in respect of Gold Fields Ghana, it has retained this option for Abosso.

Right of Pre-emption

Under the Minerals and Mining Act, the Minister of Lands and Natural Resources has the right of pre-emption of all minerals obtained in Ghana and products derived from the refining or treatment of these minerals. Pursuant to the Minerals and Mining Act, the Government of Ghana may by an executive instrument, appoint a statutory body to act as its agent to exercise this right of pre-emption. This gives the Government of Ghana the right to compulsorily purchase the minerals or gold produced by mining companies in Ghana. Ghana’s 1992 Constitution per Article 22, provides protection from deprivation of property and requires the Government to make prompt payment of fair and adequate compensation, where it is absolutely necessary to compulsorily acquire any private property.

The Government of Ghana has signalled its intention to undertake various interventions including setting up an in-country refinery to refine gold. By a letter, dated 30 July 2018, the Minister of Lands and Natural Resources informed the Chamber of the government’s intention to exercise its right of pre-emption to acquire up to 30 per cent. of all gold mined in Ghana. The Chamber is engaging the government to explore the most appropriate means of addressing the matter to forestall potential/unintended negative effects on mining companies. The Government and the Chamber have set up a joint committee to work collaboratively with the industry to adopt the best and most acceptable way to add value to Ghana’s mineral resources. Terms of reference are being finalised to guide the Committee’s work.

Exchange Controls

Under Ghana’s mining laws, the Bank of Ghana or the Minister for Finance may permit the holder of a mining lease to retain a percentage of its foreign exchange earnings for certain expenses in bank accounts in

 

89


Table of Contents

Ghana. Under a foreign exchange retention account agreement with the government of Ghana, and in line with the Development Agreements, Gold Fields Ghana and Abosso are required to repatriate 30 per cent. of their revenues derived from the Tarkwa and Damang mines to Ghana and use the repatriated revenues in Ghana or maintain them in a Ghanaian bank account.

The Bank of Ghana issued notices on 4 February 2014 and 13 June 2014 that imposed further restrictions on the operation of Foreign Exchange Accounts and Foreign Currency Accounts. However, on 8 August 2014, it reversed virtually all the restrictions that it had imposed through these notices.

Electricity Costs

The Ghanaian government introduced the Energy Sector Levies (Amendment) Act, 2017 (Act 946) in March 2017, which reduced the national electricity levy from 5 per cent. per kilowatt hour to 2 per cent. per kilowatt hour and the public lighting levy from 5 per cent. per kilowatt hour to 3 per cent. per kilowatt per hour of electricity. Following this cost increase, Gold Fields entered into the Genser Power Purchase Agreement with Genser Energy to supply power at Damang and Tarkwa. The Genser gas turbines at both Ghanaian mines have been commissioned in 2018 and construction for the new gas pipeline is in progress.

Australia

Environmental

Gold Fields’ gold operations in Australia are primarily subject to the environmental laws and regulations of the State of Western Australia which require, among other things, that Gold Fields obtains necessary environmental approvals, environmental licences, works approvals and mining approvals to implement and carry out its mining operations. In addition, under the Environment Protection and Biodiversity Conservation Act 1999 (Cth) (EPBC Act) it may be necessary to obtain separate approval from the federal government if any new project (including some expansions of existing facilities) has, will have or is likely to have a significant impact on “matters of national environmental significance” under the EPBC Act (known as a controlled action).

At the state level, Gold Fields is subject to the Environmental Protection Act 1986 (WA) (EP Act), under which it is obliged to prevent and abate pollution and environmental harm. The EP Act also prescribes sanctions and penalties for a range of environmental offences, including orders which may effectively suspend certain operations or activities.

Under Part IV of the EP Act, a proposal that is likely to have a significant effect on the environment must be referred to the Western Australian Environmental Protection Authority (the Western Australian EPA), which undertakes the EIA of the proposal. An EIA is a systematic and orderly evaluation of a new proposal (including an expansion of an existing development) and its impact on the environment. The assessment includes considering ways in which the proposal, if implemented, could avoid or reduce any impact on the environment. After completing its assessment of a proposal, the Western Australian EPA prepares a report for the Western Australian Minister for the Environment who must decide whether or not to approve the proposal and, if approved, what conditions are appropriate to regulate the implementation of the proposal.

In addition to this approval, under Part V of the EP Act, a works approval and environmental licence must be obtained from the Department of Water and Environmental Regulation (DWER) for the construction and operation of facilities with significant potential to cause pollution, such as the ore processing facility, tailings storage facility and the landfill and waste water treatment plant.

Gold Fields is also required to obtain a water licence from the DWER to extract water for its mining activities.

 

90


Table of Contents

Prior to the commencement or expansion of any mining operations, Gold Fields is also required to prepare a mining proposal in accordance with published guidance material and submit the mining proposal to the Department of Mining, Industry Regulation and Safety (DMIRS) for approval under the Mining Act 1978 (WA) (Mining Act). Once approved by the DMIRS, the requirement to comply with the mining proposal becomes a condition of the mining tenement.

Gold Fields is required to prepare and submit an Annual Environmental Report to the DWER and DMIRS under the conditions attached to its environmental approvals, licences and mining tenements.

During the operational life of its mines, Gold Fields is required by law to prepare a Mine Closure Plan which is to make provisions for the ongoing rehabilitation of its mines and to provide for the cost of post-closure rehabilitation and monitoring once mining operations cease. Under the Mining Act, Gold Fields has previously been required to guarantee its environmental obligations by providing the Western Australian government with unconditional bank-guaranteed performance bonds. From 1 July 2014, Gold Fields has been required to pay an annual levy into a mining rehabilitation fund administered by the DMIRS instead of providing performance bonds. The annual levy payable by Gold Fields is 1 per cent. of an estimate of the cost per hectare to rehabilitate the disturbed land.

The funds held by the DMIRS in the mining rehabilitation fund are used to rehabilitate abandoned mines and are not refundable or reimbursable to the contributing entities for their own rehabilitation liabilities.

Under the National Greenhouse and Energy Reporting scheme, Gold Fields Australia has operational control over the four Australian operations which have combined emissions exceeding 50kt CO2e each fiscal year. Accordingly, Gold Fields Australia is required to report as the registered “controlling corporation” for the purposes of the scheme.

In December 2014, the Emissions Reduction Fund (ERF) came into effect. The ERF is a voluntary scheme that aims to provide financial incentives for emitters to reduce, abate or sequester greenhouse gas emissions. Gold Fields registered the Granny Smith Gas Power Station Project with the ERF for carbon abatement in May 2015 under the Industrial Fuel and Energy Efficiency Method. Gold Fields entered a reverse auction with the Clean Energy Regulator in April 2016 under the Emissions Reduction Fund in order to sell the project’s carbon abatement to the Australian government. This bid was successful and on 5 May 2016, Gold Fields entered into a contract with the Emissions Reduction Fund for the sale of its abatement credits.

Health and Safety

The Mines Safety and Inspection Act 1994 (WA) (the Safety and Inspection Act) and the Mines Safety and Inspection Regulations 1995 (WA) together regulate the duties of employers and employees in the mining industry with regard to occupational health and safety and outline offences and penalties for breach. Resources Safety, a division of the DMIRS, administers this legislation. Under the approach utilised by Resources Safety, it is the responsibility of each employer to manage safety (i.e. a general duty of care exists in mines located in Western Australia). A violation of the safety laws or failure to comply with the instructions of the relevant health and safety authorities is a criminal offence that could lead to, among other things, a temporary shutdown of all or a portion of the mine, a loss of the right to mine, or the imposition of costly compliance procedures and/or financial penalties.

In July 2017, the state Government announced that it would develop a new Work Health and Safety Bill, based on the federal Model Work Health and Safety Act. The new legislation will apply to a number of industries including the mining industry and will replace the existing provisions of the occupational safety legislation, together with the Safety and Inspection Act and its counterpart in the petroleum industry. The new legislation will be supported by a number of industry specific regulations, including those specific to the resources industry. The new legislation and supporting regulations are currently undergoing an extensive consultation process and are expected to be introduced in the state Parliament in mid-2019.

 

91


Table of Contents

Mineral Rights

In Australia, the ownership of land is separate from the ownership of most minerals (including gold), which are the property of the states and are thus regulated by the state governments. The Mining Act is the principal piece of legislation governing exploration and mining on land in Western Australia. Licences and leases for, among other things, prospecting, exploration and mining must be obtained pursuant to the requirements of the Mining Act before the relevant activity can begin.

Prospecting licences, exploration licences and mining leases are subject to prescribed minimum annual expenditure commitments. Royalties are payable to the state based on the amount of ore produced or obtained from a mining tenement. A quarterly production report must be filed and royalties are calculated ad valorem at a fixed rate of 2.5 per cent. of royalty value in respect of gold, and at other rates (depending on the relevant mineral) in respect of ore produced or obtained from a mining tenement. The royalty value of gold is the amount of gold produced during each month in a relevant quarter multiplied by the average gold spot price for that month. Despite the discussion above, no royalty is payable in respect of the first 2,500 ounces of gold metal produced during a financial year from gold-bearing material produced or obtained from the same gold royalty project.

Land Claims

In 1992, the High Court of Australia recognised a form of native title which protects the rights of indigenous people in relation to land and water in certain circumstances. As a result of this decision, the Native Title Act 1993 (Cth) (Native Title Act) was enacted to recognise and protect existing native title by providing a mechanism for the determination of native title claims and a statutory right for Aboriginal groups or persons to negotiate, object, and/or be consulted when, among other things, there is an expansion of, or change to, the rights and interests in the land which affects native title and which constitutes a “future act” under the Native Title Act.

The existence of these claims does not necessarily prevent continued mining under existing tenements. Tenements granted prior to 1 January 1994 are not “future acts” and do not need to comply with the aforementioned consultation or negotiation procedures.

As a general rule, tenements granted (or in some cases re-granted) after 1 January 1994 need to comply with this process. However, in Western Australia, some tenements were granted without complying with this consultation or negotiation process on the basis of then prevailing Western Australian legislation. This legislation was subsequently found to be invalid as it conflicted with the Native Title Act which is Commonwealth legislation. Subsequent legislation was passed (Titles Validation Amendment Act 1999 (WA)) validating the grant of tenements between 1 January 1994 and 23 December 1996, provided certain conditions were met under the Native Title Act.

Certain of Gold Fields’ tenements are currently subject to native title claims and a determination of native title. However, most of Gold Fields’ tenements were granted prior to 1 January 1994. Where tenements were granted between 1 January 1994 and 23 December 1996, Gold Fields believes it has complied with the conditions set out by the Native Title Act for those tenements to be validly granted. On those tenements granted after 23 December 1996, Gold Fields has either entered into (or will enter into) agreements with the claimant parties which provide the Company with security of tenure or utilised a valid exemption from the consultation and negotiation process under the Native Title Act. Therefore, any existing or future recognition of native title over any of these tenements will not have a material effect on Gold Fields’ tenure during the operation of these agreements. See “Annual Financial Report—Notes to the consolidated financial statements—Note 35. Contingent liabilities”.

 

92


Table of Contents

Peru

Regulatory

The regulatory framework governing the development of mining activities in Peru mainly consists of the General Mining Act (Ley General de Minería) (the LGM) and regulations relating to mining procedures, health and safety, environmental protection, and mining investment and guarantees. Mining activities as defined by the LGM include surveying, prospecting, exploration, exploitation, general workings, beneficiation, trading and transportation of ore.

In addition to general taxation, mining companies are also subject to a special tax regime established in 2011 through the amendment of the Mining Royalty Law and enactment of the Special Mining Tax Law and the Special Mining Charge Law.

Regulatory and Supervisory Entities

In general terms, the principal regulator of mining activities in Peru is MEM through its General Bureau of Mining (Dirección General de Minería) (DGM) and its General Bureau of Mining and Environmental Affairs (Dirección General de Asuntos Ambientales Mineros).

Additionally, since 28 December 2015, the National Environmental Certification Service for Sustainable Investment (SENACE) has been authorised to review and approve the EIA studies of projects that have a national or multi-regional influence, and that may generate significant environmental impacts.

Other relevant regulatory institutions include the Instituto Geológico Minero y Metalúrgico (INGEMMET), the OSINERGMIN, the OEFA, the National Water Authority, the Ministry of Culture and the National Superintendence of Labour Inspection (SUNAFIL).

Concessions

In accordance with the LGM, mining activities (except surveying, prospecting and trading) must be performed exclusively under the concession system. A concession confers upon its holder the exclusive right to develop a specific mining activity within a defined area. The LGM establishes four types of concessions:

Mining Concessions

A mining concession is a real property interest independent and separate from surface land located within the co-ordinates of the concession. Holders of mining concessions or of any pending claims for mining concessions must comply with payment of an annual mining good standing fee (Mining Good Standing Fee) of U.S.$3.00 per year per hectare in order to maintain the concessions in good standing. The payment starts from the year in which the claim was filed and must be paid for as long as the concessions are held. Holders of mining concessions are also required to meet minimum annual production targets prescribed by law, which will have to be demonstrated in the Annual Consolidated Statement filed with the MEM. Titleholders are entitled to group multiple concessions into Administrative Economic Units to comply with the minimum production requirement, provided certain conditions are met. In the case of mining concessions obtained prior to October 2008, the minimum annual production target for concessions to mine metals is equivalent to U.S.$100.00 per hectare per year.

In the case of mining concessions obtained starting in October 2008, the minimum annual production target for metallic concessions is equivalent to one Fiscal Payment Unit (UIT) per hectare per year. The UIT is fixed on a yearly basis and was set to equal S/.4,150, or approximately U.S.$1,226.92, in 2018. La Cima owns mining concessions acquired before and after October 2008 and therefore is subject to both production target requirements. La Cima is currently in compliance with both requirements.

 

93


Table of Contents

Beneficiation Concessions

Beneficiation or process concessions confer the right to extract or concentrate the valuable substances of an aggregate of minerals and/or to smelt, purify or refine metals through a set of physical, chemical and/or physicochemical processes. As with mining concessions, holders of beneficiation concessions are required to pay the Mining Good Standing Fee, which is calculated on the basis of the production capacity of the processing plant. La Cima was granted a permit for a processing plant with a capacity of 18,600 tonnes per day by MEM which was later modified to increase the capacity of the processing plant to 22,320 tonnes per day. The current installed capacity of the processing plant is 19,920 tonnes per day. In fiscal 2018, La Cima paid S/41,159.70, or approximately U.S.$12,552.51, Mining Good Standing Fee in connection with its beneficiation concessions.

General Working Concessions

General workings concessions confer the right to render ancillary services to two or more mining concession holders. The following are considered ancillary services: ventilation, drainage, hoisting or extraction in favour of two or more concessions of different concessionaires.

Ore Transportation Concessions

Ore transportation concessions confer the right to install and operate a system for the continuous massive transportation of mineral products between one or more mining centres and a port or beneficiation plant, or a refinery, or along one or more stretches of these routes. The ore transportation system must be non-conventional, such as conveyor belts, pipelines or cable cars, among others. Conventional transportation systems are authorised by the Ministry of Transport and Communications.

Mining Royalty and Other Special Mining Taxes and Charges

In addition to general taxation, mining companies are subject to a special tax regime established, in its current form, in September 2011. With respect to the general taxation regime, relevant changes have been introduced with effect from 1 January 2017 to corporate and dividends income tax rates. For fiscal 2017, the corporate tax rate has been increased from 28 per cent. to 29.5 per cent. In turn, the dividends tax rate applicable to non-resident shareholders of Peruvian companies has reduced from 6.8 per cent. to 5 per cent.

The special tax regime is structured around the Mining Royalty Law, the Special Mining Tax Law and the Special Mining Charge Law. The Mining Royalty Law established payment of a mining royalty by owners of mining concessions for the exploitation of metallic and non-metallic resources. This mining royalty was originally calculated on the basis of revenues obtained from the sales of minerals. However, in September 2011, an amendment to the Mining Royalty Law was approved establishing that, as of October 2011, the mining royalty will be determined by applying a sliding scale rate (ranging from 1 per cent. to 12 per cent., previously 1 per cent. to 3 per cent. of sales) based on the quarterly operating profits of mining companies. Mining royalties are deductible for income tax purposes.

Also, in September 2011, the Special Mining Tax Law and the Special Mining Charge Law were enacted. The Special Mining Tax is payable by mining companies that have not executed a Mining Tax Stability Agreement with the MEM. The Special Mining Tax is calculated by applying a sliding scale of rates (ranging from 2 per cent. to 8.4 per cent.) based on the quarterly operating profits of the mining company and is deductible for income tax purposes. This Special Mining Tax applies to La Cima as the company has not executed a Mining Tax Stability Agreement with the MEM. While the Company has not executed a Mining Tax Stability Agreement, Gold Fields concluded an Investor Stability Agreement (ISA) with the Private Investment Promotion Agency (PROINVERSION), which was valid for 10 years and expired in October 2017.

The Special Mining Charge is similar to the Special Mining Tax but applies to mining companies that have executed a Mining Tax Stability Agreement with the MEM and the sliding scale of rates ranges from 4 per cent.

 

94


Table of Contents

to 13.12 per cent. based on the quarterly operating profits of mining companies. The Special Mining Charge does not apply to La Cima.

In addition to the above, beginning with their annual income in calendar 2012, mining companies must contribute an amount equivalent to 0.5 per cent. of their annual income before taxes to fund the Complementary Retirement Fund for Mining, Metal and Iron and Steel.

Also, since July 2012, mining companies are required to pay an annual supervisory contribution to the Organismo Supervisor de la Inversión en Energía y Minería (OSINERGMIN) and the Organismo de Evaluación y Fiscalización Ambiental (OEFA) to fund safety and environmental supervisions. OSINERGMIN is the national regulatory and supervisory agency in energy and mining activities on safety issues and OEFA is the national agency for environmental assessment and control. The rates for these contributions are set by supreme decree. The sum of both contributions may not exceed an amount equivalent to 1 per cent. of the total value of annual invoicing for concentrate sales, after deducting VAT. For fiscal 2018, the contributions to OSINERGMIN and OEFA were equivalent to 0.14 per cent. and 0.11 per cent. of the annual invoicing, respectively. In fiscal 2018, La Cima paid a total of approximately U.S.$849,122.73 million in such contributions. La Cima has paid these contributions under protest and has filed two constitutional actions against OSINERGMIN and OEFA questioning the constitutionality and legality of these contributions. These actions are still in progress.

Environmental

The environmental impact of mining activities in Peru is regulated by the Regulations on Environmental Protection and Management for Mining Exploitation, Beneficiation, General Labour, Transportation and Storage Activities, which entered into force on 14 March 2015 with the publication of the relevant terms of reference.

According to the above regulations, the following environmental instruments are required to be produced in order to perform mining activities:

 

   

Environmental Impact Declaration (DIA) and Semi-Detailed Environmental Impact Assessment (SD-EIA): DIAs and SD-EIAs are required for mining exploration projects, depending on the magnitude and impact that the activities intended to be carried out may have on the environment. DIAs and SD-EIAs contain detailed environmental and social information on the area where exploration activities will be carried out, on the project and works to be performed, and on the measures that will be taken to control and mitigate any environmental impacts caused. The initiation of exploration activities needs to have been previously authorised by the DGM. A SD-EIA or DIA is required for such authorisation to be obtained.

 

   

EIA: EIAs are required for new projects, expansions or changes to existing operations and projects moving from the exploration stage to development. EIAs must evaluate the physical, biological, socio-economic and cultural impacts on the environment resulting from the operation of mining projects.

According to Ministerial Resolution N° 120-2014-MEM/DM modifications of mining projects which entail insignificant environmental impacts are required to submit to the authority a Supporting Technical Report (STRs), which is a simplified EIA. The period for evaluation and approval of STRs by the authority is considerably shorter than an EIA. The number of STRs is restricted to three per mining unit but only for those STRs related to the main mining components (pits, tailings storage facilities, waste rock storage facilities, concentrator plant, among others).

A law regulating mine closures requires mining companies to ensure the availability of the resources necessary for the execution of an adequate mine closure plan, including a mine closure cost estimate, in order to prevent, minimise and control the risks to and negative effects on health, personal safety and the environment that may be generated or may continue after the cessation of mining operations. Furthermore, the law obligates holders of mining concessions to furnish guarantees in favour of the MEM to ensure that they will carry out their

 

95


Table of Contents

mine closure plans in accordance with the environmental protection regulations and to ensure that the MEM has the necessary funds to execute the mine closure plan in the event of non-compliance by the holder of the mining concession. Mine concession holders may satisfy these requirements by providing to the MEM stand-by letters of credit (bank guarantees) to cover the amount of any mine closure plan. La Cima’s mine closure plan for Cerro Corona was approved in 2008 and subsequently amended in 2010, 2011, 2013, 2014 and 2017. This mine closure plan is guaranteed by a bond letter of U.S.$53,439,521.67, issued by Credit Bank Peru and Scotiabank Peru.

Water Quality Standards

In December 2015, the Ministry of Environment passed Supreme Decree N° 15-2015-MINAM (the Supreme Decree), which modified the Environmental Quality Standards (ECA) applicable to water courses. The Supreme Decree is binding from the date of its publication. This regulation established less stringent new parameters in physical and chemical, inorganic, organic, microbiological and parasitological compounds, compared to the previously approved ECA. Under the Supreme Decree, holders of mining activities that are conducting environmental studies had to report to the MEM by 17 February 2016 on whether such instruments complied with the amended ECA, or if they required an adjustment.

In line with this requirement, La Cima reported that its environmental study needed to be adjusted to the amended ECA and submitted a response plan to the MEM on 14 March 2017. On 29 December 2017, the MEM approved the citizen participation plan contained in the Cerro Corona’s response plan with regards to the ECA 2015. The citizen participation plan, which is aimed at informing the settlers of the area about Cerro Corona’s response plan, is being implemented by La Cima. There is no legal requirement that the community issues a document for approval of the response plan.

The plan will be evaluated by the MEM and the approved plan must be implemented by La Cima to comply with the ECA within three years of approval, and La Cima estimates that the response plan will be approved in the second quarter of fiscal 2019. In the response plan, La Cima proposed management activities to be conducted during the remaining operational period of Cerro Corona, as no specific comments can be made relating to the post closure water treatment plans due to the uncertainties discussed below. In the specific case of La Cima, the response plan relates to the mine’s operational stage only and neither considers nor proposes actions for the closure and post-closure phases. Detailed mine closure activities, including post closure water treatment plans, have to be submitted two years before mine closure, as required by Peruvian legislation. Based on the current LOM for La Cima, the detailed mine closure plan will be submitted in 2028 as operations are planned to end in 2030.

Based on currently available information, including geohydrological studies, geochemical landform cover analysis and reactive material mitigation studies, initiated in 2016 and continuing into 2017 and 2018, it has been concluded that Cerro Corona is not in a position to calculate a reasonable and defensible cost estimate of the post-closure liability in relation to the management and, if required, treatment, of surface water run-off.

One of the studies being performed to provide a reliable, reasonable and defensible estimate of the post closure liabilities is the pilot testing of Tecnosoles, a technology consisting of a mix of organic and inorganic materials to cover the WSF, TSF beaches and pit walls in order to control the generation of acid rock drainage with the primary aim of mitigating the risk of long-term liability. In addition, Cerro Corona developed a trade-off study to compare different closure alternatives for the WSF. The study compares the alternatives based on economic, environmental, social and operation criteria. The trade-off study was done during 2018. The Group will further evaluate preferred options in line with its requirements through a pre-feasibility study, which is aimed to be complete in mid-2020.

Other Permits and Regulations

Another issue at Cerro Corona, though unrelated to the pit lake issue described above, is that, on 23 May 2014, La Cima received formal authorisation from the Manuel Vasquez Association to relocate the Tomas Spring and to start the permit application process regarding the relocation. On 6 March 2015, La Cima obtained

 

96


Table of Contents

authorisation to relocate the water source of the Tomas Spring, which is located inside the final footprint of the tailings storage facility for Cerro Corona, to a higher elevation above the final footprint, in order to continue with the planned expansion of the facility. The construction programme and mitigation measures have been implemented. The Tomas Spring was sealed and its water catchment relocated to a higher elevation called TCB-25. The remaining flow of Las Tomas Spring under the seal has been diverted outside the footprint of the TSF to La Hierba creek under the authorisation of the competent authority.

Other matters subject to regulation include, but are not limited to, transportation of ore or hazardous substances, water use and discharges, power use and generation, use and storage of explosives, housing and other facilities for workers, reclamation, labour standards and mine safety and occupational health.

Soil Quality Standards

In April 2013, the government of Peru approved soil quality standards for all industries, including extractive industries. These standards established that all companies that generate an impact on soil as a consequence of their activities must submit a report to the MEM by April 2015 with the characterisation of soil quality in their areas of influence and, if applicable, a remediation plan within two years from the date of approval of such report. On 10 April 2015, after submitting a report to the MEM with the results of soil sampling in Cerro Corona and nearby areas, La Cima obtained the MEM’s approval of the report in December 2017. In addition, La Cima was not required to continue with the next steps established by the soil quality standards regulation.

In December 2017, Peru’s environmental authority approved new Soil Quality Standards for all industries, replacing Supreme Decree N° 002-2013-MINAM. This new regulation obligates any natural or legal person to execute actions of remediation of contaminated sites if Soil ECAs associated with the productive, extractive activities and of services are exceeded. This obligation does not apply when the ECA for Soil is lower than the initial concentrations of natural origin of the chemicals present in the soil.

Environmental Sanctioning Regime

The environmental compliance included in environmental management instruments is supervised by the OEFA, which is the governing body of the National System of Environmental Assessment (Sistema Nacional de Evaluación y Fiscalización Ambiental, or SINEFA). Those found in violation of any licence or permit non-compliance will be supervised by a competent authority such as the Environmental Supervisory Entity (Entidad de Fiscalización Ambiental or EFA). According to the current environmental regulation, there can be three types of EFA:

 

   

National EFA: Some departments and technical specialised organisations exercise functions of environmental supervision through their directions, areas or environmental offices.

 

   

Regional EFA: The regional governments exercise functions of environmental supervision through the areas of natural resources, energy, mines and hydrocarbons, environmental health, fish farming and handcrafted fishing.

 

   

Local EFA: The provincial and local municipalities exercise functions of environmental supervision through their organic environmental units.

Social Matters

According to the Environmental Act, every individual is entitled to take part in a responsible manner in decision-making processes related to, and in the establishment and application of, environmental policies and measures, including those related to environmental components, adopted at each government level.

 

   

Citizen Participation: The mining industry in Peru is governed by citizen participation regulations that provide for the responsible participation of individuals in the definition and application of measures, actions and decisions made by competent authorities regarding sustainable operation of mining

 

97


Table of Contents
 

activities in the country. Mining operators must establish citizen participation mechanisms throughout the life of their projects from initial exploration to mine closure. The legislation contemplates different types of mechanisms for citizen participation. These include public hearings, informational workshops, opinion surveys, suggestion boxes, technical panels, roundtables, participatory monitoring and permanent office information services, among others.

 

   

Right to Prior Consultation: On 7 September 2011, the Peruvian government approved the Law of Prior Consultation of Indigenous or Tribal Populations recognised.

 

   

In Convention 169 of the International Labour Organisation: This law establishes that the Peruvian government must consult in advance with indigenous or tribal populations on legislative or administrative measures (including pending claims for mining concessions) that may directly affect the collective rights related to their physical existence, cultural identity, quality of life or development. This duty of consultation is owed by the Peruvian government, not Gold Fields or investors.

While the final decision to move forward with legislative or administrative measures on which consultation is sought rests with the Peruvian government, even in the absence of agreement, the Peruvian government has an obligation to take all necessary measures to ensure that the collective rights of indigenous or tribal populations are protected.

 

98


Table of Contents

DIRECTORS, SENIOR MANAGEMENT AND EMPLOYEES

Directors

 

Name

   Age     

Position

  

Term
Expires(1)

Cheryl A. Carolus

     60      Non-executive Chair    May 2021

Nicholas J. Holland

     60      Executive Director and Chief Executive Officer    May 2020

Paul A. Schmidt

     51      Executive Director and Chief Financial Officer    May 2019

Alhassan Andani

     57      Non-executive Director    May 2019

Peter J. Bacchus

     50      Non-executive Director    May 2019

Terence P. Goodlace

     59      Non-executive Director    May 2020

Carmen Letton

     53      Non-executive Director    May 2019

Richard P. Menell

     63      Non-executive Director and Deputy Chair    May 2020

Steven P. Reid

     63      Non-executive Director    May 2021

Yunus G.H. Suleman

     61      Non-executive Director    May 2020

Phuthi Mahanyele-Dabengwa1

     48      Non-executive Director    May 2019

 

Notes:

 

(1)

Terms expire on the date of the annual general meeting in that year for newly appointed directors and, the other directors, within a three year period after their first election.

Executive Directors

Nicholas J. Holland BCom, BAcc, Witwatersrand; CA (SA)

Executive Director and Chief Executive Officer. Mr. Holland has been an Executive Director of Gold Fields since 14 April 1998 and became Chief Executive Officer on 1 May 2008. He served as Executive Director of Finance from April 1997. On 15 April 2002, his title changed to Chief Financial Officer until 30 April 2008. Mr. Holland has more than 39 years’ experience in financial management and over 29 years of experience in the mining industry. Prior to joining Gold Fields, he was Financial Director and Senior Manager of Corporate Finance of Gencor Limited and a Director of Rand Refinery from 12 July 2000 until 30 September 2008. He remained an alternate director until February 2013.

Paul A. Schmidt BCom, Witwatersrand; BCompt (Hons), UNISA; CA (SA)

Executive Director and Chief Financial Officer. Mr. Schmidt was appointed Chief Financial Officer on 1 January 2009 and joined the Board on 6 November 2009. Prior to this, Mr. Schmidt was acting Chief Financial Officer from 1 May 2008. Prior to this appointment, Mr. Schmidt was financial controller for Gold Fields from 1 April 2003. He has more than 23 years’ experience in the mining industry. Mr. Schmidt holds no other directorships.

Non-Executive Directors

Cheryl A. Carolus BA Law; Bachelor of Education, University of the Western Cape; Honorary Doctorate in Law, University of Cape Town

Chair of the Board. Ms. Carolus has been a director of Gold Fields since 10 March 2009. She was appointed Non-executive Chair effective 14 February 2013. Ms. Carolus is an Executive Chairperson of Peotona Group Holdings, which has diverse interests in mining. In 2009, she was appointed Chairperson of the Board of South African Airways and served on a number of listed and unlisted companies, including De Beers and Investec. Ms. Carolus has previously held senior leadership positions in the liberation movement in South Africa and in the ANC. She has served as Deputy Secretary General under Nelson Mandela and helped to negotiate the new South

 

99


Table of Contents

African constitution and co-ordinate the drafting of post-apartheid ANC policy. She served as South Africa’s High Commissioner to the United Kingdom from 1998 to 2001 and was the CEO of SA Tourism from 2001 to 2004. She was Chairperson of South African National Parks Board for six years and currently serves on the boards of other public and private companies and not-for-profit organisations, including the International Crisis Group, Soul City, World Wildlife Fund (South Africa and internationally), The British Museum (appointed by HM Queen Elizabeth), and is Chair Person of the SA Constitution Hill Education Trust. She also works with NGOs focused on young people at risk and conflict prevention. She was awarded an honorary doctorate in law from the University of Cape Town in 2004 for her contribution to freedom and human rights. She was awarded the French National Order of Merit by Elisabeth Barbier, the French Ambassador to South Africa, on 8 March 2014.

Richard P. Menell MA (Natural Sciences, Geology), Trinity College, Cambridge, United Kingdom; M.Sc. (Mineral Exploration and Management), Stanford University, California, United States of America

Mr. Menell was appointed Deputy Chair of the Board in August 2015 and has been a Director of Gold Fields since 8 October 2008. He has over 38 years’ experience in the mining industry. Previously, he has been the President and Member of the Chamber of Mines, President and Chief Executive Officer of TEAL Exploration & Mining Inc., Executive Chairman of Anglovaal Mining Limited and Avgold Limited, Chairman of Bateman Engineering and Deputy Chairman of Harmony Gold Limited and African Rainbow Minerals. Director of Rockwell Diamonds Inc, the National Business Initiative and the Tourism Enterprise Partnership. He is currently a director of Weir Group Plc and Senior Advisor to Credit Suisse Securities Johannesburg. Mr. Menell is a Council Member of Business Leadership South Africa. He is also Chairman of the City Year South Africa Citizen Service Organisation, the Carrick Foundation and the Palaeo Anthropological Scientific Trust. Mr. Menell became a director of Sibanye-Stillwater with effect from 1 January 2013. Mr Menell became a Council Member of the University of the Western Cape with effect from 31 October 2018.

Peter J. Bacchus MA Economics, Cambridge University

Mr. Bacchus was appointed as a director of Gold Fields with effect from 1 September 2016. Mr. Bacchus is chairman of the independent merchant banking boutique, Bacchus Capital Advisers. He has acted as the global head of Mining and Metals and is joint head of European Investment Banking at investment bank Jefferies, a position he held until 2016. Before this he served as global head of Mining and Metals at Morgan Stanley, and prior to that, he was head of Investment Banking, Industrials and Natural Resources at Citigroup. Mr. Bacchus has spent 25 years in investment and corporate banking with a focus on the global natural resources sector and is a member of the Institute of Chartered Accountants, England and Wales.

He is also a director of Kenmare Resources, Galaxy Resources as well as Chairman of 308 Services Limited and a trustee of Space for Giants, an African-focused conservation charity. He was a non-executive director of UK-listed mining group NordGold.

Alhassan Andani BSc Agriculture, University of Ghana; MA Banking and Finance, Finafrica Institute, Italy

Mr. Andani was appointed as a director of Gold Fields on 1 August 2016. He is currently Chief Executive and Executive Director of Stanbic Bank Ghana; the Board Chairman of the Ghana CSIR (Council for Scientific & Industrial Research) and a director of SOS Villages Ghana and has held other corporate directorships in the past.

Carmen Letton PhD in Mineral Economics (UQ) and Degree in Engineering (Mining—WASM)

Dr. Letton’s has been appointed to the Board effective 1 May 2017. She is a mining engineer and mineral economist (PhD) with 33 years of global mining exposure, working for major and mid-tier mining houses in senior management and leadership roles, with experience in operations, corporate strategy development,

 

100


Table of Contents

engineering, asset and business development, continuous improvement, mergers and acquisitions. Currently, Dr. Letton is the Head, Open Resources Development Planning and Life of Asset Planning for the Technical and Sustainability Group in Anglo American, based in Australia. Dr. Letton has experience in large and medium sized projects in both the Australian and International mining environment; challenging operations leadership, complex technical roles; expertise in due diligence, corporate governance, risk management, corporate strategy and asset development. Core skills and accountabilities include operations executive general management and leadership of all key mine engineering faculties and associated technical services areas (Mine Engineering, Metallurgy, Geology).

Yunus G.H. Suleman BCom, University of Kwa-Zulu Natal; BCompt (Hons), University of South Africa, CA (SA)

Mr. Suleman was appointed as a director of Gold Fields with effect from 1 September 2016. Mr. Suleman serves as an independent non-executive director of Liberty Holdings Ltd, Liberty Group Limited and Albaraka Bank Limited and is the Global Treasurer of the World Memon Organisation. He was previously Chair of KPMG South Africa, Chairman of Enactus SA, as well as a director of Tiger Brands Limited.

Terence P. Goodlace MBA Business Administration, University of Wales; BCom, University of South Africa; NHDip (Metalferrous Mining) Witwatersrand, Witwatersrand Technikon

Mr. Goodlace was appointed as a director of Gold Fields with effect from 1 July 2016. Mr. Goodlace’s mining career commenced in 1977, spanning nearly 41 years of working with different organisations. He has previously served as both an Executive Vice-President and the Chief Operating Officer for Gold Fields, having returned to the Company to serve as an independent non-executive director. He has experience serving as chief executive officer at Impala Platinum Holdings Limited and Metorex Limited. He served on the Impala Platinum Holdings Limited board for two years as an independent non-executive director and four and a half years as an executive director. He spent three years as an executive director of Metorex Limited. Mr. Goodlace is currently a non-executive director at Kumba Iron, as well as AfriTin Mining Limited.

Phuthi Mahanyele-Dabengwa BA Economics, Rutgers, the State University of New Jersey, US; MBA, De Montford University, Leicester, UK; Executive Development Programme, Kennedy School of Government, Harvard University, US,

Ms. Mahanyele-Dabengwa was appointed to the Board of Gold Fields on 1 September 2018. Ms. Mahanyele-Dabengwa runs Sigma Capital, which she founded in 2016. Sigma Capital runs a private equity fund with Rand Merchant Bank and is also a long-term investor in other sectors outside the scope of the fund. Prior to Sigma, she spent 12 years with the Shanduka Group. At Shanduka she first managed Shanduka Energy before becoming CEO of the group of companies. Prior to Shanduka she headed up the project finance team at the Development Bank of Southern Africa. Prior to that she was Vice President at Fieldstone Private Capital group for six years.

Ms. Mahanyele-Dabengwa currently holds non-executive directorships at Vodacom, Comair and Discovery Insure and is on the advisory board of Stellenbosch University’s Business School. In 2014 she was chosen as Forbes’ Africa Business Woman of the Year.

Steven P. Reid Bachelor of Applied Science in Mineral Engineering (Mining), South Australian Institute of Technology; MBA, Trium Global Executive NYU/LSE/HEC; Directors’ Education Program, Institute of Corporate Directors

Mr. Reid was appointed as a director of Gold Fields on 1 February 2016. He has over 42 years’ international mining experience and has held senior leadership roles in numerous countries. He has served as a director of Silver Standard Resources since January 2013 and a director of Eldorado Gold since May 2013. He served as

 

101


Table of Contents

chief operating officer of Goldcorp from January 2007 until his retirement in September 2012 and was Goldcorp’s executive vice president in Canada and the USA. Before joining Goldcorp, Steven spent 13 years at Placer Dome in numerous corporate, mine-management and operating roles. He also held leadership positions at Kingsgate Consolidated and Newcrest Mining, where he was responsible for the Asian and Australian operations.

Executive Committee

Alfred Baku (52) MSc (Mining Engineering), University of Mines and Technology, Statutory Mines Manager certificate, Ghana Mines Department of Minerals Commission, Executive Education, University of Virginia, Darden School of Business, USA and member of the Australian Institute of Mining Metallurgy (AusIMM)

Mr. Baku has over two decades of mining experience, mostly in senior management positions at Gold Fields. Prior to joining Gold Fields, Alfred worked in Australia for Billiton and Ranger Minerals in production and mine planning engineering capacities. He joined the Damang Mine in 2002 as mine manager and a member of the senior management team. Alfred was appointed General Manager of the Damang Mine in 2008, General Manager of the Tarkwa Mine in 2010, and subsequently, Vice President of Operations for both mines. In 2013, Alfred was promoted to Senior Vice President for West Africa, becoming a member of the Group’s Executive Committee. In February 2014, he became Executive Vice President and head of West Africa. As the Vice President of the Chamber’s Executive Council, Mr. Baku serves on the Advisory Board of the Ministry of Lands and Natural Resources. He is also a member of the Australasian Institute of Mining and Metallurgy.

Richard J Butcher (55) Diploma Coal Mining Engineering Advanced Rock Engineering Certificate Graduate Diploma in Mining Engineering (Mineral economics) MSc (Eng) Mining Engineering & CEng (UK) / FAusIMM (CP) WA First Class (Mine Managers) Cert No: 766 General Managers Course Cert—AGSM / UNSW

Executive Vice President: Technical. Mr. Butcher has over 35 years’ experience in the mining industry, including 16 years experience in the gold sector, which has been obtained globally with companies that include Gencor, Anglo-American and Barrick. He was previously head of technical services at MMG, the overseas arm of the Chinese CMC/CMN Corporation. Mr. Butcher’s position involves being discipline head for all technical functions, long-term planning and closure for the Group’s operations in Australasia, Africa and South America.

Naseem A. Chohan (58) BE (Electronic), University of Limerick

Executive Vice President: Sustainable Development. Mr. Chohan was appointed to the position of Senior Vice President: Sustainable Development on 13 September 2010. Mr. Chohan was previously self-employed as a consultant to various companies and, prior to that, spent 25 years in various management and leadership roles at De Beers. When he left De Beers in 2009, he was acting as Group Consultant, Sustainability and ECOHS (Environment, Community, Occupational Health and Hygiene and Safety).

Taryn L. Harmse (46) BCom & LLB, University of Johannesburg, Advanced Corporate Law, University of Witwatersrand

Executive Vice-President: Group General Counsel. Ms. Harmse was appointed Executive Vice-President: Group General Counsel on 1 May 2014. Ms. Harmse was appointed as Assistant General Counsel and Company Secretary on 1 August 2013 and resigned from the position of Company Secretary on 15 September 2014. She previously served as Assistant General Counsel and Vice President, Group Legal. Before joining Gold Fields, Ms. Harmse worked at Linklaters LLP in London for a number of years having completed her articles at Hofmeyr Herbstein Gihwala (now Cliffe Dekker Hofmeyr). She was admitted as an attorney to the High Court of South Africa in 2000.

 

102


Table of Contents

Stuart J. Mathews (58) Master of Science (Geology) from University of Canterbury, New Zealand

Executive Vice-President: Australasia. Stuart Mathews is an international mining professional with 27 years’ experience having worked in Australia (Queensland, NSW, WA), Mexico and New Zealand. He has progressed through geology ranks to Geology Manager level and in the last 13 years worked in project development and general operations management to COO level. Stuart joined Gold Fields in mid-2013 initially at St. Ives, and then General Manager at Granny Smith Mine after which he became Vice President Operations: Australia. From 1 February 2017, Stuart took over the position of Executive Vice President: Australasia.

Brett J. Mattison (40) BCom (Hons) Law, BAcc, University of Stellenbosch; Masters in Law, Higher Tax Diploma, University of Johannesburg; Exec. MBA (PLD), Harvard Business School

Executive Vice-President: Strategy, Planning and Corporate Development. Mr. Mattison was appointed Executive Vice-President: Strategy, Planning and Corporate Development effective 1 May 2013. He began his career with Gold Fields in 2001 as part of the Global Legal team providing commercial, legal and tax structuring advice in relation to various global transactions. He subsequently joined the Corporate Development team in 2005 where he worked for six years in South Africa, Peru and Australia until 2010. In late 2010, Mr. Mattison was appointed as the Country Manager of the Philippines tasked with the mandate of setting up Gold Fields’ activities in the Philippines. In 2013, he returned to South Africa to take up his current position and drive growth and strategy for the Group.

Avishkar Nagaser (35) BBusSc Finance and Economics, University of KwaZulu-Natal

Executive Vice President: Investor Relations and Corporate Affairs. Mr. Nagaser joined Gold Fields as Executive Vice President: Investor Relations and Corporate Affairs in January 2015. Before joining Gold Fields, he was with Merrill Lynch from 2012 to 2014 and Macquarie from 2007 to 2012, where he held the position of gold and platinum equity research analyst.

Martin Preece (54) Tech in Mining, Witwatersrand Technicon, South Africa; Executive Development Programme, Gordon Institute of Business Science (GIBS); Accelerated Development Programme, London Business School

Executive Vice President: South Africa. Martin joined Gold Fields as Executive Vice President: South Africa in May 2017. He previously held the position of Chief Operating Officer at De Beers South Africa. Martin has 34 years of mining experience, starting his career as a learner miner and held a number of operational and technical roles before taking up mine manager positions at various operations both locally and internationally. After moving to group level at De Beers, he held positions as mine strategist and business development manager before becoming Chief Operating Officer.

Luis A. Rivera (53) Bachelor Degree in Geology, the Title of Geological Engineer, both by the Universidad de San Marcos

Executive Vice-President of the Americas Region for Gold Fields La Cima S.A. Mr. Rivera joined Gold Fields in October 2016. Prior to joining Gold Fields, Mr. Rivera was, since 2014, the General Manager and Vice-President of Operations for Las Bambas and before that, since 2013, was the General Manager of Copper Operations for Glencore Peru and, since 2012, Executive General Manager for all Xstrata Copper Operations in Peru. His career also includes five years as General Manager of the large Copper Tintaya and Antapaccay operations, as well as 11 years of experience in the Xstrata Copper Operations of Minera Alumbrera, a large gold—copper operation in North Argentina, where he became Tech Services Manager after servicing as Chief Engineer and Senior Geologist. Mr. Rivera has over 29 years’ experience in the copper and gold mining industry, in large open pit copper project and operations in Peru and Argentina, including his direct involvement and leadership in the merge & acquisition of Falconbridge Inc. and BHP Tintaya S.A. by Xstrata Copper as well as the sale of Las Bambas Project by Glencore to the Chinese JV led by MMG.

 

103


Table of Contents

Rosh Bardien (47) BCom (Honours), University of KwaZulu-Natal, Advanced Labour Relations and Strategic Management Diploma, University of Pretoria.

Executive Vice President: People and Organisational Effectiveness. Ms. Bardien joined Gold Fields as Executive Vice President, People and Organisational Effectiveness on 1 February 2018. She has over 20 years’ global experience as a senior human resource professional, both in the public and private sectors. Most recently Rosh was GM in Human Resources and Transformation at ArcelorMittal South Africa from April 2016. Prior to that, Ms. Bardien worked for ArcelorMittal in the UK from March 2015. She held the position of Group Head of HR at London Mining Plc from January 2012 to February 2015. She also held senior and executive positions at Kraft International, First National Bank, Riversdale Mining Ltd, Mvelaphanda Resources and the South African National Department of Labour.

Company Secretary

Lucy M. M. Mokoka (47) BJuris, University of Durban-Westville and LLB degree, University of Pretoria

Company Secretary. Ms. Lucy Mokoka was appointed Company Secretary of Gold Fields on 16 September 2014. Prior to joining Gold Fields, Ms. Mokoka was General Manager: Company Secretary, for MTN South Africa (Pty) Ltd from 1 October 2010 to 15 September 2014 and Director: Company Secretarial at the Standard Bank between January 2009 and December 2009. Ms. Mokoka is an admitted attorney and has held various roles as a Company Secretary and Legal Advisor. Her career includes roles as Company Secretary for Ithala Limited, Tongaat-Hulett and Standard Bank. She has also acted as legal advisor to the South African Revenue Service and the State Attorney’s office.

Employees

The total number of employees, excluding employees of outside contractors who are not on Gold Fields’ payroll, as of the end of fiscal 2018 at each of the operations owned by Gold Fields as of those dates was:

 

     As of
31 December
2018(1)(2)
 

Americas

     373  

Australia

     1,577  

South Africa(3)

     2,472  

West Africa

     1,079  

Corporate Office

     100  
  

 

 

 

Total

     5,601  
  

 

 

 

 

Note:

(1)

For the total number of employees as of the end of fiscal 2018 and 2017, see “Integrated Annual Report—Safe operational delivery—Fit-for-purpose workforce—Workforce profile”.

(2)

The employee numbers presented do not include contractors who are not on the payroll. For the number of contractors at Gold Fields’ operations as of the end of fiscal 2018 and 2017, see “Integrated Annual Report—Safe operational delivery—Fit-For-Purpose Workforce—Workforce profile”.

(3)

Total number of employees at South Deep at the end of the first quarter in 2018 prior to the restructuring was 3,983.

TRIFR, Fatalities and Fatal Injury Frequency Rate

In fiscal 2018, Gold Fields continued to focus on implementing its Group Safety Reporting Guideline, which is based on ICMM guidelines. Since fiscal 2013, Gold Fields has aligned its health and safety metrics with those of the ICMM, headed by the TRIFR. As Gold Fields’ peer companies tend to use the TRIFR metric, this alignment assists with benchmarking of Group performance against the wider sector.

 

 

104


Table of Contents

The following tables set out the TRIFR data for Gold Fields’ mining operations for the periods indicated. The tables also provide the number of fatalities and fatal injury frequency rate data for Gold Fields’ South African, West African, Australian and Americas operation.

South Africa

 

 

LOGO

 

 

LOGO

 

105


Table of Contents

West Africa

 

 

LOGO

 

 

LOGO

 

106


Table of Contents

Australia

 

 

LOGO

 

 

LOGO

 

107


Table of Contents

South America

 

 

LOGO

 

 

LOGO

 

108


Table of Contents

 

LOGO

 

109


Table of Contents

MAJOR SHAREHOLDERS AND RELATED PARTY TRANSACTIONS

Major Shareholders

To the knowledge of management: (1) Gold Fields is not directly or indirectly owned or controlled (a) by another corporation or (b) by any foreign government; and (2) there are no arrangements the operation of which may at a subsequent date result in a change in control of Gold Fields. To the knowledge of Gold Fields’ management, there is no controlling shareholder of Gold Fields.

A list of the individuals and organisations holding, to the knowledge of management, directly or indirectly, 5 per cent. or more of its issued share capital as of 22 February 2019 is set forth below.

 

     Ordinary
shares
     Percentage  

Beneficial owner

     

VanEck Vectors Gold Miners ETF

     54,411,708        6.57

Government Employees Pension Fund

     52,613,271        6.35

Market Vectors Junior Gold Miners ETF

     43,511,966        5.25

To the knowledge of management, none of the above shareholders hold voting rights which are different from those held by Gold Fields’ other shareholders.

The table below shows the significant changes in the percentage of ownership by Gold Fields’ major shareholders, to the knowledge of Gold Fields’ management, during the past three fiscal years.

 

     Beneficial ownership as of 31 December  
     2018      2017      2016  
     (%)  

Beneficial owner

        

Government Employees Pension Fund

     7.31        7.68        7.84  

VanEck Vectors Gold Miners ETF

     7.09        4.53        5.94  

Market Vectors Junior Gold Miners ETF

     5.80        5.95        —    

LF Ruffer Gold Fund

     3.05        —          —    

Black Rock Global Funds World Gold Fund

     —          —          3.30  

As of 22 March 2019, the issued share capital of Gold Fields consisted of 828,632,707 ordinary shares.

As of 22 February 2019, 124 record holders of Gold Fields’ ordinary shares, holding an aggregate of 379,955,007 ordinary shares (45.85 per cent.), including shares underlying Gold Fields’ ADRs, were listed as having addresses in the United States.

Related Party Transactions

Between 1 January 2019 and 22 March 2019, none of the directors, officers or major shareholders of Gold Fields or, to the knowledge of Gold Fields’ management, their families, had any interest, direct or indirect, in any transaction or in any proposed transaction which has affected or will materially affect Gold Fields or its investment interests or subsidiaries, except those disclosed in note 40 to the consolidated financial statements for related party disclosure as required by IFRS, including for fiscal 2018.

 

110


Table of Contents

THE LISTING

The Company’s shares trade on the Johannesburg Stock Exchange Limited (JSE) under the abbreviated name “GFIELDS” and the short code “GFI” and on the SIX Swiss Exchange under the trading symbol “GOLI”. The Company’s ADSs trade on the New York Stock Exchange (NYSE) under the trading symbol “GFI”.

 

111


Table of Contents

ADDITIONAL INFORMATION

Memorandum of Incorporation

General

Gold Fields is a public company registered in South Africa under the Companies Act, which limits the liability of its shareholders, and is governed by its memorandum of incorporation, the Companies Act and the JSE Listings Requirements. Gold Fields’ registration number is 1968/004880/06.

On 8 April 2009, South Africa passed the Companies Act, which came into force on 1 May 2011. At the annual general meeting held on 14 May 2012, Gold Fields adopted a new memorandum of incorporation (the Gold Fields MOI) to replace its memorandum of association and articles of association adopted under the previous Companies Act, or the Companies Act 61 of 1973. Gold Fields amended the Gold Fields MOI at its annual general meetings on 9 May 2013 and on 24 May 2017. The amended Gold Fields MOI conforms to the requirements of the Companies Act and the amended JSE Listings Requirements.

Clause 4 of the Gold Fields MOI provides that Gold Fields has the powers and capacity of a natural person and is not subject to any special conditions.

Dividends and Payments to Shareholders

Gold Fields may make distributions (including the payment of dividends) from time to time in accordance with provisions of the Companies Act, the JSE Listings Requirements and the Gold Fields MOI. In terms of the Companies Act, a company may only make a distribution (including the payment of any dividend) if:

 

   

it reasonably appears that the company will satisfy the solvency and liquidity test immediately after completing the proposed distribution;

 

   

the board of the company, by resolution, has acknowledged that it has applied the solvency and liquidity test and reasonably concluded that the company will satisfy the solvency and liquidity test immediately after completing the proposed distribution.

In terms of the Companies Act, a company satisfies the solvency and liquidity test at a particular time if, considering all reasonably foreseeable financial circumstances of the company at that time:

 

   

the assets of the company, fairly valued, equal or exceed the liabilities of the company, as fairly valued; and

 

   

it appears that the company will be able to pay its debts as they become due in the ordinary course of business for a period of:

 

   

12 months after the date on which the test is considered; or

 

   

in the case of a distribution (including the payment of dividends), 12 months following that distribution.

Subject to the above requirements, the directors of Gold Fields may from time to time declare a dividend or any other distribution to shareholders in proportion to the number of shares held by them.

The Company must hold all monies due to the shareholders in trust indefinitely, subject to the laws of prescription. The Company shall be entitled at any time to delegate its obligations in respect of unclaimed dividends, or other unclaimed distributions, to any one of the Company’s bankers.

Voting Rights

Every shareholder of Gold Fields, or representative of a shareholder, who is present at a shareholders meeting has one vote on a show of hands, irrespective of the number of shares he or she holds or represents,

 

112


Table of Contents

provided that a representative of a shareholder shall, irrespective of the number of shareholders he or she represents, have only one vote. At a shareholders meeting, a resolution put to the vote shall be decided on a show of hands, unless a poll is demanded by not less than five persons having the right to vote on that matter, a person or persons entitled to exercise not less than one tenth of the total voting rights entitled to vote on that matter or the chairperson. Every Gold Fields shareholder is, on a poll, entitled to one vote per ordinary share held. Neither the Companies Act nor the Gold Fields MOI provide for cumulative voting.

A shareholder entitled to attend and vote at a shareholders meeting shall be entitled to appoint a proxy to attend, participate in, speak and vote at such shareholders meeting in the place of such shareholder. The proxy need not be a shareholder. However, the proxy may not delegate the authority granted to him or her as a proxy.

Issue of Additional Shares

In accordance with the provisions of the JSE Listings Requirements and the Gold Fields MOI, the Board shall not have the power to issue authorised shares other than:

 

   

the issue of capitalisation shares or the offer of a cash payment in lieu of awarding capitalisation shares;

 

   

issues in respect of a rights offer; and

 

   

issues which do not require the approval of shareholders in terms of the Companies Act or the JSE Listings Requirements,

without shareholder approval.

In accordance with the provisions of the Companies Act:

 

   

an issue of shares must be approved by a special resolution of the shareholders of a company if the shares are issued to a director or officer of the company or any other person related or inter-related to the company, save for certain exceptions, including an issue pursuant to an employee share scheme; and

 

   

an issue of shares in a transaction requires approval of the shareholders by special resolution if the voting power of the shares that are issued as a result of the transaction will be equal to or exceed 30 per cent. of the voting power of all the shares held by shareholders immediately before the transaction.

Issues for Cash

In accordance with the provisions of the JSE Listings Requirements and the Gold Fields MOI, shareholders may either convey a:

 

   

special authority to issue shares for cash on terms that are specifically approved by shareholders in a shareholders meeting in respect of a particular issue (Specific Issue for Cash); or

 

   

general authority to issue shares for cash on terms generally approved by shareholders in a shareholders meeting by granting the Board the authority to issue a specified number of securities for cash, which authority will be valid until the next annual general meeting or for 15 months from the date on which the resolution was passed, whichever period is shorter (General Issue for Cash).

In terms of the JSE Listings Requirements, a company may only undertake:

 

   

a Specific Issue for Cash or a General Issue for Cash on the basis that a 75 per cent. majority of votes cast by shareholders at a shareholders meeting must approve the granting of such authority to the directors;

 

113


Table of Contents
   

a General Issue for Cash is subject to satisfactory compliance with certain requirements, including:

 

   

the shares that are the subject of a General Issue for Cash may not exceed 5 per cent. of the company’s listed shares; and

 

   

the maximum discount at which shares may be issued is 10 per cent. of the weighted average traded price of such shares measured over the 30 business days prior to the date that the price of the issue is agreed between the company and the party subscribing for the shares.

Pre-emptive Rights

The Companies Act, the JSE Listings Requirements and the Gold Fields MOI require that any new issue of shares by Gold Fields must first be offered to existing shareholders in proportion to their shareholding in the Company, unless, among other things, the issuance to new shareholders is:

 

   

the necessary shareholder approvals have been obtained;

 

   

a capitalisation issue, an issue for an acquisition of assets (including another company) or an amalgamation or merger is to be undertaken; or

 

   

the shares are to be issued in terms of option or conversion rights.

Transfer of Shares

The transfer of any Gold Fields certificated shares will be implemented in accordance with the provisions of the Companies Act, using the then common form of transfer. Dematerialised shares, which have been traded on the JSE, are transferred on the STRATE system and delivered five business days after each trade. The transferor of any share is deemed to remain the holder of that share until the name of the transferee is entered in Gold Fields’ register for that share. Since Gold Fields shares are traded through STRATE, only shares that have been dematerialised may be traded on the JSE. Accordingly, Gold Fields shareholders who hold shares in certificated form will need to dematerialise their shares in order to trade on the JSE.

Disclosure of Beneficial Interest in Shares

The Companies Act requires a registered holder of Gold Fields shares who is not the beneficial owner of such shares to disclose to Gold Fields, within five business days of the end of every month during which a change has occurred in the beneficial ownership, the identity of the beneficial owner and the number and class of securities held on behalf of the beneficial owner. Moreover, Gold Fields may, by notice in writing, require a person who is a registered shareholder, or whom Gold Fields knows or has reasonable cause to believe has a beneficial interest in Gold Fields ordinary shares, to confirm or deny whether or not such person holds the ordinary shares or beneficial interest and, if the ordinary shares are held for another person, to disclose to Gold Fields the identity of the person on whose behalf the ordinary shares are held. Gold Fields may also require the person to give particulars of the extent of the beneficial interest held during the three years preceding the date of the notice. Gold Fields is obliged to establish and maintain a register of the disclosures described above and to publish in its annual financial statements a list of the persons who hold a beneficial interest equal to or in excess of 5 per cent. of the total number of ordinary shares issued by Gold Fields, together with the extent of those beneficial interests.

General Meetings of Shareholders

The shareholders and/or directors may convene Gold Fields shareholders meetings in accordance with the requirements of the Companies Act and the Gold Fields MOI. Gold Fields is obliged to hold an annual general meeting for each fiscal year prior to 15 months after the date of the last annual general meeting.

 

114


Table of Contents

Shareholders meetings, including annual general meetings, require at least 15 business days’ notice in writing of the place, day and time of the meeting to shareholders.

Business may be transacted at any shareholders meeting only while a quorum of shareholders is present. The quorum for the commencement of a shareholders meeting shall be sufficient persons present to exercise, in aggregate, at least 25 per cent. of all the voting rights that are entitled to be exercised, but the shareholders meeting may not begin unless, in addition, at least three shareholders entitled to vote are present at the meeting.

The annual general meeting deals with and disposes of all matters prescribed by the Gold Fields MOI and the Companies Act, including:

 

   

the presentation of the directors’ report, the audited financial statements for the immediately preceding financial year and the audit committee report;

 

   

the election of directors; and

 

   

the appointment of an auditor and an audit committee.

Accounting Records and Financial Statements

Gold Fields is required to keep the accounting records and books of accounts as are necessary to present the state of affairs of the Company and to explain the financial position of the Company as prescribed by the Companies Act.

The directors shall from time to time determine at what times and places and under what conditions, subject to the requirements of the Companies Act, shareholders are entitled to inspect and take copies of certain documents, including the Gold Fields MOI, accounting records required to be maintained by the Company and annual financial statements. Apart from the shareholders, no other person shall be entitled to inspect any of the documents of the Company (other than the share register) unless expressly authorised by the directors or in accordance with the Promotion of Access to Information Act, No 2 of 2000, as amended.

The directors of Gold Fields will cause to be prepared annual financial statements and an annual report as required by the Companies Act and the JSE Listings Requirements. Gold Fields will send by mail to the registered address of every shareholder a copy of the annual report and annual financial statements. Not later than three months after the first six months of its financial year, Gold Fields will mail to every shareholder an interim report for the previous six-month period.

Amendments to Gold Fields’ Memorandum of Incorporation

The Gold Fields shareholders may, by the passing of a special resolution in accordance with the provisions of the Companies Act and the Gold Fields MOI, amend the Gold Fields MOI, including:

 

   

the creation of any class of shares;

 

   

the variation of any preferences, rights, limitations and other terms attaching to any class of shares;

 

   

the conversion of one class of shares into one or more other classes;

 

   

an increase in Gold Fields’ authorised share capital;

 

   

a consolidation of Gold Fields’ equity securities;

 

   

a sub-division of Gold Fields’ equity securities; and/or

 

   

the change of Gold Fields’ name.

 

115


Table of Contents

Variation of Rights

All or any of the rights, privileges or conditions attached to Gold Fields’ ordinary shares may be varied by a special resolution of Gold Fields passed in accordance with the provisions of the Companies Act and the Gold Fields MOI.

Distribution of Assets on Liquidation

In the event of a voluntary or compulsory liquidation, dissolution or winding-up, the assets remaining after payment of all the debts and liabilities of Gold Fields, including the costs of liquidation, shall be dealt with by a liquidator who may, with the sanction of a special resolution, among other things, divide among the shareholders any part of the assets of Gold Fields, and may vest any part of the assets of Gold Fields as the liquidator deems fit in trust for the benefit of shareholders. The division of assets is not required to be done in accordance with the legal rights of shareholders of Gold Fields. In particular, any class may be given preferential or special rights or may be partly or fully excluded.

Employee Share Scheme

The Companies Act permits the establishment of employee share schemes, whether by means of a trust or otherwise, for the purpose of offering participation therein solely to employees, including salaried directors, officers and other persons closely involved in the business of the Company or a subsidiary of the Company, either by means of the issue of shares in the Company or by the grant of options for shares in the Company.

Purchase of Shares

Gold Fields or any subsidiary of Gold Fields may, if authorised by special resolution by way of a general approval, acquire ordinary shares in the capital of Gold Fields in accordance with the Companies Act and the JSE Listings Requirements, provided among other things that:

 

   

the number of its own ordinary shares acquired by Gold Fields in any one financial year shall not exceed 10 per cent. of the ordinary shares in issue at the date on which this resolution is passed;

 

   

this authority shall lapse on the earlier of the date of the next annual general meeting or the date 15 months after the date on which the special resolution is passed;

 

   

the Board has resolved to authorise the acquisition and that the Group will satisfy the solvency and liquidity test immediately after the acquisition and that since the test was done there have been no material changes to the financial position of the Group;

 

   

the price paid per ordinary share may not be greater than 10 per cent. above the weighted average of the market value of the ordinary shares for the five business days immediately preceding the date on which an acquisition is made;

 

   

the number of shares acquired by subsidiaries of Gold Fields shall not exceed 10 per cent. in the aggregate of the number of issued shares in Gold Fields.

Borrowing Powers

In terms of the provisions of Section 19(1) of the Companies Act, read together with Clause 4 of the Gold Fields MOI, the borrowing powers of the Company are unlimited.

Non-South African Shareholders

There are no limitations imposed by South African law or by the Memorandum of Incorporation of Gold Fields on the rights of non-South African shareholders to hold or vote Gold Fields’ ordinary shares.

 

116


Table of Contents

Rights of Minority Shareholders and Directors’ Duties

The Companies Act provides instances in which a minority shareholder may seek relief from the courts if he, she or it has been unfairly prejudiced by the Company.

In South Africa, a director of a company, when acting in that capacity, must exercise the powers and perform the functions of a director:

 

   

in good faith and for a proper purpose;

 

   

in the best interests of the company; and

 

   

with the degree of care, skill and diligence that may reasonably be expected of a person:

 

   

carrying out the same functions in relation to the company as those carried out by that director; and

 

   

having the general knowledge, skill and experience of that director.

Material Contracts

Ghana Credit Facility

Gold Fields Ghana and Abosso entered into a senior secured revolving credit facility agreement dated 22 December 2010, as amended and restated on 6 May 2014, pursuant to which The Standard Bank of South Africa Limited (Standard Bank) agreed to make available to Gold Fields Ghana and Abosso (the Ghana Borrowers) a senior secured revolving credit facility in a maximum aggregate principal amount of U.S.$70 million (the Ghana Credit Facility).

With effect from 12 June 2017, the Ghana Borrowers, Standard Bank, the Security Agent and others agreed to further amend and restate the terms of the Ghana Credit Facility by, among other things, increasing the facility amount to U.S.$100 million and charging additional assets by way of security in favour of the Security Agent.

With effect from 22 March 2018, the Ghana Borrowers, Standard Bank, the Security Agent and others again amended and restated the terms of the Ghana Credit Facility by, among other things, the Security Agent releasing the Ghana Borrowers from the security granted over certain fleet vehicles and other secured assets to secure the Ghana Borrowers’ obligations under the Ghana Credit Facility.

With effect from 30 November 2018, the Ghana Borrowers, Standard Bank and others again amended and restated the terms of the Ghana Credit Facility by, among other things, reducing the Margin and extending the Final Maturity Date.

Under the Ghana Credit Facility, each Ghana Borrower must apply all amounts borrowed by it under the facility towards general corporate purposes, working capital purposes and/or capital expenditure purposes. Borrowings under this facility are guaranteed by the Ghana Borrowers.

The Ghana Credit Facility bears interest at LIBOR plus a margin of 3.50 per cent. per annum. The Ghana Borrowers are required to pay a quarterly commitment fee of 1.40 per cent. per annum.

The final maturity date of the Ghana Facility is 30 November 2021.

The outstanding borrowings under the Ghana Credit Facility on 31 December 2018 and 31 December 2017 were U.S.$45.0 million and U.S.$45.0 million, respectively.

 

117


Table of Contents

La Cima Credit Facility

On 19 September 2017, La Cima entered into a U.S.$150 million revolving senior secured credit facility agreement with, among others, Banco de Crédito del Perú and Scotiabank Perú S.A.A. (the La Cima Credit Facility) to refinance the revolving senior secured credit facility agreement dated 16 December 2014 between, among others, La Cima, Scotiabank Europe plc as mandated lead arranger and original lender and The Bank of Nova Scotia as agent.

Under the La Cima Credit Facility, the borrower shall apply all amounts borrowed by it under the Facility to finance the working capital requirements of the borrower; and/or for the general corporate purposes of the borrower. The final maturity date of this facility is 19 September 2020.

The facility bears interest at LIBOR plus a margin of 1.20 per cent. per annum. The borrowers are required to pay a quarterly commitment fee of 0.50 per cent. per annum.

Borrowings under the La Cima Credit Facility are secured by first-ranking assignments of all rights, title and interest in all of the borrower’s concentrate sale agreements. In addition, the sale agreements shall include irrevocable payment instructions to the purchasers to, at all times, pay all proceeds under such sale agreements into secured collection accounts (Collection Accounts). The Collection Accounts will be subject to a first ranking charge in favour of the lenders. This facility is non-recourse to the rest of the Gold Fields Group.

The outstanding balance under La Cima Credit Facility 31 December 2018 and 31 December 2017 were U.S.$83.5 million and U.S.$83.5 million, respectively.

U.S.$1 billion Notes Issue

On 30 September 2010, Gold Fields Orogen Holding (BVI) Limited (Orogen) announced the issue of U.S.$1,000,000,000 4.875 per cent. guaranteed notes due 7 October 2020, issued 7 October 2010. Gold Fields, GFO, GF Holdings and Sibanye Gold Limited (the Guarantors) on a joint and several basis unconditionally and irrevocably guaranteed the payment of all amounts due in respect of the U.S.$1 billion Notes. The U.S.$1 billion Notes and guarantees constitute direct, unsubordinated and unsecured obligations of Orogen and the Guarantors, respectively, and rank equally in right of payment among themselves and with all other existing and future unsubordinated and unsecured obligations of Orogen and the Guarantors, respectively. With effect from 24 April 2015, the noteholders released Sibanye Gold Limited as a Guarantor pursuant to a consent solicitation process.

Gold Fields used the net proceeds of the offering of the U.S.$1 billion Notes to repay certain existing indebtedness of the Group and for general corporate purposes.

On 19 February 2016, a wholly-owned subsidiary of Gold Fields announced an offer to purchase U.S.$200.0 million of the U.S.$1 billion Notes at discounts of 17 per cent. to the original value. Gold Fields accepted for purchase an aggregate principal amount of the U.S.$1 billion Notes equal to U.S.$147.6 million at a purchase price of U.S.$880 per U.S.$1,000 in principal amount of the U.S.$1 billion Notes. Gold Fields intends to hold the U.S.$1 billion Notes acquired until their maturity date on 7 October 2020. The outstanding balance under this facility on 31 December 2018 was U.S.$849.4 million compared to U.S.$847.9 million on 31 December 2017.

R1,500 million Nedbank Revolving Credit Facility

On 1 March 2013, Nedbank Limited (Nedbank), acting through its Nedbank Corporate and Investment Banking Division, GFIJVH and GFO entered into a R1,500 million Revolving Credit Facility (the 2013 Nedbank Facility). The purpose of the 2013 Nedbank Facility was to fund capital expenditure and general corporate and working capital requirements of the Gold Fields group. The 2013 Nedbank Facility matured on 7 March 2018.

 

118


Table of Contents

On 23 April 2018, Nedbank, GFIJVH, GFO and others entered into a R1,500 million Revolving Credit Facility (the 2018 Nedbank Facility). The purpose of the 2018 Nedbank Facility was to fund capital expenditure and general corporate and working capital requirements of the Gold Fields group. The 2018 Nedbank Facility will mature on 8 May 2023.

The 2018 Nedbank Facility bears interest at JIBAR plus a margin of 2.80 per cent. per annum. The borrowers are required to pay a commitment fee of 0.90 per cent. per annum every six months.

Borrowings under the 2018 Nedbank Facility are guaranteed by Gold Fields, GFO, GFIJVH, Orogen, GF Holdings, Gold Fields Ghana Holdings (BVI) Limited (GF Ghana) and Gruyere Holdings Pty Ltd (Gruyere Holdings).

The outstanding borrowings under the 2018 Nedbank Facility at 31 December 2018 and 31 December 2017 were nil and R1,000 million (U.S.$79.5 million), respectively.

U.S.$1,290 million Credit Facilities Agreement

On 6 June 2016, The Bank of Tokyo-Mitsubishi UFJ, Ltd., GFIJVH, GFO, Orogen, GF Ghana and certain wholly-owned subsidiaries of Gold Fields entered into a U.S.$1,290 million Credit Facilities Agreement, or the U.S.$1,290 million Credit Facilities Agreement. The U.S.$1,290 million Credit Facilities Agreement comprises a:

 

   

U.S.$380 million Term Loan (Facility A) maturing 6 June 2020;

 

   

U.S.$360 million RCF (Facility B) maturing 6 June 2020; and

 

   

U.S.$550 million RCF (Facility C) maturing 6 June 2021;

The facility bears interest at LIBOR plus a margin as follows:

 

   

the margin in relation to each Facility A Loan is 2.25 per cent. per annum;

 

   

the margin in relation to each Facility B Loan is 1.95 per cent. per annum; and

 

   

the margin in relation to each Facility C Loan is 2.20 per cent. per annum;

based on the current long-term credit rating of Gold Fields. The margin shall be adjusted to the following percentages dependent on the long-term credit rating assigned from to time to Gold Fields by either Moody’s or Standard & Poor’s:

 

Rating (Standard &
Poor’s)

 

Rating (Moody’s)

 

Facility A Margin p.a.

 

Facility B Margin p.a.

 

Facility C Margin p.a.

BBB                  

  Baa2   1.75%   1.45%   1.70%

BBB-                  

  Baa3   2.00%   1.70%   1.95%

BB+                  

  Ba1   2.50%   2.20%   2.45%

BB                  

  Ba2   3.00%   2.70%   2.95%

BB-                  

  Ba3   3.50%   3.20%   3.45%

The borrowers are required to pay a quarterly commitment fee of 35 per cent. of the applicable margin per annum on the undrawn and uncancelled amounts of the facilities.

The borrowers must apply all amounts borrowed by them under the U.S.$1,290 million Credit Facilities Agreement towards, firstly, (i) repayment of the U.S.$1,510 million Term Loan and Revolving Credit Facility and thereafter (ii) their general corporate and working capital purposes.

 

119


Table of Contents

Borrowings under the U.S.$1,290 million Credit Facilities Agreement are guaranteed by Gold Fields, Orogen, GF Holdings, GF Ghana, Gruyere Holdings, GFO and GFIJVH.

The outstanding borrowings under the U.S.$1,290 million Credit Facilities Agreement at 31 December 2018 and 31 December 2017 were U.S.$583 million and U.S.$380 million, respectively.

R500 million ABSA Bank Revolving Credit Facility

Effective 31 March 2017, ABSA Bank Limited, GFIJVH, GFO and certain wholly-owned subsidiaries of Gold Fields entered into a R500 million Revolving Credit Facility. The purpose of the facility is to fund capital expenditure and general corporate and working capital requirements of the Gold Fields group. The tenor of the facility is six years. The final maturity date of this facility is 31 March 2020.

The facility bears interest at JIBAR plus a margin of 2.55 per cent. per annum based on the current long-term credit rating of Gold Fields.

The margin shall be adjusted to the following percentages dependent on the long-term credit rating assigned from to time to Gold Fields by either Moody’s or Standard & Poor’s:

 

Rating

   Margin  
     (%)  

BBB-/Baa3

     2.05  

BB+/Ba1

     2.55  

BB/Ba2

     3.05  

The borrowers are required to pay a commitment fee of 0.8925 per cent. per annum on the undrawn portion of the facility every six months.

Borrowings under the facility are guaranteed by Gold Fields, Orogen, GF Holdings, GF Ghana, Gruyere Holdings, GFO and GFIJVH.

The outstanding borrowings under this facility at 31 December 2018 and 31 December 2017 were R500 million (U.S.$34.2 million) and nil, respectively.

R500 million Standard Bank Revolving Credit Facility

Effective 31 March 2017, Standard Bank, GFIJVH, GFO and certain wholly-owned subsidiaries of Gold Fields entered into a R500 million Revolving Credit Facility. The purpose of the facility is to fund capital expenditure and general corporate and working capital requirements of the Gold Fields group. The tenor of the facility is six years. The final maturity date of this facility is 31 March 2020.

The facility bears interest at JIBAR plus a margin of 2.75 per cent. per annum.

The borrowers are required to pay a commitment fee of 1.05 per cent. per annum on the undrawn portion of the facility every six months.

Borrowings under the facility are guaranteed by Gold Fields, Orogen, GF Holdings, GF Ghana, Gruyere Holdings, GFO and GFIJVH.

The outstanding borrowings under this facility at 31 December 2018 and 31 December 2017 were R200 million (U.S.$13.7 million) and nil, respectively.

 

120


Table of Contents

Other Short-Term Credit Facilities

The Group utilised uncommitted loan facilities from some of the major banks to fund the capital expenditure and working capital requirements of the South African operations.

These facilities have no fixed terms, are short-term in nature and interest rates are market related. Borrowings under these facilities are guaranteed by Gold Fields.

The outstanding borrowings of Gold Fields under these facilities at 31 December 2018 were U.S.$86.3 million, compared to U.S.$114.1 million on 31 December 2017.

Management and Other Compensatory Plans and Arrangements

See “Annual Financial Report—Remuneration Report—Remuneration policy—Long-term incentive (LTI) plan”, “Annual Financial Report—Remuneration Report—Remuneration policy—Executive Minimum Shareholding Requirements (MSR) policy” and “Annual Financial Report—Notes to the consolidated financial statements—Note 5. Share-based payments”.

Gruyere Sale Agreement

On 7 November 2016, Gold Fields entered into a sale agreement with Gold Road Resources Limited for the acquisition of a 50 per cent. interest in the Gruyere Gold Project in Western Australia (the Gruyere Sale Agreement). The acquisition of the Gruyere Gold Project asset by Gold Fields was completed on 13 December 2016, for total consideration comprising A$350 million in cash and a royalty. In terms of the cash consideration, A$250 million will be paid to Gold Road at completion and A$100 million is payable towards Gold Road’s share of the Gruyere development and construction costs under an agreed joint venture construction cash call schedule. The royalty under the Gruyere Sale Agreement is 1.5 per cent. net smelter return royalty on Gold Fields’ share of production after the total mine production at Gruyere exceeds 2Moz.

Gruyere Gold Project Joint Venture Agreement dated 6 December 2016, between Gruyere Mining Company Pty Ltd, Gold Road Resources Limited and others

Following completion of the acquisition under the Gruyere Sale Agreement, Gold Fields and Gold Road formed an unincorporated joint venture in respect of the development, construction and operation of the Gruyere Gold Project under a joint venture agreement dated 6 December 2016. The joint venture is initially on a 50:50 basis and provides that each party is responsible for its pro rata share of project expenditure. Gold Fields took over management of the project from Gold Road on 1 February 2017.

Gruyere Syndicated Facility

On 24 May 2017, Gruyere, a syndicated group of lenders and certain wholly-owned subsidiaries of Gold Fields entered into a A$500 million revolving loan facility (the Gruyere Syndicated Facility). The purpose of the facility is to fund the repayment of certain intercompany loans incurred in connection with the acquisition of Gold Fields’ 50 per cent. participating interest in the Gruyere Gold Project, meeting capital calls under the Gruyere Gold JV Agreement, funding capital expenditure in respect of the Gruyere Gold Project and the general corporate and working capital purposes of the Gold Fields group.

The final maturity date of this facility is 24 May 2021.

The facility bears interest at the Australian Bank Bill Swap Reference Rate plus a margin of 2.175 per cent. per annum. The Margin shall however be adjusted to the percentage rate set out opposite the relevant long-term

 

121


Table of Contents

credit rating assigned to Gold Fields in the table below if a revised long-term credit rating assigned to Gold Fields by either Moody’s or Standard & Poor’s is published or withdrawn.

 

Rating

   Margin  
     (%)  

Standard & Poor’s / Moody’s

  

BBB / Baa2

     1.75  

BBB- / Baa3

     2.00  

BB+ / Ba1

     2.35  

BB / Ba2

     2.60  

BB- / Ba3

     3.00  

The borrowers are required to pay a quarterly commitment fee of 40 per cent. of the applicable Margin per annum on the undrawn portion of the facility.

Borrowings under the facility are guaranteed by Gold Fields, Orogen, GF Holdings, GF Ghana, GFO and GFIJVH.

The outstanding borrowings under the Gruyere Syndicated Facility at 31 December 2018 and 31 December 2017 were A$450 million and A$300 million, respectively.

Gruyere Bank Guarantee Facility

On 24 May 2017, Gruyere, Australia and New Zealand Banking Group Limited, Commonwealth Bank of Australia, Westpac Banking Corporation and certain wholly owned subsidiaries of Gold Fields entered into a A$75,000,000 bank guarantee facility (the Gruyere Bank Guarantee Facility).

Under the Gruyere Bank Guarantee Facility, the borrower shall use a bank guarantee towards providing credit support in connection with the Development Agreement and Electricity Supply Agreement with regard to the Gruyere Gold Project.

The final maturity date of this facility is 24 May 2019.

Gruyere paid the issuing banks an establishment fee of A$225,000. In addition, Gruyere shall pay a quarterly bank guarantee fee at a rate of 0.60 per cent. per annum on the outstanding amount of each bank guarantee.

Gruyere’s obligations under the Gruyere Bank Guarantee Facility are guaranteed by Gold Fields, Orogen, GF Holdings, GF Ghana, GFO and GFIJVH.

Additional Black Economic Empowerment Transactions

On 5 August 2010, Gold Fields announced a series of empowerment transactions to meet its 2014 Black Economic Empowerment equity ownership requirements. On 2 November 2010, the shareholders of Gold Fields approved these transactions at a general meeting of shareholders, which transactions included the establishment of an employee share ownership plan (ESOP), the issue of approximately 600,000 Gold Fields shares to a broad-based black economic empowerment consortium (BEECO) and BEECO’s subscription for a 10 per cent. holding in South Deep with a phase in participation over 20 years. On 19 November 2010, Gold Fields issued 13,525,394 shares to the ESOP, housed and administered by the Gold Fields Thusano Share Trust, thereby commencing the implementation of the ESOP transaction. The remaining empowerment transactions have been completed.

 

122


Table of Contents

Deposit Agreement

Gold Fields has an American Depositary Receipt facility. In connection with this facility, Gold Fields is party to a Deposit Agreement, dated as of 2 February 1998, as amended and restated as of 21 May 2002 among Gold Fields, The Bank of New York (The Bank of New York Mellon, or BNYM), as Depositary, and all owners and holders from time to time of American Depositary Receipts issued thereunder.

This summary is subject to and qualified in its entirety by reference to the Deposit Agreement, including the form of ADRs attached thereto. Terms used in this section and not otherwise defined will have the meanings set forth in the Deposit Agreement. Copies of the Deposit Agreement are available for inspection at the Corporate Trust Office of the Depositary, located at 240 Greenwich Street, New York, New York 10286. The Depositary’s principal executive office is also located at 240 Greenwich Street, New York, New York 10286.

American Depositary Receipts

Each Gold Fields ADS represents ownership interests in one Gold Fields ordinary share and the rights attributable to one Gold Fields ordinary share that Gold Fields will deposit with one of the custodians, which currently are Standard Bank of South Africa, First National Bank of South Africa and Société Générale. Each Gold Fields ADR also represents securities, cash or other property deposited with BNYM but not distributed to holders of Gold Fields ADRs.

As BNYM will actually be the holder of the underlying ordinary shares, Gold Fields will not treat you as one of its shareholders. As a holder of ADSs, you will have ADR holder rights. A Deposit Agreement among Gold Fields, BNYM and you, as a Gold Fields ADR holder, sets out the ADR holders’ rights and obligations of BNYM, as depositary. New York state law governs the Deposit Agreement and the ADRs evidencing the Gold Fields ADSs.

You may hold ADRs either directly or indirectly through your broker or financial institution. If you hold ADRs directly, you are an ADR holder. This description assumes you hold your ADRs directly. If you hold the ADRs indirectly, you must rely on the procedures of your broker or financial institution to assert the rights of ADR holders described in this section. You should consult with your broker or financial institution to find out what those procedures are.

Share Dividends and Other Distributions

How will you receive dividends and other distributions on the ordinary shares?

BNYM will pay to you the cash dividends or other distributions it or the custodian receives on the ordinary shares or other deposited securities, after deducting its fees and expenses. You will receive these distributions in proportion to the number of ordinary shares your Gold Fields ADSs represent.

Cash

BNYM will convert any cash dividend or distribution Gold Fields pays on the ordinary shares, other than any dividend or distribution paid in U.S. dollars, into U.S. dollars. If that is not possible on a reasonable basis, or if any approval from any government is needed and cannot be obtained, the Deposit Agreement allows BNYM to distribute the foreign currency only to those ADS holders to whom it is possible to do so or to hold the foreign currency it cannot convert for the account of the ADS holders who have not been paid. It will not invest the foreign currency and it will not be liable for any interest.

Before making a distribution, BNYM will deduct any withholding taxes that must be paid under applicable laws. It will distribute only whole U.S. dollars and U.S. cents and will round any fractional amounts to the nearest whole cent. If the exchange rates fluctuate during a time when BNYM cannot convert the foreign currency, you may lose some or all of the value of the distribution.

 

123


Table of Contents

Ordinary shares

BNYM will distribute new ADRs representing any ordinary shares Gold Fields distributes as a dividend or free distribution, if Gold Fields requests that BNYM make this distribution and if Gold Fields furnishes BNYM promptly with satisfactory evidence that it is legal to do so. BNYM will only distribute whole ADRs. It will sell ordinary shares, which would require it to issue a fractional ADS and distribute the net proceeds to the holders entitled to those ordinary shares. If BNYM does not distribute additional cash or ADSs, each ADS will also represent the new ordinary shares.

Right to purchase additional ordinary shares

If Gold Fields offers holders of securities any rights, including rights to subscribe for additional ordinary shares, BNYM may take actions necessary to make these rights available to you. Gold Fields must first instruct BNYM to do so and furnish it with satisfactory evidence that it is legal to do so. If Gold Fields does not furnish this evidence and/or give these instructions, and BNYM determines that it is practical to sell the rights, BNYM may sell the rights and allocate the net proceeds to holders’ accounts. BNYM may allow rights that are not distributed or sold to lapse. In that case, you will receive no value for them.

If BNYM makes rights available to you, upon instruction from you it will exercise the rights and purchase the ordinary shares on your behalf. BNYM will then deposit the ordinary shares and deliver ADSs to you. It will only exercise rights if you pay BNYM the exercise price and any charges the rights require you to pay. U.S. securities laws may restrict the sale, deposit, cancellation and transfer of the ADSs issued after exercise of rights. In this case, BNYM may deliver the ADSs under a separate restricted deposit agreement, which will contain the same provisions as the Deposit Agreement, except for changes needed to put the restrictions in place. BNYM will not offer you rights unless those rights and the securities to which the rights relate are either exempt from registration or have been registered under the Securities Act with respect to a distribution to you.

Other distributions

BNYM will send to you anything else Gold Fields distributes on deposited securities by any means BNYM thinks is legal, fair and practical. If it cannot make the distribution in that way, BNYM may decide to sell what Gold Fields distributed—for example by public or private sale—and distribute the net proceeds, in the same way as it does with cash, or it may decide to hold what Gold Fields distributed, in which case the ADRs will also represent the newly distributed property.

BNYM is not responsible if it decides that it is unlawful or impractical to make a distribution available to any ADR holder. Gold Fields will have no obligation to take any other action to permit the distribution of ADSs, ordinary shares, rights or anything else to ADS holders. This means that you may not receive the distribution Gold Fields makes on its ordinary shares or any value for them if it is illegal or impractical for Gold Fields to make them available to you.

Deposit, Withdrawal and Cancellation

How does the Depositary issue ADSs?

BNYM will deliver the ADSs that you are entitled to receive in the offer against deposit of the underlying ordinary shares. BNYM will deliver additional ADSs if you or your broker deposit ordinary shares with the custodian. You must also deliver evidence satisfactory to BNYM of any necessary approvals of the governmental agency in South Africa, if any, which is responsible for regulating currency exchange at that time. If required by BNYM, you must in addition deliver an agreement transferring your rights as a shareholder to receive dividends or other property. Upon payment of its fees and of any taxes or charges, BNYM will register the appropriate number of ADSs in the names you request and will deliver the ADRs at its Corporate Trust Office to the persons you request.

 

124


Table of Contents

How do ADS holders cancel an ADS and obtain ordinary shares?

You may submit a written request to withdraw ordinary shares and turn in your ADRs evidencing your ADSs at the Corporate Trust Office of BNYM. Upon payment of its fees and of any taxes or charges, such as stamp taxes or stock transfer taxes, BNYM will deliver the deposited securities underlying the ADSs to an account designated by you at the office of the custodian. At your request, risk and expense, BNYM may deliver at its Corporate Trust Office any dividends or distributions with respect to the deposited securities represented by the ADSs, or any proceeds from the sale of any dividends, distributions or rights, which may be held by BNYM.

Record Dates

Whenever any distribution of cash or rights, change in the number of ordinary shares represented by ADSs or notice of a meeting of holders of ordinary shares or ADSs is made, BNYM will fix a record date for the determination of the owners entitled to receive the benefits, rights or notice.

Voting of Deposited Securities

How do you vote?

If you are an ADS holder on a record date fixed by BNYM, you may exercise the voting rights of the same class of securities as the ordinary shares represented by your ADSs, but only if Gold Fields asks BNYM to ask for your instructions. Otherwise, you will not be able to exercise your right to vote unless you withdraw the ordinary shares.

However, you may not know about the meeting enough in advance to withdraw the ordinary shares. If Gold Fields asks for your instructions, BNYM will notify you of the upcoming meeting and arrange to deliver certain materials to you. The materials will (1) include all information included with the meeting notice sent by Gold Fields to BNYM, (2) explain how you may instruct BNYM to vote the ordinary shares or other deposited securities underlying your ADSs as you direct if you vote by mail or by proxy and (3) include a voting instruction card and any other information required under South African law that Gold Fields and BNYM will prepare. For instructions to be valid, BNYM must receive them on or before the date specified in the instructions. BNYM will try, to the extent practical, subject to applicable law and the provisions of the by-laws of Gold Fields, to vote or have its agents vote the underlying shares as you instruct. BNYM will only vote, or attempt to vote, as you instruct. However, if BNYM does not receive your voting instructions, it will give a proxy to vote your ordinary shares to a designated representative of Gold Fields, unless Gold Fields informs BNYM that either: (1) it does not want the proxy issued, (2) substantial opposition exists or (3) the matter materially and adversely affects the rights of holders of ordinary shares.

Gold Fields cannot assure that you will receive the voting materials in time to ensure that you can instruct BNYM to vote your ordinary shares. In addition, BNYM and its agents are not responsible for failing to carry out voting instructions or for the manner of carrying out voting instructions. This means that you may not be able to exercise your right to vote and there may be nothing you can do if your ordinary shares are not voted as you requested.

Inspection of Transfer Books

BNYM will keep books for the registration and transfer of ADRs. These books will be open at all reasonable times for inspection by you, provided that you are inspecting the books for a purpose related to Gold Fields or the Deposit Agreement or the ADRs.

Reports and Other Communications

BNYM will make available for your inspection at its Corporate Trust Office any reports or communications, including any proxy material, received from Gold Fields, as long as these materials are received by BNYM as the

 

125


Table of Contents

holder of the deposited securities and generally available to Gold Fields shareholders. At Gold Fields’ written request, BNYM will also send copies of reports, notices and communications to you.

Fees and Expenses

BNYM, as Depositary, will charge any party depositing or withdrawing ordinary shares or any party surrendering ADRs or to whom ADRs are issued:

 

For:

 

Gold Fields ADS holders must pay:

each issuance of a Gold Fields ADS, including as a result of a distribution of ordinary shares or rights or other property or upon exercise of a warrant to purchase an ADS   U.S.$5.00 or less per 100 Gold Fields ADSs or portion thereof
each distribution of securities distributed to holders of Gold Fields’ ordinary shares which are distributed by BNYM to Gold Fields’ ADR holders   any fees that would be payable if the securities had been ordinary shares and those ordinary shares had been deposited for the issuance of ADSs
each cancellation of a Gold Fields ADS, including if the Deposit Agreement terminates   U.S.$5.00 or less per 100 Gold Fields ADSs or portion thereof
each cash distribution pursuant to the Deposit Agreement   not more than U.S.$0.02 per ADS (or portion thereof)
annual depositary services   not more than U.S.$0.02 per ADS (or portion thereof) paid annually, provided that this fee will not be charged if the U.S.$0.02 fee for cash distributions described above was charged during the calendar year
transfer and registration of ordinary shares on the Gold Fields’ share register from your name to the name BNYM or its agent when you deposit or withdraw ordinary shares   registration or transfer fees
conversion of foreign currency to U.S. dollars   expenses of BNYM
cable, telex and facsimile transmission expenses, if expressly provided in the Deposit Agreement   expenses of BNYM
as necessary   certain taxes and governmental charges BNYM or the custodian has to pay on any Gold Fields ADS or ordinary share underlying a Gold Fields ADS

In fiscal 2018, BNYM paid U.S.$0.50 million to Gold Fields as reimbursement for costs incurred over the year in connection with the ADR program.

Payment of Taxes

You will be responsible for any taxes or other governmental charges payable on your ADRs or on the deposited securities underlying your ADRs. BNYM may deduct the amount of any taxes owed from any payments to you. It may also restrict or refuse the transfer of your Gold Fields ADSs or restrict or refuse the withdrawal of your underlying deposited securities until you pay any taxes owed on your Gold Fields ADSs or underlying securities. It may also sell deposited securities to pay any taxes owed. You will remain liable if the proceeds of the sale are not enough to pay the taxes. If BNYM sells deposited securities, it will, if appropriate, reduce the number of Gold Fields ADSs held by you to reflect the sale and pay to you any proceeds, or send to you any property, remaining after it has paid the taxes.

 

126


Table of Contents

Reclassifications, Recapitalisations and Mergers

If Gold Fields:

 

   

changes the par value of any of the Gold Fields ordinary shares;

 

   

reclassifies, splits or consolidates any of the Gold Fields ordinary shares;

 

   

distributes securities on any of the Gold Fields ordinary shares that are not distributed to you; or

 

   

recapitalises, reorganises, merges, consolidates, sells its assets, or takes any similar action, then:

the cash, ordinary shares or other securities received by BNYM will become new deposited securities under the Deposit Agreement, and each Gold Fields ADS will automatically represent the right to receive a proportional interest in the new deposited securities; and BNYM may and will, if Gold Fields asks it to, distribute some or all of the cash, ordinary shares or other securities it received. It may also issue new Gold Fields ADSs or ask you to surrender your outstanding Gold Fields ADSs in exchange for new Gold Fields ADSs identifying the new deposited securities.

Amendment and Termination of the Deposit Agreement

How may the Deposit Agreement be amended?

Gold Fields may agree with BNYM to amend the Deposit Agreement and the Gold Fields ADRs without your consent for any reason. If the amendment adds or increases fees or charges, except for taxes and governmental charges, or prejudices an important right of Gold Fields ADS holders, it will only become effective 30 days after BNYM notifies you of the amendment. At the time an amendment becomes effective, you are considered, by continuing to hold your ADSs, to agree to the amendment and to be bound by the agreement as amended. However, no amendment will impair your right to receive the deposited securities in exchange for your Gold Fields ADSs.

How may the Deposit Agreement be terminated?

BNYM will terminate the Deposit Agreement if Gold Fields asks it to do so, in which case it must notify you at least 30 days before termination. BNYM may also terminate the agreement after notifying you if BNYM informs Gold Fields that it would like to resign and Gold Fields does not appoint a new depositary bank within 90 days.

If any Gold Fields ADSs remain outstanding after termination, BNYM will stop registering the transfer of Gold Fields ADSs, will stop distributing dividends to Gold Fields ADS holders, and will not give any further notices or do anything else under the Deposit Agreement other than:

 

   

collect dividends and distributions on the deposited securities;

 

   

sell rights and other property offered to holders of deposited securities; and

 

   

deliver ordinary shares and other deposited securities upon cancellation of Gold Fields ADSs.

At any time after one year after termination of the Deposit Agreement, BNYM may sell any remaining deposited securities by public or private sale. After that, BNYM will hold the money it received on the sale, as well as any cash it is holding under the Deposit Agreement, for the pro rata benefit of the Gold Fields ADS holders that have not surrendered their Gold Fields ADSs. It will not invest the money and has no liability for interest. BNYM’s only obligations will be to account for the money and cash. After termination, Gold Fields’ only obligations will be with respect to indemnification of, and to pay specified amounts to, BNYM.

 

127


Table of Contents

Your Right to Receive the Ordinary Shares Underlying Your Gold Fields ADSs

You have the right to cancel your Gold Fields ADSs and withdraw the underlying ordinary shares at any time except:

 

   

due to temporary delays caused by BNYM or Gold Fields closing its transfer books, the transfer of ordinary shares being blocked in connection with voting at a shareholders meeting, or Gold Fields paying dividends;

 

   

when you or other ADR holders seeking to withdraw ordinary shares owe money to pay fees, taxes and similar charges; or

 

   

when it is necessary to prohibit withdrawals in order to comply with any laws or governmental regulations that apply to Gold Fields ADSs or to the withdrawal of ordinary shares or other deposited securities.

This right of withdrawal may not be limited by any provision of the Deposit Agreement.

Limitations on Obligations and Liability to Gold Fields ADS Holders

The Deposit Agreement expressly limits the obligations of Gold Fields and BNYM. It also limits the liability of Gold Fields and BNYM. Gold Fields and BNYM:

 

   

are only obliged to take the actions specifically set forth in the Deposit Agreement without negligence or bad faith;

 

   

are not liable if either of them is prevented or delayed by law, any provision of the Gold Fields by-laws or circumstances beyond their control from performing their obligations under the agreement;

 

   

are not liable if either of them exercises, or fails to exercise, discretion permitted under the agreement;

 

   

have no obligation to become involved in a lawsuit or proceeding related to the ADSs or the Deposit Agreement on your behalf or on behalf of any other party unless they are indemnified to their satisfaction; and

 

   

may rely upon any advice of or information from any legal counsel, accountants, any person depositing ordinary shares, any Gold Fields ADS holder or any other person whom they believe in good faith is competent to give them that advice or information.

In the Deposit Agreement, Gold Fields and BNYM agree to indemnify each other under specified circumstances.

Requirements for Depositary Actions

Before BNYM will deliver or register the transfer of a Gold Fields ADS, make a distribution on a Gold Fields ADS, or permit withdrawal of ordinary shares, BNYM may require:

 

   

payment of taxes, including stock transfer taxes or other governmental charges, and transfer or registration fees charged by third parties for the transfer of any ordinary shares or other deposited securities, as well as the fees and expenses of BNYM;

 

   

production of satisfactory proof of the identity of the person presenting ordinary shares for deposit or Gold Fields ADSs upon withdrawal, and of the genuineness of any signature; and

 

   

compliance with regulations BNYM may establish consistent with the Deposit Agreement, including presentation of transfer documents.

BNYM may refuse to deliver, transfer, or register transfer of Gold Fields ADSs generally when the transfer books of BNYM are closed or at any time if BNYM or Gold Fields thinks it advisable to do so.

 

128


Table of Contents

Pre-Release of Gold Fields ADSs

In certain circumstances, subject to the provisions of the Deposit Agreement, BNYM may deliver Gold Fields ADSs before deposit of the underlying ordinary shares. This is called a pre-release of Gold Fields ADSs. BNYM may also deliver ordinary shares prior to the receipt and cancellation of pre-released Gold Fields ADSs (even if those Gold Fields ADSs are cancelled before the pre-release transaction has been closed out). A pre-release is closed out as soon as the underlying ordinary shares are delivered to BNYM. BNYM may receive Gold Fields ADSs instead of the ordinary shares to close out a pre-release. BNYM may pre-release Gold Fields ADSs only under the following conditions:

 

   

before or at the time of the pre-release, the person to whom the pre-release is being made must represent to BNYM in writing that it or its customer, as the case may be, owns the ordinary shares or Gold Fields ADSs to be deposited;

 

   

the pre-release must be fully collateralised with cash or collateral that BNYM considers appropriate; and

 

   

BNYM must be able to close out the pre-release on not more than five business days’ notice.

The pre-release will be subject to whatever indemnities and credit regulations BNYM considers appropriate. In addition, BNYM will limit the number of Gold Fields ADSs that may be outstanding at any time as a result of pre-release.

Governing Law

The Deposit Agreement is governed by the law of the State of New York.

South African Exchange Control Limitations Affecting Security Holders

The discussion below relates to exchange controls in force as of the date of this annual report. These controls are subject to change at any time without notice. It is not possible to predict whether existing exchange controls will be abolished, continued or amended by the South African government in the future. Investors are urged to consult a professional adviser as to the exchange control implications of their particular investments.

Acquisitions of shares or assets of South African companies by non-South African purchasers solely for a cash consideration equal to the fair value of the shares, will generally be permitted by the SARB pursuant to South African exchange control regulations. An acquisition of shares or assets of a South African company by a non-South African purchaser may be refused by the SARB in other circumstances, such as:

 

   

where the consideration for the acquisition is shares in a non-South African company; or

 

   

where the acquisition is financed by a loan from a South African lender.

Denial of SARB approval for an acquisition of shares or assets of a South African company may result in the transaction not being able to be completed. Subject to this limitation, there are no restrictions on equity investments in South African companies and a foreign investor may invest freely in the ordinary shares and ADSs of Gold Fields.

There are no exchange control restrictions on the remittance in full of dividends declared out of trading profits to non-residents of the CMA (comprising South Africa, the Kingdoms of Lesotho and Swaziland and the Republic of Namibia) by Gold Fields.

Under South African exchange control regulations, the ordinary shares and ADSs of Gold Fields are freely transferable outside South Africa between persons who are not residents of the CMA. Additionally, where ordinary shares are sold on the JSE on behalf of shareholders of Gold Fields who are not residents of the CMA, the proceeds of such sales will be freely exchangeable into foreign currency and remitted to them.

 

129


Table of Contents

Any share certificates held by non-resident Gold Fields shareholders will be endorsed with the words “non-resident”. The same endorsement, however, will not be applicable to ADSs of Gold Fields held by non-resident shareholders.

Taxation

Certain South African Tax Considerations

The discussion in this section sets forth the material South African tax consequences of the purchase, ownership and disposition of Gold Fields’ ordinary shares or ADSs under current South African law. Changes in the law may alter the tax treatment of Gold Fields’ ordinary shares or ADSs, possibly on a retroactive basis.

The following summary is not a comprehensive description of all of the tax considerations that may be relevant to a decision to purchase, own or dispose of Gold Fields’ ordinary shares or ADSs and does not cover tax consequences that depend upon your particular tax circumstances. In particular, the following summary addresses tax consequences for holders of ordinary shares or ADSs who are not residents of, or who do not carry on business in, South Africa and who hold ordinary shares or ADSs as capital assets (that is, for investment purposes). For the purposes of the income tax treaty between South Africa and the United States (the Treaty) and South African tax law, a United States resident that owns Gold Fields ADSs will be treated as the owner of the Gold Fields ordinary shares represented by such ADSs. Gold Fields recommends that you consult your own tax adviser about the consequences of holding Gold Fields’ ordinary shares or ADSs, as applicable, in your particular situation.

Tax on Dividends

It should be noted that a 20 per cent. dividend tax is levied on dividends declared by South African resident companies to non-resident shareholders or non-resident ADS holders, which was increased from 15 per cent. with effect from 22 February 2017.

Generally, under the Treaty, the dividend tax is reduced to:

 

   

5 per cent. of the gross amount of the dividends if the beneficial owner of the shares is a company holding directly at least 10 per cent. of the voting stock of the South African resident company paying the dividends; and

 

   

15 per cent. of the gross amount of the dividends in all other cases

provided that the non-resident shareholder or non-resident ADS holder provides the South African resident company with certain tax confirmations that it qualifies for the reduced rate of dividends tax.

The above reduced dividends tax rate provisions shall not apply if the beneficial owner of the dividends carry on business in South Africa through a permanent establishment situated in South Africa or performs in South Africa independent personal services from a fixed base situated in South Africa, and the dividends are attributable to such permanent establishment or fixed base. In such case, the provisions of Article 7 (Business Profits) or Article 14 (Independent Personal Services) of the Treaty, as the case may be, shall apply.

Income Tax

Non-residents will pay income tax on any amounts received by or accrued to them from a source within (or deemed to be within) South Africa.

Interest earned by a non-resident on a debt instrument issued by a South African company will be regarded as being derived from a South African source but will be regarded as exempt from taxation in terms of

 

130


Table of Contents

Section 10(1)(h) of the South African Income Tax Act, 1962 (as amended) (ITA) unless that non-resident is a natural person who was physically present in South Africa for a period exceeding 183 days in aggregate during the 12-month period preceding the date on which the interest is received or accrued, or where the interest arises from debt which is effectively connected to a permanent establishment of that person in South Africa. However, under the Treaty, the non-resident investor is exempt from tax in South Africa in respect of interest.

Under South African domestic tax law, South African resident companies must withhold interest withholding tax at the rate of 15 per cent. from interest payments to non-resident investors. Under the Treaty, the interest is exempt from the South African interest withholding tax. In order to qualify for the exemption from interest withholding tax, the non-resident investor must provide the South African resident company with certain tax confirmations that it qualifies for the exemption from interest withholding tax.

Capital Gains Tax    

Non-resident holders of ordinary shares or ADSs will not be subject to capital gains tax in South Africa, with respect to the disposal of those ordinary shares or ADSs, on the basis that 80 per cent. or more of the market value of the Shares do not relate to immovable property held in South Africa, unless the non-resident carried on business through a permanent establishment in South Africa, and the profits are realised in the ordinary course of the business carried on by the permanent establishment in South Africa.

Securities Transfer Tax

No Securities Transfer Tax (STT) is payable in South Africa with respect to the issue of a security.

STT is charged at a rate of 0.25 per cent. on the taxable amount of the transfer of every security issued by a company or a close corporation incorporated in South Africa, or a company incorporated outside South Africa but listed on an exchange in South Africa, subject to certain exemptions.

The word “transfer” is broadly defined and includes the transfer, sale, assignment or cession or disposal in any other manner of a security. The cancellation or redemption of a security is also regarded as a transfer unless the company is being liquidated. However, the issue of a security that does not result in a change in beneficial ownership is not regarded as a transfer.

STT is levied on the taxable amount of a security. The taxable amount of a listed security is the greater of:

 

   

the consideration for the security declared by the transferee; or

 

   

the closing price of that security.

The taxable amount of an unlisted security is the greater of:

 

   

the consideration given for the acquisition of the security; or

 

   

the market value of the unlisted security.

In the case of a transfer of a listed security, either the member or the participant or the person to whom the security is transferred is liable for the tax. The tax must be paid within a period of 14 days from the transfer. The liability for tax with respect to the transfer of listed securities lies with the party facilitating the transfer or the recipient of the security.

The liability for STT with respect to the transfer of unlisted securities is that of the company that issued the unlisted security. The STT must be paid by the company issuing the unlisted security within two months from the date of the transfer of such security.

 

131


Table of Contents

U.S. Federal Income Tax Considerations

The following discussion summarises the material U.S. federal income tax consequences of the ownership and disposition of ordinary shares and ADSs by a U.S. Holder. As used herein, the term “U.S. Holder” means a beneficial owner of ordinary shares or ADSs that is for U.S. federal income tax purposes:

 

   

a citizen or resident of the United States;

 

   

a corporation created or organised under the laws of the United States, any state within the United States or the District of Columbia;

 

   

an estate the income of which is subject to U.S. federal income tax without regard to its source; or

 

   

a trust if a court within the United States is able to exercise primary supervision over the administration of the trust and one or more U.S. persons have the authority to control all substantial decisions of the trust, or the trust has validly elected to be treated as a domestic trust for U.S. federal income tax purposes.

This summary only applies to U.S. Holders that hold ordinary shares or ADSs as capital assets. This summary is based upon:

 

   

the current federal income tax laws of the United States, including the Internal Revenue Code of 1986, as amended (the Code), its legislative history, and existing and proposed regulations thereunder;

 

   

current U.S. Internal Revenue Service (IRS) practice and applicable U.S. court decisions; and

 

   

the income tax treaty between the United States and South Africa

all as of the date hereof and all subject to change at any time, possibly with retroactive effect.

This summary assumes that the obligations of the Depositary under the Deposit Agreement and any related agreements will be performed in accordance with their terms.

This summary is of a general nature and does not address all U.S. federal income tax consequences that may be relevant to you in light of your particular situation (including consequences under the alternative minimum tax or the net investment income tax), and does not address state, local, non-U.S. or other tax laws (such as estate and gift tax laws). For example, this summary does not apply to:

 

   

investors that own (directly, indirectly or by attribution) 5 per cent. or more of Gold Fields’ stock by vote or value;

 

   

financial institutions;

 

   

insurance companies;

 

   

individual retirement accounts and other tax-deferred accounts;

 

   

tax-exempt organisations;

 

   

dealers in securities or currencies;

 

   

investors that hold ordinary shares or ADSs as part of straddles, hedging transactions or conversion transactions for U.S. federal income tax purposes;

 

   

investors whose functional currency is not the U.S. dollar;

 

   

persons that have ceased to be U.S. citizens or lawful permanent residents of the United States;

 

   

investors holding the ordinary shares or ADSs in connection with a trade or business conducted outside the United States; and

 

   

U.S. citizens or lawful permanent residents living abroad.

 

132


Table of Contents

The U.S. federal income tax treatment of a partner in an entity or arrangement treated as a partnership for U.S. federal income tax purposes that holds ordinary shares or ADSs will depend upon the status of the partner and the activities of the partnership. If you are an entity or arrangement treated as a partnership for U.S. federal income tax purposes, you should consult your tax adviser concerning the U.S. federal income tax consequences to you and your partners of the acquisition, ownership and disposition of ordinary shares or ADSs by you.

Gold Fields does not believe that it was a PFIC within the meaning of Section 1297 of the Code for its 2018 taxable year and does not expect to be a PFIC for its current taxable year or in the foreseeable future. However, Gold Fields’ possible status as a PFIC must be determined annually and therefore may be subject to change. If Gold Fields were to be treated as a PFIC, U.S. Holders of ordinary shares or ADSs would be required (i) to pay a special U.S. addition to tax on certain distributions and gains on sale and (ii) to pay tax on any gain from the sale of ordinary shares or ADSs at ordinary income (rather than capital gains) rates in addition to paying the special addition to tax on this gain. Additionally, dividends paid by Gold Fields would not be eligible for the special reduced rate of tax for non-corporate U.S. Holders described below under “—Taxation of Dividends”. The remainder of this discussion assumes that Gold Fields is not a PFIC for U.S. federal income tax purposes. You should consult your own tax advisers regarding the potential application of the PFIC regime.

The summary of U.S. federal income tax consequences set out below is for general information only. You are urged to consult your tax advisers as to the particular tax consequences to you of acquiring, owning and disposing of the ordinary shares or ADSs, including your eligibility for the benefits of the income tax treaty between the United States and South Africa, the applicability and effect of state, local, non-U.S. and other tax laws and possible changes in tax law.

U.S. Holders of ADSs

For U.S. federal income tax purposes, a U.S. Holder of ADSs generally will be treated as the owner of the corresponding number of underlying ordinary shares held by the Depositary for the ADSs, and references to ordinary shares in the following discussion refer also to ADSs representing the ordinary shares.

Deposits and withdrawals of ordinary shares by U.S. Holders in exchange for ADSs will not result in the realisation of gain or loss for U.S. federal income tax purposes. Your tax basis in withdrawn ordinary shares will be the same as your tax basis in the ADSs surrendered, and your holding period for the ordinary shares will include the holding period of the ADSs.

However, the U.S. Treasury has expressed concern that U.S. holders of depositary receipts (such as U.S. Holders of Gold Fields ADSs) may be claiming foreign tax credits in situations where an intermediary in the chain of ownership between such holders and the issuer of the security underlying the depositary receipts, or a party to whom depositary receipts or deposited shares are delivered by the depositary prior to the receipt by the depositary of the corresponding securities, has taken actions inconsistent with the ownership of the underlying security by the person claiming the credit, such as a disposition of such security. Such actions may also be inconsistent with the claiming of the reduced tax rates that may be applicable to certain dividends received by certain non-corporate holders, as described below. Accordingly, (i) the ability to offset any South African taxes and (ii) the availability of the reduced tax rates for any dividends received by certain non-corporate U.S. Holders, each as described below, could be affected by actions taken by such parties or intermediaries.

Taxation of Dividends

Distributions paid out of Gold Fields’ current or accumulated earnings and profits (as determined for U.S. federal income tax purposes), before reduction for any South African withholding tax paid by Gold Fields with respect thereto, will generally be taxable to you as foreign source dividend income, and will not be eligible for the dividends received deduction allowed to corporations. Distributions that exceed Gold Fields’ current and accumulated earnings and profits will be treated as a non-taxable return of capital to the extent of your basis in

 

133


Table of Contents

the ordinary shares and thereafter as capital gain. However, Gold Fields does not maintain calculations of its earnings and profits in accordance with U.S. federal income tax accounting principles. You should therefore assume that any distribution by Gold Fields with respect to the ordinary shares will be reported as ordinary dividend income. You should consult your own tax advisers with respect to the appropriate U.S. federal income tax treatment of any distribution received from Gold Fields. For purposes of determining limitations on any foreign tax credits, dividends paid by Gold Fields will generally constitute “passive income”.

Dividends paid by Gold Fields generally will be taxable to non-corporate U.S. Holders at the reduced rate normally applicable to long-term capital gains, provided that either (i) Gold Fields qualifies for the benefits of the income tax treaty between the United States and South Africa, or (ii) the ADSs are considered to be “readily tradable” on the NYSE, in each case, and certain other requirements are met.

For U.S. federal income tax purposes, the amount of any dividend paid in Rand will be included in income in a U.S. dollar amount calculated by reference to the exchange rate in effect on the date the dividends are received by you (in the case of ordinary shares) or the Depositary (in the case of ADSs) regardless of whether they are converted into U.S. dollars at that time. If you or the Depositary, as the case may be, convert dividends received in Rand into U.S. dollars on the day they are received, you generally will not be required to recognise foreign currency gain or loss in respect of this dividend income.

Effect of South African Withholding Taxes

As discussed in “—Certain South African Tax Considerations—Tax on Dividends”, under current law, South Africa imposes a withholding tax of 20 per cent. on dividends paid by Gold Fields. A U.S. Holder will generally be entitled, subject to certain limitations, to a foreign tax credit against its U.S. federal income tax liability, or a deduction in computing its U.S. federal taxable income, for South African income taxes withheld by Gold Fields.

U.S. Holders that receive payments subject to this withholding tax will be treated, for U.S. federal income tax purposes, as having received the amount of South African taxes withheld by Gold Fields, and as then having paid over the withheld taxes to the South African taxing authorities. As a result of this rule, the amount of dividend income included in gross income for U.S. federal income tax purposes by a U.S. Holder with respect to a payment of dividends may be greater than the amount of cash actually received (or receivable) by the U.S. Holder from Gold Fields with respect to the payment.

The rules governing foreign tax credits are complex. You should consult your tax adviser concerning the foreign tax credit implications of the payment of South African withholding taxes.

Taxation of a Sale or Other Disposition

Upon a sale or other disposition of ordinary shares or ADSs, other than an exchange of ADSs for ordinary shares and vice versa, you will generally recognise capital gain or loss for U.S. federal income tax purposes equal to the difference between the amount realised and your adjusted tax basis in the ordinary shares or ADSs, in each case as determined in U.S. dollars. This capital gain or loss will be long-term capital gain or loss if your holding period in the ordinary shares or ADSs exceeds one year. However, regardless of your actual holding period, any loss may be treated as long-term capital loss to the extent you receive a dividend that qualifies for the reduced rate described above under “—Taxation of Dividends” and also exceeds 10 per cent. of your basis in the ordinary shares. Any gain or loss will generally be U.S. source. You should consult your tax adviser about how to account for proceeds received on the sale or other disposition of ordinary shares that are not paid in U.S. dollars.

To the extent you incur Securities Transfer Tax in connection with a transfer or withdrawal of ordinary shares as described under “—Certain South African Tax Considerations—Securities Transfer Tax” above, such securities transfer tax will not be a creditable tax for U.S. foreign tax credit purposes.

 

134


Table of Contents

Backup Withholding and Information Reporting

Payments of dividends and other proceeds with respect to ordinary shares or ADSs by U.S. persons will be reported to you and to the IRS as may be required under applicable regulations. Backup withholding may apply to these payments if you fail to provide an accurate taxpayer identification number or certification of exempt status or fail to report all interest and dividends required to be shown on your U.S. federal income tax returns. Some holders are not subject to backup withholding. You should consult your tax adviser about these rules and any other reporting obligations that may apply to the ownership and disposition of the ordinary shares, including requirements relating to the holding of certain “specified foreign financial assets”.

Documents on Display

Gold Fields files annual and special reports and other information with the SEC. You may read and copy any reports or other information on file at the SEC’s public reference room at the following location:

100 F Street, N.E.

Washington, D.C. 20549

Please call the SEC at 1-800-SEC-0330 for further information on the public reference room. The SEC filings are also available to the public from commercial document retrieval services. Gold Fields’ SEC filings may also be obtained electronically via the EDGAR system on the website maintained by the SEC at http://www.sec.gov. Gold Fields’ website is http://www.goldfields.com.

 

135


Table of Contents

CONTROLS AND PROCEDURES

 

(a)

Disclosure Controls and Procedures

Gold Fields has carried out an evaluation, under the supervision and with the participation of management, including the Chief Executive Officer and Chief Financial Officer of Gold Fields, of the effectiveness of the design and operation of Gold Fields’ disclosure controls and procedures (as defined in Exchange Act Rule 13a-15(e)) as of the end of the period covered by this annual report. Based upon that evaluation, Gold Fields’ Chief Executive Officer and Chief Financial Officer concluded that, as of 31 December 2018, Gold Fields’ disclosure controls and procedures were effective.

 

(b)

Management’s Report on Internal Control over Financial Reporting

Gold Fields’ management is responsible for establishing and maintaining adequate internal control over financial reporting. The Securities Exchange Act of 1934 defines internal control over financial reporting in Rule 13a-15(f) and 15d-15(f) as a process designed by, or under the supervision of, the company’s principal executive and principal financial officers, and effected by the company’s board of directors, management and other personnel, to provide reasonable assurance regarding the reliability of financial reporting and the preparation of financial statements for external purposes in accordance with generally accepted accounting principles, and includes those policies and procedures that:

 

   

pertain to the maintenance of records that in reasonable detail accurately and fairly reflect the transactions and dispositions of the assets of the company;

 

   

provide reasonable assurance that transactions are recorded as necessary to permit preparation of financial statements in accordance with generally accepted accounting principles, and that receipts and expenditures of the company are being made only in accordance with authorisations of management and directors of the company; and

 

   

provide reasonable assurance regarding prevention or timely detection of unauthorised acquisition, use or disposition of the company’s assets that could have a material effect on the consolidated financial statements.

Because of its inherent limitations, internal control over financial reporting may not prevent or detect misstatements. Also, projections of any evaluation of effectiveness to future periods are subject to risk that controls may become inadequate because of changes in conditions, or that the degree of compliance with the policies or procedures may deteriorate.

Gold Fields’ management assessed the effectiveness of its internal control over financial reporting as of 31 December 2018. In making this assessment, Gold Fields’ management used the criteria established in Internal Control-Integrated Framework (2013) issued by the Committee of Sponsoring Organizations of the Treadway Commission (COSO). Based upon its assessment, Gold Fields’ management concluded that, as of 31 December 2018, its internal control over financial reporting is effective based upon those criteria.

KPMG Inc. (KPMG), an independent registered public accounting firm that audited the consolidated financial statements included in this annual report on Form 20-F, has issued an attestation report on management’s assessment of Gold Fields’ internal control over financial reporting as of 31 December 2018.

 

(c)

Attestation Report of the Registered Public Accounting Firm:

See “Annual Financial Report—Report of Independent Registered Public Accounting Firm”.

 

(d)

Changes in Internal Control Over Financial Reporting

There has been no change in our internal control over financial reporting (as such term is defined in Rules 13a-15(f) and 15d-15(f) under the Exchange Act) that occurred during fiscal 2018 that has materially affected, or is reasonably likely to materially affect, our internal control over financial reporting.

 

136


Table of Contents

AUDIT COMMITTEE FINANCIAL EXPERT

The Board of Directors has determined that Gold Fields’ Audit Committee does not have an “audit committee financial expert”, as defined in the rules promulgated by the Securities and Exchange Commission. Although a person with such qualifications does not serve on the Audit Committee, the Board of Directors believes that the members of the Audit Committee collectively possess the knowledge and experience to oversee and assess the performance of Gold Fields’ management and auditors, the quality of Gold Fields’ disclosure controls, the preparation and evaluation of Gold Fields’ financial statements and Gold Fields’ financial reporting. Gold Fields’ Board of Directors also believes that the members of the Audit Committee collectively possess the understanding of audit committee functions necessary to diligently execute their responsibilities. For biographical information on each member of the Audit Committee, see “Annual Financial Report—Corporate Governance Report—Directors” and “—Directors, Senior Management and Employees—Directors”.

 

137


Table of Contents

CHANGE IN REGISTRANT’S CERTIFYING ACCOUNTANT

On 23 July 2018, Pricewaterhouse Coopers, Inc. (PwC) was appointed by the Gold Fields Board of Directors as the Group’s independent registered public accounting firm for the fiscal year ending 31 December 2019 (subject to shareholder approval) after a formal tender process to appoint a new firm of public accountants. KPMG, Inc. (KPMG) will not stand for re-election and their appointment as independent registered public accounting firm will end at the annual general meeting for the year ended 31 December 2018, on 21 May 2019.

During the Group’s fiscal years ended 31 December 2018, 2017 and 2016 there were: (i) no disagreements between the Company and KPMG on any matter of accounting principles or practices, financial statement disclosure, or auditing scope or procedure, which disagreements, if not resolved to the satisfaction of KPMG, would have caused KPMG to make reference to the subject matter of the disagreements in its audit reports as defined in Item 16F(a)(1)(iv) of Form 20-F (and the related instructions thereto); and (ii) no “reportable events” as defined in Item 16F(a)(1)(v) of Form 20-F.

The audit reports of KPMG on the consolidated financial statements of Gold Fields Limited and its subsidiaries as of and for the fiscal years ended 31 December 2018, 2017 and 2016 did not contain an adverse opinion or a disclaimer of opinion, and were not qualified or modified as to uncertainty, audit scope, or accounting principles. The audit report of KPMG on the effectiveness of internal control over financial reporting as of 31 December 2018 did not contain any adverse opinion or disclaimer of opinion, nor were they qualified or modified as to uncertainty, audit scope, or accounting principles.

The Company has requested KPMG to provide it with a letter addressed to the Securities and Exchange Commission stating whether KPMG agrees with the statements contained above. A copy of the letter from KPMG, dated 29 March 2019, to the Securities and Exchange Commission is filed as exhibit 15.1 hereto.

During the two fiscal years ended 31 December 2017 and 2016, and through 23 July 2018, neither the Company nor anyone acting on its behalf consulted with PwC concerning (i) the application of accounting principles to a specific completed or contemplated transaction, or the type of audit opinion that might be rendered on the consolidated financial statements and no written or oral advice was provided by PwC that PwC concluded was an important factor considered by us in reaching a decision as to any accounting, auditing or financial reporting issue, or (ii) any matter that was either the subject of a disagreement (as that term is used in Item 16F(a)(1)(iv) of Form 20-F and the related instructions to Item 16F) or a “reportable event” (as defined in Item 16F(a)(1)(v) of Form 20-F).

 

138


Table of Contents

PRINCIPAL ACCOUNTANT FEES AND SERVICES

KPMG served as Gold Fields’ principal accountant. Set forth below are the fees for audit and other services rendered by KPMG for fiscal 2018, 2017 and 2016.

 

     Year ended 31 December  
     2018      2017     2016  
     (U.S.$ million)  

Audit fees

     2.7        2.7       2.4  

Audit-related fees

     0.6        0.1       0.3  

Tax fees

     —          —   (1)       0.1  

All other fees

     —          —         —    
  

 

 

    

 

 

   

 

 

 

Total

     3.3        2.8       2.8  
  

 

 

    

 

 

   

 

 

 

 

Note:

 

(1)

Nominal amount due to rounding to U.S.$ million.

Audit fees include fees for audit services rendered for Gold Fields’ annual consolidated financial statements filed with regulatory organisations.

Audit-related fees include fees for related services by the principal accountant that are reasonably related to the performance of the audit or review of the registrant’s financial statements.

Tax fees include fees for tax compliance, tax advice, tax planning and other tax-related services.

All other fees consist of fees for all other services not included in any of the other categories noted above. All of the above fees were pre-approved by the Audit Committee.

Audit Committee’s Policies and Procedures

In accordance with the Securities and Exchange Commission rules regarding auditor independence, the Audit Committee has established Policies and Procedures for Audit and Non-Audit Services Provided by an Independent Auditor. The rules apply to Gold Fields and its consolidated subsidiaries engaging any accounting firms for audit services and the auditor who audits the accounts filed with the Securities and Exchange Commission, or the external auditor, for permissible non-audit services.

When engaging the external auditor for permissible non-audit services (audit-related services, tax services, and all other services), pre-approval is obtained prior to the commencement of the services.

 

139


Table of Contents

CORPORATE GOVERNANCE

Gold Fields’ home country corporate governance practices are regulated by the Listing Requirements of the JSE (the JSE Listing Requirements). The following is a summary of the significant ways in which Gold Fields’ home country corporate governance standards and its corporate governance practices differ from those followed by domestic companies under the NYSE Listing Standards.

 

   

The NYSE Listing Standards require that the non-management directors of U.S. listed companies meet at regularly scheduled non-executive sessions without management. The JSE Listing Requirements do not require such meetings of listed company non-executive directors. Gold Fields’ non-management directors do however meet regularly without management.

 

   

The NYSE Listing Standards require U.S. listed companies to have a nominating/corporate governance committee composed entirely of independent directors. The JSE Listing Requirements also require the appointment of such a committee, and stipulate that all members of this committee must be non-executive directors, the majority of whom must be independent. Gold Fields has a Nominating and Governance Committee which currently comprises four non-executive directors, all of whom are independent under the NYSE Listing Standards and the JSE Listing Requirements which is chaired by the Chairman of Gold Fields, as required by the JSE Listing Requirements.

 

   

The NYSE Listing Standards require U.S. listed companies to have a compensation committee composed entirely of independent directors. The JSE Listing Requirements merely require the appointment of such a committee. Gold Fields has appointed a Remuneration Committee, currently comprising five board members, all of whom are independent under both the JSE Listing Requirements and the NYSE Listing Standards.

 

   

The NYSE Listings Standards require U.S. listed companies to have an audit committee composed entirely of independent directors. The South African Companies Act requires that the audit committee be approved by shareholders on an annual basis at a company’s annual general meeting. The JSE Listings Requirements also require an audit committee composed entirely of independent directors. Gold Fields has appointed an Audit Committee, currently comprised of four board members, all of whom are non-executive and independent, as defined under both the JSE Listings Requirements and the NYSE Listing Requirements.

 

140


Table of Contents

EXHIBITS

The following instruments and documents are included as Exhibits to this annual report.

 

No.

  

Exhibit

    1.1    Memorandum of Association of Gold Fields (incorporated by reference to Exhibit 1.1 to the registration statement on Form 20-F (File No. 1-31318), filed by Gold Fields with the Securities and Exchange Commission on 6 May 2002)(P)
    1.2    Articles of Association of Gold Fields (incorporated by reference to Exhibit 1.2 to the registration statement on Form 20-F (File No. 1-31318), filed by Gold Fields with the Securities and Exchange Commission on 6 May 2002)(P)
    1.3    Amended Articles of Association of Gold Fields (incorporated by reference to Exhibit 1.3 to the annual report on Form 20-F (File No. 1-31318), filed by Gold Fields with the Securities and Exchange Commission on 7 December 2007)
    1.4    Amended Memorandum of Incorporation of Gold Fields (incorporated by reference to Exhibit 1.4 to the annual report on Form 20-F (File No. 1-31318), filed by Gold Fields with the Securities and Exchange Commission on 4 April 2018)
    2.1    Memorandum of Incorporation of Gold Fields (included in Exhibits 1.1 and 1.2)(P)
    2.2    Deposit Agreement among Gold Fields, Gold Fields Limited (f/k/a/Driefontein Consolidated Limited), The Bank of New York, as depositary, and the owners and beneficial owners from time to time of American Depositary Receipts, dated as of 2 February 1998, as amended and restated as of 21 May 2002 (incorporated by reference to Exhibit 2.3 to the annual report on Form 20-F (File No. 1-31318), filed by Gold Fields with the Securities and Exchange Commission on 24 October 2002)(P)
    2.3    Form of American Depositary Receipt (included in Exhibit 2.2)(P)
    2.5    Trust Deed among Orogen, as issuer; Gold Fields Limited, GFIMSA, GFO, and GFH, as guarantors; and Citicorp Trustee Company Limited, as trustee, dated 7 October 2010 in relation to the U.S.$1 billion Note Issue (incorporated by reference to Exhibit 2.8 to the annual report on Form 20-F (File No. 1-31318), filed by Gold Fields with the Securities and Exchange Commission on 2 December 2010)
    2.6    Supplemental Trust Deed among Orogen, as issuer; Gold Fields, GFO, and GFH, as guarantors; Sibanye Gold Limited and Citicorp Trustee Company Limited, as trustee, dated 24 April 2015 in relation to the U.S.$1 billion Note Issue (incorporated by reference to Exhibit 2.6 to the annual report on Form 20-F (File No. 1-31318), filed by Gold Fields with the Securities and Exchange Commission on 13 April 2016)
    4.1    The Gold Fields Limited 2005 Non-Executive Share Plan, adopted 17  November 2005 (incorporated by reference to Exhibit 4.24 to the annual report on Form 20-F (File No.  1-31318), filed by Gold Fields with the Securities and Exchange Commission on 22 December 2005)
    4.2    The Gold Fields Limited 2005 Share Plan, adopted 17  November 2005 (incorporated by reference to Exhibit 4.25 to the annual report on Form 20-F (File No.  1-31318), filed by Gold Fields with the Securities and Exchange Commission on 22 December 2005)
    4.3    The Gold Fields Limited 2012 Share Plan, dated 14  May 2012 (incorporated by reference to Exhibit 4.6 to the annual report on Form 20-F (File No.  1-31318), filed by Gold Fields with the Securities and Exchange Commission on 14 May 2013)
    4.4    Agreement between Nicholas J. Holland and Gold Fields Group Services (Pty) Ltd, dated 6 March 2009 and effective 1  March 2009 (incorporated by reference to Exhibit 4.29 to the annual report on Form 20-F (File No.  1-31318), filed by Gold Fields with the Securities and Exchange Commission on 3 December 2009)

 

141


Table of Contents

No.

  

Exhibit

    4.5    Agreement between Nicholas J. Holland and Gold Fields Ghana Holdings (BVI) Limited, dated 9 March 2009 and effective 1  March 2009 (incorporated by reference to Exhibit 4.30 to the annual report on Form 20-F (File No.  1-31318), filed by Gold Fields with the Securities and Exchange Commission on 3 December 2009)
    4.6    Agreement between Nicholas J. Holland and Gold Fields Orogen Holding Company (BVI), dated 6 March 2009 and effective 1  March 2009 (incorporated by reference to Exhibit 4.31 to the annual report on Form 20-F (File No.  1-31318), filed by Gold Fields with the Securities and Exchange Commission on 3 December 2009)
    4.7    Agreement between Nicholas J. Holland and Gold Fields Group Services (Pty) Ltd, dated 9 April 2010 and effective 1  April 2010 (incorporated by reference to Exhibit 4.29 to the annual report on Form 20-F (File No.  1-31318), filed by Gold Fields with the Securities and Exchange Commission on 2 December 2010)
    4.8    Agreement between Nicholas J. Holland and Gold Fields Ghana Holdings (BVI) Limited, dated 9 April 2010 and effective 1  April 2010 (incorporated by reference to Exhibit 4.30 to the annual report on Form 20-F (File No.  1-31318), filed by Gold Fields with the Securities and Exchange Commission on 2 December 2010)
    4.9    Agreement between Nicholas J. Holland and Gold Fields Orogen Holding Company (BVI), dated 9 April 2010 and effective 1  April 2010 (incorporated by reference to Exhibit 4.31 to the annual report on Form 20-F (File No.  1-31318), filed by Gold Fields with the Securities and Exchange Commission on 2 December 2010)
    4.10    U.S.$200  million Revolving Senior Secured Credit Facility Agreement between The Bank of Nova Scotia, Scotiabank Peru S.A.A., Scotiabank Europe Plc and La Cima, dated 16  December 2014 (incorporated by reference to Exhibit 4.10 to the annual report on Form 20-F (File No.  1-31318), filed by Gold Fields with the Securities and Exchange Commission on 14 April 2015)
    4.11    Revolving Credit Facility Agreement among Nedbank Limited, GFI Joint Venture Holdings (Proprietary) Limited, GFO and the Original Guarantors (listed in Schedule 1), dated 1 March 2013 (incorporated by reference to Exhibit 4.28 to the annual report on Form 20-F (File No. 1-31318), filed by Gold Fields with the Securities and Exchange Commission on 14 May 2013)
    4.12    Agreement between Paul A. Schmidt and Gold Fields Group Services (Pty) Ltd, dated 24 November 2009 and effective 6  November 2009 (incorporated by reference to Exhibit 4.33 to the annual report on Form 20-F (File No. 1 -31318), filed by Gold Fields with the Securities and Exchange Commission on 3  December 2009)
    4.13    Agreement between Paul A. Schmidt and Gold Fields Ghana Holdings (BVI) Limited, dated 24 November 2009 and effective 6  November 2009 (incorporated by reference to Exhibit 4.34 to the annual report on Form 20-F (File No. 1 -31318), filed by Gold Fields with the Securities and Exchange Commission on 3  December 2009)
    4.14    Agreement between Paul A. Schmidt and Gold Fields Orogen Holding Company (BVI), dated 24 November 2009 and effective 6  November 2009 (incorporated by reference to Exhibit 4.35 to the annual report on Form 20-F (File No. 1 -31318), filed by Gold Fields with the Securities and Exchange Commission on 3  December 2009)
    4.15    First Addendum to the Employment Contract made and entered into between Gold Fields Group Services (Pty) Ltd and Paul A. Schmidt, dated 1 April 2010 (incorporated by reference to Exhibit 4.40 to the annual report on Form 20-F (File No. 1 -31318), filed by Gold Fields with the Securities and Exchange Commission on 2 December 2010)
    4.16    First Addendum to the Employment Contract made and entered into between Gold Fields Ghana Holdings (BVI) Limited and Paul A. Schmidt, dated 1 April 2010 (incorporated by reference to Exhibit 4.41 to the annual report on Form 20-F (File No. 1 -31318), filed by Gold Fields with the Securities and Exchange Commission on 2 December 2010)

 

142


Table of Contents

No.

  

Exhibit

    4.17    First Addendum to the Employment Contract made and entered into between Gold Fields Orogen Holding Company (BVI) and Paul A. Schmidt, dated 1 April 2010 (incorporated by reference to Exhibit 4.42 to the annual report on Form 20-F (File No. 1 -31318), filed by Gold Fields with the Securities and Exchange Commission on 2 December 2010)
    4.18    U.S.$1,290,000,000 Credit Facilities Agreement between The Bank of Tokyo-Mitsubishi UFJ, Ltd., GFI Joint Venture Holdings Proprietary Limited, Gold Fields Operations Limited, Gold Fields Orogen Holding (BVI) Limited, Gold Fields Ghana Holdings (BVI) Limited and the Original Guarantors (listed in Schedule 1), dated 6 June 2016 (incorporated by reference to Exhibit 4.18 to the annual report on Form 20-F (File No. 1-31318), filed by Gold Fields with the Securities Exchange Commission on 5 April 2017)
    4.19    The Sale Agreement—Gruyere Gold Project between Gold Road Resources Limited, Gruyere Mining Company Pty Ltd and Gold Fields Australia Pty Ltd dated 6 November 2016 (incorporated by reference to Exhibit 4.19 to the annual report on Form 20-F (File No. 1-31318), filed by Gold Fields with the Securities Exchange Commission on 5 April 2017)
    4.20    Gruyere Gold Project Joint Venture Agreement between Gruyere Mining Company Pty Ltd, Gold Road Resources Limited and others dated 6 December 2016 (incorporated by reference to Exhibit 4.20 to the annual report on Form 20-F (File No. 1-31318), filed by Gold Fields with the Securities Exchange Commission on 5 April 2017)
    4.21    Rand 500,000,000 Revolving Credit Facility Agreement between ABSA Bank Limited, GFI Joint Venture Holdings Proprietary Limited, Gold Fields Operations Limited and the Original Guarantors (listed in Schedule 1), dated 27 March 2017 (incorporated by reference to Exhibit 4.21 to the annual report on Form 20-F (File No. 1-31318), filed by Gold Fields with the Securities Exchange Commission on 5 April 2017)
    4.22    Rand 500,000,000 Revolving Credit Facility Agreement between The Standard Bank of South Africa Limited, GFI Joint Venture Holdings Proprietary Limited, Gold Fields Operations Limited and the Original Guarantors (listed in Schedule 1), dated 27 March 2017 (incorporated by reference to Exhibit 4.22 to the annual report on Form 20-F (File No. 1-31318), filed by Gold Fields with the Securities Exchange Commission on 5 April 2017)
    4.23    Gruyere Syndicated Facility between Gold Fields Limited, Gruyere Holdings Pty Ltd, certain wholly owned subsidiaries of Gold Fields, the Financial Institutions listed in Part II of Schedule 1, the Financial Institutions listed in Part III of Schedule 1 and the Commonwealth Bank of Australia, dated 24 May 2017 (incorporated by reference to Exhibit 4.23 to the annual report on Form 20-F (File No. 1-31318), filed by Gold Fields with the Securities Exchange Commission on 4 April 2018)
    4.24    Gruyere Bank Guarantee Facility between Gold Fields Limited, Gruyere Holdings Pty Ltd, certain wholly owned subsidiaries of Gold Fields and Australia and New Zealand Banking Group Limited, Commonwealth Bank of Australia, Westpac Banking Corporation, dated 24 May 2017 (incorporated by reference to Exhibit 4.24 to the annual report on Form 20-F (File No. 1-31318 ), filed by Gold Fields with the Securities Exchange Commission on 4 April 2018)
    8.1    Amended list of subsidiaries of the registrant
  12.1    Certification of Chief Executive Officer
  12.2    Certification of Chief Financial Officer
  13.1    Certification of Chief Executive Officer
  13.2    Certification of Chief Financial Officer
  15.1    Letter from KPMG, Inc. to the Securities Exchange Commission regarding a change in certifying accountant.
101.INS    XBRL Instance Document
101.SCH    XBRL Taxonomy Extension Schema Linkbase Document
101.CAL    XBRL Taxonomy Extension Calculation Linkbase Document

 

143


Table of Contents

No.

  

Exhibit

101.DEF    XBRL Taxonomy Extension Definition Linkbase Document
101.LAB    XBRL Taxonomy Extension Label Linkbase Document
101.PRE    XBRL Taxonomy Extension Presentation Linkbase Document

 

144


Table of Contents

SIGNATURES

The registrant hereby certifies that it meets all of the requirements for filing on Form 20-F and that it has duly caused and authorised the undersigned to sign this annual report on its behalf.

GOLD FIELDS LIMITED

 

/s/ Nicholas J. Holland

Name: Nicholas J. Holland
Title: Chief Executive Officer
Date: 29 March 2019

 

145