Please wait
TABLE OF CONTENTS
THE INFORMATION IN THIS PRELIMINARY PROSPECTUS SUPPLEMENT IS NOT COMPLETE AND MAY BE CHANGED. THE PRELIMINARY PROSPECTUS SUPPLEMENT AND THE ACCOMPANYING PROSPECTUS ARE NOT AN OFFER TO SELL THESE SECURITIES NOR A SOLICITATION OF AN OFFER TO BUY THESE SECURITIES IN ANY JURISDICTION WHERE THE OFFER AND SALE IS NOT PERMITTED.
 Filed Pursuant to Rule 424(b)(5)
 Registration No. 333-270053, 333-270053-01, 333-270053-02, 333-270053-03,
 333-270053-04, 333-270053-05, 270053-06 and 270053-07
SUBJECT TO COMPLETION, DATED NOVEMBER 7, 2023
Preliminary Prospectus Supplement
(To Prospectus dated February 27, 2023)
[MISSING IMAGE: lg_ares-4c.jpg]
$         
Ares Management Corporation
    % Senior Notes due 2028
Interest payable on           and           , commencing           , 2024.
Ares Management Corporation (the “Issuer”) is offering $      aggregate principal amount of its    % Senior Notes due 2028. The notes will be fully and unconditionally guaranteed on a joint and several basis by each of Ares Holdings L.P. (“Ares Holdings”), Ares Investments Holdings LLC (“AIH”), Ares Management LLC (“AM”), Ares Finance Co. LLC (“AFC”), Ares Finance Co. II LLC (“AFC II”), Ares Finance Co. III LLC (“AFC III”) and Ares Finance Co. IV LLC (“AFC IV”) and any other entity that is required to become a guarantor of the notes as provided under “Description of the Notes — Guarantees” ​(collectively, the “Guarantors”). The Issuer and certain of the Guarantors are holding companies, and the notes are not guaranteed by any fee generating businesses or funds of the Issuer. The notes will mature on           , 2028.
The Issuer may redeem the notes prior to maturity in whole at any time or in part from time to time at a redemption price equal to the greater of 100% of the principal amount to be redeemed and a “make-whole” redemption price, in either case, plus accrued and unpaid interest, if any, to, but excluding, the date of redemption, as described in this prospectus supplement under “Description of the Notes — Optional Redemption of the Notes.” However, if the Issuer redeems any notes on or after           , 2028 (the date falling one month prior to the maturity date of the notes), the redemption price for the notes will be equal to 100% of the principal amount of the notes being redeemed, plus accrued and unpaid interest, if any, to, but not including, the repurchase date. Upon a Change of Control Repurchase Event (as defined in “Description of the Notes — Offer to Repurchase Upon a Change of Control Repurchase Event”), the Issuer will be required to make an offer to repurchase all outstanding notes at a repurchase price in cash equal to 101% of the principal amount of the notes, plus accrued and unpaid interest, if any, to, but not including, the repurchase date, as described in this prospectus supplement under “Description of the Notes — Offer to Repurchase Upon a Change of Control Repurchase Event.”
The notes and the guarantees will be the Issuer’s and the Guarantors’ respective direct, unsecured and unsubordinated obligations and will rank equally in right of payment with all of their respective existing and future unsecured and unsubordinated indebtedness and senior to any of their respective subordinated indebtedness and will be effectively subordinated to all of their respective secured indebtedness to the extent of the value of the assets securing that indebtedness, and will be structurally subordinated in right of payment to all existing and future indebtedness, liabilities and other obligations of each subsidiary of the Issuer and the Guarantors that is not itself the Issuer or a Guarantor.
The notes will be issued in minimum denominations of $2,000 and in integral multiples of $1,000 in excess thereof.
For a more detailed description of the notes, see “Description of the Notes.”
Investing in the notes involves risks. See “Risk Factors” beginning on page S-29.
Per Note
Total
Price to public(1)
      % $      
Underwriting discount
% $
Proceeds to us before expenses(1)
% $
(1)
Plus accrued interest, if any, from           , 2023.
Neither the Securities and Exchange Commission nor any other regulatory body has approved or disapproved of these securities or passed upon the adequacy or accuracy of this prospectus supplement or the accompanying prospectus. Any representation to the contrary is a criminal offense.
The underwriters expect to deliver the notes to purchasers through the book-entry delivery system of The Depository Trust Company (“DTC”) and its participants, including Clearstream Banking, S.A. and Euroclear Bank SA/NV, on or about                 , 2023.
Joint Book-Running Managers
BofA SecuritiesMorgan Stanley SMBC Nikko Wells Fargo Securities
                 , 2023

TABLE OF CONTENTS
 
TABLE OF CONTENTS
Prospectus Supplement
S-1
S-2
S-3
S-29
S-34
S-35
S-36
S-37
S-41
S-56
S-61
S-65
S-65
S-66
Prospectus
1
2
3
4
5
6
7
14
26
27
28
29
30
31
33
34
35
36
 
S-i

TABLE OF CONTENTS
 
This prospectus supplement, the accompanying prospectus and the information incorporated or deemed incorporated herein have been prepared using a number of stylistic conventions, which you should consider when reading the information herein or therein. Unless otherwise expressly stated or the context otherwise requires, references in this prospectus supplement to:

“ARCC” refers to Ares Capital Corporation;

“Ares Operating Group entities” refers to, collectively, Ares Holdings, L.P. (“Ares Holdings”) and any future entity designated by our board of directors in its sole discretion as an Ares Operating Group entity;

“Ares Operating Group Unit” or an “AOG Unit” refers to, collectively, a partnership unit in the Ares Operating Group entities, including Ares Holdings and any future entity designated by our board of directors in its sole discretion as an Ares Operating Group entity;

“assets under management” or “AUM” generally refers to the assets we manage. For our funds other than collateralized loan obligations (“CLOs”), our AUM represents the sum of the net asset value (“NAV”) of such funds, the drawn and undrawn debt (at the fund-level including amounts subject to restrictions) and uncalled committed capital (including commitments to funds that have yet to commence their investment periods). NAV refers to the fair value of the assets of a fund less the fair value of the liabilities of the fund. For the CLOs that we manage, our AUM is equal to initial principal amounts adjusted for paydowns. AUM also includes the proceeds raised in the initial public offerings of special purpose acquisition companies (“SPACs”) sponsored by us, less any redemptions;

“AUM not yet paying fees” ​(also referred to as “shadow AUM”) refers to AUM that is not currently paying fees and is eligible to earn management fees upon deployment;

“CLOs” refers to “our funds” that are structured as collateralized loan obligations;

“Consolidated Funds” refers collectively to certain Ares funds, co-investment vehicles, CLOs and SPACs that are required under GAAP to be consolidated in our consolidated financial statements;

“Credit Facility” refers to the revolving credit facility of the Ares Operating Group;

“fee paying AUM” or “FPAUM” refers to the AUM from which we directly earn management fees. FPAUM is equal to the sum of all the individual fee bases of our funds that directly contribute to our management fees. For our funds other than CLOs, our FPAUM represents the amount of limited partner capital commitments for certain closed-end funds within the reinvestment period, the amount of limited partner invested capital for the aforementioned closed-end funds beyond the reinvestment period and the portfolio value, gross asset value or NAV. For the CLOs that we manage, our FPAUM is equal to the gross amount of aggregate collateral balance, at par, adjusted for defaulted or discounted collateral;

“fee related earnings” or “FRE,” a non-GAAP measure, is used to assess core operating performance by determining whether recurring revenue, primarily consisting of management fees and fee related performance revenues, is sufficient to cover operating expenses and to generate profits. FRE differs from income before taxes computed in accordance with GAAP as FRE excludes net performance income, investment income from our funds and adjusts for certain other items that we believe are not indicative of our core operating performance. Fee related performance revenues, together with fee related performance compensation, is presented within FRE because it represents incentive fees from perpetual capital vehicles that are measured and eligible to be received on a recurring basis and are not dependent on realization events from the underlying investments;

“GAAP” means accounting principles generally accepted in the United States;

“Guarantors” refers to, collectively, Ares Holdings L.P. (“Ares Holdings”), Ares Investments Holdings LLC (“AIH”), Ares Management LLC (“AM”), Ares Finance Co. LLC (“AFC”), Ares Finance Co. II LLC (“AFC II”), Ares Finance Co. III LLC (“AFC III”), Ares Finance Co. IV LLC (“AFC IV”) and any other entity that is required to become a guarantor of the notes;

“Holdco Members” refers to Michael Arougheti, David Kaplan, Antony Ressler, Bennett Rosenthal, Ryan Berry and R. Kipp deVeer;
 
S-ii

TABLE OF CONTENTS
 

“management fees” refers to fees we earn for advisory services provided to our funds, which are generally based on a defined percentage of fair value of assets, total commitments, invested capital, net asset value, net investment income, total assets or par value of the investment portfolios managed by us. Management fees include Part I Fees, a quarterly fee based on the net investment income of certain funds;

“our funds” refers to the funds, alternative asset companies, trusts, co-investment vehicles and other entities and accounts that are managed or co-managed by the Ares Operating Group, and which are structured to pay fees. It also includes funds managed by Ivy Hill Asset Management, L.P., a wholly owned portfolio company of ARCC and an SEC-registered investment adviser;

“Part I Fees” refers to a quarterly fee on the net investment income of ARCC, CION Ares Diversified Credit Fund (“CADC”) and Ares Strategic Income Fund (“ASIF”). Such fees are classified as management fees as they are predictable and recurring in nature, not subject to contingent repayment and generally cash-settled each quarter, unless subject to a payment deferral;

“performance income” refers to income we earn based on the performance of a fund that is generally based on certain specific hurdle rates as defined in the fund’s investment management or partnership agreements and may be either performance revenue or carried interest, but in all cases excludes fee related performance revenues;

“realized income” or “RI”, a non-GAAP measure, is an operating metric used by management to evaluate performance of the business based on operating performance and the contribution of each of the business segments to that performance, while removing the fluctuations of unrealized income and losses, which may or may not be eventually realized at the levels presented and whose realizations depend more on future outcomes than current business operations. RI differs from income before taxes by excluding: (i) operating results of our Consolidated Funds; (ii) depreciation and amortization expense; (iii) the effects of changes arising from corporate actions; (iv) unrealized gains and losses related to carried interest, incentive fees and investment performance; and adjusting for certain other items that we believe are not indicative of our operating performance. Changes arising from corporate actions include equity-based compensation expenses, the amortization of intangible assets, transaction costs associated with mergers, acquisitions and capital activities, underwriting costs and expenses incurred in connection with corporate reorganization. Placement fee adjustment represents the net portion of either expense deferral or amortization that is required to match the timing of expense recognition with the period over which management fees are expected to be earned from the associated fund for segment purposes but have been expensed up front in accordance with GAAP. For periods in which the amortization of placement fees for segment purposes is higher than the GAAP expense, the placement fee adjustment is presented as a reduction to RI;

“SEC” refers to the Securities and Exchange Commission; and

“shareholders” refer to the holders of any shares of stock in Ares Management Corporation, whether common or preferred.
When used in this prospectus supplement, references to “AMC,” “Issuer,” “we,” “us,” “our” and the “Company” are references to Ares Management Corporation and references to “Ares” are references to Ares Management Corporation and its consolidated subsidiaries, unless the context otherwise requires.
Many of the terms used in this prospectus supplement, including AUM, FPAUM, FRE and RI, may not be comparable to similarly titled measures used by other companies. In addition, our definitions of AUM and FPAUM are not based on any definition of AUM or FPAUM that is set forth in the agreements governing the investment funds that we manage and may differ from definitions of AUM or FPAUM set forth in other agreements to which we are a party or definitions used by the SEC or other regulatory bodies. Further, FRE and RI are not measures of performance calculated in accordance with GAAP. We use FRE and RI as measures of operating performance, not as measures of liquidity. FRE and RI should not be considered in isolation or as substitutes for operating income, net income, operating cash flows, or other income or cash flow statement data prepared in accordance with GAAP. The use of FRE and RI without consideration of related GAAP measures is not adequate due to the adjustments described above. Our management compensates for these limitations by using FRE and RI as supplemental measures to our GAAP
 
S-iii

TABLE OF CONTENTS
 
results. We present these measures to provide a more complete understanding of our performance as our management measures it. Amounts and percentages throughout this prospectus supplement may reflect rounding adjustments and consequently totals may not appear to sum.
We disclose certain financial measures in this prospectus supplement that are calculated and presented using methodologies other than in accordance with GAAP. We believe that providing these performance measures on a supplemental basis to our GAAP results is helpful to shareholders in assessing the overall performance of Ares’ businesses. These financial measures should not be considered as a substitute for similar financial measures calculated in accordance with GAAP, if available. We caution readers that these non-GAAP financial measures may differ from the calculations of other investment managers, and as a result, may not be comparable to similar measures presented by other investment managers.
 
S-iv

TABLE OF CONTENTS
 
ABOUT THIS PROSPECTUS SUPPLEMENT
This document consists of two parts. The first part is this prospectus supplement, which describes the specific terms of this offering and also adds to and updates information contained in the accompanying prospectus and the documents incorporated by reference into this prospectus supplement and the accompanying prospectus. The second part is the accompanying prospectus, dated February 27, 2023, which is part of our Registration Statement on Form S-3, describes more general information, some of which may not apply to this offering. Generally, when we refer to this prospectus, we are referring to both parts of this document combined. You should read both this prospectus supplement and the accompanying prospectus, together with additional information incorporated by reference and described under the heading “Where You Can Find More Information” in this prospectus supplement.
This prospectus supplement and the information incorporated by reference in this prospectus supplement may add, update or change information contained in the accompanying prospectus. If the description of the offering varies between this prospectus supplement and the accompanying prospectus, you should rely on the information in this prospectus supplement.
Any statement made in this prospectus supplement, the accompanying prospectus or in a document incorporated or deemed to be incorporated by reference in this prospectus supplement will be deemed to be modified or superseded for purposes of this prospectus supplement if a statement contained in this prospectus supplement or in any other subsequently filed document that is also incorporated or deemed to be incorporated by reference in this prospectus supplement modifies or supersedes that statement. Any statement so modified or superseded will not be deemed, except as so modified or superseded, to constitute a part of this prospectus supplement. See “Where You Can Find More Information” in this prospectus supplement.
In making your investment decision, it is important for you to read and consider all information contained or incorporated by reference in this prospectus supplement, the accompanying prospectus and any free writing prospectus relating to this offering prepared by us or on our behalf or to which we have referred you. You should also read and consider the information in the documents to which we have referred you in “Where You Can Find More Information” in the accompanying prospectus.
We are responsible for the information contained in this prospectus supplement, the accompanying prospectus, any related free writing prospectus issued by us and the documents incorporated or deemed incorporated by reference in this prospectus supplement and the accompanying prospectus. We have not, and the underwriters have not, authorized anyone to provide you with different information, and neither we nor the underwriters take responsibility for any other information that others may give you. This prospectus supplement may be used only where it is legal to sell the notes offered hereby. Neither we nor any of the underwriters is making an offer to sell or soliciting offers to buy these securities in any jurisdiction where, or to any person to whom, the offer or sale is not permitted. You should assume that the information in this prospectus supplement, the accompanying prospectus, any related free writing prospectus or any document incorporated or deemed incorporated herein by reference is accurate only as of the date on the front cover of those respective documents. Our business, financial condition, results of operations and prospects may have changed since those respective dates.
For investors outside the United States: neither we nor any of the underwriters has done anything that would permit this offering or possession or distribution of this prospectus supplement, the accompanying prospectus or any free writing prospectus we may provide to you in connection with this offering in any jurisdiction where action for that purpose is required, other than in the United States. You are required to inform yourselves about and to observe any restrictions relating to this offering and the distribution of this prospectus supplement, the accompanying prospectus and any such free writing prospectus outside of the United States.
Any defined term used in this prospectus supplement and not defined herein shall have the meaning attributed to such term in our Annual Report on Form 10-K for the year ended December 31, 2022 or our Quarterly Reports on Form 10-Q for the quarterly periods ended March 31, 2023, June 30, 2023 and September 30, 2023.
 
S-1

TABLE OF CONTENTS
 
MARKET AND INDUSTRY DATA AND FORECASTS
This prospectus supplement and accompanying prospectus, including information contained or incorporated by reference herein, includes market and industry data and forecasts from independent consultant reports, publicly available information, various industry publications, other published industry sources and our internal data, estimates and forecasts. Independent consultant reports, industry publications and other published industry sources generally indicate that the information contained therein was obtained from sources believed to be reliable.
Our internal data, estimates and forecasts are based upon information obtained from our investors, partners, trade and business organizations and other contacts in the markets in which we operate and our management’s understanding of industry conditions. While we are not aware of any misstatements regarding any market, industry or similar data presented herein, such data involves risks and uncertainties and is subject to change based on various factors, including those discussed under the section titled “Risk Factors” in this prospectus supplement and accompanying prospectus and the documents incorporated by reference herein and therein.
 
S-2

TABLE OF CONTENTS
 
SUMMARY
This summary highlights selected information contained elsewhere or incorporated or deemed incorporated by reference in this prospectus supplement and the accompanying prospectus and does not contain all of the information you should consider when making your investment decision. We urge you to read all of this prospectus supplement, the accompanying prospectus and the documents incorporated or deemed incorporated by reference, including our consolidated financial statements and accompanying notes, carefully to gain a fuller understanding of our business and the terms of the notes, as well as some of the other considerations that may be important to you, before making your investment decision. You should pay special attention to the “Risk Factors” section of this prospectus supplement, the accompanying prospectus and our Annual Report on Form 10-K for the fiscal year ended December 31, 2022 to determine whether an investment in the notes is appropriate for you.
Overview
Ares is a leading global alternative investment manager with $394.9 billion of assets under management and approximately 2,800 employees in over 30 offices in more than 15 countries. We offer our investors a range of investment strategies and seek to deliver attractive performance to an investor base that includes over 2,000 direct institutional relationships and a significant retail investor base across our public and sub-advised funds. Since our inception in 1997, we have adhered to a disciplined investment philosophy that focuses on delivering strong risk-adjusted investment returns through market cycles. Ares believes each of its distinct but complementary investment groups in Credit, Private Equity, Real Assets and Secondaries is a market leader based on assets under management and investment performance. We believe we create value for our stakeholders not only through our investment performance, but also by expanding our product offering, enhancing our distribution channels, increasing our global presence, investing in our non-investment functions, securing strategic partnerships and completing strategic acquisitions and portfolio purchases.
Our AUM has grown to $394.9 billion as of September 30, 2023 from $74.0 billion a decade earlier. As shown in the chart below, over the past five and 10 years, our assets under management have achieved a compound annual growth rate (“CAGR”) of 26% and 19%, respectively ($ in billions):
[MISSING IMAGE: bc_cagr-4c.jpg]
 
S-3

TABLE OF CONTENTS
 
We have an established track record of delivering strong risk-adjusted returns through market cycles. We believe our consistent and strong performance in a broad range of alternative investments has been shaped by several distinguishing features of our platform:

Comprehensive Multi-Asset Class Expertise and Flexible Capital:   Our proficiency at evaluating every level of the capital structure, from senior debt to common equity, across companies, structured assets, real estate projects, and infrastructure and energy assets enables us to effectively assess relative value. This proficiency is complemented by our flexibility in deploying capital in a range of structures and different market environments to maximize risk-adjusted returns.

Differentiated Market Intelligence:   Our proprietary research on over 55 industries and insights from a broad, global investment portfolio enable us to more effectively diligence and structure our products and investments.

Consistent Investment Approach:   We believe our rigorous, credit-oriented investment approach across each of our investment groups is a key contributor to our strong investment performance and ability to expand our product offering.

Robust Sourcing Model:   Our investment professionals’ local market presence and ability to effectively cross-source for other investment groups generates a robust pipeline of high-quality investment opportunities across our platform.

Talented and Committed Professionals:   We attract, develop and retain highly accomplished investment professionals who not only demonstrate deep and broad investment and non-investment expertise but also have a strong sense of commitment to our firm.

Collaborative Culture:   We share ideas, relationships and information across our investment groups, which enables us to more effectively source, evaluate and manage investments. We also leverage our operations management group to help drive the efficiencies across the platforms and support our investment process.
Investment Groups
Each of our investment groups employs a disciplined, credit-oriented investment philosophy and is managed by a seasoned leadership team of senior professionals with extensive experience investing in, advising and underwriting assets held by our funds.
 
S-4

TABLE OF CONTENTS
 
[MISSING IMAGE: fc_creditgroup-4c.jpg]
(1)
As of September 30, 2023, AUM also includes $4.6 billion comprised of our insurance platform and SPACs.
(2)
As of September 30, 2023, AUM amounts include vehicles managed by Ivy Hill Asset Management, L.P., a wholly owned portfolio company of ARCC and an SEC-registered investment adviser.
 
S-5

TABLE OF CONTENTS
 
As presented in the chart below, we have materially expanded our strategies, which has provided us more ways to raise capital:
[MISSING IMAGE: bc_assets-4c.jpg]
(1)
Note: Other AUM includes Other — Credit and AUM managed by Ares Insurance Solutions and excludes assets which are sub-advised by other Ares investment groups or invested in Ares funds and investment vehicles. There can be no guarantee that Ares can or will sustain such growth. AUM includes funds managed by Ivy Hill Asset Management, L.P., a wholly owned portfolio company of ARCC and an SEC-registered investment adviser.
Credit Group
Our Credit Group is one of the largest managers of credit strategies across the non-investment grade credit universe, with $268.9 billion of AUM and over 265 funds as of September 30, 2023. The Credit Group provides solutions for investors seeking to access a wide range of credit assets, including liquid credit, alternative credit and direct lending products. The Credit Group capitalizes on opportunities across traded and non-traded corporate and consumer debt across the U.S. and European markets, providing investors access to directly originated fixed and floating rate credit assets along with the ability to capitalize on illiquidity premiums across the credit spectrum. Our U.S. and European direct lending strategies are among the largest in their respective markets. We are also a leading global manager of syndicated bank loans.
The Credit Group offers the following credit strategies across the liquid and illiquid spectrum:
Liquid Credit:   Our liquid credit investment solutions help investors access the syndicated loan and high yield bond markets, among other asset categories. Our liquid credit investment solutions help traditional fixed income investors access the syndicated loan and high yield bond markets and capitalize on opportunities across multi-asset credit. The syndicated loans strategy focuses on evaluating individual credit
 
S-6

TABLE OF CONTENTS
 
opportunities related primarily to non-investment grade senior secured loans and primarily targets first lien secured debt, with a secondary focus on second lien secured loans and subordinated and other unsecured loans. The high yield bond strategy seeks to deliver a diversified portfolio of liquid, traded non-investment grade corporate bonds, including secured, unsecured and subordinated debt instruments. Multi-asset credit is a “go anywhere” strategy designed to offer investors a flexible solution to global credit investing by allowing us to tactically allocate between multiple asset classes in various market conditions. As of September 30, 2023, our liquid credit team managed $45.9 billion of AUM in over 110 funds and separately managed accounts (“SMAs”).
Alternative Credit:   Our alternative credit strategy seeks to capitalize on asset-focused investment opportunities that fall outside of traditional, well-defined markets such as corporate debt, real estate and private equity. As of September 30, 2023, our dedicated team of over 65 professionals managed $32.1 billion of AUM in over 25 private funds and SMAs for a global investor base. Our alternative credit strategy emphasizes downside protection and capital preservation through a focus on investments that tend to share the following key attributes: asset security, covenants, cash flow velocity and other features designed to capture value and minimize risk to principal. Our investment approach is designed to capture and create value by leveraging our firm’s platform insights to assess risk and relative value.
Direct Lending:   Our direct lending strategy is one of the largest self-originating direct lenders to the U.S. and European markets, with $179.0 billion of AUM in over 85 funds and investment vehicles as of September 30, 2023. We manage various types of direct lending vehicles within our U.S. and European direct lending teams including commingled funds, SMAs for large institutional investors seeking tailored investment solutions and joint venture lending programs. As of December 31, 2022, we managed over 50 SMAs across our direct lending strategy.
Our direct lending team has a multi-channel origination strategy designed to address a broad set of investment opportunities in the middle market. We focus on being the lead or sole lender to our portfolio companies which we believe allows us to exert greater influence over deal terms, capital structure, documentation, fees and pricing, while securing our position as a preferred source of financing for our transaction partners. The team maintains a flexible investment strategy with the capability to invest in first lien senior secured loans (including “unitranche” loans which are loans that combine senior and subordinated debt, generally in a first lien position), second lien senior secured loans, subordinated debt, preferred equity and non-control equity co-investments in private middle market companies.
U.S. Direct Lending:   Our leading U.S. team is comprised of over 180 investment professionals that cover more than 650 financial sponsors and provide a wide range of financing solutions to middle market companies that typically range from $10 million to over $500 million in earnings before interest, tax, depreciation and amortization (“EBITDA”). As of September 30, 2023, our U.S. direct lending team and its affiliates managed $117.7 billion of AUM in over 50 funds and investment vehicles. Our U.S. team manages corporate lending activities through our inaugural vehicle and publicly-traded business development company (“BDC”), ARCC, our non-traded BDC, ASIF, as well as private commingled funds and SMAs. Primary areas of focus for our U.S. direct lending teams include:

Ares Capital Corporation:   ARCC is a leading specialty finance company focused on providing direct loans to and making other investments in private middle market companies in the U.S. ARCC has elected to be regulated as a BDC and was the largest publicly-traded BDC by market capitalization in the U.S. as of September 30, 2023.

Ares Strategic Income Fund:   ASIF is a closed-end investment company focused primarily on providing direct loans to private middle market companies in the U.S., and to a lesser extent, broadly syndicated loans and other more liquid credit opportunities, including in publicly-traded debt instruments. ASIF has elected to be regulated as a BDC.

U.S. Commingled Funds and SMAs:   Outside of ARCC, U.S. direct lending also generates fees from other funds, including: Ares Private Credit Solutions, L.P. (“PCS”) and Ares Private Credit Solutions II, L.P. (“PCS II”), which focus on junior debt investments in upper middle market companies; Ares Senior Direct Lending Fund, L.P. (“SDL”) and Ares Senior Direct Lending Fund II, L.P. (“SDL II”), which focus on first lien senior secured loans to North American middle market
 
S-7

TABLE OF CONTENTS
 
companies; Ares Commercial Finance, which focuses on asset-based and cash flow loans to middle market and specialty finance companies; and SMAs for large institutional investors.

European Direct Lending:   Our leading European team is comprised of over 85 investment professionals that cover over 400 financial sponsors and is one of the most active participants in the European middle market. The team offers a wide range of financing opportunities to middle market companies with EBITDA typically ranging from €10 million to over €300 million. As of September 30, 2023, our European direct lending team managed $61.3 billion of AUM in over 30 funds, including our commingled funds and SMAs.
Asia Credit:   Our Asia credit team manages credit, special situations and private equity investments in the Asia-Pacific region. The team of over 65 investment professionals has an extensive history of investing in Asian markets. Asia credit benefits from having an on-the-ground presence in offices across the Asia-Pacific and a comprehensive range of local market licenses and entities to provide our clients with an extensive regional investment platform. Asia credit had $11.6 billion of AUM in over 15 funds and related co-investment vehicles as of September 30, 2023 and primarily employs a direct origination model and aims to provide flexible capital solutions to its investee companies and compelling risk-reward investment opportunities to our investors.
The following charts present the Credit Group’s AUM and FPAUM as of September 30, 2023 by investment strategy ($ in billions):
[MISSING IMAGE: pc_equitygroup-4c.jpg]
Private Equity Group
Our Private Equity Group has achieved compelling investment returns for its limited partners and, as of September 30, 2023, managed $34.3 billion of AUM in over 10 funds. The group broadly categorizes its investment strategies into corporate private equity and special opportunities. Our private equity professionals have demonstrated ability to deploy capital across market environments, which allows them to stay both active and disciplined in their assessment of the best relative value opportunities. The group manages funds focused primarily on investing in North America and Europe.
Corporate Private Equity:   Our team consists of approximately 70 investment professionals based primarily in Los Angeles and London. Our flagship funds are private equity leaders in the North American and European middle market, where they focus on growth buyouts, with the ability to flex into distressed
 
S-8

TABLE OF CONTENTS
 
investing during periods of market volatility and dislocation. We seek to invest in high-quality middle market companies in the core industries of healthcare, services, industrials, and consumer; across North America and Europe, where we can utilize the team’s extensive growth-oriented investing experience, dedicated value creation system and ability to flex into distressed to target attractive returns across market environments. This differentiated strategy, together with the broad resources of the Ares platform, widens our universe of potential investment opportunities and allows us to remain active across various market environments and to be highly selective in making investments by identifying the most attractive relative value opportunities.
Special Opportunities:   Our special opportunities team consists of over 30 investment professionals and employs an “all weather” flexible capital strategy to finance debt and non-control equity solutions in healthy, stressed and distressed middle market companies undergoing transformational change. Our team partners with companies in North America and Europe to enhance enterprise values, filling the void between for-control private equity and traditional private debt. The strategy seeks to consistently invest in a range of private, special-situation opportunities and flex into distressed public market debt when attractive.
We believe the special opportunities team benefits from: (i) advantaged sourcing, (ii) private equity integration, with an ability to leverage the deep industry experience of the corporate; private equity professionals; (iii) an extensive network and information edge; and (iv) an experienced team utilizing a consistent and repeatable investment process.
The following charts present the Private Equity Group’s AUM and FPAUM as of September 30, 2023 by investment strategy ($ in billions):
[MISSING IMAGE: pc_realassets-4c.jpg]
Real Assets Group
Our Real Assets Group manages comprehensive public and private equity and debt strategies with $63.9 billion of AUM in over 60 investment vehicles as of September 30, 2023. With our experienced team, along with our expansive network of relationships, our Real Assets Group capitalizes on opportunities in equity and debt investing across real estate and infrastructure investment strategies.
Real Estate:   Our real estate equity investments focus on implementing hands-on value creation initiatives to mismanaged and capital-starved assets, platform-level investments, as well as new developments,
 
S-9

TABLE OF CONTENTS
 
ultimately selling stabilized assets back into the market. Our real estate debt strategies utilize diverse sources of capital to directly originate and manage commercial mortgage loans on properties that range from stabilized to those requiring hands-on value creation. Our real estate platform has achieved significant scale over time through both organic fundraising efforts as well as various acquisitions. Today, we provide investors access to our real estate investment capabilities through several vehicles: U.S. and European real estate equity closed-end funds, diversified commingled funds, a U.S. real estate equity, open-end industrial-focused commingled fund, U.S. real estate debt open-end commingled funds, real estate equity and real estate debt SMAs, our non-traded REITs, Ares Real Estate Income Trust, Inc. and Ares Industrial Real Estate Income Trust, Inc., and our publicly-traded commercial mortgage REIT, Ares Commercial Real Estate Corporation (“ACRE”). The group’s activities are managed by dedicated equity and debt teams in the U.S. and Europe.
Real Estate Equity:   Our real estate equity team, with over 220 investment professionals, has extensive real estate private equity experience in the U.S. and Europe. Our team primarily acquires standing assets and improves them through renovating, repositioning and retenanting and selectively developing assets in supply-constrained markets. As of September 30, 2023, our real estate equity team managed $37.8 billion of AUM in over 40 investment vehicles. Primary areas of focus for our real estate equity teams include:

Real Estate Core/Core-Plus:   Our U.S. core/core-plus real estate strategy focuses on the acquisition of assets with strong long-term cash flow potential and durable tenancy diversified across end-user industries and geographies. We predominately target industrial real estate in top-tier primary and regional distribution markets with an additional focus on other major sectors including multifamily, office, necessity-based retail and other select property types across major metropolitan economies in the U.S.

Real Estate Value-Add:   Our U.S. and European value-add investment activities focus on undermanaged and under-funded income-producing assets, including multifamily, office, hotel, industrial, and mixed-use retail properties and adjacent sectors across the U.S. and Western Europe. The strategy seeks to create value and generate stable and growing distributions to investors by buying properties at attractive valuations, implementing asset management initiatives to increase income and by identifying multiple exit strategies upfront.

Real Estate Opportunistic:   Our U.S. and European opportunistic real estate investment activities capitalize on increased investor demand for developed and stabilized assets by focusing on the repositioning of assets, capitalization of distressed and special situations, and development of core-quality assets across all major property types including multifamily, industrial, office, hotel, and retail properties and adjacent sectors throughout the U.S. and Europe.
Real Estate Debt:   Our real estate debt team, with over 35 professionals, primarily focuses on directly originating a wide range of financing opportunities in the U.S. and Europe. As of September 30, 2023, our real estate debt team managed $11.0 billion of AUM in five investment vehicles. In addition to managing private commingled funds and SMAs, our real estate debt team also invests through our publicly traded commercial mortgage REIT, ACRE, which invests in a diversified portfolio of commercial real estate debt-related investments. By investing through multiple investment vehicles, our real estate debt team has the ability to provide flexible financing across the capital structure. While our real estate debt strategies focus predominantly on directly originated transactions, we also selectively pursue secondary market acquisitions and syndicated transactions.
Infrastructure:   Our long-tenured global infrastructure team utilizes deep local sourcing capabilities and extensive sector experience to seek to originate and manage diverse, high-quality investments in private infrastructure assets across the globe and, as of September 30, 2023, managed $15.1 billion of AUM in over 15 investment vehicles.

Infrastructure Opportunities:   Our infrastructure opportunities team consists of over 30 investment professionals and managed $5.7 billion of AUM in over 10 investment vehicles as of September 30, 2023. We utilize a broad origination strategy, flexible investment approach, and leverage industry relationships and the Ares platform to seek attractive risk-adjusted returns across the climate infrastructure market. We believe our experience as value-add investors, flexible approach, and broad infrastructure experience positions us well to take advantage of the transitioning infrastructure industry.
 
S-10

TABLE OF CONTENTS
 

Infrastructure Debt:   Our global infrastructure debt team consists of over 20 investment professionals and sources global assets and businesses with defensive characteristics across the digital, transport, energy and utility sectors. As of September 30, 2023, our global infrastructure debt team managed $9.4 billion of AUM in five investment vehicles. We aim to deliver attractive risk adjusted returns focused on cash yield by targeting infrastructure debt investments with defensive characteristics that have the potential to perform across different market cycles. Our structuring experience helps enhance cash yield and reduce downside risks in a core asset class.
The following charts present the Real Assets Group’s AUM and FPAUM as of September 30, 2023 by investment strategy ($ in billions):
[MISSING IMAGE: pc_secondaries-4c.jpg]
Secondaries Group
Our Secondaries Group invests in secondary markets across a range of alternative asset class strategies, including private equity, real estate and infrastructure, with $23.3 billion of AUM in over 70 funds as of September 30, 2023. The team has extensive experience investing across the secondaries market primarily in North America. We have established ourselves among the most active secondary investors engaged in recapitalizing and restructuring existing limited partnership interests in funds with a focus on transactions that can address pending fund maturity, strategy change or the need for additional equity capital.
Private Equity Secondaries:   Our private equity secondaries team has an established track record of providing customized private equity transaction solutions to institutional limited partners and general partners. As of September 30, 2023, our private equity secondaries team of approximately 30 investment professionals managed $12.7 billion of AUM in over 30 funds and open-end accounts. Our private equity secondaries team acquires interests across a range of partnership vehicles, including private equity funds, multi-asset portfolios, as well as single asset joint ventures. We continue to maintain a differentiated investment strategy that utilizes our internal research process to provide customized transaction solutions and seeks to generate strong risk-adjusted returns.
Real Estate Secondaries:   Our real estate secondaries team has a track record of innovation through customized transaction solutions tailored to meet the needs of limited partners and general partners. As of September 30, 2023, our real estate secondaries team of approximately 25 investment professionals managed $7.7 billion of AUM in over 25 funds and related co-investment vehicles. Our real estate secondaries team acquires interests across a range of partnership vehicles, including private real estate funds, multi-asset portfolios and single property joint ventures.
 
S-11

TABLE OF CONTENTS
 
Infrastructure Secondaries:   Our infrastructure secondaries team acquires interests across a range of partnership vehicles, including private infrastructure funds, multi-asset portfolios and single asset joint ventures. As of September 30, 2023, our infrastructure secondaries team of 10 investment professionals managed $1.9 billion of AUM in over five funds and related co-investment vehicles.
Credit Secondaries:   The credit secondaries strategy seeks to create a highly diversified portfolio of primarily senior secured private credit interests across North America and Europe, acquired directly or indirectly through secondary market transactions.
The following charts present the Secondaries Group’s AUM and FPAUM as of September 30, 2023 by investment strategy ($ in billions):
[MISSING IMAGE: pc_strategy-4c.jpg]
Other
Other represents operating segments and strategic investments that seek to expand the Company’s reach and its scale in new and existing global markets and include AIS and our SPACs.
Ares Insurance Solutions:   AIS is Ares Management’s dedicated, in-house team that provides solutions to insurance clients including asset management, capital solutions and corporate development. AIS strives to provide insurers with attractive risk and capital adjusted return profiles that fit within regulatory, rating agency and other counterparty guidelines. Leveraging approximately 970 investment professionals across the firm’s investment groups, AIS creates tailored investment solutions that meet the unique objectives of our insurance clients. AIS is overseen by an experienced management team with direct insurance industry experience in many areas directly applicable to AIS and our insurance company clients. Members of the Ares team have previously held senior positions at leading insurers. AIS acts as the dedicated investment manager, capital solutions and corporate development partner to Aspida Life Insurance Company (“Aspida Life”) and Aspida Life Re Ltd. (“Aspida Re”). Aspida Life and Aspida Re are insurance companies that focus on the U.S. life and annuity insurance and reinsurance markets.
Ares Acquisition Corporation:   Ares Acquisition Corporation (“AAC I”) is a SPAC sponsored by Ares and formed in 2020 for the purpose of effecting a merger, share exchange, asset acquisition, share purchase,
 
S-12

TABLE OF CONTENTS
 
reorganization or similar business combination. On December 5, 2022, AAC entered into a business combination agreement by and among AAC, X-Energy Reactor Company, LLC (“X-Energy”), a Delaware limited liability company, and additional parties thereto. In October 2023, AAC and X-Energy mutually agreed to terminate their business combination agreement. The remaining issued and outstanding AAC I Class A ordinary shares will be redeemed during the fourth quarter of 2023. As of September 30, 2023, the redeemable interest in Consolidated Funds related to the Class A ordinary shares issued by AAC I was $487.0 million.
Ares Acquisition Corporation II:   Ares Acquisition Corporation II (“AACT”) is a SPAC sponsored by Ares and formed in 2021 for the purpose of effecting a merger, share exchange, asset acquisition, share purchase, reorganization or similar business combination. AACT is seeking to pursue an initial business combination target in any industry or sector in North America, Europe or Asia.
Integrated Investment Platform and Process
We operate our firm as an integrated investment platform with a collaborative culture that emphasizes sharing of knowledge and expertise. We believe the exchange of information enhances our ability to analyze investments, deploy capital and improve the performance of our funds and portfolio companies. We have established deep and sophisticated independent research capabilities in over 55 industries and insights from active investments in over 1,900 companies, over 1,300 alternative credit investments, over 510 properties and over 875 limited partnership interests.
Our investment process leverages the power of the Ares platform and an extensive network of professionals across our investment areas to identify and source attractive risk adjusted return opportunities while emphasizing capital preservation. We utilize our collective market and company knowledge, proprietary internal industry and company research, third party information and financial modeling to drive fundamental credit analysis and investment selection. We are able to invest up and down a company’s capital structure, which we believe helps us capitalize on out-performance opportunities and assess relative value for a particular investment. The investment committees of our investment groups review and evaluate investment opportunities in a framework that includes a qualitative and quantitative assessment of the key risks of each investment. We do not have a centralized investment committee and instead our investment committees are structured with overlapping membership from different investment groups to ensure consistency of approach, shared investment experience and collaboration across our platform. Our extensive network of investment professionals includes local and other individuals based in our markets with the knowledge, experience and relationships that enable them to identify and take advantage of a wide range of investment opportunities. In addition, our investment vehicles have investment policies and procedures that generally contain requirements and limitations, such as concentrations of securities, industries, and geographies in which such investment vehicle will invest, as well as other limitations required by law.
Breadth, Depth and Tenure of our Senior Management
Ares was built upon the fundamental principle that each of our distinct but complementary investment groups benefits from being part of our broader platform. We believe that our strong performance, consistent growth and high talent retention through economic cycles is due largely to the effective application of this principle across our broad organization of approximately 2,800 employees. The management of our operating businesses is currently overseen by our Executive Management Committee which meets frequently to discuss strategy and operational matters, and includes as representatives Holdco Members and other senior leadership from our investment groups and business operations team. We also have a Partners Committee comprised of senior leadership from across the firm that meets periodically to discuss our business, including investment and operating performance, fundraising, market conditions, strategic initiatives and other firm matters. Each of our investment groups is led by its own deep leadership team of highly accomplished investment professionals, who average approximately 20 years of investment experience in managing, advising, underwriting and restructuring companies. While primarily focused on managing strategies within their own investment group, these senior professionals are integrated within our platform through economic, cultural and structural measures. Our senior professionals have the opportunity to participate in the incentive programs of multiple investment groups to reward collaboration across our investment activities. This collaboration takes place on a daily basis and is formally promoted through internal systems and widely attended weekly or monthly meetings.
 
S-13

TABLE OF CONTENTS
 
Supplemental Business Performance Metrics
Investor Base and Fundraising
Our diverse investor base includes direct institutional relationships and a significant number of retail investors. Our high-quality institutional investor base includes corporate and public pension funds, insurance companies, sovereign wealth funds, banks, investment managers, endowments and foundations. The following charts present our AUM mix by investor and institutional direct AUM mix by geography:
[MISSING IMAGE: pc_aummix-4c.jpg]
Note:   percentages may not add to 100% due to rounding.
(1)
As of September 30, 2023. Includes funds managed or co-managed by Ares. Also includes funds managed by Ivy Hill Asset Management, L.P., a wholly owned portfolio company of ARCC and an SEC-registered investment adviser.
(2)
Retail Channel AUM represented by Public Entity, High Net Worth and approximately 25% of Investment Manager.
Management Fees
Our ability to raise capital across the breadth of our investment platform has contributed to over 80% growth in fee revenue from stable, cross-platform management fees. The following chart presents the composition of our unconsolidated fee revenues:
 
S-14

TABLE OF CONTENTS
 
[MISSING IMAGE: bc_revenuecomposition-4c.jpg]
(1)
Total fee revenue refers to the total of segment management fees, other fees, fee related performance revenues and realized net performance income. Percentage of management fees includes the following amounts attributable to Part I Fees: 13% for 2018, 14% in 2019, 14% in 2020, 12% in 2021, 10% in 2022 and 12% in Q3-23 LTM.
AUM and Management Fees by Type
We believe that our disciplined investment philosophy across our distinct but complementary investment groups contributes to the stability of our performance throughout market cycles. For the three months ended September 30, 2023, approximately 87% of our AUM were perpetual capital or long-dated funds and approximately 95% of our management fees were derived from perpetual capital vehicles and long-dated funds. The following chart presents AUM by type and management fees by type as of and for the three months ended September 30, 2023:
[MISSING IMAGE: pc_aummanagement-4c.jpg]
 
S-15

TABLE OF CONTENTS
 
(1)
Perpetual Capital refers to the AUM of (i) ARCC, ACRE, Ares Dynamic Credit Allocation Fund, Inc. (“ARDC”), CADC and ASIF, (ii) our non-traded REITs, (iii) Aspida Holdings Ltd. (together with its subsidiaries, “Aspida”) and (iv) certain other commingled funds and managed accounts that have an indefinite term, are not in liquidation, and for which there is no immediate requirement to return invested capital to investors upon the realization of investments. Perpetual Capital — Commingled Funds refers to commingled funds that meet the Perpetual Capital criteria. Perpetual Capital — Managed Accounts refers to managed accounts for single investors primarily in illiquid strategies that meet the Perpetual Capital criteria. Perpetual Capital may be withdrawn by investors under certain conditions, including through an election to redeem an investor’s fund investment or to terminate the investment management agreement, which in certain cases may be terminated on 30 days’ prior written notice. In addition, the investment management or advisory agreements of certain of our publicly-traded and non-traded vehicles have one year terms, which are subject to annual renewal by such vehicles.
(2)
Long-dated funds generally have a contractual life of five years or more at inception.
(3)
Other primarily represents managed accounts or co-investment vehicles that are (i) are not considered long-dated and (ii) do not meet the criteria of perpetual capital.
AUM Not Yet Paying Fees
We have good visibility on FPAUM and management fee growth based on funds raised that earns fees upon deployment. As presented in the following chart, as of September 30, 2023, AUM Not Yet Paying Fees includes $65.7 billion of AUM available for future deployment that could generate approximately $647.4 million in potential incremental annual management fees(1).
[MISSING IMAGE: pc_aumnotpayingfees-4c.jpg]
(1)
Capital available for deployment for follow-on investments represents capital committed to funds that are past their investment periods but have capital available to be called for follow-on investments in existing portfolio companies. As of September 30, 2023, capital available for deployment for follow-on investments could generate approximately $82.6 million in additional potential annual management fees. There is no assurance such capital will be invested.
(2)
No assurance can be made that such results will be achieved or capital will be deployed. Assumes the AUM Not Yet Paying Fees as of September 30, 2023 is invested and such fees are paid on an annual basis. Does not reflect any associated reductions in management fees from certain existing funds, some of which may be material. Reference to the $647.4 million includes approximately $24.9 million in potential incremental management fees from deploying cash and a portion of undrawn/available credit facilities at ARCC in excess of its leverage at September 30, 2023. Note that no potential Part I Fees are reflected in any of the amounts above.
 
S-16

TABLE OF CONTENTS
 
Incentive Eligible AUM and Incentive Generating AUM
We have consistently generated strong annual growth in incentive eligible AUM and incentive generating AUM. The following chart presents the growth in our incentive eligible AUM and incentive generating AUM, with the corresponding increase in our accrued net performance income:
[MISSING IMAGE: bc_incentiveeligible-4c.jpg]
Accrued net performance income has increased at approximately a 33% CAGR since 2018, while $79 billion of our incentive eligible AUM remains uninvested, setting up potential future growth in performance fees. There can be no guarantee that Ares can or will sustain such growth.
Balance Sheet Investments
The following chart presents our key metrics from our balance sheet positioning and a summary of our balance sheet investments by strategy:
[MISSING IMAGE: pc_balancesheet-4c.jpg]
 
S-17

TABLE OF CONTENTS
 
Credit Metrics
FRE and other key financial metrics are presented in the below section “Summary of Historical Financial and Other Data.” For the Q3 2023 LTM period, we maintained strong credit quality metric with an FRE-to-interest expense ratio of 11.7x(1) and a net debt-to-FRE ratio of 1.8x(2).
(1)
Based on Q3-23 LTM FRE of $1,131 million and Interest Expense of $97 million.
(2)
Net Debt represents debt obligations of $2,340 million less cash and cash equivalents of $312 million as of September 30, 2023, respectively.
 
S-18

TABLE OF CONTENTS
 
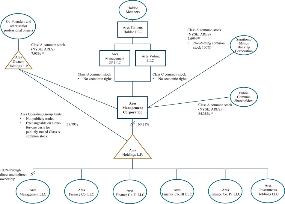
Organizational Structure
The simplified diagram below (which omits certain intermediate holding companies) depicts our legal organizational structure. Ownership information in the diagram below is presented as of December 31, 2022. Ares Management Corporation (“AMC”) is a holding company and through subsidiaries is the general partner of the Ares Operating Group entity and operates and controls the business and affairs of the Ares Operating Group. AMC consolidates the financial results of the Ares Operating Group, its consolidated subsidiaries and certain consolidated funds.
[MISSING IMAGE: fc_structure-4c.jpg]
(1)
Assuming the full exchange of Ares Operating Group Units for shares of our Class A common stock, as of December 31, 2022, Ares Owners Holdings L.P. would hold 44.48%, Sumitomo Mitsui Banking Corporation (“SMBC”) would hold 5.72% and the public would hold 49.80% of AMC. Inclusive of Class A common stock held directly by Ares employees and assuming the full exchange of Ares Operating Group Units for shares of our Class A common stock, Ares employee ownership would represent 48.30% of all outstanding shares.
Holding Company Structure
Our common stockholders are entitled to vote on all matters on which stockholders of a corporation are generally entitled to vote under the Delaware General Corporation Law (the “DGCL”), including the election of our board of directors. Holders of shares of our Class A common stock are entitled to one vote per share of our Class A common stock. On any date on which the Ares Ownership Condition (as defined in the Certificate of Incorporation) is satisfied, holders of shares of our Class B common stock are, in the aggregate, entitled to a number of votes equal to (x) four times the aggregate number of votes attributable to our Class A common stock minus (y) the aggregate number of votes attributable to our Class C common stock. On any date on which the Ares Ownership Condition is not satisfied, holders of shares of our Class B common stock are not entitled to vote on any matter submitted to a vote of our stockholders. The holder of shares of our Class C common stock is generally entitled to a number of votes equal to the number
 
S-19

TABLE OF CONTENTS
 
of Ares Operating Group Units (as defined in the Certificate of Incorporation) held of record by each Ares Operating Group Limited Partner (as defined in the Certificate of Incorporation), other than the Company and its subsidiaries. Ares Management GP LLC is the sole holder of shares of our Class B common stock and Ares Voting LLC is the sole holder of shares of our Class C common stock. Our Class B common stock and our Class C common stock are non-economic and holders thereof shall not be entitled to: (i) dividends from the Company or (ii) receive any assets of the Company in the event of any dissolution, liquidation or winding up of the Company. Ares Management GP LLC and Ares Voting LLC are both wholly owned by Ares Partners Holdco LLC. As a result, the Company is a “controlled company” within the meaning of the corporate governance standards of the New York Stock Exchange (“NYSE”) and qualifies for exceptions from certain corporate governance rules of the NYSE. The Company also has non-voting common stock solely held by SMBC, which has the same economic rights as the Class A common stock.
Accordingly, AMC and any direct subsidiaries of AMC that are treated as corporations for U.S. federal income tax purposes and that are the holders of AOG Units are subject to U.S. federal, state and local income taxes in respect of their interests in the Ares Operating Group. The Ares Operating Group entity is treated as a partnership for U.S. federal income tax purposes. An entity that is treated as a partnership for U.S. federal income tax purposes generally incurs no U.S. federal income tax liability at the entity level. Instead, each partner is required to take into account its allocable share of items of income, gain, loss, deduction and credit of the partnership in computing its U.S. federal, state and local income tax liability each taxable year, whether or not cash distributions are made.
AMC holds through subsidiaries a number of AOG Units equal to the number of shares of Class A common stock that AMC has issued. The AOG Units held by AMC and its subsidiaries are economically identical in all respects to the AOG Units that are not held by AMC and its subsidiaries. Accordingly, AMC receives the distributive share of income of the Ares Operating Group from its equity interest in the Ares Operating Group.
 
S-20

TABLE OF CONTENTS
 
The Offering
The summary below describes the principal terms of the notes. Certain of the terms and conditions described below are subject to important limitations and exceptions. You should carefully review the “Description of the Notes” section of this prospectus supplement, which contains a more detailed description of the terms and conditions of the notes, and the “Description of Debt Securities and Guarantees” section in the accompanying prospectus.
Issuer
Ares Management Corporation
Securities Offered
$      aggregate principal amount of    % Senior Notes due 2028.
Interest Rate
The notes will bear interest at the rate of    % per year.
Interest Payment Dates
               and               of each year, commencing on            , 2024.
Maturity
            , 2028.
Optional Redemption
The notes may be redeemed prior to maturity in whole at any time or in part from time to time at our option at a redemption price equal to the greater of 100% of the principal amount to be redeemed and a “make-whole” redemption price, in either case, plus accrued and unpaid interest, if any, to, but excluding, the redemption date; provided, however, that if the Issuer redeems any notes on or after          , 2028 (the date falling one month prior to the maturity date of the notes), the redemption price for the notes will be equal to 100% of the principal amount of the notes being redeemed, plus accrued and unpaid interest, if any, to, but excluding, the date of redemption. For more detailed information on the calculation of the redemption price, see “Description of the Notes — Optional Redemption of the Notes.”
Change of Control Offer Repurchase Event
If a Change of Control Repurchase Event as defined under “Description of the Notes — Offer to Repurchase Upon a Change of Control Repurchase Event” occurs, the Issuer must offer to repurchase the notes at a repurchase price equal to 101% of the principal amount, plus accrued and unpaid interest, if any, to, but excluding, the repurchase date. See “Description of the Notes — Offer to Repurchase Upon a Change of Control Repurchase Event.”
Ranking
The notes will be the Issuer’s unsecured and unsubordinated obligations and will:

rank equally in right of payment with all of its existing and future unsecured unsubordinated indebtedness, liabilities and other obligations;

rank senior in right of payment to all of its existing and future subordinated indebtedness;

be effectively subordinated in right of payment to all of its existing and future secured indebtedness, to the extent of the value of the assets securing such indebtedness; and
 
S-21

TABLE OF CONTENTS
 

be structurally subordinated in right of payment to all existing and future indebtedness, liabilities and other obligations of each subsidiary of the Issuer or the Guarantors (other than the Issuer), that is not a Guarantor.
Guarantors
Each of Ares Holdings, AM, AFC, AFC II, AFC III, AFC IV and AIH and any other entity that is required to become a guarantor of the notes as provided under “Description of the Notes — Guarantees.”
Guarantees
The Guarantors will fully and unconditionally guarantee payment of principal, premium, if any, and interest on the notes on a joint and several basis. The guarantees will be unsecured and unsubordinated obligations of the Guarantors and will:

rank equally in right of payment with all of the Guarantors’ existing and future unsecured unsubordinated indebtedness, liabilities and other obligations;

rank senior in right of payment to all of the Guarantors’ existing and future subordinated indebtedness;

be effectively subordinated in right of payment to all of the Guarantors’ existing and future secured indebtedness, to the extent of the value of the assets securing such indebtedness; and

be structurally subordinated in right of payment to all existing and future indebtedness, liabilities and other obligations of each subsidiary of the Guarantors that is not itself the Issuer or a Guarantor.
Use of Proceeds
We estimate that the net proceeds from this offering, after deducting the underwriters’ discounts, fees and offering expenses, will be approximately $      million. We intend to use the net proceeds from this offering for general corporate purposes, including debt repayment and to fund growth initiatives. See “Use of Proceeds” and “Underwriting (Conflicts of Interest).”
Conflicts of Interest
Affiliates of BofA Securities, Inc., Morgan Stanley & Co. LLC, SMBC Nikko Securities America, Inc. and Wells Fargo Securities, LLC are lenders under the Credit Facility. To the extent that net proceeds from this offering are used to repay any indebtedness outstanding under the Credit Facility, such underwriters and/or affiliates, as applicable, will receive 5% or more of the net proceeds of this offering, and the underwriters will be deemed to have a conflict of interest under Rule 5121 of the Financial Industry Regulatory Authority Inc., or FINRA. Accordingly, this offering will be conducted in accordance with Rule 5121. Pursuant to that rule, the appointment of a “qualified independent underwriter” is not required in connection with this offering as the notes will be rated by one or more of the nationally recognized statistical rating organizations in one of the four highest generic rating categories. See “Underwriting (Conflicts of Interest).”
 
S-22

TABLE OF CONTENTS
 
Certain Covenants
The indenture will include requirements that will, among other things, restrict the ability of the Issuer and, as applicable, the Guarantors to:

merge, consolidate or sell, transfer or lease assets; and

create liens on assets.
These covenants will be subject to a number of important qualifications and limitations. See “Description of the Notes.”
Trustee
U.S. Bank Trust Company, National Association.
Additional Notes
From time to time, without notice to, or the consent of, the holders of the notes, the Issuer may issue other debt securities under the indenture in addition to the notes, increase the principal amount of the notes that may be issued under the indenture and issue additional notes of this series in the future. Any such additional notes will have the same terms as the notes being offered hereby but may be offered at a different offering price or have a different issue date, interest accrual date or initial interest payment date than the notes being offered hereby. If issued, these additional notes will become part of the same series as the notes, including for purposes of voting, redemptions and offers to purchase. If any additional notes are not fungible with the notes for U.S. federal income tax purposes, such additional notes shall not have the same CUSIP number as the initial notes.
Ratings
The notes are expected to be rated by each of Standard & Poor’s Financial Services LLC, a subsidiary of The McGraw-Hill Companies, Inc. (“S&P”) and Fitch Ratings, Inc. (“Fitch”).
Denominations and Form
The notes will be book-entry only and registered in the name of a nominee of DTC. Investors may elect to hold interests in the notes through Clearstream Banking, société anonyme, or Euroclear Bank S.A./N.V., as operator of the Euroclear System, if they are participants in these systems, or indirectly through organizations that are participants in these systems. The notes will be issued only in denominations of $2,000 and integral multiples of $1,000 in excess thereof.
Risk Factors
You should carefully consider the information set forth and incorporated by reference in this prospectus supplement and the accompanying prospectus and, in particular, should evaluate the specific factors set forth and incorporated by reference in the section entitled “Risk Factors,” including the “Risk Factors” in the our Annual Report on Form 10-K for the year ended December 31, 2022 and the other information included or incorporated by reference in this prospectus supplement and the accompanying prospectus before deciding whether to purchase the notes.
Engagement of Advisor
The Issuer will engage Ares Management Capital Markets LLC, an affiliate of the Issuer, to provide consulting and advisory services to us in connection with this offering, for which it will receive an advisory fee equal to 5% of the aggregate amount of fees paid to the underwriters in this offering. Ares Management Capital Markets LLC’s fee will be reimbursed from a portion of the cash fees paid to the underwriters.
 
S-23

TABLE OF CONTENTS
 
The Issuer will indemnify and hold harmless Ares Management Capital Markets LLC and its control persons, members, managers, officers, employees, agents and affiliates to the full extent lawful permitted against any and all claims, losses and expenses as incurred arising out of this offering.
Ares Management Capital Markets LLC will be engaged to represent the Issuer’s interests only and is not participating in this offering as defined in FINRA Rule 5110(j)(16). Ares Management Capital Markets LLC is acting as an independent financial adviser as defined in FINRA Rule 5110(j)(9). As such, Ares Management Capital Markets LLC is not acting as an underwriter in connection with this offering. Ares Management Capital Markets LLC will not identify or solicit potential investors in this offering, participate in the preparation of the offering document or otherwise be involved in the distribution of this offering. See “Underwriting (Conflicts of Interest) — Capital Markets Advisor.”
Governing Law
The State of New York.
 
S-24

TABLE OF CONTENTS
 
Summary Historical Financial and Other Data
The following summary historical consolidated statements of operations data of the Issuer for the years ended December 31, 2022, 2021 and 2020 and the summary historical consolidated statements of financial condition data of the Issuer as of December 31, 2022 and 2021 have been derived from, and should be read together with, our audited consolidated financial statements and related notes and the sections entitled “Organizational Structure,” “Selected Financial Data,” and “Management’s Discussion and Analysis of Financial Condition and Results of Operations,” each of which is included in the Form 10-K, which is incorporated by reference in this prospectus supplement and the accompanying prospectus. The summary historical consolidated statements of operations data of the Issuer for the years ended December 31, 2019 and 2018 and the summary historical consolidated statements of financial condition data of the Issuer as of December 31, 2020 have been derived from our audited consolidated financial statements and related notes that are not incorporated by reference in this prospectus supplement and the accompanying prospectus.
The summary historical consolidated statements of operations data of the Issuer for the nine months ended September 30, 2023 and September 30, 2022 and the summary historical consolidated statements of financial condition data of the Issuer as of September 30, 2023 have been derived from, and should be read together with, our unaudited condensed consolidated financial statements and related notes and the section entitled “Management’s Discussion and Analysis of Financial Condition and Results of Operations,” each of which is included in the Form 10-Q for the quarter ended September 30, 2023, which is incorporated by reference in this prospectus supplement and the accompanying prospectus. The summary historical consolidated statements of financial condition of the Issuer as of September 30, 2022 has been derived from our unaudited consolidated financial statements and related notes that are not incorporated by reference in this prospectus supplement and the accompanying prospectus. The unaudited condensed consolidated financial statements have been prepared on substantially the same basis as the audited consolidated financial statements and include all adjustments that we consider necessary for a fair presentation of the Issuer’s consolidated financial position and results of operations for the nine months ended September 30, 2023 and September 30, 2022. The summary historical financial results and other data are not indicative of the expected future operating results of the Issuer. See “Where You Can Find More Information” in this prospectus supplement.
As of September 30,
As of December 31,
$ in thousands
2023
2022
2022
2021
2020
Statements of financial condition data
Total assets
$ 23,383,893 $ 21,206,326 $ 22,002,839 $ 21,605,164 $ 15,168,992
Debt obligations
2,340,173 2,018,462 2,273,854 1,503,709 642,998
CLO loan obligations of Consolidated
Funds
11,460,963 10,313,881 10,701,720 10,657,661 9,958,076
Consolidated Funds’ borrowings
80,741 149,546 168,046 127,771 121,909
Total liabilities
18,339,676 16,641,576 17,097,810 16,694,730 12,596,852
Redeemable interest in Consolidated Funds
1,002,587 1,004,994 1,013,282 1,000,000
Redeemable interest in Ares Operating Group entities
23,176 92,108 93,129 96,008 100,366
Non-controlling interest in Consolidated
Funds
1,053,433 834,710 1,074,356 591,452 539,720
Non-controlling interest in Ares Operating Group entities
1,231,842 1,121,277 1,135,023 1,397,747 738,369
Total stockholders’ equity
1,733,179 1,511,661 1,589,239 1,825,227 1,193,685
Total equity
4,018,454 3,467,648 3,798,618 3,814,426 2,471,774
 
S-25

TABLE OF CONTENTS
 
Nine Months
Ended September 30,
Year Ended December 31,
$ in thousands, except share data
2023
2022
2022
2021
2020
2019
2018
Statements of operation data
Revenues
Management fees
$ 1,853,304 $ 1,546,350 $ 2,136,433 $ 1,611,047 $ 1,150,608 $ 979,417 $ 802,502
Carried interest allocation
541,828 417,779 458,012 2,073,551 505,608 621,872 42,410
Incentive fees
33,327 29,979 301,187 332,876 37,902 69,197 63,380
Principal investment income(loss)
38,985 15,521 12,279 99,433 28,552 56,555 (1,455)
Administrative, transaction and other
fees
110,459 108,090 147,532 95,184 41,376 38,397 51,624
Total revenues
2,577,903 2,117,719 3,055,443 4,212,091 1,764,046 1,765,438 958,461
Expenses
Compensation and benefits
1,095,833 1,155,031 1,498,590 1,162,633 767,252 653,352 570,380
Performance related compensation
401,990 316,818 518,829 1,740,786 404,116 497,181 30,254
General, administrative and other
expenses
501,340 562,441 695,256 444,178 258,999 270,219 215,964
Expenses of Consolidated Funds
28,171 28,364 36,410 62,486 20,119 42,045 53,764
Total expenses
2,027,334 2,062,654 2,749,085 3,410,083 1,450,486 1,462,797 870,362
Other income (expense)
Net realized and unrealized gains (losses) on
investments
5,226 10,765 4,732 19,102 (9,008) 9,554 (1,884)
Interest and dividend income
11,281 5,064 9,399 9,865 8,071 7,506 7,028
Interest expense
(76,800) (51,174) (71,356) (36,760) (24,908) (19,671) (21,448)
Other income (expense), net
(1,068) 10,194 13,119 14,402 11,291 (7,840) (851)
Net realized and unrealized gains (losses) on
investments of Consolidated Funds
188,717 8,031 73,386 77,303 (96,864) 15,136 (1,583)
Interest and other income of Consolidated
Funds
712,992 396,080 586,529 437,818 463,652 395,599 337,875
Interest expense of Consolidated Funds
(540,954) 266,028 (411,361) (258,048) (286,316) (277,745) (222,895)
Total other income
299,394
112,932
204,448
263,682
65,918
122,539
96,242
Income (loss) before taxes
849,963 167,997 510,806 1,065,690 379,478 425,180 184,341
Income tax expense (benefit)
113,418 22,272 71,891 147,385 54,993 52,376 32,202
Net income
736,545 145,725 438,915 918,305 324,485 372,804 152,139
Less: Net income (loss) attributable to
non-controlling interests in Consolidated
Funds
174,663 48,700 119,333 120,369 28,085 39,704 20,512
Net income attributable to Ares Operating Group entities
561,882
97,025
319,582
797,936
296,400
333,100
131,627
Less: Net income attributable to redeemable
interests in Ares Operating Group
(332) 35 (851) (1,341) (976)
Less: Net income attributable to non-controlling interests in Ares Operating Group
261,838 46,942 152,892 390,440 145,234 184,216 74,607
Net income attributable to Ares Management Corporation
300,376 50,048 167,541 408,837 152,142 148,884 57,020
Less: Series A Preferred Stock dividends paid
10,850 21,700 21,700 21,700
Less: Series A Preferred Stock redemption premium
11,239
Net income attributable to Ares Management Corporation Class A and non-voting common stock holders
$ 300,376 $ 50,048 $ 167,541 $ 386,748 $ 130,442 $ 127,184 $ 35,320
Net income attributable to Ares
Management Corporation per share of
Class A and non-voting common stock:   
Basic
$ 1.54 $ 0.23 $ 0.87 $ 2.24 $ 0.89 $ 1.11 $ 0.30
Diluted
$ 1.54 $ 0.23 $ 0.87 $ 2.15 $ 0.87 $ 1.06 $ 0.30
Weighted-average shares of Class A and non-voting common stock:   
Basic
182,757,955 175,010,241 175,510,798 163,703,626 135,065,436 107,914,953 96,023,147
Diluted
182,757,955 175,010,241 175,510,798 180,112,271 149,508,498 119,877,429 96,023,147
Dividend declared and paid per share of Class A and non-voting common stock
$ 2.31 $ 1.83 $ 2.44 $ 1.88 $ 1.60 $ 1.28 $ 1.33
 
S-26

TABLE OF CONTENTS
 
The following table presents FRE, RI and other non-GAAP financial measures our management uses when making resource deployment decisions and in assessing performing of our segments for the years ended December 31, 2022, 2021, 2020, 2019 and 2018 and the nine months ended September 30, 2023 and September 30, 2022.
$ in thousands, except share data (and as
otherwise noted)
Nine Months
Ended September 30,
Year Ended December 31,
2023
2022
2022
2021
2020
2019
2018
Management fees(1)
$ 1,868,020 $ 1,559,570 $ 2,152,528 $ 1,635,277 $ 1,186,565 $ 1,012,530 $ 836,744
Fee related performance revenues
6,937 15,041 239,425 137,879 22,987 54,307 6,961
Other fees
70,157 69,615 94,562 49,771 19,948 18,078 24,288
Compensation and benefits expenses(2)
(859,530) (758,244) (1,172,504) (894,842) (626,172) (560,234) (460,160)
General, administrative and other
expenses
(290,569) (227,375) (319,661) (215,777) (172,097) (178,742) (149,465)
Fee Related Earnings
795,015
658,607
994,350
712,308
431,231
345,939
258,368
Realized net performance income
56,096 52,455 143,480 145,844 124,767 89,856 102,554
Realized net investment income (loss)
(20,156) 1,642 (6,803) 24,785 25,958 67,691 34,474
Realized Income
830,955
712,704
1,131,027
882,937
581,956
503,486
395,396
Other Data
Fee Related Earnings margin(3)
40.9% 40.1% 40.0% 39.1% 35.1% 31.9% 29.8%
Effective management fee rate(4)
1.01% 0.99% 0.99% 1.06% 1.09% 1.10% 1.07%
(1)
Includes Part I Fees of $264.5 million, $178.7 million and $266.2 million for the nine months ended September 30, 2023 and 2022 and the year ended December 31, 2022, respectively.
(2)
Includes fee related performance compensation of $3.1 million, $9.7 million and $149.5 million for the nine months ended September 30, 2023 and 2022 and the year ended December 31, 2022, respectively.
(3)
Fee related earnings margin represents the quotient of fee related earnings and the total of segment management fees, fee related performance revenues and other fees.
(4)
Effective management fee rate represents the quotient of management fees and the aggregate fee bases for the periods presented. The effective rate shown excludes the effect of one-time catch-up fees.
The following table presents the reconciliation of income before taxes as reported in the Consolidated Statements of Operations to RI and FRE on an unconsolidated reporting basis for the years ended December 31, 2022, 2021, 2020, 2019 and 2018 and the nine months ended September 30, 2023 and September 30, 2022.
Nine Months
Ended September 30,
Year Ended December 31,
2023
2022
2022
2021
2020
2019
2018
Income before taxes
$ 849,963 $ 167,997 $ 510,806 $ 1,065,690 $ 379,478 $ 425,180 $ 184,341
Adjustments:
Depreciation and amortization expense(1)
194,174 297,795 335,083 106,705 40,662 40,602 25,087
Equity compensation expense(2)
192,964 150,677 198,948 237,191 122,986 97,691 89,724
Acquisition-related compensation expense(3)
1,831 204,189 206,252 66,893
Acquisition-related incentive fees
(47,873)
Acquisition and merger-related expense
10,126 12,046 15,197 21,162 11,194 16,266 2,936
Placement fee adjustment
(6,032) 7,611 2,088 78,883 19,329 24,306 20,343
Offering costs
3
Other (income) expense, net
589 934 1,874 (19,886) 10,207 (460) 13,486
(Income) loss before taxes of non-controlling interests in consolidated subsidiaries
(6,892) (6,583) (357) (23,397) 3,817 2,951 3,343
(Income) loss before taxes of non-controlling interests in Consolidated Funds, net of eliminations
(179,362) (48,897) (119,664) (120,457) (28,203) (39,174) (20,643)
Total performance (income) loss – unrealized
(384,533) (280,290) (106,978) (1,744,056) 7,554 (303,142) 247,212
Total performance related compensation – 
unrealized
261,996 207,115 88,502 1,316,205 (11,552) 206,799 (221,343)
 
S-27

TABLE OF CONTENTS
 
Nine Months
Ended September 30,
Year Ended December 31,
2023
2022
2022
2021
2020
2019
2018
Total net investment (income) loss – unrealized
(103,869) 110 (724) (54,123) 26,484 32,467 50,907
Realized Income
830,955 712,704 1,131,027 882,937 581,956 503,486 395,396
Total performance income – realized
(189,568) (143,946) (418,021) (474,427) (524,229) (348,211) (350,246)
Total performance related compensation – realized
133,472 91,491 274,541 328,583 399,462 258,355 247,692
Total investment (income) loss – realized
20,156 (1,642) 6,803 (24,785) (25,958) (67,691) (34,474)
Fee Related Earnings
$ 795,015 $ 658,607 $ 994,350 $ 712,308 $ 431,231 $ 345,939 $ 258,368
(1)
For the nine months ended September 30, 2023, amortization of intangibles includes non-cash impairment charges of: (i) $65.9 million recognized in Q3-23, primarily related to the fair value of certain client relationships from Landmark in connection with lower expected FPAUM in a certain private equity secondaries fund from existing investors; (ii) $5.1 million recognized in Q2-23, related to the fair value of management contracts of certain funds in connection with lower than expected future fee revenue generated from these funds; and (iii) $7.8 million recognized in Q1-23, related to the rebranding of Ares SSG to Ares Asia and discontinued the ongoing use of the SSG trade name. For the nine months ended September 30, 2022 and the year ended December 31, 2022, amortization of intangibles includes non-cash impairment charges of $181.6 million recognized in Q3-22, related to rebranding of our secondaries group as Ares Secondaries and discontinued the ongoing use of the Landmark trade name, and fair value of management contracts in connection with lower than expected FPAUM.
(2)
For the nine months ended September 30, 2023 and 2022 and the year ended December 31, 2022, equity compensation expense was attributable to the following: (i) non-recurring awards of $45.8 million, $38.1 million and $50.8 million, respectively; (ii) annual bonus awards of $58.3 million, $44.0 million and $55.7 million, respectively; and (iii) annual discretionary awards of $89.4 million, $69.3 million and $93.9 million, respectively.
(3)
Represents contingent obligations (earnouts) recorded in connection with the acquisition of Landmark, Black Creek and Infrastructure Debt that are recorded as compensation expense.
The following tables presents the reconciliations of performance income and net investment income to segment realized performance income and realized net investment income for the years ended December 31, 2022, 2021, 2020, 2019 and 2018 and the nine months ended September 30, 2023 and September 30, 2022.
Nine months
ended September 30,
Year Ended December 31,
2023
2022
2022
2021
2020
2019
2018
Performance income and net investment income reconciliation:
Carried interest allocation
$ 541,828 $ 417,779 $ 458,012 $ 2,073,551 $ 505,608 $ 621,872 $ 42,410
Incentive fees
33,327 29,979 301,187 332,876 37,902 69,197 63,380
Carried interest allocation and incentive fees
575,155 447,758 759,199 2,406,427 543,510 691,069 105,790
Performance income – realized from Consolidated Funds
138 34 3,980 5,458 141 13,851 4,000
Fee related performance revenues
(6,937) (15,041) (239,425) (137,879) (22,987) (54,307) (6,961)
Acquisition-related incentive fees
(47,873)
Total performance (income) loss – unrealized
(375,306) (280,290) (99,429) (1,744,056) 7,554 (303,142) 247,212
Performance (income) loss of non-controlling interests in consolidated subsidiaries
(3,482) (8,515) (6,304) (7,650) (3,989) 740 205
Performance income – realized
$ 189,568 $ 143,946 $ 418,021 $ 474,427 $ 524,229 $ 348,211 $ 350,246
 
S-28

TABLE OF CONTENTS
 
RISK FACTORS
You should carefully consider the Risk Factors set forth below as well as the other information contained in or incorporated by reference in this prospectus supplement and the accompanying prospectus before purchasing the notes, including the “Risk Factors” section of our Annual Report on Form 10-K for the year ended December 31, 2022, as amended and supplemented by our Quarterly Reports on Form 10-Q and any other subsequent filings with the SEC. This prospectus supplement and the accompanying prospectus contain forward-looking statements that involve risk and uncertainties.
Risks Related to the Notes and Guarantees
The Issuer and certain of the Guarantors are holding companies and will depend upon funds from their respective subsidiaries to meet their obligations under the notes and the guarantees, respectively. The notes and the guarantees will be structurally subordinated to the claims of the creditors of the subsidiaries of the Issuer other than AM, AIH, AFC, AFC II, AFC III and AFC IV.
The Issuer and each of the Guarantors are holding companies (other than AM and AIH), and their only significant assets are their investments in their respective subsidiaries. As holding companies, the Issuer and the Guarantors generally are dependent upon intercompany transfers of funds from their respective subsidiaries to meet their obligations under the notes and the guarantees, respectively. The ability of such entities to make other payments to the Issuer and the Guarantors may be restricted by, among other things, applicable laws as well as agreements to which those entities may be a party, including the Credit Facility. Therefore, the Issuer’s ability and the Guarantors’ abilities to make payments in respect of the notes or the guarantees, respectively, may be limited.
None of the subsidiaries of the Issuer, other than the Guarantors, will have any obligations in respect of the notes, unless any such entities become guarantors. See “Summary — Organizational Structure” and “Description of the Notes.” Accordingly, the notes will be structurally subordinated to claims of creditors (including trade creditors, if any) of all the subsidiaries of the Issuer, other than the Guarantors, except to the extent that any such entities become guarantors. All obligations of each subsidiary of the Issuer and the Guarantors that is not itself the Issuer or a Guarantor will have to be satisfied before any of the assets of such entities would be available for distribution, upon a liquidation or otherwise, to the Issuer and the Guarantors.
We may incur additional indebtedness that may adversely affect our ability to meet our financial obligations under the Notes.
The terms of the indenture and the notes do not impose any limitation on the Issuer or any of the Guarantors or their respective subsidiaries’ ability to incur additional debt. The Issuer or any of the Guarantors or their respective subsidiaries may incur additional indebtedness in the future, which could have important consequences to holders of the notes, including the following:

we could have insufficient cash to meet our financial obligations, including our obligations under the notes;

our ability to obtain additional financing for working capital, capital expenditures or general corporate purposes may be impaired; and

a significant degree of debt could make us more vulnerable to changes in general economic conditions and also could affect the financial strength ratings of our subsidiaries.
In contrast to typical guaranteed debt securities, the Issuer and certain of the Guarantors of the notes are holding companies. Accordingly, the notes have similar credit characteristics to holding company debt that does not have the benefit of guarantees and are structurally subordinated to the claims of creditors of our fee generating businesses.
The guarantees of the notes are intended to serve a different purpose than guarantees in a traditional guaranteed debt structure. In a typical debt offering with guarantees, the notes are issued by a parent holding company and the obligations are fully and unconditionally guaranteed by the issuer’s wholly-owned
 
S-29

TABLE OF CONTENTS
 
domestic subsidiaries. This has the effect of improving the credit quality of what would otherwise be holding company debt by effectively eliminating structural subordination of the parent’s debt obligation to the trade and other creditors of the operating businesses. By contrast, the guarantees of the notes will generally be issued by holding companies and, therefore, the notes and guarantees will remain structurally subordinated to the creditors of the majority of our fee generating businesses. Accordingly, the credit quality of the notes and related guarantees is more similar to holding company debt securities than traditional guaranteed debt securities.
The notes and the guarantees are effectively subordinated to any debt of the Issuer, the Guarantors or the subsidiaries of the Guarantors that is secured.
The notes and the guarantees will be the Issuer’s and the Guarantors’ direct and unsecured obligations and will (a) rank equally in right of payment to all existing and future unsecured and unsubordinated indebtedness of the Issuer or the relevant Guarantor; (b) rank senior in right of payment with all existing and future subordinated indebtedness of the Issuer or the relevant Guarantor; (c) be effectively subordinated to all existing and future secured indebtedness of the Issuer or the relevant Guarantor, to the extent of the value of the assets securing such indebtedness; and (d) be structurally subordinated in right of payment to all existing and future indebtedness, liabilities and other obligations (including policyholder liabilities and other payables) of each subsidiary of the Issuer or the relevant Guarantor that is not itself the Issuer or a Guarantor.
Neither the Issuer nor the Guarantors currently have any secured indebtedness outstanding, although each of the Guarantors provide guarantees under the Credit Facility. As of September 30, 2023, the Credit Facility provided for commitments of up to $1.325 billion.
In addition, we may incur secured and unsecured debt obligations in the future and the notes and the guarantees will be effectively subordinated to that debt to the extent of the value of the assets securing that debt. The effect of this subordination is that if any of Issuer, the Guarantors or the subsidiaries of the Guarantors is involved in a bankruptcy, liquidation, dissolution, reorganization or similar proceeding, or upon a default in payment on, or the acceleration of, any secured debt, the assets that secure such debt will be available to pay obligations on the notes or the guarantees only after all such debt has been paid in full from the assets securing such debt. Holders of the notes will participate in any remaining assets ratably with all of the other unsecured and unsubordinated creditors of the Issuer, the Guarantors or the subsidiaries of the Guarantors. In any such event, because the notes are unsecured, it is possible that there would be no assets remaining from which your claims could be satisfied or, if any assets remained, they might be insufficient to fully satisfy your claims.
Your right to receive payments on the notes is effectively subordinated to the rights of those lenders who have a security interest in the assets of the Issuer, the Guarantors or the subsidiaries of the Issuer or the Guarantors.
The Issuer’s obligations under the notes are unsecured. In the future, the Issuer, the Guarantors or the subsidiaries of the Issuer or the Guarantors may incur indebtedness that is secured by certain or substantially all of their respective tangible and intangible assets, including the equity interests of each of their existing and future subsidiaries. If the Issuer, the Guarantors or the subsidiaries of the Issuer or the Guarantors were unable to repay any such secured indebtedness, the creditors of such obligations could foreclose on the pledged assets to the exclusion of holders of the notes, even if an event of default exists under the indenture or obligations under the notes are otherwise due and payable at such time. In any such event, because the notes are unsecured, it is possible that there would be no assets remaining from which your claims could be satisfied or, if any assets remained, they might be insufficient to fully satisfy your claims.
As of September 30, 2023, the Guarantors had $765 million in outstanding senior indebtedness under the Credit Facility, $1,150 million in outstanding indebtedness ranking on a parity with the notes and the guarantees and $450 million indebtedness ranking junior to the notes and the guarantees. Although the Credit Facility sets a covenant on the issuer to maintain a ratio of total outstanding Debt (as defined in the Credit Facility) to Adjusted EBITDA (as defined in the Credit Facility) on the certain level, the indenture pursuant to which the notes will be issued does not place any limitations on the amount of additional indebtedness that the Issuer or any of the Guarantors or their respective subsidiaries may incur. The Issuer
 
S-30

TABLE OF CONTENTS
 
and the Guarantors expect from time to time to incur additional indebtedness and other liabilities and to guarantee indebtedness that will be senior to, or pari passu with, the notes.
The interests of our equity holders may be in conflict with the interests of holders of the notes.
Circumstances may occur in which the interests of our equity holders, including the public stockholders of the Issuer and our principals, could be in conflict with the interests of the holders of our debt. Equity holders may have an interest in pursuing transactions that, in their judgment, enhance the value of their equity investment, even though those transactions may involve risks to the holders of our debt.
Your ability to transfer the notes may be limited by the absence of an active trading market, and there is no assurance that any active trading market will develop for the notes.
The notes are a new issue of securities for which there is no established public market. We do not intend to list the notes on any national or international securities exchange. The underwriters have advised us that they intend to make a market in the notes as permitted by applicable laws and regulations; however, the underwriters are not obligated to make a market in the notes, and they may discontinue their market-making activities at any time without notice. Therefore, we cannot assure you that an active trading market for the notes will develop or, if developed, that it will continue. We cannot assure you that the market, if any, for the notes will be free from disruptions that may adversely affect the prices at which you may sell your notes. In addition, subsequent to their initial issuance, the notes may trade at a discount from their initial offering price, depending upon prevailing interest rates, the market for similar notes, our performance and other factors.
If an active trading market does develop, changes in our credit ratings or the debt markets could adversely affect the market price of the notes.
The market price for the notes will depend on many factors, including:

our credit ratings with major credit rating agencies, including with respect to the notes;

the prevailing interest rates being paid by other companies similar to us;

our results of operations, financial condition and future prospects; and

the overall condition of the economy and the financial markets.
The price of the notes may be adversely affected by unfavorable changes in these factors. The condition of the financial markets and prevailing interest rates have fluctuated in the past and are likely to fluctuate in the future. Fluctuations could have an adverse effect on the market price of the notes.
In addition, credit rating agencies also continually review their ratings for debt securities of companies that they follow, including us. Negative changes in our ratings, including a downgrade or the suspension or withdrawal of these ratings by the ratings agencies, could have an adverse effect on the market price of the notes. The effect of any credit rating downgrade would be to increase our costs of borrowing in the future.
The Issuer may not be able to repurchase the notes upon a Change of Control Repurchase Event.
Upon the occurrence of a Change of Control Repurchase Event, each holder of notes will have the right to require the Issuer (or the Guarantors) to repurchase all or any part of such holder’s notes at a repurchase price equal to 101% of their principal amount, plus accrued and unpaid interest, if any, to, but not including, the date of repurchase. If we experience a Change of Control Repurchase Event, we cannot assure you that the Issuer (or the Guarantors) would have sufficient financial resources available to satisfy its obligations to repurchase the notes. The Issuer’s (or Guarantors’) failure to repurchase the notes as required under the indenture would result in a default under the indenture, which could result in defaults under the Credit Facility and other indebtedness of the Issuer or Guarantors, including the acceleration of the payment of any borrowings thereunder and have material adverse consequences for the holders of the notes. In addition, the change of control provisions in the indenture may not protect you from certain important corporate events, such as a leveraged recapitalization (which would increase the level of our indebtedness), reorganization, restructuring, merger or other similar transaction. Such a transaction may not involve a
 
S-31

TABLE OF CONTENTS
 
change in voting power or beneficial ownership or, even if it does, may not involve a change that constitutes a “Change of Control” as defined in the indenture that would trigger our obligation to repurchase the notes. If an event occurs that does not constitute a “Change of Control” as defined in the indenture, we will not be required to make an offer to repurchase the notes and you may be required to continue to hold your notes despite the event. See “Description of the Notes — Offer to Repurchase Upon a Change of Control Repurchase Event.”
Redemption may adversely affect your return on the notes.
The Issuer has the right to redeem some or all of the notes prior to maturity, as described under “Description of the Notes — Optional Redemption of the Notes.” The Issuer may redeem the notes at times when prevailing interest rates may be relatively low. Accordingly, you may not be able to reinvest the redemption proceeds in a comparable security at an effective interest rate as high as that of the notes.
There are limited covenants and protections in the indenture.
While the indenture and the notes will contain terms intended to provide protection to holders upon the occurrence of certain events involving significant corporate transactions and our creditworthiness, these terms will be limited and may not be sufficient to protect your investment in the notes. For example, there will be no financial covenants in the indenture. In addition, as described under “Description of the Notes — Offer to Repurchase Upon a Change of Control Repurchase Event,” upon the occurrence of a Change of Control Repurchase Event, holders are entitled to require the Issuer to repurchase their notes at 101% of their principal amount. However, the definition of the term “Change of Control Repurchase Event” is limited and does not cover a variety of transactions (such as acquisitions by us, recapitalizations or “going private” transactions by our affiliates) that could negatively affect the value of your notes. A change of control transaction under the indenture may only occur if there is either (i) a sale of all or substantially all of our assets or (ii) a change in the majority of the voting interest in our business coupled with the acquisition by a third party of an entitlement to receive more than 50% of our equity distributions or partner allocations. For a Change of Control Repurchase Event to occur there must be not only a change of control transaction as defined in the indenture, but also a ratings downgrade resulting from such transaction. If we were to enter into a significant corporate transaction that negatively affects the value of the notes, but would not constitute a Change of Control Repurchase Event, you would not have any rights to require the Issuer to repurchase the notes prior to their maturity, which also would adversely affect your investment.
Credit ratings may not reflect all risks.
One or more credit rating agencies are expected to assign credit ratings to the notes. Any such ratings may not reflect the potential impact of all risks related to structure, market, additional factors discussed above and incorporated by reference herein and other factors that may affect the value of the notes. A credit rating is not a recommendation to buy, sell or hold securities and may be revised or withdrawn by the rating agency at any time.
Rating agencies may change their practices for rating the notes, which change may affect the market price of the notes.
The rating agencies that currently publish a rating for us, including Fitch Ratings, Ltd., a division of Fitch Inc., and S&P Global Ratings, a division of S&P Global Inc., may, from time to time in the future, change the way they analyze securities with features similar to the notes. This may include, for example, changes to the relationship between ratings assigned to an issuer’s senior securities and ratings assigned to securities with features similar to the notes. If the rating agencies change their practices for rating these types of securities in the future, and the ratings of the notes are subsequently lowered, that could have a negative impact on the trading price of the notes.
Federal and state fraudulent transfer laws may permit a court to void the notes and the guarantees, subordinate claims in respect of the notes and any guarantees and require noteholders to return payments received and, if that occurs, you may not receive any payments on the notes.
Federal and state fraudulent transfer and conveyance statutes may apply to the issuance of the notes, the incurrence of any guarantees of the notes entered into upon issuance of the notes and guarantees that
 
S-32

TABLE OF CONTENTS
 
may be entered into thereafter under the terms of the indenture. Under federal bankruptcy law and comparable provisions of state fraudulent transfer or conveyance laws, which may vary from state to state, the notes or any guarantee could be voided as a fraudulent transfer or conveyance if (1) the Issuer or any of the Guarantors, as applicable, issued the notes or incurred its guarantee with the intent of hindering, delaying or defrauding creditors or (2) the Issuer or any of the Guarantors, as applicable, received less than reasonably equivalent value or fair consideration in return for issuing the notes or incurring its guarantee and, in the case of (2) only, one of the following is also true at the time thereof:

the Issuer or any of the Guarantors, as applicable, were insolvent or rendered insolvent by reason of the issuance of the notes or the incurrence of the guarantees;

the issuance of the notes or the incurrence of the guarantees left the Issuer or any of the Guarantors, as applicable, with an unreasonably small amount of capital to carry on business; or

the Issuer or any of the Guarantors intended to, or believed that it would, incur debts beyond the Issuer’s or such Guarantor’s ability to pay such debts as they mature.
A court would likely find that the Issuer or a Guarantor did not receive reasonably equivalent value or fair consideration for the notes or a guarantee if the Issuer or such Guarantor did not substantially benefit directly or indirectly from the issuance of the notes or the applicable guarantee. As a general matter, value is given for a transfer or an obligation if, in exchange for the transfer or obligation, property is transferred or new or antecedent debt is secured or satisfied.
We cannot be certain as to the standards a court would use to determine whether or not the Issuer or the Guarantors were solvent at the relevant time or, regardless of the standard that a court uses, that the issuance of the guarantees would not be further subordinated to the Issuer’s or any of the Guarantors’ other debt. Generally, however, an entity would be considered insolvent if at the time it incurred indebtedness:

the sum of its debts, including contingent liabilities, was greater than the fair saleable value of all its assets;

the present fair saleable value of its assets was less than the amount that would be required to pay its probable liability on its existing debts, including contingent liabilities, as they become absolute and mature; or

it could not pay its debts as they become due.
If a court were to find that the issuance of the notes or the incurrence of the guarantees was a fraudulent transfer or conveyance, the court could void the payment obligations under the notes or such guarantees or subordinate the notes or such guarantees to presently existing and future indebtedness of the Issuer or of the applicable Guarantor, or require the holders of the notes to repay any amounts received with respect to such guarantees. In the event of a finding that a fraudulent transfer or conveyance occurred, you may not receive any repayment on the notes.
Although each guarantee entered into by a Guarantor will contain a provision intended to limit that Guarantor’s liability to the maximum amount that it could incur without causing the incurrence of obligations under its guarantee to be a fraudulent transfer, this provision may not be effective to protect those guarantees from being voided under fraudulent transfer law, or may reduce that Guarantor’s obligation to an amount that effectively makes its guarantee worthless.
 
S-33

TABLE OF CONTENTS
 
DISCLOSURE REGARDING FORWARD-LOOKING STATEMENTS
This prospectus supplement, the accompanying prospectus and the information incorporated or deemed incorporated herein contain forward-looking statements within the meaning of Section 27A of the Securities Act of 1933, as amended (the “Securities Act”), and Section 21E of the Securities Exchange Act of 1934, as amended (the “Exchange Act”), which reflect our current views with respect to, among other things, future events, operations and financial performance. You can identify these forward-looking statements by the use of forward-looking words such as “outlook,” “believes,” “expects,” “potential,” “continues,” “may,” “will,” “should,” “seeks,” “approximately,” “predicts,” “intends,” “plans,” “estimates,” “anticipates” or the negative version of those words, other comparable words or other statements that do not relate to historical or factual matters. The forward-looking statements are based on our beliefs, assumptions and expectations of our future performance, taking into account all information currently available to us and are not guarantees of future performance, condition or results and involve a number of risks and uncertainties. Such forward-looking statements are subject to various risks and uncertainties and assumptions relating to our operations, financial results, financial condition, business prospects, growth strategy and liquidity. Some of these factors are described in this prospectus supplement under the heading “Risk Factors,” in our Annual Report on Form 10-K and Quarterly Reports on Form 10-Q under the headings “Management’s Discussion and Analysis of Financial Condition and Results of Operations” and “Risk Factors” and incorporated by reference in this prospectus supplement and the accompanying prospectus. These factors should not be construed as exhaustive and should be read in conjunction with the risk factors, as such factors may be updated from time to time, and other cautionary statements that are included in this prospectus and in our other periodic filings, which are accessible on the SEC’s website at www.sec.gov. If one or more of these or other risks or uncertainties materialize, or if our underlying assumptions prove to be incorrect, our actual results may vary materially from those indicated in these forward-looking statements. New risks and uncertainties arise over time, and it is not possible for us to predict those events or how they may affect us. Therefore, you should not place undue reliance on these forward-looking statements. Any forward-looking statement speaks only as of the date on which it is made. We do not undertake any obligation to publicly update or review any forward-looking statement, whether as a result of new information, future developments or otherwise, except as required by law.
 
S-34

TABLE OF CONTENTS
 
GUARANTOR DISCLOSURES
The Guarantors jointly and severally, fully and unconditionally guarantee our payment obligations under the notes. As permitted under Rule 13-01(a)(4)(vi) of Regulation S-X, we have excluded the summarized financial information for the Guarantors because the assets, liabilities and results of operations of the Guarantors are not materially different than the corresponding amounts in our consolidated financial statements incorporated by reference into this prospectus supplement and the accompanying prospectus, and management believes such summarized financial information would be repetitive and would not provide incremental value to investors.
 
S-35

TABLE OF CONTENTS
 
USE OF PROCEEDS
We estimate that the net proceeds from this offering, after deducting the underwriters’ discounts, fees and offering expenses, will be approximately $       million. We intend to use the net proceeds from this offering for general corporate purposes, including debt repayment and to fund growth initiatives. For a description of our existing indebtedness, see “Description of Other Indebtedness” in this prospectus supplement.
As described above, we may use net proceeds from this offering to repay indebtedness. Affiliates of certain of the underwriters participating in this offering are lenders under the Credit Facility, and the underwriters and/or their respective affiliates may from time to time hold debt securities or other indebtedness of the Company or its subsidiaries. See “Underwriting (Conflicts of Interest).”
 
S-36

TABLE OF CONTENTS
 
DESCRIPTION OF OTHER INDEBTEDNESS
The following is a summary of the material terms of our outstanding debt instruments other than the notes. The following is only a summary of the applicable agreements. The following summary does not purport to be complete, and is qualified by reference to our operative agreements governing our outstanding indebtedness, including the definitions of certain terms therein that are not otherwise defined in this prospectus supplement and the accompanying prospectus.
Credit Facility
The Credit Facility Amendment No. 11 to the Sixth Amended and Restated Credit Agreement dated as of April 21, 2014 (as amended on or prior to the date hereof, the “Credit Facility”), among Ares Holdings (the “Borrower”), the guarantors from time to time party thereto, the lenders party thereto, and JPMorgan Chase Bank, N.A., as agent provides for commitments of up to $1.275 billion with the ability to upsize to $1.325 billion (subject to the satisfaction of specified conditions and obtaining commitments for any such additional borrowing capacity) and matures on March 31, 2027. On July 6, 2022, the Company increased the revolver commitments from $1.275 billion to $1.325 billion via the accordion.
The Credit Facility has a variable interest rate based on Secured Overnight Financing Rate (“SOFR”) or a base rate plus an applicable margin, which is subject to adjustment based on the achievement of certain environmental, social and governance-related targets, with an unused commitment fee paid quarterly, which is subject to change with the Company’s underlying credit agency rating. As of September 30, 2023, base rate loans bear interest calculated based on the base rate and the SOFR loans bear interest calculated based on SOFR plus 1.00%. The unused commitment fee is 0.10% per annum. There is a base rate and SOFR floor of zero. The Credit Facility is guaranteed by AIH, AM, AFC, AFC II, AFC III and AFC IV. The Credit Facility is not secured by any assets of the Borrower or the guarantors under the Credit Facility.
The Credit Facility includes financial and other covenants that the Borrower must comply with, including but not limited to:

maintain a ratio of total outstanding Debt (as defined in the Credit Facility) to Adjusted EBITDA (as defined in the Credit Facility) of not more than 4.00:1.00. The definition of “Debt” excludes certain purchase price adjustments, deferred purchase price items, and earnouts unless any such item is or becomes a balance sheet liability in accordance with GAAP, and for purposes of the covenant calculations is net of cash; and

maintain assets under management of at least $81.23 billion.
The Credit Facility may be voluntarily prepaid in whole or in part at any time without premium or penalty.
The Credit Facility contains usual and customary events of default, including defaults in the payment of principal, interest or fees, defaults in compliance with the covenants set forth in the Credit Facility and other loan documentation, cross-defaults to certain other indebtedness and bankruptcy and other insolvency defaults. If an event of default occurs and is continuing under the Credit Facility, the commitments with respect thereto may be terminated and the unpaid principal amount of all outstanding loans, together with all accrued unpaid interest and other amounts owing in respect thereof, may be declared immediately due and payable.
The description above is only a summary of the material provisions of the Credit Facility and is qualified in its entirety by reference to a copy of the Credit Facility and each amendment thereto, which has been filed with the SEC.
As of September 30, 2023, $765 million was outstanding under the Credit Facility.
3.650% Senior Notes due 2052 (“2052 Notes”)
On January 21, 2022, AFC IV issued $500,000,000 aggregate principal amount of the 2052 Notes at 97.783% of the face amount. The 2052 Notes are fully and unconditionally guaranteed on a joint and several basis by each of Ares Holdings, AIH, AM, AFC, AFC II and AFC III, and will be guaranteed by
 
S-37

TABLE OF CONTENTS
 
any other entity that is required to become a guarantor of the 2052 Notes as provided in the indenture governing the 2052 Notes. Interest is payable semi-annually in arrears on February 1 and August 1 of each year. The 2052 Notes will mature on February 1, 2052 unless earlier redeemed or repurchased. The 2052 Notes may be redeemed prior to maturity at AFC IV’s option at a redemption price equal to the greater of 100% of the principal amount to be redeemed and a “make-whole” redemption price, in either case, plus accrued and unpaid interest, if any, to, but excluding, the redemption date; provided, however, that if AFC IV redeems any 2052 Notes on or after August 1, 2051, the redemption price for the 2052 Notes will be equal to 100% of the principal amount of the 2052 Notes being redeemed, plus accrued and unpaid interest, if any, to, but excluding, the date of redemption.
The 2052 Notes are AFC IV’s unsecured and unsubordinated obligations and: (i) rank equally in right of payment with all of its existing and future unsecured unsubordinated indebtedness, liabilities and other obligations; (ii) rank senior in right of payment to all of its existing and future subordinated indebtedness; (iii) are effectively subordinated in right of payment to all of its existing and future secured indebtedness, to the extent of the value of the assets securing such indebtedness; and (iv) are structurally subordinated in right of payment to all existing and future indebtedness, liabilities and other obligations of each subsidiary of AFC IV or the guarantors (other than AFC IV) that is not a guarantor.
If a change of control trigger event occurs, as provided in the indenture governing the 2052 Notes, AFC IV must offer to repurchase the 2052 Notes at a repurchase price equal to 101% of the principal amount, plus accrued and unpaid interest, if any, to, but excluding, the repurchase date.
The indenture governing the 2052 Notes includes requirements that, among other things, restrict the ability of AFC IV and, as applicable, the guarantors to merge, consolidate or sell, transfer or lease assets and create liens on assets. These covenants are subject to a number of important qualifications and limitations.
As of September 30, 2023, $500.0 million of the 2052 Notes remained outstanding.
4.125% Fixed-Rate Resettable Subordinated Notes due 2051 (“Subordinated Notes”)
On June 30, 2021, AFC III issued $450,000,000 aggregate principal amount of the Subordinated Notes at 100.00% of the face amount. The Subordinated Notes will mature on June 30, 2051 unless earlier redeemed or repurchased. The Subordinated Notes are fully and unconditionally guaranteed on a joint and several basis by each of Ares Holdings, AIH, AM, AFC, AFC II and AFC IV and will be guaranteed by any other entity that is required to become a guarantor of the Subordinated Notes as provided in the indenture governing the Subordinated Notes. The guarantees are unsecured and subordinated obligations of the guarantors. All capitalized terms used but not otherwise defined herein have the meanings given to them in the indenture governing the Subordinated Notes.
The Subordinated Notes bear interest at a rate of 4.125% per annum accruing from June 30, 2021 to, but excluding June 30, 2026 (the “First Call Date”). Interest is payable semi-annually in arrears on June 30 and December 30 of each year. On and after the First Call Date, the interest rate on the Subordinated Notes for each Reset Period will be equal to the Five-Year U.S. Treasury Rate as of the most recent Reset Interest Determination Date plus a spread of 3.237%. AFC III has the right on one or more occasions to defer the payment of interest on the Subordinated Notes for up to five consecutive years. During an optional deferral period, interest will continue to accrue on the Subordinated Notes, and deferred interest payments will accrue additional interest at the then applicable interest rate on the Subordinated Notes, compounded semi-annually as of each interest payment date to the extent permitted by applicable law.
On the First Call Date and any subsequent interest payment date, the Subordinated Notes may be redeemed at AFC III’s option, in whole or in part, at a redemption price equal to 100% of the principal amount of the Subordinated Notes to be redeemed plus accrued and unpaid interest to, but excluding, the redemption date. If a Tax Redemption Event occurs, the Subordinated Notes may be redeemed at AFC III’s option, in whole but not in part, within 120 days of the occurrence of a Tax Redemption Event, at a redemption price equal to 100% of the principal amount of the Subordinated Notes to be redeemed plus accrued and unpaid interest to, but excluding, the redemption date. If a Rating Agency Event occurs, the Subordinated Notes may be redeemed at AFC III’s option, in whole but not in part, within 120 days of the occurrence of a Rating Agency Event, at a redemption price equal to 102% of the principal amount of the
 
S-38

TABLE OF CONTENTS
 
Subordinated Notes to be redeemed plus accrued and unpaid interest to, but excluding, the redemption date. If a Change of Control Event occurs, the Subordinated Notes may be redeemed at AFC III’s option, in whole but not in part, within 60 days of the occurrence of such Change of Control Event, at a redemption price equal to 101% of the principal amount of the Subordinated Notes to be redeemed plus accrued and unpaid interest to, but excluding, the redemption date.
The Subordinated Notes are AFC III’s unsecured, subordinated obligations, and rank equally among themselves and with any Indebtedness Ranking on a Parity with the Subordinated Notes and senior to any Indebtedness Ranking Junior to the Subordinated Notes. The rights and claims of holders of the Subordinated Notes are subordinated to the claims of any Senior Indebtedness. The Subordinated Notes are structurally subordinated to all of the existing and future indebtedness and other liabilities of the AFC III’s and the guarantors’ subsidiaries that do not guarantee the Subordinated Notes.
The indenture governing the Subordinated Notes includes requirements that, among other things, restrict the ability of AFC III and, as applicable, the guarantors to merge, consolidate or sell, transfer or lease assets and create liens on assets.
As of September 30, 2023, $450.0 million of the Subordinated Notes remained outstanding.
3.250% Senior Notes due 2030 (“2030 Notes”)
On June 15, 2020, AFC II issued $400,000,000 aggregate principal amount of the 2030 Notes at 99.77% of the face amount. The 2030 Notes are fully and unconditionally guaranteed by AMC’s indirect subsidiaries in the Ares Operating Group, AIH, AM, AFC, AFC III and AFC IV, and will be guaranteed by any other entity that is required to become a guarantor of the 2030 Notes as provided in the indenture governing the 2030 Notes. Interest is payable semiannually on June 15 and December 15 each year. The 2030 Notes will mature on June 15, 2030 unless earlier redeemed or repurchased. The 2030 Notes may be redeemed prior to maturity at AFC II’s option at a redemption price equal to the greater of 100% of the principal amount to be redeemed and a “make whole” redemption price, plus accrued and unpaid interest, if any, to, but excluding, the redemption date; provided, however, that if AFC II redeems any 2030 Notes on or after March 15, 2030, the redemption price for the 2030 Notes will be equal to 100% of the principal amount of the 2030 Notes being redeemed, plus accrued and unpaid interest, if any, to, but excluding, the redemption date.
The 2030 Notes are AFC II’s unsecured and unsubordinated obligations and: (i) rank equally in right of payment with all of its existing and future unsecured unsubordinated indebtedness, liabilities and other obligations; (ii) rank senior in right of payment to all of its existing and future subordinated indebtedness; (iii) are effectively subordinated in right of payment to all of its existing and future secured indebtedness, to the extent of the value of the assets securing such indebtedness; and (iv) are structurally subordinated in right of payment to all existing and future indebtedness, liabilities and other obligations of each subsidiary of AFC II or the guarantors (other than AFC II) that is not a guarantor.
The guarantors of the 2030 Notes fully and unconditionally guarantee payment of principal, premium, if any, and interest on the 2030 Notes on a joint and several basis. The guarantees are unsecured and unsubordinated obligations of the guarantors and: (i) rank equally in right of payment with all of the guarantors’ existing and future unsecured unsubordinated indebtedness, liabilities and other obligations; (ii) rank senior in right of payment to all of the guarantors’ existing and future subordinated indebtedness; (iii) are effectively subordinated in right of payment to all of the guarantors’ existing and future secured indebtedness, to the extent of the value of the assets securing such indebtedness; and (iv) are structurally subordinated in right of payment to all existing and future indebtedness, liabilities and other obligations of each subsidiary of the guarantors that is not itself AFC II or a guarantor.
If a change of control trigger event occurs, as provided in the indenture governing the 2030 Notes, AFC II must offer to repurchase the 2030 Notes at a repurchase price equal to 101% of the principal amount, plus accrued and unpaid interest, if any, to, but excluding, the repurchase date.
The indenture governing the 2030 Notes includes requirements that, among other things, restrict the ability of AFC II and, as applicable, the guarantors to merge, consolidate or sell, transfer or lease assets and create liens on assets. These covenants are subject to a number of important qualifications and limitations.
 
S-39

TABLE OF CONTENTS
 
As of September 30, 2023, $400.0 million of the 2030 Notes remained outstanding.
4.000% Senior Notes due 2024 (“2024 Notes”)
On October 8, 2014, AFC issued $250,000,000 aggregate principal amount of the 2024 Notes at 98.268% of the face amount. The 2024 Notes are fully and unconditionally guaranteed by AMC’s indirect subsidiaries in the Ares Operating Group, AIH, AM, AFC II, AFC III and AFC IV, and will be guaranteed by any other entity that is required to become a guarantor of the 2024 Notes as provided in the indenture governing the 2024 Notes. Interest is payable semiannually on April 8 and October 8 each year. The 2024 Notes will mature on October 8, 2024 unless earlier redeemed or repurchased. The 2024 Notes may be redeemed prior to maturity at AFC’s option at a redemption price equal to the greater of 100% of the principal amount to be redeemed and a “make whole” redemption price, plus accrued and unpaid interest, if any, to, but excluding, the redemption date; provided, however, that if AFC redeems any 2024 Notes on or after July 8, 2024, the redemption price for the 2024 Notes will be equal to 100% of the principal amount of the 2024 Notes being redeemed, plus accrued and unpaid interest, if any, to, but excluding, the redemption date.
The 2024 Notes are AFC’s unsecured and unsubordinated obligations and: (i) rank equally in right of payment with all of its existing and future unsecured unsubordinated indebtedness, liabilities and other obligations; (ii) rank senior in right of payment to all of its existing and future subordinated indebtedness; (iii) are effectively subordinated in right of payment to all of its existing and future secured indebtedness, to the extent of the value of the assets securing such indebtedness; and (iv) are structurally subordinated in right of payment to all existing and future indebtedness, liabilities and other obligations of each subsidiary of AFC or the guarantors (other than AFC) that is not a guarantor.
The guarantors of the 2024 Notes fully and unconditionally guarantee payment of principal, premium, if any, and interest on the 2024 Notes on a joint and several basis. The guarantees are unsecured and unsubordinated obligations of the guarantors and: (i) rank equally in right of payment with all of the guarantors’ existing and future unsecured unsubordinated indebtedness, liabilities and other obligations; (ii) rank senior in right of payment to all of the guarantors’ existing and future subordinated indebtedness; (iii) are effectively subordinated in right of payment to all of the guarantors’ existing and future secured indebtedness, to the extent of the value of the assets securing such indebtedness; and (iv) are structurally subordinated in right of payment to all existing and future indebtedness, liabilities and other obligations of each subsidiary of the guarantors that is not itself AFC or a guarantor.
If a change of control trigger event occurs, as provided in the indenture governing the 2024 Notes, AFC must offer to repurchase the 2024 Notes at a repurchase price equal to 101% of the principal amount, plus accrued and unpaid interest, if any, to, but excluding, the repurchase date.
The indenture governing the 2024 Notes includes requirements that, among other things, restrict the ability of AFC and, as applicable, the guarantors to merge, consolidate or sell, transfer or lease assets and create liens on assets. These covenants are subject to a number of important qualifications and limitations.
As of September 30, 2023, $250.0 million of the 2024 Notes remained outstanding.
 
S-40

TABLE OF CONTENTS
 
DESCRIPTION OF THE NOTES
Set forth below is a description of the material terms of the    % Senior Notes due 2028 (the “notes”). This description does not purport to be complete and is subject to, and is qualified in its entirety by reference to, the Indenture (as defined below) governing the notes. You should read the Indenture because it, and not this description, will define your rights as a holder of the notes. A copy of the Indenture is available from the Issuer upon request. The notes will have the terms described below. Capitalized terms used but not defined below or under elsewhere in this prospectus supplement have the meanings given to them in the indenture relating to the notes.
For a description of the rights attaching to different series of Debt Securities under the Indenture, see “Description of Debt Securities and Guarantees” in the accompanying prospectus. The Indenture is subject to the provisions of the U.S. Trust Indenture Act of 1939, as amended (the “TIA”) and the Trustee is subject to such indenture legislation. The following statements relating to the notes and the Indenture are summaries and should be read in conjunction with the statements under “Description of Debt Securities and Guarantees” in the accompanying prospectus. Such information does not purport to be complete and is qualified in its entirety by reference to all of the provisions of the notes and the Indenture, including the definition of certain terms therein. It is the Indenture, and not these statements, that govern the rights of holders of the notes.
General
The notes will be issued by Ares Management Corporation (the “Issuer” and, together with the Guarantors (as defined below), the “Credit Parties”). The notes will be fully and unconditionally guaranteed on a joint and several basis by Ares Holdings L.P., Ares Investments Holdings LLC, Ares Management LLC, Ares Finance Co. LLC, Ares Finance Co. II LLC, Ares Finance Co. III LLC and Ares Finance Co. IV LLC (collectively, the “Ares Group Guarantors” or the “Initial Guarantors”) and any other entity that is required to become a guarantor of the notes as provided under “Description of the Notes — Guarantees.” The notes will be issued under an indenture to be dated as of             , 2023 (the “Base Indenture”), as supplemented by a first supplemental indenture to be dated as of             , 2023 (together with the Base Indenture, the “Indenture”), in each case among the Issuer, the Initial Guarantors and U.S. Bank Trust Company, National Association, a national banking association, as trustee (the “Trustee”).
The Issuer will issue $      in aggregate principal amount of notes in this offering. The Indenture will authorize the issuance of an unlimited principal amount of additional notes in the future. Any such additional notes will have the same terms as the notes but may be offered at a different offering price or have a different issue date, initial interest accrual or initial interest payment date than the notes. If issued, these additional notes will become part of the same series as the notes, including for purposes of voting, redemptions and offers to purchase. If any additional notes are not fungible with the notes for U.S. federal income tax purposes, such additional notes shall not have the same CUSIP number as the notes.
The notes will be issued in minimum denominations of $2,000 and integral multiples of $1,000 in excess thereof. The notes will mature on             , 2028, unless the Issuer redeems or repurchases the notes prior to that date, as described below under “— Optional Redemption of the Notes,” and “— Offer to Repurchase Upon a Change of Control Repurchase Event.”
The terms of the notes include those stated in the Indenture. The Indenture will not limit the amount of other debt that the Issuer or the Initial Guarantors may incur. The Issuer may, from time to time, without the consent of the holders of the notes, issue other debt securities under the Indenture in addition to the notes. The Issuer may also, from time to time, without the consent of the holders of the notes, increase the principal amount of the notes that may be issued under the Indenture and issue additional notes of this series in the future. Any such additional notes will have the same terms as the notes being offered hereby but may be offered at a different offering price or have a different issue date, initial interest accrual date or initial interest payment date than the notes being offered hereby. If issued, these additional notes will become part of the same series as the notes being offered hereby, including for purposes of voting, redemptions and offers to purchase. If any additional notes are not fungible with the notes being offered hereby for U.S. federal income tax purposes, such additional notes will not have the same CUSIP number as the notes being offered hereby.
 
S-41

TABLE OF CONTENTS
 
The notes do not provide for any sinking fund.
Principal and Interest
The notes will bear interest from             , 2023, or from the most recent interest payment date to which interest has been paid or duly provided for, at the annual rate of      %. Interest on the notes will be payable semi-annually in arrears on                 and                 of each year, commencing         , 2024, to the persons in whose names the notes are registered at the close of business on the immediately preceding                 and             , respectively, subject to certain exceptions. Interest on the notes will be computed on a basis of a 360-day year consisting of twelve 30-day months.
Amounts due on the stated maturity date or earlier redemption or repurchase date of the notes will be payable at the Corporate Trust Office (as defined below). The Issuer will make payments of principal, premium, if any, redemption or repurchase price and interest in respect of the notes in book-entry form to The Depository Trust Company, or its nominee, as Depositary (the “DTC”) in immediately available funds, while disbursement of such payments to owners of beneficial interests in notes in book-entry form will be made in accordance with the procedures of DTC and its participants in effect from time to time. The Trustee will initially act as paying agent for payments with respect to the notes. The Issuer may at any time designate additional paying agents or rescind the designation of any paying agent or approve a change in the office through which any paying agent acts, except that the Issuer will be required to maintain a paying agent in each place of payment for the notes. All moneys paid by the Issuer to a paying agent for the payment of principal, interest, premium, if any, or the redemption or repurchase price on notes which remain unclaimed at the end of two years after such principal, interest, premium, or redemption or repurchase price has become due and payable will be repaid to the Issuer upon request, and the holder of such notes thereafter may look only to the Issuer for payment thereof.
Neither the Issuer nor the Trustee will impose any service charge for any transfer or exchange of a note. However, the Issuer may require you to pay any taxes or other governmental charges in connection with a transfer or exchange of notes.
The Issuer is not required to transfer or exchange any notes selected for redemption for a period of 15 days before mailing of a notice of redemption of the notes to be redeemed.
If any interest payment date, stated maturity date or earlier redemption or repurchase date falls on a day that is not a business day in The City of New York, the Issuer will make the required payment of principal, premium, if any, redemption or repurchase price and/or interest on the next business day as if it were made on the date payment was due, and no interest will accrue on the amount so payable for the period from and after that interest payment date, stated maturity date or earlier redemption or repurchase date, as the case may be, to the next business day.
As used in the Indenture, the term “business day” means any day, other than a Saturday or Sunday, that is not a day on which banking institutions or trust companies are authorized or obligated by law, regulation or executive order to close in the City of New York, the Corporate Trust Office, and the place where the principal of and premium, if any, and interest on, or any repurchase or redemption price of, the notes are payable.
The term “Corporate Trust Office” means the principal office of the Trustee, currently located at (i) for purposes of presentment of notes for transfer, exchange or surrender: 111 Filmore Avenue East, St. Paul, Minnesota 55107, Attention: Corporate Trust Administration, Services, Ref: Ares Management Corporation and (ii) for all other purposes, Corporate Trust Services, 60 Livingston Avenue, St. Paul, Minnesota, 55107, Attention: Corporate Trust Administration, Services, Ref: Ares Management Corporation, and, in each case, such other address as the Trustee may designate from time to time by notice to the holders and the Issuer, or the principal corporate trust office of any successor Trustee (or such other address as such successor Trustee may designate from time to time by notice to the holders and the Issuer).
Guarantees
The obligations of the Issuer pursuant to the notes, including any repurchase obligation resulting from a Change of Control Repurchase Event, and the Indenture will be fully and unconditionally guaranteed (the
 
S-42

TABLE OF CONTENTS
 
“Note Guarantees”), jointly and severally, by each of the Initial Guarantors and any Additional Guarantors (as defined below) (the Additional Guarantors, if any, together with the Initial Guarantors, the “Guarantors”).
Any New Ares Group Entity (as defined below) must provide a Note Guarantee, whereupon such New Ares Group Entity shall be an “Additional Guarantor.”
The Issuer and the Initial Guarantors (other than Ares Management LLC and Ares Investment Holdings LLC) are holding companies that hold equity interests directly or indirectly in operating entities. The Issuer and the Initial Guarantors depend upon funds from the Initial Guarantors’ respective subsidiaries to meet their obligations in respect of the notes or the Note Guarantees, as applicable. Accordingly, the credit character of the notes is comparable to debt issued by a holding company.
Each Note Guarantee will be a general unsecured obligation of the relevant Guarantor and will be limited to the maximum amount that would not render the Guarantor’s obligations subject to avoidance under applicable fraudulent conveyance provisions of the United States Bankruptcy Code or any comparable provision of state law. By virtue of this limitation, a Guarantor’s obligation under its Note Guarantee could be significantly less than amounts payable with respect to the notes or a Guarantor may have effectively no obligation under its Note Guarantee.
The Note Guarantee of a Guarantor will automatically and unconditionally terminate if:

such Guarantor is (a) is sold, disposed of or otherwise transferred (whether by merger, consolidation, the sale of all or substantially all of its assets or otherwise) to an entity that is not, and is not required to become, a Guarantor, if such sale, disposition or other transfer is otherwise in compliance with the Indenture, including the covenant described in “— Consolidation, Merger, Sale of Assets and Other Transactions,” or (b) is liquidated or dissolved in a manner that complies with the Indenture, including the covenant described in “— Consolidation, Merger, Sale of Assets and Other Transactions;”

the lenders under the Credit Facility release the guarantee by such Guarantor or other obligations of such Guarantor under the Credit Facility; provided that it will not be deemed to be a release of such guarantee or obligations if the release is the result of an amendment, supplement, modification, extension, renewal, restatement or refunding (collectively, a “refinancing”) of the Credit Facility, as a result of which the guarantee or obligations of such Guarantor in favor of the administrative agent (for the benefit of the lenders under the Credit Facility) are terminated and/or replaced with guarantees or obligations in favor of the lenders or holders of such refinancing indebtedness (or any agent on their behalf);

the Issuer effects a defeasance or discharge of the notes, as provided in “— Defeasance and Covenant Defeasance;” or

upon full and final payment of the notes.
New Ares Group Entity” means any subsidiary of the Issuer (other than a then-existing Guarantor) that is a borrower, or guarantees any indebtedness, liabilities or other obligations, under the Credit Facility (as defined below).
Ranking
The payment of the principal of, premium, if any, and interest on the notes and the payment of any Note Guarantee will:

rank equally in right of payment with all existing and future unsecured and unsubordinated indebtedness, liabilities and other obligations of the Issuer or the relevant Guarantor;

rank senior in right of payment to all existing and future subordinated indebtedness of the Issuer or the relevant Guarantor;

be effectively subordinated to all existing and future secured indebtedness of the Issuer or the relevant Guarantor, to the extent of the value of the assets securing such indebtedness; and
 
S-43

TABLE OF CONTENTS
 

be structurally subordinated in right of payment to all existing and future indebtedness, liabilities and other obligations of each subsidiary of the Issuer or the relevant Guarantor that is not itself the Issuer or a Guarantor.
The Indenture will not contain any limitations on the amount of additional indebtedness that the Issuer or any of the Guarantors or their respective subsidiaries may incur.
The notes and Note Guarantees are obligations of the Credit Parties and are not obligations of the subsidiaries of the Credit Parties. The Credit Parties (other than Ares Management LLC and Ares Investment Holdings LLC) do not conduct material independent operations and substantially all of their operations are conducted through subsidiaries of the Guarantors. The Issuer’s cash flow and ability to service debt, including the notes, depend upon receiving loans, advances and other payments from the Guarantors and their subsidiaries. The Guarantors will depend on the distribution of earnings, loans or other payments by their subsidiaries to make such payments to the Issuer. These subsidiaries are separate and distinct legal entities and they have no obligation to pay any amounts due on the notes or to provide the Credit Parties with funds to satisfy any payment obligations with respect to the notes. In addition, any payment of dividends, distributions, loans or advances by subsidiaries of the Guarantors could be subject to statutory or contractual restrictions. Payments due to the Guarantors by their respective subsidiaries will also be contingent upon the earnings and business considerations of such subsidiaries. The Guarantors’ right to receive any assets of any of their respective subsidiaries, as a common equity holder of such subsidiaries, upon their liquidation or reorganization, and therefore the right of the holders of the notes to participate in those assets, would be structurally subordinated to the claims of that subsidiary’s creditors, including trade creditors, and claims of preferred equity-holders, if any. Because the notes are unsecured, even if any of the Credit Parties were a creditor of any Guarantor’s subsidiary, its rights as a creditor would be subordinate to any security interest in the assets of such subsidiary and any indebtedness that is senior to that held by the Credit Parties. See “Risk Factors — Risks Related to the Notes and Guarantees.”
The Initial Guarantors are obligors under the Credit Facility. As of September 30, 2023, $765.0 million was outstanding under the Credit Facility.
Limitations on Liens
The Indenture will provide that the Credit Parties will not, and will not cause or permit any of their respective subsidiaries to, create, assume, incur or guarantee any indebtedness for money borrowed that is secured by a pledge, mortgage, lien or other encumbrance (other than Permitted Liens) on any voting stock or profit participating equity interests of their respective subsidiaries (to the extent of their ownership of such voting stock or profit participating equity interests) or any entity that succeeds (whether by merger, consolidation, sale of assets or otherwise) to all or any substantial part of the business of any of such subsidiaries, without providing that the notes (together with, if the Credit Parties shall so determine, any other indebtedness of or guarantee by, the Credit Parties ranking equally with the notes and existing as of the closing of the offering of the notes or thereafter created) will be secured equally and ratably with or prior to all other indebtedness secured by such pledge, mortgage, lien or other encumbrance on the voting stock or profit participating equity interests of any such entities for so long as such other indebtedness is so secured.
Credit Facility Indebtedness” means indebtedness incurred under (a) the Sixth Amended and Restated Credit Agreement (as amended, the “Credit Facility”), dated as of April 21, 2014, by and among Ares Holdings L.P., and the other parties thereto and JPMorgan Chase Bank, N.A., as Administrative Agent, and (b) whether or not such Credit Facility remains outstanding, if designated by the Issuer to be included in this definition of “Credit Facility Indebtedness,” one or more (i) debt facilities or commercial paper facilities, providing for revolving credit loans, term loans, or letters of credit, (ii) debt securities, indentures or other forms of debt financing (including convertible or exchangeable debt instruments or bank guarantees or bankers’ acceptances), or (iii) instruments or agreements evidencing any other indebtedness, in each case, with the same or different borrowers or issuers, and, in each case, any amendments, supplements, modifications, extensions, renewals, restatements or refundings thereof and any debt facilities, commercial paper facilities, debt securities, indentures, notes or other instruments or agreements that replace, refund or refinance any part of the loans, notes, other facilities or commitments thereunder, including any such replacement, refunding or refinancing facility or indenture that alters the maturity or interest rate thereof.
 
S-44

TABLE OF CONTENTS
 
Permitted Liens” means (a) liens on voting stock or profit participating equity interests of any subsidiary existing at the time such entity becomes a direct or indirect subsidiary of the Issuer or is merged into a direct or indirect subsidiary of the Issuer; provided that such liens are not created or incurred in connection with such transaction and do not extend to any other subsidiary, (b) statutory liens, liens for taxes or assessments or governmental liens not yet due or delinquent or which can be paid without penalty or are being contested in good faith, (c) other liens of a similar nature as those described above, (d) liens existing on the original issue date of the notes, (e) any lien that renews, extends, replaces or refunds any lien permitted hereby without increasing the principal of the indebtedness secured thereby, and (f) liens securing or permitted to be incurred under Credit Facility Indebtedness. This covenant will not limit the ability of the Credit Parties or their subsidiaries to incur indebtedness or other obligations secured by liens on assets other than the voting stock or profit participating equity interests of the Credit Parties and their respective subsidiaries.
Consolidation, Merger, Sale of Assets and Other Transactions
No Credit Party shall be party to a Substantially All Merger or participate in a Substantially All Sale, unless:

such Credit Party is the surviving Person, or the Person formed by or surviving such Substantially All Merger or to which such Substantially All Sale has been made is organized under the laws of the United States, Belgium, Bermuda, Canada, Cayman Islands, France, Germany, Gibraltar, Ireland, Italy, Luxembourg, the Netherlands, Switzerland, the United Kingdom or British Crown Dependencies, a member country of the Organisation for Economic Co-operation and Development, or any political subdivision of any of the foregoing (collectively, the “Permitted Jurisdictions”), and has expressly assumed by supplemental indenture all of the obligations of such Credit Party under the Indenture;

immediately after giving effect to such transaction, no Default or Event of Default has occurred and is continuing; and

the Issuer delivers to the Trustee an officer’s certificate and an opinion of counsel, each stating that such transaction and any supplemental indenture executed in connection therewith comply with the Indenture and that all conditions precedent provided for in the Indenture relating to such transaction and the execution of the supplemental indenture have been complied with.
For as long as any notes remain outstanding, all equity and voting interests of the Issuer must be owned directly or indirectly by one or more Guarantors and each of the Credit Parties must be organized under the laws of a Permitted Jurisdiction.
Credit Group” means the Credit Parties and the Credit Parties’ direct and indirect subsidiaries (to the extent of their economic ownership interest in such subsidiaries) taken as a whole.
Person” means and includes natural persons, corporations, partnerships, limited liability companies, joint ventures, associations, companies, business trusts, or other organizations, irrespective of whether they are legal entities.
Substantially All Merger” means a merger or consolidation of one or more Credit Parties with or into another Person that would, in one or a series of related transactions, result in the transfer or other disposition, directly or indirectly, of all or substantially all of the properties and assets of the Credit Group to a Person that is not within the Credit Group immediately prior to such transaction.
Substantially All Sale” means a sale, assignment, transfer, lease or conveyance to any other Person in one or a series of related transactions, directly or indirectly, of all or substantially all of the properties and assets of the Credit Group to a Person that is not within the Credit Group immediately prior to such transaction.
Any Person that becomes a successor pursuant to this covenant will be substituted for the applicable Credit Party in the Indenture, with the same effect as if it had been an original party to the Indenture. As a result, the successor may exercise the rights and powers of the applicable Credit Party under the Indenture,
 
S-45

TABLE OF CONTENTS
 
and, except in the case of a lease, the prior Credit Party will be released from all of its liabilities and obligations under the Indenture and under the notes and Note Guarantees.
Any substitution of a successor for the applicable Credit Party might be deemed for federal income tax purposes to be an exchange of the notes for “new” notes, resulting in recognition of gain or loss for such purposes and possibly certain other adverse tax consequences to beneficial owners of the notes. Holders should consult their own tax advisors regarding the tax consequences of any such substitution.
Offer to Repurchase Upon a Change of Control Repurchase Event
If a Change of Control Repurchase Event (defined below) occurs, unless the Issuer has exercised its option to redeem the notes as described below, the Issuer will make an offer to each holder of notes to repurchase all or any part of that holder’s notes at a repurchase price in cash equal to 101% of the aggregate principal amount of notes repurchased plus accrued and unpaid interest, if any, on the notes repurchased to, but excluding, the date of repurchase. Within 30 days following any Change of Control Repurchase Event or, at the Issuer’s option, prior to any Change of Control, but after the public announcement of the Change of Control, the Issuer will give notice to each holder (with a copy to the Trustee) describing the transaction or transactions that constitute or may constitute the Change of Control Repurchase Event and offering to repurchase notes on the payment date specified in the notice, which date will be no earlier than 30 days and no later than 60 days from the date such notice is given. The notice shall, if given prior to the date of consummation of the Change of Control, state that the offer to repurchase is conditioned on the Change of Control Repurchase Event occurring on or prior to the payment date specified in the notice. The Issuer will comply with the requirements of Rule 14e-1 under the Exchange Act, and any other securities laws and regulations thereunder to the extent those laws and regulations are applicable in connection with the repurchase of the notes as a result of a Change of Control Repurchase Event. To the extent that the provisions of any securities laws or regulations conflict with the Change of Control Repurchase Event provisions of the notes, the Issuer will comply with the applicable securities laws and regulations and will not be deemed to have breached its obligations under the Change of Control Repurchase Event provisions of the notes by virtue of such conflict.
On the Change of Control Repurchase Event payment date, the Issuer will, to the extent lawful:
(1)
accept for payment all notes or portions of notes properly tendered pursuant to the Issuer’s offer;
(2)
deposit with the paying agent an amount equal to the aggregate repurchase price in respect of all notes or portions of notes properly tendered and being repurchased; and
(3)
deliver or cause to be delivered to the Trustee the notes properly accepted, together with an officers’ certificate stating the aggregate principal amount of notes being repurchased by us.
The paying agent will promptly deliver to each holder of notes properly tendered the repurchase price for the notes, and the Issuer will execute and the Trustee will promptly authenticate (if applicable) and deliver (or cause to be transferred by book-entry) to each holder a new note equal in principal amount to any unpurchased portion of any notes surrendered; provided that each new note will be in a minimum principal amount of $2,000 and integral multiples of $1,000 in excess thereof.
The Issuer will not be required to make an offer to repurchase the notes upon a Change of Control Repurchase Event if (i) a third party makes an offer in respect of the notes in the manner, at the times and otherwise in compliance with the requirements for an offer made by the Issuer and such third party purchases all notes properly tendered and not withdrawn under its offer or (ii) the Issuer has given written notice of a redemption as provided below under “— Optional Redemption.”
There can be no assurance that sufficient funds will be available at the time of any Change of Control Repurchase Event to make required repurchases of notes tendered. The failure of the Issuer or the Guarantors to repurchase the notes upon a Change of Control Repurchase Event would result in a default under the Indenture. If the holders of the notes exercise their right to require the Issuer to repurchase the notes upon a Change of Control Repurchase Event, the financial effect of this repurchase could result in defaults under the Credit Facility or future debt instruments to which the Issuer or the Guarantors are party, including the acceleration of the payment of any borrowings thereunder. It is possible that the Credit
 
S-46

TABLE OF CONTENTS
 
Parties will not have sufficient funds at the time of the Change of Control Repurchase Event to make the required repurchase of the Credit Parties’ other debt and the notes. See “Risk Factors — The Issuer may not be able to repurchase the notes upon a Change of Control Repurchase Event.”
The definition of “Change of Control” includes a phrase relating to the direct or indirect sale, lease, transfer, conveyance or other disposition of “all or substantially all” of the properties and assets of the Credit Group. Although there is a limited body of case law interpreting the phrase “substantially all,” there is no precise established definition of the phrase under applicable law. Accordingly, the ability of a holder of notes to require the Issuer to repurchase the notes as a result of a sale, lease, transfer, conveyance or other disposition of less than all of the assets of the Credit Group to another Person or group may be uncertain.
For purposes of the notes:
Additional Rating Agency” means any “nationally recognized statistical rating organization” within the meaning of Section 3(a)(62) the Exchange Act selected by the Issuer pursuant to an officer’s certificate delivered to the Trustee at any time after the original issue date of the notes.
Below Investment Grade Rating Event” means the rating on the notes is lowered as a result of a Change of Control to below Investment Grade by the Rating Agency (if the notes are rated by one Rating Agency) or both Rating Agencies (if the notes are rated by two Rating Agencies) on any date from the date of the public notice of an arrangement that could result in a Change of Control until the end of the 60-day period following public notice of the occurrence of a Change of Control (which period shall be extended until the rating is or ratings are, as the case may be, announced if during such 60 day period the rating of the notes is under publicly announced consideration for possible downgrade by a Rating Agency); provided that a Below Investment Grade Rating Event otherwise arising by virtue of a particular reduction in rating shall not be deemed to have occurred as a result of a particular Change of Control (and thus shall not be deemed a Below Investment Grade Rating Event for purposes of the definition of Change of Control Repurchase Event hereunder) if the Rating Agency or Rating Agencies, as the case may be, making the reduction in rating to which this definition would otherwise apply does not or do not, as the case may be, announce or publicly confirm or inform the Issuer in writing at its request that the reduction was the result, in whole or in part, of any event or circumstance comprised of or arising as a result of, or in respect of, the applicable Change of Control (whether or not the applicable Change of Control shall have occurred at the time of the Below Investment Grade Rating Event). The Issuer will request the Rating Agency or Rating Agencies, as the case may be, to make such confirmation in connection with any Change of Control and shall promptly deliver an officer’s certificate to the Trustee certifying as to whether or not such confirmation has been received or denied.
Change of Control” means the occurrence of the following:

the direct or indirect sale, transfer, conveyance or other disposition (other than by way of merger or consolidation), in one or a series of related transactions, of all or substantially all of the properties and assets of the Credit Group to any “person” ​(as that term is used in Section 13(d)(3) of the Exchange Act or any successor provision), other than to a Continuing Ares Entity; or

the consummation of any transaction (including, without limitation, any merger or consolidation) the result of which is that any “person” ​(as that term is used in Section 13(d)(3) of the Exchange Act or any successor provision), other than a Continuing Ares Entity, becomes (A) the beneficial owner (within the meaning of Rule 13d-3 under the Exchange Act or any successor provision) of a controlling interest in (i) the Issuer or (ii) one or more Guarantors comprising all or substantially all of the assets of the Credit Group and (B) entitled to receive a Majority Economic Interest in connection with such transaction.
Change of Control Repurchase Event” means the occurrence of a Change of Control and a related Below Investment Grade Rating Event.
Continuing Ares Entity” means any entity that, immediately following any relevant date of determination, is directly or indirectly controlled by one or more persons who, as of any date of determination (i) have devoted substantially all of his or her business and professional time to the activities of the Credit Parties and/or their subsidiaries or affiliated funds and investment vehicles during the 12-month period
 
S-47

TABLE OF CONTENTS
 
immediately preceding such date and (ii) directly or indirectly control a majority of the voting stock (or other similar interests) in the Issuer or any successor entity.
Investment Grade” means a rating of BBB- or better by S&P (or its equivalent under any successor rating categories of S&P) and the equivalent investment grade credit rating or better from the Additional Rating Agency (or, in each case, if such Rating Agency ceases to rate the notes for reasons outside of the Issuer’s control, the equivalent investment grade credit rating from any Rating Agency selected by the Issuer as a replacement Rating Agency).
Majority Economic Interest” means any right or entitlement to receive more than 50% of the equity distributions or partner allocations (whether such right or entitlement results from the ownership of partner or other equity interests, securities, instruments or agreements of any kind) made to all holders of partner or other equity interests in the Credit Group (other than entities within the Credit Group).
Rating Agency” means:

each of S&P and the Additional Rating Agency (if any); and

if either S&P or the Additional Rating Agency ceases to rate the notes or fails to make a rating of the notes publicly available for reasons outside of the Issuer’s control, a “nationally recognized statistical rating organization” within the meaning of Section 3(a)(62) the Exchange Act selected by the Issuer as a replacement agency for S&P or the Additional Rating Agency, or both, as the case may be.
S&P” means Standard & Poor’s Financial Services LLC, a subsidiary of The McGraw-Hill Companies, Inc., or any successor thereto.
Optional Redemption of the Notes
Prior the Par Call Date, the notes will be redeemable in whole or in part, at the Issuer’s option at any time and from time to time, at a redemption price (expressed as a percentage of principal amount and rounded to three decimal places) equal to the greater of (i) 100% of the principal amount of any notes being redeemed and (ii) the sum of the present values of the remaining scheduled payments of principal and interest (exclusive of interest accrued to the date of redemption) on any notes being redeemed, discounted to the redemption date on a semiannual basis (assuming a 360-day year consisting of twelve 30-day months) at the Treasury Rate plus              basis points (the “make-whole” amount), plus in each case accrued and unpaid interest, if any, on the principal amount of the notes being redeemed to, but excluding, the date of redemption.
On or after the Par Call Date, the notes may be redeemed in whole or in part, at the Issuer’s option at any time and from time to time, at a redemption price equal to 100% of the principal amount of any notes being redeemed, plus accrued and unpaid interest, if any, on the principal amount of the notes being redeemed to, but excluding, the date of redemption.
Par Call Date” means             , 2028 (the date that is one month prior to the maturity date of the notes).
Treasury Rate” means, with respect to any redemption date, the yield determined by the Issuer in accordance with the following two paragraphs.
The Treasury Rate shall be determined by the Issuer after 4:15 p.m. (New York City time) (or after such time as yields on U.S. government securities are posted daily by the Board of Governors of the Federal Reserve System), on the third business day preceding the date notice of the redemption is given based upon the yield or yields for the most recent day that appear after such time on such day in the most recent statistical release published by the Board of Governors of the Federal Reserve System designated as “Selected Interest Rates (Daily) — H.15” ​(or any successor designation or publication) (“H.15”) under the caption “U.S. government securities — Treasury constant maturities — Nominal” ​(or any successor caption or heading). In determining the Treasury Rate, the Issuer shall select, as applicable: (1) the yield for the Treasury constant maturity on H.15 exactly equal to the period from the redemption date to the Par Call Date (the “Remaining Life”); or (2) if there is no such Treasury constant maturity on H.15 exactly equal to the
 
S-48

TABLE OF CONTENTS
 
Remaining Life, the two yields — one yield corresponding to the Treasury constant maturity on H.15 immediately shorter than and one yield corresponding to the Treasury constant maturity on H.15 immediately longer than the Remaining Life — and shall interpolate to the Par Call Date on a straight-line basis (using the actual number of days) using such yields and rounding the result to three decimal places; or (3) if there is no such Treasury constant maturity on H.15 shorter than or longer than the Remaining Life, the yield for the single Treasury constant maturity on H.15 closest to the Remaining Life. For purposes of this paragraph, the applicable Treasury constant maturity or maturities on H.15 shall be deemed to have a maturity date equal to the relevant number of months or years, as applicable, of such Treasury constant maturity from the redemption date.
If on the third business day preceding the date notice of the redemption is given H.15 or any successor designation or publication is no longer published, the Issuer shall calculate the Treasury Rate based on the rate per annum equal to the semi-annual equivalent yield to maturity at 11:00 a.m., New York City time, on the second business day preceding such date notice of the redemption is given of the United States Treasury security maturing on, or with a maturity that is closest to, the Par Call Date, as applicable. If there is no United States Treasury security maturing on the Par Call Date but there are two or more United States Treasury securities with a maturity date equally distant from the Par Call Date, one with a maturity date preceding the Par Call Date and one with a maturity date following the Par Call Date, the Issuer shall select the United States Treasury security with a maturity date preceding the Par Call Date. If there are two or more United States Treasury securities maturing on the Par Call Date or two or more United States Treasury securities meeting the criteria of the preceding sentence, the Issuer shall select from among these two or more United States Treasury securities the United States Treasury security that is trading closest to par based upon the average of the bid and asked prices for such United States Treasury securities at 11:00 a.m., New York City time. In determining the Treasury Rate in accordance with the terms of this paragraph, the semi-annual yield to maturity of the applicable United States Treasury security shall be based upon the average of the bid and asked prices (expressed as a percentage of principal amount) at 11:00 a.m., New York City time, of such United States Treasury security, and rounded to three decimal places.
The Issuer’s actions and determinations in determining the redemption price shall be conclusive and binding for all purposes, absent manifest error.
In the case of any partial redemption, selection of the notes for redemption will be made by the Trustee by such method as the Trustee deems fair and appropriate, including by lot or pro rata in accordance with DTC’s procedures. A new note in principal amount equal to the unredeemed portion thereof will be issued in the name of the holder thereof upon cancellation of the original note. Notice of redemption will be mailed to each holder of notes to be redeemed not less than 10 nor more than 60 days, as applicable, prior to the date set for such redemption. This notice will include the following information: the redemption date; the redemption price (or the method of calculating such price); if less than all of the outstanding notes are to be redeemed, the identification (and, in the case of partial redemption, the respective principal amounts) of the notes to be redeemed; that on the redemption date the redemption price will become due and payable and that interest will cease to accrue; the place or places where such notes are to be surrendered for payment of the redemption price; and the CUSIP number of the notes to be redeemed. The redemption date and the redemption price (or the method of calculating such price) shall be set by the Issuer upon notice from the Issuer to the Trustee.
By no later than 11:00 a.m. (New York City time) on the redemption date, the Issuer will deposit or cause to be deposited with the Trustee or with another paying agent (or, if any of the Credit Parties is acting as the Issuer’s paying agent with respect to the notes, such Credit Party will segregate and hold in trust as provided in the Indenture) an amount of money sufficient to pay the aggregate redemption price of, and (except if the redemption date shall be an interest payment date) accrued interest on, all of the notes or the part thereof to be redeemed on that date. On the redemption date, the redemption price will become due and payable upon all of the notes to be redeemed, and interest, if any, on the notes to be redeemed will cease to accrue from and after that date. Upon surrender of any such notes for redemption, the Issuer will pay those notes surrendered at the redemption price together, if applicable, with accrued interest to the redemption date.
Any debt securities to be redeemed only in part must be surrendered at the office or agency established by the Issuer for such purpose, and the Issuer will execute, and, if applicable, the Trustee will authenticate
 
S-49

TABLE OF CONTENTS
 
and deliver to a holder without service charge, new notes of the same series and of like tenor, of any authorized denomination as requested by that holder, in a principal amount equal to and in exchange for the unredeemed portion of the principal of the notes that holder surrenders.
On and after the date of redemption, interest will cease to accrue on the notes or any portion of the notes called for redemption, unless we default in the payment of the redemption amount.
Financial Reports
For so long as the Issuer is subject to the reporting requirements of Section 13 or 15(d) of the Exchange Act, the Issuer must provide (or cause its affiliates to provide) to the Trustee, unless available on the SEC’s Electronic Data Gathering, Analysis and Retrieval (“EDGAR”) System (or successor system), within 15 days after the Issuer files the same with the SEC, copies of the annual reports and of the information, documents and other reports (or copies of such portions of any of the foregoing as the SEC may from time to time by rules and regulations prescribe) which the Issuer may file with the SEC pursuant to Section 13 or 15(d) of the Exchange Act.
For so long as any notes remain outstanding, during any period when the Issuer is not subject to Section 13 or 15(d) of the Exchange Act, the Issuer will furnish to the holders of the notes and to prospective investors, upon their request, the information required to be delivered pursuant to Rule 144A(d)(4) under the Securities Act of 1933, as amended.
Events of Default, Notice and Waiver
The following will constitute “Events of Default” under the Indenture with respect to the notes:

the Issuer’s failure to pay any interest on the notes when due and payable, continued for 30 days;

the Issuer’s failure to pay principal (or premium, if any) on any notes when due, regardless of whether such payment became due because of maturity, redemption, acceleration or otherwise;

the Issuer’s failure to pay or causing to pay the repurchase price when due in connection with a Change of Control Repurchase Event;

any Credit Party’s failure to observe or perform any other covenants or agreements with respect to the notes for 90 days after the Issuer receives written notice of such failure from the Trustee or 90 days after the Issuer and the Trustee receive written notice of such failure from the holders of at least 25% in aggregate principal amount of the outstanding notes;

certain events of bankruptcy, insolvency or reorganization of the Issuer or of any Guarantor (other than an Insignificant Guarantor); and

a Note Guarantee of any Guarantor (other than an Insignificant Guarantor) ceases to be in full force and effect or is declared to be null and void and unenforceable or such Note Guarantee is found to be invalid or a Guarantor (other than an Insignificant Guarantor) denies its liability under its Note Guarantee (other than by reason of release of such Guarantor in accordance with the terms of the Indenture).
The Trustee is not to be charged with knowledge of any Default or Event of Default or knowledge of any cure of any Default or Event of Default unless either (i) an authorized officer of the Trustee with direct responsibility for the Indenture has actual knowledge of such Default or Event of Default or (ii) written notice of such Default or Event of Default has been given to the Trustee by the Issuer or any holder.
Insignificant Guarantor” means a Guarantor (or a group of Guarantors taken together) that would not, on a combined and consolidated basis, constitute a “significant subsidiary” ​(as such term is defined in Rule 1-02(w) of Regulation S-X under the Securities Act or any successor provision) of the Issuer.
If an Event of Default with respect to the notes shall occur and be continuing, the Trustee or the holders of at least 25% in aggregate principal amount of the outstanding notes may declare, by notice as provided in the Indenture, the principal amount of all outstanding notes to be due and payable immediately; provided that, in the case of an Event of Default involving certain events of bankruptcy, insolvency or reorganization,
 
S-50

TABLE OF CONTENTS
 
acceleration is automatic; and, provided further, that after such acceleration, but before a judgment or decree based on acceleration, the holders of a majority in aggregate principal amount of the outstanding notes may, under certain circumstances, rescind and annul such acceleration if all Events of Default, other than the non-payment of accelerated principal, have been cured or waived.
Any past default under the Indenture with respect to the notes, and any Event of Default arising therefrom, may be waived by the holders of a majority in principal amount of all outstanding notes, except in the case of (i) a default in the payment of the principal of (or premium, if any) or interest on any note, or the repurchase price in connection with a Change of Control Repurchase Event, or (ii) default in respect of a covenant or provision which may not be amended or modified without the consent of the holder of each note affected.
The Trustee is required within 90 days after the occurrence of a default (which is continuing and of which a responsible trust officer of the Trustee has received written notice), with respect to the notes (without regard to any grace period or notice requirements), to give to the holders notice of such default; provided that except in the case of a default in the payment of principal of (or premium, if any) or interest on any note, or the repurchase price in connection with a Change of Control Repurchase Event, the Trustee may withhold notice if and so long as a committee of responsible trust officers of the Trustee in good faith determines that withholding notice is in the interests of the holders.
The Trustee shall be under no obligation to exercise any of the rights or powers vested in it by the Indenture at the request or direction of any of the holders of the notes unless such holders shall have offered to the Trustee reasonable security or indemnity against the costs, expenses and liabilities which might be incurred by it in compliance with such request or direction. The Trustee, subject to its duties during the continuance of an event of default to act with the required standard of care, may require indemnification by the holders, reasonably satisfactory to the Trustee against the costs, expenses and liabilities to be incurred in compliance with such request, with respect to which a default has occurred before proceeding to exercise any right or power under the Indenture at the request of the holders. Subject to such right of indemnification and to certain other limitations, the holders of a majority in aggregate principal amount of the outstanding notes may direct the time, method and place of conducting any proceeding for any remedy available to the Trustee, or exercising any trust or power conferred on the Trustee with respect to the notes, provided that such direction shall not be in conflict with any rule of law or with the Indenture, shall not subject the Trustee to liability for which it shall have reasonable grounds for believing that repayment of such funds or indemnity satisfactory to it against such risk of liability is not reasonably assured to it and the Trustee may take any other action deemed proper by the Trustee which is not inconsistent with such direction.
No holder of notes may institute any action against the Credit Parties under the Indenture (except actions for payment of overdue principal of (and premium, if any) or interest on such notes in accordance with its terms) unless (i) the holder has given to the Trustee written notice of an Event of Default and of the continuance thereof with respect to the notes specifying an Event of Default, as required under the Indenture, (ii) the holders of at least 25% in aggregate principal amount of outstanding notes under the Indenture shall have requested the Trustee to institute such action and offered to the Trustee indemnity reasonably satisfactory to it against the costs, expenses and liabilities to be incurred in compliance with such request; (iii) the Trustee shall not have instituted such action within 60 days of such request and (iv) no direction inconsistent with such written request has been given to the Trustee during such 60-day period by the holders of a majority in principal amount of the notes.
The Issuer will be required to furnish the Trustee annually a statement by an officer to the effect that, to the best of his or her knowledge, the Issuer is not in default in the fulfillment of any of its obligations under the Indenture or, if there has been a default in the fulfillment of any such obligation, specifying each such default and the action(s) the Issuer intends to take to cure such default(s).
Defeasance and Covenant Defeasance
Except as prohibited by the Indenture, if the Issuer deposits with the Trustee sufficient money or United States government obligations, or both, to pay the principal of, premium, if any, and interest on, the notes on the scheduled due dates therefor, then at the Issuer’s option the Issuer may be discharged from certain of its obligations with respect to the notes or elect that its failure to comply with certain restrictive
 
S-51

TABLE OF CONTENTS
 
covenants, including those described in “— Offer to Repurchase Upon a Change of Control Repurchase Event,” “— Consolidation, Merger, Sale of Assets and Other Transactions,” “— Limitations on Liens” and the requirement to add Additional Guarantors as described in “— Guarantees” will not be deemed to be or result in an event of default under the notes.
Satisfaction and Discharge
At the Issuer’s option, the Indenture will cease to be of further effect with respect to any notes issued thereunder, and the Trustee, at the expense of Issuer, will execute proper instruments acknowledging satisfaction and discharge of the Indenture, when:
(1)
either
(A)
all notes that have been authenticated and delivered (other than notes that have been mutilated, destroyed, lost or stolen and which have been replaced or paid and notes for whose payment money has been deposited in trust or segregated and held in trust by the Issuer and thereafter repaid to the Issuer or discharged from such trust) have been delivered to the Trustee for cancellation; or
(B)
all such notes not theretofore delivered to the Trustee for cancellation:
(i)
have become due and payable, or
(ii)
will become due and payable within one year of the date of deposit, or
(iii)
are to be called for redemption within one year under arrangements satisfactory to the Trustee for the giving of notice of redemption by the Trustee in the name, and at the expense, of the Issuer, and the Issuer, in the case of (i), (ii) or (iii) above, has deposited or caused to be deposited with the Trustee, as trust funds in trust for the purpose, money in an amount sufficient to pay and discharge the entire indebtedness on such notes not delivered to the Trustee for cancellation, for principal and premium, if any, and interest to the date of such deposit (in the case of notes that have become due and payable) or to the date of maturity or redemption, as the case may be;
(2)
the Issuer has paid or caused to be paid all other sums payable under the Indenture by the Issuer; and
(3)
the Issuer has delivered to the Trustee an officers’ certificate of the Issuer and an opinion of counsel, each stating that all conditions precedent provided in the Indenture relating to the satisfaction and discharge of the Indenture as to the notes have been complied with.
Modification and Waiver
The Issuer, the Guarantors and the Trustee may modify the Indenture in a manner that affects the interests or rights of the holders of notes with the consent of the holders of at least a majority in aggregate principal amount of the notes at the time outstanding. However, the Indenture will require the consent of each holder of notes affected by any modification which would:

change the fixed maturity of, or any installment of principal or interest on, the notes;

reduce the principal amount of the notes payable at or upon acceleration of the maturity thereof, or reduce the rate or extend the time of payment of interest thereon;

reduce the price at which the notes must be repurchased in connection with a Change of Control Repurchase Event;

reduce any premium payable upon the redemption or change the date on which the notes must be redeemed;

change the currency in which the notes or any premium or interest is payable;

impair the right to enforce any payment on or with respect to the notes;
 
S-52

TABLE OF CONTENTS
 

reduce the percentage in principal amount of outstanding notes the consent of whose holders is required for modification or amendment of the Indenture or for waiver of compliance with certain provisions of the Indenture or for waiver of certain defaults;

subordinate the notes or any Note Guarantee to any other obligation of the Issuer or the applicable Guarantor;

modify the Note Guarantees in any manner adverse to the holders; or

modify any of the above bullet points.
The Issuer, the Guarantors and the Trustee may also modify and amend the Indenture without the consent of any holders of notes to:

add covenants that would benefit the holders of any notes or surrender any right or power the Indenture confers upon us;

evidence the assumption of our obligations or the obligations of any Guarantor under the Indenture by a successor;

add any additional events of default for the benefit of the holders of any notes;

add new Guarantors;

provide for the release of any Guarantor in accordance with the Indenture;

secure the notes;

provide for a successor Trustee;

provide for the issuance of additional notes;

establish forms or terms for notes of any series;

comply with the rules of any applicable depositary;

add or change any provisions of the Indenture to permit the issuance of notes in uncertificated form;

add, change or eliminate any of the provisions of the Indenture so long as such addition, change or elimination (i) does not apply to or modify the rights of the holders of notes of any series created prior to such addition, change or elimination and (ii) becomes effective only when there are no notes created prior to the execution of the supplemental indenture then outstanding which are entitled to the benefit of such provision;

cure any ambiguity, or correct or supplement any provision of the Indenture that may be defective or inconsistent with any other provision therein; provided that such amendment does not adversely affect the rights of any holder of notes in any material respect;

comply with the requirements of the TIA and any rules promulgated under the TIA;

make any change that does not adversely affect the rights of any holder of notes in any material respect; or

conform the text of the Indenture or the notes to any provision of the “Description of the Notes.”
The consent of the holders is not necessary under the Indenture to approve the particular form of any proposed amendment. It is sufficient if such consent approves the substance of the proposed amendment.
The Indenture will permit the holders of at least a majority in aggregate principal amount of the outstanding notes, or of any other series of debt securities issued under the Base Indenture, as it may be supplemented, which is affected by the modification or amendment, to waive compliance with certain covenants contained in the Indenture. Such modification might be deemed for U.S. federal income tax purposes to be an exchange of the notes for “new” notes with the modified terms, resulting in recognition of gain or loss for such purposes and possibly certain other tax consequences to the beneficial owners of the notes. Holders should consult their own tax advisors regarding the U.S. federal income tax consequences of any such modification.
 
S-53

TABLE OF CONTENTS
 
Governing Law
The Indenture, notes and Note Guarantees will be governed by, and construed in accordance with, the internal laws of the State of New York.
Trustee
The Trustee under the Indenture is U.S. Bank Trust Company, National Association. U.S. Bank Trust Company, National Association, in each of its capacities, including without limitation as trustee and paying agent, assumes no responsibility for (i) the accuracy or completeness of (a) the information concerning the Issuer or its affiliates or any other party contained in this document, or (b) the description of the notes, the indenture or any or the related documents; (ii) for any failure by Issuer or any other party to disclose events that may have occurred and may affect the significance or accuracy of such information; or (iii) or for any information provided to it by Issuer, including but not limited to settlement amounts and any other information.
Book-Entry System
Each of the notes will be represented by one or more global notes (collectively, the “Global Notes”) registered in the name of The Depository Trust Company, or its nominee, as Depositary (the “Depositary”). The provisions set forth under “Description of Debt Securities and Guarantees — Book-Entry; Delivery and Form; Global Securities” in the accompanying prospectus will be applicable to the notes. Accordingly, beneficial interests in the notes will be shown on, and transfers thereof will be effected only through, records maintained by DTC and its Participants (as defined herein). Except as described under “Description of Debt Securities and Guarantees — Book-Entry; Delivery and Form; Global Securities” in the accompanying prospectus, owners of beneficial interests in the Global Notes will not be entitled to receive notes in definitive form and will not be considered holders of notes under the Indenture.
The following is based on information furnished by DTC: DTC is a limited-purpose trust company organized under the New York Banking Law, a “banking organization” within the meaning of the New York Banking Law, a member of the Federal Reserve System, a “clearing corporation” within the meaning of the New York Uniform Commercial Code, and a “clearing agency” registered pursuant to the provisions of Section 17A of the Exchange Act. DTC holds securities that its Participants deposit with DTC. DTC also facilitates the settlement among Participants of securities transactions, such as transfers and pledges, in deposited securities through electronic computerized book-entry changes in Participants’ accounts, thereby eliminating the need for physical movement of securities certificates. These direct Participants (“Direct Participants”) include securities brokers and dealers, banks, trust companies, clearing corporations and certain other organizations. DTC is a wholly-owned subsidiary of The Depository Trust & Clearing Corporation (“DTCC”). DTCC is the holding company for DTC, National Securities Clearing Corporation and Fixed Income Clearing Corporation, all of which are registered clearing agencies. DTCC is owned by the users of its regulated subsidiaries. Access to DTC’s system is also available to others such as securities brokers and dealers, banks and trust companies that clear through or maintain a custodial relationship with a Direct Participant, either directly or indirectly (“Indirect Participants,” and together with Direct Participants, “Participants”). The rules applicable to DTC and its Participants are on file with the SEC.
Principal and interest payments on the notes registered in the name of DTC’s nominee will be made in immediately available funds to DTC’s nominee as the registered owner of the Global Notes. Under the terms of the Indenture, the Issuer and the Trustee will treat the persons in whose names the notes are registered as the owners of such notes for the purpose of receiving payment of principal and interest on such notes and for all other purposes whatsoever. Therefore, neither the Issuer, the Trustee nor any paying agent for the notes has any direct responsibility or liability for the payment of principal or interest on the notes to owners of beneficial interests in the Global Notes. DTC has advised the Issuer and the Trustee that its current practice is, upon receipt of any payment of principal or interest, to credit the accounts of Participants on the payment date with such payment in amounts proportionate to their respective beneficial interests in the principal amount of the Global Notes as shown in the records of DTC, unless DTC has reason to believe that it will not receive payment on the payment date. Payments by Direct Participants and Indirect Participants to owners of beneficial interests in the Global Notes will be governed by standing instructions and customary practices, as is now the case with securities held for the accounts of customers in bearer form or registered
 
S-54

TABLE OF CONTENTS
 
in “street name,” and will be the responsibility of the Direct Participants or Indirect Participants, and not of DTC, the Trustee or the Issuer, subject to any statutory requirements as may be in effect from time to time. Payment of principal and interest to DTC is the responsibility of the Issuer or the Trustee, disbursement of such payments to Participants shall be the responsibility of DTC, and the disbursement of such payments to the owners of beneficial interests in the Global Notes shall be the responsibility of Participants.
The Issuer understands that, under existing industry practice, if the Issuer were to request any action by the holders or if an owner of a beneficial interest in the Global Notes were to desire to take any action that DTC, as the registered owner of the Global Notes, is entitled to take, DTC would authorize Participants to take such action, and that Participants would, in turn, authorize beneficial owners owning through them to take such action or would otherwise act upon the instructions of such beneficial owners.
 
S-55

TABLE OF CONTENTS
 
UNDERWRITING (CONFLICTS OF INTEREST)
BofA Securities, Inc., Morgan Stanley & Co. LLC, SMBC Nikko Securities America, Inc. and Wells Fargo Securities, LLC are acting as representatives of each of the underwriters named below. Subject to the terms and conditions set forth in the underwriting agreement among us and the underwriters, we have agreed to sell to the underwriters, and each of the underwriters has agreed, severally and not jointly, to purchase from us, the principal amount of notes set forth opposite its name below.
Underwriter
Principal
Amount of Notes
BofA Securities, Inc.
$       
Morgan Stanley & Co. LLC
     
SMBC Nikko Securities America, Inc.
     
Wells Fargo Securities, LLC
Total
$      
Subject to the terms and conditions set forth in the underwriting agreement, the underwriters have agreed, severally and not jointly, to purchase all of the notes sold under the underwriting agreement if any of these notes are purchased. If an underwriter defaults, the underwriting agreement provides that the purchase commitments of the nondefaulting underwriters may be increased or the underwriting agreement may be terminated.
We have agreed to indemnify the underwriters and their controlling persons against certain liabilities in connection with this offering, including liabilities under the Securities Act, or to contribute to payments the underwriters may be required to make in respect of those liabilities.
The underwriters are offering the notes, subject to prior sale, when, as and if issued to and accepted by them, subject to approval of legal matters by their counsel, including the validity of the notes, and other conditions contained in the underwriting agreement, such as the receipt by the underwriters of officer’s certificates and legal opinions. The underwriters reserve the right to withdraw, cancel or modify offers to the public and to reject orders in whole or in part.
Commissions and Discounts
The notes sold by the underwriters to the public will initially be offered at the initial public offering price set forth on the cover of this prospectus supplement. Any notes sold by the underwriters to securities dealers may be sold at a discount from the initial public offering price and any such securities dealers may resell any notes purchased from the underwriters to certain other brokers or dealers at a discount from the initial public offering price. If all the notes are not sold at the initial offering prices, the underwriters may change the offering prices and the other selling terms. The offering of the notes by the underwriters is subject to receipt and acceptance and subject to the underwriters’ right to reject any order in whole or in part. The underwriters may offer and sell notes through certain of their affiliates.
The expenses of the offering, not including the underwriting discount or advisory fees, are estimated at $       and are payable by us.
New Issue of Notes
The notes are a new issue of securities with no established trading market. We do not intend to apply for listing of the notes on any national securities exchange or for inclusion of the notes on any automated dealer quotation system. We have been advised by the underwriters that they presently intend to make a market in the notes after completion of the offering. However, they are under no obligation to do so and may discontinue any market-making activities at any time without any notice. We cannot assure the liquidity of the trading market for the notes or that an active public market for the notes will develop. If an active public trading market for the notes does not develop, the market price and liquidity of the notes may be adversely affected. If the notes are traded, they may trade at a discount from their initial offering price, depending on
 
S-56

TABLE OF CONTENTS
 
prevailing interest rates, the market for similar securities, our operating performance and financial condition, general economic conditions and other factors.
Settlement
We expect that delivery of the notes will be made to investors on or about November   , 2023, which will be the third business day following the date of this prospectus supplement (such settlement being referred to as “T+3”). Under Rule 15c6-1 under the Exchange Act, trades in the secondary market generally are required to settle in two business days, unless the parties to any such trade expressly agree otherwise. Accordingly, purchasers who wish to trade the notes prior to the second business day before settlement will be required to specify an alternative settlement cycle at the time of any such trade to prevent a failed settlement. Purchasers of notes who wish to trade the notes prior to the second business day before settlement should consult their own advisors.
No Sales of Similar Securities
We have agreed that we will not, during the period from the date of this prospectus supplement through and including             , 2023, without first obtaining the prior written consent of BofA Securities, Inc., Morgan Stanley & Co. LLC, SMBC Nikko Securities America, Inc. and Wells Fargo Securities, LLC, directly or indirectly, issue, sell, offer to contract or grant any option to sell, pledge, transfer or otherwise dispose of, any debt securities or securities exchangeable for or convertible into debt securities, except for the notes sold to the underwriters pursuant to the underwriting agreement.
Short Positions
In connection with the offering, the underwriters may purchase and sell the notes in the open market. These transactions may include short sales and purchases on the open market to cover positions created by short sales. Short sales involve the sale by the underwriters of a greater principal amount of notes than they are required to purchase in the offering. The underwriters must close out any short position by purchasing notes in the open market. A short position is more likely to be created if the underwriters are concerned that there may be downward pressure on the price of the notes in the open market after pricing that could adversely affect investors who purchase in the offering.
Similar to other purchase transactions, the underwriters’ purchases to cover the syndicate short sales may have the effect of raising or maintaining the market price of the notes or preventing or retarding a decline in the market price of the notes. As a result, the price of the notes may be higher than the price that might otherwise exist in the open market.
Neither we nor any of the underwriters make any representation or prediction as to the direction or magnitude of any effect that the transactions described above may have on the price of the notes. In addition, neither we nor any of the underwriters make any representation that the representatives will engage in these transactions or that these transactions, once commenced, will not be discontinued without notice.
Capital Markets Advisor
We will engage Ares Management Capital Markets LLC, to provide consulting and advisory services to us in connection with this offering, for which it will receive an advisory fee equal to 5% of the aggregate amount of fees paid to the underwriters in this offering. Ares Management Capital Markets LLC’s fees will be reimbursed from a portion of the cash fees paid to the underwriters.
The Issuer will indemnify and hold harmless Ares Management Capital Markets LLC and its control persons, members, managers, officers, employees, agents and affiliates to the full extent lawful permitted against any and all claims, losses and expenses as incurred arising out of this offering.
Ares Management Capital Markets LLC is engaged to represent our interests only and is not participating in this offering as defined in FINRA Rule 5110(j)(16). Ares Management Capital Markets LLC is acting as an independent financial adviser as defined in FINRA Rule 5110(j)(9). As such, Ares Management Capital Markets LLC is not acting as an underwriter in connection with this offering. Ares
 
S-57

TABLE OF CONTENTS
 
Management Capital Markets LLC will not identify or solicit potential investors in this offering, participate in the preparation of the offering document or otherwise be involved in the distribution of this offering.
Conflicts of Interest
Affiliates of BofA Securities, Inc., Morgan Stanley & Co. LLC, SMBC Nikko Securities America, Inc. and Wells Fargo Securities, LLC are lenders under the Credit Facility. To the extent that net proceeds from this offering are used to repay indebtedness outstanding under the Credit Facility, such underwriters and/or affiliates, as applicable, will receive 5% or more of the net proceeds of this offering, and such underwriters will be deemed to have a conflict of interest within the meaning of FINRA Rule 5121. Accordingly, this offering is being conducted in accordance with Rule 5121. Pursuant to that rule, the appointment of a “qualified independent underwriter” is not required in connection with this offering as the notes will be rated by one or more of the nationally recognized statistical rating organizations in one of the four highest generic rating categories.
Pursuant to Rule 5121, BofA Securities, Inc., Morgan Stanley & Co. LLC, SMBC Nikko Securities America, Inc. and Wells Fargo Securities, LLC will not confirm any sales to any account over which it exercises discretionary authority without the specific written approval of the account holder.
For additional information, see “Use of Proceeds” above and “— Other Relationships” below.
Other Relationships
In addition to the matters discussed above under “— Conflicts of Interest,” some of the underwriters and their affiliates have engaged in, and may in the future engage in, investment banking and other commercial dealings in the ordinary course of business with us or our affiliates. They have received, or may in the future receive, customary fees and commissions for these transactions.
In addition, in the ordinary course of their business activities, the underwriters and their affiliates may make or hold a broad array of investments and actively trade debt and equity securities (or related derivative securities) and financial instruments (including bank loans) for their own account and for the accounts of their customers. Such investments and securities activities may involve securities and/or instruments of ours or our affiliates. Certain of the underwriters or their affiliates that have a lending relationship with us routinely hedge their credit exposure to us consistent with their customary risk management policies. Typically, such underwriters and their affiliates would hedge such exposure by entering into transactions which consist of either the purchase of credit default swaps or the creation of short positions in our securities, including potentially the notes offered hereby. Any such short positions could adversely affect future trading prices of the notes offered hereby. The underwriters and their affiliates may also make investment recommendations and/or publish or express independent research views in respect of such securities or financial instruments and may hold, or recommend to clients that they acquire, long and/or short positions in such securities and instruments.
Selling Restrictions
European Economic Area
The notes are not intended to be offered, sold or otherwise made available to and should not be offered, sold or otherwise made available to any retail investor in a member state of the European Economic Area (“EEA”). For these purposes, a retail investor means a person who is one (or more) of: (i) a retail client as defined in point (11) of Article 4(1) of Directive 2014/65/EU (as amended, “MiFID II”); or (ii) a customer within the meaning of Directive (EU) 2016/97 (as amended, the “Insurance Distribution Directive”), where that customer would not qualify as a “professional client” as defined in point (10) of Article 4(1) of MiFID II; or (c) not a “qualified investor” as defined in Regulation (EU) 2017/1129 (as amended, the “Prospectus Regulation”). Consequently no key information document required by Regulation (EU) No 1286/2014 (as amended, the “PRIIPs Regulation”) for offering or selling the notes or otherwise making them available to retail investors in the EEA has been prepared and therefore offering or selling the notes or otherwise making them available to any retail investor in the EEA may be unlawful under the PRIIPs Regulation.
 
S-58

TABLE OF CONTENTS
 
This prospectus supplement has been prepared on the basis that any offer of notes in any member state of the EEA will be made pursuant to an exemption under the Prospectus Regulation from the requirement to publish a prospectus for offers of notes. This prospectus supplement is not a prospectus for the purposes of the Prospectus Regulation.
Notice to Prospective Investors in the United Kingdom
The notes are not intended to be offered, sold or otherwise made available to and should not be offered, sold or otherwise made available to any retail investor in the United Kingdom (the “U.K.”). For these purposes, a “retail investor” means a person who is one (or more) of the following: (i) a retail client, as defined in point (8) of Article 2 of Regulation (EU) No 2017/565 as it forms part of domestic law by virtue of the European Union (Withdrawal) Act 2018 (the “EUWA”); (ii) a customer within the meaning of the provisions of the FSMA and any rules or regulations made under the FSMA to implement the Insurance Distribution Directive, where that customer would not qualify as a professional client, as defined in point (8) of Article 2(1) of Regulation (EU) No 600/2014 as it forms part of domestic law by virtue of the EUWA; or (iii) not a qualified investor as defined in Article 2 of Regulation (EU) 2017/1129 as it forms part of domestic law by virtue of the EUWA (the “U.K. Prospectus Regulation”). Consequently, no key information document required by Regulation (EU) No 1286/2014 as it forms part of domestic law by virtue of the EUWA (the “U.K. PRIIPs Regulation”) for offering or selling the notes or otherwise making them available to retail investors in the U.K. has been prepared and therefore offering or selling the notes or otherwise making them available to any retail investor in the U.K. may be unlawful under the U.K. PRIIPs Regulation.
This prospectus supplement has been prepared on the basis that any offer of the notes in the U.K. will be made pursuant to an exemption under section 86 of the FSMA from the requirement to publish a prospectus for offers of notes. This prospectus supplement is not a prospectus for the purposes of the U.K. Prospectus Regulation.
Notice to Prospective Investors in Switzerland
The offering of the notes in Switzerland is exempt from requirement to prepare and publish a prospectus under the Swiss Financial Services Act (“FinSA”) because such offering is made to professional clients within the meaning of the FinSA only and the notes will not be admitted to trading on any trading venue (exchange or multilateral trading facility) in Switzerland. This prospectus supplement does not constitute a prospectus pursuant to the FinSA, and no such prospectus has been or will be prepared for or in connection with the offering of the notes.
Notice to Prospective Investors in the Dubai International Financial Centre (“DIFC”)
The notes have not been, and will not be, offered to any person in the DIFC unless such offer is:
(A)
an “Exempt Offer” in accordance with the Markets Rules (MKT) Module of the Dubai Financial Services Authority (the “DFSA”) rulebook; and
(B)
made only to persons who meet the Professional Client criteria set out in Rule 2.3.3 of the Conduct of Business (COB) Module of the DFSA rulebook.
Notice to Prospective Investors in Canada
The notes may be sold only to purchasers purchasing, or deemed to be purchasing, as principal that are accredited investors, as defined in National Instrument 45-106 Prospectus Exemptions, and are permitted clients, as defined in National Instrument 31-103 Registration Requirements, Exemptions and Ongoing Registrant Obligations. Any resale of the notes must be made in accordance with an exemption from, or in a transaction not subject to, the prospectus requirements of applicable securities laws.
Securities legislation in certain provinces or territories of Canada may provide a purchaser with remedies for rescission or damages if this prospectus supplement (including any amendment thereto) contains a misrepresentation, provided that the remedies for rescission or damages are exercised by the purchaser within the time limit prescribed by the securities legislation of the purchaser’s province or territory.
 
S-59

TABLE OF CONTENTS
 
The purchaser should refer to any applicable provisions of the securities legislation of the purchaser’s province or territory for particulars of these rights or consult with a legal advisor.
Pursuant to section 3A.3 (or, in the case of securities issued or guaranteed by the government of a non-Canadian jurisdiction, section 3A.4) of National Instrument 33-105 Underwriting Conflicts (NI 33-105), the underwriters are not required to comply with the disclosure requirements of NI 33-105 regarding underwriter conflicts of interest in connection with this offering.
 
S-60

TABLE OF CONTENTS
 
CERTAIN U.S. FEDERAL INCOME TAX CONSIDERATIONS
The following is a summary of certain United States federal income tax consequences of the purchase, ownership and disposition of the notes as of the date hereof. Except where noted, this summary deals only with notes that are held as “capital assets” within the meaning of Section 1221 of the Internal Revenue Code of 1986, as amended (the “Code”). This summary is based upon provisions of the Code, the U.S. Treasury regulations issued thereunder, Internal Revenue Service (“IRS”) rulings and judicial decisions as of the date hereof. Those authorities may be changed, perhaps retroactively, so as to result in U.S. federal income tax consequences different from those summarized below. This summary does not address all of the United States federal income tax considerations that may be relevant to holders in light of their personal circumstances or to holders subject to special rules, such as banks and other financial institutions, U.S. expatriates, controlled foreign corporations, passive foreign investment companies, insurance companies, real estate investment trusts, regulated investment companies, brokers, dealers in securities or currencies, traders in securities, partnerships or other pass-through entities or investors therein, U.S. holders (as defined below) whose functional currency is not the U.S. dollar, tax-exempt entities, persons holding the notes as part of a “straddle,” “hedge,” “conversion transaction” or other integrated transaction and persons liable for the alternative minimum tax. In addition, this discussion is limited to persons purchasing the notes for cash at original issue and at their “issue price” ​(the first price at which a substantial amount of the notes is sold for cash, excluding sales to bond houses, brokers or similar persons or organizations acting in the capacity of underwriters, placement agents or wholesalers). Prospective acquirors of the notes subject to special tax accounting rules under Section 451(b) of the Code may be subject to special rules not discussed below, and such prospective acquirors are encouraged to consult with their tax advisors regarding the application and federal income tax consequences of these rules. Moreover, the effect of any applicable state, local or foreign tax laws, the unearned income Medicare contribution tax or any United States federal tax law other than income tax law (such as estate and gift tax law) is not discussed. We cannot assure you that a change in law will not alter significantly the tax considerations that we describe in this summary. We have not sought and will not seek any rulings from the IRS regarding the matters discussed below. There can be no assurance the IRS or a court will not take a contrary position to that discussed below regarding the tax consequences of the purchase, ownership and disposition of the notes.
As used herein, “U.S. holder” means a beneficial owner of the notes who or that is treated for United States federal income tax purposes as:

an individual citizen or resident of the United States;

a corporation created or organized in or under the laws of the United States, any state thereof or the District of Columbia;

an estate the income of which is subject to United States federal income taxation regardless of its source; or

a trust if it (1) is subject to the primary supervision of a court within the United States and one or more United States persons have the authority to control all substantial decisions of the trust or (2) has a valid election in effect under applicable United States Treasury regulations to be treated as a United States person.
A “non-U.S. holder” is a beneficial owner of the notes that, for United States federal income tax purposes, is neither a U.S. holder nor an entity treated as a partnership for United States federal income tax purposes.
If a partnership (or other entity or arrangement treated as a partnership for United States federal income tax purposes) holds the notes, the tax treatment of a partner will generally depend upon the status of the partner and the activities of the partnership. Partnerships and their partners should consult their tax advisors as to the tax consequences of an investment in the notes.
Prospective investors should consult their tax advisors with regard to the application of the tax consequences discussed below to their particular situations as well as the application of any state, local, foreign or other federal tax laws (such as estate and gift taxes) and any tax treaties.
 
S-61

TABLE OF CONTENTS
 
Possible Alternative Treatments
We may be obligated to pay amounts in excess of the stated interest or principal on the notes, including upon a repurchase of the notes as a result of a “Change of Control Repurchase Event” ​(as described under “Description of the Notes — Offer to Repurchase Upon a Change of Control Repurchase Event”). These potential payments may implicate the provisions of U.S. Treasury regulations relating to “contingent payment debt instruments.” We intend to take the position that the possibility of any such redemption does not result in the notes being treated as contingent payment debt instruments under the applicable Treasury regulations. Our position is binding on you, unless you disclose your contrary position in the manner required by applicable U.S. Treasury regulations. Our position is not, however, binding on the IRS, and if the IRS were to successfully challenge this position, you might be required to accrue ordinary interest income on the notes at a rate in excess of the stated interest rate, and to treat as ordinary interest income any gain realized on the taxable disposition of a note. The remainder of this discussion assumes that the notes will not be treated as contingent payment debt instruments. You are urged to consult your tax advisors regarding the possible application of the contingent payment debt instrument rules to the notes.
Certain U.S. Federal Income Tax Consequences to U.S. Holders
The following is a summary of certain United States federal income tax consequences that will apply to U.S. holders of the notes.
Stated Interest
Payments of stated interest on the notes generally will be taxable to you as ordinary income at the time the interest is paid or accrued in accordance with your method of accounting for United States federal income tax purposes.
Sale, Exchange, Retirement or Other Taxable Disposition of the Notes
You will generally recognize capital gain or loss on the sale, exchange, retirement or other taxable disposition of the notes in an amount equal to the difference between the amount realized from such sale, exchange, retirement or other taxable disposition, other than amounts attributable to accrued but unpaid interest (which will be taxed as described above), and your adjusted tax basis in such notes. Your adjusted tax basis in a note will, in general, be your cost for that note decreased by any payments received on the note other than payments of stated interest. Such gain or loss will generally be capital gain or loss, and will be long-term capital gain or loss if the holding period for the notes exceeds one year at the time of disposition. Long-term capital gain of non-corporate U.S. holders (including individuals) is eligible for reduced rates of taxation. The ability to deduct capital losses is subject to limitations.
Certain U.S. Federal Income Tax Consequences to Non-U.S. Holders
The following is a summary of certain United States federal income tax consequences that will apply to non-U.S. holders of the notes.
United States Federal Withholding Tax.
Subject to the discussions of backup withholding and FATCA below, United States federal withholding tax will not apply to any payment of interest on the notes under the “portfolio interest rule,” provided that:

interest paid on the notes is not effectively connected with your conduct of a trade or business in the United States;

you do not actually (or constructively) own 10% or more of the capital or profits interest or the total combined voting power of all classes of equity entitled to vote of the Issuer;

you are not a controlled foreign corporation that is related to us, directly or indirectly, within the meaning of Section 864(d)(4) of the Code;

you are not a bank whose receipt of interest on the notes is described in Section 881(c)(3)(A) of the Code; and
 
S-62

TABLE OF CONTENTS
 

either (a) you provide your name and address on an IRS Form W-8BEN or W-8BEN-E (or other applicable form), and certify, under penalties of perjury, that you are not a United States person as defined under the Code or (b) you hold your notes through certain foreign intermediaries and satisfy the certification requirements of applicable Treasury regulations. Special certification rules apply to non-U.S. holders that are pass-through entities rather than corporations or individuals.
If you do not satisfy the requirements described above, payments of interest made to you will be subject to a 30% United States federal withholding tax, unless you provide the applicable withholding agent with a properly executed:

IRS Form W-8BEN or W-8BEN-E (or other applicable form) certifying an exemption from or reduction in withholding under the benefit of an applicable income tax treaty; or

IRS Form W-8ECI (or other applicable form) certifying that interest paid on the notes is not subject to withholding tax because it is effectively connected with your conduct of a trade or business in the United States (as discussed below under “— United States Federal Income Tax”).
The 30% United States federal withholding tax generally will not apply to any payment of principal or gain that you realize on the sale, exchange, retirement or other disposition of a new note.
United States Federal Income Tax.
If you are engaged in a trade or business in the United States and interest on the notes is effectively connected with the conduct of that trade or business (and, if required by an applicable income tax treaty, is attributable to a United States fixed base or permanent establishment), then you will be subject to United States federal income tax on that interest on a net income basis (although you will be exempt from the 30% United States federal withholding tax described above, provided the certification requirements discussed above in “— United States Federal Withholding Tax” are satisfied) in the same manner as if you were a United States person as defined under the Code. In addition, if you are a foreign corporation, you may be subject to a branch profits tax equal to 30% (or lower applicable income tax treaty rate) of your effectively connected earnings and profits, subject to adjustments. For this purpose, interest on the notes will be included in effectively connected earnings and profits if the interest is effectively connected with your conduct of a trade or business in the United States.
Subject to the discussion of backup withholding and FATCA below, any gain realized on the sale, exchange, retirement or other disposition of a note generally will not be subject to United States federal income tax unless:

the gain is effectively connected with your conduct of a trade or business in the United States (and, if required by an applicable income tax treaty, is attributable to a United States fixed base or permanent establishment), in which case such gain will generally be subject to United States federal income tax (and possibly branch profits tax) in the same manner as effectively connected interest as described above; or

you are an individual who is present in the United States for 183 days or more in the taxable year of that disposition, and certain other conditions are met, in which case, unless an applicable income tax treaty provides otherwise, you will generally be subject to a 30% United States federal income tax on any gain recognized, which may be offset by certain United States source losses.
Information Reporting and Backup Withholding
U.S. Holders
In general, information reporting requirements will apply to payments of interest on the notes and the proceeds of the sale, exchange, retirement or other taxable disposition of a note paid to you, unless you are an exempt recipient (such as a corporation) and, when required, you demonstrate this fact. Backup withholding may also apply to any payments described in the preceding sentence if you fail to provide a correct taxpayer identification number or a certification that you are not subject to backup withholding.
 
S-63

TABLE OF CONTENTS
 
Backup withholding is not an additional tax and any amounts withheld under the backup withholding rules may be allowed as a refund or a credit against your United States federal income tax liability, provided the required information is timely furnished to the IRS.
Non-US. Holders.
Information reporting generally will apply to the amount of interest paid to you and the amount of tax, if any, withheld with respect to those payments. Copies of the information returns reporting such interest payments and any withholding may also be made available to the tax authorities in the country in which you reside under the provisions of an applicable income tax treaty.
In general, you will not be subject to backup withholding with respect to payments of interest on the notes that we make to you, provided that the applicable withholding agent does not have actual knowledge or reason to know that you are a United States person as defined under the Code, and such withholding agent has received from you the required certification that you are a non-U.S. holder described above in the fifth bullet point under “— Certain Tax Consequences to Non-U.S. Holders — United States Federal Withholding Tax.”
Information reporting and, depending on the circumstances, backup withholding will apply to the proceeds of a sale or other disposition (including a retirement or redemption) of notes within the United States or conducted through certain United States-related financial intermediaries, unless you certify to the applicable withholding agent under penalties of perjury that you are a non-U.S. holder (and the applicable withholding agent does not have actual knowledge or reason to know that you are a United States person as defined under the Code), or you otherwise establish an exemption.
Backup withholding is not an additional tax and any amounts withheld under the backup withholding rules may be allowed as a refund or a credit against your United States federal income tax liability, provided the required information is timely furnished to the IRS.
Additional Withholding Requirements
Under Sections 1471 through 1474 of the Code (such Sections commonly referred to as “FATCA”), a 30% United States federal withholding tax may apply to any interest income paid on the notes to (i) a “foreign financial institution” ​(as specifically defined in the Code) which does not provide sufficient documentation, typically on IRS Form W-8BEN-E, evidencing either (x) an exemption from FATCA, or (y) its compliance (or deemed compliance) with FATCA (which may alternatively be in the form of compliance with an intergovernmental agreement with the United States) in a manner which avoids withholding, or (ii) a “non-financial foreign entity” ​(as specifically defined in the Code) which does not provide sufficient documentation, typically on IRS Form W-8BEN-E, evidencing either (x) an exemption from FATCA, or (y) adequate information regarding certain substantial United States beneficial owners of such entity (if any). If an interest payment is both subject to withholding under FATCA and subject to the withholding tax discussed above under “— Certain U.S. Federal Income Tax Consequences to Non-U.S. Holders — United States Federal Withholding Tax,” the withholding under FATCA may be credited against, and therefore reduce, such other withholding tax. Under the applicable Treasury Regulations and administrative guidance, withholding under FATCA generally applies to payments of interest on a note. While withholding under FATCA would have applied also to payments of gross proceeds from the sale or other disposition of a note on or after January 1, 2019, proposed Treasury Regulations eliminate FATCA withholding on payments of gross proceeds entirely. Taxpayers generally may rely on these proposed Treasury Regulations until final Treasury Regulations are issued. You should consult your tax advisors regarding these rules and whether they may be relevant to your ownership and disposition of the notes.
 
S-64

TABLE OF CONTENTS
 
LEGAL MATTERS
The validity of the notes being offered hereby will be passed upon for us by Kirkland & Ellis LLP, Los Angeles, California. Kirkland & Ellis LLP has from time to time represented certain of the underwriters on unrelated matters. The underwriters have been represented by Latham & Watkins LLP, Los Angeles, California, in connection with this offering. Latham & Watkins LLP has from time to time represented Ares and its affiliates on unrelated matters. An investment vehicle comprised of certain partners of Kirkland & Ellis LLP and their related persons owns interests representing less than 1% of the capital commitments of funds affiliated with Ares.
EXPERTS
The consolidated financial statements of Ares Management Corporation appearing in Ares Management Corporation’s Annual Report on Form 10-K, and the effectiveness of Ares Management Corporation’s internal control over financial reporting as of December 31, 2022, have been audited by Ernst & Young LLP, independent registered public accounting firm, as set forth in their reports thereon, included therein, and incorporated herein by reference. Such consolidated financial statements are incorporated herein by reference in reliance upon such reports given on the authority of such firm as experts in accounting and auditing.
 
S-65

TABLE OF CONTENTS
 
WHERE YOU CAN FIND MORE INFORMATION
We have filed with the SEC a registration statement on Form S-3 under the Securities Act with respect to the notes offered in this prospectus supplement and the accompanying prospectus. This prospectus supplement and the accompanying prospectus, filed as part of the registration statement, do not contain all of the information set forth in the registration statement and its exhibits and schedules, portions of which have been omitted as permitted by the rules and regulations of the SEC. For further information about us and the notes covered by this prospectus supplement and the accompanying prospectus, we refer you to the registration statement and to its exhibits and schedules. Statements in this prospectus supplement and the accompanying prospectus about the contents of any contract, agreement or other document are not necessarily complete and, in each instance, we refer you to the copy of such contract, agreement or document filed as an exhibit to the registration statement, with each such statement being qualified in all respects by reference to the document to which it refers. Anyone may inspect the registration statement and its exhibits and schedules and other information without charge at a website maintained by the SEC. The address of this site is http://www.sec.gov.
We are subject to the informational requirements of the Exchange Act and are required to file reports and other information with the SEC. The SEC’s rules allow us to “incorporate by reference” information into this prospectus supplement and the accompanying prospectus. This means that we can disclose important information to you by referring you to another document. Any information referred to in this way is considered part of this prospectus supplement and the accompanying prospectus from the date we file that document. Any reports filed by us with the SEC after the date of this prospectus supplement and before the date that the offering of the notes covered by of this prospectus supplement and the accompanying prospectus are terminated will automatically update and, where applicable, supersede any information contained in this prospectus supplement or incorporated by reference in this prospectus supplement.
We incorporate by reference into this prospectus supplement the following documents or information filed with the SEC, except for any document or portion thereof deemed to be “furnished” and not filed in accordance with the SEC’s rules:

Annual Report on Form 10-K for the year ended December 31, 2022, filed on February 24, 2023 (File No. 001-36429);

Quarterly Reports on Form 10-Q for the quarters ended March 31, 2023, June 30, 2023 and September 30, 2023 filed with the SEC on May 8, 2023, August 3, 2023 and November 6, 2023, respectively (File No. 001-36429);

Current Reports on Form 8-K filed on January 5, 2023, February 28, 2023 and June 15, 2023, in each case, if applicable, excluding any information filed under current item 2.02 or 7.01 of Form 8-K or related exhibits furnished pursuant to current item 9.01 of Form 8-K (File No. 001-36429);

Proxy Statement on Schedule 14A filed on April 28, 2023 (File No. 001-36429); and

All documents filed, but not furnished, by AMC under Sections 13(a), 13(c), 14 or 15(d) of the Exchange Act after the date of this prospectus supplement and before the termination of the offering to which this prospectus supplement relates.
We will provide without charge to each person, including any beneficial owner, to whom this prospectus supplement and the accompanying prospectus is delivered, upon such person’s written or oral request, a copy of any or all documents referred to above which have been or may be incorporated by reference into this prospectus supplement and the accompanying prospectus, excluding exhibits to those documents unless they are specifically incorporated by reference into those documents. You may request copies of those documents from Ares Management Corporation, 2000 Avenue of the Stars, 12th Floor, Los Angeles, California 90067. You also may contact us at (310) 201-4100 or visit our website at http://www.aresmgmt.com for copies of those documents. Our website and the information contained on our website are not a part of this prospectus supplement or the accompanying prospectus, and you should not rely on any such information in making your decision whether to invest in the shares covered by this prospectus supplement and the accompanying prospectus.
 
S-66

TABLE OF CONTENTS
PROSPECTUS
[MISSING IMAGE: lg_ares-4c.jpg]
Ares Management Corporation
Class A Common Stock
Preferred Stock
Debt Securities
Guarantees of Debt Securities
Depositary Shares
Warrants
Purchase Contracts
Units
We may from time to time, in one or more offerings, offer and sell one or more series or classes, separately or together, and in amounts, at prices and on terms that will be determined at the time of any such offering and will be set forth in one or more supplements to this prospectus:

shares of Class A common stock, par value $0.01 per share (“Class A common stock”);

shares of preferred stock;

debt securities;

guarantees of debt securities;

depositary shares;

warrants to purchase debt or equity securities;

purchase contracts; and

units.
We refer to the foregoing, collectively, as the “securities.” Any debt securities offered and sold pursuant to this prospectus may be (i) issued by Ares Management Corporation and may or may not be guaranteed by one or more of its subsidiaries, or (ii) issued by one or more of its subsidiaries and guaranteed by Ares Management Corporation and may be guaranteed by one or more of its other subsidiaries. Unless otherwise stated herein, we refer to our debt securities and the guarantees of our debt securities that may be offered pursuant to this prospectus collectively as the “debt securities.” In addition, certain selling stockholders may offer and sell Class A common stock from time to time, together or separately, in amounts, at prices and on terms that will be determined at the time of any such offering.
This prospectus describes the general manner in which these securities may be offered and sold. We will provide the specific terms of any offering of these securities in a prospectus supplement or free writing prospectus. You should carefully read this prospectus and any applicable prospectus supplement and free writing prospectus we may provide to you, as well as the documents incorporated and deemed to be incorporated by reference in this prospectus, before you invest.
We or any selling stockholders may sell any of these securities on a continuous or delayed basis directly, through agents, dealers or underwriters as designated from time to time, or through a combination of these methods. We and any selling stockholders reserve the sole right to accept, and we, any selling stockholder and any agents, dealers, underwriters reserve the right to reject, in whole or in part, any proposed purchase of these securities. The applicable prospectus supplement or free writing prospectus will set forth the names of the agents, dealers or underwriters, any applicable commissions or discounts payable to them and the specific terms of the plan of distribution. The names of the selling securityholders, if any, will be set forth in the applicable prospectus supplement or free writing prospectus. Our net proceeds from the sale of these securities also will be set forth in the applicable prospectus supplement or free writing prospectus. We will not receive any proceeds from the sale of these securities by any selling securityholders.
Our shares of Class A common stock are listed on the New York Stock Exchange (the “NYSE”) under the ticker symbol “ARES.” The last reported sale price of our Class A common stock on February 24, 2023 was $80.17 per share.
INVESTING IN OUR SECURITIES INVOLVES A NUMBER OF RISKS. SEE “RISK FACTORS” ON PAGE 4 OF THIS PROSPECTUS, IN OUR MOST RECENT ANNUAL REPORT ON FORM 10-K AND IN OUR SUBSEQUENT QUARTERLY REPORTS ON FORM 10-Q, AS SUPPLEMENTED BY OUR OTHER FILINGS WITH THE SECURITIES AND EXCHANGE COMMISSION (THE “SEC” OR “COMMISSION”) WHICH ARE INCORPORATED BY REFERENCE HEREIN, TO READ ABOUT FACTORS YOU SHOULD CAREFULLY CONSIDER BEFORE INVESTING IN OUR SECURITIES.
Neither the SEC nor any state securities commission has approved or disapproved of these securities or determined if this prospectus or any applicable prospectus supplement is truthful or complete. Any representation to the contrary is a criminal offense.
The date of this prospectus is February 27, 2023.

TABLE OF CONTENTS
 
TABLE OF CONTENTS
1
2
3
4
5
6
7
14
26
27
28
29
30
31
33
EXPERTS 34
35
36
 
i

TABLE OF CONTENTS
 
Neither we nor any selling stockholders have authorized anyone to provide you with information or to make any representations about anything not contained in this prospectus, any amendment or supplement to this prospectus, any free writing prospectus prepared by us or on our behalf or the documents incorporated by reference in this prospectus. Neither we nor any selling stockholders take any responsibility for, or can provide any assurance as to the reliability of, any information other than the information contained or incorporated by reference in this prospectus, any amendment or supplement to this prospectus, any free writing prospectus prepared by us or on our behalf or the documents incorporated by reference in this prospectus. You must not rely on any unauthorized information or representations. This prospectus does not constitute, and any prospectus supplement or free writing prospectus that we may provide to you in connection with an offering of the securities described in this prospectus will not constitute, an offer to sell, or a solicitation of an offer to purchase, the offered securities in any jurisdiction to or from any person to whom or from whom it is unlawful to make such offer or solicitation in such jurisdiction. The information contained or incorporated by reference in this prospectus is current only as of its date, regardless of the time and delivery of this prospectus, any amendment or supplement to this prospectus or of any sale of the securities covered by this prospectus.
You should read carefully the entire prospectus, as well as the documents incorporated by reference in the prospectus, before making an investment decision.
For investors outside the United States: neither we nor any selling stockholders have done anything that would permit this offering or possession or distribution of this prospectus or any prospectus supplement or free writing prospectus in any jurisdiction where action for that purpose is required, other than in the United States. You are required to inform yourselves about and to observe any restrictions relating to an offering of the securities described in this prospectus and the distribution of this prospectus and any prospectus supplement or free writing prospectus.
 
ii

TABLE OF CONTENTS
 
ABOUT THIS PROSPECTUS
This prospectus is part of an automatic shelf registration statement on Form S-3 that we filed with the SEC as a “well-known seasoned issuer” as defined in Rule 405 under the Securities Act of 1933, as amended (the “Securities Act”). By using a shelf registration statement, we and/or certain selling stockholders may offer, at any time and from time to time, in one or more offerings, any combination of the securities described in this prospectus and the applicable prospectus supplement in amounts, at prices and on other terms to be determined at the time of the offering. This prospectus provides you with a general description of Ares Management Corporation, our Class A common stock, preferred stock, debt securities, depositary shares, warrants, purchase contracts and units that we and/or certain selling stockholders may offer. This prospectus is not complete and does not contain all of the information that you should consider before making an investment in any of the securities described in this prospectus. A supplement to this prospectus or a free writing prospectus may also add to, update or change the information contained or incorporated by reference in this prospectus. To the extent that any statement made in an accompanying prospectus supplement or free writing prospectus is inconsistent with statements made in this prospectus, the statements made in this prospectus will be deemed modified or superseded by those made in the accompanying prospectus supplement. As allowed by the SEC rules, this prospectus does not contain all of the information included in the registration statement. For general information about the distribution of securities offered, please see “Plan of Distribution” on page 35 of this prospectus. You should read both this prospectus and any prospectus supplement together with the additional information described under the headings “Information Incorporated by Reference” and “Where You Can Find More Information” and the registration statement, including its exhibits, before making an investment in any of the securities described in this prospectus.
In this prospectus, unless the context suggests otherwise, references to:

“Ares,” “we,” “us” and “our” refer to Ares Management Corporation and its subsidiaries;

“Ares Operating Group” or “Ares Holdings” refer to Ares Holdings L.P.;

“Ares Operating Group Unit” or an “AOG Unit” refers to, collectively, a partnership unit in the Ares Operating Group entity;

“assets under management” or “AUM” refers to the assets we manage. For our funds other than our funds that are structured as collateralized loan obligations (“CLOs”), our AUM represents the sum of the net asset value of such funds, the drawn and undrawn debt (at the fund-level including amounts subject to restrictions) and uncalled committed capital (including commitments to funds that have yet to commence their investment periods). For the CLOs we manage, our AUM is equal to initial principal amounts adjusted for paydowns. AUM also includes the proceeds raised in the initial public offering of a special purpose acquisition company sponsored by us;

“Exchange Act” refers to the Securities Exchange Act of 1934, as amended;

“Holdco Members” refers to Michael Arougheti, David Kaplan, Antony Ressler, Bennett Rosenthal, Ryan Berry and R. Kipp deVeer;

“our funds” refers to the funds, alternative asset companies, co-investment vehicles and other entities and accounts that are managed or co-managed by the Ares Operating Group, and which are structured to pay fees. It also includes funds managed by Ivy Hill Asset Management, L.P., a wholly owned portfolio company of Ares Capital Corporation (NASDAQ: ARCC), and a registered investment adviser;

“SEC” refers to the Securities and Exchange Commission; and

“Securities Act” refers to the Securities Act of 1933, as amended.
Certain of the terms used in this prospectus, including AUM, may not be comparable to similarly titled measures used by other companies. In addition, our definition of AUM is not based on any definition of AUM that is set forth in the agreements governing the investment funds that we manage and may differ from definitions of AUM set forth in other agreements to which we are a party from time to time. Amounts and percentages throughout this prospectus may reflect rounding adjustments and consequently totals may not appear to sum.
 
1

TABLE OF CONTENTS
 
ARES MANAGEMENT CORPORATION
Ares is a leading global alternative investment manager with $352.0 billion of assets under management and over 2,550 employees in over 30 offices in more than 15 countries as of December 31, 2022. We offer our investors a range of investment strategies and seek to deliver attractive performance to an investor base that includes over 1,900 direct institutional relationships and a significant retail investor base across our publicly-traded and sub-advised funds. Since our inception in 1997, we have adhered to a disciplined investment philosophy that focuses on delivering strong risk-adjusted investment returns through market cycles. Ares believes each of its distinct but complementary investment groups in Credit, Private Equity, Real Assets, Secondaries and Strategic Initiatives is a market leader based on assets under management and investment performance. We believe we create value for our stakeholders not only through our investment performance but also by expanding our product offering, enhancing our distribution channels, increasing our global presence, investing in our non-investment functions, securing strategic partnerships and completing accretive acquisitions and portfolio purchases.
For a description of our business, financial condition, results of operations and other important information, we refer you to our filings with SEC incorporated by reference in this prospectus. For instructions on how to find copies of these documents, see “Where You Can Find More Information.”
Except as otherwise expressly provided in our Second Amended and Restated Certificate of Incorporation (the “Certificate of Incorporation”), our common stockholders are entitled to vote on all matters on which stockholders of a corporation are generally entitled to vote under the Delaware General Corporate Law (the “DGCL”), including the election of our board of directors.
Our shares of Class A common stock are listed on the NYSE under the symbol “ARES.” Our principal executive offices are located at 2000 Avenue of the Stars, 12th Floor, Los Angeles, California 90067, and our telephone number is (310) 201-4100. Our website address is http://www.aresmgmt.com. Our website is included in this prospectus as an inactive textual reference only. Except for the documents specifically incorporated by reference into this prospectus, our website and the information contained on our website are not a part of this prospectus or any applicable prospectus supplement, and you should not rely on any such information in making your decision whether to invest in the securities covered by this prospectus.
 
2

TABLE OF CONTENTS
 
SUBSIDIARY REGISTRANTS
Ares Holdings L.P., Ares Investments Holdings LLC, Ares Management LLC, Ares Finance Co. LLC, Ares Finance Co. II LLC, Ares Finance Co. III LLC, and Ares Finance Co. IV LLC (collectively, the “subsidiaries”) may jointly and severally, fully and unconditionally guarantee our payment obligations under any series of debt securities offered by this prospectus and any applicable prospectus supplement. Alternatively, any debt securities offered and sold pursuant to this prospectus may be issued by one or more of our subsidiaries and guaranteed by us and may be guaranteed by one or more of our other subsidiaries. Financial information concerning our guarantor subsidiaries and non-guarantor subsidiaries, if any, is or will be included, as applicable, in our periodic reports filed pursuant to the Exchange Act, to the extent required by the rules and regulations of the SEC.
 
3

TABLE OF CONTENTS
 
RISK FACTORS
Investing in the securities covered by this prospectus involves various risks. You should carefully consider each of the risks described in the section entitled “Risk Factors” in our Annual Report on Form 10-K for the fiscal year ended December 31, 2022, filed with the SEC on February 24, 2023 and incorporated by reference in this prospectus, as such factors may be updated from time to time in our periodic filings with the SEC, which are accessible on the SEC’s website at www.sec.gov, and all of the other information included or incorporated by reference in this prospectus, and in any prospectus supplement or free writing prospectus that we provide you in connection with an offering of securities covered by this prospectus. The risks and uncertainties discussed in the documents referred to above and other matters discussed in those documents could materially and adversely affect our business, financial condition, liquidity and results of operations and the market price of our securities. Moreover, the risks and uncertainties discussed in the foregoing documents are not the only risks and uncertainties that we face, and our business, financial condition, liquidity and results of operations and the market price of our securities could be materially adversely affected by other matters that are not known to us or that we currently do not consider to be material risks to our business.
 
4

TABLE OF CONTENTS
 
DISCLOSURE REGARDING FORWARD-LOOKING STATEMENTS
This prospectus and the documents incorporated and deemed to be incorporated by reference herein contain, and any prospectus supplement and free writing prospectus that we may provide to you in connection with an offering of the securities described in this prospectus may contain, forward-looking statements within the meaning of Section 27A of the Securities Act and Section 21E of the Exchange Act, which reflect our current views with respect to, among other things, future events, operations and financial performance. You can identify these forward-looking statements by the use of forward-looking words such as “outlook,” “believes,” “expects,” “potential,” “continues,” “may,” “will,” “should,” “seeks,” “approximately,” “predicts,” “intends,” “plans,” “estimates,” “anticipates,” “foresees” or negative versions of those words, other comparable words or other statements that do not relate to historical or factual matters. The forward-looking statements are based on our beliefs, assumptions and expectations of our future performance, taking into account all information currently available to us. Such forward-looking statements are subject to various risks and uncertainties and assumptions relating to our operations, financial results, financial condition, business prospects, growth strategy and liquidity. Some of these factors are described under the heading “Risk Factors” in our Annual Report on Form 10-K for the fiscal year ended December 31, 2022, filed with the SEC on February 24, 2023 and incorporated by reference in this prospectus. These factors should not be construed as exhaustive and should be read in conjunction with the risk factors, as such factors may be updated from time to time, and other cautionary statements that are included in this prospectus and in our other periodic filings, which are accessible on the SEC’s website at www.sec.gov. If one or more of these or other risks or uncertainties materialize, or if our underlying assumptions prove to be incorrect, our actual results may vary materially from those indicated in these forward-looking statements. New risks and uncertainties arise over time, and it is not possible for us to predict those events or how they may affect us. Therefore, you should not place undue reliance on these forward-looking statements. Any forward-looking statement speaks only as of the date on which it is made. We do not undertake any obligation to publicly update or review any forward-looking statement, whether as a result of new information, future developments or otherwise, except as required by law.
The documents incorporated and deemed to be incorporated by reference herein contain or may contain, and any prospectus supplement and free writing prospectus that we may provide to you in connection with an offering of the securities described in this prospectus may contain, market data, industry statistics and other data that have been obtained from, or compiled from, information made available by third parties. We have not independently verified this data or these statistics.
 
5

TABLE OF CONTENTS
 
USE OF PROCEEDS
Unless otherwise specified in a prospectus supplement or a free writing prospectus prepared in connection with an offering the securities pursuant to this prospectus, the net proceeds from the sale by us of any securities covered by this prospectus will be used for general corporate purposes. General corporate purposes may include repayment, repurchase or redemption of debt, acquisitions, additions to working capital, capital expenditures and investments in our subsidiaries. Net proceeds may be temporarily invested or temporarily used to repay indebtedness prior to deployment for their intended purposes.
We will not receive any of the proceeds from the sale of the securities described in this prospectus by any selling stockholders.
 
6

TABLE OF CONTENTS
 
DESCRIPTION OF CAPITAL STOCK
The following description summarizes the most important terms of our capital stock, including our Class A common stock, to which this prospectus supplement relates. This summary does not purport to be complete and is qualified in its entirety by the provisions of the Certificate of Incorporation and Bylaws, copies of which have been previously filed by us with the SEC and incorporated by reference in this prospectus supplement.
Our authorized capital stock consists of 3,500,000,000 shares, all with a par value of $0.01 per share, of which:

1,500,000,000 are designated as Class A common stock;

500,000,000 are designated as non-voting common stock;

1,000 are designated as Class B common stock;

499,999,000 are designated as Class C common stock; and

1,000,000,000 are designated as preferred stock, of which 12,400,000 shares are designated as Series A Preferred Stock.
We had outstanding as of December 31, 2022:

173,892,036 shares of Class A common stock;

3,489,911 shares of non-voting common stock;

1,000 shares of Class B common stock; and

117,231,288 shares of Class C common stock.
In addition, as of December 31, 2022, 21,833,218 shares of Class A common stock are issuable upon the exercise of outstanding equity awards.
As used in this section, “we,” “us” and “our” means Ares Management Corporation, a Delaware corporation, and its successors, but not any of its subsidiaries.
Common Stock
Economic Rights
Dividends.   Subject to preferences that apply to shares of Series A Preferred Stock and any other shares of preferred stock outstanding at the time, the holders of our Class A common stock and non-voting common stock are entitled to receive dividends out of funds legally available if our board of directors, in its discretion, determines to issue dividends and then only at the times and in the amounts that our board of directors may determine. The holders of our Class B common stock and Class C common stock do not have any rights to receive dividends.
Liquidation.   If we become subject to an event giving rise to our dissolution, liquidation or winding up, the assets legally available for distribution to our stockholders would be distributable ratably among the holders of our Class A common stock, non-voting common stock and any participating preferred stock outstanding at that time ranking on a parity with our Class A common stock with respect to such distribution, subject to prior satisfaction of all outstanding debt and liabilities and the preferential rights of and the payment of liquidation preferences, if any, on any outstanding shares of our Series A Preferred Stock and any other outstanding shares of preferred stock. The holders of our Class B common stock and Class C common stock do not have any rights to receive distributions upon our dissolution, liquidation or winding up.
Voting Rights
Except as expressly provided in our Certificate of Incorporation, the holders of our Class A common stock, Class B common stock and Class C common stock will be entitled to vote on all matters on which
 
7

TABLE OF CONTENTS
 
stockholders of a corporation are entitled to vote under the DGCL, including the election of our board of directors. The holders of non-voting common stock shall have no voting powers on any matter on which the stockholders are required or permitted to vote, except as expressly provided in our Certificate of Incorporation or required by applicable law or regulation.
Holders of our Class A common stock are entitled to one vote per share of Class A common stock.
On January 31 of each year, our board of directors will determine whether the Ares Ownership Condition (as defined below) is satisfied. The “Ares Ownership Condition” is a determination of our board of directors on or about January 31 of each year as to whether the total voting power held collectively by (i) holders of our Class C common stock (currently only Ares Voting LLC), (ii) then-current or former Ares personnel (including indirectly through related entities) and (iii) Ares Owners Holdings L.P. (“Ares Owners”), without duplication, is at least 10% of the collective voting power of our outstanding Class A common stock and our Class C common stock, voting together as a single class. For purposes of determining whether the Ares Ownership Condition is satisfied, our board of directors will treat as outstanding, and as held by the foregoing persons, all shares of common stock deliverable to such persons pursuant to equity awards granted to such persons. On any date on which the Ares Ownership Condition is satisfied, holders of our Class B common stock are entitled to a number of votes, in the aggregate, equal to (x) four times the aggregate number of votes attributable to the Class A common stock minus (y) the aggregate number of votes attributable to the Class C common stock. On any date on which the Ares Ownership Condition is not satisfied, holders of our Class B common stock are not entitled to vote on any matter submitted to a vote of our stockholders.
Ares Management GP LLC is the sole holder of shares of our Class B common stock. Ares Voting LLC, the sole holder of our Class C common stock, is generally entitled to a number of votes equal to the number of Ares Operating Group Units held of record by each limited partner of the Ares Operating Group Partnerships (as defined below) (other than us and our subsidiaries). If in the future other persons are admitted to the Ares Operating Group as limited partners and are issued shares of our Class C common stock, such other holders of our Class C common stock will be entitled, in the aggregate, to a number of votes equal to the number of Ares Operating Group Units held of record by such holder of Class C common stock. If the ratio at which Ares Operating Group Units are exchangeable for shares of our Class A common stock changes from a one-for-one basis, the number of votes to which the holders of the Class C common stock are entitled will be adjusted accordingly.
Except as provided in our Certificate of Incorporation and Bylaws and under the DGCL and the rules of the NYSE, shares of our Series A Preferred Stock are generally non-voting.
Our Certificate of Incorporation provides that the number of authorized shares of any class of stock, including our Class A common stock, may be increased or decreased (but not below the number of shares of such class then outstanding) with the approval of a majority of the voting power of our outstanding capital stock entitled to vote thereon. However, given the disparity in the voting power of our classes of common stock, on any date on which the Ares Ownership Condition is satisfied, holders of our Class B common stock will control any such vote and are effectively able to approve an increase or decrease in the number of authorized shares of any other class of common stock without a separate vote of the holders of the applicable class of common stock. This could allow holders of our Class B common stock to increase and issue additional shares of Class A common stock and/or Class C common stock beyond what is currently authorized in our Certificate of Incorporation without the consent of the holders of the applicable class of common stock. Additional classes of common stock having special voting rights could also be issued.
No Preemptive or Similar Rights
Our Class A common stock, Class B common stock and Class C common stock are not entitled to preemptive rights and are not subject to conversion, redemption or sinking fund provisions. Our non-voting common stock is not entitled to preemptive rights and is not subject to redemption or sinking fund provisions. Our non-voting common stock is entitled to conversion, effective immediately upon any Widely Dispersed Offering, pursuant to which each share of non-voting common stock so transferred shall automatically be converted into one share of Class A common stock.
 
8

TABLE OF CONTENTS
 
Exchange
Three of our indirect subsidiaries, Ares Holdings, Ares Offshore Holdings L.P. and Ares Investments L.P. (collectively, the “Ares Operating Group Partnerships”) issued units representing limited partnership interests (a partnership unit in each of the Ares Operating Group Partnerships, collectively, an “Ares Operating Group Unit”) that are exchangeable for our Class A common stock pursuant to the Fifth Amended and Restated Exchange Agreement among us and the other parties thereto (the “Exchange Agreement”), on a one-for-one basis, subject to customary adjustments for splits, unit dividends and reclassifications and compliance with applicable lock-up, vesting and transfer restrictions. On April 1, 2021, we completed an internal reorganization (the “Reorganization”) that simplified the organizational structure and merged Ares Offshore Holdings L.P. and Ares Investments L.P. with Ares Holdings. As a result of the Reorganization, Ares Holdings became the sole entity in the Ares Operating Group. When Ares Operating Group Units are exchanged for shares of Class A common stock, the number of votes to which the shares of our Class C common stock are entitled shall automatically be reduced by the number of Ares Operating Group Units so exchanged. However, so long as the Ares Ownership Condition is satisfied, the issuance of Class A common stock would increase the number of votes to which holders of Class B common stock are entitled.
Limited Call Right
If at any time:
(i)
less than 10% of the then issued and outstanding shares of any class (other than Class B common stock, Class C common stock, non-voting common stock and preferred stock) are held by persons other than the Holdco Members or their respective affiliates; or
(ii)
we are subjected to registration under the provisions of the U.S. Investment Company Act of 1940, as amended,
we will have the right, which we may assign in whole or in part to any record holder of Class B common stock or any of its affiliates, to acquire all, but not less than all, of the remaining shares of the class held by unaffiliated persons.
As a result of our right to purchase outstanding shares of common stock, a stockholder may have their shares purchased at an undesirable time or price.
Preferred Stock
Our board of directors is authorized, subject to limitations prescribed by the DGCL, to issue preferred stock in one or more series, to establish from time to time the number of shares to be included in each series, and to fix the designation, powers (including voting powers), preferences and rights of the shares of each series and any of its qualifications, limitations or restrictions, in each case without further vote or action by our stockholders (except as may be required by the terms of any preferred stock then outstanding). Our board of directors may also increase (but not above the total number of shares of preferred stock then authorized and available for issuance and not committed for other issuance) or decrease (but not below the number of shares of that series then outstanding) the number of shares of any series of preferred stock, without any further vote or action by our stockholders. The powers, preferences and rights of each series of preferred stock, and the qualification, limitations or restrictions thereof, if any, may differ from those of any and all other series at any time outstanding. Our board of directors may authorize the issuance of preferred stock with voting or conversion rights that could adversely affect the proportion of voting power held by, or other relative rights of, the holders of our Class A common stock. The issuance of preferred stock, while providing flexibility in connection with possible acquisitions and other corporate purposes, could, among other things, have the effect of delaying, deferring or preventing a change in our control of our company and might adversely affect the market price of the Class A common stock or the proportion of voting power held by, or other relative rights of, the holders of the Class A common stock.
Conflicts of Interest
The DGCL permits corporations to adopt provisions renouncing any interest or expectancy in certain opportunities that are presented to the corporation or its officers, directors or stockholders. Our Certificate
 
9

TABLE OF CONTENTS
 
of Incorporation, to the maximum extent permitted from time to time by the DGCL, renounces any interest or expectancy that we have in any business ventures of (a) each member of our board of directors and our officers, (b) each record holder of Class B common stock, (c) Ares Management GP LLC (our “Former General Partner”), (d) any person or entity who is or was a “tax matters partner” ​(as defined in the Internal Revenue Code of 1986, as amended (the “Code”) prior to amendment by P.L. 114-74) or “partnership representative” ​(as defined in Section 6223 of the Code after amendment by P.L. 114-74), member, manager, officer or director of any record holder of Class B common stock or our Former General Partner, (e) any member, manager, officer or director of any record holder of Class B common stock or our Former General Partner who is or was serving at the request of any record holder of Class B common stock or our Former General Partner as a director, officer, manager, employee, trustee, fiduciary, partner, tax matters partner, partnership representative, member, representative, agent or advisor of another person or entity, (f) any person or entity who controls any record holder of Class B common stock or our Former General Partner and (g) certain other specified persons (collectively, the “Indemnitees”). Our Certificate of Incorporation provides that each Indemnitee has the right to engage in businesses of every type and description, including business interests and activities in direct competition with our business and activities. Our Certificate of Incorporation also waives and renounces any interest or expectancy that we may have in, or right to be offered an opportunity to participate in, business opportunities that are from time to time presented to the Indemnitees. Notwithstanding the foregoing, pursuant to our Certificate of Incorporation, each record holder of Class B common stock has agreed that its sole business will be to act as a record holder of Class B common stock and as a general partner or managing member of any partnership or limited liability company that we may hold an interest in and that it will not engage in any business or activity or incur any debts or liabilities except (x) in connection therewith or (y) in connection with the acquisition, owning or disposing of equity securities of us or any of our subsidiaries.
Anti-Takeover Provisions
Our Certificate of Incorporation and Bylaws and the DGCL contain provisions, which are summarized in the following paragraphs, that are intended to enhance the likelihood of continuity and stability in the composition of our board of directors and to discourage certain types of transactions that may involve an actual or threatened acquisition of our company. These provisions are intended to avoid costly takeover battles, reduce our vulnerability to a hostile change in control or other unsolicited acquisition proposal, and enhance the ability of our board of directors to maximize stockholder value in connection with any unsolicited offer to acquire us. However, these provisions may have the effect of delaying, deterring or preventing a merger or acquisition of our company by means of a tender offer, a proxy contest or other takeover attempt that a stockholder might consider in its best interest, including attempts that might result in a premium over the prevailing market price for the shares of Class A common stock held by stockholders.
Loss of voting rights.   If at any time any person or group (other than a record holder of Class B common stock, Ares Owners, a Holdco Member or any of their respective affiliates, or a direct or subsequently approved transferee of the foregoing) beneficially owns 20% or more of any class of our stock then outstanding, that person or group will lose voting rights on all of its shares of stock and such shares of stock may not be voted on any matter as to which such shares may be entitled to vote and will not be considered to be outstanding when sending notices of a meeting of stockholders, calculating required votes, determining the presence of a quorum or for other similar purposes, in each case, as applicable and to the extent such shares of stock are entitled to any vote. These restrictions do not apply to our Class B common stock or Class C common stock.
Requirements for advance notification of stockholder proposals.   Our Bylaws establish advance notice procedures with respect to stockholder proposals brought forth at annual or special meetings of our stockholders. Generally, to be timely, a stockholder’s notice must be received at our principal executive offices not less than 90 days or more than 120 days prior to the first anniversary date of the immediately preceding annual meeting of stockholders. Our Bylaws also specify requirements as to the form and content of a stockholder’s notice. Our Bylaws allow the chairman of the meeting at a meeting of the stockholders to adopt rules and regulations for the conduct of meetings, which may have the effect of precluding the conduct of certain business at a meeting if the rules and regulations are not followed. These provisions may deter, delay or discourage a potential acquirer from attempting to influence or obtain control of our company.
 
10

TABLE OF CONTENTS
 
Special stockholder meetings.   Our Certificate of Incorporation provides that special meetings of our stockholders may be called at any time only by or at the direction of our board of directors, a record holder of Class B common stock or stockholders representing 50% or more of the voting power of the outstanding stock of the class or classes of stock which are entitled to vote at such meeting. Class A common stock and Class C common stock are considered the same class of common stock for this purpose.
Stockholder action by written consent.   Pursuant to Section 228 of the DGCL, any action required to be taken at any annual or special meeting of the stockholders may be taken without a meeting, without prior notice and without a vote if a consent or consents in writing, setting forth the action so taken, is signed by the holders of outstanding stock having not less than the minimum number of votes that would be necessary to authorize or take such action at a meeting at which all shares of our stock entitled to vote thereon were present and voted, unless the Certificate of Incorporation provides otherwise or it conflicts with the rules of the NYSE. Our Certificate of Incorporation permits stockholder action by written consent by stockholders other than the Class B Stockholder only if consented to by the board of directors in writing.
Amendments to our Certificate of Incorporation requiring Class B Stockholder approval.   Except as otherwise expressly provided by applicable law or any certificate of designation for any series of our preferred stock, on any date on which the Ares Ownership Condition is satisfied, only the record holders of Class B common stock shall have the right to vote on certain amendments to our Certificate of Incorporation that are proposed by our board of directors.
Such amendments include:
(i)
any amendment that our board of directors has determined:
(a)
is necessary or appropriate in connection with (x) a pro rata distribution of shares of our stock or of options, rights, warrants or appreciation rights relating to shares of our stock or (y) a subdivision or combination of our stock,
(b)
based on the advice of counsel, is necessary or appropriate to prevent us or the Indemnitees from having a material risk of being in any manner subjected to registration under the provisions of the U.S. Investment Company Act of 1940, as amended, the U.S. Investment Advisers Act of 1940, as amended, or “plan asset” regulations adopted under the U.S. Employee Retirement Income Security Act of 1974, as amended, regardless of whether such are substantially similar to plan asset regulations currently applied or proposed by the United States Department of Labor, or
(c)
is necessary or appropriate to cure any ambiguity, omission, mistake, defect or inconsistency;
(ii)
any amendment that is expressly permitted by our Certificate of Incorporation to be voted on solely by the record holders of Class B common stock; or
(iii)
any amendment that reflects a merger or conveyance pursuant to certain provisions of our Certificate of Incorporation that do not require stockholder approval for such a merger or conveyance.
Super-majority requirements for certain amendments to our Certificate of Incorporation.   Except for amendments to our Certificate of Incorporation that require the sole approval of the record holders of Class B common stock, any amendments to our Certificate of Incorporation require the vote or consent of stockholders holding at least 90% of the voting power of our Class A common stock and Class C common stock, voting together as a single class, unless we obtain an opinion of counsel confirming that such amendment would not affect the limited liability of any of our stockholders under the DGCL. Any amendment of this provision of our Certificate of Incorporation also requires the vote or consent of stockholders holding at least 90% of the voting power of our Class A common stock and Class C common stock, voting together as a single class.
Merger, sale or other disposition of assets.   Our Certificate of Incorporation provides that we may, with the approval of the record holders of at least a majority in voting power of our Class A common stock and Class C common stock, and, on any date on which the Ares Ownership Condition is satisfied, with the approval of the record holders of our Class B common stock, sell, exchange or otherwise dispose of all
 
11

TABLE OF CONTENTS
 
or substantially all of our assets in a single transaction or a series of related transactions, or consummate any merger, consolidation or other similar combination, or approve the sale, exchange or other disposition of all or substantially all of the assets of our subsidiaries, except that no approval of our Class A common stock and Class C common stock shall be required in the case of certain limited transactions involving our reorganization into another limited liability entity where the governing instruments of the resulting entity provide our stockholders with substantially the same rights and obligations as are contained in our Certificate of Incorporation. We may in our sole discretion mortgage, pledge, hypothecate or grant a security interest in all or substantially all of our assets (including for the benefit of persons other than us or our subsidiaries) without the prior approval of the holders of our Class A common stock and Class C common stock. We may also sell all or substantially all of our assets under any forced sale of any or all of our assets pursuant to the foreclosure or other realization upon those encumbrances without the prior approval of the holders of our Class A common stock and Class C common stock.
Preferred stock.   If holders of any preferred stock that we may issue have the right to require us to redeem all or a portion of their series of preferred stock upon the occurrence of a change of control event, third parties may be discouraged from pursuing certain transactions with us that may otherwise be in the best interest of our stockholders.
Choice of forum.   The Court of Chancery of the State of Delaware (or, solely to the extent that the Court of Chancery lacks subject matter jurisdiction, any other court in the State of Delaware with subject matter jurisdiction) is the exclusive forum for resolving any claims, suits, actions or proceedings arising out of or relating in any way to our Certificate of Incorporation (including any claims, suits or actions to interpret, apply or enforce (i) the provisions of our Certificate of Incorporation or our Bylaws, (ii) our duties, obligations or liabilities to our stockholders, or of our stockholders to us, or among our stockholders, (iii) the rights or powers of, or restrictions on, us or any of our stockholders, (iv) any provision of the DGCL or (v) any other instrument, document, agreement or certificate contemplated by any provision of the DGCL relating to us (regardless of whether such claims, suits, actions or proceedings (x) sound in contract, tort, fraud or otherwise, (y) are based on common law, statutory, equitable, legal or other grounds or (z) are derivative or direct claims)).
Business Combinations
We have opted out of Section 203 of the DGCL, which provides that an “interested stockholder” ​(a person other than the corporation or any direct or indirect majority-owned subsidiary who, together with affiliates and associates, owns, or, if such person is an affiliate or associate of the corporation, within three years did own, 15% or more of the outstanding voting stock of a corporation) may not engage in “business combinations” ​(which is broadly defined to include a number of transactions, such as mergers, consolidations, asset sales and other transactions in which an interested stockholder receives or could receive a financial benefit on other than a pro rata basis with other stockholders) with the corporation for a period of three years after the date on which the person became an interested stockholder without certain statutorily mandated approvals.
Indemnification of Directors and Officers
Our Certificate of Incorporation provides that in most circumstances we will indemnify the following persons, to the fullest extent permitted by law, from and against all losses, claims, damages, liabilities, joint or several, expenses (including legal fees and expenses), judgments, fines, penalties, interest, settlements or other amounts arising from any and all threatened, pending or completed claim, demand, action, suit or proceeding, whether civil, criminal, administrative or investigative, and whether formal or informal, and including appeals, in which any Indemnitee may be involved, or is threatened to be involved, as a party or otherwise, by reason of its status as an Indemnitee, whether arising from acts or omissions to act occurring on, before or after the date of its Certificate of Incorporation, on an after tax basis: (a) each member of our board of directors and each of our officers, (b) each record holder of Class B common stock, (c) our Former General Partner, (d) any person or entity who is or was a tax matters partner or partnership representative, member, manager, officer or director of any record holder of Class B common stock or our Former General Partner, (e) any member, manager, officer or director of any record holder of Class B common stock or our Former General Partner who is or was serving at the request of any record holder of Class B common
 
12

TABLE OF CONTENTS
 
stock or our Former General Partner as a director, officer, manager, employee, trustee, fiduciary, partner, tax matters partner, partnership representative, member, representative, agent or advisor of another person or entity; provided that such a person or entity will not be indemnified solely for providing, on a fee-for-services basis or similar arm’s-length compensatory basis, agency, advisory, consulting, trustee, fiduciary or custodial services, (f) any person or entity who controls any record holder of Class B common stock or the Former General Partner and (g) any person a record holder of Class B common stock, in its sole discretion, designates as an Indemnitee.
We agree to provide this indemnification unless there has been a final and non-appealable judgment entered by a court of competent jurisdiction determining that these persons acted in bad faith or with criminal intent. Any indemnification under these provisions will only be out of our assets. We are not personally liable for, and do not have any obligation to contribute or loan funds or assets to the board of directors to enable it to effectuate, indemnification. We may purchase insurance against liabilities asserted against and expenses incurred by persons for our activities, regardless of whether we would have the power to indemnify the person against liabilities under our Certificate of Incorporation.
Transfer Agent and Registrar
The transfer agent and registrar for our Class A common stock, non-voting common stock, Class B common stock and Class C common stock is American Stock Transfer & Trust Company, LLC. The transfer agent and registrar’s address is 6201 15th Avenue, Brooklyn, New York 11210, and its telephone number is (877) 681-8121.
Listing
Our Class A common stock is listed on the NYSE under the ticker symbol “ARES”.
 
13

TABLE OF CONTENTS
 
DESCRIPTION OF DEBT SECURITIES AND GUARANTEES
The following description of debt securities describes general terms and provisions of a series of debt securities and, if applicable, the guarantees of the debt securities of that series that may be offered pursuant to this prospectus and an applicable prospectus supplement. The debt securities may be issued from time to time in one or more series. The particular terms of each series that is offered by a prospectus supplement, including the issuer of the debt securities, will be described in the applicable prospectus supplement, which we will file with the SEC. If any particular terms of the debt securities or, if applicable, any guarantees of the debt securities of that series or the applicable indenture described in a prospectus supplement differ from any of the terms described in this prospectus, the terms described in the applicable prospectus supplement will supersede the terms described in this prospectus.
Any series of debt securities issued by us will be issued under one or more indentures, each to be entered into by us, one or more subsidiary guarantors, a trustee, registrar, paying agent and transfer agent and/or a collateral agent, as applicable. Any series of debt securities issued by our subsidiaries will be issued under one or more indentures, each to be entered into by such issuer, us, one or more subsidiary guarantors, a trustee, registrar, paying agent and transfer agent and/or a collateral agent, as applicable. The trustee, registrar, paying agent, transfer agent, collateral agent, calculation agent and/or foreign currency agent (collectively, the “agents”), as applicable, shall be named in the applicable prospectus supplement. The following summary of selected provisions of the indentures, the debt securities and the guarantees does not purport to be complete and is subject to, and qualified in its entirety by reference to, all of the provisions in the indenture, including definitions therein of certain terms and the provisions made part thereof by reference to the Trust Indenture Act of 1939, as amended (the “Trust Indenture Act”). This summary may not contain all of the information that you may find useful. You should review the form of applicable indenture, the form of any applicable supplemental indenture and the form of certificate evidencing the applicable debt securities, which forms have been or will be filed as exhibits to the registration statement of which this prospectus is a part or as exhibits to documents which have been or will be incorporated by reference in this prospectus.
As used in this section, “we,” “us” and “our” means Ares Management Corporation, a Delaware corporation, and its successors, but not any of its subsidiaries. As used in this prospectus, “debt securities” means the debentures, notes, guarantees, bonds and other evidence of indebtedness offered pursuant to this prospectus and an applicable prospectus supplement and authenticated by the relevant trustee and delivered under the indenture. The term “issuer” means us and/or one or more of our subsidiaries, depending on which registrant is offering the debt securities, and the term “issuers” is a collective reference to the registrants offering debt securities using this prospectus.
General
The issuer may offer the debt securities from time to time in as many distinct series as the issuer may determine. All debt securities will be our senior unsecured obligations. The indenture does not limit the amount of debt securities that the issuer may issue under that indenture. The issuer may, without the consent of the holders of the debt securities of any series, issue additional debt securities ranking equally with, and otherwise similar in all respects to, the debt securities of the series (except for the public offering price, the issue date, the issue price, the date from which interest will accrue and, if applicable, the date on which interest will first be paid) so that those additional debt securities will be consolidated and form a single series with the debt securities of the series previously offered and sold.
The debt securities of any series of the applicable issuer may have the benefit of guarantees (each, a “guarantee”) by one or more of our subsidiaries, specified as a “guarantor” ​(each, a “subsidiary guarantor”) in the prospectus supplement for the series of such debt securities. In the case of debt securities issued by a subsidiary, the debt securities will also be guaranteed by us (collectively with the subsidiary guarantors, the “guarantors”). Unless otherwise expressly stated or the context otherwise requires, as used in this section, the term “guaranteed debt securities” means debt securities that, as described in the prospectus supplement relating thereto, are guaranteed by one or more guarantors pursuant to the applicable supplemental indenture. Financial information concerning our guarantor subsidiaries and non-guarantor subsidiaries, if any, is or will be included, as applicable, in our periodic reports filed pursuant to the Exchange Act, to the extent required by the rules and regulations of the SEC.
 
14

TABLE OF CONTENTS
 
The debt securities of each series will be issued in fully registered form without interest coupons. We currently anticipate that the debt securities of each series offered and sold pursuant to this prospectus will be issued as global debt securities as described under “— Book-Entry; Delivery and Form; Global Securities” and will trade in book-entry form only.
Debt securities denominated in U.S. dollars will be issued in denominations of $2,000 and any integral multiple of $1,000 in excess thereof, unless otherwise specified in the applicable prospectus supplement. If the debt securities of a series are denominated in a foreign or composite currency, the applicable prospectus supplement will specify the denomination or denominations in which those debt securities will be issued.
Unless otherwise specified in the applicable prospectus supplement, the issuer will repay the debt securities of each series at 100% of their principal amount, together with accrued and unpaid interest thereon at maturity, except if those debt securities have been previously redeemed or purchased and cancelled.
Unless otherwise specified in the applicable prospectus supplement, the debt securities of each series will not be listed on any securities exchange. The applicable prospectus supplement will include a discussion of material U.S. federal income tax considerations applicable to the debt securities.
Provisions of Indenture
The indenture provides that debt securities may be issued under it from time to time in one or more series. For each series of debt securities, this prospectus and the applicable prospectus supplement will describe the following terms and conditions of that series of debt securities:

the title of the series;

the maximum aggregate principal amount, if any, established for debt securities of the series;

the person to whom any interest on a debt security of the series will be payable, if other than the person in whose name that debt security (or one or more predecessor debt securities) is registered at the close of business on the regular record date for such interest;

the date or dates on which the principal of any debt securities of the series will be payable or the method used to determine or extend those dates;

the rate or rates at which any debt securities of the series will bear interest, if any, the date or dates from which any such interest will accrue, the interest payment dates on which any such interest will be payable and the regular record date for any such interest payable on any interest payment date;

the place or places where the principal of and premium, if any, and interest on any debt securities of the series will be payable and the manner in which any payment may be made;

the period or periods within which, the price or prices at which and the terms and conditions upon which any debt securities of the series may be redeemed, in whole or in part, at our option and, if other than by a board resolution, the manner in which any election by us to redeem the debt securities will be evidenced;

our obligation or right, if any, to redeem or purchase any debt securities of the series pursuant to any sinking fund or at the option of the holder thereof and the period or periods within which, the price or prices at which and the terms and conditions upon which any debt securities of the series will be redeemed or purchased, in whole or in part, pursuant to such obligation;

if other than denominations of $2,000 and any integral multiple of $1,000 in excess thereof, the denominations in which any debt securities of the series will be issuable;

if the amount of principal of or premium, if any, or interest on any debt securities of the series may be determined with reference to a financial or economic measure or index or pursuant to a formula, the manner in which such amounts will be determined;

if other than U.S. dollars, the currency, currencies or currency units in which the principal of or premium, if any, or interest on any debt securities of the series will be payable and the manner of determining the equivalent thereof in U.S. dollars for any purpose;
 
15

TABLE OF CONTENTS
 

if the principal of or premium, if any, or interest on any debt securities of the series is to be payable, at our election or the election of the holder thereof, in one or more currencies or currency units other than that or those in which such debt securities are stated to be payable, the currency, currencies or currency units in which the principal of or premium, if any, or interest on such debt securities as to which such election is made will be payable, the periods within which and the terms and conditions upon which such election is to be made and the amount so payable (or the manner in which such amount will be determined);

if other than the entire principal amount thereof, the portion of the principal amount of any debt securities of the series which will be payable upon declaration of acceleration of the maturity thereof pursuant to the indenture;

if the principal amount payable at the stated maturity of any debt securities of the series will not be determinable as of any one or more dates prior to the stated maturity, the amount which will be deemed to be the principal amount of such debt securities as of any such date for any purpose thereunder or hereunder, including the principal amount thereof which will be due and payable upon any maturity other than the stated maturity or which will be deemed to be outstanding as of any date prior to the stated maturity (or, in any such case, the manner in which such amount deemed to be the principal amount will be determined);

if other than by a board resolution, the manner in which any election by us to defease any debt securities of the series pursuant to the indenture will be evidenced; whether any debt securities of the series other than debt securities denominated in U.S. dollars and bearing interest at a fixed rate are to be subject to the defeasance provisions of the indenture; or, in the case of debt securities denominated in U.S. dollars and bearing interest at a fixed rate, if applicable, that the debt securities of the series, in whole or any specified part, will not be defeasible pursuant to the indenture;

if applicable, that any debt securities of the series will be issuable in whole or in part in the form of one or more global securities and, in such case, the respective depositaries for such global securities and the form of any legend or legends which will be borne by any such global securities, and any circumstances in which any such global security may be exchanged in whole or in part for debt securities registered, and any transfer of such global security in whole or in part may be registered, in the name or names of persons other than the depositary for such global security or a nominee thereof and any other provisions governing exchanges or transfers of such global security;

any addition to, deletion from or change in the events of default applicable to any debt securities of the series and any change in the right of the trustee or the requisite holders of such debt securities to declare the principal amount thereof due and payable;

any addition to, deletion from or change in the covenants applicable to debt securities of the series;

if the debt securities of the series are to be convertible into or exchangeable for cash and/or any securities or other property of any person (including us), the terms and conditions upon which such debt securities will be so convertible or exchangeable;

whether the debt securities of the series will be guaranteed by any persons and, if so, the identity of such persons, the terms and conditions upon which such debt securities will be guaranteed and, if applicable, the terms and conditions upon which such guarantees may be subordinated to other indebtedness of the respective guarantors;

whether the debt securities of the series will be secured by any collateral and, if so, the terms and conditions upon which such debt securities will be secured and, if applicable, upon which such liens may be subordinated to other liens securing other indebtedness of us or of any guarantor;

whether the debt securities of the series will be subordinated to other indebtedness of the issuer and, if so, the terms and conditions upon which such debt securities will be subordinated;

if a trustee other than the trustee named in the indenture is to act as trustee for the securities of a series, the name and corporate trust office of such trustee; and

any other terms of the debt securities of the series and any guarantees of the debt securities (which terms will not be inconsistent with the provisions of the indenture, except as permitted thereunder).
 
16

TABLE OF CONTENTS
 
Interest
In the applicable prospectus supplement, we will designate the debt securities of a series as being either debt securities bearing interest at a fixed rate of interest or debt securities bearing interest at a floating rate of interest.
Each debt security will begin to accrue interest from the date on which it is originally issued. Interest on each such debt security will be payable in arrears on the interest payment dates set forth in the applicable prospectus supplement and as otherwise described below and at maturity or, if earlier, the redemption date described below. Interest will be payable to the holder of record of the debt securities at the close of business on the record date for each interest payment date, which record dates will be specified in such prospectus supplement.
As used in the indenture, the term “business day” means, with respect to debt securities of a series, any day, other than a Saturday or Sunday, that is not a day on which banking institutions or trust companies are authorized or obligated by law, regulation or executive order to close in the place where the principal of and premium, if any, and interest on the debt securities are payable.
Unless otherwise indicated in the applicable prospectus supplement:

For fixed rate debt securities, if the maturity date, the redemption date or an interest payment date is not a business day, we will pay principal, premium, if any, the redemption price, if any, and interest on the next succeeding business day, and no interest will accrue from and after the relevant maturity date, redemption date or interest payment date to the date of that payment. Interest on the fixed rate debt securities will be computed on the basis of a 360-day year of twelve 30-day months.

For floating rate debt securities, if any interest payment date for the debt securities of a series bearing interest at a floating rate (other than the maturity date or the redemption date, if any) would otherwise be a day that is not a business day, then the interest payment date will be postponed to the following date which is a business day, unless that business day falls in the next succeeding calendar month, in which case the interest payment date will be the immediately preceding business day; if the maturity date or the redemption date, if any, is not a business day, we will pay principal, premium, if any, the redemption price, if any, and interest on the next succeeding business day, and no interest will accrue from and after the maturity date or the redemption date, if any, to the date of that payment. Interest on the floating rate debt securities will be computed on the basis of the actual number of days elapsed during the relevant interest period and a 360-day year.
Optional Redemption
If specified in the applicable prospectus supplement, we may elect to redeem all or part of the outstanding debt securities of a series from time to time before the maturity date of the debt securities of that series. Upon such election, we will notify the trustee of the redemption date and the principal amount of debt securities of the series to be redeemed. If less than all the debt securities of the series are to be redeemed, the particular debt securities of that series to be redeemed will be selected by the trustee by such method as the trustee deems fair and appropriate, including by lot or pro rata. The applicable prospectus supplement will specify the redemption price for the debt securities to be redeemed (or the method of calculating such price), in each case in accordance with the terms and conditions of those debt securities.
Notice of redemption will be given to each holder of the debt securities to be redeemed not less than 15 nor more than 60 days prior to the date set for such redemption. This notice will include the following information: the redemption date; the redemption price (or the method of calculating such price); if less than all of the outstanding debt securities of consisting of more than one series are to be redeemed, the identification (and, in the case of partial redemption, the respective principal amounts) of the particular debt securities to be redeemed and, if less than all of the outstanding debt securities of any series consisting of a single security are to be redeemed, the principal amount of the debt security to be redeemed; that on the date of redemption, the redemption price will become due and payable upon each debt security to be redeemed and, if applicable, that interest thereon will cease to accrue on and after the redemption date; the place or places where such debt securities are to be surrendered for payment of the redemption price; for any debt securities that by their terms may be converted, the terms of conversion, the date on which the right
 
17

TABLE OF CONTENTS
 
to convert will terminate and the place or places where such debt securities may be surrendered for conversion; that the redemption is for a sinking fund, if such is the case; and the CUSIP, ISN or any similar number of the debt securities to be redeemed.
By no later than 11:00 a.m. (New York City time) on the business day prior to any redemption date, we will deposit or cause to be deposited with the trustee or with a paying agent (or, if we are acting as paying agent with respect to the debt securities being redeemed, we will segregate and hold in trust as provided in the indenture) an amount of money sufficient to pay the aggregate redemption price of, and (except if the redemption date shall be an interest payment date or the debt securities of such series provide otherwise) accrued interest on, all of the debt securities or the part thereof to be redeemed on that date. On the redemption date, the redemption price will become due and payable upon all of the debt securities to be redeemed, and interest, if any, on the debt securities to be redeemed will cease to accrue from and after that date. Upon surrender of any such debt securities for redemption, we will pay those debt securities surrendered at the redemption price together, if applicable, with accrued interest to the redemption date.
Any debt securities to be redeemed only in part must be surrendered at the place or places where the debt securities are payable and established by us for such purpose, and we will execute, and the trustee will authenticate and deliver to a holder without service charge, new debt securities of the same series and of like tenor, of any authorized denominations as requested by that holder, in a principal amount equal to and in exchange for the unredeemed portion of the debt securities that holder surrenders.
Payment and Transfer or Exchange
Principal of and premium, if any, and interest on the debt securities of each series will be payable, and the debt securities may be exchanged or transferred, at the office or agency maintained by us for such purpose. Payment of principal of and premium, if any, and interest on a global security registered in the name of or held by The Depository Trust Company (“DTC”) or its nominee will be made in immediately available funds to DTC or its nominee, as the case may be, as the registered holder of such global security. If any of the debt securities is no longer represented by a global security, payment of interest on certificated debt securities in definitive form may, at our option, be made by check mailed directly to holders at their registered addresses. See “— Book-Entry; Delivery and Form; Global Securities.”
A holder may transfer or exchange any certificated debt securities in definitive form at the same location given in the preceding paragraph. No service charge will be made for any registration of transfer or exchange of debt securities, but we or the trustee may require payment of a sum sufficient to cover any tax or other governmental charge payable in connection therewith.
If the debt securities of any series (or of any series and specified tenor) are to be redeemed in part, we are not required to (i) issue, register the transfer of or exchange any debt security selected for redemption (or of such series and specific tenor, as the case may be) for a period of 15 days before mailing of a notice of redemption of the debt security to be redeemed or (ii) register the transfer of or exchange any debt security selected for redemption in whole or in part, except the unredeemed portion of any debt securities being redeemed in part. The registered holder of a debt security will be treated as the owner of it for all purposes.
Subject to any applicable abandoned property law, all amounts of principal of and premium, if any, or interest on the debt securities paid by us that remain unclaimed two years after such payment was due and payable will be repaid to us, and the holders of such debt securities will thereafter look solely to us for payment.
Covenants
The indenture sets forth limited covenants, including the covenant described below, that will apply to each series of debt securities issued under the indenture, unless otherwise specified in the applicable prospectus supplement. However, these covenants do not, among other things:

limit the amount of indebtedness or lease obligations that may be incurred by the issuer and the guarantors;

limit the ability of the issuer or guarantors to issue, assume or guarantee debt secured by liens; or
 
18

TABLE OF CONTENTS
 

the issuer or guarantor us from paying dividends or making distributions on our capital stock or purchasing or redeeming our capital stock.
Consolidation, Merger and Sale of Assets
The indenture provides that the issuer may not be a party to a Substantially All Merger (as defined below) or participate in a Substantially All Sale (as defined below), unless:

the issuer is the surviving person, or the person formed by or surviving such Substantially All Merger or to which such Substantially All Sale has been made (the “Successor Person”) is organized under the laws of the Permitted Jurisdictions (as defined below) and has assumed by supplemental indenture all of our obligations under the indenture;

immediately after giving effect to such transaction, no default or event of default under the indenture has occurred and is continuing; and

the issuer delivers to the trustee an officers’ certificate or an opinion of counsel, each stating that such transaction and any supplemental indenture relating thereto comply with the indenture and that all conditions precedent provided for in the indenture relating to such transaction have been complied with.
Upon the consummation of such transaction, the Successor Person will be substituted for us in the indenture, with the same effect as if it had been an original party to the indenture. As a result, the Successor Person may exercise our rights and powers under the indenture, and the issuer will be released from all of our liabilities and obligations under the indenture and under the debt securities.
Any substitution of the Successor Person for us might be deemed for federal income tax purposes to be an exchange of the debt securities for “new” debt securities, resulting in recognition of gain or loss for such purposes and possibly certain other adverse tax consequences to beneficial owners of the debt securities. Holders should consult their own tax advisors regarding the tax consequences of any such substitution.
For purposes of this covenant:

a “person” means an individual, a corporation, a partnership, a limited liability company, an association, a trust or any other entity including government or political subdivision or an agency or instrumentality thereof;

a “Substantially All Merger” means our merger or consolidation with or into another person that would, in one or a series of related transactions, result in the transfer or other disposition, directly or indirectly, of all or substantially all of our combined assets taken as a whole to any other person; and

a “Substantially All Sale” means a sale, assignment, transfer, lease or conveyance to any other person, in one or a series of related transactions, directly or indirectly, of all or substantially all of our combined assets taken as a whole to any other person.

“Permitted Jurisdictions” means the laws of the United States of America or any state thereof.
Guarantees
The debt securities of any series of each issuer may be guaranteed by one or more of our subsidiaries and, in the case of debt securities issued by one of our subsidiaries, such debt securities may also be guaranteed by us. The guarantors of any series of guaranteed debt securities of each issuer may differ from the guarantors of any other series of guaranteed debt securities of such issuer or any other issuer. In the event the issuer issues a series of guaranteed debt securities, the specific guarantors of the debt securities of that series will be identified in the applicable prospectus supplement and a description of some of the terms of guarantees of those debt securities will be set forth in the applicable prospectus supplement. Unless otherwise provided in the prospectus supplement relating to a series of guaranteed debt securities, each guarantor of the debt securities of such series will unconditionally guarantee the due and punctual payment of the principal of, and premium, if any, and interest, if any, on and any other amounts payable with respect to, each debt security of such series and the due and punctual performance of all of the applicable
 
19

TABLE OF CONTENTS
 
issuer’s other obligations under the applicable indenture with respect to the debt securities of such series, all in accordance with the terms of such debt securities and the applicable indenture.
Notwithstanding the foregoing, unless otherwise provided in the prospectus supplement relating to a series of guaranteed debt securities, the applicable indenture will contain provisions to the effect that the obligations of each guarantor under its guarantees and such indenture shall be limited to the maximum amount as will, after giving effect to all other contingent and fixed liabilities of such guarantor, result in the obligations of such guarantor under such guarantees and such indenture not constituting a fraudulent conveyance or fraudulent transfer under applicable law. However, there can be no assurance that, notwithstanding such limitation, a court would not determine that a guarantee constituted a fraudulent conveyance or fraudulent transfer under applicable law. If that were to occur, the court could void the applicable guarantor’s obligations under that guarantee, subordinate that guarantee to other debt and other liabilities of that guarantor or take other action detrimental to holders of the debt securities of the applicable series, including directing the holders to return any payments received from the applicable guarantor.
The applicable prospectus supplement relating to any series of guaranteed debt securities will specify other terms of the applicable guarantees.
Unless otherwise expressly stated in the applicable prospectus supplement relating to a series of guaranteed debt securities, each guarantee will be the unsubordinated and unsecured obligation of the applicable guarantor and will rank on a parity in right of payment with all other unsecured and unsubordinated indebtedness and guarantees of such guarantor.
No Gross Up
The issuer and the trustee will be entitled to deduct the amount required pursuant to an agreement described in Section 1471(b) of the Code or otherwise imposed pursuant to Sections 1471 through 1474 of the Code (such Sections commonly referred to as “FATCA”), and neither the issuer nor the trustee shall have any obligation to gross-up any payment to pay any additional amount as a result of such deduction. In addition, unless otherwise provided in an applicable supplemental indenture, the issuer shall not be obligated to pay any additional amounts with respect to our debt securities as a result of any withholding or deduction for, or on account of, any other present or future taxes, duties, assessments or governmental charges.
Events of Default
Each of the following events are defined in the indenture as an “event of default” ​(whatever the reason for such event of default and whether or not it will be voluntary or involuntary or be effected by operation of law or pursuant to any judgment, decree or order of any court or any order, rule or regulation of any administrative or governmental body) with respect to the debt securities of any series:
(1)
default in the payment of any installment of interest on any debt securities of that series, and such default continues for a period of 30 days after the payment becomes due and payable;
(2)
default in the payment of principal of or premium, if any, on any debt securities of that series when it becomes due and payable, regardless of whether the payment became due and payable at its stated maturity, upon redemption, upon declaration of acceleration or otherwise;
(3)
default in the deposit of any sinking fund payment, when and as due by the terms of any debt securities of that series;
(4)
default in the performance, or breach, of any covenant or agreement of ours in the indenture with respect to the debt securities of that series (other than as referred to in clause (1), (2) or (3) above), which continues and is not cured for a period of 90 days after written notice to us by the trustee or to us and the trustee by the holders of not less than 25% in aggregate principal amount of the outstanding debt securities of that series;
(5)
the issuer pursuant to or within the meaning of the Bankruptcy Law (as defined below):

commence a voluntary case or proceeding;
 
20

TABLE OF CONTENTS
 

consent to the entry of an order for relief against us in an involuntary case or proceeding;

consent to the appointment of a Custodian (as defined below) of us or for all or substantially all of our property;

make a general assignment for the benefit of our creditors;

file a petition in bankruptcy or answer or consent seeking reorganization or relief; consent to the filing of such petition or the appointment of or taking possession by a Custodian; or

take any comparable action under any foreign laws relating to insolvency;
(6)
a court of competent jurisdiction enters an order or decree under any Bankruptcy Law that:

is for relief against us in an involuntary case, or adjudicates us insolvent or bankrupt;

appoints a Custodian of us or for all or substantially all of our property;

orders the winding-up or liquidation of us (or any similar relief is granted under any foreign laws); or

and the order or decree remains unstayed and in effect for 90 days;
(7)
any guarantee of the debt securities of that series ceases to be in full force and effect (except as contemplated by the terms of the indenture) or is declared null and void in a judicial proceeding or the guarantor denies or disaffirms its obligations under the indenture or its guarantee, in each case unless the guarantee has been released pursuant to the terms of the indenture; and
(8)
any other event of default provided with respect to debt securities of that series occurs.
“Bankruptcy Law” means Title 11, United States Code or any similar federal or state or foreign law for the relief of debtors.
“Custodian” means any custodian, receiver, trustee, assignee, liquidator or other similar official under any Bankruptcy Law.
If an event of default with respect to debt securities of any series (other than an event of default specified in clause (5) or (6) above with respect to us) occurs and is continuing, the trustee by notice to us, or the holders of not less than 25% in aggregate principal amount of the outstanding debt securities of that series, by notice to us and the trustee, may declare the principal and accrued and unpaid interest on all the debt securities of that series to be due and payable. Upon such a declaration, such principal and accrued and unpaid interest will be due and payable immediately. If an event of default specified in clause (5) or (6) above with respect to us occurs and is continuing, the principal and accrued and unpaid interest on the debt securities of that series will become and be immediately due and payable without any declaration or other act on the part of the trustee or any holders.
The holders of not less than a majority in aggregate principal amount of the outstanding debt securities of any series may rescind a declaration of acceleration and its consequences, if the issuer has deposited certain sums with the trustee and all events of default with respect to the debt securities of that series, other than the nonpayment of the principal which have become due solely by such acceleration, have been cured or waived, as provided in the indenture.
An event of default for a particular series of debt securities does not necessarily constitute an event of default for any other series of debt securities issued under the indenture.
The issuer is required to furnish the trustee annually a statement by certain of our officers to the effect that, to the best of their knowledge, the issuer is not in default in the performance and observance of any of the terms, provisions and conditions under the indenture or, if there has been a default, specifying each such default and the nature and status thereof which such officers may have knowledge.
No holder of any debt securities of any series will have any right to institute any judicial or other proceeding with respect to the indenture, or for the appointment of a receiver, assignee, trustee, liquidator or sequestrator (or similar official), or for any other remedy unless:
 
21

TABLE OF CONTENTS
 
(1)
an event of default has occurred and is continuing and such holder has given the trustee prior written notice of such continuing event of default, specifying an event of default with respect to the debt securities of that series;
(2)
the holders of not less than 25% of the aggregate principal amount of the outstanding debt securities of that series have requested the trustee to institute proceedings in respect of such event of default;
(3)
the trustee has been offered indemnity reasonably satisfactory to it against its costs, expenses and liabilities in complying with such request;
(4)
the trustee has failed to institute proceedings 60 days after the receipt of such notice, request and offer of indemnity; and
(5)
no direction inconsistent with such written request has been given for 60 days by the holders of a majority in aggregate principal amount of the outstanding debt securities of that series.
The holders of a majority in aggregate principal amount of outstanding debt securities of a series will have the right, subject to certain limitations, to direct the time, method and place of conducting any proceeding for any remedy available to the trustee, or exercising any trust or power conferred on the trustee, with respect to the debt securities of that series, and to waive certain defaults. The indenture provides that if an event of default occurs and is continuing, the trustee will exercise such of its rights and powers under the indenture, and use the same degree of care and skill in their exercise, as a prudent person would exercise or use under the circumstances in the conduct of such person’s own affairs. Subject to such provisions, the trustee will be under no obligation to exercise any of its rights or powers under the indenture at the request of any of the holders of the debt securities of a series unless they will have offered to the trustee security or indemnity satisfactory to the trustee against the costs, expenses and liabilities which might be incurred by it in compliance with such request or direction.
Notwithstanding the foregoing, the holder of any debt security will have an absolute and unconditional right to receive payment of the principal of and premium, if any, and interest on that debt security on or after the due dates expressed in that debt security and to institute suit for the enforcement of payment.
Modification and Waivers
Modification and amendments of the indenture and the debt securities of any series may be made by us and the trustee with the consent of the holders of not less than a majority in aggregate principal amount of the outstanding debt securities of that series affected thereby; provided, however, that no such modification or amendment may, without the consent of the holder of each outstanding debt security of that series affected thereby:

change the stated maturity of the principal of, or installment of interest on, any debt security;

reduce the principal amount of any debt security or reduce the amount of the principal of any debt security which would be due and payable upon a declaration of acceleration of the maturity thereof or reduce the rate of or extend the time of payment of interest on any debt security;

reduce any premium payable on the redemption of any debt security or change the date on which any debt security may or must be redeemed;

change the coin or currency in which the principal of, premium, if any, or interest on any debt security is payable;

impair the right of any holder to institute suit for the enforcement of any payment on or after the stated maturity of any debt security (or, in the case of redemption or repayment, on or after the redemption date or repayment date, as applicable);

reduce the percentage in principal amount of the outstanding debt securities, the consent of whose holders is required for any such amendment or waiver (of compliance with certain provisions of the indenture or certain defaults under the indenture and their consequences) provided for in the indenture; modify any provisions in the indenture regarding the modifications and amendments requiring the
 
22

TABLE OF CONTENTS
 
consent of the holders of each affected debt security, except to increase any percentage vote required or to provide that certain other provisions of the indenture cannot be modified or waived without the consent of the holder of each debt security affected thereby;

make any change that adversely affects the right to convert or exchange any debt security or decreases the conversion or exchange rate or increases the conversion price of any convertible or exchangeable debt security, unless such decrease or increase is permitted by the terms of the debt securities;

subordinate the debt security of any series to any of our other obligations;

if any debt security is guaranteed, release any guarantor of a debt security from any of its obligations under its guarantee thereof, except in accordance with the terms of the Indenture; or

modify any of the above provisions.
The issuer and the trustee may, without the consent of any holders, modify or amend the terms of the indenture and the debt securities of any series with respect to the following:

to add to our covenants for the benefit of holders of the debt securities of all or any series or to surrender any right or power conferred upon us or to surrender any right or power conferred upon us;

to evidence the succession of another person to, and the assumption by the Successor Person of our covenants, agreements and obligations under, the indenture pursuant to the covenant described under “— Covenants-Consolidation, Merger and Sale of Assets”;

to add any additional events of default for the benefit of holders of the debt securities of all or any series;

to add one or more guarantees for the benefit of holders of the debt securities;

to secure the debt securities;

to add or appoint a successor or separate trustee or other agent;

to provide for the issuance of additional debt securities of any series;

to establish the form or terms of debt securities of any series as permitted by the indenture;

to comply with the rules of any applicable securities depository;

to provide for uncertificated debt securities in addition to or in place of certificated debt securities;

to add to, change or eliminate any of the provisions of the indenture in respect of one or more series of debt securities; provided that any such addition, change or elimination (a) shall neither (1) apply to any debt security of any series created prior to the execution of the applicable supplemental indenture and entitled to the benefit of such provision nor (2) modify the rights of the holder of any such debt security with respect to such provision or (b) shall become effective only when there is no debt security described in clause (1) outstanding;

to cure any ambiguity, to correct or supplement any provision of the indenture;

to change any other provision contained in the debt securities of any series or under the indenture; provided that the change does not adversely affect the interests of the holders of debt securities of any series in any material respect; or

to conform any provision of the indenture or the debt securities of any series to the description of such debt securities contained in the prospectus, prospectus supplement, offering memorandum or similar document with respect to the offering of the debt securities of such series.
The holders of at least a majority in aggregate principal amount of the outstanding debt securities of any series may, on behalf of the holders of all debt securities of that series, waive compliance by us with certain restrictive provisions of the indenture. The holders of not less than a majority in aggregate principal amount of the outstanding debt securities of a series may, on behalf of the holders of all debt securities of that series, waive any past default and its consequences under the indenture with respect to the debt securities of that series, except a default (1) in the payment of principal or premium, if any, or interest on debt
 
23

TABLE OF CONTENTS
 
securities of that series or (2) in respect of a covenant or provision of the indenture that cannot be modified or amended without the consent of the holder of each debt security of that series. Upon any such waiver, such default will cease to exist, and any event of default arising therefrom will be deemed to have been cured, for every purpose of the indenture; however, no such waiver will extend to any subsequent or other default or impair any rights consequent thereon.
Discharge, Defeasance and Covenant Defeasance
The issuer may discharge or defease its obligations under the indenture as set forth below, unless otherwise indicated in the applicable prospectus supplement.
The issuer may discharge certain obligations to holders of the debt securities of a series and any guarantee of such debt securities that have not already been delivered to the trustee for cancellation and which have either become due and payable or will become due and payable within one year (or scheduled for redemption within one year) by (i) depositing with the trustee, in trust, money in an amount sufficient to pay and discharge the entire indebtedness on such debt securities not previously delivered to the trustee for cancellation, for principal and premium, if any, and interest to the date of such deposit (in the case of debt securities which have become due and payable) or to the stated maturity or redemption date, as the case may be, (ii) paying all other sums payable under the indenture and (iii) delivering to the trustee an officers’ certificate and an opinion of counsel, each stating that all conditions precedent in the indenture relating to the discharge as to that series have been complied with.
The indenture provides that the issuer may elect either (i) to defease and be discharged from any and all obligations with respect to the debt securities of a series and any guarantee of such debt securities (except for, among other things, obligations to register the transfer or exchange of the debt securities, to replace temporary or mutilated, destroyed, lost or stolen debt securities, to maintain an office or agency with respect to the debt securities and to hold moneys for payment in trust) (“legal defeasance”) or (ii) to be released from our obligations to comply with the restrictive covenants under the indenture, and any omission to comply with such obligations will not constitute a default or an event of default with respect to the debt securities of a series and clauses (4) and (7) under “— Events of Default” will no longer be applied (“covenant defeasance”). Legal defeasance or covenant defeasance, as the case may be, will be conditioned upon, among other things, the irrevocable deposit by us with the trustee, in trust, of (x) money in an amount, (y) U.S. government obligations which through the scheduled payment of principal and interest in accordance with their terms will provide money in an amount, or (z) a combination thereof, in each case sufficient to pay and discharge the principal or premium, if any, and interest on the debt securities.
In the case of legal defeasance, we must have delivered to the trustee an opinion of counsel confirming that (i) we have received from, or there has been published by, the Internal Revenue Service, a ruling or (ii) since the date of the indenture, there has been a change in the applicable Federal income tax law, in either case, to the effect that the holders of the debt securities of that series will not recognize gain or loss for federal income tax purposes as a result of the deposit and such legal defeasance and will be subject to the same federal income tax as would be the case if the deposit and legal defeasance did not occur. In the case of covenant defeasance, we must have delivered to the trustee an opinion of counsel stating that, under then applicable federal income tax law, the holders of the debt securities of that series will not recognize gain or loss for U.S. federal income tax purposes as a result of the deposit and covenant defeasance to be effected and will be subject to the same federal income tax as would be the case if the deposit and covenant defeasance did not occur. In addition, in the case of either legal defeasance or covenant defeasance, we shall have delivered to the trustee (i) an officers’ certificate to the effect that the neither such debt securities nor any other debt securities of the same series will be delisted as a result of such deposit and (ii) an officers’ certificate and an opinion of counsel, each stating that all conditions precedent with respect to such legal defeasance or covenant defeasance have been complied with.
Upon the effectiveness of a legal defeasance or covenant defeasance with respect to any series of guaranteed debt securities, each guarantor of the debt securities of such series shall be automatically and unconditionally released and discharged from all of its obligations under its guarantee of the debt securities of such series and all of its other obligations under the applicable indenture in respect of the debt securities of that series, without any action by us, any guarantor or the trustee, and without the consent of the holders of any debt securities.
 
24

TABLE OF CONTENTS
 
The issuer may exercise its legal defeasance option notwithstanding our prior exercise of our covenant defeasance option.
Book-Entry; Delivery and Form; Global Securities
Unless otherwise specified in the applicable prospectus supplement, the debt securities of each series will be issued in the form of one or more global debt securities, in definitive, fully registered form without interest coupons, each of which we refer to as a “global security.” Each such global security will be deposited with the trustee as custodian for DTC and registered in the name of a nominee of DTC in New York, New York for the accounts of participants in DTC.
Investors may hold their interests in a global security directly through DTC if they are DTC participants, or indirectly through organizations that are DTC participants. The indenture provides that the global securities may be exchanged in whole or in part for debt securities registered, and no transfer of a global security in whole or in part may be registered, in the name of any person other than DTC or its nominee unless:
(1)
DTC notifies us that it is unwilling or unable or no longer permitted under applicable law to continue as depository for such global security and a successor depository is not appointed within 90 days;
(2)
an event of default with respect to such global security has occurred and be continuing;
(3)
the issuer delivers to the trustee an order to such effect; or
(4)
there shall exist such circumstances, if any, in addition to or in lieu of the foregoing as have been specified for this purpose in the indenture.
The information in this section of this prospectus concerning DTC and DTC’s book-entry system has been obtained from sources that we believe to be reliable, but we do not take responsibility for this information.
Governing Law
The indenture and the debt securities (and any guarantees thereof) will be governed by, and construed in accordance with, the laws of the State of New York.
Regarding the Trustee
The trustee under the indenture will be named in the applicable prospectus supplement.
The trustee under the indenture will be permitted to engage in transactions, including commercial banking and other transactions, with us and our subsidiaries from time to time; provided that if the trustee acquires any conflicting interest it must eliminate such conflict upon the occurrence of an event of default, or else resign.
 
25

TABLE OF CONTENTS
 
DESCRIPTION OF DEPOSITARY SHARES
We may issue fractional interests in shares of Class A common stock or preferred stock, rather than shares of Class A common stock or preferred stock, with those rights and subject to the terms and conditions that we may specify in a prospectus supplement or a free writing prospectus. If we do so, we will provide for a depositary (either a bank or trust company depositary that has its principal office in the United States) to issue receipts for depositary shares, each of which will represent a fractional interest in a share of Class A common stock or preferred stock. The shares of Class A common stock or preferred stock underlying the depositary shares will be deposited under a deposit agreement between us and the depositary. The prospectus supplement or a free writing prospectus will include the name and address of the depositary and will include a discussion of material U.S. federal income tax considerations applicable to the Class A common stock, preferred stock and depositary shares, as applicable.
As used in this section, “we,” “us” and “our” means Ares Management Corporation, a Delaware corporation, and its successors, but not any of its subsidiaries.
 
26

TABLE OF CONTENTS
 
DESCRIPTION OF WARRANTS
We may issue warrants to purchase debt or equity securities. Each warrant will entitle the holder to purchase for cash the amount of debt or equity securities at the exercise price stated or determinable in a prospectus supplement or a free writing prospectus for the warrants. We may issue warrants independently or together with any offered securities. The warrants may be attached to or separate from those offered securities. We will issue the warrants under warrant agreements to be entered into between us and a bank or trust company, as warrant agent, all as described in a related prospectus supplement or a free writing prospectus. The warrant agent will act solely as our agent in connection with the warrants and will not assume any obligation or relationship of agency or trust for or with any holders or beneficial owners of warrants.
As used in this section, “we,” “us” and “our” means Ares Management Corporation, a Delaware corporation, and its successors, but not any of its subsidiaries.
The prospectus supplement or a free writing prospectus relating to any warrants that we may offer will contain the specific terms of the warrants. These terms will include some or all of the following:

the title of the warrants;

the price or prices at which the warrants will be issued;

the designation, amount and terms of the securities for which the warrants are exercisable;

the designation and terms of the other securities, if any, with which the warrants are to be issued and the number of warrants issued with each other security;

the aggregate number of warrants;

any provisions for adjustment of the number or amount of securities receivable upon exercise of the warrants or the exercise price of the warrants;

the price or prices at which the securities purchasable upon exercise of the warrants may be purchased;

the date on and after which the warrants and the securities purchasable upon exercise of the warrants will be separately transferable, if applicable;

if applicable, a discussion of material U.S. federal income tax considerations;

the date on which the right to exercise the warrants will commence, and the date on which the right will expire;

the maximum or minimum number of warrants that may be exercised at any time;

the effect of any merger, consolidation, sale or other disposition of our business on the warrant agreement and the warrants;

the terms of any rights to redeem or call the warrants;

any listing of warrants on any securities exchange;

information with respect to book-entry procedures, if any; and

any other terms of the warrants, including terms, procedures and limitations relating to the exchange and exercise of the warrants.
 
27

TABLE OF CONTENTS
 
DESCRIPTION OF PURCHASE CONTRACTS
We may issue purchase contracts, including contracts obligating holders to purchase from us and us to sell to the holders, a specified principal amount of debt securities or a specified number of shares of Class A common stock, preferred stock or depositary shares at a future date or dates, as specified in a related prospectus supplement or a free writing prospectus. Alternatively, the purchase contracts may obligate us to purchase from holders, and obligate holders to sell to us, a specified principal amount of debt securities or a specified or varying number of shares of Class A common stock, preferred stock or depositary shares. The consideration for the debt securities, Class A common stock, preferred stock or depositary shares and the principal amount of debt securities or number of shares of each may be fixed at the time the purchase contracts are issued or may be determined by a specific reference to a formula set forth in the purchase contracts. The purchase contracts may provide for settlement by delivery by us or on our behalf of the underlying security, or they may provide for settlement by reference or linkage to the value, performance or trading price of the underlying security. The purchase contracts may be issued separately or as part of purchase units consisting of a purchase contract and other securities or obligations issued by us or third parties, including U.S. treasury securities, which may secure the holders’ obligations to purchase or sell, as the case may be, shares of Class A common stock, preferred stock or depositary shares under the purchase contracts. The purchase contracts may require us to make periodic payments to the holders thereof or vice versa, and these payments may be unsecured or prefunded on some basis and may be paid on a current or on a deferred basis. The purchase contracts may require holders to secure their obligations thereunder in a specified manner and may provide for the prepayment of all or part of the consideration payable by holders in connection with the purchase of the underlying security pursuant to the purchase contracts.
The securities related to the purchase contracts may be pledged to a collateral agent for our benefit pursuant to a pledge agreement to secure the obligations of holders of purchase contracts to purchase the underlying security under the related purchase contracts. The rights of holders of purchase contracts to the related pledged securities will be subject to our security interest therein created by the pledge agreement. No holder of purchase contracts will be permitted to withdraw the pledged securities related to such purchase contracts from the pledge arrangement.
As used in this section, “we,” “us” and “our” means Ares Management Corporation, a Delaware corporation, and its successors, but not any of its subsidiaries.
 
28

TABLE OF CONTENTS
 
DESCRIPTION OF UNITS
We may issue units consisting of one or more purchase contracts, warrants, debt securities, shares of preferred stock, shares of Class A common stock or any combination of such of our securities (but not securities of third parties), as specified in a related prospectus supplement or a free writing prospectus.
As used in this section, “we,” “us” and “our” means Ares Management Corporation, a Delaware corporation, and its successors, but not any of its subsidiaries.
 
29

TABLE OF CONTENTS
 
SELLING STOCKHOLDERS
Information about selling stockholders, where applicable, will be set forth in a prospectus supplement, in a post-effective amendment or in filings we make with the SEC which are incorporated into this prospectus by reference.
 
30

TABLE OF CONTENTS
 
PLAN OF DISTRIBUTION
We and/or the selling stockholders (and any of their pledgees, donees, transferees, assignees and successors-in-interest), if applicable, may sell the securities in one or more of the following ways (or in any combination) from time to time:

through underwriters or dealers;

directly to a limited number of purchasers or to a single purchaser;

in “at the market offerings,” within the meaning of Rule 415(a)(4) under the Securities Act, to or through a market maker or into an existing trading market, on a securities exchange or otherwise; or

through agents.
The prospectus supplement will state the terms of the offering of the securities, including, to the extent applicable:

the name or names of any underwriters, dealers or agents, if any;

the name or names of the selling stockholders, if any;

the purchase price of such securities and the proceeds to be received by us, if any;

the method of distribution of such securities offered thereby;

the terms of any subscription rights;

any delayed delivery arrangements;

any over-allotment or other options under which underwriters may purchase additional securities from us or any selling stockholders;

any underwriting discounts or agency fees and other items constituting underwriters’ or agents’ compensation;

any public offering price;

any discounts or concessions allowed or reallowed or paid to dealers; and

any securities exchange or market on which the securities may be listed.
If we and/or the selling stockholders, if applicable, use underwriters in the sale, the securities will be acquired by the underwriters for their own account and may be resold from time to time in one or more transactions, including:

negotiated transactions;

at a fixed public offering price or prices, which may be changed;

at market prices prevailing at the time of sale;

at prices related to prevailing market prices; or

at negotiated prices.
Any public offering price, dealer purchase price, discount, commission or concessions allowed or reallowed or paid to dealers may be changed from time to time.
Unless otherwise stated in a prospectus supplement, the obligations of the underwriters to purchase any securities will be conditioned on customary closing conditions and the underwriters will be obligated to purchase all of such series of securities, if any are purchased.
The prospectus supplement will name any agent involved in the offer or sale of the securities and any commissions we pay to them. Generally, any agent will be acting on a best efforts basis for the period of its appointment.
We and/or the selling stockholders, if applicable, may authorize underwriters, dealers or agents to solicit offers by certain purchasers to purchase the securities from us at the public offering price set forth in
 
31

TABLE OF CONTENTS
 
the prospectus supplement pursuant to delayed delivery contracts providing for payment and delivery on a specified date in the future. The contracts will be subject only to those conditions set forth in the prospectus supplement, and the prospectus supplement will set forth any commissions we pay for solicitation of these contracts.
Underwriters, dealers and agents involved in the offering of the securities may engage in transactions with, or perform services for, us, our subsidiaries or other affiliates or any selling securityholders in the ordinary course of their businesses.
In order to facilitate the offering of the securities, any underwriters or agents, as the case may be, involved in the offering of such securities may engage in transactions that stabilize, maintain or otherwise affect the market price of such securities or other securities that may be issued upon conversion, exchange or exercise of such securities or the prices of which may be used to determine payments on the securities. Specifically, the underwriters or agents, as the case may be, may over-allot in connection with the offering, creating a short position in such securities for their own account. In addition, to cover over-allotments or to stabilize the price of the securities or of such other securities, the underwriters or agents, as the case may be, may bid for, and purchase, such securities in the open market. Finally, in any offering of such securities through a syndicate of underwriters, the underwriting syndicate may reclaim selling concessions allotted to an underwriter or a dealer for distributing such securities in the offering if the syndicate repurchases previously distributed securities in transactions to cover syndicate short positions, in stabilization transactions or otherwise. Any of these activities may stabilize or maintain the market price of the securities above independent market levels. The underwriters or agents, as the case may be, are not required to engage in these activities, and may end any of these activities at any time without notice.
Underwriters and agents may be entitled under agreements entered into with us to indemnification by us against certain civil liabilities, including liabilities under the Securities Act, or to contribution with respect to payments which the underwriters or agents may be required to make. Underwriters and agents may be customers of, engage in transactions with, or perform services for us and our affiliates in the ordinary course of business.
 
32

TABLE OF CONTENTS
 
LEGAL MATTERS
The validity of the securities will be passed upon for us by Kirkland & Ellis LLP, Los Angeles, California. An investment vehicle comprised of certain partners of Kirkland & Ellis LLP and their related persons owns interests representing less than 1% of the capital commitments of funds affiliated with Ares. If the validity of the securities will be passed upon by counsel for any underwriters, dealers or agents, such counsel will be named in the applicable prospectus supplement.
 
33

TABLE OF CONTENTS
 
EXPERTS
The consolidated financial statements of Ares Management Corporation appearing in Ares Management Corporation’s Annual Report on Form 10-K for the fiscal year ended December 31, 2022, filed with the SEC on February 24, 2023, and the effectiveness of Ares Management Corporation’s internal control over financial reporting as of December 31, 2022, have been audited by Ernst & Young LLP, independent registered public accounting firm, as set forth in their reports thereon, included therein, and incorporated herein by reference. Such consolidated financial statements are incorporated herein by reference in reliance upon such reports given on the authority of such firm as experts in accounting and auditing.
 
34

TABLE OF CONTENTS
 
WHERE YOU CAN FIND MORE INFORMATION
We file annual, quarterly and current reports, proxy statements and other information with the SEC (File No. 001-36429). The SEC maintains an Internet site that contains reports, proxy and information statements and other information regarding registrants that file electronically with the SEC. The address of the site is http://www.sec.gov. This reference to the SEC’s website is an inactive textual reference only and is not a hyperlink.
We are subject to the reporting, proxy and information requirements of the Exchange Act, and are required to file periodic reports, proxy statements and other information with the SEC. These periodic reports, proxy statements and other information are available at the website of the SEC referred to above, as well as on our website, https://www.aresmgmt.com/. This reference to our website is an inactive textual reference only and is not a hyperlink. The contents of our website are not part of this prospectus, and you should not consider the contents of our website in making an investment decision with respect to our Class A common stock. We will furnish our stockholders with annual reports containing audited financial statements and quarterly reports containing unaudited interim financial statements for each of the first three quarters of each year.
 
35

TABLE OF CONTENTS
 
INFORMATION INCORPORATED BY REFERENCE
The SEC allows us to “incorporate by reference” into this prospectus the information we provide in other documents filed by us with the SEC. The information incorporated by reference is an important part of this prospectus and any prospectus supplement. We incorporate by reference the following documents that we have filed with the SEC (other than portions of these documents that are either (i) described in paragraph (e) of Item 201 of Registration S-K or paragraphs (d)(1)-(3) and (e)(5) of Item 407 of Regulation S-K or (ii) deemed to have been furnished and not filed in accordance with SEC rules, including pursuant to Item 2.02 or Item 7.01 of any Current Report on Form 8-K (including any financial statements or exhibits relating thereto furnished pursuant to Item 9.01), unless otherwise indicated therein):
We incorporate by reference into this prospectus the following documents or information filed with the SEC:

Annual Report on Form 10-K for the fiscal year ended December 31, 2022, filed with the SEC on February 24, 2023;

Current Report on Form 8-K, filed on January 5, 2023 (excluding Item 7.01 and Exhibit 99.1 thereof);

The description of our securities filed as an exhibit to our Annual Report on Form 10-K for the fiscal year ended December 31, 2022, filed with the SEC on February 24, 2023; and

All documents filed, but not furnished, by Ares Management Corporation under Sections 13(a), 13(c), 14 or 15(d) of the Exchange Act after the date of the initial registration statement and before the termination of the offering to which this prospectus relates.
In addition, all documents subsequently filed by us with the SEC under Sections 13(a), 13(c), 14 or 15(d) of the Exchange Act (other than portions of these documents that are either (i) described in paragraph (e) of Item 201 of Registration S-K or paragraphs (d)(1)-(3) and (e)(5) of Item 407 of Regulation S-K or (ii) deemed to have been furnished and not filed in accordance with SEC rules, including pursuant to Item 2.02 or Item 7.01 of any Current Report on Form 8-K (including any financial statements or exhibits relating thereto furnished pursuant to Item 9.01), unless otherwise indicated therein), until all offerings under the Registration Statement of which this prospectus is a part are completed or terminated, will be considered to be incorporated by reference into this prospectus and to be a part of this prospectus from the dates of the filing of such documents. The most recent information that we file with the SEC automatically updates and supersedes more dated information.
We will provide without charge to each person, including any beneficial owner, to whom this prospectus is delivered, upon his or her written or oral request, a copy of any or all documents referred to above which have been or may be incorporated by reference into this prospectus, excluding exhibits to those documents unless they are specifically incorporated by reference into those documents. You may request copies of those documents from Ares Management Corporation, 2000 Avenue of the Stars, 12th Floor, Los Angeles, California 90067. You also may contact us at (310) 201-4100 or visit our website at http://www.aresmgmt.com for copies of those documents. Our website and the information contained on our website are not a part of this prospectus, and you should not rely on any such information in making your decision whether to invest in the securities covered by this prospectus.
 
36

TABLE OF CONTENTS
$         
[MISSING IMAGE: lg_ares-4c.jpg]
Ares Management Corporation
    % Senior Notes due 2028
PRELIMINARY PROSPECTUS SUPPLEMENT
BofA Securities
Morgan Stanley
SMBC Nikko
Wells Fargo
         , 2023