Please wait
TABLE OF CONTENTS
 Filed Pursuant to Rule 424(b)(5)
 Registration No. 333-270053
Prospectus Supplement
(To Prospectus dated February 27, 2023)
[MISSING IMAGE: lg_ares-4c.jpg]
Ares Management Corporation
2,650,000 Shares of Class A common stock
We are offering 2,650,000 shares of our Class A common stock.
We intend to use the proceeds of this offering for general corporate purposes, including repayment of debt, strategic acquisitions and to fund growth initiatives.
Our Class A common stock is listed on the New York Stock Exchange (“NYSE”) under the symbol “ARES.” The last reported sale price of our Class A common stock on the NYSE on June 11, 2024 was $135.78 per share.
Investing in our Class A common stock involves risks. See “Risk Factors” beginning on page S-21 of this prospectus supplement and page 4 of the accompanying prospectus and any risk factors described in the documents we incorporate by reference.
Per Share
Total
Public offering price
$ 134.75 $ 357,087,500
Underwriting discount(1)
$ 0.68 $ 1,802,000
Proceeds to us before expenses
$ 134.07 $ 355,285,500
(1)
We refer you to “Underwriting” beginning on page S-31 of this prospectus supplement for additional information regarding underwriting compensation.
We have also granted the underwriters the option to purchase, exercisable within 30 days of the date of this prospectus supplement, up to an additional 397,500 shares of Class A common stock from us on the same terms and conditions set forth above.
Neither the Securities and Exchange Commission (the “SEC”) nor any state securities commission has approved or disapproved of these securities or determined if this prospectus supplement or the related prospectus is truthful or complete. Any representation to the contrary is a criminal offense.
The underwriters expect to deliver the shares of Class A common stock to purchasers on or about June 14, 2024.
Joint Book-Running Managers
Morgan Stanley
BofA Securities
J.P. Morgan
RBC Capital Markets
Wells Fargo Securities
The date of this prospectus supplement is June 12, 2024

TABLE OF CONTENTS
 
TABLE OF CONTENTS
PROSPECTUS SUPPLEMENT
Page
S-1
S-2
S-3
S-21
S-22
S-23
S-24
S-31
S-39
S-44
S-44
S-45
PROSPECTUS
Page
1
2
3
4
5
6
7
14
26
27
28
29
30
31
33
34
35
36
 
S-i

TABLE OF CONTENTS
 
This prospectus supplement, the accompanying prospectus and the information incorporated or deemed incorporated herein have been prepared using a number of stylistic conventions, which you should consider when reading the information herein or therein. Unless otherwise expressly stated or the context otherwise requires, references in this prospectus supplement to:

“2024 Proxy Statement” refers to our Definitive Proxy Statement on Schedule 14A, filed with the SEC on April 19, 2024;

“Annual Report” refers to our Annual Report on Form 10-K for the fiscal year ended December 31, 2023, filed with the SEC on February 27, 2024;

“ARCC” refers to Ares Capital Corporation;

“Ares Operating Group” refer to Ares Holdings L.P. (“Ares Holdings”);

“Ares Operating Group entities” or an “AOG Entity” refers to, collectively, Ares Holdings and any future entity designated by our board of directors in its sole discretion as an Ares Operating Group entity;

“Ares Operating Group Unit” or an “AOG Unit” refers to, collectively, a partnership unit in the Ares Operating Group entities, including Ares Holdings and any future entity designated by our board of directors in its sole discretion as an Ares Operating Group entity;

“assets under management” or “AUM” generally refers to the assets we manage. For our funds other than collateralized loan obligations (“CLOs”), our AUM represents the sum of the net asset value (“NAV”) of such funds, the drawn and undrawn debt (at the fund-level including amounts subject to restrictions) and uncalled committed capital (including commitments to funds that have yet to commence their investment periods). NAV refers to the fair value of the assets of a fund less the fair value of the liabilities of the fund. For the CLOs we manage, our AUM is equal to initial principal of collateral adjusted for paydowns. AUM also includes the proceeds raised in the initial public offerings of special purpose acquisition companies (“SPACs”) sponsored by us, less any redemptions;

“CLOs” refers to “our funds” that are structured as collateralized loan obligations;

“Consolidated Funds” refers collectively to certain Ares funds, co-investment vehicles, CLOs and SPACs that are required under GAAP to be consolidated in our consolidated financial statements;

“fee paying AUM” or “FPAUM” refers to the AUM from which we directly earn management fees. FPAUM is equal to the sum of all the individual fee bases of our funds that directly contribute to our management fees. For our funds other than CLOs, our FPAUM represents the amount of limited partner capital commitments for certain closed-end funds within the reinvestment period, the amount of limited partner invested capital for the aforementioned closed-end funds beyond the reinvestment period and the portfolio value, gross asset value or NAV. For the CLOs we manage, our FPAUM is equal to the gross amount of aggregate collateral balance, at par, adjusted for defaulted or discounted collateral;

“fee related earnings” or “FRE,” a non-GAAP measure, is used to assess core operating performance by determining whether recurring revenue, primarily consisting of management fees and fee related performance revenues, is sufficient to cover operating expenses and to generate profits. FRE differs from income before taxes computed in accordance with GAAP as FRE excludes net performance income, investment income from our funds and adjusts for certain other items that we believe are not indicative of our core operating performance. Fee related performance revenues, together with fee related performance compensation, is presented within FRE because it represents incentive fees from perpetual capital vehicles that are measured and eligible to be received on a recurring basis and are not dependent on realization events from the underlying investments;

“GAAP” refers to accounting principles generally accepted in the United States of America;

“Holdco Members” refers to Michael Arougheti, David Kaplan, Antony Ressler, Bennett Rosenthal, Ryan Berry and R. Kipp deVeer;

“management fees” refers to fees we earn for advisory services provided to our funds, which are generally based on a defined percentage of fair value of assets, total commitments, invested capital,
 
S-ii

TABLE OF CONTENTS
 
net asset value, net investment income, total assets or par value of the investment portfolios managed by us. Management fees include Part I Fees, a quarterly fee based on the net investment income of certain funds;

“OMG” refers to our operations management group;

“our funds” refers to the funds, alternative asset companies, trusts, co-investment vehicles and other entities and accounts that are managed or co-managed by the Ares Operating Group, and which are structured to pay fees. It also includes funds managed by Ivy Hill Asset Management, L.P., a wholly owned portfolio company of ARCC and an SEC-registered investment adviser;

“Part I Fees” refers to a quarterly fee on the net investment income of ARCC, CION Ares Diversified Credit Fund (“CADC”), Ares Strategic Income Fund (“ASIF”) and Ares European Strategic Income Fund (“AESIF”). Such fees are classified as management fees as they are predictable and recurring in nature, not subject to contingent repayment and generally cash-settled each quarter, unless subject to a payment deferral;

“performance income” refers to income we earn based on the performance of a fund that is generally based on certain specific hurdle rates as defined in the fund’s investment management or partnership agreements and may be either incentive fees earned from funds with stated investment periods or carried interest;

“Q1 2024 Quarterly Report” refers to our Quarterly Report on Form 10-Q for the quarter ended March 31, 2024, filed with the SEC on May 9, 2024; and

“realized income” or “RI”, a non-GAAP measure, is an operating metric used by management to evaluate performance of the business based on operating performance and the contribution of each of the business segments to that performance, while removing the fluctuations of unrealized income and losses, which may or may not be eventually realized at the levels presented and whose realizations depend more on future outcomes than current business operations. RI differs from income before taxes by excluding: (i) operating results of our Consolidated Funds; (ii) depreciation and amortization expense; (iii) the effects of changes arising from corporate actions; and (iv) unrealized gains and losses related to carried interest, incentive fees and investment performance; and adjusts for certain other items that we believe are not indicative of our operating performance. Changes arising from corporate actions include equity-based compensation expenses, the amortization of intangible assets, transaction costs associated with mergers, acquisitions and capital activities, underwriting costs and expenses incurred in connection with corporate reorganization. Placement fee adjustment represents the net portion of either expense deferral or amortization of upfront fees to placement agents that is presented to match the timing of expense recognition with the period over which management fees are expected to be earned from the associated fund for segment purposes but have been expensed in advance in accordance with GAAP. For periods in which the amortization of upfront fees for segment purposes is higher than the GAAP expense, the placement fee adjustment is presented as a reduction to RI.
When used in this prospectus supplement, references to “AMC,” “we,” “us,” “our” and the “Company” are references to Ares Management Corporation and references to “Ares” are references to Ares Management Corporation and its consolidated subsidiaries, unless the context otherwise requires.
Many of the terms used in this prospectus supplement, including AUM, FPAUM, FRE and RI, may not be comparable to similarly titled measures used by other companies. In addition, our definitions of AUM and FPAUM are not based on any definition of AUM or FPAUM that is set forth in the agreements governing our funds and may differ from definitions of AUM or FPAUM set forth in other agreements to which we are a party or definitions used by the SEC or other regulatory bodies. Further, FRE and RI are not measures of performance calculated in accordance with GAAP. We use FRE and RI as measures of operating performance, not as measures of liquidity. FRE and RI should not be considered in isolation or as substitutes for operating income, net income, operating cash flows, or other income or cash flow statement data prepared in accordance with GAAP. The use of FRE and RI without consideration of related GAAP measures is not adequate due to the adjustments described above. Our management compensates for these limitations by using FRE and RI as supplemental measures to our GAAP results. We present these measures
 
S-iii

TABLE OF CONTENTS
 
to provide a more complete understanding of our performance as our management measures it. Amounts and percentages throughout this prospectus supplement may reflect rounding adjustments and consequently totals may not appear to sum.
We disclose certain financial measures in this prospectus supplement that are calculated and presented using methodologies other than in accordance with GAAP. We believe that providing these performance measures on a supplemental basis to our GAAP results is helpful to stockholders in assessing the overall performance of Ares’ businesses. These financial measures should not be considered as a substitute for similar financial measures calculated in accordance with GAAP, if available. We caution readers that these non-GAAP financial measures may differ from the calculations of other investment managers, and as a result, may not be comparable to similar measures presented by other investment managers. Reconciliations of these non-GAAP financial measures to the most directly comparable financial measures calculated and presented in accordance with GAAP, where applicable, can be found in our Annual Report or our Q1 2024 Quarterly Report, as applicable, each of which is incorporated by reference herein.
 
S-iv

TABLE OF CONTENTS
 
ABOUT THIS PROSPECTUS SUPPLEMENT
This document consists of two parts. The first part is this prospectus supplement, which describes the specific terms of this offering and also adds to and updates information contained in the accompanying prospectus and the documents incorporated by reference into this prospectus supplement and the accompanying prospectus. The second part is the accompanying prospectus, dated February 27, 2023, which is part of our Registration Statement on Form S-3, describes more general information, some of which may not apply to this offering. Generally, when we refer to this prospectus, we are referring to both parts of this document combined. You should read both this prospectus supplement and the accompanying prospectus, together with additional information incorporated by reference and described under the heading “Where You Can Find More Information” in this prospectus supplement.
This prospectus supplement and the information incorporated by reference in this prospectus supplement may add, update or change information contained in the accompanying prospectus. If the description of the offering varies between this prospectus supplement and the accompanying prospectus, you should rely on the information in this prospectus supplement.
Any statement made in this prospectus supplement, the accompanying prospectus or in a document incorporated or deemed to be incorporated by reference in this prospectus supplement will be deemed to be modified or superseded for purposes of this prospectus supplement if a statement contained in this prospectus supplement or in any other subsequently filed document that is also incorporated or deemed to be incorporated by reference in this prospectus supplement modifies or supersedes that statement. Any statement so modified or superseded will not be deemed, except as so modified or superseded, to constitute a part of this prospectus supplement. See “Where You Can Find More Information” in this prospectus supplement.
In making your investment decision, it is important for you to read and consider all information contained or incorporated by reference in this prospectus supplement, the accompanying prospectus and any free writing prospectus relating to this offering prepared by us or on our behalf or to which we have referred you. You should also read and consider the information in the documents to which we have referred you in “Where You Can Find More Information” in the accompanying prospectus.
Neither we nor the underwriters are responsible for the information contained in this prospectus supplement, the accompanying prospectus, any related free writing prospectus issued by us and the documents incorporated or deemed incorporated by reference in this prospectus supplement and the accompanying prospectus. We and the underwriters have not authorized anyone to provide you with different information, and neither we nor the underwriters take responsibility for any other information that others may give you. This prospectus supplement may be used only where it is legal to sell the Class A common stock offered hereby. You should assume that the information in this prospectus supplement, the accompanying prospectus, any related free writing prospectus or any document incorporated or deemed incorporated herein by reference is accurate only as of the date on the front cover of those respective documents. Our business, financial condition, results of operations and prospects may have changed since those respective dates.
Any defined term used in this prospectus supplement and not defined herein shall have the meaning attributed to such term in our Annual Report and our Q1 2024 Quarterly Report, as applicable.
 
S-1

TABLE OF CONTENTS
 
MARKET AND INDUSTRY DATA AND FORECASTS
This prospectus supplement and accompanying prospectus, including information contained or incorporated by reference herein, includes market and industry data and forecasts from independent consultant reports, publicly available information, various industry publications, other published industry sources and our internal data, estimates and forecasts. Independent consultant reports, industry publications and other published industry sources generally indicate that the information contained therein was obtained from sources believed to be reliable.
Our internal data, estimates and forecasts are based upon information obtained from our investors, partners, trade and business organizations and other contacts in the markets in which we operate and our management’s understanding of industry conditions. While we are not aware of any misstatements regarding any market, industry or similar data presented herein, such data involves risks and uncertainties and is subject to change based on various factors, including those discussed under the section titled “Risk Factors” in this prospectus supplement and accompanying prospectus and the documents incorporated by reference herein and therein.
 
S-2

TABLE OF CONTENTS
 
SUMMARY
This summary highlights selected information contained elsewhere or incorporated or deemed incorporated by reference in this prospectus supplement and the accompanying prospectus and does not contain all of the information you should consider when making your investment decision. We urge you to read all of this prospectus supplement, the accompanying prospectus and the documents incorporated or deemed incorporated by reference, including our consolidated financial statements and accompanying notes, carefully to gain a fuller understanding of our business and the terms of the Class A common stock, as well as some of the other considerations that may be important to you, before making your investment decision. You should pay special attention to the “Risk Factors” section of this prospectus supplement, the accompanying prospectus and our Annual Report to determine whether an investment in the Class A common stock is appropriate for you.
Overview
Ares is a leading global alternative investment manager with $428.3 billion of assets under management and approximately 2,900 employees in over 35 offices in more than 15 countries. We offer our investors a range of investment strategies and seek to deliver attractive performance to an investor base that includes over 2,400 direct institutional relationships and a significant retail investor base across our publicly-traded funds, sub-advised accounts and non-traded vehicles.
Since our inception in 1997, we have adhered to a disciplined investment philosophy that focuses on delivering strong risk-adjusted investment returns through market cycles. Ares believes each of its distinct but complementary investment groups in Credit, Real Assets, Private Equity, and Secondaries is a market leader based on assets under management and investment performance. We believe we create value for our stakeholders not only through our investment performance, but also by expanding our product offering, enhancing our distribution channels, increasing our global presence, investing in our non-investment functions, securing strategic partnerships and completing strategic acquisitions and portfolio purchases.
Our AUM has grown to $428.3 billion as of March 31, 2024 from $82.0 billion a decade earlier. As shown in the chart below, over the past five and 10 years, our assets under management have achieved a compound annual growth rate (“CAGR”) of 24% and 18%, respectively ($ in billions):
[MISSING IMAGE: bc_management-4c.jpg]
 
S-3

TABLE OF CONTENTS
 
We have an established track record of delivering strong risk-adjusted returns through market cycles. We believe our consistent and strong performance in a broad range of alternative investments has been shaped by several distinguishing features of our platform:

Comprehensive Multi-Asset Class Expertise and Flexible Capital:   Our proficiency at evaluating every level of the capital structure, from senior debt to common equity, across companies, structured assets, real estate projects, and infrastructure and energy assets enables us to effectively assess relative value. This proficiency is complemented by our flexibility in deploying capital in a range of structures and different market environments to maximize risk-adjusted returns.

Differentiated Market Intelligence:   Our proprietary research on over 55 industries and insights from a broad, global investment portfolio enable us to more effectively diligence and structure our products and investments.

Consistent Investment Approach:   We believe our rigorous, credit-oriented investment approach across each of our investment groups is a key contributor to our strong investment performance and ability to expand our product offering.

Robust Sourcing Model:   Our investment professionals’ local market presence and ability to effectively cross-source for other investment groups generates a robust pipeline of high-quality investment opportunities across our platform.

Talented and Committed Professionals:   We attract, develop and retain highly accomplished professionals who not only demonstrate deep and broad investment and non-investment expertise but also have a strong sense of commitment to our firm.

Collaborative Culture:   We share ideas, relationships and information across our investment groups, which enables us to more effectively source, evaluate and manage investments. We also leverage the OMG to help drive the efficiencies across the platforms and support our investment process.
Investment Groups
Each of our investment groups employs a disciplined, credit-oriented investment philosophy and is managed by a seasoned leadership team of senior professionals with extensive experience investing in, advising and underwriting assets held by our funds.
 
S-4

TABLE OF CONTENTS
 
[MISSING IMAGE: tb_investment-4c.jpg]
(1)
As of March 31, 2024, AUM amounts include vehicles managed by Ivy Hill Asset Management, L.P., a wholly owned portfolio company of ARCC and an SEC-registered investment adviser.
(2)
$57.6 billion in AUM represents investments by insurance companies in various Ares funds, SMAs and co-investments versus one discrete insurance platform.
Credit Group
Our Credit Group is one of the largest managers of credit strategies across the non-investment grade credit universe, with $308.6 billion of AUM and over 275 funds as of March 31, 2024. The Credit Group provides solutions for investors seeking to access a wide range of credit assets, including liquid credit, alternative credit and direct lending products. The Credit Group capitalizes on opportunities across traded and non-traded corporate and consumer debt across the U.S. and European markets, providing investors access to directly originated fixed and floating rate credit assets along with the ability to capitalize on illiquidity premiums across the credit spectrum. Our U.S. and European direct lending strategies are among the largest in their respective markets.
The Credit Group offers the following credit strategies across the liquid and illiquid spectrum:
Liquid Credit:   Our liquid credit investment solutions help traditional fixed income investors access the syndicated loan and high yield bond markets in North America and Europe and capitalize on opportunities across multi-asset credit. The syndicated loans strategy focuses on evaluating individual credit opportunities related primarily to non-investment grade senior secured loans and primarily targets first lien senior secured loans, with a secondary focus on second lien senior secured loans and subordinated and other unsecured loans. The high yield bond strategy seeks to deliver a diversified portfolio of liquid, traded non-investment grade corporate bonds, including secured, unsecured and subordinated debt instruments. Multi-asset credit is a “go anywhere” strategy designed to offer investors a flexible solution to global credit investing by allowing us to tactically allocate between multiple asset classes in various market conditions. As
 
S-5

TABLE OF CONTENTS
 
of March 31, 2024, our liquid credit team managed $46.2 billion of AUM in over 115 funds and separately managed accounts (“SMAs”).
Alternative Credit:   Our alternative credit strategy seeks to capitalize on asset-focused investment opportunities that fall outside of traditional, well-defined markets such as corporate debt, real estate and private equity. As of March 31, 2024, our dedicated team of over 65 professionals managed $36.5 billion of AUM in over 25 private funds and SMAs for a global investor base. Our alternative credit strategy emphasizes downside protection and capital preservation through a focus on investments that tend to share the following key attributes: asset security, covenants, cash flow velocity and other features designed to capture value and minimize risk to principal. Our investment approach is designed to capture and create value by leveraging our firm’s platform insights to assess risk and relative value.
Opportunistic Credit:   Our opportunistic credit team consists of over 25 investment professionals and employs an “all weather” flexible capital strategy to finance debt and non-control equity solutions in healthy, stressed and distressed middle market companies undergoing transformational change. Our team partners with companies in North America and Europe to enhance enterprise values, operating in void between for-control private equity and traditional private debt. The strategy seeks to consistently invest in a range of private, special-situation opportunities and flex into distressed public market debt when attractive. We believe the special opportunities team benefits from: (i) advantaged sourcing; (ii) thematic, private-equity style diligence, with an ability to leverage the deep industry group experience across the Ares platform; (iii) an extensive network; and (iv) an experienced team utilizing a consistent and repeatable investment process.
Direct Lending:   Our direct lending strategy is one of the largest self-originating direct lenders to the U.S. and European markets, with $199.4 billion of AUM in over 90 funds and investment vehicles as of March 31, 2024. We manage various types of direct lending vehicles within our U.S. and European direct lending teams including commingled funds, SMAs for large institutional investors seeking tailored investment solutions and joint venture lending programs. As of December 31, 2023, we managed over 55 SMAs across our direct lending strategy.
Our direct lending team has a multi-channel origination strategy designed to address a broad set of investment opportunities in the middle market. We focus on being the lead or sole lender to our portfolio companies which we believe allows us to exert greater influence over deal terms, capital structure, documentation, fees and pricing, while securing our position as a preferred source of financing for our transaction partners. The team maintains a flexible investment strategy with the capability to invest in first lien senior secured loans (including “unitranche” loans which are loans that combine senior and subordinated debt, generally in a first lien position), second lien senior secured loans, subordinated debt, preferred equity and non-control equity co-investments in private middle market companies.

U.S. Direct Lending:   Our leading U.S. team is comprised of over 200 investment professionals that cover more than 650 financial sponsors and provide a wide range of financing solutions to middle market companies that typically range from $10 million to over $500 million in earnings before interest, tax, depreciation and amortization (“EBITDA”). As of March 31, 2024, our U.S. direct lending team and its affiliates managed $129.2 billion of AUM in approximately 55 funds and investment vehicles. Our U.S. team manages corporate lending activities through our inaugural vehicle and publicly-traded business development company (“BDC”), ARCC, our non-traded BDC, ASIF, as well as private commingled funds and SMAs. Primary areas of focus for our U.S. direct lending teams include:

Ares Capital Corporation:   ARCC is a leading specialty finance company focused on providing direct loans to and making other investments in private middle market companies in the U.S. ARCC has elected to be regulated as a BDC and was the largest publicly-traded BDC by market capitalization in the U.S. as of March 31, 2024.

Ares Strategic Income Fund:   ASIF is a closed-end investment company focused primarily on providing direct loans to private middle market companies in the U.S., and to a lesser extent, broadly syndicated loans and other more liquid credit opportunities, including in publicly-traded debt instruments. ASIF has elected to be regulated as a BDC.

U.S. Commingled Funds and SMAs:   Outside of ARCC, U.S. direct lending also generates fees from other funds, including the following fund families: Ares Private Credit Solutions, which focus on
 
S-6

TABLE OF CONTENTS
 
junior debt investments in upper middle market companies; Ares Senior Direct Lending Fund, which focus on first lien senior secured loans to North American middle market companies; Ares Commercial Finance, which focuses on asset-based and cash flow loans to middle market and specialty finance companies; and SMAs for large institutional investors.

European Direct Lending:   Our European direct lending team is comprised of over 90 investment professionals with the ability to invest across the capital structure and across several geographies in Europe. The team covers over 400 financial sponsors, offers self-originated, flexible and scaled debt capital to predominantly middle market and large capitalization companies with EBITDA typically ranging from €10 million to over €300 million. As of March 31, 2024, our European direct lending team managed $70.2 billion of AUM in over 35 funds, including commingled funds and SMAs.
APAC Credit:   Our Asia-Pacific (“APAC”) credit team manages credit, private equity and special situations investments in the APAC region. Our APAC special situations strategy focuses on primary and secondary special situations, primarily targeting restructuring-related situations, deep value acquisitions and distressed financing. Our APAC private credit strategy targets privately sourced loans in high quality businesses across the region. The team consists of over 65 investment professionals. APAC credit benefits from having an on-the-ground presence in offices across the APAC region and a comprehensive range of local market licenses and entities to provide our clients with an extensive regional investment platform. APAC credit primarily employs a direct origination model and aims to provide flexible capital solutions to its investee companies and compelling risk-reward investment opportunities to our investors. As of March 31, 2024, APAC credit had $11.7 billion of AUM in over 15 funds and related co-investment vehicles.
The following charts present the Credit Group’s AUM and FPAUM as of March 31, 2024 by investment strategy ($ in billions):
[MISSING IMAGE: pc_assetsgroup-4c.jpg]
Real Assets Group
Our Real Assets Group manages comprehensive public and private equity and debt strategies with $64.1 billion of AUM in over 65 investment vehicles as of March 31, 2024. With our experienced team, along with our expansive network of relationships, our Real Assets Group capitalizes on opportunities in equity and debt investing across real estate and infrastructure investment strategies.
 
S-7

TABLE OF CONTENTS
 
Real Estate:   Our real estate equity investments focus on implementing hands-on value creation initiatives to mismanaged and capital-starved assets, platform-level investments, as well as new developments, ultimately selling stabilized assets back into the market. Our real estate debt strategies utilize diverse sources of capital to directly originate and manage commercial mortgage loans on properties that range from stabilized to those requiring hands-on value creation. Our real estate platform has achieved significant scale over time through both organic fundraising efforts as well as various acquisitions. Today, we provide investors access to our real estate investment capabilities through several vehicles: closed-end U.S. and European diversified equity funds, an open-end U.S. industrial-focused equity fund, open-end U.S. and European debt funds, equity and debt SMAs, our non-traded REITs, Ares Real Estate Income Trust, Inc. (“AREIT”) and Ares Industrial Real Estate Income Trust, Inc. (“AIREIT”), and our publicly-traded commercial mortgage REIT, ACRE. The group’s activities are managed by dedicated equity and debt teams in the U.S. and Europe.
Real Estate Equity:   Our real estate equity team, with over 235 investment professionals, has extensive real estate private equity experience in the U.S. and Europe. Our team primarily acquires standing assets and improves them through renovating, repositioning and retenanting and selectively developing assets in supply-constrained markets. As of March 31, 2024, our real estate equity team managed $37.9 billion of AUM in approximately 40 investment vehicles. Primary areas of focus for our real estate equity teams include:

Real Estate Core/Core-Plus:   Our U.S. core/core-plus real estate strategy focuses on the acquisition of assets with strong long-term cash flow potential and durable tenancy diversified across end-user industries and geographies. We deploy capital across all major property types, with a strong focus on industrial and multifamily assets located in top-tier primary and regional distribution markets across the U.S.

Real Estate Value-Add:   Our U.S. and European value-add real estate strategy focuses on undermanaged and underfunded income-producing assets across various property sectors in the U.S. and Europe. The strategy seeks to create value and generate stable and growing distributions to investors by buying properties at attractive valuations, implementing asset management initiatives to increase income and identifying multiple exit strategies upfront.

Real Estate Opportunistic:   Our U.S. and European opportunistic real estate strategy capitalizes on increased investor demand for developed and stabilized assets by focusing on the repositioning of assets, capitalization of distressed and special situations, and development of core-quality assets across all major property types, as well as select and adjacent sectors, throughout the U.S. and Europe.
Real Estate Debt:   Our real estate debt team, with over 30 professionals, primarily focuses on directly originating a wide range of financing opportunities in the U.S. and Europe. As of March 31, 2024, our real estate debt team managed $10.9 billion of AUM globally through open-end funds, SMAs and ACRE. By investing through multiple investment vehicles, our real estate debt team has the ability to provide flexible financing across the capital structure. While our real estate debt strategies focus predominantly on directly originated transactions, we also selectively pursue secondary market acquisitions and syndicated transactions.
Infrastructure:   Our long-tenured global infrastructure team utilizes deep local sourcing capabilities and extensive sector experience to seek to originate and manage diverse, high-quality investments in private infrastructure assets across the globe and, as of March 31, 2024, managed $15.3 billion of AUM in over 20 investment vehicles.

Infrastructure Opportunities:   Our infrastructure opportunities team consists of over 30 investment professionals and managed $6.3 billion of AUM in more than 10 investment vehicles as of March 31, 2024. We utilize a broad origination strategy, flexible investment approach, and leverage industry relationships and the Ares platform to seek attractive risk-adjusted returns across the climate infrastructure market. We believe our experience as value-add investors, flexible approach, and broad infrastructure experience positions us well to take advantage of the transitioning infrastructure industry.

Infrastructure Debt:   Our global infrastructure debt team consists of over 25 investment professionals and sources assets and businesses across regions with defensive characteristics across the digital,
 
S-8

TABLE OF CONTENTS
 
transport, energy and utility sectors. As of March 31, 2024, our global infrastructure debt team managed $9.0 billion of AUM in more than five investment vehicles. We employ a direct origination and tailored structuring approach to provide borrowers with flexible financing solutions. We aim to deliver attractive risk adjusted returns focused on cash yield by targeting infrastructure debt investments with defensive characteristics that have the potential to perform across different market cycles. Our structuring experience helps enhance cash yield and reduce downside risks in a core asset class.
The following charts present the Real Assets Group’s AUM and FPAUM as of March 31, 2024 by investment strategy ($ in billions):
[MISSING IMAGE: pc_privateequity-4c.jpg]
Private Equity Group
Our Private Equity Group has achieved compelling investment returns for its limited partners and, as of March 31, 2024, managed $24.5 billion of AUM in over 60 funds. The group broadly categorizes its investment strategies into corporate private equity and APAC private equity. Our private equity professionals have demonstrated the ability to deploy capital across market environments, which allows them to stay both active and disciplined in their assessment of the best relative value opportunities. The group manages funds focused primarily on investing in North America, Europe and Asia-Pacific.

Corporate Private Equity:   Our team consists of approximately 55 investment professionals based primarily in Los Angeles and London. Our private equity funds are leaders in the North American and European middle market, where they focus on growth buyouts, with the ability to flex into distressed investing during periods of market volatility and dislocation. We seek to invest in high-quality middle market companies in the core industries of healthcare, services, industrials and consumer across North America and Europe, where we can utilize the team’s extensive growth-oriented investing experience, dedicated value creation system and ability to flex into distressed to target attractive returns across market environments. This differentiated strategy, together with the broad resources of the Ares platform, widens our universe of potential investment opportunities and allows us to remain active across various market environments and to be highly selective in making investments by identifying the most attractive relative value opportunities.

APAC Private Equity:   The APAC private equity strategy was established in connection with the acquisition of the investment management business and related operating entities collectively doing
 
S-9

TABLE OF CONTENTS
 
business as Crescent Point Capital, that closed at October 2, 2023, investing in industry leading consumer companies in seven core sectors that we believe benefit disproportionately from higher disposable income levels. The strategy focuses on primarily pursuing structured growth equity investments in control, joint control and minority ownership formats. Our APAC private equity team consists of over 25 investment professionals and focuses on investing in companies that give us exposure to increasing consumer spending and urbanization in our target markets. In times of economic dislocation, we also seek to invest opportunistically where the focus is on dislocations and catalysts that lead to high-quality assets becoming available for purchase at deeply discounted prices. While we look for deep value opportunities in consumer-driven companies, our deep value approach often includes asset-oriented opportunities.
The following charts present the Private Equity Group’s AUM and FPAUM as of March 31, 2024 by investment strategy ($ in billions):
[MISSING IMAGE: pc_secondaries-4c.jpg]
Secondaries Group
Our Secondaries Group invests in secondary markets across a range of alternative asset class strategies, including private equity, real estate, infrastructure and credit, with $25.6 billion of AUM in over 80 funds as of March 31, 2024. The team has extensive experience investing across the secondaries market primarily in North America. We have established ourselves among the most active secondary investors engaged in recapitalizing and restructuring existing limited partnership interests in funds with a focus on transactions that can address pending fund maturity, strategy change or the need for additional equity capital.
Private Equity Secondaries:   Our private equity secondaries team has an established track record of providing customized private equity transaction solutions to institutional limited partners and general partners. As of March 31, 2024, our private equity secondaries team of more than 35 investment professionals managed $13.5 billion of AUM in approximately 35 funds and open-end accounts. Our private equity secondaries team acquires interests across a range of partnership vehicles, including private equity funds, multi-asset portfolios, as well as single asset joint ventures. The private equity secondaries strategy seeks to achieve attractive secondary cash flow and diversification characteristics by investing across the spectrum of private equity secondaries transactions, including through APMF, a closed-end interval fund. We continue to maintain a differentiated investment strategy that utilizes our skills in fundamental manager and portfolio analysis, our quantitative research capabilities and the support and insights from the wider Ares platform with the aim to generate strong risk-adjusted returns.
 
S-10

TABLE OF CONTENTS
 
Real Estate Secondaries:   Our real estate secondaries team has a track record of innovation through customized transaction solutions tailored to meet the needs of limited partners and general partners. As of March 31, 2024, our real estate secondaries team of more than 25 investment professionals managed $8.0 billion of AUM in over 30 funds and related co-investment vehicles. Our real estate secondaries team acquires interests across a range of partnership vehicles, including private real estate funds, multi-asset portfolios and single property joint ventures. Our team seeks broad diversification by property sector and geography and to drive investment results through underwriting, transaction structuring and portfolio construction.
Infrastructure Secondaries:   Our infrastructure secondaries team has a strong track record of providing customized infrastructure transaction solutions tailored to meet the needs of limited partners and general partners. As of March 31, 2024, our infrastructure secondaries team of more than 10 investment professionals managed $2.6 billion of AUM in over 10 funds and related co-investment vehicles. The infrastructure secondaries strategy seeks to accelerate the benefits of traditional infrastructure by providing diversified low risk exposure through preferred structure, traditional limited partnership and general partner led continuation vehicle transactions. Our team focuses on achieving diversification through building a portfolio that provides inflation protection and exposure to uncorrelated assets.
Credit Secondaries:   Our credit secondaries strategy seeks to create a highly diversified portfolio of primarily senior secured private credit interests across North America and Europe, acquired directly or indirectly through secondary market transactions. As of March 31, 2024, our credit secondaries team of 10 investment professionals managed $1.5 billion of AUM in four funds and related co-investment vehicles.
The following charts present the Secondaries Group’s AUM and FPAUM as of March 31, 2024 by investment strategy ($ in billions):
[MISSING IMAGE: pc_creditgroup-4c.jpg]
Other Businesses
Certain operating segments and growth opportunities have not reached the scale and magnitude to be presented individually; therefore, we present the results for these businesses collectively. These strategies seek to expand our reach in new global markets and include AIS and our SPACs.
Ares Insurance Solutions:   AIS is Ares’ dedicated, in-house team that provides solutions to insurance clients including asset management, capital solutions and corporate development. AIS strives to provide
 
S-11

TABLE OF CONTENTS
 
insurers with attractive risk and capital adjusted return profiles that fit within regulatory, rating agency and other counterparty guidelines. Leveraging approximately 1,000 investment professionals across the firm’s investment groups, AIS creates tailored investment solutions that meet the unique objectives of our insurance clients. AIS is overseen by an experienced management team with direct insurance industry experience in many areas directly applicable to AIS and our insurance company clients. Members of the Ares team have previously held senior positions at leading insurers. AIS acts as the dedicated investment manager, capital solutions and corporate development partner to Aspida Life Insurance Company (“Aspida Life”) and Aspida Life Re Ltd. (“Aspida Re”). Aspida Life and Aspida Re are insurance companies that focus on the U.S. life and annuity insurance and reinsurance markets. AIS manages $14.0 billion of AUM as of March 31, 2024, of which $9.1 billion is sub-advised by Ares vehicles and included within other strategies.
Ares Acquisition Corporation II:   Ares Acquisition Corporation II (NYSE: AACT) (“AAC II”) is a SPAC sponsored by Ares and formed in 2021 for the purpose of effecting a merger, share exchange, asset acquisition, share purchase, reorganization or similar business combination. AAC II is seeking to pursue an initial business combination target in any industry or sector in North America, Europe or Asia.
The following charts present Other Businesses AUM and FPAUM as of March 31, 2024 by investment strategy ($ in billions):
[MISSING IMAGE: pc_businesses-4c.jpg]
Product Offering
To meet investors’ growing demand for alternative investments, we manage investments in an increasingly comprehensive range of funds across a spectrum of compelling and complementary strategies. We have demonstrated an ability to consistently generate attractive and differentiated investment returns across these investment strategies and through various market environments. We believe the breadth of our product offering, our expertise in various investment strategies and our proficiency in attracting and satisfying our growing institutional and retail client base has enabled and will continue to enable us to increase our AUM across each of our investment groups.
Investor Base and Fundraising
Our diverse investor base includes direct institutional relationships and a significant number of retail investors. Our high-quality institutional investor base includes corporate and public pension funds, insurance companies, sovereign wealth funds, banks, investment managers, endowments and foundations. We have grown the number of these relationships from over 850 in 2019 to over 2,400 in 2023.
 
S-12

TABLE OF CONTENTS
 
As of March 31, 2024, $337.3 billion, or 79% of our $428.3 billion of AUM, was attributable to our direct institutional relationships. As of March 31, 2024, our total AUM was divided by channel, and further our institutional direct AUM by client type and geographic origin as follows ($ in billions):
[MISSING IMAGE: pc_institutional-4c.jpg]
The following chart presents the AUM of investors committed to more than one of our funds as of March 31, 2024 compared to March 31, 2019 ($ in billions):
[MISSING IMAGE: bc_investors-4c.jpg]
We believe that the AUM of multi-fund investors demonstrates our investors’ satisfaction with our performance, disciplined management of their capital and diverse product offering. Their loyalty has facilitated the growth of our existing businesses and we believe improves our ability to raise new funds and successor funds in existing strategies in the future.
Institutional investors continue to demonstrate interest in SMAs, which include contractual arrangements and single investor vehicles and funds, because these accounts can provide investors with greater levels of transparency, liquidity and control over their investments as compared to more traditional commingled funds. As of March 31, 2024, $94.5 billion, or 28%, of our direct institutional AUM was managed through SMAs. Our retail vehicles, including ARCC, ACRE, ARDC, ASIF, AESIF, APMF, CADC,
 
S-13

TABLE OF CONTENTS
 
AREIT and AIREIT account for $57.4 billion, or 13%, of our AUM. We have over a thousand institutional investors and hundreds of thousands of retail investor accounts across our retail vehicles.
We believe that client relationships are fundamental to our business and that our performance across our investment groups coupled with our focus on client service has resulted in strong relationships with our investors. Our dedicated and extensive in-house relationship management team, comprised of approximately 160 professionals located in North America, Europe, APAC and the Middle East, is dedicated to raising capital globally across all of our funds, servicing existing fund investors and tailoring offerings to meet their needs, developing products to complement our existing offerings, and deepening existing relationships to expand them across our platform. We also have strategic initiatives focused on expanding our presence in Latin America and Australia. Our senior relationship management team maintains an active and transparent dialogue with an expansive list of investors. This team is supported by product managers and investor relations professionals with deep experience in each of our complementary investment groups that are dedicated to servicing our existing and prospective investors.
In addition to our expansive relationships with institutional investors, we have further diversified our investor base with our retail distribution channel. AWMS, our wholly owned subsidiary, facilitates the product development, distribution, marketing and client management activities for investment offerings in the global wealth management channel with over 105 professionals.
Operations Management Group
The OMG consists of shared resource groups to support our operating segments by providing infrastructure and administrative support in the areas of accounting/finance, operations, information technology, legal, compliance, human resources, strategy and relationship management and distribution. Our clients seek to partner with investment management firms that not only have compelling investment track records across multiple investment products but also possess seasoned infrastructure support functions. As such, significant investments have been made to develop the OMG. The OMG also includes AWMS. We have successfully launched new business lines, integrated acquired businesses into the operations and created scale within the OMG to support a much larger platform in the future.
Integrated Investment Platform and Process
We operate our firm as an integrated investment platform with a collaborative culture that emphasizes sharing of knowledge and expertise. We believe the exchange of information enhances our ability to analyze investments, deploy capital and improve the performance of our funds and portfolio companies. We have established deep and sophisticated independent research capabilities in over 55 industries and insights from active investments in over 1,800 companies, over 1,400 alternative credit investments, over 500 properties, over 65 infrastructure assets and over 820 underlying limited partnership interests.
Our investment process leverages the power of the Ares platform and an extensive network of professionals across our investment areas to identify and source attractive risk adjusted return opportunities while emphasizing capital preservation. We utilize our collective market and company knowledge, proprietary internal industry and company research, third-party information and financial modeling to drive fundamental credit analysis and investment selection. We are able to invest up and down a company’s capital structure, which we believe helps us capitalize on out-performance opportunities and assess relative value for a particular investment. The investment committees of our investment groups review and evaluate investment opportunities in a framework that includes a qualitative and quantitative assessment of the key risks of each investment. We do not have a centralized investment committee and instead our investment committees are structured with overlapping membership from different investment groups to ensure consistency of approach, shared investment experience and collaboration across our platform. Our extensive network of investment professionals includes local and other individuals based in our markets with the knowledge, experience and relationships that enable them to identify and take advantage of a wide range of investment opportunities. In addition, our investment vehicles have investment policies and procedures that generally contain requirements and limitations, such as concentrations of securities, industries, and geographies in which such investment vehicles will invest, as well as other limitations required by law.
 
S-14

TABLE OF CONTENTS
 
Breadth, Depth and Tenure of our Senior Management
Ares was built upon the fundamental principle that each of our distinct but complementary investment groups benefits from being part of our broader platform. We believe that our strong performance, consistent growth and high talent retention through economic cycles is due largely to the effective application of this principle across our broad organization of approximately 2,900 employees. The management of our operating businesses is currently overseen by our Executive Management Committee which meets frequently to discuss strategy and operational matters, and includes as representatives our Holdco Members and other senior leadership from our investment groups and business operations team. We also have a Partners Committee comprised of senior leadership from across the firm that meets periodically to discuss our business, including investment and operating performance, fundraising, market conditions, strategic initiatives and other firm matters. Each of our investment groups is led by its own deep leadership team of highly accomplished investment professionals, who average approximately 25 years of investment experience in managing, advising, underwriting and restructuring companies. While primarily focused on managing strategies within their own investment group, these senior professionals are integrated within our platform through economic, cultural and structural measures. Our senior professionals have the opportunity to participate in the incentive programs of multiple investment groups to reward collaboration across our investment activities. This collaboration takes place on a daily basis and is formally promoted through internal systems and widely attended weekly or monthly meetings.
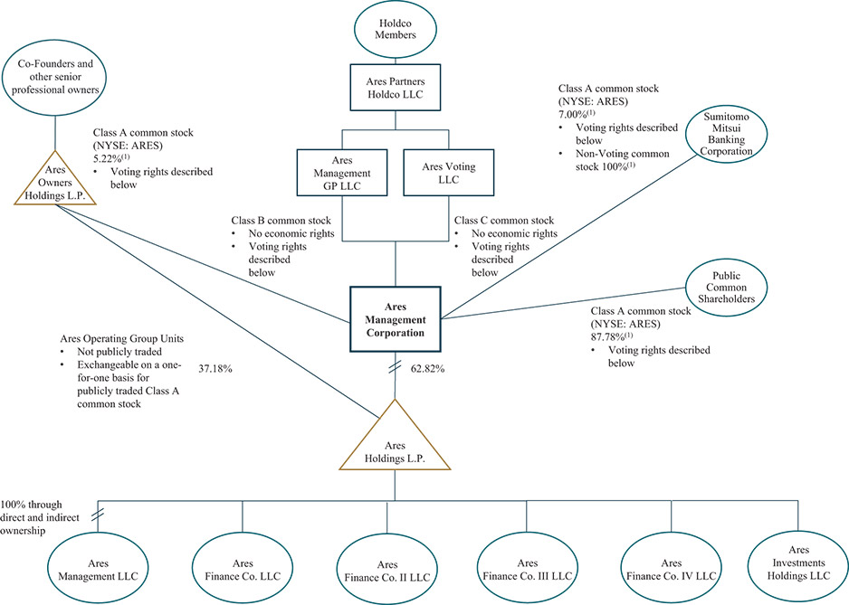
Organizational Structure
The simplified diagram below (which omits certain intermediate holding companies) depicts our legal organizational structure. Ownership information in the diagram below is presented as of March 31, 2024. AMC is a holding company and through subsidiaries is the general partner of Ares Holdings and operates and controls the business and affairs of the Ares Operating Group. AMC consolidates the financial results of the Ares Operating Group, its consolidated subsidiaries and certain consolidated funds. Assuming the sale of all of the shares of our Class A common stock subject to this offering (and assuming the underwriters do not exercise their option to purchase additional shares), the public and Ares Owners Holdings L.P. (“Ares Owners”) would own 89.33% and 3.84%, respectively, of the outstanding shares of our Class A common stock as of June 7, 2024.
 
S-15

TABLE OF CONTENTS
 
[MISSING IMAGE: fc_ownership-4c.jpg]
(1)
Assuming the full exchange of AOG Units for shares of our Class A common stock, as of March 31, 2024, Ares Owners Holdings L.P. would hold 40.39%, Sumitomo Mitsui Banking Corporation (“SMBC”) would hold 5.45% and the public would hold 54.16% of AMC. Inclusive of Class A common stock held directly by Ares employees and assuming the full exchange of AOG Units for shares of our Class A common stock, Ares employee ownership would represent 46.46% of all outstanding shares.
Holding Company Structure
Our common stockholders are entitled to vote on all matters on which stockholders of a corporation are generally entitled to vote under the Delaware General Corporation Law (the “DGCL”), including the election of our board of directors. Holders of shares of our Class A common stock are entitled to one vote per share of our Class A common stock. On any date on which the Ares Ownership Condition (as defined in our Certificate of Incorporation) is satisfied, holders of shares of our Class B common stock are, in the aggregate, entitled to a number of votes equal to (x) four times the aggregate number of votes attributable to our Class A common stock minus (y) the aggregate number of votes attributable to our Class C common stock. On any date on which the Ares Ownership Condition is not satisfied, holders of shares of our Class B common stock are not entitled to vote on any matter submitted to a vote of our stockholders. The holder of shares of our Class C common stock is generally entitled to a number of votes equal to the number of AOG Units held of record by each Ares Operating Group Limited Partner (as defined in our Certificate of Incorporation) other than the Company and its subsidiaries. Ares Management GP LLC is the sole holder of shares of our Class B common stock and Ares Voting LLC is the sole holder of shares of our Class C common stock. Our Class B common stock and our Class C common stock are non-economic and holders thereof shall not be entitled to: (i) dividends from the Company or (ii) receive any assets of the Company in the event of any dissolution, liquidation or winding up of the Company. Ares Management GP LLC and Ares Voting LLC are both wholly owned by Ares Partners Holdco LLC. As a result, the Company is a “controlled company” within the meaning of the corporate governance standards of the NYSE and qualifies for exceptions from certain corporate governance rules of the NYSE. The Company also has non-voting common stock solely held by SMBC, which has the same economic rights as the Class A common stock.
 
S-16

TABLE OF CONTENTS
 
Accordingly, AMC and any direct subsidiaries of AMC that are treated as corporations for U.S. federal income tax purposes and that are the holders of AOG Units are subject to U.S. federal, state and local income taxes in respect of their interests in the Ares Operating Group. The Ares Operating Group entity is treated as a partnership for U.S. federal income tax purposes. An entity that is treated as a partnership for U.S. federal income tax purposes generally incurs no U.S. federal income tax liability at the entity level. Instead, each partner is required to take into account its allocable share of items of income, gain, loss, deduction and credit of the partnership in computing its U.S. federal, state and local income tax liability each taxable year, whether or not cash distributions are made.
AMC holds through subsidiaries a number of AOG Units equal to the number of shares of Class A common stock that AMC has issued. The AOG Units held by AMC and its subsidiaries are economically identical in all respects to the AOG Units that are not held by AMC and its subsidiaries. Accordingly, AMC receives the distributive share of income of the Ares Operating Group from its equity interest in the Ares Operating Group.
Corporate Information
Our principal executive offices are located at 2000 Avenue of the Stars, 12th Floor, Los Angeles, California 90067, and our telephone number is (310) 201-4100. Our corporate website is http://www.aresmgmt.com. Information contained on or accessible through our website is not incorporated by reference into this prospectus supplement or the accompanying prospectus and should not be considered a part of either.
 
S-17

TABLE OF CONTENTS
 
The Offering
This summary is not a complete description of the Class A common stock. You should read the full text and more specific details contained elsewhere in this prospectus supplement and the accompanying prospectus. For a more detailed description of the Class A common stock, see the section entitled “Description of Capital Stock” in this prospectus supplement. Unless otherwise indicated, all shares information in this prospectus supplement is based on the number of Class A common stock outstanding as of June 7, 2024 and excludes information on Class A common stock reserved for issuance.
In this portion of the summary, the terms “we,” “us” and “our” refer only to Ares Management Corporation and not to any of our subsidiaries.
Class A Common Stock Offered Hereby
2,650,000 shares of Class A common stock.
Option to Purchase Additional Class A Common Stock
We have granted the underwriters an option to purchase, exercisable within 30 days of the date of this prospectus supplement, up to an additional 397,500 shares of Class A common stock from us at the price to the public less the underwriting discount.
Class A Common Stock Outstanding Before this Offering
193,043,903 shares of Class A common stock
Cash Dividend Policy
We have adopted a dividend policy to provide a steady quarterly dividend for each calendar year that will be pegged to our after-tax fee related earnings. In 2024, we intend to pay a $0.93 dividend per share of our Class A common stock per quarter. Our fixed dividend will be reassessed each year based upon the level and growth of our after-tax fee related earnings. The declaration, payment and determination of the amount of quarterly dividends, if any, will be at the sole discretion of our board of directors, which may change our dividend policy at any time.
Exchange Agreement
Pursuant to the Exchange Agreement, as amended (as defined below), with the holders of Ares Operating Group Units, such holders may, up to four times each year (subject to any applicable transfer restrictions and the terms of the exchange agreement), exchange their Ares Operating Group Units for our Class A common stock on a one-for-one basis or, at our option, for cash. A holder of Ares Operating Group Units must exchange one Ares Operating Group Unit in each of the three Ares Operating Group entities to effect an exchange for a share of our Class A common stock. Ares Management Corporation holds through subsidiaries a number of Ares Operating Group Units equal to the number of Class A common stock that Ares Management Corporation has issued. See “Certain Relationships and Related Transactions — Exchange Agreement” appearing in our 2024 Proxy Statement, which is incorporated by reference in this prospectus supplement and the accompanying prospectus.
Tax Receivable Agreement
Pursuant to a tax receivable agreement with certain existing direct and indirect holders of Ares Operating Group Units, we are required to pay such holders or entities that will hold such Ares Operating Group Units on their behalf (the “TRA Recipients”) 85% of the amount of cash tax savings, if any, in U.S. federal, state, local and foreign income tax or franchise tax that we actually realize as a
 
S-18

TABLE OF CONTENTS
 
result of potential increases in the tax basis of the tangible and intangible assets of the Ares Operating Group entities as well as certain other tax benefits related to our entering into tax receivable agreement. The TRA Recipients include, among others, our Holdco Members and other executive officers. See “Certain Relationships and Related Transactions — Tax Receivable Agreement” appearing in our 2024 Proxy Statement, which is incorporated by reference in this prospectus supplement and the accompanying prospectus.
Investor Rights Agreements
We have entered into investor rights agreements that grant Ares Owners Holdings L.P., and certain other persons, the right, under certain circumstances and subject to certain restrictions, to require us to register under the Securities Act Class A common stock delivered in exchange for Ares Operating Group Units or Class A common stock of Ares Management Corporation otherwise held by them. In addition, we may be required to make available shelf registration statements permitting sales of our Class A common stock into the market from time to time over an extended period. Lastly, certain parties have the ability to exercise certain piggyback registration rights in respect of shares of our Class A common stock held by them in connection with registered offerings requested by other registration rights holders or initiated by us. See “Certain Relationships and Related Transactions — Investor Rights Agreement” appearing in our 2024 Proxy Statement, which is incorporated by reference in this prospectus supplement and the accompanying prospectus.
Voting Rights
Holders of our Class A common stock are entitled to one vote per share of Class A common stock. On any date on which the Ares Ownership Condition is satisfied, holders of our Class B common stock are, in the aggregate, entitled to a number of votes equal to (x) four times the aggregate number of votes attributable to our Class A common stock minus (y) the aggregate number of votes attributable to our Class C common stock. On any date on which the Ares Ownership Condition is not satisfied, holders of our Class B common stock are not entitled to vote on any matter submitted to a vote of our stockholders. Each holder of our Class C common stock is generally entitled to a number of votes equal to the number of Ares Operating Group Units held of record by each Ares Operating Group limited partner other than Ares Management Corporation and its subsidiaries. The “Ares Ownership Condition” is a determination of our Board of Directors (the “Board”) on or about January 31 of each year as to whether the total voting power held collectively by (i) holders of our Class C common stock (currently only Ares Voting LLC), (ii) then-current or former Ares personnel (including indirectly through related entities) and (iii) Ares Owners, without duplication, is at least 10% of the collective voting power of our outstanding Class A common stock and our Class C common stock, voting together as a single class. For purposes of determining whether the Ares Ownership Condition is satisfied, the Board will treat as outstanding, and as held by the foregoing persons, all shares of common stock deliverable to such persons pursuant to equity awards granted to such persons. See “Description of Capital Stock — Common Stock — Voting Rights” in this prospectus supplement.
 
S-19

TABLE OF CONTENTS
 
Use of Proceeds
The net proceeds from our issuance and sale of Class A common stock are expected to be approximately $354,675,500 (or approximately $407,968,325 if the underwriters exercise in full their option to purchase additional shares from us after deducting the underwriting discount and estimated offering expenses. We intend to use the net proceeds from our issuance and sale of Class A common stock for general corporate purposes, including repayment of debt, strategic acquisitions and to fund growth initiatives. We estimate that the offering expenses payable by us will be approximately $600,000. See “Use of Proceeds.”
Conflicts of Interest
Because affiliates of Morgan Stanley & Co. LLC, BofA Securities, Inc., J.P. Morgan Securities LLC, RBC Capital Markets, LLC and Wells Fargo Securities, LLC are lenders under our credit facility and each will receive 5% or more of the net proceeds of this offering due to the repayment of borrowings under our credit facility, each of Morgan Stanley & Co. LLC, BofA Securities, Inc., J.P. Morgan Securities LLC, RBC Capital Markets, LLC and Wells Fargo Securities, LLC is deemed to have a “conflict of interest” under Rule 5121 (“Rule 5121”) of the Financial Industry Regulatory Authority, Inc. (“FINRA”). Accordingly, this offering is being made in compliance with the requirements of Rule 5121. The appointment of a “qualified independent underwriter” is not required in connection with this offering as a “bona fide public market,” as defined in Rule 5121, exists for our common stock. See “Use of Proceeds” and “Underwriting (Conflicts of Interest).”
NYSE Trading Symbol
“ARES.”
Risk Factors
See “Risk Factors” in this prospectus supplement and the accompanying prospectus for a discussion of risks you should carefully consider before deciding to invest in our Class A common stock.
The number of shares of Class A common stock outstanding before this offering and the other information based thereon in this prospectus supplement, except where otherwise disclosed, excludes:

113,323,787 Class A common stock issuable upon exchange by holders of Ares Operating Group Units; and

interests that may be granted under the Ares Management Corporation 2023 Equity Incentive Plan (the “2023 Equity Incentive Plan”) as of June 7, 2024, consisting of:

17,233,508 restricted units to be settled in shares of Class A common stock;

0 shares of Class A common stock issuable upon exercise of options granted to our professionals; and

51,888,810 additional shares of Class A common stock available for future grant under our 2023 Equity Incentive Plan, which amount is subject to automatic annual increases.
 
S-20

TABLE OF CONTENTS
 
RISK FACTORS
Investing in the Class A common stock covered by this prospectus supplement and the accompanying prospectus involves various risks. You should carefully consider each of the risks described in the section entitled “Risk Factors” in our Annual Report and incorporated by reference in this prospectus supplement and the accompanying prospectus, as such factors may be updated from time to time in our periodic filings with the SEC, which are accessible on the SEC’s website at www.sec.gov, and all of the other information included or incorporated by reference in this prospectus supplement and the accompanying prospectus. The risks and uncertainties discussed in the documents referred to above and other matters discussed in those documents could materially and adversely affect our business, financial condition, liquidity and results of operations and the market price of our Class A common stock. Moreover, the risks and uncertainties discussed in the foregoing documents are not the only risks and uncertainties that we face, and our business, financial condition, liquidity and results of operations and the market price of our Class A common stock could be materially adversely affected by other matters that are not known to us or that we currently do not consider to be material risks to our business.
Risks Related to this Offering
We have broad discretion in the use of the net proceeds from this offering.
Our management will have broad discretion in the application of the net proceeds from this offering and could spend the proceeds in ways with which you may not agree. Accordingly, you will be relying on the judgment of our management with regard to the use of the net proceeds, and you will not have the opportunity, as part of your investment decision, to assess whether the proceeds are being used appropriately. It is possible that the net proceeds will be invested or otherwise used in a way that does not yield a favorable, or any, return for us.
You may also experience dilution as a result of this offering, which may adversely affect the per share trading price of our Class A common stock.
This offering may have a dilutive effect on our earnings per share after giving effect to the issuance of our Class A common stock in this offering and the receipt of the respective expected net proceeds. The actual amount of dilution from this offering will be based on numerous factors, particularly the use of proceeds and the return generated by such investment, and cannot be determined at this time.
Sales of a substantial number of shares of our Class A common stock in the public market in, concurrently with or following this offering could cause the market price of our Class A common stock to decline.
Sales of a substantial number of shares of our Class A common stock in the public market in, concurrently with or following this offering or the expectation that such sales will occur could depress the market price of our Class A common stock and impair our ability to raise capital through the sale of additional equity securities. We are unable to predict the effect that sales may have on the prevailing market price of our Class A common stock. The sale or the availability for sale of a large number of shares of our Class A common stock in the public market could cause the price of our common stock to decline.
Certain of our executive officers, or vehicles controlled by them, have entered into Rule 10b5-1 trading plans pursuant to which they intend to sell up to an aggregate of 1,566,676 shares of our Class A common stock from time to time, including 316,676 shares during the Lock-up Period (as defined below in the section titled “Underwriting (Conflicts of Interest)”). The lock-up agreements that our directors and executive officers have executed in connection with the offering do not prohibit or restrict sales under existing Rule 10b5-1 trading plans. Although sales under these Rule 10b5-1 plans are subject to pre-determined price and timing targets, and are designed to comply with applicable volume restrictions, such sales would put downward pressure on the trading price of our shares of Class A common stock, cause such price to decline, and create negative market perception of the trading under such plans and our Class A common stock.
 
S-21

TABLE OF CONTENTS
 
DISCLOSURE REGARDING FORWARD-LOOKING STATEMENTS
This prospectus supplement, the accompanying prospectus and the information incorporated or deemed incorporated herein contain forward-looking statements within the meaning of Section 27A of the Securities Act of 1933, as amended (the “Securities Act”), and Section 21E of the Securities Exchange Act of 1934, as amended (the “Exchange Act”), which reflect our current views with respect to, among other things, future events, operations and financial performance. You can identify these forward-looking statements by the use of forward-looking words such as “outlook,” “believes,” “expects,” “potential,” “continues,” “may,” “will,” “should,” “seeks,” “approximately,” “predicts,” “intends,” “plans,” “estimates,” “anticipates” or the negative version of those words, other comparable words or other statements that do not relate to historical or factual matters. The forward-looking statements are based on our beliefs, assumptions and expectations of our future performance, taking into account all information currently available to us and are not guarantees of future performance, condition or results and involve a number of risks and uncertainties. Such forward-looking statements are subject to various risks and uncertainties and assumptions relating to our operations, financial results, financial condition, business prospects, growth strategy and liquidity. Some of these factors are described in this prospectus supplement under the heading “Risk Factors,” in our Annual Report on Form 10-K and quarterly reports on Form 10-Q under the headings “Management’s Discussion and Analysis of Financial Condition and Results of Operations” and “Risk Factors” and incorporated by reference in this prospectus supplement and the accompanying prospectus. These factors should not be construed as exhaustive and should be read in conjunction with the risk factors, as such factors may be updated from time to time, and other cautionary statements that are included in this prospectus and in our other periodic filings, which are accessible on the SEC’s website at www.sec.gov. If one or more of these or other risks or uncertainties materialize, or if our underlying assumptions prove to be incorrect, our actual results may vary materially from those indicated in these forward-looking statements. New risks and uncertainties arise over time, and it is not possible for us to predict those events or how they may affect us. Therefore, you should not place undue reliance on these forward-looking statements. Any forward-looking statement speaks only as of the date on which it is made. We do not undertake any obligation to publicly update or review any forward-looking statement, whether as a result of new information, future developments or otherwise, except as required by law.
 
S-22

TABLE OF CONTENTS
 
USE OF PROCEEDS
The net proceeds from our issuance and sale of Class A common stock are expected to be approximately $354,675,500 (or approximately $407,968,325 if the underwriters exercise in full their option to purchase additional shares from us), after deducting the underwriting discount and estimated offering expenses. We intend to use the net proceeds from our issuance and sale of Class A common stock for general corporate purposes, including repayment of debt, strategic acquisitions and to fund growth initiatives.
We estimate that the offering expenses will be approximately $600,000.
 
S-23

TABLE OF CONTENTS
 
DESCRIPTION OF CAPITAL STOCK
The following description summarizes the most important terms of our capital stock, including our Class A common stock, to which this prospectus supplement relates. This summary does not purport to be complete and is qualified in its entirety by the provisions of our Certificate of Incorporation and Bylaws, copies of which have been previously filed by us with the SEC and incorporated by reference in this prospectus supplement.
Our authorized capital stock consists of 3,500,000,000 shares, all with a par value of $0.01 per share, of which:

1,500,000,000 are designated as Class A common stock;

500,000,000 are designated as non-voting common stock;

1,000 are designated as Class B common stock;

499,999,000 are designated as Class C common stock; and

1,000,000,000 are designated as preferred stock, of which 12,400,000 shares are designated as Series A Preferred Stock.
We had outstanding as of June 7, 2024:

193,043,903 shares of Class A common stock;

3,489,911 shares of non-voting common stock;

1,000 shares of Class B common stock; and

113,323,787 shares of Class C common stock.
In addition, as of June 7, 2024, 17,233,508 shares of Class A common stock are issuable upon the exercise of outstanding equity awards.
Common Stock
Economic Rights
Dividends.   Subject to preferences that apply to shares of Series A Preferred Stock and any other shares of preferred stock outstanding at the time, the holders of our Class A common stock and non-voting common stock are entitled to receive dividends out of funds legally available if our board of directors, in its discretion, determines to issue dividends and then only at the times and in the amounts that our board of directors may determine. The holders of our Class B common stock and Class C common stock do not have any rights to receive dividends.
Liquidation.   If we become subject to an event giving rise to our dissolution, liquidation or winding up, the assets legally available for distribution to our stockholders would be distributable ratably among the holders of our Class A common stock, non-voting common stock and any participating preferred stock outstanding at that time ranking on a parity with our Class A common stock with respect to such distribution, subject to prior satisfaction of all outstanding debt and liabilities and the preferential rights of and the payment of liquidation preferences, if any, on any outstanding shares of our Series A Preferred Stock and any other outstanding shares of preferred stock. The holders of our Class B common stock and Class C common stock do not have any rights to receive distributions upon our dissolution, liquidation or winding up.
Voting Rights
Except as expressly provided in our Certificate of Incorporation, the holders of our Class A common stock, Class B common stock and Class C common stock will be entitled to vote on all matters on which stockholders of a corporation are entitled to vote under the DGCL, including the election of our board of directors. The holders of non-voting common stock shall have no voting powers on any matter on which the
 
S-24

TABLE OF CONTENTS
 
stockholders are required or permitted to vote, except as expressly provided in our Certificate of Incorporation or required by applicable law or regulation.
Holders of our Class A common stock are entitled to one vote per share of Class A common stock.
On January 31 of each year, our board of directors will determine whether the Ares Ownership Condition (as defined below) is satisfied. The “Ares Ownership Condition” is a determination of our board of directors on or about January 31 of each year as to whether the total voting power held collectively by (i) holders of our Class C common stock (currently only Ares Voting LLC), (ii) then-current or former Ares personnel (including indirectly through related entities) and (iii) Ares Owners, without duplication, is at least 10% of the collective voting power of our outstanding Class A common stock and our Class C common stock, voting together as a single class. For purposes of determining whether the Ares Ownership Condition is satisfied, our board of directors will treat as outstanding, and as held by the foregoing persons, all shares of common stock deliverable to such persons pursuant to equity awards granted to such persons. On any date on which the Ares Ownership Condition is satisfied, holders of our Class B common stock are entitled to a number of votes, in the aggregate, equal to (x) four times the aggregate number of votes attributable to the Class A common stock minus (y) the aggregate number of votes attributable to the Class C common stock. On any date on which the Ares Ownership Condition is not satisfied, holders of our Class B common stock are not entitled to vote on any matter submitted to a vote of our stockholders.
Ares Management GP LLC is the sole holder of shares of our Class B common stock. Ares Voting LLC, the sole holder of our Class C common stock, is generally entitled to a number of votes equal to the number of Ares Operating Group Units held of record by each limited partner of the Ares Operating Group Partnerships (as defined below) (other than us and our subsidiaries). If in the future other persons are admitted to the Ares Operating Group Partnerships as limited partners and are issued shares of our Class C common stock, such other holders of our Class C common stock will be entitled, in the aggregate, to a number of votes equal to the number of Ares Operating Group Units held of record by such holder of Class C common stock. If the ratio at which Ares Operating Group Units are exchangeable for shares of our Class A common stock changes from a one-for-one basis, the number of votes to which the holders of the Class C common stock are entitled will be adjusted accordingly.
Except as provided in our Certificate of Incorporation and Bylaws and under the DGCL and the rules of the NYSE, shares of our Series A Preferred Stock are generally non-voting.
Our Certificate of Incorporation provides that the number of authorized shares of any class of stock, including our Class A common stock, may be increased or decreased (but not below the number of shares of such class then outstanding) with the approval of a majority of the voting power of our outstanding capital stock entitled to vote thereon. However, given the disparity in the voting power of our classes of common stock, on any date on which the Ares Ownership Condition is satisfied, holders of our Class B common stock will control any such vote and are effectively able to approve an increase or decrease in the number of authorized shares of any other class of common stock without a separate vote of the holders of the applicable class of common stock. This could allow holders of our Class B common stock to increase and issue additional shares of Class A common stock and/or Class C common stock beyond what is currently authorized in our Certificate of Incorporation without the consent of the holders of the applicable class of common stock. Additional classes of common stock having special voting rights could also be issued.
No Preemptive or Similar Rights
Our Class A common stock, Class B common stock and Class C common stock are not entitled to preemptive rights and are not subject to conversion, redemption or sinking fund provisions. Our non-voting common stock is not entitled to preemptive rights and is not subject to redemption or sinking fund provisions. Our non-voting common stock is entitled to conversion, effective immediately upon any Widely Dispersed Offering (as defined in our Certificate of Incorporation), pursuant to which each share of non-voting common stock so transferred shall automatically be converted into one share of Class A common stock.
Exchange
Three of our indirect subsidiaries, Ares Holdings L.P., Ares Offshore Holdings L.P. and Ares Investments L.P. (collectively, the “Ares Operating Group Partnerships”) issued units representing limited
 
S-25

TABLE OF CONTENTS
 
partnership interests (a partnership unit in each of the Ares Operating Group Partnerships, collectively, an “Ares Operating Group Unit”) that are exchangeable for our Class A common stock pursuant to the Fifth Amended and Restated Exchange Agreement among us and the other parties thereto (the “Exchange Agreement”), on a one-for-one basis, subject to customary adjustments for splits, unit dividends and reclassifications and compliance with applicable lock-up, vesting and transfer restrictions. On April 1, 2021, we completed an internal reorganization (the “Reorganization”) that simplified the organizational structure and merged Ares Offshore Holdings L.P. and Ares Investments L.P. with Ares Holdings L.P. As a result of the Reorganization, Ares Holdings L.P. became the sole entity in the Ares Operating Group. When Ares Operating Group Units are exchanged for shares of Class A common stock, the number of votes to which the shares of our Class C common stock are entitled shall automatically be reduced by the number of Ares Operating Group Units so exchanged. However, so long as the Ares Ownership Condition is satisfied, the issuance of Class A common stock would increase the number of votes to which holders of Class B common stock are entitled.
Limited Call Right
If at any time:
(i)
less than 10% of the then issued and outstanding shares of any class (other than Class B common stock, Class C common stock, non-voting common stock and preferred stock) are held by persons other than the members of Ares Partners Holdco LLC (the “Holdco Members”) or their respective affiliates; or
(ii)
we are subjected to registration under the provisions of the U.S. Investment Company Act of 1940, as amended,
we will have the right, which we may assign in whole or in part to any record holder of Class B common stock or any of its affiliates, to acquire all, but not less than all, of the remaining shares of the class held by unaffiliated persons.
As a result of our right to purchase outstanding shares of common stock, a stockholder may have their shares purchased at an undesirable time or price.
Preferred Stock
Our board of directors is authorized, subject to limitations prescribed by the DGCL, to issue preferred stock in one or more series, to establish from time to time the number of shares to be included in each series, and to fix the designation, powers (including voting powers), preferences and rights of the shares of each series and any of its qualifications, limitations or restrictions, in each case without further vote or action by our stockholders (except as may be required by the terms of any preferred stock then outstanding). Our board of directors may also increase (but not above the total number of shares of preferred stock then authorized and available for issuance and not committed for other issuance) or decrease (but not below the number of shares of that series then outstanding) the number of shares of any series of preferred stock, without any further vote or action by our stockholders. The powers, preferences and rights of each series of preferred stock, and the qualification, limitations or restrictions thereof, if any, may differ from those of any and all other series at any time outstanding. Our board of directors may authorize the issuance of preferred stock with voting or conversion rights that could adversely affect the proportion of voting power held by, or other relative rights of, the holders of our Class A common stock. The issuance of preferred stock, while providing flexibility in connection with possible acquisitions and other corporate purposes, could, among other things, have the effect of delaying, deferring or preventing a change in our control of our company and might adversely affect the market price of the Class A common stock or the proportion of voting power held by, or other relative rights of, the holders of the Class A common stock.
Conflicts of Interest
The DGCL permits corporations to adopt provisions renouncing any interest or expectancy in certain opportunities that are presented to the corporation or its officers, directors or stockholders. Our Certificate of Incorporation, to the maximum extent permitted from time to time by the DGCL, renounces any
 
S-26

TABLE OF CONTENTS
 
interest or expectancy that we have in any business ventures of (a) each member of our board of directors and our officers, (b) each record holder of Class B common stock, (c) Ares Management GP LLC (our “Former General Partner”), (d) any person or entity who is or was a “tax matters partner” ​(as defined in the Internal Revenue Code of 1986, as amended (the “Code”) prior to amendment by P.L. 114-74) or “partnership representative” ​(as defined in Section 6223 of the Code after amendment by P.L. 114-74), member, manager, officer or director of any record holder of Class B common stock or our Former General Partner, (e) any member, manager, officer or director of any record holder of Class B common stock or our Former General Partner who is or was serving at the request of any record holder of Class B common stock or our Former General Partner as a director, officer, manager, employee, trustee, fiduciary, partner, tax matters partner, partnership representative, member, representative, agent or advisor of another person or entity, (f) any person or entity who controls any record holder of Class B common stock or our Former General Partner and (g) certain other specified persons (collectively, the “Indemnitees”). Our Certificate of Incorporation provides that each Indemnitee has the right to engage in businesses of every type and description, including business interests and activities in direct competition with our business and activities. Our Certificate of Incorporation also waives and renounces any interest or expectancy that we may have in, or right to be offered an opportunity to participate in, business opportunities that are from time to time presented to the Indemnitees. Notwithstanding the foregoing, pursuant to our Certificate of Incorporation, each record holder of Class B common stock has agreed that its sole business will be to act as a record holder of Class B common stock and as a general partner or managing member of any partnership or limited liability company that we may hold an interest in and that it will not engage in any business or activity or incur any debts or liabilities except (x) in connection therewith or (y) in connection with the acquisition, owning or disposing of equity securities of us or any of our subsidiaries.
Anti-Takeover Provisions
Our Certificate of Incorporation and Bylaws and the DGCL contain provisions, which are summarized in the following paragraphs, that are intended to enhance the likelihood of continuity and stability in the composition of our board of directors and to discourage certain types of transactions that may involve an actual or threatened acquisition of our company. These provisions are intended to avoid costly takeover battles, reduce our vulnerability to a hostile change in control or other unsolicited acquisition proposal, and enhance the ability of our board of directors to maximize stockholder value in connection with any unsolicited offer to acquire us. However, these provisions may have the effect of delaying, deterring or preventing a merger or acquisition of our company by means of a tender offer, a proxy contest or other takeover attempt that a stockholder might consider in its best interest, including attempts that might result in a premium over the prevailing market price for the shares of Class A common stock held by stockholders.
Loss of voting rights.   If at any time any person or group (other than a record holder of Class B common stock, Ares Owners, a Holdco Member or any of their respective affiliates, or a direct or subsequently approved transferee of the foregoing) beneficially owns 20% or more of any class of our stock then outstanding, that person or group will lose voting rights on all of its shares of stock and such shares of stock may not be voted on any matter as to which such shares may be entitled to vote and will not be considered to be outstanding when sending notices of a meeting of stockholders, calculating required votes, determining the presence of a quorum or for other similar purposes, in each case, as applicable and to the extent such shares of stock are entitled to any vote. These restrictions do not apply to our Class B common stock or Class C common stock.
Requirements for advance notification of stockholder proposals.   Our Bylaws establish advance notice procedures with respect to stockholder proposals brought forth at annual or special meetings of our stockholders. Generally, to be timely, a stockholder’s notice must be received at our principal executive offices not less than 90 days or more than 120 days prior to the first anniversary date of the immediately preceding annual meeting of stockholders. Our Bylaws also specify requirements as to the form and content of a stockholder’s notice. Our Bylaws allow the chairman of the meeting at a meeting of the stockholders to adopt rules and regulations for the conduct of meetings, which may have the effect of precluding the conduct of certain business at a meeting if the rules and regulations are not followed. These provisions may deter, delay or discourage a potential acquirer from attempting to influence or obtain control of our company.
Special stockholder meetings.   Our Certificate of Incorporation provides that special meetings of our stockholders may be called at any time only by or at the direction of our board of directors, a record holder
 
S-27

TABLE OF CONTENTS
 
of Class B common stock or stockholders representing 50% or more of the voting power of the outstanding stock of the class or classes of stock which are entitled to vote at such meeting. Class A common stock and Class C common stock are considered the same class of common stock for this purpose.
Stockholder action by written consent.   Pursuant to Section 228 of the DGCL, any action required to be taken at any annual or special meeting of the stockholders may be taken without a meeting, without prior notice and without a vote if a consent or consents in writing, setting forth the action so taken, is signed by the holders of outstanding stock having not less than the minimum number of votes that would be necessary to authorize or take such action at a meeting at which all shares of our stock entitled to vote thereon were present and voted, unless our Certificate of Incorporation provides otherwise or it conflicts with the rules of the NYSE. Our Certificate of Incorporation permits stockholder action by written consent by stockholders other than the Class B Stockholder only if consented to by the board of directors in writing.
Amendments to our Certificate of Incorporation requiring Class B Stockholder approval.   Except as otherwise expressly provided by applicable law or any certificate of designation for any series of our preferred stock, on any date on which the Ares Ownership Condition is satisfied, only the record holders of Class B common stock shall have the right to vote on certain amendments to our Certificate of Incorporation that are proposed by our board of directors. Such amendments include:
(i)
any amendment that our board of directors has determined
(a)
is necessary or appropriate in connection with (x) a pro rata distribution of shares of our stock or of options, rights, warrants or appreciation rights relating to shares of our stock or (y) a subdivision or combination of our stock,
(b)
based on the advice of counsel, is necessary or appropriate to prevent us or the Indemnitees from having a material risk of being in any manner subjected to registration under the provisions of the U.S. Investment Company Act of 1940, as amended, the U.S. Investment Advisers Act of 1940, as amended, or “plan asset” regulations adopted under the U.S. Employee Retirement Income Security Act of 1974, as amended, regardless of whether such are substantially similar to plan asset regulations currently applied or proposed by the United States Department of Labor, or
(c)
is necessary or appropriate to cure any ambiguity, omission, mistake, defect or inconsistency;
(ii)
any amendment that is expressly permitted by our Certificate of Incorporation to be voted on solely by the record holders of Class B common stock; or
(iii)
any amendment that reflects a merger or conveyance pursuant to certain provisions of our Certificate of Incorporation that do not require stockholder approval for such a merger or conveyance.
Super-majority requirements for certain amendments to our Certificate of Incorporation.   Except for amendments to our Certificate of Incorporation that require the sole approval of the record holders of Class B common stock, any amendments to our Certificate of Incorporation require the vote or consent of stockholders holding at least 90% of the voting power of our Class A common stock and Class C common stock, voting together as a single class, unless we obtain an opinion of counsel confirming that such amendment would not affect the limited liability of any of our stockholders under the DGCL. Any amendment of this provision of our Certificate of Incorporation also requires the vote or consent of stockholders holding at least 90% of the voting power of our Class A common stock and Class C common stock, voting together as a single class.
Merger, sale or other disposition of assets.   Our Certificate of Incorporation provides that we may, with the approval of the record holders of at least a majority in voting power of our Class A common stock and Class C common stock, and, on any date on which the Ares Ownership Condition is satisfied, with the approval of the record holders of our Class B common stock, sell, exchange or otherwise dispose of all or substantially all of our assets in a single transaction or a series of related transactions, or consummate any merger, consolidation or other similar combination, or approve the sale, exchange or other disposition of all or substantially all of the assets of our subsidiaries, except that no approval of our Class A common stock
 
S-28

TABLE OF CONTENTS
 
and Class C common stock shall be required in the case of certain limited transactions involving our reorganization into another limited liability entity where the governing instruments of the resulting entity provide our stockholders with substantially the same rights and obligations as are contained in our Certificate of Incorporation. We may in our sole discretion mortgage, pledge, hypothecate or grant a security interest in all or substantially all of our assets (including for the benefit of persons other than us or our subsidiaries) without the prior approval of the holders of our Class A common stock and Class C common stock. We may also sell all or substantially all of our assets under any forced sale of any or all of our assets pursuant to the foreclosure or other realization upon those encumbrances without the prior approval of the holders of our Class A common stock and Class C common stock.
Preferred stock.   If holders of any preferred stock that we may issue have the right to require us to redeem all or a portion of their series of preferred stock upon the occurrence of a change of control event, third parties may be discouraged from pursuing certain transactions with us that may otherwise be in the best interest of our stockholders.
Choice of forum.   The Court of Chancery of the State of Delaware (or, solely to the extent that the Court of Chancery lacks subject matter jurisdiction, any other court in the State of Delaware with subject matter jurisdiction) is the exclusive forum for resolving any claims, suits, actions or proceedings arising out of or relating in any way to our Certificate of Incorporation (including any claims, suits or actions to interpret, apply or enforce (i) the provisions of our Certificate of Incorporation or our Bylaws, (ii) our duties, obligations or liabilities to our stockholders, or of our stockholders to us, or among our stockholders, (iii) the rights or powers of, or restrictions on, us or any of our stockholders, (iv) any provision of the DGCL or (v) any other instrument, document, agreement or certificate contemplated by any provision of the DGCL relating to us (regardless of whether such claims, suits, actions or proceedings (x) sound in contract, tort, fraud or otherwise, (y) are based on common law, statutory, equitable, legal or other grounds or (z) are derivative or direct claims)).
Business Combinations
We have opted out of Section 203 of the DGCL, which provides that an “interested stockholder” ​(a person other than the corporation or any direct or indirect majority-owned subsidiary who, together with affiliates and associates, owns, or, if such person is an affiliate or associate of the corporation, within three years did own, 15% or more of the outstanding voting stock of a corporation) may not engage in “business combinations” ​(which is broadly defined to include a number of transactions, such as mergers, consolidations, asset sales and other transactions in which an interested stockholder receives or could receive a financial benefit on other than a pro rata basis with other stockholders) with the corporation for a period of three years after the date on which the person became an interested stockholder without certain statutorily mandated approvals.
Indemnification of Directors and Officers
Our Certificate of Incorporation provides that in most circumstances we will indemnify the following persons, to the fullest extent permitted by law, from and against all losses, claims, damages, liabilities, joint or several, expenses (including legal fees and expenses), judgments, fines, penalties, interest, settlements or other amounts arising from any and all threatened, pending or completed claim, demand, action, suit or proceeding, whether civil, criminal, administrative or investigative, and whether formal or informal, and including appeals, in which any Indemnitee may be involved, or is threatened to be involved, as a party or otherwise, by reason of its status as an Indemnitee, whether arising from acts or omissions to act occurring on, before or after the date of our Certificate of Incorporation, on an after tax basis: (a) each member of our board of directors and each of our officers, (b) each record holder of Class B common stock, (c) our Former General Partner, (d) any person or entity who is or was a tax matters partner or partnership representative, member, manager, officer or director of any record holder of Class B common stock or our Former General Partner, (e) any member, manager, officer or director of any record holder of Class B common stock or our Former General Partner who is or was serving at the request of any record holder of Class B common stock or our Former General Partner as a director, officer, manager, employee, trustee, fiduciary, partner, tax matters partner, partnership representative, member, representative, agent or advisor of another person or entity; provided that such a person or entity will not be indemnified solely for providing, on a fee-for-services basis or similar arm’s-length compensatory basis, agency, advisory, consulting, trustee, fiduciary
 
S-29

TABLE OF CONTENTS
 
or custodial services, (f) any person or entity who controls any record holder of Class B common stock or the Former General Partner and (g) any person a record holder of Class B common stock, in its sole discretion, designates as an Indemnitee.
We agree to provide this indemnification unless there has been a final and non-appealable judgment entered by a court of competent jurisdiction determining that these persons acted in bad faith or with criminal intent. Any indemnification under these provisions will only be out of our assets. We are not personally liable for, and do not have any obligation to contribute or loan funds or assets to the board of directors to enable it to effectuate, indemnification. We may purchase insurance against liabilities asserted against and expenses incurred by persons for our activities, regardless of whether we would have the power to indemnify the person against liabilities under our Certificate of Incorporation.
Transfer Agent and Registrar
The transfer agent and registrar for our Class A common stock, non-voting common stock, Class B common stock and Class C common stock is Equiniti Trust Company, LLC. The transfer agent and registrar’s address is 6201 15th Avenue, Brooklyn, New York 11219, and its telephone number is (800) 937-5449.
Listing
Our Class A common stock is listed on the NYSE under the ticker symbol “ARES”.
 
S-30

TABLE OF CONTENTS
 
UNDERWRITING (CONFLICTS OF INTEREST)
Subject to the terms and conditions stated in the underwriting agreement dated the date of this prospectus supplement, Morgan Stanley & Co. LLC, BofA Securities, Inc., J.P. Morgan Securities LLC, RBC Capital Markets, LLC and Wells Fargo Securities, LLC have severally agreed to purchase, and we have agreed to sell to Morgan Stanley & Co. LLC, BofA Securities, Inc., J.P. Morgan Securities LLC, RBC Capital Markets, LLC and Wells Fargo Securities, LLC, an aggregate of 2,650,000 shares of Class A common stock, as more fully described in the underwriting agreement.
Underwriters
Number of Class A
common stock
Morgan Stanley & Co. LLC
530,000
BofA Securities, Inc.
530,000
J.P. Morgan Securities LLC
530,000
RBC Capital Markets, LLC
530,000
Wells Fargo Securities, LLC
530,000
Total
2,650,000
The underwriting agreement provides that the obligations of the underwriters to purchase the shares of Class A common stock included in this offering are subject to approval of legal matters by counsel and to other conditions. The underwriters are obligated to purchase all the shares of Class A common stock (other than those covered by the option to purchase additional shares described below) offered by us if they purchase any of the shares of Class A common stock.
The shares of Class A common stock sold by the underwriters to the public will initially be offered at the initial public offering price set forth on the cover of this prospectus supplement. The underwriters may allow, and dealers may reallow, a concession not to exceed $0.42 per share on sales to other dealers. If all the shares of Class A common stock are not sold at the initial offering price, the underwriters may change the offering price and the other selling terms. The offering of the shares by the underwriters are subject to receipt and acceptance and subject to the underwriters’ right to reject any order in whole or in part.
The underwriting fee is equal to the public offering price per share of Class A common stock less the amount paid by the underwriters to us per share of Class A common stock. The underwriting fee is $0.68 per share. The following table shows the public offering price, underwriting discount and proceeds before expenses to us. The information assumes either no exercise or full exercise by the underwriters of their option to purchase additional shares of Class A common from us.
Shares offered by Us
Per Share
Without
Option
Full Exercise
Public offering price
$ 134.75 $ 357,087,500 $ 410,650,625
Underwriting discount
$ 0.68 $ 1,802,200 $ 2,072,300
Proceeds to us before expenses
$ 134.07 $ 355,285,500 $ 408,578,325
The estimated offering expenses payable by us (excluding the underwriting discount) are approximately $600,000, which includes legal, accounting and printing costs and various other fees associated with registering the shares of Class A common stock. We have also agreed to reimburse the underwriters for certain of their expenses in an amount up to $10,000.
We have granted the underwriters the option to purchase, exercisable within 30 days of the date of this prospectus supplement, up to an additional 397,500 shares of Class A common stock from us, on the same terms and conditions set forth above. Any shares of Class A common stock issued or sold under the option will be issued and sold on the same terms and conditions as the other shares of Class A common stock that are the subject of this offering.
We have agreed that, for a period of 45 days from the date of this prospectus supplement (the “Lock-up Period”), we will not, without the prior written consent of Morgan Stanley & Co. LLC and BofA
 
S-31

TABLE OF CONTENTS
 
Securities, Inc., (i) offer, pledge, announce the intention to sell, sell, contract to sell, sell any option or contract to purchase, purchase any option or contract to sell, grant any option, right or warrant to purchase, lend or otherwise transfer or dispose of, directly or indirectly, or file with the SEC a registration statement (other than any registration statement on Form S-8 to register shares of Class A common stock issued or available for future grant under our 2023 Equity Incentive Plan) under the Securities Act relating to, any shares of Class A common stock or any securities convertible into or exercisable or exchangeable for shares of Class A common stock, or publicly disclose the intention to make any offer, sale, pledge, disposition or filing, or (ii) enter into any swap or other agreement that transfers, in whole or in part, any of the economic consequences of ownership of the shares of Class A common stock or any such other securities or units, whether any such transaction described in clause (i) or (ii) above is to be settled by delivery of shares of Class A common stock or such other securities or units, in cash or otherwise, other than, (A) the announcement or public disclosure of strategic acquisitions to be consummated following the date that is 45 days from the date of this prospectus supplement, (B) the issuance of shares of Class A common stock or securities convertible into or exercisable or exchangeable for shares of Class A common stock upon the exercise of an option or a warrant or the conversion of a security outstanding on the date of this prospectus supplement, (C) the issuance of shares of Class A common stock or securities convertible into or exercisable or exchangeable for shares of Class A common stock pursuant to our 2023 Equity Incentive Plan or (D) the issuance of up to 10% of the shares of Class A common stock outstanding after this offering (assuming all Ares Operating Group Units have been exchanged for shares of Class A common stock), or securities convertible into or exercisable or exchangeable for shares of Class A common stock in connection with mergers or acquisitions, joint ventures, commercial relationships or other strategic transactions; provided that, the acquiree of any such shares of Class A common stock or securities convertible into or exercisable or exchangeable for shares of Class A common stock pursuant to this clause (E) enters into a lock-up agreement, similar in form to the lock-up agreements entered into by our directors and executive officers in connection with this offering, with respect to such shares of Class A common stock or securities convertible into or exercisable or exchangeable for shares of Class A common stock.
We have also agreed that for a period of 45 days after the date of this prospectus supplement, we (and certain of our affiliates) will not waive, modify or amend any transfer restrictions (including lock up provisions) relating to any Ares Operating Group Units or shares of Class A common stock contained in any agreements with holders thereof, without the written consent of Morgan Stanley & Co. LLC and BofA Securities, Inc.
Our directors and executive officers (the “Lock-up Parties”) have entered into lock up agreements with the underwriters prior to the commencement of this offering pursuant to which each of these persons or entities, for a period of 45 days after the date of this prospectus supplement, may not, without the prior written consent of Morgan Stanley & Co. LLC and BofA Securities, Inc., (1) offer, pledge, sell, contract to sell, sell any option or contract to purchase, purchase any option or contract to sell, grant any option, right or warrant to purchase, or otherwise transfer or dispose of, directly or indirectly, any shares of Class A common stock or any securities convertible into or exercisable or exchangeable for shares of Class A common stock (including without limitation, shares of Class A common stock or such other securities which may be deemed to be beneficially owned by such person or entity in accordance with the rules and regulations of the SEC and securities which may be issued upon exercise of a unit option or warrant), or publicly disclose the intention to make any offer, sale, pledge or disposition, (2) enter into any swap or other agreement that transfers, in whole or in part, any of the economic consequences of ownership of the shares of Class A common stock or such other securities, whether any such transaction described in clause (1) or (2) above is to be settled by delivery of shares of Class A common stock or such other securities, in cash or otherwise or (3) make any demand for or exercise any right with respect to the registration of any shares of Class A common stock or any security convertible into or exercisable or exchangeable for shares of Class A common stock, in each case other than (A) the shares of Class A common stock to be sold by such person or entity pursuant to this offering, (B) transfers of shares of Class A common stock as a bona fide gift or gifts or on death by will or intestacy to a member of his or her immediate family or to a trust, the beneficiaries of which are exclusively such person and/or a member or members of his or her immediate family or to a charitable organization, (C) transfers of shares of Class A common stock, or any security convertible into or exercisable or exchangeable for shares of Class A common stock, to any individual, partnership (including a limited partnership), corporation, limited liability company, association, joint stock company, trust, joint venture, unincorporated organization, foreign government or other entity, that directly or indirectly, through
 
S-32

TABLE OF CONTENTS
 
one or more intermediaries, controls, is controlled by, or is under common control with, such person or entity, (D) distributions of shares of Class A common stock to members, stockholders, unitholders, partners or wholly-owned subsidiaries of such entity, (E) any transfers of shares of Class A common stock to us for the purpose of satisfying the cashless exercise price or tax withholding obligations upon the exercise of options outstanding on the date of this prospectus supplement or the settlement of deferred restricted shares of Class A common stock or restricted share units outstanding on the date of this prospectus supplement, (F) the sale of any shares of Class A common stock or other securities convertible into or exchangeable for, or that represent the right to receive, shares of Class A common stock acquired in this offering or in open market transactions after the completion of this offering, (G) the pledge of shares of Class A common stock, (H) if such person or entity is an officer and his or her terms of employment so provide as of the date of this prospectus supplement, transfers to us upon his or her death or disability or termination of his or her employment, (I) the establishment by Lock-up Parties of trading plans under Rule 10b5-1 under the Exchange Act, provided that such plan does not provide for the transfer of securities during the restricted period, and the sale of shares of Class A common stock pursuant to an existing Rule 10b5-1 trading plan, provided that any related filings under Section 16(a) of the Exchange Act state that such sales have been executed pursuant to such trading plan or (J) any elections to exchange securities convertible or exchangeable as permitted under the Exchange Agreement, provided, that any such Class A common stock received upon such conversion or exchange shall remain subject to the provisions of the lock-up agreement and provided further that, to the extent a public announcement or filing under the Exchange Act, if any, is required of or voluntarily regarding the transfer, conversion, reclassification, redemption or exchange, as applicable, such announcement or filing shall include a statement explaining the circumstances of such transfer, or that such transfer, conversion, reclassification, redemption or exchange, occurred pursuant to the terms of the Exchange Agreement, as applicable, and no transfer or sale of the Class A common stock or other securities received upon conversion or exchange may be made during the Lock-Up Period other than as may be permitted by the lock-up agreement; provided that in the case of any transfer or distribution pursuant to clause (B), (C), (D), (G) or (H), each donee, distributee, transferee, recipient or pledgee shall execute and deliver to Morgan Stanley & Co. LLC and BofA Securities, Inc. a lock-up letter in the form of this paragraph; and provided, further, that in the case of any transfer or distribution pursuant to clause (B), (C), (D), (E), (F), (G) or (H), no filing by any party (donor, donee, transferor or transferee) under Section 16 of the Exchange Act, or other public announcement shall be required or shall be made voluntarily in connection with such transfer or distribution (other than a filing on a Form 5 made after the expiration of the 45-day period referred to above); and provided further, that in the case of any transfer pursuant to clause (E), any public report or filing required to be made under Section 16(a) of the Exchange Act shall clearly indicate in the footnotes thereto that the purpose of such transfer is to cover such tax withholding obligations or the payment of taxes due in connection with the exercise of such options of settlement of such shares or units and that no other public announcement shall be required or shall be made voluntarily in connection with such transfer.
In connection with the offering, the underwriters may purchase and sell shares of Class A common stock in the open market. Purchases and sales in the open market may include short sales, purchases to cover short positions, which may include purchases pursuant to the option to purchase additional shares, and stabilizing purchases. Short sales involve secondary market sales by the underwriters of a greater number of shares of Class A common stock than it is required to purchase in the offering. “Covered” short sales are sales of shares of Class A common stock in an amount up to the number of shares of Class A common stock represented by the underwriters’ option to purchase additional shares. “Naked” short sales are sales of shares of Class A common stock in an amount in excess of the number of shares of Class A common stock represented by the underwriters’ option to purchase additional shares. Covering transactions involve purchases of shares of Class A common stock either pursuant to the underwriters’ option to purchase additional shares or in the open market after the distribution has been completed to cover short positions. To close a naked short position, the underwriters must purchase shares of Class A common stock in the open market after the distribution has been completed. A naked short position is more likely to be created if the underwriters are concerned that there may be downward pressure on the price of the shares of Class A common stock in the open market after pricing that could adversely affect investors who purchase in the offering. To close a covered short position, the underwriters must purchase shares of Class A common stock in the open market after the distribution has been completed or must exercise the option to purchase additional shares. In determining the source of shares of Class A common stock to close the covered short
 
S-33

TABLE OF CONTENTS
 
position, the underwriters will consider, among other things, the price of shares of Class A common stock available for purchase in the open market as compared to the price at which it may purchase shares of Class A common stock through the option to purchase additional shares. Stabilizing transactions involve bids to purchase shares of Class A common stock so long as the stabilizing bids do not exceed a specified maximum.
Purchases to cover short positions and stabilizing purchases, as well as other purchases by the underwriters for their own accounts, may have the effect of preventing or retarding a decline in the market price of the shares of Class A common stock. They may also cause the price of the shares of Class A common stock to be higher than the price that would otherwise exist in the open market in the absence of these transactions. The underwriters may conduct these transactions on the NYSE, in the over-the-counter market or otherwise. If the underwriters commence any of these transactions, it may discontinue them at any time.
The underwriters and their affiliates have performed commercial banking, investment banking and advisory services for us from time to time for which they have received customary fees and reimbursement of expenses. The underwriters and their affiliates may, from time to time, engage in transactions with and perform services for us in the ordinary course of their business for which they may receive customary fees and reimbursement of expenses. Affiliates of Morgan Stanley & Co. LLC, BofA Securities, Inc., J.P. Morgan Securities LLC, RBC Capital Markets, LLC and Wells Fargo Securities, LLC are lenders under the credit facility of our indirect subsidiaries.
In addition, in the ordinary course of their various business activities, the underwriters and their affiliates may make or hold a broad array of investments and actively trade debt and equity securities (or related derivative securities) and financial instruments (including bank loans) for their own account and for the accounts of their customers, and such investment and securities activities may involve securities and instruments of ours or our affiliates. Certain of the underwriters and their affiliates that have a lending relationship with us routinely hedge, and certain of the underwriters and their affiliates may in the future hedge, their credit exposure to us consistent with their customary risk management policies. Typically, the underwriters and their affiliates would hedge such exposure by entering into transactions which consist of either the purchase of credit default swaps or the creation of short positions in our securities, including potentially the shares of Class A common stock. Any such short positions could adversely affect future trading prices of the shares of Class A common stock. The underwriters and their affiliates may also make investment recommendations or publish or express independent research views in respect of such securities or financial instruments and may at any time hold, or recommend to clients that they acquire, long or short positions in such securities and instruments.
We have agreed to indemnify the underwriters against certain liabilities, including liabilities under the Securities Act, or to contribute to payments the underwriters may be required to make because of any of those liabilities.
Conflicts of Interest
Because affiliates of Morgan Stanley & Co. LLC, BofA Securities, Inc., J.P. Morgan Securities LLC, RBC Capital Markets, LLC and Wells Fargo Securities, LLC are lenders under our credit facility and each will receive 5% or more of the net proceeds of this offering due to the repayment of borrowings under our credit facility, each of Morgan Stanley & Co. LLC, BofA Securities, Inc., J.P. Morgan Securities LLC, RBC Capital Markets, LLC and Wells Fargo Securities, LLC is deemed to have a “conflict of interest” under Rule 5121. The appointment of a “qualified independent underwriter” is not required in connection with this offering as a “bona fide public market,” as defined in Rule 5121, exists for our common stock. In accordance with Rule 5121, Morgan Stanley & Co. LLC, BofA Securities, Inc., J.P. Morgan Securities LLC, RBC Capital Markets, LLC and Wells Fargo Securities, LLC will not confirm any sales to any account over which it exercises discretionary authority without the specific written approval of the account holder.
Notice to Prospective Investors in Singapore
Each underwriter has acknowledged that this prospectus supplement and the accompanying prospectus have not been registered as a prospectus with the Monetary Authority of Singapore. Accordingly, each underwriter has represented and agreed that it has not offered or sold any securities or caused the securities to be made the subject of an invitation for subscription or purchase and will not offer or sell any securities
 
S-34

TABLE OF CONTENTS
 
or cause the securities to be made the subject of an invitation for subscription or purchase, has not circulated or distributed, nor will it circulate or distribute, this prospectus supplement, the accompanying prospectus or any other document or material in connection with the offer or sale, or invitation for subscription or purchase, of the securities, whether directly or indirectly, to any person in Singapore other than (i) to an institutional investor (as defined in Section 4A of the Securities and Futures Act (Chapter 289) of Singapore, as modified or amended from time to time (the “SFA”)) pursuant to Section 274 of the SFA, (ii) to a relevant person (as defined in Section 275(2) of the SFA) pursuant to Section 275(1) of the SFA, or any person pursuant to Section 275(1A) of the SFA, and in accordance with the conditions specified in Section 275 of the SFA, or (iii) otherwise pursuant to, and in accordance with the conditions of, any other applicable provision of the SFA.
Where the securities are subscribed or purchased under Section 275 of the SFA by a relevant person which is:
(a)
a corporation (which is not an accredited investor (as defined in Section 4A of the SFA)) the sole business of which is to hold investments and the entire share capital of which is owned by one or more individuals, each of whom is an accredited investor; or
(b)
a trust (where the trustee is not an accredited investor) whose sole purpose is to hold investments and each beneficiary of the trust is an individual who is an accredited investor, securities or securities-based derivatives contracts (each term as defined in Section 2(1) of the SFA) of that corporation or the beneficiaries’ rights and interest (howsoever described) in that trust shall not be transferred within six months after that corporation or that trust has acquired the securities pursuant to an offer made under Section 275 of the SFA except:
(c)
to an institutional investor or to a relevant person, or to any person arising from an offer referred to in Section 275(1A) or Section 276(4)(c)(ii) of the SFA;
(d)
where no consideration is or will be given for the transfer;
(e)
where the transfer is by operation of law;
(f)
as specified in Section 276(7) of the SFA or
(g)
as specified in Regulation 37A of the Securities and Futures (Offers and Investments) (Securities and Securities-based Derivatives Contracts) Regulations 2018.
Notice to Prospective Investors in Australia
This prospectus supplement and the accompanying prospectus:

does not constitute a disclosure document or a prospectus under Chapter 6D.2 of the Corporations Act 2001 (Cth) (the “Corporations Act”);

has not been, and will not be, lodged with the Australian Securities and Investments Commission (“ASIC”), as a disclosure document for the purposes of the Corporations Act and does not purport to include the information required of a disclosure document for the purposes of the Corporations Act; and

may only be provided in Australia to select investors who are able to demonstrate that they fall within one or more of the categories of investors, available under section 708 of the Corporations Act (“Exempt Investors”).
The securities may not be directly or indirectly offered for subscription or purchased or sold, and no invitations to subscribe for or buy the securities may be issued, and no draft or definitive offering memorandum, advertisement or other offering material relating to any may be distributed in Australia, except where disclosure to investors is not required under Chapter 6D of the Corporations Act or is otherwise in compliance with all applicable Australian laws and regulations. By submitting an application for the securities, you represent and warrant to us that you are an Exempt Investor.
As any offer of securities under this document will be made without disclosure in Australia under Chapter 6D.2 of the Corporations Act, the offer of those securities for resale in Australia within 12 months
 
S-35

TABLE OF CONTENTS
 
may, under section 707 of the Corporations Act, require disclosure to investors under Chapter 6D.2 if none of the exemptions in section 708 applies to that resale. By applying for the securities you undertake to us that you will not, for a period of 12 months from the date of issue or sale, as applicable, of the securities, offer, transfer, assign or otherwise alienate those securities to investors in Australia except in circumstances where disclosure to investors is not required under Chapter 6D.2 of the Corporations Act or where a compliant disclosure document is prepared and lodged with ASIC.
Notice to Prospective Investors in Hong Kong
The securities have not been offered or sold and will not be offered or sold in Hong Kong, by means of any document, other than (a) to “professional investors” as defined in the Securities and Futures Ordinance (Cap. 571 of the Laws of Hong Kong) (the “SFO”) of Hong Kong and any rules made thereunder; or (b) in other circumstances which do not result in the document being a “prospectus” as defined in the Companies (Winding Up and Miscellaneous Provisions) Ordinance (Cap. 32) of Hong Kong) (the “CO”) or which do not constitute an offer to the public within the meaning of the CO. No advertisement, invitation or document relating to the securities has been or may be issued or has been or may be in the possession of any person for the purposes of issue, whether in Hong Kong or elsewhere, which is directed at, or the contents of which are likely to be accessed or read by, the public of Hong Kong (except if permitted to do so under the securities laws of Hong Kong) other than with respect to securities which are or are intended to be disposed of only to persons outside Hong Kong or only to “professional investors” as defined in the SFO and any rules made thereunder.
Notice to Prospective Investors in the European Economic Area
In relation to each Member State of the European Economic Area (each a “Relevant State”), no securities have been offered or will be offered pursuant to this offering to the public in that Relevant State prior to the publication of a prospectus in relation to the securities which has been approved by the competent authority in that Relevant State or, where appropriate, approved in another Relevant State and notified to the competent authority in that Relevant State, all in accordance with the Prospectus Regulation, except that offers of securities may be made to the public in that Relevant State at any time under the following exemptions under the Prospectus Regulation:
(a)   to any legal entity which is a qualified investor as defined under Article 2 of the Prospectus Regulation;
(b)   to fewer than 150 natural or legal persons (other than qualified investors as defined under Article 2 of the Prospectus Regulation), subject to obtaining the prior consent of the underwriters; or
(c)   in any other circumstances falling within Article 1(4) of the Prospectus Regulation,
provided that no such offer of securities shall require us or any underwriter to publish a prospectus pursuant to Article 3 of the Prospectus Regulation or supplement a prospectus pursuant to Article 23 of the Prospectus Regulation. and each person who initially acquires any securities or to whom any offer is made will be deemed to have represented, acknowledged and agreed to and with each of the underwriters and the Company that it is a “qualified investor” within the meaning of Article 2(e) of the Prospectus Regulation. In the case of any securities being offered to a financial intermediary as that term is used in the Prospectus Regulation, each such financial intermediary will be deemed to have represented, acknowledged and agreed that the securities acquired by it in the offer have not been acquired on a non-discretionary basis on behalf of, nor have they been acquired with a view to their offer or resale to, persons in circumstances which may give rise to an offer of any securities to the public other than their offer or resale in a Relevant State to qualified investors as so defined or in circumstances in which the prior consent of the underwriters have been obtained to each such proposed offer or resale.
For the purposes of this provision, the expression an “offer to the public” in relation to securities in any Relevant State means the communication in any form and by any means of sufficient information on the terms of the offer and any securities to be offered so as to enable an investor to decide to purchase or subscribe for any securities, and the expression “Prospectus Regulation” means Regulation (EU) 2017/1129.
 
S-36

TABLE OF CONTENTS
 
Notice to Prospective Investors in the United Kingdom
No securities have been offered or will be offered pursuant to this offering to the public in the United Kingdom prior to the publication of a prospectus in relation to the securities which is to be treated as if it had been approved by the Financial Conduct Authority in accordance with the transitional provisions in Article 74 (transitional provisions) of the Prospectus Amendment etc. (EU Exit) Regulations 2019/1234, except that the Shares may be offered to the public in the United Kingdom at any time:
(a)   to any legal entity which is a qualified investor as defined under Article 2 of the UK Prospectus Regulation;
(b)   to fewer than 150 natural or legal persons (other than qualified investors as defined under Article 2 of the UK Prospectus Regulation), subject to obtaining the prior consent of underwriters for any such offer; or
(c)   in any other circumstances falling within Section 86 of the FSMA.
provided that no such offer of the securities shall require the Company or any underwriter to publish a prospectus pursuant to Section 85 of the FSMA or supplement a prospectus pursuant to Article 23 of the UK Prospectus Regulation. For the purposes of this provision, the expression an “offer to the public” in relation to the securities in the United Kingdom means the communication in any form and by any means of sufficient information on the terms of the offer and any securities to be offered so as to enable an investor to decide to purchase or subscribe for any securities and the expression “UK Prospectus Regulation” means Regulation (EU) 2017/1129 as it forms part of domestic law by virtue of the European Union (Withdrawal) Act 2018.
In addition, in the United Kingdom, this document is being distributed only to, and is directed only at, and any offer subsequently made may only be directed at persons who are “qualified investors” ​(as defined in the Prospectus Regulation) (i) who have professional experience in matters relating to investments falling within Article 19(5) of the Financial Services and Markets Act 2000 (Financial Promotion) Order 2005, as amended (the “Order”) and/or (ii) who are high net worth companies (or persons to whom it may otherwise be lawfully communicated) falling within Article 49(2)(a) to (d) of the Order (all such persons together being referred to as “relevant persons”) or otherwise in circumstances which have not resulted and will not result in an offer to the public of the securities in the United Kingdom within the meaning of the Financial Services and Markets Act 2000.
Any person in the United Kingdom that is not a relevant person should not act or rely on the information included in this document or use it as basis for taking any action. In the United Kingdom, any investment or investment activity that this document relates to may be made or taken exclusively by relevant persons.
Notice to Prospective Investors in Japan
The securities have not been and will not be registered pursuant to Article 4, Paragraph 1 of the Financial Instruments and Exchange Act. Accordingly, none of the securities nor any interest therein may be offered or sold, directly or indirectly, in Japan or to, or for the benefit of, any “resident” of Japan (which term as used herein means any person resident in Japan, including any corporation or other entity organized under the laws of Japan), or to others for re-offering or resale, directly or indirectly, in Japan or to or for the benefit of a resident of Japan, except pursuant to an exemption from the registration requirements of, and otherwise in compliance with, the Financial Instruments and Exchange Act and any other applicable laws, regulations and ministerial guidelines of Japan in effect at the relevant time.
Notice to Prospective Investors in Canada
The securities may be sold only to purchasers purchasing, or deemed to be purchasing, as principal that are accredited investors, as defined in National Instrument 45-106 Prospectus Exemptions or subsection 73.3(1) of the Securities Act (Ontario), and are permitted clients, as defined in National Instrument 31-103 Registration Requirements, Exemptions and Ongoing Registrant Obligations. Any resale of the securities must be made in accordance with an exemption from, or in a transaction not subject to, the prospectus requirements of applicable securities laws.
 
S-37

TABLE OF CONTENTS
 
Securities legislation in certain provinces or territories of Canada may provide a purchaser with remedies for rescission or damages if this prospectus supplement and/or accompanying prospectus (including any amendment thereto) contains a misrepresentation, provided that the remedies for rescission or damages are exercised by the purchaser within the time limit prescribed by the securities legislation of the purchaser’s province or territory. The purchaser should refer to any applicable provisions of the securities legislation of the purchaser’s province or territory for particulars of these rights or consult with a legal advisor.
Pursuant to section 3A.3 (or, in the case of securities issued or guaranteed by the government of a non-Canadian jurisdiction, Section 3A.4) of National Instrument 33-105 Underwriting Conflicts (NI 33-105), the underwriters are not required to comply with the disclosure requirements of NI 33-105 regarding underwriter conflicts of interest in connection with this offering.
 
S-38

TABLE OF CONTENTS
 
MATERIAL U.S. FEDERAL INCOME TAX CONSIDERATIONS FOR NON-U.S. HOLDERS OF CLASS A COMMON STOCK
Prospective investors should note that the discussion under the section called “Material U.S. Federal Tax Considerations” in the accompanying prospectus does not apply to our Class A common stock issued under this prospectus supplement and is superseded by the following discussion.
The following discussion is a summary of the material U.S. federal income tax consequences to non-U.S. holders (as defined below) with respect to the purchase, ownership and disposition of our Class A common stock to be sold in this offering. This discussion does not purport to be a complete analysis of all potential tax effects to non-U.S. holders of our Class A common stock. The effects of other U.S. federal tax laws, such as estate and gift tax laws, and any applicable state, local or non-U.S. tax laws are not included in this discussion, and non-U.S. holders should consult their own tax advisors as to these matters. This discussion is based on the Code, Treasury Regulations promulgated thereunder, judicial decisions, and published rulings and administrative pronouncements of the U.S. Internal Revenue Service (the “IRS”) in effect as of the date of this prospectus supplement. These authorities may change or be subject to differing interpretations. Any such change may be applied retroactively in a manner that could adversely affect a non-U.S. holder of our Class A common stock. We have not sought and will not seek any rulings from the IRS regarding the matters discussed below. There can be no assurance that the IRS or a court will not take a contrary position to those discussed below regarding the tax consequences of the purchase, ownership and disposition of our Class A common stock.
This discussion is limited to non-U.S. holders that hold our Class A common stock as a “capital asset” within the meaning of Section 1221 of the Code (generally, property held for investment). This discussion does not address all U.S. federal income tax consequences relevant to a non-U.S. holder’s particular circumstances, including the impact of the Medicare contribution tax on net investment income. In addition, this discussion does not address consequences relevant to non-U.S. holders subject to particular U.S. federal income tax laws, including, without limitation:

persons who own, or are deemed to own, more than 5% of our Class A common stock (except to the extent specifically set forth below);

U.S. expatriates and certain former citizens or long-term residents of the United States;

persons subject to the alternative minimum tax;

persons holding our Class A common stock as part of a hedge, straddle or other risk reduction strategy or as part of a conversion transaction or other integrated investment;

banks, insurance companies, regulated investment companies, real estate investment trusts or financial institutions;

brokers, dealers or traders in securities, commodities or currencies;

“controlled foreign corporations,” “passive foreign investment companies” or corporations that accumulate earnings to avoid U.S. federal income tax;

a person required to accelerate recognition of any item of gross income with respect to the shares as a result of such income being recognized on an applicable financial statement;

partnerships or other entities or arrangements treated as partnerships for U.S. federal income tax purposes and the investors therein;

tax-exempt organizations or governmental organizations or agencies or instrumentalities thereof;

persons deemed to sell our Class A common stock under the constructive sale provisions of the Code;

“qualified foreign pension funds” as defined in Section 897(l)(2) of the Code and entities all of the interests of which are held by qualified foreign pension funds;

persons who hold or receive our Class A common stock as compensation or pursuant to the exercise of any employee stock option; and

tax-qualified retirement plans.
 
S-39

TABLE OF CONTENTS
 
If an entity or arrangement treated as a partnership for U.S. federal income tax purposes holds our Class A common stock, the tax treatment of a partner in the partnership will depend on the status of the partner, the activities of the partnership and certain determinations made at the partner level.
Accordingly, partnerships holding our Class A common stock and the partners in such partnerships should consult their own tax advisors regarding the U.S. federal income tax consequences to them.
THIS DISCUSSION IS FOR INFORMATION PURPOSES ONLY AND IS NOT INTENDED AS TAX ADVICE. INVESTORS SHOULD CONSULT THEIR OWN TAX ADVISORS WITH RESPECT TO THE APPLICATION OF THE U.S. FEDERAL INCOME TAX LAWS TO THE PURCHASE, OWNERSHIP AND DISPOSITION OF OUR CLASS A COMMON STOCK IN LIGHT OF THEIR PARTICULAR SITUATIONS AS WELL AS ANY TAX CONSEQUENCES ARISING UNDER THE U.S. FEDERAL ESTATE OR GIFT TAX LAWS OR UNDER THE LAWS OF ANY STATE, LOCAL OR NON-U.S. TAXING JURISDICTION (INCLUDING THE JURISDICTION OF YOUR RESIDENCE) OR UNDER ANY APPLICABLE INCOME TAX TREATY.
Definition of a Non-U.S. Holder
For purposes of this discussion, a “non-U.S. holder” is any beneficial owner of our Class A common stock that is neither a “U.S. person” nor an entity treated as a partnership for U.S. federal income tax purposes. A U.S. person is any person that, for U.S. federal income tax purposes, is or is treated as any of the following:

an individual who is a citizen or resident of the United States;

a corporation created or organized under the laws of the United States, any state thereof, or the District of Columbia;

an estate, the income of which is subject to U.S. federal income tax regardless of its source; or

a trust that (i) is subject to the primary supervision of a U.S. court and all substantial decisions of which are subject to the control of one or more United States persons (within the meaning of Section 7701(a)(30) of the Code), or (ii) has made a valid election under applicable Treasury Regulations to continue to be treated as a United States person.
Distributions
Distributions of cash or property on our Class A common stock (other than certain pro rata distributions of our shares) generally will constitute dividends for U.S. federal income tax purposes to the extent paid from our current or accumulated earnings and profits, as determined under U.S. federal income tax principles. If a distribution exceeds our current and accumulated earnings and profits, the excess will constitute a non-taxable return of capital and first be applied against and reduce a non-U.S. holder’s adjusted tax basis in its Class A common stock, but not below zero. Any remaining excess will be treated as capital gain and will be treated as described under the heading “— Sale or Other Taxable Disposition” below.
Subject to the discussion below on backup withholding and payments made to certain foreign accounts, dividends paid to a non-U.S. holder of our Class A common stock that are not effectively connected with the non-U.S. holder’s conduct of a trade or business within the United States will generally be subject to withholding of U.S. federal income tax at a rate of 30% of the gross amount of the dividends (or such lower rate as may be specified by an applicable income tax treaty). Dividends paid to a non-U.S. holder that are effectively connected with the non-U.S. holder’s conduct of a trade or business within the United States (and, if required by an applicable income tax treaty, are attributable to a permanent establishment or fixed base that such non-U.S. holder maintains in the United States) are generally exempt from withholding of U.S. federal income tax. To claim the benefit of a tax treaty or an exemption from withholding because the dividends are effectively connected with the conduct of a trade or business in the United States, a non-U.S. holder must provide the applicable withholding agent with a properly executed IRS Form W-8BEN, W-8BEN-E or W-8ECI or other applicable form or successor form, as may be applicable. These certifications must be provided to the applicable withholding agent prior to the payment of dividends and must be updated periodically. Non-U.S. holders that do not timely provide the applicable withholding agent with the
 
S-40

TABLE OF CONTENTS
 
required certification, but that qualify for a reduced rate or exemption under an applicable income tax treaty, may obtain a refund of any excess amounts withheld by timely filing an appropriate claim for refund with the IRS.
Any such “effectively connected” dividends will be subject to U.S. federal income tax on a net income basis at the regular U.S. federal income tax rates applicable to U.S. persons. In addition, a non-U.S. holder that is or is treated as a corporation for U.S. federal income tax purposes may be subject to an additional branch profits tax at a rate of 30% (or such lower rate specified by an applicable income tax treaty) on its effectively connected earnings and profits for the taxable year that are attributable to such dividends, as adjusted for certain items.
Non-U.S. holders should consult their own tax advisors regarding their entitlement to benefits under any applicable income tax treaty that may provide for different rules.
Sale or Other Taxable Disposition
Subject to the discussion below on backup withholding and payments made to certain foreign accounts, in general, a non-U.S. holder will not be subject to U.S. federal income tax on any gain realized upon the sale or other taxable disposition of our Class A common stock unless:

the gain is effectively connected with the non-U.S. holder’s conduct of a trade or business within the United States (and, if required by an applicable income tax treaty, the non-U.S. holder maintains a permanent establishment or fixed base in the United States to which such gain is attributable);

the non-U.S. holder is a nonresident alien individual present in the United States for 183 days or more during the taxable year of the disposition and certain other requirements are met; or

our Class A common stock constitute U.S. real property interests (“USRPIs”) within the meaning of the Foreign Investment in Real Property Tax Act by reason of our status as a U.S. real property holding corporation (a “USRPHC”) for U.S. federal income tax purposes at any time within the shorter of (1) the five-year period preceding the non-U.S. holder’s disposition of our Class A common stock and (2) the non-U.S. holder’s holding period of our Class A common stock.
Gain described in the first bullet point above will generally be subject to U.S. federal income tax on a net income basis at the regular U.S. federal income tax rates applicable to U.S. persons. A non-U.S. holder that is a foreign corporation also may be subject to an additional branch profits tax at a rate of 30% (or such lower rate specified by an applicable income tax treaty) on a portion of its effectively connected earnings and profits for the taxable year that are attributable to such gain, as adjusted for certain items.
A non-U.S. holder described in the second bullet point above will be subject to U.S. federal income tax at a rate of 30% (or such lower rate as may be specified by an applicable income tax treaty) on any gain derived from the sale or other taxable disposition, which may generally be offset by certain U.S. source capital losses of the non-U.S. holder (even though the individual is not considered a resident of the United States), provided the non-U.S. holder timely files U.S. federal income tax returns with respect to such losses.
With respect to the third bullet point above, we currently believe we are not, and we do not anticipate becoming, a USRPHC. Because the determination of whether we are a USRPHC depends on the fair market value of our USRPIs relative to the fair market value of our other business assets and our non-U.S. real property interests, however, there can be no assurance we are not a USRPHC or will not become one in the future. Even if we are or were to become a USRPHC, gain arising from the sale or other taxable disposition by a non-U.S. holder of our Class A common stock will not be subject to U.S. federal income tax if (i) our Class A common stock are “regularly traded,” as defined by applicable Treasury Regulations, on an established securities market during the calendar year in which the disposition occurs, and (ii) such non-U.S. holder owned, actually or constructively, 5% or less of our outstanding Class A common stock throughout the shorter of the five-year period ending on the date of the sale or other taxable disposition or the non-U.S. holder’s holding period for our Class A common stock. We expect that our Class A common stock will qualify as regularly traded on an established securities market, however, there can be no assurance that our Class A common stock will continue to so qualify. If any gain on a non-U.S. holder’s disposition is taxable because we are a USRPHC and such non-U.S. holder’s actual or constructive ownership of our Class A
 
S-41

TABLE OF CONTENTS
 
common stock exceeds 5%, the holder will be taxed on such disposition generally on a net income basis and in the manner applicable to U.S. persons. If we are a USRPHC or were to become a USRPHC and our Class A common stock no longer qualifies as regularly traded on an established securities market, a non-U.S. holder would be subject to U.S. federal income tax (on a net income basis and in the manner applicable to U.S. persons) on the sale or other taxable disposition of our Class A common stock regardless of the percentage of our Class A common stock such non-U.S. holder owned, and a 15% withholding tax would apply to the gross proceeds from such sale or other taxable disposition.
Non-U.S. holders should consult their own tax advisors regarding the application of particular rules to the determination of 5%-or-less ownership and potentially applicable income tax treaties that may provide for different rules.
Backup Withholding and Information Reporting
A non-U.S. holder generally will not be subject to backup withholding (currently at a 24% rate) with respect to payments of dividends on our Class A common stock we make to the non-U.S. holder, provided the applicable withholding agent does not have actual knowledge or reason to know such non-U.S. holder is a U.S. person and the non-U.S. holder certifies under penalties of perjury its non-U.S. status by providing a valid IRS Form W-8BEN, W-8BEN-E or W-8ECI, or other applicable certification (or applicable successor form), or otherwise establishes an exemption. However, information returns will be filed with the IRS in connection with any dividends on our Class A common stock paid to the non-U.S. holder, regardless of whether any tax was actually withheld. Copies of these information returns may also be made available under the provisions of a specific treaty or agreement to the tax authorities of the country in which the non-U.S. holder resides or is established.
Information reporting and backup withholding may apply to the proceeds of a sale or other taxable disposition of our Class A common stock within the United States, and information reporting may (although backup withholding generally will not) apply to the proceeds of a sale or other taxable disposition of our Class A common stock outside the United States conducted through certain U.S.-related financial intermediaries, in each case, unless the non-U.S. holder certifies under penalty of perjury that it is a non-U.S. person on IRS Form W-8BEN, W-8-BEN-E, W-8ECI or other applicable form or successor form (and the payor does not have actual knowledge or reason to know that such non-U.S. holder is a U.S. person) or otherwise establishes an exemption.
Backup withholding is not an additional tax. Any amounts withheld under the backup withholding rules may be allowed as a refund or a credit against a non-U.S. holder’s U.S. federal income tax liability, provided the required information is timely furnished to the IRS.
Additional Withholding Tax on Payments Made to Foreign Accounts
Withholding taxes may be imposed under the provisions of the law generally known as the Foreign Account Tax Compliance Act (“FATCA”), on certain types of payments made to non-U.S. financial institutions and certain other non-U.S. entities. Specifically, a 30% withholding tax may be imposed on dividends on, or (in the future) gross proceeds from the sale or disposition of, our Class A common stock paid to a “foreign financial institution” or a “non-financial foreign entity” ​(each as defined in the Code), unless (i) the foreign financial institution undertakes certain diligence and reporting obligations, (ii) the non-financial foreign entity either certifies it does not have any direct or indirect “substantial U.S. owners” (as defined in the Code) or furnishes identifying information regarding each of its direct and indirect substantial U.S. owners, or (iii) the foreign financial institution or non-financial foreign entity otherwise qualifies for an exemption from these rules. If the payee is a foreign financial institution and is subject to the diligence and reporting requirements referred to in (i) above, it must enter into an agreement with the U.S. Department of the Treasury requiring, among other things, that it undertake to identify accounts held by certain “specified U.S. persons” or “U.S.-owned foreign entities” ​(each as defined in the Code), annually report certain information about such accounts and withhold 30% on certain payments to non-compliant foreign financial institutions and certain other account holders. An intergovernmental agreement between the United States and an applicable foreign country, or future Treasury Regulations or other guidance, may modify these requirements. Accordingly, the entity through which our Class A common stock is held could affect the determination of whether such withholding is required.
 
S-42

TABLE OF CONTENTS
 
Under the applicable Treasury Regulations and guidance from the IRS, withholding under FATCA generally applies to payments of dividends on our Class A common stock, and will apply to certain “foreign pass-thru” payments made on or after the date that is two years after the date the final Treasury Regulations are issued defining such “foreign pass-thru” payments. Under proposed Treasury Regulations that may be relied upon pending finalization, withholding under FATCA will not apply to payments of gross proceeds from the sale or other disposition of our Class A common stock. FATCA withholding tax will apply to all withholdable payments without regard to whether the beneficial owner of the payment would otherwise be entitled to an exemption from imposition of withholding tax pursuant to an applicable income tax treaty with the United States or U.S. law. We will not pay additional amounts to holders of our Class A common stock in respect of any amounts withheld.
Under certain circumstances, a non-U.S. holder might be eligible for refunds or credits of such taxes. Prospective investors should consult their own tax advisors regarding the potential application of withholding under FATCA to their investment in our Class A common stock.
 
S-43

TABLE OF CONTENTS
 
LEGAL MATTERS
The validity of the Class A common stock being offered hereby will be passed upon for us by Kirkland & Ellis LLP, Los Angeles, California. Kirkland & Ellis LLP has from time to time represented the underwriters on unrelated matters. The underwriters have been represented by Latham & Watkins LLP, Los Angeles, California, in connection with this offering. Latham & Watkins LLP has from time to time represented Ares and its affiliates on unrelated matters. An investment vehicle comprised of certain partners of Kirkland & Ellis LLP and their related persons owns interests representing less than 1% of the capital commitments of funds affiliated with Ares.
EXPERTS
The consolidated financial statements of Ares Management Corporation appearing in Ares Management Corporation’s Annual Report, and the effectiveness of Ares Management Corporation’s internal control over financial reporting as of December 31, 2023, have been audited by Ernst & Young LLP, independent registered public accounting firm, as set forth in their reports thereon, included therein, and incorporated herein by reference. Such consolidated financial statements are incorporated herein by reference in reliance upon such reports given on the authority of such firm as experts in accounting and auditing.
 
S-44

TABLE OF CONTENTS
 
WHERE YOU CAN FIND MORE INFORMATION
We have filed with the SEC a registration statement on Form S-3 under the Securities Act with respect to the shares offered in this prospectus supplement and the accompanying prospectus. This prospectus supplement and the accompanying prospectus, filed as part of the registration statement, do not contain all of the information set forth in the registration statement and its exhibits and schedules, portions of which have been omitted as permitted by the rules and regulations of the SEC. For further information about us and the shares covered by this prospectus supplement and the accompanying prospectus, we refer you to the registration statement and to its exhibits and schedules. Statements in this prospectus supplement and the accompanying prospectus about the contents of any contract, agreement or other document are not necessarily complete and, in each instance, we refer you to the copy of such contract, agreement or document filed as an exhibit to the registration statement, with each such statement being qualified in all respects by reference to the document to which it refers. Anyone may inspect the registration statement and its exhibits and schedules and other information without charge at a website maintained by the SEC. The address of this site is http://www.sec.gov.
We are subject to the informational requirements of the Exchange Act and are required to file reports and other information with the SEC. The SEC’s rules allow us to “incorporate by reference” information into this prospectus supplement and the accompanying prospectus. This means that we can disclose important information to you by referring you to another document. Any information referred to in this way is considered part of this prospectus supplement and the accompanying prospectus from the date we file that document. Any reports filed by us with the SEC after the date of this prospectus supplement and before the date that the offering of the shares covered by of this prospectus supplement and the accompanying prospectus are terminated will automatically update and, where applicable, supersede any information contained in this prospectus supplement or incorporated by reference in this prospectus supplement.
We incorporate by reference into this prospectus supplement the following documents or information filed with the SEC, except for any document or portion thereof deemed to be “furnished” and not filed in accordance with the SEC’s rules:

Our Annual Report (File No. 001-36429);

Our Q1 2024 Quarterly Report (File No. 001-36429);

Those portions of our 2024 Proxy Statement that are incorporated by reference in our Annual Report (File No. 001-36429);

Current Reports on Form 8-K filed on February 2, 2024, April 3, 2024 and June 6, 2024 (File No. 001- 36429); and

All documents filed, but not furnished, by Ares Management Corporation under Sections 13(a), 13(c), 14 or 15(d) of the Exchange Act after the date of this prospectus supplement and before the termination of the offering to which this prospectus supplement relates.
We will provide without charge to each person, including any beneficial owner, to whom this prospectus supplement and the accompanying prospectus is delivered, upon such person’s written or oral request, a copy of any or all documents referred to above which have been or may be incorporated by reference into this prospectus supplement and the accompanying prospectus, excluding exhibits to those documents unless they are specifically incorporated by reference into those documents. You may request copies of those documents from Ares Management Corporation, 2000 Avenue of the Stars, 12th Floor, Los Angeles, California 90067. You also may contact us at (310) 201-4100 or visit our website at http://www.aresmgmt.com for copies of those documents. Our website and the information contained on or accessible through our website are not a part of this prospectus supplement or the accompanying prospectus, and you should not rely on any such information in making your decision whether to invest in the shares covered by this prospectus supplement and the accompanying prospectus.
 
S-45

TABLE OF CONTENTS
PROSPECTUS
[MISSING IMAGE: lg_ares-4c.jpg]
Ares Management Corporation
Class A Common Stock
Preferred Stock
Debt Securities
Guarantees of Debt Securities
Depositary Shares
Warrants
Purchase Contracts
Units
We may from time to time, in one or more offerings, offer and sell one or more series or classes, separately or together, and in amounts, at prices and on terms that will be determined at the time of any such offering and will be set forth in one or more supplements to this prospectus:

shares of Class A common stock, par value $0.01 per share (“Class A common stock”);

shares of preferred stock;

debt securities;

guarantees of debt securities;

depositary shares;

warrants to purchase debt or equity securities;

purchase contracts; and

units.
We refer to the foregoing, collectively, as the “securities.” Any debt securities offered and sold pursuant to this prospectus may be (i) issued by Ares Management Corporation and may or may not be guaranteed by one or more of its subsidiaries, or (ii) issued by one or more of its subsidiaries and guaranteed by Ares Management Corporation and may be guaranteed by one or more of its other subsidiaries. Unless otherwise stated herein, we refer to our debt securities and the guarantees of our debt securities that may be offered pursuant to this prospectus collectively as the “debt securities.” In addition, certain selling stockholders may offer and sell Class A common stock from time to time, together or separately, in amounts, at prices and on terms that will be determined at the time of any such offering.
This prospectus describes the general manner in which these securities may be offered and sold. We will provide the specific terms of any offering of these securities in a prospectus supplement or free writing prospectus. You should carefully read this prospectus and any applicable prospectus supplement and free writing prospectus we may provide to you, as well as the documents incorporated and deemed to be incorporated by reference in this prospectus, before you invest.
We or any selling stockholders may sell any of these securities on a continuous or delayed basis directly, through agents, dealers or underwriters as designated from time to time, or through a combination of these methods. We and any selling stockholders reserve the sole right to accept, and we, any selling stockholder and any agents, dealers, underwriters reserve the right to reject, in whole or in part, any proposed purchase of these securities. The applicable prospectus supplement or free writing prospectus will set forth the names of the agents, dealers or underwriters, any applicable commissions or discounts payable to them and the specific terms of the plan of distribution. The names of the selling securityholders, if any, will be set forth in the applicable prospectus supplement or free writing prospectus. Our net proceeds from the sale of these securities also will be set forth in the applicable prospectus supplement or free writing prospectus. We will not receive any proceeds from the sale of these securities by any selling securityholders.
Our shares of Class A common stock are listed on the New York Stock Exchange (the “NYSE”) under the ticker symbol “ARES.” The last reported sale price of our Class A common stock on February 24, 2023 was $80.17 per share.
INVESTING IN OUR SECURITIES INVOLVES A NUMBER OF RISKS. SEE “RISK FACTORS” ON PAGE 4 OF THIS PROSPECTUS, IN OUR MOST RECENT ANNUAL REPORT ON FORM 10-K AND IN OUR SUBSEQUENT QUARTERLY REPORTS ON FORM 10-Q, AS SUPPLEMENTED BY OUR OTHER FILINGS WITH THE SECURITIES AND EXCHANGE COMMISSION (THE “SEC” OR “COMMISSION”) WHICH ARE INCORPORATED BY REFERENCE HEREIN, TO READ ABOUT FACTORS YOU SHOULD CAREFULLY CONSIDER BEFORE INVESTING IN OUR SECURITIES.
Neither the SEC nor any state securities commission has approved or disapproved of these securities or determined if this prospectus or any applicable prospectus supplement is truthful or complete. Any representation to the contrary is a criminal offense.
The date of this prospectus is February 27, 2023.

TABLE OF CONTENTS
 
TABLE OF CONTENTS
1
2
3
4
5
6
7
14
26
27
28
29
30
31
33
EXPERTS 34
35
36
 
i

TABLE OF CONTENTS
 
Neither we nor any selling stockholders have authorized anyone to provide you with information or to make any representations about anything not contained in this prospectus, any amendment or supplement to this prospectus, any free writing prospectus prepared by us or on our behalf or the documents incorporated by reference in this prospectus. Neither we nor any selling stockholders take any responsibility for, or can provide any assurance as to the reliability of, any information other than the information contained or incorporated by reference in this prospectus, any amendment or supplement to this prospectus, any free writing prospectus prepared by us or on our behalf or the documents incorporated by reference in this prospectus. You must not rely on any unauthorized information or representations. This prospectus does not constitute, and any prospectus supplement or free writing prospectus that we may provide to you in connection with an offering of the securities described in this prospectus will not constitute, an offer to sell, or a solicitation of an offer to purchase, the offered securities in any jurisdiction to or from any person to whom or from whom it is unlawful to make such offer or solicitation in such jurisdiction. The information contained or incorporated by reference in this prospectus is current only as of its date, regardless of the time and delivery of this prospectus, any amendment or supplement to this prospectus or of any sale of the securities covered by this prospectus.
You should read carefully the entire prospectus, as well as the documents incorporated by reference in the prospectus, before making an investment decision.
For investors outside the United States: neither we nor any selling stockholders have done anything that would permit this offering or possession or distribution of this prospectus or any prospectus supplement or free writing prospectus in any jurisdiction where action for that purpose is required, other than in the United States. You are required to inform yourselves about and to observe any restrictions relating to an offering of the securities described in this prospectus and the distribution of this prospectus and any prospectus supplement or free writing prospectus.
 
ii

TABLE OF CONTENTS
 
ABOUT THIS PROSPECTUS
This prospectus is part of an automatic shelf registration statement on Form S-3 that we filed with the SEC as a “well-known seasoned issuer” as defined in Rule 405 under the Securities Act of 1933, as amended (the “Securities Act”). By using a shelf registration statement, we and/or certain selling stockholders may offer, at any time and from time to time, in one or more offerings, any combination of the securities described in this prospectus and the applicable prospectus supplement in amounts, at prices and on other terms to be determined at the time of the offering. This prospectus provides you with a general description of Ares Management Corporation, our Class A common stock, preferred stock, debt securities, depositary shares, warrants, purchase contracts and units that we and/or certain selling stockholders may offer. This prospectus is not complete and does not contain all of the information that you should consider before making an investment in any of the securities described in this prospectus. A supplement to this prospectus or a free writing prospectus may also add to, update or change the information contained or incorporated by reference in this prospectus. To the extent that any statement made in an accompanying prospectus supplement or free writing prospectus is inconsistent with statements made in this prospectus, the statements made in this prospectus will be deemed modified or superseded by those made in the accompanying prospectus supplement. As allowed by the SEC rules, this prospectus does not contain all of the information included in the registration statement. For general information about the distribution of securities offered, please see “Plan of Distribution” on page 35 of this prospectus. You should read both this prospectus and any prospectus supplement together with the additional information described under the headings “Information Incorporated by Reference” and “Where You Can Find More Information” and the registration statement, including its exhibits, before making an investment in any of the securities described in this prospectus.
In this prospectus, unless the context suggests otherwise, references to:

“Ares,” “we,” “us” and “our” refer to Ares Management Corporation and its subsidiaries;

“Ares Operating Group” or “Ares Holdings” refer to Ares Holdings L.P.;

“Ares Operating Group Unit” or an “AOG Unit” refers to, collectively, a partnership unit in the Ares Operating Group entity;

“assets under management” or “AUM” refers to the assets we manage. For our funds other than our funds that are structured as collateralized loan obligations (“CLOs”), our AUM represents the sum of the net asset value of such funds, the drawn and undrawn debt (at the fund-level including amounts subject to restrictions) and uncalled committed capital (including commitments to funds that have yet to commence their investment periods). For the CLOs we manage, our AUM is equal to initial principal amounts adjusted for paydowns. AUM also includes the proceeds raised in the initial public offering of a special purpose acquisition company sponsored by us;

“Exchange Act” refers to the Securities Exchange Act of 1934, as amended;

“Holdco Members” refers to Michael Arougheti, David Kaplan, Antony Ressler, Bennett Rosenthal, Ryan Berry and R. Kipp deVeer;

“our funds” refers to the funds, alternative asset companies, co-investment vehicles and other entities and accounts that are managed or co-managed by the Ares Operating Group, and which are structured to pay fees. It also includes funds managed by Ivy Hill Asset Management, L.P., a wholly owned portfolio company of Ares Capital Corporation (NASDAQ: ARCC), and a registered investment adviser;

“SEC” refers to the Securities and Exchange Commission; and

“Securities Act” refers to the Securities Act of 1933, as amended.
Certain of the terms used in this prospectus, including AUM, may not be comparable to similarly titled measures used by other companies. In addition, our definition of AUM is not based on any definition of AUM that is set forth in the agreements governing the investment funds that we manage and may differ from definitions of AUM set forth in other agreements to which we are a party from time to time. Amounts and percentages throughout this prospectus may reflect rounding adjustments and consequently totals may not appear to sum.
 
1

TABLE OF CONTENTS
 
ARES MANAGEMENT CORPORATION
Ares is a leading global alternative investment manager with $352.0 billion of assets under management and over 2,550 employees in over 30 offices in more than 15 countries as of December 31, 2022. We offer our investors a range of investment strategies and seek to deliver attractive performance to an investor base that includes over 1,900 direct institutional relationships and a significant retail investor base across our publicly-traded and sub-advised funds. Since our inception in 1997, we have adhered to a disciplined investment philosophy that focuses on delivering strong risk-adjusted investment returns through market cycles. Ares believes each of its distinct but complementary investment groups in Credit, Private Equity, Real Assets, Secondaries and Strategic Initiatives is a market leader based on assets under management and investment performance. We believe we create value for our stakeholders not only through our investment performance but also by expanding our product offering, enhancing our distribution channels, increasing our global presence, investing in our non-investment functions, securing strategic partnerships and completing accretive acquisitions and portfolio purchases.
For a description of our business, financial condition, results of operations and other important information, we refer you to our filings with SEC incorporated by reference in this prospectus. For instructions on how to find copies of these documents, see “Where You Can Find More Information.”
Except as otherwise expressly provided in our Second Amended and Restated Certificate of Incorporation (the “Certificate of Incorporation”), our common stockholders are entitled to vote on all matters on which stockholders of a corporation are generally entitled to vote under the Delaware General Corporate Law (the “DGCL”), including the election of our board of directors.
Our shares of Class A common stock are listed on the NYSE under the symbol “ARES.” Our principal executive offices are located at 2000 Avenue of the Stars, 12th Floor, Los Angeles, California 90067, and our telephone number is (310) 201-4100. Our website address is http://www.aresmgmt.com. Our website is included in this prospectus as an inactive textual reference only. Except for the documents specifically incorporated by reference into this prospectus, our website and the information contained on our website are not a part of this prospectus or any applicable prospectus supplement, and you should not rely on any such information in making your decision whether to invest in the securities covered by this prospectus.
 
2

TABLE OF CONTENTS
 
SUBSIDIARY REGISTRANTS
Ares Holdings L.P., Ares Investments Holdings LLC, Ares Management LLC, Ares Finance Co. LLC, Ares Finance Co. II LLC, Ares Finance Co. III LLC, and Ares Finance Co. IV LLC (collectively, the “subsidiaries”) may jointly and severally, fully and unconditionally guarantee our payment obligations under any series of debt securities offered by this prospectus and any applicable prospectus supplement. Alternatively, any debt securities offered and sold pursuant to this prospectus may be issued by one or more of our subsidiaries and guaranteed by us and may be guaranteed by one or more of our other subsidiaries. Financial information concerning our guarantor subsidiaries and non-guarantor subsidiaries, if any, is or will be included, as applicable, in our periodic reports filed pursuant to the Exchange Act, to the extent required by the rules and regulations of the SEC.
 
3

TABLE OF CONTENTS
 
RISK FACTORS
Investing in the securities covered by this prospectus involves various risks. You should carefully consider each of the risks described in the section entitled “Risk Factors” in our Annual Report on Form 10-K for the fiscal year ended December 31, 2022, filed with the SEC on February 24, 2023 and incorporated by reference in this prospectus, as such factors may be updated from time to time in our periodic filings with the SEC, which are accessible on the SEC’s website at www.sec.gov, and all of the other information included or incorporated by reference in this prospectus, and in any prospectus supplement or free writing prospectus that we provide you in connection with an offering of securities covered by this prospectus. The risks and uncertainties discussed in the documents referred to above and other matters discussed in those documents could materially and adversely affect our business, financial condition, liquidity and results of operations and the market price of our securities. Moreover, the risks and uncertainties discussed in the foregoing documents are not the only risks and uncertainties that we face, and our business, financial condition, liquidity and results of operations and the market price of our securities could be materially adversely affected by other matters that are not known to us or that we currently do not consider to be material risks to our business.
 
4

TABLE OF CONTENTS
 
DISCLOSURE REGARDING FORWARD-LOOKING STATEMENTS
This prospectus and the documents incorporated and deemed to be incorporated by reference herein contain, and any prospectus supplement and free writing prospectus that we may provide to you in connection with an offering of the securities described in this prospectus may contain, forward-looking statements within the meaning of Section 27A of the Securities Act and Section 21E of the Exchange Act, which reflect our current views with respect to, among other things, future events, operations and financial performance. You can identify these forward-looking statements by the use of forward-looking words such as “outlook,” “believes,” “expects,” “potential,” “continues,” “may,” “will,” “should,” “seeks,” “approximately,” “predicts,” “intends,” “plans,” “estimates,” “anticipates,” “foresees” or negative versions of those words, other comparable words or other statements that do not relate to historical or factual matters. The forward-looking statements are based on our beliefs, assumptions and expectations of our future performance, taking into account all information currently available to us. Such forward-looking statements are subject to various risks and uncertainties and assumptions relating to our operations, financial results, financial condition, business prospects, growth strategy and liquidity. Some of these factors are described under the heading “Risk Factors” in our Annual Report on Form 10-K for the fiscal year ended December 31, 2022, filed with the SEC on February 24, 2023 and incorporated by reference in this prospectus. These factors should not be construed as exhaustive and should be read in conjunction with the risk factors, as such factors may be updated from time to time, and other cautionary statements that are included in this prospectus and in our other periodic filings, which are accessible on the SEC’s website at www.sec.gov. If one or more of these or other risks or uncertainties materialize, or if our underlying assumptions prove to be incorrect, our actual results may vary materially from those indicated in these forward-looking statements. New risks and uncertainties arise over time, and it is not possible for us to predict those events or how they may affect us. Therefore, you should not place undue reliance on these forward-looking statements. Any forward-looking statement speaks only as of the date on which it is made. We do not undertake any obligation to publicly update or review any forward-looking statement, whether as a result of new information, future developments or otherwise, except as required by law.
The documents incorporated and deemed to be incorporated by reference herein contain or may contain, and any prospectus supplement and free writing prospectus that we may provide to you in connection with an offering of the securities described in this prospectus may contain, market data, industry statistics and other data that have been obtained from, or compiled from, information made available by third parties. We have not independently verified this data or these statistics.
 
5

TABLE OF CONTENTS
 
USE OF PROCEEDS
Unless otherwise specified in a prospectus supplement or a free writing prospectus prepared in connection with an offering the securities pursuant to this prospectus, the net proceeds from the sale by us of any securities covered by this prospectus will be used for general corporate purposes. General corporate purposes may include repayment, repurchase or redemption of debt, acquisitions, additions to working capital, capital expenditures and investments in our subsidiaries. Net proceeds may be temporarily invested or temporarily used to repay indebtedness prior to deployment for their intended purposes.
We will not receive any of the proceeds from the sale of the securities described in this prospectus by any selling stockholders.
 
6

TABLE OF CONTENTS
 
DESCRIPTION OF CAPITAL STOCK
The following description summarizes the most important terms of our capital stock, including our Class A common stock, to which this prospectus supplement relates. This summary does not purport to be complete and is qualified in its entirety by the provisions of the Certificate of Incorporation and Bylaws, copies of which have been previously filed by us with the SEC and incorporated by reference in this prospectus supplement.
Our authorized capital stock consists of 3,500,000,000 shares, all with a par value of $0.01 per share, of which:

1,500,000,000 are designated as Class A common stock;

500,000,000 are designated as non-voting common stock;

1,000 are designated as Class B common stock;

499,999,000 are designated as Class C common stock; and

1,000,000,000 are designated as preferred stock, of which 12,400,000 shares are designated as Series A Preferred Stock.
We had outstanding as of December 31, 2022:

173,892,036 shares of Class A common stock;

3,489,911 shares of non-voting common stock;

1,000 shares of Class B common stock; and

117,231,288 shares of Class C common stock.
In addition, as of December 31, 2022, 21,833,218 shares of Class A common stock are issuable upon the exercise of outstanding equity awards.
As used in this section, “we,” “us” and “our” means Ares Management Corporation, a Delaware corporation, and its successors, but not any of its subsidiaries.
Common Stock
Economic Rights
Dividends.   Subject to preferences that apply to shares of Series A Preferred Stock and any other shares of preferred stock outstanding at the time, the holders of our Class A common stock and non-voting common stock are entitled to receive dividends out of funds legally available if our board of directors, in its discretion, determines to issue dividends and then only at the times and in the amounts that our board of directors may determine. The holders of our Class B common stock and Class C common stock do not have any rights to receive dividends.
Liquidation.   If we become subject to an event giving rise to our dissolution, liquidation or winding up, the assets legally available for distribution to our stockholders would be distributable ratably among the holders of our Class A common stock, non-voting common stock and any participating preferred stock outstanding at that time ranking on a parity with our Class A common stock with respect to such distribution, subject to prior satisfaction of all outstanding debt and liabilities and the preferential rights of and the payment of liquidation preferences, if any, on any outstanding shares of our Series A Preferred Stock and any other outstanding shares of preferred stock. The holders of our Class B common stock and Class C common stock do not have any rights to receive distributions upon our dissolution, liquidation or winding up.
Voting Rights
Except as expressly provided in our Certificate of Incorporation, the holders of our Class A common stock, Class B common stock and Class C common stock will be entitled to vote on all matters on which
 
7

TABLE OF CONTENTS
 
stockholders of a corporation are entitled to vote under the DGCL, including the election of our board of directors. The holders of non-voting common stock shall have no voting powers on any matter on which the stockholders are required or permitted to vote, except as expressly provided in our Certificate of Incorporation or required by applicable law or regulation.
Holders of our Class A common stock are entitled to one vote per share of Class A common stock.
On January 31 of each year, our board of directors will determine whether the Ares Ownership Condition (as defined below) is satisfied. The “Ares Ownership Condition” is a determination of our board of directors on or about January 31 of each year as to whether the total voting power held collectively by (i) holders of our Class C common stock (currently only Ares Voting LLC), (ii) then-current or former Ares personnel (including indirectly through related entities) and (iii) Ares Owners Holdings L.P. (“Ares Owners”), without duplication, is at least 10% of the collective voting power of our outstanding Class A common stock and our Class C common stock, voting together as a single class. For purposes of determining whether the Ares Ownership Condition is satisfied, our board of directors will treat as outstanding, and as held by the foregoing persons, all shares of common stock deliverable to such persons pursuant to equity awards granted to such persons. On any date on which the Ares Ownership Condition is satisfied, holders of our Class B common stock are entitled to a number of votes, in the aggregate, equal to (x) four times the aggregate number of votes attributable to the Class A common stock minus (y) the aggregate number of votes attributable to the Class C common stock. On any date on which the Ares Ownership Condition is not satisfied, holders of our Class B common stock are not entitled to vote on any matter submitted to a vote of our stockholders.
Ares Management GP LLC is the sole holder of shares of our Class B common stock. Ares Voting LLC, the sole holder of our Class C common stock, is generally entitled to a number of votes equal to the number of Ares Operating Group Units held of record by each limited partner of the Ares Operating Group Partnerships (as defined below) (other than us and our subsidiaries). If in the future other persons are admitted to the Ares Operating Group as limited partners and are issued shares of our Class C common stock, such other holders of our Class C common stock will be entitled, in the aggregate, to a number of votes equal to the number of Ares Operating Group Units held of record by such holder of Class C common stock. If the ratio at which Ares Operating Group Units are exchangeable for shares of our Class A common stock changes from a one-for-one basis, the number of votes to which the holders of the Class C common stock are entitled will be adjusted accordingly.
Except as provided in our Certificate of Incorporation and Bylaws and under the DGCL and the rules of the NYSE, shares of our Series A Preferred Stock are generally non-voting.
Our Certificate of Incorporation provides that the number of authorized shares of any class of stock, including our Class A common stock, may be increased or decreased (but not below the number of shares of such class then outstanding) with the approval of a majority of the voting power of our outstanding capital stock entitled to vote thereon. However, given the disparity in the voting power of our classes of common stock, on any date on which the Ares Ownership Condition is satisfied, holders of our Class B common stock will control any such vote and are effectively able to approve an increase or decrease in the number of authorized shares of any other class of common stock without a separate vote of the holders of the applicable class of common stock. This could allow holders of our Class B common stock to increase and issue additional shares of Class A common stock and/or Class C common stock beyond what is currently authorized in our Certificate of Incorporation without the consent of the holders of the applicable class of common stock. Additional classes of common stock having special voting rights could also be issued.
No Preemptive or Similar Rights
Our Class A common stock, Class B common stock and Class C common stock are not entitled to preemptive rights and are not subject to conversion, redemption or sinking fund provisions. Our non-voting common stock is not entitled to preemptive rights and is not subject to redemption or sinking fund provisions. Our non-voting common stock is entitled to conversion, effective immediately upon any Widely Dispersed Offering, pursuant to which each share of non-voting common stock so transferred shall automatically be converted into one share of Class A common stock.
 
8

TABLE OF CONTENTS
 
Exchange
Three of our indirect subsidiaries, Ares Holdings, Ares Offshore Holdings L.P. and Ares Investments L.P. (collectively, the “Ares Operating Group Partnerships”) issued units representing limited partnership interests (a partnership unit in each of the Ares Operating Group Partnerships, collectively, an “Ares Operating Group Unit”) that are exchangeable for our Class A common stock pursuant to the Fifth Amended and Restated Exchange Agreement among us and the other parties thereto (the “Exchange Agreement”), on a one-for-one basis, subject to customary adjustments for splits, unit dividends and reclassifications and compliance with applicable lock-up, vesting and transfer restrictions. On April 1, 2021, we completed an internal reorganization (the “Reorganization”) that simplified the organizational structure and merged Ares Offshore Holdings L.P. and Ares Investments L.P. with Ares Holdings. As a result of the Reorganization, Ares Holdings became the sole entity in the Ares Operating Group. When Ares Operating Group Units are exchanged for shares of Class A common stock, the number of votes to which the shares of our Class C common stock are entitled shall automatically be reduced by the number of Ares Operating Group Units so exchanged. However, so long as the Ares Ownership Condition is satisfied, the issuance of Class A common stock would increase the number of votes to which holders of Class B common stock are entitled.
Limited Call Right
If at any time:
(i)
less than 10% of the then issued and outstanding shares of any class (other than Class B common stock, Class C common stock, non-voting common stock and preferred stock) are held by persons other than the Holdco Members or their respective affiliates; or
(ii)
we are subjected to registration under the provisions of the U.S. Investment Company Act of 1940, as amended,
we will have the right, which we may assign in whole or in part to any record holder of Class B common stock or any of its affiliates, to acquire all, but not less than all, of the remaining shares of the class held by unaffiliated persons.
As a result of our right to purchase outstanding shares of common stock, a stockholder may have their shares purchased at an undesirable time or price.
Preferred Stock
Our board of directors is authorized, subject to limitations prescribed by the DGCL, to issue preferred stock in one or more series, to establish from time to time the number of shares to be included in each series, and to fix the designation, powers (including voting powers), preferences and rights of the shares of each series and any of its qualifications, limitations or restrictions, in each case without further vote or action by our stockholders (except as may be required by the terms of any preferred stock then outstanding). Our board of directors may also increase (but not above the total number of shares of preferred stock then authorized and available for issuance and not committed for other issuance) or decrease (but not below the number of shares of that series then outstanding) the number of shares of any series of preferred stock, without any further vote or action by our stockholders. The powers, preferences and rights of each series of preferred stock, and the qualification, limitations or restrictions thereof, if any, may differ from those of any and all other series at any time outstanding. Our board of directors may authorize the issuance of preferred stock with voting or conversion rights that could adversely affect the proportion of voting power held by, or other relative rights of, the holders of our Class A common stock. The issuance of preferred stock, while providing flexibility in connection with possible acquisitions and other corporate purposes, could, among other things, have the effect of delaying, deferring or preventing a change in our control of our company and might adversely affect the market price of the Class A common stock or the proportion of voting power held by, or other relative rights of, the holders of the Class A common stock.
Conflicts of Interest
The DGCL permits corporations to adopt provisions renouncing any interest or expectancy in certain opportunities that are presented to the corporation or its officers, directors or stockholders. Our Certificate
 
9

TABLE OF CONTENTS
 
of Incorporation, to the maximum extent permitted from time to time by the DGCL, renounces any interest or expectancy that we have in any business ventures of (a) each member of our board of directors and our officers, (b) each record holder of Class B common stock, (c) Ares Management GP LLC (our “Former General Partner”), (d) any person or entity who is or was a “tax matters partner” ​(as defined in the Internal Revenue Code of 1986, as amended (the “Code”) prior to amendment by P.L. 114-74) or “partnership representative” ​(as defined in Section 6223 of the Code after amendment by P.L. 114-74), member, manager, officer or director of any record holder of Class B common stock or our Former General Partner, (e) any member, manager, officer or director of any record holder of Class B common stock or our Former General Partner who is or was serving at the request of any record holder of Class B common stock or our Former General Partner as a director, officer, manager, employee, trustee, fiduciary, partner, tax matters partner, partnership representative, member, representative, agent or advisor of another person or entity, (f) any person or entity who controls any record holder of Class B common stock or our Former General Partner and (g) certain other specified persons (collectively, the “Indemnitees”). Our Certificate of Incorporation provides that each Indemnitee has the right to engage in businesses of every type and description, including business interests and activities in direct competition with our business and activities. Our Certificate of Incorporation also waives and renounces any interest or expectancy that we may have in, or right to be offered an opportunity to participate in, business opportunities that are from time to time presented to the Indemnitees. Notwithstanding the foregoing, pursuant to our Certificate of Incorporation, each record holder of Class B common stock has agreed that its sole business will be to act as a record holder of Class B common stock and as a general partner or managing member of any partnership or limited liability company that we may hold an interest in and that it will not engage in any business or activity or incur any debts or liabilities except (x) in connection therewith or (y) in connection with the acquisition, owning or disposing of equity securities of us or any of our subsidiaries.
Anti-Takeover Provisions
Our Certificate of Incorporation and Bylaws and the DGCL contain provisions, which are summarized in the following paragraphs, that are intended to enhance the likelihood of continuity and stability in the composition of our board of directors and to discourage certain types of transactions that may involve an actual or threatened acquisition of our company. These provisions are intended to avoid costly takeover battles, reduce our vulnerability to a hostile change in control or other unsolicited acquisition proposal, and enhance the ability of our board of directors to maximize stockholder value in connection with any unsolicited offer to acquire us. However, these provisions may have the effect of delaying, deterring or preventing a merger or acquisition of our company by means of a tender offer, a proxy contest or other takeover attempt that a stockholder might consider in its best interest, including attempts that might result in a premium over the prevailing market price for the shares of Class A common stock held by stockholders.
Loss of voting rights.   If at any time any person or group (other than a record holder of Class B common stock, Ares Owners, a Holdco Member or any of their respective affiliates, or a direct or subsequently approved transferee of the foregoing) beneficially owns 20% or more of any class of our stock then outstanding, that person or group will lose voting rights on all of its shares of stock and such shares of stock may not be voted on any matter as to which such shares may be entitled to vote and will not be considered to be outstanding when sending notices of a meeting of stockholders, calculating required votes, determining the presence of a quorum or for other similar purposes, in each case, as applicable and to the extent such shares of stock are entitled to any vote. These restrictions do not apply to our Class B common stock or Class C common stock.
Requirements for advance notification of stockholder proposals.   Our Bylaws establish advance notice procedures with respect to stockholder proposals brought forth at annual or special meetings of our stockholders. Generally, to be timely, a stockholder’s notice must be received at our principal executive offices not less than 90 days or more than 120 days prior to the first anniversary date of the immediately preceding annual meeting of stockholders. Our Bylaws also specify requirements as to the form and content of a stockholder’s notice. Our Bylaws allow the chairman of the meeting at a meeting of the stockholders to adopt rules and regulations for the conduct of meetings, which may have the effect of precluding the conduct of certain business at a meeting if the rules and regulations are not followed. These provisions may deter, delay or discourage a potential acquirer from attempting to influence or obtain control of our company.
 
10

TABLE OF CONTENTS
 
Special stockholder meetings.   Our Certificate of Incorporation provides that special meetings of our stockholders may be called at any time only by or at the direction of our board of directors, a record holder of Class B common stock or stockholders representing 50% or more of the voting power of the outstanding stock of the class or classes of stock which are entitled to vote at such meeting. Class A common stock and Class C common stock are considered the same class of common stock for this purpose.
Stockholder action by written consent.   Pursuant to Section 228 of the DGCL, any action required to be taken at any annual or special meeting of the stockholders may be taken without a meeting, without prior notice and without a vote if a consent or consents in writing, setting forth the action so taken, is signed by the holders of outstanding stock having not less than the minimum number of votes that would be necessary to authorize or take such action at a meeting at which all shares of our stock entitled to vote thereon were present and voted, unless the Certificate of Incorporation provides otherwise or it conflicts with the rules of the NYSE. Our Certificate of Incorporation permits stockholder action by written consent by stockholders other than the Class B Stockholder only if consented to by the board of directors in writing.
Amendments to our Certificate of Incorporation requiring Class B Stockholder approval.   Except as otherwise expressly provided by applicable law or any certificate of designation for any series of our preferred stock, on any date on which the Ares Ownership Condition is satisfied, only the record holders of Class B common stock shall have the right to vote on certain amendments to our Certificate of Incorporation that are proposed by our board of directors.
Such amendments include:
(i)
any amendment that our board of directors has determined:
(a)
is necessary or appropriate in connection with (x) a pro rata distribution of shares of our stock or of options, rights, warrants or appreciation rights relating to shares of our stock or (y) a subdivision or combination of our stock,
(b)
based on the advice of counsel, is necessary or appropriate to prevent us or the Indemnitees from having a material risk of being in any manner subjected to registration under the provisions of the U.S. Investment Company Act of 1940, as amended, the U.S. Investment Advisers Act of 1940, as amended, or “plan asset” regulations adopted under the U.S. Employee Retirement Income Security Act of 1974, as amended, regardless of whether such are substantially similar to plan asset regulations currently applied or proposed by the United States Department of Labor, or
(c)
is necessary or appropriate to cure any ambiguity, omission, mistake, defect or inconsistency;
(ii)
any amendment that is expressly permitted by our Certificate of Incorporation to be voted on solely by the record holders of Class B common stock; or
(iii)
any amendment that reflects a merger or conveyance pursuant to certain provisions of our Certificate of Incorporation that do not require stockholder approval for such a merger or conveyance.
Super-majority requirements for certain amendments to our Certificate of Incorporation.   Except for amendments to our Certificate of Incorporation that require the sole approval of the record holders of Class B common stock, any amendments to our Certificate of Incorporation require the vote or consent of stockholders holding at least 90% of the voting power of our Class A common stock and Class C common stock, voting together as a single class, unless we obtain an opinion of counsel confirming that such amendment would not affect the limited liability of any of our stockholders under the DGCL. Any amendment of this provision of our Certificate of Incorporation also requires the vote or consent of stockholders holding at least 90% of the voting power of our Class A common stock and Class C common stock, voting together as a single class.
Merger, sale or other disposition of assets.   Our Certificate of Incorporation provides that we may, with the approval of the record holders of at least a majority in voting power of our Class A common stock and Class C common stock, and, on any date on which the Ares Ownership Condition is satisfied, with the approval of the record holders of our Class B common stock, sell, exchange or otherwise dispose of all
 
11

TABLE OF CONTENTS
 
or substantially all of our assets in a single transaction or a series of related transactions, or consummate any merger, consolidation or other similar combination, or approve the sale, exchange or other disposition of all or substantially all of the assets of our subsidiaries, except that no approval of our Class A common stock and Class C common stock shall be required in the case of certain limited transactions involving our reorganization into another limited liability entity where the governing instruments of the resulting entity provide our stockholders with substantially the same rights and obligations as are contained in our Certificate of Incorporation. We may in our sole discretion mortgage, pledge, hypothecate or grant a security interest in all or substantially all of our assets (including for the benefit of persons other than us or our subsidiaries) without the prior approval of the holders of our Class A common stock and Class C common stock. We may also sell all or substantially all of our assets under any forced sale of any or all of our assets pursuant to the foreclosure or other realization upon those encumbrances without the prior approval of the holders of our Class A common stock and Class C common stock.
Preferred stock.   If holders of any preferred stock that we may issue have the right to require us to redeem all or a portion of their series of preferred stock upon the occurrence of a change of control event, third parties may be discouraged from pursuing certain transactions with us that may otherwise be in the best interest of our stockholders.
Choice of forum.   The Court of Chancery of the State of Delaware (or, solely to the extent that the Court of Chancery lacks subject matter jurisdiction, any other court in the State of Delaware with subject matter jurisdiction) is the exclusive forum for resolving any claims, suits, actions or proceedings arising out of or relating in any way to our Certificate of Incorporation (including any claims, suits or actions to interpret, apply or enforce (i) the provisions of our Certificate of Incorporation or our Bylaws, (ii) our duties, obligations or liabilities to our stockholders, or of our stockholders to us, or among our stockholders, (iii) the rights or powers of, or restrictions on, us or any of our stockholders, (iv) any provision of the DGCL or (v) any other instrument, document, agreement or certificate contemplated by any provision of the DGCL relating to us (regardless of whether such claims, suits, actions or proceedings (x) sound in contract, tort, fraud or otherwise, (y) are based on common law, statutory, equitable, legal or other grounds or (z) are derivative or direct claims)).
Business Combinations
We have opted out of Section 203 of the DGCL, which provides that an “interested stockholder” ​(a person other than the corporation or any direct or indirect majority-owned subsidiary who, together with affiliates and associates, owns, or, if such person is an affiliate or associate of the corporation, within three years did own, 15% or more of the outstanding voting stock of a corporation) may not engage in “business combinations” ​(which is broadly defined to include a number of transactions, such as mergers, consolidations, asset sales and other transactions in which an interested stockholder receives or could receive a financial benefit on other than a pro rata basis with other stockholders) with the corporation for a period of three years after the date on which the person became an interested stockholder without certain statutorily mandated approvals.
Indemnification of Directors and Officers
Our Certificate of Incorporation provides that in most circumstances we will indemnify the following persons, to the fullest extent permitted by law, from and against all losses, claims, damages, liabilities, joint or several, expenses (including legal fees and expenses), judgments, fines, penalties, interest, settlements or other amounts arising from any and all threatened, pending or completed claim, demand, action, suit or proceeding, whether civil, criminal, administrative or investigative, and whether formal or informal, and including appeals, in which any Indemnitee may be involved, or is threatened to be involved, as a party or otherwise, by reason of its status as an Indemnitee, whether arising from acts or omissions to act occurring on, before or after the date of its Certificate of Incorporation, on an after tax basis: (a) each member of our board of directors and each of our officers, (b) each record holder of Class B common stock, (c) our Former General Partner, (d) any person or entity who is or was a tax matters partner or partnership representative, member, manager, officer or director of any record holder of Class B common stock or our Former General Partner, (e) any member, manager, officer or director of any record holder of Class B common stock or our Former General Partner who is or was serving at the request of any record holder of Class B common
 
12

TABLE OF CONTENTS
 
stock or our Former General Partner as a director, officer, manager, employee, trustee, fiduciary, partner, tax matters partner, partnership representative, member, representative, agent or advisor of another person or entity; provided that such a person or entity will not be indemnified solely for providing, on a fee-for-services basis or similar arm’s-length compensatory basis, agency, advisory, consulting, trustee, fiduciary or custodial services, (f) any person or entity who controls any record holder of Class B common stock or the Former General Partner and (g) any person a record holder of Class B common stock, in its sole discretion, designates as an Indemnitee.
We agree to provide this indemnification unless there has been a final and non-appealable judgment entered by a court of competent jurisdiction determining that these persons acted in bad faith or with criminal intent. Any indemnification under these provisions will only be out of our assets. We are not personally liable for, and do not have any obligation to contribute or loan funds or assets to the board of directors to enable it to effectuate, indemnification. We may purchase insurance against liabilities asserted against and expenses incurred by persons for our activities, regardless of whether we would have the power to indemnify the person against liabilities under our Certificate of Incorporation.
Transfer Agent and Registrar
The transfer agent and registrar for our Class A common stock, non-voting common stock, Class B common stock and Class C common stock is American Stock Transfer & Trust Company, LLC. The transfer agent and registrar’s address is 6201 15th Avenue, Brooklyn, New York 11210, and its telephone number is (877) 681-8121.
Listing
Our Class A common stock is listed on the NYSE under the ticker symbol “ARES”.
 
13

TABLE OF CONTENTS
 
DESCRIPTION OF DEBT SECURITIES AND GUARANTEES
The following description of debt securities describes general terms and provisions of a series of debt securities and, if applicable, the guarantees of the debt securities of that series that may be offered pursuant to this prospectus and an applicable prospectus supplement. The debt securities may be issued from time to time in one or more series. The particular terms of each series that is offered by a prospectus supplement, including the issuer of the debt securities, will be described in the applicable prospectus supplement, which we will file with the SEC. If any particular terms of the debt securities or, if applicable, any guarantees of the debt securities of that series or the applicable indenture described in a prospectus supplement differ from any of the terms described in this prospectus, the terms described in the applicable prospectus supplement will supersede the terms described in this prospectus.
Any series of debt securities issued by us will be issued under one or more indentures, each to be entered into by us, one or more subsidiary guarantors, a trustee, registrar, paying agent and transfer agent and/or a collateral agent, as applicable. Any series of debt securities issued by our subsidiaries will be issued under one or more indentures, each to be entered into by such issuer, us, one or more subsidiary guarantors, a trustee, registrar, paying agent and transfer agent and/or a collateral agent, as applicable. The trustee, registrar, paying agent, transfer agent, collateral agent, calculation agent and/or foreign currency agent (collectively, the “agents”), as applicable, shall be named in the applicable prospectus supplement. The following summary of selected provisions of the indentures, the debt securities and the guarantees does not purport to be complete and is subject to, and qualified in its entirety by reference to, all of the provisions in the indenture, including definitions therein of certain terms and the provisions made part thereof by reference to the Trust Indenture Act of 1939, as amended (the “Trust Indenture Act”). This summary may not contain all of the information that you may find useful. You should review the form of applicable indenture, the form of any applicable supplemental indenture and the form of certificate evidencing the applicable debt securities, which forms have been or will be filed as exhibits to the registration statement of which this prospectus is a part or as exhibits to documents which have been or will be incorporated by reference in this prospectus.
As used in this section, “we,” “us” and “our” means Ares Management Corporation, a Delaware corporation, and its successors, but not any of its subsidiaries. As used in this prospectus, “debt securities” means the debentures, notes, guarantees, bonds and other evidence of indebtedness offered pursuant to this prospectus and an applicable prospectus supplement and authenticated by the relevant trustee and delivered under the indenture. The term “issuer” means us and/or one or more of our subsidiaries, depending on which registrant is offering the debt securities, and the term “issuers” is a collective reference to the registrants offering debt securities using this prospectus.
General
The issuer may offer the debt securities from time to time in as many distinct series as the issuer may determine. All debt securities will be our senior unsecured obligations. The indenture does not limit the amount of debt securities that the issuer may issue under that indenture. The issuer may, without the consent of the holders of the debt securities of any series, issue additional debt securities ranking equally with, and otherwise similar in all respects to, the debt securities of the series (except for the public offering price, the issue date, the issue price, the date from which interest will accrue and, if applicable, the date on which interest will first be paid) so that those additional debt securities will be consolidated and form a single series with the debt securities of the series previously offered and sold.
The debt securities of any series of the applicable issuer may have the benefit of guarantees (each, a “guarantee”) by one or more of our subsidiaries, specified as a “guarantor” ​(each, a “subsidiary guarantor”) in the prospectus supplement for the series of such debt securities. In the case of debt securities issued by a subsidiary, the debt securities will also be guaranteed by us (collectively with the subsidiary guarantors, the “guarantors”). Unless otherwise expressly stated or the context otherwise requires, as used in this section, the term “guaranteed debt securities” means debt securities that, as described in the prospectus supplement relating thereto, are guaranteed by one or more guarantors pursuant to the applicable supplemental indenture. Financial information concerning our guarantor subsidiaries and non-guarantor subsidiaries, if any, is or will be included, as applicable, in our periodic reports filed pursuant to the Exchange Act, to the extent required by the rules and regulations of the SEC.
 
14

TABLE OF CONTENTS
 
The debt securities of each series will be issued in fully registered form without interest coupons. We currently anticipate that the debt securities of each series offered and sold pursuant to this prospectus will be issued as global debt securities as described under “— Book-Entry; Delivery and Form; Global Securities” and will trade in book-entry form only.
Debt securities denominated in U.S. dollars will be issued in denominations of $2,000 and any integral multiple of $1,000 in excess thereof, unless otherwise specified in the applicable prospectus supplement. If the debt securities of a series are denominated in a foreign or composite currency, the applicable prospectus supplement will specify the denomination or denominations in which those debt securities will be issued.
Unless otherwise specified in the applicable prospectus supplement, the issuer will repay the debt securities of each series at 100% of their principal amount, together with accrued and unpaid interest thereon at maturity, except if those debt securities have been previously redeemed or purchased and cancelled.
Unless otherwise specified in the applicable prospectus supplement, the debt securities of each series will not be listed on any securities exchange. The applicable prospectus supplement will include a discussion of material U.S. federal income tax considerations applicable to the debt securities.
Provisions of Indenture
The indenture provides that debt securities may be issued under it from time to time in one or more series. For each series of debt securities, this prospectus and the applicable prospectus supplement will describe the following terms and conditions of that series of debt securities:

the title of the series;

the maximum aggregate principal amount, if any, established for debt securities of the series;

the person to whom any interest on a debt security of the series will be payable, if other than the person in whose name that debt security (or one or more predecessor debt securities) is registered at the close of business on the regular record date for such interest;

the date or dates on which the principal of any debt securities of the series will be payable or the method used to determine or extend those dates;

the rate or rates at which any debt securities of the series will bear interest, if any, the date or dates from which any such interest will accrue, the interest payment dates on which any such interest will be payable and the regular record date for any such interest payable on any interest payment date;

the place or places where the principal of and premium, if any, and interest on any debt securities of the series will be payable and the manner in which any payment may be made;

the period or periods within which, the price or prices at which and the terms and conditions upon which any debt securities of the series may be redeemed, in whole or in part, at our option and, if other than by a board resolution, the manner in which any election by us to redeem the debt securities will be evidenced;

our obligation or right, if any, to redeem or purchase any debt securities of the series pursuant to any sinking fund or at the option of the holder thereof and the period or periods within which, the price or prices at which and the terms and conditions upon which any debt securities of the series will be redeemed or purchased, in whole or in part, pursuant to such obligation;

if other than denominations of $2,000 and any integral multiple of $1,000 in excess thereof, the denominations in which any debt securities of the series will be issuable;

if the amount of principal of or premium, if any, or interest on any debt securities of the series may be determined with reference to a financial or economic measure or index or pursuant to a formula, the manner in which such amounts will be determined;

if other than U.S. dollars, the currency, currencies or currency units in which the principal of or premium, if any, or interest on any debt securities of the series will be payable and the manner of determining the equivalent thereof in U.S. dollars for any purpose;
 
15

TABLE OF CONTENTS
 

if the principal of or premium, if any, or interest on any debt securities of the series is to be payable, at our election or the election of the holder thereof, in one or more currencies or currency units other than that or those in which such debt securities are stated to be payable, the currency, currencies or currency units in which the principal of or premium, if any, or interest on such debt securities as to which such election is made will be payable, the periods within which and the terms and conditions upon which such election is to be made and the amount so payable (or the manner in which such amount will be determined);

if other than the entire principal amount thereof, the portion of the principal amount of any debt securities of the series which will be payable upon declaration of acceleration of the maturity thereof pursuant to the indenture;

if the principal amount payable at the stated maturity of any debt securities of the series will not be determinable as of any one or more dates prior to the stated maturity, the amount which will be deemed to be the principal amount of such debt securities as of any such date for any purpose thereunder or hereunder, including the principal amount thereof which will be due and payable upon any maturity other than the stated maturity or which will be deemed to be outstanding as of any date prior to the stated maturity (or, in any such case, the manner in which such amount deemed to be the principal amount will be determined);

if other than by a board resolution, the manner in which any election by us to defease any debt securities of the series pursuant to the indenture will be evidenced; whether any debt securities of the series other than debt securities denominated in U.S. dollars and bearing interest at a fixed rate are to be subject to the defeasance provisions of the indenture; or, in the case of debt securities denominated in U.S. dollars and bearing interest at a fixed rate, if applicable, that the debt securities of the series, in whole or any specified part, will not be defeasible pursuant to the indenture;

if applicable, that any debt securities of the series will be issuable in whole or in part in the form of one or more global securities and, in such case, the respective depositaries for such global securities and the form of any legend or legends which will be borne by any such global securities, and any circumstances in which any such global security may be exchanged in whole or in part for debt securities registered, and any transfer of such global security in whole or in part may be registered, in the name or names of persons other than the depositary for such global security or a nominee thereof and any other provisions governing exchanges or transfers of such global security;

any addition to, deletion from or change in the events of default applicable to any debt securities of the series and any change in the right of the trustee or the requisite holders of such debt securities to declare the principal amount thereof due and payable;

any addition to, deletion from or change in the covenants applicable to debt securities of the series;

if the debt securities of the series are to be convertible into or exchangeable for cash and/or any securities or other property of any person (including us), the terms and conditions upon which such debt securities will be so convertible or exchangeable;

whether the debt securities of the series will be guaranteed by any persons and, if so, the identity of such persons, the terms and conditions upon which such debt securities will be guaranteed and, if applicable, the terms and conditions upon which such guarantees may be subordinated to other indebtedness of the respective guarantors;

whether the debt securities of the series will be secured by any collateral and, if so, the terms and conditions upon which such debt securities will be secured and, if applicable, upon which such liens may be subordinated to other liens securing other indebtedness of us or of any guarantor;

whether the debt securities of the series will be subordinated to other indebtedness of the issuer and, if so, the terms and conditions upon which such debt securities will be subordinated;

if a trustee other than the trustee named in the indenture is to act as trustee for the securities of a series, the name and corporate trust office of such trustee; and

any other terms of the debt securities of the series and any guarantees of the debt securities (which terms will not be inconsistent with the provisions of the indenture, except as permitted thereunder).
 
16

TABLE OF CONTENTS
 
Interest
In the applicable prospectus supplement, we will designate the debt securities of a series as being either debt securities bearing interest at a fixed rate of interest or debt securities bearing interest at a floating rate of interest.
Each debt security will begin to accrue interest from the date on which it is originally issued. Interest on each such debt security will be payable in arrears on the interest payment dates set forth in the applicable prospectus supplement and as otherwise described below and at maturity or, if earlier, the redemption date described below. Interest will be payable to the holder of record of the debt securities at the close of business on the record date for each interest payment date, which record dates will be specified in such prospectus supplement.
As used in the indenture, the term “business day” means, with respect to debt securities of a series, any day, other than a Saturday or Sunday, that is not a day on which banking institutions or trust companies are authorized or obligated by law, regulation or executive order to close in the place where the principal of and premium, if any, and interest on the debt securities are payable.
Unless otherwise indicated in the applicable prospectus supplement:

For fixed rate debt securities, if the maturity date, the redemption date or an interest payment date is not a business day, we will pay principal, premium, if any, the redemption price, if any, and interest on the next succeeding business day, and no interest will accrue from and after the relevant maturity date, redemption date or interest payment date to the date of that payment. Interest on the fixed rate debt securities will be computed on the basis of a 360-day year of twelve 30-day months.

For floating rate debt securities, if any interest payment date for the debt securities of a series bearing interest at a floating rate (other than the maturity date or the redemption date, if any) would otherwise be a day that is not a business day, then the interest payment date will be postponed to the following date which is a business day, unless that business day falls in the next succeeding calendar month, in which case the interest payment date will be the immediately preceding business day; if the maturity date or the redemption date, if any, is not a business day, we will pay principal, premium, if any, the redemption price, if any, and interest on the next succeeding business day, and no interest will accrue from and after the maturity date or the redemption date, if any, to the date of that payment. Interest on the floating rate debt securities will be computed on the basis of the actual number of days elapsed during the relevant interest period and a 360-day year.
Optional Redemption
If specified in the applicable prospectus supplement, we may elect to redeem all or part of the outstanding debt securities of a series from time to time before the maturity date of the debt securities of that series. Upon such election, we will notify the trustee of the redemption date and the principal amount of debt securities of the series to be redeemed. If less than all the debt securities of the series are to be redeemed, the particular debt securities of that series to be redeemed will be selected by the trustee by such method as the trustee deems fair and appropriate, including by lot or pro rata. The applicable prospectus supplement will specify the redemption price for the debt securities to be redeemed (or the method of calculating such price), in each case in accordance with the terms and conditions of those debt securities.
Notice of redemption will be given to each holder of the debt securities to be redeemed not less than 15 nor more than 60 days prior to the date set for such redemption. This notice will include the following information: the redemption date; the redemption price (or the method of calculating such price); if less than all of the outstanding debt securities of consisting of more than one series are to be redeemed, the identification (and, in the case of partial redemption, the respective principal amounts) of the particular debt securities to be redeemed and, if less than all of the outstanding debt securities of any series consisting of a single security are to be redeemed, the principal amount of the debt security to be redeemed; that on the date of redemption, the redemption price will become due and payable upon each debt security to be redeemed and, if applicable, that interest thereon will cease to accrue on and after the redemption date; the place or places where such debt securities are to be surrendered for payment of the redemption price; for any debt securities that by their terms may be converted, the terms of conversion, the date on which the right
 
17

TABLE OF CONTENTS
 
to convert will terminate and the place or places where such debt securities may be surrendered for conversion; that the redemption is for a sinking fund, if such is the case; and the CUSIP, ISN or any similar number of the debt securities to be redeemed.
By no later than 11:00 a.m. (New York City time) on the business day prior to any redemption date, we will deposit or cause to be deposited with the trustee or with a paying agent (or, if we are acting as paying agent with respect to the debt securities being redeemed, we will segregate and hold in trust as provided in the indenture) an amount of money sufficient to pay the aggregate redemption price of, and (except if the redemption date shall be an interest payment date or the debt securities of such series provide otherwise) accrued interest on, all of the debt securities or the part thereof to be redeemed on that date. On the redemption date, the redemption price will become due and payable upon all of the debt securities to be redeemed, and interest, if any, on the debt securities to be redeemed will cease to accrue from and after that date. Upon surrender of any such debt securities for redemption, we will pay those debt securities surrendered at the redemption price together, if applicable, with accrued interest to the redemption date.
Any debt securities to be redeemed only in part must be surrendered at the place or places where the debt securities are payable and established by us for such purpose, and we will execute, and the trustee will authenticate and deliver to a holder without service charge, new debt securities of the same series and of like tenor, of any authorized denominations as requested by that holder, in a principal amount equal to and in exchange for the unredeemed portion of the debt securities that holder surrenders.
Payment and Transfer or Exchange
Principal of and premium, if any, and interest on the debt securities of each series will be payable, and the debt securities may be exchanged or transferred, at the office or agency maintained by us for such purpose. Payment of principal of and premium, if any, and interest on a global security registered in the name of or held by The Depository Trust Company (“DTC”) or its nominee will be made in immediately available funds to DTC or its nominee, as the case may be, as the registered holder of such global security. If any of the debt securities is no longer represented by a global security, payment of interest on certificated debt securities in definitive form may, at our option, be made by check mailed directly to holders at their registered addresses. See “— Book-Entry; Delivery and Form; Global Securities.”
A holder may transfer or exchange any certificated debt securities in definitive form at the same location given in the preceding paragraph. No service charge will be made for any registration of transfer or exchange of debt securities, but we or the trustee may require payment of a sum sufficient to cover any tax or other governmental charge payable in connection therewith.
If the debt securities of any series (or of any series and specified tenor) are to be redeemed in part, we are not required to (i) issue, register the transfer of or exchange any debt security selected for redemption (or of such series and specific tenor, as the case may be) for a period of 15 days before mailing of a notice of redemption of the debt security to be redeemed or (ii) register the transfer of or exchange any debt security selected for redemption in whole or in part, except the unredeemed portion of any debt securities being redeemed in part. The registered holder of a debt security will be treated as the owner of it for all purposes.
Subject to any applicable abandoned property law, all amounts of principal of and premium, if any, or interest on the debt securities paid by us that remain unclaimed two years after such payment was due and payable will be repaid to us, and the holders of such debt securities will thereafter look solely to us for payment.
Covenants
The indenture sets forth limited covenants, including the covenant described below, that will apply to each series of debt securities issued under the indenture, unless otherwise specified in the applicable prospectus supplement. However, these covenants do not, among other things:

limit the amount of indebtedness or lease obligations that may be incurred by the issuer and the guarantors;

limit the ability of the issuer or guarantors to issue, assume or guarantee debt secured by liens; or
 
18

TABLE OF CONTENTS
 

the issuer or guarantor us from paying dividends or making distributions on our capital stock or purchasing or redeeming our capital stock.
Consolidation, Merger and Sale of Assets
The indenture provides that the issuer may not be a party to a Substantially All Merger (as defined below) or participate in a Substantially All Sale (as defined below), unless:

the issuer is the surviving person, or the person formed by or surviving such Substantially All Merger or to which such Substantially All Sale has been made (the “Successor Person”) is organized under the laws of the Permitted Jurisdictions (as defined below) and has assumed by supplemental indenture all of our obligations under the indenture;

immediately after giving effect to such transaction, no default or event of default under the indenture has occurred and is continuing; and

the issuer delivers to the trustee an officers’ certificate or an opinion of counsel, each stating that such transaction and any supplemental indenture relating thereto comply with the indenture and that all conditions precedent provided for in the indenture relating to such transaction have been complied with.
Upon the consummation of such transaction, the Successor Person will be substituted for us in the indenture, with the same effect as if it had been an original party to the indenture. As a result, the Successor Person may exercise our rights and powers under the indenture, and the issuer will be released from all of our liabilities and obligations under the indenture and under the debt securities.
Any substitution of the Successor Person for us might be deemed for federal income tax purposes to be an exchange of the debt securities for “new” debt securities, resulting in recognition of gain or loss for such purposes and possibly certain other adverse tax consequences to beneficial owners of the debt securities. Holders should consult their own tax advisors regarding the tax consequences of any such substitution.
For purposes of this covenant:

a “person” means an individual, a corporation, a partnership, a limited liability company, an association, a trust or any other entity including government or political subdivision or an agency or instrumentality thereof;

a “Substantially All Merger” means our merger or consolidation with or into another person that would, in one or a series of related transactions, result in the transfer or other disposition, directly or indirectly, of all or substantially all of our combined assets taken as a whole to any other person; and

a “Substantially All Sale” means a sale, assignment, transfer, lease or conveyance to any other person, in one or a series of related transactions, directly or indirectly, of all or substantially all of our combined assets taken as a whole to any other person.

“Permitted Jurisdictions” means the laws of the United States of America or any state thereof.
Guarantees
The debt securities of any series of each issuer may be guaranteed by one or more of our subsidiaries and, in the case of debt securities issued by one of our subsidiaries, such debt securities may also be guaranteed by us. The guarantors of any series of guaranteed debt securities of each issuer may differ from the guarantors of any other series of guaranteed debt securities of such issuer or any other issuer. In the event the issuer issues a series of guaranteed debt securities, the specific guarantors of the debt securities of that series will be identified in the applicable prospectus supplement and a description of some of the terms of guarantees of those debt securities will be set forth in the applicable prospectus supplement. Unless otherwise provided in the prospectus supplement relating to a series of guaranteed debt securities, each guarantor of the debt securities of such series will unconditionally guarantee the due and punctual payment of the principal of, and premium, if any, and interest, if any, on and any other amounts payable with respect to, each debt security of such series and the due and punctual performance of all of the applicable
 
19

TABLE OF CONTENTS
 
issuer’s other obligations under the applicable indenture with respect to the debt securities of such series, all in accordance with the terms of such debt securities and the applicable indenture.
Notwithstanding the foregoing, unless otherwise provided in the prospectus supplement relating to a series of guaranteed debt securities, the applicable indenture will contain provisions to the effect that the obligations of each guarantor under its guarantees and such indenture shall be limited to the maximum amount as will, after giving effect to all other contingent and fixed liabilities of such guarantor, result in the obligations of such guarantor under such guarantees and such indenture not constituting a fraudulent conveyance or fraudulent transfer under applicable law. However, there can be no assurance that, notwithstanding such limitation, a court would not determine that a guarantee constituted a fraudulent conveyance or fraudulent transfer under applicable law. If that were to occur, the court could void the applicable guarantor’s obligations under that guarantee, subordinate that guarantee to other debt and other liabilities of that guarantor or take other action detrimental to holders of the debt securities of the applicable series, including directing the holders to return any payments received from the applicable guarantor.
The applicable prospectus supplement relating to any series of guaranteed debt securities will specify other terms of the applicable guarantees.
Unless otherwise expressly stated in the applicable prospectus supplement relating to a series of guaranteed debt securities, each guarantee will be the unsubordinated and unsecured obligation of the applicable guarantor and will rank on a parity in right of payment with all other unsecured and unsubordinated indebtedness and guarantees of such guarantor.
No Gross Up
The issuer and the trustee will be entitled to deduct the amount required pursuant to an agreement described in Section 1471(b) of the Code or otherwise imposed pursuant to Sections 1471 through 1474 of the Code (such Sections commonly referred to as “FATCA”), and neither the issuer nor the trustee shall have any obligation to gross-up any payment to pay any additional amount as a result of such deduction. In addition, unless otherwise provided in an applicable supplemental indenture, the issuer shall not be obligated to pay any additional amounts with respect to our debt securities as a result of any withholding or deduction for, or on account of, any other present or future taxes, duties, assessments or governmental charges.
Events of Default
Each of the following events are defined in the indenture as an “event of default” ​(whatever the reason for such event of default and whether or not it will be voluntary or involuntary or be effected by operation of law or pursuant to any judgment, decree or order of any court or any order, rule or regulation of any administrative or governmental body) with respect to the debt securities of any series:
(1)
default in the payment of any installment of interest on any debt securities of that series, and such default continues for a period of 30 days after the payment becomes due and payable;
(2)
default in the payment of principal of or premium, if any, on any debt securities of that series when it becomes due and payable, regardless of whether the payment became due and payable at its stated maturity, upon redemption, upon declaration of acceleration or otherwise;
(3)
default in the deposit of any sinking fund payment, when and as due by the terms of any debt securities of that series;
(4)
default in the performance, or breach, of any covenant or agreement of ours in the indenture with respect to the debt securities of that series (other than as referred to in clause (1), (2) or (3) above), which continues and is not cured for a period of 90 days after written notice to us by the trustee or to us and the trustee by the holders of not less than 25% in aggregate principal amount of the outstanding debt securities of that series;
(5)
the issuer pursuant to or within the meaning of the Bankruptcy Law (as defined below):

commence a voluntary case or proceeding;
 
20

TABLE OF CONTENTS
 

consent to the entry of an order for relief against us in an involuntary case or proceeding;

consent to the appointment of a Custodian (as defined below) of us or for all or substantially all of our property;

make a general assignment for the benefit of our creditors;

file a petition in bankruptcy or answer or consent seeking reorganization or relief; consent to the filing of such petition or the appointment of or taking possession by a Custodian; or

take any comparable action under any foreign laws relating to insolvency;
(6)
a court of competent jurisdiction enters an order or decree under any Bankruptcy Law that:

is for relief against us in an involuntary case, or adjudicates us insolvent or bankrupt;

appoints a Custodian of us or for all or substantially all of our property;

orders the winding-up or liquidation of us (or any similar relief is granted under any foreign laws); or

and the order or decree remains unstayed and in effect for 90 days;
(7)
any guarantee of the debt securities of that series ceases to be in full force and effect (except as contemplated by the terms of the indenture) or is declared null and void in a judicial proceeding or the guarantor denies or disaffirms its obligations under the indenture or its guarantee, in each case unless the guarantee has been released pursuant to the terms of the ondenture; and
(8)
any other event of default provided with respect to debt securities of that series occurs.
“Bankruptcy Law” means Title 11, United States Code or any similar federal or state or foreign law for the relief of debtors.
“Custodian” means any custodian, receiver, trustee, assignee, liquidator or other similar official under any Bankruptcy Law.
If an event of default with respect to debt securities of any series (other than an event of default specified in clause (5) or (6) above with respect to us) occurs and is continuing, the trustee by notice to us, or the holders of not less than 25% in aggregate principal amount of the outstanding debt securities of that series, by notice to us and the trustee, may declare the principal and accrued and unpaid interest on all the debt securities of that series to be due and payable. Upon such a declaration, such principal and accrued and unpaid interest will be due and payable immediately. If an event of default specified in clause (5) or (6) above with respect to us occurs and is continuing, the principal and accrued and unpaid interest on the debt securities of that series will become and be immediately due and payable without any declaration or other act on the part of the trustee or any holders.
The holders of not less than a majority in aggregate principal amount of the outstanding debt securities of any series may rescind a declaration of acceleration and its consequences, if the issuer has deposited certain sums with the trustee and all events of default with respect to the debt securities of that series, other than the nonpayment of the principal which have become due solely by such acceleration, have been cured or waived, as provided in the indenture.
An event of default for a particular series of debt securities does not necessarily constitute an event of default for any other series of debt securities issued under the indenture.
The issuer is required to furnish the trustee annually a statement by certain of our officers to the effect that, to the best of their knowledge, the issuer is not in default in the performance and observance of any of the terms, provisions and conditions under the indenture or, if there has been a default, specifying each such default and the nature and status thereof which such officers may have knowledge.
No holder of any debt securities of any series will have any right to institute any judicial or other proceeding with respect to the indenture, or for the appointment of a receiver, assignee, trustee, liquidator or sequestrator (or similar official), or for any other remedy unless:
 
21

TABLE OF CONTENTS
 
(1)
an event of default has occurred and is continuing and such holder has given the trustee prior written notice of such continuing event of default, specifying an event of default with respect to the debt securities of that series;
(2)
the holders of not less than 25% of the aggregate principal amount of the outstanding debt securities of that series have requested the trustee to institute proceedings in respect of such event of default;
(3)
the trustee has been offered indemnity reasonably satisfactory to it against its costs, expenses and liabilities in complying with such request;
(4)
the trustee has failed to institute proceedings 60 days after the receipt of such notice, request and offer of indemnity; and
(5)
no direction inconsistent with such written request has been given for 60 days by the holders of a majority in aggregate principal amount of the outstanding debt securities of that series.
The holders of a majority in aggregate principal amount of outstanding debt securities of a series will have the right, subject to certain limitations, to direct the time, method and place of conducting any proceeding for any remedy available to the trustee, or exercising any trust or power conferred on the trustee, with respect to the debt securities of that series, and to waive certain defaults. The indenture provides that if an event of default occurs and is continuing, the trustee will exercise such of its rights and powers under the indenture, and use the same degree of care and skill in their exercise, as a prudent person would exercise or use under the circumstances in the conduct of such person’s own affairs. Subject to such provisions, the trustee will be under no obligation to exercise any of its rights or powers under the indenture at the request of any of the holders of the debt securities of a series unless they will have offered to the trustee security or indemnity satisfactory to the trustee against the costs, expenses and liabilities which might be incurred by it in compliance with such request or direction.
Notwithstanding the foregoing, the holder of any debt security will have an absolute and unconditional right to receive payment of the principal of and premium, if any, and interest on that debt security on or after the due dates expressed in that debt security and to institute suit for the enforcement of payment.
Modification and Waivers
Modification and amendments of the indenture and the debt securities of any series may be made by us and the trustee with the consent of the holders of not less than a majority in aggregate principal amount of the outstanding debt securities of that series affected thereby; provided, however, that no such modification or amendment may, without the consent of the holder of each outstanding debt security of that series affected thereby:

change the stated maturity of the principal of, or installment of interest on, any debt security;

reduce the principal amount of any debt security or reduce the amount of the principal of any debt security which would be due and payable upon a declaration of acceleration of the maturity thereof or reduce the rate of or extend the time of payment of interest on any debt security;

reduce any premium payable on the redemption of any debt security or change the date on which any debt security may or must be redeemed;

change the coin or currency in which the principal of, premium, if any, or interest on any debt security is payable;

impair the right of any holder to institute suit for the enforcement of any payment on or after the stated maturity of any debt security (or, in the case of redemption or repayment, on or after the redemption date or repayment date, as applicable);

reduce the percentage in principal amount of the outstanding debt securities, the consent of whose holders is required for any such amendment or waiver (of compliance with certain provisions of the indenture or certain defaults under the indenture and their consequences) provided for in the indenture; modify any provisions in the indenture regarding the modifications and amendments requiring the
 
22

TABLE OF CONTENTS
 
consent of the holders of each affected debt security, except to increase any percentage vote required or to provide that certain other provisions of the indenture cannot be modified or waived without the consent of the holder of each debt security affected thereby;

make any change that adversely affects the right to convert or exchange any debt security or decreases the conversion or exchange rate or increases the conversion price of any convertible or exchangeable debt security, unless such decrease or increase is permitted by the terms of the debt securities;

subordinate the debt security of any series to any of our other obligations;

if any debt security is guaranteed, release any guarantor of a debt security from any of its obligations under its guarantee thereof, except in accordance with the terms of the Indenture; or

modify any of the above provisions.
The issuer and the trustee may, without the consent of any holders, modify or amend the terms of the indenture and the debt securities of any series with respect to the following:

to add to our covenants for the benefit of holders of the debt securities of all or any series or to surrender any right or power conferred upon us or to surrender any right or power conferred upon us;

to evidence the succession of another person to, and the assumption by the Successor Person of our covenants, agreements and obligations under, the indenture pursuant to the covenant described under “— Covenants-Consolidation, Merger and Sale of Assets”;

to add any additional events of default for the benefit of holders of the debt securities of all or any series;

to add one or more guarantees for the benefit of holders of the debt securities;

to secure the debt securities;

to add or appoint a successor or separate trustee or other agent;

to provide for the issuance of additional debt securities of any series;

to establish the form or terms of debt securities of any series as permitted by the indenture;

to comply with the rules of any applicable securities depository;

to provide for uncertificated debt securities in addition to or in place of certificated debt securities;

to add to, change or eliminate any of the provisions of the indenture in respect of one or more series of debt securities; provided that any such addition, change or elimination (a) shall neither (1) apply to any debt security of any series created prior to the execution of the applicable supplemental indenture and entitled to the benefit of such provision nor (2) modify the rights of the holder of any such debt security with respect to such provision or (b) shall become effective only when there is no debt security described in clause (1) outstanding;

to cure any ambiguity, to correct or supplement any provision of the indenture;

to change any other provision contained in the debt securities of any series or under the indenture; provided that the change does not adversely affect the interests of the holders of debt securities of any series in any material respect; or

to conform any provision of the indenture or the debt securities of any series to the description of such debt securities contained in the prospectus, prospectus supplement, offering memorandum or similar document with respect to the offering of the debt securities of such series.
The holders of at least a majority in aggregate principal amount of the outstanding debt securities of any series may, on behalf of the holders of all debt securities of that series, waive compliance by us with certain restrictive provisions of the indenture. The holders of not less than a majority in aggregate principal amount of the outstanding debt securities of a series may, on behalf of the holders of all debt securities of that series, waive any past default and its consequences under the indenture with respect to the debt securities of that series, except a default (1) in the payment of principal or premium, if any, or interest on debt
 
23

TABLE OF CONTENTS
 
securities of that series or (2) in respect of a covenant or provision of the indenture that cannot be modified or amended without the consent of the holder of each debt security of that series. Upon any such waiver, such default will cease to exist, and any event of default arising therefrom will be deemed to have been cured, for every purpose of the indenture; however, no such waiver will extend to any subsequent or other default or impair any rights consequent thereon.
Discharge, Defeasance and Covenant Defeasance
The issuer may discharge or defease its obligations under the indenture as set forth below, unless otherwise indicated in the applicable prospectus supplement.
The issuer may discharge certain obligations to holders of the debt securities of a series and any guarantee of such debt securities that have not already been delivered to the trustee for cancellation and which have either become due and payable or will become due and payable within one year (or scheduled for redemption within one year) by (i) depositing with the trustee, in trust, money in an amount sufficient to pay and discharge the entire indebtedness on such debt securities not previously delivered to the trustee for cancellation, for principal and premium, if any, and interest to the date of such deposit (in the case of debt securities which have become due and payable) or to the stated maturity or redemption date, as the case may be, (ii) paying all other sums payable under the indenture and (iii) delivering to the trustee an officers’ certificate and an opinion of counsel, each stating that all conditions precedent in the indenture relating to the discharge as to that series have been complied with.
The indenture provides that the issuer may elect either (i) to defease and be discharged from any and all obligations with respect to the debt securities of a series and any guarantee of such debt securities (except for, among other things, obligations to register the transfer or exchange of the debt securities, to replace temporary or mutilated, destroyed, lost or stolen debt securities, to maintain an office or agency with respect to the debt securities and to hold moneys for payment in trust) (“legal defeasance”) or (ii) to be released from our obligations to comply with the restrictive covenants under the indenture, and any omission to comply with such obligations will not constitute a default or an event of default with respect to the debt securities of a series and clauses (4) and (7) under “— Events of Default” will no longer be applied (“covenant defeasance”). Legal defeasance or covenant defeasance, as the case may be, will be conditioned upon, among other things, the irrevocable deposit by us with the trustee, in trust, of (x) money in an amount, (y) U.S. government obligations which through the scheduled payment of principal and interest in accordance with their terms will provide money in an amount, or (z) a combination thereof, in each case sufficient to pay and discharge the principal or premium, if any, and interest on the debt securities.
In the case of legal defeasance, we must have delivered to the trustee an opinion of counsel confirming that (i) we have received from, or there has been published by, the Internal Revenue Service, a ruling or (ii) since the date of the indenture, there has been a change in the applicable Federal income tax law, in either case, to the effect that the holders of the debt securities of that series will not recognize gain or loss for federal income tax purposes as a result of the deposit and such legal defeasance and will be subject to the same federal income tax as would be the case if the deposit and legal defeasance did not occur. In the case of covenant defeasance, we must have delivered to the trustee an opinion of counsel stating that, under then applicable federal income tax law, the holders of the debt securities of that series will not recognize gain or loss for U.S. federal income tax purposes as a result of the deposit and covenant defeasance to be effected and will be subject to the same federal income tax as would be the case if the deposit and covenant defeasance did not occur. In addition, in the case of either legal defeasance or covenant defeasance, we shall have delivered to the trustee (i) an officers’ certificate to the effect that the neither such debt securities nor any other debt securities of the same series will be delisted as a result of such deposit and (ii) an officers’ certificate and an opinion of counsel, each stating that all conditions precedent with respect to such legal defeasance or covenant defeasance have been complied with.
Upon the effectiveness of a legal defeasance or covenant defeasance with respect to any series of guaranteed debt securities, each guarantor of the debt securities of such series shall be automatically and unconditionally released and discharged from all of its obligations under its guarantee of the debt securities of such series and all of its other obligations under the applicable indenture in respect of the debt securities of that series, without any action by us, any guarantor or the trustee, and without the consent of the holders of any debt securities.
 
24

TABLE OF CONTENTS
 
The issuer may exercise its legal defeasance option notwithstanding our prior exercise of our covenant defeasance option.
Book-Entry; Delivery and Form; Global Securities
Unless otherwise specified in the applicable prospectus supplement, the debt securities of each series will be issued in the form of one or more global debt securities, in definitive, fully registered form without interest coupons, each of which we refer to as a “global security.” Each such global security will be deposited with the trustee as custodian for DTC and registered in the name of a nominee of DTC in New York, New York for the accounts of participants in DTC.
Investors may hold their interests in a global security directly through DTC if they are DTC participants, or indirectly through organizations that are DTC participants. The indenture provides that the global securities may be exchanged in whole or in part for debt securities registered, and no transfer of a global security in whole or in part may be registered, in the name of any person other than DTC or its nominee unless:
(1)
DTC notifies us that it is unwilling or unable or no longer permitted under applicable law to continue as depository for such global security and a successor depository is not appointed within 90 days;
(2)
an event of default with respect to such global security has occurred and be continuing;
(3)
the issuer delivers to the trustee an order to such effect; or
(4)
there shall exist such circumstances, if any, in addition to or in lieu of the foregoing as have been specified for this purpose in the indenture.
The information in this section of this prospectus concerning DTC and DTC’s book-entry system has been obtained from sources that we believe to be reliable, but we do not take responsibility for this information.
Governing Law
The indenture and the debt securities (and any guarantees thereof) will be governed by, and construed in accordance with, the laws of the State of New York.
Regarding the Trustee
The trustee under the indenture will be named in the applicable prospectus supplement.
The trustee under the indenture will be permitted to engage in transactions, including commercial banking and other transactions, with us and our subsidiaries from time to time; provided that if the trustee acquires any conflicting interest it must eliminate such conflict upon the occurrence of an event of default, or else resign.
 
25

TABLE OF CONTENTS
 
DESCRIPTION OF DEPOSITARY SHARES
We may issue fractional interests in shares of Class A common stock or preferred stock, rather than shares of Class A common stock or preferred stock, with those rights and subject to the terms and conditions that we may specify in a prospectus supplement or a free writing prospectus. If we do so, we will provide for a depositary (either a bank or trust company depositary that has its principal office in the United States) to issue receipts for depositary shares, each of which will represent a fractional interest in a share of Class A common stock or preferred stock. The shares of Class A common stock or preferred stock underlying the depositary shares will be deposited under a deposit agreement between us and the depositary. The prospectus supplement or a free writing prospectus will include the name and address of the depositary and will include a discussion of material U.S. federal income tax considerations applicable to the Class A common stock, preferred stock and depositary shares, as applicable.
As used in this section, “we,” “us” and “our” means Ares Management Corporation, a Delaware corporation, and its successors, but not any of its subsidiaries.
 
26

TABLE OF CONTENTS
 
DESCRIPTION OF WARRANTS
We may issue warrants to purchase debt or equity securities. Each warrant will entitle the holder to purchase for cash the amount of debt or equity securities at the exercise price stated or determinable in a prospectus supplement or a free writing prospectus for the warrants. We may issue warrants independently or together with any offered securities. The warrants may be attached to or separate from those offered securities. We will issue the warrants under warrant agreements to be entered into between us and a bank or trust company, as warrant agent, all as described in a related prospectus supplement or a free writing prospectus. The warrant agent will act solely as our agent in connection with the warrants and will not assume any obligation or relationship of agency or trust for or with any holders or beneficial owners of warrants.
As used in this section, “we,” “us” and “our” means Ares Management Corporation, a Delaware corporation, and its successors, but not any of its subsidiaries.
The prospectus supplement or a free writing prospectus relating to any warrants that we may offer will contain the specific terms of the warrants. These terms will include some or all of the following:

the title of the warrants;

the price or prices at which the warrants will be issued;

the designation, amount and terms of the securities for which the warrants are exercisable;

the designation and terms of the other securities, if any, with which the warrants are to be issued and the number of warrants issued with each other security;

the aggregate number of warrants;

any provisions for adjustment of the number or amount of securities receivable upon exercise of the warrants or the exercise price of the warrants;

the price or prices at which the securities purchasable upon exercise of the warrants may be purchased;

the date on and after which the warrants and the securities purchasable upon exercise of the warrants will be separately transferable, if applicable;

if applicable, a discussion of material U.S. federal income tax considerations;

the date on which the right to exercise the warrants will commence, and the date on which the right will expire;

the maximum or minimum number of warrants that may be exercised at any time;

the effect of any merger, consolidation, sale or other disposition of our business on the warrant agreement and the warrants;

the terms of any rights to redeem or call the warrants;

any listing of warrants on any securities exchange;

information with respect to book-entry procedures, if any; and

any other terms of the warrants, including terms, procedures and limitations relating to the exchange and exercise of the warrants.
 
27

TABLE OF CONTENTS
 
DESCRIPTION OF PURCHASE CONTRACTS
We may issue purchase contracts, including contracts obligating holders to purchase from us and us to sell to the holders, a specified principal amount of debt securities or a specified number of shares of Class A common stock, preferred stock or depositary shares at a future date or dates, as specified in a related prospectus supplement or a free writing prospectus. Alternatively, the purchase contracts may obligate us to purchase from holders, and obligate holders to sell to us, a specified principal amount of debt securities or a specified or varying number of shares of Class A common stock, preferred stock or depositary shares. The consideration for the debt securities, Class A common stock, preferred stock or depositary shares and the principal amount of debt securities or number of shares of each may be fixed at the time the purchase contracts are issued or may be determined by a specific reference to a formula set forth in the purchase contracts. The purchase contracts may provide for settlement by delivery by us or on our behalf of the underlying security, or they may provide for settlement by reference or linkage to the value, performance or trading price of the underlying security. The purchase contracts may be issued separately or as part of purchase units consisting of a purchase contract and other securities or obligations issued by us or third parties, including U.S. treasury securities, which may secure the holders’ obligations to purchase or sell, as the case may be, shares of Class A common stock, preferred stock or depositary shares under the purchase contracts. The purchase contracts may require us to make periodic payments to the holders thereof or vice versa, and these payments may be unsecured or prefunded on some basis and may be paid on a current or on a deferred basis. The purchase contracts may require holders to secure their obligations thereunder in a specified manner and may provide for the prepayment of all or part of the consideration payable by holders in connection with the purchase of the underlying security pursuant to the purchase contracts.
The securities related to the purchase contracts may be pledged to a collateral agent for our benefit pursuant to a pledge agreement to secure the obligations of holders of purchase contracts to purchase the underlying security under the related purchase contracts. The rights of holders of purchase contracts to the related pledged securities will be subject to our security interest therein created by the pledge agreement. No holder of purchase contracts will be permitted to withdraw the pledged securities related to such purchase contracts from the pledge arrangement.
As used in this section, “we,” “us” and “our” means Ares Management Corporation, a Delaware corporation, and its successors, but not any of its subsidiaries.
 
28

TABLE OF CONTENTS
 
DESCRIPTION OF UNITS
We may issue units consisting of one or more purchase contracts, warrants, debt securities, shares of preferred stock, shares of Class A common stock or any combination of such of our securities (but not securities of third parties), as specified in a related prospectus supplement or a free writing prospectus.
As used in this section, “we,” “us” and “our” means Ares Management Corporation, a Delaware corporation, and its successors, but not any of its subsidiaries.
 
29

TABLE OF CONTENTS
 
SELLING STOCKHOLDERS
Information about selling stockholders, where applicable, will be set forth in a prospectus supplement, in a post-effective amendment or in filings we make with the SEC which are incorporated into this prospectus by reference.
 
30

TABLE OF CONTENTS
 
PLAN OF DISTRIBUTION
We and/or the selling stockholders (and any of their pledgees, donees, transferees, assignees and successors-in-interest), if applicable, may sell the securities in one or more of the following ways (or in any combination) from time to time:

through underwriters or dealers;

directly to a limited number of purchasers or to a single purchaser;

in “at the market offerings,” within the meaning of Rule 415(a)(4) under the Securities Act, to or through a market maker or into an existing trading market, on a securities exchange or otherwise; or

through agents.
The prospectus supplement will state the terms of the offering of the securities, including, to the extent applicable:

the name or names of any underwriters, dealers or agents, if any;

the name or names of the selling stockholders, if any;

the purchase price of such securities and the proceeds to be received by us, if any;

the method of distribution of such securities offered thereby;

the terms of any subscription rights;

any delayed delivery arrangements;

any over-allotment or other options under which underwriters may purchase additional securities from us or any selling stockholders;

any underwriting discounts or agency fees and other items constituting underwriters’ or agents’ compensation;

any public offering price;

any discounts or concessions allowed or reallowed or paid to dealers; and

any securities exchange or market on which the securities may be listed.
If we and/or the selling stockholders, if applicable, use underwriters in the sale, the securities will be acquired by the underwriters for their own account and may be resold from time to time in one or more transactions, including:

negotiated transactions;

at a fixed public offering price or prices, which may be changed;

at market prices prevailing at the time of sale;

at prices related to prevailing market prices; or

at negotiated prices.
Any public offering price, dealer purchase price, discount, commission or concessions allowed or reallowed or paid to dealers may be changed from time to time.
Unless otherwise stated in a prospectus supplement, the obligations of the underwriters to purchase any securities will be conditioned on customary closing conditions and the underwriters will be obligated to purchase all of such series of securities, if any are purchased.
The prospectus supplement will name any agent involved in the offer or sale of the securities and any commissions we pay to them. Generally, any agent will be acting on a best efforts basis for the period of its appointment.
We and/or the selling stockholders, if applicable, may authorize underwriters, dealers or agents to solicit offers by certain purchasers to purchase the securities from us at the public offering price set forth in
 
31

TABLE OF CONTENTS
 
the prospectus supplement pursuant to delayed delivery contracts providing for payment and delivery on a specified date in the future. The contracts will be subject only to those conditions set forth in the prospectus supplement, and the prospectus supplement will set forth any commissions we pay for solicitation of these contracts.
Underwriters, dealers and agents involved in the offering of the securities may engage in transactions with, or perform services for, us, our subsidiaries or other affiliates or any selling securityholders in the ordinary course of their businesses.
In order to facilitate the offering of the securities, any underwriters or agents, as the case may be, involved in the offering of such securities may engage in transactions that stabilize, maintain or otherwise affect the market price of such securities or other securities that may be issued upon conversion, exchange or exercise of such securities or the prices of which may be used to determine payments on the securities. Specifically, the underwriters or agents, as the case may be, may over-allot in connection with the offering, creating a short position in such securities for their own account. In addition, to cover over-allotments or to stabilize the price of the securities or of such other securities, the underwriters or agents, as the case may be, may bid for, and purchase, such securities in the open market. Finally, in any offering of such securities through a syndicate of underwriters, the underwriting syndicate may reclaim selling concessions allotted to an underwriter or a dealer for distributing such securities in the offering if the syndicate repurchases previously distributed securities in transactions to cover syndicate short positions, in stabilization transactions or otherwise. Any of these activities may stabilize or maintain the market price of the securities above independent market levels. The underwriters or agents, as the case may be, are not required to engage in these activities, and may end any of these activities at any time without notice.
Underwriters and agents may be entitled under agreements entered into with us to indemnification by us against certain civil liabilities, including liabilities under the Securities Act, or to contribution with respect to payments which the underwriters or agents may be required to make. Underwriters and agents may be customers of, engage in transactions with, or perform services for us and our affiliates in the ordinary course of business.
 
32

TABLE OF CONTENTS
 
LEGAL MATTERS
The validity of the securities will be passed upon for us by Kirkland & Ellis LLP, Los Angeles, California. An investment vehicle comprised of certain partners of Kirkland & Ellis LLP and their related persons owns interests representing less than 1% of the capital commitments of funds affiliated with Ares. If the validity of the securities will be passed upon by counsel for any underwriters, dealers or agents, such counsel will be named in the applicable prospectus supplement.
 
33

TABLE OF CONTENTS
 
EXPERTS
The consolidated financial statements of Ares Management Corporation appearing in Ares Management Corporation’s Annual Report on Form 10-K for the fiscal year ended December 31, 2022, filed with the SEC on February 24, 2023, and the effectiveness of Ares Management Corporation’s internal control over financial reporting as of December 31, 2022, have been audited by Ernst & Young LLP, independent registered public accounting firm, as set forth in their reports thereon, included therein, and incorporated herein by reference. Such consolidated financial statements are incorporated herein by reference in reliance upon such reports given on the authority of such firm as experts in accounting and auditing.
 
34

TABLE OF CONTENTS
 
WHERE YOU CAN FIND MORE INFORMATION
We file annual, quarterly and current reports, proxy statements and other information with the SEC (File No. 001-36429). The SEC maintains an Internet site that contains reports, proxy and information statements and other information regarding registrants that file electronically with the SEC. The address of the site is http://www.sec.gov. This reference to the SEC’s website is an inactive textual reference only and is not a hyperlink.
We are subject to the reporting, proxy and information requirements of the Exchange Act, and are required to file periodic reports, proxy statements and other information with the SEC. These periodic reports, proxy statements and other information are available at the website of the SEC referred to above, as well as on our website, https://www.aresmgmt.com/. This reference to our website is an inactive textual reference only and is not a hyperlink. The contents of our website are not part of this prospectus, and you should not consider the contents of our website in making an investment decision with respect to our Class A common stock. We will furnish our stockholders with annual reports containing audited financial statements and quarterly reports containing unaudited interim financial statements for each of the first three quarters of each year.
 
35

TABLE OF CONTENTS
 
INFORMATION INCORPORATED BY REFERENCE
The SEC allows us to “incorporate by reference” into this prospectus the information we provide in other documents filed by us with the SEC. The information incorporated by reference is an important part of this prospectus and any prospectus supplement. We incorporate by reference the following documents that we have filed with the SEC (other than portions of these documents that are either (i) described in paragraph (e) of Item 201 of Registration S-K or paragraphs (d)(1)-(3) and (e)(5) of Item 407 of Regulation S-K or (ii) deemed to have been furnished and not filed in accordance with SEC rules, including pursuant to Item 2.02 or Item 7.01 of any Current Report on Form 8-K (including any financial statements or exhibits relating thereto furnished pursuant to Item 9.01), unless otherwise indicated therein):
We incorporate by reference into this prospectus the following documents or information filed with the SEC:

Annual Report on Form 10-K for the fiscal year ended December 31, 2022, filed with the SEC on February 24, 2023;

Current Report on Form 8-K, filed on January 5, 2023 (excluding Item 7.01 and Exhibit 99.1 thereof);

The description of our securities filed as an exhibit to our Annual Report on Form 10-K for the fiscal year ended December 31, 2022, filed with the SEC on February 24, 2023; and

All documents filed, but not furnished, by Ares Management Corporation under Sections 13(a), 13(c), 14 or 15(d) of the Exchange Act after the date of the initial registration statement and before the termination of the offering to which this prospectus relates.
In addition, all documents subsequently filed by us with the SEC under Sections 13(a), 13(c), 14 or 15(d) of the Exchange Act (other than portions of these documents that are either (i) described in paragraph (e) of Item 201 of Registration S-K or paragraphs (d)(1)-(3) and (e)(5) of Item 407 of Regulation S-K or (ii) deemed to have been furnished and not filed in accordance with SEC rules, including pursuant to Item 2.02 or Item 7.01 of any Current Report on Form 8-K (including any financial statements or exhibits relating thereto furnished pursuant to Item 9.01), unless otherwise indicated therein), until all offerings under the Registration Statement of which this prospectus is a part are completed or terminated, will be considered to be incorporated by reference into this prospectus and to be a part of this prospectus from the dates of the filing of such documents. The most recent information that we file with the SEC automatically updates and supersedes more dated information.
We will provide without charge to each person, including any beneficial owner, to whom this prospectus is delivered, upon his or her written or oral request, a copy of any or all documents referred to above which have been or may be incorporated by reference into this prospectus, excluding exhibits to those documents unless they are specifically incorporated by reference into those documents. You may request copies of those documents from Ares Management Corporation, 2000 Avenue of the Stars, 12th Floor, Los Angeles, California 90067. You also may contact us at (310) 201-4100 or visit our website at http://www.aresmgmt.com for copies of those documents. Our website and the information contained on our website are not a part of this prospectus, and you should not rely on any such information in making your decision whether to invest in the securities covered by this prospectus.
 
36

TABLE OF CONTENTS
2,650,000 Shares
[MISSING IMAGE: lg_ares-4c.jpg]
of Class A common stock
PROSPECTUS SUPPLEMENT
Morgan Stanley
BofA Securities
J.P. Morgan
RBC Capital Markets
Wells Fargo Securities
June 12, 2024