Please wait
0001205922FYfalseNONE0.150.14http://fasb.org/us-gaap/2024#UsefulLifeTermOfLeaseMemberDecember 31, 2034http://vaccinex.com/20241231#PresidentAndChiefExecutiveOfficerMember0001205922us-gaap:FairValueInputsLevel3Memberus-gaap:MeasurementInputRiskFreeInterestRateMember2024-12-310001205922us-gaap:OperatingSegmentsMember2023-01-012023-12-310001205922us-gaap:SeriesAPreferredStockMembervcnx:SecuritiesPurchaseAgreementMembersrt:MaximumMember2024-03-282024-03-280001205922vcnx:PrivatePlacementWarrantsMember2024-01-012024-12-3100012059222024-03-272024-03-270001205922vcnx:MarchTwoThousandTwentyThreePrivatePlacementMembervcnx:InvestorOneMember2023-03-302023-03-300001205922vcnx:PrivatePlacementWarrantsMemberus-gaap:MeasurementInputSharePriceMembersrt:MaximumMember2024-12-310001205922us-gaap:FairValueMeasurementsRecurringMember2024-12-310001205922vcnx:PaycheckProtectionProgramMember2024-12-310001205922us-gaap:AdditionalPaidInCapitalMember2022-12-3100012059222022-01-012022-12-310001205922us-gaap:MeasurementInputExpectedDividendRateMembervcnx:PrivatePlacementWarrantsMembersrt:MaximumMember2023-12-310001205922us-gaap:CommonStockMembervcnx:MayTwoThousandTwentyThreePrivatePlacementMember2023-05-122023-05-120001205922us-gaap:MeasurementInputRiskFreeInterestRateMembervcnx:PublicWarrantsMembersrt:MinimumMember2023-12-310001205922vcnx:PrivatePlacementWarrantsMemberus-gaap:FairValueMeasurementsRecurringMember2024-12-310001205922vcnx:InducementLetterAgreementsMembervcnx:NewWarrantsMemberus-gaap:PrivatePlacementMember2024-09-170001205922us-gaap:CommonStockMembervcnx:PublicOfferingAndPrivatePlacementMember2024-03-270001205922vcnx:SurfaceOncologyIncMember2017-11-012017-11-300001205922us-gaap:MeasurementInputRiskFreeInterestRateMembervcnx:PrivatePlacementWarrantsMembersrt:MaximumMember2024-12-310001205922vcnx:PrivatePlacementWarrantsMember2024-01-012024-12-310001205922us-gaap:GeneralAndAdministrativeExpenseMember2023-01-012023-12-310001205922us-gaap:MeasurementInputRiskFreeInterestRateMembervcnx:PrivatePlacementWarrantsMembersrt:MinimumMember2024-12-310001205922vcnx:InvestorThreeMembervcnx:SeptemberTwoThousandTwentyThreePrivatePlacementMember2023-09-202023-09-200001205922us-gaap:CommonStockMembervcnx:PublicWarrantsMember2024-03-272024-03-270001205922vcnx:PrivatePlacementWarrantsMemberus-gaap:CommonStockMembervcnx:NovemberWarrantOfferingMember2023-11-300001205922srt:RestatementAdjustmentMember2023-01-012023-12-310001205922vcnx:InducementLetterAgreementsMembervcnx:ExistingAndNewWarrantsMember2024-09-172024-09-170001205922us-gaap:CommonStockMembervcnx:CommonWarrantsMembervcnx:October2023OfferingMember2023-10-0300012059222024-12-310001205922us-gaap:FairValueInputsLevel1Memberus-gaap:MoneyMarketFundsMemberus-gaap:FairValueMeasurementsRecurringMember2024-12-310001205922vcnx:PublicWarrantsMember2024-01-012024-03-310001205922us-gaap:CommonStockMembervcnx:SecuritiesPurchaseAgreementMember2024-11-132024-11-130001205922us-gaap:PreferredStockMember2024-01-012024-12-310001205922us-gaap:TreasuryStockCommonMember2023-12-310001205922vcnx:PrivatePlacementWarrantsMember2024-12-310001205922us-gaap:SeriesAPreferredStockMember2024-01-012024-12-310001205922vcnx:SecuritiesPurchaseAgreementMember2024-03-282024-03-280001205922vcnx:PrivatePlacementWarrantsMember2024-12-310001205922us-gaap:CommonStockMember2022-12-310001205922us-gaap:CommonStockMembervcnx:SecuritiesPurchaseAgreementMember2024-11-130001205922us-gaap:MeasurementInputRiskFreeInterestRateMembervcnx:PublicWarrantsMembersrt:MaximumMember2023-12-310001205922us-gaap:LeaseholdImprovementsMember2024-12-310001205922vcnx:PrivatePlacementWarrantsMember2022-12-310001205922vcnx:PublicWarrantsMembersrt:MinimumMemberus-gaap:MeasurementInputExpectedTermMember2024-12-310001205922us-gaap:PreferredStockMember2024-12-310001205922us-gaap:MeasurementInputExpectedDividendRateMembervcnx:PrivatePlacementWarrantsMembersrt:MinimumMember2024-12-310001205922us-gaap:ResearchAndDevelopmentExpenseMember2023-01-012023-12-310001205922us-gaap:CommonStockMembervcnx:PreFundedWarrantsAndPublicWarrantsMember2023-10-030001205922vcnx:TwoThousandEighteenEmployeeEquityPlanMember2024-12-310001205922us-gaap:MoneyMarketFundsMemberus-gaap:FairValueMeasurementsRecurringMember2023-12-310001205922vcnx:PrivatePlacementWarrantsMemberus-gaap:MeasurementInputSharePriceMembersrt:MaximumMember2023-12-310001205922vcnx:ResearchEquipmentMember2023-12-3100012059222023-09-250001205922vcnx:SurfaceOncologyIncMembervcnx:ExclusiveProductLicenseMember2024-01-012024-12-310001205922vcnx:PaycheckProtectionProgramMember2023-01-012023-12-310001205922vcnx:FebruaryTwoThousandTwentyFourPrivatePlacementMember2024-02-062024-02-060001205922vcnx:ElizabethEEvansMember2024-03-210001205922vcnx:MeasurementInputVolatilityMembervcnx:PublicWarrantsMembersrt:MaximumMember2023-12-310001205922vcnx:TwoThousandEighteenEmployeeEquityPlanMembersrt:BoardOfDirectorsChairmanMemberus-gaap:EmployeeStockOptionMembersrt:MaximumMember2024-01-012024-12-310001205922vcnx:PublicWarrantsMember2024-12-310001205922vcnx:PrivatePlacementWarrantsMembersrt:MinimumMemberus-gaap:MeasurementInputExpectedTermMember2024-12-310001205922vcnx:PreFundedWarrantsMember2024-02-012024-02-290001205922us-gaap:GeneralAndAdministrativeExpenseMember2024-01-012024-12-310001205922us-gaap:ResearchMemberus-gaap:DomesticCountryMember2024-12-310001205922vcnx:SharesUnderlyingOutstandingStockOptionsMember2024-12-310001205922us-gaap:StateAndLocalJurisdictionMember2024-12-310001205922vcnx:PublicWarrantsMemberus-gaap:MeasurementInputSharePriceMembersrt:MaximumMember2024-12-310001205922vcnx:MeasurementInputVolatilityMembervcnx:PublicWarrantsMembersrt:MinimumMember2023-12-310001205922vcnx:SharesUnderlyingOutstandingPreFundedWarrantsMember2023-12-310001205922vcnx:TwoThousandEighteenEmployeeEquityPlanMember2024-05-092024-05-0900012059222020-03-272020-03-270001205922us-gaap:FairValueInputsLevel3Membervcnx:PublicWarrantsMemberus-gaap:FairValueMeasurementsRecurringMember2023-12-310001205922vcnx:PublicWarrantsMember2023-10-032023-10-030001205922us-gaap:RetainedEarningsMember2022-12-310001205922us-gaap:CommonStockMembervcnx:PublicOfferingAndPrivatePlacementMember2024-03-272024-03-270001205922us-gaap:CommonStockMembervcnx:MarchTwoThousandTwentyThreePrivatePlacementMember2023-03-302023-03-300001205922us-gaap:FairValueInputsLevel3Membervcnx:PrivatePlacementWarrantsMemberus-gaap:FairValueMeasurementsRecurringMember2024-12-310001205922us-gaap:CommonStockMembervcnx:NovemberWarrantOfferingMember2023-11-020001205922us-gaap:LeaseholdImprovementsMember2023-12-3100012059222024-02-192024-02-1900012059222025-04-110001205922vcnx:PublicWarrantsMember2024-01-012024-12-310001205922vcnx:SecuritiesPurchaseAgreementMember2024-03-280001205922vcnx:SharesUnderlyingOutstandingPreFundedWarrantsMember2024-12-310001205922us-gaap:MoneyMarketFundsMemberus-gaap:FairValueMeasurementsRecurringMember2024-12-310001205922vcnx:NovemberWarrantOfferingMember2024-03-310001205922vcnx:MarchTwoThousandTwentyThreePrivatePlacementMember2023-03-302023-03-300001205922us-gaap:SeriesAPreferredStockMembervcnx:SecuritiesPurchaseAgreementMember2024-03-282024-03-280001205922us-gaap:EmployeeStockOptionMember2024-01-012024-12-310001205922vcnx:PaycheckProtectionProgramMember2021-11-082021-11-080001205922vcnx:PrivatePlacementWarrantsMembervcnx:NovemberWarrantOfferingMember2023-10-032023-10-030001205922vcnx:PrivatePlacementWarrantsMember2023-11-300001205922vcnx:InducementLetterAgreementsMembervcnx:ExistingWarrantsMember2024-09-172024-09-170001205922us-gaap:OperatingSegmentsMember2024-01-012024-12-310001205922us-gaap:FairValueInputsLevel3Memberus-gaap:FairValueMeasurementsRecurringMember2024-12-310001205922vcnx:PreferredStockAndWarrantsMembervcnx:CommonStockAndWarrantsMember2024-01-012024-12-310001205922us-gaap:AdditionalPaidInCapitalMember2023-01-012023-12-310001205922us-gaap:CommonStockMembervcnx:CommonWarrantsMemberus-gaap:PrivatePlacementMember2024-03-270001205922vcnx:SecuritiesPurchaseAgreementMember2024-12-310001205922vcnx:ErnestSSmithMember2024-03-210001205922vcnx:MeasurementInputVolatilityMembervcnx:PrivatePlacementWarrantsMembersrt:MinimumMember2023-12-310001205922us-gaap:DomesticCountryMember2024-01-012024-12-310001205922vcnx:PublicWarrantsMember2022-12-310001205922vcnx:SharesUnderlyingOutstandingPrivatePlacementWarrantsMember2023-12-310001205922us-gaap:CommonStockMember2023-12-310001205922us-gaap:FairValueInputsLevel3Membervcnx:PrivatePlacementWarrantsMemberus-gaap:FairValueMeasurementsRecurringMember2023-12-310001205922vcnx:MeasurementInputVolatilityMembervcnx:PublicWarrantsMembersrt:MaximumMember2024-12-310001205922vcnx:FebruaryTwoThousandTwentyFourPrivatePlacementMembervcnx:CommonAndPreFundedWarrantsMember2024-02-060001205922vcnx:WagesBenefitsAndRelatedCostsMemberus-gaap:OperatingSegmentsMember2023-01-012023-12-310001205922vcnx:NovemberWarrantOfferingMembervcnx:InvestorThreeMember2023-11-020001205922us-gaap:OperatingSegmentsMembervcnx:PreclinicalSuppliesAndEquipmentDepreciationMember2024-01-012024-12-310001205922vcnx:ResearchEquipmentMember2024-12-310001205922vcnx:OpenMarketSaleAgreementMemberus-gaap:CommonStockMembersrt:MaximumMember2023-05-192023-05-190001205922us-gaap:CommonStockMembervcnx:CommonWarrantsMembervcnx:NovemberWarrantOfferingMember2023-11-020001205922vcnx:PrivatePlacementWarrantsMember2023-12-310001205922us-gaap:ComputerEquipmentMember2024-12-310001205922us-gaap:FairValueInputsLevel3Memberus-gaap:FairValueMeasurementsRecurringMember2023-12-310001205922us-gaap:FairValueInputsLevel3Membervcnx:PublicWarrantsMemberus-gaap:FairValueMeasurementsRecurringMember2024-12-310001205922us-gaap:SeriesAPreferredStockMember2024-03-2800012059222022-12-310001205922vcnx:MarchTwoThousandTwentyThreePrivatePlacementMembervcnx:InvestorOneMember2023-03-300001205922us-gaap:CommonStockMember2024-12-310001205922vcnx:SecuritiesPurchaseAgreementMember2024-11-132024-11-130001205922vcnx:PrivatePlacementWarrantsMembersrt:MinimumMemberus-gaap:MeasurementInputExpectedTermMember2023-12-310001205922vcnx:InducementLetterAgreementsMembervcnx:NewWarrantsMember2024-09-170001205922us-gaap:MeasurementInputRiskFreeInterestRateMembervcnx:PublicWarrantsMembersrt:MinimumMember2024-12-310001205922vcnx:October2023OfferingMembervcnx:InvestorThreeMember2023-10-030001205922us-gaap:RetainedEarningsMember2023-01-012023-12-310001205922vcnx:FebruaryTwoThousandTwentyFourPrivatePlacementMemberus-gaap:CommonStockMembervcnx:PrivatePlacementWarrantsMember2024-02-060001205922vcnx:ADDFWarrantMember2024-01-012024-12-310001205922us-gaap:CommonStockMembervcnx:SeptemberTwoThousandTwentyThreePrivatePlacementMember2023-09-200001205922vcnx:IfConvertedCommonSharesFromConvertiblePreferredStockMember2024-01-012024-12-310001205922vcnx:OpenMarketSaleAgreementMember2023-01-012023-12-310001205922us-gaap:CommonStockMemberus-gaap:PrivatePlacementMember2023-01-012023-12-310001205922us-gaap:CommonStockMembervcnx:PreFundedWarrantsMember2024-02-012024-02-290001205922vcnx:PrivatePlacementWarrantsMembervcnx:NovemberWarrantOfferingMember2024-02-062024-02-060001205922vcnx:TwoThousandEighteenEmployeeEquityPlanMember2024-01-012024-12-310001205922vcnx:NovemberWarrantOfferingMember2023-11-022023-11-020001205922vcnx:PublicWarrantsMemberus-gaap:MeasurementInputSharePriceMembersrt:MaximumMember2023-12-310001205922vcnx:October2023OfferingMembervcnx:PreFundedWarrantsMember2023-10-030001205922srt:ScenarioForecastMember2024-09-012025-10-310001205922us-gaap:CommonStockMembervcnx:PublicWarrantsMember2023-10-032023-10-030001205922vcnx:TwoThousandEighteenEmployeeEquityPlanMember2024-01-012024-01-010001205922vcnx:PublicWarrantsMembersrt:MaximumMemberus-gaap:MeasurementInputExpectedTermMember2024-12-310001205922us-gaap:CommonStockMembervcnx:NovemberWarrantOfferingMember2023-11-022023-11-020001205922us-gaap:CommonStockMembervcnx:MayTwoThousandTwentyThreePrivatePlacementMember2023-05-120001205922us-gaap:OperatingSegmentsMembervcnx:PreclinicalSuppliesAndEquipmentDepreciationMember2023-01-012023-12-310001205922vcnx:PaycheckProtectionProgramMember2024-01-012024-12-310001205922vcnx:PublicWarrantsMember2024-01-012024-12-310001205922vcnx:PublicOfferingAndPrivatePlacementMember2024-03-272024-03-270001205922vcnx:PublicWarrantsMember2023-10-030001205922us-gaap:CommonStockMembervcnx:PreFundedWarrantsMember2023-10-030001205922srt:ScenarioPreviouslyReportedMember2023-01-012023-12-310001205922vcnx:InducementLetterAgreementsMembervcnx:ExistingWarrantsMember2024-09-170001205922us-gaap:CommonStockMembervcnx:PrivatePlacementWarrantsMembervcnx:FebruaryTwoThousandTwentyFourPrivatePlacementMember2024-02-062024-02-060001205922us-gaap:OperatingSegmentsMembervcnx:ClinicalTrialCostsMember2024-01-012024-12-310001205922vcnx:MeasurementInputVolatilityMembervcnx:PrivatePlacementWarrantsMembersrt:MinimumMember2024-12-310001205922vcnx:PrivatePlacementWarrantsMemberus-gaap:FairValueMeasurementsRecurringMember2023-12-3100012059222023-12-310001205922us-gaap:MeasurementInputExpectedDividendRateMembervcnx:PublicWarrantsMembersrt:MaximumMember2023-12-310001205922vcnx:PublicWarrantsMembersrt:MinimumMemberus-gaap:MeasurementInputSharePriceMember2023-12-310001205922vcnx:PublicWarrantsMembersrt:MinimumMemberus-gaap:MeasurementInputExpectedTermMember2023-12-310001205922us-gaap:FairValueMeasurementsRecurringMember2024-01-012024-12-310001205922vcnx:PreFundedWarrantsAndPublicWarrantsMember2023-10-032023-10-030001205922us-gaap:MeasurementInputExpectedDividendRateMembervcnx:PrivatePlacementWarrantsMembersrt:MinimumMember2023-12-310001205922vcnx:SharesUnderlyingOutstandingPublicWarrantsMember2023-12-310001205922vcnx:MarchTwoThousandTwentyThreePrivatePlacementMembervcnx:InvestorThreeMember2023-03-302023-03-300001205922us-gaap:RetainedEarningsMember2024-01-012024-12-3100012059222024-10-012024-12-310001205922vcnx:FebruaryTwoThousandTwentyFourPrivatePlacementMemberus-gaap:CommonStockMembervcnx:CommonWarrantsMember2024-02-060001205922vcnx:MeasurementInputVolatilityMembervcnx:PrivatePlacementWarrantsMembersrt:MaximumMember2023-12-310001205922us-gaap:SeriesAPreferredStockMembervcnx:SecuritiesPurchaseAgreementMember2024-01-012024-12-310001205922us-gaap:FairValueInputsLevel3Membervcnx:MeasurementInputNumberOfSharesMember2024-12-310001205922vcnx:PublicWarrantsMembersrt:MinimumMemberus-gaap:MeasurementInputSharePriceMember2024-12-310001205922vcnx:PaycheckProtectionProgramMember2020-05-080001205922us-gaap:PrivatePlacementMemberus-gaap:AdditionalPaidInCapitalMember2024-01-012024-12-310001205922us-gaap:SeriesAPreferredStockMember2024-12-310001205922vcnx:October2023OfferingMembervcnx:InvestorOneMember2023-10-030001205922us-gaap:MeasurementInputExpectedDividendRateMembervcnx:PublicWarrantsMembersrt:MinimumMember2024-12-310001205922vcnx:InducementLetterAgreementsMemberus-gaap:CommonStockMembervcnx:ExistingWarrantsMember2024-09-170001205922us-gaap:FairValueInputsLevel3Membervcnx:MeasurementInputExpectedVolatilityMember2024-12-310001205922us-gaap:ComputerEquipmentMember2023-12-310001205922us-gaap:AdditionalPaidInCapitalMember2024-12-310001205922vcnx:PublicWarrantsMembersrt:MaximumMemberus-gaap:MeasurementInputExpectedTermMember2023-12-310001205922vcnx:WarrantsReclassifiedAsEquityMembervcnx:PublicWarrantsMember2024-01-012024-12-310001205922us-gaap:CommonStockMembervcnx:October2023OfferingMember2023-10-030001205922vcnx:FebruaryTwoThousandTwentyFourPrivatePlacementMembervcnx:PrivatePlacementWarrantsMember2024-02-062024-02-060001205922vcnx:PublicWarrantsMemberus-gaap:FairValueMeasurementsRecurringMember2024-12-310001205922us-gaap:RetainedEarningsMember2024-12-310001205922srt:MaximumMember2020-09-012020-09-300001205922vcnx:InvestorThreeMember2024-01-012024-12-310001205922us-gaap:MeasurementInputRiskFreeInterestRateMembervcnx:PrivatePlacementWarrantsMembersrt:MaximumMember2023-12-310001205922us-gaap:MeasurementInputExpectedDividendRateMembervcnx:PublicWarrantsMembersrt:MinimumMember2023-12-310001205922us-gaap:FairValueInputsLevel1Memberus-gaap:FairValueMeasurementsRecurringMember2024-12-3100012059222023-01-012023-12-310001205922vcnx:PreFundedWarrantsAndPublicWarrantsMember2023-10-030001205922vcnx:CommonStockAndWarrantsMemberus-gaap:PrivatePlacementMember2024-01-012024-12-310001205922vcnx:PrivatePlacementWarrantsMembervcnx:NovemberWarrantOfferingMember2024-01-012024-03-310001205922us-gaap:OperatingSegmentsMembervcnx:ClinicalTrialCostsMember2023-01-012023-12-310001205922us-gaap:FairValueInputsLevel3Memberus-gaap:MeasurementInputExercisePriceMember2024-12-310001205922us-gaap:OperatingSegmentsMembervcnx:ConsultingNonClinicalTrialServicesAndOtherMember2024-01-012024-12-310001205922us-gaap:CommonStockMembervcnx:MayTwoThousandTwentyThreePrivatePlacementMember2023-05-152023-05-150001205922vcnx:FebruaryTwoThousandTwentyFourPrivatePlacementMembervcnx:CommonWarrantsMember2024-02-060001205922us-gaap:CommonStockMembervcnx:October2023OfferingMembervcnx:PreFundedWarrantsMember2023-10-030001205922vcnx:SharesUnderlyingOutstandingStockOptionsMember2023-12-310001205922vcnx:SharesUnderlyingOutstandingPrivatePlacementWarrantsMember2024-12-310001205922vcnx:PrivatePlacementWarrantsMembersrt:MaximumMemberus-gaap:MeasurementInputExpectedTermMember2024-12-310001205922us-gaap:EmployeeStockOptionMember2024-01-012024-12-310001205922us-gaap:MoneyMarketFundsMemberus-gaap:FairValueInputsLevel1Memberus-gaap:FairValueMeasurementsRecurringMember2023-12-310001205922us-gaap:FurnitureAndFixturesMember2024-12-3100012059222024-02-190001205922vcnx:PublicWarrantsMember2023-12-310001205922vcnx:MayTwoThousandTwentyThreePrivatePlacementMembervcnx:InvestorOneMember2023-05-122023-05-120001205922us-gaap:FurnitureAndFixturesMember2023-12-310001205922us-gaap:CommonStockMembervcnx:SeptemberTwoThousandTwentyThreePrivatePlacementMember2023-09-202023-09-200001205922vcnx:MeasurementInputVolatilityMembervcnx:PublicWarrantsMembersrt:MinimumMember2024-12-310001205922vcnx:PrivatePlacementWarrantsMembervcnx:FebruaryTwoThousandTwentyFourPrivatePlacementMember2024-01-012024-03-310001205922us-gaap:PrivatePlacementMemberus-gaap:AdditionalPaidInCapitalMember2023-01-012023-12-310001205922us-gaap:ResearchAndDevelopmentExpenseMember2024-01-012024-12-310001205922us-gaap:PrivatePlacementMember2023-01-012023-12-310001205922us-gaap:CommonStockMember2024-01-012024-12-310001205922vcnx:PublicOfferingAndPrivatePlacementMember2024-03-270001205922vcnx:PrivatePlacementWarrantsMembersrt:MinimumMemberus-gaap:MeasurementInputSharePriceMember2024-12-310001205922vcnx:WagesBenefitsAndRelatedCostsMemberus-gaap:OperatingSegmentsMember2024-01-012024-12-3100012059222023-09-252023-09-250001205922us-gaap:SeriesAPreferredStockMembervcnx:SecuritiesPurchaseAgreementMember2024-03-280001205922vcnx:SharesAvailableForFutureStockOptionGrantsMember2024-12-310001205922vcnx:PrivatePlacementWarrantsMembersrt:MaximumMemberus-gaap:MeasurementInputExpectedTermMember2023-12-3100012059222024-01-012024-12-310001205922us-gaap:DomesticCountryMember2024-12-310001205922vcnx:InvestorThreeMember2023-03-300001205922vcnx:PublicWarrantsMember2023-01-012023-12-310001205922vcnx:SurfaceOncologyIncMembervcnx:ExclusiveProductLicenseMember2023-01-012023-12-310001205922country:US2024-01-012024-12-310001205922vcnx:PreFundedWarrantsMemberus-gaap:PrivatePlacementMember2024-01-012024-12-310001205922us-gaap:FairValueInputsLevel3Memberus-gaap:MeasurementInputExpectedTermMember2024-12-310001205922vcnx:NovemberWarrantOfferingMember2023-11-020001205922us-gaap:CommonStockMembervcnx:October2023OfferingMember2023-10-032023-10-030001205922vcnx:SharesAvailableForFutureStockOptionGrantsMember2023-12-310001205922us-gaap:MeasurementInputExpectedDividendRateMembervcnx:PrivatePlacementWarrantsMembersrt:MaximumMember2024-12-310001205922us-gaap:AdditionalPaidInCapitalMember2023-12-310001205922us-gaap:FairValueMeasurementsRecurringMember2023-01-012023-12-310001205922us-gaap:EmployeeStockOptionMember2023-01-012023-12-310001205922us-gaap:EmployeeStockOptionMember2023-01-012023-12-310001205922vcnx:MeasurementInputVolatilityMembervcnx:PrivatePlacementWarrantsMembersrt:MaximumMember2024-12-310001205922us-gaap:SeriesAPreferredStockMembervcnx:PreferredStockAndWarrantsMember2024-01-012024-12-310001205922us-gaap:TreasuryStockCommonMember2024-12-310001205922us-gaap:CommonStockMemberus-gaap:IPOMember2024-01-012024-12-310001205922vcnx:InducementLetterAgreementsMembervcnx:NewWarrantsMember2024-12-310001205922vcnx:ADDFWarrantMember2024-12-310001205922us-gaap:RetainedEarningsMember2023-12-310001205922us-gaap:TreasuryStockCommonMember2022-12-310001205922us-gaap:AdditionalPaidInCapitalMember2024-01-012024-12-310001205922vcnx:MayTwoThousandTwentyThreePrivatePlacementMembervcnx:InvestorOneMember2023-05-120001205922us-gaap:FairValueInputsLevel1Memberus-gaap:FairValueMeasurementsRecurringMember2023-12-310001205922vcnx:October2023OfferingMembervcnx:PreFundedWarrantsMember2023-10-032023-10-030001205922vcnx:TwoThousandEighteenEmployeeEquityPlanMembersrt:MinimumMember2024-01-012024-12-310001205922us-gaap:CommonStockMembervcnx:ADDFWarrantMember2024-01-012024-12-310001205922us-gaap:FairValueMeasurementsRecurringMember2023-12-310001205922srt:MaximumMembervcnx:PublicWarrantsMember2023-10-032023-10-030001205922vcnx:PublicWarrantsMember2024-12-3100012059222024-06-300001205922vcnx:InvestorThreeMembervcnx:SeptemberTwoThousandTwentyThreePrivatePlacementMember2023-09-200001205922vcnx:FebruaryTwoThousandTwentyFourPrivatePlacementMember2024-03-310001205922vcnx:TwoThousandEighteenEmployeeEquityPlanMemberus-gaap:EmployeeStockOptionMembersrt:MaximumMember2024-01-012024-12-310001205922vcnx:SecuritiesPurchaseAgreementMemberus-gaap:PrivatePlacementMember2024-11-142024-11-140001205922vcnx:PaycheckProtectionProgramMember2021-11-080001205922vcnx:SharesUnderlyingConvertiblePreferredStockIfConvertedMember2024-12-310001205922us-gaap:CommonStockMembervcnx:October2023OfferingMembervcnx:CommonWarrantsTwoMember2023-10-030001205922us-gaap:PrivatePlacementMember2024-01-012024-12-310001205922us-gaap:CommonStockMemberus-gaap:PrivatePlacementMember2024-03-270001205922vcnx:SeptemberTwoThousandTwentyThreePrivatePlacementMember2023-09-202023-09-200001205922vcnx:InducementLetterAgreementsMemberus-gaap:CommonStockMembervcnx:NewWarrantsMember2024-09-170001205922vcnx:PrivatePlacementWarrantsMembervcnx:FebruaryTwoThousandTwentyFourPrivatePlacementMember2023-10-032023-10-030001205922us-gaap:StateAndLocalJurisdictionMember2024-01-012024-12-310001205922us-gaap:CommonStockMembervcnx:PublicWarrantsMember2023-10-030001205922us-gaap:CommonStockMembervcnx:PreFundedWarrantsMember2024-02-290001205922vcnx:October2023OfferingMember2023-10-032023-10-030001205922us-gaap:MeasurementInputExpectedDividendRateMembervcnx:PublicWarrantsMembersrt:MaximumMember2024-12-310001205922us-gaap:CommonStockMembervcnx:MarchTwoThousandTwentyThreePrivatePlacementMember2023-03-300001205922us-gaap:CommonStockMembervcnx:SecuritiesPurchaseAgreementMembervcnx:PreFundedWarrantsMemberus-gaap:PrivatePlacementMember2024-11-130001205922us-gaap:CommonStockMemberus-gaap:PrivatePlacementMember2024-01-012024-12-3100012059222017-11-012017-11-300001205922vcnx:PrivatePlacementWarrantsMember2023-01-012023-12-310001205922vcnx:PaycheckProtectionProgramMember2020-05-082020-05-080001205922vcnx:MayTwoThousandTwentyThreePrivatePlacementMember2023-05-122023-05-120001205922vcnx:OpenMarketSaleAgreementMember2024-01-012024-12-310001205922us-gaap:OperatingSegmentsMembervcnx:ConsultingNonClinicalTrialServicesAndOtherMember2023-01-012023-12-310001205922us-gaap:CommonStockMember2024-03-272024-03-270001205922us-gaap:AccountingStandardsUpdate201602Member2024-12-310001205922vcnx:TwoThousandElevenEmployeeEquityPlanMemberus-gaap:EmployeeStockOptionMembersrt:MaximumMember2024-01-012024-12-310001205922us-gaap:MeasurementInputRiskFreeInterestRateMembervcnx:PrivatePlacementWarrantsMembersrt:MinimumMember2023-12-310001205922us-gaap:MeasurementInputRiskFreeInterestRateMembervcnx:PublicWarrantsMembersrt:MaximumMember2024-12-310001205922vcnx:PrivatePlacementWarrantsMembersrt:MinimumMemberus-gaap:MeasurementInputSharePriceMember2023-12-310001205922us-gaap:CommonStockMembervcnx:PreFundedWarrantsMember2024-07-182024-07-180001205922vcnx:MauriceZaudererMember2024-03-210001205922vcnx:PublicWarrantsMemberus-gaap:FairValueMeasurementsRecurringMember2023-12-31vcnx:Segmentvcnx:PValueutr:Ratexbrli:purevcnx:TradingDayvcnx:Milestonexbrli:sharesvcnx:PercentagePointvcnx:TargetAntigeniso4217:USD
UNITED STATES
SECURITIES AND EXCHANGE COMMISSION
Washington, D.C. 20549
FORM 10-K
(Mark One)
|
|
|
☒ |
ANNUAL REPORT PURSUANT TO SECTION 13 OR 15(d) OF THE SECURITIES EXCHANGE ACT OF 1934 |
For the fiscal year ended December 31, 2024
OR
|
|
|
☐ |
TRANSITION REPORT PURSUANT TO SECTION 13 OR 15(d) OF THE SECURITIES EXCHANGE ACT OF 1934 |
For the transition period from to
Commission File Number 001-38624
Vaccinex, Inc.
(Exact name of Registrant as specified in its charter)
|
|
|
Delaware |
16-1603202 |
(State or other jurisdiction of incorporation or organization) |
(I.R.S. Employer Identification No.) |
1895 Mount Hope Avenue Rochester, NY |
14620 |
(Address of principal executive offices) |
(Zip Code) |
Registrant’s telephone number, including area code: (585) 271-2700
Securities registered pursuant to Section 12(b) of the Act: None
Securities registered pursuant to Section 12(g) of the Act
|
|
|
|
|
|
Title of each class |
|
Trading Symbol(s) |
|
Name of each exchange on which registered |
Common Stock, par value $0.0001 per share |
|
VCNX |
|
None |
Indicate by check mark if the Registrant is a well-known seasoned issuer, as defined in Rule 405 of the Securities Act. Yes ☐ No ☒
Indicate by check mark if the Registrant is not required to file reports pursuant to Section 13 or 15(d) of the Act. Yes ☒ No ☐
Indicate by check mark whether the Registrant: (1) has filed all reports required to be filed by Section 13 or 15(d) of the Securities Exchange Act of 1934 during the preceding 12 months (or for such shorter period that the Registrant was required to file such reports), and (2) has been subject to such filing requirements for the past 90 days. Yes ☒ No ☐
Indicate by check mark whether the Registrant has submitted electronically every Interactive Data File required to be submitted pursuant to Rule 405 of Regulation S-T (§232.405 of this chapter) during the preceding 12 months (or for such shorter period that the Registrant was required to submit such files). Yes ☒ No ☐
Indicate by check mark whether the Registrant is a large accelerated filer, an accelerated filer, a non-accelerated filer, a smaller reporting company, or an emerging growth company. See the definitions of “large accelerated filer,” “accelerated filer,” “smaller reporting company,” and “emerging growth company” in Rule 12b-2 of the Exchange Act.
|
|
|
|
|
|
|
|
Large accelerated filer |
|
☐ |
|
Accelerated filer |
|
☐ |
|
|
|
|
Non-accelerated filer |
|
☒ |
|
Smaller reporting company |
|
☒ |
|
|
|
|
|
|
|
Emerging growth company |
|
☐ |
|
|
|
|
If an emerging growth company, indicate by check mark if the registrant has elected not to use the extended transition period for complying with any new or revised financial accounting standards provided pursuant to Section 13(a) of the Exchange Act. ☐
Indicate by check mark whether the Registrant has filed a report on and attestation to its management’s assessment of the effectiveness of its internal control over financial reporting under Section 404(b) of the Sarbanes-Oxley Act (15 U.S.C. 7262(b)) by the registered public accounting firm that prepared or issued its audit report. ☐
If securities are registered pursuant to Section 12(b) of the Act, indicate by check mark whether the financial statements of the registrant included in the filing reflect the correction of an error to previously issued financial statements. ☐
Indicate by check mark whether any of those error corrections are restatements that required a recovery analysis of incentive-based compensation received by any of the registrant’s executive officers during the relevant recovery period pursuant to §240.10D-1(b). ☐
Indicate by check mark whether the Registrant is a shell company (as defined in Rule 12b-2 of the Exchange Act). Yes ☐ No ☒
The aggregate market value of the Registrant’s common stock, par value $0.0001 per share, held by non-affiliates of the Registrant, as computed by reference to the June 30, 2024, closing price reported by Nasdaq, was approximately $5,577,428.
As of April 11, 2025, the Registrant had 2,676,637 shares of common stock, $0.0001 par value per share, outstanding.
SPECIAL NOTE REGARDING FORWARD LOOKING STATEMENTS
This Annual Report on Form 10-K contains, and our officers and representatives may from time to time make, forward-looking statements within the meaning of Section 27A of the Securities Act of 1933, as amended, or the Securities Act, and Section 21E of the Securities Exchange Act of 1934, as amended, or the Exchange Act, which statements involve substantial risks and uncertainties. All statements contained in this Annual Report on Form 10-K other than statements of historical fact, including statements regarding our future results of operations and financial position, our business strategy and plans, and our objectives for future operations, are forward-looking statements. The words “may,” “could,” “will,” “should,” “expects,” “plans,” “anticipates,” “believes,” “estimates,” “predicts,” “potential,” “intends,” “continue” and similar expressions that convey uncertainty of future events or outcomes are intended to identify forward-looking statements.
Forward-looking statements are only current predictions and are subject to known and unknown risks, uncertainties and other factors that may cause our or our industry’s actual results, levels of activity, performance or achievements to be materially different from those anticipated by the forward-looking statements. We discuss many of these risks in greater detail in the risk factors in Part I, Item 1A and elsewhere in this Annual Report on Form 10-K. You should not rely upon forward-looking statements as predictions of future events.
Except as required by law, after the date of this Annual Report on Form 10-K, we are under no duty to update or revise any of the forward-looking statements, whether as a result of new information, future events or otherwise.
References in this Annual Report on Form 10-K to “Vaccinex”, the “Company,” “we,” “our,” or “us” mean Vaccinex, Inc. and its subsidiaries except where the context otherwise requires.
Reverse stock splits
On September 22, 2023, we filed an amendment to our Amended and Restated Certificate of Incorporation, with the Secretary of State of the State of Delaware to effect a 1-for-15 reverse stock split of our outstanding common stock. The amendment was authorized by our stockholders on September 8, 2023, and was effective on September 25, 2023.
On February 14, 2024, we filed an amendment to our Amended and Restated Certificate of Incorporation, as amended, with the Secretary of State of the State of Delaware to effect a 1-for-14 reverse stock split of our outstanding common stock. The amendment was authorized by our stockholders on February 8, 2024, and was effective on February 19, 2024.
All share and per share amounts have been retroactively restated as if the reverse splits occurred at the beginning of the earliest period presented.
Explanatory Note
Subsequent to the issuance of the Company's 2023 financial statements, the Company's management determined that the statement of cash flows did not appropriately present cash used in operating activities and cash provided by financing activities. Specifically, within operating activities, the Company did not appropriately present fair value adjustments related to warrant instruments. Within financing activities, the Company omitted proceeds associated with the issuance of warrant instruments that were liability-classified as of December 31, 2023. As a result, the 2023 statement of cash flows has been restated from the amounts previously reported. Refer to Footnote 18 to the financial statements in this Form 10-K for more information.
Internal Control Considerations
In connection with the restatement, management has concluded that the Company had a material weakness in internal control over financial reporting as of December 31, 2024. Specifically, the Company has not effectively designed and implemented controls to review the statement of cash flows at an appropriate level of precision, resulting in the material misstatement of the 2023 Statement of Cash Flows. For a discussion of management’s considerations of the Company’s disclosures controls and procedures, internal control over financial reporting, and the material weaknesses identified, refer to Part II, Item 9A, “Controls and Procedures.”
Items Impacted in this Form 10-K
Part II, Item 7, “Management’s Discussion and Analysis of Financial Condition and Results of Operations”
Part II, Item 9A, “Controls and Procedures”
Part IV, Item 15, “Exhibits, Financial Statement Schedules”
PART I
Item 1. Business.
Overview
We are a clinical-stage biotechnology company engaged in the discovery and development of targeted biotherapeutics to treat serious diseases and conditions with unmet medical needs, including neurodegenerative diseases, cancer, and autoimmune disorders. We believe we are the leader in the field of semaphorin 4D, or SEMA4D, biology and that we are the only company targeting SEMA4D as a potential treatment for neurodegenerative diseases, cancer, and autoimmune disorders. SEMA4D is an extracellular signaling molecule that regulates the activity of immune and inflammatory cells at sites of injury, cancer, or infection. We have used our SEMA4D antibody platform and our extensive knowledge of SEMA4D biology to develop our lead product candidate, pepinemab, an antibody that we believe utilizes novel mechanisms of action. We are focused on developing pepinemab for the treatment of Alzheimer’s disease, or AD and as our resources allow, also developing pepinemab for head and neck cancer, and pancreatic cancer. Additionally, third party investigators have studied pepinemab in clinical trials in breast cancer, as well as in “window of opportunity” studies in other indications, including melanoma. We have developed multiple proprietary platform technologies and product candidates to address serious diseases or conditions that have a substantial impact on day-to-day functioning and for which treatment is not addressed adequately by available therapies.
Our lead platform technology is our SEMA4D antibody platform which includes our lead product candidate, pepinemab, which is currently in clinical development for the treatment of Alzheimer’s disease, head and neck, pancreatic and breast cancer, through our efforts or through investigator-sponsored trials. Our additional product candidate VX5 is in an earlier stage of development and was selected using our ActivMAb platform. We believe our multiple platform technologies position us well for continued pipeline expansion and partnership opportunities going forward.
•Our SEMA4D antibody platform is the application of our extensive knowledge of SEMA4D biology to develop our lead product candidate pepinemab for the treatment of various diseases and conditions, including neuroinflammatory and neurodegenerative diseases and cancer. Pepinemab’s mechanisms of action, blocks the SEMA4D signal and activates innate physiological mechanisms to respond to tumors or tissue injury. We first demonstrated in preclinical studies in animal models that the biological activities associated with an antibody blockade of SEMA4D can promote the repair or prevention of neurological damage in neuroinflammatory and neurodegenerative diseases and promote infiltration of activated immune cells while reducing immune suppression in tumors. A subsequent completed phase 2 study of single agent pepinemab in Huntington’s disease indicated cognitive benefit, a reduction in brain atrophy and reversal of disease-associated loss of brain metabolic activity, and a phase 2 clinical study of immunotherapy with pepinemab in combination with a checkpoint inhibitor (avelumab) supported increased benefit to patients with non-small cell lung cancer (NSCLC).
•Our ActivMAb® antibody discovery platform is a proprietary human antibody discovery platform based on a novel method for expressing and presenting complex multipass membrane proteins, as well as large and diverse libraries of high affinity, full-length human monoclonal antibodies on the surface of mammalian pox viruses. We believe our ActivMAb technology offers (i) rapid generation of high affinity, full-length, human monoclonal antibodies synthesized and naturally modified in mammalian cells, (ii) expression and selection of antibodies that easily and predictably transition to manufacturing in mammalian lines, and (iii) an innovative and efficient method for selecting antibodies against multi-pass membrane proteins, an important class of pharmacological targets that have been challenging for antibody selection. Our product candidate CHS-114, and anti-CCR8 antibody was licensed to Coherus. VX5 was generated by our ActivMAb platform for preclinical development related to autoimmune disorders. We have also entered into antibody discovery agreements with third-parties for their use of the ActivMAb platform.
Pepinemab
Pepinemab is a humanized monoclonal antibody that binds and blocks the signaling activity of SEMA4D. We believe pepinemab has novel mechanisms of action for the treatment certain neurodegenerative diseases, including AD and Huntington's disease, or HD, and cancer. As of December 31, 2024, over 650 patients have been treated or enrolled in Phase 1 and 2 clinical trials of pepinemab in separate indications.
Alzheimer’s Disease
We initiated a clinical study of pepinemab as a potential treatment for AD in late 2020. This study of pepinemab in AD, which we refer to as “SIGNAL-AD,” will be based on our prior research of neurodegenerative disease mechanisms in which we demonstrated in preclinical models that SEMA4D triggers activation of both astrocytes and microglia, the innate inflammatory cells of the central nervous system, or CNS, and that antibody blockade of SEMA4D ameliorated cognitive decline in an AD disease model.
In December 2019, we announced a funding grant of $750,000 from the Alzheimer’s Association and an award in the form of investment in our common stock of up to $3 million from the Alzheimer’s Drug Discovery Foundation, each in support of SIGNAL-AD. We received two-thirds of the funding in the second half of 2020 and the remainder in Q3 2023 when enrollment was completed. The chronic activation of astrocytes and microglia has been implicated as an important disease mechanism in AD, HD, progressive MS, as well as in other neurodegenerative disorders. The design for this study is based on evidence from the SIGNAL clinical trial in HD showing that treatment with pepinemab induced a sharp increase in glucose metabolism in the brain during HD disease progression as detected by conventional FDG-PET imaging. Previous studies in AD have shown that decline in glucose metabolism correlates with cognitive decline. Recently, it has been reported that FDG-PET is superior to the more established Aβ amyloid-PET as an indicator of cognitive decline in early AD, which gives us greater confidence in relying on the evidence from our SIGNAL clinical trial in HD to inform the design of the SIGNAL-AD trial.
In April 2023, we reached our enrollment target for the Phase 1b/2 SIGNAL-AD study evaluating pepinemab as a potential treatment for people with Mild Cognitive Impairment (MCI) or mild dementia due to AD. On April 25, the Company provided an update regarding plans for analysis of biomarkers and clinical outcome measures during a presentation at 12th Annual Alzheimer’s & Parkinson’s Drug Development Summit. All 50 participants have completed 12-months of treatment on June 30, 2024, and SIGNAL-AD topline data was reported by Eric Siemers, MD, Principal Investigator of the SIGNAL-AD trial at the Alzheimer's Association International Conference in Philadelphia on July 31, 2024. Additional efficacy data for SIGNAL-AD was reported by Elizabeth Evans, PhD, Senior VP Discovery and Translational Research and Chief Operating Officer on October 31, 2024, at the Clinical Trials on Alzheimer’s Disease Conference in Madrid, Spain.
Cancer
We have currently paused our research efforts for cancer. Pepinemab has been studied as a treatment for advanced solid tumors, including in clinical trials in HNSCC, NSCLC, osteosarcoma, and melanoma. We have demonstrated in preclinical tumor models that SEMA4D regulates infiltration of immune precursor cells into tumor tissue. Our preclinical data suggest that blocking SEMA4D promotes infiltration of CD8+ cytotoxic T-cells that can eradicate the tumor while simultaneously altering the tumor microenvironment to reduce immunoinhibitory myeloid suppressor and T regulatory cells. We have also demonstrated in preclinical models the potential for synergy between pepinemab and different checkpoint inhibitors when used in combination. We completed a first Phase 1 clinical trial of pepinemab as a single-agent cancer therapy and released top-line data in October 2014. Pepinemab was well tolerated in this clinical trial.
In October 2017 in collaboration with Merck KGaA, we initiated the CLASSICAL–Lung clinical trial, a Phase 1b/2 clinical trial of pepinemab in combination with avelumab, (also known as Bavencio) an inhibitor of the PD-1/PD-L1 checkpoint pathway, in patients with NSCLC who have not previously been treated with immunotherapy. In July 2018, an additional cohort of patients who failed prior immunotherapy was added to the trial. The CLASSICAL-Lung trial consisted of a dose escalation phase and a subsequent dose expansion phase. We completed enrollment in the dose expansion phase in August 2019 and released topline data for this trial at the virtual American Society of Clinical Oncology (ASCO) conference in June 2021. A manuscript reporting the results of this study was published in the journal Clinical Cancer Research in April 2021. In the first quarter of 2023, we initiated a Phase 1b/2 single-arm, open label study to evaluate pepinemab in combination with avelumab (Bavencio®) as second line combination therapy for patients with metastatic pancreatic adenocarcinoma (PDAC, TPS4195, NCT05102721). The Company-sponsored study will employ a Bayesian Optimal Interval (BOIN) Design in the Phase 1b segment and a Simon two stage assessment in the Phase 2 segment and is expected to enroll 40 subjects. The trial rationale is supported by data from prior studies suggesting that pepinemab may reduce immune suppression in the TME, rendering “cold” tumors such as PDAC to become “hot” and enhancing efficacy of ICIs such as avelumab. The trial will be conducted at the University of Rochester and is being primarily funded by a Gateway Discovery Award (administered by the Conquer Cancer Foundation/ASCO).
In February 2018, The Children’s Oncology Group, or COG, with financial support from the National Cancer Institute, initiated a Phase 1/2 clinical trial of pepinemab as a single agent in pediatric patients with recurrent, relapsed, or refractory solid tumors, including osteosarcoma. In June 2018, a Phase 1 Investigator Sponsored Trial (IST) of pepinemab in combination with Yervoy® or with Opdivo® began at the UCLA Jonsson Comprehensive Cancer Center in patients with advanced melanoma who have progressed on prior anti-PD-1/PD-L1 based therapies. Enrollment in this study has since been halted due to resource limitations at UCLA, however, several patients received extended treatment for an additional 2 to 3 years. In addition, Emory University has initiated separate Phase 1 IST “window of opportunity” studies evaluating pepinemab as a single agent and in combination with ipilimumab or nivolumab in melanoma and HNSCC. We also presented interim analysis of these window of opportunity studies at ASCO, in June 2020 and at ESMO and SITC cancer conferences in 2022. An investigator sponsored trial has also been initiated in May 2022 at Moffitt Cancer Center evaluating pepinemab in combination with adoptive dendritic cell therapy in patients HER2+ metastatic breast cancer (MBC, TPS1113, NCT05378464). Up to 28 patients will receive a pulsed combination of dendritic cell vaccines (DC1) plus trastuzumab (an anti-HER-2 antibody) and pepinemab followed by treatment with HER2-specific T cells and lymphodepletion. The
study rationale builds on results of the CLASSICAL Lung study of pepinemab and avelumab in lung cancer and the observation that pepinemab appears to modulate the TME by increasing effector cell infiltration and reducing immunosuppression.
In the second half of 2021, in collaboration with Merck Sharp & Dohme Corp., a subsidiary of Merck & Co. Inc., Kenilworth, NJ, USA, we initiated the KEYNOTE-B84 clinical trial, a Phase 1b/2 clinical trial of pepinemab in combination with pembrolizumab (also known as KEYTRUDA™), an inhibitor of the PD-1/PD-L1 checkpoint pathway, for front-line treatment in patients with R/M HNSCC. KEYNOTE-B84 is planned to be an open-label, multi-center phase 1b clinical study, enrolling patients whose tumors express low PD-L1 (CPS<20) or high PD-L1 (CPS ≥20). As prespecified in the study protocol, the Company analyzed interim data from the first 36 patients in the study evaluating pepinemab and KEYTRUDA™ in immunotherapy naïve patients with recurrent or metastatic head and neck squamous cell carcinoma (HNSCC). The study was based on preclinical and clinical studies demonstrating that antibody blockade of semaphorin 4D (SEMA4D) in combination with immune checkpoint inhibitors (ICI) promotes infiltration of CD8+ cytotoxic T cells and inhibits the recruitment and function of myeloid derived suppressor cells (MDSC) in tumors, enabling enhanced ICI efficacy. The study results showed that pepinemab in combination with KEYTRUDA™ resulted in an approximately 2X increase in objective responses (ORR) and median progression free survival (PFS) in patients with hard-to-treat PD-L1-low tumors, those with combined positive score <20 (CPS<20), compared to historical response rates for ICI monotherapy in this population. ORR for the CPS<20 population was 21.1% with median PFS of 5.79 months, which is almost 2X that of historical response to checkpoint monotherapy in this population, ORR 11.9% and PFS 2.2 months. In contrast, patients in the CPS>20 subgroup (n=17) responded similarly to historical ICI monotherapy data. Biopsy data suggest that treatment-induced formation of highly organized lymphoid aggregates, tertiary lymphoid structures (TLS), correlate with disease control. TLS are characterized by a high density of B cells, antigen-presenting dendritic cells and activated T cells including stem-like TCF-1+, PD-1+, CD8+ T cells whose expansion and differentiation has previously been shown to be central for response to checkpoint inhibitors. The safety of pepinemab in combination with KEYTRUDA™ is regularly reviewed by an independent safety committee and has to date been found to be well tolerated.
Huntington’s Disease
We have currently paused our research efforts for HD, which is a neurodegenerative genetic disorder that typically manifests in mid-adult life, as we focus on our development of Alzheimer’s research. Our study of pepinemab in HD is based on our prior research of neurodegenerative disease mechanisms, in which we demonstrated in preclinical models that SEMA4D triggers activation of both microglia and astrocytes. As discussed above, the chronic activation of microglia and astrocytes has been implicated as an important disease mechanism in HD, AD, progressive MS, and other neurodegenerative disorders. We initiated the SIGNAL study, a Phase 2 clinical trial, in July 2015 in early manifest and late prodromal (pre-manifest) HD patients. This clinical trial builds on preclinical studies in an animal model of HD and safety data from a Phase 1 dose-escalation clinical trial of pepinemab in MS patients that we completed in November 2014. The SIGNAL study has an adaptive design, and interim analysis of Cohort A data for 36 randomized patients was completed in April 2017. Data from this cohort showed that treatment with pepinemab induced a sharp increase in glucose metabolism in the brain during HD disease progression as detected by conventional FDG-PET imaging. On the basis of this data, the design of the Cohort B study was modified, and enrollment in Cohort B was completed in December 2018. Cohort B includes a total of 265 subjects in two cohorts: 179 patients who have early manifest disease, and 86 who are late prodromal. All subjects were randomized to receive monthly infusions of either pepinemab or placebo for 18 months in double-blind fashion without crossover. Topline data for the SIGNAL Phase 2 trial was reported on September 22, 2020, and more detailed analysis of the data was presented at medical conferences on October 30, 2020, April 30, 2021, and September 10, 2021. The U.S. Food and Drug Administration, or FDA, has granted both Orphan Drug designation and Fast Track designation to pepinemab for HD. Final data from the SIGNAL trial was published in Nature Medicine 28: 2813-2193 in 2022.
We discovered VX5 using our ActivMAb platform. VX5 is a human antibody to CXCL13, a molecule that regulates the formation of immune tissues, and is currently in preclinical development for the treatment of autoimmune disorders. In preclinical studies, anti-CXCL13 antibodies, such as VX5, have been shown to reduce CXCL13-induced B cell and T helper cell migration, which would otherwise contribute to inflammatory and autoimmune responses. Therapeutic administration of anti-CXCL13 antibody has also been demonstrated to prevent disease progression in mouse models of MS and rheumatoid arthritis.
Background on the Immune System and Antibodies
The immune system is a powerful mechanism to defend and protect the body from pathogens, such as viruses, parasites and bacteria, and provides surveillance against cancers, by recognizing and responding to their characteristic antigens. The power of the immune system can, however, also present dangers, as misdirected immune responses can cause devastating autoimmune diseases. To address these issues, the immune system has evolved to encompass two interacting arms, an aggressive arm that serves to eradicate infection and has the potential to accelerate pathology in neurodegenerative diseases and to kill tumors and a regulatory arm that serves to limit the magnitude and duration of immune responses. The balance of activity between these two arms has evolved to allow
effective responses to the numerous pathogens in our environment, the primary threat to the integrity of organisms. Advances in our understanding of these regulatory mechanisms and our ability to develop drugs that modulate their effects, such as checkpoint inhibitors, has enabled important advances in immunotherapy. We believe our SEMA4D antibody platform offers novel mechanisms of immune modulation that could further enhance the beneficial effects of immunotherapy in regulating immune responses in neurodegenerative diseases and cancer.
Therapeutic monoclonal antibodies are typically derived from genes encoding specific natural antibodies and are produced by introducing those genes into specially adapted mammalian manufacturing cell lines. The antibody’s ability to bind specifically to a target or antigen is also referred to as its specificity. Using this mechanism, antibodies can tag foreign substances for attack by other immune system cells or neutralize the targets directly. In treating diseases such as neurodegenerative diseases and cancer, researchers may create antibodies that bind toxic protein antigens or to target immune regulatory mechanisms to increase the magnitude and duration of protective immune responses.
Our SEMA4D Antibody Platform
Overview
Our SEMA4D antibody platform is the application of our extensive knowledge of SEMA4D biology to develop our lead product candidate pepinemab, a molecule that blocks the signaling activity of SEMA4D, for the treatment of various diseases and conditions, including to promote immune cell infiltration and activity in tumors as well as to inhibit neuroinflammatory and neurodegenerative diseases.
Pepinemab
Pepinemab is a humanized monoclonal antibody that binds and blocks the signaling activity of SEMA4D, which is an extracellular signaling molecule that regulates the migration and activation of immune and inflammatory cells at sites of injury, cancer or infection. SEMA4D signals through the plexin-B1, or plexin-B2, (PLXNB1 or PLXNB2) receptors expressed on many precursor cells. Binding of SEMA4D ligand to the extracellular domain of plexin-B1 receptors triggers activation of its cytoplasmic Rho-GTPase activating domain. This leads to inactivation of Rho kinase which, through a chain of events, normally prevents depolymerization of the actin cytoskeleton. The PLXNB1 receptor molecule can activate the R-Ras protein, which regulates adhesion to the extracellular matrix. These two activities, cell adhesion and cytoskeletal reorganization, control the migration and differentiation of precursor cells. Precursor cells play an important role in maintaining health and repairing tissue damage in the adult organism by migrating to affected target locations in the body where they can differentiate into mature functional cells. In the case of an immune precursor cell, the mature cell can engage in protective activity against a tumor or infection. Other precursor cells are dedicated to repairing tissue damage, such as precursor cells that can remyelinate nerve axons at a demyelinated lesion. Depending on the nature of a precursor cell and its natural signaling cascade, SEMA4D can inhibit or activate cell migration and/or maturation.
As a result, pepinemab’s ability to affect SEMA4D’s regulation of precursor cells may be relevant to multiple disease indications. In cancer, we believe pepinemab will promote the infiltration and activation of immune precursor cells in the tumor. In AD, we believe pepinemab will mobilize precursor cells that repair damage to myelin and neurons and prevent chronic activation of inflammatory cells of the brain, the astrocytes and microglia that are implicated in neurodegenerative diseases.
We have performed numerous preclinical studies in animal disease models to investigate the mechanisms of action of anti-SEMA4D antibodies. Pepinemab is a humanized version of our antibody used in preclinical studies. The mouse antibody that we use in our pre-clinical studies and the humanized antibody we use in our clinical trials are closely related and have very similar properties, including specificity and affinity. For convenience, they are both referred to as pepinemab in our preclinical studies and in the clinical trials described in this Annual Report.
Collaboration and IST Agreements
Merck Sharp & Dohme
In September 2020, we entered into a clinical trial collaboration and supply agreement with Merck Sharp & Dohme Corp., a subsidiary of Merck & Co. Inc., Kenilworth, NJ, USA, to test pepinemab in combination with pembrolizumab checkpoint inhibitor in R/M HNSCC patients for first-line treatment, which is the KEYNOTE-B84 clinical trial. We sponsored the investigational new drug application, or IND, for this study and Merck provides Keytruda for the trial. The agreement does not convey rights or a license to Merck to either manufacture or sell pepinemab. The agreement also does not convey rights or a license to us to either manufacture or sell pembrolizumab, a Merck compound. All clinical data, including raw data and results, generated under this agreement will be jointly owned by us and Merck. As prespecified in the study protocol, the Company analyzed interim data from the first 36 patients in
the study. The study results showed that pepinemab in combination with KEYTRUDA™ resulted in an approximately 2X increase in objective responses (ORR) and median progression free survival (PFS) in patients with hard-to-treat PD-L1-low tumors, those with combined positive score <20 (CPS<20), compared to historical response rates for ICI monotherapy in this population. ORR for the CPS<20 population was 21.1% with median PFS of 5.79 months, which is almost 2X that of historical response to checkpoint monotherapy in this population, ORR 11.9% and PFS 2.2 months. In contrast, patients in the CPS>20 subgroup (n=17) responded similarly to historical ICI monotherapy data. Biopsy data suggest that treatment-induced formation of highly organized lymphoid aggregates, tertiary lymphoid structures (TLS), correlate with disease control. TLS are characterized by a high density of B cells, antigen-presenting dendritic cells and activated T cells including stem-like TCF-1+, PD-1+, CD8+ T cells whose expansion and differentiation has previously been shown to be central for response to checkpoint inhibitors. The safety of pepinemab in combination with KEYTRUDA is regularly reviewed by an independent safety committee and has to date been found to be well tolerated.
Merck KGaA
In October 2016, we entered into a clinical trial collaboration and supply agreement with Merck KGaA through its subsidiary, Ares Trading S.A., to test pepinemab in combination with avelumab checkpoint inhibitor in NSCLC patients whose tumors have progressed on or following chemotherapy, which is the CLASSICAL–Lung clinical trial. An additional cohort of patients whose tumors failed prior immunotherapy was added in July 2018. The clinical trial concluded in the second quarter of 2020 and a clinical study report was completed which terminated our collaboration in NSCLC. A manuscript reporting the results of this study was published in the journal Clinical Cancer Research April 5, 2021; DOI:10.1158/1078-0432.CCR-20-4792.
We sponsored the investigational new drug application, or IND, for this study and Merck KGaA shared in the cost of the trial. A second collaboration was initiated to test pepinemab in combination with avelumab as second line combination therapy for patients with metastatic pancreatic adenocarcinoma (PDAC, TPS4195, NCT05102721). Avelumab is being provided by Merck KGaA, Darmstadt, Germany and Pfizer, Inc. for the PDAC NCT05102721 study. Either party may elect to extend the collaboration to one additional cancer indication under certain circumstances. The agreement does not convey rights or a license to Merck KGaA to either manufacture or sell pepinemab. The agreement also does not convey rights or a license to us to either manufacture or sell avelumab, a Merck KGaA compound. All clinical data, including raw data and results, generated under this agreement will be jointly owned by us and Merck KGaA.
Children’s Oncology Group
In December 2017, we entered into an agreement for an Investigator Sponsored Clinical Trial Agreement, or IST with Children’s Hospital of Philadelphia, or CHOP, on behalf of COG, to provide pepinemab for a Phase1/2 clinical trial to study pepinemab as a single agent in treating younger patients with recurrent, relapsed, or refractory solid tumors, including osteosarcoma. We provided pepinemab drug and limited funding for clinical laboratory testing of patient samples, but all other clinical trial expenses are funded by the National Cancer Institute, or the NCI, through a grant to COG. CHOP, on behalf of COG, owns the clinical data developed or obtained in connection with this IST, except that we will own data developed by or obtained from us or on our behalf and that Vaccinex and CHOP, on behalf of COG, will jointly own certain pharmacokinetic and pharmacodynamic data and biomarker analysis data. We possess an exclusive right under the agreement to purchase any of the data owned by CHOP. No license rights to pepinemab are conveyed to CHOP, COG or the NCI by this agreement. The study has been completed, and a manuscript entitled, “A Phase 1/2 Study of Pepinemab in Children, Adolescents, or Young Adults with Recurrent or Refractory Solid Tumors: A Children’s Oncology Group Consortium Report” has been accepted for publication in Pediatric, Blood and Cancer (2024). Pepinemab was well-tolerated in both children and adolescents and one 8-year-old boy with osteosarcoma had ongoing disease stabilization for greater than 2 years. However, the frequency and duration of objective responses did not support continued development as a single agent.
Emory University
We have entered into three IST agreements with Emory University to provide pepinemab and financial support for three separate investigator sponsored clinical trials. Due to difficulties related to patient recruitment, one of these trials has been abandoned. Patient recruitment in the other two trials has been successful, and the studies are continuing. (1) a Phase 1 clinical trial evaluating pepinemab as a single agent and in combination with ipilimumab or nivolumab in pre-surgical patients with resectable head and neck cancer; and (2) a Phase 1 clinical trial evaluating pepinemab as a single agent and in combination with ipilimumab or nivolumab in pre-surgical patients with resectable melanoma. Both studies will evaluate the effect of the regimens on the immune profile in the tumor microenvironment and in peripheral blood. These trials are “window of opportunity” studies in which patients receive treatment between their cancer diagnosis and surgical resection. To support these studies, we are providing pepinemab and combination antibodies for neoadjuvant administration and limited financial support for site clinical operations prior to resection and clinical laboratory testing of patient samples. Emory University will own the clinical data resulting from these ISTs, and we will have the right to access and use this data for any lawful purpose. No license rights to pepinemab are conveyed to Emory University by these agreements.
Huntington Study Group (SIGNAL)
In March 2015, we entered into a Clinical Trial Management Agreement with The Huntington Study Group, or HSG, to provide general CRO-related services for the SIGNAL study in HD, including management of subcontractors involved in the clinical trial, at approximately 30 clinical sites in the United States and Canada, each covered by a standard clinical trial agreement between us, as IND sponsor, HSG and the clinical site. Payments are on a fee for service basis. We will retain ownership of all clinical data generated from this agreement, while HSG and its subcontractors, including the clinical sites, will have the right to use limited data generated from the study for internal educational and non-commercial purposes. No license rights to pepinemab are conveyed to HSG by this agreement. Top line data from this study was released on September 22, 2020, and further analysis was presented at medical conferences on October 30, 2020, April 30, 2021, and September 10, 2021. A manuscript reporting detailed study results was published in Nature Medicine 28:2183-2193 in 2022.
Pepinemab in Alzheimer’s disease
Overview
Alzheimer's disease is a neurodegenerative genetic disorder that typically manifests in mid-adult life. Our study of pepinemab in AD is based on our prior research of neurodegenerative disease mechanisms, where we demonstrated in preclinical models that SEMA4D triggers activation of both microglia and astrocytes, the innate inflammatory cells of the CNS, and that such activation can be reduced or prevented by treatment with pepinemab. The chronic activation of microglia and astrocytes has been implicated as an important disease mechanism in AD, HD, progressive MS, and other neurodegenerative disorders.
We believe that neuroinflammation and the mechanism of action of pepinemab is relevant to pathogenesis of AD and other slowly progressive neurodegenerative diseases (e.g., HD, PD, progressive MS). There are, of course, important differences among these diseases in the specific stress-inducing event that initiates pathology, and the brain regions affected. In April 2023, we reached our enrollment target for the Phase 1b/2 SIGNAL-AD study evaluating pepinemab as a potential treatment for people with mild dementia due to AD. As of June 6, 2024, the last patient completed their last visit in the SIGNAL-AD Phase 1b/2 study of pepinemab treatment for Alzheimer’s disease. SIGNAL-AD topline data was reported by Eric Siemers, MD, Principal Investigator of the SIGNAL-AD trial at the Alzheimer's Association International Conference in Philadelphia on July 31, 2024. Additional efficacy data for SIGNAL-AD was reported by Elizabeth Evans, PhD, Senior VP Discovery and Translational Research and Chief Operating Officer on October 31, 2024, at the Clinical Trials on Alzheimer’s Disease Conference in Madrid, Spain.
The Role of SEMA4D in Neurodegenerative Disease
SEMA4D plays a crucial role in neuroinflammatory and neurodegenerative diseases through at least three independent mechanisms: (i) inducing the activation of innate inflammatory cells of the CNS, including both astrocytes and microglia, which is associated with long term damage to nervous tissue; (ii) inhibiting migration and differentiation of precursor cells that have the ability to repair demyelinated lesions and to replenish depleted astrocytes; and (iii) inducing the breakdown of the tight junctions between endothelial cells that seal the blood-brain barrier and prevent degradation of the cellular and molecular environment of the brain. We believe, therefore, that SEMA4D is an important factor for inflammatory activation of both astrocytes and microglia.
SEMA4D Upregulation Signals Neuronal Stress and Triggers Inflammatory Transformation of Astrocytes and Microglia
Although the clinical manifestations of AD clearly indicate neuronal deficits, the close interaction and interdependence of glial cells and neurons allows for the possibility of a glial origin to neuronal pathology by initiating and/or amplifying neuronal dysfunction. We have found SEMA4D is upregulated (i.e., more highly expressed) in neurons of AD patients (Fig. 1).
Astrocytes are among the most numerous cells in the brain equal or greater in number than neurons. A single astrocyte makes numerous connections to other cells through cytoplasmic extensions. These connections allow astrocytes to provide trophic support in the form of growth factors and nutrients to neurons and other brain cells. Among other important astrocyte functions, the blood vessels that feed the brain are 100% covered with specialized cytoplasmic extensions of the astrocyte that express glucose transporter and facilitate uptake of glucose, the main source of energy in the brain, from circulation. In addition, astrocytes are responsible for recycling approximately 80% of the free excitatory transmitter, typically glutamate, released at nerve synapses. This is believed to be an important function to reduce the potential for spurious signals and the danger of excitotoxicity induced by high concentrations of excitatory transmitter that can lead to loss of function and degeneration of post-synaptic neurons. Astrocyte activation is common to a number of different neurodegenerative diseases, including AD, HD and progressive MS. When astrocytes are activated, their cytoskeletons partially collapse, and they lose cell contacts. This can cause loss of trophic support and increased concentrations of excitotoxic transmitters leading to neurodegenerative effects. We observed that astrocytes express high levels of plexin-B1 receptors
for SEMA4D. To determine the effect of SEMA4D signaling on astrocytes, we isolated purified rat astrocytes in culture and investigated the effect of adding recombinant SEMA4D. Quantitative measure of the level of polymerized actin, or F-actin, demonstrated that SEMA4D signaling through receptors on astrocytes results in rapid dissolution of 60% of polymerized F-actin, which in turn results in partial collapse of the cytoskeleton and corresponding loss of cell contacts.
Binding of recombinant SEMA4D to cultured human astrocytes triggers receptor-mediated astrocyte reactivity, including changes in astrocyte morphology, expression of key transporters for glutamate recycling and energy metabolism and impairs astrocyte function of glucose uptake (Fig. 2). These results suggested that in the presence of SEMA4D, the ability of astrocytes to perform normal functions, such as the interaction with brain capillaries to facilitate glucose transport, and the ability to cradle synapses with cytoplasmic extensions that express glutamate receptors and that are responsible for recycling 80% of free glutamate, would be degraded. We believe that, in these cases (i) SEMA4D is upregulated as a signal of stress at sites of neuronal injury, (ii) this triggers inflammatory activation of plexin-B1 positive astrocytes in close proximity to neurons, and (iii) astrocytes abandon their normal role in glucose transport and glutamate recycling and, importantly, switch to secretion of inflammatory cytokines. Blocking SEMA4D signaling could, therefore, prevent or reduce disease-associated inflammatory transformation and loss of normal astrocyte functions during neuroinflammatory disease progression in AD. Clinical data from the SIGNAL-HD study described below supports this hypothesis.
Figure 1. SEMA4D is Upregulated in Neurons in AD Patients

Figure 2. Pepinemab (VX15) restores expression of key metabolic transporters
and astrocyte function of glucose uptake.

In addition to astrocytes, the second major type of innate inflammatory cells of the CNS is the microglia. We have demonstrated in preclinical studies that SEMA4D activates microglia at the site of demyelinated lesions. We have also demonstrated that SEMA4D inhibits the migration of oligodendrocyte precursor cells, which are capable of repairing damage to demyelinated lesions.
As demonstrated in Figure 3, spinal cord sections were stained for expression of a characteristic marker of oligodendrocyte precursor cells known as NKx2.2. Oligodendrocyte precursor cells (also known as glial progenitor cells) can migrate and differentiate to repair damaged myelin and to replenish astrocytes that together support the function of neurons. It was observed that oligodendrocyte precursor cells are randomly distributed and do not migrate to the site of a demyelinated lesion in control animals (red stained cells in left panel) and are, therefore, unable to repair damage. SEMA4D appears to inhibit migration of these precursors because they do migrate when animals are treated with pepinemab (right panel). In contrast, SEMA4D promotes activation of microglia at the site of lesions as demonstrated by inhibition of activation upon treatment with pepinemab. As illustrated below, in Figures 3 and 4, the left panel represents sections of spinal cord from animals treated with control antibody and the right panel represents similar sections from animals treated with pepinemab. In Figure 3, the sections are stained for NKx2.2 (red), a marker of oligodendrocyte precursors, while in Figure 4, the sections are stained for Iba1 (brown), a marker of microglial activation.
Figure 3. Pepinemab Promotes Migration of Oligodendrocyte Precursor Cells

Figure 4. Pepinemab Inhibits Activation of Microglia

Data in preclinical mouse model of AD
Glial dysfunction and associated neuroinflammation contributes to and amplifies neurodegenerative pathology of neurodegenerative processes involved in AD. Glial activation is coincident with neuronal upregulation of SEMA4D in human AD autopsy brain tissue (Fig. 1), as well as in brains of mouse AD model, CVN (APPSwDI/NOS2-/-). The CVN mouse incorporates mutations of Aβ precursor protein that are characteristic of familial Alzheimer’s disease (AD) together with a mutation that reproduces conditions of brain inflammation associated with AD. The CVN model displays some of the primary pathologies associated with Alzheimer’s disease: Aβ plaques, hyperphosphorylated tau causing neurofibrillary tangles and cell death (neuronal loss), and consistent spatial memory impairment and neurovascular deficits.
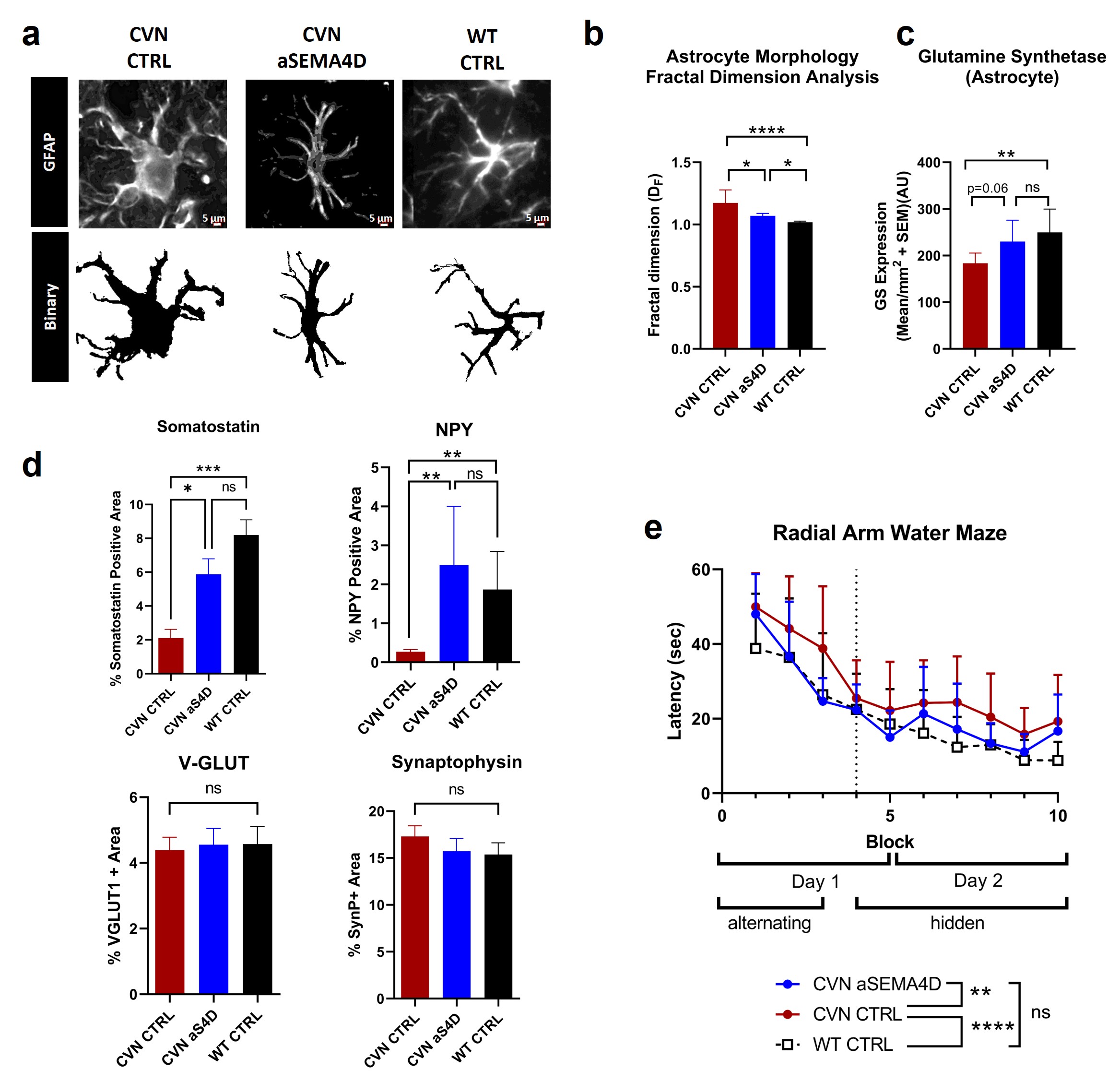
Reactive astrocytes in CVN mice are characterized by changes in morphology and gene expression such as reduced expression of glutamine synthetase (GS), a key astrocytic enzyme required for glutamate neurotransmitter recycling. Treatment with anti-SEMA4D antibody preserved normal astrocyte morphology and GS expression in hippocampal astrocytes of CVN mice. Mice treated with SEMA4D blocking antibody restored levels of inhibitory synapse neurons in CVN mice. In addition to neuropathological changes, SEMA4D antibody treatment significantly reduced deficits in learning and memory observed in the radial arm water maze test to levels observed in wild-type non-diseased mice (Figure 5). These data were published in Journal of Neuroinflammation 19:200 in 2022.
Figure 5. SEMA4D antibody treatment inhibits reactive astrocytes and restores neuronal and cognitive deficits in CVN mouse model of AD.

Completed Phase 1 Clinical Trial for Safety
The safety and tolerability of pepinemab was initially assessed in a Phase 1 dose-escalation clinical trial in MS patients. In November 2014, we completed a multi-center, double-blind, placebo controlled, single-ascending dose Phase 1 safety and tolerability clinical trial of intravenous pepinemab in 50 adult patients with MS. Pepinemab was well tolerated in this Phase 1 clinical trial. No dose-limiting toxicity was found in five cohorts with doses ranging from 1 to 20 mg/kg. Only one serious adverse event has been reported and was deemed unrelated to the study treatment. This same clinical trial also provided quantitative data that allowed us to estimate the half-life of the pepinemab antibody in patients as approximately 20 days. We believe this extended half-life will allow us to treat subjects once a month. We selected HD as our initial indication for pepinemab because of the unmet need in the indication, as well as well-characterized natural history, and nearly 100% diagnostic precision based on presence of mutations. The data from the
Phase 1 MS safety clinical trial has contributed to the safety database to enable initiation of the completed Phase 1b/2 clinical trial in AD and a separate completed Phase 2 clinical trial in HD.
The Unmet Medical Need for Alzheimer’s Disease
AD is a multifactorial disease with genetic forms and risk factors but also sporadic presentations, with symptoms typically appearing at age of mid-60’s or later (though early onset AD may occur), and a clinical presentation largely characterized by a progressive cortical dementia manifesting as memory loss, cognitive impairment, and functional decline. AD pathology starts with aggregation of amyloid plaques and deposition of neurofibrillary tangles (tau protein deposits) in the parahippocampal gyrus, and spreads more widely in the temporal lobe and ultimately to other cortical regions with amyloid deposition as well. Recent FDA-approved drugs targeting amyloid are not yet widely available and are associated with significant potential risks. Therefore, treatment remains largely directed towards management of symptoms and improving quality of life.
According to the Alzheimer’s Association, an estimated 6.9 million Americans age 65 and older are living with Alzheimer's in 2024. Seventy-three percent are age 75 or older. As the size of the U.S. population age 65 and older continues to grow, so too will the number and proportion of Americans with Alzheimer's or other dementias. By 2050, the number of people age 65 and older with Alzheimer's may grow to a projected 12.7 million, barring the development of medical breakthroughs to prevent or cure AD. Dementia care is a complex maze with interactions between primary care providers, specialists, social services, medication management and caregiver support. Navigating this maze is difficult and often frustrating for people living with Alzheimer's or other dementia and their caregivers. The development of a disease-modifying therapy could encourage patients to seek out treatments.
Current Approaches to the Treatment of Alzheimer’s Disease
The current competitive landscape in AD offers medications that are aimed at treating the symptoms of the disease. Cholinesterase inhibitors, including Donepezil (Aricept®), Rivastigmine (Exelon®), Galantamine (Razadyne®) and glutamate regulators including Memantine (Namenda®) can be prescribed to treat symptoms related to memory and thinking. Patients experiencing non-cognitive symptoms, such as sleep disturbances, or agitation may be prescribed Suvorexant (Belsomra®) or Brexpiprazole (Rexulti®) respectively. These drugs are modestly effective and may cause a host of side effects including serious side effects of increased risk of death in older adults with dementia-related psychosis, as well as nausea, loss of appetite, headache, confusion, dizziness, impaired alertness and motor coordination, worsening of depression or suicidal thinking, complex sleep behaviors, sleep paralysis, compromised respiratory function. Therefore, the need for disease modifying therapies that can reverse or stop the underlying pathology of the disease is considered the most important area of need in the AD space. In AD, many trials of therapies aimed at lowering amyloid or tau have had mixed results though these trials have led to regulatory approval of two monoclonal antibodies, Aduhelm® or aducanumab in 2021 and Leqembi ® or lecanemab in January 2023. Nonetheless, these therapies are modestly effective, not widely available, and are associated with significant potential risks (e.g. amyloid-related imaging abnormalities). While specific disease mechanism targeting therapies for neurodegenerative disorders remain critical, therapies that target common alternative mechanisms such as neuroinflammation may offer meaningful benefits.
Our Approach to Alzheimer’s Disease
We believe SEMA4D impacts the pathology of AD through multiple mechanisms, making SEMA4D a promising target for therapeutic development in this disease that may prevent or delay the progress of, or reduce the symptoms of, the disease in patients with early Alzheimer’s dementia.
Pepinemab in Huntington’s Disease
The Unmet Medical Need for Huntington’s Disease
HD is a neurodegenerative genetic disorder that typically manifests in mid-adult life. People with HD experience profound neurodegeneration predominantly in the basal ganglia and cortex, which are brain areas critically involved in motor control and cognitive function. Individuals afflicted with HD develop involuntary movements, known as chorea, as well as significant cognitive and psychiatric problems. The gene inheritance is based on a single mutated autosomal dominant gene. Therefore, an individual with one mutated copy of the gene inherited from either parent will develop the disease. In general, if an individual has the disease, each of his or her children is at 50% risk of inheritance. Thus, each diagnosis may affect more than just one person with devastating impact on the family. To date, there is no FDA-approved disease modifying therapy and treatment is largely directed towards management of symptoms and improving quality of life.
According to the Huntington’s Disease Society of America, there are over 30,000 people in the United States who have been clinically diagnosed with HD and an additional 250,000 people that are at risk of inheriting a mutated HD allele from their parents. Less than 5% of at-risk individuals pursue predictive genetic testing, due to a lack of effective treatments. However, because there is a 50% chance of inheriting the mutated allele, approximately 125,000 of people in the at-risk pool will ultimately develop HD. The development of a disease-modifying therapy could encourage at-risk patients to seek out testing.
Current Approaches to the Treatment of Huntington’s Disease
Despite extensive medical research into the pathogenesis of HD, little progress has been made in developing disease-modifying treatment. Treatment is mainly limited to palliative measures, which evolve as the disease advances. Sometimes, medications to treat some symptoms generate side effects that worsen other symptoms, which complicates the overall treatment regimen and necessitates regular reviews of medications by physicians and updates to the treatment protocol.
To treat movement disorders, clinicians often prescribe antichoreic drugs, such as tetrabenazine or Teva’s Austedo® (deutetrabenazine), or neuroleptics. Tetrabenazine and Austedo® are specifically approved by the FDA to reduce the involuntary jerking and writhing movements associated with HD. However, tetrabenazine carries serious side effects, including worsening or triggering depression, insomnia, drowsiness, nausea and restlessness. Austedo®, a deuterated form of the drug, was approved in April 2017 and may have reduced side effects. Commonly used neuroleptics include Haldol® (haloperidol) and clozapine, which can suppress unwanted movements but can also worsen involuntary contractions and muscle rigidity. Other drugs prescribed to alleviate motor symptoms include anti-seizure medications such as Klonopin® (clonazepam) and anti-anxiety drugs like Valium® (diazepam), although these drugs alter consciousness and carry risks of dependence and abuse.
For psychiatric symptoms, clinicians prescribe antidepressants, antipsychotics, or mood-stabilizing drugs depending on the severity and particular constellation of symptoms for each patient. The antidepressants commonly used in treating HD patients are serotonin reuptake inhibitors, such as Lexapro® (escitalopram), Prozac® (fluoxetine), or Zoloft® (sertraline). Antipsychotics may also be used to suppress violent outbursts, agitation, and other symptoms of mood disorders or psychosis. Mood-stabilizing drugs can treat bipolar symptoms when they are present, including lithium and anticonvulsants, such as valproic acid and lamotrigine. These drugs can cause weight gain, tremors, or gastrointestinal symptoms. To supplement medications, psychotherapy can help HD patients cope and manage behavioral problems while also fostering communication with family members.
Our Approach to Huntington’s Disease
We believe SEMA4D impacts the pathology of HD through multiple mechanisms, making SEMA4D a promising target for therapeutic development in this disease.
Clinical Development of Pepinemab in Huntington’s Disease
Early Studies and Preclinical Data
We have conducted preclinical studies evaluating the pepinemab antibody as a therapeutic agent for multiple neurological indications. We examined pepinemab in a transgenic mouse model of HD, finding that weekly pepinemab administration prevented brain degeneration in areas affected by HD. Pepinemab-treated mice also exhibited improvements in a range of behavioral and cognitive tests, but not motor tests. We also examined changes induced by pepinemab in a mouse model of MS, observing substantial reductions in neuroinflammatory processes and a sparing of myelin degradation. These preclinical results were important proof-of-concept steps necessary to move forward with clinical trials in multiple neurological indications.
HD is based on a single mutated gene, and transgenic animals have been engineered to express this gene and such animals are found to reproduce many symptoms similar to those of the human disease. We and our academic collaborators evaluated the pepinemab antibody as a potential therapy in the yeast artificial chromosome, or YAC, transgenic mouse model that expresses full-length mutated human huntingtin gene, or YAC128, and reproduces many of the characteristic signs and symptoms of HD. Starting at six weeks of age, YAC128 and normal wild type, or WT, control mice received either pepinemab or isotype-control antibodies weekly for 47 weeks. Before the mice reached 12 months of age, behavioral assessments and tissue analyses were performed to determine any benefits from treatment with the pepinemab antibody. As illustrated below in Figure 6, the results demonstrated a significant reduction in the loss of cortical and white matter volume in the brain of the transgenic animals. Loss of brain volume is a characteristic neuropathology in these animals that is also observed in both HD and progressive MS patients.
Figure 6. Pepinemab Treatment Significantly Inhibits Cortical and Corpus Callosum Degeneration in Brains of YAC128 Mice


Cortical (grey matter) volume and Corpus Callosum (white matter) volume were determined in transgenic (YAC128) and WT control mice that had been treated with either control or pepinemab antibody from six weeks of age until sacrifice at 12 months. Open bars are normal mice, closed bars are YAC128 mutant mice.
The mice were evaluated in an open-field activity test, which measures the presence of anxiety-like behavior as reflected in their tendency to avoid open space in the center of their cage. Control YAC128 transgenic mice had both a significantly reduced number of entries into the center and spent less time in the center. Pepinemab-treated YAC128 mice had no significant difference in number of center entries from WT control mice, suggesting that pepinemab can reduce anxiety-like behavior. The study found similar results using total time spent in the cage center as its behavioral measure.
In another cognitive test, investigators found that pepinemab antibody treatment improved spatial memory in a novel object location test in the YAC128 mouse model of HD. Mice are naturally curious and if an object is placed in their cage, they will investigate it through nose probes, or “sniffing.” As demonstrated in Trial 1 in Figure 7, if two different shaped objects are placed at one end of the cage, they investigate both equally because both objects are novel. As demonstrated in Trial 2 in Figure 7, if the mouse is removed and one of the objects is relocated to the opposite end of the cage, then when the same mouse is reintroduced, it will preferentially investigate the object in the now novel location. This is illustrated in the WT control group of Figure 7, where the ratio of investigating the two different objects is represented by the white bars for Trial 1 and by the grey bars for Trial 2. However, as illustrated in YAC128 control group, if this same sequence of trials is performed with YAC128 mice, the ratio of investigating the two different objects is indistinguishable in Trial 1 and Trial 2. This suggests that these mice do not remember which location is old and which location is novel. In contrast, as illustrated in YAC128 anti-SEMA4D group, if YAC128 mice have been treated with pepinemab, then these mice show a memory trial performance indistinguishable from WT control mice. The data suggest that pepinemab may improve the working spatial memory deficits that are found in some neurological disorders such as HD and AD.
Figure 7. Pepinemab May Improve Spatial Memory in the YAC128 Mouse Model

Control WT mice preferentially explore an object in a novel location, while untreated YAC128 mice do not. Treatment of YAC128 with pepinemab antibody preserved this WT behavior.
SEMA4D is Progressively Upregulated during HD progression
Although the clinical manifestations of HD clearly indicate neuronal deficits, the close interaction and interdependence of glial cells and neurons allows for the possibility of a glial origin to neuronal pathology by initiating and/or amplifying neuronal dysfunction. We have found that during underlying disease progression in HD transgenic mice, SEMA4D is upregulated (i.e., more highly expressed) in neurons (Fig. 8). We have observed similar upregulation of SEMA4D in neurons at progressive stages of disease in HD patient autopsy specimens (Fig 9). As described above, blocking SEMA4D signaling could prevent or reduce disease-associated inflammatory transformation and loss of normal astrocyte functions during HD progression. In the case of HD, neuronal stress might be the result of accumulation of aggregates of mutant huntingtin protein. We believe that neuronal stress in other slowly progressive neuroinflammatory and neurodegenerative diseases such as Alzheimer’s may follow from a different physiological cause but result in similar inflammatory response.
Figure 8. SEMA4D is Progressively Upregulated in NeuN+ Neurons of HD Mice

•SEMA4D expression is upregulated in HD mice as disease progresses, compared to low expression in wild type, or WT, control.
•SEMA4D is upregulated early in disease, prior to onset of symptoms, which occurs at approximately 5 months of age in Q175 HD transgenic mice.
•SEMA4D co-localizes with NeuN+ neurons.
The figure above shows NeuN/Sema staining of the retrosplenial cortex region of the Q175 knock-in mouse model of HD and age-matched WT littermate controls. Representative images are shown from analysis of three mice per time-point. M in this figure represents months of age. Figure 1 in Evans et al., Journal of Neuroinflammation 19:200 (2022)
Figure 9. SEMA4D is Upregulated in Neurons during Underlying HD Progression in Patients

SIGNAL Phase 2 Clinical Trial in HD
The SIGNAL study was designed to assess the safety and efficacy of pepinemab in early-stage and prodromal HD patients. SIGNAL was a randomized, double-blind, placebo-controlled Phase 2 clinical trial evaluating the safety, tolerability, pharmacokinetics, and efficacy of intravenously administered pepinemab. We initiated the clinical trial in July 2015. We engaged the Huntington Study Group, HSG, a contract research organization specializing in HD, to assist in site selection and trial management. The trial had an adaptive design in two cohorts. The initial Cohort A of 36 patients was treated monthly for six months with either pepinemab or placebo in a 1:1 ratio. At the end of six months, the placebo group crossed over to pepinemab so that all subjects were treated with the drug until month 12. Interim analysis of Cohort A data for 36 randomized patients was completed in April 2017. Data from this cohort showed that treatment was well-tolerated and that pepinemab induced a sharp increase in glucose metabolism in the brain during HD disease progression as detected by conventional FDG-PET imaging accompanied by signs of cognitive improvement in patients with manifest disease symptoms. On the basis of this data, the design of the Cohort B study was modified, and enrollment in Cohort B was completed in December 2018. Cohort B enrolled a total of 265 subjects in two groups: 179 patients in group 1 (B1) who have been diagnosed with early manifest disease, and 86 in group 2 (B2) who are late prodromal. All subjects were randomized 1:1 to receive monthly infusions of either pepinemab or placebo for 18 months in double-blind fashion without crossover. Following discussions with FDA, coprimary endpoints for this clinical trial were pre-specified to include a family of two cognitive assessments developed for HD, and the treating physicians Clinical Global Impression of Change (CGIC) following 18 months of treatment. A Composite Index of the full HD-Cognitive Assessment Battery (HD-CAB) was an exploratory endpoint. Additional endpoints included imaging by MRI to detect brain atrophy and FDG-PET imaging in a subset of patients to detect changes in brain metabolic activity which is known to decline during the normal course of disease progression. The FDA’s Division of Neurology Products has granted both Orphan Drug and Fast Track designation to pepinemab (VX15/2503) for Huntington’s disease.
Topline data for the SIGNAL study was released in September 2020 and followed by a more detailed report at medical conferences on October 30, 2020, April 30, 2021, and September 10, 2021, and publication of full study results in Nature Medicine 28:2183-2193 in 2022. As with any well-designed phase 2 study, the main goal of the SIGNAL study was to identify a patient population that can benefit from the selected treatment and to characterize endpoints that can be employed to evaluate treatment benefit in this population. Although the study did not meet pre-specified co-primary endpoints, we believe that evidence of treatment benefit to patients is reflected in key cognitive assessments for the total population as well as in CGIC scores of patients who were somewhat more advanced in disease progression at the time of enrollment, support continued development of pepinemab in both HD
and potentially other slowly progressive neurodegenerative diseases, including AD, that are characterized by cognitive decline, brain atrophy and reduced metabolic activity. Key observations from pre-specified and post-hoc analyses include:
•Pre-specified exploratory volumetric MRI analysis of brain in patients with early manifest disease demonstrate treatment related reduction in brain atrophy. In addition, FDG-PET imaging shows increased brain metabolic activity (Figure 10).
•Significant treatment benefit for pepinemab as reflected in the HD-Cognitive Assessment Battery (HD-CAB) Composite Index (Figure 11).
•A further signal of benefit was provided by analysis of treating physicians’ Clinical Global Impression of Change in a subpopulation of patients with somewhat more advanced disease progression (TFC 11) at the time of enrollment. We believe that this reflects the difficulty of discerning clinical changes very early in disease progression because of the slow initial rate of change which then accelerates over time.
Because of the important role of astrocytes in glucose transport, we investigated the effect of treatment with our humanized anti-SEMA4D antibody, pepinemab, on FDG-PET of different brain regions of interest (ROI) in patients with early manifest HD based on diagnostic confidence level and a Total Functional Capacity score of 11-13 (top of the functional scale).
Figure 10: Pepinemab reverses decline in FDG-PET in Early Manifest HD patients

Figure 10 shows graphical representations of changes in FDG-PET signal as a percentage of baseline over the full 18-month treatment period for different brain regions of interest including at the top composite scores for an extended frontal lobe and composite cortical regions. Statistically significant differences between pepinemab and placebo are indicated by an asterisk (*) p-value of less than 0.05 as reported in Nature Medicine (2022), 28(10):2183-2193.
As seen in the left panel of Figure 10, FDG-PET SUVR declines over 18 months across almost all brain regions in the early manifest HD patient population. This decline is reversed by pepinemab treatment in most cortical regions but, importantly, not in striatum (caudate and putamen). Decline in FDG-PET has been variously attributed to either reduced glucose uptake by reactive glial (mostly astrocytes) and to loss of energy intensive synaptic activity due to neurodegeneration. We suggest that under conditions of widespread change between astrocyte homeostatic and reactive states, the observed decline in FDG-PET SUVR in cortical regions and its reversal by pepinemab treatment is due to effects on SEMA4D-dependent astrocyte reactivity. However, in striatum, a brain region known to undergo neurodegeneration early during HD-progression at a rate 4 times greater than other brain regions, it appears that decline in FDG-PET SUVR may be predominantly associated with degeneration due to direct effects of toxic forms of mutant huntingtin that are not SEMA4D-dependent and, therefore, not reversed by pepinemab. This suggests a two-stage model of neurodegenerative pathology. An initial mutant huntingtin-dependent (or, in AD, Aβ amyloid or Tau-dependent) phase that damages
neurons and leads to upregulation of SEMA4D followed by a SEMA4D-dependent neuroinflammatory phase that significantly amplifies and aggravates damage.
Cognition
In multiple surveys, HD patients and their families have identified cognitive decline as a major concern during disease progression. The Huntington’s Disease Cognitive Assessment Battery (HD-CAB) is based on six different measures of change in different cognitive domains that has been employed by HD investigators to assess cognitive decline. The SIGNAL study was designed to employ HD-CAB as a primary cognitive endpoint. We were, however, encouraged by FDA to instead adopt a novel two-item cognitive family comprised of the OTS and PTAP measures from HD-CAB, primarily, it seemed, to avoid use of a composite score of six assessments. Unfortunately, the SIGNAL study was not designed to be powered for this substitute endpoint and the effect of pepinemab treatment on OTS missed significance (one-sided p=0.028) and for PTAP only showed a trend (p=0.06). As originally planned, however, the study was well-powered for HD-CAB and indicated a highly significant treatment effect (p=0.007). This was consistent with significantly reduced apathy severity (p=0.017) which several studies in HD and AD have shown to be correlated with cognition. Similarly, multiple studies have reported that decline in FDG-PET correlates with cognitive decline and disease progression in AD. Pepinemab is, to our knowledge, the only agent that has been shown to reverse both metabolic and cognitive decline in a neurodegenerative disease.
As previously reported for AD, onset of symptomatic disease is associated with loss of “learning effects”. It is, therefore, of particular interest that patients with early manifest HD do not show the improvement in performance on sequential administration of HD-CAB that is evident in cognitively normal late prodromal subjects (Figure 11). Importantly, the ability to learn from experience is restored and HD-CAB performance improves in early manifest patients during the first six months of pepinemab treatment. We suggest that “learning” is intrinsically significant to patients and could serve as a surrogate endpoint reasonably likely to predict clinical benefit.
Figure 11: Pepinemab treatment restores significant “Learning” effects detected by HD-CAB.

Figure 11: Pepinemab treatment improves cognitive scores of HD Cognitive Assessment Battery (HD-CAB) composite in HD subjects with early manifest disease. The difference between placebo and pepinemab treatment was significant, with a one-sided p-value = 0.007. Note: no change is observed in late prodromal group with pepinemab treatment as reported in Nature Medicine (2022), 28(10):2183-2193.
In view of the two-stage model of neurodegenerative pathology suggested by differential effects of pepinemab treatment on FDG-PET in cortical regions vs striatum during early HD progression, we considered whether cognitive treatment effects might be most evident in patients with early evidence of cognitive decline. Analysis of the effect of treatment on HD-CAB was, therefore, stratified by the Montreal Cognitive Assessment (MoCA) score at baseline. As seen in Figure 12, a significant treatment effect (p=0.056) was observed in the MOCA<26 subgroup (cognitive deficit) during the first 6-months of treatment but was not discernible in the MoCA≥26 subgroup (normal cognition).
Figure 12: Significant HD-CAB treatment effects as early as 6-months in the HD patient subpopulation with early signs of cognitive deficits (MoCA<26).

Nature Medicine (2022), 28(10):2183-2193.
Pepinemab in Cancer
Overview
We have studied pepinemab as a treatment for advanced solid tumors, including NSCLC, HNSCC and PDAC. Our preclinical data suggests that blocking of SEMA4D promotes infiltration of immune cells that can eradicate the tumor. We completed a Phase 1 clinical trial of pepinemab as a single-agent cancer therapy and released top-line data in October 2014. We initiated the CLASSICAL–Lung clinical trial of pepinemab in combination with avelumab, a checkpoint inhibitor of the PD-1/PD-L1 pathway, in October 2017 in patients with NSCLC who have not been previously treated with immunotherapy and in patients who have failed prior immunotherapy. Near topline data for the CLASSICAL–Lung clinical trial was reported at ASCO in June 2020 and a manuscript reporting the results was published in Clinical Cancer Research April 5, 2021; DOI: 10.1158/1078-0432.CCR-20-4792. We have paused our clinical trials related to cancer.
The Role of SEMA4D in Cancer
As illustrated in Figure 13, we have demonstrated in preclinical research that many tumors express a high concentration of SEMA4D at the invasive tumor margin, the growing edge of the tumor, creating an apparent barrier.
Figure 13. SEMA4D Expression Concentrated at Tumor Growing Edge

Low magnification images show intense SEMA4D staining at the invasive tumor margins (brackets) of colorectal and breast tumors in mice.
In preclinical studies, we have also determined that treating tumor-bearing animals with anti-SEMA4D antibody leads to breakdown of this gradient of SEMA4D expression as shown in Figure 14. This made it possible to determine whether the SEMA4D “barrier” inhibits infiltration of tumoricidal immune precursor cells into tumors.
Figure 14. Pepinemab Breaks Down SEMA4D Barrier in Colon26 Tumor

As illustrated in Figure 15, treating tumor-bearing animals with anti-SEMA4D results in enhanced infiltration of CD8+ T cells into the tumor. Figure 16 shows that this enhanced infiltration results in a statistically significant increase in both the total number of CD3+ T cells and CD8+ T cells and in tumor-specific CTL among tumor-infiltrating lymphocytes, or TIL, recovered from the mice treated with anti-SEMA4D antibody as compared to mice treated with a control antibody.
Figure 15. Anti-SEMA4D Antibody Increases Cytotoxic T Cells in Tumor

Figure 16. Anti-SEMA4D Antibody Enhances Tumor-specific Cytotoxic TIL

In addition to increased infiltration of T cells, infiltration of other functionally important immune cells, including cells expressing the CD11c marker and/or the F4/80 marker of antigen presenting cells, or APC, are also increased as illustrated in Figure 17.
Figure 17. SEMA4D Gradient at Invasive Tumor Margin Regulates Migration and
Maturation of Antigen Presenting Cells

Anti-SEMA4D treatment enhances infiltration of pro-inflammatory cells.
Importantly, as illustrated in Figure 18, the change in cell populations induced by anti-SEMA4D treatment enhances secretion of tumoricidal cytokines (IFN γ, TNF α) and chemokines (CXCL9) that recruit activated CTL while simultaneously reducing secretion of molecules that promote infiltration of immunosuppressive cells (MCP-1, CXCL1, CCL17). This results in increased APC and CTL that can give rise to tumoricidal effects and reduces cells such as regulatory T cells, or Tregs, Myeloid Derived Suppressor Cells, or MDSC, and M2 type Tumor Associated Macrophage, or TAM, that express the characteristic CD206 marker (Figure 17). Neutralizing SEMA4D with anti-SEMA4D antibody, therefore, results in greater immune infiltration as illustrated in Figures 15-17 and has the potential to give rise to greater tumor destruction. This is consistent with the Phase 1 clinical trial of pepinemab as a single-agent cancer therapy in patients with solid tumors (e.g., colorectal, breast, lung, renal and bladder cancers) in which patients with higher levels of circulating B and T cells were observed to have longer progression-free survival. We believe the level of circulating B and T cells is a surrogate marker for residual immune competence in these heavily pre-treated patients.
Figure 18. Anti-SEMA4D Treatment Shifts the Balance of Cytokines and Chemokines in the Tumor Microenvironment

Anti-SEMA4D treatment enhances secretion of tumoricidal Th1 cytokines (IFN γ, TNF α) and chemokines (CXCL9) that recruit activated cytotoxic T lymphocytes (CTL), while reducing chemokines that promote infiltration of immunosuppressive cells (MCP-1, CXCL1, CCL17).
As illustrated in Figures 19A and B, we have also demonstrated in mouse models of colorectal and head and neck cancer that the pepinemab antibody amplifies the benefits of other treatments that increase anti-tumor immunity, including, in particular, the checkpoint inhibitors anti-CTLA-4 and anti-LAG3. Five separate studies performed by us showed tumor regression on average of approximately 80% and as high as 100% of mice in the colorectal tumor model (Figure 19A). We understand this synergy as the combined effect of an agent, anti-CTLA-4, which allows increased expansion of tumor-specific T cells in tumor draining lymph nodes and anti-SEMA4D that increases infiltration of these expanded T cells into tumor. Checkpoint inhibitors may also increase T cell activity intratumorally. Similar benefits are seen in the head and neck cancer model and in a colon cancer model in combination with anti-LAG3 (Figure 19B).
Figure 19A. Combination Treatment with Anti-CTLA-4 and Anti-SEMA4D in a Colorectal Tumor

Single agent treatments (anti-SEMA4D and anti-CTLA-4) induce a modest inhibition of tumor growth but act synergistically in combination (anti-CTLA-4 + SEMA4D) to cause tumor regressions.
Figure 19B. Anti-SEMA4D Antibody Enhances Activity of Immune Checkpoint Antibodies:
Combination with anti-CTLA-4 and with anti-LAG3 in Preclinical Cancer Models
|
|
|
|
|
|
|
anti-CTLA-4 Combination with Pepinemab in Head & Neck Cancer (collaboration with NIH) 
|
|
anti-LAG3 Combination with Pepinemab in Colon Cancer 
|
The Unmet Medical Need for Cancer
Cancer is a leading cause of death worldwide. Cancer follows only heart disease as the leading killer in the U.S. The American Cancer Society estimated that in 2024 approximately 2 million Americans would be diagnosed with cancer and 611,720 would die from the disease.
Current Approaches to Cancer Treatment
Standard treatment regimens for cancer vary widely by tumor type and location as well as by stage of the cancer, health of the patient and several other factors. Multiple treatment options include surgery, radiation, chemotherapy and administration of other anticancer agents. A cancer patient often receives treatment with a combination of these methods. For patients with localized disease, surgery and radiation therapy are particularly effective. Systemic drug therapies are generally used by physicians in patients who have cancer that has spread beyond the primary site or cannot otherwise be treated through surgery. The goal of these therapies is to damage and kill cancer cells or to interfere with the molecular and cellular processes that control the development, growth and survival of cancer cells. In many cases, drug therapy entails the administration of several different drugs in combination. Over the past several decades, drug therapy has evolved from non-specific drugs that kill both healthy and cancerous cells, to drugs that target specific biological activities related to cancer.
Immunotherapy is one of the most promising therapeutic approaches for cancer because it has the potential to be targeted, is generally lower in toxicity compared to chemotherapy, and can potentially improve survival in end-stage disease. The anti-cancer immune response may lead to the restoration of immune surveillance, which has the potential to contain the metastatic process and limit future relapse or tumor escape. Immunotherapy could bring patients closer to a curative treatment, something that has not been achieved with other targeted oncology therapeutics.
A promising immunotherapy approach to activating antitumor immunity with demonstrated efficacy is the blockade of immune checkpoints. Immune checkpoints refer to inhibitory pathways hardwired into the immune system that are crucial for modulating the magnitude and duration of immune responses to minimize collateral tissue damage. Scientists have observed that tumors co-opt certain immune-checkpoint pathways as a major mechanism of immune resistance, particularly against T cells that are specific for tumor antigens and otherwise would attack the tumor. Research has demonstrated that because many of the immune checkpoints are
initiated by the interaction between ligands and their specific receptors, these immune checkpoints can be readily blocked by antibodies that neutralize ligands or block receptors. Anti-CTLA-4 antibodies are antibodies to the cytotoxic T-lymphocyte-associated antigen 4 and Yervoy was the first of this class of immunotherapies to achieve approval by the FDA. Programmed cell death protein 1, or PD-1, is another immune checkpoint pathway currently being targeted with immunotherapies. Merck’s anti-PD-1 drug Keytruda (pembrolizumab) was initially approved for use for the treatment of patients with advanced or unresectable melanoma who are no longer responding to first-line therapy. Opdivo is a drug with similar activity marketed by Bristol Myers Squibb. Both Opdivo and Keytruda have received FDA approvals for multiple cancer types including for patients with NSCLC and HNSCC. Less than 20% of patients overall experience benefit in terms of prolonged survival but, in general, not a cure. Other checkpoint inhibitors targeting PD-L1 have also received approvals for certain patient populations with specific cancer indication: Genentech’s Tecentriq® (atezolizuma) in urothelial cancer and NSCLC; Bavencio® (avelumab) in Merkel cell and urothelial cancer; and AstraZeneca’s Imfinzi® (durvalumab) in urothelial cancer and as maintenance therapy in unresectable Stage III NSCLC following chemoradiation therapy. Multiple approvals in additional cancer indications have followed and more are in progress.
Currently, there are several hundred clinical trials of anti-PD-1, the receptor, and anti-PD-L1, the matching ligand, many of which may selectively enroll patients with tumors that express the programmed death ligand 1, or PD-L1, due to a greater expected response rate in such patients than those with PD-L1 negative tumors. However, even though PD-L1 positive patients generally respond better than PD-L1 negative patients, the anticipated response rate of PD-L1 positive patients to single agent anti-PD-1/PD-L1 is generally low, at approximately 20%, with the exception of melanoma and bladder cancers, where response rates can be as high as 35% to 40%. Therefore, we believe it is important to identify combination therapies that could result in improved response rates in more tumor types.
Our Approach to a Combination Therapy in Cancer
Preclinical research into pepinemab in animal models has demonstrated that expression of SEMA4D by cancerous cells and by other tumor associated immune cells is common to a wide variety of tumor types, and that SEMA4D expression in tumors can enhance tumor growth, survival and metastatic potential. We believe that the combination of pepinemab with immunotherapeutic drugs could prove beneficial. Many immunotherapeutic drugs act by inhibiting negative feedback that limits the magnitude or duration of immune responses, e.g., checkpoint inhibitors such as anti-PD-1, or act by directly inducing greater tumor-specific immune activity, e.g., co-stimulator activities or cancer vaccines. Pepinemab has a different immunotherapeutic mechanism of action in cancer. It promotes infiltration of tumoricidal immune cells into a tumor and a reduction in immunosuppressive cells. As such, we believe pepinemab could enhance the activity of other agents that increase peripheral immune responses. This is the basis for several of our preclinical and clinical collaborations.
In preclinical studies, we determined that pepinemab in combination with a CTLA-4 checkpoint inhibitor can greatly enhance the immune response to tumors by amplifying the benefits of such checkpoint inhibitor. In preclinical tumor models, anti-SEMA4D demonstrated synergy in combination with anti-CTLA-4 for inhibition of tumor growth and increased frequency of complete tumor regression. Based on our preclinical studies, it appears that pepinemab removes the barrier presented by SEMA4D to infiltration into the tumor of immune cells expanded by blockade of CTLA-4. Pepinemab has a profound influence on the traffic of tumor-specific immune cells and, therefore, their ability to eradicate tumors.
Notwithstanding the promise of checkpoint inhibitors, we believe there are still challenges with treatments that are currently approved and in development. The response rate to anti-CTLA-4 is higher in melanoma than in most other tumor types. Combination with pepinemab could increase response rates in cancers that otherwise respond poorly to checkpoint inhibitors as single agents. We have observed in preclinical models that SEMA4D produced in tumors obstructs activation and expansion of tumor-inhibiting immune cells such as MDSC, M2-type macrophage and Treg in the tumor environment.
In addition to the immune-mediated mechanism of action of pepinemab described above, there is an independent mechanism of action relevant to certain tumors that express both the plexin-B1 receptor for SEMA4D and an oncogenic membrane receptor kinase, ErbB-2 or MET. We and others have shown that the crosslinking of membrane associated PLXNB1 receptors by SEMA4D can transactivate the two oncogenic membrane receptor kinases, ErbB-2 and MET. ErbB-2 is also known as human epidermal growth factor receptor 2, or HER2, the target of the immunotherapy Herceptin ® (trastuzumab). ErbB-2 and MET membrane receptor kinases are oncogene products, which when transactivated are known to play an important role in the development and progression of certain types of cancers. Both SEMA4D and its PLXNB1 receptor are over-expressed in a wide array of tumor types, such as breast, lung, colorectal, pancreatic, ovarian, head and neck cancer and sarcoma. SEMA4D is also produced by inflammatory cells present in certain tumor microenvironments and has been shown in genetic studies to be a key oncongenic factor in osteosarcoma. As illustrated in Figure 20, we have demonstrated in preclinical animal models that blocking SEMA4D from crosslinking its PLXNB1 receptor by treatment with pepinemab induces regression of a PLXNB1/ErbB-2 double positive tumor even when administered as a single agent. We believe that this single agent activity may be attributed to pepinemab’s neutralization of SEMA4D to block its interaction with its PLXNB1 receptor and prevent transactivation of ErbB-2 in combination with the immune enhancing effects of pepinemab. We believe
pepinemab represents a new potential therapeutic strategy for treatment of HER2+ breast and ovarian cancers either as a single agent or in combination with anti-HER2 antibodies (e.g., trastuzumab).
Figure 20. Treatment of PLXNB1 and ErbB-2 Double Positive Mammary Carcinoma with Anti-SEMA4D Delays Tumor Growth

The single agent efficacy of anti-SEMA4D in a PLXNB1 and ErbB-2 double positive tumor contrasts with the limited single agent efficacy in a colorectal cancer. This may be attributed to the dual effect of anti-SEMA4D in blocking the oncogenic ErbB-2 pathway as well as promoting immune infiltration into the tumor.
Clinical Development of Pepinemab in Cancer
Early Studies and Preclinical Data
We and others have shown in preclinical studies that SEMA4D protein is highly expressed in the majority of the solid tumors evaluated, including gastrointestinal, head and neck, breast, lung, ovarian, skin, pancreatic, urogenital and sarcoma, including osteosarcoma. The results of these studies reveal that the majority of tumors sampled have moderate to high SEMA4D expression levels. Thus, a potential therapy involving SEMA4D molecule signaling may be applicable to many forms of cancer. We also found that the plexin-B1 receptor, the highest affinity receptor for SEMA4D, was broadly expressed in a range of tumor types.
We conducted preclinical studies evaluating pepinemab in conjunction with checkpoint inhibitors similar to the anti-PD-1 antibody nivolumab, and the anti-CTLA-4 antibody ipilimumab. These studies generated preclinical data suggesting that the pepinemab antibody can act synergistically with anti-PD-1 and anti-CTLA-4 antibodies. Anti-CTLA-4 is believed to be active in draining lymph nodes of the tumor, where it acts to enhance expansion of tumor-specific T cells, as well as in the tumor environment. Expanded T cells from draining lymph nodes must penetrate into the tumor to be effective. Anti-PD-1 is thought to act predominantly to block interaction between PD-1 positive tumor-associated T cells and tumor cells induced to express the PD-L1 ligand. Pepinemab has been shown in preclinical studies to promote infiltration of immune cells into a tumor and, as such, we believe that combining pepinemab with either of these checkpoint inhibitors could enhance their activity to increase immune responses in tumors.
Completed Phase 1 Clinical Trials
In October 2014, we completed a two-center, open-label, multiple-dose, dose-escalation, non-randomized, Phase 1 safety and tolerability clinical trial of intravenous pepinemab in adult patients with advanced solid tumors, such as colorectal, breast, lung, renal and bladder cancers. As illustrated in Figure 21, it was observed that some patients had relatively greater benefit from pepinemab treatment as demonstrated by extended progression-free survival. This was directly correlated to the level of circulating immune cells, a surrogate marker of immune competence. This is consistent with our understanding of the immune-mediated mechanism of action of pepinemab which enhances immune cell traffic and tumor infiltration but does not alone increase the level of circulating immune cells. Our scientific rationale for combining pepinemab with an immunomodulatory therapy is to increase the number of patients who have a sufficiently strong immune response so that they can benefit from the ability of pepinemab to direct these immune cells into the tumor.
Figure 21. Correlation of Immune Cell Number versus Duration of Progression-Free Survival.

In October 2014, we reported final results of our Phase 1 clinical trial of pepinemab in patients with solid tumors. In this clinical trial, 460 doses of pepinemab were administered to 42 patients as weekly intravenous infusions at concentrations ranging from 0.3 to 20 mg/kg. Pepinemab was well tolerated through 20 mg/kg, the highest dose tested. Patients with elevated levels of circulating lymphocytes were observed to have had longer progression-free survival when treated with pepinemab, and one of these patients had a partial response with tumor shrinkage. There were 15 serious adverse events in 12 patients all of which were unrelated to the treatment as determined by independent review. One pancreatic cancer patient developed a dose-limiting toxicity, or DLT, involving elevated liver enzymes concurrent with disease progression (metastasis to liver). The most frequent treatment-related adverse events included grade 1/2 nausea and fatigue.
Pepinemab appeared to be well tolerated in this study, as well as in a separate unrelated Phase 1 clinical trial of single-ascending doses up to 20 mg/kg in 50 patients with multiple sclerosis in which no DLTs were observed. Furthermore, in both short and longer term preclinical animal toxicology studies in monkeys and rodents, the pepinemab was well tolerated at weekly doses up to 200 mg/kg administered over six months.
Completed Phase 1b/2 Clinical Trials
Non-Small Cell Lung Cancer (NSCLC)
In October 2017, in collaboration with Merck KGaA, based on safety data obtained in a Phase 1 clinical trial with pepinemab administered as a monotherapy in patients with solid tumors, we initiated the CLASSICAL–Lung Phase 1b/2 clinical trial in NSCLC of pepinemab in combination with avelumab, a checkpoint inhibitor targeting the PD-1/PD-L1 pathway. The CLASSICAL-Lung trial consists of a dose escalation phase and a subsequent dose expansion phase. The dose escalation phase of the trial consisting of 12 subjects is complete, and we have now completed the dose expansion phase, which includes 18 subjects in one cohort of patients who are immunotherapy naïve and 32 subjects in a second cohort whose tumors have progressed during or following an initial treatment with anti-PD1/PD-L1.
Approximately 59% of the CLASSICAL-Lung trial subjects whose tumors had progressed during or following treatment with FDA-approved checkpoint inhibitors experienced a halt or reversal of tumor progression after treatment with the combination of pepinemab plus avelumab. About half of the subjects who benefited from the combination had been treated with Keytruda and roughly 25% had been treated with Opdivo prior to enrolling in this clinical trial. Two patients had partial responses, or PRs, with approximately 66% and 52% tumor reductions on combination therapy after progression on Keytruda, and 15 patients experienced stable disease, or SD, including three who had been refractory to prior anti-PD1/PD-L1.
Among 21 evaluable immunotherapy naïve patients enrolled, five subjects experienced a partial response following treatment with pepinemab plus avelumab. A total of three subjects have experienced durable clinical benefit for more than one year and an additional three subjects have been on study for at least 26 weeks. The disease control rate (PR plus SD) is approximately 81%.
Comparative analysis of available pre-treatment and on-treatment biopsies in a subset of subjects indicate that there is increased CD8+ T cell influx into tumors following combination therapy in patients experiencing a partial response or stable disease, suggesting a favorable treatment-related change in the tumor microenvironment. Tumor was absent or greatly reduced in on-treatment biopsies from these subjects.
No concerning safety signals with the combination of pepinemab and avelumab have been identified by investigators to date. One dose limiting toxicity, a grade 3 pulmonary embolism, occurred. This resolved and did not recur in that same subject or additional subjects in any cohort, and there have been no dropouts or discontinuations due to toxicity.
Head and Neck Cancer
We believe another mechanism of action of anti-SEMA4D antibody that complements and enhances the effects described above of increased tumor penetration by antigen presenting cells and enhanced infiltration of CD8+ T-cells is reduced accumulation and activity of myeloid derived suppressor cells, or MDSC. This was also demonstrated in a preclinical model of head and neck cancer, the MOC1 carcinoma. In preclinical models, these changes in MDSC accumulation and function resulted in enhanced T-lymphocyte tumor antigen-specific responses in combination with either CTLA-4 or PD-1 targeted immune checkpoint inhibitors. MDSC appear to play a particularly important role in immune evasion in certain cancer indications, notably including HNSCC, by inhibiting the activity of cytotoxic T-cells. We have observed relatively few MDSC in NSCLC in our SIGNAL trial, as compared to results observed in HNSCC biopsies. As a result of these contrasting observations in HNSCC and NSCLC, we have entered into a collaboration with Merck Sharp & Dohme to initiate a combination phase 2 study of pepinemab with pembrolizumab (also known as KEYTRUDA™) in first-line recurrent and metastatic HNSCC. We initiated this study in the second half of 2021. As prespecified in the study protocol, the Company analyzed interim data from the first 36 patients in the study evaluating pepinemab and KEYTRUDA™ in immunotherapy naïve patients with recurrent or metastatic head and neck squamous cell carcinoma (HNSCC). The study was based on preclinical and clinical studies demonstrating that antibody blockade of semaphorin 4D (SEMA4D) in combination with immune checkpoint inhibitors (ICI) promotes infiltration of CD8+ cytotoxic T cells and inhibits the recruitment and function of myeloid derived suppressor cells (MDSC) in tumors, enabling enhanced ICI efficacy. The study results showed that pepinemab in combination with KEYTRUDA™ resulted in an approximately 2X increase in objective responses (ORR) and median progression free survival (PFS) in patients with hard-to-treat PD-L1-low tumors, those with combined positive score <20 (CPS<20), compared to historical response rates for ICI monotherapy in this population. ORR for the CPS<20 population was 21.1% with median PFS of 5.79 months, which is almost 2X that of historical response to checkpoint monotherapy in this population, ORR 11.9% and PFS 2.2 months. In contrast, patients in the CPS>20 subgroup (n=17) responded similarly to historical ICI monotherapy data. Biopsy data suggest that treatment-induced formation of highly organized lymphoid aggregates, tertiary lymphoid structures (TLS), correlate with disease control. TLS are characterized by a high density of B cells, antigen-presenting dendritic cells and activated T cells including stem-like TCF-1+, PD-1+, CD8+ T cells whose expansion and differentiation has previously been shown to be central for response to checkpoint inhibitors. The safety of pepinemab in combination with KEYTRUDA™ is regularly reviewed by an independent safety committee and has to date been found to be well tolerated.
Our ActivMAb Antibody Discovery Platform
Our Approach to Antibody Discovery
Our ActivMAb platform is a proprietary human antibody discovery platform which uses a novel method to express fully human monoclonal antibodies on the surface of the vaccinia virus. The vaccinia virus is a mammalian virus that enables synthesis and selection of fully human monoclonal antibodies in mammalian cells where they undergo the post-translational modifications that distinguish mammalian cells from either bacteria or yeast. To date, the most common methods for selecting fully human antibodies have been through immunization of immunoglobulin transgenic mice, which has the disadvantage of tolerance to the many target determinants that are common to both mice and humans (approximately 90%), or through use of in vitro libraries synthesized and expressed in either bacterial or yeast cultures. While library-based methods of antibody selection avoid the problem of tolerance, the selected antibodies are synthesized in an environment that differs from the mammalian cell lines in which they will ultimately be manufactured and their properties in that environment are not predictable. By expressing antibodies on a virus that infects mammalian cells, our antibodies undergo the normal range of modifications characteristic of such cells. We believe that these antibodies can more predictably transition to manufacturing in mammalian cell lines that are commonly used to produce commercial quantities of therapeutic antibodies. We believe our ActivMAb technology offers several advantages over selection platforms that utilize bacterial or yeast expression vectors:
•efficient selection of antibodies against multi-pass membrane proteins, an important class of pharmaceutical targets against which it has been very difficult to select specific antibodies;
•rapid generation of high affinity, full-length, human monoclonal antibodies synthesized and naturally modified in mammalian cells; and
•expression and selection of antibodies that easily and predictably transition to manufacturing in mammalian lines.
Our ActivMAb platform is designed to insert complementary DNA, or cDNAs, of interest in recombinant vaccinia viruses and to enable high-throughput screening of antibodies with desirable properties that are expressed on the viral surface. The vaccinia virus is an enveloped virus, which means that its protein capsid is protected by a membrane consisting of a lipid bilayer with a very small number of embedded viral proteins. We engineer the virus to efficiently express full-length IgG antibodies on the envelope surface. In effect, the technology enables the equivalent of phage display in mammalian cells. This is intended to have the dual advantage of allowing expression of full-length functional antibodies and reflecting the post-translational modifications of protein expression that distinguish mammalian cells from bacteria and yeast. The platform can aid in de novo antibody selection, optimization of antibody affinity, or conversion of a non-human antibody into a panel of fully human antibodies.
We believe antibodies selected for development through ActivMAb will be efficiently expressed because both discovery and eventual clinical and commercial manufacturing are in similar types of mammalian cells.
ActivMAb also provides an “Antigen Virus” application, a powerful complement to drug discovery strategies targeting complex protein targets including ion channels and G-protein coupled receptors (GPCRs) such as chemokine receptors. Specific membrane targets are also key to development of antibody drug conjugates (ADC) for cancer. The ActivMAb system enables expression of functional, properly folded complex proteins on the relatively simple membrane of a mammalian virus. We believe that this is a much more highly purified presentation and efficient selection technology than the complex natural membrane fragments that have been termed virus-like particles.
VX5 for Autoimmune Disease
VX5 is our first product candidate generated from our ActivMAb platform. VX5 is a human antibody to CXCL13, a molecule that regulates the formation of immune tissues that has initiated IND-directed development for the potential treatment of autoimmune disorders.
During a normal immune response, the interaction of CXCL13 and its receptor CXCR5 on B cells and follicular helper T cells directs those cells to primary follicles in lymph nodes and the spleen and induces germinal center formation and lymphoid organogenesis. In a chronically inflamed environment, ectopic lymphoid follicles form within affected tissues. Over-expression of CXCL13 in these tertiary lymphoid organs, accompanied by deregulation of regulatory interactions among immune cells, enables survival of autoreactive B cells and the generation of high affinity antibodies that contribute to development of autoimmune diseases, such as rheumatoid arthritis and MS.
In preclinical studies, anti-CXCL13 antibodies such as VX5 have been shown to prevent CXCL13 from interacting with its CXCR5 receptor, resulting in interference with B cell and T helper cell migration into inflamed tissues and ultimately the reduction of inflammatory and autoimmune responses. Therapeutic administration of anti-CXCL13 has been demonstrated to prevent disease progression in mouse models of rheumatoid arthritis and MS.
Discovery Collaborations with Third Parties
General Terms of Master Agreements
We have offered the ActivMAb platform as a discovery tool to third parties since 2014. We currently make ActivMAb available directly and through Science Exchange, Inc., which is an internet-based supplier orchestration platform. We enter into separate master agreements with each client that generally provide for one or more target molecules for antibody selection. The client provides sufficient quantities of antigens or a cDNA sequence for use in each program, and we use our ActivMAb platform to select human monoclonal antibodies against the antigen that substantially comply with the applicable program requirements set forth in the master agreement. Pursuant to each agreement, we may receive a technology access fee and research payments and are eligible to receive a success fee.
Following delivery of a selected antibody, the client is granted a non-exclusive, worldwide, royalty-free, limited-purpose license to use the selected antibody for research and testing purposes. Additionally, each client generally has an exclusive option to obtain an exclusive product license to develop and commercialize each selected antibody. If the client enters into a product license with respect to a particular antibody, it may, in the case of a proprietary target or in consideration for certain payments, preclude us, for a certain
time period, from undertaking or performing any activities, services or programs to identify or develop any antibodies to the antigen that is the subject of the product license.
Pursuant to these antibody selection agreements, we will own (i) all inventions and know-how discovered, developed, made, conceived or generated in the course of or as a direct result of the activities conducted under a discovery program that relate to the construction of immunoglobulin gene libraries or the process for the selection of monoclonal antibodies from such libraries and (ii) any and all antibodies generated under the discovery programs.
In addition to an upfront technology access fee, we are generally eligible to receive additional research support and performance payments with respect to each discovery program under the master agreement. Also, if the client exercises its option to obtain an exclusive product license to develop and commercialize selected antibodies, we would be eligible to receive milestone payments and low single-digit royalties on future net sales of products commercialized by client.
We also have entered into a number of collaborations for using ActivMAb to express complex antigens for antibody discovery in the clients’ labs. These antigen-virus agreements are done under a fee for service arrangements with no milestones or downstream payments to Vaccinex. Vaccinex is paid upon delivery of the agreed upon materials.
Multi-Pass Membrane Protein Research
A novel application of our ActivMAb platform is the ability to efficiently select antibodies against multi-pass membrane proteins. Multi-pass membrane proteins, which constitute the largest and most diverse group of membrane receptors in eukaryotes, are an important class of targets for pharmaceutical products. Many small molecule drugs target multi-pass membrane proteins, but it has been difficult to select antibodies against these targets because natural cellular membranes are a complex environment with many different proteins and specific multi-pass proteins cannot be purified away from the membrane without denaturing. We have invented fusion protein technology to enable the direct incorporation of multi-pass membrane proteins such as G protein-coupled receptors, or GPCRs, and ion channels into the viral membrane. This method is rapid, does not require any detergents or refolding, and can be applied to multiple different cell types in order to maximize protein expression. Specific antigen-expressing virus can be readily purified and used for antibody selection.
In November 2017, we entered into an agreement with Surface Oncology to select antibodies against two target antigens, including an undisclosed human multi-pass membrane protein. We delivered the selected antibodies in the second quarter of 2019 and Surface Oncology exercised its option to exclusively license two antibodies targeting one of the antigens from us for research purposes and purchased its option for an exclusive product license of antibodies targeting the other antigen in the third quarter of 2019. Surface Oncology has sublicensed this exclusive research license agreement to Coherus which is actively continuing phase 1/2 development. In 2019, we successfully completed antibody discovery campaigns with TWIST Bioscience Corporation, or TWIST, pursuant to which we shipped antigen particles to TWIST for use with its antibody libraries, and a protein engineering project with Heptares Therapeutics, Ltd. We delivered antibodies to Catalent Pharma Solutions, or Catalent, as part of our ongoing antibody drug conjugate, or ADC, collaboration described below. More recently, we have entered into collaborations with three major pharmaceutical and biotech companies, and six strategic relationships. We believe this technology addresses an important unmet need and offers multiple opportunities for pipeline expansion and collaboration.
Catalent Pharma Solutions
In October 2017, we entered into an agreement with Catalent to select an antibody to a cancer membrane target suitable for construction of an ADC employing proprietary Catalent technology. Pursuant to the agreement, we will license a Vaccinex-optimized antibody candidate to Catalent for construction of the ADC, testing for efficacy in an animal tumor model, and manufacture for evaluation of tolerability in rodents and cynomolgus monkeys. The ADC will be jointly owned by us and Catalent. We have agreed pursuant to the agreement to discuss in good faith a business relationship to promote and market the ADC.
Manufacturing
We currently do not own or operate manufacturing facilities. We currently have no plans to build our own clinical or commercial scale manufacturing capabilities. We rely, and expect to continue to rely, on third-party contract manufacturing organizations, or CMOs, for the manufacture of our product candidates for clinical trials. Catalent is responsible for the manufacturing of pepinemab for use in clinical trials, and we use other third-party CMOs for other aspects of the manufacturing process. We may elect to pursue other CMOs for manufacturing clinical supplies for later-stage trials and for commercialization. We have no manufacturing needs and do not expect future manufacturing needs related to our ActivMAb Antibody Discovery platform.
Commercialization
We have not established sales, marketing or product distribution operations related to our clinical product candidates. We generally expect to retain some commercial rights in the United States for our clinical product candidates for which we may receive marketing approvals. We also expect to utilize a variety of types of collaboration, distribution and other marketing arrangements with one or more third parties to commercialize pepinemab, upon approval, in other indications and any other products that we develop and obtain approval for in markets outside the United States.
Competition
The biotechnology and pharmaceutical industries are characterized by continuing technological advancement and significant competition. While we believe our product candidates, technology, knowledge, experience and scientific resources provide us with competitive advantages, we face competition from major pharmaceutical and biotechnology companies, academic institutions, governmental agencies and public and private research institutions, among others. We believe we are the only company targeting SEMA4D as a potential treatment for neurodegenerative diseases, cancer or autoimmune disorders. To the extent we are successful in developing pepinemab, we believe we would compete with products that utilize a different mechanism of action.
Any product candidates we successfully develop and commercialize may compete with existing therapies and new therapies that may become available in the future. Key product features that would affect our ability to effectively compete with other therapeutics include the efficacy, safety and convenience of our products. The level of generic competition and the availability of reimbursement from government and other third-party payors will also significantly affect the pricing and competitiveness of our products. Our competitors also may obtain FDA or other regulatory approval for their products more rapidly than we may obtain approval for ours, which could result in our competitors establishing a strong market position before we enter the market. They may also obtain patent protection or other intellectual property rights that limit our ability to develop or commercialize our product candidates or platform technologies.
Many of the companies against which we may compete have significantly greater financial resources and expertise in research and development, manufacturing, preclinical testing, conducting clinical trials, obtaining regulatory approvals and marketing approved products than we do. Smaller or early-stage companies may also prove to be significant competitors, particularly through collaborative arrangements with large and established companies. These companies also compete with us in recruiting and retaining qualified scientific and management personnel and establishing clinical trial sites and patient registration for clinical trials, as well as in acquiring technologies complementary to, or necessary for, our programs.
Intellectual Property
Overview
Our intellectual property is critical to our business, and we strive to protect our technology, including by obtaining and maintaining patent protection in the United States and certain other countries for our platform technologies, product candidates, novel biological discoveries, and other inventions that are important to our business. We pursue broad patent protection for our platform technologies and for our product candidates. We initially pursue patent protection for compositions of matter, methods of use including various treatment indications, and methods of making. Throughout the innovation process, we seek to identify additional means of obtaining patent protection that would potentially enhance our commercial success, including obtaining patent protection for additional methods of use such as additional medical indications for our product candidates, and refinements and improvements of our platform technologies. We also rely on trade secrets relating to our discovery platform technology and product candidates and seek to protect and maintain the confidentiality of proprietary information to protect aspects of our business that are not amenable to, or that we do not consider appropriate for, patent protection.
Our success may also depend on our ability to obtain rights to intellectual property held by third parties that may be necessary or useful to our business. We generally obtain rights to third-party intellectual property through exclusive or non-exclusive licenses. If we are not able to obtain rights to intellectual property held by third parties that are necessary or useful to our business, our business could be harmed, possibly materially harmed.
The patent positions of biotechnology companies like ours, however, are generally uncertain and involve complex legal, scientific and factual questions. In addition, the coverage claimed in a patent application can be significantly reduced before the patent is issued, and its scope can be reinterpreted after issuance. Consequently, we may not obtain or maintain adequate patent protection for any of our product candidates or platform technologies. We cannot predict whether the patent applications we are currently pursuing will issue as patents in any particular jurisdiction, or whether the claims of any issued patents will provide sufficient protection from
competitors. Any patents that we hold may be challenged, circumvented or invalidated by third parties. In such an event, it would have a material and adverse effect on our business and financial condition. For a more comprehensive discussion of the risks related to our intellectual property, please see “Risk Factors–Risks Related to Our Intellectual Property.”
The patent portfolios for our platform technologies and our three most advanced product candidates are summarized below:
SEMA4D Antibody Platform and Pepinemab
Our intellectual property portfolio for our SEMA4D antibody platform and pepinemab includes several issued United States and foreign patents as well as pending U.S. and foreign patent applications encompassing compositions of matter for pepinemab, methods of use and methods of making. We wholly own rights to several families of patents and patent applications related to the SEMA4D antibody platform and pepinemab that will expire or are projected to expire between 2030 and 2038. The “Smith II” patent family discloses and claims a group of antibodies and encoding polynucleotides that includes the pepinemab antibody, as well as methods of making and using the antibodies. This family has a projected expiration date of May 2030. The Smith II family includes granted patents in the United States (four patents), Australia, Canada, China (two patents), Eurasia (two patents validated in Russia, Armenia, Azerbaijan, Belarus, Kyrgyzstan, Kazakhstan, Moldova, Tajikistan, and Turkmenistan), Europe (validated in Austria, Belgium, Czech Republic, Germany, Denmark, Finland, Spain, France, Ireland, the United Kingdom, Italy, Luxembourg, the Netherlands, Norway, Poland, Portugal, Sweden, and Switzerland), Israel (two patents), India, Japan (two patents), South Korea, Mexico (two patents), New Zealand (two patents), Singapore, and South Africa, Vietnam and pending in Thailand,.
We also wholly own ten additional pepinemab-related patent families. These are directed to: (i) methods of modifying blood brain barrier permeability and treating neuroinflammatory disorders (projected expiration of October 2032; granted in Australia, Canada, Eurasia (validated in Russia), Japan, South Korea, Mexico, Europe (validated in Austria, Belgium, Switzerland, Germany, Denmark, Spain, Finland, France, the United Kingdom, Italy, Luxembourg, the Netherlands, Norway, Portugal, and Sweden), Israel, Japan, South Korea, Mexico, New Zealand, South Africa, Singapore and the United States, and pending in China, and Thailand); (ii) methods of treating cancer and inhibiting angiogenesis using a combination of an anti-SEMA4D antibody and a VEGF inhibitor (projected expiration of December 2032; granted in the United States and Canada); (iii) compositions comprising the pepinemab epitope on SEMA4D and related products such as a nucleic acid encoding the epitope, and methods of producing the polypeptide epitope (projected expiration of March 2033; granted in the United States, New Zealand, and South Africa); (iv) methods of promoting neurogenesis and treating stroke (projected expiration of May 2033; granted in Australia, Brazil, Canada, China, Eurasia (validated in Russia), Europe (validated in Austria, Belgium, Switzerland, Germany, Denmark, Spain, France, United Kingdom, Ireland, Italy, Luxembourg. Netherlands, Norway, Portugal, and Sweden) Israel, Japan, South Korea, Mexico, New Zealand, Singapore, South Africa, and the United States, and pending in Thailand); (v) methods of treating cancer using a combination of a SEMA4D antagonist and an immune modulator (projected expiration of June 2034; granted in the United States (two patents) , Australia, Brazil, Canada, Eurasia, Europe, Israel, Japan (two patents), Mexico, New Zealand (two patents), South Korea and Singapore, and pending in the United States, Canada, China, Europe, South Africa, Singapore, and Thailand); (vi) methods of inhibiting the growth of atherosclerotic plaques, inhibiting neovascularization and treating atherosclerosis (projected expiration of October 2034; granted in the United States, Australia, Europe, Eurasia, Israel, Japan, Mexico, South Korea, Singapore, South Africa, and New Zealand, and pending in Brazil, Canada, Thailand); (vii) methods of treating neurodegenerative disorders such as HD (projected expiration of October 2034; granted in the United States (three patents), Australia, (two patents) Eurasia (validated in Armenia, Azerbaijan, Belarus, Kyrgyzstan, Kazakhstan, Russia, Tajikistan, and Turkmenistan), Europe (validated in Austria, Belgium, Switzerland, Germany, Denmark, Spain, Finland, France, the United Kingdom, Greece, Ireland, Italy, Luxembourg, the Netherlands, Norway, Poland, Portugal and Sweden), Israel, Japan (two patents), Mexico, New Zealand, Singapore, South Africa, and New Zealand, and pending in the United States, New Zealand, Australia, Brazil, Canada, China, Eurasia, Europe, Israel, South Korea, Mexico, Singapore, and Thailand); (viii) methods for early detection of glial cell activation in subjects having, suspected of having, or at risk of developing a neurodegenerative or neuroinflammatory disease such as HD, and determining whether such subjects would benefit from treatment a SEMA4D antagonist (projected expiration of February 2038; pending in the United States, Australia, Canada, China, Europe, Israel, Japan, South Korea, Mexico, New Zealand, Russian Federation, Singapore, and South Africa); (ix) methods of treating cancer using a combination of a SEMA4D antagonist and an epigenetic modulator (projected expiration of March 2038; pending in the United States, Australia, Brazil, Canada, China, Europe, Israel, Japan, South Korea, Mexico, New Zealand, Russian Federation, Singapore, and South Africa); and (x) a fully-human anti-SEMA4D antibody VX18 (projected expiration May 2038; pending in the United States, Australia, Brazil, Canada, China, Europe, Israel, India, Japan, South Korea, Mexico, New Zealand, Russian Federation, Singapore, and South Africa).
In addition, the portfolio includes three patent families including a U.S. and corresponding foreign applications, one of which is wholly owned by Vaccinex, one of which is co-owned by Vaccinex and H. Lee Moffitt Cancer Center and Research Institute, Inc., or Moffitt, and another which is co-owned by Vaccinex and Merck KGaA. Each application has an anticipated expiration date in 2040. The US and foreign applications that are wholly owned by Vaccinex include claims directed to methods for inhibiting, delaying, or reducing tumor growth in a subject with cancer by administering a combination a SEMA4D antagonist and an antibody that inhibits
TGFbeta. Foreign applications are pending in Australia, Canada, Europe, Japan, and New Zealand. The Vaccinex-Merck co-owned US and foreign applications include claims directed to methods for treating, inhibiting, delaying, or reducing malignant cell growth in a subject with cancer whose level of circulating myeloid-derived suppressor cells (MDSCs) is below a predetermined level. Foreign applications are pending in Australia, Canada, China Europe, Israel, Japan, South Korea, Mexico, and New Zealand. The US and foreign applications co-owned by Vaccinex and Moffitt include claims directed to anti-cancer combination therapy comprising at least one dendritic cell pulsed with an oncodriver and an immunoregulatory molecule inhibitor selected from antagonists of SEMA4D and VEGF, and methods of treating cancer with the combination therapy. Foreign applications are pending in Australia, Canada, Europe, Japan and New Zealand.
The portfolio also includes two patent families, one of which is co-owned by Vaccinex and Imperial College London, and another which is co-owned by Vaccinex, University of Sydney, and Sydney Children’s Hospital. Each application has an anticipated expiration date in 2041. The Vaccinex/Imperial College London co-owned applications are pending in the United States, Australia, Brazil, Canada, China, Europe, Israel, India, Japan, South Korea, Mexico, New Zealand, Russia, Singapore and South Africa and includes claims directed to treatment of peripheral nerve injury using a SEMA4D antagonist. The Vaccinex/University of Sydney/Sydney Children’s Hospital co-owned application discloses and claims treatment of Rett Syndrome using a SEMA4D antagonist antibody and are pending in the United States, Australia, Brazil, Canada, China, Europe, India, Israel, Japan, Korea, Mexico, New Zealand, Russia, Singapore and South Africa.
In addition, the portfolio also includes two U.S. and corresponding PCT applications, one of which is wholly owned by Vaccinex and one of which is co-owned by Vaccinex and the University of Central Florida or UCF. The anticipated expiration date of the Vaccinex wholly owned applications is in 2042; the expiration date of the co-owned applications is in 2043. The US and PCT applications that are wholly owned by Vaccinex disclose and include claims directed to methods for predicting the response to treatment of a subject with a neurodegenerative disorder with an anti-SEMA4D antibody based on the subject’s cognitive and/or functional impairment assessment scores. The Vaccinex/UCF co-owned applications disclose and claim a combination therapy for the treatment of Huntington’s disease which comprises antagonist of SEMA4D and a HTT-lowering agent.
In addition to the patents and applications wholly owned and co-owned by us, our SEMA4D antibody platform patent portfolio also includes patents and applications exclusively licensed from the Tokyo Medical and Dental University of Japan.
We have exclusively licensed a family of applications directed to compositions and methods for treating osteoporosis and other bone-related diseases from the Tokyo Medical and Dental University of Japan. This family is granted in Australia, Canada, China, Europe (validated in Austria, Belgium, Switzerland, Germany, Denmark, Finland, France, the United Kingdom, Ireland, Italy, the Netherlands, Norway, Sweden, Spain, and Portugal), Japan, Mexico, New Zealand, Singapore, South Korea, and the United States, and is pending in Brazil. The application family has a projected expiration date of May 2032.
ActivMAb Antibody Discovery Platform
Our ActivMAb platform is encompassed by two patent families and a provisional patent application wholly owned by us, as well as granted U.S. and foreign patents in families that are exclusively licensed to us by the University of Rochester. These patent families broadly encompass the process and methods of use of the ActivMAb platform.
University of Rochester License Agreement. In connection with the formation of our company in 2001, a 1998 license agreement with the University of Rochester, or the Rochester Agreement, was assigned to us. Under the Rochester Agreement, the University of Rochester granted an exclusive, worldwide, sublicensable license to commercialize patents used in the discovery of antibodies. These patents are relevant to our ActivMAb antibody discovery platform. Under the Rochester Agreement, we are obligated to pay the University of Rochester low single-digit royalties on sales of products covered by the patents licensed to us under the Rochester Agreement as well as an annual license maintenance fee creditable in part against the royalties. In addition, with respect to the first product covered by the patents licensed to us under the Rochester Agreement, we are obligated to pay the University of Rochester milestone payments in de minimis amounts upon (i) the submission of the first IND application, (ii) the approval of the first IND application and (iii) the filing of the first 510(k) filing for a diagnostic. However, because the Rochester Agreement relates to our ActivMAb antibody discovery platform, while we intend to use these patents in our business, we do not intend to directly sell products covered by the patents licensed to us under the Rochester Agreement. The term of the University of Rochester license runs until the end of the enforceable term of any patents issued. The Rochester Agreement may also be terminated upon material breach or terminated by us upon 90 days’ prior written notice to the University of Rochester.
ActivMAb Platform Patents. Three patent families and a pending provisional application covering the ActivMAb platform are wholly owned by us. The first family discloses and claims aspects of the technology as currently practiced that are improved over the in-licensed patent family discussed below. Granted claims in this family include product claims directed to fusion proteins, recombinant libraries, host cells and kits, as well as claims directed to methods of constructing libraries and methods of selecting
antibodies possessing a desired specificity. This family has a projected expiration date of March 2033 in the United States and April 2033 in all other jurisdictions. This application family is granted in the United States (two patents), Australia, China, Europe (validated in Austria, Belgium, Denmark, Finland, France, Germany, Ireland, Italy, Luxembourg, Netherlands, Norway, Poland, Portugal, Spain, Sweden, Switzerland, and the United Kingdom), Eurasia (validated in Russia), Israel, Japan, Singapore, South Korea, and New Zealand. The second family discloses and claims compositions and methods for displaying multi-pass membrane proteins in native conformation on vaccinia virus extracellular virions to enable selection of antibodies binding to these proteins in our ActivMAb platform. This family has a projected expiration date of April 2037 and is granted in the United States (three patents), Europe (validated in Austria, Belgium, Denmark, Finland, France, Germany, Greece, Ireland, Italy, Luxembourg, Netherlands, Norway, Poland, Portugal, Spain, Switzerland, UK, and Sweden), China, Mexico, and Russia and includes pending applications in Australia, Brazil, Canada, China, Europe, India, Israel, Japan, South Korea, Mexico, New Zealand, Singapore, and South Africa. The third family discloses and claims methods for increasing the number of independent poxvirus genomes in our antibody libraries. This application has a projected expiration date of July 2037, and is granted in the United States, Japan, Russia, Singapore, and South Korea, and includes pending applications in Australia, Brazil, Canada, China, Europe, India, Israel, Japan, South Korea, Mexico, New Zealand, Russia, Singapore, and South Africa.
In addition, there is a provisional application which is wholly owned by Vaccinex, and which discloses and claims compositions and methods for displaying multi-pass membrane proteins in native conformation on poxvirus extracellular virions to enable selection of antibodies binding to these proteins in our ActivMAb platform. Upon conversion of the provisional application to conventional U.S. and/or international applications under the PCT in 2021, the application has an anticipated expiration date in 2041.
A patent family licensed from the University of Rochester is directed to methods of producing and identifying immunoglobulin molecules in eukaryotic cells, as well as kits for the selection of antigen-specific recombinant immunoglobulins. This family has a projected expiration date of March 2025 in the United States. Patents are granted in this family in Australia (two patents), Canada, China, Europe (validated in Austria, Belgium, Switzerland, the United Kingdom, and Germany), Japan and the United States.
VX5
Our patent portfolio covering VX5 includes a family exclusively licensed from the University of Rochester that contains two U.S. patents and one Canadian patent with projected expiration dates in April 2025 in Canada and October 2025 and November 2026 in the United States. This family includes claims directed to methods of treating MS and rheumatoid arthritis, as well as methods of inhibiting inflammation or reducing ongoing inflammation using anti-CXCL13 antibodies.
The portfolio further includes three VX5-related patent families wholly owned by us. The first, directed to the VX5 composition and related methods, has a projected expiration date of September 2031. This family is granted in Australia, Brazil, Canada, China, Europe (validated in Belgium, Switzerland, Germany, Denmark, Finland, France, the United Kingdom, Ireland, the Netherlands, Norway, and Sweden), India, Japan, Mexico, New Zealand, Singapore, South Korea, and the United States (two patents), and is pending in the United States. The application includes claims directed to antibodies, nucleic acids, vectors, cells and polypeptides, as well as methods for neutralizing CXCL13, and methods of treating autoimmune diseases or inflammatory diseases. The second family, directed to methods of treatment of B cell-mediated inflammatory diseases, e.g., Sjogren’s syndrome, has a projected expiration date of March 2033. This family is granted in the United States, Australia, Canada, China, Europe (validated in German, France, and the United Kingdom), Japan, Korea, and New Zealand. The third family, directed to methods for increasing mucosal IgA levels, has a projected expiration date of January 2034. It is granted in the United States, Canada, China, Japan, Australia, Europe (validated in Germany, France and the United Kingdom), Japan, New Zealand and South Korea. A fourth VX5 patent family was filed in 2021 and is jointly owned by Vaccinex and Imperial College Innovations Limited. This patent family describes and claims use of CXCL13 blocking antibody to promote peripheral nerve regeneration. Any patents that issue in this patent family have a projected expiration date of June 2042. This family includes a granted U.S. patent and pending applications in Australia, Brazil, Canada, China, Europe, Israel, India, Japan, Republic of Korea, Mexico, New Zealand, Russia, Singapore, and South Africa.
Patent Protection
The term of individual patents depends on the legal term of the patents in the countries in which they are obtained. In countries in which we file, the patent term is at least 20 years from the filing date of a non-provisional patent application, assuming all maintenance fees and annuities are paid. The patent term in the United States may be extended beyond the 20-year term based on U.S. Patent and Trademark Office, or USPTO, delay. In various jurisdictions, the patent exclusivity covering a specific product can be extended in certain circumstances to account for delays in regulatory approval.
For example, in the United States the term of a patent that covers an FDA-approved product or a method of using or manufacturing the product may also be eligible for extension, which provides patent term restoration as compensation for the patent term lost during product development and the FDA regulatory review process. Patent term extension, which can be applied to only a single patent and is effective only with regard to the approved product, can be available when the approval is the first permitted commercial marketing or use of the active ingredient. The length of the patent term extension is related to the length of time the drug is under development and then regulatory review and cannot extend the term of a patent more than 14 years from the date of product approval. Similar supplemental protection provisions are available in Europe and other foreign jurisdictions to extend the term of a patent that covers an approved drug. In the future, if and when our products receive FDA approval, we expect to apply for patent term extensions on patents covering those products, where applicable. We plan to seek patent term extensions to any of our issued patents in any jurisdiction where these are available; however, there is no guarantee that the applicable authorities, including the USPTO and the FDA in the United States, will agree with our assessment of whether such extensions should be granted, and if granted, the length of such extensions.
Trade Secret Protection
We also rely on trade secret protection for our confidential and proprietary information. Although we take steps to protect our proprietary information and trade secrets, including through contractual means with our employees and consultants, third parties may independently develop substantially equivalent proprietary information and techniques, or otherwise gain access to our trade secrets, or disclose our technology. Thus, we may not be able to meaningfully protect our trade secrets. It is our policy to require our employees, consultants, outside scientific collaborators, sponsored researchers and other advisors to execute confidentiality agreements upon the commencement of employment or consulting relationships with us. These agreements provide that all confidential information concerning our business or financial affairs developed or made known to the individual during the course of the individual’s relationship with us is to be kept confidential and not disclosed to third parties except in specific circumstances. Our agreements with employees also provide that all inventions conceived by the employee in the course of employment with us or from the employee’s use of our confidential information are our exclusive property.
Government Regulation and Product Approval
United States Government Regulation
In the United States, the FDA regulates our current product candidates as biological products, or biologics, under the Federal Food, Drug, and Cosmetic Act, the Public Health Service Act, and related regulations. Biologics are also subject to other federal, state and local statutes and regulations. The FDA and comparable regulatory agencies in state and local jurisdictions impose substantial requirements upon, among other things, the testing, development, manufacture, quality control, safety, purity, potency, labeling, storage, distribution, record keeping and reporting, approval, import and export, advertising and promotion, and postmarket surveillance of biologics. Although our product candidates are subject to these requirements, the ActivMAb platform we utilize to develop our product candidates is not subject to FDA regulation.
The FDA’s policies may change, and additional laws and regulations may be enacted that could prevent or delay further development or regulatory approval of any product candidates, product or manufacturing changes, additional disease indications, or label changes. We cannot predict the likelihood, nature or extent of government regulation that might arise from future legislative or administrative action.
Failure to comply with applicable statutory and regulatory requirements at any time during the product development process, approval process or after approval may subject a sponsor to administrative or judicial enforcement actions. These actions could include the suspension or termination of clinical trials by the FDA, the FDA’s refusal to approve pending applications or supplemental applications, withdrawal of an approval, warning or untitled letters, product recalls, product seizures, total or partial suspension of production or distribution, import detention, injunctions, fines, civil penalties or criminal prosecution. Any such administrative or judicial action could have a material adverse effect on us.
Although this discussion focuses on regulation in the United States, we anticipate seeking approval for and marketing of our product candidates in other countries, either independently or with collaborators. Generally, our product candidates will be subject to regulation in other countries that is similar in nature and scope as those imposed in the United States, although there can be important differences. In Europe, for example, some significant aspects of regulation are addressed in a centralized way through the European Medicines Agency, but country-specific regulation remains essential in many respects.
Biologics Development Process
Before a biologic may be marketed or sold in the United States, a sponsor generally must conduct nonclinical laboratory and animal tests; submit an IND application, which must become effective before clinical trials may begin; conduct adequate and well-controlled human clinical trials to establish the safety, purity and potency of the proposed biologic for its intended use or uses; undergo pre-approval inspection of manufacturing facilities and sometimes clinical trial sites; and obtain FDA approval of a Biologics License Application, or BLA. The testing and approval process require substantial time and financial resources, and we cannot be certain that any approvals for our product candidates will be granted on a timely basis, if at all.
Preclinical Testing. Before testing any compound in human subjects, a sponsor must develop extensive preclinical data. Preclinical testing generally includes laboratory evaluation of product chemistry and formulation, as well as toxicological and pharmacological studies in several animal species to assess the quality and safety of the product. Certain animal studies must be performed in compliance with the FDA’s Good Laboratory Practice regulations, or GLP, and the United States Department of Agriculture’s Animal Welfare Act and related regulations.
IND Application. Prior to commencing the first clinical trial in humans in the United States, an IND must be submitted to the FDA, and the IND must become effective. A sponsor must submit information, including preclinical testing results, to the FDA as part of the IND and the FDA must evaluate whether there is an adequate basis for testing the drug in humans. The IND automatically becomes effective 30 days after receipt by the FDA unless the FDA within the 30-day time period raises concerns or questions about the submitted data or the conduct of the proposed clinical trial and places the IND on clinical hold. In such case, the IND sponsor must resolve any outstanding concerns with the FDA before the clinical trial may begin. A separate submission to the IND must be made for each successive clinical trial to be conducted during product development. Further, an independent Institutional Review Board, or IRB, for each site proposing to conduct the clinical trial must review and approve the protocol and informed consent form for any clinical trial before it commences at that site. Informed consent must also be obtained from each study subject. Regulatory authorities, an IRB, a data safety monitoring board or the trial sponsor may suspend or terminate a clinical trial at any time on various grounds, including a finding that the study subjects are being exposed to an unacceptable health risk.
Clinical Trials. For purposes of developing product candidates for BLA approval, human clinical trials are typically conducted in phases that may overlap:
•Phase 1 – The investigational biologic is initially given to a small group of healthy human subjects or patients and tested for safety, dosage tolerance, reactivity, absorption, metabolism, distribution and excretion. These trials may also yield early evidence of effectiveness. During Phase 1 clinical trials, sufficient information about the safety of the investigational new drug must be obtained to permit the design of well-controlled and scientifically valid Phase 2 clinical trials.
•Phase 2 – Studies are conducted in a limited number of patients to identify possible adverse effects and safety risks, to initially assess the efficacy of the investigational product for the particular indication or indications sought within the target disease or condition and to determine dosage tolerance and optimal dosage. Multiple Phase 2 clinical trials may be conducted by the sponsor to obtain information prior to beginning larger and more expensive Phase 3 clinical trials.
•Phase 3 – When Phase 2 evaluations show that an investigational product may have a promising benefit-risk profile, Phase 3 clinical trials are undertaken at multiple clinical trial sites to establish statistically significant evidence of the safety, purity, and potency of the investigational biologic for the proposed use and the proposed dosing regimen, and to provide an adequate basis for product labeling and ultimately, for review and potential approval by the FDA.
All clinical trials must be conducted in accordance with Good Clinical Practice requirements, or GCPs, which establish standards for conducting, recording data from, and reporting the results of, clinical trials. GCPs are intended to assure that the data and reported results are credible and accurate, and that the rights, safety, and well-being of study participants are protected. A study sponsor is also required to submit to the National Institutes of Health, or NIH, for public posting on NIH’s clinical trial website, www.clinicaltrials.gov, certain details about applicable clinical trials and clinical trial results.
Clinical trials for our product candidates may not begin or be completed on schedule, if at all. Clinical trials can be delayed for a variety of reasons, including delays in:
•obtaining regulatory authorization to commence a study;
•reaching agreement with clinical trial sites and their subsequent performance in conducting accurate and reliable studies on a timely basis;
•obtaining IRB approval to conduct a study at a prospective site;
•recruiting patients to participate in a study; and
•supply of the investigational product and related materials.
Success in early-stage clinical trials does not ensure success in later stage clinical trials. Data obtained from clinical trials are not always conclusive and may be susceptible to varying interpretations, which could delay, limit or prevent regulatory approval.
The BLA Process
BLA Submission and Review. In order to obtain approval to market a biologic in the United States, a BLA must be submitted to the FDA that provides data establishing to the FDA’s satisfaction the safety, purity and potency of the investigational product for the proposed indication(s). Each BLA submission requires a substantial user fee payment unless a waiver or exemption applies. The application includes all relevant data available from pertinent nonclinical studies and clinical trials, including negative or ambiguous results as well as positive findings, together with detailed information relating to the product’s chemistry, manufacturing, controls and proposed packaging and labeling, among other things. Data may come from company-sponsored studies as well as from a number of alternative sources, including studies initiated by investigators and literature.
The FDA will initially review the BLA for completeness before accepting it for filing. Under the FDA’s procedures, the agency has 60 days from its receipt of a BLA to determine whether the application will be accepted for filing based on the agency’s threshold determination that the application is sufficiently complete to permit substantive review. If it determines that the application does not meet this initial standard, the FDA may refuse to file the application and request additional information, in which case the application must be resubmitted with the requested information, and review of the application is delayed. After the BLA is accepted for filing, the FDA reviews the BLA to determine, among other things, whether the proposed product is safe, pure and potent, which includes determining whether it is effective for its intended use, and whether the product is being manufactured in accordance with current Good Manufacturing Practices, or cGMP, to assure and preserve the product’s identity, strength, quality, potency and purity. The FDA may refer applications for novel products or products that present difficult questions of safety or efficacy to an advisory committee, typically a panel that includes clinicians and other experts, for review, evaluation and a recommendation as to whether the application should be approved and, if so, under what conditions. The FDA is not bound by the recommendations of an advisory committee, but it considers such recommendations carefully when making decisions and usually has followed such recommendations.
During the approval process, the FDA also will determine whether a Risk Evaluation and Mitigation Strategy, or REMS, is necessary to assure the benefits of the biologic outweigh its risks. A REMS may include various elements depending on what the FDA considers necessary for the safe use of the biologic, ranging from a medication guide or patient package insert to limitations on who may prescribe or dispense the biologic. If the FDA concludes that a REMS is needed, the BLA sponsor must submit a proposed REMS and the FDA will not approve the BLA without a REMS that the agency has determined is acceptable.
Certain applications for approval must include an assessment, generally based on clinical trial data, of the safety and effectiveness of the biological product in relevant pediatric populations. Under certain circumstances, the FDA may waive or defer the requirement for a pediatric assessment, either at the sponsor’s request or by the agency’s initiative.
FDA performance goals generally provide for action on a BLA within 10 months of filing, which (as discussed above) typically occurs within 60 days of submission, but that action date can be and frequently is extended in certain circumstances. For example, the review process is often significantly extended by FDA requests for additional information or clarification. A sponsor may apply to restore a portion of patent term lost during product development and FDA review of a BLA if approval of the application is the first permitted commercial marketing or use of a biologic containing the active ingredient. The patent term restoration period is generally one-half the time between the effective date of the IND and the date of submission of the BLA, plus the time between the date of submission of the BLA and the date of FDA approval of the product. The maximum period of restoration is five years, and the patent cannot be extended to more than 14 years from the date of FDA approval of the product. Only one patent claiming each approved product is eligible for restoration and the patent holder must apply for restoration within 60 days of approval. The USPTO, in consultation with the FDA, reviews and approves the application for patent term restoration.
For investigational products that are intended to treat serious diseases, certain mechanisms may expedite the development and FDA approval process. For example, the FDA may grant Priority Review designation to a product that could provide significant improvement in the treatment, diagnosis, or prevention of a serious condition. Another FDA Program is Fast Track designation, which a sponsor can request at any time during the development process to facilitate development and expedite review of a product intended to treat a serious condition and fill an unmet medical need. Fast Track designation involves early and frequent communication between the FDA and the sponsor (e.g., about clinical trial design), and also allows rolling review, under which a sponsor may submit sections of its BLA for FDA review on an ongoing basis, rather than waiting to submit the BLA when the entire application is complete, each of which may lead to earlier BLA submission and approval. Breakthrough Therapy designation is another program that is intended to expedite development and review of a product that is intended to treat a serious condition and where preliminary clinical evidence indicates that the product may demonstrate substantial improvement over available therapy on a clinically significant endpoint. Breakthrough Therapy designation provides all of the features of Fast Track designation, as well as the opportunity to obtain early and intensive guidance from the FDA for an efficient drug development program and a commitment to involve senior agency personnel in providing this guidance. Priority Review, Fast Track and Breakthrough Therapy designations do not change the standards for approval or the quality of evidence necessary to support approval, however, and the agency may determine that an investigational product does not meet the criteria for such designation. Moreover, even if the agency grants designation under one or more of these programs, the agency may subsequently revoke the designation if the agency determines the criteria are no longer met. A fourth program is Accelerated Approval, which is available for a drug intended to treat a serious condition that fills an unmet need. FDA may grant accelerated approval based on such drug’s effect on a surrogate endpoint or an intermediate clinical endpoint that is reasonably likely to predict clinical benefit, subject to the requirement that the sponsor conduct postmarketing confirmatory trials to verify the clinical benefit.
If the FDA determines that a BLA does not meet the regulatory standard for approval, it will issue a Complete Response letter to communicate that the agency will not approve the BLA in its current form and to inform the sponsor of changes the sponsor must make or additional clinical, nonclinical or manufacturing data the sponsor must provide before the FDA can approve the application, with no implication regarding the ultimate approvability of the application. If a Complete Response letter is issued, the sponsor may resubmit the BLA, addressing the deficiencies identified in the letter or withdraw the application. Even if the sponsor resubmits the BLA, there is no assurance of approval, and the FDA may determine that the resubmitted BLA still does not meet the regulatory standards for approval.
Before approving a BLA, the FDA will inspect the facilities at which the product is manufactured. The FDA will not approve the product unless the agency determines that the manufacturing processes and facilities are in compliance with cGMP and are adequate to assure consistent production of the product within required specifications. Additionally, before approving a BLA, the FDA may inspect one or more clinical sites to assure compliance with GCP. If it determines that the application, manufacturing process or manufacturing facilities are not acceptable, the FDA typically will outline the deficiencies and often will request additional testing or information. This may significantly delay further review of the application. If the FDA finds that a clinical site did not conduct the clinical trial in accordance with GCP, the FDA may determine that the data generated by the clinical site should be excluded from analyses provided in the BLA. Additionally, notwithstanding the submission of any requested additional information, the FDA ultimately may decide that the application does not satisfy the regulatory criteria for approval.
The testing and approval process for a biologic requires substantial time, effort and financial resources and this process may take several years to complete. The FDA may not grant approval on a timely basis, or at all. We may encounter difficulties or unanticipated costs in our efforts to secure necessary governmental approvals, which could delay or preclude us from marketing our product candidates.
Even if a product candidate receives regulatory approval, the approval may be limited to specific disease states, patient populations and dosages, or might contain significant limitations on use in the form of warnings, precautions or contraindications, or in the form of a REMS, restrictions on distribution, or postmarketing study requirements. Further, even after regulatory approval is obtained, later discovery of previously unknown problems with a product may result in restrictions on the product or even complete withdrawal of the product from the market. In addition, we cannot predict what adverse regulations may arise from future governmental action.
Postmarketing Commitments. The FDA may require, or companies may pursue, additional clinical trials after a product is approved. These so-called Phase 4 clinical trials may be a condition to be satisfied for continuing drug approval. The results of Phase 4 clinical trials can, among other things, be intended to confirm the effectiveness of a product candidate that received Accelerated Approval, or to provide important safety information. In addition, the FDA has express statutory authority to require sponsors to conduct postmarket studies to specifically address safety issues identified by the agency.
Orphan Drug Exclusivity. The Orphan Drug Act provides incentives for the development of drugs and biological products intended to treat rare diseases or conditions, which generally are diseases or conditions affecting fewer than 200,000 individuals in the
United States. If a sponsor submits a request for designation containing information showing, among other things, that a drug or biologic is intended to treat a rare disease or condition, the FDA may grant orphan drug designation to the product for that use. The benefits of orphan drug designation include research and development tax credits and exemption from the application user fees. A drug or biologic that is approved for the orphan designated indication generally is granted seven years of orphan drug exclusivity. During that period, the FDA generally may not approve any other application for the same product (for biologics, that means a product with the same principal molecular structural features) for the same use, although there are exceptions, most notably when the later product is shown to be clinically superior to the product with exclusivity.
Post-Approval Requirements
If and when approved, any product candidates manufactured or distributed by us or on our behalf will be subject to continuing regulation by the FDA, including requirements for record-keeping, reporting of adverse experiences, submitting annual reports, and reporting biological product deviations. Also, post-approval modifications to a licensed biologic, such as changes in indications, labeling, or manufacturing processes or facilities, may require a sponsor to develop additional data or conduct additional preclinical studies or clinical trials, to be submitted in a new or supplemental BLA, which would require FDA review and approval prior to making the modification.
Good Manufacturing Practice. Manufacturers are required to register their facilities with the FDA and certain state agencies, and are subject to periodic inspections by the FDA and certain state agencies for compliance with cGMP, which relate to among other things organization of personnel, buildings and facilities, equipment, control of components and drug product containers and closures, production and process controls, packaging and labeling controls, holding and distribution, laboratory controls, quality control and quality assurance procedures, and records and reports. We cannot be certain that we or our present or future third-party manufacturers and suppliers will be able to comply with all cGMP and other applicable regulatory requirements. If we or our present or future suppliers are not able to comply with these requirements, the FDA may, among other things, halt our clinical trials, refuse to approve a BLA or other application, force us to recall a drug from distribution, shut down manufacturing operations or withdraw approval of a BLA. Noncompliance with cGMP or other applicable FDA requirements can also result in other sanctions, including issuance of warning letters, fines, civil and criminal penalties, seizures, operating restrictions, and injunctive action.
Advertising and Promotion. The FDA and other federal and state agencies regulate the labeling, marketing, advertising and promotion of biologics. A biologic cannot be commercially promoted before it is approved. After approval, promotion of a biologic must be consistent with the labeling approved by the FDA. Although doctors may prescribe a product approved by the FDA for any use based on their professional judgment, a company may not promote its approved product for uses not approved by the FDA. Under certain conditions, however, a company may engage in non-promotional, balanced communication regarding an unapproved use. Any claims that a company makes in advertising or promotion about a product’s approved uses must be adequately substantiated and effectiveness claims must be appropriately balanced with safety information. Failure to comply with these and other requirements may result in, among other consequences, untitled or warning letters, corrective advertising requirements, injunctions, potential civil and criminal penalties, criminal prosecution, and agreements with governmental agencies that materially restrict the manner in which a company promotes or distributes its products. Government regulators other than FDA, including the Department of Justice and the Office of the Inspector General of the Department of Health and Human Services, as well as state authorities, have scrutinized the promotion and marketing of drugs and biologics.
Biologics Price Competition and Innovation Act of 2009
The Biologics Price Competition and Innovation Act of 2009, or BPCIA, amended the Public Health Service Act to create a new licensure framework for biosimilar products. The BPCIA sets criteria for determining that a product is biosimilar to an already-licensed biologic, or reference product, and establishes a process by which an abbreviated BLA for a biosimilar product is submitted, reviewed and approved. In certain circumstances, the BPCIA provides periods of exclusivity that protect a reference product from biosimilar competition. If applicable, the exclusivities prevent the FDA from accepting a biosimilar application for review until four years after the date of first licensure of the reference product, and from approving the biosimilar until 12 years after the reference product’s approval. Additionally, the BPCIA establishes procedures by which the biosimilar applicant provides information about its application and product to the reference product sponsor, and by which information about potentially relevant patents is shared and litigation over patents may proceed in advance of approval. The BPCIA also provides a period of exclusivity for the first biosimilar to be determined by the FDA to be interchangeable with the reference product.
In addition, the BPCIA incorporates by reference many provisions of section 505A of the Federal Food, Drug, and Cosmetic Act, such that if a sponsor conducts pediatric studies for a biologic that fairly respond to a written request from FDA, the 12-year exclusivity period will be deemed to be 12 1 ⁄ 2 years, and the 4-year period will be deemed to be 4 1 ⁄ 2 years.
The contours of the BPCIA are still being defined by the FDA through a variety of means, including issuance of regulations, guidance documents and decisions the agency has made in the course of considering and approving specific biosimilar applications. The FDA’s interpretation of the BPCIA, as well as court decisions in lawsuits regarding provisions of the BPCIA, may significantly affect the impact of the statute on both reference product and biosimilar sponsors. For example, the Supreme Court has held that, notwithstanding language in the statute that a biosimilar applicant “shall provide” certain information to the reference product sponsor, the information exchange is not mandatory.
Coverage and Reimbursement
In both domestic and foreign markets, sales of any product candidates for which we may receive regulatory approval will depend in part upon the availability of coverage and reimbursement from third-party payors. Such third-party payors include governmental healthcare programs, such as Medicare and Medicaid, private health insurers and managed care organizations and other entities. Coverage decisions may depend upon clinical and economic standards that disfavor new drug products when more established or lower cost therapeutic alternatives are already available or subsequently become available. Assuming coverage is granted, the reimbursement rates paid for covered products might not be adequate for us to sell on a profitable basis. Even if favorable coverage status and adequate reimbursement rates are attained, less favorable coverage policies and reimbursement rates may be implemented in the future. The marketability of any products for which we may receive regulatory approval for commercial sale may suffer if governmental healthcare programs and other third-party payors fail to provide coverage and adequate reimbursement to allow us to sell such products on a competitive and profitable basis. For example, under these circumstances, physicians may limit how much or under what circumstances they will prescribe or administer, and patients may decline to purchase, such products. This, in turn, could affect our ability to successfully commercialize our products and impact our profitability, results of operations, financial condition, and future success.
If we successfully commercialize any of our products, we may participate in the Medicaid Drug Rebate Program. Participation is required for federal funds to be available for our covered outpatient drugs under Medicaid and, if applicable, Medicare Part B. Under the Medicaid Drug Rebate Program, we would be required to pay a rebate to each state Medicaid program for our covered outpatient drugs that are dispensed to Medicaid beneficiaries and paid for by a state Medicaid program as a condition of having federal funds being made available to the states for our drugs under Medicaid and, if applicable, Part B of the Medicare program.
Federal law requires that any company that participates in the Medicaid Drug Rebate Program also participate in the Public Health Service’s 340B drug pricing program in order for federal funds to be available for the manufacturer’s drugs under Medicaid and Medicare Part B. The 340B drug pricing program requires participating manufacturers to agree to charge statutorily defined covered entities no more than the 340B “ceiling price” for the manufacturer’s covered outpatient drugs. These 340B covered entities include a variety of community health clinics and other entities that receive health services grants from the Public Health Service, as well as hospitals that serve a disproportionate share of low-income patients.
In addition, in order to be eligible to have its products paid for with federal funds under the Medicaid and Medicare Part B programs and purchased by certain federal agencies and grantees, a manufacturer also must participate in the U.S. Department of Veterans Affairs, or VA, Federal Supply Schedule, or FSS, pricing program. Under this program, the manufacturer is obligated to make its innovator and single source products available for procurement on an FSS contract and charge a price to four federal agencies, the VA, the U.S. Department of Defense, or DoD, the Public Health Service and the U.S. Coast Guard, that is no higher than the statutory Federal Ceiling Price. Moreover, pursuant to regulations issued by the DoD Defense Health Agency to implement Section 703 of the National Defense Authorization Act for Fiscal Year 2008, manufacturers are required to provide rebates on utilization of their innovator and single source products that are dispensed to TRICARE beneficiaries by TRICARE network retail pharmacies. The requirements under the 340B, FSS, and TRICARE programs could reduce the revenue we may generate from any products that are commercialized in the future and could adversely affect our business and operating results.
The market for any product candidates for which we may receive regulatory approval will depend significantly on the degree to which these products are listed on third-party payors’ drug formularies or lists of medications for which third-party payors provide coverage and reimbursement. The industry competition to be included on such formularies often leads to downward pricing pressures on pharmaceutical companies. Also, third-party payors may refuse to include a particular branded drug on their formularies or otherwise restrict patient access to a branded drug when a less costly generic equivalent or another alternative is available. In addition, because each third-party payor individually approves coverage and reimbursement levels, obtaining coverage and adequate reimbursement is a time-consuming and costly process. We may be required to provide scientific and clinical support for the use of any product to each third-party payor separately with no assurance that approval will be obtained, and we may need to conduct expensive pharmacoeconomic studies in order to demonstrate the cost-effectiveness of our products. We cannot be certain that our product candidates will be considered cost-effective by third-party payors. This process could delay the market acceptance of any product candidates for which we may receive approval and could have a negative effect on our future revenues and operating results.
Federal and State Fraud and Abuse and Data Privacy and Security Laws and Regulations
In addition to FDA restrictions on marketing of pharmaceutical products, federal and state fraud and abuse laws restrict business practices in the pharmaceutical industry, and our marketing, sales, and distribution of any products for which we obtain marketing approval will be subject to scrutiny and enforcement under one or more federal or state health care fraud and abuse laws and regulations. These include the following fraud and abuse laws.
The federal Anti-Kickback Statute prohibits, among other things, knowingly and willfully offering, paying, soliciting or receiving remuneration to induce or in return for the referral of an individual for or purchasing, leasing, ordering or arranging for or recommending the purchase, lease or order of any item or service reimbursable under Medicare, Medicaid or other federal healthcare programs. The term “remuneration” has been broadly interpreted to include anything of value. The Anti-Kickback Statute has been interpreted to apply to arrangements between pharmaceutical manufacturers on one hand and prescribers, purchasers and formulary managers on the other. Although there are a number of statutory exemptions and regulatory safe harbors protecting some common activities from prosecution, the exemptions and safe harbors are drawn narrowly. Practices that involve remuneration that may be alleged to be intended to induce prescribing, purchases or recommendations may be subject to scrutiny if they do not qualify for an exemption or safe harbor. Moreover, there are no safe harbors for many common practices in the industry, including patient and product support programs, educational and research grants, and charitable donations. Several courts have interpreted the statute’s intent requirement to mean that if any one purpose of an arrangement involving remuneration is to induce referrals of federal healthcare covered business, the statute has been violated. Liability under the Anti-Kickback Statute may be established without proving actual knowledge of this statute or specific intent to violate it. In addition, the government may assert that a claim including items or services resulting from a violation of the federal Anti-Kickback Statute constitutes a false or fraudulent claim for purposes of the civil False Claims Act.
The federal civil False Claims Act imposes liability for, among other things, knowingly presenting, or causing to be presented, a false claim for payment of government funds or knowingly making, using or causing to be made or used a false record or statement material to a false or fraudulent claim, or for knowingly and improperly avoiding or decreasing an obligation to pay or transmit money to the government. Actions under the False Claims Act can be brought by the federal government or as a qui tam action by a private individual in the name of the government, who may share in any judgments or settlements. Many pharmaceutical and other healthcare companies have been investigated and have reached substantial financial settlements with the federal government under the civil False Claims Act for a variety of alleged improper marketing activities, including allegedly providing free product to customers with the expectation that the customers would bill federal programs for the product or causing false claims to be submitted because of the companies’ marketing of products for unapproved, and thus non-reimbursable, uses. More recently, federal enforcement agencies are and have been investigating certain pharmaceutical companies’ product and patient assistance programs, including manufacturer reimbursement support services, relationships with specialty pharmacies, and grants to independent charitable foundations. False Claims Act liability is potentially significant in the healthcare industry because the statute provides for treble damages and mandatory penalties in the tens of thousands of dollars. Conduct that results in a False Claims Act violation may also implicate various other federal criminal false claim and false statement statutes.
In addition, the federal Health Insurance Portability and Accountability Act of 1996 and its implementing regulations, or HIPAA, created federal criminal laws that prohibit knowingly and willfully executing a scheme to defraud any healthcare benefit program, including private third-party payors, and knowingly and willfully falsifying, concealing or covering up a material fact or making any materially false, fictitious or fraudulent statement in connection with the delivery of or payment for healthcare benefits, items or services.
Analogous state laws and regulations, such as state anti-kickback and false claims laws, which may apply to sales or marketing arrangements and claims involving healthcare items or services reimbursed by non-governmental third-party payors, including private insurers; state laws that require pharmaceutical companies to comply with the pharmaceutical industry’s voluntary compliance guidelines and the relevant compliance guidance promulgated by the federal government or otherwise restrict payments that may be made to healthcare providers; state laws that restrict the ability of manufacturers to offer co-pay support to patients for certain prescription drugs; state that require drug manufacturers to report information related to clinical trials, or information related to payments and other transfers of value to physicians and other healthcare providers or marketing expenditures; state laws and local ordinances that require identification or licensing of sales representatives. Foreign governments often have similar regulations, which we also will be subject to in those countries where we market and sell products.
The federal Physician Payments Sunshine Act, implemented as the Open Payments program, which requires manufacturers of drugs, devices, biologics and medical supplies for which payment is available under Medicare, Medicaid or the Children’s Health Insurance Program (with certain exceptions) to report annually to the Centers for Medicare and Medicaid Services information related to direct or indirect payments and other transfers of value to physicians and certain ownership and investment interests held by physicians and their immediate family members. Applicable manufacturers are also required to report information regarding payments and transfers of value provided to physician assistants, nurse practitioners, clinical nurse specialists, certified nurse anesthetists, and certified nurse-midwives.
In addition, to the fraud and abuse laws described above, our business activities likely will be subject to data protection laws and regulations. In the U.S., we may be subject to numerous federal and state laws and regulations governing data privacy and security of health information, and the collection, use, disclosure, and protection of health-related and other personal information, including state data breach notification laws, state health information privacy laws, state genetic privacy laws, and federal and state consumer protection and privacy laws (e.g., Section 5 of the Federal Trade Commission Act), and the California Consumer Privacy Act, or CCPA. Compliance with these laws is difficult, constantly evolving, and time consuming. These laws may differ from each other in significant ways, thus complicating compliance efforts. Many of the state laws enable a state attorney general to bring actions and provide private rights of action to consumers as enforcement mechanisms. There is also heightened sensitivity around certain types of health information, such as sensitive condition information or the health information of minors, which may be subject to additional protections. Failure to comply with data protection laws and regulations could result in government enforcement actions and create liability for us (which could include civil and/or criminal penalties), private litigation and/or adverse publicity. Federal regulators, state attorneys general, and plaintiffs’ attorneys have been and will likely continue to be active in this space. We may also obtain health information from third parties (e.g., healthcare providers who prescribe our products) that are subject to privacy and security requirements under HIPAA. Although we are not directly subject to HIPAA, other than potentially with respect to providing certain employee benefits, we could potentially be subject to criminal penalties if we, our affiliates, or our agents knowingly obtain, use, or disclose individually identifiable health information maintained by a HIPAA-covered entity in a manner that is not authorized or permitted by HIPAA. HIPAA generally requires that healthcare providers and other covered entities obtain written authorizations from patients prior to disclosing protected health information of the patient (unless an exception to the authorization requirement applies). If authorization is required and the patient fails to execute an authorization, or the authorization fails to contain all required provisions, then we may not be allowed access to, and use of the patient’s information and our research efforts could be impaired or delayed. Furthermore, use of protected health information that is provided to us pursuant to a valid patient authorization is subject to the limits set forth in the authorization (e.g., for use in research and in submissions to regulatory authorities for product approvals). In addition, HIPAA does not replace federal, state, international or other laws that may grant individuals even greater privacy protections.
Because of the breadth of these laws and the narrowness of available statutory exemptions and regulatory safe harbors, our marketing, sales, and distribution of any products for which we obtain marketing approval could be subject to challenge, investigation or legal action under one or more of such laws or regulations. If our operations are found to be in violation of any of the federal and state laws described above or any other governmental regulations that apply to us, we may be subject to criminal liability and imprisonment, and significant civil and administrative penalties, including, without limitation, damages, fines, exclusion from participation in government healthcare programs like Medicare and Medicaid, and the curtailment or restructuring of our operations, any of which could adversely affect our ability to operate our business and our results of operations. To the extent that any of our product candidates receive approval and are sold in a foreign country, we may be subject to similar foreign laws and regulations, which may include, for instance, applicable postmarketing requirements, including safety surveillance, anti-fraud and abuse laws, and implementation of corporate compliance programs and reporting of payments or transfers of value to healthcare professionals.
Healthcare Reform
In the United States and some foreign jurisdictions, there have been, and continue to be, a number of legislative and regulatory changes and proposed changes regarding the healthcare system that could prevent or delay marketing approval of our product candidates, restrict or regulate post-approval activities and affect our ability to profitably sell any product candidates for which we obtain marketing approval. Among policymakers and payors in the United States and elsewhere, there is significant interest in promoting changes in healthcare systems with the stated goals of containing healthcare costs, improving quality and expanding access. In the United States, the pharmaceutical industry has been a particular focus of these efforts and has been significantly affected by major legislative initiatives.
In the U.S., for example, the Patient Protection and Affordable Care Act, as amended, or ACA, substantially changed the way healthcare is financed by both governmental and private insurers and significantly impacted the pharmaceutical industry. The ACA, for example, contains provisions that subject biological products to potential competition by lower-cost biosimilars and may reduce the profitability of drug products through increased rebates for drugs reimbursed by Medicaid programs, extension of Medicaid rebates to Medicaid managed care plans, mandatory discounts for certain Medicare Part D beneficiaries and, annual fees based on
pharmaceutical companies’ share of sales to federal health care programs. Current laws, as well as other healthcare reform measures that may be adopted in the future, may result in more rigorous coverage criteria and in additional downward pressure on the price for any approved products.
Additionally, it is unclear whether the ACA will be overturned or further amended. We cannot predict what effect further changes to the ACA would have on our business. Additionally, other federal health reform measures have been proposed and adopted in the United States since the ACA was enacted, including the Budget Control Act of 2011, which includes provisions to reduce the federal deficit. The Budget Control Act, as amended, resulted in the imposition of 2% reductions in Medicare payments to providers, which began in April 2013 and will remain in effect through 2031 unless additional Congressional action is taken. In 2021, President Biden signed the American Rescue Plan Act of 2021 into law, which eliminated the statutory Medicaid drug rebate cap, previously set at 100% of a drug’s average manufacturer price, for single source and innovator multiple source drugs, beginning in 2024. Due to the Statutory Pay-As-You-Go Act of 2010, estimated budget deficit increases resulting from the American Rescue Plan Act of 2021, and subsequent legislation, Medicare payments to providers will be further reduced starting in 2025 absent further legislation. These laws and regulations may result in additional reductions in Medicare and other healthcare funding and otherwise affect the prices we may obtain for any of our product candidates for which we may obtain regulatory approval or the frequency with which any such product candidate is prescribed or used.
In August 2022, the Inflation Reduction Act of 2022 (IRA) was signed into law. The IRA includes several provisions that will impact our business to varying degrees, including provisions that create a $2,000 out-of-pocket cap for Medicare Part D beneficiaries, impose new manufacturer financial liability on all drugs in Medicare Part D, allow the U.S. government to negotiate Medicare Part B and Part D pricing for certain high-cost drugs and biologics without generic or biosimilar competition, require companies to pay rebates to Medicare for drug prices that increase faster than inflation and delay the rebate rule that would require pass through of pharmacy benefit manager rebates to beneficiaries. The effect of IRA on our business and the healthcare industry in general is not yet known.
At the state level, legislatures have increasingly passed legislation and implemented regulations designed to control pharmaceutical and biological product pricing, including price or patient reimbursement constraints, discounts, restrictions on certain product access and marketing cost disclosure and transparency measures, and, in some cases, designed to encourage importation from other countries and bulk purchasing. For example, on January 5, 2024, the FDA approved Florida's Section 804 Importation Program, or SIP, proposal to import certain drugs from Canada for specific state healthcare programs. It is unclear how this program will be implemented, including which drugs will be chosen, and whether it will be subject to legal challenges in the United States or Canada. Other states have also submitted SIP proposals that are pending review by the FDA. Any such approved importation plans, when implemented, may result in lower drug prices for products covered by those programs. Additionally, a number of states have enacted state drug price transparency and reporting laws that could substantially increase our compliance burdens and expose us to greater liability under such state laws if and when we have marketed products.
Healthcare reform efforts have been and may continue to be subject to scrutiny and legal challenge. For example, with respect to the ACA, tax reform legislation was enacted that eliminated the tax penalty established for individuals who do not maintain mandated health insurance coverage beginning in 2019 and, in 2021, the U.S. Supreme Court dismissed the latest judicial challenge to the ACA brought by several states without specifically ruling on the constitutionality of the ACA. As another example, revisions to regulations under the federal anti-kickback statute would remove protection for traditional Medicare Part D discounts offered by pharmaceutical manufacturers to pharmacy benefit managers and health plans. Pursuant to court order, the removal was delayed, and recent legislation imposed a moratorium on implementation of the rule until January 2032. As another example, the IRA drug price negotiation program has been challenged in litigation filed by various pharmaceutical manufacturers and industry groups.
We expect that healthcare reform measures that have been or in the future may be adopted, may result in more rigorous coverage criteria and in additional downward pressure on the price that we receive for any approved product, and could seriously harm any future revenue generation. Any reduction in reimbursement from Medicare or other government programs may result in a similar reduction in payments from private payers. Complying with any new legislation and regulatory changes could be time-intensive and expensive, resulting in a material adverse effect on our business.
Legislative and regulatory proposals have been made to expand post-approval requirements and restrict sales and promotional activities for pharmaceutical products. We cannot be sure whether additional legislative changes will be enacted, or whether FDA regulations, guidance or interpretations will be changed, or what the impact of such changes on the regulatory approvals, if any, of our product candidates may be. In addition, increased scrutiny by Congress of the FDA's approval process may significantly delay or prevent regulatory approval, as well as subject us to more stringent product labeling and post-marketing testing and other requirements.
Environmental and Safety Regulation
We are also subject to numerous federal, state and local laws relating to such matters as safe working conditions, manufacturing practices, environmental protection, fire hazard control, and disposal of hazardous or potentially hazardous substances. We may incur significant costs to comply with such laws and regulations now or in the future.
Employees
As of December 31, 2024, we had 23 full-time employees and 4 part-time employees. None of our employees are represented by labor unions or covered by collective bargaining agreements. We believe our relationship with our employees is good.
Corporate Information
We were incorporated under the laws of the State of Delaware in April 2001. Our website address is www.vaccinex.com. Our website and the information contained on, or that can be accessed through, the website will not be deemed to be incorporated by reference in, and are not considered part of, this Annual Report on Form 10-K.
Item 1A. Risk Factors.
We operate in rapidly changing business environments that present numerous risks, many of which are driven by factors we cannot control or predict. You should carefully consider the risks and uncertainties described below, together with the other information contained in this Annual Report on Form 10-K, including Management’s Discussion and Analysis of Financial Condition and Results of Operations and the financial statements and related notes. We cannot assure you that any of the events discussed below will not occur. These events as well as additional risks and uncertainties we are unaware of, or currently believe are not material, could have a material and adverse impact on our business, results of operations, financial condition and cash flows.
Summary of Risk Factors
The following is a summary of the principal risks that could adversely affect our business, operations and financial results:
•Risks Related to Our Financial Position and Capital Needs
oWe have incurred net losses since our inception and anticipate that we will continue to incur net losses for the foreseeable future.
oWe currently have very limited product revenue and may never achieve or maintain profitability.
oWe will require additional capital to finance our operations to continue as a going concern, which may not be available to us on acceptable terms, if at all. As a result, we may not complete the development and commercialization of our product candidates or develop new product candidates and have substantial doubt about our ability to continue as a going concern.
oWe have identified material weaknesses in our internal control over financial reporting that could impair our ability to produce timely and accurate financial statements or comply with applicable laws and regulations.
oThe restatement of previously issued financial statements may affect stockholder and investor confidence or harm our reputation.
oOur ability to use net operating loss and credit carryforwards may be limited as a result of the effects of changes in tax laws and regulations.
oWe may not be able to pay our liabilities and obligations when due.
•Risks Related to Our Business and Industry
oOur product candidates are in preclinical development or the early stages of clinical development. We cannot predict if we will meet safety and efficacy endpoints in clinical trials, if our preclinical studies and clinical trials will produce positive results, or if we will receive regulatory approval to commercialize and market any of our product candidates.
oWe depend heavily on the success of our lead product candidate, pepinemab, and if we had to cease developing pepinemab, it would have material adverse effects on our business and future prospects.
oIf we experience any continued delays in clinical testing or difficulties enrolling patients in clinical trials, it will delay any potential approvals of our product candidates.
oWe may not successfully identify, develop or commercialize new product candidates or new applications of our existing product candidates.
oOur product candidates may have properties that could prevent their regulatory approval, limit their commercial scope, or result in significant negative consequences following any marketing approval.
oWe may be required to suspend, repeat or terminate our clinical trials.
oWe are subject to multiple manufacturing risks, any of which could substantially increase our costs and limit supply of our product candidates.
oThe regulatory review processes are lengthy, time-consuming and inherently unpredictable. Our inability to obtain regulatory approval for our product candidates would substantially harm our business.
oEven if our product candidates receive regulatory approval, they may still face future development and regulatory difficulties such as ongoing regulatory compliance and obligations.
oOur failure to obtain regulatory approval in international jurisdictions would prevent us from marketing our product candidates in those jurisdictions and hurt our prospects.
oOur product candidates may not achieve adequate market acceptance among physicians, patients, healthcare payors and others in the medical community necessary for commercial success.
oOur competitors may develop and market products or services which may diminish or eliminate the commercial success of any products or services we commercialize.
oWe may not be able to achieve continued observable effects or the benefits or synergistic effects of pepinemab in combination with other immunotherapies that we have observed in preclinical studies of pepinemab in combination with the anti-CTLA-4 antibody ipilimumab.
oWe may need to develop or obtain additional capabilities, or enter into arrangements with third parties, to commercialize any product candidates that obtain regulatory approval, and we may encounter unexpected costs or difficulties in doing so.
oEven if we commercialize a product candidate, it or any other product candidates that we develop may become subject to unfavorable pricing regulations, third-party coverage or reimbursement practices or healthcare reform initiatives, which could harm our business.
oCurrent and future legislation may increase the difficulty and cost for commercialization of our product candidates and affect the prices we or our partners may obtain.
oIf we participate in the Medicaid drug rebate program or other governmental pricing programs, failure to comply with reporting and payment obligations under these programs could result in additional reimbursement requirements, penalties, sanctions and fines, which could have a material adverse effect on our business, financial condition, results of operations and growth prospects.
oProduct liability lawsuits against us could cause us to incur substantial liabilities and to limit commercialization of our product candidates.
oOur relationships with customers and third-party payors will be subject to applicable anti-kickback, fraud and abuse, transparency and other healthcare laws and regulations, the violation of which could expose us to criminal sanctions, civil penalties, contractual damages, reputational harm, administrative burdens and diminished profits and future earnings.
oOur internal computer systems, or those used by our CROs or other contractors or consultants, may fail or suffer security breaches.
oOur employees may engage in misconduct or other improper activities which could have a material adverse effect on our business, which may result in penalties and liabilities under certain healthcare laws.
oWe depend on key personnel for our continued operations and future success and a loss of certain key personnel could significantly hinder our ability to move forward with our business plan.
•Risks Related to our Dependence on Third Parties
oWe rely on third parties to conduct our preclinical studies and clinical trials. If these third parties do not successfully carry out their contractual duties or meet expected deadlines, we may not be able to obtain regulatory approval for or commercialize our product candidates in a timely or cost-effective manner.
oWe depend on third-party manufacturers as well as on third parties for our supply chain. Any problems we experience with any of these third parties could delay the manufacturing of our product candidates, which could harm our results of operations.
oWe may not succeed in establishing and maintaining additional collaborations, which could adversely affect our ability to develop and commercialize product candidates.
oCollaborations may require us to relinquish important rights to and control over the development of our product candidates or otherwise be subject to unfavorable terms.
•Risks Related to Intellectual Property
oIf we are unable to obtain, maintain or protect intellectual property rights, both in the U.S. and throughout the world, we may not be able to compete effectively in our market or globally.
oChanges in patent law and legal precedent concerning patents could diminish the value of patents in general, thereby impairing our ability to protect our product candidates.
oWe may become involved in lawsuits to protect or enforce our intellectual property rights and could have a materially adverse impact on the success of our business and financial condition.
oWe may be involved in legal proceedings initiated by third parties regarding infringement, validity or scope of intellectual property rights, the outcome of which would be uncertain, and an adverse determination could have a materially adverse effect on the success of our business and financial condition.
oThe terms of our patents may not be sufficient to effectively protect our drug candidates and business.
oIf we do not obtain additional legislative protection extending the terms of our patents, if issued, relating to our drug candidates, our business may be materially harmed.
oIf we fail to comply with our obligations in our license agreements, we could be required to pay monetary damages or could lose license rights that are important to our business.
oOur inability to protect our confidential information and trade secrets would harm our business.
•Risks Related to Our Securities
oOur Common Stock was delisted from trading on Nasdaq and is currently available for quotation on the OTCPK Market, which involves additional risks compared to being listed on a national securities exchange.
oThe relatively low trading volume of our common stock may limit your ability to sell your shares.
oOur common stock is subject to the penny stock rules, which makes our common stock less liquid.
oThe Series A Preferred Stock ranks senior to the Company’s common stock with respect to rights on the distribution of assets upon liquidation, dissolution and winding up.
oShares of common stock issuable upon conversion of our Series A Preferred Stock will be dilutive to our existing stockholders upon conversion and adversely affect the market price of our common stock.
oCertain members of our management, including the chief executive officer and chairman of our board, and their affiliates, own a significant percentage of our stock and will be able to exert significant control over matters subject to stockholder approval.
oWe may sell additional equity or debt securities or enter into other arrangements to fund our operations, which may result in dilution to our stockholders and impose restrictions or limitations on our business.
oOur disclosure controls and procedures may not prevent or detect all errors or acts of fraud.
For a more complete discussion of the material risks facing our business, see below.
Risks Related to Our Financial Position and Capital Needs
We have incurred net losses since our inception and anticipate that we will continue to incur net losses for the foreseeable future.
We are a clinical-stage biotechnology company with a limited operating history. Investment in biotechnology product development is highly speculative because it entails substantial upfront capital expenditures and significant risk that any potential product candidate will fail to demonstrate adequate efficacy or an acceptable safety profile, obtain regulatory approval or become commercially viable. We have not generated any revenue from product sales to date, and we continue to incur significant development and other expenses related to our ongoing operations. As a result, we are not and have never been profitable and have incurred losses in each period since our inception in 2001. For the years ended December 31, 2024, and 2023, we reported a net loss of $18.6 million, $20.3 million, respectively. As of December 31, 2024, and 2023, we had an accumulated deficit of $358.6 million, and $339.9 million, respectively.
We expect to continue to incur significant losses for the foreseeable future, and we expect these losses to increase as we continue our research and development of, and seek regulatory approvals for, our product candidates. We may also encounter unforeseen expenses, difficulties, complications, delays and other unknown factors that may adversely affect our business. The size of our future net losses will depend, in part, on the rate of future growth of our expenses and our ability to generate revenues, if any. Substantially all of our operating losses have resulted from costs incurred in connection with our research and development programs and from general and administrative expenses associated with our operations. Our prior losses and expected future losses have had and will continue to have an adverse effect on our stockholders’ equity and working capital. Substantially all of our operating losses have resulted from costs incurred in connection with our research and development programs and from general and administrative expenses associated with our operations.
We currently have very limited product revenue and may never achieve or maintain profitability.
To date, we have only generated very limited revenue from our ActivMAb product and have not generated any revenue from our product candidates in our SEMA4D Antibody Platform. Our ability to generate product revenue and become profitable depends on a number of factors, including, but not limited to, our ability to:
•successfully complete research and clinical development of current and future product candidates;
•timely commence, enroll, conduct and complete clinical trials;
•secure and maintain collaborations, licensing or other arrangements for the future development and/or commercialization of our product candidates, as well as the terms of those arrangements;
•complete and submit applications to, and obtain regulatory approval from, the FDA and foreign regulatory authorities;
•identify and develop additional product candidates;
•achieve market acceptance for our product candidates if and when they are approved;
•develop a commercial organization capable of sales, marketing and distribution in our core strategic markets, or enter into relationships with third parties to do the same;
•obtain coverage and adequate product reimbursement from third-party, including government, payors;
•establish, maintain and protect our intellectual property rights; and
•attract, hire and retain additional qualified personnel.
In addition, due to the numerous risks and uncertainties associated with product development, including that our product candidates may not advance through development or achieve the endpoints of applicable clinical trials, we are unable to predict the timing or amount of expenses, or when or if we will generate revenue and ultimately be able to achieve or maintain profitability. Even
if we are able to complete the process described above, we anticipate incurring significant costs associated with commercializing these products.
Even if we are able to generate revenues from the sale of our products, we may not become profitable and may need to obtain additional funding to continue operations. If we fail to become profitable or are unable to sustain profitability on a continuing basis, then we may be unable to continue our operations at planned levels and be forced to reduce our operations.
We will require additional capital to finance our operations to continue as a going concern, which may not be available to us on acceptable terms, if at all. As a result, we may not complete the development and commercialization of our product candidates or develop new product candidates and have substantial doubt about our ability to continue as a going concern.
These financial statements have been prepared on a going concern basis, which implies the Company will continue to realize its assets and discharge its liabilities in the normal course of business. The Company has incurred significant losses and negative cash flows from operations since inception and expects to incur additional losses until such time that it can generate significant revenue from the commercialization of its product candidates. The Company had negative cash flow from operations of $16.2 million and $21.4 million for the years ended December 31, 2024, and 2023, respectively, and an accumulated deficit of $358.6 million and $339.9 million as of December 31, 2024, and 2023, respectively. In addition, the Company has been delisted from the NASDAQ Capital Market due to its inability to comply with continued listing standards, is currently listed on the OTCPK, and filed a Form 15 to deregister its securities under Section 12(g) of the Securities Act on March 27, 2025, which is expected to be effective no later than 90 days from when it was filed. These conditions raise substantial doubt about the Company’s ability to continue as a going concern within one year after the date that the financial statements are issued. The financial statements do not include any adjustments relating to the recoverability and classification of recorded asset amounts or the amounts and classification of liabilities that might result from the outcome of this uncertainty.
To date, the Company has relied on equity and debt financing to fund its operations, in addition to capital contributions from noncontrolling interests and a limited amount of service revenue from collaboration agreements. In September 2020, we filed a prospectus supplement related to open market sale agreement (the “Open Market Sale Agreement” or “ATM”) with Jefferies, LLC (“Jefferies”) pursuant to which we may sell up to $113.0 million of shares of our common stock through Jefferies. On May 19, 2023, the Company filed a prospectus supplement under which the Company may offer and sell, from time to time, shares of its common stock having an aggregate offering price of up to $4,391,000 through the Open Market Sale AgreementSM. In 2024 and 2023, the Company sold 208 and 3,409 shares, respectively, through the Open Market Sale Agreement for proceeds of $2,077 and $0.3 million, respectively, net of commission. No further sales can be made pursuant to the Open Market Sale Agreement.
Even with the equity financing arrangements we have completed in the past, we will need to complete additional financing transactions in order to continue operations. These arrangements may also not be sufficient in the near-term. Given, among other things, the current economic uncertainty associated with the inflationary environment, and our recent stock price performance, our financing strategies we may pursue may not be sufficient to fund our operations in the near term. There can be no assurances that we will be able to secure additional financing, or if available, that it will be sufficient to meet our needs or on favorable terms.
Circumstances may also cause us to consume capital even more rapidly than we currently anticipate. For example, as we move our lead product candidate through clinical trials and submit Investigational New Drug applications for new indications or other product candidates, we may have adverse results requiring us to alter our development plans and anticipate clinical trial design or find new product candidates.
Additional fundraising efforts may divert our management from our day-to-day activities, which may adversely affect our ability to develop and commercialize future product candidates. We cannot guarantee that future financing will be available in sufficient amounts or on terms acceptable to us, if at all. If we are unable to raise additional capital in sufficient amounts or on terms acceptable to us, we may have to significantly delay, scale back or discontinue our operations and the development or commercialization of one or more of our product candidates or the range of indications for which they are developed. If we raise additional funds through the issuance of additional debt or equity securities, it could result in dilution to our existing stockholders, and/or increased fixed payment obligations. Furthermore, these securities may have rights senior to those of our common stock and could contain covenants that would restrict our operations and potentially impair our competitiveness, such as limitations on our ability to incur additional debt, limitations on our ability to acquire, sell or license intellectual property rights and other operating restrictions that could adversely impact our ability to conduct our business. Any of these events could significantly harm our business, financial condition and prospects.
Our future capital requirements will depend on many factors, including, among others:
•the scope, rate of progress, results and costs of our clinical trials, preclinical studies and other research and development activities;
•the timing of, and the costs involved in, obtaining regulatory approvals for any of our current or future product candidates we may develop or in-license;
•the number and characteristics of product candidates that we develop or in-license, if any;
•the cost of filing, prosecuting, defending and enforcing any patent claims and other intellectual property rights;
•the effect of competing technological efforts and market developments;
•our ability to establish collaborative arrangements to the extent necessary;
•the economic and other terms, timing and success of any collaboration, licensing, distribution or other arrangements into which we may enter in the future;
•revenues received from any product candidates that are approved; and
•payments received under any current or future strategic partnerships.
If a lack of available capital prevents us from expanding our operations or otherwise capitalizing on our business opportunities, our business, financial condition and results of operations could be materially adversely affected. If we are unable to raise additional capital in sufficient amounts or on terms acceptable to us, we may have to significantly delay, scale back or discontinue our operations and the development of one or more of our product candidates or cease operations.
We have identified material weaknesses in our internal control over financial reporting, and if our remediation of such material weaknesses is not effective, or if we fail to develop and maintain an effective system of disclosure controls and internal control over financial reporting, our ability to produce timely and accurate financial statements or comply with applicable laws and regulations could be impaired.
In the course of our financial close process audits for the year ended December 31, 2024, we identified material weaknesses in our internal control over financial reporting. A material weakness is a deficiency, or combination of deficiencies, in internal control over financial reporting, such that there is a reasonable possibility that a material misstatement of the annual or interim financial statements will not be prevented or detected on a timely basis. The material weaknesses identified relate to our control environment based on the criteria established in Internal Control — Integrated Framework (2013) issued by the Committee of Sponsoring Organizations of the Treadway Commission. The material weaknesses related to (1) a lack of segregation of duties within our financial reporting controls that are relevant to our preparation of financial statements, including the ability to create, approve and post journal entries within our general ledger system and the ability to prepare and approve account reconciliations, and (2) not having effectively designed and implemented controls to review the statement of cash flows at an appropriate level of precision, which resulted in the restatement of the Company’s Statement of Cash Flows for fiscal year ended December 31, 2023 as described in Note 18 to the financial statements included in this Form 10-K.
If we are unable to remediate the identified material weaknesses or further implement and maintain effective internal control over financial reporting or disclosure controls and procedures, our ability to record, process and report financial information accurately, and to prepare financial statements within required time periods could be adversely affected. Furthermore, we cannot assure you that the measures we have taken to date, and actions we may take in the future, will be sufficient to remediate the control deficiencies that led to our material weaknesses in our internal control over financial reporting or that they will prevent or avoid potential future material weaknesses. Our current controls and any new controls that we develop may become inadequate because of changes in conditions in our business. Further, weaknesses in our disclosure controls and internal control over financial reporting may be discovered in the future. Any failure to develop or maintain effective controls or any difficulties encountered in their implementation or improvement could harm our operating results or may result in a restatement of financial statements for prior periods.
The restatement of certain previously issued financial statements may affect stockholder and investor confidence or harm our reputation, and may subject us to additional risks and uncertainties, including increased cost and the increased probability of legal proceedings, regulatory inquiries, sanctions, or investigations.
In the course of our financial close process audits for the year ended December 31, 2024, our management determined that due to a material weakness in our internal controls over financial reporting, the statement of cash flows for our 2023 financial statements
did not appropriately present cash used in operating activities and cash provided by financing activities. As a result, the 2023 statement of cash flows has been restated from the amounts previously reported.
As a result of the restatement, the Company has incurred unanticipated costs for accounting and legal fees in connection with, or related to, such restatement. In addition, such restatement could subject us to several additional risks and uncertainties, including the increased possibility of legal proceedings and inquiries, sanctions or investigations by the SEC or other regulatory authorities. Any of the foregoing may adversely affect our reputation, the accuracy and timing of our financial reporting, or business, results of operations, liquidity and financial condition, or cause stockholders and investors to lose confidence in the accuracy and completeness of our financial reports or cause the price of our common stock to decline.
Our ability to use net operating loss and credit carryforwards may be limited as a result of the effects of changes in tax laws and regulations.
We plan to use our current year operating losses to offset taxable income from any revenue generated from operations. To the extent that our taxable income exceeds any current year operating losses, we plan to use our net operating loss, or NOL, carryforwards to offset income that would otherwise be taxable. However, under Section 382 of the U.S. Internal Revenue Code of 1986, as amended, the amount of benefits from our NOL and credit carryforwards may be limited if we incur a cumulative ownership change of more than 50%, as interpreted by the U.S. Internal Revenue Service, over a three-year period. As a result, our use of federal NOL and credit carryforwards could be limited depending upon the timing and amount of additional equity securities that we issue. State NOL carryforwards may be similarly limited. As of December 31, 2024, we had federal NOLs of $312.7 million that could be limited by our past and any future ownership change, which could have an adverse effect on our future results of operations. Similar limitations will apply to our ability to carry forward any unused tax credits to offset future taxable income. The Tax Cuts and Jobs Act of 2017, or the Tax Act, among other things, generally limited utilization of losses generated after 2017 to 80% of future annual taxable income. Any such limitations or disallowances may result in greater tax liabilities than we would incur in the absence of such a limitation and any increased liabilities could adversely affect our business, results of operations, financial condition and cash flow.
We may not be able to pay debt and obligations when due.
On May 8, 2020, we received the PPP Loan for approximately $1.1 million under the Paycheck Protection Program. On November 8, 2021, we were granted loan forgiveness of $876,171 by the SBA. The remaining balance of the loan will be paid in monthly installments of $6,334 through April 2025.
Our business is not expected to generate sufficient cash flow from operations in the future sufficient to pay our debt at maturity, or earlier, if certain events of default occur. Accordingly, we expect to have to raise additional capital in the future, either through restructuring debt, or obtaining additional equity capital, or pursuing other alternatives, such as selling assets, restructuring debt or obtaining additional equity capital on terms that may be onerous or highly dilutive. Our ability to make payments on our indebtedness depends on our future performance and capital raising activities, which are subject to economic, financial, competitive and other factors beyond our control.
Risks Related to Our Business and Industry
We may choose not to continue to pursue our clinical trial evaluating pepinemab for the treatment of Alzheimer’s Disease and, if we do continue to pursue trials for the treatment of Alzheimer’s Disease, the development pathway is uncertain, which may make development more unpredictable or difficult than we currently expect.
We initiated a clinical study of pepinemab as a potential treatment for AD in late 2020. In April 2023, we reached our enrollment target for the Phase 1b/2 SIGNAL-AD study evaluating pepinemab as a potential treatment for people with Mild Cognitive Impairment (MCI) or mild dementia due to AD. On April 25, the Company provided an update regarding plans for analysis of biomarkers and clinical outcome measures during a presentation at 12th Annual Alzheimer’s & Parkinson’s Drug Development Summit. All 50 participants have completed 12-months of treatment on June 30, 2024, and SIGNAL-AD topline data was reported by Eric Siemers, MD, Principal Investigator of the SIGNAL-AD trial at the Alzheimer's Association International Conference in Philadelphia on July 31, 2024. Additional efficacy data for SIGNAL-AD was reported by Elizabeth Evans, PhD, Senior VP Discovery and Translational Research and Chief Operating Officer on October 31, 2024, at the Clinical Trials on Alzheimer’s Disease Conference in Madrid, Spain. If we cease to pursue the AD indication, we may pursue clinical development of our other indications for pepinemab, which require significant additional development resources. Pursuing these other indications will take a significant amount of time and capital to pursue and may not ultimately be successful. This may require that we seek an early partnership or license selected assets to advance our business efforts.
Our product candidates are in preclinical development or the early stages of clinical development. We cannot predict if we will meet safety and efficacy endpoints in clinical trials, if our preclinical studies and clinical trials will produce positive results, or if we will receive regulatory approval to commercialize and market any of our product candidates.
All of our product candidates are in early stages of development, and they will require extensive preclinical and clinical testing. We cannot predict with any certainty if or when we might submit a biologics license application, or BLA, for regulatory approval for any of our product candidates or whether any such BLA will be accepted for review by the FDA, or whether any BLA will be approved.
Even if our clinical trials are completed as planned, we cannot be certain that their results will support our target indications. Success in preclinical testing and early clinical trials does not ensure that later clinical trials will be successful, and we cannot be sure that the results of later clinical trials will replicate the results of prior clinical trials. If our clinical trial results are not positive, we may terminate the clinical trials for a product candidate and abandon any further research or testing of that product candidate. Any delay in, or termination of, our clinical trials will delay and possibly preclude the submission of any BLAs to the FDA and, ultimately, our ability to obtain approval for and commercialize our product candidates and generate product revenues.
In addition, before obtaining marketing approval from regulatory authorities for the sale of our future product candidates, we or our collaborators must conduct extensive clinical trials to demonstrate the safety and efficacy of the product candidates in humans. Clinical testing is expensive, difficult to design and implement, can take many years to complete and is uncertain as to outcome. A failure of one or more clinical trials can occur at any stage of testing. A number of companies in the pharmaceutical and biotechnology industries have suffered significant setbacks in advanced clinical trials due to lack of efficacy or unacceptable safety profiles, notwithstanding promising results in earlier trials. Despite the results reported in our Phase 1 and Phase 2 clinical trials for pepinemab and in preclinical studies for pepinemab and our other product candidates, we do not know whether the clinical trials we or our collaborators may conduct will demonstrate adequate efficacy and safety to result in regulatory approval to market any of our product candidates in any particular jurisdiction or jurisdictions. If later-stage clinical trials do not produce favorable results, our or our collaborators’ ability to achieve regulatory approval for any of our product candidates may be adversely impacted.
We depend heavily on the success of our lead product candidate, pepinemab, and if we had to cease developing pepinemab, it would have material adverse effects on our business and future prospects.
Pepinemab is our most advanced product candidate, and we are focused on developing it for AD, and as our resources allow also developing pepinemab for HNSCC, and PDAC. Additionally, third party investigators are studying pepinemab investigator-sponsored trials, or ISTs, is evaluating pepinemab in breast cancer and melanoma as well as in “window of opportunity” studies in other indications. We do not have control over how the ISTs are conducted or designed. These ISTs may identify adverse reactions associated with our product candidates. Any problems that arise in development of pepinemab for one indication, or in one trial, may have an adverse effect on the development of pepinemab for other indications and could cause us to cease development of pepinemab altogether. Similarly, as part of our SEMA4D antibody platform strategy, we intend to also develop pepinemab in additional neurodegenerative disease and cancer indications. Any adverse result or event that causes us to cease developing or limits our development of pepinemab would have adverse effects on our existing business, as well as our future prospects.
If we experience any continued delays in clinical testing, it will delay any potential approvals of our product candidates, our costs may increase, and our business may be harmed.
We do not know whether any of our clinical trials will begin as planned, will need to be restructured or will be completed on schedule, or at all. Our product development costs will increase if we experience delays in clinical testing. Significant clinical trial delays also could shorten any periods during which we may have the exclusive right to commercialize our product candidates or allow our competitors to bring products to market before we do, which would impair our ability to successfully commercialize our product candidates and may harm our business, results of operations and prospects. Numerous circumstances may result in a delay or failure in attaining successful completion of clinical development, including but not limited to:
•delays or failure in obtaining approval from institutional review boards, or IRBs, or ethics committees, or ECs, to begin clinical trials at study sites;
•imposition of a clinical hold by the FDA, or a decision by the FDA, other regulatory authorities, IRBs, ECs, or recommendation by a data safety monitoring board to suspend or terminate clinical trials at any time for safety issues or for any other reason;
•delays in reaching agreement on acceptable terms with prospective contract research organizations, or CROs, and clinical trial sites;
•deviations from the trial protocol by clinical trial sites and investigators, or failure to conduct the trial in accordance with regulatory requirements;
•failure of third parties, such as CROs, to satisfy their contractual duties or meet expected deadlines;
•delays in the testing, validation, manufacturing and delivery of the product candidates to the clinical sites;
•for clinical trials in selected patient populations, delays in identification and auditing of central or other laboratories and the development, transfer and validation of assays or tests to be used to identify selected patients;
•delays in enrolling and having patients complete participation in a trial or return for post-treatment follow-up;
•delays caused by patients dropping out of a trial due to side effects, disease progression or other reasons;
•withdrawal of clinical trial sites from our clinical trials as a result of changing standards of care or the ineligibility of a site to participate in our clinical trials; or
•changes in government regulations or administrative actions or lack of adequate funding to continue the clinical trials.
Any inability by us or our collaborators to timely complete clinical development could result in additional costs to us or impair our ability to generate product revenues or development, regulatory, commercialization and sales milestone payments, or royalties on product sales.
We may not successfully identify, develop or commercialize new product candidates or new applications of our existing product candidates.
The success of our business depends primarily upon our ability to identify and validate new biotherapeutics and/or applications, including through the use of our SEMA4D antibody platform and our ActivMAb antibody discovery platform, and identify, develop and commercialize antibodies and product candidates, which we may develop ourselves or develop on behalf of or out-license to others. Our research efforts may initially show promise in discovering potential new targets or biotherapeutic product candidates, yet fail to result in product candidates for clinical development for a number of reasons, including:
•our research methodology may not successfully identify potential antibodies that can serve as biotherapeutic product candidates to the targets that we or our collaborators believe are medically important;
•we identify and select from our ActivMAb platforms novel, untested antibodies for the particular targets we are pursuing, which we may fail to validate after further research work;
•we may encounter product manufacturing difficulties that limit yield or produce undesirable characteristics that increase the cost of goods, cause delays or make the product candidates unmarketable;
•our product candidates may not demonstrate a meaningful benefit to patients; and
•our collaborators may change their development profiles or plans for potential product candidates or abandon a therapeutic area or the development of a partnered product.
If any of these events occur, we may be forced to abandon our development efforts for a program or programs, which would have a material adverse effect on our business, operating results and prospects and could potentially cause us to cease operations. Research programs to identify new product candidates require substantial technical, financial and human resources. We may focus our efforts and resources on potential programs or product candidates that ultimately prove to be unsuccessful.
Our product candidates may cause undesirable side effects or have other properties that could prevent their regulatory approval, limit the commercial scope of their approved uses, or result in significant negative consequences following any marketing approval.
Undesirable side effects caused by our product candidates could cause us or regulatory authorities to delay or halt clinical trials and could result in a more restrictive label or the delay or denial of regulatory approval by the FDA or other comparable foreign regulatory authorities. Results of our trials could reveal unacceptable side effects or unexpected characteristics. In such an event, we could suspend or terminate our clinical trials, or the FDA or comparable foreign regulatory authorities could order us to cease clinical trials or deny approval of our product candidates for any or all targeted indications. Drug-related side effects could affect patient recruitment or the ability of enrolled subjects to complete the trial or result in potential product liability claims. Any of these occurrences may harm our business, financial condition and prospects significantly.
Additionally, if one or more of our product candidates receives marketing approval, and we or others later identify undesirable side effects caused by any such products, a number of potentially significant negative consequences could result, including:
•we may suspend marketing of, or withdraw or recall, such product;
•regulatory authorities may withdraw approvals of such product;
•regulatory authorities may require additional warnings on the label or otherwise seek to limit the scope of the approved uses reflected in the label of such product;
•the FDA may require the use of or modification of a Risk Evaluation and Mitigation Strategy, or REMS, or a comparable foreign regulatory authority may require the establishment or modification of a similar strategy that may, for instance, restrict distribution of our products and impose other implementation requirements on us;
•regulatory authorities may require that we conduct post-marketing studies;
•we could be sued and held liable for harm caused to patients; and
•our reputation may suffer.
Any of these events could prevent us from achieving or maintaining market acceptance of the particular product candidate or otherwise materially harm the commercial prospects for the product candidate, if approved, and could significantly harm our business, results of operations and prospects.
We may be required to suspend, repeat or terminate our clinical trials if they are not conducted in accordance with regulatory requirements, the results are negative or inconclusive, the trials are not well designed, or a regulator may request or require additional trials.
The design and implementation of clinical trials is a complex process. We have limited experience designing and implementing clinical trials, and we may not successfully or cost-effectively design and implement clinical trials that achieve our desired clinical endpoints efficiently, or at all. Clinical trials must be conducted in accordance with the FDA’s current Good Clinical Practices requirements, or analogous requirements of applicable foreign regulatory authorities. Clinical trials are subject to oversight by the FDA, other foreign governmental agencies, and IRBs or ECs at the study sites where the clinical trials are conducted. In addition, clinical trials must be conducted with product candidates produced in accordance with applicable current Good Manufacturing Practices, or cGMP. Clinical trials may be suspended by the FDA, other foreign regulatory authorities, or us, or by an IRB or EC with respect to a particular clinical trial site, for various reasons, including:
•deficiencies in the conduct of the clinical trials, including failure to conduct the clinical trial in accordance with regulatory requirements or study protocols;
•deficiencies in the clinical trial operations or trial sites;
•unforeseen adverse side effects or the emergence of undue risks to study subjects;
•deficiencies in the trial design necessary to demonstrate efficacy;
•the product candidate may not appear to offer benefits over current therapies; or
•the quality or stability of the product candidate may fall below acceptable standards.
We are subject to multiple manufacturing risks, any of which could substantially increase our costs and limit supply of our product candidates.
The process of manufacturing biologics, including our product candidates, is complex and subject to several risks, including:
•product loss during the manufacturing process, including loss caused by contamination, equipment failure or improper installation or operation of equipment, or vendor or operator error. Even minor deviations from normal manufacturing processes could result in reduced production yields, product defects and other supply disruptions. If microbial, viral or other contaminations are discovered in our products or in the manufacturing facilities in which our products are made, such manufacturing facilities may need to be closed for an extended period of time to investigate and remedy the contamination;
•the manufacturing facilities in which our product candidates are made could be adversely affected by equipment failures, labor and raw material shortages, natural disasters, power failures and numerous other factors; and
•any adverse developments affecting manufacturing operations for our product candidates may result in shipment delays, inventory shortages, lot failures, product withdrawals or recalls, or other interruptions in the supply of our products. We may also have to take inventory write-offs and incur other charges and expenses for products that fail to meet specifications, undertake costly remediation efforts or seek more costly manufacturing alternatives.
The regulatory review processes of the FDA and comparable foreign regulatory authorities are lengthy, time consuming and inherently unpredictable. Our inability to obtain regulatory approval, in the timelines we anticipate or at all, for our product candidates would substantially harm our business.
The time required to obtain approval by the FDA and comparable foreign regulatory authorities is difficult to predict but typically takes many years following the commencement of preclinical studies and clinical trials and depends upon numerous factors. In addition, approval policies, regulations, or the type and amount of clinical data necessary to gain approval vary among jurisdictions. We have not obtained regulatory approval for any product candidate, and it is possible that none of our existing product candidates or any future product candidates will ever obtain regulatory approval even if our preclinical studies or clinical trials initially appear to be successful.
Our product candidates could fail to receive approval from the FDA or comparable foreign regulatory authorities for many reasons, including:
•disagreement with the design or implementation of our clinical trials, including the endpoints used to assess effectiveness and/or safety;
•failure to demonstrate that a product candidate is safe and effective for its proposed indication;
•failure of clinical trials’ endpoints to meet the level of statistical significance required for approval;
•failure to demonstrate that a product candidate’s benefits outweigh its risks;
•disagreement with our interpretation of data from preclinical studies or clinical trials;
•the insufficiency of data collected from clinical trials of our product candidates to support a BLA or other submission or to obtain regulatory approval; or
•changes in the approval policies or regulations that render our preclinical and clinical data insufficient for approval.
The FDA or a comparable foreign regulatory authority may require more information, including additional preclinical or clinical data to support approval, which may delay or prevent approval and our commercialization plans, or we may decide to abandon the development program. If we were to obtain approval, regulatory authorities may approve any of our product candidates for fewer or more limited indications than we request, may grant approval contingent on the performance of costly post-marketing clinical trials, or may approve a product candidate with a label that does not include the labeling claims necessary or desirable for the successful commercialization of that product candidate. Regulatory authorities’ assessment of the data and results required to demonstrate safety and efficacy can change over time and can be affected by many factors, such as the emergence of new information, including on other products, changing policies and agency funding, staffing and leadership.
Even if our product candidates receive regulatory approval, they may still face future development and regulatory difficulties such as ongoing regulatory compliance and obligations.
Even if we obtain regulatory approval for a product candidate, it will be subject to ongoing regulation by the FDA and comparable foreign, state and local regulatory authorities, including requirements governing the manufacture, quality control, further development, labeling, packaging, tracking, storage, distribution, safety surveillance, import, export, advertising, promotion, record keeping and reporting of safety and other post-market information. The FDA and other applicable foreign regulatory authorities continue to closely monitor the safety and effectiveness profile of any product even after approval. If we receive an approval, we will be required to submit periodic reports to the FDA and notify it of adverse events of which we become aware. If the FDA or other applicable foreign regulatory authorities become aware of new safety information after approval of any of our product candidates, they may, among other measures, require labeling changes or establishment of a REMS or similar strategy, impose significant restrictions on a product’s indicated uses or marketing, or impose ongoing requirements for potentially costly post-approval studies or post-market surveillance.
In addition, manufacturers of drug products and their facilities are subject to periodic inspections by the FDA and other regulatory authorities for compliance with cGMP. If we or a regulatory agency discover previously unknown problems with a product, such as adverse events, or problems with the facility where the product is manufactured, a regulatory agency may impose restrictions on that product, the manufacturing facility or us, including requiring recall or withdrawal of the product from the market or suspension
of manufacturing. Our advertising and promotion of any product candidate that obtains approval for marketing also will be subject to ongoing scrutiny by the FDA and other regulatory authorities in the United States and applicable international jurisdictions.
If we or the manufacturing facilities for our product candidates fail to comply with applicable regulatory requirements, a regulatory agency may:
•issue warning letters or untitled letters;
•conduct inspections, audits, inquiries, or investigations of us or our facilities or of our collaborators or their facilities;
•mandate modifications to promotional materials or require us to provide corrective information to healthcare practitioners;
•impose a consent decree, which can include various fines, reimbursements for inspection costs, required due dates for specific actions and penalties for noncompliance;
•seek an injunction or impose civil or criminal penalties or monetary fines;
•suspend or withdraw regulatory approval;
•suspend any ongoing clinical trials;
•refuse to approve pending applications or supplements to applications;
•suspend or impose restrictions on operations, including costly new manufacturing requirements; or
•seize or detain products, refuse to permit the import or export of products, or require us to initiate a product recall.
The occurrence of any event or penalty described above may inhibit our ability to commercialize our products and generate revenue.
Advertising and promotion of any product candidate, even after it obtains approval in the United States, will be subject to scrutiny by the FDA. Violations of applicable requirements, including promotion of our product candidates prior to their approval, or promotion of our approved products for unapproved, or off-label, uses, may be subject to enforcement letters, inquiries and investigations, as well as civil and criminal sanctions. Additionally, comparable foreign regulatory authorities may scrutinize advertising and promotion of any product candidate both before and after it obtains approval in their respective jurisdictions.
In the United States, engaging in the impermissible promotion of our products for off-label uses can also subject us to false claims litigation under federal and state statutes, which can lead to administrative, civil and criminal penalties, damages, monetary fines, disgorgement, individual imprisonment, exclusion from participation in Medicare, Medicaid and other federal healthcare programs, curtailment or restructuring of our operations and agreements that materially restrict the manner in which a company promotes or distributes drug products. These false claims statutes include, but are not limited to, the federal civil False Claims Act, which imposes civil penalties against individuals and entities for, among other things, knowingly presenting or causing to be presented, false or fraudulent claims for payment of government funds. Actions under the False Claims Act can be brought by the federal government or as a qui tam action by private individuals in the name of the government, who may receive a share of any judgments or settlement amounts. These False Claims Act lawsuits against pharmaceutical and biopharmaceutical companies have increased significantly in number and scope, leading to substantial civil settlements regarding certain sales practices, including promoting off-label uses. This growth in litigation has increased the risk that a pharmaceutical or biopharmaceutical company will have to defend a false claim action, pay settlement fines or restitution, or agree to comply with burdensome reporting and compliance obligations in exchange for not being excluded from Medicare, Medicaid and other federal and state healthcare programs. If we do not lawfully promote our approved products, we may become subject to such litigation, which would have a material adverse effect on our business, financial condition and results of operations. Promotion prior to marketing approval or for off-label uses may also give rise to criminal prosecution in the European Union.
The FDA’s and other applicable government agencies’ policies may change, and additional laws or regulations may be enacted that could prevent, limit or delay regulatory approval, and thus the sale and promotion, of our product candidates. If we are slow or unable to adapt to changes in existing requirements or the adoption of new requirements or policies, or if we are not able to maintain regulatory compliance, we may face regulatory scrutiny, enforcement action or other consequences, including loss of any marketing approval that we may have obtained, any of which could adversely affect our business, prospects and ability to achieve or sustain profitability.
Our failure to obtain regulatory approval in international jurisdictions would prevent us from marketing our product candidates in those jurisdictions and hurt our prospects.
In order to market and sell our products in other jurisdictions, we must obtain separate marketing approvals for those jurisdictions and comply with their numerous and varying regulatory requirements. The approval procedure varies among countries and can involve additional testing. The time required to obtain approval may differ substantially from that required to obtain FDA approval. The regulatory approval process outside the United States generally includes all of the risks associated with obtaining FDA approval. In addition, in many countries outside the United States, we must secure product reimbursement approvals before regulatory authorities will approve the product for sale in that country. Obtaining foreign regulatory approvals and compliance with foreign regulatory requirements could result in significant delays, difficulties and costs for us and could delay or prevent the introduction of our products in certain countries. Further, clinical trials conducted in one country may not be accepted by regulatory authorities in other countries, and regulatory approval in one country does not ensure approval in any other country, while a failure or delay in obtaining regulatory approval in one country may have a negative effect on the regulatory approval process in others. Also, if regulatory approval for any of our product candidates is granted, it may be later withdrawn. If we fail to comply with the regulatory requirements in international markets and do not receive applicable marketing approvals, our target market will be reduced and our ability to realize the full market potential of our product candidates will be harmed, and our business will be adversely affected. We may not obtain foreign regulatory approvals on a timely basis, if at all. Our failure to obtain approval of any of our product candidates by regulatory authorities in countries outside the United States may significantly diminish the commercial prospects of that product candidate and our business prospects could decline.
Our product candidates may not achieve adequate market acceptance among physicians, patients, healthcare payors and others in the medical community necessary for commercial success.
Even if our product candidates receive regulatory approval, they may not gain adequate market acceptance among physicians, patients, healthcare payors and others in the medical community. Our commercial success also depends on coverage and adequate reimbursement and pricing of our product candidates by third-party payors, including government payors, which may be difficult or time-consuming to obtain, may be limited in scope and may not be obtained in all jurisdictions in which we may seek to market our products. The degree of market acceptance of any of our approved product candidates will depend on a number of factors, including:
•the efficacy and safety profile as demonstrated in clinical trials;
•the timing of market introduction of the product candidate as well as competitive products;
•the clinical indications for which the product candidate is approved;
•acceptance of the product candidate as a safe and effective treatment by physicians, clinics and patients;
•the potential and perceived advantages of the product candidates, including relative to alternative treatments;
•the cost of treatment, including in relation to alternative treatments;
•the availability of coverage and adequate reimbursement and pricing by third-party payors, including government payors, and the willingness of patients to pay out-of-pocket in the absence of coverage by third-party payors;
•convenience and ease of administration, including relative to alternative treatments;
•the frequency and severity of adverse events;
•the strength and effectiveness of our sales and marketing efforts; and
•any unfavorable publicity relating to the product candidate.
Our competitors may develop and market products or services that are less expensive, more effective, safer, otherwise regarded as preferable to, or that reach the market sooner, than our product candidates, which may diminish or eliminate the commercial success of any products or services we commercialize.
The biotechnology industry is intensely competitive and subject to rapid and significant technological change. Our current product candidates may face competition from major pharmaceutical companies, specialty pharmaceutical companies and biotechnology companies worldwide that have marketed drugs or are advancing product candidates to treat the same indications that we plan to treat or, in the case of competition or potential competition with our ActivMAb antibody discovery platform, that have marketed antibody discovery platforms or are advancing approaches that are an alternative to our ActivMAb platform. Many of our competitors have significantly greater financial, technical and human resources. Smaller or early-stage companies may also prove to be significant competitors, particularly through collaborative arrangements with large and established companies.
Our competitors may obtain FDA or other regulatory approval of their product candidates more rapidly than we may or may obtain patent protection or other intellectual property rights that limit our ability to develop or commercialize our product candidates or platform technologies. Our competitors may also develop drugs or antibody discovery platforms that are more effective, more convenient, more widely used or less costly or, in the case of drugs, have a better safety profile than our platforms or product candidates. These competitors may also be more successful than us in manufacturing and marketing their products and have significantly greater financial resources and expertise in research and development.
Our competitors will also compete with us in recruiting and retaining qualified scientific and management personnel, establishing clinical trial sites and patient registration for clinical trials, as well as in acquiring technologies complementary to, or necessary for, our programs.
We believe that our ability to successfully compete will depend on, among other things:
•the efficacy and safety profile of our product candidates, including relative to marketed products and product candidates in development by third parties;
•the success, or perceived success, of our platform technologies;
•the time it takes for our product candidates to complete clinical development and receive marketing approval;
•the ability to commercialize any of our product candidates that receive regulatory approval;
•the price of our drug products, including in comparison to branded or generic competitors;
•the price of our services, including with respect to the terms on which we are willing to collaborate, including in comparison to other antibody discovery approaches or platform technologies;
•whether coverage and adequate levels of reimbursement are available from private and governmental payors, including Medicare;
•the ability to establish, maintain and protect intellectual property rights related to our product candidates or platform technologies;
•the ability to manufacture commercial quantities of any of our product candidates that receive regulatory approval; and
•acceptance of any of our product candidates that receive regulatory approval by physicians and other healthcare providers or by patients.
If we do not compete successfully, we may not generate or derive sufficient revenue from any product candidate for which we obtain marketing approval and may not become or remain profitable.
We may not be able to achieve continued observable effects or the benefits or synergistic effects of pepinemab in combination with other immunotherapies that we have observed in preclinical studies of pepinemab in combination with the anti-CTLA-4 antibody ipilimumab.
Based on our preclinical research, we believe that the combination of pepinemab with immunotherapeutic drugs, such as immune checkpoint inhibitors, could prove beneficial because pepinemab promotes infiltration of immune cells into a tumor. As such, we believe pepinemab could enhance the activity of other agents that increases peripheral immune responses. Most of the preclinical studies with respect to the combination of pepinemab with immunotherapies have involved the anti-CTLA-4 antibody ipilimumab. The results of these studies showed that pepinemab in combination with the CTLA-4 checkpoint inhibitor can greatly enhance the immune response to tumors by amplifying the benefits of this checkpoint inhibitor. However, while we have performed research with respect to pepinemab in combination with other immunotherapies, it is not clear that such combinations will have the same benefits or synergies demonstrated in animal models by the preclinical studies of pepinemab in combination with anti-CTLA-4 antibodies. Accordingly, we may not be able to generate adequate data to demonstrate the efficacy and safety in clinical trials of pepinemab in combination with other immunotherapies, which could result in significant setbacks in clinical trials and changes to our development plans. If future clinical trials do not produce favorable results, our ability to achieve regulatory approval for pepinemab may be adversely impacted.
We may need to develop or obtain additional capabilities, or enter into arrangements with third parties, to commercialize any product candidates that obtain regulatory approval, and we may encounter unexpected costs or difficulties in doing so.
We will need to obtain additional capabilities and effectively manage our operations and facilities to successfully pursue and complete future research, development and commercialization efforts. Currently, we have no experience in preparing applications for
marketing approval, commercial-scale manufacturing, managing of large-scale information technology systems or managing a large-scale distribution system. We will need to enter into arrangements with third parties or add personnel and expand our capabilities, which may strain our existing managerial, operational, regulatory compliance, financial and other resources. There can be no assurance that we will be able to enter into third-party commercialization or distribution arrangements on advantageous terms or at all. To the extent that we do enter into such arrangements, we will be dependent on our marketing and distribution partners. In entering into third-party marketing or distribution arrangements, we expect to incur significant additional expense. If we are unable to enter into such arrangements on acceptable terms or at all, we may not be able to successfully commercialize any of our product candidates that receive regulatory approval. Depending on the nature of the third-party relationship, we may have little control over such third parties, and any of these third parties may fail to devote the necessary resources and attention to sell, market and distribute our products effectively and/or in compliance with applicable legal and regulatory requirements. If we are not successful in commercializing our product candidates, either on our own or through collaborations with one or more third parties, our future product revenue will suffer, and we may incur significant additional losses.
We plan to conduct process development activities to support late-stage development and commercialization activities and seek approval of our product candidates. Should we not receive timely approval of our production process, our ability to produce the products following regulatory approval for sale could be delayed, which would further delay the period of time when we would be able to generate revenues from the sale of such products if we are even able to generate revenues at all.
Even if we commercialize a product candidate, it or any other product candidates that we develop may become subject to unfavorable pricing regulations, third-party coverage or reimbursement practices or healthcare reform initiatives, which could harm our business.
Our ability to commercialize any product candidates successfully will depend in part on the extent to which coverage and adequate reimbursement for our product candidates will be available from government health administration authorities, private health insurers and other organizations. The laws that govern marketing approvals, pricing and reimbursement for new drug products vary widely from country to country. We cannot be sure that coverage and reimbursement will be available for any product that we commercialize and, if reimbursement is available, what the level of reimbursement will be. Coverage and reimbursement may impact the demand for, or the price of, any product candidate for which we obtain marketing approval. If coverage and reimbursement are not available or reimbursement is available only to limited levels, we may not successfully commercialize any product candidate for which we obtain marketing approval.
If we successfully commercialize any of our product candidates, we may participate in the Medicaid Drug Rebate Program. Participation is required for federal funds to be available for our covered outpatient drugs under Medicaid and, if applicable, Medicare Part B. Under the Medicaid Drug Rebate Program, we would be required to pay a rebate to each state Medicaid program for our covered outpatient drugs that are dispensed to Medicaid beneficiaries and paid for by a state Medicaid program as a condition of having federal funds being made available to the states for our drugs under Medicaid and, if applicable, Part B of the Medicare program.
Federal law requires that any company that participates in the Medicaid Drug Rebate Program also participate in the Public Health Service’s 340B drug pricing program in order for federal funds to be available for the manufacturer’s drugs under Medicaid and Medicare Part B. The 340B drug pricing program requires participating manufacturers to agree to charge statutorily defined covered entities no more than the 340B “ceiling price” for the manufacturer’s covered outpatient drugs. These 340B covered entities include a variety of community health clinics and other entities that receive health services grants from the Public Health Service, as well as hospitals that serve a disproportionate share of low-income patients.
In addition, in order to be eligible to have its products paid for with federal funds under the Medicaid and Medicare Part B programs and purchased by certain federal agencies and grantees, a manufacturer also must participate in the U.S. Department of Veterans Affairs, or the VA, Federal Supply Schedule, or FSS, pricing program. Under this program, the manufacturer is obligated to make its innovator and single source products available for procurement on an FSS contract and charge a price to four federal agencies, U.S. Department of Defense, or DoD, the Public Health Service and U.S. Coast Guard, that is no higher than the statutory Federal Ceiling Price. Moreover, pursuant to regulations issued by the DoD Defense Health Agency to implement Section 703 of the National Defense Authorization Act for Fiscal Year 2008, manufacturers are required to provide rebates on utilization of their innovator and single source products that are dispensed to TRICARE beneficiaries by TRICARE network retail pharmacies. The requirements under the 340B, FSS, and TRICARE programs could reduce the revenue we may generate from any products that are commercialized in the future and could adversely affect our business and operating results.
Current and future legislation may increase the difficulty and cost for commercialization of our product candidates and affect the prices we or our partners may obtain.
The United States and many foreign jurisdictions have enacted or proposed legislative and regulatory changes affecting the healthcare system that could prevent or delay marketing approval of our product candidates, restrict or regulate post-approval activities and affect our ability to profitably sell any product candidate for which we obtain marketing approval.
In the United States, Medicare covers drug purchases by eligible beneficiaries through Medicare Part D and reimburses such purchases based on average sales prices for physician-administered drugs under Medicare Part B. Medicare cost reduction efforts, among other initiatives, could decrease the coverage and reimbursement rate that we receive for any of our approved products. While Medicare’s practices apply only to drug benefits for its beneficiaries, private payors often follow Medicare coverage policy and payment limitations in setting their own reimbursement rates. Therefore, any reduction in reimbursement that results from Medicare may result in a similar reduction in payments from private payors.
The Affordable Care Act significantly changed the way healthcare is financed by both governmental and private insurers. The Affordable Care Act and certain of its provisions have been subject to judicial challenges as well as efforts to repeal or replace them or to alter their interpretation and implementation. For example, the Tax Act included a provision that repealed the tax-based shared responsibility payment imposed by the Affordable Care Act on certain individuals who fail to maintain qualifying health coverage for all or part of a year that is commonly referred to as the “individual mandate.” Additionally, Congress has repealed certain Affordable Care Act-mandated fees, including the tax on certain high-cost employer-sponsored insurance plans, the annual fee imposed on certain health insurance providers based on market share, and the medical device excise tax on non-exempt medical devices. The Bipartisan Budget Act of 2018, among other things, amended the Medicare statute, effective January 1, 2019, to increase the required manufacturer discount to 70% off the negotiated price for Medicare Part D beneficiaries in the coverage gap, commonly referred to as the “donut hole.” Additional legislative changes to, regulatory changes, and judicial challenges related to the Affordable Care Act remain possible, but the nature and extent of such potential changes or challenges are uncertain at this time. We continue to evaluate the effect that the Affordable Care Act, as currently enacted or as it may be amended in the future, has on our business.
In addition, other legislative changes have been proposed and adopted since the Affordable Care Act was enacted. For example, the Congressional Joint Select Committee on Deficit Reduction did not achieve a targeted deficit reduction, which triggered automatic reduction to several government programs. In concert with subsequent legislation, this includes aggregate reductions to Medicare payments to providers of, on average, 2% per fiscal year through 2029 unless Congress takes additional action. Additionally, there has been increasing legislative and enforcement interest in the United States with respect to specialty drug pricing practices. Specifically, there have been U.S. congressional inquiries and proposed bills designed to, among other things, bring more transparency to drug pricing, reduce the cost of prescription drugs under Medicare, review manufacturer patient programs and reform government program reimbursement methodologies for drugs. At the state level, legislatures are increasingly passing legislation and implementing regulations designed to control pharmaceutical and biological product pricing, including price or patient reimbursement constraints, discounts, restrictions on certain product access and marketing cost disclosure, and transparency measures.
We expect that the healthcare reform measures that have been adopted and may be adopted in the future may result in additional reductions in Medicare and other health care funding, more rigorous coverage criteria, new payment methodologies and additional downward pressure on coverage, payment and the price that we receive for any approved product and could seriously harm our future revenues. Any reduction in reimbursement from Medicare or other government programs may result in a similar reduction in payments from private payors. The implementation of cost containment measures or other healthcare reforms may prevent us from being able to generate revenue, attain profitability or commercialize our products.
If we are able to successfully commercialize any of our product candidates and if we participate in the Medicaid drug rebate program or other governmental pricing programs, failure to comply with reporting and payment obligations under these programs could result in additional reimbursement requirements, penalties, sanctions and fines, which could have a material adverse effect on our business, financial condition, results of operations and growth prospects.
The Medicaid Drug Rebate Program and other governmental pricing programs require participating manufacturers to report pricing data to various government agencies. Pricing calculations vary among products and programs and include average manufacturer price and best price for the Medicaid Drug Rebate Program, average sales price for certain categories of drugs that are paid under Part B of the Medicare program, and non-federal average manufacturer price for the VA FSS pricing program. If we successfully commercialize any of our products and participate in such governmental pricing programs, we will be liable for errors associated with our submission of pricing data. That liability could be significant. For example, if we are found to have knowingly submitted false average manufacturer price, average sales price, the best price, or non-federal average manufacturer price information to the government, or fail to timely submit such information, we may be liable for significant civil monetary penalties. The foregoing also could be grounds for other sanctions, such as termination from the Medicaid Drug Rebate Program.
Product liability lawsuits against us could cause us to incur substantial liabilities and to limit commercialization of our product candidates.
We face an inherent risk of product liability exposure related to the testing of our product candidates in human trials and may face greater risk if we commercialize any products that we develop. Product liability claims may be brought against us by subjects enrolled in our trials, patients, healthcare providers or others using, administering or selling our products. If we cannot successfully defend ourselves against such claims, we could incur substantial liabilities. Regardless of merit or eventual outcome, liability claims may result in:
•decreased demand for our products;
•termination of clinical trial sites or entire trial programs;
•injury to our reputation and significant negative media attention;
•withdrawal of trial participants;
•significant costs to defend the related litigation;
•substantial monetary awards to trial subjects or patients;
•diversion of management and scientific resources from our business operations; and
•the inability to commercialize any products that we may develop.
While we currently hold trial liability insurance coverage consistent with industry standards, the amount of coverage may not adequately cover all liabilities that we may incur. We may not be able to maintain insurance coverage at a reasonable cost or in an amount adequate to satisfy any liability that may arise. We intend to expand our insurance coverage for products to include the sale of commercial products if we obtain marketing approval for our product candidates, but we may be unable to obtain commercially reasonable product liability insurance. A successful product liability claim or series of claims brought against us, particularly if judgments exceed our insurance coverage, could decrease our cash and adversely affect our business and financial condition.
Our relationships with customers and third-party payors will be subject to applicable anti-kickback, fraud and abuse, transparency and other healthcare laws and regulations, the violation of which could expose us to criminal sanctions, civil penalties, contractual damages, reputational harm, administrative burdens and diminished profits and future earnings.
Healthcare providers, physicians and third-party payors will play a primary role in the recommendation and prescription of any product candidates for which we obtain marketing approval. Our arrangements and interactions with third-party payors, patients and customers may expose us to broadly applicable fraud and abuse and other healthcare laws and regulations that may constrain the business or financial arrangements and relationships through which we market, sell and distribute any products for which we obtain marketing approval. Restrictions under applicable federal and state healthcare laws and regulations, include, but are not limited to, the following:
•the federal Anti-Kickback Statute prohibits persons from, among other things, knowingly and willfully soliciting, offering, receiving or providing remuneration, directly or indirectly, in cash or in kind, to induce or reward, or in return for, the referral of an individual for the furnishing or arranging for the furnishing, or the purchase, lease or order, or arranging for or recommending purchase, lease or order, or any good or service for which payment may be made under a federal healthcare program such as Medicare and Medicaid;
•the federal civil False Claims Act imposes liability, including through civil whistleblower or qui tam actions, against individuals or entities for knowingly presenting, or causing to be presented claims for payment of government funds that are false or fraudulent or making a false statement to avoid, decrease or conceal an obligation to pay money to the federal government;
•HIPAA’s fraud provisions impose criminal liability for knowingly and willfully executing a scheme to defraud any healthcare benefit program, knowingly and willfully embezzling or stealing from a healthcare benefit program, willfully obstructing a criminal investigation of a health care offense, or knowingly and willfully making false statements relating to healthcare matters;
•HIPAA also imposes obligations on certain covered entity health care providers, health plans and health care clearinghouses as well as their business associates that perform certain services involving the use or disclosure of individually identifiable health information, including mandatory contractual terms, with respect to safeguarding the privacy, security and transmission of individually identifiable health information;
•the federal Physician Payment Sunshine Act, implemented as the Open Payments Program, which requires manufacturers of drugs, devices, biologics, and medical supplies for which payment is available under Medicare, Medicaid or the Children’s Health Insurance Program (with certain exceptions) to report annually to CMS information related to direct or indirect payments and other transfers of value to physicians and teaching hospitals, as well as certain ownership and investment interests held in the company by physicians and their immediate family members. Beginning in 2022, applicable manufacturers are required to report information regarding payments and transfers of value provided to physician assistants, nurse practitioners, clinical nurse specialists, certified nurse anesthetists, and certified nurse-midwives; and
•analogous state and foreign laws and regulations, such as state anti-kickback and false claims laws, which may apply to items or services reimbursed by non-governmental third-party payors, including private insurers; state and foreign laws that require pharmaceutical companies to comply with the pharmaceutical industry’s voluntary compliance guidelines and the relevant compliance guidance promulgated by the federal government or otherwise restrict payments that may be made to healthcare providers in those jurisdictions; state and foreign laws that require drug manufacturers to report information related to payments and other transfers of value to physicians and other healthcare providers or marketing expenditures; some states also prohibit certain marketing-related activities including the provision of gifts, meals, or other items to certain health care providers, and others restrict the ability of manufacturers to offer co-pay support to patients for certain prescription drugs; other states and cities require identification or licensing of sales representatives; and state and foreign laws that govern the privacy and security of health information in certain circumstances, many of which differ from each other in significant ways and often are not preempted by HIPAA, thus complicating compliance efforts.
Further information about these laws is provided above in the “Government Regulation” section under the heading “United States Government Regulation—Federal and State Fraud and Abuse and Data Privacy and Security Laws and Regulations.” Efforts to ensure that our business arrangements with third parties will comply with applicable healthcare laws and regulations will involve substantial costs. Although compliance programs can help mitigate the risk of investigations and prosecution for violations of these laws, the risks cannot be eliminated entirely. It is possible that governmental authorities will conclude that our business practices may not comply with current or future statutes, regulations or case law interpreting applicable fraud and abuse or other healthcare laws and regulations. If our operations are found to be in violation of any of these laws or any other governmental regulations that may apply to us, we may be subject to significant civil, criminal and administrative penalties, damages, fines, imprisonment, exclusion from government funded healthcare programs, such as Medicare and Medicaid, and the curtailment or restructuring of our operations. Defending against actions or investigations for violations of these laws and regulations, even if ultimately successful, will incur significant legal expenses and divert management’s attention from the operation of our business.
Our internal computer systems, or those used by our CROs or other contractors or consultants, may fail or suffer security breaches, which may result in penalties and liabilities under certain healthcare laws.
Despite the implementation of cybersecurity measures that we believe provides adequate safeguards, our information technology and Internet based systems, including those of our current and future CROs and other contractors and consultants, are vulnerable to damage, interruption, or failure from computer viruses, unauthorized access, intrusion, and other cybersecurity incidents. As the majority of our workforce works remotely, we face heightened risks related to remote work, including strain on our information technology systems. Our information technology and Internet based systems have been in the past, and may be in the future, subject to attempts to gain unauthorized access, breach, malfeasance or other system disruptions, none of which have been material to us to date. In some cases, it is difficult to anticipate or to detect immediately such incidents and the damage caused thereby. Such incidents could result in the exposure of sensitive data including the loss of trade secrets, intellectual property, personal identifiable or sensitive information of employees, customers, partners, clinical trial patients, and others, leading to a material disruption of our development programs and our business operations. For example, the loss of clinical trial data from completed or future clinical trials could result in delays in our regulatory approval efforts and significantly increase our costs to recover or reproduce the data. Likewise, we partially rely on our third-party research institution collaborators for research and development of our drug candidates and other third parties for the manufacture of our drug candidates and to conduct clinical trials, and similar cybersecurity incidents relating to their computer systems could also have a material adverse effect on our business. Certain data security breaches must be reported to affected individuals and the government, and in some cases to the media, under provisions of HIPAA, other U.S. federal and state law, and requirements of non-U.S. jurisdictions, and financial penalties may also apply. To the extent that any disruption or security breach were to result in a loss of, or damage to, our data or applications, or inappropriate disclosure of confidential or proprietary information, we could incur liability and the further development and commercialization of our drug candidates could be delayed.
Our employees may engage in misconduct or other improper activities, including noncompliance with regulatory standards and requirements, which could have a material adverse effect on our business.
We are exposed to the risk of employee fraud or other misconduct. Misconduct by employees could include intentional failures to comply with FDA regulations or similar regulations of comparable foreign regulatory authorities, provide accurate information to the FDA or comparable foreign regulatory authorities, comply with manufacturing standards we have established, comply with federal and state healthcare fraud and abuse laws and regulations and similar laws and regulations established and enforced by comparable foreign regulatory authorities, report financial information or data accurately or disclose unauthorized activities to us. In particular, sales, marketing and business arrangements in the healthcare industry are subject to extensive laws and regulations intended to prevent fraud, kickbacks, self-dealing and other abusive practices. These laws and regulations may restrict or prohibit a wide range of pricing, discounting, marketing and promotion, sales commission, customer incentive programs and other business arrangements. Employee misconduct could also involve the improper use of information obtained in the course of clinical trials, which could result in regulatory sanctions and serious harm to our reputation. We have adopted a code of business conduct and ethics, but it is not always possible to identify and deter employee misconduct, and the precautions we take to detect and prevent this activity may not be effective in controlling unknown or unmanaged risks or losses or in protecting us from governmental investigations or other actions or lawsuits stemming from a failure to be in compliance with such laws or regulations. If any such actions are instituted against us, and we are not successful in defending ourselves or asserting our rights, those actions could have a significant impact on our business and results of operations, including the imposition of significant fines or other sanctions.
We depend on key personnel for our continued operations and future success and a loss of certain key personnel could significantly hinder our ability to move forward with our business plan.
To succeed, we must recruit, retain, manage and motivate qualified clinical, scientific, technical and management personnel and we face significant competition for experienced personnel. If we do not succeed in attracting and retaining qualified personnel, particularly at the management level, it could adversely affect our ability to execute our business plan and harm our operating results. In particular, we are highly dependent on Dr. Maurice Zauderer, our founder and Chief Executive Officer. The loss of Dr. Zauderer, or one or more of our other executive officers, could be detrimental to us if we cannot recruit suitable replacements in a timely manner. The competition for qualified personnel in the pharmaceutical field is intense and as a result, we may be unable to continue to attract and retain qualified personnel necessary for the development of our business or to recruit suitable replacement personnel.
Many of the other biopharmaceutical companies that we compete against for qualified personnel have greater financial and other resources and different risk profiles than we do. They also may provide more diverse opportunities and better chances for career advancement. If we are unable to continue to attract and retain high-quality personnel, the rate and success at which we can discover and develop product candidates and our business will be limited.
Risks Related to our Dependence on Third Parties
We rely on third parties to conduct our preclinical studies and clinical trials. If these third parties, now or in the future, do not successfully carry out their contractual duties, comply with budgets and other financial obligations or meet expected deadlines, we may not be able to obtain regulatory approval for or commercialize our product candidates in a timely or cost-effective manner.
We rely, and expect to continue to rely, on third-party CROs to conduct preclinical and clinical trials. Because we rely on third parties to conduct clinical trials, we must rely on the efforts of others and cannot always control or accurately predict the timing of such trials, the costs associated with such trials or the procedures that are followed for such trials. We do not anticipate significantly increasing our personnel in the foreseeable future and therefore, expect to continue to rely on third parties to conduct all of our future clinical trials. If these third parties do not successfully carry out their contractual duties or obligations or meet expected deadlines, if they do not carry out the trials in accordance with budgeted amounts, if the quality or accuracy of the clinical data they obtain is compromised due to their failure to adhere to our clinical protocols or for other reasons, or if they fail to maintain compliance with applicable government regulations and standards, our clinical trials may be extended, delayed or terminated or may become prohibitively expensive, we may be subject to potential enforcement by the FDA and analogous regulatory authorities in international jurisdictions for their failure to comply with applicable laws and regulations, and we may not be able to obtain regulatory approval for or successfully commercialize our product candidates. Furthermore, we expect to develop additional relationships with third-party vendors and CROs for preclinical studies and clinical trials related to our drug development efforts. Switching or adding additional CROs involves additional cost and requires management time and focus. Our CROs have the right to terminate their agreements with us in the event of an uncured material breach. Some of our CROs may have other rights to terminate their respective agreements with us, including for reasons such as: if it is determined that the safety of subjects participating in our clinical trials warrants such termination; if we make an assignment for the benefit of our creditors; or if we are liquidated. Identifying, qualifying and managing performance of third-party service providers can be difficult, time consuming and cause delays in our development programs. In addition, there is a natural transition period when a new CRO commences work and the new CRO may not provide the same type or
level of services as the original provider. If any of our relationships with our third-party CROs terminates, we may not be able to enter into arrangements with alternative CROs or to do so on commercially reasonable terms and/or in a timely manner.
We depend on third-party manufacturers for the manufacture of drug substance and drug product for clinical trials as well as on third parties for our supply chain. Any problems we experience with any of these third parties could delay the manufacturing of our product candidates, which could harm our results of operations.
We do not currently operate manufacturing facilities for clinical or commercial production of our product candidates. We do not have, and we do not currently plan to acquire or develop, the facilities or capabilities to manufacture bulk drug substance or finish-fill drug product for use in human clinical trials or for potential commercialization.
Catalent Pharma Solutions, or Catalent, manufactures pepinemab for use in clinical trials according to the terms of a manufacturing agreement with us, and we use other third parties for other aspects of the manufacturing process. We have not contracted with alternate suppliers in the event the organizations we currently utilize, including Catalent, are unable to scale production, or if we otherwise experience any problems with them. If we encounter problems with any of them, including if they are unable to scale production or have problems at their facilities, and we are unable to arrange for alternative third-party manufacturing sources, or to do so on commercially reasonable terms or in a timely manner, we may be delayed in the development of our product candidates.
Reliance on third-party manufacturers entails risks to which we would not be subject if we manufactured product candidates or products ourselves, including reliance on the third party for regulatory compliance and quality assurance, the possibility of breach of the manufacturing agreement by the third party because of factors beyond our control (including a failure to manufacture our product candidates or any products we may eventually commercialize in accordance with our specifications) and the possibility of termination or nonrenewal of the agreement by the third party, based on its own business priorities, at a time that is costly or damaging to us.
We may not succeed in establishing and maintaining additional collaborations, which could adversely affect our ability to develop and commercialize product candidates.
In addition to our current research and development collaborations, a part of our strategy is to enter into additional research and development collaborations in the future, including collaborations with pharmaceutical companies. We face significant competition in seeking appropriate development partners and the negotiation process is time-consuming and complex. Moreover, we may not succeed in our efforts to establish collaborations or other alternative arrangements for any of our other existing or future product candidates and programs because our research and development pipeline may be insufficient, our product candidates and programs may be deemed to be at too early a stage of development for collaborative effort and third parties may not view our product candidates and programs as having the requisite potential to demonstrate safety and efficacy. Even if we are successful in our efforts to establish new collaborations, the terms that we agree upon may not be favorable to us, and we may not be able to maintain such collaborations if, for example, development or approval of a product candidate is delayed or sales of an approved product candidate are disappointing.
Moreover, if we fail to establish and maintain additional collaborations related to our product candidates:
•the development of certain of our current or future product candidates may be terminated or delayed;
•our cash expenditures related to development of certain of our current or future product candidates would increase significantly and we may need to seek additional financing;
•we may be required to hire additional employees or otherwise develop expertise, such as sales and marketing expertise, for which we have not budgeted; and
•we will bear all of the risk related to the development of any such product candidates.
Collaborations may require us to relinquish important rights to and control over the development of our product candidates or otherwise be subject to unfavorable terms.
If we sign a collaboration agreement, license agreement or similar agreement with a collaborator to develop a product candidate, that collaborator may have certain rights to further the development of the product candidate, which could include the design and conduct of clinical trials, the preparation and filing of documents necessary to obtain regulatory approval, and the manufacturing, sale, marketing and other commercialization of the product if it obtains regulatory approval. Dependence on a corporate collaborator may subject us to a number of risks, including:
•we may not be able to control the amount and timing of resources that our collaborators devote to the development or commercialization of our product candidates, or to compliance with applicable legal and regulatory requirements;
•collaborators may delay clinical trials, provide insufficient funding, terminate a clinical trial or abandon a product candidate, repeat or conduct new clinical trials or require a new version of a product candidate for clinical testing;
•collaborators may not pursue further development and commercialization of products resulting from the strategic partnering arrangement or may elect to discontinue research and development programs;
•collaborators may not commit adequate resources to the marketing and distribution of our product candidates, limiting our potential revenues from these products;
•disputes may arise between us and our collaborators that result in the delay or termination of the research, development or commercialization of our product candidates or that result in costly litigation or arbitration that diverts management’s attention and consumes resources;
•collaborators may experience financial difficulties;
•collaborators may not properly maintain or defend our intellectual property rights or may use our proprietary information in a manner that could jeopardize or invalidate our proprietary information or expose us to potential litigation;
•business combinations or significant changes in a collaborator’s business strategy may also adversely affect a collaborator’s willingness or ability to complete its obligations under any arrangement;
•collaborators could decide to move forward with a competing product candidate developed either independently or in collaboration with others, including our competitors; and
•collaborators could terminate the arrangement or allow it to expire, which would delay the development and may increase the cost of developing our product candidates.
Risks Related to Intellectual Property
If we are unable to obtain, maintain or protect intellectual property rights, both in the U.S. and throughout the world, we may not be able to compete effectively in our market or globally.
Our success depends in significant part on our and our licensors’, licensees’ or collaborators’ ability to establish, maintain and protect patents and other intellectual property rights and operate without infringing the intellectual property rights of others. We have filed numerous patent applications both in the United States and in foreign jurisdictions to obtain patent rights to our inventions. We have also licensed from third party’s rights to patents. Some of these licenses give us the right to prepare, file and prosecute patent applications and maintain and enforce patents we licensed.
The patent prosecution process is expensive and time-consuming, and we and our current or future licensors, licensees or collaborators may not be able to prepare, file and prosecute all necessary or desirable patent applications at a reasonable cost or in a timely manner. The United States Patent and Trademark Office, or the USPTO, and various foreign governmental patent agencies require compliance with a number of procedural, documentary, fee payment and other similar provisions during the patent application process and certain periodic maintenance and annuity fees following patent issuance. It is also possible that we or our licensors, licensees or collaborators will fail to identify patentable aspects of inventions made in the course of development and commercialization activities before it is too late to obtain patent protection on them. Moreover, in some circumstances, we may not have the right to control the preparation, filing, prosecution, and maintenance of patent applications and patents encompassing technology that we license from, or license to, third parties and in these circumstances are reliant on our licensors, licensees or collaborators. Therefore, these patents and patent applications may not at all times be prosecuted and enforced in a manner consistent with the best interests of our business. If our current or future licensors, licensees or collaborators fail to establish, maintain or protect such patents and other intellectual property rights, such rights may be reduced or eliminated. If our licensors, licensees or collaborators are not fully cooperative or disagree with us as to the prosecution, maintenance or enforcement of any patent rights, such patent rights could be compromised.
The patent position of biotechnology and pharmaceutical companies generally is highly uncertain, involves complex legal and factual questions and has in recent years been the subject of much litigation. As a result, the issuance, scope, validity, enforceability and commercial value of our and our current or future licensors’, licensees’ or collaborators’ patent rights are highly uncertain. Our and our licensors’, licensees’ or collaborators’ pending, and future patent applications may not result in patents being issued that protect our technology or products, in whole or in part, or that effectively prevent others from commercializing competitive technologies and products. The patent examination process may require us or our licensors, licensees or collaborators to narrow the scope of the claims of our or our licensors’, licensees’ or collaborators’ pending and future patent applications, which may limit the scope of patent protection that may be obtained. Our and our licensors’, licensees’ or collaborators’ patent applications cannot be enforced against third parties practicing the technology claimed in such applications unless and until a patent issues from such applications, and then such patent rights can only be enforced to the extent the issued claims cover the infringing technology.
Additionally, in some countries, applicants are not able to protect methods of treating human beings or medical treatment processes. Countries such as India and elsewhere have enacted various rules and laws precluding issuance of patent claims covering methods a doctor may practice on a human being or any other animal to treat a disease or condition. Further, many countries have enacted laws and regulatory regimes that do not provide patent protection for methods of use of known compounds. In such countries and jurisdictions, only product claims may be obtained, and only when those products are new or novel. The lack of such patent protection may have a materially adverse effect on our business and financial condition.
Furthermore, given the amount of time required for the development, testing and regulatory review of new product candidates, patents protecting such candidates might expire before or shortly after those candidates receive regulatory approval and are commercialized. As a result, our owned and licensed patent portfolio may not provide us with sufficient rights to exclude others from commercializing products similar or identical to ours. We expect to seek patent term extensions where these are available upon regulatory approval in those countries where we are prosecuting patents. This includes in the United States under the Drug Price Competition and Patent Term Restoration Act of 1984, which permits a patent term extension of up to five years beyond the expiration of the patent, but no more than fourteen years beyond the date of product approval, for a product that represents the first permitted commercial use of the active ingredient. However, the applicable authorities, including the USPTO and the FDA in the United States, and equivalent regulatory authorities in other countries, may not agree with our assessment of whether such extensions are available, and may refuse to grant extensions to our patents, or may grant more limited extensions than we request. If this occurs, our competitors may be able to reference our clinical and preclinical data and launch their products earlier than might otherwise be possible.
Finally, our patent portfolio encompasses both issued patents and pending patent applications around the world in various jurisdictions, and the pending patent applications or issued patents encompassing each of the different technology areas may be assigned different relative and future values, either based on commercial relevance, patent position strength, patent coverage, claim scope, or any other variables associated with intellectual property. That is, some aspects of our patent portfolio, encompassing various aspects of our product candidates and platform technology, may be more valuable than other aspects of our patent portfolio. For example, the patents and patent applications encompassing the pepinemab technology may be of particular value to our company because they encompass specific product candidates and medical indications critical to the future of our business. Inability to obtain patents encompassing these critical technologies could more adversely impact our business than inability to obtain patents encompassing other aspects of our business. Thus, adverse events experienced within these specific patent portfolios could critically hamper our ability to commercialize and conduct business in these key technology areas.
Globally, filing, prosecuting, enforcing and defending patents on product candidates and laboratory methods or platform technology in all countries throughout the world would be prohibitively expensive, and our or our licensors’ or collaborators’ intellectual property rights in some countries outside the United States can be less extensive than those in the United States. In addition, as noted above, the laws of some foreign countries do not protect intellectual property rights to the same extent as laws in the United States. Consequently, we and our licensors or collaborators may not be able to prevent third parties from practicing our and our licensors’ or collaborators’ inventions in all countries outside the United States, or from selling or importing products made using our and our licensors’ or collaborators’ inventions in and into the United States or other jurisdictions. Competitors may use our and our licensors’ or collaborators’ technologies in jurisdictions where we have not obtained patent protection to develop their own products and further, may export otherwise infringing products to territories where we and our licensors or collaborators have patent protection, but where enforcement laws are not as protective as that in the United States. These products may compete with our product candidates and our and our licensors’ or collaborators’ patents or other intellectual property rights may not be effective or sufficient to prevent them from competing.
Many companies have encountered significant problems in protecting and defending intellectual property rights in foreign jurisdictions. The legal systems of certain countries, particularly certain developing countries, do not favor the enforcement of patents and other intellectual property protection, particularly those relating to biopharmaceuticals or laboratory platform technology, which could make it difficult for us and our licensors or collaborators to stop the infringement of our and our licensors’ or collaborators’ patents or stop the marketing of products competing with our and our licensors’ or collaborators’ commercial efforts generally. Proceedings to enforce our and our licensors’ or collaborators’ patent rights in foreign jurisdictions requires significant financial resources and can divert our and our licensors’ or collaborators’ efforts and attention away from other critical aspects of our business, could put our and our licensors’ or collaborators’ patents at risk of being invalidated or interpreted narrowly, and could place our and our licensors’ or collaborators’ patents at risk of not issuing. This could in turn provoke third parties to assert claims against us or our licensors or collaborators. We or our licensors or collaborators may not prevail in any lawsuits that we or our licensors or collaborators initiate, and the damages or other remedies awarded, if any, may not be commercially meaningful.
The requirements for patentability may differ in certain countries, particularly developing countries. In India, unlike the United States, there is no link between regulatory approval of a drug and its patent status. Furthermore, generic or biosimilar drug manufacturers or other competitors may challenge the scope, validity or enforceability of our or our licensors’ or collaborators’
patents, requiring us or our licensors or collaborators to engage in complex, lengthy and costly litigation or other post-grant proceedings. Generic or biosimilar drug manufacturers may develop, seek approval for, and launch, biosimilar versions of our products in many countries without conducting extensive clinical trials. In addition to India, certain countries in Europe and developing countries, including China, have compulsory licensing laws under which a patent owner may be compelled to grant licenses to third parties. In those countries, we and our licensors or collaborators may have limited remedies if patents are infringed or if we or our licensors or collaborators are compelled to grant a license to a third party, which could materially diminish the value of those patents. This could limit our potential revenue opportunities. Accordingly, our and our licensors’ or collaborators’ efforts to enforce intellectual property rights around the world may be inadequate to obtain a significant commercial advantage from the intellectual property that we own or license.
Changes in patent law and legal precedent concerning patents could diminish the value of patents in general, thereby impairing our ability to protect our product candidates.
As is the case with other biotechnology and pharmaceutical companies, our success is heavily dependent on intellectual property, particularly patents. Obtaining and enforcing patents in the biopharmaceutical industry involve technological and legal complexity, and obtaining and enforcing biopharmaceutical patents is costly, time-consuming, and inherently uncertain. The Supreme Court has ruled on several patent cases in recent years, either narrowing the scope of patent protection available in certain circumstances or weakening the rights of patent owners in certain situations. In addition to increasing uncertainty with regard to our and our licensors’ or collaborators’ ability to obtain patents in the future, this combination of events has created uncertainty with respect to the value of patents, once obtained. Depending on decisions by Congress, the federal courts and the USPTO, the laws and regulations governing patents could change in unpredictable ways that would weaken our and our licensors’ or collaborators’ ability to obtain new patents or to enforce existing patents and patents we and our licensors or collaborators may obtain in the future.
Patent legislation could increase the uncertainties and costs surrounding the prosecution of our and our licensors’ or collaborators’ patent applications and the enforcement or defense of our or our licensors’ or collaborators’ issued patents. The Leahy-Smith America Invents Act, or the Leahy-Smith Act, was signed into law in 2011 and many of its implementing regulations became effective in 2013. The Leahy-Smith Act includes a number of significant changes to U.S. patent law, including changing U.S. patent law to award a patent to the first inventor to file, rather than to the first to invent. These changes include provisions that affect the way patent applications are prosecuted and may also affect patent litigation. The changes in patent law due to the Leahy-Smith Act and its implementing regulations could increase the uncertainties and costs surrounding the prosecution of our or our licensors’ or collaborators’ patent applications and the enforcement or defense of our or our licensors’ or collaborators’ issued patents, all of which could have a material adverse effect on our business and financial condition.
Additionally, the Leahy-Smith Act provides for various post-grant proceedings providing challengers various legal avenues and opportunities to challenge and invalidate any issued patents we may obtain in the United States. Thus, even when claims issue in patents in the United States, they are not invulnerable to attack, modification, and/or cancellation. New proposals continue to be announced in the U.S. Congress that aim to further change these laws, creating instability in both value and strength of U.S. patents, especially in the biotechnology field. Therefore, the Leahy-Smith Act, and any other follow-on laws that may be enacted in the United States represent a substantial risk in the valuation of our patent portfolio. For instance, legislation has been proposed that attempts to curb patent abuse by non-practicing entities that own patent rights. Such proposed legislation in the United States has included provisions making it substantially more expensive and riskier to litigate patent rights in the United States. Should any of these provisions be enacted in the United States that compromise patentees’ abilities to enforce their patent rights, substantial uncertainty will surround our ability to enforce our patents in the United States without incurring substantial financial risk.
We may become involved in lawsuits to protect or enforce our intellectual property rights, which could be expensive, time-consuming, distracting, unpredictable, and unsuccessful, and therefore could have a materially adverse impact on the success of our business and financial condition.
Third parties may infringe our or our licensors’ or collaborators’ patents or misappropriate or otherwise violate our or our licensors’ or collaborators’ intellectual property rights. Licensees or licensors may violate contractual agreements governing the practice of patented inventions. In the future, we or our licensors or collaborators may initiate legal proceedings to enforce or defend our or our licensors’ or collaborators’ intellectual property rights, to protect our or our licensors’ or collaborators’ trade secrets or to determine the validity or scope of intellectual property rights we own or control. Also, third parties may initiate legal proceedings against us or our licensors or collaborators to challenge the validity or scope of intellectual property rights we own or control. These legal proceedings can be expensive and time-consuming and many of our or our licensors’ or collaborators’ adversaries in these proceedings may have the ability to dedicate substantially greater resources to prosecuting these legal actions than we or our licensors or collaborators. Accordingly, despite our or our licensors’ or collaborators’ best efforts, we or our licensors or collaborators may not prevent third parties from infringing upon or misappropriating intellectual property rights we own or control, particularly in countries where the laws may not protect those rights as fully as in the United States, or in countries where enforcement is less robust due to
local customs and underdeveloped enforcement protocols. Litigation could result in substantial costs and diversion of management resources, which could harm our business and financial results. In addition, in a patent infringement proceeding, a court may decide that a patent owned by or licensed to us is invalid or unenforceable, in part or in whole, or may refuse to stop the other party from using the technology at issue on the grounds that our or our licensors’ or collaborators’ patent claims do not encompass the putatively infringing technology in question. An adverse result in any litigation proceeding could place one or more of our or our licensors’ or collaborators’ patents at risk of being invalidated, held unenforceable or interpreted narrowly.
Third-party pre-issuance submission of prior art to the USPTO, or opposition, derivation, reexamination, post-grant review, inter partes review or interference proceedings, or other pre-issuance or post-grant proceedings in the United States or other jurisdictions instigated by third parties or brought by us or our licensors or collaborators may be necessary. For applications and granted patents not subject to the first to file provisions of the Leahy-Smith Act, interference proceedings may be initiated by the USPTO to determine the priority of inventions with respect to our or our licensors’ or collaborators’ patents or patent applications. An unfavorable outcome could require us or our licensors or collaborators to cease using the related technology and commercializing our product candidates, or to attempt to obtain a license to the disputed technology from the prevailing party. Our business could be harmed if the prevailing party does not offer us or our licensors or collaborators a license on commercially reasonable terms or if the prevailing party offers no license at all. Even if we or our licensors or collaborators obtain a license, it may be non-exclusive, thereby giving our competitors access to the same technologies licensed to us or our licensors or collaborators. In addition, if the breadth or strength of protection provided by our or our licensors’ or collaborators’ patents and patent applications is threatened, it could dissuade companies from collaborating with us to license, develop or commercialize current or future product candidates or platform technology. Even if we successfully defend such litigation or proceedings, they typically require substantial financial assets, and it may distract our management and other employees during such proceedings. We could be found liable for monetary damages, including treble damages and attorneys’ fees if we are found to have willfully infringed a patent.
Furthermore, because of the substantial amount of discovery required in connection with intellectual property litigation, there is a risk that some of our confidential information could be compromised by disclosure during this type of litigation. There could also be public announcements of the results of hearings, motions or other interim proceedings or developments. If securities analysts or investors perceive these results to be negative, it could have a materially adverse effect on the price of shares of our common stock.
Third parties may initiate legal proceedings against us alleging that we or our employees infringe their intellectual property rights, or we may initiate legal proceedings against third parties to challenge the validity or scope of intellectual property rights controlled by third parties, the outcome of which would be uncertain, and an adverse determination could have a materially adverse effect on the success of our business and financial condition.
Third parties may initiate legal proceedings against us or our licensors or collaborators alleging that we or our licensors or collaborators infringe their intellectual property rights or we or our licensors or collaborators may initiate legal proceedings against third parties to challenge the validity or scope of intellectual property rights controlled by third parties, including in oppositions, interferences, reexaminations, post-grant reviews, inter partes reviews, or derivation proceedings before the United States or other jurisdictions. These proceedings can be expensive and time-consuming and many of our or our licensors’ or collaborators’ adversaries in these proceedings may have the ability to dedicate substantially greater resources to prosecuting these legal actions than we or our licensors or collaborators can.
An unfavorable outcome could require us or our licensors or collaborators to cease using the related technology or developing or commercializing our product candidates, or to attempt to license rights to it from the prevailing party.
Our business could be harmed if the prevailing party does not offer us or our licensors or collaborators a license to the disputed technology on commercially reasonable terms or at all. Even if we or our licensors or collaborators obtain a license, it may be non-exclusive, thereby giving our competitors access to the same technologies licensed to us or our licensors or collaborators. In addition, we could be found liable for monetary damages, including treble damages and attorneys’ fees, if we are found to have willfully infringed a patent. A finding of infringement could prevent us from commercializing our product candidates or force us to cease some of our business operations, which could materially harm our business and financial condition.
In addition, many of our employees, including our senior management, were previously employed at universities or in industry at other biotechnology or pharmaceutical companies, including our competitors or potential competitors. Some of these employees executed assignment, proprietary right, non-disclosure, or non-competition agreements in connection with such previous employment. Although we try to ensure that our employees do not use the proprietary information or know-how of any third parties in their work for us, we may be subject to claims that we or these employees have used or disclosed confidential information or intellectual property, including trade secrets or other proprietary information, of any such employee’s former employer. Litigation may be necessary to defend against these claims, which could be costly and cause significant delays and could materially harm our business and financial condition.
If we fail in prosecuting or defending any such claims, in addition to paying monetary damages, we may lose valuable intellectual property rights, lose the services of key personnel, or sustain significant monetary damages. Such intellectual property rights could be awarded to a third party, and we could be required to obtain a license from such third party to commercialize our technology or products. Such a license may not be available on commercially reasonable terms or at all. Even if we successfully prosecute or defend against such claims, litigation could result in substantial costs and distract management.
The terms of our patents may not be sufficient to effectively protect our drug candidates and business.
In most countries in which we file patent applications, including the U.S., the term of an issued patent is twenty years from the earliest claimed filing date of a non-provisional patent application in the applicable country. With respect to any issued patents in the U.S., we may be entitled to obtain a patent term extension or extend the patent expiration date provided we meet the applicable requirements for obtaining such patent term extensions. Although such extensions may be available, the life of a patent and the protection it affords is by definition limited. Even if patents covering our drug candidates are obtained, we may be open to competition from other companies as well as generic medications once the patent life has expired for a drug. If patents are issued on our currently pending patent applications, the resulting patents will be expected to expire on dates ranging approximately from 2032 to 2044, excluding any potential patent term extension or adjustment. Upon the expiration of our issued patents, we will not be able to assert such patent rights against potential competitors and our business and results of operations may be adversely affected.
In addition, the rights granted under any issued patents may not provide us with protection or competitive advantages against competitors with similar technology. Furthermore, our competitors may independently develop similar technologies. For these reasons, we may have competition for our technologies, platforms and product candidates. Moreover, because of the extensive time required for development, testing and regulatory review of a potential product, it is possible that a related patent may expire before any particular product candidate can be commercialized or that such patent will remain in force for only a short period following commercialization, thereby reducing any significant advantage of the patent.
If we do not obtain additional protection under the Hatch-Waxman Amendments and similar legislation in other countries extending the terms of our patents, if issued, relating to our drug candidates, our business may be materially harmed.
Depending upon the timing, duration and specifics of FDA regulatory approval for our drug candidates, one or more of our U.S. patents, if issued, may be eligible for limited patent term restoration under the Drug Price Competition and Patent Term Restoration Act of 1984, referred to as the Hatch-Waxman Amendments. The Hatch-Waxman Amendments permit a patent term extension of up to five years as compensation for patent term lost during drug development and the FDA regulatory review process. Patent term extensions, however, cannot extend the remaining term of a patent beyond a total of fourteen years from the date of drug approval by the FDA, and only one patent can be extended for a particular drug.
The application for patent term extension is subject to approval by the USPTO, in conjunction with the FDA. We may not be granted an extension due to, for example, failure to apply within applicable deadlines, failure to apply prior to expiration of relevant patents or otherwise failing to satisfy applicable requirements. Moreover, the applicable time period or the scope of patent protection afforded could be less than we request. If we are unable to obtain a patent term extension for a given patent or the term of any such extension is less than we request, the period during which we will have the right to exclusively market our drug will be shortened and our competitors may obtain earlier approval of competing drugs. As a result, our ability to generate revenues could be materially adversely affected.
If we fail to comply with our obligations in the agreements under which we license intellectual property rights from third parties or otherwise experience disruptions to our business relationships with our licensors, we could be required to pay monetary damages or could lose license rights that are important to our business.
We have entered into license agreements with third parties providing us with rights under various third-party patents and patent applications, including the rights to prosecute patent applications and to enforce patents. Certain of these license agreements impose and, for a variety of purposes, we may enter into additional licensing and funding arrangements with third parties that also may impose diligence, development or commercialization timelines and milestone payment, royalty, insurance and other obligations on us. Certain of these license agreements provide us with the exclusive right to practice technologies worldwide or in specific geographic regions. In addition, under certain of our existing licensing agreements, we are obligated to pay royalties on net product sales of our drug candidates once commercialized, pay a percentage of sublicensing revenues, make other specified payments relating to our drug candidates and/or pay license maintenance and other fees. We also have clinical development obligations under certain of these agreements that we are required to satisfy. If we fail to comply with our obligations under our current or future license agreements, our counterparties may have the right to terminate these agreements, in which event we might not be able to develop, manufacture or market any drug or drug candidate that is covered by the licenses or we may face claims for monetary damages or other penalties under these agreements. Such an occurrence could diminish the value of these products and our company. Termination of the licenses provided in these agreements or reduction or elimination of our rights under these agreements may result in our having to negotiate new or reinstated agreements with less favorable terms or cause us to lose our rights under these agreements, including our rights to important intellectual property or technology.
In particular, our ability to stop third parties from making, using, selling, offering to sell or importing any of our patented inventions, either directly or indirectly, will depend in part on our success in obtaining, defending, and enforcing patent claims that cover our technology, inventions and improvements. With respect to both licensed and company-owned intellectual property, we cannot be sure that patents will be granted with respect to any of our pending patent applications or with respect to any patent applications filed by us in the future, nor can we be sure that any of our existing patents or any patents that may be granted to us in the future will be commercially useful in protecting our platforms and product candidates and the methods used to manufacture those platforms and product candidates. Our issued patents and those that may issue in the future may be challenged, invalidated or circumvented, which could limit our ability to stop competitors from marketing related platforms or product candidates or limit the length of the term of patent protection that we may have for our technologies, platforms and product candidates.
Our inability to protect our confidential information and trade secrets would harm our business and competitive position.
In addition to seeking patents for some of our technology and products, we also rely on trade secrets, including unpatented know-how, technology and other proprietary information, to maintain our competitive position. We seek to protect these trade secrets, in part, by entering into non-disclosure and confidentiality agreements with parties who have access to them, such as our employees, corporate collaborators, outside scientific collaborators, contract manufacturers, consultants, advisors and other third parties. We also enter into confidentiality and invention or patent assignment agreements with our employees and consultants. Despite these efforts, any of these parties may breach these agreements and disclose our proprietary information, including our trade secrets, and we may not be able to obtain adequate remedies for such breaches. Enforcing a claim that a party illegally disclosed or misappropriated a trade secret is difficult, expensive and time-consuming, and the outcome is unpredictable. In addition, some courts both within and outside the United States may be less willing or unwilling to protect trade secrets. If a competitor lawfully obtained or independently developed any of our trade secrets, we would have no right to prevent such competitor from using that technology or information to compete with us, which could harm our competitive position and our business.
Risks Related to Our Securities
Our Common Stock was delisted from trading on Nasdaq and is currently available for quotation on the OTCPK Market, which involves additional risks compared to being listed on a national securities exchange. Our ability to sell equity securities and the liquidity of the Common Stock will be adversely affected if we are unable to transfer our listing to another national securities exchange or, at minimum, a medium that offers greater liquidity than the OTCPK Market.
The delisting of the Common Stock from the Nasdaq has materially and adversely impacted us in several ways, including, without limitation, by (i) reducing the liquidity and market price of the Common Stock; (ii) reducing the number of investors willing or able to hold or acquire the Common Stock, which will negatively impact our ability to raise equity financing; (iii) impairing our ability to provide equity incentives to its employees; (iv) impacting the Common Stock as it currently falls within the definition of a "penny stock," which would cause brokers trading the Common Stock to adhere to more stringent rules; (v) causing analysts to limit or stop coverage of the Common Stock; and (vi) limiting availability of market quotations for the Common Stock.
Although our Common Stock is available for quotation on the OTCPK Market, the delisting of the Common Stock on Nasdaq limits the liquidity of the public trading market for our Common Stock. The lack of an active, liquid trading market for our Common
Stock could have material adverse effects on our business, financial condition and future prospects due to, among other things, impairing the ability of holders of our Common Stock to sell their shares at the time they wish to sell them or at a price that they consider reasonable and reducing the trading liquidity and fair market value of the shares of the Common Stock, as well as our ability raise funds through the sale of equity or equity-linked securities that will be required to operate our existing and future businesses.
The relatively low trading volume of our common stock may limit your ability to sell your shares.
We have historically experienced a relatively low trading volume of shares a day. If our low trading volume continues in the future, holders of our shares may have difficulty selling shares of our common stock in the manner or at a price that they desire.
Our common stock is subject to the penny stock rules, which makes our common stock less liquid.
The SEC has adopted a set of rules called the “penny stock rules” that regulate broker-dealers with respect to trading in securities with a bid price of less than $5.00. These rules do not apply to securities registered on certain national securities exchanges (including the Nasdaq Stock Market), provided that current price and volume information regarding transactions in such securities is provided by the exchange. Our stock is not listed on such an exchange and we have no expectation that our common stock will be listed on such an exchange in the future. The penny stock rules require a broker-dealer to deliver to the customer a standardized risk disclosure document prepared by the SEC that provides information about penny stocks and the nature and level of risks in the penny stock market. Additionally, the broker-dealer must provide the customer with other information. The penny stock rules also require that, prior to a transaction in a penny stock, the broker-dealer must determine in writing that the penny stock is a suitable investment for the purchaser. The broker-dealer must also receive the purchaser’s written agreement to the transaction. These disclosure requirements have the effect of reducing the level of trading activity in the secondary market for a stock such as ours that is subject to the penny stock rules.
The Series A Preferred Stock ranks senior to the Company’s common stock with respect to rights on the distribution of assets upon liquidation, dissolution and winding up.
The Series A Preferred Stock has a liquidation preference before our common stockholders equal to the greater of (i) $175,000 per share, subject to appropriate adjustment in the event of any stock dividend, stock split, combination or other similar recapitalization with respect to the Series A Preferred Stock (the “Original Share Price”), plus any accrued but unpaid dividends thereon, whether or not declared, together with any other dividends declared but unpaid thereon, or (ii) such amount per share as would have been payable had all shares of Series A Preferred Stock been converted into common stock immediately prior to such liquidation, dissolution, winding up or Deemed Liquidation Event. As of December 31, 2024, the holder of the shares of Series A preferred stock were entitled to a liquidation preference of $1.75 million, in the event of any liquidation, dissolution or winding up of the Company. Further, upon the occurrence of Deemed Liquidation Event (generally defined to include certain fundamental transactions involving the Company including a merger or sale of substantially all of the Company’s assets) or other liquidation of the Company, the holders of the Series A Preferred Stock will receive a distribution of the Company’s assets per their liquidation preference before any holders of common stock receive a distribution. As a result, in the event of a liquidation of the Company the proceeds received by the common stockholder may be reduced.
Shares of common stock issuable upon conversion of our Series A Preferred Stock will be dilutive to our existing stockholders upon conversion and adversely affect the market price of our common stock.
As of December 31, 2024, we had outstanding 10 shares of Series A Preferred Stock with an aggregate liquidation preference of $1.75 million. The Series A Preferred Stock are presently convertible into shares of common stock, the conversion of such would result in immediate dilution to existing holders of our common stock.
Certain of our management, including our chief executive officer, chairman of our board, and their affiliates, own a significant percentage of our stock and will be able to exert significant control over matters subject to stockholder approval.
Certain of our management, including our chief executive officer, chairman of our board, and their affiliates, own a significant percentage of our stock and will be able to exert significant control over matters subject to stockholder approval. As a result, these stockholders have the ability to control us through this ownership position. These stockholders may be able to determine all matters requiring stockholder approval. For example, these stockholders may be able to control elections of directors, amendments of our organizational documents, or approval of any merger, sale of assets or other major corporate transaction. This may prevent or discourage unsolicited acquisition proposals or offers for our common stock. The interests of this group of stockholders may not always coincide with the interests of other stockholders, and they may act in a manner that advances their best interests and not necessarily those of other stockholders, including seeking a premium value for their common stock, and might affect the prevailing market price for our common stock. These large affiliate holdings may also contribute to a lack of liquidity in our stock.
We may sell additional equity or debt securities or enter into other arrangements to fund our operations, which may result in dilution to our stockholders and impose restrictions or limitations on our business.
Until we can generate a sufficient amount of revenue from our products, if ever, we expect to finance future cash needs through public or private equity or debt offerings. We may also seek additional funding through government or other third-party funding and other collaborations, strategic alliances and licensing arrangements.
These financing activities may have an adverse impact on our stockholders’ rights as well as on our operations, and such additional funding may not be available on reasonable terms, if at all. If we raise additional funds through the issuance of additional debt or equity securities, it may result in dilution to our existing stockholders and/or increased fixed payment obligations. Furthermore, these securities may have rights senior to those of our common stock and could contain covenants that would restrict our operations and potentially impair our competitiveness, such as limitations on our ability to incur additional debt, limitations on our ability to acquire, sell or license intellectual property rights and other operating restrictions that could adversely impact our ability to conduct our business. Additionally, if we seek funds through arrangements with collaborative partners, these arrangements may require us to relinquish rights to some of our technologies or product candidates or otherwise agree to terms unfavorable to us. Any of these events could significantly harm our business, financial condition and prospects.
Our disclosure controls and procedures may not prevent or detect all errors or acts of fraud.
We are subject to the periodic reporting requirements of the Exchange Act. We designed our disclosure controls and procedures to reasonably assure that information we must disclose in reports we file or submit under the Exchange Act is accumulated and communicated to management, and recorded, processed, summarized and reported within the time periods specified in the rules and forms of the SEC. We believe that any disclosure controls and procedures or internal controls and procedures, no matter how well-conceived and operated, can provide only reasonable, not absolute, assurance that the objectives of the control system are met.
These inherent limitations include the realities that judgments in decision-making can be faulty, and that breakdowns can occur because of simple errors or mistakes. Additionally, controls can be circumvented by the individual acts of some persons, by collusion of two or more people or by an unauthorized override of the controls. Accordingly, because of the inherent limitations in our control system, misstatements due to error or fraud may occur and not be detected.
None.
Item 1C. Cybersecurity
Risk Management and Strategy
Our company is guided by a comprehensive cybersecurity framework to assess, identify, and manage material risks from cybersecurity threats. This framework is integrated into our overall quality and risk management system and is designed to protect our systems, data, and operations from cybersecurity threats. The framework includes policies to protect confidential information, guide periodic risk assessments, oversee and identify risks from cybersecurity threats associated with our use of third-party services providers, including through the use of a third-party risk management policy that accounts for such risks, and an incident response plan designed to detect, respond to, and recover from cyber incidents. Under this framework we may engage consultants and other third parties to assist in conducting cybersecurity risk assessments, implementing mitigation strategies, and testing the effectiveness of our cybersecurity controls.
There can be no guarantee that our policies and procedures will ultimately prove to be effective in every instance, especially considering evolving risk. Although our Risk Factors include further detail about the material cybersecurity risks we face, we believe that these risks have not materially affected our business to date. We can provide no assurance that there will not be incidents in the future or that they will not materially affect us, including our business strategy, results of operations, or financial condition.
Governance
Our Board of Directors is responsible for monitoring and assessing strategic risk exposure related to cybersecurity risks, and our executive officers are responsible for the day-to-day assessment and management of the material risks we face. Our Board of Directors administers its cybersecurity risk oversight function through the Audit Committee.
Our Chief Operating Officer and Systems Administrator are primarily responsible for assessing and managing the cybersecurity risks we face under our policies and procedures, including those described in “Risk Management and Strategy” above. Our Chief Operating Officer is primarily responsible for reporting any material cybersecurity related incidents to our Audit Committee.
Item 2. Properties.
Our principal executive office is located in Rochester, New York, and consists of approximately 31,180 square feet of leased office and laboratory space for our one operating segment. We believe that our properties are in good condition, are well maintained and are generally suitable and adequate to carry on our business in its current form.
Item 3. Legal Proceedings.
From time to time, we may become involved in legal proceedings or be subject to claims arising in the ordinary course of our business. We are not presently a party to any legal proceedings that, if determined adversely to us, would individually or taken together have a material adverse effect on our business, results of operations, financial condition or cash flows. Regardless of the outcome, litigation can have an adverse impact on us because of defense and settlement costs, diversion of management resources and other factors.
Item 4. Mine Safety Disclosures.
Not applicable.
PART II
Item 5. Market for Registrant’s Common Equity, Related Stockholder Matters and Issuer Purchases of Equity Securities.
Market Information
Our common stock is quoted on the OTCPK under the symbol “VCNX”. The OTCPK is a regulated quotation service that displays real-time quotes, last-sale prices and volume information in over-the-counter (“OTC”) equity securities. Our common stock is only traded on a limited or sporadic basis and should not be deemed to constitute an established public trading market. OTC quotations reflect intra-dealer prices, without retail mark-up, mark-down, or commission and may not necessarily represent actual transactions. Prior to being listed on the OTCPK our common stock was listed on The Nasdaq Stock Market, LLC, from August 2018 to December 2024.
As of April 11, 2025, there were 146 holders of record of our common stock. The actual number of stockholders is greater than this number of record holders and includes stockholders who are beneficial owners but whose shares are held in street by brokers and other nominees.
Repurchases of Vaccinex Securities
We did not repurchase any shares during the fourth quarter of the year ended December 31, 2024.
Recent Sales of Unregistered Securities
During the fiscal year ended December 31, 2024, we did not issue any securities in reliance on Section 4(a)(2) of the Securities Act as a transaction not involving a public offering or any other exemption from registration that have not previously been reported in a Quarterly Report on Form 10-Q or in a Current Report on Form 8-K.
Item 6. Reserved.
Item 7. Management’s Discussion and Analysis of Financial Condition and Results of Operations.
You should read the following discussion and analysis of financial condition and results of operations together with our financial statements and related notes included elsewhere in this Annual Report on Form 10-K. As discussed in the section titled “Special Note Regarding Forward Looking Statements,” the following discussion and analysis contains forward-looking statements that involve risks and uncertainties, as well as assumptions that, if they never materialize or prove incorrect, could cause our results to differ materially from those expressed or implied by such forward-looking statements. Factors that could cause or contribute to these differences include, but are not limited to, those discussed in the section titled “Risk Factors” under Part I, Item 1A in this Annual Report on Form 10-K.
Management's discussion and analysis below takes into account the effects of the restatement described in Note 18 to the financial statements included in this annual report on Form 10-K.
Company Overview
We are a clinical-stage biotechnology company engaged in the discovery and development of targeted biotherapeutics to treat serious diseases and conditions with unmet medical needs, including neurodegenerative diseases, cancer, and autoimmune disorders. We believe we are the leader in the field of semaphorin 4D, or SEMA4D, biology and that we are the only company targeting SEMA4D as a potential treatment for neurodegenerative diseases, cancer, or autoimmune disorders. SEMA4D is an extracellular signaling molecule that regulates the activity of immune and inflammatory cells to sites of injury, cancer, or infection. We have used our SEMA4D antibody platform and our extensive knowledge of SEMA4D biology to develop our lead product candidate, pepinemab, an antibody that we believe utilizes novel mechanisms of action. We are focused on developing pepinemab for the treatment of Alzheimer’s disease, or AD, and as our resources allow also developing pepinemab for head and neck cancer, or HNSCC, and pancreatic cancer, or PDAC. Additionally, third party investigators have studied pepinemab in clinical trials in breast cancer, as well as in “window of opportunity” studies in other indications, including melanoma. We have developed multiple proprietary platform technologies and product candidates to address serious diseases or conditions that have a substantial impact on day-to-day functioning and for which treatment is not addressed adequately by available therapies.
Our lead platform technology is our SEMA4D antibody platform which includes our lead product candidate, pepinemab, which is currently in clinical development for the treatment of Alzheimer’s disease, HNSCC, pancreatic and breast cancer, through our efforts or through investigator-sponsored trials, or ISTs. Our additional product candidate VX5 is in an earlier stage of development and was selected using our ActivMAb platform. We believe our multiple platform technologies position us well for continued pipeline expansion and partnership opportunities going forward.
To date, we have generated a limited amount of revenue through the achievement of contractually stated milestones as well as the performance of services from collaboration agreements, including through our ActivMAb platform. We continue to incur significant development and other expenses related to our ongoing operations. As a result, we are not and have never been profitable and have incurred losses in each period since our inception, resulting in substantial doubt in our ability to continue as a going concern. We reported a net loss of $18.6 million and $20.3 million for the years ended December 31, 2024, and 2023, respectively. As of December 31, 2024, and December 31, 2023, we had cash and cash equivalents of $1.1 million and $1.5 million, respectively. We expect to continue to incur significant losses for the foreseeable future, and we expect these losses to increase as we continue our research and development of, and seek regulatory approvals for, our product candidates. We may also encounter unforeseen expenses, difficulties, complications, delays and other unknown factors, that may adversely affect our business. The size of our future net losses will depend, in part, on the rate of future growth of our expenses and our ability to generate revenues, if any.
Our recurring net losses and negative cash flows from operations raised substantial doubt regarding our ability to continue as a going concern within one year after the issuance of our financial statements for the year ended December 31, 2024. Until we can generate sufficient revenue from the commercialization of our product candidates, we expect to finance our operations through the public or private sale of equity, debt financings or other capital sources, such as government funding, collaborations, strategic alliances, divestment of non-core assets, or licensing arrangements with third parties. To date, the Company has relied on equity and debt financing to fund its operations, in addition to capital contributions from noncontrolling interests and a limited amount of service revenue from collaboration agreements. During the years ended December 31, 2024, and 2023, we raised total proceeds of approximately $15.8 million and $16.6 million, respectively, net of commissions and discounts before expenses, from the financing activities discussed below.
Reverse stock splits
On September 22, 2023, we filed an amendment to our Amended and Restated Certificate of Incorporation, with the Secretary of State of the State of Delaware to effect a 1-for-15 reverse stock split of our outstanding common stock. The amendment was authorized by our stockholders on September 8, 2023, and was effective on September 25, 2023.
On February 14, 2024, we filed an amendment to our Amended and Restated Certificate of Incorporation, as amended, with the Secretary of State of the State of Delaware to effect a 1-for-14 reverse stock split of our outstanding common stock. The amendment was authorized by our stockholders on February 8, 2024, and was effective on February 19, 2024.
All share and per share amounts have been retroactively restated as if the reverse splits occurred at the beginning of the earliest period presented.
Equity Financings
On November 13, 2024, the Company entered into a securities purchase agreement pursuant to which the Company issued and sold to the purchasers named therein an aggregate of (i) 76,909 shares of the Company’s common stock at a price of $3.25 per Share and (ii) pre-funded warrants to purchase up to 584,646 shares of common stock at a price of $3.2499 per pre-funded warrant. The private placement closed on November 14, 2024, for aggregate gross proceeds to the Company of approximately $2.15 million.
On March 28, 2024, we entered into a securities purchase agreement with Alzheimer’s Drug Discovery Foundation pursuant to which we sold shares of a newly designated series of convertible preferred stock, our Series A Preferred Stock, and warrants to purchase up to 229,057 shares of our common stock for an aggregate purchase price of $1.75 million.
On March 27, 2024, we entered into a securities purchase agreement pursuant to which we issued and sold 193,000 shares of our common stock in a public offering together with warrants to purchase up to 193,000 shares of common stock in a concurrent private placement at a combined price of $7.77 per share and accompanying warrant for an aggregate purchase price of approximately $1.5 million. Separately on March 27, 2024, we entered into a securities purchase agreement in a different form pursuant to which we sold 159,683 shares of common stock and warrants to purchase up to 159,683 shares of common stock in a private placement at a combined price of $7.77 per share and accompanying warrant for an aggregate purchase price of approximately $1.25 million. FCMI Parent Co. (“FCMI”), which is controlled by Albert D. Friedberg, the chairman of the Company’s board of directors, and Vaccinex (Rochester) L.L.C., which is majority owned and controlled by Dr. Maurice Zauderer, the Company’s President, Chief Executive Officer, and a member of our board of directors purchased shares of our common stock and accompanying warrants in the latter transaction.
On February 6, 2024, we entered into a securities purchase agreement pursuant to which we issued and sold 274,182 shares of our common stock together with warrants to purchase up to 274,182 shares of common stock at a combined price of $10.15 per share and accompanying warrant and (ii) pre-funded warrants to purchase up to 90,363 shares of common stock together warrants to purchase up to 90,363 shares of our common stock at a combined price of $10.1486 per pre-funded warrant and accompanying warrant, for aggregate gross proceeds of approximately $3.7 million. FCMI and Vaccinex (Rochester) L.L.C. purchased 118,227 and 29,557 shares of our common stock and accompanying warrants, respectively, in the February 2024 offering for an aggregate purchase price of $1.5 million.
On November 2, 2023, we entered into securities purchase agreements with certain investors from the August and September 2023 private placements, pursuant to which we issued and sold 37,694 warrants to purchase up to 37,694 shares of our common stock at a purchase price of $1.75 per warrant for aggregate gross proceeds of $70,000. Vaccinex (Rochester) L.L.C. purchased 9,768 warrants in the November warrant offering for a purchase price of $17,000.
On October 3, 2023, pursuant to our registration statement on Form S-1, as amended (File No. 333-274520), and a securities purchase agreement, as applicable, we issued and sold to certain investors (i) 542,857 shares of our common stock together with common warrants to purchase up to 542,857 shares of common stock and (ii) 142,857 pre-funded warrants to purchase up to 142,857 shares of common stock together with common warrants to purchase up to 142,857 shares of common stock, at a purchase price of $14.00 and $13.99, respectively, for aggregate gross proceeds of $9.6 million (“the October 2023 Offering”). FCMI and Vaccinex (Rochester) L.L.C. purchased 214,286 and 35,714 shares of our common stock and accompanying common warrants, respectively, in the October 2023 Offering for an aggregate purchase price of $3.5 million.
On September 20, 2023, we entered into a stock purchase agreement, pursuant to which we issued and sold 17,781 shares of our common stock at a purchase price of $32.76 per share for aggregate gross proceeds of $0.58 million (the "September 2023 Private Placement”). Vaccinex (Rochester) L.L.C. purchased 9,768 shares of the Company's common stock in the September 2023 Private Placement for a purchase price of $0.32 million.
On August 18, 2023, we entered into a stock purchase agreement, pursuant to which we issued and sold 14,953 shares of our common stock at a purchase price of $43.47 per share for aggregate gross proceeds of $0.65 million.
On May 12, 2023, pursuant to the March 2023 Stock Purchase Agreement, the Company issued and sold to certain investors 37,660 shares of its common stock at a purchase price of $78.5988 per share for aggregate gross proceeds of $2.96 million (the "May 2023 Private Placement”). FCMI purchased 31,960 shares of our common stock in the May 2023 Private Placement for a purchase price of $2.51 million. In May 2023, we also received $1.0 million through an award from the Alzheimer’s Drug Discovery Foundation in the form of an investment in our common stock.
On March 30, 2023, the Company entered into a stock purchase agreement (the “Stock Purchase Agreement”) pursuant to which the Company issued and sold 23,693 shares of its common stock at a purchase price of $86.10 per share for aggregate gross proceeds of $2.04 million (“the March 2023 Private Placement”). Two of the investors in the March 2023 Private Placement were affiliated with directors or officers of the Company: FCMI and Vaccinex (Rochester) L.L.C. In addition, FCMI made a binding commitment in the Stock Purchase Agreement to purchase, on or prior to May 15, 2023, up to an additional $2.96 million of shares of the Company's common stock, less the aggregate purchase price of securities of the Company other than the shares sold by the Company to investors other than FCMI and its affiliates after the closing and on or prior to May 15, 2023, and subject to the terms and conditions of the Stock Purchase Agreement.
On March 27, 2020, we announced that we had entered into an open market sale agreement (the “Open Market Sale Agreement” or “ATM”) with Jefferies, LLC (“Jefferies”) and filed a prospectus supplement pursuant to which we were able to issue and sell up to $11.5 million of shares of our common stock from time. In September 2020, we filed a replacement prospectus supplement related to the Open Market Sale Agreement pursuant to which we may sell up to $113 million of shares of our common stock through Jefferies. On May 19, 2023, the Company filed a prospectus supplement under which the Company may offer and sell, from time to time, shares of its common stock having an aggregate offering price of up to $4,391,000 through the Open Market Sale AgreementSM. In 2024 and 2023, the Company sold 208 and 3,409 shares, respectively, through the Open Market Sale Agreement for proceeds of $2,077 and $0.3 million, respectively, net of commission. No further sales can be made pursuant to the Open Market Sale Agreement.
Inducement Transaction
On September 17, 2024, the Company entered into inducement letter agreements (the “Inducement Letter Agreements”) with holders (the “Holders”) of existing warrants to purchase up to an aggregate of 1,067,492 shares of the Company’s common stock, par value $0.0001 per share, originally issued to the Holders between October 2023 and March 2024 as public warrants or private placement warrants (the “Existing Warrants”). Pursuant to the Inducement Letter Agreements, the Holders agreed to exercise for cash the Existing Warrants at a reduced exercise price of $5.636 per share in consideration of the Company’s agreement to issue new unregistered common warrants (the “New Warrants”) to purchase up to 1,601,238 shares of common stock (the “New Warrant Shares”), which were issued and sold in a private placement at a price of $0.125 per New Warrant. Each New Warrant had an initial exercise price equal to $5.636 per share, was immediately exercisable, and expires September 18, 2029. Included in the exercise of the Existing Warrants were the public warrants issued in the Offering and the private placement warrants issued in the February 2024 SPA, which had not been reclassified to equity in March 2024. The Company revalued the Offering public warrants and the February 2024 SPA liability classified private placement warrants on September 17, 2024, resulting in a fair value of $0.2 million. The decrease in the fair value of the common stock warrant liability throughout the year resulted in an offsetting gain on common stock warrant liabilities in the Statements of Operations.
The exercise of the Existing Warrants resulted in the Company issuing 872,028 shares of common stock and, pursuant to terms of the Existing Warrants, the pre-funding of 195,464 shares of common stock underlying Existing Warrants where the applicable Holder would have exceeded a specified beneficial ownership limitation contained in the applicable Existing Warrant if shares of common stock had been issued.
The gross proceeds to the Company from the exercise of the Existing Warrants and the sale of the New Warrants are approximately $6.2 million, prior to deducting financial advisory fees and estimated transaction expenses. The closing of the transactions contemplated by the Inducement Letter Agreements occurred in part on September 18, 2024 and in part on September 19, 2024.
Debt Financings
On May 8, 2020, the Company received a loan of $1.1 million from Five Star Bank (the “PPP Loan”) under the Paycheck Protection Program established as a part of the Coronavirus Aid, Relief, and Economic Security Act (the “CARES Act”). On November 8th, 2021, the Company received loan forgiveness of $876,171. The remaining balance of the loan will be paid in monthly installments of $6,334 through April 2025.
Financial Overview
Revenue
To date, we have not generated any revenue from product sales. During the years ended December 31, 2024, and 2023, we have generated a limited amount of revenue through the achievement of contractually stated milestones as well as grants, and the performance of services from collaboration agreements.
Our ability to generate revenue and become profitable depends on our ability to successfully obtain marketing approval of and commercialize our product candidates. We do not expect to generate product revenue in the foreseeable future as we continue our development of, and seek regulatory approvals for, our product candidates, and potentially commercialize approved products, if any.
Operating Expenses
Research and Development. Research and development expenses consist primarily of costs for our clinical trials and activities related to regulatory filings, employee compensation-related costs, supply expenses, equipment depreciation and amortization, consulting and other miscellaneous costs. The following table sets forth the components of our research and development expenses and the amount as a percentage of total research and development expenses for the periods indicated.
|
|
|
|
|
|
|
|
|
|
|
|
|
|
|
|
|
|
|
|
Year Ended December 31, |
|
|
|
2024 |
|
|
2023 |
|
|
|
(in thousands) |
|
|
% |
|
|
(in thousands) |
|
|
% |
|
Clinical trial costs |
|
$ |
6,081 |
|
|
|
49 |
% |
|
$ |
9,834 |
|
|
|
59 |
% |
Wages, benefits, and related costs |
|
|
4,423 |
|
|
|
35 |
% |
|
|
4,774 |
|
|
|
29 |
% |
Preclinical supplies and equipment depreciation |
|
|
1,516 |
|
|
|
12 |
% |
|
|
1,448 |
|
|
|
9 |
% |
Consulting, non-clinical trial services, and other |
|
|
525 |
|
|
|
4 |
% |
|
|
517 |
|
|
|
3 |
% |
Total research and development expenses |
|
$ |
12,545 |
|
|
|
|
|
$ |
16,574 |
|
|
|
|
Our current research and development activities primarily relate to the clinical development in the following indications:
•Alzheimer’s Disease. We initiated a randomized, placebo-controlled, multi-center phase 1/2a clinical study of pepinemab in AD, or the SIGNAL-AD trial, in 2021. This trial is based on evidence from the SIGNAL clinical trial in HD that showed treatment with pepinemab reduced cognitive decline and induced a sharp increase in glucose metabolism in the brain during HD disease progression as detected by conventional FDG-PET imaging. Previous studies in AD have shown that decline in glucose metabolism correlates with cognitive decline. In April 2023, we reached our enrollment target for the Phase 1b/2 SIGNAL-AD study evaluating pepinemab as a potential treatment for people with mild dementia due to AD. As of June 6, 2024, the last patient completed their last visit in the SIGNAL-AD Phase 1b/2 study of pepinemab treatment for Alzheimer’s disease. SIGNAL-AD topline data was reported by Eric Siemers, MD, Principal Investigator of the SIGNAL-AD trial at the Alzheimer's Association International Conference in Philadelphia on July 31, 2024. Additional efficacy data for SIGNAL-AD was reported by Elizabeth Evans, PhD, Senior VP Discovery and Translational Research and Chief Operating Officer on October 31, 2024, at the Clinical Trials on Alzheimer’s Disease Conference in Madrid, Spain.
•Cancer Studies. We and others have shown that SEMA4D, the target of pepinemab, is highly expressed in head and neck cancer where it impedes recruitment and activation of cytotoxic T cells that can attack the tumor while also inducing differentiation of myeloid derived suppressor cells that inhibit any remaining tumoricidal immune activity. Head and neck cancer is, therefore, a cancer in which immunotherapy with pepinemab in combination with a checkpoint inhibitor such as KEYTRUDA could be uniquely effective. We have entered into a collaboration with Merck, Sharp & Dohme, who is supplying KEYTRUDA, for first-line treatment of head and neck cancer patients and have analyzed interim data from the first 36 patients in the study. In a similar arrangement, we are collaborating with Merck KGaA (EMD Serono in the U.S.), who is supplying Bavencio, another checkpoint inhibitor, for combination with pepinemab in pancreatic cancer. Pepinemab is also being evaluated by third parties in investigator-sponsored trials, or ISTs, for breast cancer, and in multiple “window of opportunity” studies in additional cancer indications, in collaboration with the Emory University Cancer Center, in the neoadjuvant setting for melanoma and head and neck cancer. A key observation has been that pepinemab in combination with checkpoint inhibitors, nivolumab and/or ipilimumab, induces Tertiary Lymphoid Structures (TLS) in tumors and that mature TLS correlate with positive treatment outcomes.
•Huntington’s Disease. We have currently paused our research efforts for HD. We evaluated pepinemab for the treatment of HD in our Phase 2 SIGNAL trial. Topline data for this trial, consisting of 265 subjects, was reported in late September 2020. Although the study did not meet its prespecified primary endpoints, it provided important new information, including evidence of cognitive benefit and a reduction in brain atrophy and increase in brain metabolic activity in patients with manifest disease symptoms. An improved study design would focus on patients with early signs of cognitive or functional deficits since they appeared to derive the greatest treatment benefit.
We expense research and development costs as incurred. We record costs for certain development activities, such as clinical trials, based on an evaluation of the progress to completion of specific tasks using data such as patient enrollment. We do not allocate employee related costs, depreciation, rental and other indirect costs to specific research and development programs because these costs are deployed across multiple of our product programs under research and development.
Results of Operations
The following table set forth our results of operations for the periods presented (in thousands):
|
|
|
|
|
|
|
|
|
|
|
|
Year Ended December 31, |
|
|
|
2024 |
|
|
2023 |
|
Revenue |
|
$ |
601 |
|
|
$ |
570 |
|
Costs and expenses: |
|
|
|
|
|
|
Research and development |
|
|
12,545 |
|
|
|
16,574 |
|
General and administrative |
|
|
6,791 |
|
|
|
6,881 |
|
Total costs and expenses |
|
|
19,336 |
|
|
|
23,455 |
|
Loss from operations |
|
|
(18,735 |
) |
|
|
(22,885 |
) |
Interest expense |
|
|
(2 |
) |
|
|
(1 |
) |
Loss on settlement of warrants |
|
|
(1,106 |
) |
|
|
- |
|
Financing costs - warrant liabilities |
|
|
(28 |
) |
|
|
(383 |
) |
Change in fair value of warrant liabilities |
|
|
1,291 |
|
|
|
2,106 |
|
Change in fair value of derivative asset |
|
|
(95 |
) |
|
|
- |
|
Other (expense) income, net |
|
|
41 |
|
|
|
912 |
|
Loss before provision for income taxes |
|
|
(18,634 |
) |
|
|
(20,251 |
) |
Provision for income taxes |
|
|
- |
|
|
|
- |
|
Net loss attributable to Vaccinex, Inc. |
|
$ |
(18,634 |
) |
|
$ |
(20,251 |
) |
Comparison of the Years Ended December 31, 2024 and 2023
Operating Expenses
|
|
|
|
|
|
|
|
|
|
|
|
|
|
|
|
|
|
|
|
Year Ended December 31, |
|
|
|
2024 |
|
|
2023 |
|
|
$ Change |
|
|
% Change |
|
|
|
(in thousands) |
|
|
|
|
Research and development |
|
$ |
12,545 |
|
|
$ |
16,574 |
|
|
$ |
(4,029 |
) |
|
|
(24 |
)% |
General and administrative |
|
|
6,791 |
|
|
|
6,881 |
|
|
|
(90 |
) |
|
|
(1 |
)% |
Total operating expenses |
|
$ |
19,336 |
|
|
$ |
23,455 |
|
|
$ |
(4,119 |
) |
|
|
(18 |
)% |
Research and Development. Research and development expenses in the year ended December 31, 2024, decreased by $4.0 million, or 24%, compared to the year ended December 31, 2023. This decrease was primarily attributable to a reduction in head count, completion of the SIGNAL-AD trial, and a pause of the head and neck clinical trials.
General and Administrative. General and administrative expenses consist primarily of the necessary costs associated with maintaining the Company's daily operations and administration of the Company's business. General and administrative expenses in the year ended December 31, 2024, decreased by $0.1 million, or 1%, compared to the year ended December 31, 2023. This decrease was attributable to increased legal and patent related services.
Liquidity and Capital Resources
To date, we have not generated any revenue from product sales. During the years ended December 31, 2024, and 2023, we have generated a limited amount of revenue through the achievement of contractually stated milestones as well as grants, and the performance of services from collaboration agreements, including through our ActivMAb platform. Since our inception in 2001, we have relied on public and private sales of equity and debt financing to fund our operations, in addition to capital contributions from noncontrolling interests and limited-service revenue from collaboration agreements, and to some degree, grant money. We are not a party to any material off-balance sheet arrangements as defined in the rules and regulations of the SEC.
In 2024 the Company received aggregate gross proceeds of approximately $15.8 million from (i) private placements of 510,774 shares of common stock, 675,009 pre-funded warrants and 717,228 warrants to purchase shares of common stock (ii) a public offering of 193,000 shares of common stock (iii) sale of 10 shares of our Series A Preferred Stock, and warrants to purchase up to 229,057 shares of our common stock, and (iv) exercise of warrants.
During the year ended December 31, 2023, the Company received aggregate net proceeds of approximately $16.6 million from (i) private placements of shares of common stock, pre-funded warrants and warrants to purchase shares of common stock (ii) a public
offering of shares of common stock, and (iii) through an award from the Alzheimer’s Drug Discovery Foundation in the form of an investment in our common stock.
Series A Preferred Stock
On March 28, 2024, we sold shares of a newly designated series of our preferred stock, the Series A Preferred Stock. Our Series A Preferred Stock is convertible at the election of the holder at any time after the public announcement by the Company of top-line data from its SIGNAL-AD Alzheimer’s disease study (the “Data Release”) into shares of common stock at a conversion price equal to the greater of (a) $7.77 per share of common stock and (b)(i) the volume weighted average price of the common stock for the last three trading days prior to delivery of the conversion notice if the common stock is traded on a trading market or if its prices are reported on OTCQB or OTCQX, (ii) the most recent bid price of the common stock if it is then traded on The Pink Open Market, or (iii) in all other cases the fair market value of the common stock as determined by an independent appraiser, which conversion right is subject to termination on the last full day preceding the proposed effective date for exercise of the Company’s redemption right or the date fixed for redemption upon a Deemed Liquidation Event (generally defined to include certain fundamental transactions involving the company including a merger or sale of substantially all of the Company’s assets) or on a liquidation, dissolution or winding up of the Company.
The Series A Preferred Stock is non-voting, has no mandatory redemption, and carries an annual 5% cumulative dividend, increasing by 2% each year, which dividend rate shall not exceed 12%. The Series A Preferred Stock will also participate on an as-converted basis in any regular or special dividends paid to holders of our common stock.
In addition, the Series A Preferred Stock has a liquidation preference equal to the greater of (i) $175,000 per share, subject to appropriate adjustment in the event of any stock dividend, stock split, combination or other similar recapitalization with respect to the Series A Preferred Stock (the “Original Share Price”), plus any accrued but unpaid dividends thereon, whether or not declared, together with any other dividends declared but unpaid thereon, or (ii) such amount per share as would have been payable had all shares of Series A Preferred Stock been converted into common stock immediately prior to such liquidation, dissolution, winding up or Deemed Liquidation Event.
The Company also agreed that so long as the Series A Preferred Stock is outstanding, the Company will not, without the written consent of the holders of 50.1% of the Series A Preferred Stock, (i) amend, alter, or repeal any provision of the Company’s certificate of incorporation or bylaws in a manner adverse to the Series A Preferred Stock or (ii) until March 29, 2026, incur any indebtedness for borrowed money in excess of $1.0 million.
The Company has the right to redeem the Series A Preferred Stock at a price equal to the Original Share Price per share at any time after a public announcement of an increase in pepinemab-treated patients relative to placebo-treated patients, with statistical significance having a p-value of less than or equal to 0.05, in the change of the FDG-PET standard uptake value ratio for brain metabolism between baseline and month 12 as assessed by [18F]fluorodeoxyglucose (FDG)-PET in the resting state following administration of 40 mg/kg pepinemab or placebo, as applicable, as described in the protocol for the Company’s SIGNAL-AD Alzheimer’s disease study and the associated Statistical Analysis Plan, provided that (i) the holder is not in possession of any material nonpublic information that was provided by the Company or any of its directors, directors, employees, agents, or affiliates and (ii) there is an effective resale registration statement on file covering the underlying common stock.
The holders of outstanding shares of Series A Preferred Stock have no voting rights with respect to such shares of Series A Preferred Stock on any matter presented to the Company’s stockholders, except as required by law or as specifically set forth in the Certificate of Designation of Series A Preferred Stock.
Operating Capital Requirements
Our primary uses of capital are, and we expect will continue to be, compensation and related expenses, third-party research services and amounts due to vendors for research supplies. As of December 31, 2024, and 2023, our principal source of liquidity was cash and cash equivalents in the amount of $1.1 million and $1.5 million, respectively. Given our projected operating requirements, our existing cash and cash equivalents and marketable securities, we will seek to complete an additional financing transaction or transactions in order to continue operations.
Since our inception in 2001, we have incurred significant net losses and negative cash flows from operations. For the years ended December 31, 2024, and 2023, we reported a net loss of $18.6 million and $20.3 million, respectively. As of December 31, 2024, and December 31, 2023, we had an accumulated deficit of $358.6 million and $339.9 million, respectively. We anticipate that we will continue to generate losses for the foreseeable future, and we expect the losses to increase as we continue the development of, and seek regulatory approvals for, our product candidates. We are subject to risks associated with the development of new
biopharmaceutical products, and we may encounter unforeseen expenses, difficulties, complications, delays and other unknown factors, that may adversely affect our business.
Our recurring net losses and negative cash flows from operations, as well as forecast of continued losses and negative cash flows from operations, raised substantial doubt regarding our ability to continue as a going concern within one year after the issuance of our financial statements for the year ended December 31, 2024. Until we can generate sufficient revenue from the commercialization of our product candidates, we expect to finance our operations through the public or private sale of equity, debt financing or other capital sources, such as government funding, collaborations, strategic alliances, divestment of non-core assets, or licensing arrangements with third parties. Our cash and cash equivalents were $1.1 million and total current assets were $2.5 million at December 31, 2024, which the Company is projecting will be insufficient to sustain its operations through one year following the date that the financial statements are issued. Please see Note 2 to the financial statements included in this annual report on Form 10-K for a description of our capital raising activities in 2024.
Additional capital may not be available on reasonable terms, if at all. If we are unable to raise additional capital in sufficient amounts or on terms acceptable to us, we may have to significantly delay, scale back or discontinue the development of one or more of our product candidates or cease operations. If we raise additional funds through the issuance of additional debt or equity securities it could result in dilution to our existing stockholders, increased fixed payment obligations and these securities may have rights senior to those of our common stock and could contain covenants that would restrict our operations and potentially impair our competitiveness, such as limitations on our ability to incur additional debt, limitations on our ability to acquire, sell or license our intellectual property rights and other operating restrictions that could adversely impact our ability to conduct our business. Any of these events could significantly harm our business, financial condition and prospects.
Financing strategies we may pursue include, but are not limited to, the public or private sale of equity, debt financing or funds from other capital sources, such as government or grant funding, collaborations, strategic alliances, divestment of non-core assets, or licensing arrangements with third parties. There can be no assurances additional capital will be available to secure additional financing, or if available, that it will be sufficient to meet our needs on favorable terms. If we are unable to raise additional capital in sufficient amounts or on terms acceptable to us, we may have to significantly delay, scale back or discontinue the development of one or more of our product candidates. If we raise additional funds through the public or private sale of equity or debt financings, it could result in dilution to our existing stockholders or increased fixed payment obligations and these securities may have rights senior to those of our common stock and could contain covenants that would restrict our operations and potentially impair our competitiveness, such as limitations on our ability to incur additional debt, limitations on our ability to acquire, sell or license our intellectual property rights and other operating restrictions that could adversely impact our ability to conduct our business. Any of these events could significantly harm our business, financial condition and prospects.
Cash Flows
The following table summarizes our cash flows for the periods presented:
|
|
|
|
|
|
|
|
|
|
|
|
Year Ended December 31, |
|
|
|
2024 |
|
|
2023 |
|
|
|
|
|
|
As restated |
|
|
|
(in thousands) |
|
Cash used in operating activities |
|
$ |
(16,186 |
) |
|
$ |
(21,379 |
) |
Cash used in investing activities |
|
|
(22 |
) |
|
|
(67 |
) |
Cash provided by financing activities |
|
|
15,780 |
|
|
|
16,590 |
|
Operating Activities. We have historically experienced negative cash flows as we have developed our product candidates and continued to expand our business. Our net cash used in operating activities primarily results from our net loss adjusted for non-cash expenses and changes in working capital components as we have continued our research and development and is influenced by the timing of cash payments for research related expenses. Our primary uses of cash from operating activities are compensation and related-expenses, employee-related expenditures, third-party research services and amounts due to vendors for research supplies. Our cash flows from operating activities will continue to be affected principally by the extent to which we increase spending on personnel, research and development and other operating activities as our business grows.
During the year ended December 31, 2024, operating activities used $16.2 million in cash, primarily as a result of our continued efforts of discovery and development of targeted biotherapeutics to treat serious diseases and conditions with unmet medical needs resulting in a net loss of $18.6 million.
During the year ended December 31, 2023, operating activities used $21.4 million in cash, primarily as a result of our continued efforts of discovery and development of targeted biotherapeutics to treat serious diseases and conditions with unmet medical needs without any product revenue, resulting in a net loss of $20.3 million.
Investing Activities. Cash used in investing activities during the year ended December 31, 2024, and 2023, respectively, resulted from capital expenditures to purchase property and equipment.
Financing Activities. During the year ended December 31, 2024, the Company received aggregate net proceeds of approximately $15.8 million from (i) private placements of 510,774 shares of common stock, 675,009 pre-funded warrants and 717,228 warrants to purchase shares of common stock (ii) a public offering of 193,000 shares of common stock (iii) sale of 10 shares of our Series A Preferred Stock, and warrants to purchase up to 229,057 shares of our common stock, and (iv) exercise of warrants. During the year ended December 31, 2023, the Company received aggregate net proceeds of approximately $16.6 million from (i) private placements of shares of common stock, pre-funded warrants and warrants to purchase shares of common stock (ii) a public offering of shares of common stock, and (iii) through an award from the Alzheimer’s Drug Discovery Foundation in the form of an investment in our common stock.
Critical Accounting Policies and Estimates
Our discussion and analysis of our financial condition and results of operations is based on our financial statements, which have been prepared in accordance with accounting principles generally accepted in the United States of America. The preparation of these financial statements requires us to make estimates and assumptions that affect the reported amounts of assets, liabilities, expenses and related disclosures. We evaluate our estimates and assumptions on an ongoing basis. Our estimates are based on historical experience and various other assumptions that we believe to be reasonable under the circumstances. Our actual results could differ from these estimates. Our significant accounting policies are described in Note 2 Summary of Significant Accounting Policies included in Part IV, Item 16 of this Form 10-K. We believe that the accounting policies discussed below are critical to understanding our historical and future performance, as these policies relate to the more significant areas involving management’s judgment and estimates.
Research and Development Expenses
Research and development expenses represent costs associated with developing our proprietary drug candidates, our collaboration agreements for such drugs, and our ongoing clinical studies.
Clinical trial costs are a significant component of our research and development expenses. We have a history of contracting with third parties that perform various clinical trial activities on our behalf in the ongoing development of our drug candidates. Expenses related to clinical trials are accrued based on our estimates of the actual services performed by the third parties for the respective period. If the contracted amounts are revised or the scope of a contract is revised, we will modify the accruals accordingly on a prospective basis and will do so in the period in which the facts that give rise to the revision become reasonably certain.
Warrants
The Company accounts for warrants as either equity-classified or liability-classified instruments based on an assessment of the warrant’s specific terms and applicable authoritative guidance included in Accounting Standards Codification (“ASC”) 480, Distinguishing Liabilities from Equity ("ASC 480") and ASC 815, Derivatives and Hedging ("ASC 815"). The assessment considers whether the warrants are freestanding financial instruments pursuant to ASC 480, whether the warrants meet the definition of a liability pursuant to ASC 480, and whether the warrants meet all of the requirements for equity classification under ASC 815. This assessment, which requires the use of professional judgment, is conducted at the time of warrant issuance and as of each subsequent reporting period end date while the warrants are outstanding.
Warrants that meet all the criteria for equity classification are required to be recorded as a component of additional paid-in capital at the time of issuance, or when the conditions for equity classification are met, and are not remeasured. Warrants that do not meet the required criteria for equity classification are classified as liabilities. The Company adjusts such warrants to fair value at each reporting period until the warrants are exercised or expire. Any change in fair value is recognized in the Company’s statements of operations and comprehensive loss.
Convertible Preferred Stock
In March 2024, the Company issued shares of a newly designated series of convertible preferred stock (see Note 9). The convertible preferred stock contained embedded redemption features requiring bifurcation and separate accounting apart from the convertible preferred stock host instrument. The Company recorded the fair value of the embedded redemption features as a derivative
asset on the Company’s balance sheets in accordance with ASC Topic 815, Derivatives and Hedging. See Note 4 for the key inputs used in the fair value measurements of the derivative asset.
Recent Accounting Pronouncements Not Yet Adopted
For a discussion of recent accounting pronouncements that we have not yet adopted, see Note 2 to our financial statements.
Recently Adopted Accounting Pronouncements
For a discussion of recent accounting pronouncements that we have adopted, see Note 2 to our financial statements.
Item 7A. Quantitative and Qualitative Disclosures About Market Risk.
Not applicable for smaller reporting companies.
Item 8. Financial Statements and Supplementary Data.
The financial information required by Item 8 is contained in Item 15 of Part IV of this Annual Report on Form 10-K.
Item 9. Changes in and Disagreements with Accountants on Accounting and Financial Disclosure.
None.
Item 9A. Controls and Procedures.
Evaluation of disclosure controls and procedures
As required by Rules 13a-15 and 15d-15 under the Exchange Act, our Chief Executive Officer and Chief Financial Officer carried out an evaluation of the effectiveness of the design and operation of our disclosure controls and procedures as of December 31, 2024. Based upon their evaluation, our Chief Executive Officer and Chief Financial Officer concluded that our disclosure controls and procedures (as defined in Rules 13a-15(e) and 15d-15(e) under the Exchange Act) were not effective, due to the material weaknesses in our internal controls over financial reporting described below.
Notwithstanding, after giving full consideration to these material weaknesses, the material misstatement described in Note 18 to the financial statements, and the additional analyses and other procedures that were performed to ensure that the Company’s financial statements included in this Annual Report on Form 10-K were prepared in accordance with GAAP, management has concluded that our financial statements present fairly, in all material respects, our financial position, results of operations and cash flows for the periods disclosed in conformity with GAAP.
Management's report on internal control over financial reporting
Our management is responsible for establishing and maintaining adequate internal control over financial reporting. As defined in Rules 13a-15(f) and 15(f) under the Exchange Act, internal control over financial reporting is a process to provide reasonable assurance regarding the reliability of our financial reporting and the preparation of financial statements for external purposes in accordance with GAAP. Due to its inherent limitations, the Company’s internal control over financial reporting may not prevent or detect all misstatements, including the possibility of human error, the circumvention of overriding of controls, or fraud. Effective internal control over financial reporting can provide only reasonable assurance with respect to the preparation and fair presentation of financial statements. Projections of any evaluation of effectiveness to future periods are subject to the risk that controls may become inadequate because of changes in conditions, or that the degree of compliance with the policies or procedures may deteriorate.
A material weakness is a deficiency, or combination of deficiencies, in internal control over financial reporting such that there is a reasonable possibility that a material misstatement of the company’s annual or interim financial statements will not be prevented or detected on a timely basis.
Management evaluated the effectiveness of internal control over financial reporting based upon the criteria established in Internal Control-Integrated Framework (2013) issued by the Committee of Sponsoring Organizations of the Treadway Commission (the “COSO Framework”). Based on that evaluation, Management concluded that the Company’s internal control over financial reporting was not effective as of December 31, 2024, due to the material weaknesses described below.
Material weaknesses identified
The Company did not maintain controls to execute the criteria established in the COSO Framework for the control activities component, which resulted in control deficiencies that constitute a material weakness, either individually or in the aggregate, within the aforementioned component of the COSO Framework. The Company did not implement effective control activities based on the
criteria established in the COSO Framework in certain processes. These control deficiencies constitute material weaknesses, either individually or in the aggregate, primarily relating to:
•Lack of segregation of duties within its financial reporting controls that are relevant to the Company’s preparation of financial statements, including the ability to create, approve and post journal entries within the Company’s general ledger system and the ability to prepare and approve account reconciliations.
•We have not effectively designed and implemented controls to review the statement of cash flows at an appropriate level of precision, resulting in the material misstatement of the 2023 Statement of Cash Flows as described in Note 18 to the financial statements included in this Form 10-K.
Attestation report of the registered public accounting firm. This Annual Report does not include an attestation report of our independent registered public accounting firm regarding internal control over financial reporting. Our management’s report was not subject to attestation by our independent registered public accounting firm pursuant to the rules of the SEC that permit us to provide only management’s report in this Annual Report.
Changes in internal control over financial reporting
Except for the identification of the material weaknesses described above, there were no changes in our internal control over financial reporting during the quarter ended December 31, 2024, that have materially affected, or are reasonably likely to materially affect, our internal control over financial reporting.
Item 9B. Other Information.
During the three months ended December 31, 2024, no director or officer of the Company adopted or terminated a “Rule 10b5-1 trading arrangement” or “non-Rule 10b5-1 trading arrangement,” as each term is defined in Item 408(a) of Regulation S-K.
Item 9C. Disclosure Regarding Foreign Jurisdictions that Prevent Inspections.
Not applicable.
PART III
Item 10. Directors, Executive Officers and Corporate Governance.
Directors
Albert D. Friedberg, age 78, has served as one of our directors since April 2001. Mr. Friedberg has served as the Chief Executive Officer and President and a director of Friedberg Mercantile Group Ltd., a Toronto-based commodities and investment management firm, since founding the company in 1971. Since 1978, Mr. Friedberg served as the President and Chief Investment Strategist for the Friedberg Group of Funds. Mr. Friedberg was appointed as a member of the Commodity Futures Advisory Board of Ontario in 1979 and served as chairman of the Toronto Futures Exchange from March 1985 to June 1988. Mr. Friedberg received a B.A. in Economics from Johns Hopkins University and an MBA in International Banking from Columbia University. We believe that Mr. Friedberg’s experience in the financial and investment management industry, and his experience as the Chief Executive Officer and President and service as a director of Friedberg Mercantile Group give him the qualifications and skills to serve as our chairman on our board of directors.
Jacob B. Frieberg, age 68, has served as one of our directors since February 2015. Mr. Frieberg has served as a principal at The WTF Group, a Toronto-based property management company, since founding the company in 1984. Prior to that time, he was the Vice President at Rockford Developments, a Toronto-based multi-family building company. Mr. Frieberg received a B.A. in Economics from the University of Western Ontario. We believe that Mr. Frieberg’s experience in business, including his management responsibility, gives him the qualifications, skills and financial expertise to serve on our board of directors.
Maurice Zauderer, Ph.D., age 79, has served as one of our directors since April 2001. Dr. Zauderer has served as our President and Chief Executive Officer since our inception in April 2001. Prior to founding the company, Dr. Zauderer was a member of the faculty of the Department of Microbiology & Immunology and the Cancer Center of the University of Rochester School of Medicine & Dentistry from 1984 to 1999 and the Department of Biological Sciences at Columbia University from 1976 to 1984. He was Associate Editor of the Journal of Immunology, 1987-1989 and 1994-1999, a member of the National Multiple Sclerosis Society, Basic Science Study Section 1992-1997, and several NIH and NSF review committees. During his academic career, Dr. Zauderer held the position of visiting scientist at the Laboratory of Cell Biology, the Ontario Cancer Institute and the National Cancer Institute. Dr. Zauderer received a B.S. in Physics from Yeshiva University and a Ph.D. in Cell Biology from the Massachusetts Institute of Technology and retains the academic title of Adjunct Professor of Neurology at the University of Rochester School of Medicine & Dentistry. We believe that Dr. Zauderer’s experience as an executive officer and his knowledge in biological sciences, immunology and oncology give him the qualifications and skills to serve on our board of directors.
Executive Officers
We are currently served by four executive officers, Dr. Zauderer, Ms. Sanchez, Dr. Smith, and Dr. Evans.
Maurice Zauderer, Ph.D., age 79, is our President and Chief Executive Officer. Additional information about Dr. Zauderer can be found under “Directors,” above.
Jill Sanchez, CPA, age 53, has served as our Chief Financial Officer since March 21, 2024. Prior to this Ms. Sanchez served as our Interim Chief Financial Officer from March 14, 2024 to March 21, 2024, and as our Controller from January 2019 to March 21, 2024. Ms. Sanchez also previously served as our Accounting Manager from 2002 to 2005. Ms. Sanchez received a B.S. in Accounting from St. John Fisher College.
Ernest S. Smith, Ph.D., age 53, has served as our Senior Vice President, Research and Chief Scientific Officer since December 2008. Dr. Smith previously served as our Vice President, Research and Chief Scientific Officer from April 2003 to December 2008 and our Research Director from June 2001 to April 2003. Prior to joining us, Dr. Smith was a research scientist at the University of Rochester. Dr. Smith received a B.A. in Biology from St. John Fisher College, and an M.S. and a Ph.D. in Immunology from the University of Rochester.
Elizabeth E. Evans, Ph.D., age 53, has served as our Senior Vice President, Translational Medicine and Discovery since March 2020 and Chief Operating Officer since May 2021. Dr. Evans previously served in a variety of research and leadership roles at Vaccinex prior to May 2001, including as our Vice President, Discovery Research from March 2019 to March 2020 and Vice President, Preclinical Research from July 2016 to March 2019. Prior to joining us, Dr. Evans was a research scientist at the University of Rochester. Dr. Evans received a B.S. in Biology and a B.S. in Anthropology from State University of New York at Stony Brook, and an M.S. in Immunology and a Ph.D. in Pathology from the University of Rochester.
Code of Ethics
We adopted a code of business conduct and ethics that applies to all of our directors, officers and employees, including our principal executive officer, principal financial officer and principal accounting officer. Our code of business conduct and ethics is on our website, www.vaccinex.com, under “Investors” and the sub-heading “Corporate Governance.”
Insider Trading Policy
We have adopted an insider trading policy designed to promote compliance with insider trading laws, rules and regulations, and any listing standards applicable to the Company. Insiders, who include our directors, executive officers, employees, and agents (such as consultants and independent contractors), may buy and sell our stock within an open “window period,” which begins on the close of business on the second trading day after the release of the Company’s quarterly or annual financial results for that particular quarter and ends on the 30th day prior to the close of the next fiscal quarter. These individuals are prohibited from purchasing or selling our stock if they are in possession of material non-public information, even if it is within the open “window period.” We reserve the right to impose event-specific black-out periods if we deem certain employees or groups to be in possession of non-public information regarding potentially significant matters, regardless of if it is an open “window period” and we may do so with little or no notice. Employees subject to an event-specific black-out period will be notified of such restriction.
Anti-Hedging Policy
Our insider trading policy prohibits directors, officers and employees from engaging in transactions that hedge or offset any decrease in the market value of equity securities granted as compensation.
Audit Committee
The board of directors has an audit committee that is responsible for assisting our board of directors in its oversight of the integrity of our financial statements, the qualifications and independence of our independent auditors, and our internal financial and accounting controls. The audit committee has direct responsibility for the appointment, compensation, retention (including termination) and oversight of our independent auditors, and our independent auditors report directly to the audit committee. The audit committee also prepares the audit committee report that the SEC requires to be included in our annual proxy statement.
Mr. Frieberg serves as our audit committee and qualifies as an independent director under the corporate governance standards of the Nasdaq Listing Rules and the independence requirements of Rule 10A-3 of the Exchange Act. Our audit committee does not currently have an “audit committee financial expert,” as such term is defined in Item 407(d)(5) of Regulation S-K, because our prior audit committee financial expert resigned from our board of directors in March 2025, and our board has not yet met to determine if Mr. Frieberg qualifies as an audit committee financial expert.
Item 11. Executive Compensation.
As a smaller reporting company under the Exchange Act, we are providing the following executive compensation information in accordance with the scaled disclosure requirements pursuant to Item 402(m)-(r) of Regulation S-K.
Compensation of Named Executive Officers
This section discusses the material components of our executive compensation program, including the compensation paid to the following individuals, each of whom is one of our named executive officers for fiscal year 2024:
•Maurice Zauderer, Ph.D., our president and chief executive officer;
•Ernest S. Smith, Ph.D., our senior vice president, research and chief scientific officer; and
•Elizabeth E. Evans, Ph.D., our senior vice president, discovery and translational medicine, and chief operating officer.
Summary Compensation Table
The following table shows certain information about the compensation of our named executive officers during our two most recently completed fiscal years.
|
|
|
|
|
|
|
|
|
|
|
|
|
|
|
|
|
|
Name and Principal Position |
|
Year |
|
|
Salary $ |
|
|
Option Awards (1) $ |
|
|
All Other Compensation |
|
|
Total $ |
|
Maurice Zauderer |
|
2024 |
|
|
437,286 |
|
|
|
10,702 |
|
|
- |
|
|
447,988 |
|
President and Chief Executive Officer |
|
2023 |
|
|
411,702 |
|
|
|
18,575 |
|
|
- |
|
|
430,277 |
|
Ernest S. Smith |
|
2024 |
|
|
339,881 |
|
|
|
7,642 |
|
|
- |
|
|
347,523 |
|
Senior Vice President, Research and Scientific Officer |
|
2023 |
|
|
297,255 |
|
|
|
11,645 |
|
|
- |
|
|
308,900 |
|
Elizabeth E. Evans |
|
2024 |
|
|
309,408 |
|
|
|
7,642 |
|
|
- |
|
|
317,050 |
|
Senior Vice President, Discovery and Translational Medicine, and Chief Operating Officer |
|
2023 |
|
|
291,569 |
|
|
|
11,645 |
|
|
|
|
|
303,214 |
|
(1)The amounts in this column reflect the aggregate grant date fair value of employee stock options under FASB ASC Topic 718, which was determined using a Black-Scholes option-pricing model with the assumptions disclosed in Note 11 - Stock-Based Compensation to our financial statements contained within this Annual Report on Form 10-K. For 2024, Dr. Zauderer received a grant of stock options on March 21, 2024, with an exercise price of $8.21 and a grant date fair value for each stock option of $5.70, and Drs. Smith, and Evans received a grant of stock options on March 21, 2024, with an exercise price of $8.21 and a grant date fair value for each stock option of $5.70. For 2023, Dr. Zauderer received a grant of stock options on March 31, 2023, with an exercise price of $92.29 and a grant date fair value for each stock option of $69.83, and Drs. Smith, and Evans received a grant of stock options on March 31, 2023, with an exercise price of $83.90 and a grant date fair value for each stock option of $61.30.
Narrative to Summary Compensation Table
On March 20, 2024, the compensation committee approved a 3.0% base salary adjustment for Drs. Zauderer, Smith, and Evans, effective as of April 1, 2024, resulting in base salaries of $439,764, $311,452, and $311,452, respectively.
In 2024, we granted each of our named executive officers incentive stock options under our 2018 Omnibus Incentive Plan (the “2018 Plan”). Dr. Zauderer received a grant of incentive stock options on March 21, 2024, to purchase 1,877, shares of our common stock with an exercise price of $8.21. Drs. Smith and Evans each received a grant of incentive stock options on March 21, 2024, to purchase 1,341 shares of our common stock, respectively, with an exercise price of $8.21. Each of the grant of stock options to Drs. Zauderer, Smith and Evans vest in four equal annual installments beginning on March 21, 2025, and may be exercised on a cashless basis pursuant to the 2018 Plan.
In 2023, we granted each of our named executive officers incentive stock options under our 2018 Omnibus Incentive Plan (the “2018 Plan”). Dr. Zauderer received a grant of incentive stock options on March 31, 2023, to purchase 266, shares of our common stock with an exercise price of $92.26. Drs. Smith and Evans each received a grant of incentive stock options on March 31, 2023, to purchase 190 shares of our common stock, respectively, with an exercise price of $83.90. Each of the grant of stock options to Drs. Zauderer, Smith and Evans vest in four equal annual installments beginning on March 31, 2024, and may be exercised on a cashless basis pursuant to the 2018 Plan.
We believe the 2024 compensation of our named executive officers was set at a level that appropriately rewarded our named executive officers for their contributions.
Key Elements of our Compensation Program
The primary objective of our policies and programs with respect to the compensation of executive officers, including our named executive officers, is to attract and retain talented and qualified executives, and to motivate them to pursue the Company’s business objectives to create long-term value for our stockholders. We are focused on designing a competitive compensation package,
including incentive compensation components, to promote the achievement of corporate and individual performance objectives. We continually evaluate our compensation program, including its components, the relative weighting of these components as well as additional elements to implement, as our business evolves.
Decisions regarding executive compensation are the primary responsibility of the compensation committee. The compensation committee annual reviews the compensation strategy of the Company, with respect to executive officers, including base salary, incentive compensation and equity-based grants, including whether to adopt, amend and terminate such compensation. Our compensation plans and the amount and relative weighting of each compensation element paid to our named executive officers are generally developed by our management and approved by our compensation committee on an individual, case-by-case basis utilizing a number of factors, including publicly available data and our general business conditions and objectives, as well as our subjective determination with respect to each executive’s individual contributions to such objectives. We do not target a specific competitive position or a specific mix of compensation among base salary, bonus or equity incentives.
Annual Review of Compensation Mix
We review compensation annually for our executive officers, including base salary, which is a fixed element in our total compensation package. In setting and determining whether to adjust base salaries, we consider compensation for comparable positions in the market, the historical compensation levels of our executives, and individual performance as compared to our expectations and objectives.
The compensation committee, in accordance with the provisions of its charter, determines and approves the compensation for our executive officers. The compensation committee typically reviews and discusses with our chief executive officer the proposed compensation packages for members of our senior management (other than the chief executive officer), taking into account any recommendations of the chief executive officer at its sole discretion. The compensation committee then approves the compensation for our executive officers. The compensation committee, without the chief executive officer being present, reviews and approves annually the corporate goals and objectives applicable to the compensation of the chief executive officer, evaluates performance in light of those goals and objectives, and determines and approves the compensation level of our chief executive officer based on this evaluation.
To date, the compensation committee has not engaged a compensation consultant or adopted a peer group of companies for purposes of determining executive compensation.
Incentive Compensation Awards
The 2018 Plan helps us attract and retain executive officers, other employees and service providers, as well as our non-employee directors. We believe that awarding incentive compensation, including equity compensation, to our executive officers and others will align the interest of our executives with our stockholders and stimulate their efforts toward our continued success, long-term growth and profitability. The 2018 Plan provides for the grant of stock options, stock appreciation rights, restricted stock, unrestricted stock, stock units, dividend equivalent rights, other equity-based awards and cash bonus awards.
Outstanding Equity Awards at December 31, 2024
The following table shows information about the number of unexercised stock options held by our named executive officers as of December 31, 2024:
|
|
|
|
|
|
|
|
|
|
|
|
|
Option Awards (1) |
Name |
|
Number of Securities Underlying Unexercised Options (#) Exercisable |
|
Number of Securities Underlying Unexercised Options (#) Unexercisable |
|
Option Exercise Price ($) |
|
Option Expiration Date |
Maurice Zauderer: |
|
135 |
|
- |
|
|
1,402.80 |
|
02/24/2025 |
|
|
15 |
|
- |
|
|
1,491.00 |
|
12/23/2025 |
|
|
50 |
|
16 |
(2) |
|
615.30 |
|
04/02/2031 |
|
|
67 |
|
66 |
(3) |
|
270.90 |
|
04/01/2032 |
|
|
67 |
|
199 |
(4) |
|
92.29 |
|
03/30/2028 |
|
|
- |
|
1,877 |
(5) |
|
8.21 |
|
03/21/2034 |
Ernest S. Smith: |
|
193 |
|
- |
|
|
1,491.00 |
|
12/22/2025 |
|
|
24 |
|
- |
|
|
1,491.00 |
|
12/23/2025 |
|
|
38 |
|
- |
|
|
819.00 |
|
03/14/2029 |
|
|
38 |
|
- |
|
|
1,274.70 |
|
02/24/2030 |
|
|
36 |
|
11 |
(2) |
|
615.30 |
|
04/02/2031 |
|
|
48 |
|
47 |
(3) |
|
270.90 |
|
04/01/2032 |
|
|
48 |
|
142 |
(4) |
|
83.90 |
|
03/30/2033 |
|
|
- |
|
1,341 |
(5) |
|
8.21 |
|
03/21/2034 |
Elizabeth E. Evans: |
|
45 |
|
- |
|
|
1,491.00 |
|
12/22/2025 |
|
|
40 |
|
- |
|
|
1,491.00 |
|
12/23/2025 |
|
|
59 |
|
- |
|
|
819.00 |
|
03/14/2029 |
|
|
47 |
|
- |
|
|
802.20 |
|
04/04/2030 |
|
|
29 |
|
9 |
(2) |
|
615.30 |
|
04/03/2031 |
|
|
48 |
|
47 |
(3) |
|
270.90 |
|
04/01/2032 |
|
|
48 |
|
142 |
(4) |
|
83.90 |
|
03/30/2033 |
|
|
- |
|
1,341 |
(5) |
|
8.21 |
|
03/21/2034 |
(1)All outstanding awards of stock options were granted under either our 2018 Plan or our 2011 Employee Equity Plan, or the “2011 Plan”.
(2)This option vests in four equal annual installments beginning on April 2, 2022.
(3)This option vests in four equal annual installments beginning on April 1, 2023.
(4)This option vests in four equal annual installments beginning on March 31, 2024.
(5)This option vests in four equal annual installments beginning on March 21, 2025.
Employment Contracts, Termination of Employment, Change-in-Control Arrangements
We have not entered into employment or change-in-control agreements, contracts or arrangements with any of our executive officers, except for standard form employee confidentiality and nondisclosure agreements with our employees, including each of our named executive officers. Any future employment or change-in-control agreements, contracts, and arrangements will be subject to the discretion of our board of directors and/or compensation committee, as applicable.
Concurrent with the closing of our initial public offering, we adopted a plan to provide severance benefits to eligible employees, or our “Severance Pay Plan”. Our Severance Pay Plan offers employees, including our named executive officers, with at least one year of service a lump sum cash payment in the event of an involuntary severance (other than for cause) as a result of or within 12 months following or 60 days prior to a change in control. Employees are generally eligible to receive between four and 26 weeks’ salary, with the amount payable to a given employee determined by multiplying two weeks’ salary by total number of completed years of service. However, executive officers are eligible to receive a lump sum amount equal to six months’ salary.
In the event of an involuntary severance (other than for cause) not related to a change in control, eligible employees, including named executive officers, may, in the sole discretion of the compensation committee, be entitled to such severance benefit under the Severance Pay Plan as the compensation committee may determine.
Payment under the Severance Pay Plan is also subject to the execution and delivery of a release in favor of us and our affiliates.
Other Benefits
Our named executive officers are eligible to participate in all of our employee benefit plans, such as medical, dental, vision, group life, short and long-term disability, and our 401(k) plan, in each case on the same basis as other employees, subject to applicable laws. We also provide vacation and other paid holidays to all employees, including our named executive officers. We believe these benefits are important to attracting and retaining experienced executives. We do not currently provide perquisites to our named executive officers, given our attention to the cost-benefit tradeoff of such benefits, and the compensation committee’s review of the benefit offerings at other similar companies.
Director Compensation
As a smaller reporting company under the Exchange Act, we are providing the following director compensation information in accordance with the scaled disclosure requirements of Regulation S‑K.
Cash and Equity Compensation
Effective August 2018, our board of directors approved a non-employee director compensation program. Under this program, each non-employee director, except for Mr. Friedberg, will receive an annual cash retainer of $35,000. Each non-employee director may elect to receive the annual base retainer in the form of vested stock options, provided such election is made in the calendar year preceding the year in which such compensation is earned. We will pay all amounts in quarterly installments. The Chairperson of each committee of the board will receive additional annual cash compensation as follows: (a) Audit Committee, $15,000; (b) Compensation Committee, $10,000; and (c) Nominating & Governance Committee, $7,500.
In addition, upon first becoming a director, each non-employee director will receive a one-time initial award of stock options to purchase approximately $64,000 (determined using the Black-Scholes method) of our common stock, which will fully vest on the one-year anniversary of the date of grant, subject to the director’s continued service on the board of directors and may be exercised on a cashless basis pursuant to the 2018 Plan. Thereafter, each non-employee director, except for Mr. Friedberg, will receive an annual award of stock options to purchase approximately $40,000 (determined using the Black-Scholes method) of our common stock, which will fully vest on the one-year anniversary of the date of grant, subject to the director’s continued service on the board of directors.
Mr. Friedberg does not receive any compensation for his service as a director.
Director Compensation Tables
The table below sets forth information on the compensation of all our non-employee directors for the year ended December 31, 2024. Directors who are also our employees receive no additional compensation for their services as directors.
|
|
|
|
|
|
|
|
|
|
|
|
|
|
|
|
Name |
|
Fees Earned or Paid in Cash $ |
|
|
Option Awards $ (1)(2) |
|
|
Total $ |
|
Albert D. Friedberg |
|
- |
|
|
|
- |
|
|
|
- |
|
Jacob B. Frieberg |
|
35,000 |
(3) |
|
|
40,000 |
|
|
|
|
75,000 |
|
Bala S. Manian |
|
|
42,500 |
(3) |
|
|
|
40,000 |
|
|
|
|
82,500 |
|
Gerald E. Van Strydonck |
|
|
50,000 |
(4) |
|
|
|
40,000 |
|
|
|
|
90,000 |
|
Barbara Yanni |
|
|
45,000 |
|
|
|
|
40,000 |
|
|
|
|
85,000 |
|
(1)The amounts in this column reflect the aggregate grant date fair value of stock options under FASB ASC Topic 718, which was determined using a Black-Scholes option-pricing model with the assumptions disclosed in Note 12 - Stock Based Compensation to our financial statements contained within this Annual Report on Form 10-K.
(2)The following table provides information regarding equity awards held by each non-employee director as of December 31, 2024:
|
|
|
|
|
|
Name |
|
Stock Options Outstanding (#) |
|
Albert D. Friedberg |
|
|
- |
|
Jacob B. Frieberg |
|
14,454 |
|
Bala S. Manian, Ph.D. |
|
13,976 |
|
Gerald E. Van Strydonck |
|
11,364 |
|
Barbara Yanni |
|
11,321 |
|
(3)For fiscal year 2024, Messrs. Frieberg and Manian elected to receive the complete annual cash retainer in stock options, pursuant to our Director Compensation Program.
(4)For fiscal year 2024, Mr. Van Strydonck elected to receive $8,750 of his $35,000 annual retainer in restricted stock, pursuant to our Director Compensation Program.
Policies and Practices Related to the Grant of Certain Equity Awards
We do not grant equity awards in anticipation of the release of material nonpublic information, and we do not time the release of material nonpublic information based on grant dates or for the purpose of affecting the value of executive compensation. In addition, we do not take material nonpublic information into account when determining the timing and terms of grants. We do not currently have a formal policy with respect to the timing of option grants as our current practice is to grant options to management after our Compensation Committee meets in March.
During the fiscal ended December 31, 2024, we granted named executive officers incentive option awards in the period beginning four business days before and ending one business day after the filing of a current report on Form 8-K that disclosed material nonpublic information as set forth in the table below. As discussed above, we granted our named executive officers incentive stock options on March 21, 2024, which vest in four equal annual installments. On March 27, 2024, we announced that we had entered into a securities purchase agreement for the sale of shares of our common stock and warrants in an offering, expected to close on March 28, 2024, for aggregate gross proceeds of approximately $1.5 million.
|
|
|
|
|
|
|
|
|
|
|
|
Name |
|
Grant date |
|
Number of securities underlying the award |
|
Exercise price of the award $/share |
|
Grant date fair value of the award $ |
|
Percentage change in the closing market price of the securities underlying the award between the trading day ending immediately prior to the disclosure of material nonpublic information and the trading day beginning immediately following the disclosure of material nonpublic information |
Maurice Zauderer |
|
March 21, 2024 |
|
1,877 |
|
8.21 |
|
5.70 |
|
-1.85% |
Ernest S. Smith |
|
March 21, 2024 |
|
1,341 |
|
8.21 |
|
5.70 |
|
-1.85% |
Elizabeth E. Evans |
|
March 21, 2024 |
|
1,341 |
|
8.21 |
|
5.70 |
|
-1.85% |
Item 12. Security Ownership of Certain Beneficial Owners and Management and Related Stockholder Matters.
Equity Compensation Plan Information
The following table provides information regarding our equity compensation plans as of December 31, 2024:
|
|
|
|
|
|
|
|
|
|
|
|
Plan Category |
|
Number of securities to be issued upon exercise of outstanding options, warrants and rights |
|
Weighted-average exercise price of outstanding options, warrants and rights |
|
Number of securities remaining available for future issuance under equity compensation plans (excluding securities reflected in column (a)) |
|
|
(a) |
|
|
(b) |
|
|
(c) |
|
Equity compensation plans: |
|
|
|
|
|
|
|
|
|
|
Approved by stockholders |
|
72,421 |
(1) |
|
$ |
79.21 |
|
|
15,403 |
(2)(3) |
|
|
|
|
|
|
|
|
|
|
|
|
Not approved by stockholders |
|
- |
|
|
- |
|
|
- |
|
Total |
|
72,421 |
(1) |
|
$ |
79.21 |
|
|
15,403 |
(2)(3) |
(1)In connection with the adoption of the 2018 Plan, we ceased making awards under the 2011 Plan, although the terms of such plan will continue to govern the outstanding awards previously granted thereunder. This number represents shares issuable upon exercise of awards granted under the 2011 Plan and the 2018 Plan.
(2)Excludes shares reflected in column (a). Includes 15,403 shares remaining available for issuance under our 2018 Plan.
(3)Effective January 1, 2025, and continuing until the expiration of the 2018 Plan, the number of shares of common stock available for issuance under the 2018 Plan will automatically increase annually by three percent of the total number of issued and outstanding shares of our common stock as of December 31st of the immediately preceding year or such lesser number as our board of directors may decide, which may be zero.
Security Ownership of Management and Certain Beneficial Owners
The following table sets forth certain information known to us regarding the beneficial ownership of our common stock as of April 11, 2025, by (i) each of our named executive officers; (ii) each of our directors; (iii) all of our executive officers and directors as a group; and (iv) each person, or group of persons, known by us to beneficially own more than 5% of any class of our voting securities. Percentages are based on 2,676,637 shares issued and outstanding, except where noted. Unless otherwise indicated, the address for each of the stockholders in the table below is c/o Vaccinex, Inc., 1895 Mount Hope Avenue, Rochester, New York 14620.
|
|
|
|
|
|
|
Name of Beneficial Owner |
|
Shares of Common Stock Beneficially Owned |
|
Percentage of Shares Beneficially Owned |
Named Executive Officers: |
|
|
|
|
|
Maurice Zauderer (1) |
|
472,808 |
(2) |
|
16.6% |
Ernest S. Smith |
|
883 |
(3) |
|
* |
Elizabeth E. Evans |
|
779 |
(4) |
|
* |
Directors: |
|
|
|
|
|
Albert D. Friedberg |
|
1,070,387 |
(5) |
|
39.9% |
Jacob B. Frieberg |
|
16,128 |
(6) |
|
* |
All directors and executive officers as a group (6 persons) |
|
1,561,310 |
(7) |
|
54.5% |
Greater than 5% Stockholders: |
|
|
|
|
|
FCMI Parent Co., et al. (8) |
|
1,051,569 |
(8) |
|
39.3% |
Vaccinex (Rochester), L.L.C. (9) |
|
468,416 |
(9) |
|
15.5% |
* Represents beneficial ownership of less than 1% of our outstanding common stock.
(1)Dr. Zauderer is also a director of the Company.
(2)Includes (a) 1,580 shares owned directly by Dr. Zauderer, (b) presently exercisable, or exercisable within 60 days of April 11, 2025, stock options for 785 shares of our common stock, (c) 1,016 shares and 1,011 shares of common stock held directly by the Jeremy Zauderer Trust and the Jordan Zauderer Trust, respectively, over which Dr. Zauderer exercises voting and investment power, (d) 297,941 shares held by Vaccinex (Rochester), L.L.C., or Vaccinex LLC, and (e) presently exercisable warrants for 170,475 shares of our common stock held by Vaccinex LLC. Dr. Zauderer is the president and a majority owner of Vaccinex LLC and exercises voting and investment power over the shares held by Vaccinex LLC.
(3)Includes presently exercisable, or exercisable within 60 days of April 11, 2025, stock options for 844 shares of our common stock.
(4)Includes presently exercisable, or exercisable within 60 days of April 11, 2025, stock options for 733 shares of our common stock.
(5)Includes (a) 2,094 shares owned directly by Mr. Friedberg, (b) 1,051,389 shares held by FCMI Parent Co., or FCMI Parent, (c) 180 shares held by Pan Atlantic Holdings Ltd., or Pan Atlantic, and (d) 16,724 shares held by Friedberg Global Macro Hedge Fund Ltd., or G-M Fund, of which the Friedberg Mercantile Group, Ltd., or FMG, is the investment manager. Mr. Friedberg, directly and through his control over FCMI Parent, may be considered the beneficial owner of all the common stock beneficially owned by FCMI Parent. By virtue of his control of FCMI Parent, Mr. Friedberg also may be deemed to possess voting and dispositive power over the shares owned directly by its wholly-owned subsidiary, Pan Atlantic. By virtue of his control of FMG, which exercises voting and dispositive power over the shares owned directly by G-M Fund, Mr. Friedberg also may be deemed to possess voting and dispositive power over the shares owned by G-M Fund. This amount does not include presently exercisable warrants for 1,433,320 shares of our common stock held by FCMI Parent. FCMI Parent will not have the right to exercise any warrants to the extent that, after giving effect to the issuance of the common stock resulting from such exercise, FCMI Parent together with its affiliates and certain other parties as set forth in the warrants, would beneficially own more than
39.99% of the outstanding shares of common stock immediately after giving effect to the issuance of shares issuable upon exercise of the warrants (the “Blocker”).
(6)Includes (a) 303 shares owned directly by Mr. Frieberg, (b) presently exercisable, or exercisable within 60 days of April 11, 2025, stock options for 14,454 shares of our common stock, (c) 451 shares held by Benbow Estates, Ltd., an entity owned by Mr. Frieberg’s wife and of which Mr. Frieberg is an officer, and (d) 920 shares held by Gee Eff Services Limited, an entity solely owned by Mr. Frieberg and of which Mr. Frieberg is the president.
(7)Includes (a) presently exercisable, or exercisable within 60 days of April 11, 2025, stock options for 17,141 shares of our common stock and (b) presently exercisable warrants for 170,475 shares of our common stock.
(8)Includes 180 shares held by Pan Atlantic Holdings Ltd. Mr. Friedberg is the majority owner, a director and the president of FCMI Parent and shares voting and investment power over the shares held by FCMI Parent. This amount does not include presently exercisable warrants for 1,433,320 shares of our common stock held by FCMI Parent due to the Blocker. This information is derived from Amendment No. 12 to Schedule 13D filed by FCMI Parent on September 20, 2024, and subsequent Section 16 reports filed by FCMI Parent. The address for FCMI Parent is 181 Bay Street, Suite 250, Toronto, Ontario Canada M5J 2T3.
(9)Dr. Zauderer is the president and a majority member of Vaccinex LLC and exercises voting and investment power over the shares held by Vaccinex LLC. This information is derived from Amendment No. 6 to Schedule 13D filed by Vaccinex LLC on November 18, 2024. The address for Vaccinex LLC is 44 Woodland Rd, Pittsford, NY 14534.
Item 13. Certain Relationships and Related Transactions, and Director Independence.
Certain Relationships and Related Person Transactions
Our board of directors has adopted a written policy for transactions with related persons. During its review of such relationships and transactions, the audit committee considers (1) a general description of the transaction; (2) the material terms and conditions of the transaction; (3) the name of the related person and the basis on which such individual or entity is a related person; (4) the related person’s position or relationship with or ownership of any entity that is a party to or has an interest in the transaction; (5) whether the related person transaction is on terms no less favorable than terms generally available to an unaffiliated third party under the same or similar circumstances; (6) the extent of the related person’s interest in the transaction; and (7) any other matters the committee or board of directors deems appropriate.
The following is a description of transactions since January 1, 2023, to which we have been a party or will be a party, in which the amount involved exceeded or will exceed $120,000, and in which any of our executive officers, directors or holders of more than 5% of any class of our voting securities, or any affiliate or immediate family member thereof, had or will have a direct or indirect material interest, other than employment and compensation arrangements. We believe the terms obtained or consideration that we paid or received, as applicable, in connection with the transactions described below were comparable to terms available or the amounts that we would pay or receive, as applicable, in arm’s-length transactions with unrelated third parties.
Lease Agreement
We lease our corporate headquarters facility from 1895 Management, Ltd., which is a wholly owned, indirect subsidiary of FCMI Parent. We incurred rent of $181,000 under this lease for the years ended December 31, 2024, and 2023, respectively. The lease agreement, as currently amended, requires monthly rental payments of $15,048 through expiration of the lease on October 31, 2025.
Private Placements and Registered Offering of Common Stock
On March 30, 2023, the Company entered into a stock purchase agreement (the “Stock Purchase Agreement”) pursuant to which the Company issued and sold 23,693 shares of its common stock at a purchase price of $86.10 per share for aggregate gross proceeds of $2.04 million (“the March 2023 Private Placement”). Two of the investors in the March 2023 Private Placement were affiliated with directors or officers of the Company: FCMI and Vaccinex (Rochester) L.L.C. In addition, FCMI made a binding commitment in the Stock Purchase Agreement to purchase, on or prior to May 15, 2023, up to an additional $2.96 million of shares of the Company's common stock, less the aggregate purchase price of securities of the Company other than the shares sold by the Company to investors other than FCMI and its affiliates after the closing and on or prior to May 15, 2023, and subject to the terms and conditions of the Stock Purchase Agreement.
On May 12, 2023, pursuant to the March 2023 Stock Purchase Agreement, the Company issued and sold to certain investors 37,660 shares of its common stock at a purchase price of $78.5988 per share for aggregate gross proceeds of $2.96 million (the "May
2023 Private Placement”). FCMI purchased 31,960 shares of our common stock in the May 2023 Private Placement for a purchase price of $2.51 million.
On September 20, 2023, we entered into a stock purchase agreement, pursuant to which we issued and sold 17,781 shares of our common stock at a purchase price of $32.76 per share for aggregate gross proceeds of $0.58 million (the "September 2023 Private Placement”). Vaccinex (Rochester) L.L.C. purchased 9,768 shares of the Company's common stock in the September 2023 Private Placement for a purchase price of $0.32 million.
On October 3, 2023, pursuant to our registration statement on Form S-1, as amended (File No. 333-274520), and a securities purchase agreement, as applicable, we issued and sold to certain investors (i) 542,857 shares of our common stock together with common warrants to purchase up to 542,857 shares of common stock and (ii) 142,857 pre-funded warrants to purchase up to 142,857 shares of common stock together with common warrants to purchase up to 142,857 shares of common stock, at a purchase price of $14.00 and $13.99, respectively, for aggregate gross proceeds of $9.6 million (“the October 2023 Offering”). FCMI Parent Co. (“FCMI”), which is controlled by Albert D. Friedberg, the chairman of the Company’s board of directors, and Vaccinex (Rochester) L.L.C. purchased 214,286 and 35,714 shares of our common stock and accompanying common warrants, respectively, in the October 2023 Offering for an aggregate purchase price of $3.5 million.
On November 2, 2023, we entered into securities purchase agreements with certain investors from the August and September 2023 private placements, pursuant to which we issued and sold 37,694 warrants to purchase up to 37,694 shares of our common stock at a purchase price of $1.75 per warrant for aggregate gross proceeds of $70,000. Vaccinex (Rochester) L.L.C., purchased 9,768 warrants in the November warrant offering for a purchase price of $17,000.
On February 6, 2024, the Company entered into a securities purchase agreement pursuant to which we issued and sold 274,182 shares of our common stock together with private placement warrants to purchase up to 274,182 shares of common stock and (ii) pre-funded warrants to purchase up to 90,363 shares of common stock together with private placement warrants to purchase up to 90,363 shares of our common stock (the “February 2024 SPA”). Each private placement warrant was immediately exercisable and had an initial exercise price of $14.00 per share. The shares of common stock and accompanying private placement warrants were sold at a combined price of $10.15 per share and the accompanying private placement warrant, and the pre-funded warrants and accompanying private placement warrants were sold at a combined price of $10.1486 per pre-funded warrant and accompanying private placement warrant, for aggregate gross proceeds of approximately $3.7 million.
The Company had the right to “call” the exercise of any portion of a holder’s private placement warrants by delivering a call notice to the holder within 30 days, in the case of the November private placement warrants, or 120 days in the case of the February private placement warrants, after the Positive Data Release. After delivery of a call notice, the private placement warrants will continue to be exercisable. Each private placement warrant would be canceled and no longer exercisable to the extent the holder failed to timely exercise the private placement warrant for the called portion thereof within 20 trading days, in the case of the November private placement warrants, or 30 trading days in the case of the February private placement warrants, following the Company’s issuance of a call notice, provided that to the extent the exercise of a called portion of a private placement warrant would cause the holder to hold common stock in excess of a specified beneficial ownership limitation, upon exercise of such portion, as set forth in the private placement warrant, instead of shares being issued, the exercise would result in the modification of the terms of such portion to be consistent with the terms of the pre-funded warrant. Upon issuance, the private placement warrants were precluded from being considered indexed to the Company’s own stock in accordance with ASC 815. Therefore, at issuance, the private placement warrants were liability-classified and recorded at their issuance date fair value.
In March 2024, the Company entered into warrant amendment agreements with holders of 100% of the private placement warrants issued in November 2023 and holders of 97% of the private placement warrants issued in the February 2024 SPA to amend the aforementioned terms in the private placement warrants. As a result, 354,693 of the November 2023 and February 2024 SPA private placement warrants, as amended, were no longer precluded from being considered indexed to the Company's stock in accordance with ASC 815. The Company reclassified $0.8 million of the amended private placement warrants, as equity, in the Company's statements of stockholders' equity/deficit for the year ended December 31, 2024, based on the guidance provided under ASC 815-40. The private placement warrants, as amended, were marked to fair value on the amendment date resulting in a gain on change in fair value of warrant liabilities of $0.36 million in the Company's statements of operations and comprehensive loss for the year ended December 31, 2024.
On March 27, 2024, the Company entered into a securities purchase agreement pursuant to which the Company issued and sold 193,000 shares of the Company's common stock in a public offering together with private placement warrants to purchase up to 193,000 shares of common stock in a concurrent private placement at a combined price of $7.77 per share and accompanying private placement warrant for an aggregate purchase price of approximately $1.5 million. The Company had the right to “call” any portion of these private placement warrants under the same conditions and terms as the public warrants and the November private placement
warrants. Separately on March 27, 2024, the Company entered into a securities purchase agreement in a different form pursuant to which the Company sold 159,683 shares of common stock and private placement warrants to purchase up to 159,683 shares of common stock in a private placement at a combined price of $7.77 per share and accompanying private placement warrant for an aggregate purchase price of approximately $1.25 million. The Company had the right to “call” any portion of these private placement warrants under the same conditions and terms as the February private placement warrants.
The Company evaluated the March 2024 private placement warrants and concluded that they met the criteria to be classified within stockholders’ equity within additional paid-in-capital. These private placement warrants are equity classified because they (1) are freestanding financial instruments that are legally detachable and separately exercisable from the common stock, (2) are immediately exercisable, (3) do not embody an obligation for the Company to repurchase its shares, (4) permit the holder to receive a fixed number of shares of common stock upon exercise, (5) are indexed to the Company's common stock and (6) meet the equity classification criteria.
Accordingly, the Company allocated approximately $0.84 million of the proceeds remaining (after the allocation of proceeds to the common stock in the amount equal to their issuance date fair value) to the March private placement warrants on a relative fair value basis for recognition in additional paid-in capital on the date of issuance.
On November 13, 2024, the Company entered into a securities purchase agreement pursuant to which the Company issued and sold to the purchasers named therein (the “Investors”) an aggregate of (i) 76,909 shares (“Shares”) of the Company’s common stock (“Common Stock”) at a price of $3.25 per Share and (ii) pre-funded warrants (“Pre-Funded Warrants”) to purchase up to 584,646 shares of Common Stock at a price of $3.2499 per Pre-Funded Warrant (such transaction, the “Private Placement”). The Private Placement closed on November 14, 2024, for aggregate gross proceeds to the Company of approximately $2.15 million.
The Pre-Funded Warrants have an initial exercise price of $0.0001 per share, are immediately exercisable, and may be exercised at any time until they are exercised in full, subject to a 39.99% beneficial ownership limitation provision contained therein. The Investors are FCMI Parent Co., which purchased Shares and Pre-Funded Warrants and is controlled by Albert D. Friedberg, chair of the Company’s board of directors, and Vaccinex (Rochester), L.L.C., which purchased Shares and is controlled by Maurice Zauderer, Ph.D., the Company’s president, chief executive officer and a member of the Company’s board of directors.
Director Independence
The Company’s Corporate Governance Guidelines define an “independent” director in accordance with the applicable provisions of the Exchange Act and the applicable rules of Nasdaq, which are the Nasdaq Listing Rules. As the Company believes it is not possible to anticipate or explicitly provide for all potential situations that may affect independence, the board of directors periodically reviews each director’s status as an independent director and whether any independent director has any other relationship with the Company that, in the judgment of the board of directors, would interfere with the director’s exercise of independent judgment in carrying out such director’s responsibilities as a director. The board of directors annually makes an affirmative determination as to whether each director is “independent” under the applicable provisions of the Exchange Act and the Nasdaq Listing Rules.
The board of directors has determined that Mr. Frieberg is independent.
Item 14. Principal Accounting Fees and Services.
Fees for Professional Services Provided by Deloitte & Touche LLP
The following table shows fees for professional services provided by Deloitte & Touche LLP during the fiscal year ended December 31, 2024, and the fiscal year ended December 31, 2023.
|
|
|
|
|
|
|
|
|
|
|
|
Fiscal Year 2024 |
|
|
Fiscal Year 2023 |
|
Audit Fees |
|
$ |
579,500 |
|
|
$ |
507,334 |
|
Audit-Related Fees |
|
$ |
- |
|
|
$ |
- |
|
Tax Fees |
|
$ |
- |
|
|
$ |
- |
|
All Other Fees |
|
$ |
- |
|
|
$ |
2,047 |
|
Total |
|
$ |
579,500 |
|
|
$ |
509,381 |
|
Audit fees during fiscal year 2024 and fiscal year 2023 were for professional services rendered for the audit of our annual financial statements, for the reviews of the financial statements included in our Quarterly Reports on Form 10-Q, and for related services that are normally provided in connection with registration statements and the offerings of our securities. There were no audit-related fees or tax fees incurred during fiscal years 2024 and 2023. Other fees incurred during fiscal years 2024 and 2023 are related to subscription services.
Policy on Pre-Approval of Retention of Independent Registered Public Accounting Firm
In accordance with applicable laws, rules and regulations, the audit committee charter requires that the audit committee have the sole authority to review in advance and pre-approve all audit and non-audit fees and services provided to us by our independent registered public accounting firm. Accordingly, all audit services for which Deloitte & Touche LLP was engaged were pre-approved by the audit committee. The audit committee may delegate to one or more designated members of the audit committee the authority to grant required pre-approval of audit and permitted non-audit services. The decision of any member to whom authority is delegated is required to be presented to the full audit committee at its next scheduled meeting.
Independence Analysis by Audit Committee
The audit committee considered whether the provision of the services described above was compatible with maintaining the independence of Deloitte & Touche LLP and determined that the provision of these services was compatible with the firm’s independence.
PART IV
Item 15. Exhibits, Financial Statement Schedules.
The financial statements listed in the accompanying index (page F-1) to the financial statements are filed as part of this Annual Report on Form 10-K.
The following exhibits are filed with this Annual Report on Form 10-K or incorporated by reference herein:
|
|
|
|
Exhibit Number |
|
Description |
|
|
|
3.1 |
|
Amended and Restated Certificate of Incorporation of Vaccinex, Inc. (incorporated herein by reference from Exhibit 3.1 to the Company’s Current Report on Form 8-K filed on August 13, 2018). |
|
|
|
3.2 |
|
Certificate of Amendment to the Amended and Restated Certificate of Incorporation of Vaccinex, Inc., effective as of February 19, 2024 (incorporated herein by reference from Exhibit 3.1 to the Company’s Current Report on Form 8-K filed on February 15, 2024). |
|
|
|
3.3 |
|
Certificate of Designation of Series A Preferred Stock (incorporated by reference from Exhibit 3.1 to the Company’s Current Report on Form 8-K filed on April 1, 2024). |
|
|
|
3.4 |
|
Amended and Restated Bylaws of Vaccinex, Inc. (incorporated herein by reference from Exhibit 3.2 to the Company’s Current Report on Form 8-K filed on August 13, 2018). |
|
|
|
3.5 |
|
Certificate of Amendment to the Amended and Restated Certificate of Incorporation of Vaccinex, Inc., effective as of September 25, 2023 (incorporated herein by reference from Exhibit 3.1 to the Company’s Current Report on Form 8-K filed on September 22, 2023). |
|
|
|
4.1 |
|
Description of Common Stock (incorporated herein by reference from Exhibit 4.1 to the Company’s Annual Report on Form 10-K for the year ended December 31, 2019). |
|
|
|
4.2 |
|
Specimen Common Stock Certificate (incorporated herein by reference to Exhibit 4.1 to the Company’s Registration Statement on Form S-1 filed on July 9, 2018). |
|
|
|
4.3 |
|
Form of Pre-Funded Warrant (2023) (incorporated herein by reference to Exhibit 4.1 to the Company’s Current Report on Form 8-K filed on October 4, 2023). |
|
|
|
4.4 |
|
Form of Common Stock Warrant (2023) (incorporated herein by reference to Exhibit 4.2 to the Company’s Current Report on Form 8-K filed on October 4, 2023). |
|
|
|
4.5 |
|
Form of Pre-Funded Warrant (February 2024) (incorporated herein by reference to Exhibit 4.1 to the Company’s Current Report on Form 8-K filed on February 7, 2024). |
|
|
|
4.6 |
|
Form of Common Stock Warrant (February 2024) (incorporated herein by reference to Exhibit 4.2 to the Company’s Current Report on Form 8-K filed on February 7, 2024). |
|
|
|
4.7 |
|
Form of Common Stock Purchase Warrant (September 2024) (incorporated herein by reference from Exhibit 4.1 to the Company’s Current Report on Form 8-K filed on September 19, 2024). |
|
|
|
4.8 |
|
Pre-Funded Common Stock Purchase Warrant issued to FCMI Parent Co., dated November 14, 2024 (incorporated herein by reference from Exhibit 4.1 to the Company’s Current Report on Form 8-K filed on November 14, 2024). |
|
|
|
10.1 |
|
First Amended and Restated Investor Rights Agreement, dated August 22, 2003, by and among the Company and the parties thereto (incorporated herein by reference for Exhibit 10.1 to the Company’s Registration Statement on Form S-1 filed on July 9, 2018). |
|
|
|
10.2+ |
|
Vaccinex, Inc. 2011 Employee Equity Plan (incorporated herein by reference from Exhibit 10.4 to the Company’s Registration Statement on Form S-1 filed on July 9, 2018). |
|
|
|
|
|
|
|
10.3+ |
|
May 15, 2014 Amendment to the Vaccinex, Inc. 2011 Employee Equity Plan (incorporated herein by reference from Exhibit 10.4(a) to the Company’s Registration Statement on Form S-1 filed on August 8, 2018). |
|
|
|
10.4+ |
|
Vaccinex, Inc. 2018 Omnibus Incentive Plan (incorporated herein by reference from Exhibit 10.6 to the Company’s Registration Statement on Form S-1 filed on July 23, 2018). |
|
|
|
10.5+ |
|
First Amendment to the Vaccinex, Inc. 2018 Omnibus Incentive Plan (incorporated herein by reference from Appendix B to the Company’s Definitive Proxy Statement on Schedule 14A dated April 2, 2024). |
|
|
|
10.6 |
|
Form of Incentive Stock Option Agreement under the Vaccinex, Inc. 2018 Omnibus Incentive Plan (incorporated herein by reference from Exhibit 10.7 to the Company’s Registration Statement on Form S-1 filed on July 23, 2018). |
|
|
|
10.7 |
|
Form of Non-Qualified Stock Option Agreement under the Vaccinex, Inc. 2018 Omnibus Incentive Plan (incorporated herein by reference from Exhibit 10.8 to the Company’s Registration Statement on Form S-1 filed on July 23, 2018). |
|
|
|
10.8 |
|
Severance Pay Plan (incorporated herein by reference from Exhibit 10.9 to the Company’s Registration Statement on Form S-1 filed on July 9, 2018). |
|
|
|
10.9 |
|
Director Compensation Program (incorporated herein by reference from Exhibit 10.10 to the Company’s Registration Statement on Form S-1 filed on July 23, 2018). |
|
|
|
10.10 |
|
Form of Indemnification Agreement by and between the Company and each of its directors and officers (incorporated herein by reference from Exhibit 10.11 to the Company’s Registration Statement on Form S-1 filed on July 9, 2018). |
|
|
|
10.11† |
|
Exclusive License Agreement, dated December 29, 1998, by and between the Company and the University of Rochester (incorporated herein by reference from Exhibit 10.12 to the Company’s Registration Statement on Form S-1 filed on July 9, 2018). |
|
|
|
10.12† |
|
GPEx® Development and Manufacturing Agreement, dated January 13, 2010, by and between the Company and Catalent Pharma Solutions, LLC (incorporated herein by reference from Exhibit 10.13 to the Company’s Registration Statement on Form S-1 filed on July 9, 2018). |
|
|
|
10.13† |
|
GPEx® – Derived Cell Line Sale Agreement, dated January 13, 2010, by and between the Company and Catalent Pharma Solutions, LLC (incorporated herein by reference from Exhibit 10.14 to the Company’s Registration Statement on Form S-1 filed on July 9, 2018). |
|
|
|
10.14† |
|
Clinical Trial Collaboration and Supply Agreement, dated October 4, 2016, by and between the Company and Ares Trading S.A. (incorporated herein by reference from Exhibit 10.16 to the Company’s Registration Statement on Form S-1 filed on July 9, 2018). |
|
|
|
10.15 |
|
Open Market Sale AgreementSM by and between the Company and Jefferies, LLC, dated March 27, 2020 (incorporated herein by reference from Exhibit 10.1 to the Company’s Current Report on Form 8-K filed on March 27, 2020). |
|
|
|
10.16 |
|
Note by and between the Company and Five Star Bank, dated May 8, 2020 (incorporated herein by reference from Exhibit 10.6 to the Company’s Quarterly Report on Form 10-Q filed on May 14, 2020). |
|
|
|
10.17 |
|
Registration Rights Agreement by and between the Company and the Investors (as defined therein), dated as of January 31, 2022 (incorporated herein by reference from Exhibit 10.2 to the Company’s Current Report on Form 8-K filed on January 31, 2022). |
|
|
|
10.18 |
|
Registration Rights Agreement by and between the Company and the Investors (as defined therein), dated as of November 22, 2022 (incorporated herein by reference from Exhibit 10.2 to the Company's Current Report on Form 8-K filed on November 25, 2022). |
|
|
|
10.19 |
|
Registration Rights Agreement by and between the Company and the Investors, dated as of August 18, 2023 (incorporated herein by reference from Exhibit 10.2 to the Company’s Current Report on Form 8-K filed on August 22, 2023). |
|
|
|
10.20 |
|
Registration Rights Agreement by and between the Company and the Investors, dated as of September 20, 2023 (incorporated herein by reference from Exhibit 10.2 to the Company’s Current Report on Form 8-K filed on September 22, 2023). |
|
|
|
10.21 |
|
Form of Securities Purchase Agreement, dated as of September 28, 2023 (incorporated herein by reference from Exhibit 10.1 to the Company’s Current Report on Form 8-K filed on October 4, 2023). |
|
|
|
|
|
|
|
10.22 |
|
Placement Agency Agreement, dated as of September 28, 2023, by and between Vaccinex, Inc. and A.G.P./Alliance Global Partners (incorporated herein by reference from Exhibit 1.1 to the Company’s Current Report on Form 8-K filed on October 4, 2023). |
|
|
|
10.23 |
|
Registration Rights Agreement by and between the Company and the Investors, dated as of February 7, 2024 (incorporated herein by reference from Exhibit 10.2 to the Company’s Current Report on Form 8-K filed on February 7, 2024). |
|
|
|
10.24 |
|
Securities Purchase Agreement by and between the Company and the Investors, dated as of February 6, 2024 (incorporated herein by reference from Exhibit 10.1 to the Company’s Current Report on Form 8-K filed on February 7, 2024). |
|
|
|
10.25 |
|
Form of Securities Purchase Agreement for the AGP Transactions, by and between the Company and each purchaser identified in the signature pages thereto, dated as of March 27, 2024 (incorporated herein by reference from Exhibit 10.1 to the Company’s Current Report on Form 8-K filed on April 1, 2024). |
|
|
|
10.26 |
|
Form of Securities Purchase Agreement for the Additional Private Placement, by and between the Company and each purchaser identified in the signature pages thereto, dated as of March 27, 2024 (incorporated herein by reference from Exhibit 10.2 to the Company’s Current Report on Form 8-K filed on April 1, 2024). |
|
|
|
10.27 |
|
Securities Purchase Agreement, by and between the Company and Alzheimer’s Drug Discovery Foundation, dated as of March 29, 2024 (incorporated herein by reference from Exhibit 10.3 to the Company’s Current Report on Form 8-K filed on April 1, 2024). |
|
|
|
10.28 |
|
Registration Rights Agreement, by and between the Company and Alzheimer’s Drug Discovery Foundation, dated as of March 29, 2024 (incorporated herein by reference from Exhibit 10.4 to the Company’s Current Report on Form 8-K filed on April 1, 2024). |
|
|
|
10.29 |
|
Form of Inducement Letter Agreement, by and between the Company and each purchaser identified on the signature pages thereto, dated as of September 17, 2024 (incorporated herein by reference from Exhibit 10.1 to the Company’s Current Report on Form 8-K filed on September 19, 2024). |
|
|
|
10.30 |
|
Securities Purchase Agreement by and between the Company and the Investors, dated as of November 13, 2024 (incorporated herein by reference from Exhibit 10.1 to the Company’s Current Report on Form 8-K filed on November 14, 2024). |
|
|
|
19.1* |
|
Insider Trading Policy |
|
|
|
31.1* |
|
Certification of Principal Executive Officer Pursuant to Rules 13a-14(a) and 15d-14(a) under the Securities Exchange Act of 1934, as Adopted Pursuant to Section 302 of the Sarbanes-Oxley Act of 2002. |
|
|
|
31.2** |
|
Certification of Principal Financial Officer Pursuant to Rules 13a-14(a) and 15d-14(a) under the Securities Exchange Act of 1934, as Adopted Pursuant to Section 302 of the Sarbanes-Oxley Act of 2002. |
|
|
|
32.1** |
|
Certification of Principal Executive Officer and Principal Financial Officer Pursuant to 18 U.S.C. Section 1350, as Adopted Pursuant to Section 906 of the Sarbanes-Oxley Act of 2002. |
|
|
|
97* |
|
Policy for the Recovery of Erroneously Awarded Compensation |
|
|
|
101.INS |
|
Inline XBRL Instance Document |
|
|
|
101.SCH |
|
Inline XBRL Taxonomy Extension Schema Document |
|
|
|
101.CAL |
|
Inline XBRL Taxonomy Extension Calculation Linkbase Document |
|
|
|
101.DEF |
|
Inline XBRL Taxonomy Extension Definition Linkbase Document |
|
|
|
101.LAB |
|
Inline XBRL Taxonomy Extension Label Linkbase Document |
|
|
|
101.PRE |
|
Inline XBRL Taxonomy Extension Presentation Linkbase Document |
|
|
|
104 |
|
The cover page for the Company’s Annual Report on Form 10-K for the year ended December 31, 2024 has been formatted in Inline XBRL and contained in Exhibit 101 |
* Filed herewith
** Furnished herewith
+ Management contract.
† The Company was granted confidential treatment for certain information contained in this exhibit. Such information was filed separately with the Securities and Exchange Commission.
Item 16. Form 10-K Summary.
None.
Signatures
Pursuant to the requirements of Section 13 or 15(d) of the Securities Exchange Act of 1934, as amended, the Registrant has duly caused this Report to be signed on its behalf by the undersigned, thereunto duly authorized.
|
|
|
|
|
|
|
Vaccinex, Inc. |
|
|
|
|
Date: April 15, 2025 |
|
By: |
/s/ Maurice Zauderer, Ph.D. |
|
|
|
Maurice Zauderer, Ph.D. |
|
|
|
President and Chief Executive Officer |
Pursuant to the requirements of the Securities Exchange Act of 1934, as amended, this Report has been signed below by the following persons on behalf of the Registrant in the capacities and on the dates indicated.
|
|
|
|
|
|
Name |
|
Title |
|
Date |
|
|
|
|
|
/s/ Maurice Zauderer, Ph.D. |
|
President, Chief Executive Officer and Director |
|
April 15, 2025 |
Maurice Zauderer, Ph.D. |
|
(Principal Executive Officer) |
|
|
|
|
|
|
|
/s/ Jill Sanchez, CPA |
|
Chief Financial Officer |
|
April 15, 2025 |
Jill Sanchez, CPA |
|
(Principal Financial and Accounting Officer) |
|
|
|
|
|
|
|
/s/ Albert D. Friedberg |
|
Chairman of the Board |
|
April 15, 2025 |
Albert D. Friedberg |
|
|
|
|
|
|
|
|
|
/s/ Jacob B. Frieberg |
|
Director |
|
April 15, 2025 |
Jacob B. Frieberg |
|
|
|
|
|
|
|
|
|
INDEX TO FINANCIAL STATEMENTS
REPORT OF INDEPENDENT REGISTERED PUBLIC ACCOUNTING FIRM
To the stockholders and the Board of Directors of Vaccinex, Inc.
Opinion on the Financial Statements
We have audited the accompanying balance sheets of Vaccinex, Inc. (the "Company") as of December 31, 2024 and 2023, the related statements of operations and comprehensive loss, stockholders' equity (deficit), and cash flows, for each of the two years in the period ended December 31, 2024, and the related notes (collectively referred to as the "financial statements"). In our opinion, the financial statements present fairly, in all material respects, the financial position of the Company as of December 31, 2024 and 2023, and the results of its operations and its cash flows for each of the two years in the period ended December 31, 2024, in conformity with accounting principles generally accepted in the United States of America.
Restatement of the 2023 Financial Statements
As discussed in Note 18 to the financial statements, the accompanying 2023 financial statements have been restated to correct a misstatement.
Going Concern
The accompanying financial statements have been prepared assuming that the Company will continue as a going concern. As discussed in Note 1 to the financial statements, the Company has suffered recurring losses and negative cash flows from operations that raise substantial doubt about its ability to continue as a going concern. Management’s plans in regard to these matters are also described in Note 1. The financial statements do not include any adjustments that might result from the outcome of this uncertainty.
Basis for Opinion
These financial statements are the responsibility of the Company's management. Our responsibility is to express an opinion on the Company's financial statements based on our audits. We are a public accounting firm registered with the Public Company Accounting Oversight Board (United States) (PCAOB) and are required to be independent with respect to the Company in accordance with the U.S. federal securities laws and the applicable rules and regulations of the Securities and Exchange Commission and the PCAOB.
We conducted our audits in accordance with the standards of the PCAOB. Those standards require that we plan and perform the audit to obtain reasonable assurance about whether the financial statements are free of material misstatement, whether due to error or fraud. The Company is not required to have, nor were we engaged to perform, an audit of its internal control over financial reporting. As part of our audits, we are required to obtain an understanding of internal control over financial reporting but not for the purpose of expressing an opinion on the effectiveness of the Company's internal control over financial reporting. Accordingly, we express no such opinion.
Our audits included performing procedures to assess the risks of material misstatement of the financial statements, whether due to error or fraud, and performing procedures that respond to those risks. Such procedures included examining, on a test basis, evidence regarding the amounts and disclosures in the financial statements. Our audits also included evaluating the accounting principles used and significant estimates made by management, as well as evaluating the overall presentation of the financial statements. We believe that our audits provide a reasonable basis for our opinion.
Critical Audit Matter
The critical audit matter communicated below is a matter arising from the current-period audit of the financial statements that was communicated or required to be communicated to the audit committee and that (1) relates to accounts or disclosures that are material to the financial statements and (2) involved our especially challenging, subjective, or complex judgments. The communication of critical audit matters does not alter in any way our opinion on the financial statements, taken as a whole, and we are not, by communicating the critical audit matter below, providing a separate opinion on the critical audit matter or on the accounts or disclosures to which it relates.
Accounting for Convertible Preferred Stock—Refer to Notes 2 and 9 to the financial statements
Critical Audit Matter Description
The Company entered into a securities purchase agreement pursuant to which the Company sold shares of a newly designated series of convertible preferred stock, the Series A Preferred Stock, and warrants to purchase up to 229,057 shares of the Company’s common stock for an aggregate purchase price of $1.75 million. The accounting for the transaction required management to assess: (1) whether the preferred stock instrument qualifies for permanent equity presentation; (2) any embedded conversion or redemption features or call rights that required bifurcation and separate valuation related to the preferred stock instrument; (3) the allocation of the cash proceeds
to the preferred stock and warrants; and (4) the subsequent measurement of the preferred stock. As of the period ended December 31, 2024, the Company recorded $1,665,000 associated with the convertible preferred stock.
We identified the accounting for the convertible preferred stock issued during the year as a critical audit matter. The accounting judgments related to the convertible preferred stock are complex in determining the appropriate balance sheet classification, the identification and evaluation of embedded features potentially requiring bifurcation as derivatives, as well as the determination of initial and subsequent recognition and measurement of the convertible preferred stock.
How the Critical Audit Matter Was Addressed in the Audit
Our audit procedures related to the accounting for the convertible preferred stock included the following, among others:
•We obtained an understanding of the design of controls over management’s process for assessing the accounting considerations related to the convertible preferred stock.
•With the assistance of accounting specialists, we performed audit procedures that included, among others, assessing the Company’s accounting memorandum, including the application of relevant accounting guidance, and read the relevant documents and agreements and compared the terms and provisions therein to the Company’s accounting documentation.
•We obtained the Company’s preferred stock valuation report and, with the assistance of valuation specialists, evaluated the reasonableness of the valuation methodology and related assumptions.
•We evaluated the presentation of the convertible preferred stock in the financial statements and the related footnote disclosure.
/s/ Deloitte & Touche LLP
Rochester, New York
April 15, 2025
We have served as the Company's auditor since 2014.
VACCINEX, INC.
Balance Sheets
(in thousands, except share and per share data)
|
|
|
|
|
|
|
|
|
|
|
|
As of December 31, 2024 |
|
|
As of December 31, 2023 |
|
ASSETS |
|
|
|
|
|
|
Current assets: |
|
|
|
|
|
|
Cash and cash equivalents |
|
$ |
1,107 |
|
|
$ |
1,535 |
|
Accounts receivable |
|
|
838 |
|
|
|
961 |
|
Prepaid expenses and other current assets |
|
|
586 |
|
|
|
853 |
|
Derivative asset |
|
|
- |
|
|
|
- |
|
Total current assets |
|
|
2,531 |
|
|
|
3,349 |
|
Property and equipment, net |
|
|
65 |
|
|
|
136 |
|
Operating lease right-of-use asset |
|
|
- |
|
|
|
146 |
|
TOTAL ASSETS |
|
$ |
2,596 |
|
|
$ |
3,631 |
|
LIABILITIES AND STOCKHOLDERS’ EQUITY |
|
|
|
|
|
|
Current liabilities: |
|
|
|
|
|
|
Accounts payable |
|
$ |
3,955 |
|
|
$ |
2,039 |
|
Accrued expenses |
|
|
1,104 |
|
|
|
1,242 |
|
Deferred revenue |
|
|
- |
|
|
|
63 |
|
Current portion of long-term debt |
|
|
25 |
|
|
|
75 |
|
Operating lease liability |
|
|
- |
|
|
|
146 |
|
Warrant liability |
|
|
- |
|
|
|
2,351 |
|
Total current liabilities |
|
|
5,084 |
|
|
|
5,916 |
|
Long-term debt |
|
|
- |
|
|
|
26 |
|
TOTAL LIABILITIES |
|
|
5,084 |
|
|
|
5,942 |
|
Stockholders’ equity (deficit): |
|
|
|
|
|
|
Convertible preferred stock (Series A), par value of $0.001 per share; 10,000,000 shares authorized, 10 shares issued and outstanding as of December 31, 2024, and no shares authorized, issued or outstanding as of December 31, 2023; with aggregate liquidation preference of $1,750,000 and $0 as of December 31, 2024 and December 31, 2023, respectively |
|
|
1,665 |
|
|
|
- |
|
Common stock, par value of $0.0001 per share; 100,000,000 shares authorized as of December 31, 2024, and December 31, 2023; 2,676,642 and 892,622 shares issued as of December 31, 2024 and December 31, 2023, respectively; 2,676,637 and 892,617 shares outstanding as of December 31, 2024 and December 31, 2023, respectively |
|
|
1 |
|
|
|
- |
|
Additional paid-in capital |
|
|
354,418 |
|
|
|
337,627 |
|
Treasury stock, at cost; 5 shares of common stock as of December 31, 2024, and December 31, 2023, respectively |
|
|
(11 |
) |
|
|
(11 |
) |
Accumulated deficit |
|
|
(358,561 |
) |
|
|
(339,927 |
) |
TOTAL STOCKHOLDERS’ EQUITY/(DEFICIT) |
|
|
(2,488 |
) |
|
|
(2,311 |
) |
TOTAL LIABILITIES AND STOCKHOLDERS’ EQUITY |
|
$ |
2,596 |
|
|
$ |
3,631 |
|
The accompanying notes are an integral part of these financial statements.
VACCINEX, INC.
Statements of Operations and Comprehensive Loss
(in thousands, except share and per share data)
|
|
|
|
|
|
|
|
|
|
|
|
Year Ended December 31, |
|
|
|
2024 |
|
|
2023 |
|
|
|
|
|
|
Revenue |
|
$ |
601 |
|
|
$ |
570 |
|
Costs and expenses: |
|
|
|
|
|
|
Research and development |
|
|
12,545 |
|
|
|
16,574 |
|
General and administrative |
|
|
6,791 |
|
|
|
6,881 |
|
Total costs and expenses |
|
|
19,336 |
|
|
|
23,455 |
|
Loss from operations |
|
|
(18,735 |
) |
|
|
(22,885 |
) |
Interest expense |
|
|
(2 |
) |
|
|
(1 |
) |
Loss on settlement of warrants |
|
|
(1,106 |
) |
|
|
- |
|
Financing costs - warrant liabilities |
|
|
(28 |
) |
|
|
(383 |
) |
Change in fair value of warrant liabilities |
|
|
1,291 |
|
|
|
2,106 |
|
Change in fair value of derivative asset |
|
|
(95 |
) |
|
|
- |
|
Other income (expense), net |
|
|
41 |
|
|
|
912 |
|
Loss before provision for income taxes |
|
|
(18,634 |
) |
|
|
(20,251 |
) |
Provision for income taxes |
|
|
- |
|
|
|
- |
|
Net loss attributable to Vaccinex, Inc. common stockholders |
|
$ |
(18,634 |
) |
|
$ |
(20,251 |
) |
Comprehensive loss |
|
$ |
(18,634 |
) |
|
$ |
(20,251 |
) |
Net loss per share attributable to Vaccinex, Inc. common stockholders, basic and diluted |
|
$ |
(8.88 |
) |
|
$ |
(43.68 |
) |
Weighted-average shares used in computing net loss per share attributable to Vaccinex, Inc. common stockholders, basic and diluted |
|
|
2,098,947 |
|
|
|
463,653 |
|
The accompanying notes are an integral part of these financial statements.
VACCINEX, INC.
Statements of Stockholders’ Equity/(Deficit)
(in thousands, except share data)
|
|
|
|
|
|
|
|
|
|
|
|
|
|
|
|
|
|
|
|
|
|
|
|
|
|
|
|
|
|
|
|
|
|
|
|
|
|
|
|
|
|
|
|
|
|
|
|
|
|
|
|
|
|
|
|
|
|
|
|
|
|
|
|
|
|
|
|
|
|
|
|
|
|
|
|
|
|
|
|
|
|
|
|
|
|
|
|
|
|
|
|
|
|
|
|
Preferred Stock |
|
|
Common Stock |
|
|
|
|
|
Treasury Stock |
|
|
|
|
|
|
|
|
|
Shares |
|
|
Amount |
|
|
Shares |
|
|
Amount |
|
|
Additional Paid-in Capital |
|
|
Common Stock Shares |
|
|
Amount |
|
|
Accumulated Deficit |
|
|
Total Stockholders’ Equity/(Deficit) |
|
Balance as of January 1, 2023 |
|
|
- |
|
|
$ |
- |
|
|
|
237,532 |
|
|
$ |
- |
|
|
$ |
324,880 |
|
|
|
5 |
|
|
$ |
(11 |
) |
|
$ |
(319,676 |
) |
|
$ |
5,193 |
|
Issuance of common stock, pre-funded warrants, and private placement warrants |
|
|
- |
|
|
|
- |
|
|
|
655,090 |
|
|
|
- |
|
|
|
12,273 |
|
|
|
- |
|
|
|
- |
|
|
|
- |
|
|
|
12,273 |
|
Stock-based compensation |
|
|
- |
|
|
|
- |
|
|
|
- |
|
|
|
- |
|
|
|
474 |
|
|
|
- |
|
|
|
- |
|
|
|
- |
|
|
|
474 |
|
Net loss |
|
|
- |
|
|
|
- |
|
|
|
- |
|
|
|
- |
|
|
|
- |
|
|
|
- |
|
|
|
- |
|
|
|
(20,251 |
) |
|
|
(20,251 |
) |
Balance as of December 31, 2023 |
|
|
- |
|
|
|
- |
|
|
|
892,622 |
|
|
|
- |
|
|
|
337,627 |
|
|
|
5 |
|
|
|
(11 |
) |
|
|
(339,927 |
) |
|
|
(2,311 |
) |
Issuance of common stock, pre-funded warrants, and private placement warrants |
|
|
- |
|
|
|
- |
|
|
|
768,592 |
|
|
|
1 |
|
|
|
9,113 |
|
|
|
- |
|
|
|
- |
|
|
|
- |
|
|
|
9,114 |
|
Stock-based compensation |
|
|
- |
|
|
|
- |
|
|
|
- |
|
|
|
- |
|
|
|
341 |
|
|
|
- |
|
|
|
- |
|
|
|
- |
|
|
|
341 |
|
Issuance of preferred stock and warrants |
|
|
10 |
|
|
|
1,236 |
|
|
|
- |
|
|
|
- |
|
|
|
556 |
|
|
|
- |
|
|
|
- |
|
|
|
- |
|
|
|
1,792 |
|
Reclassification of public and private placement warrants, as amended |
|
|
- |
|
|
|
- |
|
|
|
- |
|
|
|
- |
|
|
|
1,999 |
|
|
|
- |
|
|
|
- |
|
|
|
- |
|
|
|
1,999 |
|
Amortization of preferred stock discount |
|
|
- |
|
|
|
429 |
|
|
|
- |
|
|
|
- |
|
|
|
(429 |
) |
|
|
- |
|
|
|
- |
|
|
|
- |
|
|
|
- |
|
Issuance of restricted stock |
|
|
- |
|
|
|
- |
|
|
|
543 |
|
|
|
- |
|
|
|
- |
|
|
|
- |
|
|
|
- |
|
|
|
- |
|
|
|
- |
|
Exercise of warrants |
|
|
- |
|
|
|
- |
|
|
|
1,014,885 |
|
|
|
- |
|
|
|
5,211 |
|
|
|
- |
|
|
|
- |
|
|
|
- |
|
|
|
5,211 |
|
Net loss |
|
|
- |
|
|
|
- |
|
|
|
- |
|
|
|
- |
|
|
|
- |
|
|
|
- |
|
|
|
- |
|
|
|
(18,634 |
) |
|
|
(18,634 |
) |
Balance as of December 31, 2024 |
|
|
10 |
|
|
$ |
1,665 |
|
|
|
2,676,642 |
|
|
$ |
1 |
|
|
$ |
354,418 |
|
|
|
5 |
|
|
$ |
(11 |
) |
|
$ |
(358,561 |
) |
|
$ |
(2,488 |
) |
|
|
|
|
|
|
|
|
|
|
|
|
|
|
|
|
|
|
|
|
|
|
|
|
|
|
|
|
The accompanying notes are an integral part of these financial statements.
VACCINEX, INC.
Statements of Cash Flows
(in thousands)
|
|
|
|
|
|
|
|
|
|
|
|
Year Ended December 31, |
|
|
|
2024 |
|
|
2023 |
|
|
|
|
|
|
As restated |
|
CASH FLOWS FROM OPERATING ACTIVITIES: |
|
|
|
|
|
|
Net loss |
|
$ |
(18,634 |
) |
|
$ |
(20,251 |
) |
Adjustments to reconcile net loss to net cash used in operating activities: |
|
|
|
|
|
|
Depreciation |
|
|
94 |
|
|
|
119 |
|
Stock-based compensation |
|
|
341 |
|
|
|
474 |
|
Change in fair value of warrant liability |
|
|
(1,291 |
) |
|
|
(2,106 |
) |
Change in fair value of derivative asset |
|
|
95 |
|
|
|
- |
|
Loss on settlement of warrants |
|
|
1,106 |
|
|
|
- |
|
Loss on warrant issuance |
|
|
- |
|
|
|
67 |
|
Changes in operating assets and liabilities: |
|
|
|
|
|
|
Accounts receivable |
|
|
123 |
|
|
|
(786 |
) |
Prepaid expenses and other current assets |
|
|
267 |
|
|
|
59 |
|
Accounts payable |
|
|
1,914 |
|
|
|
521 |
|
Accrued expenses |
|
|
(138 |
) |
|
|
461 |
|
Deferred revenue |
|
|
(63 |
) |
|
|
63 |
|
Net cash used in operating activities |
|
|
(16,186 |
) |
|
|
(21,379 |
) |
CASH FLOWS FROM INVESTING ACTIVITIES: |
|
|
|
|
|
|
Purchase of property and equipment |
|
|
(22 |
) |
|
|
(67 |
) |
Net cash used in investing activities |
|
|
(22 |
) |
|
|
(67 |
) |
CASH FLOWS FROM FINANCING ACTIVITIES: |
|
|
|
|
|
|
Proceeds from issuance of common stock, pre-funded warrants, and private placement warrants |
|
|
7,125 |
|
|
|
- |
|
Proceeds from issuance of common stock, and pre-funded warrants |
|
|
- |
|
|
|
4,971 |
|
Proceeds from exercise of warrants |
|
|
5,921 |
|
|
|
- |
|
Proceeds from issuance of preferred stock and warrants |
|
|
1,697 |
|
|
|
- |
|
Proceeds from issuance of liability classified warrants in private placement offerings |
|
|
1,113 |
|
|
|
4,391 |
|
Proceeds from private offering of common stock |
|
|
- |
|
|
|
7,302 |
|
Payments of long-term debt |
|
|
(76 |
) |
|
|
(74 |
) |
Net cash provided by financing activities |
|
|
15,780 |
|
|
|
16,590 |
|
NET DECREASE IN CASH AND CASH EQUIVALENTS |
|
|
(428 |
) |
|
|
(4,856 |
) |
CASH AND CASH EQUIVALENTS–Beginning of period |
|
|
1,535 |
|
|
|
6,391 |
|
CASH AND CASH EQUIVALENTS–End of period |
|
$ |
1,107 |
|
|
$ |
1,535 |
|
The accompanying notes are an integral part of these financial statements.
VACCINEX, INC.
Notes to Financial Statements
1.COMPANY AND NATURE OF BUSINESS
Vaccinex, Inc. (the “Company”) was incorporated in Delaware in April 2001 and is headquartered in Rochester, New York. The Company is a clinical-stage biotechnology company engaged in the discovery and development of targeted biotherapeutics to treat serious diseases and conditions with unmet medical needs, including cancer, neurodegenerative diseases, and autoimmune disorders. Since its inception, the Company has devoted substantially all of its efforts toward product research, manufacturing and clinical development, and raising capital.
The Company is subject to a number of risks and uncertainties common to other early-stage biotechnology companies including, but not limited to, dependency on the successful development and commercialization of its product candidates, rapid technological change and competition, dependence on key personnel and collaborative partners, uncertainty of protection of proprietary technology and patents, clinical trial uncertainty, fluctuation in operating results and financial performance, the need to obtain additional funding, compliance with governmental regulations, technological and medical risks, management of growth and effectiveness of marketing by the Company. If the Company does not successfully commercialize or partner any of its product candidates, it will be unable to generate product revenue or achieve profitability.
Going Concern
These financial statements have been prepared in accordance with generally accepted accounting principles applicable to a going concern, which contemplates the realization of assets and the satisfaction of liabilities in the normal course of business.
The Company has incurred significant losses and negative cash flows from operations since inception and expects to incur additional losses until such time that it can generate significant revenue from the commercialization of its product candidates. The Company had losses from operations of $18.6 million and $20.3 million and negative cash flows from operating activities of $16.2 million and $21.4 million for the years ended December 31, 2024, and 2023, respectively, and an accumulated deficit of $358.6 million and $339.9 million as of December 31, 2024, and 2023, respectively. Given the Company’s projected operating requirements and its existing cash and cash equivalents, the Company is projecting insufficient liquidity to sustain its operations and meet its obligations through one year following the date that the financial statements are issued. In addition, the Company has been delisted from the NASDAQ Capital Market due to its inability to comply with continued listing standards, is currently listed on the OTCPK, and filed a Form 15 to deregister its securities under Section 12(g) of the Securities Act on March 27, 2025, which is expected to be effective no later than 90 days from when it was filed. The Company’s ability to obtain financing, trade or sell shares of its common stock, and/or forecasted operations could be negatively impacted in an amount that the Company cannot currently quantify. These conditions and events raise substantial doubt about the Company’s ability to continue as a going concern.
In response to these conditions, management is currently evaluating different strategies to obtain the required funding of future operations. Financing strategies may include, but are not limited to, the public or private sale of equity, debt financing or funds from other capital sources, such as government funding, collaborations, strategic alliances, divestment of non-core assets, or licensing arrangements with third parties. There can be no assurances that the Company will be able to secure additional financing, or if available, that it will be sufficient to meet its needs or on favorable terms. Because management’s plans have not yet been finalized and are not within the Company’s control, the implementation of such plans cannot be considered probable. As a result, the Company has concluded that management’s plans do not alleviate substantial doubt about the Company’s ability to continue as a going concern.
The financial statements do not include any adjustments relating to the recoverability and classification of recorded asset amounts or the amounts and classification of liabilities that might result from the outcome of this uncertainty.
VACCINEX, INC.
Notes to Financial Statements
2.SUMMARY OF SIGNIFICANT ACCOUNTING POLICIES
The accompanying financial statements reflect the application of certain significant accounting policies, as described below and elsewhere in the accompanying notes to the financial statements.
Basis of Presentation
These financial statements reflect the accounts and operations of the Company. Beginning in 2024, proceeds from the issuance of common stock and proceeds from the private offering of common stock, which were previously separately presented in cash flows from financing activities in the statement of cash flows, are now aggregated in the line titled proceeds from private offering of common stock.
Common Stock Reverse Split
On September 25, 2023, the Company effected a 1-for-15 reverse stock split of its issued shares of common stock. On February 19, 2024, the Company effected a second reverse split of shares of the Company's common stock on a 1-for-14 basis. All per share amounts, common shares outstanding, warrants, and stock-based compensation amounts for all periods presented have been retroactively adjusted to reflect these reverse stock splits. The shares of common stock retain a par value of $0.0001 per share.
Use of Estimates
These financial statements have been prepared in conformity with accounting principles generally accepted in the United States of America (“U.S. GAAP”). The preparation of financial statements in conformity with U.S. GAAP requires management to make estimates and assumptions that affect the reported amounts of assets and liabilities and the disclosure of contingent assets and liabilities as of the date of the financial statements and the reported amount of expenses during the reporting period. Such management estimates include those relating to assumptions used in the valuation of stock option awards, the valuation of the warrant liabilities, and valuation allowances against deferred income tax assets. Actual results could differ from those estimates.
Cash and Cash Equivalents
The Company considers all highly liquid investments with an original maturity of three months or less at the date of purchase to be cash equivalents. The Company deposits its cash primarily in checking and money market accounts.
Concentration of Credit Risk, Other Risks and Uncertainties
The Company is subject to a number of risks, including, but not limited to, the lack of available capital; possible failure of preclinical testing or clinical trials; inability to obtain regulatory approval of product candidates; competitors developing new technological innovations; potential interruptions in the manufacturing and commercial supply operations; unsuccessful commercialization strategy and launch plans for its proprietary drug candidates; risks inherent in litigation, including purported class actions; market acceptance of the Company’s products; and protection of proprietary technology.
Financial instruments that potentially subject the Company to concentrations of credit risk consist primarily of cash and cash equivalents. Cash equivalents are deposited in interest-bearing money market accounts. Although the Company deposits its cash with multiple financial institutions, cash balances may occasionally be in excess of the amounts insured by the Federal Deposit Insurance Corporation. Management believes the financial risk associated with these balances is minimal and has not experienced any losses to date.
The Company has historically raised capital in transactions with investors that include members of its board of directors and entities controlled by certain board members. As such, the Company's directors, directly and indirectly, control a significant ownership percentage of the Company. The Company can provide no assurances that future financing will be available in sufficient amounts or on terms acceptable to it or that its directors or entities controlled by certain board members will be willing or able to participate in future capital raises by the Company.
VACCINEX, INC.
Notes to Financial Statements
The Company depends on third-party manufacturers for the manufacture of drug substances and drug product for clinical trials. The Company also relies on certain third parties for its supply chain. Disputes with these third-party manufacturers or shortages in goods or services from third-party suppliers could delay the manufacturing of the Company’s product candidates and adversely impact its results of operations.
Fair Value of Financial Instruments
Financial instruments consist of cash, accounts receivable, derivative asset, accounts payable, accrued liabilities, long-term debt, warrant liabilities, and convertible preferred stock. Cash, accounts receivable, accounts payable, accrued liabilities, debt, and convertible preferred stock are stated at their carrying value, which approximates fair value due to the short time to the expected receipt or payment date of such amounts. Warrant liabilities and the derivative asset are measured at fair value on a recurring basis with the assumptions discussed in Note 4.
Financing Activities
During the year ended December 31, 2024, the Company received aggregate net proceeds of approximately $15.8 million from (i) private placements of 510,774 shares of common stock, 675,009 pre-funded warrants and 717,228 warrants to purchase shares of common stock (ii) a public offering of 193,000 shares of common stock (iii) sale of 10 shares of our Series A Preferred Stock, and warrants to purchase up to 229,057 shares of our common stock, and (iv) exercise of warrants.
During the year ended December 31, 2023, the Company received aggregate net proceeds of approximately $16.6 million from (i) private placements of shares of common stock, pre-funded warrants and warrants to purchase shares of common stock (ii) a public offering of shares of common stock, and (iii) through an award from the Alzheimer’s Drug Discovery Foundation in the form of an investment in our common stock.
On March 27, 2020, we announced that we had (i) entered into an open market sale agreement (the “Open Market Sale Agreement” or “ATM”) with Jefferies, LLC (“Jefferies”) and filed a prospectus supplement pursuant to which we were able to issue and sell up to $11.5 million of shares of our common stock. In September 2020, we filed a replacement prospectus supplement related to the Open Market Sale Agreement pursuant to which we may sell up to $113 million of shares of our common stock through Jefferies. On May 19, 2023, we filed a prospectus supplement under which we may offer and sell, from time to time, shares of our common stock having an aggregate offering price of up to $4,391,000 through the Open Market Sale Agreement. In 2024 and 2023, the Company sold 208 and 3,409 shares, respectively, through the Open Market Sale Agreement for proceeds of $2,077 and $0.3 million, respectively, net of commission. No further sales can be made pursuant to the Open Market Sale Agreement.
Property and Equipment, Net
Property and equipment are recorded at cost. Depreciation is computed over estimated useful lives of the related assets using the straight-line method. Leasehold improvements are amortized on a straight-line basis over the shorter of the useful life or term of the lease. Upon retirement or disposal, the cost and related accumulated depreciation are removed from the balance sheets and the resulting gain or loss is recorded to general and administrative expense in the statements of operations. Routine expenditures for maintenance and repairs are expensed as incurred.
Estimated useful lives for property and equipment are as follows:
|
|
|
|
|
|
|
|
Property and Equipment |
|
Estimated Useful Life |
Research equipment |
|
|
|
5 years |
Furniture and fixtures |
|
|
|
5 years |
Computer equipment |
|
|
|
3 years |
Leasehold improvements |
|
|
|
Lesser of estimated useful life or remaining lease term |
Impairment of Long-Lived Assets
The Company reviews the recoverability of its long-lived assets when events or changes in circumstances occur that indicate that the carrying value of the asset may not be recoverable. The assessment of possible impairment is based on the ability to recover
VACCINEX, INC.
Notes to Financial Statements
the carrying value of the assets from the expected future cash flows (undiscounted and without interest expense) of the related operations. If these cash flows are less than the carrying value of such assets, an impairment loss for the difference between the estimated fair value and carrying value is recorded. There was no impairment loss recognized during the years ended December 31, 2024, and 2023.
Warrants
The Company accounts for warrants as either equity-classified or liability-classified instruments based on an assessment of the warrant’s specific terms and applicable authoritative guidance included in Accounting Standards Codification (“ASC”) 480, Distinguishing Liabilities from Equity ("ASC 480") and ASC 815, Derivatives and Hedging ("ASC 815"). The assessment considers whether the warrants are freestanding financial instruments pursuant to ASC 480, whether the warrants meet the definition of a liability pursuant to ASC 480, and whether the warrants meet all the requirements for equity classification under ASC 815. This assessment, which requires the use of professional judgment, is conducted at the time of warrant issuance and as of each subsequent reporting period end date while the warrants are outstanding.
Warrants that meet all the criteria for equity classification are required to be recorded as a component of additional paid-in capital at the time of issuance, or when the conditions for equity classification are met, and are not remeasured. Warrants that do not meet the required criteria for equity classification are classified as liabilities. The Company adjusts such warrants to fair value at each reporting period until the warrants are exercised or expire. Any change in fair value is recognized in the Company’s statements of operations and comprehensive loss.
Convertible Preferred Stock
In March 2024, the Company issued shares of a newly designated series of convertible preferred stock (see Note 9). The convertible preferred stock contained embedded redemption features requiring bifurcation and separate accounting apart from the convertible preferred stock host instrument. The Company recorded the fair value of the embedded redemption features as a derivative asset on the Company’s balance sheets in accordance with ASC Topic 815, Derivatives and Hedging. See Note 4 for the key inputs used in the fair value measurements of the derivative asset.
Treasury Stock
The Company records treasury stock activities under the cost method whereby the cost of the acquired stock is recorded as treasury stock. The Company’s accounting policy upon the formal retirement of treasury stock is to deduct the par value from common stock and to reflect any excess of cost over par value as a reduction to additional paid-in capital (to the extent created by previous issuances of the shares) and then retained earnings. There was no treasury stock repurchased for the years ended December 31, 2024, and 2023.
Revenue Recognition
The Company’s revenues are generated primarily through collaborative research, license, development and commercialization agreements.
We recognize revenue when our customers obtain control of promised goods or services, in an amount that reflects the consideration which the entity expects to receive in exchange for those goods or services. To determine revenue recognition for arrangements that an entity determines are within the scope of ASC 606, the entity performs the following five steps: (i) identify the contract(s) with a customer; (ii) identify the performance obligations in the contract; (iii) determine the transaction price; (iv) allocate the transaction price to the performance obligations in the contract; and (v) recognize revenue when (or as) the entity satisfies a performance obligation.
At contract inception, once the contract is determined to be within the scope of ASC 606, the Company assesses the goods or services promised within each contract and determines those that are performance obligations and assesses whether each promised good or service is distinct. The Company then recognizes as revenue the amount of the transaction price that is allocated to the respective performance obligation when (or as) the performance obligation is satisfied. Arrangements that include rights to additional goods or services that are exercisable at a customer’s discretion are generally considered options. We assess if these options provide a
VACCINEX, INC.
Notes to Financial Statements
material right to the customer and if so, they are considered performance obligations. The exercise of a material right is accounted for as a contract modification for accounting purposes.
The Company recognizes as revenue the amount of the transaction price that is allocated to the respective performance obligation when (or as) each performance obligation is satisfied at a point in time or over time, and if over time this is based on the use of an output or input method.
Amounts received prior to revenue recognition are recorded as deferred revenue. Amounts expected to be recognized as revenue within the 12 months following the balance sheet date are classified as current portion of deferred revenue in the accompanying balance sheets. Amounts not expected to be recognized as revenue within the 12 months following the balance sheet date are classified as deferred revenue, net of current portion. Amounts recognized as revenue, but not yet received or invoiced are generally recognized as contract assets in the Other Assets line item in the Balance Sheets.
Collaborative Arrangements – The Company has entered into collaboration agreements, which are within the scope of ASC 606, to discover, develop, manufacture and commercialize product candidates. The terms of these agreements typically contain multiple promises or obligations, which may include: (1) licenses, or options to obtain licenses, to use the Company’s research program materials, and (2) research and development activities to be performed on behalf of the collaboration partner. Payments the Company receives under these arrangements typically include one or more of the following: non-refundable, upfront license fees; option exercise fees; funding of research and/or development efforts; clinical and development, regulatory, and sales milestone payments; and royalties on future product sales.
The Company also analyzes its collaboration arrangements to assess whether they are within the scope of ASC 808, Collaborative Arrangements (“ASC 808”) to determine whether such arrangements involve joint operating activities performed by parties that are both active participants in the activities and exposed to significant risks and rewards dependent on the commercial success of such activities. This assessment is performed throughout the life of the arrangement based on changes in the responsibilities of all parties in the arrangement. For collaboration arrangements within the scope of ASC 808 that contain multiple elements, the Company first determines which elements of the collaboration are deemed to be within the scope of ASC 808 and those that are more reflective of a vendor-customer relationship and, therefore, are within the scope of ASC 606. For elements of collaboration arrangements that are accounted for pursuant to ASC 808, an appropriate recognition method is determined and applied consistently, generally by analogy to ASC 606. For those elements of the arrangement that are accounted for pursuant to ASC 606, the Company applies the five-step model described above.
For a complete discussion of accounting for collaboration revenues, see Note 5, “Collaboration Agreements”.
Research and Development Costs
Expenditures, including payroll, contractor expenses and supplies, for research and development of products are expensed as incurred. Clinical trial and other development costs incurred by third parties are expensed as the contracted work is performed. Where contingent milestone payments are due to third parties under research and development arrangements, the milestone payment obligations are expensed when the milestone results are probable of being achieved.
Stock-Based Compensation
The Company utilizes the Black-Scholes stock option-pricing model as the method for estimating the grant date fair value of its stock option awards. The Black-Scholes stock option-pricing model requires the use of highly subjective and complex assumptions, including the stock options’ expected term and the price volatility of the underlying stock. The grant date fair value of the portion of the stock option award that is ultimately expected to vest is recognized as compensation expense over the stock option awards’ requisite service periods. The Company recognizes stock-based compensation to expense using the straight-line method over the requisite service period. If there are any modifications or cancelations of stock option awards, the Company may be required to accelerate, increase or decrease any remaining unrecognized stock-based compensation expense.
Income Taxes
The Company uses the asset and liability method of accounting for income taxes. Deferred tax assets and liabilities are recognized for the estimated future tax consequences attributable to temporary differences between the financial statement carrying
VACCINEX, INC.
Notes to Financial Statements
amounts of existing assets and liabilities and their respective tax bases. Deferred tax assets and liabilities, which relate primarily to the carrying amount of the Company’s property and equipment and its net operating loss carryforward, are measured using enacted tax rates expected to apply to taxable income in the years in which those temporary differences are expected to be recovered or settled. Deferred tax expense or benefit is the result of changes in the deferred tax assets and liabilities. Valuation allowances are established when necessary to reduce deferred tax assets where, based upon the available evidence, management concludes that it is more likely than not that the deferred tax assets will not be realized. In evaluating its ability to recover deferred tax assets, the Company considers all available positive and negative evidence, including its operating results, ongoing tax planning and forecasts of future taxable income on a jurisdiction-by-jurisdiction basis. Because of the uncertainty of the realization of the deferred tax assets, the Company has recorded a full valuation allowance against its deferred tax assets.
Reserves are provided for tax benefits for which realization is uncertain. Such benefits are only recognized when the underlying tax position is considered more likely than not to be sustained on examination by a taxing authority, assuming they possess full knowledge of the position and facts. Interest and penalties related to uncertain tax positions are recognized in the provision for income taxes; however, the Company currently has no interest or penalties related to income taxes or reserves for uncertain tax positions.
Segment and Geographic Information
The Company has one reportable and operating segment. Financial information about the Company's operating segment and geographic areas is presented in Note 16 of the financial statements.
Net Loss Per Share Attributable to Vaccinex, Inc. Common Stockholders
The Company calculates its basic and diluted net loss per share attributable to Vaccinex, Inc. common stockholders by dividing the net loss attributable to common stockholders by the weighted average number of common shares outstanding during the period, including issued but unexercised pre-funded warrants outstanding. Diluted net loss per share is computed by dividing the net loss attributable to common stockholders by the weighted average number of common shares, including issued but unexercised pre-funded warrants outstanding, plus common equivalent shares for the period, including any dilutive effect from such shares. Since the Company was in a net loss position for all periods presented, net loss per share attributable to common stockholders was the same on a basic and diluted basis, as the inclusion of all potential common equivalent shares outstanding would have been anti-dilutive.
For purposes of this calculation, stock options to purchase common stock, public warrants, and private placement warrants are considered common stock equivalents but have been excluded from the calculation of diluted net loss per share attributable to Vaccinex, Inc. common stockholders as their effect is anti-dilutive.
Recently Adopted Accounting Pronouncements
In November 2023, the FASB issued ASU 2023-07, Segment Reporting (Topic 280): Improvements to Reportable Segment Disclosures (“ASU 2023-07”), which includes amendments to improve reportable segment disclosure requirements, primarily through enhanced disclosures about significant segment expenses. In addition, the amendments enhance interim disclosure requirements, clarify circumstances in which an entity can disclose multiple segment measures of profit or loss, provide new segment disclosure requirements for entities with a single reportable segment, and contain other disclosure requirements. The standard requires retrospective application to all prior periods presented. We adopted this ASU effective December 31, 2024. Refer to Note 16 Segment Information for additional information. The adoption of ASU 2023-07 did not affect the Company’s financial condition, results of operations or cash flows as the guidance only requires additional disclosures.
Recently Issued Accounting Pronouncements
In December 2023, the FASB issued ASU 2023-09, Income Taxes (Topic 740): Improvements to Income Tax Disclosures. ASU 2023-09 requires disclosure of additional categories of information about federal, state and foreign income taxes in the rate reconciliation table and more details about the reconciling items in some categories if items meet a quantitative threshold. The ASU requires entities to disclose income taxes paid, net of refunds, disaggregated by federal (national), state and foreign taxes for annual periods and to disaggregate the information by jurisdiction based on a quantitative threshold. The guidance makes several other changes to the disclosure requirements. The ASU is required to be applied prospectively, with the option to apply it retrospectively. The ASU is effective for fiscal years beginning after December 15, 2024. The Company is currently assessing the impact of the adoption of this guidance on its financial statements and disclosures.
VACCINEX, INC.
Notes to Financial Statements
3.BALANCE SHEET COMPONENTS
Property and Equipment
Property and equipment consist of the following (in thousands):
|
|
|
|
|
|
|
|
|
|
|
|
As of December 31, 2024 |
|
|
As of December 31, 2023 |
|
Leasehold improvements |
|
$ |
3,277 |
|
|
$ |
3,277 |
|
Research equipment |
|
|
3,373 |
|
|
|
3,351 |
|
Furniture and fixtures |
|
|
350 |
|
|
|
350 |
|
Computer equipment |
|
|
250 |
|
|
|
250 |
|
Property and equipment, gross |
|
|
7,250 |
|
|
|
7,228 |
|
Less: accumulated depreciation and amortization |
|
|
(7,185 |
) |
|
|
(7,091 |
) |
Property and equipment, net |
|
$ |
65 |
|
|
$ |
136 |
|
Depreciation expense related to property and equipment was $94,000 and $119,000 for the years ended December 31, 2024, and 2023, respectively.
Accrued Expenses
Accrued expenses consist of the following (in thousands):
|
|
|
|
|
|
|
|
|
|
|
|
As of December 31, 2024 |
|
|
As of December 31, 2023 |
|
|
|
|
|
|
|
|
Accrued clinical trial cost |
|
$ |
693 |
|
|
$ |
853 |
|
Accrued payroll and related benefits |
|
|
223 |
|
|
|
295 |
|
Accrued consulting and legal |
|
|
111 |
|
|
|
58 |
|
Accrued other |
|
|
77 |
|
|
|
36 |
|
Accrued expenses |
|
$ |
1,104 |
|
|
$ |
1,242 |
|
4.FAIR VALUE OF FINANCIAL MEASUREMENTS
Assets and Liabilities Measured at Fair Value on a Nonrecurring Basis
Assets and liabilities recorded at fair value on a nonrecurring basis in the balance sheets are categorized based upon the level of judgment associated with the inputs used to measure their fair values. Financial instruments consist of cash, accounts receivable, accounts payable, accrued liabilities, and long-term debt. Cash, accounts receivable, accounts payable, accrued liabilities, and debt, are stated at their carrying value, which approximates fair value due to the short time to the expected receipt or payment date of such amounts.
Assets and Liabilities Measured at Fair Value on a Recurring Basis
Fair value measurement standards also apply to certain financial assets and liabilities that are measured at fair value on a recurring basis (each reporting period). For the Company, these financial assets and liabilities include its cash equivalents deposited in money market funds, warrant liabilities, and derivative assets. The Company does not have any nonfinancial assets or liabilities that are measured at fair value on a recurring basis.
The assets’ or liabilities’ fair value measurement level within the fair value hierarchy is based on the lowest level of any input that is significant to the fair value measurement.
VACCINEX, INC.
Notes to Financial Statements
The following table sets forth the fair value of the Company’s financial assets by level within the fair value hierarchy (in thousands):
|
|
|
|
|
|
|
|
|
|
|
|
|
|
|
|
|
|
|
|
As of December 31, 2024 |
|
|
|
Fair Value |
|
|
Level 1 |
|
|
Level 2 |
|
|
Level 3 |
|
Financial Assets: |
|
|
|
|
|
|
|
|
|
|
|
|
Money market fund |
|
$ |
802 |
|
|
$ |
802 |
|
|
$ |
- |
|
|
$ |
- |
|
Derivative asset |
|
|
- |
|
|
|
- |
|
|
|
- |
|
|
|
- |
|
Total Financial Assets |
|
$ |
802 |
|
|
$ |
802 |
|
|
$ |
- |
|
|
$ |
- |
|
|
|
|
|
|
|
|
|
|
|
|
|
|
|
|
|
|
|
|
|
As of December 31, 2023 |
|
|
|
Fair Value |
|
|
Level 1 |
|
|
Level 2 |
|
|
Level 3 |
|
Financial Assets: |
|
|
|
|
|
|
|
|
|
|
|
|
Money market fund |
|
$ |
1,337 |
|
|
$ |
1,337 |
|
|
$ |
- |
|
|
$ |
- |
|
Total Financial Assets |
|
$ |
1,337 |
|
|
$ |
1,337 |
|
|
$ |
- |
|
|
$ |
- |
|
|
|
|
|
|
|
|
|
|
|
|
|
|
|
|
|
|
|
|
|
As of December 31, 2024 |
|
|
|
Fair Value |
|
|
Level 1 |
|
|
Level 2 |
|
|
Level 3 |
|
Financial Liabilities: |
|
|
|
|
|
|
|
|
|
|
|
|
Warrant liabilities - public warrants |
|
$ |
- |
|
|
$ |
- |
|
|
$ |
- |
|
|
$ |
- |
|
Warrant liabilities - private placement warrants |
|
|
- |
|
|
|
- |
|
|
|
- |
|
|
|
- |
|
Total Financial Liabilities |
|
$ |
- |
|
|
$ |
- |
|
|
$ |
- |
|
|
$ |
- |
|
|
|
|
|
|
|
|
|
|
|
|
|
|
|
|
|
|
|
|
|
As of December 31, 2023 |
|
|
|
Fair Value |
|
|
Level 1 |
|
|
Level 2 |
|
|
Level 3 |
|
Financial Liabilities: |
|
|
|
|
|
|
|
|
|
|
|
|
Warrant liabilities - public warrants |
|
$ |
2,275 |
|
|
$ |
- |
|
|
$ |
- |
|
|
$ |
2,275 |
|
Warrant liabilities - private placement warrants |
|
|
76 |
|
|
|
- |
|
|
|
- |
|
|
|
76 |
|
Total Financial Liabilities |
|
$ |
2,351 |
|
|
$ |
- |
|
|
$ |
- |
|
|
$ |
2,351 |
|
The Company did not transfer any assets measured at fair value on a recurring basis to or from Level 1, Level 2, and Level 3 during the years ended December 31, 2024, and 2023.
Fair Value Measurement of Warrant Liabilities
The Company uses the Black-Scholes pricing model to determine the fair value of its warrant liabilities using Level 3 inputs. Inputs used to determine estimated fair value of the warrant liabilities include the fair value of the underlying stock at the valuation date, the term of the warrants, and the expected volatility of the underlying stock. The significant unobservable input used in the fair value measurement of the warrant liabilities is the estimated term of the warrants.
The following table summarizes the changes in fair value of the Company’s warrant liabilities that is recognized in the change in fair value of the warrant liabilities in the accompanying statements of operations and comprehensive loss during the two years-ended December 31, 2024 (in thousands):
VACCINEX, INC.
Notes to Financial Statements
|
|
|
|
|
|
|
|
|
|
|
|
|
|
|
|
|
|
|
|
Public Warrants |
|
|
Private Placement Warrants |
|
|
Total |
|
Warrant liabilities as of January 1, 2023 |
|
$ |
- |
|
|
$ |
- |
|
|
$ |
- |
|
Issuance of warrants |
|
|
4,325 |
|
|
|
132 |
|
|
|
4,457 |
|
Change in fair value |
|
|
(2,050 |
) |
|
|
(56 |
) |
|
|
(2,106 |
) |
Warrant liabilities as of December 31, 2023 |
|
$ |
2,275 |
|
|
$ |
76 |
|
|
$ |
2,351 |
|
Issuance of warrants |
|
|
- |
|
|
|
1,113 |
|
|
|
1,113 |
|
Reclassified as equity |
|
|
(1,199 |
) |
|
|
(800 |
) |
|
|
(1,999 |
) |
Cancellation of warrants |
|
|
(77 |
) |
|
|
- |
|
|
|
(77 |
) |
Exercise of warrants |
|
|
(90 |
) |
|
|
(7 |
) |
|
|
(97 |
) |
Change in fair value |
|
|
(909 |
) |
|
|
(382 |
) |
|
|
(1,291 |
) |
Warrant liabilities as of December 31, 2024 |
|
$ |
- |
|
|
$ |
- |
|
|
$ |
- |
|
The key inputs into the respective valuation models used to estimate the fair value of the warrant liabilities were as follows during the year ended December 31, 2024:
|
|
|
|
|
|
|
|
|
|
|
|
|
|
|
|
|
|
|
|
|
|
|
|
|
Public Warrants |
|
|
Private Placement Warrants |
|
|
|
Low |
|
|
High |
|
|
Low |
|
|
High |
|
Risk-free interest rate |
|
|
3.81 |
% |
|
|
5.40 |
% |
|
|
4.08 |
% |
|
|
5.40 |
% |
Volatility |
|
|
83 |
% |
|
|
130 |
% |
|
|
83 |
% |
|
|
130 |
% |
Dividend yield |
|
|
0 |
% |
|
|
0 |
% |
|
|
0 |
% |
|
|
0 |
% |
Expected term (years) |
|
|
0.003 |
|
|
|
4.760 |
|
|
|
0.003 |
|
|
|
5.010 |
|
Share price |
|
$ |
6.000 |
|
|
$ |
9.310 |
|
|
$ |
6.000 |
|
|
$ |
9.310 |
|
The key inputs into the respective valuation models used to estimate the fair value of the warrant liabilities were as follows during the year ended December 31, 2023:
|
|
|
|
|
|
|
|
|
|
|
|
|
|
|
|
|
|
|
|
|
|
|
|
|
Public Warrants |
|
|
Private Placement Warrants |
|
|
|
Low |
|
|
High |
|
|
Low |
|
|
High |
|
Risk-free interest rate |
|
|
3.81 |
% |
|
|
5.42 |
% |
|
|
3.81 |
% |
|
|
5.33 |
% |
Volatility |
|
|
99 |
% |
|
|
113 |
% |
|
|
102 |
% |
|
|
113 |
% |
Dividend yield |
|
|
0 |
% |
|
|
0 |
% |
|
|
0 |
% |
|
|
0 |
% |
Expected term (years) |
|
|
0.75 |
|
|
|
5.01 |
|
|
|
0.75 |
|
|
|
5.01 |
|
Share price |
|
$ |
9.310 |
|
|
$ |
13.160 |
|
|
$ |
9.310 |
|
|
$ |
12.880 |
|
Fair Value Measurement of the Derivative Asset
The fair value of the derivative asset is determined using a binomial lattice valuation model (“BLM”). The application of the BLM requires the use of several inputs and significant unobservable assumptions, including volatility. Significant judgment is required in determining the expected volatility of the Company’s derivative asset.
The following table provides quantitative information regarding measurement inputs used to estimate the fair value of the Level 3 asset at:
VACCINEX, INC.
Notes to Financial Statements
|
|
|
|
|
|
|
|
December 31, 2024 |
|
|
|
|
|
Risk-free interest rate |
|
|
5.12 |
% |
Expected volatility |
|
|
40.00 |
% |
Expected term (in years) |
|
|
0.25 |
|
Exercise price (per share) |
|
$ |
7.77 |
|
Number of shares |
|
|
10 |
|
The following table presents the changes in the derivative asset during the year ended December 31, 2024 (in thousands):
|
|
|
|
|
|
|
|
|
|
Derivative asset as of January 1, 2024 |
|
$ |
- |
|
Issuance of convertible preferred stock |
|
|
95 |
|
Change in fair value |
|
|
(95 |
) |
Derivative asset as of December 31, 2024 |
|
$ |
- |
|
5.COLLABORATION AGREEMENTS
Surface Oncology, Inc.
In November 2017, the Company entered into a research collaboration and license option agreement with Surface Oncology, Inc. (“Surface”) to identify and select antibodies against two target antigens, using the Company’s proprietary technology as described in the agreement. Under the agreement, Surface may purchase exclusive options, exercisable by providing a written notice to the Company, to obtain (i) an exclusive product license to make, use, sell and import products incorporating antibodies targeting the first antigen and (ii) an exclusive research tool license to use antibodies targeting the second antigen to perform research. Surface purchased the first option and exercised the second option and entered into an exclusive research tool license agreement with Surface in the third quarter of 2019.
Under the research collaboration and license option agreement, Surface paid an upfront technology access fee of $250,000 and makes milestone payments upon completion of each of four designated milestones for the first target antigen specified in the agreement. For the second target antigen, Surface is obligated to make payments to the Company based on time incurred by the Company in the conduct of the work plan described in the agreement. Surface is required to reimburse the Company for expenses incurred (i) in the conduct of the work plan as detailed in the research funding budget and (ii) for patent filings and prosecution of the Company’s program intellectual property as described in the agreement. The exercise of each option would also entail a license fee and annual maintenance fees, and in the case of the product license, royalties and additional milestone payments. This agreement will expire upon the latest of the expiration of both research programs and all evaluation and testing periods. During the year ended 2024 we did not record any revenue related to the agreement with Surface Oncology. During the year ended December 31, 2023, the Company recorded $500,000 of revenue for a milestone fee for the first target. In 2023 Surface terminated this exclusive research license agreement and therefore will not be required to pay the maintenance fee any longer. Surface Oncology has sublicensed this program for the second target to Coherus which is actively continuing phase 1/2 development. Coherus is now responsible for the maintenance fee.
6.COMMITMENTS AND CONTINGENCIES
Cancellation of Warrants
A holder of certain of the warrants that we called for cancellation has notified the Company that it believes that the warrants it held are still outstanding. The number of shares represented by these canceled warrants represents approximately 6% of our outstanding shares as of December 31, 2024, on a pre-issuance basis. Should this matter continue, and a resolution be required and reached, there could be adverse impacts to the Company, including the payment of damages or the issuance of additional shares of common stock. While the Company believes that it has meritorious defenses with respect to this matter, and intends to vigorously defend its position, the process of resolving these matters is inherently uncertain and may develop over a long period of time, and so it is not possible to predict the ultimate resolution of such matter.
VACCINEX, INC.
Notes to Financial Statements
Other Contingencies
The Company is subject to claims and assessments from time to time in the ordinary course of business. The Company records a provision for a liability when it believes that it is both probable that a liability has been incurred, and the amount can be reasonably estimated. Significant judgment is required to determine both probability and the estimated amount.
In the normal course of business, the Company may become involved in legal proceedings. The Company will accrue a liability for such matters when it is probable that a liability has been incurred, and the amount can be reasonably estimated. When only a range of possible loss can be established, the most probable amount in the range is accrued. If no amount within this range is a better estimate than any other amount within the range, the minimum amount in the range is accrued. The accrual for a litigation loss contingency might include, for example, estimates of potential damages, outside legal fees and other directly related costs expected to be incurred. As of December 31, 2024, and December 31, 2023 the Company was not involved in any material legal proceedings.
The Company leases its facilities from 1895 Management, Ltd., a New York corporation controlled by an entity affiliated with a director of the Company, under non-cancellable operating leases. Following entry into a lease extension agreement in September 2024, the lease agreement requires monthly rental payments of $15,048 through October 31, 2025. As of December 31, 2024, the future minimum payments for the operating lease totals $150,480. The Company is responsible for all maintenance, utilities, insurance and taxes related to the facility. The Company has elected the practical expedient on not separating lease components from non-lease components. The Company accounts for its leases under ASC 842, Leases. Leases with an initial term of 12 months or less are not recorded on its balance sheet.
Under the guidance prescribed in ASC 842, the Company elected the practical expedient which does not require re-evaluation of the lease classification upon adoption, therefore, the Company’s conclusion that the 1895 Mt Hope Ave Lease was an operating lease, remains. As such, the Company recorded an operating lease right-of-use asset and corresponding operating lease liability on the balance sheets of $0.3 million. As of December 31, 2023, the future minimum payments for the operating leases total $150,482, less imputed interest of $4,718, for an operating lease liability of $145,764 as of December 31, 2023. For the year ended December 31, 2023, cash paid for amounts included in the measurement of lease liabilities was $181,000.
Rent expense incurred under the operating lease for each of the years ended December 31, 2024, and 2023 was $181,000 each year and is a component of general and administrative expense.
On May 8, 2020, the Company received the PPP Loan in the amount of $1,133,600. The PPP Loan originally matured on May 8, 2022, with no principal payments required prior to the maturity date, and bears interest at an annual rate of 1.0%, with interest payments commencing on November 8, 2020, less the amount of any potential forgiveness. On November 8, 2021, the Company was awarded loan forgiveness of $876,171 and the remaining balance of the loan was refinanced. The loan has a maturity date of May 8, 2025, bears interest of 1%, and will be repaid in monthly payments of $6,334. The balance outstanding on December 31, 2024, of $25,171 is classified as current, as it is required to be fully repaid in May 2025. The Company has recorded interest expense of $680 and $1,441 for the years ended December 31, 2024, and 2023, respectively on its statements of operations and comprehensive loss.
9. CONVERTIBLE PREFERRED STOCK
On March 28, 2024, the Company entered into a securities purchase agreement with the Alzheimer’s Drug Discovery Foundation pursuant to which the Company sold shares of a newly designated series of convertible preferred stock, the Series A Preferred Stock, and warrants to purchase up to 229,057 shares of the Company’s common stock (“ADDF Warrants”) for an aggregate purchase price of $1.75 million. See Note 10, ADDF Warrants. Our Series A Preferred Stock is convertible at the election of the holder at any time after the public announcement by the Company of top-line data from its SIGNAL-AD Alzheimer’s disease study (the “Data Release”) into shares of common stock at a conversion price equal to the greater of (a) $7.77 per share of common stock and (b)(i) the volume weighted average price of the common stock for the last three trading days prior to delivery of the conversion notice if the common stock is traded on a trading market or if its prices are reported on OTCQB or OTCQX, (ii) the most recent bid price of the common stock if it is then traded on The Pink Open Market, or (iii) in all other cases the fair market value of the common stock as determined by an independent appraiser, which conversion right is subject to termination on the last full day preceding the proposed effective date for exercise of the Company’s redemption right or the date fixed for redemption upon a Deemed Liquidation
VACCINEX, INC.
Notes to Financial Statements
Event (generally defined to include certain fundamental transactions involving the company including a merger or sale of substantially all the Company’s assets) or on a liquidation, dissolution or winding up of the Company.
The Series A Preferred Stock is non-voting, has no mandatory redemption, and carries an annual 5% cumulative dividend, increasing by 2 percentage points each year, which dividend rate shall not exceed 12%. The Series A Preferred Stock will also participate on an as-converted basis in any regular or special dividends paid to holders of our common stock. At December 31, 2024, the aggregate and per-share amounts of arrearages in cumulative preferred dividends is $65,625 and $6,562.50, respectively.
In addition, the Series A Preferred Stock has a liquidation preference equal to the greater of (i) $175,000 per share, subject to appropriate adjustment in the event of any stock dividend, stock split, combination or other similar recapitalization with respect to the Series A Preferred Stock (the “Original Share Price”), plus any accrued but unpaid dividends thereon, whether or not declared, together with any other dividends declared but unpaid thereon, or (ii) such amount per share as would have been payable had all shares of Series A Preferred Stock been converted into common stock immediately prior to such liquidation, dissolution, winding up or Deemed Liquidation Event.
The Company also agreed that so long as the Series A Preferred Stock is outstanding, the Company will not, without the written consent of the holders of 50.1% of the Series A Preferred Stock, (i) amend, alter, or repeal any provision of the Company’s certificate of incorporation or bylaws in a manner adverse to the Series A Preferred Stock or (ii) until March 29, 2026, incur any indebtedness for borrowed money in excess of $1.0 million.
The Company has the right to redeem the Series A Preferred Stock at a price equal to the Original Share Price per share at any time after a public announcement of an increase in pepinemab-treated patients relative to placebo-treated patients, with statistical significance having a p-value of less than or equal to 0.05, in the change of the FDG-PET standard uptake value ratio for brain metabolism between baseline and month 12 as assessed by [18F]fluorodeoxyglucose (FDG)-PET in the resting state following administration of 40 mg/kg pepinemab or placebo, as applicable, as described in the protocol for the Company’s SIGNAL-AD Alzheimer’s disease study and the associated Statistical Analysis Plan, provided that (i) the holder is not in possession of any material nonpublic information that was provided by the Company or any of its directors, employees, agents, or affiliates and (ii) there is an effective resale registration statement on file covering the underlying common stock.
The Series A Preferred Stock have similar characteristics of an “Increasing Rate Security” as described by SEC Staff Accounting Bulletin Topic 5Q, Increasing Rate Preferred Stock. As a result, the discount on Series A Preferred Stock is considered an unstated dividend cost that is amortized over the period preceding commencement of the perpetual dividend using the effective interest method, by charging imputed dividend cost against retained earnings, or additional paid in capital in the absence of retained earnings and increasing the carrying amount of the Series A Preferred Stock by a corresponding amount, to accrete the initial recognized value to its expected settlement value on the expected redemption date. The amortization in each period is the amount which, together with the stated dividend in the period, results in a constant rate of effective cost with regard to the carrying amount of the Series A Preferred Stock.
Each share of Series A Preferred Stock contains redemption features which allow for the redemption of the Series A Preferred Stock in the event of a voluntary or involuntary liquidation, dissolution, winding up of the Company, or Deemed Liquidation Event, as defined in the certificate of designations (“liquidation events”). Upon the occurrence of such qualifying liquidation event, the Series A Preferred Stockholder shall be entitled to receive cash or assets of the Company before any distribution or payment may be made to or set apart for the holders of common stock in an amount per share of Series A Preferred Stock equal to, or greater of, (i) $175,000 plus all accrued and unpaid dividends thereon, whether or not declared (the "Liquidation Preference”); or (2) the amount per share the holder would receive if such holder converted the shares of Series A Preferred Stock immediately prior to the date of such payment, with certain additional conditions.
The embedded redemption features require the Company to settle the Series A Preferred Stock at the Liquidation Preference amount upon the occurrence of certain qualifying liquidation events. The holder’s exercise of the embedded conversion feature when the volume weighted average price of the Common Stock for the last three trading days is greater than $7.77, as defined in the certificate of designations, settles the Series A Preferred Stock through the issuance of a variable number of Common Stock in a fixed monetary amount of $175,000 per share. As these embedded features provide for settlement in nominal amounts not associated with its underlyings, the embedded features each meet the definition of a derivative.
VACCINEX, INC.
Notes to Financial Statements
Under ASC 815, certain contractual terms that meet the accounting definition of a derivative must be accounted for separately from the financial instrument in which they are embedded (Note 2). The Company has concluded that the redemption features and the holder’s option to convert when the volume weighted average price of the Common Stock for the last three trading days is greater than $7.77, as defined in the certificate of designations, constitute embedded derivative and, therefore, require bifurcation from the Series A Preferred Stock.
In the event of any liquidation or deemed liquidation event, as defined in the certificate of designations, before any distribution or payment may be made to or set apart for the holders of common stock, the Series A Preferred Stockholder is entitled to receive assets from the Company equal to $175,000 plus all accrued and unpaid dividends thereon, whether or not declared, per share for a total liquidation value of $1.75 million as of December 31, 2024. These redemption provisions were determined to represent embedded derivatives requiring bifurcation from the Series A Preferred Stock.
Upon initial issuance, the Company recorded the fair value of the embedded derivatives in the amount of $95 thousand as a derivative asset and premium on the Series A Preferred Stock. The derivative is adjusted to fair value at each reporting period with the change in the fair value recorded in earnings.
Accordingly, based upon the relative fair values of the instruments on the date of issuance, the Company allocated approximately $0.57 million of the gross proceeds to the ADDF Warrants and $1.18 million of the gross proceeds to the Series A Preferred Stock which is net of $95 thousand, attributed to the derivative asset.
VACCINEX, INC.
Notes to Financial Statements
Public Warrants
On October 3, 2023, the Company sold in a public offering (i) 542,857 shares of the Company’s common stock together with public warrants to purchase up to 542,857 shares of common stock and (ii) in lieu of shares of common stock, pre-funded warrants exercisable for 142,857 shares of common stock together with public warrants to purchase up to 142,857 shares of common stock (the “Offering”). Each public warrant had an initial exercise price equal to $14.00 per share. The public warrants were immediately exercisable and had an expiration date five years from the date of issuance. The shares of common stock and accompanying public warrants were sold at a combined public offering price of $14.00 per share and the accompanying public warrant, and the pre-funded warrants and accompanying public warrants were sold at a combined public offering price of $13.986 per pre-funded warrant and accompanying public warrant, for aggregate gross proceeds of $9.6 million, before deductions for placement agent and offering fees payable by the Company. The public warrants were generally subject to limitations on exercise if the aggregate number of common stock beneficially owned by the holder thereof immediately following such exercise would exceed a specified beneficial ownership limitation; provided, however, that a holder could increase or decrease the beneficial ownership limitation by giving 61 days’ notice to the Company, but not to any percentage in excess of 9.99%. On July 18, 2024, the 142,857 pre-funded warrants were exercised and converted to common shares.
The Company had the right to “call” any portion of a holder’s public warrants by delivering a call notice to the holder within 30 days after the Company publicly announced an increase in pepinemab-treated patients relative to placebo-treated patients, with statistical significance having a p-value of less than or equal to 0.05, in the change of the FDG-PET standard uptake value ratio for brain metabolism between baseline and month 12 as assessed by [18F]fluorodeoxyglucose (FDG)-PET in the resting state following administration of 40 mg/kg pepinemab or placebo, as applicable, as described in the protocol for the Company’s SIGNAL-AD Alzheimer’s disease study and the associated Statistical Analysis Plan (the “Positive Data Release”). After delivery of a call notice, the public warrants would continue to be exercisable. Each public warrant would be canceled and no longer exercisable to the extent the holder failed to timely exercise the public warrant for the called portion thereof within 20 trading days following the Company’s issuance of a call notice.
In the event of a fundamental transaction, the public warrants required the Company to make a payment based on a Black-Scholes pricing model valuation, using specific inputs that precluded the instruments from being considered indexed to the Company’s own stock in accordance with ASC 815. The public warrants also contained certain terms that provided for an adjustment in response to the occurrence or nonoccurrence of a specified event that is inconsistent with an implicit assumption in a standard valuation model, which also precluded the instruments from being considered indexed to the Company’s stock in accordance with ASC 815. Therefore, upon issuance, the Company accounted for the public warrants as liabilities, which were recorded at the issuance date fair value of approximately $3.5 million.
In March 2024, the Company entered into warrant amendment agreements with holders of approximately 83% of the public warrants issued in the Offering to amend aforementioned terms in the public warrants. The public warrants, as amended, were no longer precluded from being considered indexed to the Company's stock in accordance with ASC 815. As a result, $1.2 million of the public warrant liabilities were reclassified as equity in the Company's statements of stockholders' equity (deficit) for the year ended December 31, 2024. In addition, the public warrants, as amended, were marked to fair value on the amendment date resulting in a gain on change in fair value of warrant liabilities of $0.7 million in the Company's statements of operations and comprehensive loss for the year ended December 31, 2024.
VACCINEX, INC.
Notes to Financial Statements
Private Placement Warrants
In November 2023, pursuant to securities purchase agreements entered into with certain investors, the Company issued and sold private placement warrants to purchase 37,694 shares of common stock. Each private placement warrant had an exercise price which was subject to proportional adjustments in the event of stock splits, combinations (including reverse stock splits), or similar events. The private placement warrants are immediately exercisable and expire five years from the date of issuance and the Company had the right to “call” any portion of the private placement warrants under the same conditions and terms as the public warrants. The private placement warrants were subject to the same beneficial ownership limitations as the public warrants and the pre-funded warrants. Upon issuance, the private placement warrants were precluded from being considered indexed to the Company’s own stock in accordance with ASC 815. Therefore, at issuance, the private placement warrants were liability-classified and recorded at their respective issuance date fair values.
On February 6, 2024, the Company entered into a securities purchase agreement pursuant to which we issued and sold 274,182 shares of our common stock together with private placement warrants to purchase up to 274,182 shares of common stock and (ii) pre-funded warrants to purchase up to 90,363 shares of common stock together with private placement warrants to purchase up to 90,363 shares of our common stock (the “February 2024 SPA”). Each private placement warrant was immediately exercisable and had an initial exercise price of $14.00 per share. The shares of common stock and accompanying private placement warrants were sold at a combined price of $10.15 per share and the accompanying private placement warrant, and the pre-funded warrants and accompanying private placement warrants were sold at a combined price of $10.1486 per pre-funded warrant and accompanying private placement warrant, for aggregate gross proceeds of approximately $3.7 million.
The Company had the right to “call” the exercise of any portion of a holder’s private placement warrants by delivering a call notice to the holder within 30 days, in the case of the November private placement warrants, or 120 days in the case of the February private placement warrants, after the Positive Data Release. After delivery of a call notice, the private placement warrants will continue to be exercisable. Each private placement warrant would be canceled and no longer exercisable to the extent the holder failed to timely exercise the private placement warrant for the called portion thereof within 20 trading days, in the case of the November private placement warrants, or 30 trading days in the case of the February private placement warrants, following the Company’s issuance of a call notice, provided that to the extent the exercise of a called portion of a private placement warrant would cause the holder to hold common stock in excess of a specified beneficial ownership limitation, upon exercise of such portion, as set forth in the private placement warrant, instead of shares being issued, the exercise would result in the modification of the terms of such portion to be consistent with the terms of the pre-funded warrant. Upon issuance, the private placement warrants were precluded from being considered indexed to the Company’s own stock in accordance with ASC 815. Therefore, at issuance, the private placement warrants were liability-classified and recorded at their issuance date fair value.
In March 2024, the Company entered into warrant amendment agreements with holders of 100% of the private placement warrants issued in November 2023 and holders of 97% of the private placement warrants issued in the February 2024 SPA to amend the aforementioned terms in the private placement warrants. As a result, 354,693 of the November 2023 and February 2024 SPA private placement warrants, as amended, were no longer precluded from being considered indexed to the Company's stock in accordance with ASC 815. The Company reclassified $0.8 million of the amended private placement warrants, as equity, in the Company's statements of stockholders' equity/deficit for the year ended December 31, 2024, based on the guidance provided under ASC 815-40. The private placement warrants, as amended, were marked to fair value on the amendment date resulting in a gain on change in fair value of warrant liabilities of $0.36 million in the Company's statements of operations and comprehensive loss for the year ended December 31, 2024.
On March 27, 2024, the Company entered into a securities purchase agreement pursuant to which the Company issued and sold 193,000 shares of the Company's common stock in a public offering together with private placement warrants to purchase up to 193,000 shares of common stock in a concurrent private placement at a combined price of $7.77 per share and accompanying private placement warrant for an aggregate purchase price of approximately $1.5 million. The Company had the right to “call” any portion of these private placement warrants under the same conditions and terms as the public warrants and the November private placement warrants. Separately on March 27, 2024, the Company entered into a securities purchase agreement in a different form pursuant to which the Company sold 159,683 shares of common stock and private placement warrants to purchase up to 159,683 shares of common stock in a private placement at a combined price of $7.77 per share and accompanying private placement warrant for an aggregate purchase price of approximately $1.25 million. The Company had the right to “call” any portion of these private placement warrants under the same conditions and terms as the February private placement warrants.
VACCINEX, INC.
Notes to Financial Statements
The Company evaluated the March 2024 private placement warrants and concluded that they met the criteria to be classified within stockholders’ equity within additional paid-in-capital. These private placement warrants are equity classified because they (1) are freestanding financial instruments that are legally detachable and separately exercisable from the common stock, (2) are immediately exercisable, (3) do not embody an obligation for the Company to repurchase its shares, (4) permit the holder to receive a fixed number of shares of common stock upon exercise, (5) are indexed to the Company's common stock and (6) meet the equity classification criteria.
Accordingly, the Company allocated approximately $0.84 million of the proceeds remaining (after the allocation of proceeds to the common stock in the amount equal to their issuance date fair value) to the March private placement warrants on a relative fair value basis for recognition in additional paid-in capital on the date of issuance.
Call of Public Warrants and Private Placement Warrants
In August 2024, the Company called for cancellation the public warrants and the private placement warrants, pursuant to terms of the warrants permitting the Company to call the warrants for cancellation following the announcement of a statistically significant increase in FDG-PET signal in patients in the Company’s SIGNAL-AD trial of pepinemab for the treatment of Alzheimer’s disease. All the public warrants and private placement warrants not exercised pursuant to the Inducement Letter Agreements were thereafter canceled in September 2024. As of December 31, 2024, none of the private placement warrants or the public warrants were outstanding.
VACCINEX, INC.
Notes to Financial Statements
Inducement Transaction
On September 17, 2024, the Company entered into inducement letter agreements (the “Inducement Letter Agreements”) with holders (the “Holders”) of existing warrants to purchase up to an aggregate of 1,067,492 shares of the Company’s common stock, par value $0.0001 per share, originally issued to the Holders between October 2023 and March 2024 as public warrants or private placement warrants (the “Existing Warrants”). Pursuant to the Inducement Letter Agreements, the Holders agreed to exercise for cash the Existing Warrants at a reduced exercise price of $5.636 per share in consideration of the Company’s agreement to issue new unregistered common warrants (the “New Warrants”) to purchase up to 1,601,238 shares of common stock (the “New Warrant Shares”), which were issued and sold in a private placement at a price of $0.125 per New Warrant. Each New Warrant had an initial exercise price equal to $5.636 per share, was immediately exercisable, and expires September 18, 2029. Included in the exercise of the Existing Warrants were the public warrants issued in the Offering and the private placement warrants issued in the February 2024 SPA, which had not been reclassified to equity in March 2024. The Company revalued the Offering public warrants and the February 2024 SPA liability classified private placement warrants on September 17, 2024, resulting in a fair value of $0.1 million. The decrease in the fair value of the common stock warrant liability throughout the year resulted in an offsetting gain on common stock warrant liabilities in the Statements of Operations.
The exercise of the Existing Warrants resulted in the Company issuing 872,028 shares of common stock and, pursuant to terms of the Existing Warrants, the pre-funding of 195,464 shares of common stock underlying Existing Warrants where the applicable Holder would have exceeded a specified beneficial ownership limitation contained in the applicable Existing Warrant if shares of common stock had been issued.
The gross proceeds to the Company from the exercise of the Existing Warrants and the sale of the New Warrants are approximately $6.2 million, prior to deducting financial advisory fees and estimated transaction expenses. The closing of the transactions contemplated by the Inducement Letter Agreements occurred in part on September 18, 2024, and in part on September 19, 2024.
ADDF Warrants
In connection with the securities purchase agreement with the Alzheimer’s Drug Discovery Foundation, the Company sold ADDF Warrants to purchase up to 229,057 shares of common stock. Each ADDF Warrant has an initial exercise price equal to $7.64 per share, subject to proportional adjustments in the event of stock splits, combinations (including reverse stock splits), or similar events. These ADDF Warrants are immediately exercisable and will expire on March 29, 2029.
The Company evaluated the ADDF Warrants and concluded they met the criteria to be classified within stockholders’ equity within additional paid-in-capital. The ADDF Warrants are equity classified because they (1) are freestanding financial instruments that are legally detachable and separately exercisable from the common stock, (2) are immediately exercisable, (3) do not embody an obligation for the Company to repurchase its shares, (4) permit the holder to receive a fixed number of shares of common stock upon exercise, (5) are indexed to the Company's common stock and (6) meet the equity classification criteria.
As of December 31, 2024, all the ADDF warrants were outstanding.
Pre-Funded Warrants
In connection with the exercise of Existing Warrants in the September 2024 inducement transaction, the Company pre-funded 195,464 shares of common stock underlying Existing Warrants where the applicable Holder would have exceeded a specified beneficial ownership limitation contained in the applicable Existing Warrants if shares of common stock had been issued.
In connection with the February 2024 SPA, the Company sold pre-funded warrants exercisable for 90,363 shares of common stock. Each pre-funded warrant has an initial exercise price equal to $0.0014 per share, subject to proportional adjustments in the event of stock splits, combinations (including reverse stock splits), or similar events. The pre-funded warrants may be exercised at any time and will not expire until exercised in full. The pre-funded warrants are subject to the same beneficial owner limitations as the private placement warrants.
VACCINEX, INC.
Notes to Financial Statements
The Company evaluated the pre-funded warrants and concluded that they met the criteria to be classified within stockholders’ equity within additional paid-in-capital. The pre-funded warrants are equity classified because they (1) are freestanding financial instruments that are legally detachable and separately exercisable from the common stock, (2) are immediately exercisable, (3) do not embody an obligation for the Company to repurchase its shares, (4) permit the holder to receive a fixed number of shares of common stock upon exercise, (5) are indexed to the Company's common stock and (6) meet the equity classification criteria.
Accordingly, the Company allocated approximately $0.9 million of the proceeds remaining (after the allocation of proceeds to the liability-classified private placement warrants in the amount equal to their issuance date fair value) to the pre-funded warrants on a relative fair value basis for recognition in additional paid-in capital on the date of issuance.
As of December 31, 2024, all the February 2024 SPA pre-funded warrants and pre-funded shares in connection with the September 2024 inducement transaction were outstanding.
11.COMMON STOCK RESERVED FOR ISSUANCE
Common stock has been reserved for the following potential future issuances:
|
|
|
|
|
|
|
|
|
|
|
|
As of December 31, 2024 |
|
|
As of December 31, 2023 |
|
Shares underlying outstanding stock options |
|
|
72,421 |
|
|
|
14,323 |
|
Shares available for future stock option grants |
|
|
15,403 |
|
|
|
528 |
|
Shares underlying outstanding public warrants |
|
|
- |
|
|
|
685,714 |
|
Shares underlying outstanding private placement warrants |
|
|
1,830,297 |
|
|
|
37,694 |
|
Shares underlying convertible preferred stock-if converted |
|
|
225,225 |
|
|
|
- |
|
Shares underlying outstanding pre-funded warrants |
|
|
870,473 |
|
|
|
142,857 |
|
Total shares of common stock reserved |
|
|
3,013,819 |
|
|
|
881,116 |
|
12.STOCK-BASED COMPENSATION
2011 Employee Equity Plan
In connection with the adoption of the Company’s 2018 Omnibus Incentive Plan (the “2018 Plan”) in August 2018, the Company ceased granting stock options under the Company’s 2011 Employee Equity Plan (the “2011 Plan”). However, the 2011 Plan will continue to govern the terms and conditions of the outstanding stock options previously granted thereunder. Any shares of stock related to awards outstanding under the 2011 Plan that terminate by expiration, forfeiture, cancellation, or otherwise without the issuance of such shares will become available for grant under the 2018 Plan. Stock options granted under the 2011 Plan expire in five or ten years from the date of grant.
2018 Omnibus Incentive Plan
In August 2018, the Company’s board of directors adopted, and its stockholders approved, the 2018 Plan, which allows for the granting of stock, stock options, and stock appreciation rights awards to employees, advisors and consultants. Stock options granted under the 2018 Plan may be either incentive stock options or non-statutory stock options. Incentive stock options may be granted to employees, advisors and consultants at exercise prices of no less than the fair value of the common stock on the grant date. If at the time of grant, the optionee owns stock representing more than 10% of the voting power of all classes of stock of the Company, the exercise price must be at least 110% of the fair value of the common stock on the grant date as determined by the board of directors. Non-statutory stock options may be granted to employees, advisors and consultants at exercise prices of less than the fair market value of a share of common stock on the date the non-statutory stock option is granted but shall under no circumstances be less than adequate consideration as determined by the board of directors for such a share. The vesting period of stock option grants is determined by the board of directors, ranging from zero to eight years. Stock options granted under the 2018 Plan expire in five or ten years from the date of grant.
VACCINEX, INC.
Notes to Financial Statements
The Company initially reserved 2,024 shares of common stock for issuance, subject to certain adjustments, pursuant to awards under the 2018 Plan. Any shares of common stock related to awards outstanding under the 2011 Plan as of the effective date of the 2018 Plan, which thereafter terminate by expiration, forfeiture, cancellation or otherwise without the issuance of such shares, will be added to, and included in, the number of shares of common stock available for grant under the 2018 Plan. In addition, (i) on May 9, 2024, the number of shares of common stock reserved for issuance under the 2018 Plan automatically increased by 55,422 shares, which represented 4.5% of the total number of shares of common stock outstanding on March 22, 2024, and (ii) on each January 1st effective January 1, 2020, through January 1, 2024, and from January 1, 2025, and continuing until the expiration of the 2018 Plan, the number of shares of common stock available for issuance under the 2018 Plan will automatically increase annually by 2% and 3%, respectively, of the total number of issued and outstanding shares of the Company’s common stock as of December 31 of the preceding year or such lesser number as the Company’s board of directors may decide, which may be zero. Accordingly, on January 1, 2024, 17,849 additional shares of common stock became available for issuance under the 2018 Plan.
A summary of the Company’s stock option activity and related information is as follows:
|
|
|
|
|
|
|
|
|
|
|
|
|
|
|
|
|
|
|
|
Stock Options |
|
|
Weighted- Average Exercise Price |
|
|
Weighted- Average Remaining Contractual Life (Years) |
|
|
Aggregate Intrinsic Value (in thousands) |
|
Balance as of January 1, 2023 |
|
|
8,285 |
|
|
$ |
829.32 |
|
|
|
7.1 |
|
|
$ |
4 |
|
Granted |
|
|
6,535 |
|
|
|
84.81 |
|
|
|
9.3 |
|
|
|
|
Exercised |
|
|
- |
|
|
|
- |
|
|
|
- |
|
|
|
|
Forfeited |
|
|
(188 |
) |
|
|
302.87 |
|
|
|
|
|
|
|
Expired |
|
|
(309 |
) |
|
|
3,129.00 |
|
|
|
|
|
|
|
Balance as of December 31, 2023 |
|
|
14,323 |
|
|
$ |
446.93 |
|
|
|
7.7 |
|
|
$ |
- |
|
Granted |
|
|
73,906 |
|
|
|
5.75 |
|
|
|
9.6 |
|
|
|
|
Exercised |
|
|
- |
|
|
|
- |
|
|
|
- |
|
|
|
- |
|
Forfeited |
|
|
(15,784 |
) |
|
|
76.93 |
|
|
|
|
|
|
|
Expired |
|
|
(24 |
) |
|
|
3,129.00 |
|
|
|
|
|
|
|
Balance as of December 31, 2024 |
|
|
72,421 |
|
|
$ |
79.21 |
|
|
|
8.9 |
|
|
$ |
- |
|
Exercisable as of December 31, 2024 |
|
|
14,534 |
|
|
$ |
327.70 |
|
|
|
7.4 |
|
|
$ |
- |
|
The weighted-average grant date fair value of stock options granted to employees and directors for the years ended December 31, 2024, and 2023 was $3.79 and $58.16 per share, respectively. The aggregate grant date fair value of stock options that vested during the years ended December 31, 2024, and 2023 was $453,057 and $511,673, respectively.
The intrinsic value of stock options vested and expected to vest and exercisable is calculated based on the difference between the exercise price and the fair value of the Company’s common stock as of December 31, 2024, and 2023. The intrinsic value of exercised stock options is the difference between the fair value of the underlying common stock and the exercise price as of the exercise date. The intrinsic value of outstanding and exercisable awards at December 31, 2024, was nil.
As of December 31, 2024, and 2023, total unrecognized compensation cost related to stock options granted to employees was $242,067 and $448,511, respectively, which is expected to be recognized over a weighted-average period of 1.54 and 2.16 years as of December 31, 2024, and 2023, respectively.
Determination of Fair Value
The determination of the fair value of stock options on the date of grant using the Black-Scholes option-pricing model is affected by the estimated fair value of the Company’s common stock, as well as assumptions regarding a number of variables that are complex, subjective and generally require significant judgment to determine. The assumptions used to calculate the fair value of stock options were:
Fair Value of Common Stock
VACCINEX, INC.
Notes to Financial Statements
Prior to the IPO, the fair value of the common stock underlying the stock options was determined by the Company’s board of directors, with input from management and third-party valuations. Subsequent to the IPO, the fair value of the Company’s common stock was based on its publicly traded price per share.
Expected Term
The expected term represents the period that the Company’s stock option awards are expected to be outstanding. Stock options granted have a maximum contractual life of 10 years. The Company estimates the expected term of the stock option to be 6.0 years based on historical data on employee exercises and post-vesting employment termination behavior.
Expected Volatility
As the Company does not have a trading history for its common stock, the expected stock price volatility for the Company’s common stock was estimated by taking the average historic price volatility for industry peers based on daily price observations over a period equivalent to the expected term of the stock option grants. Industry peers consist of several public companies in the Company’s industry which are of similar size, complexity and stage of development. The Company intends to continue to consistently apply this process using the same or similar public companies until a sufficient amount of historical information regarding the volatility of its own share price becomes available, or unless circumstances change such that the identified companies are no longer similar to the Company, in which case, more suitable companies whose share prices are publicly available would be used in the calculation.
Risk-Free Interest Rate
The risk-free interest rate is based on the U.S. Treasury rate, with maturities similar to the expected term of the stock options.
Expected Dividend Yield
The Company does not anticipate paying any dividends in the foreseeable future and, therefore, uses an expected dividend yield of zero.
The grant date fair value of employee stock options was estimated using a Black-Scholes option-pricing model with the following weighted-average assumptions:
|
|
|
|
|
|
|
|
|
|
|
|
Year Ended December 31, |
|
|
|
2024 |
|
|
2023 |
|
Expected term (in years) |
|
|
6.0 |
|
|
|
6.0 |
|
Expected volatility |
|
|
75 |
% |
|
|
75 |
% |
Risk-free interest rate |
|
|
4.5 |
% |
|
|
3.9 |
% |
Expected dividend yield |
|
|
- |
% |
|
|
- |
% |
Total stock-based compensation expense recognized in the statements of operations and comprehensive loss is as follows (in thousands):
|
|
|
|
|
|
|
|
|
|
|
|
Year Ended December 31, |
|
|
|
2024 |
|
|
2023 |
|
Research and development |
|
$ |
125 |
|
|
$ |
184 |
|
General and administrative |
|
|
216 |
|
|
|
290 |
|
Total stock-based compensation expense |
|
$ |
341 |
|
|
$ |
474 |
|
VACCINEX, INC.
Notes to Financial Statements
No provision for income taxes was recorded in the years ended December 31, 2024, and 2023. The Company remains in a cumulative loss position with a full valuation allowance recorded against its net deferred income tax assets as of December 31, 2024.
The reconciliation of federal statutory income tax rate to the Company’s effective income tax rate is as follows:
|
|
|
|
|
|
|
|
|
|
|
|
Year Ended December 31, |
|
|
|
2024 |
|
|
2023 |
|
Expected income tax benefit at the federal statutory rate |
|
|
21.0 |
% |
|
|
21.0 |
% |
State taxes, net of federal benefit |
|
|
5.3 |
|
|
|
5.7 |
|
Research and development credit, net |
|
|
4.5 |
|
|
|
5.7 |
|
Non-deductible items and others |
|
|
0.4 |
|
|
|
0.7 |
|
Change in valuation allowance |
|
|
(31.2 |
) |
|
|
(33.1 |
) |
Total |
|
|
0.0 |
% |
|
|
0.0 |
% |
Deferred income taxes reflect the net effects of temporary differences between the carrying amounts of assets and liabilities for financial reporting purposes and the amounts used for income tax purposes. The principal components of the Company’s deferred tax assets consisted of the following as of December 31, 2024, and 2023 (in thousands):
|
|
|
|
|
|
|
|
|
|
|
|
As of December 31, |
|
|
|
2024 |
|
|
2023 |
|
Deferred tax assets: |
|
|
|
|
|
|
Federal and state net operating loss carryforwards |
|
$ |
82,343 |
|
|
$ |
78,525 |
|
Research and development tax credits |
|
|
24,634 |
|
|
|
23,809 |
|
Research and development expenses |
|
|
7,801 |
|
|
|
6,529 |
|
Reserves and accruals |
|
|
76 |
|
|
|
46 |
|
Other |
|
|
633 |
|
|
|
607 |
|
Total deferred tax assets |
|
|
115,487 |
|
|
|
109,516 |
|
Less: valuation allowance |
|
|
(115,487 |
) |
|
|
(109,516 |
) |
Net deferred tax assets |
|
|
- |
|
|
|
- |
|
Deferred tax liability: |
|
|
|
|
|
|
Net deferred tax assets and liability |
|
$ |
- |
|
|
$ |
- |
|
The Company’s valuation allowance increased by $6.0 million and by $6.6 million for the years ended December 31, 2024, and 2023, respectively, in order to maintain a full valuation allowance against its deferred tax assets. Based on the Company’s history of losses, the Company recorded a full valuation allowance against its deferred tax assets as of December 31, 2024, and 2023. The Company intends to maintain a valuation allowance until sufficient positive evidence exists to support a reversal of the valuation allowance and the realization of the Company’s deferred tax assets.
As of December 31, 2024, the Company had federal and state operating loss carryforwards of $312.7 million and $324.9 million, which begin to expire in the years ending December 31, 2024, and 2034, respectively. The Company had federal research and development tax credit carryforwards of $24.6 million as of December 31, 2024. This credit began expiring in the year ending December 31, 2021.
Under the provisions of Sections 382 and 383 of the Internal Revenue Code (the IRC), net operating loss and credit carryforwards and other tax attributes may be subject to limitation if there has been a significant change in ownership of the Company, as defined by the IRC. Future owner or equity shifts could result in limitations on net operating loss and credit carryforwards.
The Company files income tax returns in the U.S. federal jurisdiction as well as many U.S. state jurisdictions. The tax years from January 1, 2021, to December 31, 2024, remain open to examination by the major jurisdictions in which the Company is subject to tax. Fiscal years outside the normal statute of limitations remain open to audit by tax authorities due to tax attributes generated in those early years, which have been carried forward and may be audited in subsequent years when utilized.
VACCINEX, INC.
Notes to Financial Statements
The Company evaluates tax positions for recognition using a more-likely-than-not recognition threshold, and those tax positions eligible for recognition are measured as the largest amount of tax benefit that is greater than 50% likely of being realized upon the effective settlement with a taxing authority that has full knowledge of all relevant information. As of December 31, 2024, and 2023, the Company had no unrecognized income tax benefits that would affect the Company’s effective tax rate if recognized.
14.NET LOSS PER SHARE ATTRIBUTABLE TO COMMON STOCKHOLDERS
The following weighted-average common stock equivalents were excluded from the calculation of diluted net loss per share for the periods presented as they had an anti-dilutive effect:
|
|
|
|
|
|
|
|
|
|
|
|
Year Ended December 31, |
|
|
|
2024 |
|
|
2023 |
|
|
|
|
|
|
|
|
Options to purchase common stock |
|
|
59,051 |
|
|
|
891 |
|
Public warrants to purchase common stock |
|
|
480,745 |
|
|
|
165,839 |
|
If-converted common shares from convertible preferred stock |
|
|
171,394 |
|
|
|
- |
|
Private placement warrants to purchase common stock |
|
|
1,059,857 |
|
|
|
6,043 |
|
The Company sponsors a 401(k) plan that stipulates that eligible employees can elect to contribute to the 401(k) plan, subject to certain limitations, up to the lesser of the statutory maximum or 100% of eligible compensation on a pre-tax basis. Through December 31, 2024, and 2023, the Company has not elected to match employee contributions as permitted by the plan. The Company pays the administrative costs for the plan.
16. RELATED PARTY TRANSACTIONS
As discussed in Note 7, the Company leases its facility from 1895 Management, Ltd., a New York corporation controlled by an entity affiliated with the Company’s chairman and major stockholder of the Company. Rent expense incurred under this operating lease was $181,000 for each of the years ended December 31, 2024, and 2023.
On March 30, 2023, the Company entered into a Stock Purchase Agreement, pursuant to which the Company issued and sold 23,693 shares of its common stock at a purchase price of $86.10 per share for aggregate gross proceeds of $2.04 million (the "March 2023 Private Placement”). FCMI and Vaccinex (Rochester) L.L.C. purchased 23,229 shares of the Company's common stock for an aggregate purchase price of $2.0 million in the March 2023 Private Placement. In addition, FCMI made a binding commitment in the Stock Purchase Agreement to purchase, on or prior to May 15, 2023, up to an additional $2.96 million of shares of the Company's common stock, less the aggregate purchase price of securities of the Company other than the shares sold by the Company to investors other than FCMI and its affiliates after the closing and on or prior to May 15, 2023, and subject to the terms and conditions of the Stock Purchase Agreement.
On May 12, 2023, pursuant to the March 2023 Stock Purchase Agreement, the Company issued and sold 37,660 shares of its common stock at a purchase price of $78.5988 per share for aggregate gross proceeds of $2.96 million. FCMI purchased 31,690 shares of the Company's common stock in relation to the May 12, 2023, sale for a purchase price of $2.51 million.
On September 20, 2023, the Company entered into the Stock Purchase Agreement, pursuant to which the Company issued and sold 17,781 shares of its common stock at a purchase price of $32.76 per share for aggregate gross proceeds of $0.58 million (the "September 2023 Private Placement”). Vaccinex (Rochester) L.L.C. purchased 9,768 shares of the Company's common stock in the September 2023 Private Placement for a purchase price of $0.32 million.
On October 3, 2023, pursuant to the Company’s registration statement on Form S-1, as amended (File No. 333-274520), and a securities purchase agreement, as applicable, the Company issued and sold to certain investors (i) 542,857 shares of the Company’s common stock together with common warrants to purchase up to 542,857 shares of common stock and (ii) 142,857 pre-funded warrants to purchase up to 142,857 shares of common stock together with common warrants to purchase up to 142,857 shares of common stock, at a purchase price of $14.00 and $13.99, respectively, for aggregate gross proceeds of $9.6 million (“the October
VACCINEX, INC.
Notes to Financial Statements
2023 Offering”). FCMI and Vaccinex (Rochester) L.L.C. purchased 214,286 and 35,714 shares of our common stock and accompanying common warrants, respectively, in the October 2023 Offering for an aggregate purchase price of $3.5 million.
On November 2, 2023, the Company entered into Securities Purchase Agreements with certain investors from the August and September 2023 private placements, pursuant to which the Company issued and sold 37,694 warrants to purchase up to 37,694 shares of its common stock at a purchase price of $1.75 per warrant for aggregate gross proceeds of $70,000 (the "November Warrant Offering”). Vaccinex (Rochester) L.L.C. purchased 9,768 warrants in the November Warrant Offering for a purchase price of $17,000.
On February 6, 2024, the Company entered into a securities purchase agreement pursuant to which it issued and sold 274,182 shares of our common stock together with private placement warrants to purchase up to 274,182 shares of common stock and (ii) pre-funded warrants to purchase up to 90,363 shares of common stock together with private placement warrants to purchase up to 90,363 shares of our common stock (the “February 2024 SPA”). The shares of common stock and accompanying private placement warrants were sold at a combined price of $10.15 per share and the accompanying private placement warrant, and the pre-funded warrants and accompanying private placement warrants were sold at a combined price of $10.1486 per pre-funded warrant and accompanying private placement warrant, for aggregate gross proceeds of approximately $3.7 million. FCMI and Vaccinex (Rochester), L.L.C. purchased shares of the Company’s common stock and accompanying warrants in this transaction.
On March 27, 2024, the Company entered into a securities purchase agreement in a different form pursuant to which the Company sold 159,683 shares of common stock and warrants to purchase up to 159,683 shares of common stock in a private placement at a combined price of $7.77 per share and accompanying warrant for an aggregate purchase price of approximately $1.25 million. FCMI and Vaccinex (Rochester), L.L.C. purchased shares of the Company's common stock and accompanying warrants in this transaction. This transaction closed on March 28, 2024.
On September 17, 2024, the Company entered into the Inducement Letter Agreements as described in Note 10 above. FCMI and Vaccinex (Rochester), L.L.C. participated in the transactions contemplated by the Inducement Letter Agreements.
On November 13, 2024, the Company entered into a securities purchase agreement, pursuant to which the Company issued and sold 76,909 shares of its common stock and prefunded warrants to purchase up to 584,646 shares of common stock at a combined price of $3.25 per share for aggregate gross proceeds of $2.15 million. Vaccinex (Rochester) L.L.C. and FCMI purchased shares of the Company's common stock while FCMI purchased the prefunded warrants in this transaction.
Vaccinex (Rochester), L.L.C. has contributed $0.6 million to fund operations in 2025.
VACCINEX, INC.
Notes to Financial Statements
The Company operates and manages its business as one operating and reportable segment, which is the discovery and development of targeted biotherapeutics to treat serious diseases and conditions with unmet medical needs. The Company’s chief operating decision maker ("CODM") is its President and Chief Executive Officer. The Company's measure of segment profit or loss is net income. For purposes of allocating resources and evaluating financial performance, the CODM reviews the financial information and evaluates net income or loss against comparable prior periods and the Company's forecast. The measure of segment assets is reported on the balance sheet as total assets. As of December 31, 2024, and 2023, all long-lived assets are located in the United States.
In addition to the significant expense categories included within net loss on the Company's statements of operations and comprehensive loss, see below for disaggregated research and development expenses:
|
|
|
|
|
|
|
|
|
|
|
|
|
Year Ended December 31, |
|
|
2024 |
|
|
2023 |
|
|
(in thousands) |
|
|
(in thousands) |
|
|
Clinical trial costs |
|
$ |
6,081 |
|
|
$ |
9,834 |
|
|
Wages, benefits, and related costs |
|
|
4,423 |
|
|
|
4,774 |
|
|
Preclinical supplies and equipment depreciation |
|
|
1,516 |
|
|
|
1,448 |
|
|
Consulting, non-clinical trial services, and other |
|
|
525 |
|
|
|
517 |
|
|
Total research and development expenses |
|
$ |
12,545 |
|
|
$ |
16,574 |
|
|
VACCINEX, INC.
Notes to Financial Statements
Subsequent to the issuance of the Company's 2023 financial statements, the Company's management determined that the statement of cash flows did not appropriately present cash used in operating activities and cash provided by financing activities. Specifically, within operating activities, the Company did not appropriately present fair value adjustments related to warrant instruments. Within financing activities, the Company omitted proceeds associated with the issuance of warrant instruments that were liability-classified as of December 31, 2023. As a result, the 2023 statement of cash flows has been restated from the amounts previously reported.
The table below summarizes the effects of the restatement by financial-statement line item affected.
|
|
|
|
|
|
|
|
|
|
|
|
|
|
|
|
For the year ended December 31, 2023 |
|
|
|
Previously Reported |
|
|
Adjustments |
|
|
As Restated |
|
|
|
(in thousands) |
|
Change in fair value of warrant liability |
|
$ |
2,106 |
|
|
$ |
(4,212 |
) |
|
$ |
(2,106 |
) |
Loss on warrant issuance |
|
$ |
- |
|
|
$ |
67 |
|
|
$ |
67 |
|
Net cash used in operating activities |
|
$ |
(17,234 |
) |
|
$ |
(4,145 |
) |
|
$ |
(21,379 |
) |
Proceeds from issuance of liability classified warrants in private placement offerings |
|
$ |
- |
|
|
$ |
4,391 |
|
|
$ |
4,391 |
|
Proceeds from private offering of common stock |
|
$ |
7,547 |
|
|
$ |
(245 |
) |
|
$ |
7,302 |
|
Net cash provided by financing activities |
|
$ |
12,445 |
|
|
$ |
4,145 |
|
|
$ |
16,590 |
|