Please wait
UNITED STATES
SECURITIES AND EXCHANGE COMMISSION
Washington D.C. 20549
FORM 10-K/A
Amendment
No. 3
|
þ
|
ANNUAL REPORT PURSUANT TO SECTION 13 OR 15(d) OF THE SECURITIES EXCHANGE ACT OF 1934
|
For The Fiscal Year Ended: December 31, 2010
|
¨
|
TRANSITION REPORT PURSUANT TO SECTION 13 OR 15(d) OF THE SECURITIES EXCHANGE ACT OF 1934
|
For the Transition Period From to
Commission File No. 001-33771
CHINACAST EDUCATION CORPORATION
(Exact name of registrant as specified in its charter)
|
Delaware
|
20-178991
|
|
(State or other Jurisdiction of
Incorporation or Organization)
|
(I.R.S. Employer Identification No.)
|
Suite 08, 20/F, One International Financial Centre, 1 Harbour View Street,
Central, Hong Kong
(Address of Principal Executive Offices) (Zip Code)
(852) 3960-6506
(Registrant’s Telephone Number, Including Area Code)
Securities registered pursuant to Section 12(b) of the Act:
|
$0.0001 Common Stock
|
NASDAQ Global Select Market
|
| |
|
|
Title of each class
|
Name of each exchange on which registered
|
Securities registered pursuant to Section 12(g) of the Act: None
Indicate by check mark if the registrant is a well-known seasoned issuer, as defined in Rule 405 of the Securities Act. Yes ¨ No þ
Indicate by check mark if the registrant is not required to file reports pursuant to Section 13 or Section 15(d) of the Exchange Act. Yes ¨ No þ
Indicate by check mark whether the registrant (1) has filed all reports required by Section 13 or 15(d) of the Securities Exchange Act of 1934 during the preceding 12 months (or for such shorter period that the registrant was required to file such reports), and (2) has been subject to such filing requirements for the past 90 days. Yes þ No ¨
Indicate by check mark whether the registrant has submitted electronically and posted on its corporate Web site, if any, every Interactive Data File required to be submitted and posted pursuant to Rule 405 of Regulation S-T (§ 232.405 of this chapter) during the preceding 12 months (or for such shorter period that the registrant was required to submit and post such files). Yes ¨ No ¨
Indicate by check mark if disclosure of delinquent filers pursuant to Item 405 of Regulation S-K (§229.405 of this chapter) is not contained herein, and will not be contained, to the best of registrant’s knowledge, in definitive proxy or information statements incorporated by reference in Part III of this Form 10-K or any amendment to this Form 10-K. ¨
Indicate by check mark whether the registrant is a large accelerated filer, an accelerated filer, a non-accelerated filer, or a smaller reporting company. See definitions of “large accelerated filer,” “accelerated filer” and “smaller reporting company” in Rule 12b-2 of the Exchange Act.
|
Large accelerated filer ¨
|
|
Accelerated filer x
|
| |
|
|
|
Non-accelerated filer ¨
|
|
Smaller reporting company ¨
|
|
(Do not check if a smaller reporting company)
|
Indicate by check mark whether the registrant is a shell company (as defined in Rule 12b-2 of the Exchange Act). Yes ¨ No þ
The aggregate market value of the voting stock on June 30, 2010 held by non-affiliates of the registrant was approximately $232,235,034 based on the reported last sale price of common stock on the NASDAQ Stock Market LLC on June 30, 2010, the last business day of the registrant’s most recently completed second fiscal quarter.
The number of shares outstanding of the registrant’s common stock at $.0001 par value as of March 11, 2011 was 49,778,952
DOCUMENTS INCORPORATED BY REFERENCE
None.
EXPLANATORY
NOTE
This amendment on Form 10-K/A (the
“Amendment”) is being filed as Amendment No. 3 to our Annual Report on Form 10-K for ChinaCast Education
Corporation (“CEC”), as initially filed with the Securities and Exchange Commission (“SEC”) on March
16, 2011 (the “Original Report”), as amended on September 2, 2011 and February 8, 2012. CEC is filing the
Amendment for the purpose of (a) providing dated and executed certifications by our Principal Executive Officer and our
Principal Financial Officer; (b) providing executed Signature pages; and (c) correcting certain inadvertent typographical
errors. This Amendment sets forth, in its entirety, the Form 10-K/A for the Company, as initially filed with the SEC on
February 8, 2012 (“Amendment No. 2”), with the following change: the signature pages were amended to add the
electronic signatures of Ron Chan Tze Ngon, signing on behalf of CEC, and of the following executive officers and directors:
Ron Chan Tze Ngon, Antonio Sena, Michael Santos, Daniel Tseung, Derek Feng, Ned Sherwood, Stephene Markscheid, and Douglas
Woodrum. In addition, as required by Rule 12b-15 of the Securities Exchange Act of 1934, this Amendment contains new
certifications by our Principal Executive Officer and our Principal Financial Officer, filed as exhibits hereto; all other
exhibits (other than the accountant’s consent set forth in Exhibit 23.1) initially filed or furnished with Amendment
No. 2 are incorporated in this Amendment by reference and are not re-filed or re-furnished herein. Further, certain
inadvertent typographical errors were corrected. In all other respects, the disclosure is unchanged from Amendment No. 2 and,
as such, this Amendment supersedes Amendment No. 2.
This Amendment does not reflect events occurring after the date
of the Original Report or modify or update any of the other disclosures contained therein in any way other than the amendments
referred to above. Accordingly, this Amendment should be read in conjunction with the Original Report, as amended on September
2, 2011, and CEC’s other filings with the SEC.
CHINACAST EDUCATION CORPORATION
Annual Report on Form 10-K for the Year Ended December 31, 2010
TABLE OF CONTENTS
PART
I
|
|
|
ITEM
1. BUSINESS
|
|
2
|
ITEM
1A. RISK FACTORS
|
|
12
|
| |
|
|
PART
II
|
|
25
|
ITEM
6. SELECTED FINANCIAL DATA
|
|
25 |
ITEM
7. MANAGEMENT’S DISCUSSION AND ANALYSIS OF FINANCIAL CONDITION AND RESULTS OF OPERATIONS
|
|
25
|
ITEM
8. FINANCIAL STATEMENTS AND SUPPLEMENTARY DATA
|
|
36
|
ITEM
9A. CONTROLS AND PROCEDURES
|
|
37
|
| |
|
|
PART
III
|
|
41
|
ITEM
11. EXECUTIVE COMPENSATION
|
|
41
|
| |
|
|
PART
IV
|
|
51
|
ITEM
15. EXHIBITS, FINANCIAL STATEMENT SCHEDULES
|
|
51
|
EX-23.1
|
|
|
EX-31.1
|
|
|
EX-31.2
|
|
|
EX-32.1
|
|
|
FORWARD LOOKING STATEMENTS
This Annual Report on Form 10-K/A contains forward-looking statements within the meaning of Section 27A of the Securities Act of 1933, and Section 21E of the Securities Exchange Act of 1934. These statements relate to future events or our future financial performance. We have attempted to identify forward-looking statements by terminology including “anticipates”, “believes”, “expects”, “can”, “continue”, “could”, “estimates”, “expects”, “intends”, “may”, “plans”, “potential”, “predict”, “should” or “will” or the negative of these terms or other comparable terminology. These statements are only predictions. Uncertainties and other factors, including the risks outlined under Risk Factors contained in Item 1A of this Form 10-K/A, may cause our actual results, levels of activity, performance or achievements to be materially different from any future results, levels or activity, performance or achievements expressed or implied by these forward-looking statements.
A variety of factors, some of which are outside our control, may cause our operating results to fluctuate significantly. They include:
|
|
•
|
the availability and cost of products from our suppliers ;
|
|
|
•
|
general and cyclical economic and business conditions, domestic or foreign;
|
|
|
•
|
the rate of introduction of new products by our customers;
|
|
|
•
|
the rate of introduction of enabling technologies by our suppliers;
|
|
|
•
|
changes in our pricing policies or the pricing policies of our competitors or suppliers;
|
|
|
•
|
our ability to compete effectively with our current and future competitors;
|
|
|
•
|
our ability to manage our growth effectively, including possible growth through acquisitions;
|
|
|
•
|
our ability to enter into and renew key corporate and strategic relationships with our customers and suppliers;
|
|
|
•
|
our implementation of share-based compensation plans;
|
|
|
•
|
changes in the favorable tax incentives enjoyed by our PRC operating companies;
|
|
|
•
|
foreign currency exchange rates fluctuations;
|
|
|
•
|
adverse changes in the securities markets; and
|
|
|
•
|
legislative or regulatory changes in China.
|
Although we believe that the expectations reflected in the forward-looking statements are reasonable, we cannot guarantee future results, levels of activity, performance or achievements. Our expectations are as of the date this Form 10-K/A is filed, and we do not intend to update any of the forward-looking statements after the filing date to conform these statements to actual results, unless required by law.
PART I.
ITEM 1. BUSINESS
General
ChinaCast
Education Corporation, its subsidiaries, and its variable interest entity (“VIE”) (collectively, the
“Company” or the “Group”), is a leading post-secondary education and e-Learning services provider in
China. The Company provides post-secondary degree and diploma programs through its three universities in China: The Foreign
Trade and Business College of Chongqing Normal University, the Lijiang College of Guangxi Normal University and the Hubei
Industrial University Business College. These universities offer fully accredited, career-oriented bachelor's degree and
diploma programs in business, economics, law, IT/computer engineering, hospitality and tourism management, advertising,
language studies, art and music. The Company provides its e-Learning services to post-secondary institutions, K-12 schools,
government agencies and corporate enterprises via its nationwide satellite/fiber broadband network. These services include
interactive distance learning applications, multimedia education content delivery, and vocational training courses. CEC is
listed on NASDAQ Global Select Market with the ticker symbol CAST.
Our History and Current Business
We were formed as Great Wall Acquisition Corporation on August 20, 2003 as a blank check company. On December 22, 2007, we completed the acquisition of 51.22% of the outstanding shares of ChinaCast Communication Holdings Limited (“CCH”), a company listed on the Stock Exchange of Singapore (“SGX”) and subsequently changed its name to ChinaCast Education Corporation. During 2007, we acquired 100% of CCH and terminated our SGX listing.
CCH was incorporated under the laws of Bermuda on November 20, 2003 as an exempted company with limited liability, and as the holding company for a public flotation in Singapore of CCH’s business.
CCH’s principal subsidiary, ChinaCast Technology (BVI) Limited (“CCT BVI”), was founded in 1999 to provide funding for its satellite broadband Internet services through ChinaCast Company Ltd. (“CCL”) - Beijing Branch (“CCLBJ”) and ChinaCast Li Xiang Co. Ltd. (“CCLX”) through various contract agreements.
In late 2000, CCH identified demand for its services in the education industry. Given the limited resources of its tertiary institutions (i.e., university/college), and to meet the fast-growing population of its university students, the PRC Ministry of Education ( “MOE” ) granted licenses to approximately 30 (subsequently increased to 68) universities to conduct undergraduate and post-graduate courses by distance learning.
By the end of 2002, CCH had signed with over 15 universities in the PRC to use its satellite interactive distance learning network, serving over 50,000 students nationwide. In July 2003, it raised additional funding to upgrade its satellite technology to the Hughes Network Systems DirecWay satellite broadband network, and thereafter expanded its distance learning business by signing additional K-12, IT and management training customers.
In February 2008, the Company signed a definitive agreement with the owner of the Foreign Trade Business College of Chongqing Normal University (“FTBC”) to acquire 80% of the holding company of FTBC for a consideration of RMB480 million.
On September 18, 2009, the Company entered an agreement with all the shareholders of Chongqing Chaosheng Education and Investment Co., Ltd. (“Chaosheng”) to acquire the 100% equity interest in Chaosheng for a total consideration of RMB135 million. Chaosheng held the remaining 20% equity interest in Hai Lai. Chaosheng has no operating business and it only serves to hold the 20% interest in Hai Lai. After the completion of the acquisition of Chaosheng, the Company holds 100% of the equity interest of Hai Lai.
On October 5, 2009, the Company completed the acquisition of East Achieve Limited (“East Achieve”), the holding company which beneficially owns 100% of Lijiang College of Guangxi Normal University (“Lijiang” or “LJC”). LJC is an independent, for profit, private university affiliated with Guangxi Normal University. LJC offers four-year bachelor’s degree programs in tourism, hospitality, language studies, computer engineering, economics, law, music, art and physical education, all of which are fully accredited by the Ministry of Education. The total consideration was RMB365 million, of which RMB295 million has been paid and the remaining contingent consideration of RMB70 million was to be paid within 30 days of August 31, 2010. Subsequently RMB20.54 million out of the RMB70 million was paid due to LJC’s performance shortfall in the 2009/2010 academic year.
On August 23, 2010 the Company completed the acquisition of Wintown Enterprises Limited (“Wintown”), the holding company which beneficially owns 100% of Hubei Industrial University Business College (“HIUBC”). The total consideration was RMB450 million, of which RMB360 million has been paid and the remaining contingent consideration of RMB90 million will need to be paid within 30 days of August 31, 2011.
Since our acquisition of Hai Lai in April 2008, we have organized as two business segments, the E-learning and training service group (the “ELG”), encompassing all of the Company’s business before the acquisition, and the Traditional University Group (the “TUG”), offering bachelor and diploma programs to students in China.
The ELG offers products and services to customers under three principal business lines:
|
|
•
|
Post Secondary Education Distance Learning Services — We enable universities and other higher learning institutions to provide nationwide real-time distance learning services. Our “turn-key” packages include all the hardware, software and broadband satellite network services necessary to allow university students located at remote classrooms around the country to interactively participate in live lectures broadcast from a main campus. The Company currently services 15 universities with over 143,000 students in over 300 remote classrooms. For example, Beijing Aeronautical and Aeronautics University (Beihang), consistently ranked among the top ten Universities in China by the Ministry of Education, launched its distance learning network in cooperation with CCH in 2002. By 2010, the number of distance learning students of Beihang reached 25,000, at over 120 remote learning centers in China. In return for the turn-key distance learning services, we receive from the University a percentage of each remote student’s tuition.
|
|
|
•
|
K-12 Educational Services — We currently broadcast multimedia educational content to 6,500 primary, middle and high schools throughout the PRC in partnership with leading educational content companies, and renowned educational institutions. The educational content packages assist teachers in preparing and teaching course content. Each school pays us a monthly subscription fee for this service and a one-time charge for equipment used to provide the service.
|
|
|
•
|
Vocational/Career Training Services — In partnership with various government departments and corporate enterprises, we have deployed several hundred training centers throughout China providing job-skills training to recent graduates, employees of state-owned enterprises, and corporate employees.
|
The TUG offers products and services to customers under one principal business line:
|
|
•
|
Universities — FTBC, LJC and HIUBC are independent private
residential universities affiliated with Chongqing Normal University,Guangxi Normal University and Hubei Industrial University
respectively. With a total of over 32,000 on campus students, our three universities offer four-year bachelor’s degree and
three-year diploma programs in finance, economics, trade, tourism, advertising, IT, music, foreign languages, tourism, hospitality,
computer engineering, law and art, all of which are fully accredited by the Ministry of Education.
|
The China Education Market
According to the PRC Ministry of Education (MOE), the Chinese government plans to increase spending on public education significantly, from the budget allocation of 2.8% of GDP (US$212 billion) in 2005 to 4.0% (US$392 billion) by 2010. Even after this increase, the target level will still be less than in developed countries, which typically spend an average of over 5% of GDP on education services and education spending per capita in China is less than 10% of the level in the United States, implying significant upside.
In terms of number of enrollments, China has the largest market in the world. Compounded annual growth rate for 2004 to 2010 was 13% in China compared to less than 2% in the US. Despite its current size, we expect the number of post-secondary enrollments will continue to grow. The MOE plans to double the current number of seats in post-secondary education to over 40 million by 2020. The percentage of post-secondary students enrolled in universities as a percentage of the age group (18-22 year olds) is only 22% which is significantly less than other developed countries which is above 60%. The percentage of population in China with a four year college degree is even lower, at less than 5%.
We have identified four key drivers that will drive the growth in the Chinese education market. First, PRC government statistics suggest that Chinese consumers recognize education to be crucial to a better life. According to the China State Bureau of Statistics, the average family plans to spend roughly 7% of its disposable income on education. This spending is highly concentrated as most households have only one child. Second, the demographic trend in China will drive the demand for postsecondary education seats over the next 10 years as the percentage population at college age swells. Third, the expected financial reward after gaining an accredited college degree is much more than in the more mature countries such as the US. And fourth, the job market in China is becoming very competitive and a post secondary education is essential to get a good job.
The MOE has been very active in reforming the post-secondary education sector in China. They have granted distance learning licenses to 68 of the country’s top colleges and universities, allowing them to offer degrees programs off-campus. Prior to that, all college education was residential. The MOE has also allowed the development of over 600 privately invested post-secondary colleges some of which are allowed to offer accredited degrees and diplomas. For K-12, the MOE launched the “All Schools Connected” project to equip all of China’s primary, middle and high schools with e-learning systems by 2010. The market for online vocational training and certification exam preparation is also developing rapidly.
The Company strives to tailor its education services to address China’s task of educating its rapidly growing post-secondary, vocational training and K-12 education sectors.
Business Strategy
The
Company believes that the combination of its traditional bricks and mortar universities, its proprietary e-learning products and
services, ownership of a nationwide broadband content delivery network and its ability to develop new educational content are
essential to its long-term growth. In our TUG business, we develop our own teaching content for the instruction of the students.
For our ELG business, the faculty members of the partnering universities develop the teaching content and the partnering universities
own such content. We also purchase standard educational materials for our K-12 business from suppliers from which we develop the
content in multimedia format, and then broadcast the content through our network for the use by K-12 schools. We do not publish/distribute
any content on our websites and accordingly we do not need an internet content provider license. For the TUG business, all of
our universities are granted an education license by the Ministry of Education, which allows the universities to teach and provide
educational content to their students. For the ELG business, we distribute the content over our VSAT network. CCLX was granted
by the Ministry of Industry and Information Technology to operate a VSAT network and currently, no other entity in the CEC corporate
structure holds a VSAT license other than CCLX.
The Company seeks to achieve brand recognition in targeted high growth, high margin market segments, such as domestic and international post-secondary education and vocational/career training. It strives to maximize customer loyalty and increase margins by offering additional services not offered by traditional service providers. The Company’s growth strategy is to continue to develop new services via internal development and to complement organic growth by mergers and acquisitions to further expand its educational service offerings.
On April 11, 2008, the Company completed the acquisition of 80% of Hai Lai, which holds 100% of the Foreign Trade and Business College of Chongqing Normal University (“FTBC”). FTBC is an independent, for profit, private university affiliated with Chongqing Normal University. FTBC offers four-year bachelor’s degree and three-year diploma programs in finance, economics, trade, tourism, advertising, IT, music and foreign languages, all of which are fully accredited by the Ministry of Education. The Company subsequently acquired the remaining 20% interest of Hai Lai in September 2009.
On October 5, 2009, the Company completed the acquisition of East Achieve Limited (“East Achieve”), the holding company which beneficially owns 100% of Lijiang College of Guangxi Normal University (“Lijiang or LJC”). LJC is an independent, for profit, private university affiliated with Guangxi Normal University. LJC offers four-year bachelor’s degree programs in tourism, hospitality, language studies, computer engineering, economics, law, music, art and physical education, all of which are fully accredited by the Ministry of Education.
On August 23, 2010 the Company completed the acquisition of Wintown Enterprises Limited (“Wintown”), the holding company which beneficially owns 100% of Hubei Industrial University Business College (“HIUBC”). The total consideration was RMB450 million, of which RMB360 million has been paid and the remaining contingent consideration of RMB90 million, fair valued at RMB78 million, will need to be paid wthin 30 days of August 31, 2011.
The Company completed all the procedures required by the State Administration of Industry and Commerce (SAIC) relating to the above acquisitions. In addition, prior to each acquisition, we consulted with the Ministry of Education to confirm that the annual reviews of the education licenses of the universities will not be affected as a result of the ownership change. Subsequent to such acquisitions, the universities have passed all the annual reviews by the Ministry.
Sales and Marketing
To reach its customers, the Company utilizes a direct sales force, distributors, resellers, internet marketing and joint marketing efforts with strategic allies, seeking to market its products and services efficiently with minimal capital while fostering profitable customer relationships. In addition, our bricks and mortar universities work on an annual basis with the PRC MOE to recruit our new university students.
The Company’s sales and marketing team of professional and supporting personnel, located in Beijing and Shanghai, has responsibility for relationship building, performing customer requirements analysis, preparing product presentations, conducting demonstrations, implementing projects and coordinating after-sales support. To reach new customers, the Company pursues various marketing activities, including direct marketing to potential clients and existing customers and strategic joint marketing activities with key partners and government departments such as the MOE and the Ministry of Labor.
Competitive Strengths
• Proven track record in successful acquisition of bricks and mortar universities
The Company acquired FTBC in April 2008, LJC in October 2009 and HIUBC in August 2010. The three universities collectively serve over 32,000 on-campus students offering fully accredited bachelor’s degree and diploma programs. The Company was the first US publicly listed post-secondary education service company that owned fully accredited universities in China.
• E-learning first mover advantage in the PRC
Based on its general knowledge of the industry, the Company believes it is one of the first distance learning providers using satellite broadband services, and we believe that the Company is the market leader in this segment although there are no independent surveys of this segment. Currently, many broadband operators rely mainly on terrestrial networks that do not have extensive coverage, especially in less-developed areas of rural China. The Company believes its programs provide an attractive alternative for schools that wish to engage only a single company to provide all necessary satellite services, hardware, software and content.
• Highly scalable, recurring revenue business model
The Company’s E-learning business model is capital efficient, profit driven and highly scalable. Its revenue stream from shared student tuition and school subscriptions provides predictability and visibility. The Company pays close attention to market forces and profit trends, adhering to a strict financial plan that precludes unnecessary capacity or technology not required by its customers.
• CEC has an experienced and proven management team
The Company’s executive officers and directors have on average over fifteen years experience in China. They have established business relationships in the PRC; extensive experience in leading public companies in China, Hong Kong, Singapore and the United States; government regulatory know-how; and access to capital and long-term personal relationships in the industry.
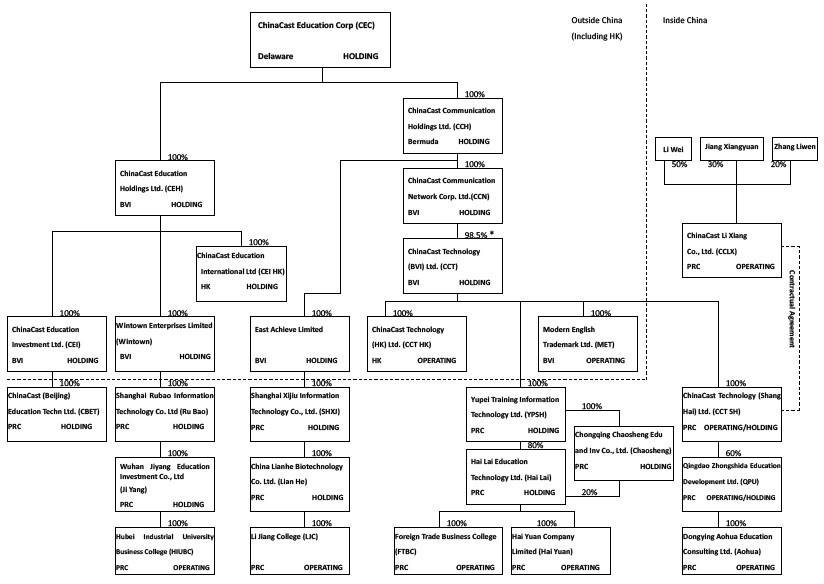
Corporate Structure
The corporate structure of CEC as of December 31, 2010, together with its contractual relationship with CCLX, is as follows.
|
*
|
Glander Assets Limited holds the remaining 1.5% of CCT BVI.
|
Definitions:
|
• CEC
|
ChinaCast Education Corporation
|
| |
|
|
• CCH
|
ChinaCast Communication Holdings Limited
|
| |
|
|
• CEH
|
ChinaCast Education Holdings Limited
|
| |
|
|
• CEI HK
|
ChinaCast Education International Limited
|
| |
|
|
• CEI
|
ChinaCast Education Investment Limited
|
| |
|
|
• CBET
|
ChinaCast (Beijing) Education Technology Limited
|
| |
|
|
• CCN
|
ChinaCast Communication Network Company Ltd.
|
| |
|
|
• CCT BVI
|
ChinaCast Technology (BVI) Limited
|
| |
|
|
• CCT HK
|
ChinaCast Technology (HK) Limited
|
| |
|
|
• CCT Shanghai
|
ChinaCast Technology (Shanghai) Limited
|
| |
|
|
• YPSH
|
Yupei Training Information Technology Co., Ltd.
|
| |
|
|
• MET
|
Modern English Trademark Limited
|
| |
|
|
• Chaosheng
|
Chongqing Chaosheng Education and Investment Co., Ltd.
|
| |
|
|
• Hai Lai
|
Hai Lai Education Technology Limited
|
| |
|
|
• FTBC
|
Foreign Trade and Business College of Chongqing Normal University
|
| |
|
|
• Hai Yuan
|
Hai Yuan Company Limited
|
| |
|
|
• CCLX
|
ChinaCast Li Xiang Co., Ltd.
|
| |
|
|
• East Achieve
|
East Achieve Limited
|
| |
|
|
• Xijiu
|
Shanghai Xijiu Information Technology Co. Limited
|
| |
|
|
• Lian He
|
China Lianhe Biotechnology Co., Ltd.
|
| |
|
|
• LJC
|
Lijiang College of Guangxi Normal University
|
| |
|
|
• Wintown
|
Wintown Enterprises Limited
|
| |
|
|
• Rubao
|
Shanghai Rubao Information Technology Co. Limited
|
| |
|
|
• Jiyang
|
Wuhan Jiyang Education Investment Limited
|
| |
|
|
• HIUBC
|
Hubei Industrial University Business College
|
| |
|
|
• QPU
|
Qingdao Zhongshida Education Development Limited
|
| |
|
|
• Aohua
|
Dongying Aohua Education Consulting Limited
|
CEC’s Holding Company Structure
CEC was incorporated on August 20, 2003 to serve as a vehicle to effect a merger, capital stock exchange, asset acquisition or other similar business combination with a company having its primary operations in the PRC. On December 22, 2006, we completed the voluntary conditional offer made in Singapore by DBS Bank, for and on our behalf, to acquire all of the outstanding ordinary shares of CCH, pursuant to which we acquired 51.22% of the outstanding ordinary shares of CCH. On January 18, 2007, at the end of the offer period, total shares acquired was 80.27% (the “Acquisition”). Since CEC was not an operating company and the shareholders of CCH control the combined company after the Acquisition, the Acquisition was accounted for as a recapitalization in which CCH was the accounting acquirer. The cash consideration paid as part of the offer was accounted for as a capital distribution. For purposes of the preparation of the consolidated financial statements, the remaining 19.73% outstanding ordinary shares of CCH not acquired by CEC were reported as minority interest for the financial year 2005 and 2006.
Subsequent to the Acquisition, as of February 12, 2007, CEC acquired additional shares and increased its holdings to 93.73% of the outstanding ordinary shares of CCH. On April 10, 2007, CEC acquired 20,265,000 additional shares by the issuance of 951,853 CEC common shares and increased its holdings to 98.06% of the outstanding ordinary shares of CCH. On July 11, 2007, CEC acquired additional shares and increased its holdings to 100% of the outstanding ordinary shares of CCH. The following is a discussion of CCH’s business.
CEC’s wholly owned subsidiary, CCH, was incorporated in Bermuda on November 20, 2003 as an investment holding company to acquire the entire share capital of CCN in preparation for listing. CCH was subsequently listed in Singapore on May 14, 2004. CCN was established on April 8, 2003 to acquire the capital of CCT BVI to accommodate certain of its former investors. Before the establishment of CCN, CCT BVI was the entity holding the investment in the satellite businesses through its WFOE, CCT Shanghai. CCT Shanghai does not perform any activities or have any operations outside the scope of these arrangements. However, some of its former investors were not satisfied with the existing corporate governance structure of CCT BVI and were unable to obtain unanimous agreement to revise the Memorandum and Articles of Association ("MAA") of CCT BVI. As a way to accommodate these investors, CCN was established with a new corporate governance structure and a new MAA. Through a series of share swaps, CCN eventually acquired a 98.5% controlling interest of CCT BVI, and the new corporate governance structure and MAA of CCN was eventually adopted. Glander Assets Limited holds the remaining 1.5%.
Prior to its public offering of securities on the Mainboard of the Singapore Exchange, CCH and its subsidiaries, CCT BVI, CCT HK and CCT Shanghai, engaged in a series of share exchanges pursuant to which shareholders of CCT BVI exchanged substantially all of their shares in that entity for CCH ordinary shares. At the same time, CCH engaged in a restructuring of its subsidiaries’ relationship with CCL and CCLX.
In 2010, CEC set up a new fully owned subsidiary CEH as a step towards simplifying the corporate structure of the Group. CEH is one of the intermediate off shore holding company. Through its fully owned subsidiary, CEI, a WFOE, Han Yang has been set up to eventually hold the university investment companies and other future acquisitions.
Contractual
Arrangements with CCLX
To operate in the PRC satellite communication market, a company needs a Very Small Aperture Terminals (VSAT) license. Such license is issued by the Ministry of Industry and Information Technology, and needs to be inspected and renewed annually. Foreign ownership is forbidden for companies holding a VSAT license.
The
Company provided its satellite related services through the CCLX and CCLBJ in the past through various contractual arrangements.
Prior to December 2010, CC LX was owned by Li Wei (10%) and CCL (90%). Then, after our ex-chairman, Mr. Yin Jian Ping
resigned and disposed of his stake in the Company, Mr. Yin, wanted his company, CCL, to focus on its own development.
Accordingly, CCL terminated its arrangements with us and at our direction transferred its legal ownership in CCLX in
December 2010 to the following employees of the Company who then became the legal owners of record of
CCL: 40% to Li Wei, 30% to Jiang Xiang Yuan and 20% to Zhang Li Wen (the “CCLX
Shareholders”). Accordingly, after such transfer by CCL , CCLX was held 50% by Li Wei, 30% by Jiang Xiang Yuan and 20%
by Zhang Li Wen.
After
CCL transferred the ownership of its 90% stake in CCLX to the CCLX Shareholders and terminated various contractual arrangements
with CEC, CEC entered into new contractual arrangements with the CCLX Shareholders and CCLX. Both before and after this transfer,
the Company enjoyed all of the economic benefits of CCLX through the relevant contractual arrangements which enabled us to consolidate
the results of CCLX into the Company’s financial statements. As discussed below, the CCLX Shareholders are parties
to a series of agreements dated December 31, 2010, which are legally enforceable by the Company. There are no specific additional
incentives for the CCLX Shareholders to perform their obligations under these agreements, but all the CCLX Shareholders are also
employees of the Company and consequently have a common interest with the Company in ensuring that these contracts are honored.
The following describes contractual arrangements between CEC and its subsidiaries, CCLX and the CCLX Shareholders.
● Benefits and Obligations under the Agreements that transfer economic benefits to CCT Shanghai
Technical Services Agreement between CCLX and CCT Shanghai
Before CCL transferred the beneficial ownership of its 90% stake in CCLX to the CCLX Shareholders and terminated the various contractual arrangements with CCT Shanghai and CCLX, the Company provided its services and products to end customers in the PRC through CCLX under the terms of a technical services agreement, dated August 11, 2003, between CCT Shanghai, CCL, Li Wei and CCLX, as amended on March 29, 2004 (the “Old Technical Services Agreement”). In addition, prior to such transfer, CCT Shanghai also entered into a Novation Deed to enable CCLX to assume the position of CCL and continue its obligations under another technical services agreement, dated November 15, 2000, among CCT Shanghai and CCL and its stockholders. The Novation Deed was entered into on September 11, 2003 among CCT Shanghai, CCLX, Li Wei, CCL and the shareholders of CCL. Under the Novation Deed, CCT Shanghai undertook to provide to CCLX the technical services described in the Old Technical Service Agreement and CCLX undertook to perform the duties, including the payment of technical service fee to CCT Shanghai, as described in the Old Technical Service Agreement between CCL and CCT Shanghai. CCT Shanghai does not perform any activities or have any operations outside the scope of these arrangements.
On December 31, 2010, CCLX and CCT Shanghai terminated the 2003 Technical Service Agreement and entered into a new technical service agreement for a term of 10 years (the “New Technical Service Agreement”) with terms similar to the old ones. CCT Shanghai is the exclusive services provider to CCLX with complete technical support, business support, financial support and related consulting services during the term of the agreement. CCLX prepares an annual budget for its business which is submitted to CCT Shanghai for approval. As consideration for its services, CCT Shanghai is entitled to change CCLX monthly service fees equal to the total revenue earned by CCLX less operating expenses reasonably incurred in the course of conducting the business. All the technical service fees of CCLX for the past three years have been paid to CCT Shanghai. CCT Shanghai did not remit the fees to CEC and was not obligated to do so. CCT Shanghai has the right to inspect and/or procure its auditor to inspect any records kept by CCLX. During the term of the agreement, unless CCT Shanghai commits gross negligence, or a fraudulent act against CCLX, CCLX may not terminate the agreement prior to its expiration date. CCT Shanghai can terminate the agreement upon 30 days’ prior written notice to CCLX at any time.
Exclusive Option Agreements
On December 31, 2010, CCT Shanghai entered into exclusive option agreements for a term of 10 years with the CCLX Shareholders, pursuant to which the CCLX Shareholders irrevocably granted CCT Shanghai an exclusive right to purchase100% of their equity interests in CCLX , for a consideration of RMB1 or the lowest price allowed by relevant laws and regulations, when it is permissible for a VSAT business to have 100% foreign investment, or CCT Shanghai’s designated party can acquire 100% of the equity interest of CCLX from the CCLX’s Shareholders at any time and from time and time.
● Agreements that provide to CCT Shanghai effective control over CCLX
Power of Attorney in favor of CCT Shanghai
Under the Power of Attorneys, the CCLX Shareholders irrevocably authorize CCT Shanghai to act on behalf of them with respect to all matters concerning their shareholdings in CCLX. The CCLX Shareholders also authorize CCT Shanghai to execute the transfer contracts stipulated in the Exclusive Option Agreement. The power of attorney remains in place so long as the CCLX Shareholders are shareholders of CCLX.
Pledge Agreements in favor of CCT Shanghai
Before CCL transferred the ownership of its 90% stake in CCLX to the CCLX Shareholders and terminated various old contractual arrangements with CCT Shanghai and CCLX, CCL and Li Wei entered into pledge agreements (the “ Old Pledge Agreements”) with CCT Shanghai and CCLX to pledge all their rights and interests associated with their stakes in CCLX, in favour of CCT Shanghai. On December 31, 2010, the Old Pledge Agreements were terminated. On the same date, the CCLX Shareholders , CCLX and CCT Shanghai entered into new pledge agreements (the “ New Pledge Agreements) with terms similar to the old one.
As collateral security for the prompt and complete payment and performance of the obligations of CCLX under the New Technical Agreements, the CCLX Shareholders have pledged to CCT Shanghai a first security interest in all of their right, title and interest, whether now owned or hereafter acquired by the CCLX Shareholders, in the equity interest of CCLX. CCT Shanghai has the right to collect dividends generated by the equity interest under the pledge. In the event CCLX fails to pay the service fee in accordance with the New Technical Service Agreement, CCT Shanghai has the right, but not the obligation, to dispose of the equity interest pledged by the CCLX Shareholders in accordance with the provisions in the agreement.
The pledge remains in place until all payments due under the old Technical Service Agreement have been made by CCLX. Upon the full payment of the consulting and service fees under the old Technical Service Agreement and upon termination of CCLX’s obligations under the New Technical Service Agreement, the old Pledge Agreement shall be terminated.
Acquisition of non-controlling interests of CCLX: Prior to the Termination Agreement entered into above among CCT Shanghai, CCLX and CCL, CCL had a non-controlling interest in CCLX in the amount of RMB19 million for the registered capital in CCLX. When the Termination Agreement was entered into, the Company acquired the non-controlling interest balance of RMB19million held by CCL, the fair value of which was estimated by the Company to be RMB40 million. Instead of paying cash, the Company used RMB40 million of the Non-current advances the Company provided to CCL in prior years to settle the acquisition.
Prior Arrangements with CCL
The Company entered into various contractual agreements with CCL when it was the majority equity holder of CCLX.
CCL Technical service agreements : On November 15, 2000, CCT Shanghai, CCL and the investors of CCL entered into a technical service agreement ("CCL Technical Service Agreement") pursuant to which CCT Shanghai provided CCL with certain technical services and ancillary equipment in connection with CCL's satellite communication business, which was operated by CCLBJ. Prior to January 1, 2010, CCLBJ provided equipment support service to some of the customers of the Company utilizing equipment owned by CCLBJ in exchange for a service fee. After January 1, 2010, all the services provided by CCLBJ was stopped and CCLX provided all the services required by customers since then. So in effect, CCLBJ ceased operation for 12 months as at December 31, 2010. However, CCL’s equity in CCLX was not transferred to the CCLX Shareholders until December 31, 2010.
Although technically a branch office of CCL and not a legal entity, CCLBJ was operated as a stand-alone group of businesses. CCLBJ maintains its own accounting records and bank accounts in its own name that are clearly separated from those of CCL. CCLBJ represents CCL’s Turbo 163 business, DDN Enhancement business and Cablenet business (the “Satellite Business”). The revenues and expenses of the branch office are not commingled with those of CCL. As compensation for the service, CCT Shanghai received a service fee that equaled the difference between total revenue less expenses of CCL's Beijing branch.
The Company provided CCL with interest free cash advances to finance acquisition of the related satellite equipment. CCL had undertaken that when regulation allows, the ownership of CCLX and all the relevant assets attributable to the satellite business operations in the books of CCL and its Beijing branch (collectively "Satellite Business") would be transferred to the Company, the consideration of which would be settled against the advances to CCL in the books of the Company at the sole discretion of the Company. Accordingly, the Company considered the noncurrent advances were of the nature of a deemed investment in the Satellite Business.
Equity pledge agreement : To ensure the delivery of the service pursuant to the CCL Technical Service Agreement, pursuant to the pledge agreement, the investors of CCL pledged all their rights and interests, including voting rights in CCL and, if certain events occurred, the entitlement to dividends and appropriations to CCT Shanghai.
Due to the above agreements, and the fact that CCL Beijing branch is not a legal entity separated from CCL, CCL was determined to be a variable interest entity of ChinaCast. Due to the fact that Company and its related party do not have (1) the power to direct the activities of CCL that most significantly affect CCL's economic performance, (2) the obligation to absorb losses of, or the right to receive benefits from CCL, the Company was not considered to be the primary beneficiary of CCL. Therefore CCL had never been included in the accompanying consolidated financial statements.
The
CCL Technical Service Agreement and Equity Pledge agreement were terminated in 2010. On December 31, 2010, CCTSH, CCLX and
CCL entered into a Service Agreement (the "Service Agreement") under which CCL will assist CCLX to renew the VSAT license for the next ten years. CCL was included as a party to the
Service Agreement to minimize the risk that we would not be able to renew our VSAT license. CCL and Mr. Yin were parties
responsible for the application for the existing VSAT license, and they have abundant experience with maintaining and
renewing the VSAT license along with good relationships with the Ministry of Industry and Information Technology. The VSAT
License is critical to the Company's E-learning and training services. Without the license, the Company is not allowed to
conduct its business through satellite in China. Prior to December 31, 2010, the license was renewed each year
with the assistance from CCL. In consideration of CCL's service in assisting the Company to obtain the renewal of
the license, the Company shall pay an annual service fee to CCL in the amount of RMB 8.1 million during the service term of
the Service Agreement and the RMB60 million remaining balance of the noncurrent advance, after deducting the purchase price
of NCI in CCLX, will be used as a prepayment for this service. However, the annual renewal of VSAT license needs to be
approved by a government agency and the result is not under the control of either CCL or CCLX, and CCLX undertakes to CCL
in the Service Agreement that it will not take back nor recover any amount of the prepayment even though it subsequently
does not require the service of CCL during the entire service term.
Contractual
Arrangements related to FTBC, LJC and HIUBC
FTBC, LJC and HIUBC are independent, private residential universities affiliated with Chongqing Normal University and Guangxi Normal University and Hubei Industrial University respectively. The Company acquired FTBC in April 2008, LJC in October 2009 and HIUBC in August 2010. Our wholly foreign owned subsidiary, Yupei, acquired the holding company (Hai Lai) of FTBC. For LJC and HIUBC the seller re-organized the ownership of the universities to offshore holding companies of wholly foreign owned subsidiaries which became the sole respective shareholder of the holding companies of LJC (Lianhe) and HIUBC (Jiyang) . The WFOE holding FTBC is Yupei Training Information Technology Co., Ltd. The WFOE holding LJC is Shanghai Xijiu Information Technology Co., Ltd. and the WFOE holding HIUBC is Rubao.
This
structure offers us effective control over FTBC, LJC and HIUBC. Another commonly accepted structure in connection
with foreign investment to education is contractual control structure through a VIE, similar to
the structure between CCT Shanghai, CCLX and its shareholders. Compared to the VIE structure, our structure can offer us
more protection and legally allow our subsidiaries to distribute dividends to us. See
Risk Factors titled “The education sector, in which all of our businesses are conducted, and the
telecommunication sector, upon which we are heavily reliant, each are subject to extensive regulation in China, and our
ability to conduct business is highly dependent on our compliance with these regulatory frameworks,” and “Because
our wholly-owned subsidiaries in China are considered foreign-invested, these subsidiaries may be considered ineligible to
acquire the holding companies of FTBC, LJC and HIUBC and to indirectly obtain education licenses and permits in China and if
they are deemed ineligible we may not be able to consolidate the financial results of our brick-and-mortar
schools.” which addesses the risks involved with direct ownership.
Under the affiliation agreements between FTBC, LJC and HIUBC and their respective affiliated university, the affiliated universities are entitled to appoint directors, the aggregate voting rights of which are all under 50%, to the board of FTBC, LJC and HIUBC.Also, in the case of FTBC, the affiliated university is also entitled to supervise the following activities of FTBC:
|
|
·
|
Establishment of any major or department;
|
|
|
·
|
Daily education and administrative activities;
|
|
|
·
|
Examination and verification of qualified staffs responsible for administrative work and political work;
|
|
|
·
|
College development direction and various conditions and facilities required for running the college;
|
|
|
·
|
Administration of living service (Hou Qin), i.e., living related services, including dormitory, canteen, water supply, heating system; and
|
|
|
·
|
Student’s education administration, i.e, the administration on the student’s ideological and political education, the student’s psychological education and the student’s scholarship and subsidy.
|
Legal Advice on Group Structure
At the time of CCH listing on the Singapore Stock Exchange in 2004 it obtained legal advice that its business arrangements with CCL and CCLX, including the pledge agreements described in the previous section as well as CEC’s group structure, are in compliance with applicable PRC laws and regulations. The VIE structure of the group has been simplified since that time.
Research and Development
As most of CEC’s satellite technology is procured from various technology vendors, CEC does not conduct any research and development on the satellite technology used in its business.
Trademarks
CEC has no outstanding trademark applications.
Government Regulations
CEC’s
business operations in the PRC and Hong Kong are not subject to any special legislation or regulatory controls other than those
generally applicable to companies and businesses operating in the PRC. CEC has obtained all the necessary licenses and permits
for its business operations in the PRC and Hong Kong, unless disclosed otherwise in this 10-K.
Pursuant to Rule 6 of the Independent College Establishment and Administrative Measures, the Ministry of Education and its local agencies (collectively, “MOE”) in Chongqing, Guangxi and Hubei are in charge of the following matters of FTBC, Lijiang College and HIUBC:
|
|
·
|
Administration of Education Permit, i.e., the issuance, updating and cancellation of the permit;
|
|
|
·
|
Examination of Recordation of Recruiting Prospectus and Recruiting Advertisement to determine if the recruiting prospectus and advertisements are in compliance with applicable rules;
|
|
|
·
|
Publication of relevant information of college (i.e., basic information including the name of the college, campus, departments and enrolled students;
|
|
|
·
|
Annual inspection of college;
|
|
|
·
|
Reward to college, i.e., reward certificates or bonuses to recognize a college’s research and development contribution to a specific area;
|
|
|
·
|
Investigation and Penalty of college’s illegal activities, i.e., if a college commits any inappropriate actions, MOE can investigate such activities and penalize the college if such activities are indeed in violation of laws and regulations; and
|
|
|
·
|
Other duties provided in other laws and regulations, i.e., the MOE can also exercise such powers and rights or perform such duties to supervise and administer other laws and regulations affecting the supervision and administration of independent colleges.
|
CEC provides technical services to CCLX and relies on CCLX to provide the satellite network infrastructure for its services. CCLX is licensed under PRC laws to provide value-added satellite broadband services in the PRC.
Pursuant to the “Catalogue for the Guidance of Foreign Investment Industries” effective on December 1, 2007 (Appendix II “Notes for Catalogue of Restricted Industries” 5.7), value-added services: foreign investments are permitted with the proportion of foreign investment not exceeding 50%.
Article 6 of the “Provisions on Administration of Foreign-Invested Telecommunications Enterprises” prescribed that the proportion of foreign investment in a foreign invested telecommunications enterprise providing value-added telecommunications services (including radio paging in basic telecommunications services) shall not exceed 50% in the end. The proportion of the investment made by Chinese and foreign investors to a foreign-invested telecommunications enterprise in different phases shall be determined by the competent information industry department of the State Council in accordance with the relevant provisions. Currently CCLX is a domestic limited liability company that runs the value-added telecommunication business. Subject to the approval of the relevant PRC authorities, foreign capital is allowed to own no more than 50% of the total equity interests of CCLX under current PRC regulations.
For a description of the material risks related to the impact of government regulation, See “Risk Factors.”
Competition
In its business segments, CEC competes with state-owned and private enterprises that provide IT/Telecom services as well as educational services. These include large, well-funded state owned telecom companies such as China Telecom, China Netcom, China Unicom, China Railcom, China Satcom, China Orient, Guangdong Satellite Telecom and China Educational TV, as well as private educational service companies such as ChinaEdu, Beida Online, Ambow, China Education Alliance, and China-Training.com. Not all of these companies compete directly in all e-learning and educational content sectors the Company services and may offer services that are comparable or superior to CEC’s.
Seasonality
Like many education services companies, a significant amount of the Company’s sales occur in the second and fourth quarters, coinciding with enrollment periods of educational institutions. In addition, large enterprise and government customers usually allocate their capital expenditure budgets at the beginning of their fiscal year, which often coincides with the calendar year. The typical sales cycle is six to 12 months, which often results in the customer expenditure for hardware occurring towards the end of the year. Customers often seek to expend the budgeted funds prior to the end of the year and the next budget cycle. As a result, interim results are not indicative of the results to be expected for the full year.
Employees
As of March 1, 2010, CEC had 2,300 employees of which 1,600 are full-time employees. We believe CEC’s relationship with its employees to be good.
Available Information
This Annual Report on Form 10-K for the fiscal year ended December 31, 2010 is available on our website at www.chinacasteducation.com. The Company’s Annual Report on Form 10-K for the fiscal year ended December 31, 2010, excluding exhibits, and the Company’s complete audited financial statements for the fiscal year ended December 31, 2010, will be mailed without charge to any stockholder, upon written request to Secretary of the Company, ChinaCast Education Corporation, Suite 3316, 33/F, One IFC, 1 Harbour View Street, Central, Hong Kong.
ITEM 1A. RISK FACTORS
In addition to the other information in this Form 10-K, readers should carefully consider the following important factors. These factors, among others, in some cases have affected, and in the future could affect, our financial condition and results of operations and could cause our future results to differ materially from those expressed or implied in any forward-looking statements that appear in this on Form 10-K or that we have made or will make elsewhere.
Risks Relating to our Business
Techniques Employed by Manipulative Short Sellers in Chinese Small Cap Stocks May Drive Down the Market Price of Our Common Stock
Short selling is the practice of selling securities that the seller does not own but rather has, supposedly, borrowed from a third party with the intention of buying identical securities back at a later date to return to the lender. The short seller hopes to profit from a decline in the value of the securities between the sale of the borrowed securities and the purchase of the replacement shares, as the short seller expects to pay less in that purchase than it received in the sale. As it is therefore in the short seller’s best interests for the price of the stock to decline, many short sellers (sometime known as “disclosed shorts”) publish, or arrange for the publication of, negative opinions regarding the relevant issuer and its business prospects in order to create negative market momentum and generate profits for themselves after selling a stock short. While traditionally these disclosed shorts were limited in their ability to access mainstream business media or to otherwise create negative market rumors, the rise of the Internet and technological advancements regarding document creation, videotaping and publication by weblog (“blogging”) have allowed many disclosed shorts to publicly attack a company’s credibility, strategy and veracity by means of so-called research reports that mimic the type of investment analysis performed by large Wall Street firm and independent research analysts. These short attacks have, in the past, led to selling of shares in the market, on occasion in large scale and broad base. Issuers with business operations based in China and who have limited trading volumes and are susceptible to higher volatility levels than U.S. domestic large-cap stocks, can be particularly vulnerable to such short attacks.
These short seller publications are not regulated by any governmental, self-regulatory organization or other official authority in the U.S., are not subject to the certification requirements imposed by the Securities and Exchange Commission in Regulation AC (Regulation Analyst Certification) and, accordingly, the opinions they express may be based on distortions of actual facts or, in some cases, fabrications of facts. In light of the limited risks involved in publishing such information, and the enormous profit that can be made from running just one successful short attack, unless the short sellers become subject to significant penalties, it is more likely than not that disclosed shorts will continue to issue such reports.
While we intend to strongly defend our public filings against any such short seller attacks, oftentimes we are constrained, either by principles of freedom of speech, applicable state law (often called “Anti-SLAPP statutes”), or issues of commercial confidentiality, in the manner in which we can proceed against the relevant short seller. You should be aware that in light of the relative freedom to operate that such persons enjoy – oftentimes blogging from outside the U.S. with little or no assets or identity requirements – should we be targeted for such an attack, our stock will likely suffer from a temporary, or possibly long term, decline in market price should the rumors created not be dismissed by market participants.
We have had a fairly consistent short interest of approximately 2.4 million shares for the past five weeks representing approximately 5% of our public float and we have been singled out in articles and blogs as one with a high short interest. Accordingly, the price and trading volume of our stock is vulnerable to extreme fluctuations. On February 16, 2011, February 24, 2011 and March 7, 2011 a short seller published reports with inaccurate facts and misleading allegations against the Company which continues to be disseminated through chatter on the internet. The trading volume of the Company’s stock was approximately 2 million and 1.7 million on February 16 and March 7, 2011, respectively, significantly higher than to its average daily trading volume prior to the issuance of the first report. In particular, the short seller attack focused on the circumstances surrounding the acquisition by the Company of two universities, i.e., LJC and HIUBC.The short seller questioned the location of the offices of the respective WOFE holding company of each university; the purchase price paid in connection with the acquisitions; the role certain persons who had in interest in the companies which controlled the universities prior to the acquisition; and the restructuring of the university holding structure in connection with the acquisition. The Company responded in detail to the short seller attack in letters to its shareholders and press releases included on Form 8-K filed on February 16, 17 and 22, 2011.
There are predictions that 2011 will bring more short seller attacks against Chinese companies. Although we will continue to educate investors that the allegations made in the reports issued on the Company were inaccurate and misleading, the price of our stock remains vulnerable to the continuing attacks by this and any other short seller.
We
do not have land use rights for parcels of land occupied by HIUBC and may not be able to obtain the building ownership certificates
to the buildings on the land, may be subject to fines and accordingly may need to find alternative locations for our schools.
We
do not have land use rights for parcels of land occupied by HIUBC. We may not be able to obtain the building ownership certificates
to the buildings on the land because procurement of land use right is a condition precedent to obtain building ownership certificates
to the buildings on the underlying land. The building ownership certificates confirm legal ownership of the buildings. Until we
obtain the land use rights and building ownership certificates, we might not be able to sell the land and buildings or we might
be subject to fines and penalties. Such liability might range from RMB 30,000 to RMB 300,000. If this occurs, it may disrupt our
local business operation and may adversely affect our financial condition and results of operations. Alternatively,
if we fail to obtain the relevant land use rights and building certificates we may be required to find alternative locations for
our schools.
The education sector, in which all of our businesses are conducted, and the telecommunication sector, upon which we are heavily reliant, each are subject to extensive regulation in China, and our ability to conduct business is highly dependent on our compliance with these regulatory frameworks.
The Chinese government regulates all aspects of the education sector, including licensing of parties to perform various services, pricing of tuition and other fees, curriculum content, standards for the operations of schools and learning centers associated with online degree programs and foreign participation. The Chinese laws and regulations applicable to the education and telecommunication sectors are in some aspects vague and uncertain, and often lack detailed implementing regulations. These laws and regulations also are subject to change, and new laws and regulations may be adopted, some of which may have retroactive application or have a negative effect on our business. Moreover, there is considerable ongoing scrutiny of the education sector and its participants.
We must comply with China’s extensive regulations on private and foreign participation in the education and telecommunication sectors, and compliance with such restrictions has caused us to adopt complex structural arrangements with our Chinese subsidiaries and Chinese affiliated entities. If the relevant Chinese authorities decide that our structural arrangements do not comply with these restrictions, we would be precluded from conducting some or all of our current business and our financial condition, results of operations and business strategy may be materially and adversely affected.
Because our wholly-owned subsidiaries in China are considered foreign-invested, these subsidiaries may be considered ineligible to acquire the holding companies of FTBC, LJC and HIUBC and to indirectly obtain education licenses and permits in China and if they are deemed ineligible we may not be able to consolidate the financial results of our brick-and-mortar schools.
There are substantial uncertainties regarding the interpretation and application of Chinese laws and regulations, particularly as they relate to the education and telecommunications sectors. We cannot assure you that we will not be found to be in violation of any current or future Chinese laws and regulations. PRC laws and regulations currently require any foreign entity that invests in the education business in China to be an educational institution with relevant experience in providing educational services outside of China. Our Delaware holding company and our subsidiaries out of China are not educational institutions and do not provide educational services. We have acquired the holding companies of FTBC, LJC and HIUBC through our wholly owned subsidiaries in China. The WFOE holding FTBC is Yupei. The WFOE holding LJC is Xijiu. The WFOE holding HIUBC is Rubao. PRC law does not expressly prohibit a wholly foreign owned subsidiary from acquiring the holding companies of FTBC and LJC. To date, the applicable regulations on the foreign investment in education are the Regulations on Sino-Foreign Cooperative Schools, and the implementing regulations thereunder, which only provide for the ability of foreign education institutions to set up sino-foreign cooperative schools in China. Neither CCH nor its various offshore entities are qualified foreign education institutions, and accordingly, it is impractical to restructure FTBC and LJC into sino-foreign cooperative schools. Furthermore, in response to our inquiries on a no name basis with the Ministry of Education, the ability of a wholly foreign owned subsidiary to acquire a holding company of a college is not settled. We therefore have disclosed that our wholly foreign owned subsidiaries may be considered ineligible to acquire the holding companies of FTBC and LJC.
Our
wholly owned subsidiaries in China, which are considered foreign-invested, may be considered ineligible to acquire the holding
companies of FTBC, LJC and HIUBC to indirectly obtain education licenses and permits in China. Moreover, if a Delaware holding
company were to become an educational institution in the future, there is no assurance that the PRC Ministry of Education or any
other regulator in China would retrospectively approve of an ownership of FTBC, LJC or HIUBC. If we or any of our Chinese subsidiaries
or Chinese affiliated entities are found to be or to have been in violation of Chinese laws or regulations requiring foreign ownership
or participation in the education sector to be by an established foreign educational institution or limiting foreign ownership
or participation in the education or telecommunication sectors, the relevant regulatory authorities have broad discretion in dealing
with such violation, including but not limited to:
|
|
·
|
levying fines and confiscating illegal income;
|
|
|
·
|
restricting or prohibiting our use of the proceeds to finance our business and operations in China;
|
|
|
·
|
requiring us to restructure the ownership structure or operations of our Chinese subsidiaries or Chinese affiliated entities;
|
|
|
·
|
requiring us to discontinue all or a portion of our business; and/or
|
|
|
·
|
revoking our business licenses.
|
Any of these or similar actions could cause significant disruption to our business operations or render us unable to conduct all or a substantial portion of our business operations, and may materially and adversely affect our business, financial condition and results of operations. For the year ended December 31, 2010, revenue attributable to Yupei and its subsidiaries accounted for 27.2% of the Group’s revenue. For the year ended December 31, 2010, revenue attributable to Xijiu and its subsidiaries accounted for 23.7% of the Group’s revenue. For the year ended December 31, 2010, the revenue attributable to Rubao and its subsidiaries accounted for 8.3% of the Group’s revenue.
If
the PRC government finds that the contractual agreements that establish the structure for operating our VSAT business in China
do not comply with PRC governmental restrictions on foreign
investment, or if these regulations or the interpretation of existing regulations
change in the future, we could be subject to severe penalties or be forced to relinquish
our interests in such operations.
Current PRC laws and regulations place certain
restrictions on foreign investments in VSAT business. Specifically, foreign ownership in an value-added telecommunication service
provider, which include VSAT business, may not exceed 50%. Therefore, we conduct our VAST
business through contractual control arrangement with our VIE
entity in the PRC, CCLX, and its shareholders. Our contractual arrangement with CCLX
and its shareholders enables us to exercise effective control over this entity and hence treat it as our consolidated affiliated
entity and consolidate its results. For a detailed discussion of these contractual arrangements, see “Corporate Structure.”
We cannot
assure you, however, that we will be able to enforce these contracts. Although we believe we are in compliance with
current PRC regulations, we cannot assure you that the PRC government would agree that these contractual arrangements comply with
PRC licensing, registration or other regulatory requirements, with existing policies or with requirements or policies that may
be adopted in the future. PRC laws and regulations governing the validity of these contractual arrangements are uncertain and
the relevant government authorities have broad discretion in interpreting these laws and regulations. If the PRC government determines
that we do not comply with applicable laws and regulations, it could adopt the following measures to deal with such non-compliance:
· impose fines or other monetary penalties on CCLX or CCT Shanghai;
· revoke the business and operating licenses of CCLX and CCT Shanghai;
· require CCLX and CCT Shanghai to discontinue or restrict their operations;
· impose conditions or requirements with which we, CCLX or CCT Shanghai may not be able
to comply;
· require us, CCLX and CCT Shanghai to restructure our operating structure and operations;
or
The
imposition of any of these penalties would result in a material and adverse effect on our ability to conduct our business.
We
rely on contractual arrangements with our affiliated consolidated entity in China and its shareholders, for our VSAT business
operation, which may not be as effective in providing operational control or enabling us to derive economic benefits as through
ownership of controlling equity interest.
We rely on and
expect to continue to rely on contractual control arrangement with CCLX and its respective shareholders to operate our VSAT business.
These contractual arrangements may not be as effective in providing us with control over CCLX as ownership of controlling
equity interests would be in providing us with control over, or enabling us to derive economic benefits from the operations of,
CCLX. If we had direct ownership of CCLX, we would be able to exercise our rights as a shareholder to (i) effect changes in its
board of directors, which in turn could effect changes, subject to any applicable fiduciary obligations, at the management level,
and (ii) derive economic benefits from the operations of CCLX by causing it to declare and pay dividends. However, under
the current contractual arrangements, as a legal matter, if CCLX or any of its shareholders fails to perform its or his respective
obligations under these contractual arrangements, we may have to incur substantial costs and resources to enforce such arrangements,
and rely on legal remedies available under PRC laws, including seeking specific performance or injunctive relief, and claiming
damages, which we cannot assure you will be effective. For example, if shareholders of CCLX were to refuse to transfer their equity
interests in CCLX to us or our designated persons when we exercise the purchase option pursuant to these contractual arrangements,
we may have to take a legal action to compel them to fulfill their contractual obligations.
If (i) the applicable PRC authorities invalidate these contractual arrangements for violation of PRC laws,
rules and regulations, (ii) CCLX or its shareholders terminate the contractual
arrangements or (iii) CCLX or its shareholders fail to perform their obligations under these contractual arrangements, our VSAT
business operation in China would be materially and adversely affected.
The tuition charged by CCLX for certain programs, and the post-secondary and diploma programs that we provide curriculum programs to are all subject to price controls administered by the Chinese government, and our revenue is highly dependent on the level of these tuition charges.
Our revenue from e-Learning services comes primarily from service fees that are paid by customers or students and calculated as a percentage of the tuition revenue of CCLX. We provide services to these entities and the tuition charges for these programs are subject to price controls administered by various price control offices under China’s National Development and Reform Commission, or NDRC. Similarly, our revenue from the curriculum programs that we offer to post-secondary and diploma programs is also directly dependent on the tuition revenue of those schools, and those tuition charges are subject to administrative price controls. In light of the substantial increase in tuitions and other education-related fees in China in recent years, China’s price control authorities may impose stricter price control on tuition charges in the future. If the tuition charges upon which our revenue depends, particularly the tuition charges for CCLX, were to be decreased or if they were not to increase in line with increases in our costs because of the actions of China’s administrative price controls, our revenue and profitability would be adversely affected.
We have a relatively short operating history and are subject to the risks of a new enterprise, any one of which could limit growth, content and services, or market development.
Our short operating history makes it difficult to predict how our businesses will develop. In addition, while we have historically provided distance learning services, we have only recently started our post-secondary education business. Accordingly, we face all of the risks and uncertainties encountered by early-stage companies, such as:
|
|
•
|
uncertain growth in the market for, and uncertain market acceptance of, products, services and technologies;
|
|
|
•
|
the evolving nature of education and e-Learning services and content; and
|
|
|
•
|
competition, technological change or evolving customer preferences that could harm sales of services, content or solutions.
|
If we and CCLX are not able to meet the challenges of building businesses and managing growth, the likely result will be slowed growth, lower margins, additional operational costs and lower income.
We may not be able to successfully execute future acquisitions or efficiently manage the businesses we have acquired to date or may acquire in the future.
Our recent acquisitions and any future acquisitions expose us to potential risks, including risks associated with the diversion of resources from our existing businesses and the inability to generate sufficient revenue to offset the costs and expenses of acquisitions. In addition, the revenue and cost synergies that we expect to achieve from our acquisitions may not materialize. Any of these events could have an adverse effect on our business and operating results. We expect to continue to expand, in part, by acquiring complementary businesses. The success of our past acquisitions and any future acquisitions will depend upon several factors, including:
|
|
•
|
our ability to identify and acquire businesses on a cost-effective basis;
|
|
|
•
|
our ability to integrate acquired personnel, operations, products and technologies into our organization effectively;
|
|
|
•
|
our ability to retain and motivate key personnel and to retain the students of the acquired businesses;
|
|
|
•
|
unanticipated problems or legal liabilities of the acquired businesses; and
|
|
|
•
|
tax or accounting issues relating to the acquired businesses.
|
If we are presented with appropriate opportunities, we may acquire additional complementary companies. The integration of acquired companies diverts a great deal of management attention and dedicated staff efforts from other areas of our business. A successful integration process is important to realizing the benefits of an acquisition. If we encounter difficulty integrating our recent and future acquisitions, our business may be adversely affected. The acquisitions may not result in the expected growth or development, which may have an adverse effect on our business. We plan to continue to make strategic acquisitions, and identifying acquisition opportunities could demand substantial management time and resources. Negotiating and financing the potential acquisitions could involve significant cost and uncertainties. If we fail to continue to execute advantageous acquisitions in the future, our overall growth strategy could be impaired, and our operating results could be adversely affected. If we are unable to effectively execute our acquisition strategy or integrate any acquired business, our business, financial condition and results of operations may be materially and adversely affected. In addition, if we use our equity securities as consideration for acquisitions, the value of your common stock may be diluted.
Failure to effectively and efficiently manage the expansion of our school network may materially and adversely affect our ability to capitalize on new business opportunities.
We plan to continue to expand our operations in different geographic locations in China. This expansion has resulted, and will continue to result, in substantial demands on our management, faculty, operational, technological and other resources. Our planned expansion will also place significant demands on us to maintain the consistency of our teaching quality and our culture to ensure that our brand does not suffer as a result of any decreases, whether actual or perceived, in our teaching quality. To manage and support our growth, we must improve our existing operational, administrative and technological systems and our financial and management controls, and recruit, train and retain additional qualified teachers and management personnel as well as other administrative and sales and marketing personnel, particularly as we expand into new markets. We cannot assure you that we will be able to effectively and efficiently manage the growth of our operations, recruit and retain qualified teachers and management personnel and integrate new schools and learning centers into our operations. Any failure to effectively and efficiently manage our expansion may materially and adversely affect our ability to capitalize on new business opportunities, which in turn may have a material adverse impact on our financial condition and results of operations.
If we are unable to achieve or maintain economies of scale with respect to our various lines of business, our results of operations from these businesses may be materially and adversely affected.
Each of our lines of business involves a degree of upfront investment in the development of programs or the acquisition of contract rights to provide services to programs, and our revenue and profitability depend on the number of students in these programs. CCLX to which we provide support and services, and from which we derive a significant portion of our revenue and profits, requires considerable investments of time and resources to develop. In many cases, CCLX also requires that we make substantial investments in collaborative alliances. In the event we need to make an investment in our collaborative alliances, we can use the RMB generated by our operations in the PRC to make an equity investment, or we can choose to purchase certain assets of our collaborative alliances to complete an investment, in order to minimize the effect of SAFE restrictions. The profitability of these programs depends on the ability of the programs to attract students. If the programs or schools are unable to recruit enough students to offset the development and operating costs, our results of operations will be adversely affected.
Because we face significant competition in several of our lines of business, we could lose market share and may need to respond by lowering our prices, which could materially and adversely affect our results of operations.
The private education sector in China is rapidly evolving, highly fragmented and competitive, and we expect competition in this sector to persist and intensify. We face competition in each major program we offer and each geographic market in which we operate. Our student enrollments may decrease due to intense competition. While we are trying to enter into agreements with additional post-secondary and diploma programs with respect to their degree programs, we face competition from other service providers and may not succeed in our efforts.
There are also many new entrants seeking to participate in the education sector in China, including educational institutions from overseas that are attracted by the education market in China. Although restrictive regulation of the education sector in China may have limited our competition in the past, any deregulation of this industry, or easing of restrictions on foreign participants, could increase the competition we face in one or more lines of business.
We may not compete successfully with large, well-funded state-owned and private enterprises in our e-Learning industry, which could result in reduced revenue.
Competition in providing education/training and enterprise data networking service is becoming more intense in the PRC. Large, well-funded state-owned enterprises, such as China Telecom, China Netcom, China Unicom, China Railcom, China Sat, China Orient, Guangdong Satellite Telecom and China Educational TV, as well as private enterprises like chinaedu.net, Beida Online, Ambow, and Tengtu, may offer services that are comparable or superior to ours. As there are no independent market surveys of our business segments, we are unable to ascertain our market share accurately. Failure to compete successfully with these state-owned enterprises will adversely affect our business and operating results.
If we fail to keep pace with rapid technological changes, especially in the satellite and distance learning and education and post-secondary education industries, our competitive position will suffer.
Our market and the enabling technologies (including satellite and distance learning technology) used in our education/training business are characterized by rapid technological change. As our services are primarily based on satellite broadband infrastructure, we rely on CCLX. As such, CEC also relies on CCLX to keep pace with technological changes. Prior to our acquisition of CCH, CCH’s stockholders provided it the funding it required to expand and to provide CCLX with the financial support to acquire required technology. Failure to respond to technological advances could make our business less efficient, or cause our services to be of a lesser quality than our competitors. These advances could also allow competitors to provide higher quality services at lower costs than we can provide. Thus, if we are unable to adopt or incorporate technological advances, our services will become uncompetitive.
Our ability to attract and retain customers and students is heavily dependent on our reputation, which in turn relies on our maintaining a high level of service quality.
We need to continue to provide high quality services to our existing customers and students to maintain and enhance our reputation, and we also need to attract and retain customers and students for our various lines of business. All of our business lines are highly dependent on existing and potential students perceiving our programs as high quality and worth the investment of time and money that they require of students. If any of the programs we operate or support experience service quality problems, our reputation could be harmed and our results of operations and prospects could be materially and adversely affected.
We depend on our dedicated and capable faculty, and if we are not able to continue to hire, train and retain qualified teachers, we may not be able to maintain consistent teaching quality throughout our school network and our brand, business and operating results may be materially and adversely affected.
Our teachers are critical to maintaining the quality of our programs, services and products and maintaining our brand and reputation, as they interact with our students on a daily basis. We must continue to attract qualified teachers who have a strong command of the subject areas to be taught and meet our qualification. We also seek to hire teachers who are capable of delivering innovative and inspirational instruction. There are a limited number of teachers in China with the necessary experience to teach our courses and we must provide competitive compensation packages to attract and retain qualified teachers. In addition, criteria such as commitment and dedication are difficult to ascertain during the recruitment process, in particular as we continue to expand and add teachers at a faster pace to meet rising student enrollments. We must also provide continuous training to our teachers so that they can stay abreast of changes in student demands, admissions and assessment tests, admissions standards and other key trends necessary to effectively teach their respective courses. We may not be able to hire, train and retain enough qualified teachers to keep pace with our anticipated growth while maintaining consistent teaching quality across many different schools, learning centers and programs in different geographic locations. Shortages of qualified teachers or decreases in the quality of our instruction, whether actual or perceived in one or more of our markets, may have a material and adverse effect on our business.
We may not succeed in attracting additional customers or students and our growth prospects could suffer.
Although our strategy is to increase the number of customers and students using our services, we may not be able to attract additional customers or students. Developing and entering into a relationship with a customer requires considerable effort on our part, and we may spend considerable time and still may not be successful in developing a new customer. Our ability to expand our services to additional customers and students is dependent on our ability to identify potential partners who can provide course offerings that will be attractive to the target market and to develop a mutually acceptable arrangement with the university for the development of a program. Some of the universities offering online degree programs that do not utilize our services have developed their own technology platforms, and others have entered into service agreements with other service providers. Some of the universities we would like to partner with may not have goals and objectives that are compatible with ours, may be subject to long-term contracts with other service providers, or may have cumbersome decision-making procedures that may delay or prohibit our entering into a service relationship with them. In addition, some of these universities are also being pursued by our competitors. As a result, we cannot predict whether we will be successful in attracting additional universities to which we can provide services. If we are unsuccessful in establishing new service relationships, our strategic growth objectives may not be achieved, thereby adversely impacting our prospects and results of operations.
Our business may be harmed if CCLX upon which we rely fail to perform their obligations.
We provide services over broadband satellite. Pursuant to the technical services agreement between them, CEC provides technical services to CCLX, which is licensed to provide value-added satellite broadband services in the PRC. CEC provides its technical services to customers or students of CCLX, whom it considers to be its own customers or students. CEC also engages CCLX to provide the required satellite broadband service when a customer in China engages CEC directly.
CEC
does not own directly or indirectly, CCLX. Although the technical services agreement and the pledge agreements executed by the CCLX
Shareholders do not grant CCT Shanghai any express management control over the CCLX, the CCLX Shareholders have executed powers
of attorney in favour of CCT Shanghai to exercise all the shareholder rights on behalf of them. In effect, we have actual control
over CCLX. For example: our COO has been the general manager of CCLX since their structure was in place, and we also have veto
right to approve the CCLX budget. These safeguards may not be enforceable or effective due to lack of conducting share pledge
registration with competent governmental authorities or some other reasons. We have no other legal control over CCLX. We will
be able to register the pledge agreements because the PRC administration for industry and commerce has recently established the
official process for registering share pledge arrangements. Previously, there was no implementing regulation governing the registration
of share pledges, so the PRC administration for industry and commerce was reluctant to accept the registration of pledge arrangements.
We only need to register the pledge agreement with the Fengxian Administration for Industry and Commerce to validate the pledge.
As such, we are dependent on the due performance by CCLX of their obligations, and if CCLX fails to perform its obligations under or terminate the technical services agreement between them, we will be unable to provide our services.
We may not be able to make significant changes to the courses offered by the universities without the support of the affiliated universities.
While we have effective control over FTBC, LJC and HIUBC, pursuant to the affiliation agreements between FTBC, LJC and HIUBC and their respective affiliated university, the affiliated universities are entitled to appoint directors with aggregate voting rights of under 50%, to the board of FTBC, LJC and HIUBC. The respective affiliated universities have significant influence related to establishment of any major or department, college development directions and daily education and administrative activities. Accordingly, for example, ChinaCast is unable to make significant changes to the courses offered by the universities without the support of the affiliated universities.
Our distance learning business will be materially and adversely affected If CCLX fails to renew its VSAT license.
With
its VSAT license, CCLX is licensed under PRC laws to provide value-added satellite broadband services in the PRC. CEC
provides technical services to CCLX and relies on CCLX to provide the satellite network infrastructure for the distance
learning services. The VSAT license has to be renewed annually. If CCLX fails or is unable to renew the VSAT license,
our distance learning service, which relies on the satellite operation, would be materially and adversely affected. If CCLX
does not comply with the restrictions and conditions imposed by PRC authorities to maintain the VSAT licenses, the VSAT
license could be suspended or revoked or the renewal of the VSAT license could be rejected or delayed.
We have entered into a license renewal service agreement with CCL, under which CCL will assist CCLX to renew its VSAT license for a service tem of 10 years until December 31, 2020. If CCL does not perform or is unable to successfully assist CCLX to renew its VSAT license, our distance learning business would be materially and adversely affected.
We may be unable to enforce the CCT Shanghai pledge agreements with CCLX to obtain 100% of the equity interest of CCLX.
Although we have been advised by counsel that the pledge agreement between CCT Shanghai and CCLX are valid under PRC law, we cannot acquire the pledged equity interest directly if we choose to enforce the pledge agreement, because PRC Security Law prohibits direct transfer of pledged equity interest to a pledgor when the pledgor chooses to enforce the pledge, and requires that the disposal of pledged security interest must be accomplished by auction or public tender procedures so that we would have to prevail at such auction although any losses incurred by CCT Shanghai will get compensated from the proceeds of enforcement of pledged equity interest prior to those unsecured debts. Moreover, even if we prevail in such auction or public tender procedures, we still are not allowed to hold 100% of the equity interest of CCLX because Chinese law currently prohibits foreign investors from owning greater than 50% of the equity interests in companies engaged in the VSAT business in the PRC. Therefore, unless the equity interest restriction is amended or repealed, and subject to the approval of the relevant government authorities, CEC will only be entitled to take possession and ownership of up to a 50% interest in CCLX through CCT Shanghai in accordance with current applicable PRC law and regulations.
Notwithstanding
the above, the fundamental purpose of the pledge agreement is to fortify any breach of the contractual agreements by CCLX and
its shareholders, and to compensate any losses incurred by CCT Shanghai that are caused by such breach. CCT Shanghai has entered
into exclusive option agreements with CCLX and its shareholders, pursuant to which CCT Shanghai can acquire 100% of the equity
interest of CCLX from the CCLX’s shareholders when it is permissible for VSAT business to have 100% foreign investment,
or CCT Shanghai’s designated party can acquire 100% of the equity interest of CCLX from the CCLX’s shareholders at
any time and from time and time.
If we and CCLX do not manage growth successfully, our growth and chances for continued profitability may slow or stop.
We and CCLX have expanded operations rapidly during the last several years, and we plan to continue to expand with additional solutions tailored to meet the different needs of end customers and students in specific market segments. This expansion has created significant demands on administrative, operational and financial personnel and other resources, particularly the need for working capital. Additional expansion in existing or new markets and new lines of business could strain these resources and increase the need for capital, which may result in cash flow shortages. We or CCLX’s personnel, systems, procedures, and controls may not be adequate to support further expansion.
Our business is subject to seasonal fluctuations, which may cause our operating results to fluctuate from quarter to quarter. This may result in volatility and adversely affect the price of our common stock.
We have experienced, and expect to continue to experience, seasonal fluctuations in our revenue and results of operations, primarily due to seasonal changes in the number of students who are enrolled in, or served by, our businesses. Historically, our largest revenue student enrollments occur in the fall, and we generally recognize revenue over the twelve-month period following these enrollments. As a result, our revenue in the third quarter and fourth quarter of each year, representing the fall semester, have been higher than the other two quarters, which represent the spring semester. Our expenses and costs, however, do not necessarily correspond with changes in our revenue or the number of students who are enrolled in, or served by, our businesses. We expect quarterly fluctuations in our revenue and results of operations to continue. These fluctuations could result in volatility and adversely affect the price of our common stock. As our revenue grows, these seasonal fluctuations may become more pronounced.
Unexpected network interruptions caused by system failures, natural disasters, or unauthorized tamperings with systems could disrupt our operations.
The continual accessibility of our web sites and the performance and reliability of CCLX’s satellite network infrastructure are critical to our reputation and our ability to attract and retain users, customers, students and merchants. Any system failure or performance inadequacy that causes interruptions in the availability of our services, or increases response time, could reduce our appeal to users, customers and students. Factors that could significantly disrupt our operations include:
|
|
•
|
system failures and outages caused by fire, floods, earthquakes or power loss;
|
|
|
•
|
telecommunications failures and similar events;
|
|
|
•
|
computer viruses, break-ins and similar disruptions from unauthorized tampering with our computer systems; and
|
|
|
•
|
security breaches related to the storage and transmission of proprietary information, such as credit card numbers or other personal information.
|
We and CCLX have limited backup systems and redundancy. Future disruptions or any of the foregoing events could damage our reputation, require us to expend significant capital and other resources and expose us to a risk of loss or litigation and possible liability. Furthermore, as we rely on CCLX to provide the satellite network infrastructure, if CCLX suffers such disruptions or failure, we may have to provide CCLX with substantial financial support. Neither we nor CCLX carries any business interruption insurance to compensate for losses that may occur as a result of any of these events. Accordingly, our revenues and results of operations may be adversely affected if any of the above disruptions should occur.
If we and CCLX lose key management personnel, our business may suffer.
Our continued success is largely dependent on the continued services of our key management personnel, as well as those of CCLX, and on our ability to identify, recruit, hire, train and retain qualified employees for technical, marketing and managerial positions. The loss of the services of certain of our or CCLX’s key personnel, including Messrs. Chan and Li, without adequate replacement, could have an adverse effect on us. Each of these individuals played significant roles in developing and executing our overall business plan, maintaining customer relationships and proprietary technology systems and maintaining relationships with the relevant PRC regulatory authorities. While none is irreplaceable, the loss of the services of any would be disruptive to our business. Competition for qualified personnel in Chinese telecommunications and Internet-related markets is intense. As a result, we may have difficulty attracting and retaining them.
Our stockholders may have securities law claims against us for rescission or damages that are not extinguished by consummation of the acquisition of CCH.
On March 21, 2006, after obtaining the approval of our stockholders, we amended our certificate of incorporation, the effect of which was, among other things, to eliminate the provision of our certificate of incorporation that purported to prohibit amendment of the “business combination” provisions contained therein and to extend the date before which we must complete a business combination, to avoid being required to liquidate, from March 23, 2006 to December 31, 2006. Because extending the period during which we could consummate a business combination was not contemplated by our IPO prospectus, our stockholders may have securities law claims against us for rescission (under which a successful claimant would have the right to receive the total amount paid for his or her shares, plus interest and less any income earned on the shares, in exchange for surrender of the shares) or damages (compensation for loss on an investment caused by alleged material misrepresentations or omissions in the sale of the security). Such claims might entitle stockholders asserting them to up to US$6.00 per share of common stock, based on the initial offering price of the public units comprised of stock and warrants, less any amount received from sale of the original warrants purchased with them and plus interest from the date of our IPO. A successful claimant for damages under federal or state law could be awarded an amount to compensate for the decrease in value of his or her shares caused by the alleged violation (including, possibly, punitive damages), together with interest, while retaining the shares.
We may be subject to securities laws claims regarding past disclosures.
We may be subject to claims for rescission or other securities law claims resulting from our failure to disclose that our charter provision purporting to prohibit certain amendments was possibly inconsistent with Delaware’s General Corporation Law. Article SIXTH of the Certificate of Incorporation of Great Wall set forth certain provisions ((A)-(E)) that applied to Great Wall during the period commencing upon the initial filing of Great Wall’s Certificate of Incorporation and terminating upon the consummation of a Business Combination. Article SIXTH stated that these provisions “may not be amended prior to the consummation of a Business Combination.” Great Wall was subsequently advised by Potter Anderson & Corroon LLP, its Delaware counsel, that, notwithstanding, the language set forth in Article SIXTH that purported to prohibit amendments to Article SIXTH, that under Delaware law, if duly approved by the Board of Directors and the holders of a majority of the outstanding stock of Great Wall, a proposed amendment to Article SIXTH of Great Wall’s Certificate of Incorporation would be effective under Delaware law.” A copy of Potter Anderson & Corroon LLP’s opinion was filed as Annex B to Great Wall’s Definitive 14A filed with the Commission on March 8, 2006. Great Wall filed a Certificate of Amendment to its Certificate of Incorporation on March 21, 2006, which removed the language in Article SIXTH that purported to prohibit amendments to that Article. A copy of Certificate of Amendment is included in Annex B to Great Wall’s 424B3 prospectus that was filed with the Commission on December 6, 2006. Article SIXTH no longer applies to the Company because it consummated its Business Combination on December 22, 2006.
We may also be subject to such claims as a result of inaccuracies in other disclosures, as follows: Section A of Article SIXTH of Great Wall’s Amended and Restated Certificate of Incorporation stated that “In the event that the holders of a majority of the outstanding Voting Stock vote for the approval of the Business Combination, the Corporation shall be authorized to consummate the Business Combination. . . .” However, Great Wall’s IPO prospectus stated that “We will proceed with a business combination only if the public stockholders who own at least a majority of the shares of common stock sold in [the initial public] offering vote in favor [of it]...” Because the language was inconsistent, Great Wall took the position, when seeking stockholder approval of its proposed Business Combination in December 2006, that it would require the affirmative vote of the holders of a majority of its outstanding Voting Stock and the affirmative vote of the public stockholders who owned at least a majority of the shares of common stock sold in its initial public offering, in order to approve the Business Combination. In addition, our Exchange Act reports have been inaccurate in describing CCH as a leading provider of e-Learning content (as opposed to being primarily a content carrier). On November 13, 2006, we filed a Current Report on Form 8-K with the SEC regarding this last item We are unable to predict the likelihood that claims might be made with regard to the foregoing or estimate any amounts for which it might be liable if any such claim was made.
If we fail to maintain an effective system of internal control over financial reporting, we may be unable to accurately report our financial results or prevent fraud, and investor confidence and the market price of our shares may be adversely affected.
We and our independent registered public accounting firm, in connection with the audit of internal control over financial reporting under Section 404 of the Sarbanes-Oxley Act for the fiscal year ended December 31, 2010, have identified the following material weaknesses in our internal control over financial reporting:
| 1. | Lack of sufficient skilled resources in the finance team
to meet the demands of rapidly expanded businesses which resulted
in a delayed closing process. |
| 2. | Lack of contemporaneous documentation of certain decisions
made by the Board of Directors. |
| 3. | Accounting for the prepaid service fee - During 2011, the
Company reinterpreted its position related to the evaluation of
the contractual requirements for a non-current advance referred
to as the prepaid service fee. As a result of that process, the
company concluded it lacked adequate and effective controls to
ensure all contractual requirements as well as relevant accounting
guidance were considered in determining the appropriate accounting
for the prepaid service fee. This material weakness contributed
to the restatement to the previously reported consolidated financial
statements for the year ended December 31, 2010, as discussed
in Note 27 to the consolidated financial statements under the
caption "Second Restatement." |
A “material weakness” is a deficiency,
or a combination of deficiencies, in internal control over financial reporting, such that there is a reasonable possibility that
a material misstatement of the company’s annual or interim financial statements will not be prevented or detected on a timely
basis. We have taken measures and plan to continue to take measures to remedy these deficiencies. However, the implementation
of these measures may not fully address the control deficiencies in our internal control over financial reporting. Our failure
to address any control deficiency could result in inaccuracies in our financial statements and could also impair our ability to
comply with applicable financial reporting requirements and related regulatory filings on a timely basis. Moreover, effective
internal control over financial reporting is important to prevent fraud. As a result, our business, financial condition, results
of operations and prospects, as well as the trading price of our shares, may be materially and adversely affected.
Foreign Exchange Risk
Changes in the conversion rate between the RMB and foreign currencies, such as Hong Kong or United States dollars, may adversely affect our profits.
CEC bills its customers or students in Chinese RMB, but 3.0%, 0% and 5.4% of its revenues in fiscal years 2008, 2009 and 2010, respectively, were collected in Hong Kong dollars. In addition, 14.9%, 13.5% and 4.8% of its purchases/expenses in those fiscal periods, respectively, were in United States dollars; and 3.1%, 2.9% and 4.9% were in Hong Kong dollars during these same periods. The remainder of its revenues and expenses/purchases were in Chinese RMB. As such, we may be subject to fluctuations in the foreign exchange rates between these currencies.
The RMB is not a freely convertible currency. The State Administration for Foreign Exchange, under the authority of the People’s Bank of China, controls the conversion of Renminbi into foreign currencies. The value of the RMB is subject to changes in central government policies and to international economic and political developments affecting supply and demand in the China Foreign Exchange Trading System market.
Neither we nor our subsidiaries have a formal hedging policy with respect to foreign exchange exposure. In the future, we may hedge exchange transactions after considering the foreign currency amount, exposure period and transaction costs.
Fluctuations in the value of the Renminbi relative to foreign currencies could affect our operating results.
We prepare our financial statements in Renminbi. The translation of RMB amounts into U.S. dollars is included for the convenience of readers, but payroll and other costs of non-U.S. operations will be payable in foreign currencies, primarily Renminbi. To the extent future revenue is denominated in non-U.S. currencies, we would be subject to increased risks relating to foreign currency exchange rate fluctuations that could have a material adverse affect on our business, prospects, financial condition and results of operations. The value of Renminbi against the U.S. dollar and other currencies may fluctuate and is affected by, among other things, changes in China’s political and economic conditions. As our operations will be primarily in China, any significant revaluation of the Renminbi may materially and adversely affect our cash flows, revenues and financial condition. For example, to the extent that we need to convert U.S. dollars into Chinese Renminbi for our operations, appreciation of this currency against the U.S. dollar could have a material adverse effect on our business, prospects, financial condition and results of operations. Conversely, if we decide to convert our Renminbi into U.S. dollars for other business purposes and the U.S. dollar appreciates against this currency, the U.S. dollar equivalent of the Renminbi we convert would be reduced.
Restrictions on currency exchange may limit our ability to receive and use our revenues effectively.
The majority of our revenues will be settled in Renminbi, and current and future restrictions on currency exchanges may limit our ability to use revenue generated in Renminbi to fund any of our business activities outside the PRC or to make dividend or other payments in U.S. dollars. Although the PRC government introduced regulations in 1996 to allow greater convertibility of the Renminbi for current account transactions, significant restrictions still remain, including primarily the restriction that foreign-invested enterprises may only buy, sell or remit foreign currencies after providing valid commercial documents, at those banks in the PRC authorized to conduct foreign exchange business. In addition, conversion of Renminbi for capital account items, including share repurchases, direct investment and loans, is subject to governmental approval in the PRC, and companies are required to open and maintain separate foreign exchange accounts for capital account items. We cannot be certain that the PRC regulatory authorities will not impose more stringent restrictions on the convertibility of the Renminbi.
Chinese foreign exchange controls may limit our ability to utilize CEC’s revenues effectively and receive dividends and other payments from our Chinese subsidiaries.
All
our directly owned subsidiaries in China, including ChinaCast Technology (Shanghai) Limited (“CCT Shanghai”), CBET,
Ru Bao, SHXJ and YPSH (the “WFOEs”), are subject to Chinese rules and regulations on currency conversion. The Chinese
government regulates the conversion of the Chinese RMB into foreign currencies. Currently, foreign investment enterprises, including
the WFOEs, are required to apply for authority (renewed annually) to open foreign currency accounts governing conversion for current
account transactions, including payment of dividends, but not for capital items such as direct investments, loans, and issuances
of securities, some of which may be effected with governmental approval, while others require authorization.
CEC’s subsidiaries in the PRC have never paid dividends. If required in the future, such dividends can be paid out of retained earnings of each WFOE. Currently we anticipate that all our revenue will be used for expansion. The ability of CCT Shanghai to remit funds to us may be limited by the above restrictions. There can be no assurance that the relevant regulations in China will not be amended so as to adversely affect CCT Shanghai’s ability to remit funds to us.
Risks Relating to Doing Business in China
Introduction of new laws or changes to existing laws by the Chinese government may adversely affect our business.
Our business and operations in China and those of our operating subsidiary, and CCLX’s business and operations in China are governed by the Chinese legal system, which is codified in written laws, regulations, circulars, administrative directives and internal guidelines. The Chinese government is in the process of developing its commercial legal system to meet the needs of foreign investors and encourage foreign investment. As the Chinese economy is developing and growing generally at a faster pace than its legal system, uncertainty exists regarding the application of existing laws and regulations to novel events or circumstances. Relevant Chinese laws, regulations and legal requirements may change frequently, and their requirements, interpretation and enforcement involve uncertainties and potential inconsistencies. In addition, Chinese administrative and court authorities have significant discretion in interpreting and implementing statutory and regulatory requirements. Uncertainties and inconsistencies in the requirements, interpretation and enforcement of these laws, regulations and legal requirements could materially and adversely affect our business and operations and could expose us to potential liabilities, including potential fines and other penalties, if it is determined that we have failed to comply with the requirements of such laws, regulations and legal requirements.
Moreover, precedents of interpretation, implementation and enforcement of Chinese laws and regulations are limited, and Chinese court decisions are not binding on lower courts. Accordingly, the outcome of dispute resolutions may not be as consistent or predictable as in other more mercantilely advanced jurisdictions. It may be difficult to obtain timely and equitable enforcement of Chinese laws, or to obtain enforcement in China of a judgment by a foreign court or jurisdiction.
Chinese law will govern CEC’s material operating agreements, some of which may be with Chinese governmental agencies. There is no assurance that CEC will be able to enforce those material agreements or that remedies will be available outside China. The Chinese judiciary is relatively inexperienced in enforcing corporate and commercial law, leading to a substantial degree of uncertainty as to the outcome of litigation. The inability to enforce or obtain a remedy under our future agreements may have a material adverse impact on our operations.
Our business will be adversely affected if Chinese regulatory authorities view CEC’s and CCLX’s corporate activities as not complying with applicable Chinese laws and regulations, including restrictions on foreign investments, change applicable laws and regulations, or impose additional requirements and conditions with which they are unable to comply.
The Chinese government restricts foreign investment in businesses engaged in telecommunications and education services, Internet access, education content and distribution of news and information, but permits foreign investment in businesses providing technical services in these areas. CCLX is licensed to provide value-added satellite broadband services, Internet services and Internet content in China. We have not sought confirmation from Chinese regulatory governmental authorities whether our structure and business arrangement with CCLX comply with applicable Chinese laws and regulations, including regulation of value-added telecommunication business in China.
Our PRC counsel has opined that CEC’s performance under the technical services agreement with CCLX complies with applicable Chinese laws and regulations, and CEC complies with PRC laws and regulations to the extent that its services are technical services. However, the PRC regulatory authorities are entitled to examine and reevaluate our licenses at any time upon their initiatives or following orders of the higher-level authorities and we must comply with the then prevailing standards and regulations which may change from time to time. PRC regulatory authorities may view CEC as not being in compliance with applicable PRC laws and regulations, including but not limited to restrictions on foreign investments in the value-added telecommunication business. If:
|
|
•
|
Chinese authorities deem CEC’s corporate activities as violating applicable Chinese laws and regulations (including restrictions on foreign investments);
|
|
|
•
|
Chinese regulatory authorities change applicable laws and regulations or impose additional requirements and conditions with which CEC is unable to comply;
|
|
|
•
|
CEC is found to violate any existing or future Chinese laws or regulations; or
|
| |
|
CEC is found to have undergone a change of control (which may be deemed to include a change in the management of CEC/the departure of certain officers of CEC).
|
the relevant Chinese authorities would have broad discretion to deal with such a violation by levying fines, suspending or revoking business license(s) failing for renew or delaying the renewal of our licenses, requiring us to restructure CEC’s ownership or operations, and requiring CEC’s and/or CCLX to discontinue some or all of their businesses. Any of these actions will materially adversely affect our business.
We may be classified as a “resident enterprise ” of China under the new Enterprise Income Tax Law of the PRC, or the EIT Law. Such classification would likely result in unfavorable tax consequence to us.
Our subsidiaries and affiliated entities in China are subject to tax in China. Historically, as foreign-invested enterprises, or FIEs, most of those subsidiaries enjoyed various tax holidays and other preferential tax treatments, which reduced their effective income tax rates to 15% or lower. The EIT Law, which took effect on January 1, 2008, has applied a uniform 25% enterprise income tax rate to all “resident enterprises” in China, including FIEs. Moreover, the EIT Law applies to enterprises established outside of China with “de facto management bodies” located in China. Under the implementation regulations to the EIT Law issued by the PRC State Council, “de facto management body” is defined as a body that has material and overall management and control over the manufacturing and business operations, personnel and human resources, finances and treasury, and acquisition and disposition of properties and other assets of an enterprise. While we do not believe we are a “resident enterprise,” because ambiguities exist with the interpretation and application of the EIT Law and the implementation regulations, we may be considered a PRC resident enterprise and therefore may be subject to the China enterprise income tax at the rate of 25% on certain of our income.
Our success depends on stable political, economic and social environments, which are subject to disruption in the PRC.
Economic conditions in China are subject to uncertainties that may arise from changes in government policies and social conditions. Since 1978, the Chinese government has promulgated various reforms of its economic systems, resulting in economic growth over the last three decades. However, many of the reforms are unprecedented or experimental and expected to be refined and modified from time to time. Other political, economic and social factors may also lead to changes, which may have a material impact on our operations and our financial performance. For instance, less governmental emphasis on education and distance learning services or on retraining out-of-work persons in the Chinese work force would harm our business, prospects, results and financial condition.
Because our executive officers and directors reside outside of the U.S., it may be difficult for you to enforce your rights against them or enforce U.S. court judgments against them in the PRC.
Our executive officers and directors reside outside of the U.S. and substantially all of our assets are located outside of the U.S. It may therefore be difficult for you to enforce your legal rights, to effect service of process upon our officers and directors or to enforce judgments of U.S. courts predicated upon civil liabilities and criminal penalties of our directors and executive officer under U.S. federal securities laws. Moreover, we have been advised that the PRC does not have treaties providing for the reciprocal recognition and enforcement of judgments of courts with the U.S. Further, it is unclear if extradition treaties now in effect between the U.S. and the PRC would permit effective enforcement of criminal penalties of the U.S. federal securities laws.
Weakened political relations between the U.S. and China could make us less attractive.
The relationship between the United States and China is subject to sudden fluctuation and periodic tension. Changes in political conditions in China and changes in the state of Sino-U.S. relations are difficult to predict and could adversely affect our operations, and its future business plans and profitability.
Our operations may not develop in the same way or at the same rate as might be expected if the PRC economy were similar to the market-oriented economies of OECD member countries.
The economy of the PRC has historically been a nationalistic, “planned economy,” meaning it functions and produces according to governmental plans and pre-set targets or quotas. In certain aspects, the PRC’s economy has been transitioning to a more market-oriented economy. However, there can be no assurance of the future direction of these economic reforms or the effects these measures may have. The PRC economy also differs from the economies of most countries belonging to the Organization for Economic Cooperation and Development, an international group of member countries sharing a commitment to democratic government and market economy. For instance:
|
|
•
|
the number and importance of state-owned enterprises in the PRC is greater than in most OECD countries;
|
|
|
•
|
the level of capital reinvestment is lower in the PRC than in most OECD countries; and
|
|
|
•
|
Chinese policies make it more difficult for foreign firms to obtain local currency in China than in OECD jurisdictions.
|
As a result of these differences, our operations may not develop in the same way or at the same rate as might be expected if the PRC economy were similar to those of OECD member countries.
The economy of China had been experiencing unprecedented growth before 2008, which could be curtailed if the government tries to control inflation by traditional means of monetary policy or its return to planned-economy policies, any of which would have an adverse effect on the combined company.
The rapid growth of the Chinese economy before 2008 had led to higher levels of inflation. Government attempts to control inflation may adversely affect the business climate and growth of private enterprise, and the demand for higher education and e-Learning, in China. In addition, our profitability may be adversely affected if prices for our products and services rise at a rate that is insufficient to compensate for the rise in its costs and expenses.
We are required to deduct Chinese corporate withholding taxes from dividend we may pay to our stockholders.
On March 16, 2007, the National People’s Congress (NPC), approved and promulgated the PRC Enterprise Income Tax Law (the “New EIT Law”). This New EIT Law has taken effect on January 1, 2008. Under the New EIT Law, FIEs and domestic companies are subject to a uniform tax rate of 25%.
Under the New EIT Law and the Implementation Rules, both of which became effective on January 1, 2008, an enterprise established outside of the PRC with “de facto management bodies” within the PRC is considered a resident enterprise and is subject to enterprise income tax at the rate of 25% on its global income. The Implementation Rules define the term “de facto management bodies” as “establishments that carry out substantial and overall management and control over the manufacturing and business operations, personnel, accounting, properties, etc. of an enterprise.” The State Administration of Taxation issued the Notice Regarding the Determination of Chinese-Controlled Offshore Incorporated Enterprises as PRC Tax Resident Enterprises on the Basis of De Facto Management Bodies, or Circular 82, on April 22, 2009. Circular 82 provides certain specific criteria for determining whether the “de facto management body” of a Chinese-controlled offshore incorporated enterprise is located in China. Although Circular 82 only applies to offshore enterprises controlled by PRC enterprises, not those invested in by PRC individuals, like our company, the determining criteria set forth in Circular 82 may reflect the State Administration of Taxation’s general position on how the “de facto management body” test should be applied in determining the tax resident status of offshore enterprises, regardless of whether they are controlled by PRC enterprises or controlled by or invested in by PRC individuals. We do not believe our foreign subsidiaries should be considered as a resident enterprise.
In addition, because there remains uncertainty regarding the interpretation and implementation of the New EIT Law and the Implementation Rules, it is uncertain whether, if we are regarded as a PRC resident enterprise, any dividends to be distributed by us to our non-PRC shareholders would be subject to any PRC withholding tax. If we are required under the New EIT Law to withhold PRC income tax on our dividends payable to our non-PRC corporate shareholders, your investment in our common shares may be materially and adversely affected.
Recent regulations relating to offshore investment activities by PRC residents may limit our ability to acquire PRC companies and could adversely affect our business.
In October 2005, the State Administration of Foreign Exchange, or SAFE, promulgated Relevant Issues Concerning Foreign Exchange Control on Domestic Residents’ Corporate Financing and Roundtrip Investment Through Offshore Special Purpose Vehicles, or Circular 75, that states that if PRC residents use assets or equity interests in their PRC entities as capital contributions to directly establish or indirectly control offshore companies or inject assets or equity interests of their PRC entities into offshore companies to raise capital overseas, they must register with local SAFE branches with respect to their overseas investments in offshore companies. They must also file amendments to their registrations if their offshore companies experience material events involving capital variation, such as changes in share capital, share transfers, mergers and acquisitions, spin-off transactions, long-term equity or debt investments or uses of assets in China to guarantee offshore obligations. Under this regulation, their failure to comply with the registration procedures set forth in such regulation may result in restrictions being imposed on the foreign exchange activities of the relevant PRC entity, including the payment of dividends and other distributions to its offshore parent, as well as restrictions on the capital inflow from the offshore entity to the PRC entity.
We have requested our shareholders who are PRC residents to make the necessary applications, filings and amendments as required under Circular 75 and other related rules. We attempt to comply, and attempt to ensure that our shareholders who are subject to these rules comply, with the relevant requirements. However, we cannot provide any assurances that all of our shareholders who are PRC residents will comply with our request to make or obtain any applicable registrations or comply with other requirements required by Circular 75 or other related rules. Any future failure by any of our shareholders who is a PRC resident, or controlled by a PRC resident, to comply with relevant requirements under this regulation could subject us to fines or sanctions imposed by the PRC government.
SAFE rules and regulations may limit our ability to transfer the net proceeds from future offerings to CCLX,which may adversely affect the business expansion of CCLX.
On August 29, 2008, SAFE promulgated Circular 142, a notice regulating the conversion by a foreign- invested company of foreign currency into Renminbi by restricting how the converted Renminbi may be used. The notice requires that the registered capital of a foreign-invested company settled in Renminbi converted from foreign currencies may only be used for purposes within the business scope approved by the applicable governmental authority and may not be used for equity investments within the PRC. In addition, SAFE strengthened its oversight of the flow and use of the registered capital of a foreign-invested company settled in Renminbi converted from foreign currencies. Violations of Circular 142 will result in severe penalties, such as heavy fines. As a result, Circular 142 may significantly limit our ability to transfer the net proceeds from future offerings.
The most common way to contribute the proceeds of future offerings to our wholly foreign owned subsidiaries is to increase their registered capital. An increase in the registered capital requires the approval of the local ministry of commerce. Once the approval is obtained, such increase must be registered with the local administration for industry and commerce. After the money is injected, the State Administration for Foreign Exchange or its local agency must also approve the conversion of US dollars to Renminbi. For example, overseas funds such as proceeds of an offering could be contributed to our wholly foreign owned subsidiaries in China (including CCT Shanghai, YPSH and Xijiu) as a result of an increase in the registered capital of the subsidiary. In order to transfer the funds to our operating entities in China, in particular FTBC and LJC, YPSH and Xijiu also need to make a capital contribution to Hai Lai/Chaosheng and Lian He, and Hai Lai/Chaosheng and Lian He would subsequently make capital contribution to FTBC and LJC. However, due to the restrictions under the Circular 142, RMB converted from registered capital of our wholly foreign owned subsidiaries (including CCT Shanghai, YPSH and Xijiu) cannot be used to make an equity investment in Hai Lai/Chaosheng and Lian He to increase the registered capital of Hai Lai/Chaosheng and Lian He, and accordingly Hai Lai/Chaosheng and Lian He are unable to transfer the same to FTBC and LJC. The converted RMB can only be used for activities falling under the respective business scope as detailed in the respective business licenses of each of our wholly foreign owned enterprises. PRC law does not prohibit a wholly foreign owned enterprise from making an equity investment, but Circular 142 just restricts a wholly foreign owned enterprise from using RMB converted from its registered capital to making such equity interest.
Our recent acquisitions are offshore transactions outside of the PRC and accordingly, we do not believe that the PRC SAFE rules are applicable. In the event our PRC subsidiaries purchase schools inside PRC, we will use our RMB funds inside the PRC that are not converted from the registered capital of our PRC subsidiaries to minimize the impact of Circular 142 and the foreign exchange risk.
We may be subject to fines and legal sanctions if we or our employees who are PRC citizens fail to comply with recent PRC regulations relating to employee stock options granted by overseas listed companies to PRC citizens.
On December 25, 2006, the People’s Bank of China issued the Administration Measures on Individual Foreign Exchange Control, and its Implementation Rules were issued by SAFE on January 5, 2007, which both have taken effect on February 1, 2007. Under these regulations, all foreign exchange matters involved in an employee stock holding plan, stock option plan or similar plan in which PRC citizens participate require approval from the SAFE or its authorized branch. On March 28, 2007, SAFE promulgated the Application Procedure of Foreign Exchange Administration for Domestic Individuals Participating in Employee Stock Holding Plan or Stock Option Plan of Overseas-Listed Company, or the Stock Option Rule. Under the Stock Option Rule, PRC citizens who are granted stock options or restricted share units, or issued restricted shares by an overseas publicly listed company are required, through a PRC agent or PRC subsidiary of such overseas publicly-listed company, to complete certain other procedures and transactional foreign exchange matters upon the examination by, and approval of, SAFE. We and our employees who are PRC citizens who have been granted stock options or restricted share units, or issued restricted shares are subject to the Stock Option Rule. If the relevant PRC regulatory authority determines that our PRC employees who hold such options, restricted share units or restricted shares or their PRC employer fail to comply with these regulations, such employees and their PRC employer may be subject to fines and legal sanctions.
If FTBC, LJC or HIUBC is unable to
pass verification examination with the Ministry of Education before March 31, 2013, we may not be able to consolidate the financial
results of these brick-and-mortar colleges.
FTBC, LJC and HIUBC are all independent
colleges under the PRC regulations, and the government authority in charge of administration of independent college is the
Ministry of Education. The Ministry of Education issued the Rules on Establishment and Administration of Independent
Colleges on February 22, 2008, which became effective on April 1, 2008, pursuant to which the independent colleges
established before April 1, 2008 shall do restructuring works in order to comply with conditions and standards prescribed in
the rules for independent colleges, subject to verification and examination by the Ministry of Education, and only
independent college passing such verification examination before March 31, 2013 can obtain updated license to continue
operation. All of FTBC, LJC and HIUBC were established before April 1, 2008, so have to go through such restructuring works.
Following acquisitions of FTBC, LJC and HIUBC, we have been actively coordinating with the affiliated universities of FTBC,
LJC and HIUBC to cause FTBC, LJC and HIUBC do such restructuring works in order to comply with conditions and standards set
forth in the rules, and we believe that each of FTBC, LJC and HIUBC will comply with such conditions and standards.
Currently, each of FTBC, LJC and HIUBC plans to initiate the verification process immediately, and expect to complete
examination by the end of 2012.
However, we cannot assure you that each of
FTBC, LJC and HIUBC can complete such examination in due course. In the event that any of FTBC, LJC and HIUBC is unable to pass
such examination before March 31, 2013, any of them will not obtain update license to operate, and we may have to close the respective
college that does not pass the examination, which will cause significant disruption to our business operations or render us unable
to conduct all or a substantial portion of our business operations, and may materially and adversely affect our business, financial
condition and results of operations. For the year ended December 31, 2010, revenue attributable to FTBC accounted for 27.2% of
the Group’s revenue. For the year ended December 31, 2010, revenue attributable to LJC accounted for 23.7% of the Group’s
revenue. For the year ended December 31, 2010, revenue attributable to HIUBC accounted for 8.3% of the Group’s revenue.
ITEM 6. SELECTED FINANCIAL DATA
The following table sets forth our selected consolidated financial data. You should read this information together with our consolidated financial statements and the related notes to those statements included in this report, and “Item 7. Management’s Discussion and Analysis or Plan of Operation” of this report. The selected consolidated balance sheet data and statements of operations data in the table below have been derived from our audited consolidated financial statements. The information presented in the following tables has been adjusted to reflect the restatements of our financial results which are more fully described in Note 27 of the consolidated financial statements included in this Form 10-K/A. Historical results are not necessarily indicative of results to be expected in the future.
| |
|
Year
Ended December 31,
|
|
| |
|
2010
(As Restated)
|
|
|
2009
|
|
|
2008
|
|
|
2007
|
|
|
2006
|
|
| |
|
(Amounts
in thousands of RMB except share and per share data)
|
|
Selected
Consolidated Statements of Operations Data:
|
|
|
|
|
|
|
|
|
|
|
|
|
|
|
|
|
|
|
|
|
Revenue
|
|
|
514,011
|
|
|
|
346,547
|
|
|
|
282,614
|
|
|
|
183,496
|
|
|
|
174,119
|
|
Cost
of revenues
|
|
|
(267,392
|
) |
|
|
(147,501
|
) |
|
|
(126,852
|
) |
|
|
(79,802
|
) |
|
|
(89,390
|
) |
Gross
profit
|
|
|
246,619
|
|
|
|
199,046
|
|
|
|
155,762
|
|
|
|
103,694
|
|
|
|
84,729
|
|
Total
operating expenses, net
|
|
|
(78,665
|
) |
|
|
(69,039
|
) |
|
|
(68,117
|
) |
|
|
(42,511
|
) |
|
|
(36,433
|
) |
Income
from continuing operations
|
|
|
131,827
|
|
|
|
98,264
|
|
|
|
71,209
|
|
|
|
69,151
|
|
|
|
30,097
|
|
(Loss)
income from discontinued operations
|
|
|
1,280
|
|
|
|
1,154
|
|
|
|
(21,025
|
)
|
|
|
(7,020
|
)
|
|
|
(2,250
|
)
|
Net
income
|
|
|
133,107
|
|
|
|
97,418
|
|
|
|
50,184
|
|
|
|
62,131
|
|
|
|
27,847
|
|
Noncontrolling
interest
|
|
|
(1,454
|
) |
|
|
(7,339
|
) |
|
|
(7,517
|
) |
|
|
(3,472
|
) |
|
|
(8,143
|
) |
Net
income attributable to the Company
|
|
|
131,653
|
|
|
|
92,079
|
|
|
|
42,667
|
|
|
|
58,659
|
|
|
|
19,704
|
|
| |
|
|
|
|
|
|
|
|
|
|
|
|
|
|
|
|
|
|
|
|
Net
income from continuing operations attributable to the Company per share:
|
|
|
|
|
|
|
|
|
|
|
|
|
|
|
|
|
|
|
|
|
Basic
|
|
|
2.70
|
|
|
|
2.46
|
|
|
|
2.08
|
|
|
|
2.37
|
|
|
|
1.44
|
|
Diluted
|
|
|
2.67
|
|
|
|
2.45
|
|
|
|
2.06
|
|
|
|
2.35
|
|
|
|
1.23
|
|
Income
(loss) from discontinued operations attributable to the Company per share:
|
|
|
|
|
|
|
|
|
|
|
|
|
|
|
|
|
|
|
|
|
Basic
|
|
|
0.03
|
|
|
|
|
|
|
|
(0.68
|
)
|
|
|
(0.26
|
)
|
|
|
(0.27
|
) |
Diluted
|
|
|
|
|
|
|
|
|
|
|
(0.68
|
)
|
|
|
(0.25
|
)
|
|
|
(0.23
|
) |
Net
income attributable to the Company per share:
|
|
|
|
|
|
|
|
|
|
|
|
|
|
|
|
|
|
|
|
|
Basic
|
|
|
2.73
|
|
|
|
2.49
|
|
|
|
1.40
|
|
|
|
2.21
|
|
|
|
1.17
|
|
Diluted
|
|
|
2.70
|
|
|
|
2.48
|
|
|
|
1.38
|
|
|
|
2.10
|
|
|
|
1.00
|
|
| |
|
|
|
|
|
|
|
|
|
|
|
|
|
|
|
|
|
|
|
|
Selected
Consolidated Balance Sheet Data:
|
|
|
|
|
|
|
|
|
|
|
|
|
|
|
|
|
|
|
|
|
Cash
and cash equivalents
|
|
|
244,403
|
|
|
|
327,645
|
|
|
|
220,131
|
|
|
|
138,610
|
|
|
|
278,067
|
|
Term
deposits
|
|
|
704,000
|
|
|
|
507,000
|
|
|
|
369,000
|
|
|
|
596,768
|
|
|
|
442,921
|
|
Total
assets
|
|
|
2,954,032
|
|
|
|
2,273,149
|
|
|
|
1,499,159
|
|
|
|
950,714
|
|
|
|
940,579
|
|
We
adopted authoritative pronouncement issued by Financial Accounting Standards Board ("FASB") regarding accounting for uncertainty
in income taxes on January 1, 2007, prospectively.
Selected
Unaudited Quarterly Combined Results of Operations
The
following table sets forth unaudited quarterly statements of operations data for the four quarters ended December 31, 2010
and 2009. We believe this unaudited information has been prepared substantially on the same basis as the annual audited consolidated
financial statements, as restated, appearing elsewhere in this report.
We
believe this data includes all necessary adjustments, consisting only of normal recurring adjustments, necessary for a fair presentation.
You should read the quarterly data together with the consolidated financial statements and the notes to those statements appearing
elsewhere in this report. The consolidated results of operations for any quarter are not necessarily indicative of the operating
results for any future period. We expect that our quarterly revenues may fluctuate significantly.
| |
|
Three
Months Ended
|
|
| |
|
December 31, 2010
|
|
|
September
30,
|
|
|
June
30,
|
|
|
March
31,
|
|
|
December
31,
|
|
|
September
30,
|
|
|
June
30,
|
|
|
March
31,
|
|
| |
|
(As Restated) |
|
|
2010
|
|
|
2010
|
|
|
2010
|
|
|
2009
|
|
|
2009
|
|
|
2009
|
|
|
2009
|
|
| |
|
(Amounts
in thousands of RMB except share and per share data)
|
|
Selected
quarterly operating results
|
|
|
|
|
|
|
|
|
|
|
|
|
|
|
|
|
|
|
|
|
|
|
|
|
|
|
|
|
|
|
|
|
Revenues
|
|
|
169,886
|
|
|
|
125,119
|
|
|
|
110,645
|
|
|
|
108,361
|
|
|
|
112,091
|
|
|
|
82,185
|
|
|
|
75,754
|
|
|
|
76,517
|
|
Cost
of revenues
|
|
|
(102,847
|
) |
|
|
(64,190
|
) |
|
|
(52,136
|
) |
|
|
(48,219
|
) |
|
|
(58,021
|
) |
|
|
(30,343
|
) |
|
|
(28,932
|
) |
|
|
(30,205
|
) |
Gross
profit
|
|
|
67,039
|
|
|
|
60,929
|
|
|
|
58,509
|
|
|
|
60,142
|
|
|
|
54,070
|
|
|
|
51,842
|
|
|
|
46,822
|
|
|
|
46,312
|
|
Total
operating expenses, net
|
|
|
(33,684
|
) |
|
|
(10,782
|
) |
|
|
(15,471
|
) |
|
|
(18,728
|
) |
|
|
(26,414
|
) |
|
|
(13,363
|
) |
|
|
(11,528
|
) |
|
|
(17,735
|
) |
Income
from continuing operations
|
|
|
25,161
|
|
|
|
42,100
|
|
|
|
33,010
|
|
|
|
31,556
|
|
|
|
17,043
|
|
|
|
29,780
|
|
|
|
28,596
|
|
|
|
22,845
|
|
Income
(loss) from discontinued operations
|
|
|
1,280
|
|
|
|
-
|
|
|
|
-
|
|
|
|
-
|
|
|
|
2,595
|
|
|
|
(388
|
)
|
|
|
(449
|
)
|
|
|
(604
|
)
|
Net
income
|
|
|
26,441
|
|
|
|
42,100
|
|
|
|
33,010
|
|
|
|
31,556
|
|
|
|
19,638
|
|
|
|
29,392
|
|
|
|
28,147
|
|
|
|
22,241
|
|
Noncontrolling
interest
|
|
|
(27
|
) |
|
|
(559
|
) |
|
|
(434
|
) |
|
|
(434
|
) |
|
|
(394
|
) |
|
|
(2,036
|
) |
|
|
(2,350
|
) |
|
|
(2,559
|
) |
Net
income (loss) attributable to the Company
|
|
|
26,414
|
|
|
|
41,541
|
|
|
|
32,576
|
|
|
|
31,122
|
|
|
|
19,244
|
|
|
|
27,356
|
|
|
|
25,797
|
|
|
|
19,682
|
|
Net
income from continuing operations attributable to the Company per share:
|
|
|
|
|
|
|
|
|
|
|
|
|
|
|
|
|
|
|
|
|
|
|
|
|
|
|
|
|
|
|
|
|
Basic
|
|
|
0.50
|
|
|
|
0.83
|
|
|
|
0.69
|
|
|
|
0.68
|
|
|
|
0.42
|
|
|
|
0.77
|
|
|
|
0.73
|
|
|
|
0.57
|
|
Diluted
|
|
|
0.49
|
|
|
|
0.82
|
|
|
|
0.69
|
|
|
|
0.67
|
|
|
|
0.43
|
|
|
|
0.77
|
|
|
|
0.73
|
|
|
|
0.57
|
|
Income
(loss) income from discontinued operations attributable to the Company per share:
|
|
|
|
|
|
|
|
|
|
|
|
|
|
|
|
|
|
|
|
|
|
|
|
|
|
|
|
|
|
|
|
|
Basic
|
|
|
0.03
|
|
|
|
-
|
|
|
|
-
|
|
|
|
-
|
|
|
|
0.06
|
|
|
|
(0.01
|
)
|
|
|
(0.01
|
)
|
|
|
(0.02
|
)
|
Diluted
|
|
|
|
|
|
|
-
|
|
|
|
-
|
|
|
|
-
|
|
|
|
0.06
|
|
|
|
(0.01
|
)
|
|
|
(0.01
|
)
|
|
|
(0.02
|
)
|
Net
income attributable to the Company per share:
|
|
|
|
|
|
|
|
|
|
|
|
|
|
|
|
|
|
|
|
|
|
|
|
|
|
|
|
|
|
|
|
|
Basic
|
|
|
0.53
|
|
|
|
0.83
|
|
|
|
0.69
|
|
|
|
0.68
|
|
|
|
0.48
|
|
|
|
0.76
|
|
|
|
0.72
|
|
|
|
0.55
|
|
Diluted
|
|
|
0.52
|
|
|
|
0.82
|
|
|
|
0.69
|
|
|
|
0.67
|
|
|
|
0.48
|
|
|
|
0.75
|
|
|
|
0.72
|
|
|
|
0.55
|
|
ITEM 7. MANAGEMENT’S DISCUSSION AND ANALYSIS OF FINANCIAL CONDITION AND RESULTS OF OPERATIONS
The following discussion should be read in conjunction with our Item 8 — Financial Statements and Supplementary Data.
Restatements
The following discussion and analysis
of our financial condition and results of operations incorporates the amounts reflected in our restated consolidated financial
statements and disclosures for the fiscal year ended December 31, 2010 as discussed in the Explanatory Note immediately preceding
Part 1, Item 1 and Note 27, Restatements of Financial Statements of the Notes to Consolidated Financial Statements in Part
II, Item 8.
Information Regarding Forward Looking Statements
The following discussion of our financial condition and results of operations should be read in conjunction with our audited consolidated financial statements and the notes to those financial statements set forth commencing on page F-1 of this annual report, as revised for the effect of the restatements discussed in Note 27 Restatements of Financial Statements. This discussion contains forward-looking statements that involve significant risks and uncertainties. As a result of many factors, such as those set forth under “Forward Looking Statements” and “Risk Factors” and elsewhere in this registration statement, our actual results may differ materially from those anticipated in these forward-looking statements.
Overview
We are a leading post-secondary education and e-Learning services provider in China. We provide post-secondary degree and diploma programs through our three universities in China: The Foreign Trade and Business College of Chongqing Normal University, the Lijiang College of Guangxi Normal University and the Hubei Industrial University Business College. These universities offer fully accredited, career-oriented bachelor's degree and diploma programs in business, economics, law, IT/computer engineering, hospitality and tourism management, advertising, language studies, art and music. We provide its e-Learning services to post-secondary institutions, K-12 schools, government agencies and corporate enterprises via our nationwide satellite/fiber broadband network. These services include interactive distance learning applications, multimedia education content delivery and vocational training courses.
We are subject to risks common to companies operating in China, including risks inherent in our distribution and commercialization efforts, uncertainty of foreign regulatory approvals and laws, the need for future capital and retention of key employees. We cannot provide assurance that we will generate revenues or achieve and sustain profitability in the future.
Critical Accounting Policies
We believe that the application of the following accounting policies, which are important to our financial position and results of operations, requires significant judgments and estimates on the part of management. For a summary of our significant accounting policies, see Note 2 of the consolidated financial statements appearing elsewhere in this Annual Report.
Revenue Recognition. ChinaCast’s principal sources of revenues are from provision of satellite bandwidth and network access services in distance learning and to a lesser extent, the provision of English training services sales of satellite communication related equipment and accessories. ChinaCast recognizes revenue when (1) there is persuasive evidence of an agreement with the customer, (2) product is shipped and title has passed, (3) the amount due from the customer is fixed and determinable, and (4) collectibility is reasonably assured. At the time of the transaction, ChinaCast assesses whether the amount due from the customer is fixed and determinable and collection of the resulting receivable is reasonably assured. ChinaCast assesses whether the amount due from the customer is fixed and determinable based on the terms of the agreement with the customer, including, but not limited to, the payment terms associated with the transaction. ChinaCast assesses collection based on a number of factors, including past transaction history with the customer and credit-worthiness of the customer.
The revenues from provision of distance learning services via satellite bandwidth and network is recognized as the services are provided. Subscription fee received from the multimedia educational content broadcasting service is recognized as revenue over the subscription period during which the services are delivered.
Revenues from bachelor degree and diploma program offerings, representing tuition fees and accommodation and catering service income, are recognized on a straight-line basis over the service period.
The colleges' academic year is generally from September to August of the following year. All the admitted students need to register in September at the beginning of a semester. There are mainly two ways the tuitions are collected. A student either
a) pays the tuition fee in cash at the beginning of each academic year when registering in September, or
b) registers in September but uses student loans to pay the tuition fee later. The tuition fee would be collected once the student loan is processed by the bank.
Revenue recognition is the same in both cases. Tuition received from degree and diploma programs is recognized proportionately over the relevant period attended by the students of the applicable program. The portion of tuition payments received from students but not earned is recorded as deferred revenue and is reflected as a current liability as such amounts represent revenue that the Company expects to earn within one year.
Tuition refunds are provided to students if they decided to withdraw from school for the remaining service period, up to 90% of the tuition fee received. Tuition refunds have not been significant since the cancellation rate has been low.
Revenues from satellite communication related equipment and accessories are recognized once the equipment and accessories are delivered and accepted by the customers.
Useful lives and impairment of Property and equipment, and acquired intangible assets. Property and equipment and acquired intangible assets are amortized over their useful lives. Useful lives are based on management’s estimates of the period that the assets will generate revenue. In particular, customer relationship (FTBC) acquired is amortized using the accelerated amortization method up to 41 months based on the estimated progression of the students through the respective courses, giving consideration to the revenue and cash flow associated. Customer relationship (LJC) acquired is amortized using the accelerated amortization method up to 47 months based on the estimated progression of the students through the respective courses, giving consideration to the revenue and cash flow associated. Affiliation agreement acquired is amortized on a straight-line basis up to 59 months. Customer relationship (HIUBC) acquired is amortized using the accelerated amortization method over 48 months based on the estimated progression of the students through the respective courses, giving consideration to the revenue and cash flow associated. Affiliation agreement acquired is amortized on a straight-line basis over 36 months. Property and equipment and acquired intangible assets are reviewed for impairment whenever events or changes in circumstances indicate that the carrying amount of an asset may not be recoverable.
Prepaid lease payments for land use rights. All land in the PRC is owned by the PRC government. The government in the PRC, according to the relevant PRC law, may grant the right to use the land for a specified period of time. Payments for acquiring land use rights represent prepayments of rentals over the periods the rights are granted and are stated at cost less accumulated amortization and any recognized impairment loss. Amortization is provided over the term of the land use right agreement on a straight-line basis. Prepaid lease payments which are to be amortized in the next twelve months or less are classified as current assets.
Share-based compensation. The Company accounts for employee stock options under authoritative pronouncement issued by the FASB regarding share-based payment from the inception of the Company's stock compensation plans. Compensation cost related to employee share options or similar equity instruments is measured at the grant date based on the fair value of the award and is recognized on a straight-line basis over the requisite service period which is generally the vesting period, with a corresponding addition to paid-in capital.
Purchase Price allocation in business combination. For business acquisition recorded using the purchase method of accounting, acquired assets and liabilities are recorded at their fair market value at the date of acquisition. The Company performs purchase price allocation based on such fair values. The valuation analyses utilize and consider generally accepted valuation methodologies such as income, market and cost approach.
Inventory valuation. Inventories are valued at the lower of cost or market value and have been reduced by an allowance for excess and obsolete inventories. The estimated allowance is based on management’s review of inventories on hand compared to estimated future usage and sales.
Impairment of cost method investments. The Company periodically reviews the carrying value of the cost method investments for continued appropriateness. When there is an impairment indicator. This review is based upon the Company’s projections of anticipated future cash flows. While the Company believes that the estimates of future cash flows are reasonable, different assumptions regarding such cash flows could materially affect the valuations.
Income taxes. The Company has provided a full valuation reserve related to its substantial deferred tax assets. In the future, if sufficient evidence of the Company’s ability to generate sufficient future taxable income in certain tax jurisdictions becomes apparent, the Company may be required to reduce its valuation allowances, resulting in income tax benefits in the Company’s consolidated statement of operations. Management evaluates whether it is more likely than not that the deferred tax assets would be realized and assesses the need for valuation allowance.
Effective on January 1, 2007, the Company adopted the authoritative pronouncement regarding uncertainty in income taxes . Under the guidance, the impact of an uncertain income tax position on the income tax return must be recognized at the largest amount that is more-likely-that-not to be sustained upon audit by the relevant taxing authority based solely on technical merits of the associated tax position. If the Company ultimately determines that the payment of these liabilities will be unnecessary, the Company will reverse the liability and recognize a tax benefit during that period. Conversely, the Company records additional tax charges in a period in which it determines that a recorded tax liability is less than the expected ultimate assessment. The Company also elected the accounting policy that the interest and penalties recognized are classified as part of its income taxes. The unrecognized tax benefits, tax liabilities and accrued interest and penalties represent management’s estimates under the provisions of the guidance. The three acquired universities have not paid any income tax so far. The Company provided provision of unrecognized tax benefits for the three acquired universities since significant judgments are required in determining whether such universities are qualified for the income tax exemption. The ultimate amount of tax liability may be uncertain as a result. As of December 31, 2010, the total unrecognized tax benefits was approximately RMB110 million.
Impairment of Goodwill. The carrying value of goodwill as of December 31, 2010 by operating segments was as follows:
| |
|
2010
|
|
|
2009
|
|
| |
|
(RMB'000)
|
|
|
(RMB'000)
|
|
|
E-learning and training serve Group (“ELG”)
|
|
|
1,618 |
|
|
|
1,614 |
|
|
Traditional University Group (“TUG”).
|
|
|
772,465 |
|
|
|
502,157 |
|
| |
|
|
774,083 |
|
|
|
503,771 |
|
Authoritative pronouncement issued by FASB regarding goodwill and others intangible assets, requires that the goodwill impairment assessment be performed at the reporting unit level. The guidance requires a two-step goodwill impairment test. The first step compares the fair values of each reporting unit to its carrying amount, including goodwill. If the fair value of each reporting unit exceeds its carrying amount, goodwill is not considered to be impaired and the second step will not be required. If the carrying amount of a reporting unit exceeds its fair value, the second step compares the implied fair value of goodwill to the carrying value of a reporting unit’s goodwill. The excess of the fair value of the reporting unit over the amounts assigned to the assets and liabilities is the implied fair value of goodwill. An impairment loss is recognized for any excess in the carrying value of goodwill over the implied fair value of goodwill.
We performed our annual goodwill impairment test at December 31, 2010. Our reporting units are consistent with our two operating segments.
The goodwill allocated to our ELG segment arose in 2004 when we further purchased a portion of non-controlling interests of one subsidiary, CCT BVI, from three non-controlling shareholders. We note that prior to 2008 this was the only reporting unit and segment of the Company, and the market capitalization of the Company as of December 31, 2007 (RMB1,362.8 million) greatly exceeded the carrying amount of the ELG reporting unit, RMB804.6 million. Accordingly, we determined that the first step of the goodwill impairment test was passed, and that the goodwill of the ELG reporting unit was not impaired as of December 31, 2007. The assets and liabilities that make up the ELG reporting unit did not change significantly from 2007 to 2010. The ELG reporting unit is a relatively well established business. Revenue of this reporting unit has been growing steadily since 2004. Revenue grew 5% from 2007 to 2010, and we expect that the revenue of this reporting unit will continue to grow in the future. No significant negative events occurred and the likelihood that the fair value would be less than the carrying amount of the ELG reporting unit as of December 31, 2010 was remote. Therefore we determined that the fair value of the ELG reporting unit would be no less than the carrying amount of this reporting unit.
The Company had one acquisition in 2008 which resulted in the addition of the TUG segment. The Company had another acquisition in 2009 and 2010, repectively, to further expand the TUG segment. For our TUG segment, we estimated the fair value of the reporting unit using the income approach. The income approach involves applying appropriate discount rates to estimated cash flows that are based on earnings of forecasts developed by us. The assumptions used in deriving the fair valuations are consistent with our business plan at the time of each valuation. These assumptions include: no material changes in the existing political, legal and economic conditions in China, no major changes in applicable tax rates and no material deviation in market conditions from our forecasts. The risks associated with achieving our forecasts were assessed in selecting the appropriate discount rate to apply to the estimated cash flows.
In particular, the discounted cash flows for the TUG reporting unit were based on discrete five-year financial forecasts developed by management for planning purposes. Cash flows beyond the five-year discrete forecast were estimated using a terminal value calculation, which incorporated historical and forecasted financial trends for the reporting unit and considered long-term earnings growth rates for publicly traded peer companies.
The key assumptions used in determining the fair value of the TUG reporting unit are:
|
Key Assumptions
|
|
Description
|
| |
|
|
|
Revenue growth rate
|
|
The forecasted average annual growth rate of revenue is 3 – 19% from 2011 to 2015. This reflects the following assumptions:
|
| |
|
Student capacity of the campus is expected to grow upon completion of the planned construction projects;
|
| |
|
|
| |
|
Demand for accredited degree program is expected to grow significantly in the PRC; and
|
| |
|
|
| |
|
A long term growth rate into perpetuity has been determined to be 3% with reference to the birth rate, market penetration and other related factors.
|
| |
|
|
|
COGS growth rate
|
|
Cost of goods sold ("COGS") are forecasted to grow by 0 to 10% from 2011 to 2015.
|
| |
|
|
|
Discount rate
|
|
The discount rate applied to the cash flows is based on the weighted average cost of capital (“WACC”) of the Company. WACC is the weighted average of the estimated rate of return required by equity and debt holders for an investment of this type. We used 16.0 to 19%.
|
Publicly available information regarding our market capitalization was also considered in assessing the reasonableness of the cumulative fair values of our reporting units estimated using the discounted cash flow methodology. During the years ended December 31, 2008, 2009 and 2010, we determined that there had been no impairment of goodwill.
Results of Operations
For the purpose of the discussion and analysis of the results of CEC, the consolidated group is referred to as “the Group”. CEC is sometimes referred to as the “Company”. The satellite operating entity, ChinaCast Company Limited, is referred to as “CCL” and its registered branch in Beijing is referred to as “CCLBJ”. The US dollar figures presented below were based on the historical exchange rate of 1USD = 6.6RMB at December 31, 2010 for 2010; 1USD = 6.8RMB at December 31, 2009 for 2009; and 1USD = 6.8RMB at December 31, 2008 for 2008.
Since our acquisition of Hai Lai, we have been organized as two business divisions, the E-learning and training service Group (the “ELG”), encompassing all the Company’s businesses before the acquisition, and the Traditional University Group (the “TUG”), offering bachelor and diploma programs to students in China.
Year ended December 31, 2010 compared to year ended December 31, 2009
The revenue of the Company for 2010 amounted to RMB514.0 million (US$77.9 million) representing an increase of 48.3% compared to RMB346.5 million (US$51.0 million) in 2009. The increase was mainly due to the growth of the TUG. The results of LJC was consolidated for the whole year in 2010 whereas its result was consolidated for the period from October 5, 2009 to December 31, 2009 in 2009 after the acquisition of East Achieve. HIUBC also contributed to the growth after the acquisition of Wintown on August 23, 2010.
Revenue of the ELG amounted to RMB208.1 million (US$31.5 million) for 2010 as compared to revenue of RMB196.3 million (US$28.9 million) for 2009. Service income, mainly of a recurring nature amounted to RMB189.9 million (US$28.8 million) for 2010 compared to RMB187.7 million (US$27.6 million) in 2009. Equipment sales, mainly project based, amounted to RMB18.2 million (US$2.8 million) against RMB8.6 million (US$1.3 million) last year. The following table provides a summary of the ELG’s revenue by business lines:
| |
|
2010
|
|
|
2009
|
|
|
2008
|
|
|
(millions)
|
|
RMB
|
|
|
US$
|
|
|
RMB
|
|
|
US$
|
|
|
RMB
|
|
|
US$
|
|
|
Post secondary education distance learning
|
|
|
113.9 |
|
|
|
17.3 |
|
|
|
109.2 |
|
|
|
16.1 |
|
|
|
96.9 |
|
|
|
14.3 |
|
|
K-12 and content delivery
|
|
|
63.0 |
|
|
|
9.5 |
|
|
|
64.1 |
|
|
|
9.4 |
|
|
|
65.6 |
|
|
|
9.6 |
|
|
Vocational training, enterprise/government training and networking services
|
|
|
31.2 |
|
|
|
4.7 |
|
|
|
23.0 |
|
|
|
3.4 |
|
|
|
36.9 |
|
|
|
5.4 |
|
| |
|
|
|
|
|
|
|
|
|
|
|
|
|
|
|
|
|
|
|
|
|
|
|
|
|
Total ELG revenue
|
|
|
208.1 |
|
|
|
31.5 |
|
|
|
196.3 |
|
|
|
28.9 |
|
|
|
199.4 |
|
|
|
29.3 |
|
Net
revenue from post secondary education distance learning services increased from RMB109.2 million (US$16.1 million) in 2009 to
RMB113.9 million (US$17.3 million) in 2010. The increase of 4.3% was mainly due to the increase in student enrollment and the
increase in tuition fee. The total number of post-secondary students enrolled in courses using the Company’s distance learning
platforms increased to 143,000 from 138,000 at the end of 2009.
The revenue from the K-12 and content delivery business decreased slightly by approximately 1.7% from RMB64.1 million (US$9.4 million) to RMB63.0 million (US$9.5 million). The number of subscribing schools for K-12 distance learning services has stabilized at 6,500.
Net revenue from vocational and career training services and enterprise government training and networking services increased from RMB23.0 million (US$3.4 million) to RMB31.2 million (US$4.7 million). The decrease was mainly due to the increase in equipment sales, the nature of which is not recurring.
TUG was established in the second quarter of 2008 after the acquisition of Hai Lai and was expanded to include LJC acquired in 2009 and the newly acquired HIUBC in 2010. TUG’s revenue amounted to RMB150.3 million (US$22.1 million) in 2009 as compared to a revenue of RMB305.9 million (US$46.4 million) in 2010. The following table provides a summary of the TUG’s revenue by universities:
| |
|
2010
|
|
|
2009
|
|
|
2008
|
|
|
(millions)
|
|
RMB
|
|
|
US$
|
|
|
RMB
|
|
|
US$
|
|
|
RMB
|
|
|
US$
|
|
|
FTBC Group
|
|
|
|
|
|
|
|
|
|
|
|
|
|
|
|
|
|
|
|
Tuition
|
|
|
123.4 |
|
|
|
18.7 |
|
|
|
110.3 |
|
|
|
16.2 |
|
|
|
70.9 |
|
|
|
10.4 |
|
|
Other
|
|
|
17.2 |
|
|
|
2.6 |
|
|
|
12.0 |
|
|
|
1.8 |
|
|
|
12.3 |
|
|
|
1.8 |
|
|
Sub-total
|
|
|
140.6 |
|
|
|
21.3 |
|
|
|
122.3 |
|
|
|
18.0 |
|
|
|
83.2 |
|
|
|
12.2 |
|
|
LJC Group
|
|
|
|
|
|
|
|
|
|
|
|
|
|
|
|
|
|
|
|
|
|
|
|
|
|
Tuition
|
|
|
110.6 |
|
|
|
16.8 |
|
|
|
25.1 |
|
|
|
3.7 |
|
|
|
- |
|
|
|
- |
|
|
Other
|
|
|
12.3 |
|
|
|
1.9 |
|
|
|
2.9 |
|
|
|
0.4 |
|
|
|
- |
|
|
|
- |
|
|
Sub-total
|
|
|
122.9 |
|
|
|
18.7 |
|
|
|
28.0 |
|
|
|
4.1 |
|
|
|
- |
|
|
|
- |
|
|
HIUBC Group
|
|
|
|
|
|
|
|
|
|
|
|
|
|
|
|
|
|
|
|
|
|
|
|
|
|
Tuition
|
|
|
38.2 |
|
|
|
5.8 |
|
|
|
- |
|
|
|
- |
|
|
|
- |
|
|
|
- |
|
|
Other
|
|
|
4.2 |
|
|
|
0.6 |
|
|
|
- |
|
|
|
- |
|
|
|
- |
|
|
|
- |
|
|
Sub-total
|
|
|
42.4 |
|
|
|
6.4 |
|
|
|
- |
|
|
|
- |
|
|
|
- |
|
|
|
- |
|
|
Total TUG revenue
|
|
|
305.9 |
|
|
|
46.4 |
|
|
|
150.3 |
|
|
|
22.1 |
|
|
|
83.2 |
|
|
|
12.2 |
|
FTBC had approximately 12,000 students and 12,600 students in 2009 and 2010, respectively, and generated RMB110.3 million (US$16.2 million) and RMB123.4 million (US$18.7 million) of tuition revenue in 2009 and 2010, respectively. The increase was due to an increase in tuition fees and the student enrollment. Other revenue of FTBC, which comprises mainly accommodation and catering revenue, amounted to RMB12.0 million (US$1.8 million) and RMB17.2 million (US$2.6 million) for 2009 and 2010, respectively. LJC had approximately 8,400 students and 9,200 students for 2009 and 2010, respectively. LJC generated RMB25.1 million (US$3.7 million) of tuition revenue in 2009 after the completion of its acquisition on October 5, 2009 and generated RMB110.6 million (US$16.8 million) of tuition revenue in 2010. Other revenue of LJC, which comprises mainly accommodation and catering revenue, amounted to RMB2.9 million (US$0.4 million) and RMB12.3 million (US$1.9 million) in 2009 and 2010, respectively. HIUBC had approximately 10,800 students for 2010 and generated RMB38.2 million (US$5.8 million) of tuition revenue in 2010 after the completion of its acquisition on August 23, 2010. Other revenue of HIUBC, which comprises mainly accommodation and catering revenue amounted to RMB4.2 million (US$0.6 million)
Cost of sales of the Company increased by 81.3% from RMB147.5 million (US$21.7 million) in 2009 to RMB267.4 million (US$40.5 million) in 2010. The increase was mainly due to the expansion of the TUG.
ELG’s cost of materials increased from RMB8.5 million (US$1.2 million) for 2009 to RMB18.0 million (US$2.7 million) for 2010. The changes were mainly due to increase in equipment sales. The cost of service for the ELG decreased modestly from RMB34.9 million (US$5.1 million) for 2009 to RMB26.5 million (US$4.0 million) for 2010. The decrease was mainly due to the termination of the payment of satellite platform usage fee to CCLBJ effective from January 1, 2010.
TUG’s cost increased from RMB104.1 million (US$15.3 million) for 2009 to RMB222.9 million (US$33.8 million) for 2010. The main reason for the increase was that the result of LJC was consolidated for the whole year in 2010 whereas its result was consolidated for the period from October 5, 2009 to December 31, 2009 in 2009. The acquisition of HIUBC in August 2009 also contributed to the increase in TUG’s cost. HIUBC’s cost for the period from August 23, 2010 to December 31, 2010 amounted to RMB38.5 million (US$5.8 million). Amortization of intangible assets amounted to RMB39.5 million (US$6.0 million) for 2010 as compared to RMB20.2 million (US$2.9 million) for 2009.
ELG’s gross profit margin increased by 0.7 percentage points, from 77.9% in 2009 to 78.6% in 2010. The main reason for the increase was the termination of the payment of satellite platform usage fee to CCLBJ in 2010, which was partly offset by the increase in equipment sales, which has a low margin. TUG’s gross profit margin decreased slightly by 3.6 percentage points, from 30.7% in 2009 to 27.1% in 2010. The decrease was mainly due to the lower margin of the newly acquired LJC and HIUBC, which had a higher revenue split to the parent university as compared to FTBC.
In 2009, the Company received a service fee of RMB5.1 million (US$1.0 million), as compared to RMB6.5 million (US$1.0 million) in 2008. The service arose from various agreements with CCL that entitled the Company to the economic benefits of its Beijing Branch — CCLBJ. The management service fee was terminated effective from January 1, 2010.
Selling and marketing expenses decreased by 35.6% to RMB3.0 million (US$0.5 million) in 2010 from RMB4.6 million (US$0.7 million) in 2009. The decrease was due to the drop in share option expense from RMB1.6 million (US$0.2 million) for 2009 to RMB0.4 million (US$0.06 million) for 2010.
General and administrative expenses increased by 19.6% to RMB84.4 million (US$12.8 million) in 2010 from RMB69.6 million (US$10.2 million) in 2009. The reduction of share option expense from RMB14.6 million (US$2.1 million) for 2009 to RMB7.4 million (US$1.1 million) for 2010 was offset by the increase in general and administrative expenses of the LJC and HIUBC after their acquisition.
The Company has foreign exchange losses of RMB1.0 million (US$0.1 million) in 2010 compared to RMB0.09 million (US$0.01 million) in 2009. The change was a result of the change in the RMB/US exchange rate.
The last tranche of the consideration for acquiring East Achieve amounting to RMB20.5 million (US$3.1 million) was settled in the third quarter of 2010. The amount was less than the contingent consideration recorded by the Company resulting in a gain of RMB9.5 million (US$1.4 million) for 2010.
In 2010, the Company disposed of its 17.85% stake in TCX, resulting in a gain of RMB2.1 million (US$0.3 million).
Interest income increased from RMB8.3 million (US$1.2 million) in 2009 to RMB14.1 million (US$2.1 million) in 2010. The increase was due to a higher interest rate and a higher average term deposit holdings during the year.
Interest expense increased from RMB8.0 million (US$1.2 million) in 2009 to RMB13.7 million (US$2.1 million) in 2010. The interest expense was generated from bank borrowings of FIBC, LJC and HIUBC. The result of LJC was consolidated for the whole year in 2010 whereas its result was consolidated for the period from October 5, 2009 to December 31, 2009 in 2009. The acquisition of HIUBC in 2010 also contributed to the increase in interest expense.
Overall, profit before income tax and loss in equity investments increased from RMB131.1 million (US$19.3 million) in 2009 to RMB170.5 million (US$25.8 million) in 2010, a increase of 31.3%. The increase was mainly due to the increase in business in the TUG segment.
The Company recorded a loss in equity investments amounted to RMB0.1 million (US$0.02 million) in 2010 compared to RMB1.7 million (US$0.2 million) in 2009.
Income taxes increased by 28.8% from RMB29.9 million (US$4.4 million) in 2009 to RMB38.6 million (US$5.8 million) in 2010. The higher income tax was due to the increase in business and the expansion in TUG,
Gain from discontinued operations amounted to RMB1.2 million (US$0.2 million) in 2009 as compared to RMB1.3 million (US$0.2 million) in 2010, and the gain of 2009 arosed from the termination of the Company’s stake in CLS while the gain of 2010 arosed from the disposal of Jiangsu English Training Technology Limited.
Noncontrolling interest amounted to RMB1.5 million (US$0.2 million) in 2009 as compared to RMB7.3 million (US$1.1 million) in 2009. On September 18, 2009, the Company acquired the 20% minority stake in Hai Lai, which resulted in a reduction of the noncontrolling interest.
Net Income attributable to the Company amounted to RMB131.7 million (US$10.9 million) in 2010 compared to RMB92.1 million (US$13.5 million) in 2009.
Year ended December 31, 2009 compared to year ended December 31, 2008
The revenue of the Company for 2009 amounted to RMB346.5 million (US$51.0 million) representing an increase of 22.6% compared to RMB282.6 million (US$41.6 million) in 2008. The increase was mainly due to the growth of the TUG. The results of FTBC was consolidated for the whole year in 2009 whereas its result was consolidated for the period from April 11, 2008 to December 31, 2008 in 2008 after the acquisition of Hai Lai. LJC also contributed to the growth after the acquisition of East Achieve on October 5, 2009.
Revenue of the ELG amounted to RMB196.3 million (US$28.9 million) for 2009 as compared to revenue of RMB199.4 million (US$29.3 million) for 2008. Service income, mainly of a recurring nature amounted to RMB187.7 million (US$27.6 million) for 2009 compared to RMB170.5 million (US$25.1 million) in 2008. Equipment sales, mainly project based, amounted to RMB8.6 million (US$1.3 million) against RMB28.9 million (US$4.3 million) last year.
Net revenue from post secondary education distance learning services increased from RMB96.9 million (US$14.3 million) in 2008 to RMB109.2 million (US$16.1 million) in 2009. The increase of 12.7% was due to the increase in student enrolment and the increase in tuition fee. The total number of post-secondary students enrolled in courses using the Company’s distance learning platforms increased to 138,000 from 131,000 at the end of 2008.
The revenue from the K-12 and content delivery business decreased slightly by approximately 2.3% from RMB65.6 million (US$9.6 million) to RMB64.1 million (US$9.4 million). The number of subscribing schools for K-12 distance learning services has stabilized at 6,500.
Net revenue from vocational and career training services and enterprise government training and networking services decreased from RMB36.9 million (US$5.4 million) to RMB23.0 million (US$3.4 million). The decrease was mainly due to the drop in equipment sales, the nature of which is not recurring.
TUG was established in the second quarter of 2008 after the acquisition of Hai Lai and was expanded to include the newly acquired LJC in 2009. TUG’s revenue amounted to RMB83.2 million (US$12.2 million) in 2008 as compared to a revenue of RMB150.3 million (US$22.1 million) in 2009.
FTBC had approximately 11,000 students and 12,000 students in 2008 and 2009, respectively, and generated RMB70.9 million (US$10.4 million) and RMB110.3 million (US$16.2 million) of tuition revenue in 2008 and 2009, respectively. The results of FTBC was consolidated for the whole year in 2009 whereas its result was consolidated for the period from April 11, 2008 to December 31, 2008 in 2008 after the acquisition of Hai Lai. Other revenue of FTBC, which comprises mainly accommodation and catering revenue amounted to RMB12.3 million (US$1.8 million) and RMB12.0 million (US$1.8 million) for 2008 and 2009, respectively. LJC had approximately 8,400 students and generated RMB25.1 million (US$3.7 million) of tuition revenue in 2009 after the completion of its acquisition on October 5, 2009. Other revenue of LJC, which comprises mainly accommodation and catering revenue amounted to RMB2.9 million (US$0.4 million) in 2009.
Cost of sales of the Company increased by 16.2% from RMB126.9 million (US$18.7 million) in 2008 to RMB147.5 million (US$21.7 million) in 2009. The increase was mainly due to the expansion of the TUG.
ELG’s cost of materials decreased from RMB29.1 million (US$4.3 million) for 2008 to RMB8.5 million (US$1.2 million) for 2009. The changes were mainly due to drop in equipment sales. The cost of service for the ELG decreased modestly from RMB40.2 million (US$5.9 million) for 2008 to RMB34.9 million (US$5.1 million) for 2009. The decrease was mainly due to the reduction in transponder fee from RMB7.5m (US$1.1 milion ) for 2008 to RMB3.5 million (US$0.5 million) for 2009 after renegotiating with the service providers as a result of the reduced bandwidth.
TUG’s cost increased from RMB57.5 million (US$8.5 million) for 2008 to RMB104.1 million (US$15.3 million) for 2009. The main reason for the increase was that the results of FTBC was consolidated for the whole year in 2009 whereas its result was consolidated for the period from April 11, 2008 to December 31, 2008 in 2008. The acquisition of LJC in the fourth quarter of 2009 also contributed to the increase in TUG’s cost. LJC’s cost in the fourth quarter of 2009 amounted to RMB26.9 million (US$4.0 million). Amortization of intangible assets amounted to RMB20.0 million (US$2.9 million) for 2009 as compared to RMB14.0 million (US$2.1 million) for 2008.
ELG’s gross profit margin increased by 12.7 percentage points, from 65.2% in 2008 to 77.9% in 2009. The main reason for the increase was the reduction in equipment sales, which has a low marginTUG’s gross profit margin decreased slightly by 0.1 percentage points, from 30.8% in 2008 to 30.7% in 2009.
In 2009, the Company received a service fee of RMB5.1 million (US$1.0 million), as compared to RMB6.5 million (US$1.0 million) in 2008. The service arose from various agreements with CCL that entitled the Company to the economic benefits of its Beijing Branch — CCLBJ. CCLBJ is in the process of transferring all its outstanding businesses, mainly in post secondary education distance learning, to the Company, which led to the reduction in management service fee.
Selling and marketing expenses decreased by 19.4% to RMB4.6 million (US$0.7 million) in 2009 from RMB5.7 million (US$0.8 million) in 2008. The reduction was due to the lower sales and marketing activities associated with the enterprise training business line and the Tongji project.
General and administrative expenses increased slightly by 2.9% to RMB69.6 million (US$10.2 million) in 2009 from RMB67.7 million (US$10.0 million) in 2008. The increase due to the acquisition and expansion in TUG was offset by the reduction in professional expenses and office rental of the ELG in 2009. Professional expenses of the ELG for 2009 and 2008 was RMB13.4 million (US$2.0 million) and RMB17.0 million (US$2.5 million) respectively. Office rental of the ELG for 2009 and 2008 was RMB2.4 million (US$0.4 million) and RMB4.3 million (US$0.6 million) respectively. Payroll of the ELG also decreased to RMB14.8 million (US$2.2 million) for 2009 from RMB16.5 million (US$2.4 million) for 2008.
The Company has foreign exchange losses of RMB0.09 million (US$0.01 million) in 2009 compared to RMB1.2 million (US$0.2 million) in 2008. The decrease was a result of the stable trend of the exchange rate of the RMB against US dollars in 2009 while the exchange rate was volatile in 2008.
As a result of the deterioration of the operating profitability of TCX, an investment impairment loss of RMB8.5 million (US$1.3 million) was recorded in 2008 in relation to TCX. A further investment impairment loss of RMB0.4 million (US$0.06 million) was recorded in 2009 in relation to TCX that reduced the balance of cost method investment in TCX to zero.
Interest income decreased from RMB19.5 million (US$2.9 million) in 2008 to RMB8.3 million (US$1.2 million) in 2009. The decrease was due to a lower interest rate and a lower average term deposit holdings during the year as a result of the settlement of the acquisition consideration in 2008 and 2009.
Interest expense increased from RMB2.6 million (US$0.4 million) in 2008 to RMB8.0 million (US$1.2 million) in 2009. The interest expense was generated from bank borrowings of FIBC and LJC. The result of FTBC was consolidated for the whole year in 2009 whereas its result was consolidated for the period from April 11, 2008 to December 31, 2008 in 2008. The acquisition of LJC in 2009 also contributed to the increase in interest expense.
Overall, profit before income tax increased from RMB96.0 million (US$14.1 million) in 2008 to RMB131.1 million (US$19.3 million) in 2009, an increase of 36.5%. The increase was mainly due to the drop in investment impairment loss; the reduction in professional expenses and rental expense as well as the expansion of the TUG.
The Company’s share of net investment losses from various equity method investments amounted to RMB1.7 million (US$0.2 million) in 2009 compared to RMB0.4 million (US$0.06 million) in 2008.
Income taxes increased by 22.8% from RMB24.4 million (US$3.6 million) in 2008 to RMB29.9 million (US$4.4 million) in 2009. The higher income tax was due to the increase in business and the expansion in TUG.
Gain from discontinued operations amounted to RMB1.2 million (US$0.02 million) in 2009 as compared to loss amounted to RMB21.0 million (US$3.1 million) in 2008. The gain of 2009 arose from disposal the Company's stake in CLS amounting to RMB1.2 million (US$0.2 million); and the loss from discontinued operations in 2008 was mainly due to an impairment loss on brand name usage right amounting to RMB14.5 million (US$2.1 million).
Net income attributable to non-controlling shareholders amounted to RMB7.3 million (US$1.1 million) in 2009 as compared to RMB7.5 million (US$1.1 million) in 2008.
Net Income attributable to the Company amounted to RMB92.1 million (US$13.5 million) in 2009 compared to RMB42.7 million (US$6.3 million) in 2008.
Liquidity and Capital Resources
Cash and bank balances together with term deposits increased from RMB834.6 million (US$122.8 million) at December 31, 2009, to RMB948.4 million (US$143.7 million) at December 31, 2010. The increase of approximately 13.6% was because of the proceeds from the issuance of shares of the Company in 2010.
Net cash generated from operating activities was RMB352.6 million (US$53.4 million) in 2010 as compared to RMB135.1 million (US$19.9 million) in 2009. Mainly, it is due to the net cash generated from operating activities for 2009 was depressed because after the acquisition of LJC on October 5, 2009, there was a payment of RMB27.3 million (US$4.0 million) to Guangxi Normal University as fee payment under the affiliation agreement for revenue received before October 5, 2009. The revenue received before October 5, 2009 was not consolidated into the operating cash flow of the Company, but the fee payment under the affiliation agreement payment after October 5, 2009 was included in the operating cash outflow. As such, the operating cash flow would be reduced accordingly.
Net cash used in investment activities in 2010 was RMB637.6 million (US$96.6 million), mainly reflecting settlement of acquisition consideration in relation to HIUBC of RMB340.1 million (US$51.5 million). The Company also paid RMB100.4 million (US$15.2 million) for acquiring property and equipment mainly for TUG. There was also a transfer to fixed deposit of RMB197.0 million (US$29.8 million). Net cash used in investment activities in 2009 was RMB385.5 million (US$56.7 million), mainly reflecting settlement of acquisition consideration in relation to LJC of RMB221.9 million (US$32.6 million).
Net cash provided by financing activities in 2010 was RMB199.0 million (US$30.1 million), mainly reflecting the proceeds from issue of shares and net repayment of bank borrowing amounting to RMB32.4 million (US$4.9 million). Net cash provided by financing activities in 2009 was RMB327.6 million (US$48.2 million), mainly reflecting the proceeds from issue of shares in a secondary offerings and RMB70 million (US$10.3 million) bank borrowing raised.
On
December 1, 2009, the Company entered into an underwriting agreement (the “Underwriting Agreement”) with Roth Capital
Partners, LLC (the “Underwriter”), pursuant to which the Company agreed to issue and sell 5,930,000 shares of the
Company’s common stock, par value $0.0001 per share, to the Underwriter at an offering price per share of $6.85. In addition,
the Company also granted the Underwriter an option to purchase up to an additional 889,500 shares to cover overallotments, if
any, at the same price of US$6.85 per share. The sale of the 5,930,000 shares of common stock was consummated on December 7,
2009 and the sale of up to an additional 889,500 shares to cover overallotments was consummated on December 16, 2009. Net
proceeds to the Company from the offering, after deducting underwriting discounts and commissions and estimated offering expenses,
were approximately US$43.6 million.
On January 5, 2010, the
Company issued 692,520 restricted shares of our common stock to Thriving Blue Limited, a British Virgin Islands company that is
100% owned by Ron Chan Tze Ngon, the Company’s Chief Executive Officer (“Thriving Blue”) pursuant to a Subscription
Agreement dated December 21, 2009 between the Company and Thriving Blue for a purchase price of US$7.22 per share or an aggregate
purchase price of US$4,999,994.40. The shares are beneficially held on behalf of Ron Chan Tze Ngon, Michael Santos, and Antonio
Sena.
On April 29, 2010, the Company entered into a Stock Purchase Agreement with Wu Shi Xin, the sole stockholder of Wintown Enterprises
Limited, a British Virgin Islands company (“Wintown”), pursuant to which Mr. Wu purchased 3,735,734 shares of our
common stock for a purchase price of US$7.85 per share, or an aggregate purchase price of US$29.3 million. Wintown is the holding
company of HIUBC.
The Company believes that its cash and cash equivalents balances, together with its access to financing sources, will continue to be sufficient to meet the working capital needs associated with its current operations on an ongoing basis, although that cannot be assured. Also, it is possible that the Company’s cash flow requirements could increase as a result of a number of factors, including unfavorable timing of cash flow events, the decision to increase investment in marketing and development activities or the use of cash for acquisitions to accelerate its growth.
Total assets at the end of 2010 amounted to RMB2,954.2 million (US$447.6 million). In 2009, total assets was RMB2,273.9 million (US$334.4 million), an increase of 29.9%. Total current assets increased by 16.9% to RMB1,075.5 million (US$163.0 million).
Accounts receivable increased from RMB53.8 million (US$7.9 million) as at December 31, 2009 to RMB59.4 million (US$9.0 million) at the end of 2010. Most of the business partners are long term customers and settle their accounts promptly. All accounts receivable are reviewed regularly and provisions have been made for any balances that are disputed or doubtful.
Inventory, mainly made up of satellite transmission and receiving equipment, amounted to RMB1.0 million (US$0.2 million) and RMB1.4 million (US$0.2 million) as at December 31, 2010 and December 31, 2009 respectively.
Prepaid expenses and other current assets increased from RMB19.2 million (US$2.9 million) as at December 31, 2009 to RMB56.3 million (US$8.5 million). The increase was mainly due to the increase in deposits and prepayments for construction projects paid by LJC.
The Company had bank borrowings amounting to RMB260.0 million (US$39.4 million) at December 31, 2010, to finance the construction projects and campus capacity expansion in TUG.
| |
|
Payment Due by Period
|
|
| |
|
|
|
|
|
|
|
|
|
|
|
|
|
|
|
|
|
|
| |
|
|
|
|
Within
|
|
|
|
|
|
|
|
|
2014 and
|
|
|
|
|
| |
|
Total |
|
|
1 Year
|
|
|
2012 |
|
|
2013 |
|
|
beyond
|
|
|
Other
|
|
| |
|
(RMB
|
|
|
(RMB
|
|
|
(RMB
|
|
|
(RMB
|
|
|
(RMB
|
|
|
(RMB
|
|
| |
|
|
‘000) |
|
|
|
‘000) |
|
|
|
‘000) |
|
|
|
‘000) |
|
|
|
‘000) |
|
|
|
‘000) |
|
|
Long-term debt obligation
|
|
|
|
|
|
|
|
|
|
|
|
|
|
|
|
|
|
|
|
|
|
|
|
|
|
Principal
|
|
|
260,000 |
|
|
|
170,000 |
|
|
|
55,000 |
|
|
|
30,000 |
|
|
|
5,000 |
|
|
|
- |
|
|
Interest
|
|
|
22,672 |
|
|
|
14,628 |
|
|
|
5,603 |
|
|
|
2,345 |
|
|
|
96 |
|
|
|
- |
|
|
Operating lease commitments
|
|
|
3,680 |
|
|
|
1,617 |
|
|
|
2,063 |
|
|
|
|
|
|
|
|
|
|
|
|
|
|
FIN48 obligation
|
|
|
109,933 |
|
|
|
|
|
|
|
|
|
|
|
|
|
|
|
|
|
|
|
109,933 |
|
|
Lease obligation for information usage and satellite platform usage
|
|
|
12,136 |
|
|
|
12,136 |
|
|
|
|
|
|
|
|
|
|
|
|
|
|
|
|
|
|
Total contractual obligations
|
|
|
408,421 |
|
|
|
198,381 |
|
|
|
62,666 |
|
|
|
32,345 |
|
|
|
5,096 |
|
|
|
109,933 |
|
|
Equivalent US$ ‘000.
|
|
|
61,882 |
|
|
|
30,058 |
|
|
|
9,495 |
|
|
|
4,901 |
|
|
|
772 |
|
|
|
16,657 |
|
Contractual Obligations and Commercial Commitments. The Company has various contractual obligations that will affect its liquidity. The following table sets forth the contractual obligations of the Company as of December 31, 2010:
The following table presents the contractual obligations in USD solely for the convenience of readers. The exchange rate of RMB 6.6 was applied as of December 31, 2010.
| |
|
Total
|
|
|
Within 1
year
|
|
|
2012
|
|
|
2013
|
|
|
2014 and
beyond
|
|
|
Other
|
|
| |
|
(USD'000)
|
|
|
(USD'000)
|
|
|
(USD'000)
|
|
|
(USD'000)
|
|
|
(USD'000)
|
|
|
(USD'000)
|
|
|
Long-term debt obligation
|
|
|
|
|
|
|
|
|
|
|
|
|
|
|
|
|
|
|
|
Principal
|
|
|
39,394 |
|
|
|
25,758 |
|
|
|
8,333 |
|
|
|
4,545 |
|
|
|
758 |
|
|
|
|
|
Interest
|
|
|
3,435 |
|
|
|
2,216 |
|
|
|
849 |
|
|
|
355 |
|
|
|
15 |
|
|
|
|
|
Operating lease commitments
|
|
|
558 |
|
|
|
245 |
|
|
|
313 |
|
|
|
|
|
|
|
|
|
|
|
|
|
FIN48 obligation
|
|
|
16,657 |
|
|
|
|
|
|
|
|
|
|
|
|
|
|
|
|
|
|
|
16,657 |
|
|
Lease obligation for information usage and satellite platform usage
|
|
|
1,839 |
|
|
|
1,839 |
|
|
|
|
|
|
|
|
|
|
|
|
|
|
|
|
|
|
Total contractual obligations
|
|
|
61,882 |
|
|
|
30,058 |
|
|
|
9,495 |
|
|
|
4,901 |
|
|
|
772 |
|
|
|
16,657 |
|
Note: The potential obligation up to RMB 90 million related to the Company's contingent consideration payment pursuant to the Wintown Enterprise acquisition is fair valued at RMB78.7 million as of December 31, 2010 and is recorded as other current liabilities. Such contingent consideration liability is not included in the above table.
Operating Leases. The Company leases certain office premises under non-cancelable leases. Rent expense under operating leases for the years ended December 31, 2008, 2009, and 2010 were RMB6.7 million, RMB3.0 million and RMB2.7 million (US$0.4 million), respectively. The Company has entered into certain operating lease arrangements relating to the information usage and satellite platform usage services. Rental expense related to these operating lease arrangement for the years ended December 2008, 2009 and 2010 were RMB17.5 million, RMB17.4 million and RMB12.1 million (US$1.8 million), respectively. The Company had no fixed commitment on information usage and satellite platform usage fee. The satellite platform usage fee was payable to the CCLBJ calculated at 10% of revenue generated by a subsidiary of the Company for 2008 and 2009.
As of December 31, 2010, future minimum capital commitments under the non-cancelable construction premises was RMB nil million due in 2010.
The Company has not entered any financial guarantees or other commitments to guarantee the payment obligations of any third parties.
Accounting Pronouncements
Recent Accounting Pronouncement
In June 2009, the FASB issued an authoritative pronouncement to amend the accounting rules for variable interest entities. The amendments effectively replace the quantitative-based risks-and-rewards calculation for determining which reporting entity, if any, has a controlling financial interest in a variable interest entity with an approach focused on identifying which reporting entity has (1) the power to direct the activities of a variable interest entity that most significantly affect the entity's economic performance and (2) the obligation to absorb losses of, or the right to receive benefits from, the entity. Additionally, an enterprise is required to assess whether it has an implicit financial responsibility to ensure that a variable interest entity operates as designed when determining whether it has the power to direct the activities of the variable interest entity that most significantly impact the entity's economic performance. The new guidance also requires additional disclosures about a reporting entity's involvement with variable interest entities and about any significant changes in risk exposure as a result of that involvement.
The new guidance is effective at the start
of a reporting entity's first fiscal year beginning after November 15, 2009, and all interim and annual periods thereafter.
The Company has had one consolidated variable interest entity under the authoritative literature prior to the amendment discussed above because it was the primary beneficiary of the entity. Because the Company, through its wholly owned subsidiary, has (1) the power to direct the activities of the variable interest entity that most significantly affect the entity's economic performance and (2) the right to receive benefits from the variable interest entity. This new guidance has been adopted by the company on January 1, 2010. The Company continues to consolidate the variable interest entity upon the adoption of the new guidance which therefore has no impact on the Company's financial condition or results of operations, except for the additional disclosures on the face of and in the notes to the consolidated financial statements.
In April 2010, the FASB issued an authoritative pronouncement on effect of denominating the exercise price of a share-based payment award in the currency of the market in which the underlying equity securities trades and that currency is different from (1) entity's functional currency, (2) functional currency of the foreign operation for which the employee provides services, and (3) payroll currency of the employee. The guidance clarifies that an employee share-based payment award with an exercise price denominated in the currency of a market in which a substantial portion of the entity's equity securities trades should not be considered to contain a condition that is not a market, performance, or service condition, and therefore should be considered an equity award assuming all other criteria for equity classification are met. The pronouncement is for interim and annual periods beginning on or after December 15, 2010, and will be applied prospectively. Affected entities will be required to record a cumulative catch-up adjustment for all awards outstanding as of the beginning of the annual period in which the guidance is adopted.
In December 2010, the FASB issued an authoritative pronouncement on when to perform Step 2 of the goodwill impairment test for reporting units with zero or negative carrying amounts. The amendments in this update modify Step 1 so that for those reporting units, an entity is required to perform Step 2 of the goodwill impairment test if it is more likely than not that a goodwill impairment exists. In determining whether it is more likely than not that a goodwill impairment exists, an entity should consider whether there are any adverse qualitative factors indicating that an impairment may exist. The qualitative factors are consistent with existing guidance, which requires that goodwill of a reporting unit be tested for impairment between annual tests if an event occurs or circumstances change that would more likely than not reduce the fair value of a reporting unit below its carrying amount. For public entities, the guidance is effective for impairment tests performed during entities' fiscal years (and interim periods within those years) that begin after December 15, 2010. Early adoption will not be permitted. For nonpublic entities, the guidance is effective for impairment tests performed during entities' fiscal years (and interim periods within those years) that begin after December 15, 2011. Early application for nonpublic entities is permitted; nonpublic entities that elect early application will use the same effective date as that for public entities.
In December 2010, the FASB issued an authoritative pronouncement on disclosure of supplementary pro forma information for business combinations. The objective of this guidance is to address diversity in practice regarding the interpretation of the pro forma revenue and earnings disclosure requirements for business combinations. The amendments in this update specify that if a public entity presents comparative financial statements, the entity should disclose revenue and earnings of the combined entity as though the business combination(s) that occurred during the current year had occurred as of the beginning of the comparable prior annual reporting period only. The amendments also expand the supplemental pro forma disclosures to include a description of the nature and amount of material, nonrecurring pro forma adjustments directly attributable t the business combination included in the reported pro forma revenue and earnings. The amendments affect any public entity as defined by Topic 805 that enters into business combinations that are material on an individual or aggregate basis. The amendments will be effective for business combinations consummated in periods beginning after December 15, 2010, and should be applied prospectively as of the date of adoption. Early adoption is permitted. For most calendar-year-end companies, companies should evaluate and disclose the impact, if any, this guidance will have on its consolidated financial statements starting from January 1, 2011.
ITEM 8. FINANCIAL STATEMENTS AND SUPPLEMENTARY DATA
The following financial statements, financial statement schedule and the footnotes thereto are included in the section beginning on page F-1.
| |
1.
|
Report
of Independent Registered Public Accounting Firm.
|
| |
2.
|
Consolidated
Balance Sheets as of December 31, 2009 and 2010 (As Restated).
|
| |
3.
|
Consolidated
Statements of Operations and Comprehensive Income for the years ended December 31, 2008, 2009 and 2010 (As Restated).
|
| |
4.
|
Consolidated
Statements of Changes in Equity for the years ended December 31, 2008, 2009 and 2010 (As Restated).
|
| |
5.
|
Consolidated
Statements of Cash Flows for the years ended December 31, 2008, 2009 and 2010 (As Restated).
|
|
|
6.
|
Notes to Consolidated Financial Statements (As Restated).
|
|
|
7.
|
Schedule I (As Restated).
|
Report
of Independent Registered Public Accounting Firm, Consolidated Financial Statements, as restated, Notes to Consolidated
Financial Statements, as restated, and Financial Statement Schedule, as restated, which are listed in the Index to Financial
Statements and which appear beginning on page F-2 of this report are incorporated into this Item 8. Quarterly Results of
Operations information, as restated, is included elsewhere in this report and is incorporated into this
Item 8.
ITEM 9A. CONTROLS AND PROCEDURES
|
(a)
|
Disclosure Controls and Procedures
|
Under
the supervision and with the participation of our management, including our principal executive officer and principal financial
officer, the Company conducted an evaluation of our disclosure controls and procedures as of December 31, 2010, as such term
is defined in Exchange Act Rules 13a-15(e) and 15d-15(e). Based on this evaluation, our principal executive officer and principal
financial officer have concluded that during the period covered by this Annual Report on Form 10-K, the Company’s disclosure
controls and procedures were not effective as of December 31, 2010 to give a reasonable assurance that information required
to be disclosed by us in our Exchange Act reports is recorded, processed, summarized, and reported within the time periods specified
in the SEC’s rules and forms, and that such information is accumulated and communicated to our management, including our
principal executive officer and principal financial officer, as appropriate to allow timely decisions regarding required disclosure
due to the identification of the following material weaknesses in our internal controls discussed in “Management’s
Annual Report on Internal Control Over Financial Reporting” :
| 1. | Lack of sufficient skilled resources in the finance team
to meet the demands of rapidly expanded businesses which resulted
in a delayed closing process. |
| 2. | Lack of contemporaneous documentation of certain decisions
made by the Board of Directors. |
| 3. | Accounting for the prepaid service fee - During 2011, the
Company reinterpreted its position related to the evaluation of
the contractual requirements for a non-current advance referred
to as the prepaid service fee. As a result of that process, the
company concluded it lacked adequate and effective controls to
ensure all contractual requirements as well as relevant accounting
guidance were considered in determining the appropriate accounting
for the prepaid service fee. This material weakness contributed
to the restatement to the previously reported consolidated financial
statements for the year ended December 31, 2010, as discussed
in Note 27 to the consolidated financial statements under the
caption "Second Restatement." |
A material weakness is a deficiency, or a combination of deficiencies, in internal control over financial reporting, such that there is a reasonable possibility that a material misstatement of the Company's annual or interim financial statements will not be prevented or detected on a timely basis.
(b) Management’s Annual Report on Internal Control Over Financial Reporting
Our management is responsible for establishing and maintaining adequate internal control over financial reporting, as such term is defined in Exchange Act Rules 13a-15(f) and 15d-15(f). Internal control over financial reporting refers to the process designed by, or under the supervision of, our principal executive officer and principal financial officer, and effected by our Board of Directors, management and other personnel, to provide reasonable assurance regarding the reliability of financial reporting and the preparation of financial statements for external purposes in accordance with generally accepted accounting principles, and includes those policies and procedures that:
1. Pertain to the maintenance of records that in reasonable detail accurately and fairly reflect the transactions and dispositions of our assets;
2. Provide reasonable assurance that transactions are recorded as necessary to permit preparation of financial statements in accordance with generally accepted accounting principles, and that our receipts and expenditures are being made only in accordance with authorization of our management and directors; and
3. Provide reasonable assurance regarding prevention or timely detection of unauthorized acquisitions, use or disposition of our assets that could have a material effect on the financial statements.
All internal control systems, no matter how well designed, have inherent limitations. Therefore, even those systems determined to be effective can provide only reasonable assurance with respect to financial statement preparation and presentation. Because of its inherent limitations, internal control over financial reporting may not prevent or detect misstatements. Projections of any evaluation of effectiveness to future periods are subject to the risk that controls may become inadequate because of changes in conditions or that the degree of compliance with the policies or procedures may deteriorate.
Under the supervision and with the participation of our management, including our principal executive officer and principal financial officer, we conducted a comprehensive review, evaluation and assessment of the effectiveness of our internal control over financial reporting as of December 31, 2010 based on the framework in Internal Control — Integrated Framework issued by the Committee of Sponsoring Organizations of the Treadway Commission. Based on our evaluation which excluded Wintown and its subsidiaries as discussed in the paragraphs below, our principal executive officer and principal financial officer have concluded that as of December 31, 2010, our internal control over financial reporting was not effective due to the identification of the following material weaknesses:
| 1. | Lack of sufficient skilled resources in the finance team
to meet the demands of rapidly expanded businesses which resulted
in a delayed closing process. |
| 2. | Lack of contemporaneous documentation of certain decisions
made by the Board of Directors. |
| 3. | Accounting for the prepaid service fee - During 2011, the
Company reinterpreted its position related to the evaluation of
the contractual requirements for a non-current advance referred
to as the prepaid service fee. As a result of that process, the
company concluded it lacked adequate and effective controls to
ensure all contractual requirements as well as relevant accounting
guidance were considered in determining the appropriate accounting
for the prepaid service fee. This material weakness contributed
to the restatement to the previously reported consolidated financial
statements for the year ended December 31, 2010, as discussed
in Note 27 to the consolidated financial statements under the
caption "Second Restatement." |
A material weakness is a deficiency, or a combination of deficiencies, in internal control over financial reporting, such that there is a reasonable possibility that a material misstatement of the Company's annual or interim financial statements will not be prevented or detected on a timely basis.
Wintown and its subsidiaries were excluded from the year’s self assessment by the management. The acquisition of Wintown was completed on August 23, 2010. As an investment holding company, Wintown beneficially owns HIUBC’s Management. In view of the limited timeframe between September and December 2010, management decided to exclude Wintown and its subsidiaries from this year’s management self assessment as it was felt that the time available was inadequate to complete an effective assessment of the internal control of Wintown and its subsidiaries during the period as well as insufficient to effectively implement and roll out any meaningful changes. Management was also of the view that any potential risk from Wintown and its subsidiaries is manageable and should not be a key concern for the current year.
Subtotals
pertaining to Wintown and its subsidiaries, whose internal controls have not been assessed and their significance (in percentage)
to the Consolidated Financial Statements of CEC (as restated), are set out below.
| |
|
Million
RMB
|
|
|
%
|
|
Net
assets (including goodwill and intangible assets acquired)
|
|
|
434.7 |
|
|
|
24 |
% |
Total
assets (including goodwill and intangible assets acquired)
|
|
|
696.7 |
|
|
|
24 |
% |
Revenues
|
|
|
42.4 |
|
|
|
8 |
% |
In
addition, net loss of Wintown and its subsidiaries was approximately RMB4.0 million for the period from the date of acquisition
to the end of 2010 and it represented 3% of net income of the Company (as restated).
Since the filing of the 10-K for the year ended December 31, 2010, the Company has taken the following steps related to its internal control over financial reporting:
a. We have employed an additional senior qualified accountant who is well experienced in preparing financial statements for listed companies and in internal control reviews.
b. We have strengthened our financial teams at the operation level by adding resources as well as provided staff trainings so that the teams are fully aware and supportive of the Company’s commitment to the quality of its financial reporting.
c. We have engaged external contractors who are experienced in US GAAP conversion to assist the financial teams at the universities starting from the first quarter of 2011 to ensure the timely availability of accurate US GAAP conversion information for review by the auditor.
d. We have set training objectives for senior and corporate financial staff members so that (i) they are fully updated on new developments in US GAAP reporting requirements, (ii) they receive additional training from structured professional programs including programs in the US and (iii) to encourage and sponsor staff members to pursue US accounting qualifications including the CPA.
Our
independent registered public accounting firm, Deloitte Touche Tohmatsu CPA Ltd., who also audited our consolidated financial
statements, independently assessed the effectiveness of our internal control over financial reporting as of December 31,
2010, as stated in their report (as restated), which is included in this Annual Report on Form 10-K/A.
(c) Report of Independent Registered Public Accounting Firm
REPORT OF INDEPENDENT
REGISTERED PUBLIC ACCOUNTING FIRM
TO THE BOARD OF
DIRECTORS AND SHAREHOLDERS
OF CHINACAST EDUCATION CORPORATION
We have audited the internal
control over financial reporting of ChinaCast Education Corporation, its subsidiaries and its variable interest entities (collectively,
the "Company") as of December 31, 2010, based on the criteria established in Internal Control - Integrated Framework
issued by the Committee of Sponsoring Organizations of the Treadway Commission. As described in Management's Annual
Report on Internal Control Over Financial Reporting, management excluded from its assessment the internal control over financial
reporting at Wintown Enterprises Limited and its subsidiaries (collectively, "Wintown"), which were acquired on August
23, 2010.
Subtotals pertaining to Wintown
and its subsidiaries, whose internal controls have not been assessed and their significance (in percentage) to the Consolidated
Financial Statements of CEC (as restated), are set out below.
| | |
Million RMB | | |
% | |
| Net assets (including goodwill and intangible assets acquired) | |
| 434.7 | | |
| 24 | % |
| Total assets (including goodwill and intangible assets acquired) | |
| 696.7 | | |
| 24 | % |
| Revenues | |
| 42.4 | | |
| 8 | % |
In addition, net loss of Wintown
and its subsidiaries was approximately RMB4.0 million for the period from the date of acquisition to the end of 2010 and
it represented 3% of net income of the Company (as restated).
Accordingly, our audit
did not include the internal control over financial reporting at Wintown. The Company's management is responsible
for maintaining effective internal control over financial reporting and for its assessment of the effectiveness of internal
control over financial reporting. Our responsibility is to express an opinion on the Company's internal control
over financial reporting, included in the accompanying Management's Annual Report on Internal Control Over Financial
Reporting (as revised), based on our audit.
We conducted our audit in
accordance with the standards of the Public Company Accounting Oversight Board (United States). Those standards require
that we plan and perform the audit to obtain reasonable assurance about whether effective internal control over financial reporting
was maintained in all material respects. Our audit included obtaining an understanding of internal control over financial
reporting, assessing the risk that a material weakness exists, testing and evaluating the design and operating effectiveness of
internal control based on the assessed risk, and performing such other procedures as we considered necessary in the circumstances. We
believe that our audit provides a reasonable basis for our opinion.
A company's internal control
over financial reporting is a process designed by, or under the supervision of, the company's principal executive and principal
financial officers, or persons performing similar functions, and effected by the company's board of directors, management, and
other personnel to provide reasonable assurance regarding the reliability of financial reporting and the preparation of financial
statements for external purposes in accordance with generally accepted accounting principles. A company's internal
control over financial reporting includes those policies and procedures that (1) pertain to the maintenance of records that, in
reasonable detail, accurately and fairly reflect the transactions and dispositions of the assets of the company; (2) provide reasonable
assurance that transactions are recorded as necessary to permit preparation of financial statements in accordance with generally
accepted accounting principles, and that receipts and expenditures of the company are being made only in accordance with authorizations
of management and directors of the company; and (3) provide reasonable assurance regarding prevention or timely detection of unauthorized
acquisition, use, or disposition of the company's assets that could have a material effect on the financial statements.
Because of the inherent limitations
of internal control over financial reporting, including the possibility of collusion or improper management override of controls,
material misstatements due to error or fraud may not be prevented or detected on a timely basis. Also, projections
of any evaluation of the effectiveness of the internal control over financial reporting to future periods are subject to the risk
that the controls may become inadequate because of changes in conditions, or that the degree of compliance with the policies or
procedures may deteriorate.
A material weakness is a deficiency,
or a combination of deficiencies, in internal control over financial reporting, such that there is a reasonable possibility
that a material misstatement of the Company's annual or interim financial statements will not be prevented or detected on a timely
basis. The following material weaknesses have been identified and included in management's assessment:
| 1. | Lack of sufficient skilled resources in the finance team
to meet the demands of rapidly expanded businesses which resulted
in a delayed closing process. |
| 2. | Lack of contemporaneous documentation of certain decisions
made by the Board of Directors. |
| 3. | Accounting for the prepaid service fee - During 2011, the
Company reinterpreted its position related to the evaluation of
the contractual requirements for a non-current advance referred
to as the prepaid service fee. As a result of that process, the
company concluded it lacked adequate and effective controls to ensure
all contractual requirements as well as relevant accounting guidance
were considered in determining the appropriate accounting for the
prepaid service fee. This material weakness contributed to the restatement
to the previously reported consolidated financial statements for
the year ended December 31, 2010, as discussed in Note 27 to the
consolidated financial statements under the caption "Second
Restatement." |
The material weaknesses were
considered in determining the nature, and extent of audit tests applied in our audit of the consolidated financial
statements and financial statement schedule as of and for the year ended December 31, 2010, of the Company and this report does
not affect our report on such financial statements and financial statement schedule.
In our opinion, because of
the effect of the material weaknesses identified above on the achievement of the objectives of the control criteria, the Company
has not maintained, in all material respects, effective internal control over financial reporting as of December 31, 2010, based
on the criteria established in Internal Control —Integrated Framework issued by the Committee of Sponsoring Organizations
of the Treadway Commission.
We have also audited, in
accordance with the standards of the Public Company Accounting Oversight Board (United States), the consolidated financial
statements and financial statement schedule as of and for the year ended December 31, 2010 of the Company and our report
dated March 16, 2011 (September 2, 2011 as to the effects of the restatement discussed in Note 27 under the caption
"First Restatement" and February 7, 2012 as to the effects of the restatement discussed in Note 27 under the
caption "Second Restatement") expressed an unqualified opinion on those financial statements and financial
statement schedule and included explanatory paragraphs relating to i) the restatements discussed in Note 27 and ii) the
convenience translation of Renminbi amounts into United States dollar amounts in the financial statements.
/s/ Deloitte Touche Tohmatsu
CPA Ltd.
Beijing, People's Republic
of China
March 16, 2011 (February 7,
2012 as to the effects of the material weakness related to the accounting for the prepaid service fee as discussed in Management’s
Report on Internal Control over Financial Reporting (as revised))
PART III.
ITEM 11. EXECUTIVE COMPENSATION
Compensation Discussion and Analysis
Overview
This compensation discussion describes the material elements of compensation awarded to, earned by, or paid to each of our executive officers listed in the Summary Compensation Table below (the “named executive officers”) during the last completed fiscal year. This compensation discussion focuses on the information contained in the following tables and related footnotes and narrative for primarily the last completed fiscal year, but we also describe compensation actions taken before or after the last completed fiscal year to the extent it enhances the understanding of our executive compensation disclosure.
The compensation committee currently oversees the design and administration of our executive compensation program. Our compensation plans do not encourage excessive and unnecessary risk taking. The plans encourage long term staff retention which is critical for the Company to maintain its strategy of growing through acquisition and new business lines in the PRC. The Company does not believe that there are any risks arising from its compensation plans and policies that are likely to have a material effect on the Company.
Objectives and Philosophy
Our primary goal with respect to our compensation programs has been to attract and retain the most talented and dedicated employees in key positions in order to compete effectively in the market place, successfully execute our growth strategies, and create lasting shareholder value. The Compensation Committee evaluates both individual and Company performance when determining the compensation of our executives. Our executives’ overall compensation is tied to the Company financial and operational performance, as measured by revenues and net income, as well as to accomplishing strategic goals such as merger and acquisitions and fund raising. The Compensation Committee believes that a significant portion of our executive’s total compensation should be at-risk compensation that is linked to stock-based incentives to align their interests with those of shareholders.
Additionally, the Compensation Committee has determined that an executive officer who is a Chinese national and is based in China will be entitled to a locally competitive package and an executive officer who is an expatriate or who is based outside the PRC will be paid a salary commensurate with those paid to the executives in their home countries. The Compensation Committee evaluates the appropriateness of the compensation programs annually and may make adjustments after taking account the subjective evaluation described previously.
We apply our compensation policies consistently for determining compensation of our chief executive officer as we do with the other executives. The Compensation Committee assesses the performance of our chief executive officer annually and determines the base salary and incentive compensation of our chief executive officer.
Our Chief Executive Officer is primarily responsible for the assessment of our other executive officers’ performance. Ultimately, it is the Compensation Committee’s evaluation of the chief executive officer’s assessment along with competitive market data that determines each executive’s total compensation.
Elements of Our Executive Compensation Programs
During each year, the compensation committee lays down the principles to properly align the Chinacast management’s incentives with the long term success of the company and shareholders value. The Compensation Committee believes that an effective compensation structure should be composed of multiple instruments, including base salary, year end cash bonus, and stock option/restricted stock program. The Compensation Committee firmly believes that each instrument is suited to address different aspects of the compensation issues and need to work together to make the compensation structure more complete and versatile for different recipients.
The following is a description of the elements of our compensation generally.
Base Salary . All full time executives are paid a base salary. Base salaries for our named executives are set based on their professional qualifications and experiences, education background and scope of their responsibilities, taking into account competitive market compensation levels paid by other similar sized companies for similar positions and reasonableness and fairness when compared to other similar positions of responsibility within the Company. Base salaries are reviewed annually by the Compensation Committee, and may be adjusted annually as needed.
Annual Bonuses . The Company does not pay guaranteed annual bonuses to our executives or to employees at any level because we emphasize pay-for-performance. The Compensation Committee determines cash bonuses towards the end of each fiscal year to award our executive officers including our Chief Executive Officer and Chief Financial Officer based upon a subjective assessment of the Company’s overall performance and the contributions of the executive officers during the relevant period.
Equity Incentive Compensation . A key element of our pay-for-performance philosophy is our reliance on performance-based equity awards through the Company’s equity based compensation plan. This program aligns executives’ and shareholders’ interests by providing executives an ownership stake in the Company. Our Compensation Committee has the authority to award equity incentive compensation, i.e. stock options or incentive stock, to our executive officers in such amounts and on such terms as the Compensation Committee determines in its sole discretion. The Compensation Committee will review the existing 2007 Omnibus Securities and Incentive Plan or approve additional plans from time to time, and determine the overall stock units that can be awarded during the period. The Compensation Committee will approve the award plan including performance target benchmarks proposed by the management for the executives each year.
The Compensation Committee grants equity incentive compensation at times when there are not material non-public information to avoid timing issues and the appearance that such awards are made based on any such information. The exercise price is the closing market price on the date of the grant. The Compensation Committee’s policy is to keep the total stock option and restricted stock awarded each year under 1% of the total shares outstanding. All awards under the plan will be subjected to vesting period approved .
Other Compensation . We provide our executives with certain other benefits, including reimbursement of business and entertainment expenses, health insurance, vacation and sick leave plan. The Compensation Committee in its discretion may revise, amend or add to the officer’s executive benefits as it deems necessary. We believe that these benefits are typically provided to senior executives of similar companies in China and in the U.S.
2009 Executive Incentive Plan
On October 28, 2009, we adopted our 2009 Executive Incentive Plan (the "EIP"). The EIP is intended to form the basis for compensation of our executives (6 persons). Although the EIP relates to certain key performance targets for the Company for the 2009 year, the compensation related thereto is paid in 2010 as an additional incentive to such employees to remain with the Company.
Pursuant to the EIP, the compensation package for each of our executives shall consist of (i) base salary, (ii) cash bonus and (iii) stock based compensation consisting of restricted shares of the Company’s common stock. Cash bonuses and shares of restricted stock shall be based on the Company’s achievement of the following key performance targets:
1 . Revenues of US$49-51 million for 2009 (“Revenue Target”)
2. Adjusted net profit of US$14-16 million for 2009 (“Net Profit Target”)
3. Return on assets of 4.8%-5.2% for 2009 (“Return of Assets Target”)
Cash
bonuses shall be set by our CEO and based on 40-50% of the base salary of each executive as well as the percentage achievement
of each of each of the key performance targets. The percentage of total cash bonus for which an executive is eligible
shall be allocated as follows: (i) 40% based on achievement of the Revenue Target, (ii) 40% based on achievement of the Net Profit
Target and (iii) 20% based on achievement of the Return of Assets Target. In the case of each of these targets, achievement
of the low end of the target range shall entitle the executive to receive 100% of the portion of total cash bonus attributable
to such target. If, however, 110% of such target is achieved, the executive shall be entitled to receive 110% of the
total bonus attributable to such target. Conversely, if only 80% of such target is achieved, the executive shall be
entitled to receive 80% of the total bonus attributable to such target.
A total of around 350,000 shares of common stock shall be available for award as stock based compensation in the form of restricted stock. The percentage of the total number of shares of restricted stock for which an executive is eligible to receive shall be allocated as follows: (i) 25% based on achievement of the Revenue Target, (ii) 25% based on achievement of the Net Profit Target and (iii) 50% based on achievement of the Return of Assets Target. In the case of each of these targets, achievement of the low end of the target range shall entitle the executive to receive 100% of the portion of total stock based compensation attributable to such target. If, however, 110% of such target is achieved, the executive shall be entitled to receive 110% of the total stock based compensation attributable to such target. Conversely, if only 80% of such target is achieved, the executive shall be entitled to receive 80% of the total stock based compensation attributable to such target. All restricted stock awards made pursuant to the EIP shall vest in even amounts quarterly over the twelve consecutive fiscal quarters commencing April 30, 2010.
2010 Executive Incentive Plan
On August 6, 2010, we adopted our 2010 Executive Incentive Plan (the "EIP"). The EIP is intended to form the basis for compensation of our executives (6 persons) and certain senior staff. Although the executives and senior staff are not aware of the precise performance targets that have been set, they know that the EIP is based on performance goals for the Company for the 2010 year. The EIP awards incentivize staff retention as the cash bonus and restricted stock are not paid until 2011. If a staff member resigns or is terminated, the unpaid portions of the bonus and the unvested portion of the restricted shares are forfeited. The EIP serves less to incentivize performance during fiscal 2010 and more to incentivize staff retention thereafter.
Pursuant to the EIP, the compensation package for each of our executives shall consist of (i) base salary, (ii) cash bonus and (iii) stock based compensation consisting of restricted shares of the Company’s common stock. Cash bonuses and shares of restricted stock shall be based on the Company’s achievement of the following key performance targets:
1 . Revenues of US$78-80 million for 2010 (“Revenue Target”)
2. Adjusted net profit of US$45-47 million for 2010 (“Net Profit Target”)
3. Return on adjusted tangible assets of 19-20% for 2010 (“Return of Assets Target”)
Adjusted tangible assets is defined as total assets less idle cash, acquired intangibles assets, goodwill, non current advances to related party and long term investment.
Cash bonuses shall be set by our CEO and based on 40-50% of the base salary of each executive as well as the percentage achievement of each of each of the key performance targets. The percentage of total cash bonus for which an executive is eligible shall be allocated as follows: (i) 40% based on achievement of the Revenue Target, (ii) 40% based on achievement of the Net Profit Target and (iii) 20% based on achievement of the Return of Assets Target. In the case of each of these targets, achievement of the low end of the target range shall entitle the executive to receive 100% of the portion of total cash bonus attributable to such target. If, however, 110% of such target is achieved, the executive shall be entitled to receive 110% of the total bonus attributable to such target. Conversely, if only 80% of such target is achieved, the executive shall be entitled to receive 80% of the total bonus attributable to such target.
A total of around 500,000 shares of common stock shall be available for award as stock based compensation in the form of restricted stock. The percentage of the total number of shares of restricted stock for which an executive is eligible to receive shall be allocated as follows: (i) 25% based on achievement of the Revenue Target, (ii) 25% based on achievement of the Net Profit Target and (iii) 50% based on achievement of the Return of Assets Target. In the case of each of these targets, achievement of the low end of the target range shall entitle the executive to receive 100% of the portion of total stock based compensation attributable to such target. If, however, 110% of such target is achieved, the executive shall be entitled to receive 110% of the total stock based compensation attributable to such target. Conversely, if only 80% of such target is achieved, the executive shall be entitled to receive 80% of the total stock based compensation attributable to such target. All restricted stock awards made pursuant to the EIP shall vest in even amounts quarterly over the twelve consecutive fiscal quarters commencing April 30, 2011.
Compensation Committee Report on Executive Compensation
Our compensation committee has certain duties and powers as described in its charter. The compensation committee is currently composed of the three non-employee directors named at the end of this report, each of whom is independent as defined by the NASDAQ Global Select Market listing standards.
The compensation committee has reviewed and discussed with management the disclosures contained in the Compensation Discussion and Analysis section of this Annual Report on Form 10-K. Based upon this review and discussion, the compensation committee recommended to our Board of Directors that the Compensation Discussion and Analysis section be included in our Annual Report on Form 10-K to be filed with the SEC.
The members of the Compensation Committee are:
Daniel Tseung
Justin Tang
Ned Sherwood
Compensation Committee Interlocks and Insider Participation
Members of our Compensation Committee of the Board of Directors during 2010 were Daniel Tseung, Justin Tang and Ned Sherwood. No member of our Compensation Committee was, or has been, an officer or employee of the Company or any of our subsidiaries.
No member of the Compensation Committee has a relationship that would constitute an interlocking relationship with executive officers or directors of the Company or another entity.
Executive Compensation
Summary Compensation Table (US$)
| |
|
|
|
|
|
|
|
|
|
|
|
|
|
|
|
Non-Equity
|
|
|
|
|
|
|
|
| |
|
|
|
|
|
|
|
|
|
Stock
|
|
|
Option
|
|
|
Incentive Plan
|
|
|
All Other
|
|
|
|
|
|
Name and Principal
|
|
|
|
Salary
|
|
|
Bonus
|
|
|
Awards
|
|
|
Awards
|
|
|
Compensation
|
|
|
Compensation
|
|
|
Total
|
|
|
Position
|
|
Year
|
|
($)
|
|
|
($)
|
|
|
($)
|
|
|
($)(1)
|
|
|
($)
|
|
|
($)
|
|
|
($)
|
|
|
Ron Chan Tze Ngon,
|
|
2010
|
|
|
230,769 |
|
|
|
121,500 |
|
|
|
120,411 |
|
|
|
— |
|
|
|
— |
|
|
|
— |
|
|
|
472,680 |
(8) |
|
Executive Chairman and
|
|
2009
|
|
|
204,345 |
|
|
|
— |
|
|
|
— |
|
|
|
— |
|
|
|
— |
|
|
|
— |
|
|
|
204,345 |
|
|
Chief Executive Officer (2)
|
|
2008
|
|
|
139,221 |
|
|
|
— |
|
|
|
— |
|
|
|
— |
|
|
|
— |
|
|
|
— |
|
|
|
139,221 |
|
|
Li Wei,
|
|
2010
|
|
|
88,798 |
|
|
|
46,752 |
|
|
|
86,012 |
|
|
|
267,000 |
|
|
|
— |
|
|
|
— |
|
|
|
488,562 |
(9) |
|
Chief Operating Office (3)
|
|
2009
|
|
|
80,030 |
|
|
|
— |
|
|
|
— |
|
|
|
267,000 |
|
|
|
— |
|
|
|
— |
|
|
|
349,030 |
|
| |
|
2008
|
|
|
82,899 |
|
|
|
— |
|
|
|
— |
|
|
|
267,000 |
|
|
|
— |
|
|
|
— |
|
|
|
349,899 |
|
|
Antonio Sena,
|
|
2010
|
|
|
184,615 |
|
|
|
97,200 |
|
|
|
103,184 |
|
|
|
176,220 |
|
|
|
— |
|
|
|
— |
|
|
|
561,219 |
(10) |
|
Chief Financial Officer (4)
|
|
2009
|
|
|
131,586 |
|
|
|
— |
|
|
|
— |
|
|
|
178,890 |
|
|
|
— |
|
|
|
— |
|
|
|
310,476 |
|
| |
|
2008
|
|
|
134,475 |
|
|
|
— |
|
|
|
— |
|
|
|
178,890 |
|
|
|
— |
|
|
|
— |
|
|
|
313,365 |
|
|
Michael Santos,
|
|
2010
|
|
|
185,000 |
|
|
|
97,403 |
|
|
|
103,184 |
|
|
|
176,220 |
|
|
|
— |
|
|
|
— |
|
|
|
561,807 |
(11) |
|
Director and Chief
|
|
2009
|
|
|
185,768 |
|
|
|
— |
|
|
|
— |
|
|
|
178,890 |
|
|
|
— |
|
|
|
— |
|
|
|
364,658 |
|
|
Marketing Officer (5)
|
|
2008
|
|
|
189,847 |
|
|
|
— |
|
|
|
— |
|
|
|
178,890 |
|
|
|
— |
|
|
|
— |
|
|
|
368,737 |
|
|
Jim Ma,
|
|
2010
|
|
|
138,462 |
|
|
|
72,900 |
|
|
|
86,012 |
|
|
|
176,220 |
|
|
|
— |
|
|
|
— |
|
|
|
473,594 |
(12) |
|
VP of Finance (6)
|
|
2009
|
|
|
102,173 |
|
|
|
— |
|
|
|
— |
|
|
|
178,890 |
|
|
|
— |
|
|
|
— |
|
|
|
281,063 |
|
| |
|
2008
|
|
|
104,416 |
|
|
|
— |
|
|
|
— |
|
|
|
178,890 |
|
|
|
— |
|
|
|
— |
|
|
|
283,306 |
|
|
Jiang Xiang Yuan,
|
|
2010
|
|
|
88,798 |
|
|
|
46,752 |
|
|
|
103,184 |
|
|
|
267,000 |
|
|
|
— |
|
|
|
— |
|
|
|
505,734 |
(13) |
|
VP (7)
|
|
2009
|
|
|
27,778 |
|
|
|
— |
|
|
|
— |
|
|
|
267,000 |
|
|
|
— |
|
|
|
— |
|
|
|
294,778 |
|
| |
|
2008
|
|
|
28,174 |
|
|
|
— |
|
|
|
— |
|
|
|
267,000 |
|
|
|
— |
|
|
|
— |
|
|
|
295,174 |
|
|
(1)
|
Valuation based on the dollar amount of option grants was based on the grant date fair value of awards computed in accordance with FASB ASC Topic 718. All Option Awards were received in 2008.
|
|
(2)
|
During 2010, Mr. Ron Chan received a total of 19,837 shares of restricted stock and a bonus of $121,411 under EIP2009. The closing price of the shares at the grant date on June 22, 2010 was $6.07.
|
|
(3)
|
On January 11, 2008, Mr Li Wei received a grant of options to purchase 300,000 shares of the Company’s common stock at an exercise price of $6.30 per share. 100,000 of the options vested on March 31, 2008, 100,000 of such options vested on March 31, 2009 and 100,000 of such options vested on March 31, 2010. During 2010, Mr. Li received a total of 14,170 shares of restricted stock and a bonus of $46,752 under EIP2009. The closing price of the shares at the grant date on June 22, 2010 was $6.07.
|
|
(4)
|
On January 11, 2008, Mr. Antonio Sena received a grant of options to purchase 200,000 shares of the Company’s common stock at an exercise price of $6.30 per share. 67,000 of the options vested on March 31, 2008, 67,000 of such options vested on March 31, 2009 and 66,000 of such options vested on March 31, 2010. During the year, Mr. Sena received a grant of 16,999 shares of restricted stock under EIP2009. The closing price of the shares at the grant date on June 22, 2010 was $6.07.
|
|
(5)
|
On January 11, 2008, Mr. Michael Santos received a grant of options to purchase 200,000 shares of the Company’s common stock at an exercise price of $6.30 per share. 67,000 of the options vested on March 31, 2008, 67,000 of such options vested on March 31, 2009 and 66,000 of such options vested on March 31, 2010. During the year, Mr. Santos received a grant of 16,999 shares of restricted stock under EIP2009. The closing price of the shares at the grant date on June 22, 2010 was $6.07.
|
|
(6)
|
On January 11, 2008, Mr. Jim Ma received a grant of options to purchase 200,000 shares of the Company’s common stock at an exercise price of $6.30 per share. 67,000 of the options vested on March 31, 2008, 67,000 of such options vested on March 31, 2009 and 66,000 of such options vested on March 31, 2010. During the year, Mr. Ma received a grant of 14,170 shares of restricted stock under EIP2009. The closing price of the shares at the grant date on June 22, 2010 was $6.07.
|
|
(7)
|
On January 11, 2008, Mr. Jiang received a grant of options to purchase 300,000 shares of the Company’s common stock at an exercise price of $6.30 per share. 100,000 of the options vested on March 31, 2008, 100,000 of such options vested on March 31, 2009 and 100,000 of such options vested on March 31, 2010. During the year, Mr. Jiang received a grant of 16,999 shares of restricted stock under EIP2009. The closing price of the shares at the grant date on June 22, 2010 was $6.07.
|
Outstanding Equity Awards at Fiscal Year-End
The following table summarizes the number of securities underlying outstanding plan awards for each named executive officer as of December 31, 2010.
| |
|
Option Awards
|
|
|
Stock Awards
|
|
| |
|
Number of
Securities
Underlying
Unexercised
Options (#)
|
|
|
Number of
Securities
Underlying
Unexercised
Options (#)
|
|
|
Equity
Incentive Plan
Awards:
Number of
Securities
Underlying
Unexercised
Unearned
Options (#)
|
|
|
Option
Exercise
Price ($)
|
|
|
Option
Expiration
Date
|
|
|
Number
of
Shares
or
Units of
Stock
That
Have
Not
Vested
(#)
|
|
|
Market
Value
of
Shares
or
Units of
Stock
That
Have
Not
Vested
($)(4)
|
|
|
Equity
Incentive
Plan
Awards:
Number of
Unearned
Shares,
Units
or Other
Rights That
Have Not
Vested (#)
|
|
|
Equity
Incentive
Plan
Awards:
Market or
Payout
Value of
Unearned
Shares,
Units or
Other
Rights That
Have Not
Vested ($)
|
|
|
Name
|
|
Exercisable
|
|
|
Unexercisable
|
|
|
|
|
|
|
|
|
|
|
|
|
|
|
|
|
|
|
|
|
|
|
| |
|
|
|
|
|
|
|
|
|
|
|
|
|
|
|
|
|
|
|
|
|
|
|
|
|
|
|
|
Ron Chan (1)
|
|
|
— |
|
|
|
— |
|
|
|
— |
|
|
|
— |
|
|
|
— |
|
|
|
59,499 |
|
|
|
349,259 |
|
|
|
— |
|
|
|
— |
|
| |
|
|
|
|
|
|
|
|
|
|
|
|
|
|
|
|
|
|
|
|
|
|
|
|
|
|
|
|
|
|
|
|
|
|
|
|
|
Li Wei (2)
|
|
|
300,000 |
|
|
|
— |
|
|
|
— |
|
|
|
6.30 |
|
|
1/11/2018
|
|
|
|
42,498 |
|
|
|
249,463 |
|
|
|
— |
|
|
|
— |
|
| |
|
|
|
|
|
|
|
|
|
|
|
|
|
|
|
|
|
|
|
|
|
|
|
|
|
|
|
|
|
|
|
|
|
|
|
|
|
Antonio Sena (3)
|
|
|
200,000 |
|
|
|
— |
|
|
|
— |
|
|
|
6.30 |
|
|
1/11/2018
|
|
|
|
51,003 |
|
|
|
299,388 |
|
|
|
— |
|
|
|
— |
|
| |
|
|
|
|
|
|
|
|
|
|
|
|
|
|
|
|
|
|
|
|
|
|
|
|
|
|
|
|
|
|
|
|
|
|
|
|
|
Michael Santos (4)
|
|
|
200,000 |
|
|
|
— |
|
|
|
— |
|
|
|
6.30 |
|
|
1/11/2018
|
|
|
|
51,003 |
|
|
|
299,388 |
|
|
|
— |
|
|
|
— |
|
| |
|
|
|
|
|
|
|
|
|
|
|
|
|
|
|
|
|
|
|
|
|
|
|
|
|
|
|
|
|
|
|
|
|
|
|
|
|
Jim Ma (5)
|
|
|
200,000 |
|
|
|
— |
|
|
|
— |
|
|
|
6.30 |
|
|
1/11/2018
|
|
|
|
42,498 |
|
|
|
249,463 |
|
|
|
— |
|
|
|
— |
|
| |
|
|
|
|
|
|
|
|
|
|
|
|
|
|
|
|
|
|
|
|
|
|
|
|
|
|
|
|
|
|
|
|
|
|
|
|
|
Jiang Xiang (6) Yuan
|
|
|
300,000 |
|
|
|
— |
|
|
|
— |
|
|
|
6.30 |
|
|
1/11/2018
|
|
|
|
51,003 |
|
|
|
299,388 |
|
|
|
— |
|
|
|
— |
|
|
(1)
|
On June 22, 2010, Mr. Ron Chan was granted 79,336 shares under EIP2009. The shares vest over 12 quarters. 19,837 shares vested in 2010 and 26,444 shares, 26,444 shares and 6,611 shares vest in 2011, 2012, 2013, respectively.
|
|
(2)
|
On January 11, 2008, Mr. Li Wei received a grant of options to purchase 300,000 shares of the Company’s common stock at an exercise price of $6.30 per share. 100,000 of the options vested on March 31, 2008, 100,000 of such options vested on March 31, 2009 and 100,000 of such options vested on March 31, 2010. On June 22, 2010, Mr. Li was granted 56,668 shares under EIP2009. The shares vest over 12 quarters. 14,170 shares vested in 2010 and 18,888 shares, 18,888 shares and 4,722 shares vest in 2011, 2012, 2013, respectively.
|
|
(3)
|
On January 11, 2008, Mr. Antonio Sena received a grant of options to purchase 200,000 shares of the Company’s common stock at an exercise price of $6.30 per share. 67,000 of the options vested on March 31, 2008, 67,000 of such options vested on March 31, 2009 and 66,000 of such options vested on March 31, 2010. On June 22, 2010, Mr. Sena was granted 68,002 shares under EIP2009. The shares vest over 12 quarters. 16,999 shares vested in 2010 and 22,668 shares, 22,668 shares and 5,667 shares vest in 2011, 2012, 2013, respectively.
|
|
(4)
|
On January 11, 2008, Mr. Michael Santos received a grant of options to purchase 200,000 shares of the Company’s common stock at an exercise price of $6.30 per share. 67,000 of the options vested on March 31, 2008, 67,000 of such options vested on March 31, 2009 and 66,000 of such options vested on March 31, 2010. On June 22, 2010, Mr. Santos was granted 68,002 shares under EIP2009. The shares vest over 12 quarters. 16,999 shares vested in 2010 and 22,668 shares, 22,668 shares and 5,667 shares vest in 2011, 2012, 2013, respectively.
|
|
(5)
|
On January 11, 2008, Mr. Jim Ma received a grant of options to purchase 200,000 shares of the Company’s common stock at an exercise price of $6.30 per share. 67,000 of the options vested on March 31, 2008, 67,000 of such options vested on March 31, 2009 and 66,000 of such options vested on March 31, 2010. On June 22, 2010, Mr. Jim Ma was granted 56,668 shares under EIP2009. 14,170 shares vest in 2010 and 18,888 shares, 18,888 shares and 4,722 shares vest in 2011, 2012, 2013, respectively.
|
|
(6)
|
On January 11, 2008, Mr. Jiang received a grant of options to purchase 300,000 shares of the Company’s common stock at an exercise price of $6.30 per share. 100,000 of the options vested on March 31, 2008, 100,000 of such options vested on March 31, 2009 and 100,000 of such options vested on March 31, 2010. On June 22, 2010, Mr. Jiang 68,002 shares under EIP2009. The shares vest over 12 quarters. 16,999 shares vested in 2010 and 22,668 shares, 22,668 shares and 5,667 shares vest in 2011, 2012, 2013, respectively.
|
The following table summarizes our awards made to our named executive officers under any plan in 2010.
| |
|
|
|
|
|
|
|
|
|
|
|
|
|
|
All
|
|
|
|
|
|
|
|
|
|
|
| |
|
|
|
|
|
|
|
|
|
|
|
|
|
|
Other
|
|
|
|
|
|
|
|
|
|
|
| |
|
|
|
|
|
|
|
|
|
|
|
|
|
|
Stock
|
|
|
|
|
|
|
|
|
|
|
| |
|
|
|
|
|
|
|
|
|
|
|
|
|
|
Awards:
|
|
|
All Other
|
|
|
|
|
|
|
|
| |
|
|
|
|
|
|
|
|
|
|
|
|
|
|
Number
|
|
|
Option
|
|
|
Exercise
|
|
|
|
|
| |
|
|
|
|
|
|
|
|
|
|
|
|
|
|
of
|
|
|
Awards:
|
|
|
or
|
|
|
Closing
|
|
| |
|
|
|
|
|
Estimated Future Payouts Under
|
|
|
Shares
|
|
|
Number of
|
|
|
Base Price
|
|
|
Price on
|
|
| |
|
|
|
|
|
Equity Incentive Plan Awards
|
|
|
of
|
|
|
Securities
|
|
|
of Option
|
|
|
Grant
|
|
| |
|
Grant |
|
Approval
|
|
Threshold
|
|
|
Target
|
|
|
Maximum
|
|
|
Stock or
|
|
|
Underlying
|
|
|
Awards
|
|
|
Date
|
|
|
Name
|
|
Date
|
|
Date
|
|
(#) |
|
|
(#) |
|
|
(#) |
|
|
Units (#)
|
|
|
Options (#)
|
|
|
($/Sh)
|
|
|
($/Sh)
|
|
| |
|
|
|
|
|
|
|
|
|
|
|
|
|
|
|
|
|
|
|
|
|
|
|
|
|
|
|
|
|
Ron Chan
|
|
6/22/2010
|
|
5/7/2010
|
|
|
n/a |
|
|
|
n/a |
|
|
|
n/a |
|
|
|
79,336 |
(1) |
|
|
— |
|
|
|
— |
|
|
|
6.07 |
|
| |
|
|
|
|
|
|
|
|
|
|
|
|
|
|
|
|
|
|
|
|
|
|
|
|
|
|
|
|
|
|
|
|
|
Li Wei
|
|
6/22/2010
|
|
5/7/2010
|
|
|
n/a |
|
|
|
n/a |
|
|
|
n/a |
|
|
|
56,668 |
(2) |
|
|
— |
|
|
|
— |
|
|
|
6.07 |
|
| |
|
|
|
|
|
|
|
|
|
|
|
|
|
|
|
|
|
|
|
|
|
|
|
|
|
|
|
|
|
|
|
|
|
Antonio Sena
|
|
6/22/2010
|
|
5/7/2010
|
|
|
n/a |
|
|
|
n/a |
|
|
|
n/a |
|
|
|
68,002 |
(3) |
|
|
— |
|
|
|
— |
|
|
|
6.07 |
|
| |
|
|
|
|
|
|
|
|
|
|
|
|
|
|
|
|
|
|
|
|
|
|
|
|
|
|
|
|
|
|
|
|
|
Michael Santos
|
|
6/22/2010
|
|
5/7/2010
|
|
|
n/a |
|
|
|
n/a |
|
|
|
n/a |
|
|
|
68,002 |
(4) |
|
|
— |
|
|
|
— |
|
|
|
6.07 |
|
| |
|
|
|
|
|
|
|
|
|
|
|
|
|
|
|
|
|
|
|
|
|
|
|
|
|
|
|
|
|
|
|
|
|
Jim Ma
|
|
6/22/2010
|
|
5/7/2010
|
|
|
n/a |
|
|
|
n/a |
|
|
|
n/a |
|
|
|
56,668 |
(5) |
|
|
— |
|
|
|
— |
|
|
|
6.07 |
|
| |
|
|
|
|
|
|
|
|
|
|
|
|
|
|
|
|
|
|
|
|
|
|
|
|
|
|
|
|
|
|
|
|
|
Jiang Xiang Yuan
|
|
6/22/2010
|
|
5/7/2010
|
|
|
n/a |
|
|
|
n/a |
|
|
|
n/a |
|
|
|
68,002 |
(6) |
|
|
— |
|
|
|
— |
|
|
|
6.07 |
|
|
(1)
|
On June 22, 2010, Mr. Ron Chan was granted 79,336 shares under EIP2009. The shares vest over 12 quarters. 19,837 shares vested in 2010 and 26,444 shares, 26,444 shares and 6,611 shares vest in 2011, 2012, 2013, respectively.
|
|
(2)
|
On June 22, 2010, Mr. Li was granted 56,668 shares under EIP2009. The shares vest over 12 quarters. 14,170 shares vested in 2010 and 18,888 shares, 18,888 shares and 4,722 shares vest in 2011, 2012, 2013, respectively.
|
|
(3)
|
On June 22, 2010, Mr. Sena was granted 68,002 shares under EIP2009. The shares vest over 12 quarters. 16,999 shares vested in 2010 and 22,668 shares, 22,668 shares and 5,667 shares vest in 2011, 2012, 2013, respectively.
|
|
(4)
|
On June 22, 2010, Mr. Santos was granted 68,002 shares under EIP2009. The shares vest over 12 quarters. 16,999 shares vested in 2010 and 22,668 shares, 22,668 shares and 5,667 shares vest in 2011, 2012, 2013, respectively.
|
|
(5)
|
On June 22, 2010, Mr. Jim Ma was granted 56,668 shares under EIP2009. 14,170 shares vested in 2010 and 18,888 shares, 18,888 shares and 4,722 shares vest in 2011, 2012, 2013, respectively.
|
|
(6)
|
On June 22, 2010, Mr. Jiang 68,002 shares under EIP2009. The shares vest over 12 quarters. 16,999 shares vested in 2010 and 22,668 shares, 22,668 shares and 5,667 shares vest in 2011, 2012, 2013, respectively.
|
STOCK INCENTIVE PLAN
Our long term incentives are in the form of restricted shares and incentive stock options to directors, executives, employees and consultants under the 2007 Omnibus Securities and Incentive Plan (the “2007 Plan”). The objective of these awards is to advance the longer term interests of our Company and our stockholders and complement incentives tied to annual performance. These awards provide rewards to directors, executives and other key employees and consultants upon the creation of incremental stockholder value and attainment of long-term earnings goals. Stock option awards under the 2007 Plan produce value to participants only if the price of our stock appreciates, thereby directly link the interests of the participants with those of the stockholders.
Awards
The 2007 Plan provides for the grant of Distribution Equivalent Rights, Incentive Stock Options, Non-Qualified Stock Options, Performance Share Awards, Restricted Stock Awards, Stock Appreciation Rights, Tandem Stock Appreciation Rights, Unrestricted Stock Awards of up to an aggregate of 2,500,000 shares of Common Stock to officers, employees and independent contractors of the Company or its affiliates. If any award expires, is cancelled, or terminates unexercised or is forfeited, the number of shares subject thereto is again available for grant under the 2007 Plan. The number of shares of Common Stock for which awards may be granted to a participant under the 2007 Plan in any calendar year cannot exceed 1,000,000.
Currently, there are 2,300 employees and directors who would be entitled to receive stock options and/or restricted shares under the 2007 Plan. Future new hires and additional consultants would be eligible to participate in the 2007 Plan as well. The number of stock options and/or restricted shares to be granted to executives and directors cannot be determined at this time as the grant of stock options and/or restricted shares is dependent upon various factors such as hiring requirements and job performance.
Administration of the 2007 Plan
The 2007 Plan is administered by the Board of Directors or a committee of the Board of Directors consisting of not less than two members of the Board, each of whom is a “non-employee director” within the meaning of Rule 16b-3 promulgated under the Exchange Act and an “outside director” within the meaning of Section 162(m) of the United States Internal Revenue Code of 1986, as amended (the “Code”) (in either case, the “Committee”). Among other things, the Committee has complete discretion, subject to the express limits of the 2007 Plan, to determine the employees and independent contractors to be granted an award, the type of award to be granted, the number of shares of Common Stock subject to each award, the exercise price of each option and base price of each Stock Appreciation Right, the term of each award, the vesting schedule for an award, whether to accelerate vesting, the value of the stock, and the required withholding. The Committee may amend, modify or terminate any outstanding award, provided that the participant’s consent to such action is required if the action would materially and adversely affect the participant. The Committee is also authorized to construe the award agreements, and may prescribe rules relating to the 2007 Plan. Notwithstanding the foregoing, the Committee does not have any authority to grant or modify an award under the 2007 Plan with terms or conditions that would cause the grant, vesting or exercise to be considered nonqualified “deferred compensation” subject to Code Section 409A.
Options
Options granted under the 2007 Plan may be either “incentive stock options” (“ISOs”), which are intended to meet the requirements for special federal income tax treatment under the Code, or “nonqualified stock options” (“NQSOs”). Options may be granted on such terms and conditions as the Committee may determine; provided, however, that the exercise price of an option may not be less than the fair market value of the underlying stock on the date of grant and the term of the option my not exceed 10 years (110% of such value and 5 years in the case of an ISO granted to an employee who owns (or is deemed to own) more than 10% of the total combined voting power of all classes of capital stock of the Company or a parent or subsidiary of the Company). ISOs may only be granted to employees. In addition, the aggregate fair market value of Common Stock covered by ISOs (determined at the time of grant) which are exercisable for the first time by an employee during any calendar year may not exceed $100,000. Any excess is treated as a NQSO.
Stock Appreciation Rights (SARs)
An SAR entitles the participant, upon exercise, to receive an amount, in cash or stock or a combination thereof, equal to the increase in the fair market value of the underlying stock between the date of grant and the date of exercise. SARs may be granted in tandem with, or independently of, options granted under the 2007 Plan. An SAR granted in tandem with an option (i) is exercisable only at such times, and to the extent, that the related option is exercisable in accordance with the procedure for exercise of the related option; (ii) terminates upon termination or exercise of the related option (likewise, the option granted in tandem with an SAR terminates upon exercise of the SAR); (iii) is transferable only with the related option; and (iv) if the related option is an ISO, may be exercised only when the value of the stock subject to the option exceeds the exercise price of the option. An SAR that is not granted in tandem with an option is exercisable at such times as the Committee may specify.
Performance Shares
Performance share awards entitle the participant to acquire shares of stock upon attaining specified performance goals.
Restricted Stock
A restricted stock award is a grant or sale of stock to the participant, subject to the Company’s right to repurchase all or part of the shares at their purchase price (or to require forfeiture of such shares if purchased at no cost) in the event that conditions specified by the Committee in the award are not satisfied prior to the end of the time period during which the shares subject to the award may be repurchased by or forfeited to the Company. The purchase price for each share of restricted stock may not be less than the par value of the Company’s Common Stock.
Additional Terms
Except as provided in the 2007 Plan, awards granted under the 2007 Plan are not transferable and may be exercised only by the respective grantees during their lifetime or by their guardian or legal representative. Each award agreement will specify, among other things, the effect on an award of the disability, death, retirement, authorized leave of absence or other termination of employment. The Company may require a participant to pay the Company the amount of any required withholding in connection with the grant, vesting, exercise or disposition of an award. A participant is not considered a stockholder with respect to the shares underlying an award until the shares are issued to the participant.
Term Amendments
The 2007 Plan is effective for 10 years, unless it is sooner terminated or suspended. The Committee may at any time amend, alter, suspend or terminate the 2007 Plan; provided, that no amendment requiring stockholder approval will be effective unless such approval has been obtained. No termination or suspension of the 2007 Plan will affect an award which is outstanding at the time of the termination or suspension.
Option Exercises and Stock Vested
There were no options exercised by the Named Executive Officers in 2010.
Pension Benefits
We do not sponsor any qualified or non-qualified defined benefit plans.
Nonqualified Deferred Compensation
We do not maintain any non-qualified defined contribution or deferred compensation plans.
Service Agreements
The Company signed Service Agreements with each of the named executive officers on January 4, 2010.
The Company entered into a Service Agreement, dated January 4, 2010, with Ron Chan Tze Ngon, pursuant to which the Company agreed that Mr. Chan would serve as the Company’s Chief Executive Officer commencing on January 4, 2010. The Service Agreement may be terminated by either the Company or Mr. Chan upon three months prior written notice to the other party. Pursuant to the Service Agreement, the Company agreed that Mr. Chan’s salary shall initially be HK$1,800,000 per year and shall be subject to annual review by the Company’s Board of Directors. In addition, the Service Agreement provides that Mr. Chan shall be entitled to receive an annual performance bonus, determined in accordance with the Company’s EIP. The Service Agreement also provides that Mr. Chan be allocated 70,000 restricted shares of common stock to be awarded evenly on meeting the management targets set each year for 2009 (pursuant to the EIP), 2010 and 2011. Mr. Chan’s Service Agreement contains restrictions with respect to the disclosure or use of confidential information of the Company, as well as restrictions on Mr. Chan’s ability to engage in certain activities that may be deemed to be competitive with or adverse to the business interests of the Company.
The Company entered into a Service Agreement, dated January 4, 2010, with Michael Santos, pursuant to which the Company agreed that Mr. Santos would serve as the Company’s President International & Executive Director commencing on January 4, 2010. The Service Agreement may be terminated by either the Company or Mr. Santos upon three months prior written notice to the other party. Pursuant to the Service Agreement, the Company agreed that Mr. Santos’ salary shall initially be US$185,000 per year and shall be subject to annual review by the Company’s Board of Directors. In addition, the Service Agreement provides that Mr. Santos shall be entitled to receive an annual performance bonus, determined in accordance with the Company’s EIP. The Service Agreement also provides that Mr. Santos shall be allocated 60,000 restricted shares of common stock to be awarded evenly on meeting the management targets set each year for 2009 (pursuant to the EIP), 2010 and 2011. Mr. Santos’ Service Agreement contains restrictions with respect to the disclosure or use of confidential information of the Company, as well as restrictions on Mr. Santos’ ability to engage in certain activities that may be deemed to be competitive with or adverse to the business interests of the Company.
The Company entered into a Service Agreement, dated January 4, 2010, with Antonio Sena, pursuant to which the Company agreed that Mr. Sena would serve as the Company’s Chief Financial Officer commencing on January 4, 2010. The Service Agreement may be terminated by either the Company or Mr. Sena upon three months prior written notice to the other party. Pursuant to the Service Agreement, the Company agreed that Mr. Sena’s salary shall initially be HK$1,440,000 per year and shall be subject to annual review by the Company’s Board of Directors. In addition, the Service Agreement provides that Mr. Sena shall be entitled to receive an annual performance bonus, determined in accordance with the Company’s EIP. The Service Agreement also provides that Mr. Sena shall be allocated 60,000 restricted shares of common stock to be awarded evenly on meeting the management targets set each year for 2009 (pursuant to the EIP), 2010 and 2011. Mr. Sena’s Service Agreement contains restrictions with respect to the disclosure or use of confidential information of the Company, as well as restrictions on Mr. Sena’s ability to engage in certain activities that may be deemed to be competitive with or adverse to the business interests of the Company.
The Company entered into a Service Agreement, dated January 4, 2010, with Jim Ma, pursuant to which the Company agreed that Mr. Ma would serve as the Company’s Chief Accounting Officer commencing on January 4, 2010. The Service Agreement may be terminated by either the Company or Mr. Ma upon three months prior written notice to the other party. Pursuant to the Service Agreement, the Company agreed that Mr. Ma’s salary shall initially be HK$1,080,000 per year and shall be subject to annual review by the Company’s Board of Directors. In addition, the Service Agreement provides that Mr. Ma shall be entitled to receive an annual performance bonus, determined in accordance with the Company’s EIP. The Service Agreement also provides that Mr. Ma shall be allocated 50,000 restricted shares of common stock to be awarded evenly on meeting the management targets set each year for 2009 (pursuant to the EIP), 2010 and 2011. Mr. Ma’s Service Agreement contains restrictions with respect to the disclosure or use of confidential information of the Company, as well as restrictions on Mr. Ma’s ability to engage in certain activities that may be deemed to be competitive with or adverse to the business interests of the Company.
The Company entered into a Service Agreement, dated January 4, 2010, with Li Wei, pursuant to which the Company agreed that Mr. Li would serve as the Company’s Chief Operating Officer commencing on January 4, 2010. The Service Agreement may be terminated by either the Company or Mr. Li upon three months prior written notice to the other party. Pursuant to the Service Agreement, the Company agreed that Mr. Li’s salary shall initially be HK$692,628 per year and shall be subject to annual review by the Company’s Board of Directors. In addition, the Service Agreement provides that Mr. Li shall be entitled to receive an annual performance bonus, determined in accordance with the Company’s EIP. The Service Agreement also provides that Mr. Li shall be allocated 50,000 restricted shares of common stock to be awarded evenly on meeting the management targets set each year for 2009 (pursuant to the EIP), 2010 and 2011. Mr. Li’s Service Agreement contains restrictions with respect to the disclosure or use of confidential information of the Company, as well as restrictions on Mr. Li’s ability to engage in certain activities that may be deemed to be competitive with or adverse to the business interests of the Company.
The Company entered into a Service Agreement, dated January 4, 2010, with Jiang Xiangyuan, pursuant to which the Company agreed that Mr. Jiang would serve as the Company’s Chief Investment Officer commencing on January 4, 2010. The Service Agreement may be terminated by either the Company or Mr. Jiang upon three months prior written notice to the other party. Pursuant to the Service Agreement, the Company agreed that Mr. Jiang’s salary shall initially be HK$692,628 per year and shall be subject to annual review by the Company’s Board of Directors. In addition, the Service Agreement provides that Mr. Jiang shall be entitled to receive an annual performance bonus, determined in accordance with the Company’s EIP. The Service Agreement also provides that Mr. Jiang shall be allocated 60,000 restricted shares of common stock to be awarded evenly on meeting the management targets set each year for 2009 (pursuant to the EIP), 2010 and 2011. Mr. Jiang’s Service Agreement contains restrictions with respect to the disclosure or use of confidential information of the Company, as well as restrictions on Mr. Jiang’s ability to engage in certain activities that may be deemed to be competitive with or adverse to the business interests of the Company.
Potential Payments Upon Termination or Change In Control
We have no potential payments upon termination other than severance compensation required by the laws in the PRC and other applicable jurisdictions which ranged from 1 to 3 months of base salaries. In the case of change in control of the Company, the unvested portion of all stock based compensation shall vest immediately.
Director Compensation
The following table summarizes compensation that our directors earned during 2010 for services as members of our Board and Board committees:
|
|
Fees |
|
|
|
|
|
|
|
|
|
|
|
|
|
| |
|
Earned or |
|
|
|
|
|
|
|
|
All |
|
|
|
|
| |
|
Paid in |
|
|
Stock |
|
|
Options |
|
|
Other |
|
|
|
|
| |
|
Cash |
|
|
Awards |
|
|
Awards |
|
|
Compensation |
|
|
Total |
|
| Name |
|
(US$) |
|
|
(US$)(1) |
|
|
(US$) |
|
|
(US$) |
|
|
(US$) |
|
| Daniel Tseung |
|
|
70,000 |
|
|
|
528,750 |
|
|
|
— |
|
|
|
— |
|
|
|
598,750 |
|
| Justin Tang |
|
|
70,000 |
|
|
|
528,750 |
|
|
|
— |
|
|
|
— |
|
|
|
598,750 |
|
| Ned Sherwood |
|
|
73,804 |
|
|
|
705,000 |
|
|
|
— |
|
|
|
— |
|
|
|
778,804 |
|
| (1) |
Valuation based on the dollar amount of restricted stock grants
was based on the grant date fair value of awards computed in accordance with FASB ASC Topic 718. |
| (2) |
Mr. Daniel Tseung received a grant of 75,000 shares of restricted common stock on August 8, 2010, all of which are scheduled
to vest on February 9, 2013. |
(3)
|
Mr. Justin Tang received a grant of 75,000 shares of restricted common stock
on August 8, 2010, 25,000 of which vested on February 9, 2011, 25,000 of which will vest on February
9, 2012 and 25,000 of which are scheduled to vest on February 9, 2013. |
| (4) |
Mr. Ned Sherwood received a grant of 100,000 shares of restricted common
stock on August 6 , 2010, 10,000 of which vested on November 19, 2011, 30,000 of which will vest on November 19, 2012 and
60,000 of which are scheduled to vest on November 19, 2013. |
PART IV.
ITEM 15. EXHIBITS, FINANCIAL STATEMENT SCHEDULES
(a) The following are filed with this Annual Report:
|
|
(1)
|
The financial statements listed on the Financial Statements Table of Contents.
|
|
|
(3)
|
The exhibits referred to below, which include the following
managerial contracts or compensatory plans or arrangements:
|
| · | 2007 Omnibus Securities and Incentive Plan |
| · | 2009 Executive Incentive Plan |
| · | 2010 Executive Incentive Plan |
| · | Service Agreement, dated January 4, 2010, between the Company and Ron Chan Tze Ngon |
| · | Service Agreement, dated January 4, 2010, between the Company and Michael Santos |
| · | Service Agreement, dated January 4, 2010, between the Company and Antonio Sena |
| · | Service Agreement, dated January 4, 2010, between the Company and Jim Ma |
| · | Service Agreement, dated January 4, 2010, between the Company and Li Wei |
| · | Service Agreement, dated January 4, 2010, between the Company and Jiang Xiangyuan |
|
(b)
|
The exhibits listed on the Exhibit Index are filed as part of this Annual Report.
|
|
|
(a)
|
(1) Index to Consolidated Financial Statements
|
|
|
(b)
|
Please see the accompanying Index to Consolidated Financial Statements which appears on page F-1 of this report. The Management’s Report on Internal Control over Financial Reporting, Reports of Independent Registered Public Accounting Firms, Consolidated Financial Statements and Notes to Consolidated Financial Statements which are listed in the Index to Consolidated Financial Statements and which appear beginning on page F-2 of this report are included in Item 8 above.
|
|
|
|
All financial statements schedules have been omitted because the information required to be set forth therein is not applicable or is included in the Consolidated Financial Statements or notes thereto.
|
Exhibits
The following exhibits are filed as part of, or are incorporated by reference in, this Form 10-K/A:
|
Exhibit
|
|
Description
|
| |
|
|
|
1.1
|
|
Underwriting Agreement, between ChinaCast Education Corporation and Roth Capital Partners, LLC, dated September 26, 2008 (1)
|
| |
|
|
|
1.2
|
|
Underwriting Agreement, between ChinaCast Education Corporation and Roth Capital Partners, LLC, dated December 1, 2009 (18)
|
| |
|
|
|
2.1
|
|
Share Transfer Agreement dated August 11, 2009 by and between Yupei Training Information Technology Co., Ltd. and Chongqing Chaosheng Education and Investment Co., Ltd. (13)*
|
| |
|
|
|
2.2
|
|
Summary of Cancellation Agreement dated September 18, 2009 by and between Yupei Training Information Technology Co., Ltd. and Chongqing Chaosheng Education and Investment Co., Ltd. (14)*
|
| |
|
|
|
2.3
|
|
Summary of Share Transfer Agreement dated September 18, 2009 by and between Yupei Training Information Technology Co., Ltd. and the shareholders of Chongqing Chaosheng Education and Investment Co., Ltd. (14)*
|
| |
|
|
|
2.4
|
|
Share Transfer Agreement dated September 28, 2009 by and among ChinaCast Communication Holdings Limited, Xie Jiqing, East Achieve Limited, Shanghai Xijiu Information Technology Co., Ltd., China Lianhe Biotechnology Co., Ltd. and Lijiang College of Guangxi Normal University (15)
|
| |
|
|
|
3(i).1
|
|
Amended and Restated Certificate of Incorporation, as amended, as currently in effect (2)
|
| |
|
|
|
3(i).2
|
|
Certificate of Amendment to Registrant’s Amended and Restated Certificate of Incorporation (2)
|
| |
|
|
|
3(ii)
|
|
By-laws (2)
|
| |
|
|
|
10.1
|
|
Pledge Agreement, dated as of November 15, 2000 (3)
|
| |
|
|
|
10.2
|
|
Pledge Agreement, dated as of August 11, 2003 (3)
|
| |
|
|
|
10.3
|
|
Technical Services Agreement by and among ChinaCast Technology (Shanghai) Ltd., CCLX Shareholders and ChinaCast Li Xiang Co., Ltd. dated August 11, 2003 (4)
|
| |
|
|
|
10.4
|
|
Supplemental Deed to Technical Services Agreement by and among ChinaCast Technology (Shanghai) Ltd., CCLX Shareholders and ChinaCast Li Xiang Co., Ltd. dated March 29, 2004 (4)
|
| |
|
|
|
10.5
|
|
Revenue and Cost Allocation Agreement by and among ChinaCast Technology (Shanghai) Ltd., CCLX Shareholders and ChinaCast Li Xiang Co., Ltd. dated March 29, 2004 (4)
|
| |
|
|
|
10.6
|
|
Exclusive Operating Right Agreement between Tsinghua Tongfeng Co., Ltd. and Beijing Tongfong Digital Education Technology Limited, dated June 15, 2005 (5)
|
| |
|
|
|
10.7
|
|
Technical Service Agreement by and among ChinaCast Technology (Shanghai) Limited, the CCL Shareholders and ChinaCast Co., Ltd., dated November 15, 2000 (5)
|
| |
|
|
|
10.8
|
|
Agreement to Acquire 80% of the holding company of the Foreign Trade Business College of Chongqing Normal University dated February 11, 2008 (6)
|
| |
|
|
|
10.9
|
|
Acquisition Agreement, dated February 11, 2008, by and among ChinaCast Education Corporation, Yu Pei Information Technology (Shanghai) Limited and Beijing Heng Tai Jufu Investment Limited (7)
|
|
10.10
|
|
Letter Agreement, dated June 27, 2008, by and among ChinaCast Education Corporation, and Fir Tree Value Master Fund, L.P. and Fir Tree capital Opportunity Master Fund, L.P. (8)
|
| |
|
|
|
10.11
|
|
Letter Agreement, dated June 27, 2008, by and among ChinaCast Education Corporation, and Sherleigh Associates Inc. Profit Sharing Plan and Sherleigh Associates Inc. Defined Benefit Pension Plan (8)
|
| |
|
|
|
10.12
|
|
Letter Agreement, dated July 16, 2008, between ChinaCast Education Corporation and Capela Overseas Ltd. (9)
|
| |
|
|
|
10.13
|
|
2007 Omnibus Securities and Incentive Plan (10)
|
| |
|
|
|
10.14
|
|
Share Purchase Agreement dated as of September 18, 2009 by and among Chinacast Education Corporation and the investors named therein (16)
|
|
10.15
|
|
Registration Rights Agreement dated November 23, 2009 by and among Chinacast Education Corporation, Fir Tree Value Master Fund L.P. and Fir Tree Capital Opportunity Master Fund, L.P. (17)
|
| |
|
|
|
10.16
|
|
Subscription Agreement dated December 21, 2009 between the Company and Thriving Blue Limited (19)
|
| |
|
|
|
10.17
|
|
Service Agreement, dated January 4, 2010, between the Company and Ron Chan Tze Ngon (20)
|
| |
|
|
|
10.18
|
|
Service Agreement, dated January 4, 2010, between the Company and Michael Santos (20)
|
| |
|
|
|
10.19
|
|
Service Agreement, dated January 4, 2010, between the Company and Antonio Sena (20)
|
| |
|
|
|
10.20
|
|
Service Agreement, dated January 4, 2010, between the Company and Jim Ma (20)
|
| |
|
|
|
10.21
|
|
Service Agreement, dated January 4, 2010, between the Company and Li Wei (20)
|
| |
|
|
|
10.22
|
|
Service Agreement, dated January 4, 2010, between the Company and Jiang Xiangyuan (20)
|
| |
|
|
|
10.23
|
|
2009 Executive Incentive Plan (20)
|
| |
|
|
10.24
|
|
2010
Executive Incentive Plan (23)
|
| |
|
|
|
10.25
|
|
Stock Purchase Agreement dated April 29, 2010 between ChinaCast Education Corporation and Wu Shi Xin (21)
|
| |
|
|
|
10.26
|
|
English Translation of Share Transfer Agreement dated August 19, 2010 by and among ChinaCast Education Holdings Limited, Wu Shi Xing, Wintown Enterprises Limited, Shanghai Rubao Information Technology Co., Ltd., Wuhan Jiyang Education Investment Co., Ltd. and Hubei Industrial University Business College (22)
|
| |
|
|
| 10.27 |
|
Agreement with China Construction Bank*
(24) |
10.28
|
|
English
Translation of Exclusive Technical Service Agreement, dated December 31, 2010 between ChinaCast Technology (Shanghai) Limited,
and ChinaCast Li Xiang Co., Ltd. (25)
|
| |
|
|
10.29
|
|
English
Translation of Share Pledge Agreement, dated December 31, 2010 between ChinaCast Technology (Shanghai) Limited, Jiang
Xiangyuan, and ChinaCast Li Xiang Co., Ltd. (25)
|
| |
|
|
10.30
|
|
English
Translation of Exclusive Option Agreement, dated December 31, 2010 between ChinaCast Technology (Shanghai) Limited, Jiang Xiangyuan,
and ChinaCast Li Xiang Co., Ltd. (25)
|
| |
|
|
10.31
|
|
English
Translation of the Power Attorney, dated December 31, 2010 from Jiang Xiangyuan to ChinaCast Technology (Shanghai) Limited
(25)
|
| |
|
|
10.32
|
|
English
Translation of Share Pledge Agreement, dated December 31, 2010 between ChinaCast Technology (Shanghai) Limited, Li Wei, and ChinaCast
Li Xiang Co., Ltd. (25)
|
| |
|
|
10.33
|
|
English
Translation of Exclusive Option Agreement, dated December 31, 2010 between ChinaCast Technology (Shanghai) Limited, Li Wei, and
ChinaCast Li Xiang Co., Ltd. (25)
|
| |
|
|
10.34
|
|
English
Translation of the Power Attorney, dated December 31, 2010 from Li Wei to ChinaCast Technology (Shanghai) Limited
(25)
|
| |
|
|
10.35
|
|
English
Translation of Share Pledge Agreement, dated December 31, 2010 between ChinaCast Technology (Shanghai) Limited, Zhang Liwen, and
ChinaCast Li Xiang Co., Ltd. (25)
|
| |
|
|
10.36
|
|
English
Translation of Exclusive Option Agreement, dated December 31, 2010 between ChinaCast Technology (Shanghai) Limited, Zhang Liwen,
and ChinaCast Li Xiang Co., Ltd. (25)
|
| |
|
|
10.37
|
|
English
Translation of the Power Attorney, dated December 31, 2010 from Zhang Liwen to ChinaCast Technology (Shanghai) Limited
(25)
|
| |
|
|
|
14.1
|
|
ChinaCast Education Corporation Code of Business Conduct and Ethics For Employees, Officers and Directors (11)
|
| |
|
|
21.1
|
|
List
of Subsidiaries (23)
|
| |
|
|
|
23.1
|
|
Consent of Independent Registered Public Accounting Firm
|
| |
|
|
|
31.1
|
|
Certification of Chief Executive Officer pursuant to Section 302 of the Sarbanes-Oxley Act of 2002.
|
| |
|
|
|
31.2
|
|
Certification of Chief Financial Officer pursuant to Section 302 of the Sarbanes-Oxley Act of 2002.
|
| |
|
|
|
32.1
|
|
Certification of Chief Executive Officer and Chief Financial Officer pursuant to Section 906 of the Sarbanes-Oxley Act of 2002.
|
| |
|
|
|
99.1
|
|
Insider Trading Policy (12)
|
|
*
|
Summary translation filed as an exhibit. The agreement is in Chinese and the version executed by the Company is in Chinese
|
|
(1)
|
Incorporated by reference to the Registrant’s Current Report on Form 8-K filed with the Securities and Exchange Commission on October 1, 2008
|
|
(2)
|
Incorporated by reference to the Registration Statement on Form S-4 filed with the Securities and Exchange Commission on May 12, 2006.
|
|
(3)
|
Incorporated by reference to the Registration Statement on Form S-4 filed with the Securities and Exchange Commission on May 12, 2006.
|
|
(4)
|
Incorporated by reference to the Registration Statement on Form S-4/A filed with the Securities and Exchange Commission on August 14, 2006.
|
|
(5)
|
Incorporated by reference to the Registration Statement on Form S-4/A filed with the Securities and Exchange Commission on October 20, 2006.
|
|
(6)
|
Incorporated by reference to the Registrant’s Current Report on Form 8-K filed with the Securities and Exchange Commission on February 15, 2008
|
|
(7)
|
Incorporated by reference to the Registrant’s Current Report on Form 8-K filed with the Securities and Exchange Commission on February 15, 2008
|
|
(8)
|
Incorporated by reference to the Registrant’s Current Report on Form 8-K filed with the Securities and Exchange Commission on July 3, 2008
|
|
(9)
|
Incorporated by reference to the Registrant’s Current Report on Form 8-K filed with the Securities and Exchange Commission on July 22, 2008
|
|
(10)
|
Incorporated by reference to the Registrant’s Proxy Statement on Schedule 14A for its Annual Meeting of Shareholders held on December 18, 2007 filed with the Securities and Exchange Commission on November 28, 2007
|
|
(11)
|
Incorporated by reference to the Registrant’s Annual Report on Form 10-K filed with the Securities and Exchange Commission on March 16, 2009
|
|
(12)
|
Incorporated by reference to the Registrant’s Quarterly Report on Form 10-Q filed with the Securities and Exchange Commission on August 10, 2009
|
|
(13)
|
Incorporated by reference to the Registrant’s Current Report on Form 8-K filed with the Securities and Exchange Commission on August 17, 2009
|
|
(14)
|
Incorporated by reference to the Registrant’s Current Report on Form 8-K filed with the Securities and Exchange Commission on September 24, 2009
|
|
(15)
|
Incorporated by reference to the Registrant’s Current Report on Form 8-K filed with the Securities and Exchange Commission on September 30, 2009
|
|
(16)
|
Incorporated by reference to the Registrant’s Current Report on Form 8-K filed with the Securities and Exchange Commission on October 22, 2009
|
|
(17)
|
Incorporated by reference to the Registrant’s Current Report on Form 8-K filed with the Securities and Exchange Commission on November 25, 2009
|
|
(18)
|
Incorporated by reference to the Registrant’s Current Report on Form 8-K filed with the Securities and Exchange Commission on December 2, 2009
|
|
(19)
|
Incorporated by reference to the Registrant’s Current Report on Form 8-K filed with the Securities and Exchange Commission on December 28, 2009
|
|
(20)
|
Incorporated by reference to the Registrant’s Annual Report on Form 10-K filed with the Securities and Exchange Commission on March 29, 2010
|
|
(21)
|
Incorporated by reference to the Registrant’s Current Report on Form 8-K filed with the Securities and Exchange Commission on May 5, 2010
|
|
(22)
|
Incorporated by reference to the Registrant’s Current Report on Form 8-K filed with the Securities and Exchange Commission on August 27, 2010
|
(23)
|
Incorporated by reference to the Registrant’s Annual Report on Form 10-K filed with the Securities
and Exchange Commission on March 16, 2011
|
(24)
|
Incorporated by reference to the Registrant’s Annual Report
on Form 10-K/A filed with the Securities and Exchange Commission on September 2, 2011
|
(25)
|
Incorporated by reference to the Registrant’s Annual Report on Form 10-K/A filed with the Securities
and Exchange Commission on February 8, 2012
|
SIGNATURES
Pursuant
to the requirements of Section 13 or 15(d) of the Securities Exchange Act of 1934, the registrant has duly caused this report
to be signed on its behalf by the undersigned, thereunto duly authorized.
| |
CHINACAST EDUCATION CORPORATION
|
|
| |
|
|
| |
By:
|
/s/ Ron Chan Tze Ngon
|
|
Dated: February
24, 2012
|
|
Name:
|
Ron Chan Tze Ngon
|
|
| |
|
Title:
|
Chairman and Chief Executive Officer
|
|
Pursuant to the requirements of the Securities Exchange Act of 1934, this report has been signed below by the following persons on behalf of the registrant and in the capacities and on the dates indicated.
|
|
By:
|
/s/
Ron Chan Tze Ngon
|
|
| |
|
Name:
|
Ron Chan Tze Ngon
|
|
| |
|
Title:
|
Chairman and Chief Executive Officer
(Principal Executive Officer)
|
|
| |
|
|
|
|
By:
|
/s/ Antonio Sena
|
|
| |
|
Name:
|
Antonio Sena
|
|
| |
|
Title:
|
Chief Financial Officer and Secretary
(Principal Accounting and Financial Officer)
|
|
| |
|
|
|
|
By:
|
/s/ Michael Santos
|
|
| |
|
Name:
|
Michael Santos
|
|
| |
|
Title:
|
Director
|
|
| |
|
|
|
|
By:
|
/s/ Daniel Tseung
|
|
| |
|
Name:
|
Daniel Tseung
|
|
| |
|
Title:
|
Director
|
|
| |
|
|
|
|
By:
|
/s/ Derek Feng
|
|
| |
|
Name:
|
Derek Feng
|
|
| |
|
Title:
|
Director
|
|
| |
|
|
|
|
By:
|
/s/ Ned Sherwood
|
|
| |
|
Name:
|
Ned Sherwood
|
|
| |
|
Title:
|
Director
|
|
Dated: February
24, 2012
|
By:
|
/s/ Stephene
Markscheid |
|
| |
|
Name:
|
Stephene
Markscheid
|
|
| |
|
Title:
|
Director
|
|
| |
|
|
|
Dated: February
24, 2012
|
By:
|
/s/ Douglas
Woodrum |
|
| |
|
Name:
|
Douglas
Woodrum
|
|
| |
|
Title:
|
Director
|
|
| |
CHINACAST EDUCATION CORPORATION
|
|
| |
|
|
| |
Report of Independent Registered Public Accounting Firm
|
|
| |
and Consolidated Financial Statements
|
|
| |
For the years ended December 31, 2008, 2009 and 2010
|
|
CHINACAST EDUCATION CORPORATION
INDEX TO CONSOLIDATED FINANCIAL STATEMENTS
CONTENTS
|
|
PAGE
|
| |
|
|
REPORT
OF INDEPENDENT REGISTERED PUBLIC ACCOUNTING FIRM
|
|
F
- 2
|
| |
|
|
CONSOLIDATED
BALANCE SHEETS AS OF DECEMBER 31, 2009 AND 2010 (AS RESTATED)
|
|
F
- 3
|
| |
|
|
CONSOLIDATED
STATEMENTS OF OPERATIONS AND COMPREHENSIVE INCOME FOR THE YEARS ENDED DECEMBER 31, 2008, 2009 AND 2010 (AS
RESTATED)
|
|
F
- 5
|
| |
|
|
CONSOLIDATED
STATEMENTS OF CHANGES IN EQUITY FOR THE YEARS ENDED DECEMBER 31, 2008, 2009 AND 2010 (AS
RESTATED)
|
|
F
- 7
|
| |
|
|
CONSOLIDATED
STATEMENTS OF CASH FLOWS FOR THE YEARS ENDED DECEMBER 31, 2008, 2009 AND 2010 (AS RESTATED)
|
|
F
- 8
|
| |
|
|
NOTES
TO THE CONSOLIDATED FINANCIAL STATEMENTS (AS RESTATED)
|
|
F
- 10
|
| |
|
|
SCHEDULE
I (AS RESTATED)
|
|
F
- 64
|
REPORT OF INDEPENDENT REGISTERED PUBLIC ACCOUNTING
FIRM
TO THE BOARD OF
DIRECTORS AND SHAREHOLDERS OF CHINACAST EDUCATION CORPORATION
We have audited the accompanying consolidated balance
sheets of ChinaCast Education Corporation, its subsidiaries, and its variable interest entity (collectively, the "Company")
as of December 31, 2009 and 2010, and the related consolidated statements of operations and comprehensive income, changes in equity,
and cash flows for each of the three years in the period ended December 31, 2010, all expressed in Renminbi. Our audits also included
the financial statement schedule included in Schedule 1. These financial statements and financial statement schedule are the responsibility
of the Company's management. Our responsibility is to express an opinion on the financial statements and financial statement schedule
based on our audits.
We conducted our audits in accordance with the standards
of the Public Company Accounting Oversight Board (United States). Those standards require that we plan and perform the audit to
obtain reasonable assurance about whether the financial statements are free of material misstatement. An audit includes examining,
on a test basis, evidence supporting the amounts and disclosures in the financial statements. An audit also includes assessing
the accounting principles used and significant estimates made by management, as well as evaluating the overall financial statement
presentation. We believe that our audits provide a reasonable basis for our opinion.
In our opinion, such consolidated financial statements
present fairly, in all material respects, the financial position of the Company as of December 31, 2009 and 2010, and the results
of its operations and its cash flows for each of the three years in the period ended December 31, 2010, in conformity with accounting
principles generally accepted in the United States of America. Also, in our opinion, such financial statement schedule, when considered
in relation to the consolidated financial statements taken as a whole, present fairly, in all material respects, the information
set forth therein.
Our audits also comprehended the translation of Renminbi
amounts into United States dollar amounts and, in our opinion, such translation has been made in conformity with the basis stated
in Note 2. Such United States dollar amounts are presented solely for the convenience of the readers.
As discussed in Note 27 to the consolidated financial
statements, the accompanying 2010 financial statements have been restated for the correction of errors.
We have also audited, in accordance with the standards
of the Public Company Accounting Oversight Board (United States), the Company's internal control over financial reporting as of
December 31, 2010, based on the criteria established in Internal Control - Integrated Framework issued by the Committee
of Sponsoring Organizations of the Treadway Commission and our report dated March 16, 2011 (February 7, 2012 as to the effects
of the material weakness related to the accounting for the prepaid service fee, as discussed in Management’s Report on Internal
Control over Financial Reporting (as revised)) which report expressed an adverse opinion on the Company's internal control over
financial reporting because of the material weaknesses.
/s/ Deloitte Touche Tohmatsu CPA Ltd.
Beijing, People's Republic of China
March 16, 2011 (September 2, 2011 as to the effects of
the restatement discussed in Note 27 under the caption “First Restatement” and February 7, 2012 as to the effects
of the restatement discussed in Note 27 under the caption “Second Restatement”)
CHINACAST EDUCATION CORPORATION
CONSOLIDATED BALANCE SHEETS
(In thousands, except share-related data)
| |
|
As of December 31,
|
|
| |
|
2009
|
|
|
2010
|
|
|
2010
|
|
| |
|
RMB
|
|
|
RMB
|
|
|
US$
|
|
| |
|
|
|
|
(As Restated) |
|
|
(As Restated) |
|
|
Assets
|
|
|
|
|
|
|
|
|
|
| |
|
|
|
|
|
|
|
|
|
|
Current assets:
|
|
|
|
|
|
|
|
|
|
|
Cash and cash equivalents
|
|
|
327,628 |
|
|
|
244,403 |
|
|
|
37,031 |
|
|
Term deposits
|
|
|
507,000 |
|
|
|
704,000 |
|
|
|
106,667 |
|
|
Accounts receivable, net of allowance for doubtful accounts of nil as of December 31, 2009 and 2010
|
|
|
53,828 |
|
|
|
59,420 |
|
|
|
9,003 |
|
|
Inventory
|
|
|
1,386 |
|
|
|
993 |
|
|
|
150 |
|
|
Prepaid expenses and other current assets
|
|
|
19,178 |
|
|
|
56,321 |
|
|
|
8,533 |
|
|
Amounts due from related parties
|
|
|
6,388 |
|
|
|
3,438 |
|
|
|
521 |
|
|
Deferred tax assets - current
|
|
|
1,010 |
|
|
|
2,972 |
|
|
|
450 |
|
|
Assets held for sale
|
|
|
34 |
|
|
|
- |
|
|
|
- |
|
|
Current portion of prepaid lease payments for land use right
|
|
|
3,246 |
|
|
|
3,986 |
|
|
|
604 |
|
|
Total current assets
|
|
|
919,698 |
|
|
|
1,075,533 |
|
|
|
162,959 |
|
|
Non-current deposits and prepayments
|
|
|
14,550 |
|
|
|
59,130 |
|
|
|
8,959 |
|
|
Property and equipment, net
|
|
|
516,938 |
|
|
|
763,926 |
|
|
|
115,746 |
|
|
Prepaid lease payments for land use rights - non-current
|
|
|
144,818 |
|
|
|
177,544 |
|
|
|
26,901 |
|
|
Acquired intangible assets, net
|
|
|
71,286 |
|
|
|
100,816 |
|
|
|
15,275 |
|
|
Long-term investments
|
|
|
3,101 |
|
|
|
3,000 |
|
|
|
455 |
|
|
Non-current advances to related party
|
|
|
99,727 |
|
|
|
- |
|
|
|
- |
|
|
Goodwill
|
|
|
503,771 |
|
|
|
774,083 |
|
|
|
117,285 |
|
|
Total assets
|
|
|
2,273,889 |
|
|
|
2,954,032 |
|
|
|
447,580 |
|
| |
|
|
|
|
|
|
|
|
|
|
|
|
|
Liabilities and equity
|
|
|
|
|
|
|
|
|
|
|
|
|
| |
|
|
|
|
|
|
|
|
|
|
|
|
|
Current liabilities:
|
|
|
|
|
|
|
|
|
|
|
|
|
|
Accounts payable (including accounts payable of the consolidated VIE without recourse to ChinaCast
|
|
|
|
|
|
|
|
|
|
|
|
|
|
Education Corporation of RMB719 and RMB1,635 as of December 31, 2009 and December 31, 2010, respectively)
|
|
|
16,061 |
|
|
|
48,602 |
|
|
|
7,364 |
|
|
Accrued expenses and other current liabilities (including accrued expenses and other liabilities of the consolidated VIE without recourse to ChinaCast Education Corporation of RMB16,740 and RMB17,502 as of December 31, 2009 and December 31, 2010, respectively)
|
|
|
214,316 |
|
|
|
279,973 |
|
|
|
42,420 |
|
|
Deferred revenues
|
|
|
156,645 |
|
|
|
262,824 |
|
|
|
39,822 |
|
|
Income taxes payable (including income taxes payable of the consolidated VIE without recourse to ChinaCast Education
|
|
|
|
|
|
|
|
|
|
|
|
|
|
Corporation of RMB2,293 and RMB4,844 as of December 31, 2009 and December 31, 2010, respectively)
|
|
|
68,731 |
|
|
|
99,461 |
|
|
|
15,070 |
|
|
Current portion of long-term bank borrowings(including current portion of long-term bank borrowings of the consolidated VIE without recourse to ChinaCast Education Corporation of nil as of December 31, 2009 and December 31, 2010)
|
|
|
104,400 |
|
|
|
170,000 |
|
|
|
25,758 |
|
|
Current portion of capital lease obligation (including current portion of capital lease obligation of the consolidated VIE without recourse to ChinaCast Education Corporation of nil as of December 31, 2009 and December 31, 2010)
|
|
|
1,323 |
|
|
|
- |
|
|
|
- |
|
|
Other borrowings(including other borrowings of the consolidated VIE without recourse to ChinaCast Education Corporation of nil as of December 31, 2009 and December 31, 2010)
|
|
|
200 |
|
|
|
1,500 |
|
|
|
227 |
|
|
Liabilities held for sale
|
|
|
1,315 |
|
|
|
- |
|
|
|
- |
|
|
Total current liabilities
|
|
|
562,991 |
|
|
|
862,360 |
|
|
|
130,661 |
|
CHINACAST EDUCATION CORPORATION
CONSOLIDATED BALANCE SHEETS - continued
(In thousands, except share-related data)
| |
|
As of December 31,
|
|
| |
|
2009
|
|
|
2010
|
|
|
2010
|
|
| |
|
RMB
|
|
|
RMB
|
|
|
US$
|
|
| |
|
|
|
|
(As Restated) |
|
|
(As Restated) |
|
|
Long-term bank borrowings(including long-term bank Borrowings of the consolidated VIE without recourse to ChinaCast Education Corporation of nil as of December 31, 2009 and December 31, 2010)
|
|
|
134,000 |
|
|
|
90,000 |
|
|
|
13,636 |
|
|
Deferred tax liabilities - non-current(including deferred tax liabilities – non-current of the consolidated VIE without recourse to ChinaCast Education Corporation of nil as of December 31, 2009 and December 31, 2010)
|
|
|
30,923 |
|
|
|
51,503 |
|
|
|
7,803 |
|
|
Unrecognized tax benefits - non-current (including unrecognized tax benefits of the consolidated VIE without recourse to ChinaCast Education Corporation of RMB5,257 and RMB5,799 as of December 31, 2009 and December 31, 2010, respectively)
|
|
|
62,457 |
|
|
|
109,933 |
|
|
|
16,657 |
|
|
Total non-current liabilities
|
|
|
227,380 |
|
|
|
251,436 |
|
|
|
38,096 |
|
|
Total liabilities
|
|
|
790,371 |
|
|
|
1,113,796 |
|
|
|
168,757 |
|
|
Commitments and contingencies (Note 22)
|
|
|
|
|
|
|
|
|
|
|
|
|
| |
|
|
|
|
|
|
|
|
|
|
|
|
|
Equity:
|
|
|
|
|
|
|
|
|
|
|
|
|
|
Ordinary shares (US$0.0001 par value; 100,000,000 shares authorized; 45,170,698 and 49,778,952 shares issued and outstanding in 2009 and 2010, respectively)
|
|
|
33 |
|
|
|
36 |
|
|
|
5 |
|
|
Additional paid-in capital
|
|
|
1,290,651 |
|
|
|
1,510,527 |
|
|
|
228,868 |
|
|
Statutory reserve
|
|
|
39,139 |
|
|
|
47,671 |
|
|
|
7,223 |
|
|
Accumulated other comprehensive loss
|
|
|
(6,055 |
) |
|
|
(3,194 |
) |
|
|
(484 |
) |
|
Retained earnings
|
|
|
136,583 |
|
|
|
259,704 |
|
|
|
39,349 |
|
|
Total ChinaCast Education Corporation shareholders' equity
|
|
|
1,460,351 |
|
|
|
1,814,744 |
|
|
|
274,961 |
|
|
Noncontrolling interest
|
|
|
23,167 |
|
|
|
25,492 |
|
|
|
3,862 |
|
|
Total equity
|
|
|
1,483,518 |
|
|
|
1,840,236 |
|
|
|
278,823 |
|
|
Total liabilities and equity
|
|
|
2,273,889 |
|
|
|
2,954,032 |
|
|
|
447,580 |
|
See notes to consolidated financial statements.
CHINACAST EDUCATION CORPORATION
CONSOLIDATED STATEMENTS OF OPERATIONS
(In thousands, except share-related data)
| |
|
For the years ended December 31,
|
|
| |
|
2008
|
|
|
2009
|
|
|
2010
|
|
|
2010
|
|
| |
|
RMB
|
|
|
RMB
|
|
|
RMB
|
|
|
US$
|
|
| |
|
|
|
|
|
|
|
(As Restated) |
|
|
(As Restated) |
|
|
Revenues:
|
|
|
|
|
|
|
|
|
|
|
|
|
|
Service
|
|
|
253,702 |
|
|
|
337,940 |
|
|
|
495,808 |
|
|
|
75,122 |
|
|
Equipment
|
|
|
28,912 |
|
|
|
8,607 |
|
|
|
18,203 |
|
|
|
2,758 |
|
| |
|
|
282,614 |
|
|
|
346,547 |
|
|
|
514,011 |
|
|
|
77,880 |
|
|
Cost of revenues:
|
|
|
|
|
|
|
|
|
|
|
|
|
|
|
|
|
|
Service
|
|
|
(97,730 |
) |
|
|
(139,046 |
) |
|
|
(249,440 |
) |
|
|
(37,794 |
) |
|
Equipment
|
|
|
(29,122 |
) |
|
|
(8,455 |
) |
|
|
(17,952 |
) |
|
|
(2,720 |
) |
| |
|
|
(126,852 |
) |
|
|
(147,501 |
) |
|
|
(267,392 |
) |
|
|
(40,514 |
) |
|
Gross profit
|
|
|
155,762 |
|
|
|
199,046 |
|
|
|
246,619 |
|
|
|
37,366 |
|
|
Operating (expenses) income:
|
|
|
|
|
|
|
|
|
|
|
|
|
|
|
|
|
|
Selling and marketing expenses (including share-based compensation of RMB1,626, RMB1,640 and RMB406 for 2008, 2009 and 2010, respectively)
|
|
|
(5,770 |
) |
|
|
(4,649 |
) |
|
|
(2,995 |
) |
|
|
(454 |
) |
|
General and administrative expenses (including share-based compensation of RMB14,225, RMB14,566 and RMB7,439 for 2008, 2009 and 2010, respectively)
|
|
|
(67,704 |
) |
|
|
(69,641 |
) |
|
|
(84,437 |
) |
|
|
(12,793 |
) |
|
Foreign exchange loss
|
|
|
(1,162 |
) |
|
|
(87 |
) |
|
|
(974 |
) |
|
|
(148 |
) |
|
Management service fee
|
|
|
6,463 |
|
|
|
5,128 |
|
|
|
- |
|
|
|
- |
|
|
Change in fair value of contingent consideration
|
|
|
- |
|
|
|
- |
|
|
|
9,417 |
|
|
|
1,427 |
|
|
Other operating income
|
|
|
56 |
|
|
|
210 |
|
|
|
324 |
|
|
|
49 |
|
|
Total operating expenses, net
|
|
|
(68,117 |
) |
|
|
(69,039 |
) |
|
|
(78,665 |
) |
|
|
(11,919 |
) |
|
Income from operations
|
|
|
87,645 |
|
|
|
130,007 |
|
|
|
167,954 |
|
|
|
25,447 |
|
|
Impairment loss on cost method investment
|
|
|
(8,500 |
) |
|
|
(436 |
) |
|
|
|
|
|
|
|
|
|
Gain on disposal of cost method investment
|
|
|
- |
|
|
|
- |
|
|
|
2,123 |
|
|
|
322 |
|
|
Interest income
|
|
|
19,461 |
|
|
|
8,317 |
|
|
|
14,103 |
|
|
|
2,137 |
|
|
Interest expense
|
|
|
(2,575 |
) |
|
|
(7,988 |
) |
|
|
(13,679 |
) |
|
|
(2,073 |
) |
|
Income before provision for income taxes, earnings in equity investments
|
|
|
96,031 |
|
|
|
129,900 |
|
|
|
170,501 |
|
|
|
25,833 |
|
|
Provision for income taxes
|
|
|
(24,381 |
) |
|
|
(29,949 |
) |
|
|
(38,573 |
) |
|
|
(5,844 |
) |
|
Net income before earnings in equity investments
|
|
|
71,650 |
|
|
|
99,951 |
|
|
|
131,928 |
|
|
|
19,989 |
|
|
Earnings in equity investments
|
|
|
(441 |
) |
|
|
(1,687 |
) |
|
|
(101 |
) |
|
|
(15 |
) |
|
Income from continuing operations, net of tax
|
|
|
71,209 |
|
|
|
98,264 |
|
|
|
131,827 |
|
|
|
19,974 |
|
|
Discontinued operations
|
|
|
|
|
|
|
|
|
|
|
|
|
|
|
|
|
|
Loss from discontinued operations, net of taxes of RMBnil for 2008, 2009 and 2010
|
|
|
(21,025 |
) |
|
|
(74 |
) |
|
|
- |
|
|
|
- |
|
|
Gain on termination of discontinued operation, net of taxes of RMBnil for 2008, 2009 and 2010
|
|
|
- |
|
|
|
1,228 |
|
|
|
1,280 |
|
|
|
194 |
|
| Net (loss) income on discontinued operation |
|
|
(21,025 |
) |
|
|
1,154 |
|
|
|
1,280 |
|
|
|
194 |
|
|
Net income
|
|
|
50,184 |
|
|
|
99,418 |
|
|
|
133,107 |
|
|
|
20,168 |
|
|
Less: Net income attributable to noncontrolling interest
|
|
|
(7,517 |
) |
|
|
(7,339 |
) |
|
|
(1,454 |
) |
|
|
(220 |
) |
|
Net income attributable to ChinaCast Education Corporation
|
|
|
42,667 |
|
|
|
92,079 |
|
|
|
131,653 |
|
|
|
19,948 |
|
|
Net income
|
|
|
50,184 |
|
|
|
99,418 |
|
|
|
133,107 |
|
|
|
20,168 |
|
|
Foreign currency translation adjustments
|
|
|
(257 |
) |
|
|
(596 |
) |
|
|
2,795 |
|
|
|
423 |
|
|
Comprehensive income
|
|
|
49,927 |
|
|
|
98,822 |
|
|
|
135,902 |
|
|
|
20,591 |
|
|
Comprehensive income attributable to noncontrolling interest
|
|
|
(7,517 |
) |
|
|
(7,336 |
) |
|
|
(1,388 |
) |
|
|
(210 |
) |
|
Comprehensive income attributable to ChinaCast Education Corporation
|
|
|
42,410 |
|
|
|
91,486 |
|
|
|
134,514 |
|
|
|
20,381 |
|
CHINACAST EDUCATION CORPORATION
CONSOLIDATED STATEMENTS OF OPERATIONS
AND COMPREHENSIVE INCOME - continued
(In thousands, except share-related data)
| |
|
For the years ended December 31,
|
|
| |
|
2008
|
|
|
2009
|
|
|
2010
|
|
|
2010
|
|
| |
|
RMB
|
|
|
RMB
|
|
|
RMB
|
|
|
US$
|
|
| |
|
|
|
|
|
|
|
(As Restated) |
|
|
(As Restated) |
|
|
Net income per share
|
|
|
|
|
|
|
|
|
|
|
|
|
|
Income from continuing operations attributable to ChinaCast Education Corporation per share:
|
|
|
|
|
|
|
|
|
|
|
|
|
|
|
|
|
|
Basic
|
|
|
2.08
|
|
|
|
2.46
|
|
|
|
2.70
|
|
|
|
0.41
|
|
|
Diluted
|
|
|
2.06
|
|
|
|
2.45
|
|
|
|
2.67
|
|
|
|
0.41
|
|
|
(Loss) income on discontinued operations attributable to ChinaCast Education Corporation per share:
|
|
|
|
|
|
|
|
|
|
|
|
|
|
|
|
|
|
Basic
|
|
|
(0.68
|
)
|
|
|
0.03
|
|
|
|
0.03
|
|
|
|
-
|
|
|
Diluted
|
|
|
(0.68
|
)
|
|
|
0.03
|
|
|
|
0.03
|
|
|
|
-
|
|
|
Net income attributable to ChinaCast Education Corporation per share:
|
|
|
|
|
|
|
|
|
|
|
|
|
|
|
|
|
|
Basic
|
|
|
1.40
|
|
|
|
2.49
|
|
|
|
2.73
|
|
|
|
0.41
|
|
|
Diluted
|
|
|
1.38
|
|
|
|
2.48
|
|
|
|
2.70
|
|
|
|
0.41
|
|
|
Weighted average shares used in computation:
|
|
|
|
|
|
|
|
|
|
|
|
|
|
|
|
|
|
Basic
|
|
|
30,442,992
|
|
|
|
36,946,830
|
|
|
|
48,241,779
|
|
|
|
48,241,779
|
|
|
Diluted
|
|
|
30,691,742
|
|
|
|
37,167,694
|
|
|
|
48,767,142
|
|
|
|
48,767,142
|
|
See notes to consolidated financial statements.
CHINACAST EDUCATION CORPORATION
CONSOLIDATED STATEMENTS OF CHANGES IN EQUITY
(In thousands, except share-related data)
| |
|
ChinaCast Education Corporation shareholders
|
|
|
|
|
|
|
|
| |
|
|
|
|
|
|
|
|
|
|
|
|
|
(Accumulated
|
|
|
Accumulated other
|
|
|
|
|
|
|
|
| |
|
Ordinary
|
|
|
Additional
|
|
|
Statutory
|
|
|
deficit) retained
|
|
|
comprehensive
|
|
|
Noncontrolling
|
|
|
Total
|
|
| |
|
Shares
|
|
|
Amount
|
|
|
paid-in capital
|
|
|
reserve
|
|
|
earnings
|
|
|
loss
|
|
|
interest
|
|
|
equity
|
|
| |
|
|
|
|
RMB
|
|
|
RMB
|
|
|
RMB
|
|
|
RMB
|
|
|
RMB
|
|
|
RMB
|
|
|
RMB
|
|
| |
|
|
|
|
|
|
|
|
|
|
|
|
|
(As Restated) |
|
|
|
|
|
|
|
|
(As Restated) |
|
|
Balance at January 1, 2008
|
|
|
27,292,641 |
|
|
|
21 |
|
|
|
768,844 |
|
|
|
16,087 |
|
|
|
24,889 |
|
|
|
(5,205 |
) |
|
|
20,512 |
|
|
|
825,148 |
|
|
Share-based compensation
|
|
|
- |
|
|
|
- |
|
|
|
15,851 |
|
|
|
- |
|
|
|
- |
|
|
|
- |
|
|
|
- |
|
|
|
15,851 |
|
|
Net income
|
|
|
- |
|
|
|
- |
|
|
|
- |
|
|
|
- |
|
|
|
42,667 |
|
|
|
- |
|
|
|
7,517 |
|
|
|
50,184 |
|
|
Exercise of warrants and issuance of restricted shares of common stock, net of issuance costs of RMB5,938
|
|
|
4,105,610 |
|
|
|
3 |
|
|
|
98,507 |
|
|
|
- |
|
|
|
- |
|
|
|
- |
|
|
|
- |
|
|
|
98,510 |
|
|
Share offering, net of issuance costs of RMB11,440
|
|
|
4,250,000 |
|
|
|
3 |
|
|
|
64,233 |
|
|
|
- |
|
|
|
- |
|
|
|
- |
|
|
|
- |
|
|
|
64,236 |
|
|
Purchase of subsidiaries
|
|
|
- |
|
|
|
- |
|
|
|
- |
|
|
|
- |
|
|
|
- |
|
|
|
- |
|
|
|
16,550 |
|
|
|
16,550 |
|
|
Refund of payment of tax liability assumed pursuant to the Share Exchange Transaction
|
|
|
- |
|
|
|
- |
|
|
|
917 |
|
|
|
- |
|
|
|
- |
|
|
|
- |
|
|
|
- |
|
|
|
917 |
|
|
Foreign currency translation adjustments
|
|
|
- |
|
|
|
- |
|
|
|
- |
|
|
|
- |
|
|
|
- |
|
|
|
(257 |
) |
|
|
- |
|
|
|
(257 |
) |
|
Statutory reserve
|
|
|
- |
|
|
|
- |
|
|
|
- |
|
|
|
12,030 |
|
|
|
(12,030 |
) |
|
|
- |
|
|
|
- |
|
|
|
- |
|
|
Balance at December 31, 2008
|
|
|
35,648,251 |
|
|
|
27 |
|
|
|
948,352 |
|
|
|
28,117 |
|
|
|
55,526 |
|
|
|
(5,462 |
) |
|
|
44,579 |
|
|
|
1,071,139 |
|
| |
|
|
|
|
|
|
|
|
|
|
|
|
|
|
|
|
|
|
|
|
|
|
|
|
|
|
|
|
|
|
|
|
|
Share-based compensation
|
|
|
120,000 |
|
|
|
- |
|
|
|
16,206 |
|
|
|
- |
|
|
|
- |
|
|
|
- |
|
|
|
- |
|
|
|
16,206 |
|
|
Net income
|
|
|
- |
|
|
|
- |
|
|
|
- |
|
|
|
- |
|
|
|
92,079 |
|
|
|
- |
|
|
|
7,339 |
|
|
|
99,418 |
|
|
Issuance of restricted shares of common stock for acquisition of additional interests in subsidiary
|
|
|
2,582,947 |
|
|
|
2 |
|
|
|
28,746 |
|
|
|
- |
|
|
|
- |
|
|
|
- |
|
|
|
(28,748 |
) |
|
|
- |
|
|
Share offering, net of issuance costs of RMB21,508
|
|
|
6,819,500 |
|
|
|
4 |
|
|
|
297,347 |
|
|
|
- |
|
|
|
- |
|
|
|
- |
|
|
|
- |
|
|
|
297,351 |
|
|
Foreign currency translation adjustments
|
|
|
- |
|
|
|
- |
|
|
|
- |
|
|
|
- |
|
|
|
- |
|
|
|
(593 |
) |
|
|
(3 |
) |
|
|
(596 |
) |
|
Statutory reserve
|
|
|
- |
|
|
|
- |
|
|
|
- |
|
|
|
11,022 |
|
|
|
(11,022 |
) |
|
|
- |
|
|
|
- |
|
|
|
- |
|
|
Balance at December 31, 2009
|
|
|
45,170,698 |
|
|
|
33 |
|
|
|
1,290,651 |
|
|
|
39,139 |
|
|
|
136,583 |
|
|
|
(6,055 |
) |
|
|
23,167 |
|
|
|
1,483,518 |
|
| |
|
|
|
|
|
|
|
|
|
|
|
|
|
|
|
|
|
|
|
|
|
|
|
|
|
|
|
|
|
|
|
|
|
Share-based compensation
|
|
|
180,000 |
|
|
|
- |
|
|
|
7,845 |
|
|
|
- |
|
|
|
- |
|
|
|
- |
|
|
|
- |
|
|
|
7,845 |
|
|
Net income
|
|
|
- |
|
|
|
- |
|
|
|
- |
|
|
|
- |
|
|
|
131,653 |
|
|
|
- |
|
|
|
1,454 |
|
|
|
133,107 |
|
|
Issuance of shares of common stock
|
|
|
4,428,254 |
|
|
|
3 |
|
|
|
232,968 |
|
|
|
- |
|
|
|
- |
|
|
|
- |
|
|
|
- |
|
|
|
232,971 |
|
|
Capital contribution by a noncontrolling shareholder
|
|
|
- |
|
|
|
- |
|
|
|
- |
|
|
|
- |
|
|
|
- |
|
|
|
- |
|
|
|
20,000 |
|
|
|
20,000 |
|
|
Foreign currency translation adjustments
|
|
|
- |
|
|
|
- |
|
|
|
- |
|
|
|
- |
|
|
|
- |
|
|
|
2,861 |
|
|
|
(66 |
) |
|
|
2,795 |
|
|
Acquisition of NCI
|
|
|
- |
|
|
|
- |
|
|
|
(20,937 |
) |
|
|
- |
|
|
|
- |
|
|
|
- |
|
|
|
(19,063 |
) |
|
|
(40,000 |
) |
|
Statutory reserve
|
|
|
- |
|
|
|
- |
|
|
|
- |
|
|
|
8,532 |
|
|
|
(8,532 |
) |
|
|
- |
|
|
|
- |
|
|
|
- |
|
|
Balance at December 31, 2010
|
|
|
49,778,952 |
|
|
|
36 |
|
|
|
1,510,527 |
|
|
|
47,671 |
|
|
|
259,704 |
|
|
|
(3,194 |
) |
|
|
25,492 |
|
|
|
1,840,236 |
|
| |
|
|
|
|
|
US$ |
5
|
|
|
US$ |
|
|
|
US$ |
|
|
|
US$ |
|
|
|
US$ |
|
) |
|
US$ |
|
|
|
US$ |
|
|
See notes to consolidated financial statements.
CHINACAST EDUCATION CORPORATION
CONSOLIDATED STATEMENTS OF CASH FLOWS
(In thousands)
| |
|
For the years ended December 31,
|
|
| |
|
2008
|
|
|
2009
|
|
|
2010
|
|
|
2010
|
|
| |
|
RMB
|
|
|
RMB
|
|
|
RMB
|
|
|
US$
|
|
| |
|
|
|
|
|
|
|
(As Restated)
|
|
|
(As Restated)
|
|
|
Cash flows from operating activities:
|
|
|
|
|
|
|
|
|
|
|
|
|
|
Net income
|
|
|
50,184 |
|
|
|
99,418 |
|
|
|
133,107 |
|
|
|
20,168 |
|
|
Adjustments to reconcile net income to net cash provided by operating activities:
|
|
|
|
|
|
|
|
|
|
|
|
|
|
|
|
|
|
Depreciation
|
|
|
16,565 |
|
|
|
29,489 |
|
|
|
53,126 |
|
|
|
8,049 |
|
|
Amortization of acquired intangible assets
|
|
|
16,280 |
|
|
|
20,596 |
|
|
|
39,470 |
|
|
|
5,980 |
|
|
Amortization of land use rights
|
|
|
1,908 |
|
|
|
2,639 |
|
|
|
3,534 |
|
|
|
535 |
|
|
Share-based compensation
|
|
|
15,851 |
|
|
|
16,206 |
|
|
|
7,845 |
|
|
|
1,189 |
|
|
(Gain) loss on disposal of property and equipment
|
|
|
(37 |
) |
|
|
1,364 |
|
|
|
684 |
|
|
|
104 |
|
|
Earnings in equity investments
|
|
|
441 |
|
|
|
1,687 |
|
|
|
101 |
|
|
|
15 |
|
|
Write-down of inventory
|
|
|
262 |
|
|
|
276 |
|
|
|
- |
|
|
|
- |
|
| Gain on disposal of discontinued operation |
|
|
- |
|
|
|
- |
|
|
|
(1,280 |
) |
|
|
(194 |
) |
|
Gain on disposal of acquired intangible assets
|
|
|
- |
|
|
|
(1,552 |
) |
|
|
- |
|
|
|
- |
|
|
Impairment loss on cost method investment
|
|
|
8,500 |
|
|
|
436 |
|
|
|
- |
|
|
|
- |
|
|
Impairment loss on acquired intangible assets
|
|
|
14,500 |
|
|
|
- |
|
|
|
- |
|
|
|
- |
|
|
Gain on disposal of subsidiary
|
|
|
- |
|
|
|
(1,228 |
) |
|
|
- |
|
|
|
- |
|
|
Gain on disposal of cost method investment
|
|
|
|
|
|
|
|
|
|
|
(2,123 |
) |
|
|
(322 |
) |
|
Change in fair value of contingent consideration-prior year
|
|
|
- |
|
|
|
- |
|
|
|
(9,417 |
) |
|
|
(1,427 |
) |
|
Changes in assets and liabilities:
|
|
|
- |
|
|
|
- |
|
|
|
|
|
|
|
|
|
|
Accounts receivable
|
|
|
1,927 |
|
|
|
(20,298 |
) |
|
|
(4,790 |
) |
|
|
(726 |
) |
|
Inventory
|
|
|
334 |
|
|
|
(243 |
) |
|
|
393 |
|
|
|
60 |
|
|
Prepaid expenses and other current assets
|
|
|
(1,566 |
) |
|
|
(8,910 |
) |
|
|
(29,186 |
) |
|
|
(4,422 |
) |
|
Non-current deposits and prepayments
|
|
|
1,746 |
|
|
|
(1,491 |
) |
|
|
16,262 |
|
|
|
2,464 |
|
|
Amounts due from related parties
|
|
|
760 |
|
|
|
(3,900 |
) |
|
|
2,950 |
|
|
|
447 |
|
|
Accounts payable
|
|
|
(11,163 |
) |
|
|
4,594 |
|
|
|
6,136 |
|
|
|
930 |
|
|
Accrued expenses and other current liabilities
|
|
|
22,813 |
|
|
|
(11,669 |
) |
|
|
(2,839 |
) |
|
|
(430 |
) |
|
Deferred revenues
|
|
|
51,172 |
|
|
|
(16,287 |
) |
|
|
103,426 |
|
|
|
15,671 |
|
|
Amounts due to related parties
|
|
|
1,127 |
|
|
|
(1,127 |
) |
|
|
|
|
|
|
|
|
|
Income taxes payable
|
|
|
13,844 |
|
|
|
18,137 |
|
|
|
25,175 |
|
|
|
3,814 |
|
|
Deferred tax assets
|
|
|
- |
|
|
|
(270 |
) |
|
|
(1,413 |
) |
|
|
(214 |
) |
|
Deferred tax liabilities
|
|
|
(2,266 |
) |
|
|
(3,463 |
) |
|
|
(8,423 |
) |
|
|
(1,276 |
) |
|
Unrecognized tax benefits
|
|
|
9,883 |
|
|
|
10,683 |
|
|
|
19,833 |
|
|
|
3,005 |
|
|
Net cash provided by operating activities
|
|
|
213,065 |
|
|
|
135,087 |
|
|
|
352,571 |
|
|
|
53,420 |
|
| |
|
|
|
|
|
|
|
|
|
|
|
|
|
|
|
|
|
Cash flows from investing activities:
|
|
|
|
|
|
|
|
|
|
|
|
|
|
|
|
|
|
Purchase of cost method investment
|
|
|
(3,000 |
) |
|
|
- |
|
|
|
|
|
|
|
|
|
|
Advances to related party
|
|
|
(26,294 |
) |
|
|
(20,309 |
) |
|
|
- |
|
|
|
- |
|
|
Repayment from advances to related party
|
|
|
35,991 |
|
|
|
32,611 |
|
|
|
|
|
|
|
|
|
|
Deposits for business acquisition
|
|
|
(19,000 |
) |
|
|
- |
|
|
|
|
|
|
|
|
|
|
Return of deposit for business acquisition
|
|
|
19,000 |
|
|
|
- |
|
|
|
|
|
|
|
|
|
|
Purchase of property and equipment
|
|
|
(56,351 |
) |
|
|
(41,280 |
) |
|
|
(100,377 |
) |
|
|
(15,209 |
) |
|
Purchase of subsidiaries, net of cash acquired
|
|
|
(465,507 |
) |
|
|
(221,887 |
) |
|
|
(340,260 |
) |
|
|
(51,555 |
) |
|
Term deposits
|
|
|
227,768 |
|
|
|
(138,000 |
) |
|
|
(197,000 |
) |
|
|
(29,848 |
) |
|
Advance from disposal of intangible assets
|
|
|
- |
|
|
|
1,000 |
|
|
|
|
|
|
|
|
|
|
Disposal of intangible assets
|
|
|
- |
|
|
|
6,000 |
|
|
|
|
|
|
|
|
|
|
Disposal of property and equipment
|
|
|
244 |
|
|
|
51 |
|
|
|
|
|
|
|
|
|
|
Deposit for investment
|
|
|
- |
|
|
|
(3,000 |
) |
|
|
|
|
|
|
|
|
| |
|
|
|
|
|
|
|
|
|
|
|
|
|
|
|
|
|
Acquisition of brand name usage right
|
|
|
- |
|
|
|
- |
|
|
|
|
|
|
|
|
|
|
Cash on disposal of subsidiary
|
|
|
- |
|
|
|
(683 |
) |
|
|
|
|
|
|
|
|
|
Net cash used in investing activities
|
|
|
(287,149 |
) |
|
|
(385,497 |
) |
|
|
(637,637 |
) |
|
|
(96,612 |
) |
CHINACAST EDUCATION CORPORATION
CONSOLIDATED STATEMENTS OF CASH FLOWS - continued
(In thousands)
| |
|
For the years ended December 31,
|
|
| |
|
2008
|
|
|
2009
|
|
|
2010
|
|
|
2010
|
|
| |
|
RMB
|
|
|
RMB
|
|
|
RMB
|
|
|
US$
|
|
| |
|
|
|
|
|
|
|
(As Restated)
|
|
|
(As Restated)
|
|
| |
|
|
|
|
|
|
|
|
|
|
|
|
|
Cash flows from financing activities:
|
|
|
|
|
|
|
|
|
|
|
|
|
|
Deferred consideration paid for acquisition of subsidiary
|
|
|
- |
|
|
|
(4,150 |
) |
|
|
(20,540 |
) |
|
|
(3,112 |
) |
|
Proceeds from share offering, net of issuance costs
|
|
|
64,236 |
|
|
|
297,351 |
|
|
|
232,971 |
|
|
|
35,299 |
|
|
Other borrowings raised
|
|
|
5,998 |
|
|
|
10,850 |
|
|
|
93,500 |
|
|
|
14,167 |
|
|
Bank borrowings raised
|
|
|
- |
|
|
|
70,000 |
|
|
|
136,000 |
|
|
|
20,606 |
|
|
Bank borrowings repaid
|
|
|
- |
|
|
|
- |
|
|
|
(168,400 |
) |
|
|
(25,515 |
) |
|
Capital contribution from noncontrolling interests
|
|
|
- |
|
|
|
- |
|
|
|
20,000 |
|
|
|
3,030
|
|
|
Guarantee deposit paid
|
|
|
- |
|
|
|
(3,000 |
) |
|
|
(1,000 |
) |
|
|
(151 |
) |
|
Repayment of other borrowings
|
|
|
(11,501 |
) |
|
|
(11,747 |
) |
|
|
(92,200 |
) |
|
|
(13,970 |
) |
|
Repayment of capital lease obligation
|
|
|
- |
|
|
|
- |
|
|
|
(1,323 |
) |
|
|
(200 |
) |
|
Exercise of warrants and issuance of restricted shares of common stock, net of issuance costs (Note 18)
|
|
|
98,510 |
|
|
|
- |
|
|
|
|
|
|
|
|
|
|
Net cash provided by financing activities
|
|
|
155,941 |
|
|
|
358,113 |
|
|
|
199,008 |
|
|
|
30,154 |
|
|
Effect of foreign exchange rate changes
|
|
|
(336 |
) |
|
|
(189 |
) |
|
|
2,833 |
|
|
|
428 |
|
|
Net (decrease) increase in cash and cash equivalents
|
|
|
81,521 |
|
|
|
107,514 |
|
|
|
(83,225 |
) |
|
|
(12,610 |
) |
|
Less: cash and cash equivalents in assets held for sale
|
|
|
- |
|
|
|
(17 |
) |
|
|
- |
|
|
|
- |
|
|
Cash and cash equivalents at beginning of the year
|
|
|
138,610 |
|
|
|
220,131 |
|
|
|
327,628 |
|
|
|
49,641 |
|
|
Cash and cash equivalents at end of the year
|
|
|
220,131 |
|
|
|
327,628 |
|
|
|
244,403 |
|
|
|
37,031 |
|
|
Non-cash investing and financing activities:
|
|
|
|
|
|
|
|
|
|
|
|
|
|
|
|
|
|
Payable assumed in purchase of property and equipment
|
|
|
23,189 |
|
|
|
49,335 |
|
|
|
30,609 |
|
|
|
4,638 |
|
|
Inception of capital leases
|
|
|
3,784 |
|
|
|
- |
|
|
|
- |
|
|
|
|
|
|
Non-current advance used to acquire NCI
|
|
|
|
|
|
|
|
|
|
|
40,000 |
|
|
|
6,061 |
|
|
Consideration payable for acquisition of subsidiaries
|
|
|
4,150 |
|
|
|
30,482 |
|
|
|
78,721 |
|
|
|
11,927 |
|
|
Receivable from disposal of subsidiaries
|
|
|
- |
|
|
|
100 |
|
|
|
- |
|
|
|
- |
|
|
Issuance of restricted shares of common stock for acquisition of additional interests in subsidiary
|
|
|
- |
|
|
|
135,000 |
|
|
|
- |
|
|
|
- |
|
|
Supplemental cash flow information:
|
|
|
|
|
|
|
|
|
|
|
|
|
|
|
|
|
|
Interest paid (net of amount capitalized of RMBRMB1,421 and RMB8,832 in 2009 and 2010, respectively)
|
|
|
2,575 |
|
|
|
7,988 |
|
|
|
13,679 |
|
|
|
2,073 |
|
|
Income taxes paid
|
|
|
3,846 |
|
|
|
5,014 |
|
|
|
3,281 |
|
|
|
497 |
|
See notes to consolidated financial statements.
CHINACAST EDUCATION CORPORATION
NOTES TO CONSOLIDATED FINANCIAL STATEMENTS
FOR THE YEARS ENDED DECEMBER 31, 2008, 2009 AND 2010
(In thousands, except share-related data)
|
1.
|
ORGANIZATION AND PRINCIPAL ACTIVITIES (Restated)
|
ChinaCast Education Corporation ("CEC", "ChinaCast", formerly Great Wall Acquisition Corporation ("Great Wall")) was incorporated under the laws of Delaware, United States, on August 20, 2003. Through a share exchange transaction, Great Wall acquired ChinaCast Communication Holdings Limited ("CCH") on December 22, 2006. CEC, its majority-owned subsidiaries, including CCH, and CCH's variable interest entities are collectively referred to hereinafter as the "Company".
As of December 31, 2010, CEC's majority-owned subsidiaries and variable interest entities were as follows:
| |
|
Date of
|
|
Place of
|
|
Proportion of issued
|
|
|
|
| |
|
incorporation
|
|
incorporation
|
|
share/registered capital
|
|
|
|
|
Name
|
|
or establishment
|
|
or establishment
|
|
held by the Company
|
|
|
Principal activity
|
| |
|
|
|
|
|
Direct
|
|
|
Indirect
|
|
|
|
|
Subsidiary:
|
|
|
|
|
|
|
|
|
|
|
|
|
| |
|
|
|
|
|
|
|
|
|
|
|
|
|
ChinaCast Education Holdings Limited ("CEH")
|
|
February 12, 2010
|
|
British Virgin Islands
|
|
100 |
% |
|
|
|
|
Investment holdings
|
| |
|
|
|
|
|
|
|
|
|
|
|
|
|
Subsidiaries of CEH
|
|
|
|
|
|
|
|
|
|
|
|
|
| |
|
|
|
|
|
|
|
|
|
|
|
|
|
Wintown Enterprises Limited ("Wintown")
|
|
August 18, 2004
|
|
British Virgin Islands
|
|
100 |
% |
|
|
|
|
Investment holdings
|
| |
|
|
|
|
|
|
|
|
|
|
|
|
|
Subsidiaries of Wintown
|
|
|
|
|
|
|
|
|
|
|
|
|
| |
|
|
|
|
|
|
|
|
|
|
|
|
|
Shanghai Rubao Information Technology Co., Ltd ("Rubao")
|
|
January 20, 2005
|
|
PRC
|
|
|
|
|
100 |
% |
|
Investment holdings
|
| |
|
|
|
|
|
|
|
|
|
|
|
|
|
Subsidiaries of Rubao
|
|
|
|
|
|
|
|
|
|
|
|
|
| |
|
|
|
|
|
|
|
|
|
|
|
|
|
Wuhan Jiyang Education Investment Co., Ltd. ("Jiyang")
|
|
March 21, 2003
|
|
PRC
|
|
|
|
|
100 |
% |
|
Investment holdings
|
| |
|
|
|
|
|
|
|
|
|
|
|
|
|
Subsidiaries of Jiyang
|
|
|
|
|
|
|
|
|
|
|
|
|
| |
|
|
|
|
|
|
|
|
|
|
|
|
|
Hubei Industrial University Business College ("HIUBC")
|
|
Mar 31, 2004
|
|
PRC
|
|
|
|
|
100 |
% |
|
Provision of accredited degree courses
|
| |
|
|
|
|
|
|
|
|
|
|
|
|
|
Subsidiaries of CEH
|
|
|
|
|
|
|
|
|
|
|
|
|
| |
|
|
|
|
|
|
|
|
|
|
|
|
|
ChinaCast Education International Limited ("CEIHK")
|
|
October 21, 2010
|
|
HK
|
|
|
|
|
100 |
% |
|
Investment holdings
|
| |
|
|
|
|
|
|
|
|
|
|
|
|
|
Subsidiaries of CEH
|
|
|
|
|
|
|
|
|
|
|
|
|
| |
|
|
|
|
|
|
|
|
|
|
|
|
|
ChinaCast Education Investmentl Limited ("CEI")
|
|
February 12, 2010
|
|
BVI
|
|
|
|
|
100 |
% |
|
Investment holdings
|
| |
|
|
|
|
|
|
|
|
|
|
|
|
|
Subsidiaries of CEI
|
|
|
|
|
|
|
|
|
|
|
|
|
| |
|
|
|
|
|
|
|
|
|
|
|
|
|
ChinaCast (BJ) Education Technology Limited ("CET")
|
|
September 28, 2010
|
|
BVI
|
|
|
|
|
100 |
% |
|
Investment holdings
|
| |
|
|
|
|
|
|
|
|
|
|
|
|
|
ChinaCast Communication Holdings Limited ("CCH")
|
|
November 20, 2003
|
|
Bermuda
|
|
100.00 |
% |
|
|
|
|
Investment holdings
|
| |
|
|
|
|
|
|
|
|
|
|
|
|
|
Subsidiaries of CCH
|
|
|
|
|
|
|
|
|
|
|
|
|
| |
|
|
|
|
|
|
|
|
|
|
|
|
|
ChinaCast Communication Network Company Ltd. ("CCN")
|
|
April 8, 2003
|
|
British Virgin Islands
|
|
- |
|
|
100.00 |
% |
|
Investment holdings
|
| |
|
|
|
|
|
|
|
|
|
|
|
|
|
East Achieve Limited ("East Achieve)
|
|
September 15, 2004
|
|
British Virgin Islands
|
|
- |
|
|
100.00 |
% |
|
Investment holdings
|
| |
|
|
|
|
|
|
|
|
|
|
|
|
|
Subsidiary of East Achieve
|
|
|
|
|
|
|
|
|
|
|
|
|
| |
|
|
|
|
|
|
|
|
|
|
|
|
|
Shanghai Xijiu Information Technology Co., Ltd. ("Xijiu")
|
|
January 20, 2005
|
|
People's Republic of China ("PRC")
|
|
- |
|
|
100.00 |
% |
|
Investment holdings
|
| |
|
|
|
|
|
|
|
|
|
|
|
|
|
Subsidiary of Xijiu
|
|
|
|
|
|
|
|
|
|
|
|
|
| |
|
|
|
|
|
|
|
|
|
|
|
|
|
China Lianhe Biotechnology Co., Ltd. ("Lianhe")
|
|
June 8, 1988
|
|
PRC
|
|
- |
|
|
100.00 |
% |
|
Investment holdings
|
CHINACAST EDUCATION CORPORATION
NOTES TO CONSOLIDATED FINANCIAL STATEMENTS - continued
FOR THE YEARS ENDED DECEMBER 31, 2008, 2009 AND 2010
(In thousands, except share-related data)
|
1.
|
ORGANIZATION AND PRINCIPAL ACTIVITIES - continued
|
| |
|
Date of
|
|
Place of
|
|
Proportion of issued
|
|
|
|
| |
|
incorporation
|
|
incorporation
|
|
share/registered capital
|
|
|
|
|
Name
|
|
or establishment
|
|
or establishment
|
|
held by the Company
|
|
|
Principal activity
|
| |
|
|
|
|
|
Direct
|
|
|
Indirect
|
|
|
|
| |
|
|
|
|
|
|
|
|
|
|
|
|
|
Subsidiary of Lianhe
|
|
|
|
|
|
|
|
|
|
|
|
|
| |
|
|
|
|
|
|
|
|
|
|
|
|
|
Lijiang College of Guangxi Normal University ("Lijiang College")
|
|
February 2, 2004
|
|
PRC
|
|
- |
|
|
100.00 |
% |
|
Provision of accredited degree courses
|
| |
|
|
|
|
|
|
|
|
|
|
|
|
|
Subsidiary of CCN
|
|
|
|
|
|
|
|
|
|
|
|
|
| |
|
|
|
|
|
|
|
|
|
|
|
|
|
ChinaCast Technology (BVI) Limited ("CCT BVI")
|
|
June 18, 1999
|
|
British Virgin Islands
|
|
- |
|
|
98.50 |
% |
|
Acts as a technology enabler in the satellite communication
|
| |
|
|
|
|
|
|
|
|
|
|
|
|
|
Subsidiaries of CCT BVI
|
|
|
|
|
|
|
|
|
|
|
|
|
| |
|
|
|
|
|
|
|
|
|
|
|
|
|
ChinaCast Technology (HK) Limited
|
|
October 4, 1999
|
|
Hong Kong
|
|
- |
|
|
98.50 |
% |
|
Acts as a liaison office for the Company's operation
|
| |
|
|
|
|
|
|
|
|
|
|
|
|
|
ChinaCast Technology (Shanghai) Limited ("CCT Shanghai")
|
|
December 20, 2000
|
|
PRC
|
|
- |
|
|
98.50 |
% |
|
Provision of technical services to related parties
|
| |
|
|
|
|
|
|
|
|
|
|
|
|
|
Yupei Training Information Technology Co., Ltd. ("YPSH")
|
|
April 30, 2007
|
|
PRC
|
|
- |
|
|
98.50 |
% |
|
Investment holdings
|
| |
|
|
|
|
|
|
|
|
|
|
|
|
|
Subsidiaries of CCTSH
|
|
|
|
|
|
|
|
|
|
|
|
|
| |
|
|
|
|
|
|
|
|
|
|
|
|
|
Qingdao Zhongshida Education Development Limited ("QPU")
|
|
March 23, 2010
|
|
PRC
|
|
|
|
|
59.1 |
% |
|
Provision of education service
|
| |
|
|
|
|
|
|
|
|
|
|
|
|
|
Subsidiaries of QPU
|
|
|
|
|
|
|
|
|
|
|
|
|
| |
|
|
|
|
|
|
|
|
|
|
|
|
|
Dongying Aohua Education Consulting Co. Ltd. ("DAEC")
|
|
December 20, 2010
|
|
PRC
|
|
- |
|
|
59.1 |
% |
|
Provision of education consulting services
|
| |
|
|
|
|
|
|
|
|
|
|
|
|
|
Subsidiaries of YPSH
|
|
|
|
|
|
|
|
|
|
|
|
|
| |
|
|
|
|
|
|
|
|
|
|
|
|
|
Hai Lai Education Technology Limited ("Hai Lai")
|
|
June 21, 2001
|
|
PRC
|
|
- |
|
|
98.50 |
% |
|
Investment Holdings
|
| |
|
|
|
|
|
|
|
|
|
|
|
|
|
Chongqing Chaosheng Education and Investment Co., Ltd. ("Chaosheng")
|
|
March 28, 2008
|
|
PRC
|
|
- |
|
|
98.50 |
% |
|
Investment Holdings
|
| |
|
|
|
|
|
|
|
|
|
|
|
|
|
Subsidiaries of Hai Lai
|
|
|
|
|
|
|
|
|
|
|
|
|
| |
|
|
|
|
|
|
|
|
|
|
|
|
|
Foreign Trade and Business College of Chongqing Normal University ("FTBC")
|
|
September 1, 2004
|
|
PRC
|
|
- |
|
|
98.50 |
% |
|
Provision of accredited degree courses
|
| |
|
|
|
|
|
|
|
|
|
|
|
|
|
Hai Yuen Company Limited ("Hai Yuen")
|
|
July 30, 2007
|
|
PRC
|
|
- |
|
|
98.50 |
% |
|
Provision of logistic services to FTBC
|
| |
|
|
|
|
|
|
|
|
|
|
|
|
|
Variable interest entity:
|
|
|
|
|
|
|
|
|
|
|
|
|
| |
|
|
|
|
|
|
|
|
|
|
|
|
|
ChinaCast Li Xiang Co., Ltd. ("CCLX")
|
|
May 7, 2003
|
|
PRC
|
|
- |
|
|
- |
|
|
Provision of satellite broad band services holding company
|
CHINACAST EDUCATION CORPORATION
NOTES TO CONSOLIDATED FINANCIAL STATEMENTS - continued
FOR THE YEARS ENDED DECEMBER 31, 2008, 2009 AND 2010
(In thousands, except share-related data)
|
1.
|
ORGANIZATION AND PRINCIPAL ACTIVITIES - continued
|
Share Exchange Transaction
On December 22, 2006, Great Wall consummated the voluntary conditional offer (the "Offer") made in Singapore to acquire all of the outstanding ordinary shares of CCH. Pursuant to the terms of the Offer, CCH shareholders had the option to receive either shares of CEC or a cash payment for each CCH share tendered. On January 18, 2007, the closing date of the Offer, total shares acquired were 80.27%. Since Great Wall was not an operating company and the shareholders of CCH controlled the combined company after the transaction consummated on December 22, 2006 (the "Share Exchange Transaction"), the Share Exchange Transaction was accounted for as a recapitalization in which ChinaCast was the accounting acquirer. The cash consideration paid as part of the Offer was accounted for as a capital distribution and the remaining outstanding ordinary shares of CCH not acquired by Great Wall were reported as a noncontrolling interest. In addition, shares and share-related data for all periods presented prior to the Share Exchange Transaction were retrospectively restated as if the ordinary shares had historically been authorized, issued, and outstanding under Great Wall's capital structure.
During 2007, CEC increased its holdings to 100% of the outstanding ordinary shares of CCH. The 19.73% of the additional shares acquired were accounted for on the same basis as the Share Exchange Transaction.
CHINACAST EDUCATION CORPORATION
NOTES TO CONSOLIDATED FINANCIAL STATEMENTS - continued
FOR THE YEARS ENDED DECEMBER 31, 2008, 2009 AND 2010
(In thousands, except share-related data)
|
1.
|
ORGANIZATION AND PRINCIPAL ACTIVITIES - continued
|
The VIE arrangements
PRC laws and regulations currently restrict direct foreign ownership of business entities providing telecommunications services, Internet access and the distribution of news and information in the PRC where certain licenses are required. As a Delaware company, the Company is deemed a foreign legal person under the PRC laws. To comply with the PRC laws and regulations, the Group provides substantially all of its satellite broadband business activities in the PRC through its VIE, CCLX.
Arrangement with CCLX
CCLX is a variable interest entity established on May 7, 2003. ChinaCast and its majority-owned subsidiaries do not have legal ownership of CCLX, which is licensed to provide value-added satellite broadband services in the PRC. CCLX is legally owned by three employees of ChinaCast. To provide the Company the ability to receive the majority of the expected residual returns of the VIE and their subsidiaries, the Company's 98.5% owned subsidiary, CCT Shanghai entered into a series of contractual arrangements with CCLX and CCLX subsequently updated these contractual arrangements on December 31, 2010.
| |
·
|
Agreements that transfer economic benefits to CCT Shanghai
|
Technology service agreement: Pursuant to an Exclusive Technical Services Agreement with a ten year term, CCT Shanghai assists CCLX in implementing CCLX's businesses relating to the provision of exclusive technical, consulting, financial support and other services, including but not limited to the provision of technical services, business consultations, equipment or property leasing, marketing consultancy, system integration, product research and development and system maintenance. As consideration for these services, CCT Shanghai is entitled to charge CCLX monthly service fees equal to the total revenue earned by CCLX, less operating expenses reasonably incurred in the course of conducting the business for which CEC and its subsidiaries provide technical services. During the term of the agreement, unless CCT Shanghai commits gross negligence, or a fraudulent act against CCLX. CCLX may not terminate the agreement prior to its expiration date. CCT Shanghai can terminate the agreement upon 30 days prior written notice to CCLX at any time.
Call option agreement: Pursuant to the call option agreement, the shareholders of CCLX unconditionally and irrevocably granted CCT Shanghai or its designated party an exclusive option to purchase from CCLX's shareholders, to the extent permitted under PRC law, 100% of the equity interests in CCLX, as the case maybe, for RMB1 or the minimum amount of consideration permitted by the applicable law without any other conditions. CCT Shanghai has sole discretion to decide when to exercise the option, whether in part or in full during the 10 year term of the agreement.
| |
·
|
Agreement that provide CCT Shanghai effective control over CCLX
|
Power of attorney: The shareholders of CCLX have executed an irrevocable power of attorney appointing CCT Shanghai, or any designated parties by CCT Shanghai as their attorney-in-fact to vote on their behalf on all matters of CCLX requiring shareholder approval under PRC laws and regulations and the article of association of CCLX. The power of attorney remains effective during the periods of their shareholding.
The article of association of CCLX states that the major rights of the shareholders in shareholders' meeting include the power to approve the operating strategy and investment plan, elect the members of board of directors and approve their compensation and review and approve annual budget and earning distribution plan. Therefore, through the irrevocable power of attorney arrangement, CCT Shanghai has the ability to exercise effective control over CCLX through shareholder votes and through such votes to also control the composition of the board of directors. In addition, the senior management team of CCLX is the same as that of CCT Shanghai. As a result of the contractual rights, the Company has the power to direct the activities of CCLX that most significantly impact CCLX's economic performance.
CHINACAST EDUCATION CORPORATION
NOTES TO CONSOLIDATED FINANCIAL STATEMENTS - continued
FOR THE YEARS ENDED DECEMBER 31, 2008, 2009 AND 2010
(In thousands, except share-related data)
|
1.
|
ORGANIZATION AND PRINCIPAL ACTIVITIES - continued
|
Arrangement with CCLX - continued
Equity pledge agreement: Pursuant to the equity pledge agreement, as a collateral security for the prompt and complete execution of the Exclusive Technical Services Agreement , CCLX's shareholders pledged to CCT Shanghai all of their rights, title and interest in the CCLX's shares, including ownership rights and rights to dividends and other distributions. In the event CCLX fails to pay the service fee in accordance with the New Technical Service Agreement, CCT Shanghai has the right, but not the obligation, to dispose of the equity interest pledged by the CCLX shareholders in accordance with the provisions in the agreement.
In June 2009, the FASB issued an authoritative pronouncement to amend the accounting rules for variable interest entities. The amendments effectively replace the quantitative-based risks-and-rewards calculation for determining which reporting entity, if any, has a controlling financial interest in a variable interest entity with an approach focused on identifying which reporting entity has (1) the power to direct the activities of a variable interest entity that most significantly affect the entity's economic performance and (2) the obligation to absorb losses of, or the right to receive benefits from, the entity. Additionally, an enterprise is required to assess whether it has an implicit financial responsibility to ensure that a variable interest entity operates as designed when determining whether it has the power to direct the activities of the variable interest entity that most significantly impact the entity's economic performance. The new guidance also requires additional disclosures about a reporting entity's involvement with variable interest entities and about any significant changes in risk exposure as a result of that involvement.
The new guidance is effective at the start of a reporting entity's first fiscal year beginning after November 15, 2009, and all interim and annual periods thereafter.
The Company has had one consolidated variable interest entity under the authoritative literature prior to the amendment discussed above because it was the primary beneficiary of the entity. Because the Company, through its wholly owned subsidiary, has (1) the power to direct the activities of the variable interest entity that most significantly affect the entity's economic performance and (2) the right to receive benefits from the variable interest entity. This new guidance has been adopted by the company on January 1, 2010. The Company continues to consolidate the variable interest entity upon the adoption of the new guidance which therefore has no impact on the Company's financial condition or results of operations, except for the additional disclosures on the face of and in the notes to the consolidated financial statements.
Risks in relation to the VIE and acquired schools
The Company believes that CCT Shanghai’s contractual arrangements with the VIE are in compliance with PRC law and are legally enforceable. The shareholders of the VIE are current employees of the Company and therefore have no current interest in seeking to act contrary to the contractual arrangements. However, uncertainties in the PRC legal system could limit the Company’s ability to enforce these contractual arrangements.
The Company’s ability to control the VIE also depends on the power of attorney CCT Shanghai has to vote on all matters requiring shareholder approval in the VIE, including but not limited to appointment of directors, significant operating, investing, and investing decisions. As noted above, the Company believes this power of attorney is legally enforceable but may not be as efficient as direct equity ownership. However, it provides an effective legal remedy under PRC law for the Company to control the VIE assets, cash flows, and operating performance.
The Company believes that the current ownership with the acquired schools is in compliance with PRC law and is legally enforceable. The current ownership structure provides an effective means for the Company to involve in and control the acquired schools' assets, cash flows, and operating performance.
If the contractual arrangements with the VIE or the ownership with the acquired schools are found to be in violation of any existing or future PRC laws or regulations or fail to obtain or maintain any of the required permits or approvals, the relevant PRC regulatory authorities would have broad discretion in dealing with such violations, including:
|
|
•
|
Levying fines and confiscating illegal income of the VIE or the Group's subsidiaries in China;
|
|
|
•
|
Restricting or prohibiting use of the proceeds to finance the Group's business and operations in China;
|
|
|
•
|
Requiring the Group to restructure the ownership structure or operations of the VIE or the Group's subsidiaries in China;
|
|
|
•
|
Requiring the Group to discontinue all or a portion of its business in China; and/or
|
|
|
•
|
Revoking the business licenses of the VIE or the Group's subsidiaries in China.
|
The imposition of any of these penalties may cause significant disruption to the Group's business operations and may result in a material and adverse effect on the Group’s business, financial condition and results of operations. In addition, if the imposition of any of these penalties causes the Group to lose control over the acquired schools, or to lose the rights to direct the activities of the VIE, or the right to receive its economic benefits, the Group would no longer be able to consolidate the VIE and acquired schools. The Group does not believe that any penalties imposed or actions taken by the PRC Government would result in the liquidation of the Company, CCT Shanghai, the VIE, or the acquired schools.
The Company is the primary beneficiary and absorbs 100% of the economic benefits of CCLX. The following financial statement amounts and balances of CCLX was included in the accompanying consolidated financial statements as follows:
| |
|
As of December 31,
|
|
| |
|
2009
|
|
|
2010
|
|
| |
|
RMB
|
|
|
RMB
|
|
| |
|
|
|
|
|
|
|
Total current assets
|
|
|
45,388 |
|
|
|
87,023 |
|
|
Total noncurrent assets
|
|
|
5,373 |
|
|
|
3,101 |
|
|
Total assets
|
|
|
50,761 |
|
|
|
90,124 |
|
There are no consolidated CCLX assets that are collateral for the CCLX's obligations and can only be used to settle the CCLX's obligations.
| |
|
As of December 31,
|
|
| |
|
2009
|
|
|
2010
|
|
| |
|
RMB
|
|
|
RMB
|
|
| |
|
|
|
|
|
|
|
Total current liabilities
|
|
|
19,752 |
|
|
|
23,981 |
|
|
Total noncurrent liabilities
|
|
|
23,529 |
|
|
|
58,708 |
|
|
Total liabilities
|
|
|
43,281 |
|
|
|
82,689 |
|
CHINACAST EDUCATION CORPORATION
NOTES TO CONSOLIDATED FINANCIAL STATEMENTS - continued
FOR THE YEARS ENDED DECEMBER 31, 2008, 2009 AND 2010
(In thousands, except share-related data)
|
1.
|
ORGANIZATION AND PRINCIPAL ACTIVITIES - continued
|
| |
|
For the years ended December 31,
|
|
| |
|
2008
|
|
|
2009
|
|
|
2010
|
|
| |
|
RMB
|
|
|
RMB
|
|
|
RMB
|
|
| |
|
|
|
|
|
|
|
|
|
|
Revenues
|
|
|
130,020 |
|
|
|
123,296 |
|
|
|
125,266 |
|
|
Net (loss) income
|
|
|
(5,372 |
) |
|
|
324 |
|
|
|
(45 |
) |
| |
|
For the years ended December 31,
|
|
| |
|
2008
|
|
|
2009
|
|
|
2010
|
|
| |
|
RMB
|
|
|
RMB
|
|
|
RMB
|
|
| |
|
|
|
|
|
|
|
|
|
|
Net cash provided by (used in) operating activities
|
|
|
(14,991 |
) |
|
|
(27,446 |
) |
|
|
15,803 |
|
|
Net cash provided by (used in) investing activities
|
|
|
(8,330 |
) |
|
|
18,591 |
|
|
|
(50,288 |
) |
|
Net cash provided by (used in) financing activities
|
|
|
1,445 |
|
|
|
7,934 |
|
|
|
34,636 |
|
There are no assets of the CEC and its majority-owned subsidiaries that serve as collateral for CCLX and the creditors of CCLX have no recourse to the general credit of CEC and its majority-owned subsidiaries.
Acquisition of non-controlling interests of CCLX: Prior to the Termination Agreement entered into above among CCT Shanghai, CCLX and CCL, CCL has a non-controlling interest in CCLX in the amount of RMB19, 000 for the registered capital in CCLX. Upon the Termination Agreement was entered, the Company acquired the non-controlling interest balance of RMB19,000 with CCL, the fair value of which was estimated by the Company to be RMB40,000. Instead of paying cash, the Company used RMB40,000 of the Non-current advances to settle the acquisition.
Arrangements with CCL
The Company entered into various contractual agreements with CCL in previous years.
CCL Technical service agreements: On November 15, 2000, CCT Shanghai, CCL and the investors of CCL entered into a technical service agreement ("CCL Technical Service Agreement") pursuant to which CCT Shanghai provided CCL with certain technical services and ancillary equipment in connection with CCL's satellite communication business, which was operated by CCL Beijing branch, a branch of CCL. As compensation for the service, CCT Shanghai received a service fee that equaled the difference between total revenue less expenses of CCL's Beijing branch.
The Company provided CCL with interest free cash advances to finance acquisition of the related satellite equipment. CCL had undertaken that when regulation allows, the ownership of CCLX and all the relevant assets attributable to the satellite business operations in the books of CCL and its Beijing branch (collectively "Satellite Business") would be transferred to the Company, the consideration of which would be settled against the advances to CCL in the books of the Company at the sole discretion of the Company. Accordingly, the Company considered the noncurrent advances were of the nature of a deemed investment in the Satellite Business.
Equity pledge agreement: To ensure the delivery of the service pursuant to the CCL Technical Service Agreement, pursuant to the pledge agreement, the investors of CCL pledged all their rights and interests, including voting rights in CCL and, if certain events occurred, the entitlement to dividends and appropriations to CCT Shanghai.
Due to the above agreements, CCL was determined to be a variable interest entity of ChinaCast. Because Company and its related party did not absorb the majority of CCL's expected losses and do not receive a majority of CCL's expected residual returns, CCL had never been included in the accompanying consolidated financial statements.
The
CCL Technical Service Agreement and Equity Pledge agreement were terminated in 2010. On December 31, 2010, CCTSH, CCLX
and CCL entered into a Service Agreement (the "Service Agreement") under which CCL will assist CCLX to renew the Very Small Aperture Terminals (“VSAT”)
for the next ten years. The VSAT License is critical to the Company's E-learning and training services. Without the license,
the Company is not allowed to conduct its business through satellite in China. Prior to December 31, 2010, the
license was renewed each year with the assistance from CCL. In consideration of CCL's service in assisting the
Company to obtain the renewal of the license, the Company shall pay an annual service fees to CCL in the amount of RMB 8,100
during the service term of the Service Agreement and RMB59,842 remaining balance of the noncurrent advances, after deducting
the purchase price of NCI in CCLX, will be used as a prepayment for this service. The prepayment will be amortized
over approximately 7.4 years. In the event that CCLX can renew the license without the assistance from CCL, the remaining
prepaid balance will be expensed then.
CHINACAST EDUCATION CORPORATION
NOTES TO CONSOLIDATED FINANCIAL STATEMENTS - continued
FOR THE YEARS ENDED DECEMBER 31, 2008, 2009 AND 2010
(In thousands, except share-related data)
|
2.
|
SUMMARY OF SIGNIFICANT ACCOUNTING POLICIES
|
|
|
(a)
|
Basis of presentation
|
The consolidated financial statements of the Company have been prepared in accordance with the accounting principles generally accepted in the United States of America ("US GAAP"). All amounts in the accompanying consolidated financial statements and notes are expressed in RMB. Amounts in United States dollars ("US$") are presented solely for the convenience of readers and an exchange rate of RMB6.6 was applied at December 31, 2010.
Certain accounts in the 2008 and 2009 financial statements and the related notes have been retrospectively adjusted to reflect the effect of discontinued operations as described in Note 3.
|
|
(b)
|
Basis of consolidation
|
The consolidated financial statements include the financial statements of CEC, its subsidiaries and its variable interest entities.
All significant inter-company transactions and balances were eliminated upon consolidation. The results of subsidiaries acquired or disposed of during the respective periods are included in the consolidated statements of operations from the effective date of acquisition or up to the effective date of disposal, as appropriate. The portion of the income applicable to noncontrolling interests in subsidiary undertakings is reflected in the consolidated statements of operations.
|
|
(c)
|
Cash and cash equivalents
|
Cash and cash equivalents consist of cash on hand and highly liquid investments which are unrestricted as to withdrawal or use, and which have remaining maturities of three months or less when purchased.
Term deposits consist of deposits placed with financial institutions with remaining maturities of greater than three months but less than one year when purchased.
CHINACAST EDUCATION CORPORATION
NOTES TO CONSOLIDATED FINANCIAL STATEMENTS - continued
FOR THE YEARS ENDED DECEMBER 31, 2008, 2009 AND 2010
(In thousands, except share-related data)
|
2.
|
SUMMARY OF SIGNIFICANT ACCOUNTING POLICIES - continued
|
The preparation of financial statements in conformity with US GAAP requires management to make estimates and assumptions that affect the reported amounts of assets and liabilities at the date of the financial statements and the reported amounts of revenues and expenses during the reporting period. Actual results could differ from those estimates. Significant accounting estimates reflected in the Company's consolidated financial statements include, the useful lives and impairment for property and equipment and acquired intangible assets, impairment of cost method investment, valuation allowance for deferred tax assets, share-based compensation, purchase price allocation in business combinations, unrecognized tax benefits and impairment of goodwill.
Inventories are stated at the lower of cost or market value. Cost is determined by the weighted average method.
|
|
(g)
|
Property and equipment
|
Property and equipment are recorded at cost less accumulated depreciation. Assets under construction are not depreciated until construction is completed and the assets are ready for their intended use. Gains and losses from the disposal of property, plant and equipment are included in income from operations. Depreciation is provided on a straight-line basis over the estimated useful lives of the assets. Estimated useful lives of property and equipment are as follows:
|
Buildings and structures
|
|
10~20 years
|
|
Teaching facilities and equipment
|
|
8~10 years
|
|
Satellite hub equipment
|
|
7 years
|
|
Computer equipment
|
|
5 years
|
|
Furniture and fixtures
|
|
5 years
|
|
Motor vehicles
|
|
5 years
|
Assets recorded under capital leases are amortized using the straight-line method over the lesser of the lease terms or in accordance with practices established for similar owned assets. Amortization of assets under capital leases is reported as depreciation expense.
CHINACAST EDUCATION CORPORATION
NOTES TO CONSOLIDATED FINANCIAL STATEMENTS - continued
FOR THE YEARS ENDED DECEMBER 31, 2008, 2009 AND 2010
(In thousands, except share-related data)
|
2.
|
SUMMARY OF SIGNIFICANT ACCOUNTING POLICIES - continued
|
|
|
(h)
|
Prepaid lease payments for land use rights
|
All land in the PRC is owned by the PRC government. The government in the PRC, according to the relevant PRC law, may grant the right to use the land for a specified period of time. Payments for acquiring land use rights represent prepayments of rentals over the periods the rights are granted and are stated at cost less accumulated amortization and any recognized impairment loss. Amortization is provided over the term of the land use right agreement on a straight-line basis. Prepaid lease payments which are to be amortized in the next twelve months or less are classified as current assets.
|
|
(i)
|
Acquired intangible assets
|
Acquired intangible assets are initially measured based on their fair value. Distance learning service agreements with universities, training school operating right, brand name usage right and affiliation agreement are amortized on a straight-line basis over their expected useful economic lives. Customer relationship acquired is amortized using the accelerated amortization method up to 48 months based on the estimated progression of the students through the respective courses, giving consideration to the revenue and cash flow associated. Expected useful economic lives of acquired intangible assets are as follows:
|
Brand name usage right
|
|
10 years
|
|
Customer relationship
|
|
up to 48 months
|
|
Affiliation agreement
|
|
36 - 59 months
|
|
|
(j)
|
Impairment of long-lived assets
|
The Company reviews its long-lived assets for impairment whenever events or changes in circumstances indicate that the carrying amount of an asset may no longer be recoverable. When these events occur, the Company measures impairment by comparing the carrying value of the long-lived assets to the estimated undiscounted future cash flows expected to result from the use of the assets and their eventual disposition. If the sum of the expected undiscounted cash flow is less than the carrying amount of the assets, the Company would recognize an impairment loss based on the fair value of the assets.
CHINACAST EDUCATION CORPORATION
NOTES TO CONSOLIDATED FINANCIAL STATEMENTS - continued
FOR THE YEARS ENDED DECEMBER 31, 2008, 2009 AND 2010
(In thousands, except share-related data)
|
2.
|
SUMMARY OF SIGNIFICANT ACCOUNTING POLICIES - continued
|
Goodwill is tested for impairment annually or more frequently if events or changes in circumstances indicate that it might be impaired. The Company tests goodwill following a two-step process. The first step for testing goodwill impairment is by comparing the fair value of each reporting unit to its carrying amount, including goodwill. If the fair value of each reporting unit exceeds its carrying amount, goodwill is not considered to be impaired and the second step will not be required. If the carrying amount of a reporting unit exceeds its fair value, the second step compares the implied fair value of goodwill to the carrying value of a reporting unit's goodwill. The implied fair value of goodwill is determined in a manner similar to accounting for a business combination with the allocation of the assessed fair value determined in the first step to the assets and liabilities of the reporting unit. The excess of the fair value of the reporting unit over the amounts assigned to the assets and liabilities is the implied fair value of goodwill. An impairment loss is recognized for any excess in the carrying value of goodwill over the implied fair value of goodwill.
|
|
(l)
|
Long-term investments
|
An affiliated company over which the Company has the ability to exercise significant influence, but does not have a controlling interest is accounted for using the equity method. Significant influence is generally considered to exist when the Company has an ownership interest in the voting stock of the investee of between 20% and 50%, and other factors, such as representation on the investee's board of directors, voting rights and the impact of commercial arrangements, are considered in determining whether the equity method of accounting is appropriate. The Company's share of earnings of equity affiliate is included in the accompanying consolidated statements of operations below provision for income taxes.
For investments in an investee over which the Company does not have significant influence and a controlling interest, the Company carries the investment at cost and recognizes as income any dividend received from distribution of the investee's earnings.
The Company reviews the investments for impairment whenever events or changes in circumstances indicate that the carrying value may no longer be recoverable.
CHINACAST EDUCATION CORPORATION
NOTES TO CONSOLIDATED FINANCIAL STATEMENTS - continued
FOR THE YEARS ENDED DECEMBER 31, 2008, 2009 AND 2010
(In thousands, except share-related data)
|
2.
|
SUMMARY OF SIGNIFICANT ACCOUNTING POLICIES - continued
|
One of the Company's principal sources of revenues is from the provision of distance learning services via satellite bandwidth and network access broadcasting of multimedia educational content through broadband satellite network, and to a lesser extent, the provision of English training services and sales of satellite communication related equipment and accessories. The Company recognizes revenue when (1) there is persuasive evidence of an arrangement with the customer, (2) product is shipped and title has passed, and the Company has no significant future performance obligation, (3) the amount due from the customer is fixed or determinable, and (4) collectability is reasonably assured. The Company assesses whether the amount due from the customer is fixed or determinable based on the terms of the agreement with the customer, including, but are not limited to, the payment terms associated with the transaction. The Company assesses collection based on a number of factors, including past transaction history with the customer and credit-worthiness of the customer.
Revenues from provision of distance learning services via satellite bandwidth and network access are recognized as the services are provided. Subscription fees received from multimedia educational content broadcasting services are recognized as revenue over the subscription period during which the services are delivered.
The other major source of the Company's revenues is from bachelor degree and diploma program offerings. The revenues represent tuition fees and accommodation and catering service income and are recognized on a straight-line basis over the service period.
The colleges' academic year is generally from September to August of the following year. All the admitted students need to register in September at the beginning of a semester. There are mainly two ways the tuitions are collected. A student either
|
|
a)
|
pays the tuition fee in cash at the beginning of each academic year when registering in September, or
|
|
|
b)
|
registers in September but uses student loans to pay the tuition fee later. The tuition fee would be collected once the student loan is processed by the bank.
|
Revenue recognition is the same in both cases. Tuition received from degree and diploma programs is recognized proportionately over the relevant period attended by the students of the applicable program. The portion of tuition payments received from students but not earned is recorded as deferred revenue and is reflected as a current liability as such amounts represent revenue that the Company expects to earn within one year.
Tuition refunds are provided to students if they decided to withdraw from school for the remaining service period, up to 90% of the tuition fee received. Tuition refunds have not been significant since the cancellation rate has been low.
The Company presents revenue net of applicable business taxes and value added taxes, which totaled RMB16,578, RMB15,557 and RMB17,929 for the years ended December 31, 2008, 2009 and 2010, respectively, of which RMB120, RMB52 and nil were included in loss from discontinued operations, respectively.
Prepayment for services are deferred and recognized in subsequent periods as services are rendered.
Revenues from satellite communication related equipment and accessories are recognized once the equipment and accessories are delivered and accepted by customers.
Certain equipment sales contracts provide for customer warranty after the equipment is delivered and tested by the customer upon delivery of the equipment. The acceptance provisions state that if the equipment does not perform to the specifications provided by the Company, the customer has a warranty providing the customer with the right to return the equipment for a full refund or a replacement unit, or may require the Company to repair the equipment to perform up to the agreed upon specifications. The warrant provision expires one year from the date of delivery. The Company recognizes revenue upon delivery of the equipment. Warranty claims have not been significant historically and a reserve for warranty costs was not considered necessary at December 31, 2008, 2009 and 2010.
CHINACAST EDUCATION CORPORATION
NOTES TO CONSOLIDATED FINANCIAL STATEMENTS - continued
FOR THE YEARS ENDED DECEMBER 31, 2008, 2009 AND 2010
(In thousands, except share-related data)
|
2.
|
SUMMARY OF SIGNIFICANT ACCOUNTING POLICIES - continued
|
Leases where substantially all the rewards and risks of ownership of assets remain with the leasing company are accounted for as operating leases. Payments made under operating leases are charged to the consolidated statements of operations on a straight-line basis over the lease period.
|
|
(o)
|
Foreign currency translation
|
The Company uses RMB as its reporting currency. Balance sheet accounts are translated using the exchange rates in effect on the balance sheet date. Revenues, expenses, gains, and losses are translated using the average rate for the year. Translation adjustments are reported as cumulative translation adjustments and are shown as a separate component of other comprehensive income in the accompanying consolidated statements of changes in equity.
The functional currency of CEC is the US$, and the functional currency of CCN, CEH, CEI, CCH, CCTBVI and CCTHK is the HK$, while the functional currency of the Company's major operating subsidiaries and variable interest entities is RMB. Monetary assets and liabilities denominated in currencies other than the applicable functional currencies are translated into the applicable functional currencies at the rates of exchange in effect at the balance sheet date. Nonmonetary assets and liabilities are remeasured into the applicable functional currencies at historical exchange rates and transactions dominated in other currencies are converted at the applicable rates of exchange prevailing when the transactions occurred. Transaction gains and losses are recognized in the consolidated statements of operations.
|
|
(p)
|
Foreign currency risk
|
The RMB is not a freely convertible currency. The State Administration for Foreign Exchange, under the authority of the People's Bank of China, controls the conversion of Renminbi into other currencies. The value of the RMB is subject to changes in central government policies and to international economic and political developments affecting supply and demand in the China Foreign Exchange Trading System market. The cash and cash equivalents and term deposits of the Company included aggregate amounts of RMB327,628 and RMB507,000 at December 31, 2009, RMB244,403 and RMB704,000 at December 31, 2010 respectively, which were denominated in RMB.
CHINACAST EDUCATION CORPORATION
NOTES TO CONSOLIDATED FINANCIAL STATEMENTS - continued
FOR THE YEARS ENDED DECEMBER 31, 2008, 2009 AND 2010
(In thousands, except share-related data)
|
2.
|
SUMMARY OF SIGNIFICANT ACCOUNTING POLICIES - continued
|
|
|
(q)
|
Concentration of credit risk
|
Financial instruments that potentially expose the Company to concentrations of credit risk consist primarily of cash and cash equivalents, term deposits, and accounts receivable. The Company places its cash and cash equivalents and term deposits with financial institutions.
The Company conducts credit evaluations of customers and generally does not require collateral or other security from its customers. The Company evaluates allowance for doubtful accounts primarily based upon the age of the receivables and factors surrounding the credit risk of specific customers. The Company has not made only provision for doubtful accounts for the fiscal years ended December 31, 2008, 2009 and 2010
No customer accounts for 10% or more of total net revenues.
Three customers as of December 31, 2009 and two customers as of December 31, 2010 each accounted for 10% or more of the Company's accounts receivable balances, representing an aggregate of 35.8% and 20.9% of the Company's accounts receivable balances at December 31, 2009 and 2010, respectively.
| |
(r)
|
Fair value measurement
|
Authoritative pronouncement defines fair value as the price that would be received from selling an asset or paid to transfer a liability in an orderly transaction between market participants at the measurement date. When determining the fair value measurements for assets and liabilities required or permitted to be recorded at fair value, the Company considers the principal or most advantageous market in which it would transact and it considers assumptions that market participants would use when pricing the asset or liability.
The pronouncement establishes a fair value hierarchy that requires an entity to maximize the use of observable inputs and minimize the use of unobservable inputs when measuring fair value. A financial instrument's categorization within the fair value hierarchy is based upon the lowest level of input that is significant to the fair value measurement. It establishes three levels of inputs that may be used to measure fair value:
Level 1
Level 1 applies to assets or liabilities for which there are quoted prices in active markets for identical assets or liabilities.
Level 2
Level 2 applies to assets or liabilities for which there are inputs other than quoted prices included within Level 1 that are observable for the asset or liability such as quoted prices for similar assets or liabilities in active markets; quoted prices for identical assets or liabilities in markets with insufficient volume or infrequent transactions (less active markets); or model-derived valuations in which significant inputs are observable or can be derived principally from, or corroborated by, observable market data.
Level 3
Level 3 applies to assets or liabilities for which there are unobservable inputs to the valuation methodology that are significant to the measurement of the fair value of the assets or liabilities.
On January 1, 2009, the Company adopted the guidance on fair value measurement for nonfinancial assets and liabilities that are recognized or disclosed at fair value in the financial statements on a non-recurring basis.
The Company measured the fair value for the assets acquired in the acquisition of East Achieve on October 5, 2009 and Wintown on August 23, 2010, using discounted cash flow techniques, and these assets were classified as Level 3 assets because the Company used unobservable inputs to value them, reflecting the Company's assessment of the assumptions market participants would use in valuing these purchased intangible assets.
|
|
(s)
|
Fair value of financial instruments
|
Financial instruments include cash and cash equivalents, term deposits, accounts receivable, amounts due from related parties, long-term investments, non-current advances to a related party, accounts payable, amount due to related party, bank and other borrowings, and capital lease obligation. The carrying amounts of cash and cash equivalents, term deposits, accounts receivable, accounts payable, amounts due from related parties, other borrowings, and amount due to related party approximate their fair value due to the short-term maturities of these instruments.
Long-term investments have no quoted market prices. The Company reviews the investments for impairment whenever events or changes in circumstances indicate that the carrying amount may no longer be recoverable. As set out in Note 11, one of the investments was impaired during 2008 and 2009 based on reviews by the Company which utilized and considered generally accepted valuation methodologies such as income approach and accordingly the carrying amount of such investment approximates its fair value.
CHINACAST EDUCATION CORPORATION
NOTES TO CONSOLIDATED FINANCIAL STATEMENTS - continued
FOR THE YEARS ENDED DECEMBER 31, 2008, 2009 AND 2010
(In thousands, except share-related data)
|
2.
|
SUMMARY OF SIGNIFICANT ACCOUNTING POLICIES - continued
|
| |
(s)
|
Fair value of financial instruments - continued
|
Bank borrowings and capital lease obligation are interest bearing. Because the stated interest rate reflects the market rate, the carrying amount of the bank borrowings and capital lease obligations approximates its fair value.
The Company adopted authoritative pronouncement issued by Financial Accounting Standards Board ("FASB") regarding fair value measurements on January 1, 2008 for all financial assets and liabilities and nonfinancial assets and liabilities that are recognized or disclosed at fair value in the financial statements on a recurring basis (at least annually) and on January 1, 2009 for all nonfinancial assets and liabilities that are recognized or disclosed at fair value in the financial statements on a non-recurring basis. The pronouncement defines fair value, establishes a framework for measuring fair value, and expands disclosures about fair value measurements, details of which are set out in Note 19.
Deferred income taxes are recognized for temporary differences between the tax bases of assets and liabilities and their reported amounts in the financial statements, net operating loss carry forwards and credits, by applying enacted statutory tax rates applicable to future years. Deferred tax assets are reduced by a valuation allowance when, in the opinion of management, it is more likely than not that some portion or all of the deferred tax assets will not be realized. Current income taxes are provided for in accordance with the laws of the relevant taxing authorities.
The impact of an uncertain income tax position on the income tax return is recognized at the largest amount that is more-likely-that-not to be sustained upon audit by the relevant taxing authority based solely on technical merits of the associated tax position. The Company also elected the accounting policy that the interest and penalties recognized are classified as part of its income taxes. The unrecognized tax benefits, tax liabilities and accrued interest and penalties represent management’s estimates under the provisions of the guidance.
Comprehensive income includes net income and foreign currency translation adjustments. Comprehensive income is reported in the consolidated statements of operations and comprehensive income.
CHINACAST EDUCATION CORPORATION
NOTES TO CONSOLIDATED FINANCIAL STATEMENTS - continued
FOR THE YEARS ENDED DECEMBER 31, 2008, 2009 AND 2010
(In thousands, except share-related data)
|
2.
|
SUMMARY OF SIGNIFICANT ACCOUNTING POLICIES - continued
|
Basic net income per share is computed by dividing net income attributable to ordinary shareholders by the weighted average number of ordinary shares outstanding during the year. Diluted net income per ordinary share reflects the potential dilution that could occur if securities or other contracts to issue ordinary shares were exercised into ordinary shares. Ordinary share equivalents are excluded from the computation of the diluted net income per share in periods when their effect would be anti-dilutive.
|
|
(w)
|
Share-based compensation
|
Stock-based compensation with employees is measured based on the grant date fair value of the equity instrument awarded. The Company recognizes the compensation costs for those shares expected to vest on a straight-line basis over the requisite service period of the award, which is generally the vesting period of the award. Compensation cost related to employee share options or similar equity instruments is measured at the grant date based on the fair value of the award and is recognized on a straight-line basis over the requisite service period which is generally the vesting period, with a corresponding addition to paid-in capital.
| |
(x)
|
Business
combinations
|
Business combinations are recorded using the purchase method of accounting. On January 1, 2009, the Company adopted a new accounting pronouncement with prospective application which made certain changes to the previous authoratative literature on business combinations.
From January 1, 2009 the assets acquired, the liabilities assumed, and any noncontrolling interest of the acquiree at the acquisition date, if any, are measured at their fair values as of that date. Goodwill is recognized and measured as the excess of the total consideration transferred plus the fair value of any noncontrolling interest of the acquiree, if any, at the acquisition date over the fair values of the identifiable net assets acquired. Previously, any non-controlling interest was reflected at historical cost.
Common forms of the consideration made in acquisitions include cash and common equity instruments. Consideration transferred in a business acquisition is measured at the fair value as at the date of acquisition. For shares issued in a business combination, the Company has estimated the fair value as of the date of acquisition.
Where the consideration in an acquisition includes contingent consideration the payment of which depends on the achievement of certain specified conditions post-acquisition, from January 1, 2009 the contingent consideration is recognized and measured at its fair value at the acquisition date and if recorded as a liability it is subsequently carried at fair value with changes in fair value reflected in earnings. For periods prior to January 1, 2009 contingent consideration was not recorded until the contingency was resolved.
CHINACAST EDUCATION CORPORATION
NOTES TO CONSOLIDATED FINANCIAL STATEMENTS - continued
FOR THE YEARS ENDED DECEMBER 31, 2008, 2009 AND 2010
(In thousands, except share-related data)
|
2.
|
SUMMARY OF SIGNIFICANT ACCOUNTING POLICIES - continued
|
| |
(y)
|
Recently
issued accounting pronouncements not yet adopted
|
In April 2010, the FASB issued an authoritative pronouncement on effect of denominating the exercise price of a share-based payment award in the currency of the market in which the underlying equity securities trades and that currency is different from (1) entity's functional currency, (2) functional currency of the foreign operation for which the employee provides services, and (3) payroll currency of the employee. The guidance clarifies that an employee share-based payment award with an exercise price denominated in the currency of a market in which a substantial portion of the entity's equity securities trades should not be considered to contain a condition that is not a market, performance, or service condition, and therefore should be considered an equity award assuming all other criteria for equity classification are met. The pronouncement is for interim and annual periods beginning on or after December 15, 2010, and will be applied prospectively. Affected entities will be required to record a cumulative catch-up adjustment for all awards outstanding as of the beginning of the annual period in which the guidance is adopted.
CHINACAST EDUCATION CORPORATION
NOTES TO CONSOLIDATED FINANCIAL STATEMENTS - continued
FOR THE YEARS ENDED DECEMBER 31, 2008, 2009 AND 2010
(In thousands, except share-related data)
|
2.
|
SUMMARY OF SIGNIFICANT ACCOUNTING POLICIES - continued
|
| |
(y)
|
Recently issued accounting pronouncements not yet adopted - continued
|
In December 2010, the FASB issued an authoritative pronouncement on when to perform Step 2 of the goodwill impairment test for reporting units with zero or negative carrying amounts. The amendments in this update modify Step 1 so that for those reporting units, an entity is required to perform Step 2 of the goodwill impairment test if it is more likely than not that a goodwill impairment exists. In determining whether it is more likely than not that a goodwill impairment exists, an entity should consider whether there are any adverse qualitative factors indicating that an impairment may exist. The qualitative factors are consistent with existing guidance, which requires that goodwill of a reporting unit be tested for impairment between annual tests if an event occurs or circumstances change that would more likely than not reduce the fair value of a reporting unit below its carrying amount. For public entities, the guidance is effective for impairment tests performed during entities' fiscal years (and interim periods within those years) that begin after December 15, 2010. Early adoption will not be permitted. For nonpublic entities, the guidance is effective for impairment tests performed during entities' fiscal years (and interim periods within those years) that begin after December 15, 2011. Early application for nonpublic entities is permitted; nonpublic entities that elect early application will use the same effective date as that for public entities.
In December 2010, the FASB issued an authoritative pronouncement on disclosure of supplementary pro forma information for business combinations. The objective of this guidance is to address diversity in practice regarding the interpretation of the pro forma revenue and earnings disclosure requirements for business combinations. The amendments in this update specify that if a public entity presents comparative financial statements, the entity should disclose revenue and earnings of the combined entity as though the business combination(s) that occurred during the current year had occurred as of the beginning of the comparable prior annual reporting period only. The amendments also expand the supplemental pro forma disclosures to include a description of the nature and amount of material, nonrecurring pro forma adjustments directly attributable t the business combination included in the reported pro forma revenue and earnings. The amendments affect any public entity as defined by Topic 805 that enters into business combinations that are material on an individual or aggregate basis. The amendments will be effective for business combinations consummated in periods beginning after December 15, 2010, and should be applied prospectively as of the date of adoption. Early adoption is permitted.
CHINACAST EDUCATION CORPORATION
NOTES TO CONSOLIDATED FINANCIAL STATEMENTS - continued
FOR THE YEARS ENDED DECEMBER 31, 2008, 2009 AND 2010
(In thousands, except share-related data)
|
3.
|
DISCONTINUED OPERATIONS
|
Discontinued operations of Modern English training services
Starting from 2007, the Company provided Modern English training services through JSET. During 2009, the Company gradually closed all the training centers. The Company ceased all English training services in JSET thereafter and JSET was terminated as a company in 2010. In addition, the Company closed the ChinaCast Learning School ("CLS"), a subsidiary of CCLX, in 2009.
Summarized operating results from the discontinued operations included in the Company's consolidated statements of operations were as follows for 2008, 2009 and 2010:
| |
|
For the year ended December 31,
|
|
| |
|
2008
|
|
|
2009
|
|
|
2010
|
|
| |
|
RMB
|
|
|
RMB
|
|
|
RMB
|
|
| |
|
|
|
|
|
|
|
|
|
|
Revenues
|
|
|
3,424 |
|
|
|
1,495 |
|
|
|
- |
|
|
Loss before provision of income taxes from discontinued operations
|
|
|
(21,025 |
) |
|
|
1,154 |
|
|
|
1,280 |
|
|
Provision for income taxes
|
|
|
- |
|
|
|
- |
|
|
|
- |
|
|
Noncontrolling interest in discontinued operations
|
|
|
315 |
|
|
|
- |
|
|
|
- |
|
|
(Loss) income from discontinued operations attributable to ChinaCast Education Corporation, net of tax
|
|
|
(20,710 |
) |
|
|
1,154 |
|
|
|
1,280 |
|
|
(Loss) income on discontinued operations attributable to ChinaCast Education Corporation per share - basic
|
|
|
(0.68 |
) |
|
|
0.03 |
|
|
|
0.03 |
|
|
(Loss) income on discontinued operations attributable to ChinaCast Education Corporation per share - diluted..
|
|
|
(0.68 |
) |
|
|
0.03 |
|
|
|
0.03 |
|
All notes to the accompanying consolidated financial statements have been retrospectively adjusted to reflect the effect of the discontinued operations, where applicable.
CHINACAST EDUCATION CORPORATION
NOTES TO CONSOLIDATED FINANCIAL STATEMENTS - continued
FOR THE YEARS ENDED DECEMBER 31, 2008, 2009 AND 2010
(In thousands, except share-related data)
Acquisition of Hai Lai
On April 11, 2008, YPSH, the Company's subsidiary in the PRC, consummated the acquisition of an 80% interest in Hai Lai from Beijing Heng Tai Jufu Investment Limited ("Heng Tai"). Hai Lai holds the entire interest in FTBC and Hai Yuen. FTBC is a private college affiliated with Chongqing Normal University. The consideration for the acquisition was RMB480,000, of which RMB475,850 was paid during 2008 and the remaining was paid during 2009. The acquisition was recorded using the purchase method of accounting and, accordingly, the acquired assets and liabilities were recorded at their fair market value at the date of acquisition. The purchase price allocation was as follows:
| |
|
|
|
Amortization
|
| |
|
RMB
|
|
period
|
| |
|
|
|
|
|
Cash
|
|
|
10,343 |
|
|
|
Other current assets
|
|
|
323 |
|
|
|
Non-current deposits
|
|
|
523 |
|
|
|
Property and equipment
|
|
|
210,536 |
|
4-20 years
|
|
Prepaid lease payments for land use rights
|
|
|
123,691 |
|
Over the remaining
|
| |
|
|
|
|
lease term of 40
|
| |
|
|
|
|
to 50 years
|
|
Intangible assets:
|
|
|
|
|
|
|
Customer relationship
|
|
|
40,329 |
|
41 months
|
|
Goodwill (allocated to the TUG as set out in Note 20)
|
|
|
309,717 |
|
|
|
Bank and other borrowings
|
|
|
(65,000 |
) |
|
|
Other current liabilities
|
|
|
(83,779 |
) |
|
|
Deferred tax liabilities
|
|
|
(23,296 |
) |
|
|
Long-term bank borrowings
|
|
|
(20,000 |
) |
|
|
Unrecognized tax benefits
|
|
|
(6,837 |
) |
|
|
Noncontrolling interest
|
|
|
(16,550 |
) |
|
|
Total
|
|
|
480,000 |
|
|
The Company performed the purchase price allocation for the acquisition. The valuation analyses utilized and considered generally accepted valuation methodologies such as income, market and cost approach.
The Company believes that the acquisition furthers its strategy of expanding into the post-secondary bricks and mortar education market. The combination of these factors is the rationale for the excess of purchase price over the value of the assets acquired and liabilities assumed.
CHINACAST EDUCATION CORPORATION
NOTES TO CONSOLIDATED FINANCIAL STATEMENTS - continued
FOR THE YEARS ENDED DECEMBER 31, 2008, 2009 AND 2010
(In thousands, except share-related data)
|
4.
|
ACQUISITION - continued
|
Acquisition of Hai Lai - continued
Pro forma
The following supplemental unaudited pro forma results of operations for the year ended 2008 presented the acquisition as if it had occurred on January 1, 2008. The unaudited pro forma results include estimates and assumptions regarding amortization of acquired intangible assets, which the Company believes are reasonable. However, pro forma results are not necessarily indicative of the results that would have occurred if the acquisition had occurred on the dates indicated, or that may result in the future:
| |
|
For the year ended
|
|
| |
|
December 31, 2008
|
|
| |
|
RMB
|
|
| |
|
(unaudited)
|
|
| |
|
|
|
|
Revenues
|
|
|
316,335 |
|
|
Net income attributable to ChinaCast Education Corporation
|
|
|
40,319 |
|
|
Net income attributable to ChinaCast Education Corporation per share – basic
|
|
|
1.32 |
|
|
Net income attributable to ChinaCast Education Corporation per share - diluted
|
|
|
1.31 |
|
On September 18, 2009, YPSH consummated the acquisition of the entire interest in Chaosheng, which had no other business but held a 20% interest in Hai Lai, for a total purchase price of RMB135,000. In return, the Company issued 2,582,947 shares of its common stock to the parties designated by the original owners of Chaosheng. Upon consummation of the above acquisition, YPSH effectively owns the 100% interest in Hai Lai. This transaction was accounted for as an equity transaction.
Acquisition of East Achieve
On October 5, 2009, CCH, the Company's subsidiary in Bermuda, consummated the acquisition of the entire interest in East Achieve from the former sole owner of East Achieve. East Achieve holds the entire interest in Xijiu. Xijiu holds the entire interest in Lianhe which in turns holds the entire interest in Lijiang College. Lijiang College is a private college affiliated with Guangxi Normal University. The total consideration for the acquisition is up to RMB365,000, of which RMB295,000 was paid during 2009. The remaining amount of the consideration is to be calculated as below:
For the academic year of 2009 (i.e. from September 1, 2009 to August 31, 2010), if the net profit as determined under the relevant sale and purchase agreement of the Lijiang College is less than RMB55,000, CCH is entitled to deduct an amount equal to 6.6 times of the difference between the net profit and RMB55,000 from the remaining payment.
CHINACAST EDUCATION CORPORATION
NOTES TO CONSOLIDATED FINANCIAL STATEMENTS - continued
FOR THE YEARS ENDED DECEMBER 31, 2008, 2009 AND 2010
(In thousands, except share-related data)
|
4.
|
ACQUISITION - continued
|
Acquisition of East Achieve - continued
The remaining consideration was recorded as a liability at fair value of RMB30,482 as of December 31, 2009 and was subsequently settled at RMB20,540 in September 2010. As a result, a gain of RMB9,417 from change in contingent consideration was recognized and included in the operating income.
The fair value of total consideration of RMB325,482 as of the acquisition date was consist of:
|
Consideration paid in cash
|
|
|
295,000 |
|
|
Fair value of deferred contingent consideration
|
|
|
30,482 |
|
|
Total
|
|
|
325,482 |
|
The acquisition was recorded using the purchase method of accounting and, accordingly, the acquired assets and liabilities were recorded at their fair market value at the date of acquisition. The purchase price allocation was as follows:
| |
|
|
|
Amortization
|
| |
|
RMB
|
|
period
|
| |
|
|
|
|
|
Cash
|
|
|
73,113 |
|
|
|
Other current assets
|
|
|
2,408 |
|
|
|
Non-current deposits
|
|
|
6,374 |
|
|
|
Property and equipment
|
|
|
261,543 |
|
3-20 years
|
|
Prepaid lease payments for land use rights
|
|
|
28,920 |
|
Over the remaining
|
| |
|
|
|
|
lease term
|
| |
|
|
|
|
of 48 years
|
|
Intangible assets:
|
|
|
|
|
|
|
Customer relationship
|
|
|
51,000 |
|
up to 47 months
|
|
Affiliation Agreement
|
|
|
14,000 |
|
59 months
|
|
Goodwill
|
|
|
192,440 |
|
|
|
Other current liabilities
|
|
|
(105,424 |
) |
|
|
Deferred revenues
|
|
|
(89,114 |
) |
|
|
Deferred tax liabilities
|
|
|
(12,616 |
) |
|
|
Long-term bank borrowing
|
|
|
(90,000 |
) |
|
|
Unrecognized tax benefits
|
|
|
(7,162 |
) |
|
|
Total
|
|
|
325,482 |
|
|
The Company performed the purchase price allocation for the acquisition. The valuation analyses utilized and considered generally accepted valuation methodologies such as income, market and cost approach.
CHINACAST EDUCATION CORPORATION
NOTES TO CONSOLIDATED FINANCIAL STATEMENTS - continued
FOR THE YEARS ENDED DECEMBER 31, 2008, 2009 AND 2010
(In thousands, except share-related data)
|
4.
|
ACQUISITION - continued
|
Acquisition of East Achieve - continued
The Company believes that the acquisition furthers its strategy of expanding into the post-secondary bricks and mortar education market. The combination of these factors is the rationale for the excess of purchase price over the value of the assets acquired and liabilities assumed.
Pro forma
The following supplemental unaudited pro forma results of operations for the years ended December 31, 2008 and 2009 presented the acquisition as if it had occurred on January 1, 2008 and 2009. The unaudited pro forma results include estimates and assumptions regarding amortization of acquired intangible assets, which the Company believes are reasonable. However, pro forma results are not necessarily indicative of the results that would have occurred if the acquisition had occurred on the dates indicated, or that may result in the future:
| |
|
For the years
ended December 31,
|
|
| |
|
2008
|
|
|
2009
|
|
| |
|
RMB
|
|
|
RMB
|
|
| |
|
(unaudited)
|
|
|
(unaudited)
|
|
| |
|
|
|
|
|
|
|
Revenues
|
|
|
373,334 |
|
|
|
427,484 |
|
|
Net income attributable to ChinaCast Education Corporation
|
|
|
29,730 |
|
|
|
91,401 |
|
|
Net income attributable to ChinaCast Education Corporation per share - basic
|
|
|
0.98 |
|
|
|
2.47 |
|
|
Net income attributable to ChinaCast Education Corporation per share - diluted
|
|
|
0.97 |
|
|
|
2.46 |
|
Acquisition of Wintown
On August 23, 2010, CEH, the Company's subsidiary in the British Virgin Island, consummated the acquisition of the entire interest in Wintown from the former sole owner of Wintown. Wintown ultimately holds the entire interest in HIUBC. HIUBC is a private college affiliated with Hubei Industrial University. The total consideration for the acquisition is up to RMB450,000, of which RMB360,000 was paid during 2010. The remaining amount of the consideration is to be calculated as below:
For the academic year of 2010 (i.e. from September 1, 2010 to August 31, 2011), if the net profit as determined under the relevant sale and purchase agreement of HIUBC is less than RMB50,000, CEH is entitled to deduct an amount equal to 9 times of the difference between the net profit and RMB50,000 from the remaining payment of RMB90,000.
CHINACAST EDUCATION CORPORATION
NOTES TO CONSOLIDATED FINANCIAL STATEMENTS - continued
FOR THE YEARS ENDED DECEMBER 31, 2008, 2009 AND 2010
(In thousands, except share-related data)
|
4.
|
ACQUISITION - continued
|
Acquisition of Wintown - continued
The remaining contingent consideration was recorded as a liability at fair value of RMB78,721 and the change of its fair value was recorded in earnings at each reporting date. As a result, the fair value of total consideration was RMB438,721 as of the date of acquisition. There was no material change in the fair value of the remaining consideration up to December 31, 2010.
The fair value of total consideration of RMB438,721 as of the acquisition date was consist of:
|
Consideration paid in cash
|
|
|
360,000 |
|
|
Fair value of deferred contingent consideration
|
|
|
78,721 |
|
|
Total
|
|
|
438,721 |
|
The acquisition was recorded using the purchase method of accounting and, accordingly, the acquired assets and liabilities were recorded at their fair market value at the date of acquisition. The purchase price allocation was as follows:
| |
|
|
|
Amortization
|
| |
|
RMB
|
|
period
|
| |
|
|
|
|
|
Cash
|
|
|
19,942 |
|
|
|
Other current assets
|
|
|
7,771 |
|
|
|
Property and equipment
|
|
|
218,720 |
|
3 years-remaining
|
| |
|
|
|
|
lease term
|
|
Prepaid lease payments for land use rights
|
|
|
37,000 |
|
Over the remaining
|
| |
|
|
|
|
lease term
|
|
Intangible assets:
|
|
|
|
|
|
|
Customer relationship
|
|
|
38,000 |
|
up to 48 months
|
|
Affiliation Agreement
|
|
|
31,000 |
|
3 years
|
|
Goodwill
|
|
|
270,308 |
|
|
|
Bank borrowing
|
|
|
(54,000 |
) |
|
|
Other current liabilities
|
|
|
(70,621 |
) |
|
|
Deferred revenues
|
|
|
(2,753 |
) |
|
|
Deferred tax liabilities
|
|
|
(29,003 |
) |
|
|
Unrecognized tax benefits
|
|
|
(27,643 |
) |
|
|
Total
|
|
|
438,721 |
|
|
The Company performed the purchase price allocation for the acquisition. The valuation analyses utilized and considered generally accepted valuation methodologies such as income, market and cost approach.
CHINACAST EDUCATION CORPORATION
NOTES TO CONSOLIDATED FINANCIAL STATEMENTS - continued
FOR THE YEARS ENDED DECEMBER 31, 2008, 2009 AND 2010
(In thousands, except share-related data)
|
4.
|
ACQUISITION - continued
|
Acquisition of Wintown - continued
The Company believes that the acquisition furthers its strategy of expanding into the post-secondary bricks and mortar education market. The combination of these factors is the rationale for the excess of purchase price over the value of the assets acquired and liabilities assumed.
For the period from the date of acquisition to December 31, 2010, revenue and net loss of Wintown and its subsidiaries were RMB42,445 and RMB4,009, respectively, included in the consolidated statements of operations.
Pro forma
The following supplemental unaudited pro forma results of operations for the years ended December 31, 2009 and 2010 presented the acquisition as if it had occurred on January 1, 2009 and 2010. The unaudited pro forma results include estimates and assumptions regarding amortization of acquired intangible assets, which the Company believes are reasonable. However, pro forma results are not necessarily indicative of the results that would have occurred if the acquisition had occurred on the dates indicated, or that may result in the future:
| |
|
For the years
ended December 31,
|
|
| |
|
2009
|
|
|
2010
|
|
| |
|
RMB
|
|
|
RMB
|
|
| |
|
(unaudited)
|
|
|
(unaudited)
|
|
| |
|
|
|
|
|
|
|
Revenues
|
|
|
471,982 |
|
|
|
583,374 |
|
|
Net income attributable to ChinaCast Education Corporation
|
|
|
69,732 |
|
|
|
58,359 |
|
|
Net income attributable to ChinaCast Education Corporation per share – basic
|
|
|
1.89 |
|
|
|
1.21 |
|
|
Net income attributable to ChinaCast Education Corporation per share - diluted
|
|
|
1.88 |
|
|
|
1.20 |
|
The Company also acquired DAEC on December 24, 2010 for a total cash consideration of RMB2,000 and the fair value of the total net assets of DAEC is RMB1,936, resulting in a goodwill of RMB64.
CHINACAST EDUCATION CORPORATION
NOTES TO CONSOLIDATED FINANCIAL STATEMENTS - continued
FOR THE YEARS ENDED DECEMBER 31, 2008, 2009 AND 2010
(In thousands, except share-related data)
Inventory, net consisted of the following:
| |
|
As of December 31,
|
|
| |
|
2009
|
|
|
2010
|
|
| |
|
RMB
|
|
|
RMB
|
|
| |
|
|
|
|
|
|
|
Satellite communication related equipment and equipment accessories
|
|
|
1,386 |
|
|
|
1,393 |
|
|
Less: provision of inventory value
|
|
|
- |
|
|
|
(400 |
) |
|
Satellite communication related equipment and equipment accessories
|
|
|
1,386 |
|
|
|
993 |
|
6.
|
PREPAID EXPENSES AND OTHER CURRENT ASSETS (As
Restated)
|
Prepaid expenses and other current assets consisted of the following:
| |
|
As of December 31,
|
|
| |
|
2009
|
|
|
2010
|
|
| |
|
RMB
|
|
|
RMB
|
|
| |
|
|
|
|
|
|
|
Staff advances
|
|
|
1,107 |
|
|
|
1,010 |
|
|
Prepaid expenses
|
|
|
16,874 |
|
|
|
20,533 |
|
|
Deposit for acquisition of land use rights
|
|
|
- |
|
|
|
21,994 |
|
|
Accrued interest income
|
|
|
107 |
|
|
|
1,825 |
|
|
Value added tax recoverable
|
|
|
463 |
|
|
|
423 |
|
|
Receivable from disposal of investment
|
|
|
- |
|
|
|
2,122 |
|
| Prepayment for license renewal service fee |
|
|
- |
|
|
|
8,100 |
|
|
Others
|
|
|
627 |
|
|
|
314 |
|
|
Total
|
|
|
19,178 |
|
|
|
56,321 |
|
Prepaid expenses primarily include prepayment of fees under the Affiliation Agreement and prepayments to various suppliers and service providers. RMB8,100 represents the current portion of the RMB59,842 prepayment for license renewal services to be provided by CCL as of December 31, 2010 (See Note 1).
CHINACAST EDUCATION CORPORATION
NOTES TO CONSOLIDATED FINANCIAL STATEMENTS - continued
FOR THE YEARS ENDED DECEMBER 31, 2008, 2009 AND 2010
(In thousands, except share-related data)
|
7.
|
NON-CURRENT DEPOSITS AND PREPAYMENTS (As
Restated)
|
Non-current deposits consisted of the following:
| |
|
As of December 31,
|
|
| |
|
2009
|
|
|
2010
|
|
| |
|
RMB
|
|
|
RMB
|
|
| |
|
|
|
|
|
|
|
Rental deposits
|
|
|
358 |
|
|
|
415 |
|
|
Utilities deposits
|
|
|
208 |
|
|
|
208 |
|
|
Guarantee deposit for borrowings
|
|
|
3,000 |
|
|
|
4,000 |
|
|
Guarantee deposits for construction projects
|
|
|
2,492 |
|
|
|
2,765 |
|
|
Deposit for investment project
|
|
|
3,000 |
|
|
|
|
|
|
Deposit for acquiring of land use rights
|
|
|
5,492 |
|
|
|
|
|
| Prepayment for license renewal service fee - Noncurrent |
|
|
- |
|
|
|
51,742 |
|
|
Total
|
|
|
14,550 |
|
|
|
59,130 |
|
Rental deposits represented office rental deposits for the Company's daily operations.
Guarantee deposit represented a deposit placed with Chongqing Education Guarantee Co., Ltd., a long-term investment of the Company (see Note 11), which in turn provided a guarantee in favor of the relevant bank for the Company's bank borrowing of RMB50,000 (see Note 14).
These deposits are classified as non-current deposits since they will not be refunded within one year.
RMB51,742 represents the noncurrent portion of the RMB59,842 prepayment for license renewal services to be provided by CCL as of December 31, 2010 (see Note 1).
CHINACAST EDUCATION CORPORATION
NOTES TO CONSOLIDATED FINANCIAL STATEMENTS - continued
FOR THE YEARS ENDED DECEMBER 31, 2008, 2009 AND 2010
(In thousands, except share-related data)
|
8.
|
PROPERTY AND EQUIPMENT, NET
|
Property and equipment, net consisted of the following:
| |
|
As of December 31,
|
|
| |
|
2009
|
|
|
2010
|
|
| |
|
RMB
|
|
|
RMB
|
|
| |
|
|
|
|
|
|
|
Buildings and structures
|
|
|
486,310 |
|
|
|
709,253 |
|
|
Teaching facilities and equipment
|
|
|
22,662 |
|
|
|
62,002 |
|
|
Satellite hub equipment
|
|
|
34,599 |
|
|
|
34,766 |
|
|
Computer equipment
|
|
|
13,548 |
|
|
|
13,672 |
|
|
Furniture and fixtures
|
|
|
28,494 |
|
|
|
43,022 |
|
|
Motor vehicles
|
|
|
6,471 |
|
|
|
11,682 |
|
|
Construction in progress
|
|
|
9,212 |
|
|
|
25,531 |
|
| |
|
|
601,296 |
|
|
|
899,928 |
|
|
Less: accumulated depreciation
|
|
|
(84,358 |
) |
|
|
(136,002 |
) |
|
Property and equipment, net
|
|
|
516,938 |
|
|
|
763,926 |
|
The Company leased a computer information integration system under a capital lease (see Note 15). The cost of the capital lease included in buildings and structure was RMB3,784 and RMBnil as of December 31, 2009 and 2010, respectively. Accumulated depreciation of the leased assets as of December 31, 2009 and 2010 was RMB495 and RMB873, respectively.
Total
depreciation expense, including depreciation of the above leased assets, totaled RMB16,565, RMB29,489 and RMB51,581 for the years
ended December 31, 2008, 2009 and 2010, respectively.
As of December 31, 2009 and 2010, buildings and structures amounting to RMB75, 591 and RMB19,021, respectively, were pledged by the Company to secure bank borrowings (see Note 14).
|
9.
|
PREPAID LEASE PAYMENTS FOR LAND USE RIGHTS
|
| |
|
As of December 31,
|
|
| |
|
2009
|
|
|
2010
|
|
| |
|
RMB
|
|
|
RMB
|
|
| |
|
|
|
|
|
|
|
Prepaid lease payments for land use rights
|
|
|
148,064 |
|
|
|
181,530 |
|
|
Current portion of prepaid lease payments for land use rights
|
|
|
(3,246 |
) |
|
|
(3,986 |
) |
|
Non-current portion of prepaid lease payments for land use rights
|
|
|
144,818 |
|
|
|
177,544 |
|
CHINACAST EDUCATION CORPORATION
NOTES TO CONSOLIDATED FINANCIAL STATEMENTS - continued
FOR THE YEARS ENDED DECEMBER 31, 2008, 2009 AND 2010
(In thousands, except share-related data)
|
9.
|
PREPAID LEASE PAYMENTS FOR LAND USE RIGHTS - continued
|
The amount represents prepayments of rentals for land use rights situated in the PRC.
The land use rights were granted to certain subsidiaries which were subsequently acquired by the Company and accordingly, the Company recorded amortization based on the remaining lease terms of the rights, which are 40 to 50 years or under the lease terms, following the acquisitions in 2008, 2009 and 2010.
The amortization expense was RMB1,908, RMB2,639 and RMB3,535, in 2008, 2009 and 2010respectively. The Company expects to record amortization expense of RMB3,986, RMB3,986, RMB3,986, RMB3,986, RMB3,986 and RMB161,600 for 2011, 2012 ,2013, 2014 and 2015 and thereafter, respectively.
As of December 31, 2009 and 2010, certain land use rights amounting to RMB92,482 and RMB17,970, respectively, were pledged to secure bank borrowings (see Note 14).
|
10.
|
ACQUIRED INTANGIBLE ASSETS, NET
|
Acquired intangible assets, net consisted of the following:
| |
|
Years ended December 31,
|
|
| |
|
2010
|
|
|
2009
|
|
| |
|
Gross
|
|
|
|
|
|
Impairment
|
|
|
Net
|
|
|
Gross
|
|
|
|
|
|
|
|
|
|
|
|
Net
|
|
| |
|
carrying
|
|
|
Accumulated
|
|
|
loss
|
|
|
carrying
|
|
|
carrying
|
|
|
Accumulated
|
|
|
Impairment
|
|
|
Disposal
|
|
|
carrying
|
|
| |
|
amount
|
|
|
|
|
|
amount |
|
|
amount
|
|
|
amount
|
|
|
amortization
|
|
|
loss
|
|
|
|
|
|
amount
|
|
|
Brand name usage right
|
|
|
- |
|
|
|
- |
|
|
|
- |
|
|
|
- |
|
|
|
22,532 |
|
|
|
(3,584 |
) |
|
|
(14,500 |
) |
|
|
(4,448 |
) |
|
|
- |
|
|
Customer relationship
|
|
|
129,329 |
|
|
|
(66,509 |
) |
|
|
- |
|
|
|
62,820 |
|
|
|
91,329 |
|
|
|
(33,331 |
) |
|
|
|
|
|
|
|
|
|
|
57,998 |
|
|
Affiliated agreement
|
|
|
45,000 |
|
|
|
(7,004 |
) |
|
|
|
|
|
|
37,996 |
|
|
|
14,000 |
|
|
|
(712 |
) |
|
|
|
|
|
|
|
|
|
|
13,288 |
|
|
Total
|
|
|
174,329 |
|
|
|
(73,513 |
) |
|
|
- |
|
|
|
100,816 |
|
|
|
127,861 |
|
|
|
37,627 |
|
|
|
(14,500 |
) |
|
|
(4,448 |
) |
|
|
71,286 |
|
CHINACAST EDUCATION CORPORATION
NOTES TO CONSOLIDATED FINANCIAL STATEMENTS - continued
FOR THE YEARS ENDED DECEMBER 31, 2008, 2009 AND 2010
(In thousands, except share-related data)
|
10.
|
ACQUIRED INTANGIBLE ASSETS, NET - continued
|
The Company recorded an amortization expense in respect of the customer relationships amounting to RMB14,027, RMB19,304 and RMB33,179 in 2008, 2009 and 2010, respectively. The Company will record amortization expenses in respect of the customer relationships of RMB31,509, RMB18,926, RMB9,851 and RMB2,533 in 2011, 2012, 2013 and 2014, respectively.
The affiliation agreement intangible assets represent
the economic benefits derived from the affiliation agreements through the use of the school name of the affiliated universities.
In estimating the fair value of the affiliation agreement, the Company applied the income approach utilizing an excess cash flow
method. The excess cash flow method provides an estimate of the fair value of an intangible asset by deducting operating expenses
and economic charges from the revenue expected to be generated by the underlying asset. The projected cash flows are then discounted
to their present value equivalent and summed.
In 2009 and 2010, the Company recorded amortization expense in respect of the affiliation agreement amounting to RMB 712 and RMB6,292, respectively. The Company will record amortization expenses in respect of the affiliation agreement of RMB13,181, RMB13,181, RMB9,736, and RMB1,898 in 2011, 2012, 2013, and 2014, respectively.
CHINACAST EDUCATION CORPORATION
NOTES TO CONSOLIDATED FINANCIAL STATEMENTS - continued
FOR THE YEARS ENDED DECEMBER 31, 2008, 2009 AND 2010
(In thousands, except share-related data)
|
11.
|
LONG-TERM INVESTMENTS
|
Long-term investments consisted of the following:
| |
|
|
|
Percentage
|
|
|
As of December 31,
|
|
|
Name of investment
|
|
Notes
|
|
of ownership
|
|
|
2009
|
|
|
2010
|
|
| |
|
|
|
%
|
|
|
RMB
|
|
|
RMB
|
|
| |
|
|
|
|
|
|
|
|
|
|
|
|
Equity investments:
|
|
|
|
|
|
|
|
|
|
|
|
|
ChongQing ChinaCast Distance Learning Service Limited
|
|
(a)
|
|
|
20 |
|
|
|
101 |
|
|
|
- |
|
|
Guo You Communication Network Limited
|
|
(b)
|
|
|
43 |
|
|
|
- |
|
|
|
- |
|
| |
|
|
|
|
|
|
|
|
101 |
|
|
|
- |
|
|
Cost investments:
|
|
|
|
|
|
|
|
|
|
|
|
|
|
|
|
Chongqing Education Guarantee Co., Ltd.
|
|
(c)
|
|
|
1.50 |
|
|
|
3,000 |
|
|
|
3,000 |
|
|
Tongfang Chuangxin
|
|
(d)
|
|
|
17.85 |
|
|
|
- |
|
|
|
- |
|
| |
|
|
|
|
|
|
|
|
3,000 |
|
|
|
- |
|
|
Total
|
|
|
|
|
|
|
|
|
3,101 |
|
|
|
3,000 |
|
Notes:
|
|
(a)
|
In February 2004, the Company established ChongQing ChinaCast Distance Learning Service Limited ("ChongQing ChinaCast") and invested a 20% ownership interest in ChongQing ChinaCast for RMB400. The Company has accounted for its investment in ChongQing ChinaCast under the equity method of accounting because the Company has the ability to exercise significant influence but does not have a controlling interest.
|
|
|
(b)
|
In March 2005, the Company established Guo You Communication Network Limited ("Guo You") and invested a 43% ownership interest in Guo You for RMB4,300. The Company has accounted for its investment in Guo You under the equity method of accounting because the Company has the ability to exercise significant influence but does not have a controlling interest. Guo You was in an accumulated deficit position as of December 31, 2009 and 2010.
|
|
|
(c)
|
In November 2008, the Company established Chongqing Education Guarantee Co., Ltd. ("CQEG") and invested a 1.50% ownership interest in CQEG for RMB3,000. The Company has accounted for its investment in CQEG under the cost method of accounting because the Company has no ability to exercise significant influence.
|
CHINACAST EDUCATION CORPORATION
NOTES TO CONSOLIDATED FINANCIAL STATEMENTS - continued
FOR THE YEARS ENDED DECEMBER 31, 2008, 2009 AND 2010
(In thousands, except share-related data)
|
11.
|
LONG-TERM INVESTMENTS - continued
|
Notes: - continued
|
|
(d)
|
In 2008 and 2009, during the course of the Company's review of its investment in Tongfang Chuangxin, because of its loss making history, the Company assessed the recoverability of the carrying value of this investment, which resulted in impairment losses of RMB8,500 and RMB436, respectively. These losses reflect the amounts by which the carrying value of this investment exceeded its estimated fair value determined by its estimated future discounted cash flows. The impairment losses are recorded as components of other income and losses in the consolidated statements of operations and comprehensive income. On December 23, 2010, the Company entered into an agreement to dispose of its 17.85% stake in Tongfang Chuangxin for a consideration of RMB2,123. The transaction was completed on December 23, 2010. As such, a gain of RMB2,123 on disposal of this cost method investment was recorded as a component of other income and losses in the consolidated statements of operations in 2010.
|
| |
|
RMB
|
|
| |
|
|
|
|
Balance at January 1, 2009
|
|
|
311,331 |
|
|
Acquisition of East Achieve
|
|
|
192,440 |
|
|
Balance at December 31, 2009
|
|
|
503,771 |
|
|
Exchange rate impact
|
|
|
(59 |
) |
|
Acquisition of Wintown
|
|
|
270,308 |
|
|
Acquisition of AH
|
|
|
63 |
|
|
Balance at December 31, 2010
|
|
|
774,083 |
|
The addition of goodwill in 2009 and 2010 was primarily attributable to the acquisition of East Achieve and Wintown, respectively (See Note 4) and was allocated to TUG reporting segment (See Note 20). The Company performed goodwill impairment test annually. The impairment tests utilized and considered generally accepted valuation methodologies such as income approach. Based on the impairment tests performed, no impairment charges were recognized in 2009 or 2010. The Company has not recognized any impairment of goodwill.
CHINACAST EDUCATION CORPORATION
NOTES TO CONSOLIDATED FINANCIAL STATEMENTS - continued
FOR THE YEARS ENDED DECEMBER 31, 2008, 2009 AND 2010
(In thousands, except share-related data)
|
13.
|
ACCRUED EXPENSES AND OTHER CURRENT LIABILITIES
|
Accrued expenses and other current liabilities consisted of the following:
| |
|
As of December 31,
|
|
| |
|
2009
|
|
|
2010
|
|
| |
|
RMB
|
|
|
RMB
|
|
| |
|
|
|
|
|
|
|
Advance from disposal of brand name usage right
|
|
|
1,000 |
|
|
|
|
|
Accrued employee payroll and other compensation
|
|
|
9,313 |
|
|
|
15,934 |
|
|
Accrued professional fees
|
|
|
12,716 |
|
|
|
4,554 |
|
|
Business taxes payable
|
|
|
53,118 |
|
|
|
65,886 |
|
|
Other taxes payable
|
|
|
2,643 |
|
|
|
8,871 |
|
|
Payable for acquired property and equipment
|
|
|
49,335 |
|
|
|
30,609 |
|
|
Consideration payable for acquisitions (Note 4)
|
|
|
30,482 |
|
|
|
78,721 |
|
|
Temporary receipts
|
|
|
30,000 |
|
|
|
|
|
|
Accommodation and utilities deposits received for student apartments
|
|
|
10,938 |
|
|
|
19,708 |
|
|
Government loans granted to students
|
|
|
6,782 |
|
|
|
10,470 |
|
|
Stipends payable to students
|
|
|
- |
|
|
|
22,048 |
|
|
Other accrued expenses
|
|
|
7,989 |
|
|
|
23,172 |
|
|
Total
|
|
|
214,316 |
|
|
|
279,973 |
|
| |
|
As of December 31,
|
|
| |
|
2009
|
|
|
2010
|
|
| |
|
RMB
|
|
|
RMB
|
|
| |
|
|
|
|
|
|
|
Current portion
|
|
|
(104,400 |
) |
|
|
(170,000 |
) |
|
Non-Current portion
|
|
|
(134,000 |
) |
|
|
(90,000 |
) |
|
|
|
|
(238,400 |
) |
|
|
(260,000 |
) |
As of December 31, 2009, bank borrowings were raised by FTBC and LJC. The bank borrowings carried interests at the benchmark interest rate announced by the People's Bank of China plus 10% to 20% per annum. And the bank borrowings of FTBC were secured by pledge of certain land use rights and buildings in Hai Lai, the entitlement to accommodation income of the student apartments of FTBC and guarantees given by certain individuals while the bank borrowing of LJC was secured by a guarantee from a former owner of Lianhe, who was subsequently covered by a guarantee given by Xijiu upon consummation of the acquisition of East Achieve by CCH.
An aggregate amount of bank borrowings amounting to RMB58,400 was repaid in January 2010, and RMB20,000 and RMB6,000 were repaid in June and September 2010 respectively.
In March 2010, an aggregate amount of bank borrowings amounting to RMB20,000 with floating interest rate was raised. The bank borrowings were secured by CQEG, RMB10,000 was repaid in October 2010, and the remaining RMB10,000 will be repayable in September 2012, thus classified as non-current bank loan.
In May 2010, an aggregate amount of bank borrowings amounting to RMB30,000 was raised. The bank borrowings carried annual interest rate at 9.5% the and were secured by Hai Lai, Chaosheng, and three individuals of the Company, i.e.Mr. Shi Shicheng, Mr. Jiang Xiangyuan, and the CEO of the Company, Mr. Ron Chan. RMB10,000 was repaid in October 2010, and the remaining RMB20,000 will be repayable in September 2011.
In September 2010, an aggregate amount of bank borrowings amounting to RMB10,000 was repaid. The bank borrowing carried annual interest rate at 5.94%. RMB20,000 of the bank borrowing raised by FTBC before 2010 will be repayable in June 2011.
In November 2010, a bank borrowing amounting to RMB30,000 was raised by Hai Lai and guaranteed by Chaosheng, CCTSH and three individuals of the Company, i.e.Mr. Shi Shicheng, Mr. Jiang Xiangyuan, and the CEO of the Company, Mr. Ron Chan. The bank borrowing carried annual interest rate at 8% and will be repayable within one year.
In March 2010, a bank borrowing amounting to RMB30,000 was raised by LJC carrying 5.31% annual interest rate. RMB10,000 of the bank borrowing raised by LJC before 2010 has been repaid in October 2010, and RMB20,000, RMB25,000, RMB30,000 and RMB5,000 will be repayable in October 2011, October 2012, October 2013 and March 2014, respectively.
In connection with the acquisition of Wintown (see Note 4), a bank borrowing amounting to RMB54,000 was assumed. And of the RMB54,000 bank borrowing, RMB30,000 carried annual interest rate at 7.02% and repaid in October 2010; and RMB24,000 carried annual interest rate at 5.31%, and repaid in November 2010. RMB26,000 bank borrowing was raised in October 2010, and will be repayable in November 2011.
In 2008, 2009 and 2010, interest cost capitalized was RMB2,376, RMB1,421 and RMB4,372, respectively.
CHINACAST EDUCATION CORPORATION
NOTES TO CONSOLIDATED FINANCIAL STATEMENTS - continued
FOR THE YEARS ENDED DECEMBER 31, 2008, 2009 AND 2010
(In thousands, except share-related data)
|
15.
|
CAPITAL LEASE OBLIGATIONS
|
| |
|
As of December 31,
|
|
| |
|
2009
|
|
|
2010
|
|
| |
|
RMB
|
|
|
RMB
|
|
| |
|
|
|
|
|
|
|
Capital lease obligation bearing an average interest rate of 4.0% per annum
|
|
|
1,323 |
|
|
|
- |
|
|
Current portion of capital lease obligation
|
|
|
(1,323 |
) |
|
|
- |
|
|
Non-current portion of capital lease obligation
|
|
|
- |
|
|
|
- |
|
The term of the capital lease entered into during 2008 ended in 2010.
On December 2, 2009, the Company entered into another underwriting agreement, pursuant to which the Company agreed to issue and sell 5,930,000 shares of the Company's common stock, par value $0.0001 per share, to the underwriters at an offering price per share of $6.85. In addition, the Company also granted the underwriters an option to purchase up to an additional 889,500 shares to cover overallotments, if any, at the same price of US$6.85 per share.
The sale of the 5,930,000 shares of common stock was consummated on December 7, 2009 and the option for additional 889,500 shares to cover overallotments was exercised on December 16, 2009. Net proceeds to the Company from the share offering, after deducting underwriting discounts and commissions and offering expenses, were RMB297,351.
On January 5, 2010, the Company issued 692,520 shares of its common stock to Thriving Blue Limited, a British Virgin Islands company that is 100% owned by the Company's Chief Executive Officer ("Thriving Blue") at US$7.22 per share for a total purchase price of US$5,000. The shares are held on behalf of the Chief Executive Officer and certain other executives of the Company.
On
April 29, 2010, the Company entered into a Stock Purchase Agreement (the "Stock Purchase Agreement") with Wu Shi Xin, the sole
stockholder of Wintown Enterprises Limited, a British Virgin Islands company ("Wintown"), pursuant to which Mr. Wu purchased 3,735,734
shares of the Company's common stock (the "Shares") on June 2, 2010 at US$7.85 per share for a total purchase price of US$29,326.
Pursuant to the Stock Purchase Agreement, the Company granted Mr. Wu a one time demand registration right with respect to the
Shares, exercisable at any time on or after October 1, 2010.
CHINACAST EDUCATION CORPORATION
NOTES TO CONSOLIDATED FINANCIAL STATEMENTS - continued
FOR THE YEARS ENDED DECEMBER 31, 2008, 2009 AND 2010
(In thousands, except share-related data)
|
17.
|
STOCK COMPENSATION PLANS
|
2001 Stock Incentive Plan
In April 2000, CCT BVI adopted 2001 Stock Incentive Plan, under which CCT BVI may grant options to purchase up to 11,111,542 ordinary shares of CCT BVI to its employees, directors and consultants at price not less than the fair market value at the date of grant for incentive stock options and not less than 85% of the fair market value at the date of grant for non-qualified options.
These options will expire ten years from the date of grant and vest at a rate of 25% on the first anniversary of the grant date and 1/48 per month thereafter. CCT BVI has not granted any option under this plan and does not anticipate granting any options under this plan in the future.
2003 Employee Share Option Scheme
In July 2003, CCN adopted a plan under which CCN may grant options to purchase up to 7,907,982 ordinary shares at a par value of US$0.01 per share to its employees and directors for a price of US$0.15 per share.
These options will expire ten years from the date of grant and vest at a rate of 25% on the first anniversary of the grant date and 1/48 per month thereafter. CCN has not granted any options under this plan and does not anticipate granting any options under this plan in the future.
Pre-IPO Share Option Plan ("Pre-IPO Plan")
Under the Pre-IPO Plan adopted in March of 2004, ChinaCast may grant options to purchase up to 26,110,000 ordinary shares to employees and directors at an exercise price of Singapore dollar ("S$") 0.073 (US$0.043). The Pre-IPO Plan will remain in effect for 10 years starting from the date of adoption. New shares are to be issued by ChinaCast upon option exercise.
On March 29, 2004, ChinaCast granted, under the Pre-IPO Plan, 26,110,000 options to purchase 26,110,000 ordinary shares to certain employees and directors at an exercise price of S$0.073 (US$0.043) per share. For every year of employment the grantee has completed, 25% of the options granted to such grantee would become vested over 4 years. All the options granted have been exercised in 2006. There are no options remaining for future grant.
CHINACAST EDUCATION CORPORATION
NOTES TO CONSOLIDATED FINANCIAL STATEMENTS - continued
FOR THE YEARS ENDED DECEMBER 31, 2008, 2009 AND 2010
(In thousands, except share-related data)
|
17.
|
STOCK COMPENSATION PLANS - continued
|
Post-IPO Share Option Plan ("Post-IPO Plan")
Under the Post-IPO Plan adopted in March of 2004, ChinaCast may grant options to purchase up to 15% of the issued ordinary shares on the day preceding the date of the relevant grant to employees and directors.
The options that are granted under the Post-IPO Plan may have exercise prices that are at the discretion of a committee comprising of directors, (a) set a discount to a price (the "Market Price") equal to the average of the last dealt prices for the shares on the Main Board of the Singapore Exchange Securities Trading Limited for the 5 consecutive market days immediately preceding the grant date (subject to a maximum discount of 20%), in which event, such options may be exercised after the second anniversary from the grant date; (b) fixed at the Market Price, which may be exercised after the first anniversary of the grant date. Options granted under the Post-IPO Plan will have a term of 5 years. ChinaCast has not granted any options under the Post-IPO Plan. Accordingly, there are 66,272,475 options available for future grant.
2007 Omnibus Securities and Incentive Plan ("2007 Plan")
Under the 2007 Plan adopted in May 2007, CEC may grant awards to eligible participates, including employees, directors or consultants, to purchase up to 2,500,000 ordinary shares.
Nonvested shares
On January 11, 2008, CEC agreed to grant, under the 2007 Plan, restricted shares to its three directors at no consideration. Each of the three directors was agreed to be granted 100,000 restricted shares of the Company's common stock. All of the shares of restricted stock to be granted to the directors were issued at fair market value based on the closing price on January 11, 2008 of US$6.25 (RMB45.38). For each of the three directors of CEC, 10,000, 30,000 and 60,000 of the restricted shares were vested on February 9, 2008, February 9, 2009 and February 9, 2010, respectively. In December 2009, Mr. Richard Xue resigned as director of CEC. CEC's board of directors has decided to accelerate the date of the vesting of his final branch of 60,000 restricted shares from February 9, 2010 to the date of his resignation.
On June 22, 2010, CEC granted, under the 2007 Plan, 396,678 restricted shares to six employees at no consideration. All of the shares of restricted stock to the employees were granted at fair market value based on the closing price of June 22, 2010 of US$6.07 (RMB41.26). 33,062 of the restricted shares were vested on the date of granting. 33,056 of the restricted shares vested on July 31, 2010 and an equal number of restricted shares shall be vested at the end of every three months thereafter until January 31, 2013.
CHINACAST EDUCATION CORPORATION
NOTES TO CONSOLIDATED FINANCIAL STATEMENTS - continued
FOR THE YEARS ENDED DECEMBER 31, 2008, 2009 AND 2010
(In thousands, except share-related data)
|
17.
|
STOCK COMPENSATION PLANS - continued
|
Nonvested shares - continued
| |
|
Number of
|
|
|
Fair values
|
|
|
Intrinsic
|
|
| |
|
shares
|
|
|
of shares
|
|
|
value
|
|
| |
|
|
|
|
US$
|
|
|
US$
|
|
| |
|
|
|
|
|
|
|
|
|
|
Nonvested share unvested at January 1, 2010
|
|
|
120,000 |
|
|
|
6.25 |
|
|
|
750 |
|
|
Granted
|
|
|
396,678 |
|
|
|
6.07 |
|
|
|
2,408 |
|
|
Vested
|
|
|
(219,174 |
) |
|
|
6.19 |
|
|
|
(1,357 |
) |
|
Fortified
|
|
|
- |
|
|
|
- |
|
|
|
- |
|
|
Nonvested share unvested at December 31, 2010
|
|
|
297,504 |
|
|
|
6.05 |
|
|
|
1,801 |
|
Share options
On January 11, 2008, CEC granted, under the 2007 Plan, 1,200,000 share options on the Company's common stock to selected employees at no consideration. The exercise price of the share options granted is US$6.30 and the expiry date is January 11, 2018. A total of 401,000, 401,000 and 398,000 share options were vested on March 31, 2008, March 31, 2009 and March 31, 2010, respectively. Upon exercise of these share options, a total of 1,200,000 common stock will be issued. As of December 31, 2010, no such restricted shares or share options have been forfeited.
A summary of the share option activity under 2007 Plan was as follows:
| |
|
|
|
|
Weighted
|
|
| |
|
Number
|
|
|
average
|
|
| |
|
of option
|
|
|
exercise price
|
|
| |
|
|
|
|
US$
|
|
| |
|
|
|
|
|
|
|
Options outstanding at January 1, 2009
|
|
|
1,200,000 |
|
|
|
6.30 |
|
|
Granted
|
|
|
- |
|
|
|
- |
|
|
Exercised
|
|
|
- |
|
|
|
- |
|
|
Cancelled
|
|
|
- |
|
|
|
- |
|
|
Options outstanding at December 31, 2009
|
|
|
1,200,000 |
|
|
|
6.30 |
|
|
Granted
|
|
|
|
|
|
|
|
|
|
Exercised
|
|
|
- |
|
|
|
- |
|
|
Cancelled
|
|
|
- |
|
|
|
- |
|
|
Options outstanding at December 31, 2010
|
|
|
1,200,000 |
|
|
|
6.30 |
|
|
Options exercisable at December 31, 2010
|
|
|
1,200,000 |
|
|
|
6.30 |
|
CHINACAST EDUCATION CORPORATION
NOTES TO CONSOLIDATED FINANCIAL STATEMENTS - continued
FOR THE YEARS ENDED DECEMBER 31, 2008, 2009 AND 2010
(In thousands, except share-related data)
|
17.
|
STOCK COMPENSATION PLANS - continued
|
Share options - continued
A summary of the status of the Company's nonvested options as of December 31, 2009 and 2010 and changes during the years ended December 31, 2009 and 2010, is presented as below:
| |
|
|
|
|
Weighted average
|
|
|
|
|
| |
|
|
|
|
grant date
|
|
|
Weighted average
|
|
|
Nonvested options
|
|
Shares
|
|
|
fair value
|
|
|
exercise price
|
|
| |
|
|
|
|
US$
|
|
|
US$
|
|
| |
|
|
|
|
|
|
|
|
|
|
Nonvested at January 1, 2009
|
|
|
799,000 |
|
|
|
2.67 |
|
|
|
6.30 |
|
|
Granted
|
|
|
- |
|
|
|
- |
|
|
|
- |
|
|
Vested
|
|
|
(401,000 |
) |
|
|
2.67 |
|
|
|
6.30 |
|
|
Forfeited
|
|
|
- |
|
|
|
- |
|
|
|
- |
|
|
Nonvested at December 31, 2009
|
|
|
398,000 |
|
|
|
2.67 |
|
|
|
6.30 |
|
|
Granted
|
|
|
|
|
|
|
|
|
|
|
|
|
|
Vested
|
|
|
(398,000 |
) |
|
|
2.67 |
|
|
|
6.30 |
|
|
Forfeited
|
|
|
|
|
|
|
|
|
|
|
|
|
|
Nonvested at December 31, 2010
|
|
|
- |
|
|
|
- |
|
|
|
- |
|
The per share fair value of options as of January 11, 2008, the grant date was US$2.67 (RMB19.33).
The aggregate intrinsic value of share options outstanding and exercisable as of December 31, 2009 and 2010 was US$1,012 and US$1,752, respectively.
Management used the Black Scholes Model to estimate the fair value of the share options on the grant date with the following assumptions:
|
Expected price volatility
|
|
|
37.6 |
% |
|
Risk-free interest rate
|
|
|
4.75 |
% |
|
Expected life
|
|
67 months
|
|
|
Expected dividends
|
|
|
- |
|
|
Fair value of ordinary share at grant date
|
|
US$ |
6.25 |
|
CHINACAST EDUCATION CORPORATION
NOTES TO CONSOLIDATED FINANCIAL STATEMENTS - continued
FOR THE YEARS ENDED DECEMBER 31, 2008, 2009 AND 2010
(In thousands, except share-related data)
|
17.
|
STOCK COMPENSATION PLANS - continued
|
Share options - continued
In calculating the fair value of the options using the Black Scholes Model, the following major assumptions were used:
The volatility of the underlying ordinary shares during the life of the options was estimated based on the historical stock prices volatility of listed comparable companies over a period comparable to the expected term of the options.
|
|
(2)
|
Risk free interest rate
|
Risk free interest rate was estimated based on the yield to maturity of China international government bonds with a maturity period close to the expected term of the options.
As the Company did not have sufficient historical exercise data, it estimated the expected life as the weighted average between the vesting term of the options and the original contractual term.
The dividend yield was estimated by the Company based on its expected dividend policy over the expected life of the options.
The exercise price of the options was determined by CEC's board of directors.
|
|
(6)
|
Fair value of underlying ordinary shares
|
The estimated fair value of the ordinary shares underlying the options as of the grant date was determined based on the closing price of the ordinary shares traded in NASDAQ Global Select Market as of the grant date.
The weighted average remaining contractual life is 7 years as of December 31, 2010.
Total share-based compensation expenses amounting to RMB15,851, RMB16,206 and RMB7,845 were recognized for the years ended December 31, 2008, 2009 and 2010, respectively.
There was RMB11,698 of total unrecognized compensation expense related to nonvested restricted shares and share options as of December 31, 2010.
As of December 31, 2010, no other awards have been granted under the 2007 Plan.
CHINACAST EDUCATION CORPORATION
NOTES TO CONSOLIDATED FINANCIAL STATEMENTS - continued
FOR THE YEARS ENDED DECEMBER 31, 2008, 2009 AND 2010
(In thousands, except share-related data)
|
18.
|
WARRANTS AND UNIT PURCHASE OPTIONS
|
In connection with the share offering consummated in October 2008, the Company sold to the underwriter in December 2008, for nominal consideration, an aggregate of 255,000 Underwriter Warrants with a price of US$3.15 per share. The Underwriter Warrants will be exercisable for five years from the closing date of the share offering. There was no remeasurement required for these Underwriter Warrants since they do not provide for a net cash settlement.
As of December 31, 2009 and 2010, there were 255,000 Underwriter Warrants outstanding
19.
|
SEGMENT INFORMATION (As
Restated)
|
Since the acquisition of Hai Lai in April 2008, the Company has been organized as two business segments, the E-learning and training service Group ("ELG"), encompassing all the Company's business operations before the acquisition and the Traditional University Group ("TUG"), offering bachelor and diploma programs to students in the PRC. On October 5, 2009, the Company completed the acquisition of East Achieve and on August 23, 2010, the Company completed the acquisition of Wintown. These acquisitions further expanded the TUG segment. The Company follows the provision of authoritative pronouncement issued by the FASB regarding disclosures about segments of an enterprise and related information, which establishes standards for reporting information about operating segments. Operating segments are defined as components of an enterprise about which discrete financial information is available that is evaluated regularly by the chief operating decision maker, or decision making group, in deciding how to allocate resources and in assessing performance.
CHINACAST EDUCATION CORPORATION
NOTES TO CONSOLIDATED FINANCIAL STATEMENTS - continued
FOR THE YEARS ENDED DECEMBER 31, 2008, 2009 AND 2010
(In thousands, except share-related data)
19.
|
SEGMENT INFORMATION (As Restated) - continued
|
The Company's chief operating decision maker is the Chief Executive Officer. The following were details of the Company's reportable segments:
| |
|
For the year ended December 31,
|
|
| |
|
2008
|
|
|
2009
|
|
|
2010
|
|
| |
|
ELG
|
|
|
TUG
|
|
|
Total
|
|
|
ELG
|
|
|
TUG
|
|
|
Total
|
|
|
ELG
|
|
|
TUG
|
|
|
Total
|
|
|
Revenue from external customers
|
|
|
199,416 |
|
|
|
83,198 |
|
|
|
282,614 |
|
|
|
196,277 |
|
|
|
150,270 |
|
|
|
346,547 |
|
|
|
208,099 |
|
|
|
305,912 |
|
|
|
514,011 |
|
|
Impairment loss on acquired intangible assets:
|
|
|
14,500 |
|
|
|
- |
|
|
|
14,500 |
|
|
|
- |
|
|
|
- |
|
|
|
- |
|
|
|
- |
|
|
|
- |
|
|
|
- |
|
|
Depreciation and amortization:
|
|
|
5,595 |
|
|
|
29,158 |
|
|
|
34,753 |
|
|
|
4,295 |
|
|
|
48,429 |
|
|
|
52,724 |
|
|
|
3,330 |
|
|
|
88,197 |
|
|
|
91,527 |
|
|
Share-based compensation:
|
|
|
15,851 |
|
|
|
- |
|
|
|
15,851 |
|
|
|
16,206 |
|
|
|
- |
|
|
|
16,206 |
|
|
|
7,845 |
|
|
|
- |
|
|
|
7,845 |
|
|
Impairment loss(gain) on cost method investment:
|
|
|
8,500 |
|
|
|
- |
|
|
|
8,500 |
|
|
|
436 |
|
|
|
- |
|
|
|
436 |
|
|
|
3,403 |
|
|
|
- |
|
|
|
3,403 |
|
|
Interest Income:
|
|
|
19,304 |
|
|
|
157 |
|
|
|
19,461 |
|
|
|
7,623 |
|
|
|
694 |
|
|
|
8,317 |
|
|
|
13,314 |
|
|
|
789 |
|
|
|
14,103 |
|
|
Interest expense
|
|
|
227 |
|
|
|
2,348 |
|
|
|
2,575 |
|
|
|
- |
|
|
|
7,988 |
|
|
|
7,988 |
|
|
|
- |
|
|
|
13,679 |
|
|
|
13,679 |
|
|
Provision for income taxes:
|
|
|
20,442 |
|
|
|
3,939 |
|
|
|
24,381 |
|
|
|
22,238 |
|
|
|
7,711 |
|
|
|
29,949 |
|
|
|
25,864 |
|
|
|
12,709 |
|
|
|
38,573 |
|
|
Earnings in equity investments:
|
|
|
441 |
|
|
|
- |
|
|
|
441 |
|
|
|
1,687 |
|
|
|
- |
|
|
|
1,687 |
|
|
|
101 |
|
|
|
- |
|
|
|
101 |
|
|
Income from operations:
|
|
|
63,501 |
|
|
|
24,144 |
|
|
|
87,645 |
|
|
|
93,145 |
|
|
|
36,862 |
|
|
|
130,007 |
|
|
|
99,993 |
|
|
|
67,961 |
|
|
|
167,954 |
|
|
Addition to property and equipment:
|
|
|
1,937 |
|
|
|
77,191 |
|
|
|
79,128 |
|
|
|
2,658 |
|
|
|
9,691 |
|
|
|
12,349 |
|
|
|
24,390 |
|
|
|
83,820 |
|
|
|
108,210 |
|
|
Segment assets:
|
|
|
725,516 |
|
|
|
773,643 |
|
|
|
1,499,159 |
|
|
|
805,116 |
|
|
|
1,468,773 |
|
|
|
2,273,889 |
|
|
|
716,637 |
|
|
|
2,237,395 |
|
|
|
2,954,032 |
|
|
Equity investments:
|
|
|
1,788 |
|
|
|
- |
|
|
|
1,788 |
|
|
|
101 |
|
|
|
- |
|
|
|
101 |
|
|
|
- |
|
|
|
- |
|
|
|
- |
|
|
Goodwill:
|
|
|
1,614 |
|
|
|
185,063 |
|
|
|
186,677 |
|
|
|
1,614 |
|
|
|
502,157 |
|
|
|
503,771 |
|
|
|
1,618 |
|
|
|
772,465 |
|
|
|
774,083 |
|
The Company's revenues and net income are substantially derived from the PRC. Most of the assets and capital expenditure of the Company are employed in the PRC.
CHINACAST EDUCATION CORPORATION
NOTES TO CONSOLIDATED FINANCIAL STATEMENTS - continued
FOR THE YEARS ENDED DECEMBER 31, 2008, 2009 AND 2010
(In thousands, except share-related data)
CEC was incorporated in the United States, and is subject to United States federal income taxes. CEC is not subject to New York State and New York City taxes since 2007. CEC did not derive any significant amount of income subject to such taxes after completion of the Share Exchange Transaction and accordingly, no significant tax provision is made in the consolidated statements of operations.
BVI
ChinaCast, CCN, CCT BVI, MET and East Achieve, Wintown are exempted from income tax in Bermuda or British Virgin Islands where they were incorporated. In the opinion of management, CEC, ChinaCast, CCN and MET did not have income that was subject to income taxes in the PRC or other jurisdictions. CCT BVI's deemed profit generated in the PRC is subject to the PRC income taxes, which were calculated at 33% of such deemed profit before 2008. CCT BVI constituted a Permanent Establishment ("PE") in the PRC and the income generated from the PE is subject to the PRC income taxes, which are calculated at 25% tax rate for and after 2008.
On March 16, 2007, the National People's Congress enacted a new enterprise income tax law, which took effect on January 1, 2008. The new law applies a uniform 25% enterprise income tax rate to both foreign invested enterprises and domestic enterprises. The new law provides a five-year transition period from its effective date for the entitled enterprises which were established before the promulgation date of the new tax law and which were entitled to a preferential tax treatment such as a reduced tax rate or a tax holiday. All the PRC entities of the Company are subject to 25% income tax rate, except for the entities set forth below, which enjoy preferential tax rate.
The preferential tax rates applicable to the Company's PRC subsidiaries, which differ from the PRC statutory rates and were used to calculate the tax provision based on the Company's interpretation of the New EIT Law are presented in the following table:
| |
|
|
|
|
|
|
|
|
|
|
|
|
|
2011 and
|
|
|
Subsidiary
|
|
2008
|
|
|
2009
|
|
|
2010
|
|
|
2011
|
|
|
thereafter
|
|
| |
|
|
|
|
|
|
|
|
|
|
|
|
|
|
|
|
CCT Shanghai (i)
|
|
|
18 |
% |
|
|
20 |
% |
|
|
22 |
% |
|
|
24 |
% |
|
|
25 |
% |
|
FTBC (ii)
|
|
|
15 |
% |
|
|
15 |
% |
|
|
15 |
% |
|
|
25 |
% |
|
|
25 |
% |
|
Hai Yuen (ii)
|
|
|
15 |
% |
|
|
15 |
% |
|
|
15 |
% |
|
|
25 |
% |
|
|
25 |
% |
|
Lijiang College (iii)
|
|
|
15 |
% |
|
|
15 |
% |
|
|
15 |
% |
|
|
25 |
% |
|
|
25 |
% |
| |
(i)
|
CCT Shanghai was incorporated in the PRC and was governed by the Income Tax Law of the PRC concerning foreign-invested enterprises ("FIEs") before 2008. Due to a tax preferential policy, as a FIE of a production nature established in Pudong New Area of Shanghai, CCT Shanghai was subject to an income tax rate of 15% before 2008.
|
CHINACAST EDUCATION CORPORATION
NOTES TO CONSOLIDATED FINANCIAL STATEMENTS - continued
FOR THE YEARS ENDED DECEMBER 31, 2008, 2009 AND 2010
(In thousands, except share-related data)
|
20.
|
INCOME TAXES - continued
|
| |
(ii)
|
FTBC and Hai Yuen were incorporated in Chongqing of the PRC and are subject to the preferential tax rate of 15% until 2010 in accordance with the western development preferential policy.
|
| |
(iii)
|
Lijiang College was incorporated in Guilin of the PRC and is subject to the preferential tax rate of 15% until 2010 in accordance with the western development preferential policy.
|
Provision for income taxes mainly represents the PRC income taxes calculated at the applicable rate on CCT BVI's deemed profit generated in the PRC, the profit of CCT Shanghai, CCLX, Hai Lai, Hai Yuen, FTBC, Lijiang College and HIUBC.
The total amount of unrecognized tax benefits as of the date of adoption of FIN 48 (codified in ASC 740) was RMB23,337 which included (a) a RMB3,134 adjustment to increase long term liability as a result of adopting the pronouncement with a corresponding increase in the beginning balance of accumulated deficit, and (b) a reclassification of RMB20,203 unrecognized tax benefits from current liabilities to long-term liabilities because the related payment is not anticipated within one year of the balance sheet date. The Company classifies interest and penalty as a component of income tax provisions. As of January 1, 2007, total amount of interest accrued as it related to unrecognized tax benefits was RMB5,628. For the years ended December 31, 2008, 2009 and 2010, RMB1,421, RMB2,764 and RMB9,984 of interest related to unrecognized tax benefits were recorded as a net increase to income tax provisions respectively. As of December 31, 2009 and 2010, the total amounts of accrued interest were RMB12,349 and RMB30,791, respectively. As of December 31, 2010, the Company's tax years from 2005 to 2010 remain open to audit in various taxing jurisdictions.
CHINACAST EDUCATION CORPORATION
NOTES TO CONSOLIDATED FINANCIAL STATEMENTS - continued
FOR THE YEARS ENDED DECEMBER 31, 2008, 2009 AND 2010
(In thousands, except share-related data)
|
20.
|
INCOME TAXES - continued
|
The following is a tabular reconciliation of total unrecognized tax benefits on the date of adopting authoritative pronouncement regarding uncertainty in income taxes through December 31, 2010:
| |
|
RMB
|
|
| |
|
|
|
|
As of January 1, 2009
|
|
|
44,612 |
|
|
Additional provision made in this year
|
|
|
24,146 |
|
|
Reduction for tax position of the year
|
|
|
(6,301 |
) |
|
As of December 31, 2009
|
|
|
62,457 |
|
|
Additional provision made in this year
|
|
|
53,990 |
|
|
Reduction for tax position of the year
|
|
|
(6,514 |
) |
|
As of December 31, 2010
|
|
|
109,933 |
|
Uncertainties exist with respect to the application of the Enterprise Income Tax Law and its implementation rules to our operations, specifically with respect to our tax residency status. The Enterprise Income Tax Law specifies that legal entities organized outside of the PRC will be considered residents for PRC income tax purposes if their "de facto management bodies" that carry out substantial and overall management and control over the manufacturing and business operations personnel, accounting, properties, etc. of an enterprise reside in the PRC. The Company has evaluated the uncertain tax position related to the non-PRC tax residency of its offshore holding entities. Taking all the relevant facts, technical merits and current practice into consideration, the Company has determined that the position does not meet the FIN48 (codified in ASC 740) recognition threshold, which means it is more likely than not that the positions will be sustained upon examination by tax authorities with full knowledge of relevant facts and information, therefore, no unrecognized tax benefit is recorded.
The three acquired universities have so far not paid any income tax. The Company provided provision of unrecognized tax benefits for the three acquired universities since significant judgments are required in determining whether such universities are qualified for the income tax exemption. The ultimate amount of tax liability may be uncertain as a result.
Based on management's current understanding on the Company's tax position, it is not expected changes in unrecognized tax benefits to be material in the next twelve months except for new acquisitions occur in the period, if any.
Income tax provision was summarized as follows:
| |
|
For the years ended December 31,
|
|
| |
|
2008
|
|
|
2009
|
|
|
2010
|
|
| |
|
RMB
|
|
|
RMB
|
|
|
RMB
|
|
| |
|
|
|
|
|
|
|
|
|
|
Current taxes
|
|
|
21,490 |
|
|
|
22,999 |
|
|
|
28,593 |
|
|
Increase in unrecognized tax benefit balance
|
|
|
5,157 |
|
|
|
10,683 |
|
|
|
19,489 |
|
|
Deferred taxes:
|
|
|
|
|
|
|
|
|
|
|
|
|
|
Subsidiaries operating in PRC
|
|
|
(2,266 |
) |
|
|
(3,733 |
) |
|
|
(9,509 |
) |
|
Total provision for income taxes
|
|
|
24,381 |
|
|
|
29,949 |
|
|
|
38,573 |
|
CHINACAST EDUCATION CORPORATION
NOTES TO CONSOLIDATED FINANCIAL STATEMENTS - continued
FOR THE YEARS ENDED DECEMBER 31, 2008, 2009 AND 2010
(In thousands, except share-related data)
|
20.
|
INCOME TAXES - continued
|
The principal components of the Company's deferred tax assets and liabilities were as follows:
| |
|
As of December 31,
|
|
| |
|
2009
|
|
|
2010
|
|
| |
|
RMB
|
|
|
RMB
|
|
| |
|
|
|
|
|
|
|
Current deferred tax assets:
|
|
|
|
|
|
|
|
Deferred operating expenses
|
|
|
3,392 |
|
|
2,911 |
|
|
Accrued payroll
|
|
|
1,010 |
|
|
|
2,972 |
|
|
Total current deferred tax assets
|
|
|
4,402 |
|
|
|
5,883 |
|
|
Valuation allowance
|
|
|
(3,392 |
) |
|
|
(2,911 |
) |
|
Current deferred tax assets, net
|
|
|
1,010 |
|
|
|
2,972 |
|
|
Long-term deferred tax assets:
|
|
|
|
|
|
|
|
|
|
Net operating loss carry forwards
|
|
|
21,408 |
|
|
|
30,137 |
|
|
Capitalized expenses
|
|
|
1,105 |
|
|
|
1,069 |
|
|
Foreign tax credit
|
|
|
567 |
|
|
|
745 |
|
|
Impairment loss on cost method investment
|
|
|
109 |
|
|
|
- |
|
|
Property and equipment
|
|
|
3,464 |
|
|
|
3,702 |
|
|
Total long-term deferred tax assets
|
|
|
26,653 |
|
|
|
35,653 |
|
|
Valuation allowance
|
|
|
(23,189 |
) |
|
|
(31,951 |
) |
|
Long-term deferred tax assets, net
|
|
|
3,464 |
|
|
|
(3,702 |
) |
|
Long-term deferred tax liabilities:
|
|
|
|
|
|
|
|
|
|
Property and equipment
|
|
|
2,767 |
|
|
|
12,228 |
|
|
Intangible assets
|
|
|
14,692 |
|
|
|
25,208 |
|
|
Land use rights
|
|
|
16,928 |
|
|
|
17,769 |
|
|
Long-term deferred tax liabilities
|
|
|
34,387 |
|
|
|
55,205 |
|
CHINACAST EDUCATION CORPORATION
NOTES TO CONSOLIDATED FINANCIAL STATEMENTS - continued
FOR THE YEARS ENDED DECEMBER 31, 2008, 2009 AND 2010
(In thousands, except share-related data)
|
20.
|
INCOME TAXES - continued
|
For the purpose of presentation in the consolidated statement of financial position, certain deferred tax assets and liabilities have been offset. The following is the analysis of the deferred tax balances for financial reporting purposes:
| |
|
As of December 31,
|
|
| |
|
2009
|
|
|
2010
|
|
| |
|
RMB
|
|
|
RMB
|
|
| |
|
|
|
|
|
|
|
Current deferred tax assets, net
|
|
|
1,010 |
|
|
|
2,972 |
|
|
Long-term deferred tax liabilities, net
|
|
|
(30,923 |
) |
|
|
(51,503 |
) |
The Company operates through multiple subsidiaries and variable interest entities and the valuation allowance is considered separately for each subsidiary and variable interest entity. A valuation allowance has been recognized for net operating losses carry forward of certain subsidiaries of the Company and CEC's operating expenses, as cumulative losses create uncertainty about the realization of the tax benefits in future years. Net operating losses totaled RMB62,105 and RMB58,228 as of December 31, 2009 and 2010, respectively, which included RMB1,229 as of December 31, 2009 expiring on various dates from 2010 to 2014, RMB2,686 as of December 31, 2010 expiring on various dates from 2011 to 2015 and the remaining amounts will carry forward indefinitely. Where a valuation allowance was not recorded, the Company believes that it was more likely than not that the deferred taxes would be realized as it expects to generate sufficient taxable income in future.
The decrease in valuation allowance from 2009 to 2010 is mainly due to the disposal of JSET, which results fewer subsidiaries with accumulated loss.
The Company considers itself to be permanently reinvested with respect to its investment in its foreign subsidiaries. Accordingly, no deferred income tax liability related to the unremitted earnings of its foreign subsidiaries has been included in the Company's provision for income taxes. Upon distribution of subsidiaries earnings in the form of dividends or otherwise, the Company would be subject to a withholding tax calculated based on 10% of the gross amount of distribution. Management has considered the determination of the amount of unrecognized deferred income tax liability to be not practicable because of the complexities associated with the hypothetical calculation.
CHINACAST EDUCATION CORPORATION
NOTES TO CONSOLIDATED FINANCIAL STATEMENTS - continued
FOR THE YEARS ENDED DECEMBER 31, 2008, 2009 AND 2010
(In thousands, except share-related data)
|
20.
|
INCOME TAXES - continued
|
A reconciliation of the statutory tax rates and the Company's effective tax rate was as follows:
| |
|
For the years ended December 31,
|
|
| |
|
2008
|
|
|
2009
|
|
|
2010
|
|
| |
|
%
|
|
|
%
|
|
|
%
|
|
| |
|
|
|
|
|
|
|
|
|
|
Statutory tax rate (Note)
|
|
|
25.0 |
|
|
|
25.0 |
|
|
|
25.0 |
|
|
Effect of non-deductible expenses
|
|
|
6.3 |
|
|
|
1.7 |
|
|
|
15.2 |
|
|
Effect oftax holidays and tax reliefs
|
|
|
(17.3 |
) |
|
|
(11.4 |
) |
|
|
(14.9 |
) |
|
Increase in unrecognized
|
|
|
|
|
|
|
|
|
|
|
|
|
|
tax benefit balance
|
|
|
5.4 |
|
|
|
2.1 |
|
|
|
4.2 |
|
|
Changes in valuation allowance
|
|
|
6.0 |
|
|
|
5.4 |
|
|
|
5.4 |
|
|
Effective tax rates
|
|
|
25.4 |
|
|
|
22.8 |
|
|
|
34.9 |
|
|
|
Note:
|
The domestic tax rate in the jurisdiction where the operation of the Company is substantially based is used. On January 1, 2008, the new Chinese Enterprise Income Tax Law took effect and has applied a uniform tax rate of 25% to all "resident enterprises" in China, including foreign-invested enterprises.
|
If the reliefs in the form of preferential tax rates granted to CCT Shanghai, FTBC, Hai Yuen and Lijiang College were not available, the additional provision for income taxes and the effect on net income per share effect for the years ended December 31, 2008, 2009 and 2010 would be as follows:
| |
|
For the years ended December 31,
|
|
| |
|
2008
|
|
|
2009
|
|
|
2010
|
|
| |
|
RMB
|
|
|
RMB
|
|
|
RMB
|
|
| |
|
|
|
|
|
|
|
|
|
|
Provision for income taxes
|
|
|
8,866 |
|
|
|
12,846 |
|
|
|
9,596 |
|
|
Net income attributable to ChinaCast Education Corporation per share - basic
|
|
|
0.29 |
|
|
|
0.35 |
|
|
|
0.20 |
|
|
Net income attributable to ChinaCast Education Corporation per share - diluted
|
|
|
0.29 |
|
|
|
0.35 |
|
|
|
0.20 |
|
CHINACAST EDUCATION CORPORATION
NOTES TO CONSOLIDATED FINANCIAL STATEMENTS - continued
FOR THE YEARS ENDED DECEMBER 31, 2008, 2009 AND 2010
(In thousands, except share-related data)
21.
|
NET INCOME PER SHARE (As
Restated)
|
Reconciliation of the basic and diluted net income per share was as follows:
| |
|
|
For the years ended December 31,
|
|
| |
|
2008 |
|
|
2009 |
|
|
2010 |
|
| |
|
|
|
|
|
|
|
|
|
|
|
|
|
Numerator used in basic and diluted net income per share:
|
|
|
|
|
|
|
|
|
|
|
|
|
|
Income from continuing operations attributable to ChinaCast Education Corporation
|
|
RMB |
63,377
|
|
|
RMB |
90,925
|
|
|
RMB |
130,373
|
|
|
Loss on discontinued operations attributable to ChinaCast Education Corporation
|
|
|
(20,710
|
) |
|
RMB |
1,154
|
|
|
RMB |
|
1,280 |
|
|
Net income attributable to ChinaCast Education Corporation
|
|
RMB |
42,667
|
|
|
RMB |
92,079
|
|
|
RMB |
131,653
|
|
|
Shares (denominator):
|
|
|
|
|
|
|
|
|
|
|
|
|
|
|
Weighted average ordinary shares outstanding used in computing basic net income per share
|
|
|
30,442,992 |
|
|
|
|
36,946,830 |
|
|
|
|
48,241,779 |
|
|
Plus:
|
|
|
|
|
|
|
|
|
|
|
|
|
|
|
|
Incremental ordinary shares from assumed conversions of stock options, vesting of restrict stock and exercises of Warrants and Underwriter Warrants
|
|
|
248,750 |
|
|
|
|
220,864 |
|
|
|
|
525,363 |
|
| |
|
|
|
|
|
|
|
|
|
|
|
|
|
|
|
Weighted average ordinary shares outstanding used in computing diluted net income per share
|
|
|
30,691,742 |
|
|
|
|
37,167,694 |
|
|
|
|
48,767,142 |
|
|
Net income per share - basic:
|
|
|
|
|
|
|
|
|
|
|
|
|
|
|
|
Income from continuing operations attributable to ChinaCast Education Corporation
|
|
RMB |
2.08
|
|
|
RMB |
2.46
|
|
|
RMB |
2.70
|
|
|
(Loss) income on discontinued operations attributable to ChinaCast Education Corporation
|
|
|
(0.68)
|
|
|
|
|
0.03 |
|
|
|
|
0.03 |
|
|
Net income attributable to ChinaCast Education Corporation
|
|
RMB |
1.40
|
|
|
RMB |
2.49
|
|
|
RMB |
2.73
|
|
|
Net income per share - diluted:
|
|
|
|
|
|
|
|
|
|
|
|
|
|
|
|
Income from continuing operations attributable to ChinaCast Education Corporation
|
|
RMB |
2.06
|
|
|
RMB |
2.45
|
|
|
RMB |
2.67
|
|
|
(Loss) income on discontinued operations attributable to ChinaCast Education Corporation
|
|
|
(0.68
|
) |
|
|
|
0.03 |
|
|
|
|
0.03 |
|
|
Net income attributable to ChinaCast Education Corporation
|
|
RMB |
1.38
|
|
|
RMB |
2.48
|
|
|
RMB |
2.70
|
|
The diluted net income attributable to ChinaCast Education Corporation per share calculations for the year ended December 31, 2010 did not include the Warrants, UPO and UPO Warrants (Note 18) for the period they were outstanding since they are anti-dilutive.
CHINACAST EDUCATION CORPORATION
NOTES TO CONSOLIDATED FINANCIAL STATEMENTS - continued
FOR THE YEARS ENDED DECEMBER 31, 2008, 2009 AND 2010
(In thousands, except share-related data)
|
22.
|
COMMITMENTS AND CONTINGENCIES
|
Commitments
|
|
(a)
|
Information usage and satellite platform usage operating lease commitment
|
The Company has entered into certain operating lease arrangements relating to the information usage and satellite platform usage services. Rental expense related to these operating lease arrangements for the years ended December 31, 2008, 2009 and 2010 were RMB17,506, RMB17,375 and RMB12,136, respectively. Operating lease for information usage is negotiated for one year and rentals are fixed for one year. The Company had no fixed commitment on satellite platform usage fee as the amount was payable to CCL calculated at 10% of the CCT BVI's revenue generated during 2008 and 2009, net of business tax.
|
|
(b)
|
Office premises operating lease commitment
|
Rental expense related to the Company's non-cancellable office premises operating leases for the years ended December 31, 2008, 2009 and 2010 were RMB6,710, RMB3,004 and RMB2,736, respectively.
As of December 31, 2010, future minimum lease commitments under the non-cancelable lease of the office premises were RMB1,617 and RMB2,063 in 2011 and 2012, respectively. These leases will expire during 2011 and 2012 and are renewable upon negotiation.
As of December 31, 2010, future minimum capital commitments under the non-cancelable construction premises were RMBnil due in 2011.
CHINACAST EDUCATION CORPORATION
NOTES TO CONSOLIDATED FINANCIAL STATEMENTS - continued
FOR THE YEARS ENDED DECEMBER 31, 2008, 2009 AND 2010
(In thousands, except share-related data)
|
22.
|
COMMITMENTS AND CONTINGENCIES - continued
|
Contingencies
|
|
(a)
|
On March 21, 2006, after obtaining the approval of its shareholders, Great Wall amended certificate of incorporation, the effect of which was, among other things, to eliminate the provision of the certificate of incorporation that purported to prohibit amendment of the "business combination" provisions contained therein and to extend the date before which Great Wall must complete a business combination, to avoid being required to liquidate, from March 23, 2006 to December 31, 2006. Because extending the period during which Great Wall could consummate a business combination was not contemplated by the IPO prospectus, shareholders may have securities law claims against the Company for rescission (under which a successful claimant would have the right to receive the total amount paid for his or her shares, plus interest and less any income earned on the shares, in exchange for surrender of the shares) or damages (compensation for loss on an investment caused by alleged material misrepresentations or omissions in the sale of the security). Such claims might entitle shareholders asserting them to up to US$6.00 per share of common stock, based on the initial offering price of the public units comprised of stock and warrants, less any amount received from sale of the original warrants purchased with them and plus interest from the date of the IPO. A successful claimant for damages under federal or state law could be awarded an amount to compensate for the decrease in value of his or her shares caused by the alleged violation (including, possibly, punitive damages), together with interest, while retaining the shares. The Company believes the shareholder claims for rescission or damages are remote. As such, the Company has not recorded a liability for such possible rescission. However, the Company cannot definitively predict whether shareholders will bring such claims, how many might bring them or the extent to which they might be successful.
|
|
|
(b)
|
The Company may be subject to claims for rescission or other securities law claims resulting from the failure to disclose that the charter provision purporting to prohibit certain amendments was possibly inconsistent with Delaware's General Corporation Law. The Company may also be subject to such claims as a result of inaccuracies in other disclosures, as follows: It may be argued that the IPO prospectus misstated the vote required by its charter to approve a business combination by providing that "[w]e will proceed with a business combination only if the public shareholders who own at least a majority of the shares of common stock sold in [that] offering vote in favor [of it] ...," and that the Exchange Act reports have been inaccurate in describing ChinaCast as a leading provider of e-learning content (as opposed to being primarily a content carrier). On November 13, 2006, the Company filed a Current Report on Form 8-K with the SEC regarding this last item. The Company is unable to predict the likelihood that claims might be made with regard to the foregoing or estimate any amounts for which it might be liable if any such claim was made. As such, the Company has not recorded a liability for such possible rescission.
|
CHINACAST EDUCATION CORPORATION
NOTES TO CONSOLIDATED FINANCIAL STATEMENTS - continued
FOR THE YEARS ENDED DECEMBER 31, 2008, 2009 AND 2010
(In thousands, except share-related data)
|
22.
|
COMMITMENTS AND CONTINGENCIES - continued
|
Contingencies - continued
|
|
(c)
|
On August 23, 2010, CEH, the Company's subsidiary in British Virgin Islands, consummated the acquisition of the entire interest in Wintown from the former sole owner of Wintown. Wintown holds the entire interest in Rubao. Rubao holds the entire interest in Jiyang which in turns holds the entire interest in HIUBC. HIUBC is a private college affiliated with Hubei Industrial University. The total consideration for the acquisition is up to RMB450,000, of which RMB360,000 was paid during 2010. The remaining amount of the consideration is to be calculated as following statement. For the academic year of 2010 (i.e. from September 1, 2010 to August 31, 2011), if the net profit as determined under the relevant sale and purchase agreement of the HIUBC is less than RMB50,000, CEH is entitled to deduct an amount equal to 9 times of the difference between the net profit and RMB50,000 from the remaining amount of consideration. The contingent consideration was recorded as a liability at fair value of RMB78,721 and the change of its fair value was recorded in earnings at each reporting date. As a result, the expected total consideration was RMB438,721 as of the date of acquisition. There was no change in the fair value of the remaining consideration up to December 31, 2010.
|
|
|
(d)
|
A number of the real properties that are being utilized by HIUBC have title defects or similar potential issues. As of December 31, 2010, we have not obtained fireproof, construction completion certificates, and building ownership certificates for certain buildings in HIUBC. We are in the process of applying for the abovementioned building ownership certificates as well as resolving other potential issues in relation to these school properties. If we are not able to obtain these approvals in a timely manner, we may be required to find alternative locations for the relevant schools or may be subject to fines or penalties, either of which could cause us to incur significant additional expenses or could disrupt certain aspects of our business. To the extent the relevant governmental entities were to find that we are not in compliance with the applicable regulations due to these defects, we may be ordered to suspend the use of such buildings and be subject to fines or incur additional expenses, and such liability, although not considered probable, might range from RMB30 to RMB300.
|
CHINACAST EDUCATION CORPORATION
NOTES TO CONSOLIDATED FINANCIAL STATEMENTS - continued
FOR THE YEARS ENDED DECEMBER 31, 2008, 2009 AND 2010
(In thousands, except share-related data)
|
23.
|
MAINLAND CHINA CONTRIBUTION PLAN, STATUTORY RESERVE AND RESTRICTED NET ASSETS
|
Full time employees of the Company in the PRC participate in a government-mandated multiemployer defined contribution plan pursuant to which certain pension benefits, medical care, unemployment insurance, employee housing fund and other welfare benefits are provided to employees. PRC labor regulations require the Company to accrue for these benefits based on certain percentages of the employees' salaries. The total contributions for such employee benefits were RMB4,024, RMB4,576 and RMB4,643 for the years ended December 31, 2008, 2009 and 2010, respectively.
Pursuant to laws applicable to entities incorporated in the PRC, the Company's subsidiaries in the PRC must make appropriations from after-tax profit to non-distributable reserves. These reserves include one or more of the following: (i) a general reserve and (ii) an enterprise expansion reserve (iii) an education development reserve. Subject to certain cumulative limits, the general reserve requires annual appropriations of 10% of after tax profit (as determined under accounting principles generally accepted in the PRC at each year-end); the enterprise expansion reserve appropriations are at the Company's discretion; the education development reserve requires annual appropriations of 25% of after tax profit of private education entities (as determined under accounting principles generally accepted in the PRC at each year-end). These reserves can only be used for specific purposes of enterprise expansion and are not distributable as cash dividends. In 2008, 2009 and 2010, the Company made total appropriations of RMB12,030, RMB11,022 and RMB8,531, respectively and recorded in statutory reserve.
Under PRC laws and regulations, there are certain restrictions on the Company's PRC subsidiaries and VIE with respect to transferring certain of their net assets to the Company either in the form of dividends, loans, or advances. The total of restricted net assets, including paid-in capital and statutory reserves of the Company's PRC subsidiaries and VIE, was approximately RMB 539,259, RMB 555,426 and RMB 622,082 as of December 31, 2008, 2009, and2010, respectively. As a result of the above restrictions, parent-only financials are presented on financial statement schedule I, which begins on page F-65.
24.
|
RELATED PARTY TRANSACTIONS (As
Restated)
|
The Company has entered into a number of transactions with related parties. The balances and transactions with these related parties were as follows:
The Company entered into the following transactions with related parties:
| |
|
|
|
For the years ended December 31, |
|
|
Transactions
|
|
Notes
|
|
2008
|
|
|
2009
|
|
|
2010
|
|
| |
|
|
|
RMB
|
|
|
RMB
|
|
|
RMB
|
|
| |
|
|
|
|
|
|
|
|
|
|
|
|
Service fee earned from CCL
|
|
(i)
|
|
|
6,463 |
|
|
|
5,128 |
|
|
|
- |
|
|
Satellite platform usage fee to CCL
|
|
(ii)
|
|
|
6,033 |
|
|
|
6,382 |
|
|
|
- |
|
|
Disposal of consolidated entity to CCL
|
|
(iii)
|
|
|
- |
|
|
|
100 |
|
|
|
- |
|
|
Sales to Guo You
|
|
(iv)
|
|
|
800 |
|
|
|
800 |
|
|
|
- |
|
CHINACAST EDUCATION CORPORATION
NOTES TO CONSOLIDATED FINANCIAL STATEMENTS - continued
FOR THE YEARS ENDED DECEMBER 31, 2008, 2009 AND 2010
(In thousands, except share-related data)
24.
|
RELATED PARTY TRANSACTIONS (As Restated) - continued
|
| |
(a)
|
Transactions - continued
|
Notes:
|
|
(i)
|
The service fee was made at the agreed term of the CCL Technical Service Agreement (see Note 21). CCL is a company in which a principal shareholder and director of the Company, Mr. Yin Jian Ping, has over 10% interest.
|
|
|
(ii)
|
The satellite platform usage fee was charged to CCT BVI.
|
|
|
(iii)
|
On October 12, 2009, the Company disposed of a subsidiary of a consolidated variable interest entity for RMB100.
|
|
|
(iv)
|
CCLX provided satellite related service or sold equipment and accessories to Guo You, which is the equity method investment of the Company (see Note 11)..
|
|
|
(v)
|
During 2009, YPSH provided temporary advances of RMB20,000 to CCL. The amounts were fully settled in the respective years of the advances.
|
|
|
(vi)
|
Following the acquisitions of Hai Lai in 2008, East Achieve in 2009 and Wintown in 2010, the Company assumed certain obligations of the agreement with Chongqing Normal University, the affiliated university of FTCB, and Hubei Industrial University in relation to the operations of FTBC, and of the agreement with Guangxi Normal University, the affiliated university of Lijiang College in relation to the operations of Lijiang College, respectively. Under these affiliation agreements, each of the respective affiliated universities authorizes FTBC, Lijiang College or HIUBC, as the case may be, to use its school name and offers certain management and operational supports, and in return is entitled to exercise significant influence over FTBC, Lijiang College or HIUBC, related to establishment of any major or department, college development directions and daily education and administrative activities, as the case may be, and an agreed amount of fees. The fees charged to the Company are determined by reference to certain percentages of the revenues earned by each of FTBC, Lijiang College and HIUBC under the relevant affiliation agreements. Affiliation fees for the years ended December 31, 2008, 2009 and 2010 were approximately RMB6,900, RMB17,000 and RMB47,700.
|
| |
|
|
|
Amounts due
|
|
|
Amount due
|
|
| |
|
|
|
from related parties
|
|
|
to related party
|
|
| |
|
|
|
As of December 31,
|
|
|
As of December 31,
|
|
| |
|
Notes
|
|
2009
|
|
|
2010
|
|
|
2009
|
|
|
2010
|
|
| |
|
|
|
RMB
|
|
|
RMB
|
|
|
RMB
|
|
|
RMB
|
|
| |
|
|
|
|
|
|
|
|
|
|
|
|
|
|
|
Current amounts
|
|
|
|
|
|
|
|
|
|
|
|
|
|
|
| |
|
|
|
|
|
|
|
|
|
|
|
|
|
|
|
Guo You
|
|
(1)
|
|
|
6,288 |
|
|
|
3,438 |
|
|
|
- |
|
|
|
- |
|
|
CCL
|
|
(2)
|
|
|
100 |
|
|
|
- |
|
|
|
- |
|
|
|
- |
|
|
Mr. Wu Shi Xin
|
|
(3)
|
|
|
- |
|
|
|
- |
|
|
|
- |
|
|
|
(78,721 |
) |
| |
|
|
|
|
6,388 |
|
|
|
3,438 |
|
|
|
- |
|
|
|
(78,721 |
) |
|
Non-current advances
|
|
|
|
|
|
|
|
|
|
|
|
|
|
|
|
|
|
|
| |
|
|
|
|
|
|
|
|
|
|
|
|
|
|
|
|
|
|
|
CCL
|
|
(4)
|
|
|
99,727 |
|
|
|
59,842 |
|
|
|
- |
|
|
|
- |
|
Notes:
|
|
(1)
|
The balances arose from the provision of satellite related services, which are non-interest bearing, unsecured and payable on demand.
|
|
|
(2)
|
On October 12, 2009, the Company disposed of a subsidiary of a consolidated variable interest entity and the balance related to the proceeds from the disposal.
|
|
|
(3)
|
The amount represents consideration payable to Mr. Wu for the acquisition of HIUBC (see Note 4).
|
|
|
(4)
|
The advances by the Company to CCL were for money spent on asset and expenses to build up the satellite business of CCL over the years. The balance was used to prepay CCL for the VSAT license renewal service fee and to acquire the NCI in CCLX. The balance as of December 31, 2010 is the prepayment for the VSAT license renewal service fee. As of December 31, 2010, CCL is no longer a related party of the Company. The amount is presented for comparison purpose only (See Note 1).
|
CHINACAST EDUCATION CORPORATION
NOTES TO CONSOLIDATED FINANCIAL STATEMENTS - continued
FOR THE YEARS ENDED DECEMBER 31, 2008, 2009 AND 2010
(In thousands, except share-related data)
The Group raised other borrowings of RMB93.500 in fiscal year ended December 31, 2010 from four individuals. The terms and counterparties for the borrowings are as follows:
|
Counterparties
|
|
Amounts borrowed
|
|
Borrowing date
|
|
Maturity date
|
|
Interest rate
|
|
|
XIE, Chunyu
|
|
|
30,000 |
|
1/28/2010
|
|
4/28/2010
|
|
|
7 |
% |
| |
|
|
10,000 |
|
7/15/2010
|
|
9/25/2010
|
|
|
7 |
% |
|
LI, Zhengbing
|
|
|
30,000 |
|
1/21/2010
|
|
4/21/2010
|
|
|
7 |
% |
| |
|
|
15,000 |
|
6/24/2010
|
|
9/24/2010
|
|
|
7 |
% |
|
HU, Jiping
|
|
|
7,000 |
|
1/21/2010
|
|
3/20/2010
|
|
|
7 |
% |
|
LI, Shaobi
|
|
|
1,500 |
|
7/16/2010
|
|
9/20/2011
|
|
|
7 |
% |
| |
|
|
93,500 |
|
|
|
|
|
|
|
|
The Group repaid other borrowings of RMB92.200 in fiscal year ended December 31, 2010 to four individuals as follows:
|
Counterparties
|
|
Amounts repaid
|
|
Borrowing date
|
|
Repayment
date
|
|
Interest rate
|
|
|
XIE, Chunyu
|
|
|
30,000 |
|
1/28/2010
|
|
4/28/2010
|
|
|
7 |
% |
| |
|
|
10,000 |
|
7/15/2010
|
|
9/25/2010
|
|
|
7 |
% |
|
LI, Zhengbing
|
|
|
30,000 |
|
1/21/2010
|
|
4/21/2010
|
|
|
7 |
% |
| |
|
|
15,000 |
|
6/24/2010
|
|
9/24/2010
|
|
|
7 |
% |
|
HU, Jiping
|
|
|
7,000 |
|
1/21/2010
|
|
3/20/2010
|
|
|
7 |
% |
|
XU, Hong
|
|
|
200 |
|
4/30/2009
|
|
4/29/2010
|
|
|
6.31 |
% |
| |
|
|
92,200 |
|
|
|
|
|
|
|
|
The ending balance of other borrowings are RMB200 and RMB1,500 as of December 31, 2009 and 2010, respectively.
The Company has performed an evaluation of the subsequent events review through February 7, 2012, which is the date the amended audited consolidated financial statements were available to be issued.
27.
|
RESTATEMENTS
OF FINANCIAL STATEMENTS
|
The financial statements for the year ended December 31, 2010 were restated to reflect the following:
The
noncontrolling shareholder of QPU, Qingdao China University of Petroleum Holding Limited, injected RMB 20,000 to QPU for its 40%
equity ownership in QPU in the fiscal year ended December 31, 2010. The Company reported this "Capital contribution by a noncontrolling
shareholder" as an investing activity instead of financing activity. The restatement reflects the reclassification of the cash
inflow as a financing activity on the statement of cash flows for the fiscal year ended December 31, 2010.
The following table presents the effects of the restatement adjustment on the accompanying consolidated statement of cash flows for the year ended December 31, 2010:
Consolidated
Cash Flows for the Year Ended December 31, 2010
|
|
As
Previously
Reported
|
|
|
Restated
|
|
|
Net
Adjustment
|
|
Cash
flows from investing activities:
|
|
|
|
|
|
|
|
|
|
Capital
contribution from noncontrolling interest
|
|
|
20,000 |
|
|
|
- |
|
|
|
(20,000 |
) |
Net
cash used in investing activities
|
|
|
(617,637 |
) |
|
|
(637,637 |
) |
|
|
(20,000 |
) |
| |
|
|
|
|
|
|
|
|
|
|
|
|
Cash
flows from financing activities:
|
|
|
|
|
|
|
|
|
|
|
|
|
Capital
contribution from noncontrolling interest
|
|
|
- |
|
|
|
20,000 |
|
|
|
20,000 |
|
Net
cash provided by financing activities
|
|
|
179,008 |
|
|
|
199,008 |
|
|
|
20,000 |
|
CHINACAST EDUCATION CORPORATION
NOTES TO CONSOLIDATED FINANCIAL STATEMENTS - continued
FOR THE YEARS ENDED DECEMBER 31, 2008, 2009 AND 2010
(In thousands, except share-related data)
27.
|
RESTATEMENTS
OF FINANCIAL STATEMENTS - continued
|
Second Restatement
On December 31, 2010, ChinaCast Technology (Shanghai) Ltd., ChinaCast Li Xiang Co., Ltd. (“CCLX”) and ChinaCast Company Ltd.(“CCL”) entered into a Service Agreement pursuant to which CCL agreed to assist CCLX in the renewal of the inter-provincial value-added telecommunication service license ("VSAT license") for the next ten years. The license is critical to the Company's ability to provide its Elearning and training services. In consideration for receiving these services, the Company agreed to pay an annual service fee to CCL in the amount of RMB8,100 during the term of the Service Agreement. The Company determined that rather than pay cash it would use the RMB59,842 remaining balance of the non-current advances as a prepayment for this service. The prepayment was sufficient to cover approximately seven years of such services, which makes it a long-term prepaid asset in nature. Such a prepayment, in the absence of impairment or other changes that may apply, is usually amortized as a cost over the relevant service period.
However, when the Company considered the future cash flows expected to result from the use and eventual disposition of the prepayment, the Company did not believe that it could reliably determine the future cash flows specifically to be obtained from the prepayment for the following reasons:
1. The annual renewal of VSAT license needs to be approved by a government agency and the result is not under the control of neither CCL nor CCLX;
2. During the negotiation, CCL insisted on the prepayment being non-refundable and the Company capitulated because of the importance of the satellite license to the Company. As a result, CCLX undertook to CCL in the Service Agreement that it will not take nor recover any amount of the prepayment even though it subsequently does not require the services of CCL during the entire service term.
Based
on the above terms and facts of the VSAT license renewal services, the Company cannot identify cash inflows
directly related to the prepayment asset alone and decided to write off the RMB59,842 prepayment in accordance with ASC
360-10-15-4, Impairment or Disposal of Long-Lived Assets.
After
further reviewing the relevant accounting guidance, management reconsidered its write off of the prepayment and now believes that the
prepayment should be amortized annually as long as the Company has the right to require CCL to provide the services under
such agreement and that the annual payment amount is fair value since the Company negotiated and agreed to the amount with
CCL. In the event that CCLX can renew the license without the assistance from CCL in the future, the remaining prepaid amount
will be expensed then.
Therefore,
the RMB59,842 has been reinstated on the Consolidated Balance Sheets as a prepaid expense and other current asset at an
amount of RMB8,100 and Non-current deposits and prepayments at amount of RMB51,742.The impairment loss of non-current advance
has been removed from Consolidated Statements of Operations and Comprehensive Income. The Consolidated Statements of
Changes in Equity, the Consolidated Statements of Cash Flow, and the Note 1, Note 2, Note 6, Note 7, Note 19, Note 21, Note
24, Note 26 and Financial statement schedule I have all been restated accordingly.
The following table presents the effects of the restatement adjustment on the accompanying consolidated financial statements for the year ended December 31, 2010:
|
Consolidated
Balance Sheet as of December 31, 2010
|
|
As
Previously Reported
|
|
|
Restated
|
|
|
Net
Adjustment
|
|
Prepaid
expenses and other current assets
|
|
|
48,221 |
|
|
|
56,321 |
|
|
|
8,100 |
|
Total
current assets
|
|
|
1,067,433 |
|
|
|
1,075,533 |
|
|
|
8,100 |
|
Non-current
deposits and prepayments
|
|
|
7,388 |
|
|
|
59,130 |
|
|
|
51,742 |
|
Total
assets
|
|
|
2,894,190 |
|
|
|
2,954,032 |
|
|
|
59,842 |
|
Retained
earnings
|
|
|
199,862 |
|
|
|
259,704 |
|
|
|
59,842 |
|
Total
ChinaCast Education Corporation shareholders' equity
|
|
|
1,754,902 |
|
|
|
1,814,744 |
|
|
|
59,842 |
|
Total
equity
|
|
|
1,780,394 |
|
|
|
1,840,236 |
|
|
|
59,842 |
|
Total
liabilities and equity
|
|
|
2,894,190 |
|
|
|
2,954,032 |
|
|
|
59,842 |
|
Consolidated
Statements of Operations and
Comprehensive
Income for the Year Ended December 31, 2010
|
|
As
Previously Reported
|
|
|
Restated
|
|
|
Net
Adjustment
|
|
Impairment
loss of non-current advance
|
|
|
(59,842 |
) |
|
|
- |
|
|
|
59,842 |
|
Total
operating expenses, net
|
|
|
(138,507 |
) |
|
|
(78,665 |
) |
|
|
59,842 |
|
Income
from operations
|
|
|
108,112 |
|
|
|
167,954 |
|
|
|
59,842 |
|
Income
before provision for income taxes, earnings in equity in investments
|
|
|
110,659 |
|
|
|
170,501 |
|
|
|
59,842 |
|
Net
income before earnings in equity investments
|
|
|
72,086 |
|
|
|
131,928 |
|
|
|
59,842 |
|
Income
from continuing operations, net of tax
|
|
|
71,985 |
|
|
|
131,827 |
|
|
|
59,842 |
|
Net
income
|
|
|
73,265 |
|
|
|
133,107 |
|
|
|
59,842 |
|
Net
income attributable to ChinaCast Education Corporation
|
|
|
71,811 |
|
|
|
131,653 |
|
|
|
59,842 |
|
Comprehensive
income
|
|
|
76,060 |
|
|
|
135,902 |
|
|
|
59,842 |
|
Comprehensive
income attributable to ChinaCast Education Corporation
|
|
|
74,672 |
|
|
|
134,514 |
|
|
|
59,842 |
|
Net
income per share
|
|
|
|
|
|
|
|
|
|
|
|
|
Income
from continuing operations attributable to ChinaCast Education
|
|
|
|
|
|
|
|
|
|
|
|
|
Corporation
per share:
|
|
|
|
|
|
|
|
|
|
|
|
|
Basic
|
|
|
1.46 |
|
|
|
2.70 |
|
|
|
1.24 |
|
Diluted
|
|
|
1.44 |
|
|
|
2.67 |
|
|
|
1.23 |
|
Net
income attributable to ChinaCast Education Corporation per share:
|
|
|
|
|
|
|
|
|
|
|
|
|
Basic
|
|
|
1.49 |
|
|
|
2.73 |
|
|
|
1.24 |
|
Diluted
|
|
|
1.47 |
|
|
|
2.70 |
|
|
|
1.23 |
|
| |
|
|
|
|
|
|
|
|
|
|
|
|
Consolidated
Statements of Changes in Equity for the Year Ended December 31, 2010
|
|
As
Previously Reported
|
|
|
Restated
|
|
|
Net
Adjustment
|
|
(Accumulated
deficit) retained earnings:
|
|
|
|
|
|
|
|
|
|
|
|
|
Net
income
|
|
|
71,811 |
|
|
|
131,653 |
|
|
|
59,842 |
|
Balance
at December 31, 2010
|
|
|
199,862 |
|
|
|
259,704 |
|
|
|
59,842 |
|
Total
equity:
|
|
|
|
|
|
|
|
|
|
|
|
|
Net
income
|
|
|
73,265 |
|
|
|
133,107 |
|
|
|
59,842 |
|
Balance
at December 31, 2010
|
|
|
1,780,394 |
|
|
|
1,840,236 |
|
|
|
59,842 |
|
| |
|
|
|
|
|
|
|
|
|
|
|
|
Consolidated
Cash Flows for the Year Ended December 31, 2010
|
|
As
Previously Reported
|
|
|
Restated
|
|
|
Net
Adjustment
|
|
Cash
flows from operating activities:
|
|
|
|
|
|
|
|
|
|
|
|
|
Net
income
|
|
|
73,265 |
|
|
|
133,107 |
|
|
|
59,842 |
|
Impairment
loss of non-current advance
|
|
|
59,842 |
|
|
|
- |
|
|
|
(59,842 |
) |
Prepaid
expenses and other current assets
|
|
|
(21,086 |
) |
|
|
(29,186 |
) |
|
|
(8,100 |
) |
Non-current
deposits and prepayments
|
|
|
8,162 |
|
|
|
16,262 |
|
|
|
8,100 |
|
CHINACAST EDUCATION CORPORATION
Additional information - Financial statement schedule I
Condensed financial information of parent company
Balance sheet
(In thousands)
| |
|
As of December 31,
|
|
| |
|
2009
|
|
|
2010
|
|
| |
|
RMB
|
|
|
RMB
|
|
| |
|
|
|
|
(As Restated) |
|
|
Assets
|
|
|
|
|
|
|
|
Cash and cash equivalents
|
|
|
19,516 |
|
|
|
2,853 |
|
|
Amounts due from subsidiaries
|
|
|
663,847 |
|
|
|
862,932 |
|
|
Prepaid expenses and other current assets
|
|
|
698 |
|
|
|
795 |
|
|
Investment in subsidiary
|
|
|
788,952 |
|
|
|
952,828 |
|
|
Total assets
|
|
|
1,473,013 |
|
|
|
1,819,408 |
|
|
Liabilities and equity
|
|
|
|
|
|
|
|
|
|
Accrued expenses
|
|
|
12,662 |
|
|
|
4,664 |
|
|
Income tax payable
|
|
|
- |
|
|
|
- |
|
|
Total liabilities
|
|
|
12,662 |
|
|
|
4,664 |
|
|
Ordinary shares
|
|
|
33 |
|
|
|
36 |
|
|
Additional paid-in capital
|
|
|
1,290,651 |
|
|
|
1,510,527 |
|
|
Retained earnings
|
|
|
136,583 |
|
|
|
259,704 |
|
|
Statutory reserve
|
|
|
39,139 |
|
|
|
47,671 |
|
|
Accumulated other comprehensive income
|
|
|
(6,055 |
) |
|
|
(3,194 |
) |
|
Total equity
|
|
|
1,460,351 |
|
|
|
1,814,744 |
|
|
Total liabilities and equity
|
|
|
1,473,013 |
|
|
|
1,819,408 |
|
CHINACAST EDUCATION CORPORATION
Additional information - Financial statement schedule I
Condensed financial information of parent company
Statements of operations and comprehensive income
(In thousands)
| |
|
Year ended December 31,
|
|
| |
|
2008
|
|
|
2009
|
|
|
2010
|
|
| |
|
RMB
|
|
|
RMB
|
|
|
RMB
|
|
| |
|
|
|
|
|
|
|
(As Restated) |
|
|
Operating expenses:
|
|
|
|
|
|
|
|
|
|
|
Selling and marketing expenses
|
|
|
(1,626 |
) |
|
|
(1,639 |
) |
|
|
(406 |
) |
|
General and administrative expenses
|
|
|
(33,733 |
) |
|
|
(30,589 |
) |
|
|
(22,195 |
) |
|
Total operating expenses
|
|
|
(35,359 |
) |
|
|
(32,228 |
) |
|
|
(22,601 |
) |
|
Loss from operations
|
|
|
(35,359 |
) |
|
|
(32,228 |
) |
|
|
(22,601 |
) |
|
Interest income
|
|
|
- |
|
|
|
- |
|
|
|
|
|
|
Other expense
|
|
|
- |
|
|
|
- |
|
|
|
- |
|
|
Exchange differences
|
|
|
- |
|
|
|
- |
|
|
|
- |
|
|
Equity in earnings of subsidiaries
|
|
|
77,642 |
|
|
|
124,036 |
|
|
|
158,340 |
|
|
Net income before provision for income taxes
|
|
|
42,284 |
|
|
|
91,808 |
|
|
|
135,739 |
|
|
Less: Provision for income taxes
|
|
|
383 |
|
|
|
271 |
|
|
|
(4,086 |
) |
|
Net income
|
|
|
42,667 |
|
|
|
92,079 |
|
|
|
131,653 |
|
|
Foreign currency translation adjustment
|
|
|
(257 |
) |
|
|
(593 |
) |
|
|
2,861 |
|
|
Comprehensive income
|
|
|
42,410 |
|
|
|
91,486 |
|
|
|
134,514 |
|
CHINACAST EDUCATION CORPORATION
Additional information - Financial statement schedule I
Condensed financial information of parent company
Statements of changes in equity
(In thousands, except share - related data)
| |
|
|
|
|
|
|
|
|
|
|
|
|
|
(Accumulated
|
|
|
Accumulated
|
|
|
|
|
| |
|
|
|
|
|
|
|
|
|
|
|
|
|
deficit)
|
|
|
other
|
|
|
|
|
| |
|
Ordinary
|
|
|
Additional
|
|
|
Statutory
|
|
|
retained
|
|
|
comprehensive
|
|
|
Total
|
|
| |
|
Shares
|
|
|
Amount
|
|
|
paid-in capital
|
|
|
reserve
|
|
|
earnings
|
|
|
loss
|
|
|
equity
|
|
| |
|
|
|
|
RMB
|
|
|
RMB
|
|
|
RMB
|
|
|
RMB
|
|
|
RMB
|
|
|
RMB
|
|
| |
|
|
|
|
|
|
|
|
|
|
|
|
|
(As Restated) |
|
|
|
|
|
(As Restated) |
|
|
Balance at January 1, 2008
|
|
|
27,292,641 |
|
|
|
21 |
|
|
|
768,844 |
|
|
|
16,087 |
|
|
|
24,889 |
|
|
|
(5,205 |
) |
|
|
804,636 |
|
|
Share-based compensation
|
|
|
- |
|
|
|
- |
|
|
|
15,851 |
|
|
|
- |
|
|
|
- |
|
|
|
- |
|
|
|
15,851 |
|
|
Net income
|
|
|
- |
|
|
|
- |
|
|
|
- |
|
|
|
- |
|
|
|
42,667 |
|
|
|
- |
|
|
|
42,667 |
|
|
Exercise of warrants and issuance of restricted shares of common stock, net of issuance costs of RMB5,938
|
|
|
4,105,610 |
|
|
|
3 |
|
|
|
98,507 |
|
|
|
- |
|
|
|
- |
|
|
|
- |
|
|
|
98,510 |
|
|
Share offering, net of issuance costs of RMB11,440
|
|
|
4,250,000 |
|
|
|
3 |
|
|
|
64,233 |
|
|
|
- |
|
|
|
- |
|
|
|
- |
|
|
|
64,236 |
|
|
Refund of payment of tax liability assumed pursuant to the Share Exchange Transaction
|
|
|
- |
|
|
|
- |
|
|
|
917 |
|
|
|
- |
|
|
|
- |
|
|
|
- |
|
|
|
917 |
|
|
Foreign currency translation adjustments
|
|
|
- |
|
|
|
- |
|
|
|
- |
|
|
|
- |
|
|
|
- |
|
|
|
(257 |
) |
|
|
(257 |
) |
|
Statutory reserve
|
|
|
- |
|
|
|
- |
|
|
|
- |
|
|
|
12,030 |
|
|
|
(12,030 |
) |
|
|
- |
|
|
|
- |
|
|
Balance at December 31, 2008
|
|
|
35,648,251 |
|
|
|
27 |
|
|
|
948,352 |
|
|
|
28,117 |
|
|
|
55,526 |
|
|
|
(5,462 |
) |
|
|
1,026,560 |
|
|
Share-based compensation
|
|
|
120,000 |
|
|
|
- |
|
|
|
16,206 |
|
|
|
- |
|
|
|
- |
|
|
|
- |
|
|
|
16,206 |
|
|
Net income
|
|
|
- |
|
|
|
- |
|
|
|
- |
|
|
|
- |
|
|
|
92,079 |
|
|
|
- |
|
|
|
92,079 |
|
|
Issuance of restricted shares of common stock for acquisition of additional interests in subsidiary
|
|
|
2,582,947 |
|
|
|
2 |
|
|
|
28,746 |
|
|
|
- |
|
|
|
- |
|
|
|
- |
|
|
|
28,748 |
|
|
Share offering, net of issuance costs of RMB21,508
|
|
|
6,819,500 |
|
|
|
4 |
|
|
|
297,347 |
|
|
|
- |
|
|
|
- |
|
|
|
|
|
|
|
297,351 |
|
|
Foreign currency translation adjustments
|
|
|
- |
|
|
|
- |
|
|
|
- |
|
|
|
- |
|
|
|
- |
|
|
|
(593 |
) |
|
|
(593 |
) |
|
Statutory reserve
|
|
|
- |
|
|
|
- |
|
|
|
- |
|
|
|
11,022 |
|
|
|
(11,022 |
) |
|
|
- |
|
|
|
- |
|
|
Balance at December 31, 2009
|
|
|
45,170,698 |
|
|
|
33 |
|
|
|
1,290,651 |
|
|
|
39,139 |
|
|
|
136,583 |
|
|
|
(6,055 |
) |
|
|
1,460,351 |
|
|
Share-based compensation
|
|
|
180,000 |
|
|
|
- |
|
|
|
7,845 |
|
|
|
- |
|
|
|
- |
|
|
|
- |
|
|
|
7,845 |
|
|
Net income
|
|
|
- |
|
|
|
- |
|
|
|
- |
|
|
|
- |
|
|
|
131,653 |
|
|
|
- |
|
|
|
131,653 |
|
|
Issuance of shares of common stock
|
|
|
4,428,254 |
|
|
|
3 |
|
|
|
232,968 |
|
|
|
- |
|
|
|
- |
|
|
|
- |
|
|
|
232,971 |
|
| Acquisition of NCI |
|
|
- |
|
|
|
- |
|
|
|
(20,937 |
) |
|
|
- |
|
|
|
- |
|
|
|
- |
|
|
|
(20,937 |
) |
|
Foreign currency translation adjustments
|
|
|
- |
|
|
|
- |
|
|
|
- |
|
|
|
- |
|
|
|
- |
|
|
|
2,861 |
|
|
|
2,861 |
|
|
Statutory reserve
|
|
|
- |
|
|
|
- |
|
|
|
- |
|
|
|
8,532 |
|
|
|
(8,532 |
) |
|
|
- |
|
|
|
- |
|
|
Balance at December 31, 2010
|
|
|
49,778,952 |
|
|
|
36 |
|
|
|
1,510,527 |
|
|
|
47,671 |
|
|
|
259,704 |
|
|
|
(3,194 |
) |
|
|
1,814,744 |
|
CHINACAST EDUCATION CORPORATION
Additional information - Financial statement schedule I
Condensed financial information of parent company
Statements of cash flow
(In thousands, except share - related data)
| |
|
Year ended December 31,
|
|
| |
|
2008
|
|
|
2009
|
|
|
2010
|
|
| |
|
RMB
|
|
|
RMB
|
|
|
RMB
|
|
| |
|
|
|
|
|
|
|
(As Restated) |
|
|
Cash flow from operating activities:
|
|
|
|
|
|
|
|
|
|
|
Net income
|
|
|
42,667 |
|
|
|
92,079 |
|
|
|
131,653 |
|
|
Adjustments to reconcile net income to net cash used in operating activities:
|
|
|
|
|
|
|
|
|
|
|
|
|
|
Share-based compensation
|
|
|
15,851 |
|
|
|
16,206 |
|
|
|
16,206 |
|
|
Earnings in equity investment
|
|
|
(77,642 |
) |
|
|
(124,036 |
) |
|
|
(158,340 |
) |
|
Changes in assets and liabilities
|
|
|
|
|
|
|
|
|
|
|
|
|
|
Prepaid expenses and other current assets
|
|
|
1 |
|
|
|
(692 |
) |
|
|
(97 |
) |
|
Amount due from related party
|
|
|
17,557 |
|
|
|
20,596 |
|
|
|
(259,463 |
) |
|
Accrued expenses and other current liabilities
|
|
|
6,045 |
|
|
|
(2,105 |
) |
|
|
(2,105 |
) |
|
Income tax payable
|
|
|
(30 |
) |
|
|
(117 |
) |
|
|
- |
|
|
Net cash (used in) provided by operating activities
|
|
|
4,449 |
|
|
|
1,931 |
|
|
|
(272,146 |
) |
|
Cash flow from investing activities:
|
|
|
|
|
|
|
|
|
|
|
|
|
|
Advances to subsidiaries
|
|
|
(167,346 |
) |
|
|
(280,059 |
) |
|
|
- |
|
|
Net cash used in investing activities
|
|
|
(167,346 |
) |
|
|
(280,059 |
) |
|
|
- |
|
|
Cash flow from financing activities:
|
|
|
|
|
|
|
|
|
|
|
|
|
|
Proceeds from issuance of ordinary shares, net of issuance expenses
|
|
|
64,236 |
|
|
|
297,351 |
|
|
|
297,347 |
|
|
Payment of expenses in connection with Share Exchange Transaction from related party
|
|
|
- |
|
|
|
- |
|
|
|
|
|
|
Payment of expenses in connection with Share Exchange Transaction
|
|
|
- |
|
|
|
- |
|
|
|
|
|
|
Exercise of warrants
|
|
|
98,510 |
|
|
|
- |
|
|
|
|
|
|
Capital distribution
|
|
|
- |
|
|
|
- |
|
|
|
|
|
|
Net cash (used in) provided by financing activities
|
|
|
162,746 |
|
|
|
297,351 |
|
|
|
297,347 |
|
|
Effect of foreign exchange rate changes
|
|
|
(31 |
) |
|
|
(6 |
) |
|
|
(41,864 |
) |
|
Net (decrease) increase in cash and cash equivalents
|
|
|
(182 |
) |
|
|
19,217 |
|
|
|
25,201 |
|
|
Cash and cash equivalents at beginning of the year
|
|
|
481 |
|
|
|
299 |
|
|
|
19,516 |
|
|
Cash and cash equivalents at end of the year
|
|
|
299 |
|
|
|
19,516 |
|
|
|
2,853 |
|
Note to schedule I
The
Condensed Financial Information of the Company only has been prepared using the same accounting policies as set out in the Company's
consolidated financial statements except that the Company has used equity method to account for investment in its subsidiary.
The Company has restated the consolidated financial
statements as of and for the year ended December 31, 2010 to reverse an impairment of non-current advance at the amount of RMB59,842.
The restatement is described in detail in Note 27 "Restatements of Financial Statements" to the consolidated financial
statements. The accompanying condensed financial information of parent company as of and for the year ended December 31, 2010
has been restated to reflect the resulting increase in CEC's equity in earnings of subsidiaries.
The following table presents the effects of the restatement
adjustment on the accompanying condensed financial information for the year ended December 31, 2010:
| Condensed financial information of parent company | |
| | | |
| | | |
| | |
| Balance Sheet as of December 31, 2010 | |
| As Previously
Reported | | |
| As Restated | | |
| Net Adjustment | |
| Investment in subsidiary | |
| 892,986 | | |
| 952,828 | | |
| 59,842 | |
| Total assets | |
| 1,759,566 | | |
| 1,819,408 | | |
| 59,842 | |
| Retained earnings | |
| 199,862 | | |
| 259,704 | | |
| 59,842 | |
| Total equity | |
| 1,754,902 | | |
| 1,814,744 | | |
| 59,842 | |
| Total liabilities and equity | |
| 1,759,566 | | |
| 1,819,408 | | |
| 59,842 | |
| | |
| | | |
| | | |
| | |
| Statement of operations and comprehensive income | |
| As Previously
Reported | | |
| As Restated | | |
| Net Adjustment | |
| for the Year Ended December 31, 2010 | |
| | | |
| | | |
| | |
| Equity in earnings of subsidiaries | |
| 98,498 | | |
| 158,340 | | |
| 59,842 | |
| Net income before provision for income taxes | |
| 75,897 | | |
| 135,739 | | |
| 59,842 | |
| Net income | |
| 71,811 | | |
| 131,653 | | |
| 59,842 | |
| Comprehensive income | |
| 74,672 | | |
| 134,514 | | |
| 59,842 | |
| | |
| | | |
| | | |
| | |
| Statement of changes in equity | |
| | | |
| | | |
| | |
| for the Year Ended December 31, 2010 | |
| As Previously
Reported | | |
| As Restated | | |
| Net Adjustment | |
| Net income | |
| 71,811 | | |
| 131,653 | | |
| 59,842 | |
| Total equity | |
| 1,754,902 | | |
| 1,814,744 | | |
| 59,842 | |
| | |
| | | |
| | | |
| | |
| Statement of cash flows | |
| | | |
| | | |
| | |
| for the Year Ended December 31, 2010 | |
| As Previously
Reported | | |
| As Restated | | |
| Net Adjustment | |
| Cash flows from operating activities: | |
| | | |
| | | |
| | |
| Net income | |
| 71,811 | | |
| 131,653 | | |
| 59,842 | |
| Changes in assets and liabilities | |
| 98,498 | | |
| 158,340 | | |
| 59,842 | |