Use these links to rapidly review the document
TABLE OF CONTENTS
UNITED STATES
SECURITIES AND EXCHANGE COMMISSION
Washington, D.C. 20549
SCHEDULE 14A
Proxy Statement Pursuant to Section 14(a) of
the Securities Exchange Act of 1934
| Filed by the Registrant ý | ||
Filed by a Party other than the Registrant o |
||
Check the appropriate box: |
||
o |
Preliminary Proxy Statement |
|
o |
Confidential, for Use of the Commission Only (as permitted by Rule 14a-6(e)(2)) |
|
ý |
Definitive Proxy Statement |
|
o |
Definitive Additional Materials |
|
o |
Soliciting Material under §240.14a-12 |
|
| TRANSMONTAIGNE PARTNERS L.P. | ||||
|
(Name of Registrant as Specified In Its Charter) |
||||
N/A |
||||
|
(Name of Person(s) Filing Proxy Statement, if other than the Registrant) |
||||
Payment of Filing Fee (Check the appropriate box): |
||||
o |
No fee required. |
|||
o |
Fee computed on table below per Exchange Act Rules 14a-6(i)(1) and 0-11. |
|||
| (1) | Title of each class of securities to which transaction applies: |
|||
| (2) | Aggregate number of securities to which transaction applies: |
|||
| (3) | Per unit price or other underlying value of transaction computed pursuant to Exchange Act Rule 0-11 (set forth the amount on which the filing fee is calculated and state how it was determined): |
|||
| (4) | Proposed maximum aggregate value of transaction: |
|||
| (5) | Total fee paid: |
|||
ý |
Fee paid previously with preliminary materials. |
|||
o |
Check box if any part of the fee is offset as provided by Exchange Act Rule 0-11(a)(2) and identify the filing for which the offsetting fee was paid previously. Identify the previous filing by registration statement number, or the Form or Schedule and the date of its filing. |
|||
(1) |
Amount Previously Paid: |
|||
| (2) | Form, Schedule or Registration Statement No.: |
|||
| (3) | Filing Party: |
|||
| (4) | Date Filed: |
|||
1670 Broadway, Suite 3100
Denver, Colorado 80202
NOTICE OF SPECIAL MEETING OF UNITHOLDERS
TO BE HELD ON FEBRUARY 26, 2019
Notice is hereby given that TransMontaigne Partners L.P. will hold a special meeting of its unitholders at 1670 Broadway, 32nd Floor, Denver, Colorado 80202, on February 26, 2019, beginning at 9:00 a.m. (local time) (the "Special Meeting"), for the purpose of considering and voting on the following matters:
These items of business are more fully described in the accompanying proxy statement.
The Merger Agreement provides that, at the effective time of the Merger (the "Effective Time"), each Common Unit (as defined below) issued and outstanding or deemed issued and outstanding as of immediately prior to the Effective Time, other than Common Units held by Parent, TLP Holdings, Equity Holdings or their respective permitted transferees, will be converted into the right to receive $41.00 in cash, to be paid without interest and reduced by any applicable tax withholding. In addition, until the closing of the Merger, the holders of all Common Units (the "Unitholders") will continue to receive regular quarterly distributions of $0.805 per Common Unit with respect to any completed quarter prior to closing, regardless of whether the closing occurs prior to or after the applicable record date (collectively, the "Merger Consideration"). The Merger Consideration and treatment of the Partnership's Common Units and the Partnership's phantom units under the TLP Management Services LLC Savings and Retention Plan, effective February 26, 2016 (as amended from time to time and including any successor or replacement plan or plans), is more fully described in the accompanying proxy statement.
The conflicts committee of the board of directors of the General Partner (the "GP Board" and such conflicts committee, the "Conflicts Committee"), consisting of three independent directors, has unanimously (i) determined that the Merger Agreement and the transactions contemplated thereby, including the Merger, are in the best interests of the Partnership and holders of common units representing limited partner interests in the Partnership ("Common Units") other than TLP Holdings, Parent, Merger Sub, the General Partner, Equity Holdings and their respective affiliates (the "Unaffiliated Unitholders"), (ii) approved the Merger Agreement and the transactions contemplated thereby, including the Merger, and (iii) recommended that the GP Board and the holders of Common Units approve the Merger Agreement and the Merger, such recommendation and approval constituting "Special Approval" as such term is defined in the First Amended and Restated Agreement of Limited Partnership of the Partnership (as amended, the "Partnership Agreement"). In determining to make its recommendation, the Conflicts Committee considered, among other things, the opinion of Evercore Group L.L.C. ("Evercore"), the financial advisor to the Conflicts Committee, to the effect that, as of the date of its opinion, and based upon the assumptions made, matters considered, procedures followed, and qualifications and limitations of the review undertaken in rendering its opinion as set
forth therein, the Merger Consideration was fair, from a financial point of view, to the Unaffiliated Unitholders. The full text of the written opinion of Evercore is attached to this proxy statement as Annex B.
The GP Board, after considering various factors, including the unanimous determination and recommendation of the Conflicts Committee, has determined that the Merger Agreement and the transactions contemplated thereby, including the Merger, are in the best interests of the Partnership and the Unaffiliated Unitholders and has approved the Merger Agreement and the transactions contemplated thereby, including the Merger. Accordingly, the GP Board recommends that the Unitholders vote "FOR" the Merger Proposal and vote "FOR" the Adjournment Proposal.
Only Unitholders of record as of the close of business on January 28, 2019 are entitled to notice of the Special Meeting and to vote at the Special Meeting or at any adjournment or postponement thereof. A list of Unitholders entitled to vote at the Special Meeting will be available in the Partnership's offices located at 1670 Broadway, Suite 3100, Denver, Colorado 80202, during regular business hours for a period of 10 days before the Special Meeting, and at the place of the Special Meeting during the meeting.
Approval of the Merger Agreement and the Merger is a condition to the consummation of the Merger and requires the affirmative vote of holders of at least a majority of the issued and outstanding Common Units. Concurrently with the execution of the Merger Agreement, the Partnership, TLP Holdings and Equity Holdings entered into a support agreement included as Annex C in the attached proxy statement (the "Support Agreement") pursuant to which TLP Holdings agreed to vote or cause the 800,000 Common Units it owns to be voted and Equity Holdings agreed to vote or cause the 2,366,704 Common Units it owns to be voted in favor of the Merger, the adoption of the Merger Agreement and any other matter necessary or desirable for the consummation of the transactions contemplated by the Merger Agreement, including the Merger. Unitholders will also vote on a proposal to adjourn the Special Meeting, if necessary, to solicit additional proxies if there are not sufficient votes to approve the Merger Agreement and the Merger, at the time of the Special Meeting. Therefore, your vote is very important. Your failure to vote your Common Units will have the same effect as a vote "AGAINST" the approval of the Merger Agreement and the Merger.
You can cause your Common Units to be voted by completing a proxy card, a form of which is included as Annex D in the attached proxy statement, and returning it in the prepaid envelope provided. Most Unitholders can also submit their proxies over the Internet or by telephone. If Internet and telephone submission are available to you, you can find instructions in the materials accompanying the proxy statement. You can revoke a proxy at any time prior to its exercise at the Special Meeting by following the instructions in the enclosed proxy statement.
The accompanying proxy statement is dated January 25, 2019 and is first being mailed to Unitholders on or about January 25, 2019.
Neither the Securities and Exchange Commission nor any state securities commission has approved or disapproved the Merger, passed upon the merits of fairness of the merger or passed upon the adequacy or accuracy of the disclosure in this proxy statement. Any representation to the contrary is a criminal offense.
|
By Order of the Board of Directors of TransMontaigne GP L.L.C., | |
|
as the General Partner of TransMontaigne Partners L.P., |
|
|
Sincerely, |
|
|
||
|
Frederick W. Boutin |
|
|
January 25, 2019 |
WHETHER OR NOT YOU EXPECT TO ATTEND THE SPECIAL MEETING IN PERSON, WE URGE YOU TO SUBMIT YOUR PROXY AS PROMPTLY AS POSSIBLE (i) BY TELEPHONE, (ii) VIA THE INTERNET OR (iii) BY MARKING, SIGNING AND DATING THE ENCLOSED PROXY CARD AND RETURNING IT IN THE PREPAID ENVELOPE PROVIDED. You may revoke your proxy or change your voting instructions at any time before the Special Meeting. If your common units representing limited partner interests in the Partnership ("Common Units") are held in the name of a bank, broker or other fiduciary, please follow the instructions on the voting instruction card furnished to you by such record holder.
We urge you to read the accompanying proxy statement, including all documents incorporated by reference into the accompanying proxy statement, and its annexes carefully and in their entirety. If you have any questions concerning the Merger Proposal, the Adjournment Proposal, the Special Meeting or the accompanying proxy statement or would like additional copies of the accompanying proxy statement or need help voting your Common Units, please contact the Partnership's proxy solicitor:
Georgeson LLC
1290 Avenue of the Americas, 9th Floor
New York, NY 10104
(888) 642-8066 (Toll Free)
REFERENCES TO ADDITIONAL INFORMATION
This proxy statement incorporates by reference important business and financial information about the Partnership from other documents that are not included in or delivered with the proxy statement. For a more detailed discussion of the information about the Partnership incorporated by reference into the proxy statement, see "Where You Can Find More Information," beginning on page 102. This information is available to you without charge upon your request. You can obtain the documents incorporated by reference into this proxy statement by requesting them in writing or by telephone from the appropriate party at the following addresses and telephone number:
TransMontaigne Partners L.P.
1670 Broadway, Suite 3100
Denver, Colorado 80202
Phone: (303) 626-8200
To obtain timely delivery of these documents, you must request them no later than five business days before the date of the Special Meeting. This means that Unitholders requesting documents must do so by February 19, 2019 in order to receive them before the Special Meeting.
This document constitutes a notice of meeting and a proxy statement with respect to the Special Meeting of Unitholders, during which Unitholders will be asked to consider and vote on, among other matters, a proposal to approve the Merger Agreement and the Merger.
You should rely only on the information contained in or incorporated by reference into this proxy statement. No one has been authorized to provide you with information that is different from that contained in, or incorporated by reference into, this proxy statement. This proxy statement is dated January 25, 2019. The information contained in this proxy statement is accurate only as of that date or, in the case of information in a document incorporated by reference, as of the date of such document, unless the information specifically indicates that another date applies. Neither the mailing of this proxy statement to the Unitholders nor the payment of the merger consideration pursuant to the Merger Agreement will create any implication to the contrary.
This proxy statement does not constitute the solicitation of a proxy in any jurisdiction in which or from any person to whom it is unlawful to make any such offer or solicitation in such jurisdiction.
The following summary highlights selected information in this proxy statement and may not contain all of the information that may be important to you. Accordingly, the Partnership encourages you to read carefully this entire proxy statement, its annexes and the documents referred to in and incorporated by reference into this proxy statement. You may obtain the information incorporated by reference into this proxy statement without charge by following the instructions in the section entitled "Where You Can Find More Information" beginning on page 103 of this proxy statement.
Parties to the Merger (see page 67):
TRANSMONTAIGNE PARTNERS L.P.
1670 Broadway, Suite 3100
Denver, Colorado 80202
Phone: (303) 626-8200
TransMontaigne Partners L.P., a Delaware limited partnership (the "Partnership"), is a terminaling and transportation company with assets and operations in the United States along the Gulf Coast, in the Midwest, in Houston and Brownsville, Texas, along the Mississippi and Ohio Rivers, in the Southeast and on the West Coast. The Partnership provides integrated terminaling, storage, transportation and related services for customers engaged in the distribution and marketing of light refined petroleum products, heavy refined petroleum products, crude oil, chemicals, fertilizers and other liquid products. The Partnership's Common Units are listed on the New York Stock Exchange (the "NYSE") under the ticker symbol "TLP."
TRANSMONTAIGNE GP L.L.C.
1670 Broadway, Suite 3100
Denver, Colorado 80202
Phone: (303) 626-8200
TransMontaigne GP L.L.C., a Delaware limited liability company (the "General Partner"), is the general partner of the Partnership. Its board of directors (the "GP Board") and executive officers manage the Partnership. The General Partner is a direct wholly owned subsidiary of TLP Holdings.
TLP FINANCE HOLDINGS, LLC
c/o ArcLight Capital Holdings, LLC
200 Clarendon Street, 55th Floor
Boston, MA 02116
(617) 531-6300
TLP Finance Holdings, LLC, a Delaware limited liability company ("Parent"), is a direct wholly owned subsidiary of TLP Holdings. Parent has not carried on any activities or operations to date, except for those activities incidental to its formation on October 16, 2017 and undertaken in connection with the transactions contemplated by the Merger Agreement.
TLP MERGER SUB, LLC
c/o ArcLight Capital Holdings, LLC
200 Clarendon Street, 55th Floor
Boston, MA 02116
(617) 531-6300
TLP Merger Sub, LLC, a Delaware limited liability company ("Merger Sub"), is a direct wholly owned subsidiary of Parent formed solely for the purpose of facilitating the Merger. Merger Sub has not carried on any activities or operations to date, except for those activities incidental to its formation and undertaken in connection with the transactions contemplated by the Merger Agreement. By
1
operation of the Merger, Merger Sub will be merged with and into the Partnership, with the Partnership surviving the Merger as a wholly owned subsidiary of Parent and the General Partner.
TLP ACQUISITION HOLDINGS, LLC
c/o ArcLight Capital Holdings, LLC
200 Clarendon Street, 55th Floor
Boston, MA 02116
(617) 531-6300
TLP Acquisition Holdings, LLC, a Delaware limited liability company ("TLP Holdings"), is an indirect subsidiary of, and controlled by, ArcLight. TLP Holdings is a direct wholly owned subsidiary of PPH Management Holdings, LLC, a Delaware limited liability company, which is a direct, controlled subsidiary of Pike Petroleum Holdings, LLC, a Delaware limited liability company ("Pike Holdings"). Pike Petroleum Fund VI, LLC, a Delaware limited liability company, owns approximately 54.0% of Pike Holdings, and is a direct wholly owned subsidiary of Pike Petroleum Holdings Fund VI Holdings, LLC, a Delaware limited liability company and a direct wholly owned subsidiary of ArcLight.
TLP EQUITY HOLDINGS, LLC
c/o ArcLight Capital Holdings, LLC
200 Clarendon Street, 55th Floor
Boston, MA 02116
(617) 531-6300
TLP Equity Holdings, LLC, a Delaware limited liability company ("Equity Holdings"), is a direct wholly owned subsidiary of ArcLight.
Parent, an indirect controlled subsidiary of ArcLight Energy Partners Fund VI, L.P. ("ArcLight"), has agreed to acquire all of the publicly held equity (other than the Sponsor Units (as defined below)) in the Partnership under the terms of the Merger Agreement, as described in this proxy statement. Under the terms of the Merger Agreement, Merger Sub will merge with and into the Partnership, with the Partnership surviving as a wholly owned subsidiary of Parent and the General Partner, each of whom are indirect controlled subsidiaries of ArcLight. The Merger Agreement is attached as Annex A to this proxy statement. We encourage you to read the Merger Agreement because it is the legal document that governs the terms and conditions of the Merger.
Merger Consideration (see page 78)
The Merger Agreement provides that, at the effective time of the Merger (the "Effective Time"), each Common Unit issued and outstanding or deemed issued and outstanding as of immediately prior to the Effective Time, other than Common Units held by Parent, TLP Holdings, Equity Holdings or their respective permitted transferees ("Sponsor Units"), will be converted into the right to receive $41.00 in cash, to be paid without interest and reduced by any applicable tax withholding. In addition, until the closing of the Merger, the Unitholders will continue to receive regular quarterly distributions of $0.805 per Common Unit with respect to any completed quarter prior to closing, regardless of whether the closing occurs prior to or after the applicable record date (collectively, the "Merger Consideration"). As of the Effective Time, all of the Common Units converted into the right to receive the Merger Consideration will no longer be outstanding and will automatically be cancelled and cease to exist. The Sponsor Units will not be cancelled, will not be converted into the Merger Consideration and will remain outstanding following the Effective Time. The Partnership's phantom units under the TLP Management Services LLC Savings and Retention Plan, effective February 26, 2016 (as amended from time to time and including any successor or replacement plan or plans, the "Savings and Retention Plan"), established pursuant to the TLP Management Services LLC 2016 Long-Term
2
Incentive Plan, effective February 26, 2016 (as amended from time to time and including any successor or replacement plan or plans, the "LTIP," and together with the Savings and Retention Plan, the "Equity Plans"), will be converted into a right to receive a cash payment in an amount equal to the Merger Consideration with respect to each such phantom unit, which amount (i) will be treated as "Covered Compensation" under the Savings and Retention Plan, and vest and be payable in accordance with the terms of the underlying award agreement or letter (or the Savings and Retention Plan, if there is no separate award agreement or letter), and (ii) will be adjusted from and after the Effective Time in accordance with the Savings and Retention Plan. Prior to the Effective Time, TLP Holdings, the Partnership and the General Partner will cooperate to take all actions necessary, if any, to eliminate any obligation under the Equity Plans to grant or issue any rights with respect to Common Units or other equity interests in the Partnership.
Treatment of General Partner Interest and Incentive Distribution Rights (see page 79)
As a result of the Merger, each of the Partnership's general partner units issued and outstanding immediately prior to the Effective Time will be converted into (i) one Common Unit, which Common Unit will be unchanged and remain outstanding following the Merger, and (ii) in aggregate, a non-economic general partner interest in the surviving entity. As of the Effective Time, all of the Partnership's general partner units will no longer be outstanding and will automatically be cancelled and cease to exist, and no consideration will be delivered in respect thereof.
The Partnership's Incentive Distribution Rights ("IDRs") issued and outstanding immediately prior to the Effective Time will be converted into 100 Common Units, which Common Units shall be unchanged and remain outstanding following the Merger. As of the Effective Time, all IDRs will no longer be outstanding and will automatically be cancelled and cease to exist, and no consideration shall be delivered in respect thereof.
Effects of the Merger (see page 21)
If the Merger is completed, (i) the Partnership will become a wholly owned subsidiary of Parent and the General Partner, and holders of Common Units other than TLP Holdings, Parent, Merger Sub, the General Partner, Equity Holdings and their respective affiliates (the "Unaffiliated Unitholders") will no longer have an equity interest in the Partnership, (ii) the Common Units will no longer be listed on the NYSE and (iii) the registration of the Common Units with the Securities and Exchange Commission (the "SEC") under the Securities Exchange Act of 1934, as amended (the "Exchange Act") will be terminated.
The Partnership Special Meeting (see page 69)
Special Meeting
The Special Meeting will be held at 1670 Broadway, 32nd Floor, Denver, Colorado 80202, on February 26, 2019, at 9:00 a.m. (local time). At the Special Meeting, Unitholders will be asked to vote on the following proposals:
3
Who Can Vote at the Special Meeting
Only Unitholders of record at the close of business on January 28, 2019 (the "record date") will be entitled to receive notice of the Special Meeting and to vote on the Proposals at the Special Meeting. As of the close of business on January 23, 2019 (the most recent practicable trading day before the printing of this proxy statement and it is expected that, at the record date, the number of such common units outstanding will not have changed significantly), there were 16,229,123 Common Units held by Unitholders entitled to vote on the Proposals. Each Unitholder is entitled to one vote for each Common Unit owned as of the record date.
Required Vote
The affirmative vote of holders of at least a majority of the issued and outstanding Common Units is required to approve the Merger Agreement and the Merger (such approval, "Unitholder Approval"). As of January 23, 2019 (the most recent practicable trading day before the printing of this proxy statement and it is expected that, at the record date, the number of such common units outstanding will not have changed significantly), there were 16,229,123 Common Units outstanding and held by Unitholders. Pursuant to the Support Agreement, TLP Holdings has agreed to vote or cause the 800,000 Common Units, representing approximately 4.9% of the total issued and outstanding Common Units, it owns and Equity Holdings has agreed to vote or cause the 2,366,704 Common Units, representing approximately 14.6% of the total issued and outstanding Common Units, it owns to be voted in favor of the Merger, the adoption of the Merger Agreement and any other matter necessary or desirable for the consummation of the transactions contemplated by the Merger Agreement, including the Merger.
Accordingly, the affirmative vote of the Unaffiliated Unitholders representing approximately 30.6% of the total issued and outstanding Common Units (in addition to the Common Units to be voted by TLP Holdings and Equity Holdings) is necessary to approve the Merger Agreement and the Merger. The affirmative vote of holders of at least a majority of the issued and outstanding Common Units is required to approve the adjournment of the Special Meeting, if necessary, to solicit additional proxies if there are not sufficient votes to approve the Merger Agreement and the Merger, at the time of the Special Meeting if a quorum is present at the meeting; provided that, if a quorum is not present at the meeting, the affirmative vote of holders of a majority of the issued and outstanding Common Units entitled to vote at such meeting represented either in person or by proxy is required to approve the Adjournment Proposal.
Abstentions will have the same effect as votes "AGAINST" approval of the Merger Proposal and if you fail to cast your vote in person or by proxy or fail to give voting instructions to your broker, bank or other nominee and are otherwise represented in person or by proxy, it will have the same effect as a vote "AGAINST" the Merger Proposal.
The Conflicts Committee and GP Board Recommendations and Reasons for the Merger (see page 31)
The conflicts committee of the GP Board (the "Conflicts Committee"), consisting of three independent directors, has unanimously determined that the Merger Agreement and the transactions contemplated thereby, including the Merger, are in the best interests of the Partnership and the Unaffiliated Unitholders, approved the Merger Agreement and the Merger, and recommended that the GP Board and the Unitholders approve the Merger Agreement and approve the transactions contemplated thereby, including the Merger, such recommendation and approval constituting "Special Approval" as such term is defined in the First Amended and Restated Agreement of Limited Partnership of the Partnership (as amended, the "Partnership Agreement"). The GP Board, on behalf of the General Partner and the Partnership, believes that the Merger (which is the Rule 13e-3 transaction for which a Schedule 13E-3 Transaction Statement was filed with the SEC) is both
4
procedurally and substantively fair to the Unaffiliated Unitholders. The GP Board, on behalf of the General Partner and the Partnership, has made the preceding statement solely for the purpose of complying with the requirements of Rule 13e-3 and related rules under the Exchange Act.
The GP Board recommends that Unitholders vote "FOR" the approval of the Merger Agreement and "FOR" the adjournment of the Special Meeting, if necessary, to solicit additional proxies if there are not sufficient votes to approve the Merger Agreement and the Merger at the time of the Special Meeting.
In the course of reaching its decision to approve the Merger Agreement and the Merger, the Conflicts Committee and the GP Board considered a number of factors in their deliberations. For a more complete discussion of these factors, see "Special Factors—Recommendation of the Conflicts Committee and the GP Board; Reasons for Recommending Approval of the Merger Proposal" beginning on page 31.
The Conflicts Committee and GP Board's Approval of the Merger (see page 31)
In connection with the Merger, the GP Board delegated to the Conflicts Committee the power and authority to (i) review and evaluate the terms and conditions of, and to determine the advisability of, the Merger on behalf of the Partnership and the Unaffiliated Unitholders, (ii) negotiate, or delegate to any person or persons the ability to negotiate, with TLP Holdings and its affiliates and their representatives, or any other appropriate person, with respect to the terms and conditions of the Merger, (iii) determine whether or not to approve the Merger by "Special Approval" (pursuant to Section 7.9(a) of the Partnership Agreement), and (iv) make any recommendations to the GP Board regarding the Merger as the Conflicts Committee shall determine to be appropriate. The Conflicts Committee conducted an extensive review and evaluation of the proposed Merger. The Conflicts Committee retained Evercore L.L.C. ("Evercore") as its financial advisor and Richards, Layton & Finger, P.A. ("RLF") as its legal counsel. In the course of reaching its decision to approve the Merger Agreement and the transactions contemplated thereby, including the Merger, each of the Conflicts Committee and the GP Board considered a number of factors in their deliberations. For a more complete discussion of these items, see "Special Factors—Recommendation of the Conflicts Committee and the GP Board; Reasons for Recommending Approval of the Merger Proposal."
Opinion of Financial Advisor to the Conflicts Committee (see page 38)
In connection with the proposed Merger and related transactions, at the request of the Conflicts Committee, at a meeting of the Conflicts Committee held on November 25, 2018, Evercore rendered its oral opinion to the Conflicts Committee (subsequently confirmed in writing) to the effect that, as of November 25, 2018, and based upon the assumptions made, matters considered, procedures followed, and qualifications and limitations of the review undertaken in rendering its opinion as set forth therein, the Merger Consideration was fair, from a financial point of view, to the Unaffiliated Unitholders.
The full text of Evercore's written opinion, which describes the assumptions made, matters considered, procedures followed, and qualifications and limitations of the review undertaken in rendering such opinion as set forth therein, is attached as Annex B to this proxy statement and is incorporated herein by reference. The description of Evercore's opinion set forth in this proxy statement is qualified in its entirety by reference to the full text of Evercore's opinion. Evercore's opinion was prepared at the request and for the benefit and use of the Conflicts Committee (in its capacity as such) in connection with its evaluation of the Merger and Evercore did not express any opinion on any other terms, aspects or implications of the Merger or any related transactions. Evercore expressed no opinion as to the relative merits of the Merger or any related transactions or any other transactions or business strategies discussed by the Conflicts Committee as alternatives to the Merger or any related transactions or the decision of the Conflicts Committee to proceed with the
5
Merger or any related transactions. Evercore's opinion did not constitute and is not a recommendation to the Conflicts Committee or any other person as to any action taken on any aspect of the Merger, related transactions or any other matter. Evercore's opinion also does not constitute a recommendation to any Unitholder as to how such holder should vote or act with respect to the Merger, related transactions or any other matter.
Interests of the Directors and Executive Officers of the General Partner in the Merger (see page 56)
Some of the directors and executive officers of the General Partner have financial interests in the Merger that may be different from, or in addition to, those of the Unitholders generally. The Conflicts Committee and the GP Board were aware of these interests and considered them, among other matters, in approving the Merger Agreement and making its recommendation that the Unitholders approve the Merger Agreement and the Merger. The Merger Agreement provides that each of the Partnership's phantom units under the Equity Plans will be converted into a right to receive a cash payment in an amount equal to the Merger Consideration with respect to each such phantom unit, which amount (i) will be treated as "Covered Compensation" under the Savings and Retention Plan, and vest and be payable in accordance with the terms of the underlying award agreement or letter (or the Savings and Retention Plan, if there is no separate award agreement or letter), and (ii) will be adjusted from and after the Effective Time in accordance with the Savings and Retention Plan.
The General Partner's directors and executive officers are also entitled to continued indemnification and directors' and officers' liability insurance coverage under the Merger Agreement. For a further discussion of the interests of directors and executive officers in the Merger, see "Special Factors—Interests of the Directors and Executive Officers of the General Partner in the Merger" beginning on page 56.
Position of the ArcLight Filing Parties as to the Fairness of the Merger (see page 57)
The "Sponsor Entities" means (i) ArcLight, (ii) Parent, (iii) Merger Sub, (iv) TLP Holdings, (v) Equity Holdings, (vi) Pike Petroleum Fund VI Holdings, LLC, (vii) Pike Petroleum Holdings, LLC and (viii) PPH Management Holdings, LLC. The "ArcLight Filing Parties" means the Sponsor Entities and Daniel R. Revers (the "Controlling Affiliate"). The ArcLight Filing Parties believe that the proposed Merger is substantively and procedurally fair to the Unaffiliated Unitholders. However, none of the ArcLight Filing Parties nor any of their respective affiliates (other than the Conflicts Committee) has performed, or engaged a financial advisor to perform, any valuation or other analysis for purposes of assessing the fairness of the Merger to the Partnership and the Unaffiliated Unitholders. The belief of the ArcLight Filing Parties as to the procedural and substantive fairness of the Merger is based on the factors discussed in "Special Factor—Position of the ArcLight Filing Parties as to the Fairness of the Merger" beginning on page 57.
Conditions to the Merger (see page 74)
Parent and the Partnership currently expect to complete the Merger in the first quarter of 2019, subject to receipt of Unitholder Approval, certain regulatory approvals and clearances, and the satisfaction or waiver of the other conditions to the transactions contemplated by the Merger Agreement described below.
As more fully described in this proxy statement, each party's obligation to complete the transactions contemplated by the Merger Agreement depends on a number of customary closing conditions being satisfied or, where legally permissible, waived, including the following:
6
The obligations of Parent and Merger Sub to effect the Merger are subject to the satisfaction or waiver of the following additional conditions:
The obligations of the Partnership to effect the Merger are subject to the satisfaction or waiver of the following additional conditions:
Regulatory Approvals Required for the Merger (see page 61)
Consummation of the Merger is subject to the expiration or termination of a 30-day waiting period under the HSR Act. On December 7, 2018, ArcLight and the Partnership filed Notification and Report Forms with the Antitrust Division of the Department of Justice (the "Antitrust Division") and the Federal Trade Commission (the "FTC") to begin the waiting period applicable to the consummation of the Merger under the HSR Act (with early termination of the waiting period under the HSR Act being granted on December 20, 2018). See "Special Factors—Regulatory Approvals and Clearances Required for the Merger."
7
No Solicitation by the General Partner or the Partnership of Alternative Proposals (see page 76)
Under the Merger Agreement, the Partnership and the General Partner have agreed that they will not, and will use reasonable best efforts to cause their and the Partnership's subsidiaries' respective directors, officers, employees, investment bankers, financial advisors, attorneys, accountants, agents and other representatives not to, directly or indirectly (i) initiate, solicit, knowingly encourage or knowingly facilitate (including by way of furnishing confidential information) or take any other action intended to lead to any inquiries or the making or submission of any proposals that constitute or could reasonably be expected to lead to any inquiry, proposal or offer from or by any person or entity, other than Parent, Merger Sub or their respective affiliates, relating to any:
or (ii) participate in any discussions or negotiations regarding, or furnish to any person or entity any non-public information with respect to, any Acquisition Proposal or (iii) enter into any confidentiality agreement, merger agreement, letter of intent, agreement in principle, unit purchase agreement, asset purchase agreement or unit exchange agreement, option agreement or similar agreement relating to an Acquisition Proposal.
The Merger Agreement also requires the Partnership and the General Partner to immediately cease and cause to be terminated any discussions or negotiations with any person conducted prior to the execution of the Merger Agreement with respect to an Acquisition Proposal, requires the return or destruction of all confidential information previously provided to such parties by or on behalf of the Partnership or its subsidiaries and prohibits any access by any person (other than Parent and its representatives) to any physical or electronic data room relating to a possible Acquisition Proposal.
Change in the GP Board Recommendation (see page 77)
The Merger Agreement provides that the Partnership and the General Partner will not, and will use reasonable best efforts to cause the Partnership's subsidiaries and their respective representatives not to, directly or indirectly, withdraw, modify or qualify, or propose publicly to (i) withdraw, modify or qualify, in a manner adverse to Parent, the recommendation of the GP Board that the Unitholders approve the Merger Agreement or publicly recommend the approval or adoption of, or publicly approve or adopt, or propose to publicly recommend, approve or adopt, any Acquisition Proposal, or fail to recommend against acceptance of any tender offer or exchange offer for Common Units within 10 business days after commencement of such offer, or resolve or agree to take any of the foregoing actions or (ii) fail to include the recommendation of the GP Board that the Unitholders approve the Merger Agreement recommendation in the proxy statement.
The Partnership or the General Partner's taking or failing to take, as applicable, any of the actions described above is referred to as a "Partnership Adverse Recommendation Change."
8
Subject to the satisfaction of specified conditions in the Merger Agreement described under "Proposal No. 1. The Merger Agreement—Change in the GP Board Recommendation," the Conflicts Committee may, at any time prior to the approval of the Merger Agreement by the Unitholders, effect a Partnership Adverse Recommendation Change if it determines in good faith (after consultation with its financial advisors and outside legal counsel) that the failure to take such action would constitute a breach of, or be otherwise inconsistent with, the Conflict Committee's duties under the Partnership Agreement or applicable law.
Termination of the Merger Agreement (see page 80)
Parent or the Partnership may terminate the Merger Agreement at any time prior to the Effective Time:
9
breach has not been cured within the earlier of the Outside Date or 30 days following delivery of written notice of such breach by the Partnership, subject to certain exceptions discussed in "Proposal No. 1. The Merger Agreement—Termination of the Merger Agreement;" provided, however, that the right to terminate is not available to the Partnership if the Partnership or the General Partner is then in material breach of any of its representations, warranties, covenants or agreements contained in the Merger Agreement; or
Fees and Expenses (see page 64)
Generally, all fees and expenses incurred in connection with the transactions contemplated by the Merger Agreement will be the obligation of the respective party incurring such fees and expenses. The filing fee under the HSR Act and any other applicable antitrust law will be paid 50% by Parent and 50% by the Partnership.
Remedies, Specific Performance (see page 82)
The Merger Agreement provides that no termination of the Merger Agreement will relieve the Partnership from any liability for any failure to consummate the Merger and the other transactions contemplated thereby when required pursuant to the Merger Agreement, and that in the event of the Partnership's or the General Partner's intentional and material breach of the Merger Agreement or intentional fraud, then Parent shall be entitled to pursue any and all legally available remedies, including equitable relief, and to seek recovery of all losses, liabilities, damages, costs and expenses of every kind and nature (including reasonable attorneys' fees and time value of money). Notwithstanding anything to the contrary therein, the Merger Agreement also provides that the Partnership is to pay to Parent its reasonable and documented out-of-pocket expenses incurred in connection with the Merger Agreement and the transactions contemplated thereby, including the Merger Agreement, up to an amount equal to $5,000,000, in the event the Merger Agreement is terminated under certain circumstances.
Further, notwithstanding anything to the contrary therein, the Merger Agreement also provides that Parent is to pay to the Partnership (or its designated subsidiary assignee) a termination fee of an amount equal to $27,000,000 (the "Termination Fee") in the event the Merger Agreement is terminated under certain circumstances (it being understood that in no event shall Parent be required to pay the Termination Fee on more than one occasion). The Merger Agreement also provides that the parties are entitled to obtain an injunction to prevent breaches of the Merger Agreement and to specifically enforce the Merger Agreement. The Termination Fee is (together with certain specific performance rights) the sole and exclusive remedy of the Partnership or the General Partner or any of their respective affiliates against Parent, TLP Holdings, Equity Holdings, Merger Sub or any of their respective affiliates and under no circumstances shall Parent be obligated to both specifically perform the terms of the Merger Agreement and pay the Termination Fee.
Financing of the Merger (see page 62)
In order to provide financing for the Merger Consideration, ArcLight entered into an equity commitment letter with Parent, committing ArcLight to fund up to approximately $33.7 million in
10
equity financing (the "Equity Commitment Letter"). In addition, concurrently with the execution of the Merger Agreement, Parent entered into a $525,000,000 senior secured credit facility providing debt financing for the Merger (together with the Equity Commitment Letter, the "Financing Documents"). The Financing Documents provide Parent with binding financial commitments that, when funded at closing (assuming the conditions to the Merger are satisfied), will provide Parent with funds sufficient to pay the Merger Consideration and pay all of the fees and expenses of Parent and Merger Sub required to be paid at closing.
Material U.S. Federal Income Tax Consequences of the Merger (see page 96)
The receipt of cash in exchange for Common Units pursuant to the Merger will be a taxable transaction to U.S. Unitholders (as defined in the section titled "Material U.S. Federal Income Tax Consequences") for U.S. federal income tax purposes. In general, gain or loss recognized on the receipt of cash in exchange for Common Units will be taxable as capital gain or loss. However, a portion of this gain or loss, which portion could be substantial, will be separately computed and taxed as ordinary income or loss under Section 751 of the U.S. Internal Revenue Code of 1986, as amended, and the rules and regulations promulgated thereunder (the "Code"), to the extent attributable to assets giving rise to "unrealized receivables," including depreciation recapture, or to "inventory items" owned by the Partnership and its subsidiaries. Passive losses that were not deductible by a U.S. Unitholder in prior taxable periods because they exceeded the Unitholder's share of the Partnership's income may become available to offset a portion of the gain recognized by such Unitholder. However, the precise U.S. federal income tax consequences of the Merger will depend on the Unitholder's personal tax situation. Accordingly, each Unitholder should consult its tax advisor regarding the tax consequences of the exchange of Common Units for cash pursuant to the Merger in light of its particular circumstances (including the application and effect of any state, local or foreign income and other tax laws).
No Appraisal Rights (see page 65)
Appraisal rights are not available in connection with the Merger under the laws of the State of Delaware or under the Partnership Agreement.
Delisting and Deregistration of Common Units (see page 64)
The Common Units are currently listed on the NYSE under the ticker symbol "TLP." If the Merger is completed, the Common Units will cease to be listed on the NYSE and will be deregistered under the Exchange Act.
11
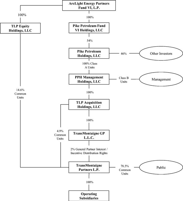
Organizational Structure Prior to the Merger
The following represents the simplified organizational structure of the Partnership prior to the Merger:
12
QUESTIONS AND ANSWERS ABOUT THE MERGER AND THE SPECIAL MEETING
Set forth below are questions that you, as a Unitholder, may have regarding the Merger Proposal, the Adjournment Proposal and the Special Meeting, and brief answers to those questions. You are urged to read carefully this proxy statement and the other documents referred to in this proxy statement in their entirety, including the Merger Agreement, which is attached as Annex A to this proxy statement, and the documents incorporated by reference into this proxy statement, because this section may not provide all of the information that is important to you with respect to the Merger and the Special Meeting. You may obtain a list of the documents incorporated by reference into this proxy statement in the section titled "Where You Can Find More Information."
This document is being delivered to you as a proxy statement by which the GP Board is soliciting proxies from you to vote on the approval of the Merger Agreement and the Merger at the Special Meeting or at any adjournment or postponement of the Special Meeting.
Your vote is extremely important, and we encourage you to submit your proxy as soon as possible. For more information on how to vote, please see the section of this proxy statement entitled "The Special Meeting."
13
The approval of the Merger Proposal by Unitholders holding at least a majority of outstanding Common Units is a condition to the obligations of the Partnership and Parent to complete the Merger. The approval of the Adjournment Proposal is not a condition to the obligations of the Partnership or Parent to complete the Merger.
14
interests are described under "Special Meeting—Interests of the Directors and Executive Officers of the General Partner in the Merger" beginning on page 56 of this proxy statement.
For more information regarding the ability of the Partnership to terminate the Merger Agreement, and the Conflicts Committee's ability to change its recommendation with respect to the Merger Proposal, see "Proposal No. 1. The Merger Agreement—Termination of the Merger Agreement" beginning on page 80 of this proxy statement and "Proposal No. 1. The Merger Agreement—Change in the GP Board Recommendation" beginning on page 77 of this proxy statement.
Pursuant to the Support Agreement entered into in connection with entry into the Merger Agreement and included as Annex C to this proxy statement, TLP Holdings and Equity Holdings have agreed to appear at the Special Meeting and either vote, in person or by proxy, all of their Common Units in favor of the Merger Agreement and the transactions contemplated thereby, including the Merger.
15
Forms of proxies and proxy materials may also be distributed through brokers, banks and other nominees to the beneficial owners of Common Units, in which case these parties will be reimbursed for their reasonable out-of-pocket expenses.
16
Even if you plan to attend the Special Meeting in person, you are encouraged to submit your proxy as described above so that your vote will be counted if you later decide not to attend the Special Meeting.
If your Common Units are held by a broker, bank or other nominee, also known as holding units in "street name," you should receive instructions from the broker, bank or other nominee that you must follow in order to have your Common Units voted. Please review such instructions to determine whether you will be able to vote via the Internet or by telephone. The deadline for submitting your proxy by telephone or electronically through the Internet is 11:59 p.m. Eastern Time on February 25, 2019 (the "telephone/internet deadline"). If the Special Meeting is adjourned to solicit additional votes in favor of the Merger Proposal, the deadline for submitting your proxy by telephone or electronically through the Internet deadline may be extended. The failure to instruct your bank, brokerage firm or other nominee to vote your Common Units "FOR" approval of the Merger Proposal will have the same effect as voting "AGAINST" approval of the Merger Proposal.
If you do not provide voting instructions to your broker, your Common Units will not be voted on any proposal on which your broker does not have discretionary authority to vote. This is referred to in this proxy statement and in general as a broker non-vote. In these cases, the broker can register your Common Units as being present at the Special Meeting for purposes of determining a quorum, but will not be able to vote on those matters for which specific authorization is required. Under the current rules of the NYSE, brokers do not have discretionary authority to vote on any of the Proposals, including the Merger Proposal. A broker non-vote will have the same effect as a vote "AGAINST" the Merger Proposal and the Adjournment Proposal.
17
If you hold your Common Units through a broker or other nominee, you must follow the directions you receive from your broker or other nominee in order to revoke your proxy or change your voting instructions.
Only your last submitted proxy will be considered. Please cast your vote "FOR" each of the proposals listed in this proxy statement, following the instructions provided, as promptly as possible.
18
all proxy cards or voting instruction cards to ensure that all of your Common Units are voted. Each proxy card or voting instruction card represents a distinct number of Common Units, and it is the only means by which those particular Common Units may be voted by proxy.
If you hold Common Units through a broker or other nominee, please instruct your broker or nominee to submit your proxy for your Common Units by following the instructions that the broker or nominee provides to you with these materials.
19
A number of brokerage firms with account holders who are Unitholders may also use householding. Once you have received notice from your bank or broker that it will be householding materials to your address, householding generally will continue until you are notified otherwise or until you revoke your consent.
If, at any time, you no longer wish to participate in "householding" and you prefer to receive separate proxy materials, please notify your broker or write to the following address:
TransMontaigne Partners L.P.
1670 Broadway, Suite 3100
Denver, Colorado 80202
Attention: Secretary
Phone: (303) 626-8200
For further discussion of householding matters, see "Other Matters—Householding of Special Meeting Materials."
20
This section of the proxy statement describes the material aspects of the proposed Merger. This section may not contain all of the information that is important to you. You should carefully read this entire proxy statement and the documents incorporated herein by reference, including the full text of the Merger Agreement, for a more complete understanding of the Merger. A copy of the Merger Agreement is attached as Annex A hereto. In addition, important business and financial information about the Partnership is included in or incorporated into this proxy statement by reference. See "Where You Can Find More Information."
Subject to the terms and conditions of the Merger Agreement and in accordance with the laws of the State of Delaware, the Merger Agreement provides for the merger of the Merger Sub with and into the Partnership. The Partnership, which is sometimes referred to following the Merger as the surviving entity, will survive the Merger, and the separate limited liability company existence of Merger Sub will cease. As a result of the Merger, the Partnership will survive as a wholly owned subsidiary of Parent and the General Partner. After the completion of the Merger, the certificate of limited partnership of the Partnership in effect immediately prior to the Effective Time will be the certificate of limited partnership of the surviving entity, until amended in accordance with its terms and applicable law, and the Partnership Agreement in effect immediately prior to the Effective Time will be amended and restated and as so amended and restated, shall be the agreement of limited partnership of the surviving entity from and after the Effective Time, until amended in accordance with its terms and applicable law.
The Merger Agreement provides that, at the Effective Time, each Common Unit issued and outstanding or deemed issued and outstanding as of immediately prior to the Effective Time and held by Unaffiliated Unitholders will be converted into the right to receive $41.00 in cash, to be paid without interest and reduced by any applicable tax withholding. In addition, until the closing of the Merger, the Unitholders will continue to receive regular quarterly distributions of $0.805 per Common Unit with respect to any completed quarter prior to closing, regardless of whether the closing occurs prior to or after the applicable record date.
Each of the Partnership's phantom units under the Equity Plans will be converted into a right to receive a cash payment in an amount equal to the Merger Consideration with respect to each such phantom unit, which amount (i) will be treated as "Covered Compensation" under the Savings and Retention Plan, vest and be payable in accordance with the terms of the underlying award agreement or letter (or the Savings and Retention Plan, if there is no separate award agreement or letter), and (ii) will be adjusted from and after the Effective Time in accordance with the Savings and Retention Plan.
The IDRs issued and outstanding immediately prior to the Effective Time will be converted into 100 Common Units, which Common Units shall be unchanged and remain outstanding following the Merger. As of the Effective Time, all IDRs will no longer be outstanding and will automatically be cancelled and cease to exist, and no consideration will be delivered in respect thereof.
Each of the Partnership's general partner units issued and outstanding immediately prior to the Effective Time will be converted into (i) one Common Unit, which Common Unit will be unchanged and remain outstanding following the Merger, and (ii) in aggregate, a non-economic general partner interest in the surviving entity. As of the Effective Time, all of the Partnership's general partner units converted into the right to receive the Common Units and a noneconomic general partner interest will no longer be outstanding and will automatically be cancelled and cease to exist, and no consideration will be delivered in respect thereof. See "Proposal No. 1. The Merger Agreement" for further information.
21
The Partnership's net book value (calculated as total assets minus total liabilities) as of December 31, 2017 was approximately $364,217,000, and the Partnership's net earnings for the fiscal year ended December 31, 2017 was $48,493,000. As of December 31, 2017, the Sponsor Entities beneficially owned or controlled approximately 19.5% of the Partnership's outstanding Common Units (as TLP Holdings owned approximately 4.9% of the Common Units and Equity Holdings owned approximately 14.6% of the Common Units), representing an effective beneficial ownership by the Sponsor Entities as of December 31, 2017, of 19.5% of the Partnership's net book value attributable to such Common Units, which in combination with TLP Holdings also indirectly owning the 2% general partner interest in the Partnership and 100% of the Partnership's outstanding IDRs, represented an effective beneficial ownership by the Sponsor Entities attributable to around 41% of the Partnership's net earnings for the fiscal year ended December 31, 2017 ($19,715,000). If the Merger is consummated, the Sponsor Entities' aggregate beneficial interest in the Partnership's net book value will increase to 100% and net earnings will increase to 100%. Accordingly, if the Merger is consummated, the Sponsor Entities' aggregate beneficial interest in the Partnership's net book value and net earnings will increase to approximately $364,217,000 and $48,493,000, respectively (based on the Partnership's December 31, 2017 financial data), and the Sponsor Entities will have an indirect beneficial interest in the Partnership's net book value and net income attributable to owners in proportion to such person or entity's beneficial ownership interest in the Partnership. Parent and its affiliates will also be entitled to any future increase in the Partnership's value and all income generated by the Partnership's operations going forward.
TLP Holdings acquired its interest in the General Partner from NGL Energy Partners LP on February 1, 2016. That transaction did not involve the acquisition of any publicly held Common Units by ArcLight or any of its owned or controlled subsidiaries, but through subsequent acquisitions, Equity Holdings acquired 2,366,704 Common Units (representing approximately 14.6% of the Common Units) and TLP Holdings acquired 800,000 Common Units (representing approximately 4.9% of the Common Units). As a result of these acquisitions, the Sponsor Entities own or control 100% of the Partnership's general partner interest, 100% of the IDRs and approximately 19.5% of the Common Units. The Partnership is controlled by the General Partner. TLP Holdings is the sole owner of the General Partner and has the right to appoint the entire GP Board, including the independent directors appointed in accordance with the listing standards of the NYSE.
The Sponsor Entities, the GP Board and the senior management team of the General Partner regularly review operational and strategic opportunities to maximize value for their respective investors. In connection with these reviews, the parties from time to time evaluate potential transactions that would further their respective strategic objectives.
Since May 2017, the landscape for master limited partnerships ("MLPs") has changed considerably. The Tax Cuts and Jobs Act lowered the U.S. federal corporate income tax rate from 35% to 21%, reducing the benefit of an MLP pass-through structure. In addition, the U.S. Federal Energy Regulatory Commission disallowed MLPs from receiving an income tax allowance on pipelines with tolling fees set under the "cost of service" framework. Although the Partnership was not directly impacted by the disallowance, many MLPs were, and the ruling either had or coincided with a negative impact on investments in MLPs in general. Between TLP Holdings' acquisition of the General Partner on February 1, 2016 and November 23, 2018 (the last trading day before the Merger was announced), the Alerian MLP Index, a leading gauge of energy MLPs whose constituents represent approximately 75% of total energy MLP market capitalization, declined by approximately 3.6%. These negative market trends have contributed to a significant number of MLPs eliminating their incentive distribution rights, directly or through mergers with the entities holding their incentive distribution rights, converting to corporations (for income tax and state law purposes) or both.
22
In light of the general MLP landscape, in mid-May 2018, an affiliate of ArcLight engaged Kirkland & Ellis LLP ("Kirkland") to provide advice regarding a potential strategic transaction involving the Sponsor Entities' investment in the Partnership, including organic growth projects, related party or third party acquisitions and a sponsor take private transaction. An affiliate of ArcLight also contacted Barclays Capital Inc. ("Barclays") to assist with the review and evaluation of such strategic alternatives. Over the next several weeks, the Sponsor Entities, Kirkland and Barclays discussed various strategic alternatives related to the Partnership, and the Sponsor Entities and Partnership management prepared a preliminary diligence presentation and financial model to be used by the Sponsor Entities and the Partnership to discuss potential strategic alternatives.
On May 14, 2018, a representative of ArcLight contacted Barry Welch, the Chairman of the Conflicts Committee, and informed him that the Sponsor Entities were considering evaluating potential strategic transactions involving the Partnership, including a sponsor take private transaction. Following such discussion, Mr. Welch contacted a representative of RLF, which had previously served as legal counsel to the Conflicts Committee in connection with prior unrelated matters. Based on RLF's experience with the Conflicts Committee and RLF's experience with public mergers and acquisitions, complex transactions involving publicly traded partnerships and representations of conflicts committees in general, the Conflicts Committee determined that RLF had the requisite expertise to provide high quality advice to the Conflicts Committee and determined to engage RLF as its legal counsel in connection with the evaluation of any potential strategic transaction, including a potential sponsor take private or similar transaction, that may be delegated to the Conflicts Committee for review. In addition, Mr. Welch contacted a representative of Evercore, which had previously served as financial advisor to the Conflicts Committee in connection with an unrelated matter, and asked Evercore to provide the Conflicts Committee with materials summarizing Evercore's experience with respect to transactions that are similar to a sponsor take private transaction and Evercore's relationships with ArcLight, the Partnership and their affiliates. Evercore provided such materials to the Conflicts Committee on May 16, 2018.
On May 21, 2018, the Conflicts Committee met telephonically to discuss a potential strategic transaction, including a potential sponsor take private or similar transaction, with representatives of RLF in attendance. Mr. Welch reported on his recent discussions with a representative of ArcLight. The Conflicts Committee also received a presentation from RLF regarding its duties and responsibilities under Delaware law and the Partnership Agreement. There was discussion with respect to the process for considering a potential transaction and the potential engagement of a financial advisor to assist the Conflicts Committee with its review of such a transaction. The Conflicts Committee discussed Evercore's experience and qualifications and the work previously done by Evercore for the Conflicts Committee. The Conflicts Committee determined to schedule a meeting with Evercore to discuss Evercore's experience and qualifications.
On May 24, 2018, the Conflicts Committee met telephonically with representatives of RLF and Evercore in attendance to evaluate Evercore's qualifications to act as the Conflicts Committee's financial advisor in connection with a potential transaction. During the interview the Conflicts Committee inquired as to Evercore's experience with respect to, among other types of transactions, "going private" or similar transactions, the experience of potential team members of Evercore, and Evercore's ability to meet timing demands. Evercore confirmed to the Conflicts Committee that it has no relationships or conflicts of interest that would prevent it from serving as an independent advisor to the Conflicts Committee. There was discussion among the Conflicts Committee and Evercore regarding Evercore's capabilities, expertise, and compensation expectations.
On June 14, 2018, the Chief Executive Officer of the General Partner, Fred Boutin, contacted Mr. Welch and informed him that management expected that an affiliate of ArcLight would make a proposal to the Partnership with respect to a sponsor take private transaction involving the Partnership and asked the Conflicts Committee to organize itself to evaluate such a proposal in the event it was
23
made. Mr. Boutin subsequently delivered a preliminary diligence presentation and financial model to the Conflicts Committee and offered to review the information with the Conflicts Committee and its advisors. The senior management team of the General Partner assisted RLF, Evercore, and Barclays regarding certain diligence matters as requested following June 14, 2018, including, with respect to the impact of the potential transaction, if any, with respect to (i) outstanding obligations of the Partnership and its subsidiaries, (ii) the Equity Plans, (iii) change of control provisions in employment or commercial agreements, if any, (iv) pending or threatened litigation, if any, (v) tax impacts of the potential transaction, if any, and (vi) SEC disclosure obligations and continuing Exchange Act filing obligations related to the Partnership's 6.125% senior unsecured notes due 2026, if any, following the closing of the potential transaction.
On June 15, 2018, the Conflicts Committee met telephonically with representatives of RLF. Mr. Welch summarized his recent conversations with Mr. Boutin. The Conflicts Committee discussed process and timing matters for evaluating the diligence presentation and financial model.
Between June 15, 2018 and June 21, 2018, Mr. Welch had discussions with representatives of ArcLight and Mr. Boutin regarding strategic alternatives, including to the extent an affiliate of ArcLight determined to make a proposal, the potential timing for such proposal.
On June 21, 2018, the Conflicts Committee met telephonically with representatives of Evercore and RLF. Mr. Welch reported on his recent conversations with representatives of ArcLight and Mr. Boutin. Evercore also discussed with the Conflicts Committee the materials delivered to the Conflicts Committee by Mr. Boutin on June 14, 2018.
On July 9, 2018, TLP Holdings delivered a non-binding offer (the "July 9th Offer") to the Conflicts Committee to acquire all of the issued and outstanding publicly held Common Units of the Partnership that are not directly owned by TLP Holdings in exchange for $38.00 in cash for each such Common Unit. The July 9th Offer stated that the transaction would be structured as a merger between the Partnership and a subsidiary of TLP Holdings. On July 10, 2018, TLP Holdings filed an amendment to its existing Schedule 13D and issued a press release announcing that it had made the July 9th Offer, and on July 11, 2018, the Partnership issued a press release announcing receipt of the July 9th Offer.
On July 11, 2018, the Conflicts Committee held two telephonic meetings. Earlier in the day, the Conflicts Committee held a meeting with representatives of RLF. During the meeting, the Conflicts Committee and its advisors discussed matters related to the Merger, including that the Merger would require a Unitholder vote, the Partnership's disclosure obligations, the anticipated timing of the Merger, the scope of the Conflicts Committee's work, the role of management, the Partnership's press release announcing receipt of the July 9th Offer, the potential for litigation, and a draft of resolutions of the GP Board delegating authority to the Conflicts Committee to evaluate the Merger. The Conflicts Committee also discussed requests that had been made by certain Unitholders to share their perspectives on the Merger with the Conflicts Committee. Following discussion, the Conflicts Committee authorized RLF to coordinate with such Unitholders in order for their perspectives to be communicated to the Conflicts Committee. The Conflicts Committee also discussed the potential engagement of Evercore as its financial advisor. The Conflicts Committee determined that Evercore had the requisite expertise to provide high quality advice to the Conflicts Committee based on, among other factors, Evercore's prior experience with the Conflicts Committee and Evercore's experience with public mergers and acquisitions, complex transactions involving publicly traded partnerships and representations of conflicts committees in general. The Conflicts Committee determined to engage Evercore, subject to negotiation of a mutually acceptable fee and engagement letter. The terms of the Conflicts Committee's engagement with Evercore were confirmed by a letter agreed and accepted by the Partnership and the Conflicts Committee.
Later in the day on July 11, 2018, the Conflicts Committee held a meeting with representatives of Evercore, RLF, ArcLight, Barclays, K&E and members of management of the Partnership. Mr. Boutin
24
made a presentation to the Conflicts Committee with respect to the business of the Partnership, including the Partnership's recent performance, management's financial projections for the Partnership and potential growth opportunities for the Partnership.
On July 12, 2018, the Conflicts Committee held a telephonic meeting with representatives of RLF and representatives of a Unitholder that is not affiliated with a Sponsor Entity. The representatives of such Unitholder presented their views on the July 9th Offer to the Conflicts Committee. Following the July 12, 2018 meeting, at the request of certain Unitholders that are not affiliated with the Sponsor Entities, the Conflicts Committee and its advisors held similar meetings on July 31, 2018, August 10, 2018, August 20, 2018 and November 15, 2018 at which such Unitholders presented their views on the July 9th Offer to the Conflicts Committee.
On July 12, 2018, RLF circulated to each member of the Conflicts Committee a questionnaire to ascertain whether such member met the qualifications for membership on the Conflicts Committee set forth in the Partnership Agreement or had any relationship that would interfere with the exercise of his independent judgment in carrying out the responsibilities of, or that would be likely to have an adverse impact on his ability to fulfill his obligations as a member of, the Conflicts Committee in evaluating the Merger. It was subsequently determined that each member met the qualifications for membership on the Conflicts Committee and could fulfill his obligations on the committee.
Between July 13, 2018 and July 16, 2018, the Sponsor Entities had several discussions with members of Partnership management regarding the initial diligence questions the Sponsor Entities received from the Conflicts Committee and its advisors regarding the July 9th Offer.
On July 14, 2018, the Conflicts Committee held a telephonic meeting with representatives of RLF to discuss Evercore's proposed fee and engagement letter in connection with its work as financial advisor to the Conflicts Committee.
On July 19, 2018, the Conflicts Committee held a telephonic meeting with representatives of Evercore and RLF. During the meeting, representatives of Evercore presented a preliminary analysis to the Conflicts Committee of the financial terms of the Merger based on the financial projections received from management of the Partnership. On July 23, 2018, an affiliate of ArcLight engaged Barclays as its financial advisor in connection with the Merger.
On July 26, 2018, the Conflicts Committee held a telephonic meeting with representatives of Evercore and RLF. During the meeting, representatives of Evercore presented the Conflicts Committee with a preliminary analysis of the financial terms of the Merger.
On July 27, 2018, the GP Board adopted resolutions authorizing the Conflicts Committee to (i) review and evaluate the terms and conditions of, and to determine the advisability of, the Merger on behalf of the Partnership and the Unaffiliated Unitholders, (ii) negotiate with the Sponsor Entities with respect to the terms and conditions of the Merger, (iii) determine whether or not to approve the Merger by Special Approval, and (iv) make any recommendations to the GP Board regarding the Merger as the Conflicts Committee shall determine to be appropriate.
On July 29, 2018, the Conflicts Committee held a telephonic meeting with representatives of Evercore and RLF. During the meeting, Evercore reported on its diligence with Partnership management regarding the financial projections for the Partnership and certain related sensitivity cases, and representatives of Evercore presented the Conflicts Committee with a preliminary analysis of the financial terms of the Merger. The Conflicts Committee discussed Evercore's preliminary analysis, viewpoints expressed by certain Unitholders to the Committee, the outlook for the Partnership as a standalone MLP, and potential counterproposals to the July 9th Offer. The Conflicts Committee directed Evercore to send its preliminary estimated tax analysis of the effects of the Merger on the Unitholders to Barclays and to discuss the preliminary estimated tax analysis with Barclays. It was determined that, subject to Evercore's discussion with Barclays, the Conflicts Committee would propose
25
to the Sponsor Entities that (i) each Common Unit held by Unaffiliated Unitholders be exchanged for $46.00 in cash and (ii) the Merger be conditioned upon receipt of approval by a majority of the Common Units held by Unaffiliated Unitholders (the "Majority of the Unaffiliated Vote Condition").
On July 29, 2018, at the direction of the Conflicts Committee, Evercore delivered its preliminary estimated tax analysis of the effects of the Merger to Barclays and discussed its analysis with Barclays. Following such discussion, on July 31, 2018, the Conflicts Committee authorized Evercore to deliver the counterproposal discussed at its July 29th meeting to Barclays.
On August 1, 2018, Evercore, at the direction of the Conflicts Committee, verbally communicated the counterproposal discussed at the Conflicts Committee's meeting on July 29, 2018 to Barclays. Barclays subsequently relayed the proposal to the Sponsor Entities.
On August 7, 2018, Barclays verbally communicated a revised offer of $39.50 per Common Unit held by Unaffiliated Unitholders to Evercore and delivered to Evercore a slide showing illustrative multiples calculations using different valuation methodologies. Evercore subsequently provided the slide to the Conflicts Committee.
Also on August 7, 2018, the Conflicts Committee held a telephonic meeting with representatives of Evercore and RLF. Evercore reported the revised offer delivered by Barclays to Evercore earlier that day and explained Barclays' illustrative multiple calculations. Representatives of Evercore also presented the Conflicts Committee with a preliminary analysis of the revised offer. It was noted that the Sponsor Entities had not responded to the Conflicts Committee's proposed Majority of the Unaffiliated Vote Condition. The Conflicts Committee did not make any determination regarding the Sponsor Entities' counterproposal at this meeting.
On August 13, 2018, the Conflicts Committee held a telephonic meeting with representatives of RLF and Evercore. During the meeting, representatives of Evercore presented the Conflicts Committee with a preliminary analysis of the revised offer. The Conflicts Committee and its advisors discussed potential counterproposals to the Sponsor Entities' most recent proposal and the supporting arguments for such counterproposals. Following discussion, the Conflicts Committee determined to make a counterproposal consisting of (i) $44.00 in cash for each Common Unit held by Unaffiliated Unitholders and (ii) the Majority of the Unaffiliated Vote Condition. The Conflicts Committee directed Evercore to deliver the counterproposal to Barclays on behalf of the Conflicts Committee.
Later on August 13, 2018, at the direction of the Conflicts Committee, Evercore verbally communicated the Conflicts Committee's revised offer to Barclays. Barclays subsequently relayed the proposal to the Sponsor Entities.
On September 28, 2018, Barclays verbally communicated a revised offer of $40.25 per Common Unit held by Unaffiliated Unitholders to Evercore. Evercore subsequently relayed the proposal to the Conflicts Committee.
On October 3, 2018, the Conflicts Committee held a telephonic meeting with representatives of Evercore and RLF. Evercore reported the most recent offer made by the Sponsor Entities and noted that the Sponsor Entities had not responded to the Majority of the Unaffiliated Vote Condition. Evercore provided an update regarding its diligence of the Partnership's financial projections and presented the Conflicts Committee with a preliminary analysis of the revised offer. The Conflicts Committee discussed potential counterproposals to the Sponsor Entities' most recent offer. Following discussion, the Conflicts Committee determined to make a counterproposal consisting of (i) $42.50 for each Common Unit held by Unaffiliated Unitholders and (ii) the Majority of the Unaffiliated Vote Condition and directed Evercore to deliver the counterproposal to Barclays on behalf of the Conflicts Committee.
26
Later on October 3, 2018, at the direction of the Conflicts Committee, Evercore verbally communicated the Conflicts Committee's revised offer to Barclays. Barclays subsequently relayed the proposal to the Sponsor Entities.
On October 11, 2018, Barclays, at the direction of the Sponsor Entities, verbally communicated a "best and final" counteroffer to Evercore of (i) $41.00 for each Common Unit held by Unaffiliated Unitholders and (ii) rejected the Majority of the Unaffiliated Vote Condition.
On October 12, 2018, the Conflicts Committee held a telephonic meeting with representatives of Evercore and RLF. Evercore reported the most recent offer made by the Sponsor Entities and noted that Barclays had stated that such offer was the Sponsor Entities' best and final offer. Representatives of Evercore presented the Conflicts Committee with a preliminary analysis of the revised offer. There was discussion regarding the merits of the Merger and the outlook for the Partnership if the Merger were rejected and the Partnership remained a publicly traded partnership.
On October 14, 2018, the Conflicts Committee held a telephonic meeting with representatives of RLF and Evercore and members of management of the Partnership. The Conflicts Committee described the Sponsor Entities' best and final offer and asked management questions regarding its financial projections, the outlook for the Partnership if the Partnership remained a publicly traded partnership, the state of MLP capital markets and expected timing for the Partnership's distributions with respect to the third and fourth quarters of 2018.
Following the meeting on October 14, 2018, at the direction of the Conflicts Committee, Evercore communicated to Barclays that, subject to negotiation of definitive documentation, the Conflicts Committee was prepared to accept the offer of $41.00 for each Common Unit held by Unaffiliated Unitholders, but also requested that each unitholder receive the full quarterly distribution for any completed quarter if Closing occurred prior to the record date for the immediately preceding quarter and a pro-rata distribution for the quarter during which Closing occurs. Barclays conveyed the request to the Sponsor Entities. After further discussion with the Sponsor Entities and Kirkland, Barclays, on behalf of the Sponsor Entities, communicated to Evercore that the distribution point remained open, but the parties could proceed to negotiation of definitive documentation.
On October 17, 2018, Kirkland separately discussed the process for preparation of the Merger Agreement with Latham & Watkins LLP ("Latham") and RLF.
On October 23, 2018, Kirkland delivered an initial draft of the Merger Agreement to Latham and RLF. The initial draft of the Merger Agreement provided, among other things, that (i) the Partnership could not solicit any proposal that could constitute an acquisition proposal (a "no-shop" provision), (ii) the Conflicts Committee could only change its recommendation with respect to the Merger if it determined in good faith (after consultation with its financial advisor and outside legal counsel) that an acquisition proposal constitutes a superior proposal and that the failure to take such action would constitute a breach of its duties under the Partnership Agreement and applicable law, and (iii) acknowledged that TLP Holdings would obtain debt and equity financing to fund the merger consideration and, if the Merger Agreement was terminated under certain circumstances, TLP Holdings' liability would be capped at a reverse termination fee equal to 4% of the merger consideration. The initial draft of the Merger Agreement did not contemplate delivery of the Support Agreement or the payment of the quarterly distribution for any completed quarter if the Closing occurred prior to the record date for the immediately preceding quarter.
On October 29, 2018, the Conflicts Committee held a telephonic meeting with representatives of Evercore and RLF. RLF provided an overview of the terms of the initial draft of the Merger Agreement. The Conflicts Committee provided feedback to RLF and directed RLF to work with Latham to prepare revisions to the Merger Agreement and send the revisions to Kirkland.
27
On November 1, 2018, Latham delivered a revised draft of the Merger Agreement to Kirkland reflecting the revisions the Conflicts Committee discussed with RLF, including, among others, (i) providing for less restrictive circumstances under which the GP Board and/or the Conflicts Committee could change their recommendations regarding the Merger, (ii) requiring a support agreement from TLP Holdings and Equity Holdings, (iii) deleting the operational representations related to the Partnership, including representations made by the Partnership concerning absence of changes, tax matters, employee benefits and labor matters, title to properties, material contracts, compliance with laws, environmental matters, insurance and regulatory matters, (iv) providing for the merger consideration to be increased at Closing by (x) a daily distribution amount for the number of days from the end of the prior quarter to Closing and (y) the quarterly distribution for any completed quarter if Closing occurred prior to the record date for the immediately preceding quarter, and (v) removing all provisions relating to equity and debt financing and the reverse termination fee that capped TLP Holdings' liability if the Merger Agreement was terminated.
After discussion with the Sponsor Entities, on November 12, 2018, Kirkland delivered a revised draft of the Merger Agreement to Latham and RLF. The draft (i) accepted the Conflicts Committee's proposed deletion of the operational representations, (ii) provided for the merger consideration to be increased at Closing by the quarterly distribution for any completed quarter if the record date for the prior quarter had not yet occurred, (iii) rejected the proposed payment of a daily distribution amount for the number of days from the end of the prior quarter to Closing, and (iv) allowed the Conflicts Committee to withdraw or change its recommendation regarding the Merger Agreement if it determines in good faith (after consultation with its financial advisors and outside legal counsel) that the failure to take such action would constitute a breach of, or be otherwise inconsistent with, the Conflicts Committee's duties under the Partnership Agreement or applicable law, subject to a customary notice and negotiation period in favor of TLP Holdings. The draft included the proposed debt and equity financing provisions and the reverse termination fee that capped TLP Holdings' liability at 4% of the merger consideration if the Merger Agreement was terminated under certain circumstances.
On November 13, 2018, Latham delivered an initial draft of the disclosure schedules to the Merger Agreement to Kirkland.
On November 15, 2018, the Conflicts Committee held a telephonic meeting with representatives of Evercore and RLF. RLF presented the terms of Kirkland's most recent draft of the Merger Agreement. The Conflicts Committee discussed the terms of the draft and directed RLF to work with Latham to prepare revisions to the Merger Agreement consistent with the Conflicts Committee's feedback and instruction, which included the following proposals: (i) the merger consideration include a daily distribution amount for the number of days from the end of the prior quarter to Closing, (ii) a reverse termination fee of 6% of the merger consideration and a fund guarantee from an affiliate of ArcLight guaranteeing payment of the reverse termination fee (the "Limited Guarantee") and (iii) strengthening certain representations, warranties and covenants related to the financing of the Merger Consideration.
On November 16, 2018, Latham delivered a revised draft of the Merger Agreement to Kirkland. The November 16, 2018 draft generally accepted the changes proposed by the Sponsor Entities in the November 12, 2018 draft, with the exception that the revised draft included the Conflicts Committee's proposals discussed at the Conflicts Committee's meeting on November 15, 2018.
On November 19, 2018, Kirkland delivered revised drafts of the Merger Agreement and disclosure schedules to Latham and RLF. The revised draft Merger Agreement removed the daily distribution amount and decreased the reverse termination fee to 5% of the merger consideration, but accepted the modifications to representations, warranties and covenants relating to the financing of the Merger Consideration, as well as the Limited Guarantee.
28
Also on November 19, 2018, Latham delivered an initial draft of the Support Agreement to Kirkland.
On November 20, 2018, Kirkland delivered initial drafts of the Equity Commitment Letter and the Limited Guarantee to Latham and RLF. Also on such date, ArcLight's affiliate assigned and novated to Parent its engagement letter with Barclays and all of ArcLight's rights, interest, benefits, liabilities, responsibilities and obligations under, in and to such letter.
On November 20, 2018, the Conflicts Committee held a telephonic meeting with representatives of Evercore and RLF. RLF explained to the Conflicts Committee that the Sponsor Entities had rejected the daily distribution proposal and proposed a 5% reverse termination fee. The Conflicts Committee discussed the terms of the Merger Agreement and directed RLF to contact Kirkland and provide a counterproposal on the Conflicts Committee's behalf consisting of (i) a daily distribution amount that accrues on a month-end basis from the end of the prior quarter to Closing and (ii) a 6% reverse termination fee. Following the Conflicts Committee meeting, RLF contacted Kirkland and delivered such counterproposal.
After discussion, the Sponsor Entities instructed Kirkland to reject both points of the Conflicts Committee's counterproposal, and Kirkland conveyed the message to Latham and RLF.
Also on November 20, 2018, the ArcLight Capital Holdings, LLC investment committee approved of the relevant Sponsor Entities' entry into the Merger Agreement, the Equity Commitment Letter and Limited Guarantee, subject to final negotiation of the relevant documents.
On November 21, 2018, Latham delivered revised drafts of the Equity Commitment Letter and Limited Guarantee to Kirkland, and Kirkland delivered the execution version of the Financing Documents to Latham.
On November 23, 2018, the Conflicts Committee held a telephonic meeting with representatives of Evercore and RLF. RLF reported that the Sponsor Entities had rejected each of the Conflicts Committee's counterproposals discussed at the meeting on November 20, 2018. RLF also provided an update on the ancillary documents to the Merger Agreement, including the Financing Documents and the Limited Guarantee. There was discussion regarding Evercore's preliminary financial analysis of the Merger, the Sponsor Entities' current offer, the spot price of Common Units, and the trading performance of the Alerian index since the time of the July 9th Offer. After discussion, the Conflicts Committee determined that, subject to the satisfactory negotiation of the Merger Agreement and the related documents and the receipt of an opinion of Evercore as to the fairness of the Merger to the holders of Common Units other than TLP Holdings, Parent, Merger Sub, the General Partner and their respective affiliates, it would be in the best interests of the Partnership and the Unaffiliated Unitholders to accept the Sponsor Entities' current offer.
After such meeting, RLF informed Latham, and Latham subsequently informed Kirkland, that the Conflicts Committee had accepted the Sponsor Entities' proposal on the two remaining commercial points, specifically eliminating the payment of any distributions for the quarter in which the Closing occurs and accepting the reverse termination fee equal to 5% of the merger consideration.
During the afternoon of November 23, 2018, Latham delivered a revised draft of the Merger Agreement to Kirkland incorporating minor changes.
In the afternoon on November 25, 2018, Kirkland provided substantially final drafts of the Merger Agreement, Financing Documents, Limited Guarantee and Support Agreement to Latham and RLF.
On the evening of November 25, 2018, the Conflicts Committee held a telephonic meeting with representatives of Evercore and RLF to discuss the Merger, including the terms and conditions of the Merger Agreement and the other transaction documents. During the meeting, RLF presented to the Conflicts Committee an overview and update with respect to the terms of the Merger Agreement and
29
the related documents. Also at this meeting, representatives of Evercore presented its financial analysis of the Merger Consideration and, at the request of the Conflicts Committee, rendered an oral opinion to the Conflicts Committee, which was subsequently confirmed by delivery of a written opinion dated November 25, 2018, to the effect that, as of the date of its opinion, and based upon the assumptions made, matters considered, procedures followed, and qualifications and limitations of the review undertaken in rendering its opinion as set forth therein, the Merger Consideration was fair, from a financial point of view, to the Unaffiliated Unitholders. At this meeting, the Conflicts Committee (i) determined that the Merger Agreement and the consummation of the transactions contemplated thereby, including the Merger, are in the best interests of the Partnership and the Unaffiliated Unitholders, (ii) approved the Merger Agreement and the transactions contemplated thereby, including the Merger, which action constituted "Special Approval" as defined in the Partnership Agreement, (iii) recommended that the GP Board approve the Merger Agreement, the execution, delivery and performance of the Merger Agreement and the consummation of the transactions contemplated thereby, including the Merger, (iv) recommended that the GP Board submit the Merger Agreement to a vote of the Unitholders and recommend approval of the Merger Agreement by the Unitholders, and (v) recommended that the Unitholders approve the Merger Agreement.
Later in the evening on November 25, 2018, at a telephonic meeting of the GP Board, the GP Board (i) determined that the Merger Agreement and the transactions contemplated thereby, including the Merger, are in the best interests of the Partnership and the Unaffiliated Unitholders, (ii) approved the Merger Agreement, the execution, delivery and performance of the Merger Agreement and the consummation of the transactions contemplated thereby, including the Merger, (iii) resolved to submit the Merger Agreement to a vote of the Unitholders and (iv) recommended approval of the Merger Agreement, including the Merger, by the Unitholders.
Later in the evening of November 25, 2018, the parties executed the Merger Agreement, Financing Documents, Limited Guarantee and Support Agreement.
On the morning of November 26, 2018, the Sponsor Entities and the Partnership issued press releases announcing the Merger Agreement.
Resolution of Conflicts of Interest; Standards of Conduct and Modification of Duties
Under Section 7.9(a) of the Partnership Agreement, whenever a potential conflict of interest exists or arises between the General Partner or any of its affiliates, on the one hand, and the Partnership or any partner of the Partnership, on the other, such as the consideration of the Merger Agreement and the transactions contemplated thereby, any resolution or course of action by the General Partner or its affiliates in respect of such conflict of interest is permitted and deemed approved by all partners of the Partnership, and does not constitute a breach of the Partnership Agreement, any organizational document of the Partnership's subsidiaries, any agreement contemplated by the Partnership Agreement or any duty stated or implied by law or equity, if the resolution or course of action in respect of such conflict of interest is approved by Special Approval. For purposes of the Partnership Agreement, Special Approval means approval by a majority of the members of the Conflicts Committee.
Under Section 7.9(b) of the Partnership Agreement, whenever the General Partner makes a determination or takes or declines to take any other action, or any of its affiliates causes it do so, in its capacity as the general partner of the Partnership as opposed to in its individual capacity, whether under the Partnership Agreement, any organizational document of the Partnership's subsidiaries or any other agreement contemplated by the Partnership Agreement, then, unless another express standard is provided for in the Partnership Agreement, the General Partner, or such affiliate causing it do so, shall make such determination or decline to take such other action in good faith and shall not be subject to any other or different standards imposed by the Partnership Agreement, any organizational document of the Partnership's subsidiaries, any other agreement contemplated by the Partnership Agreement or under applicable law.
30
Pursuant to Section 7.9(b) of the Partnership Agreement, in order for a determination or other action to be in "good faith," the person or persons making such determination or taking or declining to take such other action must believe that the determination or other action is in the best interests of the Partnership.
Under Section 7.10(b) of the Partnership Agreement, the General Partner may consult with legal counsel, accountants, appraiser, management consultants, investment bankers and other consultants and advisors selected by it, and act any taken or omitted to be taken in reliance upon the opinion of such of such persons as to matters that the General Partner reasonably believes to be within such person's professional or expert competence is conclusively presumed to have been done or omitted in good faith and in accordance with such opinion.
Recommendation of the Conflicts Committee and the GP Board; Reasons for Recommending Approval of the Merger Proposal
The Conflicts Committee
The Conflicts Committee consists of three directors that meet the independence qualifications for membership on a conflicts committee set forth in the Partnership Agreement: Barry Welch (Chairman), Steven Blank and Jay Wiese. The GP Board, on July 27, 2018, resolved by unanimous written consent to delegate to the Conflicts Committee the power and authority (i) to review and evaluate the terms and conditions of, and to determine the advisability of, the Merger on behalf of the Partnership and the Unaffiliated Unitholders, (ii) to negotiate, or delegate to any person or persons the ability to negotiate, with TLP Holdings and its affiliates and their representatives, or any other appropriate person, with respect to the terms and conditions of the Merger, (iii) to determine whether or not to approve the Merger by "Special Approval" (pursuant to Section 7.9(a) of the Partnership Agreement), and (iv) to make any recommendations to the GP Board regarding the Merger as the Conflicts Committee shall determine to be appropriate.
The Conflicts Committee retained Evercore as its financial advisor and RLF as its legal counsel. The Conflicts Committee conducted a review and evaluation of the Merger and the Merger Agreement and negotiated with TLP Holdings and its representatives with respect to the Merger and the Merger Agreement.
On November 25, 2018, the Conflicts Committee unanimously (i) determined that the Merger Agreement and the consummation of the transactions contemplated thereby, including the Merger, are in the best interests of the Partnership and the Unaffiliated Unitholders, (ii) approved the Merger Agreement and the transactions contemplated thereby, including the Merger, which action constituted "Special Approval" as defined in the Partnership Agreement, (iii) recommended that the GP Board approve the Merger Agreement, the execution, delivery and performance of the Merger Agreement and the consummation of the transactions contemplated thereby, including the Merger, (iv) recommended that the GP Board submit the Merger Agreement to a vote of the Unitholders and recommend approval of the Merger Agreement by the Unitholders and (v) recommended that the Unitholders approve the Merger Agreement.
Reasons for the Conflicts Committee's Recommendation
The Conflicts Committee consulted with its financial and legal advisors and considered many factors in making its determination and approvals, and the related recommendation to the GP Board and the Unitholders. The Conflicts Committee considered the following factors to be generally positive
31
or favorable in making its determination and approvals, and the related recommendation to the GP Board and the Unitholders:
32
The Conflicts Committee considered the following factors to be generally negative or unfavorable in making its determination and approvals, and the related recommendation to the GP Board and the Unitholders:
33
Partnership's future earnings or growth, if any, or benefit from any increases, if any, in the value of the Common Units.
The foregoing discussion of the information and factors considered by the Conflicts Committee is not intended to be exhaustive, but includes material factors the committee considered. In view of the variety of factors considered in connection with its evaluation of the Merger and the complexity of these matters, the Conflicts Committee did not find it useful and did not attempt to quantify or assign any relative or specific weights to the various factors considered in making its determination and recommendation. In addition, each of the members of the Conflicts Committee may have given differing weights to different factors. Overall, the Conflicts Committee believed that the positive factors supporting the Merger outweighed the negative factors it considered. It should be noted that certain statements and other information presented in this section are forward-looking in nature and, therefore, should be read in light of the factors discussed under the heading "Cautionary Statement Regarding Forward-Looking Statements."
The Conflicts Committee recommends that the Unitholders vote "FOR" the approval of the Merger Proposal.
The GP Board
The GP Board consists of seven directors, three of whom are independent (Steven Blank, Barry Welch and Jay Wiese). As such, some of the directors on the GP Board may have different interests in the Merger than the Unaffiliated Unitholders. For a complete discussion of these and other interest of the members of the GP Board in the Merger, see "—Interests of the Directors and Executive Officers of the General Partner in the Merger." Because of such possible and actual conflicts of interests, in resolutions approved by the GP Board on July 27, 2018, the GP Board delegated to the Conflicts Committee the full power and authority of the GP Board to (i) review and evaluate the terms and conditions of, and to determine the advisability of, the Merger on behalf of the Partnership and the Unaffiliated Unitholders, (ii) negotiate, or delegate to any person or persons the ability to negotiate, with TLP Holdings and its affiliates and their representatives, or any other appropriate person, with respect to the terms and conditions of the Merger, (iii) determine whether or not to approve the
34
Merger by "Special Approval" and (iv) make any recommendations to the GP Board regarding the Merger as the Conflicts Committee shall determine to be appropriate.
On November 25, 2018, the Conflicts Committee unanimously determined that each of the Merger Agreement and the Merger is in the best interests of the Partnership and the Unaffiliated Unitholders. Based upon such determination, the Conflicts Committee recommended to the GP Board that the GP Board approve the Merger Agreement, the execution, delivery and performance of the Merger Agreement and the consummation of the transactions contemplated thereby, including the Merger. On November 25, 2018, the GP Board, after considering the factors discussed below, including the unanimous determination and recommendation of the Conflicts Committee, (i) determined that the Merger Agreement and the transactions contemplated thereby, including the Merger, are in the best interests of the Partnership and the Unaffiliated Unitholders, (ii) approved the Merger Agreement, the execution, delivery and performance of the Merger Agreement and the consummation of the transactions contemplated thereby, including the Merger, (iii) resolved to submit the Merger Agreement to a vote of the Unitholders and (iv) recommended approval of the Merger Agreement, including the Merger, by the Unitholders. The GP Board recommends that the Unitholders vote in favor of the Merger Proposal.
In determining that the Merger Agreement and the transactions contemplated thereby, including the Merger, are in the best interest of the Partnership and the Unaffiliated Unitholders, and recommending that Unitholders vote in favor of the Merger Proposal, the GP Board considered a number of factors, including the following material factors:
In doing so, the GP Board expressly adopted the analysis of the Conflicts Committee, which is discussed above. In addition, under the SEC rules governing "going private" transactions, the Partnership and the General Partner are engaged in a "going private" transaction and, therefore, are required to express their position as to the fairness of the proposed Merger to the Partnership's "unaffiliated security holders," as defined under Rule 13e-3 of the Exchange Act. The GP Board, on behalf of the General Partner and the Partnership, is making the following statements solely for the purpose of complying with the requirements of Rule 13e-3 and related rules under the Exchange Act. The GP Board, on behalf of the General Partner and the Partnership, on the basis of the factors described above, believes that the Merger (which is the Rule 13e-3 transaction for which a Schedule 13E-3 Transaction Statement was filed with the SEC) is both procedurally and substantively fair to the Unaffiliated Unitholders.
The foregoing discussion is not intended to be exhaustive, but is intended to address the material information and principal factors considered by the GP Board in considering the Merger. In view of the various factors and information considered, the GP Board did not find it practicable to, and did not make specific assessments of, quantify or otherwise assign relative weights to, the specific factors considered in reaching its determination. In addition, the GP Board did not undertake to make any specific determination as to whether any particular factor, or any aspect of any particular factor, was determinative of its ultimate determination, and individual members of the GP Board may have given different weights to different factors. The GP Board made its recommendation based on the totality of information presented to, and the investigation conducted by, the GP Board. It should be noted that certain statements and other information presented in this section are forward-looking in nature and, therefore, should be read in light of the factors discussed under the heading "Cautionary Statement Regarding Forward-Looking Statements."
35
The GP Board recommends that the Unitholders vote "FOR" the approval of the Merger Proposal and "FOR" the adjournment of the Special Meeting, if necessary, to solicit additional proxies if there are not sufficient votes to approve the Merger Proposal at the time of the Special Meeting.
Unaudited Financial Projections of the Partnership
The Partnership does not, as a matter of course, publicly disclose long-term financial projections because of, among other reasons, the uncertainty of the underlying assumptions and estimates and the unpredictability of its business and competitive markets in which it operates. While the Partnership prepares forecasts annually for internal budgeting and business planning purposes, such forecasts generally focus on the current fiscal year and the immediately following three fiscal years.
The summary financial projections included in this proxy statement should not be regarded as predictive of actual future results nor should they be construed as financial guidance. The summary of the financial projections is not intended to influence or induce any Unitholder to vote in favor of the Merger Proposal but has been included solely because these financial projections were made available to the Conflicts Committee and used by Evercore in connection with the rendering of its fairness opinion to the Conflicts Committee and performing its related financial analyses, as described in the section entitled "Special Factors—Opinion of Financial Advisor to the Conflicts Committee."
The financial projections included in this proxy statement are not the only series of projections that were prepared in connection with the Merger given the extended negotiation period. At the beginning of the negotiation process, the Conflicts Committee and Evercore each received an initial series of financial projections. The Partnership continued to update these financial projections over the course of negotiations prior to execution of the Merger Agreement as new business facts evolved. As these new business facts evolved, the Partnership informed the Conflicts Committee of such facts.
The Partnership's financial projections are subjective in many respects. There can be no assurance that these financial projections will be realized or that actual results will not be significantly higher or lower than forecasted. In addition, the financial projections were not prepared with a view toward public disclosure or toward complying with generally accepted accounting principles in the United States ("GAAP"), the published guidelines of the SEC regarding projections or the use of non-GAAP financial measures or the guidelines established by the American Institute of Certified Public Accountants for preparation and presentation of prospective financial information. The prospective financial information included in this proxy statement has been prepared by, and is the responsibility of, Partnership's management. Deloitte & Touche LLP has neither audited, reviewed, examined, compiled nor applied agreed-upon procedures with respect to the accompanying prospective financial information and, accordingly, Deloitte & Touche LLP does not express an opinion or any other form of assurance with respect thereto. The Deloitte & Touche LLP report incorporated by reference in this proxy statement relates to the Partnership's historical financial information. It does not extend to the prospective financial information and should not be read to do so.
In developing the financial projections for the years 2018 through 2021, the Partnership made numerous material assumptions with respect to its business for the periods covered by the projections. The Partnership developed a management case (the "Management Case") of financial projections, and the Management Case assumptions included, but were not limited to, the following:
36
Important factors that may affect actual results and cause these financial projections not to be achieved include, but are not limited to, risks and uncertainties relating to the Partnership's business (including the Partnership's ability to achieve strategic goals, objectives and targets over the applicable periods), industry performance, general business and economic conditions, the regulatory environment and other factors described in or referenced under "Cautionary Statement Regarding Forward-Looking Statements" and those risks and uncertainties detailed in the Partnership's public filings with the SEC. In addition, the projections also reflect assumptions that are subject to change and do not reflect revised prospects for the Partnership's business, changes in general business or economic conditions or any other transaction or event that has occurred or that may occur following the time the financial projections were prepared. Accordingly, there can be no assurance that these financial projections will be realized or that the Partnership's future financial results will not materially vary from these financial projections. In addition, different assumptions could result in different projections, which may or may not be realized. No one has made or makes any representation to any Unitholder regarding the information included in the financial projections set forth below. The Partnership has made no representation to the Arclight Filing Entities in the Merger Agreement concerning these or any financial projections.
THE FINANCIAL PROJECTIONS INCLUDED IN THIS PROXY STATEMENT WERE MADE AVAILABLE TO THE CONFLICTS COMMITTEE AND USED BY EVERCORE IN CONNECTION WITH THEIR EVALUATION OF THE MERGER AND PRIOR TO EXECUTION OF THE MERGER AGREEMENT. THE PARTNERSHIP DOES NOT INTEND TO REVISE ANY FINANCIAL PROJECTIONS INCLUDED IN THIS PROXY STATEMENT.
| ($ in millions) |
2018E | 2019E | 2020E | 2021E | |||||||||
|---|---|---|---|---|---|---|---|---|---|---|---|---|---|
EBITDA(1) |
$ | 137.6 | $ | 150.4 | $ | 156.9 | $ | 159.1 | |||||
Growth Capital Expenditures(2) |
$ | 80.0 | $ | 51.3 | $ | 0.0 | $ | 0.0 | |||||
Total Distributable Cash Flow(3) |
$ | 88.3 | $ | 92.5 | $ | 96.7 | $ | 99.9 | |||||
Distributable Cash Flow Per Common Unit(3) |
$ | 3.81 | $ | 3.89 | $ | 4.00 | $ | 4.08 | |||||
37
that the presentation of EBITDA provides useful information to investors in assessing the Partnership's financial condition and results of operations.
Opinion of Financial Advisor to the Conflicts Committee
The Conflicts Committee retained Evercore to act as its financial advisor in connection with evaluating the proposed Merger. At the request of the Conflicts Committee, at a meeting of the Conflicts Committee held on November 25, 2018, Evercore rendered its oral opinion to the Conflicts Committee to the effect that, as of November 25, 2018, and based upon and subject to the assumptions made, matters considered, procedures followed, and qualifications and limitations of the review undertaken in rendering its opinion as set forth therein, the Merger Consideration was fair, from a financial point of view, to the Unaffiliated Unitholders.
Evercore's opinion speaks only as of the date it was delivered and not as of the date the Merger will be completed or any other date. Evercore's opinion does not reflect changes that may occur or may have occurred after November 25, 2018, which could alter the facts and circumstances on which Evercore's opinion was based. It is understood that subsequent developments or information of which Evercore is, or was, not aware may affect Evercore's opinion, but Evercore does not have any obligation to update, revise or reaffirm its opinion.
The full text of the written opinion of Evercore, which describes, among other things, the assumptions made, matters considered, procedures followed, and qualifications and limitations of the review undertaken in rendering its opinion as set forth therein, is attached to this proxy statement as Annex B. You are urged to read Evercore's opinion carefully and in its entirety. Evercore's opinion was directed to the Conflicts Committee (in its capacity as such), and only addressed the fairness from a financial point of view, as of the date of the opinion, to the Unaffiliated Unitholders of the Merger Consideration. Evercore's opinion did not address any other term or aspect of the Merger Agreement. The summary of Evercore's opinion set forth in this proxy statement is qualified in its entirety by reference to the full text of the written opinion. However, neither the written opinion nor the summary of such opinion and the related analyses set forth in this proxy statement are intended to be, and they do not constitute, a recommendation as to how Unitholders or any other person should act or vote with respect to any matter relating to the Merger or any other matter.
Evercore's opinion to the Conflicts Committee was among several factors taken into consideration by the Conflicts Committee in making its recommendation to the GP Board regarding the Merger and the Merger Agreement.
In connection with rendering its opinion, Evercore, among other things:
38
the year ended December 31, 2017, the Quarterly Reports on Form 10-Q for the quarters ended March 31, 2018, June 30, 2018 and September 30, 2018, and certain Current Reports on Form 8-K, in each case as filed with or furnished to the SEC by the Partnership since January 1, 2018;
For purposes of its analysis and opinion, Evercore assumed and relied upon, without undertaking any independent verification of, the accuracy and completeness of all of the information publicly available, and all of the information supplied or otherwise made available to, discussed with, or reviewed by Evercore, and Evercore assumed no liability therefor. With respect to the projected financial and operating data relating to the Partnership, Evercore assumed that such data had been reasonably prepared on bases reflecting the best currently available estimates and good faith judgments of management of the Partnership as to the future financial performance of the Partnership under the assumptions reflected therein. Evercore expressed no view as to any projected financial or operating data related to the Partnership or the assumptions on which they are based. Evercore relied, at the Conflict Committee's direction, without independent verification, upon the assessments of the
39
management of the Partnership as to the future financial and operating performance of the Partnership.
For purposes of rendering its opinion, Evercore assumed, in all respects material to its analysis, that the representations and warranties of each party contained in the Merger Agreement (in the draft form reviewed by Evercore) were at the time of its opinion, and when executed were, true and correct, that each party will perform all of the covenants and agreements required to be performed by it under the Merger Agreement and that all conditions to the consummation of the Merger will be satisfied without material waiver or modification thereof. Evercore assumed that any modification to the structure of the Merger will not vary in any respect material to its analysis. Evercore further assumed, in all respects material to its analysis, that all governmental, regulatory or other consents, approvals or releases necessary for the consummation of the Merger will be obtained without any material delay, limitation, restriction or condition. Evercore assumed that the final versions of all documents reviewed by it in draft form will not differ in any material respect from the drafts reviewed by Evercore.
Evercore did not make, nor assume any responsibility for making, any independent valuation or appraisal of the assets or liabilities of the Partnership, nor was Evercore furnished with any such valuations or appraisals, nor did Evercore evaluate the solvency or fair value of the Partnership under any state or federal laws relating to bankruptcy, insolvency or similar matters. Evercore's opinion was necessarily based upon information made available to it as of the date of its opinion and financial, economic, monetary, market, regulatory and other conditions and circumstances as they existed and as could be evaluated by Evercore as of such date. It is understood that subsequent developments or information of which Evercore was not aware may affect Evercore's opinion and that Evercore does not have any obligation to update, revise or reaffirm its opinion.
Evercore was not asked to pass upon, and expressed no opinion with respect to, any matter other than the fairness, as of November 25, 2018, of the Merger Consideration, from a financial point of view, to the Unaffiliated Unitholders. Evercore did not express any view on, and its opinion does not address, the fairness of the Merger to, or any consideration received in connection therewith by, the holders of any other securities, creditors or other constituencies of the Partnership, nor as to the fairness of the amount or nature of any compensation to be paid or payable to any of the officers, directors or employees of any party to the Merger Agreement, or any class of such persons, whether relative to the Merger Consideration or otherwise. Evercore's opinion does not address the relative merits of the Merger as compared to other transactions or business or financial strategies that might be available to the Partnership, nor does it address the underlying business decision of the Partnership to engage in the Merger. In arriving at its opinion, Evercore was not authorized to solicit, and did not solicit, interest from any third party with respect to the acquisition of any or all of the Common Units or any business combination or other extraordinary transaction involving the Partnership. Evercore's opinion does not constitute a recommendation to the Conflicts Committee or to any other persons in respect of the Merger, including as to how any of the Unitholders should vote or act in respect of the Merger. Evercore expressed no opinion as to the price at which the Common Units will trade at any time. Evercore is not a legal, regulatory, accounting or tax expert and Evercore assumed the accuracy and completeness of assessments by the Partnership and the advisors to the Partnership and its affiliates with respect to legal, regulatory, accounting and tax matters.
The following is a summary of the material financial analyses performed by Evercore in connection with the preparation of its opinion and reviewed with the Conflicts Committee on November 25, 2018. Unless the context indicates otherwise, enterprise values and equity values used in the selected companies analysis described below were calculated using the closing price of MLP common units and the equity securities of the selected companies listed below as of November 23, 2018, and transaction values for the selected transactions analysis described below were calculated on an enterprise value basis based on the value of the equity consideration and other public information available at the time of the relevant transaction's announcement. The analyses summarized below include information
40
presented in tabular format. In order to fully understand the financial analyses performed, the tables must be considered together with the textual summary of the analyses.
No company or transaction used in the analyses of companies or transactions summarized below is identical or directly comparable to the Partnership or the Merger. As a consequence, mathematical derivations (such as the high, low, mean and median) of financial data are not by themselves meaningful, and these analyses must take into account differences in the financial and operating characteristics of the selected publicly traded companies and differences in the structure and timing of the selected transactions and other factors that would affect the public trading value and acquisition value of the companies considered.
Analysis of the Partnership
Evercore performed a series of analyses to derive an indicative valuation range for the Common Units. Evercore performed its analyses utilizing the unaudited, non-public historical and projected financial and operating data and related assumptions, summarized above in "Unaudited Financial Projections of the Partnership," which were prepared and furnished to Evercore by management of the Partnership (the "Management Case"). Evercore also sensitized the Management Case utilizing two different assumptions for terminal recontracting, operating expense and growth projects based on discussions with the Partnership's management (the Sensitivity Cases, referred to more particularly in this proxy statement as the "Sensitivity #1 Scenario" and "Sensitivity #2 Scenario") and performed analyses utilizing the Sensitivity #1 Scenario and Sensitivity #2 Scenario.
| |
Sensitivity #1 | |||||||||
|---|---|---|---|---|---|---|---|---|---|---|
| |
2019E | 2020E | 2021E | |||||||
EBITDA |
$ | 155 | $ | 165 | $ | 169 | ||||
Growth Capital Expenditures |
56 | 5 | — | |||||||
Total Distributable Cash Flow |
97 | 104 | 109 | |||||||
Distributable Cash Flow per Common Unit |
$ |
4.03 |
$ |
4.22 |
$ |
4.36 |
||||
| |
Sensitivity #2 | |||||||||
|---|---|---|---|---|---|---|---|---|---|---|
| |
2019E | 2020E | 2021E | |||||||
EBITDA |
$ | 142 | $ | 147 | $ | 148 | ||||
Growth Capital Expenditures |
51 | — | — | |||||||
Total Distributable Cash Flow |
84 | 87 | 89 | |||||||
Distributable Cash Flow per Common Unit |
$ |
3.62 |
$ |
3.71 |
$ |
3.76 |
||||
Note: All figures in millions except per Common Unit figures
Discounted Cash Flow Analysis
Evercore performed a discounted cash flow analysis of the Partnership by valuing the cash flows to be received by the Partnership based on (i) the Management Case, (ii) the Sensitivity #1 Scenario and (iii) the Sensitivity #2 Scenario. Evercore calculated the per unit value range for the Common Units by utilizing a range of discount rates with a mid-point equal to the Partnership's weighted average cost of capital, as estimated by Evercore based on the Capital Asset Pricing Model ("CAPM"), and terminal values based on a range of estimated EBITDA exit multiples as well as perpetuity growth rates. Evercore assumed a range of discount rates of 8.0% to 9.0%, a range of EBITDA exit multiples of 9.0x to 11.0x and a range of perpetuity growth rates of 1.75% to 2.25%.
Using the enterprise value range implied from the discounted cash flow analysis, Evercore determined an implied equity value per unit range by subtracting the estimated net debt of the
41
Partnership as of September 30, 2018, from the enterprise value range, subtracting the estimated value for the Partnership's general partner interest and IDRs based on the distribution yield of the Common Units applied to the fourth quarter distributions to IDRs from the enterprise value range and dividing the resulting equity value by the Partnership's limited partner units outstanding as of September 30, 2018.
Evercore determined an implied equity value per unit range based on the range of estimated EBITDA multiple sensitivity of (i) $31.46 per unit to $49.01 per unit utilizing the Management Case, (ii) $35.98 per unit to $54.62 per unit utilizing the Sensitivity #1 Scenario and (iii) $25.87 per unit to $42.24 per unit utilizing the Sensitivity #2 Scenario.
Evercore determined an implied equity value per unit range based on the range of perpetuity growth rates sensitivity of (i) $22.56 per unit to $40.48 per unit utilizing the Management Case, (ii) $26.81 per unit to $45.92 per unit utilizing the Sensitivity #1 Scenario and (iii) $17.05 per unit to $33.60 per unit utilizing the Sensitivity #2 Scenario.
Discounted Distribution Analysis
Evercore performed a discounted distribution analysis of the Common Units based on the present value of the future cash distributions to the Unitholders utilizing the (i) the Management Case, (ii) the Sensitivity #1 Scenario and (iii) the Sensitivity #2 Scenario. Evercore assumed (i) a terminal yield range of 7.0% to 9.0% based on distribution yield of the Common Units over the 52-week period prior to the unaffected price date of July 9, 2018, (ii) a cost of equity of 10.0% to 11.0% based on CAPM and (iii) a cost of equity of 13.0% to 14.5% based on total expected market return for the Partnership's peers.
Evercore determined an implied equity value per unit range using the cost of equity based on CAPM of (i) $37.86 per unit to $41.17 per unit utilizing the Management Case, (ii) $40.13 per unit to $50.06 per unit utilizing the Sensitivity #1 Scenario and (iii) $35.26 per unit to $43.88 per unit utilizing the Sensitivity #2 Scenario.
Evercore determined an implied equity value per unit range using the cost of equity based on expected market total return of (i) $34.69 per unit to $43.63 per unit utilizing the Management Case, (ii) $36.76 per unit to $46.29 per unit utilizing the Sensitivity #1 Scenario and (iii) $32.32 per unit to $40.60 per unit utilizing the Sensitivity #2 Scenario.
Peer Group Trading Analysis
Evercore performed a peer group trading analysis of the Partnership by reviewing and comparing the market enterprise values and trading multiples of the following 13 publicly traded partnerships that Evercore deemed to have certain characteristics that are similar to those of the Partnership:
42
Although the peer group was compared to the Partnership for purposes of this analysis, no partnership or company used in the peer group analysis is identical or directly comparable to the Partnership. In order to calculate peer group trading multiples, Evercore relied on publicly available information filed with the SEC and other regulatory agencies and on equity research analyst estimates.
For each of the peer group partnerships, Evercore calculated the following trading multiples:
The mean and median trading multiples are set forth below. The table also includes relevant multiple ranges selected by Evercore based on the resulting range of multiples and certain other considerations related to the specific characteristics of the Partnership noted by Evercore.
| |
Overall Peer Group |
Peers with enterprise values and growth expectations comparable to the Partnership(1) |
|||||||||||
|---|---|---|---|---|---|---|---|---|---|---|---|---|---|
Benchmark
|
Mean | Median | Mean | Median | |||||||||
Enterprise Value/2018E EBITDA |
10.9x | 10.3x | 10.8x | 10.9x | |||||||||
Enterprise Value/2019E EBITDA |
9.7x | 9.7x | 9.8x | 9.5x | |||||||||
Price/2018E DCF per LP Unit |
9.3x | 9.2x | 9.2x | 9.2x | |||||||||
Price/2019E DCF per LP Unit |
8.9x | 8.6x | 9.0x | 8.8x | |||||||||
Benchmark
|
Reference Range | |||
|---|---|---|---|---|
Enterprise Value/2018E EBITDA |
9.0x - 11.0x | |||
Enterprise Value/2019E EBITDA |
9.0x - 10.0x | |||
Price/2018E DCF per LP Unit |
9.0x - 11.0x | |||
Price/2019E DCF per LP Unit |
9.0x - 10.0x | |||
43
Utilizing the multiples illustrated above, Evercore determined an implied equity value per unit range of (i) $34.30 per unit to $56.30 per unit using the Management Case, (ii) $34.30 per unit to $58.67 per unit using the Sensitivity #1 Scenario and (iii) $32.62 per unit to $56.30 per unit using the Sensitivity #2 Scenario.
Precedent M&A Transaction Analysis
Evercore reviewed selected publicly available information for historical transactions involving terminaling and other crude and refined products transportation assets that Evercore deemed to have certain characteristics that are similar to those of the Partnership, although Evercore noted that none of the selected transactions or the selected companies or partnerships that participated in, or assets involved in, the selected transactions were directly comparable to the Partnership.
Date Announced |
Acquiror / Target (Seller) | |
|---|---|---|
| 09/2018 | ArcLight Capital Partners, LLC / Sound Terminal and Baltimore Terminal (Targa Resources Corp.) | |
02/2018 |
Delek US / Big Spring Logistics including storage tanks, salt wells and asphalt and light products terminals (Delek Logistics Partners, LP) |
|
11/2017 |
TransMontaigne Partners L.P. / two West Coast terminals (Plains All American) |
|
10/2017 |
Valero Energy Partners LP / Port Arthur terminal and Parkway Pipeline LLC (Valero Energy Corporation) |
|
08/2017 |
Zenith Energy U.S., L.P. / Arc Logistics Partners LP* |
|
06/2017 |
SemGroup Corporation / Houston Fuel Oil Terminal Company (Alinda Capital Partners LLC) |
|
06/2017 |
World Point Terminals, Inc. / World Point Terminals, LP* |
|
03/2017 |
VTTI.BV / VTTI Energy Partners LP* |
|
01/2017 |
Tallgrass Development, LP / Sterling Terminal, Buckingham Terminal, 20% interest in Deeprock Development Terminal, and terminal development projects (Tallgrass Development, LP) |
|
11/2016 |
Tesoro Logistics L.P. / Northern California terminaling and storage assets (Tesoro Corporation) |
|
09/2016 |
Western Refining Logistics / Certain terminaling, storage and other logistics assets (Western Refining Inc. / St. Paul Park Refining Co.) |
|
08/2016 |
Valero Energy Partners LP / Mereaux and Three Rivers Terminal Services business (Valero Energy Corporation) |
|
07/2016 |
Tesoro Logistics LP / Alaska crude oil, feedstock and refined product storage tanks and refined product terminals (Tesoro Corporation) |
|
03/2016 |
Valero Energy Partners LP / McKee Terminal Services Business (Valero Energy Corporation) |
|
02/2016 |
PBF Logistics LP / Four refined products terminals located near Philadelphia, PA (Plains All American Pipeline, L.P.) |
44
Date Announced |
Acquiror / Target (Seller) | |
|---|---|---|
| 10/2015 | Kinder Morgan, Inc. / 75.0% interest in 14 refined products terminals throughout the U.S. and 100.0% of a refined products terminal in Des Plaines, IL (BP Products North America Inc.) | |
10/2015 |
USD Partners LP / 0.9 million barrel crude-by-rail terminal located in Casper, WY (Casper Crude to Rail Holdings, LLC / Stonepeak Infrastructure Partners) |
|
09/2015 |
Valero Energy Partners LP / 10.1 million barrels of crude oil and refined products storage at Corpus Christi, TX refinery (Valero Energy Corporation) |
|
06/2015 |
Gravity Midstream, LLC / 44-acre crude oil logistics terminal located on the Corpus Christi Ship Channel (Trigeant, Ltd.) |
|
02/2015 |
Valero Energy Partners LP / 3.6 million barrels at Houston, TX refinery and 10.0 million barrels at St. Charles, LA refinery of crude oil and refined products storage (Valero Energy Corporation) |
|
02/2015 |
Arc Logistics Partners LP & GE Energy Financial Services / Crude oil unloading terminal and 4-mile crude oil pipeline in Joliet, IL (CenterPoint Properties Trust) |
|
02/2015 |
Kinder Morgan, Inc. / Three terminals in Galena Park, TX; North and South Wilmington, NC and one undeveloped in Perth Amboy, NJ (Royal Vopak N.V.) |
|
01/2015 |
NuStar Energy L.P. / 50.0% interest in a 4.1 million barrel refined products terminal located in Linden, NJ (Linden Holding Corp.) |
| |
All Terminal Transactions |
Public MLP Transactions |
|||||||||||
|---|---|---|---|---|---|---|---|---|---|---|---|---|---|
Benchmark
|
Mean | Median | Mean | Median | |||||||||
Enterprise Value/Run-Rate EBITDA |
9.3x | 8.7x | 11.7x | 12.3x | |||||||||
Crude / Refined Products Transportation and Storage transactions
Date Announced |
Acquiror / Target (Seller) | |
|---|---|---|
| 10/2018 | Valero Energy Corporation / Valero Energy Partners, LP* | |
03/2018 |
Tallgrass Energy GP, LP / Tallgrass Energy Partners, LP* |
|
01/2018 |
Andeavor / 100% interest in Rangeland Energy II, LLC, 145 MBpd capacity crude oil pipeline (Rangeland Energy, LLC) |
|
12/2017 |
Noble Midstream Partners LP and Greenfield Midstream, LLC (EnCap Flatrock) JV / Saddle Butte Pipeline, LLC (Saddle Butte Rockies Midstream LLC) |
|
11/2017 |
BlackRock Inc. and Navigator Energy Services, LLC / 50% interest in Glass Mountain Pipeline, LLC (SemGroup Corporation) |
|
10/2017 |
Global Infrastructure Partners / 100% interest in Medallion Gathering & Processing, LLC (owned by Laredo Midstream Services, LLC and Medallion Midstream Holdings, LLC) |
|
09/2017 |
Phillips 66 Partners LP / 25% interest in Dakota Access, LLC and 25% interest in Energy Transfer Crude Oil Company, LLC (Phillips 66 Company) |
45
Date Announced |
Acquiror / Target (Seller) | |
|---|---|---|
| 09/2017 | MPLX, LP / Explorer Pipeline Co., Lincoln Pipeline LLC, MPL Louisiana Holdings LLC and LOCAP LLC (Marathon Petroleum Corporation) | |
08/2017 |
Holly Energy Partners, LP / 50% interest in Frontier Aspen LLC and 75% interest in SLC Pipeline LLC (Plains All American Pipeline, LP) |
|
08/2017 |
Andeavor Logistics LP / Western Refining Logistics, LP* |
|
02/2017 |
MPLX, LP / Ozark Pipeline (Enbridge Pipelines, LLC) |
|
02/2017 |
Plains All American Pipeline, LP and Noble Midstream Partners, LP / Advantage Pipeline, LLC |
|
01/2017 |
Valero Energy Partners LP / 40% interest in the Hewitt segment on the Red River Pipeline (Plains All American, LP)* |
|
08/2016 |
MarEn Bakken Company LLC (JV between Enbridge Energy Partners, L.P. and Marathon Petroleum Corporation) / 36.75% Interest in Bakken Pipeline |
|
05/2016 |
SemGroup Corporation / Rose Rock Midstream, LP* |
|
01/2016 |
Tallgrass Energy Partners, LP / 31.3% interest in Tallgrass Pony Express Pipeline (Tallgrass Development, LP) |
|
12/2015 |
Tesoro Corporation / Great Northern Midstream LLC |
|
11/2015 |
Tesoro Logistics LP / Crude oil and refining products storage and pipeline assets in Los Angeles (Tesoro Corporation) |
|
03/2015 |
EnLink Midstream Partners, LP / Victoria Express Pipeline (Devon Energy Corporation) |
|
03/2015 |
Tallgrass Energy Partners, LP / 33.3% interest in Tallgrass Pony Express Pipeline (Tallgrass Development, LP) |
|
01/2015 |
Kinder Morgan, Inc. / Hiland Partners |
|
01/2015 |
EnLink Midstream Partners, LP and EnLink Midstream, LLC / LPC Crude Oil Marketing LLC |
| |
All Crude / Refined Products Transportation and Storage Transactions |
Public MLP Transactions |
|||||||||||
|---|---|---|---|---|---|---|---|---|---|---|---|---|---|
Benchmark
|
Mean | Median | Mean | Median | |||||||||
Enterprise Value/ Run-Rate EBITDA |
11.3x | 10.0x | 10.0x | 9.7x | |||||||||
Evercore separately analyzed the most comparable transactions in the list of terminal and crude/refined products transportation and storage transactions, which includes acquisitions of publicly traded MLPs and the acquisition of the Houston Fuel Oil Terminal Company by SemGroup Corporation, and calculated multiples for those transactions assuming:
46
Selected Comparable Public Company Transactions (plus HFOTCO)
Date Announced |
Acquiror / Target (Seller) | |
|---|---|---|
| 10/2018 | Valero Energy Corporation / Valero Energy Partners, LP | |
03/2018 |
Tallgrass Energy GP, LP / Tallgrass Energy Partners, LP |
|
08/2017 |
Zenith Energy U.S., L.P. / Arc Logistics Partners LP |
|
08/2017 |
Andeavor Logistics LP / Western Refining Logistics, LP |
|
06/2017 |
SemGroup Corporation / Houston Fuel Oil Terminal Company (Alinda Capital Partners LLC) |
|
06/2017 |
World Point Terminals, Inc. / World Point Terminals, LP |
|
03/2017 |
VTTI.BV / VTTI Energy Partners LP |
|
05/2016 |
SemGroup Corporation / Rose Rock Midstream, L.P. |
| |
Ownership Method |
Equity Equivalent Method |
|||||||||||
|---|---|---|---|---|---|---|---|---|---|---|---|---|---|
Benchmark
|
Mean | Median | Mean | Median | |||||||||
Enterprise Value/Run-Rate EBITDA |
11.3x | 11.5x | 10.9x | 10.4x | |||||||||
Benchmark
|
Reference Range | |||
|---|---|---|---|---|
Enterprise Value/EBITDA |
10.0x - 12.0x | |||
Evercore reviewed the EBITDA multiples paid in the selected transactions and derived a range of enterprise values to EBITDA of 10.0x to 12.0x. Evercore applied the range of selected multiples to estimated 2018 EBITDA. Evercore determined an implied equity value per unit range of $35.38 per unit to $52.34 per unit. Because the estimated 2018 EBITDA is the same in the Management Case, Sensitivity #1 Scenario and Sensitivity #2 Scenario, each sensitivity results in the same implied equity value per unit range.
Premiums Paid Analysis
Evercore compared the premiums implied by the Merger Consideration with premiums received in (i) selected related party merger transactions where the target was an MLP or a limited liability company generally, and (ii) cash-for-unit transactions from the previous selected related party mergers. Evercore calculated the implied premiums received considering the implied per LP unit or per share offer value relative to the targets' prior 1-day closing price, 30-day volume-weighted average price ("VWAP"), 60-day VWAP and 90-day VWAP using publicly available information. Evercore considered that premiums paid in the selected precedent merger transactions have varied widely based on specific considerations with respect to each transaction and that there are inherent differences between each of the targets and transactions analyzed by Evercore relative to the Partnership and the Merger, respectively.
47
The selected transactions and resulting minimum, maximum, mean and median data were as follows:
Date Announced |
Acquiror(s) / Target | |
|---|---|---|
| 22-Oct-18 | Enlink Midstream, LLC / EnLink Midstream Partners, LP | |
18-Oct-18 |
Valero Energy Corporation / Valero Energy Partners LP* |
|
9-Oct-18 |
Antero Midstream GP LP / Antero Midstream Partners LP |
|
9-Jun-18 |
Cheniere Energy, Inc. / Cheniere Energy Partners LP Holdings, LLC |
|
17-May-18 |
Enbridge Inc. / Enbridge Energy Partners, L.P. |
|
17-May-18 |
The Williams Companies, Inc. / Williams Partners L.P. |
|
26-Mar-18 |
Tallgrass Energy GP, LP / Tallgrass Energy Partners, L.P. |
|
8-Feb-18 |
Nustar Energy L.P. / Nustar GP Holdings, LLC |
|
2-Jan-18 |
Archrock, Inc. / Archrock Partners, L.P. |
|
2-Jun-17 |
World Point Terminals, Inc. / World Point Terminals, LP* |
|
18-May-17 |
Energy Transfer Partners, L.P. / PennTex Midstream Partners, LP* |
|
2-Mar-17 |
VTTI B.V. / VTTI Energy Partners LP* |
|
1-Feb-17 |
ONEOK, Inc. / ONEOK Partners, L.P. |
|
27-Jan-17 |
Enbridge Energy Co, Inc. / Midcoast Energy Partners, L.P.* |
|
26-Sep-16 |
TransCanada Corporation / Columbia Pipeline Partners LP* |
|
1-Aug-16 |
Transocean Ltd. / Transocean Partners LLC |
|
31-May-16 |
SemGroup Corporation / Rose Rock Midstream, L.P. |
| |
| All Transactions | | ||||||||||||||||
|---|---|---|---|---|---|---|---|---|---|---|---|---|---|---|---|---|---|---|---|
| |
| 1-day | | 30-day VWAP |
| 60-day VWAP |
| 90-day VWAP |
| ||||||||||
Median |
| 6.6 | % | | 8.1 | % | | | 10.5 | % | | | 6.7 | % | | ||||
Mean |
| 9.9 | % | | 11.0 | % | | | 13.2 | % | | | 14.3 | % | | ||||
Max |
| 25.8 | % | | 27.7 | % | | | 53.0 | % | | | 78.2 | % | | ||||
Min |
| (8.6 | )% | | (0.6 | )% | | | 1.0 | % | | | 0.9 | % | | ||||
| |
| Cash-for-Unit Transactions | | ||||||||||||||||
|---|---|---|---|---|---|---|---|---|---|---|---|---|---|---|---|---|---|---|---|
| |
| 1-day | | 30-day VWAP |
| 60-day VWAP |
| 90-day VWAP |
| ||||||||||
Median |
| 6.2 | % | | 9.3 | % | | | 12.8 | % | | | 11.9 | % | | ||||
Mean |
| 7.2 | % | | 10.2 | % | | | 13.1 | % | | | 12.2 | % | | ||||
Max |
| 20.1 | % | | 19.9 | % | | | 22.6 | % | | | 24.4 | % | | ||||
Min |
| (8.6 | )% | | 3.3 | % | | | 3.2 | % | | | 3.5 | % | | ||||
Based on the relevant premiums, Evercore derived a range of premiums to the Partnership's relevant unit price as of July 9, 2018, of 6.0% to 12.0%. Evercore determined an implied equity value per unit range of $38.28 to $40.44.
48
Other Presentations by Evercore
In addition to the presentation made to the Conflicts Committee on November 25, 2018, the date on which Evercore rendered its opinion, as described above, Evercore made other written presentations to the Conflicts Committee dated July 19, 2018, dated July 26, 2018, dated August 7, 2018, dated August 13, 2018, dated August 15, 2018, dated October 3, 2018 and dated October 12, 2018, which are referred to as the preliminary Evercore presentations. In addition, Evercore participated in other meetings with the Conflicts Committee as described in the "Background of the Merger." Copies of the preliminary Evercore presentations provided to the Conflicts Committee by Evercore have been attached as exhibits to the Schedule 13E-3 related to the Merger. These written presentations and the written opinion will be available for any interested unitholder of the Partnership to inspect and copy at Partnership's executive offices during regular business hours.
None of these other written presentations by Evercore, alone or together, constitutes an opinion of Evercore with respect to the Merger Consideration. The information contained in the written presentations made to the Conflicts Committee dated July 19, 2018, dated July 26, 2018, dated August 7, 2018, dated August 13, 2018, dated August 15, 2018, dated October 3, 2018 and dated October 12, 2018 is substantially similar to the information provided in Evercore's written presentation to the Conflicts Committee on November 25, 2018, as described above.
Each of the analyses performed in these preliminary Evercore presentations was subject to further updating and subject to the final analyses presented to the Conflicts Committee on November 25, 2018, by Evercore. Each of these analyses was necessarily based on financial, economic, monetary, market, regulatory and other conditions and circumstances as they existed and as could be evaluated by Evercore as of the dates on which Evercore performed such analyses. Accordingly, the results of the financial analyses may have differed due to changes in those conditions and other information, and not all of the written and oral presentations contained all of the financial analyses included in the November 25, 2018, presentation.
General
The foregoing summary of certain material financial analyses does not purport to be a complete description of the analyses or data presented by Evercore. In connection with the review of the Merger, Evercore performed a variety of financial and comparative analyses for purposes of rendering its opinion to the Conflicts Committee. The preparation of a fairness opinion is a complex process and is not necessarily susceptible to partial analysis or summary description. Selecting portions of the analyses or of the summary described above, without considering the analyses as a whole, could create an incomplete view of the processes underlying Evercore's opinion. In arriving at its fairness determination, Evercore considered the results of all the analyses and did not draw, in isolation, conclusions from or with regard to any one analysis or factor considered by it for purposes of its opinion. Rather, Evercore made its determination as to fairness on the basis of its experience and professional judgment after considering the results of all the analyses. In addition, Evercore may have given various analyses and factors more or less weight than other analyses and factors, may have deemed various assumptions more or less probable than other assumptions and, as described above, utilized certain assumptions and assessments provided by the Partnership without independent analysis. As a result, the ranges of valuations resulting from any particular analysis or combination of analyses described above should not be taken to be the view of Evercore with respect to the actual value of the Common Units. Furthermore, Evercore's analyses involve complex considerations and judgments concerning financial and operating characteristics and other factors that could affect the acquisition, public trading or other values of the companies, partnerships or transactions used, including judgments and assumptions with regard to industry performance, general business, economic, market, and financial conditions, and other matters, many of which are beyond the control of the Partnership or its affiliates and their respective advisors.
49
Evercore prepared these analyses for the information and benefit of the Conflicts Committee (in its capacity as such) and for the purpose of providing an opinion to the Conflicts Committee as to the fairness of the Merger Consideration, from a financial point of view, to the Unaffiliated Unitholders. These analyses do not purport to be appraisals or to necessarily reflect the prices at which the business or securities actually may be sold. Any estimates contained in these analyses are not necessarily indicative of actual future results, which may be significantly more or less favorable than those suggested by such estimates. Accordingly, estimates used in, and the results derived from, Evercore's analyses are inherently subject to substantial uncertainty, and Evercore assumes no responsibility if future results are materially different from those forecasted in such estimates. The issuance of the opinion was approved by an opinion committee of Evercore.
Except as described above, the Conflicts Committee imposed no other restrictions or limitations on Evercore with respect to the investigations made or the procedures followed by Evercore in rendering its opinion. The Merger Consideration was determined through arm's-length negotiations between the Conflicts Committee and TLP Holdings, and the Conflicts Committee approved the Merger Agreement and recommended the Merger Agreement to the GP Board for approval. Evercore provided advice to the Conflicts Committee during these negotiations. Evercore did not, however, recommend any specific consideration or offer price to the Conflicts Committee, the GP Board, or the Partnership or recommend that any specific consideration or offer price constituted the only appropriate consideration for the Merger. Evercore's opinion was only one of many factors considered by the Conflicts Committee in evaluating the Merger and making its recommendation to the GP Board, and the opinion should not be viewed as determinative of the views of the Conflicts Committee with respect to the Merger.
Evercore and its affiliates engage in a wide range of activities for their own accounts and the accounts of their respective customers. In connection with these businesses or otherwise, Evercore and its affiliates and/or their respective employees, as well as investment funds in which any of them may have a financial interest, may at any time, directly or indirectly, hold long or short positions and may trade or otherwise effect transactions in debt or equity securities, senior loans and/or derivative products relating to the Partnership and its affiliates, for their own account and for the accounts of their customers and, accordingly, may at any time hold a long or short position in such securities or instruments.
Copies of written materials provided to the Conflicts Committee by Evercore have been filed as exhibits to the Schedule 13E-3 related to the Merger.
Under the terms of Evercore's engagement letter with the Conflicts Committee and the Partnership, Evercore received an initial fee of $250,000 for its services and an additional fee of $1,250,000 upon the rendering of its opinion, which was not contingent upon the consummation of the Merger or the conclusions reached in its opinion. Evercore will also receive an additional fee of $1,000,000 that is contingent upon the consummation of the Merger. The Partnership also agreed to reimburse Evercore's reasonable, documented out-of-pocket expenses (including legal fees, expenses and disbursements) incurred in connection with Evercore's engagement, such expenses not to exceed $100,000 without the prior written consent of the Conflicts Committee, and to indemnify Evercore and any of its members, partners, officers, directors, advisors, representatives, employees, agents, affiliates and controlling persons, if any, against certain liabilities and expenses arising out of Evercore's engagement and to contribute to payment which any of such persons might be required to make with respect to such liabilities. In November 2017, Evercore provided financial advisory services to the Conflicts Committee with respect to a proposed transaction for which Evercore received a fee of $150,000 and reimbursement of expenses. Except as described herein, during the two year period prior to the date of Evercore's opinion, no material relationship existed between Evercore and its affiliates and the Partnership or any other party to the Merger Agreement pursuant to which compensation was received by Evercore or its affiliates as a result of such a relationship. Evercore and their affiliates may
50
provide financial or other services to the Partnership or the other parties to the Merger Agreement or their respective affiliates in the future and in connection with any such services Evercore may receive compensation.
The Conflicts Committee engaged Evercore to act as its financial advisor based on its qualifications, experience and reputation. Evercore is an internationally recognized investment banking firm and is regularly engaged in the valuation of businesses in connection with mergers and acquisitions, leveraged buyouts, competitive biddings, private placements and valuations for corporate and other purposes.
Barclays Capital Inc. Financial Advisor Materials
Barclays is an internationally recognized investment banking firm and, as part of its investment banking activities, is regularly engaged in financial advisory services in connection with mergers and acquisitions, investments for passive and control purposes, negotiated underwritings, competitive bids, secondary distributions of listed and unlisted securities, private placements and valuations for estate, corporate and other purposes. ArcLight and Parent selected Barclays because of its qualifications, reputation and experience in mergers and acquisitions generally, as well as substantial experience in transactions comparable to the proposed transaction.
ArcLight Capital Partners, LLC ("ACP"), an affiliate of ArcLight, engaged Barclays to act as its financial advisor in connection with the proposed transaction pursuant to an engagement letter dated as of July 23, 2018, by and between Barclays and ACP, which ACP transferred, assigned and novated to Parent all of ACP's rights, interest, benefits, liabilities, responsibilities and obligations thereunder pursuant to an Assignment and Assumption Agreement dated as of November 25, 2018, and a structuring fee letter dated as of December 12, 2018. Accordingly, as compensation for Barclays' services in connection with the proposed transaction, Parent will pay Barclays a fee of $9.4 million upon completion of the proposed transaction. In addition, Parent has agreed to reimburse Barclays for its reasonable out-of-pocket expenses incurred in connection with the proposed transaction and to indemnify Barclays for certain liabilities that may arise out of its engagement by ACP.
Barclays has performed various investment banking and financial services for ArcLight, Parent, the Partnership, and their respective affiliates in the past, and is likely to perform such services in the future, and has received, and is likely to receive, customary fees for such services. Specifically, in the past two years, Barclays and its affiliates have performed, or currently are performing, certain investment banking and financial services specifically for Arclight and certain of ArcLight's affiliates and portfolio companies and have received customary fees for rendering such services, including (i) having acted or acting as financial advisor to ArcLight and certain of its portfolio companies and affiliates in connection with certain mergers and acquisition transactions, including but not limited to the sale of two terminals assets for American Midstream Partners, L.P.; (ii) having acted or acting as arranger, bookrunnner and/or lender for ArcLight and certain of its portfolio companies and affiliates in connection with the financing for various acquisition transactions, including but not limited to providing acquisition financing on an affiliate of ArcLight's acquisition of Midcoast Operating LP; and (iii) having acted or acting as underwriter, initial purchaser and placement agent for various equity and debt offerings undertaken by Arclight and certain of its portfolio companies and affiliates, including but not limited to with respect to Limetree Bay Ventures, LLC.
During the past two years, the aggregate fees received by Barclays that were attributed to ArcLight and its portfolio companies and its affiliates, according to Barclays' systems and processes, were between $25 million and $30 million in investment banking fees. Barclays did not receive investment banking fees from the Partnership during this period. In the future, Barclays and its affiliates may provide additional investment banking and financial services to ArcLight, its affiliates and its portfolio companies and may receive customary fees for rendering such services.
51
Barclays and its affiliates engage in a wide range of businesses from investment and commercial banking, lending, asset management, prime brokerage services and other financial and non-financial services. In the ordinary course of its business, Barclays and its affiliates may actively trade and effect transactions in the equity, debt and/or other securities (and any derivatives thereof) and financial instruments (including loans and other obligations) of Arclight and its portfolio companies, Parent, the Partnership and their respective affiliates for its own account and for the accounts of its customers and, accordingly, may at any time hold long or short positions and investments in such securities and financial instruments.
ArcLight and Parent requested that Barclays, in its capacity as ArcLight and Parent's financial advisor, provide certain analyses. Barclays provided to the management of ArcLight and Parent presentations and certain updates thereto between May 2018 and October 2018, providing such analyses as of each such date and based on economic, monetary market and other conditions, as in effect on, and the information made available to it as of each such date, which presentations are included as Exhibits (c)(10) through (c)(16), respectively, to the Schedule 13E-3 related to the Merger, which are referred to collectively as the Barclays Materials. In this capacity, Barclays prepared and delivered the Barclays Materials to the management of ArcLight and Parent. Although Barclays generally acted as financial advisor to ArcLight and Parent, Barclays was not requested to provide, and did not provide, to ArcLight, Parent, the Partnership, the holders of any class of securities, creditors or other constituencies of ArcLight, Parent or the Partnership, or any other person (i) any opinion as to the fairness, from a financial point of view or otherwise, of the Merger or the terms of the Merger, (ii) any other valuation of the Partnership for the purpose of assessing the fairness of the Merger to any such person or (iii) any advice as to the underlying decision by ArcLight and Parent to engage in the Merger, or as to any other matter. The Barclays Materials do not purport to be appraisals nor do they necessarily reflect the prices at which businesses or securities actually may be sold and are not intended to be, and do not constitute, a recommendation to any person in respect of the Merger, including as to how any Unitholder should act or vote in respect of the Merger or any other matter.
Because Barclays was not requested to, and did not, deliver a fairness opinion in connection with the Merger, it did not follow and was not required to follow all of the procedures in preparing the Barclays Materials that it would ordinarily follow in connection with delivering a fairness opinion. The Barclays Materials were provided solely for the benefit of ArcLight and Parent, and not on behalf of, nor do they convey rights or remedies upon, the holders of any class of securities, creditors or other constituencies of ArcLight, Parent, the Partnership or any other person and should not be relied on as the basis for any other purpose or any investment decision.
The Barclays Materials may be examined at, and copies may be obtained from, the SEC in the manner described in the section entitled "Where You Can Find More Information," or the principal executive offices of the Partnership during its regular business hours upon the request of any Unitholder. The information in the Barclays Materials is subject to the assumptions, limitations, qualifications and other conditions contained in such Barclays Materials and is necessarily based on economic, capital markets and other conditions, and the information made available to Barclays, as of the date of such Barclays Materials. The Barclays Materials were provided to the management of ArcLight and Parent solely for their information and assistance in connection with their consideration of the Merger. The Barclays Materials do not constitute a recommendation to ArcLight or Parent or any other person. The Barclays Materials do not constitute, and are not intended to represent, any view or opinion as to the fairness, from a financial point of view or otherwise, of the Merger, any aspect, term or implication of the Merger to ArcLight, Parent, the Partnership, the holders of any class of securities, creditors or other constituencies of ArcLight, Parent or the Partnership, or any other person.
In preparing the Barclays Materials, Barclays assumed and relied upon the accuracy and completeness of the financial and other information (including but not limited to with respect to the business, operations and prospects of the Partnership furnished to Barclays by ArcLight and/or Parent,
52
including financial projections of the Partnership prepared by the management of the Partnership) used by Barclays without any independent verification of such information (and had not assumed responsibility or liability for any independent verification of such information). Barclays also relied upon the assurances of the management of ArcLight and Parent that they were not aware of any facts or circumstances that would make such information inaccurate or misleading. With respect to any financial projections of the Partnership, upon the advice of ArcLight and Parent, Barclays assumed that such projections were reasonably prepared on a basis reflecting the best currently available estimates and judgments of the management of ArcLight and Parent and/or the Partnership as to the Partnership's future financial performance. Barclays assumed no responsibility for and expressed no view as to any such projections or estimates or the assumptions on which they were based. Barclays assumed no responsibility for updating or revising the Barclays Materials on events or circumstances that may have occurred after each date thereof.
For the purposes of preparing the Barclays Materials, Barclays may have relied on numerous assumptions with respect to industry performance, general business, economic, market and financial conditions and other matters, many of which are beyond the control of ArcLight, Parent, the Partnership or any other parties to the proposed transaction. No company, business or transaction is identical to the Partnership or the proposed transaction, and any evaluation of the transaction is not entirely mathematical. Rather, the Barclays Materials may involve complex considerations and judgments concerning financial and operating characteristics and other factors that could affect the acquisition, public trading or other values of the companies, businesses or transactions considered in the Barclays Materials. Nothing contained in the Barclays Materials is necessarily indicative of actual values or predictive of future results or values. In addition, analyses relating to the value of companies, businesses or securities do not purport to be appraisals or reflect the prices at which the companies, businesses or securities may actually be sold. Accordingly, the estimates used in, and the results derived from, Barclays' analyses and reviews are inherently subject to substantial uncertainty.
Barclays was not requested to, and did not, provide any tax advice or express any opinion as to any tax or other consequences that might result from the Merger, nor did Barclays address any legal, tax, regulatory or accounting matters, as to which Barclays understood ArcLight and Parent had obtained such advice as it deemed necessary from other qualified professionals.
The following descriptions of the Barclays Materials are qualified in their entirety by reference to the relevant Barclays Materials included as exhibits to the Schedule 13E-3 related to the Merger, which are incorporated herein by reference. Such descriptions do not purport to be complete, nor do they represent relative importance or weight given to those analyses by Barclays. The Barclays Materials were often supplemented by Barclays' oral discussion, the nature and substance of which is summarized herein where applicable. The Unitholders are encouraged to read carefully the relevant Barclays Materials in their entirety. Considering the data set forth below without considering the full narrative description of the financial analyses, including the methodologies and assumptions underlying the analyses, could create a misleading or incomplete view of Barclays' analyses.
Presentations of Barclays to Parent
June 2018 Presentation. The June 2018 Presentation contained, among other things, a survey of premiums paid for 36 precedent MLP simplification transactions with announcement dates spanning from January 15, 2009 through June 19, 2018. The presentation consolidated information relating to the total transaction value, cash/stock compensation mix, and premiums paid based on the 1-day, 30-day, and 60-day trading prices prior to announcement of the transaction. Based on these selected precedent simplification transactions, the mean premiums paid based on the 1-day, 30-day and 60-day trading prices prior to announcement of the transaction were 11.0%, 13.4% and 13.1%, respectively. Based on these selected precedent simplification transactions, the median premiums paid based on the 1-day, 30-day and 60-day trading prices prior to announcement of the transaction were 8.7%, 10.4% and
53
9.9%, respectively. Based on these selected precedent simplification transactions, the highest premiums paid based on the 1-day, 30-day and 60-day trading prices prior to announcement of the transaction were 44.4%, 60.0% and 97.4%, respectively. Based on these selected precedent simplification transactions, the lowest premiums paid based on the 1-day, 30-day and 60-day trading prices prior to announcement of the transaction were (8.6)%, (6.0)% and (23.5)%, respectively.
The selected simplification transactions that Barclays deemed to have similar characteristics to those of this proposed transaction for the purposes of Barclays' analysis were the following:
Announced Date |
Acquiror | Target | ||
|---|---|---|---|---|
| 6/19/2018 | Cheniere Energy, Inc. | Cheniere Energy Partners LP Holdings, LLC | ||
| 5/17/2018 | Enbridge Inc. | Enbridge Energy Partners, L.P. | ||
| 5/17/2018 | Enbridge Inc. | Spectra Energy Partners, LP | ||
| 5/17/2018 | Enbridge Inc. | Enbridge Energy Management, L.L.C. | ||
| 5/17/2018 | Enbridge Inc. | Enbridge Income Fund Holdings Inc. | ||
| 5/17/2018 | The Williams Companies, Inc. | Williams Partners L.P. | ||
| 3/26/2018 | Tallgrass Energy GP, LP | Tallgrass Energy Partners, LP | ||
| 2/8/2018 | NuStar Energy L.P. | NuStar GP Holdings, LLC | ||
| 1/2/2018 | Archrock, Inc. | Archrock Partners, L.P. | ||
| 11/8/2017 | Delek US Holdings, Inc. | Alon USA Partners, LP | ||
| 8/29/2017 | Zenith Energy, L.P. | Arc Logistics Partners LP | ||
| 8/14/2017 | Andeavor Logistics LP | Western Refining Logistics LP | ||
| 6/2/2017 | World Point Terminals, Inc. | World Point Terminals, LP | ||
| 5/18/2017 | Energy Transfer Partners, L.P. | PennTex Midstream Partners, LP | ||
| 3/2/2017 | VTTI B.V. | VTTI Energy Partners LP | ||
| 2/1/2017 | ONEOK, Inc. | ONEOK Partners, L.P. | ||
| 1/27/2017 | Enbridge Inc. | Midcoast Operating LP | ||
| 11/21/2016 | Sunoco Logistics Partners L.P. | Energy Transfer Partners, L.P. | ||
| 9/26/2016 | TransCanada Corp. | Columbia Pipeline Partners LP | ||
| 8/1/2016 | Transocean Ltd. | Transocean Partners LLC | ||
| 5/31/2016 | SemGroup Corporation | Rose Rock Midstream, L.P. | ||
| 12/21/2015 | Western Refining Inc. | Northern Tier Energy LP | ||
| 11/3/2015 | Targa Resources Corp. | Targa Resources Partners LP | ||
| 5/13/2015 | The Williams Companies, Inc. | Williams Partners L.P. | ||
| 5/6/2015 | Crestwood Equity Partners LP | Crestwood Midstream Partners LP | ||
| 4/6/2015 | Tesoro Logistics LP | QEP Midstream Partners, LP | ||
| 1/26/2015 | Energy Transfer Partners, L.P. | Regency Energy Partners LP | ||
| 8/10/2014 | Kinder Morgan, Inc. | Kinder Morgan Energy Partners, L.P. | ||
| Kinder Morgan, Inc. | Kinder Morgan Management, LLC | |||
| Kinder Morgan, Inc. | El Paso Pipeline Partners, L.P. | |||
| 6/15/2014 | Access Midstream Partners, L.P. | Williams Partners L.P. | ||
| 8/27/2013 | Plains All American Pipeline, L.P. | PAA Natural Gas Storage, L.P. | ||
| 2/23/2011 | Enterprise Products Partners, L.P. | Duncan Energy Partners L.P. | ||
| 7/29/2009 | Overseas Shipholding Group, Inc. | OSG America L.P. | ||
| 6/29/2009 | Enterprise Products Partners L.P. | TEPPCO Partners, L.P. | ||
| 1/15/2009 | Harold Hamm | Hiland Partners, LP / Hiland Holdings GP, LP |
The June 2018 Presentation also contained trading comparables to the Partnership, consisting of Buckeye Partners, L.P., Global Partners LP, Martin Midstream Partners L.P., Magellan Midstream Partners, L.P., PBF Logistics LP, Sprague Resources LP and USD Partners LP, including across total equity value, total enterprise value, enterprise value/2018E, 2019E and 2020E EBITDA, distributable
54
cash flow yield and credit statistics, based on the Partnership's then-current unit price as of June 19, 2018. The Partnership's then-current unit price as of June 19, 2018 of $37.98 was 80% of the 52-week high, while the median of the comparables was 84%. The Partnership's enterprise value/2018E, 2019E and 2020E EBITDA was 11.6x, 10.5x and 9.8x, respectively, while the medians of the comparables were 10.6x, 9.9x and 9.0x, respectively. The Partnership's last quarter annualized yield, 2018E distributable cash flow yield, 2019E distributable cash flow yield and 2020E distributable cash flow yield was 8.27%, 10.23%, 10.90% and 11.85%, respectively, while the medians of the comparables were 10.94%, 12.53%, 12.76% and 12.37%, respectively. The Partnership's 2018-2020 expected distribution compound annual growth rate (CAGR), 2018-2021 expected distribution CAGR and implied total return was 7.2%, 6.9% and 15.2%, respectively, while the medians of the comparables were 2.3%, 2.5% and 13.5%, respectively. The Partnership's current split and percentage of total cash distributed to the general partner were 50.0% and 23.3%, respectively, while the medians of the comparables were 1.3% and 1.3%, respectively. The Partnership's 2018E distributable cash flow per limited partner/last quarter annualized coverage was 1.24x, while the median of the comparables was 1.04x. The Partnership's total debt to total book capitalization, total debt to 2018E EBITDA and net debt to 2018E EBITDA was 61.7%, 4.2x and 4.2x, respectively, while the medians of the other comparables were 73.2%, 3.5x and 3.5x, respectively.
The description of the June 2018 Presentation shared with ArcLight and Parent is qualified in its entirety by reference to the June 2018 Presentation included as Exhibit (c)(10) to the Schedule 13E-3 related to the Merger, which is incorporated herein by reference.
July 2018 Presentation. The July 2018 Presentation contained, among other things, an overview of four "case studies" of precedent transactions: Zenith Energy Management LLC's acquisition of all of the outstanding interests of Arc Logistics Partners, LP announced in August 2017; Energy Transfer Partners, LP's acquisition of all of the outstanding Common Units of PennTex Midstream Partners, LP completed in June 2017; World Point Terminals, Inc.'s acquisition of all of the outstanding Common Units of World Point Terminals, LP announced in June 2017; and TransCanada Corporation's acquisition of all of the outstanding Common Units of Columbia Pipeline Partners, LP announced in November 2016. The July 2018 Presentation was illustrative and does not constitute, and was not intended to represent, a comparable transactions analysis, nor does it contain case studies for all transactions that might be relevant in the context of the proposed transaction. The July 2018 presentation also provided an annotated price performance timeline for the Partnership from January 1, 2016 through July 23, 2018 (as of the date of the July 2018 Presentation). The description of the July 2018 Presentation shared with ArcLight and Parent is qualified in its entirety by reference to the July 2018 Presentation included as Exhibit (c)(11) to the Schedule 13E-3 related to the Merger, which is incorporated herein by reference.
August 2018 Presentations. The initial August 2018 Presentation and subsequent updates thereto (collectively, the "August 2018 Presentations") contained, among other things, discussion materials containing Barclays' analysis of the Partnership's price performance, implied premiums of the initial offer and other purchase prices ranging from $39.00 to $46.00 per Common Unit at various weighted average trading prices, historical premiums paid in precedent transactions to 1-day, 5-day and 30 -day periods prior to announcement date, implied Partnership prices against precedent transactions' one day premiums paid, peer trading comparables, illustrative analysis of the net after-tax liability to Unaffiliated Unitholders at various trading prices and purchase prices and illustrative multiple (or purchase price ratio) comparisons across a range of purchase prices from $38.00 to $46.00 per Common Unit using four valuation methodologies:
55
Each methodology represents a variation on potential illustrative methodologies for valuing the equity value of the General Partner, owner of the 2% general partner interest and the IDRs, in the Partnership (the "GP Equity Value") for purposes of calculating an overall enterprise value for the Partnership. The "ArcLight GP Purchase Price Methodology" values, for illustrative purposes, the GP Equity Value at $350 million based on ArcLight's purchase price of the Partnership's general partner interest from NGL Energy Partners LP in February 2016. The "EBITDA Attributable to LP Methodology," for illustrative purposes, backs out the General Partner Equity Value from the calculation of the Partnership's enterprise value, and, for illustrative purposes, adjusts the Partnership's Net Debt and 2018 estimated EBITDA to reflect the proportional value attributable to the limited partner units by multiplying each by 70.1%, or the percentage of the 2018 estimated Distributable Cash Flow not attributable to the general partner interest. The "Cash Flow Parity Methodology" calculates, for illustrative purposes (based on the last quarter's limited partner distributions, shown on an annualized basis), the number of Common Units (or 5.1 million Common Units) that would need to be issued to the General Partner in order for the General Partner to achieve cash flow parity between the distributions it gets from its IDR ownership and the distributions it would get from the new Common Units it receives as consideration for resetting the IDRs. The "Perceived Evercore Methodology" reflects Barclays perception, taking into consideration prior publicly available Evercore analyses filed in connection with the World Point Terminals, LP simplification transaction, of the GP Equity Value valuation methodology Evercore used in calculating enterprise value, which Barclays perceived to ascribe equal value to limited partner units as were ascribed to the general partner interests.
On August 7, 2018, Barclays delivered to Evercore the final version of the August 2018 Presentation slides. The description of the August 2018 Presentations shared with ArcLight and Parent, the subsequent interim updates reflecting the four valuation methodologies utilizing an assumed $40.00 per Common Unit and $39.50 per Common Unit shared with ArcLight and Parent, and the final version of such subsequent updated slides using an assumed $39.50 per Common Unit shared with Evercore, are qualified in their entirety by reference to Exhibits (c)(12), (c)(13), (c)(14) and (c)(15), respectively, to the Schedule 13E-3 related to the Merger, each of which is incorporated herein by reference.
October 2018 Presentation. The October 2018 Presentation contained, among other things, an overview of the Partnership's largest Unitholders, directors and officers, and detailed the beneficial owner's name together with each holder's respective ownership of Common Units, phantom units, and Common Units on a fully diluted basis. The October 2018 Presentation also contained approximate values of each Unitholders' ownership at an assumed per unit value of $41.00 and the estimated percentage of each holder's ownership against the total Common Units outstanding. All information prepared in this presentation was sourced from publicly filed Schedule 13Ds, Schedule 13Gs or Form 4 filings. The description of the October 2018 Presentation shared with ArcLight and Parent is qualified in its entirety by reference to the October 2018 Presentation included as Exhibit (c)(16) to the Schedule 13E-3 related to the Merger, which is incorporated herein by reference.
Interests of the Directors and Executive Officers of the General Partner in the Merger
In considering the recommendation of the GP Board that Unitholders vote "FOR" the Merger Proposal, Unitholders should be aware that some of the General Partner's directors and executive officers have financial interests in the Merger that may be different from, or in addition to, those of Unitholders generally. The GP Board was aware of these interests and considered them, among other matters, in approving the Merger Agreement and making its recommendation that the Unitholders approve the Merger Agreement.
56
Indemnification; Directors' and Officers' Insurance
All of the directors and executive officers of the GP Board will receive continued indemnification and insurance coverage for their actions as directors and executive officers after the Effective Time of the Merger.
Beneficial Ownership of Common Units
Certain of the directors and executive officers of the General Partner hold Common Units and will be entitled to receive the Merger Consideration in connection with the Merger. Additionally, certain of the executive officers of the General Partner hold phantom units under the Equity Plans which will be converted into the right to receive a cash payment in an amount equal to the Merger Consideration with respect to each such phantom unit, which amount (i) will be treated as "Covered Compensation" under the Savings and Retention Plan, vest and be payable in accordance with the terms of the underlying award agreement or letter (or the Savings and Retention Plan, if there is no separate award agreement or letter), and (ii) will be adjusted from and after the Effective Time in accordance with the Savings and Retention Plan. See "Common Unit Ownership" for more information.
Position of the ArcLight Filing Parties as to the Fairness of the Merger
Under the SEC rules governing "going private" transactions, each of the ArcLight Filing Parties is an affiliate of the Partnership that is engaged in the "going private" transaction and, therefore, is required to express its position as to the fairness of the proposed Merger to the Partnership's "unaffiliated security holders," as defined under Rule 13e-3 of the Exchange Act. The ArcLight Filing Parties are making the statements included in this section solely for the purpose of complying with the requirements of Rule 13e-3 and related rules under the Exchange Act.
The ArcLight Filing Parties believe that the Merger (which is the Rule 13e-3 transaction for which a Schedule 13E-3 Transaction Statement was filed with the SEC) is fair to the Unaffiliated Unitholders on the basis of the factors described in "Special Factors—Purpose and Reasons of the ArcLight Filing Parties for the Merger" and the additional factors described below.
The ArcLight Filing Parties did not participate in the deliberations of the Conflicts Committee regarding, or receive advice from the Partnership's or the Conflicts Committee's legal or financial advisors as to, the fairness of the proposed Merger. The ArcLight Filing Parties have not performed, or engaged a financial advisor to perform, any valuation or other analysis for the purpose of assessing the fairness of the Merger to the Unaffiliated Unitholders. Based on the knowledge and analysis by the ArcLight Filing Parties of available information regarding the Partnership, as well as discussions with members of the General Partner's senior management regarding the Partnership and its business and the factors considered by, and the analysis and resulting conclusions of, the GP Board discussed in this proxy statement in "Special Factors—Purpose and Reasons of the ArcLight Filing Parties for the Merger," the ArcLight Filing Parties believe that the Merger is substantively and procedurally fair to the Unaffiliated Unitholders. In particular, the ArcLight Filing Parties believe that the proposed Merger is both procedurally and substantively fair to the Unaffiliated Unitholders of the Partnership based on their consideration of the following factors, among others, which are not presented in any relative order of importance:
57
The ArcLight Filing Parties did not find it practicable to assign, nor did they assign, specific relative weights to the individual factors considered in reaching their conclusion as to fairness. The ArcLight Filing Parties also did not consider the liquidation value of the Partnerships' assets, and did not perform a liquidation analysis, because they consider the Partnership to be a viable going concern. Therefore, no appraisal of liquidation value was sought for purposes of valuing the Common Units, and the ArcLight Filing Parties believe that the liquidation value of the Common Units is irrelevant to a determination as to whether the proposed Merger is fair to the Unaffiliated Unitholders.
The ArcLight Filing Parties did not consider net book value, which is an accounting concept, for purposes of determining the fairness of the Merger Consideration to the Unaffiliated Unitholders because, in the ArcLight Filing Parties' view, net book value is neither indicative of the Partnership's market value nor its value as a going concern, but rather is an indicator of historical costs.
While the ArcLight Filing Parties considered the trading history of the Common Units and noted that at various times, this trading history reflected prices above the $41.00 to be paid for each Common Unit held by the Partnership's unitholders as part of the Merger Consideration, the ArcLight Filing Parties concluded that these factors were not important in determining present value. In the ArcLight Filing Parties' judgment, the historical trading prices for the Common Units are not indicative of the
58
value of the Common Units as of the date of the proposed Merger in light of the Partnership's current business operations and future prospects.
The ArcLight Filing Parties are not aware of any firm offers made by third parties to acquire the Partnership during the past two years and did not solicit any such offers during the period that they owned the General Partner. In any event, the ArcLight Filing Parties have no intention of selling the Common Units (or any of the general partner interest or Incentive Distribution Rights) beneficially owned by them, and therefore did not consider the possibility that any such offers might be made in reaching their conclusion as to fairness.
The ArcLight Filing Parties' consideration of the factors described above reflects their assessment of the fairness of the proposed Merger. The ArcLight Filing Parties implicitly considered the value of the Partnership in a sale as a going concern by taking into account the Partnership's current and anticipated business, financial conditions, results and operations, prospects and other forward-looking matters. The ArcLight Filing Parties did not, however, explicitly calculate a stand-alone going concern value of the Partnership because the ArcLight Filing Parties believe that going concern value is not an appropriate method of determining the value of the Common Units for purposes of the proposed Merger. In light of the fact that the ArcLight Filing Parties already have, and will continue to have, control of the Partnership, and that the ArcLight Filing Parties remain unwilling to sell their Common Units, the ArcLight Filing Parties do not believe that it would be appropriate for the Common Units held by the Unaffiliated Unitholders to be valued on a basis that includes a control premium.
The foregoing discussion of the information and factors considered and weight given by the ArcLight Filing Parties is not intended to be exhaustive, but includes the material factors considered by the ArcLight Filing Parties. The ArcLight Filing Parties' views as to the fairness of the proposed Merger should not be construed as a recommendation to any of the Partnership's unitholders to approve the Merger Agreement. The ArcLight Filing Parties do not make any recommendation as to how the Unitholders should vote their Common Units on the Merger Proposal.
Purpose and Reasons of the ArcLight Filing Parties for the Merger
Under the SEC rules governing "going private" transactions, each of the ArcLight Filing Parties is an affiliate of the Partnership that is engaged in the "going private" transaction and, therefore, each is required to express its purposes and reasons for the Merger to the Partnership's "unaffiliated security holders," as defined under Rule 13e-3 of the Exchange Act. The ArcLight Filing Parties are making the statements included in this section solely for the purpose of complying with the requirements of Rule 13e-3 and related rules under the Exchange Act.
If the Merger is completed, the Partnership will become a subsidiary of the Sponsor Entities. For the ArcLight Filing Parties, the purpose of the Merger is to effectuate the transactions contemplated by the Merger Agreement and to bear the rewards and risks of such ownership after the Common Units cease to be publicly traded. The ArcLight Filing Parties did not consider any alternatives for achieving these purposes.
The ArcLight Filing Parties believe that the Partnership could operate more efficiently and effectively as a private entity. The ArcLight Filing Parties believe that improvements to the Partnership's cost structure and strategic direction could be achieved, free of the pressures imposed on a publicly traded partnership with regard to operating results and reporting requirements. In addition, the ArcLight Filing Parties considered what they believed were competitive advantages of the Partnership ceasing to be a public entity, including less transparency to competitors and greater access to capital resources to capitalize on commercial and market opportunities, if any. Further, absent the reporting and other substantial burdens placed on public entities, the ArcLight Filing Parties believe that the management and employees of the Partnership and the General Partner will be able to better execute on the Partnership's future strategic plans due to increased time and narrowed focus.
59
The ArcLight Filing Parties have undertaken to pursue the Merger at this time for the reasons described above.
Although the ArcLight Filing Parties believe that there will be opportunities associated with their investment in the Partnership, the ArcLight Filing Parties realize that there are also substantial risks (including the risks and uncertainties relating to the prospects of the Partnership) and that such opportunities may never be fully realized.
The ArcLight Filing Parties believe that structuring the transaction as a merger transaction is preferable to other transaction structures because (i) it will enable the Sponsor Entities to acquire all of the outstanding Common Units at the same time and (ii) it represents an opportunity for the Partnership's unitholders (except the Sponsor Entities) to receive a premium for their Common Units in the form of the Merger Consideration based on the Merger Consideration representing an increase of $3.00, or 7.9%, per Common Unit when compared to the offer of $38.00 per Common Unit made by TLP Holdings on July 9, 2018 and a 12.6% premium to the $36.40 closing price per Common Unit on November 23, 2018, the last trading day before the announcement of execution of the Merger Agreement governing the Merger. Further, the ArcLight Filing Parties believe that structuring the transaction as a merger transaction provides a prompt and orderly transfer of ownership of the Partnership in a single step, without the necessity of financing separate purchases of the Common Units in a tender offer and implementing a second-step merger to acquire any Common Units not tendered into any such tender offer, and without incurring any additional transaction costs associated with such activities.
Primary Benefits and Detriments of the Merger
Benefits and Detriments to Unitholders
The primary benefits of the Merger to Unaffiliated Unitholders, who will not have a continuing interest in the Partnership following the Merger, include the following:
The primary detriments of the Merger to Unaffiliated Unitholders, who will not have a continuing interest in the Partnership following the Merger, include the following:
Benefits and Detriments to the Partnership and Parent
The primary benefits of the Merger to the Partnership and Parent include the following:
60
The primary detriments of the Merger to Partnership and Parent include the following:
Ownership of the Partnership After the Merger
After the Merger, the Partnership will survive as a wholly owned subsidiary of Parent and the General Partner, each of whom are indirect controlled subsidiaries of ArcLight.
Regulatory Approvals and Clearances Required for the Merger
The following is a summary of the material regulatory requirements for completion of the transactions contemplated by the Merger Agreement. There can be no guarantee if and when any of the consents or approvals required for the transactions contemplated by the Merger Agreement will be obtained or as to the conditions that such consents and approvals may contain.
Under the HSR Act and related rules, certain transactions, including the Merger, may not be completed until notifications have been given and information furnished to the Antitrust Division and the FTC and all statutory waiting period requirements have been satisfied. The initial waiting period is 30 days following the submission of the HSR filings. This period may be shortened if the reviewing agency grants "early termination" of the waiting period, or it may be lengthened if the ultimate parent entity, as defined under the HSR Act, of Parent voluntarily withdraws and refiles to allow a second 30-day waiting period, or the reviewing agency issues a formal request for additional information and documentary material (known as a "Second Request").
At any time before or after the Effective Time, the Antitrust Division or the FTC could take action under the antitrust laws, including seeking to prevent the Merger, to rescind the Merger or to conditionally approve the Merger upon the divestiture of assets of the parties or subject to other remedies. In addition, U.S. state attorneys general could take action under the antitrust laws as they deem necessary or desirable in the public interest including without limitation seeking to enjoin the completion of the Merger or permitting completion subject to regulatory concessions or conditions. Private parties may also seek to take legal action under the antitrust laws under some circumstances. There can be no assurance that a challenge to the Merger on antitrust grounds will not be made or, if such a challenge is made, that it would not be successful.
On December 7, 2018, the parties filed their respective Premerger Notification and Report Forms with the Antitrust Division and the FTC for review in connection with the Merger. Early termination of the waiting period under the HSR Act was granted on December 20, 2018.
61
TLP Holdings and Parent, on the one hand, and each of the Partnership and the General Partner, on the other hand, have agreed to (including to cause their respective subsidiaries to) use reasonable best efforts to obtain promptly (and in any event no later than the Outside Date) all approvals, consents, clearances, expirations or terminations of waiting periods, registrations, permits, authorizations and other confirmations from any governmental authority or third party necessary, proper or advisable to consummate the transactions contemplated by the Merger Agreement, including making the required filings under the HSR Act within 10 business days after the date of the Merger Agreement. Notwithstanding the foregoing, none of Parent, Merger Sub, the Partnership, the General Partner or any of their respective affiliates are under any obligation to dispose, transfer or separate any assets or operations in order to obtain any approval or consent.
The Merger Consideration will be funded by a combination of debt and equity capital. The debt component of the Merger Consideration will be financed by means of a term loan, as described below. The equity component of the Merger Consideration will be provided by Parent in accordance with the equity commitment letter described below. Immediately prior to the Merger, TLP Holdings shall contribute 100% of its Common Units to Parent. ArcLight shall effect the purchase of the equity interests of Parent through its affiliated entities in the following manner: Equity Holdings shall contribute all of its Common Units of the Partnership to ArcLight, immediately after which ArcLight shall contribute the Sponsor Units to Pike Petroleum Fund VI Holdings, LLC, immediately after which Pike Petroleum Fund VI Holdings, LLC shall contribute the Sponsor Units to Pike Petroleum Holdings, LLC, immediately after which Pike Petroleum Holdings, LLC shall contribute the Sponsor Units to PPH Management Holdings, LLC, immediately after which PPH Management Holdings, LLC shall contribute the Sponsor Units to TLP Holdings, and immediately after which TLP Holdings shall contribute the Sponsor Units and all of its holdings of Common Units of the Partnership to Parent.
Term Loan Facility
Concurrently with the execution of the Merger Agreement, Parent entered into that certain Senior Secured Credit Facility, dated as of November 25, 2018, and as amended from time to time in accordance with the Merger Agreement, by and among (i) Parent, (ii) TLP Holdings, (iii) funds managed or advised by Partners Group AG or its affiliates and (iv) Elsdon Investment Private Limited, which provides for a $525 million secured term loan facility (the "Term Loan Facility") to Parent as the borrower.
The proceeds of the Term Loan Facility will be used to (i) pay a portion of the aggregate Merger Consideration pursuant to and in accordance with the Merger Agreement, (ii) pay for working capital and general corporate purposes of Parent and TLP Holdings and (iii) pay fees and expenses related to the consummation of the Term Loan Facility and other associated transactions.
The Term Loan Facility matures on the seventh anniversary of the closing date of the Term Loan Facility and will amortize commencing with the fiscal quarter ending December 31, 2019 in quarterly installments equal to (x) the original principal amount of the loans and advances made to Parent (the "Loans") on the closing date of the Term Loan Facility multiplied by (y) 0.25% with a final installment due on the maturity date in an amount equal to the remaining unpaid principal balance of the Loans.
Parent and TLP Holdings are required to comply with various customary covenants set forth in the Term Loan Facility, including, (i) maintaining a Debt Service Coverage Ratio (as defined in the Term Loan Facility) equal to or greater than 1.10:1.00, (ii) restrictions on the ability of Parent and TLP Holdings to pay dividends, incur debt, create or suffer liens and engage in certain fundamental transactions and (iii) an obligation to provide the Administrative Agent for the lenders (the "Administrative Agent") with certain financial and other information.
62
The Term Loan Facility contains customary representations, mandatory prepayment events and events of default, including, defaults triggered by the failure to make payments when due, breaches of covenants and representations, material impairment in the perfection of the Administrative Agent's security interest in the collateral in excess of $2,500,000, occurrence of a change of control or Termination Event (as defined in the Term Loan Facility) and events related to bankruptcy and insolvency of Parent, TLP Holdings and any of their restricted subsidiaries. Upon an event of default, the Administrative Agent may declare all outstanding obligations immediately due and payable (and considered a prepayment), a default rate of an additional 2.00% may be applied to amounts outstanding under the Term Loan Facility and the Administrative Agent may take other actions set forth in the Term Loan Facility.
Certain additional key terms of the Term Loan Facility are set forth below:
Funding under the Term Loan Facility is subject to the satisfaction of the following conditions, among other things:
Other than as set forth in the Term Loan Facility, no plans or arrangements have been made to repay the Term Loan Facility.
63
Equity Commitment Letter
Concurrently with the execution of the Merger Agreement, ArcLight entered into the Equity Commitment Letter with Parent, pursuant to which ArcLight committed to purchase, or cause the purchase of, at or immediately prior to the effective time of the Merger, equity interests of Parent for an aggregate cash purchase price up to $33,708,000.00, which will be used by Parent to fund a portion of the aggregate Merger Consideration pursuant to and in accordance with the Merger Agreement and to pay the related expenses of Parent. ArcLight may effect the purchase of the equity interests of Parent directly or indirectly through one or more affiliated entities or co-investors designated by it.
Generally, all fees and expenses incurred in connection with the transactions contemplated by the Merger Agreement will be the obligation of the respective party incurring such fees and expenses. The filing fee under the HSR Act and any other applicable antitrust law will be paid 50% by Parent and 50% by the Partnership.
Total fees and expenses incurred or to be incurred by the Partnership and Parent in connection with the Merger are estimated at this time to be as follows:
| |
Amount to be Paid |
|||
|---|---|---|---|---|
Financial advisory fee and expenses |
$ | 2,500,000 | ||
Legal, accounting and other professional fees |
$ | 3,240,000 | ||
Proxy solicitation, printing and mailing costs and filing fees |
$ | 230,000 | ||
Transfer agent and paying agent fees and expenses |
$ | 25,000 | ||
Total |
$ | 5,995,000 | ||
General
In the Merger Agreement, the parties have agreed to cooperate with each other to make all filings with governmental authorities and to obtain all governmental approvals and consents necessary to consummate the Merger, subject to certain exceptions and limitations. It is a condition to the consummation of the Merger that any applicable waiting period for required governmental consents and approvals has terminated or expired before the consummation of the Merger.
Certain Litigation
Currently, the Partnership is not aware of any complaints filed or pending litigation related to the Merger.
Provisions for Unaffiliated Unitholders
No provision has been made to grant Unaffiliated Unitholders access to the files of the Partnership, the General Partner, TLP Holdings, Parent or Merger Sub or to obtain counsel or appraisal services at the expense of the foregoing parties.
Delisting and Deregistration of Common Units
If the Merger is completed, the Common Units will cease to be listed on the NYSE and will be deregistered under the Exchange Act.
64
Appraisal rights are not available in connection with the Merger under the laws of the State of Delaware or under the Partnership Agreement.
Accounting Treatment of the Merger
The Partnership, as the surviving entity in the Merger, is considered the acquirer for accounting purposes. Therefore, its net assets remain at historical cost.
65
CAUTIONARY STATEMENT REGARDING FORWARD-LOOKING STATEMENTS
This proxy statement and the other documents referred to or incorporated by reference into this proxy statement include certain forward-looking statements regarding, among other things, the Partnership's plans, strategies and prospects, both business and financial.
Forward-looking statements give the Partnership's current expectations, contain projections of results of operations or of financial condition, or forecasts of future events. When used in this proxy statement, the words "could," "may," "should," "will," "seek," "believe," "expect," "anticipate," "intend," "continue," "estimate," "plan," "target," "predict," "project," "attempt," "is scheduled," "likely," "forecast," the negatives thereof and other similar expressions are used to identify forward-looking statements, although not all forward-looking statements contain such identifying words. These forward-looking statements are based on our current expectations and assumptions about future events and are based on currently available information as to the outcome and timing of future events. You are cautioned not to place undue reliance on any forward-looking statements. Although the Partnership believes that the expectations reflected in such forward-looking statements are based on reasonable assumptions, such statements are subject to risks and uncertainties that could cause actual results to differ materially from those projected. Further, the Partnership's ability to consummate the proposed Merger may be influenced by many factors that are difficult to predict, involve uncertainties that may materially affect actual results and that are often beyond the control of the Partnership. These factors include, but are not limited to, the occurrence of any event, change or other circumstance that could give rise to termination of the Merger Agreement, the failure of closing conditions, and delays in the consummation of the proposed transaction, as circumstances warrant; the impact of the announcement of the proposed Merger on relationships with third parties, including commercial counterparties, employees and competitors, and risks associated with the loss and ongoing replacement of key personnel; large customer defaults; interest rates; operating hazards, natural disasters, weather-related delays, casualty losses and other matters beyond the Partnership's control; uncertainty regarding the Partnership's future operating results; changes in tax status of the Partnership; effects of existing and future laws and governmental regulations; and the effects of future litigation, including litigation relating to the Merger. Important factors that could cause actual results to differ materially from the Partnership's expectations and may adversely affect the Partnership's business and results of operations are disclosed in "Item 1A. Risk Factors" in the Partnership's Annual Report on Form 10-K for the year ended December 31, 2017, filed with the SEC on March 15, 2018, as updated and supplemented by subsequent filings with the SEC. The forward looking statements speak only as of the date made, and, other than as may be required by law, the Partnership undertakes no obligation to update or revise any forward looking statements, whether as a result of new information, future events or otherwise.
66
PARTIES TO THE MERGER
TRANSMONTAIGNE PARTNERS L.P.
1670 Broadway, Suite 3100
Denver, Colorado 80202
Phone: (303) 626-8200
The Partnership is a terminaling and transportation company with assets and operations in the United States along the Gulf Coast, in the Midwest, in Houston and Brownsville, Texas, along the Mississippi and Ohio Rivers, in the Southeast and on the West Coast. The Partnership provides integrated terminaling, storage, transportation and related services for customers engaged in the distribution and marketing of light refined petroleum products, heavy refined petroleum products, crude oil, chemicals, fertilizers and other liquid products. The Partnership's Common Units are listed on the New York Stock Exchange (the "NYSE") under the ticker symbol "TLP."
TRANSMONTAIGNE GP L.L.C.
1670 Broadway, Suite 3100
Denver, Colorado 80202
Phone: (303) 626-8200
The General Partner is the general partner of the Partnership. The GP Board and the executive officers of the General Partner manage the Partnership. The General Partner is a direct wholly owned subsidiary of TLP Holdings.
TLP FINANCE HOLDINGS, LLC
c/o ArcLight Capital Holdings, LLC
200 Clarendon Street, 55th Floor
Boston, MA 02116
(617) 531-6300
Parent is a direct wholly owned subsidiary of TLP Holdings. Parent has not carried on any activities or operations to date, except for those activities incidental to its formation on October 16, 2017 and undertaken in connection with the transactions contemplated by the Merger Agreement.
TLP MERGER SUB, LLC
c/o ArcLight Capital Holdings, LLC
200 Clarendon Street, 55th Floor
Boston, MA 02116
(617) 531-6300
Merger Sub is a direct wholly owned subsidiary of Parent formed solely for the purpose of facilitating the Merger. Merger Sub has not carried on any activities or operations to date, except for those activities incidental to its formation and undertaken in connection with the transactions contemplated by the Merger Agreement. By operation of the Merger, Merger Sub will be merged with and into the Partnership, with the Partnership surviving the Merger as a wholly owned subsidiary of Parent and the General Partner.
TLP ACQUISITION HOLDINGS, LLC
c/o ArcLight Capital Holdings, LLC
200 Clarendon Street, 55th Floor
Boston, MA 02116
(617) 531-6300
TLP Holdings is an indirect subsidiary of and controlled by ArcLight. TLP Holdings is a direct wholly owned subsidiary of PPH Management Holdings, LLC, a Delaware limited liability company, which is a direct, controlled subsidiary of Pike Holdings. Pike Petroleum Fund VI, LLC, a Delaware
67
limited liability company, owns approximately 54.0% of Pike Holdings, and is a direct wholly owned subsidiary of Pike Petroleum Holdings Fund VI Holdings, LLC, a Delaware limited liability company and a direct wholly owned subsidiary of ArcLight.
TLP EQUITY HOLDINGS, LLC
c/o ArcLight Capital Holdings, LLC
200 Clarendon Street, 55th Floor
Boston, MA 02116
(617) 531-6300
Equity Holdings is a direct wholly owned subsidiary of ArcLight.
68
THE PARTNERSHIP SPECIAL UNITHOLDER MEETING
The Partnership is providing this proxy statement to its Unitholders in connection with the solicitation of proxies to be voted at the Special Meeting of Unitholders that the Partnership has called for, among other things, the purpose of holding a vote upon a proposal to approve the Merger Agreement and the Merger, and any adjournment or postponement thereof. This proxy statement is first being mailed to Unitholders on or about January 25, 2019 and provides Unitholders with the information they need to know to be able to vote or instruct their vote to be cast at the Special Meeting of Unitholders.
Date, Time and Place of the Special Meeting
The Special Meeting is scheduled to be held at 1670 Broadway, 32nd Floor, Denver, Colorado 80202, on February 26, 2019, at 9:00 a.m. (local time).
Matters to be Considered at the Special Meeting
At the Special Meeting, Unitholders will be asked to consider and vote on the following proposals:
Recommendation of the GP Board
After considering various factors, including the unanimous determination by the Conflicts Committee that the Merger Agreement and the transactions contemplated thereby, including the Merger, are in the best interests of the Partnership and the Unaffiliated Unitholders and recommendation of the Conflicts Committee that the GP Board and the Unitholders approve the Merger Agreement and the Merger, the GP Board unanimously determined that the Merger Agreement and the transactions contemplated by the Merger Agreement are in the best interests of the Partnership and the Unaffiliated Unitholders and has approved the Merger Agreement and the transactions contemplated thereby, including the Merger. The GP Board recommends that the Unitholders vote "FOR" the Merger Proposal and "FOR" the Adjournment Proposal.
In considering the recommendation of the GP Board with respect to the Merger Agreement and the transactions contemplated thereby, including the Merger, you should be aware that some of the General Partner's directors and executive officers may have interests that are different from, or in addition to, the interests of the Unitholders more generally. See "Special Factors—Interests of the Directors and Executive Officers of the General Partner in the Merger."
Who Can Vote at the Special Meeting
The record date for the Special Meeting is January 28, 2019. Only Unitholders of record at the close of business on the record date will be entitled to receive notice of and to vote at the Special Meeting or any adjournment or postponement of the meeting unless adjournment shall be for more than 45 days, in which case the GP Board shall set a new record date.
As of the close of business on January 23, 2019 (the most recent practicable trading day before the printing of this proxy statement and it is expected that, at the record date, the number of such common units outstanding will not have changed significantly), there were 16,229,123 Common Units held by
69
Unitholders outstanding and entitled to vote at the Special Meeting. Each holder of Common Units entitled to vote at the Special Meeting may cast one vote for each Common Unit that such holder owned on the close of business on the record date.
A complete list of Unitholders entitled to vote at the Special Meeting will be available for inspection at the principal place of business of the Partnership during regular business hours for a period of no less than 10 days before the Special Meeting and at the place of the Special Meeting during the meeting.
A quorum of Unitholders represented in person or by proxy at the Special Meeting is required to vote on approval of the Merger Agreement at the Special Meeting, but not to vote on approval of any adjournment of the meeting. At least a majority of the outstanding Common Units must be represented in person or by proxy at the meeting in order to constitute a quorum. Any abstentions and broker non-votes will be considered to be present at the meeting for purposes of determining whether a quorum is present at the Special Meeting. Pursuant to the Support Agreement, included as Annex C to this proxy statement, TLP Holdings and Equity Holdings have agreed to appear at the Special Meeting for quorum purposes and to vote or cause their Common Units to be voted in favor of the Merger Agreement and the transactions contemplated thereby, including the Merger.
The affirmative vote of holders of at least a majority of the issued and outstanding Common Units is required to approve the Merger Agreement and the Merger. As of January 23, 2019 (the most recent practicable trading day before the printing of this proxy statement and it is expected that, at the record date, the number of such common units outstanding will not have changed significantly), there were 16,229,123 Common Units held by Unitholders outstanding. The affirmative vote of the Unaffiliated Unitholders representing approximately 30.6% of the total issued and outstanding Common Units (in addition to the Common Units to be voted by TLP Holdings and Equity Holdings) is necessary to approve the Merger and the Merger Agreement.
The affirmative vote of holders of at least a majority of the issued and outstanding Common Units is required to approve the adjournment of the Special Meeting, if necessary, to solicit additional proxies if there are not sufficient votes to approve the Merger Agreement and the Merger, at the time of the Special Meeting if a quorum is present at the meeting; provided that, if a quorum is not present at the meeting, the affirmative vote of holders of a majority of the issued and outstanding Common Units entitled to vote at such meeting represented either in person or by proxy is required to approve the Adjournment Proposal.
Abstentions will have the same effect as votes "AGAINST" approval of the Merger Proposal and if you fail to cast your vote in person or by proxy or fail to give voting instructions to your broker, bank or other nominee and are otherwise represented in person or by proxy, it will have the same effect as a vote "AGAINST" the Merger Proposal.
Common Unit Ownership of TLP Holdings and Equity Holdings
At the close of business on January 23, 2019 (the most recent practicable trading day before the printing of this proxy statement and it is expected that, at the record date, the number of such common units outstanding will not have changed significantly), TLP Holdings owned 800,000 Common Units and Equity Holdings owned 2,366,704 Common Units, which collectively represent an aggregate of approximately 19.5% of the outstanding Common Units.
70
Voting of Common Units by Holders of Record
If you are entitled to vote at the Special Meeting and hold your Common Units in your own name, you can submit a proxy or vote in person by completing a ballot at the Special Meeting. However, the Partnership encourages you to submit a proxy before the Special Meeting even if you plan to attend the Special Meeting in order to ensure that your Common Units are voted. A proxy is a legal designation of another person to vote your Common Units on your behalf. If you hold Common Units in your own name, you may submit a proxy for your Common Units by:
When a Unitholder submits a proxy by telephone or through the Internet, such Unitholder's proxy is recorded immediately. The Partnership encourages its Unitholders to submit their proxies using these methods whenever possible. If you submit a proxy by telephone or the Internet website, please do not return your proxy card by mail unless you wish to change your vote in a manner compliant with the voting guidelines set forth in this proxy statement.
All Common Units represented by each properly executed and valid proxy received before the Special Meeting will be voted in accordance with the instructions given on the proxy. If a Unitholder executes a proxy card without giving instructions, the Common Units represented by that proxy card will be voted as the GP Board recommends. The GP Board recommends that Unitholders vote "FOR" the Merger Proposal and "FOR" the Adjournment Proposal.
Your vote is important. Accordingly, please submit your proxy by telephone, through the Internet or by mail, whether or not you plan to attend the meeting in person. Proxies must be received by 11:59 p.m. (local time), on February 25, 2019.
Voting of Common Units Held in Street Name
If your Common Units are held in an account at a broker or through another nominee, you must instruct the broker or other nominee on how to vote your Common Units by following the instructions that the broker or other nominee provides to you with these proxy materials. Most brokers offer the ability for Unitholders to submit voting instructions by mail by completing a voting instruction card, by telephone and via the Internet.
If you do not provide voting instructions to your broker, your Common Units will not be voted on any proposal on which your broker does not have discretionary authority to vote. This is referred to in this proxy statement and in general as a broker non-vote. In these cases, the broker or other nominee can register your Common Units as being present at the Special Meeting for purposes of determining a quorum, but will not be able to vote your Common Units on those matters for which specific authorization is required. Under the current rules of the NYSE, brokers do not have discretionary authority to vote on any of the Proposals, including the Merger Proposal. A broker non-vote of a Common Unit will have the same effect as a vote "AGAINST" the Merger Proposal and the Adjournment Proposal.
If you hold Common Units through a broker or other nominee and wish to vote your Common Units in person at the Special Meeting, you must obtain a proxy from your broker or other nominee and present it to the inspector of election with your ballot when you vote at the Special Meeting.
71
Revocability of Proxies; Changing Your Vote
You may revoke your proxy and/or change your voting instructions at any time before your proxy is voted at the Special Meeting. If you are a Unitholder of record, you can do this by:
If you hold your Common Units through a broker or other nominee, you must follow the directions you receive from your broker or other nominee in order to revoke your proxy or change your voting instructions.
This proxy statement is furnished in connection with the solicitation of proxies by the GP Board to be voted at the Special Meeting. The Partnership has engaged Georgeson to assist in the solicitation of proxies for the meeting and the Partnership estimates it will pay Georgeson a fee of approximately $10,000, plus reasonable out-of-pocket expenses, for these and other advisory services. The Partnership has also agreed to indemnify Georgeson, its subsidiaries and their respective directors, officers, employees and agents against certain claims, liabilities, losses, damages and expenses. In addition, the Partnership may reimburse brokerage firms and other persons representing beneficial owners of Common Units for their reasonable expenses in forwarding solicitation materials to such beneficial owners. Proxies may also be solicited by certain of the General Partner's directors, officers and employees by telephone, electronic mail, letter, facsimile or in person, but no additional compensation will be paid to them.
A letter of transmittal and instructions for the surrender of Common Units will be mailed to holders of such Common Units shortly after the completion of the Merger.
Adjournments may be made for the purpose of, among other things, soliciting additional proxies. To approve an adjournment if a quorum is present, holders of at least a majority of the outstanding Common Units must vote in favor of the proposal. To approve an adjournment if a quorum is not present, holders of at least a majority of the outstanding Common Units entitled to vote at such meeting that are represented either in person or by proxy at such meeting must vote in favor of the proposal. The Partnership is not required to notify holders of Common Units of any adjournment of 45 days or less if the time and place of the adjourned meeting are announced at the meeting at which the adjournment is taken, unless after the adjournment a new record date is fixed for the adjourned meeting. At any adjourned meeting, the Partnership may transact any business that it might have transacted at the original Special Meeting, provided that a quorum is present at such adjourned meeting. Proxies submitted by holders of Common Units for use at the original Special Meeting will be used at any adjournment or postponement of the meeting. References to the Special Meeting in this proxy statement are to such Special Meeting as adjourned or postponed.
If you need assistance in completing your proxy card or have questions regarding the Special Meeting, please contact Georgeson toll-free at (888) 642-8066.
72
PROPOSAL NO. 1.
THE MERGER AGREEMENT
The following describes the material provisions of the Merger Agreement, a copy of which is attached as Annex A to this proxy statement and incorporated by reference herein. The description in this section and elsewhere in this proxy statement is qualified in its entirety by reference to the Merger Agreement. This summary does not purport to be complete and may not contain all of the information about the Merger Agreement that is important to you. Parent and the Partnership encourage you to read carefully the Merger Agreement in its entirety before making any decisions regarding the Merger as it is the legal document governing the Merger.
The Merger Agreement and this summary of its terms have been included to provide you with information regarding the terms of the Merger Agreement. Factual disclosures about Parent, the Partnership or any of their respective subsidiaries or affiliates contained in this proxy statement or the Partnership's public reports filed with the SEC may supplement, update or modify the factual disclosures about Parent, the Partnership or their respective subsidiaries or affiliates contained in the Merger Agreement and described in this summary. The representations, warranties and covenants made in the Merger Agreement by the Partnership, the General Partner, Parent, Merger Sub and TLP Holdings were qualified and subject to important limitations agreed to by Parent, the Partnership and their respective subsidiaries in connection with negotiating the terms of the Merger Agreement. In particular, in your review of the representations and warranties contained in the Merger Agreement and described in this summary, it is important to bear in mind that the representations and warranties were negotiated with the principal purposes of allocating risk between the parties to the Merger Agreement, rather than establishing matters as facts. The representations and warranties may also be subject to a contractual standard of materiality different from those generally applicable to Unitholders and reports and documents filed with the SEC and in some cases were qualified by confidential disclosures that were made by each party to the other, which disclosures are not reflected in the Merger Agreement or otherwise publicly disclosed. Moreover, information concerning the subject matter of the representations and warranties may have changed since the date of the Merger Agreement and subsequent developments or new information qualifying a representation or warranty may have been included in this proxy statement. For the foregoing reasons, the representations, warranties and covenants or any descriptions of those provisions should not be read alone.
Subject to the terms and conditions of the Merger Agreement and in accordance with the laws of the State of Delaware, the Merger Agreement provides for the merger of Merger Sub with and into the Partnership. The Partnership, which is sometimes referred to following the Merger as the surviving entity, will survive the Merger, and the separate limited liability company existence of Merger Sub will cease. As a result of the Merger, the Partnership will survive as a wholly owned subsidiary of Parent and the General Partner, each of whom are indirect controlled subsidiaries of ArcLight. After the completion of the Merger, the certificate of limited partnership of the Partnership in effect immediately prior to the Effective Time will be the certificate of limited partnership of the surviving entity, until amended in accordance with its terms and applicable law, and the Partnership Agreement in effect immediately prior to the Effective Time will be amended and restated and as so amended and restated, shall be the agreement of limited partnership of the surviving entity from and after the Effective Time, until amended in accordance with its terms and applicable law.
The Effective Time will be at such time that a certificate of merger effecting the Merger is duly filed with the Secretary of State of the State of Delaware by the Partnership and Parent, executed in accordance with the relevant provisions of the Delaware Revised Uniform Limited Partnership Act and
73
the Delaware Limited Liability Company Act, or at such later date or time as is agreed to by the Partnership and Parent in writing and specified in the certificate of merger.
Unless the parties agree otherwise, the closing of the Merger will occur at 10:00 a.m. (central time), on the third business day after the satisfaction or waiver of the conditions to the Merger provided in the Merger Agreement (other than conditions that by their nature are to be satisfied at the closing of the Merger, but subject to the satisfaction or waiver of those conditions), or at such other date or time as the Partnership and Parent agree. For further discussion of the conditions to the Merger, see "—Conditions to Consummation of the Merger."
The Partnership and Parent currently expect to complete the Merger in the first quarter of 2019, subject to receipt of the Unitholder Approval, certain required regulatory approvals, and the satisfaction or waiver of the other conditions to the transactions contemplated by the Merger Agreement described below.
Conditions to Consummation of the Merger
The Partnership and Parent may not complete the Merger unless each of the following conditions is satisfied or waived, if waiver is permitted by applicable law:
The obligations of Parent and Merger Sub to effect the Merger are subject to the satisfaction or waiver of the following additional conditions:
74
The obligations of the Partnership to effect the Merger are subject to the satisfaction or waiver of the following additional conditions:
For purposes of the Merger Agreement, the term "Partnership Material Adverse Effect" means any change, event, effect or occurrence (each, an "Effect") that (i) has, or would reasonably be expected to have, a material adverse effect on the business, assets, financial condition or results of operations of the Partnership and its subsidiaries, taken as a whole, or (ii) prevents or would reasonably be expected to prevent the consummation of the Merger, provided that, for purposes of clause (i), none of the following shall be deemed either alone or in combination to constitute, and none of the following shall be taken into account in determining whether there has been a Partnership Material Adverse Effect: any Effect that results from or arises in connection with (A) conditions in the industries and regions in which the Partnership operates, including circumstances affecting the petroleum products production, transportation, storage, distribution, refining, terminaling or retail industries or systems, (B) general economic or regulatory, legislative or political conditions (or changes therein) or securities, credit, financial or other capital markets conditions (including changes generally in prevailing interest rates, currency exchange rates, commodity prices, credit markets and price levels or trading volumes), (C) any change or prospective change in applicable law or GAAP (or interpretation or enforcement thereof) (1) applicable to the Partnership or any of its properties, operations or assets or (2) generally affecting the industries or markets in which the Partnership and its subsidiaries operate, (D) geopolitical conditions, the outbreak or escalation of hostilities, any acts of war (whether or not declared), sabotage, terrorism or any epidemics, or any escalation or worsening of any such acts of war (whether or not declared), sabotage or terrorism or any epidemics, (E) any hurricane, tornado, flood, volcano, earthquake or other natural or man-made disaster or any other national or international calamity or crises, (F) the failure, in and of itself, of the Partnership or its subsidiaries to meet any internal or published projections, forecasts, estimates or predictions in respect of revenues, earnings or other financial or operating metrics before, on or after the date of the Merger Agreement, or changes or prospective changes in the market price or trading volume of any securities
75
or indebtedness of the Partnership or any of its subsidiaries or the credit rating of the Partnership (it being understood that the underlying facts giving rise or contributing to such failure or change may be taken into account in determining whether there has been a Partnership Material Adverse Effect if such facts are not otherwise excluded under this definition), (G) the announcement, pendency and consummation of any of the transactions contemplated hereby or any Proceeding (as defined in the Merger Agreement) in respect of the Merger Agreement or any of the transactions contemplated thereby, (H) the compliance with the terms of the Merger Agreement (other than with respect to any obligation of the Partnership or any of its subsidiaries in accordance with Section 6.2 of the Merger Agreement) and any loss of or change in relationship with any customer, supplier, vendor or other business partner, or departure of any employee or officer, of the Partnership or of any of its subsidiaries as a result of the execution of the Merger Agreement or compliance with the terms thereof, and (I) any action taken by the Partnership or any of its subsidiaries at Parent's written request or with Parent's written consent, except in the case of clauses (A), (B), (C) or (D), to the extent that the Partnership and its subsidiaries, taken as a whole, are materially disproportionately affected thereby as compared with other participants in the industries or markets in which the Partnership and its subsidiaries operate.
The Partnership, with Parent and Merger Sub's cooperation, has agreed to hold a special meeting of its Unitholders as soon as is practicable after the date of the Merger Agreement for the purpose of voting on the approval of the Merger Agreement and the Merger. The Merger Agreement requires the Partnership to submit the Merger Agreement to a vote of the Unitholders. In addition, unless the Conflicts Committee has effected a Partnership Adverse Recommendation Change in accordance with the Merger Agreement as described in "—Change in the GP Board Recommendation," the GP Board and the Conflicts Committee have agreed to recommend to the Unitholders approval of the Merger Agreement and the Merger and use reasonable best efforts to obtain the Unitholder Approval.
The GP Board has approved the Merger Agreement and approved the transactions contemplated thereby, including the Merger, and authorized that the Merger Agreement be submitted to the Unitholders for their consideration. Pursuant to the Support Agreement included as Annex C to this proxy statement, TLP Holdings and Equity Holdings have agreed to vote or cause the 3,166,704 Common Units they collectively own to be voted in favor of the Merger, the adoption of the Merger Agreement and any other matter necessary or desirable for the consummation of the transactions contemplated by the Merger Agreement, including the Merger.
No Solicitation by the General Partner or the Partnership of Alternative Proposals
Under the Merger Agreement, the Partnership and the General Partner have agreed that they will not, and will use reasonable best efforts to cause their and the Partnership's subsidiaries' respective directors, officers, employees, investment bankers, financial advisors, attorneys, accountants, agents and other representatives not to, directly or indirectly (i) initiate, solicit, knowingly encourage or knowingly facilitate (including by way of furnishing confidential information) or take any other action intended to lead to any inquiries or the making or submission of any proposals that constitute or could reasonably be expected to lead to any inquiry, proposal or offer from or by any person or entity, other than Parent, Merger Sub or their respective affiliates, relating to any:
76
(ii) participate in any discussions or negotiations regarding, or furnish to any person or entity any non-public information with respect to, any Acquisition Proposal or (iii) enter into any confidentiality agreement, merger agreement, letter of intent, agreement in principle, unit purchase agreement, asset purchase agreement or unit exchange agreement, option agreement or similar agreement relating to an Acquisition Proposal.
Change in the GP Board Recommendation
The Merger Agreement provides that the Partnership and the General Partner will not, and will use reasonable best efforts to cause the Partnership's subsidiaries and their respective representatives not to, directly or indirectly, withdraw, modify or qualify, or propose publicly to (i) withdraw, modify or qualify, in a manner adverse to Parent, the recommendation of the GP Board and the Conflicts Committee that the Unitholders approve the Merger Agreement or publicly recommend the approval or adoption of, or publicly approve or adopt, or propose to publicly recommend, approve or adopt, any Acquisition Proposal, or fail to recommend against acceptance of any tender offer or exchange offer for Common Units within 10 business days after commencement of such offer, or resolve or agree to take any of the foregoing actions or (ii) fail to include the recommendation of the GP Board and the Conflicts Committee that the Unitholders approve the Merger Agreement in the proxy statement.
The Partnership or the General Partner's taking or failing to take, as applicable, any of the actions described above is referred to as a "Partnership Adverse Recommendation Change."
Subject to the satisfaction of the conditions described below, the Conflicts Committee may, at any time prior to the approval of the Merger Agreement by the Unitholders, effect a Partnership Adverse Recommendation Change if it determines in good faith (after consultation with its financial advisors and outside legal counsel) that the failure to take such action would constitute a breach of, or be otherwise inconsistent with, the Conflict Committee's duties under the Partnership Agreement or applicable law, and the following conditions have been met:
77
account all changes to the terms of the Merger Agreement proposed by Parent in determining whether to make a Partnership Adverse Recommendation Change.
In addition to the other obligations of the Partnership set forth above, the Partnership must promptly advise Parent and the GP Board, orally and in writing, and in no event later than forty-eight (48) hours after receipt, if any proposal, offer, inquiry or other contact is received by, any information is requested from, or any discussions or negotiations are sought to be initiated or continued with, the Partnership in respect of any Acquisition Proposal. Any such notice must indicate the identity of the person or entity making such proposal, offer, inquiry or other contact and the terms and conditions of any proposals or offers or the nature of any inquiries or contacts (and must include with such notice copies of any written materials received from or on behalf of such person or entity relating to such propose, offer, inquiry or request). The Partnership must promptly keep Parent and the GP Board reasonably informed of all material developments affecting the status and terms of any such proposals, offers, inquiries or requests (and the Partnership must promptly provide Parent and the GP Board with copies of any additional written materials received by the Partnership or that the Partnership has delivered to any third party making an Acquisition Proposal that relate to such proposals, offers, inquiries or requests) and of the status of any such discussions or negotiations.
The Merger Agreement provides that, at the Effective Time, each Common Unit issued and outstanding or deemed issued and outstanding as of immediately prior to the Effective Time, other than the Sponsor Units, will be converted into the right to receive $41.00 in cash, to be paid without interest and reduced by any applicable tax withholding. In addition, until the closing of the Merger, the Unitholders will continue to receive regular quarterly distributions of $0.805 per Common Unit with respect to any completed quarter prior to closing, regardless of whether the closing occurs prior to or after the applicable record date. As of the Effective Time, all of the Common Units converted into the right to receive the Merger Consideration will no longer be outstanding and will automatically be cancelled and cease to exist. The Sponsor Units will not be cancelled, will not be converted into the Merger Consideration and will remain outstanding following the Effective Time. Each of the Partnership's phantom units under the Equity Plans will be converted into a right to receive a cash payment in an amount equal to the Merger Consideration with respect to each such phantom unit, which amount (i) will be treated as "Covered Compensation" under the Savings and Retention Plan, vest and be payable in accordance with the terms of the underlying award agreement or letter (or the Savings and Retention Plan, if there is no separate award agreement or letter), and (ii) will be adjusted from and after the Effective Time in accordance with the Savings and Retention Plan.
Before the Closing Date, Parent will appoint a paying agent reasonably acceptable to the Partnership for the purpose of exchanging the Common Units, whether represented by certificates or in book-entry form only, for the Merger Consideration. As promptly as practicable after the Effective Time, Parent will send, or will cause the paying agent to send, to each record holder of Common Units, other than The Depository Trust Company ("DTC"), as of the Effective Time whose Common Units were converted into the right to receive the Merger Consideration, a letter of transmittal in a form as the Partnership and Parent may reasonably agree, including instructions for use in effecting the surrender of the Common Units in exchange for the Merger Consideration.
On or before the Closing Date, Parent will deposit or cause to be deposited with the paying agent in trust for the benefit of the holders of Common Units which are converting into the right to receive the Merger Consideration at the Effective Time, an amount of cash in U.S. dollars equal to the amount of the aggregate Merger Consideration payable pursuant to the Merger Agreement, such cash deposited with the paying agent referred to as the "Exchange Fund." The paying agent will deliver the Merger Consideration contemplated to be paid pursuant to the Merger Agreement out of the Exchange Fund. Each holder of Common Units, other than DTC, that have been converted into the right to
78
receive the Merger Consideration, upon delivery to the paying agent of a properly completed letter of transmittal and surrender of such Common Units, will be entitled to receive a check in an amount equal to the aggregate amount of cash that such holder has a right to receive under the Merger Agreement.
Treatment of General Partner Interest and Incentive Distribution Rights
As a result of the Merger, each of the Partnership's general partner units issued and outstanding immediately prior to the Effective Time will be converted into (i) one Common Unit, which Common Unit will be unchanged and remain outstanding following the Merger, and (ii) in aggregate, a non-economic general partner interest in the surviving entity. As of the Effective Time, all of the Partnership's general partner units will no longer be outstanding and will automatically be cancelled and cease to exist, and no consideration will be delivered in respect thereof.
The IDRs issued and outstanding immediately prior to the Effective Time will be converted into 100 Common Units, which Common Units shall be unchanged and remain outstanding following the Merger. As of the Effective Time, all IDRs will no longer be outstanding and will automatically be cancelled and cease to exist, and no consideration shall be delivered in respect thereof.
Adjustments to Prevent Dilution
Prior to the Effective Time, the Merger Consideration will be appropriately adjusted to reflect fully the effect of any unit dividend, subdivision, reclassification, recapitalization, split, split-up, unit distribution, combination, exchange of units or similar transaction with respect to Common Units to provide the Unitholders the same economic effect as contemplated by the Merger Agreement prior to such event.
Each of Parent, Merger Sub, the surviving entity and the paying agent will be entitled to deduct and withhold from the consideration otherwise payable to a holder of Common Units such amounts as are required to be deducted and withheld with respect to the making of such payment under the Code, or under any provision of applicable state, local or foreign tax law. To the extent that deduction and withholding is required, such withheld amounts will be treated for purposes of the Merger Agreement as having been paid to the former holder of Common Units in respect of whom such withholding was made.
See "Special Factors—Regulatory Approvals and Clearances Required for the Merger" for a description of the material regulatory requirements for the completion of the Merger.
TLP Holdings and Parent, on the one hand, and each of the Partnership and the General Partner, on the other hand, have agreed to (including to cause their respective subsidiaries to) use reasonable best efforts to obtain promptly (and in any event no later than the Outside Date) all approvals, consents, clearances, expirations or terminations of waiting periods, registrations, permits, authorizations and other confirmations from any governmental authority or third party necessary, proper or advisable to consummate the transactions contemplated by the Merger Agreement, including making the required filings under the HSR Act within 10 business days after the date of the Merger Agreement. Notwithstanding the foregoing, none of Parent, Merger Sub, the Partnership, the General Partner or any of their respective affiliates are under any obligation to dispose, transfer or separate any assets or operations in order to obtain any approval or consent.
79
Termination of the Merger Agreement
The Partnership or Parent may terminate the Merger Agreement at any time prior to the Effective Time, by mutual written consent duly authorized by each of the Conflicts Committee (in the case of Partnership) and TLP Holdings, the managing member of Parent (in the case of Parent).
In addition, either Parent or, following authorization by the Conflicts Committee, the Partnership may terminate the Merger Agreement:
In addition, Parent may terminate the Merger Agreement:
In addition, the Partnership may terminate the Merger Agreement:
80
Merger Sub within the earlier of 30 days following receipt of written notice from the Partnership of such breach or failure or the Outside Date; provided that the Partnership shall not have the right to terminate if the Partnership or the General Partner is then in material breach of any of its representations, warranties, covenants or agreements contained in the Merger Agreement; or
Generally, all fees and expenses incurred in connection with the transactions contemplated by the Merger Agreement will be the obligation of the respective party incurring such fees and expenses. The filing fee under the HSR Act and any other applicable antitrust law will be paid 50% by Parent and 50% by the Partnership.
Conduct of Business Pending the Consummation of the Merger
Under the Merger Agreement, the Partnership and the General Partner have undertaken certain covenants that place restrictions on them and their subsidiaries from the date of the Merger Agreement until the earlier of the termination of the Merger Agreement in accordance with its terms and the Effective Time. In general, the Partnership and the General Partner have agreed to, and to cause each of their subsidiaries to, among other things, (i) conduct its business in the ordinary course of business and (ii) use commercially reasonable efforts to preserve intact its business organization, goodwill and assets and maintain its rights, franchises and existing relations with customers, suppliers, employees and business associates.
Subject to certain exceptions set forth in the Merger Agreement, the Partnership and the General Partner will not, and will use reasonable best efforts to cause their and the Partnership's subsidiaries' directors, officers, employees, investment bankers, financial advisors, attorneys, accountants, agents and other representatives not to, directly or indirectly, take any of the solicitation actions relating to an Acquisition Proposal described above in "—No Solicitation by the General Partner or the Partnership of Alternative Proposals."
Indemnification; Directors' and Officers' Insurance
The Merger Agreement provides that, from and after the Effective Time, Parent and the surviving entity jointly and severally will honor the provisions regarding elimination of liability of officers and directors, indemnification of officers, directors and employees and advancement of expenses contained in the organizational documents of the Partnership and the General Partner and their applicable subsidiaries immediately prior to the Effective Time and ensure that the organizational documents of the Partnership and the General Partner or any of their respective successors or assigns, if applicable, shall, for a period of six years following the Effective Time, contain provisions no less favorable with respect to indemnification, advancement of expenses and exculpation of present and former directors,
81
officers, employees and agents of the Partnership, the General Partner and their subsidiaries than are presently set forth in such organizational documents.
Under the Merger Agreement, the Partnership has agreed, prior to the Effective Time, to purchase a "tail policy" with respect to acts or omissions occurring or alleged to have occurred prior to the Effective Time that were committed or alleged to have been committed by any officer, director or employee of the Partnership, TLP Management Services LLC or any of their respective subsidiaries, or the General Partner, and also with respect to any such person in their capacity as a director, officer, employee, member, trustee or fiduciary of another corporation, foundation, partnership, joint venture, trust, pension or other employee benefit plan or enterprise (whether or not such other entity or enterprise is affiliated with the Partnership) serving at the request of or on behalf of the Partnership or the General Partner or any of their respective subsidiaries and together with such person's heirs, executors or administrators.
At any time prior to the Effective Time, whether before or after Unitholder Approval, the parties may, by written agreement, amend the Merger Agreement; provided, however, that:
Unless otherwise expressly set forth in the Merger Agreement, whenever a determination, decision, approval, consent, waiver or agreement of the Partnership or the General Partner is required pursuant to the Merger Agreement, such determination, decision, approval, consent or agreement must be authorized by the Conflicts Committee and, unless otherwise required by the Partnership Agreement or applicable law, such action shall not require approval of the Unitholders.
At any time prior to the Effective Time, any party to the Merger Agreement may, to the extent legally allowed:
provided, however, that neither the Partnership nor the General Partner shall take any such action without the prior approval of the Conflicts Committee.
Remedies, Specific Performance
The Merger Agreement provides that no termination of the Merger Agreement will relieve the Partnership from any liability for any failure to consummate the Merger and the other transactions contemplated thereby when required pursuant to the Merger Agreement, and that in the event of the Partnership's or the General Partner's intentional and material breach of the Merger Agreement or intentional fraud, then Parent shall be entitled to pursue any and all legally available remedies,
82
including equitable relief, and to seek recovery of all losses, liabilities, damages, costs and expenses of every kind and nature (including reasonable attorneys' fees and time value of money). Notwithstanding anything to the contrary therein, the Merger Agreement also provides that the Partnership is to pay to Parent its expenses incurred in connection with the Merger Agreement and the transactions contemplated thereby, including the Merger, up to an amount equal to $5,000,000, in the event the Merger Agreement is terminated by the Partnership or Parent pursuant to Section 8.1(b)(iii) (No Partnership Unitholder Approval) of the Merger Agreement or by Parent pursuant to Sections 8.1(c)(i) (due to a Partnership Adverse Recommendation Change) or 8.1(c)(ii) (Partnership or General Partner breach) of the Merger Agreement.
Notwithstanding anything to the contrary therein, the Merger Agreement also provides that in the event of termination of the Merger Agreement by the Partnership pursuant to Sections 8.1(d) (TLP Holdings, Parent or Merger Sub breach), 8.1(e) (Parent failure to close) or 8.1(b)(i) (Reaching the Outside Date) (if the Partnership could have terminated pursuant to Section 8.1(d) (TLP Holdings, Parent or Merger Sub breach)) of the Merger Agreement, then Parent shall, within two business days after the date of such termination, deliver the Termination Fee to the Partnership or its designated subsidiary assignee (it being understood that in no event shall Parent be required to pay the Termination Fee on more than one occasion). The Termination Fee is (together with the specific performance rights described in Section 9.8 of the Merger Agreement) the sole and exclusive remedy of the Partnership or the General Partner or any of their respective affiliates against Parent, TLP Holdings, Equity Holdings, Merger Sub or any of their respective affiliates and under no circumstances shall Parent be obligated to both specifically perform the terms of the Merger Agreement and pay the Termination Fee.
The Merger Agreement also provides that the parties are entitled to obtain an injunction to prevent breaches of the Merger Agreement and to specifically enforce the Merger Agreement.
Representations and Warranties
The Merger Agreement contains representations and warranties made by the Partnership and the General Partner, on the one hand, and TLP Holdings, Parent and Merger Sub on the other hand. These representations and warranties have been made solely for the benefit of the other parties to the Merger Agreement and:
The representations and warranties made by the Partnership, the General Partner and their respective subsidiaries to TLP Holdings, Parent and Merger Sub relate to, among other things:
83
The representations and warranties made by TLP Holdings, Parent and Merger Sub to the Partnership, the General Partner and their respective subsidiaries relate to, among other things:
Distributions For Periods Prior to the Merger
Under the Merger Agreement, the General Partner shall declare, and cause the Partnership to pay, regular quarterly cash distributions to Unitholders (including the Unaffiliated Unitholders) at the quarterly per unit distribution rate of $0.805, with the payment date and record date for each quarterly distribution to occur in accordance with the Partnership Agreement and the NYSE listing standards, and, in the case of the payment date, no later than 45 days after the end of each fiscal quarter. If a record date for a distribution with respect to any completed calendar quarter has not occurred prior to the Effective Time, the distribution shall be payable to the Unitholders as part of the Merger Consideration. The Partnership will not pay any cash distributions to Unitholders for partially completed calendar quarters prior to the Effective Time or any distributions with respect to periods ending after the Effective Time.
The Merger Agreement also contains covenants relating to cooperation in the preparation of this proxy statement and additional agreements relating to, among other things, access to information, notice of specified matters and public announcements.
84
In connection with the transactions contemplated by the Merger Agreement, Pike Holdings entered into a limited guaranty in favor of the Partnership (the "Limited Guarantee"). Pursuant to the Limited Guarantee, Pike Holdings has agreed to irrevocably and unconditionally guarantee to the Partnership the due and punctual performance and discharge of the termination fee payment obligations of Parent under Section 8.2 of the Merger Agreement, if, as and when such payment obligations become payable under the Merger Agreement. The Limited Guarantee will terminate as of the earliest of: (i) the consummation of the closing of the Merger; (ii) the termination of the Merger Agreement by mutual consent of the parties thereto pursuant to Section 8.1(a) of the Merger Agreement, (iii) the date that Pike Holdings' obligations under the Limited Guarantee have been indefeasibly paid in full, (iv) three months after the date on which the Merger Agreement is terminated pursuant to Section 8.1 of the Merger Agreement (unless, in the case of this clause (iv), the Partnership has provided written notice to Pike Holdings asserting a claim under and pursuant to the Limited Guarantee prior to the time at which the Limited Guarantee would otherwise terminate, in which case the Limited Guarantee will terminate upon the final, non-appealable resolution of such claim or litigation and satisfaction by Pike Holdings of any obligations finally determined or agreed to be owed by Pike Holdings, consistent with the terms of the Limited Guarantee) and (v) the date that is one year from the date of the Limited Guarantee.
85
SELECTED HISTORICAL CONSOLIDATED FINANCIAL DATA OF THE PARTNERSHIP
The following table sets forth the Partnership's selected historical consolidated financial data for the periods and as of the dates indicated. The following selected financial data for each of the years in the five-year period ended December 31, 2017, has been derived from the Partnership's consolidated financial statements. The following selected financial data as of and for each of the nine month periods ended September 30, 2018 and 2017 are derived from the Partnership's unaudited consolidated financial statements. You should read the following data in conjunction with Item 7. "Management's Discussion and Analysis of Financial Condition and Results of Operations" and the Partnership's consolidated financial statements and the related notes thereto set forth in the Partnership's Annual Report on 10-K for the year ended December 31, 2017 and the Partnership's Quarterly Report on Form 10-Q for the quarterly period ended September 30, 2018, each of which is incorporated by reference into this proxy statement. See "Where You Can Find More Information."
| |
Nine Months ended September 30, |
Years ended December 31, | ||||||||||||||||||||
|---|---|---|---|---|---|---|---|---|---|---|---|---|---|---|---|---|---|---|---|---|---|---|
| |
2018(2) | 2017 | 2017(2) | 2016 | 2015 | 2014(1) | 2013(1) | |||||||||||||||
| |
(in thousands, except per unit amounts) |
|||||||||||||||||||||
Operations Data: |
||||||||||||||||||||||
Revenue |
$ | 168,938 | $ | 135,663 | $ | 183,272 | $ | 164,924 | $ | 152,510 | $ | 150,062 | $ | 158,886 | ||||||||
Direct operating costs and expenses |
(59,330 | ) | (50,214 | ) | (67,700 | ) | (68,415 | ) | (64,033 | ) | (66,183 | ) | (69,390 | ) | ||||||||
General and administrative expenses |
(14,557 | ) | (13,298 | ) | (19,433 | ) | (14,100 | ) | (14,749 | ) | (13,941 | ) | (14,525 | ) | ||||||||
Insurance expenses |
(3,744 | ) | (3,007 | ) | (4,064 | ) | (4,081 | ) | (3,756 | ) | (3,711 | ) | (3,763 | ) | ||||||||
Equity-based compensation expense |
(2,941 | ) | (2,713 | ) | (2,999 | ) | (3,263 | ) | (1,411 | ) | (2,221 | ) | (1,599 | ) | ||||||||
Depreciation and amortization |
(37,278 | ) | (26,379 | ) | (35,960 | ) | (32,383 | ) | (30,650 | ) | (29,522 | ) | (29,568 | ) | ||||||||
Loss on disposition of assets |
— | — | — | — | — | — | (1,294 | ) | ||||||||||||||
Earnings (loss) from unconsolidated affiliates |
7,195 | 6,564 | 7,071 | 10,029 | 11,948 | 4,443 | (321 | ) | ||||||||||||||
| | | | | | | | | | | | | | | | | | | | | | | |
Operating income |
58,283 | 46,616 | 60,187 | 52,711 | 49,859 | 38,927 | 38,426 | |||||||||||||||
Other expenses: |
||||||||||||||||||||||
Interest expense |
(23,342 | ) | (7,333 | ) | (10,473 | ) | (7,787 | ) | (7,396 | ) | (5,489 | ) | (2,712 | ) | ||||||||
Amortization of deferred financing costs |
(2,412 | ) | (885 | ) | (1,221 | ) | (818 | ) | (774 | ) | (975 | ) | (975 | ) | ||||||||
Foreign currency transaction loss |
— | — | — | — | — | — | (13 | ) | ||||||||||||||
| | | | | | | | | | | | | | | | | | | | | | | |
Net earnings |
32,529 | 38,398 | 48,493 | 44,106 | 41,689 | 32,463 | 34,726 | |||||||||||||||
Less—earnings allocable to general partner interest including incentive distribution rights |
(11,696 | ) | (9,218 | ) | (12,705 | ) | (9,340 | ) | (7,506 | ) | (7,167 | ) | (5,929 | ) | ||||||||
| | | | | | | | | | | | | | | | | | | | | | | |
Net earnings allocable to limited partners |
$ | 20,833 | $ | 29,180 | $ | 35,788 | $ | 34,766 | $ | 34,183 | $ | 25,296 | $ | 28,797 | ||||||||
| | | | | | | | | | | | | | | | | | | | | | | |
| | | | | | | | | | | | | | | | | | | | | | | |
| | | | | | | | | | | | | | | | | | | | | | | |
Net earnings per limited partner unit—basic |
$ | 1.28 | $ | 1.79 | $ | 2.20 | $ | 2.14 | $ | 2.12 | $ | 1.57 | $ | 1.90 | ||||||||
| | | | | | | | | | | | | | | | | | | | | | | |
| | | | | | | | | | | | | | | | | | | | | | | |
| | | | | | | | | | | | | | | | | | | | | | | |
Net earnings per limited partner unit—diluted |
$ | 1.27 | $ | 1.79 | $ | 2.20 | $ | 2.14 | $ | 2.12 | $ | 1.57 | $ | 1.90 | ||||||||
| | | | | | | | | | | | | | | | | | | | | | | |
| | | | | | | | | | | | | | | | | | | | | | | |
| | | | | | | | | | | | | | | | | | | | | | | |
Other Financial Data: |
||||||||||||||||||||||
Net cash provided by operating activities |
90,465 | 83,789 | 103,704 | 79,107 | 87,480 | 60,929 | 64,235 | |||||||||||||||
Net cash used in investing activities |
(28,869 | ) | (39,472 | ) | (337,070 | ) | (69,089 | ) | (34,153 | ) | (50,702 | ) | (119,958 | ) | ||||||||
Net cash provided by (used in) financing activities |
(60,273 | ) | (40,057 | ) | 233,696 | (10,106 | ) | (55,950 | ) | (10,186 | ) | 52,192 | ||||||||||
Cash distributions declared per common unit attributable to the period |
$ | 2.385 | $ | 2.220 | $ | 2.990 | $ | 2.780 | $ | 2.665 | $ | 2.655 | $ | 2.590 | ||||||||
Balance Sheet Data (at period end): |
||||||||||||||||||||||
Property, plant and equipment, net |
$ | 662,819 | $ | 655,053 | $ | 416,748 | $ | 388,423 | $ | 385,301 | $ | 407,045 | ||||||||||
Investments in unconsolidated affiliates |
228,622 | 233,181 | 241,093 | 246,700 | 249,676 | 211,605 | ||||||||||||||||
Total assets |
976,587 | 987,003 | 689,694 | 656,687 | 664,057 | 648,432 | ||||||||||||||||
Long-term debt |
583,420 | 593,200 | 291,800 | 248,000 | 252,000 | 212,000 | ||||||||||||||||
Partners' equity |
$ | 349,485 | $ | 364,217 | $ | 372,734 | $ | 383,971 | $ | 391,465 | $ | 408,467 | ||||||||||
86
87
COMMON UNIT MARKET PRICE AND DISTRIBUTION INFORMATION
Common Unit Market Price Information
Common Units trade on the NYSE under the symbol "TLP." On November 23, 2018, the last trading day prior to the public announcement of the execution of the Merger Agreement, the reported closing price of Common Units on the NYSE was $36.40 per Common Unit. On January 23, 2019, the most recent practicable trading day before the printing of this proxy statement, high and low reported sales prices of Common Units were $41.46 and $41.39, respectively. As of January 3, 2019, there were approximately 8,900 Unitholders, including beneficial owners of Common Units held in "street name."
The following table shows the high and low closing prices per common unit as well as the cash distribution paid per common unit, as reported by the NYSE, for the periods indicated.
| |
Common Unit Price Ranges |
|
||||||||
|---|---|---|---|---|---|---|---|---|---|---|
| |
Cash Distribution Paid Per Common Unit |
|||||||||
| |
High | Low | ||||||||
Quarter Ended March 31, 2019 (through January 23, 2019) |
$ | 41.45 | $ | 40.66 | — | |||||
Quarter Ended December 31, 2018 |
$ | 41.09 | $ | 36.10 | $ | 0.805 | ||||
Quarter Ended September 30, 2018 |
$ | 40.30 | $ | 36.10 | $ | 0.805 | ||||
Quarter Ended June 30, 2018 |
$ | 41.45 | $ | 35.40 | $ | 0.795 | ||||
Quarter Ended March 31, 2018 |
$ | 42.85 | $ | 33.98 | $ | 0.785 | ||||
Quarter Ended December 31, 2017 |
$ | 43.99 | $ | 37.40 | $ | 0.770 | ||||
Quarter Ended September 30, 2017 |
$ | 47.45 | $ | 41.75 | $ | 0.755 | ||||
Quarter Ended June 30, 2017 |
$ | 46.67 | $ | 39.36 | $ | 0.740 | ||||
Quarter Ended March 31, 2017 |
$ | 49.31 | $ | 43.15 | $ | 0.725 | ||||
Quarter Ended December 31, 2016 |
$ | 45.74 | $ | 36.93 | $ | 0.710 | ||||
Quarter Ended September 30, 2016 |
$ | 46.45 | $ | 38.38 | $ | 0.700 | ||||
Quarter Ended June 30, 2016 |
$ | 42.77 | $ | 35.30 | $ | 0.690 | ||||
Quarter Ended March 31, 2016 |
$ | 41.21 | $ | 25.08 | $ | 0.680 | ||||
As of September 30, 2018, the book value per Common Unit was $18.24. Book value per Common Unit is computed by dividing total Unitholder equity of $295.8 million at September 30, 2018, which does not include any allocation of accumulated other comprehensive income, by the total Common Units outstanding on that date of 16,221,151 Common Units.
88
The Partnership's voting securities consist of the Common Units. The unit ownership amounts below contain certain information about Unitholders whom the Partnership believes are the "beneficial owners" of more than 5% of the outstanding Common Units. Except as described below, the Partnership knows of no person that beneficially owns more than 5% of the outstanding Common Units, based solely on filings made with the SEC.
The percentage of beneficial ownership is calculated on the basis of 16,229,123 Common Units outstanding as of January 23, 2019. The amounts and percentage of Common Units beneficially owned are reported on the basis of regulations of the SEC governing the determination of beneficial ownership of securities. The SEC has defined the "beneficial owner" of a security to include any person who, directly or indirectly, has or shares voting power and/or investment power over such security. Except as indicated by footnote, the persons named in the table below have sole voting and investment power with respect to all Common Units shown as beneficially owned by them, subject to community property laws where applicable.
The percentages reflect beneficial ownership as of January 23, 2019, as determined in accordance with Rule 13d-3 under the Exchange Act. The address for each director and executive officer of the General Partner is 1670 Broadway, Suite 3100, Denver Colorado 80202, except as otherwise noted.
Unit Ownership of Other 5% or More Unitholders
The following table sets forth the beneficial ownership of Common Units as of January 23, 2019, by each person known to beneficially own more than 5% of Common Units. The number of Common Units beneficially owned by each person is determined under SEC rules and the information is not necessarily indicative of beneficial ownership for any other purpose.
| |
Common Units Beneficially Owned |
||||||
|---|---|---|---|---|---|---|---|
Name of Beneficial Owner
|
Number | Percent | |||||
TLP Equity Holdings, LLC(1) |
2,366,704 | 14.6 | % | ||||
TLP Acquisition Holdings, LLC(1) |
800,000 | 4.9 | % | ||||
Oppenheimer Funds, Inc.(2) |
2,282,721 | 14.1 | % | ||||
Named Executive Officers |
|||||||
Frederick W. Boutin(3)(4) |
79,208 | * | |||||
Robert T. Fuller(5)(6) |
6,388 | * | |||||
Michael A. Hammell(6)(7) |
4,897 | * | |||||
Mark Huff(4)(8) |
37,099 | * | |||||
James F. Dugan(4)(9) |
30,067 | * | |||||
Directors |
|||||||
Steven A. Blank(10) |
13,662 | * | |||||
Theodore D. Burke |
— | * | |||||
Kevin M. Crosby |
— | * | |||||
Daniel R. Revers(1) |
3,166,704 | 19.5 | % | ||||
Lucius H. Taylor |
— | * | |||||
Jay A. Wiese(10) |
5,033 | * | |||||
Barry E. Welch(10) |
5,033 | * | |||||
All directors, director nominees, and executive officers as a group (12 persons) |
3,348,091 | 20.6 | % | ||||
89
90
February 2018 pursuant to the Savings and Retention Plan, as well as the additional phantom units Mr. Huff has received from quarterly in-kind distributions in respect of Mr. Huff's phantom units.
91
CERTAIN PURCHASES AND SALES OF COMMON UNITS
Other than issuances pursuant to the Equity Plans (or transactions as a result thereof by any independent directors) consistent with historical practices of the Partnership, there have been no transactions in the last 60 days in the Common Units by the Partnership, the General Partner, TLP Holdings, or Parent or any executive officer, director, associate or majority-owned subsidiary of the foregoing parties or by any pension, profit-sharing or similar plan of the foregoing parties. In addition, none of the Partnership, the Sponsor Entities or any of their respective affiliates have purchased any Common Units during the past two years.
92
COMMON UNIT UNITHOLDER PROPOSALS
Under applicable law of the State of Delaware and the Partnership Agreement, the Partnership is not required to hold an annual meeting of its Unitholders. Under the Partnership Agreement, a special meeting of the limited partners may be called by the general partner or by limited partners owning 20% or more of the outstanding units of the class or classes for which a meeting is proposed. Such limited partners may call a special meeting by delivering to the general partner one or more requests in writing stating that the signing limited partners wish to call a special meeting and indicating the general or specific purposes for which the special meeting is to be called, it being understood that the purposes of such special meeting may only be to vote on matters that require the vote of the Unitholders pursuant to the Partnership Agreement. Only those record holders of the units on the record date shall be entitled to notice of and to vote at the meeting of limited partners or to act with regard to matters as to which the holders of the outstanding units have the right to vote.
93
If the Merger is completed, Common Units will be delisted from the NYSE and deregistered under the Exchange Act (via termination of registration pursuant to Section 12(g) of the Exchange Act). After the closing of the Merger, the Partnership will also file a Form 15 to suspend its reporting obligations under Section 15(d) of the Exchange Act. As a result, the Partnership will no longer be obligated to file any periodic reports or other reports with the SEC on account of the Common Units. The Partnership may continue to be obligated to file certain periodic reports or other reports with the SEC on account of reasons other than the Common Units following the Merger, including as a result of its 6.125% senior unsecured notes due 2026 remaining outstanding immediately following the Merger.
94
Householding of Special Meeting Materials
Some banks, brokers and other nominees may be participating in the practice of "householding" proxy statements and annual reports. This means that only one copy of this notice of special meeting and proxy statement may have been sent to multiple unitholders in your household. If you would prefer to receive separate copies of the proxy statement either now or in the future, please contact your bank, broker or other nominee. Upon written or oral request to the Partnership, the Partnership will provide a separate copy of the proxy statement. In addition, Unitholders sharing an address can request delivery of a single copy of the proxy statement if you are receiving multiple copies upon written or oral request to the Partnership at the address and telephone number stated above.
95
MATERIAL U.S. FEDERAL INCOME TAX CONSEQUENCES OF THE MERGER
The following is a discussion of the material U.S. federal income tax consequences of the Merger that may be relevant to U.S. Unitholders (as defined below). This discussion is based upon current provisions of the Code, existing and proposed Treasury regulations promulgated under the Code (the "Treasury Regulations") and current administrative rulings and court decisions, all as in effect on the date of this proxy statement, and all of which are subject to change, possibly with retroactive effect, or are subject to differing interpretations. Changes in these authorities may cause the tax consequences to vary substantially from the consequences described below.
This discussion does not purport to be a complete discussion of all U.S. federal income tax consequences of the Merger and does not describe any tax consequences arising under the net investment income tax, the alternative minimum tax, U.S. federal estate or gift tax laws, any state, local or non-U.S. tax laws, tax treaties, or under any U.S. federal laws other than those pertaining to income taxes. Moreover, the discussion focuses on Unitholders who are individual citizens or residents of the United States (for U.S. federal income tax purposes) and has only limited application to corporations, estates, trusts, nonresident aliens, certain former citizens, or other unitholders subject to specialized tax treatment, such as tax-exempt institutions, employee benefit plans, foreign persons, banks and other financial institutions, insurance companies, real estate investment trusts (REITs), individual retirement accounts (IRAs), mutual funds, traders in securities that elect mark-to-market, controlled foreign corporations, passive foreign investment companies, and corporations that accumulate earnings to avoid U.S. federal income tax, persons who hold Common Units as part of a hedge, straddle or conversion transaction, persons who acquired Common Units by gift, or directors and employees of the Partnership that received (or are deemed to receive) Common Units as compensation or through the exercise (or deemed exercise) of options, unit appreciation rights, phantom units or restricted units granted under a Partnership equity incentive plan. Also, the discussion is limited to U.S. Unitholders that hold their Common Units as "capital assets" within the meaning of Section 1221 of the Code at the time of the Merger (generally, property held for investment).
For purposes of this discussion, the term "U.S. Unitholder" means a beneficial owner of Common Units of the Partnership that is for U.S. federal income purposes (1) an individual citizen or resident of the United States; (2) a corporation (or any other entity treated as a corporation for U.S. federal income tax purposes) created or organized in or under the laws of the United States, any state thereof or the District of Columbia; (3) a trust if (i) a U.S. court is able to exercise primary supervision over the trust's administration and one or more United States persons (as defined in the Code) are authorized to control all substantial decisions of the trust or (ii) the trust has a valid election in effect under applicable Treasury Regulations to be treated as a United States person for U.S. federal income tax purposes; or (4) an estate, the income of which is subject to U.S. federal income tax regardless of its source.
The Partnership has not sought a ruling from the IRS with respect to any of the tax consequences discussed below, and the IRS would not be precluded from taking positions contrary to those described herein. As a result, no assurance can be given that the IRS will agree with all of the tax characterizations and the tax consequences described below. Moreover, no assurance can be given that the tax characterizations and the tax consequences contained herein with respect to tax matters would be sustained by a court if contested by the IRS. Furthermore, the tax treatment of the Merger may be significantly modified by future legislative or administrative changes or court decisions. Any modifications may or may not be retroactively applied.
Accordingly, the Partnership strongly urges each Unitholder to consult with, and depend upon, such Unitholder's own tax advisor in analyzing the Merger's U.S. federal, state, local and foreign tax consequences particular to the Unitholder.
96
Tax Consequences of the Merger to Unitholders
Tax Characterization of the Merger
The receipt of cash in exchange for Common Units pursuant to the Merger will be a taxable transaction to U.S. Unitholders for U.S. federal income tax purposes. In general, the Merger will be treated as a taxable sale of such Unitholder's Common Units in exchange for cash received in the Merger.
Amount and Character of Gain or Loss Recognized
Generally, a U.S. Unitholder who receives cash in exchange for Common Units pursuant to the Merger will recognize gain or loss in an amount equal to the difference, if any, between the amount realized and the Unitholder's adjusted tax basis for the Common Units exchanged. The amount realized equals the sum of (i) the amount of any cash received by the Unitholder and (ii) such Unitholder's share of the Partnership's nonrecourse liabilities immediately prior to the Merger. Such Unitholder's adjusted tax basis for Common Units depends on many factors, including the amount the Unitholder paid for the Common Units, the Unitholder 's share of the Partnership's nonrecourse liabilities immediately prior to the Merger, distributions from the Partnership to the Unitholder, the Unitholder's share of the Partnership's income and losses, and other considerations.
Except as noted below, gain or loss recognized by a U.S. Unitholder on the exchange of Common Units in the Merger will generally be taxable as capital gain or loss. However, a portion of this gain or loss, which could be substantial, will be separately computed and taxed as ordinary income or loss under Section 751 of the Code to the extent attributable to assets giving rise to "unrealized receivables," including depreciation recapture, or to "inventory items" owned by the Partnership and its subsidiaries. Ordinary income attributable to "unrealized receivables" and "inventory items" may exceed net taxable gain realized upon the exchange of a Common Unit pursuant to the Merger and may be recognized even if there is a net taxable loss realized on the exchange. Thus, a Unitholder may recognize both ordinary income and a capital loss upon the exchange of Common Units in the Merger.
Capital gain recognized by an individual on the sale of Common Units held for more than twelve months as of the Effective Time of the Merger will generally be taxed at the U.S. federal income tax rate applicable to long-term capital gains. Capital losses may offset capital gains and no more than $3,000 of ordinary income, in the case of individuals, and may only be used to offset capital gains, in the case of corporations.
The amount of gain or loss recognized by each U.S. Unitholder in the Merger will vary depending on each such Unitholder's particular situation, including the adjusted tax basis of the Common Units exchanged by each Unitholder in the Merger, and the amount of any suspended passive losses that may be available to a particular Unitholder to offset a portion of the gain recognized by each Unitholder. Passive losses that were not deductible by a Unitholder in prior taxable periods because they exceeded a Unitholder's share of the Partnership's income may be deducted in full upon the Unitholder's taxable disposition of its entire investment in the Partnership pursuant to the Merger.
Each Unitholder is strongly urged to consult such Unitholder's own tax advisor with respect to the specific tax consequences of the Merger, taking into account such Unitholder's own particular circumstances.
Partnership Items of Income, Gain, Loss and Deduction for the Taxable Period Ending on the Date of the Merger
U.S. Unitholders will be allocated their share of the Partnership's items of income, gain, loss and deduction for the taxable period of the Partnership ending on the date of the Merger. These allocations will be made in accordance with the terms of the Partnership Agreement. A U.S. Unitholder will be
97
subject to U.S. federal income tax on any such allocated income and gain, even if such Unitholder does not receive a cash distribution from the Partnership attributable to such allocated income and gain. Any income and gain allocated to a Unitholder will increase the Unitholder's tax basis in the Common Units held and, therefore, will reduce the gain, or increase the loss, recognized by such Unitholder resulting from the Merger. Any losses or deductions allocated to a Unitholder will decrease the Unitholder's tax basis in the Common Units held and, therefore, will increase the gain, or reduce the loss, recognized by such Unitholder resulting from the Merger.
98
INFORMATION CONCERNING THE ARCLIGHT FILING ENTITIES
Identity and Background of the ArcLight Filing Entities
Each of Parent, Merger Sub, Pike Petroleum Fund VI Holdings, LLC, Pike Petroleum Holdings, LLC, PPH Management Holdings, LLC and the Controlling Affiliate are affiliates of ArcLight. ArcLight is a private equity firm focused on North American and Western European energy assets. Since its establishment in 2001, ArcLight has invested over $21 billion across multiple energy cycles in more than 100 investments. ArcLight controls the General Partner and has a proven track record of investments across the energy industry value chain. ArcLight bases its investments on fundamental asset values and execution of defined growth strategies with a focus on cash flow generating assets and service companies with conservative capital structures. ArcLight's investment team brings extensive energy expertise, industry relationships and specialized value creation capabilities to its portfolio companies.
The Sponsor Entities and The Controlling Affiliate
We collectively refer to all of the entities referred to in this subsection as the Sponsor Entities and the Controlling Affiliate.
Merger Sub. TLP Merger Sub, LLC, a Delaware limited liability company, is a direct wholly owned subsidiary of TLP Finance Holdings, LLC, formed solely for the purpose of facilitating the Merger under the laws of the State of Delaware on November 16, 2018. See "Parties to the Merger."
TLP Finance Holdings, LLC. TLP Finance Holdings, LLC, a Delaware limited liability company, is wholly owned by TLP Acquisition Holdings, LLC and controlled by ArcLight. TLP Finance Holdings, LLC was formed under the laws of the State of Delaware on October 16, 2017. See "Parties to the Merger."
ArcLight Energy Partners Fund VI, L.P. ArcLight Energy Partners Fund VI, L.P. (i) indirectly owns 2,366,704 Common Units, representing approximately 14.6% of the Partnership's outstanding Common Units, and (ii) controls, through its control of Pike Petroleum Holdings, LLC (A) 100% of the general partner interests in the Partnership (B) 100% of the outstanding Incentive Distribution Rights in the Partnership and (C) 800,000 Common Units, representing approximately 4.9% of the Partnership's outstanding Common Units. ArcLight is indirectly owned by ArcLight Capital Holdings, LLC.
TLP Equity Holdings, LLC. TLP Equity Holdings, LLC is a Delaware limited liability company. TLP Equity Holdings, LLC directly owns 2,366,704 Common Units, representing approximately 14.6% of the Partnership's outstanding Common Units.
Pike Petroleum Fund VI Holdings, LLC. Pike Petroleum Fund VI Holdings, LLC is a Delaware limited liability company. Pike Petroleum Fund VI Holdings, LLC is the managing member of Pike Petroleum Holdings, LLC.
Pike Petroleum Holdings, LLC. Pike Petroleum Holdings, LLC is a Delaware limited liability company. Pike Petroleum Holdings, LLC directly owns 100% of the Class A Units and controls PPH Management Holdings, LLC.
PPH Management Holdings, LLC. PPH Management Holdings, LLC is a Delaware limited liability company. PPH Management Holdings, LLC directly owns a 100% interest in TLP Acquisition Holdings, LLC.
TLP Acquisition Holdings, LLC. TLP Acquisition Holdings, LLC is a Delaware limited liability company. TLP Acquisition Holdings, LLC directly owns a 100% interest in the General Partner and Parent and indirectly owns a 100% interest in Merger Sub.
99
Daniel R. Revers. Mr. Revers is currently employed as the co-founder and Managing Partner of ArcLight. Mr. Revers was elected as a director of the General Partner on February 1, 2016. Mr. Revers was appointed to the GP Board by ArcLight, in part, based on his position with ArcLight and his energy finance and industry experience. Mr. Revers is a co-founder and the Managing Partner of ArcLight and has 27 years of energy finance and private equity experience. Mr. Revers is responsible for overall investment, asset management, strategic planning, and operations of ArcLight and its funds. Prior to forming ArcLight in 2000, Mr. Revers was a Managing Director in the Corporate Finance Group at John Hancock Financial Services, where he was responsible for the origination, execution, and management of a $6 billion portfolio consisting of debt, equity, and mezzanine investments in the energy industry. Prior to joining John Hancock in 1995, Mr. Revers held various financial positions at Wheelabrator Technologies, where he specialized in the development, acquisition, and financing of domestic and international power and energy projects. Mr. Revers serves as a director of the general partner of American Midstream Partners, LP and served as a director of the general partner of JP Energy Partners LP prior to American Midstream Partners, LP's acquisition of JP Energy Partners LP in March 2017. Mr. Revers earned a Bachelor of Arts in Economics from Lafayette College and a Master of Business Administration from the Amos Tuck School of Business Administration at Dartmouth College. Mr. Revers is a United States citizen.
During the past five years, none of the Sponsor Entities and the Controlling Affiliate has been (i) convicted in a criminal proceeding (excluding traffic violations and similar misdemeanors) or (ii) a party to any judicial or administrative proceeding (except for matters that were dismissed without sanction or settlement) that resulted in a judgment, decree or final order enjoining such person from future violations of, or prohibiting activities subject to, federal or state securities laws, or a finding of any violation of federal or state securities laws.
The principal place of business and telephone number for each member of the Sponsor Entities and the Controlling Affiliate is:
c/o
ArcLight Capital Holdings, LLC
200 Clarendon Street, 55th Floor
Boston, Massachusetts 02116
Telephone: (617) 531-6300
100
INFORMATION CONCERNING THE PARTNERSHIP
The Partnership is a terminaling and transportation company with assets and operations in the United States along the Gulf Coast, in the Midwest, in Houston and Brownsville, Texas, along the Mississippi and Ohio Rivers, in the Southeast and on the West Coast. The Partnership provides integrated terminaling, storage, transportation and related services for customers engaged in the distribution and marketing of light refined petroleum products, heavy refined petroleum products, crude oil, chemicals, fertilizers and other liquid products. The Partnership does not purchase or market products that it handles or transports. Therefore, it does not have direct exposure to changes in commodity prices, except for the value of refined product gains and losses arising from terminaling services agreements with certain customers, which accounts for a small portion of the Partnership's revenue.
The Partnership uses its owned and operated terminaling facilities to, among other things: receive refined products from the pipeline, ship, barge or railcar making delivery on behalf of its customers and transfer those refined products to the tanks located at its terminals; store the refined products in its tanks for its customers; monitor the volume of the refined products stored in its tanks; distribute the refined products out of its terminals in vessels, railcars or truckloads using truck racks and other distribution equipment located at its terminals, including pipelines; heat residual fuel oils and asphalt stored in its tanks; and provide other ancillary services related to the throughput process.
The Partnership closed its initial public offering of 3,852,500 Common Units on May 27, 2005. The Partnership was formed under the laws of the State of Delaware.
On February 1, 2016, TLP Holdings acquired its 100% interest in the General Partner from NGL Energy Partners LP, or NGL. That transaction did not involve any acquisition of any of the Common Units that were held by the public, but through subsequent acquisitions from NGL on April 1, 2016, Equity Holdings acquired 2,366,704 Common Units and TLP Holdings acquired 800,000 Common Units. As a result of these acquisitions, the Sponsor Entities own or control (i) 3,166,704 Common Units, (ii) 100% of the general partner interest in the Partnership and (iii) 100% of the outstanding IDRs.
The Common Units trade on the NYSE under the symbol "TLP." The Partnership's and the General Partner's mailing address is 1670 Broadway, Suite 3100, Denver, Colorado 80202, and their telephone number is (303) 626-8200. A detailed description of the Partnership's business is contained in its Annual Report on Form 10-K for the year ended December 31, 2017, incorporated by reference into this proxy statement. See "Where You Can Find More Information."
During the past five years, neither the Partnership nor the General Partner has been (i) convicted in a criminal proceeding or (ii) party to any judicial or administrative proceeding (except for matters that were dismissed without sanction or settlement) that resulted in a judgment, decree or final order enjoining the entity from future violations of, or prohibiting activities subject to, federal or state securities laws, or a finding of any violation of federal or state securities laws.
None of the Partnership, the Sponsor Entities or any of their respective affiliates have completed an underwritten public offering of the Common Units for cash during the past three years that was registered under the Securities Act of 1933, as amended, or exempt from registration under Regulation A promulgated thereunder.
101
PROPOSAL NO. 2.
POSSIBLE ADJOURNMENT TO SOLICIT ADDITIONAL PROXIES, IF NECESSARY OR APPROPRIATE
Unitholders are being asked to approve a proposal that will give the GP Board authority to adjourn the Special Meeting, if necessary, to solicit additional proxies if there are not sufficient votes to approve the Merger Agreement at the time of the Special Meeting. If this proposal is approved, the Special Meeting could be adjourned to any date within 45 days of the date of the Special Meeting without setting a new record date. If the Special Meeting is adjourned, Unitholders who have already submitted their proxies will be able to revoke them at any time prior to their use. If you return a proxy and do not indicate how you wish to vote on any proposal, or if you indicate that you wish to vote in favor of the approval of the Merger Agreement but do not indicate a choice on the Adjournment Proposal, your Common Units will be voted in favor of the Adjournment Proposal and the Merger Proposal. But if you indicate that you wish to vote against the approval of the Merger Agreement, your Common Units will only be voted in favor of the Adjournment Proposal if you indicate that you wish to vote in favor of that proposal. If a quorum is present at the meeting, holders of at least a majority of the outstanding Common Units must vote in favor of the Adjournment Proposal; provided that, if a quorum is not present at the meeting, the affirmative vote of holders of a majority of the issued and outstanding Common Units entitled to vote at such meeting represented either in person or by proxy will be required to approve the Adjournment Proposal. Accordingly, abstentions by attendees entitled to vote at such meeting will have the same effect as votes "AGAINST" approval of the Adjournment Proposal and if you fail to cast your vote in person or by proxy or fail to give voting instructions to your broker, bank or other nominee and are otherwise represented in person or by proxy, it will have the same effect as a vote "AGAINST" the Adjournment Proposal.
The GP Board unanimously recommends that you vote "FOR" the adjournment of the Special Meeting, if necessary, to solicit additional proxies if there are not sufficient votes to approve the Merger Agreement at the time of the Special Meeting.
102
WHERE YOU CAN FIND MORE INFORMATION
This proxy statement incorporates documents by reference which are not presented in or delivered with this proxy statement. You should rely only on the information contained in this proxy statement and in the documents that the Partnership has incorporated by reference into this proxy statement. The Partnership has not authorized anyone to provide you with information that is different from or in addition to the information contained in this document or incorporated by reference into this proxy statement.
The Partnership files annual and current reports, proxy statements and other information with the SEC. You may read and copy any reports, statements or other information filed by the Partnership at the SEC's Public Reference Room at 100 F Street, N.E., Washington, D.C. 20549. Please call the SEC at (800) SEC-0330 for further information on the operation of the Public Reference Room.
The SEC maintains an Internet site that contains reports, proxy and information statements and other information regarding issuers that file electronically with the SEC, including the Partnership, at www.sec.gov. You may also access the SEC filings and obtain other information about the Partnership through the website maintained by the Partnership, which is www.transmontaignepartners.com. The information contained in that website is not incorporated by reference in this proxy statement.
The Partnership "incorporates by reference" into this proxy statement information that it filed with the SEC. This means that the Partnership can disclose important information to you without actually including the specific information in this proxy statement by referring you to other documents filed separately with the SEC. The information incorporated by reference is an important part of this proxy statement.
The following documents, which were filed by the Partnership with the SEC, are incorporated by reference into this proxy statement:
The Partnership's Filings (SEC File No. 001-32505)
Any statement contained in this proxy statement or in a document incorporated or deemed to be incorporated by reference into this proxy statement will be deemed to be modified or superseded for purposes of this proxy statement to the extent that a statement contained in this proxy statement or any other subsequently filed document that is deemed to be incorporated by reference into this proxy statement modifies or supersedes the statement. Any statement so modified or superseded will not be deemed, except as so modified or superseded, to constitute a part of this proxy statement.
The Partnership has supplied all information contained or incorporated by reference in this proxy statement about the Partnership.
103
The Partnership will also make available on its website (www.transmontaignepartners.com) under "Investors" the annual reports on Form 10-K, quarterly reports on Form 10-Q, current reports on Form 8-K and amendments to those reports filed by the Partnership with the SEC.
You can also obtain the documents incorporated by reference in the proxy statement and any exhibit specifically incorporated by reference in the documents it incorporates by reference from the SEC through the SEC's website at www.sec.gov or, without charge, by requesting them in writing or by telephone from the appropriate company at the addresses and telephone numbers listed below. To obtain timely delivery, you must request the information no later than five business days before you must make your investment decision.
TransMontaigne Partners L.P.
1670 Broadway, Suite 3100
Denver, Colorado 80202
Attention: Secretary
Phone: (303) 626-8200
In addition, if you have questions about the Merger or the Special Meeting, or if you need to obtain copies of the accompanying proxy statement, proxy cards, election forms or other documents incorporated by reference in the proxy statement, you may contact the appropriate contact listed above. You will not be charged for any of the documents you request.
In order for you to receive timely delivery of the documents in advance of the Special Meeting, the Partnership should receive your request no later than five business days before the date of the Special Meeting. This means that Unitholders requesting documents must do so by February 19, 2019 in order to receive them before the Special Meeting. If you request any documents, the Partnership will mail them to you by first class mail, or another equally prompt means, within one business day after receipt of your request.
This proxy statement does not constitute the solicitation of a proxy, in any jurisdiction to or from any person to whom or from whom it is unlawful to make such offer, solicitation of an offer or proxy solicitation in such jurisdiction. The delivery of this proxy statement shall not, under any circumstances, create any implication that there has been no change in the information set forth or incorporated into this proxy statement by reference or in the affairs of the Partnership since the date of this proxy statement.
104
AGREEMENT AND PLAN OF MERGER
DATED AS OF NOVEMBER 25, 2018
BY AND AMONG
TLP FINANCE HOLDINGS, LLC,
TLP ACQUISITION HOLDINGS, LLC,
TLP MERGER SUB, LLC,
TRANSMONTAIGNE PARTNERS L.P.,
TRANSMONTAIGNE GP L.L.C.,
AND
(solely for purposes of Section 6.19)
TLP EQUITY HOLDINGS, LLC
| |
|
Page | ||||
|---|---|---|---|---|---|---|
ARTICLE I DEFINED TERMS; CONSTRUCTION |
A-2 | |||||
Section 1.1 |
Definitions |
A-2 | ||||
Section 1.2 |
Interpretation |
A-9 | ||||
|
A-10 |
|||||
Section 2.1 |
The Merger and Surviving Entity |
A-10 | ||||
Section 2.2 |
Closing |
A-10 | ||||
Section 2.3 |
Effective Time |
A-10 | ||||
Section 2.4 |
Effects of the Merger |
A-10 | ||||
Section 2.5 |
Organizational Documents of the Surviving Entity |
A-10 | ||||
Section 2.6 |
Admission as Partner |
A-11 | ||||
|
A-11 |
|||||
Section 3.1 |
Merger Consideration |
A-11 | ||||
Section 3.2 |
Surrender of Common Units |
A-12 | ||||
Section 3.3 |
Treatment of Partnership Phantom Units; Termination of Partnership Equity Plan |
A-14 | ||||
Section 3.4 |
Adjustments |
A-15 | ||||
Section 3.5 |
No Dissenters' or Appraisal Rights |
A-15 | ||||
|
A-15 |
|||||
Section 4.1 |
Organization, Standing and Power |
A-15 | ||||
Section 4.2 |
Authority |
A-15 | ||||
Section 4.3 |
Capitalization; Subsidiaries |
A-16 | ||||
Section 4.4 |
No Conflicts; Consents |
A-17 | ||||
Section 4.5 |
SEC Documents; Undisclosed Liabilities |
A-18 | ||||
Section 4.6 |
Opinion of Financial Advisor |
A-19 | ||||
Section 4.7 |
Information Supplied |
A-19 | ||||
Section 4.8 |
Legal Proceedings |
A-19 | ||||
Section 4.9 |
Brokers and Other Advisors |
A-20 | ||||
Section 4.10 |
No Other Representations or Warranties |
A-20 | ||||
|
A-20 |
|||||
Section 5.1 |
Organization, Standing and Corporate Power |
A-20 | ||||
Section 5.2 |
Operations and Ownership of Merger Sub |
A-21 | ||||
Section 5.3 |
Ownership of Partnership Units |
A-21 | ||||
Section 5.4 |
Authority; Noncontravention |
A-21 | ||||
Section 5.5 |
Governmental Approvals |
A-22 | ||||
Section 5.6 |
Legal Proceedings |
A-22 | ||||
Section 5.7 |
Access to Information |
A-22 | ||||
Section 5.8 |
Information Supplied |
A-22 | ||||
Section 5.9 |
Brokers and Other Advisors |
A-23 | ||||
Section 5.10 |
Available Funds |
A-23 | ||||
Section 5.11 |
No Other Representations or Warranties |
A-23 | ||||
A-i
| |
|
Page | ||||
|---|---|---|---|---|---|---|
|
A-24 |
|||||
Section 6.1 |
Preparation of the Partnership Proxy Statement and Schedule 13E-3; Partnership Unitholder Meeting |
A-24 | ||||
Section 6.2 |
Conduct of Business |
A-26 | ||||
Section 6.3 |
No Solicitation; Partnership Adverse Recommendation Change |
A-27 | ||||
Section 6.4 |
Consummation of the Merger |
A-29 | ||||
Section 6.5 |
Public Announcements |
A-31 | ||||
Section 6.6 |
Access to Information |
A-31 | ||||
Section 6.7 |
Indemnification and Insurance |
A-32 | ||||
Section 6.8 |
Fees and Expenses |
A-32 | ||||
Section 6.9 |
Section 16 Matters |
A-32 | ||||
Section 6.10 |
Termination of Trading and Deregistration |
A-33 | ||||
Section 6.11 |
GP Conflicts Committee |
A-33 | ||||
Section 6.12 |
Performance by Partnership GP |
A-33 | ||||
Section 6.13 |
Tax Matters |
A-33 | ||||
Section 6.14 |
Takeover Statutes |
A-33 | ||||
Section 6.15 |
No Rights Triggered |
A-33 | ||||
Section 6.16 |
Notification of Certain Matters |
A-34 | ||||
Section 6.17 |
Transaction Litigation |
A-34 | ||||
Section 6.18 |
Distributions |
A-34 | ||||
Section 6.19 |
Sponsor Unit Transfer |
A-34 | ||||
|
A-34 |
|||||
Section 7.1 |
Conditions to Each Party's Obligation to Effect the Merger |
A-34 | ||||
Section 7.2 |
Conditions to Obligations of Parent and Merger Sub to Effect the Merger |
A-35 | ||||
Section 7.3 |
Conditions to Obligation of the Partnership to Effect the Merger |
A-35 | ||||
Section 7.4 |
Frustration of Closing Conditions |
A-36 | ||||
|
A-36 |
|||||
Section 8.1 |
Termination |
A-36 | ||||
Section 8.2 |
Effect of Termination |
A-37 | ||||
Section 8.3 |
Parent Expenses |
A-38 | ||||
|
A-39 |
|||||
Section 9.1 |
No Survival, Etc. |
A-39 | ||||
Section 9.2 |
Amendment or Supplement |
A-39 | ||||
Section 9.3 |
Extension of Time, Waiver, Etc. |
A-39 | ||||
Section 9.4 |
Assignment |
A-39 | ||||
Section 9.5 |
Counterparts |
A-40 | ||||
Section 9.6 |
Entire Understanding; No Third-Party Beneficiaries |
A-40 | ||||
Section 9.7 |
Governing Law; Jurisdiction; Waiver of Jury Trial |
A-40 | ||||
Section 9.8 |
Specific Performance |
A-42 | ||||
Section 9.9 |
Notices |
A-42 | ||||
Section 9.10 |
Severability |
A-43 | ||||
Section 9.11 |
Exculpation of Financing Sources |
A-44 | ||||
Section 9.12 |
Non-Recourse |
A-44 | ||||
A-ii
This AGREEMENT AND PLAN OF MERGER, dated as of November 25, 2018 (this "Agreement"), is by and among TLP Finance Holdings, LLC, a Delaware limited liability company and sole member of Merger Sub ("Parent"), TLP Acquisition Holdings, LLC, a Delaware limited liability company that is the sole member of Parent and the Partnership GP ("TLP Holdings"), TLP Merger Sub, LLC, a Delaware limited liability company ("Merger Sub"), TransMontaigne Partners L.P., a Delaware limited partnership (the "Partnership"), TransMontaigne GP L.L.C., a Delaware limited liability company (the "Partnership GP") and, solely for the purposes of Section 6.19, TLP Equity Holdings, LLC, a Delaware limited liability company and an Affiliate of each of Parent and TLP Holdings ("Equity Holdings"). Each of Parent, TLP Holdings, Merger Sub, the Partnership and the Partnership GP are referred to herein as a "Party" and together as "Parties." Certain capitalized terms used in this Agreement are defined in Article I.
WHEREAS, the Conflicts Committee of the Board of Directors of the Partnership GP (the "GP Conflicts Committee") has (i) determined that this Agreement and the consummation of the transactions contemplated hereby, including the Merger, is in the best interests of the Partnership and the Partnership Unaffiliated Unitholders, (ii) approved this Agreement and the transactions contemplated hereby, including the Merger, which action constituted "Special Approval" as defined in the Partnership Agreement, (iii) recommended that the Board of Directors of the Partnership GP (the "GP Board") approve this Agreement, the execution, delivery and performance of this Agreement and the consummation of the transactions contemplated hereby, including the Merger, and (iv) recommended that the GP Board submit this Agreement to a vote of the Limited Partners and recommend approval of this Agreement, including the Merger, by the Limited Partners;
WHEREAS, the GP Board (acting based upon the recommendation of the GP Conflicts Committee) has (i) determined that this Agreement and the consummation of the transactions contemplated hereby, including the Merger, are in the best interests of the Partnership and the Partnership Unaffiliated Unitholders, (ii) approved this Agreement, the execution, delivery and performance of this Agreement and the consummation of the transactions contemplated hereby, including the Merger, (iii) resolved to submit this Agreement to a vote of the Limited Partners, and (iv) recommended approval of this Agreement, including the Merger, by the Limited Partners;
WHEREAS, TLP Holdings, as sole member of the Partnership GP, has approved this Agreement, the execution, delivery and performance of this Agreement and the consummation of the transactions contemplated hereby, including the Merger;
WHEREAS, Parent owns all of the issued and outstanding limited liability company interests in Merger Sub (the "Merger Sub Interests");
WHEREAS, in connection with the transactions contemplated by this Agreement and prior to Closing, (i) Equity Holdings and TLP Holdings shall each have contributed, directly or indirectly, 100% of their common units in the Partnership to Parent and (ii) TLP Holdings shall have contributed 100% of its interests in TLP Management Services LLC to Parent (the "Sponsor Unit Transfer");
WHEREAS, the Managing Member of Parent (the "Parent Board") has (i) determined that this Agreement and the consummation of the transactions contemplated hereby, including the Merger, are in the best interests of Parent, and declared it advisable, to enter into this Agreement and (ii) approved the adoption of this Agreement, the execution, delivery and performance of this Agreement and the consummation of the transactions contemplated hereby, including the Merger;
WHEREAS, Parent, as the sole member of Merger Sub, has (i) determined that the Merger is in the best interests of Merger Sub, and declared it advisable, to enter into this Agreement and
A-1
(ii) approved this Agreement, the execution, delivery and performance of this Agreement and the consummation of the transactions contemplated hereby, including the Merger;
WHEREAS, the Parties have required, as a condition to their willingness to enter into this Agreement, that Parent, TLP Holdings and Equity Holdings simultaneously herewith enter into the Support Agreement, pursuant to which, among other things, Parent, TLP Holdings and Equity Holdings each agree to support the Merger and the other transactions contemplated hereby, on the terms and subject to the conditions provided for in the Support Agreement;
WHEREAS, concurrently with the execution of this Agreement, Parent has delivered to the Partnership a duly executed guaranty (the "Limited Guarantee") of Pike Petroleum Holdings, LLC the ("Guarantor") in favor of the Partnership, which, subject to the terms and conditions therein, guarantees the obligations of the Parent under Section 8.2(b); and
NOW, THEREFORE, in consideration of the representations, warranties, covenants and agreements contained in this Agreement, and intending to be legally bound, the Parties agree as follows:
ARTICLE I
Defined Terms; Construction
Section 1.1 Definitions.
(a) As used in this Agreement, the following terms have the meanings ascribed thereto below:
"Acquisition Proposal" means any inquiry, proposal or offer from or by any Person other than Parent, Merger Sub or their respective Affiliates relating to: (a) any direct or indirect acquisition (whether in a single transaction or series of related transactions) of (i) more than 15% of the assets of the Partnership and its Subsidiaries, taken as a whole, (ii) more than 15% of the outstanding equity securities of the Partnership or (iii) a business or businesses that constitute more than 15% of the cash flow, net revenues or net income of the Partnership and its Subsidiaries, taken as a whole; (b) any tender offer or exchange offer, as defined under the Exchange Act, that, if consummated, would result in any Person or "group" (as defined in Section 13(d) of the Exchange Act) beneficially owning more than 15% of the outstanding equity securities of the Partnership; or (c) any merger, consolidation, business combination, recapitalization, liquidation, dissolution or similar transaction involving the Partnership or any of its Subsidiaries, other than the Merger, which is structured to permit a Person or "group" (as defined in Section 13(d) of the Exchange Act) to acquire beneficial ownership of at least 15% of the Partnership's consolidated assets, net income, net reserves or equity securities.
"Affiliate" means, as to any Person, any other Person that, directly or indirectly, controls, or is controlled by, or is under common control with, such Person. For this purpose, "control" (including, with its correlative meanings, "controlled by" and "under common control with") means the possession, directly or indirectly, of the power to direct or cause the direction of management or policies of a Person, whether through the ownership of securities or partnership or other ownership interests, by Contract or otherwise; provided, however, that, except where otherwise expressly provided, for the purposes of this Agreement, (a) the Partnership, the Partnership GP and their respective Subsidiaries shall not be considered Affiliates of TLP Holdings, Parent, Equity Holdings or any of their respective Subsidiaries and (b) TLP Holdings shall be deemed to be an Affiliate of Parent and its Subsidiaries (excluding the Partnership, the Partnership GP and their respective Subsidiaries) and shall not be considered an Affiliate of the Partnership, the Partnership GP or any of their respective Subsidiaries.
"Agreement" has the meaning set forth in the Preamble.
"Antitrust Laws" means the Sherman Act of 1890, as amended, the Clayton Antitrust Act of 1914, as amended, the HSR Act, the Federal Trade Commission Act of 1914, as amended, in each case
A-2
including the rules and regulations promulgated thereunder, and all other applicable Laws issued by a Governmental Authority that are designed or intended to prohibit, restrict or regulate actions having the purpose or effect of monopolization or restraint of trade or lessening of competition.
"Book-Entry Units" has the meaning set forth in Section 3.1(a).
"Business Day" means a day except a Saturday, a Sunday or other day on which the SEC or banks in the cities of Denver or New York are authorized or required by applicable Law to be closed.
"Certificate of Merger" has the meaning set forth in Section 2.3.
"Certificated Units" has the meaning set forth in Section 3.1(a).
"Closing" has the meaning set forth in Section 2.2.
"Closing Date" has the meaning set forth in Section 2.2.
"Closing Failure Notice" has the meaning set forth in Section 8.1(e).
"Code" has the meaning set forth in Section 3.2(h).
"Common Unit" has the meaning set forth in the Partnership Agreement.
"Confidentiality Agreement" means a confidentiality agreement of the nature generally used in circumstances similar to those contemplated in Section 6.3, as determined by the Partnership in its reasonable business judgment; provided, however, that such Confidentiality Agreement shall (a) have a term of not less than one (1) year, (b) provide that all non-public information pertaining to the Partnership and/or Parent be protected as confidential information thereunder, subject to customary exceptions, and (c) provide that Parent is a third-party beneficiary with respect to any breach thereof relating to information relating to Parent.
"Consent" has the meaning set forth in Section 4.4(b).
"Contract" means any contract (whether written or oral), purchase order, license, sublicense, lease, sublease, franchise, warranty, option, warrant, guaranty, indenture, note, bond, mortgage or other legally binding agreement, instrument or obligation, whether written or unwritten.
"Debt Financing" means the debt financing to be provided to Parent in the amounts and on the terms set forth in the Term Loan Facility.
"Debt Financing Sources" means the lenders, agents, underwriters, commitment parties and arrangers of any Debt Financing, together with their respective Affiliates, officers, directors, employees, agents and representatives and their successors and assigns, including any successors or assigns via joinder agreements or credit agreements related thereto.
"DERs" has the meaning set forth in Section 3.3(a).
"Divestiture Condition" means (a) any restriction, prohibition or limitation of ownership or operation by any of Parent or its Affiliates of all or any portion of the businesses or assets of the Partnership, the Partnership GP or their Subsidiaries in any manner in any part of the world, (b) any requirement that any of Parent or its Affiliates or any of the Partnership, the Partnership GP or their Subsidiaries sell, divest, hold separate or otherwise dispose of, or enter into a voting trust, proxy or "hold separate" Contract or similar Contract with respect to, all or any portion of their respective businesses or assets or (c) any restriction, prohibition or limitation on the ability of any of the Parent or its Affiliates or any of the Partnership, the Partnership GP or their Subsidiaries to conduct their respective businesses, enter into any new line of business or own or operate any of their respective assets, in each case, in any manner in any part of the world.
"DLLCA" means the Delaware Limited Liability Company Act.
A-3
"DRULPA" means the Delaware Revised Uniform Limited Partnership Act.
"DTC" has the meaning set forth in Section 3.2(a).
"Effect" has the meaning set forth in the definition of Partnership Material Adverse Effect.
"Effective Time" has the meaning set forth in Section 2.3.
"Equity Commitment Letter" has the meaning set forth in Section 5.10.
"Equity Financing" has the meaning set forth in Section 5.10.
"Equity Holdings" has the meaning set forth in the Recitals.
"Exchange Act" means the Securities Exchange Act of 1934, as amended, and the rules and regulations promulgated thereunder.
"Exchange Fund" has the meaning set forth in Section 3.2(b).
"Financing" has the meaning set forth in Section 5.10.
"Financing Documents" has the meaning set forth in Section 5.10.
"Financing Sources" means, collectively, the sources of the Equity Financing, together with their respective Affiliates (other than TLP Holdings, Equity Holdings, Parent and Merger Sub), officers, directors, employees, agents and representatives and their successors and assigns, and the Debt Financing Sources.
"GAAP" means generally accepted accounting principles in the United States.
"General Partner Interest" has the meaning set forth in the Partnership Agreement.
"General Partner Unit" has the meaning set forth in the Partnership Agreement.
"Governmental Authority" means any government, court, arbitrator, regulatory or administrative agency, commission or authority or other governmental instrumentality, whether federal, state, local, tribal, domestic, foreign or multinational.
"GP Board" has the meaning set forth in the Recitals.
"GP Conflicts Committee" has the meaning set forth in the Recitals.
"Guarantor" has the meaning set forth in the Recitals.
"HSR Act" means the Hart-Scott-Rodino Antitrust Improvements Act of 1976, as amended, and the rules and regulations promulgated thereunder.
"Incentive Distribution Right" has the meaning set forth in the Partnership Agreement.
"Indemnified Person" means any Person who is now, or has been or becomes at any time prior to the Effective Time, an officer, director or employee of the Partnership, TLP Management Services LLC or any of their respective Subsidiaries or the Partnership GP and also with respect to any such Person, in their capacity as a director, officer, employee, member, trustee or fiduciary of another corporation, foundation, partnership, joint venture, trust, pension or other employee benefit plan or enterprise (whether or not such other entity or enterprise is affiliated with the Partnership) serving at the request of or on behalf of the Partnership or the Partnership GP or any of their respective Subsidiaries and together with such Person's heirs, executors or administrators.
"Knowledge" means, in the case of the Partnership and its Subsidiaries, the actual knowledge of the individuals listed in Section 1.1 of the Partnership Disclosure Schedule.
A-4
"Laws" means any law, statute, constitution, act, fundamental principle of common law, ordinance, rule, regulation, code, injunction, order, judgment, settlement, ruling, decree, directive, code, writ, binding case law, governmental guideline or interpretation having the force of law or legally enforceable requirement issued, enacted, adopted, promulgated, implemented or otherwise put in effect by or under the authority of any Governmental Authority.
"Liens" means any pledge, lien, charge, mortgage, encumbrance, option, right of first refusal or other preferential purchase right, adverse claim and interest, or security interest of any kind or nature whatsoever (including any restriction on the right to vote or transfer the same, except for such transfer restrictions of general applicability as may be provided under the Securities Act, the "blue sky" Laws of the various states of the United States or similar Law of other applicable jurisdictions).
"Limited Guarantee" has the meaning set forth in the Recitals.
"Limited Partner" has the meaning set forth in the Partnership Agreement.
"Limited Partner Interest" has the meaning set forth in the Partnership Agreement.
"Material Contract" means any Contract that would be required to be filed by the Partnership as a "material contract" pursuant to Item 601(b)(10) of Regulation S-K under the Securities Act.
"Maximum Amount" has the meaning set forth in Section 6.7(b).
"Measurement Date" has the meaning set forth in Section 4.3(a).
"Merger" has the meaning set forth in Section 2.1.
"Merger Consideration" has the meaning set forth in Section 3.1(a).
"Merger Sub" has the meaning set forth in the Preamble.
"Merger Sub Interests" has the meaning set forth in the Recitals.
"Notice of Proposed Adverse Recommendation Change" has the meaning set forth in Section 6.3(c)(i).
"NYSE" means the New York Stock Exchange.
"Organizational Documents" means any charter, certificate of incorporation, articles of association, bylaws, partnership agreement, operating agreement or similar formation or governing documents and instruments.
"Outside Date" has the meaning set forth in Section 8.1(b)(i).
"Outstanding" has the meaning set forth in the Partnership Agreement.
"Parent" has the meaning set forth in the Preamble.
"Parent Board" has the meaning set forth in the Recitals.
"Parent Expenses" means an amount in cash equal to the reasonable and documented out-of-pocket expenses (including all reasonable fees and expenses of counsel, accountants, investment bankers, experts and consultants) actually incurred by Parent, Merger Sub and their respective Affiliates in connection with this Agreement and the transactions contemplated hereby up to a maximum amount of $5,000,000.
"Parent Organizational Documents" has the meaning set forth in Section 5.1.
"Parent Related Party" has the meaning set forth in Section 8.2(b).
"Parent Termination Fee" has the meaning set forth in Section 8.2(b).
A-5
"Partnership" has the meaning set forth in the Preamble.
"Partnership Adverse Recommendation Change" has the meaning set forth in Section 6.3(b).
"Partnership Agreement" means the First Amended and Restated Agreement of Limited Partnership of the Partnership, dated as of May 27, 2005, as amended, modified or supplemented from time to time.
"Partnership Balance Sheet" has the meaning set forth in Section 4.5(c).
"Partnership Board Recommendation" has the meaning set forth in Section 6.1(b).
"Partnership Disclosure Schedule" has the meaning set forth in Article IV.
"Partnership Equity Plans" means, collectively, the Partnership Long-Term Incentive Plan and the Partnership Savings and Retention Plan.
"Partnership Fairness Opinion" has the meaning set forth in Section 4.6.
"Partnership Financial Advisor" has the meaning set forth in Section 4.6.
"Partnership GP" has the meaning set forth in the Preamble.
"Partnership GP LLC Agreement" means the Third Amended and Restated Limited Liability Company Agreement of the Partnership GP, dated as of February 22, 2016, as amended modified or supplemented from time to time.
"Partnership Interest" means an interest in the Partnership, which shall include the General Partner Interest and Limited Partner Interests.
"Partnership Long-Term Incentive Plan" means the TLP Management Services LLC 2016 Long-Term Incentive Plan, effective February 26, 2016, as amended from time to time and including any successor or replacement plan or plans.
"Partnership Material Adverse Effect" means any change, event, effect or occurrence (each, an "Effect") that (a) has, or would reasonably be expected to have, a material adverse effect on the business, assets, financial condition or results of operations of the Partnership and its Subsidiaries, taken as a whole, or (b) prevents or would reasonably be expected to prevent the consummation of the Merger, provided that, for purposes of clause (a), none of the following shall be deemed either alone or in combination to constitute, and none of the following shall be taken into account in determining whether there has been a Partnership Material Adverse Effect: any Effect that results from or arises in connection with (A) conditions in the industries and regions in which the Partnership operates, including circumstances affecting the petroleum products production, transportation, storage, distribution, refining, terminaling or retail industries or systems, (B) general economic or regulatory, legislative or political conditions (or changes therein) or securities, credit, financial or other capital markets conditions (including changes generally in prevailing interest rates, currency exchange rates, commodity prices, credit markets and price levels or trading volumes), (C) any change or prospective change in applicable Law or GAAP (or interpretation or enforcement thereof) (1) applicable to the Partnership or any of its properties, operations or assets or (2) generally affecting the industries or markets in which the Partnership and its Subsidiaries operate, (D) geopolitical conditions, the outbreak or escalation of hostilities, any acts of war (whether or not declared), sabotage, terrorism or any epidemics, or any escalation or worsening of any such acts of war (whether or not declared), sabotage or terrorism or any epidemics, (E) any hurricane, tornado, flood, volcano, earthquake or other natural or man-made disaster or any other national or international calamity or crises, (F) the failure, in and of itself, of the Partnership or its Subsidiaries to meet any internal or published projections, forecasts, estimates or predictions in respect of revenues, earnings or other financial or operating metrics before, on or after the date of this Agreement, or changes or prospective changes in the market price or
A-6
trading volume of any securities or indebtedness of the Partnership or any of its Subsidiaries or the credit rating of the Partnership (it being understood that the underlying facts giving rise or contributing to such failure or change may be taken into account in determining whether there has been a Partnership Material Adverse Effect if such facts are not otherwise excluded under this definition), (G) the announcement, pendency and consummation of any of the transactions contemplated hereby or any Proceeding in respect of this Agreement or any of the transactions contemplated hereby, (H) the compliance with the terms of this Agreement (other than with respect to any obligation of the Partnership or any of its Subsidiaries in accordance with Section 6.2) and any loss of or change in relationship with any customer, supplier, vendor or other business partner, or departure of any employee or officer, of the Partnership or of any of its Subsidiaries as a result of the execution of this Agreement or compliance with the terms hereof, and (I) any action taken by the Partnership or any of its Subsidiaries at Parent's written request or with Parent's written consent, except in the case of clauses (A), (B), (C) or (D), to the extent that the Partnership and its Subsidiaries, taken as a whole, are materially disproportionately affected thereby as compared with other participants in the industries or markets in which the Partnership and its Subsidiaries operate.
"Partnership Notice Period" has the meaning set forth in Section 6.1(c)(i).
"Partnership Option" means an outstanding option, warrant or right to acquire Partnership Interests as of immediately prior to the Effective Time, other than pursuant to the Partnership Equity Plans.
"Partnership Organizational Documents" has the meaning set forth in Section 4.1.
"Partnership Phantom Units" means the phantom units issued under the Partnership Long-Term Incentive Plan, including those issued thereunder pursuant to the Partnership Savings and Retention Plan that have not been vested and settled prior to the Effective Time.
"Partnership Proxy Statement" means the proxy statement to be filed by the Partnership in connection with the Merger.
"Partnership Savings and Retention Plan" means the TLP Management Services LLC Savings and Retention Plan, effective February 26, 2016, as amended from time to time and including any successor or replacement plan or plans.
"Partnership SEC Documents" has the meaning set forth in Section 4.5(a).
"Partnership Subsidiary Documents" means the certificates of limited partnership and partnership agreements (or comparable Organizational Documents) of each of the Partnership's Subsidiaries.
"Partnership Unaffiliated Unitholders" means Unitholders other than TLP Holdings, Parent, Merger Sub, Partnership GP and their respective Affiliates.
"Partnership Unitholder Approval" has the meaning set forth in Section 7.1(a).
"Partnership Unitholder Meeting" has the meaning set forth in Section 6.1(b).
"Party" has the meaning set forth in the Preamble.
"Paying Agent" has the meaning set forth in Section 3.2(a).
"Person" means an individual, a corporation, a limited liability company, a partnership, an association, a trust or any other entity, including a Governmental Authority.
"Proceeding" means any actual or threatened claim (including a claim of a violation of Law), action, audit, demand, suit, proceeding, investigation or other proceeding at law or in equity or order or ruling, in each case whether civil, criminal, administrative, investigative or otherwise and whether or not such claim, action, audit, demand, suit, proceeding, investigation or other proceeding or order or ruling results in a formal civil or criminal litigation or regulatory action.
A-7
"Receiving Party" has the meaning set forth in Section 6.3(a).
"Related Party" shall mean the Parties and each of their respective Affiliates and their and their respective Affiliates' stockholders, partners, members, officers, directors, employees, controlling Persons, agents and representatives.
"Representatives" has the meaning set forth in Section 6.3(a).
"Restraints" has the meaning set forth in Section 7.1(b).
"Rights" means, with respect to any Person, (a) options, warrants, preemptive rights, subscriptions, calls or other rights, convertible securities, exchangeable securities, agreements or commitments of any character, including the Partnership Phantom Units, obligating such Person (or the general partner of such Person) to issue, transfer or sell any partnership interest or other equity interest of such Person or any of its Subsidiaries or any securities convertible into or exchangeable for such partnership interests or equity interests, or (b) contractual obligations of such Person (or the general partner of such Person) to repurchase, redeem or otherwise acquire any partnership interest or other equity interest in such Person or any of its Subsidiaries or any such securities or agreements listed in clause (a) of this definition.
"Schedule 13E-3" has the meaning set forth in Section 5.5.
"SEC" means the United States Securities and Exchange Commission.
"Securities Act" means the Securities Act of 1933, as amended, and the rules and regulations thereunder.
"Sponsor Units" means each Common Unit that is, as of the Closing held by Parent, TLP Holdings, Equity Holdings or their respective permitted transferees.
"Sponsor Unit Transfer" has the meaning set forth in the Recitals.
"Subsidiary" when used with respect to any Person, means any Person of which securities or other ownership interests representing more than 50% of the equity or more than 50% of the ordinary voting power (or, in the case of a partnership, more than 50% of the general partner interests or, in the case of a limited liability company, the managing member) are, as of such date, owned by such Person or one or more Subsidiaries of such Person or by such Person and one or more Subsidiaries of such party; provided, however, that, except where otherwise expressly provided, for the purposes of this Agreement, the Partnership, the Partnership GP and their respective Subsidiaries shall not be considered Subsidiaries of Parent, Equity Holdings or TLP Holdings.
"Support Agreement" means the Support Agreement entered into by the Partnership, TLP Holdings and Equity Holdings on the date hereof.
"Surviving Entity" has the meaning set forth in Section 2.1.
"Takeover Statutes" means any "fair price," "moratorium," "control share acquisition," "business combination" or any other anti-takeover statute or similar statute enacted under state or federal Law and any similar provision incorporated into an Organizational Document.
"Tax" or "Taxes" means all forms of taxation or duties imposed by any Governmental Authority, or required by any Governmental Authority to be collected or withheld, including charges, together with any related interest, penalties and other additional amounts.
"Tax Return" means any return, declaration, report, election, claim for refund or information return or other statement or form filed or required to be filed with any Governmental Authority relating to Taxes, including any schedule or attachment thereto, and including any amendment thereof.
A-8
"Term Loan Facility" means that certain Senior Secured Credit Facility, dated as of November 25, 2018, and as amended from time to time in accordance with this Agreement, by and among Parent, TLP Holdings and the lenders from time to time party thereto.
"TLP Holdings" has the meaning set forth in the Preamble.
"Unit" has the meaning set forth in the Partnership Agreement.
"Unitholder" means the holders of Units.
"WARN Act" means the Worker Adjustment and Retraining Notification Act of 1988.
Section 1.2 Interpretation. Unless expressly provided for elsewhere in this Agreement, this Agreement will be interpreted in accordance with the following provisions:
(a) the words "this Agreement," "herein," "hereby," "hereunder," "hereof," and other equivalent words refer to this Agreement as an entirety and not solely to the particular portion, article, section, subsection or other subdivision of this Agreement in which any such word is used;
(b) examples are not to be construed to limit, expressly or by implication, the matter they illustrate;
(c) the word "including" and its derivatives means "including without limitation" and is a term of illustration and not of limitation;
(d) all definitions set forth herein are deemed applicable whether the words defined are used herein in the singular or in the plural and correlative forms of defined terms have corresponding meanings;
(e) the word "or" is not exclusive and has the inclusive meaning represented by the phrase "and/or";
(f) a defined term has its defined meaning throughout this Agreement and each exhibit and schedule to this Agreement, regardless of whether it appears before or after the place where it is defined;
(g) all references to prices, values or monetary amounts refer to United States dollars;
(h) wherever used herein, any pronoun or pronouns will be deemed to include both the singular and plural and to cover all genders;
(i) this Agreement has been jointly prepared by the Parties, and this Agreement will not be construed against any Person as the principal draftsperson of this Agreement and no consideration may be given to any fact or presumption that any Party had a greater or lesser hand in drafting this Agreement;
(j) each covenant, term and provision of this Agreement will be construed simply according to its fair meaning; prior drafts of this Agreement or the fact that any clauses have been added, deleted or otherwise modified from any prior drafts of this Agreement will not be used as an aid of construction or otherwise constitute evidence of the intent of the Parties and no presumption or burden of proof will arise favoring or disfavoring any Party hereto by virtue of such prior drafts;
(k) the captions of the articles, sections or subsections appearing in this Agreement are inserted only as a matter of convenience and in no way define, limit, construe or describe the scope or extent of such section, or in any way affect this Agreement;
(l) any references herein to a particular Section, Article or Schedule means a Section or Article of, or Schedule to, this Agreement unless otherwise expressly stated herein;
A-9
(m) the Schedules attached hereto are incorporated herein by reference and will be considered part of this Agreement;
(n) unless otherwise specified herein, all accounting terms used herein will be interpreted, and all determinations with respect to accounting matters hereunder will be made, in accordance with GAAP, applied on a consistent basis;
(o) all references to days mean calendar days unless otherwise provided; and
(p) all references to time mean Houston, Texas time.
Section 2.1 The Merger and Surviving Entity. Upon the terms and subject to the conditions of this Agreement, and in accordance with the DRULPA and the DLLCA, at the Effective Time, Merger Sub shall merge with and into the Partnership (the "Merger"), the separate existence of Merger Sub will cease and the Partnership shall survive and continue to exist as a Delaware limited partnership and direct wholly-owned Subsidiary of Partnership GP and Parent (the Partnership as the surviving entity in the Merger, sometimes being referred to herein as the "Surviving Entity").
Section 2.2 Closing. Subject to the provisions of Article VII, the closing of the Merger (the "Closing") shall take place at the offices of Kirkland & Ellis LLP, 609 Main Street, Houston, Texas 77002 at 10:00 A.M., Houston, Texas time, on the third (3rd) Business Day after the satisfaction or waiver of the conditions set forth in Article VII (other than conditions that by their nature are to be satisfied at the Closing, but subject to the satisfaction or waiver of those conditions), or at such other place, date and time as the Partnership and Parent shall agree. The date on which the Closing actually occurs is referred to as the "Closing Date."
Section 2.3 Effective Time. Subject to the provisions of this Agreement, at the Closing, the Partnership and Parent will cause a certificate of merger, executed in accordance with the relevant provisions of the Partnership Agreement, the DRULPA and the DLLCA (the "Certificate of Merger"), to be duly filed with the Secretary of State of the State of Delaware. The Merger will become effective at such time as the Certificate of Merger has been duly filed with the Secretary of State of the State of Delaware or at such later date or time as may be agreed by the Partnership and Parent in writing and specified in the Certificate of Merger (the effective time of the Merger being hereinafter referred to as the "Effective Time").
Section 2.4 Effects of the Merger. The Merger shall have the effects set forth in this Agreement, the Partnership Agreement and the applicable provisions of the DRULPA and the DLLCA. Without limiting the generality of the foregoing and subject thereto, at the Effective Time, all the property, rights, privileges, powers and franchises and all and every other interest of the Partnership shall continue in the Partnership as the Surviving Entity, all the property, rights, privileges, powers and franchises and all and every other interest of Merger Sub shall vest in the Partnership as the Surviving Entity, all claims, obligations, debts, liabilities and duties of the Partnership shall continue in the Partnership as the Surviving Entity and all claims, obligations, debts, liabilities and duties of Merger Sub shall become the claims, obligations, debts, liabilities and duties of the Partnership as the Surviving Entity.
Section 2.5 Organizational Documents of the Surviving Entity. At the Effective Time, (a) the certificate of limited partnership of the Partnership as in effect immediately prior to the Effective Time shall remain unchanged and shall be the certificate of limited partnership of the Surviving Entity from and after the Effective Time, until duly amended in accordance with applicable Law and (b) the Partnership Agreement as in effect immediately prior to the Effective Time shall be amended and restated in the form provided by Parent prior to Closing and, as so amended and restated, shall be the
A-10
agreement of limited partnership of the Surviving Entity from and after the Effective Time, until duly amended in accordance with the terms thereof and applicable Law.
Section 2.6 Admission as Partner. At the Effective Time, (a) by virtue of the Merger, notwithstanding anything to the contrary in the Partnership Agreement, Parent is hereby admitted as a Limited Partner of the Partnership and shall be registered as such on the books and records of the Partnership, (b) by virtue of the Merger, Parent and Partnership GP will hold all Limited Partner Interests in the Partnership, (c) the Partnership GP shall continue as the sole general partner of the Partnership holding a non-economic general partner interest in the Partnership pursuant to Section 3.1(b) and (d) the Partnership shall continue without dissolution.
ARTICLE III
Merger Consideration; Exchange Procedures
Section 3.1 Merger Consideration. Subject to the provisions of this Agreement, at the Effective Time, by virtue of the Merger and without any action on the part of Parent, Merger Sub, the Partnership, the Partnership GP or any holder of Parent equity or voting securities or Partnership equity or voting securities:
(a) Conversion of Common Units (other than Sponsor Units). Subject to Section 3.1(f) and Section 3.4, each Common Unit (other than the Sponsor Units) issued and outstanding as of immediately prior to the Effective Time shall be converted into the right to receive (i) $41.00 per Common Unit in cash without any interest thereon plus (ii) an amount equal to $0.805 per Common Unit in cash without any interest thereon if the record date for the Partnership's quarterly cash distribution with respect to the quarter ended immediately preceding the quarter in which the Closing occurs shall not have occurred prior to the Effective Time (collectively, the "Merger Consideration"). As of the Effective Time, all Common Units converted into the right to receive the Merger Consideration pursuant to this Section 3.1(a) shall no longer be outstanding and shall automatically be canceled and cease to exist. As of the Effective Time, each holder of a certificate that immediately prior to the Effective Time represented any such Common Units ("Certificated Units") or non-certificated Common Units represented in book-entry form immediately prior to the Effective Time ("Book-Entry Units") shall cease to have any rights with respect thereto, except the right to receive the Merger Consideration to be paid in consideration therefor upon surrender of such Certificated Unit or Book-Entry Unit in accordance with Section 3.2(c) without interest.
(b) Conversion of General Partner Units. Each General Partner Unit issued and outstanding immediately prior to the Effective Time shall be converted into (i) one Common Unit, which Common Unit shall be unchanged and remain outstanding in the Merger, and (ii) in aggregate, a non-economic general partner interest in the Surviving Entity. As of the Effective Time, all General Partner Units converted into the right to receive the Common Units and a non-economic general partner interest pursuant to this Section 3.1(b) shall no longer be outstanding and shall automatically be canceled and cease to exist, and no consideration shall be delivered in respect thereof.
(c) Conversion of Incentive Distribution Rights. The Incentive Distribution Rights issued and outstanding immediately prior to the Effective Time shall be converted into 100 Common Units, which Common Units shall be unchanged and remain outstanding in the Merger. As of the Effective Time, all Incentive Distribution Rights converted into the right to receive Common Units pursuant to this Section 3.1(c) shall no longer be outstanding and shall automatically be canceled and cease to exist, and no consideration shall be delivered in respect thereof.
(d) Sponsor Units and Units Issued at the Effective Time Unaffected. Each Sponsor Unit issued and outstanding as of immediately prior to the Effective Time and Common Units issued
A-11
pursuant to Section 3.1(b) and 3.1(c) will be unaffected by the Merger and shall be unchanged and remain outstanding, and no consideration shall be delivered in respect thereof.
(e) Equity of Merger Sub. The limited liability company interests in Merger Sub issued and outstanding immediately prior to the Effective Time shall be converted automatically into a number of Common Units equal to the Common Units cancelled pursuant to Section 3.1(a). At the Effective Time, the books and records of the Partnership shall be revised to reflect that all Limited Partners of the Partnership immediately prior to the Effective Time (other than Parent) cease to be Limited Partners of the Partnership pursuant to this Agreement and that Parent is the only Limited Partner of the Partnership and Parent and Partnership GP will hold all of the Common Units of the Surviving Entity.
(f) Treatment of Partnership Owned Units. Any Partnership Interests that are owned immediately prior to the Effective Time by the Partnership or any Subsidiary of the Partnership will be automatically cancelled and will cease to exist. No consideration will be delivered in exchange for such cancelled Partnership Interests.
(g) Distributions. To the extent applicable, Unitholders immediately prior to the Effective Time shall have continued rights to receive any distribution, without interest, with respect to such Units with a record date occurring prior to the Effective Time that may have been declared by the Partnership GP or made by the Partnership with respect to such Units in accordance with the terms of this Agreement and that remain unpaid as of the Effective Time. Such distributions by the Partnership are not part of the Merger Consideration and shall be paid on the payment date set therefor to such Unitholders or former-Unitholders, as applicable. To the extent applicable, Unitholders prior to the Effective Time shall have no rights to any distribution with respect to such Units with a record date occurring on or after the Effective Time that may have been declared by the Partnership GP or made by the Partnership with respect to such Units prior to the Effective Time and that remains unpaid as of the Effective Time.
Section 3.2 Surrender of Common Units.
(a) Paying Agent. Prior to the Closing Date, Parent shall appoint a paying agent reasonably acceptable to the Partnership (the "Paying Agent") for the purpose of exchanging Certificated Units and Book-Entry Units for the Merger Consideration. As promptly as practicable after the Effective Time, Parent will send, or will cause the Paying Agent to send, to each holder of record of Common Units other than The Depository Trust Company ("DTC") as of the Effective Time whose Common Units were converted into the right to receive the Merger Consideration, a letter of transmittal (which shall specify that, with respect to Certificated Units, the delivery shall be effected, and risk of loss and title shall pass, only upon proper delivery of the Certificated Unit or affidavits of loss in lieu thereof pursuant to Section 3.2(g) to the Paying Agent) in such customary forms as the Partnership and Parent may reasonably agree, including, as applicable, instructions for use in effecting the surrender of Certificated Units (or effective affidavits of loss in lieu thereof pursuant to Section 3.2(g)) and Book-Entry Units to the Paying Agent in exchange for the Merger Consideration.
(b) Deposit. On or prior to the Closing Date, Parent shall deposit or cause to be deposited with the Paying Agent, in trust for the benefit of the holders of Common Units as of the Effective Time whose Common Units are converting into the right to receive the Merger Consideration at the Effective Time, an amount of cash in U.S. dollars equal to the amount of the aggregate Merger Consideration payable pursuant to Section 3.1(a) and upon the due surrender of the Certificated Units (or affidavits of loss in lieu thereof pursuant to Section 3.2(g) with respect to Certificated Units) or Book-Entry Units pursuant to the provisions of this Article III. All such cash deposited with the Paying Agent shall be referred to in this Agreement as the "Exchange Fund." The Paying Agent shall, pursuant to irrevocable instructions delivered by Parent at or prior to the
A-12
Effective Time, deliver the Merger Consideration contemplated to be paid pursuant to this Article III out of the Exchange Fund. Subject to Sections 3.2(h) and 3.2(i), the Exchange Fund shall not be used for any purpose other than to pay such Merger Consideration.
(c) Exchange. Each holder of Common Units, other than DTC, that have been converted into the right to receive the Merger Consideration, upon delivery to the Paying Agent of a properly completed letter of transmittal, duly executed and completed in accordance with the instructions thereto, and surrender of Certificated Units (or affidavit of loss in lieu thereof pursuant to Section 3.2(g) with respect to Certificated Units) or Book-Entry Units and such other documents as may reasonably be required by the Paying Agent (including with respect to Book-Entry Units), will be entitled to receive in exchange therefor a check in an amount equal to the aggregate amount of cash that such holder has a right to receive pursuant to Section 3.1(a). DTC, upon surrender of its Book-Entry Units to the Paying Agent in accordance with the customary surrender procedures of DTC and the Paying Agent, will be entitled to receive in exchange for each surrendered Book-Entry Unit a cash amount equal to the Merger Consideration. The Merger Consideration shall be paid as promptly as practicable by mail after receipt by the Paying Agent of the Certificated Units (or affidavit of loss in lieu thereof pursuant to Section 3.2(g) with respect to Certificated Units) or any applicable documentation with respect to the surrender of Book-Entry Units, and letter of transmittal in accordance with the foregoing, provided that (i) no Person beneficially owning Common Units through DTC will be required to deliver a letter of transmittal to receive the Merger Consideration that such holder is entitled to receive through DTC and (ii) any such Person will receive its Merger Consideration in accordance with the customary payment procedures of DTC and its participants following the Effective Time. No interest shall be paid or accrued on any Merger Consideration. Until so surrendered, each such Certificated Unit and Book-Entry Unit shall, after the Effective Time, represent for all purposes only the right to receive such Merger Consideration.
(d) Other Payees. If any payment of the Merger Consideration is to be made to a Person other than the Person in whose name the applicable surrendered Certificated Unit or Book-Entry Unit is registered (other than DTC), it shall be a condition of such payment that the Person requesting such payment shall pay any transfer or other similar Taxes required by reason of the making of such cash payment to a Person other than the registered holder of the surrendered Certificated Unit or Book-Entry Unit or shall establish to the satisfaction of the Paying Agent that such Tax has been paid or is not payable.
(e) No Further Transfers. From and after the Effective Time, there shall be no further registration on the books of the Partnership of transfers of Common Units converted into the right to receive the Merger Consideration. From and after the Effective Time, the holders of Certificated Units or Book-Entry Units representing Common Units converted into the right to receive the Merger Consideration and that were outstanding immediately prior to the Effective Time shall cease to have any rights with respect to such Common Units, except as otherwise provided in this Agreement or by applicable Law, and the Merger Consideration paid upon such conversion shall be deemed to have been paid in full satisfaction of all rights pertaining to such Common Unit. If, after the Effective Time, Certificated Units or Book-Entry Units are presented to the Paying Agent or Parent, they shall be canceled and exchanged for the Merger Consideration provided for, and in accordance with the procedures set forth, in this Article III.
(f) Termination of Exchange Fund. Any portion of the Exchange Fund that remains unclaimed by the holders of Common Units converted into the right to receive the Merger Consideration twelve (12) months after the Effective Time shall be returned to Parent, upon demand, and any such holder who has not exchanged his, her or its Common Units for the Merger Consideration in accordance with this Section 3.2 prior to that time shall thereafter look only to Parent or the Surviving Entity for delivery of the Merger Consideration. Notwithstanding the
A-13
foregoing, Parent, Merger Sub, the Partnership and the Partnership GP shall not be liable to any holder of Common Units for any Merger Consideration duly delivered to a public official pursuant to applicable abandoned property escheat or similar Laws. Any Merger Consideration remaining unclaimed by holders of Common Units immediately prior to such time as such amounts would otherwise escheat to, or become property of, any Governmental Authority shall, to the extent permitted by applicable Law, become the property of Parent, free and clear of any claims or interest of any Person previously entitled thereto.
(g) Lost, Stolen or Destroyed Certificated Units. If any Certificated Unit shall have been lost, stolen or destroyed, upon the making of an affidavit of that fact by the Person claiming such Certificated Unit to be lost, stolen or destroyed and, if required by Parent, the posting by such Person of a bond, in such reasonable amount as Parent may direct, as indemnity against any claim that may be made against it with respect to such Certificated Unit, the Paying Agent will issue in exchange for such lost, stolen or destroyed Certificated Unit the Merger Consideration to be paid in respect of the Common Units represented by such Certificated Unit as contemplated by this Article III.
(h) Withholding Taxes. Each of Parent, Merger Sub, the Surviving Entity and the Paying Agent shall be entitled to deduct and withhold from the consideration otherwise payable to any Person pursuant to this Agreement such amounts, if any, as are required to be deducted and withheld with respect to the making of such payment under the Internal Revenue Code of 1986, as amended, and the rules and regulations promulgated thereunder (the "Code") and the treasury regulations promulgated thereunder, or under any provision of applicable state, local or foreign Tax Law. To the extent amounts are so withheld and timely paid over to the appropriate Tax authority, such withheld amounts shall be treated for the purposes of this Agreement as having been paid to the Person in respect of whom such withholding was made.
(i) Investment of the Exchange Fund. Parent may cause the Paying Agent to invest any cash included in the Exchange Fund solely in cash or cash equivalent investments, as directed by Parent, on a daily basis, in Parent's sole discretion; provided, however, that no such investment or loss thereon shall affect the amounts payable or the timing of the amounts payable to the Partnership Unaffiliated Unitholders pursuant to this Article III. Any interest and other income resulting from such investments shall be paid promptly to Parent.
Section 3.3 Treatment of Partnership Phantom Units; Termination of Partnership Equity Plans.
(a) As promptly as practicable following the date of this Agreement, and in any event prior to the Effective Time, the GP Board (or, if appropriate, any committee administering the Partnership Equity Plans) will adopt resolutions, and the Partnership will take or cause to be taken all other actions as may be necessary or required in accordance with applicable Law and the Partnership Equity Plans (including the award agreements in respect of awards granted thereunder) to give effect to this Section 3.3. Immediately prior to the Effective Time, all awards of the Partnership Phantom Units then outstanding shall be adjusted as necessary to provide that, at the Effective Time, each Partnership Phantom Unit will be converted into a right to receive a cash payment in an amount equal to the Merger Consideration with respect to each Partnership Phantom Unit, which amount (i) will be treated as "Covered Compensation" under the Partnership Savings and Retention Plan, vest and be payable in accordance with the terms of the underlying award agreement or letter (or the Partnership Savings and Retention Plan, if there is no separate award agreement or letter), and (ii) will be adjusted from and after the Effective Time in accordance with the Partnership Savings and Retention Plan.
(b) Prior to the Effective Time, TLP Holdings, the Partnership and the Partnership GP will cooperate to take all actions necessary, if any, to eliminate, as of the Effective Time, any obligation
A-14
under the Partnership Equity Plans to grant or issue any rights with respect to Common Units or other Partnership Interests thereunder.
(c) As soon as practicable following the Effective Time, the Partnership shall file a post-effective amendment to the Form S-8 registration statement filed by the Partnership on February 11, 2015 deregistering all Common Units thereunder.
Section 3.4 Adjustments. Notwithstanding any provision of this Article III to the contrary, if between the date of this Agreement and the Effective Time the number of outstanding Common Units shall have been changed into a different number of Units or a different class or series by reason of the occurrence or record date of any Unit dividend, subdivision, reclassification, recapitalization, split, split-up, Unit distribution, combination, exchange of Units or similar transaction, the Merger Consideration and any other similar dependent item, as the case may be, shall be appropriately adjusted to reflect fully the effect of such Unit dividend, subdivision, reclassification, recapitalization, split, split-up, Unit distribution, combination, exchange of Units or similar transaction and to provide the holders of Common Units the same economic effect as contemplated hereby prior to such event.
Section 3.5 No Dissenters' or Appraisal Rights. No dissenters' or appraisal rights shall be available with respect to the Merger or the other transactions contemplated hereby.
ARTICLE IV
Representations and Warranties of the Partnership and the Partnership GP
Except as disclosed in (a) the Partnership SEC Documents filed with the SEC on or after December 31, 2015 and publicly available at least 24 hours prior to the date of this Agreement (but excluding any disclosure contained in any such Partnership SEC Documents under the heading "Risk Factors" or "Cautionary Statements Regarding Forward-Looking Statements" or similar heading (other than any factual information contained within such headings, disclosure or statements)) or (b) the disclosure letter delivered by the Partnership to Parent (the "Partnership Disclosure Schedule") prior to the execution of this Agreement; provided that disclosure in any section of such Partnership Disclosure Schedule will be deemed to be disclosed with respect to any other section of this Agreement to the extent that it is reasonably apparent on the face of such disclosure that it is applicable to such other section, the Partnership and the Partnership GP each represent and warrant to Parent as follows:
Section 4.1 Organization, Standing and Power. Each of the Partnership, the Partnership GP and the Partnership's Subsidiaries is a legal entity duly organized, validly existing and in good standing under the Law of its respective jurisdiction of organization and has all requisite corporate, partnership or limited liability company power and authority to carry on its business as presently conducted and is duly qualified or licensed to do business and is in good standing (where such concept is recognized under applicable Law) in each jurisdiction where the nature of its business or the ownership, leasing or operation of its properties makes such qualification or licensing necessary, other than where the failure to be so qualified, licensed or in good standing would not, individually or in the aggregate, reasonably be expected to have a Partnership Material Adverse Effect. The Partnership has made available to Parent prior to the execution of this Agreement a true and complete copy of the Organizational Documents of the Partnership and the Partnership GP (the "Partnership Organizational Documents"), in each case, as in effect as of the date of this Agreement.
Section 4.2 Authority.
(a) Each of the Partnership and the Partnership GP has all necessary partnership or limited liability company power and authority to execute and deliver this Agreement and to consummate the transactions contemplated hereby, subject to obtaining the Partnership Unitholder Approval in the case of the Partnership. The execution, delivery and performance by each of the Partnership and the Partnership GP of this Agreement, and the consummation by the Partnership and the
A-15
Partnership GP of the transactions contemplated hereby, have been duly authorized by the GP Board and approved by each of the GP Conflicts Committee and the GP Board and, except for obtaining the Partnership Unitholder Approval, no other entity action on the part of the Partnership or the Partnership GP (other than approval of TLP Holdings) is necessary to authorize the execution, delivery and performance by the Partnership and the Partnership GP of this Agreement and the consummation of the transactions contemplated hereby. This Agreement has been duly executed and delivered by the Partnership and the Partnership GP and, assuming due authorization, execution and delivery of this Agreement by the other parties hereto, constitutes a legal, valid and binding obligation of the Partnership and the Partnership GP, enforceable against each of the Partnership and the Partnership GP in accordance with its terms, subject, as to enforceability, to bankruptcy, insolvency and other Law of general applicability relating to or affecting creditors' rights and to general equity principles.
(b) The GP Conflicts Committee, at a meeting duly called and held, has (i) determined that each of the Merger, this Agreement and the transactions contemplated hereby is in the best interests of the Partnership and the Partnership Unaffiliated Unitholders, (ii) approved this Agreement and the transactions contemplated hereby, including the Merger, (iii) recommended that the GP Board approve this Agreement, the execution, delivery and performance of this Agreement and the consummation of the transactions contemplated hereby, including the Merger, and (iv) recommended that the GP Board submit this Agreement to a vote of the Limited Partners and recommend approval of this Agreement by the Limited Partners. Such action by the GP Conflicts Committee described in clause (ii) above constituted "Special Approval" (as defined in the Partnership Agreement) of this Agreement and the transactions contemplated hereby, including the Merger, under the Partnership Agreement.
(c) The GP Board (acting in part based upon the recommendation of the GP Conflicts Committee), at a meeting duly called and held, has (i) determined that each of the Merger, this Agreement and the transactions contemplated hereby is in the best interests of the Partnership and the Partnership Unaffiliated Unitholders, (ii) approved this Agreement, the execution, delivery and performance of this Agreement and the consummation of the transactions contemplated hereby, including the Merger, (iii) resolved to submit this Agreement to a vote of the Limited Partners and (iv) recommended approval of this Agreement, including the Merger, by the Limited Partners.
Section 4.3 Capitalization; Subsidiaries.
(a) As of the close of business on November 23, 2018 (the "Measurement Date"), (i) the Partnership has no Partnership Interests or other equity interests issued and outstanding other than (A) 16,229,123 Common Units, (B) 331,206 General Partner Units representing the 2% General Partner Interest and (C) all of the Incentive Distribution Rights and (ii) (A) 175,612.4406 Common Units are issuable upon the settlement of all outstanding Partnership Phantom Units and (B) no Common Units are issuable upon the settlement of all outstanding Partnership Options. Section 4.3(a) of the Partnership Disclosure Schedule sets forth, as of the Measurement Date, (i) the aggregate number of outstanding rights to purchase or receive Common Units or other Partnership Interests granted under the Partnership Long-Term Incentive Plan or otherwise by the Partnership (including outstanding Partnership Phantom Units), organized by type of award and exercise or conversion price related thereto and (ii) with respect to each outstanding Partnership Phantom Unit, as applicable, the maximum number of Common Units issuable thereunder, the maximum number of Common Units used as a reference for payment thereunder, the exercise or conversion pricing related thereto, the grant date, the settlement date, whether or not it is subject to performance-based vesting, the amount vested and the outstanding Partnership Long-Term Incentive Plan pursuant to which the award was granted. Except as set forth above in this Section 4.3(a) or in Section 4.3(a) of the Partnership Disclosure Schedule, as of the date of this Agreement, there are not any Partnership Interests, voting securities or other equity interests of
A-16
the Partnership issued and outstanding or any subscriptions, options, warrants, calls, convertible or exchangeable securities, rights, commitments or agreements of any character providing for the issuance of any Partnership Interests, voting securities or other equity or equity-based interests of the Partnership, including any representing the right to purchase or otherwise receive any of the foregoing. All of the outstanding Limited Partner Interests of the Partnership have been, or upon issuance will be, duly authorized, validly issued, fully paid (to the extent required under the Partnership Agreement) and non-assessable (except as set forth in the Partnership Agreement or as such non-assessability may be affected by matters described in Sections 17-303, 17-607 and 17-804 of the DRULPA) and not subject to any Liens (other than as set forth in the Partnership Agreement).
(b) Since December 31, 2017 to the date of this Agreement, the Partnership has not issued any Partnership Interests, voting securities or other equity interests or any securities convertible or exchangeable or exercisable for any Partnership Interests, voting securities or other equity interests, other than as set forth above in Section 4.3(a). Except as set forth in the Partnership Organizational Documents or the Partnership Subsidiary Documents, none of the Partnership or any of its Subsidiaries has issued or is bound by any outstanding subscriptions, options, restricted units, equity appreciation rights, profits interests, warrants, calls, convertible or exchangeable securities, rights, commitments or agreements of any character providing for the issuance or disposition of any partnership interests, limited liability company interests, shares of capital stock, voting securities or other equity interests of any Subsidiary of the Partnership. Except (i) as set forth in the Partnership Agreement, as in effect as of the date of this Agreement, or (ii) in connection with the vesting, settlement or forfeiture of, or Tax withholding with respect to, any equity or equity-based awards granted under the Partnership Long-Term Incentive Plans disclosed in Section 4.3(a) and outstanding as of this Agreement, there are no outstanding obligations of the Partnership or any of its Subsidiaries to repurchase, redeem or otherwise acquire any Partnership Interests or other partnership interests, shares of capital stock, voting securities or equity or equity-based interests (or any options, restricted units, equity appreciation rights, profits interests, warrants or other rights to acquire any Partnership Interests or other partnership interests, shares of capital stock, voting securities or equity or equity-based interests) of the Partnership or any of its Subsidiaries.
(c) Other than ownership of its Subsidiaries, or as described in Section 4.3(c) of the Partnership Disclosure Schedule or the Partnership SEC Documents, the Partnership does not own, beneficially, directly or indirectly, any equity securities or similar interests of any Person, or any interest in a partnership or joint venture of any kind. Except as set forth in the Partnership SEC Documents, the Partnership owns such interests in its Subsidiaries free and clear of all Liens, except those existing or arising pursuant to the applicable governing documents of such entities.
Section 4.4 No Conflicts; Consents.
(a) The execution and delivery by the Partnership and the Partnership GP of this Agreement do not, and the consummation of the Merger and the other transactions contemplated hereby and compliance with the terms hereof will not, conflict with, or result in any violation or breach of, or default (with or without notice or lapse of time, or both) under, or give rise to a right of termination, cancelation or acceleration of any material obligation or to loss of a material benefit under, or result in the creation of any Lien upon any of the properties or assets of the Partnership, the Partnership GP or the Partnership's Subsidiaries under, any provision of (i) assuming the Partnership Unitholder Approval is obtained, the Partnership Organizational Documents or the Partnership Subsidiary Documents, (ii) any Contract to which the Partnership or any Subsidiary of the Partnership is a party or by which any of their respective properties or assets is bound or (iii) subject to the filings and other matters referred to in Section 4.4(b), any Law applicable to the Partnership or the Partnership's Subsidiaries or their respective properties or assets, other than, in
A-17
the case of clauses (ii) and (iii) above, any such items that would not reasonably be expected to, individually or in the aggregate, individually or in the aggregate, have a Partnership Material Adverse Effect (it being agreed that for purposes of this Section 4.4(a), clause (G) of the definition of the term "Partnership Material Adverse Effect" (solely with respect to Proceedings) shall not be excluded in determining whether a Partnership Material Adverse Effect has occurred or would reasonably be expected to occur).
(b) No consent, approval, license, permit, order or authorization ("Consent") of, or registration, declaration or filing with, or permit from, any Governmental Authority is required to be obtained or made by or with respect to the Partnership or Subsidiary thereof in connection with the execution, delivery and performance of this Agreement or the consummation of the transactions contemplated hereby, other than (i) compliance with and filings under the HSR Act, (ii) (A) the filing with the SEC of such registrations, reports or other actions under the Exchange Act and Securities Act as may be required in connection with this Agreement, the Merger and the other transactions contemplated hereby and (B) any filing in respect of the Merger applicable under state "blue sky" or similar securities Laws, (iii) the filing of the Certificate of Merger with the Secretary of State of the State of Delaware and appropriate documents with the relevant authorities of the other jurisdictions in which the Partnership is qualified to do business, (iv) such filings as may be required under the rules and regulations of the NYSE and (v) such other items the failure of which to obtain or make would not reasonably be expected to, individually or in the aggregate, have a Partnership Material Adverse Effect (it being agreed that for purposes of this Section 4.4(b), clause (G) of the definition of the term "Partnership Material Adverse Effect" (solely with respect to Proceedings) shall not be excluded in determining whether a Partnership Material Adverse Effect has occurred or would reasonably be expected to occur).
Section 4.5 SEC Documents; Undisclosed Liabilities.
(a) Since December 31, 2016, the Partnership has filed or furnished with the SEC all forms, registration statements, reports, schedules and statements required to be filed or furnished under the Exchange Act or the Securities Act (the "Partnership SEC Documents"). At the time filed (or, in the case of registration statements, solely on the dates of effectiveness) (except to the extent amended by a subsequently filed Partnership SEC Documents prior to the date of this Agreement, in which case as of the date of such amendment), each Partnership SEC Document complied in all material respects with the applicable requirements of the Exchange Act and the Securities Act, as the case may be and did not contain any untrue statement of a material fact, or omit to state a material fact required to be stated therein or necessary in order to make the statements made, in light of the circumstances under which they were made, not misleading. None of the Partnership's Subsidiaries or the Partnership GP is required to file periodic reports with the SEC pursuant to the Exchange Act.
(b) The audited consolidated financial statements and the unaudited quarterly financial statements (including, in each case, the notes thereto) of the Partnership included in the Partnership SEC Documents (i) complied as to form in all material respects with the published rules and regulations of the SEC with respect thereto, (ii) have been prepared in all material respects in accordance with GAAP (except, in the case of unaudited quarterly statements, as permitted by Form 10-Q of the SEC or other rules and regulations of the SEC) applied in all material respects on a consistent basis during the periods involved (except as may be indicated in the notes thereto) and (iii) fairly present in all material respects the consolidated financial position of the Partnership and its consolidated Subsidiaries as of the dates thereof and the consolidated results of their operations and cash flows for the periods covered thereby (subject, in the case of unaudited quarterly statements, to normal year-end adjustments).
A-18
(c) Except as reflected or reserved against in the consolidated balance sheet of the Partnership, as of December 31, 2017, or the notes thereto, included in the Partnership SEC Documents (such balance sheet and the notes thereto, the "Partnership Balance Sheet"), the Partnership and its Subsidiaries do not have any liability or obligation of any nature (whether accrued, absolute, contingent or otherwise) other than (i) liabilities or obligations incurred in the ordinary course of business since the date of the Partnership Balance Sheet, (ii) liabilities or obligations not required to be disclosed in a consolidated balance sheet of the Partnership or in the notes thereto prepared in accordance with GAAP and the rules and regulations of the SEC applicable thereto, (iii) liabilities reflected or reserved against in the unaudited quarterly financial statements (including, the notes thereto) of the Partnership included in the Partnership SEC Documents, (iv) liabilities or obligations incurred in connection with the transactions contemplated hereby and (v) liabilities or obligations that would not reasonably be expected to, individually or in the aggregate, have a Partnership Material Adverse Effect.
(d) The Partnership has established and maintains disclosure controls and procedures and a system of internal control over financial reporting (as such terms are defined in Rule 13a-15 and Rule 15d-15 under the Exchange Act) as required by the Exchange Act. From the date of the filing of the Partnership's Annual Report on Form 10-K for the fiscal year ended December 31, 2017 to the date of this Agreement, the Partnership's auditors and the GP Board have not been advised of (i) any significant deficiencies or material weaknesses in the design or operation of internal control over financial reporting that are reasonably likely to adversely affect the Partnership's ability to record, process, summarize and report financial information or (ii) any fraud, whether or not material, that involves management or other employees who have a significant role in the Partnership's internal control over financial reporting.
Section 4.6 Opinion of Financial Advisor. The GP Conflicts Committee has received the opinion of Evercore Group L.L.C. (the "Partnership Financial Advisor"), dated as of November 25, 2018, to the effect that, as of such date, and based upon the assumptions made, procedures followed, matters considered, and qualifications and limitations of the review undertaken in rendering its opinion as set forth therein, the Merger Consideration described in Section 3.1(a) to be received by the Partnership Unaffiliated Unitholders pursuant to this Agreement is fair, from a financial point of view, to the Partnership Unaffiliated Unitholders (such opinion, the "Partnership Fairness Opinion"). The Partnership shall forward to Parent, solely for informational purposes, a copy of such written opinion promptly following the execution of this Agreement.
Section 4.7 Information Supplied. None of the information supplied (or to be supplied) in writing by or on behalf of the Partnership or the Partnership GP specifically for inclusion or incorporation by reference in (a) the Partnership Proxy Statement will, on the date it is first mailed to Limited Partners, and at the time of the Partnership Unitholder Meeting, contain any untrue statement of a material fact or omit to state any material fact necessary in order to make the statements therein, in the light of the circumstances under which they are made, not misleading or (b) the Schedule 13E-3 will, at the time the Schedule 13E-3, or any amendment or supplement thereto, is filed with the SEC, contain any untrue statement of a material fact or omit to state any material fact necessary in order to make the statements therein, in light of the circumstances under which they are made, not misleading. Notwithstanding the foregoing, the Partnership and the Partnership GP make no representation or warranty with respect to information supplied by or on behalf of Parent or TLP Holdings for inclusion or incorporation by reference in any of the foregoing documents.
Section 4.8 Legal Proceedings. Except (a) as would not individually or in the aggregate, reasonably be expected to have a Partnership Material Adverse Effect or (b) as has not prevented, materially delayed or impaired, and would not reasonably be expected to prevent, materially delay or impair, the ability of the Partnership or the Partnership GP to consummate the Merger or comply with their respective obligations under this Agreement, as of the date hereof, (i) there is no Proceeding
A-19
pending or, to the Knowledge of the Partnership or the Partnership GP, threatened against, or, to the Knowledge of the Partnership or the Partnership GP, any pending or threatened material governmental or regulatory investigation of the Partnership, the Partnership GP or any of the Partnership's Subsidiaries and (ii) there is no injunction, order, judgment, ruling, decree or writ of any Governmental Authority outstanding or, to the Knowledge of the Partnership or the Partnership GP, threatened to be imposed, against the Partnership, the Partnership GP or any of the Partnership's Subsidiaries.
Section 4.9 Brokers and Other Advisors. Except for the Partnership Financial Advisor, the fees and expenses of which will be paid by the Partnership, no broker, investment banker or financial advisor is entitled to any broker's, finder's or financial advisor's fee or commission, or the reimbursement of expenses, in connection with the Merger or the transactions contemplated hereby based on arrangements made by or on behalf of the GP Conflicts Committee. The Partnership has heretofore made available to Parent a correct and complete copy of the GP Conflicts Committee's engagement letter with the Partnership Financial Advisor, which letter describes all fees payable to the Partnership Financial Advisor in connection with the transactions contemplated hereby and all agreements under which any such fees or any expenses are payable and all indemnification and other agreements with the Partnership Financial Advisor entered into in connection with the transactions contemplated hereby.
Section 4.10 No Other Representations or Warranties. Except for the representations and warranties set forth in this Article IV, neither the Partnership nor any other Person makes or has made any other express or implied representation or warranty with respect to the Partnership or with respect to any other information provided to Parent or Merger Sub in connection with the Merger or the other transactions contemplated hereby. Without limiting the generality of the foregoing, neither the Partnership nor any other Person will have or be subject to any liability or other obligation to Parent, Merger Sub or any other Person resulting from the distribution to Parent or Merger Sub (including their respective Representatives) of, or Parent's or Merger Sub's (or such Representatives') use of, any such information, including any information, documents, projections, forecasts or other materials made available to Parent or Merger Sub in expectation of the Merger, unless any such information is the subject of an express representation or warranty set forth in this Article IV. The Partnership and the Partnership GP acknowledge and agree that, except for the representations and warranties contained in Article V, the Partnership and the Partnership GP have not relied on, and none of Parent, Merger Sub or any of their respective Affiliates or Representatives has made, any representation or warranty, either express or implied, whether written or oral, concerning Parent, Merger Sub or any of their respective Affiliates or any of their respective businesses, operations, assets, liabilities, results of operations, condition (financial or otherwise) or prospects, the transactions contemplated by this Agreement or otherwise with respect to information provided by or on behalf of Parent, Merger Sub or any of their respective Affiliates or Representatives.
ARTICLE V
Representations and Warranties of TLP Holdings, Parent and Merger Sub
As an inducement for the Partnership to enter into this Agreement, TLP Holdings, Parent and Merger Sub each hereby represent and warrant to the Partnership as follows:
Section 5.1 Organization, Standing and Corporate Power. Each of TLP Holdings, Parent and Merger Sub is a legal entity duly organized, validly existing and in good standing under the Law of its respective jurisdiction of organization and has all requisite corporate or limited liability company, as applicable, power and authority to carry on its business as presently conducted and is duly qualified or licensed to do business and is in good standing (where such concept is recognized under applicable Law) in each jurisdiction where the nature of its business or the ownership, leasing or operation of its properties makes such qualification or licensing necessary, other than where the failure to be so qualified, licensed or in good standing would not, individually or in the aggregate, reasonably be
A-20
expected to prevent, materially delay or impair the ability of TLP Holdings, Parent or Merger Sub to consummate the Merger or comply with their respective obligations under this Agreement. Parent has made available to the Partnership prior to the execution of this Agreement a true and complete copy of the Organizational Documents of Parent (the "Parent Organizational Documents") and the comparable Organizational Documents of TLP Holdings and Merger Sub, in each case, as in effect as of the date of this Agreement.
Section 5.2 Operations and Ownership of Merger Sub. All of the issued and outstanding limited liability company interests of Parent are beneficially owned by TLP Holdings. All of the issued and outstanding limited liability company interests of Merger Sub are beneficially owned by Parent. Merger Sub was formed solely for the purpose of engaging in the transactions contemplated hereby. Except for obligations and liabilities incurred in connection with its formation and the transactions contemplated hereby, Merger Sub has not and will not have incurred, directly or indirectly, any obligations or engaged in any business activities of any type or kind whatsoever or entered into any agreements or arrangements with any Person.
Section 5.3 Ownership of Partnership Units. As of the date of this Agreement, TLP Holdings, Equity Holdings and their respective Affiliates, taken together, are the beneficial owners of (i) 3,166,704 Common Units of the Partnership, (ii) all of the General Partner Units of the Partnership and (iii) the Incentive Distribution Rights.
Section 5.4 Authority; Noncontravention.
(a) Each of TLP Holdings, Parent and Merger Sub has all requisite corporate, limited liability company or other applicable entity power and authority to execute and deliver, and perform its obligations under, this Agreement and to consummate the transactions contemplated hereby. The execution, delivery and performance of this Agreement by each of TLP Holdings, Parent and Merger Sub and the consummation by TLP Holdings, Parent and Merger Sub of the transactions contemplated hereby have been duly authorized by all necessary corporate or limited liability company action on the part of each of TLP Holdings, Parent and Merger Sub. This Agreement has been duly executed and delivered by each of TLP Holdings, Parent and Merger Sub and, assuming the due authorization, execution and delivery by the Partnership and the Partnership GP, constitutes a legal, valid and binding obligation of each of TLP Holdings, Parent and Merger Sub, enforceable against each of TLP Holdings, Parent and Merger Sub in accordance with its terms, subject, as to enforceability, to bankruptcy, insolvency and other Laws of general applicability relating to or affecting creditors' rights and to general equity principles. The Parent Board has duly and validly adopted resolutions approving and declaring advisable this Agreement and the transactions contemplated hereby, including the Merger, and Parent, as the sole member of Merger Sub, has duly and validly adopted resolutions (i) declaring that it is in the best interests of Merger Sub that Merger Sub enter into this Agreement and consummate the Merger and the other transactions contemplated hereby on the terms and subject to the conditions set forth in this Agreement and (ii) approving and declaring advisable this Agreement and the transactions contemplated hereby, including the Merger, which resolutions of Parent and Merger Sub, in each case, have not been rescinded, modified or withdrawn in any way.
(b) The execution, delivery and performance by TLP Holdings, Parent and Merger Sub of this Agreement do not, and the consummation of the Merger and the other transactions contemplated hereby and compliance with the terms hereof will not, conflict with, or result in any violation or breach of, or default (with or without notice or lapse of time, or both) under, or give rise to any right (including a right of termination, cancellation or acceleration of any obligation or any right of first refusal, participation or similar right) under, or cause the loss of any benefit under, or give rise to any right of notice, acceleration or termination under, or result in the creation of any Lien upon any of the properties or assets of TLP Holdings, Parent or Merger Sub
A-21
or any of their respective Subsidiaries under, any provision of (i) the Parent Organizational Documents or the comparable Organizational Documents of TLP Holdings or any of Parent's Subsidiaries, including Merger Sub, or (ii) subject to the filings and other matters referred to in Section 5.5, (A) any Contract to which TLP Holdings, Parent or Merger Sub or any of their respective Subsidiaries is a party or by which any of their respective properties or assets are bound or (B) any Law applicable to TLP Holdings, Parent or Merger Sub or any of their respective Subsidiaries or any of their respective properties or assets, other than, in the case of clause (ii) above, any such items that would not, individually or in the aggregate, reasonably be expected to prevent, materially delay or impair the ability of TLP Holdings, Parent or Merger Sub to consummate the Merger or comply with their respective obligations under this Agreement.
(c) Simultaneously with the execution of this Agreement, Parent, TLP Holdings and Equity Holdings will have executed and delivered the Support Agreement.
Section 5.5 Governmental Approvals. No Consent of, or registration, declaration or filing with, or notice to, any Governmental Authority is required to be obtained or made by or with respect to TLP Holdings, Parent or Merger Sub or any of their respective Subsidiaries in connection with the execution, delivery and performance of this Agreement by TLP Holdings, Parent and Merger Sub or the consummation by TLP Holdings, Parent and Merger Sub of the Merger, except for (a) compliance with and filings under the HSR Act, (b) the filing of the Certificate of Merger with the Secretary of State of the State of Delaware, (c) the filing of a Rule 13e-3 transaction statement on Schedule 13E-3 relating to the Partnership Unitholder Approval and the transactions contemplated hereby (as amended or supplemented, the "Schedule 13E-3"), (d) any consents, approvals, orders, authorizations, registrations, declarations, filings and notices, required for TLP Holdings, Parent or Merger Sub to perform their respective obligations under Section 6.3 and (e) such other consents, approvals, orders, authorizations, registrations, declarations, filings and notices, the failure of which to be obtained or made would not, individually or in the aggregate, reasonably be expected to prevent, materially delay or impair the ability of TLP Holdings, Parent or Merger Sub to consummate the Merger or comply with their respective obligations under this Agreement.
Section 5.6 Legal Proceedings. Except as has not prevented, materially delayed or impaired, and would not reasonably be expected to prevent, materially delay or impair, the ability of TLP Holdings, Parent or Merger Sub to consummate the Merger or comply with their respective obligations under this Agreement, as of the date hereof, (a) there is no Proceeding pending or, to the knowledge of TLP Holdings or Parent, threatened against, or, to the knowledge of TLP Holdings or Parent, any pending or threatened material governmental or regulatory investigation of, TLP Holdings, Parent or any of its Subsidiaries and (b) there is no injunction, order, judgment, ruling, decree or writ of any Governmental Authority outstanding or, to the knowledge of TLP Holdings or Parent, threatened to be imposed, against TLP Holdings, Parent or any of its Subsidiaries.
Section 5.7 Access to Information. Each of Parent and Merger Sub acknowledges that it has conducted its own independent investigation and analysis of the business, operations, assets, liabilities, results of operations, condition and prospects of the Partnership and its Subsidiaries and that it and its Representatives have received access to such books, records and facilities, equipment, Contracts and other assets of the Partnership and its Subsidiaries that it and its Representatives have requested for such purposes and that it and its Representatives have had the opportunity to meet with management of the Partnership to discuss the foregoing, and that it and its Representatives have not relied on any representation, warranty or other statement by any Person on behalf of the Partnership or any of its Subsidiaries, other than the representations and warranties expressly set forth in Article IV.
Section 5.8 Information Supplied. None of the information supplied (or to be supplied) in writing by or on behalf of Parent specifically for inclusion or incorporation by reference in (a) the Partnership Proxy Statement will, on the date it is first mailed to the Limited Partners, and at the time
A-22
of the Partnership Unitholder Meeting, contain any untrue statement of a material fact or omit to state any material fact necessary in order to make the statements therein, in the light of the circumstances under which they are made, not misleading or (b) the Schedule 13E-3 will, at the time the Schedule 13E-3, or any amendment or supplement thereto, is filed with the SEC, contain any untrue statement of a material fact or omit to state any material fact necessary in order to make the statements therein, in light of the circumstances under which they are made, not misleading. Notwithstanding the foregoing, Parent makes no representation or warranty with respect to information supplied by or on behalf of the Partnership for inclusion or incorporation by reference in any of the foregoing documents.
Section 5.9 Brokers and Other Advisors. Except for Barclays Capital Inc., the fees and expenses of which will be paid by Parent or an Affiliate thereof, no broker, investment banker or financial advisor is entitled to any broker's, finder's or financial advisor's fee or commission, or the reimbursement of expenses, in connection with the Merger or transactions contemplated hereby based on arrangements made by or on behalf of TLP Holdings, Parent, Merger Sub or any of their respective Affiliates.
Section 5.10 Available Funds. Parent has delivered to the Company a true, correct and complete fully executed copy of the Term Loan Facility and that certain equity commitment letter delivered by ArcLight Energy Partners Fund VI, L.P. to Parent, dated as of the date of this Agreement (the "Equity Commitment Letter" and together with the Term Loan Facility, the "Financing Documents") and, in each case, including all exhibits, schedules, annexes and amendments to such agreements in effect as of the date of this Agreement, pursuant to which and subject to the terms and conditions thereof, each of the parties thereto (other than Parent), has severally agreed and made available the Debt Financing, and committed to provide the equity financing set forth in the Equity Commitment Letter ("Equity Financing," and together with the Debt Financing, the "Financing"). The Financing Documents have not been amended, restated or otherwise modified or waived prior to the date of this Agreement, and the respective commitments contained in the Financing Documents have not been withdrawn, modified or rescinded in any respect prior to the date of this Agreement. As of the date of this Agreement, the Financing Documents are in full force and effect and constitute the legal, valid and binding obligation of each of Parent and, to the knowledge of Parent, the other parties thereto, except as such enforcement may be limited by Laws affecting the enforcement of creditors' rights generally or by general equitable principles. There are no conditions precedent to the funding of the full amount of the Financing other than as expressly set forth in the Financing Documents. There are no other agreements, side letters or arrangements that would permit the parties to the Financing Documents to reduce the amount of the Financing, impose additional conditions precedent or that would otherwise materially affect the availability of the Financing on the Closing Date. The Financing Documents provide Parent with binding financial commitments that, when funded at Closing (assuming the satisfaction of the conditions set forth in Section 7.1 and Section 7.3) will provide Parent with funds sufficient to consummate the Merger, pay the Merger Consideration and pay all of the fees and expenses of Parent and Merger Sub required to be paid at the Closing. As of the date of this Agreement, no event has occurred that would constitute a breach or default (or an event that with notice or lapse of time or both would constitute a default), in each case, on the part of Parent under the Financing Documents or, to the knowledge of Parent, any other party to the Financing Documents.
Section 5.11 No Other Representations or Warranties. Except for the representations and warranties contained in this Article V, the Partnership acknowledges that none of Parent, Merger Sub or any other Person on behalf of Parent or Merger Sub makes or has made any other express or implied representation or warranty with respect to, Parent or Merger Sub or with respect to any other information provided to the Partnership, the Partnership GP, the GP Board, the GP Conflicts Committee or their respective Representatives. Without limiting the generality of the foregoing, except to the extent required otherwise by applicable Law, neither Parent nor any other Person will have or be
A-23
subject to any liability or other obligation to the Partnership or the Partnership GP or any other Person resulting from the distribution to the Partnership, the Partnership GP, the GP Board or the GP Conflicts Committee (including their respective Representatives) of, or the Partnership's or the Partnership GP's (or such Representatives') use of, any such information, including any information, documents, projections, forecasts or other materials made available to the Partnership, the Partnership GP, the GP Board, the GP Conflicts Committee or their respective Representatives in expectation of the Merger, unless any such information is the subject of an express representation or warranty set forth in this Article V. Parent and Merger Sub acknowledge and agree that, except for the representations and warranties contained in Article IV, Parent and Merger Sub have not relied on and none of the Partnership, Partnership GP or any of their respective Affiliates or Representatives has made any representation or warranty, either express or implied, whether written or oral, concerning the Partnership, the Partnership GP or any of their respective Affiliates or any of their respective businesses, operations, assets, liabilities, results of operations, condition (financial or otherwise) or prospects, the transactions contemplated by this Agreement or otherwise with respect to information provided by or on behalf of the Partnership, the Partnership GP or any of their respective Affiliates or Representatives.
ARTICLE VI
Additional Covenants and Agreements
Section 6.1 Preparation of the Partnership Proxy Statement and Schedule 13E-3; Partnership Unitholder Meeting.
(a) As promptly as practicable following the date of this Agreement, the Partnership, Partnership GP, Parent and Merger Sub shall jointly prepare and file with the SEC the Schedule 13E-3 and any amendments thereto as required by Rule 13e-3 under the Exchange Act, and the Partnership and Parent shall prepare and the Partnership shall file with the SEC the Partnership Proxy Statement. Each of the Partnership and Parent shall use its commercially reasonable efforts to cause the Partnership Proxy Statement to be mailed to the Limited Partners as promptly as practicable after the date of this Agreement. Each of Parent, Merger Sub, the Partnership and the Partnership GP shall cooperate and consult with each other in connection with the preparation and filing of the Partnership Proxy Statement and the Schedule 13E-3, as applicable, including promptly furnishing to each other in writing upon request any and all information relating to a Party or its Affiliates as may be required to be set forth in the Partnership Proxy Statement or the Schedule 13E-3, as applicable, under applicable Law. If at any time prior to the Effective Time any information relating to the Partnership or Parent, or any of their respective Affiliates, directors or officers, is discovered by the Partnership or Parent that should be set forth in an amendment or supplement to, the Partnership Proxy Statement or the Schedule 13E-3, so that any such document would not include any misstatement of a material fact or omit to state any material fact necessary to make the statements therein, in the light of the circumstances under which they were made, not misleading, the Party that discovers such information shall promptly notify the other Parties and an appropriate amendment or supplement describing such information shall be promptly filed with the SEC and, to the extent required by applicable Law, disseminated to the Limited Partners. The Parties shall notify each other promptly of the receipt of any comments, written or oral, from the SEC or the staff of the SEC and of any request by the SEC or the staff of the SEC for amendments or supplements to the Partnership Proxy Statement, the Schedule 13E-3 or for additional information and each Party shall supply each other with copies of all correspondence between it or any of its Representatives, on the one hand, and the SEC or the staff of the SEC, on the other hand, with respect to the Partnership Proxy Statement, the Schedule 13E-3 or the transactions contemplated hereby. The Partnership, with Parent's and Merger Sub's cooperation, shall use commercially reasonable efforts to respond as promptly as reasonably practicable to and use commercially reasonable efforts to resolve all
A-24
comments received from the SEC or the staff of the SEC concerning the Partnership Proxy Statement as promptly as reasonably practicable and shall respond (with the cooperation of, and after consultation with, each other as provided by this Section 6.1) as promptly as reasonably practicable to and use commercially reasonable efforts to resolve all comments received from the SEC or the staff of the SEC concerning the Schedule 13E-3 as promptly as reasonably practicable. No filing of, or amendment or supplement to, including by incorporation by reference, or correspondence with the SEC with respect to the Partnership Proxy Statement or the Schedule 13E-3 will be made by the Partnership or Parent and Merger Sub, as applicable, without providing the Partnership or Parent and Merger Sub, as applicable, a reasonable opportunity to review and comment thereon, which comments the Partnership or Parent and Merger Sub, as applicable, shall consider and implement in good faith.
(b) The Partnership shall, with Parent's and Merger Sub's cooperation, as promptly as practicable following the date of this Agreement, establish a record date for, duly call, give notice of, convene and hold a special meeting of the Limited Partners, including any postponements, adjournments or recesses thereof (the "Partnership Unitholder Meeting") for the purpose of obtaining the Partnership Unitholder Approval. Subject to Section 6.3, the Partnership shall, through the GP Board (unless the GP Conflicts Committee has made a Partnership Adverse Recommendation Change) and the GP Conflicts Committee, recommend to the Limited Partners approval of this Agreement and the Merger (collectively, the "Partnership Board Recommendation") and use reasonable best efforts to obtain from the Limited Partners the Partnership Unitholder Approval. The Partnership Proxy Statement shall include a copy of the Partnership Fairness Opinion and, subject to Section 6.3, the Partnership Board Recommendation. Without limiting the generality of the foregoing, but subject to Section 6.3, the Partnership's obligations pursuant to the first sentence of this Section 6.1(b) shall not be affected by the withdrawal or modification by the GP Conflicts Committee of the Partnership Board Recommendation or the GP Conflicts Committee's or the GP Board's approval of this Agreement or the transactions contemplated hereby. Notwithstanding anything in this Agreement to the contrary, the Partnership may postpone or adjourn the Partnership Unitholder Meeting (A) to solicit additional proxies for the purpose of obtaining the Partnership Unitholder Approval, (B) for the absence of quorum, (C) to allow reasonable additional time for the filing and/or mailing of any supplemental or amended disclosure that the GP Conflicts Committee has determined after consultation with outside legal counsel is necessary under applicable Law and for such supplemental or amended disclosure to be disseminated and reviewed by the Limited Partners prior to the Partnership Unitholder Meeting or (D) if the Partnership has delivered any notice contemplated by Section 6.3(c) and the time periods contemplated by Section 6.3(c) have not expired; provided, however, that in each case, the Partnership shall not be permitted to postpone or adjourn the Partnership Unitholder Meeting to a date after the date that is two (2) Business Days prior to the Outside Date.
(c) Unless this Agreement is validly terminated in accordance with Article VIII, the Partnership, with Parent's and Merger Sub's cooperation, shall submit this Agreement to the Limited Partners for approval at the Partnership Unitholder Meeting even if the GP Conflicts Committee shall have effected a Partnership Adverse Recommendation Change.
A-25
Section 6.2 Conduct of Business. Except (i) as provided in this Agreement, (ii) as required by applicable Law, (iii) as provided in any Material Contract in effect as of the date of this Agreement (including the Partnership Agreement) or (iv) as consented to in writing by Parent (which consent shall not be unreasonably withheld, delayed or conditioned (it being understood that this parenthetical will have no effect on any rights of Parent or its Affiliates have to consent to any of the actions in this Section 6.2 in any other Contract or agreement)), during the period from the date of this Agreement until the Effective Time, each of the Partnership GP and the Partnership shall not, and shall cause each of their respective Subsidiaries not to, and TLP Holdings shall not cause the Partnership or the Partnership GP to:
(a) (i) (A) conduct its business and the business of its Subsidiaries other than in the ordinary course, or (B) fail to use commercially reasonable efforts to preserve intact its business organization, goodwill and assets and maintain its rights, franchises and existing relations with customers, suppliers, employees and business associates, except in either case of clause (A) or (B) that could not reasonably be expected to have a Partnership Material Adverse Effect or (ii) take any action that could reasonably be expected to have a Partnership Material Adverse Effect, or materially delay any approvals required for, or the consummation of, the transactions contemplated hereby;
(b) other than (x) annual compensatory equity awards granted to non-employee directors of the GP Board in the ordinary course and (y) any rights to purchase or receive Common Units, Phantom Units or other rights pursuant to the existing terms of awards previously granted under the Partnership Equity Plans that are outstanding as of the date hereof, (i) issue, sell or otherwise permit to become outstanding, or authorize the creation of, any additional equity securities or any additional Rights or (ii) enter into any agreement with respect to the foregoing;
(c) (i) split, combine or reclassify any of its equity interests or authorize or propose the issuance of any other securities in respect of, in lieu of or in substitution for its equity interests, (ii) repurchase, redeem or otherwise acquire, or permit any of its Subsidiaries to purchase, redeem or otherwise acquire, any partnership or other equity interests or Rights, except as required by the terms of its securities outstanding on the date hereof by the Partnership Long-Term Incentive Plan or (iii) enter into any Contract with respect to the voting of its Partnership Interests;
(d) (i) sell, lease or dispose of any portion of its assets, business or properties other than in the ordinary course of business (including distributions permitted under Section 6.2(e)), (ii) acquire, by merger or otherwise, or lease any assets or all or any portion of the business or property of any other entity other than in the ordinary course of business consistent with past practice or (iii) convert from a limited partnership or limited liability company (as applicable), as the case may be, to any other business entity;
(e) make or declare dividends or distributions to the Unitholders or holders of other equity interests in the Partnership, in each case other than as provided pursuant to Section 6.18;
(f) amend the Partnership Agreement or the Partnership GP LLC Agreement, as in effect on the date of this Agreement;
(g) enter into any Material Contract, except as would not have a Partnership Material Adverse Effect and as would not be materially adverse to Parent, Merger Sub and their respective Subsidiaries, taken as a whole;
(h) enter into, adopt, or agree to any collective bargaining agreement or other Contract with any labor organization;
A-26
(i) hire, engage or otherwise enter into any employment, independent contractor or consulting Contract, agreement or arrangement whose base compensation would reasonably be expected to exceed $150,000 on an annualized basis;
(j) implement any employee layoffs or plant closings that could implicate the WARN Act;
(k) modify, amend, terminate or assign, or waive or assign any rights under, any Material Contract in a manner that is materially adverse to Parent, Merger Sub and their respective Subsidiaries, taken as a whole, or which would have a Partnership Material Adverse Effect;
(l) waive, release, assign, settle or compromise any Proceeding, including any state or federal regulatory Proceeding, seeking damages or injunction or other equitable relief, that (i) is material to the Partnership and its Subsidiaries, taken as a whole, or (ii) is a claim, action or Proceeding relating to the transactions contemplated hereby;
(m) implement or adopt any material change in its accounting principles, practices or methods, other than as may be required by GAAP or any applicable regulatory authorities;
(n) (i) change in any material respect any of its express or deemed elections relating to Taxes, including elections for any and all joint ventures, partnerships, limited liability companies or other investments where it has the capacity to make such binding election, (ii) settle or compromise any material Proceeding relating to Taxes or (iii) change in any material respect any of its methods of reporting income or deductions for federal income Tax purposes from those employed in the preparation of its federal income Tax Return for the most recent taxable year for which a return has been filed, except as may be required by applicable Law;
(o) other than in the ordinary course of business consistent with past practice, (i) incur, assume, guarantee or otherwise become liable for any indebtedness (directly, contingently or otherwise), other than borrowings under existing revolving credit facilities or intercompany money pool arrangements, (ii) create any Lien on its property or the property of its Subsidiaries to secure indebtedness or (iii) enter into any Contract having the economic effect of any of the foregoing;
(p) authorize, recommend, propose or announce an intention to adopt a plan of complete or partial dissolution or liquidation;
(q) knowingly take any action that is intended or is reasonably likely to result in (i) any of its representations and warranties set forth in this Agreement being or becoming untrue in any material respect at the Closing Date, (ii) any of the conditions to the Closing set forth in Article VII not being satisfied, (iii) any material delay or prevention of the consummation of the Merger or (iv) a material violation of any provision of this Agreement; or
(r) agree or commit to do anything prohibited by clauses (a) through (q) of this Section 6.2.
Section 6.3 No Solicitation; Partnership Adverse Recommendation Change.
(a) The Partnership and Partnership GP shall, and each shall exercise their reasonable best efforts to cause their own, and the Partnership's Subsidiaries', respective directors, officers, employees, investment bankers, financial advisors, attorneys, accountants, agents and other representatives (collectively, "Representatives") to, immediately cease and cause to be terminated any discussions or negotiations with any Person conducted heretofore with respect to an Acquisition Proposal, require the return or destruction of all confidential information previously provided to such parties by or on behalf of the Partnership or its Subsidiaries and immediately prohibit any access by any Person (other than Parent and its Representatives) to any physical or electronic data room relating to a possible Acquisition Proposal. Neither the Partnership nor the Partnership GP shall, and the Partnership shall exercise its reasonable best efforts to cause its own Subsidiaries and their respective Representatives not to, directly or indirectly, (i) initiate, solicit,
A-27
knowingly encourage or knowingly facilitate (including by way of furnishing confidential information) or take any other action intended to lead to any inquiries or the making or submission of any proposal that constitutes, or may reasonably be expected to lead to, an Acquisition Proposal, (ii) participate in any discussions or negotiations regarding, or furnish to any Person any non-public information with respect to, any Acquisition Proposal, (iii) enter into any confidentiality agreement, merger agreement, letter of intent, agreement in principle, unit purchase agreement, asset purchase agreement or unit exchange agreement, option agreement or similar agreement relating to an Acquisition Proposal, or (iv) withdraw, modify or qualify, or propose publicly to withdraw, modify or qualify, in a manner adverse to Parent, the Partnership Board Recommendation or publicly recommend the approval or adoption of, or publicly approve or adopt, or propose to publicly recommend, approve or adopt, any Acquisition Proposal, or fail to recommend against acceptance of any tender offer or exchange offer for Common Units within ten (10) Business Days after commencement of such offer, or resolve or agree to take any of the foregoing actions. Without limiting the foregoing, it is understood and agreed that (a) any violation of the foregoing restrictions by the Partnership's Subsidiaries or Representatives acting by or on behalf of the Partnership (other than any violation caused by or at the direction of TLP Holdings, Parent or their respective Affiliates) will be deemed to be a breach of this Section 6.3 by the Partnership and (b) no act or failure to act by TLP Holdings, Parent or any of their respective Affiliates or Representatives shall be a violation or breach of this Section 6.3 by the Partnership or the Partnership GP. Notwithstanding the foregoing, but subject to the limitations in Section 6.3(c) or (d), at any time prior to obtaining the Partnership Unitholder Approval, nothing contained in this Agreement shall prohibit the Partnership, the Partnership GP or any of their Representatives from furnishing or making available any information or data pertaining to the Partnership, or entering into or participating in discussions or negotiations with, any Person that makes an unsolicited written Acquisition Proposal that did not result from a material breach of this Section 6.3 (a "Receiving Party"), if, and only to the extent that, (i) the GP Conflicts Committee after consultation with its outside legal counsel and financial advisor, determines in its good faith judgment that failure to take such action would constitute a breach of, or be otherwise inconsistent with, the GP Conflicts Committee's duties under the Partnership Agreement or applicable Law and (ii) prior to furnishing or making available any such non-public information to such Receiving Party, the Partnership receives from such Receiving Party an executed Confidentiality Agreement (and Parent and its Affiliates agree to comply with the confidentiality obligations of the Partnership therein, if any).
(b) Except as expressly permitted by this Section 6.3, the Partnership and the Partnership GP shall not, and shall cause their respective Subsidiaries and their respective Representatives not to, directly or indirectly (i) take any action set forth in clause (iv) of Section 6.3(a) of this Agreement or (ii) fail to include the Partnership Board Recommendation in the Partnership Proxy Statement (the taking of any action described in clauses (i) or (ii) being referred to as a "Partnership Adverse Recommendation Change"). Without limiting the foregoing, it is understood that any violation of the foregoing restrictions by the Partnership's or the Partnership GP's Subsidiaries, or the Partnership's or the Partnership GP's Representatives other than any violation caused by or at the direction of TLP Holdings, Parent or their respective Affiliates shall be deemed to be a breach of this Section 6.3 by the Partnership and the Partnership GP.
(c) Notwithstanding anything to the contrary in this Agreement, at any time prior to obtaining the Partnership Unitholder Approval, and subject to compliance in all material respects with this Section 6.3(c), the GP Conflicts Committee, may make a Partnership Adverse Recommendation Change, if the GP Conflicts Committee determines in good faith (after consultation with its financial advisor and outside legal counsel) that the failure to effect such Partnership Adverse Recommendation Change would constitute a breach of, or be otherwise inconsistent with, the GP Conflicts Committee's duties under the Partnership Agreement or
A-28
applicable Law, provided, however, that the GP Conflicts Committee may not effect a Partnership Adverse Recommendation Change pursuant to the foregoing unless:
(i) the GP Conflicts Committee has provided prior written notice to Parent ("Notice of Proposed Adverse Recommendation Change") specifying in reasonable detail the reasons for such action at least three (3) days in advance of its intention to make a Partnership Adverse Recommendation Change, unless at the time such notice is otherwise required to be given if there are fewer than three (3) days prior to the expected date of the Partnership Unitholder Approval, in which case such notice shall be provided as far in advance as practicable (the period inclusive of all such days, the "Partnership Notice Period"); and
(ii) during the Partnership Notice Period, the GP Conflicts Committee has negotiated, and has used its reasonable best efforts to cause its financial advisors and outside legal counsel to negotiate, with Parent in good faith (to the extent Parent desires to negotiate in its sole discretion) to make such adjustments in the terms and conditions of this Agreement so that the failure to effect such Partnership Adverse Recommendation Change would not constitute a breach of, or be otherwise inconsistent with, the GP Conflicts Committee's duties under the Partnership Agreement or applicable Law, provided, however, that the GP Conflicts Committee shall take into account all changes to the terms of this Agreement proposed by Parent in determining whether to make a Partnership Adverse Recommendation Change.
(d) In addition to the other obligations of the Partnership set forth in this Section 6.3, the Partnership shall promptly advise Parent and the GP Board, orally and in writing, and in no event later than forty-eight (48) hours after receipt, if any proposal, offer, inquiry or other contact is received by, any information is requested from, or any discussions or negotiations are sought to be initiated or continued with, the Partnership in respect of any Acquisition Proposal, and shall, in any such notice to Parent and the GP Board, indicate the identity of the Person making such proposal, offer, inquiry or other contact and the terms and conditions of any proposals or offers or the nature of any inquiries or contacts (and shall include with such notice copies of any written materials received from or on behalf of such Person relating to such proposal, offer, inquiry or request), and thereafter shall promptly keep Parent and the GP Board reasonably informed of all material developments affecting the status and terms of any such proposals, offers, inquiries or requests (and the Partnership shall promptly provide Parent and the GP Board with copies of any additional written materials received by the Partnership or that the Partnership has delivered to any third party making an Acquisition Proposal that relate to such proposals, offers, inquiries or requests) and of the status of any such discussions or negotiations.
Section 6.4 Consummation of the Merger; Financing.
(a) Subject to the terms and conditions of this Agreement, TLP Holdings and Parent, on the one hand, and each of the Partnership and the Partnership GP, on the other hand, shall cooperate with the other and use and shall cause their respective Subsidiaries to use its reasonable best efforts to (i) take, or cause to be taken, all actions, and do, or cause to be done, all things, necessary, proper or advisable to cause the conditions to the Closing to be satisfied as promptly as practicable (and in any event no later than the Outside Date) and to consummate and make effective, in the most expeditious manner practicable, the transactions contemplated hereby, including preparing and filing as promptly as practicable all documentation to effect all necessary filings, notifications, notices, petitions, statements, registrations, submissions of information, applications and other documents (including making the required filings under the HSR Act within ten (10) Business Days after the date of this Agreement), (ii) obtain promptly (and in any event no later than the Outside Date) all approvals, consents, clearances, expirations or terminations of waiting periods, registrations, permits, authorizations and other confirmations from any Governmental Authority or third party necessary, proper or advisable to consummate the
A-29
transactions contemplated hereby (the "Required Regulatory Approvals") and (iii) defend any Proceedings challenging this Agreement or the consummation of the transactions contemplated hereby, provided that nothing in this Agreement will require any of Parent, Merger Sub, the Partnership, the Partnership GP or any of their respective Affiliates to offer, accept, agree to, or commit to agree to, a Divestiture Condition with respect to any businesses or assets owned as of the date hereof in order to obtain any approval or consent under applicable Antitrust Laws.
(b) Each of the Parties shall use (and shall cause their respective Subsidiaries to use) its reasonable best efforts to (i) cooperate in all respects with each other in connection with any filing or submission with a Governmental Authority in connection with the transactions contemplated hereby, including by providing the other Parties a reasonable opportunity to review and comment thereon, and in connection with any investigation or other inquiry by or before a Governmental Authority relating to the transactions contemplated hereby, including any proceeding initiated by a private Person, (ii) promptly inform the other party of (and supply to the other Party) any communication received by such party from, or given by such party to, the Federal Trade Commission, the Antitrust Division of the Department of Justice, or any other Governmental Authority and any material communication received or given in connection with any proceeding by a private Person, in each case regarding any of the transactions contemplated hereby, (iii) permit the other Party to review in advance and incorporate the other party's reasonable comments in any communication to be given by it to any Governmental Authority with respect to obtaining any clearances required under any Antitrust Law in connection with the transactions contemplated hereby and (iv) consult with the other Party in advance of any meeting or teleconference with any Governmental Authority or, in connection with any proceeding by a private Person, with any other Person, and, to the extent not prohibited by the Governmental Authority or other Person, give the other Party the opportunity to attend and participate in such meetings and teleconferences.
(c) Parent shall take, or cause to be taken, all actions and to do, or cause to be done, all things necessary, proper or advisable to consummate and obtain the Debt Financing on the Closing Date on the terms and conditions described in Term Loan Facility, including (i) maintaining in effect the Term Loan Facility and the Equity Commitment Letter, (ii) satisfying on a timely basis all conditions applicable to the Debt Financing in the Term Loan Facility that are within its control and comply with all obligations thereunder and causing the Debt Financing to be consummated, (iii) causing the Equity Financing to be consummated upon satisfaction of the conditions contained in the Equity Commitment Letter and (iv) consummating the Financing at or prior to the Closing. Parent shall have the right from time to time to amend, replace, supplement or otherwise modify or waive any of its rights under the Term Loan Facility with respect to the Debt Financing or substitute other debt or equity financing for all or any portion of the Debt Financing from the same or alternative financing sources; provided, that any such amendment, replacement, supplement or other modification to or waiver of any provision of such Term Loan Facility that amends the Debt Financing or substitutes any other financing source for all or any portion of the Debt Financing shall not reduce the amount of the Debt Financing or expand upon the conditions precedent or contingencies to the funding on the Closing Date of the Debt Financing, in each case, as set forth in the Term Loan Facility, in a manner that would materially prevent, impede or delay the Closing beyond the Outside Date. If any portion of the Debt Financing becomes unavailable, there occurs a breach or repudiation by any party to the Equity Commitment Letter or Parent becomes aware of any event or circumstance that makes any portion of the Debt Financing unavailable, Parent shall promptly notify the Partnership of such event and the reasons therefor and, not withstanding Section 6.4(a)(i), use commercially reasonable efforts to arrange, consummate and obtain alternative debt financing from the same or alternative financial institutions in an amount sufficient to consummate the transactions contemplated by this Agreement, upon terms and conditions no less favorable, in the aggregate, to Parent or the Partnership (as determined in the reasonable judgment of Parent) than those in the Term Loan
A-30
Facility as in effect on the date hereof as promptly as practicable following the occurrence of such event. Parent shall provide the Partnership with a true and complete copy of a new credit agreement or term loan facility that provides for such alternative debt financing, if any.
(d) Until the Effective Time or the earlier termination of this Agreement, TLP Holdings, Equity Holdings and Parent shall not (i) amend, modify, revoke or supplement the Support Agreement, or (ii) directly or indirectly (A) other than the Sponsor Unit Transfer, sell, transfer, assign, tender in any tender or exchange offer, pledge, encumber, hypothecate or similarly dispose of (by merger, by distribution, by operation of Law or otherwise), either voluntarily or involuntarily, or enter into any Contract, option or other arrangement or understanding with respect to the sale, transfer, assignment, pledge, encumbrance, hypothecation or other disposition of (by merger, by distribution, by operation of Law or otherwise), any Common Units owned by TLP Holdings or Equity Holdings as of the date hereof, (B) deposit any Common Units into a voting trust or enter into a voting agreement or arrangement or grant any proxy, consent or power of attorney with respect thereto other than, and that is inconsistent with, this Section 6.4(d), or (C) agree (regardless of whether in writing) to take any of the actions referred to in the foregoing clauses (A) or (B). In addition, other than the Sponsor Unit Transfer, TLP Holdings and Equity Holdings shall not at any time on or before the Effective Time or the earlier termination of this Agreement, directly or indirectly, by merger or otherwise, sell, transfer, assign, pledge, encumber, hypothecate or similarly dispose of, either voluntarily or involuntarily, or enter into any Contract, option or other arrangement or understanding with respect to the sale, transfer, assignment, pledge, encumbrance, hypothecation or other disposition of, any equity or other ownership interest in the Partnership.
(e) Until the Effective Time or the earlier termination of this Agreement, TLP Holdings and Parent will not, and will not recommend or direct any of their respective Subsidiaries to, acquire record or beneficial ownership of any additional Units.
Section 6.5 Public Announcements. The initial press release or releases with respect to the execution of this Agreement shall be reasonably agreed upon by Parent and the Partnership. Thereafter, neither the Partnership nor Parent shall issue or cause the publication of any press release or other public announcement (to the extent not previously issued or made in accordance with this Agreement) with respect to this Agreement or the transactions contemplated hereby without the prior consent of the other Party (which consent shall not be unreasonably withheld, conditioned or delayed), except as may be required by applicable Law or by any applicable listing agreement with the NYSE or other national securities exchange as determined in the good faith judgment of the Party proposing to make such release (in which case such Party shall not issue or cause the publication of such press release or other public announcement without prior consultation with the other Party); provided, however, that the Partnership shall not be required by this Section 6.5 to consult with any other Party with respect to a public announcement in connection with a Partnership Adverse Recommendation Change but nothing in this proviso shall limit the obligations of the Partnership, the Partnership GP, the GP Board or the GP Conflicts Committee under Section 6.3; provided, further, that each Party and their respective controlled Affiliates may make statements that are consistent with statements made in previous press releases, public disclosures or public statements made by Parent, the Partnership or the Partnership GP in compliance with this Section 6.5.
Section 6.6 Access to Information. Upon reasonable advance notice and subject to applicable Laws relating to the exchange of information, each Party shall, and shall cause each of its Subsidiaries to afford to the other Party and its Representatives reasonable access during normal business hours (and, with respect to books and records, the right to copy) to all of its and its Subsidiaries' properties, commitments, books, Contracts, records and correspondence (in each case, whether in physical or electronic form), officers, employees, accountants, counsel, financial advisors and other Representatives.
A-31
Section 6.7 Indemnification and Insurance.
(a) From and after the Effective Time, Parent and the Surviving Entity jointly and severally agree to (i) indemnify, defend and hold harmless against any cost or expenses (including attorneys' fees), judgments, settlements, fines and other sanctions, losses, claims, damages or liabilities and amounts paid in settlement in connection with any actual or threatened Proceeding, and provide advancement of expenses with respect to each of the foregoing to, all Indemnified Persons to the fullest extent permitted under applicable Law and (ii) honor the provisions regarding elimination of liability of officers and directors, indemnification of officers, directors and employees and advancement of expenses contained in the Organizational Documents of the Partnership and the Partnership GP and their applicable Subsidiaries immediately prior to the Effective Time and ensure that the Organizational Documents of the Partnership and the Partnership GP or any of their respective successors or assigns, if applicable, shall, for a period of six (6) years following the Effective Time, contain provisions no less favorable with respect to indemnification, advancement of expenses and exculpation of present and former directors, officers, employees and agents of the Partnership, the Partnership GP and their Subsidiaries than are presently set forth in such Organizational Documents. Any right of an Indemnified Person pursuant to this Section 6.7(a) shall not be amended, repealed, terminated or otherwise modified at any time in a manner that would adversely affect the rights of such Indemnified Person as provided herein, and shall be enforceable by such Indemnified Person and their respective heirs and Representatives against the Surviving Entity and the Partnership GP and their respective successors and assigns.
(b) The Partnership shall, prior to the Effective Time, purchase a "tail policy" with respect to acts or omissions occurring or alleged to have occurred prior to the Effective Time that were committed or alleged to have been committed by such Indemnified Persons in their capacity as such.
(c) The rights of any Indemnified Person under this Section 6.7 shall be in addition to any other rights such Indemnified Person may have under the Organizational Documents of the Partnership and the Partnership GP, any indemnification agreements, or the DLLCA and DRULPA. The provisions of this Section 6.7 shall survive the consummation of the transactions contemplated hereby for a period of six (6) years and are expressly intended to benefit each of the Indemnified Persons and their respective heirs and Representatives; provided, however, that in the event that any claim or claims for indemnification or advancement set forth in this Section 6.7 are asserted or made within such six (6) year period, all rights to indemnification and advancement in respect of any such claim or claims shall continue until disposition of all such claims. If the Surviving Entity and/or the Partnership GP, or any of their respective successors or assigns (i) consolidates with or merges into any other Person, or (ii) transfers or conveys all or substantially all of their businesses or assets to any other Person, then, in each such case, to the extent necessary, a proper provision shall be made so that the successors and assigns of Parent or the Partnership GP shall assume the obligations of Parent and the Partnership GP set forth in this Section 6.7.
Section 6.8 Fees and Expenses. Except as otherwise provided in Section 8.2 and Section 8.3, all fees and expenses incurred in connection with the transactions contemplated hereby including all legal, accounting, financial advisory, consulting and all other fees and expenses of third parties incurred by a Party in connection with the negotiation and effectuation of the terms and conditions of this Agreement and the transactions contemplated hereby, shall be the obligation of the respective Party incurring such fees and expenses, except Parent and the Partnership shall each bear and pay one half of the filing fee under the HSR Act and any other applicable Antitrust Law.
Section 6.9 Section 16 Matters. Prior to the Effective Time, the Partnership and the Partnership GP shall, with Parent's and Merger Sub's cooperation, take all such steps as may be
A-32
required (to the extent permitted under applicable Law) to cause any dispositions of Units (including derivative securities with respect to Units) resulting from the transactions contemplated hereby by each individual who is subject to the reporting requirements of Section 16(a) of the Exchange Act with respect to the Partnership to be exempt under Rule 16b-3 promulgated under the Exchange Act.
Section 6.10 Termination of Trading and Deregistration. The Partnership will cooperate with Parent and use reasonable best efforts to take, or cause to be taken, all actions and all things, reasonably necessary, proper or advisable on its part under applicable Laws and rules and policies of the NYSE to enable (a) the delisting of the Common Units from the NYSE and the termination of trading of the Common Units on the Closing Date and prior to the Effective Time and (b) the deregistration of the Common Units under the Exchange Act as promptly as practicable after the Effective Time, and in any event no more than ten (10) days after the Closing Date.
Section 6.11 GP Conflicts Committee. Prior to the earlier of the Effective Time and the termination of this Agreement, TLP Holdings shall not, and it shall not permit any of its Subsidiaries to, take any action intended to cause the Partnership GP to, without the consent of a majority of the then-existing members of the GP Conflicts Committee, eliminate the GP Conflicts Committee, revoke or diminish the authority of the GP Conflicts Committee or remove or cause the removal of any director of the Partnership GP that is a member of the GP Conflicts Committee either as a director or as a member of such committee. For the avoidance of doubt, this Section 6.11 shall not apply to the filling, in accordance with the provisions of the Partnership GP LLC Agreement, of any vacancies caused by the resignation, death or incapacity of any such director.
Section 6.12 Performance by Partnership GP. TLP Holdings shall cause the Partnership GP to cause the Partnership and its Subsidiaries to comply with the provisions of this Agreement. Notwithstanding the foregoing, it is understood and agreed that actions or inactions by the Partnership, the Partnership GP and their respective Subsidiaries shall not be deemed to be breaches or violations or failures to perform by the Partnership, the Partnership GP and their respective Subsidiaries of any of the provisions of this Agreement if such action or inaction was or was not taken, as applicable, at the direction of Parent or its Affiliates or Representatives.
Section 6.13 Tax Matters. For U.S. federal income Tax purposes (and for purposes of any applicable state, local or foreign Tax that follows the U.S. federal income tax treatment), the parties agree that the Merger shall be treated under Rev. Ruling 99-6, 1999-1 CB 432 (i) as a sale by holders of the Common Units that are converted into the right to receive the Merger Consideration of such Common Units to the Parent, and (ii) with respect to Parent, as a liquidating distribution of the Partnership's assets to Parent and the other holders of Common Units followed by a purchase by Parent of the Partnership's assets that are deemed distributed to the other holders of Common Units. The parties will prepare and file all Tax Returns consistent with the foregoing and will not take any inconsistent position on any Tax Return, or during the course of any Proceeding with respect to Taxes, except as otherwise required by applicable Law following a final determination by a court of competent jurisdiction or other administrative settlement with or final administrative decision by the relevant Governmental Authority.
Section 6.14 Takeover Statutes. The Partnership, the Partnership GP and Parent shall each use reasonable best efforts to (a) take all action necessary to ensure that no Takeover Statute is or becomes applicable to any of the transactions contemplated hereby and (b) if any Takeover Statute becomes applicable to any of the transactions contemplated hereby, take all action necessary to ensure that such transaction may be consummated as promptly as practicable on the terms contemplated hereby and otherwise minimize the effect of such Takeover Statute or Law on the transaction.
Section 6.15 No Rights Triggered. The Partnership and the Partnership GP shall take all steps necessary to ensure that the entering into of this Agreement, the Merger and the other transactions contemplated hereby or related thereto and any other action or combination of actions do not and will
A-33
not result in the grant of any Rights to any Person under the Partnership Agreement or under any material agreement to which the Partnership or any of its Subsidiaries is a party.
Section 6.16 Notification of Certain Matters. Each of the Partnership, the Partnership GP and Parent shall give prompt notice to the other of (a) any fact, event or circumstance known to it that (i) could reasonably be expected to, individually or taken together with all other facts, events and circumstances known to it, result in any Partnership Material Adverse Effect or prevent, materially delay or impair the ability of such Party to consummate the Merger or comply with its respective obligations under this Agreement or (ii) could cause or constitute a material breach of any of its representations, warranties, covenants or agreements contained herein, (b) any change in the Partnership's financial condition or business that results in, or could reasonably be expected to result in, a Partnership Material Adverse Effect, (c) any Proceedings, to the extent such Proceedings relate to this Agreement or the Merger or result in a Partnership Material Adverse Effect or (d) any notice or other communication received from any Governmental Authority or other Person related to this Agreement or the transactions contemplated hereby alleging that the consent of such Person is or may be required in connection with this Agreement or the transactions contemplated hereby, if the subject matter of such communication or the failure of such party to obtain such consent would reasonably be expected to cause any of the conditions to the Closing set forth in Article VII not to be satisfied or to cause the satisfaction thereof to be materially delayed.
Section 6.17 Transaction Litigation. The Partnership shall give TLP Holdings and Parent prompt notice and the opportunity to participate in the defense or settlement of any security holder litigation against the Partnership, the Partnership GP or their respective directors relating to the Merger and the other transactions contemplated hereby, and no such settlement shall be agreed to without the prior written consent of Parent, which consent shall not be unreasonably withheld, conditioned or delayed.
Section 6.18 Distributions. Until the Effective Time or the earlier termination of this Agreement, the Partnership GP shall, subject to compliance with applicable law, declare, and cause the Partnership to pay, regular quarterly cash distributions to Unitholders at the quarterly per unit distribution rate of $0.805, with the payment date and record date for each quarterly distribution to occur in accordance with the Partnership Agreement and the NYSE listing standards, and, in the case of the payment date, no later than 45 days after the end of each fiscal quarter.
Section 6.19 Sponsor Unit Transfer. Prior to Closing, Equity Holdings and TLP Holdings shall have completed the Sponsor Unit Transfer.
ARTICLE VII
Conditions Precedent
Section 7.1 Conditions to Each Party's Obligation to Effect the Merger. The respective obligations of each Party hereto to effect the Merger shall be subject to the satisfaction (or waiver, if permissible under applicable Law) on or prior to the Closing Date of the following conditions:
(a) Partnership Unitholder Approval. The affirmative vote or consent in favor of the approval of this Agreement and the Merger by the majority of the issued and Outstanding Common Units (the "Partnership Unitholder Approval").
(b) No Injunctions or Restraints. No Law, injunction, judgment or ruling enacted, promulgated, issued, entered, amended or enforced by any Governmental Authority (collectively, "Restraints") shall be in effect enjoining, restraining, preventing or prohibiting consummation of the transactions contemplated hereby or making the consummation of the transactions contemplated hereby illegal.
(c) Regulatory Approvals. (i) The waiting period applicable to the consummation of the Merger under the HSR Act (or any extension thereof) shall have expired or early termination
A-34
thereof shall have been granted and (ii) the Required Regulatory Approvals shall have been obtained and shall be in full force and effect.
Section 7.2 Conditions to Obligations of Parent and Merger Sub to Effect the Merger. The obligations of Parent and Merger Sub to effect the Merger are further subject to the satisfaction (or waiver, if permissible under applicable Law) on or prior to the Closing Date of the following conditions:
(a) Representations and Warranties. (i) The representations and warranties of the Partnership and the Partnership GP contained in Sections 4.1, 4.2, 4.3 and 4.4 are true and correct, except for any de minimis inaccuracies, and (ii) the other representations and warranties of the Partnership and the Partnership GP contained in Article IV of this Agreement are true and correct, in each of clauses (i) and (ii), as of the date of this Agreement and as of the Closing Date, as if made as of such time (except to the extent expressly made as of an earlier date, in which case as of such date), except, in the case of clause (ii), where the failure of such representations and warranties to be so true and correct (without giving effect to any limitation as to "materiality" or "Partnership Material Adverse Effect" set forth in any individual such representation or warranty) would not reasonably be expected to have, individually or in the aggregate, a Partnership Material Adverse Effect.
(b) Performance of Obligations of the Partnership and Partnership GP. The Partnership and the Partnership GP shall have performed or complied with in all material respects all covenants and obligations required to be performed by it under this Agreement at or prior to the Closing Date.
(c) Certificate. Parent and Merger Sub shall have received a certificate of an authorized executive officer of the Partnership GP, dated as of the Closing Date, certifying that the conditions specified in Section 7.2(a) and Section 7.2(b) have been fulfilled.
Section 7.3 Conditions to Obligation of the Partnership to Effect the Merger. The obligation of the Partnership to effect the Merger is further subject to the satisfaction (or waiver, if permissible under applicable Law) on or prior to the Closing Date of the following conditions:
(a) Representations and Warranties. (i) The representations and warranties of TLP Holdings, Parent and Merger Sub contained in Sections 5.1 and 5.4 are true and correct, except for any de minimis inaccuracies, and (ii) the other representations and warranties of the Parent and Merger Sub contained in Article V of this Agreement are true and correct, in each of clauses (i) and (ii), as of the date of this Agreement and as of the Closing Date, as if made as of such time (except to the extent expressly made as of an earlier date, in which case as of such date), except, in the case of clause (ii), where the failure of such representations and warranties to be so true and correct (without giving effect to any limitation as to "materiality" or "material adverse effect" set forth in any individual such representation or warranty) would not reasonably be expected to have, individually or in the aggregate, a material adverse effect on the ability of Parent and Merger Sub to consummate the transactions contemplated by this Agreement.
(b) Performance of Obligations of Parent and Merger Sub. Each of TLP Holdings, Parent and Merger Sub shall have performed or complied with in all material respects all covenants and obligations required to be performed by it under this Agreement at or prior to the Closing Date. The Partnership shall have received a certificate signed on behalf of Parent by an executive officer of Parent to such effect.
(c) Certificate. The Partnership shall have received a certificate of an authorized executive officer of TLP Holdings, dated as of the Closing Date, certifying that the conditions specified in Section 7.3(a) and Section 7.3(b) have been fulfilled.
A-35
Section 7.4 Frustration of Closing Conditions.
(a) Neither the Partnership nor the Partnership GP may rely on the failure of any condition set forth in Section 7.1 or Section 7.3, as the case may be, to be satisfied if such failure was due to the failure of either such Party to perform and comply in all material respects with the covenants and agreements to be performed or complied with by it prior to the Closing.
(b) Neither Parent nor Merger Sub may rely on the failure of any condition set forth in Section 7.1 or Section 7.2, as the case may be, to be satisfied if such failure was due to the failure of either such Party to perform and comply in all material respects with the covenants and agreements to be performed or complied with by it prior to the Closing.
Section 8.1 Termination. This Agreement may be terminated and the transactions contemplated hereby abandoned at any time prior to the Effective Time:
(a) by the mutual written consent of the Partnership and Parent duly authorized by the GP Conflicts Committee and the Parent Board, respectively.
(b) by either of the Partnership (acting in accordance with the last sentence of Section 9.2) or Parent:
(i) if the Closing shall not have been consummated on or before June 30, 2019 (the "Outside Date"); provided, however, that the right to terminate this Agreement under this Section 8.1(b)(i) shall not be available to (A) the Partnership or Parent, as applicable, if the failure to satisfy such condition was due to the failure of, in the case of the Partnership, the Partnership or the Partnership GP, and in the case of Parent, Parent, TLP Holdings or Merger Sub, to perform and comply in all material respects with the covenants and agreements to be performed or complied with by it prior to the Closing or (B) the Partnership or Parent, as applicable, if, in the case of Parent, the Partnership or the Partnership GP, and in the case of the Partnership, TLP Holdings, Parent or Merger Sub, has filed (and is then pursuing) an action seeking specific performance as permitted by Section 9.8);
(ii) if any Restraint having the effect set forth in Section 7.1(b) shall be in effect and shall have become final and nonappealable; provided, however, that the right to terminate this Agreement under this Section 8.1(b)(ii) shall not be available to the Partnership or Parent, as applicable, if such Restraint was due to the failure of, in the case of the Partnership, the Partnership or the Partnership GP and, in the case of Parent, TLP Holdings, Parent or Merger Sub, to perform in all material respects any of its obligations under this Agreement; or
(iii) if the Partnership Unitholder Meeting shall have concluded and the Partnership Unitholder Approval shall not have been obtained.
(c) by Parent:
(i) if a Partnership Adverse Recommendation Change shall have occurred; or
(ii) if the Partnership or the Partnership GP shall have breached or failed to perform any of its representations, warranties, covenants or agreements set forth in this Agreement (or if any of the representations or warranties of the Partnership or the Partnership GP set forth in this Agreement shall fail to be true), which breach or failure (A) would (if it occurred or was continuing as of the Closing Date) give rise to the failure of a condition set forth in Section 7.2(a) or Section 7.2(b) and (B) is incapable of being cured, or is not cured, by the Partnership or the Partnership GP within the earlier of (x) thirty (30) days following receipt of
A-36
written notice from Parent of such breach or failure or (y) the Outside Date; provided, however, that Parent shall not have the right to terminate this Agreement pursuant to this Section 8.1(c) if TLP Holdings, Parent or Merger Sub is then in material breach of any of its representations, warranties, covenants or agreements contained in this Agreement.
(d) by the Partnership (acting in accordance with the last sentence of Section 9.2) if TLP Holdings, Parent or Merger Sub shall have breached or failed to perform any of its representations, warranties, covenants or agreements set forth in this Agreement or the Support Agreement (or if any such representations or warranties of TLP Holdings, Parent or Merger Sub set forth in this Agreement shall fail to be true), which breach or failure (A) would (if it occurred or was continuing as of the Closing Date) give rise to the failure of a condition set forth in Section 7.3(a) or Section 7.3(b) and (B) is incapable of being cured, or is not cured, by TLP Holdings, Parent or Merger Sub within the earlier of (x) thirty (30) days following receipt of written notice from the Partnership of such breach or failure or (y) the Outside Date; provided, however, that the Partnership shall not have the right to terminate this Agreement pursuant to this Section 8.1(d) if the Partnership or the Partnership GP is then in material breach of any of its representations, warranties, covenants or agreements contained in this Agreement.
(e) by the Partnership, if (A) all of the closing conditions set forth in Section 7.1 and Section 7.2 were and continue to be satisfied (other than such conditions that by their nature are to be satisfied by the delivery of documents or the taking of any other action at the Closing, but subject to the satisfaction (or waiver) of such conditions at the Closing) and the Closing has not occurred by the time required under Section 2.2, (B) the Partnership GP has confirmed by irrevocable written notice delivered to Parent that (x) all conditions set forth in Section 7.3 have been and remain satisfied (other than such conditions as, by their nature, are to be satisfied by the delivery of documents or the taking of any other action at the Closing, but subject to the satisfaction (or waiver) of such conditions at the Closing) or that the Partnership has irrevocably waived any unsatisfied conditions in Section 7.3 and (y) each of the Partnership and the Partnership GP stands ready, willing and able to consummate the transactions contemplated hereby (including the Closing) on the date of such notice and at all times during the five (5) Business Day period immediately thereafter (such notice, a "Closing Failure Notice"), and (C) the Parent fails to consummate the transactions contemplated hereby (including the Closing) within such five (5) Business Day period after the date of the delivery of a Closing Failure Notice.
Section 8.2 Effect of Termination.
(a) In the event of the termination of this Agreement as provided in Section 8.1, written notice thereof shall be given to the other Party or Parties, specifying the provision of this Agreement pursuant to which such termination is made, and this Agreement shall forthwith become null and void (other than the provisions in Section 6.8, Section 6.17, Section 8.2, Section 8.3 and Article IX, all of which shall survive termination of this Agreement), and, except as otherwise provided in this Section 8.2, there shall be no liability on the part of any of Parent, Merger Sub or the Partnership and the Partnership GP or their respective directors, officers and Affiliates, provided, however, that no such termination shall relieve the Partnership from its obligation to pay the Parent Expenses as and when required pursuant to Section 8.3 or from any liability for any failure to consummate the Merger and the other transactions contemplated hereby when required pursuant to this Agreement; provided further, however, that, in the event of the Partnership's or the Partnership GP's intentional and material breach of this Agreement or intentional fraud, then Parent shall be entitled to pursue any and all legally available remedies, including equitable relief, and to seek recovery of all losses, liabilities, damages, costs and expenses of every kind and nature (including reasonable attorneys' fees and time value of money). For the avoidance of doubt, there shall be no liability on the part of the Partnership GP or the Partnership if this Agreement is terminated by Parent pursuant to Section 8.1(c)(i) other than the payment of expenses pursuant to
A-37
Section 8.3(b). Notwithstanding the foregoing, in no event shall the Partnership GP or the Partnership have any liability for any matter set forth in the proviso of the first sentence of this Section 8.2(a) for any action taken or omitted to be taken by the Partnership GP, the Partnership, any of their respective Subsidiaries or any of their respective Representatives at the direction of Parent, any of its Subsidiaries or any of their respective Affiliates or Representatives.
(b) Notwithstanding Section 8.2(a) or anything else to the contrary in this Agreement, in the event of termination of this Agreement pursuant to Section 8.1(d), Section 8.1(e) or Section 8.1(b)(i) if the Partnership could have terminated pursuant to Section 8.1(d), then Parent shall, within two (2) Business Days after the date of such termination, deliver an amount equal to the "Parent Termination Fee," defined as $27,000,000, to the Partnership (or its designated Subsidiary assignee) by wire transfer of immediately available funds (it being understood that in no event shall Parent be required to pay the Parent Termination Fee on more than one occasion). Solely for purposes of establishing the basis for the amount of the Parent Termination Fee, and without in any way increasing the amount of the Parent Termination Fee or expanding the circumstances in which the Parent Termination Fee is to be paid, it is agreed that the Parent Termination Fee is a liquidated damage and not a penalty. Each Party acknowledges that the agreements contained in this Section 8.2(b) are an integral part of the transactions contemplated by this Agreement, and that without these agreements, the parties hereto would not have entered into this Agreement; accordingly, if Parent fails to timely pay the Parent Termination Fee when due pursuant to this Section 8.2(b) and, in order to obtain the payment, the Partnership commences a Proceeding which results in a judgment against Parent for any payment set forth in this Section 8.2(b), Parent shall pay the Partnership its reasonable and documented out-of-pocket costs and expenses (including outside attorney's fees and disbursements) in connection with such Proceeding. For the avoidance of doubt, and notwithstanding anything to the contrary in this Agreement, the Parent Termination Fee (together with the specific performance rights in accordance with Section 9.8) shall be the sole and exclusive remedy (whether at law, in equity, in contract, tort or otherwise, and whether by or through attempted piercing of the corporate, limited liability company or partnership veil or directly or indirectly through any other Person) of the Partnership or the Partnership GP or any of their respective Affiliates or any other Person against Parent, TLP Holdings, Equity Holdings, Merger Sub or any of their respective Affiliates, the Debt Financing Sources or any direct or indirect, former, current or future, equity holder or Representative of any of the foregoing (each a "Parent Related Party"), for any damages, liabilities or other adverse consequence incurred by the Partnership, the Partnership GP or any of their respective Affiliates or any of its or their respective Representatives or any other Person for any failure by Parent and Merger Sub to effect the Closing for any or no reason or any other breach by Parent, TLP Holdings or Merger Sub of this Agreement, and the Partnership, Partnership GP and their respective Affiliates shall not otherwise be entitled to make any claim against any Parent Related Parties, and Parent Related Parties shall have no further liability to the Partnership, the Partnership GP or any of their receptive Affiliates or any other Person therefor, except that the Partnership may seek specific performance of Parent's and Merger Sub's obligations hereunder as and only to the extent permitted under Section 9.8; provided, however, that in no event shall the Partnership, the Partnership GP or any of their respective Affiliates be entitled to a grant of both specific performance pursuant to Section 9.8 and the Parent Termination Fee. The Parent Related Parties are intended third-party beneficiaries of this Section 8.2.
Section 8.3 Parent Expenses.
(a) If this Agreement is validly terminated by the Partnership or Parent pursuant to the provisions of Section 8.1(b)(iii) (No Partnership Unitholder Approval), the Partnership shall pay to Parent the Parent Expenses, and such payment shall be made within two (2) Business Days after such termination.
A-38
(b) If this Agreement is validly terminated by Parent pursuant to Section 8.1(c)(i) (Partnership Adverse Recommendation Change) or Section 8.1(c)(ii) (Partnership Terminable Breach), the Partnership shall pay to Parent the Parent Expenses concurrently with such termination.
(c) Any payment of Parent Expenses shall be made by wire transfer of immediately available funds to an account designated by Parent.
Section 9.1 No Survival, Etc. The representations, warranties and agreements in this Agreement (including, for the avoidance of doubt, any schedule, instrument or other document delivered pursuant to this Agreement) shall terminate at the Effective Time or, except as otherwise provided in Section 8.2 upon the termination of this Agreement pursuant to Section 8.1, as the case may be, except that the agreements set forth in Article I, Article II, Article III, Section 6.7, Section 6.8 and Section 6.17 and any other agreement in this Agreement that contemplates performance after the Effective Time shall survive the Effective Time.
Section 9.2 Amendment or Supplement. At any time prior to the Effective Time, this Agreement may be amended or supplemented in any and all respects, whether before or after receipt of the Partnership Unitholder Approval, by written agreement of the Parties hereto, by action taken or authorized by the Parent Board and the GP Board; provided, however, that this Agreement may not be amended, modified or supplemented unless such amendment, modification or supplement is approved by the GP Conflicts Committee; provided, however, that following receipt of the Partnership Unitholder Approval, there shall be no amendment or change to the provisions of this Agreement which by applicable Law or stock exchange rule would require further approval by the Limited Partners, as applicable, without such approval. Unless otherwise expressly set forth in this Agreement, whenever a determination, decision, approval, consent, waiver or agreement of the Partnership or Partnership GP is required pursuant to this Agreement (including any determination to exercise or refrain from exercising any rights under Article VIII or to enforce the terms of this Agreement (including Section 9.8)), such determination, decision, approval, consent or agreement must be authorized by the GP Conflicts Committee and, unless otherwise required by the Partnership Agreement or applicable Law, such action shall not require approval of the holders of Common Units.
Section 9.3 Extension of Time, Waiver, Etc. At any time prior to the Effective Time, any Party may, subject to applicable Law, (a) waive any inaccuracies in the representations and warranties of any other Party hereto, (b) extend the time for the performance of any of the obligations or acts of any other Party hereto, (c) waive compliance by the other Party with any of the agreements contained herein or, except as otherwise provided herein, waive any of such Party's conditions or (d) make or grant any consent under this Agreement; provided, however, that neither the Partnership nor the Partnership GP shall take or authorize any such action without the prior approval of the GP Conflicts Committee. Notwithstanding the foregoing, no failure or delay by the Partnership, the Partnership GP, TLP Holdings, Parent or Merger Sub in exercising any right hereunder shall operate as a waiver thereof nor shall any single or partial exercise thereof preclude any other or further exercise thereof or the exercise of any other right hereunder. Any agreement on the part of a Party hereto to any such extension or waiver shall be valid only if set forth in an instrument in writing signed on behalf of such Party.
Section 9.4 Assignment. Neither this Agreement nor any of the rights, interests or obligations hereunder shall be assigned, in whole or in part, by operation of Law or otherwise, by any of the Parties without the prior written consent of the other parties, except that (i) Merger Sub may assign, in its sole discretion, any of or all its rights, interests and obligations under this Agreement to any
A-39
Subsidiary of Parent, but no such assignment shall relieve TLP Holdings, Parent or Merger Sub of any of its obligations hereunder and (ii) the Partnership may assign, in its sole discretion, any or all of its rights, interests and obligations under this Agreement to any Subsidiary of the Partnership, but no such assignment shall relieve the Partnership of any of its obligations hereunder. Subject to the preceding sentence, this Agreement shall be binding upon, inure to the benefit of, and be enforceable by, the Parties hereto and their respective successors and permitted assigns. Any purported assignment not permitted under this Section 9.4 shall be null and void.
Section 9.5 Counterparts. This Agreement may be executed in counterparts (each of which shall be deemed to be an original but all of which taken together shall constitute one and the same agreement) and shall become effective when one or more counterparts have been signed by each of the Parties and delivered to the other Parties. Signatures to this Agreement transmitted by facsimile transmission, by electronic mail in "portable document format" (".pdf") form, or by any other electronic means intended to preserve the original graphic and pictorial appearance of a document, will have the same effect as physical delivery of the paper document bearing the original signature.
Section 9.6 Entire Understanding; No Third-Party Beneficiaries. This Agreement, the Support Agreement and any certificates delivered by any Party pursuant to this Agreement (a) constitute the entire agreement and understanding, and supersede all other prior agreements and understandings, both written and oral, among the Parties with respect to the subject matter of this Agreement and thereof and (b) shall not confer upon any Person other than the Parties hereto any rights (including third-party beneficiary rights or otherwise) or remedies hereunder, except for, in the case of clause (b), (i) the provisions of Section 6.7 and Section 9.12, (ii) the right of the holders of Common Units to receive the Merger Consideration after the Closing (a claim by the holders of Common Units with respect to which may not be made unless and until the Closing shall have occurred) to receive amounts to which they are entitled to receive pursuant to Section 3.1(g) and (iii) the Parent Related Parties as set forth in Section 8.2(b). Notwithstanding anything to the contrary in this Agreement, Section 9.7(b), Section 9.7(c), Section 9.7(d) , Section 9.11 and Section 9.12 shall expressly inure to the benefit of the Financing Sources and the Financing Sources shall be entitled to rely on and enforce the provisions of such Sections. Any inaccuracies in the representations and warranties set forth in this Agreement are subject to waiver by the Parties hereto in accordance with Section 9.3 without notice or liability to any other Person. In some instances, the representations and warranties in this Agreement may represent an allocation among the Parties hereto of risks associated with particular matters regardless of the knowledge of any of the Parties hereto. Consequently, Persons other than the Parties hereto may not rely upon the representations and warranties in this Agreement as characterizations of actual facts or circumstances as of the date of this Agreement or as of any other date.
Section 9.7 Governing Law; Jurisdiction; Waiver of Jury Trial.
(a) This Agreement shall be governed by, and construed in accordance with, the Laws of the State of Delaware applicable to Contracts executed in and to be performed entirely within that State, regardless of the Law that might otherwise govern under applicable principles of conflicts of Law thereof. Each of the Parties hereto irrevocably agrees that any legal action or Proceeding with respect to this Agreement and the rights and obligations arising hereunder, shall be brought and determined exclusively in the Delaware Court of Chancery and any state appellate court therefrom within the State of Delaware (or, if the Delaware Court of Chancery declines to accept jurisdiction over a particular matter, any state or federal court within the State of Delaware). Each of the Parties hereto consents to service of process being made upon it through the notice procedures set forth in Section 9.9, irrevocably submits with regard to any such action or Proceeding for itself and in respect of its property, generally and unconditionally, to the personal jurisdiction of the aforesaid courts and agrees that it will not bring any action relating to this Agreement or any of the transactions contemplated hereby in any court other than the aforesaid courts. Each of the Parties hereto irrevocably waives, and agrees not to assert as a defense, counterclaim or otherwise,
A-40
in any action or Proceeding with respect to this Agreement, (i) any claim that it is not personally subject to the jurisdiction of the above named courts for any reason other than the failure to serve in accordance with this Section 9.7, (ii) any claim that it or its property is exempt or immune from the jurisdiction of any such court or from any legal process commenced in such courts (whether through service of notice, attachment prior to judgment, attachment in aid of execution of judgment, execution of judgment or otherwise) and (iii) to the fullest extent permitted by the applicable Law, any claim that (A) the suit, action or Proceeding in such court is brought in an inconvenient forum, (B) the venue of such suit, action or Proceeding is improper or (C) this Agreement, or the subject matter hereof, may not be enforced in or by such courts. Each Party hereto expressly acknowledges that the foregoing waiver is intended to be irrevocable under the Law of the State of Delaware and of the United States of America; provided, however, that each such Party's consent to jurisdiction and service contained in this Section 9.7(a) is solely for the purposes referred to in this Section 9.7(a) and shall not be deemed to be a general submission to such courts or in the State of Delaware other than for such purpose.
(b) Notwithstanding anything herein to the contrary, each Related Party (a) agrees that it will not bring or support any action, cause of action, claim, cross-claim or third-party claim of any kind or description, whether in law or in equity, whether in contract or in tort or otherwise, against the Financing Sources in any way relating to this Agreement, the Merger or any of the transactions contemplated by this Agreement, including but not limited to any dispute arising out of or relating in any way to the Debt Financing or the performance thereof or the transactions contemplated thereby, in any forum other than exclusively in the Supreme Court of the State of New York, County of New York, or, if under applicable law exclusive jurisdiction is vested in the federal courts, the United States District Court for the Southern District of New York (and appellate courts thereof), (b) submits for itself and its property with respect to any such action to the exclusive jurisdiction of such courts, (c) agrees that service of process, summons, notice or document by registered mail addressed to it at its address provided in Section 9.9 shall be effective service of process against it for any such action brought in any such court, (d) waives and hereby irrevocably waives, to the fullest extent permitted by law, any objection which it may now or hereafter have to the laying of venue of, and the defense of an inconvenient forum to the maintenance of, any such action in any such court and (e) agrees that a final judgment in any such action shall be conclusive and may be enforced in other jurisdictions by suit on the judgment or in any other manner provided by law.
(c) Notwithstanding anything herein to the contrary, the Related Parties agree that any claim, controversy or dispute any kind or nature (whether based upon contract, tort or otherwise) involving a Debt Financing Source that is in any way related to this Agreement, the Merger or any of the transactions contemplated by this Agreement, including but not limited to any dispute arising out of or relating in any way to the Debt Financing shall be governed by, and construed in accordance with, the Laws of the State of New York without regard to conflict of law principles (other than sections 5 1401 and 5-1402 of the New York General Obligations Law).
(d) EACH RELATED PARTY IRREVOCABLY WAIVES ALL RIGHT TO TRIAL BY JURY IN ANY ACTION, PROCEEDING OR COUNTERCLAIM (WHETHER BASED ON CONTRACT, TORT OR OTHERWISE) ARISING OUT OF OR RELATING TO THIS AGREEMENT, THE TRANSACTIONS CONTEMPLATED HEREBY, THE ACTIONS OF ANY PARTY IN THE NEGOTIATION, ADMINISTRATION, PERFORMANCE AND ENFORCEMENT OF THIS AGREEMENT AND THE TRANSACTIONS CONTEMPLATED HEREBY OR ARISING OUT OF OR RELATING TO THE DEBT FINANCING OR ANY OF THE TRANSACTIONS CONTEMPLATED THEREBY, INCLUDING IN ANY ACTION, PROCEEDING OR COUNTERCLAIM AGAINST ANY FINANCING SOURCE.
A-41
Section 9.8 Specific Performance.
(a) The Parties each agree that irreparable damage would occur and that the Parties would not have any adequate remedy at law in the event that any of the provisions of this Agreement were not performed (including failing to take such actions as are required of it hereunder in order to consummate the Merger) in accordance with their specific terms or were otherwise breached and it is accordingly agreed that the Parties shall be entitled to an injunction or injunctions to prevent breaches of this Agreement and to enforce specifically the terms and provisions of this Agreement, in each case, in accordance with this Section 9.8 (including with respect to the Partnership or the Partnership GP, the conditions in Section 9.8(b)) in the Delaware Court of Chancery (or, if the Delaware Court of Chancery declines to accept personal jurisdiction, any federal court sitting in the State of Delaware), this being in addition to any other remedy to which they are entitled at law or in equity. Each of the Parties agrees that it will not oppose the granting of an injunction, specific performance and other equitable relief as provided herein on the basis that (i) either Party has an adequate remedy at law or (ii) an award of specific performance is not an appropriate remedy for any reason at law or equity (it being understood that nothing in this sentence shall prohibit the Parties hereto from raising other defenses to a claim for specific performance or other equitable relief under this Agreement). Each Party further agrees that no Party shall be required to obtain, furnish or post any bond or similar instrument in connection with or as a condition to obtaining any remedy referred to in this Section 9.8, and each Party irrevocably waives any right it may have to require the obtaining, furnishing or posting of any such bond or similar instrument.
(b) Notwithstanding anything in this Agreement to the contrary, it is acknowledged and agreed that the Partnership or the Partnership GP shall be entitled to specific performance of Parent's or Merger Sub's obligations to cause the Equity Financing to be funded and to consummate the Closing if, and only if, each of the following conditions has been satisfied: (i) all of the closing conditions set forth in Section 7.1 and Section 7.2 were and continue to be satisfied (other than conditions that by their nature are to be satisfied at the Closing, which shall be capable of being satisfied on the date the Closing should have occurred pursuant to Section 2.2) at the time when the Closing would have been required to occur but for the failure of the Equity Financing to be funded, (ii) Parent fails to complete the Closing by the date the Closing is required to have occurred pursuant to Section 2.2, (iii) the Debt Financing has been funded or will be funded at the Closing on the terms thereof if the Equity Financing is funded at the Closing and (iv) the Partnership has confirmed in a written notice delivered to Parent that if specific performance is granted and the Equity Financing and Debt Financing are funded, then the Partnership and Partnership GP will take all actions that are within their control to cause the Closing to occur.
(c) For the avoidance of doubt, while the Partnership or Partnership GP may pursue both a grant of specific performance as and only to the extent expressly permitted by this Section 9.8 and the payment of the Parent Termination Fee, under no circumstances shall Parent be obligated to both specifically perform the terms of this Agreement and pay the Parent Termination Fee.
Section 9.9 Notices. All notices and other communications hereunder must be in writing and will be deemed duly given if delivered personally or by facsimile transmission, or mailed through a nationally recognized overnight courier or registered or certified mail (return receipt requested), postage prepaid, to the Parties at the following addresses (or at such other address for a party as
A-42
specified by like notice, provided, however, that notices of a change of address will be effective only upon receipt thereof):
If to Parent, TLP Holdings or Merger Sub, to:
c/o
ArcLight Capital Partners, LLC
200 Clarendon Street, 55th Floor
Boston, MA 02116
Attention: Ted Burke
Fax: (617) 867-4698
Email: tburke@arclightcapital.com
with copies (which shall not constitute notice) to:
Kirkland &
Ellis LLP
609 Main Street, 47th Floor
Houston, Texas 77002
Attention: Douglas Bacon
E-mail: douglas.bacon@kirkland.com
Attention: Kim Hicks
E-mail: kim.hicks@kirkland.com
If to the Partnership or the Partnership GP, to:
TransMontaigne
Partners L.P.
1670 Broadway
Suite 3100
Denver, Colorado 80202
Attn: Mark Huff, President
Attn: Michael A. Hammell, Executive Vice President, General Counsel and Secretary
Facsimile No.: (303) 626-8238
with copies (which shall not constitute notice) to:
Latham &
Watkins LLP
811 Main Street, Suite 3700
Houston, Texas 77002
Attn: Ryan Maierson
E-mail: ryan.maierson@lw.com
Notices will be deemed to have been received (x) on the date of receipt if (i) delivered by hand or nationally recognized overnight courier service or (ii) upon receipt of an appropriate electronic answerback or confirmation when so delivered by fax (to such number specified above or another number or numbers as such Person may subsequently designate by notice given hereunder only if followed by overnight or hand delivery) or (y) on the date five (5) Business Days after dispatch by certified or registered mail.
Section 9.10 Severability. If any term or other provision of this Agreement is determined by a court of competent jurisdiction to be invalid, illegal or incapable of being enforced by any rule of Law or public policy, all other terms, provisions and conditions of this Agreement shall nevertheless remain in full force and effect so long as the economic or legal substance of the transactions contemplated hereby is not affected in any manner adverse to any Party hereto. Upon such determination that any term or other provision is invalid, illegal or incapable of being enforced, the Parties hereto shall negotiate in good faith to modify this Agreement so as to effect the original intent of the parties as closely as possible to the fullest extent permitted by applicable Law in an acceptable manner to the end that the transactions contemplated hereby are fulfilled to the extent possible. Notwithstanding the
A-43
foregoing, the Parties (a) intend and agree that Sections 8.2(b), 9.8(b) and 9.12 be construed as integral provisions of this Agreement and (b) agree that in no event shall the provisions of Sections 8.2(b), 9.8(b) and 9.12 that limit the damages that may be recovered or the remedies that may be exercised by the Partnership or the Partnership GP be deemed severable from the remainder of this Agreement, and if all or any portion of such provisions are deemed unenforceable, this Agreement shall be void and of no effect.
Section 9.11 Exculpation of Financing Sources. Notwithstanding anything to the contrary contained herein, no Related Party (other than TLP Holdings) shall have any rights or claims against any Financing Source in connection with this Agreement, the Merger, the Debt Financing or the transactions contemplated hereby or thereby, and no Financing Source shall have any rights or claims against any Related Party (other than TLP Holdings) in connection with this Agreement, the Merger, the Debt Financing or the transactions contemplated hereby or thereby, whether at law or equity, in contract, in tort or otherwise; provided that, following consummation of the Merger, the foregoing will not limit the rights of the parties to the Debt Financing under any credit document related thereto. In addition, in no event will any Debt Financing Source be liable for consequential, special, exemplary, punitive or indirect damages (including any loss of profits, business or anticipated savings) or damages of a tortious nature.
Section 9.12 Non-Recourse. Except for any claim or cause of action arising under or related to any letter of transmittal or documentation delivered in connection with payment of Merger Consideration through DTC, and any remedy against the Guarantor with respect to their respective obligations and liabilities expressly provided for under the Limited Guarantee and the Equity Commitment Letter, any claim or cause of action based upon, arising out of, or related to this Agreement may only be brought against Persons that are expressly named as Parties, and then only with respect to the specific obligations set forth herein. Except for any liability or obligation arising under or related to any letter of transmittal or documentation delivered in connection with payment of Merger Consideration through DTC, and any remedy against the Guarantor with respect to their respective obligations and liabilities expressly provided for under the Limited Guarantee and the Equity Commitment Letter, no former, current or future direct or indirect equityholders, controlling Persons, stockholders, directors, officers, employees, members, managers, agents, trustees, Affiliates, general or limited partners or assignees of the Parties (except permitted assignees under Section 9.4) or of any former, current or future direct or indirect equityholder, controlling Person, stockholder, director, officer, employee, member, manager, agent, trustee, Affiliate, general or limited partner or assignee of any of the foregoing (collectively, but for the avoidance of doubt excluding the Parties) will have any liability or obligation for any of the representations, warranties, covenants, agreements, obligations or liabilities of any Party under this Agreement or for any Proceeding based on, in respect of, or by reason of, the transactions contemplated by this Agreement, including the Merger (including the breach, termination or failure to consummate any of the transactions contemplated by this Agreement, including the Merger), in each case whether based on contract, tort or strict liability, by the enforcement of any assessment, by any legal or equitable Proceeding, by virtue of any statute, regulation or applicable Law or otherwise and whether by or through attempted piercing of the corporate or partnership veil, by or through a claim by or on behalf of a Party hereto or another Person or otherwise.
A-44
IN WITNESS WHEREOF, the parties hereto have caused this Agreement to be duly executed and delivered as of the date first above written.
| PARENT | ||||||
TLP FINANCE HOLDINGS, LLC |
||||||
By: |
/s/ DANIEL R. REVERS |
|||||
| Name: | Daniel R. Revers | |||||
| Title: | President | |||||
MERGER SUB |
||||||
TLP MERGER SUB, LLC |
||||||
By: |
/s/ DANIEL R. REVERS |
|||||
| Name: | Daniel R. Revers | |||||
| Title: | President | |||||
TLP HOLDINGS |
||||||
TLP ACQUISITION HOLDINGS, LLC |
||||||
By: |
/s/ DANIEL R. REVERS |
|||||
| Name: | Daniel R. Revers | |||||
| Title: | President | |||||
[Signature Page to Agreement and Plan of Merger]
| SOLELY FOR THE PURPOSES OF SECTION 6.19, EQUITY HOLDINGS | ||||||
TLP EQUITY HOLDINGS, LLC |
||||||
By: |
/s/ DANIEL R. REVERS |
|||||
| Name: | Daniel R. Revers | |||||
| Title: | President | |||||
[Signature Page to Agreement and Plan of Merger]
| PARTNERSHIP | ||||||
TRANSMONTAIGNE PARTNERS L.P. |
||||||
By: |
TransMontaigne GP L.L.C., its general partner |
|||||
By: |
/s/ FREDERICK W. BOUTIN |
|||||
| Name: | Frederick W. Boutin | |||||
| Title: | Chief Executive Officer | |||||
PARTNERSHIP GP |
||||||
TRANSMONTAIGNE GP L.L.C. |
||||||
By: |
/s/ FREDERICK W. BOUTIN |
|||||
| Name: | Frederick W. Boutin | |||||
| Title: | Chief Executive Officer | |||||
[Signature Page to Agreement and Plan of Merger]
November 25, 2018
Conflicts
Committee of the Board of Directors of
TransMontaigne GP L.L.C.
1670 Broadway, Suite 3100
Denver, Colorado 80202
Members of the Conflicts Committee:
We understand that TransMontaigne Partners L.P., a Delaware limited partnership (the "Partnership"), proposes to enter into an Agreement and Plan of Merger, dated as of the date hereof (the "Merger Agreement"), by and among the Partnership, TLP Finance Holdings, LLC, a Delaware limited liability company ("Parent"), TLP Acquisition Holdings, LLC, a Delaware limited liability company ("TLP Holdings"), TLP Merger Sub, LLC, a Delaware limited liability company ("Merger Sub"), TransMontaigne GP L.L.C., a Delaware limited liability company (the "Partnership GP"), and, solely for the limited purposes set forth therein, TLP Equity Holdings, LLC, a Delaware limited liability company and an affiliate of each of Parent and TLP Holdings, pursuant to which Merger Sub will be merged with and into the Partnership (the "Merger"), with the Partnership surviving the Merger. As a result of the Merger, each issued and outstanding common unit representing limited partner interests in the Partnership ("Common Units"), other than the Sponsor Units (as defined in the Merger Agreement), will be converted into the right to receive $41.00 per Common Unit in cash plus an amount equal to $0.805 per Common Unit in cash without any interest thereon if the record date for the Partnership's quarterly cash distribution with respect to the quarter ended immediately preceding the quarter in which the closing of the Merger occurs shall not have occurred prior to the effective time of the Merger (the "Consideration"). The terms and conditions of the Merger are more fully set forth in the Merger Agreement and capitalized terms used herein but not defined herein shall have the meanings ascribed thereto in the Merger Agreement.
The Conflicts Committee of the Board of Directors of the Partnership GP (the "Conflicts Committee") has asked us whether, in our opinion, as of the date hereof, the Consideration is fair, from a financial point of view, to the holders of Common Units, other than TLP Holdings, Parent, Merger Sub, the Partnership GP and their respective affiliates (the "Unaffiliated Unitholders").
In connection with rendering our opinion, we have, among other things:
management of the Partnership (including management's views of the risks and uncertainties of achieving such projections);
For purposes of our analysis and opinion, we have assumed and relied upon, without undertaking any independent verification of, the accuracy and completeness of all of the information publicly available, and all of the information supplied or otherwise made available to, discussed with, or reviewed by us, and we assume no liability therefor. With respect to the projected financial and operating data relating to the Partnership, we have assumed that such data has been reasonably prepared on bases reflecting the best currently available estimates and good faith judgments of management of the Partnership as to the future financial performance of the Partnership under the assumptions reflected therein. We express no view as to any projected financial or operating data relating to the Partnership or the assumptions on which they are based. We have relied, at your direction, without independent verification, upon the assessments of the management of the Partnership as to the future financial and operating performance of the Partnership.
For purposes of rendering our opinion, we have assumed, in all respects material to our analysis, that the representations and warranties of each party contained in the Merger Agreement (in the draft form reviewed by us) are, and when executed will be, true and correct, that each party will perform all of the covenants and agreements required to be performed by it under the Merger Agreement and that all conditions to the consummation of the Merger will be satisfied without material waiver or modification thereof. We have assumed that any modification to the structure of the Merger will not vary in any respect material to our analysis. We have further assumed, in all respects material to our analysis, that all governmental, regulatory or other consents, approvals or releases necessary for the consummation of the Merger will be obtained without any material delay, limitation, restriction or condition. We have assumed that the final versions of all documents reviewed by us in draft form will not differ in any material respect from the drafts reviewed by us.
We have not made, nor assumed any responsibility for making, any independent valuation or appraisal of the assets or liabilities of the Partnership, nor have we been furnished with any such valuations or appraisals, nor have we evaluated the solvency or fair value of the Partnership under any state or federal laws relating to bankruptcy, insolvency or similar matters. Our opinion is necessarily based upon information made available to us as of the date hereof and financial, economic, monetary, market, regulatory and other conditions and circumstances as they exist and as can be evaluated by us
B-2
on the date hereof. It is understood that subsequent developments or information of which we are not aware may affect this opinion and that we do not have any obligation to update, revise or reaffirm this opinion.
We have not been asked to pass upon, and express no opinion with respect to, any matter other than the fairness, as of the date hereof, of the Consideration, from a financial point of view, to the Unaffiliated Unitholders. We do not express any view on, and our opinion does not address, the fairness of the Merger to, or any consideration received in connection therewith by, the holders of any other securities, creditors or other constituencies of the Partnership, nor as to the fairness of the amount or nature of any compensation to be paid or payable to any of the officers, directors or employees of any party to the Merger Agreement, or any class of such persons, whether relative to the Consideration or otherwise. Our opinion does not address the relative merits of the Merger as compared to other transactions or business or financial strategies that might be available to the Partnership, nor does it address the underlying business decision of the Partnership to engage in the Merger. In arriving at our opinion, we were not authorized to solicit, and did not solicit, interest from any third party with respect to the acquisition of any or all of the Common Units or any business combination or other extraordinary transaction involving the Partnership. This letter, and our opinion, does not constitute a recommendation to the Conflicts Committee or to any other persons in respect of the Merger, including as to how any holder of Common Units should vote or act in respect of the Merger. We express no opinion herein as to the price at which the Common Units will trade at any time. We are not legal, regulatory, accounting or tax experts and have assumed the accuracy and completeness of assessments by the Partnership and the advisors to the Partnership and its affiliates with respect to legal, regulatory, accounting and tax matters.
We received an initial fee for our services and will receive an additional fee upon the rendering of this opinion, which is not contingent upon the consummation of the Merger or the conclusions reached in our opinion. We will also receive an additional fee that is contingent upon the consummation of the Merger. The Partnership has also agreed to reimburse our expenses and to indemnify us against certain liabilities arising out of our engagement. In November 2017, we provided financial advisory services to the Conflicts Committee with respect to a proposed transaction for which we received a fee and reimbursement of expenses. Except as described herein, during the two year period prior to the date hereof, no material relationship existed between Evercore Group L.L.C. and its affiliates and the Partnership or any other party to the Merger Agreement pursuant to which compensation was received by Evercore Group L.L.C. or its affiliates as a result of such a relationship. We and our affiliates may provide financial or other services to the Partnership or the other parties to the Merger Agreement or their respective affiliates in the future and in connection with any such services we may receive compensation.
Evercore Group L.L.C. and its affiliates engage in a wide range of activities for their own accounts and the accounts of customers. In connection with these businesses or otherwise, Evercore Group L.L.C. and its affiliates and/or their respective employees, as well as investment funds in which any of them may have a financial interest, may at any time, directly or indirectly, hold long or short positions and may trade or otherwise effect transactions in debt or equity securities, senior loans and/or derivative products relating to the Partnership and its affiliates, for their own account and for the accounts of their customers and, accordingly, may at any time hold a long or short position in such securities or instruments.
This letter, and the opinion expressed herein is addressed to, and is for the information and benefit of, the Conflicts Committee (in its capacity as such) in connection with its evaluation of the Merger and is not rendered to or for the benefit of, and shall not confer rights or remedies upon, any person other than the Conflicts Committee. The issuance of this opinion has been approved by an Opinion Committee of Evercore Group L.L.C.
B-3
This letter, and the opinion expressed herein, may not be disclosed, quoted, used, referred to, made available or communicated (in whole or in part) to, or relied upon by, any third party, nor shall any public reference to us be made, for any purpose whatsoever except as set forth in our engagement letter with the Partnership and the Conflicts Committee dated July 10, 2018, or otherwise without our prior written consent.
Based upon and subject to the foregoing, it is our opinion that, as of the date hereof, the Consideration is fair, from a financial point of view, to the Unaffiliated Unitholders.
|
Very truly yours, | |||
|
EVERCORE GROUP L.L.C. |
|||
|
By: |
/s/ RAYMOND B. STRONG III Raymond B. Strong III Senior Managing Director |
||
B-4
Execution Version
THIS SUPPORT AGREEMENT, dated as of November 25, 2018 (this "Agreement"), is entered into by and among TransMontaigne Partners L.P. (the "Partnership"), TLP Acquisition Holdings, LLC, a Delaware limited liability company ("TLP Holdings"), and TLP Equity Holdings, LLC, a Delaware limited liability company ("Equity Holdings").
WHEREAS, concurrently herewith, TLP Finance Holdings, LLC, a Delaware limited liability company, TLP Holdings, TLP Merger Sub, LLC, a Delaware limited liability company ("Merger Sub"), the Partnership, TransMontaigne GP L.L.C., a Delaware limited liability company (the "Partnership GP") and Equity Holdings, are entering into an Agreement and Plan of Merger (as it may be amended from time to time, the "Merger Agreement"), pursuant to which (and subject to the terms and conditions set forth therein) Merger Sub will be merged with and into the Partnership, with the Partnership as the sole surviving entity (the "Merger");
WHEREAS, as of the date hereof, each of TLP Holdings and Equity Holdings is the Record Holder and beneficial owner in the aggregate of, and has the right to vote and dispose of, the number of common units representing limited partner interests in the Partnership ("Common Units") set forth opposite its name on Schedule A hereto (the "Existing Units");
WHEREAS, as a condition and inducement to the Partnership's and the Partnership GP's willingness to enter into the Merger Agreement and to proceed with the transactions contemplated thereby, including the Merger, TLP Holdings and Equity Holdings are entering into this Agreement; and
WHEREAS, TLP Holdings and Equity Holdings acknowledge that the Partnership and the Partnership GP are entering into the Merger Agreement in reliance on the representations, warranties, covenants and other agreements of TLP Holdings and Equity Holdings set forth in this Agreement and would not enter into the Merger Agreement if each of TLP Holdings and Equity Holdings did not enter into this Agreement.
NOW, THEREFORE, in consideration of the foregoing and the mutual covenants and agreements herein contained, and intending to be legally bound hereby, TLP Holdings and Equity Holdings hereby agree as follows:
1. Defined Terms. The following capitalized terms, as used in this Agreement, shall have the meanings set forth below. Capitalized terms used but not defined in this Agreement shall have the meanings ascribed to them in the Merger Agreement.
"Covered Units" means the Existing Units of which TLP Holdings is the Record Holder or beneficial owner and the Existing Units of which Equity Holdings is the Record Holder or beneficial owner, in each case as of the date hereof, together with any Common Units of which TLP Holdings or Equity Holdings becomes the Record Holder or beneficial owner on or after the date hereof (or any Common Units with respect to which any Person as may later become party to this Agreement pursuant to Section 6(a), if applicable, becomes the Record Holder or beneficial owner on or after the date hereof).
"Covered Unitholder" means each of TLP Holdings, Equity Holdings, and each such other Person as may later become party to this Agreement as a result of becoming a Record Holder or beneficial owner of Covered Units pursuant to Section 6(a), or otherwise.
"Proxy Designee" means a Person designated by the GP Conflicts Committee by written notice to each of the parties hereto, which notice may simultaneously revoke the designation of any other Person as a Proxy Designee.
"Record Holder" has the meaning ascribed thereto in the Partnership Agreement.
"Transfer" means, directly or indirectly, to sell, transfer, assign, pledge, encumber or similarly dispose of (by merger (including by conversion into securities or other consideration), by tendering into any tender or exchange offer, by testamentary disposition, by operation of law or otherwise), either voluntarily or involuntarily, or to enter into any contract, option or other arrangement or understanding with respect to the voting of or sale, transfer, assignment, pledge, encumbrance or similar disposition of (by merger, by tendering into any tender or exchange offer, by testamentary disposition, by operation of law or otherwise).
2. Agreement to Vote Covered Units. Prior to the Termination Date (as defined herein), each Covered Unitholder, severally and not jointly, irrevocably and unconditionally agrees that it shall at any meeting of the limited partners of the Partnership (whether annual or special and whether or not an adjourned or postponed meeting), however called and in connection with the Merger, appear at such meeting or otherwise cause the Covered Units to be counted as present thereat for purpose of establishing a quorum and vote (or consent), or cause to be voted at such meeting (or validly execute and return and cause such consent to be granted with respect to), all Covered Units (in all manners and by each applicable class) in favor of the Merger, the adoption of the Merger Agreement and any other matter necessary or desirable for the consummation of the transactions contemplated by the Merger Agreement, including the Merger. For the avoidance of doubt, no Covered Unitholder (in its capacity as a unitholder) shall be under any obligation whatsoever to require or request that the limited partners of the Partnership vote on, consent to or otherwise approve or reject any matter or issues; notwithstanding the foregoing, if any Covered Unitholder is the beneficial owner, but not the Record Holder, of any Covered Units, such beneficial owner agrees to take all actions necessary to cause the Record Holder and any nominees to vote (or execute a consent with respect to) all of such Covered Units in accordance with this Section 2.
3. Grant of Irrevocable Proxy; Appointment of Proxy.
(a) FROM AND AFTER THE DATE HEREOF UNTIL THE TERMINATION DATE, EACH COVERED UNITHOLDER HEREBY IRREVOCABLY AND UNCONDITIONALLY GRANTS TO, AND APPOINTS, BARRY WELCH, AND ANY OTHER PROXY DESIGNEE, EACH OF THEM INDIVIDUALLY, SUCH COVERED UNITHOLDER'S, AS APPLICABLE, PROXY AND ATTORNEY-IN-FACT (WITH FULL POWER OF SUBSTITUTION) TO VOTE THE COVERED UNITS SOLELY IN ACCORDANCE WITH SECTION 2. THIS PROXY IS IRREVOCABLE (UNTIL THE TERMINATION DATE AND EXCEPT AS TO ANY PROXY DESIGNEE WHOSE DESIGNATION AS A PROXY DESIGNEE IS REVOKED BY THE GP CONFLICTS COMMITTEE) AND COUPLED WITH AN INTEREST AND EACH COVERED UNITHOLDER WILL TAKE SUCH FURTHER ACTION OR EXECUTE SUCH OTHER INSTRUMENTS AS MAY BE NECESSARY TO EFFECTUATE THE INTENT OF THIS PROXY AND HEREBY REVOKES ANY OTHER PROXY PREVIOUSLY GRANTED BY SUCH COVERED UNITHOLDER, AS APPLICABLE, WITH RESPECT TO THE COVERED UNITS (AND EACH COVERED UNITHOLDER HEREBY REPRESENTS TO THE PARTNERSHIP THAT ANY SUCH OTHER PROXY IS REVOCABLE).
(b) The proxy granted in this Section 3 shall automatically expire upon the termination of this Agreement.
4. Termination. This Agreement shall terminate upon the earliest of (a) the Effective Time, (b) the termination of the Merger Agreement in accordance with its terms and (c) the mutual written
C-2
agreement of the parties hereto to terminate this Agreement (such earliest date being referred to herein as the "Termination Date"); provided that the provisions set forth in Sections 12 to 22 shall survive the termination of this Agreement; provided further that any liability incurred by any party hereto as a result of a breach of a term or condition of this Agreement prior to such termination shall survive the termination of this Agreement. Upon termination of this Agreement, none of the Covered Unitholders shall have any further obligations or liabilities hereunder.
5. Representations and Warranties of TLP Holdings and Equity Holdings. Each Covered Unitholder, severally (but not jointly) and making representations only as to itself, hereby represents and warrants to the Partnership as follows:
(a) Such party is the Record Holder and beneficial owner of, and has good and valid title to, its respective Covered Units, free and clear of Liens other than as created by this Agreement, the Merger Agreement or arising under generally applicable securities Laws. Such party has voting power, power of disposition, and power to agree to all of the matters set forth in this Agreement, in each case with respect to all of such Covered Units. As of the date hereof, other than the Existing Units, such party is not the Record Holder and does not own beneficially any (i) units or voting securities of the Partnership, (ii) securities of the Partnership convertible into or exchangeable for units or voting securities of the Partnership or (iii) options or other rights to acquire from the Partnership any units, voting securities or securities convertible into or exchangeable for units or voting securities of the Partnership. The Covered Units are not subject to any voting trust agreement or other contract to which such party is a party restricting or otherwise relating to the voting or Transfer of the Covered Units. Such party has not appointed or granted any proxy or power of attorney that is still in effect with respect to any Covered Units, except as contemplated by this Agreement.
(b) Such party is duly organized, validly existing and in good standing under the Laws of Delaware and has all requisite power and authority to execute and deliver this Agreement and to perform its obligations hereunder. The execution, delivery and performance of this Agreement by such party, the performance by such party of its obligations hereunder and the consummation by such party of the transactions contemplated hereby have been duly and validly authorized by such party and no other actions or proceedings on the part of such party are necessary to authorize the execution and delivery by such party of this Agreement, the performance by such party of its obligations hereunder or the consummation by such party of the transactions contemplated hereby. This Agreement has been duly and validly executed and delivered by such party and, assuming due authorization, execution and delivery by the Partnership, constitutes a legal, valid and binding obligation of such party, enforceable against such party in accordance with its terms, except as enforcement may be limited by applicable bankruptcy, insolvency, reorganization, moratorium or similar Laws affecting creditors' rights generally and by general principles of equity (regardless of whether considered in a proceeding in equity or at law).
(c) Except for the applicable requirements of the Exchange Act, (i) no filing with, and no permit, authorization, consent or approval of, any Governmental Authority is necessary on the part of such party for the execution, delivery and performance of this Agreement by such party or the consummation by such party of the transactions contemplated hereby and (ii) neither the execution, delivery or performance of this Agreement by such party nor the consummation by such party of the transactions contemplated hereby nor compliance by such party with any of the provisions hereof shall (A) conflict with or violate, any provision of the organizational documents of such party, (B) result in any breach or violation of, or constitute a default (or an event which, with notice or lapse of time or both, would become a default) under, or give to others any rights of termination, amendment, acceleration or cancellation of, or result in the creation of a Lien on such property or asset of such party pursuant to, any contract to which such party is a party or by which such party or any property or asset of such party is bound or affected or (C) violate any
C-3
order, writ, injunction, decree, statute, rule or regulation applicable to such party or any of such party's properties or assets except, in the case of clause (B) or (C), for breaches, violations or defaults that would not, individually or in the aggregate, materially impair the ability of such party to perform its obligations hereunder.
(d) As of the date of this Agreement, there is no action, suit, investigation, complaint or other proceeding pending against such party or, to the actual knowledge of such party, any other Person or, to the actual knowledge of such party, threatened against such party or any other Person that restricts or prohibits (or, if successful, would restrict or prohibit) the Partnership of their rights under this Agreement or the performance by any party of its obligations under this Agreement.
(e) Such party understands and acknowledges that the Partnership is entering into the Merger Agreement in reliance upon such party's execution and delivery of this Agreement and the representations and warranties of such party contained herein.
6. Certain Covenants of TLP Holdings and Equity Holdings. Each Covered Unitholder, severally (but not jointly) hereby covenants and agrees, in each case, only on its own behalf as follows, in each case except as otherwise approved in writing by GP Conflicts Committee:
(a) Prior to the Termination Date, and except as contemplated hereby, such party shall not (i) Transfer, or enter into any contract, option, agreement or other arrangement or understanding with respect to the Transfer of any of the Covered Units or beneficial ownership or voting power thereof or therein (including by operation of law), (ii) grant any proxies or powers of attorney, deposit any Covered Units into a voting trust or enter into a voting agreement with respect to any Covered Units or (iii) knowingly take any action that would make any representation or warranty of such party contained herein untrue or incorrect or have the effect of preventing or disabling such party from performing its obligations under this Agreement. Notwithstanding anything to the contrary in this Agreement, such party may Transfer any or all of the Covered Units, in accordance with applicable Law, to each other or any Affiliate of TLP Holdings or Equity Holdings; provided that prior to and as a condition to the effectiveness of such Transfer, each Person to whom any of such Covered Units or any interest in any of such Covered Units is or may be Transferred shall have executed and delivered to the Partnership a counterpart of this Agreement pursuant to which such Person shall be bound by all of the terms and provisions of this Agreement as if such Person were a party with the obligations of a Covered Unitholder. Any Transfer in violation of this provision shall be void.
(b) Prior to the Termination Date, in the event that such party becomes the Record Holder or acquires beneficial ownership of, or the power to vote or direct the voting of, any additional Common Units or other voting interests with respect to the Partnership, such Covered Unitholder, will promptly notify the Partnership of such Common Units or voting interests, such Common Units or voting interests shall, without further action of the parties, be deemed Covered Units and subject to the provisions of this Agreement, and the number of Common Units held by such party set forth on Schedule A hereto will be deemed amended accordingly and such Common Units or voting interests shall automatically become subject to the terms of this Agreement.
7. Transfer Agent. Each Covered Unitholder hereby authorizes the Partnership or its counsel to notify the Partnership's transfer agent that there is a stop transfer order with respect to all Covered Units (and that this Agreement places limits on the voting and Transfer of such Covered Units); provided, however, the Partnership or its counsel will further notify the Partnership's transfer agent to lift and vacate the stop transfer order with respect to the Covered Units on the Termination Date.
8. Unitholder Capacity. This Agreement is being entered into by each Covered Unitholder solely in its capacity as a Holder of Common Units, and nothing in this Agreement shall restrict or limit the
C-4
ability of such Covered Unitholder, or any of its respective Affiliates or any employee thereof who is a director or officer of the Partnership to take any action in his or her capacity as a director or officer of the Partnership to the extent specifically permitted by the Merger Agreement.
9. Disclosure. Each Covered Unitholder hereby authorizes the Partnership to publish and disclose in any announcement or disclosure required by the SEC and in the Partnership Proxy Statement such party's identity and ownership of the Covered Units and the nature of such party's obligations under this Agreement.
10. Non-Survival of Representations and Warranties. The representations and warranties of each Covered Unitholder contained herein shall not survive the Termination Date or the closing of the transactions contemplated hereby and by the Merger Agreement.
11. Amendment and Modification. This Agreement may not be amended, modified or supplemented in any manner, whether by course of conduct or otherwise, except by an instrument in writing specifically designated as an amendment hereto, signed on behalf of each party hereto and otherwise as expressly set forth herein.
12. Waiver. No failure or delay of any party in exercising any right or remedy hereunder shall operate as a waiver thereof, nor shall any single or partial exercise of any such right or power, or any abandonment or discontinuance of steps to enforce such right or power, or any course of conduct, preclude any other or further exercise thereof or the exercise of any other right or power. The rights and remedies of the parties hereunder are cumulative and are not exclusive of any rights or remedies which they would otherwise have hereunder. Any agreement on the part of a party to any such waiver shall be valid only if set forth in a written instrument executed and delivered by such party.
13. Notices. All notices and other communications hereunder shall be in writing and shall be deemed duly given (a) on the date of delivery if delivered personally, or if by facsimile or e-mail, upon written confirmation of receipt by facsimile, e-mail or otherwise, (b) on the first Business Day following the date of dispatch if delivered utilizing a next-day service by a recognized next-day courier or (c) on the earlier of confirmed receipt or the fifth Business Day following the date of mailing if delivered by registered or certified mail, return receipt requested, postage prepaid. All notices hereunder shall be delivered to the addresses set forth below, or pursuant to such other instructions as may be designated in writing by the party to receive such notice:
c/o
ArcLight Capital Partners, LLC
200 Clarendon Street, 55th Floor
Boston, MA 02116
Attention: Ted Burke
Fax: (617) 867-4698
Email: tburke@arclightcapital.com
with copies (which shall not constitute notice) to:
Kirkland &
Ellis LLP
609 Main Street, 47th Floor
Houston, Texas 77002
Attention:
Douglas Bacon
E-mail: douglas.bacon@kirkland.com
Attention: Kim Hicks
E-mail: kim.hicks@kirkland.com
C-5
TransMontaigne
Partners L.P.
1670 Broadway
Suite 3100
Denver, Colorado 80202
Attn: Mark Huff, President
Attn: Michael A. Hammell, Executive Vice President, General Counsel and Secretary Facsimile No.: (303) 626-8238
with copies (which shall not constitute notice) to:
Latham &
Watkins LLP
811 Main Street, Suite 3700
Houston, Texas 77002
Attn: Ryan J. Maierson
E-mail: ryan.maierson@lw.com
14. Entire Agreement. This Agreement and the Merger Agreement (including the Exhibits and Schedules thereto) constitute the entire agreement, and supersede all prior written agreements, arrangements, communications and understandings and all prior and contemporaneous oral agreements, arrangements, communications and understandings between the parties with respect to the subject matter hereof and thereof.
15. No Third-Party Beneficiaries. Nothing in this Agreement, express or implied, is intended to or shall confer upon any Person other than the parties and their respective successors and permitted assigns any legal or equitable right, benefit or remedy of any nature under or by reason of this Agreement, with the exception of those rights conferred to the GP Conflicts Committee in this Agreement.
16. Governing Law; Submission to Jurisdiction. This Agreement shall be governed by, and construed in accordance with, the Laws of the State of Delaware applicable to contracts executed in and to be performed entirely within that State, regardless of the Law that might otherwise govern under applicable principles of conflicts of Law thereof. Each of the parties hereto irrevocably agrees that any legal action or Proceeding with respect to this Agreement and the rights and obligations arising hereunder, shall be brought and determined exclusively in the Delaware Court of Chancery and any state appellate court therefrom within the State of Delaware (or, if the Delaware Court of Chancery declines to accept jurisdiction over a particular matter, any state or federal court within the State of Delaware) (the "Delaware Courts"). Each of the parties hereto consents to service of process being made upon it through the notice procedures set forth in Section 13, irrevocably submits with regard to any such action or Proceeding for itself and in respect of its property, generally and unconditionally, to the personal jurisdiction of the aforesaid courts and agrees that it will not bring any action relating to this Agreement or any of the transactions contemplated hereby in any court other than the aforesaid courts. Each of the parties hereto irrevocably waives, and agrees not to assert as a defense, counterclaim or otherwise, in any action or Proceeding with respect to this Agreement, (i) any claim that it is not personally subject to the jurisdiction of the above named courts for any reason other than the failure to serve in accordance with this Section 16, (ii) any claim that it or its property is exempt or immune from the jurisdiction of any such court or from any legal process commenced in such courts (whether through service of notice, attachment prior to judgment, attachment in aid of execution of judgment, execution of judgment or otherwise) and (iii) to the fullest extent permitted by the applicable Law, any claim that (A) the suit, action or Proceeding in such court is brought in an inconvenient forum, (B) the venue of such suit, action or Proceeding is improper or (C) this Agreement, or the subject matter hereof, may not be enforced in or by such courts. Each party hereto expressly acknowledges that the foregoing waiver is intended to be irrevocable under the Law of the
C-6
State of Delaware and of the United States of America; provided, however, that each such party's consent to jurisdiction and service contained in this Section 16 is solely for the purposes referred to in this Section 16 and shall not be deemed to be a general submission to such courts or in the State of Delaware other than for such purpose.
17. Waiver of Jury Trial. EACH PARTY IRREVOCABLY WAIVES ALL RIGHT TO TRIAL BY JURY IN ANY ACTION, PROCEEDING OR COUNTERCLAIM (WHETHER BASED ON CONTRACT, TORT OR OTHERWISE) ARISING OUT OF OR RELATING TO THIS AGREEMENT, THE TRANSACTIONS CONTEMPLATED HEREBY, THE ACTIONS OF ANY PARTY IN THE NEGOTIATION, ADMINISTRATION, PERFORMANCE AND ENFORCEMENT OF THIS AGREEMENT AND THE TRANSACTIONS CONTEMPLATED HEREBY.
18. Assignment; Successors. Neither this Agreement nor any of the rights, interests or obligations under this Agreement may be assigned or delegated, in whole or in part, by operation of law or otherwise, by any party without the prior written consent of all other parties, and any such assignment without such prior written consent shall be null and void; provided, however, the Partnership may assign all or any of its rights and obligations hereunder to any direct or indirect wholly owned Subsidiary of the Partnership, and each of TLP Holdings and Equity Holdings may Transfer any or all of the Covered Units in accordance with Section 6(a); provided further that no assignment shall limit the assignor's obligations hereunder. Subject to the preceding sentence, this Agreement will be binding upon, inure to the benefit of, and be enforceable by, the parties and their respective successors and assigns.
19. Enforcement. The parties hereto agree that irreparable damage would occur in the event that any of the provisions of this Agreement were not performed in accordance with their specific terms or were otherwise breached. Accordingly, each of the parties hereto shall be entitled to specific performance of the terms hereof, including an injunction or injunctions to prevent breaches of this Agreement and to enforce specifically the terms and provisions of this Agreement in the Delaware Courts, this being in addition to any other remedy to which such party is entitled at law or in equity. To the fullest extent permitted by Law, each of the parties hereto hereby further waives (a) any defense in any action for specific performance that a remedy at law would be adequate and (b) any requirement under any Law to post security as a prerequisite to obtaining equitable relief.
20. Severability. If any term or other provision of this Agreement is determined by a court of competent jurisdiction to be invalid, illegal or incapable of being enforced by any rule of Law or public policy, all other terms, provisions and conditions of this Agreement shall nevertheless remain in full force and effect so long as the economic or legal substance of the transactions contemplated hereby is not affected in any manner adverse to any party hereto. Upon such determination that any term or other provision is invalid, illegal or incapable of being enforced, the parties hereto shall negotiate in good faith to modify this Agreement so as to effect the original intent of the parties as closely as possible to the fullest extent permitted by applicable Law in an acceptable manner to the end that the transactions contemplated hereby are fulfilled to the extent possible.
21. Counterparts. This Agreement may be executed in counterparts (each of which shall be deemed to be an original but all of which taken together shall constitute one and the same agreement) and shall become effective when one or more counterparts have been signed by each of the parties and delivered to the other parties. Signatures to this Agreement transmitted by facsimile transmission, by electronic mail in "portable document format" (".pdf") form, or by any other electronic means intended to preserve the original graphic and pictorial appearance of a document, will have the same effect as physical delivery of the paper document bearing the original signature.
22. Conflicts Committee. In addition to any other approvals required by the parties under this Agreement, any waiver, amendment, termination or assignment of rights permitted by this Agreement must be approved, in the case of the Partnership, by the GP Conflicts Committee.
[The remainder of this page is intentionally left blank.]
C-7
IN WITNESS WHEREOF, the Partnership, TLP Holdings and Equity Holdings have caused to be executed or executed this Agreement as of the date first written above.
| TLP HOLDINGS | ||||||
TLP ACQUISITION HOLDINGS, LLC |
||||||
By: |
/s/ DANIEL R. REVERS |
|||||
| Name: | Daniel R. Revers | |||||
| Title: | President | |||||
EQUITY HOLDINGS |
||||||
TLP EQUITY HOLDINGS, LLC |
||||||
By: |
/s/ DANIEL R. REVERS |
|||||
| Name: | Daniel R. Revers | |||||
| Title: | President | |||||
SIGNATURE PAGE TO SUPPORT AGREEMENT
| PARTNERSHIP | ||||||
TRANSMONTAIGNE PARTNERS L.P. |
||||||
By: |
TransMontaigne GP L.L.C., its general partner |
|||||
By: |
/s/ FREDERICK W. BOUTIN |
|||||
| Name: | Frederick W. Boutin | |||||
| Title: | Chief Executive Officer | |||||
SIGNATURE PAGE TO SUPPORT AGREEMENT
Unitholder
|
Existing Units | |||
|---|---|---|---|---|
TLP Holdings |
800,000 | |||
Equity Holdings |
2,366,704 |
|||
1
TransMontaigne Partners L.P. C123456789 000000000.000000 ext 000000000.000000 ext 000000000.000000 ext 000000000.000000 ext 000000000.000000 ext 000000000.000000 ext 000004 ENDORSEMENT_LINE SACKPACK Your vote matters – here’s how to vote! You may vote online or by phone instead of mailing this card. Votes submitted electronically must be MR A SAMPLE DESIGNATION (IF ANY) ADD 1 ADD 2 ADD 3 ADD 4 ADD 5 ADD 6 received by 11:59 p.m., Central Time, on February 25, 2019. Online GIof ntoo welwewct.rinovneicstvoortviontge,.com/TLP or scan delete QR code and control # the QR code — login details are located in the shaded bar below. Phone Call toll free 1-800-652-VOTE (8683) within the USA, US territories and Canada Save paper, time and money! Sign up for electronic delivery at www.investorvote.com/TLP Using a black ink pen, mark your votes with an X as shown in this example. Please do not write outside the designated areas. q IF VOTING BY MAIL, SIGN, DETACH AND RETURN THE BOTTOM PORTION IN THE ENCLOSED ENVELOPE. q + For Against Abstain 1. To approve the Agreement and Plan of Merger, dated as of November 25, 2018 (the “Merger Agreement”), by and among TransMontaigne Partners L.P. (the “Partnership”), TransMontaigne GP L.L.C. (the “General Partner”), TLP Finance Holdings, LLC (“Parent”), TLP Merger Sub, LLC (“Merger Sub”), TLP Acquisition Holdings, LLC and, solely for the purposes of Section 6.19 thereof, TLP Equity Holdings, LLC, as such agreement may be amended from time to time, and the merger of Merger Sub with and into the Partnership, with the Partnership surviving as a wholly owned subsidiary of Parent and the General Partner (the “Merger”), each of whom are indirect controlled subsidiaries of ArcLight Energy Partners Fund VI, L.P. For Against Abstain 2. To approve the adjournment of the Special Meeting, if necessary or appropriate, to solicit additional proxies if there are not sufficient votes to approve the Merger Agreement and the Merger, at the time of the Special Meeting. Please sign exactly as name(s) appears hereon. Joint owners should each sign. When signing as attorney, executor, administrator, corporate officer, trustee, guardian, or custodian, please give full title. Date (mm/dd/yyyy) — Please print date below. Signature 1 — Please keep signature within the box. Signature 2 — Please keep signature within the box. MMMMMMM C 1234567890 J N T 0 4 2 9 0 MR A SAMPLE (THIS AREA IS SET UP TO ACCOMMODATE 140 CHARACTERS) MR A SAMPLE AND MR A SAMPLE AND MR A SAMPLE AND MR A SAMPLE AND MR A SAMPLE AND MR A SAMPLE AND MR A SAMPLE AND MR A SAMPLE AND + 1 U P X 4 02Z5ZA MMMMMMMMM B Authorized Signatures — This section must be completed for your vote to count. Please date and sign below. A Proposals — The Board of Directors of TransMontaigne GP L.L.C. recommends you vote FOR Proposals 1 and 2. Special Meeting Proxy Card1234 5678 9012 345

IF VOTING BY MAIL, SIGN, DETACH AND RETURN THE BOTTOM PORTION IN THE ENCLOSED ENVELOPE. q + 2019 Special Meeting of Unitholders Proxy Solicited by Board of Directors TransMontaigne GP L.L.C. for Special Meeting — February 26, 2019 Frederick W. Boutin, Robert T. Fuller and Michael A. Hammell, or any of them, each with the power of substitution, are hereby authorized to represent and vote the Common Units of the undersigned, with all the powers which the undersigned would possess if personally present, at the Special Meeting of Unitholders of TransMontaigne Partners L.P. to be held on February 26 2019 or at any postponement or adjournment thereof. Common Units represented by this proxy will be voted by the Unitholder. If no such directions are indicated, the Proxies will have authority to vote FOR Proposals 1 and 2; however, if you have directed that your Common Units be voted against Proposal 1 and do not provide directions on Proposal 2, your Common Units will be voted AGAINST Proposal 2. In their discretion, the Proxies are authorized to vote upon such other business as may properly come before the meeting and at any postponement or adjournment thereof. All previous proxies are hereby revoked. (Items to be voted appear on reverse side) Change of Address — Please print new address below. Comments — Please print your comments below. + C Non-Voting Items Proxy — TransMontaigne Partners L.P. Small steps make an impact. Help the environment by consenting to receive electronic delivery, sign up at www.investorvote.com/TLP
