Please wait
UNITED STATES
SECURITIES AND EXCHANGE COMMISSION
Washington, D.C. 20549
_____________________________________________________
Form 10-K
_____________________________________________________
|
| |
ý | ANNUAL REPORT PURSUANT TO SECTION 13 OR 15(d) OF THE SECURITIES EXCHANGE ACT OF 1934 |
For the fiscal year ended December 31, 2013
OR
|
| |
¨ | TRANSITION REPORT PURSUANT TO SECTION 13 OR 15(d) OF THE SECURITIES EXCHANGE ACT OF 1934 |
For the transition period from to
Commission file number: 001-35262
_____________________________________________________
REGENCY ENERGY PARTNERS LP
(Exact name of registrant as specified in its charter)
_____________________________________________________
|
| | |
Delaware | | 16-1731691 |
(State or other jurisdiction of incorporation or organization) | | (I.R.S. Employer Identification No.) |
| | |
2001 Bryan Street Suite 3700, Dallas, Texas | | 75201 |
(Address of principal executive offices) | | (Zip Code) |
(214) 750-1771
(Registrant’s telephone number, including area code)
(Former name, former address and former fiscal year, if changed since last report): None
Securities registered pursuant to Section 12(b) of the Act:
|
| | |
Title of Each Class | | Name of Each Exchange on Which Registered |
Common Units of Limited Partner Interests | | New York Stock Exchange |
Securities registered pursuant to Section 12(g) of the Act: None
_____________________________________________________
Indicate by check mark if the registrant is a well-known seasoned issuer, as defined in Rule 405 of the Securities Act. Yes ý No ¨
Indicate by check mark if the registrant is not required to file reports pursuant to Section 13 or Section 15(d) of the Exchange Act. Yes ¨ No ý
Indicate by check mark whether the registrant (1) has filed all reports required to be filed by Section 13 or 15(d) of the Securities Exchange Act of 1934 during the preceding 12 months (or for such shorter period that the registrant was required to file such reports), and (2) has been subject to such filing requirements for the past 90 days. Yes ý No ¨
Indicate by check mark whether the registrant has submitted electronically and posted on its corporate web site, if any, every Interactive Data File required to be submitted and posted pursuant to Rule 405 of Regulation S-T(§232.405 of this chapter) during the preceding 12 months (or for such shorter period that the registrant was required to submit and post such file). Yes ý No ¨
Indicate by check mark if disclosure of delinquent filers pursuant to Item 405 of Regulation S-K is not contained herein, and will not be contained, to the best of registrant’s knowledge, in definitive proxy or information statements incorporated by reference in Part III of this Form 10-K or any amendment to this Form 10-K. ý
Indicate by check mark whether the registrant is a large accelerated filer, an accelerated filer, a non-accelerated filer or a smaller reporting company. See the definitions of “large accelerated filer, accelerated filer and small reporting company” in Rule 12b-2 of the Exchange Act. ý Large accelerated filer ¨ Accelerated filer ¨ Non-accelerated filer (Do not check if a smaller reporting company) ¨ Smaller reporting company
Indicate by check mark whether the registrant is a shell company (as defined in Rule 12b-2 of the Exchange Act). Yes ¨ No ý
As of June 28, 2013, the aggregate market value of the registrant’s common units held by non-affiliates of the registrant was $4.88 billion based on the closing sale price on such date as reported on the New York Stock Exchange.
The issuer had 214,891,703 common units and 6,274,483 Class F common units outstanding as of February 21, 2014.
DOCUMENTS INCORPORATED BY REFERENCE
None
REGENCY ENERGY PARTNERS LP
ANNUAL REPORT ON FORM 10-K
FOR THE YEAR ENDED DECEMBER 31, 2011
TABLE OF CONTENTS
|
| | |
| | PAGE |
| Cautionary Statement about Forward-Looking Statements | |
PART I | | |
Item 1 | | |
Item 1A | | |
Item 1B | | |
Item 2 | | |
Item 3 | | |
Item 4 | | |
| | |
PART II | | |
Item 5 | | |
Item 6 | | |
Item 7 | | |
Item 7A | | |
Item 8 | | |
Item 9 | | |
Item 9A | | |
Item 9B | | |
| | |
PART III | | |
Item 10 | | |
Item 11 | | |
Item 12 | | |
Item 13 | | |
Item 14 | | |
| | |
PART IV | | |
Item 15 | | |
Introductory Statement
References in this report to the “Partnership,” “we,” “our,” “us” and similar terms refer to Regency Energy Partners LP and its subsidiaries. We use the following definitions in this annual report on Form 10-K:
|
| |
Name | Definition or Description |
/d | Per day |
AOCI | Accumulated Other Comprehensive Income (Loss) |
ARO | Asset Retirement Obligation |
APM | Anadarko Pecos Midstream LLC |
Bbls | Barrels |
bps | Basis points |
Bcf | One billion cubic feet |
Citi | Citigroup Global Markets Inc. |
CERCLA | Comprehensive Environmental Response, Compensation and Liability Act |
CFTC | Commodity Futures Trading Commission |
CM | Chesapeake West Texas Processing, L.L.C. |
DHS | U.S. Department of Homeland Security |
DOT | U.S. Department of Transportation |
DNR | Louisiana Department of Natural Resources, Office of Conservation |
Eagle Rock | Eagle Rock Energy Partners, L.P. |
EFS Haynesville | EFS Haynesville, LLC, a wholly-owned subsidiary of GECC |
EIA | Energy Information Administration |
ELG | Edwards Lime Gathering LLC and its wholly-owned subsidiaries, ELG Oil LLC and ELG Utility LLC |
EPA | Environmental Protection Agency |
EPD | Enterprise Products Partners L.P. |
ERISA | Employee Retirement Income Security Act of 1974 |
ETC | Energy Transfer Company, the name assumed by La Grange Acquisition, L.P. for conducting business and shared services, a wholly-owned subsidiary of ETP |
ETE | Energy Transfer Equity, L.P. |
ETE GP | ETE GP Acquirer LLC |
ETP | Energy Transfer Partners, L.P. |
FASB | Financial Accounting Standards Board |
FASB ASC | FASB Accounting Standards Codification |
FERC | Federal Energy Regulatory Commission |
Finance Corp. | Regency Energy Finance Corp., a wholly-owned subsidiary of the Partnership |
GAAP | Accounting principles generally accepted in the United States of America |
General Partner | Regency GP LP, the general partner of the Partnership, or Regency GP LLC, the general partner of Regency GP LP, which effectively manages the business and affairs of the Partnership through Regency Employees Management LLC |
Grey Ranch | A 50% joint venture between SUGS and a subsidiary of Sandridge Energy |
Gulf States | Gulf States Transmission LLC, a wholly-owned subsidiary of the Partnership |
HLPSA | Hazardous Liquid Pipeline Safety Act |
Holdco | ETP Holdco Corporation |
Hoover | Hoover Energy Partners, LP |
HPC | RIGS Haynesville Partnership Co., a general partnership, and its wholly-owned subsidiary, Regency Intrastate Gas, LP |
ICA | Interstate Commerce Act |
|
| |
Name | Definition or Description |
IDRs | Incentive Distribution Rights |
IPO | Initial Public Offering of Securities |
IRC | Internal Revenue Code |
IRS | Internal Revenue Service |
KMP | Kinder Morgan Energy Partners, L.P. |
LDH | LDH Energy Asset Holdings LLC |
LIBOR | London Interbank Offered Rate |
Lone Star | Lone Star NGL LLC |
LTIP | Long-Term Incentive Plan |
MBbls | One thousand barrels |
MEP | Midcontinent Express Pipeline LLC |
MLP | Master Limited Partnership |
MMBtu | One million BTUs. BTU is a unit of energy needed to raise the temperature of one pound of water by one degree Fahrenheit |
MMcf | One million cubic feet |
NGA | Natural Gas Act of 1938 |
NGLs | Natural gas liquids, including ethane, propane, normal butane, iso butane and natural gasoline |
NGPA | Natural Gas Policy Act of 1978 |
NGPSA | Natural Gas Pipeline Safety Act of 1968, as amended |
NMED | New Mexico Environmental Development |
NPDES | National Pollutant Discharge Elimination System |
NYMEX | New York Mercantile Exchange |
NASDAQ | NASDAQ Global Select Market |
NYSE | New York Stock Exchange |
OSHA | Occupational Safety and Health Act |
Partnership | Regency Energy Partners LP |
PEPL | Panhandle Eastern Pipe Line Company, LP
|
PEPL Holdings | PEPL Holdings, LLC, a former wholly-owned subsidiary of Southern Union that merged into PEPL |
PVR | PVR Partners, L.P. |
Ranch JV | Ranch Westex JV LLC |
Regency Western | Regency Western G&P LLC, an indirectly wholly-owned subsidiary of the Partnership |
RCRA | Resource Conservation and Recovery Act |
RGS | Regency Gas Services, LP, a wholly-owned subsidiary of the Partnership |
RIGS | Regency Intrastate Gas System |
SEC | Securities and Exchange Commission |
Series A Preferred Units | Series A convertible redeemable preferred units |
Services Co. | ETE Services Company, LLC |
Southern Union | Southern Union Company |
SUGS | Southern Union Gas Services |
SXL | Sunoco Logistics Partners L.P. |
TCEQ | Texas Commission on Environmental Quality |
TRRC | Texas Railroad Commission |
WTI | West Texas Intermediate Crude |
Cautionary Statement about Forward-Looking Statements
Certain matters discussed in this report include “forward-looking” statements within the meaning of Section 27A of the Securities Act of 1933, as amended (the “Securities Act”) and Section 21E of the Securities Exchange Act of 1934, as amended (the “Exchange Act”). Forward-looking statements are identified as any statement that does not relate strictly to historical or current facts. Statements using words such as “anticipate,” “believe,” “intend,” “project,” “plan,” “expect,” “continue,” “estimate,” “goal,” “forecast,” “may” or similar expressions help identify forward-looking statements. Although we believe our forward-looking statements are based on reasonable assumptions and current expectations and projections about future events, we cannot give assurances that such expectations will prove to be correct. Forward-looking statements are subject to a variety of risks, uncertainties and assumptions, including without limitation the following:
| |
• | volatility in the price of oil, natural gas and NGLs; |
| |
• | declines in the credit markets and the availability of credit for us as well as for producers connected to our pipelines and our gathering and processing facilities, and for customers of our contract services business; |
| |
• | the level of creditworthiness of, and performance by, our counterparties and customers; |
| |
• | our access to capital to fund organic growth projects and acquisitions, and our ability to obtain debt or equity financing on satisfactory terms; |
| |
• | our use of derivative financial instruments to hedge commodity and interest rate risks; |
| |
• | the amount of collateral required to be posted from time-to-time in our transactions; |
| |
• | changes in commodity prices, interest rates and demand for our services; |
| |
• | changes in laws and regulations impacting the midstream sector of the natural gas industry, including those that relate to climate change and environmental protection and safety; |
| |
• | weather and other natural phenomena; |
| |
• | industry changes including the impact of consolidations and changes in competition; |
| |
• | regulation of transportation rates on our natural gas and NGL pipelines; |
| |
• | our ability to obtain indemnification related to cleanup liabilities and to clean up any hazardous materials release on satisfactory terms; |
| |
• | our ability to obtain required approvals for construction or modernization of our facilities and the timing of production from such facilities; and |
| |
• | the effect of accounting pronouncements issued periodically by accounting standard setting boards. |
If one or more of these risks or uncertainties materialize, or if underlying assumptions prove incorrect, our actual results may differ materially from those anticipated, estimated, projected or expected.
Other factors that could cause our actual results to differ from our projected results are discussed in Item 1A of this annual report.
Each forward-looking statement speaks only as of the date of the particular statement and we undertake no obligation to update or revise any forward-looking statement, whether as a result of new information, future events or otherwise.
Part I
Item 1. Business
OVERVIEW
We are a growth-oriented publicly-traded Delaware limited partnership formed in 2005 engaged in the gathering and processing, compression, treating and transportation of natural gas and the transportation, fractionation and storage of NGLs. We focus on providing midstream services in some of the most prolific natural gas producing regions in the United States, including the Eagle Ford, Haynesville, Barnett, Fayetteville, Marcellus, Utica, Bone Spring, Avalon and Granite Wash shales. Our assets are primarily located in Texas, Louisiana, Arkansas, Pennsylvania, California, Mississippi, Alabama, New Mexico and the mid-continent region of the United States, which includes Kansas, Colorado and Oklahoma. On February 3, 2014, we completed our acquisition of subsidiaries of Hoover that are engaged in crude oil gathering, transportation and terminaling, condensate handling, natural gas gathering, treating, and processing and water gathering and disposal services in the Southern Delaware Basin in west Texas.
We divide our operations into five business segments:
| |
• | Gathering and Processing. We provide “wellhead-to-market” services to producers of natural gas, which include transporting raw natural gas from the wellhead through gathering systems, processing raw natural gas to separate NGLs from the raw natural gas and selling or delivering the pipeline-quality natural gas and NGLs to various markets and pipeline systems, and the gathering of oil (crude and/or condensate, a lighter oil) received from producers. This segment also includes ELG and our 33.33% membership interest in Ranch JV, which processes natural gas delivered from the NGLs-rich Bone Spring and Avalon shale formations in west Texas. We completed the SUGS Acquisition on April 30, 2013 which was a reorganization of entities under common control. Therefore, the Gathering and Processing segment amounts have been retrospectively adjusted to reflect the SUGS Acquisition beginning March 26, 2012, the date upon which common control began. |
| |
• | Natural Gas Transportation. We own a 49.99% general partner interest in HPC, which owns RIGS, a 450-mile intrastate pipeline that delivers natural gas from northwest Louisiana to downstream pipelines and markets, and a 50% membership interest in MEP, which owns a 500-mile interstate natural gas pipeline stretching from southeast Oklahoma through northeast Texas, northern Louisiana and central Mississippi to an interconnect with the Transcontinental Gas Pipe Line system in Butler, Alabama. This segment also includes Gulf States, which owns a 10-mile interstate pipeline that extends from Harrison County, Texas to Caddo Parish, Louisiana. |
| |
• | NGL Services. We own a 30% membership interest in Lone Star, an entity owning a diverse set of midstream energy assets including NGL pipelines, storage, fractionation and processing facilities located in the states of Texas, New Mexico, Mississippi and Louisiana. |
| |
• | Contract Services. We own and operate a fleet of compressors used to provide turn-key natural gas compression services for customer specific systems. We also own and operate a fleet of equipment used to provide treating services, such as carbon dioxide and hydrogen sulfide removal, natural gas cooling, and dehydration. |
| |
• | Corporate. The Corporate segment comprises our corporate assets. |
SUGS Acquisition. On April 30, 2013, we acquired SUGS from Southern Union, a wholly-owned subsidiary of Holdco, for $1.5 billion. The SUGS Acquisition expands our presence in the Permian Basin in west Texas, one of the most prolific, high growth, oil and liquids-rich basins in North America.
PVR Acquisition. In October 2013, we entered into a merger agreement with PVR (“PVR Acquisition”) pursuant to which we intend to merge with PVR. This merger will be a unit-for-unit transaction plus a one-time $37 million cash payment to PVR unitholders which represents total consideration of $5.6 billion, including the assumption of net debt of $1.8 billion. The holders of PVR common units, PVR Class B Units and PVR Special Units (“PVR Unit(s)”) will receive 1.02 Partnership common units in exchange for each PVR Unit held on the applicable record date. In November 2013, we received approval of the PVR Acquisition under the Hart-Scott-Rodino Antitrust Improvements Act. The transaction is subject to the approval of PVR’s unitholders and other customary closing conditions, and is expected to close in March 2014. The PVR Acquisition is expected to enhance our geographic diversity with a strategic presence in the Marcellus and Utica shales in the Appalachian Basin and the Granite Wash in the Mid-Continent region.
Eagle Rock Acquisition. In December, 2013, we entered into an agreement to purchase Eagle Rock’s midstream business (the “Eagle Rock Midstream Acquisition”) for approximately $1.3 billion. This acquisition is expected to complement our core gathering and processing business, and when combined with the PVR Acquisition, is expected to further diversify our basin exposure in the Texas Panhandle, east Texas and south Texas. The Eagle Rock Midstream Acquisition is expected to close in the second quarter
of 2014, and is subject to the approval of Eagle Rock unitholders, Hart-Scott-Rodino Antitrust Improvements Act approval and other customary closing conditions.
Hoover Energy Acquisition. On February 3, 2014, we completed our previously announced acquisition of the subsidiaries of Hoover that are engaged in crude oil gathering, transportation and terminaling, condensate handling, natural gas gathering, treating and processing, and water gathering and disposal services in the southern Delaware Basin in west Texas. The consideration paid by us was valued at $281.6 million (subject to customary post-closing adjustments) and consisted of (i) 4,040,471 common units issued to Hoover and (ii) $183.6 million in cash. A portion of the consideration is being held in escrow as security for certain indemnification claims. We financed the cash portion of the purchase price through borrowings under our revolving credit facility. We will account for the acquisition of Hoover using the acquisition method of accounting, which requires, among other things, that assets acquired and liabilities assumed be recognized on the balance sheet at their fair values as of the acquisition date. Our evaluation of the assigned fair values is ongoing as the transaction was recently completed and therefore we were not able to complete the preliminary allocation of the purchase price to the acquired assets and liabilities prior to the issuance of these financial statements.
The following map depicts the geographic areas of our operations as of December 31, 2013:
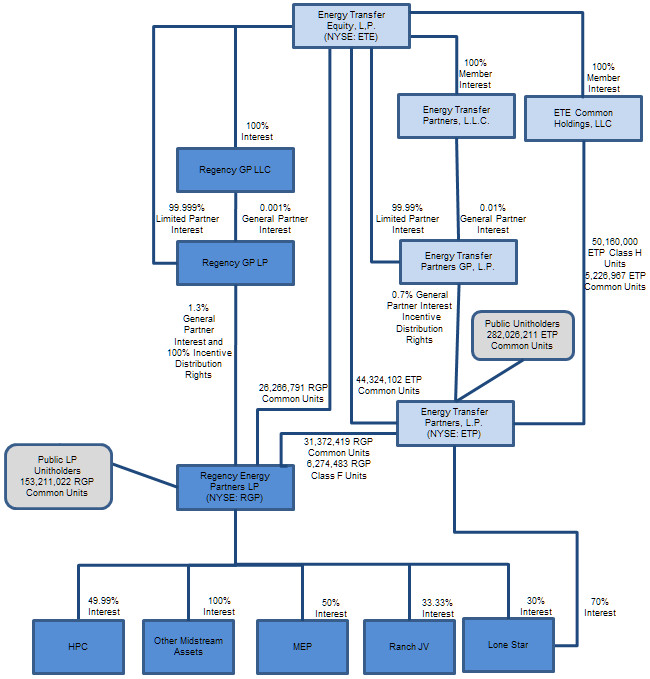
ORGANIZATIONAL STRUCTURE
The chart below depicts our organizational and ownership structure as of December 31, 2013:
INDUSTRY OVERVIEW
General. The midstream natural gas industry is the link between exploration and production of raw natural gas and the delivery of its components to end-user markets. It consists of natural gas gathering, compression, dehydration, processing, amine treating, fractionation and transportation as well as the gathering and handling of oil produced at the wellhead (crude and/or condensate, a lighter oil). Raw natural gas produced from the wellhead is gathered and often delivered to a plant located near the production area, where it is treated, dehydrated and/or processed. Natural gas processing involves the separation of raw natural gas into pipeline quality natural gas, principally methane and mixed NGLs. Natural gas treating entails the removal of impurities, such as water, sulfur compounds, carbon dioxide and nitrogen. Pipeline-quality natural gas is delivered by interstate and intrastate pipelines to markets. Mixed NGLs are typically transported via NGL pipelines or by truck to fractionators, which separate the NGLs into
their components, such as ethane, propane, normal butane, isobutane and natural gasoline. The NGL components are then sold to end users, separated from the natural gas at the wellhead gathered through pipelines and delivered to trucks for transportation by truck or other pipelines.
Natural Gas Gathering. A gathering system typically consists of a network of low-pressure, small-diameter pipelines that collect natural gas from the wellhead and transport it to processing or treating plants for processing, treating, and/or dehydration, for redelivery to larger diameter pipelines for further transportation to end-user markets.
Compression. Natural gas compression is a mechanical process in which gas at a lower pressure is boosted, or compressed, to a desired higher pressure, allowing the gas to flow into a higher-pressure, downstream pipeline where it will be transported to end-user markets. Field compression is typically used to lower the gas pressure at entry into the gathering system while maintaining or increasing the exit pressure, providing sufficient pressure to deliver gas into a higher-pressure, downstream pipeline.
Dehydration. Dehydration is the process during which water is removed from the gas; also called Glycol Absorption.
Processing. Natural gas processing is the separation of natural gas into pipeline quality natural gas and a mixed NGL stream through either an absorption, mechanical or cryogenic process. The heavier components which make up the NGL stream are typically ethane, propane, isobutane, normal butane and natural gasoline.
Amine Treating. Natural gas treating entails the removal of impurities such as water, sulfur compounds, carbon dioxide and nitrogen. The amine treating process involves a continuous circulation of a liquid chemical called amine that physically contacts with the natural gas. The gas and amine are separated and the impurities are removed from the amine by heating. The treating plants are sized according to the amine circulation rate in terms of GPM.
Fractionation. NGL fractionation facilities separate mixed NGL streams into discrete NGL products: ethane, propane, normal butane, isobutane and natural gasoline. Ethane is primarily used in the petrochemical industry as feedstock for ethylene, one of the basic building blocks for a wide range of plastics and other chemical products. Propane is used both as a petrochemical feedstock in the production of propylene and as a heating fuel, an engine fuel and an industrial fuel. Normal butane is used as a petrochemical feedstock in the production of butadiene (a key ingredient in synthetic rubber) and as a blend stock for motor gasoline. Isobutane is typically fractionated from mixed butane (a stream of normal butane and isobutane in solution), principally for use in enhancing the octane content of motor gasoline. Natural gasoline, a mixture of pentanes and heavier hydrocarbons, is used primarily as motor gasoline blend stock, petrochemical feedstock or as a diluent for heavy crude oil to assist in pipeline transportation.
Transportation. Natural gas transportation consists of moving pipeline-quality natural gas from gathering systems, processing or treating plants and other pipelines and delivering it to wholesalers, end users, local distribution companies and other pipelines. Mixed NGLs are typically transported via NGL pipelines or by truck to fractionators, which separate the NGLs into their components.
Storage. A place to store natural gas supplies for use at a later time. Storage can be an old gas field, a developed salt dome or a liquefied natural gas tank.
INDUSTRY OUTLOOK
See “Item 7. Management’s Discussion and Analysis of Financial Condition and Results of Operations—General Trends and Outlook”.
GATHERING AND PROCESSING OPERATIONS
General. We operate gathering and processing assets in four geographic regions of the United States: north Louisiana, the mid-continent region, south Texas and the Permian Region. We contract with producers to gather raw natural gas from individual wells or central receipt points, which may have multiple wells behind them, located near our processing plants, treating facilities and/or gathering systems. Following the execution of a contract, we connect wells and central receipt points to our gathering lines through which the raw natural gas flows to a processing plant, treating facility or directly to interstate or intrastate gas transportation pipelines. At our processing plants and treating facilities, we remove impurities from the raw natural gas stream and extract the NGLs. We also perform a producer service function, whereby we purchase natural gas from producers at gathering systems and plants and sell this gas at downstream outlets. In certain regions, we also contract with producers to gather the oil produced with the natural gas and deliver the oil to a tank for transportation by truck or pipeline.
All raw natural gas flowing through our gathering and processing facilities is supplied under gathering and processing contracts having terms ranging from month-to-month to the life of the oil and gas lease. For a description of our contracts, read “-Our Contracts” and “Item 7. Management’s Discussion and Analysis of Financial Condition and Results of Operations-Our Operations.”
The pipeline-quality natural gas remaining after separation of NGLs through processing is either returned to the producer or sold, for our own account or for the account of the producer, at the tailgates of our processing plants for delivery to interstate or intrastate gas transportation pipelines.
The following table sets forth information regarding our gathering systems and processing plants as of December 31, 2013:
|
| | | | | | | | |
Region | Pipeline Length (Miles) | | Plants | | Compression (Horsepower) |
North Louisiana | 1,201 |
| | 6 |
| | 54,823 |
|
South Texas | 1,310 |
| | 3 |
| | 160,675 |
|
Permian Region | 6,597 |
| | 9 |
| | 288,700 |
|
Mid-Continent | 3,493 |
| | 1 |
| | 34,758 |
|
Total | 12,601 |
| | 19 |
| | 538,956 |
|
North Louisiana Region. Our north Louisiana assets gather, compress, treat and dehydrate natural gas in five Parishes (Claiborne, Union, DeSoto, Lincoln and Ouachita) of north Louisiana and Shelby County, Texas. Our assets also include two cryogenic natural gas processing facilities, a refrigeration plant located in Bossier Parish, a conditioning plant located in Webster Parish, an amine treating plant in DeSoto Parish, an amine treating plant in Lincoln Parish, and an interstate NGL pipeline.
In the second quarter of 2013, we placed into service an expansion of the Dubach processing facility in north Louisiana that increased the processing capacity of the system to 210 MMcf/d and added high-pressure gathering lines to bring production to the facility.
In mid-2013, we began an expansion project to increase the gathering capacity of our Dubberly facility by 400 MMcf/d and a 200 MMcf/d processing upgrade, for $68 million, which is expected to be completed in early 2014.
Through the gathering and processing systems described above and their interconnections with RIGS in north Louisiana described in “Natural Gas Transportation Operations,” we offer producers wellhead-to-market services, including natural gas gathering, compression, processing, treating and transportation.
South Texas Region. Our south Texas assets gather, compress, treat and dehydrate natural gas in Bee, LaSalle, Webb, Karnes, Atascosa, McMullen, Frio and Dimmitt counties. Some of the natural gas produced in this region can have significant quantities of hydrogen sulfide and carbon dioxide that require treating to remove these impurities. The pipeline systems that gather this gas are connected to third-party processing plants and our treating facilities that include an acid gas reinjection well located in McMullen County, Texas. We also gather oil for producers in the region and deliver it to tanks for further transportation by truck or pipeline.
The natural gas supply for our south Texas gathering systems is derived from a combination of natural gas wells located in a mature basin that generally have long lives and predictable gas flow rates and the NGLs-rich and oil-rich Eagle Ford shale formation, which lies directly under our existing south Texas gathering system infrastructure.
We own a 60% interest in ELG, Talisman Energy USA Inc. and Statoil Texas Onshore Properties LP own the remaining 40% interest. We operate a natural gas gathering, oil pipeline and oil stabilization facilities for the joint venture while our joint venture partners operate a lean gas gathering system in the Edwards Lime natural gas trend that delivers to this system. In October 2013, we completed an expansion of ELG to increase the system's capacity to 160 MMcf/d and provide for oil transportation and stabilization capacity of 17,000 Bbls/d.
Permian Region. Our Permian Basin gathering system assets offer wellhead-to-market services to producers in the Texas counties of Ward, Winkler, Reeves, and Pecos counties which surround the Waha Hub, one of Texas' developing NGLs-rich natural gas market areas. As a result of the proximity of our system to the Waha Hub, the Waha gathering system has a variety of market outlets for the natural gas that we gather and process, including several major interstate and intrastate pipelines serving California, the mid-continent region of the United States and Texas natural gas markets. The NGL market outlets include Lone Star's NGL pipeline. We expanded our Permian region through the SUGS acquisition, which increased our presence in the Permian Basin of Texas into Crocket, Upton, Crane, Ector, Culberson, Reagan and Andrews counties, as well as into the Eddy and Lea counties of New Mexico.
We offer producers up to four different levels of natural gas compression on the Permian Basin gathering systems, as compared to the two levels typically offered in the industry. By offering multiple levels of compression, our gathering system is often more cost-effective for our producers, since the producer is typically not required to pay for a level of compression that is higher than the level they require.
Our Permian region assets consist of a network of natural gas and NGL pipelines, seven processing plants and seven natural gas treating plants. These assets offer a broad array of services to producers including field gathering and compression of natural gas; treating, dehydration, sulfur recovery and reinjection and other conditioning; and natural gas processing and marketing of natural gas and NGLs.
In August 2013, we placed into service the $330 million expansion of our Red Bluff processing plant, which increased capacity to 200 MMcf/d.
We also own a 33.33% membership interest in Ranch JV which processes natural gas delivered from the NGLs-rich Bone Spring and Avalon shale formations in west Texas. The joint venture owns a 25 MMcf/d refrigeration plant and a 100 MMcf/d cryogenic processing plant.
Mid-Continent Region. Our mid-continent systems are located in two large natural gas producing regions in the United States, the Hugoton Basin in southwest Kansas and the Anadarko Basin in western Oklahoma. These mature basins have continued to provide generally long-lived, predictable production volume. Our mid-continent gathering assets are extensive systems that gather, compress and dehydrate low-pressure gas from 1,500 wells. These systems are geographically concentrated, with each central facility located within 90 miles of the others. We operate our mid-continent gathering systems at low pressures to maximize the total throughput volumes from the connected wells. Wellhead pressures are therefore adequate to allow for flow of natural gas into the gathering lines without the cost of wellhead compression.
We also own the Hugoton gathering system that has 1,900 miles of pipeline extending over nine counties in Kansas and Oklahoma. This system is operated by a third party.
NATURAL GAS TRANSPORTATION OPERATIONS
RIGS has the capacity to transport up to 2.1 Bcf/d of natural gas. Results of RIGS’s operations are determined primarily by the volumes of natural gas transported and subscribed on its intrastate pipeline system and the level of fees charged to customers or the margins received from purchases and sales of natural gas. RIGS generates revenues and segment margins principally under fee-based transportation contracts. The fixed capacity reservation charges related to RIGS that are not directly dependent on throughput volumes or commodity prices represent 93% of HPC’s margin.
MEP pipeline system, operated by KMP, has the capability to transport up to 1.8 Bcf/d of natural gas, and the pipeline capacity is fully subscribed with long-term binding commitments from creditworthy shippers. Results of MEP’s operations are determined primarily by the volumes of natural gas transported and subscribed on its interstate pipeline system and the level of fees charged to customers. MEP generates revenues and segment margins principally under fee-based transportation contracts. The margin MEP earns is primarily related to fixed capacity reservation charges that are not directly dependent on throughput volumes or commodity prices. If a sustained decline in commodity prices should result in a decline in volumes, MEP’s revenues would not be significantly impacted until expiration of the current contracts.
Gulf States is a small interstate pipeline that uses cost-based rates and terms and conditions of service for shippers wishing to secure capacity for interstate transportation service. Rates charged are largely governed by long-term negotiated rate agreements.
NGL SERVICES OPERATIONS
Lone Star owns and operates a NGLs storage, fractionation and transportation business. Lone Star's storage assets are primarily located in Mont Belvieu, Texas and its West Texas Pipeline, which passes through the Barnett shale, and its Lone Star West Texas Gateway NGL Pipeline, which passes through the Eagle Ford shale, transports NGLs through intrastate pipeline systems that originate in the Permian and Delaware basins in west Texas, and terminates at Lone Star’s storage and fractionation complex. Lone Star also owns and operates fractionation and processing assets located in Louisiana and Texas, including the Lone Star Fractionator I and Fractionator II, located at Mont Belvieu, which began service in December 2012 and November 2013, respectively. Results of Lone Star's operations are based upon fee-based revenues and commodity pricing which are determined primarily by volumes stored, processed or transported, the level of fees charged to customers and the value of the commodity in the market at the time of sale. The margin Lone Star earns is primarily related to the volume of NGLs stored, processed and transported.
In May 2013, SXL and Lone Star, announced the Mariner South project which will integrate SXL’s existing Nederland Marine Terminal and pipeline from Mont Belvieu, Texas to Nederland, Texas with Lone Star’s Mont Belvieu fractionation and storage facilities, creating a LPG export/import operation in the U.S. Gulf Coast. Mariner South will have an initial capacity of 6 million barrels per month and will be designed to load LPG carriers with an approximate capacity of 550,000 barrels. The Mariner South project is expected to be operational in the first quarter of 2015. The project will utilize Lone Star’s increasing fractionation capacity at Mont Belvieu as well as construction of a new 100,000 barrel per day de-ethanizer to convert propane to international
specifications. It also will involve the construction of new refrigerated storage tanks located at the Nederland Terminal to take deliveries into the LPG vessels. The Nederland Terminal will provide 24-hour ship access in the Gulf Coast with a load rate of up to 30,000 barrels per hour. The terminal facility includes existing docks and acreage for future expansion. Long-term fee-based arrangements have been executed with Shell Trading Company US to move forward with this project making Shell the anchor customer. The project can be expanded to handle additional volumes of products.
CONTRACT SERVICES OPERATIONS
Contract services operations can be divided into contract compression services and contract treating services. The natural gas contract compression services include designing, sourcing, owning, installing, operating, servicing, repairing and maintaining compressors and related equipment for which we guarantee our customers 98% mechanical availability for land installations and 96% mechanical availability for over-water installations. We focus on meeting the complex requirements of field-wide compression applications, as opposed to targeting the compression needs of individual wells within a field. These field-wide applications include compression for natural gas gathering and natural gas processing. We believe that we improve the stability of our cash flow by focusing on field-wide compression applications because such applications generally involve long-term installations of multiple large horsepower compression units. Our contract compression operations are located in Texas, Oklahoma, Louisiana, Arkansas, Pennsylvania, New Mexico, Colorado and California.
We own and operate a fleet of equipment used to provide treating services, such as carbon dioxide and hydrogen sulfide removal, natural gas cooling, dehydration and BTU management. Our contract treating services are primarily located in Texas, Louisiana and Arkansas.
CORPORATE OPERATIONS
Our Corporate segment comprises our corporate offices.
OUR CONTRACTS
The table below provides the margin share of our total by product in percentages for the years ended December 31, 2013 and 2012 for all of our operating segments including our proportional shares in our unconsolidated affiliates:
|
| | | | | |
Margin by Product | 2013 | | 2012 |
Net Fee | 77 | % | | 84 | % |
NGLs | 8 |
| | 7 |
|
Gas | 8 |
| | 3 |
|
Condensate | 7 |
| | 6 |
|
Total | 100 | % | | 100 | % |
Gathering and Processing Contracts. We contract with producers to gather raw natural gas from individual wells or central receipt points located near our gathering systems and processing plants. Following the execution of a contract with the producer, we connect the producer’s wells or central receipt points to our gathering lines through which the natural gas is delivered to a processing plant owned and operated by us or a third party. We obtain supplies of raw natural gas for our gathering and processing facilities under contracts having terms ranging from month-to-month to life of the lease. We categorize our processing contracts in increasing order of commodity price risk as fee-based, percentage-of-proceeds or keep-whole contracts. The following is a summary of our most common contractual arrangements:
| |
• | Fee-Based Arrangements. Under these arrangements, we are generally paid a fixed cash fee for performing the gathering and processing service. This fee is directly related to the volume of natural gas that flows through our systems and is not directly dependent on commodity prices. A sustained decline in commodity prices, however, could result in a decline in volumes and, thus, a decrease in our fee revenues. These arrangements provide stable cash flows, but minimal, if any, upside in higher commodity price environments. |
| |
• | Percent-of-Proceeds Arrangements. Under these arrangements, we generally gather raw natural gas from producers at the wellhead or central receipt points, transport it through our gathering system, process it and sell the processed gas and NGLs at prices based on published index prices. In this type of arrangement, we retain the sales proceeds less amounts remitted to producers and the retained sales proceeds constitute our margin. These arrangements provide upside in high commodity price environments, but result in lower margins in low commodity price environments. Under these arrangements, our margins typically cannot be negative. The price paid to producers is based on an agreed percentage of one of the following: (1) the actual sale proceeds; (2) the proceeds based on an index price; or (3) the proceeds from the sale of processed gas or NGLs or both. Under this type of arrangement, our margin correlates directly with the prices of |
natural gas and NGLs (although there is often a fee-based component to these contracts in addition to the commodity sensitive component).
| |
• | Keep-Whole Arrangements. Under these arrangements, we process raw natural gas to extract NGLs and pay to the producer the full thermal equivalent volume of raw natural gas received from the producer in processed gas or its cash equivalent. We are generally entitled to retain the processed NGLs and to sell them for our account. Accordingly, our margin is a function of the difference between the value of the NGLs produced and the cost of the processed gas used to replace the thermal equivalent value of those NGLs. The profitability of these arrangements is subject not only to the commodity price risk of natural gas and NGLs, but also to the price of natural gas relative to NGL prices. These arrangements can provide large profit margins in favorable commodity price environments, but also can be subject to losses if the cost of natural gas exceeds the value of its thermal equivalent of NGLs. Many of our keep-whole contracts include provisions that reduce our commodity price exposure, including (1) embedded discounts to the applicable natural gas index price under which we may reimburse the producer an amount in cash for the thermal equivalent volume of raw natural gas acquired from the producer, (2) fixed cash fees for ancillary services, such as gathering, treating, and compression, or (3) the ability to bypass processing in unfavorable price environments. |
We also contract with producers to gather the oil produced with the natural gas. Some of these contracts are subject to the market based tariff rates and terms of service we establish for the oil pipeline system(s). These arrangements typically include a fee per barrel of oil gathered. Additionally, we perform a producer service function. We purchase natural gas from producers or gas marketers at receipt points or plant tailgates, including points on HPC’s RIGS, and we sell the natural gas to other market participants, often after transporting the gas to delivery points on HPC’s RIGS or other transportation pipeline systems.
Our natural gas sales contracts (physical) are consummated under North American Energy Standards Board or Gas Industry Standards Board contracts with pricing predominately based on Platt’s Gas Daily at El Paso-Permian or Waha pricing points. We sell our NGL output to third parties at pricing based on OPIS pricing at Mont Belvieu, Texas delivery points. We have multi-year, firm agreements with third parties for NGL fractionation.
Natural Gas Transportation Contracts. HPC and MEP, through their respective pipeline systems, provide natural gas transportation services pursuant to contracts with natural gas shippers. These contracts are primarily fee-based. HPC’s long-term firm transportation contracts will expire between 2014 and 2022; and MEP’s long-term firm service agreements will expire between 2014 and 2021.
NGL Services Contracts. Lone Star owns and operates 2,025 miles of NGL pipelines, two cryogenic refinery off-gas processing plants, two fractionation facilities with a capacity of 200,000 Bbls/d, and two NGL storage facilities with aggregate working storage capacity of 47 million Bbls. Lone Star also has a non-operating interest in an additional cryogenic processing plant. Revenue is principally generated from fees charged to customers under dedicated contracts, take-or-pay contracts and commodity pricing. Under a dedicated contract, the customer agrees to deliver the total output from particular processing plants that are connected to the NGL pipeline. Take-or-pay contracts have minimum throughput commitments requiring the customer to pay regardless of whether a fixed volume is transported. Transportation fees are based on tariff rates, which are competitive with regional regulated pipelines.
Compression Contracts. We generally enter into a new contract with respect to each distinct application for which we will provide contract compression services. Our compression contracts typically have an initial term between one and five years, after which the contract continues on a month-to-month basis until renewal or cancellation. Our customers generally pay a fixed monthly fee, or, in rare cases, a fee based on the volume of natural gas actually compressed. We are not responsible for acts of force majeure and our customers are generally required to pay our monthly fee for fixed fee contracts, or a minimum fee for throughput contracts, even during periods of limited or disrupted production. We are generally responsible for the costs and expenses associated with operation and maintenance of our compression equipment, such as providing necessary lubricants, although certain fees and expenses are the responsibility of the customers under the terms of their contracts. For example, all fuel gas is provided by our customers without cost to us, and in many cases customers are required to provide all water and electricity. We also are reimbursed by our customers for certain ancillary expenses such as trucking, crane and installation labor costs, depending on the terms agreed to in a particular contract.
Treating Contracts. Our treating contracts are application specific, having an initial term between one and three years, after which the contract continues on a month-to-month basis. Our customers generally pay a fixed monthly fee that not only includes the amine plant, but may also include additional equipment as required by the application. We are not responsible for acts of force majeure and our customers are generally required to pay our monthly fee even during periods of limited or disrupted production. We are generally responsible for the costs and expenses associated with the operation and maintenance of our treating equipment, such as providing the necessary makeup fluids, filters and charcoal. However, our customers are typically responsible for all fuel, gas and electricity without cost to us. Our fees include costs for all mobilization, installation, commissioning and startup.
COMPETITION
Gathering and Processing. We face strong competition in each region in acquiring new gas supplies. Our competitors in acquiring new gas supplies and in processing new natural gas supplies include major integrated oil companies, major interstate and intrastate pipelines and other natural gas gatherers that gather, process and market natural gas. Competition for natural gas supplies is primarily based on the reputation, efficiency and reliability of the gatherer and the pricing arrangements offered by the gatherer.
Many of our competitors have capital resources and control supplies of natural gas substantially greater than ours. Our major competitors for gathering and related services in each region include:
| |
• | North Louisiana: Enable Midstream, DCP Midstream’s PELICO Pipeline, LLC (Pelico), ETP, KMP and Access Midstream Partners, L.P.; |
| |
• | South Texas: EPD, DCP Midstream Partners, LP, KMP and ETP; |
| |
• | Permian Region: EPD, DCP Midstream Partners LP and Targa Resources Partners LP.; and |
| |
• | Mid-Continent: DCP Midstream Partners, LP and ONEOK Partners, L.P. |
Natural Gas Transportation. Competitors in natural gas transportation differentiate themselves by the price of transportation, the nature of the markets accessible from a transportation pipeline and the type of service provided. HPC’s major competitors in the natural gas transportation business are DCP Midstream Partners, L.P., Enable Gas Transmission, Gulf South Pipeline, L.P., Texas Gas Transmission, LLC, ETP and EPD.
Capacity on the MEP pipeline system is 99% contracted under long-term firm service agreements. The majority of volume is contracted to producers moving supply from the Barnett shale and Oklahoma supply basins. These agreements provide the pipeline with fixed monthly reservation revenues for the primary term of such contracts. Although there are other pipeline competitors providing transportation from these supply basins, the MEP pipeline system was designed and constructed to realize economies of scale and offers its shippers competitive fuel rates and variable costs to transport gas supplies from these mid-continent supply areas to pipelines serving Eastern markets. MEP’s competitors include Gulf Crossing Pipeline, Enable Gas Transmission and Natural Gas Pipeline Co. of America.
NGL Services. In markets served by its NGL pipelines, Lone Star competes with other pipeline companies and barge, rail and truck fleet operations. Lone Star also faces competition with other fractionation and storage facilities based on fees charged and the ability to receive and distribute the customer’s products. Lone Star’s main competitors include EPD, DCP Midstream Partners, LP and ONEOK Partners, L.P.
Contract Services. Our contract services operation includes contract compression and contract treating. We believe that the superior mechanical availability of our standardized compressor fleet is the primary basis on which we compete and a significant distinguishing factor from our competition. All of our competitors attempt to compete on the basis of price. We believe our pricing is competitive because of the superior mechanical availability we deliver, the quality of our compression units, as well as the technical expertise we provide to our customers. We believe our focus on addressing customers' more complex natural gas compression needs related primarily to field-wide compression applications differentiates us from many of our competitors who target smaller horsepower projects related to individual wellhead applications. The natural gas contract compression services business is highly competitive. We face competition from large national and multinational companies and, on a regional basis, from numerous smaller companies. Our main competitors in the natural gas contract compression business, based on horsepower, are Exterran Holdings, Inc., Compressor Systems, Inc., USA Compression, Valerus Compression Services LP, and J-W Energy Company.
Our natural gas treating operation faces competition from large national and multinational companies and, on a regional basis, from numerous smaller companies. Our main competitors in the natural gas treating business are KMP, Valerus Compression Services LP, TransTex Hunter, LLC, Atlas Pipeline Partners, L.P., SouthTex Treaters, Interstate Treating Inc., Exterran Holdings, Inc., Thomas Russell Co. and Spartan Energy Group.
RISK MANAGEMENT
To manage commodity price and interest rate risks, we have implemented a risk management program under which we seek to:
| |
• | match sales prices of commodities (especially NGLs) with purchases under our contracts; |
| |
• | manage our portfolio of contracts to reduce commodity price risk; |
| |
• | optimize our portfolio by active monitoring of basis, swing, and fractionation spread exposure; and |
| |
• | hedge a portion of our exposure to commodity prices. |
As a result of our gathering and processing contract portfolio, we derive a portion of our earnings from a long position in NGLs, natural gas and condensate, resulting from the purchase of natural gas for our account or from the payment of processing charges
in kind. This long position is exposed to commodity price fluctuations in the condensate, NGLs and natural gas markets. Operationally, we mitigate this price risk by generally purchasing natural gas and NGLs at prices derived from published indices, rather than at a contractually fixed price and by selling natural gas and NGLs under similar pricing mechanisms. In addition, we optimize the operations of our processing facilities on a daily basis, for example by rejecting ethane in processing when recovery of ethane as an NGL is uneconomical. We hedge this commodity price risk by entering into a series of swap contracts or put option contracts for individual NGLs, natural gas and WTI. Our hedging positions are maintained within limits established by the Audit and Risk Committee of the Board of Directors. Read “Item 7A. Quantitative and Qualitative Disclosures About Market Risk” for information regarding the status of these contracts. As a matter of policy, we do not acquire forward contracts or derivative products for the purpose of speculating on price changes.
Neither our contract compression business nor our contract treating business has direct exposure to natural gas commodity price risk because we do not take title to the natural gas we compress or treat and because the natural gas we use as fuel for our compressors is supplied by our customers or treating units without cost to us.
REGULATION
Industry Regulation
Intrastate Natural Gas Pipeline Regulation. HPC owns RIGS, an intrastate pipeline regulated by the Louisiana Department of Natural Resources, Office of Conservation (DNR). The DNR is generally responsible for regulating intrastate pipelines and gathering facilities in Louisiana and has authority to review and authorize natural gas transportation transactions and the construction, acquisition, abandonment and interconnection of physical facilities. RIGS transports interstate natural gas in Louisiana for many of its shippers pursuant to Section 311 of the NGPA. To the extent that RIGS transports natural gas in interstate service, its rates and terms and conditions of service are subject to the jurisdiction of FERC, including its non-discrimination requirements. FERC has substantial enforcement authority to impose administrative, civil and criminal penalties of up to $1 million per day per violation and to order the disgorgement of unjust profits for non-compliance.
Under Section 311 of the NGPA, rates charged for transportation services must be fair and equitable. FERC approved RIGS' NGPA Section 311 rates as fair and equitable effective February 1, 2010, under a settlement. As part of the settlement and consistent with FERC policy, RIGS is required to justify its current rates or propose new rates every five years. Accordingly, RIGS must make a rate filing on or before February 1, 2015. At that time, RIGS' rates will be in effect, but subject to refund with interest until FERC has determined that the rates are fair and equitable.
FERC continually proposes and implements new rules and regulations affecting Section 311 transportation. For example, on October 21, 2010, the FERC issued a Notice of Inquiry regarding the applicability of the FERC's buy-sell rules to intrastate pipelines that provide Section 311 transportation service, including whether the FERC should impose capacity release requirements on such pipelines that offer firm transportation service. We cannot predict the outcome of this notice of inquiry or other regulatory changes that may be proposed or enacted, but any changes could lead to greater regulatory requirements on intrastate pipelines that provide Section 311 services, including RIGS.
Interstate Natural Gas Pipeline Regulation. FERC also has broad regulatory authority over the business and operations of interstate natural gas pipelines. Under the NGA, rates charged for interstate natural gas transmission must be just and reasonable. Gulf States and MEP hold FERC-approved tariffs setting forth cost-based rates and terms and conditions of service for shippers wishing to secure capacity for interstate transportation service. Rates charged on MEP are largely governed by long-term negotiated rate agreements, an arrangement approved by FERC in its July 25, 2008 order granting MEP the certificate of public convenience and necessity to build, own and operate these facilities. MEP and Gulf States are NGA-jurisdictional interstate pipelines subject to FERC's broad regulatory oversight. FERC's authority extends to:
| |
• | rates and charges for natural gas transportation and related services; |
| |
• | certification and construction of new facilities; |
| |
• | extension or abandonment of services and facilities; |
| |
• | maintenance of accounts and records; |
| |
• | relationships between the pipeline and its energy affiliates; |
| |
• | terms and conditions of service; |
| |
• | depreciation and amortization policies; |
| |
• | accounting rules for ratemaking purposes; |
| |
• | acquisition and disposition of facilities; |
| |
• | initiation and discontinuation of service; |
| |
• | prevention of market manipulation in connection with interstate sales, purchase or transportation of natural gas; and |
| |
• | information posting requirements. |
FERC regularly conducts audits of interstate pipelines and has multiple means to receive complaints of alleged violations of its rules, including anonymous complaints through a toll-free hotline. Any failure to comply with the laws and regulations governing interstate transportation service could result in the imposition of significant administrative, civil and criminal penalties. FERC has authority to impose civil penalties of up to $1 million per day per violation.
Gathering Pipeline Regulation. Section 1(b) of the NGA exempts natural gas gathering facilities from FERC jurisdiction under the NGA. We own a number of natural gas pipelines that we believe meet the traditional tests that FERC has used to establish a pipeline's status as a gatherer not subject to FERC's interstate pipeline jurisdiction. The distinction between FERC-regulated transmission facilities and federally unregulated gathering facilities is the subject of substantial, on-going litigation none of which we are currently party to. As a result, the classification and regulation of one or more of our gathering systems may be subject to change based on future determinations by FERC, the courts or the U.S. Congress.
State regulation of gathering facilities generally includes various safety, environmental and, in some circumstances, nondiscriminatory take requirements and, in other instances, complaint-based rate regulation. We are subject to state ratable take and common purchaser statutes. The ratable take statutes generally require gatherers to take, without undue discrimination, natural gas production that may be tendered to the gatherer for handling. Similarly, common purchaser statutes generally require gatherers that purchase gas to purchase without undue discrimination as to source of supply or producer. These statutes are designed to prohibit discrimination in favor of one producer over another or one source of supply over another. These statutes have the effect of restricting our right as an owner of gathering facilities to decide with whom we contract to purchase or gather natural gas.
In addition, many of the producing states have adopted some form of complaint-based regulation that generally allows natural gas producers and shippers to file complaints with state regulators in an effort to resolve grievances relating to natural gas gathering access and rate discrimination. Our gathering operations could be adversely affected should they be subject in the future to the application of state or federal regulation of rates and services. Our gathering operations also may be subject to safety and operational regulations relating to the design, installation, testing, construction, operation, replacement and management of gathering facilities. Additional rules, ordinances and legislation pertaining to these matters may be considered or adopted from time to time at either the federal, state or local level. We cannot predict what effect, if any, such changes might have on our operations, but we and our competitors could be required to incur additional capital expenditures and increased costs depending on future legislative and regulatory changes.
Regulation of NGL and Oil Transportation. We have a pipeline in Louisiana that transports NGLs in interstate commerce pursuant to a FERC-approved tariff. Additionally, Lone Star has pipelines that began transporting NGLs in interstate commerce pursuant to a FERC-approved tariff in 2013. Under the ICA, the Energy Policy Act of 1992, and rules and orders promulgated thereunder, the transportation tariff is required to be just and reasonable and not unduly discriminatory or confer any undue preference. FERC has established an indexing system of transportation rates for oil, NGLs and other products that allows for an annual inflation based increase in the cost of transporting these liquids to shipper. Any failure on our part to comply with the laws and regulations governing interstate transmission of NGLs could result in the imposition of administrative, civil and criminal penalties and could have a material adverse effect on our results of operations.
Lone Star also has pipelines that transport NGLs in intrastate commerce pursuant to state common carrier regulation. We also have and are constructing pipelines that are subject to state common carrier regulation for the transportation of NGLs, crude oil or condensate. Under state common carrier regulation, pipelines must charge rates that are non-discriminatory and operate pursuant to a tariff.
Sales of Natural Gas and NGLs. Our ability to sell gas in interstate markets is subject to FERC authority and oversight. The price at which we buy and sell natural gas currently is not subject to federal regulation and, for the most part, is not subject to state regulation. The price at which we sell NGLs is not subject to state or federal regulation. However, with regard to our physical purchases and sales of these energy commodities, our gathering or transportation of these energy commodities, and any related hedging activities that we undertake, we are required to observe anti-market manipulation laws and related regulations enforced by FERC and/or the CFTC.
The prices at which we sell natural gas are affected by many competitive factors, including the availability, terms and cost of pipeline transportation. As noted above, the price and terms of access to pipeline transportation are subject to extensive federal and state regulation. Additionally, FERC imposed rules requiring wholesale purchasers and sellers of natural gas to report certain aggregated annual volume and other information beginning in 2009. On November 15, 2012, FERC issued a Notice of Inquiry seeking comments on whether reporting should be expanded to include more frequent and detailed information about certain interstate natural gas sales transactions. We cannot predict the outcome of this Notice of Inquiry or other regulatory changes that may be proposed or enacted.
We also have firm and interruptible transportation contracts with interstate pipelines that are subject to FERC regulation. As a shipper on an interstate pipeline, we are subject to FERC requirements related to use of interstate capacity. Any failure on our part
to comply with the FERC's regulations or an interstate pipeline's tariff could result in the imposition of administrative, civil and criminal penalties and the disgorgement of unjust profits.
Sales of crude oil, natural gas, condensate and NGLs are not currently regulated. Prices of these products are set by the market rather than by regulation.
Anti-Market Manipulation Requirements. Under the Energy Policy Act of 2005, FERC possesses regulatory oversight over natural gas markets, including the purchase, sale and transportation activities of non-interstate pipelines and other natural gas market participants. The CFTC also holds authority to monitor certain segments of the physical and futures energy commodities market pursuant to the Commodity Exchange Act. With regard to our physical purchases and sales of natural gas, NGLs and crude oil, our gathering (of natural gas) or transportation of these energy commodities, and any related hedging activities that we undertake, we are required to observe these anti-market manipulation laws and related regulations enforced by FERC and/or the CFTC. These agencies hold substantial enforcement authority, including the ability to assess civil penalties of up to $1 million per day per violation in connection with the sale, purchase or transportation of natural gas, to order disgorgement of profits and to recommend criminal penalties. Should we violate the anti-market manipulation laws and regulations, we could also be subject to related third party damage claims by, or among others, sellers, royalty owners and taxing authorities.
Anti-Terrorism Regulations. We may be subject to future anti-terrorism requirements of the DHS. The DHS has issued its National Infrastructure Protection Plan calling for broadened efforts to “reduce vulnerability, deter threats, and minimize the consequences of attacks and other incidents” as they relate to pipelines, processing facilities and other infrastructure. The precise parameters of DHS regulations and any related sector-specific requirements are not currently known, and there can be no guarantee that any final anti-terrorism rules that might be applicable to our facilities will not impose costs and administrative burdens on our operations.
Eminent Domain. Gas utilities, common carrier pipelines, intrastate pipelines and interstate pipelines typically have eminent domain authority granted by the state or federal government. These eminent domain rights are often subject to public scrutiny, lawsuits and regulatory and/or legislative review. In 2011, the Texas Supreme Court issued a decision impacting the ability of common carriers to acquire land through the use of eminent domain. Certain components of the decision were clarified in 2012; however, as a result of the decision common carrier pipelines could be required to prove “public use” separately in each condemnation proceeding along the entire route of a pipeline. The decision could impact our ability to acquire right-of-way using condemnation for the construction of new common carrier pipeline projects in the state of Texas. Any new court decisions or changes to eminent domain laws or regulations could alter our ability to acquire pipeline right-of-way utilizing eminent domain.
Local Laws and Regulations. With the rapid expansion of natural gas development in shale plays, local governmental authorities are seeking to impose additional regulatory requirements on natural gas market participants, including producers, gatherers, and pipeline companies, which may result in additional cost burdens and permitting requirements for new and existing facilities.
Environmental Matters
General. Our operation of processing plants, pipelines and associated facilities, including compression, in connection with the gathering, treating and processing of natural gas and the transportation of NGLs is subject to stringent and complex federal, state and local laws and regulations, including those governing, among other things, operation of gas injection wells, air emissions, wastewater discharges, the use, management and disposal of hazardous and nonhazardous materials and wastes, and the cleanup of contamination. Noncompliance with such laws and regulations, or incidents resulting in environmental releases, could cause us to incur substantial costs, penalties, fines and other criminal sanctions, third party claims for personal injury or property damage, investments to retrofit or upgrade our facilities and programs, or curtailment of operations. As with the industry generally, compliance with existing and anticipated environmental laws and regulations increases our overall cost of doing business, including our cost of planning, constructing and operating our plants, pipelines and other facilities. Included in our construction and operation costs are capital cost items necessary to maintain or upgrade our equipment and facilities to remain in compliance with environmental laws and regulations.
We have implemented procedures to ensure that all governmental environmental approvals for both existing operations and those under construction are updated as circumstances require. We believe that our operations and facilities are in substantial compliance with applicable environmental laws and regulations and that the cost of compliance with such laws and regulations will not have a material adverse effect on our business, results of operations and financial condition. We cannot be certain, however, that identification of presently unidentified conditions, more rigorous enforcement by regulatory agencies, enactment of more stringent laws and regulations or other unanticipated events will not arise in the future and give rise to material environmental liabilities that could have a material adverse effect on our business, financial condition or results of operations.
Hazardous Substances and Waste Materials. To a large extent, the environmental laws and regulations affecting our operations relate to the release of hazardous substances and waste materials into soils, groundwater and surface water and include measures to prevent, minimize or remediate contamination of the environment. These laws and regulations generally regulate the generation,
storage, treatment, transportation and disposal of hazardous substances and waste materials and may require investigatory and remedial actions at sites where such material has been released or disposed. For example, CERCLA, also known as the “Superfund” law, and comparable state laws, impose liability without regard to fault or the legality of the original conduct on certain classes of persons that contributed to a release of a “hazardous substance” into the environment. These persons include the owner and operator of the site where a release occurred and companies that disposed or arranged for the disposal of the hazardous substance that has been released into the environment. Under CERCLA, these persons may be subject to joint and several liability, without regard to fault, for, among other things, the costs of investigating and remediating the hazardous substances that have been released into the environment, for damages to natural resources and for the costs of certain health studies. CERCLA and comparable state law also authorize the federal EPA, its state counterparts, and, in some instances, third parties to take actions in response to threats to the public health or the environment and to seek to recover from the responsible classes of persons the costs they incur. It is not uncommon for neighboring landowners and other third parties to file claims for personal injury and property damage allegedly caused by hazardous substances or other pollutants released into the environment. Although “petroleum” as well as natural gas and NGLs are excluded from CERCLA's definition of a “hazardous substance,” in the course of our ordinary operations we generate wastes or other materials that may fall within that definition or that may be subject to other waste disposal laws and regulations.
We may be responsible under CERCLA or state laws for all or part of the costs required to clean up sites at which such substances or wastes have been disposed. We have not received any notification that we may be potentially responsible for cleanup costs under CERCLA or comparable state laws.
We also generate both hazardous and nonhazardous wastes that are subject to requirements of the federal RCRA, and comparable state statutes. We are not currently required to comply with a substantial portion of the RCRA requirements at many of our facilities because the minimal quantities of hazardous wastes generated there make us subject to less stringent management standards. From time to time, the EPA has considered the adoption of stricter handling, storage and disposal standards for nonhazardous wastes, including crude oil and natural gas wastes. It is possible that some wastes generated by us that are currently classified as nonhazardous may in the future be designated as “hazardous wastes,” resulting in the wastes being subject to more rigorous and costly disposal requirements, or that the full complement of RCRA standards could be applied to facilities that generate lesser amounts of hazardous waste. Changes in applicable regulations may result in a material increase in our capital expenditures or plant operating and maintenance expense.
We currently own or lease sites that have been used over the years by prior owners and by us for natural gas gathering, processing and transportation. Solid waste disposal practices within the midstream gas industry have improved over the years with the passage and implementation of various environmental laws and regulations. Nevertheless, some hydrocarbons and wastes have been disposed of or released on or under various sites during the operating history of those facilities that are now owned or leased by us. Notwithstanding the possibility that these dispositions may have occurred during the ownership of these assets by others, these sites may be subject to CERCLA, RCRA and comparable state laws. Under these laws, we could be required to remove or remediate previously disposed wastes (including wastes disposed of or released by prior owners or operators) or contamination (including soil and groundwater contamination) or to prevent the migration of contamination.
Air Emissions. Our operations are subject to the federal Clean Air Act and comparable state laws and regulations. These laws and regulations regulate emissions of air pollutants from various industrial sources, including our processing plants, and also impose various monitoring and reporting requirements. Such laws and regulations may require that we obtain pre-approval for the construction or modification of certain projects or facilities, such as our processing plants and compression facilities, expected to produce air emissions or to result in the increase of existing air emissions, that we obtain and strictly comply with air permits containing various emissions and operational limitations, or that we utilize specific emission control technologies to limit emissions.
We will be required to incur capital expenditures in the future for air pollution control equipment in connection with obtaining and maintaining operating permits and approvals for air emissions. In addition, our processing plants, pipelines and compression facilities are subject to increasingly stringent regulations, including regulations that require the installation of control technology or the implementation of work practices to control hazardous air pollutants. Moreover, the Clean Air Act requires an operating permit for major sources of emissions and this requirement applies to some of our facilities. We believe that our operations are in substantial compliance with the federal Clean Air Act and comparable state laws. The EPA and state agencies are continually proposing new rules and regulations that could impact our existing operations and the costs and timing of new infrastructure development.
Specifically, on August 16, 2012 the EPA published final rules that extend New Source Performance Standards (NSPS) and National Emission Standards for Hazardous Air Pollutants (NESHAPs) to certain exploration and production operations. The rule package includes revised NSPS performance standards to address volatile organic compounds (“VOCs”) and sulfur dioxide emissions at natural gas processing plants. The final rules require the reduction of VOC emissions from oil and natural gas production facilities by mandating the use of “green completions” for hydraulic fracturing, which requires the operator to recover rather than vent the gas and natural gas liquids that come to the surface during completion of the fracturing process. The rules also establish specific
requirements regarding emissions from compressors, pneumatic controllers, dehydrators, storage tanks and other production equipment. In addition, the rules specify revised and more stringent leak detection requirements for natural gas processing plants. The EPA received numerous requests for reconsideration of these rules from both industry and the environmental community, and court challenges to the rules were also filed. In response to some of these challenges, the EPA amended the rule to extend compliance dates for certain storage vessels on August 2, 2013, and may issue additional revised rules in response to additional such requests in the future. These rules will require a number of modifications to our operations, including the installation of new equipment, although the compliance deadline for some of these rules is deferred until January 1, 2015 and other requirements will apply only to facilities that are newly constructed, reconstructed, or substantially modified. We are still evaluating the effect of these rules on our operations, but we expect that they could result in significant costs, including increased capital expenditures and operating costs, which may adversely impact our business.
On October 19, 2010, the EPA adopted new national emission standards for hazardous air pollutants for existing stationary spark ignition reciprocating internal combustion engines that are either located at area sources of hazardous air pollutant emissions or that have a site rating of less than or equal to 500 brake horsepower and are located at major sources of hazardous air pollutant emissions. Many of our facilities, including our leased compressors are impacted by these rules. We may incur increased costs resulting from the replacement of existing equipment to bring engines into compliance with the new emission requirements. Petitions have been filed in the court of appeals for review and reconsideration of the new rules, but we cannot predict the outcome of those proceedings.
2008 Ozone NAAQS Designations. EPA Region 6 is proposing to modify the Governor of Texas' recommended designations for the 2008 ozone National Ambient Air Quality Standards (“NAAQS”). EPA's proposal expands the Dallas-Ft Worth and Houston-Galveston-Brazoria Counties non-attainment areas to include three additional counties. If EPA's proposal is adopted, the state of Texas will be under an obligation to develop a state implementation plan to control new and existing sources of ozone precursor emissions in those counties, which would significantly increase the cost of operations in those counties. In addition, new sources would be required to offset emissions and the major source threshold for construction permits would be lower than otherwise, triggering more stringent control technology and impacts reviews.
New TCEQ Rule. On January 26, 2011, the TCEQ adopted a new Section 106.352. Oil and Gas Handling and Production Facilities Permit by Rule (“PBR”), which is applicable to oil and gas facilities in the Barnett shale area of Texas and provides an authorization for activities that produce more than a de minimis level of emissions. The PBR requires additional recordkeeping and reporting requirements, additional best management practices, increased emissions modeling, increased stack testing and an increase in project/facility registrations, all of which would increase our capital and operating costs in the Barnett shale in Texas. Additionally, only one PBR may be claimed or registered for each combination of dependent facilities at an oil and gas site, which is defined as all facilities that are located on contiguous or adjacent properties, under common control and designated under the same two digit standard industrial classification (“SIC”) code. The construction of new facilities or modification of existing facilities at an oil and gas site will subject the existing, operationally-dependent, unmodified facilities to a protectiveness review and to emissions limits for its planned maintenance, startup and shutdown activities, which may require the installation of additional emissions control equipment thereby increasing the costs of new projects and increasing capital expenditures in the Barnett shale in Texas. Currently, our facilities located in the Barnett shale are part of our Contract Services Segment, and most compliance costs resulting from the PBR will be borne by our customers. Oil and gas handling and production facilities not located in the Barnett shale regions remain subject to the provisions of the PBR that was in place prior to the adoption of new Section 106.352.
Clean Water Act. The Clean Water Act and comparable state laws impose restrictions and strict controls regarding the discharge of pollutants, including NGL-related wastes, into waters of the United States. Pursuant to the Clean Water Act and similar state laws, a NPDES, or state permit, or both, must be obtained to discharge pollutants into federal and state waters. In addition, the Clean Water Act and comparable state laws require that individual permits or coverage under general permits be obtained by subject facilities for discharges of storm water runoff. We believe that we are in substantial compliance with Clean Water Act permitting requirements as well as the conditions imposed thereunder, and that our continued compliance with such existing permit conditions will not have a material adverse effect on our business, financial condition or results of operations.
Endangered Species Act. The Endangered Species Act restricts activities that may affect endangered or threatened species or their habitat. We may operate in areas that are currently designated as a habitat for endangered or threatened species, the discovery of previously unidentified endangered species, or the designation of additional species as endangered or threatened, which could cause us to incur additional costs, to develop habitat conservation plans, to become subject to expansion or operating restrictions, or bans in the affected areas.
Climate Change. On December 15, 2009, the EPA published its findings that emissions of carbon dioxide, methane and other greenhouse gases present an endangerment to public health and the environment because emissions of such gases are, according
to the EPA, contributing to warming of the Earth's atmosphere and other climatic changes. These findings allow the EPA to adopt and implement regulations that would restrict emissions of greenhouse gases under existing provisions of the federal Clean Air Act. Accordingly, the EPA adopted two sets of regulations addressing greenhouse gas emissions under the Clean Air Act. The first limits emissions of greenhouse gases from motor vehicles beginning with the 2012 model year. The EPA has asserted that these final motor vehicle greenhouse gas emission standards trigger Clean Air Act construction and operating permit requirements for stationary sources, commencing when the motor vehicle standards took effect on January 2, 2011. On June 3, 2010, the EPA published its final rule to address the permitting of greenhouse gas emissions from stationary sources under the Prevention of Significant Deterioration (“PSD”) and Title V permitting programs. This rule “tailors” these permitting programs to apply to certain stationary sources of greenhouse gas emissions in a multi-step process, with the largest sources first subject to permitting. It is widely expected that facilities required to obtain PSD permits for their greenhouse gas emissions will be required to also reduce those emissions according to “best available control technology” standards for greenhouse gases, which are currently being developed on a case-by-case basis. Any regulatory or permitting obligation that limits emissions of greenhouse gases could require us to incur costs to reduce or sequester emissions of greenhouse gases associated with our operations and also could adversely affect demand for the natural gas and other hydrocarbon products that we transport, process, or otherwise handle in connection with our services.
In addition, on October 30, 2009, the EPA published a final rule requiring the reporting of greenhouse gas emissions from specified large greenhouse gas sources in the United States on an annual basis, beginning in 2011 for emissions occurring after January 1, 2010. On November 30, 2010, the EPA revised its greenhouse gas reporting rule to include onshore oil and natural gas production, processing, transmission, storage and distribution facilities. Under the new rules, reporting of greenhouse gas emissions from such facilities, including many of our facilities, is required on an annual basis.
Various pieces of legislation to reduce emissions of, or to create cap and trade programs for, greenhouse gases have been proposed by the U.S. Congress over the past several years, but no proposal has yet passed. More than one-third of the states have already taken legal measures to reduce emissions of greenhouse gases, primarily through the planned development of greenhouse gas emission inventories and/or regional greenhouse gas cap and trade programs. The passage of legislation that limits emissions of greenhouse gases from our equipment and operations could require us to incur costs to reduce the greenhouse gas emissions from our own operations, and it could also adversely affect demand for our transportation, storage and midstream services. Some have suggested that one consequence of climate change could be increased severity of extreme weather, such as increased hurricanes and floods. If such effects were to occur, our operations could be adversely affected in various ways, including damages to our facilities from powerful winds or rising waters, or increased costs for insurance. Another possible consequence of climate change is increased volatility in seasonal temperatures. The market for our NGLs and natural gas is generally improved by periods of colder weather and impaired by periods of warmer weather, so any changes in climate could affect the market for the fuels that we produce. Despite the use of the term “global warming” as a shorthand for climate change, some studies indicate that climate change could cause some areas to experience temperatures substantially colder than their historical averages. As a result, it is difficult to predict how the market for our fuels could be affected by increased temperature volatility, although if there is an overall trend of warmer temperatures, it would be expected to have an adverse effect on our business.
Employee Health and Safety. We are subject to the requirements of the federal OSHA and comparable state laws that regulate the protection of the health and safety of workers. In addition, the OSHA hazard communication standard requires that information be maintained about hazardous materials used or produced in operations and that this information be provided to employees, state and local government authorities and citizens. We believe that our operations are in substantial compliance with the OSHA requirements.
Safety Regulations. The pipelines through which we transport mixed NGLs (exclusively to other NGL pipelines) are subject to regulation by the DOT, under the HLPSA, relating to the design, installation, testing, construction, operation, replacement and management of pipeline facilities. The HLPSA requires any entity that owns or operates liquids pipelines to comply with the regulations under the HLPSA, to permit access to and allow copying of records and to submit certain reports and provide other information as required by the Secretary of Transportation. We believe our liquids pipelines are in substantial compliance with applicable HLPSA requirements. The DOT is continually proposing new pipeline safety rules that may impact our businesses and increase our operating costs.
Our interstate, intrastate and certain of our gathering pipelines are also are subject to regulation by the DOT under the NGPSA, which covers natural gas, crude oil, carbon dioxide, NGLs and petroleum products pipelines, and under the Pipeline Safety Improvement Act of 2002, as amended. Pursuant to these authorities, the DOT has established a series of rules that require pipeline operators to develop and implement “integrity management” programs for natural gas pipelines located in areas where the consequences of potential pipeline accidents pose the greatest risk to people and their property. Similar rules are also in place for operators of hazardous liquid pipelines. The DOT's integrity management rules establish requirements relating to the design,
installation, testing, construction, operation, inspection, replacement and management of pipeline facilities. We believe that our pipeline operations are in substantial compliance with applicable NGPSA requirements.
The DOT enacted new control room management regulations as directed by the Pipeline Inspection, Protection, Enforcement and Safety Act of 2006. The rules require operators of hazardous liquids pipelines, gas pipelines and LNG facilities with at least one control room to develop and implement written control room management procedures. We believe we are in substantial compliance with the new rules as of the required compliance date of August 1, 2011.
EMPLOYEES
As of December 31, 2013, our General Partner employed 1,187 employees, of whom 959 were field operating employees and 228 were mid-and senior-level management and staff. None of these employees are represented by a labor union and there are no outstanding collective bargaining agreements to which our General Partner is a party. Our General Partner believes that it has good relations with its employees.
AVAILABLE INFORMATION
We file or furnish annual reports on Form 10-K, quarterly reports on Form 10-Q, current reports on Form 8-K and any related amendments and supplements thereto with the SEC. From time to time, we may also file registration and related statements pertaining to equity or debt offerings. You may read and copy any materials we file or furnish with the SEC at the SEC’s Public Reference Room at 100 F Street, N.E., Washington, D.C. 20549. You may obtain information regarding the Public Reference Room by calling the SEC at 1-800-732-0330. In addition, the SEC maintains an Internet website at http://www.sec.gov that contains reports, proxy and information statements and other information regarding issuers that file electronically with the SEC.
We make our SEC filings available to the public, free of charge and as soon as practicable after they are filed with the SEC, through our Internet website located at http://www.regencygasservices.com. Our annual reports are filed on Form 10-K, our quarterly reports are filed on Form 10-Q and current-event reports are filed on Form 8-K; we also file amendments to reports filed or furnished pursuant to Section 13(a) or Section 15(d) of the Exchange Act. References to our website addressed in this report are provided as a convenience and do not constitute, and should not be viewed as, an incorporation by reference of the information contained on, or available through, our website. Therefore, such information should not be considered part of this report.
Item 1A. Risk Factors
In addition to risks and uncertainties in the ordinary course of business that are common to all businesses, important factors that are specific to our business, our structure as a limited partnership and our tax treatment could materially impact our future performance and results of operations. We have provided below a list of these risk factors that should be reviewed when considering an investment in our securities. These are not all of the risks we face as there are other factors currently considered immaterial or unknown to us that may impact our future operations.
RISKS RELATED TO OUR BUSINESS
We may not have sufficient cash from operations to enable us to pay our current quarterly distribution following the establishment of cash reserves and payment of fees and expenses, including reimbursement of fees and expenses of our General Partner.
We may not have sufficient available cash from operating surplus each quarter to pay our Minimum Quarterly Distribution (MQD) in the amount of $0.35 per common unit. The amount of cash we can distribute to our unitholders depends principally on the amount of cash we generate from our operations, which will fluctuate from quarter to quarter based on, among other things:
| |
• | prevailing economic conditions; |
| |
• | the fees we charge and the margins we realize for our services and sales; |
| |
• | the prices of, level of, production of, and demand for natural gas and NGLs; |
| |
• | the volumes of natural gas we gather, process and transport; and |
| |
• | the amounts of our operating costs, including reimbursement of fees and expenses of our General Partner. |
In addition, the actual amount of cash we will have available for distribution will depend on other factors, some of which are beyond our control, including:
| |
• | our debt service requirements; |
| |
• | our obligation to pay distributions on our Series A Preferred Units; |
| |
• | fluctuation in our working capital needs; |
| |
• | our ability to borrow funds and access capital markets; |
| |
• | restrictions contained in our debt agreements; |
| |
• | the cost of acquisitions, if any; |
| |
• | the amounts of cash reserves established by our General Partner; and |
| |
• | our ability to maintain commodity hedge prices from year to year. |
You should be aware that the amount of cash we have available for distribution depends primarily upon our cash flow, not net income (loss) per GAAP. As a result, we may make cash distributions during periods when we record losses for financial accounting purposes and may not be able to make cash distributions during periods when we record net earnings for financial accounting purposes.
Our cash flow is affected by supply and demand for natural gas and NGL products and by natural gas and NGL prices, and decreases in these prices could adversely affect our results of operations and financial condition. Natural gas, NGLs and other commodity prices are volatile, and an unfavorable change in these prices could adversely affect our cash flow and operating results.
We are subject to risks due to frequent and often substantial fluctuations in commodity prices. NGL prices generally fluctuate on a basis that correlates to fluctuations in crude oil prices as well as global demand of petrochemical products. In the past, the prices of natural gas, NGLs and crude oil have been extremely volatile, and this volatility could continue. Volatility in crude oil, natural gas and NGL prices can impact our customers’ activity levels and spending for our products and services, as well as our margins under our keep-whole and percentage-of-proceeds natural gas gathering and processing contracts. The markets and prices for natural gas and NGLs depend upon factors beyond our control. These factors include demand for crude oil, natural gas and NGLs, which fluctuates with changes in market and economic conditions and other factors, including:
| |
• | the impact of weather on the demand for crude oil, natural gas and NGLs; |
| |
• | the level of domestic crude oil and natural gas production; |
| |
• | the availability of imported crude oil, natural gas and NGLs; |
| |
• | actions taken by foreign crude oil and gas producing nations; |
| |
• | the availability of local transportation systems; |
| |
• | the price, availability and marketing of competitive fuels; |
| |
• | the demand for electricity; |
| |
• | the impact of energy conservation efforts; and |
| |
• | the extent of governmental regulation and taxation. |
Our natural gas gathering and processing businesses operate under two types of contractual arrangements that expose our cash flows to increases and decreases in the price of natural gas and NGLs: percentage-of-proceeds and keep-whole arrangements. Under percentage-of-proceeds arrangements, we generally purchase natural gas from producers and retain from the sale an agreed percentage of pipeline-quality gas and NGLs resulting from our processing activities (in cash or in-kind) at market prices. Under keep-whole arrangements, we receive the NGLs removed from the natural gas during our processing operations as the fee for providing our services in exchange for replacing the thermal content removed as NGLs with a like thermal content in pipeline-quality gas or its cash equivalent. Under these types of arrangements our revenues and our cash flows increase or decrease as the prices of natural gas and NGLs fluctuate. The relationship between natural gas prices and NGL prices may also affect our profitability. When natural gas prices are low relative to NGLs prices, it is more profitable for us to process natural gas under keep-whole arrangements. When natural gas prices are high relative to NGLs prices, it is less profitable for us and our customers to process natural gas both because of the higher value of natural gas and of the increased cost (principally that of natural gas as a feedstock and a fuel) of separating the mixed NGLs from the natural gas. As a result, we may experience periods in which higher natural gas prices relative to NGL prices reduce the volume of natural gas processed at some of our plants.
Because of the natural decline in production from existing wells, our success depends on our ability to obtain new supplies of natural gas, which involves factors beyond our control. Any decrease in supplies or the price of natural gas in our areas of operation could adversely affect our business and operating results.
Our gathering and processing and transportation pipeline systems are dependent on the level of production from natural gas wells that supply our systems and from which production will naturally decline over time. As a result, our cash flows associated with these wells will also decline over time. In order to maintain or increase throughput volume levels on our gathering and transportation pipeline systems and the asset utilization rates at our natural gas processing plants, we must continually obtain new supplies. The primary factors affecting our ability to obtain new supplies of natural gas and attract new customers to our assets are: the level of successful drilling activity near our systems and our ability to compete with other gathering and processing companies for volumes from successful new wells.
The level of natural gas drilling activity is dependent on economic and business factors beyond our control. The primary factor that impacts drilling decisions is natural gas prices. A sustained decline in natural gas prices, as has occurred over the past year, could result in a decrease in exploration and development activities in the fields served by our gathering and processing facilities and pipeline transportation systems, which would lead to reduced utilization of these assets. Some producers have indicated that they will focus their exploration and production efforts on geographic areas with oil and NGL-rich natural gas products. Other factors that impact production decisions include producers’ capital budget limitations, the ability of producers to obtain necessary drilling and other governmental permits and regulatory changes.
Because of these factors, even if additional natural gas reserves were discovered in areas served by our assets, producers may choose not to develop those reserves. If we were not able to obtain new supplies of natural gas to replace the natural decline in volumes from existing wells due to reductions in drilling activity or competition, throughput volumes on our pipelines and the utilization rates of our processing facilities would decline, which could have a material adverse effect on our business, results of operations and financial condition.
Our natural gas contract compression operations significantly depend upon the continued demand for and production of natural gas and crude oil. Demand may be affected by, among other factors, natural gas prices, crude oil prices, weather, demand for energy, and availability of alternative energy sources. Any prolonged, substantial reduction in the demand for natural gas or crude oil would, in all likelihood, depress the level of production activity and result in a decline in the demand for our contract compression services and products. Lower natural gas prices or crude oil prices over the long-term could result in a decline in the production of natural gas or crude oil, respectively, resulting in reduced demand for our natural gas contract compression services. Additionally, production from natural gas sources such as longer-lived tight sands, shales and coalbeds constitute an increasing percentage of our compression services business. Such sources are generally less economically feasible to produce in lower natural gas price environments, and a reduction in demand for natural gas may cause such sources of natural gas to be uneconomic to drill and produce, which could in turn negatively impact the demand for our compression services.
The profitability of certain activities in our NGLs and refined products storage business, our NGLs transportation business and our off-gas processing and fractionating business are largely dependent upon market demand for NGLs and refined products, which has been volatile, and competition in the market place, both of which are factors that are beyond our control.
Our NGLs and refined products storage revenues are primarily derived from fixed capacity arrangements between us and our customers. However, a portion of our revenues are derived from fungible storage and throughput arrangements, under which our revenues are more dependent upon demand for storage from our customers. Demand for these services may fluctuate as a result of changes in commodity prices. Our NGLs and refined products storage assets are primarily located in the Mont Belvieu area, which is a significant storage distribution and trading complex with multiple industry participants, any one of which could compete for the business of our existing and potential customers. Any loss of business from existing customers or our inability to attract new customers could have an adverse effect on our results of operations.
Revenues from our NGLs transportation systems are exposed to risks due to fluctuations in demand for transportation as a result of unfavorable commodity prices and competition from nearby pipelines. We receive substantially all of our transportation revenues through dedicated contracts under which the customer agrees to deliver the total output from particular processing plants that are connected only to our transportation system. We may not be able to renew these contracts or execute new customer contracts on favorable terms if NGLs prices decline and demand for our transportation services decreases. Any loss of existing customers due to decreased demand for our services or competition from other transportation service providers could have a negative impact on our revenues and have an adverse effect on our results of operations.
Revenues from our off-gas processing and fractionating system in south Louisiana are exposed to risks due to the low concentration of suppliers near our facilities and the possibility that connected refineries may not provide us with sufficient off-gas for processing at our facilities. The connected refineries may also experience outages due to maintenance issues and severe weather, such as hurricanes. We receive revenues primarily through a percent-of-proceeds arrangements, as well as from transportation and
fractionation fees. Consequently, a large portion of our off-gas processing and fractionation revenues are exposed to risks due to fluctuations in commodity prices. In addition, a decline in NGL prices could cause a decrease in demand for our off-gas processing and fractionation services and could have an adverse effect on our results of operations.
Many of our customers’ drilling activity levels and spending for transportation on our gathering and pipeline systems may be impacted by commodity prices and the credit markets.
Many of our customers finance their drilling activities through cash flow from operations, the incurrence of debt or the issuance of equity. Any combination of a reduction of cash flow resulting from declines in natural gas prices, a reduction in borrowing bases under reserve-based credit facilities and the lack of availability of debt or equity financing may result in a significant reduction in our customers’ spending for natural gas drilling activity, which could result in lower volumes being transported on our gathering and pipeline systems. A significant reduction in drilling activity could have a material adverse effect on our operations.
We depend on certain key producers and other customers for a significant portion of our supply of natural gas, contract compression and contract treating revenues. The loss of, or reduction in, any of these key producers or customers could adversely affect our business and operating results.
We rely on a limited number of producers and other customers for a significant portion of our natural gas supplies and our contracts for compression services. These contracts have terms that range from month-to-month to life of lease. As these contracts expire, we will have to negotiate extensions or renewals or replace the contracts with those of other suppliers. We may be unable to obtain new or renewed contracts on favorable terms, if at all. The loss of all or even a portion of the volumes of natural gas supplied by these producers and other customers, as a result of competition or otherwise, could have a material adverse effect on our business, results of operations and financial condition.
We do not control the actions by our joint ventures.
Our joint ventures, including HPC, MEP, Lone Star, Ranch JV and Grey Ranch, have their own governing boards. We exercise some influence over the joint ventures because our approval is required for most significant decisions, but we do not control the decisions of these boards.
We may be required to make additional capital contributions to our equity joint ventures.
All of our equity joint ventures may request that we make additional capital contributions to support their capital expenditure programs. If such capital contributions are required, we may not be able to obtain the financing necessary to satisfy our obligations. In the event that we elect not to participate in future capital contributions, our ownership interest in the joint ventures will be diluted.
The contract compression business within our Contract Services segment depends on particular suppliers and is vulnerable to parts and equipment shortages and price increases, which could have a negative impact on our results of operations.
The principal manufacturers of components for our natural gas compression equipment include Caterpillar, Inc. for engines, Air-X-Changers for coolers, and Ariel Corporation for compressors and frames. Our reliance on these suppliers involves several risks, including price increases and a potential inability to obtain an adequate supply of required components in a timely manner. We also rely primarily on one vendor, SEC Energy Products & Services, L.P., a subsidiary of ETP, to package and assemble our compression units. We do not have long-term contracts with these suppliers or packagers, and a partial or complete loss of certain of these sources could have a negative impact on our results of operations and could damage our customer relationships. In addition, since we expect any increase in component prices for compression equipment or packaging costs will be passed on to us, a significant increase in their pricing could have a negative impact on our results of operations.
The contract treating business within our Contract Services segment depends on particular suppliers and is vulnerable to parts and equipment shortages and price increases, which could have a negative impact on our results of operations.
Our contract treating business’ ability to manufacture new equipment used to provide treating services, and to obtain replacement components, depends on particular suppliers and is sensitive to equipment shortages and price increases. Spitzer Industries, the principal manufacturer and packager of amine plants, determines the cost of our contract treating equipment based primarily on the price and availability of commodities (i.e. steel), components and labor. If a significant increase in the cost of manufacturing were to occur, our contract treating business could see a reduced rate of return on its capital investments absent offsetting increases in revenue rates.
In accordance with industry practice, we do not obtain independent evaluations of natural gas reserves dedicated to our gathering systems. Accordingly, volumes of natural gas gathered on our gathering systems in the future could be less than we anticipate, which could adversely affect our business and operating results.
We do not obtain independent evaluations of natural gas reserves connected to our gathering systems due to the unwillingness of producers to provide reserve information as well as the cost of such evaluations.
Accordingly, we do not have estimates of total reserves dedicated to our systems or the anticipated lives of such reserves. If the total reserves or estimated lives of the reserves connected to our gathering systems are less than we anticipate and we are unable to secure additional sources of natural gas, then the volumes of natural gas gathered on our gathering systems in the future could be less than we anticipate. A decline in the volumes of natural gas gathered on our gathering systems could have an adverse effect on our business, results of operations and financial condition.
In our gathering and processing operations, we purchase raw natural gas containing significant quantities of NGLs, process the raw natural gas and sell the processed gas and NGLs. If we are unsuccessful in balancing the purchase of raw natural gas with its component NGLs and our sales of pipeline quality gas and NGLs, our exposure to commodity price risks will increase.
We purchase from producers and other customers a substantial amount of the natural gas that flows through our natural gas gathering and processing systems and our RIGS transportation pipeline for resale to third parties, including natural gas marketers and utilities. We may not be successful in balancing our purchases and sales. In addition, a producer could fail to deliver promised volumes or could deliver volumes in excess of contracted volumes, a purchaser could purchase less than contracted volumes, or the natural gas price differential between the regions in which we operate could vary unexpectedly. Any of these actions could cause our purchases and sales not to be balanced. If our purchases and sales are not balanced, we will face increased exposure to commodity price risks and could have increased volatility in our operating results.
Our results of operations and cash flow may be adversely affected by risks associated with our hedging activities.
In performing our functions in our gathering and processing segment, we are a seller of natural gas and NGLs and are exposed to commodity price risk associated with movements in commodity prices. As a result of the volatility of commodity prices and interest rates, we have executed swap contracts or put options settled against natural gas, some NGL products and west Texas intermediate crude market prices. Some of our risks remain unhedged. We continually monitor our hedging and contract portfolio and expect to adjust our hedge position as conditions warrant. For more information about our risk management activities, read “Item 7A. Quantitative and Qualitative Disclosures about Market Risk.” Even though our management monitors our hedging activities, these activities can result in substantial losses. Such losses could occur under various circumstances, including any circumstance in which a counterparty does not perform its obligations under the applicable hedging arrangement, the hedging arrangement is imperfect, or our hedging policies and procedures are not followed or do not work as planned.
The adoption of derivatives legislation by the United States Congress could have an adverse effect on our ability to use derivative instruments to reduce the effect of commodity price, interest rate and other risks associated with our business.
On July 21, 2010, new comprehensive financial reform legislation, known as the Dodd-Frank Wall Street Reform and Consumer Protection Act (the “Dodd-Frank Act”), was enacted that establishes federal oversight and regulation of the over-the-counter derivatives market and entities, such as us, that participate in that market. The Dodd-Frank Act requires the Commodities Futures Trading Commission ("CFTC"), the US Securities and Exchange Commission and other regulators to promulgate rules and regulations implementing the new legislation. In its rulemaking under the Dodd-Frank Act, the CFTC has issued final regulations to set position limits for certain futures and option contracts in the major energy markets and for swaps that are their economic equivalents. Certain bona fide hedging transactions would be exempt from these position limits. The position limits rule was vacated by the United States District Court for the District of Columbia in September of 2012 although the CFTC has stated that it will appeal the District Court's decision. The CFTC also has finalized other regulations, including critical rulemakings on the definition of "swap," "security-based swap," "swap dealer" and "major swap participant." The Dodd-Frank Act and CFTC rules also will require us, in connection with certain derivatives activities, to comply with clearing and trade-execution requirements (or take steps to qualify for an exemption to such requirements). In addition, new regulations may require us to comply with margin requirements although these regulations are not finalized and their application to us is uncertain at this time. Other regulations also remain to be finalized, and the CFTC recently has delayed the compliance dates for various regulations already finalized. As a result, it is not possible at this time to predict with certainty the full effects of the Dodd-Frank Act and CFTC rules on us and the timing of such effects. The Dodd-Frank Act also may require the counterparties to our derivative instruments to spin off some of their derivatives activities to a separate entity, which may not be as creditworthy as the current counterparty. The Dodd-Frank Act and any new regulations could significantly increase the cost of derivative contracts (including from swap recordkeeping and reporting requirements and through requirements to post collateral which could adversely affect our available liquidity), materially alter the terms of derivative contracts, reduce the availability of some derivatives to protect against risks we encounter, reduce our ability to monetize or restructure our existing derivative contracts, and potentially increase our exposure to less creditworthy
counterparties. If we reduce our use of derivatives as a result of the Dodd-Frank Act and regulations, our results of operations may become more volatile and our cash flows may be less predictable, which could adversely affect our ability to plan for and fund capital expenditures. Finally, the Dodd-Frank Act was intended, in part, to reduce the volatility of oil and natural gas prices, which some legislators attributed to speculative trading in derivatives and commodity instruments related to oil and natural gas. Our revenues could therefore be adversely affected if a consequence of the Dodd-Frank Act and regulations is to lower commodity prices. Any of these consequences could have a material adverse effect on our financial condition, results of operations and cash available for distribution to our unitholders.
To the extent that we intend to grow internally through construction of new, or modification of existing, facilities, we may not be able to manage that growth effectively, which could decrease our cash flow and adversely affect our results of operations.
A principal focus of our strategy is to continue to grow by expanding our business both internally and through acquisitions. Our ability to grow internally will depend on a number of factors, some of which will be beyond our control. We may not be able to finance the construction or modifications on satisfactory terms. In general, the construction of additions or modifications to our existing systems, and the construction of new midstream assets involve numerous regulatory, environmental, political and legal uncertainties beyond our control. Any project that we undertake may not be completed on schedule, at budgeted cost or at all. Construction may occur over an extended period, and we are not likely to receive a material increase in revenues related to such project until it is completed. Moreover, our revenues may not increase immediately upon the completion of construction because the anticipated growth in gas production that the project was intended to capture does not materialize, our estimates of the growth in production prove inaccurate or for other reasons. For example, producers in the area may decrease their activity levels in the area near HPC due to the declines in the price for natural gas. To the extent producers in the area are unable to execute their expected drilling programs, the return on our investment from this project may not be as attractive as we anticipate. For any of these reasons, newly constructed or modified midstream facilities may not generate our expected investment return and that, in turn, could adversely affect our cash flows and results of operations. In addition, our ability to undertake to grow in this fashion will depend on our ability to hire, train, and retain qualified personnel to manage and operate these facilities when completed.
We may have difficulty financing our planned capital expenditures, including in our joint ventures, which could adversely affect our results and growth.
We expect that we will distribute all of our available cash to our unitholders and will rely primarily upon external financing sources, including borrowings under our credit facility and the issuance of debt and equity securities, to fund our acquisitions and expansion capital expenditures. If we are not able to obtain adequate financing from the capital markets, our ability to grow and our results of operations could be adversely impacted. To access amounts under our credit facility for joint venture capital expenditures or additional investments, we may need to amend to our credit facility, and we cannot assure you that we can obtain any such amendment.
Our leverage may limit our ability to borrow additional funds, make distributions, comply with the terms of our indebtedness or capitalize on business opportunities.
Our leverage is significant in relation to our partners’ capital. Our debt to capital ratio, calculated as total debt divided by the sum of total debt and partners’ capital, as of December 31, 2013 was 41%. We will be prohibited from making cash distributions during an event of default under any of our indebtedness, and, in the case of the indenture under which our senior notes were issued, the failure to maintain a prescribed ratio of consolidated cash flows (as defined in the indenture) to interest expense. Various limitations in our credit facility, as well as the indentures for our senior notes, may reduce our ability to incur additional debt, to engage in some transactions and to capitalize on business opportunities. Any subsequent refinancing of our current indebtedness or any new indebtedness could have similar or greater restrictions.
Our leverage may adversely affect our ability to fund future working capital, capital expenditures and other general partnership requirements, future acquisition, construction or development activities, or otherwise realize fully the value of our assets and opportunities because of the need to dedicate a substantial portion of our cash flow from operations to payments on our indebtedness or to comply with any restrictive terms of our indebtedness. Our leverage may also make our results of operations more susceptible to adverse economic and industry conditions by limiting our flexibility in planning for, or reacting to, changes in our business and the industry in which we operate and may place us at a competitive disadvantage as compared to our competitors that have less debt.
Increases in interest rates could adversely impact our common unit price and our ability to issue additional equity, in order to make acquisitions, to reduce debt, or for other purposes.
The interest rates on our senior notes are fixed and the loans outstanding under our credit facility bear interest at a floating rate. Interest rates on future credit facilities and debt offerings could be significantly higher than current levels, causing our financing costs to increase accordingly. As with other yield-oriented securities, the market price for our units will be affected by the level
of our cash distributions and implied distribution yield. The distribution yield is often used by investors to compare and rank yield-oriented securities for investment decision-making purposes. Therefore, changes in interest rates, either positive or negative, may affect the yield requirements of investors who invest in our units, and a rising interest rate environment could have an adverse effect on our unit price and our ability to issue additional equity in order to make acquisitions, to reduce debt or for other purposes.
Because we distribute all of our available cash to our unitholders, our future growth may be limited.
Since we will distribute all of our available cash to our unitholders, subject to the limitations on restricted payments contained in the indentures governing our senior notes and our credit facility, we will depend on financing provided by commercial banks and other lenders and the issuance of debt and equity securities to finance any significant internal organic growth or acquisitions. If we are unable to obtain adequate financing from these sources, our ability to grow will be limited.
Certain of our assets may become subject to regulation.
Intrastate transportation of NGLs is largely regulated by the state in which such transportation takes place. Lone Star’s NGL Pipeline transports NGLs within the state of Texas and is subject to regulation by the TRRC. This NGLs transportation system offers services pursuant to an intrastate transportation tariff on file with the TRRC. Lone Star’s NGL pipeline also commenced the interstate transportation of NGLs in 2013, which is subject to FERC’s jurisdiction under the Interstate Commerce Act and the Energy Policy Act of 1992. Both intrastate and interstate NGL transportation services must be provided in a manner that is just, reasonable, and non-discriminatory. The tariff rates established for interstate services were based on a negotiated agreement; however if FERC’s rate making methodologies were imposed, they may, among other things, delay the use of rates that reflect increased costs and subject us to potentially burdensome and expensive operational, reporting and other requirements. Any of the foregoing could adversely affect revenues and cash flow related to these assets.
Our interstate gas transportation operations, including Section 311 service performed by our intrastate pipelines, our sales of gas in interstate commerce, and our shipment of gas on interstate pipelines are subject to FERC regulation; failure to comply with applicable regulation, future changes in regulations or policies, or the establishment of more onerous terms and conditions applicable to natural gas transportation service could adversely affect our business.
FERC has broad regulatory authority over the business and operations of interstate natural gas pipelines, such as the pipelines owned by Gulf States and MEP, both of which hold FERC-approved tariffs setting forth cost- based rates, terms and conditions for services to shippers wishing to take interstate transportation service. Under the NGA, rates charged for, and the terms and conditions of service of, interstate natural gas transmission must be just and reasonable, and amounts collected in excess of just and reasonable rates may be subject to refund with interest. In addition, FERC regulates the rates, terms and conditions of service with respect to Section 311 transportation service provided by HPC (through RIGS). FERC has authority to alter its rules, regulations and policies governing service provided by interstate pipelines and intrastate pipelines providing Section 311 services. We cannot give any assurance regarding the likely future regulations under which Gulf States, MEP or HPC will operate their interstate transportation services or the effect such regulation could have on our businesses or results of operations. In addition, FERC also has broad authority to require compliance with its rules and regulations and to prohibit and penalize manipulative behavior that affects markets. Since our gathering and processing businesses sell natural gas in interstate commerce and ship gas on interstate pipelines, these activities are subject to FERC oversight. Any failure on our part to comply with applicable FERC-administered statutes, rules, regulations and orders could result in the imposition of significant administrative, civil and/or criminal penalties or both, as well as increased operational requirements or prohibitions.
As limited partnership entities, neither we nor our regulated natural gas pipelines may be able to include a full tax allowance in calculating our costs-of-service for rate-making purposes.
Under current policy applied under the NGA and Section 311, FERC permits regulated natural gas pipelines to include, in the cost-of-service used as the basis for calculating the pipeline’s regulated rates, a tax allowance reflecting the actual or potential income tax liability on pipeline income attributable to all partnership or limited liability company interests, if the ultimate owner of the interest has an actual or potential income tax liability on such income. Whether a pipeline’s owners have such actual or potential income tax liability will be reviewed by FERC on a case-by-case basis, and the pipeline is required to demonstrate that such potential income tax liability exists. Although FERC’s policy is generally favorable for pipelines that are organized as, or owned by, tax-pass-through entities, application of the policy in individual rate cases still entails rate risk due to the case-by-case review requirement. The specific terms and application of that policy remain subject to future refinement or change by FERC and the courts. Moreover, we cannot guarantee that this policy will not be altered in the future.
There are uncertainties in the calculation of the return on equity that FERC will authorize a natural gas pipeline to include in its cost-of-service.
An important part of the determination of rates by FERC is the establishment of an authorized return on equity. FERC currently calculates a range of potential returns, based on a discounted cash flow analysis of companies included in a proxy group, and then determines where a pipeline’s risks require it to be placed within this range. FERC policy also currently allows the inclusion of master limited partnerships, or MLPs, in proxy groups used to calculate the appropriate returns on equity under FERC’s discounted cash flow analysis, but FERC limits recognition of certain MLP earnings and allows case-by-case determination by FERC of the appropriateness of any MLP, or indeed any stock corporation, proposed as a member of the pipeline’s proxy group.
A change in the level of regulation or the jurisdictional characterization of some of our assets or business activities by federal, state or local regulatory agencies could affect our operations and revenues.
Our natural gas gathering, processing and intrastate transportation operations are generally exempt from FERC regulation under the NGA, but FERC regulation still affects these businesses and the markets for products derived from these businesses. With the passage of the Energy Policy Act of 2005 (EPACT 2005), FERC has expanded its oversight of natural gas purchasers, natural gas sellers, gatherers, intrastate pipelines and shippers on FERC regulated pipelines by imposing new market monitoring and market transparency rules and rules prohibiting manipulative behavior. In addition, EPACT 2005 substantially increased FERC’s penalty authority. In recent years, FERC has adopted rules requiring increased reporting by purchasers and sellers of natural gas and increased transactional reporting requirements for intrastate pipelines. In 2010, FERC also sought formal comments on the applicability of buy-sell prohibitions and capacity release requirements on intrastate pipelines that provide interstate service under NGPA Section 311. We cannot predict the outcome of this proceeding or how FERC will approach future matters such as pipeline rates and rules and policies that may affect purchases or sales of natural gas or rights of access to natural gas transportation capacity.
In addition, the distinction between FERC-regulated interstate transmission service, on one hand, and intrastate transmission or federally unregulated gathering services, on the other hand, is the subject of regular litigation at FERC and in the courts and of policy discussions at FERC. In such circumstances, the classification and regulation of some of our gathering or our intrastate transportation pipelines may be subject to change based on future determinations by FERC, the courts, or Congress. Such a change could result in increased regulation by FERC, which could adversely affect our business.
Other state and local regulations also affect our business. Our gathering pipelines are subject to ratable take and common purchaser statutes in states in which we operate. Ratable take statutes generally require gatherers to take, without undue discrimination, oil or natural gas production that may be tendered to the gatherer for handling. Similarly, common purchaser statutes generally require gatherers to purchase without undue discrimination as to source of supply or producer. These statutes restrict our right as an owner of gathering facilities to decide with whom we contract to purchase or transport natural gas. Federal law leaves any economic regulation of natural gas gathering to the states. Many states in which we operate have adopted complaint-based regulation of natural gas gathering activities, which allows natural gas producers and shippers to file complaints with state regulators in an effort to resolve grievances relating to natural gas gathering access and rate discrimination. Our intrastate NGL, crude oil, and condensate pipelines are subject to state common carrier regulations, which require just and reasonable rates, non-discriminatory service, and the filing of tariffs. Our common carrier pipeline tariffs contemplate a higher level of service for “anchor shippers”, and if these or any other provisions in our common carrier pipeline tariffs are found to be inconsistent with non-discrimination requirements, then we may be required to modify the rates and/or terms of service in our tariffs and may not be able to provide the level of service contemplated in agreements with “anchor shippers”.
Any new laws, rules, regulations or orders could result in additional compliance costs and/or requirements, which could adversely affect our business. If we fail to comply with any new or existing laws, rules, regulations or orders, we could be subject to administrative, civil and/or criminal penalties, or both, as well as increased operational requirements or prohibitions.
We may be unable to integrate successfully the operations of future acquisitions with our operations, and we may not realize all the anticipated benefits of our past and any future acquisitions.
Integration of acquisitions with our business and operations is a complex, time consuming, and costly process. Failure to integrate acquisitions successfully with our business and operations in a timely manner may have a material adverse effect on our business, financial condition, and results of operations. We cannot assure you that we will achieve the desired profitability from past or future acquisitions. In addition, failure to assimilate future acquisitions successfully could adversely affect our financial condition and results of operations. Our acquisitions involve numerous risks, including:
| |
• | operating a significantly larger combined organization and adding operations; |
| |
• | difficulties in the assimilation of the assets and operations of the acquired business, especially if the assets acquired are in a new business segment or geographic area; |
| |
• | the risk that natural gas reserves expected to support the acquired assets may not be of the anticipated magnitude or may not be developed as anticipated; |
| |
• | the loss of significant producers or markets or key employees from the acquired business; |
| |
• | the availability of local, intrastate and interstate transportation system; |
| |
• | the diversion of management’s attention from other business concerns; |
| |
• | the failure to realize expected profitability, growth or synergies and cost savings; |
| |
• | properly assessing and managing environmental compliance; |
| |
• | coordinating geographically disparate organizations, systems, and facilities; and |
| |
• | coordinating or consolidating corporate and administrative functions. |
Further, unexpected costs and challenges may arise whenever businesses with different operations or management are combined, and we may experience unanticipated delays in realizing the benefits of an acquisition. If we consummate any future acquisition, our capitalization and results of operation may change significantly, and you may not have the opportunity to evaluate the economic, financial and other relevant information that we will consider in evaluating future acquisitions.
Our industry is highly competitive, and increased competitive pressure could adversely affect our business and operating results.
We compete with similar enterprises in each of our areas of operations. Some of our competitors are large oil, natural gas, gathering and processing and natural gas and NGL pipeline companies that have greater financial resources and access to supplies of natural gas and NGLs than we do. In addition, our customers who are significant producers or consumers of NGLs may develop their own processing facilities in lieu of using ours. Similarly, competitors may establish new connections with pipeline systems that would create additional competition for services that we provide to our customers. Our ability to renew or replace existing contracts with our customers at rates sufficient to maintain current revenues and cash flows could be adversely affected by the activities of our competitors.
The natural gas contract compression business is highly competitive, and there are low barriers to entry for individual projects. In addition, some of our competitors are large national and multinational companies that have greater financial and other resources than we do. Our ability to renew or replace existing contracts with our customers at rates sufficient to maintain current revenue and cash flows could be adversely affected by the activities of our competitors and our customers. If our competitors substantially increase the resources they devote to the development and marketing of competitive services or substantially decrease the prices at which they offer their services, we may be unable to compete effectively. Some of these competitors may expand or construct newer or more powerful compressor fleets that would create additional competition for us. In addition, our customers that are significant producers of natural gas and crude oil may purchase and operate their own compressor fleets in lieu of using our natural gas contract compression services.
We may also compete with similar enterprises or others for potential future acquisitions. Some of these competitors may have greater financial resources, may have the ability to achieve greater synergies with potential acquisitions, or may have other strategic or other interests in potential acquisitions. This competition may result in our inability to successfully bid for desirable acquisitions or may result in our having to pay higher purchase prices for acquisitions in which we are the successful bidder. As we and other companies in our industry expand, the availability of attractive acquisitions may decline over time, limiting our ability for future growth through acquisitions.
All of these competitive pressures could have a material adverse impact on our business, results of operations, and financial condition.
Any reduction in the capacity of, or the allocations to, our shippers in interconnecting, third-party pipelines could cause a reduction of volumes transported in our pipelines, which would adversely affect our revenues and cash flow.
Users of our pipelines are dependent upon connections to and from third-party pipelines to receive and deliver natural gas and NGLs. Any reduction in the capacities of these interconnecting pipelines due to testing, line repair, reduced operating pressures, or other causes could result in reduced volumes being transported in our pipelines. Similarly, if additional shippers begin transporting volumes of natural gas and NGLs over interconnecting pipelines, the allocations to existing shippers in these pipelines could be reduced, which could also reduce volumes transported in our pipelines. Any reduction in volumes transported in our pipelines would adversely affect our revenues and cash flow.
We are exposed to the credit risks of our key customers, and any material nonpayment or nonperformance by our key customers could adversely affect our cash flow and results of operations.
We are subject to risks of loss resulting from nonpayment or nonperformance by our customers. Any material nonpayment or nonperformance by our key customers could reduce our ability to make distributions to our unitholders. Many of our customers finance their activities through cash flow from operations, the incurrence of debt or the issuance of equity. The combination of reduction of cash flow resulting from declines in commodity prices, a reduction in borrowing bases under reserve based credit facilities (resulting from a decline in commodity prices) and the lack of availability of debt or equity financing may result in a significant reduction in our customers’ liquidity and ability to make payment or perform on their obligations to us. Furthermore, some of our customers may be highly leveraged and subject to their own operating and regulatory risks, which increases the risk that they may default on their obligations to us.
Our business involves many hazards and operational risks, some of which may not be fully covered by insurance. If a significant accident or event occurs that is not fully insured, our operations and financial results could be adversely affected.
Our operations are subject to the many hazards inherent in the gathering, processing and transportation of natural gas and the transportation, fractionation and storage of NGLs, including:
| |
• | damage to our gathering and processing facilities, pipelines, fractionation and storage related equipment and surrounding properties caused by tornadoes, floods, hurricanes, fires and other natural disasters and acts of terrorism; |
| |
• | inadvertent damage from construction and farm equipments; |
| |
• | leaks of natural gas, NGLs and other hydrocarbons or losses of natural gas or NGLs as a result of the malfunction of pipelines, measurement equipment or facilities at receipt or delivery points; |
| |
• | weather related hazards, such as hurricanes and extensive rains which could delay the construction of assets and extreme cold which could cause freezing of pipelines, limiting throughput.; and |
| |
• | other hazards, including those associated with high-sulfur content, or sour gas, such as an accidental discharge of hydrogen sulfide gas, that could also result in personal injury and loss of life, pollution and suspension of operations. |
These risks could result in substantial losses due to personal injury or loss of life, severe damage to and destruction of property and equipment and pollution or other environmental damage and may result in curtailment or suspension of our related operations. A natural disaster or other hazard affecting the areas in which we operate could have a material adverse effect on our operations. We are not insured against all environmental events that might occur. If a significant accident or event occurs that is not insured or fully insured, it could adversely affect our operations and financial condition.
Failure of the natural gas that we ship on our pipelines to meet the specifications of interconnecting interstate pipelines could result in curtailments by the interstate pipelines.
The markets to which the shippers on our pipelines ship natural gas include interstate pipelines. These interstate pipelines establish specifications for the natural gas that they are willing to accept, which include requirements such as hydrocarbon dew point, temperature and foreign content including water, sulfur, carbon dioxide and hydrogen sulfide. These specifications vary by interstate pipeline. If the total mix of natural gas shipped by the shippers on our pipeline fails to meet the specifications of a particular interstate pipeline, it may refuse to accept all or a part of the natural gas scheduled for delivery to it. In those circumstances, we may be required to find alternative markets for that gas or to shut-in the producers of the non-conforming gas, potentially reducing our throughput volumes or revenues.
We may incur significant costs and liabilities as a result of pipeline integrity management program testing and any related pipeline repair, or preventative or remedial measures, as well as any future legislative and regulatory initiatives related to pipeline safety.
The DOT has adopted regulations requiring pipeline operators to develop integrity management programs for transportation pipelines and certain gathering lines located where a leak or rupture could do the most harm in “high consequence areas.” The regulations require operators to:
| |
• | perform ongoing assessments of pipeline integrity; |
| |
• | identify and characterize applicable threats to pipeline segments that could impact a high consequence area; |
| |
• | improve data collection, integration and analysis; |
| |
• | repair and remediate the pipeline as necessary; and |
| |
• | implement preventive and mitigating actions. |
In addition, states have adopted regulations similar to existing DOT regulations for intrastate gathering and transmission lines. We currently estimate that we will incur costs of $0.5 million in 2013 to implement pipeline integrity management program testing along certain segments of our pipeline, as required by existing DOT regulations. This estimate does not include the costs, if any, for repair, remediation, preventative or mitigating actions that may be determined to be necessary as a result of the testing program, which could be substantial.
The DOT is continually proposing new pipeline safety rules and issuing pipeline safety advisories that impact our businesses. Additionally, Congress has been engaged in developing more stringent safety laws.
On January 3, 2012, the Pipeline Safety, Regulatory Certainty, and Job Creation Act of 2011, became effective. The new law requires more stringent oversight of pipelines and increased civil penalties for violations of pipeline safety rules. The law requires numerous studies and/or the development of rules over the next two years covering the expansion of integrity management, use of automatic and remote-controlled shut-off valves, leak detection systems, sufficiency of existing regulation of gathering pipelines, use of excess flow valves, verification of maximum allowable operating pressure, incident notification, and other pipeline-safety related rules. The DOT has already sought comments on potential rules that address many areas of the newly adopted legislation. Any regulatory changes could have a material effect on our operations through more stringent and comprehensive safety regulations, increased costs and higher penalties for the violation of those regulations.
We do not own all of the land on which our pipelines and facilities have been constructed, and we are therefore subject to the possibility of increased costs or the inability to retain necessary land use.
We obtain the rights to construct and operate our pipelines on land owned by third parties and governmental agencies. Many of these rights-of-way are perpetual in duration; others have terms ranging from five to ten years. Many are subject to rights of reversion in the case of non-utilization for periods ranging from one to three years. In addition, some of our processing facilities are located on leased premises. Our loss of these rights, through our inability to renew right-of-way contracts or leases or otherwise, could have a material adverse effect on our business, results of operations and financial condition.
In addition, the construction of additions to our existing gathering and transportation assets may require us to obtain new rights-of-way prior to constructing new pipelines. We may be unable to obtain such rights-of-way to connect new natural gas or NGL supplies to our existing pipelines or to capitalize on other attractive expansion opportunities. If the cost of obtaining new rights-of-way increases, then our cash flows and growth opportunities could be adversely affected. Additionally, certain of our pipelines are gas utilities or common carrier pipelines with the statutory right of eminent domain. A recent Texas Supreme Court decision could severely limit our ability to use eminent domain to acquire right-of-way for common carrier expansion and growth projects, and potentially gas utility projects. Any such limitations could adversely affect our growth opportunities and cash flows.
We may incur significant costs and liabilities in the future resulting from a failure to comply with new or existing environmental regulations or releases of hazardous materials into the environment.
Our operations are subject to stringent and complex federal, state and local environmental laws and regulations governing, among other things, air emissions, wastewater discharges, the use, management and disposal of hazardous and nonhazardous materials and wastes, and the cleanup of contamination. Noncompliance with such laws and regulations, or incidents resulting in environmental releases, could cause us to incur substantial costs, penalties, fines and other criminal sanctions, third party claims for personal injury or property damage, investments to retrofit or upgrade our facilities and programs, or curtailment of operations. Certain environmental statutes, including CERCLA and comparable state laws, impose strict, joint and several liability for costs required to clean up and restore sites where hazardous substances have been disposed or otherwise released.
There is inherent risk of the incurrence of environmental costs and liabilities in our business due to the necessity of handling natural gas and NGLs, air emissions related to our operations, and historical industry operations and waste disposal practices. For example, an accidental release from one of our pipelines or processing facilities could subject us to substantial liabilities arising from environmental cleanup and restoration costs, claims made by neighboring landowners and other third parties for personal injury and property damage, and fines or penalties for related violations of environmental laws or regulations. Moreover, the possibility exists that stricter laws, regulations or enforcement policies could significantly increase our compliance costs and the cost of any remediation that may become necessary. We may not be able to recover these costs from insurance. We cannot be certain that identification of presently unidentified conditions, more vigorous enforcement by regulatory agencies, enactment of more stringent laws and regulations, or other unanticipated events will not arise in the future and give rise to material environmental liabilities that could have a material adverse effect on our business, financial condition or results of operations.
We operate an injection well to dispose of hydrogen sulfide and carbon dioxide in McMullen County, Texas. A local producer has filed a complaint before the Railroad Commission of Texas and is seeking modification or termination of our authority to operate the well. The Railroad Commission of Texas is convening a hearing on the matter. We cannot predict the outcome of the proceeding, but any suspension or termination of the permit would adversely affect our business and results of operations.
Climate change legislation or regulations restricting emissions of “greenhouse gases” could result in increased operating costs and reduced demand for the natural gas and other hydrocarbon products that we transport, process, or otherwise handle in connection with our transportation and midstream services.
In December 2009, the EPA published its findings that emissions of carbon dioxide, methane and other greenhouse gases present an endangerment to public health and the environment because emissions of such gases are, according to the EPA, contributing to warming of the Earth’s atmosphere and other climatic changes. These findings allow the EPA to adopt and implement regulations that would restrict emissions of greenhouse gases under existing provisions of the federal Clean Air Act. Accordingly, the EPA adopted two sets of regulations addressing greenhouse gas emissions under the Clean Air Act. The first limits emissions of greenhouse gases from motor vehicles beginning with the 2012 model year. The EPA has asserted that these final motor vehicle greenhouse gas emission standards trigger Clean Air Act construction and operating permit requirements for stationary sources, commencing when the motor vehicle standards took effect on January 2, 2011. In June 2010, the EPA published its final rule to address the permitting of greenhouse gas emissions from stationary sources under the Prevention of Significant Deterioration (“PSD”) and Title V permitting programs. This rule “tailors” these permitting programs to apply to certain stationary sources of greenhouse gas emissions in a multi-step process, with the largest sources first subject to permitting. It is widely expected that facilities required to obtain PSD permits for their greenhouse gas emissions will be required to also reduce those emissions according to “best available control technology” standards for greenhouse gases, which are currently being developed on a case-by-case basis. Any regulatory or permitting obligation that limits emissions of greenhouse gases could require us to incur costs to reduce or sequester emissions of greenhouse gases associated with our operations and also could adversely affect demand for the natural gas and other hydrocarbon products that we transport, process, or otherwise handle in connection with our services.
In addition, in October 2009, the EPA published a final rule requiring the reporting of greenhouse gas emissions from specified large greenhouse gas sources in the United States on an annual basis, beginning in 2011 for emissions occurring after January 1, 2010. In November 2010, the EPA revised its greenhouse gas reporting rule to include onshore oil and natural gas production, processing, transmission, storage and distribution facilities. Under these new rules, reporting of greenhouse gas emissions from such facilities, including many of our facilities, is required on an annual basis, with reporting beginning in 2012 for emissions occurring in 2011.
Various pieces of legislation to reduce emissions of, or to create cap and trade programs for, greenhouse gases have been proposed by the U.S. Congress over the past several years, but no proposal has yet passed. More than one-third of the states have already taken legal measures to reduce emissions of greenhouse gases, primarily through the planned development of greenhouse gas emission inventories and/or regional greenhouse gas cap and trade programs. The passage of legislation that limits emissions of greenhouse gases from our equipment and operations could require us to incur costs to reduce the greenhouse gas emissions from our own operations, and it could also adversely affect demand for our transportation, storage and midstream services.
Some have suggested that one consequence of climate change could be increased severity of extreme weather, such as increased hurricanes and floods. If such effects were to occur, our operations could be adversely affected in various ways, including damages to our facilities from powerful winds or rising waters, or increased costs for insurance. Another possible consequence of climate change is increased volatility in seasonal temperatures. The market for our NGLs and natural gas is generally improved by periods of colder weather and impaired by periods of warmer weather, so any changes in climate could affect the market for the fuels that we produce. Despite the use of the term “global warming” as a shorthand for climate change, some studies indicate that climate change could cause some areas to experience temperatures substantially colder than their historical averages. As a result, it is difficult to predict how the market for our fuels could be affected by increased temperature volatility, although if there is an overall trend of warmer temperatures, it would be expected to have an adverse effect on our business.
We may not have the ability to raise funds necessary to finance any change of control offer required under our senior notes and our Series A Preferred Units or to repay our credit facility upon a change of control.
If a change of control (as defined in the indentures governing our senior notes) occurs, we will be required to offer to purchase our outstanding senior notes at 101% of their principal amount plus accrued and unpaid interest. If a purchase offer obligation arises under these indentures, a change of control could also have occurred under our credit facility, which could result in the acceleration of the indebtedness outstanding thereunder. Further, if a change of control (as defined in our partnership agreement) occurs, we will be required, under certain circumstances, to offer to purchase the Series A Preferred Units at 120% of their liquidation value (as defined in our partnership agreement) for the first five years after their issuance and thereafter at 101% of their liquidation value. Any of our future debt agreements may contain similar restrictions and provisions. If a purchase offer were required under
the indentures for our debt (or repayment under our credit facility), we may not have sufficient funds to pay the purchase price of all debt that we are required to purchase or repay.
Our ability to manage and grow our business effectively may be adversely affected if our General Partner loses key management or operational personnel.
We depend on the continuing efforts of our executive officers. The departure of any of our executive officers could have a significant negative effect on our business, operating results, financial condition, and on our ability to compete effectively in the marketplace. Additionally, the General Partner’s employees operate some of our business activities. Our General Partner’s ability to hire, train, and retain qualified personnel will continue to be important and will become more challenging as we grow and if energy industry market conditions remain positive.
When general industry conditions are good, the competition for experienced operational and field technicians increases as other energy and manufacturing companies’ needs for the same personnel increases. Our ability to grow and perhaps even to continue our current level of service to our current customers will be adversely impacted if our General Partner or its affiliates that provide these personnel are unable to successfully hire, train and retain these important personnel.
Terrorist attacks, the threat of terrorist attacks, hostilities in the Middle East, or other sustained military campaigns may adversely impact our results of operations.
The long-term impact of terrorist attacks, such as the attacks that occurred on September 11, 2001, and the magnitude of the threat of future terrorist attacks on the energy transportation industry in general and on us in particular are not known at this time. Uncertainty surrounding hostilities in the Middle East or other sustained military campaigns may affect us in unpredictable ways, including disruptions of natural gas supplies and markets for natural gas and NGLs and the possibility that infrastructure facilities could be direct targets of, or indirect casualties of, an act of terror. Changes in the insurance markets attributable to terrorist attacks may make certain types of insurance more difficult for us to obtain. Moreover, the insurance that may be available to us may be significantly more expensive than our existing insurance coverage. Instability in the financial markets as a result of terrorism or war could also affect our ability to raise capital.
A downgrade of our credit rating could impact our liquidity, access to capital and our costs of doing business, and maintaining credit ratings is under the control of independent third parties.
A downgrade of our credit rating might increase our cost of borrowing and could require us to post collateral with third parties, negatively impacting our available liquidity. Our ability to access capital markets could also be limited by a downgrade of our credit rating and other disruptions. Such disruptions could include:
| |
• | deteriorating capital market conditions; |
| |
• | declining market prices for natural gas, NGLs and other commodities; |
| |
• | terrorist attacks or threatened attacks on our facilities or those of other energy companies; and |
| |
• | the overall health of the energy industry, including the bankruptcy or insolvency of other companies. |
Credit rating agencies perform independent analysis when assigning credit ratings. The analysis includes a number of criteria including, but not limited to, business composition, market and operational risks, as well as various financial tests. Credit rating agencies continue to review the criteria for industry sectors and various debt ratings and may make changes to those criteria from time to time. Credit ratings are not recommendations to buy, sell or hold investments in the rated entity. Ratings are subject to revision or withdrawal at any time by the rating agencies, and we cannot assure you that we will maintain our current credit ratings.
ETE may sell units in the public or private markets, and the sale could have an adverse impact on the price of our common units.
ETE owns a total of 57,639,210 of our common units with subsidiaries of ETE owning 31,372,419 of our common units and 6,274,483 of our Class F units. We have agreed to provide to ETE the right to register for resale its common units. The sale of these common units in the public or private markets could have an adverse impact on the price of our common units or on the trading market for them.
An impairment of goodwill and intangible assets could reduce our earnings.
At December 31, 2013, our consolidated balance sheet reflected $1.13 billion of goodwill and $682 million of intangible assets. Goodwill is recorded when the purchase price of a business exceeds the fair market value of the tangible and separately measurable intangible net assets. GAAP requires us to test goodwill for impairment on an annual basis or when events or circumstances occur
that indicate goodwill might be impaired. Long-lived assets such as intangible assets with finite useful lives are reviewed for impairment whenever events or changes in circumstances indicate that the carrying amount may not be recoverable. If we determine that any of our goodwill or intangible assets are impaired, we would be required to take an immediate charge to earnings with a correlative effect on partners’ capital and balance sheet leverage as measured by debt to total capitalization.
If we do not make acquisitions on economically acceptable terms, our future growth could be limited.
Our results of operations and our ability to grow and to increase distributions to unitholders will depend in part on our ability to make acquisitions that are accretive to our distributable cash flow per unit.
We may be unable to make accretive acquisitions for any of the following reasons, among others:
| |
• | because we are unable to identify attractive acquisition candidates or negotiate acceptable purchase contracts with them; |
| |
• | because we are unable to raise financing for such acquisitions on economically acceptable terms; or |
| |
• | because we are outbid by competitors, some of which are substantially larger than us and have greater financial resources and lower costs of capital then we do. |
If we consummate future acquisitions, our capitalization and results of operations may change significantly. As we determine the application of our funds and other resources, unitholders will not have an opportunity to evaluate the economics, financial and other relevant information that we will consider.
Increased regulation of hydraulic fracturing could result in reductions or delays in drilling and completing new oil and natural gas wells, which could adversely impact our revenues by decreasing the volumes of natural gas that we gather, process and transport.
Certain of our customers’ natural gas is developed from formations requiring hydraulic fracturing as part of the completion process. Fracturing is a process where water, sand and chemicals are injected under pressure into subsurface formations to stimulate production. While the underground injection of fluids is regulated by the EPA under the Safe Drinking Water Act, fracturing is excluded from regulation unless the injection fluid is diesel fuel. Congress has recently considered legislation that would repeal the exclusion, allowing the EPA to more generally regulate fracturing, and requiring disclosure of chemicals used in the fracturing process. If enacted, such legislation could require fracturing to meet permitting and financial responsibility, siting and technical specifications relating to well construction, plugging and abandonment. The EPA is also considering various regulatory programs directed at hydraulic fracturing. For example, on October 21, 2011, the EPA announced its intention to propose regulations by 2014 under the federal Clean Water Act to further regulate wastewater discharged from hydraulic fracturing and other natural gas production. In November 2011, the EPA indicated it may initiate rulemaking under the Toxic Substances Control Act to obtain data regarding the composition of hydraulic fracturing fluids. The adoption of new federal laws or regulations imposing reporting obligations on, or otherwise limiting or regulating, the hydraulic fracturing process could make it more difficult to complete oil and natural gas wells in shale formations, and increase our customers’ costs of compliance. In addition, the EPA is currently studying the potential adverse impact that each stage of hydraulic fracturing may have on the environment. Results of the study are expected by 2014. Several states in which our customers operate have also adopted regulations requiring disclosure of fracturing fluid components or otherwise regulate their use more closely.
On April 17, 2012, the EPA approved final rules establishing new air emission standards for oil and natural gas production and natural gas processing operations. This rulemaking addresses emissions of various pollutants frequently associated with oil and natural gas production and processing activities. For new or reworked hydraulically-fractured wells, the final rule requires controlling emissions through flaring until 2015, when the rule requires the use of reduced emission (or “green”) completions, meaning equipment must be installed to separate gas and liquid hydrocarbons at the well head, enabling gas capture. The rule also establishes specific new requirements, effective in 2012, for emissions from compressors, controllers, dehydrators, storage tanks, gas processing plants and certain other equipment. These rules may require a number of modifications to our and our customers’ operations, including the installation of new equipment to control emissions. In addition, the U.S. Department of the Interior published a revised proposed rule on May 24, 2013 that would updated existing regulation of hydraulic fracturing activities on federal lands, including requirements for chemical disclosure, well bore integrity and handling of flowback water. Compliance with these rules could result in additional costs, including increased capital expenditures and operating costs, for us and our customers, which may adversely impact our business.
Additional federal or state legislation or regulation of hydraulic fracturing or related activities could result in operational delays, increased operating costs, and additional regulatory burdens on exploration and production operators. This could reduce production of natural gas and, in turn, adversely affect our revenues and results of operations by decreasing the volumes of natural gas and NGLs that we gather, process and transport.
Some portions of our current gathering infrastructure and other assets have been in use for many decades, which may adversely affect our business.
Some portions of our assets, including some of our gathering infrastructure, have been in use for many decades. The current age and condition of our assets could result in a material adverse impact on our business, financial condition and results of operations if the costs of maintaining our facilities exceed current expectations.
Terrorist attacks or cyber-attacks could have a material adverse effect on our business, financial condition or results of operations.
Future terrorist or cyber-attacks may significantly affect the energy industry, including our operations and those of our customers, as well as general economic conditions, consumer confidence and spending and market liquidity. Strategic targets, such as energy-related assets, may be at greater risk of future attacks than other targets in the United States. Our insurance may not protect us against such occurrences. Consequently, it is possible that any of these occurrences, or a combination of them, could have a material adverse effect on our business, financial condition and results of operations.
RISKS RELATED TO OUR STRUCTURE
Our General Partner is owned by ETE, which also controls the general partners of ETP and SXL. This may result in conflicts of interest.
ETE owns our General Partner and as a result controls us. ETE owns the general partner of ETP, a publicly traded partnership with which we compete in the natural gas gathering, processing and transportation business. ETE and ETP own the general partner of SXL, who is also in the NGL Services business. The directors and officers of our General Partner and its affiliates have fiduciary duties to manage our General Partner in a manner that is beneficial to ETE, its sole owner. At the same time, our General Partner has fiduciary duties to manage us in a manner that is beneficial to our unitholders. Therefore, our General Partner’s duties to us may conflict with the duties of its officers and directors to its sole owner. As a result of these conflicts of interest, our General Partner may favor its own interest or those of ETE, ETP, SXL, or their owners or affiliates over the interest of our unitholders.
Such conflicts may arise from, among others, the following:
| |
• | Decisions by our General Partner regarding the amount and timing of our cash expenditures, borrowings and issuances of additional limited partnership units or other securities can affect the amount of incentive compensation payments on our IDRs we make to the parent company of our General Partner; |
| |
• | ETE and ETP and their affiliates may engage in substantial competition with us; |
| |
• | Neither our partnership agreement nor any other agreement requires ETE or its affiliates, including ETP and SXL, to pursue a business strategy that favors us. The directors and officers of the general partners of ETE and ETP, as well as the directors and officers of SXL, have a fiduciary duty to make decisions in the best interest of their members, limited partners and unitholders, which may be contrary to our best interests; |
| |
• | Our General Partner is allowed to take into account the interests of other parties, such as ETE, ETP and SXL and their affiliates, which has the effect of limiting its fiduciary duties to our unitholders; |
| |
• | Some of the directors and officers of ETE who provide advice to us also may devote significant time to the business of ETE, ETP and SXL and their affiliates and will be compensated by them for their services; |
| |
• | Our partnership agreement limits the liability and reduces the fiduciary duties of our General Partner, while also restricting the remedies available to our unitholders for actions that, without these limitations, might constitute breaches of fiduciary duty; |
| |
• | Our General Partner determines the amount and timing of asset purchases and sales and other acquisitions, operating expenditures, capital expenditures, borrowings, repayments of debt, issuances of equity and debt securities and cash reserves, each of which can affect the amount of cash available for distribution to our unitholders; |
| |
• | Our General Partner determines which costs, including allocated overhead costs and costs under the services agreement we have with Service Co. and our operating agreement with ETP, incurred by it and its affiliates are reimbursable by us; and |
| |
• | Our partnership agreement does not restrict our General Partner from causing us to pay it or its affiliates for any services rendered on terms that are fair and reasonable to us or entering into additional contractual arrangements, such as the services agreement we have with an affiliate of ETE and operating agreement with ETP, with any of these entities on our behalf. |
Specifically, certain conflicts may arise as a result of our pursuing acquisitions or development opportunities that may also be advantageous to ETP. If we are limited in our ability to pursue such opportunities, we may not realize any or all of the commercial value of such opportunities. In addition, if ETP is allowed access to our information concerning any such opportunity and ETP uses this information to pursue the opportunity to our detriment, we may not realize any of the commercial value of this opportunity. In either of these situations, our business, results of operations and the amount of our distributions to our unitholders may be adversely affected. Although we, ETE and ETP have adopted a policy to address these conflicts and to limit the commercially sensitive information that we furnish to ETE, ETP and their affiliates, we cannot assure unitholders that such conflicts will not occur.
Our reimbursement of our General Partner’s expenses will reduce our cash available for distribution to common unitholders.
Prior to making any distribution on the common units, we will reimburse our General Partner and its affiliates for all expenses they incur on our behalf. These expenses will include all costs incurred by our General Partner and its affiliates in managing and operating us, including costs for rendering corporate staff and support services to us. The reimbursement of expenses incurred by our General Partner and its affiliates could adversely affect our ability to pay cash distributions to our unitholders.
Our partnership agreement limits our General Partner’s fiduciary duties to our unitholders and restricts the remedies available to unitholders for actions taken by our General Partner that might otherwise constitute breaches of fiduciary duty.
Our partnership agreement contains provisions that reduce the standards to which our General Partner might otherwise be held by state fiduciary duty law. For example, our partnership agreement:
| |
• | permits our General Partner to make a number of decisions in its individual capacity, as opposed to its capacity as our General Partner. This entitles our General Partner to consider only the interests and factors that it desires, and it has no duty or obligation to give any consideration to any interest of, or factors affecting us, our affiliates or any limited partner. Examples include the exercise of its limited call right, its voting rights with respect to the units it owns, its registration rights and its determination whether or not to consent to any merger or consolidation of the partnership; |
| |
• | provides that our General Partner will not have any liability to us or our unitholders for decisions made in its capacity as a General Partner so long as it acted in good faith, meaning it believed the decision was in the best interests of our partnership; |
| |
• | provides generally that affiliated transactions and resolutions of conflicts of interest not approved by the conflicts committee of our General Partner and not involving a vote of unitholders must be on terms no less favorable to us than those generally being provided to or available from unrelated third parties or be “fair and reasonable” to us, as determined by our General Partner in good faith, and that, in determining whether a transaction or resolution is “fair and reasonable,” our General Partner may consider the totality of the relationships between the parties involved, including other transactions that may be particularly advantageous or beneficial to us; and |
| |
• | provides that our General Partner and its officers and directors will not be liable for monetary damages to us or our limited partners for any acts or omissions unless there has been a final and non-appealable judgment entered by a court of competent jurisdiction determining that the General Partner or those other persons acted in bad faith or engaged in fraud or willful misconduct. |
Any unitholder is bound by the provisions in the partnership agreement, including those discussed above.
Unitholders have limited voting rights and are not entitled to elect our General Partner or its directors.
Unlike the holders of common stock in a corporation, unitholders have only limited voting rights on matters affecting our business and, therefore, limited ability to influence management’s decisions regarding our business. Unitholders do not elect our General Partner or its Board of Directors and have no right to elect our General Partner or its Board of Directors on an annual or other continuing basis. The Board of Directors of our General Partner is chosen by the members of our General Partner. Furthermore, if the unitholders are dissatisfied with the performance of our General Partner, they will have little ability to remove our General Partner. As a result of these limitations, the price at which our common units trade could be diminished because of the absence or reduction of a takeover premium in the trading price.
Even if unitholders are dissatisfied, they cannot remove our General Partner without its consent.
Our unitholders may be unable to remove the General Partner without its consent because the General Partner and its affiliates own a substantial number of common units. A vote of the holders of at least 66.67% of all outstanding units voting together as a single class is required to remove the General Partner. As of February 21, 2014, affiliates of our General Partner owned 26.8% of the total of our common units.
Our partnership agreement restricts the voting rights of those unitholders owning 20% or more of our common units or Series A Preferred Units.
Unitholders’ voting rights are further restricted by the partnership agreement provision providing that any units held by a person that owns 20% or more of any class of units then outstanding, other than our General Partner, its affiliates, their transferees, and persons who acquired such units with the prior approval of our General Partner, cannot vote on any matter. Our partnership agreement also contains provisions limiting the ability of unitholders to call meetings or to acquire information about our operations, as well as other provisions limiting our unitholders’ ability to influence the manner or direction of our management.
Control of our General Partner may be transferred to a third party without unitholder consent.
Our General Partner may transfer its general partner interest in us to a third party in a merger or in a sale of all or substantially all of its assets without the consent of our unitholders. Furthermore, our partnership agreement does not restrict the ability of the partners of our General Partner from transferring their ownership in our General Partner to a third party. The new partners of our General Partner would then be in a position to replace the Board of Directors and officers of our General Partner with their own choices and to control the decisions taken by the Board of Directors and officers.
We may issue an unlimited number of additional units without unitholders’ approval, which would dilute the ownership interest of existing unitholders.
Our General Partner, without the approval of our unitholders, may cause us to issue an unlimited number of additional common units or other equity securities. The issuance by us of additional common units or other equity securities of equal or senior rank will have the following effects:
| |
• | our unitholders’ proportionate ownership interest in us will decrease; |
| |
• | the amount of cash available for distribution on each unit may decrease; |
| |
• | the relative voting strength of each previously outstanding unit may be diminished; and |
| |
• | the market price of the common units may decline. |
Our General Partner has a limited call right that may require unitholders to sell their units at an undesirable time or price.
If at any time our General Partner and its affiliates own more than 80% of the common units, our General Partner will have the right, but not the obligation (which it may assign to any of its affiliates or to us) to acquire all, but not less than all, of the common units held by unaffiliated persons at a price not less than their then-current market price. As a result, unitholders may be required to sell their common units at an undesirable time or price and may not receive any return on their investment. Unitholders may also incur a tax liability upon a sale of their units. As of February 21, 2014, affiliates of our General Partner owned 26.8% of the total number of outstanding common units.
Unitholders may not have limited liability if a court finds that unitholder actions constitute control of our business.
Under Delaware law, a unitholder could be held liable for our obligations to the same extent as a general partner if a court determined that the right of unitholders to remove our General Partner or to take other action under our partnership agreement constituted participation in the “control” of our business.
Our General Partner generally has unlimited liability for our obligations, such as our debts and environmental liabilities, except for those contractual obligations that are expressly made without recourse to our General Partner. Our partnership agreement allows the general partner to incur obligations on our behalf that are expressly non-recourse to the general partner. The general partner has entered into such limited recourse obligations in most instances involving payment liability and intends to do so in the future.
In addition, Section 17-607 of the Delaware Revised Uniform Limited Partnership Act provides that under some circumstances, a unitholder may be liable to us for the amount of a distribution for a period of three years from the date of the distribution.
We have a holding company structure in which our subsidiaries conduct our operations and own our operating assets. Additionally, we are not able to control the amounts of cash that HPC, MEP, Lone Star, Ranch JV or Grey Ranch may distribute to us.
We are a holding company, and our subsidiaries conduct all of our operations and own all of our operating assets. We have no significant assets other than the partnership interests and the equity in our subsidiaries. As a result, our ability to make required payments on our debt obligations and distributions on our common units depends on the performance of our subsidiaries and their ability to distribute funds to us. The ability of our subsidiaries to make distributions to us may be restricted by, among other things, our revolving credit facility and applicable state partnership and limited liability company laws and other laws and regulations.
Pursuant to our revolving credit facility, we may be required to establish cash reserves for the future repayment of outstanding letters of credit under our revolving credit facility. If we are unable to obtain the funds necessary to pay the principal amount at maturity of our debt obligations, to repurchase our debt obligations upon the occurrence of a change of control or make distributions on our common units, we may be required to adopt one or more alternatives, such as a refinancing of our debt obligations or borrowing funds to make distributions on our common units. We cannot assure unitholders that we would be able to borrow funds to make distributions on our common units.
Additionally, the ability of our joint ventures to make distributions to us may be restricted by, among other things, the terms of each such entity’s partnership or limited liability company agreement, as applicable, and any debt instruments entered into by such entity as well as applicable state partnership or limited liability company laws, as applicable, and other laws and regulations. We do not control the amounts of cash that our joint ventures may distribute to us.
The credit and risk profile of our General Partner and its owners could adversely affect our credit ratings and profile.
The credit and business risk profiles of our General Partner, and of ETE as the indirect owner of our General Partner, may be factors in credit evaluations of us as a publicly traded limited partnership due to the significant influence of our General Partner and ETE over our business activities, including our cash distributions, acquisition strategy and business risk profile. Another factor that may be considered is the financial condition of our General Partner and its owners, including the degree of their financial leverage and their dependence on cash flow from us to service their indebtedness.
ETE has significant indebtedness outstanding and is dependent principally on the cash distributions from its general and limited partner equity interests in us and ETP to service such indebtedness. Any distributions by us to ETE will be made only after satisfying our then current obligations to our creditors. Although we have taken certain steps in our organizational structure, financial reporting and contractual relationships to reflect the separateness of us and our General Partner from the entities that control our General Partner (ETE and its general partner), our credit ratings and business risk profile could be adversely affected if the ratings and risk profiles of such entities were viewed as substantially lower or riskier than ours.
TAX RISKS
Our tax treatment depends on our status as a partnership for federal income tax purposes, as well as our not being subject to a material amount of entity-level taxation by individual states or local entities. If the IRS treats us as a corporation or we become subject to a material amount of entity-level taxation for state or local tax purposes, it would substantially reduce the amount of cash available for payment for distributions on our common units.
If we were treated as a corporation for federal income tax purposes, we would pay federal income tax on our income at the corporate tax rate, which is currently a maximum of 35%, and would likely pay state and local income tax at varying rates. Distributions to our common unitholders would generally be taxed again as corporate distributions, and no income, gains, losses or deductions would flow through to unitholders. Because a tax would be imposed upon us as a corporation, our cash available for distribution to our common unitholders would be substantially reduced. Therefore, treatment of us as a corporation would result in a material reduction in the anticipated cash flow and after-tax return to the unitholders, likely causing a substantial reduction in the value of the units.
Current law may change so as to cause us to be treated as a corporation for federal income tax purposes or otherwise subject us to entity-level taxation. At the federal level, legislation has recently been considered that would have eliminated partnership tax treatment for certain publicly traded partnerships. Although such legislation would not have applied to us as proposed, it could be reintroduced in a manner that does apply to us. We are unable to predict whether any of these changes or other proposals will be reintroduced or will ultimately be enacted. Any such changes could negatively impact the value of an investment in our common units. At the state level, because of widespread state budget deficits and other reasons, several states are evaluating ways to subject partnerships to entity-level taxation through the imposition of state income, franchise and other forms of taxation. For example, we are required to pay a Texas margin tax. Imposition of such a tax on us by Texas, and, if applicable, by any other state, will reduce our cash available for distribution to our common unitholders.
Our partnership agreement provides that if a law is enacted or existing law is modified or interpreted in a manner that subjects us to taxation as a corporation or otherwise subjects us to entity-level taxation for federal, state or local income tax purposes, the minimum quarterly distribution amount and the target distribution amounts may be reduced to reflect the impact of that law on us.
A successful IRS contest of the federal income tax positions we take may adversely affect the market for our common units, and the cost of any IRS contest will reduce our cash available for distribution to you.
The IRS may adopt positions that differ from the positions we take. It may be necessary to resort to administrative or court proceedings to sustain some or all of the positions we take. A court may not agree with all of the positions we take. Any contest with the IRS may materially and adversely impact the market for our common units and the price at which they trade. In addition, our costs of any contest with the IRS will be borne indirectly by our unitholders and our General Partner because the costs will reduce our cash available for distribution.
Unitholders may be required to pay taxes on income from us even if you do not receive any cash distributions from us.
Because our unitholders will be treated as partners to whom we will allocate taxable income that could be different in amount than the cash we distribute, they will be required to pay any federal income taxes and, in some cases, state and local income taxes on their share of our taxable income even if they receive no cash distributions from us. Our unitholders may not receive cash distributions from us equal to their share of our taxable income or even equal to the tax liability that results from that income.
Tax gain or loss on disposition of common units could be more or less than expected.
If a unitholder sells his common units, he will recognize a gain or loss equal to the difference between the amount realized and his tax basis in those common units. Prior distributions to a unitholder in excess of the total net taxable income he was allocated for a common unit, which decreased his tax basis in that common unit, will, in effect, become taxable income to him if the common unit is sold at a price greater than his tax basis in that common unit, even if the price is less than his original cost. A substantial portion of the amount realized, whether or not representing gain, may be ordinary income. In addition, because the amount realized includes a unitholder’s share of our nonrecourse liabilities, if a unitholder sells his common units, he may incur a tax liability in excess of the amount of cash he receives from the sale.
Tax-exempt entities and non-U.S. persons face unique tax issues from owning common units that may result in adverse tax consequences to them.
Investment in common units by tax-exempt entities, such as individual retirement accounts (known as IRAs), other retirement plans and non-U.S. persons raises issues unique to them. For example, virtually all of our income allocated to organizations that are exempt from federal income tax, including IRAs and other retirement plans, will be unrelated business taxable income and will be taxable to them. Distributions to non-U.S. persons will be reduced by withholding taxes at the highest applicable effective tax rate, and non-U.S. persons will be required to file United States federal tax returns and pay tax on their share of our taxable income. If a unitholder is a tax-exempt entity or a non-U.S. person, he should consult his tax advisor before investing in our common units.
We will treat each purchaser of our common units as having the same tax benefits without regard to the actual common units purchased. The IRS may challenge this treatment, which could adversely affect the value of the common units.
Because we cannot match transferors and transferees of common units and because of other reasons, we will take depreciation and amortization positions that may not conform to all aspects of existing Treasury regulations. A successful IRS challenge to those positions could adversely affect the amount of tax deductions available to a unitholder. It also could affect the timing of these tax deductions or the amount of gain from the sale of common units and could have a negative impact on the value of our common units or result in audit adjustments to a unitholder’s tax returns.
We prorate our items of income, gain, loss and deduction between transferors and transferees of our units each month based upon the ownership of our units on the first day of each month, instead of on the basis of the date a particular unit is transferred. The IRS may challenge this treatment, which could change the allocation of items of income, gain, loss and deduction among our unitholders.
We prorate our items of income, gain, loss and deduction between transferors and transferees of our units each month based upon the ownership of our units on the first day of each month, instead of on the basis of the date a particular unit is transferred. The use of this proration method may not be permitted under existing Treasury Regulations. However, recently proposed Treasury Regulations provide a safe harbor for publicly traded partnerships pursuant to which a similar monthly convention is allowed. Existing publicly traded partnerships are entitled to rely on these proposed Treasury Regulations; however they are not binding on the IRS and are subject to change until final Treasury Regulations are issued. Accordingly, if the IRS were to challenge our method of allocating income, gain, loss and deduction between transferors and transferees, or new Treasury Regulations were issued, we may be required to change the allocation of items of income, gain, loss and deduction among our unitholders.
A unitholder whose units are loaned to a “short seller” to cover a short sale of units may be considered as having disposed of those units. If so, he would no longer be treated for tax purposes as a partner with respect to those units during the period of the loan and may recognize gain or loss from the disposition.
Because a unitholder whose units are loaned to a “short seller” to cover a short sale of units may be considered as having disposed of the loaned units, he may no longer be treated for tax purposes as a partner with respect to those units during the period of the loan to the short seller and the unitholder may recognize gain or loss from such disposition. Moreover, during the period of the loan to the short seller, any of our income, gain, loss or deduction with respect to those units may not be reportable by the unitholder and any cash distributions received by the unitholder as to those units could be fully taxable as ordinary income. Unitholders desiring to assure their status as partners and avoid the risk of gain recognition from a loan to a short seller are urged to modify any applicable brokerage account agreements to prohibit their brokers from borrowing their units.
We have adopted certain valuation and allocation methodologies that may result in a shift of income, gain, loss and deductions between the general partner and the unitholders. The IRS may challenge this treatment, which could adversely affect the value of the common units.
When we issue additional units or engage in certain other transactions, we determine the fair market value of our assets and allocate any unrealized gain or loss attributable to our assets to the capital accounts of our unitholders and our General Partner. Our methodology may be viewed as understating the value of our assets. In that case, there may be a shift of income, gain, loss and deduction between certain unitholders and the general partner, which may be unfavorable to such unitholders. Moreover, under our current valuation methods, subsequent purchasers of common units may have a greater portion of their Internal Revenue Code Section 743(b) adjustment allocated to our tangible assets and a lesser portion allocated to our intangible assets. The IRS may challenge our valuation methods, or our allocation of the Section 743(b) adjustment attributable to our tangible and intangible assets, and allocations of income, gain, loss and deduction between the general partner and certain of our unitholders.
In addition, for purposes of determining the amount of the unrealized gain or loss to be allocated to the capital accounts of our unitholders and our General Partner, we will reduce the fair market value of our property (to the extent of any unrealized income or gain in our property that has not previously been reflected in the capital accounts) to reflect the incremental share of such fair market value that would be attributable to the holders of our outstanding convertible redeemable preferred units if all of such convertible redeemable preferred units were converted into common units as of such date. Consequently, a holder of common units may be allocated less unrealized gain in connection with an adjustment of the capital accounts than such holder would have been allocated if there were no outstanding convertible redeemable preferred units. Following the conversion of our convertible redeemable preferred units into common units, items of gross income and gain (or gross loss and deduction) will be specially allocated to the holders of such common units to reflect differences between the capital accounts maintained with respect to such convertible redeemable preferred units and the capital accounts maintained with respect to common units. This method of maintaining capital accounts and allocating income, gain, loss and deduction with respect to the convertible redeemable preferred units is intended to comply with proposed Treasury Regulations. However, these proposed Treasury Regulations are not legally binding and are subject to change until final Treasury Regulations are issued. Accordingly, we may be required to change the allocation of items of income, gain, loss and deduction among our unitholders.
A successful IRS challenge to these methods or allocations could adversely affect the amount of taxable income or loss being allocated to our unitholders. It also could affect the amount of gain from our unitholders’ sale of common units and could have a negative impact on the value of the common units or result in audit adjustments to our unitholders’ tax returns without the benefit of additional deductions.
The sale or exchange of 50% or more of our capital and profits interests during any twelve-month period will result in the termination of our partnership for federal income tax purposes.
We will be considered to have terminated for federal income tax purposes if there is a sale or exchange of 50% or more of the total interests in our capital and profits within a twelve-month period. For purposes of determining whether the 50% threshold has been reached, multiple sales of the same unit will be counted only once. Although a termination likely will cause our unitholders to realize an increased amount of taxable income as a percentage of the cash distributed to them, we anticipate that the ratio of taxable income to distributions for future years will return to levels commensurate with our prior tax periods. However, any future termination of our partnership could have similar consequences. Additionally, in the case of a unitholder reporting on a taxable year other than a fiscal year ending December 31, the closing of our taxable year may result in more than twelve months of our taxable income or loss being includable in his taxable income for the year of termination. The position that there was a partnership termination does not affect our classification as a partnership for federal income tax purposes; however, we are treated as a new partnership for tax purposes. If treated as a new partnership, we must make new tax elections and could be subject to penalties if we are unable to prevail that a termination occurred. The IRS has recently announced a publicly traded partnership technical termination relief program whereby, if a publicly traded partnership that technically terminates requests publicly traded partnership
technical termination relief and such relief is granted by the IRS, among other things, the partnership will only have to provide one Schedule K-1 to unitholders for the year notwithstanding two partnership tax years.
You may be subject to state and local taxes and tax return filing requirements.
In addition to federal income taxes, you will likely be subject to other taxes, including state and local taxes, unincorporated business taxes and estate, inheritance or intangible taxes that are imposed by the various jurisdictions in which we do business or own property, even if you do not live in any of those jurisdictions. You will likely be required to file state and local income tax returns and pay state and local income taxes in some or all of these jurisdictions. Further, you may be subject to penalties for failure to comply with those requirements. We own assets and do business in Texas, Oklahoma, Kansas, Louisiana, West Virginia, Arkansas, Colorado, Alabama, California, Mississippi, New Mexico, Utah and Pennsylvania. Each of these states, other than Texas, currently imposes a personal income tax as well as an income tax on corporations and other entities. Texas imposes a margin tax on corporations, limited partnerships, limited liability partnerships and limited liability companies. As we make acquisitions or expand our business, we may own assets or do business in additional states that impose a personal income tax. It is your responsibility to file all United States federal, foreign, state and local tax returns required as a result of being a unitholder.
RISKS RELATED TO RECENT AND PROPOSED ACQUISITIONS
As a growth-oriented entity, the Partnership may from time to time engage in acquisitions (“Proposed Acquisitions”) of the assets or entities from existing businesses (“Acquisition Parties”), some or all of which may be material. Such Proposed Acquisitions currently include the announced PVR Acquisition and Eagle Rock Acquisition and the recently completed Hoover Acquisition. The risks presented with respect to a Proposed Acquisition are similar to the risks associated with our existing business that are disclosed above. However, certain of these risks represent new risks related to our business or existing risks that have become more significant.
We and an Acquisition Party may be unable to obtain the regulatory clearances required to complete the Proposed Acquisition or, in order to do so, we and the Acquisition Party may be required to comply with material restrictions or satisfy material conditions.
The PVR Acquisition and the Eagle Rock Acquisition are, and other Proposed Acquisition may be, subject to review by the Antitrust Division of the Department of Justice the (“Antitrust Division”) and the Federal Trade Commission (the “FTC”) under the Hart-Scott-Rodino Antitrust Improvements Act of 1976, as amended (the “HSR Act”), and potentially by state regulatory authorities. The closing of the PVR Acquisition is subject to the condition that there is no law, injunction, judgment or ruling by a governmental authority in effect enjoining, restraining, preventing or prohibiting the Proposed Acquisition. We can provide no assurance that all required regulatory clearances will be obtained. If a governmental authority asserts objections to a Proposed Acquisition, we may be required to divest some assets in order to obtain antitrust clearance. There can be no assurance as to the cost, scope or impact of the actions that may be required to obtain antitrust or other regulatory approval. If we must take such actions, it could be detrimental to us or to the combined organization following the consummation of the Proposed Acquisition. Furthermore, these actions could have the effect of delaying or preventing completion of the Proposed Acquisition or imposing additional costs on or limiting the revenues or cash available for distribution of the combined organization following the consummation of the Proposed Acquisition. Even if the parties receive early termination of the statutory waiting period under the HSR Act or the waiting period expires, the Antitrust Division or the FTC could take action under the antitrust laws to prevent or rescind the Proposed Acquisition, require the divestiture of assets or seek other remedies. Additionally, state attorneys general could seek to block or challenge the Proposed Acquisition as they deem necessary or desirable in the public interest at any time, including after completion of the transaction. In addition, in some circumstances, a third party could initiate a private action under antitrust laws challenging or seeking to enjoin the Proposed Acquisition, before or after it is completed. We may not prevail and may incur significant costs in defending or settling any action under the antitrust laws.
An Acquisition Party may have difficulty attracting, motivating and retaining executives and other employees in light of the Proposed Acquisition.
Uncertainty about the effect of a Proposed Acquisition on Acquisition Party employees may have an adverse effect on the combined organization. This uncertainty may impair an Acquisition Party’s ability to attract, retain and motivate personnel until the Proposed Acquisition is completed. In some cases, such as the PVR Acquisition, employee retention may be particularly challenging during the pendency of the Proposed Acquisition, as employees may feel uncertain about their future roles with the combined organization. In addition, an Acquisition Party may have to provide additional compensation in order to retain employees. If employees of an Acquisition Party depart because of issues relating to the uncertainty and difficulty of integration or a desire not to become employees of the combined organization, the combined organization’s ability to realize the anticipated benefits of the Proposed Acquisition could be reduced.
We and the Acquisition Parties are subject to business uncertainties and contractual restrictions while the Proposed Acquisition is pending, which could adversely affect each party’s business and operations.
In connection with any Proposed Acquisition, it is possible that some customers, suppliers and other persons with whom we or an Acquisition Party have business relationships may delay or defer certain business decisions or, might decide to seek to terminate, change or renegotiate their relationship with us or an Acquisition Party as a result of the Proposed Acquisition, which could negatively affect our and the Acquisition Party’s respective revenues, earnings and cash available for distribution, as well as the market price of our common units and any Acquisition Party equity securities, regardless of whether the Proposed Acquisition is completed.
Under the terms of a Proposed Acquisition agreement, we and the Acquisition Party may be subject to certain restrictions on the conduct of our business prior to completing the Proposed Acquisition, which may adversely affect our ability to execute certain of its business strategies. Such limitations could negatively affect each party’s businesses and operations prior to the completion of the Proposed Acquisition. Furthermore, the process of planning to integrate two businesses and organizations for the post-Proposed Acquisition period can divert management attention and resources and could ultimately have an adverse effect on each party.
We and an Acquisition Party may incur substantial transaction-related costs in connection with the Proposed Acquisition.
As is the case with the PVR Acquisition, we and the Acquisition Party may incur a number of non-recurring transaction-related costs associated with completing the Proposed Acquisition, combining the operations of the two organizations and achieving desired synergies. These fees and costs may be substantial. Non-recurring transaction costs include, but are not limited to, fees paid to legal, financial and accounting advisors, filing fees and printing costs. Additional unanticipated costs may be incurred in the integration of our and the Acquisition Party’s businesses. There can be no assurance that the elimination of certain duplicative costs, as well as the realization of other efficiencies related to the integration of the two businesses, will offset the incremental transaction-related costs over time. Thus, any net benefit may not be achieved in the near term, the long term or at all.
Failure to successfully combine the businesses of an Acquisition Party with our businesses in the expected time frame may adversely affect the future results of the combined organization, and, consequently, the value of our common units.
The success of any Proposed Acquisition is likely to depend, in part, on our ability to realize the anticipated benefits and synergies from combining our and the Acquisition Party’s businesses. To realize these anticipated benefits, the businesses must be successfully combined. If the combined organization is not able to achieve these objectives, or is not able to achieve these objectives on a timely basis, the anticipated benefits of the Proposed Acquisition may not be realized fully or at all. In addition, the actual integration may result in additional and unforeseen expenses, which could reduce the anticipated benefits of the Proposed Acquisition. These integration difficulties could result in declines in anticipated earnings and, consequently, result in declines in the market value of our common units.
A Proposed Acquisition may be subject to additional conditions, including certain conditions that may not be satisfied on a timely basis, if at all. Failure to complete a Proposed Acquisition, or significant delays in completing a Proposed Acquisition, could negatively affect the trading prices of our common units and the future business and financial results of us and the Acquisition Party.
The completion of a Proposed Acquisition may be subject to any number of conditions. The completion of any Proposed Acquisition is not assured and is subject to risks, including the risk that approval of the Proposed Acquisition by governmental agencies is not obtained or that other closing conditions are not satisfied. In the case of the PVR Acquisition, completion is also subject to approval of the PVR common unitholders. If A Proposed Acquisition is not completed, or if there are significant delays in completing a Proposed Acquisition, the trading prices of our common units and the respective future business and financial results of us and the Acquisition Party could be negatively affected, and each of them will be subject to several risks, including the following:
| |
• | the parties may be liable for damages to one another under the terms and conditions of the Proposed Acquisition agreement; |
| |
• | negative reactions from the financial markets, including declines in the price of our common units due to the fact that current prices may reflect a market assumption that the Proposed Acquisition will be completed; |
| |
• | having to pay certain significant costs relating to the Proposed Acquisition; and |
| |
• | the attention of our and the Acquisition Party’s management will have been diverted to the Proposed Acquisition rather than each organization’s own operations and pursuit of other opportunities that could have been beneficial to that organization. |
Purported class action complaints may be filed against the Acquisition Party, us and our general partner, among other defendants, challenging the Proposed Acquisition, and an unfavorable judgment or ruling in these lawsuits could prevent or delay the consummation of the Proposed Acquisition and result in substantial costs.
In connection with the PVR Acquisition, purported unitholders of PVR have filed putative unitholder class action lawsuits against PVR and the current directors of PVR’s general partner, and us, among other defendants. Among other remedies, the plaintiffs seek to enjoin the transactions contemplated by the merger agreement. The outcome of any such litigation is uncertain. If a dismissal is not granted or a settlement is not reached, these lawsuits could prevent or delay completion of the PVR Acquisition and result in substantial costs to PVR, including any costs associated with indemnification.
Additional lawsuits may be filed against us, PVR or its officers or directors in connection with the PVR Acquisition. Lawsuits may be filed in connection with other Proposed Acquisitions. The defense or settlement of any lawsuit or claim that remains unresolved at the time the Proposed Acquisition is consummated may adversely affect the combined partnership’s business, financial condition, results of operations and cash flows.
As is the case in the PVR Acquisition, the number of outstanding Partnership common units may increase as a result of the Proposed Acquisition, which could make it more difficult to pay the current level of quarterly distributions.
As of February 7, 2014, there were 214.9 million Partnership common units outstanding. We will issue 140 million common units in connection with the PVR Acquisition. Accordingly, the aggregate dollar amount required to pay the current per unit quarterly distribution on all Partnership common units will increase, which could increase the likelihood that we will not have sufficient funds to pay the current level of quarterly distributions to all Partnership unitholders. Using a $0.475 per Partnership common unit distribution (the amount we will pay on February 14, 2014 to holders of record as of February 7, 2014), the aggregate cash distribution paid to Partnership unitholders totaled $106.5 million, including a distribution of $4.5 million to Regency GP in respect of its ownership of the Partnership’s incentive distribution rights. The combined pro forma Partnership distribution with respect to the fourth fiscal quarter of 2013, had the PVR Acquisition been completed prior to such distribution, would have resulted in $0.475 per unit being distributed on 355 million Partnership common units, or a total of $175.4 million including distributions in respect of incentive distribution rights. As a result, we would be required to distribute an additional $68.9 million per quarter in order to maintain the distribution level of $0.475 per Partnership common unit payable with respect to the fourth fiscal quarter of 2013.
Other Proposed Acquisitions may involve the issuance of additional Partnership common units or securities convertible into such common units, which could have an impact on the Partnership’s ability to pay quarterly distributions.
No ruling has been obtained with respect to the U.S. federal income tax consequences of the PVR Acquisition, Eagle Rock Acquisition or Hoover Acquisition and no such ruling may be sought in connection with other Proposed Acquisitions.
No ruling has been or will be requested from the IRS with respect to the U.S. federal income tax consequences of the PVR Acquisition, Eagle Rock Acquisition or Hoover Acquisition. Instead, we and the Acquisition Parties are relying on the opinions of their respective counsel as to the U.S. federal income tax consequences of the such Proposed Acquisitions, and counsel’s conclusions may not be sustained if challenged by the IRS. It is likely that no such ruling will be sought in connection with other Proposed Acquisitions.
Item 1B. Unresolved Staff Comments
None.
Item 2. Properties
Substantially all of our pipelines (including those of HPC, MEP, Lone Star, Ranch JV, and Grey Ranch), which are located in Texas, Louisiana, Oklahoma, Mississippi, Alabama, New Mexico and Kansas, are constructed on rights-of-way granted by the apparent record owners of the property. Lands over which pipeline rights-of-way have been obtained may be subject to prior liens that have not been subordinated to the right-of-way grants. We have obtained, where necessary, easement agreements from public authorities and railroad companies to cross over or under, or to lay facilities in or along, watercourses, county roads, municipal streets, railroad properties and state highways, as applicable. In some cases, properties on which our pipelines were built were purchased in fee. These pipelines are used in our gathering and processing segment, natural gas transportation segment and NGL Services segment.
We believe that we have satisfactory title to all our assets. Record title to some of our assets may continue to be held by prior owners until we have made the appropriate filings in the jurisdictions in which such assets are located. Obligations under our credit facility are secured by substantially all of our assets and are guaranteed by the Partnership. Title to our assets may also be subject to other encumbrances. We believe that none of such encumbrances should materially detract from the value of our properties or our interest in those properties or should materially interfere with our use of them in the operation of our business.
Our executive offices occupy two entire floors in an office building at 2001 Bryan Street, Suite 3700, Dallas, Texas, 75201, under a lease that expires on October 31, 2019. We also maintain regional offices located on leased premises in Louisiana and Texas. While we may require additional office space as our business expands, we believe that our existing facilities are adequate to meet our needs for the immediate future, and that additional facilities will be available on commercially reasonable terms as needed.
For additional information regarding our properties, read “Item 1. Business.”
Item 3. Legal Proceedings
We are subject to a variety of risks and disputes normally incident to our business. As a result, we may, at any given time, be a defendant in various legal or governmental proceedings and litigation arising in the ordinary course of business. Neither the Partnership nor any of its subsidiaries is, however, currently a party to any material pending or, to our knowledge, threatened material legal or governmental proceedings, including proceedings under any of the various environmental protection statutes to which they are subject.
We maintain insurance policies with insurers in amounts and with coverages and deductibles that we, with the advice of our insurance advisers and brokers, believe are reasonable and prudent. We cannot, however, assure you that this insurance will be adequate to protect us from all material expenses related to potential future claims for personal and property damage or that these levels of insurance will be available in the future at economical prices.
For a description of legal proceedings, see Note 12 in the Notes to our Consolidated Financial Statements.
Item 4. Mine Safety Disclosures
Not applicable.
Part II
Item 5. Market for Registrant’s Common Units, Related Unitholder Matters and Issuer Purchases of Equity Securities
Market Price of and Distributions on the Common Units and Related Unitholder Matters
Our common units represent limited partnership interests and were first offered and sold to the public on February 3, 2006. On August 9, 2011, we transferred the listing of our common units from the NASDAQ to the NYSE. Our common units are currently listed on the NYSE under the symbol “RGP.” As of February 21, 2014, the number of holders of record of common units was 37, with 152,843,049 units held in street name.
The following table sets forth, for the periods indicated, the high and low quarterly sales prices per common unit, as reported on the NYSE:
|
| | | | | | | | | | | |
| Price Ranges | | Cash Distributions |
Period | High | | Low | | (per common unit) |
2013 | | | | | |
Fourth Quarter | $ | 29.44 |
| | $ | 24.05 |
| | $ | 0.475 |
|
Third Quarter | 28.88 |
| | 26.60 |
| | 0.470 |
|
Second Quarter | 26.99 |
| | 24.70 |
| | 0.465 |
|
First Quarter | 25.56 |
| | 22.54 |
| | 0.460 |
|
| | | | | |
2012 | | | | | |
Fourth Quarter | $ | 24.28 |
| | $ | 20.87 |
| | $ | 0.460 |
|
Third Quarter | 24.30 |
| | 22.10 |
| | 0.460 |
|
Second Quarter | 25.18 |
| | 21.06 |
| | 0.460 |
|
First Quarter | 27.00 |
| | 23.93 |
| | 0.460 |
|
Class F Units
In connection with the SUGS Acquisition, we issued 6,274,483 Class F common units. The Class F common units are not entitled to participate in the Partnership's distributions for twenty-four months post-transaction closing. The Class F common units were issued in a private placement conducted in accordance with the exemption from registration requirements of the Securities Act of 1933, as amended, under Section 4(a)(2) thereof. The Class F common units will convert into common units on a one-for-one basis in May 2015.
Cash Distribution Policy
We distribute to our unitholders, on a quarterly basis, all of our available cash in the manner described below. If we do not have sufficient cash to pay our distributions as well as satisfy our other operational and financial obligations, our General Partner has the ability to reduce or eliminate the distribution paid on our common units so that we may satisfy such obligations, including payments on our debt instruments.
Available cash generally means, for any quarter ending prior to liquidation of the Partnership, all cash on hand at the end of that quarter less the amount of cash reserves that are necessary or appropriate in the reasonable discretion of the General Partner to:
| |
• | provide for the proper conduct of our business; |
| |
• | comply with applicable law or any partnership debt instrument or other agreement; or |
| |
• | provide funds for distributions to unitholders and the General Partner in respect of any one or more of the next four quarters. |
In addition to distributions on its General Partner interest, our General Partner is entitled to receive incentive distributions if the amount we distribute with respect to any quarter exceeds specified levels. The partnership agreement requires that we make distributions of Available Cash from operating surplus for any quarter after the subordination period in the following manner:
| |
• | first, to all unitholders and to the General Partner, pro rata, until each unitholder receives a minimum quarterly distribution of $0.35 per unit outstanding for that quarter; |
| |
• | second, to all unitholders and to the General Partner, pro rata, until each unitholder receives a total of $0.4025 per unit outstanding for that quarter; |
| |
• | third, (i) to the General Partner in accordance with its percentage interest, (ii) 13% to holders of the IDRs, pro rata, and (iii) to all unitholders a percentage equal to 100% less the percentages applicable to the General Partner and holders of the IDRs, until each unitholder receives a total of $0.4375 per unit outstanding for that quarter; |
| |
• | fourth, (i) to the General Partner in accordance with its percentage interest, (ii) 23% to holders of the IDRs, pro rata, and (iii) to all unitholders a percentage equal to 100% less the percentages applicable to the General Partner and holders of the IDRs, until each unitholder receives a total of $0.5250 per unit outstanding for that quarter; and |
| |
• | thereafter, (i) to the General Partner in accordance with its percentage interest, (ii) 48% to holders of the IDRs, pro rata, and (iii) to all unitholders a percentage equal to 100% less the percentages applicable to the General Partner and holders of the IDRs. |
In each case, the amount of the distribution set forth above is exclusive of any distributions to common unitholders to eliminate any cumulative arrearages in payment of the minimum quarterly distribution.
Under the terms of the agreements governing our debt, we are prohibited from declaring or paying any distribution to unitholders if a default or event of default (as defined in such agreements) exists. See “Item 7. Management’s Discussion and Analysis of Financial Condition and Results of Operations—Liquidity and Capital Resources” for further discussion regarding the restrictions on distributions.
Recent Sales of Unregistered Securities
None.
Issuer Purchases of Equity Securities
None.
Item 6. Selected Financial Data
The historical financial information presented below was derived from our audited consolidated financial statements as of and for the periods presented. We completed the SUGS acquisition on April 30, 2013, which was a reorganization of entities under common control. Our consolidated financial statements have been retrospectively adjusted to reflect consolidation of SUGS beginning March 26, 2012 (the date upon which common control began). No annual amounts prior to 2012 have been adjusted. See “Item 7. Management’s Discussions and Analysis of Financial Condition and Results of Operations” for a discussion of why our results may not be comparable, either from period to period or going forward. All tabular dollar amounts, except per unit data, are in millions.
|
| | | | | | | | | | | | | | | | | | | | | | | | |
| Successor | | | Predecessor |
| Year Ended December 31, 2013 | | Year Ended December 31, 2012 | | Year Ended December 31, 2011 | | Period from Acquisition (May 26, 2010) to December 31, 2010 | | | Period from January 1, 2010 to May 25, 2010 | | Year Ended December 31, 2009 |
Statement of Operations Data: | | | | | | | | | | | | |
Total revenues | $ | 2,521 |
| | $ | 2,000 |
| | $ | 1,434 |
| | $ | 716 |
| | | $ | 505 |
| | $ | 1,043 |
|
Total operating costs and expenses | 2,466 |
| | 1,970 |
| | 1,394 |
| | 702 |
| | | 485 |
| | 816 |
|
Operating income | 55 |
| | 30 |
| | 40 |
| | 14 |
| | | 20 |
| | 227 |
|
Other income and deductions: | | | | | | | | | | | | |
Income from unconsolidated affiliates | 135 |
| | 105 |
| | 120 |
| | 54 |
| | | 16 |
| | 8 |
|
Interest expense, net | (164 | ) | | (122 | ) | | (103 | ) | | (48 | ) | | | (35 | ) | | (78 | ) |
Loss on debt refinancing, net | (7 | ) | | (8 | ) | | — |
| | (16 | ) | | | (2 | ) | | — |
|
Other income and deductions, net | 7 |
| | 29 |
| | 17 |
| | (8 | ) | | | (4 | ) | | (15 | ) |
Income (loss) from continuing operations before income taxes | $ | 26 |
| | $ | 34 |
| | $ | 74 |
| | $ | (4 | ) | | | $ | (5 | ) | | $ | 142 |
|
Income tax (benefit) expense | (1 | ) | | — |
| | — |
| | 1 |
| | | — |
| | (1 | ) |
Income (loss) from continuing operations | $ | 27 |
| | $ | 34 |
| | $ | 74 |
| | $ | (5 | ) | | | $ | (5 | ) | | $ | 143 |
|
Discontinued operations: | | | | | | | | | | | | |
Net loss from operations of east Texas assets | — |
| | — |
| | — |
| | (1 | ) | | | — |
| | (3 | ) |
Net income (loss) | $ | 27 |
| | $ | 34 |
| | $ | 74 |
| | $ | (6 | ) | | | $ | (5 | ) | | $ | 140 |
|
Net income attributable to noncontrolling interest | (8 | ) | | (2 | ) | | (2 | ) | | — |
| | | — |
| | — |
|
Net income (loss) attributable to Regency Energy Partners LP | $ | 19 |
| | $ | 32 |
| | $ | 72 |
| | $ | (6 | ) | | | $ | (5 | ) | | $ | 140 |
|
Amounts attributable to Series A Preferred Units | 6 |
| | 10 |
| | 8 |
| | 5 |
| | | 3 |
| | 4 |
|
General partner’s interest, including IDRs | 11 |
| | 9 |
| | 7 |
| | 3 |
| | | 1 |
| | 5 |
|
Amount allocated to non-vested common units | — |
| | — |
| | — |
| | — |
| | | — |
| | 1 |
|
Beneficial conversion feature for Class D common units | — |
| | — |
| | — |
| | — |
| | | — |
| | 1 |
|
Beneficial conversion feature for Class F units | 4 |
| | — |
| | — |
| | — |
| | | — |
| | — |
|
Pre-acquisition loss from SUGS allocated to predecessor equity | (36 | ) | | (14 | ) | | — |
| | — |
| | | — |
| | — |
|
Limited partners’ interest in net income (loss) | $ | 34 |
| | $ | 27 |
| | $ | 57 |
| | $ | (14 | ) | | | $ | (9 | ) | | $ | 129 |
|
Basic and diluted income (loss) from continuing operations per unit: | | | | | | | | | | | | |
Basic income (loss) from continuing operations per common | $ | 0.17 |
| | $ | 0.16 |
| | $ | 0.39 |
| | $ | (0.09 | ) | | | $ | (0.10 | ) | | $ | 1.63 |
|
Diluted income (loss) from continuing operations per common | 0.17 |
| | 0.13 |
| | 0.32 |
| | (0.09 | ) | | | (0.10 | ) | | 1.63 |
|
Distributions per common | 1.87 |
| | 1.84 |
| | 1.81 |
| | 0.89 |
| | | 0.89 |
| | 1.78 |
|
Basic and diluted loss on discontinued operations per common unit | — |
| | — |
| | — |
| | (0.01 | ) | | | — |
| | (0.03 | ) |
Basic and diluted net income (loss) per unit: | | | | | | | | | | | | |
Basic net income (loss) per common | $ | 0.17 |
| | $ | 0.16 |
| | $ | 0.39 |
| | $ | (0.10 | ) | | | $ | (0.10 | ) | | $ | 1.61 |
|
Diluted net income (loss) per common | 0.17 |
| | 0.13 |
| | 0.32 |
| | (0.10 | ) | | | (0.10 | ) | | 1.60 |
|
Income per Class D common unit due to beneficial conversion feature | — |
| | — |
| | — |
| | — |
| | | — |
| | 0.11 |
|
Income per Class F common unit due to beneficial conversion feature | 0.72 |
| | — |
| | — |
| | — |
| | | — |
| | — |
|
|
| | | | | | | | | | | | | | | | | | | | |
| Successor | | | Predecessor |
| December 31, 2013 | | December 31, 2012 | | December 31, 2011 | | December 31, 2010 | | | December 31, 2009 |
Balance Sheet Data: | | | | | | | | | | |
Property, plant and equipment, net | $ | 4,418 |
| | $ | 3,686 |
| | $ | 1,886 |
| | $ | 1,660 |
| | | $ | 1,456 |
|
Total assets | 8,782 |
| | 8,123 |
| | 5,568 |
| | 4,770 |
| | | 2,533 |
|
Long-term debt (non-current portion only) | 3,310 |
| | 2,157 |
| | 1,687 |
| | 1,141 |
| | | 1,014 |
|
Series A Preferred Units | 32 |
| | 73 |
| | 71 |
| | 71 |
| | | 52 |
|
Partners’ capital and noncontrolling interest | 4,916 |
| | 5,340 |
| | 3,531 |
| | 3,294 |
| | | 1,243 |
|
|
| | | | | | | | | | | | | | | | | | | | | | | | |
| Successor | | | Predecessor |
| Year Ended December 31, 2013 | | Year Ended December 31, 2012 | | Year Ended December 31, 2011 | | Period from Acquisition (May 26, 2010) to December 31, 2010 | | | Period from January 1, 2010 to May 25, 2010 | | Year Ended December 31, 2009 |
Cash Flow Data: | | | | | | | | | | | | |
Net cash flows provided by (used in): | | | | | | | | | | | | |
Operating activities | $ | 436 |
| | $ | 324 |
| | $ | 254 |
| | $ | 80 |
| | | $ | 89 |
| | $ | 144 |
|
Investing activities | (1,393 | ) | | (807 | ) | | (955 | ) | | (297 | ) | | | (148 | ) | | (156 | ) |
Financing activities | 923 |
| | 535 |
| | 693 |
| | 203 |
| | | 72 |
| | 21 |
|
Other Financial Data: | | | | | | | | | | | | |
Adjusted total segment margin(1) | $ | 729 |
| | $ | 602 |
| | $ | 417 |
| | $ | 235 |
| | | $ | 154 |
| | $ | 361 |
|
Adjusted EBITDA(1) | 608 |
| | 517 |
| | 420 |
| | 218 |
| | | 108 |
| | 211 |
|
Maintenance capital expenditures | 48 |
| | 58 |
| | 22 |
| | 7 |
| | | 8 |
| | 20 |
|
_______________________ | |
(1) | See “—Non-GAAP Financial Measures” for a reconciliation to its most directly comparable GAAP measure. |
Non-GAAP Financial Measures
We include in “Item 7. Management’s Discussion and Analysis of Financial Condition and Results of Operations” the following non-GAAP financial measures: EBITDA, adjusted EBITDA, total segment margin, and adjusted total segment margin. We provide reconciliations of these non-GAAP financial measures to their most directly comparable financial measures as calculated and presented in accordance with GAAP.
We define EBITDA as net income (loss) plus interest expense, provision for income taxes and depreciation and amortization expense. We define adjusted EBITDA as EBITDA plus or minus the following:
| |
• | non-cash loss (gain) from commodity and embedded derivatives; |
| |
• | non-cash unit-based compensation; |
| |
• | loss (gain) on asset sales, net; |
| |
• | loss on debt refinancing; |
| |
• | other non-cash (income) expense, net; |
| |
• | our interest in ELG adjusted EBITDA less EBITDA attributable to ELG; and |
| |
• | our interest in adjusted EBITDA from unconsolidated affiliates less income from unconsolidated affiliates. |
These measures are used as supplemental measures by our management and by external users of our financial statements such as investors, banks, research analysts and others, to assess:
| |
• | financial performance of our assets without regard to financing methods, capital structure or historical cost basis; |
| |
• | the ability of our assets to generate cash sufficient to pay interest costs, support our indebtedness and make cash distributions to our unitholders and General Partner; |
| |
• | our operating performance and return on capital as compared to those of other companies in the midstream energy sector, without regard to financing or capital structure; and |
| |
• | the viability of acquisitions and capital expenditure projects and the overall rates of return on alternative investment opportunities. |
Neither EBITDA nor adjusted EBITDA should be considered an alternative to, or more meaningful than net income, operating income, cash flows from operating activities or any other measure of financial performance presented in accordance with GAAP. EBITDA and adjusted EBITDA may not be comparable to a similarly titled measure of another company because other entities may not calculate EBITDA or adjusted EBITDA in the same manner. Adjusted EBITDA is the starting point in determining distributable cash flow, which is an important non-GAAP financial measure for a publicly traded Partnership.
EBITDA and adjusted EBITDA do not include interest expense, income tax expense or depreciation and amortization expense. Because we have borrowed money to finance our operations, interest expense is a necessary element of our costs and our ability to generate cash available for distribution. Because we use capital assets, depreciation and amortization are also necessary elements of our costs. Therefore, any measures that exclude these elements have material limitations. To compensate for these limitations, we believe that it is important to consider both net earnings determined under GAAP, as well as EBITDA and adjusted EBITDA, to evaluate our performance.
We define segment margin, generally, as revenues minus cost of sales. We calculate our Gathering and Processing segment margin and Natural Gas Transportation segment margin as revenues generated from operations less the cost of natural gas and NGLs purchased and other costs of sales, including third-party transportation and processing fees. We do not record segment margin for our investments in unconsolidated affiliates (HPC, MEP, Lone Star, Ranch JV and Grey Ranch) because we record our ownership percentages of their net income as income from unconsolidated affiliates in accordance with the equity method of accounting. We calculate our Contract Services segment margin as revenues minus direct costs, primarily compressor unit repairs, associated with those revenues. We calculate total segment margin as the sum of segment margin of our segments less intersegment eliminations. We define adjusted segment margin as segment margin adjusted for non-cash (gains) losses from commodity derivatives. Our adjusted total segment margin equals the sum of our operating segments’ adjusted segment margins or segment margins, as applicable, including intersegment eliminations.
Total segment margin and adjusted total segment margin are included as a supplemental disclosure because they are primary performance measures used by our management as they represent the result of product sales, service fee revenues and product purchases, a key component of our operations. We believe total segment margin and adjusted total segment margin are important measures because they are directly related to our volumes and commodity price changes. Operation and maintenance expense is a separate measure used by management to evaluate operating performance of field operations. Direct labor, insurance, property taxes, repair and maintenance, utilities and contract services comprise the most significant portion of our operation and maintenance expenses. These expenses are largely independent of the volumes we transport or process and fluctuate depending on the activities performed during a specific period. We do not deduct operation and maintenance expenses from total revenue in calculating total segment margin and adjusted total segment margin because we separately evaluate commodity volume and price changes in these margin amounts. As an indicator of our operating performance, total segment margin or adjusted total segment margin should not be considered an alternative to, or more meaningful than, net income as determined in accordance with GAAP. Our total segment margin and adjusted total segment margin may not be comparable to a similarly titled measure of another company because other entities may not calculate these measures in the same manner.
|
| | | | | | | | | | | | | | | | | | | | | | | | |
| Successor | | | Predecessor |
| Year Ended December 31, 2013 | | Year Ended December 31, 2012 | | Year Ended December 31, 2011 | | Period from Acquisition (May 26, 2010) to December 31, 2010 | | | Period from January 1, 2010 to May 25, 2010 | | Year Ended December 31, 2009 |
Reconciliation of “Adjusted EBITDA” to net cash flows provided by operating activities and net income (loss) | | | | | | | | | | | | |
Net cash flows provided by operating activities | $ | 436 |
| | $ | 324 |
| | $ | 254 |
| | $ | 80 |
| | | $ | 89 |
| | $ | 144 |
|
Add (deduct): | | | | | | | | | | | | |
Depreciation and amortization, including debt issuance cost write-off and amortization and bond premium write-off and amortization | (293 | ) | | (259 | ) | | (175 | ) | | (78 | ) | | | (51 | ) | | (116 | ) |
Income from unconsolidated affiliates | 135 |
| | 105 |
| | 120 |
| | 54 |
| | | 16 |
| | 8 |
|
Derivative valuation change | (6 | ) | | 12 |
| | 21 |
| | (33 | ) | | | (12 | ) | | (5 | ) |
(Loss) gain on assets sales, net | (2 | ) | | (3 | ) | | 2 |
| | — |
| | | — |
| | 133 |
|
Unit-based compensation expenses | (7 | ) | | (5 | ) | | (3 | ) | | (2 | ) | | | (12 | ) | | (6 | ) |
Trade accounts receivable, accrued revenues and related party receivables | 96 |
| | — |
| | 8 |
| | — |
| | | 11 |
| | (11 | ) |
Other current assets and other current liabilities | 54 |
| | (10 | ) | | (11 | ) | | 13 |
| | | (25 | ) | | (4 | ) |
Trade accounts payable, accrued cost of gas and liquids, related party payables, and deferred revenues | (119 | ) | | (18 | ) | | (23 | ) | | 15 |
| | | (9 | ) | | 4 |
|
Distributions of earnings received from unconsolidated affiliates | (142 | ) | | (121 | ) | | (119 | ) | | (57 | ) | | | (12 | ) | | (8 | ) |
Cash flow changes in other assets and liabilities | (125 | ) | | 9 |
| | — |
| | 2 |
| | | — |
| | 1 |
|
Net income (loss) | $ | 27 |
| | $ | 34 |
| | $ | 74 |
| | $ | (6 | ) | | | $ | (5 | ) | | $ | 140 |
|
Add (deduct): | | | | | | | | | | | | |
Interest expense, net | 164 |
| | 122 |
| | 103 |
| | 48 |
| | | 35 |
| | 78 |
|
Depreciation and amortization | 287 |
| | 252 |
| | 169 |
| | 77 |
| | | 46 |
| | 110 |
|
Income tax (benefit) expense | (1 | ) | | — |
| | — |
| | 1 |
| | | — |
| | (1 | ) |
EBITDA | $ | 477 |
| | $ | 408 |
| | $ | 346 |
| | $ | 120 |
| | | $ | 76 |
| | $ | 327 |
|
Add (deduct): | | | | | | | | | | | | |
Partnership’s interest in unconsolidated affiliates adjusted EBITDA (1) (2) (3) (4) (5) | 250 |
| | 222 |
| | 213 |
| | 102 |
| | | 21 |
| | 11 |
|
Income from unconsolidated affiliates | (135 | ) | | (105 | ) | | (120 | ) | | (54 | ) | | | (16 | ) | | (8 | ) |
Non-cash loss (gain) from commodity and embedded derivatives | 3 |
| | (19 | ) | | (18 | ) | | 31 |
| | | 11 |
| | 5 |
|
Loss on debt refinancing, net | 7 |
| | 8 |
| | — |
| | 16 |
| | | 2 |
| | |
Loss (gain) on assets sales, net | 2 |
| | 3 |
| | (2 | ) | | — |
| | | — |
| | (133 | ) |
Other, net | 4 |
| | — |
| | 1 |
| | 3 |
| | | 14 |
| | 9 |
|
Adjusted EBITDA | $ | 608 |
| | $ | 517 |
| | $ | 420 |
| | $ | 218 |
| | | $ | 108 |
| | $ | 211 |
|
| | | | | | | | | | | | |
(1) 100% of HPC’s Adjusted EBITDA is calculated as follows: | | | | | | | | | | | | |
Net income | $ | 72 |
| | $ | 70 |
| | $ | 109 |
| | $ | 72 |
| | | $ | 35 |
| | $ | 20 |
|
Depreciation and amortization | 37 |
| | 36 |
| | 35 |
| | 20 |
| | | 12 |
| | 9 |
|
Interest expense | 5 |
| | 2 |
| | 1 |
| | — |
| | | — |
| | — |
|
Impairment of property, plant and equipment | — |
| | 22 |
| | — |
| | — |
| | | — |
| | — |
|
Other, net | — |
| | 2 |
| | — |
| | — |
| | | — |
| | — |
|
HPC’s Adjusted EBITDA | $ | 114 |
| | $ | 132 |
| | $ | 145 |
| | $ | 92 |
| | | $ | 47 |
| | $ | 29 |
|
Ownership Interest | 49.99 | % | | 49.99 | % | | 49.99 | % | | 49.99 | % | | | 45 | % | | 38 | % |
Partnership’s interest in HPC’s Adjusted EBITDA | $ | 57 |
| | $ | 65 |
| | $ | 72 |
| | $ | 46 |
| | | $ | 21 |
| | $ | 11 |
|
| | | | | | | | | | | | |
|
| | | | | | | | | | | | | | | | | | | | | | | | |
| | | | | | | | | | | | |
| Successor | | | Predecessor |
| Year Ended December 31, 2013 | | Year Ended December 31, 2012 | | Year Ended December 31, 2011 | | Period from Acquisition (May 26, 2010) to December 31, 2010 | | | Period from January 1, 2010 to May 25, 2010 | | Year Ended December 31, 2009 |
(2) 100% of MEP’s EBITDA is calculated as follows: | | | | | | | | | | | | |
Net income | $ | 80 |
| | $ | 83 |
| | $ | 85 |
| | $ | 43 |
| | | $ | — |
| | $ | — |
|
Depreciation and amortization | 69 |
| | 69 |
| | 70 |
| | 40 |
| | | — |
| | — |
|
Interest expense, net | 51 |
| | 52 |
| | 51 |
| | 29 |
| | | — |
| | — |
|
MEP’s Adjusted EBITDA | $ | 200 |
| | $ | 204 |
| | $ | 206 |
| | $ | 112 |
| | | $ | — |
| | $ | — |
|
Ownership Interest | 50 | % | | 50 | % | | 50 | % | | 49 | % | | | — | % | | — | % |
Partnership’s interest in MEP’s Adjusted EBITDA | $ | 100 |
| | $ | 102 |
| | $ | 103 |
| | $ | 56 |
| | | $ | — |
| | $ | — |
|
| | | | | | | | | | | | |
(3) 100% of Lone Star’s Adjusted EBITDA is calculated as follows: | | | | | | | | | | | | |
Net income | $ | 214 |
| | $ | 147 |
| | $ | 94 |
| | $ | — |
| | | $ | — |
| | $ | — |
|
Depreciation and amortization | 84 |
| | 52 |
| | 32 |
| | — |
| | | — |
| | — |
|
Other, net | 2 |
| | — |
| | — |
| | — |
| | | — |
| | — |
|
Lone Star’s Adjusted EBITDA | $ | 300 |
| | $ | 199 |
| | $ | 126 |
| | $ | — |
| | | $ | — |
| | $ | — |
|
Ownership Interest | 30 | % | | 30 | % | | 30 | % | | — | % | | | — | % | | — | % |
Partnership’s interest in Lone Star’s Adjusted EBITDA | $ | 90 |
| | $ | 60 |
| | $ | 38 |
| | $ | — |
| | | $ | — |
| | $ | — |
|
| | | | | | | | | | | | |
(4) 100% of Ranch JV’s Adjusted EBITDA is calculated as follows: | | | | | | | | | | | | |
Net income (loss) | $ | 4 |
| | $ | (2 | ) | | $ | — |
| | $ | — |
| | | $ | — |
| | $ | — |
|
Depreciation and amortization | 5 |
| | 1 |
| | — |
| | — |
| | | — |
| | — |
|
Ranch JV’s Adjusted EBITDA | $ | 9 |
| | $ | (1 | ) | | $ | — |
| | $ | — |
| | | $ | — |
| | $ | — |
|
Ownership Interest | 33.33 | % | | 33.33 | % | | — | % | | — | % | | | — | % | | — | % |
Partnership’s interest in Ranch JV’s Adjusted EBITDA | $ | 3 |
| | $ | — |
| | $ | — |
| | $ | — |
| | | $ | — |
| | $ | — |
|
| | | | | | | | | | | | |
(5) 100% of Grey Ranch’s Adjusted EBITDA is calculated as follows: | | | | | | | | | | | | |
Net loss | $ | (1 | ) | | $ | (18 | ) | | $ | — |
| | $ | — |
| | | $ | — |
| | $ | — |
|
Depreciation and amortization | — |
| | — |
| | — |
| | — |
| | | — |
| | — |
|
Impairment of property, plant and equipment | — |
| | 8 |
| | — |
| | — |
| | | — |
| | — |
|
Grey Ranch’s Adjusted EBITDA | $ | (1 | ) | | $ | (10 | ) | | $ | — |
| | $ | — |
| | | $ | — |
| | $ | — |
|
Ownership Interest | 50 | % | | 50 | % | | — | % | | — | % | | | — | % | | — | % |
Partnership’s interest in Grey Ranch’s Adjusted EBITDA | $ | — |
| | $ | (5 | ) | | $ | — |
| | $ | — |
| | | $ | — |
| | $ | — |
|
|
| | | | | | | | | | | | | | | | | | | | | | | | |
| Successor | | | Predecessor |
| Year Ended December 31, 2013 | | Year Ended December 31, 2012 | | Year Ended December 31, 2011 | | Period from Acquisition (May 26, 2010) to December 31, 2010 | | | Period from January 1, 2010 to May 25, 2010 | | Year Ended December 31, 2009 |
Reconciliation of net income (loss) to “Adjusted total segment margin” | | | | | | | | | | | | |
Net income (loss) | $ | 27 |
| | $ | 34 |
| | $ | 74 |
| | $ | (6 | ) | | | $ | (5 | ) | | $ | 140 |
|
Add (deduct): | | | | | | | | | | | | |
Operation and maintenance | 296 |
| | 228 |
| | 147 |
| | 78 |
| | | 48 |
| | 117 |
|
General and administrative | 88 |
| | 100 |
| | 67 |
| | 44 |
| | | 37 |
| | 57 |
|
Loss (gain) on assets sales, net | 2 |
| | 3 |
| | (2 | ) | | — |
| | | — |
| | (133 | ) |
Depreciation and amortization | 287 |
| | 252 |
| | 169 |
| | 76 |
| | | 42 |
| | 100 |
|
Income from unconsolidated affiliates | (135 | ) | | (105 | ) | | (120 | ) | | (54 | ) | | | (16 | ) | | (8 | ) |
Interest expense, net | 164 |
| | 122 |
| | 103 |
| | 48 |
| | | 35 |
| | 78 |
|
Loss on debt refinancing, net | 7 |
| | 8 |
| | — |
| | 16 |
| | | 2 |
| | — |
|
Other income and deductions, net | (7 | ) | | (29 | ) | | (17 | ) | | 8 |
| | | 4 |
| | 15 |
|
Income tax (benefit) expense | (1 | ) | | — |
| | — |
| | 1 |
| | | — |
| | (1 | ) |
Discontinued operations | — |
| | — |
| | — |
| | 1 |
| | | — |
| | 3 |
|
Total segment margin | $ | 728 |
| | $ | 613 |
| | $ | 421 |
| | $ | 212 |
| | | $ | 147 |
| | $ | 368 |
|
Add (deduct): | | | | | | | | | | | | |
Non-cash loss (gain) from commodity derivatives | 9 |
| | (5 | ) | | — |
| | 23 |
| | | 7 |
| | (7 | ) |
Segment margin related to noncontrolling interest of ELG | (13 | ) | | (6 | ) | | (4 | ) | | — |
| | | — |
| | — |
|
Segment margin related to ownership percentage in Ranch JV | 5 |
| | — |
| | — |
| | — |
| | | — |
| | — |
|
Adjusted total segment margin | $ | 729 |
| | $ | 602 |
| | $ | 417 |
| | $ | 235 |
| | | $ | 154 |
| | $ | 361 |
|
Item 7. Management’s Discussion and Analysis of Financial Condition and Results of Operations
The following discussion analyzes our financial condition and results of operations. You should read the following discussion of our financial condition and results of operations in conjunction with our historical consolidated financial statements and notes included elsewhere in this document.
We are a growth-oriented publicly-traded Delaware limited partnership engaged in the gathering and processing, compression, treating and transportation of natural gas and the transportation, fractionation and storage of NGLs. We focus on providing midstream services in some of the most prolific natural gas producing regions in the United States, including the Eagle Ford, Haynesville, Barnett, Fayetteville, Marcellus, Utica, Bone Spring, Avalon and Granite Wash shales. Our assets are primarily located in Texas, Louisiana, Arkansas, Pennsylvania, California, Mississippi, Alabama, New Mexico, and the mid-continent region of the United States, which includes Kansas, Colorado and Oklahoma.
We divide our operations into the following five business segments:
| |
• | Gathering and Processing. We provide “wellhead-to-market” services to producers of natural gas, which include transporting raw natural gas from the wellhead through gathering systems, processing raw natural gas to separate NGLs from the raw natural gas and selling or delivering the pipeline-quality natural gas and NGLs to various markets and pipeline systems, as well as the gathering and transportation of oil and NGLs. This segment also includes ELG and our 33.33% membership interest in Ranch JV, which processes natural gas delivered from the NGLs-rich Bone Spring and Avalon shale formations in west Texas. We completed the SUGS Acquisition on April 30, 2013 which was a reorganization of entities under common control. Therefore, the Gathering and Processing segment amounts have been retrospectively adjusted to reflect the SUGS acquisition beginning March 26, 2012, the date upon which common control began. |
| |
• | Natural Gas Transportation. We own a 49.99% general partner interest in HPC, which owns RIGS, a 450-mile intrastate pipeline that delivers natural gas from northwest Louisiana to downstream pipelines and markets, and a 50% membership interest in MEP, which owns a 500-mile interstate natural gas pipeline stretching from southeast Oklahoma through northeast Texas, northern Louisiana and central Mississippi to an interconnect with the Transcontinental Gas Pipe Line system in Butler, Alabama. This segment also includes Gulf States, which owns a 10-mile interstate pipeline that extends from Harrison County, Texas to Caddo Parish, Louisiana. |
| |
• | NGL Services. We own a 30% membership interest in Lone Star, an entity owning a diverse set of midstream energy assets including pipelines, storage, fractionation and processing facilities located in Texas, New Mexico, Mississippi and Louisiana. |
| |
• | Contract Services. We own and operate a fleet of compressors used to provide turn-key natural gas compression services for customer specific systems. We also own and operate a fleet of equipment used to provide treating services, such as carbon dioxide and hydrogen sulfide removal, natural gas cooling, dehydration and BTU management. |
| |
• | Corporate. The Corporate segment comprises our corporate assets. |
Gathering and Processing segment. Results of operations from our Gathering and Processing segment are determined primarily by the volumes of natural gas that we gather and process, our current contract portfolio and natural gas and NGL prices. We measure the performance of this segment primarily by the adjusted segment margin it generates. We gather and process natural gas pursuant to a variety of arrangements generally categorized as “fee-based” arrangements, “percent-of-proceeds” arrangements and “keep-whole” arrangements. Under fee-based arrangements, we earn fixed cash fees for the services that we render. Under the latter two types of arrangements, we generally purchase raw natural gas and sell processed natural gas and NGLs. We regard the adjusted segment margin generated by our sales of natural gas and NGLs under percent-of-proceeds and keep-whole arrangements as comparable to the revenues generated by fixed fee arrangements to the extent that they are hedged.
Percent-of-proceeds and keep-whole arrangements involve commodity price risk to us because our adjusted segment margin is based in part on natural gas and NGL prices. We seek to minimize our exposure to fluctuations in commodity prices in several ways, including managing our contract portfolio and executing product specific swap contracts. In managing our contract portfolio, we classify our gathering and processing contracts according to the nature of commodity risk implicit in the settlement structure of those contracts. We execute product-specific swap contracts and continually monitor our hedging and contract portfolio and expect to continue to adjust our hedge position as conditions warrant.
In addition, we perform a producer services function whereby we purchase natural gas from producers or gas marketers at receipt points on our systems and transport that gas to delivery points at which we sell the natural gas at market price. We regard the segment margin with respect to those purchases and sales as the economic equivalent of a fee for our transportation service. These contracts are frequently settled in terms of an index price for both purchases and sales. In order to minimize commodity price risk, we attempt to match sales with purchases at the index price. We typically sell natural gas under pricing terms related to a market index. To the extent possible, we match the pricing and timing of our supply portfolio to our sales portfolio in order to lock in our margin and reduce our overall commodity price exposure. To the extent our natural gas position is not balanced, we will be exposed to the commodity price risk associated with the price of natural gas. Refer to “Item 7A. Quantitative and Qualitative Disclosure about Market Risk” for further details.
Natural Gas Transportation segment. HPC has the capacity to transport up to 2.1 Bcf/d of natural gas. Results of HPC’s operations are determined primarily by the volumes of natural gas transported and subscribed on its intrastate pipeline system and the level of fees charged to customers or the margins received from purchases and sales of natural gas. HPC generates revenues and segment margins principally under fee-based transportation contracts. The fixed capacity reservation charges related to HPC that are not directly dependent on throughput volumes or commodity prices represents 93% of HPC’s margin.
MEP pipeline system, operated by KMP, has the capability to transport up to 1.8 Bcf/d of natural gas, and the pipeline capacity is fully subscribed with long-term binding commitments from creditworthy shippers. Results of MEP’s operations are determined primarily by the volumes of natural gas transported and subscribed on its interstate pipeline system and the level of fees charged to customers. MEP generates revenues and segment margins principally under fee-based transportation contracts. The margin MEP earns is primarily related to fixed capacity reservation charges that are not directly dependent on throughput volumes or commodity prices. If a sustained decline in commodity prices should result in a decline in volumes, MEP’s revenues would not be significantly impacted until expiration of the current contracts.
Gulf States is a small interstate pipeline that uses cost-based rates and terms and conditions of service for shippers wishing to secure capacity for interstate transportation service. Rates charged are largely governed by long-term negotiated rate agreements.
NGL Services segment. Lone Star owns and operates a NGLs storage, fractionation and transportation business. Lone Star's storage assets are primarily located in Mont Belvieu, Texas and its West Texas Pipeline, which passes through the Barnett shale, and its
Lone Star West Texas Gateway NGL Pipeline, which passes through the Eagle Ford shale, transports NGLs through intrastate pipeline systems that originate in the Permian and Delaware basins in west Texas, and terminates at Lone Star’s storage and fractionation complex. Lone Star also owns and operates fractionation and processing assets located in Louisiana and Texas, including the Lone Star Fractionator I and Fractionator II, located at Mont Belvieu, which began service in December 2012 and November 2013, respectively. Results of Lone Star's operations are based upon fee-based revenues and commodity pricing which are determined primarily by volumes stored, processed or transported, the level of fees charged to customers and the value of the commodity in the market at the time of sale. The margin Lone Star earns is primarily related to the volume of NGLs stored, processed and transported.
Contract Services segment. Fees charged for compression and treating services are typically fixed and are generally based on the revenue generating horsepower.
HOW WE EVALUATE OUR OPERATIONS. Management uses a variety of financial and operational measurements to analyze our performance. We view these measures as important tools for evaluating the success of our operations and review these measurements on a monthly basis for consistency and trend analysis. These measures include volumes, segment margin, total segment margin, adjusted segment margin, adjusted total segment margin, revenue generating horsepower and operation and maintenance expense on a segment and company-wide basis and EBITDA and adjusted EBITDA on a company-wide basis.
Volumes. We must continually obtain new supplies of natural gas to maintain or increase throughput volumes on our gathering and processing systems. Our ability to maintain existing supplies of natural gas and obtain new supplies is affected by (i) the level of workovers or recompletions of existing connected wells and successful drilling activity in areas currently dedicated to our gathering and processing systems, (ii) our ability to compete for volumes from successful new wells in other areas and (iii) our ability to obtain natural gas that has been released from other commitments. We routinely monitor producer activity in the areas served by our gathering and processing systems to pursue new supply opportunities.
Segment Margin and Total Segment Margin. We define segment margin, generally, as revenues minus cost of sales. We calculate our Gathering and Processing segment margin and Natural Gas Transportation segment margin as our revenues generated from operations less the cost of natural gas and NGLs purchased and other cost of sales, including third-party transportation and processing fees.
We do not record segment margin for our investments in unconsolidated affiliates (HPC, MEP, Lone Star, Ranch JV and Grey Ranch) because we record our ownership percentage of their net income as income from unconsolidated affiliates in accordance with the equity method of accounting.
We calculate our Contract Services segment margin as our revenues generated from our contract compression and treating operations minus direct costs, primarily repairs, associated with those revenues.
We calculate total segment margin as the total of segment margin of our five segments, less intersegment eliminations.
Adjusted Segment Margin and Adjusted Total Segment Margin. We define adjusted segment margin as segment margin adjusted for non-cash (gains) losses from commodity derivatives. Our adjusted total segment margin equals the sum of our operating segments’ adjusted segment margins or segment margins, including intersegment eliminations. Adjusted segment margin and adjusted total segment margin are included as supplemental disclosures because they are primary performance measures used by management as they represent the results of product purchases and sales, a key component of our operations.
Revenue Generating Horsepower. Revenue generating horsepower is the primary driver for revenue growth in our Contract Services segment, and it is also the primary measure for evaluating our operational efficiency. Revenue generating horsepower is the total horsepower that our Contract Services segment owns and operates for external customers. It does not include horsepower under contract that is not generating revenue or idle horsepower.
Operation and Maintenance Expense. Operation and maintenance expense is a separate measure that we use to evaluate operating performance of field operations. Direct labor, insurance, property taxes, repair and maintenance, utilities and contract services comprise the most significant portion of our operating and maintenance expense. These expenses are largely independent of the volumes through our systems but fluctuate depending on the activities performed during a specific period. We do not deduct operation and maintenance expenses from total revenues in calculating segment margin because we use segment margin to separately evaluate commodity volume and price changes.
EBITDA and Adjusted EBITDA. We define EBITDA as net income (loss) plus interest expense, provision for income taxes and depreciation and amortization expense. We define adjusted EBITDA as EBITDA plus or minus the following:
| |
• | non-cash loss (gain) from commodity and embedded derivatives; |
| |
• | non-cash unit-based compensation; |
| |
• | loss (gain) on asset sales, net; |
| |
• | loss on debt refinancing; |
| |
• | other non-cash (income) expense, net; |
| |
• | our interest in ELG adjusted EBITDA less net income attributable to ELG; and |
| |
• | our interest in adjusted EBITDA from unconsolidated affiliates less income from unconsolidated affiliates. |
These measures are used as supplemental measures by our management and by external users of our financial statements such as investors, banks, research analysts and others, to assess:
| |
• | financial performance of our assets without regard to financing methods, capital structure or historical cost basis; |
| |
• | the ability of our assets to generate cash sufficient to pay interest costs, support our indebtedness and make cash distributions to our unitholders and General Partner; |
| |
• | our operating performance and return on capital as compared to those of other companies in the midstream energy sector, without regard to financing or capital structure; and |
| |
• | the viability of acquisitions and capital expenditure projects and the overall rates of return on alternative investment opportunities. |
Neither EBITDA nor adjusted EBITDA should be considered as an alternative to, or more meaningful than, net income, operating income, cash flows from operating activities or any other measure of financial performance presented in accordance with GAAP. EBITDA and adjusted EBITDA may not be comparable to a similarly titled measure of another company because other entities may not calculate EBITDA or adjusted EBITDA in the same manner. Adjusted EBITDA is the starting point in determining distributable cash flow, which is an important non-GAAP financial measure for a publicly traded partnership.
GENERAL TRENDS AND OUTLOOK. We expect our business to continue to be affected by the following key trends. Our expectations are based on assumptions made by us and information currently available to us. To the extent our underlying assumptions about or interpretations of available information prove incorrect, our actual results may vary materially from our expected results.
Energy Outlook. In its annual energy outlook forecast, the EIA projects that domestic production of crude oil (including lease condensate) is expected to increase from 2.4 billion barrels in 2012 to a peak of 3.5 billion barrels in 2019 before dropping to 2.8 billion barrels in 2040. Higher production volumes result mainly from increased onshore oil production, predominantly from tight (very low permeability) formations. The pace of oil-directed drilling is anticipated to be much stronger as producers locate and target sweet spots of plays currently under development and find additional tight formations that can be developed with the latest technologies.
Natural gas production is expected to grow steadily, with a 56% increase between 2012 and 2040, when production reaches 37.6 trillion cubic feet (Tcf). Higher natural gas production supports increases in the export of both gas and LNGs, with the U.S. export of LNGs anticipated to increase to 3.7 Tcf in 2029 and remain at that level through 2040. Pipeline exports of U.S. natural gas to Mexico is anticipated to grow by 6% per year, from 0.6 Tcf in 2012 to 3.1 Tcf in 2040, and pipeline exports to Canada to grow by 1.2% per year, from 1.0 Tcf in 2012 to 1.4 Tcf in 2040. Additionally, U.S. imports are anticipated to fall as more U.S. demand is met by domestic production. The dual application of horizontal drilling and hydraulic fracturing is expected to contribute to the continued growth in shale gas production. Another contributing factor is ongoing drilling in shale and other plays with high concentrations of NGLs and crude oil, which have a higher energy-equivalent than dry natural gas.
Low natural gas prices are expected to boost natural gas intensive industries with industrial shipments growing at a 3% annual rate over the next 10 years and then slow to 1.6% annual growth. The higher level of industrial shipments is expected to lead to more natural gas consumption in the industrial sector, increasing from 1.5 billion barrels in 2012 to 1.8 billion barrels in 2025. Projected low prices for natural make it an attractive fuel for new generating capacity, with natural gas fired generation replacing formerly coal and nuclear supplied generation. In 2040, natural gas is anticipated to account for 35% of total electricity generation, while coal should account for 32%.
Effect of Interest Rates and Inflation. Interest rates on existing and future credit facilities and future debt offerings could be significantly higher than current levels, causing our financing costs to increase accordingly. Although increased financing costs could limit our ability to raise funds in the capital markets, we expect to remain competitive with respect to acquisitions and capital projects since our competitors would face similar circumstances.
Inflation in the United States has been relatively low in recent years and has not had a material effect on our results of operations. It may in the future, however, increase the cost to acquire or replace property, plant and equipment and may increase the costs of
labor and supplies. Our operating revenues and costs are influenced to a greater extent by price changes in natural gas and NGLs. To the extent permitted by competition, regulation and our existing agreements, we have and will continue to pass along a portion of increased costs to our customers in the form of higher fees.
RECENT DEVELOPMENTS
PVR Acquisition. In October 2013, we announced that we entered into a merger agreement with PVR (“PVR Acquisition”) pursuant to which we intend to merge with PVR. This merger will be a unit-for-unit transaction plus a one-time $37 million cash payment to PVR unitholders which represents total consideration of $5.6 billion, including the assumption of net debt of $1.8 billion. The holders of PVR common units, PVR Class B Units and PVR Special Units (“PVR Unit(s)”) will receive 1.02 Partnership common units in exchange for each PVR Unit held on the applicable record date. In November 2013, we received approval of the PVR Acquisition under the Hart-Scott-Rodino Antitrust Improvements Act. The transaction is subject to the approval of PVR’s unitholders and other customary closing conditions, and is expected to close in March 2014. The PVR Acquisition is expected to enhance our geographic diversity with a strategic presence in the Marcellus and Utica shales in the Appalachian Basin and the Granite Wash in the Mid-Continent region.
Eagle Rock Acquisition. In December, 2013, we entered into an agreement to purchase Eagle Rock’s midstream business (the “Eagle Rock Midstream Acquisition”) for approximately $1.3 billion. This acquisition is expected to complement our core gathering and processing business, and when combined with the PVR Acquisition, is expected to further diversify our basin exposure in the Texas Panhandle, east Texas and south Texas. The Eagle Rock Midstream Acquisition is expected to close in the second quarter of 2014, and is subject to the approval of Eagle Rock unitholders, Hart-Scott-Rodino Antitrust Improvements Act approval and other customary closing conditions.
Hoover Energy Acquisition. On February 3, 2014, we completed our previously announced acquisition of the subsidiaries of Hoover that are engaged in crude oil gathering, transportation and terminaling, condensate handling, natural gas gathering, treating and processing, and water gathering and disposal services in the southern Delaware Basin in west Texas. The consideration paid by us was valued at $281.6 million (subject to customary post-closing adjustments) and consisted of (i) 4,040,471 common units issued to Hoover and (ii) $183.6 million in cash. A portion of the consideration is being held in escrow as security for certain indemnification claims. We financed the cash portion of the purchase price through borrowings under our revolving credit facility. We will account for the acquisition of Hoover using the acquisition method of accounting, which requires, among other things, that assets acquired and liabilities assumed be recognized on the balance sheet at their fair values as of the acquisition date. Our evaluation of the assigned fair values is ongoing as the transaction was recently completed and therefore we were not able to complete the preliminary allocation of the purchase price to the acquired assets and liabilities prior to the issuance of these financial statements.
SUGS Acquisition. In April 2013, we acquired SUGS from Southern Union, a wholly-owned subsidiary of Holdco, for $1.5 billion. We financed the acquisition by issuing to Southern Union 31,372,419 of common units and 6,274,483 Class F common units. The Class F common units are not entitled to participate in the Partnership's distributions for twenty-four months post-transaction closing. The remaining $600 million, less $107 million of closing adjustments, was paid in cash. In addition, ETE has agreed to forgo IDR payments on the Partnership common units issued with this transaction for the twenty-four months post-transaction closing and to suspend the $10 million annual management fee paid by the Partnership for two years post-transaction close. The acquisition of SUGS expands our presence in the Permian Basin in west Texas, one of the most prolific, high growth, oil and liquids-rich basins in North America.
RESULTS OF OPERATIONS
Year Ended December 31, 2013 vs. Year Ended December 31, 2012
(Tabular dollar amounts, except per unit data, are in millions)
|
| | | | | | | | | | | | | | |
| Years Ended December 31, | | | | |
| 2013 | | 2012 | | Change | | Percent |
Total revenues | $ | 2,521 |
| | $ | 2,000 |
| | $ | 521 |
| | 26 | % |
Cost of sales | 1,793 |
| | 1,387 |
| | 406 |
| | 29 |
|
Total segment margin (1) | 728 |
| | 613 |
| | 115 |
| | 19 |
|
Operation and maintenance | 296 |
| | 228 |
| | 68 |
| | 30 |
|
General and administrative | 88 |
| | 100 |
| | (12 | ) | | 12 |
|
Loss on asset sales, net | 2 |
| | 3 |
| | (1 | ) | | 33 |
|
Depreciation and amortization | 287 |
| | 252 |
| | 35 |
| | 14 |
|
Operating income | 55 |
| | 30 |
| | 25 |
| | 83 |
|
Income from unconsolidated subsidiaries | 135 |
| | 105 |
| | 30 |
| | 29 |
|
Interest expense, net | (164 | ) | | (122 | ) | | (42 | ) | | 34 |
|
Loss on debt refinancing, net | (7 | ) | | (8 | ) | | 1 |
| | 13 |
|
Other income and deductions, net | 7 |
| | 29 |
| | (22 | ) | | 76 |
|
Income from continuing operations before income taxes | 26 |
| | 34 |
| | (8 | ) | | 24 |
|
Income tax benefit | (1 | ) | | — |
| | (1 | ) | | 100 |
|
Net income | $ | 27 |
| | $ | 34 |
| | $ | (7 | ) | | 21 |
|
Net income attributable to the noncontrolling interest | (8 | ) | | (2 | ) | | (6 | ) | | 300 |
|
Net income attributable to Regency Energy Partners LP | $ | 19 |
| | $ | 32 |
| | $ | (13 | ) | | 41 |
|
Gathering and processing segment margin | $ | 521 |
| | $ | 423 |
| | $ | 98 |
| | 23 |
|
Non-cash loss (gain) from commodity derivatives | 9 |
| | (5 | ) | | 14 |
| | 280 |
|
Segment margin related to noncontrolling interest of ELG | (13 | ) | | (6 | ) | | (7 | ) | | 117 |
|
Segment margin related to our ownership percentage in Ranch JV | 5 |
| | — |
| | 5 |
| | 100 |
|
Adjusted gathering and processing segment margin | $ | 522 |
| | $ | 412 |
| | $ | 110 |
| | 27 |
|
Natural gas transportation segment margin | — |
| | 2 |
| | (2 | ) | | 100 |
|
Contract services segment margin (2) | 204 |
| | 189 |
| | 15 |
| | 8 |
|
Corporate segment margin | 18 |
| | 20 |
| | (2 | ) | | 10 |
|
Intersegment eliminations (2) | (15 | ) | | (21 | ) | | 6 |
| | 29 |
|
Adjusted total segment margin | $ | 729 |
| | $ | 602 |
| | $ | 127 |
| | 21 | % |
| |
(1) | For reconciliation of segment margin to the most directly comparable financial measure calculated and presented in accordance with GAAP, read “Item 6. Selected Financial Data.” |
| |
(2) | Contract Services segment margin includes intersegment revenues of $15 million and $21 million for the years ended December 31, 2013 and 2012, respectively. These intersegment revenues were eliminated upon consolidation. |
Net Income Attributable to Regency Energy Partners LP. Net income attributable to Regency Energy Partners LP decreased to $19 million in the year ended December 31, 2013 from $32 million in the year ended December 31, 2012. The major components of this change were as follows:
| |
• | $115 million increase in total segment margin mainly due to increased volumes in south and west Texas in our Gathering and Processing segment; offset by |
| |
• | $68 million increase in operations and maintenance expense primarily related to a full year of SUGS operations in 2013 and organic growth; |
| |
• | $42 million increase in interest expense, net primarily related to the interest associated with our $600 million 4.5% senior notes issued in April 2013 and our $400 million 5.75% senior notes issued in September 2013, as well as a full year of interest associated with our $700 million 5.5% senior notes issued in October 2012; and |
| |
• | $22 million decrease in other income and deductions, net primarily related to an $8 million decrease in the non-cash mark-to-market gain on the embedded derivative related to the Series A preferred units and the absence of a $16 million one-time producer payment received in March 2012 related to an assignment of certain contracts. |
Adjusted Total Segment Margin. Adjusted total segment margin increased to $729 million in the year ended December 31, 2013 from $602 million in the year ended December 31, 2012. The major components of this change were as follows:
| |
• | Adjusted Gathering and Processing segment margin increased to $522 million for the year ended December 31, 2013 from $412 million for the year ended December 31, 2012 primarily due to volume growth in south and west Texas and north Louisiana and a full year of contribution from the SUGS assets in 2013 versus nine months contribution in 2012. Total Gathering and Processing segment throughput increased to 2,141,000 MMBtu/d during the year ended December 31, 2013 from 1,793,000 MMBtu/d during the year ended December 31, 2012. Total NGL gross production increased to 90,000 Bbls/d during the year ended December 31, 2013 from 69,000 Bbls/d during the year ended December 31, 2012; |
| |
• | Contract Services segment margin increased to $204 million in the year ended December 31, 2013 from $189 million in the year ended December 31, 2012. As of December 31, 2013 and 2012, total revenue generating horsepower was 1,049,000 and 884,000, inclusive of 44,000 and 96,000, respectively of revenue generating horsepower utilized by our Gathering and Processing segment; and |
| |
• | Intersegment eliminations decreased to $15 million in the year ended December 31, 2013 from $21 million in the year ended December 31, 2012. The decrease was due to a decrease in intersegment revenue between the Gathering and Processing segment and the Contract Services segment associated with certain assets in south Texas. |
Operation and Maintenance. Operation and maintenance expense increased to $296 million in the year ended December 31, 2013 from $228 million in the year ended December 31, 2012. The change was primarily due to a full year of activity from the SUGS assets in 2013 versus nine months in 2012, which resulted in $46 million of the increase, with the remaining increase attributable to organic growth in south and west Texas, offset by a decrease in property taxes.
General and Administrative. General and administrative expense decreased to $88 million in the year ended December 31, 2013 from $100 million in the year ended December 31, 2012. The change was primarily due to the elimination of the amount allocated to the SUGS assets by the previous owner and the decrease in the management fee paid to ETE, offset by an increase in legal and consulting fees.
Depreciation and Amortization. Depreciation and amortization expense increased to $287 million in the year ended December 31, 2013 from $252 million in the year ended December 31, 2012. This increase was the result of $42 million of additional depreciation and amortization expense due to the completion of various organic growth projects since December 2012, and 2012 only included nine months of depreciation expense for the SUGS assets, offset by the absence of $7 million related to an “out-of-period” adjustment in 2012 related to our Contract Services segment to adjust the estimated useful lives of certain assets to comply with our policy. Had these amounts been recorded in their respective period, the depreciation and amortization expense for the year ended December 31, 2012 would have been $245 million.
Income from Unconsolidated Affiliates. Income from unconsolidated affiliates increased to $135 million for the year ended December 31, 2013 from $105 million for the year ended December 31, 2012. The schedule summarizes the components of income from unconsolidated affiliates and our ownership interest for the years ended December 31, 2013 and 2012, respectively:
|
| | | | | | | | | | | | | | | | | | | | | | | |
| Year Ended December 31, 2013 |
| HPC | | MEP | | Lone Star | | Ranch JV | | Grey Ranch | | Total |
Net income (loss) | $ | 72 |
| | $ | 80 |
| | $ | 214 |
| | $ | 4 |
| | $ | (1 | ) | | |
Ownership interest | 49.99 | % | | 50 | % | | 30 | % | | 33.33 | % | | 50 | % | | |
Share of unconsolidated affiliates’ net income | 36 |
| | 40 |
| | 64 |
| | 1 |
| | — |
| | |
Less: Amortization of excess fair value of unconsolidated affiliates | (6 | ) | | — |
| | — |
| | — |
| | — |
| | |
Income from unconsolidated affiliates | $ | 30 |
| | $ | 40 |
| | $ | 64 |
| | $ | 1 |
| | $ | — |
| | $ | 135 |
|
| Year Ended December 31, 2012 |
| HPC | | MEP(2) | | Lone Star | | Ranch JV | | Grey Ranch (1) | | Total |
Net income (loss) | $ | 70 |
| | $ | 83 |
| | 147 |
| | (2 | ) | | (18 | ) | | |
Ownership interest | 49.99 | % | | 50 | % | | 30 | % | | 33.33 | % | | 50 | % | | |
Share of unconsolidated affiliates’ net income (loss) | 35 |
| | 42 |
| | 44 |
| | (1 | ) | | (9 | ) | | |
Less: Amortization of excess fair value of unconsolidated affiliates | (6 | ) | | — |
| | — |
| | — |
| | — |
| | |
Income (loss) from unconsolidated affiliates | $ | 29 |
| | $ | 42 |
| | 44 |
| | (1 | ) | | (9 | ) | | $ | 105 |
|
_______________________
| |
(1) | Grey Ranch was acquired as part of the SUGS Acquisition. |
HPC’s net income increased to $72 million for the year ended December 31, 2013 from $70 million for the year ended December 31, 2012, primarily due to the absence of a non-cash asset impairment charge related to its surplus equipment in the year ended December 2013, offset by the expiration of certain contracts that were not renewed as well as a customer declaring bankruptcy on April 1, 2013. We expect that the annual impact resulting from the loss of this customer, if we were unable to replace the firm commitment contract, would be a reduction of $5 million in net income. MEP’s net income decreased to $80 million for the year ended December 31, 2013 from $83 million for the year ended December 31, 2012. Lone Star’s net income increased to $214 million for the year ended December 31, 2013 from $147 million for the year ended December 31, 2012 primarily due to the addition of the West Texas Gateway NGL Pipeline and Lone Star Fractionator I placed into service in December 2012.
The following table presents operational data for each of our unconsolidated affiliates for the years ended December 31, 2013 and 2012:
|
| | | | | | |
| | Years Ended December 31, |
| | 2013 | | 2012 |
HPC | Throughput (MMBtu/d) | 647,657 |
| | 854,388 |
|
MEP | Throughput (MMBtu/d) | 1,315,038 |
| | 1,409,079 |
|
Lone Star | West Texas Pipeline – Total Volumes (Bbls/d) | 164,352 |
| | 134,274 |
|
| Refinery Services – Geismar Throughput (Bbls/d) | 13,293 |
| | 17,152 |
|
| Fractionation – Throughput (Bbls/d) (2) | 78,310 |
| | — |
|
Ranch JV | Throughput (MMBtu/d) (1) | 73,469 |
| | 3,274 |
|
_______________________
| |
(1) | Ranch JV began operations in June 2012. |
| |
(2) | Fractionator I began operations in December 2012. |
Interest Expense, Net. Interest expense, net increased to $164 million in the year ended December 31, 2013 from $122 million in the year ended December 31, 2012. The increase was primarily attributable to our $600 million 4.5% senior notes issued in April 2013 and our $400 million 5.75% senior notes issued in September 2013, as well as a full year of interest associated with our $700 million 5.5% senior notes issued in October 2012.
Other Income and Deductions, net. Other income and deductions, net decreased to a $7 million gain in the year ended December 31, 2013 from a $29 million gain in the year ended December 31, 2012 primarily due to an $8 million decrease in the non-cash mark
to-market gain on the embedded derivative related to the Series A preferred units and the absence of a $16 million one-time producer payment received in March 2012 related to an assignment of certain contracts.
Year Ended December 31, 2012 vs. Year Ended December 31, 2011
(Tabular dollar amounts, except per unit data, are in millions)
|
| | | | | | | | | | | | | | |
| Years Ended December 31, | | | | |
| 2012 | | 2011 | | Change | | Percent |
Total revenues | $ | 2,000 |
| | $ | 1,434 |
| | $ | 566 |
| | 39 | % |
Cost of sales | 1,387 |
| | 1,013 |
| | 374 |
| | 37 |
|
Total segment margin (1) | 613 |
| | 421 |
| | 192 |
| | 46 |
|
Operation and maintenance | 228 |
| | 147 |
| | 81 |
| | 55 |
|
General and administrative | 100 |
| | 67 |
| | 33 |
| | 49 |
|
Loss (gain) on asset sales, net | 3 |
| | (2 | ) | | 5 |
| | 250 |
|
Depreciation and amortization | 252 |
| | 169 |
| | 83 |
| | 49 |
|
Operating income | 30 |
| | 40 |
| | (10 | ) | | 25 |
|
Income from unconsolidated affiliates | 105 |
| | 120 |
| | (15 | ) | | 13 |
|
Interest expense, net | (122 | ) | | (103 | ) | | (19 | ) | | 18 |
|
Loss on debt refinancing, net | (8 | ) | | — |
| | (8 | ) | | 100 |
|
Other income and deductions, net | 29 |
| | 17 |
| | 12 |
| | 71 |
|
Income before income taxes | 34 |
| | 74 |
| | (40 | ) | | 54 |
|
Income tax expense | — |
| | — |
| | — |
| | 100 |
|
Net income | $ | 34 |
| | $ | 74 |
| | $ | (40 | ) | | 54 |
|
Net income attributable to the noncontrolling interest | (2 | ) | | (2 | ) | | — |
| | — |
|
Net income attributable to Regency Energy Partners LP | $ | 32 |
| | $ | 72 |
| | $ | (40 | ) | | 56 |
|
Gathering and processing segment margin | $ | 423 |
| | $ | 233 |
| | $ | 190 |
| | 82 |
|
Non-cash gain from commodity derivatives | (5 | ) | | — |
| | (5 | ) | | 100 |
|
Segment margin related to noncontrolling interest of ELG | (6 | ) | | (4 | ) | | (2 | ) | | 50 |
|
Adjusted gathering and processing segment margin | $ | 412 |
| | $ | 229 |
| | $ | 183 |
| | 80 |
|
Natural gas transportation segment margin | 2 |
| | 3 |
| | (1 | ) | | 33 |
|
Contract services segment margin (2) | 189 |
| | 185 |
| | 4 |
| | 2 |
|
Corporate segment margin | 20 |
| | 17 |
| | 3 |
| | 18 |
|
Intersegment eliminations (2) | (21 | ) | | (17 | ) | | (4 | ) | | 24 |
|
Adjusted total segment margin | $ | 602 |
| | $ | 417 |
| | $ | 185 |
| | 44 | % |
_______________________
| |
(1) | For reconciliation of segment margin to the most directly comparable financial measure calculated and presented in accordance with GAAP, read “Item 6. Selected Financial Data.” |
| |
(2) | Contract Services segment margin includes intersegment revenues of $21 million and $17 million for the years ended December 31, 2012 and 2011, respectively. These intersegment revenues were eliminated upon consolidation. |
Net Income Attributable to Regency Energy Partners LP. Net income attributable to Regency Energy Partners LP decreased to $32 million in the year ended December 31, 2012 from $72 million in the year ended December 31, 2011. The major components of this change were as follows:
| |
• | $192 million increase in total segment margin, $145 million of which relates to the acquisition of SUGS. The remaining |
increase is mainly due to increased volumes in south and west Texas and north Louisiana in our Gathering and Processing segment. Although the decline in commodity prices lowered revenues and cost of sales, it had little impact to our total segment margin, as we continue to grow our fee-based revenues in south and west Texas as well as north Louisiana; and
| |
• | $12 million increase in other income and deductions, net, primarily due to a $16 million one-time producer payment received in March 2012 related to an assignment of certain contracts offset by a decrease in the non-cash gain on the embedded derivatives related to the Series A Preferred Units; offset by |
| |
• | $81 million increase in operations and maintenance expense, $62 million of which relates to the acquisition of SUGS, with the remaining increase of $19 million primarily related to increases in employee costs, compressor maintenance costs, and ad valorem taxes due to growth in west and south Texas and north Louisiana; |
| |
• | $33 million increase in general and administrative expenses, $37 million of which relates to the acquisition of SUGS, offset by a $4 million decrease primarily due to lower professional fees and office expenses; |
| |
• | $83 million increase in depreciation and amortization expense, $51 million of which relates to the acquisition of SUGS. |
The remaining $32 million increase is primarily related to the completion of various organic growth projects placed in service during 2012, as well as a $12 million increase related to the accelerated depreciation and amortization of certain tangible and intangible assets and an out-of-period adjustment of $7 million recorded in March 2012 (further discussed below);
| |
• | $19 million increase in interest expense, net, primarily related to a full year of interest associated with the $500 million 2021 Notes issued in May 2011 as well as three months of interest associated with our $700 million 2023 notes issued in October 2012; |
| |
• | $8 million net loss on debt refinancing related to the redemption of 35% of our outstanding 2016 Notes at a price of 109.375% of the principal amount plus accrued interest in May 2012; and |
| |
• | $15 million decrease in income from unconsolidated affiliates, $9 million of which relates to the acquisition of SUGS due to an impairment of the investment in Grey Ranch. The remaining decrease is primarily related to a decrease in equity income from HPC associated with non-cash asset impairment charges related to its idle property, plant, and equipment. |
Adjusted Total Segment Margin. Adjusted total segment margin increased to $602 million in the year ended December 31, 2012 from $417 million in the year ended December 31, 2011. The major components of this increase were as follows:
| |
• | Adjusted Gathering and Processing segment margin increased to $412 million for the year ended December 31, 2012 from $229 million for the year ended December 31, 2011, $144 million of which relates to the acquisition of SUGS with the remaining increase primarily due to the volume growth in south and west Texas and north Louisiana. Total Gathering and Processing segment throughput increased to 1,793,000 MMBtu/d during the year ended December 31, 2012 from 1,187,000 MMBtu/d during the year ended December 31, 2011. Total NGL gross production increased to 69,000 Bbls/d during the year ended December 31, 2012 from 32,000 Bbls/d during the year ended December 31, 2011; |
| |
• | Contract Services segment margin increased to $189 million in the year ended December 31, 2012 from $185 million in 2012. Contract Services segment margin includes both revenues from external customers as well as intersegment revenues and is primarily based on revenue generating horsepower. Revenue generating horsepower, inclusive of intersegment revenue generating horsepower, increased to 884,000 as of December 31, 2012 from 846,000 as of December 31, 2011. The increase in revenue generating horsepower is primarily attributable to additional horsepower placed into service in south Texas for the Gathering and Processing segment to provide compression services to third party customers; |
| |
• | Corporate segment margin increased to $20 million in the year ended December 31, 2012 from $17 million in the year ended December 31, 2011, which was primarily attributable to the increase in the management fee received from HPC beginning in April 2012; and |
| |
• | Intersegment eliminations increased to $21 million in the year ended December 31, 2012 from $17 million in the year ended December 31, 2011. The increase was primarily due to an increase in transactions between Gathering and Processing and the Contract Services segments as a result of additional services provided in south Texas for the Gathering and Processing segment to provide compression and treating services to external customers. |
Operation and Maintenance. Operation and maintenance expense increased to $228 million in the year ended December 31, 2012 from $147 million in the year ended December 31, 2011. The increase is primarily due to the following:
| |
• | $62 million increase as a result of the acquisition of SUGS; |
| |
• | $8 million increase in employee expenses for organic growth projects in south and west Texas and an increase in employee headcount; |
| |
• | $5 million increase in compressor maintenance costs primarily related to an increase in materials and maintenance costs; and |
| |
• | $5 million increase in ad valorem taxes primarily related to our organic growth projects. |
General and Administrative. General and administrative expense increased to $100 million in the year ended December 31, 2012 from $67 million in the year ended December 31, 2011. This increase is primarily the result of the following:
| |
• | $37 million increase as a result of the acquisition of SUGS; |
| |
• | $3 million decrease in professional fees associated with decreases in legal and consulting fees; |
| |
• | $2 million increase in employee expenses, including primarily management incentive plan expenses and benefits; offset by |
| |
• | $2 million decrease in office expenses related to lower rent expenses. |
Depreciation and Amortization. Depreciation and amortization expense increased to $252 million in the year ended December 31, 2012 from $169 million in the year ended December 31, 2011, $51 million of which was related to the acquisition of SUGS. The remaining increase was the result of $13 million of additional depreciation and amortization expense due to the completion of various organic growth projects since December 2011, a $12 million increase related to the acceleration of depreciation and amortization of certain tangible and intangible assets that management determined had shorter economic useful lives, and a $7 million increase related to an “out-of-period” adjustment for all periods subsequent to May 26, 2010 (the “Successor” period) related to our Contract Services segment to adjust the estimated useful lives of certain assets to comply with our policy. The amounts associated with the out-of-period adjustment related to the year ended December 31, 2011 and to the period from May 26, 2010 to December 31, 2010 were $4 million and $3 million, respectively. Had these amounts been recorded to their respective period, the depreciation and amortization expense for the year ended December 31, 2012 and 2011 would have been $245 million and $173 million, respectively.
Income from Unconsolidated Affiliates. Income from unconsolidated affiliates decreased to $105 million for the year ended December 31, 2012 from $120 million for the year ended December 31, 2011. SUGS recorded an $8 million impairment related to its investment in Grey Ranch during 2012.
The schedule summarizes the components of income from unconsolidated affiliates and our ownership interest for the years ended December 31, 2012 and 2011, respectively:
|
| | | | | | | | | | | | | | | | | | | | | | | |
| Year Ended December 31, 2012 |
| HPC | | MEP | | Lone Star | | Ranch JV | | Grey Ranch (1) | | Total |
Net income (loss) | $ | 70 |
| | $ | 83 |
| | $ | 147 |
| | $ | (2 | ) | | $ | (18 | ) | |
|
|
Ownership interest | 49.99 | % | | 50 | % | | 30 | % | | 33.33 | % | | 50 | % | | |
Share of unconsolidated affiliates’ net income (loss) | 35 |
| | 42 |
| | 44 |
| | (1 | ) | | (9 | ) | |
|
Less: Amortization of excess fair value of unconsolidated affiliates | (6 | ) | | — |
| | — |
| | — |
| | — |
| |
|
Income (loss) from unconsolidated affiliates | $ | 29 |
| | $ | 42 |
| | $ | 44 |
| | $ | (1 | ) | | $ | (9 | ) | | $ | 105 |
|
| Year Ended December 31, 2011 |
| HPC | | MEP(2) | | Lone Star(3) | | Ranch JV(4) | | Total | | |
Net income | $ | 109 |
| | $ | 85 |
| | $ | 94 |
| | $ | — |
| | | | |
Ownership interest | 49.99 | % | | 50 | % | | 30 | % | | 33.33 | % | | | | |
Share of unconsolidated affiliates’ net income | 55 |
| | 43 |
| | 28 |
| | — |
| | | | |
Less: Amortization of excess fair value of unconsolidated affiliates | (6 | ) | | — |
| | — |
| | — |
| | | | |
Income from unconsolidated affiliates | $ | 49 |
| | $ | 43 |
| | $ | 28 |
| | $ | — |
| | $ | 120 |
| | |
_______________________
| |
(1) | Grey Ranch was acquired as part of the SUGS Acquisition in March 2012. |
| |
(2) | Ownership interest in MEP increased to 50% in September 2011 due to the purchase of an additional 0.1% interest. |
| |
(3) | Represents Lone Star net income from May 2, 2011 (date of acquisition) to December 31, 2011. |
| |
(4) | We acquired a 33.33% membership interest in Ranch JV in December 2011. |
HPC’s net income decreased to $70 million for the year ended December 31, 2012 from $109 million for the year ended December 31, 2011, primarily due to a $22 million non-cash asset impairment charge related to its surplus equipment acquired during the RIGS' 2009 Haynesville Expansion Project and not anticipated to be utilized in future expansion projects. In addition, HPC's margin decreased by $10 million year-over-year, mainly due to the expiration of certain contracts not renewed and lower throughput. Shippers who are choosing not to renew their contracts are primarily doing so because they hold excess firm transportation capacity out of the Haynesville shale. This excess capacity is a result of moving drilling rigs out of the Haynesville area to richer gas plays, which has slowed supply growth and contributed to the decrease in throughput.
MEP's net income decreased to $83 million for the year ended December 31, 2012 from $85 million for the year ended December 31, 2011. Lone Star's net income increased to $147 million from $94 million, due to its net income in the prior year only reflecting the activity from initial contribution, May 2, 2011 to December 31, 2011.
The following table presents operational data for each of our unconsolidated affiliates for the years ended December 31, 2012 and 2011:
|
| | | | | | | |
| | Years Ended December 31, | |
| | 2012 | | 2011 | |
HPC | Throughput (MMBtu/d) | 854,388 |
| | 1,321,266 |
| |
MEP | Throughput (MMBtu/d) | 1,409,079 |
| | 1,360,658 |
| |
Lone Star | West Texas Pipeline – Total Volumes (Bbls/d) | 134,274 |
| | 130,246 |
| (1) |
| Refinery Services – Geismar Throughput (Bbls/d) | 17,152 |
| | 15,676 |
| (1) |
Ranch JV | Throughput (MMBtu/d) (2) | 3,274 |
| | N/A |
| |
_______________________ | |
(1) | All of Lone Star’s operational volumes represent the period from May 2, 2011 (acquisition date) to December 31, 2011. |
| |
(2) | Ranch JV began operations in June 2012. |
N/A: We acquired a 33.33% membership interest in Ranch JV in December 2011.
Interest Expense, net. Interest expense, net increased to $122 million in the year ended December 31, 2012 from $103 million in the year ended December 31, 2011. The increase was primarily attributable to a full year of interest associated with the $500 million 2021 Notes issued in May 2011 as well as three months of interest associated with the $700 million 2023 Notes issued in October 2012.
Other Income and Deductions, net. Other income and deductions, net increased to a $29 million gain in the year ended December 31, 2012 from a $17 million gain in the year ended December 31, 2011 primarily due to a $16 million one-time producer payment received in March 2012 related to an assignment of certain contracts, offset by a decrease in the non-cash mark-to-market gain in the embedded derivative related to the Series A Preferred Units.
LIQUIDITY AND CAPITAL RESOURCES
Liquidity
We expect our sources of liquidity will include:
| |
• | cash generated from operations and occasional asset sales; |
| |
• | borrowings under our revolving credit facility; |
| |
• | distributions received from unconsolidated affiliates; |
| |
• | issuance of additional partnership units. |
We expect our 2014 capital expenditures, including capital contributions to our unconsolidated affiliates, to be as follows (in millions):
|
| | | |
| 2014 |
Growth Capital Expenditures | |
Gathering and Processing segment | $ | 230 |
|
NGL Services segment | 110 |
|
Contract Services segment | 200 |
|
Total | $ | 540 |
|
| |
Maintenance Capital Expenditures, including our proportionate share related to our unconsolidated affiliates
| $ | 60 |
|
We may revise the timing of these expenditures as necessary to adapt to economic conditions. We expect to fund our growth capital expenditures with borrowings under our revolving credit facility and a combination of debt and equity issuances.
Working Capital (Deficit) Surplus. Working capital is the amount by which current assets exceed current liabilities and is a measure of our ability to pay our obligations as they become due. When we incur growth capital expenditures, we may experience working capital deficits as we fund construction expenditures out of working capital until they are permanently financed. Our working capital is also influenced by the fair value changes of current derivative assets and liabilities. These derivative assets and liabilities represent our expectations for the settlement of derivative rights and obligations over the next 12 months, and should be viewed differently from trade accounts receivable and accounts payable, which settle over a shorter span of time. When our derivative positions are settled, we expect an offsetting physical transaction, and, as a result, we do not expect derivative assets and liabilities to affect our ability to pay expenditures and obligations as they come due. Our Contract Services segment records deferred revenue as a current liability. The deferred revenue represents billings in advance of services performed. As the revenues associated with the deferred revenue are earned, the liability is reduced.
We had a working capital deficit of $75 million at December 31, 2013 compared to a working capital deficit of $149 million at December 31, 2012. The decrease in the working capital deficit was primarily due to a $48 million decrease in other current liabilities due to a reduction in retainage for capital projects and accrued capital expenditures and a $34 million increase in trade accounts receivable, net of trade accounts payable.
Cash Flows from Operating Activities. Net cash flows provided by operating activities increased to $436 million in the year ended December 31, 2013 from $324 million in the year ended December 31, 2012. This increase was primarily due to an increase in distributions from Lone Star and an increase in segment margin.
Net cash flows provided by operating activities increased to $324 million in the year ended December 31, 2012 from $254 million in the year ended December 31, 2011. The increase was primarily due to an increase in distributions from unconsolidated affiliates and an increase in segment margin.
For all periods, we used our cash flows from operating activities together with borrowings under our credit facility to fund our working capital requirements, which include operation and maintenance expenses, maintenance capital expenditures and repayment of working capital borrowings. From time to time during each period, the timing of receipts and disbursements require us to borrow under our revolving credit facility.
Cash Flows used in Investing Activities. Net cash flows used in investing activities increased to $1.39 billion in the year ended December 31, 2013 from $807 million in the year ended December 31, 2012, which was primarily due to an increase in capital expenditures related to our organic growth projects and the acquisition of SUGS, offset by a decrease in contributions to Lone Star and an increase in distributions in excess of earnings of unconsolidated affiliates.
Net cash flows used in investing activities decreased to $807 million in the year ended December 31, 2012 from $955 million in the year ended December 31, 2011. The decrease was primarily due to larger capital contributions made to Lone Star in 2011.
Growth Capital Expenditures. Growth capital expenditures are capital expenditures made to acquire additional assets to increase our business, to expand and upgrade existing systems and facilities or to construct or acquire similar systems or facilities. In the year ended December 31, 2013, we incurred $948 million of growth capital expenditures, inclusive of contributions to unconsolidated affiliates. Growth capital expenditures for the year ended December 31, 2013 consisted of $550 million for our Gathering and Processing segment; $123 million for our NGL Services segment; $270 million for our Contract Services segment; and $5 million for our Corporate segment.
In the year ended December 31, 2012, we incurred $945 million of growth capital expenditures inclusive of contributions to unconsolidated affiliates. Growth capital expenditures for the year ended December 31, 2012 consisted of $476 million for our Gathering and Processing segment; $318 million for our NGL Services segment; and $151 million for our Contract Services segment.
Maintenance Capital Expenditures. Maintenance capital expenditures are capital expenditures made to replace partially or fully depreciated assets or to maintain the existing operating capacity of our assets and extend their useful lives. In the years ended December 31, 2013 and 2012, we incurred $48 million and $58 million, respectively, of maintenance capital expenditures.
Cash Flows from Financing Activities. Net cash flows provided by financing activities increased to $923 million in the year ended December 31, 2013 from $535 million in the year ended December 31, 2012. The increase was primarily due to an additional $300 million in proceeds from the issuance of senior notes, a $458 million increase in borrowings under our revolving credit facility, and $149 million in common unit offerings under our equity distribution program, offset by an increase in the redemption of outstanding senior notes and an increase in partner distributions.
Net cash flows provided by financing activities decreased to $535 million in the year ended December 31, 2012 from $693 million in the year ended December 31, 2011. The decrease was primarily due to a decrease in proceeds from common unit offerings of $124 million, an $88 million senior notes redemption in 2012, and an increase in partner distributions of $48 million.
Capital Resources
Description of Our Indebtedness. As of December 31, 2013, our aggregate outstanding indebtedness totaled $3.31 billion and consisted of $510 million borrowings under our revolving credit facility and $2.80 billion of Senior Notes as compared to our aggregate outstanding indebtedness as of December 31, 2012, which totaled $2.16 billion and consisted of $192 million in borrowings under our revolving credit facility and $1.97 billion of outstanding senior notes.
Revolving Credit Facility. In May 2013, RGS entered into the Sixth Amended and Restated Credit Agreement to increase the commitment to $1.2 billion with a $300 million uncommitted incremental facility and extended the maturity date to May 21, 2018. The material differences between the Fifth and Sixth Amended and Restated Credit Agreement include:
| |
• | A 75 bps decrease in pricing, with an additional 50 bps decrease upon the achievement of an investment grade rating. |
| |
• | No limitation on the maximum amount that the loan parties may invest in joint ventures existing on the date of the credit agreement so long as the Partnership is in pro forma compliance with the financial covenants. |
| |
• | The addition of a “Restricted Subsidiary” structure such that certain designated subsidiaries are not subject to the credit facility covenants and do not guarantee the obligations thereunder or pledge their assets in support thereof. |
| |
• | The addition of provisions such that upon the achievement of an investment grade rating by the Partnership, the collateral package will be released; the facility will become unsecured; and the covenant package will be significantly reduced; |
| |
• | An eight-quarter increase in the permitted total leverage ratio; and |
| |
• | After March 2015, an increase in the permitted total leverage ratio for the two fiscal quarters following any $50 million or greater acquisition. |
The new credit agreement and the guarantees are senior to our Senior Notes and the guarantors' secured obligations, including the Series A Preferred Units, to the extent of the value of the assets securing such obligations. As of December 31, 2013, we were in compliance with all of the financial covenants contained within the new credit agreement.
We capitalized $6 million of net loan fees which will be amortized over the remaining term.
Borrowings under our revolving credit facility are secured by substantially all of our assets and are guaranteed by us and our subsidiaries. The revolving credit facility and the guarantees are senior to ours and the other guarantor’s unsecured obligations.
The outstanding balance under the revolving credit facility bears interest at LIBOR plus a margin or alternate base rate (equivalent to the U.S. prime lending rate) plus a margin, or a combination of both. The alternate base rate used to calculate interest on base rate loans will be calculated based on the greatest to occur of a base rate, a federal funds effective rate plus 0.50% and an adjusted one-month LIBOR rate plus 1.00%. The applicable margin shall range from 0.625% to 1.50% for base rate loans, 1.625% to 2.50% for Eurodollar loans.
We pay (i) a commitment fee ranging from 0.30% to 0.45% per annum of the unused portion of the revolving loan commitments, (ii) a participation fee for each revolving lender participating in letters of credit ranging from 1.625% to 2.50% per annum of the average daily amount of such lender’s letter of credit exposure and (iii) a fronting fee to the issuing bank of letters of credit equal to 0.20% per annum of the average daily amount of the letter of credit exposure.
The revolving credit facility contains financial covenants requiring RGS and its subsidiaries to maintain a debt to consolidated EBITDA (as defined in the credit agreement) ratio less than 5.00 for the first eight quarters (after March 2015, an increase is allowed in the permitted total leverage ratio for the first two fiscal quarters following any $50 million or greater acquisition), a consolidated EBITDA to consolidated interest expense ratio greater than 2.50, and a secured debt to consolidated EBITDA ratio less than 3.25. At December 31, 2013 and 2012, RGS and its subsidiaries were in compliance with these covenants.
The revolving credit facility restricts the ability of RGS to pay dividends and distributions other than reimbursements to us for expenses and payment of dividends to us for the amount of available cash (as defined) so long as no default or event of default has occurred or is continuing. The revolving credit facility also contains various covenants that limit (subject to certain exceptions), among other things, the ability of RGS to:
| |
• | enter into sale and leaseback transactions; |
| |
• | make certain investments, loans and advances; |
| |
• | dissolve or enter into a merger or consolidation; |
| |
• | enter into asset sales or make acquisitions; |
| |
• | enter into transactions with affiliates; |
| |
• | prepay other indebtedness or amend organizational documents or transactions documents (as defined in the revolving credit facility); |
| |
• | issue capital stock or create subsidiaries; or |
| |
• | engage in any business other than those businesses in which it was engaged at the time of the effectiveness of the revolving credit facility or reasonable extension thereof. |
Revolver Amendment. In February 2014, RGS entered into the first Amendment to the Sixth Amended and Restated Credit Agreement to, among other things, expressly permit the pending PVR and Eagle Rock acquisitions, and to increase the commitment to $1.5 billion and increase the uncommitted incremental facility to $500 million. The amendment will specifically allow us to assume the series of PVR senior notes that mature prior to our credit agreement.
Senior Notes. In May 2009, we and Finance Corp. issued $250 million of senior notes that mature on June 1, 2016 (the “2016 Notes”). The 2016 Notes bear interest at 9.375% with interest payable semi-annually in arrears on June 1 and December 1. In May 2012, we redeemed 35%, or $88 million of the 2016 Notes, bringing the total outstanding balance to $162 million. A redemption premium of $8 million was charged to loss on debt refinancing, net in the consolidated statement of operations and $4 million of accrued interest was paid. We also wrote off the unamortized loan fee of $1 million and unamortized bond premium of $2 million to loss on debt refinancing, net in the consolidated statement of operations. In June 2013, we redeemed all amounts outstanding of the 2016 Notes for $178 million cash, inclusive of accrued and unpaid interest of $7 million and other fees and expenses.
We and Finance Corp. have outstanding the following series of senior notes (collectively “Senior Notes”):
| |
• | $600 million in aggregate principal amount of our 6 7⁄8% senior notes due December 1, 2018 (the “2018 Notes”) with interest payable semi-annually in arrears on June 1 and December 1; |
| |
• | $400 million in aggregate principal amount of our 5 3⁄4% senior notes due September 1, 2020 (the “2020 Notes”) with interest payable semi-annually in arrears on March 1 and September 1; |
| |
• | $500 million in aggregate principal amount of our 6 1⁄2% senior notes due July 15, 2021 (the “2021 Notes”) with interest payable semi-annually in arrears on January 15 and July 15; |
| |
• | $900 million in aggregate principal of our 5 7⁄8% senior notes due March 1, 2022 (the “2022 Notes”), issued in February 2014, with interest payable semi-annually in arrears on March 1 and September 1; |
| |
• | $700 million in aggregate principal amount of our 5 1⁄2% senior notes due April 15, 2023 (the “2023 5 ½% Notes”) with interest payable semi-annually in arrears on April 15 and October 15; and |
| |
• | $600 million in aggregate principal amount of our 4 1⁄2% senior notes due November 1, 2023 (the “2023 4 ½% Notes”) with interest payable semi-annually in arrears on May 1 and November 1. |
The Senior Notes are guaranteed by our existing consolidated subsidiaries except Finance Corp and ELG.
The Senior Notes are redeemable at any time prior to the dates specified below at a price equal to 100% of the principal amount of the applicable series, plus a make-whole premium and accrued and unpaid interest, if any, to the redemption date:
| |
• | 2018 Notes - Beginning December 1, 2014, 100% may be redeemed at fixed redemption price of 103.438% (December 1, 2015 - 101.719% and December 1, 2016 and thereafter - 100%) plus accrued and unpaid interest, if any, to the redemption date |
| |
• | 2020 Notes - Redeemable, in whole or in part, prior to June 1, 2020 at 100% of the principal amount plus a make-whole premium and accrued and unpaid interest, if any, to the redemption date; redeemable, in whole or in part, on or after June 1, 2020 at 100% of the principal amount thereof, plus accrued and unpaid interest, if any, to the redemption date |
| |
• | 2021 Notes - Any time prior to July 15, 2014, up to 35% may be redeemed at a price of 106.5% plus accrued and unpaid interest, if any; beginning July 15, 2016, 100% may be redeemed at fixed redemption price of 103.25% (July 15, 2017 - 102.167%, July 15, 2018 - 101.083% and July 15, 2019 and thereafter - 100%) plus accrued and unpaid interest, if any, to the redemption date |
| |
• | 2022 Notes - Redeemable, in whole or in part, prior to December 1, 2021 at 100% at the principal amount plus a make-whole premium and accrued and unpaid interest, if any, to the redemption date; redeemable, in whole or in part, on or after December 1, 2021 at 100% at the principal amount thereof, plus accrued and unpaid interest, if any, to the redemption date |
| |
• | 2023 5 ½% Notes - Any time prior to October 15, 2017, up to 35% may be redeemed at a price of 105.5% plus accrued and unpaid interest, if any; beginning October 15, 2017, 100% may be redeemed at fixed redemption price of 102.75% (October 15, 2018 - 101.833%, October 15, 2019 - 100.917% and October 15, 2020 and thereafter - 100%) plus accrued and unpaid interest, if any, to the redemption date |
| |
• | 2023 4 ½% Notes - Redeemable, in whole or in part, prior to August 1, 2023 at 100% of the principal amount plus a make-whole premium and accrued and unpaid interest, if any, to the redemption date; redeemable, in whole or in part, on or after August 1, 2023 at 100% of the principal amount thereof, plus accrued and unpaid interest, if any, to the redemption date) |
Upon a change of control followed by a ratings downgrade within 90 days of a change of control, each note holder of the Senior Notes will be entitled to require us to purchase all or a portion of its notes at a purchase price of 101% plus accrued and unpaid interest, if any. Our ability to purchase the Senior Notes upon a change of control will be limited by the terms of our debt agreements, including our revolving credit facility.
The existing senior notes contain various covenants that limit, among other things, our ability, and the ability of certain of our subsidiaries, to:
| |
• | incur additional indebtedness; |
| |
• | pay distributions on, or repurchase or redeem our equity interests; |
| |
• | make certain investments; |
| |
• | enter into certain types of transactions with affiliates; and |
| |
• | sell assets or consolidate or merge with or into other companies. |
If the Senior Notes achieve investment grade ratings by both Moody’s and Standard & Poor’s and no default or event of default has occurred and is continuing, we will no longer be subject to many of the foregoing covenants. At December 31, 2013, we were in compliance with these covenants.
Equity Offerings. In April 2013, we issued 31,372,419 and 6,274,483 common and Class F common units, respectively, to Southern Union as part of the SUGS Acquisition. In March 2012, we issued 12,650,000 common units in a public offering at a price of $24.47 per common unit, resulting in net proceeds of $297 million. In May 2012, we used the net proceeds from this offering to redeem 35% of our outstanding senior notes due 2016; pay related premium, expenses and accrued interest; and repay outstanding borrowings under the revolving credit facility.
In October 2011, we sold 11,500,000 common units in an underwritten public offering, and received $232 million in proceeds. In May 2011, we issued 8,500,001 common units resulting in net proceeds of $204 million, to partially fund our capital contribution to Lone Star. These units were issued in a private placement conducted in accordance with the exemption from the registration requirements of the Securities Act of 1933, as amended, under section 4(2) thereof. These units were subsequently registered with the SEC.
Equity Distribution Agreement. In June 2012, we entered into an Equity Distribution Agreement with Citi under which we may offer and sell common units having an aggregate offering price of up to $200 million, from time to time through Citi, as sales agent for us. Sales of these units, if any, made from time to time under the Equity Distribution Agreement will be made by means of ordinary brokers' transactions on the New York Stock Exchange at market prices, in block transactions, or as otherwise agreed upon by us and Citi. We may also sell common units to Citi as principal for our own account at a price agreed upon at the time of sale. Any sale of common units to Citi as principal would be pursuant to the terms of a separate agreement between us and Citi. We intend to use the net proceeds from the sale of these units for general partnership purposes. As of December 31, 2013 and 2012, we received net proceeds of $149 million and $15 million, respectively, from units issued pursuant to this Equity Distribution Agreement. As of December 31, 2013, $34 million remains available to be issued under this agreement.
Cash Distributions from Unconsolidated Affiliates. The following table summarizes the cash distributions from unconsolidated affiliates for the year ended December 31, 2013, 2012 and 2011:
|
| | | | | | | | | | | |
| Years Ended December 31, |
| 2013 | | 2012 | | 2011 |
HPC | $ | 238 |
| | $ | 61 |
| | $ | 65 |
|
MEP | 72 |
| | 75 |
| | 83 |
|
Lone Star | 79 |
| | 68 |
| | 22 |
|
Ranch JV | 2 |
| | — |
| | — |
|
Contractual Obligations. The following table summarizes our total contractual cash obligations as of December 31, 2013:
|
| | | | | | | | | | | | | | | | | | | |
| Payments Due By Period |
Contractual Obligations | Total | | Less than 1 year | | 1-3 years | | 3-5 years | | More than 5 years |
Long-term debt (including interest) (1) | $ | 4,655 |
| | $ | 181 |
| | $ | 362 |
| | $ | 1,460 |
| | $ | 2,652 |
|
Operating leases | 46 |
| | 3 |
| | 5 |
| | 4 |
| | 34 |
|
Purchase obligations (2) | 192 |
| | 192 |
| | — |
| | — |
| | — |
|
Distributions and redemption of Series A Preferred Units (3) | 100 |
| | 3 |
| | 7 |
| | 7 |
| | 83 |
|
Related party cash obligations | 92 |
| | 5 |
| | 11 |
| | 11 |
| | 65 |
|
Total (4) | $ | 5,085 |
| | $ | 384 |
| | $ | 385 |
| | $ | 1,482 |
| | $ | 2,834 |
|
_______________________
| |
(1) | Assumes a constant LIBOR interest rate of 0.583% plus applicable margin (2.50% as of December 31, 2013) for our revolving credit facility. The principal of our outstanding senior notes ($2.80 billion) bears a weighted average fixed rate of 5.8%. |
| |
(2) | Excludes physical and financial purchases of natural gas, NGLs, and other commodities due to the nature of both the price and volume components of such purchases, which vary on a daily and monthly basis. Additionally, we do not have contractual commitments for fixed price and/or fixed quantities of any material amount. |
| |
(3) | Assumes that the Series A Preferred Units are redeemed for cash on September 2, 2029, and an annual distribution of $3 million. |
| |
(4) | Excludes deferred tax liabilities of $22 million as the amount payable by period cannot be readily estimated in light of net operating loss carryforwards and future business plans for the entity that generated the deferred tax liability. |
OTHER MATTERS
Legal. We are involved in various claims, proceedings, lawsuits and audits by taxing authorities incidental to our business. These claims and lawsuits in the aggregate are not expected to have a material adverse effect on our business, financial condition, results of operations or cash flows.
Environmental Matters. For information regarding environmental matters, please read “Item 1. Business-Regulation-Environmental Matters,” as well as “Footnote 12. Commitments and Contingencies.”
IRS Audits. The IRS commenced audits of our 2007 and 2008 federal income tax returns on January 27, 2010. The IRS has now completed its audit of these returns and proposed certain adjustments. We have filed a protest with the IRS to initiate the appeals process and appeal certain of these adjustments. Until this matter is fully resolved, we do not know whether any amounts ultimately recorded would be material, or how such adjustments would affect unitholders. In January 2014, we settled the audit for the wholly-owned subsidiary for an immaterial amount. The statute of limitations for these audits has been extended to December 31, 2014.
CRITICAL ACCOUNTING POLICIES AND ESTIMATES
Conformity with GAAP requires management to make estimates and assumptions that affect the amounts reported in the financial statements and notes. Although these estimates are based on management’s best available knowledge of current and expected future events, actual results could be different from those estimates.
The critical judgment areas in the application of our accounting policies that currently affect our financial condition and results of operations are as follows:
Revenue and Cost of Sales Recognition. We record revenue and cost of gas and NGLs on the gross basis for those transactions where we act as the principal and take title to gas that we purchase for resale. When our customers pay us a fee for providing a service such as gathering or transportation we record the fees separately in revenues. We estimate certain revenue and expenses since actual amounts are not confirmed until after the financial closing process due to the standard settlement dates in the gas industry. We calculate estimated revenues using actual pricing and measured volumes. In the subsequent production month, we reverse the accrual and record the actual results. Prior to the settlement date, we record actual operating data to the extent available, such as actual operating and maintenance and other expenses. We do not expect actual results to differ materially from our estimates.
Purchase Method of Accounting. We make various assumptions in developing models for determining the fair values of assets and liabilities associated with business acquisitions. These fair value models, developed with the assistance of outside consultants, apply discounted cash flow approaches to expected future operating results, considering expected growth rates, development opportunities, and future pricing assumptions, to arrive at an economic value for the business acquired. We then determine the fair value of the tangible assets based on estimates of replacement costs less obsolescence. Identifiable intangible assets acquired consist primarily of customer relations and trade names. We value customer relations as the fair value of avoided customer churn costs compared to industry norms. We value trade names using the avoided royalty payment approach. We determine the value of liabilities assumed based on the expected future cash outflows required to satisfy the obligation. We record goodwill as the excess of the purchase price of each business unit over the sum of amounts allocated to the tangible assets and separately measurable intangible assets acquired, less liabilities assumed by the business unit.
Common Control Transactions. Entities and assets acquired from ETE and its affiliates are accounted for as common control transactions whereby the net assets acquired are combined with our net assets at their historical amounts. If consideration transferred differs from the carrying value of the net assets acquired, the excess or deficiency is treated as a capital transaction similar to a dividend or capital contribution. To the extent that such transactions require prior periods to be recast, historical net equity amounts prior to the transaction date are reflected as predecessor equity.
Goodwill. We review the carrying value of goodwill on an annual basis or on an as needed basis, for indicators of impairment at each reporting unit that has recorded goodwill. We determine our reporting units based on the presence of separately identifiable cash flows and by how management evaluates the results of operations of the entity. Impairment is indicated whenever the carrying value of a reporting unit exceeds the estimated fair value of a reporting unit. We first assess qualitative factors to determine whether it is more likely than not that the fair value of a reporting unit is less than its carrying amount as a basis for determining whether further impairment testing is necessary. For purposes of evaluating impairment of goodwill, we estimate the fair value of a reporting unit based upon future net discounted cash flows. In calculating these estimates, historical operating results and anticipated future economic factors, such as estimated volumes and demand for services, commodity prices, and operating costs are considered as a component of the calculation of future discounted cash flows. Further, the discount rate requires estimates of the cost of equity and debt financing. The estimates of fair value of these reporting units could change if actual volumes, prices, costs or discount rates vary from these estimates.
Equity Method Investments. The equity method of accounting is used to account for our interest in investments of greater than 20% voting stock or where we exert significant influence over an investee and lack control over the investee.
Depreciation Expense, Cost Capitalization and Impairment. Our assets consist primarily of natural gas gathering pipelines, processing plants, transmission pipelines, treating equipment, and natural gas compression equipment. We capitalize all construction-related direct labor and material costs, as well as indirect construction costs. Indirect construction costs include
general engineering costs and the costs of funds used in construction. Capitalized interest represents the cost of funds used to finance the construction of new facilities and is expensed over the life of the constructed asset through the recording of depreciation expense. We capitalize the costs of renewals and betterments that extend the useful life, while we expense the costs of repairs, replacements and maintenance projects as incurred.
We generally compute depreciation using the straight-line method over the estimated useful life of the assets. Certain assets such as land, NGL line pack and natural gas line pack are non-depreciable. The computation of depreciation expense requires judgments regarding the estimated useful lives and salvage value of assets. As circumstances warrant, we review depreciation estimates to determine if any changes are needed. Such changes could involve an increase or decrease in estimated useful lives or salvage values, which would impact future depreciation expense.
We review long-lived assets for impairment whenever events or changes in circumstances indicate that the related carrying amounts may not be recoverable. Determining whether an impairment has occurred typically requires various estimates and assumptions, including determining which undiscounted cash flows are directly related to the potentially impaired asset, the useful life over which cash flows will occur, their amount, and the asset’s residual value, if any. In turn, measurement of an impairment loss requires a determination of fair value, which is based on the best information available. We derive the required undiscounted cash flow estimates from our historical experience and our internal business plans. To determine fair value, we use our internal cash flow estimates discounted at an appropriate interest rate, quoted market prices when available and independent appraisals, as appropriate.
Fair Value Measurements. Financial assets and liabilities, goodwill, indefinite-lived intangible assets, property, plant and equipment and asset retirement obligations are valued using a three-tiered fair value hierarchy that prioritizes inputs to valuation techniques used in fair value calculations. The three levels of inputs are defined as follows:
| |
• | Level 1- unadjusted quoted prices for identical assets or liabilities in active accessible markets; |
| |
• | Level 2- inputs that are observable in the marketplace other than those classified as Level 1; and |
| |
• | Level 3- inputs that are unobservable in the marketplace and significant to the valuation. |
Entities are encouraged to maximize the use of observable inputs and minimize the use of unobservable inputs. If a financial instrument uses inputs that fall in different levels of the hierarchy, the instrument will be categorized based upon the lowest level of input that is significant to the fair value calculation.
Our financial assets and liabilities measured at fair value on a recurring basis are derivatives related to commodity swaps and embedded derivatives in the Series A Preferred Units. Derivatives related to commodity swaps are valued using discounted cash flow techniques. These techniques incorporate Level 1 and Level 2 inputs. These market inputs are utilized in the discounted cash flow calculation considering the instrument’s term, notional amount, discount rate and credit risk and are classified as Level 2. Embedded derivatives are valued using a binomial lattice model. The market inputs utilized in the model include credit spread, probabilities of the occurrence of certain events, common unit price, distribution yield and expected volatility, and are classified as Level 3.
RECENT ACCOUNTING PRONOUNCEMENTS
See discussion of new accounting pronouncements in Note 2 in the Notes to the Consolidated Financial Statements.
Item 7A. Quantitative and Qualitative Disclosure about Market Risk
Risk and Accounting Policies. We are exposed to market risks associated with commodity prices, counterparty credit, and interest rates. Our management and the board of directors of our General Partner have established comprehensive risk management policies and procedures to monitor and manage these market risks. Our General Partner is responsible for delegation of transaction authority levels, and the Audit and Risk Committee of our General Partner is responsible for the overall management of credit risk and commodity price risk, including monitoring exposure limits. The Audit and Risk Committee receives regular briefings on positions and exposures, credit exposures and overall risk management in the context of market activities.
Commodity Price Risk. We are a net seller of NGLs, condensate and natural gas as a result of our gathering and processing operations. The prices of these commodities are impacted by changes in supply and demand as well as other market forces. Our profitability and cash flow are affected by the inherent volatility of these commodities, which could adversely affect our ability to make distributions to our unitholders. We manage this commodity price exposure through an integrated strategy that includes management of our contract portfolio, matching sales prices of commodities with purchases, optimization of our portfolio by monitoring basis and other price differentials in operating areas, and the use of derivative contracts. In some cases, we may not be able to match pricing terms or to cover our risk to price exposure with financial hedges, and we may be exposed to commodity price risk. Speculative positions are prohibited under our risk management policy.
We have swap contracts that settle against NGLs (propane, butane, and natural gasoline), condensate and natural gas market prices.
The following table sets forth certain information regarding our hedges outstanding at December 31, 2013. The relevant index price that we pay for NGLs is the monthly average of the daily closing price for deliveries of commodities into Mont Belvieu, Texas, as reported by the Oil Price Information Service (OPIS). The relevant index price for natural gas is NYMEX on the pricing dates as defined by the swap contracts. The relevant index for WTI is the monthly average of the daily price of WTI as reported by the NYMEX.
|
| | | | | | | | | | | | | | | | | | | | | | | |
December 31, 2013 |
Period | | Underlying | | Notional Volume/ Amount | | We Pay | | We Receive Weighted Average Price | | Fair Value Asset/(Liability) | | Effect of Hypothetical Change in Index* |
| | | | | | | | | | | | | | (in millions) |
January 2014 - December 2015 | | Propane | | 1,241 |
| | (MBbls) | | Index | | $ | 1.04 |
| | ($/gallon) | | $ | (3 | ) | | $ | 6 |
|
January 2014 - December 2014 | | Normal Butane | | 438 |
| | (MBbls) | | Index | | 1.39 |
| | ($/gallon) | | 1 |
| | 2 |
|
January 2014 - December 2014 | | West Texas Intermediate Crude | | 521 |
| | (MBbls) | | Index | | 92.70 |
| | ($/Bbl) | | (1 | ) | | 5 |
|
January 2014 - December 2015 | | Natural Gas | | 24,455,000 |
| | (MMBtu) | | Index | | 4.03 |
| | ($/MMBtu) | | (2 | ) | | 10 |
|
| | | | | | | | | | Total Fair Value | | $ | (5 | ) | | |
_______________________
| |
* | Price risk sensitivities were calculated assuming a theoretical 10% change in prices regardless of term or historical relationships between the contractual price of the instrument and the underlying commodity price. Interest rate sensitivity assumes a 100 basis point increase or decrease in the LIBOR yield curve. The price sensitivity results are presented in absolute terms. |
Credit Risk. Our business operations expose us to credit risk, as the margin on any sale is generally a very small percentage of the total sale price. Therefore, a credit loss can be very large relative to our overall profitability. We monitor credit exposure and attempt to ensure that we issue credit only to creditworthy counterparties and that in appropriate circumstances any such extension of credit is backed by adequate collateral such as a letter of credit or a parent company guarantee.
Item 8. Financial Statements and Supplementary Data
The financial statements set forth starting on page F-1 of this report are incorporated by reference.
Item 9. Changes in and Disagreements with Accountants on Accounting and Financial Disclosure
None.
Item 9A. Controls and Procedures
Evaluation of Disclosure Controls and Procedures. An evaluation was performed under the supervision and with the participation of our management, including the Chief Executive Officer and Chief Financial Officer of our General Partner, of the effectiveness of the design and operation of our disclosure controls and procedures (as such are defined in Rule 13a-15(e) of the Exchange Act). Based on management’s evaluation, the Chief Executive Officer and Chief Financial Officer concluded that our disclosure controls and procedures were effective in achieving that level of reasonable assurance as of December 31, 2013.
Internal Control over Financial Reporting.
(a) Management’s Report on Internal Control over Financial Reporting. Management of our General Partner is responsible for establishing and maintaining adequate internal control over financial reporting and for the assessment of the effectiveness of internal control over financial reporting for the Partnership as defined in Rules 13a-15(f) as promulgated under the Exchange Act.
Management of our General Partner assessed the effectiveness of our internal control over financial reporting as of December 31, 2013. In making this assessment, management used the criteria established in the 1992 Internal Control—Integrated Framework issued by the Committee of Sponsoring Organizations of the Treadway Commission. The evaluation included an evaluation of the design of our internal control over financial reporting and testing of the operating effectiveness of those controls.
Based on its assessment, management has concluded that our internal control over financial reporting was effective as of December 31, 2013.
(b) Audit Report of the Registered Public Accounting Firm. Grant Thornton LLP, the independent registered public accounting firm that audited our consolidated financial statements included in this report, has issued an audit report on the Partnership’s internal control over financial reporting, which report is included herein on page F-3.
(c) Changes in Internal Control over Financial Reporting. As required by Exchange Act Rule 13a-15(f), management of our General Partner, including the Chief Executive Officer and Chief Financial Officer, also conducted an evaluation of our internal control over financial reporting to determine whether any change occurred during the last fiscal quarter of the period covered by this report that has materially affected, or is reasonably likely to materially affect, our internal control over financial reporting. Based on that evaluation, there has been no change in our internal control over financial reporting during the last fiscal quarter covered by this report that has materially affected, or is reasonably likely to materially affect, our internal control over financial reporting.
Item 9B. Other Information
None.
Part III
Item 10. Directors, Executive Officers and Corporate Governance
Management. Our General Partner manages and directs all of our operations and activities, including the appointment of up to 12 persons to serve on the Board of Directors. Our officers and directors are officers and directors of our General Partner. Our General Partner and its board members are not elected by our unitholders and are not subject to re-election on a regular basis in the future.
Corporate Governance. Our General Partner does not have a formal diversity policy or set of guidelines for selecting and appointing directors who comprise the Board of Directors. The Board of Directors has established a Nominating Committee to assist the Board and the member of our General Partner in identifying and recommending to the Board of Directors individuals qualified to become Board members. The full Board of Directors elects the directors. In considering whether to recommend any candidate for consideration by the full Board, the Nominating Committee will apply the criteria set forth in the Corporate Governance Guidelines to assess candidates. The Corporate Governance Guidelines include the following as part of that assessment: an individual’s background, ability, judgment, diversity, age, skill, experience in the context of the needs of the Board and whether the individual would qualify as an independent director under the independence rules of NYSE. The Nominating Committee seeks candidates with a broad diversity of experience, professions, skills and backgrounds. The Nominating Committee does not assign specific weights to particular criteria and no particular criterion is necessarily applicable to all prospective candidates. Directors are expected to exemplify the highest standards of personal and professional integrity and to constructively challenge management through their active participation and questioning. In particular, the Nominating Committee seeks directors with established strong professional reputations and expertise in areas relevant to the strategy and operation of the Partnership’s business. Our General Partner believes that the backgrounds and qualifications of the directors, considered as a group, should provide a significant composite mix of experience, knowledge and abilities that will allow the Board to fulfill its duties and responsibilities.
Our Board of Directors currently consists of five members, three of whom qualify as independent under NYSE standards for audit committee members and one person who is a member of our executive management. Mr. John D. Harkey, Jr., Mr. Rodney L. Gray and Mr. James W. Bryant are independent.
The Board of Directors has adopted Corporate Governance Guidelines to assist it in the exercise of its responsibilities to provide effective governance over our affairs for the benefit of our unitholders. In addition, we have adopted a Code of Business Conduct, which sets forth legal and ethical standards of conduct for all of our officers, directors and employees. Specific provisions are applicable to the principal executive officer, principal financial officer, principal accounting officer and controller, or those persons performing similar functions, of our General Partner. The Corporate Governance Guidelines, the Code of Business Conduct, Code of Conduct for Senior Financial Officers, and the charters of our audit and risk, compensation and nominating committees are available on our website at www.regencygasservices.com. You may also contact our investor relations department at (214) 840-5477 for printed copies of these documents free of charge. Amendments to, or waivers from, the Code of Business Conduct will also be available on our website and reported as may be required under SEC rules; however, any technical, administrative or other non-substantive amendments to the Code of Business Conduct may not be posted. Note that the preceding Internet address is for information purposes only and is not intended to be a hyperlink. Accordingly, no information found or provided at that Internet address or at our website in general is intended or deemed to be incorporated by reference herein.
Audit and Risk Committee. The Board of Directors has established an Audit and Risk Committee in accordance with Exchange Act rules. The Board of Directors appointed three directors, Rodney L. Gray, John D. Harkey, Jr. and James W. Bryant, who are independent under the NYSE’s standards for audit committee members, to serve on its Audit and Risk Committee. In addition, the Board of Directors determined that at least one member, Rodney L. Gray, the chairman of the Audit and Risk Committee, has such accounting or related financial management expertise sufficient to qualify such person as the audit committee financial expert in accordance with Item 407(d)(5) of Regulation S-K.
Mr. Harkey currently serves as the Chairman of the Board of Directors. Mr. Harkey currently serves as a member or chairman of the audit committee of two other publicly traded companies, in addition to his service as a member of the Audit and Risk Committee. As required by Rule 303A.07 of the NYSE Listed Company Manual, the Board of Directors has determined that such simultaneous service does not impair Mr. Harkey’s ability to effectively serve on our Audit and Risk Committee.
The Audit and Risk Committee meets on a regularly-scheduled basis with our independent accountants at least four times each year and is available to meet at their request. The Audit and Risk Committee has the authority and responsibility to review our external financial reporting, to review our procedures for internal auditing and the adequacy of our internal accounting controls, to consider the qualifications and independence of our independent accountants, to engage and resolve disputes with our independent accountants, including the letter of engagement and statement of fees relating to the scope of the annual audit work and special audit work that may be recommended or required by the independent accountants, and to engage the services of any other advisors
and accountants as the Audit and Risk Committee deems advisable. The Audit and Risk Committee reviews and discusses the audited financial statements with management, discusses with our independent auditors matters required to be discussed by Statement on Auditing Standard 61 (Communications with Audit and Risk Committees), and makes recommendations to the Board of Directors for inclusion in our audited financial statements on this Form 10-K.
The Audit and Risk Committee is authorized to recommend to the Board of Directors any changes or modifications to its charter that the Audit and Risk Committee believes may be required.
The Board’s Role in Risk Oversight. The Board of Directors performs oversight functions to protect our unitholders’ and other stakeholders’ interest in the long-term health and the overall success of the Partnership and its financial strength. The full Board of Directors is actively involved in overseeing risk management for the Partnership. It does so in part through discussion and review of our business, financial and corporate governance practices and procedures.
The Board’s Audit and Risk Committee identifies and reviews the risks confronted by the Partnership with respect to its operations and financial condition, establishes limits of risk tolerance with respect to the Partnership’s hedging activities and exposure to customers’ credit risk and ensures adequate property and liability insurance coverage.
In addition, each of our other Board committees considers the risks within its areas of responsibilities. For example, the Audit and Risk Committee reviews risks related to financial reporting. The Audit and Risk Committee discusses policies with respect to risk assessment and risk management, reviews contingent liabilities and risks that may be material to the Partnership and assesses major legislative and regulatory developments that could materially impact the Partnership’s contingent liabilities and risks. The Audit and Risk Committee is required to discuss any material violations of our policies brought to its attention on an ad hoc basis. Additionally, the outcome of the audit risk assessment is presented to the Audit and Risk Committee annually; this assessment identifies internal control risks and drives the internal audit plan for the coming year. Material violations of our Code of Business Conduct and related corporate policies are reported to the Audit and Risk Committee and, as required, are reported to the full Board. The Compensation Committee reviews our overall compensation program and its effectiveness at both linking executive pay to performance and aligning the interests of our executives and our unitholders.
Meetings of Non-Management Directors and Communication with Directors. Our non-management directors are required by NYSE rules to meet regularly in executive session. In practice, they meet in executive session at most meetings of the Board. The presiding director at these executive sessions is rotated among the independent directors, John D. Harkey, Jr., Rodney L. Gray and James W. Bryant.
Unitholders and interested parties may communicate with the independent directors directly and anonymously by writing to the Chairman of the Audit and Risk Committee, Regency GP LLC, 2001 Bryan Street, Suite 3700, Dallas, Texas 75201.
Directors and Executive Officers of the General Partner. The following table sets forth certain information with respect to the executive officers and members of the Board of Directors of our General Partner as of February 27, 2014. Executive officers and directors are elected for indefinite terms.
|
| | | | |
Name | | Age | | Position with Regency GP LLC |
Michael J. Bradley | | 59 | | Director, President and Chief Executive Officer |
Thomas E. Long | | 57 | | Executive Vice President and Chief Financial Officer |
Jim Holotik | | 61 | | Executive Vice President, Chief Commercial Officer |
A. Troy Sturrock | | 43 | | Vice President, Controller and Principal Accounting Officer |
Richard S. Rehm | | 55 | | Executive Vice President of Operations |
John D. Harkey, Jr. | | 53 | | Chairman of the Board of Directors |
John W. McReynolds | | 63 | | Director |
Rodney L. Gray | | 61 | | Director |
James W. Bryant | | 80 | | Director |
Michael J. Bradley was elected to the Board of Directors of Regency GP LLC in January 2008. In November 2010, he was also elected President and Chief Executive Officer of Regency GP LLC. From November 2006 to November 2010, Mr. Bradley served as President and Chief Executive Officer of Matrix Service Company. Prior to joining Matrix Service Company, Mr. Bradley served as President and Chief Executive Officer of DCP Midstream Partners, LP, and was a member of the board of its general partner. Mr. Bradley was named group Vice President of gathering and processing for Duke Energy Field Services (DEFS) in 2004 and served as Executive Vice President (DEFS) from 2002 to 2004. From 1994 to 2002, he served as Senior Vice President (DEFS) and was responsible for business development and commercial activities. Mr. Bradley graduated from the University of Kansas
with a Bachelor of Science degree in Civil Engineering. He also completed the Duke University Executive Management Program. Mr. Bradley is a member of the American Society of Civil Engineers. He also serves on the advisory board for the University of Kansas, School of Engineering.
Thomas E. Long was elected Executive Vice President and Chief Financial Officer of Regency GP LLC in November 2010. From May 2008 to November 2010, Mr. Long served as Vice President and Chief Financial Officer of Matrix Service Company. Prior to joining Matrix, he served as Vice President and Chief Financial Officer of DCP Midstream Partners, LP, a publicly traded natural gas and natural gas liquids midstream company located in Denver, CO. In that position, he was responsible for all financial aspects of the company since its formation in December 2005. From 1998 to 2005, Mr. Long served in several executive positions with subsidiaries of Duke Energy Corp., Charlotte, NC, one of the nation's largest electric power companies. Mr. Long has a Bachelor of Arts in Accounting from Lamar University, Beaumont, TX.
Jim Holotik was elected Executive Vice President and Chief Commercial Officer of Regency GP LLC in October 2010. From 2004 to October 2010, Mr. Holotik served in various positions at Energy Transfer Partners, L.P., most recently serving as President of Transwestern Pipeline Company, LLC and leading the mergers and acquisition efforts for Energy Transfer Partners. Mr. Holotik began his career in 1976 in exploration and moved to the natural gas industry in 1986 when he joined Endevco Oil and Gas. He later held positions as Executive Vice President of Cornerstone Natural Gas and was Director of the East and West regions for El Paso Field Services. He joined Energy Transfer Partners in 2004 as Commercial Vice President of project development, and later became President of Transwestern following its acquisition by Energy Transfer Partners. Mr. Holotik has a bachelor's degree in business administration from Stephen F. Austin University.
Richard S. Rehm was elected Executive Vice President of Operations of Regency GP LLC in May 2013. Prior to that, from 2012 to 2013, he served as Executive Vice President for Commercial Supply, Permian Basin Assets. That role included gas supply, business development and marketing the Permian Basin assets in west Texas and New Mexico. Prior to that, he served as Vice President – Supply and Marketing for SUGS, from 2010 to 2012. That role included responsibility for all commercial gas supply for SUGS’ Permian Basin operations and all marketing related functions associated with plant tailgate residue gas and NGL sales. Prior to that, he had served since 1980 in various capacities for DCP Midstream and its legacy companies, most recently as Vice President for the Southern Region Business Unit. Mr. Rehm’s business experience during this entire period has been with midstream gas gathering and processing businesses. ETP is an affiliate of the Partnership and the Partnership acquired SUGS on April 30, 2013.
A. Troy Sturrock was elected Vice President and Controller of Regency GP LLC in February 2008, and in November 2010 was appointed as the Principal Accounting Officer. From June 2006 to February 2008, Mr. Sturrock served as the Assistant Controller and Director of Financial Reporting and tax for Regency GP LLC. From January 2004 to June 2006, Mr. Sturrock was associated with the Public Company Accounting Oversight Board, where he was an inspection specialist in the division of registration and inspections. Mr. Sturrock served in various roles at PricewaterhouseCoopers LLP from 1995 to 2004, most recently as a senior manager in the audit practice specializing in the transportation and energy industries. Mr. Sturrock is a Certified Public Accountant.
John D. Harkey, Jr. was elected Chairman of the Board of Directors of Regency GP LLC in May 2010. Mr. Harkey has served as Chief Executive Officer and Chairman of Consolidated Restaurant Companies, Inc., since 1998. Mr. Harkey currently serves on the Board of Directors of Leap Wireless International, Inc., Loral Space & Communications, Inc., Emisphere Technologies, Inc., and the Board of Directors for the Baylor Health Care System Foundation. He currently serves on the Audit Committee of Loral. He also serves on the President’s Development Council of Howard Payne University and on the Executive Board of Circle Ten Council of the Boy Scouts of America. In May 2006, Mr. Harkey was elected as a director of ETE’s General Partner and member of their Audit Committee. He currently serves as the Chairman of the Audit Committee of ETE’s General Partner. Among the reasons for Mr. Harkey’s appointment as a director is his background in corporate finance as well as his experience as a director on the boards and audit committees of several other public companies.
John W. McReynolds was elected to the Board of Directors of Regency GP LLC in May 2010. Mr. McReynolds is a Director and the President of ETE. Mr. McReynolds has served as the President of ETE since March 2005 and as a Director and the Chief Financial Officer of ETE since August 2005. He has previously served as a Director of ETP from August 2001 through May 2010. Prior to becoming President of ETE, Mr. McReynolds was a partner with the international law firm of Hunton & Williams LLP for over 20 years. As a lawyer, he specialized in energy related finance securities, partnerships, mergers and acquisitions, syndication and litigation matters, and served as an expert in special projects for Board of Directors of public companies. Mr. McReynolds has served as a Director of ETE’s General Partner since August 2004. Among the reasons for Mr. McReynolds’ appointment as a director are his legal background and his extensive experience in energy-related corporate finance. Mr. McReynolds has relationships with executives and senior management at several companies in the energy sector, as well as with investment bankers who cover the industry.
Rodney L. Gray was elected to the Board of Directors of Regency GP LLC on February 22, 2008. From June 2010 to present, Mr. Gray is the co-founder of TerraHaven Holdings Ltd. Co, a manager and aggregator of renewable natural resources focused on forestry and agricultural business. From June 2009 to June 2010, Mr. Gray served as Chief Financial Officer and Executive Vice President of Cobalt International Energy, Inc. From 2003 to April 2009, Mr. Gray served as chief financial officer of Colonial Pipeline, an interstate carrier of petroleum products. Mr. Gray currently serves on the Board of Directors of Rose Rock Midstream GP, LLC, the general partner of Rose Rock Midstream, L.P. Mr. Gray received a Bachelor of Science degree in Accounting from the University of Wyoming and a Bachelor of Science degree in Mathematics and Economics from Rock Mountain College in Billings, Montana. Among the reasons for Mr. Gray’s appointment as a director are his more than 30 years of experience in the energy industry, his past experiences as an executive with financial leadership responsibility at energy companies, and his current position as a member of the board of directors of another master limited partnership.
James W. Bryant was elected to the Board of Directors of Regency GP LLC in July 2010. Mr. Bryant is a chemical engineer and has more than 40 years of experience in all phases of the natural gas business, specifically in the engineering and management of midstream facilities. Mr. Bryant currently serves as a partner and member of the Board of Directors for Cardinal Midstream, LLC from September 2008 until April 2013. Prior to that, he was a co-founder of Cardinal Gas Solutions LP, a contract gas treating company that was later sold to Crosstex Energy Services, L.P. In 2003, Mr. Bryant co-founded Regency Gas Services, LLC, the predecessor to Regency, and served as president of Regency Gas Services, LLC, until December 2004, when it was sold to Hicks, Muse, Tate & Furst Inc. He has been instrumental in the formation, development and growth of numerous other companies in the midstream sector, including those specializing in natural gas treating. Mr. Bryant has previously served on the Board of Directors for Gulf Energy & Development, Endevco, Inc., Oachita Energy Company, and Regency Gas Services, LLC. Mr. Bryant received a bachelor’s degree in chemical engineering from Louisiana Tech University. Among the reasons for Mr. Bryant’s appointment as a director are his more than 40 years of experience in the midstream natural gas business as well as his experience as a director on the boards of several other public companies.
Reimbursement of Expenses of Our General Partner. We will reimburse our General Partner and its affiliates for all expenses they incur on our behalf. These expenses will include all costs incurred by our General Partner and its affiliates in managing and operating us, including costs for rendering corporate staff and support services to us. In addition, we are a party to a services agreement with Services Co., an affiliate of ETE, pursuant to which Services Co. provides certain general and administrative services to us and our partner. The reimbursement of expenses of our General Partner and its affiliates and our payments under the services agreement with Services Co. will reduce our cash available for debt service.
Section 16(a) Beneficial Ownership Reporting Compliance. Section 16(a) of the Exchange Act requires executive officers, directors and persons who beneficially own more than 10% of a security registered under Section 12 of the Exchange Act to file initial reports of ownership and reports of changes of ownership of such security with the SEC. Copies of such reports are required to be furnished to the issuer. The common units of the Partnership were first registered under Section 12 of the Exchange Act on January 30, 2006. Based solely on a review of reports furnished to our General Partner, or written representations from reporting persons that all reportable transactions were reported, we believe that, during the fiscal year ended December 31, 2013, our General Partner’s executive officers, directors and greater than 10% common unitholders filed all reports they were required to file under Section 16(a).
Item 11. Executive Compensation
Compensation Discussion and Analysis
Named Executive Officers
We do not have officers or directors. Instead, as a limited partnership, we are managed by the board of directors of our General Partner, and the executive officers of our General Partner perform all of our management functions. As a result, the executive officers of our General Partner are essentially our executive officers, and their compensation is administered by our General Partner. This Compensation Discussion and Analysis is, therefore, focused on the total compensation of the executive officers of our General Partner as set forth below. The executive officers we refer to in this discussion as our “named executive officers” are the following officers of our General Partner:
| |
• | Michael J. Bradley, President and Chief Executive Officer; |
| |
• | Thomas E. Long, Executive Vice President and Chief Financial Officer; |
| |
• | Jim Holotik, Executive Vice President and Chief Commercial Officer; |
| |
• | Richard S. Rehm, Executive Vice President of Operations; and |
| |
• | A. Troy Sturrock, Vice President, Controller and Principal Accounting Officer. |
Our General Partner’s Philosophy for Compensation of Executives
In general, our General Partner’s philosophy for executive compensation is based on the premise that a significant portion of each executive’s compensation should be incentive-based or “at-risk” compensation and that executives’ compensation levels should be very competitive in the marketplace for executive talent and abilities. Our General Partner seeks a total compensation program that provides for a slightly below median market annual base compensation rate but incentive-based compensation composed of a combination of compensation vehicles to reward both short and long-term performance that are both targeted to pay-out at approximately the top-quartile of the market. Our General Partner believes the incentive-based balance is achieved by (i) the payment of annual discretionary cash bonuses that consider the achievement of the Partnership’s financial performance objectives for a fiscal year set at the beginning of such fiscal year and the individual contributions of our named executive officers to the success of the Partnership and the achievement of the annual financial performance objectives and (ii) the annual grant of phantom units under our equity incentive plan(s), which awards are intended to provide a longer term incentive and retention value to our key employees to focus their efforts on increasing the market price of our publicly traded units and to increase the cash distribution we pay to our unitholders. We refer to these awards as “phantom units,” consistent with the use of such term in our long-term incentive plans. Our General Partner believes that these equity-based incentive arrangements are important in attracting and retaining our executive officers and key employees as well as motivating these individuals to achieve our business objectives. The equity-based compensation also reflects the importance we place on aligning the interests of our named executive officers with those of our unitholders.
Beginning in December 2012, we began equity-based unit awards in the form of phantom units that vest, based upon continued employment, at a rate of 60% after the third year of service and the remaining 40% after the fifth year.
Prior to December 2012, our equity-based awards were primarily in the form of phantom units that vest over a specified time period, with substantially all of these awards vesting over a five-year period at 20% per year based on continued employment through each specified vesting date.
While we are responsible for the direct payment of the compensation of our named executive officers as employees of the Partnership, the Partnership does not participate or have any input in any decisions as to the compensation policies of our General Partner or the compensation levels of the executive officers of our General Partner. The compensation committee of the board of directors of our General Partner (the “Compensation Committee”) is responsible for the approval of the compensation policies and the compensation levels of these executive officers. We directly pay these executive officers in lieu of receiving an allocation of overhead related to executive compensation from our General Partner. For the year ended December 31, 2013, we paid 100% of the compensation of the executive officers of our General Partner as we represent the only business currently managed by our General Partner.
Our General Partner is ultimately controlled by the general partner of ETE. We pay quarterly distributions to our General Partner in accordance with our partnership agreement with respect to its ownership of a general partner interest and the incentive distribution rights specified in our partnership agreement. The amount of each quarterly distribution that we must pay to our General Partner is based solely on the provisions of our partnership agreement. Accordingly, the cash distributions we make to our General Partner bear no relationship to the level or components of compensation of our General Partner’s executive officers. Our General Partner’s incentive distribution rights are described in detail in “Item 5. Market for Registrant’s Common Equity, Related Unitholder Matters and Issuer Purchases of Equity Securities.” Our named executive officers also own directly and indirectly certain of our limited partner interests and, accordingly, receive quarterly distributions. Such per unit distributions equal the per unit distributions made to all our limited partners and bear no relationship to the level of compensation of the named executive officers.
For a more detailed description of the compensation of our named executive officers, please see “—Compensation Tables” below.
Compensation Committee
We are a limited partnership and our units are listed on the NYSE. Although the rules of the NYSE do not require publicly traded limited partnerships to have a compensation committee, the board of directors of our General Partner has established a Compensation Committee that is composed of two directors of our General Partner (Messrs. Harkey and Gray) who our General Partner has determined to be “independent” (as that term is defined in the applicable NYSE corporate governance standards) and one director (Mr. McReynolds) who is not “independent” under the NYSE standards.
The Compensation Committee is directly responsible for establishing annual and long-term performance goals and objectives for our elected officers. The responsibilities of the Compensation Committee are:
| |
• | to set the compensation of the Chief Executive Officer and the other named executive officers based upon the evaluation of the performance of the Chief Executive Officer and other elected officers; |
| |
• | to evaluate the performance of the Chief Executive Officer and other named executive officers in light of the Partnership’s approved performance goals and objectives; |
| |
• | to make awards under existing incentive-based compensation plans; and |
| |
• | to prepare an annual performance self-evaluation of the Compensation Committee. |
Compensation Philosophy
Our compensation program is structured to provide the following benefits:
| |
• | reward executives with an industry-competitive total compensation package of competitive base salaries and significant incentive opportunities yielding a total compensation package approaching the top-quartile of the market; |
| |
• | attract, retain and reward talented executive officers and key management employees by providing total compensation competitive with that of other executive officers and key management employees employed by publicly traded limited partnerships of similar size and in similar lines of business; |
| |
• | motivate executive officers and key employees to achieve strong financial and operational performance; |
| |
• | emphasize performance-based or “at-risk” compensation; and |
| |
• | reward individual performance. |
Components of Executive Compensation
For the year ended December 31, 2013, the compensation paid to our named executive officers consisted of the following components:
| |
• | non-equity incentive plan compensation consisting solely of discretionary cash bonuses; |
| |
• | time-vested restricted unit awards under the equity incentive plan(s); |
| |
• | payment of distribution equivalent rights (“DERs”) on unvested time-based restricted unit awards under our equity incentive plan; |
| |
• | vesting of previously issued time-based awards issued pursuant to our equity incentive plans; and |
| |
• | 401(k) plan employer contributions. |
Methodology
The Compensation Committee considers relevant data available to it to assess the competitive position with respect to base salary, annual short-term incentives and long-term incentive compensation for our executive officers. The Compensation Committee also considers individual performance, levels of responsibility, skills and experience.
During 2013, Mercer (US) Inc. (“Mercer”) was engaged to conduct a review of the compensation levels of a number of officers of the during the year ended December 31, 2013 to both (i) evaluate the market competitiveness of total compensation levels of a number of officers of all the partnerships under ETE to provide market information with respect to compensation of officers. In particular, the review by Mercer was designed to (i) evaluate the market competitiveness of total compensation levels for certain members of senior management, including our named executive officers; (ii) assist in the determination of appropriate compensation levels for our senior management, including the named executive officers; and (iii) confirm that our compensation programs were yielding compensation packages consistent with our overall compensation philosophy.
In respect of the Partnership, we were reviewed by Mercer as a significant operation division and benchmarked based on that status and consistent with our annual revenues and market capitalization levels. In light of this review, Mercer did not specifically benchmark the Partnership against any particular set of peer companies.
The compensation analysis provided by Mercer covered all major components of total compensation, including annual base salary, annual short-term cash bonus and long-term incentive awards for our named executive officers as compared to officers of companies similarly situated in terms of structure, annual revenues and market capitalization. The Compensation Committee utilized the information provided by Mercer to determine whether the levels of annual base salary, annual short-term cash bonus and long-term equity incentive awards offered to our named executive officers is both competitive with the market information received and consistent with our compensation philosophy. Mercer did not provide any non-executive compensation services for the Partnership during 2013.
In addition to the information received as a result of a periodic engagement of a third-party consultant, the Compensation Committee also utilizes information obtained from other sources, such as third-party surveys, for comparison purposes in its determination of compensation levels for our named executive officers.
Annual Base Salary. As discussed above, the base salaries of our named executive officers are targeted to yield an annual base salary slightly below median level of market and are determined by the Compensation Committee after taking into account the recommendations of our CEO. For 2013, the Compensation Committee approved an increase of 3% to each named executive officer’s annual base salaries. The Compensation Committee determined that such increases in annual base salary were warranted in light of the results of the Mercer study and the individual performance and levels of responsibility related to management of the Partnership and its subsidiaries.
Annual Cash Bonus. In addition to base salary, the Compensation Committee makes a determination whether to award our named executive officers discretionary annual cash bonuses following the end of the year. These discretionary bonuses, if awarded, are intended to reward our named executive officers for the achievement of financial performance objectives during the year for which the bonuses are awarded in light of the contribution of each individual to our profitability and success during such year. In this regard, the Compensation Committee takes into account whether the Partnership achieved or exceeded its internal EBITDA budget for the year. The Compensation Committee also considers the recommendation of our CEO in determining the specific annual cash bonus amounts for each of the other named executive officers.
The Partnership’s internal financial budgets are generally developed for each business segment, and then aggregated with appropriate corporate level adjustments, to reflect an overall performance objective that is reasonable in light of market conditions and opportunities based on a high level of effort and dedication across all segments of the Partnership’s business. The evaluation of the Partnership’s performance versus its internal financial budget is based on the Partnership’s EBITDA for a calendar year. In general, the Compensation Committee believes that Partnership performance at or above the internal EBITDA budget would support bonuses to our named executive officers ranging from 75% to 120% of their annual salary. For 2013, the Compensation Committee approved a short-term annual cash bonus target for Mr. Bradley of 120% of his annual base salary, 100% of annual base salary for Messrs. Long, Holotik and Rehm, and 75% of his annual base salary for Mr. Sturrock. In the case of Mr. Bradley, his annual bonus target was increased to its new level from a target of 100% of annual base salary. The targets remained at the 2012 level of 100% of annual base salary for Messrs. Long and Holotik. Mr. Sturrock’s target was reduced to 75% from 80% in 2012 and 2013 was Mr. Rehm’s first year with the Partnership. All of the 2013 bonus targets were set consistent with the results of the Mercer study.
In February 2014, the Compensation Committee approved cash bonuses relating to the 2013 calendar year to Messrs. Bradley, Long, Holotik, Sturrock and Rehm of $735,028, $322,700, $303,595, $146,000 and $279,125, respectively. The individual bonus amounts for each named executive officer reflect the Compensation Committee’s view of the impact of such individual’s efforts and contributions towards (i) achievement of the Partnership’s success in exceeding its internal financial budget, (ii) the development of new projects that are expected to result in increased cash flows from operations in future years, (iii) the completion of mergers, acquisitions or similar transactions that are expected to be accretive to the Partnership and increase distributable cash flow, (iv) the overall management of the Partnership’s business, and (v) the individual performances of these individuals with respect to promoting the Partnership’s financial, strategic and operating objectives for 2013. The cash bonuses awarded to each of the named executive officers for 2013 were consistent with their individual targets.
Equity-Based Awards. Each of our long-term incentive plans authorizes the Compensation Committee, in its discretion, to grant awards of options to purchase our common units; awards of our restricted units, phantom units and common units; awards of distribution equivalent rights (“DERs”); awards of common unit appreciation rights; and other unit-based awards to employees, directors and consultants of the Partnership and its affiliates and subsidiaries. The Compensation Committee determined and/or approved the terms of the unit grants awarded to our named executive officers, including the number of Common Units subject to the unit award and the vesting structure of those unit awards. All of the awards granted to the named executive officers under these equity incentive plans have consisted of restricted unit awards that are subject to vesting over a specified time period.
In January 2014, the Compensation Committee approved grants of phantom unit awards to Messrs. Bradley, Long, Holotik, Sturrock, and Rehm of 74,971 units, 26,333 units, 24,773 units, 9,000 units, and 17,406 units, respectively. These phantom unit awards provide for vesting of 60% at the end of the third year and vesting of the remaining 40% at the end of the fifth year, subject to continued employment through each specified vesting date. These phantom unit awards entitle the recipients of the unit awards to receive, with respect to each Regency Common Unit subject to such award that has not either vested or been forfeited, a DER cash payment promptly following each such distribution by us to our Unitholders. In approving the grant of such unit awards, the Compensation Committee took into account the same factors as discussed above under the caption “Annual Cash Bonus,” the long-term objective of retaining such individuals as key drivers of the Partnership’s future success, the existing level of equity ownership of such individuals and the previous awards to such individuals of equity awards subject to vesting.
The issuance of Common Units pursuant to our equity incentive plans is intended to serve as a means of incentive compensation; therefore, no consideration will be payable by the plan participants upon vesting and issuance of the Common Units.
The unit awards under our equity incentive plans generally require the continued employment of the recipient during the entire vesting period, provided however, the unvested awards will be accelerated in the event of a change in control of the Partnership or the death or disability of the award recipient prior to the applicable vesting period being satisfied. The Compensation Committee may, but is not required to, accelerate the vesting of unvested unit awards in the event of the termination or retirement of an executive officer. The Compensation Committee did not accelerate the vesting of unit awards in 2013.
Unit Ownership Guidelines. In December 2013, the Board of Directors adopted the executive unit ownership guidelines (the “Guidelines”) which set forth minimum ownership guidelines applicable to certain executives of the Partnership with respect to Common Units representing limited partnership interests in the Partnership. The applicable unit ownership guidelines are denominated as a multiple of base salary, and the amount of Common Units required to be owned increases with the level of responsibility. Under these guidelines, the President and Chief Executive Officer is expected to own Common Units having a minimum value of five times his base salary, and all other covered executives (including the remaining named executive officers) expected to own Common Units having a minimum value range of two to four times, as applicable, their respective base salary.
Our General Partner and the Compensation Committee believe that the ownership of our Common Units, as reflected in the Guidelines, is an important means of tying the financial risks and rewards for our executives to our total unitholder return, aligning the interests of such executives with those of our Unitholders, and promoting the Partnership’s interest in good corporate governance.
Covered executives are required to achieve their ownership level within five years of becoming subject to the guidelines. Thus, compliance with the guidelines will be required for all of the covered executives (including the named executive officers) beginning December, 2018.
Covered executives may satisfy the guidelines through direct ownership of Common Units or indirect ownership by certain immediate family members. Direct or indirect ownership of ETE common units shall count on a one to one ratio for purposes of satisfying minimum ownership requirements; however, unvested unit awards may not be used to satisfy the minimum ownership requirements.
Executive officers who have not yet met their respective guideline must retain and hold all Common Units (less Common Units sold to cover the executive’s applicable taxes and withholding obligation) received in connection with long-term incentive awards. Once the required ownership level is achieved, ownership of the required Common Units must be maintained for as long as the covered executive is subject to the guidelines. However, those individuals who have met or exceeded their applicable ownership guideline may dispose of our Common Units in a manner consistent with applicable laws, rules and regulations, including regulations of the SEC and our internal policies, but only to the extent that such individual’s remaining ownership of Common Units would continue to exceed the applicable ownership guideline.
Certain equity awards under our 2006 Plan contain a ‘single trigger’ for accelerated vesting of equity awards, which means vesting automatically accelerates upon a change of control irrespective of whether the officer is terminated. All equity awards under our 2011 Plan are ‘discretionary trigger’ awards, which permit acceleration of vesting upon a change of control only at the discretion of the Compensation Committee. We believe that issuing ‘discretionary trigger’ awards under the 2011 Plan more closely aligns our named executive officers’ interests with that of our unitholders. Specifically, we believe these ‘discretionary trigger’ awards can maximize unitholder value by encouraging the named executive officers to review objectively any proposed transaction in determining whether such proposal is in the best interest of our unitholders, whether or not the named executive officer outstanding awards vest. We also believe that allowing the Compensation Committee the discretion to make a determination on the acceleration of vesting at the time of a change of control transaction allows greater flexibility to respond to the specific circumstances at the time.
We also believe that permitting the accelerated vesting of equity awards upon a change in control creates an important retention tool for us by enabling employees to realize value from these awards in the event that we undergo a change in control transaction. In addition, we believe that it may be important to provide the named executive officers with a sense of stability in the course of transactions that could create uncertainty regarding their future employment and encourage these officers to remain focused on their job responsibilities. Whether or not a change in control results in a termination of an officer’s employment with us or a successor entity, we may want to provide our officers with certain guarantees regarding the importance of the equity incentive compensation awards that were granted prior to that change in control; otherwise, we believe that the incentivizing element of such awards in the face of a pending change in control may be reduced.
Qualified Retirement Plan Benefits. We participate in our affiliates’ 401(k) plan, which covers substantially all of our employees, including our named executive officers. The plan is subject to the provisions of ERISA. Employees who have completed one hour of service and have attained age 18 years of age (age 21 for certain union workers) are eligible to participate. Employees may
elect to defer up to 100% of their eligible compensation after applicable taxes, as limited under the IRC. We are required to make a matching contribution that is not less than the aggregate amount of matching contributions that would be credited to a participant’s account based on a rate of match equal to 100% of each participant’s elective deferrals up to 5% of covered compensation. The amounts deferred by the participant and the amounts deferred by the Partnership are fully vested at all times. We provide this benefit as a means to incentivize employees and provide them with an opportunity to save for their retirement.
Beginning January 1, 2013, the Partnership provides a 3% profit sharing contribution to employee 401(k) accounts for all employees with base compensation below a specified threshold. The contribution is in addition to the 401(k) matching contribution and employees become vested based on years of service.
Health and Welfare Benefits. All full-time employees, including our named executive officers, may participate in our affiliate’s health and welfare benefit programs including medical, dental, vision, flexible spending, life insurance and disability insurance.
Termination Benefits. Our named executive officers do not have any employment agreements that call for payments of termination or severance benefits or that provide for any payments in the event of a change in control of our General Partner. Our long-term incentive plans provide for immediate vesting of all unvested awards in the event of a change in control, as defined in our long-term incentive plans. No such accelerated vesting occurred in 2013.
In addition, our affiliates adopted the Energy Transfer Partners GP, L.P. Severance Plan and Summary Plan Description effective as of June 12, 2013 (the “Severance Plan”), and our employees are covered by this Severance Plan. The Severance Plan provides for payment of certain severance benefits in the event of Qualifying Termination (as that term is defined in the Severance Plan). In general the Severance Plan provides payment of two weeks of annual base salary for each year or partial year of employment service with the Partnership up to a maximum of fifty-two weeks or one year of annual base salary (with a minimum of four weeks of annual base salary) and up to three months continued group health insurance coverage. The Severance Plan also provides that the Partnership may determine to pay benefits in addition to those provided under the Severance Plan based on special circumstances, which additional benefits shall be unique and non-precedent setting. The Severance Plan is available to all salaried employees on a nondiscriminatory basis; therefore, amounts that would be payable to our named executive officers upon a Qualifying Termination have been excluded from “Compensation Tables – Potential Payments Upon a Termination or Change of Control” below.
Deferred Compensation Plan. Employees earning more than a specified threshold have the option to participate in a deferred compensation plan (“DC Plan”) offered by one of our affiliates. The DC Plan permits eligible highly compensated employees to defer a portion of their salary and/or bonus until retirement or termination of employment or other designated distribution.
Under the DC Plan, each year eligible employees are permitted to make an irrevocable election to defer up to 50% of their annual base salary, 50% of their quarterly non-vested unit distribution income, and/or 50% of their discretionary performance bonus compensation to be earned for services performed during the following year. Pursuant to the DC Plan, we may make annual discretionary matching contributions to participants’ accounts; however, we have not made any discretionary contributions to participants’ accounts and currently have no plans to make any discretionary contributions to participants’ accounts. All amounts credited under the DC Plan (other than discretionary credits) are immediately 100% vested. Participant accounts are credited with deemed earnings (or losses) based on hypothetical investment fund choices made by the participants among available funds.
Participants may also elect to have their accounts distributed in one lump sum payment or in annual installments over a period of three or five years upon retirement, and in a lump sum upon other termination. Participants may also elect to take lump-sum-in-service withdrawals five years or longer in the future, and such scheduled in-service withdrawals may be further deferred prior to the withdrawal date. Upon a change in control (as defined in the DC Plan) of Regency, all DC Plan accounts are immediately vested in full. However, distributions are not accelerated and, instead, are made in accordance with the DC Plan’s normal distribution provisions unless a participant has elected to receive a change of control distribution pursuant to his deferral agreement.
Risk Assessment Related to our Compensation Structure. We believe our compensation plans and programs for our named executive officers, as well as our other employees, are appropriately structured and are not reasonably likely to result in material risk to the Partnership. We believe our compensation plans and programs are structured in a manner that does not promote excessive risk-taking that could harm our value or reward poor judgment. We also believe we have allocated our compensation among base salary and short and long-term compensation in such a way as to not encourage excessive risk-taking. In particular, we generally do not adjust base annual salaries for the executive officers and other employees significantly from year to year, and therefore the annual base salary of our employees is not generally impacted by our overall financial performance or the financial performance of an operating segment. We generally determine whether, and to what extent, our named executive officers receive a cash bonus based on our achievement of specified financial performance objectives as well as the individual contributions of our named executive officers to the Partnership’s success. We use phantom units rather than unit options for equity awards because phantom units retain value even in a depressed market so that employees are less likely to take unreasonable risks to get, or keep, options “in-the-
money.” Finally, the time-based vesting over five years for our long-term incentive awards ensures that our employees’ interests align with those of our Unitholders for the long-term performance of the Partnership.
Recoupment Policy
We currently do not have a recovery policy applicable to annual incentive bonuses or equity awards. The Compensation Committee will continue to evaluate the need to adopt such a policy.
Tax and Accounting Implications of Equity-Based Compensation Arrangements
Deductibility of Executive Compensation
We are a limited partnership and not a corporation for U.S. federal income tax purposes. Therefore, we believe that the compensation paid to the named executive officers is not subject to the deduction limitations under section 162(m) of the IRC and therefore is generally fully deductible for federal income tax purposes.
Accounting for Unit-Based Compensation
For our unit-based compensation arrangements, including equity-based awards issued to certain of our named executive officers by an affiliate (as discussed above), we record compensation expense over the vesting period of the awards, as discussed further in Note 17 in the Notes to our Consolidated Financial Statements.
Compensation Committee Interlocks and Insider Participation
Messrs. Harkey, McReynolds and Gray served on the Compensation Committee during 2013. During 2013, none of the members of the committee was an officer or employee of us or any of our subsidiaries or served as an officer of any company with respect to which any of our executive officers served on such company’s board of directors. In addition, none of the members of the Compensation Committee are former employees of ours or any of our subsidiaries.
Report of Compensation Committee
The Compensation Committee of the board of directors of our General Partner has reviewed and discussed the section entitled “Compensation Discussion and Analysis” with the management of Regency Energy Partners LP. Based on this review and discussion, we have recommended to the board of directors of our General Partner that the Compensation Discussion and Analysis be included in this annual report on Form 10-K.
Compensation Committee
John D. Harkey, Jr., Chairman
John W. McReynolds
Rodney L. Gray
The foregoing report shall not be deemed to be incorporated by reference by any general statement or reference to this annual report on Form 10-K into any filing under the Securities Act of 1933, as amended, or the Securities Exchange Act of 1934, as amended, except to the extent that we specifically incorporate this information by reference, and shall not otherwise be deemed filed under those Acts.
COMPENSATION TABLES AND NARRATIVES
Summary Compensation Table
|
| | | | | | | | | | | | | | | | | | | | | | | | | | |
Name and Principal Position | | Year (#)(1) | | Salary ($) | | Bonus ($)(2) | | Equity Awards ($)(3) | | Change in Pension Value and Nonqualified Deferred Compensation Earnings ($) | | All Other Compensation ($)(4) | | Total ($)(5) |
Michael J. Bradley | | 2013 | | $ | 612,523 |
| | $ | 735,028 |
| | $ | 1,943,248 |
| | $ | — |
| | $ | 13,901 |
| | $ | 3,304,700 |
|
President and Chief Executive Officer | | 2012 | | 592,250 |
| | 600,000 |
| | 1,054,000 |
| | — |
| | 41,322 |
| | 2,287,572 |
|
| 2011 | | 575,000 |
| | 603,750 |
| | 1,216,000 |
| | — |
| | 51,392 |
| | 2,446,142 |
|
Thomas E. Long | | 2013 | | 322,700 |
| | 322,700 |
| | 682,551 |
| | — |
| | 13,822 |
| | 1,341,773 |
|
Executive Vice President and Chief Financial Officer | | 2012 | | 312,000 |
| | 305,000 |
| | 527,000 |
| | — |
| | 20,297 |
| | 1,164,297 |
|
| 2011 | | 300,000 |
| | 315,000 |
| | 547,200 |
| | — |
| | 210,226 |
| | 1,372,426 |
|
Jim Holotik | | 2013 | | 303,595 |
| | 303,595 |
| | 642,116 |
| | — |
| | 14,456 |
| | 1,263,762 |
|
Executive Vice President and Chief Commercial Officer | | 2012 | | 293,550 |
| | 275,000 |
| | 474,300 |
| | — |
| | 13,322 |
| | 1,056,172 |
|
| 2011 | | 285,000 |
| | 270,750 |
| | 547,200 |
| | — |
| | 13,441 |
| | 1,116,391 |
|
A. Troy Sturrock | | 2013 | | 194,410 |
| | 146,000 |
| | 233,280 |
| | — |
| | 13,074 |
| | 586,764 |
|
Vice President, Controller and Principal Accounting Officer | | 2012 | | 187,975 |
| | 145,000 |
| | 193,936 |
| | — |
| | 12,562 |
| | 539,473 |
|
| 2011 | | 182,500 |
| | 138,700 |
| | 194,560 |
| | — |
| | 26,869 |
| | 542,629 |
|
Richard S. Rehm (6) | | 2013 | | 279,125 |
| | 279,125 |
| | 451,164 |
| | 10,535 |
| | 14,623 |
| | 1,034,572 |
|
Executive Vice President of Operations | | | | | | | | | | | | | |
|
|
| | | | | | | | | | | | |
|
|
_______________________
| |
(1) | The information provided in the Summary Compensation Table reflects full-year information for each individual for the years in which such individuals are considered Named Executive Officers. Messrs. Holotik and Rehm became a Named Executive Officers beginning in 2011 and 2013, respectively. |
| |
(2) | The bonus amounts reflect discretionary cash bonuses for our named executive officers for 2013 approved by the Compensation Committee in February 2014, which are expected to be paid in March 2014. |
| |
(3) | Equity award amounts reflect the aggregate grant date fair value of unit awards granted for the periods presented, computed in accordance with FASB ASC Topic 718. See Note 17 in the Notes to the Consolidated Financial Statements for additional assumptions underlying the value of the equity awards. |
| |
(4) | The amounts reflected in “All Other Compensation” for 2013 include (i) contributions to the 401(k) plan on behalf of each named executive officer in the amount of $12,750 each and (ii) the dollar value of life insurance premiums paid for the benefit of the named executive officers. Vesting in 401(k) contributions occurs immediately. |
| |
(5) | Amounts presented do not include the value of unvested phantom unit awards under long-term incentive plans that would fully vest upon a change of control as defined in our plans, which amounts are reflected in the “Outstanding Equity Awards at Year-End Table.” |
| |
(6) | Mr. Rehm was appointed Executive Vice President of Operations in May 2013. The 2013 amounts reflect compensation by the Partnership and its affiliates for the entire year. |
Grant of Plan-Based Awards for the Year Ended December 31, 2013
|
| | | | | | | | | | | | | | | | | | | | | | | | | |
| | | | Estimated Future Payouts Under Equity Incentive Plan Awards | | All Other Unit Awards: Number of Units (#) | | All Other Option Awards: Number of Securities Underlying Options (#) | | Exercise or Base Price of Option Awards ($/Sh) | | Grant Date Fair Value of Unit Awards(1) |
Name | | Grant Date | Threshold (#) | | Target (#) | | Maximum (#) |
Michael J. Bradley | | 1/3/2014 | | — |
| | — |
| | — |
| | 74,971 |
| | — |
| | $ | — |
| | $ | 1,943,248 |
|
Thomas E. Long | | 1/3/2014 | | — |
| | — |
| | — |
| | 26,333 |
| | — |
| | — |
| | 682,551 |
|
Jim Holotik | | 1/3/2014 | | — |
| | — |
| | — |
| | 24,773 |
| | — |
| | — |
| | 642,116 |
|
A. Troy Sturrock | | 1/3/2014 | | — |
| | — |
| | — |
| | 9,000 |
| | — |
| | — |
| | 233,280 |
|
Richard Rehm | | 1/3/2014 | | — |
| | — |
| | — |
| | 17,406 |
| | — |
| | — |
| | 451,164 |
|
_______________________
| |
(1) | We have computed the grant date fair value of these phantom unit awards in accordance with FASB ASC Topic 718, as further described below and in Note 17 in the Notes to our Consolidated Financial Statements. |
Narrative Disclosure to Summary Compensation Table and Grants of the Plan-Based Awards Table
A description of material factors necessary to understand the information disclosed in the tables above with respect to salaries, bonuses, equity awards, nonqualified deferred compensation earnings, and 401(k) plan contributions can be found in the compensation discussion and analysis that precedes these tables.
Outstanding Equity Awards at December 31, 2013
|
| | | | | | | | | | | | | | | | |
| | Unit Awards |
Name | | Grant Date | | Number of Units that have not Vested (1) (#) | | Market Value of Units That Have Not Vested (2) ($) | | Equity Incentive Plan Awards: Number of Units That Have Not Vested (#) | | Equity Incentive Plan Awards: Market or Payout Value of Units That Have Not Vested (2) ($) |
Michael J. Bradley | | 1/3/2014 | | 74,971 |
| | $ | 1,968,738 |
| | — |
| | $ | — |
|
| | 12/17/2012 | | 50,000 |
| | 1,313,000 |
| | — |
| | — |
|
| | 12/21/2011 | | 30,000 |
| | 787,800 |
| | — |
| | — |
|
| | 12/17/2010 | | 20,000 |
| | 525,200 |
| | — |
| | — |
|
| | 11/22/2010 | | 20,000 |
| | 525,200 |
| | — |
| | — |
|
Thomas E. Long | | 1/3/2014 | | 26,333 |
| | 691,505 |
| | — |
| | — |
|
| | 12/17/2012 | | 25,000 |
| | 656,500 |
| | — |
| | — |
|
| | 12/21/2011 | | 13,500 |
| | 354,510 |
| | — |
| | — |
|
| | 12/17/2010 | | 9,400 |
| | 246,844 |
| | — |
| | — |
|
| | 12/1/2010 | | 6,000 |
| | 157,560 |
| | — |
| | — |
|
Jim Holotik | | 1/3/2014 | | 24,773 |
| | 650,539 |
| | — |
| | — |
|
| | 12/17/2012 | | 22,500 |
| | 590,850 |
| | — |
| | — |
|
| | 12/21/2011 | | 13,500 |
| | 354,510 |
| | — |
| | — |
|
| | 12/17/2010 | | 9,400 |
| | 246,844 |
| | — |
| | — |
|
A. Troy Sturrock | | 1/3/2014 | | 9,000 |
| | 236,340 |
| | — |
| | — |
|
| | 12/17/2012 | | 9,200 |
| | 241,592 |
| | — |
| | — |
|
| | 12/21/2011 | | 4,800 |
| | 126,048 |
| | — |
| | — |
|
| | 12/17/2010 | | 4,000 |
| | 105,040 |
| | — |
| | — |
|
Richard Rehm | | 1/3/2014 | | 17,406 |
| | 457,082 |
| | — |
| | — |
|
_______________________
| |
(1) | Phantom unit awards outstanding as of December 31, 2013 reflected in the table above vest (i) at a rate of 60% in 2016 and 40% in 2018 for awards granted in 2014, (ii) at a rate of 60% in 2015 and 40% in 2017 for awards granted in 2012, and (iii) ratably on each anniversary of the grant date through 2016 for awards granted in 2011 and through 2015 for awards granted in 2010. |
| |
(2) | Market value was computed as the number of unvested awards as of December 31, 2013 multiplied by the closing price of our common units on December 31, 2013. |
Option Exercises and Stock Vested for the Year Ended December 31, 2013
|
| | | | | | | |
| | Unit Awards |
Name | | Number of Units Acquired on Vesting (1) (#) | | Value Realized on Vesting(1) ($) |
Michael J. Bradley | | 30,000 |
| | $ | 734,700 |
|
Thomas E. Long | | 12,200 |
| | 297,712 |
|
Jim Holotik | | 9,200 |
| | 224,572 |
|
A. Troy Sturrock | | 4,067 |
| | 98,935 |
|
Richard Rehm | | — |
| | — |
|
_______________________
| |
(1) | Amounts presented represent the number of phantom units vested during 2013 and the value realized upon vesting of these awards, which is calculated as the number of units vested multiplied by the closing price of our common units upon the vesting date. |
Nonqualified Deferred Compensation
|
| | | | | | | | | | | | | | | | | | | | |
Name | | Executive Contributions in Last FY(1) ($) | | Registrant Contributions in Last FY ($) | | Aggregate Earnings in Last FY(1) ($) | | Aggregate Withdrawals/Distributions ($) | | Aggregate Balance at Last FYE(1) ($) |
Michael J. Bradley | | $ | — |
| | $ | — |
| | $ | — |
| | $ | — |
| | $ | — |
|
Thomas E. Long | | — |
| | — |
| | — |
| | — |
| | — |
|
Jim Holotik | | — |
| | — |
| | — |
| | — |
| | — |
|
A. Troy Sturrock | | — |
| | — |
| | — |
| | — |
| | — |
|
Richard Rehm | | 63,082 |
| | — |
| | 10,535 |
| | — |
| | 80,690 |
|
_______________________
| |
(1) | The executive contribution and aggregate earnings reflected above for Mr. Rehm are included in his total compensation for 2013 in the “Summary Compensation Table”; the remainder of the aggregate balance at last fiscal year end was reported as compensation in the previous fiscal years. |
A description of the key provisions of the Partnership’s deferred compensation plan can be found in the compensation discussion and analysis above.
Potential Payments Upon a Termination or Change of Control
As discussed in “Termination Benefits” within the compensation discussion and analysis above, equity incentive plan awards would vest upon a change of control. Such awards are reflected in the Summary Compensation Table and Grants of Plan-Based Awards Table above at 100% of the fair value of the award upon the grant date. To the extent such awards were not already vested as of December 31, 2013, the fair value of the unvested awards at the date are reflected in the Outstanding Equity Awards at Year-End Table above.
Equity Compensation Awards Granted under the 2006 Plan. The time-based outstanding phantom unit awards held by each named executive officer that were granted in November and December of 2010 under the Regency GP LLC Long-Term Incentive Plan (dated February 3, 2006, the “2006 Plan”) would also receive automatic vesting acceleration upon our change of control, or a termination of employment due to the executive’s death or disability. In the event that (i) a change of control had occurred on December 31, 2013, whether or not the executives also incurred a termination of employment, or (ii) the executive’s termination of employment with us had terminated due to his death or disability, the value of the accelerated vesting for outstanding phantom unit awards would have been as follows: Mr. Bradley, $1,050,400; Mr. Long, $404,404; Mr. Holotik $246,844 and Mr. Sturrock, $105,040. These amounts were calculated by multiplying the number of phantom unit awards granted under the 2006 Plan and still held by each named executive officer as of December 31, 2013, and multiplying that number by the closing price of our common units on that date.
Under the 2006 Plan phantom award agreements and our 2006 Plan document, the vesting event terms generally are defined as follows. A termination for “cause” is defined as (i) a failure to render material duties to the Partnership to the reasonable satisfaction of the Partnership (other than as a result of physical or mental impairment or other disability); (ii) failure to follow a reasonable, lawful directive of the Partnership, and non-remedy of such failure within 10 days after receipt of written notice from the Partnership of such failure; (iii) material violation of the policies or procedures of the Partnership; (iv) engagement in misconduct in connection with the performance of duties for the Partnership, including but not limited to a material act of fraud, embezzlement,
misappropriation, willful misconduct or breach of fiduciary duty against the Partnership; (v) plea of guilty to or conviction of any felony; or (vi) unlawful use or possession of illegal drugs on Partnership premises or while performing duties and responsibilities for the Partnership. A “good reason” termination, if applicable, means a material reduction in the executive’s base salary or target bonus following a change of control. While any individual award agreement may contain a modified definition of a “change of control,” the term is generally defined pursuant to our 2006 Plan as the occurrence of one or more of the following events: (1) any person or group becomes the beneficial owner of 50 percent or more of our voting power or voting securities, unless such person or group is the initial entity controlling the General Partner or an affiliate, (2) the complete liquidation of either the general partner of our General Partner, our General Partner, or us; or (3) the sale of all or substantially all of our General Partner’s, or our assets to anyone other than an entity that is wholly-owned by one or more of the General Partner, or us. An executive’s “disability” will have occurred at the point that the executive would be entitled to receive benefits under our long-term disability plan.
Equity Compensation Awards Granted under the 2011 Plan. The phantom unit agreements granted to certain of our named executive officers on December 21, 2011, December 17, 2012 and January 3, 2014 were granted under the Regency Energy Partners LP 2011 Long-Term Incentive Plan (the “2011 Incentive Plan”). The phantom unit awards under the 2011 Plan will receive accelerated vesting upon a holder’s termination of employment for death or a disability, or upon a change of control. The value of the accelerated vesting for outstanding phantom unit awards under the 2011 Plan in the event of a termination of employment for death or disability, or upon a change of control, as of December 31, 2013, would have been as follows: Mr. Bradley, $4,069,538; Mr. Long, $1,702,515; Mr. Holotik, $1,595,899; Mr. Sturrock, $603,980 and Mr. Rehm $457,082. These amounts were calculated by multiplying the number of phantom unit awards granted under the 2011 Plan and still held by each named executive officer as of December 31, 2013, by the closing price of our common stock on that date, $26.26.
Under our 2011 Plan phantom unit award agreements and the 2011 Plan document, the vesting event terms are generally defined as follows. A “change of control” generally will occur if (i) any person or group, other than an affiliate of the general partner of our General Partner (the “Company”), shall become the beneficial owner, by way of merger, consolidation, recapitalization, reorganization or otherwise, of 50% or more of the combined voting power of the equity interests in the Company; (ii) the members of the Company approve, in one or a series of transactions, a plan of complete liquidation of the Company; (iii) the sale or other disposition by the Company of all or substantially all of its assets in one or more transactions to any person other than the Company or an affiliate of the Company; or (iv) a person other than the Company, our General Partner or an affiliate of the Company or our General Partner becomes the general partner of the Partnership; however, if a phantom unit award is designed to be subject to Section 409A of the Code, the term “change of control” shall mean a “change of control event” as defined in the regulations under Section 409A of the Code. A “disability” is an illness or injury that lasts at least six continuous months, is expected to be permanent and renders the individual unable to carry out his or her duties to the Board, the general partner of our General Partner, our General Partner, the Partnership or an affiliate of any of the applicable entities.
Deferred Compensation Plan. As discussed in “Deferred Compensation Plan” within the compensation discussion and analysis above, all amounts under the DC Plan (other than discretionary credits) are immediately 100% vested. Upon a change of control, distributions from the DC Plan would be made in accordance with the DC Plan’s normal distribution provisions.
Non-Employee, Independent Director Compensation Table for the Year Ended December 31, 2013
Our Board of Directors annually determines the amounts payable to the members of our Board of Directors. In 2013, the directors of the General Partner who were not employees of the General Partner received, as applicable: an annual cash retainer of $50,000; an annual cash retainer of $10,000 ($15,000 for the chair) for serving on our Audit and Risk Committee; an annual cash retainer of $5,000 for serving on our Compensation Committee; a flat fee of $1,200 for each committee meeting attended; and a cash fee of $10,000 for the engagement of the Conflicts Committee. In addition, the Chairman of our Board of Directors received an additional annual cash retainer of $5,000. Such directors also received an annual grant of $100,000 of common units under the LTIP. In addition, the Chairman of our Board of Directors received an additional annual grant of $40,000 of common units under the LTIP.
|
| | | | | | | | | | | | |
Name | | Fees Paid in Cash (1) ($) | | Unit Awards (2) ($) | | Total ($) |
James W. Bryant | | $ | 79,800 |
| | $ | 148,824 |
| | $ | 228,624 |
|
Rodney L. Gray | | 83,600 |
| | 148,824 |
| | 232,424 |
|
John D. Harkey, Jr. | | 74,900 |
| | 279,225 |
| | 354,125 |
|
_______________________
| |
(1) | Fees paid in cash are based on amounts paid for services rendered during 2013. |
| |
(2) | Unit award amounts reflect the aggregate grant date fair value of awards granted based on the market price of Common Units as of the grant date. |
As of December 31, 2013, Messrs. Bryant, Gray and Harkey had 6,396, 8,062, and 15,334 unit awards outstanding, respectively.
Item 12. Security Ownership of Certain Beneficial Owners and Management and Related Unitholder Matters
The following table sets forth, as of February 21, 2014, the beneficial ownership of our units by:
| |
• | each person who then owned beneficially 5% or more of our common units; |
| |
• | each member of the Board of Directors of Regency GP LLC; |
| |
• | each named executive officer of Regency GP LLC; and |
| |
• | all directors and executive officers of Regency GP LLC, as a group. |
The amounts and percentage of units beneficially owned are reported on the basis of regulations of the SEC governing the determination of beneficial ownership of securities. Under the rules of the SEC, a person is deemed to be a “beneficial owner” of a security if that person has or shares “voting power,” which includes the power to vote or to direct the voting of such security, or “investment power,” which includes the power to dispose of or to direct the disposition of such security. A person is also deemed to be a beneficial owner of any securities with respect to which that person has a right to acquire beneficial ownership within 60 days. Under these rules, more than one person may be deemed a beneficial owner of the same securities and a person may be deemed a beneficial owner of securities as to which he has no economic interest.
|
| | | | | | | |
Name of Beneficial Owners | | Business Address | | Common Units | | Percentage of Outstanding Common Units |
Energy Transfer Equity, L.P., LE GP, LLC, Kelcy L. Warren, Energy Transfer Partners, L.P., Heritage ETC, L.P., Heritage ETC GP, L.L.C., Energy Transfer Partners GP, L.P., Energy Transfer Partners, L.L.C. (1) | | 3738 Oak Lawn Avenue, Dallas, Texas, 75219 | | 57,639,210 |
| | 26.8% |
Neuberger Berman Group LLC (2) | | 605 Third Avenue New York, NY 10158 | | 20,322,868 |
| | 9.5% |
Tortoise Capital Advisors, L.L.C. (3) | | 11550 Ash Street, Suite 300 Leawood, KS 66211 | | 15,497,405 |
| | 7.2% |
Kayne Anderson Capital Advisors, L.P. (4) | | 1800 Avenue of the Stars Second Floor Los Angeles, CA 90067 | | 15,241,665 |
| | 7.1% |
OppenheimerFunds, Inc. (5) | | 225 Liberty Street New York, NY 10281 | | 14,496,066 |
| | 6.7% |
Michael J. Bradley | | 2001 Bryan Street, Suite 3700 Dallas, TX 75219 | | 57,402 |
| | * |
Thomas E. Long | | 2001 Bryan Street, Suite 3700 Dallas, TX 75219 | | 23,495 |
| | * |
A. Troy Sturrock | | 2001 Bryan Street, Suite 3700 Dallas, TX 75219 | | 20,761 |
| | * |
Jim Holotik | | 2001 Bryan Street, Suite 3700 Dallas, TX 75219 | | 17,654 |
| | * |
James W. Bryant | | 2001 Bryan Street, Suite 3700 Dallas, TX 75219 | | 2,040 |
| | * |
Rodney L. Gray | | 2001 Bryan Street, Suite 3700 Dallas, TX 75219 | | 10,374 |
| | * |
John D. Harkey, Jr. | | 2001 Bryan Street, Suite 3700 Dallas, TX 75219 | | 12,382 |
| | * |
John W. McReynolds | | 2001 Bryan Street, Suite 3700 Dallas, TX 75219 | | — |
| | * |
All directors and executive officers as a group (8 persons) | | | | 144,108 |
| | 0.1% |
Total number of units as of February 21, 2014 | | | | 214,891,703 |
| | |
_______________________
| |
(1) | Based solely on the Schedule 13D/A filed with the SEC on May 13, 2013, ETE, LE GP, LLC (“LE GP”), and Kelcy L. Warren are the beneficial owners of 57,639,210 common units. ETP, Heritage ETC, L.P. ("Heritage"), Heritage ETC GP, L.L.C. |
("Heritage GP"), Energy Transfer Partners GP, L.P. ("ETP GP"), and Energy Transfer Partners, L.L.C. ("ETP LLC"), are the beneficial owners of 31,372,419 common units. All parties above also beneficially own 6,274,483 Class F Common Units, which vote as a single class with the Common Units other than with respect to matters adversely affecting any rights, preferences, and privileges of the Class F Common Units. ETE, LE GP and Mr. Warren have the sole power to vote and dispose of 26,266,791 common units and shared power to vote and dispose of 31,372,419 common units. Heritage, Heritage GP, ETP GP and ETP LLC have shared power to vote and dispose of 31,372,419 common units. Ray C. Davis, through his ownership interest in LE GP, may be deemed to also beneficially own the common units that are beneficially owned by ETE, LE GP and Mr. Warren to the extent of his interest in LE GP.
| |
(2) | Based solely on the Schedule 13G/A filed with the SEC on February 13, 2014. Neuberger Berman Group LLC ("Neuberger") and its affiliates may be deemed to be beneficial owners of securities for purposes of Exchange Act Rule 13d-3 because they or certain affiliated persons have shared power to retain, dispose of or vote the securities of unrelated clients. Neuberger or its affiliated persons do not, however, have any economic interests in the securities of those clients. The clients have the sole right to receive and the power to direct the receipt of dividends from or proceeds from the sale of such securities. No one client has an interest of more than 5%. With regard to the shares set forth, Neuberger may be deemed to be the beneficial owner for purposes of Rule 13d-3 because certain affiliated persons have shared power to retain, dispose of and vote the securities. In addition to the holdings of individual advisory clients, each of Neuberger Berman LLC and Neuberger Berman Management LLC serve as a sub-adviser and investment manager, respectively, of Neuberger various registered mutual funds which hold such shares. The holdings belonging to clients of Neuberger Berman Trust Co N.A., Neuberger Berman Trust Co of Delaware N.A., NB Alternatives Advisers LLC and Neuberger Berman Fixed Income LLC, affiliates of Neuberger Berman LLC, are also aggregated to comprise the holdings referenced. In addition to the shares set forth for which Neuberger entities also have shared power to dispose of the shares, item 4(c)(iv) also includes shares from individual client accounts over which Neuberger Berman LLC has shared power to dispose but does not have voting power over these shares. The holdings of Neuberger Berman Trust Co N.A., Neuberger Berman Trust Co of Delaware N.A., NB Alternatives Advisers LLC and Neuberger Berman Fixed Income LLC, affiliates of Neuberger Berman LLC, are also aggregated to comprise the holdings referenced. Of the 20,322,868 common units reported as beneficially owned by Neuberger, Neuberger has reported that it has shared voting power with respect to 19,428,647 of these common units and shared dispositive power with respect to all of these common units. |
| |
(3) | Based solely on the Schedule 13G filed with the SEC on February 11, 2014, Tortoise Capital Advisors, L.L.C. (“TCA”) acts as an investment adviser to certain investment companies registered under the Investment Company Act of 1940. TCA, by virtue of investment advisory agreements with these investment companies, has all investment and voting power over securities owned of record by these investment companies. However, despite their delegation of investment and voting power to TCA, these investment companies may be deemed to be the beneficial owners under Rule 13d-3 of the Exchange Act of the securities they own of record because they have the right to acquire investment and voting power through termination of their investment advisory agreement with TCA. Thus, TCA has reported that it shares voting power and dispositive power over the securities owned of record by these investment companies. TCA also acts as an investment advisor to certain managed accounts. Under contractual agreements with individual account holders, TCA, with respect to the securities held in the managed accounts, shares investment and voting power with certain account holders, and has no voting power but shares investment power with certain other account holders. TCA may be deemed the beneficial owner of the securities under Rule 13d-3 of the Exchange Act. Of the 15,497,405 common units reported as beneficially owned by TCA, TCA has reported that it has shared voting power with respect to 14,492,978 of these common units and shared dispositive power with respect to all of these common units. None of these securities are owned of record by TCA, and TCA disclaims any beneficial interest in such securities. The source of the foregoing information is such Schedule 13G/A. |
| |
(4) | Based solely on the Schedule 13G/A filed with the SEC on February 5, 2014. The reported units are owned by investment accounts (investment limited partnerships, a registered investment company and institutional accounts) managed, with discretion to purchase or sell securities, by Kayne Anderson Capital Advisors, L.P. ("Kayne"), as a registered investment adviser. Kayne is the general partner (or general partner of the general partner) of the limited partnerships and investment adviser to the other accounts. Richard A. Kayne is the controlling shareholder of the corporate owner of Kayne Anderson Investment Management, Inc., the general partner of Kayne. Mr. Kayne is also a limited partner of each of the limited partnerships and a shareholder of the registered investment company. Kayne disclaims beneficial ownership of the units reported, except those units attributable to it by virtue of its general partner interests in the limited partnerships. Mr. Kayne disclaims beneficial ownership of the units reported, except those units held by him or attributable to him by virtue of his limited partnership interests in the limited partnerships, his indirect interest in the interest of Kayne in the limited partnerships, and his ownership of common stock of the registered investment company. |
| |
(5) | Based solely on the Schedule 13G filed with the SEC on February 7, 2014. |
* Less than 1.0%
Our General Partner’s Board of Directors, or its Compensation Committee, in its discretion may terminate, suspend or discontinue the LTIP at any time with respect to any award that has not yet been granted. Our General Partner’s Board of Directors, or its Compensation Committee, also has the right to alter or amend the LTIP or any part of the plan from time to time, including increasing the number of units that may be granted subject to unitholder approval as required by the exchange upon which the common units are listed at that time. However, no change in any outstanding grant may be made that would materially impair the rights of the participant without the consent of the participant.
The following table summarizes the number of securities remaining available for future issuance under our LTIP plans as of December 31, 2013:
|
| | | | | | | | | |
Plan Category | Number of Securities to be Issued Upon Exercise of Outstanding Options, Warrants and Rights | | Weighted-Average Exercise Price of Outstanding Options, Warrants and Rights | | Number of Securities Remaining Available for Future Issuance Under Equity Plans (Excluding Securities Reflected in Column(a)) |
| (a) | | (b) | | (c) |
Equity compensation plans approved by security holders: | | | | | |
2011 Long-Term Incentive Plan | 970,151 |
| | $ | — |
| | 1,848,314 |
|
Equity compensation plans not approved by security holders: | | | | |
|
|
2006 Long-Term Incentive Plan | 154,641 |
| | 21.14 |
| | 337,117 |
|
Total | 1,124,792 |
| | $ | 21.14 |
| | 2,185,431 |
|
Item 13. Certain Relationships and Related Transactions, and Director Independence
The Board of Directors appoints independent directors as members of the Board to serve on the Conflicts Committee with the authority to review specific matters for which the Board of Directors believes there may be a conflict of interest in order to determine if the resolution of such conflict proposed by the General Partner is fair and reasonable to us and our common unitholders. As a policy matter, the Conflicts Committee generally reviews any proposed related-party transaction that may be material to us to determine whether the transaction is fair and reasonable to us. Our partnership agreement provides that any matter approved by the Conflicts Committee will be deemed approved by all partners of us and not a breach by the General Partner or its affiliates of the partnership agreement or of any duty they may owe us or our unitholders. The Conflicts Committee is composed only of independent directors.
ETE owns all of the limited partnership interest in the General Partner, all of the membership interest in the general partner of the General Partner and 100% of the IDRs. Two of the five current directors of the General Partner are also directors of LE GP, LLC, which is the general partner of ETE. As of December 31, 2013, ETE directly owned 12% of our outstanding common units. In addition, a subsidiary of ETE owned 15% of our outstanding common units and 6,274,483 Class F units as of December 31, 2013 (as discussed below). In conjunction with our distributions to the limited and general partner interests, ETE received cash distributions, including IDRs, of $63 million in 2013.
In April 2013, the Partnership and Regency Western acquired SUGS from Southern Union, a wholly-owned subsidiary of Holdco, for $1.5 billion (the “SUGS Acquisition”). The Partnership financed the acquisition by issuing to Southern Union 31,372,419 of common units and 6,274,483 Class F common units. The Class F common units are not entitled to participate in the Partnership’s distributions for twenty-four months post-transaction closing. The remaining $600 million, less $107 million of closing adjustments, was paid in cash. In addition, ETE agreed to forgo IDR payments on the Partnership common units issued with this transaction for the twenty-four months post-transaction closing and to suspend the $10 million annual management fee paid by the Partnership for two years post-transaction close.
We have a services agreement with ETE and Services Co., in which Services Co. performs certain general and administrative services for us. We also have an operating and service agreement with ETC, in which ETC provides certain operations, maintenance and related services for us. We incurred $11 million of total service fees in 2013.
Our Gathering and Processing segment, in the normal course of business, sells natural gas and NGLs to, and purchases natural gas and NGLs from, subsidiaries of ETE. In 2013, our Gathering and Processing segment recorded revenues from subsidiaries of ETE of $114 million, and cost of sales to subsidiaries of ETE of $26 million.
Our Contract Services segment provides contract compression services to ETE and recorded $3 million in revenues in 2013 in gathering, transportation and other fees on the statement of operations. In addition, during 2013, our Contract Services segment purchased property, plant and equipment of $95 million from a subsidiary of ETE.
Item 14. Principal Accountant Fees and Services
Appointment of Independent Registered Public Accountant. The Audit and Risk Committee retained Grant Thornton LLP as our principal accountant to conduct the audit of our financial statements for the years ended December 31, 2013 and 2012.
Audit Fees. The following table sets forth fees billed by Grant Thornton LLP for the professional services rendered for the audits of our annual financial statements and other services rendered for the years ended December 31, 2013 and 2012.
|
| | | | | | | |
| December 31, |
| 2013 | | 2012 |
Audit fees(1) | $ | 1,597,500 |
| | $ | 1,207,500 |
|
_______________________
| |
(1) | Includes fees for audits of annual financial statements, including the audit of internal control over financial reporting, reviews of related quarterly financial statements, and services that are normally provided by independent accountants in connection with statutory and regulatory filings or engagements, including reviews of documents filed with the SEC. |
Procedures for Audit Committee Pre-Approval of Audit and Permissible Non-Audit Services of Independent Registered Public Accountant. Pursuant to the charter of the Audit and Risk Committee, the Audit and Risk Committee is responsible for the oversight of our accounting, reporting and financial practices. The Audit and Risk Committee has the responsibility to select, appoint, engage, oversee, retain, evaluate and terminate our external auditors; pre-approve all audit and non-audit services to be provided, consistent with all applicable laws, to us by our external auditors; and to establish the fees and other compensation to be paid to our external auditors. The Audit and Risk Committee also oversees and directs our internal auditing program and reviews our internal controls.
The Audit and Risk Committee has adopted a policy for the pre-approval of audit and permitted non-audit services provided by our principal independent accountant.
The Audit and Risk Committee reviews the external auditors’ proposed scope and approach as well as the performance of the external auditors. It also has direct responsibility for and sole authority to resolve any disagreements between our management and our external auditors regarding financial reporting, regularly reviews with the external auditors any problems or difficulties the auditors encountered in the course of their audit work, and, at least annually, uses its reasonable efforts to obtain and review a report from the external auditors addressing the following (among other items):
| |
• | the auditors’ internal quality-control procedures; |
| |
• | any material issues raised by the most recent internal quality-control review, or peer review, of the external auditors; |
| |
• | the independence of the external auditors; |
| |
• | the aggregate fees billed by our external auditors for each of the previous two fiscal years; and |
| |
• | the rotation of the lead partner. |
Part IV
Item 15. Exhibits and Financial Statement Schedules
(a)1. Financial Statements. See “Index to Financial Statements” set forth on page F-1.
(a)2. Financial Statement Schedules. Other schedules are omitted because they are not required or applicable, or the required information is included in the Consolidated Financial Statements or related notes.
(a)3. Exhibits. See “Index to Exhibits.”
Signatures
Pursuant to the requirements of Section 13 or 15(d) of the Securities Exchange Act of 1934, the registrant has duly caused this report to be signed on its behalf by the undersigned, thereunto duly authorized.
|
| | |
| REGENCY ENERGY PARTNERS LP |
| | |
| By: | REGENCY GP LP, its general partner |
| By: | REGENCY GP LLC, its general partner |
| | |
| By: | /s/ MICHAEL J. BRADLEY |
| | Michael J. Bradley |
| | President and Chief Executive Officer and officer duly authorized to sign on behalf of the registrant |
Pursuant to the requirements of the Securities Exchange Act of 1934, this report has been signed by the following persons in the capacities and on the dates indicated:
|
| | | | |
Signature | | Title | | Date |
| | | | |
/s/ MICHAEL J. BRADLEY | | President, Chief Executive Officer (Principal Executive Officer) and Director | | February 27, 2014 |
Michael J. Bradley | | | | |
/s/ THOMAS E. LONG | | Executive Vice President and Chief Financial Officer (Principal Financial Officer) | | February 27, 2014 |
Thomas E. Long | | | | |
/s/ A. TROY STURROCK | | Vice President, Controller (Principal Accounting Officer) | | February 27, 2014 |
A. Troy Sturrock | | | | |
/s/ JAMES W. BRYANT | | Director | | February 27, 2014 |
James W. Bryant | | | | |
/s/ RODNEY L. GRAY | | Director | | February 27, 2014 |
Rodney L. Gray | | | | |
/s/ JOHN D. HARKEY, JR. | | Chairman of the Board of Directors | | February 27, 2014 |
John D. Harkey, Jr. | | | | |
/s/ JOHN W. MCREYNOLDS | | Director | | February 27, 2014 |
John W. McReynolds | | | | |
Index to Exhibits
|
| | | | | | |
Exhibit Number | | Description | | Incorporated by Reference from Form | | Date Filed or File No. |
| | | | | | |
2.1 | | Contribution Agreement dated of February 27, 2013 | | 8-K | | February 28, 2013 |
| | | | | | |
2.1.1 | | Amendment No. 1 to Contribution Agreement dated as of April 16, 2013, with the related Form of Guarantee Collection | | 8-K | | April 16, 2013 |
| | | | | | |
2.2 | | Agreement and Plan of Merger, dated as of October 9, 2013, by and among Regency Energy Partners LP, RVP LLC, Regency GP LP, PVR
| | 8-K | | October 10, 2013 |
| | | | | | |
2.2.1 | | Amendment No. 1 to Agreement and Plan of Merger, dated as of November 7, 2013, by and among Regency Energy Partners LP, RVP LLC, Regency GP LP, PVR Partners, L.P. and PVR GP, LLC | | 8-K | | November 8, 2013 |
| | | | | | |
2.3 | | Contribution Agreement, dated as of December 22, 2013, by and among Regency Energy Partners LP, Regency HEP LLC, and Hoover Energy Partners, L.P., together with related exhibits | | 8-K | | December 23, 2013 |
| | | | | | |
2.4 | | Contribution Agreement, dated as of December 23, 2013, by and among Regency Energy Partners LP, Regal Midstream LLC, and Eagle Rock Energy Partners, L.P., together with related Form of Assignment of Assumption Agreement, Form of Registration Rights Agreement, Form of Opinion of Counsel of the Partnership, Transition Services Term Sheet, Form of Escrow Agreement, Form of Debt Assumption Agreement and Terms of Exchange Notes | | 8-K | | December 24, 2013 |
| | | | | | |
3.1 | | Certificate of Limited Partnership of Regency Energy Partners LP | | S-1 | | 333-128332 |
| | | | | | |
3.2 | | Form of Amended and Restated Limited Partnership Agreement of Regency Energy Partners LP (included as Appendix A to the Prospectus and including specimen unit certificate for the common units) | | S-1 | | 333-128332 |
| | | | | | |
3.2.1 | | Amendment No. 1 to Amended and Restated Agreement of Limited Partnership of Regency Energy Partners LP | | 8-K | | August 14, 2006 |
| | | | | | |
3.2.2 | | Amendment No. 2 to Amended and Restated Agreement of Limited Partnership of Regency Energy Partners LP | | 8-K | | September 21, 2006 |
| | | | | | |
3.2.3 | | Amendment No. 3 to Amended and Restated Agreement of Limited Partnership of Regency Energy Partners LP | | 8-K | | January 8, 2008 |
| | | | | | |
3.2.4 | | Amendment No. 4 to Amended and Restated Agreement of Limited Partnership of Regency Energy Partners LP | | 8-K | | January 16, 2008 |
| | | | | | |
3.2.5 | | Amendment No. 5 to Amended and Restated Agreement of Limited Partnership of Regency Energy Partners LP | | 8-K | | August 28, 2008 |
| | | | | | |
3.2.6 | | Amendment No. 6 to Amended and Restated Agreement of Limited Partnership of Regency Energy Partners LP | | 8-K | | February 27, 2009 |
| | | | | | |
3.2.7 | | Amendment No. 7 to Amended and Restated Agreement of Limited Partnership of Regency Energy Partners LP | | 8-K | | September 4, 2009 |
| | | | | | |
3.2.8 | | Amendment No. 8 to Amended and Restated Agreement of Limited Partnership of Regency Energy Partners LP | | 8-K | | April 30, 2013 |
| | | | | | |
3.3 | | Certificate of Formation of Regency GP LLC | | S-1 | | 333-128332 |
| | | | | | |
3.4 | | Form of Amended and Restated Limited Liability Company Agreement of Regency GP LLC | | S-1 | | 333-128332 |
| | | | | | |
3.4.1 | | First Amendment to Amended and Restated Limited Liability Company Agreement of Regency GP LLC | | 10-K | | March 1, 2010 |
| | | | | | |
3.4.2 | | Second Amendment to Amended and Restated Limited Liability Company Agreement of Regency GP LLC | | 8-K | | August 10, 2010 |
| | | | | | |
|
| | | | | | |
Exhibit Number | | Description | | Incorporated by Reference from Form | | Date Filed or File No. |
| | | | | | |
3.4.3 | | Third Amendment to Amended and Restated Limited Liability Company Agreement of Regency GP LLC | | 8-K | | January 6, 2011 |
| | | | | | |
3.5 | | Certificate of Limited Partnership of Regency GP LP | | S-1 | | 333-128332 |
| | | | | | |
3.6 | | Form of Amended and Restated Limited Partnership Agreement of Regency GP LP | | S-1 | | 333-128332 |
| | | | | | |
3.7 | | Second Amended and Restated General Partnership Agreement of RIGS Haynesville Partnership Co. dated as of December 18, 2009 | | 10-K | | March 1, 2010 |
| | | | | | |
3.7.1 | | First Amendment to Second Amended and Restated General Partnership Agreement of RIGS Haynesville Partnership Co. dated as of March 9, 2010 | | 10-Q | | May 7, 2010 |
| | | | | | |
4.1 | | Form of Common Unit Certificate | | S-1 | | 333-128332 |
| | | | | | |
4.2 | | Indenture dated as of October 27, 2010 among Regency Energy Partners LP, Regency Energy Finance Corp., the guarantors party thereto and U.S. Bank National Association, as trustee | | 8-K | | October 27, 2010 |
| | | | | | |
4.3 | | First Supplemental Indenture dated October 27, 2010, to Indenture dated as of October 27, 2010 among Regency Energy Partners LP, Regency Energy Finance Corp., the guarantors party thereto and U.S. Bank National Association, as trustee (issuance of $600 million 6 7⁄8% Senior Notes due 2018) | | 8-K | | October 27, 2010 |
| | | | | | |
4.4 | | Second Supplemental Indenture dated May 24, 2011, to Indenture dated as of October 27, 2010 among Regency Energy Partners LP, Regency Energy Finance Corp., the guarantors party thereto and U.S. Bank National Association, as trustee (addition of guarantors) | | 8-K | | May 26, 2011 |
| | | | | | |
4.5 | | Third Supplemental Indenture dated May 26, 2011, to Indenture dated as of October 27, 2010 among Regency Energy Partners LP, Regency Energy Finance Corp., the guarantors party thereto and U.S. Bank National Association, as trustee (issuance of $500 million 6 1⁄2% Senior Notes due 2021) | | 8-K | | May 26, 2011 |
| | | | | | |
4.7 | | Fourth Supplemental Indenture, dated May 22, 2012, to Indenture dated as of October 27, 2010 among Regency Energy Partners LP, Regency Energy Finance Corp., the guarantors party thereto and U.S. Bank National Association, as trustee (addition of guarantors)
| | POSASR | | 333-169901 |
| | | | | | |
4.8 | | Fifth Supplemental Indenture, dated October 2, 2012, to Indenture dated as of October 27, 2010 among Regency Energy Partners LP, Regency Energy Finance Corp., the guarantors party thereto and U.S. Bank National Association, as trustee (issuance of $700 million 5 1⁄2% Senior Notes due 2023)
| | 8-K | | October 2, 2012 |
| | | | | | |
4.9 | | Sixth Supplemental Indenture, dated August 15, 2013, to Indenture dated as of October 27, 2010 among Regency Energy Partners LP, Regency Energy Finance Corp., the guarantors party thereto and U.S. Bank National Association, as trustee (addition of guarantors)
| | POSASR | | 333-185179 |
| | | | | | |
4.10 | | Seventh Supplemental Indenture, dated February 10, 2014, to Indenture dated as of October 27, 2010 among Regency Energy Partners LP, Regency Energy Finance Corp., the guarantors party thereto and U.S. Bank National Association, as trustee (addition of guarantors) | | 8-K | | February 10, 2014 |
| | | | | | |
4.11 | | Indenture dated as of April 30, 2013 among Regency Energy Partners LP, Regency Energy Finance Corp., the guarantors party thereto and Wells Fargo Bank, National Association, as trustee (issuance of $600 million 4 1⁄2% Senior Notes due 2023) | | 10-Q | | April 30, 2013 |
| | | | | | |
| | | | | | |
|
| | | | | | |
Exhibit Number | | Description | | Incorporated by Reference from Form | | Date Filed or File No. |
| | | | | | |
4.12 | | First Supplemental Indenture, dated August 15, 2013, to Indenture dated as of April 30, 2013 among Regency Energy Partners LP, Regency Energy Finance Corp., the guarantors party thereto and Wells Fargo Bank, National Association, as trustee (addition of guarantors) | | POSASR | | 333-185179 |
| | | | | | |
4.13 | | Second Supplemental Indenture, dated February 10, 2014, to Indenture dated as of April 30, 2013 among Regency Energy Partners LP, Regency Energy Finance Corp., the guarantors party thereto and Wells Fargo Bank, National Association, as trustee (addition of guarantors) | | 8-K | | February 10, 2014 |
| | | | | | |
4.14 | | Indenture dated as of September 11, 2013 among Regency Energy Partners LP, Regency Energy Finance Corp., the guarantors party thereto and Wells Fargo Bank, National Association, as trustee | | 8-K | | September 11, 2013 |
| | | | | | |
4.15 | | First Supplemental Indenture, dated September 11, 2013, to Indenture dated as of September 11, 2013 among Regency Energy Partners LP, Regency Energy Finance Corp., the guarantors party thereto and Wells Fargo Bank, National Association, as trustee (issuance of $400 million 5 3⁄4% Senior Notes due 2020)
| | 8-K | | September 11, 2013 |
| | | | | | |
4.16 | | Second Supplemental Indenture, dated February 10, 2014, to Indenture dated as of September 11, 2013 among Regency Energy Partners LP, Regency Energy Finance Corp., the guarantors party thereto and Wells Fargo Bank, National Association, as trustee (addition of guarantors) | | 8-K | | February 10, 2014 |
| | | | | | |
4.17 | | Third Supplemental Indenture, dated February 10, 2014, to Indenture dated as of September 11, 2013 among Regency Energy Partners LP, Regency Energy Finance Corp., the guarantors party thereto and Wells Fargo Bank, National Association, as trustee (issuance of $900 million 5 7⁄8% Senior Notes due 2022)
| | 8-K | | February 10, 2014 |
| | | | | | |
4.18 | | Registration Rights Agreement dated May 26, 2010 by and among Regency LP Acquirer, L.P. and Regency Energy Partners LP | | 8-K | | May 28, 2010 |
| | | | | | |
4.19 | | Registration Rights Agreement, dated as of April 30, 2013, by and between Southern Union Company and Regency Energy Partners LP | | 8-K | | April 30, 2013 |
| | | | | | |
4.20 | | Registration Rights Agreement, dated as of April 30, 2013, among Regency Energy Partners LP, Regency Energy Finance Corp., certain subsidiaries of Regency Energy Partners LP party thereto, PEPL Holdings, LLC and J.P. Morgan Securities LLC, as representative of the several initial purchasers | | 8-K | | April 30, 2013 |
| | | | | | |
10.1 | | Regency GP LLC Long-Term Incentive Plan | | S-1 | | 333-128332 |
| | | | | | |
10.1.1 | | Form of Grant Agreement for the Regency GP LLC Long-Term Incentive Plan—Unit Option Grant | | S-1 | | 333-128332 |
| | | | | | |
10.1.2 | | Form of Grant Agreement for the Regency GP LLC Long-Term Incentive Plan-Phantom Unit Grant (With DERs) | | 10-K | | February 18, 2011 |
| | | | | | |
10.2 | | Regency Energy Partners LP 2011 Long-Term Incentive Plan | | 8-K | | December 20, 2011 |
| | | | | | |
10.2.1 | | Form of Grant of Phantom Units with DERs | | 8-K | | December 20, 2011 |
| | | | | | |
10.2.2 | | Form of Grant of Phantom Units with DERs | | 10-K | | February 18, 2013 |
| | | | | | |
10.2.3 | | Form of Time-Vested Phantom Unit Agreement | | 10-Q | | May 9, 2013 |
| | | | | | |
10.2.4 | | Form of Time-Vested Phantom Unit Agreement | | 10-Q | | May 9, 2013 |
| | | | | | |
10.2.5 | | Form of Time-Vested Phantom Unit Agreement | | 10-Q | | May 9, 2013 |
| | | | | | |
| | | | | | |
|
| | | | | | |
Exhibit Number | | Description | | Incorporated by Reference from Form | | Date Filed or File No. |
| | | | | | |
10.3 | | Area of Mutual Interest Agreement, dated as of March 17, 2009, by and among Regency Energy Partners LP, a Delaware limited partnership, RIGS Haynesville Partnership Co., a Delaware general partnership, Regency Haynesville Intrastate Gas LLC, a Delaware limited liability company, Alinda Gas Pipeline I, L.P., a Delaware limited partnership, and Alinda Gas Pipeline II, L.P., a Delaware limited partnership | | 8-K | | March 18, 2009 |
| | | | | | |
10.4 | | Voting Agreement, dated April 30, 2010, by and between EFS Haynesville, LLC and Regency Haynesville Intrastate Gas LLC | | 8-K | | April 30, 2010 |
| | | | | | |
10.5 | | Amended and Restated Limited Liability Company Agreement of ETP-Regency Midstream Holdings, LLC, dated May 2, 2011 | | 8-K | | May 2, 2011 |
| | | | | | |
10.6 | | Services Agreement dated May 26, 2010 by and among ETE Services Company, LLC, Energy Transfer Equity, L.P. and Regency Energy Partners LP | | 8-K | | May 28, 2010 |
| | | | | | |
10.6.1 | | First Amendment to Services Agreement, dated April 30, 2013, by and among ETE Services Company, LLC, Energy Transfer Equity, L.P. and Regency Energy Partners LP | | 8-K | | April 30, 2013 |
| | | | | | |
10.7 | | Operation and Service Agreement by and between La Grange Acquisition, L.P., Regency GP LP, Regency Energy Partners LP and Regency Gas Services LP, dated May 19, 2011 | | 8-K | | May 19, 2011 |
| | | | | | |
10.7.1 | | First Amendment to Operation and Service Agreement, dated November 1, 2011, by and among La Grange Acquisition, L.P. d/b/a Energy Transfer Company, Regency GP LP, Regency Energy Partners LP and Regency Gas Services LP | | S-4 | | November 8, 2013 |
| | | | | | |
10.7.2 | | Second Amendment to Operation and Service Agreement, dated April 30, 2013, by and among La Grange Acquisition, L.P. d/b/a Energy Transfer Company, Regency GP LP, Regency Energy Partners LP and Regency Gas Services LP | | 8-K | | April 30, 2013 |
| | | | | | |
10.8 | | Guarantee of Collection, dated as of April 30, 2013, between PEPL Holdings, LLC and Regency Energy Partners LP | | 8-K | | April 30, 2013 |
| | | | | | |
10.9 | | Sixth Amended and Restated Credit Agreement, dated as of May 21, 2013 | | 8-K | | May 28, 2013 |
| | | | | | |
10.9.1 | | First Amendment to Sixth Amended and Restated Credit Agreement, dated as of February 18, 2014 | | 8-K | | February 21, 2014 |
| | | | | | |
10.10 | | Voting and Support Agreement, entered into as of December 23, 2013, by and among Natural Gas Partners VIII, L.P. and Regency Energy Partners LP | | 8-K | | December 24, 2013 |
| | | | | | |
12.1 | | Computation of Ratio of Earnings to Fixed Charges | | * | | |
| | | | | | |
21.1 | | List of Subsidiaries of Regency Energy Partners LP | | * | | |
| | | | | | |
23.1 | | Consent of Grant Thornton LLP (Regency Energy Partners LP) | | * | | |
| | | | | | |
23.2 | | Consent of Grant Thornton LLP (RIGS Haynesville Partnership Co.) | | * | | |
| | | | | | |
23.3 | | Consent of PricewaterhouseCoopers LLP (Midcontinent Express Pipeline LLC) | | * | | |
| | | | | | |
23.4 | | Consent of Grant Thornton LLP (Lone Star NGL LLC) | | * | | |
| | | | | | |
31.1 | | Certifications pursuant to Rule 13a-14(a) | | * | | |
| | | | | | |
31.2 | | Certifications pursuant to Rule 13a-14(a) | | * | | |
| | | | | | |
32.1 | | Certifications pursuant to Section 1350 | | ** | | |
| | | | | | |
32.2 | | Certifications pursuant to Section 1350 | | ** | | |
| | | | | | |
|
| | | | | | |
Exhibit Number | | Description | | Incorporated by Reference from Form | | Date Filed or File No. |
| | | | | | |
99.1 | | Statement of Policies Relating to Potential Conflicts among Energy Transfer Partners, L.P., Energy Transfer Equity, L.P., and Regency Energy Partners LP dated as of April 26, 2011 | | 10-Q | | August 8, 2011 |
| | | | | | |
99.2 | | Audited Financial Statements of RIGS Haynesville Partnership Co. as of December 31, 2013, 2012 and 2011 and for the years then ended | | * | | |
| | | | | | |
99.3 | | Audited Financial Statements of Midcontinent Express Pipeline LLC as of December 31, 2013 and 2012 and for the years then ended | | * | | |
| | | | | | |
99.4 | | Audited Financial Statements of Midcontinent Express Pipeline LLC as of December 31, 2012 and 2011 and for the years then ended | | * | | |
| | | | | | |
99.5 | | Audited Financial Statements of Lone Star NGL LLC as of and for the years ended December 31, 2013, 2012 and for the period from March 21, 2011 to December 31, 2011 | | * | | |
| | | | | | |
99.6 | | Regency Energy Partner LP Notice of Beginning of Administrative Proceedings for Tax Year December 31, 2008 | | 10-K | | March 1, 2010 |
| | | | | | |
99.7 | | Regency Energy Partner LP Notice of Beginning of Administrative Proceedings for Tax Year December 31, 2007 | | 10-K | | March 1, 2010 |
| | | | | | |
101.INS | | XBRL Instance Document | | | | |
| | | | | | |
101.SCH | | XBRL Taxonomy Extension Schema | | | | |
| | | | | | |
101.CAL | | XBRL Taxonomy Extension Calculation Linkbase | | | | |
| | | | | | |
101.DEF | | XBRL Taxonomy Extension Definition Linkbase | | | | |
| | | | | | |
101.LAB | | XBRL Taxonomy Extension Label Linkbase | | | | |
| | | | | | |
101.PRE | | XBRL Taxonomy Extension Presentation Linkbase | | | | |
_______________________
Index to Consolidated Financial Statements
REPORT OF INDEPENDENT REGISTERED PUBLIC ACCOUNTING FIRM
Partners
Regency Energy Partners LP
We have audited the accompanying consolidated balance sheets of Regency Energy Partners LP (a Delaware limited partnership) and subsidiaries (the “Partnership”) as of December 31, 2013 and 2012, and the related consolidated statements of operations, comprehensive income, cash flows, and partners’ capital and noncontrolling interest for each of the three years in the period ended December 31, 2013. These financial statements are the responsibility of the Partnership’s management. Our responsibility is to express an opinion on these financial statements based on our audits. We did not audit the financial statements of Midcontinent Express Pipeline LLC, a 50 percent owned investee company, the Partnership’s investment in which is accounted for under the equity method of accounting. The Partnership’s investment in Midcontinent Express Pipeline LLC as of December 31, 2013 and 2012 was $548 million and $581 million, respectively, and its equity in the earnings of Midcontinent Express Pipeline LLC was $39 million, $42 million, and $43 million, respectively, for each of the three years in the period ended December 31, 2013. Those statements were audited by other auditors, whose reports have been furnished to us, and our opinion, insofar as it relates to the amounts included for Midcontinent Express Pipeline LLC, is based solely on the reports of the other auditors.
We conducted our audits in accordance with the standards of the Public Company Accounting Oversight Board (United States). Those standards require that we plan and perform the audit to obtain reasonable assurance about whether the financial statements are free of material misstatement. An audit includes examining, on a test basis, evidence supporting the amounts and disclosures in the financial statements. An audit also includes assessing the accounting principles used and significant estimates made by management, as well as evaluating the overall financial statement presentation. We believe that our audits and the reports of the other auditors provide a reasonable basis for our opinion.
In our opinion, based on our audits and the reports of the other auditors, the consolidated financial statements referred to above present fairly, in all material respects, the financial position of Regency Energy Partners LP and subsidiaries as of December 31, 2013 and 2012, and the results of their operations and their cash flows for each of the three years in the period ended December 31, 2013 in conformity with accounting principles generally accepted in the United States of America.
As discussed in Note 1, the accompanying consolidated financial statements have been adjusted to reflect the acquisition of an entity under common control, which has been accounted for in a manner similar to a pooling of interests.
We also have audited, in accordance with the standards of the Public Company Accounting Oversight Board (United States), the Partnership’s internal control over financial reporting as of December 31, 2013, based on criteria established in the 1992 Internal Control-Integrated Framework issued by the Committee of Sponsoring Organizations of the Treadway Commission (COSO), and our report dated February 27, 2014 expressed an unqualified opinion thereon.
/s/ GRANT THORNTON LLP
Dallas, Texas
February 27, 2014
REPORT OF INDEPENDENT REGISTERED PUBLIC ACCOUNTING FIRM
Partners
Regency Energy Partners LP
We have audited the internal control over financial reporting of Regency Energy Partners LP (a Delaware limited partnership) and subsidiaries (the “Partnership”) as of December 31, 2013, based on criteria established in the 1992 Internal Control-Integrated Framework issued by the Committee of Sponsoring Organizations of the Treadway Commission (COSO). The Partnership’s management is responsible for maintaining effective internal control over financial reporting and for its assessment of the effectiveness of internal control over financial reporting, included in the accompanying Management’s Report on Internal Control over Financial Reporting. Our responsibility is to express an opinion on the Partnership’s internal control over financial reporting based on our audit.
We conducted our audit in accordance with the standards of the Public Company Accounting Oversight Board (United States). Those standards require that we plan and perform the audit to obtain reasonable assurance about whether effective internal control over financial reporting was maintained in all material respects. Our audit included obtaining an understanding of internal control over financial reporting, assessing the risk that a material weakness exists, testing and evaluating the design and operating effectiveness of internal control based on the assessed risk, and performing such other procedures as we considered necessary in the circumstances. We believe that our audit provides a reasonable basis for our opinion.
A company’s internal control over financial reporting is a process designed to provide reasonable assurance regarding the reliability of financial reporting and the preparation of financial statements for external purposes in accordance with generally accepted accounting principles. A company’s internal control over financial reporting includes those policies and procedures that (1) pertain to the maintenance of records that, in reasonable detail, accurately and fairly reflect the transactions and dispositions of the assets of the company; (2) provide reasonable assurance that transactions are recorded as necessary to permit preparation of financial statements in accordance with generally accepted accounting principles, and that receipts and expenditures of the company are being made only in accordance with authorizations of management and directors of the company; and (3) provide reasonable assurance regarding prevention or timely detection of unauthorized acquisition, use, or disposition of the company’s assets that could have a material effect on the financial statements.
Because of its inherent limitations, internal control over financial reporting may not prevent or detect misstatements. Also, projections of any evaluation of effectiveness to future periods are subject to the risk that controls may become inadequate because of changes in conditions, or that the degree of compliance with the policies or procedures may deteriorate.
In our opinion, the Partnership maintained, in all material respects, effective internal control over financial reporting as of December 31, 2013, based on criteria established in the 1992 Internal Control-Integrated Framework issued by COSO.
We also have audited, in accordance with the standards of the Public Company Accounting Oversight Board (United States), the consolidated financial statements of the Partnership as of and for the year ended December 31, 2013, and our report dated February 27, 2014 expressed an unqualified opinion on those financial statements.
/s/ GRANT THORNTON LLP
Dallas, Texas
February 27, 2014
Regency Energy Partners LP
Consolidated Balance Sheets
(in millions except unit data)
|
| | | | | | | |
| December 31, |
| 2013 | | 2012 |
ASSETS | | | |
Current Assets: | | | |
Cash and cash equivalents | $ | 19 |
| | $ | 53 |
|
Trade accounts receivable | 292 |
| | 222 |
|
Related party receivables | 28 |
| | 8 |
|
Inventories | 42 |
| | 27 |
|
Other current assets | 19 |
| | 30 |
|
Total current assets | 400 |
| | 340 |
|
Property, Plant and Equipment: | | | |
Gathering and transmission systems | 1,671 |
| | 1,308 |
|
Compression equipment | 1,627 |
| | 1,326 |
|
Gas plants and buildings | 825 |
| | 568 |
|
Other property, plant and equipment | 414 |
| | 377 |
|
Construction-in-progress | 513 |
| | 507 |
|
Total property, plant and equipment | 5,050 |
| | 4,086 |
|
Less accumulated depreciation | (632 | ) | | (400 | ) |
Property, plant and equipment, net | 4,418 |
| | 3,686 |
|
Other Assets: | | | |
Investments in unconsolidated affiliates | 2,097 |
| | 2,214 |
|
Other, net of accumulated amortization of debt issuance costs of $24 and $17 | 57 |
| | 43 |
|
Total other assets | 2,154 |
| | 2,257 |
|
Intangible Assets and Goodwill: | | | |
Intangible assets, net of accumulated amortization of $107 and $77 | 682 |
| | 712 |
|
Goodwill | 1,128 |
| | 1,128 |
|
Total intangible assets and goodwill | 1,810 |
| | 1,840 |
|
TOTAL ASSETS | $ | 8,782 |
| | $ | 8,123 |
|
| | | |
LIABILITIES & PARTNERS’ CAPITAL AND NONCONTROLLING INTEREST | | | |
Current Liabilities: | | | |
Drafts payable | $ | 26 |
| | $ | 10 |
|
Trade accounts payable | 291 |
| | 255 |
|
Related party payables | 69 |
| | 95 |
|
Accrued interest | 38 |
| | 30 |
|
Other current liabilities | 51 |
| | 99 |
|
Total current liabilities | 475 |
| | 489 |
|
Long-term derivative liabilities | 19 |
| | 25 |
|
Other long-term liabilities | 30 |
| | 39 |
|
Long-term debt, net | 3,310 |
| | 2,157 |
|
Commitments and contingencies |
| |
|
Series A Preferred Units, redemption amount of $38 and $85 | 32 |
| | 73 |
|
Partners’ Capital and Noncontrolling Interest: | | | |
Common units (214,287,955 and 174,574,175 units authorized; 210,850,232 and 170,951,457 units issued and outstanding at December 31, 2013 and 2012) | 3,886 |
| | 3,207 |
|
Class F common units (6,274,483 and 0 units authorized, issued and outstanding at December 31, 2013 and 2012) | 146 |
| | — |
|
General partner interest | 782 |
| | 326 |
|
Predecessor equity | — |
| | 1,733 |
|
Accumulated other comprehensive loss | — |
| | (3 | ) |
Total partners’ capital | 4,814 |
| | 5,263 |
|
Noncontrolling interest | 102 |
| | 77 |
|
Total partners’ capital and noncontrolling interest | 4,916 |
| | 5,340 |
|
TOTAL LIABILITIES AND PARTNERS’ CAPITAL AND NONCONTROLLING INTEREST | $ | 8,782 |
| | $ | 8,123 |
|
See accompanying notes to consolidated financial statements
Regency Energy Partners LP
Consolidated Statements of Operations
(in millions except unit data and per unit data)
|
| | | | | | | | | | | |
| Years Ended December 31, |
| 2013 | | 2012 | | 2011 |
REVENUES | | | | | |
Gas sales, including related party amounts of $71, $42, and $23 | $ | 826 |
| | $ | 508 |
| | $ | 456 |
|
NGL sales, including related party amounts of $81, $28, and $365 | 1,053 |
| | 991 |
| | 603 |
|
Gathering, transportation and other fees, including related party amounts of $26, $29, and $24 | 545 |
| | 401 |
| | 351 |
|
Net realized and unrealized (loss) gain from derivatives | (8 | ) | | 23 |
| | (19 | ) |
Other, including related party amounts of $-, $1, and $10 | 105 |
| | 77 |
| | 43 |
|
Total revenues | 2,521 |
| | 2,000 |
| | 1,434 |
|
OPERATING COSTS AND EXPENSES | | | | | |
Cost of sales, including related party amounts of $56, $35, and $22 | 1,793 |
| | 1,387 |
| | 1,013 |
|
Operation and maintenance | 296 |
| | 228 |
| | 147 |
|
General and administrative, including related party amounts of $11, $15, and $17 | 88 |
| | 100 |
| | 67 |
|
Loss (gain) on asset sales, net | 2 |
| | 3 |
| | (2 | ) |
Depreciation and amortization | 287 |
| | 252 |
| | 169 |
|
Total operating costs and expenses | 2,466 |
| | 1,970 |
| | 1,394 |
|
OPERATING INCOME | 55 |
| | 30 |
| | 40 |
|
Income from unconsolidated affiliates | 135 |
| | 105 |
| | 120 |
|
Interest expense, net | (164 | ) | | (122 | ) | | (103 | ) |
Loss on debt refinancing, net | (7 | ) | | (8 | ) | | — |
|
Other income and deductions, net | 7 |
| | 29 |
| | 17 |
|
INCOME BEFORE INCOME TAXES | 26 |
| | 34 |
| | 74 |
|
Income tax benefit | (1 | ) | | — |
| | — |
|
NET INCOME | $ | 27 |
| | $ | 34 |
| | $ | 74 |
|
Net income attributable to noncontrolling interest | (8 | ) | | (2 | ) | | (2 | ) |
NET INCOME ATTRIBUTABLE TO REGENCY ENERGY PARTNERS LP | $ | 19 |
| | $ | 32 |
| | $ | 72 |
|
Amounts attributable to Series A preferred units | 6 |
| | 10 |
| | 8 |
|
General partner’s interest, including IDRs | 11 |
| | 9 |
| | 7 |
|
Beneficial conversion feature for Class F units | 4 |
| | — |
| | — |
|
Pre-acquisition loss from SUGS allocated to predecessor equity | (36 | ) | | (14 | ) | | — |
|
Limited partners’ interest in net income | $ | 34 |
| | $ | 27 |
| | $ | 57 |
|
Basic and diluted income per common unit: | | | | | |
Amount allocated to common units | $ | 34 |
| | $ | 27 |
| | $ | 57 |
|
Weighted average number of common units outstanding | 196,227,348 |
| | 167,492,735 |
| | 145,490,869 |
|
Basic income per common unit | $ | 0.17 |
| | $ | 0.16 |
| | $ | 0.39 |
|
Diluted income per common unit | $ | 0.17 |
| | $ | 0.13 |
| | $ | 0.32 |
|
Distributions per common unit | $ | 1.87 |
| | $ | 1.84 |
| | $ | 1.81 |
|
Amount allocated to Class F units due to beneficial conversion feature | $ | 4 |
| | $ | — |
| | $ | — |
|
Total number of Class F units outstanding | 6,274,483 |
| | — |
| | — |
|
Income per Class F unit due to beneficial conversion feature | $ | 0.72 |
| | $ | — |
| | $ | — |
|
See accompanying notes to consolidated financial statements
Regency Energy Partners LP
Consolidated Statements of Comprehensive Income
(in millions)
|
| | | | | | | | | | | |
| Years Ended December 31, |
| 2013 | | 2012 | | 2011 |
Net income | $ | 27 |
| | $ | 34 |
| | $ | 74 |
|
Other comprehensive income: | | | | | |
Net cash flow hedge amounts reclassified to earnings | — |
| | 6 |
| | 19 |
|
Change in fair value of cash flow hedges | — |
| | (4 | ) | | (13 | ) |
Total other comprehensive income | $ | — |
| | $ | 2 |
| | $ | 6 |
|
Comprehensive income | $ | 27 |
| | $ | 36 |
| | $ | 80 |
|
Comprehensive income attributable to noncontrolling interest | 8 |
| | 2 |
| | 2 |
|
Comprehensive income attributable to Regency Energy Partners LP | $ | 19 |
| | $ | 34 |
| | $ | 78 |
|
See accompanying notes to consolidated financial statements
Regency Energy Partners LP
Consolidated Statements of Cash Flows
(in millions)
|
| | | | | | | | | | | |
| Years Ended December 31, |
| 2013 | | 2012 | | 2011 |
OPERATING ACTIVITIES | | | | | |
Net income | $ | 27 |
| | $ | 34 |
| | $ | 74 |
|
Reconciliation of net income to net cash flows provided by operating activities: | | | | | |
Depreciation and amortization, including debt issuance cost amortization and bond premium write-off and amortization | 293 |
| | 259 |
| | 175 |
|
Income from unconsolidated affiliates | (135 | ) | | (105 | ) | | (120 | ) |
Derivative valuation changes | 6 |
| | (12 | ) | | (21 | ) |
Loss (gain) on asset sales, net | 2 |
| | 3 |
| | (2 | ) |
Unit-based compensation expenses | 7 |
| | 5 |
| | 3 |
|
Cash flow changes in current assets and liabilities: | | | | | |
Trade accounts receivable and related party receivables | (96 | ) | | — |
| | (8 | ) |
Other current assets and other current liabilities | (54 | ) | | 10 |
| | 11 |
|
Trade accounts payable, related party payables and deferred revenues | 119 |
| | 18 |
| | 23 |
|
Distributions of earnings received from unconsolidated affiliates | 142 |
| | 121 |
| | 119 |
|
Cash flow changes in other assets and liabilities | 125 |
| | (9 | ) | | — |
|
Net cash flows provided by operating activities | 436 |
| | 324 |
| | 254 |
|
INVESTING ACTIVITIES | | | | | |
Capital expenditures | (1,034 | ) | | (560 | ) | | (406 | ) |
Capital contributions to unconsolidated affiliates | (148 | ) | | (356 | ) | | (53 | ) |
Distributions in excess of earnings of unconsolidated affiliates | 249 |
| | 83 |
| | 74 |
|
Acquisition of investment in unconsolidated affiliates, net of cash received | — |
| | — |
| | (594 | ) |
Acquisitions, net of cash received | (475 | ) | | — |
| | — |
|
Proceeds from asset sales | 15 |
| | 26 |
| | 24 |
|
Net cash flows used in investing activities | (1,393 | ) | | (807 | ) | | (955 | ) |
FINANCING ACTIVITIES | | | | | |
Borrowings (repayments) under revolving credit facility, net | 318 |
| | (140 | ) | | 47 |
|
Proceeds from issuance of senior notes | 1,000 |
| | 700 |
| | 500 |
|
Redemptions of senior notes | (163 | ) | | (88 | ) | | — |
|
Debt issuance costs | (24 | ) | | (15 | ) | | (10 | ) |
Partner distributions and distributions on unvested unit awards | (386 | ) | | (322 | ) | | (274 | ) |
Contributions from noncontrolling interest | 17 |
| | 42 |
| | — |
|
Contributions from previous parent | — |
| | 51 |
| | — |
|
Drafts payable | 18 |
| | 4 |
| | 2 |
|
Common units issued under LTIP, net of forfeitures and tax withholding | — |
| | (1 | ) | | — |
|
Common unit offerings, net of issuance costs | — |
| | 297 |
| | 436 |
|
Common units issued under equity distribution program, net of costs | 149 |
| | 15 |
| | — |
|
Distributions to Series A Preferred Units | (6 | ) | | (8 | ) | | (8 | ) |
Net cash flows provided by financing activities | 923 |
| | 535 |
| | 693 |
|
Net change in cash and cash equivalents | (34 | ) | | 52 |
| | (8 | ) |
Cash and cash equivalents at beginning of period | 53 |
| | 1 |
| | 9 |
|
Cash and cash equivalents at end of period | $ | 19 |
| | $ | 53 |
| | $ | 1 |
|
| | | | | |
Supplemental cash flow information: | | | | | |
Accrued capital expenditures | $ | 60 |
| | $ | 136 |
| | $ | 24 |
|
Issuance of Class F and common units in connection with SUGS Acquisition | 961 |
| | — |
| | — |
|
Interest paid, net of amounts capitalized | 146 |
| | 112 |
| | 83 |
|
Income taxes paid | — |
| | — |
| | 2 |
|
Accrued capital contribution to unconsolidated affiliate | 13 |
| | 23 |
| | — |
|
See accompanying notes to consolidated financial statements
Regency Energy Partners LP
Consolidated Statements of Partners’ Capital and Noncontrolling Interest
(in millions) |
| | | | | | | | | | | | | | | | | | | | | | | | | | | |
| Regency Energy Partners LP | | | | |
| Common Units | | Class F Common Units | | General Partner Interest | | Predecessor Equity | | AOCI | | Noncontrolling Interest | | Total |
Balance—December 31, 2010 | $ | 2,941 |
| | $ | — |
| | $ | 333 |
| | $ | — |
| | $ | (11 | ) | | $ | 31 |
| | $ | 3,294 |
|
Common unit offerings, net of costs | 436 |
| | — |
|
| — |
|
| — |
| | — |
|
| — |
|
| 436 |
|
Unit-based compensation expenses | 3 |
| | — |
|
| — |
|
| — |
| | — |
|
| — |
|
| 3 |
|
Partner distributions | (264 | ) | | — |
|
| (10 | ) |
| — |
| | — |
|
| — |
|
| (274 | ) |
Net income | 65 |
| | — |
|
| 7 |
|
| — |
| | — |
|
| 2 |
|
| 74 |
|
Distributions to Series A Preferred Units | (8 | ) | | — |
|
| — |
|
| — |
| | — |
|
| — |
|
| (8 | ) |
Net cash flow hedge amounts reclassified to earnings
| — |
| | — |
|
| — |
|
| — |
| | 19 |
|
| — |
|
| 19 |
|
Net change in fair value of cash flow hedges | — |
| | — |
| | — |
| | — |
| | (13 | ) | | — |
| | (13 | ) |
Balance—December 31, 2011 | $ | 3,173 |
| | | | $ | 330 |
| | $ | — |
| | $ | (5 | ) | | $ | 33 |
| | $ | 3,531 |
|
Common unit offerings, net of costs | 297 |
| | — |
| | — |
| | — |
| | — |
| | — |
| | 297 |
|
Issuance of common units under equity distribution program, net of costs | 15 |
| | — |
| | — |
| | — |
| | — |
| | — |
| | 15 |
|
Common units issued under LTIP, net of forfeitures and tax withholding | (1 | ) | | — |
| | — |
| | — |
| | — |
| | — |
| | (1 | ) |
Unit-based compensation expenses | 5 |
| | — |
| | — |
| | — |
| | — |
| | — |
| | 5 |
|
Partner distributions | (309 | ) | | — |
| | (13 | ) | | — |
| | — |
| | — |
| | (322 | ) |
Net income (loss) | 37 |
| | — |
| | 9 |
| | (14 | ) | | — |
| | 2 |
| | 34 |
|
Contributions from noncontrolling interest | — |
| | — |
| | — |
| | — |
| | — |
| | 42 |
| | 42 |
|
Distributions to Series A Preferred Units | (8 | ) | | — |
| | — |
| | — |
| | — |
| | — |
| | (8 | ) |
Accretion of Series A Preferred Units | (2 | ) | | — |
| | — |
| | — |
| | — |
| | — |
| | (2 | ) |
Net cash flow hedge amounts reclassified to earnings | — |
| | — |
| | — |
| | — |
| | 5 |
| | — |
| | 5 |
|
Contribution of net investment to unitholders | — |
| | — |
| | — |
| | 1,747 |
| | (3 | ) | | — |
| | 1,744 |
|
Balance—December 31, 2012 | $ | 3,207 |
| | $ | — |
| | $ | 326 |
| | $ | 1,733 |
| | $ | (3 | ) | | $ | 77 |
| | $ | 5,340 |
|
Contribution of net investment to the Partnership | — |
| | — |
| | 1,925 |
| | (1,928 | ) | | 3 |
| | — |
| | — |
|
Issuance of common units in connection with the SUGS Acquisition, net of costs | 819 |
| | — |
| | (819 | ) | | — |
| | — |
| | — |
| | — |
|
Issuance of Class F common units in connection with the SUGS Acquisition, net of costs | — |
| | 142 |
| | (142 | ) | | — |
| | — |
| | — |
| | — |
|
Contribution of assets between entities under common control below historical cost | — |
| | — |
| | (504 | ) | | 231 |
| | — |
| | — |
| | (273 | ) |
Issuance of common units under equity distribution program, net of costs | 149 |
| | — |
| | — |
| | — |
| | — |
| | — |
| | 149 |
|
Conversion of Series A Preferred Units for common units | 41 |
| | — |
| | — |
| | — |
| | — |
| | — |
| | 41 |
|
Unit-based compensation expenses | 7 |
| | — |
| | — |
| | — |
| | — |
| | — |
| | 7 |
|
Partner distributions and distributions on unvested unit awards | (371 | ) | | — |
| | (15 | ) | | — |
| | — |
| | — |
| | (386 | ) |
Contributions from noncontrolling interest | — |
| | — |
| | — |
| | — |
| | — |
| | 17 |
| | 17 |
|
Net income (loss) | 40 |
| | 4 |
| | 11 |
| | (36 | ) | | — |
| | 8 |
| | 27 |
|
Distributions to Series A Preferred Units | (6 | ) | | — |
| | — |
| | — |
| | — |
| | — |
| | (6 | ) |
Balance—December 31, 2013 | $ | 3,886 |
| | $ | 146 |
| | $ | 782 |
| | $ | — |
| | $ | — |
| | $ | 102 |
| | $ | 4,916 |
|
See accompanying notes to consolidated financial statements
Regency Energy Partners LP
Notes to Consolidated Financial Statements
(Tabular dollar amounts, except unit and per unit data, are in millions)
1. Organization and Basis of Presentation
Organization. The consolidated financial statements presented herein contain the results of Regency Energy Partners LP and its subsidiaries (the “Partnership”), a Delaware limited partnership. The Partnership was formed on September 8, 2005, and completed its IPO on February 3, 2006. The Partnership and its subsidiaries are engaged in the business of gathering and processing, compression, treating and transportation of natural gas and the transportation, fractionation and storage of NGLs. Regency GP LP is the Partnership’s general partner and Regency GP LLC is the managing general partner of the Partnership and the general partner of Regency GP LP.
SUGS Acquisition. In April 2013, the Partnership acquired SUGS from Southern Union, a wholly-owned subsidiary of Holdco, for $1.5 billion (the “SUGS Acquisition”). The Partnership financed the acquisition by issuing to Southern Union 31,372,419 of common units and 6,274,483 Class F common units. The Class F common units are not entitled to participate in the Partnership’s distributions for twenty-four months post-transaction closing. The remaining $600 million, less $107 million of closing adjustments, was paid in cash. In addition, ETE agreed to forgo IDR payments on the Partnership common units issued with this transaction for the twenty-four months post-transaction closing and to suspend the $10 million annual management fee paid by the Partnership for two years post-transaction close.
The common units and Class F common units related to the SUGS Acquisition were issued in a private placement conducted in accordance with the exemption from registration requirements of the Securities Act of 1933, as amended under Section 4(2) thereof. The Class F common units will convert into common units on a one-for-one basis in May 2015.
The cash portion of the SUGS Acquisition was funded from the net proceeds of $600 million of senior notes issued by the Partnership on April 30, 2013 in a private placement. In December 2013, these senior notes were exchanged for senior notes that are substantially identical, except that the exchange senior notes are registered under federal securities law and do not have any transfer restrictions. In January 2014, Panhandle Eastern Pipe Line Company, LP (“PEPL”) entered into an agreement and plan of merger with Southern Union and PEPL Holdings, pursuant to which each of Southern Union and PEPL Holdings were merged with and into PEPL, with PEPL as the surviving entity. In connection with this merger, PEPL assumed the guarantee of collection with respect to the payment of the principal amounts of the senior notes issued.
The Partnership accounted for the SUGS Acquisition in a manner similar to the pooling of interest method of accounting, as it was a transaction between commonly controlled entities. Under this method of accounting, the Partnership reflected historical balance sheet data for the Partnership and SUGS instead of reflecting the fair market value of SUGS assets and liabilities from the date of acquisition forward. The Partnership retrospectively adjusted its financial statements to include the balances and operations of SUGS from March 26, 2012 (the date upon which common control began). The SUGS Acquisition does not impact historical earnings per unit as pre-acquisition earnings were allocated to predecessor equity.
The assets acquired and liabilities assumed in the SUGS Acquisition were as follows:
|
| | | |
| April 30, 2013 |
Current assets | $ | 113 |
|
Property, plant and equipment, net | 1,608 |
|
Goodwill | 337 |
|
Other non-current assets | 1 |
|
Total assets acquired | $ | 2,059 |
|
Less: | |
Current liabilities | (93 | ) |
Non-current liabilities | (36 | ) |
Net assets acquired | $ | 1,930 |
|
The following table presents the revenues and net income for the previously separate entities and combined amounts presented herein:
|
| | | | | | | |
| Years Ended December 31, |
| 2013 | | 2012 |
Revenues: | | | |
Partnership | $ | 2,253 |
| | $ | 1,339 |
|
SUGS (1) | 268 |
| | 661 |
|
Combined | $ | 2,521 |
| | $ | 2,000 |
|
| | | |
Net income (loss): | | | |
Partnership | $ | 63 |
| | $ | 48 |
|
SUGS (1) | (36 | ) | | (14 | ) |
Combined | $ | 27 |
| | $ | 34 |
|
| |
(1) | Combined amounts attributable to SUGS include the period from March 26, 2012 to December 31, 2012 for the year ended December 31, 2012, and the period from January 1, 2013 to April 30, 2013 for the year ended December 31, 2013. Subsequent to the closing of the SUGS Acquisition on April 30, 2013, the results of SUGS were attributable to the Partnership. |
Basis of presentation. The consolidated financial statements of the Partnership have been prepared in accordance with GAAP and include the accounts of all controlled subsidiaries after the elimination of all intercompany accounts and transactions. Certain prior year numbers have been conformed to the current year presentation.
2. Summary of Significant Accounting Policies
Use of Estimates. These consolidated financial statements have been prepared in conformity with GAAP, which includes the use of estimates and assumptions by management that affect the reported amounts of assets, liabilities, revenues, expenses and disclosure of contingent assets and liabilities that exist at the date of the financial statements. Although these estimates are based on management’s available knowledge of current and expected future events, actual results could be different from those estimates.
Common Control Transactions. Entities and assets acquired from ETE and its affiliates are accounted for as common control transactions whereby the net assets acquired are combined with the Partnership’s net assets at their historical amounts. If consideration transferred differs from the carrying value of the net assets acquired, the excess or deficiency is treated as a capital transaction similar to a dividend or capital contribution. To the extent that such transactions require prior periods to be recast, historical net equity amounts prior to the transaction date are reflected in predecessor equity.
Cash and Cash Equivalents. Cash and cash equivalents include temporary cash investments with original maturities of three months or less.
Equity Method Investments. The equity method of accounting is used to account for the Partnership’s interest in investments of greater than 20% voting interest or where the Partnership exerts significant influence over an investee but lacks control over the investee.
Inventories. Inventories are valued at the lower of cost or market and include materials and parts primarily utilized by the Contract Services segment.
Property, Plant and Equipment. Property, plant and equipment is recorded at historical cost of construction or, upon acquisition, the fair value of the assets acquired. Gains or losses on sales or retirements of assets are included in operating income unless the disposition is treated as discontinued operations. Natural gas and NGLs used to maintain pipeline minimum pressures is and classified as property, plant and equipment. Financing costs associated with the construction of larger assets requiring ongoing efforts over a period of time are capitalized. For the years ended December 31, 2013, 2012 and 2011, the Partnership capitalized interest of $2 million, $1 million and $1 million, respectively. The costs of maintenance and repairs, which are not significant improvements, are expensed when incurred. Expenditures to extend the useful lives of the assets are capitalized.
Depreciation expense related to property, plant and equipment was $258 million, $219 million, and $138 million for the years ended December 31, 2013, 2012 and 2011, respectively. In March 2012, the Partnership recorded a $7 million “out-of-period” adjustment to depreciation expense to correct the estimated useful lives of certain assets to comply with its policy.
Depreciation of property, plant and equipment is recorded on a straight-line basis over the following estimated useful lives:
|
| | |
Functional Class of Property | | Useful Lives (Years) |
Gathering and Transmission Systems | | 10 - 50 |
Compression Equipment | | 2 - 30 |
Gas Plants and Buildings | | 5 - 35 |
Other property, plant and equipment | | 3 - 15 |
Intangible Assets. As of December 31, 2013, intangible assets consisted of trade names and customer relations, and are amortized on a straight line basis over their estimated useful lives, which is the period over which the assets are expected to contribute directly or indirectly to the Partnership’s future cash flows. The estimated useful lives range from 20 to 30 years.
The Partnership assesses long-lived assets, including property, plant and equipment and intangible assets, for impairment whenever events or changes in circumstances indicate that the carrying amount of an asset may not be recoverable. Recoverability is assessed by comparing the carrying amount of an asset to undiscounted future net cash flows expected to be generated by the asset. If such assets are considered to be impaired, the impairment to be recognized is measured as the amount by which the carrying amounts exceed the fair value of the assets. The Partnership did not record any impairment in 2013, 2012 or 2011.
Goodwill. Goodwill represents the excess of the purchase price over the fair value of identifiable net assets acquired in a business combination. Goodwill is not amortized, but is tested for impairment annually based on the carrying values as of November 30 or December 31 depending upon the reporting unit, or more frequently if impairment indicators arise that suggest the carrying value of goodwill may not be recovered. The Partnership has the option to first assess qualitative factors to determine whether it is more likely than not that the fair value of the reporting unit is less than its carrying amount as a basis for determining whether further impairment testing is necessary. Impairment is indicated when the carrying amount of a reporting unit exceeds its fair value. To estimate the fair value of the reporting units, the Partnership makes estimates and judgments about future cash flows, as well as revenues, cost of sales, operating expenses, capital expenditures and net working capital based on assumptions that are consistent with the Partnership’s most recent forecast. At the time it is determined that an impairment has occurred, the carrying value of the goodwill is written down to its fair value. The Partnership did not record any impairment in 2013, 2012 or 2011.
Other Assets, net. Other assets, net primarily consists of debt issuance costs, which are capitalized and amortized to interest expense, net over the life of the related debt.
Gas Imbalances. Quantities of natural gas or NGLs over-delivered or under-delivered related to imbalance agreements are recorded monthly as other current assets or other current liabilities using then current market prices or the weighted average prices of natural gas or NGLs at the plant or system pursuant to imbalance agreements for which settlement prices are not contractually established. Within certain volumetric limits determined at the sole discretion of the creditor, these imbalances are generally settled by deliveries of natural gas. Imbalance receivables and payables as of December 31, 2013 and 2012 were immaterial.
Asset Retirement Obligations. Legal obligations associated with the retirement of long-lived assets are recorded at fair value at the time the obligations are incurred, if a reasonable estimate of fair value can be made. Present value techniques are used which reflect assumptions such as removal and remediation costs, inflation, and profit margins that third parties would demand to settle the amount of the future obligation. The Partnership does not include a market risk premium for unforeseeable circumstances in its fair value estimates because such a premium cannot be reliably estimated. Upon initial recognition of the liability, costs are capitalized as a part of the long-lived asset and allocated to expense over the useful life of the related asset. The liability is accreted to its present value each period with accretion being recorded to operating expense with a corresponding increase in the carrying amount of the liability. The ARO assets and liabilities were immaterial as of December 31, 2013.
Environmental. The Partnership's operations are subject to federal, state and local laws and rules and regulations regarding water quality, hazardous and solid waste management, air quality control and other environmental matters. These laws, rules and regulations require the Partnership to conduct its operations in a specified manner and to obtain and comply with a wide variety of environmental registrations, licenses, permits, inspections and other approvals. Failure to comply with applicable environmental laws, rules and regulations may expose the Partnership to significant fines, penalties and/or interruptions in operations. The Partnership's environmental policies and procedures are designed to achieve compliance with such applicable laws and regulations. These evolving laws and regulations and claims for damages to property, employees, other persons and the environment resulting from current or past operations may result in significant expenditures and liabilities in the future.
Predecessor Equity. Predecessor equity included on the consolidated statement of partners' capital and noncontrolling interest represents SUGS member's capital prior to the acquisition date (April 30, 2013).
Revenue Recognition. The Partnership earns revenue from (i) domestic sales of natural gas, NGLs and condensate, (ii) natural gas gathering, processing and transportation, and (iii) contract compression and treating services. Revenue associated with sales of natural gas, NGLs and condensate are recognized when title passes to the customer, which is when the risk of ownership passes to the purchaser and physical delivery occurs. Revenue associated with transportation and processing fees are recognized when the service is provided. For contract compression and contract treating services, revenue is recognized when the service is performed. For gathering and processing services, the Partnership receives either fees or commodities from natural gas producers depending on the type of contract. Commodities received are in turn sold and recognized as revenue in accordance with the criteria outlined above. Under the percentage-of-proceeds contract type, the Partnership is paid for its services by keeping a percentage of the NGLs produced and a percentage of the residue gas resulting from processing the natural gas. Under the percentage-of-index contract type, the Partnership earns revenue by purchasing wellhead natural gas at a percentage of the index price and selling processed natural gas and NGLs at a price approximating the index price to third parties. The Partnership generally reports revenue gross in the consolidated statements of operations when it acts as the principal, takes title to the product, and incurs the risks and rewards of ownership. Revenue for fee-based arrangements is presented net, because the Partnership takes the role of an agent for the producers. Allowance for doubtful accounts is determined based on historical write-off experience and specific identification.
Derivative Instruments. The Partnership's net income and cash flows are subject to volatility stemming from changes in market prices such as natural gas prices, NGLs prices, processing margins and interest rates. The Partnership uses product-specific swaps to create offsetting positions to specific commodity price exposures, and uses interest rate swap contracts to create offsetting positions to specific interest rate exposures. Derivative financial instruments are recorded on the balance sheet at their fair value based on their settlement date. The Partnership employs derivative financial instruments in connection with an underlying asset, liability and/or anticipated transaction and not for speculative purposes. Furthermore, the Partnership regularly assesses the creditworthiness of counterparties to manage the risk of default. Derivative financial instruments qualifying for hedge accounting treatment may be designated by the Partnership as cash flow hedges. The Partnership enters into cash flow hedges to hedge the variability in cash flows related to a forecasted transaction. At inception, the Partnership formally documents the relationship between the hedging instrument and the hedged item, the risk management objectives, and the methods used for assessing and testing correlation and hedge effectiveness. The Partnership also assesses, both at the inception of the hedge and on an on-going basis, whether the derivatives are highly effective in offsetting changes in cash flows of the hedged item. If the Partnership determines that a derivative is no longer highly effective as a hedge, it would discontinues hedge accounting prospectively by including changes in the fair value of the derivative in current earnings. For cash flow hedges, changes in the derivative fair values, to the extent that the hedges are effective, are recorded as a component of accumulated other comprehensive income (loss) until the hedged transactions occur and are recognized in earnings. Any ineffective portion of a cash flow hedge's change in value is recognized immediately in earnings. In the statement of cash flows, the effects of settlements of derivative instruments are classified consistent with the related hedged transactions.
Benefits. The Partnership provides medical, dental, and other healthcare benefits to employees. The total amount incurred by the Partnership for the years ended December 31, 2013, 2012 and 2011, was $9 million, $9 million and $6 million, respectively, in operation and maintenance and general and administrative expenses, as appropriate. The Partnership also provides a matching contribution to its employee’s 401(k) accounts. Effective January 1, 2011, the Partnership’s 401(k) plan merged with and into that of ETP. As a result of the merger, the Partnership’s matching contributions that had not yet fully vested became fully vested. All future matching contributions from the Partnership to the employee 401(k) accounts vest immediately. In addition, SUGS maintained a separate defined contribution plan during March 26, 2012 to December 31, 2012. The total amount of matching contributions for the years ended December 31, 2013, 2012 and 2011 was $7 million, $4 million and $3 million, respectively, and were recorded in operation and maintenance and general and administrative expenses as appropriate. The Partnership has no pension obligations or other post-employment benefits. Beginning January 1, 2013, the Partnership provides a 3% profit sharing contribution to employee 401(k) accounts for all employees with base compensation below a specified threshold. The contribution is in addition to the 401(k) matching contribution and employees become vested based on years of service.
Income Taxes. The Partnership is generally not subject to income taxes, except as discussed below, because its income is taxed directly to its partners. The Partnership is subject to the gross margins tax enacted by the state of Texas. The Partnership has two wholly-owned subsidiaries that are subject to income tax and provides for deferred income taxes using the asset and liability method. Accordingly, deferred taxes are recorded for differences between the tax and book basis that will reverse in future periods. The Partnership has deferred tax liabilities of $22 million as of December 31, 2013 and 2012 related to the difference between the book and tax basis of property, plant and equipment and intangible assets and they are included in other long-term liabilities in the accompanying consolidated balance sheets. The Partnership follows the guidance for uncertainties in income taxes where a liability for an unrecognized tax benefit is recorded for a tax position that does not meet the “more likely than not” criteria. The Partnership has not recorded any uncertain tax positions meeting the more likely than not criteria as of December 31, 2013 and 2012. The Partnership recognized an immaterial amount for current federal income tax expense and deferred income tax benefit for the years ended December 31, 2013, 2012, and 2011.
Although the SUGS operations were included in the Southern Union consolidated federal income tax return prior to the SUGS Acquisition, following their acquisition by the Partnership, SUGS’s operations are now treated as a pass-through entity. Therefore, other than one wholly-owned subsidiary, SUGS’s historical operations exclude income taxes for all periods presented.
Effective with the Partnership’s acquisition of SUGS on April 30, 2013, SUGS is generally no longer subject to federal income taxes and subject only to gross margins tax in the state of Texas. Substantially all previously recorded current and deferred tax liabilities were settled with Southern Union, along with all other intercompany receivables and payables at the date of acquisition.
The IRS commenced audits of our 2007 and 2008 federal income tax returns on January 27, 2010. The IRS has now completed its audit of these returns and proposed certain adjustments. The Partnership filed a protest with the IRS to initiate the appeals process and appeal certain of these adjustments. Until this matter is fully resolved, it is not known whether any amounts ultimately recorded would be material, or how such adjustments would affect unitholders. The statute of limitations for these audits has been extended to December 31, 2014. In January 2014, the Partnership settled the 2007 through 2009 tax returns audit for a wholly-owned subsidiary for an immaterial amount.
Equity-Based Compensation. The Partnership accounts for equity-based compensation by recognizing the grant-date fair value of awards into expense as they are earned, using an estimated forfeiture rate. The forfeiture rate assumption is reviewed annually to determine whether any adjustments to expense are required.
Earnings per Unit. Basic net income per common unit is computed through the use of the two-class method, which allocates earnings to each class of equity security based on their participation in distributions and deemed distributions. Accretion of the Series A Preferred Units is considered as deemed distributions. Distributions and deemed distributions to the Series A Preferred Units reduce the amount of net income available to the general partner and limited partner interests. The general partners’ interest in net income or loss consists of its respective percentage interest, make-whole allocations for any losses allocated in a prior tax year and IDRs. After deducting the General Partner’s interest, the limited partners’ interest in the remaining net income or loss is allocated to each class of equity units based on distributions and beneficial conversion feature amounts, if applicable, then divided by the weighted average number of common and subordinated units outstanding in each class of security. Diluted net income per common unit is computed by dividing limited partners’ interest in net income, after deducting the General Partner’s interest, by the weighted average number of units outstanding and the effect of non-vested phantom units, Series A Preferred Units and unit options. For special classes of common units, such as the Class F units issued with a beneficial conversion feature, the amount of the benefit associated with the period is added back to net income and the unconverted class is added to the denominator.
3. Partners’ Capital and Distributions
Units Activity. The changes in common and Class F units were as follows: |
| | | | | | |
| Common | | Class F | |
Balance - December 31, 2010 | 137,281,336 |
| | — |
| |
Common unit offerings, net of costs | 20,000,001 |
| | — |
| |
Issuance of common units under LTIP, net of forfeitures and tax withholding | 156,271 |
| | — |
| |
Balance - December 31, 2011 | 157,437,608 |
| | — |
| |
Common unit offerings, net of costs | 12,650,000 |
| | — |
| |
Issuance of common units under the equity distribution agreement, net of cost | 691,129 |
| | — |
| |
Issuance of common units under LTIP, net of forfeitures and tax withholding | 172,720 |
| | — |
| |
Balance - December 31, 2012 | 170,951,457 |
| | — |
| |
Issuance of common units under LTIP, net of forfeitures and tax withholding | 184,995 |
| | — |
| |
Issuance of common units under the equity distribution agreement, net of cost | 5,712,138 |
| | — |
| |
Conversion of Series A preferred units for common units | 2,629,223 |
| | — |
| |
Issuance of common units and Class F common units in connection with SUGS Acquisition | 31,372,419 |
| (1) | 6,274,483 |
| (2) |
Balance - December 31, 2013 | 210,850,232 |
| | 6,274,483 |
| |
| |
(1) | ETE has agreed to forgo IDR payments on the Partnership common units issued with the SUGS Acquisition for twenty-four months post-transaction closing. |
| |
(2) | The Class F common units are not entitled to participate in the Partnership’s distributions or earnings for twenty-four months post-transaction closing. |
Equity Distribution Agreement. In June 2012, the Partnership entered into an Equity Distribution Agreement with Citi under which the Partnership may offer and sell common units, representing limited partner interests, having an aggregate offering price of up to $200 million, from time to time through Citi, as sales agent for the Partnership. Sales of these units, if any, made from time to time under the Equity Distribution Agreement will be made by means of ordinary brokers’ transactions on the New York Stock Exchange at market prices, in block transactions, or as otherwise agreed upon by the Partnership and Citi. The Partnership may also sell common units to Citi as principal for its own account at a price agreed upon at the time of sale. Any sale of common units to Citi as principal would be pursuant to the terms of a separate agreement between the Partnership and Citi. The Partnership intends to use the net proceeds from the sale of these units for general partnership purposes. For the years ended December 31, 2013 and 2012, the Partnership received net proceeds of $149 million and $15 million, respectively, from units issued pursuant to this Equity Distribution Agreement. As of December 31, 2013, $34 million remains available to be issued under this agreement.
Public Common Unit Offerings. In March 2012, the Partnership issued 12,650,000 common units representing limited partner interests in a public offering at a price of $24.47 per common unit, resulting in net proceeds of $297 million. In May 2012, the Partnership used the net proceeds from this offering to redeem 35%, or $88 million, in aggregate principal amounts of its outstanding senior notes due 2016; pay related premium, expenses and accrued interest; and repay outstanding borrowings under the revolving credit facility. In August 2010, the Partnership sold 17,537,500 common units and received $408 million in proceeds, inclusive of the General Partner’s proportionate capital contribution. In October 2011, the Partnership issued 11,500,000 common units representing limited partnership interests in a public offering at a price of $20.92 per common unit, resulting in net proceeds of $232 million which were used to repay outstanding borrowings under the revolving credit facility.
Private Common Unit Offerings. In May 2011, the Partnership sold 8,500,001 common units representing limited partnership interests resulting in net proceeds of $204 million, to partially fund its capital contribution to Lone Star. These units were issued in a private placement conducted in accordance with the exemption from the registration requirements of the Securities Act of 1933, as amended, under section 4(2) thereof. These units were subsequently registered with the SEC.
Beneficial Conversion Feature. The Partnership issued 6,274,483 Class F common units in connection with the SUGS Acquisition. At the commitment date (February 27, 2013), the sales price of $23.91 per unit represented a $2.19 per unit discount from the fair value of the Partnership’s common units as of April 30, 2013. Under FASB ASC 470-20, “Debt with Conversion and Other Options,” the discount represents a beneficial conversion feature that is treated as a non-cash distribution for purposes of calculating earnings per unit. The beneficial conversion feature is reflected in income per unit using the effective yield method over the period the Class F common units are outstanding, as indicated on the statement of operations in the line item entitled “beneficial conversion feature for Class F common units.” The Class F common units are convertible to common units on a one-for-one basis on May 8, 2015.
Noncontrolling Interest. The Partnership operates ELG, a gas gathering joint venture in south Texas in which other third party companies own a 40% interest, which is reflected on the Partnership’s consolidated balance sheet as noncontrolling interest.
Distributions. The partnership agreement requires the distribution of all of the Partnership’s Available Cash (defined below) within 45 days after the end of each quarter to unitholders of record on the applicable record date, as determined by the General Partner.
Available Cash. Available Cash, for any quarter, generally consists of all cash and cash equivalents on hand at the end of that quarter less the amount of cash reserves established by the general partner to: (i) provide for the proper conduct of the Partnership’s business; (ii) comply with applicable law, any debt instruments or other agreements; or (iii) provide funds for distributions to the unitholders and to the General Partner for any one or more of the next four quarters and plus, all cash on hand on that date of determination of available cash for the quarter resulting from working capital borrowings made after the end of the quarter for which the determination is being made.
General Partner Interest and Incentive Distribution Rights. The General Partner is entitled to its proportionate share of all quarterly distributions that the Partnership makes prior to its liquidation. The General Partner has the right, but not the obligation, to contribute a proportionate amount of capital to the Partnership to maintain its current general partner interest. The General Partner’s initial 2% interest in these distributions has been reduced since the Partnership has issued additional units and the General Partner has not contributed a proportionate amount of capital to the Partnership to maintain its General Partner interest. The General Partner ownership interest as of December 31, 2013 was 1.3%. This General Partner interest is represented by 2,834,381 equivalent units as of December 31, 2013.
The IDRs held by the General Partner entitle it to receive an increasing share of Available Cash when pre-defined distribution targets are achieved. The General Partner’s IDRs are not reduced if the Partnership issues additional units in the future and the general partner does not contribute a proportionate amount of capital to the Partnership to maintain its general partner interest.
In connection with the SUGS Acquisition, ETE agreed to forgo IDR payments on the Partnership common units issued with this transaction for the twenty-four months post-transaction closing.
Distributions. The Partnership made the following cash distributions per unit during the years ended December 31, 2013 and 2012:
|
| | | | |
Distribution Date | | Cash Distribution (per common unit) |
November 14, 2013 | | $ | 0.470 |
|
August 14, 2013 | | 0.465 |
|
May 13, 2013 | | 0.460 |
|
February 14, 2013 | | 0.460 |
|
| | |
November 14, 2012 | | $ | 0.460 |
|
August 14, 2012 | | 0.460 |
|
May 14, 2012 | | 0.460 |
|
February 13, 2012 | | 0.460 |
|
The Partnership paid a cash distribution of $0.475 per common unit on February 14, 2014.
4. Income per Limited Partner Unit
The following table provides a reconciliation of the numerator and denominator of the basic and diluted earnings per unit computations for the years ended December 31, 2013, 2012, and 2011.
|
| | | | | | | | | | | | | | | | | | | | | | | | | | | | | | | | |
| For the Years Ended December 31, |
| 2013 | | 2012 | | 2011 |
| Income (Numerator) | | Units (Denominator) | | Per-Unit Amount | | Income (Numerator) | | Units (Denominator) | | Per-Unit Amount | | Income (Numerator) | | Units (Denominator) | | Per-Unit Amount |
Basic income per unit | | | | | | | | | | | | | | | | | |
Limited Partners’ interest in net income | $ | 34 |
| | 196,227,348 |
| | $ | 0.17 |
| | $ | 27 |
| | 167,492,735 |
| | $ | 0.16 |
| | $ | 57 |
| | 145,490,869 |
| | $ | 0.39 |
|
Effect of Dilutive Securities: | | | | | | | | | | | | | | | | | |
Common unit options | — |
| | 22,714 |
| | | | — |
| | 10,854 |
| | | | — |
| | 19,192 |
| | |
Phantom units * | — |
| | 357,230 |
| | | | — |
| | 223,325 |
| | | | — |
| | 148,388 |
| | |
Series A Preferred Units | — |
| | 2,050,854 |
| | | | (5 | ) | | 4,658,700 |
| | | | (10 | ) | | 4,632,389 |
| | |
Diluted income per unit | $ | 34 |
| | 198,658,146 |
| | $ | 0.17 |
| | $ | 22 |
| | 172,385,614 |
| | $ | 0.13 |
| | $ | 47 |
| | 150,290,838 |
| | $ | 0.32 |
|
__________________
| |
* | Amount assumes maximum conversion rate for market condition awards. |
There were no securities that could potentially dilute earnings per unit in the future that were not included in the computation of diluted earnings per unit.
The partnership agreement requires that the General Partner shall receive a 100% allocation of income until its capital account is made whole for all of the net losses allocated to it in prior years.
5. Acquisitions and Dispositions
2013
SUGS Acquisition. The SUGS Acquisition is discussed in footnote 1 - Organization and Basis of Presentation.
PVR Acquisition. In October 2013, the Partnership announced that it entered into a merger agreement with PVR (“PVR Acquisition”) pursuant to which the Partnership intends to merge with PVR. This merger will be a unit-for-unit transaction plus a one-time $37 million cash payment to PVR unitholders which represents total consideration of $5.6 billion, including the assumption of net debt of $1.8 billion. The holders of PVR common units, PVR Class B Units and PVR Special Units (“PVR Unit(s)”) will receive 1.02 Partnership common units in exchange for each PVR Unit held on the applicable record date. In November 2013, the Partnership received approval of the PVR Acquisition under the Hart-Scott-Rodino Antitrust Improvements Act. The transaction is subject to the approval of PVR’s unitholders and other customary closing conditions, and is expected to close in March 2014.
The PVR Acquisition is expected to enhance our geographic diversity with a strategic presence in the Marcellus and Utica shales in the Appalachian Basin and the Granite Wash in the Mid-Continent region.
Eagle Rock Acquisition. In December, 2013, the Partnership entered into an agreement to purchase Eagle Rock’s midstream business (the “Eagle Rock Midstream Acquisition”) for approximately $1.3 billion. This acquisition is expected to complement the Partnership’s core gathering and processing business, and when combined with the PVR Acquisition, is expected to further diversify the Partnership’s basin exposure in the Texas Panhandle, east Texas and south Texas. The Eagle Rock Midstream Acquisition is expected to close in the second quarter of 2014, and is subject to the approval of Eagle Rock unitholders, Hart-Scott-Rodino Antitrust Improvements Act approval and other customary closing conditions.
Hoover Energy Acquisition. On February 3, 2014, the Partnership completed its previously announced acquisition of the subsidiaries of Hoover that are engaged in crude oil gathering, transportation and terminaling, condensate handling, natural gas gathering, treating and processing, and water gathering and disposal services in the southern Delaware Basin in west Texas. The consideration
paid by the Partnership was valued at $281.6 million (subject to customary post-closing adjustments) and consisted of (i) 4,040,471 common units issued to Hoover and (ii) $183.6 million in cash. A portion of the consideration is being held in escrow as security for certain indemnification claims. The Partnership financed the cash portion of the purchase price through borrowings under its revolving credit facility. The Partnership will account for the acquisition of Hoover using the acquisition method of accounting, which requires, among other things, that assets acquired and liabilities assumed be recognized on the balance sheet at their fair values as of the acquisition date. Management’s evaluation of the assigned fair values is ongoing as the transaction was recently completed and therefore the Partnership was not able to complete the preliminary allocation of the purchase price to the acquired assets and liabilities prior to the issuance of these financial statements.
2011
Lone Star. On May 2, 2011, the Partnership contributed $593 million in cash to Lone Star, in exchange for its 30% interest. Lone Star, a newly formed joint venture that is owned 70% by ETP and 30% by the Partnership, completed its acquisition of all of the membership interest in LDH, a wholly-owned subsidiary of Louis Dreyfus Highbridge Energy LLC for $1.98 billion in cash. To fund a portion of this capital contribution, the Partnership issued 8,500,001 common units representing limited partnership interests with net proceeds of $204 million. The remaining portion of the Partnership’s capital contribution was funded by additional borrowings under its revolving credit facility.
Ranch JV. On December 2, 2011, Ranch JV was formed by the Partnership, APM and CM, each owning a 33.33% interest in the joint venture. Ranch JV processes natural gas delivered from the NGLs-rich Bone Spring and Avalon shale formations in west Texas.
6. Investments in Unconsolidated Affiliates
As of December 31, 2013, the Partnership has a 49.99% general partner interest in HPC, a 50% membership interest in MEP, a 30% membership interest in Lone Star, a 33.33% membership interest in Ranch JV, and a 50% membership interest in Grey Ranch. The Partnership acquired a 33.33% membership interest in Ranch JV in December 2011, a 30% interest in Lone Star in May 2011, a 49.9% interest in MEP in May 2010 and a 0.1% interest in MEP in September 2011. The carrying value of the Partnership’s investment in each of the unconsolidated affiliates as of December 31, 2013 and 2012 is as follows:
|
| | | | | | | |
| December 31, |
| 2013 | | 2012 |
HPC | $ | 442 |
| | $ | 650 |
|
MEP | 548 |
| | 581 |
|
Lone Star | 1,070 |
| | 948 |
|
Ranch JV | 36 |
| | 35 |
|
Grey Ranch | 1 |
| | — |
|
| $ | 2,097 |
| | $ | 2,214 |
|
The following tables summarize the changes in the Partnership’s investment activities in each of the unconsolidated affiliates for the years ended December 31, 2013, 2012 and 2011:
|
| | | | | | | | | | | | | | | | | | | |
| Year Ended December 31, 2013 |
| HPC (2) | | MEP | | Lone Star | | Ranch JV | | Grey Ranch |
Contributions | $ | — |
| | $ | — |
| | $ | 137 |
| | $ | 2 |
| | $ | — |
|
Distributions | 238 |
| | 72 |
| | 79 |
| | 2 |
| | — |
|
Share of net income | 36 |
| | 39 |
| | 64 |
| | 1 |
| | 1 |
|
Amortization of excess fair value of investment (1) | (6 | ) | | — |
| | — |
| | — |
| | — |
|
|
| | | | | | | | | | | | | | | | | | | |
| Year Ended December 31, 2012 |
| HPC | | MEP | | Lone Star | | Ranch JV | | Grey Ranch |
Contributions | $ | — |
| | $ | — |
| | $ | 343 |
| | $ | 36 |
| | $ | — |
|
Distributions | 61 |
| | 75 |
| | 68 |
| | — |
| | — |
|
Share of net income | 35 |
| | 42 |
| | 44 |
| | (1 | ) | | (9 | ) |
Amortization of excess fair value of investment (1) | (6 | ) | | — |
| | — |
| | — |
| | — |
|
|
| | | | | | | | | | | | | | | | | |
| Year Ended December 31, 2011 |
| HPC | | MEP(3) | | Lone Star(4) | | Ranch JV | | Grey Ranch |
Contributions | $ | — |
| | $ | — |
| | $ | 645 |
| | $ | — |
| | N/A |
Purchase of additional interest | — |
| | 1 |
| | — |
| | — |
| | N/A |
Distributions | 65 |
| | 83 |
| | 22 |
| | — |
| | N/A |
Return of investment | — |
| | — |
| | 23 |
| | — |
| | N/A |
Share of net income | 55 |
| | 43 |
| | 28 |
| | — |
| | N/A |
Amortization of excess fair value of investment (1) | (6 | ) | | — |
| | — |
| | — |
| | N/A |
__________________
| |
(1) | The Partnership’s investment in HPC was adjusted to its fair value on May 26, 2010 and the excess fair value over net book value was comprised of two components: (1) $155 million was attributed to HPC’s long-lived assets and is being amortized as a reduction of income from unconsolidated affiliates over the useful lives of the respective assets, which vary from 15 to 30 years, and (2) $32 million could not be attributed to a specific asset and therefore will not be amortized in future periods. |
| |
(2) | HPC entered into a $500 million 5-year revolving credit facility in September 2013, pursuant to which the Partnership pledged its 49.99% equity interest in HPC. Upon closing such credit facility, HPC borrowed $370 million to fund a non-recurring return of investment to its partners of which the Partnership received $185 million. The amount outstanding under this facility was $445 million as of December 31, 2013. The Partnership’s contingent obligation with respect to the outstanding borrowings under this facility was $222 million at December 31, 2013. |
| |
(3) | In September 2011, the Partnership purchased an additional 0.1% interest in MEP from ETP for $1 million in cash, bringing the total membership interest to 50%. |
| |
(4) | For the period from initial contribution, May 2, 2011, to December 31, 2011. |
| |
N/A | The Partnership acquired a 50% interest in Grey Ranch in March 2012, as part of the SUGS Acquisition in April 2013. |
7. Derivative Instruments
Policies. The Partnership established comprehensive risk management policies and procedures to monitor and manage the market risks associated with commodity prices, counterparty credit, and interest rates. The General Partner is responsible for delegation of transaction authority levels, and the Audit and Risk Committee of the General Partner is responsible for the overall management of these risks, including monitoring exposure limits. The Audit and Risk Committee receives regular briefings on exposures and overall risk management in the context of market activities.
Commodity Price Risk. The Partnership is a net seller of NGLs, condensate and natural gas as a result of its gathering and processing operations. The prices of these commodities are impacted by changes in the supply and demand as well as other market forces. Both the Partnership’s profitability and cash flow are affected by the inherent volatility of these commodities which could adversely affect its ability to make distributions to its unitholders. The Partnership manages this commodity price exposure through an integrated strategy that includes management of its contract portfolio, matching sales prices of commodities with purchases, optimization of its portfolio by monitoring basis and other price differentials in operating areas, and the use of derivative contracts. In some cases, the Partnership may not be able to match pricing terms or to cover its risk to price exposure with financial hedges, and it may be exposed to commodity price risk. Speculative positions with derivative contracts are prohibited under the Partnership’s policies.
The Partnership has swap contracts settled against NGLs (propane, butane, and natural gasoline), condensate and natural gas market prices. The Partnership also had put options settled against ethane, which expired in December 2012.
On January 1, 2012, the Partnership de-designated its swap contracts and began accounting for these contracts using the mark-to-market method of accounting. As of December 31, 2013, the Partnership had an immaterial amount in net hedging gains in AOCI, all of which will be amortized to earnings over the next three months.
As of December 31, 2012, SUGS had outstanding receive-fixed natural gas price swaps with a total notional amount of 4,562,500 MMBtu for 2012. These natural gas price swaps were accounted for as cash flow hedges, with effective portion of changes in their fair value recorded to AOCI and reclassified into revenues in the same period which the forecasted natural gas sales impact earnings. As of April 30, 2013, in connection with the SUGS Acquisition, these outstanding hedges were terminated.
Interest Rate Risk. The Partnership is exposed to variable interest rate risk as a result of borrowings under its revolving credit facility. The Partnership's $250 million interest rate swaps expired in April 2012. As of December 31, 2013, the Partnership had $510 million of outstanding borrowings exposed to variable interest rate risk.
Credit Risk. The Partnership’s resale of NGLs, condensate, and natural gas exposes it to credit risk, as the margin on any sale is generally a very small percentage of the total sales price. Therefore, a credit loss can be very large relative to overall profitability on these transactions. The Partnership monitors credit exposure and attempts to ensure that it issues credit only to creditworthy counterparties and that in appropriate circumstances any such extension of credit is backed by adequate collateral, such as a letter of credit or parental guarantee from a parent company with potentially better credit.
The Partnership is exposed to credit risk from its derivative counterparties. The Partnership does not require collateral from these counterparties. The Partnership deals primarily with financial institutions when entering into financial derivatives, and utilizes master netting agreements that allow for netting of swap contract receivables and payables in the event of default by either party. If the Partnership’s counterparties failed to perform under existing swap contracts, the Partnership’s maximum loss as of December 31, 2013 was $4 million, which would be reduced by less than $1 million due to the netting feature. The Partnership has elected to present assets and liabilities under master netting agreements gross on the consolidated balance sheets.
Embedded Derivatives. The Series A Preferred Units contain embedded derivatives which are required to be bifurcated and accounted for separately, such as the holders’ conversion option and the Partnership’s call option. These embedded derivatives are accounted for using mark-to-market accounting. The Partnership does not expect the embedded derivatives to affect its cash flows.
The Partnership’s derivative assets and liabilities, including credit risk adjustments, as of December 31, 2013 and 2012 are detailed below:
|
| | | | | | | | | | | | | | | |
| Assets | | Liabilities |
| December 31, | | December 31, |
| 2013 | | 2012 | | 2013 | | 2012 |
Derivatives designated as cash flow hedges | | | | | | | |
Current amounts | | | | | | | |
Commodity contracts | $ | — |
| | $ | — |
| | $ | — |
| | $ | 5 |
|
Total cash flow hedging instruments | — |
| | — |
| | — |
| | 5 |
|
Derivatives not designated as cash flow hedges | | | | | | | |
Current amounts | | | | | | | |
Commodity contracts | $ | 3 |
| | $ | 4 |
| | $ | 9 |
| | $ | 1 |
|
Long-term amounts | | | | | | | |
Commodity contracts | 1 |
| | 1 |
| | — |
| | — |
|
Embedded derivatives in Series A Preferred Units | — |
| | — |
| | 19 |
| | 25 |
|
Total derivatives | $ | 4 |
| | $ | 5 |
| | $ | 28 |
| | $ | 31 |
|
The Partnership’s statements of operations for the years ended December 31, 2013, 2012 and 2011 were impacted by derivative instruments activities as detailed below:
|
| | | | | | | | | | | | |
| | Years Ended December 31, |
| | 2013 | | 2012 | | 2011 |
Derivatives in cash flow hedging relationships: | | Change in Value Recognized in AOCI on Derivatives (Effective Portion) |
Commodity derivatives | | $ | — |
| | $ | (4 | ) | | $ | (13 | ) |
Derivatives in cash flow hedging relationships: | Location of Gain/(Loss) Recognized in Income | Amount of Gain/(Loss) Reclassified from AOCI into Income (Effective Portion) |
Commodity derivatives | Revenue | $ | — |
| | $ | 6 |
| | $ | (19 | ) |
|
| | | | | | | | | | | | |
| | Years Ended December 31, |
| | 2013 | | 2012 | | 2011 |
Derivatives not designated in a hedging relationship: | Location of Gain/(Loss) Recognized in Income | Amount of Gain/(Loss) from De-designation Amortized from AOCI into Income |
Commodity derivatives | Revenue | $ | — |
| | $ | (5 | ) | | $ | — |
|
Derivatives not designated in a hedging relationship: | Location of Gain/(Loss) Recognized in Income | Amount of Gain/(Loss) Recognized in Income on Derivatives |
Commodity derivatives | Revenue | $ | (9 | ) | | $ | 16 |
| | $ | — |
|
Embedded derivatives | Other income & deductions | 6 |
| | 14 |
| | 18 |
|
| | $ | (3 | ) | | $ | 30 |
| | $ | 18 |
|
8. Long-term Debt
Obligations in the form of senior notes and borrowings under the credit facilities are as follows:
|
| | | | | | | |
| December 31, |
| 2013 | | 2012 |
Senior notes | $ | 2,800 |
| | $ | 1,965 |
|
Revolving loans | 510 |
| | 192 |
|
Total | 3,310 |
| | 2,157 |
|
Less: current portion | — |
| | — |
|
Long-term debt | $ | 3,310 |
| | $ | 2,157 |
|
Availability under revolving credit facility: | | | |
Total credit facility limit | $ | 1,200 |
| | $ | 1,150 |
|
Revolving loans | (510 | ) | | (192 | ) |
Letters of credit | (14 | ) | | (12 | ) |
Total available | $ | 676 |
| | $ | 946 |
|
Long-term debt maturities as of December 31, 2013 for each of the next five years are as follows:
|
| | | |
Year Ended December 31, | Amount |
2014 | $ | — |
|
2015 | — |
|
2016 | — |
|
2017 | — |
|
2018 | 600 |
|
Thereafter | 2,710 |
|
Total | $ | 3,310 |
|
Revolving Credit Facility
In the year ended December 31, 2013, 2012 and 2011 the Partnership borrowed $1.46 billion, $1.56 billion and $940 million, respectively, under its revolving credit facility; these borrowings were to fund capital expenditures and acquisitions. During the same periods, the Partnership repaid $1.1 billion, $1.70 billion and $893 million, respectively, with proceeds from equity offerings and issuances of senior notes.
In May 2013, RGS entered into the Sixth Amended and Restated Credit Agreement to increase the commitment to $1.2 billion with a $300 million uncommitted incremental facility and extended the maturity date to May 21, 2018. The material differences between the Fifth and Sixth Amended and Restated Credit Agreement include:
| |
• | A 75 bps decrease in pricing, with an additional 50 bps decrease upon the achievement of an investment grade rating; |
| |
• | No limitation on the maximum amount that the loan parties may invest in joint ventures existing on the date of the credit agreement so long as the Partnership is in pro forma compliance with the financial covenants; |
| |
• | The addition of a “Restricted Subsidiary” structure such that certain designated subsidiaries are not subject to the credit facility covenants and do not guarantee the obligations thereunder or pledge their assets in support thereof; |
| |
• | The addition of provisions such that upon the achievement of an investment grade rating by the Partnership, the collateral package will be released; the facility will become unsecured; and the covenant package will be significantly reduced; |
| |
• | An eight-quarter increase in the permitted Total Leverage Ratio; and |
| |
• | After March 2015, an increase in the permitted total leverage ratio for the two fiscal quarters following any $50 million or greater acquisition. |
The Partnership capitalized $6 million of net loan fees which is being amortized over the remaining term.
The revolving credit facility and the guarantees are senior to the Partnership’s and the guarantors’ unsecured obligations, to the extent of the value of the assets securing such obligations.
As of December 31, 2013, the Partnership was in compliance in all material respects with all of the financial covenants contained within the new credit agreement.
The outstanding balance under the revolving credit facility bears interest at LIBOR plus a margin or alternate base rate (equivalent to the U.S. prime lending rate) plus a margin, or a combination of both. The alternate base rate used to calculate interest on base rate loans will be calculated based on the greatest to occur of a base rate, a federal funds effective rate plus 0.50% and an adjusted one-month LIBOR rate plus 1.00%. The applicable margin shall range from 0.625% to 1.50% for base rate loans, 1.625% to 2.50% for Eurodollar loans. The weighted average interest rate on the total amounts outstanding under the Partnership’s revolving credit facility was 2.17% and 2.93% as of December 31, 2013 and 2012, respectively.
RGS must pay (i) a commitment fee ranging from 0.30% to 0.45% per annum of the unused portion of the revolving loan commitments, (ii) a participation fee for each revolving lender participating in letters of credit ranging from 1.625% to 2.50% per annum of the average daily amount of such lender’s letter of credit exposure and (iii) a fronting fee to the issuing bank of letters of credit equal to 0.20% per annum of the average daily amount of the letter of credit exposure. These fees are included in interest expense, net in the consolidated statement of operations.
The revolving credit facility contains financial covenants requiring RGS and its subsidiaries to maintain a debt to consolidated EBITDA (as defined in the credit agreement) ratio less than 5.00 for the first eight quarters (after March 2015, an increase is allowed in the permitted total leverage ratio for the first two fiscal quarters following any $50 million or greater acquisition), consolidated EBITDA to consolidated interest expense ratio greater than 2.50 and a secured debt to consolidated EBITDA ratio less than 3.25. At December 31, 2013 and 2012, RGS and its subsidiaries were in compliance with these covenants.
The revolving credit facility restricts the ability of RGS to pay dividends and distributions other than reimbursements of the Partnership for expenses and payment of dividends to the Partnership to the amount of available cash (as defined) so long as no default or event of default has occurred or is continuing. The revolving credit facility also contains various covenants that limit (subject to certain exceptions), among other things, the ability of RGS to:
| |
• | enter into sale and leaseback transactions; |
| |
• | make certain investments, loans and advances; |
| |
• | dissolve or enter into a merger or consolidation; |
| |
• | enter into asset sales or make acquisitions; |
| |
• | enter into transactions with affiliates; |
| |
• | prepay other indebtedness or amend organizational documents or transactions documents (as defined in the revolving credit facility); |
| |
• | issue capital stock or create subsidiaries; or |
| |
• | engage in any business other than those businesses in which it was engaged at the time of the effectiveness of the revolving credit facility or reasonable extension thereof. |
In February 2014, RGS entered into the first Amendment to the Sixth Amended and restated Credit Agreement to, among other things, expressly permit the pending PVR and Eagle Rock acquisitions, and to increase the commitment to $1.5 billion and increase the uncommitted incremental facility to $500 million. The amendment will specifically allows the Partnership to assume the series of PVR senior notes that mature prior to the credit agreement.
Senior Notes
In May 2009, the Partnership and Finance Corp. issued $250 million of senior notes that mature on June 1, 2016 (the “2016 Notes”). The 2016 Notes bear interest at 9.375% with interest payable semi-annually in arrears on June 1 and December 1. In May 2012, the Partnership redeemed 35%, or $88 million, of the 2016 Notes, bringing the total outstanding principal amount to $163 million. A redemption premium of $8 million was charged to loss on debt refinancing, net in the consolidated statement of operations and $4 million of accrued interest was paid. The Partnership also wrote off the unamortized loan fee of $1 million and unamortized bond premium of $2 million to loss on debt refinancing, net in the consolidated statement of operations. In June 2013, the Partnership redeemed all amounts outstanding 2016 Notes for $178 million cash, inclusive of accrued and unpaid interest of $7 million and other fees and expenses.
The Partnership and Finance Corp. have outstanding the following series of senior notes (collectively “Senior Notes”):
| |
• | $600 million in aggregate principal amount of our 6.875% senior notes due December 1, 2018 (the “2018 Notes”) with interest payable semi-annually in arrears on June 1 and December 1; |
| |
• | $400 million in aggregate principal amount of our 5.75% senior notes due September 1, 2020 (the “2020 Notes”) with interest payable semi-annually in arrears on March 1 and September 1; |
| |
• | $500 million in aggregate principal amount of our 6.5% senior notes due July 15, 2021 (the “2021 Notes”) with interest payable semi-annually in arrears on January 15 and July 15; |
| |
• | $900 million in aggregate principal of our 5.875% senior notes due March 1, 2022 (the “2022 Notes”), issued in February 2014, with interest payable semi-annually in arrears on March 1 and September 1; |
| |
• | $700 million in aggregate principal amount of our 5.5% senior notes due April 15, 2023 (the “2023 5.5% Notes”) with interest payable semi-annually in arrears on April 15 and October 15; and |
| |
• | $600 million in aggregate principal amount of our 4.5% senior notes due November 1, 2023 (the “2023 4.5% Notes”) with interest payable semi-annually in arrears on May 1 and November 1. |
The Senior Notes are guaranteed by our existing consolidated subsidiaries except Finance Corp and ELG.
The Senior Notes are redeemable at any time prior to the dates specified below at a price equal to 100% of the principal amount of the applicable series, plus a make-whole premium and accrued and unpaid interest, if any, to the redemption date.
| |
• | 2018 Notes - Beginning December 1, 2014 100% may be redeemed at fixed redemption price of 103.438% (December 1, 2015 - 101.719% and December 1, 2016 and thereafter - 100%) plus accrued and unpaid interest, if any, to the redemption date |
| |
• | 2020 Notes - Redeemable, in whole or in part, prior to June 1, 2020 at 100% of the principal amount plus a make-whole premium and accrued and unpaid interest, if any, to the redemption date; redeemable, in whole or in part, on or after June 1, 2020 at 100% of the principal amount thereof, plus accrued and unpaid interest, if any, to the redemption date |
| |
• | 2021 Notes - Any time prior to July 15, 2014, up to 35% may be redeemed at a price of 106.5% plus accrued and unpaid interest, if any; beginning July 15, 2016, 100% may be redeemed at fixed redemption price of 103.25% (July 15, 2017 - 102.167%, July 15, 2018 - 101.083% and July 15, 2019 and thereafter - 100%) plus accrued and unpaid interest, if any, to the redemption date |
| |
• | 2022 Notes - Redeemable, in whole or in part, prior to December 1, 2021 at 100% at the principal amount plus a make-whole premium and accrued and unpaid interest, if any, to the redemption date; redeemable, in whole or in part, on or after December 1, 2021 at 100% at the principal amount thereof, plus accrued and unpaid interest, if any, to the redemption date |
| |
• | 2023 5.5% Notes - Any time prior to October 15, 2015, up to 35% may be redeemed at a price of 105.5% plus accrued and unpaid interest, if any; beginning October 15, 2017, 100% may be redeemed at fixed redemption price of 102.75% (October 15, 2018 - 101.833%, October 15, 2019 - 100.917% and October 15, 2020 and thereafter - 100%) plus accrued and unpaid interest, if any, to the redemption date |
| |
• | 2023 4.5% Notes - Redeemable, in whole or in part, prior to August 1, 2023 at 100% of the principal amount plus a make-whole premium and accrued and unpaid interest, if any, to the redemption date; redeemable, in whole or in part, on or after August 1, 2023 at 100% of the principal amount thereof, plus accrued and unpaid interest, if any, to the redemption date |
Upon a change of control followed by a ratings downgrade within 90 days of a change of control, each note holder of the Senior Notes will be entitled to require us to purchase all or a portion of its notes at a purchase price of 101% plus accrued and unpaid interest, if any. The Partnership’s ability to purchase the Senior Notes upon a change of control will be limited by the terms of our debt agreements, including the Partnership’s revolving credit facility.
The existing senior notes contain various covenants that limit, among other things, our ability, and the ability of certain of our subsidiaries, to:
| |
• | incur additional indebtedness; |
| |
• | pay distributions on, or repurchase or redeem our equity interests; |
| |
• | make certain investments; |
| |
• | enter into certain types of transactions with affiliates; and |
| |
• | sell assets or consolidate or merge with or into other companies. |
If the Senior Notes achieve investment grade ratings by both Moody’s and Standard & Poor’s and no default or event of default has occurred and is continuing, we will no longer be subject to many of the foregoing covenants. At December 31, 2013, we were in compliance with these covenants.
9. Intangible Assets
Activity related to intangible assets, net consisted of the following:
|
| | | | | | | | | | | |
| Customer Relations | | Trade Names | | Total |
Balance at January 1, 2012 | $ | 681 |
| | $ | 60 |
| | $ | 741 |
|
Amortization | (26 | ) | | (3 | ) | | (29 | ) |
Balance at December 31, 2012 | 655 |
| | 57 |
| | 712 |
|
Amortization | (26 | ) | | (4 | ) | | (30 | ) |
Balance at December 31, 2013 | $ | 629 |
| | $ | 53 |
| | $ | 682 |
|
The average remaining amortization periods for customer relations and trade names are 24 and 16 years, respectively. The expected amortization of the intangible assets for each of the five succeeding years is $30 million.
10. Fair Value Measures
The fair value measurement provisions establish a three-tiered fair value hierarchy that prioritizes inputs to valuation techniques used in fair value calculations. The three levels of inputs are defined as follows:
| |
• | Level 1—unadjusted quoted prices for identical assets or liabilities in active accessible markets; |
| |
• | Level 2—inputs that are observable in the marketplace other than those classified as Level 1; and |
| |
• | Level 3—inputs that are unobservable in the marketplace and significant to the valuation. |
Entities are encouraged to maximize the use of observable inputs and minimize the use of unobservable inputs. If a financial instrument uses inputs that fall in different levels of the hierarchy, the instrument will be categorized based upon the lowest level of input that is significant to the fair value calculation.
The Partnership's financial assets and liabilities measured at fair value on a recurring basis are derivatives related to commodity swaps and embedded derivatives in the Series A Preferred Units. Derivatives related to commodity swaps are valued using observable inputs for similar instruments and incorporate Level 1 and Level 2 inputs. Embedded derivatives related to the Series A Preferred Units are valued using a binomial lattice model. The market inputs utilized in the model include credit spread, probabilities of the occurrence of certain events, common unit price, dividend yield, and expected volatility, and are classified as Level 3.
The following table presents the Partnership’s derivative assets and liabilities measured at fair value on a recurring basis:
|
| | | | | | | | | | | | | | | | | | | | | | | |
| Fair Value Measurement at December 31, |
| 2013 | | 2012 |
| Fair Value Total | | Level 2 | | Level 3 | | Fair Value Total | | Level 2 | | Level 3 |
Assets | | | | | | | | | | | |
Commodity Derivatives: | | | | | | | | | | | |
Natural Gas | $ | 2 |
| | $ | 2 |
| | $ | — |
| | $ | 2 |
| | $ | 2 |
| | $ | — |
|
Natural Gas Liquids | 2 |
| | 2 |
| | — |
| | 1 |
| | 1 |
| | — |
|
Condensate | — |
| | — |
| | — |
| | 2 |
| | 2 |
| | — |
|
Total Assets | $ | 4 |
| | $ | 4 |
| | $ | — |
| | $ | 5 |
| | $ | 5 |
| | $ | — |
|
Liabilities | | | | | | | | | | | |
Commodity Derivatives: | | | | |
| | | | | | |
Natural Gas | $ | 4 |
| | $ | 4 |
| | $ | — |
| | $ | 5 |
| | $ | 5 |
| | $ | — |
|
Natural Gas Liquids | 4 |
| | 4 |
| | — |
| | 1 |
| | 1 |
| | — |
|
Condensate | 1 |
| | 1 |
| | — |
| | — |
| | — |
| | — |
|
Embedded Derivatives in Series A Preferred Units | 19 |
| | — |
| | 19 |
| | 25 |
| | — |
| | 25 |
|
Total Liabilities | $ | 28 |
| | $ | 9 |
| | $ | 19 |
| | $ | 31 |
| | $ | 6 |
| | $ | 25 |
|
The following table presents the material unobservable inputs used to estimate the fair value of the embedded derivatives in the Series A Preferred Units:
|
| | | |
Unobservable Input | | December 31, 2013 |
Credit Spread | | 4.16 | % |
Volatility | | 23.71 | % |
Changes in the Partnership's cost of equity and U.S. Treasury yields would cause a change in the credit spread used to value the embedded derivatives. Changes in the Partnership's historical unit price volatility would cause a change in the volatility used to value the embedded derivatives.
The following table presents the changes in Level 3 derivatives measured on a recurring basis for the years ended December 31, 2013 and 2012. There were no transfers between Level 2 and Level 3 derivatives for the years ended December 31, 2013 and 2012.
|
| | | |
| Embedded Derivatives in Series A Preferred Units |
Balance at January 1, 2012 | $ | 39 |
|
Change in fair value | (14 | ) |
Balance at December 31, 2012 | 25 |
|
Change in fair value, net of gain at conversion of $26 million | (6 | ) |
Balance at December 31, 2013 | $ | 19 |
|
The carrying amount of cash and cash equivalents, accounts receivable and accounts payable approximates fair value due to their short-term maturities. Long-term debt, other than the Senior Notes, is comprised of borrowings under which interest accrues under a floating interest rate structure. Accordingly, the carrying value approximates fair value.
The aggregate fair value and carrying amount of the Senior Notes at December 31, 2013 was $2.83 billion and $2.80 billion, respectively. As of December 31, 2012, the aggregate fair value and carrying amount of the Senior Notes was $2.13 billion and $1.97 billion, respectively. The fair value of the Senior Notes is a Level 1 valuation based on third party market value quotations.
11. Leases
The following table is a schedule of future minimum lease payments for office space and certain equipment leased by the Partnership, that had initial or remaining non-cancelable lease terms in excess of one year as of December 31, 2013:
|
| | | | |
For the year ending December 31, | | Operating Lease |
2014 | | $ | 3 |
|
2015 | | 3 |
|
2016 | | 2 |
|
2017 | | 2 |
|
2018 | | 2 |
|
Thereafter | | 34 |
|
Total minimum lease payments | $ | 46 |
|
Total rent expense for operating leases, including those leases with terms of less than one year, was $11 million, $11 million and $3 million for the years ended December 31, 2013, 2012 and 2011, respectively.
12. Commitments and Contingencies
Legal. The Partnership is involved in various claims, lawsuits and audits by taxing authorities incidental to its business. These claims and lawsuits in the aggregate are not expected to have a material adverse effect on the Partnership’s business, financial condition, results of operations or cash flows.
PVR Shareholder Litigation. Five putative class action lawsuits challenging the PVR Acquisition are currently pending. All of the cases name PVR, PVR GP and the current directors of PVR GP, as well as the Partnership and the General Partner (collectively, the "Regency Defendants"), as defendants. Each of the lawsuits has been brought by a purported unitholder of PVR, both individually and on behalf of a putative class consisting of public unitholders of PVR. The lawsuits generally allege, among other things, that the directors of PVR GP breached their fiduciary duties to unitholders of PVR, that PVR GP, PVR and the Regency Defendants aided and abetted the directors of PVR GP in the alleged breach of these fiduciary duties, and, as to the actions in federal court, that some or all of PVR, PVR GP, and the directors of PVR GP violated Section 14(a) of the Exchange Act and Rule 14a-9 promulgated thereunder and Section 20(a) of the Exchange Act. The lawsuits purport to seek, in general, (i) injunctive relief, (ii) disclosure of certain additional information concerning the transaction, (iii) in the event the merger is consummated, rescission or an award of rescissory damages, (iv) an award of plaintiffs’ costs and (v) the accounting for damages allegedly causes by the defendants to these actions, and, (iv) such further relief as the court deems just and proper. The styles of the pending cases are as follows: David Naiditch v. PVR Partners, L.P., et al. (Case No. 9015-VCL) in the Court of Chancery of the State of Delaware); Charles Monatt v. PVR Partners, LP, et al. (Case No. 2013-10606) and Saul Srour v. PVR Partners, L.P., et al. (Case No. 2013-011015), each pending in the Court of Common Pleas for Delaware County, Pennsylvania; Stephen Bushansky v. PVR Partners, L.P., et al. (C.A. No. 2:13-cv-06829-HB); and Mark Hinnau v. PVR Partners, L.P., et al. (C.A. No. 2:13-cv-07496-HB), pending in the United States District Court for the Eastern District of Pennsylvania.
On January 28, 2014, the defendants entered into a Memorandum of Understanding (“MOU”) with Monatt, Srour, Bushansky, Naiditch and Hinnau pursuant to which defendants and the referenced plaintiffs agreed in principle to a settlement of their lawsuits (“Settled Lawsuits”), which will be memorialized in a separate settlement agreement, subject to customary conditions, including consummation of the PVR Acquisition, completion of certain confirmatory discovery, class certification and final approval by the Court of Common Pleas for Delaware County, Pennsylvania. If the Court approves the settlement, the Settled Lawsuits will be dismissed with prejudice and all defendants will be released from any and all claims relating to the Settled Lawsuits.
The settlement will not affect any provisions of the merger agreement or the form or amount of consideration to be received by PVR unitholders in the PVR Acquisition. The defendants have denied and continue to deny any wrongdoing or liability with respect to the plaintiffs’ claims in the aforementioned litigation and have entered into the settlement to eliminate the uncertainty, burden, risk, expense, and distraction of further litigation.
Environmental. The Partnership is responsible for environmental remediation at certain sites on its gathering and processing systems, resulting primarily from releases of hydrocarbons. The Partnership’s remediation program typically involves the management of contaminated soils and may involve remediation of groundwater. Activities vary with site conditions and locations, the extent and nature of the contamination, remedial requirements and complexity. The ultimate liability and total costs associated with these sites will depend upon many factors.
The table below reflects the environmental liabilities recorded in the consolidated balance sheet at December 31, 2013 and 2012 where management believes a loss is probable and reasonably estimable. The Partnership does not have any material environmental remediation matters assessed as reasonably possible that would require disclosure in the financial statements. |
| | | | | | | |
| December 31, |
| 2013 | | 2012 |
Current | $ | 2 |
| | $ | 5 |
|
Noncurrent | 6 |
| | 7 |
|
Total environmental liabilities | $ | 8 |
| | $ | 12 |
|
The Partnership made expenditures related to environmental remediation of $5 million for the year ended December 31, 2013.
Air Quality Control. The Partnership is currently negotiating settlements to certain enforcement actions by the NMED and the TCEQ. The TCEQ recently initiated a state-wide emissions inventory for the sulfur dioxide emissions from sites with reported emissions of 10 tons per year or more. If this data demonstrates that any source or group of sources may cause or contribute to a violation of the National Ambient Air Quality Standards, they must be sufficiently controlled to ensure timely attainment of the standard. This may potentially affect three SUGS recovery units in Texas. It is unclear at this time how the NMED will address the sulfur dioxide standard.
Compliance Orders from the NMED. SUGS has been in discussions with the NMED concerning allegations of violations of New Mexico air regulations related to the Jal #3 and Jal #4 facilities. Hearings on the COs were delayed until March 2014 to allow the parties to pursue substantive settlement discussions. The Partnership has meritorious defenses to the NMED claims and can offer significant mitigating factors to the claimed violations. The Partnership has recorded a liability of less than $1 million related to the claims and will continue to assess its potential exposure to the allegations as the matters progress.
CDM Sales Tax Audit. CDM Resource Management LLC (“CDM”), a subsidiary of the Partnership, has historically claimed the manufacturing exemption from sales tax in Texas, as is common in the industry. The exemption is based on the fact that CDM's natural gas compression equipment is used in the process of treating natural gas for ultimate use and sale. In a recent audit by the Texas Comptroller's office, the Comptroller has challenged the applicability of the manufacturing exemption to CDM. The period being audited is from August 2006 to August 2007, and liability for that period is potentially covered by an indemnity obligation from CDM's prior owners. CDM may also have liability for periods since 2008, and prospectively, if the Comptroller's challenge is ultimately successful. An audit of the 2008 period has commenced. In April 2013, an independent audit review agreed with the Comptroller's position. While CDM continues to disagree with this position and intends to seek redetermination and other relief, the Partnership is unable to predict the final outcome of this matter.
In addition to the matters discussed above, the Partnership is involved in legal, tax and regulatory proceedings before various courts, regulatory commissions and governmental agencies regarding matters arising in the ordinary course of business, none of which are believed to be potentially material to the Partnership at this time.
13. Series A Preferred Units
On September 2, 2009, the Partnership issued 4,371,586 Series A Preferred Units at a price of $18.30 per unit, less issuance costs and a 4% discount of $3 million for net proceeds of $77 million, exclusive of the General Partner’s contribution of $2 million. The Series A Preferred Units are convertible to common units under terms described below, and if outstanding, are mandatorily redeemable on September 2, 2029 for $35 million plus all accrued but unpaid distributions thereon (the “Series A Liquidation Value”) and accrued interest. The Series A Preferred Units receive fixed quarterly cash distributions of $0.445 per unit which began with the quarter ending March 31, 2010.
Holders may elect to convert Series A Preferred Units to common units at any time. In July 2013, certain holders of Series A Preferred Units exercised their right to convert 2,459,017 Series A Preferred Units into common units. Concurrent with this transaction, the Partnership recognized a $26 million gain in other income and deductions, net, related to the embedded derivative and reclassified $41 million from the Series A Preferred Units into common units. As of December 31, 2013, the remaining Series A Preferred Units were convertible into 2,050,854 common units, and if outstanding, are mandatorily redeemable on September 2, 2029 for $35 million plus all accrued but unpaid distributions and interest thereon. The Series A Preferred Units receive fixed quarterly cash distributions of $0.445 per unit if outstanding on the record dates of the Partnership’s common unit distributions.
Distributions on the Series A Preferred Units were accrued for the first two quarters (and not paid in cash) and will result in an increase in the number of common units issuable upon conversion. If on any distribution payment date beginning March 31, 2010, the Partnership (1) fails to pay distributions on the Series A Preferred Units, (2) reduces the distributions on the common units to zero and (3) is prohibited by its material financing agreements from paying cash distributions, such distributions shall automatically
accrue and accumulate until paid in cash. If the Partnership has failed to pay cash distributions in full for two quarters (whether or not consecutive) from and including the quarter ended on March 31, 2010, then if the Partnership fails to pay cash distributions on the Series A Preferred Units, all future distributions on the Series A Preferred Units that are accrued rather than being paid in cash by the Partnership will consist of the following: (1) $0.35375 per Series A Preferred Unit per quarter, (2) $0.09125 per Series A Preferred Unit per quarter (the “Common Unit Distribution Amount”), payable solely in common units, and (3) $0.09125 per Series A Preferred Unit per quarter (the “PIK Distribution Additional Amount”), payable solely in common units. The total number of common units payable in connection with the Common Unit Distribution Amount or the PIK Distribution Additional Amount cannot exceed $2 million in any period of 20 consecutive fiscal quarters.
Upon the Partnership’s breach of certain covenants (a “Covenant Default”), the holders of the Series A Preferred Units will be entitled to an increase of $0.1825 per quarterly distribution, payable solely in common units (the “Covenant Default Additional Amount”). All accumulated and unpaid distributions will accrue interest (i) at a rate of 2.432% per quarter, or (ii) if the Partnership has failed to pay all PIK Distribution Additional Amounts or Covenant Default Additional Amounts or any Covenant Default has occurred and is continuing, at a rate of 3.429% per quarter while such failure to pay or such Covenant Default continues.
The Series A Preferred Units are convertible, at the holder’s option, into common units, provided that the holder must request conversion of at least 375,000 Series A Preferred Units. The conversion price will initially be $18.30, subject to adjustment for customary events (such as unit splits). The number of common units issuable is equal to the issue price of the Series A Preferred Units (i.e. $18.30) being converted plus all accrued but unpaid distributions and accrued but unpaid interest thereon (the “Redeemable Face Amount”), divided by the applicable conversion price.
Commencing on September 2, 2014, if at any time the volume-weighted average trading price of the common units over the trailing 20-trading day period (the “VWAP Price”) is less than the then-applicable conversion price, the conversion ratio will be increased to: the quotient of (1) the Redeemable Face Amount on the date that the holder’s conversion notice is delivered, divided by (2) the product of (x) the VWAP Price set forth in the applicable conversion notice and (y) 91%, but will not be less than $10.
Also commencing on September 2, 2014, the Partnership will have the right at any time to convert all or part of the Series A Preferred Units into common units, if (1) the daily volume-weighted average trading price of the common units is greater than 150% of the then-applicable conversion price for 20 out of the trailing 30 trading days, and (2) certain minimum public float and trading volume requirements are satisfied.
In the event of a change of control, the Partnership will be required to make an offer to the holders of the Series A Preferred Units to purchase their Series A Preferred Units for an amount equal to 101% of their Series A Liquidation Value. In addition, in the event of certain business combinations or other transactions involving the Partnership in which the holders of common units receive cash consideration exclusively in exchange for their common units (a “Cash Event”), the Partnership must use commercially reasonable efforts to ensure that the holders of the Series A Preferred Units will be entitled to receive a security issued by the surviving entity in the Cash Event with comparable powers, preferences and rights to the Series A Preferred Units. If the Partnership is unable to ensure that the holders of the Series A Preferred Units will be entitled to receive such a security, then the Partnership will be required to make an offer to the holders of the Series A Preferred Units to purchase their Series A Preferred Units for an amount equal to 120% of their Series A Liquidation Value. If the Partnership enters into any recapitalization, reorganization, consolidation, merger, spin-off that is not a Cash Event, the Partnership will make appropriate provisions to ensure that the holders of the Series A Preferred Units receive a security with comparable powers, preferences and rights to the Series A Preferred Units upon consummation of such transaction. Subsequent to the ETE Acquisition, no unitholder exercised this option.
As of December 31, 2013, the Series A Preferred Units were convertible to 2,050,854 common units.
The following table provides a reconciliation of the beginning and ending balances of the Series A Preferred Units for the year ended December 31, 2013 and 2012:
|
| | | | | | | |
| Units | | Amount | |
Balance at January 1, 2012 | 4,371,586 |
| | $ | 71 |
| |
Accretion to redemption value | N/A |
| | 2 |
| |
Balance at December 31, 2012 | 4,371,586 |
| | 73 |
| |
Series A Preferred Units converted into common units | (2,459,017 | ) | | (41 | ) | |
Balance at December 31, 2013 | 1,912,569 |
| | $ | 32 |
| * |
* This amount will be accreted to $35 million plus any accrued but unpaid distributions and interest by deducting amounts from
partners’ capital over the remaining periods until the mandatory redemption date of September 2, 2029. Accretion during 2013
was immaterial.
14. Related Party Transactions
As of December 31, 2013 and 2012, details of the Partnership’s related party receivables and related party payables were as follows:
|
| | | | | | | |
| December 31, |
| 2013 | | 2012 |
Related party receivables | | | |
HPC | $ | 1 |
| | $ | 1 |
|
ETE and its subsidiaries | 25 |
| | 5 |
|
Ranch JV | 2 |
| | 2 |
|
Total related party receivables | $ | 28 |
| | $ | 8 |
|
Related party payables | | | |
HPC | $ | 1 |
| | $ | 1 |
|
ETE and its subsidiaries | 68 |
| | 94 |
|
Total related party payables | $ | 69 |
| | $ | 95 |
|
Transactions with ETE and its subsidiaries. Under the service agreement with Services Co., the Partnership paid Services Co.’s direct expenses for services performed, plus an annual fee of $10 million, and received the benefit of any cost savings recognized for these services. The services agreement has a five year term ending May 26, 2015, subject to earlier termination rights in the event of a change in control, the failure to achieve certain cost savings for the Partnership or upon an event of default. On April 30, 2013, this agreement was amended to provide for a waiver of the $10 million annual fee effective as of May 1, 2013 through and including April 30, 2015 and to clarify the scope and expenses chargeable as direct expenses thereunder.
On April 30, 2013, the Partnership entered into the second amendment (the “Operation and Service Amendment”) to the Operation and Service Agreement (the “Operation and Service Agreement”), by and among the Partnership, ETC, the General Partner and RGS. Under the Operation and Service Agreement, ETC performs certain operations, maintenance and related services reasonably required to operate and maintain certain facilities owned by the Partnership, and the Partnership reimburses ETC for actual costs and expenses incurred in connection with the provision of these services based on an annual budget agreed upon by both parties. The Operation and Service Agreement Amendment describes the services that ETC will provide in the future.
The Partnership incurred total service fees related to the agreements described above from ETE and its subsidiaries of $11 million for the year ended December 31, 2013, and $17 million for the years ended December 31, 2012 and 2011.
In conjunction with distributions made by the Partnership to the limited and general partner interests, ETE received cash distributions of $63 million, $62 million and $57 million for the years ended December 31, 2013, 2012 and 2011, respectively.
The General Partner has the right, but not the obligation, to contribute a proportionate amount of capital to the Partnership to maintain its general partner interest. No capital contributions were contributed during the years ended December 31, 2013 and 2012, respectively.
In September 2011, the Partnership purchased a 0.1% interest in MEP from ETP for $1 million in cash.
The Partnership’s Gathering and Processing segment, in the ordinary course of business, sells natural gas and NGLs to subsidiaries of ETE and records the revenue in gas sales and NGL sales. The Partnership’s Contract Services segment provides contract compression services to ETP and records revenue in gathering, transportation and other fees on the statement of operations. The Partnership’s Contract Services segment did not sell compression equipment to a subsidiary of ETP for the year ended December 31, 2013, and sold $1 million for the year ended December 31, 2012. As these transactions are between entities under common control, partners’ capital was increased, which represented a deemed contribution of the excess sales price over the carrying amounts. The Partnership’s Contract Services segment purchased compression equipment from a subsidiary of ETP for $95 million and $29 million during the years ended December 31, 2013 and 2012, respectively.
Prior to April 30, 2013, Southern Union provided certain administrative services for SUGS that were either based on SUGS's pro-rata share of combined net investment, margin and certain expenses or direct costs incurred by Southern Union on the behalf of SUGS. Southern Union also charged a management and royalty fee to SUGS for certain management support services provided by Southern Union on the behalf of SUGS and for the use of certain Southern Union trademarks, trade names and service marks by SUGS. The amounts were $21 million and $1 million for the period from March 26, 2012 to December 31, 2012. These administrative services were no longer being provided subsequent to the SUGS Acquisition.
Transactions with HPC. Under a Master Services Agreement with HPC, the Partnership operates and provides all employees and services for the operation and management of HPC. For the years ended December 31, 2013, 2012, and 2011, the related party general and administrative expenses reimbursed to the Partnership were $18 million, $20 million, and $17 million, respectively, which is recorded in gathering, transportation and other fees on the statements of operations.
The Partnership’s Contract Services segment provides compression services to HPC and records revenue in gathering, transportation and other fees on the statement of operations. The Partnership also receives transportation services from HPC and records the cost as cost of sales.
Transactions with Lone Star. In 2013, the Partnership entered into a nineteen month agreement to sell NGL to Lone Star for approximately $5 million per month. For the year ended December 31, 2013, the Partnership had recorded $26 million in NGL sales under this contract.
Transactions with EPD and its subsidiaries. In January 2012, EPD sold a significant portion of its ownership in ETE’s common units, and subsequent to that transaction, owns less than 5% of ETE’s outstanding common units. As such, EPD is no longer considered a related party. During 2011, EPD owned a portion of ETE’s outstanding common units and therefore was considered a related party along with any of its subsidiaries. The Partnership, in the ordinary course of business, sells natural gas and NGLs to subsidiaries of EPD and records the revenue in gas sales and NGL sales. The Partnership also incurs NGL processing fees and transportation fees with subsidiaries of EPD and records these fees as cost of sales.
15. Concentration Risk
The following table provides information about the extent of reliance on major customers and gas suppliers. Total revenues and cost of sales from transactions with an external customer or supplier amounting to 10% or more of revenue or cost of gas and liquids are disclosed below, together with the identity of the reporting segment.
|
| | | | | | | | | | | | | |
| | | Years Ended December 31, |
| Reportable Segment | | 2013 | | 2012 | | 2011 |
Customer | | | | | | | |
Customer A | Gathering and Processing | | $ | 381 |
| | $ | 367 |
| | $ | 366 |
|
Customer B | Gathering and Processing | | 362 |
| | 451 |
| | — |
|
Supplier | | | | | | | |
Supplier A | Gathering and Processing | | 164 |
| | 171 |
| | 133 |
|
Supplier B | Gathering and Processing | | 185 |
| | — |
| | — |
|
The Partnership is a party to various commercial netting agreements that allow it and contractual counterparties to net receivable and payable obligations. These agreements are customary and the terms follow standard industry practice. In the opinion of management, these agreements reduce the overall counterparty risk exposure.
16. Segment Information
The Partnership has five reportable segments: Gathering and Processing, Natural Gas Transportation, NGL Services, Contract Services, and Corporate. The reportable segments are as described below:
Gathering and Processing. The Partnership provides “wellhead-to-market” services to producers of natural gas, which include transporting raw natural gas from the wellhead through gathering systems, processing raw natural gas to separate NGLs from the raw natural gas and selling or delivering pipeline-quality natural gas and NGLs to various markets and pipeline systems. This segment also includes ELG and the Partnership's 33.33% membership interest in Ranch JV, which processes natural gas delivered from the NGLs-rich Bone Spring and Avalon shale formations in west Texas. The Partnership completed the SUGS Acquisition on April 30, 2013 which was a reorganization of entities under common control. Therefore, the Gathering and Processing segment amounts have been retrospectively adjusted to reflect the SUGS Acquisition beginning March 26, 2012, the date upon which common control began.
Natural Gas Transportation. The Partnership owns a 49.99% general partner interest in HPC, which owns RIGS, a 450-mile intrastate pipeline that delivers natural gas from northwest Louisiana to downstream pipelines and markets, a 50% membership interest in MEP, which owns a 500-mile interstate natural gas pipeline stretching from southeast Oklahoma through northeast Texas, northern Louisiana and central Mississippi to an interconnect with the Transcontinental Gas Pipe Line system in Butler, Alabama. This segment also includes Gulf States, which owns a 10-mile interstate pipeline that extends from Harrison County, Texas to Caddo Parish, Louisiana.
NGL Services. The Partnership owns a 30% membership interest in Lone Star, an entity owning a diverse set of midstream energy assets including pipelines, storage, fractionation and processing facilities located in the states of Texas, New Mexico, Mississippi and Louisiana.
Contract Services. The Partnership owns and operates a fleet of compressors used to provide turn-key natural gas compression services for customer specific systems. The Partnership also owns and operates a fleet of equipment used to provide treating services, such as carbon dioxide and hydrogen sulfide removal, natural gas cooling, dehydration and BTU management.
Corporate. The Corporate segment comprises the Partnership’s corporate assets.
The Partnership accounts for intersegment revenues as if the revenues were to third parties, exclusive of certain cost of capital charges.
Management evaluates the performance of each segment and makes capital allocation decisions through the separate consideration of segment margin and operation and maintenance expenses. Segment margin, for the Gathering and Processing and the Natural Gas Transportation segments is defined as total revenues, including service fees, less cost of sales. In the Contract Services segment, segment margin is defined as revenues less direct costs.
Management believes segment margin is an important measure because it directly relates to volume, commodity price changes, revenue generating horsepower and revenue generating gallons per minute. Operation and maintenance expenses are a separate measure used by management to evaluate performance of field operations. Direct labor, insurance, property taxes, repair and maintenance, utilities and contract services comprise the most significant portion of operation and maintenance expenses. These expenses fluctuate depending on the activities performed during a specific period. The Partnership does not deduct operation and maintenance expenses from total revenues in calculating segment margin because management separately evaluates commodity volume and price changes in segment margin. The Partnership does not record segment margin for its investments in unconsolidated affiliates (HPC, MEP, Lone Star, Ranch JV, and Grey Ranch) because it records its ownership percentages of their net income as income from unconsolidated affiliates in accordance with the equity method of accounting.
Results for each period, together with amounts related to each segment are shown below:
|
| | | | | | | | | | | |
| Years Ended December 31, |
| 2013 | | 2012 | | 2011 |
External Revenue | | | | | |
Gathering and Processing | $ | 2,287 |
| | $ | 1,797 |
| | $ | 1,226 |
|
Natural Gas Transportation | 1 |
| | 1 |
| | 1 |
|
NGL Services | — |
| | — |
| | — |
|
Contract Services | 215 |
| | 183 |
| | 190 |
|
Corporate | 18 |
| | 19 |
| | 17 |
|
Eliminations | — |
| | — |
| | — |
|
Total | $ | 2,521 |
| | $ | 2,000 |
| | $ | 1,434 |
|
| | | | | |
Intersegment Revenue | | | | | |
Gathering and Processing | $ | — |
| | $ | — |
| | $ | — |
|
Natural Gas Transportation | — |
| | — |
| | — |
|
NGL Services | — |
| | — |
| | — |
|
Contract Services | 15 |
| | 21 |
| | 17 |
|
Corporate | — |
| | — |
| | — |
|
Eliminations | (15 | ) | | (21 | ) | | (17 | ) |
Total | $ | — |
| | $ | — |
| | $ | — |
|
| | | | | |
Cost of Sales | | | | | |
Gathering and Processing | $ | 1,767 |
| | $ | 1,373 |
| | $ | 993 |
|
Natural Gas Transportation | — |
| | (1 | ) | | (2 | ) |
NGL Services | — |
| | — |
| | — |
|
Contract Services | 26 |
| | 15 |
| | 22 |
|
Corporate | — |
| | — |
| | — |
|
Eliminations | — |
| | — |
| | — |
|
Total | $ | 1,793 |
| | $ | 1,387 |
| | $ | 1,013 |
|
| | | | | |
Segment Margin | | | | | |
Gathering and Processing | $ | 521 |
| | $ | 423 |
| | $ | 233 |
|
Natural Gas Transportation | — |
| | 2 |
| | 3 |
|
NGL Services | — |
| | — |
| | — |
|
Contract Services | 204 |
| | 189 |
| | 185 |
|
Corporate | 18 |
| | 20 |
| | 17 |
|
Eliminations | (15 | ) | | (21 | ) | | (17 | ) |
Total | $ | 728 |
| | $ | 613 |
|
| $ | 421 |
|
| | | | | |
Operation and Maintenance | | | | | |
Gathering and Processing | $ | 237 |
| | $ | 183 |
| | $ | 98 |
|
Natural Gas Transportation | — |
| | — |
| | — |
|
NGL Services | — |
| | — |
| | — |
|
Contract Services | 72 |
| | 66 |
| | 66 |
|
Corporate | 1 |
| | — |
| | — |
|
Eliminations | (14 | ) | | (21 | ) | | (17 | ) |
Total | $ | 296 |
| | $ | 228 |
| | $ | 147 |
|
| | | | | |
Depreciation and Amortization | | | | | |
Gathering and Processing | $ | 186 |
| | $ | 159 |
| | $ | 87 |
|
Natural Gas Transportation | — |
| | — |
| | — |
|
NGL Services | — |
| | — |
| | — |
|
Contract Services | 98 |
| | 86 |
| | 78 |
|
Corporate | 3 |
| | 7 |
| | 4 |
|
Eliminations | — |
| | — |
| | — |
|
Total | $ | 287 |
| | $ | 252 |
| | $ | 169 |
|
|
| | | | | | | | | | | |
| Years Ended December 31, |
| 2013 | | 2012 | | 2011 |
Income from Unconsolidated Affiliates | | | | | |
Gathering and Processing | $ | 1 |
| | $ | (10 | ) | | $ | — |
|
Natural Gas Transportation | 70 |
| | 71 |
| | 92 |
|
NGL Services | 64 |
| | 44 |
| | 28 |
|
Contract Services | — |
| | — |
| | — |
|
Corporate | — |
| | — |
| | — |
|
Eliminations | — |
| | — |
| | — |
|
Total | $ | 135 |
| | $ | 105 |
| | $ | 120 |
|
| | | | | |
Expenditures for Long-Lived Assets | | | | | |
Gathering and Processing | $ | 721 |
| | $ | 395 |
| | $ | 282 |
|
Natural Gas Transportation | — |
| | — |
| | — |
|
NGL Services | — |
| | — |
| | — |
|
Contract Services | 311 |
| | 164 |
| | 120 |
|
Corporate | 2 |
| | 1 |
| | 4 |
|
Eliminations | — |
| | — |
| | — |
|
Total | $ | 1,034 |
| | $ | 560 |
| | $ | 406 |
|
|
| | | | | | | | | | | |
| December 31, 2013 |
| 2013 | | 2012 | | 2011 |
Assets | | | | | |
Gathering and Processing | $ | 4,748 |
| | $ | 4,210 |
| | $ | 1,960 |
|
Natural Gas Transportation | 991 |
| | 1,232 |
| | 1,297 |
|
NGL Services | 1,070 |
| | 948 |
| | 629 |
|
Contract Services | 1,897 |
| | 1,672 |
| | 1,621 |
|
Corporate | 76 |
| | 61 |
| | 61 |
|
Eliminations | — |
| | — |
| | — |
|
Total | $ | 8,782 |
| | $ | 8,123 |
| | $ | 5,568 |
|
| | | | | |
Investment in Unconsolidated Affiliates | | | | | |
Gathering and Processing | $ | 36 |
| | $ | 35 |
| | $ | — |
|
Natural Gas Transportation | 991 |
| | 1,231 |
| | 1,296 |
|
NGL Services | 1,070 |
| | 948 |
| | 629 |
|
Contract Services | — |
| | — |
| | — |
|
Corporate | — |
| | — |
| | — |
|
Eliminations | — |
| | — |
| | — |
|
Total | $ | 2,097 |
| | $ | 2,214 |
| | $ | 1,925 |
|
| | | | | |
Goodwill | | | | | |
Gathering and Processing | $ | 651 |
| | $ | 651 |
| | $ | 313 |
|
Natural Gas Transportation | — |
| | — |
| | — |
|
NGL Services | — |
| | — |
| | — |
|
Contract Services | 477 |
| | 477 |
| | 477 |
|
Corporate | — |
| | — |
| | — |
|
Eliminations | — |
| | — |
| | — |
|
Total | $ | 1,128 |
| | $ | 1,128 |
| | $ | 790 |
|
The table below provides a reconciliation of total segment margin to income before income taxes:
|
| | | | | | | | | | | |
| Years Ended December 31, |
| 2013 | | 2012 | | 2011 |
Total segment margin | $ | 728 |
| | $ | 613 |
| | $ | 421 |
|
Operation and maintenance | (296 | ) | | (228 | ) | | (147 | ) |
General and administrative | (88 | ) | | (100 | ) | | (67 | ) |
(Loss) gain on assets sales, net | (2 | ) | | (3 | ) | | 2 |
|
Depreciation and amortization | (287 | ) | | (252 | ) | | (169 | ) |
Income from unconsolidated affiliates | 135 |
| | 105 |
| | 120 |
|
Interest expense, net | (164 | ) | | (122 | ) | | (103 | ) |
Loss on debt refinancing, net | (7 | ) | | (8 | ) | | — |
|
Other income and deductions, net | 7 |
| | 29 |
| * | 17 |
|
Income before income taxes | $ | 26 |
| | $ | 34 |
| | $ | 74 |
|
__________________
| |
* | Other income and deductions, net for the year ended December 31, 2012, included a one-time producer payment of $16 million related to an assignment of certain contracts. |
17. Equity-Based Compensation
In December 2011, the Partnership’s unitholders approved the Regency Energy Partners LP 2011 Long-Term Incentive Plan (the “2011 Incentive Plan”), which provides for awards of options to purchase the Partnership’s common units; awards of the Partnership’s restricted units, phantom units and common units; awards of distribution equivalent rights; awards of common unit appreciation rights; and other unit-based awards to employees, directors and consultants of the Partnership and its affiliates and subsidiaries. The 2011 Incentive Plan will be administered by the Compensation Committee of the board of directors, which may, in its sole discretion, delegate its powers and duties under the 2011 Incentive Plan to the Chief Executive Officer. Up to 3,000,000 of the Partnership’s common units may be granted as awards under the 2011 Incentive Plan, with such amount subject to adjustment as provided for under the terms of the 2011 Incentive Plan.
The 2011 Incentive Plan may be amended or terminated at any time by the board of directors or the Compensation Committee without the consent of any participant or unitholder, including an amendment to increase the number of common units available for awards under the plan; however, any material amendment, such as a change in the types of awards available under the plan, would require the approval of the unitholders of the Partnership. The Compensation Committee is also authorized to make adjustments in the terms and conditions of, and the criteria included in awards under the 2011 Incentive Plan in specified circumstances. The 2011 Incentive Plan is effective until December 19, 2021 or, if earlier, the time at which all available units under the 2011 Incentive Plan have been issued to participants or the time of termination of the plan by the board of directors.
Unit-based compensation expense of $7 million, $5 million, and $3 million is recorded in general and administrative expense in the statement of operations for the years ended December 31, 2013, 2012 and 2011, respectively.
Common Unit Options. The fair value of each option award is estimated on the date of grant using the Black-Scholes Option Pricing Model. Upon the exercise of the common unit options, the Partnership intends to settle these obligations with new issues of common units on a net basis. The common unit options activity for the years ended December 31, 2013, 2012, and 2011 is as follows:
|
| | | | | | | |
2013 |
Common Unit Options | | Units | | Weighted Average Exercise Price |
Outstanding at the beginning of period | | 156,550 |
| | $ | 21.96 |
|
Exercised | | (14,000 | ) | | 21.14 |
|
Outstanding at end of period | | 142,550 |
| | 22.04 |
|
Exercisable at the end of the period | | 142,550 |
| | |
2012 |
Common Unit Options | | Units | | Weighted Average Exercise Price |
Outstanding at the beginning of period | | 156,850 |
| | $ | 21.99 |
|
Forfeited or expired | | (300 | ) | | 23.73 |
|
Outstanding at end of period | | 156,550 |
| | 21.96 |
|
Exercisable at the end of the period | | 156,550 |
| | |
2011 |
Common Unit Options | | Units | | Weighted Average Exercise Price |
Outstanding at the beginning of period | | 201,950 |
| | $ | 21.93 |
|
Exercised | | (38,300 | ) | | 20.84 |
|
Forfeited or expired | | (6,800 | ) | | 26.72 |
|
Outstanding at end of period | | 156,850 |
| | 21.99 |
|
Exercisable at the end of the period | | 156,850 |
| | |
The common unit options have an intrinsic value of less than $1 million related to non-vested units with a weighted average contractual term of 2.4 years. Intrinsic value is the closing market price of a unit less the option strike price, multiplied by the number of unit options outstanding as of the end of the period presented. Unit options with an exercise price greater than the end of the period closing market price are excluded.
Phantom Units. In January 2014, the Partnership awarded 668,074 phantom units to senior management and certain key employees. These awards are service condition (time-based) grants that vest 60% at the end of the third year of service and 40% at the end of the fifth year of service.
During 2013, the Partnership awarded 62,360 phantom units to senior management and certain key employees. These awards are service condition (time-based) grants that generally vest 60% at the end of the third year of service and 40% at the end of the fifth year of service. Distributions on the phantom units will be paid concurrent with the Partnership’s distribution for common units.
In December 2012, the Partnership awarded 495,375 phantom units to senior management and certain key employees. These awards are service condition (time-based) grants that vest 60% at the end of the third year of service and 40% at the end of the fifth year of service. Also during 2012, 8,250 phantom units were awarded to senior management and key employees as service condition (time-based) grants that generally vest ratably over the next 5 years. Distributions on the phantom units (including non-vested units) will be paid concurrent with the Partnership’s distribution for common units.
During 2011, the Partnership awarded 596,320 phantom units to senior management and certain key employees. These awards are service condition (time-based) grants that generally vest ratably over the next 5 years. Distributions on the phantom units (including non-vested units) will be paid concurrent with the Partnership’s distribution for common units.
The following table presents phantom unit activity for the years ended December 31, 2013, 2012 and 2011:
|
| | | | | | | |
2013 |
Phantom Units | | Units | | Weighted Average Grant Date Fair Value |
Outstanding at the beginning of the period | | 1,231,342 |
| | $ | 23.22 |
|
Service condition grants | | 62,360 |
| | 25.44 |
|
Vested service condition | | (231,163 | ) | | 24.80 |
|
Forfeited service condition | | (35,900 | ) | | 23.22 |
|
Forfeited market condition | | (44,397 | ) | | 19.52 |
|
Total outstanding at end of period | | 982,242 |
| | 23.16 |
|
2012 |
Phantom Units | | Units | | Weighted Average Grant Date Fair Value |
Outstanding at the beginning of the period | | 1,086,393 |
| | $ | 24.51 |
|
Service condition grants | | 503,625 |
| | 21.39 |
|
Vested service condition | | (223,258 | ) | | 24.71 |
|
Vested market condition | | (10,200 | ) | | 19.52 |
|
Forfeited service condition | | (120,868 | ) | | 24.85 |
|
Forfeited market condition | | (4,350 | ) | | 19.52 |
|
Total outstanding at end of period | | 1,231,342 |
| | 23.22 |
|
2011 |
Phantom Units | | Units | | Weighted Average Grant Date Fair Value |
Outstanding at the beginning of the period | | 742,517 |
| | $ | 23.61 |
|
Service condition grants | | 596,320 |
| | 24.55 |
|
Vested service condition | | (142,520 | ) | | 24.73 |
|
Vested market condition | | (8,550 | ) | | 19.52 |
|
Forfeited service condition | | (88,474 | ) | | 24.99 |
|
Forfeited market condition | | (12,900 | ) | | 19.52 |
|
Total outstanding at end of period | | 1,086,393 |
| | 24.51 |
|
The Partnership expects to recognize $19 million of unit-based compensation expense related to non-vested phantom units over a period of 3.3 years.
18. Quarterly Financial Data (Unaudited)
|
| | | | | | | | | | | | | | | |
| Quarter Ended |
2013 | December 31 | | September 30 | | June 30 | | March 31 |
Operating revenues | $ | 677 |
| | $ | 665 |
| | $ | 639 |
| | $ | 540 |
|
Operating income (loss) | 12 |
| | 24 |
| | 34 |
| | (15 | ) |
Net (loss) income attributable to Regency Energy Partners LP | (1 | ) | | 39 |
| | 10 |
| | (29 | ) |
Earnings per common units: | | | | | | | |
Basic net (loss) income per common unit | (0.03 | ) | | 0.16 |
| | 0.07 |
| | (0.06 | ) |
Diluted net (loss) income per common unit | (0.03 | ) | | 0.05 |
| | 0.07 |
| | (0.06 | ) |
| | | | | | | |
| Quarter Ended |
2012 * | December 31 | | September 30 | | June 30 | | March 31 |
Operating revenues | $ | 587 |
| | $ | 527 |
| | $ | 511 |
| | $ | 375 |
|
Operating income (loss) | 8 |
| | 5 |
| | 22 |
| | (5 | ) |
Net (loss) income attributable to Regency Energy Partners LP | (8 | ) | | (1 | ) | | 26 |
| | 15 |
|
Earnings per common units: | | | | | | | |
Basic net (loss) income per common unit | (0.08 | ) | | (0.04 | ) | | 0.14 |
| | 0.15 |
|
Diluted net (loss) income per common unit | (0.08 | ) | | (0.04 | ) | | 0.10 |
| | 0.14 |
|
_______________________
| |
* | Due to the SUGS Acquisition, these quarterly results have been retrospectively adjusted to include the operations of SUGS beginning March 26, 2012, the date upon which common control began. |