Please wait
UNITED STATES
SECURITIES AND EXCHANGE COMMISSION
Washington, D.C. 20549
FORM 10-K
| x |
ANNUAL REPORT PURSUANT TO SECTION 13 OR 15(d) OF THE SECURITIES EXCHANGE ACT OF 1934 FOR THE FISCAL YEAR ENDED JUNE 30, 2013 |
Or
| o |
TRANSITION REPORT PURSUANT TO SECTION 13 OR 15(d) OF THE SECURITIES EXCHANGE ACT OF 1934 For the transition period from _____ to _____ |
Commission file number 001-33630
PARAMOUNT GOLD AND SILVER CORP.
(Exact name of registrant as specified in its charter)
|
Delaware
|
|
20-3690109
|
|
(State or other jurisdiction of Incorporation or organization)
|
|
(I.R.S. Employer Identification No.)
|
|
|
|
|
|
665 Anderson Street, Winnemucca, Nevada
|
|
89445
|
|
(Address of principal administrative office)
|
|
(Zip code)
|
Registrant's telephone number, including area code: (775) 625-3600
|
Securities registered pursuant to section 12(b) of the Act:
Common Stock, par value $0.001 per share
|
|
Name of each exchange on which registered:
NYSE MKT LLC
|
Securities registered pursuant to section 12(g) of the Act: None.
Indicate by check mark if the registrant is a well-known seasoned issuer, as defined in Rule 405 of the Securities Act.
Yes o No x
Indicate by check mark if the registrant is not required to file reports pursuant to Section 13 or Section 15(d) of the Act.
Yes o No x
Indicate by check mark whether the registrant: (1) has filed all reports required to be filed by Section 13 or 15(d) of the Securities Exchange Act of 1934 during the preceding 12 months (or for such shorter period that the registrant was required to file such reports), and (2) has been subject to such filing requirements for the past 90 days. Yes x No o
Indicate by check mark whether the registrant has submitted electronically and posted on its corporate Web site, if any, every Interactive Data File required to be submitted and posted pursuant to Rule 405 of Regulation S-T (§232.405 of this chapter) during the preceding 12 months (or for such shorter period that the registrant was required to submit and post such files). Yes x No o
Indicate by check mark if disclosure of delinquent filers pursuant to Item 405 of Regulation S-K (§229.405 of this chapter is not contained herein, and will not be contained, to the best of registrant's knowledge, in definitive proxy or information statements incorporated by reference in Part III of this Form 10-K or any amendment to this Form 10-K. x
Indicate by check mark whether the registrant is a large accelerated filer, an accelerated filer, a non-accelerated filer, or a smaller reporting company.
o Large Accelerated Filer x Accelerated Filer ¨ Non-Accelerated Filer ¨ Smaller Reporting Company.
Indicate by check mark whether the registrant is a shell company (as defined in Rule 12b-2 of the Exchange Act). Yes o No x
Based on the last sale price on the NYSE MKT LLC of the Common Stock on December 31, 2012 $2.32 (the last business day of the registrant's most recently completed second fiscal quarter), the aggregate market value of the voting stock held by non-affiliates of the registrant was approximately $295 million.
As of September 5, 2013, the registrant had 155,731,068 shares of Common Stock, par value $0.001, outstanding.
DOCUMENTS INCORPORATED BY REFERENCE: To the extent specifically referenced in Part III, portions of the registrant’s definitive Proxy Statement on Schedule 14A to be filed with the Securities and Exchange Commission in connection with the 2013 Annual Meeting of stockholders are incorporated by reference into this report. See Part III.
|
|
8
|
|
|
8
|
|
|
12
|
|
|
19
|
|
|
19
|
|
|
30
|
|
|
30
|
|
|
30
|
|
|
30
|
|
|
32
|
|
|
34
|
|
|
38
|
|
|
38
|
|
|
38
|
|
|
39
|
|
|
40
|
|
|
40
|
|
|
40
|
|
|
40
|
|
|
40
|
|
|
40
|
|
|
41
|
|
|
41
|
Cautionary Note Regarding Forward-Looking Statements
This Form 10-K contains “forward-looking statements” within the meaning of applicable securities laws relating to Paramount Gold and Silver Corp. (“Paramount”, “we”, “us”, “our”, or the “Company”) which represent our current expectations or beliefs including, but not limited to, statements concerning our operations, performance, and financial condition. These statements by their nature involve substantial risks and uncertainties, credit losses, dependence on management and key personnel, variability of quarterly results, and our ability to continue growth. Statements in this annual report regarding planned drilling activities and any other statements about Paramount’s future expectations, beliefs, goals, plans or prospects constitute forward-looking statements. You should also see our risk factors beginning on page 12. For this purpose, any statements contained in this Form 10-K that are not statements of historical fact are forward-looking statements. Without limiting the generality of the foregoing, words such as “may”, “anticipate”, “intend”, “could”, “estimate”, or “continue” or the negative or other comparable terminology are intended to identify forward- looking statements. Other matters such as our growth strategy and competition are beyond our control. Should one or more of these risks or uncertainties materialize or should the underlying assumptions prove incorrect, actual outcomes and results could differ materially from those indicated in the forward-looking statements.
Any forward-looking statement speaks only as of the date on which such statement is made, and we undertake no obligation to update any forward-looking statement or statements to reflect events or circumstances after the date on which such statement is made or to reflect the occurrence of unanticipated events. New factors emerge from time to time and it is not possible for us to predict all of such factors, nor can we assess the impact of each such factor on the business or the extent to which any factor, or combination of factors, may cause actual results to differ materially from those contained in any forward-looking statements.
Paramount is required to prepare reports under the Canadian Securities Administrators’ National Instrument 43-101 “Standards of Disclosure for Mineral Projects” (“NI 43-101”), under the Canadian securities laws because we are listed on the Toronto Stock Exchange (“TSX”) and subject to Canadian securities laws. These standards are materially different from the standards generally permitted in reports filed with the United States (“U.S.”) Securities Exchange Commission (“SEC”).
The terms “mineral reserve”, “proven mineral reserve” and “probable mineral reserve” used in this report are Canadian mining terms defined in accordance with the Canadian Institute of Mining, Metallurgy and Petroleum (the “CIM”) in the CIM Standards on Mineral Resources and Mineral Reserves, adopted by the CIM Council, as the same may be amended from time to time by the CIM. These definitions differ from the definitions of those terms in Industry Guide 7 (“Guide 7”) promulgated by the SEC. Under U.S. standards, mineralization may not be classified as a “reserve” unless a determination has been made that the mineralization could be economically and legally produced or extracted at the time the reserve determination is made. Under Guide 7 standards, a “Final” or “Bankable” feasibility study is required to report reserves, the three-year historical average precious metals prices are used in any reserve or cash flow analysis to designate reserves and the primary environmental analysis or report must be filed with the appropriate government authority. One consequence of these differences is that “reserves” calculated in accordance with Canadian standards may not be “reserves” under Guide 7 standards. U.S. investors should be aware that Paramount’s properties located in the United States and Mexico do not have “reserves” as defined by Guide 7 and are cautioned not to assume that any part or all of the disclosed mineralized material will be confirmed or converted into Guide 7 compliant “reserves”.
Under NI 43-101, we report measured, indicated and inferred resources, which are measurements that are generally not permitted in filings made with the SEC. The estimation of measured resources and indicated resources involve greater uncertainty as to their existence and economic feasibility than the estimation of proven and probable reserves. U.S. investors are cautioned not to assume that any part of measured or indicated resources will ever be converted into economically mineable reserves. The estimation of inferred resources involves far greater uncertainty as to their existence and economic viability than the estimation of other categories of resources. It cannot be assumed that all or any part of inferred resources will ever be upgraded to a higher category. Therefore, U.S. investors are also cautioned not to assume that all or any part of inferred resources exist, or that they can be mined legally or economically.
Canadian regulations permit the disclosure of resources in terms of “contained ounces” provided that the tonnes and grade for each resource are also disclosed; however, the SEC only permits issuers to report “mineralized material” in tonnage and average grade without reference to contained ounces. Under U.S. regulations, the tonnage and average grade described herein would be characterized as mineralized material. We provide such disclosure about our exploration properties to allow a means of comparing our projects to those of other companies in the mining industry, many of which are Canadian and report pursuant to NI 43-101, and to comply with applicable disclosure requirements.
We also note that drilling results are not indicative of mineralized material in other areas where we have mining interests. Furthermore, mineralized material identified on our properties does not and may never have demonstrated economic or legal viability.
EXCHANGE RATES:
THE COMPANY’S FUNCTIONAL CURRENCY IS THE U.S DOLLAR.
METRIC CONVERSION TABLE AND ABBREVIATIONS
For ease of reference, the following conversion factors are provided:
|
1 acre
|
|
= 0.4047 hectare
|
|
1 mile
|
|
= 1.6093 kilometers
|
|
1 foot
|
|
= 0.3048 meter
|
|
1 troy ounce
|
|
= 31.1035 grams
|
|
1 gram per metric ton
|
|
= 0.0292 troy ounce/short ton
|
|
1 square mile
|
|
= 2.59 square kilometers
|
|
1 short ton (2000 pounds)
|
|
= 0.9072 tonne
|
|
1 square kilometer
|
|
= 100 hectares
|
|
1 tonne
|
|
= 1,000 kg or 2,204.6 lbs
|
|
1 kilogram
|
|
= 2.204 pounds or 32.151 troy oz
|
|
1 hectare
|
|
= 10,000 square meters
|
|
1 hectare
|
|
= 2.471 acres
|
The following abbreviations may be used herein:
|
Au
|
|
= gold
|
|
m2
|
|
= square meter
|
|
Ag
|
|
= silver
|
|
|
|
|
|
g
|
|
= gram
|
|
m3
|
|
= cubic meter
|
|
g/t
|
|
= grams per tonne
|
|
mg
|
|
= milligram
|
|
Ha
|
|
= hectare
|
|
mg/m3
|
|
= milligrams per cubic meter
|
|
Km
|
|
= kilometer
|
|
T or t
|
|
= tonne
|
|
Km2
|
|
= square kilometers
|
|
oz
|
|
= troy ounce
|
|
Kg
|
|
= kilogram
|
|
ppm
|
|
= parts per million
|
|
m
|
|
= meter
|
|
Ma
|
|
= million years
|
Note: All units in this report are stated in metric measurements unless otherwise noted.
GLOSSARY OF MINING TERMS
exploration stage
An “exploration stage” prospect is one which is not in either the development or production stage.
development stage
A “development stage” project is one which is undergoing preparation of an established commercially mineable deposit for its extraction but which is not yet in production. This stage occurs after completion of a feasibility study.
mineralized material
The term “mineralized material” refers to material that is not included in the reserve as it does not meet all of the criteria for adequate demonstration for economic or legal extraction.
probable reserve
The term “probable reserve” refers to reserves for which quantity and grade and/or quality are computed from information similar to that used for proven (measured) reserves, but the sites for inspection, sampling, and measurement are farther apart or are otherwise less adequately spaced. The degree of assurance, although lower than that for proven reserves, is high enough to assume continuity between points of observation.
production stage
A “production stage” project is actively engaged in the process of extraction and beneficiation of mineral reserves to produce a marketable metal or mineral product.
proven reserve
The term “proven reserve” refers to reserves for which (a) quantity is computed from dimensions revealed in outcrops, trenches, workings or drill holes; grade and/or quality are computed from the results of detailed sampling and (b) the sites for inspection, sampling and measurement are spaced so closely and the geologic character is so well defined that size, shape, depth and mineral content of reserves are well-established.
reserve
The term “reserve” refers to that part of a mineral deposit which could be economically and legally extracted or produced at the time of the reserve determination. Reserves must be supported by a feasibility study done to bankable standards that demonstrates the economic extraction. (“Bankable standards” implies that the confidence attached to the costs and achievements developed in the study is sufficient for the project to be eligible for external debt financing.) A reserve includes adjustments to the in-situ tons and grade to include diluting materials and allowances for losses that might occur when the material is mined.
Additional Definitions
alteration – any change in the mineral composition of a rock brought about by physical or chemical means
assay – a measure of the valuable mineral content
diamond drilling – rotary drilling using diamond-set or diamond-impregnated bits, to produce a solid continuous core of rock sample
dip – the angle that a structural surface, a bedding or fault plane, makes with the horizontal, measured perpendicular to the strike of the structure
disseminated – where minerals occur as scattered particles in the rock
fault – a surface or zone of rock fracture along which there has been displacement
feasibility study – a comprehensive study of a mineral deposit in which all geological, engineering, legal, operating, economic, social, environmental and other relevant factors are considered in sufficient detail that it could reasonably serve as the basis for a final decision by a financial institution to finance the development of the deposit for mineral production
formation – a distinct layer of sedimentary rock of similar composition
geochemistry – the study of the distribution and amounts of the chemical elements in minerals, ores, rocks, solids, water, and the atmosphere
geophysics – the study of the mechanical, electrical and magnetic properties of the earth’s crust
geophysical surveys – a survey method used primarily in the mining industry as an exploration tool, applying the methods of physics and engineering to the earth’s surface
geotechnical – the study of ground stability
grade – quantity of metal per unit weight of host rock
heap leach – a mineral processing method involving the crushing and stacking of an ore on an impermeable liner upon which solutions are sprayed to dissolve metals i.e. gold, copper etc.; the solutions containing the metals are then collected and treated to recover the metals
host rock – the rock in which a mineral or an ore body may be contained
in-situ – in its natural position
lithology – the character of the rock described in terms of its structure, color, mineral composition, grain size and arrangement of tits component parts, all those visible features that in the aggregate impart individuality to the rock
mapped or geological mapping – the recording of geologic information including rock units and the occurrence of structural features, attitude of bedrock, and mineral deposits on maps
mineral – a naturally occurring inorganic crystalline material having a definite chemical composition
mineralization – a natural accumulation or concentration in rocks or soil of one or more potentially economic minerals, also the process by which minerals are introduced or concentrated in a rock
outcrop – that part of a geologic formation or structure that appears at the surface of the earth
open pit or open cut – surface mining in which the ore is extracted from a pit or quarry, the geometry of the pit may vary with the characteristics of the ore body
ore – mineral bearing rock that can be mined and treated profitably under current or immediately foreseeable economic conditions
ore body – a mostly solid and fairly continuous mass of mineralization estimated to be economically mineable
ore grade – the average weight of the valuable metal or mineral contained in a specific weight of ore i.e. grams per tonne of ore
oxide – gold bearing ore which results from the oxidation of near surface sulfide ore
preliminary assessment – a study that includes an economic analysis of the potential viability of Mineral Resources taken at an early stage of the project prior to the completion of a preliminary feasibility study
QA/QC – Quality Assurance/Quality Control is the process of controlling and assuring data quality for assays and other exploration and mining data
quartz – a mineral composed of silicon dioxide, SiO2 (silica)
RC (reverse circulation) drilling – a drilling method using a tri-cone bit, during which rock cuttings are pushed from the bottom of the drill hole to the surface through an inner tube, by liquid and/or air pressure moving through an outer tube
rock – indurated naturally occurring mineral matter of various compositions
sampling and analytical variance/precision – an estimate of the total error induced by sampling, sample preparation and analysis
sediment – particles transported by water, wind, gravity or ice
sedimentary rock – rock formed at the earth’s surface from solid particles, whether mineral or organic, which have been moved from their position of origin and re-deposited
strike – the direction or trend that a structural surface, e.g. a bedding or fault plane, takes as it intersects the horizontal
strip – to remove barren rock or overburden in order to expose ore
sulfide – a mineral including sulfur (S) and iron (Fe) as well as other elements; metallic sulfur-bearing mineral often associated with gold mineralization
Paramount is a U.S. based exploration stage mining company with projects in Nevada and northern Mexico. We were incorporated on March 31, 2005 in the state of Delaware. Our business strategy is to acquire and develop known precious metals deposits in large-scale geological environments in North America. This strategy helps eliminate discovery risks and significantly increases the efficiency of exploration programs. Our projects are located near successful operating mines. This greatly reduces the related costs for infrastructure requirements at the exploration stage and eventually for mine construction and operation.
Our Mexican project, known as the San Miguel Project (“San Miguel”), was assembled by completing multiple transactions with third parties from 2005 to 2009. From August 2005 to August 2008, we completed a series of transaction through our wholly owned subsidiary, Paramount Gold de Mexico S.A. de C.V. and acquired a group of mineral concessions known as the San Miguel Group from Tara Gold Resources Corp. In May 2008, we acquired the option rights to purchase the Guazapares Group concessions from Mexoro Minerals Ltd. and its Mexican subsidiary, Sunburst Mining de Mexico S.A. de C.V. Our Temoris Group concessions were acquired in March 2009 when we acquired all the issued and outstanding shares of Magnetic Resources Ltd. from Garibaldi Resource Corp.
Our principal Nevada interest, the Sleeper Gold Project, was acquired by way of statutory plan of arrangement in the Province of British Columbia, Canada, with X-Cal Resources Ltd. (“X-Cal”) in August 2010. The Sleeper Gold Project is located in Humboldt County, Nevada. Also through our acquisition of X-Cal, we own additional mining claims in the state of Nevada and are described fully under Item 2. Properties on Page 12. On November 5, 2012, we divested one of our non-core assets in Nevada, Reese River, to Valor Gold in exchange for 6 million shares of common stock of Valor Gold Corporation.
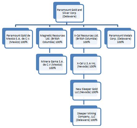
Inter-corporate Relationships:
We currently have three active wholly owned subsidiaries:
Paramount Gold de Mexico S.A. de C.V. operates our business in Mexico and holds our interests in the San Miguel mineral concessions and the Guazapares mineral concessions.
Magnetic Resources Ltd., which owns Minera Gama S.A. de C.V., holds interests in mineral concessions known as the Temoris Group and a royalty interest in the mineral concessions known as the Iris project, both located in Mexico.
X-Cal Resources Ltd., through its wholly owned subsidiaries X-Cal USA Inc., New Sleeper Gold LLC, and Sleeper Mining Co LLC, operates our mining interests in Nevada.
The Company’s corporate structure is as follows:
Paramount Metals Corp. is currently inactive.
X-Cal Resources Ltd.’s name was changed to Paramount Nevada Gold Corp. on September 4, 2013
Segment Information
Our operating segments are the United States and Mexico. See note 10 to the Consolidated Financial Statements for information relating to our operating segments.
Recent Developments
On March 15, 2013, Paramount’s largest shareholder, FCMI, exercised its remaining 7.7 million share purchase warrants (the "Warrants") at the exercise price of C$1.05 each for total proceeds to Paramount of $7.9 million. This exercise brings FCMI’s holdings in Paramount to 24.4 million common shares, representing approximately 15.7% of total shares outstanding.
The Warrants were issued to FCMI as part of the consideration for a C$9,000,000 non-brokered private placement of common stock of Paramount by FCMI in March 2009. Currently, Paramount has no issued or outstanding warrants.
The San Miguel Project (Mexico)
On September 5, 2012 Paramount released the results of an updated material estimate which included substantial growth in NI 43-101 compliant material contained metals estimate on the project. On October 22, 2012, Paramount released metallurgical results for its SanMiguel Project. Based on the results of the aforementioned, Paramount commissioned Metal Mining Consultants (“MMC”)(formerly Scott E. Wilson Consulting) to prepare a preliminary economic assessment (“PEA”)for the project.
In February 2013, we announced the results of the PEA completed by MMC. MMC concluded that the most attractive development scenario for San Miguel proposed a 4,000 tonnes per day mill fed by open pits and underground mines. The PEA projected a 14 year mine life with a total metal production of 803,000 ounces of gold and 43.2 million ounces of silver.
For additional information on our San Miguel Project, please see Item 2. Properties.
The Sleeper Gold Project (Nevada)
In July 2012, we announced the results of the PEA completed by SEWC. SEWC concluded that the most attractive development scenario for Sleeper consists of a large-scale open pit mining operation with a heap leach processing plant handling both oxide and sulfide material, producing a gold-silver dore. The PEA assumes a 81,000 tonnes per day operation resulting in a projected 17 year operation with an average annual production of 172,000 ounces of gold and 263,000 ounces of silver.
The Company’s focus for the year ended June 30, 2013 has been on a drill program to define targets on the newly acquired land south of the original Sleeper land claims and to conduct exploration drilling immediately surrounding the current pit.
On July 16, 2013 we announced that we have commissioned SRK Consulting to update the NI 43-101 compliant material estimate to incorporate 44 new drill holes totaling over 15,000 meters (over 49,000 ft.) completed since the material estimation announced in September 2011 and included in the PEA announced in July 2012.
For additional information on our Sleeper Gold Project, please see Item 2. Properties.
Competitive Business Conditions
The mining and mineral exploration industry has numerous competitors, with substantially more financial, technical and human resources, who can vie for the limited supply of geologically attractive mineral properties available for claim staking, lease or purchase. This competition also extends to our ability to recruit and retain key personnel and to raise capital to fund our operations.
General Government Regulations:
The Company’s activities are subject to numerous federal, state and local laws in both Mexico and the United States. Compliance with laws that govern prospecting, exploration, protection of the environment, reclamation, labor standards and other issues are considerable and possible future legislation and regulations could cause additional expenses or delays in the continued development of the Company’s properties.
Mexican Regulations
Mineral Concession Rights: The Mexican mining concessions obtained by the Company grant both exploration and exploitation rights to the land where the San Miguel Project is located for a period of 50 years. These rights can be extended if the property is being worked. The concessions are for mineral rights only and the Company must reach agreements with the landowners for access to the property and any disturbance of land. A minimum annual assessment work is required to hold a concession. Mining fees have to be paid semi-annually and are based on the area of the concession.
Surface Rights: Paramount has surface agreements with the local ejido or surface-owner councils for the mining concessions it is currently exploring. The agreements typically last five years and require the Company to make financial payments for access and surface disturbances.
Environmental and Reclamation Law: To conduct exploration activities, the Company must submit applications to the Mexican government environmental agency SEMARNAT along with environmental impact studies. If the application permit is granted it allows the Company to legally disturb a defined area within its mineral concessions and the Company is required to pay a reclamation fee to Fondo Forestall Mexicano as part of the application permit. Failure to obtain a permit can adversely affect the planned exploration activities of the Company. Currently the Company has all the required permits for its current and planned exploration programs.
United States Regulations
Mining Claims: Exploration activities on our properties in Nevada are conducted upon federally-owned unpatented mining claims. Most federally-owned land is administered by the Bureau of Land Management (“BLM”). On existing claims, we are required to make an annual claim maintenance fees of $140 per claim on or before September 1st at the State Office of the BLM. In addition, in Nevada, we are required to pay the county recorder of the county in which the claim is situated an annual fee of $10.50 per claim. On certain claims, we are required to pay a fee for each 20 acres of an association placer. For any new claims we acquire by staking, we must file a certificate of location with the State Office of the BLM within 90 days of making the claim along with a fee equal to the amount of the annual claim maintenance fee.
Mining Exploration: BLM regulations require, and the Company has obtained, permits for surface disturbances to conduct its exploration activities. There are also numerous permits in place that are maintained from the previous mine operations. These are maintained by the Company for ease in updating should a decision be made to reinitiate production at the Sleeper Gold mine. Maintenance of these permits includes monthly, quarterly and annual monitoring and reporting to various government agencies and departments.
Environmental and Reclamation: Our Sleeper Gold Project is currently operated as an advanced exploration project and is subject to various permit requirements. The Company is required to submit a plan of operation, obtain permitting and post bonds that guarantee that reclamation is performed on lands associated with exploration.
The Company is also responsible for managing the reclamation requirements from the previous mine operations and has a bond posted with the BLM to guarantee that reclamation is performed on the associated mine facilities and activities. The Company believes the existing bond amount is adequate and that the annual reclamation expenses are not material.
Employees
As of August 31, 2013, we had approximately 20 employees and consultants located in Canada, Mexico and the United States.
Facilities
Our head office is located at 665 Anderson Street, Winnemucca, Nevada. We also have a field office in Temoris, Chihuahua Mexico.
Investing in our common stock involves risks. Our business is influenced by many factors that are difficult to predict and beyond our control and that involve uncertainties that may materially affect our results of operations, financial condition or cash flows, or the value of our securities. The risks described below are not the only ones facing us or otherwise associated with an investment in our stock. Additional risks not presently known to us or which we currently consider immaterial may also adversely affect our business. We have attempted to identify the major factors that could cause differences between actual and planned or expected results. If any of the following risks actually happen, our business, financial condition and operating results could be materially adversely affected. In this case, the trading price of our common stock could decline and you could lose part or all of your investment.
Risks Related to our Business Operations
It is possible investors may lose their entire investment in Paramount.
Prospective investors should be aware that if we are not successful in our endeavors, your entire investment in the Company could become worthless. Even if we are successful in identifying mineral reserves that can be commercially developed, there can be no assurances that we will generate any revenues and therefore our losses will continue.
We have not generated any revenues from operations. We have a history of losses and losses are likely to continue in the future.
We have not generated any revenues from operations. Our net loss for the fiscal year ended June 30, 2013 totaled $13,488,280. Cumulative losses since inception totaled $115,217,521 as of June 30, 2013. We have incurred significant losses in the past and we will likely continue to incur losses in the future. Even if our drilling program identifies gold, silver or other mineral reserves, there can be no assurance that we will be able to commercially exploit these resources, generate any revenues or generate sufficient revenues to operate profitably.
We will require significant additional capital to continue our exploration activities, and, if warranted, to develop mining operations.
Substantial expenditures will be required to determine if proven and probable mineral reserves exist at any of our properties, to develop metallurgical processes to extract metal, to develop the mining and processing facilities and infrastructure at any of our properties or mine sites and, in certain circumstances, to acquire additional property rights. We have spent and will be required to continue to expend significant amounts of capital for drilling, geological and geochemical analysis, assaying, and, when warranted, feasibility studies with regard to the results of our exploration. We may not benefit from these investments if we are unable to identify commercially exploitable mineralized material. If we decide to put one or more of our properties into production, we will require significant amounts of capital to develop and construct the mining and processing facilities and infrastructure required for mining operations. Our ability to obtain necessary funding for these purposes, in turn, depends upon a number of factors, including the status of the national and worldwide economy and the price of gold, silver and other precious metals. We may not be successful in obtaining the required financing, or if we can obtain such financing, such financing may not be on terms that are favorable to us. Failure to obtain such additional financing could result in delay or indefinite postponement of further exploration or development and the possible, partial or total loss of our potential interest in certain properties. Any such delay could have a material adverse effect on our results of operations or financial condition.
We may acquire additional exploration stage properties and we may face negative reactions if reserves are not located on acquired properties.
We may acquire additional exploration stage properties. There can be no assurance that we will be able to identify and complete the acquisition of such properties at reasonable prices or on favorable terms and that reserves will be identified on any properties that we acquire. We may also experience negative reactions from the financial markets if we are unable to successfully complete acquisitions of additional properties or if reserves are not located on acquired properties. These factors may adversely affect the trading price of our common stock or our financial condition or results of operations.
Our industry is highly competitive, attractive mineral lands are scarce, and we may not be able to obtain quality properties.
We compete with many companies in the mining industry, including large, established mining companies with substantial capabilities, personnel and financial resources. There is a limited supply of desirable mineral lands available for claim staking, lease or acquisition in the United States (“U.S.”), Mexico, and other areas where we may conduct exploration activities. We may be at a competitive disadvantage in acquiring mineral properties, since we compete with these individuals and companies, many of which have greater financial resources and larger technical staffs.
Title to mineral properties can be uncertain, and we are at risk of loss of ownership of one or more of our properties. Our ability to explore and operate our properties depends on the validity of our title to that property. Our U.S. mineral properties consist of leases of unpatented mining claims, which we control directly. Unpatented mining claims provide only possessory title and their validity is often subject to contest by third parties or the federal government, which makes the validity of unpatented mining claims uncertain and generally more risky. These uncertainties relate to such things as the sufficiency of mineral discovery, proper posting and marking of boundaries, assessment work and possible conflicts with other claims not determinable from public record. Since a substantial portion of all mineral exploration, development and mining in the United States now occurs on unpatented mining claims, this uncertainty is inherent in the mining industry. We have not obtained title opinions covering our entire property, with the attendant risk that title to some claims, particularly title to undeveloped property, may be defective. There may be valid challenges to the title to our property which, if successful, could impair development and/or operations.
There are no confirmed mineral deposits on any properties from which we may derive any financial benefit.
Neither the Company nor any independent geologist has confirmed commercially mineable ore deposits. In order to carry out additional exploration programs of any potential ore body and to place it into commercial production, we will require substantial additional funding.
We have no mining operations and no history as a mining company.
We are an exploration stage mining company and have no ongoing mining operations of any kind. We have interests in mineral concessions and mining claims which may or may not lead to production.
We have no history of earnings or cash flow from mining operations. If we are able to proceed to production, commercial viability will be affected by factors that are beyond our control such as the particular attributes of the deposit, the fluctuation in metal prices, the cost of constructing and the operation of a mine, prices and refining facilities, the availability of economic sources for energy, government regulations including regulations relating to prices, royalties, restrictions on production, quotas on exploration of minerals, as well as the costs of protection of the environment.
If our exploration costs are higher than anticipated, then our profitability will be adversely affected.
We are currently proceeding with exploration of our mineral properties on the basis of estimated exploration costs. This exploration program includes drilling programs at various locations within Mexico and the United States. If our exploration costs are greater than anticipated, then we will have less funds for other expenses or projects. If higher exploration costs reduce the amount of funds available for the extraction of gold or silver through mining and development activities, then our ability to generate revenues will be adversely affected. Factors that could cause exploration costs to increase are: adverse weather conditions, difficult terrain, increased government regulation and shortages of qualified personnel.
During the next twelve months, and assuming no adverse developments outside of the ordinary course of business, we have budgeted approximately $5 million for exploratory activities of which $2.2 million will be allocated to our Mexican operations and $2.8 million will be allocated to our exploration in Nevada. Exploration will be funded by our available cash reserves and future issuances of common stock, warrants or units. Our drilling program may vary significantly from what we have budgeted depending upon drilling results. Even if we identify mineral reserves which have the potential to be commercially developed, we will not generate revenues until such time as we undertake mining operations. Mining operations will involve a significant capital infusion. Mining costs are speculative and dependent on a number of factors including mining depth, terrain and necessary equipment. We do not believe that we will have sufficient funds to implement mining operations without a joint venture partner, of which there can be no assurance.
Our continuing reclamation obligations at the Sleeper Gold Project could require significant additional expenditures.
We are responsible for the reclamation obligations related to disturbances located on all of our properties, including the Sleeper Gold Project. We have posted a bond in the amount of the estimated reclamation obligation at the Sleeper Gold Project. Every three years, we are required to submit a mine closure plan to the Bureau of Land Management (“BLM”) for the Sleeper Gold Project. Based on a review by the BLM of our mine closure that we submitted in June 2010, BLM determined that our existing bond was sufficient. In June 2013, we submitted an updated mine closure plan, however have not received a determination by the BLM that our existing bond is sufficient. There is a risk that any cash bond, even if increased based on the analysis and work performed to update the reclamation obligations, could be inadequate to cover the actual costs of reclamation when carried out. The satisfaction of bonding requirements and continuing reclamation obligations will require a significant amount of capital. There is a risk that we will be unable to fund these additional bonding requirements, and further, that the regulatory authorities may increase reclamation and bonding requirements to such a degree that it would not be commercially reasonable to continue exploration activities, which may adversely affect our results of operations, financial performance and cash flows.
Mining operations are hazardous, raise environmental concerns and raise insurance risks.
The development and operation of a mine or mineral property involves many risks, which even a combination of experience, knowledge and careful evaluation may not be able to overcome. These risks include, among other things, ground fall, flooding, environmental hazards and the discharge of toxic chemicals, explosions and other accidents. Such occurrences may result in work stoppages, delays in production, increased production costs, damage to or destruction of mines and other producing facilities, injury or loss of life, damage to property, environmental damage and possible legal liability for such damages as well. Although the Company maintains liability coverage in an amount which it considers adequate for its operations, such occurrences, against which the Company may not be able, or may elect not to insure, may result in a material adverse change in the Company’s financial position. The nature of these risks is such that liabilities may exceed policy limits, in which event the Company would incur substantial uninsured losses.
There may be insufficient mineral reserves to develop any of our properties and our estimates may be inaccurate.
There is no certainty that any expenditures made in the exploration of any properties will result in discoveries of commercially recoverable quantities of ore. Most exploration projects do not result in the discovery of commercially mineable deposits of ore and no assurance can be given that any particular level of recovery of precious metals from discovered mineralization will in fact be realized or that any identified mineral deposit will ever qualify as a commercially mineable ore body which can be legally and economically exploited. Estimates of reserves, mineral deposits and production costs can also be affected by such factors as environmental regulations and requirements, weather, environmental factors, unforeseen technical difficulties, unusual or unexpected geological formations and work interruptions. In addition, the grade of ore ultimately mined may differ from that indicated by drilling results. Short term factors relating to reserves, such as the need for orderly development of ore bodies or the processing of new or different grades, may also have an adverse effect on mining operations and on the results of operations. There can be no assurance that precious metals recovered in small scale laboratory tests will be duplicated in large scale tests under on-site production conditions. Material changes in estimated reserves, grades, stripping ratios or recovery rates may affect the economic viability of any project.
We have no proven reserves.
All of our properties are in the exploration stages only and are without known bodies of commercial ore. Development of these properties will follow only upon obtaining satisfactory exploration results. The long-term profitability of the Company’s operations will be in part directly related to the cost and success of its exploration and development programs. Mineral exploration and development are highly speculative businesses, involving a high degree of risk. Few properties which are explored are ultimately developed into producing mines. There is no assurance that our mineral exploration and development activities will result in any discoveries of commercial quantities of ore. There is also no assurance that, even if commercial quantities of ore are discovered, a mineral property will be brought into commercial production. Discovery of mineral deposits is dependent upon a number of factors, not the least of which is the technical skill of the exploration personnel involved. The commercial viability of a mineral deposit once discovered is also dependent upon a number of factors, many of which are beyond the Company’s control, such as the particular attributes of the deposit (such as size, grade and proximity to infrastructure), metal prices and government regulations, including regulations relating to royalties, allowable production, importing and exporting of minerals, and environmental protection.
In the course of exploration, development, and mining of mineral properties, certain unanticipated conditions may arise or unexpected or unusual events may occur, including rock bursts, cave-ins, fires, floods, or earthquakes. It is not always possible to fully insure against such risks and we may decide not to take out insurance against such risks as a result of high premiums or for other reasons. Should such liabilities arise, they may reduce or eliminate any future profitability and may result in a decline in the value of the securities of the Company.
We face fluctuating gold and mineral prices and currency volatility.
The price of gold and silver as well as other precious and base metals have experienced volatile and significant price movements over short periods of time and are affected by numerous factors beyond our control, including international economic and political trends, expectations of inflation, currency exchange fluctuations (including, the U.S. dollar relative to other currencies) interest rates, global or regional consumption patterns, speculative activities and increases in production due to improved mining and production methods. The supply of and demand for gold, other precious and base metals are affected by various factors, including political events, economic conditions and production costs in major mineral producing regions.
Our estimates of resources are subject to uncertainty.
Estimates of resources are subject to considerable uncertainty. Such estimates are arrived at using standard acceptable geological techniques, and are based on the interpretations of geological data obtained from drill holes and other sampling techniques. Engineers use feasibility studies to derive estimates of cash operating costs based on anticipated tonnage and grades of ore to be mined and processed, the predicted configuration of the ore bodies, expected recovery rates of metal from ore, comparable facility and operating costs and other factors. Actual cash operating costs and economic returns on projects may differ significantly from the original estimates, primarily due to fluctuations in the current prices of metal commodities extracted from the deposits, changes in fuel costs, labor rates, changes in permit requirements, and unforeseen variations in the characteristics of the ore body. Due to the presence of these factors, there is no assurance that any geological reports will accurately reflect actual quantities of gold, silver or other metals that can be economically processed and mined by us.
If we are unable to obtain all of our required governmental permits, our operations could be negatively impacted.
Our future operations, including exploration and development activities, required permits from various governmental authorities. Such operations are and will be governed by laws and regulations governing prospecting, development, mining, production, exports, taxes, labor standards, occupational health, waste disposal, toxic substances, land use, environmental protection, mine safety and other matters. There can be no assurance that we will be able to acquire all required licenses or permits or to maintain continued operations at our properties.
We are subject to numerous environmental and other regulatory requirements.
All phases of mining and exploration operations are subject to governmental regulation including environmental regulation. Environmental legislation is becoming stricter, with increased fines and penalties for non-compliance, more stringent environmental assessments of proposed projects and heightened responsibility for companies and their officers, directors and employees. There can be no assurance that possible future changes in environmental regulation will not adversely affect our operations. As well, environmental hazards may exist on a property in which we hold an interest that was caused by previous or existing owners or operators of the properties and of which the Company is not aware at present.
Government approvals and permits are required to be maintained in connection with our mining and exploration activities. Although we currently have all required permits for our operations as currently conducted, there is no assurance that delays will not occur in connection with obtaining all necessary renewals of such permits for the existing operations or additional permits for any possible future changes to the Company’s operations, including any proposed capital improvement programs. Failure to comply with applicable laws, regulations and permitting requirements may result in enforcement actions there under, including orders issued by regulatory or judicial authorities causing operations to cease or be curtailed, and may include corrective measures requiring capital expenditures, installation of additional equipment, or remedial actions. Parties engaged in mining operations may be required to compensate those suffering loss or damage by reason of the mining activities and may be liable for civil or criminal fines or penalties imposed for violations of applicable laws or regulations. Amendments to current laws, regulations and permitting requirements, or more stringent application of existing laws, may have a material adverse impact on the Company resulting in increased capital expenditures or production costs, reduced levels of production at producing properties or abandonment or delays in development of properties.
There is no assurance that there will not be title or boundary disputes.
Although we have investigated the right to explore and exploit our properties and obtained records from government offices with respect to all of the mineral claims comprising our properties, this should not be construed as a guarantee of title. Other parties may dispute the title to any of our properties or any property may be subject to prior unregistered agreements and transfers or land claims by aboriginal, native, or indigenous peoples. The title may be affected by undetected encumbrances or defects or governmental actions.
Local infrastructure may impact our exploration activities and results of operations.
Mining, processing, development and exploration activities depend, to one degree or another, on adequate infrastructure. Reliable roads, bridges and power and water supplies are important determinants that affect capital and operating costs. Unusual or infrequent weather phenomena, sabotage or government or other interference in the maintenance or provision of such infrastructure could adversely affect the activities and profitability of the Company.
Our financial position and results are subject to fluctuations in foreign currency values.
Any mining operations we undertake outside of the United States will be subject to currency fluctuations. Fluctuations in the exchange rate between the U.S. dollar and any foreign currency may adversely impact our operations. We do not anticipate that we will enter into any type of hedging transactions to offset this risk. In addition, with respect to commercial operations in Mexico or other countries, it is possible that material transactions incurred in local currency, such as engagement of local contractors for major projects, will be settled at a U.S. dollar value that is different from the U.S. dollar value of the transaction at the time it was incurred. This could have the effect of undermining revenues from operations in that country.
Our property interests in Mexico are subject to risks from instability in that country.
We have property interests in Mexico which may be affected by risks associated with political or economic instability in that country. The risks with respect to Mexico or other developing countries include, but are not limited to: fluctuations in currency exchange rates, criminal activity, lack of personal safety or ability to safeguard property, labor instability or militancy, mineral title irregularities and high rates of inflation. In addition, changes in mining or investment policies or shifts in political attitude in Mexico or the United States may adversely affect our business. We may be affected in varying degrees by government regulation with respect to restrictions on production, price controls, export controls, income taxes, expropriation of property, maintenance of claims, environmental legislation, land use, land claims of local people, water use and mine safety. The effect of these factors cannot be accurately predicted but may adversely impact our proposed operations in any foreign jurisdiction.
Increasing violence between the Mexican government and drug cartels may result in additional costs of doing business in Mexico.
To date, we have not incurred additional costs as a result of increasing violence between the Mexican government and drug cartels. The state of Chihuahua where the San Miguel property is located has experienced over 2,500 deaths attributable to the drug wars. To date, this violence has had no impact on our business operations. Management remains cognizant that the drug cartels may expand their operations or violence in areas in close proximity to our operations. Should this occur, we will be required to hire additional security personnel. We have not budgeted for increased security. However, if drug violence becomes a problem or, any other violence impacts our operations, the costs to protect our personnel and property will adversely impact our operations.
Because of the speculative nature of exploration for gold and silver properties, there is substantial risk that our business will fail.
The search for precious metals as a business is extremely risky. We cannot provide any assurances that the gold or silver mining interests that we acquired will contain commercially exploitable reserves of gold or silver. Exploration for minerals is a speculative venture necessarily involving substantial risk. Any expenditure that we make may not result in the discovery of commercially exploitable reserves of precious metals.
The precious metals markets are volatile markets. This will have a direct impact on the Company’s revenues (if any) and profits (if any) and will probably have an adverse affect on our ongoing operations.
The price of both gold and silver has increased over the past few years. This has contributed to the renewed interest in gold and silver mining and companies engaged in that business, including the exploration for both gold and silver. However, in the event that the price of these metals fall, the interest in the gold and silver mining industry may decline and the value of the Company’s business could be adversely affected. Further, although it is anticipated that mining costs outside of the United States and Canada will be appreciably lower, no assurances can be given that the situation will remain, or that gold or silver will remain at a price that will enable us to generate revenues from our mining operations. Even if we are able to generate revenues, there can be no assurance that any of our operations will prove to be profitable. Finally, in recent decades, there have been periods of both overproduction and underproduction of both gold and silver resources. Such conditions have resulted in periods of excess supply of and reduced demand on a worldwide basis and on a domestic basis. These periods have been followed by periods of short supply of and increased demand for both gold and silver. The excess or short supply of precious metals has placed pressure on prices and has resulted in dramatic price fluctuations even during relatively short periods of seasonal market demand. We cannot predict what the market for gold or silver will be in the future.
Government regulation or changes in such regulation may adversely affect the Company’s business.
The Company has and will in the future engage experts to assist it with respect to its operations. The Company deals with various regulatory and governmental agencies and the rules and regulations of such agencies. No assurances can be given that the Company will be successful in its efforts or dealings with these agencies. Further, in order for the Company to operate and grow its business, it needs to continually conform to the laws, rules and regulations of the jurisdictions in which it operates. It is possible that the legal and regulatory environment pertaining to the exploration and development of precious metals mining properties will change. Uncertainty and new regulations and rules could increase the Company’s cost of doing business or prevent it from conducting its business.
We are in competition with companies that are larger, more established and better capitalized than we are.
Many of our potential competitors have:
|
·
|
greater financial and technical resources;
|
|
·
|
longer operating histories and greater experience in mining;
|
|
·
|
greater awareness of the political, economic and governmental risks in operating in Mexico.
|
Exploration for economic deposits of minerals is speculative.
The business of mineral exploration is very speculative, since there is generally no way to recover any of the funds expended on exploration unless the existence of mineable reserves can be established and the Company can exploit those reserves by either commencing mining operations, selling or leasing its interest in the property, or entering into a joint venture with a larger resource company that can further develop the property to the production stage. Unless we can establish and exploit reserves before our funds are exhausted, we will have to discontinue operations, which could make our stock valueless.
The loss of key members of our senior management team could adversely affect the execution of our business strategy and our financial results.
We believe that the successful execution of our business strategy and our ability to move beyond the exploratory stages depends on the continued employment of key members of our senior management team. If any members of our senior management team become unable or unwilling to continue in their present positions, our financial results and our business could be materially adversely affected.
We operate in a regulated industry and changes in regulations or violations of regulations may result in increased costs or sanctions that could reduce our revenues.
Our organization is subject to extensive and complex foreign, federal and state laws and regulations. If we fail to comply with the laws and regulations that are directly applicable to our business, we could suffer civil and/or criminal penalties or be subject to injunctions or cease and desist orders. While we believe that we are currently compliant with applicable rules and regulations, if there are changes in the future, there can be no assurance that we will be able to comply in the future, or that future compliance will not significantly adversely impact our operations.
We rely on independent analysis to analyze our drilling results and planned exploration activities.
We rely on independent geologists to analyze our drilling results and to prepare resource reports on several of our mining concessions. While these geologists rely on standards established by the Canadian Institute of Mining, Metallurgy and Petroleum, Standards on Mineral Resources and Mineral Reserves and other standards established by various licensing bodies, there can be no assurance that their estimates or results will be accurate. Analyzing drilling results and estimating reserves or targeted drilling sites is not a certainty. Miscalculations and unanticipated drilling results may cause the geologists to alter their estimates. If this should happen, we would have devoted resources to areas where resources could have been better allocated.
Risks Related to Our Common Stock
Our stock price may be volatile.
The market price of our common stock has been volatile. We believe investors should expect continued volatility in our stock price. Such volatility may make it difficult or impossible for you to obtain a favorable selling price for our shares.
We have a large number of authorized but unissued shares of our common stock.
We have a large number of authorized but unissued shares of common stock, which our management may issue without further stockholder approval, thereby causing dilution of your holdings of our common stock. Our management will continue to have broad discretion to issue shares of our common stock in a range of transactions, including capital-raising transactions, mergers, acquisitions and in other transactions, without obtaining stockholder approval, unless stockholder approval is required. If our management determines to issue shares of our common stock from the large pool of authorized but unissued shares for any purpose in the future, your ownership position would be diluted without your further ability to vote on that transaction.
During the year ended June 30, 2013, we issued a total of 8,318,465 shares of common stock as a result of acquisitions, financings and for the exercise or options and warrants. While the issuance of the additional shares of our common stock has resulted in dilution to our existing stockholders, management believes that the issuance of these shares of common stock has provided enhanced value to our Company and preserved working capital for our drilling program and general working capital.
We do not intend to pay dividends for the foreseeable future.
We have never declared or paid any dividends on our common stock. We intend to retain all of our earnings, if any, for the foreseeable future to finance the operation and expansion of our business, and we do not anticipate paying any cash dividends in the future. As a result, you may only receive a return on your investment in our common stock if the market price of our common stock increases. Our board of directors retains discretion to change this policy.
The exercise of our outstanding options and warrants may depress our stock price.
The exercise of outstanding options and warrants, and the subsequent sale of the underlying common stock in the public market, or the perception that future sales of these shares could occur, could have the effect of lowering the market price of our common stock below current levels and make it more difficult for us and our stockholders to sell our equity securities in the future.
Sales or the availability for sale of shares of common stock by stockholders could cause the market price of our common stock to decline and could impair our ability to raise capital through an offering of additional equity securities.
Item 1B. Unresolved Staff Comments
None.
SAN MIGUEL PROJECT, MEXICO
Location
The 100% owned San Miguel Project is located in southwestern Chihuahua, a state in Northern Mexico. The project can be accessed by road, rail and air. Road access to the San Miguel Project from the state capital Chihuahua City is approximately 250 miles. The majority of the route is by paved highway turning to reasonably good gravel roads.
The project is about 20 km north of the town of Temoris in the municipality of Guazapares. The area is also known as the Palmarejo mining district and is part of the greater Sierra Madre Occidental gold-silver belt. The location of the San Miguel Project is shown in Figure 1.
Figure 1: Property Location Map
Mining Concessions Titles and Agreements:
The mining concession titles which make up the San Miguel Project have been assembled by means of staking, acquisition from third parties or by way of acquiring companies which hold ownership to the concessions. The Company currently controls 40 mining concessions which total approximately 551 square miles (142,567 Hectares). Our interests in the titles are held in our wholly owned subsidiaries Paramount Gold de Mexico S.A. de C.V. and Minera Gama S.A. de C.V. The concessions for the San Miguel project are organized in three distinct groups which represent how the concessions were acquired.
San Miguel Group:
The San Miguel group of concessions is comprised of 21 concessions totaling 331 square miles. They were purchased over a series of transactions from August 2005 to August 2008 from Tara Gold Resources Corp. and individuals. Four of the concessions retain a $1.00 USD per ounce of gold or its equivalent in silver produced royalty payable to a third party.
Temoris Group:
The Temoris group of concessions is comprised of 6 concessions totaling 212 square miles. They are held by Minera Gama S.A. de C.V. which was acquired by the Company through its acquisition of Magnetic Resources Ltd. in March 2009.
Guazapares Group:
The Guazapares group of concessions is comprised of 13 concessions totaling 8 square miles. Paramount through an agreement with Mexoro Minerals Ltd. and its subsidiary Sunburst Mining de Mexico S.A. de C.V. (“Sunburst”) purchased Sunburst’s right to acquire 11 of the concessions it already did not own pursuant to option agreements with third parties and subject to a net smelter return royalty to the underlying owners of 2.0%. On July 10, 2012, Paramount through Paramount Gold de Mexico S.A. de C.V. exercised its option and acquired the 11 concessions from the third parties.
The following table summarizes our concessions within the San Miguel Project:
|
Grouping
|
|
Number of Concessions
|
|
|
Hectares
|
|
|
Square Miles
|
|
|
San Miguel Group
|
|
|
21
|
|
|
|
85,766
|
|
|
|
331
|
|
|
Temoris Group
|
|
|
6
|
|
|
|
54,808
|
|
|
|
212
|
|
|
Guazapares Group
|
|
|
13
|
|
|
|
1,993
|
|
|
|
8
|
|
|
Totals
|
|
|
40
|
|
|
|
142,567
|
|
|
|
551
|
|
Mexican mining concessions cover both exploration and exploitation rights for a period of 50 years and can be extended if the property is being worked. The concessions are for mineral rights only and agreements must be reached with landowners for access to the property and any disturbance of land. Semi-annual fees are paid to the Mexican government to hold title and are based on the area of concession.
San Miguel Project Concession Map
Surface Agreements
In order to access concession lands and perform surface disturbances during exploration activities, the Company must have agreements in place with surface-owner or local ejidos councils. Currently, we have multiple surface agreements with the Guazapares, Batosegachi, Temoris and Predio La Claudia y San Jose ejidos. Each agreement outlines the payments that must be made on an annual basis and for each surface disturbance. The agreements usually carry a five year term.
Paramount’s Exploration History at the San Miguel Project
Since acquiring the concession groups Paramount has completed numerous exploration programs. From 2006 to 2010, we drilled a total of 331 holes totaling 263,473 feet. From July 1, 2011 to June 30, 2012 we drilled 149 holes totaling 135,165 feet. From July 1, 2012 to June 30, 2013 we drilled 33 holes totaling 57,669 feet. Our drilling results for the current year are available on our website www.paramountgold.com/news.
Our main focus was to further expand known areas of mineralization and to update our geological models. In September 2012, we announced that we completed a NI 43-101 compliant material estimate and that all our defined mineralized zones have been modeled using a rigorous three dimensional framework that is required for mine planning. This resource estimate and the continued advancement of the San Miguel project was followed up by the release of a NI-43-101 compliant preliminary economic assessment in February 2013.
The San Miguel Project area does not contain any known reserves and any planned drilling program is exploratory in nature.
Exploration Plan
At our San Miguel Project we continue to conduct exploration drilling by testing new areas or expanding on known mineralized zones with infill drilling. We are currently evaluating and designing our exploration plans and expect to resume drilling within the next six months. Over fifty drill holes have been completed since our last material estimate. The Company is in the process evaluating the timing of updating this estimate. The Company also intends to perform additional silver metallurgical recovery tests for the Don Ese Zone.The Company’s exploration plan and budget for the San Miguel Project will be managed by its in-house technical staff. It will be funded by the Company’s cash on hand, and we have budgeted approximately $2.2 million for the next twelve months.
Geology and Mineralization
The property position of the San Miguel Project lies within the Guazapares mining district located in the western part of the Sierra Madre Occidental at an average elevation exceeding 6800 feet that hosts numerous gold-silver districts along its entire length. The Sierra Madre cover an area about 745 miles long, extending from the U.S. border at Arizona and New Mexico south to central Mexico, and 120 to 240 miles wide.
The Guazapares mining district is located in the western part of the Sierra Madre Occidental, a northwest-trending volcanic plateau characterized by large volumes of volcanic rocks of various compositions of Late Cretaceous to Tertiary ages. The area was affected by Late Cretaceous to Early Tertiary compressional deformation and was cut by east- to east-northeast-trending extensional faults during the Paleocene to Early Eocene. In contrast, younger units in the area are relatively flat-lying to gently east-dipping.
The mineralization in the San Miguel Project is comprised of multi-phase, epithermal, low- to intermediate -sulfidation, gold-silver vein with variable amount of base metals, quartz-cemented vein breccia, hydrothermal breccia, and quartz-veinlet stockwork mineralization. Five of the areas lie within either of two northwest-trending, moderately to steeply dipping, complex fault zones (the Guazapares structural zone to the east and the Batosegachi fault zone to the west). An additional resource area is located within and adjacent to a rhyolitic flow-dome complex that lies between the two fault zones, and a final resource is controlled by a unique northwest-trending structural zone remote from the Guazapares and Batosegachi faults. Host rocks are predominantly andesites, rhyodacites, and rhyolites of early Tertiary age. This type of mineralization is typical of the Sierra Madre Occidental silver-gold metallogenic province and has been exploited in the region since early Spanish colonial times.
Through our exploration work, we have discovered several mineralized zones on our properties.
|
1. |
The Guazapares Megastructure: A mineralized corridor that stretches for more than 4.8 miles and hosts four known deposits that by drilling we have connected into one large deposit. From south to north, it includes Santa Clara, LaUnion, San Antonio and La Veronica. |
|
2. |
The Don Ese Zone: A massive quartz vein system that lies with the south-southeast strike extension of the main Palmarejo structural corridor. |
|
3. |
The San Francisco: Located off the northwestern part of the Guazapares Megastructure, this zone is characterized by stockworks and multiple vein swarms hosted in dactic to rhyolite volcanic. |
|
4. |
The San Miguel Vein Corridor: A wide quartz-filled vein with lateral stock work and high grade gold and silver mineralization with variable amounts of base metals. |
Target Map Zone
NEVADA
Introduction
Through our acquisition of X-Cal Resources Ltd. in August 2010, we acquired several gold exploration properties in Nevada. The main asset of X-Cal is the Sleeper Gold Project located in Humboldt County. Since the acquisition we have acquired additional mining claims from third parties and by staking of claims. As described below, the Sleeper Gold Project is currently comprised of three properties, the Sleeper Gold mine, the Dunes property, and the Mimi property.
The following map is presented to indicate the location of our properties:
SLEEPER GOLD PROJECT
Location
Sleeper is located 26 miles northwest of Winnemucca, Nevada. Automobile and truck access to the property is by Interstate Highway 80 to Winnemucca, north on Highway 95 for 32 miles, west on Highway 140 for 14 miles, and then south for 6 miles on the maintained gravel Sod House Road to the project site. An office building, heavy equipment enclosure plus assorted equipment are present on the Sleeper Gold Property. Necessary supplies, equipment and services to carry out full sequence exploration and mining development projects are available in Winnemucca, Reno, and Elko, Nevada.
Mining Claims
The Sleeper Gold mine and its 1,044 unpatented lode mining claims were acquired by Paramount through its acquisition of X-Cal in August 2010. Additional mining claims have been staked or acquired which now comprise the Sleeper Gold Project.
The mining claims are summarized in the following table:
|
The Sleeper Gold Project Properties
|
|
Claims
|
Approx sq. miles
|
|
Sleeper Gold Mine
|
|
1044
|
30
|
|
Dunes
|
|
606
|
20
|
|
Mimi
|
|
920
|
74
|
|
|
Total
|
2570
|
124
|
The following map illustrates the general location of the Sleeper Gold Project and the associated mining claims:
History of Previous Operations
The Sleeper Gold Project includes a historic open pit mine (the “Sleeper Gold mine”) operated by AMAX Gold Inc. from 1986 until 1996, which produced 1.66 million ounces of gold, and 2.3 million ounces of silver. The property has been the subject of several exploration programs. These programs have produced an extensive database for current exploration targeting and continuing studies.
Paramount’s Exploration History at Sleeper Gold Project
Paramount conducted its first exploration program at the Sleeper Gold mine in October 2010. It consisted of 19 drill holes totaling 18,065 feet and focused on verifying data on existing models and confirming continuity and strike extension of known mineralized zones. From July 1, 2011 through to June 30, 2012 Paramount completed 79 drill holes totaling 21,013 feet and followed that up in the period from July 1, 2012, through June 30, 2013 with 38 drill holes totaling 55,104 feet.
In August 2011, we announced the acquisition of 606 unpatented lode mining claims (the “Dunes Project”) located 11 miles south of the Sleeper Gold mine from ICN Resources Ltd. (“ICN”). In consideration, we issued 400,000 shares of our common stock to ICN.
In September 2011, we announced the results of a new NI-43-101 compliant material estimate on the Sleeper Gold mine prepared by SRK. Based on the results of the report, the Company commissioned SEWC to prepare a PEA for the project. The PEA is designed to evaluate both the technical and financial aspects of various production scenarios using the material estimate developed by SRK.
Also, in July 2012, we announced the staking of 920 new lode mining claims (the “Mimi Project”) adjacent to the west and immediately south, of the Sleeper Gold mine. The Mimi Project totals 18,400 acres.
In July 2012, we announced the results of the PEA completed by SEWC on the Sleeper Gold mine property. SEWC concluded that the most attractive development scenario consists of a large-scale open pit mining operation with a heap leach processing plant handling both oxide and sulfide material, producing a gold-silver dore. The PEA assumes an 81,000 tonnes per day operation resulting in a projected 17 year operation with an average annual production of 172,000 ounces of gold and 263,000 ounces of silver. The Company received the completed PEA report in September 2012.
There is no certainty that the scenarios or estimated economics in the PEA will be realized.
Exploration Plans
Our plan over the next twelve months is to continue focusing on our Sleeper Gold Project. Our budget for this period is approximately $2.8 million. The budget activities will include drilling, modeling and metallurgical testing. The drill plans includes infill drilling to increase confidence in mineralized material, exploration drilling in the south Sleeper zone and on recently acquired claims.
We plan to update our mineralized material model with drill hole data that was not included. This will allow us, along with a newly created geo-metallurgical model, to update our Preliminary Economic Assessment (the “PEA”) which we completed in 2012.The Sleeper Gold Project is without a known reserve and the proposed program is exploratory in nature.
Geology and Mineralization
The Sleeper Gold Project is situated within the western, apparently older, part of the Northern Nevada Rift geologic province of Miocene age, along the western flank of the Slumbering Hills within Desert Valley. The geological structures that underlie Desert Valley appear to have been down-dropped 3,000 to 3,300 ft along the north-to northeast-trending normal faults along the western edge of the Slumbering Hills.
Four main types of gold mineralization are found within the Sleeper Gold Project deposit and may represent a continuum as the system evolved from a high level, high sulfidation system dominated by intrusion related fluids and volatiles to a low sulfidation meteoric water dominant system In this setting the paragenetic relationships of the differing mineralization styles are as follows:
|
· |
Early – quartz-pyrite-marcasite stockwork |
|
· |
Intermediate-medium-grade, silica-pyrite-marcasite cemented breccias localized on zones of structural weakness |
|
· |
Late-high-grade, banded, quartz-adularia-electrum-(sericite) veins |
|
· |
Pos- alluvial gold-silver deposits in Pliocene gravels |
Mill Creek Property
The Mill Creek property comprises a contiguous block of 36 unpatented lode mining claims. The claims total approximately 720 acres and are located in the NW part of the Shoshone Range, 33 kilometers south of Battle Mountain. Access from Battle Mountain is south by paved Highway 305 for 33 km., then eastward on the graded dirt Mill Creek Road for 10 km., and then northeast for 1.8 miles on a secondary dirt road to the property.
The Mill Creek property is in hilly, grass, sagebrush, juniper and pinyon-covered mountain brush high desert terrain, on the lower western slopes of the Shoshone Range. The climate is favorable for year-round mining, with all supplies and services needed for an exploration program available in the Battle Mountain – Elko area.
The Mill Creek property is an early-stage gold exploration project. The main exploration target on the Mill Creek Property will be the Carlin-Style gold-silver ores found in altered, metamorphosed, and locally skarnified Lower Plate carbonate and limy to dolomitic clastic sedimentary rocks of the Devonian Wenban Limestone, Silurian Roberts Mountain Formation, and the Ordovician Hanson Creek Formations. A secondary target host rock type is mafic volcanic rock of the Upper Plate rock sequence, similar to Newmont’s Twin Creeks Mine. The economic Battle Mountain – Cortez – Eureka Trend gold deposits were deposited as mineralized hydrothermal sedimentary-host replacement horizons and breccia zones along major fault structural zones where alteration and anomalous gold-silver-arsenic-antimony-thallium mineralization are present. Marbles in metamorphic aureoles and iron-rich skarns appear to be favored sites for gold mineralization in these deposits, perhaps due to the rheological character, permeability after fracturing, and chemical reactivity of those rocks to alteration by hydrothermal fluids.
This property is without a known mineral reserve and there is no current exploratory work being performed.
Spring Valley Property
The Spring Valley property consists of 38 lode mineral claims in the Spring Valley Area, Pershing County, Nevada. The project is located approximately 2.5 km. northwest of the Rochester mine in the Humboldt Range, 30 km. northeast of Lovelock, Nevada. The property covers rocks folded into a broad anticline broken into large blocks by major north-trending faults. Midway Gold Corporation’s Spring Valley project operated by Barrick Gold Corporation is approximately 2 km to the northeast.
This property is without a known mineral reserve and there is no current exploratory work being performed.
Item 3. Legal Proceedings.
None
Item 4. Mine Safety Disclosures
Not applicable.
Item 5. Market for Registrant’s Common Equity, Related Stockholder Matters and Issuer Purchases of Equity Securities.
Our common stock is listed for trading NYSE MKT LLC and the Toronto Stock Exchange under the ticker symbol “PZG”. Our European listing is with the Frankfurt Stock Exchange under the symbol “P6G”. There is a limited market for our common stock.
The following table sets forth the high and low prices for our common stock for the periods indicated on the NYSE MKT LLC:
|
|
|
HIGH
|
|
|
LOW
|
|
|
Fiscal year ended June 30, 2013
|
|
|
|
|
|
|
|
|
|
|
|
|
|
|
|
Quarter ended September 30, 2012
|
|
$ |
2.78
|
|
|
$ |
2.10
|
|
|
Quarter ended December 31, 2012
|
|
$ |
2.68
|
|
|
$ |
2.08
|
|
|
Quarter ended March 31, 2013
|
|
$ |
2.39
|
|
|
$ |
1.89
|
|
|
Quarter ended June 30, 2013
|
|
$ |
2.17
|
|
|
$ |
1.05
|
|
|
|
|
|
|
|
|
|
|
|
|
|
HIGH |
|
|
LOW |
|
| Fiscal year ended June 30, 2012 |
|
|
|
|
|
|
|
|
|
|
|
|
|
|
|
|
|
Quarter ended September 30, 2011
|
|
$
|
3.37
|
|
|
$
|
2.07
|
|
|
Quarter ended December 31, 2011
|
|
$
|
3.00
|
|
|
$
|
2.05
|
|
|
Quarter ended March 31, 2012
|
|
$
|
2.75
|
|
|
$
|
2.20
|
|
|
Quarter ended June 30, 2012
|
|
$
|
2.47
|
|
|
$
|
2.01
|
|
|
|
|
|
|
|
|
|
|
|
|
|
|
HIGH
|
|
|
LOW
|
|
|
Fiscal year ended June 30, 2011
|
|
|
|
|
|
|
|
|
|
|
|
|
|
|
|
|
|
|
|
Quarter ended September 30, 2010
|
|
$
|
1.59
|
|
|
$
|
1.19
|
|
|
Quarter ended December 31, 2010
|
|
$
|
3.99
|
|
|
$
|
1.55
|
|
|
Quarter ended March 31, 2011
|
|
$
|
4.42
|
|
|
$
|
3.09
|
|
|
Quarter ended June 30, 2011
|
|
$
|
4.01
|
|
|
$
|
2.67
|
|
As of August 31, 2012, there are approximately 26,000 beneficial owners of our common stock (170 stockholders of record).
Our transfer agent is Computershare Shareholder Services, Inc., whose address is 480 Washington Boulevard, Jersey City, New Jersey 073101. Our co-transfer agent is Canadian Stock Transfer Company Inc., whose address is 320 Bay Street, Toronto, Ontario, Canada M5H 4A6.
We have not paid cash dividends on our common stock since the date of our incorporation and we do not anticipate paying cash dividends in the foreseeable future. We anticipate that any earnings will be retained for development and expansion of our businesses. Future dividend policy will depend upon our earnings, financial condition, contractual restrictions and other factors considered relevant by our board of directors and will be subject to limitations imposed under Delaware law.
|
D.
|
Equity Compensation Plan
|
Set out below is information as of June 30, 2013 with respect to compensation plans (including individual compensation arrangements) under which our equity securities are authorized for issuance under our Equity Incentive Plan.
|
Equity Compensation Plan Information
|
|
|
Plan Category
|
|
Number of
securities to be
issued upon
exercise of
outstanding
options
|
|
|
Weighted-average
exercise price per
share of
outstanding options
|
|
|
Number of
securities
remaining
available for
future issuance
under equity
compensation
plans
|
|
|
Equity compensation plans approved by security holders
|
|
|
3,776,500
|
|
|
$
|
2.20
|
|
|
|
2,332,162
|
|
|
Equity compensation plans not approved by security holders
|
|
|
-
|
|
|
$
|
-
|
|
|
|
-
|
|
|
TOTAL
|
|
|
3,776,500
|
|
|
|
|
|
|
|
2,332,162
|
|
|
E.
|
Sale of Unregistered Securities
|
On March 14, 2013, the Company issued 7,700,000 shares for the exercise of warrants and received cash in the amount of $7,869,939.
None of these transactions involved any underwriters or any public offerings, and we believe that they were exempt from the registration requirements pursuant to Section 4(2) of the Securities Act of 1933. With respect to each transaction described above, the certificate for the shares of common stock contained an appropriate legend stating that such securities have not been registered under the Securities Act and may not be offered or sold absent registration or pursuant to an exemption there from.
The following graph compares our cumulative total shareholder return for the five years ended June 30, 2013 to the Russell 2000 Index and with the NYSE Arca Gold Bugs Index. The graph assumes a $100 investment on June 30, 2008 in our common stock and the two other stock indices and assumes the reinvestment of dividends, if any.
COMPARISION OF 5 YEAR CUMULATIVE TOTAL RETURN
(Assumes $100 initial investment on 6/30/2008)
|
|
|
June 30
|
|
|
|
|
2008
|
|
|
2009
|
|
|
2010
|
|
|
2011
|
|
|
2012
|
|
|
2013
|
|
|
Paramount Gold and Silver Corp
|
|
$
|
100
|
|
|
|
89
|
|
|
|
76
|
|
|
|
191
|
|
|
|
140
|
|
|
|
70
|
|
|
Ishares Russel 2000 Index
|
|
$
|
100
|
|
|
|
74
|
|
|
|
89
|
|
|
|
120
|
|
|
|
115
|
|
|
|
140
|
|
|
NYSE ARCA Gold Bugs Index
|
|
$
|
100
|
|
|
|
76
|
|
|
|
106
|
|
|
|
116
|
|
|
|
95
|
|
|
|
51
|
|
Item 6. Selected Financial Data.
The following consolidated financial data has been derived from and should be read in conjunction with our audited financial statements for the years ended June 30, 2009 through 2013. Our audited financial statements for the years ended June 30, 2009 through 2012are included in the Company’s annual reports for the years ended June 30, 2009 through 2012. These reports can be found on the Securities and Exchange Commission’s website located at www.sec.gov
|
|
|
Year Ended
June 30, 2013
|
|
|
Year Ended
June 30, 2012
|
|
|
Year Ended
June 30, 2011
|
|
|
Year Ended
June 30, 2010
|
|
|
Year Ended
June 30, 2009
|
|
|
|
|
(Audited)
|
|
|
(Audited)
|
|
|
(Audited)
|
|
|
(Audited)
|
|
|
(Audited)
|
|
|
Statement of Operations data
|
|
|
|
|
|
|
|
|
|
|
|
|
|
|
|
|
Revenue
|
|
$
|
4,527,536
|
|
|
$
|
115,790
|
|
|
$
|
299,703
|
|
|
$
|
35,853
|
|
|
$
|
249,082
|
|
|
Expenses
|
|
$
|
16,453,185
|
|
|
$
|
18,208,539
|
|
|
$
|
12,159,746
|
|
|
$
|
10,248,026
|
|
|
$
|
7,490,261
|
|
|
Net loss
|
|
$
|
13,488,280
|
|
|
$
|
12,091,608
|
|
|
$
|
28,450,536
|
|
|
$
|
5,351,958
|
|
|
$
|
7,241,179
|
|
|
Basic and diluted loss per share
|
|
$
|
0.09
|
|
|
$
|
0.09
|
|
|
$
|
0.21
|
|
|
$
|
0.06
|
|
|
$
|
0.11
|
|
|
Diluted weighted average number of shares
|
|
|
149,926,235
|
|
|
|
139,466,595
|
|
|
|
130,677,585
|
|
|
|
98,617,938
|
|
|
|
65,433,659
|
|
|
|
|
|
|
|
|
|
|
|
|
|
|
|
|
|
|
|
|
|
|
|
|
Balance sheet data
|
|
|
|
|
|
|
|
|
|
|
|
|
|
|
|
|
|
|
|
|
|
Cash and short term investments
|
|
$
|
11,524,051
|
|
|
$
|
20,000,708
|
|
|
$
|
14,689,241
|
|
|
$
|
21,380,505
|
|
|
$
|
7,040,999
|
|
|
Mineral properties
|
|
$
|
51,875,798
|
|
|
$
|
50,479,859
|
|
|
$
|
49,515,859
|
|
|
$
|
22,111,203
|
|
|
$
|
18,436,951
|
|
|
Total assets
|
|
$
|
68,787,786
|
|
|
$
|
76,119,889
|
|
|
$
|
70,296,027
|
|
|
$
|
46,328,181
|
|
|
$
|
27,457,795
|
|
|
Current liabilities
|
|
$
|
298,281
|
|
|
$
|
12,111,206
|
|
|
$
|
17,683,832
|
|
|
$
|
6,410,090
|
|
|
$
|
383,445
|
|
|
Total liabilities
|
|
$
|
1,561,865
|
|
|
$
|
13,309,385
|
|
|
$
|
18,827,724
|
|
|
$
|
6,410,090
|
|
|
$
|
383,445
|
|
|
Working capital
|
|
$
|
13,340,429
|
|
|
$
|
20,694,536
|
|
|
$
|
16,144,479
|
|
|
$
|
22,750,664
|
|
|
$
|
8,116,541
|
|
|
Accumulated deficit
|
|
$
|
115,217,521
|
|
|
$
|
101,729,241
|
|
|
$
|
89,637,633
|
|
|
$
|
61,187,098
|
|
|
$
|
43,197,264
|
|
Item 7. Management’s Discussion and Analysis of Financial Condition and Results of Operations.
We are an exploratory stage mining company that currently has mining concessions in Mexico and mineral claims in Nevada, USA. We have no proven reserves at our San Miguel project in Mexico or at our Sleeper Gold Project in Nevada but are currently exploring both projects. The following discussion updates our plan of operations for the foreseeable future. It also analyzes our financial condition and summarizes the results of our operations for the years ended June 30, 2013, 2012, and 2011 and compares each year’s results to the results of the prior year.
Plan of Operation – Exploration:
At our San Miguel Project we continue to conduct exploration drilling by testing new areas or expanding on known mineralized zones with infill drilling. The plan is to maintain one core drill rig throughout the year. Over fifty drill holes have been completed since our last material estimate. The Company plans to update this estimate in the second half of 2013. The Company also intends to evaluate silver metallurgical recovery alternatives for the Don Ese Zone.
The Company’s exploration plan and budget for the San Miguel Project will be managed by its in-house technical staff. It will be funded by the Company’s cash on hand, and we have budgeted approximately $2.2 million for the next twelve months.
Our plan for the next twelve months is to continue focusing on our Sleeper Gold Project. Our budget for this period is approximately $2.8 million. The budget activities will include drilling, modeling and metallurgical testing. The drill plans include drilling to obtain metallurgical samples, infill drilling to increase confidence in mineralized material and exploration drilling in the south Sleeper zone.
We plan to update our mineralized material model with drill hole data that was not included. This will allow us, along with a newly created geo-metallurgical model, to update our Preliminary Economic Assessment (the “PEA”) which we completed in 2012.
Our work at both the San Miguel Project and Sleeper Gold Project is consistent with Paramount’s strategy of expanding and upgrading known, large-scale precious metal occurrences in established mining camps, defining their economic potential and then partnering them with nearby producers.
Comparison of Operating Results for the year ended June 30, 2013 as compared to June 30, 2012
Liquidity and Capital Resources
At June 30, 2013, we had a cash and short-term investment balance of $11,524,051 compared to $20,000,708 as at June 30, 2012. The cash used to fund our exploration programs and corporate overhead was partially offset by the warrant exercise completed by FCMI in March 2013.
At June 30, 2013, we had a net working capital in the amount of $13,340,429. We anticipate our cash expenditures to fund exploration programs and general corporate expenses to be approximately $650,000 per month for the next twelve months. Anticipated cash outlays will be funded by our available cash reserves and future issuances of shares of our common stock.
For the year ended June 30, 2013, the company received $564,680 pursuant to the exercise of stock options.
At June 30, 2013, the Company’s amounts receivable of $1,207,247 primarily consisted of value added tax due from the Mexican government.
Historically, we have funded our exploration and development activities through equity financing arrangements. We continue to assess our needs for additional capital to ensure sufficient financial resources are available to fund our exploration and working capital needs. We believe that our access to additional capital together with our existing cash resources will be sufficient to meet our needs for the next twelve months. If, however, we are unable to obtain additional capital or financing, our exploration and development activities will be significantly adversely affected.
Net Loss
Our net loss before other items for the year ended June 30, 2013 was $11,925,649 compared to a loss of $18,092,749 in the previous year. The decrease in net loss of $6,167,100 or 34% reflects an overall reduction in exploration programs and corporate expenses along with the gain recorded on the sale of the Reese River mineral property. We will continue to incur losses for the foreseeable future as we continue with our planned exploration programs at both projects.
Expenses
Our exploration expenses for the year ended June 30, 2013 compared to the previous year decreased by 8% or by $1,075,030. The decrease is mainly driven by the decreased number of holes and total cumulative length of feet drilled by the Company in both Nevada and Mexico.
The following table summarizes our drilling activities at both projects for the year ended June 30, 2013 and 2012:
|
|
|
For the year ended June 30, 2013
|
|
|
For the year ended June 30, 2012
|
|
|
|
|
Holes
|
|
|
Cumulative
Length in Feet
|
|
|
Holes
|
|
|
Cumulative
Length in Feet
|
|
|
San Miguel Project, Mexico
|
|
|
33
|
|
|
|
57,669
|
|
|
|
149
|
|
|
|
135,165
|
|
|
Sleeper Gold Project, USA
|
|
|
38
|
|
|
|
55,104
|
|
|
|
79
|
|
|
|
21,013
|
|
|
Total
|
|
|
71
|
|
|
|
112,773
|
|
|
|
228
|
|
|
|
156,179
|
|
Our general corporate expenses which include professional fees, corporate communications, consulting fees and office and administration totaled $2,343,780 for the year ended June 30, 2013. This is an 8% decrease over the previous year ended June 30, 2012. Management believes the decrease was reasonable given the level of business activity that occurred during the year. We believe our cash is adequate to meet our budgeted expenses in the short-term.
For the year ended June 30, 2013, the Company’s warrant liability decreased by $10,746,787. The decrease in warrant liability was due to the exercising of stock purchase stock warrants by FCMI, our largest shareholder, in March 2013.
Comparison of Operating Results for the year ended June 30, 2012 as compared to June 30, 2011
Liquidity and Capital Resources
At June 30, 2012, we had a cash and short-term investment balance of $20,000,708 compared to $14,689,241 as at June 30, 2011. The cash used to fund our exploration programs and corporate overhead was offset by the financing we completed in March 2012.
At June 30, 2012, we had a net working capital, excluding non-cash warrant liability, of $20,694,536. We anticipate our cash expenditures to fund exploration programs and general corporate expenses to be approximately $1.3 million per month for the next 6 months. We also anticipate making $1.6 million in option payments for previously purchased mineral concessions in the next 3 months. Anticipated cash outlays will be funded by our available cash reserves and future issuances of shares of our common stock.
For the year ended June 30, 2012, the company received $287,425 pursuant to the exercise of stock options.
At June 30, 2012, the Company had 7,700,000 “in-the-money” purchase warrants outstanding. All the warrants are held by the Company’s largest shareholder FCMI Financial Corporation. If all the issued outstanding warrants are exercised, the Company’s cash balances will increase by approximately $7.9 million. These warrants expire in March 2013.
At June 30, 2012, the Company’s amounts receivable of $1,458,365 primarily consisted of value added tax due from the Mexican government.
Historically, we have funded our exploration and development activities through equity financing arrangements. We continue to assess our needs for additional capital to ensure sufficient financial resources are available to fund our exploration and working capital needs. We believe that our access to additional capital together with our existing cash resources will be sufficient to meet our needs for the next twelve months. If, however, we are unable to obtain additional capital or financing, our exploration and development activities will be significantly adversely affected.
Net Loss
Our net loss before other items for the year ended June 30, 2012 was $18,092,749 compared to a loss of $11,860,043 in the previous year. The increase in net loss of $6,232,706 or 53% reflects our expanded exploration programs at both the Sleeper Gold Project and the San Miguel Project. We will continue to incur losses for the foreseeable future as we continue with our planned exploration programs at both projects.
Expenses
Our exploration expenses for the year ended June 30, 2012 compared to the previous year increased by 68% or by $5,442,602. The increase is mainly driven by the increased number of holes and total cumulative length of feet drilled by the Company in both Nevada and Mexico.
The following table summarizes our drilling activities at both projects for the year ended June 30, 2012 and 2011:
|
|
|
For the year ended June 30, 2012
|
|
|
For the year ended June 30, 2011
|
|
|
|
|
Holes
|
|
|
Cumulative
Length in Feet
|
|
|
Holes
|
|
|
Cumulative
Length in Feet
|
|
|
San Miguel Project, Mexico
|
|
|
149
|
|
|
|
135,166
|
|
|
|
86
|
|
|
|
72,887
|
|
|
Sleeper Gold Project, USA
|
|
|
79
|
|
|
|
21,013
|
|
|
|
36
|
|
|
|
24,742
|
|
|
Total
|
|
|
228
|
|
|
|
156,179
|
|
|
|
122
|
|
|
|
97,627
|
|
Our general corporate expenses which include professional fees, corporate communications, consulting fees and office and administration totaled $2,534,123 for the year ended June 30, 2012. This is an 8% increase over the previous year ended June 30, 2011. Management believes the increase was reasonable given the level of business activity that occurred during the year. We believe our cash is adequate to meet our budgeted expenses in the short-term.
For the year ended June 30, 2012, the Company’s warrant liability decreased by $6,167,873. The decrease was recorded as a gain on the Consolidated Statement of Operations. The decrease in warrant liability is primarily due to a decrease in the Company’s share price from $3.26 at June 30, 2011 to $2.40 at June 30, 2012
Contractual Obligations
The following table summarizes our obligations and commitments as of June 30, 2013 to make future payments under certain contracts, aggregated by category of contractual obligation, for specified time periods:
|
Payments due by period
|
|
|
Contractual Obligations
|
|
Total
|
|
|
Less than 1 year
|
|
|
1-3 years
|
|
|
4-5 years
|
|
|
More than 5 years
|
|
|
Accounts Payable & Accrued Liabilities
|
|
$
|
298,281
|
|
|
$
|
298,281
|
|
|
|
-
|
|
|
|
-
|
|
|
|
-
|
|
|
Asset Retirement Obligations
|
|
|
1,263,584
|
|
|
|
102,000
|
|
|
|
318,404
|
|
|
|
113,742
|
|
|
|
619,028
|
|
|
Total
|
|
$
|
1,561,865
|
|
|
$
|
400,281
|
|
|
$
|
318,404
|
|
|
$
|
113,742
|
|
|
$
|
619,028
|
|
Critical Accounting Policies
Management considers the following policies to be most critical in understanding the judgments that are involved in preparing the Company’s consolidated financial statements and the uncertainties that could impact the results of operations, financial condition and cash flows. Our financial statements are affected by the accounting policies used and the estimates and assumptions made by management during their preparation. Management believes the Company’s critical accounting policies are those related to mineral property acquisition costs, exploration and development cost, stock based compensation, derivative accounting and foreign currency translation.
Estimates
The Company prepares its consolidated financial statements and notes in conformity to United States Generally Accepted Accounting Principles (“U.S. GAAP”) and requires management to make estimates and assumptions that affect the reported amount of assets and liabilities and the reported amounts of revenue and expenses during the reporting period. On an ongoing basis, management evaluates these estimates, including those related to allowances for doubtful accounts receivable and long-lived assets. Management bases these estimates on historical experience and on various other assumptions that are believed to be reasonable under the circumstances, the results of which form the basis of making judgments about the carrying value of assets and liabilities that are not readily apparent from other sources. Actual results may differ from these estimates under different assumptions or conditions.
Mineral property acquisition costs
The Company capitalizes the cost of acquiring mineral properties and will amortize these costs over the useful life of a property following the commencement of production or expense these costs if it is determined that the mineral property has no future economic value or the properties are sold or abandoned. Costs include cash consideration and the fair market value of shares issued on the acquisition of mineral properties. Properties acquired under option agreements, whereby payments are made at the sole discretion of the Company, are recorded in the accounts of the specific mineral property at the time the payments are made.
The amounts recorded as mineral properties reflect actual costs incurred to acquire the properties and do not indicate any present or future value of economically recoverable reserves.
Exploration expenses
The company records exploration expenses as incurred. When it is determined that precious metal resource deposit can be economically and legally extracted or produced based on established proven and probable reserves, further exploration expenses related to such reserves incurred after such a determination will be capitalized. To date the Company has not established any proven or probable reserves and will continue to expense exploration expenses as incurred.
Derivatives
The Company has adopted the amended provisions of ASC 815 on determining what types of instruments or embedded features in an instrument held by a reporting entity can be considered indexed to its own stock. The Company has issued stock purchase warrants with exercise prices denominated in a currency other than its functional currency of U.S. dollars. As a result, these warrants are no longer considered indexed to our stock and must be accounted for as a derivative instrument.
Warrants that are issued with exercise prices other than the Company’s functional currency of the U.S. dollar are accounted for as liabilities. The fair value of the Company’s outstanding warrant liabilities is determined at each reporting date with any change to the liability from a previous period recorded in the Statement of Operations. We record changes in the fair value of our warrant liabilities as a component of other income and expense as we believe the amounts recorded relate to financing activities and not as a result of our operations. If a stock purchase warrant is exercised the Company is only obligated to issue shares in its common stock.
If the Company were to issue stock purchase warrants with exercise prices in its functional currency, the warrants would be considered indexed to our stock and the fair value at date of issue recorded as equity. There would be no requirement under U.S. GAAP to report changes in its fair value from period to period.
Foreign Currency Translation
The functional currency of the Company is the U.S. dollar. Transactions involving foreign currencies for items included in operations are translated into U.S. dollars using the monthly average exchange rate and monetary assets and liabilities are translated at the exchange rate prevailing at the consolidated balance sheet date and all other consolidated balance sheet items are translated at historical rates applicable to the transactions that comprise the amounts. Translation gains and losses are included in the determination of other comprehensive loss and gains in the Statement of Operations.
Reclassification
Certain comparative figures have been reclassified to conform to the current year end presentation.
Off-Balance Sheet Arrangements
We are not currently a party to, or otherwise involved with, any off-balance sheet arrangements that have or are reasonably likely to have a current or future material effect on our financial condition, changes in financial condition, revenues or expenses, results of operations, liquidity, or capital resources.
Item 7A. Quantitative and Qualitative Disclosures About Market Risk
Foreign Currency Exchange Rate Risk
The Company holds cash balances in both U.S. and Canadian dollars. We transact most of our business in U.S. and Canadian dollars. Some of our expenses, including labor and operating supplies are denominated in Mexican Pesos. As a result, currency exchange fluctuations may impact our operating costs. We do not manage our foreign currency exchange rate risk through the use of financial or derivative instruments, forward contracts or hedging activities.
In general, the strengthening of the U.S. dollar or Canadian dollar will positively impact our expenses transacted in Mexican Pesos. Conversely, any weakening of the U.S dollar or Canadian dollar will increase our expenses transacted in Mexican Pesos. We do not believe that any weakening of the U.S. or Canadian dollar as compared to the Mexican Peso will have an adverse material effect on our operations.
Interest Rate Risk
The Company’s investment policy for its cash and cash equivalents is focused on the preservation of capital and supporting the liquidity requirements of the Company. The Company’s interest earned on its cash balances is impacted on the fluctuations of U.S. and Canadian interest rates. We do not use interest rate derivative instruments to manage exposure to interest rate changes. We do not believe that interest rate fluctuations will have any effect on our operations.
Item 8. Financial Statements and Supplementary Data.
Our financial statements have been examined to the extent indicated in its reports by MNP LLP, Chartered Accountants and have been prepared in accordance with US GAAP and pursuant to Regulation S-X as promulgated by the SEC and are included herein beginning on Page F-1 hereof.
Item 9. Changes in and Disagreements With Accountants on Accounting and Financial Disclosure.
None.
Item 9A. Controls and Procedures.
Our management, with the participation of our Chief Executive Officer and Chief Financial Officer, evaluated the effectiveness of our disclosure controls and procedures, as defined in Rule 13a-15(e) promulgated under the Securities Exchange Act of 1934, as amended (the “Exchange Act”), as of the end of the period covered by this Annual Report (June 30, 2013). Based on that evaluation, our Chief Executive Officer and Chief Financial Officer concluded that, as of the end of the period covered by this Annual Report, our disclosure controls and procedures were effective to ensure that the information we are required to disclose in the reports that we file or submit under the Exchange Act is (i) recorded, processed, summarized and reported within the time periods specified in the rules and forms and (ii) accumulated and communicated to our management, including the Chief Executive Officer and Chief Financial Officer, as the principal executive and financial officers, respectively, to allow timely decisions regarding required disclosure.
It should be noted that any system of disclosure controls and procedures, however well designed and operated, can provide only reasonable, and not absolute, assurance that the objectives of the system will be met. In addition, the design of any control system is based in part upon certain assumptions about the likelihood of future events. Management believes that the Company’s system of disclosure and controls currently in place are effective to provide reasonable assurance levels as to their accuracy.
Management’s Annual Report on Internal Control over Financial Reporting
Our management is responsible for establishing and maintaining adequate internal control over financial reporting, as defined in Exchange Act Rule 13a-15(f).
Our management evaluated, with the participation of our Chief Executive Officer and Chief Financial Officer, the effectiveness of our internal control over financial reporting as of June 30, 2013. In conducting this evaluation, management used the framework established by the Committee of Sponsoring Organizations of the Treadway Commission as set forth in Internal Control – Integrated Framework. Based on our evaluation under the framework in Internal Control – Integrated Framework, our management concluded that our internal control over financial reporting was effective as of June 30, 2013.
The effectiveness of our internal control over financial reporting as of June 30, 2013, has been audited by MNP LLP, the independent registered public accounting firm who also audited the Company’s consolidated financial statements included in this Annual Report on Form 10-K. MNP LLP’s report on the Company’s internal control over financial reporting is included in this Annual Report on Form 10-K.
Because of its inherent limitations, a system of internal control over financial reporting may not prevent or detect misstatements. A control system, no matter how well designed and operated, can provide only reasonable, not absolute, assurance that the control system’s objectives will be met. Further, the design of a control system must reflect the fact that there are resource constraints, and the benefits of controls must be considered relative to their costs. Because of the inherent limitations in all control systems, no evaluation of controls can provide absolute assurance that all control issues and instances of fraud, if any, have been detected. These inherent limitations include the realities that judgments in decision-making can be faulty, and that breakdowns can occur because of simple error or mistake. The design of any system of controls is based in part upon certain assumptions about the likelihood of future events, and there can be no assurance that any design will succeed in achieving its stated goals under all potential future conditions. Also, projections of any evaluation of effectiveness to future periods are subject to risk that controls may become inadequate because of changes in conditions, or that the degree of compliance with the policies or procedures may deteriorate.
Evaluation of Changes in Internal Controls over Financial Reporting
There was no change in the internal control over financial reporting that occurred during the fiscal year ended June 30, 2013, that has materially affected, or is reasonably likely to materially affect, the Company’s internal control over financial reporting.
Item 9B. Other Information.
None.
Item 10. Directors, Executive Officers and Corporate Governance.
The information required by Items 401, 405, 406, 407(c)(3), (d)(4) and (d) of Regulation S-K will be contained in the Company’s 2013 Proxy Statement, to be filed with the SEC 120 days following the end of the Company’s fiscal year ended June 30, 2013 (the “2013 Proxy Statement”) and is hereby incorporated by reference thereto.
Item 11. Executive Compensation.
The information required by Item 402 and paragraph (e)(4) and (e)(5) of Item 407 of Regulation S-K will be contained in the Company’s 2013 Proxy Statement, to be filed with the SEC 120 days following the end of the Company’s fiscal year ended June 30, 2012 and is hereby incorporated by reference thereto.
Item 12. Security Ownership of Certain Beneficial Owners and Management and Related Stockholder Matters.
The information required by Item 201(d) and Item 403 of Regulation S-K will be contained in the Company’s 2013 Proxy Statement, to be filed with the SEC 120 days following the end of the Company’s fiscal year ended June 30, 2013 and is hereby incorporated by reference thereto.
Item 13. Certain Relationships and Related Transactions, and Director Independence.
The information required by Item 404 and Item 407(a) of Regulation S-K will be contained in the Company’s 2013 Proxy Statement, to be filed with the SEC 120 days following the end of the Company’s fiscal year ended June 30, 2013 and is hereby incorporated by reference thereto.
Item 14. Principal Accounting Fees and Services.
The information required by Item 9(e) of Schedule 14A will be filed in the company’s 2013 Proxy Statement, to be filed with the SEC within 120 days following the end of the Company’s fiscal year ended June 30, 2013 and is hereby incorporated by reference thereto.
Item 15. Exhibits, Financial Statements Schedules.
| a. |
The following report and financial statements are filed together with this Annual Report: |
(1) Audited Consolidated Financial Statements of Paramount Gold and Silver Corp.
Included in Part II of this report:
Report of Independent Registered Public Accounting Firm
Consolidated Balance Sheets as of June 30, 2013 and 2012
Consolidated Statements of Operations for the years ended June 30, 2013, 2012 and 2011 [and Cumulative Losses Since Inception March 31, 2005 to June 30, 2013]
Consolidated Statements of Cash Flows for the years ended June 30, 2013, 2012, and 2011 [and Cumulative Since Inception to June 30, 2013]
Consolidated Statement of Stockholders’ Equity for the years ended June 30, 2013, 2012, and 2011
Notes to Consolidated Financial Statements
|
Exhibit No.
|
|
Description
|
|
|
|
|
|
1.1
|
|
Form of Subscription Agreement, incorporated by reference to Exhibit 10.1 to Form 8-K filed March 30, 2012.
|
|
|
|
|
|
3.1
|
|
Certificate of Incorporation , effective March 31, 2005, incorporated by reference to Exhibit 3.1 to Form 10−SB filed November 2, 2005.
|
|
|
|
|
|
3.2
|
|
Certificate of Amendment to Certificate of Incorporation, effective August 23, 2007, incorporated by reference to Exhibit 3 to Form 8−K filed August 28, 2007.
|
|
|
|
|
|
3.2(b)
|
|
Certificate of Amendment to Certificate of Incorporation, effective March 3, 2009, incorporated by reference to Exhibit 3.1 to Form 8−K filed February 26, 2009.
|
|
|
|
|
|
3.3
|
|
Restated Bylaws, effective April 18, 2005, incorporated by reference to Exhibit 3.3 to Form 10-K filed September 9, 2009.
|
|
|
|
|
|
4.1
|
|
Registration Rights Agreement, dated March 30, 2007, incorporated by reference to Exhibit 10.2 to Form 8−K filed April 6, 2007.
|
|
|
|
|
|
10.11
|
|
Acquisition Agreement between the Company and X-Cal Resources Ltd. dated June 22, 2010, incorporated by reference to Exhibit 2.1 on Form 8-K filed June 25, 2010.
|
|
|
|
|
|
10.12
|
|
Employment Agreement between the Company and Christopher Crupi, incorporated by reference to Exhibit 10.12 to Form S-1 filed April 19, 2012
|
|
|
|
|
|
10.13
|
|
Employment Agreement between the Company and Carlo Buffone, incorporated by reference to Exhibit 10.13 to Form S-1 filed April 19, 2012.
|
|
24
|
|
Power of Attorney (included on signature page)
|
|
|
|
|
|
|
|
Certificate of the Chief Executive Officer pursuant to Section 302 of the Sarbanes-Oxley Act of 2002 (filed herewith)
|
|
|
|
|
|
|
|
Certificate of the Chief Financial Officer pursuant to Section 302 of the Sarbanes-Oxley Act of 2002 (filed herewith)
|
|
|
|
|
|
|
|
Certificate of the Chief Executive Officer pursuant to Section 906 of the Sarbanes-Oxley Act of 2002 (filed herewith)
|
|
|
|
|
|
|
|
Certificate of the Chief Financial Officer pursuant to Section 906 of the Sarbanes-Oxley Act of 2002 (filed herewith)
|
SIGNATURES
Pursuant to the requirements of Section 13 or 15(d) of the Securities Exchange Act of 1934, the registrant has duly caused this report to be signed on its behalf by the undersigned, thereunto duly authorized.
|
|
PARAMOUNT GOLD AND SILVER CORP.
|
|
|
|
|
|
By:
|
/s/ CHRISTOPHER CRUPI
|
|
|
|
Christopher Crupi
|
|
|
|
President and Chief Executive Officer
|
Date: September 9, 2013
POWER OF ATTORNEY
By signing this Annual Report on Form 10-K below, I hereby appoint Christopher Crupi as my attorney-in-fact to sign all amendments to this Form 10-K on my behalf, and to file this Form 10-K (including all exhibits and other documents related to the Form 10-K) with the Securities and Exchange Commission. I authorize my attorney-in-fact to (1) appoint a substitute attorney-in-fact for himself and (2) perform any actions that he believes are necessary or appropriate to carry out the intention and purpose of this Power of Attorney. I ratify and confirm all lawful actions taken directly or indirectly by my attorney-in-fact and by any properly appointed substitute attorney-in-fact.
Pursuant to the requirements of the Securities Exchange Act of 1934, this report has been signed below by the following persons on behalf of the Registrant and in the capacities and on the dates indicated.
|
Signature
|
|
Title
|
|
Date
|
| |
|
|
|
|
| /s/ CHRISTOPHER CRUPI |
|
President and Chief Executive Officer/Director
|
|
September 9, 2013
|
|
Christopher Crupi
|
|
|
|
|
|
|
|
|
|
|
|
/s/ CARLO BUFFONE
|
|
Chief Financial Officer
|
|
September 9, 2013
|
|
Carlo Buffone
|
|
|
|
|
|
|
|
|
|
|
|
|
|
|
|
|
|
/s/ JOHN CARDEN
|
|
Director
|
|
September 9, 2013
|
|
John Carden
|
|
|
|
|
|
|
|
|
|
|
|
/s/ ELISEO GONZALEZ-URIEN
|
|
Director
|
|
September 9, 2013
|
|
Eliseo Gonzalez-Urien
|
|
|
|
|
|
|
|
|
|
|
|
/s/ MICHEL YVAN STINGLHAMBER
|
|
Director
|
|
September 9, 2013
|
|
Michel Yvan Stinglhamber
|
|
|
|
|
|
|
|
|
|
|
|
/s/ ROBERT DINNING
|
|
Director
|
|
September 9, 2013
|
|
Robert Dinning
|
|
|
|
|
|
|
|
|
|
|
|
/s/CHRISTOPHER REYNOLDS
|
|
Director
|
|
September 9, 2013
|
|
Christopher Reynolds
|
|
|
|
|
|
|
|
|
|
|
|
/s/SHAWN KENNEDY
|
|
Director
|
|
September 9, 2013
|
|
Shawn Kennedy
|
|
|
|
|
(An Exploration Stage Mining Company)
Index to Consolidated Financial Statements
(Audited)
Year ended June 30, 2013

REPORT OF INDEPENDENT REGISTERED PUBLIC ACCOUNTING FIRM
To the Board of Directors and Stockholders of Paramount Gold and Silver Corp. (An Exploration Stage Corporation):
We have audited the accompanying consolidated balance sheets of Paramount Gold and Silver Corp. (the "Company") as of June 30, 2013 and 2012, and the related consolidated statements of loss, stockholders’ equity, and cash flows for each of the years in the three-year period ended June 30, 2013 and from the date of inception (March 29, 2005) through June 30, 2013. We also have audited the Company's internal control over financial reporting as of June 30, 2013, based on criteria established in Internal Control - Integrated Framework issued by the Committee of Sponsoring Organizations of the Treadway Commission. The Company's management is responsible for these financial statements, for maintaining effective internal control over financial reporting, and for its assessment of the effectiveness of internal control over financial reporting, included in the accompanying Management's Report on Internal Control over Financial Reporting. Our responsibility is to express an opinion on these financial statements and financial statement schedule and an opinion on the Company's internal control over financial reporting based on our audits.
We conducted our audits in accordance with the standards of the Public Company Accounting Oversight Board (United States). Those standards require that we plan and perform the audit to obtain reasonable assurance about whether the financial statements are free of material misstatement and whether effective internal control over financial reporting was maintained in all material respects. Our audits of the financial statements included examining, on a test basis, evidence supporting the amounts and disclosures in the financial statements, assessing the accounting principles used and significant estimates made by management, and evaluating the overall financial statement presentation. Our audit of internal control over financial reporting included obtaining an understanding of internal control over financial reporting, assessing the risk that a material weakness exists, and testing and evaluating the design and operating effectiveness of internal control based on the assessed risk. Our audits also included performing such other procedures as we considered necessary in the circumstances. We believe that our audits provide a reasonable basis for our opinions.
A company's internal control over financial reporting is a process designed by, or under the supervision of, the company's principal executive and principal financial officers, or persons performing similar functions, and effected by the company's board of directors, management, and other personnel to provide reasonable assurance regarding the reliability of financial reporting and the preparation of financial statements for external purposes in accordance with generally accepted accounting principles. A company's internal control over financial reporting includes those policies and procedures that (1) pertain to the maintenance of records that, in reasonable detail, accurately and fairly reflect the transactions and dispositions of the assets of the company; (2) provide reasonable assurance that transactions are recorded as necessary to permit preparation of financial statements in accordance with generally accepted accounting principles and that receipts and expenditures of the company are being made only in accordance with authorizations of management and directors of the company; and (3) provide reasonable assurance regarding prevention or timely detection of unauthorized acquisition, use, or disposition of the company's assets that could have a material effect on the financial statements.
Because of the inherent limitations of internal control over financial reporting, including the possibility of collusion or improper management override of controls, material misstatements due to error or fraud may not be prevented or detected on a timely basis. Also, projections of any evaluation of the effectiveness of the internal control over financial reporting to future periods are subject to the risk that the controls may become inadequate because of changes in conditions, or that the degree of compliance with the policies or procedures may deteriorate.
In our opinion, these consolidated financial statements present fairly, in all material respects, the financial position of the company as at June 30, 2013 and 2012 and the results of its operations and its cash flows for each of the years in the three year period ended June 30, 2013 and from the date of inception (March 29, 2005) through June 30, 2013 in conformity with generally accepted accounting principles in the United States of America. Also, in our opinion, the Company maintained, in all material respects, effective internal control over financial reporting as of June 30, 2013, based on the criteria established in Internal Control - Integrated Framework issued by the Committee of Sponsoring Organizations of the Treadway Commission.
Vancouver, BC
PARAMOUNT GOLD AND SILVER CORP.
(An Exploration Stage Mining Company)
Consolidated Balance Sheets
As at June 30, 2013 and June 30, 2012
(Expressed in United States dollars, unless otherwise stated)
|
|
|
As at June 30,
|
|
|
As at June 30,
|
|
|
|
|
2013
|
|
|
2012
|
|
|
Assets
|
|
|
|
|
|
|
|
|
|
|
|
|
|
|
|
Current Assets
|
|
|
|
|
|
|
|
Cash and cash equivalents
|
|
$
|
11,524,051
|
|
|
$
|
12,500,708
|
|
|
Short-term investments
|
|
|
-
|
|
|
|
7,500,000
|
|
|
Amounts receivable
|
|
|
1,207,247
|
|
|
|
1,458,365
|
|
|
Prepaid and deposits
|
|
|
212,197
|
|
|
|
354,667
|
|
|
Prepaid insurance, current portion (Note 11)
|
|
|
245,215
|
|
|
|
245,215
|
|
|
Marketable Securities (Note 3)
|
|
|
450,000
|
|
|
|
-
|
|
|
Total Current Assets
|
|
|
13,638,710
|
|
|
|
22,058,955
|
|
|
Non-Current Assets
|
|
|
|
|
|
|
|
|
|
Mineral properties (Note 8)
|
|
|
51,875,798
|
|
|
|
50,479,859
|
|
|
Property and equipment (Note 9)
|
|
|
432,287
|
|
|
|
458,937
|
|
|
Prepaid insurance, non current portion (Note 11)
|
|
|
122,607
|
|
|
|
367,822
|
|
|
Reclamation bond (Note 11)
|
|
|
2,718,384
|
|
|
|
2,754,316
|
|
|
Total Non-Current Assets
|
|
|
55,149,076
|
|
|
|
54,060,934
|
|
|
|
|
|
|
|
|
|
|
|
|
Total Assets
|
|
$
|
68,787,786
|
|
|
$
|
76,119,889
|
|
|
|
|
|
|
|
|
|
|
|
|
Liabilities and Stockholders' Equity
|
|
|
|
|
|
|
|
|
|
|
|
|
|
|
|
|
|
|
|
Liabilities
|
|
|
|
|
|
|
|
|
|
|
|
|
|
|
|
|
|
|
|
Current Liabilities
|
|
|
|
|
|
|
|
|
|
Accounts payable and accrued liabilities
|
|
$
|
298,281
|
|
|
$
|
1,364,419
|
|
|
Warrant liability (Note 4)
|
|
|
-
|
|
|
|
10,746,787
|
|
|
Total Current Liabilities
|
|
|
298,281
|
|
|
|
12,111,206
|
|
|
|
|
|
|
|
|
|
|
|
|
Non-Current Liabilities
|
|
|
|
|
|
|
|
|
|
Reclamation and environmental obligation (Note 11)
|
|
|
1,263,584
|
|
|
|
1,198,179
|
|
|
Total Liabilities
|
|
$
|
1,561,865
|
|
|
|
13,309,385
|
|
|
|
|
|
|
|
|
|
|
|
|
Stockholders' Equity
|
|
|
|
|
|
|
|
|
|
Capital Stock, par value $0.001 per share; authorized 200,000,000 shares, 155,731,068 issued and outstanding at June 30, 2013 and 147,412,603 shares issued and outstanding at June 30, 2012
|
|
|
155,732
|
|
|
|
147,413
|
|
|
Additional paid in capital
|
|
|
168,773,335
|
|
|
|
151,564,888
|
|
|
Contributed surplus
|
|
|
13,583,315
|
|
|
|
12,892,174
|
|
|
Deficit accumulated during the exploration stage
|
|
|
(115,217,521
|
)
|
|
|
(101,729,241
|
)
|
|
Accumulated other comprehensive income (loss)
|
|
|
(68,940
|
)
|
|
|
(64,730
|
)
|
|
Total Stockholders' Equity
|
|
|
67,225,921
|
|
|
|
62,810,504
|
|
|
|
|
|
|
|
|
|
|
|
|
Total Liabilities and Stockholders' Equity
|
|
$
|
68,787,786
|
|
|
$
|
76,119,889
|
|
|
|
|
|
|
|
|
|
|
|
|
Subsequent Events (Note 14)
|
|
|
|
|
|
|
|
|
The accompanying notes are an integral part of the consolidated financial statements
PARAMOUNT GOLD AND SILVER CORP.
(An Exploration Stage Mining Company)
Consolidated Statements of Operations and Comprehensive Loss
For the Years Ended June 30, 2013, June 30, 2012 and June 30, 2011
(Expressed in United States dollars, unless otherwise stated)
|
|
|
For the Year
Ended June 30,
2013
|
|
|
For the Year
Ended June 30,
2012
|
|
|
For the Year
Ended June 30,
2011
|
|
|
Cumulative Since
Inception to June
30, 2013
|
|
|
|
|
|
|
|
|
|
|
|
|
|
|
|
|
|
|
|
|
|
|
|
|
|
|
|
|
|
|
|
|
|
|
|
|
|
|
|
|
|
|
|
|
Revenue
|
|
|
|
|
|
|
|
|
|
|
|
|
|
Interest income
|
|
$
|
44,772
|
|
|
$
|
42,660
|
|
|
$
|
118,870
|
|
|
$
|
1,224,264
|
|
|
Gain on sale of mineral property
|
|
|
4,421,233
|
|
|
|
-
|
|
|
|
-
|
|
|
|
4,421,233
|
|
|
Other income
|
|
|
61,531
|
|
|
|
73,130
|
|
|
|
180,833
|
|
|
|
315,494
|
|
|
Total Revenue
|
|
$
|
4,527,536
|
|
|
$
|
115,790
|
|
|
$
|
299,703
|
|
|
$
|
5,960,991
|
|
|
|
|
|
|
|
|
|
|
|
|
|
|
|
|
|
|
|
|
Expenses:
|
|
|
|
|
|
|
|
|
|
|
|
|
|
|
|
|
|
Incorporation costs
|
|
|
-
|
|
|
|
-
|
|
|
|
-
|
|
|
|
1,773
|
|
|
Exploration
|
|
|
12,352,346
|
|
|
|
13,427,376
|
|
|
|
7,984,774
|
|
|
|
57,561,759
|
|
|
Professional fees
|
|
|
1,208,649
|
|
|
|
1,166,881
|
|
|
|
1,280,869
|
|
|
|
9,881,453
|
|
|
Directors compensation
|
|
|
940,802
|
|
|
|
1,357,051
|
|
|
|
813,154
|
|
|
|
3,252,231
|
|
|
Travel & lodging
|
|
|
222,317
|
|
|
|
224,705
|
|
|
|
212,999
|
|
|
|
1,709,269
|
|
|
Corporate communications
|
|
|
308,600
|
|
|
|
440,382
|
|
|
|
260,309
|
|
|
|
4,126,389
|
|
|
Consulting fees
|
|
|
369,592
|
|
|
|
475,087
|
|
|
|
464,790
|
|
|
|
15,114,289
|
|
|
Office & administration
|
|
|
456,939
|
|
|
|
451,773
|
|
|
|
333,789
|
|
|
|
3,598,334
|
|
|
Interest & service charges
|
|
|
12,132
|
|
|
|
10,648
|
|
|
|
12,643
|
|
|
|
132,265
|
|
|
Loss on disposal of property and equipment
|
|
|
-
|
|
|
|
-
|
|
|
|
-
|
|
|
|
44,669
|
|
|
Insurance
|
|
|
349,509
|
|
|
|
323,777
|
|
|
|
317,457
|
|
|
|
1,266,615
|
|
|
Depreciation
|
|
|
64,555
|
|
|
|
77,155
|
|
|
|
73,299
|
|
|
|
511,288
|
|
|
Accretion
|
|
|
167,744
|
|
|
|
153,704
|
|
|
|
119,884
|
|
|
|
441,332
|
|
|
Miscellaneous
|
|
|
-
|
|
|
|
-
|
|
|
|
-
|
|
|
|
203,097
|
|
|
Financing & listing fees
|
|
|
-
|
|
|
|
-
|
|
|
|
-
|
|
|
|
(22,024
|
)
|
|
Acquisition expenses
|
|
|
-
|
|
|
|
-
|
|
|
|
262,764
|
|
|
|
1,505,334
|
|
|
Income and other taxes
|
|
|
-
|
|
|
|
-
|
|
|
|
13,015
|
|
|
|
64,747
|
|
|
Write down of mineral property
|
|
|
-
|
|
|
|
100,000
|
|
|
|
10,000
|
|
|
|
1,856,049
|
|
|
Total Expenses
|
|
|
16,453,185
|
|
|
|
18,208,539
|
|
|
|
12,159,746
|
|
|
|
101,248,869
|
|
|
Net Loss before other items
|
|
$
|
11,925,649
|
|
|
$
|
18,092,749
|
|
|
$
|
11,860,043
|
|
|
$
|
95,287,878
|
|
|
|
|
|
|
|
|
|
|
|
|
|
|
|
|
|
|
|
|
Other items
|
|
|
|
|
|
|
|
|
|
|
|
|
|
|
|
|
|
Change in fair value of equity conversion right
|
|
|
-
|
|
|
|
-
|
|
|
|
169,081
|
|
|
|
990,236
|
|
|
Other than temporary impairment of marketable securities
|
|
|
4,050,000
|
|
|
|
-
|
|
|
|
-
|
|
|
|
4,050,000
|
|
|
Write down of other assets
|
|
|
20,246
|
|
|
|
-
|
|
|
|
-
|
|
|
|
20,246
|
|
|
Change in fair value of warrant liability
|
|
|
(2,507,615
|
)
|
|
|
(6,167,873
|
)
|
|
|
16,421,412
|
|
|
|
14,702,429
|
|
|
Loss on sale of marketable securities
|
|
|
-
|
|
|
|
166,732
|
|
|
|
-
|
|
|
|
166,732
|
|
|
Net Loss
|
|
$
|
13,488,280
|
|
|
$
|
12,091,608
|
|
|
$
|
28,450,536
|
|
|
$
|
115,217,521
|
|
|
|
|
|
|
|
|
|
|
|
|
|
|
|
|
|
|
|
|
Other comprehensive loss
|
|
|
|
|
|
|
|
|
|
|
|
|
|
|
|
|
|
Foreign currency translation adjustment
|
|
|
4,210
|
|
|
|
113,460
|
|
|
|
(492,405
|
)
|
|
|
68,940
|
|
|
Unrealized loss on available-for-sale-securities
|
|
|
-
|
|
|
|
(30,945
|
)
|
|
|
30,945
|
|
|
|
-
|
|
|
Total Comprehensive Loss for the Period
|
|
$
|
13,492,490
|
|
|
$
|
12,174,123
|
|
|
$
|
27,989,076
|
|
|
$
|
115,286,461
|
|
|
|
|
|
|
|
|
|
|
|
|
|
|
|
|
|
|
|
|
Loss per Common share
|
|
|
|
|
|
|
|
|
|
|
|
|
|
|
|
|
|
Basic
|
|
$
|
0.09
|
|
|
$
|
0.09
|
|
|
$
|
0.21
|
|
|
|
|
|
|
Diluted
|
|
$
|
0.09
|
|
|
$
|
0.09
|
|
|
$
|
0.21
|
|
|
|
|
|
|
|
|
|
|
|
|
|
|
|
|
|
|
|
|
|
|
|
|
Weighted Average Number of Common
|
|
|
149,926,235
|
|
|
|
139,466,595
|
|
|
|
130,677,585
|
|
|
|
|
|
|
Shares Used in Per Share Calculations
|
|
|
|
|
|
|
|
|
|
|
|
|
|
|
|
|
|
Basic
|
|
|
|
|
|
|
|
|
|
|
|
|
|
|
|
|
|
Diluted
|
|
|
149,926,235
|
|
|
|
139,466,595
|
|
|
|
130,677,585
|
|
|
|
|
|
The accompanying notes are an integral part of the consolidated financial statements
PARAMOUNT GOLD AND SILVER CORP.
(An Exploration Stage Mining Company)
Consolidated Statements of Cash Flow
For the Years Ended June 30, 2013, June 30, 2012 and June 30, 2011
(Expressed in United States dollars, unless otherwise stated)
|
|
|
For the Year Ended June
30, 2013
|
|
|
For the Year Ended June
30, 2012
|
|
|
For the Year Ended June
30, 2011
|
|
|
Cumulative Since
Inception to June 30,
2013
|
|
|
|
|
|
|
|
|
|
|
|
|
|
|
|
|
Net Gain (Loss)
|
|
$
|
(13,488,280
|
)
|
|
$
|
(12,091,608
|
)
|
|
$
|
(28,450,536
|
)
|
|
$
|
(115,217,521
|
)
|
|
Adjustment for:
|
|
|
|
|
|
|
|
|
|
|
|
|
|
|
|
|
|
Depreciation
|
|
|
64,555
|
|
|
|
77,155
|
|
|
|
73,299
|
|
|
|
511,288
|
|
|
Loss on disposal of assets
|
|
|
-
|
|
|
|
-
|
|
|
|
-
|
|
|
|
44,669
|
|
|
Stock based compensation
|
|
|
1,234,115
|
|
|
|
1,918,724
|
|
|
|
1,200,875
|
|
|
|
20,811,238
|
|
|
Accrued interest
|
|
|
-
|
|
|
|
-
|
|
|
|
-
|
|
|
|
(58,875
|
)
|
|
Write-down of mineral properties
|
|
|
-
|
|
|
|
100,000
|
|
|
|
10,000
|
|
|
|
1,856,049
|
|
|
Accretion expense
|
|
|
167,744
|
|
|
|
153,704
|
|
|
|
119,884
|
|
|
|
441,332
|
|
|
Change in reclamation
|
|
|
(3,413
|
)
|
|
|
(5,312
|
)
|
|
|
63,592
|
|
|
|
54,866
|
|
|
Insurance expense
|
|
|
245,215
|
|
|
|
245,213
|
|
|
|
182,235
|
|
|
|
672,663
|
|
|
Other non cash transactions
|
|
|
(4,421,233
|
)
|
|
|
205,474
|
|
|
|
(899
|
)
|
|
|
(4,216,658
|
)
|
|
Other than temporary impairement of marketable securities
|
|
|
4,050,000
|
|
|
|
-
|
|
|
|
-
|
|
|
|
4,050,000
|
|
|
Change in fair value of equity conversion right
|
|
|
-
|
|
|
|
-
|
|
|
|
169,081
|
|
|
|
990,236
|
|
|
Change in fair value of warrant liability
|
|
|
(2,507,615
|
)
|
|
|
(6,167,873
|
)
|
|
|
16,421,412
|
|
|
|
14,702,429
|
|
|
(Increase) Decrease in accounts receivable
|
|
|
251,118
|
|
|
|
167,359
|
|
|
|
(30,679
|
)
|
|
|
(1,123,821
|
)
|
|
(Increase) Decrease in prepaid expenses
|
|
|
142,470
|
|
|
|
(320,415
|
)
|
|
|
11,116
|
|
|
|
(212,197
|
)
|
|
Increase (Decrease) in accounts payable
|
|
|
(1,066,138
|
)
|
|
|
595,247
|
|
|
|
(1,544,935
|
)
|
|
|
(1,585,502
|
)
|
|
Cash used in operating activities
|
|
$
|
(15,331,462
|
)
|
|
$
|
(15,122,332
|
)
|
|
$
|
(11,775,554
|
)
|
|
$
|
(78,279,804
|
)
|
|
|
|
|
|
|
|
|
|
|
|
|
|
|
|
|
|
|
|
Sale (purchase) of marketable securities
|
|
|
-
|
|
|
|
144,690
|
|
|
|
-
|
|
|
|
144,690
|
|
|
Increase of reclamation bond
|
|
|
(62,994
|
)
|
|
|
(82,678
|
)
|
|
|
-
|
|
|
|
(145,672
|
)
|
|
Sale (purchase) of GIC receivable
|
|
|
7,500,000
|
|
|
|
(7,500,000
|
)
|
|
|
-
|
|
|
|
58,875
|
|
|
Notes receivable issued
|
|
|
-
|
|
|
|
-
|
|
|
|
243,495
|
|
|
|
21,365
|
|
|
Purchase of equity conversion right
|
|
|
-
|
|
|
|
-
|
|
|
|
-
|
|
|
|
(1,337,700
|
)
|
|
Purchase of mineral properties
|
|
|
(1,460,000
|
)
|
|
|
(100,000
|
)
|
|
|
-
|
|
|
|
(8,669,870
|
)
|
|
Sale of mineral properties
|
|
|
(14,706
|
)
|
|
|
-
|
|
|
|
(191,061
|
)
|
|
|
(14,706
|
)
|
|
Cash acquired on acquisition of X-Cal
|
|
|
-
|
|
|
|
-
|
|
|
|
843,101
|
|
|
|
843,101
|
|
|
Purchase of equipment
|
|
|
(37,905
|
)
|
|
|
(48,352
|
)
|
|
|
(10,989
|
)
|
|
|
(988,119
|
)
|
|
Cash provided by (used in) investing activities
|
|
$
|
5,924,395
|
|
|
$
|
(7,586,340
|
)
|
|
$
|
884,546
|
|
|
$
|
(10,088,036
|
)
|
|
|
|
|
|
|
|
|
|
|
|
|
|
|
|
|
|
|
|
Demand notes payable issued
|
|
|
-
|
|
|
|
-
|
|
|
|
-
|
|
|
|
105,580
|
|
|
Issuance of capital Stock
|
|
|
8,434,620
|
|
|
|
20,633,600
|
|
|
|
3,707,339
|
|
|
|
99,900,199
|
|
|
Cash provided by financing activities
|
|
$
|
8,434,620
|
|
|
$
|
20,633,600
|
|
|
$
|
3,707,339
|
|
|
$
|
100,005,779
|
|
|
|
|
|
|
|
|
|
|
|
|
|
|
|
|
|
|
|
|
Effect of exchange rate changes on cash
|
|
|
(4,210
|
)
|
|
|
(113,460
|
)
|
|
|
492,405
|
|
|
|
(113,888
|
)
|
|
|
|
|
|
|
|
|
|
|
|
|
|
|
|
|
|
|
|
Change in cash during period
|
|
|
(976,657
|
)
|
|
|
(2,188,533
|
)
|
|
|
(6,691,264
|
)
|
|
|
11,524,051
|
|
|
|
|
|
|
|
|
|
|
|
|
|
|
|
|
|
|
|
|
Cash at beginning of period
|
|
|
12,500,708
|
|
|
|
14,689,241
|
|
|
|
21,380,505
|
|
|
|
-
|
|
|
Cash at end of period
|
|
$
|
11,524,051
|
|
|
$
|
12,500,708
|
|
|
$
|
14,689,241
|
|
|
$
|
11,524,051
|
|
|
|
|
|
|
|
|
|
|
|
|
|
|
|
|
|
|
|
|
Supplemental Cash Flow Disclosure
|
|
|
|
|
|
|
|
|
|
|
|
|
|
|
|
|
|
Cash
|
|
$
|
6,487,859
|
|
|
$
|
3,125,789
|
|
|
|
3,680,404
|
|
|
|
|
|
|
Cash Equivalents
|
|
$
|
5,036,192
|
|
|
$
|
9,374,919
|
|
|
|
11,008,837
|
|
|
|
|
|
The accompanying notes are an integral part of the consolidated financial statements
PARAMOUNT GOLD AND SILVER CORP.
(An Exploration Stage Mining Company)
Consolidated Statements of Stockholders’ Equity
As at June 30, 2013, June 30, 2012 and June 30, 2011
(Expressed in United States dollars, unless otherwise stated)
|
|
|
Shares
|
|
|
Par Value
|
|
|
Additional Paid in Capital
|
|
|
Deficit Accumulated During Exploration Stage
|
|
|
Contributed Surplus
|
|
|
Accumulated Other Comprehensive Income (Loss)
|
|
|
Total Stockholders Equity
|
|
|
|
|
|
|
|
|
|
|
|
|
|
|
|
|
|
|
|
|
|
|
|
|
|
|
|
|
|
|
|
|
|
|
|
|
|
|
|
|
|
|
|
|
|
|
|
|
Balance at inception
|
|
|
—
|
|
|
$
|
—
|
|
|
$
|
—
|
|
|
$
|
—
|
|
|
$
|
—
|
|
|
$
|
—
|
|
|
$
|
—
|
|
|
Capital issued for financing
|
|
|
139,933,078
|
|
|
|
139,933
|
|
|
|
47,476,898
|
|
|
|
—
|
|
|
|
—
|
|
|
|
—
|
|
|
|
47,616,831
|
|
|
Capital issued for services
|
|
|
5,342,304
|
|
|
|
5,342
|
|
|
|
10,160,732
|
|
|
|
—
|
|
|
|
—
|
|
|
|
—
|
|
|
|
10,166,074
|
|
|
Capital issued from stock options and warrants exercised
|
|
|
8,735,987
|
|
|
|
8,736
|
|
|
|
16,611,175
|
|
|
|
|
|
|
|
(4,078,272
|
)
|
|
|
|
|
|
|
12,541,639
|
|
|
Capital issued for mineral properties
|
|
|
17,678,519
|
|
|
|
17,679
|
|
|
|
16,197,567
|
|
|
|
—
|
|
|
|
—
|
|
|
|
—
|
|
|
|
16,215,246
|
|
|
Capital issued on settlement of notes payable
|
|
|
39,691
|
|
|
|
39
|
|
|
|
105,541
|
|
|
|
—
|
|
|
|
—
|
|
|
|
—
|
|
|
|
105,580
|
|
|
Returned to treasury
|
|
|
(61,660,000
|
)
|
|
|
(61,660
|
)
|
|
|
61,660
|
|
|
|
—
|
|
|
|
—
|
|
|
|
—
|
|
|
|
—
|
|
|
Fair value of warrants
|
|
|
—
|
|
|
|
—
|
|
|
|
—
|
|
|
|
—
|
|
|
|
12,073,546
|
|
|
|
—
|
|
|
|
12,073,546
|
|
|
Stock based compensation
|
|
|
—
|
|
|
|
—
|
|
|
|
—
|
|
|
|
—
|
|
|
|
6,442,812
|
|
|
|
—
|
|
|
|
6,442,812
|
|
|
Transition adjustment (Note 2)
|
|
|
—
|
|
|
|
—
|
|
|
|
—
|
|
|
|
(12,637,875
|
)
|
|
|
(3,612,864
|
)
|
|
|
|
|
|
|
(16,250,739
|
)
|
|
Foreign currency translation
|
|
|
—
|
|
|
|
—
|
|
|
|
—
|
|
|
|
—
|
|
|
|
—
|
|
|
|
(443,675
|
)
|
|
|
(443,675
|
)
|
|
Net Loss
|
|
|
—
|
|
|
|
—
|
|
|
|
—
|
|
|
|
(48,549,222
|
)
|
|
|
—
|
|
|
|
—
|
|
|
|
(48,549,222
|
)
|
|
Balance at June 30, 2010
|
|
|
110,069,579
|
|
|
$
|
110,069
|
|
|
$
|
90,613,573
|
|
|
$
|
(61,187,097
|
)
|
|
$
|
10,825,222
|
|
|
$
|
(443,675
|
)
|
|
$
|
39,918,092
|
|
|
Capital issued for financing
|
|
|
19,395
|
|
|
|
19
|
|
|
|
23,970
|
|
|
|
—
|
|
|
|
—
|
|
|
|
—
|
|
|
|
23,989
|
|
|
Capital issued from stock options and warrants exercised
|
|
|
4,153,085
|
|
|
|
4,154
|
|
|
|
10,219,361
|
|
|
|
—
|
|
|
|
(1,053,645
|
)
|
|
|
—
|
|
|
|
9,169,870
|
|
|
Capital issued for acquisition
|
|
|
22,007,453
|
|
|
|
22,007
|
|
|
|
28,807,756
|
|
|
|
—
|
|
|
|
314,790
|
|
|
|
—
|
|
|
|
29,144,553
|
|
|
Stock based compensation
|
|
|
—
|
|
|
|
—
|
|
|
|
—
|
|
|
|
—
|
|
|
|
1,200,875
|
|
|
|
—
|
|
|
|
1,200,875
|
|
|
Foreign currency translation
|
|
|
—
|
|
|
|
—
|
|
|
|
—
|
|
|
|
—
|
|
|
|
—
|
|
|
|
492,405
|
|
|
|
492,405
|
|
|
Unrealized loss on available for sale securities
|
|
|
—
|
|
|
|
—
|
|
|
|
—
|
|
|
|
—
|
|
|
|
—
|
|
|
|
(30,945
|
)
|
|
|
(30,945
|
)
|
|
Net Loss
|
|
|
—
|
|
|
|
—
|
|
|
|
—
|
|
|
|
(28,450,536
|
)
|
|
|
—
|
|
|
|
—
|
|
|
|
(28,450,536
|
)
|
|
Balance at June 30, 2011
|
|
|
136,249,512
|
|
|
$
|
136,249
|
|
|
$
|
129,664,660
|
|
|
$
|
(89,637,633
|
)
|
|
$
|
11,287,242
|
|
|
$
|
17,785
|
|
|
$
|
51,468,303
|
|
|
Capital issued for financing
|
|
|
10,417,776
|
|
|
|
10,418
|
|
|
|
20,335,755
|
|
|
|
—
|
|
|
|
—
|
|
|
|
—
|
|
|
|
20,346,173
|
|
|
Capital issued from stock options and warrants exercised
|
|
|
345,315
|
|
|
|
346
|
|
|
|
600,873
|
|
|
|
—
|
|
|
|
(313,792
|
)
|
|
|
—
|
|
|
|
287,427
|
|
|
Capital issued for mineral properties
|
|
|
400,000
|
|
|
|
400
|
|
|
|
963,600
|
|
|
|
—
|
|
|
|
—
|
|
|
|
—
|
|
|
|
964,000
|
|
|
Stock based compensation
|
|
|
—
|
|
|
|
—
|
|
|
|
—
|
|
|
|
—
|
|
|
|
1,918,724
|
|
|
|
—
|
|
|
|
1,918,724
|
|
|
Foreign currency translation
|
|
|
—
|
|
|
|
—
|
|
|
|
—
|
|
|
|
—
|
|
|
|
—
|
|
|
|
(113,460
|
)
|
|
|
(113,460
|
)
|
|
Unrealized loss on available for sale securities
|
|
|
—
|
|
|
|
—
|
|
|
|
—
|
|
|
|
—
|
|
|
|
—
|
|
|
|
30,945
|
|
|
|
30,945
|
|
|
Net Loss
|
|
|
—
|
|
|
|
—
|
|
|
|
—
|
|
|
|
(12,091,608
|
)
|
|
|
—
|
|
|
|
—
|
|
|
|
(12,091,608
|
)
|
|
Balance at June 30, 2012
|
|
|
147,412,603
|
|
|
$
|
147,413
|
|
|
$
|
151,564,888
|
|
|
$
|
(101,729,241
|
)
|
|
$
|
12,892,174
|
|
|
$
|
(64,730
|
)
|
|
$
|
62,810,504
|
|
|
Capital issued from stock options and warrants exercised
|
|
|
8,318,465
|
|
|
|
8,319
|
|
|
|
17,208,447
|
|
|
|
—
|
|
|
|
(542,974
|
)
|
|
|
—
|
|
|
|
16,673,792
|
|
|
Stock based compensation
|
|
|
—
|
|
|
|
—
|
|
|
|
—
|
|
|
|
—
|
|
|
|
1,234,115
|
|
|
|
—
|
|
|
|
1,234,115
|
|
|
Foreign currency translation
|
|
|
—
|
|
|
|
—
|
|
|
|
—
|
|
|
|
—
|
|
|
|
—
|
|
|
|
(4,210
|
)
|
|
|
(4,210
|
)
|
|
Net Loss
|
|
|
—
|
|
|
|
—
|
|
|
|
—
|
|
|
|
(13,488,280
|
)
|
|
|
—
|
|
|
|
—
|
|
|
|
(13,488,280
|
)
|
|
Balance at June 30, 2013
|
|
|
155,731,068
|
|
|
$
|
155,732
|
|
|
$
|
168,773,335
|
|
|
$
|
(115,217,521
|
)
|
|
$
|
13,583,315
|
|
|
$
|
(68,940
|
)
|
|
$
|
67,225,921
|
|
The accompanying notes are an integral part of the consolidated financial statements
PARAMOUNT GOLD AND SILVER CORP.
(An Exploration Stage Mining Company)
Notes to Consolidated Financial Statements (Audited)
For the Year Ended June 30, 2013
(Expressed in United States dollars, unless otherwise stated)
| 1. |
Principal Accounting Policies: |
Paramount Gold and Silver Corp. (the “Company”), incorporated under the General Corporation Law of the State of Delaware, and its wholly-owned subsidiaries are engaged in the acquisition, exploration and development of precious metal properties. The Company’s wholly owned subsidiaries include Paramount Gold de Mexico S.A. de C.V., Magnetic Resources Ltd, Minera Gama SA de CV, and X-Cal Resources Ltd. The Company is an exploration stage company in the process of exploring its mineral properties in both the United States and Mexico, and has not yet determined whether these properties contain reserves that are economically recoverable.
Basis of Presentation and Preparation
The consolidated financial statements are prepared by management in accordance with U.S generally accepted accounting principles (“U.S. GAAP”). The consolidated financial statements include the accounts of the Company and its wholly owned subsidiaries. All significant intercompany accounts and transactions are eliminated in consolidation.
Use of Estimates
The preparation of consolidated financial statements in conformity with United States generally accepted accounting principles requires management to make estimates and assumptions that affect the reported amounts of assets and liabilities, disclosure of contingent assets and liabilities at the date of the consolidated financial statements, and the reported amounts of revenue and expenses during the reporting period. Actual results could differ from those estimates.
Significant estimates made by management in the accompanying financial statements include collectability of amounts receivable, the fair value of warrant liability, the adequacy of the Company’s asset retirement obligations, fair value of stock based compensation and valuation of deferred tax assets.
Cash and Cash Equivalents
All highly liquid investments with maturities of three months or less at the date of purchase are classified as cash and cash equivalents.
Marketable Securities
The Company classifies its marketable securities as available-for-sale securities. The securities are measured at fair market value in the financial statements with unrealized gains and temporary losses on investments classified as available for sale are included within accumulated other comprehensive income, net of any related tax effect. Upon realization, such amounts are reclassified from accumulated other comprehensive income to other income, net, realized gains and losses and other than temporary impairments, if any, are reflected in the statements of operations as other income or expenses. The Company does not recognize changes in the fair value of its investments in income unless a decline in value is considered other than temporary.
Fair Value Measurements
The Company has adopted FASB ASC 820, Fair Value Measurements and Disclosures, which defines fair value, establishes guidelines for measuring fair value and expands disclosures regarding fair value measurements. The Company applies fair value accounting for all financial assets and liabilities and non – financial assets and liabilities that are recognized or disclosed at fair value in the financial statements on a recurring basis. The Company defines fair value as the price that would be received from selling an asset or paid to transfer a liability in an orderly transaction between market participants at the measurement date.
The Company has adopted FASB ASC 825, Financial Instruments, which allows companies to choose to measure eligible financial instruments and certain other items at fair value that are not required to be measured at fair value. The Company has not elected the fair value option for any eligible financial instruments.
The accompanying notes are an integral part of the consolidated financial statements
PARAMOUNT GOLD AND SILVER CORP.
(An Exploration Stage Mining Company)
Notes to Consolidated Financial Statements (Audited)
For the Year Ended June 30, 2013
(Expressed in United States dollars, unless otherwise stated)
|
1.
|
Principal Accounting Policies (Continued):
|
Stock Based Compensation
The Company has adopted the provisions of FASB ASC 718, “Stock Compensation” (“ASC 718”), which establishes accounting for equity instruments exchanged for employee services. Under the provisions of ASC 718, stock-based compensation cost is measured at the grant date, based on the calculated fair value of the award, and is recognized as an expense over the employee’s requisite service period (generally the vesting period of the equity grant). New shares of the Company’s Common Stock will be issued for any options exercised or awards granted.
Comprehensive Income
FASB ASC 220“Reporting Comprehensive Income” establishes standards for the reporting and display of comprehensive income and its components in the financial statements.
Mineral Properties
Mineral property acquisition costs are capitalized when incurred and will be amortized using the units –of – production method over the estimated life of the reserve following the commencement of production. If a mineral property is subsequently abandoned or impaired, any capitalized costs will be expensed in the period of abandonment or impairment.
Acquisition costs include cash consideration and the fair market value of shares issued on the acquisition of mineral properties.
Exploration Costs
Exploration costs, which include maintenance, development and exploration of mineral claims, are expensed as incurred. When it is determined that a mineral deposit can be economically developed as a result of establishing proven and probable reserves, the costs incurred after such determination will be capitalized and amortized over their useful lives. To date, the Company has not established the commercial feasibility of its exploration prospects; therefore, all exploration costs are being expensed.
Derivatives
The Company accounts for its derivative instruments not indexed to our stock as either assets or liabilities and carries them at fair value. Derivatives that are not defined as hedges must be adjusted to fair value through earnings.
Warrants and options issued in prior periods with exercise prices denominated in Canadian dollars are no longer considered indexed to our stock, as their exercise price is not in the Company’s functional currency of the US dollar, and therefore no longer qualify for the scope exception and must be accounted for as a derivative. These warrants and options are reclassified as liabilities under the caption “Warrant liability” and recorded at estimated fair value at each reporting date, computed using the Black-Scholes valuation method. Changes in the liability from period to period are recorded in the Statements of Operations under the caption “Change in fair value of warrant liability.”
The Company elected to record the change in fair value of the warrant liability as a component of other income and expense on the statement of operations as we believe the amounts recorded relate to financing activities and not as a result of our operations.
The accompanying notes are an integral part of the consolidated financial statements
PARAMOUNT GOLD AND SILVER CORP.
(An Exploration Stage Mining Company)
Notes to Consolidated Financial Statements (Audited)
For the Year Ended June 30, 2013
(Expressed in United States dollars, unless otherwise stated)
| 1. |
Principle Accounting Policies (Continued): |
Property and Equipment
Equipment is recorded at cost less accumulated depreciation. All equipment is amortized over its estimated useful life at the following annual rates:
|
Computer equipment
|
30% declining balance
|
|
Equipment
|
20% declining balance
|
|
Furniture and fixtures
|
20% declining balance
|
|
Exploration equipment
|
20% declining balance
|
Income Taxes
Income taxes are determined using assets and liability method. Deferred tax assets and liabilities are recognized for the future tax consequences attributable to differences between the financial statement carrying amounts of existing assets and liabilities and their respective tax basis. Deferred tax assets and liabilities are measured using the enacted tax rates expected to apply to taxable income in the years in which those temporary differences are expected to be recovered or settled. The effect on deferred tax assets and liabilities of a change in tax rates is recognized in the period that includes the enactment date. In addition, a valuation allowance is established to reduce any deferred tax asset for which it is determined that it is more likely than not that some portion of the deferred tax asset will not be realized.
Potential benefits of income tax losses are not recognized in the accounts until realization is more likely than not. The Company has adopted FASB ASC 740 as of its inception. Pursuant to FASB ASC 740 the Company is required to compute tax asset benefits for net operating losses carried forward. Potential benefits of net operating losses have not been recognized in these financial statements because the Company cannot be assured it is more likely than not it will utilize the net operating losses carried forward in future periods; and accordingly is offset by a valuation allowance. FIN No.48 prescribes a recognition threshold and measurement attribute for financial statement recognition and measurement of tax positions taken in tax returns.
To the extent interest and penalties may be assessed by taxing authorities on any underpayment of income tax, such amounts would be accrued and classified as a component of income tax expense in our Consolidated Statements of Operations and Comprehensive Loss. The Company elected this accounting policy, which is a continuation of our historical policy, in connection with our adoption of FIN 48.
Net Income (Loss) Per Share
Basic earnings(loss) per share is computed by dividing net income (loss) available to common shareholders by the weighted average number of shares outstanding during each period. Diluted earnings per share reflect the potential dilution that could occur if securities or other contracts to issue common stock were exercised or converted into common stock.
For the years ended June 30, 2013, 2012 and 2011 the shares of common stock equivalents related to outstanding stock option and stock purchase warrants have not been included in the diluted per share calculation as they are anti-dilutive as the Company has recorded a net loss from continuing operations for each year.
Revenue Recognition
Revenue is recognized when persuasive evidence that an agreement exists, the risks and rewards of ownership pass to the purchaser, the selling price is fixed and determinable; or collection is reasonably assured. The passing of title to the purchaser is based on the terms of the purchase and sale agreement.
The accompanying notes are an integral part of the consolidated financial statements
PARAMOUNT GOLD AND SILVER CORP.
(An Exploration Stage Mining Company)
Notes to Consolidated Financial Statements (Audited)
For the Year Ended June 30, 2013
(Expressed in United States dollars, unless otherwise stated)
Concentration of Credit Risk and Amounts Receivable
Financial instruments that potentially subject the Company to a concentration of credit risk consist principally of cash and cash equivalents and amounts receivable. The Company maintains cash in accounts which may, at times, exceed federally insured limits. At June 30, 2013, the balances of approximately $6.4 million were in excess of federally insured limits. We deposit our cash with financial institutions which we believe have sufficient credit quality to minimize the risk of loss.
Impuesto al Valor Agregado taxes (IVA) are recoverable value-added taxes charged by the Mexican government on goods sold and services rendered at a rate of 16%. Under certain circumstances, these taxes are recoverable by filing a tax return and as determined by the Mexican taxing authority. Each period, receivables are reviewed for collectability. When a receivable is determined to not be collectable we allow for the receivable until we are either assured of collection or assured that a write-off is necessary. Allowances in association with our receivable from IVA from our Mexico subsidiaries is based on our determination that the Mexican government may not allow the complete refund of these taxes. The Company believes that all amounts recorded as a receivable from the Mexican government will be recovered.
Foreign Currency
The parent company’s functional currency is the United States dollar. The functional currencies of the Company’s wholly-owned subsidiaries are the U.S. Dollar and the Canadian Dollar. Monetary assets and liabilities denominated in foreign currencies are translated using the exchange rate prevailing at the consolidated balance sheet date. Foreign currency transaction gains and losses are included in the statement of operations and comprehensive loss. The aggregate foreign transaction loss for the year ended June 30, 2013 is $144,192.
The financial statements of the subsidiaries are translated to United States dollars in accordance with ASC 830 using period-end rates of exchange for assets and liabilities, and average rates of exchange for the period for revenues and expenses. Translation gains (losses) are recorded in accumulated other comprehensive income (loss) as a component of stockholders’ equity.
| 2. |
Recent Accounting Pronouncements Adopted: |
In August 2012, the FASB issued ASU 2012-03, “Technical Amendments and Corrections to SEC Sections: Amendments to SEC Paragraphs Pursuant to SEC Staff Accounting Bulletin (SAB) No. 114, Technical Amendments Pursuant to SEC Release No. 33-9250, and Corrections Related to FASB Accounting Standards Update 2010-22 (SEC Update)” in Accounting Standards Update No. 2012-03. This update amends various SEC paragraphs pursuant to the issuance of SAB No. 114. SAB No. 114 became effective March 28, 2011. The adoption of ASU 2012-03 is not expected to have a material impact on our financial position or results of operations.
In October 2012, the Financial Accounting Standards Board (FASB) issued Accounting Standards Update (ASU) 2012-04, “Technical Corrections and Improvements” in Accounting Standards Update No. 2012-04. The amendments in this update cover a wide range of Topics in the Accounting Standards Codification. These amendments include technical corrections and improvements to the Accounting Standards Codification and conforming amendments related to fair value measurements. The amendments in this update will be effective for fiscal periods beginning after December 15, 2012. The adoption of ASU 2012-04 is not expected to have a material impact on our financial position or results of operations.
The accompanying notes are an integral part of the consolidated financial statements
PARAMOUNT GOLD AND SILVER CORP.
(An Exploration Stage Mining Company)
Notes to Consolidated Financial Statements (Audited)
For the Year Ended June 30, 2013
(Expressed in United States dollars, unless otherwise stated)
In February 2013, the Financial Accounting Standards Board (FASB) issued Accounting Standards Update (ASU) No. 2013-02, Comprehensive Income (Topic 220): Reporting of Amounts Reclassified out of Accumulated Other Comprehensive Income. The guidance in ASU 2013-02 is intended to provide guidance in the reclassification of Accumulated Other Comprehensive Income to net income. The amendments in this ASU are effective for fiscal years beginning after December 15, 2012. Early adoption is permitted if an entity’s financial statements for the most recent annual or interim period have yet been issued. The adoption of ASU 2013-02 is not expected to have a material impact on our financial position or results of operations.
| 3. |
Marketable Securities and Investments: |
The following table summarizes the Company’s available-for sale securities on hand as of June 30, 2013:
|
|
|
Cost Basis
|
|
|
Impairment
Charge
|
|
|
Adjusted
Cost
|
|
|
Gross
Unrealized
Losses
|
|
|
Gross
Realized
Gains
|
|
|
Fair Value
|
|
|
Marketable securities at June 30, 2013
|
|
$
|
4,500,000
|
|
|
$
|
4,050,000
|
|
|
$
|
450,000
|
|
|
|
-
|
|
|
|
-
|
|
|
$
|
450,000
|
|
The marketable securities reflected in the table above include common stock of a single entity involved in the exploration of precious metals. The Company performs a quarterly assessment on its marketable securities with unrealized losses to determine if the security is other than temporarily impaired. Based on an evaluation by management, the Company determined that the severity of the impairment (approximately 75 percent less than cost), that the unrealized losses are other than temporary, as a result, an other than temporary impairment charge of $4,050,000 was recorded for the year ended June 30, 2013 for securities with a cost basis of $4,500,000. Also subsequent to the period end (Note 14), the Company sold the marketable securities for $450,000.
| 4. |
Fair Value Measurements: |
Fair value is the price that would be received from selling an asset or paid to transfer a liability in an orderly transaction between market participants at the measurement date. Fair value is estimated by applying the following hierarchy, which prioritizes the inputs used to measure fair value into three levels and bases the categorization with the hierarchy upon the lowest level of input that is available and significant to the fair value measurement:
The fair value hierarchy consists of three broad levels, which gives the highest priority to unadjusted quoted prices in active markets for identical assets or liabilities (Level 1) and the lowest priority to unobservable inputs (Level 3).
The three levels of the fair value hierarchy under ASC 820 are described below:
| Level 1 |
Unadjusted quoted prices in active markets that are accessible at the measurement date for identical, unrestricted assets or liabilities. |
| Level 2 |
Inputs other than quoted prices included within Level 1 that are observable for the asset or liability, either directly or indirectly, including quoted prices for similar assets or liabilities in active markets; quoted prices for identical or similar assets or liabilities in markets that are not active; inputs other than quoted prices that are observable for the asset or liability (e.g., interest rates); and inputs that are derived principally from or corroborated by observable market data by correlation or other means. |
| Level 3 |
Inputs that are both significant to the fair value measurement and unobservable. |
The accompanying notes are an integral part of the consolidated financial statements
PARAMOUNT GOLD AND SILVER CORP.
(An Exploration Stage Mining Company)
Notes to Consolidated Financial Statements (Audited)
For the Year Ended June 30, 2013
(Expressed in United States dollars, unless otherwise stated)
|
4.
|
Fair Value Measurements (Continued):
|
The following table sets forth the Company’s financial assets and liabilities measured at fair value by level within the fair value hierarchy. As required by ASC 820, assets and liabilities are classified in their entirety based on the lowest level of input that is significant to the fair value measurement.
|
|
|
|
|
|
Fair Value at June 30, 2013
|
|
|
June 30, 2012
|
|
|
Assets
|
|
Total
|
|
|
Level 1
|
|
|
Level 2
|
|
|
Level 3
|
|
|
Total
|
|
|
Cash and cash equivalents
|
|
$
|
11,524,051
|
|
|
|
11,524,051
|
|
|
|
-
|
|
|
|
-
|
|
|
|
12,500,708
|
|
|
Short-term investments
|
|
|
-
|
|
|
|
-
|
|
|
|
|
|
|
|
|
|
|
|
7,500,000
|
|
|
Marketable Securities
|
|
|
450,000
|
|
|
|
-
|
|
|
|
450,000
|
|
|
|
-
|
|
|
|
-
|
|
|
|
|
|
|
|
|
|
|
|
|
|
|
|
|
|
|
|
|
|
|
|
|
Liabilities
|
|
|
|
|
|
|
|
|
|
|
|
|
|
|
|
|
|
|
|
|
|
Warrant liability
|
|
$
|
-
|
|
|
|
-
|
|
|
|
-
|
|
|
|
-
|
|
|
|
10,746,787
|
|
The Company’s cash and cash equivalents and short-term investments are classified within Level 1 of the fair value hierarchy because they are valued using quoted market prices. The cash and cash equivalents that are valued based on quoted market prices in active markets are primarily comprised of commercial paper, short-term certificates of deposit and U.S. Treasury securities. The amounts receivable represent amounts due from a national government regarding refund of taxes.
The estimated fair value of warrants and options accounted for as liabilities was determined on the date of closing and marked to market at each financial reporting period. The change in fair value of the warrants is recorded in the statement of operations as a gain (loss) and is estimated using the Black-Scholes option-pricing model with the following inputs:
|
|
June 30, 2013
|
June 30, 2012
|
|
Risk free interest rate
|
N/A
|
0.23%
|
|
Expected life of warrants and options
|
N/A
|
Less than 1 year
|
|
Expected stock price volatility
|
N/A
|
70.1%
|
|
Expected dividend yield
|
N/A
|
0%
|
The changes in fair value of the warrants for the years ended June 30, 2013 and 2012 were as follows:
|
|
|
2013
|
|
|
2012
|
|
|
Balance at beginning of year
|
|
$
|
10,746,787
|
|
|
$
|
16,914,660
|
|
|
Issuance of warrants and options
|
|
|
-
|
|
|
|
-
|
|
|
Change in fair value recorded in earnings
|
|
|
(2,507,615
|
)
|
|
|
(6,167,873
|
)
|
|
Transferred to equity upon exercise
|
|
|
(8,239,172
|
)
|
|
|
-
|
|
|
Balance at end of year
|
|
$
|
-
|
|
|
$
|
10,746,787
|
|
The accompanying notes are an integral part of the consolidated financial statements
PARAMOUNT GOLD AND SILVER CORP.
(An Exploration Stage Mining Company)
Notes to Consolidated Financial Statements (Audited)
For the Year Ended June 30, 2013
(Expressed in United States dollars, unless otherwise stated)
| 5. |
Non-Cash Transactions: |
During the years ended June 30, 2013, 2012 and 2011, the Company entered into certain non-cash activities as follows:
|
|
|
2013
|
|
|
2012
|
|
|
2011
|
|
|
Operating and Financing Activities
|
|
|
|
|
|
|
|
|
|
|
From issuance of shares for acquisitions
|
|
$
|
-
|
|
|
$
|
-
|
|
|
$
|
29,144,553
|
|
|
From issuance of shares for cashless exercise of options
|
|
$
|
113,975
|
|
|
$
|
16,455
|
|
|
$
|
1,016,273
|
|
|
From issuance of shares for mineral properties
|
|
$
|
-
|
|
|
$
|
964,000
|
|
|
$
|
-
|
|
|
Receipt of shares for sale of mineral properties
|
|
$
|
4,421,233
|
|
|
$
|
-
|
|
|
$
|
-
|
|
a) Share issuances:
Authorized capital stock consists of 200,000,000 common shares with par value of $0.001 per share. At June 30, 2013 there were 155,731,068 shares issued and outstanding and 147,412,603 shares issued and outstanding at June 30, 2012.
During year ended June 30, 2013, the Company issued a total of 8,318,465 common shares which are summarized as follows:
|
|
|
Common Shares
|
|
|
|
|
|
|
|
2013
|
|
|
2012
|
|
|
2011
|
|
|
Financing
|
|
|
-
|
|
|
|
10,417,776
|
|
|
|
19,395
|
|
|
For acquisition of companies
|
|
|
-
|
|
|
|
-
|
|
|
|
22,007,453
|
|
|
Acquisition of mineral properties
|
|
|
-
|
|
|
|
400,000
|
|
|
|
-
|
|
|
For exercise of warrants and options
|
|
|
8,318,465
|
|
|
|
345,315
|
|
|
|
4,153,085
|
|
|
|
|
|
8,318,465
|
|
|
|
11,163,091
|
|
|
|
26,179,933
|
|
For the year ended June 30, 2013, the Company issued 618,465 shares for the exercise of options and received cash in the amount of $564,680. The exercise price of these options ranged from $0.65 to $1.46.
Also during the year ended June 30, 2013, the Company issued 7,700,000 shares for the exercise of warrants and received cash in the amount of $7,869,939.
The accompanying notes are an integral part of the consolidated financial statements
PARAMOUNT GOLD AND SILVER CORP.
(An Exploration Stage Mining Company)
Notes to Consolidated Financial Statements (Audited)
For the Year Ended June 30, 2013
(Expressed in United States dollars, unless otherwise stated)
| 6. |
Capital Stock (Continued): |
b) Stock options:
On August 23, 2007, the board and stockholders approved the 2007/2008 Stock Incentive & Compensation Plan thereby reserving an additional 4,000,000 common shares for issuance to employees, directors and consultants.
On February 24, 2009, the stockholders approved the 2008/2009 Stock Incentive & Equity Compensation Plan thereby reserving an additional 3,000,000 common shares for future issuance. The stockholders also approved the re-pricing of the exercise price of all outstanding stock options to $0.65 per share.
On December 2, 2011, the stockholders approved the 2011/2012 Stock Incentive & Equity Compensation Plan thereby reserving an additional 4,000,000 common shares for future issuance to employees, directors and consultants.
Stock Based Compensation
The Company uses the Black-Scholes option valuation model to value stock options granted. The Black-Scholes model was developed for use in estimating the fair value of traded options that have no vesting restrictions and are fully transferable. The model requires management to make estimates which are subjective and may not be representative of actual results. Changes in assumptions can materially affect estimates of fair values. For purposes of the calculation, the following assumptions were used:
|
|
June 30, 2013
|
June 30, 2012
|
|
WA Risk free interest rate
|
0.15%
|
0.22%
|
|
WA Expected dividend yield
|
0%
|
0%
|
|
WA Expected stock price volatility
|
64%
|
77%
|
|
WA Expected life of options
|
2.9 years
|
3.4 years
|
The accompanying notes are an integral part of the consolidated financial statements
PARAMOUNT GOLD AND SILVER CORP.
(An Exploration Stage Mining Company)
Notes to Consolidated Financial Statements (Audited)
For the Year Ended June 30, 2013
(Expressed in United States dollars, unless otherwise stated)
| 6. |
Capital Stock (Continued): |
Changes in the Company’s stock options for the year ended June 30, 2013 are summarized below:
|
Options
|
|
Number
|
|
|
Weighted Avg. Exercise Price
|
|
|
Weighted-Average Remaining Contractual Term
|
|
|
Aggregate Intrinsic Value
|
|
|
Outstanding at June 30, 2010
|
|
|
2,785,000
|
|
|
$
|
0.91
|
|
|
|
2.40
|
|
|
$
|
1,261,750
|
|
|
Issued
|
|
|
1,999,375
|
|
|
|
2.09
|
|
|
|
|
|
|
|
|
|
|
Cancelled/Expired
|
|
|
(200,000
|
)
|
|
|
1.75
|
|
|
|
|
|
|
|
|
|
|
Exercised
|
|
|
(2,423,255
|
)
|
|
|
1.08
|
|
|
|
|
|
|
$
|
3,311,224
|
|
|
Outstanding at June 30, 2011
|
|
|
2,161,120
|
|
|
$
|
1.74
|
|
|
|
2.08
|
|
|
$
|
3,280,911
|
|
|
Issued
|
|
|
1,693,500
|
|
|
|
2.50
|
|
|
|
|
|
|
|
|
|
|
Cancelled / Expired
|
|
|
(370,500
|
)
|
|
|
2.64
|
|
|
|
|
|
|
|
|
|
|
Exercised
|
|
|
(355,000
|
)
|
|
|
0.83
|
|
|
|
|
|
|
$
|
418,663
|
|
|
Outstanding at June 30, 2012
|
|
|
3,129,120
|
|
|
$
|
2.16
|
|
|
|
2.41
|
|
|
$
|
1,166,543
|
|
|
Issued
|
|
|
1,545,500
|
|
|
|
1.80
|
|
|
|
|
|
|
|
|
|
|
Cancelled/Expired
|
|
|
(200,000
|
)
|
|
|
2.43
|
|
|
|
|
|
|
|
|
|
|
Exercised
|
|
|
(698,120
|
)
|
|
|
1.04
|
|
|
|
|
|
|
$
|
647,259
|
|
|
Outstanding at June 30, 2013
|
|
|
3,776,500
|
|
|
$
|
2.20
|
|
|
|
2.28
|
|
|
$
|
0
|
|
|
Exercisable at June 30, 2013
|
|
|
3,586,501
|
|
|
$
|
2.18
|
|
|
|
2.30
|
|
|
$
|
0
|
|
At June 30, 2013, there were 3,776,500 options outstanding. Options outstanding above that have not been vested at period end are 189,999 which have a maximum service term of 1- 3 years. The vesting of these options is dependent on market conditions which have yet to be met. As of June 30, 2013, there was $162,082 of unrecognized compensation cost related to non-vested stock options to be recognized over a weighted average period of 2.2 years.
A summary of the non-vested options as of June 30, 2013, 2012 and 2011 and changes during the fiscal years ended June 30, 2013, 2012 and 2011 is as follows:
|
|
|
Number
|
|
|
Weighted Avg. Grant-Date Fair Value
|
|
|
Non-vested at June 30, 2010
|
|
|
831,252
|
|
|
$
|
0.79
|
|
|
Issued
|
|
|
1,999,375
|
|
|
|
0.85
|
|
|
Vested
|
|
|
(2,550,628
|
)
|
|
|
0.71
|
|
|
Forfeited
|
|
|
(50,000
|
)
|
|
|
1.15
|
|
|
Non-vested at June 30, 2011
|
|
|
229,999
|
|
|
$
|
2.12
|
|
|
Issued
|
|
|
1,693,500
|
|
|
$
|
1.23
|
|
|
Vested
|
|
|
(1,168,500
|
)
|
|
|
1.03
|
|
|
Forfeited
|
|
|
(50,000
|
)
|
|
|
1.29
|
|
|
Non-vested at June 30, 2012
|
|
|
704,999
|
|
|
$
|
1.84
|
|
|
Issued
|
|
|
1,545,500
|
|
|
|
0.59
|
|
|
Vested
|
|
|
(2,060,500
|
)
|
|
|
0.88
|
|
|
Forfeited
|
|
|
-
|
|
|
|
-
|
|
|
Non-vested at June 30, 2013
|
|
|
189,999
|
|
|
$
|
2.12
|
|
For the year ended June 30, 2013 the Company recognized stock based compensation expense in the amount of $1,234,115 (2012 - $1,918,724, 2011 - $1,200,875).
The accompanying notes are an integral part of the consolidated financial statements
PARAMOUNT GOLD AND SILVER CORP.
(An Exploration Stage Mining Company)
Notes to Consolidated Financial Statements (Audited)
For the Year Ended June 30, 2013
(Expressed in United States dollars, unless otherwise stated)
| 7. |
Related Party Transactions: |
During the year ended June 30, 2013, directors received cash payments in the amount of $198,000 (2012 - $240,500, 2011 - $215,000) for their services as directors or members of committees of the Company’s Board. During the year ended June 30, 2013, the Company also recorded a non-cash transaction to recognize stock based compensation for directors in the amount of $742,802 (2012 -$1,116,551, 2011 -$598,153)
During the year ended June 30, 2013 the Company made payments of $85,164 (2012 - $93,656, 2011 -$96,080) pursuant to a premises lease agreement to a corporation in which an officer is a shareholder.
All transactions with related parties are made in the normal course of operations and measured at exchange value.
The Company has capitalized acquisition costs on mineral properties as follows:
|
|
|
June 30, 2013
|
|
|
June 30, 2012
|
|
|
Iris Royalty
|
|
|
50,000
|
|
|
|
50,000
|
|
|
San Miguel Project
|
|
|
23,452,263
|
|
|
|
21,992,263
|
|
|
Sleeper
|
|
|
25,891,490
|
|
|
|
25,891,490
|
|
|
Mill Creek
|
|
|
2,096,616
|
|
|
|
2,096,616
|
|
|
Spring Valley
|
|
|
385,429
|
|
|
|
385,429
|
|
|
Reese River
|
|
|
-
|
|
|
|
64,061
|
|
|
|
|
$
|
51,875,798
|
|
|
$
|
50,479,859
|
|
San Miguel Project:
The 100% owned San Miguel Project is located in southwestern Chihuahua, a state in Northern Mexico. It consists of 40 mining concessions which total approximately 551 square miles. The concessions were acquired from 2005 to 2012 over a series of transactions with third parties. Cumulative exploration expenses incurred since March 2005 to June 30, 2013 are $38,698,233.
For the year ended June 30, 2013, the Company exercised two options to acquire 11 mining concessions located in Mexico and related to its San Miguel project. These 11 concessions are subject to a net smelter return of 2.0%. In consideration for the mining concessions, the Company has made cash payments totaling $1,693,000. Included in the payment is a value added tax amount of $233,000 due from the Mexican Government.
Sleeper:
The Sleeper Gold Project was acquired through our acquisition of X-Cal Resources Ltd. in August 2010. Sleeper is located in northern Nevada approximately 26 miles northwest of the town of Winnemucca. When acquired in 2010, the Sleeper Gold Mine consisted of 1,044 unpatented mining claims. In August 2011 and July 2012, the Company has staked a total of 1,526 additional unpatented lode mining claims. Cumulative exploration expenses incurred since August 2010 to June 30, 2013 are $11,081,437.
Mill Creek:
The Mill Creek property consists of 36 unpatented lode mining claims totaling 720 acres south of Battle Mountain Nevada.
Spring Valley:
The Spring Valley property consists of 38 unpatented lode mining claims located in Pershing County, Nevada.
The accompanying notes are an integral part of the consolidated financial statements
PARAMOUNT GOLD AND SILVER CORP.
(An Exploration Stage Mining Company)
Notes to Consolidated Financial Statements (Audited)
For the Year Ended June 30, 2013
(Expressed in United States dollars, unless otherwise stated)
Reese River:
For the year ended June 30, 2013, the Company sold its Reese River property located in north central Nevada consisting of 148 unpatented lode mining claims with a recorded book value of $64,061 to Valor Gold Corp. for $21,000 in cash and 6 million restricted shares of Valor Gold Corp. with a market value of $7,440,000. To reflect the restriction of sale of these common shares as defined by Rule 144 of the U.S. Securities and Exchange Commission, the Company applied a discount of approximately 40% to the market value and recorded the investment with a cost basis of $4,500,000. The discount was calculated using the Chaffee European Put Option Model. A gain on disposal of mineral property, net of transaction costs, of $4,421,233 has been recorded on the statement of operations.
| 9. |
Property and Equipment: |
At June 30, 2013, and 2012, property and equipment consisted of the following:
|
|
|
2013
|
|
|
2012
|
|
|
Exploration and other equipment
|
|
$
|
330,705
|
|
|
$
|
311,053
|
|
|
Buildings and leaseholds
|
|
|
325,207
|
|
|
|
325,207
|
|
|
Furniture and computer equipment
|
|
|
238,278
|
|
|
|
220,025
|
|
|
Subtotal
|
|
|
894,190
|
|
|
|
856,285
|
|
|
Accumulated depreciation
|
|
|
(461,903
|
)
|
|
|
(397,348
|
)
|
|
Total
|
|
|
432,287
|
|
|
|
458,937
|
|
During the year ended June 30, 2013, net additions to property, and equipment were $37,905 (2012- $48,352). During the year ended June 30, 2013 the Company recorded depreciation of $64,555 (2012-$77,155, 2011 - $ 73,299).
The accompanying notes are an integral part of the consolidated financial statements
PARAMOUNT GOLD AND SILVER CORP.
(An Exploration Stage Mining Company)
Notes to Consolidated Financial Statements (Audited)
For the Year Ended June 30, 2013
(Expressed in United States dollars, unless otherwise stated)
| 10. |
Segmented Information: |
Segmented information has been compiled based on the geographic regions in which the Company has acquired mineral properties and performs exploration activities.
Loss for the period by geographical segment for the year ended June 30, 2013:
|
|
|
United States
|
|
|
Mexico
|
|
|
Total
|
|
|
Interest income
|
|
$
|
35,257
|
|
|
$
|
9,515
|
|
|
$
|
44,772
|
|
|
Gain on sale of mineral property
|
|
|
4,421,233
|
|
|
|
-
|
|
|
|
4,421,233
|
|
|
Other income
|
|
|
57,500
|
|
|
|
4,031
|
|
|
|
61,531
|
|
|
Total income
|
|
$
|
4,513,990
|
|
|
$
|
13,546
|
|
|
$
|
4,527,536
|
|
|
|
|
|
|
|
|
|
|
|
|
|
|
|
|
Expenses:
|
|
|
|
|
|
|
|
|
|
|
|
|
|
Exploration
|
|
|
6,218,903
|
|
|
|
6,133,443
|
|
|
|
12,352,346
|
|
|
Professional fees
|
|
|
1,208,649
|
|
|
|
-
|
|
|
|
1,208,649
|
|
|
Directors compensation
|
|
|
940,802
|
|
|
|
-
|
|
|
|
940,802
|
|
|
Travel and lodging
|
|
|
222,317
|
|
|
|
-
|
|
|
|
222,317
|
|
|
Corporate communications
|
|
|
308,600
|
|
|
|
-
|
|
|
|
308,600
|
|
|
Consulting fees
|
|
|
369,592
|
|
|
|
-
|
|
|
|
369,592
|
|
|
Office and administration
|
|
|
362,815
|
|
|
|
94,124
|
|
|
|
456,939
|
|
|
Interest and service charges
|
|
|
9,198
|
|
|
|
2,934
|
|
|
|
12,132
|
|
|
Insurance
|
|
|
349,509
|
|
|
|
-
|
|
|
|
349,509
|
|
|
Depreciation
|
|
|
33,091
|
|
|
|
31,464
|
|
|
|
64,555
|
|
|
Accretion
|
|
|
167,744
|
|
|
|
-
|
|
|
|
167,744
|
|
|
Total Expenses
|
|
|
10,191,220
|
|
|
|
6,261,965
|
|
|
|
16,453,185
|
|
|
Net loss before other items
|
|
$
|
5,677,230
|
|
|
$
|
6,248,419
|
|
|
$
|
11,925,649
|
|
|
|
|
|
|
|
|
|
|
|
|
|
|
|
|
Other items
|
|
|
|
|
|
|
|
|
|
|
|
|
|
Other than temporary impairment of marketable securities
|
|
|
4,050,000
|
|
|
|
-
|
|
|
|
4,050,000
|
|
|
Write down of other assets
|
|
|
20,246
|
|
|
|
-
|
|
|
|
20,246
|
|
|
Change in fair value of warrant liability
|
|
|
(2,507,615
|
)
|
|
|
-
|
|
|
|
(2,507,615
|
)
|
|
Net Loss (Gain)
|
|
$
|
7,239,861
|
|
|
$
|
6,248,419
|
|
|
$
|
13,488,280
|
|
|
|
|
|
|
|
|
|
|
|
|
|
|
|
|
Other comprehensive loss (gain)
|
|
|
|
|
|
|
|
|
|
|
|
|
|
Foreign currency translation adjustment
|
|
|
4,210
|
|
|
|
-
|
|
|
|
4,210
|
|
|
Total Comprehensive Loss for the Period
|
|
$
|
7,244,071
|
|
|
$
|
6,248,419
|
|
|
$
|
13,492,490
|
|
The accompanying notes are an integral part of the consolidated financial statements
PARAMOUNT GOLD AND SILVER CORP.
(An Exploration Stage Mining Company)
Notes to Consolidated Financial Statements (Audited)
For the Year Ended June 30, 2013
(Expressed in United States dollars, unless otherwise stated)
| 10. |
Segmented Information (Continued): |
Loss for the period by geographical segment for the year ended June 30, 2012:
|
|
|
United States
|
|
|
Mexico
|
|
|
Total
|
|
|
Interest income
|
|
$
|
32,869
|
|
|
$
|
9,791
|
|
|
$
|
42,660
|
|
|
Other income
|
|
|
73,130
|
|
|
|
-
|
|
|
|
73,130
|
|
|
Total income
|
|
$
|
105,999
|
|
|
$
|
9,791
|
|
|
$
|
115,790
|
|
|
|
|
|
|
|
|
|
|
|
|
|
|
|
|
Expenses:
|
|
|
|
|
|
|
|
|
|
|
|
|
|
Exploration
|
|
|
4,479,783
|
|
|
|
8,947,593
|
|
|
|
13,427,376
|
|
|
Professional fees
|
|
|
1,166,881
|
|
|
|
-
|
|
|
|
1,166,881
|
|
|
Directors compensation
|
|
|
1,357,051
|
|
|
|
-
|
|
|
|
1,357,051
|
|
|
Travel and lodging
|
|
|
224,705
|
|
|
|
-
|
|
|
|
224,705
|
|
|
Corporate communications
|
|
|
440,382
|
|
|
|
-
|
|
|
|
440,382
|
|
|
Consulting fees
|
|
|
475,087
|
|
|
|
-
|
|
|
|
475,087
|
|
|
Office and administration
|
|
|
383,691
|
|
|
|
68,082
|
|
|
|
451,773
|
|
|
Interest and service charges
|
|
|
7,480
|
|
|
|
3,168
|
|
|
|
10,648
|
|
|
Insurance
|
|
|
323,777
|
|
|
|
-
|
|
|
|
323,777
|
|
|
Depreciation
|
|
|
41,027
|
|
|
|
36,128
|
|
|
|
77,155
|
|
|
Accretion
|
|
|
153,704
|
|
|
|
-
|
|
|
|
153,704
|
|
|
Write-down of mineral properties
|
|
|
-
|
|
|
|
100,000
|
|
|
|
100,000
|
|
|
Total Expenses
|
|
|
9,053,568
|
|
|
|
9,154,971
|
|
|
|
18,208,539
|
|
|
Net loss before other items
|
|
$
|
8,947,569
|
|
|
$
|
9,145,180
|
|
|
$
|
18,092,749
|
|
|
|
|
|
|
|
|
|
|
|
|
|
|
|
|
Other items
|
|
|
|
|
|
|
|
|
|
|
|
|
|
Change in fair value of warrant liability
|
|
|
(6,167,873
|
)
|
|
|
-
|
|
|
|
(6,167,873
|
)
|
|
Loss on sale of marketable securities
|
|
|
166,732
|
|
|
|
-
|
|
|
|
166,732
|
|
|
Net Loss
|
|
$
|
2,946,428
|
|
|
$
|
9,145,180
|
|
|
$
|
12,091,608
|
|
|
|
|
|
|
|
|
|
|
|
|
|
|
|
|
Other comprehensive loss
|
|
|
|
|
|
|
|
|
|
|
|
|
|
Foreign currency translation adjustment
|
|
|
113,460
|
|
|
|
-
|
|
|
|
113,460
|
|
|
Unrealized loss on available for sale securities
|
|
|
(30,945
|
)
|
|
|
|
|
|
|
(30,945
|
)
|
|
Total Comprehensive Loss for the Period
|
|
$
|
3,028,943
|
|
|
$
|
9,145,180
|
|
|
$
|
12,174,123
|
|
The accompanying notes are an integral part of the consolidated financial statements
PARAMOUNT GOLD AND SILVER CORP.
(An Exploration Stage Mining Company)
Notes to Consolidated Financial Statements (Audited)
For the Year Ended June 30, 2013
(Expressed in United States dollars, unless otherwise stated)
|
10.
|
Segmented Information (Continued):
|
Loss for the period by geographical segment for the year ended June 30, 2011:
|
|
|
United States
|
|
|
Mexico / Latin America
|
|
|
Total
|
|
|
Interest income
|
|
$
|
81,265
|
|
|
$
|
37,605
|
|
|
$
|
118,870
|
|
|
Other income
|
|
|
178,230
|
|
|
|
2,603
|
|
|
|
180,833
|
|
|
Total income
|
|
$
|
259,495
|
|
|
$
|
40,208
|
|
|
$
|
299,703
|
|
|
|
|
|
|
|
|
|
|
|
|
|
|
|
|
Expenses:
|
|
|
|
|
|
|
|
|
|
|
|
|
|
Exploration
|
|
|
4,516,969
|
|
|
|
3,467,805
|
|
|
|
7,984,774
|
|
|
Professional fees
|
|
|
1,280,869
|
|
|
|
-
|
|
|
|
1,280,869
|
|
|
Directors compensation
|
|
|
813,154
|
|
|
|
-
|
|
|
|
813,154
|
|
|
Travel and lodging
|
|
|
212,999
|
|
|
|
-
|
|
|
|
212,999
|
|
|
Corporate communications
|
|
|
260,309
|
|
|
|
-
|
|
|
|
260,309
|
|
|
Consulting fees
|
|
|
464,790
|
|
|
|
-
|
|
|
|
464,790
|
|
|
Office and administration
|
|
|
297,702
|
|
|
|
36,087
|
|
|
|
333,789
|
|
|
Interest and service charges
|
|
|
9,586
|
|
|
|
3,057
|
|
|
|
12,643
|
|
|
Insurance
|
|
|
317,457
|
|
|
|
-
|
|
|
|
317,457
|
|
|
Depreciation
|
|
|
20,161
|
|
|
|
53,138
|
|
|
|
73,299
|
|
|
Accretion
|
|
|
119,884
|
|
|
|
-
|
|
|
|
119,884
|
|
|
Acquisition Expenses
|
|
|
262,764
|
|
|
|
-
|
|
|
|
262,764
|
|
|
Write off of mineral property
|
|
|
-
|
|
|
|
10,000
|
|
|
|
10,000
|
|
|
Income and other taxes
|
|
|
13,015
|
|
|
|
-
|
|
|
|
13,015
|
|
|
Total Expenses
|
|
|
8,589,659
|
|
|
|
3,570,087
|
|
|
|
12,159,746
|
|
|
Net loss before other items
|
|
$
|
8,330,164
|
|
|
$
|
3,529,879
|
|
|
$
|
11,860,043
|
|
|
|
|
|
|
|
|
|
|
|
|
|
|
|
|
Other item
|
|
|
|
|
|
|
|
|
|
|
|
|
|
Change in fair value of equity conversion right
|
|
|
169,081
|
|
|
|
-
|
|
|
|
169,081
|
|
|
Change in fair value of warrant liability
|
|
|
16,421,412
|
|
|
|
-
|
|
|
|
16,421,412
|
|
|
Net Loss
|
|
$
|
24,920,657
|
|
|
$
|
3,529,879
|
|
|
$
|
28,450,536
|
|
|
|
|
|
|
|
|
|
|
|
|
|
|
|
|
Other comprehensive loss
|
|
|
|
|
|
|
|
|
|
|
|
|
|
Foreign currency translation adjustment
|
|
|
(492,405
|
)
|
|
|
-
|
|
|
|
(492,405
|
)
|
|
Unrealized loss on available for sale securities
|
|
|
30,945
|
|
|
|
-
|
|
|
|
30,945
|
|
|
Total Comprehensive Loss for the Period
|
|
$
|
24,459,197
|
|
|
$
|
3,529,879
|
|
|
$
|
27,989,076
|
|
The accompanying notes are an integral part of the consolidated financial statements
PARAMOUNT GOLD AND SILVER CORP.
(An Exploration Stage Mining Company)
Notes to Consolidated Financial Statements (Audited)
For the Year Ended June 30, 2013
(Expressed in United States dollars, unless otherwise stated)
|
10.
|
Segmented Information (Continued):
|
Assets by geographical segment:
|
|
|
United States
|
|
|
Mexico
|
|
|
Total
|
|
|
June 30, 2013
|
|
|
|
|
|
|
|
|
|
|
Mineral properties
|
|
$
|
28,273,535
|
|
|
$
|
23,602,263
|
|
|
$
|
51,875,798
|
|
|
Property and equipment
|
|
|
66,595
|
|
|
|
365,692
|
|
|
|
432,287
|
|
|
|
|
|
|
|
|
|
|
|
|
|
|
|
|
June 30, 2012
|
|
|
|
|
|
|
|
|
|
|
|
|
|
Mineral properties
|
|
|
28,337,596
|
|
|
|
22,142,263
|
|
|
|
50,479,859
|
|
|
Property and equipment
|
|
$
|
99,686
|
|
|
$
|
359,251
|
|
|
$
|
458,937
|
|
| 11. |
Reclamation and Environmental: |
The Company holds an insurance policy related to its Sleeper Gold Project that covers reclamation costs in the event the Company defaults on payments of its reclamation costs up to an aggregate of $25 million. The insurance premium is being amortized over ten years and the current and non-current prepaid insurance balance at June 30, 2013 is $367,822 (2012 - $613,037).
As a part of the policy, the Company has funds in a commutation account which is used to reimburse reclamation costs and indemnity claims. For the year ended June 30, 2013, the Company and the Bureau of Land Management of Nevada reviewed the previous reclamation cost estimates for the exploration activities of the Company and determined an increase in those estimates was required. As a result, the Company provided additional bonding to the Bureau of Land Management and increased the balance of the commutation account by $62,994. The balance of the commutation account at June 30, 2013 is $2,718,384 (2012 - $2,754,316).
Reclamation and environmental costs are based principally on legal requirements. Management estimates costs associated with reclamation of mineral properties and properties under mine closure. On an ongoing basis the Company evaluates its estimates and assumptions; however, actual amounts could differ from those based on estimates and assumptions.
The asset retirement obligation at the Sleeper Gold Project has been measured using the following variables: 1)Expected costs for earthwork, re-vegetation, in-pit water treatment, on-going monitoring, labor and management, 2)Inflation adjustment, and 3) Market risk premium. The sum of the expected costs by year is discounted using the Company’s credit adjusted risk free interest rate from the time it expects to pay the retirement obligation to the time it incurs the obligation. The reclamation and environmental obligation recorded on the balance sheet is equal to the present value of the estimated costs.
Changes to the Company’s asset retirement obligations are as follows:
|
|
|
June 30, 2013
|
|
|
June 30, 2012
|
|
|
Balance at beginning of period
|
|
$
|
1,198,179
|
|
|
$
|
1,143,892
|
|
|
Accretion expense
|
|
|
167,744
|
|
|
|
153,704
|
|
|
Payments
|
|
|
(102,339
|
)
|
|
|
(99,417
|
)
|
|
Balance at end of period
|
|
$
|
1,263,584
|
|
|
$
|
1,198,179
|
|
The accompanying notes are an integral part of the consolidated financial statements
PARAMOUNT GOLD AND SILVER CORP.
(An Exploration Stage Mining Company)
Notes to Consolidated Financial Statements (Audited)
For the Year Ended June 30, 2013
(Expressed in United States dollars, unless otherwise stated)
At June 30, 2013, the Company has net operating loss carry forwards in the United States of $28,859,989 (2012 - $31,619,622, 2011 - $22,595,854) expiring between the years 2026 and 2033 which are available to reduce future taxable income. As at June 30, 2013, the Company has non-capital loss carry forwards in Canada of $5,227,394 (2012 - $6,369,054, 2011 - $6,643,964) expiring between 2014 and 2032 which are available to reduce future taxable income. As at June 30, 2013 the Company has net operating loss carry forwards in Mexico of $42,765,556 (2012 - $35,150,063, 2011 - $30,481,764) which are available to reduce future taxable income. The tax effects of the significant components within the Company’s deferred tax asset (liability) at June 30, 2013 are as follows:
|
|
|
2013
|
|
|
2012
|
|
|
United States
|
|
|
|
|
|
|
|
Property and equipment
|
|
$
|
(14,590
|
)
|
|
$
|
(16,554
|
)
|
|
Mineral properties
|
|
|
1,989,277
|
|
|
|
1,248,312
|
|
|
Asset retirement obligation
|
|
|
429,619
|
|
|
|
407,381
|
|
|
Stock options
|
|
|
319,942
|
|
|
|
-
|
|
|
Marketable securities
|
|
|
1,377,000
|
|
|
|
-
|
|
|
Capital losses
|
|
|
-
|
|
|
|
733,264
|
|
|
Net operating losses
|
|
|
9,812,396
|
|
|
|
10,750,672
|
|
|
|
|
|
|
|
|
|
|
|
|
Canada
|
|
|
|
|
|
|
|
|
|
Property and equipment
|
|
|
55,101
|
|
|
|
56,837
|
|
|
Financing costs
|
|
|
-
|
|
|
|
2,825
|
|
|
Non-capital losses
|
|
|
1,306,849
|
|
|
|
1,592,264
|
|
|
|
|
|
|
|
|
|
|
|
|
Mexico
|
|
|
|
|
|
|
|
|
|
Property and equipment
|
|
|
(98,190
|
)
|
|
|
97,768
|
|
|
Net operating losses
|
|
|
11,974,356
|
|
|
|
8,632,218
|
|
|
|
|
|
|
|
|
|
|
|
|
|
|
$
|
27,151,760
|
|
|
$
|
23,504,986
|
|
|
Valuation allowance
|
|
|
(27,151,760
|
)
|
|
|
(23,504,986
|
)
|
|
Net deferred tax asset
|
|
$
|
-
|
|
|
$
|
-
|
|
The income tax expense differs from the amounts computed by applying statutory tax to pre-tax losses as a result of the following:
|
|
|
2013
|
|
|
2012
|
|
|
Income (Loss) Before Taxes
|
|
$
|
(13,488,280
|
)
|
|
$
|
(12,091,608
|
)
|
|
US Statutory tax rate
|
|
|
34.00
|
%
|
|
|
34.00
|
%
|
|
Expected income tax (recovery)
|
|
|
(4,586,015
|
)
|
|
|
(4,111,147
|
)
|
|
Non-deductible items
|
|
|
320,689
|
|
|
|
(145,571
|
)
|
|
Change in estimates
|
|
|
(2,914,962
|
)
|
|
|
-
|
|
|
Other
|
|
|
3,042,307
|
|
|
|
-
|
|
|
Change in enacted tax rate
|
|
|
152,310
|
|
|
|
(1,119,555
|
)
|
|
Functional currency adjustments
|
|
|
38,171
|
|
|
|
-
|
|
|
Foreign Tax Rate Difference
|
|
|
300,726
|
|
|
|
524,715
|
|
|
Change in Valuation Allowance
|
|
|
3,646,774
|
|
|
|
4,851,558
|
|
|
Total income taxes (recovery)
|
|
$
|
-
|
|
|
$
|
-
|
|
|
|
|
|
|
|
|
|
|
|
|
Current income tax expense (recovery)
|
|
|
-
|
|
|
|
-
|
|
|
Deferred tax expense (recovery)
|
|
|
-
|
|
|
|
-
|
|
|
|
|
$
|
-
|
|
|
$
|
-
|
|
The accompanying notes are an integral part of the consolidated financial statements
PARAMOUNT GOLD AND SILVER CORP.
(An Exploration Stage Mining Company)
Notes to Consolidated Financial Statements (Audited)
For the Year Ended June 30, 2013
(Expressed in United States dollars, unless otherwise stated)
The potential tax benefits of net operating and capital losses have not been recognized in these financial statements because the Company cannot be assured it is more likely than not it will utilize the net operating or capital losses carried forward in future years.
Accounting for Uncertainty for Income Tax
Income taxes are determined using assets and liability method. Deferred tax assets and liabilities are recognized for the future tax consequences attributable to differences between the financial statement carrying amounts of existing assets and liabilities and their respective tax bases. Deferred tax assets and liabilities are measured using the enacted tax rates expected to apply to taxable income in the years in which those temporary differences are expected to be recovered or settled. The effect on deferred tax assets and liabilities of a change in tax rates is recognized in the period that includes the enactment date. In addition, a valuation allowance is established to reduce any deferred tax asset for which it is determined that it is more likely than not that some portion of the deferred tax asset will not be realized.
Effective July 1, 2009, the Company adopted the interpretation for accounting for uncertainty in income taxes which was an interpretation of the accounting standard accounting for income taxes. This interpretation created a single model to address accounting for uncertainty in tax positions. This interpretation clarifies the accounting for income taxes, by prescribing a minimum recognition threshold a tax position is required to meet before being recognized in the financial statements.
As at June 30, 2013 and 2012, the Company’s consolidated balance sheets did not reflect a liability for uncertain tax positions, nor any accrued penalties or interest associated with income tax uncertainties. The Company is subject to income taxation at the federal and state levels. The Company is subject to US federal tax examinations for the tax years 2009 through 2012. Loss carryforwards generated or utilized in years earlier than 2009 are also subject to examination and adjustment. The Company has no income tax examinations in process.
| 13. |
Summary of Quarterly Financial Data (Unaudited) |
The following table sets forth a summary of the unaudited quarterly results of operations for the years ended June 30, 2013 and 2012:
|
2013
|
|
|
Q1
|
|
|
|
Q2
|
|
|
|
Q3
|
|
|
|
Q4
|
|
|
Net sales
|
|
$
|
-
|
|
|
$
|
-
|
|
|
$
|
-
|
|
|
$
|
-
|
|
|
Net loss (gain) before other items
|
|
|
4,327,343
|
|
|
|
(203,869
|
)
|
|
|
3,905,246
|
|
|
|
3,896,929
|
|
|
Net loss (gain)
|
|
|
5,859,463
|
|
|
|
(2,739,165
|
)
|
|
|
2,400,807
|
|
|
|
7,967,175
|
|
|
Net loss (gain) per Common Share
|
|
|
|
|
|
|
|
|
|
|
|
|
|
|
|
|
|
Basic
|
|
$
|
0.04
|
|
|
$
|
(0.02
|
)
|
|
$
|
0.02
|
|
|
$
|
0.05
|
|
|
Diluted
|
|
$
|
0.04
|
|
|
$
|
(0.02
|
)
|
|
$
|
0.02
|
|
|
$
|
0.05
|
|
|
|
|
|
|
|
|
|
|
|
|
|
|
|
|
|
|
|
|
2012
|
|
|
Q1
|
|
|
|
Q2
|
|
|
|
Q3
|
|
|
|
Q4
|
|
|
Net sales
|
|
$
|
-
|
|
|
$
|
-
|
|
|
$
|
-
|
|
|
$
|
-
|
|
|
Net loss before other items
|
|
|
4,698,364
|
|
|
|
3,868,545
|
|
|
|
4,935,533
|
|
|
|
4,590,307
|
|
|
Net loss (gain)
|
|
|
(869,894
|
)
|
|
|
2,152,813
|
|
|
|
5,326,448
|
|
|
|
5,482,241
|
|
|
Net loss (gain) per Common Share
|
|
|
|
|
|
|
|
|
|
|
|
|
|
|
|
|
|
Basic
|
|
$
|
(0.01
|
)
|
|
$
|
0.02
|
|
|
$
|
0.04
|
|
|
$
|
0.04
|
|
|
Diluted
|
|
$
|
(0.01
|
)
|
|
$
|
0.02
|
|
|
$
|
0.04
|
|
|
$
|
0.04
|
|
The accompanying notes are an integral part of the consolidated financial statements
PARAMOUNT GOLD AND SILVER CORP.
(An Exploration Stage Mining Company)
Notes to Consolidated Financial Statements (Audited)
For the Year Ended June 30, 2013
(Expressed in United States dollars, unless otherwise stated)
Included in the 2013 Q2 net gain before other items of $203,869 and net gain of $2,739,165 is a year-end adjustment of $2,940,000 which reduced the net gain before other items of $3,143,869 and the net gain of $5,679,165 previously reported on Form 10Q for the three month period ended December 31, 2012. The adjustment reflects the reduction in gain on sale of mineral property resulting from the discount applied to the restricted shares received as consideration (Note 8).
On July 30, 2013, the Company sold 6 million shares of common stock of Valor Gold Corporation for proceeds of approximately $450,000.
On August 7, 2013, the Company purchased convertible preferred shares of Pershing Gold Corporation, a gold exploration and development company, in the amount of $499,550.
On August 15, 2013, the Company granted 105,000 stock options vesting immediately with a three year term and an exercise price of $1.62 per share.
The accompanying notes are an integral part of the consolidated financial statements
F- 24