Please wait
Table of Contents

 

 

UNITED STATES

SECURITIES AND EXCHANGE COMMISSION

Washington, D.C. 20549

SCHEDULE 14A

 

 

PROXY STATEMENT PURSUANT TO SECTION 14(a) OF THE

SECURITIES EXCHANGE ACT OF 1934

Filed by the Registrant  ☒

Filed by a party other than the Registrant  ☐

Check the appropriate box:

 

Preliminary Proxy Statement

 

Confidential, for Use of the Commission Only (as permitted by Rule 14a-6(e)(2))

 

Definitive Proxy Statement

 

Definitive Additional Materials

 

Soliciting Material Pursuant to §240.14a-12

ZYMEWORKS INC.

 

(Name of Registrant as Specified In Its Charter)

 

 

(Name of Person(s) Filing Proxy Statement, if other than the Registrant)

Payment of Filing Fee (Check the appropriate box):

 

No fee required.

 

Fee paid previously with preliminary materials.

 

Fee computed on table in exhibit required by Item 25(b) per Exchange Act Rules 14a-6(i)(1) and 0-11.

 

 

 


Table of Contents

 

LOGO

PROXY STATEMENT FOR SPECIAL MEETING OF ZYMEWORKS INC.

PROSPECTUS FOR SHARES OF COMMON STOCK

OF ZYMEWORKS DELAWARE INC.

PROPOSED REDOMICILE TRANSACTION — YOUR VOTE IS IMPORTANT

 

 

As previously announced on July 15, 2022, Zymeworks Inc. (“Zymeworks”), a company continued under the Business Corporations Act (British Columbia) (the “BCBCA”), is proposing and submitting to the holders of common shares of Zymeworks (the “Zymeworks Common Shares” and the holders thereof, the “Zymeworks Shareholders”), the holders of pre-funded warrants to purchase Zymeworks Common Shares (the “Zymeworks Warrants” and the holders thereof, the “Zymeworks Warrantholders”) and the holders of equity incentive awards of Zymeworks (“Zymeworks Incentive Awards” and the holders thereof, the “Zymeworks Incentive Awardholders”, and together with the Zymeworks Shareholders and the Zymeworks Warrantholders, the “Zymeworks Securityholders”) for approval, a corporate redomicile transaction of Zymeworks that is described in detail below. In order to implement the corporate redomicile transaction, a special meeting of Zymeworks Securityholders (the “Special Meeting”) will be held on October 7, 2022, at the Pearl Room, Fairmont Pacific Rim, 1038 Canada Place, Vancouver, BC V6C 0B9, at 9 a.m., Pacific time.

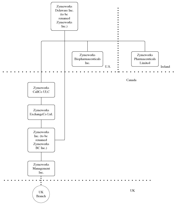
At the Special Meeting, Zymeworks Securityholders will be asked to consider a resolution (the “Redomicile Resolution”) to approve a series of transactions, including a corporate redomicile (collectively, the “Redomicile Transactions”), which will include a proposed plan of arrangement under the BCBCA that provides for, among other things, (a) the issuance to Zymeworks Shareholders, at their election and subject to applicable eligibility criteria, for their Zymeworks Common Shares, of either (i) shares of Zymeworks Delaware Inc., a Delaware corporation, (“Parent”) common stock, par value $0.00001 per share (the “Delaware Common Stock”) on a one-for-one basis, or (ii) exchangeable shares (the “Exchangeable Shares” and recipients thereof, the “Exchangeable Shareholders”) in the capital of Zymeworks ExchangeCo Ltd., a company existing under the laws of the Province of British Columbia and a direct wholly-owned subsidiary of Callco (“ExchangeCo”), on a one-for-one basis, or a mix of Exchangeable Shares and Delaware Common Stock (in such aggregate number that is equal to the number of Zymeworks Common Shares exchanged for them) (the “Mixed Election”), subject to a cap on the aggregate number of Exchangeable Shares that is equal to 18% of (1) the number of Zymeworks Common Shares issued and outstanding, less (2) the number of Zymeworks Common Shares held by any Zymeworks Shareholders who exercise their Dissent Rights (as defined in the Proxy Statement/Prospectus) (the “Exchangeable Share Cap”); (b) the entry by Parent, Zymeworks CallCo ULC, an unlimited liability company existing under the laws of the Province of British Columbia and a direct, wholly-owned subsidiary of Parent (“Callco”) and ExchangeCo into the Exchangeable Share Support Agreement (the “Support Agreement”); and (c) the entry by Parent, ExchangeCo, Callco and Computershare Trust Company of Canada, a trust company existing under the laws of Canada (the “Share Trustee”) into the Voting and Exchange Trust Agreement (the “Trust Agreement”) for the benefit of the Exchangeable Shareholders. After the Redomicile Transactions are complete, Zymeworks Shareholders will hold one share of Delaware Common Stock or one Exchangeable Share, as applicable, for each Zymeworks Common Share owned immediately prior to the Redomicile Transactions (with the aggregate number of Exchangeable Shares that is equal to or less than the Exchangeable Share Cap). If the Exchangeable Share Cap is reached, then the Exchangeable Shares shall be allocated proportionally among the applicable Eligible Holders based on the number of Exchangeable Shares requested and rounded down to the nearest whole share in respect of each Eligible Holder, in which case, the Eligible Holder will also be issued Delaware


Table of Contents

Common Stock under a Mixed Election. The Share Trustee will hold one share of Parent preferred stock, par value $0.00001 per share (the “Special Voting Stock”), which will be held by the Share Trustee under the terms of the Trust Agreement, and which shall have certain variable voting rights as further described in the Proxy Statement/Prospectus. Zymeworks Incentive Awardholders will hold Parent Incentive Awards (as defined in the Proxy Statement/Prospectus) identical to the Zymeworks Incentive Awards in all material respects but in respect of Delaware Common Stock in the place and stead of Zymeworks Common Shares, and Zymeworks Warrantholders will be entitled to receive Delaware Common Stock instead of Zymeworks Common Shares under their Zymeworks Warrants. The directors and officers of Parent will continue to be the same as the directors and officers of Zymeworks immediately prior to the Redomicile Transactions. Parent will indirectly hold through subsidiaries the business, assets and liabilities of Zymeworks immediately prior to the Redomicile Transactions.

In connection with the Redomicile Transactions, Parent will assume the Zymeworks Incentive Plans (as defined in the Proxy Statement/Prospectus) and each outstanding Zymeworks Incentive Award. The assumed Zymeworks Incentive Awards will remain subject to the terms and conditions of the existing Zymeworks Incentive Plans, except that the security issuable upon exercise or settlement of the Zymeworks Incentive Award, as applicable, will be shares of Delaware Common Stock rather than Zymeworks Common Shares. Parent will also assume the outstanding Zymeworks Warrants, except that the security issuable upon exercise will be shares of Delaware Common Stock rather than Zymeworks Common Shares.

The board of directors of Zymeworks (the “Zymeworks Board”) recommends that Zymeworks Securityholders vote FOR the Redomicile Resolution.

The Zymeworks Board believes that the opportunity to enhance long-term value for shareholders will be greater as a Delaware corporation than as a British Columbia corporation. The Zymeworks Board believes that the U.S. investor base, in addition to representing a majority of current Zymeworks Shareholders, represents the greatest source of potential additional investment. Due to the fact that Zymeworks is a British Columbia corporation, certain U.S. institutional investors and state-level investment vehicles are prohibited from investing in Zymeworks Common Shares or are limited in the size of such investment. Although the converse can also apply with respect to certain Canadian institutional investors (i.e., Canadian institutional investors may face prohibitions or limitations on investing in U.S. corporations or may have adopted internal policies limiting such holdings), the Zymeworks Board believes that becoming a Delaware corporation would provide greater opportunities to expand the institutional investor base, which would provide opportunities for increased value of Zymeworks Common Shares. In addition, as a Delaware corporation, Parent may be eligible for inclusion in certain leading indices, such as the Russell and S&P indices, which could also increase demand for Parent shares through passive investment by certain index funds. Moreover, the Zymeworks Board believes that, if zanidatamab is approved, the United States will be a key geography for the commercialization of zanidatamab, and that a significant portion of counterparties in potential monetization opportunities for the Company’s early-stage product candidates are located in the United States. Being a Delaware corporation could simplify commercialization efforts by reducing some of the cross-border legal, regulatory and tax complexities related to such efforts. Lastly, the Zymeworks Board believes being incorporated in Delaware may provide greater comparability to other U.S. public companies, many of which are incorporated in Delaware, including many of Zymeworks’ peer group companies. For additional information on these and the other factors considered by the Zymeworks Board, see section titled “The Redomicile Transactions and the Plan of Arrangement — Reasons for the Redomicile Transactions”.

Shares of Delaware Common Stock are anticipated to be listed for trading on the NYSE immediately prior to when the Redomicile Transactions become effective under the Plan of Arrangement and the Transaction Agreement (the “Effective Date”). See section titled “The Redomicile Transactions and the Plan of Arrangement — Certain Legal and Regulatory Matters — Stock Exchange Listings”.

For Zymeworks Shareholders, much will remain unchanged following the Redomicile Transactions. The stockholders of Parent will be the same persons and entities who were Zymeworks Shareholders immediately prior to the Redomicile Transactions, other than Dissenting Shareholders (as defined herein) and holders of Exchangeable Shares prior to exchanging them for Delaware Common Stock. However, given the differences between the laws of British Columbia and Delaware law, your rights as a shareholder of Zymeworks and a


Table of Contents

stockholder of Parent and/or shareholder of ExchangeCo will be different. In addition, there are differences between Zymeworks’ existing articles and the amended and restated certificate of incorporation that Parent expects to adopt at or prior to the time of the Redomicile Transactions (the “Parent Certificate of Incorporation”) and the amended and restated bylaws that Parent intends to adopt at or prior to the time of the Redomicile Transactions (the “Parent Bylaws”) as they will be in effect upon the completion of the Redomicile Transactions. Similarly, for Exchangeable Shareholders, there are differences between Zymeworks’ existing articles and the articles of ExchangeCo. See section titled “Comparison of Rights of Zymeworks Shareholders, Exchangeable Shareholders and Parent Stockholders”, “Description of Parent Capital Stock” and “Description of Exchangeable Shares and Related Agreements”.

The Zymeworks Board weighed the estimated corporate tax liability arising from the Redomicile Transactions and, with the assistance of professional advisors and based on and subject to current assumptions, does not anticipate it will incur material corporate-level Canadian or United States federal income tax resulting from the Redomicile Transactions. Parent’s effective tax rate may be affected by the Redomicile Transactions or by changes in tax laws. See section titled “Risk FactorsParent’s effective tax rate may change in the future, including as a result of the Redomicile Transactions”.

The Redomicile Transactions may have different tax consequences for Zymeworks Shareholders resident in Canada and elsewhere, including the United States. In addition, there may be different income tax treatment that applies to Canadian Holders (and other non-U.S. holders) and U.S. holders of shares of Delaware Common Stock or Exchangeable Shares in respect of dividend and withholding taxes, as compared to the tax consequences that apply in respect of holding Zymeworks Common Shares. The Canadian federal income tax consequences of the Redomicile Transactions for Zymeworks Shareholders will depend on a number of factors. See section titled “The Redomicile Transactions and the Plan of Arrangement — Particulars of the Redomicile Transactions” and “Material Canadian Federal Income Tax Considerations”. As described in more detail in the section of the Proxy Statement/Prospectus entitled “Material Canadian Federal Income Tax Considerations”, there are circumstances where the disposition of Zymeworks Common Shares pursuant to the Redomicile Transactions may be a taxable transaction to a Zymeworks Shareholder for Canadian federal income tax purposes. The U.S. federal income tax consequences of the Redomicile Transactions to U.S. holders will also depend on a number of factors. See section titled “Material U.S. Federal Income Tax Considerations”. Zymeworks Shareholders are urged to carefully read the sections of the Proxy Statement/Prospectus entitled “Material Canadian Federal Income Tax Considerations” and “Material U.S. Federal Income Tax Considerations”, as applicable, and to consult with their own tax and other advisors.

Subject to the satisfaction or waiver of all other conditions precedent, if both (a) Zymeworks Shareholders, Zymeworks Warrantholders and Zymeworks Incentive Awardholders, voting together as a single class, and (b) Zymeworks Shareholders, voting separately, approve the Redomicile Resolution, it is anticipated that the Redomicile Transactions will be completed as soon as practicable following the approval of the Supreme Court of British Columbia (the “Court”) in respect of the Arrangement.

This Proxy Statement/Prospectus is dated September 2, 2022 and is first being mailed on or about September 7, 2022 to Zymeworks Securityholders of record as of August 24, 2022.

We urge you to read this Proxy Statement/Prospectus and the documents incorporated by reference herein carefully and in their entirety. In particular, you should consider the matters discussed in the section entitled “Risk Factors”, beginning on page 30 of this Proxy Statement/Prospectus.

Neither the U.S. Securities and Exchange Commission nor any state securities commission or Canadian securities regulatory authority has approved or disapproved of the securities to be issued in connection with the Redomicile Transactions described in this Proxy Statement/Prospectus or determined if this Proxy Statement/Prospectus is accurate or complete. Any representation to the contrary is a criminal offense.


Table of Contents

LOGO

September 2, 2022

Dear Zymeworks Securityholders:

You are invited to attend a special meeting (the “Special Meeting”) of the holders of common shares (the “Zymeworks Common Shares” and the holders thereof, the “Zymeworks Shareholders”), the holders of pre-funded warrants to purchase Zymeworks Common Shares (the “Zymeworks Warrants” and the holders thereof, the “Zymeworks Warrantholders”) and the holders of equity incentive awards (“Zymeworks Incentive Awards” and the holders thereof, the “Zymeworks Incentive Awardholders”, and together with the Zymeworks Shareholders and the Zymeworks Warrantholders, the “Zymeworks Securityholders”) of Zymeworks Inc. (“Zymeworks”) to be held on October 7, 2022, at the Pearl Room, Fairmont Pacific Rim, 1038 Canada Place, Vancouver, BC V6C 0B9, at 9 a.m. Pacific time.

The Redomicile Transactions

At the Special Meeting, Zymeworks Securityholders will be asked to consider a resolution (the “Redomicile Resolution”) to approve a series of transactions, including a corporate redomicile (collectively, the “Redomicile Transactions”), which will include a proposed plan of arrangement under the BCBCA that provides for, among other things, (a) the issuance to Zymeworks Shareholders, at their election and subject to applicable eligibility criteria, for their Zymeworks Common Shares, of either (i) shares of Zymeworks Delaware Inc., a Delaware corporation, (“Parent”) common stock, par value $0.00001 per share (the “Delaware Common Stock”) on a one-for-one basis, or (ii) exchangeable shares (the “Exchangeable Shares” and recipients thereof, the “Exchangeable Shareholders”) in the capital of Zymeworks ExchangeCo Ltd., a company existing under the laws of the Province of British Columbia and a direct wholly-owned subsidiary of Callco (“ExchangeCo”), on a one-for-one basis, or a mix of Exchangeable Shares and Delaware Common Stock (in such aggregate number that is equal to the number of Zymeworks Common Shares exchanged for them) (the “Mixed Election”), but subject to a cap on the aggregate number of Exchangeable Shares that is equal to 18% of (1) the number of Zymeworks Common Shares issued and outstanding, less (2) the number of Zymeworks Common Shares held by any Zymeworks Shareholders who exercise their Dissent Rights, (the “Exchangeable Share Cap”); (b) the entry by Parent, Zymeworks CallCo ULC, an unlimited liability company existing under the laws of the Province of British Columbia and a direct, wholly-owned subsidiary of Parent (“Callco”) and ExchangeCo into the Exchangeable Share Support Agreement (the “Support Agreement”); and (c) the entry by Parent, ExchangeCo, Callco and Computershare Trust Company of Canada, a trust company existing under the laws of Canada (the “Share Trustee”) into the Voting and Exchange Trust Agreement (the “Trust Agreement”) for the benefit of the Exchangeable Shareholders. After the Redomicile Transactions are complete, Zymeworks Shareholders will hold one share of Delaware Common Stock or one Exchangeable Share, as applicable, for each Zymeworks Common Share owned immediately prior to the Redomicile Transactions (with the aggregate number of Exchangeable Shares that is equal to or less than the Exchangeable Share Cap). If the Exchangeable Share Cap is reached, then the Exchangeable Shares shall be allocated proportionally among the applicable Eligible Holders based on the number of Exchangeable Shares requested and rounded down to the nearest whole share in respect of each Eligible Holder, in which case, the Eligible Holder will also be issued Delaware Common Stock under a Mixed Election. The Share Trustee will hold one share of Parent preferred stock, par value $0.00001 per share (the “Special Voting Stock”), which will be held by the Share Trustee under the terms of the Trust Agreement, and which shall have certain variable voting rights as further described in this Proxy Statement/Prospectus. Zymeworks Incentive Awardholders will hold Parent Incentive Awards identical to the Zymeworks Incentive Awards in all material respects but in respect of Delaware Common Stock in the place and stead of Zymeworks Common Shares, and Zymeworks Warrantholders will be entitled to receive Delaware Common Stock instead of Zymeworks Common Shares under their Zymeworks Warrants. The directors and officers of Parent will continue to be the same as the directors and officers of Zymeworks immediately prior to the Redomicile Transactions. Parent will indirectly hold through subsidiaries the business, assets and liabilities of Zymeworks immediately prior to the Redomicile Transactions.

In connection with the Redomicile Transactions, Parent will assume the Zymeworks Incentive Plans (as defined in this Proxy Statement/Prospectus) and each outstanding Zymeworks Incentive Award. The assumed Zymeworks Incentive Awards will remain subject to the terms and conditions of the existing Zymeworks Incentive Plans, except that the security issuable upon exercise or settlement of the Zymeworks Incentive Award, as applicable, will be shares of Delaware Common Stock rather


Table of Contents

than Zymeworks Common Shares. Parent will also assume the outstanding Zymeworks Warrants, except that the security issuable upon exercise will be shares of Delaware Common Stock rather than Zymeworks Common Shares.

Board of Directors Recommendation

The board of directors of Zymeworks (the “Zymeworks Board”) recommends that Zymeworks Securityholders vote FOR the Redomicile Resolution. In making its determination, the Zymeworks Board considered a number of factors as described in the Proxy Statement/Prospectus under “The Redomicile Transactions and the Plan of Arrangement — Reasons for the Redomicile Transactions”.

Tax Treatment for Zymeworks Shareholders

The Redomicile Transactions may have different tax consequences for Zymeworks Shareholders resident in Canada and elsewhere, including the United States. In addition, there may be different income tax treatment that applies to Canadian (and other non-U.S. holders) and U.S. resident holders of shares of Delaware Common Stock or Exchangeable Shares in respect of dividend and withholding taxes, as compared to the tax consequences that apply in respect of holding Zymeworks Common Shares. Zymeworks Shareholders are urged to carefully read the sections of the Proxy Statement/Prospectus entitled “Material Canadian Federal Income Tax Considerations” and “Material U.S. Federal Income Tax Considerations” and to consult with their own tax and other advisors.

Redomicile Transactions Completion Date

Subject to the satisfaction or waiver of all other conditions precedent, if both (a) Zymeworks Shareholders, Zymeworks Warrantholders and Zymeworks Incentive Awardholders, voting together as a single class, and (b) Zymeworks Shareholders, voting separately, approve the Redomicile Resolution, it is anticipated that the Redomicile Transactions will be completed as soon as practicable following the approval of the Supreme Court of British Columbia in respect of the Arrangement.

Please refer to the Proxy Statement/Prospectus for a more detailed description of the Redomicile Transactions and a more detailed description of Zymeworks’ reasons for the Redomicile Transactions and the risk factors relating to the Redomicile Transactions. Please give the Proxy Statement/Prospectus your careful consideration and consult your financial, tax or other professional advisors regarding the consequences of the Redomicile Transactions to you. Unless otherwise specified, capitalized terms used but not defined in this letter have the respective meanings set forth in the Proxy Statement/Prospectus.

The Zymeworks Board recommends that Zymeworks Securityholders vote FOR the Redomicile Resolution.

Voting Your Zymeworks Common Shares, Zymeworks Warrants and/or Zymeworks Incentive Awards

Your vote is very important regardless of the number of Zymeworks Common Shares, Zymeworks Warrants and/or Zymeworks Incentive Awards that you own. Enclosed with this letter is the Notice of Special Meeting and Proxy Statement/Prospectus and a form of proxy or voting instruction form.

If you are unable to attend the Special Meeting in person please complete and deliver either the enclosed form of proxy or voting instruction form, as applicable, on the Internet, or by telephone, mail or fax, so that it is received prior to 9 a.m. Pacific time on October 5, 2022, to ensure your representation at the Special Meeting.

Making an election to receive Exchangeable Shares (for Eligible Holders only)

Zymeworks Shareholders who are Eligible Holders may elect to receive consideration that includes Exchangeable Shares (subject to the Exchangeable Share Cap) with respect to such Zymeworks Shareholders’ Zymeworks Common Shares. An Eligible Holder who elects to receive Exchangeable Shares and makes a valid tax election with ExchangeCo may generally defer all or a part of the Canadian income tax on any capital gain that would otherwise arise on the disposition of their Zymeworks Common Shares under the Plan of Arrangement.

Each Registered Shareholder who is an Eligible Holder will have the right to elect to receive Exchangeable Shares or a mix of Exchangeable Shares and Delaware Common Stock (subject to the Exchangeable Share Cap), by delivering a duly completed Letter of Transmittal and Election Form to the Depositary prior to the Election Deadline, being 5:00 p.m. (Vancouver time) on the date before the Special Meeting. Eligible Holders who do not make an election before the Election Deadline, or for whom their election is not properly made with respect to their Zymeworks Common Shares, will receive Delaware Common Stock.


Table of Contents

Beneficial Shareholders whose Zymeworks Common Shares are registered in the name of an intermediary should contact that intermediary for instructions on making an election with respect to the Consideration that they wish to receive.

Assistance or Additional Information

If you require assistance with voting your Zymeworks Common Shares, Zymeworks Warrants and/or Zymeworks Incentive Awards, or if you are an Eligible Holder and have any questions about the information contained in the Letter of Transmittal and Election Form or wish to receive an electronic copy of the tax election package by e-mail, please contact Zymeworks’ strategic shareholder advisor, proxy solicitation agent and information agent, Kingsdale Advisors:

LOGO

Kingsdale Advisors

130 King Street West, Suite 2950

Toronto, Ontario M5X 1E2

Call Toll-Free (within North America): 1-855-476-7981

Call Collect (outside North America): 1-416-867-2272

Email at contactus@kingsdaleadvisors.com

On behalf of Zymeworks, I would like to thank you for your continuing support.

Sincerely,

/s/ Kenneth Galbraith

Kenneth Galbraith

Chair & CEO


Table of Contents

NOTICE OF SPECIAL MEETING OF SECURITYHOLDERS

NOTICE IS HEREBY GIVEN that, pursuant to an interim order of the Supreme Court of British Columbia (the “Court”) dated August 29, 2022, made pursuant to Section 291 of the Business Corporations Act (British Columbia) (the “BCBCA”), as the same may be amended, modified, supplemented or varied by the Court (the “Interim Order”), a special meeting (such meeting and any adjournments and postponements thereof referred to as the “Special Meeting”) of holders of common shares (“Zymeworks Common Shares” and the holders thereof, the “Zymeworks Shareholders”), the holders of pre-funded warrants to purchase Zymeworks Common Shares (the “Zymeworks Warrants” and the holders thereof, the “Zymeworks Warrantholders”) and holders of equity incentive awards (“Zymeworks Incentive Awards” and the holders thereof, the “Zymeworks Incentive Awardholders”, and together with the Zymeworks Shareholders and the Zymeworks Warrantholders, the “Zymeworks Securityholders”) of Zymeworks Inc. (“Zymeworks”) will be held on October 7, 2022, at the Pearl Room, Fairmont Pacific Rim, 1038 Canada Place, Vancouver, BC V6C 0B9, at 9 a.m. Pacific time, for the following purposes:

1. to consider and, if deemed advisable, to approve, with or without variation, a special resolution of the Zymeworks Securityholders (the “Redomicile Resolution”) to approve a series of transactions, including a corporate redomicile (collectively, the “Redomicile Transactions”), which will include a proposed plan of arrangement under the BCBCA that provides for, among other things, (a) the issuance to Zymeworks Shareholders, at their election and subject to applicable eligibility criteria, for their Zymeworks Common Shares, of either (i) shares of Zymeworks Delaware Inc., a Delaware corporation, (“Parent”) common stock, par value $0.00001 per share (the “Delaware Common Stock”) on a one-for-one basis, or (ii) exchangeable shares (the “Exchangeable Shares” and recipients thereof, the “Exchangeable Shareholders”) in the capital of Zymeworks ExchangeCo Ltd., a company existing under the laws of the Province of British Columbia and a direct wholly-owned subsidiary of Callco (“ExchangeCo”), on a one-for-one basis, or a mix of Exchangeable Shares and Delaware Common Stock (in such aggregate number that is equal to the number of Zymeworks Common Shares exchanged for them) (the “Mixed Election”), but subject to a cap on the aggregate number of Exchangeable Shares that is equal to 18% of (1) the number of Zymeworks Common Shares issued and outstanding, less (2) the number of Zymeworks Common Shares held by any Zymeworks Shareholders who exercise their Dissent Rights (the “Exchangeable Share Cap”); (b) the entry by Parent, Zymeworks CallCo ULC, an unlimited liability company existing under the laws of the Province of British Columbia and a direct, wholly-owned subsidiary of Parent (“Callco”) and ExchangeCo into the Exchangeable Share Support Agreement (the “Support Agreement”); and (c) the entry by Parent, ExchangeCo, Callco and Computershare Trust Company of Canada, a trust company existing under the laws of Canada (the “Share Trustee”) into the Voting and Exchange Trust Agreement (the “Trust Agreement”) for the benefit of the Exchangeable Shareholders, as more particularly described in the accompanying proxy statement/prospectus of Zymeworks dated September 2, 2022 (as may be amended, supplemented or otherwise modified from time to time) (the “Proxy Statement/Prospectus”); and

2. to transact such other business as may properly come before the Special Meeting or any adjournment thereof.

This notice of special meeting of Zymeworks Securityholders (the “Notice of Special Meeting”) and the accompanying Proxy Statement/Prospectus are available on Zymeworks’ website at www.zymeworks.com, on SEDAR at www.sedar.com and on the SEC’s website at www.sec.gov.

Pursuant to the Interim Order, the close of business on August 24, 2022 is the record date for determining Zymeworks Securityholders who are entitled to attend and vote at the Special Meeting (the “Record Date”). Only Zymeworks Shareholders, Zymeworks Warrantholders and Zymeworks Incentive Awardholders whose names have been entered in the registers of Zymeworks Shareholders, Zymeworks Warrantholders and Zymeworks Incentive Awardholders, respectively, as of the Record Date are entitled to receive notice of and vote at the Special Meeting.

Zymeworks Securityholders who are unable to attend the Special Meeting are encouraged to complete, sign and return the enclosed form of proxy. To be valid, proxies must be deposited with Computershare Investor Services Inc., Proxy Department, 100 University Avenue, 8th Floor, Toronto, Ontario, M5J 2Y1, before 9 a.m. (Pacific


Table of Contents

time) on October 5, 2022, or if the Special Meeting is adjourned or postponed, no later than 9 a.m. (Pacific time) on the second business day preceding the day to which the Special Meeting is adjourned or postponed. Notwithstanding the foregoing, the Chair of the Special Meeting has the discretion to accept proxies received after such deadline and the time limit for deposit of proxies may be waived or extended by the Chair of the Special Meeting at his or her discretion, without notice.

If you are a beneficial (non-registered) Zymeworks Shareholder, the intermediary (usually a bank, trust company, broker, securities dealer or other financial institution) through which you hold your Zymeworks Common Shares will send you instructions on how to vote your Zymeworks Common Shares. Please follow the instructions on your voting instruction form.

Zymeworks Securityholders who are planning to return the form of proxy or voting instruction form are encouraged to review the Proxy Statement/Prospectus carefully before submitting such form.

Pursuant to the Interim Order, registered Zymeworks Shareholders as of the Record Date have been granted the right to dissent with respect to the Redomicile Resolution and, if the Redomicile Transactions become effective, to be paid the fair value of their Zymeworks Common Shares in accordance with the provisions of Division 2 of Part 8 of the BCBCA, as may be modified by the Interim Order, the plan of arrangement, which will effect the Arrangement under the BCBCA (the “Plan of Arrangement”) and any other order of the Court. Registered Zymeworks Shareholders who wish to dissent must provide a written objection to the Redomicile Resolution (a “Dissent Notice”) to Zymeworks, c/o Blake, Cassels & Graydon LLP, 595 Burrard Street, Suite 2600, Vancouver BC V7X 1L3, Attention: Sean Boyle and Alexandra Luchenko, which Dissent Notice must be received by October 5, 2022, or such day that is two Business Days immediately preceding the date that any adjournment or postponement of the Special Meeting is reconvened, and must otherwise strictly comply with the dissent procedures prescribed by the BCBCA, as may be modified and supplemented by the Interim Order, the Plan of Arrangement and any other order of the Court. A Zymeworks Shareholder’s right to dissent is more particularly described in the Proxy Statement/Prospectus under the heading “The Redomicile Transactions and the Plan of Arrangement — Dissent Rights”. A copy of the Plan of Arrangement is attached as Exhibit A to the Transaction Agreement, which is set forth in Appendix B to the Proxy Statement/Prospectus. Copies of the text of Division 2 of Part 8 of the BCBCA and the Interim Order are set forth in Appendices C and D, respectively, to the Proxy Statement/Prospectus.

Persons who are beneficial owners of Zymeworks Common Shares registered in the name of a broker, bank, trust company or other intermediary or nominee (an “Intermediary”) who wish to dissent should be aware that only registered Zymeworks Shareholders are entitled to dissent. Accordingly, a beneficial owner of Zymeworks Common Shares desiring to exercise this right must make arrangements for the Zymeworks Common Shares beneficially owned by such Zymeworks Shareholder to be registered in the Zymeworks Shareholder’s name prior to the time the Dissent Notice is required to be received by Zymeworks, or, alternatively, make arrangements for the registered holder of such Zymeworks Common Shares to dissent on the Zymeworks Shareholder’s behalf. A Zymeworks Shareholder that votes in favor of the Redomicile Resolution will not be entitled to dissent rights but a Zymeworks Shareholder’s failure to vote against the Redomicile Resolution will not constitute a waiver of such shareholder’s dissent rights and a vote against the Redomicile Resolution will not be deemed to satisfy notice requirements under the BCBCA with respect to dissent rights.

It is strongly suggested that any Zymeworks Shareholder wishing to dissent seek independent legal advice, as the failure to strictly comply with the requirements set forth in Division 2 of Part 8 of the BCBCA, as may be modified by the Interim Order, the Plan of Arrangement and any other order of the Court, may result in the loss of any right of dissent.

The Proxy Statement/Prospectus provides additional information relating to the matters to be dealt with at the Special Meeting and is deemed to form part of this Notice of Special Meeting. Any adjourned or postponed meeting resulting from an adjournment or postponement of the Special Meeting will be held at a time and place to be specified either by the Zymeworks before the Special Meeting or by the Chair at the Special Meeting.


Table of Contents

If you have any questions about the information contained in this Notice of Special Meeting and the accompanying Proxy Statement/Prospectus, require assistance in voting your Zymeworks Common Shares, or if you are an Eligible Holder and have any questions about the information contained in the Letter of Transmittal and Election Form or wish to receive an electronic copy of the tax election package by e-mail, please contact Zymeworks’ strategic shareholder advisor, proxy solicitation agent and information agent, Kingsdale Advisors:

 

 

LOGO

Kingsdale Advisors

130 King Street West, Suite 2950

Toronto, Ontario M5X 1E2

Call Toll-Free (within North America): 1-855-476-7981

Call Collect (outside North America): 1-416-867-2272

Email at contactus@kingsdaleadvisors.com

DATED at Vancouver, British Columbia, this second day of September, 2022.

BY ORDER OF THE BOARD OF DIRECTORS

/s/ Kenneth Galbraith

Kenneth Galbraith

Chair & CEO


Table of Contents

ADDITIONAL INFORMATION

Zymeworks files annual, quarterly and current reports, proxy statements and other business and financial information with the U.S. Securities and Exchange Commission (the “SEC”). Financial information about Zymeworks is provided in its consolidated financial statements as at December 31, 2021 and 2020 and for the years ended December 31, 2021, 2020 and 2019 and accompanying management’s discussion and analysis (“MD&A”) for the year ended December 31, 2021 and in Zymeworks’ unaudited consolidated financial statements for the three and six months ended June 30, 2022 and accompanying MD&A for the three and six months ended June 30, 2022. Zymeworks files reports and other business and financial information with the SEC electronically, and the SEC maintains a website located at www.sec.gov containing this information. Such information is also available under Zymeworks’ profile on the System for Electronic Document Analysis and Retrieval (“SEDAR”) at www.sedar.com. You can also obtain these documents, free of charge, from Zymeworks at www.zymeworks.com, under the heading “Investors & Media”. The information contained on, or that may be accessed through, Zymeworks’ website is not incorporated by reference into, and is not a part of, this Proxy Statement/Prospectus.

Parent, which is currently a wholly-owned subsidiary of Zymeworks, has filed a registration statement on Form S-4 with respect to shares of Delaware Common Stock expected to be issued in connection with the Redomicile Transactions, which includes shares expected to be issued at closing, shares issuable upon the exercise of outstanding options to be assumed at closing, shares issuable upon the settlement of restricted stock units to be assumed at closing, shares issuable upon the exercise of Zymeworks Warrants to be assumed at closing, shares issuable upon the grant and subsequent exercise or settlement of equity incentive awards granted pursuant to the Zymeworks Incentive Plans, and shares issuable upon the exchange of Exchangeable Shares. This Proxy Statement/Prospectus forms a part of the registration statement. As permitted by SEC rules, this Proxy Statement/Prospectus does not contain all of the information included in the registration statement or in the exhibits or schedules to the registration statement. You may read a copy of the registration statement, including any amendments, schedules and exhibits at the SEC’s website mentioned above. Statements contained in this Proxy Statement/Prospectus as to the contents of any contract or other documents referred to in this Proxy Statement/Prospectus are not necessarily complete. In each case, you should refer to the copy of the applicable agreement or other document filed as an exhibit to the registration statement. This Proxy Statement/Prospectus incorporates important business and financial information about Zymeworks from documents that are not attached to this Proxy Statement/Prospectus. This information is available to you without charge upon your request. You can obtain the documents incorporated by reference into this Proxy Statement/Prospectus, including copies of financial statements and MD&A, free of charge by requesting them in writing or by telephone from Zymeworks or from its strategic shareholder advisor, proxy solicitation agent and information agent, Kingsdale Advisors:

 

 

LOGO

Kingsdale Advisors

130 King Street West, Suite 2950

Toronto, Ontario M5X 1E2

Call Toll-Free (within North America): 1-855-476-7981

Call Collect (outside North America): 1-416-867-2272

Email at contactus@kingsdaleadvisors.com

If you would like to request any documents, please do so by October 3, 2022 in order to receive them before the Special Meeting.

For a more detailed description of the information incorporated by reference into this Proxy Statement/Prospectus and how you may obtain it, see section titled “Where You Can Find More Information”.


Table of Contents

TABLE OF CONTENTS

 

ABOUT THIS PROXY STATEMENT/PROSPECTUS

     i  

CAUTIONARY STATEMENT REGARDING FORWARD-LOOKING STATEMENTS

     ii  

INFORMATION CONTAINED IN PROXY STATEMENT/PROSPECTUS

     viii  

QUESTIONS AND ANSWERS ABOUT THE REDOMICILE TRANSACTIONS AND THE MEETING

     1  

SUMMARY

     16  

RISK FACTORS

     30  

VOTING INFORMATION

     41  

THE REDOMICILE TRANSACTIONS AND THE PLAN OF ARRANGEMENT

     46  

SUMMARY OF THE TRANSACTION AGREEMENT

     62  

DESCRIPTION OF EXCHANGEABLE SHARES AND RELATED AGREEMENTS

     65  

INFORMATION CONCERNING PARENT, EXCHANGECO AND CALLCO

     78  

INFORMATION CONCERNING ZYMEWORKS

     83  

LEGAL MATTERS

     86  

EXPERTS

     87  

MATERIAL CANADIAN FEDERAL INCOME TAX CONSIDERATIONS

     88  

MATERIAL U.S. FEDERAL INCOME TAX CONSIDERATIONS

     100  

DESCRIPTION OF PARENT CAPITAL STOCK

     108  

COMPARISON OF RIGHTS OF ZYMEWORKS SHAREHOLDERS, EXCHANGEABLE SHAREHOLDERS AND PARENT STOCKHOLDERS

     115  

SHARE OWNERSHIP OF CERTAIN BENEFICIAL OWNERS AND MANAGEMENT AND DIRECTORS OF ZYMEWORKS

     154  

STOCKHOLDER PROPOSALS AND NOMINATIONS

     157  

WHERE YOU CAN FIND MORE INFORMATION

     158  

APPROVAL

     160  

GLOSSARY

     161  

APPENDIX A — REDOMICILE RESOLUTION

     A-1  

APPENDIX B — RESTATED AND AMENDED TRANSACTION AGREEMENT

     B-1  

APPENDIX C — DIVISION 2 OF PART 8 OF THE BCBCA

     C-1  

APPENDIX D — INTERIM ORDER

     D-1  

APPENDIX E — NOTICE OF HEARING OF PETITION

     E-1  

APPENDIX F — FORM OF ZYMEWORKS DELAWARE AMENDED AND RESTATED CERTIFICATE OF INCORPORATION

     F-1  

APPENDIX G — FORM OF ZYMEWORKS DELAWARE AMENDED AND RESTATED BYLAWS

     G-1  

APPENDIX H — PRELIMINARY PROXY CARD

     H-1  


Table of Contents

ABOUT THIS PROXY STATEMENT/PROSPECTUS

This Proxy Statement/Prospectus, which forms part of a registration statement on Form S-4 filed with the SEC, constitutes a prospectus under the U.S. Securities Act with respect to shares of Delaware Common Stock of Parent expected to be issued to Zymeworks Shareholders in connection with the Redomicile Transactions, which includes shares expected to be issued at closing, shares issuable upon the exercise of outstanding options to be assumed at closing, shares issuable upon the settlement of restricted stock units to be assumed at closing, shares issuable upon the exercise of Zymeworks Warrants to be assumed at closing, shares issuable upon the grant and subsequent exercise or settlement of equity incentive awards granted pursuant to the Zymeworks Incentive Plans, and shares issuable upon the exchange of Exchangeable Shares. This Proxy Statement/Prospectus also constitutes a notice of meeting with respect to the Special Meeting.

You should rely only on the information contained in or incorporated by reference into this Proxy Statement/Prospectus. No one has been authorized to provide you with information that is different from that contained in, or incorporated by reference into, this Proxy Statement/Prospectus. This Proxy Statement/Prospectus is dated September 2, 2022, and you should assume that the information contained in this Proxy Statement/Prospectus is accurate only as of such date. You should also assume that the information incorporated by reference into this Proxy Statement/Prospectus is only accurate as of the date of such information.

This Proxy Statement/Prospectus does not constitute an offer to sell, or a solicitation of an offer to buy, any securities, or the solicitation of a proxy in any jurisdiction to or from any person to whom it is unlawful to make any such offer or solicitation in such jurisdiction.

 

i


Table of Contents

CAUTIONARY STATEMENT REGARDING FORWARD-LOOKING STATEMENTS

This Proxy Statement/Prospectus includes “forward-looking statements” within the meaning of the U.S. Private Securities Litigation Reform Act of 1995 and “forward-looking information” within the meaning of Canadian securities laws, or collectively, forward-looking statements. Forward-looking statements include statements that may relate to Zymeworks’ plans, objectives, goals, strategies, future events, future revenue or performance, capital expenditures, financing needs and other information that is not historical information. Many of these statements appear, in particular, under the headings “Information Concerning Zymeworks”, “Information Concerning Parent”, “Comparison of Rights of Zymeworks Shareholders, Exchangeable Shareholders and Parent Stockholders”, “Business”, “Risk Factors” and “Managements Discussion and Analysis of Financial Condition and Results of Operations” in this Proxy Statement/Prospectus, including the documents incorporated by reference herein. Forward-looking statements can often be identified by the use of terminology such as “subject to”, “believe”, “anticipate”, “plan”, “expect”, “intend”, “estimate”, “project”, “may”, “will”, “should”, “would”, “could”, “can”, the negatives thereof, variations thereon and similar expressions, or by discussions of strategy. In addition, any statements or information that refer to expectations, beliefs, plans, projections, objectives, performance or other characterizations of future events or circumstances, including any underlying assumptions, are forward-looking. In particular, these forward-looking statements include, but are not limited to, statements about:

 

   

anticipated benefits of the Redomicile Transactions;

 

   

the likelihood of the Redomicile Transactions being completed;

 

   

the anticipated outcomes of the Redomicile Transactions;

 

   

the principal steps of the Redomicile Transactions (including the Arrangement);

 

   

the anticipated tax impact of the Redomicile Transactions on Zymeworks, Parent and Zymeworks Shareholders;

 

   

the timing of the Special Meeting and Final Order;

 

   

Required Securityholder Approvals and regulatory and stock exchange approval of the Redomicile Transactions and Court approval in respect of the Arrangement;

 

   

the anticipated last day of trading Zymeworks Common Shares on the NYSE and the anticipated trading of the shares of Delaware Common Stock on the NYSE;

 

   

the anticipated Effective Date;

 

   

the timing of the implementation of the Redomicile Transactions and its potential benefits, risks and costs;

 

   

the opportunity to enhance long-term value for stockholders as a U.S. company;

 

   

the ability to attract passive investment capital in the U.S. and size of such increased investment;

 

   

the benefits of Delaware law in connection with negotiations with potential acquirors;

 

   

the benefits of being a U.S. corporation on efforts to commercialize zanidatamab and the potential monetization of early-stage product candidates;

 

   

operations in Canada and the United States following the Redomicile Transactions;

 

   

perception of Zymeworks by investors, analysts, customers, lenders or potential strategic partners;

 

   

the planned corporate, capital, governance and oversight structures of Parent and Zymeworks before and following the Redomicile Transactions;

 

   

the size of Zymeworks’ addressable markets and its ability to commercialize product candidates;

 

   

the achievement of advances in and expansion of Zymeworks’ therapeutic platforms and antibody engineering expertise;

 

ii


Table of Contents
   

the likelihood of product candidate development and clinical trial progression, initiation or success;

 

   

Zymeworks’ ability to predict and manage government regulation;

 

   

Zymeworks’ ability to negotiate any required amendments to its contractual relationships to reflect the Redomicile Transactions; and

 

   

the impact of the COVID-19 pandemic on Zymeworks’ business and operations.

All forward-looking statements, including, without limitation, those related to Zymeworks’ examination of historical operating trends, are based upon Zymeworks’ current expectations and various assumptions. Certain assumptions made in preparing the forward-looking statements include:

 

   

Parent’s eligibility for inclusion in certain indices following the Redomicile Transactions;

 

   

the ability to commercialize zanidatamab in the United States and potentially monetize early-stage product candidates;

 

   

the familiarity of potential future counterparties with Delaware law;

 

   

Zymeworks’ ability to achieve the benefits of the restructuring announced in January 2022 and to manage the size of its organization effectively;

 

   

the absence of material adverse changes in Zymeworks’ industry or the global economy;

 

   

Zymeworks’ ability to understand and predict trends in its industry and markets;

 

   

Zymeworks’ ability to maintain good business relationships with its strategic partners;

 

   

Zymeworks’ ability to comply with current and future regulatory standards;

 

   

Zymeworks’ ability to protect its intellectual property rights;

 

   

Zymeworks’ continued compliance with third-party license terms and the non-infringement of third-party intellectual property rights;

 

   

Zymeworks’ ability to manage and integrate acquisitions;

 

   

Zymeworks’ ability to retain key personnel; and

 

   

Zymeworks’ ability to raise sufficient debt or equity financing to support its continued growth.

Zymeworks believes there is a reasonable basis for its expectations and beliefs, but they are inherently uncertain. Zymeworks and Parent may not realize Zymeworks’ expectations, and its beliefs may not prove correct. Actual results could differ materially from those described or implied by such forward-looking statements. The following uncertainties and factors, among others (including those set forth under “Risk Factors”), could affect future performance and cause actual results to differ materially from those matters expressed in or implied by forward-looking statements:

 

   

changes in the rights of Zymeworks Shareholders as a result of the Redomicile Transactions;

 

   

provisions that could discourage a takeover of Parent in Parent’s organizational documents and under the General Corporation Law of the State of Delaware (“DGCL”);

 

   

potential limitations to stockholders’ ability to obtain a favorable judicial forum for disputes with Parent or its directors or officers or other matters pertaining to Parent’s internal affairs due to Parent’s organizational documents designating the Court of Chancery of the State of Delaware as the sole and exclusive forum for certain types of actions and proceedings that may be initiated by stockholders;

 

   

volatility in the market price for the shares of Delaware Common Stock;

 

   

zanidatamab may not be approved for commercialization in the United States or any other jurisdictions;

 

iii


Table of Contents
   

counterparties for potential monetization transactions may not exist or may not be interested in Zymeworks’ early-stage product candidates;

 

   

Parent’s ability to enter into new arrangements on favorable terms;

 

   

issuance of additional shares of Delaware Common Stock may cause dilution;

 

   

failure to obtain the Required Securityholder Approvals, Court, regulatory, stock exchange and other third-party approvals in a timely manner or on conditions acceptable to Zymeworks or the failure of the Redomicile Transactions to be completed for any other reason (or to be completed in a timely manner);

 

   

failure to achieve the perceived benefits of the Redomicile Transactions and the Redomicile Transactions causing disruption to Zymeworks’ business;

 

   

the inability to have shares of Delaware Common Stock included in U.S. stock market indices;

 

   

the inability to attract the expected level of increased U.S. institutional investor interest following the Redomicile Transactions;

 

   

unanticipated adverse tax consequences to Zymeworks, Parent and the Zymeworks Shareholders in connection with the Redomicile Transactions;

 

   

the incurrence of material Canadian federal income tax and/or material U.S. federal income tax as a result of the Redomicile Transactions of certain of its assets;

 

   

the possibility that incremental U.S. or Canadian tax will be imposed on Zymeworks or Parent following the Redomicile Transactions;

 

   

changes in tax laws, regulations or future assessments;

 

   

allocation of time and incurrence of costs (including non-recurring costs) associated with the Redomicile Transactions beyond those estimated;

 

   

Zymeworks may choose to defer or abandon the Redomicile Transactions;

 

   

negative publicity resulting from the Redomicile Transactions and its potential effect on Zymeworks’ business and the market price of Zymeworks Common Shares and the shares of Delaware Common Stock of Parent;

 

   

risk of triggering certain provisions in agreements to which Zymeworks is a party as a result of the Redomicile Transactions;

 

   

payments in connection with the exercise of Dissent Rights may impact Parent’s financial resources;

 

   

limitations of enforcement of rights against Parent in Canada;

 

   

the impact of the announcement and pendency of the Redomicile Transactions on Zymeworks’ business, results of operations, and financial conditions;

 

   

Zymeworks’ ability to obtain regulatory approval for its product candidates without significant delays;

 

   

the predictive value of Zymeworks’ current or planned clinical trials;

 

   

delays with respect to the development and commercialization of Zymeworks’ product candidates, which may cause increased costs or delay receipt of product revenue;

 

   

Zymeworks’ or any of its partners’ ability to enroll subjects in clinical trials and thereby complete trials on a timely basis;

 

   

the design or Zymeworks’ execution of clinical trials may not support regulatory approval, including where clinical trials are conducted outside the United States;

 

   

the extent to which Zymeworks’ business may be adversely affected by the COVID-19 pandemic;

 

iv


Table of Contents
   

global economic and political conditions, including as a result of the Russian invasion of Ukraine, and the related impact on our business and the markets generally;

 

   

the Fast Track and Breakthrough Therapy designations for any of Zymeworks’ product candidates may not expedite regulatory review or approval;

 

   

the U.S. Food and Drug Administration (the “FDA”) may not accept data from trials Zymeworks conducts outside the United States;

 

   

disruptions at the FDA and other government agencies caused by funding shortages or global health concerns;

 

   

Zymeworks’ discretion to discontinue or reprioritize the development of any of Zymeworks’ product candidates;

 

   

the potential for Zymeworks’ product candidates to have undesirable side effects;

 

   

no regulatory agency has made a determination that any of Zymeworks’ product candidates are safe or effective for use by the general public or for any indication;

 

   

Zymeworks’ ability to face significant competition, including biosimilar products;

 

   

the likelihood of broad market acceptance of Zymeworks’ product candidates;

 

   

Zymeworks’ ability to obtain Orphan Drug Designation or exclusivity for some or all of its product candidates;

 

   

Zymeworks’ ability to commercialize products outside of the United States;

 

   

the outcome of reimbursement decisions by third-party payors relating to Zymeworks’ products;

 

   

Zymeworks’ expectations with respect to the market opportunities for any product that it or its strategic partners develop;

 

   

Zymeworks’ ability to pursue product candidates that may be profitable or have a high likelihood of success;

 

   

Zymeworks’ ability to use its therapeutic platforms to build a pipeline of product candidates;

 

   

Zymeworks’ ability to meet the requirements of ongoing regulatory review;

 

   

the threat of product liability lawsuits against Zymeworks or any of its strategic partners;

 

   

changes in product candidate manufacturing or formulation that may result in additional costs or delay;

 

   

the potential disruption of Zymeworks’ business and dilution of its shareholdings associated with acquisitions and joint ventures;

 

   

the potential for governments to impose strict price controls;

 

   

the risk of security breaches and incidents or data loss, which could compromise sensitive business or health information;

 

   

current and future legislation that may increase the difficulty and cost of commercializing Zymeworks’ product candidates;

 

   

economic, political, regulatory and other risks associated with international operations;

 

   

Zymeworks’ exposure to legal and reputational penalties as a result of any of its current and future relationships with various third parties;

 

   

Zymeworks’ ability to comply with export control and import laws and regulations;

 

   

Zymeworks’ history of significant losses since inception;

 

v


Table of Contents
   

Zymeworks’ ability to generate revenue from product sales and achieve profitability;

 

   

Zymeworks’ requirement for substantial additional funding;

 

   

the potential dilution to Zymeworks Shareholders associated with future financings;

 

   

restrictions on Zymeworks’ ability to seek financing, which may be imposed by future debt;

 

   

Zymeworks’ ability to maintain existing and future strategic partnerships;

 

   

Zymeworks’ ability to realize the anticipated benefits of its strategic partnerships;

 

   

Zymeworks’ ability to secure future strategic partners;

 

   

Zymeworks’ reliance on third-party manufacturers to produce its product candidate supplies and on other third parties to provide supplies and store, monitor and transport bulk drug substance and drug product;

 

   

Zymeworks’ reliance on third parties to oversee clinical trials of its product candidates and, in some cases, maintain regulatory files for those product candidates;

 

   

Zymeworks’ reliance on third parties for various operational and administrative aspects of its business including its reliance on third parties’ cloud-based software platforms;

 

   

Zymeworks’ ability to operate without infringing the patents and other proprietary rights of third parties;

 

   

Zymeworks’ ability to obtain and enforce patent protection for its product candidates and related technology;

 

   

Zymeworks’ patents could be found invalid or unenforceable if challenged;

 

   

Zymeworks’ intellectual property rights may not necessarily provide it with competitive advantages;

 

   

Zymeworks may become involved in expensive and time-consuming patent lawsuits;

 

   

the risk that the duration of Zymeworks’ patents will not adequately protect its competitive position;

 

   

Zymeworks’ ability to obtain protection under the Drug Price Competition and Patent Term Restoration Act of 1984 and similar legislation;

 

   

Zymeworks may be unable to protect the confidentiality of its proprietary information;

 

   

Zymeworks’ ability to comply with procedural and administrative requirements relating to its patents;

 

   

the risk of claims challenging the inventorship of Zymeworks’ patents and other intellectual property;

 

   

Zymeworks’ intellectual property rights for some of its product candidates are dependent on the abilities of third parties to assert and defend such rights;

 

   

patent reform legislation and court decisions can diminish the value of patents in general, thereby impairing Zymeworks’ ability to protect its products;

 

   

Zymeworks may not be able to protect its intellectual property rights throughout the world;

 

   

Zymeworks will require FDA approval for any proposed product candidate names and any failure or delay associated with such approval may adversely affect its business;

 

   

Zymeworks’ election to rely on reduced reporting and disclosure requirements available to smaller reporting companies may make our common shares less attractive to investors;

 

   

the risk of employee misconduct including noncompliance with regulatory standards and insider trading;

 

   

Zymeworks’ ability to market its products in a manner that does not violate the law and subject it to civil or criminal penalties;

 

vi


Table of Contents
   

if Zymeworks does not comply with laws regulating the protection of the environment and health and human safety, its business could be adversely affected;

 

   

Zymeworks’ ability to retain key executives and attract and retain qualified personnel;

 

   

Zymeworks’ exposure to potential securities class action litigation; and

 

   

if securities or industry analysts do not publish research or publish inaccurate or unfavorable research about Zymeworks’ business, its share price and trading volume could decline.

Consequently, forward-looking statements should be regarded solely as Zymeworks’ and Parent’s current plans, estimates and beliefs. You should not place undue reliance on forward-looking statements. Neither Zymeworks nor Parent can guarantee future results, events, levels of activity, performance or achievements. Neither Zymeworks nor Parent undertake and each specifically declines any obligation to update, republish or revise forward-looking statements to reflect future events or circumstances or to reflect the occurrences of unanticipated events, except as required by law. The Risk Factors contained or incorporated by reference in this Proxy Statement/Prospectus are not guarantees that no such conditions exist as of the date of this Proxy Statement/Prospectus and should not be interpreted as an affirmative statement that such risks or conditions have not materialized, in whole or in part.

In addition, statements that “we believe” and similar statements reflect Zymeworks’ and Parent’s beliefs and opinions on the relevant subject. These statements are based upon information available to them as of the date of this Proxy Statement/Prospectus, and although Zymeworks and Parent believe such information forms a reasonable basis for such statements, such information may be limited or incomplete, and the statements should not be read to indicate that either Zymeworks or Parent has conducted a thorough inquiry into, or review of, all potentially available relevant information. These statements are inherently uncertain and you are cautioned not to unduly rely upon these statements.

Zymeworks owns or has rights to trademarks, service marks or trade names that it uses in connection with the operation of its business. In addition, Zymeworks’ names, logos and website names and addresses are Zymeworks’ service marks or trademarks. Azymetric, Zymeworks, ZymeCAD, EFECT, ZymeLink and the phrase “Building Better Biologics” are Zymeworks’ registered trademarks. The other trademarks, trade names and service marks appearing in this Proxy Statement/Prospectus are the property of its respective owners. Solely for convenience, the trademarks, service marks, tradenames and copyrights referred to in this Proxy Statement/Prospectus are listed without the ©, ® and TM symbols, but Zymeworks will assert, to the fullest extent under applicable law, its rights or the rights of the applicable licensors to these trademarks, service marks and tradenames.

All amounts in this Proxy Statement/Prospectus are expressed in U.S. dollars, except where otherwise indicated. References to “$” and “US$” are to U.S. dollars and references to “C$” are to Canadian dollars.

Except as otherwise indicated, references in this Proxy Statement/Prospectus to “Zymeworks”, the “Company”, “we”, “us” and “our” refer to the business and operations of Zymeworks Inc. and its subsidiaries, which will be the business of Parent and its subsidiaries after the Redomicile Transactions, if approved.

 

vii


Table of Contents

INFORMATION CONTAINED IN PROXY STATEMENT/PROSPECTUS

Management is soliciting proxies of all Zymeworks Securityholders primarily by mail and electronic means, supplemented by telephone or other contact by employees of Zymeworks (who will receive no additional compensation) and all such costs will be borne by Zymeworks. Zymeworks has also retained Kingsdale Advisors as its strategic shareholder advisor, proxy solicitation agent and information agent (the “Proxy Solicitor”) to assist in the solicitation of proxies. For these proxy solicitation services, Kingsdale Advisors will receive an estimated fee of approximately CDN$60,000, plus reimbursement of reasonable out-of-pocket expenses and fees for any additional services. Zymeworks will also reimburse brokers, banks and other nominees for their expenses in sending proxy solicitation materials to the beneficial owners of Zymeworks Common Shares and obtaining their proxies.

This Proxy Statement/Prospectus and proxy-related materials are being sent to all Zymeworks Securityholders. Zymeworks does not send proxy-related materials directly to beneficial (non-registered) Zymeworks Shareholders and is not relying on the notice-and-access provisions of applicable securities laws for delivery of proxy-related materials to Zymeworks Shareholders. Zymeworks will deliver proxy-related materials to nominees, custodians and fiduciaries, and they will be asked to promptly forward them to the beneficial (non-registered) Zymeworks Shareholders. Zymeworks will reimburse such nominees, custodians and fiduciaries for their expenses in sending proxy-related materials to the beneficial (non-registered) Zymeworks Shareholders and obtaining their proxies. If you are a beneficial (non-registered) Zymeworks Shareholder, your nominee should send you a voting instruction form or form of proxy with this Proxy Statement/Prospectus. Zymeworks has also elected to pay for the delivery of its proxy-related materials to objecting beneficial (non-registered) Zymeworks Shareholders.

Zymeworks has not authorized any person to give any information or to make any representation in connection with the Redomicile Transactions or any other matters to be considered at the Special Meeting other than those contained in this Proxy Statement/Prospectus. If any such information or representation is given or made, such information or representation should not be relied upon as having been authorized or as being accurate. For greater certainty, the information contained in, or that can be accessed through, Zymeworks’ website is not incorporated into this Proxy Statement/Prospectus.

This Proxy Statement/Prospectus does not constitute an offer to sell, buy or exchange or a solicitation of an offer to sell, buy or exchange any securities, or the solicitation of any vote, proxy or approval, by any person in any jurisdiction in which such an offer or solicitation is not authorized or in which the person making such an offer or solicitation is not qualified to do so or to any person to whom it is unlawful to make such an offer or solicitation.

Zymeworks Securityholders should not construe the contents of this Proxy Statement/Prospectus as legal, tax or financial advice and should consult with their own legal, tax, financial and other professional advisors.

All summaries of, and references to, the Transaction Agreement and the Plan of Arrangement in this Proxy Statement/Prospectus are qualified in their entirety by the complete text thereof, which is set forth in Appendix B to the Proxy Statement/Prospectus. Zymeworks Securityholders are urged to read carefully the full text of the Transaction Agreement and the Plan of Arrangement.

 

viii


Table of Contents

If you have any questions about the information contained in this Proxy Statement/Prospectus, require assistance in voting your Zymeworks Common Shares, Zymeworks Warrants or Zymeworks Incentive Awards or if you are an Eligible Holder and have any questions about the information contained in the Letter of Transmittal and Election Form or wish to receive an electronic copy of the tax election package by e-mail, please contact Zymeworks’ strategic shareholder advisor, proxy solicitation agent and information agent, Kingsdale Advisors:

 

 

LOGO

Kingsdale Advisors

130 King Street West, Suite 2950

Toronto, Ontario M5X 1E2

Call Toll-Free (within North America): 1-855-476-7981

Call Collect (outside North America): 1-416-867-2272

Email at contactus@kingsdaleadvisors.com

Except as otherwise indicated, references in this Proxy Statement/Prospectus to “Zymeworks”, the “Company”, “we”, “us” and “our” refer to the business and operations of Zymeworks Inc. and its subsidiaries, which will be the business of Parent and its subsidiaries after the Redomicile Transactions, if approved.

Except as otherwise stated, the information contained in this Proxy Statement/Prospectus is given as of September 2, 2022.

Notice Regarding Tax Consequences of Redomicile Transactions

Zymeworks Shareholders should be aware that the disposition of Zymeworks Common Shares pursuant to the Redomicile Transactions, and the acquisition, holding and disposition of shares of Delaware Common Stock or Exchangeable Shares may have tax consequences in Canada, the United States and/or in the jurisdictions in which the Zymeworks Shareholders are resident which may not be described fully herein. The tax consequences to such Zymeworks Shareholders of the Redomicile Transactions and of holding Delaware Common Stock or Exchangeable Shares is dependent on their individual circumstances, including (but not limited to) their jurisdiction of residence. It is recommended that Zymeworks Shareholders consult their own tax advisors in this regard.

Currency and Exchange Rates

The following table shows, for the periods and dates indicated, certain information regarding the Canadian dollar-to-U.S. dollar exchange rate. The information is based on the Bank of Canada’s closing Canadian dollar-to-U.S. dollar exchange rate. Such exchange rate on August 29, 2022 was US$1.00 = C$1.3009.

 

    Period End     Average(1)     Low     High  

Six months ended June 30, 2022 (C$ per US$)

    1.2886       1.2715       1.2451       1.3039  

Year ended December 31, (C$ per US$)

       

2021

    1.2678       1.2535       1.2040       1.2942  

2020

    1.2732       1.3415       1.2718       1.4496  

Note:

(1)

The average of the daily exchange rates during the relevant period.

Except as otherwise stated, in this Proxy Statement/Prospectus, all dollar amounts are expressed in United States dollars.

Defined Terms

This Proxy Statement/Prospectus contains defined terms. For a glossary of defined terms used herein, see section titled “Glossary”.

 

ix


Table of Contents

QUESTIONS AND ANSWERS ABOUT THE REDOMICILE TRANSACTIONS AND THE MEETING

The following questions and answers are intended to briefly address some commonly asked questions regarding the Redomicile Transactions and the Special Meeting. These questions and answers may not address all questions that may be important to you. To better understand these matters, and for a description of the legal terms governing the Redomicile Transactions, you should carefully read this entire Proxy Statement/Prospectus, including the attached appendices, as well as the documents that have been incorporated by reference into this Proxy Statement/Prospectus. For more information, see section titled “Information Contained in Proxy Statement/Prospectus”. Capitalized terms used but not otherwise defined in the questions and answers set forth below have the meanings set forth under the heading “Glossary”.

Q: Why am I receiving this Notice of Special Meeting and Proxy Statement/Prospectus?

You are receiving this Notice of Special Meeting and Proxy Statement/Prospectus because you are a Zymeworks Shareholder, Zymeworks Warrantholder or a Zymeworks Incentive Awardholder as of the Record Date. You are entitled to vote for the Redomicile Resolution at the Special Meeting to be held on October 7, 2022.

This Proxy Statement/Prospectus, which you should read carefully, contains important information about the proposed Redomicile Transactions and how to vote at the Special Meeting.

Q: When and where will the Special Meeting be held?

The Special Meeting will be held on October 7, 2022, at the Pearl Room, Fairmont Pacific Rim, 1038 Canada Place, Vancouver, BC V6C 0B9, at 9 a.m., Pacific time.

Q: What are the Redomicile Transactions?

On July 15, 2022, Zymeworks announced the proposed Redomicile Transactions, pursuant to which, among other things, (a) Zymeworks Shareholders will receive, at their election and subject to applicable eligibility criteria, for their Zymeworks Common Shares, either (i) shares of Delaware Common Stock, on a one-for-one basis, or (b) Exchangeable Shares on a one-for-one basis, or a mix of Exchangeable Shares and Delaware Common Stock in such aggregate number that is equal to the number of Zymeworks Common Shares exchanged for them (the “Mixed Election”), subject to the Exchangeable Share Cap; (b) Parent, Callco and ExchangeCo will enter into the Support Agreement; and (c) Parent, Callco, ExchangeCo and Share Trustee will enter into the Trust Agreement for the benefit of the Exchangeable Shareholders.

Q: Does the Zymeworks Board recommend that I vote FOR the Redomicile Resolution?

Yes. The Zymeworks Board recommends that Zymeworks Securityholders vote FOR the Redomicile Resolution.

Q: What are Zymeworks’ reasons for the Redomicile Transactions?

The Zymeworks Board, in determining that the Redomicile Transactions are in the best interests of Zymeworks, considered a number of factors as described under “The Redomicile Transactions and the Plan of Arrangement — Reasons for the Redomicile Transactions”, including:

 

   

Expand U.S. Institutional Investor Base — Due to the fact that Zymeworks is a British Columbia corporation, certain U.S. institutional investors and state-level investment vehicles are prohibited from investing in Zymeworks Common Shares or are limited in the size of such investment. Although the converse can also apply with respect to certain Canadian institutional investors (i.e., Canadian institutional investors may face prohibitions or limitations on investing in U.S. corporations or may have adopted internal policies limiting such holdings), the Zymeworks Board believes that becoming a Delaware corporation would provide greater opportunities to expand the institutional investor base, which would provide opportunities for increased value of Zymeworks Common Shares.

 

1


Table of Contents
   

Index Listing — As a Delaware corporation, Parent may be eligible for inclusion in certain leading indices, such as the Russell and S&P indices, which could also increase demand for Parent shares through passive investment by certain index funds.

 

   

Acquisition Proposals — Delaware law provides boards of directors with additional tools for negotiating with potential acquirors, which may assist the board in increasing the value to stockholders in any proposed strategic transactions.

 

   

U.S. Stockholder Base — U.S. investors have greater familiarity with Delaware corporate law and the Zymeworks Board believes this familiarity would make Zymeworks Common Shares a more attractive investment for such investors, which could provide opportunities for increased value to current shareholders.

 

   

Comparability to U.S. Public Companies — Parent is a Delaware corporation. While there are differences between the BCBCA and the DGCL and shareholders’ rights may be different under the DGCL than the BCBCA depending on the specific set of circumstances, the Zymeworks Board believes being incorporated in Delaware may provide greater comparability to other U.S. public companies, many of which are incorporated in Delaware, including many of Zymeworks’ peer group companies. See section titled “Comparison of Rights of Zymeworks Shareholders, Exchangeable Shareholders and Parent Stockholders”.

 

   

Commercialization of Zanidatamab — The Zymeworks Board believes that, if zanidatamab is approved, the United States will be a key geography for the commercialization of zanidatamab. Commercialization in the United States may require, among other things, hiring additional U.S. employees and entering into additional agreements with U.S. counterparties. The Zymeworks Board believes that being a Delaware corporation would simplify such efforts by reducing some of the cross-border legal, regulatory and tax complexities related to these efforts. Beyond these anticipated benefits relating to commercialization, the Zymeworks Board expects to be able to reduce certain administrative costs and complexities as a Delaware corporation.

 

   

Expand Opportunities for Future Monetization of Early-Stage Product Candidates — The Zymeworks Board may in the future consider monetization opportunities for the Company’s early-stage product candidates. A significant portion of potential counterparties for such transactions are located in the United States. The Zymeworks Board believes that being a Delaware corporation would make Zymeworks more attractive to potential counterparties because it may reduce the tax, legal and regulatory complexity inherent to cross-border transactions and the potential counterparties are familiar with Delaware corporate law.

 

   

Continuing Operations in Canada — The Redomicile Transactions would not prevent Parent from indirectly continuing a portion of its operations in Canada through its Canadian subsidiaries.

The Zymeworks Board considered a number of other factors pertaining to the Redomicile Transactions as generally supporting its decision to recommend the Redomicile Transactions, including, but not limited to, the following material factors:

 

   

Required Securityholder Approvals and Court Approval — The Redomicile Transactions will be submitted to a vote at the Special Meeting and must be approved by the affirmative vote of at least two-thirds of the votes cast at the Special Meeting on the Redomicile Resolution, in person or by proxy, by both (a) Zymeworks Shareholders, Zymeworks Warrantholders and Zymeworks Incentive Awardholders, voting together as a single class, and (b) Zymeworks Shareholders, voting separately. In addition, the Redomicile Transactions are subject to review by the Court, which will consider, among other things, the fairness and reasonableness of the Redomicile Transactions, both from a substantive and a procedural point of view.

 

   

Tax Deferred Rollover — Zymeworks Shareholders who are Eligible Holders will have the opportunity to elect to receive consideration that includes Exchangeable Shares (subject to the Exchangeable Share Cap) with respect to their Zymeworks Common Shares and may generally make a

 

2


Table of Contents
 

valid tax election with ExchangeCo to defer all or part of the Canadian income tax on any capital gain that would otherwise arise on the disposition of their Zymeworks Common Shares under the Plan of Arrangement.

 

   

Market Familiarity with Redomicile Transactions — The Zymeworks Board believes the proposed structure of the Redomicile Transactions is similar to that adopted by other former Canadian companies and is familiar to investors.

 

   

U.S. GAAP Reporting — Immediately prior to the Redomicile Transactions, shares of Delaware Common Stock of Parent will be listed for trading on the NYSE. Parent will also continue to report consolidated financial results in U.S. dollars and in accordance with U.S. GAAP and will file reports with the SEC and relevant Canadian securities regulatory authorities.

 

   

Dissent Rights — Registered Shareholders will have the ability to exercise Dissent Rights in respect of the Redomicile Transactions and to be paid the fair value of their Zymeworks Common Shares.

 

   

Estimated Corporate Tax Liability — The Zymeworks Board weighed the estimated corporate tax liability arising from the Redomicile Transactions and, with the assistance of professional advisors and based on and subject to current assumptions, does not anticipate Zymeworks will incur material corporate-level Canadian or U.S. federal income tax resulting from the Redomicile Transactions. Parent’s effective tax rate may be affected by the Redomicile Transactions or by changes in tax laws. See section titled “Risk FactorsParent’s effective tax rate may change in the future, including as a result of the Redomicile Transactions.”

In the course of their deliberations, the Zymeworks Board, in consultation with management and after considering information provided to management by Zymeworks’ legal, accounting and tax advisors, also considered a variety of risks (as described in greater detail under the heading “Risk Factors”) and other potentially negative factors relating to the Redomicile Transactions, including the following:

 

   

Conditions to the Redomicile Transactions — The Redomicile Transactions are conditional. The Redomicile Transactions are subject to, among other things, receipt of the Required Securityholder Approval and approval by the Court. Such conditions may not be satisfied.

 

   

Failure to Realize Benefits to the Redomicile Transactions — Zymeworks may fail to realize the perceived benefits of the Redomicile Transactions. For additional discussion of this risk, see the discussion under “Risk Factors”, including “— Zymeworks may fail to realize certain benefits of the Redomicile Transactions, including as a result of the shares of Delaware Common Stock not being included in a U.S. stock market index” and “The Redomicile Transactions may result in sales of shares of Delaware Common Stock by certain retail and institutional shareholders or investment funds that are not permitted to hold shares of Delaware Common Stock under their internal guidelines.

 

   

Uncertainty — Zymeworks’ business may be impacted by the uncertainty associated with the Redomicile Transactions.

 

   

Costs — Zymeworks will allocate time and resources to effecting the Redomicile Transactions and incur non-recurring costs related to the Redomicile Transactions.

 

   

Redomicile Transactions May Be Deferred or Abandoned — Zymeworks may choose to defer or abandon the Redomicile Transactions.

 

   

Negative Publicity — Negative publicity resulting from the Redomicile Transactions could adversely affect Zymeworks’ business and the market price of the Zymeworks Common Shares and the shares of Delaware Common Stock.

 

   

Impact on Agreements — Completion of the Redomicile Transactions may trigger certain provisions in agreements to which Zymeworks is a party.

 

   

Exercise of Dissent Rights — Payments in connection with the exercise of Dissent Rights by Zymeworks Shareholders may impact Parent’s financial resources.

 

3


Table of Contents
   

Limitation on Enforcement Against Parent in Canada — Enforcement of rights against Parent in Canada may be limited.

 

   

Tax Impact on Non-Eligible Holders and Eligible Holders if the Exchangeable Share Cap is Reached — The disposition of Zymeworks Common Shares in exchange for shares of Delaware Common Stock in connection with the Redomicile Transactions would be taxable to Zymeworks Shareholders who are residents of Canada other than Eligible Holders that elect to receive Exchangeable Shares (subject to the Exchangeable Share Cap) and make a valid tax election with ExchangeCo to defer all or part of the Canadian income tax on any capital gain that would otherwise arise on the disposition of their Zymeworks Common Shares under the Plan of Arrangement. If the Exchangeable Share Cap is reached, then the Exchangeable Shares will be allocated proportionally among the applicable Eligible Holders based on the number of Exchangeable Shares requested and rounded down to the nearest whole share in respect of each Eligible Holder, in which case, the Eligible Holder will also be issued Delaware Common Stock under a Mixed Election.

Q: Will the business of Zymeworks change following the Redomicile Transactions?

No. Parent will continue to pursue through its subsidiaries Zymeworks’ business of the development of next-generation multifunctional biotherapeutics.

Q: Who will be the directors and executive officers of Parent following the Redomicile Transactions?

There will be no changes to the directors or executive officers as a result of the Redomicile Transactions. Once the Redomicile Transactions are complete, the same individuals at Zymeworks will serve in the same capacities at Parent. See section titled “Information Concerning Parent, ExchangeCo and Callco — Directors and Officers of Parent”.

Q: How will the directors and executive officers of Zymeworks vote?

The directors and executive officers of Zymeworks are in favor of the Redomicile Transactions and are expected to vote FOR the Redomicile Resolution.

As of the Record Date for the Special Meeting, the directors and executive officers of Zymeworks had the right to vote approximately 34,710 Zymeworks Common Shares, representing approximately 0.06% of the Zymeworks Common Shares then issued and outstanding and entitled to vote at the Special Meeting, no Zymeworks Warrants then issued and outstanding and entitled to vote at the Special Meeting and 2,225,972 Zymeworks Incentive Awards, representing approximately 27.38% of the Zymeworks Incentive Awards then issued and outstanding and entitled to vote at the Special Meeting.

Q: What will I receive for my Zymeworks Common Shares under the Redomicile Transactions?

Pursuant to the Transaction Agreement (including, in particular, the Plan of Arrangement), following completion of the Redomicile Transactions, Zymeworks Shareholders will receive either (a) the same number of shares of Delaware Common Stock that they previously held in Zymeworks Common Shares immediately prior to the Redomicile Transactions, or (b) in the case of Eligible Holders who have made a valid election with respect to their Zymeworks Common Shares, the same number of Exchangeable Shares, or the same number of a combination of Exchangeable Shares and Delaware Common Stock, subject to the Exchangeable Share Cap, that they previously held in Zymeworks Common Shares immediately prior to the Redomicile Transactions.

If the Exchangeable Share Cap is reached, then the Exchangeable Shares shall be allocated proportionally among the applicable Eligible Holders based on the number of Exchangeable Shares requested and rounded down to the nearest whole share in respect of each Eligible Holder, in which case, the Eligible Holder will also be issued Delaware Common Stock under a Mixed Election.

 

4


Table of Contents

Q: How does the Support Agreement affect the Exchangeable Shares?

Pursuant to the Plan of Arrangement, Parent, ExchangeCo and Callco will enter into a Support Agreement that requires, among other things, that Parent issue shares of Delaware Common Stock as consideration when the holder calls for Exchangeable Shares to be retracted by ExchangeCo, when ExchangeCo redeems Exchangeable Shares from the holder, when Callco purchases Exchangeable Shares from the Exchangeable Shareholder under Callco’s overriding call rights, or when Parent purchases Exchangeable Shares from the Exchangeable Shareholder under the automatic exchange right upon a liquidation of Parent (which may be delegated by Parent to Callco).

Under the Support Agreement, Parent will reserve sufficient shares of Delaware Common Stock for this purpose and will agree to certain covenants to maintain an economic equivalence between the holders of Exchangeable Shares and holders of shares of Delaware Common Stock.

Q: Why are certain holders eligible to receive Exchangeable Shares in lieu of shares of Delaware Common Stock?

Subject to the following paragraph, Zymeworks Shareholders who are residents of Canada for purposes of the Tax Act (including Eligible Holders that do not make a valid tax election as discussed below) will generally realize a taxable disposition of their Zymeworks Common Shares.

Zymeworks Shareholders who are Eligible Holders may elect to receive consideration that includes Exchangeable Shares (subject to the Exchangeable Share Cap) with respect to such Zymeworks Shareholders’ Zymeworks Common Shares. An Eligible Holder who elects to receive Exchangeable Shares and makes a valid tax election with ExchangeCo may generally defer all or a part of the Canadian income tax on any capital gain that would otherwise arise on the disposition of their Zymeworks Common Shares under the Plan of Arrangement.

Q: What happens if the Exchangeable Share Cap is reached?

If the number of Exchangeable Shares to be issued to Eligible Holders exceeds the Exchangeable Share Cap, then the maximum number of Exchangeable Shares will be allocated proportionally among the applicable Eligible Holders based on the number of Exchangeable Shares requested and rounded down to the nearest whole share in respect of each Eligible Holder, in which case, the Eligible Holders will also be issued Delaware Common Stock under a Mixed Election.

Q: What are the requirements to qualify as an Eligible Holder?

An Eligible Holder is a Zymeworks Shareholder that is (a) a resident of Canada for purposes of the Tax Act and not exempt from tax under Part I of the Tax Act, or (b) a partnership, each member of which is a resident of Canada for purposes of the Tax Act and not exempt from tax under Part I of the Tax Act.

Q: Will the Redomicile Transactions dilute my economic interest?

No, your fully diluted relative economic ownership will not change as a result of the Redomicile Transactions. The issuance of Delaware Common Stock and Exchangeable Shares (which are exchangeable for Delaware Common Stock) to Zymeworks Shareholders is intended to maintain the same ownership of Parent following the Redomicile Transactions (other than those who validly exercise Dissent Rights and holders of Exchangeable Shares prior to exchanging them for Delaware Common Stock), and Parent will become the direct or indirect owner of all of the assets and liabilities of Zymeworks.

Q: Will the shares of Delaware Common Stock issued under the Redomicile Transactions be listed on an exchange?

Yes. Shares of Delaware Common Stock will be listed on the NYSE under the symbol ZYME. See section titled “The Redomicile Transactions and the Plan of Arrangement — Certain Legal and Regulatory Matters — Stock Exchange Listings”.

 

5


Table of Contents

Q: How do I receive shares of Delaware Common Stock or Exchangeable Shares in exchange for my Zymeworks Common Shares?

If you are a registered Zymeworks Shareholder as of the Record Date you will receive a Letter of Transmittal and Election Form. When duly completed, executed and returned, together with the certificate or certificates representing the holder’s Zymeworks Common Shares or surrender of book-entry Zymeworks Common Shares and any other required documents, the Letter of Transmittal will enable the holder to ultimately receive shares of Delaware Common Stock or Exchangeable Shares (subject to the Exchangeable Share Cap), as applicable, for their Zymeworks Common Shares.

Beneficial Shareholders will receive their shares of Delaware Common Stock and Exchangeable Shares, as applicable, through the intermediary through which their Zymeworks Common Shares are held.

Each Registered Shareholder who is an Eligible Holder will have the right to elect to receive Exchangeable Shares or a mix of Exchangeable Shares and Delaware Common Stock (subject to the Exchangeable Share Cap), by delivering a duly completed Letter of Transmittal and Election Form to the Depositary prior to the Election Deadline, being 5:00 p.m. (Vancouver time) on the date before the Special Meeting. Eligible Holders who do not make an election before the Election Deadline, or for whom their election is not properly made with respect to their Zymeworks Common Shares, will receive Delaware Common Stock.

Beneficial Shareholders whose Zymeworks Common Shares are registered in the name of an Intermediary should contact that Intermediary for instructions on making an election with respect to the Consideration that they wish to receive. See “The Redomicile Transactions and the Plan of Arrangement — Procedure for the Exchange of Shares”.

Zymeworks Shareholders who are not Eligible Holders will not have the right to make an election and will receive Delaware Common Stock.

IF YOU ARE A REGISTERED ZYMEWORKS SHAREHOLDER, YOU MUST SURRENDER YOUR ZYMEWORKS COMMON SHARES THROUGH A LETTER OF TRANSMITTAL AND ELECTION FORM BY THE DAY THAT IS THREE YEARS LESS ONE DAY FROM THE EFFECTIVE DATE IN ORDER TO RECEIVE THE SHARES OF DELAWARE COMMON STOCK OR EXCHANGEABLE SHARES TO WHICH YOU ARE ENTITLED UNDER THE PLAN OF ARRANGEMENT. ON SUCH DATE, ANY AND ALL CONSIDERATION TO WHICH SUCH FORMER HOLDER WAS ENTITLED WILL BE DEEMED TO HAVE BEEN CANCELLED AND NONE OF ZYMEWORKS, PARENT, EXCHANGECO OR ANY OTHER PERSON WILL HAVE ANY OBLIGATION TO ISSUE SUCH SHARES OF DELAWARE COMMON STOCK OR EXCHANGEABLE SHARES.

Q: How does an Eligible Holder make an election to receive Exchangeable Shares?

A Letter of Transmittal and Election Form will be mailed to each person who was a registered holder of Zymeworks Common Shares on the Record Date. Each Registered Shareholder must forward a duly completed and executed Letter of Transmittal and Election Form, with accompanying Zymeworks Common Share certificate(s) and/or such other documents and instruments as the Depositary may reasonably require, in order to receive the shares of Delaware Common Stock or Exchangeable Shares, as applicable, to which such Zymeworks Shareholder is entitled under the Redomicile Transactions. It is recommended that Zymeworks Shareholders complete, sign and return the Letter of Transmittal and Election Form and accompanying documents to the Depositary as soon as possible. All deposits of Zymeworks Common Shares made under a Letter of Transmittal and Election Form are irrevocable.

Each Registered Shareholder who is an Eligible Holder will have the right to elect to receive Exchangeable Shares or a mix of Exchangeable Shares and Delaware Common Stock (subject to the Exchangeable Share Cap),

 

6


Table of Contents

by delivering a duly completed Letter of Transmittal and Election Form to the Depositary prior to the Election Deadline, being 5:00 p.m. (Vancouver time) on the date before the Special Meeting. Eligible Holders who do not make an election before the Election Deadline, or for whom their election is not properly made with respect to their Zymeworks Common Shares, will receive Delaware Common Stock. For more information, see section titled “The Redomicile Transactions and the Plan of Arrangement— Letter of Transmittal and Election Form.

Beneficial Shareholders whose Zymeworks Common Shares are registered in the name of an Intermediary should contact that Intermediary for instructions on making an election with respect to the Consideration that they wish to receive.

Q: Can I sell my Zymeworks Common Shares on the NYSE for cash? Is there any restriction on selling Zymeworks Common Shares prior to completion of the Redomicile Transactions?

Zymeworks Common Shares will continue to trade on the NYSE through the business day immediately prior to the Effective Date. Immediately prior to the Effective Time, shares of Delaware Common Stock will be listed for trading on the NYSE. See section titled “The Redomicile Transactions and the Plan of Arrangement — Certain Legal and Regulatory Matters — Stock Exchange Listings”. Generally speaking, Registered Shareholders who have not delivered their Zymeworks Common Shares to the Depositary and beneficial owners of Zymeworks Common Shares whose shares are held through an Intermediary may sell their Zymeworks Common Shares through the facilities of the NYSE through the business day immediately prior to the Effective Date. Registered Shareholders will not be able to sell their Zymeworks Common Shares once they have delivered their Zymeworks Common Shares to the Depositary.

Q: Why am I being asked to approve the Redomicile Resolution, and what vote is required to approve the Redomicile Resolution?

To be effective, the Redomicile Resolution must be approved, with or without variation, by the affirmative vote of at least two-thirds of the votes cast on the Redomicile Resolution, in person or by proxy, by both (a) Zymeworks Shareholders, Zymeworks Warrantholders and Zymeworks Incentive Awardholders, voting together as a single class, and (b) Zymeworks Shareholders, voting separately. See section titled “The Redomicile Transactions and the Plan of Arrangement — Required Securityholder Approvals”.

Q: Is the ability of Zymeworks to complete the Redomicile Transactions (including the Arrangement) subject to any approvals other than the Required Securityholder Approvals?

Yes. The Redomicile Transactions must also be approved by the Court and the Redomicile Transactions cannot proceed without such approval. The Court will be asked to make an order approving the Redomicile Transactions and to determine that the Redomicile Transactions are fair to Zymeworks Securityholders. Zymeworks will apply to the Court for this order if the Required Securityholder Approvals are obtained at the Special Meeting. See section titled “The Redomicile Transactions and the Plan of Arrangement — Certain Legal and Regulatory Matters”.

Q: What happens if the Redomicile Transactions are not completed?

If the Redomicile Transactions are not completed for any reason, Zymeworks Shareholders will not receive shares of Delaware Common Stock or Exchangeable Shares and Zymeworks will continue as a public company incorporated under the laws of British Columbia, with the Zymeworks Common Shares continuing to be listed for trading on the NYSE. The Depositary will return any shares previously delivered.

Q: How will the Redomicile Transactions affect the public disclosure Zymeworks provides to its shareholders?

Upon completion of the Redomicile Transactions, Parent will be subject to the same reporting requirements of the SEC, the mandates of the Sarbanes-Oxley Act and the applicable corporate governance rules of the NYSE as

 

7


Table of Contents

Zymeworks was before the Redomicile Transactions. Parent will be required to file periodic reports with the SEC on Forms 10-K, 10-Q and 8-K and comply with the proxy rules applicable to domestic issuers, as currently required of Zymeworks. Parent will also generally file with the relevant Canadian securities regulatory authorities copies of its documents filed with the SEC under the U.S. Exchange Act in order to meet its Canadian continuous disclosure obligations.

Q: What are the Original Rights? What happens to outstanding Original Rights in connection with the Redomicile Transactions?

On June 9, 2022, the Zymeworks Board authorized and declared a dividend distribution of one right (each, an “Original Right”) for each outstanding Zymeworks Common Share to Zymeworks Shareholders of record as of the close of business on June 21, 2022. Each Original Right entitles the registered holder to purchase from Zymeworks one one-thousandth of a Series A Participating Preferred Share, no par value (the “Series A Preferred Shares”), of Zymeworks at an exercise price of $74.00, subject to adjustment. The complete terms of the Original Rights are set forth in the Preferred Shares Rights Agreement (the “Zymeworks Rights Agreement”), dated as of June 9, 2022, between the Company and Computershare Trust Company, N.A., as rights agent.

The Zymeworks Board adopted the Zymeworks Rights Agreement to protect Zymeworks Shareholders from coercive or otherwise unfair takeover tactics. In general terms, the Zymeworks Rights Agreement imposes a significant penalty on any person or group that acquires 10% or more (or 20% or more in the case of certain institutional investors who report their holdings on Schedule 13G) of the Zymeworks Common Shares without the approval of the Zymeworks Board. The overall effect of the Zymeworks Rights Agreement and the issuance of the Original Rights may be to render more difficult or discourage a merger, amalgamation, arrangement, take-over bid, tender or exchange offer or other business combination involving Zymeworks that is not approved by the Zymeworks Board. However, neither the Zymeworks Rights Agreement nor the Original Rights should interfere with any merger, amalgamation, arrangement, take-over bid, tender or exchange offer or other business combination approved by the Zymeworks Board.

In connection with the Redomicile Transactions, the Zymeworks Rights Agreement with respect to the Original Rights will be terminated, and Parent will adopt a stockholder rights plan with respect to the Delaware Common Stock substantively similar in all material respects to the Zymeworks Rights Agreement (the “Delaware Rights Agreement”). Under the Delaware Rights Agreement, in connection with the consummation of the Redomicile Transactions, the Parent board of directors will authorize and declare a dividend distribution of one right (each, a “Delaware Right”) for each outstanding share of Delaware Common Stock that is issued in connection with the Redomicile Transactions. Each Delaware Right will entitle the registered holder to purchase from Parent one one-thousandth of a share of Series B Participating Preferred Stock of Parent at an exercise price of $74.00, subject to adjustment.

For more information with respect to the Zymeworks Rights Agreement, including a summary of its terms, please refer to Zymeworks’ Current Report on Form 8-K filed with the SEC on June 10, 2022. The Zymeworks Rights Agreement is also incorporated as an exhibit to the registration statement of which this Proxy Statement/Prospectus forms a part. For more information on the Delaware Rights Agreement, please see a substantially final form thereof attached as an exhibit to the registration statement of which this Proxy Statement/Prospectus forms a part.

Q: What happens to outstanding Zymeworks Incentive Awards in connection with the Redomicile Transactions?

In connection with the Redomicile Transactions, Parent will assume the Zymeworks Incentive Plans, which will become Parent Incentive Plans, and each outstanding Zymeworks Incentive Award will be assumed and be deemed to be exchanged for a Parent Incentive Award. The assumed and exchanged Zymeworks Incentive Awards will remain subject to the terms and conditions of the Zymeworks Incentive Plans, except that the security issuable upon exercise or settlement of the Zymeworks Incentive Award, as applicable, will be shares of

 

8


Table of Contents

Delaware Common Stock rather than Zymeworks Common Shares. See section titled “The Redomicile Transactions and the Plan of Arrangement — Effect of the Redomicile Transactions on the Zymeworks Incentive Awards”.

Q: What happens to outstanding Zymeworks Warrants in connection with the Redomicile Transactions?

Parent will assume the Zymeworks Warrants in accordance with their terms, and the security issuable upon exercise will be shares of Delaware Common Stock rather than Zymeworks Common Shares. See section titled “The Redomicile Transactions and the Plan of Arrangement — Effect of the Redomicile Transactions on the Zymeworks Warrants”.

Q: Are there risks associated with the Redomicile Transactions?

Yes. Before making a decision on whether and how to vote, you are urged to carefully read the section entitled “Risk Factors”.

Q: Are the Redomicile Transactions taxable transactions to Zymeworks Shareholders?

Canadian Federal Income Tax Considerations for Zymeworks Shareholders

Zymeworks Shareholders should carefully read the information in this Proxy Statement/Prospectus under “Material Canadian Federal Income Tax Considerations”, which qualifies the information set out below, and should consult their own tax advisors.

Subject to the following paragraph, Zymeworks Shareholders who are residents of Canada for purposes of the Tax Act (including Eligible Holders that do not make a valid tax election as discussed below or that are issued Delaware Common Stock) will generally realize a taxable disposition of their Zymeworks Common Shares.

Subject to the Exchangeable Share Cap, Zymeworks Shareholders who are Eligible Holders may elect to receive consideration that includes Exchangeable Shares with respect to their Zymeworks Common Shares. An Eligible Holder who elects to receive Exchangeable Shares and makes a valid tax election with ExchangeCo may generally defer all or a part of the Canadian income tax on any capital gain that would otherwise arise on the disposition of their Zymeworks Common Shares under the Plan of Arrangement, subject to the limitations in the Tax Act. See section titled “Material Canadian Federal Income Tax Considerations — Holders Resident in Canada — Exchange of Zymeworks Common Shares for Exchangeable Shares — Section 85 Election” or the section titled “Material Canadian Federal Income Tax Considerations — Holders Resident in Canada — Exchange of Zymeworks Common Shares for Exchangeable Shares and Delaware Common Stock — Section 85 Election”.

Zymeworks Shareholders who are not residents of Canada for purposes of the Tax Act and that do not hold their Zymeworks Common Shares as “taxable Canadian property” will generally not be subject to tax under the Tax Act on the disposition of their Zymeworks Common Shares under the Plan of Arrangement.

Zymeworks Shareholders should consult with and rely on their own tax advisors for advice with respect to the Redomicile Transactions, including: (a) the income tax consequences to them of disposing of their Zymeworks Common Shares pursuant to the Redomicile Transactions and (b) holding and disposing of shares of Delaware Common Stock or Exchangeable Shares, all having regard to their own particular circumstances.

Zymeworks Incentive Award holders and Zymeworks Warrant holders should consult their own tax advisors for advice with respect to the Redomicile Transactions.

The brief summary provided above is qualified in its entirety by the section “Material Canadian Federal Income Tax Considerations” below, which provides a summary of the principal Canadian federal income tax considerations generally applicable to certain Zymeworks Shareholders as a result of the Redomicile

 

9


Table of Contents

Transactions and of the ownership and disposition of shares of Delaware Common Stock or Exchangeable Shares received pursuant to the Redomicile Transactions, including in respect of potential dividend and withholding taxes which may be different as compared to the tax consequences of holding Zymeworks Common Shares. Zymeworks Shareholders are urged to consult with and rely on their own tax advisors to determine the particular tax consequences to them of the Redomicile Transactions.

U.S. Federal Income Tax Considerations for Zymeworks Shareholders

The Redomicile Transactions are intended to qualify as an exchange described in Section 351 of the Code, and subject to the discussion under the caption heading “Material U.S. Federal Income Tax Considerations — PFIC Considerations” below, (a) no gain or loss will be recognized by a U.S. holder of Zymeworks Common Shares for U.S. federal income tax purposes on the exchange of its Zymeworks Common Shares for Delaware Common Stock in the Redomicile Transactions; (b) the aggregate tax basis of the Delaware Common Stock received in the Redomicile Transactions by a U.S. holder of Zymeworks Common Shares will be equal to the aggregate tax basis of the Zymeworks Common Shares it exchanged in the Redomicile Transactions; and (c) the tax holding period of the Delaware Common Stock received in the Redomicile Transactions by a U.S. holder of Zymeworks Common Shares will include the holding period of the Zymeworks Common Shares that it surrendered in exchange therefor in the Redomicile Transactions. The Redomicile Transactions may also qualify as a tax-free reorganization under Section 368(a) of the Code, in which case the tax consequences to U.S. holders will generally be similar to the tax treatment of the Redomicile Transactions under Section 351 of the Code. If the Redomicile Transactions fail to qualify as an exchange described in Section 351 of the Code or a tax-free reorganization under Section 368(a) of the Code, U.S. holders of Zymeworks Common Shares would be treated as if they sold their Zymeworks Common Shares in a fully taxable transaction.

The brief U.S. tax summary provided above is qualified in its entirety by the section “Material U.S. Federal Income Tax Considerations” below, which provides a summary of the material U.S. federal income tax considerations generally applicable to (a) U.S. holders participating in the Redomicile Transactions, and (b) to Non-U.S. holders regarding the ownership and disposition of shares of Delaware Common Stock received by Non-U.S. holders pursuant to the Redomicile Transactions. Zymeworks Shareholders are urged to consult with and rely on their own tax advisors to determine the particular tax consequences to them of the Redomicile Transactions as well as the tax consequences of the ownership and disposition of shares of Delaware Common Stock or Exchangeable Shares received pursuant to the Redomicile Transactions.

Q: What are the corporate tax consequences of the Redomicile Transactions?

Canadian Federal Income Tax Considerations

For Canadian federal income tax purposes, Zymeworks does not expect the Redomicile Transactions to give rise to corporate-level Canadian federal income tax for Zymeworks or Parent.

U.S. Federal Income Tax Considerations

For U.S. federal income tax purposes, Zymeworks does not expect the Redomicile Transactions to give rise to corporate-level U.S. federal income tax for Zymeworks or Parent.

Q: When will the Redomicile Transactions become effective?

Subject to the satisfaction or waiver of all other conditions precedent, if the Required Securityholder Approvals are obtained as described above, it is anticipated that the Redomicile Transactions will be completed as soon as practicable following the final approval of the Court of the Redomicile Transactions under the Final Order. It is also anticipated that the shares of Delaware Common Stock will be listed for trading on the NYSE immediately prior to the Effective Time. See section titled “The Redomicile Transactions and the Plan of Arrangement — Certain Legal and Regulatory Matters — Stock Exchange Listings”.

 

10


Table of Contents

Q: Who is entitled to vote at the Special Meeting?

Only Zymeworks Securityholders of record at the close of business on August 24, 2022 (the “Record Date”), are entitled to notice of the Special Meeting and to vote thereat or at any adjournment or postponement thereof. As of the close of business on the Record Date, 61,694,387 Zymeworks Common Shares, 4,794,224 Zymeworks Warrants and 8,131,042 Zymeworks Incentive Awards were issued and outstanding. Each issued and outstanding Zymeworks Common Share is entitled to one vote on each of the resolutions to be considered and voted on at the Special Meeting. Each Zymeworks Warrant and Zymeworks Incentive Award is entitled to one vote on the resolutions to be considered and voted on at the Special Meeting for each Zymeworks Common Share underlying the respective Zymeworks Warrant and Zymeworks Incentive Award, respectively, which will be voted together with the holders of the Zymeworks Common Shares.

Your vote is very important, regardless of the number of Zymeworks Common Shares, Zymeworks Warrants or Zymeworks Incentive Awards that you own. Whether or not you expect to attend, you should authorize a proxyholder to vote your Zymeworks Common Shares, Zymeworks Warrants and Zymeworks Incentive Awards as promptly as possible so that your Zymeworks Common Shares, Zymeworks Warrants and Zymeworks Incentive Awards may be represented and voted at the Special Meeting.

Q: What is the quorum for the Special Meeting?

In order for business to be conducted at the Special Meeting, a quorum must be present. A quorum for the Special Meeting requires at least 30% of the Zymeworks Common Shares entitled to vote be present or represented by proxy and at least two persons entitled to vote at the Special Meeting be present or represented by proxy. While Zymeworks Warrantholders and Zymeworks Incentive Awardholders will be entitled to vote at the Special Meeting as described elsewhere in this Proxy Statement/Prospectus, there is no separate quorum requirement for them under the BCBCA.

Zymeworks Shareholders who submit a properly executed form of proxy or vote by telephone or the Internet will be considered part of the quorum.

Q: How do I vote my Zymeworks Common Shares, Zymeworks Warrants and Zymeworks Incentive Awards?

If you are a registered Zymeworks Shareholder or a Zymeworks Warrantholder or a Zymeworks Incentive Awardholder, there are a number of ways you can vote your Common Shares:

 

   

In Person: You may vote in person at the Special Meeting.

 

   

By Telephone: Zymeworks Securityholders located in Canada or in the United States may vote by telephone by calling 1-866-732-8683. You will need to enter the 15-digit control number provided on the form of proxy to vote your Zymeworks Common Shares, Zymeworks Warrants or Zymeworks Incentive Awards over the phone.

 

   

By Internet: You may vote over the Internet by going to www.investorvote.com. You will need to enter the 15-digit control number provided on the form of proxy to vote your Zymeworks Common Shares, Zymeworks Warrants or Zymeworks Incentive Awards over the internet.

 

   

Voting by telephone or on the Internet is fast, convenient and your vote is immediately confirmed and tabulated. If you choose to vote by telephone or on the Internet, instructions to do so are set forth on the form of proxy. The telephone and Internet voting procedures are designed to authenticate votes cast by use of a control number, which appears on the form of proxy. These procedures allow Zymeworks Securityholders to appoint a proxy to vote their Zymeworks Common Shares, Zymeworks Warrants or Zymeworks Incentive Awards and to confirm that their instructions have been properly recorded.

 

11


Table of Contents
   

By Mail: You may sign the enclosed form of proxy appointing the named persons or some other person you choose, who need not be a Zymeworks Shareholder, Zymeworks Warrantholder or Zymeworks Incentive Awardholder, to represent you as proxyholder and vote your Zymeworks Common Shares, Zymeworks Warrants or Zymeworks Incentive Awards at the Special Meeting. Return the form of proxy by mail to:

Computershare Investor Services

100 University Avenue, 8th Floor

Toronto, Ontario

M5J 2Y1

In addition, Zymeworks or its strategic shareholder advisor, proxy solicitation agent and information agent, Kingsdale Advisors, may utilize the Broadridge QuickVote service to assist non-registered Zymeworks Shareholders with voting their Common Shares over the telephone.

If you are a beneficial Zymeworks Shareholder, the Intermediary (usually a bank, trust company, broker, securities dealer or other financial institution) through which you hold your Zymeworks Common Shares will send you instructions on how to vote your Zymeworks Common Shares. Please follow the instructions on your voting instruction form.

Q: What will happen if I abstain from voting or fail to vote at the Special Meeting?

Zymeworks Common Shares, Zymeworks Warrants or Zymeworks Incentive Awards that you own as the holder of record will be voted as you instruct on your proxy card. If you return your proxy with instructions to abstain from voting, such abstention has the legal effect of a vote “AGAINST” the Redomicile Resolution. For Zymeworks Shareholders, proxies with instructions to abstain from voting will be counted for purposes of determining whether a quorum is present at the Special Meeting.

If you do not timely return your proxy card, your Zymeworks Common Shares, Zymeworks Warrants or Zymeworks Incentive Awards will not be voted unless you or your proxyholder attends the Special Meeting and votes in person.

Q: What is a proxy?

A proxy is your legal designation of another person, referred to as a “proxyholder”, to vote your Zymeworks Common Shares, Zymeworks Warrants or Zymeworks Incentive Awards. The document used to designate a proxyholder to vote your Zymeworks Common Shares, Zymeworks Warrants or Zymeworks Incentive Awards is called a “form of proxy.”

Q: Can I appoint someone other than the person(s) designated by management of Zymeworks to vote my Zymeworks Common Shares, Zymeworks Warrants or Zymeworks Incentive Awards?

The following applies to Zymeworks Shareholders, Zymeworks Warrantholders or Zymeworks Incentive Awardholders who wish to appoint someone as their proxyholder other than the persons designated in the enclosed form of proxy or voting instruction form. This includes non-registered Zymeworks Shareholders who wish to appoint themselves as proxyholder to attend, participate or vote at the Special Meeting.

You may appoint a person or company to represent you at the Special Meeting other than the persons assigned in the form of proxy. Write the name of this person, who need not be a shareholder, in the blank space provided in the form of proxy. It is important to ensure that any other person you appoint is attending the Special Meeting and is aware that he or she has been appointed to vote your Zymeworks Common Shares, Zymeworks Warrants or Zymeworks Incentive Awards. Proxyholders should, upon arrival at the Special Meeting, register with Computershare.

 

12


Table of Contents

Q: If I am not going to attend the Special Meeting, should I return my form of proxy or otherwise vote my Zymeworks Common Shares, Zymeworks Warrants or Zymeworks Incentive Awards?

Yes. Completing, signing, dating and returning the form of proxy by mail, submitting a proxy by calling the number shown on the form of proxy or submitting a proxy by visiting the website shown on the form of proxy ensures that your Zymeworks Common Shares, Zymeworks Warrants or Zymeworks Incentive Awards will be represented and voted at the Special Meeting, even if you otherwise do not attend.

Q: What is the deadline to provide my proxy?

To be valid, proxies must be deposited with Computershare Investor Services Inc., Proxy Department, 100 University Avenue, 8th Floor, Toronto, Ontario, M5J 2Y1, before 9 a.m. (Pacific time) on October 5, 2022, or if the Special Meeting is adjourned or postponed, no later than 9 a.m. (Pacific time) on the second business day preceding the day to which the Special Meeting is adjourned or postponed. Notwithstanding the foregoing, the Chair of the Special Meeting has the discretion to accept proxies received after such deadline and the time limit for deposit of proxies may be waived or extended by the Chair of the Special Meeting at his or her discretion, without notice.

Q: Can I change or revoke my vote?

Yes. If your Zymeworks Common Shares are registered in your name or you are a Zymeworks Incentive Awardholder or a Zymeworks Warrantholder, you can change or revoke a previously delivered proxy in the following ways:

 

   

Send a written notice that is received by the deadline specified below stating that you revoke your proxy to Zymeworks’ Corporate Secretary at the following address: 114 East 4th Avenue, Suite 800, Vancouver BC, Canada V5T 1G4. The statement must be signed by you or your attorney as authorized in writing or, if the shareholder is a corporation, signed under its corporate seal or by a duly authorized officer or attorney of the corporation;

 

   

If you sent a form of proxy by mail, complete a new form of proxy bearing a later date and properly submit it so that it is received before the deadline set forth below;

 

   

Log onto the Internet website specified on the form of proxy in the same manner you would to submit your proxy electronically or call the toll-free number specified on the form of proxy prior to the Special Meeting, in each case if you are eligible to do so, and follow the instructions on the form of proxy; or

 

   

Appear in person at the Special Meeting, declare your prior proxy to be revoked and then vote in person at the Special Meeting (although merely attending the Special Meeting will not revoke your proxy).

Any revocation of a proxy must be delivered either to the registered office of Zymeworks at any time up to and including the last business day preceding the day of the Special Meeting or any adjournment or postponement of the Special Meeting, or to the Chair of the Zymeworks Board on the day of the Special Meeting, October 7, 2022, or any adjournment or postponement of the Special Meeting, prior to the time of the Special Meeting.

Q: If my Zymeworks Common Shares are held in “street name” by my broker, bank or other nominee, will my broker, bank or other nominee automatically vote my shares for me?

No. If your Zymeworks Common Shares are held in the name of a broker, bank or other nominee, you will receive separate instructions from your broker, bank or other nominee describing how to vote your shares. Please check with your broker, bank or other nominee and follow the voting procedures provided by your broker, bank or other nominee on your voting instruction form.

You should instruct your broker, bank or other nominee how to vote your Zymeworks Common Shares. Under the rules applicable to broker-dealers, your broker, bank or other nominee does not have discretionary authority

 

13


Table of Contents

to vote your shares in respect of the Redomicile Resolution. A so-called “broker non-vote” results when banks, brokers and other nominees return a valid proxy voting upon a matter or matters for which the applicable rules provide discretionary authority but do not vote on a particular proposal because they do not have discretionary authority to vote on the matter and have not received specific voting instructions from the beneficial owner of such shares. Zymeworks does not expect any broker non-votes at the Special Meeting because the rules applicable to banks, brokers and other nominees only provide brokers with discretionary authority to vote on proposals that are considered routine, whereas the Redomicile Resolution to be presented at the Special Meeting is considered non-routine. As a result, no broker will be permitted to vote your Zymeworks Common Shares at the Special Meeting without receiving instructions.

Q: Who is making and paying for this proxy solicitation?

Zymeworks is making this proxy solicitation and will pay for all of the costs of soliciting these proxies. Its directors and certain of its employees may solicit proxies in person or by telephone, fax or email. Zymeworks will pay these employees and directors no additional compensation for these services. Zymeworks has retained the services of the Proxy Solicitor to solicit proxies. Zymeworks will deliver proxy-related materials to nominees, custodians and fiduciaries, and they will be asked to promptly forward them to the beneficial (non-registered) Zymeworks Shareholders. Zymeworks will also reimburse such nominees, custodians and fiduciaries for their expenses in sending proxy-related materials to the beneficial (non-registered) Zymeworks Shareholders and obtaining their proxies.

Q: How will shares of Delaware Common Stock of Parent or the Exchangeable Shares differ from Zymeworks Common Shares?

As a result of differences between Delaware law and the BCBCA, there will be differences between your rights as a stockholder of Parent under Delaware law or as an Exchangeable Shareholder and your current rights as a shareholder of Zymeworks under the BCBCA. In addition, there are differences between the organizational documents of Zymeworks, Parent and ExchangeCo.

These differences are discussed in detail under “Comparison of Rights of Zymeworks Shareholders, Exchangeable Shareholders and Parent Stockholders”. Also refer to “Description of Parent Capital Stock” for a description of the shares of Delaware Common Stock. The Parent Certificate of Incorporation and Parent Bylaws, in the form substantially as they will be in effect upon completion of the Redomicile Transactions, are attached as Appendices F and G, respectively, of this Proxy Statement/Prospectus, as well as the section titled “Description of Exchangeable Shares and Related Agreements” and the Exchangeable Share Provisions, which are attached as Exhibit E to the Transaction Agreement, which is set forth as Exhibit B to this Proxy Statement/Prospectus.

Q: Are Zymeworks Shareholders entitled to Dissent Rights?

Yes. Under the Interim Order, Registered Shareholders are entitled to Dissent Rights if they strictly follow the procedures set out in Division 2 of Part 8 of the BCBCA, as may be modified by the Interim Order, the Plan of Arrangement and any further order of the Court. Persons who are beneficial owners of Zymeworks Common Shares registered in the name of an Intermediary who wish to dissent should be aware that only Registered Shareholders are entitled to Dissent Rights. Accordingly, a beneficial owner of Zymeworks Common Shares desiring to exercise Dissent Rights must make arrangements for the Zymeworks Common Shares beneficially owned by such Zymeworks Shareholder to be registered in the Zymeworks Shareholder’s name prior to the time the Dissent Notice is required to be received by Zymeworks, or, alternatively, make arrangements for the registered holder of such Zymeworks Common Shares to dissent on the Zymeworks Shareholder’s behalf.

Failure to comply strictly with the requirements set forth in Division 2 of Part 8 of the BCBCA as may be modified by the Interim Order, the Plan of Arrangement, and any other order of the Court may result in the loss

 

14


Table of Contents

of any right to dissent. It is strongly suggested that any Zymeworks Shareholder wishing to dissent seek independent legal advice. Be sure to read the section entitled “The Redomicile Transactions and the Plan of Arrangement — Dissent Rights” and consult your own legal advisor if you wish to exercise Dissent Rights.

Q: Who can answer my questions?

If you have any questions about the information contained in this Proxy Statement/Prospectus or require assistance in completing your form of proxy or voting instruction form, please contact Zymeworks’ strategic shareholder advisor, proxy solicitation agent and information agent, Kingsdale Advisors:

 

 

LOGO

Kingsdale Advisors

130 King Street West, Suite 2950

Toronto, Ontario M5X 1E2

Call Toll-Free (within North America): 1-855-476-7981

Call Collect (outside North America): 1-416-867-2272

Email at contactus@kingsdaleadvisors.com

Q: Where can I find more information about Zymeworks and the transactions contemplated by the Plan of Arrangement?

You can find out more information about Zymeworks and the transactions contemplated by the Plan of Arrangement by reading this Proxy Statement/Prospectus and from various sources described in the section entitled “Where You Can Find More Information”.

 

15


Table of Contents

SUMMARY

The following is a summary of certain information contained elsewhere in this Proxy Statement/Prospectus. This summary is qualified in its entirety by the more detailed information appearing elsewhere in this Proxy Statement/Prospectus, including the appendices hereto and the documents incorporated by reference herein. It is recommended that Zymeworks Securityholders carefully read this Proxy Statement/Prospectus and consult with their own legal, tax, financial and other professional advisors with respect to the matters to be acted on at the Special Meeting. Capitalized terms used but not otherwise defined in this summary have the meanings set forth under the heading “Glossary”.

The Special Meeting

Date, Time and Place

The Special Meeting will be held on October 7, 2022, at the Pearl Room, Fairmont Pacific Rim, 1038 Canada Place, Vancouver, BC V6C 0B9, at 9 a.m. Pacific time.

Special Meeting Record Date and Zymeworks Securityholders Entitled to Vote

All Zymeworks Securityholders of record at the close of business on August 24, 2022, which is the Record Date for the Special Meeting, are entitled to notice of the Special Meeting and to vote thereat or at any adjournment or postponement thereof. As of the close of business on the Record Date, 61,694,387 Zymeworks Common Shares, 4,794,224 Zymeworks Warrants and 8,131,042 Zymeworks Incentive Awards were issued and outstanding. Each issued and outstanding Zymeworks Common Share is entitled to one vote on each of the resolutions to be considered and voted on at the Special Meeting. Each Zymeworks Warrant and Zymeworks Incentive Award is entitled to one vote on the resolutions to be considered and voted on at the Special Meeting for each Zymeworks Common Share underlying the respective Zymeworks Warrant and Zymeworks Incentive Award, respectively, which will be voted together with the holders of the Zymeworks Common Shares.

Vote of Directors, Executive Officers and Affiliates

The Redomicile Transactions must be approved by an affirmative vote of the holders of at least two-thirds of the votes cast at the Special Meeting on the Redomicile Resolution, in person or by proxy, by both (a) Zymeworks Shareholders, Zymeworks Warrantholders and Zymeworks Incentive Awardholders, voting together as a single class, and (b) Zymeworks Shareholders, voting separately. As of the Record Date, directors, executive officers and their affiliates own 0.06% of Zymeworks Common Shares, 27.38% Zymeworks Incentive Awards and no warrants.

Quorum

To conduct business at the Special Meeting, a quorum consisting of at least 30% of the Zymeworks Common Shares entitled to vote must be present or represented by proxy and at least two persons entitled to vote at the Special Meeting must be present or represented by proxy. If you submit a properly executed form of proxy or vote by telephone or the Internet, you will be considered part of the quorum. While Zymeworks Warrantholders and Zymeworks Incentive Awardholders will be entitled to vote at the Special Meeting as described elsewhere in this Proxy Statement/Prospectus, there is no separate quorum requirement for them under the BCBCA.

Purpose of the Special Meeting

The purpose of the Special Meeting is for Zymeworks Securityholders to consider and, if thought advisable, to approve, with or without variation, the Redomicile Resolution with respect to the Redomicile Transactions

 

16


Table of Contents

pursuant to which, among other things, (a) Zymeworks Shareholders will receive, at their election and subject to applicable eligibility criteria, for their Zymeworks Common Shares, either (i) shares of Delaware Common Stock on a one-for-one basis, or (ii) Exchangeable Shares on a one-for-one basis, or a mix of Exchangeable Shares and Delaware Common Stock (in such aggregate number that is equal to the number of Zymeworks Common Shares exchanged for them), subject to the Exchangeable Share Cap; (b) Parent, Callco and ExchangeCo will enter into the Support Agreement; and (c) Parent, ExchangeCo, Callco and Share Trustee will enter into the Trust Agreement for the benefit of the Exchangeable Shareholders.

The Redomicile Transactions

The Redomicile Transactions are being implemented in accordance with the terms of and subject to the conditions contained in the Transaction Agreement (including, with respect to the Arrangement, the Plan of Arrangement). If approved by the Zymeworks Securityholders in the manner described herein, Zymeworks expects that the Redomicile Transactions will be completed as soon as practicable following the approval of the Court in respect of the Arrangement.

The result of the Redomicile Transactions will be that, among other things (a) Parent will become the direct or indirect owner of all of the assets and liabilities of Zymeworks, (b) Zymeworks Incentive Awardholders will hold Parent Incentive Awards identical to the Zymeworks Incentive Awards in all material respects but in respect of Delaware Common Stock in the place and stead of Zymeworks Common Shares, (c) Zymeworks Warrantholders will be entitled to receive Delaware Common Stock instead of Zymeworks Common Shares under their Zymeworks Warrants, and (d) Zymeworks Shareholders (other than Dissenting Shareholders) will hold one share of Delaware Common Stock or one Exchangeable Share, as applicable, for each Zymeworks Common Share owned immediately prior to the Redomicile Transactions (with the aggregate number of Exchangeable Shares being equal to or less than the Exchangeable Share Cap). If the Exchangeable Share Cap is reached, then the Exchangeable Shares shall be allocated proportionally among the applicable Eligible Holders based on the number of Exchangeable Shares requested and rounded down to the nearest whole share in respect of each Eligible Holder, in which case, the Eligible Holder will also be issued Delaware Common Stock under a Mixed Election. All Exchangeable Shares issued under the Arrangement will be issued by ExchangeCo in reliance on the exemption from the registration requirements of the Securities Act provided by Section 3(a)(10) thereunder.

Information Concerning Parent, ExchangeCo and Callco

Parent was incorporated on June 30, 2022 as a Delaware corporation. Parent does not currently conduct any business. Following completion of the Redomicile Transactions, Parent and its subsidiaries (including Zymeworks) will carry on the business currently conducted by Zymeworks and its subsidiaries. In connection with the Redomicile Transactions, Parent will rename itself as Zymeworks Inc. and Zymeworks will rename itself Zymeworks BC Inc.

Parent’s principal executive offices are located at 108 Patriot Drive, Suite A, Middletown, Delaware 19709, and its telephone number is (302) 274-8744. Following the Redomicile Transactions, Parent will continue to consider this address and telephone number as its principal executive offices. Parent will have physical operations and personnel in Canada and the United States, and will maintain offices in both countries. In addition, as a result of the ongoing COVID-19 pandemic Zymeworks has implemented and expects to continue implementing hybrid and virtual-only working arrangements. Its executive officers and directors will be located in several jurisdictions, including the United States, Canada and the United Kingdom. Accordingly Parent does not believe that designating either its Vancouver or Seattle offices as the principal executive offices is appropriate. Parent intends to hold an annual meeting of stockholders, including for the election of directors, following completion of the Redomicile Transactions.

 

17


Table of Contents

ExchangeCo is a corporation incorporated under the Business Corporations Act (British Columbia) on July 13, 2022 for the purpose of implementing the Arrangement. To date, ExchangeCo has not carried on any business except in connection with its role as a party to the Transaction Agreement. ExchangeCo is a direct wholly-owned subsidiary of Callco.

Callco is an unlimited liability company incorporated under the Business Corporations Act (British Columbia) on July 13, 2022. To date, Callco has not carried on any business except in connection with its role as a party to the Transaction Agreement. Callco is a wholly-owned subsidiary of Parent.

See section titled “Information Concerning Parent, ExchangeCo and Callco”.

Information Concerning Zymeworks

Zymeworks is a clinical-stage biopharmaceutical company dedicated to the development of next-generation multifunctional biotherapeutics. Zymeworks’ suite of complementary therapeutic platforms and its fully integrated drug development engine provide the flexibility and compatibility to precisely engineer and develop highly differentiated product candidates. These capabilities have resulted in multiple product candidates with the potential to drive positive outcomes in large underserved and unaddressed patient populations.

Zymeworks is a public company trading on the NYSE under the symbol “ZYME”. Zymeworks was incorporated on September 8, 2003 under the Canada Business Corporations Act under the name “Zymeworks Inc.” On October 22, 2003, Zymeworks was registered as an extra-provincial company under the Company Act (British Columbia), the predecessor to the BCBCA. On May 2, 2017, Zymeworks continued the Company to British Columbia under the BCBCA. Zymeworks’ principal office is located at 114 East 4th Avenue, Suite 800, Vancouver, British Columbia, Canada, V5T 1G4, and its telephone number is (604) 678-1388.

In addition to Parent, Zymeworks has five wholly owned subsidiaries:

 

   

Zymeworks Biopharmaceuticals Inc., located in Seattle, Washington;

 

   

Zymeworks Management Inc., located in Vancouver, British Columbia;

 

   

Callco, located in Vancouver, British Columbia;

 

   

ExchangeCo, located in Vancouver, British Columbia; and

 

   

Zymeworks Biopharmaceuticals Limited, located in Dublin, Ireland.

Additional information about Zymeworks can be found under its profile on SEDAR at www.sedar.com, its profile on the SEC’s website at www.sec.gov or its website at www.zymeworks.com. The information contained in, or that can be accessed through, Zymeworks’ website is not incorporated into this Proxy Statement/Prospectus.

See section titled “Information Concerning Zymeworks”.

Recommendation of the Zymeworks Board

At its meeting held on July 14, 2022, after careful consideration of, among other things, the advice of management and after considering information provided to management by its tax, accounting and legal advisors, and such other matters as it considered relevant, the Zymeworks Board determined that the Redomicile Transactions are in the best interests of Zymeworks. Accordingly, the Zymeworks Board recommends that Zymeworks Securityholders vote FOR the Redomicile Resolution.

 

18


Table of Contents

See section titled “The Redomicile Transactions and the Plan of Arrangement — Recommendation of the Zymeworks Board”.

Reasons for the Redomicile Transactions

The Zymeworks Board determined that the Redomicile Transactions (including the Plan of Arrangement and the transactions to be completed as soon as practicable following the Arrangement as set forth in the Transaction Agreement) are in the best interests of Zymeworks and believes that the opportunity to enhance long-term value for shareholders will be greater as a Delaware corporation than as a British Columbia corporation. In recommending that Zymeworks Securityholders vote in favor of the Redomicile Resolution, the Zymeworks Board considered and relied upon a number of factors, including, among other things, the following:

 

   

Expand U.S. Institutional Investor Base — Due to the fact that Zymeworks is a British Columbia corporation, certain U.S. institutional investors and state-level investment vehicles are prohibited from investing in Zymeworks Common Shares or are limited in the size of such investment. Although the converse can also apply with respect to certain Canadian institutional investors (i.e., Canadian institutional investors may face prohibitions or limitations on investing in U.S. corporations or may have adopted internal policies limiting such holdings), the Zymeworks Board believes that becoming a Delaware corporation would provide greater opportunities to expand the institutional investor base, which would provide opportunities for increased value of Zymeworks Common Shares.

 

   

Index Listing — As a Delaware corporation, Parent may be eligible for inclusion in certain leading indices, such as the Russell and S&P indices, which could also increase demand for Parent shares through passive investment by certain index funds.

 

   

Acquisition Proposals — Delaware law provides boards of directors with additional tools for negotiating with potential acquirors, which may assist the board in increasing the value to stockholders in any proposed strategic transactions.

 

   

U.S. Stockholder Base — U.S. investors have greater familiarity with Delaware corporate law and the Zymeworks Board believes this familiarity would make Zymeworks Common Shares a more attractive investment for such investors, which could provide opportunities for increased value to current shareholders.

 

   

Comparability to U.S. Public Companies — Parent is a Delaware corporation. While there are differences between the BCBCA and the DGCL and shareholders’ rights may be different under the DGCL than the BCBCA depending on the specific set of circumstances, the Zymeworks Board believes being incorporated in Delaware may provide greater comparability to other U.S. public companies, many of which are incorporated in Delaware, including many of Zymeworks’ peer group companies. See section titled “Comparison of Rights of Zymeworks Shareholders and Parent Stockholders”.

 

   

Commercialization of Zanidatamab — The Zymeworks Board believes that, if zanidatamab is approved, the United States will be a key geography for the commercialization of zanidatamab. Commercialization in the United States may require, among other things, hiring additional U.S. employees and entering into additional agreements with U.S. counterparties. The Zymeworks Board believes that being a Delaware corporation would simplify such efforts by reducing some of the cross-border legal, regulatory and tax complexities related to these efforts. Beyond these anticipated benefits relating to commercialization, the Zymeworks Board expects to be able to reduce certain administrative costs and complexities as a Delaware corporation.

 

   

Expand Opportunities for Future Monetization of Early-Stage Product Candidates — The Zymeworks Board may in the future consider monetization opportunities for the Company’s early-stage product candidates. A significant portion of potential counterparties for such transactions are located in the United States. The Zymeworks Board believes that being a Delaware corporation would

 

19


Table of Contents
 

make Zymeworks more attractive to potential counterparties because it may reduce the tax, legal and regulatory complexity inherent to cross-border transactions and the potential counterparties are familiar with Delaware corporate law.

 

   

Continuing Operations in Canada — The Redomicile Transactions would not prevent Parent from indirectly continuing a portion of its operations in Canada through its Canadian subsidiaries.

The Zymeworks Board considered a number of other factors pertaining to the Redomicile Transactions as generally supporting its decision to recommend the Redomicile Transactions, including, but not limited to, the following material factors:

 

   

Required Securityholder Approvals and Court Approval — The Redomicile Transactions will be submitted to a vote at the Special Meeting and must be approved by the affirmative vote of at least two-thirds of the votes cast at the Special Meeting on the Redomicile Resolution, in person or by proxy, by both (a) Zymeworks Shareholders, Zymeworks Warrantholders and Zymeworks Incentive Awardholders, voting together as a single class, and (b) Zymeworks Shareholders, voting separately. In addition, the Redomicile Transactions are subject to review by the Court, which will consider, among other things, the fairness and reasonableness of the Redomicile Transactions, both from a substantive and a procedural point of view.

 

   

Tax Deferred Rollover — Zymeworks Shareholders who are Eligible Holders will have the opportunity to elect to receive consideration that includes Exchangeable Shares (subject to the Exchangeable Share Cap) with respect to their Zymeworks Common Shares and may generally make a valid tax election with ExchangeCo to defer all or part of the Canadian income tax on any capital gain that would otherwise arise on the disposition of their Zymeworks Common Shares under the Plan of Arrangement.

 

   

Market Familiarity with Redomicile Transactions — The Zymeworks Board believes the proposed structure of the Redomicile Transactions is similar to that adopted by other former Canadian companies and is familiar to investors.

 

   

U.S. GAAP Reporting — Immediately prior to the Redomicile Transactions, shares of Delaware Common Stock of Parent will be listed for trading on the NYSE. Parent will also continue to report consolidated financial results in U.S. dollars and in accordance with U.S. GAAP and will file reports with the SEC and relevant Canadian securities regulatory authorities.

 

   

Dissent Rights — Registered Shareholders will have the ability to exercise Dissent Rights in respect of the Redomicile Transactions and to be paid the fair value of their Zymeworks Common Shares.

 

   

Estimated Corporate Tax Liability — The Zymeworks Board weighed the estimated corporate tax liability arising from the Redomicile Transactions and, with the assistance of professional advisors and based on and subject to current assumptions, does not anticipate Zymeworks will incur material corporate-level Canadian or U.S. federal income tax resulting from the Redomicile Transactions. Parent’s effective tax rate may be affected by the Redomicile Transactions or by changes in tax laws. See section titled “Risk FactorsParent’s effective tax rate may change in the future, including as a result of the Redomicile Transactions.”

In the course of their deliberations, the Zymeworks Board, in consultation with management and after considering information provided to management by Zymeworks’ legal, accounting and tax advisors, also considered a variety of risks (as described in greater detail under the heading “Risk Factors”) and other potentially negative factors relating to the Redomicile Transactions, including the following:

 

   

Conditions to the Redomicile Transactions — The Redomicile Transactions are conditional. The Redomicile Transactions are subject to, among other things, receipt of the Required Securityholder Approval and approval by the Court. Such conditions may not be satisfied.

 

20


Table of Contents
   

Failure to Realize Benefits to the Redomicile Transactions — Zymeworks may fail to realize the perceived benefits of the Redomicile Transactions. For additional discussion of this risk, see the discussion under “Risk Factors”, including “— Zymeworks may fail to realize certain benefits of the Redomicile Transactions, including as a result of the shares of Delaware Common Stock not being included in a U.S. stock market index” and “The Redomicile Transactions may result in sales of shares of Delaware Common Stock by certain retail and institutional shareholders or investment funds that are not permitted to hold shares of Delaware Common Stock under their internal guidelines..

 

   

Uncertainty — Zymeworks’ business may be impacted by the uncertainty associated with the Redomicile Transactions.

 

   

Costs — Zymeworks will allocate time and resources to effecting the Redomicile Transactions and incur non-recurring costs related to the Redomicile Transactions.

 

   

Redomicile Transactions May Be Deferred or Abandoned — Zymeworks may choose to defer or abandon the Redomicile Transactions.

 

   

Negative Publicity — Negative publicity resulting from the Redomicile Transactions could adversely affect Zymeworks’ business and the market price of the Zymeworks Common Shares and the shares of Delaware Common Stock.

 

   

Impact on Agreements — Completion of the Redomicile Transactions may trigger certain provisions in agreements to which Zymeworks is a party.

 

   

Exercise of Dissent Rights — Payments in connection with the exercise of Dissent Rights by Zymeworks Shareholders may impact Parent’s financial resources.

 

   

Limitation on Enforcement Against Parent in Canada — Enforcement of rights against Parent in Canada may be limited.

 

   

Tax Impact on Non-Eligible Holders and Eligible Holders if the Exchangeable Share Cap is Reached — The disposition of Zymeworks Common Shares in exchange for shares of Delaware Common Stock in connection with the Redomicile Transactions would be taxable to Zymeworks Shareholders who are residents of Canada other than Eligible Holders that elect to receive Exchangeable Shares (subject to the Exchangeable Share Cap) and make a valid tax election with ExchangeCo to defer all or part of the Canadian income tax on any capital gain that would otherwise arise on the disposition of their Zymeworks Common Shares under the Plan of Arrangement. If the Exchangeable Share Cap is reached, then the Exchangeable Shares will be allocated proportionally among the applicable Eligible Holders based on the number of Exchangeable Shares requested and rounded down to the nearest whole share in respect of each Eligible Holder, in which case, the Eligible Holder will also be issued Delaware Common Stock under a Mixed Election.

See section titled “The Redomicile Transactions and the Plan of Arrangement — Reasons for the Redomicile Transactions”.

Risk Factors

The Redomicile Transactions and the transactions contemplated by the Transaction Agreement involve risks, some of which are related to the Redomicile Transactions and others of which are related to Zymeworks’ business and Parent’s business. In considering the Redomicile Transactions and the transactions contemplated by the Transaction Agreement, including whether to vote for the Redomicile Resolution, Zymeworks Securityholders should carefully consider the information about these risks set forth under the section entitled “Risk Factors”, as well as the other information contained in and incorporated by reference into this Proxy

 

21


Table of Contents

Statement/Prospectus, and specifically, the factors described in the section entitled “Item 1A. Risk Factors” in the Annual Report on Form 10-K of Zymeworks for the year ended December 31, 2021 and the Quarterly Report on Form 10-Q for the quarter ended June 30, 2022.

 

   

The rights of stockholders under Delaware law may differ from the rights of shareholders under the BCBCA.

 

   

Delaware law and provisions in the Parent Certificate of Incorporation and Parent Bylaws might delay, discourage or prevent a change in control of Parent or changes in its management, thereby depressing the market price of the Delaware Common Stock.

 

   

The Parent Bylaws will designate a state or federal court located within the State of Delaware as the exclusive forum for substantially all disputes between Parent and its stockholders, and also provide that the federal district courts will be the exclusive forum for resolving any complaint asserting a cause of action arising under the Securities Act, each of which could limit Parent’s stockholders’ ability to choose the judicial forum for disputes with Parent or its directors, officers, stockholders or employees.

 

   

There has been no prior public trading for the shares of Delaware Common Stock on a national securities exchange and the market price of the shares of Delaware Common Stock may be subject to volatility.

 

   

Parent may need to enter into certain new arrangements which may not be on terms as favorable as arrangements entered into by Zymeworks.

 

   

Parent’s ability to pay dividends in the future is not guaranteed.

 

   

The issuance of additional shares of Delaware Common Stock in connection with future equity financings, acquisitions or growth opportunities, any Parent Incentive Plan or otherwise may dilute all other shareholdings.

 

   

Zymeworks may fail to realize certain benefits of the Redomicile Transactions, including as a result of the shares of Delaware Common Stock not being included in a U.S. stock market index.

 

   

The Redomicile Transactions may result in sales of shares of Delaware Common Stock by certain retail and institutional shareholders or investment funds that are not permitted to hold shares of Delaware Common Stock under their internal guidelines.

 

   

Zymeworks’ business may be impacted by the uncertainty associated with the Redomicile Transactions.

 

   

The Redomicile Transactions are conditional, and the conditions may not be satisfied.

 

   

Distributions to Non-U.S. holders of Delaware Common Stock may be subject to U.S. withholding.

 

   

Parent’s effective tax rate may change in the future, including as a result of the Redomicile Transactions.

 

   

Zymeworks will allocate time and resources to effecting the Redomicile Transactions and incur non-recurring costs related to the Redomicile Transactions.

 

   

Zymeworks may choose to defer or abandon the Redomicile Transactions.

 

   

Negative publicity resulting from the Redomicile Transactions could adversely affect Zymeworks’ business and the market price of the Zymeworks Common Shares and the shares of Delaware Common Stock.

 

   

Completion of the Redomicile Transactions may trigger certain provisions in agreements to which Zymeworks is a party.

 

22


Table of Contents
   

Payments in connection with the exercise of Dissent Rights by Zymeworks Shareholders may impact Parent’s financial resources.

 

   

Enforcement of rights against Parent in Canada may be limited.

 

   

The Exchangeable Shares will not be listed on any stock exchange.

 

   

Zymeworks Shareholders who elect to receive Exchangeable Shares will experience a delay in receiving Delaware Common Stock from the date they request an exchange, which may affect the value of the shares the holder receives in such exchange.

 

   

There may be a taxable event for an Eligible Holder as a result of a transaction beyond such Eligible Holder’s control.

 

   

Receipt of Delaware Common Stock by Eligible Holders who do not elect to receive all Exchangeable Shares will be a taxable event for Canadian income tax purposes, and could also be a taxable event for Zymeworks Shareholders who are not U.S. holders (as defined below) in their home jurisdiction.

Selected Comparative Per Share Information

Comparative Per Share Data of Zymeworks

The following table sets forth the closing market price per Zymeworks Common Share as reported by the NYSE on July 14, 2022, the last trading day before the Redomicile Transactions were publicly announced, and on August 29, 2022, the last practicable trading day before the date of this Proxy Statement/Prospectus.

 

Trading Date

   Common Shares
(ZYME)
 

July 14, 2022

   $ 5.91  

August 29, 2022

   $ 6.46  

Comparative Per Share Data of Parent

Historical market price information regarding Parent is not provided because there is no public market for Parent capital stock.

Particulars of the Redomicile Transactions

The Redomicile Transactions are being implemented in accordance with the terms of and subject to the conditions contained in the Transaction Agreement (including, with respect to the Arrangement, the Plan of Arrangement). Subject to the satisfaction or waiver of the conditions to the Transaction Agreement, Zymeworks expects the Redomicile Transactions to be completed as soon as practicable following obtaining approval of the Court in respect of the Arrangement. See section titled “Summary of the Transaction Agreement”.

The purpose of the Redomicile Transactions is to facilitate a series of transactions which will occur in a specific sequence and as a consequence of which, among other things (a) Zymeworks Shareholders will receive, at their election and subject to applicable eligibility criteria, for their Zymeworks Common Shares, either (i) shares of Delaware Common Stock on a one-for-one basis, or (ii) Exchangeable Shares on a one-for-one basis, or a mix of Exchangeable Shares and Delaware Common Stock (in such aggregate number that is equal to the number of Zymeworks Common Shares exchanged for them), subject to the Exchangeable Share Cap; (b) Parent, Callco and ExchangeCo will enter into the Support Agreement; and (c) Parent, ExchangeCo, Callco and Share Trustee will enter into the Trust Agreement for the benefit of the Exchangeable Shareholders. Immediately prior to the Redomicile Transactions, shares of Parent Common Stock will be listed for trading on the NYSE under the symbol “ZYME”. See section titled “The Redomicile Transactions and the Plan of Arrangement — Certain Legal and Regulatory Matters — Stock Exchange Listings” and “The Redomicile Transactions and the Plan of Arrangement — Particulars of the Redomicile Transactions”.

 

23


Table of Contents

Assuming the Redomicile Resolution is approved at the Special Meeting, following the Effective Time and completion of the Redomicile Transactions, the stockholders of Parent will be the same persons who were Zymeworks Shareholders immediately prior to the Redomicile Transactions (other than those who have validly exercised Dissent Rights and holders of Exchangeable Shares prior to exchanging them for Delaware Common Stock) and Parent will become the direct or indirect owner of all of the assets and liabilities of Zymeworks. As a result, there will be no effective change of control of Zymeworks as a result of the Redomicile Transactions, as ultimate control will remain with the public stockholders. Upon completion of the Redomicile Transactions, Parent will have the general structure shown below.

Corporate Structure Prior to the Redomicile Transactions

 

 

LOGO

 

24


Table of Contents

Corporate Structure Following the Redomicile Transactions

 

 

LOGO

Effect of the Redomicile Transactions on the Zymeworks Incentive Awards

In connection with the Redomicile Transactions, Parent will assume the Zymeworks Incentive Plans, which will become Parent Incentive Plans, and each outstanding Zymeworks Incentive Award will be assumed and be deemed to be exchanged for a Parent Incentive Award. The assumed and exchanged Zymeworks Incentive Awards will remain subject to the terms and conditions of the Zymeworks Incentive Plans, except that the security issuable upon exercise or settlement of the Zymeworks Incentive Award, as applicable, will be shares of Delaware Common Stock rather than Zymeworks Common Shares. See section titled “The Redomicile

 

25


Table of Contents

Transactions and the Plan of Arrangement — Effect of the Redomicile Transactions on the Zymeworks Incentive Awards”.

Effect of the Redomicile Transactions on the Zymeworks Warrants

Parent will assume the Zymeworks Warrants, except that the security issuable upon exercise will be shares of Delaware Common Stock rather than Zymeworks Common Shares. See section titled “The Redomicile Transactions and the Plan of Arrangement — Effect of the Redomicile Transactions on the Zymeworks Warrants”.

Required Securityholder Approvals

To be effective, the Redomicile Resolution must be approved, with or without variation, by the affirmative vote of at least two-thirds of the votes cast on the Redomicile Resolution, in person or by proxy, by both (a) Zymeworks Shareholders, Zymeworks Warrantholders and Zymeworks Incentive Awardholders, voting together as a single class, and (b) Zymeworks Shareholders, voting separately.

The Zymeworks Board recommends that Zymeworks Securityholders vote FOR the Redomicile Resolution.

Certain Legal and Regulatory Matters

Court Approval

An Arrangement under the BCBCA requires Court approval. Prior to the mailing of this Proxy Statement/Prospectus, Zymeworks obtained the Interim Order providing for the calling and holding of the Special Meeting, the Dissent Rights and other procedural matters.

Subject to the terms of the Plan of Arrangement and the Interim Order, including obtaining the Required Securityholder Approval as described above, the Company intends to make an application to the Court for a final order (the “Final Order”).

The Final Order is expected to take place via Microsoft Teams at the courthouse at 800 Smithe Street, Vancouver, British Columbia on October 12, 2022 at 9:45 a.m., Pacific Time, or as soon thereafter as counsel may be heard. Please see section titled “The Redomicile Transactions and the Plan of Arrangement — Certain Legal and Regulatory Matters — Court Approval” as well as the Notice of Hearing of Petition, attached as Appendix E to this Proxy Statement/Prospectus, and the Interim Order, attached as Appendix D to this Proxy Statement/Prospectus, for further information on participating or presenting evidence at the hearing for the Final Order. At the hearing, the Court will consider, among other things, the fairness and reasonableness of the Redomicile Transactions.

See section titled “The Redomicile Transactions and the Plan of Arrangement — Certain Legal and Regulatory Matters — Court Approval” in this Proxy Statement/Prospectus.

Stock Exchange Listings and Securities Law Filings

The shares of Delaware Common Stock will be listed on the NYSE under the symbol “ZYME.” When the Redomicile Transactions are completed, the Zymeworks Common Shares currently listed on the NYSE will cease to be traded on the NYSE and will be deregistered under the U.S. Exchange Act. See section titled “The Redomicile Transactions and the Plan of Arrangement — Certain Legal and Regulatory Matters — Stock Exchange Listings”.

 

26


Table of Contents

In addition, as a result of the Redomicile Transactions, Parent will become a reporting issuer in all jurisdictions in Canada, and Zymeworks will apply to cease to be a reporting issuer in all jurisdictions in Canada in which it is currently a reporting issuer. Parent will be subject to, and Zymeworks will terminate its, reporting obligations in Canada following completion of the Redomicile Transactions.

Dissent Rights

Under the Interim Order, Registered Shareholders are entitled to Dissent Rights if they strictly follow the procedures set out in Division 2 of Part 8 of the BCBCA as may be modified by the Interim Order, the Plan of Arrangement, the Transaction Agreement, and any further order of the Court. Persons who are beneficial owners of Zymeworks Common Shares registered in the name of an Intermediary who wish to dissent should be aware that only Registered Shareholders as of the Record Date are entitled to Dissent Rights. Accordingly, a beneficial owner of Zymeworks Common Shares desiring to exercise Dissent Rights must make arrangements for the Zymeworks Common Shares beneficially owned by such Zymeworks Shareholder to be registered in the Zymeworks Shareholder’s name prior to the time the Dissent Notice is required to be received by Zymeworks, or, alternatively, make arrangements for the registered holder of such Zymeworks Common Shares to dissent on the Zymeworks Shareholder’s behalf.

Failure to comply strictly with the requirements set forth in Division 2 of Part 8 of the BCBCA as may be modified by the Interim Order, the Plan of Arrangement, and any other order of the Court may result in the loss of any right to dissent. It is strongly suggested that any Zymeworks Shareholder wishing to dissent seek independent legal advice.

See section titled “The Redomicile Transactions and the Plan of Arrangement — Dissent Rights” and Appendix C of this Proxy Statement/Prospectus.

Accounting Treatment of the Redomicile Transactions

The Redomicile Transactions will be accounted for consistent with a reorganization of entities under common control. Accordingly, the transfer of certain assets and liabilities and the exchange of shares will be recorded in the new entity (Parent) at their carrying amounts from the transferring entity (Zymeworks) at the date of transfer.

Material Canadian Federal Income Tax Considerations

Zymeworks Shareholders should carefully read the information in this Proxy Statement/Prospectus under “Material Canadian Federal Income Tax Considerations” which qualifies the information set out below and should consult their own tax advisors.

Subject to the following paragraph, Zymeworks Shareholders who are residents of Canada for purposes of the Tax Act (including Eligible Holders that do not make a valid tax election as discussed below or that are issued Delaware Common Stock) will generally realize a taxable disposition of their Zymeworks Common Shares.

Subject to the Exchangeable Share Cap, Zymeworks Shareholders who are Eligible Holders may elect to receive consideration that includes Exchangeable Shares. Such an Eligible Holder who elects to receive consideration that includes Exchangeable Shares with respect to their Zymeworks Common Shares and makes a valid tax election with ExchangeCo may generally defer all or a part of the Canadian income tax on any capital gain that would otherwise arise on the disposition of their Zymeworks Common Shares under the Plan of Arrangement, subject to the limitations in the Tax Act. See section titled “Material Canadian Federal Income Tax Considerations — Holders Resident in Canada — Exchange of Zymeworks Common Shares for Exchangeable Shares — Section 85 Election” or the section titled “Material Canadian Federal Income Tax

 

27


Table of Contents

Considerations — Holders Resident in Canada — Exchange of Zymeworks Common Shares for Exchangeable Shares and Delaware Common Stock — Section 85 Election”.

Zymeworks Shareholders who are not residents of Canada for purposes of the Tax Act and who do not hold their Zymeworks Common Shares as “taxable Canadian property” will generally not be subject to tax under the Tax Act on the disposition of their Zymeworks Common Shares under the Plan of Arrangement.

Zymeworks Shareholders should consult with and rely on their own tax advisors for advice with respect to the Redomicile Transactions, including: (a) the income tax consequences to them of disposing of their Zymeworks Common Shares pursuant to the Redomicile Transactions and (b) holding and disposing of shares of Delaware Common Stock or Exchangeable Shares, all having regard to their own particular circumstances.

Zymeworks Incentive Award holders and Zymeworks Warrant holders should consult their own tax advisors for advice with respect to the Redomicile Transactions.

Material U.S. Federal Income Tax Considerations

The Redomicile Transactions are intended to qualify as an exchange described in Section 351 of the Code, and subject to the discussion under the caption heading “Material U.S. Federal Income Tax Considerations — PFIC Considerations” below, (a) no gain or loss will be recognized by a U.S. holder of Zymeworks Common Shares for U.S. federal income tax purposes on the exchange of its Zymeworks Common Shares for Delaware Common Stock in the Redomicile Transactions; (b) the aggregate tax basis of the Delaware Common Stock received in the Redomicile Transactions by a U.S. holder of Zymeworks Common Shares will be equal to the aggregate tax basis of the Zymeworks Common Shares it exchanged in the Redomicile Transactions; and (c) the tax holding period of the Delaware Common Stock received in the Redomicile Transactions by a U.S. holder of Zymeworks Common Shares will include the holding period of the Zymeworks Common Shares that it surrendered in exchange therefor in the Redomicile Transactions. The Redomicile Transactions may also qualify as a tax-free reorganization under Section 368(a) of the Code, in which case the tax consequences to U.S. holders will generally be similar to the tax treatment of the Redomicile Transactions under Section 351 of the Code. If the Redomicile Transactions fail to qualify as an exchange described in Section 351 of the Code or a tax-free reorganization under Section 368(a) of the Code, U.S. holders of Zymeworks Common Shares would be treated as if they sold their Zymeworks Common Shares in a fully taxable transaction.

U.S. holders are strongly urged to consult their own tax advisors regarding the U.S. federal income tax consequences of the Redomicile Transactions to them in their particular circumstances.

The brief U.S. tax summary provided above is qualified in its entirety by the section “Material U.S. Federal Income Tax Considerations” below, which provides a summary of the material U.S. federal income tax considerations generally applicable to U.S. holders of participating in the Redomicile Transactions, and to the Non-U.S. holders of the ownership and disposition of shares of Delaware Common Stock received by Non-U.S. holders pursuant to the Redomicile Transactions. Zymeworks Shareholders are urged to consult with and rely on their own tax advisors to determine the particular tax consequences to them of the Redomicile Transactions as well as the tax consequences of the ownership and disposition of shares of Delaware Common Stock received pursuant to the Redomicile Transactions.

There may be different income tax treatment that applies to non-U.S. holders (including Canadian Holders) and U.S. holders of shares of Delaware Common Stock in respect of dividend and withholding taxes, as compared to the tax consequences that apply in respect of holding Zymeworks Common Shares. See sections titled “Material Canadian Federal Income Tax Considerations” and “Material U.S. Federal Income Tax Considerations”.

 

28


Table of Contents

Comparison of Shareholder Rights

Many of the principal attributes of Zymeworks Common Shares and shares of Delaware Common Stock, will be similar. In addition, holders who receive Exchangeable Shares in connection with the Redomicile Transactions are expected to have voting rights as beneficiaries under the Voting Trust Agreement equivalent to a holder of Delaware Common Stock. However, there are differences between what a stockholder’s rights will be under Delaware law and what they currently are under the BCBCA, and there are differences between what an Exchangeable Shareholder’s rights will be and what they currently are under the BCBCA and what they would be under Delaware law if Delaware Common Stock was received in lieu of Exchangeable Shares. In addition, there are differences between Zymeworks’ existing articles of incorporation and the Parent Certificate of Incorporation and Parent Bylaws as they will be in effect upon the completion of the Redomicile Transactions. There will also be differences between the Exchangeable Share Provisions and other agreements providing for rights to the Exchangeable Shareholders and both Zymeworks’ existing articles of incorporation and the Parent Certificate of Incorporation and Parent Bylaws as they will be in effect upon the completion of the Redomicile Transactions. These differences are discussed under “Comparison of Rights of Zymeworks Shareholders, Exchangeable Shareholders and Parent Stockholders”. In addition, see the section titled “Description of Parent Capital Stock” for a summary of Parent’s authorized capital stock and the rights and preferences thereof. Zymeworks Securityholders should also review the forms of the Parent Certificate of Incorporation and Parent Bylaws, as they will be in effect upon completion of the Redomicile Transactions, which are attached as Appendices F and G, respectively, of this Proxy Statement/Prospectus, as well as the section titled “Description of Exchangeable Shares and Related Agreements” and the Exchangeable Share Provisions, which are attached as Exhibit E to the Transaction Agreement, which is set forth as Exhibit B to this Proxy Statement/Prospectus. See also the section titled “Risk Factors — Risks Relating to Parent” and “Risk Factors — Risks Relating to the Exchangeable Shares”.

 

29


Table of Contents

RISK FACTORS

An investment in shares of Delaware Common Stock is subject to a number of risks. Prior to making any decision as to whether or not to vote in favor of the Redomicile Resolution, Zymeworks Securityholders should carefully consider risk factors associated with holding shares of Delaware Common Stock, Parent Warrants and/or Parent Incentive Awards, Zymeworks’ business and the industry in which it operates, together with all other information contained in this Proxy Statement/Prospectus, including, in particular the risk factors described below.

You should carefully consider the following factors as well as the other information contained in and incorporated by reference into this Proxy Statement/Prospectus, and specifically, the factors described in the section entitled “Item 1A. Risk Factors” in the Annual Report on Form 10-K of Zymeworks for the year ended December 31, 2021 and the Quarterly Report on Form 10-Q for the quarter ended June 30, 2022. For information about Zymeworks’ filings incorporated by reference in this Proxy Statement/Prospectus, see section titled “Where You Can Find More Information”. The Risk Factors contained or incorporated by reference in this Proxy Statement/Prospectus are not guarantees that no such conditions exist as of the date of this Proxy Statement/Prospectus and should not be interpreted as an affirmative statement that such risks or conditions have not materialized, in whole or in part.

Risks Relating to Zymeworks’ Business

You should read and consider the risk factors specific to Zymeworks’ business that will continue to affect Parent after completion of the Redomicile Transactions. These risks are described in the section entitled “Item 1A. Risk Factors” in the Annual Report on Form 10-K of Zymeworks for the year ended December 31, 2021, and the section entitled “Item 1A. Risk Factors” in the Quarterly report on Form 10-Q of Zymeworks for the quarter ended June 30, 2022, each of which is incorporated by reference into this Proxy Statement/Prospectus, and in other documents that are incorporated by reference into this Proxy Statement/Prospectus.

Risks Relating to Parent

The rights of stockholders under Delaware law may differ from the rights of shareholders under the BCBCA.

If the Redomicile Transactions are completed, Zymeworks Shareholders (other than Dissenting Shareholders (as defined herein) and holders of Exchangeable Shares prior to exchanging them for Delaware Common Stock) will become stockholders of a Delaware corporation. There are differences between the BCBCA and the DGCL. For example, under the BCBCA, many significant corporate actions such as certain amendments to a corporation’s notice of articles and articles or consummating an amalgamation (other than a vertical short form or horizontal short form amalgamation among affiliated entities) require the approval of at least two-thirds of the votes cast by shareholders, whereas under the DGCL, in most cases, such actions require the approval of a majority of the voting power of outstanding stock entitled to vote on the matter. Furthermore, shareholders under the BCBCA are entitled to appraisal rights under a number of extraordinary corporate actions, including an amalgamation with another unrelated corporation, certain amendments to a corporation’s articles of incorporation or the sale of all or substantially all of a corporation’s assets, whereas under the DGCL, stockholders are only entitled to appraisal rights in connection with certain mergers, consolidations and similar transactions. As shown by the examples above, if the Redomicile Transactions are completed, in certain circumstances, holders of shares of Delaware Common Stock will be afforded different protections under the DGCL than Zymeworks Shareholders had under the BCBCA. See section titled “Comparison of Rights of Zymeworks Shareholders, Exchangeable Shareholders and Parent Stockholders” for further details.

 

30


Table of Contents

Delaware law and provisions in the Parent Certificate of Incorporation and Parent Bylaws might delay, discourage or prevent a change in control of Parent or changes in its management, thereby depressing the market price of the Delaware Common Stock.

Parent Certificate of Incorporation and Parent Bylaws will contain provisions that may make the acquisition of Parent more difficult or delay or prevent changes in control of its management. Among other things, these provisions will:

 

   

authorize Parent’s board of directors to issue shares of preferred stock and determine the price and other terms of those shares, including preferences and voting rights, without stockholder approval;

 

   

permit only the board of directors to establish the number of directors and fill vacancies and newly created directorships on the board, provided that the board of directors’ ability to increase the size of the board and fill vacancies and newly created directorships will be subject to the restrictions in the Parent Certificate of Incorporation and Parent Bylaws and further discussed under the section titled “Comparison of Rights of Zymeworks Shareholders, Exchangeable Shareholders and Parent Stockholders”;

 

   

establish that members of Parent’s board of directors serve in one of three staggered terms of three years each;

 

   

provide that Parent’s directors may only be removed by the affirmative vote of at least 66 2/3% of the voting power of the shares cast on such proposal;

 

   

permit stockholders to only take actions at a duly called annual or special meeting and not by written consent;

 

   

require that stockholders give advance notice to nominate directors or submit proposals for consideration at stockholder meetings;

 

   

not provide for cumulative voting rights in the election of directors;

 

   

provide that special meetings of Parent’s stockholders may be called only by the board of directors, the chairperson of the board of directors, Parent’s chief executive officer or president or the secretary of Parent upon request from holders of no less than 20% of Parent’s outstanding voting stock, subject to the limitations and requirements set forth in the Parent Bylaws; and

 

   

require a super-majority vote of stockholders to amend some of the provisions described above.

In addition, because Parent will be incorporated in Delaware, Parent will be governed by the provisions of Section 203 of the DGCL, which generally prohibits a Delaware corporation from engaging in any of a broad range of business combinations with any “interested stockholder” for a period of three years following the date on which the stockholder became an “interested stockholder” unless certain conditions are met.

These provisions, alone or together, could delay, discourage or prevent a transaction involving a change in control of Parent. These provisions could also discourage proxy contests and make it more difficult for stockholders to elect directors of their choosing and to cause Parent to take other corporate actions they desire, any of which, under certain circumstances, could limit the opportunity for Parent’s stockholders to receive a premium for their shares of Delaware Common Stock, and could also affect the price that some investors are willing to pay for Delaware Common Stock. For more information, see section titled “Description of Parent Capital Stock – Parent Certificate of Incorporation and Parent Bylaws Provisions”.

 

31


Table of Contents

The Parent Bylaws will designate a state or federal court located within the State of Delaware as the exclusive forum for substantially all disputes between Parent and its stockholders, and also provide that the federal district courts will be the exclusive forum for resolving any complaint asserting a cause of action arising under the Securities Act, each of which could limit Parent’s stockholders’ ability to choose the judicial forum for disputes with Parent or its directors, officers, stockholders or employees.

The Parent Bylaws will provide that, unless Parent consents in writing to the selection of an alternative forum, the sole and exclusive forum for (1) any derivative action or proceeding brought on Parent’s behalf, (2) any action asserting a claim of breach of a fiduciary duty owed by any of Parent’s directors, stockholders, officers or other employees to Parent or its stockholders, (3) any action arising pursuant to any provision of the DGCL, the Parent Certificate of Incorporation or Parent Bylaws or (4) any other action asserting a claim that is governed by the internal affairs doctrine shall be the Court of Chancery of the State of Delaware (or, if the Court of Chancery does not have jurisdiction, another State court in Delaware or the federal district court for the District of Delaware), except for any claim as to which such court determines that there is an indispensable party not subject to the jurisdiction of such court (and the indispensable party does not consent to the personal jurisdiction of such court within ten days following such determination), which is vested in the exclusive jurisdiction of a court or forum other than such court or for which such court does not have subject matter jurisdiction. This provision would not apply to any action brought to enforce a duty or liability created by the U.S. Exchange Act and the rules and regulations thereunder.

Section 22 of the Securities Act establishes concurrent jurisdiction for federal and state courts over Securities Act claims. Accordingly, both state and federal courts have jurisdiction to hear such claims. To prevent having to litigate claims in multiple jurisdictions and the threat of inconsistent or contrary rulings by different courts, among other considerations, the Parent Bylaws will also provide that, unless Parent consents in writing to the selection of an alternative forum, the federal district courts of the United States will be the sole and exclusive forum for resolving any complaint asserting a cause of action arising under the Securities Act.

Any person or entity purchasing or otherwise acquiring or holding or owning (or continuing to hold or own) any interest in any of Parent’s securities shall be deemed to have notice of and consented to the foregoing bylaw provisions. Although Parent believes these exclusive forum provisions benefit Parent by providing increased consistency in the application of Delaware law and federal securities laws in the types of lawsuits to which each applies, the exclusive forum provisions may limit a stockholder’s ability to bring a claim in a judicial forum of its choosing for disputes with Parent or its current or former directors, officers, stockholders or other employees, which may discourage such lawsuits against Parent and its current and former directors, officers, stockholders and other employees. Parent’s stockholders will not be deemed to have waived its compliance with the federal securities laws and the rules and regulations thereunder as a result of Parent’s exclusive forum provisions.

The enforceability of similar exclusive forum provisions in other companies’ organizational documents have been challenged in legal proceedings, and, while certain courts have determined these provisions are enforceable, it is possible that a court of law could rule that these types of provisions are inapplicable or unenforceable if they are challenged in a proceeding or otherwise. If a court were to find either exclusive forum provision contained in the Parent Bylaws to be inapplicable or unenforceable in an action, Parent may incur significant additional costs associated with resolving such action in other jurisdictions, all of which could harm its results of operations.

There has been no prior public trading for the shares of Delaware Common Stock on a national securities exchange and the market price of the shares of Delaware Common Stock may be subject to volatility.

Although the Zymeworks Common Shares have historically been listed on the NYSE, there has been no public trading market for the shares of Delaware Common Stock. Following the listing of the shares of Delaware Common Stock on the NYSE, there can be no assurance that the trading market for such shares will continue to be as active or liquid as was the trading market for the Zymeworks Common Shares prior to the Redomicile Transactions or that the trading price of the shares of Delaware Common Stock following the Redomicile Transactions may not be effectively lower than the trading price of the Zymeworks Common Shares.

 

32


Table of Contents

As is the case with the Zymeworks Common Shares, the market price of the shares of Delaware Common Stock may be volatile. The value of an investment in the shares of Delaware Common Stock may decrease or increase abruptly, and such volatility may bear little or no relation to Zymeworks’ performance. The price of the shares of Delaware Common Stock may fall in response to market appraisal of Zymeworks’ strategy or if Zymeworks’ results of operations, clinical progress and/or prospects are below the expectations of market analysts or shareholders. In addition, stock markets have, from time to time, experienced significant price and volume fluctuations that have affected the market price of securities, and may, in the future, experience similar fluctuations which may be unrelated to Parent’s operating performance and prospects but nevertheless affect the price of the shares of Delaware Common Stock. This volatility may affect the ability of holders of shares of Delaware Common Stock to sell these at an advantageous price. Broad market fluctuations, as well as economic conditions generally, may adversely affect the market price of the shares of Delaware Common Stock.

Parent may need to enter into certain new arrangements which may not be on terms as favorable as arrangements entered into by Zymeworks.

Concurrently with or immediately following completion of the Redomicile Transactions, Parent may need to enter into new arrangements as the ultimate parent company to Zymeworks and its subsidiaries. While Parent anticipates such terms will be materially consistent with the arrangements currently in place for Zymeworks, there is no assurance that such arrangement will not impose additional operating or financial restrictions on Parent, or that such arrangements will be on commercially reasonable terms or terms that are acceptable to Parent.

Parent’s ability to pay dividends in the future is not guaranteed.

Any future determination to pay dividends will be at the discretion of the Parent board of directors and will depend upon many factors, including Parent’s results of operations, financial position, capital requirements, distributable reserves, credit terms, general economic conditions and other factors as the Parent board of directors may deem relevant from time to time. Consequently, future dividends payable to investors are not guaranteed.

The issuance of additional shares of Delaware Common Stock in connection with future equity financings, acquisitions or growth opportunities, any Parent Incentive Plan or otherwise may dilute all other shareholdings.

Parent may seek to raise financing for acquisitions or to fund future growth opportunities. In certain circumstances, Parent may, for these and other purposes, including pursuant to any Parent Incentive Plan, issue additional equity or convertible equity securities. As a result, existing holders of shares of Delaware Common Stock may suffer dilution in their percentage ownership or the market price of such shares may be adversely affected.

Risks Relating to the Redomicile Transactions

Zymeworks may fail to realize certain benefits of the Redomicile Transactions, including as a result of the shares of Delaware Common Stock not being included in a U.S. stock market index.

Zymeworks has pursued the Redomicile Transactions because it believes that the Redomicile Transactions will enhance shareholder value over the long-term. Zymeworks believes that the Redomicile Transactions will raise the profile and marketability of Zymeworks’ capital stock in the United States through, among other things, the ability to attract deeper and growing pools of passive investment capital in the United States, particularly if shares of Delaware Common Stock are included in certain U.S. stock market indices and other investment vehicles that only include securities of U.S.-incorporated companies. However, following the Redomicile Transactions, if shares of Delaware Common Stock are not included in such U.S. stock market indices, this could result in increased selling pressure and/or decreased demand for Parent’s shares that would increase stock price volatility or cause the market price of the shares of Delaware Common Stock to fall. Initial inclusion and

 

33


Table of Contents

continued inclusion in a stock market index or fund is not guaranteed and is subject to numerous factors which can be applied subjectively by the entity managing the index or fund. There are no assurances that Parent will be included in any U.S. stock market indices or funds in a timely manner, or at all. Even if Parent is included in a U.S. stock market index or fund, the entities managing such indices or funds may change their inclusion criteria, resulting in the future exclusion from such index or fund.

The success of the Redomicile Transactions will depend, in part, on the ability of Zymeworks to realize the anticipated benefits associated with the Redomicile Transactions and associated reorganization of Zymeworks’ corporate structure, and Zymeworks may not be able to realize such benefits on a timely basis or at all.

The Redomicile Transactions may result in sales of shares of Delaware Common Stock by certain retail and institutional shareholders or investment funds that are not permitted to hold shares of Delaware Common Stock under their internal guidelines.

The Redomicile Transactions may result in sales of shares of Delaware Common Stock by certain retail and institutional shareholders or investment funds (including Canadian-focused funds) that are not permitted to hold shares of Delaware Common Stock under their internal guidelines, or are limited in the size of any such investments. Such sales could result in increased selling pressure and/or decreased demand for Parent’s shares of Delaware Common Stock, which could increase stock price volatility or cause the market price of the shares of Delaware Common Stock to fall. As a result of the foregoing, certain of these investors may be required under their internal guidelines to sell their shares at times when, or at prices for which, they would otherwise not have sold. If an investor sells its shares at a time when the market price is lower than their cost basis in the shares, the investor will suffer a loss that could be significant to such investor.

The success of the Redomicile Transactions will depend, in part, on the ability of Zymeworks to realize the anticipated benefits associated with the Redomicile Transactions and associated reorganization of Zymeworks’ corporate structure, and Zymeworks may not be able to realize such benefits on a timely basis or at all.

Zymeworks’ business may be impacted by the uncertainty associated with the Redomicile Transactions.

Although Parent expects to maintain Zymeworks’ existing physical operations in Canada and Washington state, the Company’s principal executive offices will be located in Middletown, Delaware, which reflects the ongoing evolution of our workforce toward hybrid and remote, with maintenance of our historical physical operations. As a result of this shift, certain relationships, including with employees, suppliers, contract research organizations, partners, collaborators, governments and other stakeholders, may be subject to disruption due to uncertainty associated with the Redomicile Transactions. Specifically, certain stakeholders may be reluctant to engage in business with Zymeworks prior to, or with Parent following completion of, the Redomicile Transactions, or may impose additional conditions on or apply less favorable terms to transactions involving Zymeworks and/or Parent. This could have an adverse effect on the business and operations of Zymeworks prior to, or Parent following, completion of the Redomicile Transactions.

The Redomicile Transactions are conditional, and the conditions may not be satisfied.

Completion of the Redomicile Transactions is conditional, among other things, upon the receipt of approvals and the satisfaction of other conditions, including (a) the authorization, upon official notice of issuance, of the listing of the shares of Delaware Common Stock on the NYSE, (b) the approval of the Court in respect of the Arrangement, and (c) the receipt of the Required Securityholder Approvals. Although Zymeworks is diligently applying its efforts to take, or cause to be taken, all actions to do, or cause to be done, all things necessary, proper or advisable to obtain the requisite approvals, there can be no assurance that these conditions will be fulfilled or that the Redomicile Transactions will be completed. Further, even if the Required Securityholder Approvals have been obtained, the Zymeworks Board may decide to delay or not proceed with the Redomicile Transactions if it determines that the Redomicile Transactions are no longer advisable.

 

34


Table of Contents

Distributions to Non-U.S. holders of Delaware Common Stock may be subject to U.S. withholding

Distributions by Parent on Delaware Common Stock held by Non-U.S. holders (as defined below) (including constructive distributions) may be subject to a U.S. federal withholding tax (generally, at a rate of 30% of the gross amount of the dividend or such lower rate as may be specified by an applicable income tax treaty between the United States and the Non-U.S. holder’s country of residence). For more information, see section titled “Material U.S. Federal Income Tax Considerations – Material U.S. Federal Income Tax Considerations to Non-U.S. Holders of Ownership and Disposition of Delaware Common Stock – Distributions”.

Parent’s effective tax rate may change in the future, including as a result of the Redomicile Transactions.

Following the Redomicile Transactions, Parent will be subject to U.S. federal income taxes on its earnings and the earnings of its non-U.S. subsidiaries in a manner that may adversely impact the company’s effective tax rate. For example, Parent may have to include additional amounts in income as a result of the application of “controlled foreign corporation” rules, including under the so-called “global intangible low-taxed income” regime, or the recently enacted 15% minimum tax on book income and 1% excise tax on stock redemptions. In addition, Parent may have to comply with U.S. withholding tax requirements on U.S. federal distributions paid to non-U.S. holders. Currently, the U.S. federal corporate income tax rate is 21%, and the Canadian corporate income tax rate (federal and provincial) is 27%. In addition, Zymeworks’s tax attributes (including net operating loss and tax credit carryforwards and deductible Scientific Research and Experimental Development Expenditure carryforwards) will generally not be available to offset U.S. income and may be subject to limitation following the Redomicile Transactions.

Further, Parent’s future operations and business structure may result in increased tax burden. For example, changes in Parent’s clinical development plans and business or commercialization strategies may result in an increased effective tax rate. Taxation of international business operations and intercompany transactions, including transactions between Parent and non-U.S. subsidiaries, is complicated. Any changes in the U.S. or non-U.S. taxation of such activities may increase Parent’s worldwide effective tax rate and harm Parent’s business, financial condition, and results of operations.

Zymeworks will allocate time and resources to effecting the Redomicile Transactions and incur non-recurring costs related to the Redomicile Transactions.

Zymeworks and its management have allocated and will continue to be required to allocate time and resources to effecting the completion of the Redomicile Transactions and related and incidental activities. There is a risk that the challenges associated with managing these various initiatives as described in this Proxy Statement/Prospectus may have a business impact and that consequently the underlying businesses will not perform in line with expectations. This could have an adverse effect on the business, financial condition and reputation of Parent.

In addition, Zymeworks expects to incur a number of non-recurring costs associated with the Redomicile Transactions, including legal fees, accountants’ fees, proxy solicitor fees, filing fees, mailing expenses and financial printing expenses. There can be no assurance that the actual costs will not exceed those estimated and the actual completion of the Redomicile Transactions may result in additional and unforeseen expenses. Most of these costs will be payable whether or not the Redomicile Transactions are completed. While it is expected that benefits of the Redomicile Transactions achieved by Parent will offset these transaction costs over time, this net benefit may not be achieved in the short-term or at all, particularly if the Redomicile Transactions are delayed or does not happen at all. These combined factors could adversely affect the business and overall financial condition of Parent.

Zymeworks may choose to defer or abandon the Redomicile Transactions.

Even if the Required Securityholder Approvals have been obtained and other conditions required to complete the Redomicile Transactions have been satisfied, Zymeworks may decide to defer or abandon the Redomicile

 

35


Table of Contents

Transactions at any time prior to the Effective Time of the Redomicile Transactions and in such case Zymeworks will have incurred costs and will have directed attention and resources relating to the Redomicile Transactions, but will not realize any of the anticipated benefits of the Redomicile Transactions.

Negative publicity resulting from the Redomicile Transactions could adversely affect Zymeworks’ business and the market price of the Zymeworks Common Shares and the shares of Delaware Common Stock.

Transactions similar to the Redomicile Transactions that have been undertaken by other companies have in some cases generated significant news coverage, some of which has been negative. Negative publicity generated by the Redomicile Transactions could cause certain persons with whom Zymeworks has a business relationship to be more reluctant to do business with Zymeworks prior to the Redomicile Transactions, or Parent following the Redomicile Transactions. In addition, negative publicity could cause certain of Zymeworks’ employees, particularly those in Canada, to perceive uncertainty regarding future opportunities available to them. Either of these events could have a significant adverse impact on Zymeworks’ business. Negative publicity could also cause some Zymeworks Shareholders to sell Zymeworks Common Shares or decrease the demand for new investors to purchase such shares, which could have an adverse impact on the price of the Zymeworks Common Shares and the shares of Delaware Common Stock.

Completion of the Redomicile Transactions may trigger certain provisions in agreements to which Zymeworks is a party.

While the Redomicile Transactions will not result in an effective change of control of Zymeworks, the completion of the Redomicile Transactions may trigger certain technical change in control, right of first offer, notice, consent, assignment or other provisions in agreements to which Zymeworks or its subsidiaries are a party. If Zymeworks and/or Parent are unable to assert that such provisions should not apply, or is unable to comply with or negotiate waivers of those provisions, the counterparties may exercise their rights and remedies under the agreements, including potentially terminating such agreements or seeking monetary damages. Even if Zymeworks is able to negotiate waivers, the counterparties may require a fee for such waivers or seek to renegotiate the agreements on terms less favorable to Parent.

Payments in connection with the exercise of Dissent Rights by Zymeworks Shareholders may impact Parent’s financial resources.

Under the BCBCA, Registered Shareholders who (a) do not vote in favor of the Redomicile Resolution, (b) deliver to Zymeworks a Dissent Notice, (c) continuously hold their Zymeworks Common Shares through the Effective Time, and (d) otherwise comply with the requirements and procedures of Division 2 of Part 8 of the BCBCA (as may be modified by the Interim Order, the Plan of Arrangement, and any further order of the Court), are entitled to receive payment in cash of the “fair value” of their Zymeworks Common Shares. Should a material number of Zymeworks Shareholders exercise Dissent Rights, a substantial cash payment may be required to be made to such Dissenting Shareholders that could have an adverse effect on Parent’s financial condition and cash resources if the Redomicile Transactions are completed. It is a condition precedent to completion of the Redomicile Transactions that the time period for the exercise of any Dissent Rights conferred upon Zymeworks Shareholders in respect of the Redomicile Transactions shall have expired and Zymeworks Shareholders shall not have exercised (or otherwise be deemed to have exercised) Dissent Rights for greater than 10% of the outstanding Zymeworks Common Shares, or such other amount that would make it inadvisable to proceed with the implementation of the Redomicile Transactions, as determined by Zymeworks in its sole discretion.

Enforcement of rights against Parent in Canada may be limited.

Parent’s principal executive offices will be located in Middletown, Delaware and the majority of its directors, officers and experts are likely to reside outside of Canada. Accordingly, it may not be possible for Parent

 

36


Table of Contents

stockholders or Exchangeable Shareholders to effect service of process within Canada upon Parent or the majority of its directors, officers or experts, or to enforce judgments obtained in Canadian courts against Parent or the majority of its directors, officers or experts.

Risks Relating to the Exchangeable Shares

The Exchangeable Shares will not be listed on any stock exchange.

The Exchangeable Shares are not expected to be listed on any stock exchange. Although each Exchangeable Share will be exchangeable at the option of the holder for shares of Delaware Common Stock, there is no market through which the Exchangeable Shares may be sold, and holders may not be able to sell their Exchangeable Shares.

Zymeworks Shareholders who elect to receive Exchangeable Shares will experience a delay in receiving Delaware Common Stock from the date they request an exchange, which may affect the value of the shares the holder receives in such exchange.

Zymeworks Shareholders who elect to receive Exchangeable Shares as part of the Consideration with respect to their Zymeworks Common Shares and later request to receive shares of Delaware Common Stock in exchange for their Exchangeable Shares may not receive shares of Delaware Common Stock until a period of time after the applicable request is received. During this period, the market price of the shares of Delaware Common Stock may increase or decrease. Any such increase or decrease would affect the value of the Consideration to be received by such a holder of Exchangeable Shares upon a subsequent sale of shares of Delaware Common Stock received in the exchange.

In addition, pursuant to the terms of the Support Agreement and following completion of the Redomicile Transactions, Parent will file a registration statement or a prospectus supplement to an existing registration statement to register the issuance of Delaware Common Stock issued upon exchange of the Exchangeable Shares. If Parent is delayed in filing such registration statement or prospectus supplement to an existing registration statement, or if the effectiveness of such registration statement or prospectus supplement to an existing registration statement is delayed or suspended, shares of Delaware Common Stock issued upon exchange of the Exchangeable Shares would not be registered, which could impact a holder’s ability to sell such shares in a timely manner.

Exchangeable Shares will not be shares of capital stock of Parent and Exchangeable Shareholders will have limited rights against Parent and its officers and directors.

Zymeworks Shareholders who elect to receive Exchangeable Shares as part of or all of their Consideration should be aware that Exchangeable Shares will not be shares of capital stock of Parent. As a result, Exchangeable Shares will not provide the holders thereof the rights against Parent and its officers and directors that stockholders of Parent have under Delaware law. For example, although officers and directors of Parent owe fiduciary duties to stockholders of Parent, Delaware courts are likely to conclude that such duties are not owed to holders of Exchangeable Shares in such capacity. Prior to the exchange of Exchangeable Shares for shares of Delaware Common Stock, holders of Exchangeable Shares may only rely on contractual rights as beneficiaries under the Trust Agreement and the Support Agreement, such as rights to receive equivalent economic benefits as the holders of Delaware Common Stock and voting rights to be exercised through the share of Special Voting Stock. For additional information about these rights, see “Description of the Exchangeable Shares and Related Agreements” and “Comparison of Rights of Zymeworks Shareholders, Exchangeable Shareholders and Parent Stockholders”.

In addition, holders of Exchangeable Shares may not have standing to bring claims against Parent or its officers and directors, including derivative claims, claims based on a breach of fiduciary duty or other claims seeking to

 

37


Table of Contents

enforce the terms of Parent Certificate of Incorporation and Parent Bylaws against the officers and directors of Parent or Parent itself. Moreover, in seeking to enforce rights under the Trust Agreement and Support Agreement, such Exchangeable Shareholders will need to rely on the Share Trustee and may have limited ability to bring direct claims against Parent or its officers or directors. For additional information, see “Comparison of Rights of Zymeworks Shareholders, Exchangeable Shareholders and Parent Stockholders”.

Holders of Exchangeable Shares should also be aware that certain of Parent’s directors and officers, and all or a substantial portion of their assets as well as all or a substantial portion of Parent’s assets are or may be located outside of Canada. As a result, it may be difficult for investors to effect service of process within Canada upon Parent and such directors and officers or to enforce judgments obtained against Parent or such persons, in Canadian courts. Furthermore, as discussed under “The Parent Bylaws will designate a state or federal court located within the State of Delaware as the exclusive forum for substantially all disputes between Parent and its stockholders, and also provide that the federal district courts will be the exclusive forum for resolving any complaint asserting a cause of action arising under the Securities Act, each of which could limit Parent’s stockholders’ ability to choose the judicial forum for disputes with Parent or its directors, officers, stockholders or employees”, holders of Exchangeable Shares may be limited in their ability to bring suit against Parent in courts outside of the Court of Chancery of the State of Delaware (or, if the Court of Chancery does not have jurisdiction, another State court in Delaware or the federal district court for the District of Delaware).

Exchangeable Shares will not be entitled to voting rights with respect to ExchangeCo except in limited circumstances.

Except as required by the BCBCA and in respect of any changes to the rights, privileges, restrictions and conditions attached to the Exchangeable Shares, the holders of the Exchangeable Shares will not be entitled as such to receive notice of or to attend any meeting of the shareholders of ExchangeCo or to vote at any such meeting, and the holders of the Exchangeable Shares will not be entitled to class votes except as required by the BCBCA. For additional information, see “Comparison of Rights of Zymeworks Shareholders, Exchangeable Shareholders and Parent Stockholders”.

The CEO and Chair of the Board of Parent is also the sole director of ExchangeCo and Callco and conflicts of interest may arise in the exercise of such roles.

As CEO and Chair of the Board of Parent, Kenneth Galbraith owes fiduciary duties to Parent and its stockholders. As sole director of ExchangeCo, he also owes fiduciary duties to ExchangeCo and a duty of care to the holders of ExchangeCo shares, including the Exchangeable Shareholders. Lastly, as sole director of Callco, he owes fiduciary duties to Callco and a duty of care to shareholders of Callco. Zymeworks Shareholders who elect to receive Exchangeable Shares should be aware that there may be situations in which the interests of Parent stockholders and ExchangeCo shareholders are in conflict. For example, if Parent declares a dividend or distribution to its stockholders, it must provide for a similar economic benefit to the Exchangeable Shareholders, which benefit may be provided through adjustment of the Exchangeable Share Exchange Ratio rather than provision of an in-kind dividend or distribution if the ExchangeCo board determines that ExchangeCo would be liable for any unrecoverable tax in connection with the payment of an equivalent dividend or distribution. If the value ascribed to such dividend or distribution undervalues such dividend or distribution, the Exchangeable Share Exchange Ratio may be inadequately adjusted, resulting in a loss of economic benefit to the Exchangeable Shareholders. Under the Exchangeable Share Provisions, any adjustment to the Exchangeable Share Exchange Ratio will be conclusive and binding. In addition, where the Exchangeable Share Exchange Ratio is adjusted in lieu of an economically equivalent dividend, the Exchangeable Shareholders will be delayed in receiving the benefit of that adjustment until they exchange their Exchangeable Shares for Delaware Common Stock. As an additional example, in the event of a Parent Control Transaction, the board of directors of ExchangeCo may accelerate the Redemption Date if it determines in good faith that it is not practicable to substantially replicate the Exchangeable Shares in such Parent Control Transaction, or that the redemption of all the outstanding Exchangeable Shares (other than Exchangeable Shares held by Parent and its subsidiaries) is necessary to enable the completion of the Parent Control Transaction in accordance with its terms. In such event, Exchangeable

 

38


Table of Contents

Shares held by Exchangeable Shareholders would be exchanged for Delaware Common Stock and such Exchangeable Shareholders may recognize Canadian income tax on any capital gain.

Moreover, for the reasons discussed under “Exchangeable Shares will not be shares of capital stock of Parent and Exchangeable Shareholders will have limited rights against Parent and its officers and directors”, Exchangeable Shareholders may be limited in their ability to seek redress against Parent and its directors and officers. Furthermore, ExchangeCo will have limited assets and any successful claim asserted by Exchangeable Shareholders against ExchangeCo may not result in adequate compensation as a result of such limited assets.

Holders of Exchangeable Shares will not be entitled to receive Delaware Rights under the Delaware Rights Agreement unless and until they exchange their Exchangeable Shares for shares of Delaware Common Stock.

Delaware Rights will only be issued in respect of shares of Delaware Common Stock. Accordingly, Zymeworks Shareholders who elect to receive Exchangeable Shares will not be entitled to receive Delaware Rights under the Delaware Rights Agreement unless and until their Exchangeable Shares are exchanged for shares of Delaware Common Stock.

There may be a taxable event for an Eligible Holder as a result of a transaction beyond such Eligible Holder’s control.

An Eligible Holder who (a) disposes of Zymeworks Common Shares pursuant to the Plan of Arrangement and who receives consideration that includes Exchangeable Shares, and (b) validly makes a joint election under subsection 85(1) or subsection 85(2) of the Tax Act (as applicable and as described in the sections titled “Material Canadian Federal Income Tax Considerations — Exchange of Zymeworks Common Shares for Exchangeable Shares — Section 85 Election” and “Material Canadian Federal Income Tax Considerations — Exchange of Zymeworks Common Shares for Exchangeable Shares and Delaware Common Stock — Section 85 Election”) in respect of such shares, may obtain a full or partial tax deferral of any capital gain that may otherwise arise on the exchange of such Zymeworks Common Shares. However, a holder of Exchangeable Shares will be considered to have disposed of Exchangeable Shares (a) on a redemption (including pursuant to a retraction request) of such Exchangeable Shares by ExchangeCo, and (b) on an acquisition of such Exchangeable Shares by Callco or Parent. Although each is a taxable event, the Canadian federal income tax consequences of the disposition will be different depending on whether the event giving rise to the disposition is a redemption or an acquisition. Further, if the Exchangeable Share Cap is reached, then the Exchangeable Shares will be allocated proportionally among the applicable Eligible Holders based on the number of Exchangeable Shares requested and rounded down to the nearest whole share in respect of each Eligible Holder, in which case, the Eligible Holder will also be issued Delaware Common Stock under a Mixed Election.

Prior to the Sunset Date, ExchangeCo may redeem Exchangeable Shares in limited circumstances, and ExchangeCo shall redeem the Exchangeable Shares on the Sunset Date. Accordingly, an Eligible Holder may have a taxable event in a transaction beyond their control. See section titled “Material Canadian Federal Income Tax Considerations” for further information.

Receipt of Delaware Common Stock by Eligible Holders who do not elect to receive Exchangeable Shares with respect to their Zymeworks Common Shares will be a taxable event for Canadian income tax purposes, and could also be taxable to Zymeworks Shareholders who are not U.S. holders (as defined below).

An Eligible Holder who does not elect to receive Exchangeable Shares with respect to their Zymeworks Common Shares and instead disposes of Zymeworks Common Shares for Delaware Common Stock will realize proceeds of disposition equal to the aggregate fair market value, at the time of the disposition, of the Delaware Common Stock acquired on the exchange. Such Eligible Holder will realize a capital gain (or capital loss) equal

 

39


Table of Contents

to the amount by which the proceeds of disposition, net of any reasonable costs of disposition, exceed (or are less than) the adjusted cost base to such Eligible Holder of the Zymeworks Common Shares. See section titled “Material Canadian Federal Income Tax Considerations” for further information.

Further, receipt of Delaware Common Stock by Zymeworks Shareholders who are not U.S. holders (as defined below) could be taxable to such Zymeworks Shareholders under the laws of their respective jurisdictions. Such Zymeworks Shareholders should consult with their own tax advisors regarding the tax consequences of the Redomicile Transactions in their particular circumstances.

The tax treatment of Exchangeable Shares for non-Canadian tax purposes is uncertain.

The tax treatment of Exchangeable Shares for non-Canadian tax purposes, including U.S. federal income tax purposes, is uncertain and may differ from the general tax consequences described in section titled “Material Canadian Federal Income Tax Considerations”. Exchangeable Shareholders who are subject to taxation in jurisdictions other than Canada should consult with their tax advisors regarding the tax treatment of Exchangeable Shares under non-Canadian tax laws and regulations.

 

40


Table of Contents

VOTING INFORMATION

Voting Shares and Principal Holders

As of the Record Date for the Special Meeting, 61,694,387 Zymeworks Common Shares, 4,794,224 Zymeworks Warrants and 8,131,042 Zymeworks Incentive Awards were outstanding. The Zymeworks Common Shares trade under the stock symbol “ZYME” on the NYSE.

As of the Record Date for the Special Meeting, the directors and executive officers of Zymeworks had the right to vote approximately 34,710 Zymeworks Common Shares, representing approximately 0.06% of the Zymeworks Common Shares then issued and outstanding and entitled to vote at the Special Meeting, no Zymeworks Warrants then issued and outstanding and 2,225,972 Zymeworks Incentive Awards, representing approximately 27.38% of the Zymeworks Incentive Awards then issued and outstanding and entitled to vote at the Special Meeting.

For information regarding each person known by Zymeworks to beneficially own 5% or more of the outstanding Zymeworks Common Shares and information regarding beneficial ownership of Zymeworks Common Shares by directors and executive officers of Zymeworks, see section titled “Share Ownership of Certain Beneficial Owners and Management and Directors of Zymeworks”.

It is expected that each of the directors and executive officers of Zymeworks will vote FOR the Redomicile Resolution.

Record Date and Entitlement to Vote

Each Zymeworks Securityholder of record at the close of business on August 24, 2022, which is the Record Date of the Special Meeting, will be entitled to vote at the Special Meeting the Zymeworks Common Shares, Zymeworks Warrants and Zymeworks Incentive Awards registered in his, her or its name on that date. Each Zymeworks Common Share, Zymeworks Warrant and Zymeworks Incentive Award carries the right to one vote for the Redomicile Resolution.

Quorum

In order for business to be conducted at the Special Meeting, a quorum must be present. A quorum for the Special Meeting requires at least 30% of the Zymeworks Common Shares entitled to vote be present or represented by proxy and at least two persons entitled to vote at the Special Meeting be present or represented by proxy. While Zymeworks Warrantholders and Zymeworks Incentive Awardholders will be entitled to vote at the Special Meeting as described elsewhere in this Proxy Statement/Prospectus, there is no separate quorum requirement under the BCBCA.

Proxy Voting

The persons named in the form of proxy must vote your Zymeworks Common Shares, Zymeworks Warrant or Zymeworks Incentive Awards in accordance with your instructions on the form of proxy. Signing the form of proxy gives authority to the persons named therein, each of whom is either a director or officer of Zymeworks, to vote your Zymeworks Common Shares, Zymeworks Warrants or Zymeworks Incentive Awards at the Special Meeting in accordance with your voting instructions.

In the absence of such instructions, however, your Zymeworks Common Shares, Zymeworks Warrants or Zymeworks Incentive Awards will be voted FOR the Redomicile Resolution.

If you are a registered Zymeworks Shareholder, Zymeworks Warrantholder or Zymeworks Incentive Awardholder, you may vote by completing and returning a proxy according to the instructions below, or by attending the Special Meeting in person.

 

41


Table of Contents

A proxy must be in writing and must be executed by you or by an attorney duly authorized in writing or, if the shareholder is a corporation or other legal entity, by a duly authorized officer or attorney.

The persons named in the form of proxy will have discretionary authority with respect to amendments or variations to matters identified in the Notice of Special Meeting and with respect to other matters that properly come before the Special Meeting. As of the date of this Proxy Statement/Prospectus, Zymeworks’ management knows of no such amendment, variation or other matter expected to come before the Special Meeting. If any other matters properly come before the Special Meeting, the persons named in the form of proxy will vote on them in accordance with their best judgment.

If you are a beneficial Zymeworks Shareholder, the Intermediary (usually a bank, trust company, broker, securities dealer or other financial institution) through which you hold your Zymeworks Common Shares will send you instructions on how to vote your Zymeworks Common Shares. Please follow the instructions on your voting instruction form.

Transfer Agent

You can contact Computershare, Zymeworks’ transfer agent as follows:

 

By mail:

 

Computershare Investor Services Inc.

Proxy Department

100 University Avenue, 8th Floor

Toronto, Ontario, M5J 2Y1

  

By telephone:

 

within North America at 1-800-564-6253

all other countries at 1-514-982-7555

for broker inquiries at 1-888-838-1405

Registered Shareholder, Zymeworks Warrantholder and Zymeworks Incentive Awardholder Voting

You are a Registered Shareholder if your name appears on your share certificate or your Direct Registration (DRS) confirmation.

How to Vote

If you are eligible to vote and you are a Registered Shareholder, Zymeworks Warrantholder or Zymeworks Incentive Awardholder, you can vote your Zymeworks Common Shares, Zymeworks Warrants or Zymeworks Incentive Awards in person at the Special Meeting or by proxy, as explained below. Voting by proxy is the easiest way to vote your Zymeworks Common Shares, Zymeworks Warrants or Zymeworks Incentive Awards.

Voting by Proxy

Below are the different ways in which you can give your instructions, details of which are found in the proxy form accompanying this Proxy Statement/Prospectus.

 

   

By Telephone: Zymeworks Securityholders located in Canada or in the United States may vote by telephone by calling 1-866-732-8683. You will need to enter the 15-digit control number provided on the form of proxy to vote your Zymeworks Common Shares, Zymeworks Warrants or Zymeworks Incentive Awards over the phone.

 

   

By Internet: You may vote over the Internet by going to www.investorvote.com. You will need to enter the 15-digit control number provided on the form of proxy to vote your Zymeworks Common Shares, Zymeworks Warrants or Zymeworks Incentive Awards over the internet.

 

   

Voting by telephone or on the Internet is fast, convenient and your vote is immediately confirmed and tabulated. If you choose to vote by telephone or on the Internet, instructions to do so are set forth on the form of proxy. The telephone and Internet voting procedures are designed to authenticate votes cast by

 

42


Table of Contents
 

use of a control number, which appears on the form of proxy. These procedures allow Zymeworks Securityholders to appoint a proxy to vote their Zymeworks Common Shares, Zymeworks Warrants or Zymeworks Incentive Awards and to confirm that their instructions have been properly recorded. If you vote by telephone, you will not be able to appoint a proxyholder.

 

   

By Mail: You may sign the enclosed form of proxy appointing the named persons or some other person you choose, who need not be a Zymeworks Shareholder, Zymeworks Warrantholder or Zymeworks Incentive Awardholder, to represent you as proxyholder and vote your Zymeworks Common Shares, Zymeworks Warrants or Zymeworks Incentive Awards at the Special Meeting. Return the form of proxy by mail to:

Computershare Investor Services Inc.

Proxy Department

100 University Avenue, 8th Floor

Toronto, Ontario

M5J 2Y1

In addition, Zymeworks or its strategic shareholder advisor, proxy solicitation agent and information agent, Kingsdale Advisors, may utilize the Broadridge QuickVote service to assist non-registered Zymeworks Shareholders with voting their Common Shares over the telephone.

The persons named in the enclosed form of proxy are either directors or officers of Zymeworks. Please see section titled “Voting Information — Proxy Voting” above. You have the right to appoint some other person of your choice, who need not be a Zymeworks Shareholder, director or officer, to attend and act on your behalf at the Special Meeting. If you wish to do so, please write the name of this person or entity, who need not be a shareholder, in the blank space provided in the form of proxy. If you decide to vote by telephone, you cannot appoint a person to vote your Zymeworks Common Shares, Zymeworks Warrants or Zymeworks Incentive Awards other than Zymeworks’ directors or officers whose printed names appear on the form of proxy. It is important to ensure that any other person you appoint as proxy is attending the Special Meeting and is aware that his or her appointment has been made to vote your Zymeworks Common Shares, Zymeworks Warrants or Zymeworks Incentive Awards.

Voting in Person

If you wish to vote in person, you do not need to complete or return your form of proxy. On the day of Special Meeting you will have to present yourself to a representative of Computershare at the registration table. Your vote will be taken and counted at the Special Meeting.

Any COVID protocols mandated by applicable local authorities that are in effect on the date of the Special Meeting will apply, to the extent applicable to the Special Meeting. All attendees will be asked to present a valid government-issued photo identification, such as a driver’s license or passport. The name on your photo identification will be verified against the list of Zymeworks Securityholders of record as of the Record Date prior to your being admitted to the Special Meeting. If you do not have valid photo identification and we are unable to verify your ownership of Zymeworks Common Shares, Zymeworks Warrants or Zymeworks Incentive Awards as of the Record Date, you will not be admitted into the Special Meeting.

Deadline for Voting

Your duly completed form of proxy must be deposited with Computershare Investor Services Inc., Proxy Department, 100 University Avenue, 8th Floor, Toronto, Ontario, M5J 2Y1, before 9 a.m. (Pacific time) on October 5, 2022, or if the Special Meeting is adjourned or postponed, no later than 9 a.m. (Pacific time) on the second business day preceding the day to which the Special Meeting is adjourned or postponed. Notwithstanding the foregoing, the Chair of the Special Meeting has the discretion to accept proxies received after such deadline and the time limit for deposit of proxies may be waived or extended by the Chair of the Special Meeting at his or her discretion, without notice.

 

43


Table of Contents

Revoking your Proxy

As a Registered Shareholder, Zymeworks Warrantholder or Zymeworks Incentive Awardholder, you can change or revoke a previously delivered proxy in the following ways:

 

   

Send a written notice that is received by the deadline specified below stating that you revoke your proxy to Zymeworks’ Corporate Secretary at the following address: 114 East 4th Avenue, Suite 800, Vancouver BC, Canada V5T 1G4. The statement must be signed by you or your attorney as authorized in writing or, if the shareholder is a corporation, signed under its corporate seal or by a duly authorized officer or attorney of the corporation;

 

   

If you sent a form of proxy by mail, complete a new form of proxy bearing a later date and properly submit it so that it is received before the deadline set forth below;

 

   

Log onto the Internet website specified on the form of proxy in the same manner you would to submit your proxy electronically or call the toll-free number specified on the form of proxy prior to the Special Meeting, in each case if you are eligible to do so, and follow the instructions on the form of proxy; or

 

   

Appear in person at the Special Meeting, declare your prior proxy to be revoked and then vote in person at the Special Meeting (although merely attending the Special Meeting will not revoke your proxy).

Any revocation of a proxy must be delivered either to the registered office of Zymeworks at any time up to and including the last business day preceding the day of the Special Meeting or any adjournment or postponement of the Special Meeting, or to the Chair of the Zymeworks Board on the day of the Special Meeting, October 7, 2022, or any adjournment or postponement of the Special Meeting, prior to the time of the Special Meeting.

Beneficial Shareholder Voting

You are a beneficial Zymeworks Shareholder if your Zymeworks Common Shares are held in a nominee’s name such as a bank, trust company, securities broker or other nominee. Typically, the form of proxy or voting instruction form sent or to be sent by your nominee indicates whether you are a beneficial Zymeworks Shareholder. Generally, without specific instructions, brokers and their agents or nominees are prohibited from voting shares for their client.

How to Vote

If you are eligible to vote and you are a beneficial Zymeworks Shareholder or a Zymeworks Warrantholder or a Zymeworks Incentive Awardholder, you can vote your Zymeworks Common Shares, Zymeworks Warrants or Zymeworks Incentive Awards in person at the Special Meeting or by voting instructions, as explained below. Voting by providing voting instructions is the easiest way to vote your Zymeworks Common Shares.

Voting Instructions

You will have received this Proxy Statement/Prospectus from your nominee, together with a request for voting instructions for the number of Zymeworks Common Shares you hold. If you do not plan on attending the Special Meeting, or do not otherwise wish to vote in person at the Special Meeting, please follow the voting instructions provided by your nominee.

Each nominee has its own procedures, which you should carefully follow to ensure that your Zymeworks Common Shares are voted at the Special Meeting. These procedures generally allow voting in person or by proxy (telephone, fax, mail or Internet). Beneficial Shareholders should contact their nominee for instructions in this regard.

 

44


Table of Contents

Whether or not you attend the Special Meeting, you can appoint someone else to attend and vote as your proxyholder. To do this, please follow the procedures of your nominee carefully. The persons already named in the form of proxy are either directors or officers of Zymeworks. Please see section titled “Voting InformationProxy Voting” above. It is important to ensure that any other person you appoint as proxy is either attending the Special Meeting in person or returning a proxy reflecting your instructions and is aware that his or her appointment has been made to vote your Zymeworks Common Shares.

Voting in Person

If you wish to vote in person at the Special Meeting, insert your own name in the space provided on the request for voting instructions or form of proxy to appoint yourself as proxyholder and follow the instructions of your nominee.

If you wish to attend and vote your Zymeworks Common Shares at the Special Meeting, Zymeworks will have no record of your shareholdings or of your entitlement to vote unless your nominee has appointed you as proxyholder. Therefore, if you wish to vote in person at the Special Meeting, insert your own name in the space provided on the voting instruction form sent to you by your nominee. Then sign and return the voting instruction form by following the signing and returning instructions provided by your nominee. By doing so, you are instructing your nominee to appoint you as proxyholder. Do not otherwise complete the voting instruction form as your vote will be taken at the Special Meeting. Please register with the transfer agent, Computershare, upon arrival at the Special Meeting.

Deadline for Voting

If voting by voting instructions, your nominee must receive your voting instructions in sufficient time for your nominee to act on them. Every nominee has its own procedures which you should carefully follow to ensure that your Zymeworks Common Shares are voted at the Special Meeting. For your vote to count it must be deposited with our Transfer Agent before 9 a.m. (Pacific time) on October 5, 2022, or if the Special Meeting is adjourned or postponed, no later than 9 a.m. (Pacific time) on the second business day preceding the day to which the Special Meeting is adjourned or postponed.

Revoking Voting Instructions

To revoke your voting instructions, follow the procedures provided by your nominee.

If you have any questions or require assistance with voting, please contact Zymeworks’ strategic shareholder advisor, proxy solicitation agent, and information agent, Kingsdale Advisors, at 1-855-476-7981 (toll-free) or via email at contactus@kingsdaleadvisors.com.

 

45


Table of Contents

THE REDOMICILE TRANSACTIONS AND THE PLAN OF ARRANGEMENT

Background to the Redomicile Transactions

As part of our continuous evaluation of our business, the Zymeworks Board, along with management, monitors investor sentiment and capital market trends for opportunities to enhance shareholder value. From time to time, over the past several years, we have analyzed a potential redomiciling of our business to the state of Delaware as a way to help build shareholder value.

In connection with executive management and other organizational changes in January 2022, management began revisiting the potential of redomiciling to the state of Delaware, and in February 2022 management commenced a detailed review of the proposed Redomicile Transactions, with the assistance of financial, legal, accounting and tax advisors.

On March 8, 2022, management presented to the Zymeworks Board its initial analysis regarding a potential redomiciling transaction, including available transaction structures, tax implications, anticipated benefits and potential risks. As part of its review, the Zymeworks Board discussed with management and its advisors the potential Redomicile Transactions and how the proposed transaction could enhance shareholder value. Among other reasons, management discussed with the Zymeworks Board that the Redomicile Transactions (a) would eliminate restrictions on investments imposed on certain U.S. institutional shareholders by virtue of Zymeworks being incorporated outside of the United States, (b) may make Zymeworks eligible for inclusion in certain leading stock indices, such as the Russell and S&P indices, which are not available to foreign corporations and which, if included in such indices, could potentially increase passive investment interest and provide opportunities for increased value for our shareholders, (c) could provide enhanced flexibility for the monetization of non-core assets, (d) could simplify future transactions with potential U.S. counterparties by eliminating or reducing the complexities inherent in cross-border transactions, and (e) would provide Zymeworks with the benefits of Delaware corporate law, which is widely recognized as the preeminent jurisdiction for incorporation in the United States and is better understood by U.S. investors due to the significant number of U.S.-listed companies that are incorporated by Delaware, including the vast majority of Zymeworks’ peer companies. As part of the presentation, management also discussed with the Zymeworks Board other opportunities that could benefit shareholders if Zymeworks were to have a Delaware-incorporated company as the public company. Among other reasons, the Redomicile Transactions could help streamline U.S. commercialization of our lead product candidate, zanidatamab, by reducing or eliminating cross-border legal, regulatory and tax complexities.

In addition to the potential benefits of the Redomicile Transactions, management discussed with the Zymeworks Board potential risks associated with the Redomicile Transactions, including tax considerations and complexities related to available transaction structures. In light of the potential benefits and with due consideration given to the potential risks, the Zymeworks Board directed management to review the costs of the potential Redomicile Transactions and to continue additional work to analyze the merits and risks of having a Delaware incorporated company as the public company, as well as associated corporate governance and capital structure changes.

On May 23, 2022, management presented to the Zymeworks Board an updated analysis regarding the potential Redomicile Transactions, including key transaction steps, estimated timeline to complete the Redomicile Transactions, and factors that could impact that timeline.

On July 14, 2022, management and management’s advisors presented to the Zymeworks Board their final analysis and recommendations regarding the potential reincorporation, including updated key transaction steps, estimated timelines to complete the potential reincorporation and related considerations.

In addition to a review of management’s recommendations, the Zymeworks Board discussed with management and management’s advisors the potential benefits and risks of the redomicile to Delaware, including those set forth in the section of this proxy statement/prospectus titled “Risk Factors — Risks Relating to the Redomicile

 

46


Table of Contents

Transactions”. The Zymeworks Board also received advice regarding the anticipated tax treatment applicable to Canadian and U.S. shareholders, as discussed in the section of this proxy statement/prospectus titled “Risk Factors — Risks Relating to the Exchangeable Shares”.

The Zymeworks Board reviewed the plan for the Redomicile Transactions and the Transaction Agreement and associated Plan of Arrangement. Following extensive discussion of the key considerations of the Redomicile Transactions, including those noted under “The Redomicile Transactions and the Plan of Arrangement — Reasons for the Redomicile Transactions”, and after consulting with management and receiving information provided to management by its advisors, the Zymeworks Board determined that the Redomicile Transactions are in the best interests of Zymeworks. Then, the Zymeworks Board approved proceeding with the Redomicile Transactions and recommended that Zymeworks Securityholders vote in favor of the Redomicile Resolution.

On July 15, 2022, prior to the opening of trading on the NYSE, Zymeworks issued a news release announcing the Redomicile Transactions.

On August 18, 2022, Zymeworks, Parent, ExchangeCo and Callco entered into a Restated and Amended Transaction Agreement to make certain amendments to clarify in the Transaction Agreement, the Plan of Arrangement and the Voting Trust (as applicable) (i) the Consideration under the Plan of Arrangement where a Mixed Election is selected, (ii) the application of the Exchangeable Share Cap, (iii) certain Post-Arrangement Transactions, and (iv) the establishment of the trust under the Voting Trust.

Recommendation of the Zymeworks Board

At its meeting held on July 14, 2022, after careful consideration of, among other things, the advice of management and after considering information provided to management by Zymeworks’ tax, accounting and legal advisors and such other matters considered relevant, the Zymeworks Board determined that the Redomicile Transactions (including the Plan of Arrangement and the transactions to be completed as soon as practicable following the Arrangement as set forth in the Transaction Agreement) are in the best interests of Zymeworks. Accordingly, the Zymeworks Board recommends that Zymeworks Securityholders vote FOR the Redomicile Resolution.

Reasons for the Redomicile Transactions

The Zymeworks Board determined that the Redomicile Transactions (including the Plan of Arrangement and the transactions to be completed as soon as practicable following the Arrangement as set forth in the Transaction Agreement) are in the best interests of Zymeworks and believes that the opportunity to enhance long-term value for shareholders will be greater as a Delaware corporation than as a British Columbia corporation. In recommending that Zymeworks Securityholders vote in favor of the Redomicile Resolution, the Zymeworks Board considered and relied upon a number of factors, including, among other things, the following:

 

   

Expand U.S. Institutional Investor Base — Due to the fact that Zymeworks is a British Columbia corporation, certain U.S. institutional investors and state-level investment vehicles are prohibited from investing in Zymeworks Common Shares or are limited in the size of such investment. Although the converse can also apply with respect to certain Canadian institutional investors (i.e., Canadian institutional investors may face prohibitions or limitations on investing in U.S. corporations or may have adopted internal policies limiting such holdings), the Zymeworks Board believes that becoming a Delaware corporation would provide greater opportunities to expand the institutional investor base, which would provide opportunities for increased value of Zymeworks Common Shares.

 

   

Index Listing — As a Delaware corporation, Parent may be eligible for inclusion in certain leading indices, such as the Russell and S&P indices, which could also increase demand for Parent shares through passive investment by certain index funds.

 

   

Acquisition Proposals — Delaware law provides boards of directors with additional tools for negotiating with potential acquirors, which may assist the board in increasing the value to stockholders in any proposed strategic transactions.

 

47


Table of Contents
   

U.S. Stockholder Base — U.S. investors have greater familiarity with Delaware corporate law and the Zymeworks Board believes this familiarity would make Zymeworks Common Shares a more attractive investment for such investors, which could provide opportunities for increased value to current shareholders.

 

   

Comparability to U.S. Public Companies — Parent is a Delaware corporation. While there are differences between the BCBCA and the DGCL and shareholders’ rights may be different under the DGCL than the BCBCA depending on the specific set of circumstances, the Zymeworks Board believes being incorporated in Delaware may provide greater comparability to other U.S. public companies, many of which are incorporated in Delaware, including many of Zymeworks’ peer group companies. See section titled “Comparison of Rights of Zymeworks Shareholders, Exchangeable Shareholders and Parent Stockholders”.

 

   

Commercialization of Zanidatamab — The Zymeworks Board believes that, if zanidatamab is approved, the United States will be a key geography for the commercialization of zanidatamab. Commercialization in the United States may require, among other things, hiring additional U.S. employees and entering into additional agreements with U.S. counterparties. The Zymeworks Board believes that being a Delaware corporation would simplify such efforts by reducing some of the cross-border legal, regulatory and tax complexities related to these efforts. Beyond these anticipated benefits relating to commercialization, the Zymeworks Board expects to be able to reduce certain administrative costs and complexities as a Delaware corporation.

 

   

Expand Opportunities for Future Monetization of Early-Stage Product Candidates — The Zymeworks Board may in the future consider monetization opportunities for the Company’s early-stage product candidates. A significant portion of potential counterparties for such transactions are located in the United States. The Zymeworks Board believes that being a Delaware corporation would make Zymeworks more attractive to potential counterparties because it may reduce the tax, legal and regulatory complexity inherent to cross-border transactions and the potential counterparties are familiar with Delaware corporate law.

 

   

Continuing Operations in Canada — The Redomicile Transactions would not prevent Parent from indirectly continuing a portion of its operations in Canada through its Canadian subsidiaries.

The Zymeworks Board considered a number of other factors pertaining to the Redomicile Transactions as generally supporting its decision to recommend the Redomicile Transactions, including, but not limited to, the following material factors:

 

   

Required Securityholder Approvals and Court Approval — The Redomicile Transactions will be submitted to a vote at the Special Meeting and must be approved by the affirmative vote of at least two-thirds of the votes cast at the Special Meeting on the Redomicile Resolution, in person or by proxy, by both (a) Zymeworks Shareholders, Zymeworks Warrantholders and Zymeworks Incentive Awardholders, voting together as a single class, and (b) Zymeworks Shareholders, voting separately. In addition, the Redomicile Transactions are subject to review by the Court, which will consider, among other things, the fairness and reasonableness of the Redomicile Transactions, both from a substantive and a procedural point of view.

 

   

Tax Deferred Rollover — Zymeworks Shareholders who are Eligible Holders will have the opportunity to elect to receive consideration that includes Exchangeable Shares (subject to the Exchangeable Share Cap) with respect to their Zymeworks Common Shares and may generally make a valid tax election with ExchangeCo to defer all or part of the Canadian income tax on any capital gain that would otherwise arise on the disposition of their Zymeworks Common Shares under the Plan of Arrangement.

 

   

Market Familiarity with Redomicile Transactions — The Zymeworks Board believes the proposed structure of the Redomicile Transactions is similar to that adopted by other former Canadian companies and is familiar to investors.

 

   

U.S. GAAP Reporting — Immediately prior to the Redomicile Transactions, shares of Delaware Common Stock of Parent will be listed for trading on the NYSE. Parent will also continue to report consolidated financial results in U.S. dollars and in accordance with U.S. GAAP and will file reports with the SEC and relevant Canadian securities regulatory authorities.

 

48


Table of Contents
   

Dissent Rights - Registered Shareholders will have the ability to exercise Dissent Rights in respect of the Redomicile Transactions and to be paid the fair value of their Zymeworks Common Shares.

 

   

Estimated Corporate Tax Liability — The Zymeworks Board weighed the estimated corporate tax liability arising from the Redomicile Transactions and, with the assistance of professional advisors and based on and subject to current assumptions, does not anticipate Zymeworks will incur material corporate-level Canadian or U.S. federal income tax resulting from the Redomicile Transactions. Parent’s effective tax rate may be affected by the Redomicile Transactions or by changes in tax laws. See section titled “Risk FactorsParent’s effective tax rate may change in the future, including as a result of the Redomicile Transactions.”

In the course of their deliberations, the Zymeworks Board, in consultation with management and after considering information provided to management by Zymeworks’ legal, accounting and tax advisors, also considered a variety of risks (as described in greater detail under the heading “Risk Factors”) and other potentially negative factors relating to the Redomicile Transactions, including the following:

 

   

Conditions to the Redomicile Transactions — The Redomicile Transactions are conditional. The Redomicile Transactions are subject to, among other things, receipt of the Required Securityholder Approval and approval by the Court. Such conditions may not be satisfied.

 

   

Failure to Realize Benefits to the Redomicile Transactions — Zymeworks may fail to realize the perceived benefits of the Redomicile Transactions. For additional discussion of this risk, see the discussion under “Risk Factors”, including “— Zymeworks may fail to realize certain benefits of the Redomicile Transactions, including as a result of the shares of Delaware Common Stock not being included in a U.S. stock market index” and “The Redomicile Transactions may result in sales of shares of Delaware Common Stock by certain retail and institutional shareholders or investment funds that are not permitted to hold shares of Delaware Common Stock under their internal guidelines..

 

   

Uncertainty — Zymeworks’ business may be impacted by the uncertainty associated with the Redomicile Transactions.

 

   

Costs — Zymeworks will allocate time and resources to effecting the Redomicile Transactions and incur non-recurring costs related to the Redomicile Transactions.

 

   

Redomicile Transactions May Be Deferred or Abandoned — Zymeworks may choose to defer or abandon the Redomicile Transactions.

 

   

Negative Publicity — Negative publicity resulting from the Redomicile Transactions could adversely affect Zymeworks’ business and the market price of the Zymeworks Common Shares and the shares of Delaware Common Stock.

 

   

Impact on Agreements — Completion of the Redomicile Transactions may trigger certain provisions in agreements to which Zymeworks is a party.

 

   

Exercise of Dissent Rights — Payments in connection with the exercise of Dissent Rights by Zymeworks Shareholders may impact Parent’s financial resources.

 

   

Limitation on Enforcement Against Parent in Canada — Enforcement of rights against Parent in Canada may be limited.

 

   

Tax Impact on Non-Eligible Holder and Eligible Holders if the Exchangeable Share Cap is Reached — The disposition of Zymeworks Common Shares in exchange for shares of Delaware Common Stock in connection with the Redomicile Transactions would be taxable to Zymeworks Shareholders who are residents of Canada other than Eligible Holders that elect to receive Exchangeable Shares (subject to the Exchangeable Share Cap) and make a valid tax election with ExchangeCo to defer all or part of the Canadian income tax on any capital gain that would otherwise arise on the disposition of their Zymeworks Common Shares under the Plan of Arrangement. If the Exchangeable Share Cap is reached, then the Exchangeable Shares will be allocated proportionally

 

49


Table of Contents
 

among the applicable Eligible Holders based on the number of Exchangeable Shares requested and rounded down to the nearest whole share in respect of each Eligible Holder, in which case, the Eligible Holder will also be issued Delaware Common Stock under a Mixed Election.

The foregoing description of the information and factors considered by the Zymeworks Board includes the principal positive and negative factors considered by them, but is not intended to be exhaustive and may not include all of the factors considered, and, in view of the number and complexity of factors considered by the Zymeworks Board, the Zymeworks Board did not find it practicable to, nor did it attempt to, quantify, rank or otherwise assign relative weights to the specific factors considered by them in making their recommendations (and individual members of the Zymeworks Board may have given different weights to different factors). The Zymeworks Board reached their recommendation based on the totality of the information presented to, and considered by, them through their deliberations.

The foregoing discussion of the information and factors considered by the Zymeworks Board is forward-looking in nature. This information should be read in light of the factors set forth in the sections entitled “Information Contained in Proxy Statement/Prospectus”, “Cautionary Statement Regarding Forward-Looking Statements”, “The Redomicile Transactions and the Plan of Arrangement — Background to the Redomicile Transactions” and “Risk Factors”.

Particulars of the Redomicile Transactions

The following summary of certain transaction steps of the Redomicile Transactions is qualified in its entirety by reference to the full text of Transaction Agreement, which is set forth in Appendix B to this Proxy Statement/Prospectus, and the Plan of Arrangement, a copy of which is attached as Exhibit A to the Transaction Agreement.

The Redomicile Transactions are being implemented in accordance with the terms of and subject to the conditions contained in the Transaction Agreement (including, with respect to the Arrangement and the Plan of Arrangement). Pursuant to the terms of the Plan of Arrangement, the Arrangement will be completed at the Effective Time. The Redomicile Transactions are subject to the satisfaction or waiver of the conditions thereto as set out in the Transaction Agreement. See section titled “Summary of the Transaction Agreement”.

The purpose of the Redomicile Transactions is to facilitate a series of transactions which will occur in a specific sequence and as a consequence of which, among other things: (a) Zymeworks Shareholders will receive, at their election and subject to applicable eligibility criteria, for their Zymeworks Common Shares, either (i) shares of Delaware Common Stock on a one-for-one basis, or (ii) Exchangeable Shares on a one-for-one basis, or a mix of Exchangeable Shares and Delaware Common Stock (in such aggregate number that is equal to the number of Zymeworks Common Shares exchanged for them), subject to the Exchangeable Share Cap; (b) Parent, Callco and ExchangeCo will enter into the Support Agreement; and (c) Parent, ExchangeCo, Callco and Share Trustee will enter into the Trust Agreement for the benefit of the Exchangeable Shareholders. If the Exchangeable Share Cap is reached, then the Exchangeable Shares shall be allocated proportionally among the applicable Eligible Holders based on the number of Exchangeable Shares requested and rounded down to the nearest whole share in respect of each Eligible Holder, in which case, the Eligible Holder will also be issued Delaware Common Stock under a Mixed Election.

Shares of Delaware Common Stock will be listed on the NYSE under the symbol “ZYME”. See section titled “The Redomicile Transactions and the Plan of Arrangement — Certain Legal and Regulatory Matters — Stock Exchange Listings”.

 

50


Table of Contents

Plan of Arrangement Steps

Pursuant to the Plan of Arrangement, commencing at the time determined by Zymeworks on the Effective Date (expected to be prior to open of trading on the NYSE), each of the following events or transactions shall occur and be deemed to occur in the following sequence and five minutes following the event(s) in the immediately preceding section, without any further act or formality, unless specifically noted:

 

  (a)

subject to Section 5.1 of the Plan of Arrangement, each of the Zymeworks Common Shares held by Dissenting Shareholders shall be, and shall be deemed to be, transferred to Zymeworks (free and clear of any Liens) and cancelled in consideration for a debt claim against Zymeworks for the amount determined in accordance with Section 3.1(a) of the Plan of Arrangement, and:

 

  a.

such Dissenting Shareholders shall cease to be the holders of such Zymeworks Common Shares and to have any rights as holders of such Zymeworks Common Shares (including for the purposes of any matter concerning the Zymeworks Common Shares or the Zymeworks Shareholders in the remainder of Section 3.1 of the Plan of Arrangement), other than the right to be paid fair value for such Zymeworks Common Shares as set out in Section 3.1(a) of the Plan of Arrangement; and

 

  b.

such Dissenting Shareholders’ names shall be removed as the holders of such Zymeworks Common Shares from the registers of Zymeworks Common Shares maintained by or on behalf of Zymeworks;

 

  (b)

Non-Eligible Holders and Eligible Holders who have not made an election for the purposes of (c) below (and in each case excluding Dissenting Shareholders) will receive shares of Delaware Common Stock on a one-for-one basis;

 

  (c)

Eligible Holders will receive, at their election, Exchangeable Shares on a one-for-one basis, or a mix of Exchangeable Shares and Delaware Common Stock (in such aggregate number that is equal to the number of Zymeworks Common Shares exchanged for them), subject to the Exchangeable Share Cap. If the Exchangeable Share Cap is reached, then the Exchangeable Shares shall be allocated proportionally among the applicable Eligible Holders based on the number of Exchangeable Shares requested and rounded down to the nearest whole share in respect of each Eligible Holder, in which case, the Eligible Holder will also be issued Delaware Common Stock under a Mixed Election;

 

  (d)

the Zymeworks Shareholders who have surrendered their Zymeworks Common Shares in the exchange described in (b) and (c) shall cease to be, and shall be deemed to cease to be, holders of such Zymeworks Common Shares and to have any rights as holders of such Zymeworks Common Shares other than the right to receive the consideration to which they are entitled pursuant to the Plan of Arrangement, and such Zymeworks Shareholders’ names shall be removed as the holders from the register of Zymeworks Common Shares maintained by or on behalf of Zymeworks;

 

  (e)

Parent, Callco and ExchangeCo will enter into the Support Agreement;

 

  (f)

Parent, ExchangeCo, Callco and Share Trustee will enter into the Trust Agreement for the benefit of the Exchangeable Shareholders, and one share of Special Voting Stock will be issued to the Share Trustee;

 

  (g)

the term “Change of Control” as defined in the “Inducement Stock Option and Equity Compensation Plan” and the “Amended and Restated Stock Option and Equity Compensation Plan” forming part of the Zymeworks Incentive Plans will be deemed to be amended to include any transaction, plan, scheme, reorganization or arrangement whereby Parent acquires, directly or indirectly, greater than 50% of the Zymeworks Common Shares, such that Parent will be a successor to Zymeworks under such plans;

 

  (h)

Zymeworks will assign to Parent, and Parent will assume, all of Zymeworks’ rights and obligations under the Zymeworks Incentive Plans, and such plans will become Parent Incentive Plans, and each Zymeworks Incentive Award outstanding immediately prior to the Effective Time will be assumed by

 

51


Table of Contents
  Parent and be exchanged for a Parent Incentive Award identical to such Zymeworks Incentive Award in all material respects (except such award will cover shares of Delaware Common Stock instead of Zymeworks Common Shares); and

 

  (i)

Zymeworks will assign to Parent, and Parent shall assume, all of Zymeworks’ rights and obligations under the Zymeworks Warrants, and in accordance with the provisions regarding “Fundamental Transactions” (as that term is defined in the Zymeworks Warrants), and the Zymeworks Warrantholders will be entitled to receive Delaware Common Stock (instead of Zymeworks Common Shares) upon exercise of the Zymeworks Warrants in accordance with the terms of the Zymeworks Warrants.

Zymeworks and Parent may amend, modify and/or supplement the Plan of Arrangement at any time and from time to time prior to the Effective Date, provided that any such amendment, modification or supplement must be contained in a written document which is: (a) filed with the Court and, if made following the Special Meeting and adversely affecting the economic interest of any Zymeworks Securityholder, approved by the Court; and (b) if required by the Court, communicated to the Zymeworks Securityholders in the manner required by the Court.

Post-Arrangement Transactions

After the Effective Time and Zymeworks’ election to be treated as a private corporation for Canadian tax purposes, and as part of the Redomicile Transactions, the following additional steps will take place:

 

  (a)

the share capital of Zymeworks will be reorganized to create a second class of common shares having substantially similar rights and restrictions as the existing common shares (the “New Common Shares”);

 

  (b)

ExchangeCo will exchange all of its existing Zymeworks Common Shares for an equal number of New Common Shares of Zymeworks;

 

  (c)

Zymeworks will effect a distribution of all of the shares of Zymeworks Biopharmaceuticals Inc. (“ZBI”) and Zymeworks Pharmaceuticals Limited (the “Irish Sub”) to Parent, in kind, as a reduction of capital on the Zymeworks Common Shares held by Parent, and ZBI and the Irish Sub will each become a wholly-owned subsidiary of Parent. The shares of the Irish Sub are expected to have nominal value; and

 

  (d)

Zymeworks shall surrender to Parent, free and clear of all Liens and for cancellation by Parent without a return of capital, the Delaware Common Stock issued by Parent to Zymeworks on the incorporation of Parent.

Effect of the Redomicile Transactions on the Original Rights

On June 9, 2022, the Zymeworks Board authorized and declared a dividend distribution of one Original Right for each outstanding Zymeworks Common Share to Zymeworks Shareholders of record as of the close of business on June 21, 2022. Each Original Right entitles the registered holder to purchase from Zymeworks one one-thousandth of a Series A Preferred Share of Zymeworks at an exercise price of $74.00, subject to adjustment. The complete terms of the Original Rights are set forth in the Zymeworks Rights Agreement, dated as of June 9, 2022, between the Company and Computershare Trust Company, N.A., as rights agent.

The Zymeworks Board adopted the Zymeworks Rights Agreement to protect Zymeworks Shareholders from coercive or otherwise unfair takeover tactics. In general terms, the Zymeworks Rights Agreement imposes a significant penalty on any person or group that acquires 10% or more (or 20% or more in the case of certain institutional investors who report their holdings on Schedule 13G) of the Zymeworks Common Shares without the approval of the Zymeworks Board. The overall effect of the Zymeworks Rights Agreement and the issuance of the Original Rights may be to render more difficult or discourage a merger, amalgamation, arrangement, take-over bid, tender or exchange offer or other business combination involving Zymeworks that is not approved by the Zymeworks Board. However, neither the Zymeworks Rights Agreement nor the Original Rights should interfere with any merger, amalgamation, arrangement, take-over bid, tender or exchange offer or other business combination approved by the Zymeworks Board.

 

52


Table of Contents

In connection with the Redomicile Transactions, the Zymeworks Rights Agreement with respect to the Original Rights will be terminated and Parent will adopt the Delaware Rights Agreement with respect to the Delaware Common Stock, which will be substantively similar in all material respects to the Zymeworks Rights Agreement. Under the Delaware Rights Agreement, in connection with the consummation of the Redomicile Transactions, the Parent board of directors will authorize and declare a dividend distribution of one Delaware Right for each outstanding share of Delaware Common Stock that is issued in connection with the Redomicile Transactions. Each Delaware Right will entitle the registered holder to purchase from Parent one one-thousandth of a share of Series B Participating Preferred Stock of Parent at an exercise price of $74.00, subject to adjustment.

For more information with respect to the Zymeworks Rights Agreement, including a summary of its terms, please refer to Zymeworks’ Current Report on Form 8- K filed with the SEC on June 10, 2022. The Zymeworks Rights Agreement is also incorporated as an exhibit to the registration statement of which this Proxy Statement/Prospectus forms a part. For more information on the Delaware Rights Agreement, please see a substantially final form thereof attached as an exhibit to the registration statement of which this Proxy Statement/Prospectus forms a part.

Effect of the Redomicile Transactions on the Zymeworks Incentive Awards

In connection with the Redomicile Transactions, Parent will assume the Zymeworks Incentive Plans, which will become Parent Incentive Plans, and each outstanding Zymeworks Incentive Award will be assumed and be deemed to be exchanged for a Parent Incentive Award. The assumed and exchanged Zymeworks Incentive Awards will remain subject to the terms and conditions of the Zymeworks Incentive Plans, except that the security issuable upon exercise or settlement of the Zymeworks Incentive Award, as applicable, will be shares of Delaware Common Stock rather than Zymeworks Common Shares.

Effect of the Redomicile Transactions on the Zymeworks Warrants

Parent will assume the Zymeworks Warrants in accordance with their terms, except that the security issuable upon exercise will be shares of Delaware Common Stock rather than Zymeworks Common Shares.

Tax Effect of the Redomicile Transactions on Parent

Canadian Federal Income Tax Considerations

For Canadian federal income tax purposes, Zymeworks does not expect the Redomicile Transactions to give rise to corporate-level Canadian federal income tax for Zymeworks or Parent.

U.S. Federal Income Tax Considerations

For U.S. federal income tax purposes, Zymeworks does not expect the Redomicile Transactions to give rise to corporate-level U.S. federal income tax for Zymeworks or Parent.

Directors and Officers of Parent following the Redomicile Transactions

The same persons currently serving as directors and officers of Zymeworks will serve as directors and officers of Parent following the Redomicile Transactions. See section titled “Information Concerning Parent, ExchangeCo and Callco – Directors and Officers of Parent”.

Letter of Transmittal and Election Form

A Letter of Transmittal and Election Form will be mailed to each person who was a registered holder of Zymeworks Common Shares on the Record Date. Each Registered Shareholder must forward a duly completed and executed Letter of Transmittal and Election Form, with accompanying Zymeworks Common Share certificate(s) and/or such other documents and instruments as the Depositary may reasonably require, in order to receive the shares of Delaware Common Stock or Exchangeable Shares, as applicable, to which such Zymeworks Shareholder is entitled under the Redomicile Transactions. It is recommended that Zymeworks Shareholders complete, sign and return the Letter of

 

53


Table of Contents

Transmittal and Election Form and accompanying documents to the Depositary as soon as possible. All deposits of Zymeworks Common Shares made under a Letter of Transmittal and Election Form are irrevocable.

Each Registered Shareholder who is an Eligible Holder will have the right to elect to receive Exchangeable Shares or a mix of Exchangeable Shares and Delaware Common Stock (subject to the Exchangeable Share Cap), by delivering a duly completed Letter of Transmittal and Election Form to the Depositary prior to the Election Deadline, being 5:00 p.m. (Vancouver time) on the date before the Special Meeting. Eligible Holders who do not make an election before the Election Deadline, or for whom their election is not properly made with respect to their Zymeworks Common Shares, will receive Delaware Common Stock.

Beneficial Shareholders whose Zymeworks Common Shares are registered in the name of an Intermediary should contact that Intermediary for instructions on making an election with respect to the Consideration that they wish to receive. See “—Procedure for the Exchange of Shares”.

Zymeworks Shareholders who are not Eligible Holders will not have the right to make an election and will receive Delaware Common Stock.

The Letter of Transmittal and Election Form is available as an exhibit to the registration statement of which this Proxy Statement/Prospectus forms a part, and on Zymeworks’ website at www.zymeworks.com, on SEDAR at www.sedar.com and on the SEC’s website at www.sec.gov.

Any use of the mail to transmit a certificate for Zymeworks Common Shares or surrender book-entry Zymeworks Common Shares and a related Letter of Transmittal and Election Form is at the risk of the Zymeworks Shareholder and delivery will be deemed to be effective only when such documents are actually received by the Depositary. If these documents are mailed, it is recommended that registered mail, properly insured, be used.

Whether or not Zymeworks Shareholders forward the certificate(s) representing their Zymeworks Common Shares or surrender their book-entry Zymeworks Common Shares, from and after completion of the Redomicile Transactions, and at the times contemplated in the Plan of Arrangement and the Transaction Agreement, each certificate, agreement, note, document, electronic record, book entry or other instrument (as applicable) that immediately prior to the completion of the Redomicile Transactions represented Zymeworks Securities shall be deemed to represent only the right to receive the consideration in respect of such Zymeworks Securities required under the Plan of Arrangement and the Transaction Agreement, as applicable, less any withholding amounts pursuant to the Plan of Arrangement.

The instructions for exchanging certificates representing Zymeworks Common Shares and depositing such share certificates with the Depositary and surrendering book-entry Zymeworks Common Shares are set out in the Letter of Transmittal and Election Form. The Letter of Transmittal and Election Form provides instructions with regard to lost certificates.

IF YOU ARE A REGISTERED ZYMEWORKS SHAREHOLDER, YOU MUST SURRENDER YOUR ZYMEWORKS COMMON SHARES THROUGH A LETTER OF TRANSMITTAL AND ELECTION FORM BY THE DAY THAT IS THREE YEARS LESS ONE DAY FROM THE EFFECTIVE DATE IN ORDER TO RECEIVE THE SHARES OF DELAWARE COMMON STOCK OR EXCHANGEABLE SHARES TO WHICH YOU ARE ENTITLED UNDER THE PLAN OF ARRANGEMENT. ON SUCH DATE, ANY AND ALL CONSIDERATION TO WHICH SUCH FORMER HOLDER WAS ENTITLED WILL BE DEEMED TO HAVE BEEN CANCELLED AND NONE OF ZYMEWORKS, PARENT, EXCHANGECO OR ANY OTHER PERSON WILL HAVE ANY OBLIGATION TO ISSUE SUCH SHARES OF DELAWARE COMMON STOCK OR EXCHANGEABLE SHARES.

Procedure for the Exchange of Shares

In connection with the Redomicile Transactions, such number of shares of Delaware Common Stock and Exchangeable Shares as is required pursuant to the Redomicile Transactions will be deposited with the Depositary for the benefit of the Zymeworks Shareholders.

 

54


Table of Contents

Upon surrender to the Depositary for cancellation of a certificate which immediately prior to the Effective Time represented outstanding Zymeworks Common Shares or book-entry Zymeworks Common Shares that were exchanged and transferred pursuant to the Plan of Arrangement and otherwise affected after giving effect to the Redomicile Transactions, together with the duly completed and executed Letter of Transmittal and Election Form and such additional documents and instruments as the Depositary may reasonably require, the Zymeworks Shareholder surrendering such certificate or book-entry Zymeworks Common Shares will be entitled to receive in exchange therefor, and the Depositary will deliver to such Zymeworks Shareholder, the consideration which such Zymeworks Shareholder has the right to receive under the Redomicile Transactions for such Zymeworks Common Shares (including certificates representing the number of shares of Delaware Common Stock or Exchangeable Shares issued to such holder in accordance with the Redomicile Transactions), less any amounts withheld pursuant to the Plan of Arrangement, and any Zymeworks Common Share certificate or book-entry Zymeworks Common Shares so surrendered will forthwith be cancelled.

Any exchange or transfer of Zymeworks Common Shares pursuant to the Redomicile Transactions will be free and clear of any Liens.

Return of Zymeworks Common Shares

If the Redomicile Transactions are not completed, any deposited Zymeworks Common Shares will be returned to the depositing Zymeworks Shareholder at Zymeworks’ expense upon written notice to the Depositary from Zymeworks, by returning the deposited Zymeworks Common Shares (and any other relevant documents) by first class insured mail in the name of and to the address specified by the Zymeworks Shareholder in the Letter of Transmittal and Election Form or, if such name and address is not so specified, in such name and to such address as shown on the register maintained by Zymeworks’ transfer agent.

Lost Certificates

If a registered Zymeworks Shareholder holds Zymeworks Common Shares in certificated form, the Letter of Transmittal and Election Form submitted by such registered Zymeworks Shareholder to the Depositary must be accompanied by the original certificate(s) evidencing their Zymeworks Common Shares and any required accompanying evidences of authority. If a registered Zymeworks Shareholder’s certificate(s) representing Zymeworks Common Shares have been lost, stolen or destroyed, the registered Zymeworks Shareholder should contact the Depositary at (800) 564-6253 or by calling (514) 982-7555 between the hours of 8:30 a.m. and 8:00 p.m. Eastern Time prior to submitting the Letter of Transmittal and Election Form to make arrangements concerning such certificate(s) (which may include the posting of a bond or other satisfactory indemnification and an affidavit of loss). A registered Zymeworks Shareholder that holds Zymeworks Common Shares in electronic book-entry form does not need to include any share certificates when submitting their Letter of Transmittal and Election Form.

Cancellation of Rights

Until surrendered, each certificate that immediately prior to the Effective Time represented Zymeworks Common Shares or book-entry Zymeworks Common Shares will be deemed after the Effective Time to represent only the right to receive upon such surrender the consideration to which the holder is entitled to receive. Any such certificate, agreement, note, document, electronic record, book entry or other instrument (as applicable) formerly representing Zymeworks Common Shares not duly surrendered on or before the day that is three years less one day from the Effective Date will cease to represent a claim by or interest of any kind or nature against Zymeworks, ExchangeCo or Parent, including without limitation shares of Delaware Common Stock or Exchangeable Shares. On such date, any and all consideration to which such former holder was entitled will be deemed to have been cancelled and none of Zymeworks, Parent, ExchangeCo or any other Person will have any obligation to issue such shares of Delaware Common Stock or Exchangeable Shares.

 

55


Table of Contents

Withholding Rights

Zymeworks, Parent, Callco, ExchangeCo and the Depositary shall be entitled to deduct and withhold from any consideration payable to any Zymeworks Securityholder under the Redomicile Transactions, such amounts as Zymeworks, Parent, Callco, ExchangeCo or the Depositary determines, acting reasonably, are required or reasonably believed to be required to be deducted and withheld from such consideration under any provision of any Laws in respect of taxes. Any such amounts shall be treated for all purposes as having been paid to the Person in respect of which such deduction and withholding was made and such deducted and withheld amounts shall be remitted to the appropriate Governmental Entity.

Zymeworks does not expect any withholding to be required for Canadian federal income tax purposes or U.S. federal income tax purposes as a result of the Redomicile Transactions. Refer to “Material Canadian Federal Income Tax Considerations and “Material U.S. Federal Income Tax Considerations”.

Fractional Shares

No certificates representing fractional Zymeworks Common Shares, shares of Delaware Common Stock or Exchangeable Shares shall be issued.

Depositary

Zymeworks has retained the services of the Depositary for the receipt of the Letter of Transmittal and Election Form and the certificates representing Zymeworks Common Shares, the surrender of book-entry Zymeworks Common Shares and for the delivery of the shares of Delaware Common Stock and Exchangeable Shares in exchange for the Zymeworks Common Shares under the Redomicile Transactions. The Depositary will receive reasonable and customary compensation for its services in connection with the Redomicile Transactions, will be reimbursed for certain reasonable out-of-pocket expenses and will be indemnified against certain liabilities, including liabilities under securities laws and expenses in connection therewith.

Expenses of the Redomicile Transactions

Zymeworks estimates that expenses in the aggregate amount of approximately $4.1 million will be incurred by Zymeworks in connection with the Redomicile Transactions, including legal, tax and accounting advisors, Depositary, transfer agents, proxy solicitor, filing and printing costs and the cost of preparing and mailing this Proxy Statement/Prospectus.

Required Securityholder Approvals

To be effective, the Redomicile Resolution must be approved, with or without variation, by the affirmative vote of at least two-thirds of the votes cast on the Redomicile Resolution, in person or by proxy, by both (a) Zymeworks Shareholders, Zymeworks Warrantholders and Zymeworks Incentive Awardholders, voting together as a single class, and (b) Zymeworks Shareholders, voting separately.

The Zymeworks Board recommends that Zymeworks Securityholders vote FOR the Redomicile Resolution.

Certain Legal and Regulatory Matters

Court Approval

An Arrangement under the BCBCA requires Court approval. Prior to the mailing of this Proxy Statement/Prospectus, Zymeworks obtained the Interim Order providing for the calling and holding of the Special Meeting, the Dissent Rights and other procedural matters, including, but not limited to: (a) the Required Securityholder Approval; (b) the Dissent Rights for Registered Shareholders; (c) the notice requirements with respect to the Court hearing of the application for the Final Order; (d) the ability of Zymeworks to adjourn or postpone the Special Meeting from time to time in accordance with the terms of the Transaction Agreement without the need

 

56


Table of Contents

for additional approval of the Court; and (e) the Record Date for the Zymeworks Securityholders entitled to notice of and to vote at the Special Meeting. A copy of the Interim Order is attached hereto as Appendix D. A copy of Zymeworks’ Notice of Hearing of Petition is attached hereto as Appendix E.

Subject to the terms of the Transaction Agreement, and if the Redomicile Resolution is approved by the Zymeworks Securityholders at the Special Meeting in the manner required by the Interim Order, Zymeworks intends to make an application to the Court for the Final Order. The Interim Order provides for a Final Order approving the Redomicile Transactions to be heard via Microsoft Teams at the courthouse at 800 Smithe Street, Vancouver, British Columbia at 9:45 a.m. on October 12, 2022, or as soon thereafter as counsel may be heard, or at any other date and time and by any other method as the Court may direct. Any Zymeworks Securityholder or other interested party who wishes to participate, appear, or to be represented, and to present evidence or arguments at the hearing must file and serve a Response to Petition in the form prescribed by the Supreme Court Civil Rules (British Columbia) together with any evidence or materials that such party intends to present to the Court, on or before 4:00 p.m. (Vancouver time) on October 7, 2022, all as set out in the Interim Order and Notice of Hearing of Petition. Service of such notice shall be effected by service upon the solicitors of Zymeworks: Blake, Cassels & Graydon LLP, Suite 2600 – 595 Burrard Street, Vancouver, British Columbia, V7X 1L3, Attention: Sean Boyle and Alexandra Luchenko. In the event that the hearing is postponed, adjourned or rescheduled then, subject to further direction of the Court, only those persons having previously served a Response to Petition in compliance with the Interim Order will be given notice of the adjournment or postponement, or the new date. Participation in the Court hearing of the application for the Final Order, including who may participate and present evidence or argument and the procedure for doing so, is subject to the terms of the Interim Order and any subsequent direction of the Court.

The Court has broad discretion under the BCBCA when making orders with respect to plans of arrangement and that the Court will consider at the hearing to obtain the Final Order, among other things, the fairness and reasonableness of the Redomicile Transactions, both from a substantive and a procedural point of view. The Court may approve the Redomicile Transactions either as proposed or as amended in any manner the Court may direct, subject to compliance with such terms and conditions, if any, as the Court thinks fit. Depending upon the nature of any amendments to the plan of arrangement required by the Court, Zymeworks may determine not to proceed with the Redomicile Transactions.

For further information regarding the Court hearing and your rights in connection with the Court hearing, see the form of the Notice of Hearing of Petition attached as Appendix E to this Proxy Statement/Prospectus. The Notice of Hearing of Petition constitutes notice of the Court hearing of the application for the Final Order and is your only notice of the Court hearing.

Stock Exchange Listings

Currently, the Zymeworks Common Shares trade on the NYSE under the symbol “ZYME”. Immediately prior to the Redomicile Transactions, the shares of Delaware Common Stock will be listed for trading on the NYSE under the symbol “ZYME”. When the Redomicile Transactions are completed, the Zymeworks Common Shares currently listed on the NYSE will cease to be traded on the NYSE and will be deregistered under the U.S. Exchange Act.

Material Canadian Securities Law Matters

The shares of Delaware Common Stock and Exchangeable Shares to be issued pursuant to the Redomicile Transactions will be issued pursuant to an exemption from the prospectus and registration requirements of applicable Canadian Securities Laws under Section 2.11 of NI 45-106 and will generally not be subject to any resale restrictions under applicable Canadian Securities Laws, provided that the following conditions are satisfied: (a) the issuer of such shares, pursuant to Section 2.9 of NI 45-102, is and has been a reporting issuer in a jurisdiction of Canada for the four months immediately preceding the trade (upon completion of the Redomicile Transactions, Parent will be deemed to have been a reporting issuer from the time that Zymeworks became a reporting issuer, satisfying this requirement); (b) the trade is not a control distribution; (c) no unusual effort is made to prepare the market or to create a demand for the security that is the subject of the trade; (d) no

 

57


Table of Contents

extraordinary commission or consideration is paid to a person or company in respect of the trade; (e) if the selling securityholder is an insider or officer of the issuer, the selling securityholder has no reasonable grounds to believe that the issuer is in default of securities legislation (each as set out in Section 2.6(3) of NI 45-102); and (f) such holder is not a person or company engaged in or holding itself out as engaging in the business of trading securities or such trade is made in accordance with applicable dealer registration requirements or in reliance upon an exemption from such requirements. Zymeworks Shareholders should consult with their own financial and legal advisors with respect to any restrictions on the resale of shares of Delaware Common Stock and Exchangeable Shares received on completion of the Redomicile Transactions.

Ongoing Reporting Obligations

Following completion of the Redomicile Transactions, Parent will be subject to the reporting requirements of the SEC as the successor issuer to Zymeworks. Parent will also become a reporting issuer in each of the provinces and territories of Canada where Zymeworks is currently a reporting issuer and will become subject to the applicable Canadian continuous disclosure requirements in the same manner as Zymeworks is currently.

Consistent with how Zymeworks currently reports, Parent will report consolidated financial results in U.S. dollars and in accordance with U.S. GAAP and will file reports on Form 10-K, 10-Q and 8-K with the SEC and comply with the proxy rules under the U.S. Exchange Act. In accordance with applicable Canadian securities laws, and consistent with Zymeworks’ current practice, Parent will generally file with the relevant Canadian securities regulatory authorities copies of its documents filed with the SEC under the U.S. Exchange Act in order to meet its Canadian continuous disclosure obligations.

Dissent Rights

The following is a summary of the provisions of Division 2 of Part 8 of the BCBCA, as modified by the Plan of Arrangement and the Interim Order, relating to a Registered Shareholder’s Dissent Rights in respect of the Redomicile Resolution. It is not a comprehensive statement of such rights and procedures and is qualified in its entirety by the reference to the full text of Division 2 of Part 8 of the BCBCA (which is attached as Appendix C to this Proxy Statement/Prospectus), as may be modified by the Transaction Agreement and the Interim Order (which are attached as Appendix B and Appendix D to this Proxy Statement/Prospectus, respectively) and any further order of the Court.

The statutory provisions dealing with the right of dissent are technical and complex. Any Zymeworks Shareholder who intends to exercise Dissent Rights should carefully consider and comply with the provisions of Division 2 of Part 8 of the BCBCA, as modified by the Interim Order, the Plan of Arrangement, and any other order of the Court, and seek legal advice. Failure to comply strictly with the provisions of Division 2 of Part 8 of the BCBCA, as may be modified by the Interim Order, the Plan of Arrangement, and any other order of the Court, and to adhere to the procedures established therein, may result in the loss of all rights thereunder.

Pursuant to the Interim Order, Registered Shareholders as of the Record Date have been granted Dissent Rights with respect to the Redomicile Resolution. Each Dissenting Shareholder is entitled to be paid the fair value (determined as of the close of business on the last Business Day before the Redomicile Resolution was adopted at the Special Meeting) of all, but not less than all, of the holder’s Zymeworks Common Shares in accordance with the provisions of Division 2 of Part 8 of the BCBCA, as may be modified by the Interim Order, the Plan of Arrangement, and any other order of the Court, provided that the holder duly dissents with respect to the Redomicile Resolution and the Redomicile Transactions become effective.

Pursuant to Section 238 of the BCBCA, every Registered Shareholder who duly and validly dissents from the Redomicile Resolution in strict compliance with Division 2 of Part 8 of the BCBCA, as may be modified by the Interim Order, the Plan of Arrangement, and any further order of the Court will be entitled to be paid the fair value of the Zymeworks Common Shares held by such Dissenting Shareholder determined as at the point in time immediately before the passing of the Redomicile Resolution.

 

58


Table of Contents

Persons who are beneficial owners of Zymeworks Common Shares registered in the name of a broker, bank, trust company or other Intermediary or nominee who wish to dissent should be aware that only Registered Shareholders are entitled to exercise Dissent Rights. Accordingly, a Beneficial Shareholder desiring to exercise this right must make arrangements for the Zymeworks Common Shares beneficially owned by such Zymeworks Shareholder to be registered in the Zymeworks Shareholder’s name prior to the time the Dissent Notice is required to be received by Zymeworks, or, alternatively, make arrangements for the registered holder of such Zymeworks Common Shares to dissent on the Zymeworks Shareholder’s behalf. A Zymeworks Shareholder that votes in favor of the Redomicile Resolution will not be entitled to Dissent Rights but a Zymeworks Shareholder’s failure to vote against the Redomicile Resolution will not constitute a waiver of such shareholder’s dissent rights and a vote against the Redomicile Resolution will not be deemed to satisfy notice requirements under the BCBCA with respect to Dissent Rights.

Registered Zymeworks Shareholders who wish to dissent must provide a written objection to the Redomicile Resolution (a “Dissent Notice”) to Zymeworks, c/o Blake, Cassels & Graydon LLP, 595 Burrard Street, Suite 2600, Vancouver BC V7X 1L3, Attention: Sean Boyle and Alexandra Luchenko, which Dissent Notice must be received by October 5, 2022, or such day that is two Business Days immediately preceding the date that any adjournment or postponement of the Special Meeting is reconvened, and must otherwise strictly comply with the dissent procedures prescribed by the BCBCA, as may be modified and supplemented by the Interim Order, the Plan of Arrangement, and any other order of the Court. A copy of the Plan of Arrangement is attached as Exhibit A to the Transaction Agreement, which is set forth in Appendix B to the Proxy Statement/Prospectus. Copies of the text of Division 2 of Part 8 of the BCBCA and the Interim Order are set forth in Appendices C and D, respectively, to the Proxy Statement/Prospectus.

To exercise Dissent Rights, a Registered Shareholder must dissent with respect to all Zymeworks Common Shares of which it is the registered and beneficial owner, except as expressly set forth below. Beneficial Shareholders who wish to exercise Dissent Rights must cause the registered Zymeworks Shareholder holding their Zymeworks Common Shares to deliver the Dissent Notice. A Registered Shareholder that votes in favour of the Redomicile Resolution will not be entitled to Dissent Rights but a Zymeworks Shareholder’s failure to vote against the Redomicile Resolution will not constitute a waiver of such shareholder’s Dissent Rights and a vote against the Redomicile Resolution will not be deemed to satisfy notice requirements under the BCBCA with respect to Dissent Rights.

A Registered Shareholder must prepare a separate Dissent Notice for him, her or itself, if dissenting on his, her or its own behalf, and for each other Beneficial Shareholder who beneficially owns Zymeworks Common Shares registered in the Zymeworks Shareholder’s name and on whose behalf the Registered Shareholder is dissenting; and, if dissenting on its own behalf, must dissent with respect to all of the Zymeworks Common Shares registered in his, her or its name or if dissenting on behalf of a beneficial Zymeworks Shareholder, with respect to all of the Zymeworks Common Shares registered in his, her or its name and beneficially owned by the beneficial Zymeworks Shareholder on whose behalf the Zymeworks Shareholder is dissenting. The Dissent Notice must set out the number of Zymeworks Common Shares in respect of which the Dissent Rights are being exercised (the “Notice Shares”) and: (a) if such Zymeworks Common Shares constitute all of the Zymeworks Common Shares of which the Zymeworks Shareholder is the registered and beneficial owner and the Zymeworks Shareholder owns no other Zymeworks Common Shares beneficially, a statement to that effect; (b) if such Zymeworks Common Shares constitute all of the Zymeworks Common Shares of which the Registered Shareholder is both the registered and beneficial owner, but the Registered Shareholder beneficially owns additional Zymeworks Common Shares, a statement to that effect and the names of the Registered Shareholders of those other Zymeworks Common Shares, the number of Zymeworks Common Shares held by each such Registered Shareholder and a statement that written notices of dissent are being or have been sent with respect to such other Zymeworks Common Shares; or (c) if the Dissent Rights are being exercised by a Registered Shareholder who is not the Beneficial Shareholder, a statement to that effect and the name and address of the Beneficial Shareholder and a statement that the Registered Shareholder is dissenting with respect to all Zymeworks Common Shares of the Beneficial Shareholder registered in such registered holder’s name.

 

59


Table of Contents

The delivery of a Dissent Notice does not deprive a Dissenting Shareholder of the right to vote at the Special Meeting on the Redomicile Resolution; however, a Dissenting Shareholder is not entitled to exercise the Dissent Rights with respect to any of his or her Zymeworks Common Shares if the Dissenting Shareholder votes in favour of the Redomicile Resolution. A vote against the Redomicile Resolution, whether in person or by proxy, does not constitute a Dissent Notice.

If the Redomicile Resolution is approved by the Zymeworks Securityholders and if Zymeworks notifies the Dissenting Shareholder of the Company’s intention to act upon the Redomicile Resolution, the Dissenting Shareholder is then required, within one month after Zymeworks gives such notice, to send to Zymeworks the certificates (if any) representing the Notice Shares and a written statement that requires Zymeworks to purchase all of the Notice Shares (including a written statement prepared in accordance with Section 244(1)(c) of the BCBCA if the dissent is being exercised by a Registered Shareholder on behalf of a Beneficial Shareholder), whereupon, subject to the provisions of the BCBCA relating to the termination of Dissent Rights, the Zymeworks Shareholder becomes a Dissenting Shareholder, and is bound to sell, and Zymeworks is bound to purchase, those Zymeworks Common Shares. Such Dissenting Shareholder may not vote or exercise or assert any rights of a Zymeworks Shareholder in respect of such Notice Shares, other than the rights set forth in Division 2 of Part 8 of the BCBCA, as modified by the Interim Order, the Plan of Arrangement, and any other order of the Court.

The Dissenting Shareholder and Zymeworks may agree on the payout value of the Notice Shares; otherwise, either party may apply to the Court to determine the fair value of the Notice Shares. There is no obligation on Zymeworks to make an application to the Court. If such Dissenting Shareholder does not reach an agreement with Zymeworks, such Dissenting Shareholder, or Zymeworks, may apply to the Court, and the Court may:

 

  (a)

determine the fair value of the Notice Shares;

 

  (b)

join in the application of each Dissenting Shareholder who has not agreed with Zymeworks on the amount of the fair value of the Notice Shares; and

 

  (c)

make consequential orders and give directions as the Court considers appropriate.

After a determination of the payout value of the Notice Shares, the Dissenting Shareholder must then promptly be paid that amount. There can be no assurance that the amount a Dissenting Shareholder may receive as fair value for its Zymeworks Common Shares will be more than or equal to the consideration under the Redomicile Transactions.

Dissenting Shareholders who:

 

  (a)

are ultimately entitled to be paid fair value for their Zymeworks Common Shares shall be deemed not to have participated in the transactions in Article 3 of the Plan of Arrangement (other than Section 3.1(a) of the Plan of Arrangement) or otherwise in the Redomicile Transactions and shall be paid an amount equal to such fair value by Zymeworks (less any amounts withheld pursuant to the Plan of Arrangement) and will not be entitled to any other payment or consideration, including any payment that would be payable under the Arrangement or otherwise in the Redomicile Transactions had such Zymeworks Shareholders not exercised their Dissent Rights in respect of such Zymeworks Common Shares, and they shall be deemed to have transferred their Zymeworks Common Shares for which Dissent Rights have been exercised to Zymeworks for cancellation at the Effective Time; or

 

  (b)

are ultimately not entitled, for any reason, to be paid fair value for their Zymeworks Common Shares, shall be deemed to have participated in the Arrangement, as of the Effective Time, and the remainder of the Redomicile Transactions on the same basis as a non-dissenting holder of Zymeworks Common Shares and shall be entitled to receive only the consideration contemplated in Section 3.1(b) of the Plan of Arrangement (less any amounts withheld pursuant to the Plan of Arrangement) or otherwise in the Redomicile Transactions that such Zymeworks Shareholder would have received pursuant to the Redomicile Transactions if such Zymeworks Shareholder had not exercised Dissent Rights,

 

60


Table of Contents

provided, however, that in no case shall Zymeworks, Parent or the Depositary or any other Person be required to recognize Zymeworks Shareholders who exercise Dissent Rights as Zymeworks Shareholders after the Effective Time.

A Dissenting Shareholder loses his or her Dissent Right if, before full payment is made for the Notice Shares, Zymeworks abandons the corporate action that has given rise to the Dissent Right (namely, the Redomicile Transactions), a court permanently enjoins the action, or the Dissenting Shareholder withdraws the Dissent Notice with Zymeworks’ written consent. When these events occur, Zymeworks must return the share certificates (if any) to the Dissenting Shareholder and the Dissenting Shareholder regains the ability to vote and exercise shareholder rights.

In no circumstances will Zymeworks, the Depositary or any other person be required to recognize a person as a Dissenting Shareholder unless such person is the holder of the Zymeworks Common Shares in respect of which Dissent Rights are purported to be exercised immediately prior to the Effective Time of the Redomicile Transactions; (i) if such person has voted or instructed a proxyholder to vote the Notice Shares in favour of the Redomicile Resolution; and (ii) unless such person has strictly complied with the procedures for exercising Dissent Rights set out in Division 2 of Part 8 of the BCBCA, as modified by the Interim Order, the Plan of Arrangement, and any other order of the Court, and does not withdraw such person’s Dissent Notice prior to the effective time of the Arrangement.

In no event will Zymeworks, Parent or any other Person be required to recognize a Dissenting Shareholder as the holder of any Zymeworks Common Shares in respect of which Dissent Rights have been validly exercised and not withdrawn at and after the Effective Time, and at the Effective Time the names of such Dissenting Shareholders will be deleted from the central securities register of Zymeworks as at the Effective Time.

Dissent Rights with respect to Notice Shares will terminate and cease to apply to the Dissenting Shareholder if, before full payment is made for the Notice Shares, the Arrangement in respect of which the Dissent Notice was sent is abandoned or by its terms will not proceed, a court permanently enjoins or sets aside the corporate action approved by the Redomicile Resolution, the Dissenting Shareholder votes in favour of the Redomicile Resolution, or the Dissenting Shareholder withdraws the Dissent Notice with Zymeworks’ written consent. If any of these events occur, Zymeworks must return the share certificates representing the Zymeworks Common Shares to the Dissenting Shareholder and the Dissenting Shareholder regains the ability to vote and exercise its rights as a Shareholder.

If a Dissenting Shareholder fails to strictly comply with the requirements of the Dissent Rights set out in the Interim Order, it will lose its Dissent Rights, Zymeworks will return to the Dissenting Shareholder the certificates representing the Notice Shares that were delivered to Zymeworks, if any, and if the Arrangement is completed, that Dissenting Shareholder will be deemed to have participated in the Arrangement on the same terms as a Zymeworks Shareholder.

The discussion above is only a summary of the Dissent Rights, which are technical and complex. A Zymeworks Shareholder who intends to exercise Dissent Rights should carefully consider and comply with the provisions of Division 2 of Part 8 of the BCBCA, as may be modified by the Interim Order, the Plan of Arrangement, and any other order of the Court. Zymeworks suggests that any Zymeworks Shareholder wishing to avail themselves of the Dissent Rights seek their own legal advice as failure to comply strictly with the applicable provisions of the BCBCA, as may be modified by the Plan of Arrangement, Interim Order and the Final Order may result in the loss of all Dissent Rights. Dissenting Shareholders should note that the exercise of Dissent Rights can be a complex, time-consuming and expensive process.

For a general summary of certain income tax implications to a Dissenting Shareholder, see section titled “Material Canadian Federal Income Tax Considerations”.

 

61


Table of Contents

SUMMARY OF THE TRANSACTION AGREEMENT

The following is a summary description of certain material provisions of the Transaction Agreement, is not comprehensive and is qualified in its entirety by reference to the complete text of the Transaction Agreement, copies of which are available under Zymeworks’ profile on SEDAR at www.sedar.com, its profile on the SEC’s website at www.sec.gov or its website at www.zymeworks.com.

On August 18, 2022, Zymeworks, Parent, ExchangeCo and Callco entered into the Restated and Amended Transaction Agreement, pursuant to which they agreed that, subject to the terms and conditions set forth in the Transaction Agreement, Parent will acquire, directly or indirectly through ExchangeCo (a direct wholly-owned subsidiary of Callco), all outstanding Zymeworks Common Shares pursuant to the Arrangement. Upon completion of the Arrangement, Zymeworks Shareholders will hold one share of Delaware Common Stock or one Exchangeable Share, as applicable, for each Zymeworks Common Share owned immediately prior to the Arrangement (with the aggregate number of Exchangeable Shares that is equal to or less than the Exchangeable Share Cap). If the Exchangeable Share Cap is reached, then the Exchangeable Shares shall be allocated proportionally among the applicable Eligible Holders based on the number of Exchangeable Shares requested and rounded down to the nearest whole share in respect of each Eligible Holder, in which case, the Eligible Holder will also be issued Delaware Common Stock under a Mixed Election. The Share Trustee will hold one share of the Special Voting Stock, which will be held by the Share Trustee under the terms of the Trust Agreement. The Exchangeable Shares will be exchangeable for Delaware Common Stock in accordance with the Exchangeable Share Provisions.

Representations and Warranties

Except for its status as the contractual document that establishes and governs the legal relations among Zymeworks, Parent, ExchangeCo and Callco with respect to the Arrangement, the Transaction Agreement is not a source of factual, business or operational information about Zymeworks, Parent, ExchangeCo or Callco.

The Transaction Agreement contains representations and warranties made by each of Zymeworks, Parent, ExchangeCo and Callco to each other. The representations and warranties relate to, among other things: (a) the due organization, existence and power and authority of each of Zymeworks, Parent, ExchangeCo and Callco to own, lease and operate their respective properties and to carry on their respective business; (b) the corporate power and authority of each of Zymeworks, Parent, ExchangeCo and Callco to enter into the Transaction Agreement and perform their respective obligations thereunder; and (c) the execution and delivery of the Transaction Agreement by each of Zymeworks, Parent, ExchangeCo and Callco, and the performance by each of them of their respective obligations thereunder and the completion of the Arrangement not resulting in a violation, conflict or default under their respective constating documents or any applicable Law, or resulting in the creation of a lien against their respective properties and assets.

Conditions Precedent to the Arrangement

The obligations of Zymeworks, Parent, ExchangeCo and Callco to consummate the Arrangement and the other transactions contemplated under the Transaction Agreement are subject to the satisfaction of the following conditions (which may be waived, to the extent permitted by Law, by Zymeworks):

 

(a)

the Redomicile Resolution having been approved and adopted by Zymeworks Securityholders at the Special Meeting in accordance with the Interim Order;

 

(b)

the Interim Order and the Final Order each having been obtained in form and on terms satisfactory to Zymeworks, and not having been set aside or modified in a manner unacceptable to Zymeworks, on appeal or otherwise;

 

(c)

no writ, order, judgment, injunction, decision, determination, award, ruling, subpoena, verdict or decree entered, issued or rendered by any Governmental Entity, or Law issued by any court of competent jurisdiction or other Governmental Entity, or other legal restraint or prohibition preventing the consummation of the transactions contemplated by the Plan of Arrangement, the Support Agreement, the

 

62


Table of Contents
  Trust Agreement, and each other agreement, document, instrument or certificate that is necessary, desirable or useful (as determined by Zymeworks or Parent) to give effect to the Arrangement (collectively, the “Transactions”) shall be in effect;

 

(d)

all other material consents as may be desirable or useful in connection with the consummation of the Redomicile Transactions, as determined by Zymeworks, will have been obtained;

 

(e)

the registration statement of Parent on Form S-4 relating to the Transactions and containing a prospectus for the Delaware Common Stock, among other things (the “Registration Statement”), shall have become effective in accordance with the provisions of the U.S. Securities Act, no stop order shall have been issued by the SEC and shall remain in effect with respect to the Registration Statement, and no proceeding seeking such a stop order shall have been threatened or initiated by the SEC and remain pending; and

 

(f)

Dissent Rights having not been exercised in respect of more than 10% of the Zymeworks Common Shares, or such other amount of Zymeworks Common Shares that, as determined by Zymeworks in its sole and unfettered discretion, it is no longer in the best interests of Zymeworks to proceed with the Transactions.

Other Covenants

The Transaction Agreement provides that:

 

(a)

Parent and Zymeworks shall prepare and mutually agree upon, and Parent shall file with the SEC the Registration Statement, and use commercially reasonable efforts to (i) cause the Registration Statement to comply in all material respects with the applicable rules and regulations promulgated by the SEC; (ii) have the Registration Statement declared effective under the U.S. Securities Act as soon as reasonably practicable after it is filed with the SEC; and (iii) keep the Registration Statement effective through the Effective Time in order to permit the consummation of the Transactions;

 

(b)

as soon as reasonably practicable after the Registration Statement is declared effective by the SEC, Zymeworks shall apply under Part 9, Division 5 of the BCBCA and shall prepare, file and pursue an application to the Court for the Interim Order in respect of the Arrangement;

 

(c)

the Parties will use reasonable efforts to ensure that all Exchangeable Shares issued under the Arrangement will be issued in reliance on the exemption from the registration requirements of the U.S. Securities Act provided by Section 3(a)(10) thereunder;

 

(d)

Zymeworks shall take all steps necessary or desirable to submit the Arrangement to the Court and diligently pursue an application for the Final Order pursuant to Part 9, Division 5 of the BCBCA, as soon as reasonably practicable after the required approval is obtained for the Redomicile Resolution as provided for in the Interim Order;

 

(e)

prior to or concurrently with the Effective Time, Parent and ExchangeCo, as applicable, shall deposit with the Depositary sufficient Delaware Common Stock and Exchangeable Shares to satisfy the aggregate Consideration payable to the Zymeworks Shareholders pursuant to the terms of the Plan of Arrangement; and

 

(f)

Parent shall use reasonable efforts to cause the shares of Delaware Common Stock issuable under the Arrangement (including the Delaware Common Stock issuable pursuant to the exchange or exercise of Exchangeable Shares) to be listed for trading on the NYSE under the symbol “ZYME” immediately prior to the Effective Time and will cause the Zymeworks Common Shares currently listed on the NYSE to cease to be traded on the NYSE and to be deregistered under the U.S. Exchange Act, and for Canadian tax purposes will elect to be treated as a private corporation immediately following the completion of the Arrangement.

Post-Arrangement Matters

As soon as practicable following the Effective Time and Zymeworks’ election to be treated as a private corporation for Canadian tax purposes, Zymeworks, Parent, ExchangeCo and Callco shall use reasonable efforts,

 

63


Table of Contents

and shall take such corporate steps and actions, as may be necessary or desirable to effect and implement the following transactions in the order set forth below:

 

(a)

the authorized share structure of Zymeworks shall be reorganized to create an unlimited number of New Common Shares without par value, having special rights and restrictions that are substantially similar to the Zymeworks Common Shares, and in such form and substance as may be as determined by Zymeworks;

 

(b)

ExchangeCo shall exchange all of the Zymeworks Common Shares then held by ExchangeCo for New Common Shares of Zymeworks, on a one-for-one basis, pursuant to Section 86 of the Tax Act, and in such form and substance as may be as determined by Zymeworks;

 

(c)

Zymeworks shall reduce the capital on the Zymeworks Common Shares (which will then be held solely by Parent), by an amount equal to the fair market value of the issued and outstanding shares of ZBI (the “ZBI Stock”) and Irish Sub (the “Irish Sub Stock”), and in such manner and substance as Zymeworks may determine, and shall effect the same by way of a transfer of the ZBI Stock and the Irish Sub Stock from Zymeworks to Parent free and clear of all Liens, in such form and substance as Zymeworks may determine; and

 

(d)

Zymeworks shall surrender to Parent, free and clear of all Liens and for cancellation by Parent without a return of capital, the Delaware Common Stock issued by Parent to Zymeworks on the incorporation of Parent.

Termination of the Transaction Agreement

The Transaction Agreement may be terminated prior to the Effective Time upon written notice by Zymeworks to Parent, ExchangeCo and Callco.

Governing Law

The Transaction Agreement is governed by and construed in accordance with the Laws of the Province of British Columbia and other federal Laws of Canada applicable in British Columbia without giving effect to any choice of law or conflict of law provision or rule (whether of the Province of British Columbia or any other jurisdiction) that would cause the application of the law of any jurisdiction other than the Province of British Columbia.

Amendment

The Transaction Agreement may only be amended upon the written agreement of Zymeworks, Parent, ExchangeCo and Callco.

 

64


Table of Contents

DESCRIPTION OF EXCHANGEABLE SHARES AND RELATED AGREEMENTS

Description of Exchangeable Shares

The Exchangeable Shares will be issued by ExchangeCo and will carry, as nearly as reasonably practicable, equivalent economic entitlements to those of the Delaware Common Stock, for which they are exchangeable. Regardless of the mechanism by which the Exchangeable Shares are exchanged, described in more detail below, and except in connection with any unpaid dividends or distributions in cash or other property, Exchangeable Shareholders will only receive shares of Delaware Common Stock in exchange for their Exchangeable Shares. There are possible disadvantages or risks of holding Exchangeable Shares. See section titled “Risks Factors — Risks Relating to the Exchangeable Shares”.

Zymeworks Shareholders who are Eligible Holders may wish to elect to receive Exchangeable Shares rather than Delaware Common Stock with respect to their Zymeworks Common Shares in order to take advantage of a full or partial tax deferral available under the Tax Act. The Canadian tax consequences of receiving or holding Exchangeable Shares may differ significantly from the Canadian tax consequences of receiving or holding Delaware Common Stock depending upon the particular circumstances of an Eligible Holder. Careful consideration should be given by Eligible Holders to the tax consequences in determining whether or not an election should be made to receive any Exchangeable Shares. See section titled “Material Canadian Federal Income Tax Considerations”.

The following summary description of certain material provisions of the Exchangeable Share Provisions is not comprehensive and is qualified in its entirety by reference to the complete text thereof, as set forth in the Articles of ExchangeCo, and in the form attached as Exhibit E to the Transaction Agreement, which is set forth in Appendix B to the Proxy Statement/Prospectus.

Ranking

The Exchangeable Shares will be entitled to a preference over the common shares of ExchangeCo and any other shares ranking junior to the Exchangeable Shares with respect to (a) the payment of dividends or other distributions to the extent provided in the Exchangeable Share Provisions, and (b) the distribution of assets in the event of the liquidation, dissolution or winding-up of ExchangeCo, whether voluntary or involuntary, or any other distribution of the assets of ExchangeCo among its shareholders for the purpose of winding up its affairs to the extent provided in the Exchangeable Share Provisions.

Dividends and Other Distributions

Subject to applicable Law (in this section, as defined in the Exchangeable Share Provisions) and except as otherwise set forth in the Exchangeable Share Provisions, on each date (a “Parent Dividend Declaration Date”) on which the Parent board of directors declares any dividend or other distribution on the Delaware Common Stock (but excluding any distributions pursuant to a Preferred Stock Rights Agreement) (a) a holder of an Exchangeable Share will be entitled to receive, and (b) the ExchangeCo board of directors will declare a dividend or other distribution on each Exchangeable Share:

 

(i)

in case of a cash dividend or other distribution (but excluding any distributions pursuant to a Preferred Stock Rights Agreement) declared on the Delaware Common Stock, in an amount in cash, payable in United States dollars, for each Exchangeable Share equal to the cash dividend or other distribution multiplied by the relevant Exchangeable Share Exchange Ratio declared on each share of Delaware Common Stock on the Parent Dividend Declaration Date;

 

(ii)

in the case of a stock or share dividend or other distribution declared on the Delaware Common Stock to be paid in Delaware Common Stock (but excluding any distributions pursuant to a Preferred Stock Rights Agreement), by the issue or transfer by ExchangeCo of such number of Exchangeable Shares for each Exchangeable Share as is equal to the number of shares of Delaware Common Stock to be paid on each share of Delaware Common Stock; provided, however, that ExchangeCo may, in lieu of such stock or share dividend or other distribution, elect to effect a corresponding, contemporaneous and economically equivalent (as determined by the ExchangeCo board of directors) subdivision of the outstanding Exchangeable Shares; or

 

65


Table of Contents
(iii)

in the case of a dividend or other distribution declared on the Delaware Common Stock in property other than cash or Delaware Common Stock (but excluding any distributions pursuant to a Preferred Stock Rights Agreement), in such type and amount of property for each Exchangeable Share as is the same as or economically equivalent (as determined by the ExchangeCo board of directors in accordance with the Exchangeable Share Provisions) and adjusted for the relevant Exchangeable Share Exchange Ratio to the type and amount of property declared as a dividend or other distribution on each share of Delaware Common Stock, and

such dividends or other distributions will be paid out of money, assets or property of ExchangeCo properly applicable to the payment of dividends or other distributions, or out of authorized but unissued shares of ExchangeCo, as applicable; provided that the ExchangeCo board of directors may determine to adjust the Exchangeable Share Exchange Ratio as provided in the Exchangeable Share Provisions in lieu of paying any such dividend or other distribution on the Exchangeable Shares; and provided further that the Exchangeable Share Exchange Ratio will be so adjusted only to the extent the ExchangeCo board of directors determines in good faith and in its sole discretion that ExchangeCo would be liable for any unrecoverable tax as a result of paying any such dividend or distribution. The holders of Exchangeable Shares will not be entitled to any dividends or other distributions other than or in excess of the foregoing.

The record date for the determination of the holders of Exchangeable Shares entitled to receive payment of, and the payment date for, any dividend or other distribution declared on the Exchangeable Shares will be the same dates as the record date and payment date, respectively, for the corresponding dividend or other distribution declared on the Delaware Common Stock (but excluding any distributions pursuant to a Preferred Stock Rights Agreement).

If on any payment date for any dividends or other distributions declared on the Exchangeable Shares, the dividends or other distributions are not paid in full on all of the Exchangeable Shares then outstanding, any such dividends or other distributions that remain unpaid will be paid on a subsequent date or dates determined by the ExchangeCo board of directors on which ExchangeCo has sufficient monies, assets or property properly applicable to the payment of such dividends or other distributions.

The ExchangeCo board of directors is required to determine, in good faith and in its sole discretion (with the assistance of such financial or other advisors as the ExchangeCo board of directors may determine), “economic equivalence” for the purposes of the Exchangeable Share Provisions and each such determination will be conclusive and binding on ExchangeCo and its shareholders. In making each such determination, a number of factors set out in the Exchangeable Share Provisions will, without excluding other factors determined by the ExchangeCo board of directors to be relevant, be considered by the ExchangeCo board of directors.

Certain Restrictions

So long as any of the Exchangeable Shares are outstanding, ExchangeCo will not at any time without, but may at any time with, the approval of the holders of the Exchangeable Shares given as specified in the Exchangeable Share Provisions:

 

(a)

pay any dividends or other distributions on any shares ranking junior to the Exchangeable Shares with respect to the payment of dividends or other distributions (other than the common shares of ExchangeCo), other than stock or share dividends payable in common shares of ExchangeCo or any such other shares ranking junior to the Exchangeable Shares, as the case may be;

 

(b)

redeem or purchase or make any capital distribution in respect of any shares ranking junior to the Exchangeable Shares with respect to the payment of dividends or other distributions (other than the common shares of ExchangeCo) in the event of the liquidation, dissolution or winding up of ExchangeCo, whether voluntary or involuntary, or any other distribution of the assets of ExchangeCo among its shareholders for the purpose of winding up its affairs;

 

66


Table of Contents
(c)

redeem or purchase or make any capital distribution in respect of any other shares of ExchangeCo ranking equally with the Exchangeable Shares with respect to the payment of dividends or other distributions in the event of the liquidation, dissolution or winding-up of ExchangeCo, whether voluntary or involuntary, or any other distribution of the assets of ExchangeCo among its shareholders for the purpose of winding up its affairs; or

 

(d)

issue any Exchangeable Share or any other shares ranking equally with, or superior to, the Exchangeable Shares, other than, in each case, by way of stock or share dividends to the holders of such Exchangeable Shares or pursuant to a shareholders rights plan adopted by ExchangeCo.

The restrictions listed in paragraphs (a), (b), (c) and (d) above will not apply if, in connection with all dividends or other distributions declared and paid on the Delaware Common Stock (but excluding any distributions pursuant to a Preferred Stock Rights Agreement): (i) all dividends or other distributions on the outstanding Exchangeable Shares have been declared and paid in full on the Exchangeable Shares, or (ii) the Exchangeable Share Exchange Ratio has been adjusted in accordance with the Exchangeable Share Provisions, in each case, prior to or as at the date of any such event referred to in paragraphs (a), (b), (c) or (d) above.

Exchangeable Share Exchange Ratio Adjustments

The Exchangeable Share Exchange Ratio may be cumulatively adjusted from time to time after the Effective Date by increasing the Exchangeable Share Exchange Ratio on each date after the Effective Date on which the Parent board of directors pays any dividend or other distribution on the Delaware Common Stock by an amount, rounded to the nearest five decimal places, equal to (a)(i) the amount of such dividend or other distribution (which, in the case of a non-cash dividend, shall equal the fair value as determined by the ExchangeCo board of directors in good faith and in its sole discretion), expressed on a per Delaware Common Stock basis, multiplied (ii) by the Exchangeable Share Exchange Ratio in effect on the Business Day (for purposes of this section, as defined in the Exchangeable Share Provisions) immediately preceding the record date set for such dividend or other distribution, divided by (b) the Current Market Price on the record date set for such dividend or other distribution, and any such adjustment shall be determined by the ExchangeCo board of directors in good faith and in its sole discretion and any such determination by the ExchangeCo board of directors shall be conclusive and binding; provided, however, that the Exchangeable Share Exchange Ratio will be so adjusted only to the extent that the ExchangeCo board of directors determines in good faith and in its sole discretion that ExchangeCo would be liable for any unrecoverable tax as a result of paying any such dividend or distribution and determines to adjust the Exchangeable Share Exchange Ratio in lieu of paying an Equivalent Dividend on the Exchangeable Shares as contemplated by the Exchangeable Share Provisions.

Distribution on Liquidation and Associated Call Right

Subject to applicable Laws and the due exercise by Callco of the Liquidation Call Right, in the event of the liquidation, dissolution or winding-up of ExchangeCo, whether voluntary or involuntary, or any other distribution of the assets of ExchangeCo among its shareholders for the purpose of winding up its affairs, a holder of Exchangeable Shares will be entitled to receive from the assets of ExchangeCo in respect of each Exchangeable Share held by such holder on the effective date of such liquidation, dissolution, winding-up or other distribution (the “Liquidation Date”), before any distribution of any part of the assets of ExchangeCo among the holders of the common shares of ExchangeCo or any other shares ranking junior to the Exchangeable Shares, an amount per share (the “Liquidation Amount”) equal to the Exchangeable Share Price on the last Business Day prior to the Liquidation Date, which will be satisfied in full by ExchangeCo delivering or causing to be delivered to such holder of Exchangeable Shares the Exchangeable Share Consideration representing the Liquidation Amount for each Exchangeable Share held by such holder; provided that, for the avoidance of doubt, upon such a liquidation, dissolution or winding-up of ExchangeCo, a holder of Exchangeable Shares will still have the rights set forth under “Retraction of Exchangeable Shares and Associated Call Right”.

Pursuant to the Support Agreement, Callco has the overriding right (the “Liquidation Call Right”), in the event of and notwithstanding the proposed liquidation, dissolution or winding-up of ExchangeCo or any other distribution of the assets of ExchangeCo among its shareholders for the purpose of winding up its affairs, to

 

67


Table of Contents

purchase from all but not less than all of the holders of Exchangeable Shares (other than Parent or its subsidiaries (in this section, as defined in the Exchangeable Share Provisions)) on the Liquidation Date, all but not less than all of the Exchangeable Shares held by each such holder on payment by Callco to each such holder of an amount per share equal to the Exchangeable Share Price (payable in the form of the Exchangeable Share Consideration) on the last Business Day prior to the Liquidation Date (the “Liquidation Call Purchase Price”). In the event of the exercise of the Liquidation Call Right by Callco, each holder of Exchangeable Shares (other than Parent and its subsidiaries) will be obligated to sell all of the Exchangeable Shares held by the holder to Callco on the Liquidation Date upon payment by Callco to such holder of the Liquidation Call Purchase Price for each such share, and ExchangeCo will have no obligation to pay any Liquidation Amount to the holders of such shares so purchased. The Liquidation Call Purchase Price will be satisfied in full by Callco depositing or causing to be deposited with the ExchangeCo Transfer Agent, on or before the Liquidation Date, the Exchangeable Share Consideration representing the aggregate Liquidation Call Purchase Price less any amounts withheld on account of taxes.

To exercise the Liquidation Call Right, Callco must notify the ExchangeCo Transfer Agent, as agent for the holders of Exchangeable Shares, and ExchangeCo of its intention to exercise such right (a) in the case of a voluntary liquidation, dissolution or winding-up of ExchangeCo or any other voluntary distribution of the assets of ExchangeCo among its shareholders for the purpose of winding up its affairs, at least fifteen (15) Business Days before the Liquidation Date, or (b) in the case of an involuntary liquidation, dissolution or winding-up of ExchangeCo or any other involuntary distribution of the assets of ExchangeCo among its shareholders for the purpose of winding up its affairs, at least five (5) Business Days before the Liquidation Date. The ExchangeCo Transfer Agent will notify the holders of Exchangeable Shares as to whether or not Callco has exercised the Liquidation Call Right forthwith after the expiry of the period during which the same may be exercised by Callco. If Callco exercises the Liquidation Call Right, then on the Liquidation Date, Callco will purchase and the holders of the Exchangeable Shares (other than Parent or its subsidiaries) will sell, all of the Exchangeable Shares held by such holders on such date for a price per share equal to the Liquidation Call Purchase Price (payable in the form of the Exchangeable Share Consideration). If Callco does not notify the Exchange Transfer Agent and ExchangeCo of its intention to exercise the Liquidation Call Right in the manner and timing described above, each holder of Exchangeable Shares will, at the holder’s discretion, be entitled to demand (by way of notice given to the Company) that Callco exercise the Liquidation Call Right in respect of the shares covered by the notice, in which case, Callco shall be deemed of have exercised the Liquidation Call Right and will be bound thereby.

Retraction of Exchangeable Shares and Associated Call Right

Subject to applicable Laws and the due exercise by Callco of the Retraction Call Right, a holder of Exchangeable Shares will be entitled at any time to require ExchangeCo to redeem any or all Exchangeable Shares registered in the name of such holder and for an amount per share equal to the Exchangeable Share Price on the last Business Day prior to the Retraction Date (the “Retraction Price”), which price will be satisfied in full by ExchangeCo delivering or causing to be delivered to such holder the Exchangeable Share Consideration representing the Retraction Price. A holder of Exchangeable Shares must give notice of a request to redeem or purchase, as applicable, by presenting and surrendering to ExchangeCo (or to the ExchangeCo Transfer Agent) the certificate(s) representing the Exchangeable Shares that the holder desires to have ExchangeCo redeem, together with (a) such documents, instruments and payments as the ExchangeCo Transfer Agent and ExchangeCo may reasonably require and (b) a duly executed request (the “Retraction Request”) in accordance with the Exchangeable Share Provisions: (i) specifying that the holder desires to have all or any number specified therein of the Exchangeable Shares represented by such certificate(s) (the “Retracted Shares”) redeemed by ExchangeCo; (ii) stating the Business Day on which the holder desires to have ExchangeCo redeem the Retracted Shares (the “Retraction Date”), provided that the Retraction Date will not be less than ten (10) Business Days nor more than fifteen (15) Business Days after the date on which the Retraction Request is received by ExchangeCo, and further provided that, in the event that no such Business Day is specified by the holder in the Retraction Request, the Retraction Date will be deemed to be the fifteenth (15th) Business Day after the date on which the Retraction Request is received by ExchangeCo, subject to the Exchangeable Share Provisions; and (iii) acknowledging the overriding Retraction Call Right of Callco to purchase all but not less than all the Retracted Shares directly from the holder and that the Retraction Request will be deemed to be a

 

68


Table of Contents

revocable offer by the holder to sell the Retracted Shares to Callco in accordance with the Retraction Call Right on the Retraction Date for the Retraction Call Right Purchase Price and on the other terms and conditions set out in the Exchangeable Share Provisions.

In accordance with the Exchangeable Share Provisions, in the event that a holder of Exchangeable Shares delivers a Retraction Request, Callco will have the overriding right (the “Retraction Call Right”), notwithstanding the proposed redemption of the Exchangeable Shares, to purchase from such holder on the Retraction Date all but not less than all of the Retracted Shares held by such holder on payment by Callco of an amount per share equal to the Exchangeable Share Price applicable on the last Business Day prior to the Retraction Date (the “Retraction Call Right Purchase Price”), which price will be satisfied in full by Callco delivering or causing to be delivered to such holder the Exchangeable Share Consideration representing the Retraction Call Right Purchase Price less any amounts withheld on account of taxes.

Upon receipt by ExchangeCo of a Retraction Request, ExchangeCo will immediately notify Callco and will provide Callco with a copy of the Retraction Request. To exercise its Retraction Call Right, Callco must notify ExchangeCo in writing of its determination to do so within five (5) Business Days after ExchangeCo notifies Callco. If Callco does not so notify ExchangeCo within such five (5) Business Day period, ExchangeCo will notify the holder as soon as possible thereafter that Callco did not exercise the Retraction Call Right. If Callco delivers a Retraction Call Notice within such five (5) Business Day period and duly exercises its Retraction Call Right, the obligation of ExchangeCo to redeem the Retracted Shares will terminate and, provided that the Retraction Request is not revoked by the holder of such Retracted Shares in the manner described below), Callco will purchase from such holder and such holder will sell to Callco on the Retraction Date the Retracted Shares for an amount per share equal to the Retraction Call Right Purchase Price less any amounts withheld on account of taxes. Provided that the aggregate Retraction Call Right Purchase Price has been deposited with the ExchangeCo Transfer Agent, the closing of the purchase and sale of the Retracted Shares pursuant to the Retraction Call Right will be deemed to have occurred as at the close of business on the Retraction Date.

A holder of Exchangeable Shares who has made a Retraction Request may, by notice in writing given by the holder to ExchangeCo before the close of business on the Business Day immediately preceding the Retraction Date, withdraw such Retraction Request, in which event such Retraction Request will be null and void and the revocable offer constituted by the Retraction Request to sell such Exchangeable Shares to Callco pursuant to the exercise of the Retraction Call Right will be deemed to have been revoked.

If Callco does not notify the ExchangeCo Transfer Agent and ExchangeCo of its intention to exercise the Retraction Call Right in the manner and timing described above, each holder of Exchangeable Shares will, at the holder’s discretion, be entitled to demand (by way of notice given to the Company) that Callco exercise the Retraction Call Right in respect of the shares covered by the notice, in which case, Callco shall be deemed of have exercised the Retraction Call Right and will be bound thereby.

Redemption of Exchangeable Shares and Associated Call Right

Subject to applicable Laws and the due exercise by Callco of the Redemption Call Right, ExchangeCo will on the Redemption Date redeem all but not less than all of the then outstanding Exchangeable Shares (other than Exchangeable Shares held by Parent and its subsidiaries) for an amount per share (the “Redemption Price”) equal to the Exchangeable Share Price on the last Business Day prior to the Redemption Date, which price will be satisfied in full by ExchangeCo delivering or causing to be delivered to each holder of Exchangeable Shares the Exchangeable Share Consideration for each Exchangeable Share held by such holder.

The “Redemption Date” is the date, if any, established by the ExchangeCo board of directors for the redemption by ExchangeCo of all but not less than all of the outstanding Exchangeable Shares, which date will be on the Sunset Date unless:

 

(a)

the aggregate number of Exchangeable Shares issued and outstanding (other than Exchangeable Shares held by Parent and its subsidiaries) is less than 5% of the number of Exchangeable Shares issued and outstanding

 

69


Table of Contents
  on the Effective Date (as such number of shares may be adjusted as deemed appropriate by the ExchangeCo board of directors in certain circumstances set forth in the Exchangeable Share Provisions), in which case the ExchangeCo board of directors may accelerate such Redemption Date to such date as it may determine, upon at least thirty (30) days’ prior written notice to the holders of the Exchangeable Shares; or

 

(b)

a Parent Control Transaction is proposed, in which case, provided that the ExchangeCo board of directors determines in good faith that it is not practicable to substantially replicate the terms and conditions of the Exchangeable Shares in connection with such Parent Control Transaction or that the redemption of all but not less than all of the outstanding Exchangeable Shares (other than Exchangeable Shares held by Parent and its subsidiaries) is necessary to enable the completion of such Parent Control Transaction in accordance with its terms, the ExchangeCo board of directors may accelerate such Redemption Date to such date as it may determine, upon such number of days’ prior written notice to the holders of the Exchangeable Shares as the ExchangeCo board of directors may determine to be reasonably practicable in such circumstances.

Pursuant to the Support Agreement, Callco has the overriding right (the “Redemption Call Right”), notwithstanding the proposed redemption of the Exchangeable Shares by ExchangeCo, to purchase from all but not less than all of the holders of Exchangeable Shares (other than Parent or any of its subsidiaries) on the Redemption Date all but not less than all of the Exchangeable Shares held by each such holder on payment by Callco of an amount per share equal to the Exchangeable Share Price on the last Business Day prior to the Redemption Date (the “Redemption Call Purchase Price”). In the event of the exercise of the Redemption Call Right by Callco, each holder of Exchangeable Shares will be obligated to sell all of the Exchangeable Shares held by the holder to Callco on the Redemption Date on payment by Callco to the holder of the Redemption Call Purchase Price for each such share, and ExchangeCo will have no obligation to redeem, or pay the Redemption Price otherwise payable by ExchangeCo, in respect of the shares so purchased. The Redemption Call Purchase Price will be satisfied in full by Callco depositing or causing to be deposited with the ExchangeCo Transfer Agent, on or before the Redemption Date, the Exchangeable Share Consideration representing the aggregate Redemption Call Purchase Price less any amounts withheld on account of taxes.

To exercise the Redemption Call Right, Callco must notify the ExchangeCo Transfer Agent, as agent for the holders of Exchangeable Shares, and ExchangeCo of its intention to exercise such right (a) in the case of a redemption occurring in connection with a Parent Control Transaction, on or before the Redemption Date, and (b) in any other case, at least fifteen (15) Business Days before the Redemption Date. The ExchangeCo Transfer Agent will notify the holders of Exchangeable Shares as to whether or not Callco has exercised the Redemption Call Right forthwith after the expiry of the period during which the same may be exercised by Callco. If Callco exercises the Redemption Call Right, Callco will purchase and the holders of the Exchangeable Shares (other than Parent or its subsidiaries) will sell, on the Redemption Date, all of the Exchangeable Shares held by such holders on such date for a price per share equal to the Redemption Call Purchase Price (payable in the form of the Exchangeable Share Consideration).

If Callco does not notify the Transfer Agent and ExchangeCo of its intention to exercise the Redemption Call Right in the manner and timing described above, each holder of Exchangeable Shares will, at the holder’s discretion, be entitled to demand (by way of notice given to the Company) that Callco exercise the Redemption Call Right in respect of the shares covered by the notice, in which case Callco shall be deemed of have exercised the Redemption Call Right and will be bound thereby.

Change of Law Call Right

Pursuant to the Support Agreement, Callco has the overriding right (the “Change of Law Call Right”), in the event of a Change of Law, to purchase from all but not less than all of the holders of Exchangeable Shares (other than Parent or its subsidiaries) on the Change of Law Call Date all but not less than all of the Exchangeable Shares held by each such holder on payment by Callco of an amount per share (the “Change of Law Call Purchase Price”) equal to the Exchangeable Share Price applicable on the last Business Day prior to the date on

 

70


Table of Contents

which ExchangeCo acquires the Exchangeable Shares pursuant to the exercise of the Change of Law Call Right (the “Change of Law Call Date”). In the event of the exercise of the Change of Law Call Right by Callco, each such holder of Exchangeable Shares will be obligated to sell all of the Exchangeable Shares held by the holder to Callco on the Change of Law Call Date upon payment by Callco to such holder of the Change of Law Call Purchase Price (payable in the form of Exchangeable Share Consideration). The Change of Law Call Purchase Price will be satisfied in full by Callco depositing or causing to be deposited with the ExchangeCo Transfer Agent, on or before the Change of Law Call Date, the Exchangeable Share Consideration representing the total Change of Law Call Purchase Price less any amounts withheld on account of taxes.

To exercise the Change of Law Call Right, Callco must notify the ExchangeCo Transfer Agent, as agent for the holders of Exchangeable Shares, and ExchangeCo of its intention to exercise such right at least fifteen (15) days before the Change of Law Call Date. The ExchangeCo Transfer Agent will notify the holders of Exchangeable Shares that Callco has exercised the Change of Law Call Right forthwith after receiving notice of such exercise. If Callco exercises the Change of Law Call Right, Callco will purchase, and the holders of the Exchangeable Shares will sell, on the Change of Law Call Date, all of the Exchangeable Shares then outstanding for a price per share equal to the Change of Law Call Purchase Price.

Voting Rights

Except as required by applicable Laws and in respect of certain matters as further described in the Exchangeable Share Provisions, the holders of the Exchangeable Shares will not be entitled as such to receive notice of or to attend any meeting of the shareholders of ExchangeCo or to vote at any such meeting. Without limiting the generality of the foregoing, the holders of the Exchangeable Shares will not be entitled to class votes except as required by applicable Law.

Amendment and Approval

Any approval required to be given by the holders of the Exchangeable Shares to add to, change or remove any right, privilege, restriction or condition attaching to the Exchangeable Shares or any other matter requiring the approval or consent of the holders of the Exchangeable Shares in accordance with applicable Laws will be deemed to have been sufficiently given if it has been given in accordance with applicable Laws, subject to, in certain circumstances as provided for in the Exchangeable Share Provisions, a minimum requirement that such approval be evidenced by a resolution passed by not less than two-thirds of the votes cast on such resolution at a meeting of holders of Exchangeable Shares duly called and held at which the holders of at least 10% of the outstanding Exchangeable Shares at that time are present in person or represented by proxy.

Tax Treatment

The treatment of Exchangeable Shares for U.S. federal income tax purposes is uncertain. Holders of Exchangeable Shares should consult their own advisors regarding the tax consequences of owning and disposition of Exchangeable Shares.

Support Agreement

The following is a summary description of certain material provisions that will be contained in the Support Agreement, is not comprehensive and is qualified in its entirety by reference to the complete text of the Support Agreement the form of which is attached as Exhibit C to the Transaction Agreement, which is set forth in Appendix B to the Proxy Statement/Prospectus. The Support Agreement will be filed on SEDAR and EDGAR following closing of the Arrangement, available under Zymeworks’ profile on SEDAR at www.sedar.com, its profile on the SEC’s website at www.sec.gov or its website at www.zymeworks.com.

 

71


Table of Contents

Covenants regarding Exchangeable Shares

Pursuant to the Support Agreement, Parent will agree that, so long as any Exchangeable Shares not owned by Parent or its subsidiaries (as defined in such agreement) are outstanding, Parent will, among other things:

 

(a)

not take any action that will result in the declaration or payment of any dividend or make any other distribution on the Delaware Common Stock (but excluding any distributions pursuant to a Preferred Stock Rights Agreement) unless (i) ExchangeCo will (A) simultaneously, declare or pay, as the case may be, an equivalent dividend or other distribution economically equivalent thereto (as determined in accordance with the Exchangeable Share Provisions) on the Exchangeable Shares (an “Equivalent Dividend”); (B) in the case of a cash dividend or other distribution, receive sufficient money or other assets from Parent (through any intermediary entities) to enable the due declaration and the due and punctual payment, in accordance with applicable Law and the Exchangeable Share Provisions, of any such Equivalent Dividend and (C) in the case of a dividend or other distribution that is a stock or share dividend or a distribution of stock or shares, have sufficient authorized but unissued securities available to enable the due declaration and the due and punctual payment, in accordance with applicable Law and the Exchangeable Share Provisions, of any such Equivalent Dividend; provided, however, for the avoidance of doubt, that in no event may ExchangeCo elect to effect a dividend or other distribution that is a stock or share dividend or a distribution of stock or shares in the form of cash or property other than stock or shares; or (ii) if the ExchangeCo board of directors so chooses, in its sole discretion, as an alternative to taking the actions described in clause (i) above, ExchangeCo adjusts the Exchangeable Share Exchange Ratio in accordance with the Exchangeable Share Provisions (but excluding any distributions pursuant to a Preferred Stock Rights Agreement); provided, however, that the Exchangeable Share Exchange Ratio will only be so adjusted to the extent that the ExchangeCo board of directors determines in good faith and in its sole discretion that ExchangeCo would be liable for any unrecoverable tax as a result of taking any of the actions described in clause (i) above and determines to adjust the Exchangeable Share Exchange Ratio in lieu of taking any such action;

 

(b)

advise ExchangeCo sufficiently in advance of the declaration by Parent of any dividend or other distribution on the Delaware Common Stock (but excluding any distributions pursuant to a Preferred Stock Rights Agreement) and take all such other actions as are reasonably necessary or desirable, in co-operation with ExchangeCo, to ensure that the respective declaration date, record date and payment date for an Equivalent Dividend will be the same as those for any corresponding dividends or other distributions on the Delaware Common Stock;

 

(c)

take all actions and do all things as are reasonably necessary or desirable to enable and permit ExchangeCo, in accordance with applicable Law, to pay and otherwise perform its obligations with respect to the satisfaction of the Liquidation Amount, the Retraction Price or the Redemption Price to the holders of the Exchangeable Shares in the event of a liquidation, dissolution or winding-up of ExchangeCo, whether voluntary or involuntary, the delivery of a Retraction Request by a holder of Exchangeable Shares or a redemption of Exchangeable Shares by ExchangeCo, as the case may be;

 

(d)

take all actions and do all things as are reasonably necessary or desirable to enable and permit the Share Trustee in accordance with applicable Law to perform its obligations under the Trust Agreement, including, without limitation, all such actions and all such things as are reasonably necessary or desirable to enable and permit the Share Trustee in its capacity as trustee under the Trust Agreement to exercise such number of votes in respect of a Parent Meeting or a Parent Consent (as such terms are defined in the Trust Agreement) as is equal to the aggregate number of Exchangeable Shares outstanding at the relevant time (other than those held by Parent and its affiliates), multiplied by the Exchangeable Share Exchange Ratio, and rounded down to the nearest whole vote in respect of any one Beneficiary (as that term is defined in the Trust Agreement);

 

(e)

take all actions and do all things as are reasonably necessary or desirable to enable and permit Callco, in accordance with applicable Law, to perform its obligations arising upon the exercise by it of the Liquidation Call Right, the Retraction Call Right, the Change of Law Call Right or the Redemption Call Right;

 

72


Table of Contents
(f)

take all such actions and do all such things as are reasonably necessary or desirable to enable and permit ExchangeCo, in accordance with applicable Law, to perform its obligations in connection with a Retraction Request pursuant to the Exchangeable Share Provisions; and

 

(g)

not, except as otherwise contemplated in the Exchangeable Share Provisions, (i) exercise its vote as a shareholder of ExchangeCo to initiate the voluntary liquidation, dissolution or winding up of ExchangeCo or any other distribution of the assets of ExchangeCo for the purpose of winding up its affairs, or (ii) take any action or omit to take any action that is designed to result in the liquidation, dissolution or winding up of ExchangeCo or any other distribution of the assets of ExchangeCo among its shareholders for the purpose of winding up its affairs, without the prior written consent of the holders of the Exchangeable Shares.

Economic Equivalence

In order to protect the economic equivalence of the Exchangeable Shares, the Support Agreement will provide that, so long as any Exchangeable Shares not owned by Parent or its subsidiaries are outstanding:

 

  (a)

Parent will not without the prior approval of ExchangeCo and the prior approval of the holders of the Exchangeable Shares given in accordance with the Exchangeable Share Provisions:

 

  (i)

issue or distribute Delaware Common Stock (or securities exchangeable for or convertible into or carrying rights to acquire Delaware Common Stock) to the holders of all or substantially all of the then outstanding Delaware Common Stock by way of stock or share dividend or other distribution, other than an issue of Delaware Common Stock (or securities exchangeable for or convertible into or carrying rights to acquire Delaware Common Stock) to holders of Delaware Common Stock (A) who exercise an option to receive dividends in Delaware Common Stock (or securities exchangeable for or convertible into or carrying rights to acquire Delaware Common Stock) in lieu of receiving cash dividends, (B) pursuant to any dividend reinvestment plan or scrip dividend or similar arrangement, or (C) pursuant to a Preferred Stock Rights Agreement, as that term is defined in the Exchangeable Share Provisions;

 

  (ii)

issue or distribute rights, options or warrants to the holders of all or substantially all of the then outstanding Delaware Common Stock entitling them to subscribe for or to purchase Delaware Common Stock (or securities exchangeable for or convertible into or carrying rights to acquire Delaware Common Stock) (other than pursuant to a Preferred Stock Rights Agreement, as that term is defined in the Exchangeable Share Provisions); or

 

  (iii)

issue or distribute to the holders of all or substantially all of the then outstanding Delaware Common Stock (A) shares or securities of Parent of any class other than Delaware Common Stock (or securities convertible into or exchangeable for or carrying rights to acquire Delaware Common Stock), (B) rights, options, warrants or other assets other than those referred to in paragraph (a)(ii) above, (C) evidence of indebtedness of Parent or (D) assets of Parent, except pursuant to a Preferred Stock Rights Agreement, as that term is defined in the Exchangeable Share Provisions,

unless, in each case, ExchangeCo issues or distributes the economic equivalent on a per share basis of such rights, options, warrants, securities, shares, evidences of indebtedness or other assets simultaneously to holders of the Exchangeable Shares, including, without limitation, an adjustment to the Exchangeable Share Exchange Ratio in accordance with the terms of the Exchangeable Share Provisions;

 

  (b)

Parent will not, without the prior approval of ExchangeCo and the prior approval of the holders of the Exchangeable Shares given in accordance with the Exchangeable Share Provisions:

 

  (i)

subdivide, redivide or change the then outstanding Delaware Common Stock into a greater number of Delaware Common Stock;

 

  (ii)

reduce, combine, consolidate or change the then outstanding Delaware Common Stock into a lesser number of Delaware Common Stock; or

 

73


Table of Contents
  (iii)

reclassify or otherwise change the Delaware Common Stock or effect an amalgamation, merger, combination, reorganization or other transaction affecting the Delaware Common Stock;

unless, in each case, the same or an economically equivalent change is made simultaneously to, or in the rights of the holders of, the Exchangeable Shares.

The ExchangeCo board of directors will determine, in good faith and in its sole discretion (with the assistance of such financial or other advisors as the ExchangeCo board of directors may determine), “economic equivalence” for the purposes of any event referred to in paragraphs (a) or (b) above and each such determination will be conclusive and binding on Parent. Pursuant to the Support Agreement, ExchangeCo will agree that, to the extent required, upon due notice from Parent, ExchangeCo will use commercially reasonable efforts to take or cause to be taken such steps as may be necessary for the purposes of ensuring that appropriate dividends are paid or other distributions are made by ExchangeCo, or the Exchangeable Share Exchange Ratio is adjusted, in order to implement the required economic equivalence with respect to the Delaware Common Stock and Exchangeable Shares.

Tender Offers

The Support Agreement will provide that, in the event that a tender offer, share exchange offer, issuer bid, takeover bid or similar transaction with respect to Delaware Common Stock (an “Offer”) is proposed by Parent or is proposed to Parent or its stockholders and is recommended by the Parent board of directors, or is otherwise effected or to be effected with the consent or approval of the Parent board of directors, and the Exchangeable Shares are not redeemed by ExchangeCo or purchased by Callco pursuant to the Redemption Call Right, Parent and ExchangeCo will use commercially reasonable efforts to take all such actions and do all such things as are necessary or desirable to enable and permit holders of Exchangeable Shares (other than Parent and its affiliates) to participate in such Offer to the same extent and on an economically equivalent basis as the holders of Delaware Common Stock, without discrimination. Without limiting the generality of the foregoing, Parent and ExchangeCo will use commercially reasonable efforts in good faith to ensure that all holders of Exchangeable Shares may participate in such Offer without being required to retract Exchangeable Shares as against ExchangeCo (or, if so required, to ensure that any such retraction is effective only upon, and is conditional upon, the closing of such Offer and only to the extent necessary to tender or deposit to the Offer).

Ownership of ExchangeCo Shares

The Support Agreement will also provide that, without the prior approval of ExchangeCo and the prior approval of the holders of the Exchangeable Shares given in accordance with the Exchangeable Share Provisions, as long as any outstanding Exchangeable Shares not owned by Parent or any of its affiliates are outstanding, Parent will be and remain the direct or indirect beneficial owner of all issued and outstanding common shares of ExchangeCo and Callco.

Amendments to the Support Agreement

The Support Agreement will provide that, with the exception of changes for the purpose of (a) adding to the covenants of any or all of the parties thereto; (b) evidencing the succession of successors to Parent and the covenants and obligations assumed by such successors; (c) making such amendments or modifications not inconsistent with the Support Agreement as may be necessary or desirable with respect to matters or questions arising thereunder or (d) curing or correcting any ambiguities or defect or inconsistent provision or clerical omission or mistake or manifest errors (provided, in the case of clauses (a), (c) and (d), that the board of directors of each of Parent, ExchangeCo and Callco are of the good faith opinion that such amendments are not prejudicial to the rights or interests of the holders of the Exchangeable Shares), the Support Agreement may not be amended except by agreement in writing executed by Parent, Callco and ExchangeCo and approved by the holders of the Exchangeable Shares given in accordance with the Exchangeable Share Provisions.

 

74


Table of Contents

Voting of Exchangeable Shares

Under the Support Agreement, each of Parent and Callco will agree not to, and to cause its affiliates not to, exercise any voting rights which may be exercisable by holders of Exchangeable Shares from time to time with respect to any Exchangeable Shares owned by it or its affiliates in respect of any matter considered at meetings of holders of Exchangeable Shares (including any approval sought from such holders in respect of matters arising under the Support Agreement).

Reimbursement by Parent

Parent shall reimburse ExchangeCo for, and indemnify and hold ExchangeCo harmless against, any expense or liability incurred by ExchangeCo with respect to the Exchangeable Shares.

Trust Agreement

The following is a summary description of certain material provisions that will be contained in the Trust Agreement, and is not comprehensive and is qualified in its entirety by reference to the complete text of the Trust Agreement, the form of which is attached as Exhibit D to the Transaction Agreement, which is set forth in Appendix B to the Proxy Statement/Prospectus. The Trust Agreement will be filed on SEDAR and EDGAR following closing of the Arrangement, available under its profile on SEDAR at www.sedar.com, its profile on the SEC’s website at www.sec.gov or its website at www.zymeworks.com.

The purpose of the Trust Agreement is to create a trust for the benefit of the registered holders from time to time of Exchangeable Shares (other than Parent or affiliates of Parent) (the “Beneficiaries”). The Share Trustee will hold the Special Voting Stock in order to enable the Share Trustee to exercise the voting rights attached thereto and will hold the Exchange Right and the Automatic Exchange Right (as such terms are defined in the Trust Agreement) in order to enable the Share Trustee to exercise or enforce such rights, in each case as trustee for and on behalf of the Beneficiaries.

Voting Rights

Pursuant to the Trust Agreement, Parent will issue to and deposit with the Share Trustee the Special Voting Stock to be held of record by the Share Trustee as trustee for and on behalf of, and for the use and benefit of, the Beneficiaries and in accordance with the provisions of the Trust Agreement.

Under the Trust Agreement, the Share Trustee shall be entitled to exercise all of the voting rights, including the right to consent to or vote in person or by proxy, attaching to the Special Voting Stock on any matters, question, proposal or proposition that may properly come before all meetings of stockholders of Parent or in connection with a Parent Consent (as such term is defined in the Trust Agreement).

With respect to all meetings of stockholders of Parent at which stockholders of Parent are entitled to vote and with respect to all Parent Consents, each Beneficiary shall be entitled to instruct the Share Trustee to cast and exercise, in the manner instructed, the number of votes to which a holder of one share of Delaware Common Stock is entitled with respect to such matter, proposition or question for each Exchangeable Share owned of record by such Beneficiary at the close of business on the record date established by Parent or by applicable law, multiplied by the Exchangeable Share Exchange Ratio, and in respect of each Beneficiary, rounded down to the nearest whole vote.

The aggregate voting rights attached to the Special Voting Stock at a meeting of stockholders of Parent at which stockholders of Parent are entitled to vote shall consist of a number of votes equal to one vote per outstanding Exchangeable Share from time to time not owned by Parent and its affiliates on the record date established by Parent, multiplied by the Exchangeable Share Exchange Ratio, and in respect of each Beneficiary, rounded down to the nearest whole vote, and for which the Share Trustee shall have received voting instructions from the holder of the Exchangeable Share.

 

75


Table of Contents

The Share Trustee will exercise each vote attached to the Special Voting Stock only as directed by the relevant holder and, in the absence of instructions from a holder as to voting, the Share Trustee will not exercise voting rights with respect to such Exchangeable Share. A holder may, upon instructing the Share Trustee, obtain a proxy from the Share Trustee entitling the holder to vote directly at the relevant meeting the votes attached to the Special Voting Stock to which the holder is entitled.

The Share Trustee will send to the Beneficiaries by mail or electronic transmission the notice of each meeting or Parent Consent at which the stockholders of Parent are entitled to vote, together with the related meeting materials and a statement as to the manner in which the holder may instruct the Share Trustee to exercise the votes attaching to the Special Voting Stock, at the same time as Parent sends such notice and materials to the stockholders of Parent. The Share Trustee will also send to the holders of Exchangeable Shares copies of all information statements, interim and annual financial statements, reports and other materials sent by Parent to the stockholders of Parent at the same time as such materials are sent to the stockholders of Parent. To the extent such materials are provided to the Share Trustee by Parent, the Share Trustee will also send to the holders all materials sent by third parties to stockholders of Parent generally, including dissident proxy circulars and tender and exchange offer circulars, as soon as possible after such materials are first sent to the stockholders of Parent.

All rights of a holder of Exchangeable Shares to exercise votes attached to the Special Voting Stock will cease upon the exchange of such holder’s Exchangeable Shares for Delaware Common Stock.

ExchangeCo Insolvency Event — Exchange Right

Upon the occurrence and during the continuance of an Insolvency Event (as such term is defined in the Trust Agreement), the Share Trustee shall have the right (the “Exchange Right”) to require Parent or Callco to purchase from each Beneficiary all or any part of the Exchangeable Shares from each or any Beneficiary, provided that the Share Trustee may exercise such right only on the basis of instructions received from each such holder, and provided further that Parent may delegate its obligations thereunder to Callco. The purchase price payable by Parent or Callco, as the case may be, for each Exchangeable Share purchased pursuant to the exercise of the Exchange Right will be the Exchangeable Share Price on the last Business Day prior to the closing of the purchase and sale of such Exchangeable Share, which price will be satisfied in full by Parent or Callco delivering the Exchangeable Share Consideration representing such Exchangeable Share Price to the Share Trustee.

As soon as practicable following the occurrence of an Insolvency Event or any event that with the passage of time or the giving of notice or both would be an Insolvency Event, Parent and Holdco will give written notice thereof to the Share Trustee. As soon as practicable after receiving such notice, or upon the Share Trustee otherwise becoming aware of an Insolvency Event, the Share Trustee will give notice to each holder of Exchangeable Shares of such event and will advise the holder of its rights with respect to the Exchange Right.

Liquidation Event — Automatic Exchange Right

Immediately prior to the effective date of a Liquidation Event (as such term is defined in the Trust Agreement), each of the then outstanding Exchangeable Shares (other than Exchangeable Shares held by Parent and its affiliates) shall be automatically exchanged for one share of Delaware Common Stock, multiplied by the Exchangeable Share Exchange Ratio, rounded down to the nearest whole share in respect of each holder of Exchangeable Shares, together with a cash payment for any fractional interest equal to the fractional interest multiplied by the Current Market Price. Such automatic exchange shall be deemed to occur immediately prior to the Liquidation Event Effective Date.

 

76


Table of Contents

SELECTED COMPARATIVE PER SHARE INFORMATION

Comparative Per Share Data of Zymeworks

The following table sets forth the closing market price per Zymeworks Common Share as reported by the NYSE on July 14, 2022, the last trading day before the Redomicile Transactions were publicly announced, and on August 29, 2022, the last practicable trading day before the date of this Proxy Statement/Prospectus.

 

Trading Date

   Common Shares
(ZYME)
 

July 14, 2022

   $ 5.91  

August 29, 2022

   $ 6.46  

Comparative Per Share Data of Parent

Historical market price information regarding Parent is not provided because there is no public market for Parent capital stock.

 

77


Table of Contents

INFORMATION CONCERNING PARENT, EXCHANGECO AND CALLCO

General and Corporate Structure

Parent was formed on June 30, 2022 as a Delaware corporation. The principal office of Parent is located at 108 Patriot Drive, Suite A, Middletown, Delaware 19709. Parent intends to hold an annual meeting of stockholders following completion of the Redomicile Transactions.

Intercorporate Relationships

Assuming the Redomicile Resolution is approved at the Special Meeting, following the Effective Time and completion of the Redomicile Transactions, the stockholders of Parent will be the same persons who were Zymeworks Shareholders immediately prior to the Redomicile Transactions (other than those who have validly exercised Dissent Rights and holders of Exchangeable Shares prior to exchanging them for Delaware Common Stock) and Parent will become the direct or indirect owner of all of the assets and liabilities of Zymeworks. As a result, there will be no effective change of control of Zymeworks as a result of the Redomicile Transactions, as ultimate control will remain with the public stockholders. Upon completion of the Redomicile Transactions, Parent will have the general structure shown below.

Corporate Structure Prior to the Redomicile Transactions

 

 

LOGO

 

78


Table of Contents

Corporate Structure Following the Redomicile Transactions

 

 

LOGO

Business

Prior to completion of the Redomicile Transactions, Parent will not have carried on any active business since its incorporation. Following completion of the Redomicile Transactions, Parent and its subsidiaries will carry on the business currently carried on by Zymeworks and its subsidiaries.

 

79


Table of Contents

Common Stock

For a description of the shares of Delaware Common Stock see section titled “Description of Parent Capital Stock”.

Selected Unaudited Pro Forma Condensed Consolidated Financial Information

If the Redomicile Transactions had occurred on January 1, 2021, the pro forma balance sheet would have reflected a pro forma adjustment to reduce deferred income tax liability by $1.2 million with a corresponding increase in retained earnings by $1.2 million. The pro forma income statement for the three months ended June 30, 2022 would decrease tax expense by $0.1 million. The pro forma income statement for the six months ended June 30, 2022 would increase tax expense by $0.1 million. The pro forma income statement for the year ended December 31, 2021 would decrease tax expense by $0.4 million.

Directors and Officers of Parent

The persons who will serve as directors and officers of Parent after giving effect to the Redomicile Transactions are the same persons currently serving as directors and officers of Zymeworks. For information regarding the persons who will become the directors of Parent after giving effect to the Redomicile Transactions, please refer to the information contained in Zymeworks’ Amendment No. 1 to Annual Report on Form 10-K for the year ended December 31, 2021, filed on SEDAR and EDGAR on May 2, 2022, available under its profile on SEDAR at www.sedar.com, its profile on the SEC’s website at www.sec.gov or its website at www.zymeworks.com.

Parent intends to adopt an amended and restated certificate of incorporation (the “Parent Certificate of Incorporation”) that will become effective prior to completion of the Redomicile Transactions. The Parent Certificate of Incorporation will provide that each member of Parent’s board of directors will be elected to one of three staggered three-year terms. Only one such term expires at each annual meeting of stockholders, with directors serving under the other terms continuing for the remainder of their respective three-year terms. Zymeworks’ current directors will be up for re-election as follows:

 

   

The terms of Troy M. Cox, Kenneth Hillan and Natalie Sacks will expire at the annual meeting of stockholders to be held in 2022;

 

   

The terms of Hollings C. Renton and Lota Zoth will expire at the annual meeting of stockholders to be held in 2023; and

 

   

The terms of Kenneth Galbraith, Susan Mahony and Kelvin Neu will expire at the annual meeting of stockholders to be held in 2024.

For information regarding the persons who will become the officers of Parent after giving effect to the Redomicile Transactions, please refer to the information contained in Zymeworks’ Amendment No. 1 to Annual Report on Form 10-K for the year ended December 31, 2021, filed on SEDAR and EDGAR on May 2, 2022, available under its profile on SEDAR at www.sedar.com, its profile on the SEC’s website at www.sec.gov or its website at www.zymeworks.com. Since the filing of Zymeworks’ Amendment No. 1 to Annual Report on Form 10-K for the year ended December 31, 2021, the following have taken place:

 

   

On June 27, 2022, Zymeworks announced via a press release and Current Report on Form 8-K the appointment of Dr. Paul Moore as Chief Scientific Officer of the Company.

 

   

On August 4, 2022, Zymeworks announced via press release and a Current Report on Form 8-K that the Zymeworks Board had appointed Neil Klompas as President, effective August 4, 2022. Following Mr. Klompas’ appointment, Mr. Galbraith will continue to serve in the role of Chair of the Zymeworks Board and Chief Executive Officer.

 

80


Table of Contents

Director and Executive Compensation

The director and executive compensation programs currently offered by Zymeworks are described in Zymeworks’ Amendment No. 1 to Annual Report on Form 10-K for the year ended December 31, 2021, filed on SEDAR and EDGAR on May 2, 2022, available under its profile on SEDAR at www.sedar.com, its profile on the SEC’s website at www.sec.gov or its website at www.zymeworks.com.

Beneficial Ownership of Securities of Parent

Immediately prior to the Effective Time, Parent will be a wholly-owned subsidiary of Zymeworks.

Auditor, Registrar and Transfer Agent

The auditor of Parent following completion of the Redomicile Transactions will be KPMG LLP. The transfer agent and registrar for shares of Delaware Common Stock and Exchangeable Shares following completion of the Redomicile Transactions will be Computershare. The transfer agent and registrar’s address is 510 Burrard Street, 3rd Floor, Vancouver, B.C. V6C 3B9.

Material Contracts

Except as described in this Proxy Statement/Prospectus, Parent and its predecessors do not expect to enter into any material contracts prior to the Effective Time.

Corporate Governance of Parent

The corporate governance practices of Parent, after giving effect to the Redomicile Transactions, will generally be the same as the corporate governance practices of Zymeworks. For information regarding the corporate governance practices of Zymeworks, please refer to the information regarding the corporate governance practices of Zymeworks contained in Zymeworks’ Amendment No. 1 to Annual Report on Form 10-K for the year ended December 31, 2021, filed on SEDAR and EDGAR on May 2, 2022, available under its profile on SEDAR at www.sedar.com, its profile on the SEC’s website at www.sec.gov or its website at www.zymeworks.com. There are differences between Zymeworks’ existing articles of incorporation and the Parent Certificate of Incorporation and Parent Bylaws as they will be in effect upon the completion of the Redomicile Transactions. These differences are discussed under “Comparison of Rights of Zymeworks Shareholders, Exchangeable Shareholders and Parent Stockholders”.

Audit Committee of Parent

Immediately after giving effect to the Redomicile Transactions, the Audit Committee of Parent will be comprised of the same persons currently serving on the Audit Committee of Zymeworks. For information regarding the Audit Committee of Parent after giving effect to the Redomicile Transactions, please refer to the information regarding the Audit Committee of Zymeworks contained in Zymeworks’ Amendment No. 1 to Annual Report on Form 10-K for the year ended December 31, 2021 filed on SEDAR and EDGAR on May 2, 2022, available under its profile on SEDAR at www.sedar.com, its profile on the SEC’s website at www.sec.gov or its website at www.zymeworks.com.

ExchangeCo Overview

ExchangeCo is a corporation incorporated under the Business Corporations Act (British Columbia) on July 13, 2022 for the purpose of implementing the Arrangement. To date, ExchangeCo has not carried on any business except in connection with its role as a party to the Transaction Agreement. ExchangeCo is a direct wholly-owned subsidiary of Callco. ExchangeCo’s registered and principal office is located at Suite 2600, Three Bentall Centre, 595 Burrard Street, P.O. Box 49314, Vancouver, BC V7X 1L3. The sole director of ExchangeCo is Kenneth Galbraith.

 

81


Table of Contents

ExchangeCo Share Capital

The authorized capital of ExchangeCo consists of an unlimited number of common shares and an unlimited number of Exchangeable Shares. See section titled “Description of Exchangeable Shares and Related Agreements — Description of Exchangeable Shares” for a summary of certain provisions of the Exchangeable Shares which will be created prior to the Effective Time.

As of the date hereof, there are 10 common shares of ExchangeCo issued and outstanding, which are held by Callco. The sole holder of ExchangeCo’s common shares is expected to be Callco. The holders of ExchangeCo’s common shares are entitled to receive notice of and to attend all meetings of ExchangeCo’s shareholders and to one vote in respect of each Common share held at all such meetings. The holders of ExchangeCo’s common shares will, subject to the rights of the holders of Exchangeable Shares, be entitled to receive dividends if, as and when declared by the board of directors of ExchangeCo out of the assets of ExchangeCo properly applicable to the payment of dividends in such amounts and payable in such manner as the board of directors of ExchangeCo may from time to time determine. In the event of the liquidation, dissolution or winding up of ExchangeCo or other distribution of assets of ExchangeCo among its shareholders for the purpose of winding up its affairs, the holders of ExchangeCo’s common shares will, subject to the rights of the holders of Exchangeable Shares and any other class of shares of ExchangeCo, be entitled to receive the assets of ExchangeCo. Such distribution will be made in equal amounts per share on all the common shares at the time outstanding without preference or distinction.

Callco Overview

Callco is an unlimited liability company incorporated under the Business Corporations Act (British Columbia) on July 13, 2022 for the purpose of implementing the Arrangement. To date, Callco has not carried on any business except in connection with its role as a party to the Transaction Agreement. Callco is a wholly-owned subsidiary of Parent. Callco’s registered and principal office is located at Suite 2600, Three Bentall Centre, 595 Burrard Street, P.O. Box 49314, Vancouver, BC V7X 1L3. The sole director of Callco is Kenneth Galbraith.

 

82


Table of Contents

INFORMATION CONCERNING ZYMEWORKS

General

Company Overview

Zymeworks is a clinical-stage biopharmaceutical company dedicated to the development of next-generation multifunctional biotherapeutics. Zymeworks’ suite of complementary therapeutic platforms and its fully integrated drug development engine provide the flexibility and compatibility to precisely engineer and develop highly differentiated product candidates. These capabilities have resulted in multiple product candidates with the potential to drive positive outcomes in large underserved and unaddressed patient populations.

Zymeworks’ lead product candidate, zanidatamab, is a novel bispecific antibody that targets two distinct domains of the human epidermal growth factor receptor 2 (“HER2”). Zanidatamab’s unique binding properties result in multiple mechanisms of action that may enable it to address unmet need in patient populations with HER2-expressing cancers. In clinical trials, zanidatamab monotherapy and zanidatamab in combination with chemotherapy have been well tolerated with promising antitumor activity in patients with treatment-naive and heavily pretreated HER2-expressing cancers, including individuals whose disease had progressed on multiple prior treatment regimens that included HER-targeted agents. Based on these data, a number of global multicenter clinical trials have been initiated to evaluate zanidatamab in specific indications and lines of therapy. These include pivotal clinical trials in (a) previously-treated HER2 gene amplified biliary tract cancer (“BTC”) and (b) first-line locally advanced or metastatic HER2-positive gastroesophageal adenocarcinomas (“GEA”) in combination with chemotherapy with or without BeiGene, Ltd.’s tislelizumab, as well as proof of concept trials in (c) first-line locally advanced or metastatic HER2-positive colorectal cancer, GEA, or BTC in combination with standard of care chemotherapy, (d) first-line locally advanced or metastatic HER2-positive GEA in combination with tislelizumab and chemotherapy, (e) first-line locally advanced or metastatic HER2-positive breast cancer in combination with docetaxel, (f) previously-treated locally advanced or metastatic HER2-positive, hormone receptor-positive breast cancer in combination with Pfizer’s Ibrance (palbociclib) and fulvestrant, and (g) previously-treated locally advanced or metastatic HER2-expressing cancers (including HER2-positive and HER2-low breast cancer) in combination with ALX Oncology Inc.’s evorpacept (ALX148).

Zymeworks’ second product candidate, zanidatamab zovodotin (ZW49), combines the unique design of zanidatamab with Zymeworks’ ZymeLink antibody-drug conjugate (“ADC”) platform, comprised of proprietary cytotoxin (cancer cell-killing compound) and cleavable linker. Zymeworks designed zanidatamab zovodotin to be a best-in-class HER2-targeting ADC to further address unmet need across a range of HER2-expressing cancers. A Phase 1 clinical trial to establish safety and antitumor activity of zanidatamab zovodotin is currently ongoing.

Zymeworks is also advancing a deep pipeline of preclinical product candidates and discovery-stage programs in oncology (including immuno-oncology agents) and other therapeutic areas.

Zymeworks’ proprietary capabilities and technologies include several modular, complementary therapeutic platforms that can be used in combination with each other and with existing approaches. This ability to layer technologies without compromising manufacturability enables Zymeworks to engineer next-generation biotherapeutics with synergistic activity, which it believes will result in improved patient outcomes. Zymeworks’ platforms include:

 

   

Azymetric, Zymeworks’ bispecific platform, which enables therapeutic antibodies to simultaneously bind multiple distinct locations on a target (known as an epitope) or to multiple targets. This is achieved by tailoring multiple configurations of the antibody’s Fab regions (locations on the antibody to which epitopes bind);

 

83


Table of Contents
   

ZymeLink, Zymeworks’ ADC platform, comprised of cytotoxins and the linker technology used to couple these cytotoxins to tumor-targeting antibodies or proteins. This platform can be used in conjunction with Zymeworks’ other therapeutic platforms to increase safety and efficacy as compared to existing ADC technologies;

 

   

EFECT, which enables finely tuned modulation (both up and down) of immune cell recruitment and function; and

 

   

ProTECT, which enables tumor-specific activity that may reduce systemic toxicity, and simultaneously enhances localized immune co-stimulation or checkpoint modulation that may increase efficacy.

Zymeworks’ goal is to leverage its next-generation therapeutic platforms and proprietary protein engineering capabilities to become a leader in the discovery, development and commercialization of best-in-class multifunctional biotherapeutics for the treatment of cancer and other diseases with high unmet medical need.

Zymeworks commenced operations in 2003 and has since devoted substantially all of its resources to research and development activities including developing its therapeutic platforms, identifying and developing potential product candidates and undertaking preclinical studies and clinical trials. Additionally, Zymeworks has supported its research and development activities with general and administrative support, as well as by raising capital, conducting business planning and protecting its intellectual property. Zymeworks has not generated any revenue from the sale of approved products to date and does not expect to do so until such time as Zymeworks obtains regulatory approval and commercialize one or more of its product candidates. Zymeworks cannot be certain of the timing or success of approval of its product candidates.

Additional information about Zymeworks can be found under its profile on SEDAR at www.sedar.com, its profile on the SEC’s website at www.sec.gov or its website at www.zymeworks.com. The information contained in, or that can be accessed through, Zymeworks’ website is not intended to be incorporated into this Proxy Statement/Prospectus. For information about Zymeworks’ filings incorporated by reference in this Proxy Statement/Prospectus, see section titled “Where You Can Find More Information”.

Auditor, Registrar and Transfer Agent

KPMG LLP (“KPMG”) is the auditor of Zymeworks. Computershare is the registrar and transfer agent for the Zymeworks Common Shares. Transfer of the Zymeworks Common Shares can be effected at Computershare’s principal offices in Vancouver, British Columbia.

Holders

As of August 24, 2022, Zymeworks had 62 shareholders of record holding its common shares, of which 34 were U.S. shareholders. A substantially greater number of holders of Zymeworks’ common stock are “street name” or beneficial holders whose shares of record are held by banks, brokers, and other financial institutions.

Dividends

Zymeworks has neither declared nor paid dividends on the Zymeworks Common Shares. Zymeworks has no present intention of paying dividends on its Zymeworks Common Shares as it anticipates that all available funds will be invested to finance the growth of its business.

Prior Sales

Except as disclosed below, within the last 12 months from the date of this Proxy Statement/Prospectus, no Zymeworks Common Shares have been issued, excluding Zymeworks Common Shares purchased or sold pursuant to the exercise of options or the settlement of RSUs and Zymeworks Common Shares purchased pursuant to Zymeworks’ Amended and Restated Employee Stock Purchase Plan.

 

84


Table of Contents

On January 31, 2022, Zymeworks completed an underwritten public offering of 11,035,000 Zymeworks Common Shares at a price of $8.00 per Common Share, including the exercise in full of the underwriters’ option to purchase 1,875,000 additional Zymeworks Common Shares, and, in lieu of Zymeworks Common Shares to certain investors, pre-funded warrants to purchase up to 3,340,000 Zymeworks Common Shares at a price of $7.9999 per pre-funded warrant.

Market Price and Trading Volume of Zymeworks Common Shares

The Zymeworks Common Shares are listed on the NYSE under the stock symbol “ZYME”.

The following table sets out the market price ranges and trading volumes on the NYSE on a monthly basis for a period from July 2021 to August 2022:

 

Month

   High Price
(US$)
     Low Price
(US$)
     Closing Price
(US$)
     Volume*  

July 2021

     39.35        31.85        32.09        9,908,800  

August 2021

     35.90        30.52        32.99        6,990,200  

September 2021

     37.10        27.20        29.04        12,479,800  

October 2021

     29.59        22.08        22.25        13,484,000  

November 2021

     25.59        17.71        20.11        14,474,700  

December 2021

     21.39        14.90        16.39        16,848,800  

January 2022

     17.20        7.86        8.90        30,529,400  

February 2022

     8.98        6.52        7.24        16,257,700  

March 2022

     7.63        5.93        6.55        15,923,000  

April 2022

     7.88        4.56        6.11        57,622,200  

May 2022

     7.28        4.98        6.75        45,319,500  

June 2022

     7.60        4.96        5.30        23,989,200  

July 2022

     6.55        5.23        5.84        15,882,200  

August 2022 (through August 29, 2022)

     7.53        5.71        6.46        14,383,800  

 

*

Represents the total number of Zymeworks Common Shares traded over the calendar month.

Interest of Informed Persons in Material Transactions

Other than as set forth in this Proxy Statement/Prospectus, Zymeworks is not aware of any material interests, direct or indirect, by way of beneficial ownership of securities or otherwise, of any director or executive officer, nominee for election as a director or any Zymeworks Shareholder holding more than 10% of the voting rights attached to the Zymeworks Common Shares or an associate or affiliate of any of the foregoing in any transaction since January 1, 2021, or in any proposed or ongoing transaction of Zymeworks which has or would materially affect Zymeworks or any of its subsidiaries.

Legal Proceedings

From time to time, Zymeworks may become involved in legal proceedings or be subject to claims arising in the ordinary course of its business. As of the date hereof, Zymeworks was not a party to any legal proceedings that, in the opinion of management, would reasonably be expected to have a material adverse effect on Zymeworks’ business, financial condition, operating results or cash flows if determined adversely to it. Regardless of the outcome, litigation can have an adverse impact on Zymeworks because of defense and settlement costs, diversion of management resources and other factors.

 

85


Table of Contents

LEGAL MATTERS

The legality of the shares of Delaware Common Stock issuable in the Arrangement will be passed upon by Wilson Sonsini Goodrich & Rosati, Professional Corporation. Certain other legal matters in connection with the Redomicile Transactions will be passed upon by Blake, Cassels & Graydon LLP, Canadian corporate and tax counsel to Zymeworks, and Wilson Sonsini Goodrich & Rosati, Professional Corporation, U.S. corporate and tax counsel to Zymeworks.

 

86


Table of Contents

EXPERTS

The consolidated financial statements of Zymeworks as of December 31, 2021 and 2020, and for each of the years in the three-year period ended December 31, 2021, and management’s assessment of the effectiveness of internal control over financial reporting as of December 31, 2021 have been incorporated by reference herein in reliance upon the reports of KPMG LLP, independent registered public accounting firm, incorporated by reference herein, and upon the authority of said firm as experts in accounting and auditing.

Representatives of KPMG LLP are not expected to be present at the Special Meeting.

 

87


Table of Contents

MATERIAL CANADIAN FEDERAL INCOME TAX CONSIDERATIONS

The following is, as of the date hereof, a summary of the principal Canadian federal income tax considerations under the Tax Act generally applicable to a beneficial owner of Zymeworks Common Shares who, for the purposes of the Tax Act and at all relevant times, (1) holds Zymeworks Common Shares, and will hold Exchangeable Shares and/or Delaware Common Stock, as applicable, as capital property; and (2) deals at arm’s length with, and is not affiliated with, Zymeworks, Parent, Callco or ExchangeCo (a “Holder”). Generally, Zymeworks Common Shares, Exchangeable Shares and/or Delaware Common Stock (collectively, the “Shares”), as applicable, will be capital property to a Holder, provided that the Holder does not acquire or hold the Shares in the course of carrying on a business or as part of an adventure or concern in the nature of trade.

This summary does not apply to a Holder who acquired Zymeworks Common Shares under a Zymeworks Warrant or Zymeworks Incentive Award. Those Holders should consult their own tax advisors. This summary also does not apply to Zymeworks Incentive Award holders or Zymeworks Warrant holders. Those holders should consult their own tax advisors.

This summary is based on the current provisions of the Tax Act in force as of the date hereof and an understanding of the current administrative policies and assessing practices of the Canada Revenue Agency (the “CRA”) published in writing by it prior to the date hereof. This summary takes into account all specific proposals to amend the Tax Act publicly announced by or on behalf of the Minister of Finance (Canada) prior to the date hereof (the “Proposed Amendments”) and assumes that all Proposed Amendments will be enacted in the form proposed. However, no assurances can be given that the Proposed Amendments will be enacted as proposed, or at all. This summary does not otherwise take into account or anticipate any changes in Law or administrative policy or assessing practice whether by legislative, administrative or judicial action nor does it take into account tax legislation or considerations of any province, territory or foreign jurisdiction, which may differ from those discussed herein.

This summary is of a general nature only and is not, and is not intended to be, legal or tax advice to any particular Holder. This summary is not exhaustive of all Canadian federal income tax considerations applicable to the purchasing, holding and disposing of the Zymeworks Common Shares, Exchangeable Shares or Delaware Common Stock. Accordingly, Holders should consult their own tax advisors having regard to their own particular circumstances.

Generally, for purposes of the Tax Act, all amounts relating to the acquisition, holding or disposition of securities (including dividends, adjusted cost base and proceeds of disposition) must be converted into Canadian dollars based on exchange rates as determined in accordance with the Tax Act. In particular, the amount of dividends to be included in the income of, and the amount of capital gains or capital losses realized by, a Holder of Delaware Common Stock, and the amount of any capital gain realized on the disposition of Zymeworks Common Shares pursuant to the Plan of Arrangement, may be affected by fluctuation in the Canadian/U.S. dollar exchange rate.

Holders Resident in Canada

This portion of the summary is generally applicable to a Holder who for the purposes of the Tax Act and any applicable tax treaty, is resident or is deemed to be resident in Canada at all times while they hold Zymeworks Common Shares, Exchangeable Shares or Delaware Common Stock (a “Resident Holder”).

Certain Resident Holders whose Zymeworks Common Shares or Exchangeable Shares might not otherwise qualify as capital property may be entitled to make, or may have already made, an irrevocable election under subsection 39(4) of the Tax Act. This election may deem any Zymeworks Common Shares or Exchangeable Shares (and any other “Canadian security”, as defined in the Tax Act) owned by such Resident Holder to be capital property in the taxation year in which the election is made and in all subsequent taxation years. Resident Holders whose Zymeworks Common Shares or Exchangeable Shares might not otherwise be considered to be

 

88


Table of Contents

capital property should consult their own tax advisors concerning this election. Exchangeable Shares received by an Eligible Holder under a section 85 election in respect of Zymeworks Common Shares, as described below, will not be a “Canadian security” to such Resident Holder for this purpose. Resident Holders should consult with their own tax advisors for advice with respect to whether an election under subsection 39(4) is available in their particular circumstances.

This portion of the summary does not apply to a Zymeworks Shareholder (a) an interest in which is a “tax shelter investment” as defined in the Tax Act; (b) that is a “financial institution” for the purposes of the mark-to-market rules contained in the Tax Act; (c) that is a “specified financial institution” as defined in the Tax Act; (d) that has made a functional currency reporting election under the Tax Act; (e) that is a corporation resident in Canada, and is, or becomes, or does not deal at arm’s length with a corporation resident in Canada that is or becomes, as part of a transaction or event or series of transactions or events that includes the Plan of Arrangement, controlled by a non-resident person (or a group of persons that do not deal at arm’s length) for purposes of the “foreign affiliate dumping” rules in section 212.3 of the Tax Act; (f) that has, or will, enter into, with respect to any Shares, a “derivative forward agreement” or a “synthetic disposition agreement”, as those terms are defined in the Tax Act; or (g) in respect of whom Parent is or will be a “foreign affiliate” as defined in the Tax Act. Those Zymeworks Shareholders should consult their own tax advisors.

It is assumed, for the purposes of this portion of the summary, that ExchangeCo will be a “taxable Canadian corporation” within the meaning of the Tax Act at all relevant times.

Receipt of Ancillary Rights

A Resident Holder who receives Exchangeable Shares as part of the Consideration for Zymeworks Common Shares will also receive ancillary rights in respect of the Exchangeable Shares, described under “Description of Exchangeable Shares and Related Agreements — Description of Exchangeable Shares”. A Resident Holder will be required to account for the ancillary rights in determining the proceeds of disposition of such Resident Holder’s Zymeworks Common Shares and the cost to the Resident Holder of the Exchangeable Shares received in consideration therefor. Zymeworks considers that the ancillary rights have a nominal fair market value. This determination of value is not binding on the CRA and it is possible that the CRA could take a contrary view.

Call Rights

A Resident Holder who receives Exchangeable Shares as part of the Consideration for Zymeworks Common Shares will grant to Callco certain call rights, described under “Description of Exchangeable Shares and Related Agreements — Description of Exchangeable Shares” (the “Call Rights”). Zymeworks considers that the Call Rights have a nominal fair market value. This determination of value is not binding on the CRA and it is possible that the CRA could take a contrary view.

Based on the view of Zymeworks, the granting of the Call Rights will not result in any material adverse income tax consequences to a Resident Holder. If the Call Rights have a fair market value in excess of a nominal amount, however, Resident Holders who acquire Exchangeable Shares will realize a capital gain in an amount equal to the fair market value of the Call Rights. The general tax treatment of capital gains and capital losses is discussed below under the section titled “— Taxation of Capital Gain or Capital Loss”.

Exchange of Zymeworks Common Shares for Delaware Common Stock

A Resident Holder who disposes of Zymeworks Common Shares for Delaware Common Stock will realize proceeds of disposition equal to the aggregate fair market value, at the time of the disposition, of the Delaware Common Stock acquired on the exchange. The Resident Holder will realize a capital gain (or capital loss) equal to the amount by which the proceeds of disposition, net of any reasonable costs of disposition, exceed (or are less

 

89


Table of Contents

than) the adjusted cost base to such Resident Holder of the Zymeworks Common Shares immediately before the disposition. The general tax treatment of capital gains and capital losses is discussed below under the section titled “Taxation of Capital Gain or Capital Loss”.

The cost to a Resident Holder of Delaware Common Stock acquired on the exchange will be equal to the fair market value of the Delaware Common Stock at that time. The cost of Delaware Common Stock so acquired will be averaged with the adjusted cost base of any other Delaware Common Stock held by such Resident Holder as capital property for purposes of determining such Resident Holder’s adjusted cost base of all Delaware Common Stock held by such Resident Holder.

Exchange of Zymeworks Common Shares for Exchangeable Shares — No Section 85 Election

A Resident Holder who (a) disposes of Zymeworks Common Shares pursuant to the Plan of Arrangement and who receives Exchangeable Shares including any ancillary rights, and (b) does not make a joint election under subsection 85(1) or subsection 85(2) of the Tax Act in respect of the disposition, will be considered to have disposed of the Zymeworks Common Shares for proceeds of disposition equal to the sum of (i) the aggregate fair market value, at the time of the disposition, of the Exchangeable Shares acquired on the exchange, and (ii) the fair market value of any ancillary rights acquired on the exchange. The Resident Holder will realize a capital gain (or capital loss) equal to the amount by which the proceeds of disposition of such Zymeworks Common Shares, net of any reasonable costs of disposition, exceed (or are less than) the adjusted cost base to such Resident Holder of such Zymeworks Common Shares immediately before the disposition. The general tax treatment of capital gains and capital losses is discussed below under the section titled “— Taxation of Capital Gain or Capital Loss”.

The cost to a Resident Holder of Exchangeable Shares acquired on the exchange will be equal to the fair market value of the Exchangeable Shares at that time. The cost to the Resident Holder of ancillary rights acquired on the exchange will be equal to the fair market value, at the time of acquisition, of the ancillary rights. As described above, Zymeworks is of the view that such rights have only nominal value (see the section titled “Receipt of Ancillary Rights” above).

Exchange of Zymeworks Common Shares for Exchangeable Shares — Section 85 Election

A Resident Holder who (a) disposes of Zymeworks Common Shares pursuant to the Plan of Arrangement and who receives Exchangeable Shares including any ancillary rights, and (b) validly makes a joint election under subsection 85(1) or subsection 85(2) of the Tax Act in respect of the disposition, may defer all or a portion of any capital gain otherwise arising on the exchange, depending on the Elected Amount (as defined below) and the adjusted cost base to the Resident Holder of the Zymeworks Common Shares at the time of the exchange.

Section 85 Election

Subject to the limitations and conditions described below, ExchangeCo will make a joint election under subsection 85(1) or subsection 85(2), as applicable, of the Tax Act (and the corresponding provisions of any applicable provincial tax legislation) with an Eligible Holder who validly receives Exchangeable Shares (including any ancillary rights) as part of the Consideration, at the agreed amount selected by such Eligible Holder subject to the limitations under the Tax Act (the “Elected Amount”). Subject to the limitations under the Tax Act described generally below, the Elected Amount will be treated for the purposes of the Tax Act as the Eligible Holder’s proceeds of disposition of its Zymeworks Common Shares.

In order to make an election under subsection 85(1) or subsection 85(2), as applicable, of the Tax Act (and the corresponding provisions of any applicable provincial tax legislation), an Eligible Holder must provide two signed copies of the necessary prescribed election form(s) to the Depositary within sixty (60) days following the Effective Date, duly completed with the details of the number of Zymeworks Common Shares transferred and the Elected Amount for the purposes of such election. It is the responsibility of each Eligible Holder who wishes to

 

90


Table of Contents

make such an election to obtain and complete the necessary forms as required by the Tax Act (and applicable provincial income tax laws), including any necessary provincial election forms, and submit the forms for execution by ExchangeCo. Thereafter, subject to the election forms being correct and complete and complying with the provisions of the Tax Act (and applicable provincial income tax law), the forms will be signed by ExchangeCo and returned to such former beneficial owner of Zymeworks Common Shares within sixty (60) days after the receipt thereof by the Depositary for filing with the CRA (or the applicable provincial taxing authority) by such former Eligible Holder. ExchangeCo will not be responsible for the proper completion of any election form and, except for ExchangeCo’s obligation to sign and return (within sixty (60) days after the receipt thereof by the Depositary) duly completed election forms which are received by the Depositary within sixty (60) days of the Effective Date, ExchangeCo will not be responsible for any taxes, interest or penalties resulting from the failure by a former beneficial owner of Zymeworks Common Shares to properly complete or file the election forms in the form and manner and within the time prescribed by the Tax Act (or any applicable provincial legislation).

The relevant tax election form is CRA Form T2057 (or, in the event that the Zymeworks Common Shares are held as partnership property, CRA Form T2058). An Eligible Holder interested in making an election should so indicate in the Letter of Transmittal and Election Form in the space provided therein. Eligible Holders should consult their own tax advisors to determine whether separate election forms must be filed with any other provincial taxing authority.

Where Zymeworks Common Shares are held in co-ownership and two or more of the co-owners wish to elect, one of the co-owners designated for such purpose by the co-owners must file one copy of the CRA Form T2057 on behalf of all of the co-owners (and where applicable, the corresponding form in duplicate with the relevant provincial authorities). The CRA Form T2057 must be accompanied by a list containing the name, address, social insurance number or business number of all co-owners electing as well as the document signed by all co-owners electing authorizing the designated co-owner to complete and file the form. Where the Zymeworks Common Shares are held as partnership property, a partner designated by the partnership must file one copy of the CRA Form T2058 on behalf of all members of the partnership (and where applicable, the corresponding form in duplicate with the relevant provincial authorities). The CRA Form T2058 must be accompanied by a list containing the name, address, social insurance number or business number of each partner as well as the document signed by each partner authorizing the designated partner to complete and file the form.

In general, the Elected Amount is subject to the following limitations in respect of the Zymeworks Common Shares that are the subject of the election:

 

   

the Elected Amount may not be less than the aggregate fair market value at the Effective Time of any ancillary rights received on the exchange;

 

   

the Elected Amount may not be less than the lesser of the adjusted cost base to the Eligible Holder of its Zymeworks Common Shares disposed of, determined immediately before the time of the disposition, and the fair market value at the Effective Time of the Zymeworks Common Shares disposed of at that time; and

 

   

the Elected Amount may not be greater than the fair market value at the Effective Time of the disposition of the Zymeworks Common Shares so disposed of.

Elected Amounts which do not comply with these limitations will be automatically adjusted pursuant to the provisions of the Tax Act so that they comply. Any reference to an Elected Amount herein refers to the Elected Amount that complies (or is adjusted to comply) with these limitations.

 

91


Table of Contents

Where a Resident Holder who is an Eligible Holder and ExchangeCo make a joint election under subsection 85(1) or subsection 85(2) of the Tax Act, as applicable, the tax treatment to such Eligible Holder generally will be as follows:

 

   

the Eligible Holder will be deemed to have disposed of the Zymeworks Common Shares for proceeds of disposition equal to the Elected Amount;

 

   

if the proceeds of disposition are equal to the aggregate of the adjusted cost base to the Eligible Holder of the Zymeworks Common Shares, determined immediately before the disposition, and any reasonable costs of disposition, no capital gain or capital loss will be realized by the Eligible Holder;

 

   

to the extent that the proceeds of disposition of the Zymeworks Common Shares exceed (or are less than) the aggregate of the adjusted cost base to the Eligible Holder of the Zymeworks Common Shares, determined immediately before the exchange, and any reasonable costs of disposition, the Eligible Holder will, in general, realize a capital gain (or loss);

 

   

the cost to the Eligible Holder of any ancillary rights received on the exchange will be equal to the fair market value thereof at the Effective Time; and

 

   

the cost to the Eligible Holder of Exchangeable Shares received on the exchange will be equal to the amount by which the proceeds of disposition exceed the fair market value at the Effective Time of the ancillary rights received on the exchange.

Where an Eligible Holder and ExchangeCo make a joint election under subsection 85(1) or subsection 85(2) of the Tax Act, as applicable, the Eligible Holder may realize a capital gain on the disposition of the Zymeworks Common Shares to the extent that the value of ancillary rights, net of any reasonable costs of disposition, exceeds the adjusted cost base to the Eligible Holder of the Zymeworks Common Shares immediately before the disposition. As described above, Zymeworks is of the view that such rights have only nominal value (see the section titled “Receipt of Ancillary Rights” above).

To avoid a late-filing penalty, the required election forms must be received by the appropriate tax authorities on or before the day that is the earliest of the days on or before which either ExchangeCo or the electing Eligible Holder is required to file a Canadian tax return for the taxation year in which the disposition of the Zymeworks Common Shares occurs. The current taxation year of ExchangeCo is scheduled to end on December 31, 2022. Thus, if the exchange occurs prior to January 1, 2023, the tax election forms will, in the case of an electing Eligible Holder who is an individual (other than a trust), generally be due by April 30, 2023. Electing Eligible Holders should consult their own advisors forthwith respecting the deadlines applicable to their own particular circumstances.

Any Eligible Holder who does not ensure that ExchangeCo has received two duly completed copies of the necessary election forms on or before the 60th day after the Effective Date may not be able to benefit from the rollover provisions of the Tax Act. Accordingly, all Eligible Holders who wish to enter into a tax election with ExchangeCo should give their immediate attention to this matter.

The comments herein with respect to such elections are provided for general assistance only. The Law in this area is complex and contains numerous technical requirements. Eligible Holders should consult Information Circular 76-19R3 and Interpretation Bulletin IT-291R3 (Archived), issued by the CRA, for further information respecting the subsections 85(1) and (2) elections under the Tax Act. Eligible Holders wishing to make the election should consult their own tax advisors.

Exchange of Zymeworks Common Shares for Exchangeable Shares and Delaware Common Stock — No Section 85 Election

A Resident Holder who (a) disposes of Zymeworks Common Shares pursuant to the Plan of Arrangement and who receives Exchangeable Shares including any ancillary rights and Delaware Common Stock, and (b) does not

 

92


Table of Contents

make a joint election under subsection 85(1) or subsection 85(2) of the Tax Act in respect of the disposition, will be considered to have disposed of the Zymeworks Common Shares for proceeds of disposition equal to the sum of (i) the aggregate fair market value, at the time of the disposition, of the Exchangeable Shares and Delaware Common Stock acquired on the exchange, and (ii) the fair market value of any ancillary rights acquired on the exchange. The Resident Holder will realize a capital gain (or capital loss) equal to the amount by which the proceeds of disposition of such Zymeworks Common Shares, net of any reasonable costs of disposition, exceed (or are less than) the adjusted cost base to such Resident Holder of such Zymeworks Common Shares. The general tax treatment of capital gains and capital losses is discussed below under the section titled “Taxation of Capital Gain or Capital Loss”.

The cost to a Resident Holder of Exchangeable Shares and Delaware Common Stock acquired on the exchange will be equal to the respective fair market value of the Exchangeable Shares and Delaware Common Stock at that time. The cost to the Resident Holder of ancillary rights acquired on the exchange will be equal to the fair market value, at the time of acquisition, of the ancillary rights.

Exchange of Zymeworks Common Shares for Exchangeable Shares and Delaware Common Stock — Section 85 Election

A Resident Holder who (a) disposes of Zymeworks Common Shares pursuant to the Plan of Arrangement and who receives Exchangeable Shares including any ancillary rights and Delaware Common Stock, and (b) validly makes a joint election under subsection 85(1) or subsection 85(2) of the Tax Act in respect of the disposition, may defer all or a portion of any capital gain otherwise arising on the exchange, depending on the Elected Amount and the adjusted cost base to the Resident Holder of the Zymeworks Common Shares at the time of the exchange.

Section 85 Election

Subject to the limitations and conditions described below, ExchangeCo will make a joint election under subsection 85(1) or subsection 85(2), as applicable, of the Tax Act (and the corresponding provisions of any applicable provincial tax legislation) with an Eligible Holder who validly receives Exchangeable Shares (including any ancillary rights) and Delaware Common Stock as part of the Consideration, at the Elected Amount. Subject to the limitations under the Tax Act described generally below, the Elected Amount will be treated for the purposes of the Tax Act as the Eligible Holder’s proceeds of disposition of its Zymeworks Common Shares.

For Section 85 election forms and procedures, see section titled “Exchange of Zymeworks Common Shares for Exchangeable Shares — Section 85 Election”.

In general, the Elected Amount is subject to the following limitations in respect of the Zymeworks Common Shares that are the subject of the election:

 

   

the Elected Amount may not be less than the aggregate fair market value of the Delaware Common Stock and any ancillary rights received on the exchange;

 

   

the Elected Amount may not be less than the lesser of the adjusted cost base to the Eligible Holder of its Zymeworks Common Shares disposed of, determined immediately before the time of the disposition, and the fair market value of the Zymeworks Common Shares disposed of at that time; and

 

   

the Elected Amount may not be greater than the fair market value at the time of the disposition of the Zymeworks Common Shares so disposed of.

Elected Amounts which do not comply with these limitations will be automatically adjusted pursuant to the provisions of the Tax Act so that they comply. Any reference to an Elected Amount herein refers to the Elected Amount that complies (or is adjusted to comply) with these limitations.

 

93


Table of Contents

Where a Resident Holder who is an Eligible Holder and ExchangeCo make a joint election under subsection 85(1) or subsection 85(2) of the Tax Act, as applicable, the tax treatment to such Eligible Holder generally will be as follows:

 

   

the Eligible Holder will be deemed to realize proceeds of disposition equal to the Elected Amount;

 

   

if the proceeds of disposition are equal to the aggregate of the adjusted cost base to the Eligible Holder of the Zymeworks Common Shares, determined immediately before the disposition, and any reasonable costs of disposition, no capital gain or capital loss will be realized by the Eligible Holder;

 

   

to the extent that the proceeds of disposition of the Zymeworks Common Shares exceed (or are less than) the aggregate of the adjusted cost base to the Eligible Holder of the Zymeworks Common Shares, determined immediately before the exchange, and any reasonable costs of disposition, the Eligible Holder will, in general, realize a capital gain (or loss);

 

   

the cost to the Eligible Holder of any Delaware Common Stock and ancillary rights received on the exchange will be equal to their respective fair market values at that time; and

 

   

the cost to the Eligible Holder of Exchangeable Shares received on the exchange will be equal to the amount by which the proceeds of disposition exceed the fair market value of the Delaware Common Stock and the ancillary rights received on the exchange.

Where an Eligible Holder and ExchangeCo make a joint election under subsection 85(1) or subsection 85(2) of the Tax Act, as applicable, the Eligible Holder may realize a capital gain on the disposition of the Zymeworks Common Shares to the extent that the value of the Delaware Common Stock and the ancillary rights, net of any reasonable costs of disposition, exceeds the adjusted cost base to the Eligible Holder of the Zymeworks Common Shares.

For applicable section 85 election deadlines, see section titled “Exchange of Zymeworks Common Shares for Exchangeable Shares — Section 85 Election”.

The comments herein with respect to such elections are provided for general assistance only. The Law in this area is complex and contains numerous technical requirements. Eligible Holders should consult Information Circular 76-19R3 and Interpretation Bulletin IT-291R3 (Archived), issued by the CRA, for further information respecting the subsections 85(1) and (2) elections under the Tax Act. Eligible Holders wishing to make the election should consult their own tax advisors.

Dividends on Exchangeable Shares

A dividend received or deemed to be received on the Exchangeable Shares by a Resident Holder who is an individual (other than certain trusts) will be included in computing such Resident Holder’s income for the taxation year in which such dividends are received or deemed to be received, subject to the gross-up and dividend tax credit rules normally applicable under the Tax Act to taxable dividends received from taxable Canadian corporations. Certain dividends may be eligible for the enhanced gross-up and dividend tax credit, to the extent designated as an “eligible dividend” by ExchangeCo. There are limitations on the ability of a corporation to designate dividends and deemed dividends as eligible dividends. A dividend received by an individual, or certain trusts, may also give rise to alternative minimum tax under the Tax Act, depending on the circumstances.

A dividend received or deemed to be received on Exchangeable Shares by a Resident Holder that is a corporation will be included in the corporation’s income for the taxation year in which such dividends are received or deemed to be received and will generally be deductible in computing its taxable income, subject to the restrictions and limitations under the Tax Act. Where a Resident Holder that is a corporation receives or is deemed to receive a dividend on Exchangeable Shares and such dividend is deductible in computing such Resident Holder’s income, all or part of the dividend may in certain circumstances be treated under the Tax Act

 

94


Table of Contents

as a capital gain from the disposition of a capital property (or as proceeds of disposition of Exchangeable Shares potentially giving rise to a capital gain) the taxable portion of which must be included in computing the Resident Holder’s income for the year in which the dividend was received. Resident Holders that are corporations should consult their own tax advisors in this regard.

Certain corporations, including “private corporations” and “subject corporations” (as such terms are defined in the Tax Act) may be liable to pay a refundable tax under Part IV of the Tax Act to the extent that the dividends received or deemed to be received on Exchangeable Shares are deductible in computing taxable income. The Exchangeable Shares will be “taxable preferred shares” for purposes of the Tax Act and therefore, Part IV.1 of the Tax Act will apply.

If Parent or Callco, or any other person with whom Parent does not deal at arm’s length (or any trust or partnership of which such person is a beneficiary or member), is a “specified financial institution” for purposes of the Tax Act at the time that dividends are paid on the Exchangeable Shares, dividends received or deemed to be received by a Resident Holder that is a corporation will not be deductible in computing such holder’s taxable income. Zymeworks is of the view that, immediately after the Effective Time, neither Parent nor Callco will be a “specified financial institution” for purposes of the Tax Act.

Resident Holders should consult their own tax advisors in relation to any foreign tax credit or deduction which may be available in respect of U.S. withholding tax, and the limitations under the Tax Act in that regard. Generally, a foreign tax credit or deduction in respect of a tax paid to a particular foreign country is limited to the Canadian tax otherwise payable in respect of income sourced in that country. Dividends received or deemed to be received on Exchangeable Shares by a Resident Holder may not be treated as U.S. source income for these purposes.

Dividends on Delaware Common Stock

A dividend received or deemed to be received on Delaware Common Stock by a Resident Holder who is an individual will be included in computing such Resident Holder’s income for the taxation year in which such dividends are received and will not be subject to the gross-up and dividend tax credit rules in the Tax Act.

A dividend received or deemed to be received on Delaware Common Stock by a Resident Holder that is a corporation will be included in the corporation’s income and will generally not be deductible in computing its taxable income.

Any U.S. non-resident withholding tax paid by or on behalf of a Resident Holder on such dividends generally should be eligible, subject to the specific rules and limitations under the Tax Act, to be credited against the Resident Holder’s income tax or deducted from income.

Redemption, Retraction, Exchange and Disposition of Exchangeable Shares

A Resident Holder will be considered to have disposed of Exchangeable Shares (a) on a redemption (including pursuant to a Retraction Request) of such Exchangeable Shares by ExchangeCo, and (b) on an acquisition of such Exchangeable Shares by Callco. However, as described below, the Canadian federal income tax consequences of the disposition will be different depending on whether the event giving rise to the disposition is a redemption or an acquisition. Resident Holders have certain rights under the Exchangeable Share Provisions that may affect whether the relevant disposition occurs by way of a redemption or an acquisition and such Resident Holders should consult their own tax advisors in relation to the potential exercise of any such rights.

On the redemption (including pursuant to a Retraction Request) of an Exchangeable Share by ExchangeCo, a Resident Holder will generally be deemed to receive a dividend equal to the amount, if any, by which the aggregate redemption proceeds exceed the paid-up capital (for purposes of the Tax Act) of the Exchangeable

 

95


Table of Contents

Share at the time the Exchangeable Share is so redeemed. On the redemption, the Resident Holder will be considered to have disposed of the Exchangeable Share for proceeds of disposition equal to the redemption proceeds less the amount of the foregoing deemed dividend. The Resident Holder will realize a capital loss (or capital gain) equal to the amount by which the sum of (a) the adjusted cost base to such Resident Holder of the Exchangeable Share immediately before the disposition, and (b) any reasonable costs of disposition, exceeds (or is less than) the proceeds of disposition. For this purpose, the “redemption proceeds” of such Exchangeable Share will be equal to the Exchangeable Share Price. The amount of any such deemed dividend will be generally subject to the tax treatment described in the section titled “— Dividends on Exchangeable Shares” above. The general tax treatment of capital gains and capital losses is discussed below under the section titled “Taxation of Capital Gain or Capital Loss”.

In the case of a Resident Holder of Exchangeable Shares that is a corporation, in some circumstances, the amount of any such deemed dividend may be treated as proceeds of disposition and not as a dividend.

On the acquisition of an Exchangeable Share by Callco or Parent, a Resident Holder will generally be considered to realize a capital gain (or a capital loss) equal to the amount by which the proceeds of disposition exceed (or are less than) the total of (a) the adjusted cost base of the Exchangeable Share to such Resident Holder, and (b) any reasonable costs of disposition. For this purpose, the proceeds of disposition in respect of an acquisition of an Exchangeable Share by Callco or Parent will be equal to the Exchangeable Share Price. The acquisition of an Exchangeable Share by Callco or Parent will not result in a deemed dividend. The general tax treatment of capital gains and capital losses is discussed below under the section titled “— Taxation of Capital Gain or Capital Loss”.

A disposition or deemed disposition of Exchangeable Shares by a Resident Holder, other than on the redemption, retraction or other disposition of such shares to ExchangeCo, will generally result in a capital gain (or capital loss) equal to the amount by which the proceeds of disposition exceed (or are less than) the total of (a) the adjusted cost base of the Exchangeable Share to such Resident Holder, and (b) any reasonable costs of disposition.

Acquisition and Disposition of Delaware Common Stock

The cost of Delaware Common Stock received by a Resident Holder on the redemption or retraction of an Exchangeable Share by ExchangeCo or on the acquisition of an Exchangeable Share by Callco or Parent will be equal to the fair market value of such a Delaware Common Stock at the time of such event, and will be averaged with the adjusted cost base of any other Delaware Common Stock held at that time by such Resident Holder as capital property for the purpose of determining the adjusted cost base of all Delaware Common Stock held by such Resident Holder.

A disposition or deemed disposition of a Delaware Common Stock by a Resident Holder will generally result in a capital gain (or capital loss) equal to the amount by which the proceeds of disposition exceed (or are less than) the total of (a) the adjusted cost base of the Delaware Common Stock to such Resident Holder immediately before the disposition, and (b) any reasonable costs of disposition. The general tax treatment of capital gains and capital losses is discussed below under the section titled “— Taxation of Capital Gain or Capital Loss”.

Dissenting Resident Holders

A Resident Holder who exercises Dissent Rights and receives from Zymeworks the fair value of such Resident Holder’s Zymeworks Common Shares will be considered to have disposed of the Zymeworks Common Shares and will generally be deemed to receive a dividend equal to the amount, if any, by which the aggregate proceeds (less the amount of any interest awarded by the Court) exceed the paid-up capital (for purposes of the Tax Act) of such Resident Holder’s Zymeworks Common Shares. In certain circumstances, the dividend deemed to have been received by such Resident Holder that is a corporation may be treated as proceeds of disposition. In addition, the Resident Holder will be considered to have disposed of such Zymeworks Common Shares for

 

96


Table of Contents

proceeds of disposition equal to the aggregate proceeds (less the amount of any interest awarded by the Court) less the amount of any deemed dividend, as noted above. The Resident Holder will realize a capital loss (or capital gain) equal to the amount by which the sum of (a) the adjusted cost base to such Resident Holder of the Zymeworks Common Shares immediately before the disposition, and (b) any reasonable costs of disposition, exceeds (or is less than) the proceeds of disposition. The general tax treatment of capital gains and capital losses is discussed below under the section titled “Taxation of Capital Gain or Capital Loss”.

Any interest awarded by the Court to a dissenting Resident Holder will be included in computing such dissenting Resident Holder’s income for purposes of the Tax Act.

Taxation of Capital Gain or Capital Loss

In general, one-half of a capital gain realized by a Resident Holder must be included in computing such Resident Holder’s income as a taxable capital gain. One-half of a capital loss must be deducted as an allowable capital loss against taxable capital gains realized by the Resident Holder in the year and any excess may be deducted against net taxable capital gains in any of the three preceding years or in any subsequent year, to the extent and under the circumstances set out in the Tax Act.

The amount of any capital loss realized on the disposition or deemed disposition of Exchangeable Shares and Delaware Common Stock by a Resident Holder that is a corporation may be reduced by the amount of dividends received or deemed to have been received by it on such Exchangeable Shares and Delaware Common Stock (as applicable) or shares substituted for such Exchangeable Shares and Delaware Common Stock to the extent and in the circumstances specified by the Tax Act. Similar rules may apply where an Exchangeable Share or Delaware Common Stock is owned by a partnership or trust of which a corporation, trust or partnership is a member or beneficiary. Resident Holders to whom these rules may be relevant should consult their own tax advisors.

A Resident Holder that is throughout the relevant taxation year a “Canadian-controlled private corporation” as defined in the Tax Act may be liable to pay an additional refundable tax on its “aggregate investment income”, which is defined in the Tax Act to include taxable capital gains and interest income. Proposed Amendments announced by the Minister of Finance on April 7, 2022 are intended to extend this additional tax and refund mechanism to “substantive Canadian-controlled private corporations”, as defined in the Proposed Amendments. Resident Holders should consult their own tax advisors with respect to the application of these Proposed Amendments to their circumstances.

A taxable capital gain realized by an individual, or certain trusts, may give rise to a liability for alternative minimum tax under the Tax Act.

Foreign Property Information Reporting

A Resident Holder who is a “specified Canadian entity” as defined in the Tax Act for a taxation year or fiscal period whose total cost amount of “specified foreign property” as defined in the Tax Act, which includes the Delaware Common Stock and the Exchangeable Shares (including any ancillary rights), at any time in the year or fiscal period exceeds $100,000, is required to file an information return for the year or period disclosing prescribed information in respect of such property. Resident Holders to whom these rules may be relevant should consult their own tax advisors.

Eligibility for Investment

Based on the provisions of the Tax Act and the regulations thereunder as of the date hereof, the Delaware Common Stock will be “qualified investments” under the Tax Act for trusts governed by registered retirement savings plans (“RRSPs”), registered retirement income funds (“RRIFs”), deferred profit sharing plans (“DPSPs”), registered education savings plans (“RESPs”), registered disability savings plans (“RDSPs”) and

 

97


Table of Contents

tax-free savings accounts (“TFSAs”) (collectively, RRSPs, RRIFs, RESPs, RDSPs and TFSAs are referred to as “Registered Plans”), provided that the Delaware Common Stock are listed on a “designated stock exchange” for the purposes of the Tax Act (which currently includes the NYSE). Neither DPSPs nor Registered Plans are eligible to acquire Exchangeable Shares pursuant to the Plan of Arrangement.

The annuitant, holder or subscriber, as applicable of a Registered Plan will be subject to a penalty tax in respect of the Delaware Common Stock held by a trust governed by such Registered Plan, as the case may be, if such Delaware Common Stock are a “prohibited investment” for such Registered Plan for the purposes of the Tax Act. The Delaware Common Stock will not be a prohibited investment for a Registered Plan, provided that the annuitant, holder or subscriber of such a Registered Plan, as the case may be: (a) deals at arm’s length with Parent for purposes of the Tax Act and (b) does not have a “significant interest” within the meaning of the Tax Act in Parent. In addition, the Delaware Common Stock will not be a prohibited investment if the Delaware Common Stock are “excluded property” as defined in the Tax Act for trusts governed by a Registered Plan. Resident Holders who intend to hold Delaware Common Stock in a Registered Plan should consult their own tax advisors with respect to the application of the prohibited investment rules.

Based on Proposed Amendments released on August 9, 2022 to implement tax measures applicable to first home savings accounts (“FHSAs”) first proposed by the 2022 Federal Budget (Canada), FHSAs would generally be subject to the rules in the Tax Act applicable to Registered Plans (such amendments, the “FHSA Amendments”). In particular, pursuant to the FHSA Amendments, it is expected that the Delaware Common Stock will be a qualified investment for an FHSA provided the conditions discussed above in relation to Registered Plans are satisfied. In addition, the rules in respect of a “prohibited investment” are also proposed to apply to FHSAs and the holders thereof. The FHSA Amendments are proposed to come into force on January 1, 2023. Resident Holders who intend to hold Delaware Common Stock in an FHSA should consult their own tax advisors with respect to the application of the prohibited investment rules.

Holders Not Resident in Canada

This portion of the summary is generally applicable to a Holder (a “Non-Resident Holder”) who (a) for the purposes of the Tax Act and any applicable tax treaty, is neither resident nor deemed to be resident in Canada at any time while they hold Zymeworks Common Shares, Exchangeable Shares or Delaware Common Stock; and (b) does not and will not use or hold and is not and will not be deemed to use or hold the Zymeworks Common Shares, Exchangeable Shares or Delaware Common Stock in carrying on a business in Canada. Special rules, which are not discussed in this summary, may apply to a Non-Resident Holder that is an insurer carrying on business in Canada and elsewhere or an authorized foreign bank. Such Holders should consult their own tax advisors.

Disposition of Zymeworks Common Shares Under the Plan of Arrangement

A Non-Resident Holder generally will not be subject to tax under the Tax Act in respect of a capital gain realized on the disposition of a Zymeworks Common Share under the Plan of Arrangement unless the Zymeworks Common Share constitutes “taxable Canadian property” to the Non-Resident Holder thereof for purposes of the Tax Act, and the gain is not exempt from tax pursuant to the terms of an applicable tax treaty.

Generally, a Zymeworks Common Share will not constitute “taxable Canadian property” of a Non-Resident Holder at a particular time provided that such share is listed on a designated stock exchange as defined in the Tax Act (which includes the NYSE) at that time, unless at any time during the 60-month period immediately preceding the particular time (a) the Non-Resident Holder, persons with whom the Non-Resident Holder did not deal at arm’s length, partnerships in which the Non-Resident Holder or a non-arm’s length person holds a membership interest directly or indirectly through one or more partnerships, or the Non-Resident Holder together with such persons or partnerships, owned 25% or more of the issued shares of any class or series of shares of Zymeworks, and (b) more than 50% of the fair market value of the Zymeworks Common Share was derived

 

98


Table of Contents

directly or indirectly from one or any combination of real or immovable property situated in Canada, “Canadian resource properties” (as defined in the Tax Act), “timber resource properties” (as defined in the Tax Act), and options in respect of, or interests in, or for civil law rights in, any such properties (whether or not such property exists). If the Zymeworks Common Shares are not listed on a designated stock exchange as defined in the Tax Act at the particular time, such shares will be considered “taxable Canadian property” of a Non-Resident Holder at the particular time if, at any time during the 60-month period immediately preceding the particular time, the Zymeworks Common Shares derived (directly or indirectly) more than 50% of their fair market value from one or any combination of real or immovable property situated in Canada, “Canadian resource properties” (as defined in the Tax Act), “timber resource properties” (as defined in the Tax Act) or options in respect of, or interests in or rights in respect of, any such property (whether or not such property exists). Notwithstanding the foregoing, a Zymeworks Common Share may otherwise in certain circumstances be deemed to be taxable Canadian property to the Non-Resident Holder for the purposes of the Tax Act.

If the Zymeworks Common Shares constitute or are deemed to constitute taxable Canadian property to any Non-Resident Holder, such Non-Resident Holder may be entitled to relief under the provisions of an applicable income tax treaty or convention. Non-Resident Holders whose Zymeworks Common Shares may be taxable Canadian property should consult their own tax advisors.

Dissenting Non-Resident Holders

A Non-Resident Holder who exercises Dissent Rights and received from Zymeworks the fair value of such Non-Resident Holder’s Zymeworks Common Shares will be deemed to receive a dividend and to realize a capital loss (or capital gain) as described under the heading “Holders Resident in Canada — Dissenting Resident Holders” above. Any deemed dividends paid to such Non-Resident Holders will be subject to Canadian non-resident withholding tax at a rate of 25%, unless the rate is reduced under the provisions of an applicable income tax treaty. A dissenting Non-Resident Holder for whom Zymeworks Common Shares are not taxable Canadian property (as described above under the section titled “Holders Not Resident in Canada — Disposition of Zymeworks Common Shares Under the Plan of Arrangement”) will not be subject to capital gains tax under the Tax Act on the disposition of such Zymeworks Common Shares. Any interest paid to a dissenting Non-Resident Holder will not be subject to Canadian withholding tax.

Any interest awarded by the Court to a dissenting Non-Resident Holder will not be subject to Canadian non-resident withholding tax.

Dividends on Delaware Common Stock

A dividend received or deemed to be received on Delaware Common Stock by a Non-Resident Holder will not be subject to Canadian withholding tax or other income tax under the Tax Act.

 

99


Table of Contents

MATERIAL U.S. FEDERAL INCOME TAX CONSIDERATIONS

The following discussion sets forth the material U.S. federal income tax consequences of the Redomicile Transactions to U.S. holders (as defined below) of Zymeworks Common Shares and of the ownership and disposition of shares of Delaware Common Stock received by Non-U.S. holders (as defined below) pursuant to the Redomicile Transactions.

The summary is based on current provisions of the Code, applicable Treasury regulations issued thereunder, judicial authority and IRS administrative rulings and pronouncements, all of which are subject to change, possibly with retroactive effect, or a different interpretation. Any such change or different interpretation could alter the tax consequences to the holders of Zymeworks Common Shares, as described herein. This summary does not purport to address all U.S. federal income tax matters that may be relevant to a particular holder of Zymeworks Common Shares or Delaware Common Stock.

The discussion applies only to holders of Zymeworks Common Shares or Delaware Common Stock that hold Zymeworks Common Shares or Delaware Common Stock as capital assets within the meaning of Section 1221 of the Code (generally, property held for investment), and does not address the tax consequences that may be relevant to holders of Zymeworks Common Shares or Delaware Common Stock who are subject to special tax rules that apply to certain types of investors, such as:

 

   

insurance companies,

 

   

tax-exempt entities or organizations (including an “individual retirement account” or “Roth IRA” as defined in Sections 408 or 408A of the Code),

 

   

banks, broker-dealers, other financial institutions,

 

   

traders in securities that elect to mark to market,

 

   

certain former citizens or long-term residents of the United States,

 

   

partnerships or other pass-through entities for U.S. federal income tax purposes,

 

   

holders who hold the Zymeworks Common Shares or Delaware Common Stock as part of a hedge, straddle, constructive sale or conversion transaction (or who may have acquired the Zymeworks Common Shares or Delaware Common Stock in a transaction subject to the gain rollover provisions of Section 1045 of the Code) or as “qualified small business stock”,

 

   

holders who are subject to the alternative minimum tax or the Medicare tax on net investment income provisions of the Code,

 

   

holders whose functional currency is not the U.S. dollar, or

 

   

holders who acquired the Zymeworks Common Shares or Delaware Common Stock pursuant to the exercise of employee incentive stock options or otherwise as compensation.

Further, the following discussion assumes that Delaware Common Stock received in the Redomicile Transactions represents consideration for the Zymeworks Common Shares and not compensation. Finally, the following discussion does not address (a) the tax consequences under U.S. federal estate and gift tax laws, or state, local or non-U.S. tax laws, (b) the tax consequences of transactions occurring prior to, concurrently with or after the Redomicile Transactions (whether or not such transactions are in connection with the Redomicile Transactions) including, without limitation, the conversion or exercise of warrants, options or rights to purchase Zymeworks Common Shares in anticipation of or in connection with the Redomicile Transactions, (c) the tax consequences to holders of notes, convertible notes, options or warrants, convertible equity securities, or other rights to acquire an equity interest in Zymeworks, (d) the tax consequences regarding any compensatory payments made to the holders of Zymeworks Common Shares in connection with the Redomicile Transactions, (e) the tax consequences that may be relevant to the holders of Zymeworks Common Shares that receive Exchangeable

 

100


Table of Contents

Shares in the Redomicile Transactions, or (f) the tax consequences with respect to holders of Zymeworks Common Shares who exercise appraisal or dissenter rights.

For purposes of this discussion, a “U.S. holder” is a beneficial owner of Zymeworks Common Shares or Delaware Common Stock who is for U.S. federal income tax purposes:

 

   

an individual who is a citizen or resident of the United States, as determined for U.S. federal income tax purposes:

 

   

a corporation (or other entity taxable as a corporation for U.S. federal income tax purposes) created or organized under the laws of the United States or any state thereof or the District of Columbia;

 

   

a trust, (a) the substantial decisions of which are controlled by one or more United States Persons (within the meaning of the Code) and which is subject to the primary supervision of a United States court, or (b) that has validly elected under applicable Treasury regulations to be treated as a United States person for U.S. federal income tax purposes; or

 

   

an estate that is subject to U.S. federal income tax on its income regardless of source.

A “Non-U.S. holder” is a beneficial owner of Zymeworks Common Shares or Delaware Common Stock who is not a partnership (including any entity or arrangement treated as a partnership or other flow-through entity and the equity holders therein) and is not a U.S. holder for U.S. federal income tax purposes.

If an entity or an arrangement treated as a partnership or other flow-through entity for U.S. federal income tax purposes holds Zymeworks Common Shares or Delaware Common Stock, the U.S. federal income tax consequences of the Redomicile Transactions or owning or disposing of Delaware Common Stock to a partner in such partnership (or owner of such entity) generally will depend on the status of the partner (or owner of such entity) and the activities of the partnership (or entity). Any entity treated as a partnership or other flow-through entity for U.S. federal income tax purposes that holds Zymeworks Common Shares or Delaware Common Stock, and any partners in such partnership, are urged to consult their tax advisors with respect to the tax consequences of the Redomicile Transactions or owning or disposing of Delaware Common Stock in their specific circumstances.

Zymeworks Warrants may be eligible to be treated as Zymeworks Common Shares for U.S. federal income tax purposes; however, the tax treatment of Zymeworks Warrants is uncertain. Zymeworks Warrant holders should consult with their own tax advisors regarding the tax consequences of the Redomicile Transactions in their specific circumstances.

The tax consequences of the Redomicile Transactions and holding Delaware Common Stock will depend on a holder’s specific situation. You should consult with your tax advisor as to the tax consequences of the Redomicile Transactions and holding Delaware Common Stock in your particular circumstances, including the applicability and effect of the alternative minimum tax and any state, local, foreign or other tax laws and of changes in those laws.

Material U.S. Federal Income Tax Considerations of the Redomicile Transactions to U.S. Holders of Zymeworks Common Shares

The following discussion applies only to holders of Zymeworks Common Shares that are U.S. holders. Holders of Zymeworks Common Shares other than U.S. holders should consult with their own tax advisors regarding the tax consequences of the Redomicile Transactions.

In general

It is the opinion of Wilson Sonsini Goodrich and Rosati, P.C. that the Redomicile Transactions will qualify as an exchange described in Section 351(a) of the Code for U.S. federal income tax purposes. Such opinion is based on

 

101


Table of Contents

customary assumptions, representations and covenants. If any of the assumptions, representations or covenants on which the opinion is based is or becomes incorrect, incomplete, inaccurate or is otherwise not complied with, the validity of the opinion described above may be adversely affected and the tax consequences of the Redomicile Transactions could differ from those described herein. Zymeworks and Parent intend for the Redomicile Transactions to be treated as an exchange described in Section 351(a) of the Code for U.S. federal income tax purposes, and each party expects to report the Redomicile Transactions consistent with such intent. Neither Zymeworks nor Parent has requested a ruling from the IRS in connection with the Redomicile Transactions or related transactions. The discussion below neither binds the IRS nor precludes it from adopting a contrary position. The obligation of the parties to consummate the Redomicile Transactions is not conditioned upon the receipt of an opinion of counsel as of the date of the Redomicile Transactions (or otherwise) regarding the qualification of the Redomicile Transactions as an exchange described in Section 351(a) of the Code. Further, an opinion of counsel is not binding on the IRS or any court. Even if Zymeworks and Parent report the Redomicile Transactions as qualifying as an exchange described in Section 351 of the Code, there can be no assurance that the IRS will not assert, or that a court would not sustain, a position contrary to the position taken by Zymeworks and Parent.

U.S. holders of Zymeworks Common Shares should consult with their tax advisors regarding the tax consequences of the Redomicile Transactions and the requirements that must be satisfied in order for the Redomicile Transactions to qualify as an exchange described in Section 351 of the Code.

Tax consequences if the Redomicile Transactions qualify as an exchange described in Section 351 of the Code

Provided that the Redomicile Transactions qualify as an exchange described in Section 351 of the Code, and subject to the discussion below under the caption heading “— PFIC Considerations”, the following U.S. federal income tax consequences will result to a U.S. holder of Zymeworks Common Shares in the Redomicile Transactions:

 

   

No gain or loss will be recognized by a U.S. holder of Zymeworks Common Shares for U.S. federal income tax purposes on the exchange of its Zymeworks Common Shares for Delaware Common Stock in the Redomicile Transactions.

 

   

The aggregate tax basis of the Delaware Common Stock received in the Redomicile Transactions by a U.S. holder of Zymeworks Common Shares will be equal to the aggregate tax basis of the Zymeworks Common Shares it exchanged in the Redomicile Transactions.

 

   

The tax holding period of the Delaware Common Stock received in the Redomicile Transactions by a U.S. holder of Zymeworks Common Shares will include the holding period of the Zymeworks Common Shares that it surrendered in exchange therefor in the Redomicile Transactions.

 

   

The Redomicile Transactions may also qualify as a tax-free reorganization under Section 368(a) of the Code, in which case the tax consequences to U.S. holders will generally be similar.

Tax consequences if the Redomicile Transactions fail to qualify as an exchange described in Section 351 of the Code or a tax-free reorganization under Section 368 of the Code

If the Redomicile Transactions fail to qualify as an exchange described in Section 351 of the Code, and subject to the discussion below under the caption heading “— PFIC Considerations”, U.S. holders of Zymeworks Common Shares would be treated as if they sold their Zymeworks Common Shares in a fully taxable transaction. In that case, each U.S. holder of Zymeworks Common Shares would recognize gain or loss with respect to the disposition of each of its shares of Zymeworks Common Shares equal to the difference between (a) the U.S. holder’s basis in each such share of Zymeworks Common Shares and (b) the fair market value of the Delaware Common Stock received in the Redomicile Transactions, determined as of the date such stock is received. Such gain or loss would be treated as capital gain or capital loss and would be treated as long-term capital gain or loss if the Zymeworks Common Shares have been held for more than one year as of the date of the Redomicile Transactions. Long-term capitals gains of non-corporate U.S. holders generally are eligible for reduced rates of

 

102


Table of Contents

taxation. A U.S. holder’s aggregate tax basis in the Delaware Common Stock so received would equal its fair market value as of the date such stock is received, and a U.S. holder’s holding period for such Delaware Common Stock would begin the day after such stock is received.

PFIC Considerations

The Redomicile Transactions could be a taxable event to U.S. holders of Zymeworks Common Shares if Zymeworks were treated as a passive foreign investment corporation, or PFIC, for any taxable year during the period such U.S. holders held Zymeworks Common Shares.

A non-U.S. corporation will be classified as a PFIC for U.S. federal income tax purposes if either (a) at least 75% of its gross income in a taxable year, including its pro rata share of the gross income of any corporation in which it is considered to own at least 25% of the shares by value, is passive income or (b) at least 50% of its assets in a taxable year (ordinarily determined based on fair market value and averaged quarterly over the year), including its pro rata share of the assets of any corporation in which it is considered to own at least 25% of the shares by value, are held for the production of, or produce, passive income. Passive income generally includes dividends, interest, rents and royalties (other than rents or royalties derived from the active conduct of a trade or business) and gains from the disposition of passive assets.

Section 1291(f) of the Code requires that, to the extent provided in Treasury Regulations, a United States person who disposes of stock of a PFIC recognizes gain notwithstanding any other provision of the Code. No final Treasury Regulations are currently in effect under Section 1291(f) of the Code. However, proposed Treasury Regulations under Section 1291(f) of the Code have been promulgated with a retroactive effective date. If finalized in their current form, those proposed Treasury Regulations may require gain recognition to U.S. holders of Zymeworks Common Shares upon the Redomicile Transactions if (a) Zymeworks were classified as a PFIC at any time during such U.S. holder’s holding period for such Zymeworks Common Shares and (b) the U.S. holder had not timely made (i) a QEF Election (as described below) for the first taxable year in which the U.S. holder owned such Zymeworks Common Shares or in which Zymeworks was a PFIC, whichever is later, or (ii) a mark-to-market election (as described below) with respect to such Zymeworks Common Shares. The tax on any such recognized gain would be imposed based on a complex set of computational rules.

Under these rules:

 

   

the U.S. holder’s gain will be allocated ratably over the U.S. holder’s holding period for such U.S. holder’s Zymeworks Common Shares;

 

   

the amount of gain allocated to the U.S. holder’s taxable year in which the U.S. holder recognized the gain, or to the period in the U.S. holder’s holding period before the first day of the first taxable year in which Zymeworks was a PFIC, will be taxed as ordinary income;

 

   

the amount of gain allocated to other taxable years (or portions thereof) of the U.S. holder and included in such U.S. holder’s holding period would be taxed at the highest tax rate in effect for that year and applicable to the U.S. holder; and

 

   

an additional tax equal to the interest charge generally applicable to underpayments of tax will be imposed on the U.S. holder in respect of the tax attributable to each such other taxable year of such U.S. holder.

It is difficult to predict whether, in what form and with what effective date, final Treasury Regulations under Section 1291(f) of the Code will be adopted. Therefore, if Zymeworks has ever been a PFIC, U.S. holders of Zymeworks Common Shares that have not made a timely QEF Election or a mark-to-market election (both as defined and described below) may, pursuant to the proposed Treasury Regulations, be subject to taxation on the Redomicile Transactions to the extent their Zymeworks Common Shares have a fair market value in excess of their tax basis therein.

 

103


Table of Contents

The QEF Election is made pursuant to Section 1295 of the Code on a shareholder-by-shareholder basis and, once made, can be revoked only with the consent of the IRS. Retroactive QEF Elections generally may be made only by filing a protective statement with the tax return for the first taxation year for which the statement will apply, and if certain other conditions are met or with the consent of the IRS. U.S. holders should consult their tax advisors regarding the availability and tax consequences of a retroactive QEF Election under their particular circumstances. A U.S. holder that makes a QEF Election may be referred to as an “Electing Shareholder.” An Electing Shareholder generally would not be subject to the adverse PFIC rules discussed above with respect to their Zymeworks Common Shares. As a result, a U.S. holder that is an Electing Shareholder should not recognize gain or loss as a result of the Redomicile Transactions.

The impact of the PFIC rules on a U.S. holder of Zymeworks Common Shares may also depend on whether the U.S. holder has made a “mark-to-market” election under Section 1296 of the Code. Pursuant to Section 1296 of the Code, U.S. holders who hold (actually or constructively) stock of a non-U.S. corporation that is classified as a PFIC may elect to mark such stock to its market value if such stock is regularly traded on an established exchange. No assurance can be given that Zymeworks Common Shares have been considered to be regularly traded for purposes of the mark-to-market election or whether the other requirements of this election have previously been satisfied.

Although Zymeworks does not believe that it was a PFIC for its most recent taxable year ended on December 31, 2021 or the year that includes the Redomicile Transactions, each U.S. holder should consult with its tax advisors regarding the application of PFIC rules in their particular circumstances. WSGR expresses no opinion regarding Zymeworks’ status as a PFIC.

Information reporting and backup withholding

U.S. holders of Zymeworks Common Shares that hold 5% or more (by vote or value) of the outstanding Delaware Common Stock will be required to attach a statement to their federal income tax returns that contains the information listed in Treasury Regulation Section 1.351-3 and Treasury Regulation Section 1.368-3. Such statement, among other things, must include the fair market value of Zymeworks Common Shares surrendered by the holder in the Redomicile Transactions and the holder’s tax basis in such stock, in both cases determined immediately prior to the Redomicile Transactions.

Under certain circumstances, information reporting and/or backup withholding may apply to U.S. holders with respect to the consideration received pursuant to the Arrangement, payments of dividends on Delaware Common Stock, and certain payments of proceeds on the sale, exchange or other disposition of Delaware Common Stock. However, U.S. holders generally can avoid backup withholding by furnishing a properly executed IRS Form W-9 (or an acceptable substitute form) certifying that such holder is not subject to backup withholding or by otherwise establishing an exemption. Backup withholding is not an additional tax. Any amounts withheld under the backup withholding rules generally will be allowed as a refund or a credit against a U.S. holder’s U.S. federal income tax liability if the required information is furnished by the U.S. holder in a timely manner to the IRS.

THE PRECEDING DISCUSSION IS INTENDED ONLY AS A SUMMARY OF MATERIAL U.S. FEDERAL INCOME TAX CONSEQUENCES OF THE REDOMICILE TRANSACTIONS UNDER CURRENT LAW. TAX MATTERS CAN BE COMPLICATED AND THE TAX CONSEQUENCES OF THE REDOMICILE TRANSACTIONS TO YOU WILL DEPEND ON THE FACTS OF YOUR OWN SITUATION. YOU ARE URGED TO CONSULT YOUR OWN TAX ADVISORS TO FULLY UNDERSTAND THE TAX CONSEQUENCES OF THE REDOMICILE TRANSACTIONS TO YOU, INCLUDING THE APPLICABILITY AND EFFECT OF FEDERAL, STATE, LOCAL AND NON-U.S. INCOME AND OTHER TAX LAWS.

 

104


Table of Contents

Material U.S. Federal Income Tax Considerations to Non-U.S. Holders of Ownership and Disposition of Delaware Common Stock

Distributions

If Parent makes distributions on Delaware Common Stock (including constructive distributions, but not including certain distributions of stock or rights to acquire Delaware Common Stock), those payments will constitute dividends for U.S. federal income tax purposes to the extent paid from Parent’s current or accumulated earnings and profits, as determined under U.S. federal income tax principles. To the extent those distributions exceed Parent’s current and accumulated earnings and profits, the excess will constitute a return of capital and will first reduce Non-U.S. holder’s basis in Delaware Common Stock, but not below zero, and then will be treated as gain from the sale of stock as described below under “— Gain on Disposition of Delaware Common Stock.

Subject to the discussions below regarding effectively connected income, backup withholding and Foreign Account Tax Compliance Act, or FATCA, withholding, any dividend paid to Non-U.S. holders generally will be subject to U.S. federal withholding tax either at a rate of 30% of the gross amount of the dividend or such lower rate as may be specified by an applicable income tax treaty between the United States and a Non-U.S. holder’s country of residence. In order to receive a reduced treaty rate, a Non-U.S. holder must provide Parent or the applicable paying agent with an IRS Form W-8BEN or W-8BEN-E or other appropriate version of IRS Form W-8 certifying qualification for the reduced rate. Under applicable Treasury Regulations, Parent may withhold up to 30% of the gross amount of the entire distribution even if the amount constituting a dividend, as described above, is less than the gross amount. Non-U.S. holders may obtain a refund of any excess amounts withheld by filing an appropriate claim for refund with the IRS. If Non-U.S. holders hold Delaware Common Stock through a financial institution or other agent acting on Non-U.S. holder’s behalf, such Non-U.S. holders will be required to provide appropriate documentation to the agent, which then will be required to provide certification to Parent or its paying agent, either directly or through other intermediaries. Special certification and other requirements apply to certain Non-U.S. holders that are pass-through entities rather than corporations or individuals.

Dividends received by a Non-U.S. holder that are treated as effectively connected with Non-U.S. holder’s conduct of a U.S. trade or business (and, if required by an applicable income tax treaty, that are attributable to a permanent establishment or fixed base maintained by a Non-U.S. holder in the United States) are generally exempt from the 30% U.S. federal withholding tax, subject to the discussions below regarding backup withholding and FATCA withholding. In order to obtain this exemption, Non-U.S. holder must provide Parent with a properly executed IRS Form W-8ECI or other applicable IRS Form W-8 or a successor form properly certifying such exemption. Such effectively connected dividends, although not subject to U.S. federal withholding tax, generally are taxed at the U.S. federal income tax rates applicable to U.S. persons, net of certain deductions and credits. In addition, if Non-U.S. holder is a corporate non-U.S. holder, dividends such Non-U.S. holder receives that are effectively connected with Non-U.S. holder’s conduct of a U.S. trade or business may also be subject to a branch profits tax at a rate of 30% or such lower rate as may be specified by an applicable income tax treaty between the United States and Non-U.S. holder’s country of residence. Non-U.S. holders should consult their own tax advisors regarding the tax consequences of the ownership and disposition of Delaware Common Stock, including the application of any applicable tax treaties that may provide for different rules.

Gain on Disposition of Delaware Common Stock

Subject to the discussions below regarding backup withholding and FATCA withholding, Non-U.S. holders generally will not be required to pay U.S. federal income tax on any gain realized upon the sale or other disposition of Delaware Common Stock unless:

 

   

the gain is effectively connected with a Non-U.S. holder’s conduct of a U.S. trade or business (and, if an applicable income tax treaty so provides, the gain is attributable to a permanent establishment or fixed base maintained by a Non-U.S. holder in the United States);

 

105


Table of Contents
   

Non-U.S. holder is an individual who is present in the United States for a period or periods aggregating 183 days or more during the calendar year in which the sale or disposition occurs and certain other conditions are met; or

 

   

Delaware Common Stock constitutes a United States real property interest by reason of Parent’s status as a “United States real property holding corporation”, or a USRPHC, for U.S. federal income tax purposes at any time within the shorter of the five-year period preceding Non-U.S. holder’s disposition of, or holding period for, Delaware Common Stock.

Parent believes that it is not currently and will not become a USRPHC for U.S. federal income tax purposes, and the remainder of this discussion so assumes. However, because the determination of whether Parent is a USRPHC depends on the fair market value of Parent’s U.S. real property interests relative to the fair market value of Parent’s U.S. and worldwide real property interests plus Parent’s other assets used or held for use in a trade or business, there can be no assurance that Parent will not become a USRPHC in the future. Even if Parent becomes a USRPHC, however, as long as Delaware Common Stock is regularly traded on an established securities market, a Non-U.S. holder’s Delaware Common Stock will be treated as U.S. real property interests only if a Non-U.S. holder actually (directly or indirectly) or constructively holds more than five percent of Parent’s regularly traded common stock at any time during the shorter of the five-year period preceding Non-U.S. holder’s disposition of, or holding period for, Delaware Common Stock.

Non-U.S. holders described in the first bullet above generally will be required to pay tax on the gain derived from the sale (net of certain deductions and credits) at U.S. federal income tax rates applicable to U.S. persons, and a corporate Non-U.S. holder described in the first bullet above also may be subject to the branch profits tax at a 30% rate, or such lower rate as may be specified by an applicable income tax treaty. Non-U.S. holders described in the second bullet above will be subject to tax at 30% (or such lower rate specified by an applicable income tax treaty) on the gain derived from the sale, which gain may be offset by U.S. source capital losses for the year, provided a Non-U.S. holder has timely filed U.S. federal income tax returns with respect to such losses. Non-U.S. holders should consult their tax advisors regarding any applicable income tax or other treaties that may provide for different rules.

Backup Withholding and Information Reporting

Generally, Parent must report annually to the IRS the amount of dividends paid to a Non-U.S. holder, the name and address of such Non-U.S. holder, and the amount of tax withheld, if any. A similar report will be sent to the Non-U.S. holder. Pursuant to applicable income tax treaties or other agreements, the IRS may make these reports available to tax authorities in the Non-U.S. holder’s country of residence.

Payments of dividends on or of proceeds from the disposition of Delaware Common Stock made to Non-U.S. holders may be subject to backup withholding at the applicable statutory rate unless a Non-U.S. holder establishes an exemption, for example, by properly certifying Non-U.S. holder’s non-U.S. status on a properly completed IRS Form W-8BEN or W-8BEN-E or another appropriate version of IRS Form W-8. Notwithstanding the foregoing, backup withholding and information reporting may apply if either Parent or Parent’s paying agent has actual knowledge, or reason to know, that a Non-U.S. holder is a U.S. person.

Backup withholding is not an additional tax; rather, the U.S. federal income tax liability of persons subject to backup withholding will be reduced by the amount of tax withheld. If withholding results in an overpayment of taxes, a refund or credit may generally be obtained from the IRS, provided that the required information is furnished to the IRS in a timely manner.

Additional Withholding Requirements under the Foreign Account Tax Compliance Act

FATCA, including sections 1471 through 1474 of the Code and the Treasury Regulations and other official IRS guidance issued thereunder, generally imposes a U.S. federal withholding tax of 30% on dividends (including

 

106


Table of Contents

constructive dividends) on, and, subject to the proposed regulations discussed below, the gross proceeds from a sale or other disposition of, Delaware Common Stock, paid to a “foreign financial institution” (as specially defined under these rules), unless such institution enters into an agreement with the U.S. government to, among other things, withhold on certain payments and to collect and provide to the U.S. tax authorities substantial information regarding the U.S. account holders of such institution (which includes certain equity and debt holders of such institution, as well as certain account holders that are non-U.S. entities with U.S. owners) or otherwise establishes an exemption. FATCA also generally imposes a U.S. federal withholding tax of 30% on dividends (including constructive dividends) on, and the gross proceeds from a sale or other disposition of, Delaware Common Stock paid to a “non-financial foreign entity” (as specially defined under these rules) unless such entity provides the withholding agent with a certification identifying the substantial direct and indirect U.S. owners of the entity, certifies that it does not have any substantial U.S. owners, or otherwise establishes an exemption.

The withholding obligations under FATCA generally apply to dividends (including constructive dividends) on Delaware Common Stock and to the payment of gross proceeds of a sale or other disposition of Delaware Common Stock. However, the U.S. Treasury Department has issued proposed regulations that, if finalized in their present form, would eliminate FATCA withholding on gross proceeds of the sale or other disposition of Delaware Common Stock (but not on payments of dividends). The preamble of such proposed regulations states that they may be relied upon by taxpayers until final regulations are issued or until such proposed regulations are rescinded. The withholding tax will apply regardless of whether the payment otherwise would be exempt from withholding tax, including under the exemptions described above under the heading “Distributions.” Under certain circumstances, Non-U.S. holders might be eligible for refunds or credits of such taxes. An intergovernmental agreement between the United States and Non-U.S. holder’s country of residence may modify the requirements described in this section. Each Non-U.S. holder should consult with its own tax advisors regarding the application of FATCA withholding to ownership and disposition of Delaware Common Stock.

THE PRECEDING DISCUSSION OF U.S. FEDERAL INCOME TAX CONSIDERATIONS IS FOR GENERAL INFORMATION ONLY. IT IS NOT TAX ADVICE TO HOLDERS OF DELAWARE COMMON STOCK IN THEIR PARTICULAR CIRCUMSTANCES. NON-U.S. HOLDERS SHOULD CONSULT THEIR OWN TAX ADVISORS REGARDING THE PARTICULAR U.S. FEDERAL, STATE AND LOCAL AND NON-U.S. TAX CONSIDERATIONS OF OWNING AND DISPOSING OF DELAWARE COMMON STOCK, INCLUDING THE CONSEQUENCES OF ANY PROPOSED CHANGE IN APPLICABLE LAWS.

 

107


Table of Contents

DESCRIPTION OF PARENT CAPITAL STOCK

General

The following description summarizes certain important terms of Parent’s capital stock, as they are expected to be in effect prior to completion of the Redomicile Transactions. Parent expects to adopt the Parent Certificate of Incorporation, which will become effective at or prior to the time of the Redomicile Transactions, and the Parent Bylaws, which will become effective at or prior to the time of the Redomicile Transactions, and this description summarizes the provisions that are expected to be included in such documents. Because it is only a summary, it does not contain all the information that may be important to Zymeworks Securityholders. For a complete description of the matters set forth in this section titled “Description of Parent Capital Stock”, you should refer to the Parent Certificate of Incorporation, Parent Bylaws, Certificate of Designation for the Special Voting Stock and Certificate of Designation to be filed in connection with the Parent stockholder rights plan, which are included as exhibits to the registration statement of which this Proxy Statement/Prospectus forms a part, and to the applicable provisions of Delaware law.

Effective at or prior to the completion of the Redomicile Transactions, Parent’s authorized capital stock will consist of 1,000,000,000 shares of capital stock, $0.00001 par value per share, of which:

 

   

900,000,000 shares are designated as Common Stock; and

 

   

100,000,000 shares are designated as Preferred Stock, of which one share is designated as Special Voting Stock.

As of the Record Date, there were 1,000 shares of Delaware Common Stock outstanding, held by one stockholder of record. Assuming the exchange of all outstanding Zymeworks Common Shares in the Redomicile Transactions for shares of Delaware Common Stock, there would be 61,694,387 shares of Delaware Common Stock outstanding following the closing.

Common Stock

Dividend Rights

Subject to preferences that may apply to any shares of preferred stock outstanding at the time, the holders of Delaware Common Stock will be entitled to receive dividends out of funds legally available if Parent’s board of directors, in its discretion, determines to issue dividends and then only at the times and in the amounts that Parent’s board of directors may determine.

No Preemptive or Similar Rights

Parent’s Common Stock is not entitled to preemptive rights, and is not subject to conversion, redemption or sinking fund provisions.

Voting Rights

Holders of Delaware Common Stock will be entitled to one vote for each share held as of the applicable record date on all matters submitted to a vote of Parent stockholders.

Parent stockholders do not have the ability to cumulate votes for the election of directors. As a result, the holders of a plurality of the voting power of the shares present in person or represented by proxy at the meeting and entitled to vote on the election of directors can elect all of the directors standing for election, if they should so choose. With respect to matters other than the election of directors, at any meeting of Parent stockholders at which a quorum is present or represented, the affirmative vote of a majority of the voting power of the shares cast for or against a proposal shall be the act of the stockholders and broker non-votes and abstentions will be

 

108


Table of Contents

considered for purposes of establishing a quorum, but will not be considered as votes cast for or against a proposal, except as otherwise provided by law, Parent’s governing documents or the rules of the stock exchange on which Parent’s securities are listed. The holders of 33 1/3% of the voting power of the capital stock issued and outstanding and entitled to vote as of the applicable record date, present in person or represented by proxy, shall constitute a quorum for the transaction of business at all meetings of the stockholders.

The Parent Certificate of Incorporation and Parent Bylaws will provide that members of the board of directors will be elected to one of three staggered three-year terms. Only the directors serving one term will be elected at each annual meeting of its stockholders, with the directors serving under the remaining two terms continuing for the remainder of their respective three-year terms.

Liquidation Rights

If Parent becomes subject to a liquidation, dissolution or winding-up, the assets legally available for distribution to Parent’s stockholders would be distributable ratably among the holders of Delaware Common Stock and any participating preferred stock outstanding at that time, subject to prior satisfaction of all outstanding debt and liabilities and the preferential rights of and the payment of liquidation preferences, if any, on any outstanding shares of preferred stock.

Fully Paid and Nonassessable

In connection with this offering, Parent’s legal counsel will opine that the shares of Delaware Common Stock to be issued in this offering will be fully paid and non-assessable.

Preferred Stock

Parent’s board of directors will have the authority, subject to limitations prescribed by Delaware law, to issue shares of authorized but unissued preferred stock in one or more series, and to fix the designations, powers, preferences and rights, and the qualifications, limitations or restrictions thereof, in each case without further vote or action by Parent’s stockholders. These powers, rights, preferences and rights could include dividend rights, dividend rate, conversion rights, voting rights, rights and terms of redemption (including sinking fund provisions), redemption price(s) and liquidation preferences, and the number of shares constituting any series or the designation of such series, any or all of which may be greater than the rights of the common stock. The issuance of preferred stock could adversely affect the voting power of holders of Delaware Common Stock and the likelihood that such holders will receive dividend payments and payments upon liquidation. In addition, the issuance of preferred stock could have the effect of delaying, deferring or preventing a change in control or other corporate action. Except for the share of Special Voting Stock described below, as of the closing of the Redomicile Transactions, no shares of preferred stock will be outstanding.

Special Voting Stock

On the closing of the Arrangement, one share of Special Voting Stock will be issued to the Share Trustee, as trustee for and on behalf of the holders of the Exchangeable Shares (other than Parent and any affiliated entities of Parent). The holder of the Special Voting Stock will vote together with the holders of the Delaware Common Stock, as a single class (except as otherwise required under applicable Law), with respect to all meetings of stockholders of Parent at which the holders of the Delaware Common Stock are entitled to vote. The Special Voting Stock entitles the holder of record to that number of votes equal to the number of Exchangeable Shares outstanding at such time (other than those owned by Parent or any affiliated entity of Parent) multiplied by the Exchangeable Share Exchange Ratio, and in respect of each beneficial owner of the Special Voting Stock, rounded down to the nearest whole vote (and for which the Share Trustee has received voting instructions from such holders of Exchangeable Shares in accordance with the Trust Agreement).

 

109


Table of Contents

The holder of the Special Voting Stock is not entitled to receive any dividends declared and paid by Parent and, upon any liquidation, dissolution or winding up of Parent, whether voluntary or involuntary, shall rank senior to the Delaware Common Stock, and junior or all other or series of preferred stock of Parent, and is entitled to receive, prior to the holders of the Delaware Common Stock, an amount equal to US$1.00.

At such time as the share of Special Voting Preferred Stock has no votes attached to it, the Special Voting Preferred Stock shall be automatically cancelled for no consideration.

Stockholder Rights Plan

On June 9, 2022, the Zymeworks Board authorized and declared a dividend distribution of one Original Right for each outstanding Zymeworks Common Share to Zymeworks Shareholders of record as of the close of business on June 21, 2022. Each Original Right entitles the registered holder to purchase from Zymeworks one one-thousandth of a Series A Preferred Share of Zymeworks at an exercise price of $74.00, subject to adjustment. The complete terms of the Original Rights are set forth in the Zymeworks Rights Agreement, dated as of June 9, 2022, between the Company and Computershare Trust Company, N.A., as rights agent.

The Zymeworks Board adopted the Zymeworks Rights Agreement to protect Zymeworks Shareholders from coercive or otherwise unfair takeover tactics. In general terms, the Zymeworks Rights Agreement imposes a significant penalty on any person or group that acquires 10% or more (or 20% or more in the case of certain institutional investors who report their holdings on Schedule 13G) of the Zymeworks Common Shares without the approval of the Zymeworks Board.

The overall effect of the Zymeworks Rights Agreement and the issuance of the Original Rights may be to render more difficult or discourage a merger, amalgamation, arrangement, take-over bid, tender or exchange offer or other business combination involving Zymeworks that is not approved by the Zymeworks Board. However, neither the Zymeworks Rights Agreement nor the Original Rights should interfere with any merger, amalgamation, arrangement, take-over bid, tender or exchange offer or other business combination approved by the Zymeworks Board.

In connection with the Redomicile Transactions, the Zymeworks Rights Agreement with respect to the Original Rights will be terminated and Parent will adopt the Delaware Rights Agreement with respect to the Delaware Common Stock, which will be substantively similar in all material respects to the Zymeworks Rights Agreement. Under the Delaware Rights Agreement, in connection with the consummation of the Redomicile Transactions, the Parent board of directors will authorize and declare a dividend distribution of one Delaware Right for each outstanding share of Delaware Common Stock that is issued in connection with the Redomicile Transactions. Each Delaware Right will entitle the registered holder to purchase from Parent one one-thousandth of a share of Series B Participating Preferred Stock of Parent at an exercise price of $74.00, subject to adjustment.

For more information with respect to the Zymeworks Rights Agreement, including a summary of its terms, please refer to Zymeworks’ Current Report on Form 8- K filed with the SEC on June 10, 2022. The Zymeworks Rights Agreement is also attached as an exhibit to the registration statement of which this Proxy Statement/Prospectus forms a part. For more information on the Delaware Rights Agreement, please see a substantially final form thereof attached as an exhibit to the registration statement of which this Proxy Statement/Prospectus forms a part.

Options and Restricted Stock Units

As of the Record Date, Zymeworks had outstanding options to purchase an aggregate of:

 

   

2,337,728 common shares, at a weighted average exercise price of C$19.48 per common share; and

 

   

5,609,431 common shares, at a weighted average exercise price of $17.61 per common share.

 

110


Table of Contents

As of the Record Date, Zymeworks had 183,883 outstanding restricted stock units.

In connection with the Redomicile Transactions, Parent will assume the Zymeworks Incentive Plans and each outstanding Zymeworks Incentive Award. The assumed Zymeworks Incentive Awards will remain subject to the terms and conditions of the Zymeworks Incentive Plans, except that the security issuable upon exercise or settlement of the Zymeworks Incentive Award, as applicable, will be shares of Delaware Common Stock rather than Zymeworks Common Shares. See section titled “The Redomicile Transactions and the Plan of Arrangement – Effect of the Redomicile Transactions on the Zymeworks Incentive Awards”.

Pre-Funded Warrants

As of the Record Date, Zymeworks had outstanding pre-funded warrants to purchase up to 4,794,224 common shares.

Parent will assume the Zymeworks Warrants, except that the security issuable upon exercise will be shares of Delaware Common Stock rather than Zymeworks Common Shares. See section titled “The Redomicile Transactions and the Plan of Arrangement – Effect of the Redomicile Transactions on the Zymeworks Warrants”.

Exercisability

The pre-funded warrants are exercisable at any time after their original issuance. The pre-funded warrants will be exercisable, at the option of each holder, in whole or in part by delivering to Parent a duly executed exercise notice and by payment in full in immediately available funds for the number of common stock purchased upon such exercise. As an alternative to payment in immediately available funds, the holder may, in its sole discretion, elect to exercise the warrant through a cashless exercise, in which case the holder would receive upon such exercise the net number of common stock determined according to the formula set forth in the pre-funded warrant. No fractional common stock will be issued in connection with the exercise of a pre-funded warrant. In lieu of fractional shares, Parent will pay the holder an amount in cash equal to the fractional amount multiplied by the fair market value of any fractional shares.

Exercise Limitations

Under the terms of the pre-funded warrants, Parent may not effect the exercise of any pre-funded warrant, and a holder will not be entitled to exercise any portion of any pre-funded warrant, which, upon giving effect to such exercise, would cause (a) the aggregate number of Parent common stock beneficially owned by the holder (together with its affiliates) to exceed 9.99% of the number of Parent common stock outstanding immediately after giving effect to the exercise, or (b) the combined voting power of Parent securities beneficially owned by the holder (together with its affiliates) to exceed 9.99% of the combined voting power of all of Parent securities then outstanding immediately after giving effect to the exercise, as such percentage to any ownership is determined in accordance with the terms of the pre-funded warrants. However, any holder may increase or decrease such percentage to any other percentage not in excess of 19.99% upon at least 61 days’ prior notice from the holder to Parent.

Exercise Price

The exercise price per whole common stock purchasable upon the exercise of the pre-funded warrants is $0.0001 per warrant share. The exercise price of the pre-funded warrants is subject to appropriate adjustment in the event of certain share dividends and distributions, stock splits, stock combinations, reclassifications or similar events affecting Parent common stock.

 

111


Table of Contents

Anti-Takeover Effects of Certain Provisions of Delaware, the Parent Certificate of Incorporation and Parent Bylaws

Delaware Law

Parent will be governed by the provisions of Section 203 of the DGCL. Section 203 generally prohibits a publicly held Delaware corporation from engaging in a “business combination” with any “interested stockholder” for a period of three years after the date of the transaction in which the person became an interested stockholder, unless:

 

   

the business combination or transaction which resulted in the stockholder becoming an interested stockholder was approved by the board of directors prior to the time that the stockholder became an interested stockholder;

 

   

upon consummation of the transaction which resulted in the stockholder becoming an interested stockholder, the interested stockholder owned at least 85% of the voting stock of the corporation outstanding at the time the transaction commenced, excluding for purposes of determining the number of shares outstanding (1) shares owned by persons who are directors and also officers and (2) shares owned by employee stock plans in which employee participants do not have the right to determine confidentially whether shares held subject to the plan will be tendered in a tender or exchange offer; or

 

   

on or subsequent to the date of the transaction, the business combination is approved by the board and authorized at an annual or special meeting of stockholders, and not by written consent, by the affirmative vote of at least two-thirds of the outstanding voting stock which is not owned by the interested stockholder.

In general, Section 203 defines a business combination to include:

 

   

mergers or consolidations involving the corporation, or any direct or indirect majority-owned subsidiary of the corporation, and the interested stockholder or any other entity if the merger or consolidation is caused by the interested stockholder;

 

   

any sale, transfer, pledge or other disposition involving the interested stockholder of 10% or more of the assets of the corporation or any direct or indirect majority-owned subsidiary of the corporation;

 

   

subject to exceptions, any transaction that results in the issuance or transfer by the corporation, or any direct or indirect majority-owned subsidiary of the corporation, of any stock of the corporation or such subsidiary to the interested stockholder;

 

   

any transaction involving the corporation, or any direct or indirect majority-owned subsidiary of the corporation, that has the effect of increasing the proportionate share of the stock or any class or series of the corporation or such subsidiary beneficially owned by the interested stockholder; and

 

   

the receipt by the interested stockholder of the benefit of any loans, advances, guarantees, pledges or other financial benefits provided by or through the corporation.

In general, Section 203 of the DGCL defines an “interested stockholder” as an entity or person who, together with such person’s affiliates and associates, beneficially owns, or is an affiliate or associate of the corporation and within three years prior to the time of determination of interested stockholder status did own, 15% or more of the outstanding voting stock of the corporation.

These provisions may have the effect of delaying, deferring or preventing changes in control of Parent, even though such a transaction may offer its stockholders the opportunity to sell their stock at a price above the prevailing market price.

 

112


Table of Contents

Parent Certificate of Incorporation and Parent Bylaws Provisions

Provisions of the Parent Certificate of Incorporation and Parent Bylaws will include a number of provisions that could deter hostile takeovers or delay or prevent changes in control of Parent’s board of directors or management. Among other things, the Parent Certificate of Incorporation and Parent Bylaws will:

 

   

permit Parent’s board of directors to issue shares of preferred stock, with any powers, rights, preferences and privileges as they may designate;

 

   

provide that the authorized number of directors may be changed only by resolution of the board of directors; provided that the size of the board of directors may not be increased by more than 1/3 of the number of directors in office at the conclusion of the most recent annual meeting of stockholders prior to the next annual meeting of stockholders, and, prior to Parent’s first annual meeting, the size of the board of directors may not be increased by more than three;

 

   

provide that all vacancies and newly created directorships, may, except as otherwise required by law, Parent’s governing documents or resolution of Parent’s board of directors, and subject to the rights of holders of Parent’s preferred stock, be filled by the affirmative vote of a majority of directors then in office, even if less than a quorum, or by a sole remaining director; provided that no more than 1/3 of the number of directors in office at the conclusion of the most recent annual meeting of stockholders may be appointed by the board of directors prior to the next annual meeting of stockholders, and, prior to Parent’s first annual meeting of stockholders, the size of the board of directors may not be increased by more than three;

 

   

provide that members of the board of directors will serve one of three staggered three-year terms;

 

   

subject to the rights of holders of preferred stock, provide that a director may only be removed from the board of directors by the stockholders with the affirmative vote of at least 66 2/3% of the voting power of the shares cast on such proposal;

 

   

require that any action to be taken by Parent’s stockholders must be effected at a duly called annual or special meeting of stockholders and not be taken by written consent;

 

   

provide that stockholders seeking to present proposals before a meeting of stockholders or to nominate candidates for election as directors at a meeting of stockholders must provide notice in writing in a timely manner, and also meet specific requirements as to the form and content of a stockholder’s notice;

 

   

not provide for cumulative voting rights (therefore allowing the holders of a plurality of the shares of common stock entitled to vote in any election of directors to elect all of the directors standing for election, if they should so choose);

 

   

provide that special meetings of Parent’s stockholders may be called only by the board of directors, the chairperson of the board of directors, Parent’s chief executive officer or president or the secretary of Parent upon request from holders of no less than 20% of Parent’s outstanding voting stock, subject to the limitations and requirements set forth in the Parent Bylaws; and

 

   

provide that stockholders will be permitted to amend certain provisions of the Parent Certificate of Incorporation and Parent Bylaws only upon receiving at least 66 2/3% of the voting power of the then outstanding voting securities, voting together as a single class.

Exclusive Forum

The Parent Bylaws will provide that, unless Parent consents in writing to the selection of an alternative forum, the sole and exclusive forum for (1) any derivative action or proceeding brought on Parent’s behalf, (2) any action asserting a claim of breach of a fiduciary duty owed by any of Parent’s directors, stockholders, officers or other employees to Parent or its stockholders, (3) any action arising pursuant to any provision of the DGCL or the Parent Certificate of Incorporation or Parent Bylaws or (4) any other action asserting a claim that is governed

 

113


Table of Contents

by the internal affairs doctrine shall be the Court of Chancery of the State of Delaware (or, if the Court of Chancery does not have jurisdiction, another State court in Delaware or the federal district court for the District of Delaware), except for, as to each of (1) through (4) above, any claim as to which such court determines that there is an indispensable party not subject to the jurisdiction of such court (and the indispensable party does not consent to the personal jurisdiction of such court within ten days following such determination), which is vested in the exclusive jurisdiction of a court or forum other than such court or for which such court does not have subject matter jurisdiction. The Parent Bylaws will also provide that, unless Parent consents in writing to the selection of an alternative forum, the federal district courts of the United States will be the sole and exclusive forum for resolving any complaint asserting a cause of action arising under the Securities Act against any person in connection with any offering of Parent’s securities (including without limitation and for the avoidance of doubt, any underwriter, auditor, expert, control person or other defendant). Any person or entity purchasing or otherwise acquiring any interest in any of Parent’s securities shall be deemed to have notice of and consented to the foregoing bylaw provisions. This provision would not apply to any action brought to enforce a duty or liability created by the U.S. Exchange Act and the rules and regulations thereunder. Parent’s stockholders will not be deemed to have waived Parent’s compliance with the federal securities laws and the rules and regulations thereunder as a result of Parent’s exclusive forum provisions.

Transfer Agent and Registrar

The transfer agent and registrar for the shares of Delaware Common Stock and Exchangeable Shares will be Computershare. The transfer agent and registrar’s address is 150 Royall Street, Canton, Massachusetts 02021.

Indemnification of Directors and Officers

The Parent Certificate of Incorporation will contain provisions that limit the liability of Parent’s directors and officers for monetary damages to the fullest extent permitted by the DGCL. In addition, if the DGCL is amended to provide for further limitations on the personal liability of directors of corporations, then the personal liability of Parent’s directors will be further limited to the greatest extent permitted by the DGCL.

The Parent Bylaws will provide that Parent will indemnify its directors and officers, and may indemnify its employees, agents and any other persons, to the fullest extent permitted by the DGCL. The Parent Bylaws will also provide that it must advance expenses incurred by or on behalf of a director or officer in advance of the final disposition of any action or proceeding, subject to limited exceptions.

Further, Parent has entered into or will enter into indemnification agreements with each of its directors and executive officers that may be broader than the specific indemnification provisions contained in the DGCL. These indemnification agreements require Parent, among other things, to indemnify its directors and executive officers against liabilities that may arise by reason of their status or service. These indemnification agreements also require Parent to advance all expenses reasonably and actually incurred by the directors and executive officers in investigating or defending any such action, suit or proceeding. Parent believes that these agreements are necessary to attract and retain qualified individuals to serve as directors and executive officers.

Parent also expects to obtain and maintain insurance policies under which its directors and officers are insured, within the limits and subject to the limitations of those policies, against certain expenses in connection with the defense of, and certain liabilities which might be imposed as a result of, actions, suits, or proceedings to which they are parties by reason of being or having been Parent’s directors or officers. The coverage provided by these policies may apply whether or not Parent would have the power to indemnify such person against such liability under the provisions of the DGCL.

 

114


Table of Contents

COMPARISON OF RIGHTS OF ZYMEWORKS SHAREHOLDERS, EXCHANGEABLE SHAREHOLDERS AND PARENT STOCKHOLDERS

As part of the Redomicile Transactions, Zymeworks Shareholders will exchange Zymeworks Common Shares for:

 

   

Delaware Common Stock; and/or

 

   

in the case of Eligible Holders that make a valid election with respect to their Zymeworks Common Shares, Exchangeable Shares.

Zymeworks is currently a company continued under the BCBCA and, upon completion of the Redomicile Transactions, Parent will be a Delaware corporation.

The following is a summary comparison of the significant differences between:

 

   

the current rights of Zymeworks Shareholders under the BCBCA and Zymeworks’ Articles, each as amended to date;

 

   

the rights of holders of Exchangeable Shares under the BCBCA, the Support Agreement and the Trust Agreement, upon consummation of the exchange of Zymeworks Common Shares for Exchangeable Shares and completion of the Redomicile Transactions; and

 

   

the rights of holders of Delaware Common Stock under the DGCL and the Parent Certificate of Incorporation and Parent Bylaws, upon consummation of the exchange of Zymeworks Common Shares for shares of Delaware Common Stock and completion of the Redomicile Transactions.

Exchangeable Shareholders will not receive shares of Delaware Common Stock as a result of the Redomicile Transactions. However, the Exchangeable Shares and the rights of Exchangeable Shareholders as “Beneficiaries” under (and as defined in) the Voting Agreement that Exchangeable Shareholders receive in connection with the Redomicile Transactions are expected to hold voting rights equivalent to a holder of Delaware Common Stock.

The following is a summary of certain principal differences between Zymeworks’ Notice of Articles and Articles and the BCBCA, ExchangeCo’s Notice of Articles and Articles, the Support Agreement, the Trust Agreement and the BCBCA, and the Parent Certificate of Incorporation, Parent Bylaws and the DGCL. This summary is not intended to be complete, is qualified in its entirety by reference to the Notice of Articles and Articles of Zymeworks, the BCBCA, the Notice of Articles and Articles of ExchangeCo, the Parent Certificate of Incorporation and Parent Bylaws and the DGCL and should not be considered as legal advice to any particular shareholder. To see where copies of these documents can be obtained, see section titled “Where You Can Find More Information”. A shareholder who has any questions about such matters should consult with the shareholder’s own advisors.

 

    

Zymeworks

  

ExchangeCo

  

Parent

Authorized Capital Stock    Under Zymeworks’ current Notice of Articles, Zymeworks has the authority to issue an unlimited number of Common shares, an unlimited number of Preferred Shares, and an unlimited number of Series A Participating Preferred Shares, all without par value.    Under ExchangeCo’s Notice of Articles, ExchangeCo has the authority to issue an unlimited number of Common shares and an unlimited number of Exchangeable Shares, both without par value.    Under the Parent Certificate of Incorporation, Parent will have the authority to issue a total of 1,000,000,000 shares of stock, consisting of 900,000,000 shares of Common Stock, par value $0.00001 per share and 100,000,000 shares of Preferred Stock, par value $0.00001 per share.

 

115


Table of Contents
    

Zymeworks

  

ExchangeCo

  

Parent

Terms of Preferred Stock    The Preferred Shares are issuable in one or more series, have preference over the Common Shares with respect to dividends, a return of capital and such other preferences as may be fixed by the Zymeworks Board. Prior to any particular series being issued, the Zymeworks Board may determine any maximum number of a series to be issued (or determine that there will be no such maximum), create an identifying name for the series, and attach special rights and restrictions to the series, provided that (i) no series has priority over any other series in respect of dividends or a return of capital, and (ii) a right or special right attached to issued shares is not prejudiced or interfered with under the Notice of Articles unless the holders of such class or series consent by special separate resolution.    ExchangeCo does not have any preferred shares in its share structure, which consists of common shares and the Exchangeable Shares.    The Parent Certificate of Incorporation will provide that the board of directors will have the power to authorize by resolution or resolutions the issuance of preferred stock from time to time, in one or more series. Subject to limitations prescribed by law, the board of directors will have the ability to fix by resolution or resolutions the designation, powers, preferences and rights, and the qualifications, limitations or restrictions of the preferred stock, including, without limitation, authority to fix by resolution or resolutions the dividend rights, dividend rate, conversion rights, voting rights, rights and terms of redemption (including sinking fund provisions), redemption price or prices, and liquidation preferences of any such series, and the number of shares constituting any such series and the designation thereof, or any of the foregoing.
Liquidation Rights    In the event of the liquidation, dissolution or winding-up of Zymeworks, whether voluntary or involuntary, or any other distribution of the assets of Zymeworks among its shareholders for the purpose of winding up its affairs, the holders of the Preferred Shares will be entitled to preference over the Common Shares and any other shares ranking junior to the Preferred Shares with respect to the repayment of capital paid up on and the    Subject to applicable Laws, in the event of the liquidation, dissolution or winding-up of ExchangeCo, whether voluntary or involuntary, a holder of Exchangeable Shares will be entitled to receive the Liquidation Amount, to be paid in Exchangeable Share Consideration, for each Exchangeable Share from ExchangeCo or from Callco (under Callco’s overriding Liquidation Call Right), both as supported by Parent under the Support Agreement.    If Parent becomes subject to a liquidation, dissolution or winding-up, the assets legally available for distribution to Parent’s stockholders would be distributable ratably among the holders of Delaware Common Stock and any participating preferred stock outstanding at that time, subject to prior satisfaction of all outstanding debt and liabilities and the preferential rights of and the payment of liquidation preferences, if any, on any

 

116


Table of Contents
    

Zymeworks

  

ExchangeCo

  

Parent

   payment of unpaid dividends accrued on the Preferred Shares. The Preferred Shares may also be given such other preferences over the Common Shares and any other shares ranking junior to the Preferred Shares as may be fixed by directors’ resolution as to the respective series authorized to be issued.   

 

The Exchangeable Shares are retractable by the holder at any time for the Retraction Price, to be paid in Exchangeable Share Consideration, which will be paid by ExchangeCo or Callco (under Callco’s overriding Retraction Call Right), both as supported by Parent under the Support Agreement.

 

The Exchangeable Shares are redeemable by ExchangeCo for the Redemption Price, to be paid in Exchangeable Share Consideration, which will be paid by ExchangeCo or Callco (under Callco’s overriding Redemption Call Right), both as supported by Parent under the Support Agreement. The “Redemption Date” is the date established by the ExchangeCo board of directors which will be on the Sunset Date unless: (i) the aggregate number of Exchangeable Shares outstanding (other than those held by Parent and its subsidiaries) is less than 5% of the number of Exchangeable Shares issued on the Effective Date (as adjusted pursuant to the Exchangeable Share Provisions), in which case the ExchangeCo board of directors may accelerate such Redemption Date upon at least thirty (30) days’ prior written notice to the holders of the Exchangeable Shares; or (ii) a Parent Control Transaction is proposed, in which case, provided the ExchangeCo

  

outstanding shares of preferred stock.

 

In a liquidation, dissolution or winding up of Parent, the Special Voting Stock will be entitled to receive, prior to distributions to the Delaware Common Stock but subject to prior satisfaction of all outstanding debt and liabilities, an amount equal to $1.00. The Special Voting Stock will not have participation rights.

 

117


Table of Contents
    

Zymeworks

  

ExchangeCo

  

Parent

     

board of directors determines in good faith that it is not practicable to substantially replicate the Exchangeable Shares in such Parent Control Transaction or that the redemption of all of the outstanding Exchangeable Shares (other than Exchangeable Shares held by Parent and its subsidiaries) is necessary to enable the completion of the Parent Control Transaction in accordance with its terms, the ExchangeCo board of directors may accelerate such Redemption Date upon such prior written notice to the holders of the Exchangeable Shares as the ExchangeCo board of directors may determine to be reasonably practicable in such circumstances.

 

In the event of a Change of Law, Callco can purchase the Exchangeable Shares for the Change of Law Call Purchase Price, to be paid in Exchangeable Share Consideration, under Callco’s overriding Change of Law Call Right, as supported by Parent under the Support Agreement.

  
Dividends    Under the BCBCA, a company may declare and pay dividends out of profits, capital or otherwise by issuing shares or warrants and, unless the company is insolvent or the payment of the dividend would render the company insolvent, by payment in property including money.    Under the BCBCA, a company may declare and pay dividends out of profits, capital or otherwise by issuing shares or warrants and, unless the company is insolvent or the payment of the dividend would render the company insolvent, by payment in property including money.    Under the DGCL, a Delaware corporation may, subject to restrictions in its certificate of incorporation, declare and pay dividends out of the corporation’s surplus or, if there is no surplus, from its net profits for the fiscal year in which the dividend is declared and/or for the preceding fiscal year, and Delaware common law imposes a solvency

 

118


Table of Contents
    

Zymeworks

  

ExchangeCo

  

Parent

  

 

Under Zymeworks’ Articles, dividends may be declared at the sole discretion of the Zymeworks Board, subject to the rights, if any, of shareholders holding shares with special rights as to dividends and may be paid wholly or partly in money or by the distribution of specific assets or fully paid shares or bonds, debentures or other securities of Zymeworks or any other corporation, or in any one or more of those ways.

  

 

Under ExchangeCo’s Articles, dividends may be declared at the sole discretion of the ExchangeCo board, subject to the rights, if any, of shareholders holding shares with special rights (such as the Exchangeable Shares) as to dividends and may be paid wholly or partly in money or by the distribution of specific assets or fully paid shares or bonds, debentures or other securities of ExchangeCo or any other corporation, or in any one or more of those ways.

 

The Exchangeable Shares have preference over the common shares and any other shares ranking junior to the Exchangeable Shares on the payment of dividends to the extent provided in the Exchangeable Share Provisions.

 

When the Parent board of directors declares a dividend or any other distribution on the Delaware Common Stock (excluding distributions under a Preferred Stock Rights Agreement) the Exchangeable Shares are entitled to the following: (i) for cash dividends on the Delaware Common Stock, an amount in cash, payable in United States dollars, equal to the cash dividends per share declared on the Delaware Common Stock multiplied by the Exchangeable Share Exchange Ratio (which will initially be one), (ii) for

  

requirement for the payment of dividends. Dividends declared and paid out of net profits may not be paid when the capital of a Delaware corporation has diminished to an amount less than the aggregate amount of capital represented by the issued and outstanding stock of all classes having a preference upon the distribution of assets.

 

The decision whether or not to declare and pay dividends and the amount of any such dividends is subject to the discretion of the Parent Board and the existence of legally available funds.

 

Subject to the limitations and requirements set forth in the Exchangeable Share Provisions, on each date on which the Parent board of directors declares any dividend or other distribution on the Delaware Common Stock (but excluding any distributions pursuant to a Preferred Stock Rights Agreement) (i) a holder of an Exchangeable Share will be entitled to receive, and (ii) the ExchangeCo board of directors will declare, a dividend or other distribution on the Exchangeable Shares, as determined by the Exchangeable Share Provisions.

 

119


Table of Contents
    

Zymeworks

  

ExchangeCo

  

Parent

      stock or share dividends or other distributions on the Delaware Common Stock payable in Delaware Common Stock, by the issue of Exchangeable Shares equal to the number of shares of Delaware Common Stock paid on each share of Delaware Common Stock, provided that ExchangeCo may elect to effect a corresponding, contemporaneous and economically equivalent (as determined by the ExchangeCo board of directors) subdivision of the outstanding Exchangeable Shares, or (iii) for dividends on the Delaware Common Stock in other property, such property for each Exchangeable Share as is the same as or economically equivalent (as determined by the ExchangeCo board of directors) and adjusted for the relevant Exchangeable Share Exchange Ratio, as applicable; provided that, in each case, the ExchangeCo board of directors may instead adjust the Exchangeable Share Exchange Ratio in lieu thereof to the extent the ExchangeCo board of directors determines in good faith and in its sole discretion that ExchangeCo would be liable for any unrecoverable tax as a result of paying any such dividend or distribution. Adjustments to the Exchangeable Share Ratio in lieu of equivalent dividends to those paid on the Delaware Common Stock, as determined by the ExchangeCo directors, shall be conclusive and binding.   

 

120


Table of Contents
    

Zymeworks

  

ExchangeCo

  

Parent

Number of Directors and Size of Board   

The BCBCA provides that the board of directors of a public company must consist of at least three directors, and other than the first directors of a company, must be elected or appointed in accordance with the BCBCA and the articles of the company.

 

Zymeworks’ Articles provide that the number of directors (excluding additional directors appointed by the Zymeworks Board in accordance with the Articles and the BCBCA), is the greater of (i) three, and (ii) either the number most recently (a) set by the Zymeworks Board, and (b) elected or continued into office where the place of any retiring directors who do not continue in office are not filled. Zymeworks’ Articles also provide that at an annual general meeting, the setting or changing of the number of directors is not special business, and accordingly, the number of directors may also be set by the shareholders.

 

Under the BCBCA and Zymeworks’ Articles, between annual general meetings the directors may appoint one or more additional directors, the number of whom must not exceed 1/3 of the number of current directors elected or appointed other than under this provision.

  

The BCBCA provides that the board of directors of a public company must consist of at least three directors, and other than the first directors of a company, must be elected or appointed in accordance with the BCBCA and the articles of the company.

 

ExchangeCo’s Articles provide that the number of directors (excluding additional directors appointed by the ExchangeCo board of directors in accordance with the ExchangeCo Articles and the BCBCA), is (1) if ExchangeCo is a public company, the greater of (i) three, and (ii) either the number most recently (a) set by the ExchangeCo board of directors, and (b) elected or continued into office where the place of any retiring directors who do not continue in office are not filled; and (2) if ExchangeCo is not a public company, the most recent set of (i) the number set by the ExchangeCo Board, and (ii) the number) elected or continued into office where the place of any retiring directors who do not continue in office are not filled.

 

Under the BCBCA and ExchangeCo’s Articles, between annual general meetings or unanimous shareholder resolutions the directors may appoint one or more additional directors, the number of whom must not exceed 1/3 of the number

  

The DGCL provides that the board of directors of a Delaware corporation must consist of one or more directors, with the precise number thereof from time to time fixed by or in the manner provided by the certificate of incorporation or bylaws. The DGCL further permits the board of directors of a Delaware corporation to be divided into classes.

 

The Parent Certificate of Incorporation will provide that the number of directors may be fixed by resolution from time to time by the majority of the Parent Board; provided that (a) the Parent Board may not increase the number of directorships by more than 1/3 of the number of directors at the conclusion of the most recent annual meeting of stockholders prior to the next annual meeting of stockholders and (b) prior to the first annual meeting, the size of the Parent Board may not be increased by more than three.

 

121


Table of Contents
    

Zymeworks

  

ExchangeCo

  

Parent

      of current directors elected or appointed other than under this provision.   
Director Qualifications   

Under the BCBCA, directors must (i) be 18 years of age or older, (ii) be capable of managing the director’s own affairs, (iii) have no undischarged bankruptcy and (iv) not be convicted of an offence in connection with the promotion, formation or management of a corporation or unincorporated business or of an offence involving fraud. Under the BCBCA, directors are not required to be residents of British Columbia or Canada.

 

Under the BCBCA and Zymeworks’ Articles, a director is not required to hold share capital in Zymeworks as qualification for office.

  

Under the BCBCA, directors must (i) be 18 years of age or older, (ii) be capable of managing the director’s own affairs, (iii) have no undischarged bankruptcy and (iv) not be convicted of an offence in connection with the promotion, formation or management of a corporation or unincorporated business or of an offence involving fraud. Under the BCBCA, directors are not required to be residents of British Columbia or Canada.

 

Under the BCBCA and ExchangeCo’s Articles, a director is not required to hold share capital in ExchangeCo as qualification for office.

   The DGCL requires that directors of Delaware corporations be natural persons. Under the DGCL, directors are not required to be residents of Delaware or the United States.
Election of Directors   

Under the BCBCA, directors must be elected or appointed in accordance with the BCBCA and the articles of a company.

 

Zymeworks’ Articles provide that directors may be elected at an annual general meeting or at a special meeting called for that purpose, or by unanimous resolution of the shareholders.

 

Under the BCBCA and Zymeworks’ Articles, between annual general meetings the directors may appoint one or more additional directors, the number of whom must not

  

Under the BCBCA, directors must be elected or appointed in accordance with the BCBCA and the articles of a company.

 

ExchangeCo’s Articles provide that directors may be elected at an annual general meeting or at a special meeting called for that purpose, or by unanimous resolution of the shareholders.

 

Under the BCBCA and ExchangeCo’s Articles, between annual general meetings or unanimous shareholder resolutions the directors may appoint one or more additional directors,

  

The DGCL provides that directors will be elected at an annual meeting or at a special meeting called for that purpose or by majority written consent in lieu thereof.

 

The Parent Certificate of Incorporation will provide that stockholders will not be permitted to cumulate votes at any election of directors. The Parent Bylaws will provide that directors will be elected by a plurality of the voting power of the shares present and entitled to vote on the election of directors.

 

Parent expects to adopt a majority voting policy in

 

122


Table of Contents
    

Zymeworks

  

ExchangeCo

  

Parent

  

exceed 1/3 of the number of current directors elected or appointed other than under this provision. Under the BCBCA, unless otherwise provided under the BCBCA or the Articles, any action that must or may be taken or authorized by the shareholders may be taken or authorized by ordinary resolution (where ordinary resolution at a meeting is defined as the simple majority of the votes cast). Accordingly, except as provided above regarding the appointment of additional directors, directors are elected by ordinary resolution.

 

Zymeworks has adopted a majority voting policy to the effect that a nominee for election as a director of Zymeworks must receive a greater number of votes “for” than votes “withheld” with respect to the election of directors by shareholders to be elected.

   the number of whom must not exceed 1/3 of the number of current directors elected or appointed other than under this provision. Under the BCBCA, unless otherwise provided under the BCBCA or the Articles, any action that must or may be taken or authorized by the shareholders may be taken or authorized by ordinary resolution (where ordinary resolution at a meeting is defined as the simple majority of the votes cast). Accordingly, except as provided above regarding the appointment of additional directors, directors are elected by ordinary resolution.   

substantively the form of Zymeworks’ current majority voting policy.

 

The DGCL provides that, unless otherwise provided in the certificate of incorporation or bylaws, newly created directorships may be filled by a majority vote of the directors then in office, even if the number of directors then in office is less than a quorum. Delaware common law also gives stockholders power to fill vacancies, unless the corporation’s certificate of incorporation or bylaws provide otherwise.

 

The Parent Certificate of Incorporation will provide that newly-created directorships may, except as otherwise required by law, be filled by the affirmative vote of a majority of directors then in office, even if less than a quorum or by a sole remaining director.

Advance Notice of Director Nominations by Stockholders    Zymeworks’ Articles provide that nominations of persons for election to the board may be made at any annual meeting of the shareholders, or at any special meeting of shareholders if one of the purposes for which the special meeting was called was the election of directors (i) by or at the direction of the board, (ii) at the request of one or more shareholders pursuant to a proposal made in accordance with the BCBCA or a requisition of the shareholders made in    ExchangeCo’s Articles do not require advance notice of director nominations.   

The DGCL does not contain any limits on or requirements for stockholders to nominate directors for annual meetings. Under the DGCL, the bylaws of a corporation may include provisions respecting the nomination of directors, including requirements for advance notice to the corporation.

 

The Parent Bylaws will provide that, to be timely, a nominating stockholder’s notice must be received by the secretary at the principal executive offices of the

 

123


Table of Contents
    

Zymeworks

  

ExchangeCo

  

Parent

  

accordance with the provisions of the BCBCA, or (iii) by any shareholder seeking to nominate a candidate for election as a director (a “Nominating Shareholder”) who has given timely notice thereof in proper written form to Zymeworks’ Corporate Secretary at the executive or registered office of the Company.

 

To be timely, a Nominating Shareholder’s notice must be made: (i) in the case of an annual meeting of shareholders (including an annual and special meeting), not less than 30 days prior to the date of the annual meeting of shareholders; provided, however, that in the event that the annual meeting of shareholders is to be held on a date that is less than 50 days after the date on which the first public announcement of the meeting was made, notice by the Nominating Shareholder may be made not later than the close of business on the 10th day following the date of such first public announcement; and (ii) in the case of a special meeting of shareholders (which is not also an annual meeting) called for the purpose of electing directors (whether or not called for other purposes as well), not later than the close of business on the 15th day following the day on which the first public announcement of the date of the special meeting of shareholders was made. Zymeworks’ Articles also

     

Company no earlier than 8:00 a.m., local time, on the 120th day and no later than 5:00 p.m., local time, on the 90th day prior to the day of the first anniversary of the preceding year’s annual meeting of stockholders. However, if no annual meeting of stockholders was held in the preceding year, or if the date of the applicable annual meeting has been changed by more than 25 days from the first anniversary of the preceding year’s annual meeting, then to be timely such notice must be received by the secretary at the principal executive offices of the Company no earlier than 8:00 a.m., local time, on the 120th day prior to the day of the annual meeting and no later than 5:00 p.m., local time, on the 10th day following the later of the day on which public announcement of the date of the annual meeting was first made by the Company and the 120th day prior to the day of the annual meeting.

 

In the case of the first annual meeting of stockholders of Parent as a Delaware corporation, a nominating stockholder’s notice must be received by the secretary of Zymeworks at Zymeworks’ principal executive offices or by the secretary of Parent at Parent’s principal executive offices no earlier than 8:00 a.m., local time, on September 23, 2022 and no later than 5:00 p.m., local time, on October 4, 2022.

 

124


Table of Contents
    

Zymeworks

  

ExchangeCo

  

Parent

   prescribe the proper written form for a Nominating Shareholder’s notice.      
Term of Directors   

The BCBCA does not contain specified term limits for directors.

 

Zymeworks’ Articles provide that, for the purposes of facilitating staggered terms on the Zymeworks Board, beginning on the date at which Zymeworks was continued as a British Columbia company: (i) three directors shall initially hold office for a one-year term, (ii) three directors shall initially hold office for a two-year term, and (c) the remaining directors shall initially hold office for a three-year term. Upon expiry of each directors’ initial term, the directors shall be elected for three-year terms. These provisions remain in effect until the End Date of June 30, 2117, after which all directors are elected annually.

  

The BCBCA does not contain specified term limits for directors.

 

ExchangeCo’s Articles provide that directors are elected at every annual general meeting of ExchangeCo (or by unanimous written resolution in lieu of an annual general meeting), and that the directors cease to hold office immediately before the election or appointment of directors at the annual general meeting (or the unanimous written resolution in lieu of the annual general meeting). Directors may also be elected at a special meeting called for this purpose.

  

The DGCL provides that directors of a Delaware corporation may, by the certificate of incorporation or by an initial bylaw, or by a bylaw adopted by a vote of the stockholders, be divided into one, two or three classes.

 

The Parent Board will be divided into three classes as nearly equal in size as is practicable. At each annual meeting of stockholders, a class of directors will be elected for a three-year term to succeed the class whose terms are then expiring.

Removal of Directors   

Under the BCBCA, a director can be removed by special resolution or if the articles provide, by less than a special majority.

 

Under the BCBCA and Zymeworks’ Articles, the shareholders may remove a director by special resolution. Zymeworks’ Articles also permit the directors to remove a director if the director is convicted of an indictable offense, or if the director ceases to be qualified to act

  

Under the BCBCA, a director can be removed by special resolution or if the articles provide, by less than a special majority.

 

Under the BCBCA and ExchangeCo’s Articles, the shareholders may remove a director by special resolution. ExchangeCo’s Articles also permit the directors to remove a director if the director is convicted of an indictable offense, or if the director ceases to be qualified to act

  

Under the DGCL, any or all directors may be removed with or without cause by the holders of a majority of shares entitled to vote at an election of directors unless the certificate of incorporation otherwise provides or in certain other circumstances if the corporation has cumulative voting.

 

The Parent Certificate of Incorporation will provide that any director or the entire Parent Board may be

 

125


Table of Contents
    

Zymeworks

  

ExchangeCo

  

Parent

   as a director and does not promptly resign.    as a director and does not promptly resign.    removed by stockholders, with or without cause, with the affirmative vote of the holders of at least 66 2/3% of the voting power of the shares cast for or against such proposal, which shall be the act of the stockholders, and broker non-votes and abstentions will be considered for purposes of establishing a quorum, but will not be considered as votes cast for or against such removal.
Filling of Board Vacancies   

Under the BCBCA, a vacancy that occurs among directors must be filled in accordance with the BCBCA unless the company’s articles provide otherwise.

 

Under Zymeworks’ Articles, the shareholders may elect the directors needed to fill any vacancies in the board of directors up to the number of directors as set by the Articles, and if the shareholders do not do so contemporaneously with setting the number of directors, then the directors may appoint, or the shareholders may elect or appoint, directors to fill those vacancies.

 

Under Zymeworks’ Articles, at every annual general meeting the shareholders are entitled to elect directors to fill vacancies created by the expiry of directors’ terms and vacancies created before the expiry of directors’ terms.

  

Under the BCBCA, a vacancy that occurs among directors must be filled in accordance with the BCBCA unless the company’s articles provide otherwise.

 

Under ExchangeCo’s Articles, the shareholders may elect the directors needed to fill any vacancies in the board of directors up to the number of directors as set by ExchangeCo’s Articles, and if the shareholders do not do so contemporaneously with setting the number of directors, then the directors may appoint, or the shareholders may elect or appoint, directors to fill those vacancies.

 

Under ExchangeCo’s Articles, at every annual general meeting the shareholders are entitled to elect directors to fill vacancies created by the expiry of directors’ terms and vacancies created before the expiry of directors’ terms.

  

The DGCL provides that, unless otherwise provided in the certificate of incorporation or bylaws, vacancies and newly created directorships may be filled by a majority vote of the directors then in office, even if the number of directors then in office is less than a quorum. Delaware common law also gives stockholders power to fill vacancies, unless the corporation’s certificate of incorporation or bylaws provide otherwise.

 

The Parent Certificate of Incorporation will provide that all vacancies, including those resulting from newly-created directorships, may, except as otherwise required by law, be filled by the affirmative vote of a majority of directors then in office, even if less than a quorum.

 

126


Table of Contents
    

Zymeworks

  

ExchangeCo

  

Parent

  

 

Under Zymeworks’ Articles, any casual vacancy occurring in the board of directors may be filled by the directors.

 

Under Zymeworks’ Articles, if the Company has no directors or fewer directors in office than the number set for quorum, then the shareholders may elect or appoint directors to fill any vacancies.

 

Under Zymeworks’ Articles, if a director is removed by special resolution before the expiry of their term, the shareholders may contemporaneously fill the vacancy by ordinary resolution, and if they fail to do so, then the directors may appoint, or the shareholders may elect by ordinary resolution, a director to fill the vacancy.

 

If the directors remove a director who is convicted of an indictable offence or who ceases to be qualified, then the directors may appoint a director to fill the vacancy.

  

 

Under ExchangeCo’s Articles, any casual vacancy occurring in the board of directors may be filled by the directors.

 

Under ExchangeCo’s Articles, if the Company has no directors or fewer directors in office than the number set for quorum, then the shareholders may elect or appoint directors to fill any vacancies.

 

Under ExchangeCo’s Articles, if a director is removed by special resolution before the expiry of their term, the shareholders may contemporaneously fill the vacancy by ordinary resolution, and if they fail to do so, then the directors may appoint, or the shareholders may elect by ordinary resolution, a director to fill the vacancy.

 

If the directors remove a director who is convicted of an indictable offence or who ceases to be qualified, then the directors may appoint a director to fill the vacancy.

  
Board Quorum and Vote Requirements   

The BCBCA does not set out any requirements for a meeting of directors, except that minutes must be kept of all proceedings at meetings of directors or committees of directors. The articles of a company may set out requirements and quorum for board meetings.

 

Under Zymeworks’ Articles, the quorum necessary for the transaction of business of the

  

The BCBCA does not set out any requirements for a meeting of directors, except that minutes must be kept of all proceedings at meetings of directors or committees of directors. The articles of a company may set out requirements and quorum for board meetings.

 

Under ExchangeCo’s Articles, the quorum necessary for the transaction

  

Under the DGCL, a majority of the total number of directors shall constitute a quorum for the transaction of business unless the certificate or bylaws require a greater number. The bylaws may lower the number required for a quorum to one-third the number of directors, but no less.

 

The Parent Bylaws will provide that a majority of the

 

127


Table of Contents
    

Zymeworks

  

ExchangeCo

  

Parent

  

directors is a majority of the number of directors. At meetings of directors, questions are to be decided by a majority of votes, and in the case of an equality of votes, the chair of the meeting does not have a second or casting vote.

 

Under the BCBCA and Zymeworks’ Articles, directors are also permitted to pass resolutions by a unanimous written consent signed by all the directors entitled to vote on it.

  

of business of the directors is a majority of the number of directors in office, or such greater number as the directors may determine from time to time. At meetings of directors, questions are to be decided by a majority of votes, and in the case of an equality of votes, the chair of the meeting does not have a second or casting vote.

 

Under the BCBCA and ExchangeCo’s Articles, directors are also permitted to pass resolutions by a unanimous written consent signed by all the directors entitled to vote on it.

  

total number of authorized directorships will constitute a quorum for the transaction of business. It will also provide that the affirmative vote of a majority of the directors present at any meeting at which a quorum is present will be the act of the board of directors, except as may be otherwise specifically provided by statute, the Parent Certificate of Incorporation or the Parent Bylaws.

 

Under the DGCL, directors are also permitted to act by unanimous written consent signed by all of the members of the board of directors or of any committee thereof, as applicable.

Annual Meeting of Stockholders    In accordance with the BCBCA, Zymeworks’ Articles provide that an annual general meeting must be held at least once in each calendar year, and not more than 15 months after the last annual reference date (where annual reference date generally means the date of the last annual general meeting), at such time and place as may be determined by the directors. The BCBCA provides that an annual meeting of shareholders may be held at a location outside British Columbia if (i) the location for the meeting is provided for in the articles, (ii) the articles do not restrict the company from holding a meeting outside of British Columbia and the location is approved as required by the articles (and if not so    In accordance with the BCBCA, ExchangeCo’s Articles provide that an annual general meeting must be held at least once in each calendar year, and not more than 15 months after the last annual reference date (where annual reference date generally means the date of the last annual general meeting), at such time and place as may be determined by the directors. The BCBCA provides that an annual meeting of shareholders may be held at a location outside British Columbia if (i) the location for the meeting is provided for in the articles, (ii) the articles do not restrict the company from holding a meeting outside of British Columbia and the location is approved as required by the articles (and if not so   

Under the DGCL, an annual or special stockholder meeting is held on such date, at such time and at such place, if any, as may be designated by the board of directors or any other person authorized to call such meeting under the corporation’s certificate of incorporation or bylaws.

 

If an annual meeting for election of directors is not held on the date designated or an action by written consent to elect directors in lieu of an annual meeting has not been taken within 30 days after the date designated for the annual meeting, or if no date has been designated, for a period of 13 months after the later of the last annual meeting or the last action by written consent to elect directors in

 

128


Table of Contents
    

Zymeworks

  

ExchangeCo

  

Parent

   specified then as approved by ordinary resolution of the shareholders) or (iii) the location is approved in writing by the Registrar before the meeting is held.   

specified then as approved by ordinary resolution of the shareholders) or (iii) the location is approved in writing by the Registrar before the meeting is held.

 

ExchangeCo’s Articles provide that meetings of shareholders may be held outside of British Columbia as determined by the board of directors of ExchangeCo.

   lieu of an annual meeting, the Delaware Court of Chancery may summarily order a meeting to be held upon the application of any stockholder or director.
Quorum for Stockholder Meetings    Under the BCBCA, the quorum for a meeting is the quorum established by the articles. Under Zymeworks’ Articles, the quorum requirement for the transaction of business at a meeting of shareholders is two persons who are, or who represent by proxy, shareholders who, in the aggregate, hold at least 30% of the shares entitled to vote at the meeting.    Under the BCBCA, the quorum for a meeting is the quorum established by the articles. Under ExchangeCo’s Articles, the quorum requirement for the transaction of business at a meeting of shareholders is two persons who are, or who represent by proxy, shareholders who, in the aggregate, hold at least 30% of the shares entitled to vote at the meeting. If there is only one shareholder entitled to vote at a meeting of shareholders, then the quorum is one person who is, or who represents by proxy, that shareholder, and that shareholder, present in person or by proxy, may constitute the meeting.   

Under the DGCL, quorum for a stock corporation is a majority of the voting power of the shares entitled to vote at the meeting unless the certificate of incorporation or bylaws specify a different quorum, but in no event may a quorum be less than one-third of the voting power of the shares entitled to vote. The stockholders may continue to transact business at the meeting even if quorum is subsequently broken.

 

The Parent Bylaws will provide that holders of 33 1/3% of the voting power of the capital stock of Parent, present in person or represented by proxy, will constitute a quorum for the transaction of business at all meetings of the stockholders. The voting power of the capital stock of Parent takes into account the voting power held by the share of Special Voting Stock. At each meeting of stockholders, the share of Special Voting Stock will contribute to the quorum one vote per Exchangeable Share that has been voted by the

 

129


Table of Contents
    

Zymeworks

  

ExchangeCo

  

Parent

        

Beneficiary or that is represented by a proxy holder at the meeting.

 

If a quorum is not present at any meeting of the stockholders, then either (a) the chairperson of the meeting or (b) the stockholders entitled to vote at the meeting, present in person or represented by proxy, shall have power to adjourn the meeting from time to time, without notice other than announcement at the meeting, until a quorum is present.

Voting Rights   

Under the BCBCA, subject to certain exceptions for fractional shares and a subsidiary holding shares of its British Columbia parent, and unless the articles of the company provide otherwise, a shareholder has one vote in respect of each share held by that shareholder and is entitled to vote in person or by proxy.

 

Under Zymeworks’ Articles, the Zymeworks Board is authorized to determine the voting rights and restrictions attaching to each series of Preference shares before they are issued.

 

Under Zymeworks’ Articles, on a vote (i) by a show of hands, every person present who is a shareholder or proxy holder and entitled to vote on the matter has one vote, and (ii) by a poll, every shareholder entitled to vote on the matter has one vote for each share entitled to be voted on the matter and held

  

Under the BCBCA, subject to certain exceptions for fractional shares and a subsidiary holding shares of its British Columbia parent, and unless the articles of the company provide otherwise, a shareholder has one vote in respect of each share held by that shareholder and is entitled to vote in person or by proxy.

 

Under ExchangeCo’s Articles, on a vote (i) by a show of hands, every person present who is a shareholder or proxy holder and entitled to vote on the matter has one vote, and (ii) by a poll, every shareholder entitled to vote on the matter has one vote for each share entitled to be voted on the matter and held by that shareholder and may be voted in person or by proxy.

 

Except as required by the BCBCA and in respect of any changes to the rights, privileges, restrictions and

  

The DGCL provides that each stockholder is entitled to one vote for each share of capital stock held by such stockholder, unless otherwise provided in the corporation’s certificate of incorporation. Each share of Common Stock will entitle its holder to one vote on each matter voted upon by the holders of Common Stock.

 

The Certificate of Designation with respect to the Special Voting Stock will provide that aggregate voting rights attached to the Special Voting Stock shall consist of a number of votes equal to the number of outstanding Exchangeable Shares from time to time not owned by Parent and its affiliated entities on the record date established by Parent, multiplied by the Exchangeable Share Exchange Ratio (which shall initially be one), and in respect of each Beneficiary,

 

130


Table of Contents
    

Zymeworks

  

ExchangeCo

  

Parent

   by that shareholder and may be voted in person or by proxy.   

conditions attached to the Exchangeable Shares, the holders of the Exchangeable Shares will not be entitled as such to receive notice of or to attend any meeting of the shareholders of ExchangeCo or to vote at any such meeting, and the holders of the Exchangeable Shares will not be entitled to class votes except as required by the BCBCA.

 

Under the BCBCA a waiver of (i) the production of financial statements, or (ii) the appointment of an auditor, requires a unanimous resolution of all of the shareholders of the company, including holders of non-voting shares. Under the BCBCA, a long-form amalgamation or an arrangement proposed with the shareholders of a company must be approved either by (i) a unanimous resolution of all of the shareholders, including holders of non-voting shares, or (ii) by (A) (1) a special resolution, or (2) where a company has non-voting shares, a resolution passed by all shareholders, including holders of non-voting shares, passed by at least a special majority (being 2/3 of the votes cast), and (B) by a separate special resolution of each class or series of shares whose special rights or restrictions would be prejudiced by the amalgamation.

   rounded down to the nearest whole vote, and for which the Share Trustee shall have received voting instructions from the holder of the Exchangeable Share.
Vote Required for Stockholder    Under the BCBCA, unless otherwise provided under the BCBCA or the Articles, any    Under the BCBCA, unless otherwise provided under the BCBCA or the Articles, any    Unless the DGCL, certificate of incorporation or bylaws provide for a

 

131


Table of Contents
    

Zymeworks

  

ExchangeCo

  

Parent

Action at a Meeting    action that must or may be taken or authorized by the shareholders may be taken or authorized by an ordinary resolution.    action that must or may be taken or authorized by the shareholders may be taken or authorized by an ordinary resolution.    greater vote, generally the required vote under the DGCL is a majority of the voting power of the shares present in person or represented by proxy and entitled to vote on the subject matter, except for the election of directors which requires a plurality of the votes cast.
Stockholder Action by Written Consent    Under the BCBCA, shareholders may act by written resolution signed by all the shareholders entitled to vote on that resolution at a meeting of shareholders.    Under the BCBCA, shareholders may act by written resolution signed by all the shareholders entitled to vote on that resolution at a meeting of shareholders.   

Under the DGCL, a majority of the stockholders of a corporation may act by written consent without a meeting unless such action is prohibited by the corporation’s certificate of incorporation.

 

The Parent Certificate of Incorporation and Parent Bylaws will provide that any action required or permitted to be taken by stockholders must be effected at a duly called annual or special meeting and shall not be taken by written consent, subject to the rights of any preferred stockholders.

Notice of Annual and Special Meetings of Stockholders    Under the BCBCA, a public company must send a notice of the date and time and, if applicable, the location of a general meeting no fewer than 21 days (or such longer period as provided in the articles of the company) and no more than 2 months before the meeting. Under Zymeworks’ Articles, notice of the date, time and location of any meeting of shareholders, must be sent to shareholders at least 21 days before the meeting.   

Under the BCBCA, a company that is not a public company must send notice of the date and time and, if applicable, the location of a general meeting no fewer than 10 days (or such longer period as provided in the articles of the company) and no more than 2 months before the meeting, and if no period is specified in the articles, then 21 days.

 

Under ExchangeCo’s Articles, notice of the date, time and location of any meeting of shareholders

  

Under the DGCL, except as otherwise required by the DGCL in certain circumstances, notice of any meeting of stockholders must be sent not less than 10 nor more than 60 days before the date of the meeting to each stockholder entitled to vote at the meeting as of the record date for determining the stockholders entitled to notice of the meeting.

 

The Parent Bylaws will provide that except as otherwise provided in the

 

132


Table of Contents
    

Zymeworks

  

ExchangeCo

  

Parent

  

 

Under the BCBCA and Zymeworks’ Articles, the directors may also set a date as the record date for the purpose of determining shareholders entitled to notice of any meeting of shareholders between 21 days and two months (or in the case of a requisitioned meeting, four months) before the date of the meeting. Attendance of a shareholder at a meeting of shareholders constitutes a waiver of notice of the meeting unless that person attends the meeting for the express purpose of objecting that the meeting is not lawfully called.

  

must be sent to shareholders at least 21 days before the meeting if it is a public company, and if it is not a public company, then 10 days before the meeting.

 

Under the BCBCA and ExchangeCo’s Articles, the directors may also set a date as the record date for the purpose of determining shareholders entitled to notice of any meeting of shareholders 10 days before the date of the meeting. Attendance of a shareholder at a meeting of shareholders constitutes a waiver of notice of the meeting unless that person attends the meeting for the express purpose of objecting that the meeting is not lawfully called.

  

DGCL, the Parent Certificate of Incorporation or the Parent Bylaws, the notice of any meeting of stockholders shall be given not less than 21 nor more than 60 days before the date of the meeting to each stockholder entitled to vote at such meeting as of the record date for determining the stockholders entitled to notice of the meeting.

 

The Share Trustee will send to the Beneficiaries by mail or electronic transmission the notice of each meeting or Parent Consent at which the stockholders of Parent are entitled to vote, together with the related meeting materials and a statement as to the manner in which the holder may instruct the Share Trustee to exercise the votes attaching to the Special Voting Stock, at the same time as Parent sends such notice and materials to the stockholders of Parent.

Calling Special Meeting of Stockholders   

The provisions of the BCBCA, its regulations and the articles of a company apply to the calling, holding and conduct of shareholder meetings, including special meetings.

 

Zymeworks’ Articles provide that the directors may, whenever they think fit, call a meeting of shareholders and that the notice of the special meeting must (i) state the general nature of the special business, (ii) if the special business includes considering any document,

  

The provisions of the BCBCA, its regulations and the articles of a company apply to the calling, holding and conduct of shareholder meetings, including special meetings.

 

ExchangeCo’s Articles provide that the directors may, whenever they think fit, call a meeting of shareholders and that the notice of the special meeting must (i) state the general nature of the special business, (ii) if the special business includes considering any document,

  

The DGCL provides that special meetings may be called by the board of directors or by such persons as may be authorized by the certificate of incorporation or by the bylaws.

 

The Parent Certificate of Incorporation and Parent Bylaws will provide that special meetings of stockholders may be called at any time only by the board of directors, the chair of the board of directors, the chief executive officer, the president or by the secretary of Parent, acting in

 

133


Table of Contents
    

Zymeworks

  

ExchangeCo

  

Parent

  

attach a copy of the document or state that Zymeworks’ has made it available at its records office during business hours on specified days.

 

Under the BCBCA, the holders of not less than 5% of the issued shares of a company that carry the right to vote at a general meeting may, subject to compliance with the requirements of, and to certain exceptions under, the BCBCA, requisition the directors to call a meeting of shareholders for the purpose of transacting any business that may be transacted at a general meeting.

  

attach a copy of the document or state that ExchangeCo has made it available at its records office during business hours on specified days.

 

Under the BCBCA, the holders of not less than 5% of the issued shares of a company that carry the right to vote at a general meeting may, subject to compliance with the requirements of, and to certain exceptions under, the BCBCA, requisition the directors to call a meeting of shareholders for the purpose of transacting any business that may be transacted at a general meeting.

  

accordance with the terms of the Parent Bylaws.

 

The Parent Bylaws will also provide that stockholders holding in the aggregate not less than 20% of the voting power of Parent’s capital stock as of the record date may request the secretary to call a meeting of stockholders, subject to compliance with the requirements for such notice set forth in the Parent Bylaws, including timely notice and that any such proposed business must constitute a proper matter for stockholder action.

 

As required by the DGCL, business transacted at all special meetings of the Parent’s stockholders is confined to the purposes stated in the notice.

Stockholder Proposals    Under the BCBCA, qualified shareholder (being a registered or beneficial owner of one or more voting shares of the company for an uninterrupted period of at least two years before the date of the signing of the proposal) may submit a proposal to the company setting out a matter that the submitter wishes to have considered at the next annual general meeting of the Company. The proposal must be signed by shareholders who, together with the submitter, are registered or beneficial owners of (i) at least 1% of the company’s voting shares, or (ii) shares with a fair market value exceeding an    The provisions of the BCBCA regarding proposals do not apply to a company that is not a public company (see “Stockholder Proposals” under the column “Zymeworks” for a description of the proposal provisions of the BCBCA). ExchangeCo is not a public company, and accordingly, the provisions of the BCBCA regarding proposals do not apply to ExchangeCo.   

The DGCL does not contain any limits on or requirements for stockholders to propose business for annual meetings.

 

The Parent Bylaws will provide that, for nominations or other business to be properly brought before an annual meeting, the stockholder must have given timely notice in writing to the secretary and any such nomination or proposed business must constitute a proper matter for stockholder action.

 

In addition, Pursuant to Rule 14a-8 under the Exchange Act, if a

 

134


Table of Contents
    

Zymeworks

  

ExchangeCo

  

Parent

   amount prescribed by regulation, being CAD$2,000, and must otherwise be compliant with the requirements of the BCBCA (including maximum word limits, time requirements for delivery to the company, and other requirements). The company must send the text of the proposal to all persons entitled to notice of its next annual general meeting, and allow the submitter to present the proposal personally, or by proxy, at the annual general meeting, unless: (i) the directors have called an annual general meeting to be held after the date on which the proposal is received by the company and have sent notice of that meeting in accordance with the BCBCA; (ii) the proposal is not valid within the meaning of the BCBCA or exceeds the maximum length established by the BCBCA; (iii) substantially the same proposal was submitted to shareholders in a notice of meeting, or an information circular or equivalent, relating to a general meeting that was held not more than the prescribed period before the receipt of the proposal, and did not receive the prescribed amount of support at the meeting; (iv) it clearly appears that the proposal does not relate in a significant way to the business or affairs of the company; (v) it clearly appears that the primary purpose for the proposal is securing publicity, or       stockholder would like Parent to consider including a proposal in the proxy statement to be distributed in connection with meeting, such proposal must be received at Parent’s principal executive offices not less than 120 calendar days before the date of Parent’s proxy statement released to stockholders in connection with the previous year’s annual meeting. If Parent did not hold an annual meeting the previous year, or if the date of the annual meeting has been changed by more than 30 days from the date of the previous year’s meeting, then the deadline is a reasonable time before Parent begins to print and send its proxy materials.

 

135


Table of Contents
    

Zymeworks

  

ExchangeCo

  

Parent

  

enforcing a personal claim or redressing a personal grievance against the company or any of its directors, officers or security holders; (vi) the proposal has already been substantially implemented; (vii) the proposal, if implemented, would cause the company to commit an offence; or (viii) the proposal deals with matters beyond the company’s power to implement.

 

In addition, Pursuant to Rule 14a-8 under the Exchange Act, if a shareholder would like Parent to consider including a proposal in the proxy statement to be distributed in connection with a meeting, such proposal must be received at Parent’s principal executive offices not less than 120 calendar days before the date of Parent’s proxy statement released to shareholders in connection with the previous year’s annual meeting. If Parent did not hold an annual meeting the previous year, or if the date of the annual meeting has been changed by more than 30 days from the date of the previous year’s meeting, then the deadline is a reasonable time before Parent begins to print and send its proxy materials.

     
Amendment of Governing Documents    As permitted by the BCBCA, under Zymeworks’ Articles, any amendment to the Notice of Articles or Articles generally requires approval by a special resolution of the    As permitted by the BCBCA, under ExchangeCo’s Articles, any amendment to the Notice of Articles or Articles generally requires approval by a special resolution of the    Amendment of Certificate of Incorporation. Generally, under the DGCL, the affirmative vote of the holders of a majority of the outstanding stock entitled to vote is required to approve a

 

136


Table of Contents
    

Zymeworks

  

ExchangeCo

  

Parent

  

shareholders. A special resolution is a resolution passed by a special majority of the votes cast by shareholders. Under Zymeworks’ Articles, a special majority is two-thirds of the votes cast on the relevant resolution.

 

Under the BCBCA and Zymeworks’ Articles, if an amendment to the Articles would prejudice or interfere with a right or special right attached to issued shares of a class or series of shares, then such amendment must be approved separately by the holders of the class or series of shares being affected by a special resolution.

  

shareholders. A special resolution is a resolution passed by a special majority of the votes cast by shareholders. Under ExchangeCo’s Articles, a special majority is two-thirds of the votes cast on the relevant resolution.

 

Under the BCBCA and ExchangeCo’s Articles, if an amendment to the Articles would prejudice or interfere with a right or special right attached to issued shares of a class or series of shares, then such amendment must be approved separately by the holders of the class or series of shares being affected by a special resolution.

  

proposed amendment to the certificate of incorporation, following the adoption of the amendment by the board of directors of the corporation, provided that the certificate of incorporation may provide for a greater vote. Under the DGCL, holders of outstanding shares of a class or series are entitled to vote separately on an amendment to the certificate of incorporation if the amendment would have certain consequences, including certain changes that adversely affect the powers, preferences or special rights of such class or series.

 

The Parent Certificate of Incorporation will provide that the vote of holders of a majority of the outstanding voting stock is required to amend the Parent Certificate of Incorporation; provided that certain provisions of the Parent Certificate of Incorporation will require 66 2/3% of the voting power to amend (see the section below titled “Matters Requiring higher Threshold for Amendment of Governing Documents”.

 

Amendment of Bylaws. Under the DGCL, after a corporation has received any payment for any of its stock, the power to adopt, amend or repeal bylaws shall be vested in the stockholders entitled to vote; provided, however, that any corporation may, in its certificate of incorporation, provide that bylaws may

 

137


Table of Contents
    

Zymeworks

  

ExchangeCo

  

Parent

        

also be adopted, amended or repealed by the board of directors.

 

The Parent Certificate of Incorporation will provide that the board of directors will have the power to adopt, amend or repeal the bylaws. The fact that such power has been conferred upon the board of directors will not divest the stockholders of the power nor limit their power to adopt, amend or repeal the bylaws.

 

Amendments of the Certificate of Designation of the Special Voting Stock require approval from a majority of the outstanding voting power of the Special Voting Stock. The Parent Certificate of Incorporation denies the Parent common stock power to vote on any amendments of the Certificate of Incorporation that relate solely to the terms of the Special Voting Stock.

Matters Requiring higher Threshold for Amendment of Governing Documents   

The BCBCA provides that an alteration to a company’s notice of articles or articles may be done by the type of resolution specified by the BCBCA, and if not so specified, then as specified in the company’s articles, and if not so specified, then by a special resolution, except that a change to the company’s name may be done by either a directors resolution or an ordinary resolution of the shareholders.

 

The BCBCA provides that a company may, by special

  

The BCBCA provides that an alteration to a company’s notice of articles or articles may be done by the type of resolution specified by the BCBCA, and if not so specified, then as specified in the company’s articles, and if not so specified, then by a special resolution, except that a change to the company’s name may be done by either a directors resolution or an ordinary resolution of the shareholders.

 

The BCBCA provides that a company may, by special

   The Parent Certificate of Incorporation will provide that the following matters may only be amended by the affirmative vote of 66 2/3% of the voting power of the then outstanding securities of Parent, voting together as a single class: the board of director’s ability to issue preferred stock by means of a certificate of designation and related matters, classified board, removal of any directors, with or without cause, the board of directors’ ability to fill vacancies, prohibition on cumulative voting for the

 

138


Table of Contents
    

Zymeworks

  

ExchangeCo

  

Parent

  

resolution, alter its articles to specify or change the majority required for a special resolution, which must be by a majority of not less than 2/3 and not more than 3/4 of the votes cast on the resolution.

 

Under the BCBCA, an amalgamation of a company by way of an amalgamation agreement (which excludes a vertical short form and a horizontal short form amalgamation), requires the approval by way of a special resolution.

 

Under the BCBCA, the continuation of a company into a foreign jurisdiction requires the approval by way of a special resolution.

 

Under the BCBCA, a right or special right attached to an issued class or series of shares must not be prejudiced or interfered with under the notice of articles or articles unless the shareholders of the class or series consent by way of a separate special resolution.

 

Zymeworks Articles provide that alterations to its authorized share structure and to the special rights and restrictions attached to any class or series of shares require the approval by way of ordinary resolution, except where required otherwise under the BCBCA.

 

Zymeworks Articles also provide that where the Act or Articles do not specify the

  

resolution, alter its articles to specify or change the majority required for a special resolution, which must be by a majority of not less than 2/3 and not more than 3/4 of the votes cast on the resolution.

 

Under the BCBCA, an amalgamation of a company by way of an amalgamation agreement (which excludes a vertical short form and a horizontal short form amalgamation), requires the approval by way of a special resolution.

 

Under the BCBCA, the continuation of a company into a foreign jurisdiction requires the approval by way of a special resolution.

 

Under the BCBCA, a right or special right attached to an issued class or series of shares must not be prejudiced or interfered with under the notice of articles or articles unless the shareholders of the class or series consent by way of a separate special resolution.

 

ExchangeCo’s Articles provide that ExchangeCo may by directors’ resolution or ordinary resolution, unless an alteration to ExchangeCo’s Notice of Articles would be required, in which case by ordinary resolution, and except where required otherwise under the BCBCA, make alterations to its authorized share structure and to the special rights and restrictions attached to any class or series of shares.

  

election of directors, prohibition on stockholder action by written consent, denial of stockholders’ ability to call a special meeting, requirement to provide advance notice of stockholder nominations or proposals and the provision setting out these enhanced thresholds for amendments.

 

The Parent Bylaws will provide that the following matters may only be amended by the affirmative vote of 66 2/3% of the voting power of the then outstanding securities of Parent, voting together as a single class: the regulation of meetings of stockholders contained in Article II of the Parent Bylaws, matters relating to the board of directors’ power to manage the business and affairs of Parent, the board of directors’ ability to fix the number of directors from time to time, director resignations and the board of directors’ ability to fill vacancies, the removal of directors, provisions regarding indemnification of officers and directors, the forum selection described below under “Exclusive Forum” or these enhanced thresholds for amendments.

 

139


Table of Contents
    

Zymeworks

  

ExchangeCo

  

Parent

   type of resolution required, the Articles may be altered by ordinary resolution.   

 

ExchangeCo’s Articles also provide that where the BCBCA or Articles do not specify the type of resolution required, the Articles may be altered by ordinary resolution.

  
Fiduciary Duties    Under the BCBCA, directors and officers must (a) act honestly and in good faith with a view to the best interests of the company, (b) exercise the care, diligence and skill that a reasonably prudent individual would exercise in comparable circumstances, (c) act in accordance with the BCBCA and the regulations, and (d) act in accordance with the articles of the company.    Under the BCBCA, directors and officers must (a) act honestly and in good faith with a view to the best interests of the company, (b) exercise the care, diligence and skill that a reasonably prudent individual would exercise in comparable circumstances, (c) act in accordance with the BCBCA and the regulations, and (d) act in accordance with the articles of the company.   

Directors and officers of Delaware corporations have common law fiduciary duties, which generally consist of duties of loyalty and care. Under Delaware law, the duty of care generally requires that directors and officers inform themselves, prior to making a business decision, of all material information reasonably available to them. The duty of loyalty generally requires that directors and officers act in good faith, not out of self-interest and in a manner which the directors and officers believe to be in the best interests of the corporation and its stockholders.

 

Fiduciary duties are owed by directors and officers to the corporation and its stockholders. Because Exchangeable Shares are not shares of capital stock of Parent, directors and officers of Parent do not owe fiduciary duties to the holders thereof. In addition, any fiduciary duties that may be owed in connection with the share of Special Voting Stock will be owed to the Share Trustee as the record holder of such share.

 

140


Table of Contents
    

Zymeworks

  

ExchangeCo

  

Parent

Limitation on Liability of Directors    Under the BCBCA, a director of a company is jointly and severally liable to restore to the company any amount paid or distributed as a result of paying dividends, commissions and compensation, among other things, contrary to the BCBCA. A director will not be found liable if the director relied, in good faith, on (i) financial statements of the company represented to the director by an officer of the company or in a written report of the auditor of the company, (ii) a written report of a lawyer, accountant, engineer, appraiser or other person whose profession lends credibility, (iii) a statement of fact represented to the director by an officer of the company or any record, information, or (iv) a representation that the court considers provides reasonable grounds for the actions of the director. Further, any director is not liable if the director did not know and could not reasonably have known that the act done by the director or authorized by resolution voted for or consented to by the director was contrary to the BCBCA.    Under the BCBCA, a director of a company is jointly and severally liable to restore to the company any amount paid or distributed as a result of paying dividends, commissions and compensation, among other things, contrary to the BCBCA. A director will not be found liable if the director relied, in good faith, on (i) financial statements of the company represented to the director by an officer of the company or in a written report of the auditor of the company, (ii) a written report of a lawyer, accountant, engineer, appraiser or other person whose profession lends credibility, (iii) a statement of fact represented to the director by an officer of the company or any record, information, or (iv) a representation that the court considers provides reasonable grounds for the actions of the director. Further, any director is not liable if the director did not know and could not reasonably have known that the act done by the director or authorized by resolution voted for or consented to by the director was contrary to the BCBCA.   

The DGCL permits a corporation to include a provision in its certificate of incorporation eliminating or limiting the personal liability of a director to the corporation or its stockholders for monetary damages for a breach of the director’s fiduciary duty as a director, except for liability: (i) for breach of the director’s duty of loyalty to the corporation or its stockholders; (ii) for acts or omissions not in good faith or which involve intentional misconduct or a knowing violation of the law; (iii) under Section 174 of the DGCL, which concerns unlawful payment of dividends, stock purchases or redemptions; or (iv) for any transaction from which the director derived an improper personal benefit.

 

The Parent Certificate of Incorporation will provide that, to the fullest extent permitted by the DGCL as the same exists or as may be amended from time to time, a director of Parent will not be personally liable to Parent or its stockholders for monetary damages for breach of fiduciary duty as a director. If the DGCL is amended to authorize corporate action further eliminating or limiting the personal liability of directors, then the liability of a director of Parent will be eliminated or limited to the fullest extent permitted by the DGCL, as so amended.

 

141


Table of Contents
    

Zymeworks

  

ExchangeCo

  

Parent

        

 

In certain circumstances, directors may be fully protected in relying in good faith upon the records of the corporation and upon such information, opinions, reports or statements presented to the corporation by any of the corporation’s officers or employees, or committees of the board of directors, or by any other person as to matters the member reasonably believes are within such other person’s professional or expert competence and who has been selected with reasonable care by or on behalf of the corporation.

Limitation on Liability of Officers    Under the BCBCA, if in a legal proceeding the court finds that an officer or director may be liable in respect of negligence, default, breach of duty or breach of trust, the court may relieve the officer or director from liability on terms the court considers necessary if it appears to the court that, despite the finding of liability, the officer or director acted honestly and reasonably and ought fairly to be excused.    Under the BCBCA, if in a legal proceeding the court finds that an officer or director may be liable in respect of negligence, default, breach of duty or breach of trust, the court may relieve the officer or director from liability on terms the court considers necessary if it appears to the court that, despite the finding of liability, the officer or director acted honestly and reasonably and ought fairly to be excused.   

Applicable after August 1, 2022, the DGCL permits a corporation to include a provision in its certificate of incorporation eliminating or limiting the personal liability of certain officers to the corporation or its stockholders for monetary damages for a breach of the officer’s fiduciary duty as an officer except for liability (i) for breach of the officer’s duty of loyalty to the corporation or its stockholders; (ii) for acts or omissions not in good faith or which involve intentional misconduct or a knowing violation of the law, (iii) for any transaction from which the officer derived an improper personal benefit or (iv) in connection with derivative actions or claims in any action by or in the right of the corporation.

 

The Parent Certificate of Incorporation will provide

 

142


Table of Contents
    

Zymeworks

  

ExchangeCo

  

Parent

         that, to the fullest extent permitted by the DGCL as the same exists or as may be amended from time to time, an officer of Parent will not be personally liable to Parent or its stockholders for monetary damages for breach of fiduciary duty as an officer. If the DGCL is amended to authorize corporate action further eliminating or limiting the personal liability of officers, then the liability of an officer of Parent will be eliminated or limited to the fullest extent permitted by the DGCL, as so amended.
Indemnification of Directors and Officers   

Under Zymeworks’ Articles, as permitted under the BCBCA, and subject to certain specified prohibitions, Zymeworks must (i) indemnify an eligible party against all eligible penalties to which the eligible party is or may be liable; and (ii) after the final disposition of an eligible proceeding, pay the expenses actually and reasonably incurred by an eligible party in respect of that proceeding.

 

Under the BCBCA and Zymeworks’ Articles, an “eligible party” is an individual who (i) is or was a director or officer of the company, (ii) is or was a director or officer of another corporation at a time when the corporation is or was an affiliate of the company, or at the request of the company, or (iii) at the request of the company, is or was, or holds or held a

  

Under ExchangeCo’s Articles, as permitted under the BCBCA, and subject to certain specified prohibitions, ExchangeCo must (i) indemnify an eligible party against all eligible penalties to which the eligible party is or may be liable; and (ii) after the final disposition of an eligible proceeding, pay the expenses actually and reasonably incurred by an eligible party in respect of that proceeding.

 

Under the BCBCA and ExchangeCo’s Articles, an “eligible party” is an individual who (i) is or was a director or officer of the company, (ii) is or was a director or officer of another corporation at the request of the company, and includes, in most cases, the heirs and personal or other legal representatives of that individual.

   Under the DGCL, a corporation may indemnify any person who was or is made a party or is threatened to be made a party to any third-party action, suit or proceeding on account of being a director, officer, employee or agent of the corporation (or was serving at the request of the corporation in such capacity for another corporation, partnership, joint venture, trust or other enterprise) against expenses, including attorneys’ fees, judgments, fines and amounts paid in settlement actually and reasonably incurred by him or her in connection with the action, suit or proceeding through, among other things, a majority vote of a quorum consisting of directors who were not parties to the suit or proceeding, if the person: (i) acted in good faith and in a manner he or she reasonably believed to be; (ii) or, in some

 

143


Table of Contents
    

Zymeworks

  

ExchangeCo

  

Parent

  

position equivalent to that of, a director or officer of a partnership, trust, joint venture or other unincorporated entity, and includes, in most cases, the heirs and personal or other legal representatives of that individual.

 

An “eligible penalty” means a judgment, penalty or fine awarded or imposed in, or an amount paid in settlement of, an eligible proceeding, and an “eligible proceeding” means a proceeding in which an eligible party or any of the heirs and personal or other legal representatives of the eligible party, by reason of the eligible party being or having been a director or officer of, or holding or having held a position equivalent to that of a director or officer of, the company or an associated corporation is or may be joined as a party, or is or may be liable for or in respect of a judgment, penalty or fine in, or expenses related to, the proceeding.

 

Under the BCBCA, a company must not indemnify a director or officer if (i) the company is prohibited under its articles to provide such indemnity, (ii) the director or officer did not act honestly and in good faith with a view to the best interests of the company, or (iii) they did not have reasonable grounds to believe their conduct was lawful. Additionally, if an associated corporation to

  

 

An “eligible penalty” means a judgment, penalty or fine awarded or imposed in, or an amount paid in settlement of, an eligible proceeding, and an “eligible proceeding” means a proceeding in which an eligible party or any of the heirs and personal or other legal representatives of the eligible party, by reason of the eligible party being or having been a director or officer of the company or having acted in such capacity is or may be joined as a party, or is or may be liable for or in respect of a judgment, penalty or fine in, or expenses related to, the proceeding.

  

circumstances, at least not opposed to the best interests of the corporation; and (iii) in a criminal proceeding, had no reasonable cause to believe his or her conduct was unlawful.

 

The DGCL permits indemnification for derivative suits against expenses (including legal fees) if the person acted in good faith and in a manner the person reasonably believed to be in or not opposed to the best interests of the corporation, and only if the person is not found liable, unless a court determines the person is fairly and reasonably entitled to the indemnification.

 

Additionally, under the DGCL, a corporation must indemnify its present or former directors and officers against expenses (including attorneys’ fees) actually and reasonably incurred to the extent that the officer or director has been successful on the merits or otherwise in defense of any action, suit or proceeding on account of being a director, officer, employee or agent of the corporation or serving at the request of the corporation as a director, officer, employee or agent of another corporation or other entity.

 

The Parent Bylaws will provide that Parent will indemnify its directors and officers, and may indemnify its employees, agents and any other persons, to the

 

144


Table of Contents
    

Zymeworks

  

ExchangeCo

  

Parent

   Zymeworks brings an action against an eligible party, Zymeworks cannot indemnify the party.       fullest extent permitted by the DGCL. The Parent Bylaws will also provide that Parent must advance expenses incurred by or on behalf of a director or officer in advance of the final disposition of any action or proceeding upon written request, subject to limited exceptions.
Transactions with Directors and Officers   

Subject to certain exceptions, the BCBCA provides that a director or senior officer of a company holds a disclosable interest in a contract or transaction if the contract or transaction is material to the company, the company has entered, or proposes to enter, into the contract or transaction, and either of the following applies to the director or senior officer: (i) the director or senior officer has a material interest in the contract; or (ii) the director or senior officer is a director or senior officer of, or has a material interest in, a person who has a material interest in the contract or transaction.

 

Under the BCBCA and Zymeworks’ Articles, a director who holds a disclosable interest in a contract or transaction may not vote on any directors’ resolution to approve such contract or transaction unless all directors have a disclosable interest, in which case any or all of the directors may vote. Under the BCBCA and Zymeworks’ Articles, the director with the disclosable interest may be counted in

  

Subject to certain exceptions, the BCBCA provides that a director or senior officer of a company holds a disclosable interest in a contract or transaction if the contract or transaction is material to the company, the company has entered, or proposes to enter, into the contract or transaction, and either of the following applies to the director or senior officer: (i) the director or senior officer has a material interest in the contract; or (ii) the director or senior officer is a director or senior officer of, or has a material interest in, a person who has a material interest in the contract or transaction.

 

Under the BCBCA and ExchangeCo’s Articles, a director who holds a disclosable interest in a contract or transaction may not vote on any directors’ resolution to approve such contract or transaction unless all directors have a disclosable interest, in which case any or all of the directors may vote. Under the BCBCA and ExchangeCo’s Articles, the director with the disclosable interest may be counted in

   The DGCL generally provides that no transaction between a corporation and one or more of its directors or officers, or between a corporation and any other corporation or other organization in which one or more of its directors or officers, are directors or officers, or have a financial interest, shall be void or voidable solely for this reason, or solely because the director or officer is present at or participates in the meeting of the board or committee which authorizes the transaction, or solely because any such director’s or officer’s votes are counted for such purpose, if (i) the material facts as to the director’s or officer’s interest and as to the transaction are known to the board of directors or the committee, and the board or committee in good faith authorizes the transaction by the affirmative votes of a majority of the disinterested directors, even though the disinterested directors be less than a quorum; (ii) the material facts as to the director’s or officer’s interest and as to the transaction are disclosed or

 

145


Table of Contents
    

Zymeworks

  

ExchangeCo

  

Parent

  

quorum at the meeting, whether or not the director votes on any or all of the resolutions considered at the meeting.

 

A director or senior officer is liable to account to the company for any profit that accrues to the director or senior officer under or as a result of the interested contract or transaction unless disclosure of the interest is made, and the transaction is approved, as required under the BCBCA.

  

quorum at the meeting, whether or not the director votes on any or all of the resolutions considered at the meeting.

 

A director or senior officer is liable to account to the company for any profit that accrues to the director or senior officer under or as a result of the interested contract or transaction unless disclosure of the interest is made, and the transaction is approved, as required under the BCBCA.

   are known to the stockholders entitled to vote thereon, and the transaction is specifically approved in good faith by vote of the stockholders; or (iii) the transaction is fair as to the corporation as of the time it is authorized, approved or ratified, by the board of directors, a committee or the stockholders.
Votes on Mergers, Consolidations and Sales of Assets   

Under the BCBCA, certain extraordinary corporate actions, such as continuances, certain amalgamations, sales, leases or other dispositions of all or substantially all of the undertaking of a company (other than in the ordinary course of business), liquidations, dissolutions and certain arrangements, are required to be approved by a special majority of the company’s shareholders, and specifies that a company’s articles set the requirement for a special majority between two-thirds and three-quarters of the votes cast on a resolution.

 

Under Zymeworks’ Articles, a special majority is two-thirds of the votes cast on a resolution.

  

Under the BCBCA, certain extraordinary corporate actions, such as continuances, certain amalgamations, sales, leases or other dispositions of all or substantially all of the undertaking of a company (other than in the ordinary course of business), liquidations, dissolutions and certain arrangements, are required to be approved by a special majority of the company’s shareholders, and specifies that a company’s articles set the requirement for a special majority between two-thirds and three-quarters of the votes cast on a resolution.

 

Under ExchangeCo’s Articles, a special majority is two-thirds of the votes cast on a resolution.

  

The DGCL provides that, unless otherwise provided in the certificate of incorporation or bylaws, the adoption of a merger agreement requires the approval of a majority of the outstanding stock of the corporation entitled to vote thereon.

 

However, the DGCL also provides that no vote of stockholders of a corporation is required to approve (i) the merger of the corporation with or into another corporation that owns 90% or more of the voting power of each class of voting stock of the corporation pursuant to a specific provision of the DGCL, (ii) the merger of the corporation into a direct or indirect wholly-owned subsidiary of the corporation in a “holding company reorganization” meeting certain requirements, (iii) a merger in which the stock of the corporation remains outstanding, the certificate of incorporation is not

 

146


Table of Contents
    

Zymeworks

  

ExchangeCo

  

Parent

         amended in any respect and the corporation issues less than 20% of its stock, and (iv) a merger meeting certain requirements following a tender offer in which the holders of sufficient shares to adopt the merger agreement if voted upon at a meeting tender their shares into the tender offer and those stockholders who do not tender (subject to certain statutory exceptions) receive the same consideration in the merger as those who tendered in the tender offer.
Anti-Takeover Provisions    The BCBCA contains no restriction on adoption of a shareholder rights plan. The BCBCA does not restrict related party transactions; however, in Canada, takeover bids and related party transactions are addressed in provincial securities legislation and policies.    ExchangeCo is not a public company and has restrictions on the transfer of its shares. Under ExchangeCo’s Articles, no share may be transferred or otherwise disposed of without the consent of the directors and the directors are not required to give any reason for refusing to consent to any sale, transfer or other disposition.   

Unless a corporation opts out of the provisions of Section 203 of the DGCL, Section 203 generally prohibits a public Delaware corporation from engaging in a “business combination” with a holder of 15% or more of the corporation’s voting stock (as defined in Section 203), referred to as an interested stockholder, for a period of three years after the date of the transaction in which the interested stockholder became an interested stockholder, except as otherwise provided in Section 203. For these purposes, the term “business combination” includes mergers, asset sales and other similar transactions with an interested stockholder.

 

Although Exchangeable Shares are not shares of capital stock of Parent, the shares of Delaware Common Stock for which such shares are exchangeable will be taken into account in

 

147


Table of Contents
    

Zymeworks

  

ExchangeCo

  

Parent

         calculating an Exchangeable Shareholder’s ownership for purpose of Section 203.

Stockholders’ Rights Plan

  

On June 9, 2022, the Zymeworks Board authorized and declared a dividend distribution of one Original Right for each outstanding Zymeworks Common Share to Zymeworks Shareholders as of June 21, 2022. Each Original Right entitles the registered holder to purchase from the Company one one-thousandth of a Series A Preferred Share at an exercise price of $74.00, subject to adjustment. The complete terms of the Rights are set forth in the Zymeworks Rights Agreement.

 

The Zymeworks Board adopted the Zymeworks Rights Agreement to protect shareholders from coercive or otherwise unfair takeover tactics. In general terms, it works by imposing a significant penalty upon any person or group that acquires 10 percent or more (or 20 percent or more in the case of certain institutional investors who report their holdings on Schedule 13G) of the Zymeworks Common Shares without the approval of the Zymeworks Board. As a result, the overall effect of the Zymeworks Rights Agreement and the issuance of the Original Rights may be to render more difficult or discourage a merger, amalgamation, arrangement, take-over bid, tender or exchange offer or other

   ExchangeCo does not have and does not plan to implement a shareholder rights plan.   

In connection with the Redomicile Transactions, the Original Rights will be terminated and Parent expects to adopt a stockholder rights plan with respect to the Delaware Common Stock substantively similar in all material respects to the Zymeworks Rights Agreement. Parent expects that the new rights will accompany, and be evidenced by and trade with, the Delaware Common Stock upon issuance pursuant to the Redomicile Transactions.

 

Delaware Rights will only be issued in respect of shares of Delaware Common Stock. Accordingly, Zymeworks Shareholders who elect to receive Exchangeable Shares will not be entitled to receive Delaware Rights under the Delaware Rights Agreement unless and until they exchange their Exchangeable Shares for shares of Delaware Common Stock.

 

148


Table of Contents
    

Zymeworks

  

ExchangeCo

  

Parent

   business combination involving the Company that is not approved by the Zymeworks Board. However, neither the Zymeworks Rights Agreement nor the Original Rights should interfere with any merger, amalgamation, arrangement, take-over bid, tender or exchange offer or other business combination approved by the Zymeworks Board.      
Dissenter’s Right of Appraisal    Under the BCBCA, a shareholder, whether or not the shareholder’s shares carry the right to vote, is entitled to dissent in respect of a resolution to: (i) alter the company’s articles to alter restrictions on the powers of the company or on the business the company is permitted to carry on; (ii) adopt an amalgamation agreement; (iii) approve an amalgamation into a foreign jurisdiction; (iv) approve an arrangement; (v) authorize or ratify the sale, lease or other disposition of all or substantially all of the company’s undertaking; and (vi) authorize the continuation of the company into a jurisdiction other than British Columbia. A shareholder is also entitled to dissent in respect of any court order that permits dissent and in respect of any other resolution if dissent is authorized by the resolution. A shareholder asserting dissent rights is entitled, subject to specified procedural requirements, including objecting to the action giving rise to dissent    Under the BCBCA, a shareholder, whether or not the shareholder’s shares carry the right to vote, is entitled to dissent in respect of a resolution to: (i) alter the company’s articles to alter restrictions on the powers of the company or on the business the company is permitted to carry on; (ii) adopt an amalgamation agreement; (iii) approve an amalgamation into a foreign jurisdiction; (iv) approve an arrangement; (v) authorize or ratify the sale, lease or other disposition of all or substantially all of the company’s undertaking; and (vi) authorize the continuation of the company into a jurisdiction other than British Columbia. A shareholder is also entitled to dissent in respect of any court order that permits dissent and in respect of any other resolution if dissent is authorized by the resolution. A shareholder asserting dissent rights is entitled, subject to specified procedural requirements, including objecting to the action giving rise to dissent    Under the DGCL, a stockholder of a Delaware corporation generally has the right to dissent from and request payment for the stockholder’s shares upon a merger or consolidation in which the Delaware corporation is participating, subject to specified procedural requirements, including that such dissenting stockholder does not vote in favor of the merger or consolidation. However, the DGCL does not confer appraisal rights, in certain circumstances, including if the dissenting stockholder owns shares traded on a national securities exchange and will receive publicly traded shares in the merger or consolidation. Under the DGCL, a stockholder asserting appraisal rights does not receive any payment for their shares until a court determines the fair value. The costs of the proceeding may be determined by the court and assessed against the parties as the court deems equitable under the circumstances.

 

149


Table of Contents
    

Zymeworks

  

ExchangeCo

  

Parent

   rights and making a proper demand for payment, to be paid by the company the fair value of the shares in respect of which the shareholder dissents. Under the BCBCA, if the shareholder and the company do not agree on the fair value for the shareholder’s shares, the company or the dissenting shareholder may apply to a court to fix a fair value for the shares.    rights and making a proper demand for payment, to be paid by the company the fair value of the shares in respect of which the shareholder dissents. Under the BCBCA, if the shareholder and the company do not agree on the fair value for the shareholder’s shares, the company or the dissenting shareholder may apply to a court to fix a fair value for the shares.   

 

An Exchangeable Share will not entitle the holder thereof to exercise dissent rights with respect to Parent.

Derivative Actions    Under the BCBCA, a shareholder, defined for derivative actions to include a beneficial shareholder and any other person whom a court considers to be an appropriate person to make an application under the BCBCA, or a director of a company may, with leave of the court, bring a legal proceeding in the name and on behalf of the company to enforce an obligation owed to the company that could be enforced by the company itself, or to obtain damages for any breach of such an obligation. An applicant may also, with leave of the court, defend a legal proceeding brought against a company.    Under the BCBCA, a shareholder, defined for derivative actions to include a beneficial shareholder and any other person whom a court considers to be an appropriate person to make an application under the BCBCA, or a director of a company may, with leave of the court, bring a legal proceeding in the name and on behalf of the company to enforce an obligation owed to the company that could be enforced by the company itself, or to obtain damages for any breach of such an obligation. An applicant may also, with leave of the court, defend a legal proceeding brought against a company.    Under the DGCL, a stockholder may bring a derivative action on behalf of a corporation to enforce the corporation’s rights if they were a stockholder at the time of the transaction which is the subject of the action. Additionally, under Delaware case law, a stockholder must have owned stock in the corporation continuously until and throughout the litigation to maintain a derivative action. Delaware law also requires that, before commencing a derivative action, a stockholder must make a demand on the directors of the corporation to assert the claim, unless such demand would be futile. A stockholder also may commence a class action suit on the stockholder’s own behalf and other similarly situated stockholders where the requirements for maintaining a class action have been met.
Oppression Remedy    The BCBCA provides an oppression remedy that enables a court to make any order, whether interim or    The BCBCA provides an oppression remedy that enables a court to make any order, whether interim or    The DGCL does not contain a statutory “oppression” remedy; however, stockholders may bring

 

150


Table of Contents
    

Zymeworks

  

ExchangeCo

  

Parent

   final, to rectify matters that are oppressive or unfairly prejudicial to any shareholder, which includes a beneficial shareholder or any other person who, in the court’s discretion, is a proper person to make such an application. The oppression remedy provides the court with very broad and flexible powers to intervene in corporate affairs to protect shareholders and other applicants.    final, to rectify matters that are oppressive or unfairly prejudicial to any shareholder, which includes a beneficial shareholder or any other person who, in the court’s discretion, is a proper person to make such an application. The oppression remedy provides the court with very broad and flexible powers to intervene in corporate affairs to protect shareholders and other applicants.    equitable claims against persons owing them fiduciary duties for breach of fiduciary duty.
Inspection of Corporate Records   

Under the BCBCA, specified books and records of the company must be available for inspection by any of Zymeworks’ shareholders at Zymeworks’ registered and records office.

 

Under Zymeworks’ Articles, no shareholder is entitled to inspect or obtain a copy of any accounting records of Zymeworks unless the directors determine otherwise, or unless otherwise determined by ordinary resolution.

  

Under the BCBCA, specified books and records of the company must be available for inspection by any of ExchangeCo’s shareholders at ExchangeCo’s registered and records office.

 

Under ExchangeCo’s Articles, no shareholder is entitled to inspect or obtain a copy of any accounting records of ExchangeCo unless the directors determine otherwise, or unless otherwise determined by ordinary resolution.

   Under the DGCL, any stockholder of record, in person or by attorney or other agent, shall, upon written demand under oath stating the purpose thereof, have the right during the usual hours for business to inspect for any proper purpose the corporation’s stock ledger, a list of its stockholders, and its other books and records and to make copies or extracts therefrom.
Exclusive Forum    Zymeworks’ Articles provide that, unless the company consents to the selection of an alternative forum, the Supreme Court of British Columbia, Canada and the appellate Courts therefrom, shall be the sole and exclusive forum for (i) any derivative action or proceeding brought on behalf of Zymeworks; (ii) any action or proceeding asserting a claim of breach of a fiduciary duty owed by any director, officer, or other employee of Zymeworks to   

ExchangeCo’s Articles do not provide for any exclusive forum provisions.

 

The Support Agreement provides that the parties thereto irrevocably submit to the exclusive jurisdiction of the courts of the Province of British Columbia with respect to any matter arising thereunder or related thereto.

   The Parent Bylaws will provide that, unless Parent consents in writing to the selection of an alternative forum, the Court of Chancery of the State of Delaware (or, if the Court of Chancery does not have jurisdiction, another state court in Delaware or the federal district court for the District of Delaware) will, to the fullest extent permitted by law, be the sole and exclusive forum for (a) any derivative action or proceeding brought on

 

151


Table of Contents
    

Zymeworks

  

ExchangeCo

  

Parent

   Zymeworks; (iii) any action or proceeding asserting a claim arising pursuant to any provision of the BCBCA or Zymeworks’ Articles (as either may be amended from time to time); or (iv) any action or proceeding asserting a claim otherwise related to the relationships among Zymeworks, its affiliates and their respective shareholders, directors and/or officers, but this paragraph (iv) does not include claims related to the business carried on by Zymeworks or such affiliates. If any action or proceeding the subject matter of which is within the scope of the preceding sentence is filed in a Court other than a Court located within the Province of British Columbia (a “Foreign Action”) in the name of any securityholder, such securityholder shall be deemed to have consented to (i) the personal jurisdiction of the provincial and federal Courts located within the Province of British Columbia in connection with any action or proceeding brought in any such Court to enforce the preceding sentence and (ii) having service of process made upon such securityholder in any such action or proceeding by service upon such securityholder’s counsel in the Foreign Action as agent for such securityholder.      

behalf of Parent, (b) any action asserting a claim of breach of a fiduciary duty owed by any director, stockholder, officer or other employee of Parent to Parent or Parent’s stockholders, (c) any action arising pursuant to any provision of the DGCL or the Parent Certificate of Incorporation or the Parent Bylaws (as either may be amended from time to time) or (d) any action asserting a claim governed by the internal affairs doctrine, except for, as to each of (a) through (d) above, any claim as to which such court determines that there is an indispensable party not subject to the jurisdiction of such court (and the indispensable party does not consent to the personal jurisdiction of such court within 10 days following such determination), which is vested in the exclusive jurisdiction of a court or forum other than such court or for which such court does not have subject matter jurisdiction.

 

The Parent Bylaws will also provide that, unless Parent consents in writing to the selection of an alternative forum, the federal district courts of the United States of America will be the sole and exclusive forum for the resolution of any complaint asserting a cause of action arising under the Securities Act of 1933, as amended, against any person in connection with any offering of the Company’s securities,

 

152


Table of Contents
    

Zymeworks

  

ExchangeCo

  

Parent

        

(including without limitation and for the avoidance of doubt, any underwriter, auditor, expert, control person or other defendant).

 

For the avoidance of doubt, the selection of an alternative forum shall not apply to any action brought to enforce a duty or liability created by the 1934 Act or any successor thereto.

 

153


Table of Contents

SHARE OWNERSHIP OF CERTAIN BENEFICIAL OWNERS AND MANAGEMENT AND DIRECTORS OF ZYMEWORKS

The table below indicates information as of August 24, 2022, regarding the beneficial ownership of Zymeworks Common Shares for:

 

   

each person who is known by us to beneficially own more than 5% of our common shares;

 

   

each named executive officer;

 

   

each of our directors; and

 

   

all executive officers and directors as a group.

For the purposes of calculating percent ownership, as of August 24, 2022, 61,694,387 shares were issued and outstanding, and, for any individual who beneficially owns shares represented by options exercisable, or restricted stock units vesting, within sixty days of August 24, 2022, these shares are treated as if outstanding for that person, but not for any other person. Unless otherwise indicated in the footnotes to the table, and subject to community property laws where applicable, the following persons have sole voting and investment control with respect to the shares beneficially owned by them. In accordance with SEC rules, if a person has a right to acquire beneficial ownership of any common shares on or within 60 days, upon conversion or exercise of outstanding securities or otherwise, the shares are deemed beneficially owned by that person and are deemed to be outstanding solely for the purpose of determining the percentage of our shares that person beneficially owns. These shares are not included in the computations of percentage ownership for any other person. To our knowledge, except as noted in the table below, no person or entity is the beneficial owner of more than 5% of the voting power of our common shares.

Except as otherwise indicated, the address of each of the persons in this table is Suite 800 – 114 East 4th Avenue, Vancouver, British Columbia, Canada, V5T 1G4.

 

Name and Address of Beneficial Owner

   Shares
Beneficially
Owned
    Percentage
of Shares
Beneficially
Owned
 

5% and Greater Shareholders:

    

Armistice Capital, LLC

     6,206,700 (1)      9.99

Baker Bros. Advisors LP

     6,237,327 (2)      9.99

Redmile Group, LLC

     5,758,241 (3)      9.33

Eventide Asset Management

     5,380,200 (4)      8.72

All Blue Falcons FZE

     4,269,498 (5)      6.89

Perceptive Advisors

     4,132,534 (6)      6.70

Directors and Named Executive Officers:

    

Christopher Astle(7)

     6,779 (8)      *  

Troy M. Cox

     46,500 (9)      *  

Kenneth Galbraith

     —         —    

Diana Hausman

     7,377 (10)      *  

Kenneth Hillan

     50,425 (11)      *  

Neil Josephson

     105,036 (12)      *  

Neil Klompas

     531,733 (13)      *  

Susan Mahony

     39,000 (14)      *  

Kelvin Neu

     —   (15)      —    

Anthony Polverino

     36,407 (16)      *  

James Priour

     2,513 (17)      *  

Hollings C. Renton

     50,425 (18)      *  

Natalie Sacks

     44,140 (19)      *  

Ali Tehrani

     1,585,697 (20)      2.52

Lota Zoth

     52,117 (21)      *  

Paul Moore(22)

     —         —    

All Directors and Executive Officers:

    

All current executive officers and directors as a group (12) persons)(23)

     926,155       1.48

 

 

154


Table of Contents

 

*

Less than one percent

(1)

Based on a Schedule 13F filed August 15, 2022 and company records, consists of 5,772,000 common shares as of March 31, 2022 and 434,700 shares issuable upon exercise of prefunded warrants held by Armistice Capital, LLC. The address for this entity is 510 Madison Avenue, 7th Floor, New York, New York 10022.

(2)

Based on a Schedule 13F filed August 15, 2022 and company records, consists of 24,500 common shares issuable upon exercise of options exercisable within 60 days after August 24, 2022, 5,496,147 common shares and 716,680 shares issuable upon exercise of prefunded warrants held by Baker Bros. Advisors LP, Baker Bros. Advisors (GP) LLC, Felix J. Baker and Julian C. Baker. The address for these entities and individuals is 860 Washington Street, 3rd Floor, New York, NY 10014.

(3)

Based solely on a Schedule 13G filed August 8, 2022 and company records, consists of 5,758,241 common shares held by Redmile Group, LLC, Jeremy C. Green and Redmile Biopharma Investments III, L.P. as of August 5, 2022. The address for these entities and individual is One Letterman Drive Building D, Suite D3-300, San Francisco, CA 94129 and 45 W. 27th Street, Floor 11, New York, NY 10001, respectively.

(4)

Based solely on a Schedule 13F filed May 16, 2022 and company records, consists of 5,380,200 common shares held by Eventide Asset Management, LLC, Finny Kuruvilla and Robin C. John as of March 31, 2022. The address for this entity is One International Place, Suite 4210, Boston MA, 02110.

(5)

Based solely on a Schedule 13D/A filed May 26, 2022, consists of 3,989,498 common shares directly beneficially owned by All Blue Falcons FZE and 280,000 common shares underlying call options. Daniel Edward Llewellen Cookson may be deemed to beneficially own all of these common shares by virtue of his position as a control person of All Blue Falcons FZE. The address for this entity and individual is Office 2301, 23rd Floor API Trio Tower, Al Bashra 1, Dubai, United Arab Emirates.

(6)

Based solely on a Schedule 13F filed August 15, 2022 and company records, consists of 4,132,534 common shares held by Perceptive Advisors LLC, Joseph Edelman and Perceptive Life Sciences Master Fund, Ltd. as of March 31, 2022. The address for these entities and individual is 51 Astor Place, 10th Floor, New York, NY 10003.

(7)

Dr. Astle is not a named executive officer in this Proxy Statement/Prospectus, but he is a current executive officer as a result of his appointment as Chief Financial Officer on February 24, 2022.

(8)

Consists of 670 common shares and 6,109 common shares issuable upon the exercise of options exercisable within 60 days after August 24, 2022.

(9)

Consists of 7,500 common shares and 39,000 common shares issuable upon the exercise of options exercisable within 60 days after August 24, 2022.

(10)

Shareholdings are based on information available to the Company as of the date of Dr. Hausman’s resignation in May 2021. Consists of 5,377 shares held personally and 2,000 shares held by Dr. Hausman’s spouse as of May 15, 2021, Dr. Hausman’s last day as an employee of the Company.

(11)

Consists of 50,425 common shares issuable upon the exercise of options exercisable within 60 days after August 24, 2022.

(12)

Consists of 11,039 common shares and 93,997 common shares issuable upon the exercise of options exercisable within 60 days after August 24, 2022.

(13)

Consists of 14,801 shares held personally and 700 shares held by S. Jennifer Heine, and 516,232 common shares issuable upon the exercise of options exercisable within 60 days after August 24, 2022.

(14)

Consists of 39,000 common shares issuable upon the exercise of options exercisable within 60 days after August 24, 2022.

(15)

Dr. Neu was an employee of Baker Bros. Advisors LP until January 2021. Pursuant to the terms of Dr. Neu’s employment by Baker Brothers Advisors LP, options granted to him in 2020 were, and will continue to be, beneficially owned by Baker Bros. Advisors LP.

(16)

Shareholdings are based on information available to the Company as of the date of Dr. Polverino’s termination in January 2022. Consists of 36,407 common shares.

(17)

Shareholdings are based on information available to the Company as of the date of Mr. Priour’s termination in January 2022. Consists of 2,513 common shares.

(18)

Consists of 50,425 common shares issuable upon the exercise of options exercisable within 60 days after August 24, 2022.

 

155


Table of Contents
(19)

Consists of 44,140 common shares issuable upon the exercise of options exercisable within 60 days after August 24, 2022.

(20)

Based solely on information in Zymeworks’ records, consists of 270,828 common shares held personally and 55,511 common shares held by Charissa Tehrani, and 1,259,358 common shares issuable upon the exercise of options exercisable within 60 days after August 24, 2022.

(21)

Consists of 52,117 common shares issuable upon the exercise of options exercisable within 60 days after August 24, 2022.

(22)

Dr. Moore is not a named executive officer in this Proxy Statement/Prospectus, but he is a current executive officer as a result of his appointment as Chief Scientific Officer on July 18, 2022.

(23)

Although Dr. Hausman, Dr. Polverino, Mr. Priour and Dr. Tehrani are considered named executive officers for the purposes of this beneficial ownership table, they are no longer with the Company and are thus not included in the total of shares beneficially owned by the current directors and executive officers as a group.

 

156


Table of Contents

STOCKHOLDER PROPOSALS AND NOMINATIONS

Stockholder Proposals

If a stockholder would like Parent to consider including a proposal in its proxy statement for the 2022 annual meeting pursuant to Rule 14a-8 of the U.S. Exchange Act, then the proposal must be received by Parent’s corporate secretary at Parent’s principal executive offices a reasonable time before the company begins to print and send its proxy materials. In addition, stockholder proposals must comply with the requirements of Rule 14a-8 regarding the inclusion of stockholder proposals in company-sponsored proxy materials. Proposals should be addressed to:

Zymeworks Delaware Inc.

Attention: Corporate Secretary

108 Patriot Drive, Suite A

Middletown, Delaware 19709

The Parent Bylaws will also establish an advance notice procedure for stockholders who wish to present a proposal or nominate a director at an annual meeting, but do not seek to include the proposal or director nominee in Parent’s proxy statement. In order to be properly brought before the 2022 annual meeting, the stockholder must provide timely written notice to Parent’s corporate secretary, at Parent’s principal executive offices, and any such proposal or nomination must constitute a proper matter for stockholder action. The written notice must contain the information specified in the Parent Bylaws. To be timely, a stockholder’s written notice must be received by Parent’s corporate secretary at Parent’s principal executive offices:

 

   

no earlier than 8:00 a.m., local time, on September 23, 2022, and

 

   

no later than 5:00 p.m., local time, on October 4, 2022.

If a stockholder who has notified Parent of his, her or its intention to present a proposal at an annual meeting of stockholders does not appear to present his, her or its proposal at such annual meeting, then Parent will not be required to present the proposal for a vote at such annual meeting.

Stockholder Nominations to Parent’s Board of Directors

Under the Parent Bylaws, stockholders may also directly nominate persons for Parent’s board of directors. Any nomination must comply with the requirements set forth in the Parent Bylaws and the rules and regulations of the SEC and should be sent in writing to the Parent’s corporate secretary at the address above. To be timely for the 2022 annual meeting of stockholders, nominations must be received by our corporate secretary observing the deadlines discussed above under “– Stockholder Proposals”.

 

157


Table of Contents

WHERE YOU CAN FIND MORE INFORMATION

Availability of Reports and Other Information

We are required to file with the securities commission or authority in each of the provinces and territories of Canada annual and quarterly reports, material change reports and other information. You may read any document Zymeworks and Parent file with or furnish to the securities commissions and authorities of the provinces and territories of Canada through SEDAR at https://www.sedar.com.

Incorporation by Reference

Applicable securities laws allow registrants to “incorporate by reference” information into this Proxy Statement/Prospectus, which means that Zymeworks can disclose important information to you by referring you to another document filed separately with Canadian securities regulatory authorities and the SEC. Due to certain differences in applicable Canadian and U.S. securities laws, the documents incorporated by reference into this Proxy Statement/Prospectus differ for purposes of the filing of this Proxy Statement/Prospectus with Canadian securities regulatory authorities and the SEC and depending on the residency of the person receiving or viewing this Proxy Statement/Prospectus, as outlined below.

For the purposes of the filing of this Proxy Statement/Prospectus with Canadian securities regulatory authorities and for persons resident in or otherwise subject to applicable securities laws in Canada who receive or view this Proxy Statement/Prospectus, the following documents contain important information about Zymeworks and this Proxy Statement/Prospectus incorporates them by reference:

 

   

our annual report on Form 10-K for the fiscal year ended December 31, 2021;

 

   

Amendment No. 1 to our annual report on Form 10-K/A for the fiscal year ended December 31, 2021, as filed on SEDAR on May 2, 2022;

 

   

our audited consolidated financial statements as at and for the year ended December 31, 2021, together with the notes thereto and the auditor’s reports thereon;

 

   

our management’s discussion and analysis of Zymeworks’ financial condition and results of operations for the year ended December 31, 2021;

 

   

our interim consolidated financial statements as at and for the three months ended March 31, 2022, together with the notes thereto;

 

   

our management’s discussion and analysis of Zymeworks’ financial condition and results of operations for the three months ended March 31, 2022;

 

   

our interim consolidated financial statements as at and for the three and six months ended June 30, 2022, together with the notes thereto;

 

   

our management’s discussion and analysis of Zymeworks’ financial condition and results of operations for the three and six months ended June 30, 2022;

 

   

our management information circular dated March 23, 2021, distributed in connection with Zymeworks’ annual general meeting of shareholders held on May 5, 2021, as filed on SEDAR on March 23, 2021;

 

   

our material change report dated January 5, 2022, regarding Zymeworks’ appointment of Mr. Kenneth Galbraith as Chair and Chief Executive Officer of Zymeworks;

 

   

our material change report dated January 19, 2022, regarding Zymeworks’ announcement of its corporate update on its key strategic priorities for 2022 and 2023;

 

158


Table of Contents
   

our material change report dated January 31, 2022, regarding Zymeworks’ announcement of the closing of an underwritten public offering of 11,035,000 common shares and 3,340,000 pre-funded warrants for gross proceeds of US$115.0 million;

 

   

our material change report dated February 25, 2022, regarding Zymeworks’ announcement of its financial results for the year ended December 31, 2021;

 

   

our material change report dated June 10, 2022, regarding the adoption of the Preferred Shares Rights Agreement dated as of June 9, 2022, between the Zymeworks and Computershare Trust Company, N.A., as rights agent. and the declaration of the dividend of certain rights;

 

   

our material change report dated June 27, 2022, regarding Zymeworks’ appointment of Dr. Paul Moore as Chief Scientific Officer of Zymeworks;

 

   

our material change report dated July 15, 2022, regarding Zymeworks’ announcement of the Redomicile Transactions;

 

   

our material change report dated August 5, 2022, regarding Zymeworks’ appointment of Mr. Neil Klompas as President of Zymeworks;

In addition, any documents of the type listed above and any other document that would be required to be incorporated by reference in a prospectus filed by Zymeworks in Canada, including any interim financial statements and related MD&A, filed by Zymeworks with the Canadian securities regulatory authorities subsequent to the date of this Proxy Statement/Prospectus and prior to the date of the Special Meeting, are deemed to be incorporated by reference in this Proxy Statement/Prospectus for persons resident in or otherwise subject to applicable securities laws in Canada who receive or view this Proxy Statement/Prospectus. For these purposes, upon a new document being deemed to be incorporated by reference in this Proxy Statement/Prospectus, the previous applicable document that was incorporated by reference (whether specifically in the list above or later deemed to be incorporated by reference, as the case may be), shall be deemed no longer to be incorporated by reference in this Proxy Statement/Prospectus (for example, when new interim financial statements and related MD&A are filed by Zymeworks and deemed incorporated by reference, the previous interim financial statements and related MD&A will be deemed no longer to be incorporated by reference in this Proxy Statement/Prospectus).

For the purposes of the filing of this Proxy Statement/Prospectus with the SEC and for persons resident in or otherwise subject to applicable securities laws in the United States who receive or view this Proxy Statement/Prospectus, the following documents contain important information about Zymeworks and this Proxy Statement/Prospectus incorporates them by reference (excluding any portions of such documents that have been furnished but not filed for purposes of the U.S. Exchange Act):

 

   

Zymeworks’ Annual Report on Form 10-K for the fiscal year ended December 31, 2021, filed with the SEC on February 24, 2022;

 

   

Zymeworks’ Amendment No. 1 to Annual Report on Form 10-K for the fiscal year ended December 31, 2021, filed with the SEC on May 2, 2022;

 

   

Zymeworks’ quarterly reports on Form 10-Q for the quarterly periods ended March 31, 2022 and June 30, 2022, filed with the SEC on May  4, 2022 and August 4, 2022, respectively;

 

   

Zymeworks’ current reports on Form 8-K, filed with the SEC on January 5, 2022, January  19, 2022, January  27, 2022, January  31, 2022, February  25, 2022, March  9, 2022, May 2, 2022 (Amendment No. 1 to Form 8-K originally filed with the SEC on January  19, 2022), May  26, 2022, June  10, 2022, July 15, 2022, August 5, 2022, August 12, 2022, August 19, 2022, August 26, 2022 and September 2, 2022; and

 

   

All other reports filed pursuant to Section 13(a) or 15(d) of the U.S. Exchange Act since the end of the fiscal year ending December 31, 2022.

 

159


Table of Contents

In addition, this Proxy Statement/Prospectus incorporates by reference any future filings Zymeworks makes with the SEC under Section 13(a), 13(c), 14 or 15(d) of the U.S. Exchange Act after the date of this Proxy Statement/Prospectus and prior to the date of the Special Meeting (other than information furnished pursuant to Item 2.02 or Item 7.01 of any Current Report on Form 8-K, unless expressly stated otherwise therein) for purposes of the Proxy Statement/Prospectus filed with the SEC and for persons resident in or otherwise subject to applicable securities laws in the United States who receive or view this Proxy Statement/Prospectus. Such documents are considered to be a part of this Proxy Statement/Prospectus, effective as of the date such documents are filed.

Any statement contained in any document incorporated by reference into this Proxy Statement/Prospectus shall be deemed to be modified or superseded to the extent that an inconsistent statement is made in this Proxy Statement/Prospectus or any subsequently filed document. Any statement so modified or superseded shall not be deemed, except as so modified or superseded, to constitute a part of this Proxy Statement/Prospectus.

You can obtain any of the documents incorporated by reference in this Proxy Statement/Prospectus from Zymeworks or from SEDAR at www.sedar.com or the SEC’s website at www.sec.gov, as applicable, at the address described above. Documents incorporated by reference are available from Zymeworks without charge at Zymeworks’ principal office located at 114 East 4th Avenue, Suite 800, Vancouver, British Columbia, Canada V5T 1G4. Please be sure to include your complete name and address in your request. If you request any incorporated documents, Zymeworks will promptly mail them to you by first class mail, or another equally prompt means. To obtain timely delivery of the documents, you must request them no later than October 3, 2022, which is four business days before the Special Meeting.

Financial information is provided in Zymeworks’ audited annual consolidated financial statements as at December 31, 2021 and 2020, and for the years ended December 31, 2021, 2020 and 2019, and the MD&A for the year ended December 31, 2021, and in Zymeworks’ unaudited interim consolidated financial statements as at and for the three and six months ended June 30, 2022, and the MD&A for the three and six months ended June 30, 2022.

APPROVAL

The contents and the distribution of this Proxy Statement/Prospectus have been approved by the Zymeworks Board.

/s/ Kenneth Galbraith

Kenneth Galbraith Chair & CEO

September 2, 2022

 

160


Table of Contents

GLOSSARY

Unless otherwise specified or if the context so requires, the following terms have the meanings set forth below for purposes of this Proxy Statement/Prospectus, and any derivative of the following terms will have a corresponding meaning:

Arrangement” means an arrangement under Part 9, Division 5 of the BCBCA on the terms and subject to the conditions set forth in the Plan of Arrangement, subject to any amendments or variations to the Plan of Arrangement made in accordance with the terms of the Transaction Agreement and the Plan of Arrangement, or made at the direction of the Court in accordance with the Final Order with the prior written consent of Zymeworks;

BCBCA” means the Business Corporations Act (British Columbia), S.B.C. 2002, c. 57, and the regulations made thereunder, as promulgated or amended from time to time;

Beneficial Shareholder” means a Person who holds Zymeworks Common Shares through an Intermediary or who otherwise does not hold Zymeworks Common Shares in their own name;

Beneficiaries” has the meaning ascribed thereto under “Description of Exchangeable Shares and Related Agreements – Trust Agreement”;

Business Day” means a day on which banks are generally open for the transaction of commercial business in Vancouver, British Columbia, and New York, New York, but does not in any event include a Saturday or Sunday or statutory holiday in Vancouver, British Columbia, or New York, New York;

Callco” means Zymeworks CallCo ULC, a British Columbia unlimited liability company existing under the laws of the Province of British Columbia and a direct, wholly-owned subsidiary of Parent;

Call Rights” has the meaning ascribed thereto under “Material Canadian Federal Income Tax Considerations – Holders Resident in Canada – Call Rights”;

Canadian Securities Laws” means the securities laws of each province and territory of Canada, and the rules, instruments, regulations, notices and policies of each securities commission or other securities regulatory authority in each province or territory in Canada;

Change of Law” has the meaning ascribed thereto in the Exchangeable Share Provisions;

Change of Law Call Date” has the meaning ascribed thereto under “Description of Exchangeable Shares and Related Agreements – Description of Exchangeable Shares – Change of Law Call Right”;

Change of Law Call Purchase Price” has the meaning ascribed thereto in the Exchangeable Share Provisions;

Change of Law Call Right” has the meaning ascribed thereto in the Exchangeable Share Provisions;

Code” means the U.S. Internal Revenue Code of 1986, as amended;

Computershare” means Computershare Trust Company of Canada, a trust company existing under the laws of Canada;

Consideration” means (i) in the case of a Zymeworks Shareholder who is an Eligible Holder and who validly elects to receive Exchangeable Shares prior to the Election Deadline in accordance with the Plan of Arrangement, for each Zymeworks Common Share, one Exchangeable Share together with the Contractual Rights, or a combination of Exchangeable Shares together with the Contractual Rights and Delaware Common Stock (subject

 

161


Table of Contents

to the Exchangeable Share Cap) in such aggregate number as the Zymeworks Common Shares exchanged for them and (ii) in the case of each other Zymeworks Shareholder who does not exercise the Dissent Rights, for each Zymeworks Common Share, one share of Delaware Common Stock;

Contractual Rights” has the meaning set forth in the Plan of Arrangement;

Court” means the Supreme Court of British Columbia;

CRA” means the Canada Revenue Agency;

Current Market Price” has the meaning set out in the Exchangeable Share Provisions;

Delaware Common Stock” means the shares of common stock, par value US$0.00001 per share, of Parent;

Depositary” means Computershare, or such other Person as Zymeworks may appoint to act as depositary in relation to the Arrangement;

DGCL” means the General Corporation Law of the State of Delaware;

Dissent Notice” has the meaning ascribed thereto under “The Redomicile Transactions and Plan of Arrangement – Dissent Rights”;

Dissent Rights” means the rights of dissent granted to registered holders of Zymeworks Common Shares in respect of the Redomicile Transactions under provisions of Division 2 of Part 8 of the BCBCA as modified by the Interim Order, the Plan of Arrangement and any further order of the Court;

Dissenting Shareholder” means a Registered Shareholder as of the Record Date who has duly and validly exercised its Dissent Rights in strict compliance with Division 2 of Part 8 of the BCBCA, as modified by the Interim Order, the Plan of Arrangement, and any further order of the Court, and not withdrawn or been deemed to have withdrawn such exercise of Dissent Rights and who is ultimately determined to be entitled to be paid the fair value of its Zymeworks Common Shares, but only in respect of the Zymeworks Common Shares in respect of which Dissent Rights are duly and validly exercised by such Registered Shareholder;

DPSPs” has the meaning ascribed thereto under “Material Canadian Federal Income Tax Considerations – Eligibility for Investment”);

EDGAR” means the SEC’s Electronic Document Gathering and Retrieval System;

Effective Date” means the date the Arrangement becomes effective, as set out in Section 2.1 of the Transaction Agreement;

Effective Time” means the time at which the Arrangement becomes effective on the Effective Date pursuant to the Transaction Agreement;

Elected Amount” has the meaning ascribed thereto under “Material Canadian Federal Income Tax Considerations – Section 85 Election”;

Election Deadline” means 5:00 p.m. (Vancouver time) on the date before the Special Meeting;

Eligible Holder” means a Zymeworks Shareholder that is (a) a resident of Canada for purposes of the Tax Act and not exempt from tax under Part I of the Tax Act, or (b) a partnership, each member of which is a resident of Canada for purposes of the Tax Act and not exempt from tax under Part I of the Tax Act;

 

162


Table of Contents

Equivalent Dividend” has the meaning ascribed thereto under “Description Of Exchangeable Shares And Related Agreements – Covenants regarding Exchangeable Shares”;

Exchange Right has the meaning ascribed thereto under “Description of Exchangeable Shares and Related Agreements – Trust Agreement – ExchangeCo Insolvency Event – Exchange Right”;

Exchangeable Share Cap” means such number of Exchangeable Shares that is equal to 18% of (a) the number of Zymeworks Common Shares issued and outstanding immediately prior to the Effective Time, less (b) the number of Zymeworks Common Shares held by any Zymeworks Shareholders who exercise their Dissent Rights;

Exchangeable Share Consideration” has the meaning set forth in the Exchangeable Share Provisions;

Exchangeable Share Price” has the meaning set forth in the Exchangeable Share Provisions;

Exchangeable Share Exchange Ratio” has the meaning ascribed thereto under “Description of Parent Capital Stock – Preferred Stock – Special Voting Stock”;

Exchangeable Shareholders” means the holders of the Exchangeable Shares (excluding Parent and its affiliates);

Exchangeable Shares” means the exchangeable shares in the capital of ExchangeCo;

Exchangeable Share Provisions” means the rights, privileges, restrictions and conditions attaching to the Exchangeable Shares as set forth in the Articles of ExchangeCo, and in the form attached as Exhibit E to the Transaction Agreement, which is set forth in Appendix B to the Proxy Statement/Prospectus.;

ExchangeCo” means Zymeworks ExchangeCo Ltd., a British Columbia company and a direct, wholly-owned subsidiary of Callco;

ExchangeCo Transfer Agent” means Computershare Investor Services Inc. or such other person as may from time to time be appointed by ExchangeCo as the registrar and transfer agent for the Exchangeable Shares;

FDA” means the U.S. Food and Drug Administration;

FHSAs” has the meaning ascribed thereto under “Material Canadian Federal Income Tax Considerations – Eligibility for Investment”;

FHSA Amendments” has the meaning ascribed thereto under “Material Canadian Federal Income Tax Considerations – Eligibility for Investment”;

Final Order” means the final order of the Court pursuant to section 291 of the BCBCA, approving the Redomicile Transactions, after a hearing upon the procedural and substantive fairness and reasonableness of the terms and conditions of the Redomicile Transactions as such order may be affirmed, amended, modified, supplemented or varied by the Court or, if appealed, then, unless such appeal is withdrawn or denied, as affirmed or as amended on appeal;

Governmental Entity” means any United States, Canadian, international or other (a) federal, state, provincial, local, municipal or other government entity, (b) governmental or quasi-governmental entity of any nature (including any governmental agency, branch, department, official, or entity and any court or other tribunal) or

 

163


Table of Contents

(c) body exercising or entitled to exercise any administrative, executive, judicial, legislative, police, regulatory, or taxing authority or power of any nature, including any arbitrator or arbitral tribunal (public or private);

Holder” has the meaning ascribed thereto under “Material Canadian Federal Income Tax Considerations”;

Intermediary” means a broker, financial institution or other nominee through which Zymeworks Common Shares of a Beneficial Shareholder are held.

Interim Order” means the interim order of the Court made pursuant to Section 291 of the BCBCA providing for, among other things, the calling and holding of the Special Meeting, as the same may be amended, modified, supplemented or varied by the Court and attached as Appendix D to this Proxy Statement/Prospectus;

Irish Sub” means Zymeworks Pharmaceuticals Limited, a corporation incorporated under the laws of Ireland;

Irish Sub Stock” means the issued and outstanding shares of Irish Sub;

IRS” means the U.S. Internal Revenue Service;

KPMG” means KPMG LLP, Chartered Professional Accountants;

Law” means, with respect to any Person, any and all applicable law, constitution, treaty, convention, ordinance, code, rule, regulation, order, injunction, judgment, decree, ruling or other similar requirement, whether domestic or foreign, enacted, adopted, promulgated or applied by a Governmental Entity that is binding upon or applicable to such Person or its business, undertaking, property or securities, and to the extent that they have the force of law, policies, guidelines, notices and protocols of any Governmental Entity, as amended unless expressly specified otherwise;

Lien” includes any mortgage, pledge, assignment, charge, lien, security interest, adverse interest in property, license or sub-license, charge, or other third-party interest or encumbrance of any kind (including, in the case of any equity securities, any voting, transfer or similar restrictions) whether contingent or absolute, and any agreement, option, right or privilege (whether by law, contract or otherwise) capable of becoming any of the foregoing;

Liquidation Amount” has the meaning ascribed thereto in the Exchangeable Share Provisions;

Liquidation Call Purchase Price” has the meaning ascribed thereto in the Exchangeable Share Provisions;

Liquidation Call Right” has the meaning ascribed thereto under “Description of Exchangeable Shares and Related Agreements – Description of Exchangeable Shares – Distribution on Liquidation and Associated Call Right”;

Liquidation Date” has the meaning ascribed thereto in the Exchangeable Share Provisions;

Letter of Transmittal and Election Form” means the letter of transmittal and election form(s) for use by registered Zymeworks Shareholders, in the form accompanying the Proxy Statement/Prospectus or in any other form acceptable to Zymeworks, providing for, among other things, the Eligible Holder’s election with respect to the Consideration, and which shall specify that delivery shall be effected, and risk of loss and title to the applicable Zymeworks Common Shares shall pass, only upon proper delivery of such certificates or other documents to the Depositary and which shall be in such form and have such other customary provisions as Zymeworks may specify (or, if such Zymeworks Common Shares are held in book-entry or other uncertificated form, upon the entry through a book-entry transfer agent of the surrender of such Zymeworks Common Shares

 

164


Table of Contents

on a book-entry account statement, it being understood that any reference herein to “certificates” shall be deemed to include references to book-entry account statements relating to the ownership of Zymeworks Common Shares);

MD&A” means the management’s discussion and analysis accompanying the Zymeworks financial statement for the year ended December 31, 2021;

Mixed Election” has the meaning ascribed thereto under “Questions and Answers About the Redomicile Transactions”;

New Common Shares” has the meaning ascribed thereto under “Summary of the Transaction Agreement – Post-Arrangement Matters”;

NI 45-106” means National Instrument 45-106Prospectus and Registration Exemptions;

Non-Eligible Holders” has the meaning ascribed thereto under “Material Canadian Federal Income Tax Considerations – Holders Not Resident in Canada”;

Non-Resident Holder” has the meaning ascribed thereto under “Material Canadian Federal Income Tax Considerations – Holders Not Resident in Canada”;

Non-U.S. holder” has the meaning ascribed thereto under “Material U.S. Federal Income Tax Considerations”;

Notice of Special Meeting” means the notice regarding the Special Meeting accompanying this Proxy Statement/Prospectus;

Notice Shares” has the meaning ascribed thereto under “The Redomicile Transactions and Plan of Arrangement – Dissent Rights”;

NYSE” means the New York Stock Exchange;

Offer” has the meaning ascribed thereto under “Description of Exchangeable Shares and Related Agreements – Tender Offers”;

Original Right” has the meaning ascribed thereto under “Questions and Answers About the Redomicile Transactions”;

Parent” means Zymeworks Delaware Inc., a Delaware corporation;

Parent Bylaws” means the Amended and Restated Bylaws of Parent, to be effective on or prior to the Effective Time;

Parent Certificate of Incorporation” means the Amended and Restated Certificate of Incorporation of Parent to be filed with the Delaware Secretary of State (including any certificate of designation relating to any series of Special Voting Stock) on or prior to the Effective Time;

Parent Control Transactions” has the meaning set forth in the Exchangeable Share Provisions;

 

165


Table of Contents

Parent Dividend Declaration Date” has the meaning ascribed thereto under “Description of Exchangeable Shares and Related Agreements – Description of Exchangeable Shares – Dividends and Other Distributions”;

Parent Incentive Awards” means collectively, the stock options (together with any associated tandem stock appreciation rights), stock appreciation rights, performance share units, restricted share units, deferred share units, restricted stock and other share-based awards to be assumed by Parent pursuant to the Parent Incentive Plans pursuant to the Arrangement, and “Parent Incentive Award” means any one of them, as applicable;

Parent Incentive Plans” means collectively, (a) the Amended and Restated Stock Option and Equity Compensation Plan of Parent, (b) the Amended and Restated Employee Stock Purchase Plan of Parent, (c) the Inducement Stock Option and Equity Compensation Plan of Parent, and (d) the Second Amended and Restated Employee Stock Option Plan of Parent, in each case including any schedules or appendices thereto, as amended from time to time, and “Parent Incentive Plan” means any one of them, as applicable;

Parent Voting Warrants” means the Zymeworks Warrants assumed by Parent in connection with the Redomicile Transactions;

Person” includes any individual, partnership, association, joint venture, venture capital fund, association, trust, trustee, executor, administrator, legal personal representative, estate group, body corporate, corporation, unincorporated association or organization, Governmental Entity, syndicate or other entity, whether or not having legal status;

PFIC” means a passive foreign investment company as defined under Section 1297 of the Code;

Plan of Arrangement” means the plan of arrangement in the form attached as Exhibit A to the Transaction Agreement, which is set forth in Appendix B to the Proxy Statement/Prospectus, and any amendments or variations thereto made in accordance with the provisions of the Transaction Agreement or the Plan of Arrangement or at the direction of the Court;

“Preferred Stock Rights Agreement” means any preferred stock rights agreement that may now or in the future be adopted and entered into by Parent in respect of the Delaware Common Stock, to protect stockholders of Parent from coercive or otherwise unfair takeover tactics, in such form and substance as Parent may determine in its sole discretion;

Proposed Amendments” means all specific proposals to amend the Tax Act publicly announced by or on behalf of the Minister of Finance (Canada) prior to the date hereof;

Proxy Solicitor” means Kingsdale Advisors, or such other person as Zymeworks may appoint to act as its strategic shareholder advisor, proxy solicitation agent and information agent;

Proxy Statement/Prospectus” means this notice of the Special Meeting and proxy statement/prospectus of Zymeworks dated September 2, 2022, together with all appendices, schedules and exhibits hereto, sent by Zymeworks to the Zymeworks Securityholders in connection with the Special Meeting (as may be amended, supplemented or otherwise modified from time to time);

RDSPs” has the meaning ascribed thereto under “Material Canadian Federal Income Tax Considerations – Eligibility for Investment”;

Record Date” means the record date for determining the Zymeworks Securityholders entitled to receive notice of and to vote at the Special Meeting, being the close of business on August 24, 2022 (Vancouver Time) pursuant to the Interim Order;

Redemption Call Right” has the meaning ascribed thereto in the Exchangeable Share Provisions;

 

166


Table of Contents

Redemption Call Right Purchase Price” has the meaning ascribed thereto in the Exchangeable Share Provisions;

Redemption Date” has the meaning ascribed thereto in the Exchangeable Share Provisions;

Redemption Price” has the meaning ascribed thereto in the Exchangeable Share Provisions;

Registered Plans” has the meaning ascribed thereto under “Material Canadian Federal Income Tax Considerations – Eligibility for Investment”;

Redomicile Resolution” has the meaning ascribed thereto in the Transaction Agreement;

“Registered Shareholder” means a holder of Zymeworks Common Shares as recorded in the register of Zymeworks Shareholders;

Registration Statement” has the meaning ascribed thereto under “Summary of the Transaction Agreement – Conditions Precedent to the Arrangement”;

Redomicile Transactions” has the meaning ascribed thereto in the Transaction Agreement;

Required Securityholder Approvals” means the affirmative vote of at least two-thirds of the votes cast at the Special Meeting on the Redomicile Resolution, in person or by proxy, by both (a) Zymeworks Shareholders, Zymeworks Warrantholders and Zymeworks Incentive Awardholders, voting together as a single class, and (b) Zymeworks Shareholders, voting separately;

RESPs” has the meaning ascribed thereto under “Material Canadian Federal Income Tax Considerations – Eligibility for Investment”;

Resident Holder” means a Holder who for the purposes of the Tax Act and any applicable tax treaty, is resident or is deemed to be resident in Canada at all times while they hold Zymeworks Common Shares, Exchangeable Shares or Delaware Common Stock;

Retracted Shares” has the meaning ascribed thereto under “Description of Exchangeable Shares and Related Agreements Retraction of Exchangeable Shares and Associated Call Right”;

Retraction Call Right” has the meaning ascribed thereto in the Exchangeable Share Provisions;

Retraction Call Right Purchase Price” has the meaning ascribed thereto in the Exchangeable Share Provisions;

Retraction Date” has the meaning ascribed thereto in the Exchangeable Share Provisions;

Retraction Price” has the meaning ascribed thereto in the Exchangeable Share Provisions;

Retraction Request” has the meaning ascribed thereto in the Exchangeable Share Provisions;

RRIFs” has the meaning ascribed thereto under “Material Canadian Federal Income Tax Considerations – Eligibility for Investment”;

RRSPs” has the meaning ascribed thereto under “Material Canadian Federal Income Tax Considerations – Eligibility for Investment”;

SEC” means the U.S. Securities and Exchange Commission;

 

167


Table of Contents

SEDAR” means the System for Electronic Document Analysis and Retrieval;

Series A Preferred Shares” has the meaning ascribed thereto under “Information Concerning Parent, ExchangeCo and Callco – Material Contracts”;

Share Trustee” means Computershare Trust Company of Canada, a trust company existing under the laws of Canada, as share trustee under the Trust Agreement;

Shares” means the Zymeworks Common Shares, Exchangeable Shares and/or shares of Delaware Common Stock;

Special Meeting” means the special meeting of Zymeworks Securityholders to be held on October 7, 2022, at the Pearl Room, Fairmont Pacific Rim, 1038 Canada Place, Vancouver, BC V6C 0B9, at 9 a.m. Pacific time, including any adjournment or postponement thereof, held in accordance with the Transaction Agreement and the Interim Order to consider the Redomicile Resolution;

Special Voting Stock” means the share of preferred stock of Parent, issued by Parent to and deposited with the Share Trustee, which, at any time, entitles the holder of record to that number of votes at meetings of holders of Delaware Common Stock equal to the number of Exchangeable Shares outstanding as of the record date for such meeting (excluding Exchangeable Shares held by Parent, Callco and their affiliates) multiplied by the Exchangeable Share Exchange Ratio, and in respect of each Beneficiary, rounded down to the nearest whole vote;

Sunset Date” means the seventh anniversary of the Effective Date, as it may be extended from time to time by the directors of ExchangeCo;

Support Agreement” means the exchangeable share support agreement to be entered into among Parent, Callco and ExchangeCo, substantially in the form attached as Exhibit C to the Transaction Agreement, which is set forth in Appendix B to the Proxy Statement/Prospectus;

Tax Act” means the Income Tax Act, R.S.C. 1985, c.1 (5th Supplement);

TFSAs” has the meaning ascribed thereto under “Material Canadian Federal Income Tax Considerations – Eligibility for Investment”;

Transaction Agreement” means the Restated and Amended Transaction Agreement dated August 18, 2022 by and among Parent, Zymeworks, Callco and ExchangeCo as the same may be amended, modified or supplemented from time to time in accordance therewith, prior to the Effective Time, providing for, among other things, the Arrangement;

Transactions” means, collectively, the transactions contemplated by the Plan of Arrangement, the Support Agreement, the Trust Agreement, and each other agreement, document, instrument or certificate that is necessary, desirable or useful (as determined by Zymeworks or Parent) to give effect to the Arrangement;

Trust Agreement” means the voting and exchange trust agreement to be entered into among Parent, Callco, ExchangeCo and the Share Trustee (as defined therein), substantially in the form attached as Exhibit D to the Transaction Agreement, which is set forth in Appendix B to the Proxy Statement/Prospectus;

U.S.” or “United States” means the United States of America;

U.S. Exchange Act” means the U.S. Securities Exchange Act of 1934 and, as applicable, the rules and regulations promulgated thereunder, in each case, as amended;

U.S. GAAP” means accounting principles generally accepted in the United States;

 

168


Table of Contents

U.S. holders” has the meaning given to that term in “Material U.S. Federal Income Tax Considerations”;

U.S. Securities Act” means the U.S. Securities Act of 1933 and, as applicable, the rules and regulations promulgated thereunder, in each case, as amended;

ZBI” means Zymeworks Biopharmaceuticals Inc., a corporation incorporated under the laws of the State of Washington;

“ZBI Stock” means the issued and outstand shares in the capital stock of ZBI;

Zymeworks” means Zymeworks Inc. a company continued under the BCBCA;

Zymeworks Board” means the board of directors of Zymeworks;

Zymeworks Common Shares” means the common shares of Zymeworks;

Zymeworks Incentive Awardholders” means, collectively, the holders of Zymeworks Incentive Awards;

Zymeworks Incentive Awards” means, collectively, the stock options (together with any associated tandem stock appreciation rights), stock appreciation rights, performance share units, restricted share units, deferred share units, restricted stock and other share-based awards granted by Zymeworks prior to the Effective Date pursuant to the Zymeworks Incentive Plans, and “Zymeworks Incentive Award” means any one of them, as applicable;

Zymeworks Incentive Plans” means, collectively, (a) the Second Amended and Restated Employee Stock Option Plan, (b) the Amended and Restated Stock Option and Equity Compensation Plan, (c) the Amended and Restated Employee Stock Purchase Plan and (d) Inducement Stock Option and Equity Compensation Plan, in each case including any schedules or appendices thereto, as amended from time to time, and “Zymeworks Incentive Plan” means any one of them, as applicable;

Zymeworks Rights Agreement” has the meaning ascribed thereto under “Information Concerning Parent, ExchangeCo and Callco – Material Contracts”;

Zymeworks Securities” means, collectively, the Zymeworks Common Shares, Zymeworks Warrants and Zymeworks Incentive Awards;

Zymeworks Securityholders” means, collectively, the Zymeworks Shareholders, Zymeworks Warrantholders and the Zymeworks Incentive Awardholders;

Zymeworks Shareholders” means (a) prior to the exchange of Zymeworks Common Shares for shares of Delaware Common Stock and/or Exchangeable Shares pursuant to the Arrangement, the holders of the Zymeworks Common Shares, and (b) after the exchange of Zymeworks Common Shares for shares of Delaware Common Stock and/or Exchangeable Shares pursuant to the Arrangement, the holders of the shares of Delaware Common Stock or Exchangeable Shares;

Zymeworks Warrants” means the pre-funded warrants to purchase Common Shares of Zymeworks; and

Zymeworks Warrantholders” means the holders of Zymeworks Warrants.

 

169


Table of Contents

APPENDIX A: REDOMICILE RESOLUTION

RESOLVED THAT:

 

  1.

The arrangement (the “Arrangement”) under Division 5 of Part 9 of the Business Corporations Act (British Columbia) (the “BCBCA”) involving Zymeworks Inc. (the “Company”), pursuant to the Restated and Amended Transaction Agreement dated August 18, 2022 among Zymeworks Delaware Inc. (“Parent”), Zymeworks Callco ULC (“Callco”), Zymeworks ExchangeCo Ltd. (“ExchangeCo”) and the Company, as amended, supplemented or otherwise modified from time to time in accordance with its terms (the “Transaction Agreement”), and as more particularly described and set forth in the accompanying proxy statement/prospectus of the Company (the “Proxy Statement/Prospectus”), and all transactions contemplated under the Arrangement (collectively, the “Redomicile Transactions”), are hereby authorized, approved and adopted.

 

  2.

The plan of arrangement involving the Company, as it has been or may be amended, modified or supplemented in accordance with the terms of the Transaction Agreement (the “Plan of Arrangement”), the full text of which is attached as Exhibit A to the Transaction Agreement, which Transaction Agreement is attached as Appendix B to the Proxy Statement/Prospectus, is hereby authorized, approved and adopted.

 

  3.

The Transaction Agreement and all transactions contemplated therein, including the actions of the officers and directors of the Company in approving the Redomicile Transactions and in executing and delivering the Transaction Agreement and any modifications, supplements or amendments thereto, and causing the performance by the Company of its obligations thereunder, are hereby ratified and approved.

 

  4.

The Company is hereby authorized to apply for a final order from the Supreme Court of British Columbia (the “Court”) to approve the Arrangement in accordance with and subject to the terms and conditions set forth in the Transaction Agreement and the Plan of Arrangement, as they may be, or may have been, modified, supplemented or amended.

 

  5.

Notwithstanding that this resolution has been passed (and the Arrangement adopted) by the Zymeworks Securityholders (as defined in the Proxy Statement/Prospectus) or that the Arrangement has been approved by the Court, the directors of the Company are hereby authorized and empowered without further notice to, or approval of, the Zymeworks Securityholders (i) to amend, modify or supplement the Transaction Agreement, or the Plan of Arrangement to the extent permitted by the Transaction Agreement, and (ii) subject to the terms of the Transaction Agreement, to terminate the Transaction Agreement and not proceed with the Arrangement and any related transactions, at any time prior to the Effective Time (as defined in the Transaction Agreement).

 

  6.

Any officer or director of the Company is hereby authorized and directed for and on behalf of the Company to execute or cause to be executed and to deliver or cause to be delivered, all such other documents and instruments and to perform or cause to be performed all such other acts and things as in such person’s opinion may be necessary or desirable to give full effect to the foregoing resolutions and the matters authorized thereby, such determination to be conclusively evidenced by the execution and delivery of such document, agreement or instrument or the doing of any such act or thing.

 

  7.

Any and all acts performed prior to the date of these resolutions by any director or officer of the Company, acting for and on behalf of the Company, that are within the authority conferred by the foregoing resolutions are hereby ratified, confirmed, approved, satisfied and adopted in all respects as the authorized acts and deeds of the Company.

 

A-1


Table of Contents

APPENDIX B

RESTATED AND AMENDED

TRANSACTION AGREEMENT

BY AND AMONG

ZYMEWORKS DELAWARE INC.

ZYMEWORKS CALLCO ULC

ZYMEWORKS EXCHANGECO LTD.

AND

ZYMEWORKS INC.

DATED AS OF AUGUST 18, 2022

 

 

 

 

B-1


Table of Contents

TABLE OF CONTENTS

 

ARTICLE 1 INTERPRETATION

     B-5  

1.1

  Original Agreement      B-5  

1.2

  Defined Terms      B-5  

1.3

  Headings and References      B-9  

1.4

  Time Periods      B-9  

1.5

  Currency      B-9  

1.6

  Time      B-10  

1.7

  Construction      B-10  

1.8

  Governing Law      B-10  

ARTICLE 2 THE ARRANGEMENT

     B-10  

2.1

  The Arrangement      B-10  

2.2

  The Interim Order      B-10  

2.3

  U.S. Securities Laws Matters      B-11  

2.4

  The Special Meeting      B-12  

2.5

  Information Circular      B-12  

2.6

  Final Order      B-12  

2.7

  Court Proceedings      B-12  

2.8

  Zymeworks Incentive Awards & Warrants      B-12  

2.9

  Payment of Consideration      B-12  

2.10

  Withholding Taxes      B-12  

ARTICLE 3 POST-ARRANGEMENT MATTERS

     B-13  

3.1

  NYSE Listing      B-13  

3.2

  Post-Arrangement Transactions      B-14  

ARTICLE 4 REPRESENTATIONS AND WARRANTIES

     B-14  

4.1

  Organization and Qualification      B-14  

4.2

  Authority      B-14  

4.3

  No Violations      B-14  

ARTICLE 5 COVENANTS

     B-15  

5.1

  U.S. Tax Treatment      B-15  

5.2

  Section 85 Elections      B-15  

5.3

  Preparation of Registration Statement      B-15  

5.4

  Transaction Documents      B-15  

5.5

  Post-Arrangement Matters      B-15  

ARTICLE 6 CONDITIONS TO CONSUMMATION OF THE REDOMICILE TRANSACTIONS

     B-15  

6.1

  Conditions to the Obligations of the Parties      B-15  

ARTICLE 7 TERMINATION

     B-16  

7.1

  Termination      B-16  

7.2

  Effect of Termination      B-16  

 

B-2


Table of Contents

ARTICLE 8 MISCELLANEOUS

     B-16  

8.1

  Entire Agreement & Assignment      B-16  

8.2

  Amendment      B-16  

8.3

  Notices      B-17  

8.4

  Severability      B-17  

8.5

  Counterparts & Electronic Signatures      B-17  

EXHIBITS

 

Exhibit A    Plan of Arrangement
Exhibit B    Redomicile Resolution
Exhibit C    Form of Support Agreement
Exhibit D    Form of Voting and Exchange Trust Agreement
Exhibit E    Exchangeable Share Provisions

 

B-3


Table of Contents

RESTATED AND AMENDED TRANSACTION AGREEMENT

THIS RESTATED AND AMENDED TRANSACTION AGREEMENT (this “Agreement”), dated as of August 18, 2022, is made by and among ZYMEWORKS DELAWARE INC., a Delaware corporation (“Parent”), ZYMEWORKS CALLCO ULC, a British Columbia unlimited liability company and a direct, wholly-owned subsidiary of Parent (“CallCo”), ZYMEWORKS EXCHANGECO LTD., a British Columbia corporation and a direct, wholly-owned subsidiary of CallCo (“ExchangeCo”), and ZYMEWORKS INC., a British Columbia company (“Zymeworks”). Parent, CallCo, ExchangeCo and Zymeworks are referred to collectively as the “Parties” and each as a “Party”.

BACKGROUND:

A.    Parent is a wholly-owned subsidiary of Zymeworks and was incorporated as a Delaware corporation on June 30, 2022 for the purpose of consummating the transactions contemplated by this Agreement and the Plan of Arrangement.

B.    The Parties intend that, pursuant to the Plan of Arrangement under Division 5 of Part 9 of the BCBCA, and among other things, Parent shall acquire the Zymeworks Common Shares either directly, or indirectly through ExchangeCo, as more particularly described in this Agreement and in the Plan of Arrangement.

C.    The Parties entered into a transaction agreement dated July 14, 2022 (the “Original Agreement”) for the purpose of consummating an arrangement under Part 9, Division 5 of the BCBCA, as more particularly described in the Original Agreement, and the Parties wish to amend and restate their rights and obligations under the Original Agreement by entering into this Agreement.

D.    The board of directors of Zymeworks has (i) determined that the Plan of Arrangement is in the best interests of Zymeworks, (ii) approved the entering into of the Original and the Transaction Documents to which Zymeworks is a party (as they may be amended), the performance of Zymeworks’ obligations under the Original Agreement and such Transaction Documents (as they may be amended), the consummation of the Redomicile Transactions contemplated by the Original Agreement and the Transaction Documents (as they may be amended), and the completion of the Post-Arrangement Matters as contemplated by the Original Agreement (as they may be amended) and (iii) resolved to recommend the approval of the Plan of Arrangement to the Zymeworks Securityholders.

E.    Subject to the terms and conditions set forth in this Agreement, Zymeworks wishes to submit the Redomicile Resolution to the Zymeworks Securityholders for approval at the Special Meeting and to submit the Plan of Arrangement to the Court for approval.

F.    The directors of each of Parent, CallCo and ExchangeCo have approved the entering into of this Agreement and the Transaction Documents to which they are a party (as they may be amended), respectively, and the performance of their respective obligations under this Agreement and such Transaction Documents, the consummation of the Redomicile Transactions contemplated by this Agreement and the Transaction Documents, and the completion of the Post-Arrangement Matters to which they are a party as contemplated by this Agreement.

G.    Each of the Parties intends for Canadian Tax purposes that the Canadian Share Exchange will occur on an income tax deferred basis (or partially income tax deferred basis) for certain Eligible Holders under subsection 85(1) or (2) of the Tax Act.

H.    Each of the Parties intends for U.S. federal income tax purposes that the Parent Share Exchange and, if applicable, the Canadian Share Exchange and assumption of Zymeworks Warrants, viewed together, constitute an exchange governed by Section 351 of the Code.

 

B-4


Table of Contents

IN CONSIDERATION of the premises and the mutual promises set forth in this Agreement and for other good and valuable consideration, the receipt and sufficiency of which are hereby acknowledged, the Parties, each intending to be legally bound, hereby agree as follows:

ARTICLE 1

INTERPRETATION

1.1    Original Agreement. The Original Agreement, together with all exhibits and appendices thereto, shall be, and be deemed to be, superseded and replaced by this Agreement, and accordingly, the Original Agreement, together with all exhibits and appendices thereto, shall be of no further force or affect.

1.2    Defined Terms. In this Agreement, the following terms will have the meanings set forth below, and any terms defined elsewhere in this Agreement will have the meanings so given to them. A derivative of a defined term will have a corresponding meaning.

Affiliate” means, with respect to any Person, any other Person who, directly or indirectly, controls, is controlled by, or is under common control with, such Person. For purposes of this definition, the term “control” (including the correlative terms “controlling”, “controlled by” and “under common control with”) means the possession, directly or indirectly, of the power to direct or cause the direction of the management and policies of a Person, whether through the ownership of voting securities, by contract or otherwise. For purposes of this Agreement, with respect to Zymeworks, Parent, ExchangeCo or CallCo, “Affiliate” does not include any stockholders of Parent (other than Zymeworks), or any directors or executive officers of Zymeworks, Parent, ExchangeCo or CallCo.

Agreement” has the meaning set forth in the introductory paragraph on the first page hereof.

Arrangement” means an arrangement under Part 9, Division 5 of the BCBCA on the terms and subject to the conditions set forth in the Plan of Arrangement, subject to any amendments or variations to the Plan of Arrangement made in accordance with the terms of this Agreement and the Plan of Arrangement, or made at the direction of the Court in accordance with the Final Order with the prior written consent of Zymeworks.

Arrangement Effective Time” means the time at which the Arrangement becomes effective on the Effective Date, as determined by Zymeworks in writing under Section 2.1.

BCBCA” means the Business Corporations Act (British Columbia) and the regulations made thereunder.

Broker” has the meaning set forth in Section 2.10(c)(i).

Business Day” means a day on which banks are generally open for the transaction of commercial business in Vancouver, British Columbia, and New York, New York, but does not in any event include a Saturday or Sunday or statutory holiday in Vancouver, British Columbia, or New York, New York.

CallCo” has the meaning set forth in the introductory paragraph to this Agreement.

Canadian Share Exchange” means the exchange of Zymeworks Common Shares for Exchangeable Shares, or for a combination of Exchangeable Shares and Delaware Common Stock, in accordance with the Plan of Arrangement.

Code” means the U.S. Internal Revenue Code of 1986, as amended.

Consideration” means (i) in the case of a Zymeworks Shareholder who is an Eligible Holder and who validly elects to receive Exchangeable Shares prior to the Election Deadline (as defined in the Plan of Arrangement) in accordance with the Plan of Arrangement, either (A) for each Zymeworks Common Share, one Exchangeable Share together with the Contractual Rights, or (B) a combination of Exchangeable Shares together with the Contractual Rights and Delaware Common Stock such that the aggregate number of Exchangeable Shares and

 

B-5


Table of Contents

Delaware Common Stock issued shall equal the number of Zymeworks Common Shares exchanged therefor, and (ii) in the case of each other Zymeworks Shareholder who does not exercise the Dissent Rights, for each Zymeworks Common Share, one share of Delaware Common Stock.

Consideration Shares” means Delaware Common Stock and Exchangeable Shares, as the context may require.

Contractual Rights” means the benefit of the Support Agreement and the Voting and Exchange Trust Agreement.

Court” means the Supreme Court of British Columbia.

Delaware Common Stock” means the shares of Parent’s common stock, par value $0.00001 per share.

Depositary” means a bank or trust company selected by Zymeworks to perform the duties described in a depositary agreement in form and substance reasonably acceptable to the parties thereto.

Dissent Rights” means the rights of dissent in respect of the Arrangement described in Section 5.1 of the Plan of Arrangement.

Effective Date” has the meaning set forth in Section 2.1.

Eligible Holder” means a Zymeworks Shareholder that is (i) a resident of Canada for purposes of the Tax Act and not exempt from tax under Part I of the Tax Act, or (ii) a partnership, each member of which is a resident of Canada for purposes of the Tax Act and not exempt from tax under Part I of the Tax Act.

Exchange Act” means the Securities Exchange Act of 1934.

Exchangeable Share Cap” means such number of Exchangeable Shares that is equal to 18% of (i) the number of Zymeworks Common Shares issued and outstanding immediately prior to the Arrangement Effective Time, less (ii) the number of Zymeworks Common Shares held by any Zymeworks Shareholders who exercise their Dissent Rights.

Exchangeable Share Provisions” means the rights, privileges, restrictions and conditions attaching to the Exchangeable Shares, substantially in the form attached as Exhibit E.

Exchangeable Shares” means the exchangeable shares in the capital of ExchangeCo.

ExchangeCo” has the meaning set forth in the introductory paragraph to this Agreement.

Final Order” means the final order of the Court pursuant to Section 291 of the BCBCA approving the Arrangement, in a form acceptable to Zymeworks, as such order may be amended by the Court at any time prior to the Arrangement Effective Time, provided that any such amendment is acceptable to Zymeworks, or if appealed, then, unless such appeal is withdrawn, abandoned or denied, as affirmed or as amended, on appeal, provided that any such amendment is acceptable to Zymeworks.

Governing Documents” means the legal documents by which any Person (other than an individual) establishes its legal existence or which govern its internal affairs, and in the case of a U.S. corporation consists of its certificate or articles of incorporation and its by-laws, and in the case of a British Columbia company consist of its notice of articles and articles.

 

B-6


Table of Contents

Governmental Entity” means any United States, Canadian, international or other (i) federal, state, provincial, local, municipal or other government entity, (ii) governmental or quasi-governmental entity of any nature (including any governmental agency, branch, department, official, or entity and any court or other tribunal) or (iii) body exercising or entitled to exercise any administrative, executive, judicial, legislative, police, regulatory, or taxing authority or power of any nature, including any arbitrator or arbitral tribunal (public or private).

Information Circular” means the notice of the Special Meeting to be sent to the Zymeworks Securityholders, and the accompanying proxy statement/prospectus to be prepared in connection with the Special Meeting, together with any amendments thereto or supplements thereof in accordance with the terms of this Agreement, and substantially in the form included in the Registration Statement.

Irish Sub Stock” means the issued and outstanding shares of Zymeworks Pharmaceuticals Limited., a corporation incorporated under the laws of Ireland, consisting of 100 ordinary shares, par value EUR 1.00 per share.

Intended U.S. Tax Treatment” has the meaning set forth in Section 5.1.

Interim Order” means the interim order of the Court contemplated by Section 2.2 of this Agreement and made pursuant to Section 291 of the BCBCA, in a form acceptable to Zymeworks providing for, among other things, the calling and holding of the Special Meeting, as the same may be amended by the Court, provided that any such amendment is acceptable to Zymeworks.

Law” means any federal, state, local, provincial, foreign, national or supranational statute, law (including common law), act, statute, ordinance, treaty, rule, code, regulation or other binding directive or guidance issued, promulgated or enforced by a Governmental Entity having jurisdiction over a given matter.

Letter of Transmittal and Election Form” has the meaning given to it in the Plan of Arrangement.

Lien” includes any mortgage, pledge, assignment, charge, lien, security interest, adverse interest in property, license or sub-license, charge, or other third-party interest or encumbrance of any kind (including, in the case of any equity securities, any voting, transfer or similar restrictions) whether contingent or absolute, and any agreement, option, right or privilege (whether by law, contract or otherwise) capable of becoming any of the foregoing.

New Common Shares” has the meaning set forth in Section 3.2(a).

NYSE” means the New York Stock Exchange.

Order” means any writ, order, judgment, injunction, decision, determination, award, ruling, subpoena, verdict or decree entered, issued or rendered by any Governmental Entity.

Other Withholding Agent” has the meaning set forth in Section 2.10(a).

Parent” has the meaning set forth in the introductory paragraph to this Agreement.

Parent Share Exchange” means the exchange of Zymeworks Common Shares for Delaware Common Stock in accordance with the Plan of Arrangement, but excluding any such exchange under the Canadian Share Exchange.

Party” and “Parties” each have the meaning set forth in the introductory paragraph to this Agreement.

Person” includes an individual, partnership, corporation, limited liability company, joint stock company, unincorporated organization or association, trust, joint venture, trustee, executor, administrator, legal representative, government or any other entity, whether or not a legal entity.

 

B-7


Table of Contents

Plan of Arrangement” means the Plan of Arrangement in substantially the form attached as Exhibit A with such changes as may be agreed to by Zymeworks.

Post-Arrangement Matters” means those matters to be completed or otherwise consummated following the implementation of the Arrangement and Zymeworks’ election to be treated as a private corporation for Canadian Tax purposes, as more particularly described in Article 3.

Redomicile Resolution” means a special resolution of the Zymeworks Securityholders in respect of the Arrangement to be considered at the Special Meeting, in substantially the form attached to this Agreement as Exhibit B.

Redomicile Transactions” means the transactions contemplated by the Plan of Arrangement, the Transaction Documents and this Agreement.

Registration Statement” means a registration statement of Parent on Form S-4 relating to the Redomicile Transactions and containing a prospectus for the Delaware Common Stock, among other things.

Required Approval” has the meaning set forth in Section 2.2(b).

Retraction Request” has the meaning set forth in the Exchangeable Share Provisions.

SEC” means the U.S. Securities and Exchange Commission.

Securities Laws” means the Exchange Act, the U.S. Securities Act and the other U.S. federal securities laws and the rules and regulations of the SEC promulgated thereunder or otherwise, and any other applicable foreign and domestic securities or similar Laws (including the applicable Canadian provincial and territorial securities laws).

Special Meeting” means the meeting of the Zymeworks Securityholders, including any adjournment or postponement thereof in accordance with the terms of this Agreement, that is to be convened as provided by the Interim Order to consider, and if deemed advisable approve, the Redomicile Resolution, and such other matters as are properly brought before the Zymeworks Shareholders at such meeting.

Support Agreement” means the support agreement to be entered into among Parent, CallCo and ExchangeCo, substantially in the form of Exhibit C, as it may be amended, supplemented or otherwise modified from time to time in accordance with its terms, and to be entered into at or prior to the issuance by ExchangeCo of any Exchangeable Shares.

Tax” means any and all national, supranational, multinational, federal, provincial, territorial, state, regional, local or municipal taxes, including income, branch, profits, capital gains, gross receipts, windfall profits, value added, severance, ad valorem, property, capital, estimated, utility, recapture, net worth, production, sales, use, license, excise, franchise, environmental, transfer, land transfer, withholding or similar, payroll, employment, employer health, government pension plan premiums and contributions, social security premiums, workers’ compensation premiums, employment/unemployment insurance or compensation premiums or contributions, disability, documentary, registration, stamp, occupation, premium, alternative or add-on minimum, goods and services, harmonized sales, customs duties or other taxes, levies, premiums, excises, fees, assessments, imposts, duties, and other similar charges of any kind whatsoever imposed, assessed, charged or collected by a Governmental Entity and any installments in respect thereof, including any interest, fines, assessments, reassessments, penalties or additions to tax imposed in connection therewith or with respect thereto, and any interest in respect of such additions or penalties, and whether disputed or not.

Tax Act” means the Income Tax Act (Canada) and the regulations promulgated thereunder.

 

B-8


Table of Contents

Transaction Documents” means the Support Agreement, the Voting and Exchange Trust Agreement, and each other agreement, document, instrument or certificate that is necessary, desirable or useful (as determined by Zymeworks or Parent) to give effect to the Arrangement.

“U.S. Securities Act” means the U.S. Securities Act of 1933.

Voting and Exchange Trust Agreement” means the voting and exchange trust agreement to be entered into among Parent, CallCo, ExchangeCo and the Share Trustee (as defined therein) in connection with the Plan of Arrangement substantially in the form of Exhibit D, as it may be amended, supplemented or otherwise modified from time to time in accordance with its terms.

Withholding Shortfall” has the meaning set forth in Section 2.10(c).

ZBI Stock” means the issued and outstanding shares of Zymeworks Biopharmaceuticals Inc., a corporation incorporated under the laws of the State of Washington, consisting of 10,000 shares of Common stock.

Zymeworks” has the meaning set forth in the introductory paragraph to this Agreement.

Zymeworks Common Shares” means the common shares in the capital of Zymeworks.

Zymeworks Incentive Awards” means the stock options, incentive stock options, restricted stock units and all other awards and rights to purchase Zymeworks Common Shares granted under the Zymeworks Incentive Plans that are outstanding and unexercised, whether vested or unvested.

Zymeworks Incentive Plans” means collectively (i) the Amended and Restated Stock Option and Equity Compensation Plan of Zymeworks, (ii) the Amended and Restated Employee Stock Purchase Plan of Zymeworks, (iii) the Inducement Stock Option and Equity Compensation Plan of Zymeworks, and (iv) the Second Amended and Restated Employee Stock Option Plan of Zymeworks, in each case including any schedules or appendices thereto, as amended from time to time, and “Zymeworks Incentive Plan” means any one of them, as applicable.

Zymeworks Securityholders” means holders of Zymeworks Common Shares, Zymeworks Incentive Awards and Zymeworks Warrants as at the relevant time in question.

Zymeworks Shareholders” means, collectively, the holders of Zymeworks Common Shares immediately prior to the Arrangement Effective Time.

Zymeworks Warrants” means, as of any determination time, each pre-funded warrant to purchase Zymeworks Common Shares that is outstanding and unexercised.

1.3    Headings and References. The division of this Agreement into Articles and Sections and the insertion of headings are for convenience of reference only and do not affect the construction or interpretation of this Agreement. Unless otherwise specified, references to Articles and Sections are to Articles and Sections of this Agreement.

1.4    Time Periods. Unless otherwise specified, time periods within, or following, which any payment is to be made, or act is to be done, shall be calculated by excluding the day on which the period commences and including the day on which the period ends and by extending the period to the next Business Day following if the last day of the period is not a Business Day.

1.5    Currency. All sums of money which are referred to in this Agreement are expressed in the lawful currency of the United States unless otherwise specified.

 

B-9


Table of Contents

1.6    Time. Unless otherwise indicated, all times expressed in this Agreement are to local time, Vancouver, British Columbia.

1.7    Construction. In this Agreement:

 

  (a)

unless the context otherwise requires, words importing the singular include the plural and vice versa and words denoting any gender include all genders;

 

  (b)

the word “including” or “includes” shall mean “including (or includes) without limitation”; and

 

  (c)

reference to a statute includes all rules and regulations made pursuant to such statute and, unless otherwise specified, the provisions of any statute or regulation or rule which amends, supplements or supersedes any such statute or any such regulation or rule.

1.8    Governing Law. This Agreement shall be governed by and construed in accordance with the Laws of the Province of British Columbia and other federal Laws of Canada applicable in British Columbia without giving effect to any choice of law or conflict of law provision or rule (whether of the Province of British Columbia or any other jurisdiction) that would cause the application of the law of any jurisdiction other than the Province of British Columbia.

ARTICLE 2

THE ARRANGEMENT

2.1    The Arrangement. The Parties shall proceed to effect and implement the Arrangement under Part 9, Division 5 of the BCBCA as soon as practicable following the approval of the Final Order by the Court in respect of the Arrangement, on such date and at such time as may be determined by Zymeworks in writing (the “Effective Date”), in accordance with the terms of, and subject to the conditions contained in, this Agreement and the Plan of Arrangement.

2.2    The Interim Order. As soon as reasonably practicable after the Registration Statement is declared effective by the SEC, Zymeworks shall apply under Part 9, Division 5 of the BCBCA and shall prepare, file and pursue an application to the Court for the Interim Order in respect of the Arrangement, which shall provide, among other things, as follows:

 

  (a)

for the classes of Persons to whom notice is to be provided in respect of the Arrangement and the Special Meeting, and for the manner in which such notice is to be provided;

 

  (b)

that the required level of approval for the Redomicile Resolution shall be by: (i) the Zymeworks Shareholders by way of a special resolution passed by the Zymeworks Shareholders representing at least two-thirds of the votes cast by the Zymeworks Shareholders, in person or by proxy, at the Special Meeting, and (ii) the Zymeworks Securityholders, voting together as a single class, by way of special resolution passed by the Zymeworks Securityholders representing at least two-thirds of the votes cast by Zymeworks Securityholders, in person or by proxy, at the Special Meeting (collectively, the “Required Approval”);

 

  (c)

that the Special Meeting may be adjourned or postponed from time to time by Zymeworks without the need for additional approval of the Court;

 

  (d)

that, in all other respects, other than as ordered by the Court, the terms, restrictions and conditions of the Governing Documents of Zymeworks, including quorum requirements and all other matters, shall apply in respect of the Special Meeting;

 

  (e)

confirmation of the record date for the purposes of determining the Zymeworks Securityholders entitled to receive material and vote at the Special Meeting in accordance with the Interim Order;

 

B-10


Table of Contents
  (f)

that the record date for the Zymeworks Securityholders entitled to notice of and to vote at the Special Meeting will not change in respect of any adjournments or postponements of the Special Meeting;

 

  (g)

for the grant of the Dissent Rights to Zymeworks Shareholders as contemplated by the Plan of Arrangement;

 

  (h)

that it is the intention of the Parent and ExchangeCo to rely upon Section 3(a)(10) of the U.S. Securities Act in connection with the issuance of Exchangeable Shares in accordance with the Arrangement, based on the Court’s approval of the Arrangement, which approval through the issuance of the Final Order will constitute its determination of the fairness of the Arrangement;

 

  (i)

that the aggregate number of Exchangeable Shares issued in respect of the Canadian Share Exchange shall be no greater than the Exchangeable Share Cap, allocated proportionately among Eligible Holders participating in the Canadian Share Exchange in accordance with the number of Exchangeable Shares requested in their Letter of Transmittal and Election Form, and in respect of each such Eligible Holder, rounded down to the nearest whole share;

 

  (j)

for the notice requirements regarding the presentation of the application to the Court for the Final Order; and

 

  (k)

for such other matters as Zymeworks may agree are reasonably necessary to complete the Redomicile Transactions.

2.3    U.S. Securities Laws Matters. The Parties agree that the Arrangement will be carried out with the intention, and the Parties will use reasonable efforts to ensure, that all Exchangeable Shares issued under the Arrangement will be issued in reliance on the exemption from the registration requirements of the U.S. Securities Act provided by Section 3(a)(10) thereunder. In order to ensure the availability of the exemption under Section 3(a)(10) of the U.S. Securities Act and to facilitate Parent’s compliance with other Securities Laws, the parties agree that the Arrangement will be carried out on the following basis:

 

  (a)

the Court will be asked to approve the procedural and substantive fairness of the terms and conditions of the Arrangement;

 

  (b)

in accordance with Section 2.2(h), prior to the issuance of the Interim Order, the Court will be advised of the intention of Parent and ExchangeCo to rely on the exemption provided by Section 3(a)(10) of the U.S. Securities Act with respect to the issuance of the Exchangeable Shares pursuant to the Arrangement, based on the Court’s approval of the Arrangement;

 

  (c)

prior to the issuance of the Interim Order, Zymeworks will file with the Court a draft copy of the proposed text of the Information Circular together with any other documents required by Law in connection with the Special Meeting;

 

  (d)

the Court will be advised prior to the hearing of the Court to give approval of the Arrangement that its approval of the Arrangement will be relied upon as a determination that the Court has satisfied itself as to the procedural and substantive fairness of the terms and conditions of the Arrangement to all Persons who are entitled to receive Exchangeable Shares pursuant to the Arrangement;

 

  (e)

Zymeworks will ensure that each Zymeworks Shareholder and other Person entitled to receive Exchangeable Shares pursuant to the Arrangement will be given adequate and appropriate notice advising them of their right to attend the hearing of the Court to approve the procedural and substantive fairness of the terms and conditions of the Arrangement and providing them with sufficient information necessary for them to exercise that right;

 

  (f)

the Final Order will expressly state that the Arrangement is approved by the Court as being procedurally and substantively fair to all Persons entitled to receive Exchangeable Shares pursuant to the Arrangement;

 

B-11


Table of Contents
  (g)

the Interim Order will specify that each Person entitled to receive Exchangeable Shares pursuant to the Arrangement will have the right to appear before the Court at the hearing of the Court to give approval of the Arrangement;

 

  (h)

the Court will hold a hearing before approving the fairness of the terms and conditions of the Arrangement and issuing the Final Order; and

 

  (i)

each Person entitled to receive Exchangeable Shares will be advised that the Exchangeable Shares issued pursuant to the Arrangement have not been registered under the U.S. Securities Act and will be issued in reliance on the exemption from registration under Section 3(a)(10) of the U.S. Securities Act and such Exchangeable Shares will include any appropriate legends.

2.4    The Special Meeting. Subject to the terms of this Agreement and the Interim Order, Zymeworks shall convene and conduct the Special Meeting in accordance with the Governing Documents of Zymeworks, applicable Law and the Interim Order as soon as reasonably practicable after the date of the Interim Order to consider the Redomicile Resolution (and for any other proper purpose as may be set out in the notice for the Special Meeting, as determined by Zymeworks). Zymeworks shall use reasonable efforts to obtain the Required Approval in respect of the Redomicile Resolution.

2.5    Information Circular. Zymeworks shall prepare and complete the Information Circular together with any other documents required by applicable Law in connection with the Special Meeting and the Arrangement and shall, as soon as practicable after obtaining the Interim Order, cause the Information Circular and such other documents to be delivered to each Zymeworks Securityholder and any other Person as required by the Interim Order and applicable Law.

2.6    Final Order. Zymeworks shall take all steps necessary or desirable to submit the Arrangement to the Court and diligently pursue an application for the Final Order pursuant to Part 9, Division 5 of the BCBCA, as soon as reasonably practicable after the Required Approval is obtained for the Redomicile Resolution as provided for in the Interim Order.

2.7    Court Proceedings. In connection with all Court proceedings relating to obtaining the Interim Order and the Final Order, Zymeworks shall: (i) diligently pursue the Interim Order and the Final Order; (ii) ensure that all material filed with the Court in connection with the Arrangement is consistent with this Agreement and the Plan of Arrangement; and (iii) subject to this Agreement, oppose any proposal from any Person that the Final Order contain any provision inconsistent with the Plan of Arrangement or this Agreement.

2.8    Zymeworks Incentive Awards & Warrants. The Parties acknowledge that the outstanding Zymeworks Incentive Awards and Zymeworks Warrants shall be treated as provided under the Plan of Arrangement.

2.9    Payment of Consideration. Prior to or concurrently with the Arrangement Effective Time, Parent and ExchangeCo, as applicable, shall deposit, or cause to be deposited, with the Depositary sufficient Delaware Common Stock and Exchangeable Shares to satisfy the aggregate Consideration payable to the Zymeworks Shareholders pursuant to the terms of the Plan of Arrangement.

2.10    Withholding Taxes.

 

  (a)

Each of Parent, ExchangeCo, Zymeworks, the Depositary and any other Person that has any withholding obligation with respect to any amount payable, deemed paid or consideration otherwise deliverable under this Agreement or the Arrangement to any Zymeworks Shareholder (any such other Person, an “Other Withholding Agent”), shall be entitled to deduct and withhold, or direct Parent, ExchangeCo, Zymeworks, the Depositary or any Other Withholding Agent to deduct and withhold on their behalf, from any amount or consideration paid, deemed paid or otherwise deliverable to any Zymeworks Shareholder (including those, if any, who exercise their Dissent Rights) such amounts as

 

B-12


Table of Contents
  are required to be deducted or withheld with respect to such payment or deemed payment under the Tax Act, the Code or any other applicable Laws (including any provision of federal, provincial, territorial, state, local, foreign or other Law relating to Taxes), in each case, as amended or succeeded. Parent, ExchangeCo, Zymeworks, the Depositary or any Other Withholding Agent may act and rely on the advice of counsel with respect to such matters.

 

  (b)

To the extent that amounts are so deducted or withheld, such deducted or withheld amounts shall be treated for all purposes as having been paid to the Zymeworks Shareholder to whom such amounts would otherwise have been paid or deemed paid and such deducted or withheld amounts shall be timely remitted to the appropriate Governmental Entity as required by applicable Law.

 

  (c)

To the extent that the amount so required to be deducted or withheld from any payment or deemed payment to a Zymeworks Shareholder exceeds any cash otherwise payable to the Zymeworks Shareholder (such difference, a “Withholding Shortfall”), Parent, ExchangeCo, Zymeworks, the Depositary or any Other Withholding Agent are hereby authorized to:

 

  (i)

(A) sell or otherwise dispose of, or direct Parent, ExchangeCo, Zymeworks, the Depositary or any Other Withholding Agent to sell or otherwise dispose of, on their own account or through a broker (the “Broker”) and on behalf of the relevant Zymeworks Shareholder, or (B) require such Zymeworks Shareholder to irrevocably direct the sale through a Broker and irrevocably direct the Broker to pay the proceeds of such sale to Parent, ExchangeCo, Zymeworks, the Depositary or any Other Withholding Agent, as appropriate (and, in the absence of such irrevocable direction, the holder shall be deemed to have provided such irrevocable direction), such portion of the amount or consideration as is necessary to provide sufficient funds (after deducting commissions payable to the Broker and other costs and expenses) to Parent, ExchangeCo, Zymeworks, the Depositary or any Other Withholding Agent, as the case may be, to enable it to comply with such deduction or withholding requirement and Parent, ExchangeCo, Zymeworks, the Depositary or any Other Withholding Agent, as the case may be, shall notify the Zymeworks Shareholder thereof and remit to such Zymeworks Shareholder any unapplied balance of the net proceeds of such sale, or

 

  (ii)

in the case of a Zymeworks Shareholder who is to receive Exchangeable Shares, require such Zymeworks Shareholder to deliver a Retraction Request for a number of Exchangeable Shares that would entitle such Zymeworks Shareholder to net proceeds greater than or equal to the Withholding Shortfall and withhold the Withholding Shortfall from such net proceeds and remit to such Zymeworks Shareholder any unapplied balance of the net proceeds.

 

  (d)

Each of Parent, ExchangeCo, Zymeworks, the Depositary, any Other Withholding Agent or Broker, as applicable, shall act in a reasonable manner in respect of any withholding obligation; however, none of Parent, ExchangeCo, Zymeworks, the Depositary, any Other Withholding Agent or Broker, as applicable, will be liable for any loss arising out of any sale or other disposal of such consideration, including any loss relating to the manner or timing of such sale or other disposal, the prices at which the consideration is sold or otherwise disposed of or otherwise.

ARTICLE 3

POST-ARRANGEMENT MATTERS

3.1    NYSE Listing. Parent shall use reasonable efforts to cause the shares of Delaware Common Stock issuable under the Arrangement (including the Delaware Common Stock issuable pursuant to the exchange or exercise of the Exchangeable Shares) to be listed on the NYSE under the symbol “ZYME” immediately prior to the Arrangement Effective Time, and in connection therewith, to satisfy any applicable initial and continuing listing requirements of NYSE in respect of the Delaware Common Stock. Immediately following the completion of the Arrangement, Zymeworks will cause the Zymeworks Common Shares currently listed on the NYSE to cease to be traded on the NYSE and to be deregistered under the U.S. Exchange Act, and for Canadian Tax purposes Zymeworks will immediately thereafter elect to be treated as a private corporation.

 

B-13


Table of Contents

3.2    Post-Arrangement Transactions. As soon as practicable following the Arrangement Effective Time and Zymeworks’ election to be treated as a private corporation for Canadian Tax purposes, the Parties shall use reasonable efforts, and shall take such corporate steps and actions, as may be necessary or desirable to effect and implement the following transactions in the order set forth below:

 

  (a)

the authorized share structure of Zymeworks shall be reorganized to create an unlimited number of a new class of Common shares without par value, having special rights and restrictions that are substantially similar to the Zymeworks Common Shares, and in such form and substance as may be as determined by Zymeworks (the “New Common Shares”);

 

  (b)

ExchangeCo shall exchange all of the Zymeworks Common Shares then held by ExchangeCo for New Common Shares of Zymeworks, on a one-for-one basis, pursuant to Section 86 of the Tax Act, and in such form and substance as may be as determined by Zymeworks;

 

  (c)

Zymeworks shall reduce the capital on the Zymeworks Common Shares (which will then be held solely by Parent), by an amount equal to the fair market value of the ZBI Stock and the Irish Sub Stock, and in such manner and substance as Zymeworks may determine, and shall effect the same by way of a transfer of the ZBI Stock and the Irish Sub Stock from Zymeworks to Parent free and clear of all Liens, in such form and substance as Zymeworks may determine; and

 

  (d)

Zymeworks shall surrender for cancellation, free and clear of all Liens and without a return of capital, the Delaware Common Stock held by Zymeworks.

ARTICLE 4

REPRESENTATIONS AND WARRANTIES

Each of the Parties represents and warrants, for itself only, to the other Parties as follows:

4.1    Organization and Qualification. The Party is a corporation, limited liability company or other applicable business entity duly incorporated, organized or formed, as applicable, validly existing and in good standing (or the equivalent thereof, if applicable, in each case, with respect to the jurisdictions that recognize the concept of good standing or any equivalent thereof) under the Laws of its jurisdiction of incorporation, organization or formation, has the requisite corporate, limited liability company or other applicable business entity power and authority to own, lease and operate its properties, and to carry on its businesses as presently conducted, and is in good standing (or the equivalent thereof, if applicable, in each case, with respect to the jurisdictions that recognize the concept of good standing or any equivalent thereof) in each jurisdiction in which such property and assets owned, leased or operated by it, or the nature of the business conducted by it, makes such qualification or licensing necessary.

4.2    Authority. The Party has the requisite corporate, limited liability company or other applicable business entity power and authority to execute and deliver this Agreement and each Transaction Document to which it is (or will be) a party, to perform its obligations under this Agreement and, subject to obtaining the Interim Order, Final Order and Required Approval, to consummate the Redomicile Transactions, and to complete or consummate the Post-Arrangement Matters to which it is a party. Subject to the receipt of the Interim Order, Final Order and Required Approval of the Redomicile Resolution, the execution and delivery of this Agreement, the Transaction Documents to which the Party is (or will be) a party, and the consummation of the Redomicile Transactions and the Post-Arrangement Matters to which it is a party have been duly authorized by all necessary corporate, limited liability company or other applicable business entity action on the part of the Party. This Agreement and each Transaction Document to which the Party is (or will be) a party has been (or will be) duly and validly executed and delivered by that Party.

4.3    No Violations. None of the execution or delivery by the Party of this Agreement or any Transaction Documents to which it is (or will be) a party, the performance by the Party of its obligations under this Agreement or such Transaction Documents, or the consummation of the Redomicile Transactions and the Post-

 

B-14


Table of Contents

Arrangement Matters to which it is a party will, directly or indirectly (with or without due notice or lapse of time or both) (i) result in a breach of any provision of the Party’s Governing Documents, (ii) violate, or constitute a breach under, any Order or applicable Law to which the Party or any of its properties or assets are bound or (iii) result in the creation of any Lien upon any of the assets or properties of the Party.

ARTICLE 5

COVENANTS

5.1    U.S. Tax Treatment. The Parties intend that, for U.S. federal income tax purposes, the Parent Share Exchange and, if applicable, the Canadian Share Exchange and assumption of Zymeworks Warrants, viewed together, will constitute an exchange governed by Section 351 of the Code (the “Intended U.S. Tax Treatment”). Alternatively, the Parent Share Exchange and, if applicable, the Canadian Share Exchange and assumption of Zymeworks Warrants, viewed together, are intended to constitute a “reorganization” within the meaning of Section 368(a) of the Code, and the Parties are hereby adopting this Agreement as a “plan of reorganization” for purposes of Section 368 of the Code and U.S. Treasury Regulations Section 1.368-2(g). No Party will intentionally do any act or thing that could reasonably be expected to prevent the relevant Redomicile Transactions from qualifying for the Intended U.S. Tax Treatment.

5.2    Section 85 Elections. Each beneficial owner of Zymeworks Common Shares who is an Eligible Holder and who has validly elected (or for whom the registered holder has validly elected on such beneficial owner’s behalf) to receive Exchangeable Shares shall be entitled to make an income tax election pursuant to subsection 85(1) of the Tax Act, or subsection 85(2) of the Tax Act if such beneficial owner is a partnership (and in each case, where applicable, the analogous provisions of provincial income tax Law), with respect to the transfer of its Zymeworks Common Shares to ExchangeCo and the receipt of Exchangeable Shares (or Exchangeable Shares and Delaware Common Stock, as applicable) in respect thereof, subject to and in accordance with the Plan of Arrangement.

5.3    Preparation of Registration Statement. As soon as reasonably practicable following the date of this Agreement, Parent and Zymeworks shall prepare and mutually agree upon, and Parent shall file with the SEC the Registration Statement. Each of Parent and Zymeworks shall use reasonable efforts to (i) cause the Registration Statement to comply in all material respects with the applicable rules and regulations promulgated by the SEC; (ii) have the Registration Statement declared effective under the U.S. Securities Act as soon as reasonably practicable after it is filed with the SEC; and (iii) keep the Registration Statement effective through the Arrangement Effective Time in order to permit the consummation of the Redomicile Transactions.

5.4    Transaction Documents. The Parties shall, at or before the Arrangement Effective Time, execute and deliver the Transaction Documents to which they are a party, and take such other actions as are necessary to give effect to the Arrangement and the Redomicile Transactions.

5.5    Post-Arrangement Matters. Following the completion of the Arrangement, the Parties shall execute and deliver such agreements, instruments, certificates and other documents, and take such other actions and do all such other things as are necessary, desirable or useful to complete, implement and give effect to the Post-Arrangement Matters referred to in Article 3.

ARTICLE 6

CONDITIONS TO CONSUMMATION OF THE REDOMICILE TRANSACTIONS

6.1    Conditions to the Obligations of the Parties. The obligations of the Parties to consummate the Redomicile Transactions under this Agreement are subject to the satisfaction of, or if permitted by applicable Law waiver by, Zymeworks of the following conditions:

 

  (a)

the Redomicile Resolution shall have been approved by the Required Approval at the Special Meeting in accordance with the Interim Order;

 

B-15


Table of Contents
  (b)

the Interim Order and the Final Order shall have been obtained on terms substantially consistent with this Agreement and shall not have been set aside or modified in a manner unacceptable to Zymeworks, on appeal or otherwise;

 

  (c)

no Order or Law issued by any court of competent jurisdiction or other Governmental Entity or other legal restraint or prohibition preventing the consummation of the Redomicile Transactions shall be in effect;

 

  (d)

Zymeworks shall have obtained such other material consents as may be desirable or useful in connection with the consummation of the Redomicile Transactions, as determined by Zymeworks in its sole discretion;

 

  (e)

the Registration Statement shall have become effective in accordance with the provisions of the U.S. Securities Act, no stop order shall have been issued by the SEC and shall remain in effect with respect to the Registration Statement, and no proceeding seeking such a stop order shall have been threatened or initiated by the SEC and remain pending; and

 

  (f)

Dissent Rights shall not have been exercised for more than 10% of the Zymeworks Common Shares, or such other amount of Zymeworks Common Shares that, as determined by Zymeworks in its sole and unfettered discretion, it is no longer in the best interests of Zymeworks to proceed with the Redomicile Transactions.

ARTICLE 7

TERMINATION

7.1    Termination. This Agreement may be terminated and the Arrangement and the Redomicile Transactions may be abandoned at any time prior to the Arrangement Effective Time upon written notice by Zymeworks to the other Parties.

7.2    Effect of Termination. In the event of the termination of this Agreement pursuant to Section 7.1, this entire Agreement shall forthwith become void and of no effect, and there shall be no liability or obligation on the part of any of the Parties in respect of this Agreement, or the termination of the Arrangement and the Redomicile Transactions.

ARTICLE 8

MISCELLANEOUS

8.1    Entire Agreement & Assignment. This Agreement (together with the Transaction Documents, once executed and delivered) constitutes the entire agreement among the Parties with respect to the subject matter hereof and supersedes all other prior agreements and understandings, both written and oral, among the Parties with respect to the subject matter hereof, including the Original Agreement and all schedules and appendices thereto. This Agreement may not be assigned by any Party without the prior written approval of the other Parties. Any attempted assignment of this Agreement not in accordance with the terms of this Section 8.1 shall be void.

8.2    Amendment. This Agreement may be amended or modified only by a written agreement executed and delivered by each of the Parties. This Agreement may not be modified or amended except as provided in the immediately preceding sentence and any purported amendment by any Party or Parties effected in a manner which does not comply with this Section 8.2 shall be of no effect.

 

B-16


Table of Contents

8.3    Notices. All notices, requests, claims, demands and other communications under this Agreement shall be in writing and shall be given (and shall be deemed to have been duly given) by delivery in person, by email or by courier to the other Parties as follows:

 

  (a)

If to Zymeworks, to:

114 East 4th Avenue, Suite 800

Vancouver, BC, V5T 1G4

Attn: Legal Department

 

  (b)

If to Parent, to:

108 Patriot Drive, Suite A

Middletown, DE 19709

with a copy to:

114 East 4th Avenue, Suite 800

Vancouver, BC, V5T 1G4

Attn: Legal Department

 

  (c)

If to ExchangeCo or CallCo, to:

114 East 4th Avenue, Suite 800

Vancouver, BC, V5T 1G4

Attn: Legal Department

or to such other address as the Party to whom notice is given may have previously furnished to the others in writing in the manner set forth above.

8.4    Severability. Whenever possible, each provision of this Agreement will be interpreted in such a manner as to be effective and valid under applicable Law, but if any term or other provision of this Agreement is held to be invalid, illegal or unenforceable under applicable Law, all other provisions of this Agreement shall remain in full force and effect so long as the economic or legal substance of the Redomicile Transactions is not affected in any manner materially adverse to any Party. Upon such determination that any term or other provision of this Agreement is invalid, illegal or unenforceable under applicable Law, the Parties shall negotiate in good faith to modify this Agreement so as to effect the original intent of the Parties as closely as possible in an acceptable manner in order that the Redomicile Transactions are consummated as originally contemplated to the greatest extent possible.

8.5    Counterparts & Electronic Signatures. This Agreement may be executed in counterparts, each of which will be deemed to be an original and all of which taken together will be deemed to constitute one and the same instrument. To evidence its execution of an original counterpart of this Agreement, a Party may send a copy of its original signature on the execution page of this Agreement to the other Parties by electronic mail or fax and transmission by electronic mail or fax will constitute delivery of an executed copy of this Agreement to the receiving Party. This Agreement will be valid, binding and enforceable against a Party only when one copy of it has been executed by an authorised individual on behalf of the Party by means of: (i) a DocuSign® or other electronic signature; (ii) an original, manual signature; or (iii) a faxed, scanned or photocopied manual signature, and (iv) each DocuSign® or other electronic, faxed, scanned or photocopied manual signature shall for all purposes have the same validity, legal effect and admissibility in evidence as an original manual signature and the Parties hereby waive any objection to the contrary.

[Remainder of page intentionally left blank]

 

B-17


Table of Contents

IN WITNESS WHEREOF, each of the Parties has caused this Agreement to be duly executed on its behalf as of the day and year first above written.

 

ZYMEWORKS DELAWARE INC.     ZYMEWORKS CALLCO ULC
By:   /s/ Neil Josephson     By:   /s/ Kenneth Galbraith
Name:   Neil Josephson     Name:   Kenneth Galbraith
Title:   Secretary     Title:   Authorized Signatory
ZYMEWORKS INC.     ZYMEWORKS EXCHANGECO LTD.
By:  

/s/ Kenneth Galbraith

    By:  

/s/ Kenneth Galbraith

Name:   Kenneth Galbraith     Name:   Kenneth Galbraith
Title:   Chair and Chief Executive Officer     Title:   Authorized Signatory

 

B-18


Table of Contents

EXHIBIT A

PLAN OF ARRANGEMENT

Under Section 288 of the Business Corporations Act (British Columbia)

concerning

Zymeworks Inc.

ARTICLE 1

INTERPRETATION

 

1.1

Definitions.

For the purposes of this Plan of Arrangement, the following terms have the respective meanings set forth below, and any derivatives of the following terms have a corresponding meaning:

Affected Person” has the meaning set forth in Section 4.5(a) (Withholding Rights).

Affiliate” means, with respect to any Person, any other Person who, directly or indirectly, controls, is controlled by, or is under common control with, such Person. For purposes of this definition, the term “control” (including the correlative terms “controlling”, “controlled by” and “under common control with”) means the possession, directly or indirectly, of the power to direct or cause the direction of the management and policies of a Person, whether through the ownership of voting securities, by contract or otherwise. For purposes of this Plan of Arrangement, “Affiliate”, with respect to Zymeworks, Parent, ExchangeCo or CallCo, does not include any stockholders of Parent (other than Zymeworks), or any directors or executive officers of Zymeworks, Parent, ExchangeCo or CallCo.

Arrangement” means an arrangement under Part 9, Division 5 of the BCBCA on the terms and subject to the conditions set forth in this Plan of Arrangement, subject to any amendments or variations to this Plan of Arrangement made in accordance with the terms of the Transaction Agreement and this Plan of Arrangement, or made at the direction of the Court in accordance with the Final Order with the prior written consent of Zymeworks.

Arrangement Effective Time” or “Effective Time” means the time at which the Arrangement becomes effective on the Effective Date, as determined by Zymeworks under Section 2.1 of the Transaction Agreement.

BCBCA” means the Business Corporations Act (British Columbia).

Broker” has the meaning set forth in Section 4.5(b)(i) (Withholding Rights).

Business Day” means a day on which banks are generally open for the transaction of commercial business in Vancouver, British Columbia, and New York, New York, but does not in any event include a Saturday or Sunday or statutory holiday in Vancouver, British Columbia, or New York, New York.

CallCo” means Zymeworks CallCo ULC, a British Columbia unlimited liability company and a direct, wholly-owned subsidiary of Parent.

Canadian Share Exchange” means the exchange of Zymeworks Common Shares for Exchangeable Shares, or for a combination of Exchangeable Shares and Delaware Common Stock, in accordance with Section 3.1(c) (Electing Zymeworks Common Shares) and Section 3.1(d) (Exchangeable Share Exchange Cap).

Code” means the U.S. Internal Revenue Code of 1986, as amended.

 

B-19


Table of Contents

Consideration” means (i) in the case of a Zymeworks Shareholder who is an Eligible Holder and who validly elects to receive Exchangeable Shares prior to the Election Deadline (as defined in the Plan of Arrangement) in accordance with the Plan of Arrangement, either (A) for each Zymeworks Common Share, one Exchangeable Share together with the Contractual Rights, or (B) a combination of Exchangeable Shares together with the Contractual Rights and Delaware Common Stock such that the aggregate number of Exchangeable Shares and Delaware Common Stock issued shall equal the number of Zymeworks Common Shares exchanged therefor, and (ii) in the case of each other Zymeworks Shareholder who does not exercise the Dissent Rights, for each Zymeworks Common Share, one share of Delaware Common Stock.

Consideration Shares” means Delaware Common Stock and Exchangeable Shares, as the context may require.

Contractual Rights” has the meaning set forth in Section 3.1(c) (Electing Zymeworks Common Shares).

Court” means the Supreme Court of British Columbia.

Delaware Common Stock” means the shares of Parent’s common stock, par value US$0.00001 per share.

Depositary” means a bank or trust company selected by Zymeworks to perform the duties described in a depositary agreement in form and substance reasonably acceptable to the parties thereto.

Dissent Rights” has the meaning set forth in Section 5.1 (Rights of Dissent).

Dissenting Common Shares” has the meaning set forth in Section 3.1(a) (Dissenting Shareholders).

Dissenting Shareholder” means any registered Zymeworks Shareholder as of the record date for the Special Meeting who has duly and validly exercised their Dissent Rights in respect of all Zymeworks Common Shares held by that Zymeworks Shareholder, and has not withdrawn or been deemed to have withdrawn such Dissent Rights.

Effective Date” means the effective date of the Arrangement, as determined by Zymeworks under Section 2.1 of the Transaction Agreement.

Election Deadline” means 5:00 p.m. (Vancouver time) on the date before the Special Meeting.

Eligible Holder” means a Zymeworks Shareholder that is: (i) a resident of Canada for purposes of the Tax Act and not exempt from tax under Part I of the Tax Act; or (ii) a partnership, each member of which is a resident of Canada for purposes of the Tax Act and not exempt from tax under Part I of the Tax Act.

Exchangeable Share Cap” means, in respect of the Canadian Share Exchange, such number of Exchangeable Shares that is equal to 18% of (i) the number of Zymeworks Common Shares issued and outstanding immediately prior to the Arrangement Effective Time, less (ii) the number of Zymeworks Common Shares held by any Zymeworks Shareholders who exercise their Dissent Rights.

Exchangeable Share Document” means (i) a share certificate representing Exchangeable Shares, (ii) a non-transferable acknowledgement of a shareholder’s right to obtain a share certificate representing Exchangeable Shares, or (iii) a direct registration system advice (or similar document) evidencing the electronic registration of the ownership of Exchangeable Shares, as applicable.

 

B-20


Table of Contents

Exchangeable Share Provisions” means the rights, privileges, restrictions and conditions attaching to the Exchangeable Shares as set forth in the articles of ExchangeCo, and in the form attached to the Transaction Agreement as Exhibit E.

Exchangeable Shares” means the exchangeable shares in the capital of ExchangeCo.

ExchangeCo” means Zymeworks ExchangeCo Ltd., a British Columbia company and a direct, wholly-owned subsidiary of CallCo.

Final Order” means the final order of the Court, as contemplated by Section 2.6 of the Transaction Agreement and made pursuant to Section 291 of the BCBCA approving the Arrangement, in a form acceptable to Zymeworks, as such order may be amended by the Court at any time prior to the Arrangement Effective Time, provided that any such amendment is acceptable to Zymeworks, or if appealed, then, unless such appeal is withdrawn, abandoned or denied, as affirmed or as amended, on appeal, provided that any such amendment is acceptable to Zymeworks.

Governmental Entity” means any United States, Canadian, international or other (i) federal, state, provincial, local, municipal or other government entity, (ii) governmental or quasi-governmental entity of any nature (including any governmental agency, branch, department, official, or entity and any court or other tribunal) or (iii) body exercising or entitled to exercise any administrative, executive, judicial, legislative, police, regulatory, or taxing authority or power of any nature, including any arbitrator or arbitral tribunal (public or private).

Holders”, when used with reference to (i) the Zymeworks Common Shares, means the holders thereof shown from time to time in the central securities registers of Zymeworks maintained by or on behalf of Zymeworks and, where the context so provides, includes joint holders of such Zymeworks Common Shares, (ii) the Zymeworks Incentive Awards, means the holders thereof shown from time to time in the register or other similar records maintained by or on behalf of Zymeworks in respect of Zymeworks Incentive Awards, and (iii) the Zymeworks Warrants, means the holders thereof shown from time to time in the register or other similar records maintained by or on behalf of Zymeworks in respect of Zymeworks Warrants.

Information Circular” means the notice of the Special Meeting to be sent to the Zymeworks Securityholders, and the accompanying proxy statement/prospectus to be prepared in connection with the Special Meeting, together with any amendments thereto or supplements thereof in accordance with the terms of the Transaction Agreement.

Interim Order” means the interim order of the Court as contemplated by Section 2.2 of the Transaction Agreement and made pursuant to Section 291 of the BCBCA, in a form acceptable to Zymeworks providing for, among other things, the calling and holding of the Special Meeting, as the same may be amended by the Court, provided that any such amendment is acceptable to Zymeworks.

Law” means any federal, state, local, provincial, foreign, national or supranational statute, law (including common law), act, statute, ordinance, treaty, rule, code, regulation or other binding directive or guidance issued, promulgated or enforced by a Governmental Entity having jurisdiction over a given matter.

Letter of Transmittal and Election Form” means the letter of transmittal and election form(s) for use by registered Zymeworks Shareholders, in the form accompanying the Information Circular or in any other form acceptable to Zymeworks, providing for, among other things, the Eligible Holder’s election with respect to the Consideration (and setting forth the number of Exchangeable Shares requested, which number may be less than the number of Zymeworks Common Shares held by that Eligible Holder), and which shall specify that delivery shall be effected, and risk of loss and title to the applicable Zymeworks Common Shares shall pass, only upon proper delivery of such certificates or other documents to the Depositary and which shall be in such form and have such other customary provisions as Zymeworks may specify (or, if such Zymeworks Common Shares

 

B-21


Table of Contents

are held in book-entry or other uncertificated form, upon the entry through a book-entry transfer agent of the surrender of such Zymeworks Common Shares on a book-entry account statement, it being understood that any reference herein to “certificates” shall be deemed to include references to book-entry account statements relating to the ownership of Zymeworks Common Shares).

Lien” includes any mortgage, pledge, assignment, charge, lien, security interest, adverse interest in property, license or sub-license, charge, or other third-party interest or encumbrance of any kind (including, in the case of any equity securities, any voting, transfer or similar restrictions) whether contingent or absolute, and any agreement, option, right or privilege (whether by law, contract or otherwise) capable of becoming any of the foregoing.

Non-Electing Zymeworks Common Shares” has the meaning set forth in Section 3.1(b) (Non-Electing Zymeworks Common Shares).

Other Withholding Agent” has the meaning set forth in Section 4.5(a) (Withholding Rights).

Parent” means Zymeworks Delaware Inc., a Delaware corporation and a direct, wholly-owned subsidiary of Zymeworks.

Parent Incentive Awards” means the stock options, incentive stock options, restricted stock units, stock purchase rights, and all other awards and rights to purchase Delaware Common Stock to be assumed pursuant to the Parent Incentive Plans pursuant to the Arrangement in full and complete exchange and substitution for the Zymeworks Incentive Awards, and “Parent Incentive Award” means any one of them, as applicable.

Parent Incentive Plans” means collectively (i) the Amended and Restated Stock Option and Equity Compensation Plan of Parent, (ii) the Amended and Restated Employee Stock Purchase Plan of Parent, (iii) the Inducement Stock Option and Equity Compensation Plan of Parent, and (iv) the Second Amended and Restated Employee Stock Option Plan of Parent, in each case including any schedules or appendices thereto, as assumed by Parent under this Plan of Arrangement, as amended from time to time, and “Parent Incentive Plan” means any one of them, as applicable.

Person” includes an individual, partnership, corporation, limited liability company, joint stock company, unincorporated organization or association, trust, joint venture, trustee, executor, administrator, legal representative, government or any other entity, whether or not a legal entity.

Plan of Arrangement”, “hereof”, “herein”, “hereunder”, and similar expressions refer to this plan of arrangement and not to any particular Article, Section or other portion hereof and includes any agreement or instrument supplementary or ancillary hereto.

Redomicile Resolution” means a special resolution of the Zymeworks Securityholders in respect of the Arrangement to be considered at the Special Meeting, in substantially the form attached to the Transaction Agreement as Exhibit B.

Share Trustee” means a trustee chosen by Zymeworks to act as trustee under the Voting and Exchange Trust Agreement and any successor trustee appointed under the Voting and Exchange Trust Agreement.

Special Meeting” means the meeting of the Zymeworks Securityholders, including any adjournment or postponement thereof in accordance with the terms of the Transaction Agreement, that is to be convened as provided by the Interim Order to consider, and if deemed advisable approve, the Redomicile Resolution, and such other matters as are properly brought before Zymeworks Securityholders or Zymeworks Shareholders at such meeting.

 

B-22


Table of Contents

Special Voting Stock” means the share of preferred stock of Parent, issued by Parent to and deposited with the Share Trustee, which, at any time, entitles the holder of record to that number of votes at meetings of holders of Parent shares equal to the number of Exchangeable Shares outstanding as of the record date for such meeting (excluding Exchangeable Shares held by Parent, CallCo and their Affiliates) multiplied by the Exchangeable Share Exchange Ratio (as defined in the Exchangeable Share Provisions), rounded down to the nearest whole vote.

Support Agreement” means an agreement to be made among Parent, CallCo and ExchangeCo on the Effective Date and in connection with this Plan of Arrangement, in substantially the form attached to the Transaction Agreement as Exhibit C, as the same may be amended, supplemented or otherwise modified from time to time in accordance with the terms thereof.

Tax” has the meaning set forth in the Transaction Agreement.

Tax Act” means the Income Tax Act (Canada) and the regulations promulgated thereunder.

Transaction Agreement” means the Restated and Amended Transaction Agreement dated August 18, 2022 by and among Parent, Zymeworks, CallCo and ExchangeCo as the same may be amended, modified or supplemented from time to time in accordance therewith, prior to the Arrangement Effective Time, providing for, among other things, the Arrangement.

Voting and Exchange Trust Agreement” means an agreement to be made between Parent, ExchangeCo, CallCo and the Share Trustee in connection with this Plan of Arrangement, in substantially the form attached to the Transaction Agreement as Exhibit D, as the same may be amended, supplemented or otherwise modified from time to time in accordance with the terms thereof.

Withholding Obligation” has the meaning set forth in Section 4.5(a) (Withholding Rights).

Zymeworks” means Zymeworks Inc., a company existing under the BCBCA.

Zymeworks Common Shares” means the common shares in the capital of Zymeworks.

Zymeworks Incentive Awards” means the stock options, incentive stock options, restricted stock units, stock purchase rights, and all other awards and rights to purchase Zymeworks Common Shares granted under the Zymeworks Incentive Plans that are outstanding and unexercised, whether vested or unvested.

Zymeworks Incentive Plans” means collectively (i) the Amended and Restated Stock Option and Equity Compensation Plan of Zymeworks, (ii) the Amended and Restated Employee Stock Purchase Plan of Zymeworks, (iii) the Inducement Stock Option and Equity Compensation Plan of Zymeworks, and (iv) the Second Amended and Restated Employee Stock Option Plan of Zymeworks, in each case including any schedules or appendices thereto, as amended from time to time, and “Zymeworks Incentive Plan” means any one of them, as applicable.

Zymeworks Securityholders” means Holders of Zymeworks Common Shares, Zymeworks Incentive Awards and Zymeworks Warrants.

Zymeworks Shareholders” means Holders of Zymeworks Common Shares as of any determination time prior to the Arrangement Effective Time.

Zymeworks Warrants” means, as of any determination time, each pre-funded warrant to purchase Zymeworks Common Shares that is outstanding and unexercised.

 

B-23


Table of Contents
1.2

Headings and References.

The division of this Plan of Arrangement into Articles and Sections and the insertion of headings are for convenience of reference only and do not affect the construction or interpretation of this Plan of Arrangement. Unless otherwise specified, references to Articles and Sections are to Articles and Sections of this Plan of Arrangement.

 

1.3

Time Periods.

Unless otherwise specified, time periods within, or following, which any payment is to be made, or act is to be done, shall be calculated by excluding the day on which the period commences and including the day on which the period ends and by extending the period to the next Business Day following if the last day of the period is not a Business Day.

 

1.4

Currency.

All sums of money which are referred to in this Plan of Arrangement are expressed in the lawful currency of the United States unless otherwise specified.

 

1.5

Time.

Unless otherwise indicated, all times expressed in this Plan of Arrangement or in any Letter of Transmittal and Election Form are to local time, Vancouver, British Columbia.

 

1.6

Construction.

In this Plan of Arrangement:

 

  (a)

unless the context otherwise requires, words importing the singular include the plural and vice versa and words denoting any gender include all genders;

 

  (b)

the word “including” or “includes” shall mean “including (or includes) without limitation”; and

 

  (c)

reference to a statute includes all rules and regulations made pursuant to such statute and, unless otherwise specified, the provisions of any statute or regulation or rule which amends, supplements or supersedes any such statute or any such regulation or rule.

 

1.7

Governing Law.

This Plan of Arrangement shall be governed by and construed in accordance with the BCBCA, and the Laws of the Province of British Columbia and other federal Laws of Canada applicable in British Columbia.

ARTICLE 2

PURPOSE AND EFFECT OF THE PLAN OF ARRANGEMENT

 

2.1

Plan of Arrangement.

This Plan of Arrangement is made pursuant to, is subject to the provisions of and forms part of, the Transaction Agreement, except in respect of the sequence of the steps comprising the Arrangement, which shall occur in the order set out in this Plan of Arrangement.

 

2.2

Effectiveness.

This Plan of Arrangement and the Arrangement shall become effective, and shall be binding, at and after the times referred to in Section 3.1 (Arrangement) on: (i) Zymeworks, (ii) Parent, (iii) ExchangeCo, (iv) CallCo,

 

B-24


Table of Contents

(v) all Zymeworks Securityholders (including Dissenting Shareholders), (vi) all holders of Exchangeable Shares, (vii) the Depositary, (viii) the Share Trustee, and (ix) all other Persons, in each case without any further authorization, act or formality on the part of the Court or any Person from and after the Arrangement Effective Time.

ARTICLE 3

THE ARRANGEMENT

 

3.1

Arrangement.

Commencing immediately following the Arrangement Effective Time, pursuant to the Arrangement, the following transactions shall occur and shall be deemed to occur in the order in which they appear without any further act or formality, effective as at five (5) minute intervals (and in each case, unless otherwise specified) starting at the Arrangement Effective Time:

 

  (a)

Dissenting Shareholders. The outstanding Zymeworks Common Shares held by Dissenting Shareholders (the “Dissenting Common Shares”) shall be deemed to be transferred by the Holders thereof to Zymeworks, free and clear of all Liens, and cancelled in consideration for a debt claim against Zymeworks for the amount determined and payable in accordance with Article 5 (Rights of Dissent), and without any further authorization, act or formality by such Holders or Zymeworks, and:

 

  (i)

such Dissenting Shareholders shall cease to be the holders of such Dissenting Common Shares and to have any rights as holders of such Dissenting Common Shares other than the right to be paid fair value by Zymeworks for such Dissenting Common Shares as set out in Article 5 (Rights of Dissent); and

 

  (ii)

the names of such Dissenting Shareholders shall be removed from the central securities register of Zymeworks Common Shares maintained by or on behalf of Zymeworks;

 

  (b)

Non-Electing Zymeworks Common Shares. Subject to Section 3.4 (No Fractional Shares), each outstanding Zymeworks Common Share other than Zymeworks Common Shares held by (A) Dissenting Shareholders described in Section 3.1(a) (Dissenting Shareholders), and (B) Eligible Holders who have submitted a Letter of Transmittal and Election Form in accordance with Section 3.2 (Consideration Elections) (collectively, the “Non-Electing Zymeworks Common Shares”), shall be transferred by the Holders thereof to Parent, free and clear of all Liens, in exchange for an equal number of shares of Delaware Common Stock, such that one share of Delaware Common Stock shall be issued in exchange for each Non-Electing Zymeworks Common Share, and without any further authorization, act or formality by such Holders or Parent, and:

 

  (i)

the Holders of such Non-Electing Zymeworks Common Shares shall cease to be the holders of such Non-Electing Zymeworks Common Shares and to have any rights as holders of such Non-Electing Zymeworks Common Shares other than the right to receive an equal number of shares of Delaware Common Stock in accordance with this Plan of Arrangement;

 

  (ii)

the names of the Holders of the Non-Electing Zymeworks Common Shares shall be removed from the central securities register for the Zymeworks Common Shares maintained by or on behalf of Zymeworks in respect of such Non-Electing Zymeworks Common Shares exchanged for Delaware Common Stock; and

 

  (iii)

Parent shall be deemed to be the legal and beneficial owner of such Non-Electing Zymeworks Common Shares so transferred, free and clear of all Liens, and shall be recorded as the registered Holder thereof on the central securities register for the Zymeworks Common Shares maintained by or on behalf of Zymeworks;

 

  (c)

Electing Zymeworks Common Shares. Subject to Section 3.4 (No Fractional Shares), each outstanding Zymeworks Common Share held by or for the benefit of Eligible Holders who have submitted a Letter

 

B-25


Table of Contents
  of Transmittal and Election Form in accordance with Section 3.2 (Consideration Elections), shall be transferred by the Holders thereof to ExchangeCo, free and clear of all Liens, as follows: (A) subject to Section 3.1(d) (Exchangeable Share Exchange Cap), in exchange for an equal number of Exchangeable Shares, such that one Exchangeable Share shall be issued in exchange for each Zymeworks Common Share, together with the benefit of the Support Agreement and the Voting and Exchange Trust Agreement to be executed and delivered under Section 3.1(g) (Documents Re Exchangeable Shares) (the “Contractual Rights”), or (B) subject to Section 3.1(d) (Exchangeable Share Exchange Cap), in exchange for a combination of Exchangeable Shares (together with the Contractual Rights) and Delaware Common Stock, such that the aggregate number of Exchangeable Shares and Delaware Common Stock issued shall equal the number of Zymeworks Common Shares exchanged therefor, and in each case, without any further authorization, act or formality by such Holders or ExchangeCo, and

 

  (i)

the Holders of such Zymeworks Common Shares shall cease to be the Holders of such Zymeworks Common Shares and to have any rights as Holders of such Zymeworks Common Shares other than the right to receive the Exchangeable Shares and Contractual Rights, and to the extent applicable the Delaware Common Stock, to which they are entitled as set forth above;

 

  (ii)

the names of the Holders of such Zymeworks Common Shares shall be removed from the central securities register for the Zymeworks Common Shares maintained by or on behalf of Zymeworks in respect of such Zymeworks Common Shares exchanged for Exchangeable Shares and to the extent applicable the Delaware Common Stock; and

 

  (iii)

ExchangeCo shall be deemed to be the legal and beneficial owner of such Zymeworks Common Shares so transferred, free and clear of all Liens, and shall be recorded as the registered Holder thereof on the central securities register for the Zymeworks Common Shares maintained by or on behalf of Zymeworks;

 

  (d)

Exchangeable Share Exchange Cap. If the aggregate number of Exchangeable Shares requested by Eligible Holders in their Letter of Transmittal and Election Forms submitted in accordance with Section 3.2 (Consideration Elections) exceed the Exchangeable Share Cap, then the following shall apply:

 

  (i)

the number of Exchangeable Shares requested by each such Eligible Holder shall be calculated based upon the following formula, but in each case, round down to the nearest whole share:

(A/B) x C, where:

 

  A =

the number of Exchangeable Shares requested by an Eligible Holder in the Letter of Transmittal and Election Form of the Eligible Holder;

 

  B =

the aggregate number of Exchangeable Shares requested in all of the Letter of Transmittal and Election Forms of the Eligible Holders;

 

  C =

the number of Exchangeable Shares comprising the Exchangeable Share Cap;

and for greater certainty, the number of Exchangeable Shares requested in the Letter of Transmittal and Election Form of such Eligible Holder that are not issued as a result of the application of the Exchangeable Share Cap under this provision instead be satisfied by the issuance of Delaware Common Stock under Section 3.1(c) (Electing Zymeworks Common Shares);

 

  (e)

Exchangeable Shares. Exchangeable Shares issued under Section 3.1(c) (Electing Zymeworks Common Shares) shall be exchangeable for Delaware Common Stock or such other securities in accordance with the Exchangeable Share Provisions;

 

  (f)

Special Voting Stock. Contemporaneously with the step contemplated in Section 3.1(c) (Electing Zymeworks Common Shares), (i) Parent will issue one share of the Special Voting Stock to the Share

 

B-26


Table of Contents
  Trustee, to be held by the Share Trustee under the terms and conditions of the Voting and Exchange Trust Agreement to be executed and delivered under Section 3.1(g) (Documents Re Exchangeable Shares), and (ii) Zymeworks will pay the subscription price for such Special Voting Stock to Parent on behalf of the prior Holders of the Zymeworks Common Shares that elected to receive Exchangeable Shares;

 

  (g)

Documents Re Exchangeable Shares. Contemporaneously with the steps contemplated in Section 3.1(c) (Electing Zymeworks Common Shares) and Section 3.1(e) (Special Voting Stock), (i) Parent, ExchangeCo and CallCo shall execute the Support Agreement, (ii) Parent, ExchangeCo, CallCo and the Share Trustee shall execute the Voting and Exchange Trust Agreement, (iii) each such prior Holder of Zymeworks Common Shares that elected to receive Exchangeable Shares shall be deemed to have the rights granted to them as Beneficiaries under, and as defined in, the Voting and Exchange Trust Agreement in respect of the Special Voting Stock issued to the Share Trustee, and (iv) each such prior Holder of Zymeworks Common Shares that elected to receive Exchangeable Shares shall be deemed to have granted to CallCo the Liquidation Call Right, the Redemption Call Right, the Retraction Call Right and the Change of Law Call Right, each as defined in the Exchangeable Share Provisions;

 

  (h)

Zymeworks Incentive Plan Amendments. The term “Change of Control” as defined in the Inducement Stock Option and Equity Compensation Plan and the Amended and Restated Stock Option and Equity Compensation Plan forming part of the Zymeworks Incentive Plans shall be, and be deemed to be, amended (without any further action of any person or party) to include any transaction, plan, scheme, reorganization or arrangement whereby Parent acquires, directly or indirectly, greater than 50% of the Zymeworks Common Shares, and if such is the case, Parent shall be a successor to Zymeworks under such plans. These amendments will allow Parent to assume the obligations under such plans and issue the Parent common stock under such plans.

 

  (i)

Zymeworks Incentive Awards & Plans. Zymeworks shall assign to Parent, and Parent shall assume, all of Zymeworks’ rights and obligations under the Zymeworks Incentive Plans and all Zymeworks Incentive Awards granted thereunder as a successor to Zymeworks thereunder, and without any further authorization, act or formality by Parent, Zymeworks or the Holders of the Zymeworks Incentive Awards, and consistent with the terms of the Zymeworks Incentive Plans and the Zymeworks Incentive Awards:

 

  (i)

each Zymeworks Incentive Award outstanding immediately prior to the Arrangement Effective Time shall be, and shall be deemed to be, exchanged for a Parent Incentive Award identical to such Zymeworks Incentive Award in all material respects (and for greater certainty, in respect of Delaware Common Stock in the place and stead of Zymeworks Common Shares), and without any further action on the part of any Holder thereof, Zymeworks or Parent (and for greater certainty, the exchange of Zymeworks Incentive Awards that are stock options for Parent Incentive Awards that are stock options shall meet the conditions of subsection 7(1.4) of the Tax Act), section 422 of the Code, or section 409A of the Code, as applicable;

 

  (ii)

the Holders of such Zymeworks Incentive Awards shall cease to be Holders of such Zymeworks Incentive Awards and to have any rights as Holders of such Zymeworks Incentive Awards, and such Holders’ names shall be removed as the Holders from the register or records maintained by or on behalf of Zymeworks and such Holders’ names shall be added as the holders of Parent Incentive Awards in the register or records of Parent Incentive Awards maintained by or on behalf of Parent; and

 

  (iii)

the Zymeworks Incentive Plans, and any award or grant agreement or any other document evidencing ownership of, or a right to, a Zymeworks Incentive Award shall be assigned to, and be assumed by, Parent in their entirety as the Parent Incentive Plans and award and grant agreements or other documents evidencing ownership of rights to a Parent Incentive Award made thereunder (including by the issuance of awards and grants by Parent to replace such Zymeworks Incentive Awards), with such administrative and ancillary amendments necessary to give the intended effect to such plans, agreements and documents, and neither Zymeworks nor Parent shall have any

 

B-27


Table of Contents
  liabilities or obligations with respect to any Zymeworks Incentive Plan or such agreements or documents;

 

  (j)

Zymeworks Warrants. Zymeworks shall assign to Parent, and Parent shall assume, all of Zymeworks’ rights and obligations under the Zymeworks Warrants, and in accordance with the provisions regarding “Fundamental Transactions” (as that term is defined in the Zymeworks Warrants), the Holders of the Zymeworks Warrants shall be entitled to receive Delaware Common Stock (instead of Zymeworks Common Shares) as Alternate Consideration (as that term is defined in the Zymeworks Warrants) in accordance with the terms of the Zymeworks Warrants, and without any further authorization, act or formality by Parent, Zymeworks or the Holders of the Zymeworks Warrants.

 

3.2

Consideration Elections.

With respect to the transfer and assignment of Zymeworks Common Shares pursuant to Section 3.1(c) (Electing Zymeworks Common Shares):

 

  (a)

subject to Section 3.4 (No Fractional Shares), each Zymeworks Shareholder who is an Eligible Holder may elect to receive Consideration Shares under this Plan of Arrangement in the form of Exchangeable Shares together with the Contractual Rights;

 

  (b)

the election provided for in Section 3.2(a) (Consideration Elections) shall be made by a Zymeworks Shareholder who is an Eligible Holder by depositing with the Depositary, prior to the Election Deadline, a duly completed Letter of Transmittal and Election Form indicating such Zymeworks Shareholder’s election, together with the certificates representing all of their Zymeworks Common Shares (or, if such Zymeworks Common Shares are held in book-entry or other uncertificated form, upon the entry through a book-entry transfer agent of the surrender of such Zymeworks Common Shares on a book-entry account statement, it being understood that any reference herein to “certificates” shall be deemed to include references to book-entry account statements relating to the ownership of Zymeworks Common Shares);

 

  (c)

any Letter of Transmittal and Election Form, once deposited with the Depositary, shall be irrevocable and may not be withdrawn by a Zymeworks Shareholder; and

 

  (d)

any Zymeworks Shareholder who does not deposit with the Depositary a duly completed Letter of Transmittal and Election Form (together with the certificates representing the Zymeworks Common Shares, to the extent applicable) prior to the Election Deadline, or otherwise fails to comply with the requirements of this Section 3.2 (Consideration Elections) or of the Letter of Transmittal and Election Form, shall be deemed to have elected to receive Delaware Common Stock under Section 3.1(b) (Non-Electing Zymeworks Common Shares).

 

3.3

Tax Election.

Each beneficial owner of Zymeworks Common Shares who is an Eligible Holder, and who has validly elected (or for whom the registered holder has validly elected on such beneficial owner’s behalf) to receive Exchangeable Shares shall be entitled to make an income tax election pursuant to subsection 85(1) of the Tax Act, or subsection 85(2) of the Tax Act if such beneficial owner is a partnership (and in each case, where applicable, the analogous provisions of provincial income tax Law), with respect to the transfer of the Eligible Holder’s Zymeworks Common Shares to ExchangeCo and the receipt of Consideration in respect thereof by providing two signed copies of the necessary prescribed election form(s) (or equivalent information through an alternative document or platform, at ExchangeCo’s discretion) to the Depositary within sixty (60) days following the Effective Date, duly completed with the details of the number of Zymeworks Common Shares transferred and the applicable agreed amounts for the purposes of such elections. Thereafter, subject to the election forms being correct and complete and complying with the provisions of the Tax Act (and applicable provincial income tax Law), the forms shall be signed by ExchangeCo and returned to such former Eligible Holder of Zymeworks Common Shares within sixty

 

B-28


Table of Contents

(60) days after the receipt thereof by the Depositary for filing with the Canada Revenue Agency (or the applicable provincial taxing authority) by such former Eligible Holder. ExchangeCo shall not be responsible for the proper completion of any election form and, except for ExchangeCo’s obligation to return (within sixty (60) days after the receipt thereof by the Depositary) duly signed election forms which are received by the Depositary within sixty (60) days of the Effective Date, ExchangeCo shall not be responsible for any Taxes, interest or penalties resulting from the failure by a former Eligible Holder of Zymeworks Common Shares to properly complete or file the election forms in the form and manner and within the time prescribed by the Tax Act (or any applicable provincial legislation).

 

3.4

No Fractional Shares.

No fractional Consideration Shares, or any certificates, scrip, electronic record or book entry representing fractional Consideration Shares shall be issued to any Person under the Arrangement, and any such fractional share interests shall not entitle the owner thereof to the rights of a stockholder of Parent or a shareholder of ExchangeCo, as applicable. Any fractional Consideration Shares to be issued in connection with the Arrangement shall be rounded down to the nearest whole number of Consideration Shares, and no payment or other adjustment shall be made with respect to the fractional interest so disregarded.

ARTICLE 4

DELIVERY OF CONSIDERATION

 

4.1

Payment of Consideration.

 

  (a)

Subject to this Section 4.1 (Payment of Consideration), at or prior to the Arrangement Effective Time, Parent and ExchangeCo shall deposit or cause to be deposited with the Depositary, for the benefit of each Zymeworks Shareholder, Delaware Common Stock and Exchangeable Shares to which each such Zymeworks Shareholder is entitled pursuant to Section 3.1 (Arrangement), as applicable, which Delaware Common Stock and Exchangeable Share Documents shall be held by the Depositary, following the Arrangement Effective Time, as agent and nominee for such former Zymeworks Shareholders for distribution to such former holders in accordance with the provisions of this Article 4 (Delivery of Consideration).

 

  (b)

Upon surrender by a Zymeworks Shareholder to the Depositary of a certificate which immediately prior to the Arrangement Effective Time represented one or more Zymeworks Common Shares, together with a duly completed and executed Letter of Transmittal and Election Form (if applicable) and any other documents reasonably requested by Parent, ExchangeCo or the Depositary (or, if such Zymeworks Common Shares are held in book-entry or other uncertificated form, upon the entry through a book-entry transfer agent of the surrender of such Zymeworks Common Shares on a book-entry account statement, it being understood that any reference herein to “certificates” shall be deemed to include references to book-entry account statements relating to the ownership of Zymeworks Common Shares), the registered Holder of such surrendered certificate(s) of Zymeworks Common Shares shall be entitled to receive in exchange therefor, and the Depositary shall deliver to such Zymeworks Shareholder, as soon as practicable after the Arrangement Effective Time, the Consideration in the form of Consideration Shares that such Zymeworks Shareholder has the right to receive pursuant to Section 3.1(b) (Non-Electing Zymeworks Common Shares) or 3.1(c) (Electing Zymeworks Common Shares), as applicable, less any amounts withheld pursuant to Section 4.5 (Withholding Rights), and any certificate of Zymeworks Common Shares so surrendered shall forthwith be cancelled.

 

  (c)

Until surrendered for cancellation as contemplated by this Section 4.1 (Payment of Consideration), each certificate that immediately prior to the Arrangement Effective Time represented one or more Zymeworks Common Shares (other than Zymeworks Common Shares held by Parent, ExchangeCo or

 

B-29


Table of Contents
  any of their respective subsidiaries or Affiliates) shall be deemed at all times after the Arrangement Effective Time to represent only the right to receive upon such surrender the Consideration that the holder of such certificate is entitled to receive in the manner contemplated by this Section 4.1 (Payment of Consideration), less any amounts withheld pursuant to Section 4.5 (Withholding Rights).

 

  (d)

In the event of the surrender of a certificate of Zymeworks Common Shares that is not registered in the transfer records of Zymeworks under the name of the Person surrendering such certificate, the Consideration to which the registered Holder is entitled pursuant to Section 3.1 (Arrangement) shall be paid to such a transferee if such certificate is presented to the Depositary and such certificate is duly endorsed or is accompanied by all documents required to evidence and effect such transfer and to evidence to the satisfaction of Parent that (i) any applicable stock transfer Taxes or any other Taxes required by reason of such payments being made in a name other than the registered Holder have been paid or (ii) no such Taxes are payable.

 

  (e)

Any portion of the amount deposited with the Depositary that remains unclaimed by the Holders and other eligible Persons in accordance with this Article 4 (Delivery of Consideration) following one year after the Arrangement Effective Time shall be delivered to Parent, and any Holder who has not previously complied with this Article 4 (Delivery of Consideration) shall thereafter look only to Parent for, and, subject to Section 4.4 (Extinction of Rights), Parent shall remain liable for payment of such Holder’s claim for payment under this Section 4.1 (Payment of Consideration).

 

  (f)

No former Holder of Zymeworks Common Shares or Zymeworks Incentive Awards, or any Holder of Zymeworks Warrants, shall be entitled to receive any consideration with respect thereto other than the consideration to which such former Holder or Holder is entitled to receive pursuant to the Arrangement, as applicable. For greater certainty, except as specifically contemplated in this Plan of Arrangement, no such former Holder or Holder will be entitled to receive any interest, dividends, premium or other payment in connection therewith.

 

4.2

Distributions with respect to Un-Surrendered Certificates.

 

  (a)

No dividends or other distributions declared or made after the Arrangement Effective Time with respect to Zymeworks Common Shares with a record date after the Arrangement Effective Time shall be delivered to the Holder of any un-surrendered certificate which immediately prior to the Arrangement Effective Time represented outstanding Zymeworks Common Shares that were transferred pursuant to Section 3.1 (Arrangement).

 

  (b)

No dividends or other distributions declared or made after the Arrangement Effective Time with respect to Delaware Common Stock or Exchangeable Shares with a record date after the Arrangement Effective Time shall be delivered to the holder of any un-surrendered certificate that, immediately prior to the Arrangement Effective Time, represented outstanding Zymeworks Common Shares that were transferred pursuant to Section 3.1 (Arrangement) unless and until the holder of such certificate shall have complied with the provisions of Section 4.1 (Delivery of Consideration) or Section 4.3 (Lost Certificates). Subject to applicable Law and to Section 4.5 (Withholding Rights), at the time of such compliance, there shall, in addition to the delivery of Consideration to which such holder is thereby entitled, be delivered to such holder, without interest, the amount of the dividend or other distribution with a record date after the Arrangement Effective Time paid with respect to such Delaware Common Stock or Exchangeable Shares.

 

4.3

Lost Certificates.

In the event any physical share certificate which immediately prior to the Arrangement Effective Time represented one or more outstanding Zymeworks Common Shares that were transferred pursuant to Section 3.1 (Arrangement) is lost, stolen or destroyed, upon the making of an affidavit of that fact by the Person claiming such certificate to be lost, stolen or destroyed, the Depositary shall issue in exchange for such lost, stolen or

 

B-30


Table of Contents

destroyed certificate, the Consideration that such Holder has the right to receive in accordance with Section 3.1 (Arrangement), deliverable in accordance with such Holder’s Letter of Transmittal and Election Form. When authorizing such exchange for any lost, stolen or destroyed physical share certificate, the Person to whom such Consideration is to be delivered shall, as a condition precedent to the delivery of such Consideration, give a bond satisfactory to ExchangeCo, Parent, Zymeworks and the Depositary (each acting reasonably) or otherwise indemnify ExchangeCo, Parent, Zymeworks and their respective Affiliates in a manner satisfactory to ExchangeCo, Parent and Zymeworks (each acting reasonably) against any claim that may be made against ExchangeCo, Parent, Zymeworks or their respective Affiliates with respect to the physical share certificate alleged to have been lost, stolen or destroyed.

 

4.4

Extinction of Rights

Any certificate (or, if such Zymeworks Common Shares are held in book-entry or other uncertificated form, upon the entry through a book-entry transfer agent of the surrender of such Zymeworks Common Shares on a book-entry account statement, it being understood that any reference herein to “certificates” shall be deemed to include references to book-entry account statements relating to the ownership of Zymeworks Common Shares) which immediately prior to the Arrangement Effective Time represented outstanding Zymeworks Common Shares that were transferred pursuant to Section 3.1 (Arrangement), and not duly surrendered, with all other instruments required by Section 4.1 (Delivery of Consideration), on or prior to the third (3rd) anniversary of the Effective Date shall cease to represent a claim or interest of any former Zymeworks Shareholder of any kind or nature against Parent, CallCo, ExchangeCo, Zymeworks or any of their respective Affiliates. On such date, all Consideration to which the former Holder of the certificate referred to in the preceding sentence was ultimately entitled shall be deemed to have been surrendered for no consideration to Parent or ExchangeCo, as applicable, by the Depositary and the Delaware Common Stock and Exchangeable Shares forming part of the Consideration shall be deemed to be cancelled.

 

4.5

Withholding Rights.

 

  (a)

Notwithstanding anything to the contrary contained in this Plan of Arrangement, each of Parent, ExchangeCo, CallCo, Zymeworks, the Depositary and any other Person that has any withholding obligation with respect to any amount paid or deemed paid under this Plan of Arrangement (any such Person, an “Other Withholding Agent”) shall be entitled to deduct and withhold or direct Parent, ExchangeCo, CallCo, Zymeworks, the Depositary or any Other Withholding Agent to deduct and withhold on their behalf, from any amount or consideration paid, deemed paid or otherwise deliverable to any Person under this Plan of Arrangement (an “Affected Person”) such amounts as are required to be deducted or withheld with respect to such payment or deemed payment under the Tax Act, the Code or any provision of any federal, provincial, territorial, state, local or other Tax Law (a “Withholding Obligation”). Parent, ExchangeCo, CallCo, Zymeworks, the Depositary or any Other Withholding Agent may act and rely on the advice of counsel with respect to such matters. To the extent that amounts are so deducted or withheld, such deducted or withheld amounts shall be treated for all purposes hereof as having been paid to the Affected Person to whom such amounts would otherwise have been paid or deemed paid, and such deducted or withheld amounts shall be timely remitted to the appropriate Governmental Entity as required by applicable Law.

 

  (b)

Parent, ExchangeCo, CallCo, Zymeworks, the Depositary and any Other Withholding Agent shall also have the right to:

 

  (i)

withhold and sell, or direct Parent, ExchangeCo, CallCo, Zymeworks, the Depositary or any Other Withholding Agent to deduct and withhold and sell on their behalf, on their own account or through a broker (the “Broker”), and on behalf of any Affected Person; or

 

  (ii)

require the Affected Person to irrevocably direct the sale through a Broker and irrevocably direct the Broker to pay the proceeds of such sale to Parent, ExchangeCo, CallCo, Zymeworks, the

 

B-31


Table of Contents
  Depositary or any Other Withholding Agent as appropriate (and, in the absence of such irrevocable direction, the Affected Person shall be deemed to have provided such irrevocable direction);

such number of Delaware Common Stock or Exchangeable Shares (or Delaware Common Stock exchanged therefor) delivered or deliverable to such Affected Person pursuant to this Plan of Arrangement or the Exchangeable Share Provisions as is necessary to produce sale proceeds (after deducting commissions payable to the Broker and other costs and expenses) sufficient to fund any Withholding Obligations. Any Exchangeable Shares to be sold in accordance with this Section 4.5 (Withholding Rights) shall first be exchanged for Delaware Common Stock in accordance with their terms and Delaware Common Stock delivered in respect of such Exchangeable Shares shall be sold. Any such sale of Delaware Common Stock shall be affected on a public market and as soon as practicable following the Effective Date. Each of Parent, ExchangeCo, CallCo, Zymeworks, the Depositary, the Broker or any Other Withholding Agent, as applicable, shall act in a commercially reasonable manner in respect of any Withholding Obligation; however, none of Parent, ExchangeCo, CallCo, Zymeworks, the Depositary, the Broker or any Other Withholding Agent shall have or be deemed to have any fiduciary duty to any stockholder of Parent or Holder of Zymeworks Common Shares (other than any Dissenting Shareholder) and shall not be liable for any loss arising out of any sale of such Delaware Common Stock, including any loss relating to the manner or timing of such sales, the prices at which Delaware Common Stock are sold or otherwise.

 

4.6

No Liens.

Any exchange or transfer of securities pursuant to this Plan of Arrangement shall be free and clear if any and all Liens or other claims of third parties of any kind.

 

4.7

Paramountcy.

From and after the Arrangement Effective Time: (i) this Plan of Arrangement shall take precedence and priority over any and all securities of Zymeworks issued and outstanding prior to the Arrangement Effective Time, including Zymeworks Common Shares, Zymeworks Incentive Awards and Zymeworks Warrants; (ii) the rights and obligations of the Holders (registered or beneficial) of such securities, Parent, CallCo, ExchangeCo, Zymeworks and their respective Affiliates, the Depositary and any transfer agent or other depositary therefor in relation to this Plan of Arrangement shall be solely as provided for in this Plan of Arrangement; and (iii) all actions, causes of action, claims or proceedings (actual or contingent and whether or not previously asserted) based on or in any way relating to any securities of Zymeworks are deemed to have been settled, compromised, released and determined without liability except as set forth herein and in the Transaction Agreement.

 

4.8

Shares Fully Paid.

All Consideration Shares issued pursuant to this Plan of Arrangement shall be fully paid and non-assessable, and Parent and ExchangeCo, respectively, shall be deemed to have received the full consideration therefor.

ARTICLE 5

RIGHTS OF DISSENT

 

5.1

Rights of Dissent.

Registered Holders of Zymeworks Common Shares as of the record date for the Special Meeting may exercise rights of dissent with respect to such Zymeworks Common Shares (“Dissent Rights”) in connection with the Arrangement pursuant to and in the manner set forth in Sections 237 to 247 of the BCBCA as modified by this Article 5 (Rights of Dissent), as the same may be modified by the Interim Order; provided that, notwithstanding

 

B-32


Table of Contents

Subsection 242(1)(a) of the BCBCA, the written objection to the Redomicile Resolution referred to in Subsection 242(1)(a) of the BCBCA must be received by Zymeworks c/o Blake, Cassels & Graydon LLP, Suite 2600 – 595 Burrard Street, Vancouver, B.C., V7X 1L3, Attention: Sean Boyle and Alexandra Luchenko, not later than 11:00 a.m. (Vancouver Time) on the date that is two (2) Business Days immediately prior to the Special Meeting (or any date to which the Special Meeting may be postponed or adjourned). Dissenting Shareholders who:

 

  (a)

are ultimately determined to be entitled to be paid by Zymeworks fair value for their Zymeworks Common Shares shall: (i) be deemed to have transferred such Zymeworks Common Shares (free and clear of all Liens) to Zymeworks in accordance with, and as of the time stipulated in, Section 3.1(a) (Dissenting Shareholders); (ii) in respect of such Zymeworks Common Shares, be deemed to not have participated in the transactions in Article 3 (The Arrangement) (other than Section 3.1(a) (Dissenting Shareholders)); (iii) be entitled to be paid, subject to Section 4.5 (Withholding Rights), the fair value of such Zymeworks Common Shares by Zymeworks, which fair value, notwithstanding anything to the contrary contained in the BCBCA, shall be determined as of the close of business on the day before the Redomicile Resolution was adopted at the Special Meeting; and (iv) not be entitled to any other payment or consideration, including any payment or consideration that would be payable under the Arrangement had such Holders not exercised their Dissent Rights in respect of such Zymeworks Common Shares; or

 

  (b)

are ultimately determined not to be entitled, for any reason, to be paid by Zymeworks fair value for their Zymeworks Common Shares, shall be deemed to have participated in the Arrangement in respect of such Zymeworks Common Shares on the same basis and at the same time as a Holder of Zymeworks Common Shares that is not a Dissenting Shareholder and who did not deposit with the Depositary a duly completed Letter of Transmittal and Election Form prior to the Election Deadline (and shall be entitled to receive the Consideration Shares in the same manner as such Holders).

 

5.2

Recognition of Dissenting Shareholders.

 

  (a)

In no case shall Zymeworks, ExchangeCo, Parent, the Depositary or any other Person be required to recognize such Dissenting Shareholders as registered or beneficial Holders of Zymeworks Common Shares in respect of which Dissent Rights are sought to be exercised after the time stipulated in Section 3.1(a) (Dissenting Shareholders), and the names of such Zymeworks Shareholders shall be deleted from the register of Holders of Zymeworks Common Shares, at the time stipulated in Section 3.1(a) (Dissenting Shareholders) and such Zymeworks Common Shares shall be deemed to be cancelled.

 

  (b)

In addition to any other restrictions in the Interim Order or the BCBCA, none of the following shall be entitled to exercise Dissent Rights: (i) beneficial and not legal Holders of Zymeworks Common Shares; (ii) Holders of Zymeworks Incentive Awards, or (iii) the Holders of the Zymeworks Warrants (in each case, in their capacity as Holders of Zymeworks Incentive Awards or Zymeworks Warrants, as applicable); and (iv) any Person that has voted or instructed a proxy holder to vote such Zymeworks Common Shares in favor of the Redomicile Resolution .

ARTICLE 6

AMENDMENTS

 

6.1

Amendments.

 

  (a)

Zymeworks reserves the right to amend, modify and/or supplement this Plan of Arrangement at any time and from time to time prior to the Arrangement Effective Time, provided that any such amendment, modification, and/or supplement must be (i) set out in writing, (ii) approved by Zymeworks, (iii) filed with the Court and, if made after the Special Meeting and adversely affects the economic interest of any Zymeworks Securityholder, approved by the Court subject to such conditions

 

B-33


Table of Contents
  as the Court may impose, and (iv) communicated to Zymeworks Securityholders if and as required by the Court or applicable Law.

 

  (b)

Any amendment, modification and/or supplement to this Plan of Arrangement may be proposed by Zymeworks at any time prior to or at the Special Meeting, with or without any other prior notice or communication and, if so proposed and accepted by the Persons voting at the Special Meeting, shall become part of this Plan of Arrangement for all purposes.

 

  (c)

Any amendment, modification and/or supplement to this Plan of Arrangement that is approved or directed by the Court following the Special Meeting shall be effective only if (i) it is consented to by Zymeworks, and (ii) if such consent is required by the Court, it is consented to by the Zymeworks Securityholders voting in the manner directed by the Court.

 

  (d)

Any amendment, modification or supplement to this Plan of Arrangement may be made following the Special Meeting without filing such amendment, modification or supplement with the Court or seeking Court approval, provided that it concerns a matter which, in the reasonable opinion of Zymeworks, is of an administrative nature required to better give effect to the implementation of this Plan of Arrangement and is not adverse to the interest of any Holder of Zymeworks Common Shares, Zymeworks Incentive Awards or Zymeworks Warrants.

 

6.2

Termination.

This Plan of Arrangement may be withdrawn prior to the Arrangement Effective Time in accordance with the terms of the Transaction Agreement.

ARTICLE 7

FURTHER ASSURANCES

 

7.1

Assurances.

Notwithstanding that the transactions and events set out in this Plan of Arrangement shall occur and be deemed to occur in the order set out in this Plan of Arrangement without any further authorization, act or formality, each of the parties to the Transaction Agreement shall make, do and execute, or cause to be made, done and executed, all such further acts, deeds, agreements, transfers, assurances, instruments or documents as may reasonably be required by any of them in order to further document or evidence any of the transactions or events set out in this Plan of Arrangement.

 

B-34


Table of Contents

EXHIBIT B

REDOMICILE RESOLUTION

RESOLVED THAT:

 

  1.

The arrangement (the “Arrangement”) under Division 5 of Part 9 of the Business Corporations Act (British Columbia) (the “BCBCA”) involving Zymeworks Inc. (the “Company”), pursuant to the Restated and Amended Transaction Agreement dated August 18, 2022 among Zymeworks Delaware Inc. (“Parent”), Zymeworks Callco ULC (“Callco”), Zymeworks ExchangeCo Ltd. (“ExchangeCo”) and the Company, as amended, supplemented or otherwise modified from time to time in accordance with its terms (the “Transaction Agreement”), and as more particularly described and set forth in the accompanying proxy statement/prospectus of the Company (the “Proxy Statement/Prospectus”), and all transactions contemplated under the Arrangement (collectively, the “Redomicile Transactions”), are hereby authorized, approved and adopted.

 

  2.

The plan of arrangement involving the Company, as it has been or may be amended, modified or supplemented in accordance with the terms of the Transaction Agreement (the “Plan of Arrangement”), the full text of which is attached as Exhibit A to the Transaction Agreement, which Transaction Agreement is attached as Appendix B to the Proxy Statement/Prospectus, is hereby authorized, approved and adopted.

 

  3.

The Transaction Agreement and all transactions contemplated therein, including the actions of the officers and directors of the Company in approving the Redomicile Transactions and in executing and delivering the Transaction Agreement and any modifications, supplements or amendments thereto, and causing the performance by the Company of its obligations thereunder, are hereby ratified and approved.

 

  4.

The Company is hereby authorized to apply for a final order from the Supreme Court of British Columbia (the “Court”) to approve the Arrangement in accordance with and subject to the terms and conditions set forth in the Transaction Agreement and the Plan of Arrangement, as they may be, or may have been, modified, supplemented or amended.

 

  5.

Notwithstanding that this resolution has been passed (and the Arrangement adopted) by the Zymeworks Securityholders (as defined in the Proxy Statement/Prospectus) or that the Arrangement has been approved by the Court, the directors of the Company are hereby authorized and empowered without further notice to, or approval of, the Zymeworks Securityholders (i) to amend, modify or supplement the Transaction Agreement, or the Plan of Arrangement to the extent permitted by the Transaction Agreement, and (ii) subject to the terms of the Transaction Agreement, to terminate the Transaction Agreement and not proceed with the Arrangement and any related transactions, at any time prior to the Effective Time (as defined in the Transaction Agreement).

 

  6.

Any officer or director of the Company is hereby authorized and directed for and on behalf of the Company to execute or cause to be executed and to deliver or cause to be delivered, all such other documents and instruments and to perform or cause to be performed all such other acts and things as in such person’s opinion may be necessary or desirable to give full effect to the foregoing resolutions and the matters authorized thereby, such determination to be conclusively evidenced by the execution and delivery of such document, agreement or instrument or the doing of any such act or thing.

 

  7.

Any and all acts performed prior to the date of these resolutions by any director or officer of the Company, acting for and on behalf of the Company, that are within the authority conferred by the foregoing resolutions are hereby ratified, confirmed, approved, satisfied and adopted in all respects as the authorized acts and deeds of the Company.

 

B-35


Table of Contents

EXHIBIT C

FORM OF SUPPORT AGREEMENT

THIS EXCHANGEABLE SHARE SUPPORT AGREEMENT made as of                     , 2022 among Zymeworks Delaware Inc., a corporation existing under the Laws of the State of Delaware (“Parent”), Zymeworks CallCo ULC, a company existing under the Laws of the Province of British Columbia (“CallCo”), and Zymeworks ExchangeCo Ltd., a company existing under the Laws of the Province of British Columbia (“ExchangeCo”).

RECITALS:

 

A.

In connection with the restated and amended transaction agreement (the “Transaction Agreement”) dated August 18, 2022 among Parent, CallCo, ExchangeCo and Zymeworks Inc. (“Zymeworks”), as amended, supplemented or otherwise modified from time to time in accordance with its terms, ExchangeCo is to issue exchangeable shares (the “Exchangeable Shares”) to certain holders of common shares of Zymeworks pursuant to an arrangement under Division 5 of Part 9 of the Business Corporations Act (British Columbia) (the “Arrangement”) on the terms and conditions set out in the Plan of Arrangement (as defined in the Transaction Agreement).

 

B.

Pursuant to the Transaction Agreement, Parent, CallCo and ExchangeCo are required to enter into an exchangeable share support agreement (the “Agreement”) substantially in the form of this Agreement.

IN CONSIDERATION of the foregoing and the mutual agreements contained in this Agreement and for other good and valuable consideration (the receipt and sufficiency of which are acknowledged), the parties hereby agree as follows:

ARTICLE 1

DEFINITIONS AND INTERPRETATION

1.1    Defined Terms. In this Agreement:

 

  (a)

each capitalized term used and not otherwise defined in this Agreement shall have the meaning ascribed thereto in the rights, privileges, restrictions and conditions (collectively, the “Exchangeable Share Provisions”) attaching to the Exchangeable Shares as set out in the articles of ExchangeCo, unless the context requires otherwise;

 

  (b)

Affiliate” means, with respect to any Person, any other Person who, directly or indirectly, controls, is controlled by, or is under common control with, such Person. For purposes of this definition, the term “control” (including the correlative terms “controlling”, “controlled by” and “under common control with”) means the possession, directly or indirectly, of the power to direct or cause the direction of the management and policies of a Person, whether through the ownership of voting securities, by contract or otherwise. For purposes of this Agreement, “Affiliate” does not include any stockholders of Parent (other than Zymeworks), or directors or executive officers of Zymeworks, Parent, ExchangeCo or CallCo; and

 

  (c)

Person” includes an individual, partnership, association, body corporate, trustee, executor, administrator, legal representative, government or any other entity, whether or not having legal status.

1.2    Interpretation Not Affected by Headings. The division of this Agreement into Articles, Sections, subsections and paragraphs and the insertion of headings are for convenience of reference only and shall not affect in any way the meaning or interpretation of this Agreement. Unless the contrary intention appears, references in this Agreement to an Article, Section, subsection, paragraph or Schedule by number or letter or both refer to the Article, Section, subsection, paragraph or Schedule, respectively, bearing that designation in this Agreement.

 

B-36


Table of Contents

1.3    Number and Gender. In this Agreement, unless the contrary intention appears, words importing the singular include the plural and vice versa, and words importing gender shall include all genders.

1.4    Date of any Action. If the date on which any action is required to be taken under this Agreement by any Person is not a Business Day, such action shall be required to be taken on the next succeeding day which is a Business Day.

1.5    Statutes. Any reference to a statute refers to such statute and all rules and regulations made under it, as it or they may have been or may from time to time be amended or re-enacted, unless stated otherwise.

ARTICLE 2

COVENANTS OF PARENT AND EXCHANGECO

2.1    Covenants Regarding Exchangeable Shares. So long as any Exchangeable Shares not owned by Parent or its Affiliates are outstanding, Parent shall:

 

  (a)

not take any action that will result in the declaration or payment of any dividend or make any other distribution on the Delaware Common Stock (other than pursuant to a Preferred Stock Rights Agreement, as that term is defined in the Exchangeable Share Provisions) unless:

 

  (i)

ExchangeCo shall (A) simultaneously declare or pay, as the case may be, an equivalent dividend or other distribution economically equivalent thereto (as determined in accordance with the Exchangeable Share Provisions) on the Exchangeable Shares (an “Equivalent Dividend”), (B) in the case of a cash dividend or other distribution, receive sufficient money or other assets from Parent (through any intermediary entities) to enable the due declaration and the due and punctual payment, in accordance with applicable Law and the Exchangeable Share Provisions, of any such Equivalent Dividend, and (C) in the case of a dividend or other distribution that is a stock or share dividend or a distribution of stock or shares, have sufficient authorized but unissued securities available to enable the due declaration and the due and punctual payment, in accordance with applicable Law and the Exchangeable Share Provisions, of any such Equivalent Dividend; provided however, for the avoidance of doubt, that in no event may ExchangeCo elect to effect a dividend or other distribution that is a stock or share dividend or a distribution of stock or shares in the form of cash or property other than stock or shares; or

 

  (ii)

if the board of directors of ExchangeCo so chooses, in its sole discretion, as an alternative to taking any of the actions described in paragraph (i) above, ExchangeCo shall adjust the Exchangeable Share Exchange Ratio in accordance with the Exchangeable Share Provisions, provided however that the Exchangeable Share Exchange Ratio shall only be so adjusted to the extent that the board of directors of ExchangeCo determines in good faith and in its sole discretion that ExchangeCo would be liable for any unrecoverable tax as a result of taking any of the actions described in paragraph (i) above, and determines to adjust the Exchangeable Share Exchange Ratio in lieu of taking any such action;

 

  (b)

advise ExchangeCo sufficiently in advance of the declaration by Parent of any dividend or other distribution on the Delaware Common Stock (other than pursuant to a Preferred Stock Rights Agreement, as that term is defined in the Exchangeable Share Provisions) and take all such other actions as are reasonably necessary or desirable, in co-operation with ExchangeCo, to ensure that the respective declaration date, record date and payment date for an Equivalent Dividend shall be the same as the declaration date, record date and payment date for the corresponding dividend or other distribution on the Delaware Common Stock;

 

  (c)

take all such actions and do all such things as are reasonably necessary or desirable to enable and permit ExchangeCo, in accordance with applicable Law, to pay and otherwise perform its obligations

 

B-37


Table of Contents
  with respect to the satisfaction of the Liquidation Amount, the Retraction Price or the Redemption Price in respect of each issued and outstanding Exchangeable Share upon the liquidation, dissolution or winding-up of ExchangeCo, whether voluntary or involuntary, or any other distribution of the assets of ExchangeCo among its shareholders for the purpose of winding up its affairs, the delivery of a Retraction Request by a holder of Exchangeable Shares or a redemption of Exchangeable Shares by ExchangeCo, as the case may be, including without limitation all such actions and all such things as are necessary or desirable to enable and permit ExchangeCo to deliver or cause to be delivered Delaware Common Stock or other property to the holders of Exchangeable Shares in accordance with the provisions of Sections 26.5, 26.6 or 26.7, as the case may be, of the Exchangeable Share Provisions;

 

  (d)

take all such actions and do all such things as are reasonably necessary or desirable to enable and permit the Share Trustee in accordance with applicable Law to perform its obligations under the Voting and Exchange Trust Agreement, including, without limitation, all such actions and all such things as are reasonably necessary or desirable to enable and permit the Share Trustee in its capacity as trustee under the Voting and Exchange Trust Agreement to exercise such number of votes in respect of a Parent Meeting or a Parent Consent (as such terms are defined in the Voting and Exchange Trust Agreement) as is equal to the aggregate number of Exchangeable Shares outstanding at the relevant time (other than those held by Parent and its Affiliates), multiplied by the Exchangeable Share Exchange Ratio, and rounded down to the nearest whole vote in respect of any one Beneficiary (as that term is defined in the Voting and Exchange Trust Agreement);

 

  (e)

take all such actions and do all such things as are reasonably necessary or desirable to enable and permit CallCo, in accordance with applicable Law, to perform its obligations arising upon the exercise by it of the Liquidation Call Right, the Retraction Call Right, the Change of Law Call Right or the Redemption Call Right (or upon the exercise by the holder of the Exchangeable Shares of their right to require CallCo to exercise the Liquidation Call Right, the Retraction Call Right, the Change of Law Call Right or the Redemption Call Right), including without limitation all such actions and all such things as are necessary or desirable to enable and permit CallCo to deliver or cause to be delivered Delaware Common Stock or other property to the holders of Exchangeable Shares in accordance with the provisions of the Liquidation Call Right, the Retraction Call Right, the Change of Law Call Right or the Redemption Call Right, as the case may be;

 

  (f)

take all such actions and do all such things as are reasonably necessary or desirable to enable and permit ExchangeCo in accordance with applicable Law, to perform its obligations in connection with a Retraction Request pursuant to Section 26.6 of the Exchangeable Share Provisions and the redemption by ExchangeCo pursuant to Section 26.7 of the Exchangeable Share Provisions, including without limitation all such actions and all such things as are necessary or desirable to enable and permit ExchangeCo to deliver or cause to be delivered Delaware Common Stock or other property to the holders of Exchangeable Shares in accordance with the provisions of Sections 26.6 or 26.7 of the Exchangeable Share Provisions; and

 

  (g)

not, except as otherwise contemplated in the Exchangeable Shares Provisions: (i) exercise its vote as a shareholder of ExchangeCo to initiate the voluntary liquidation, dissolution or winding up of ExchangeCo or any other distribution of the assets of ExchangeCo among its shareholders for the purpose of winding up its affairs, or (ii) take any action or omit to take any action that is designed to result in the liquidation, dissolution or winding up of ExchangeCo or any other distribution of the assets of ExchangeCo among its shareholders for the purpose of winding up its affairs, without the approval of the holders of the Exchangeable Shares in accordance with the Exchangeable Share Provisions.

2.2    Segregation of Funds. Parent will cause ExchangeCo to deposit a sufficient amount of funds in a separate account of ExchangeCo and segregate a sufficient amount of such other assets and property as is necessary to enable ExchangeCo to pay or otherwise satisfy its obligations with respect to the applicable dividend, Liquidation Amount, Retraction Price or Redemption Price, in each case once such amounts become payable

 

B-38


Table of Contents

under the terms of this Agreement or the Exchangeable Share Provisions. Once such amounts become payable, Parent will transfer such funds to ExchangeCo (through any intermediary entities) and ExchangeCo will use such funds, assets and property so segregated exclusively for the payment of dividends and the payment or other satisfaction of the Liquidation Amount, the Retraction Price or the Redemption Price, as applicable, net of any corresponding withholding tax obligations and for the remittance of such withholding tax obligations.

2.3    Reservation of Delaware Common Stock. Parent hereby represents, warrants and covenants in favour of ExchangeCo and CallCo that Parent has reserved for issuance and shall, at all times while any Exchangeable Shares are outstanding, keep available, free from pre-emptive and other rights, out of its authorized and unissued capital stock such number of Delaware Common Stock (or other shares or securities into which Delaware Common Stock may be reclassified or changed as contemplated by Section 2.7):

 

  (a)

as is equal to the sum of (i) the number of Exchangeable Shares issued and outstanding from time to time multiplied by the Exchangeable Share Exchange Ratio, and (ii) the number of Exchangeable Shares issuable upon the exercise of all rights to acquire Exchangeable Shares outstanding from time to time multiplied by the Exchangeable Share Exchange Ratio; and

 

  (b)

as are now and may hereafter be required to enable and permit each of Parent, CallCo and ExchangeCo to meet its obligations under the Voting and Exchange Trust Agreement, the Exchangeable Share Provisions and any other security or commitment relating to the Arrangement pursuant to which Parent may now or hereafter be required to issue or cause to be issued Delaware Common Stock.

2.4    Notification of Certain Events. In order to assist Parent to comply with its obligations under this Agreement and to permit CallCo to exercise the Liquidation Call Right, the Retraction Call Right, the Change of Law Call Right or the Redemption Call Right, as applicable, ExchangeCo shall notify Parent and CallCo of each of the following events at the time set forth below:

 

  (a)

in the event of any determination by the board of directors of ExchangeCo to institute voluntary liquidation, dissolution or winding-up proceedings with respect to ExchangeCo or to effect any other distribution of the assets of ExchangeCo among its shareholders for the purpose of winding up its affairs, at least 60 days prior to the proposed effective date of such liquidation, dissolution, winding-up or other distribution;

 

  (b)

promptly upon the earlier of (i) receipt by ExchangeCo of notice of, and (ii) ExchangeCo otherwise becoming aware of, any threatened or instituted claim, suit, petition or other proceedings with respect to the involuntary liquidation, dissolution or winding-up of ExchangeCo or to effect any other distribution of the assets of ExchangeCo among its shareholders for the purpose of winding up its affairs;

 

  (c)

immediately, upon receipt by ExchangeCo of a Retraction Request;

 

  (d)

on the same date on which notice of redemption is given to holders of Exchangeable Shares, upon the determination of a Redemption Date in accordance with the Exchangeable Share Provisions;

 

  (e)

as soon as practicable upon the issuance by ExchangeCo of any Exchangeable Shares or rights to acquire Exchangeable Shares (other than the issuance of Exchangeable Shares and rights to acquire Exchangeable Shares pursuant to the Arrangement); and

 

  (f)

promptly, upon receiving notice of a Change of Law.

2.5    Delivery of Delaware Common Stock. Upon notice from CallCo or ExchangeCo of any event that requires CallCo or ExchangeCo to deliver or cause to be delivered Delaware Common Stock to any holder of Exchangeable Shares, Parent shall forthwith issue and deliver or cause to be delivered the requisite number of shares of Delaware Common Stock for the benefit of CallCo or ExchangeCo, as appropriate, and CallCo or ExchangeCo, as the case may be, shall forthwith cause to be delivered the requisite number of Delaware Common Stock to be received by or for the benefit of the former holder of the surrendered Exchangeable Shares.

 

B-39


Table of Contents

All such Delaware Common Stock shall be duly authorized and validly issued as fully paid, non-assessable, free of preemptive rights and shall be free and clear of any lien, claim or encumbrance.

2.6    Qualification of Delaware Common Stock.

 

(1)

Parent covenants and agrees that it shall use commercially reasonable efforts to:

 

  (a)

promptly file a prospectus supplement under a then existing and effective registration statement or a new registration statement (such prospectus supplement or new registration statement, the “Registration Statement”) on Form S-3 or, if Parent is not then eligible to use Form S-3, then such other form as Parent is then eligible to use, under the Securities Act of 1933, as amended (the “1933 Act”), to register the issuance of all shares of Delaware Common Stock to be issued or delivered to holders of the Exchangeable Shares (including, for greater certainty, pursuant to the Exchange Right or the Automatic Exchange Right as described in the Voting and Exchange Trust Agreement);

 

  (b)

cause the Registration Statement to become effective as soon as reasonably practicable; and

 

  (c)

cause the Registration Statement (or a successor registration statement) to remain effective at all times that any Exchangeable Shares remain outstanding.

 

(2)

Without limiting the generality of Section 2.6(1), Parent and CallCo each covenant and agree that it will take all such actions and do all such things as are reasonably necessary or desirable to make such filings and seek such regulatory consents and approvals as are necessary so that the Delaware Common Stock to be issued or delivered to holders of Exchangeable Shares by Parent or CallCo pursuant to the terms of the Exchangeable Share Provisions, the Voting and Exchange Trust Agreement and this Agreement will be offered, sold, issued and delivered in compliance with the 1933 Act and all applicable state securities laws, and applicable securities laws in Canada and will use commercially reasonable efforts to ensure that the Delaware Common Stock will not be subject to any hold period as contemplated by Rule 144 under the 1933 Act or subject to any “hold period” resale restriction under National Instrument 45-102 Resale of Securities. Parent will in good faith expeditiously take all such actions and do all such things as are reasonably necessary or desirable to cause all Delaware Common Stock to be delivered to holders of Exchangeable Shares pursuant to the terms of the Exchangeable Share Provisions, the Voting and Exchange Trust Agreement and this Agreement to be listed, quoted and posted for trading on all stock exchanges and quotation systems on which outstanding Delaware Common Stock have been listed by Parent and remain listed and are quoted or posted for trading at such time.

 

(3)

Notwithstanding any other provision of the Exchangeable Share Provisions, or any term of this Agreement, the Voting and Exchange Trust Agreement or the Plan of Arrangement, no Delaware Common Stock shall be issued (and Parent will not be required to issue any Delaware Common Stock) in connection with any liquidation, dissolution or winding-up of ExchangeCo, or any retraction, redemption or any other exchange, direct or indirect, of Exchangeable Shares, if such issuance of Delaware Common Stock would not be permitted by applicable Laws.

2.7    Economic Equivalence.

 

(1)

So long as any Exchangeable Shares not owned by Parent or its Affiliates are outstanding:

 

  (a)

Parent shall not without the prior approval of ExchangeCo and the prior approval of the holders of the Exchangeable Shares given in accordance with Section 26.11(b) of the Exchangeable Share Provisions:

 

  (i)

issue or distribute Delaware Common Stock (or securities exchangeable for or convertible into or carrying rights to acquire Delaware Common Stock) to the holders of all or substantially all of the then outstanding Delaware Common Stock by way of stock or share dividend or other distribution, other than an issue of Delaware Common Stock (or securities exchangeable for or convertible into or carrying rights to acquire Delaware Common Stock) to holders of Delaware Common Stock (A) who exercise an option to receive dividends in Delaware Common Stock (or securities

 

B-40


Table of Contents
  exchangeable for or convertible into or carrying rights to acquire Delaware Common Stock) in lieu of receiving cash dividends, (B) pursuant to any dividend reinvestment plan or scrip dividend or similar arrangement, or (C) pursuant to a Preferred Stock Rights Agreement, as that term is defined in the Exchangeable Share Provisions; or

 

  (ii)

issue or distribute rights, options or warrants to the holders of all or substantially all of the then outstanding Delaware Common Stock entitling them to subscribe for or to purchase Delaware Common Stock or securities exchangeable for or convertible into or carrying rights to acquire Delaware Common Stock (other than pursuant to a Preferred Stock Rights Agreement, as that term is defined in the Exchangeable Share Provisions); or

 

  (iii)

issue or distribute to the holders of all or substantially all of the then outstanding Delaware Common Stock (A) shares or securities of Parent of any class other than Delaware Common Stock (or securities convertible into or exchangeable for or carrying rights to acquire Delaware Common Stock), (B) rights, options, warrants or other assets other than those referred to in Section 2.7(1)(a)(ii), (C) evidence of indebtedness of Parent, or (D) assets of Parent, except pursuant to a Preferred Stock Rights Agreement, as that term is defined in the Exchangeable Share Provisions;

unless, in each case, ExchangeCo issues or distributes the economic equivalent of such rights, options, warrants, securities, shares, evidences of indebtedness or other assets simultaneously to holders of the Exchangeable Shares or makes an adjustment to the Exchangeable Share Exchange Ratio in accordance with the terms of the Exchangeable Share Provisions; provided, however, that, for greater certainty, the above restrictions shall not apply to any securities issued or distributed by Parent in order to give effect to and to consummate the transactions contemplated by, and in accordance with, the Transaction Agreement and the Plan of Arrangement; provided, further, that the foregoing limitations and restrictions set forth in this Section 2.7(1)(a) shall not apply to actions taken by Parent relating to a Preferred Stock Rights Agreement, as that term is defined in the Exchangeable Share Provisions.

 

  (b)

Parent shall not without the prior approval of ExchangeCo and the prior approval of the holders of the Exchangeable Shares given in accordance with Section 26.11(b) of the Exchangeable Share Provisions:

 

  (i)

subdivide, redivide or change the then outstanding Delaware Common Stock into a greater number of Delaware Common Stock; or

 

  (ii)

reduce, combine, consolidate or change the then outstanding Delaware Common Stock into a lesser number of Delaware Common Stock; or

 

  (iii)

reclassify or otherwise change the Delaware Common Stock or effect an amalgamation, merger, combination, reorganization or other transaction affecting the Delaware Common Stock;

unless, in each case, the same or an economically equivalent change is made simultaneously to, or in the rights of the holders of, the Exchangeable Shares; provided, however, that, for greater certainty, the above restrictions shall not apply to any securities issued or distributed by Parent in order to give effect to and to consummate the transactions contemplated by, and in accordance with the Transaction Agreement and the Plan of Arrangement; provided, further, that the foregoing limitations and restrictions set forth in this Section 2.7(1)(b) shall not apply to actions taken by Parent relating to a Preferred Stock Rights Agreement, as that term is defined in the Exchangeable Share Provisions.

 

B-41


Table of Contents
(2)

The board of directors of ExchangeCo shall determine, in good faith and in its sole discretion (with the assistance of such financial or other advisors as the board of may determine), “economic equivalence” for the purposes of any event referred to in Section 2.7(1)(a) or Section 2.7(1)(b) and each such determination shall be conclusive and binding on Parent. In making each such determination, the following factors shall, without excluding other factors determined by the board of directors of ExchangeCo to be relevant, be considered by the board of directors of ExchangeCo:

 

  (a)

in the case of any stock or share dividend or other distribution payable in Delaware Common Stock, the number of such shares issued as a result of such stock or share dividend or other distribution in proportion to the number of Delaware Common Stock previously outstanding;

 

  (b)

in the case of the issuance or distribution of any rights, options or warrants to subscribe for or purchase Delaware Common Stock (or securities exchangeable for or convertible into or carrying rights to acquire Delaware Common Stock), the relationship between the exercise price of each such right, option or warrant, the number of such rights, options or warrants to be issued or distributed in respect of each Delaware Common Stock and the Current Market Price of a Delaware Common Stock, the price volatility of the Delaware Common Stock and the terms of any such instrument;

 

  (c)

in the case of the issuance or distribution of any other form of property (including without limitation any shares or securities of Parent of any class other than Delaware Common Stock, any rights, options or warrants other than those referred to in Section 2.7(2)(b), any evidences of indebtedness of Parent or any assets of Parent), the relationship between the fair market value (as determined by the board of directors of ExchangeCo in the manner above contemplated) of such property to be issued or distributed with respect to each outstanding Delaware Common Stock and the Current Market Price of the Delaware Common Stock;

 

  (d)

in the case of any subdivision, redivision or change of the then outstanding Delaware Common Stock into a greater number of Delaware Common Stock or the reduction, combination, consolidation or change of the then outstanding Delaware Common Stock into a lesser number of Delaware Common Stock or any amalgamation, merger, combination, arrangement, reorganization or other transaction affecting Delaware Common Stock, the effect thereof upon the then outstanding Delaware Common Stock; and

 

  (e)

in all such cases, the general taxation consequences of the relevant event to holders of Exchangeable Shares to the extent that such consequences may differ from the taxation consequences to holders of Delaware Common Stock as a result of differences between taxation Laws of Canada and the United States (except for any differing consequences arising as a result of differing marginal taxation rates and without regard to the individual circumstances of holders of Exchangeable Shares).

 

(3)

ExchangeCo agrees that, to the extent required, upon due notice from Parent, ExchangeCo shall use commercially reasonable efforts to take or cause to be taken such steps as may be necessary for the purposes of ensuring that appropriate dividends are paid or other distributions are made by ExchangeCo, or the Exchangeable Share Exchange Ratio is adjusted, or subdivisions, redivisions or changes are made to the Exchangeable Shares, as applicable, in order to implement the required economic equivalence with respect to the Delaware Common Stock and Exchangeable Shares as provided for in this Section 2.7.

2.8    Tender Offers. In the event that a tender offer, share exchange offer, issuer bid, take-over bid or similar transaction with respect to Delaware Common Stock (an Offer”) is proposed by Parent or is proposed to Parent or its shareholders and is recommended by the board of directors of Parent, or is otherwise effected or to be effected with the consent or approval of the board of directors of Parent, and the Exchangeable Shares are not redeemed by ExchangeCo or purchased by CallCo pursuant to the Redemption Call Right, Parent and ExchangeCo will use commercially reasonable efforts to take all such actions and do all such things as are necessary or desirable to enable and permit holders of Exchangeable Shares (other than Parent and its Affiliates) to participate in such Offer to the same extent and on an economically equivalent basis as the holders of Delaware Common Stock, without discrimination. Without limiting the generality of the foregoing, Parent and

 

B-42


Table of Contents

ExchangeCo will use commercially reasonable efforts in good faith to ensure that holders of Exchangeable Shares may participate in each such Offer without being required to retract Exchangeable Shares as against ExchangeCo (or, if so required, to ensure that any such retraction shall be effective only upon, and shall be conditional upon, the closing of such Offer and only to the extent necessary to tender or deposit to the Offer). Nothing in this Agreement shall affect the rights of ExchangeCo to redeem, or CallCo to purchase pursuant to the Redemption Call Right, Exchangeable Shares in the event of a Parent Control Transaction.

2.9    Parent & Affiliates Not to Vote Exchangeable Shares. Each of Parent and CallCo covenants and agrees that it shall appoint and cause to be appointed proxyholders with respect to all Exchangeable Shares held by it and its Affiliates for the sole purpose of attending each meeting of holders of Exchangeable Shares in order to be counted as part of the quorum for each such meeting. Each of Parent and CallCo further covenants and agrees that it shall not, and shall cause its Affiliates not to, exercise any voting rights which may be exercisable by holders of Exchangeable Shares from time to time pursuant to the Exchangeable Share Provisions or pursuant to the provisions of the Business Corporations Act (British Columbia) (or any successor or other corporate statute by which ExchangeCo may in the future be governed) with respect to any Exchangeable Shares held by it or by its Affiliates in respect of any matter considered at any meeting of holders of Exchangeable Shares; provided however, for further clarity, that this Section 2.9 shall not in any way restrict the right of Parent or any of its Affiliates to vote their common shares of ExchangeCo in accordance with the articles of ExchangeCo.

2.10    Ordinary Market Purchases. For greater certainty, nothing contained in this Agreement, including without limitation the obligations of Parent contained in Section 2.8, shall limit the ability of Parent (or any of its Affiliates) to make ordinary market or other voluntary purchases of Delaware Common Stock in accordance with applicable Laws and regulatory or stock exchange requirements.

2.11    Ownership of Outstanding Shares. Without the prior approval of ExchangeCo and the prior approval of the holders of the Exchangeable Shares given in accordance with Section 26.11(b) of the Exchangeable Share Provisions, Parent covenants and agrees in favour of ExchangeCo that, as long as any Exchangeable Shares not owned by Parent or its Affiliates are outstanding, Parent will be and remain the direct or indirect beneficial owner of all issued and outstanding common shares in the capital of ExchangeCo and CallCo. Notwithstanding the foregoing, Parent shall not be in violation of this Section 2.11 if any Person or group of Persons acting jointly or in concert acquires all or substantially all of the assets of Parent or the Delaware Common Stock pursuant to any merger or similar transaction involving Parent pursuant to which Parent is not the surviving corporation.

2.12    Reimbursement by Parent. Parent shall reimburse ExchangeCo for, and indemnify and hold ExchangeCo harmless against, any expense or liability incurred by ExchangeCo with respect to the Exchangeable Shares.

ARTICLE 3

PARENT SUCCESSORS

3.1    Certain Requirements in Respect of Combination, etc. Subject to Section 26.7 of the Exchangeable Share Provisions, and Article 4 with respect to a Parent Control Transaction, so long as any Exchangeable Shares not owned by Parent or its Affiliates are outstanding, Parent shall not enter into any transaction (whether by way of reorganization, consolidation, arrangement, amalgamation, merger, combination, transfer, sale, lease or otherwise) whereby all or substantially all of its undertaking, property and assets would become the property of any other Person or, in the case of an amalgamation or merger or combination, of the continuing corporation resulting therefrom, provided that it may do so if:

 

  (a)

such other Person or continuing corporation (the “Parent Successor”) by operation of Law, becomes bound by the terms and provisions of this Agreement or, if not so bound, executes, prior to or contemporaneously with the consummation of such transaction, an agreement supplemental hereto and

 

B-43


Table of Contents
  such other instruments (if any) as are necessary or advisable to evidence the assumption by the Parent Successor of liability for all moneys payable and property deliverable hereunder and the covenant of such Parent Successor to pay and deliver or cause to be paid and delivered the same and its agreement to observe and perform all the covenants and obligations of Parent under this Agreement; and

 

  (b)

such transaction shall be upon such terms and conditions as to preserve and not to impair any of the rights, duties, powers and authorities of the other parties hereunder or the holders of the Exchangeable Shares.

3.2    Vesting of Powers in Successor. Whenever the conditions of Section 3.1 have been duly observed and performed, the parties, if required by Section 3.1, shall execute and deliver the supplemental agreement provided for in Section 3.1(a) and thereupon the Parent Successor and such other Person that may then be the issuer of the Delaware Common Stock shall possess and from time to time may exercise each and every right and power of Parent under this Agreement in the name of Parent or otherwise and any act or proceeding by any provision of this Agreement required to be done or performed by the board of directors of Parent or any officers of Parent may be done and performed with like force and effect by the directors or officers of such Parent Successor.

3.3    Wholly-Owned Subsidiaries. Nothing herein shall be construed as preventing (a) the amalgamation or merger or combination of any wholly-owned direct or indirect subsidiary of Parent (other than ExchangeCo or CallCo) with or into Parent, (b) the winding-up, liquidation or dissolution of any wholly-owned direct or indirect subsidiary of Parent (other than ExchangeCo or CallCo), provided that all of the assets of such subsidiary are transferred to Parent or another wholly-owned direct or indirect subsidiary of Parent, (c) any other distribution of the assets of any wholly-owned direct or indirect subsidiary of Parent (other than ExchangeCo or CallCo) among the shareholders of such subsidiary for the purpose of winding up its affairs, and (d) any such transactions are expressly permitted by this Article 3.

3.4    Successorship Transaction. Notwithstanding the foregoing provisions of this Article 3, in the event of a Parent Control Transaction:

 

  (a)

in which Parent merges, combines or amalgamates with, or in which all or substantially all of the then outstanding Delaware Common Stock are acquired by, one or more other corporations to which Parent is, immediately before such merger, combination, amalgamation or acquisition, “related” within the meaning of the Income Tax Act (Canada) (otherwise than by virtue of a right referred to in paragraph 251(5)(b) thereof);

 

  (b)

which does not result in an acceleration of the Redemption Date in accordance with paragraph (ii) of the definition of Redemption Date in the Exchangeable Share Provisions; and

 

  (c)

in which all or substantially all of the then outstanding Delaware Common Stock are converted into or exchanged for shares or rights to receive such shares (the “Other Shares”) or another corporation (the “Other Corporation”) that, immediately after such Parent Control Transaction, owns or controls, directly or indirectly, Parent;

then all references in this Agreement to “Parent” shall thereafter be and be deemed to be references to “Other Corporation” and all references in this Agreement to “Delaware Common Stock” shall thereafter be and be deemed to be references to “Other Shares” (with appropriate adjustments if any, as are required to result in a holder of Exchangeable Shares on the exchange, redemption or retraction of such shares pursuant to the Exchangeable Share Provisions or the exchange of such shares pursuant to the Voting and Exchange Trust Agreement immediately subsequent to the Parent Control Transaction being entitled to receive that number of Other Shares equal to the number of Other Shares such holder of Exchangeable Shares would have received if the exchange, redemption or retraction of such shares pursuant to the Exchangeable Share Provisions, or the exchange of such shares pursuant to the Voting and Exchange Trust Agreement had occurred immediately prior to the Parent Control Transaction and the Parent Control Transaction was completed) but subject to subsequent adjustments to reflect any subsequent changes in the share capital of the issuer of the Other Shares, including

 

B-44


Table of Contents

without limitation, any subdivision, consolidation or reduction of share capital, without any need to amend the terms and conditions of the Exchangeable Shares and without any further action required.

ARTICLE 4

CERTAIN RIGHTS OF PARENT & CALLCO TO ACQUIRE EXCHANGEABLE SHARES

4.1    Liquidation Call Right. The parties hereby acknowledge the rights and obligations of CallCo in respect of the Exchangeable Shares as contained in Section 26.17 of the Exchangeable Share Provisions.

4.2    Redemption Call Right. The parties hereby acknowledge the rights and obligations of CallCo in respect of the Exchangeable Shares as contained in Section 26.18 of the Exchangeable Share Provisions.

4.3    Change of Law Call Right. The parties hereby acknowledge the rights and obligations of CallCo in respect of the Exchangeable Shares as contained in Section 26.19 of the Exchangeable Share Provisions.

4.4    Retraction Call Right. The parties hereby acknowledge the rights and obligations of CallCo in respect of the Exchangeable Shares contained in Section 26.6(b) of the Exchangeable Share Provisions.

ARTICLE 5

GENERAL

5.1    Term. This Agreement shall come into force and be effective as of the date hereof and shall terminate and be of no further force and effect at such time as no Exchangeable Shares (or securities or rights convertible into or exchangeable for or carrying rights to acquire Exchangeable Shares) are held by any Person other than Parent and any of its Affiliates.

5.2    Changes in Capital of Parent & ExchangeCo. Notwithstanding the provisions of Section 5.4, at all times after the occurrence of any event contemplated pursuant to Section 2.7 and Section 2.8 or otherwise, as a result of which either Delaware Common Stock or the Exchangeable Shares or both are in any way changed, this Agreement shall forthwith be amended and modified as necessary in order that it shall apply with full force and effect, mutatis mutandis, to all new securities into which Delaware Common Stock or the Exchangeable Shares or both are so changed and the parties shall execute and deliver an agreement in writing giving effect to and evidencing such necessary amendments and modifications.

5.3    Severability. If any term or other provision of this Agreement is invalid, illegal or incapable of being enforced by any rule or Law, or public policy, all other conditions and provisions of this Agreement shall nevertheless remain in full force and effect so long as the economic or legal substance of the transactions contemplated hereby is not affected in any manner materially adverse to any party. Upon such determination that any term or other provision is invalid, illegal or incapable of being enforced, the parties hereto shall negotiate in good faith to modify this Agreement so as to effect the original intent of the parties as closely as possible in an acceptable manner to the end that the transactions contemplated hereby are fulfilled to the fullest extent possible.

5.4    Amendments, Modifications. Subject to Section 5.2, Section 5.3 and Section 5.5, this Agreement may not be amended or modified except by an agreement in writing executed by Parent, CallCo and ExchangeCo and approved by the holders of the Exchangeable Shares in accordance with Section 26.11(b) of the Exchangeable Share Provisions. No amendment or modification or waiver of any of the provisions of this Agreement otherwise permitted hereunder shall be effective unless made in writing and signed by all of the parties hereto.

 

B-45


Table of Contents

5.5    Ministerial Amendments. Notwithstanding the provisions of Section 5.4, the parties to this Agreement may in writing at any time and from time to time, without the approval of the holders of the Exchangeable Shares, amend or modify this Agreement for the purposes of:

 

  (a)

adding to the covenants of any or all of the parties hereto if the board of directors of each of Parent, CallCo and ExchangeCo shall be of the good faith opinion that such additions will not be prejudicial to the rights or interests of the holders of the Exchangeable Shares;

 

  (b)

evidencing the succession of Parent Successors and the covenants of and obligations assumed by each such Parent Successor in accordance with the provisions of Article 3;

 

  (c)

making such amendments or modifications not inconsistent with this Agreement as may be necessary or desirable with respect to matters or questions arising hereunder which, in the good faith opinion of the board of directors of each of Parent, CallCo and ExchangeCo, it may be expedient to make, provided that each such board of directors shall be of the good faith opinion, after consultation with counsel, that such amendments or modifications will not be prejudicial to the rights or interests of the holders of the Exchangeable Shares; or

 

  (d)

making such changes or corrections hereto which, on the advice of counsel to Parent, CallCo and ExchangeCo, are required for the purpose of curing or correcting any ambiguity or defect or inconsistent provision or clerical omission or mistake or manifest error contained herein, provided that the boards of directors of each of Parent, CallCo and ExchangeCo shall be of the good faith opinion that such changes or corrections will not be prejudicial to the rights or interests of the holders of the Exchangeable Shares.

5.6    Meeting to Consider Amendments. ExchangeCo, at the request of Parent, shall call a meeting or meetings of the holders of the Exchangeable Shares for the purpose of considering any proposed amendment or modification requiring approval pursuant to Section 5.4. Any such meeting or meetings shall be called and held in accordance with the articles of ExchangeCo, the Exchangeable Share Provisions and all applicable Laws.

5.7    Enurement. This Agreement shall be binding upon and enure to the benefit of the parties hereto and their respective successors and assigns.

5.8    Notices to Parties. Any notice and other communications required or permitted to be given pursuant to this Agreement shall be sufficiently given if delivered in Person or if sent by facsimile transmission or e-mail (provided such transmission is recorded as being transmitted successfully) to the parties at the following addresses:

 

  (a)

In the case of Parent, at the following address:

108 Patriot Drive, Suite A

Middletown, DE 19709

with a copy to:

114 East 4th Avenue, Suite 800

Vancouver, BC, V5T 1G4

Attn: Legal Department

 

  (2)

In the case of CallCo or ExchangeCo, at the following address:

114 East 4th Avenue, Suite 800

Vancouver, BC, V5T 1G4

Attn: Legal Department

and such notice or other communication shall be deemed to have been given and received (x) if delivered on a Business Day prior to 5:00 p.m. (local time in the place where the notice or other communication is received), on

 

B-46


Table of Contents

the date of delivery, or (y) otherwise, on the next Business Day. Either party may change its address for notice by giving notice to the other parties in accordance with the foregoing provisions.

5.9    Counterparts. This Agreement may be executed in counterparts, each of which shall be deemed an original, and all of which taken together shall constitute one and the same instrument.

5.10    Jurisdiction. This Agreement shall be construed and enforced in accordance with the Laws of the Province of British Columbia and the Laws of Canada applicable therein. Each party hereto irrevocably submits to the exclusive jurisdiction of the courts of the Province of British Columbia with respect to any matter arising hereunder or related hereto.

[Remainder of this page left intentionally blank]

 

B-47


Table of Contents

IN WITNESS WHEREOF, the parties hereto have caused this Agreement to be duly executed as of the date first above written.

 

ZYMEWORKS DELAWARE INC.
By:  

 

Name:  
Title:  
By:  

 

Name:  
Title:  
ZYMEWORKS EXCHANGECO LTD.
By:  

 

Name:  
Title:  
By:  

 

Name:  
Title:  
 

 

ZYMEWORKS CALLCO ULC
By:  

 

Name:  
Title:  
By:  

 

Name:  
Title:  

 

B-48


Table of Contents

EXHIBIT D

FORM OF VOTING AND EXCHANGE TRUST AGREEMENT

THIS VOTING AND EXCHANGE TRUST AGREEMENT (as it may be amended from time to time, the “Agreement”) made as of                     , 2022 among Zymeworks Delaware Inc., a corporation existing under the laws of the State of Delaware (“Parent”), Zymeworks CallCo ULC, an unlimited liability company existing under the laws of the Province of British Columbia (“CallCo”), Zymeworks ExchangeCo Ltd., a company existing under the laws of the Province of British Columbia (“ExchangeCo”), and Computershare Trust Company of Canada, a trust company existing under the laws of Canada (the “Share Trustee”).

RECITALS:

 

A.

In connection with the restated and amended transaction agreement (the “Transaction Agreement”) dated August 18, 2022 among Parent, CallCo, ExchangeCo and Zymeworks Inc. (“Zymeworks”), as amended, supplemented or otherwise modified from time to time in accordance with its terms, ExchangeCo is to issue exchangeable shares (the “Exchangeable Shares”) to certain holders of common shares of Zymeworks pursuant to an arrangement under Division 5 of Part 9 of the Business Corporations Act (British Columbia) on the terms and conditions set out in the Plan of Arrangement (as defined in the Transaction Agreement).

 

B.

Pursuant to the Transaction Agreement, Parent, CallCo, ExchangeCo and the Share Trustee are required to enter into a voting and exchange trust agreement substantially in the form of this Agreement.

 

C.

These recitals and any statements of fact in this Agreement are made by Parent, CallCo, and ExchangeCo and not by the Share Trustee.

IN CONSIDERATION of the foregoing and the mutual agreements contained herein and for other good and valuable consideration (the receipt and sufficiency of which are hereby acknowledged), the parties agree as follows:

ARTICLE 1

DEFINITIONS AND INTERPRETATION

 

1.1

Definitions

In this Agreement, each capitalized term used and not otherwise defined herein shall have the meaning ascribed thereto in the Exchangeable Share Provisions, and the following terms shall have the following meanings:

1933 Act” has the meaning ascribed thereto in Section 5.10;

Agreement” has the meaning ascribed thereto in the introductory paragraph;

Affected Person” has the meaning ascribed thereto in Section 5.13(1);

Affiliate” means, with respect to any person, any other person who, directly or indirectly, controls, is controlled by, or is under common control with, such person. For purposes of this definition, the term “control” (including the correlative terms “controlling”, “controlled by” and “under common control with”) means the possession, directly or indirectly, of the power to direct or cause the direction of the management and policies of a person, whether through the ownership of voting securities, by contract or otherwise. For purposes of this Agreement, “Affiliate” does not include any stockholders of Parent (other than Zymeworks), or directors or executive officers of Zymeworks, Parent, ExchangeCo or CallCo;

Automatic Exchange Right” has the meaning ascribed thereto in Section 5.12(2);

Beneficiaries” means the registered holders from time to time of Exchangeable Shares, other than Parent, CallCo and their Affiliates;

 

B-49


Table of Contents

Beneficiary Votes” has the meaning ascribed thereto in Section 4.2;

Broker” has the meaning ascribed thereto in Section 5.13(2)(a);

CallCo” has the meaning ascribed thereto in the introductory paragraph;

Electronic Methods” has the meaning ascribed thereto in Section 13.8;

Equivalent Vote Amount” means, with respect to any matter, proposition, proposal or question on which holders of Delaware Common Stock are entitled to vote, consent or otherwise act, the number of votes to which a holder of one Delaware Common Stock is entitled with respect to such matter, proposition or question;

Exchange Right” has the meaning ascribed thereto in Section 5.1;

Exchangeable Share Consideration” has the meaning ascribed thereto in the Exchangeable Share Provisions;

Exchangeable Share Document” means (i) a share certificate representing Exchangeable Shares, (ii) a non-transferable acknowledgement of a shareholder’s right to obtain a share certificate representing Exchangeable Shares, or (iii) a direct registration system advice (or similar document) evidencing the electronic registration of the ownership of Exchangeable Shares, as applicable;

Exchangeable Share Exchange Price” has the meaning ascribed thereto in the Exchangeable Share Provisions;

Exchangeable Share Exchange Ratio” has the meaning ascribed thereto in the Exchangeable Share Provisions;

Exchangeable Share Provisions” means the rights, privileges, restrictions and conditions attaching to the Exchangeable Shares as set out in the Articles of ExchangeCo, as they may be amended from time to time, a copy of which is attached as Exhibit A, and is current as if the date of this Agreement;

Exchangeable Shares” has the meaning ascribed thereto in Recital A;

ExchangeCo” has the meaning ascribed thereto in the introductory paragraph;

Governmental Entity means any United States, Canadian, international or other (i) federal, state, provincial, local, municipal or other government entity, (ii) governmental or quasi-governmental entity of any nature (including any governmental agency, branch, department, official, or entity and any court or other tribunal) or (iii) body exercising or entitled to exercise any administrative, executive, judicial, legislative, police, regulatory, or taxing authority or power of any nature, including any arbitrator or arbitral tribunal (public or private);

Indemnified Parties” has the meaning ascribed thereto in Section 8.1;

Insolvency Event” means (i) the institution by ExchangeCo of any proceeding to be adjudicated a bankrupt or insolvent or to be dissolved or wound up, or the consent of ExchangeCo to the institution of bankruptcy, insolvency, dissolution or winding-up proceedings against it, (ii) the filing by ExchangeCo of a petition, answer or consent seeking dissolution or winding-up under any bankruptcy, insolvency or analogous laws, including the Companies Creditors’ Arrangement Act (Canada) and the Bankruptcy and Insolvency Act (Canada), or the failure by ExchangeCo to contest in good faith any such proceedings commenced in respect of ExchangeCo within 30 days of becoming aware thereof, or the consent by ExchangeCo to the filing of any such petition or to the appointment of a receiver, (iii) the making by ExchangeCo of a general assignment for the benefit of creditors, or the admission in writing by ExchangeCo of its inability to pay its debts generally as they become due, or (iv) ExchangeCo not being permitted, pursuant to solvency requirements of applicable law, to redeem any Retracted Shares pursuant to Section 26.6(a)(iii) of the Exchangeable Share Provisions specified in a retraction request delivered to ExchangeCo in accordance with Section 26.6 of the Exchangeable Share Provisions;

 

B-50


Table of Contents

Liquidation Event” has the meaning ascribed thereto in Section 5.12(1)(a);

Liquidation Event Effective Date” has the meaning ascribed thereto in Section 5.12(2);

List” has the meaning ascribed thereto in Section 4.6;

Officer’s Certificate” means, with respect to Parent, CallCo or ExchangeCo, a certificate signed by any one of the respective directors or officers of Parent, CallCo or ExchangeCo;

Other Corporation” has the meaning ascribed thereto in Section 10.4(c);

Other Shares” has the meaning ascribed thereto in Section 10.4(c);

Other Withholding Agent” has the meaning ascribed thereto in Section 5.13(1);

Parent” has the meaning ascribed thereto in the introductory paragraph;

Parent Consent” has the meaning ascribed thereto in Section 4.2;

Parent Meeting” has the meaning ascribed thereto in Section 4.2;

Parent Successor” has the meaning ascribed thereto in Section 10.1(a);

person” includes an individual, partnership, corporation, limited liability company, joint stock company, unincorporated organization or association, trust, joint venture, trustee, executor, administrator, legal representative, government or any other entity, whether or not a legal entity, as the context requires;

Privacy Laws” has the meaning ascribed thereto in Section 6.18;

Redemption Date” has the meaning ascribed thereto in the Exchangeable Share Provisions;

Registration Statement” has the meaning ascribed thereto in Section 5.10;

Retracted Shares” has the meaning ascribed thereto in Section 5.7;

Special Voting Stock” means the share of preferred stock of Parent, issued by Parent to and deposited with the Share Trustee, which, at any time, entitles the holder of record to that number of votes at meetings of holders of Delaware Common Stock equal to the number of Exchangeable Shares outstanding as of the record date for such meeting (excluding Exchangeable Shares held by Parent, CallCo and their Affiliates) multiplied by the Exchangeable Share Exchange Ratio, and in respect of each Beneficiary, rounded down to the nearest whole vote;

Support Agreement” means the exchangeable share support agreement dated the date hereof between Parent, CallCo and ExchangeCo, substantially in the form of Exhibit C to the Transaction Agreement;

Transaction Agreement” has the meaning ascribed thereto in Recital A;

Trust” means the trust created by this Agreement under the laws of the Province of British Columbia;

Trust Estate” means the Special Voting Stock, any other securities, the Exchange Right, the Automatic Exchange Right and any money or other property which may be held by the Share Trustee from time to time pursuant to this Agreement;

Share Trustee” has the meaning ascribed thereto in the introductory paragraph;

Voting Rights” means the voting rights attached to the Special Voting Stock;

Withholding Obligation” has the meaning ascribed thereto in Section 5.13(1); and

Zymeworks” has the meaning ascribed thereto in Recital A.

 

1.2

Interpretation Not Affected by Headings

The division of this Agreement into Articles, Sections, subsections and paragraphs and the insertion of headings are for convenience of reference only and shall not affect in any way the meaning or interpretation of this

 

B-51


Table of Contents

Agreement. Unless the contrary intention appears, references in this Agreement to an Article, Section, subsection, paragraph or Schedule by number or letter or both refer to the Article, Section, subsection, paragraph or Schedule, respectively, bearing that designation in this Agreement.

 

1.3

Number, Gender, etc.

In this Agreement, unless the contrary intention appears, words importing the singular include the plural and vice versa, and words importing gender shall include all genders.

 

1.4

Date for any Action

If the date on which any action is required to be taken hereunder by any person is not a Business Day, such action shall be required to be taken on the next succeeding day which is a Business Day.

 

1.5

Currency

Unless otherwise stated, all references in this Agreement to sums of money are expressed in lawful money of the United States and “$” refers to United States dollars.

 

1.6

Statutes

Any reference to a statute refers to such statute and all rules and regulations made under it, as it or they may have been or may from time to time be amended or re-enacted, unless stated otherwise.

 

1.7

Exhibits

The following are the Exhibits attached to and incorporated in this Agreement by reference and deemed to be a part of this Agreement:

 

Exhibit A       Exchangeable Share Provisions
Exhibit B       Notice of Exercise

ARTICLE 2

PURPOSE OF AGREEMENT

 

2.1

Establishment of Trust

The purpose of this Agreement is to create the Trust for the benefit of the Beneficiaries as herein provided. Parent, as the settlor of the Trust, hereby appoints the Share Trustee as trustee of the Trust. The Share Trustee shall hold the Special Voting Stock in order to enable the Share Trustee to exercise the Voting Rights and shall hold the Exchange Right and the Automatic Exchange Right in order to enable the Share Trustee to exercise or enforce such rights, in each case as Share Trustee for and on behalf of the Beneficiaries as provided in this Agreement.

ARTICLE 3

SPECIAL VOTING STOCK

 

3.1

Issue and Ownership of the Special Voting Stock

Immediately following execution and delivery of this Agreement, Parent shall issue to and deposit with the Share Trustee the Special Voting Stock (and shall deliver the certificate or book-entry evidence representing such share to the Share Trustee) to be hereafter held of record by the Share Trustee as Share Trustee for and on behalf of,

 

B-52


Table of Contents

and for the use and benefit of, the Beneficiaries and in accordance with the provisions of this Agreement. Parent hereby acknowledges receipt from the Share Trustee, as Share Trustee for and on behalf of the Beneficiaries, of intangible consideration (and the adequacy thereof) for the issuance of the Special Voting Stock by Parent to the Share Trustee. During the term of the Trust, and subject to the terms and conditions of this Agreement, the Share Trustee shall possess and be vested with full legal ownership of the Special Voting Stock and shall be entitled to exercise all of the rights and powers of an owner with respect to the Special Voting Stock; provided, however, that:

 

  (a)

the Share Trustee shall hold the Special Voting Stock and the legal title thereto as Share Trustee solely for the use and benefit of the Beneficiaries in accordance with the provisions of this Agreement; and

 

  (b)

except as specifically authorized by this Agreement, the Share Trustee shall have no power or authority to sell, transfer, vote or otherwise deal in or with the Special Voting Stock and the Special Voting Stock shall not be used or disposed of by the Share Trustee for any purpose (including for exercising dissent or appraisal rights relating to the Special Voting Stock) other than the purposes for which this Trust is created pursuant to this Agreement.

 

3.2

Legended Non-Transferable Acknowledgements

ExchangeCo shall cause each Exchangeable Share Document representing Exchangeable Shares to bear a legend notifying the Beneficiary of such shares of his, her or its right to instruct the Share Trustee with respect to the exercise of that portion of the Voting Rights which corresponds to the number of Exchangeable Shares held by each such Beneficiary.

 

3.3

Safe Keeping of Certificate

The certificate or book-entry evidence representing the Special Voting Stock delivered to the Share Trustee shall at all times be held in safe keeping by the Share Trustee or its duly authorized agent.

ARTICLE 4

EXERCISE OF VOTING RIGHTS

 

4.1

Voting Rights

The Share Trustee, as the holder of record of the Special Voting Stock, shall be entitled to exercise all of the Voting Rights, including the right to consent to or vote in person or by proxy the Special Voting Stock, on any matter, question, proposal or proposition whatsoever that may properly come before the stockholders of Parent at a Parent Meeting or in connection with a Parent Consent. The Voting Rights shall be and remain vested in and exercisable by the Share Trustee on behalf of the Beneficiaries as provided in this Agreement. Subject to Section 6.15:

 

  (a)

the Share Trustee shall exercise the Voting Rights only on the basis of instructions received pursuant to this Article 4 from Beneficiaries on the record date established by Parent or by applicable law for such Parent Meeting or Parent Consent who are entitled to instruct the Share Trustee as to the voting thereof;

 

  (b)

to the extent that no instructions are received from a Beneficiary with respect to the Voting Rights in respect of which such Beneficiary is entitled to instruct the Share Trustee, the Share Trustee shall not exercise or permit the exercise of such Voting Rights; and

 

  (c)

without prejudice to paragraph (b) above, under no circumstances shall the Share Trustee exercise or permit the exercise of a number of Voting Rights which is greater than the number of Exchangeable Shares outstanding at the relevant time multiplied by the Exchangeable Share Exchange Ratio.

 

B-53


Table of Contents
4.2

Number of Votes

With respect to all meetings of stockholders of Parent at which holders of Delaware Common Stock are entitled to vote (each, a “Parent Meeting”) and with respect to all written consents, if any, sought by Parent from holders of Delaware Common Stock (each, a “Parent Consent”), each Beneficiary shall be entitled to instruct the Share Trustee to cast and exercise, in the manner instructed, that number of votes equal to the Equivalent Vote Amount for each Exchangeable Share owned of record by such Beneficiary at the close of business on the record date established by Parent or by applicable law for such Parent Meeting or Parent Consent, as the case may be, multiplied by the Exchangeable Share Exchange Ratio, and in respect of each Beneficiary, rounded down to the nearest whole vote (collectively, the “Beneficiary Votes”), in respect of each matter, question, proposal or proposition to be voted on at such Parent Meeting or consented to in connection with such Parent Consent.

 

4.3

Mailings to Stockholders

 

(1)

With respect to each Parent Meeting or Parent Consent, the Share Trustee will mail or cause to be mailed or delivered via electronic transmission in a manner contemplated by Section 232 of the Delaware General Corporation Law (or otherwise communicate in the same manner as Parent utilizes in communications to holders of Delaware Common Stock, including without limitation in accordance with the notice and access rules promulgated by the U.S. Securities and Exchange Commission (“SEC”), subject to applicable regulatory requirements and to the Share Trustee being advised in writing of such manner of communications and provided that such manner of communications is reasonably available to the Share Trustee) to each Beneficiary named in the applicable List on the same day as the mailing (or other communication) with respect thereto is commenced by Parent to its stockholders:

 

  (a)

a copy of such mailing or other notice, together with any related materials, including, without limitation, any proxy statement or notice of internet availability of proxy materials, to be provided to stockholders of Parent;

 

  (b)

a statement that such Beneficiary is entitled to instruct the Share Trustee as to the exercise of the Beneficiary Votes with respect to such Parent Meeting or Parent Consent or, pursuant to Section 4.7, to attend such Parent Meeting and to exercise personally the Beneficiary Votes thereat;

 

  (c)

a statement as to the manner in which such instructions may be given to the Share Trustee, including an express indication that instructions may be given to the Share Trustee to give (A) a proxy to such Beneficiary or his, her or its designee to exercise personally such holder’s Beneficiary Votes, or (B) a proxy to a designated agent or other representative of Parent to exercise such holder’s Beneficiary Votes;

 

  (d)

a statement that if no such instructions are received from such Beneficiary, the Beneficiary Votes to which the Beneficiary is entitled will not be exercised;

 

  (e)

a form of direction such Beneficiary may use to direct and instruct the Share Trustee as contemplated herein; and

 

  (f)

a statement of (A) the time and date by which such instructions must be received by the Share Trustee in order for such instructions to be binding upon the Share Trustee, which in the case of a Parent Meeting shall not be earlier than the close of business on the Business Day immediately prior to the date by which Parent has required proxies to be deposited for such meeting, and (B) of the method for revoking or amending such instructions.

 

(2)

The materials referred to in this Section 4.3 shall be provided to the Share Trustee by Parent, and the materials referred to in Sections 4.3(1)(b), 4.3(1)(c), 4.3(1)(d), 4.3(1)(e) and 4.3(1)(f) shall (if reasonably practicable to do so) be subject to reasonable comment by the Share Trustee in a timely manner. Subject to the foregoing, Parent shall ensure that the materials to be provided to the Share Trustee are provided in sufficient time to permit the Share Trustee to comment as aforesaid and to send all materials to each Beneficiary at the same time as such materials are first sent to holders of Delaware Common Stock. Parent

 

B-54


Table of Contents
  agrees not to communicate with holders of Delaware Common Stock with respect to the materials referred to in this Section 4.3 otherwise than by mail unless such method of communication is also reasonably available to the Share Trustee for communication with the Beneficiaries. Notwithstanding the foregoing, Parent may, at its option, exercise the duties of the Share Trustee to deliver copies of all materials to all Beneficiaries as required by this Section 4.3 so long as, in each case, Parent delivers a certificate to the Share Trustee stating that Parent has undertaken to perform the obligations of the Share Trustee set forth in this Section 4.3.

 

(3)

For the purpose of determining the number of Beneficiary Votes to which a Beneficiary is entitled in respect of any Parent Meeting or Parent Consent, the number of Exchangeable Shares owned of record by the Beneficiary shall be determined at the close of business on the record date established by Parent or by applicable law for purposes of determining stockholders entitled to vote at such Parent Meeting or in respect of such Parent Consent, which number of Beneficiary Votes shall be as set forth in the List. Parent shall notify the Share Trustee of any decision of the board of directors of Parent with respect to the calling of any Parent Meeting or any Parent Consent and shall provide all necessary information, including a certificate executed by a duly authorized officer of Parent confirming the applicable number of votes attributable to each outstanding Exchangeable Share as of the applicable record date, and materials to the Share Trustee in each case promptly and, in any event, in sufficient time to enable the Share Trustee to perform the obligations of the Share Trustee set forth in this Section 4.3.

 

4.4

Copies of Stockholder Information

Parent shall deliver to the Share Trustee copies of all proxy materials (including, without limitation, notices of Parent Meetings but excluding proxies to vote Delaware Common Stock), proxy statements, reports (including, without limitation, all interim and annual financial statements) and other written communications that, in each case, are required to be distributed by Parent from time to time to holders of Delaware Common Stock in sufficient quantities and in sufficient time so as to enable the Share Trustee to send or cause to send those materials to each Beneficiary at the same time as such materials are first sent to holders of Delaware Common Stock. The Share Trustee shall mail or otherwise send to each Beneficiary, at the expense of Parent, copies of all such materials (and all materials specifically directed to the Beneficiaries or to the Share Trustee for the benefit of the Beneficiaries by Parent) received by the Share Trustee from Parent contemporaneously with the sending of such materials to holders of Delaware Common Stock. The Share Trustee shall also make available for inspection, on an appointment basis, during regular business hours by any Beneficiary at the Share Trustee’s principal office in Vancouver, British Columbia all proxy materials, information statements, reports and other written communications that are:

 

  (a)

received by the Share Trustee as the registered holder of the Special Voting Stock and made available by Parent generally to the holders of Delaware Common Stock; or

 

  (b)

specifically directed to the Beneficiaries or to the Share Trustee for the benefit of the Beneficiaries by Parent.

Notwithstanding the foregoing, Parent may, at its option, exercise the duties of the Share Trustee to deliver copies of all such materials to all Beneficiaries as required by this Section 4.4 so long as, in each case, Parent delivers a certificate to the Share Trustee stating that Parent has undertaken to perform the obligations of the Share Trustee set forth in this Section 4.4.

 

4.5

Other Materials

As soon as reasonably practicable after receipt by Parent or stockholders of Parent (if such receipt is known by Parent) of any material sent or given by or on behalf of a third party to holders of Delaware Common Stock generally, including proxy statements with respect to contested proposals (and related information and material) and tender offers and exchange offers (and related information and material), provided such material has not been sent to the Beneficiaries by or on behalf of such third party, Parent shall use its reasonable efforts to obtain

 

B-55


Table of Contents

and deliver to the Share Trustee copies thereof in sufficient quantities so as to enable the Share Trustee to forward such material (unless the same has been provided directly to Beneficiaries by such third party) to each Beneficiary as soon as possible thereafter. As soon as reasonably practicable after receipt thereof, the Share Trustee shall mail or otherwise send to each Beneficiary, at the expense of Parent, copies of all such materials received by the Share Trustee from Parent. The Share Trustee shall also make available for inspection, on an appointment basis, during regular business hours by any Beneficiary at the Share Trustee’s principal office in Vancouver, British Columbia copies of all such materials. Notwithstanding the foregoing, Parent may, at its option, exercise the duties of the Share Trustee to deliver copies of all such materials to all Beneficiaries as required by this Section 4.5 so long as, in each case, Parent delivers a certificate to the Share Trustee stating that Parent has undertaken to perform the obligations of the Share Trustee set forth in this Section 4.5.

 

4.6

List of Persons Entitled to Vote

ExchangeCo shall (a) prior to each annual meeting of stockholders of Parent or other Parent Meeting or the seeking of any Parent Consent, and (b) forthwith upon each request made at any time by the Share Trustee in writing, prepare or cause to be prepared a list (a “List”) of the names and addresses of the Beneficiaries arranged in alphabetical order and showing the number of Exchangeable Shares (multiplied by the Exchangeable Share Exchange Ratio, and in respect of each Beneficiary, rounded down to the nearest whole share) held of record by each such Beneficiary, in each case at the close of business on the date specified by the Share Trustee in such request or, in the case of a List prepared in connection with a Parent Meeting or Parent Consent, at the close of business on the record date established by Parent or pursuant to applicable law for determining the holders of Delaware Common Stock entitled to receive notice of and/or to vote at such Parent Meeting or to give consent in connection with a Parent Consent. Each such List shall be delivered to the Share Trustee promptly after receipt by ExchangeCo of such request or the record date for such meeting or seeking of consent, as the case may be, and, in any event, within sufficient time as to permit the Share Trustee to perform its obligations under this Agreement. Parent agrees to give ExchangeCo notice (with a copy to the Share Trustee) of the calling of any Parent Meeting or the seeking of any Parent Consent, together with the record date therefor, sufficiently prior to the date of the calling of such meeting or seeking of such consent, so as to enable ExchangeCo to perform its obligations under this Section 4.6.

 

4.7

Entitlement to Direct Votes

Subject to Section 4.8 and Section 4.11, any Beneficiary named in a List prepared in connection with any Parent Meeting or Parent Consent shall be entitled to (a) instruct the Share Trustee in the manner described in Sections 4.2 and 4.3 with respect to the exercise of the Beneficiary Votes to which such Beneficiary is entitled, (b) attend such meeting and personally exercise thereat (or to exercise with respect to any written consent), as the proxy of the Share Trustee, the Beneficiary Votes to which such Beneficiary is entitled, or (c) appoint a third party as the proxy of the Share Trustee to attend such meeting and exercise thereat the Beneficiary Votes to which such Beneficiary is entitled except, in each case, to the extent that such Beneficiary has transferred the ownership of any Exchangeable Shares in respect of which such Beneficiary is entitled to Beneficiary Votes after the close of business on the record date for such meeting or seeking of consent.

 

4.8

Voting by Share Trustee and Attendance of Share Trustee Representative at Meeting

 

  (1)

In connection with each Parent Meeting and Parent Consent, the Share Trustee shall exercise, either in person or by proxy, in accordance with the instructions received from a Beneficiary pursuant to Section 4.2 and in the form required under Section 4.3(1)(e), the Beneficiary Votes as to which such Beneficiary is entitled to direct the vote (or any lesser number thereof as may be set forth in the instructions) other than any Beneficiary Votes that are the subject of Section 4.8(2); provided, however, that such written instructions are received by the Share Trustee from the Beneficiary prior to the time and date fixed by the Share Trustee for receipt of such instruction in the notice given by the Share Trustee to the Beneficiary pursuant to Section 4.3.

 

B-56


Table of Contents
  (2)

To the extent so instructed in accordance with the terms of this Agreement, the Share Trustee shall cause a representative who is empowered by it to sign and deliver, on behalf of the Share Trustee, proxies for Voting Rights enabling a Beneficiary to attend a Parent Meeting. Upon submission by a Beneficiary (or its designee) named in the List prepared in connection with the relevant meeting of identification satisfactory to the Share Trustee’s representative, and at the Beneficiary’s request, such representative shall sign and deliver to such Beneficiary (or its designee) a proxy to exercise personally the Beneficiary Votes as to which such Beneficiary is otherwise entitled hereunder to direct the vote, if such Beneficiary either (i) has not previously given the Share Trustee instructions pursuant to Section 4.3 in respect of such meeting or (ii) submits to such representative written revocation of any such previous instructions. At such meeting, the Beneficiary (or its designee) exercising such Beneficiary Votes in accordance with such proxy shall have the same rights in respect of such Beneficiary Votes as the Share Trustee to speak at the meeting in favour of any matter, question, proposal or proposition, to vote by way of ballot at the meeting in respect of any matter, question, proposal or proposition, and to vote at such meeting in respect of any matter, question, proposal or proposition.

 

4.9

Distribution of Written Materials

Any written materials distributed by the Share Trustee to the Beneficiaries pursuant to this Agreement shall be sent by mail or delivered via electronic transmission in a manner contemplated by Section 232 of the Delaware General Corporation Law (or otherwise communicated in the same manner as Parent utilizes in communications to holders of Delaware Common Stock, including without limitation in accordance with the notice and access rules promulgated by the SEC, subject to applicable regulatory requirements and to the Share Trustee being advised in writing of such manner of communications and provided that such manner of communications is reasonably available to the Share Trustee) to each Beneficiary at its address as shown on the register of holders of Exchangeable Shares maintained by the registrar. In connection with each such distribution, ExchangeCo shall provide or cause to be provided to the Share Trustee for purposes of communication, on a timely basis and without charge or other expense, a current List, and upon the request of the Share Trustee, mailing labels to enable the Share Trustee to carry out its duties under this Agreement. ExchangeCo’s obligations under this Section 4.9 shall be deemed satisfied to the extent Parent exercises its option to perform the duties of the Share Trustee to deliver copies of materials to each Beneficiary and ExchangeCo provides the required information and materials to Parent.

 

4.10

Termination of Voting Rights

Except as otherwise provided in the Exchangeable Share Provisions, all of the rights of a Beneficiary with respect to the Beneficiary Votes exercisable in respect of the Exchangeable Shares held by such Beneficiary, including the right to instruct the Share Trustee as to the voting of or to vote personally such Beneficiary Votes, shall lapse and be deemed to be surrendered by the Beneficiary to Parent or CallCo, as the case may be, and such Beneficiary Votes and the Voting Rights represented thereby shall cease immediately upon:

 

  (a)

the delivery by such holder to the Share Trustee of the Exchangeable Share Documents representing such Exchangeable Shares in connection with the exercise by the Beneficiary of the Exchange Right;

 

  (b)

the occurrence of the automatic exchange of Exchangeable Shares for Delaware Common Stock, as specified in Article 5 (unless Parent shall not have delivered the requisite Delaware Common Stock deliverable in exchange therefor to the Share Trustee pending delivery to the Beneficiaries);

 

  (c)

the retraction or redemption of such Exchangeable Shares pursuant to Section 26.6 or 26.7 of the Exchangeable Share Provisions;

 

  (d)

the effective date of the liquidation, dissolution or winding-up of ExchangeCo or any other distribution of the assets of ExchangeCo among its stockholders for the purpose of winding up its affairs pursuant to Section 26.5 of the Exchangeable Share Provisions; or

 

B-57


Table of Contents
  (e)

the purchase of such Exchangeable Shares from the holder thereof by CallCo pursuant to the exercise by CallCo of the Liquidation Call Right, the Redemption Call Right, the Change of Law Call Right or the Retraction Call Right (unless, in any case, CallCo shall not have delivered the requisite consideration deliverable in exchange therefor).

 

4.11

Disclosure of Interest in Exchangeable Shares

The Share Trustee or ExchangeCo shall be entitled to require any Beneficiary or any person whom the Share Trustee or ExchangeCo, as the case may be, knows or has reasonable cause to believe holds any interest whatsoever in an Exchangeable Share to (a) confirm that fact, or (b) give the Share Trustee or ExchangeCo such details as to whom has an interest in such Exchangeable Share, in each case as would be required (if the Exchangeable Shares were a class of “equity securities” of ExchangeCo) under Section 5.2 of National Instrument 62-104 Take-Over Bids and Issuer Bids or as would be required under the governing documents of Parent or any laws or regulations, or pursuant to the rules or regulations of any regulatory agency, if and only to the extent that the Exchangeable Shares (as multiplied by the Exchangeable Share Exchange Ratio) were Delaware Common Stock. If a Beneficiary does not provide the information required to be provided by such Beneficiary pursuant to this Section 4.11, the board of directors of Parent may take any action permitted under the certificate of incorporation or by-laws of Parent or any laws or regulations, or pursuant to the rules or regulations of any regulatory agency, with respect to the Voting Rights relating to the Exchangeable Shares held by such Beneficiary as if, and only to the extent that, the Exchangeable Shares (as multiplied by the Exchangeable Share Exchange Ratio) were Delaware Common Stock.

ARTICLE 5

EXCHANGE AND AUTOMATIC EXCHANGE

 

5.1

Grant and Ownership of the Exchange Right and Automatic Exchange Right

 

(1)

Parent and, in the case of the Exchange Right, CallCo hereby grant to the Share Trustee as Share Trustee for and on behalf of, and for the use and benefit of, the Beneficiaries (i) the right (the “Exchange Right”), upon the occurrence and during the continuance of an Insolvency Event, to require CallCo or Parent (provided that Parent may, in its sole discretion, cause CallCo to purchase in its place and stead to the extent permissible by applicable law) to purchase from each or any Beneficiary all or any part of the Exchangeable Shares held by such Beneficiary, all in accordance with the provisions of this Agreement, and (ii) the Automatic Exchange Right. Each of Parent and CallCo hereby acknowledges receipt from the Share Trustee as Share Trustee for and on behalf of the Beneficiaries of good and valuable consideration (and the adequacy thereof) for the grant of the Exchange Right and the Automatic Exchange Right by Parent or CallCo, as the case may be, to the Share Trustee.

 

(2)

During the term of the Trust, and subject to the terms and conditions of this Agreement, the Share Trustee shall possess and be vested with full legal ownership of the Exchange Right and the Automatic Exchange Right and shall be entitled to exercise all of the rights and powers of an owner with respect to the Exchange Right and the Automatic Exchange Right, provided that the Share Trustee shall:

 

  (a)

hold the Exchange Right and the Automatic Exchange Right and the legal title thereto as Share Trustee solely for the use and benefit of the Beneficiaries in accordance with the provisions of this Agreement; and

 

  (b)

except as specifically authorized by this Agreement, have no power or authority to exercise or otherwise deal in or with the Exchange Right or the Automatic Exchange Right, and the Share Trustee shall not exercise any such rights for any purpose other than the purposes for which the Trust is created pursuant to this Agreement.

 

B-58


Table of Contents
5.2

Legended Exchangeable Share Document

ExchangeCo shall cause each Exchangeable Share Document to bear a legend notifying the Beneficiary in respect of the Exchangeable Shares represented by such Exchangeable Share Document of (a) his, her or its right to instruct the Share Trustee with respect to the exercise of the Exchange Right in respect of the Exchangeable Shares held by such Beneficiary and (b) the Automatic Exchange Right.

 

5.3

General Exercise of Exchange Right

The Exchange Right shall be and remain vested in and exercisable by the Share Trustee. Subject to Section 6.15, the Share Trustee shall exercise the Exchange Right only on the basis of instructions received pursuant to this Article 5 from Beneficiaries entitled to instruct the Share Trustee as to the exercise thereof. To the extent that no instructions are received from any Beneficiary with respect to the Exchange Right, the Share Trustee shall not exercise or permit the exercise of the Exchange Right.

 

5.4

Purchase Price

The purchase price payable by Parent or CallCo, as the case may be, for each Exchangeable Share to be purchased by Parent or CallCo, as the case may be, pursuant to the exercise of the Exchange Right shall be an amount per share equal to the Exchangeable Share Price on the last Business Day prior to the day of the closing of the purchase and sale of such Exchangeable Share pursuant to such exercise of the Exchange Right, which price may be satisfied only by Parent or CallCo, as the case may be, delivering or causing to be delivered to the Share Trustee, on behalf of the relevant Beneficiary, the Exchangeable Share Consideration representing such Exchangeable Share Price. In connection with each exercise of the Exchange Right, Parent or CallCo, as the case may be, shall provide to the Share Trustee an Officer’s Certificate setting forth the calculation of the Exchangeable Share Price. Upon payment by Parent or CallCo, as the case may be, of the Exchangeable Share Price, the relevant Beneficiary shall cease to have any right to be paid any amount in respect of declared and unpaid dividends on each such Exchangeable Share by ExchangeCo and ExchangeCo shall cease to be obligated to pay any amount in respect of such dividends.

 

5.5

Exercise Instructions

Subject to the terms and conditions set forth herein, a Beneficiary shall be entitled upon the occurrence and during the continuance of an Insolvency Event, to instruct the Share Trustee to exercise the Exchange Right with respect to all or any part of the Exchangeable Shares registered in the name of such Beneficiary. In order to cause the Share Trustee to exercise the Exchange Right with respect to all or any part of the Exchangeable Shares registered in the name of a Beneficiary, such Beneficiary shall deliver to the Share Trustee, in person or by certified or registered mail, at its principal office in Vancouver, British Columbia or at such other place as the Share Trustee may from time to time designate by written notice to the Beneficiaries, the Exchangeable Share Documents representing the Exchangeable Shares which such Beneficiary desires Parent or CallCo to purchase, duly endorsed in blank for transfer, and accompanied by such other documents and instruments as may be required to effect a transfer of the Exchangeable Shares under the Business Corporations Act (British Columbia), the articles of ExchangeCo and such additional documents and instruments as Parent, ExchangeCo or the Share Trustee may reasonably require together with:

 

  (a)

a duly completed notice of exercise of the Exchange Right substantially in the form attached as Exhibit B, contained on the reverse of or attached to the Exchangeable Share Documents, stating (i) that the Beneficiary thereby instructs the Share Trustee to exercise the Exchange Right so as to require Parent or CallCo to purchase from the Beneficiary the number of Exchangeable Shares specified therein, (ii) that such Beneficiary has good title to and owns all such Exchangeable Shares to be acquired by Parent or CallCo free and clear of all liens, claims, security interests and encumbrances, (iii) the names in which the Delaware Common Stock issuable in connection with the exercise of the Exchange Right are to be issued, and (iv) the names and addresses of the persons to whom such new certificates or book-entry evidence should be delivered; and

 

B-59


Table of Contents
  (b)

payment (or evidence satisfactory to Parent, ExchangeCo and the Share Trustee of payment) of the taxes (if any) payable as contemplated by Section 5.8 of this Agreement;

provided that if only a part of the Exchangeable Shares represented by any Exchangeable Share Documents delivered to the Share Trustee are to be purchased by Parent or CallCo pursuant to the exercise of the Exchange Right, a new Exchangeable Share Document for the balance of such Exchangeable Shares shall be issued to the holder at the expense of ExchangeCo.

 

5.6

Delivery of Delaware Common Stock; Effect of Exercise

Promptly after the receipt by the Share Trustee of the Exchangeable Share Document representing the Exchangeable Shares which a Beneficiary desires Parent or CallCo to purchase pursuant to the exercise of the Exchange Right, together with a notice of exercise and such other documents and instruments specified by Section 5.5, the Share Trustee shall notify Parent, CallCo and ExchangeCo of its receipt of the same, which notice to Parent, CallCo and ExchangeCo shall constitute exercise of the Exchange Right by the Share Trustee on behalf of such Beneficiary in respect of such Exchangeable Shares, and Parent or CallCo, as the case may be, shall promptly thereafter deliver or cause to be delivered to the Share Trustee, for delivery to such Beneficiary (or to such other persons, if any, properly designated by such Beneficiary) the Exchangeable Share Consideration deliverable in connection with such exercise of the Exchange Right; provided, however, that no such delivery shall be made unless and until the Beneficiary requesting the same shall have paid (or provided evidence satisfactory to Parent, CallCo, ExchangeCo and the Share Trustee of the payment of) the taxes (if any) payable as contemplated by Section 5.8 of this Agreement. Immediately upon the giving of notice by the Share Trustee to Parent, CallCo and ExchangeCo of any exercise of the Exchange Right, as provided in this Section 5.6, the closing of the transaction of purchase and sale contemplated by the Exchange Right shall be deemed to have occurred, and the Beneficiary in respect of such Exchangeable Shares shall be deemed to have transferred to Parent or CallCo, as the case may be, all of such Beneficiary’s right, title and interest in and to such Exchangeable Shares and in the related interest in the Trust Estate and shall cease to be a holder of such Exchangeable Shares and shall not be entitled to exercise any of the rights of a holder in respect thereof, other than the right to receive the total Exchangeable Share Consideration in respect of such Exchangeable Shares, unless such Exchangeable Share Consideration is not delivered by Parent or CallCo, as the case may be, to the Share Trustee for delivery to such Beneficiary (or to such other person, if any, properly designated by such Beneficiary) within five Business Days of the date of the giving of such notice by the Share Trustee, in which case the rights of the Beneficiary shall remain unaffected until such Exchangeable Share Consideration is so delivered. Upon delivery of such Exchangeable Share Consideration to the Share Trustee, the Share Trustee shall promptly deliver such Exchangeable Share Consideration to such Beneficiary (or to such other person, if any, properly designated by such Beneficiary). Concurrently with the closing of the transaction of purchase and sale contemplated by such exercise of the Exchange Right, the Beneficiary shall be considered and deemed for all purposes to be the holder of the Delaware Common Stock delivered to it pursuant to such exercise of the Exchange Right.

 

5.7

Exercise of Exchange Right Subsequent to Retraction

In the event that a Beneficiary has exercised its retraction right under Section 26.6(a) of the Exchangeable Share Provisions to require ExchangeCo to redeem any or all of the Exchangeable Shares held by the Beneficiary (the “Retracted Shares”) and is notified by ExchangeCo pursuant to Section 26.6(a)(iii) of the Exchangeable Share Provisions that ExchangeCo will not be permitted as a result of solvency requirements of applicable law to redeem all such Retracted Shares, subject to receipt by the Share Trustee of written notice to that effect from ExchangeCo, and provided that CallCo has not exercised its Retraction Call Right with respect to the Retracted Shares and that the Beneficiary shall not have revoked the retraction request delivered by the Beneficiary to ExchangeCo pursuant to Section 26.6(a)(iv) of the Exchangeable Share Provisions, the retraction request will constitute and will be deemed to constitute notice from the Beneficiary to the Share Trustee instructing the Share Trustee to exercise the Exchange Right with respect to those Retracted Shares that ExchangeCo is unable to

 

B-60


Table of Contents

redeem. In any such event, ExchangeCo hereby agrees with the Share Trustee, and in favour of the Beneficiary, promptly to notify the Share Trustee of such prohibition against ExchangeCo and to forward or cause to be forwarded to the Share Trustee all relevant materials delivered by the Beneficiary to ExchangeCo or to the Transfer Agent in connection with such proposed redemption of the Retracted Shares and the Share Trustee will thereupon exercise the Exchange Right with respect to the Retracted Shares that ExchangeCo is not permitted to redeem and will require Parent or, at the option of Parent, CallCo to purchase such shares in accordance with the provisions of this Article 5.

 

5.8

Stamp or Other Transfer Taxes

Upon any sale or transfer of Exchangeable Shares to Parent or CallCo pursuant to the exercise of the Exchange Right or the Automatic Exchange Right, the share certificate or certificates or book-entry evidence representing the Delaware Common Stock to be delivered in connection with the payment of the purchase price therefor shall be issued in the name of the Beneficiary in respect of the Exchangeable Shares so sold or transferred or in such names as such Beneficiary may otherwise direct in writing without charge to the holder of the Exchangeable Shares so sold or transferred; provided, however, that such Beneficiary (a) shall pay (and none of Parent, CallCo, ExchangeCo or the Share Trustee shall be required to pay) any documentary, stamp, transfer or other taxes or duties that may be payable in respect of any sale or transfer involved in the issuance or delivery of such shares to a person other than such Beneficiary including, without limitation, in the event that Exchangeable Shares are being delivered, sold or transferred in the name of a clearing service or depositary or a nominee thereof, or (b) shall have evidenced to the satisfaction of Parent, CallCo, ExchangeCo and the Share Trustee that such taxes or duties (if any) have been paid.

 

5.9

Notice of Insolvency Event

As soon as practicable following the occurrence of an Insolvency Event or any event that with the giving of notice or the passage of time or both would be an Insolvency Event, Parent and ExchangeCo shall give written notice thereof to the Share Trustee. As soon as practicable after receiving notice from Parent or ExchangeCo of the occurrence of an Insolvency Event, or upon the Share Trustee otherwise becoming aware of an Insolvency Event, the Share Trustee shall mail to each Beneficiary, at the expense of Parent (such funds to be received in advance), a notice of such Insolvency Event in the form provided by Parent, which notice shall contain a brief statement of the rights of the Beneficiaries with respect to the Exchange Right.

 

5.10

U.S. Securities Law Compliance and Listing of Delaware Common Stock

Parent covenants and agrees that it shall use its commercially reasonable efforts to:

 

  (a)

promptly file a prospectus supplement under a then existing and effective registration statement or a new registration statement (such prospectus supplement or new registration statement, the “Registration Statement”) on Form S-3 or, if Parent is not then eligible to use Form S-3, then such other form as Parent is then eligible to use, under the Securities Act of 1933, as amended (the “1933 Act”), to register the issuance of all shares of Delaware Common Stock to be issued or delivered to holders of the Exchangeable Shares (including, for greater certainty, pursuant to the Exchange Right or the Automatic Exchange Right);

 

  (b)

cause the Registration Statement to become effective as soon as reasonably practicable; and

 

  (c)

cause the Registration Statement (or a successor registration statement) to remain effective at all times that any Exchangeable Shares remain outstanding

Without limiting the generality of the foregoing, Parent and CallCo each covenant and agree that it will take all such actions and do all such things as are reasonably necessary or desirable to make such filings and seek such regulatory consents and approvals as are necessary so that the Delaware Common Stock to be issued or delivered

 

B-61


Table of Contents

to holders of Exchangeable Shares by Parent or CallCo pursuant to the terms of the Exchangeable Share Provisions, the Support Agreement and this Agreement will be offered, sold, issued and delivered in compliance with the 1933 Act and all applicable state securities laws, and applicable securities laws in Canada and will use commercially reasonable efforts to ensure that the Delaware Common Stock will not be subject to any hold period as contemplated by Rule 144 under the 1933 Act or subject to any “hold period” resale restriction under National Instrument 45-102 Resale of Securities. Parent will in good faith expeditiously take all such actions and do all such things as are reasonably necessary or desirable to cause all Delaware Common Stock to be delivered to holders of Exchangeable Shares pursuant to the terms of the Exchangeable Share Provisions, the Support Agreement and this Agreement to be listed, quoted and posted for trading on all stock exchanges and quotation systems on which outstanding Delaware Common Stock have been listed by Parent and remain listed and are quoted or posted for trading at such time.

 

5.11

Delaware Common Stock

Parent hereby represents, warrants and covenants that the Delaware Common Stock deliverable as described herein will be duly authorized and validly issued as fully paid and non-assessable and shall be free and clear of any lien, claim or encumbrance.

 

5.12

Automatic Exchange on Liquidation of Parent

 

(1)

Parent shall give the Share Trustee written notice of each of the following events (each, a “Liquidation Event”) at the time set forth below:

 

  (a)

in the event of any determination by the board of directors of Parent to institute voluntary liquidation, dissolution or winding-up proceedings with respect to Parent or to effect any other distribution of assets of Parent among its stockholders for the purpose of winding up its affairs, at least 30 days prior to the proposed effective date of such liquidation, dissolution, winding-up or other distribution; and

 

  (b)

as soon as practicable following the earlier of (A) receipt by Parent of notice of, and (B) Parent otherwise becoming aware of any instituted claim, suit, petition or other proceedings with respect to the involuntary liquidation, dissolution or winding-up of Parent or to effect any other distribution of assets of Parent among its stockholders for the purpose of winding up its affairs, in each case where Parent has failed to contest in good faith any such proceeding commenced in respect of Parent within 30 days of becoming aware thereof.

 

(2)

As soon as practicable following receipt by the Share Trustee from Parent of notice of a Liquidation Event, the Share Trustee shall give notice thereof to the Beneficiaries. Such notice shall be provided by Parent to the Share Trustee and shall include a brief description of the automatic exchange of Exchangeable Shares for Delaware Common Stock provided for in Section 5.12(3) (the “Automatic Exchange Right”).

 

(3)

In order that the Beneficiaries will be able to participate on a pro rata basis with the holders of Delaware Common Stock in the distribution of assets of Parent in connection with a Liquidation Event, immediately prior to the effective date of a Liquidation Event (the “Liquidation Event Effective Date”), each of the then outstanding Exchangeable Shares (other than Exchangeable Shares held by Parent and its Affiliates) shall be automatically exchanged for one share of Delaware Common Stock multiplied by the Exchangeable Share Exchange Ratio, and in respect of each Beneficiary, rounded down to the nearest whole share. To effect such automatic exchange, Parent (or, if Parent so decides, in its sole discretion and to the extent permitted by applicable law, CallCo) shall exchange each such Exchangeable Share outstanding immediately prior to the Liquidation Event Effective Date, and each Beneficiary shall transfer each Exchangeable Shares held by it at such time, free and clear of any lien, claim or encumbrance, for an amount per share equal to the Exchangeable Share Price immediately prior to the Liquidation Event Effective Date, which amount shall be satisfied in full by Parent delivering to such holder the Exchangeable Share Consideration representing such Exchangeable Share Price. For greater certainty, the Beneficiary shall upon delivery of the Exchangeable Share Consideration cease to have any rights to be paid by ExchangeCo any amount in respect of declared and unpaid dividends on the Exchangeable Shares.

 

B-62


Table of Contents
(4)

The closing of the exercise of the Automatic Exchange Right shall be deemed to have occurred at the close of business on the Business Day immediately prior to the Liquidation Event Effective Date, and each Beneficiary shall be deemed to have transferred to Parent or CallCo, as applicable, all of such Beneficiary’s right, title and interest in and to the Exchangeable Shares held by such Beneficiary free and clear of any lien, claim or encumbrance and the related interest in the Trust Estate, any right of each such Beneficiary to receive declared and unpaid dividends from ExchangeCo shall be deemed to be satisfied and discharged, and each such Beneficiary shall cease to be a holder of such Exchangeable Shares and Parent or CallCo, as applicable, shall deliver or cause to be delivered to the Share Trustee, for delivery to such Beneficiary, the Exchangeable Share Consideration deliverable to such Beneficiary upon such exercise of the Automatic Exchange Right. Concurrently with each such Beneficiary ceasing to be a holder of Exchangeable Shares, such Beneficiary shall be considered and deemed for all purposes to be the holder of the Delaware Common Stock included in the Exchangeable Share Consideration to be delivered to such Beneficiary and the Exchangeable Share Documents held by such Beneficiary previously representing the Exchangeable Shares exchanged by the Beneficiary with Parent or CallCo, as applicable, pursuant to the exercise of the Automatic Exchange Right shall thereafter be deemed to represent the Delaware Common Stock issued to such Beneficiary by Parent pursuant to the exercise of the Automatic Exchange Right. Upon the request of any Beneficiary and the surrender by such Beneficiary of Exchangeable Share certificates or book-entry evidence deemed to represent Delaware Common Stock, duly endorsed in blank and accompanied by such instruments of transfer as Parent or the transfer agent of Parent may reasonably require, Parent shall deliver or cause to be delivered to such Beneficiary book-entry evidence representing the Delaware Common Stock of which the Beneficiary is the holder.

 

5.13

Withholding Rights

 

(1)

Notwithstanding anything to the contrary contained in this Agreement, each of Parent, ExchangeCo, CallCo, the Share Trustee, and any other person that has any withholding obligation with respect to any amount paid or deemed paid under this Agreement (any such person, an “Other Withholding Agent”) shall be entitled to deduct and withhold or direct Parent, ExchangeCo, CallCo, the Share Trustee, or any Other Withholding Agent to deduct and withhold on their behalf, from any amount or consideration paid, deemed paid or otherwise deliverable to any person under this Agreement (an “Affected Person”) such amounts as are required to be deducted or withheld with respect to such payment or deemed payment under the Income Tax Act (Canada), the U.S. Internal Revenue Code of 1986, or any provision of any federal, provincial, territorial, state, local or other tax Law (a “Withholding Obligation”). Parent, ExchangeCo, CallCo, the Share Trustee, or any Other Withholding Agent may act and rely on the advice of counsel with respect to such matters. To the extent that amounts are so deducted or withheld, such deducted or withheld amounts shall be treated for all purposes hereof as having been paid to the Affected Person to whom such amounts would otherwise have been paid or deemed paid, and such deducted or withheld amounts shall be timely remitted to the appropriate Governmental Entity as required by applicable Law.

 

(2)

Parent, ExchangeCo, CallCo, the Share Trustee and any Other Withholding Agent shall also have the right to:

 

  (a)

withhold and sell, or direct Parent, ExchangeCo, CallCo, the Share Trustee, or any Other Withholding Agent to deduct and withhold and sell on their behalf, on their own account or through a broker (the “Broker”), and on behalf of any Affected Person; or

 

  (b)

require the Affected Person to irrevocably direct the sale through a Broker and irrevocably direct the Broker to pay the proceeds of such sale to Parent, ExchangeCo, CallCo, the Share Trustee, or any Other Withholding Agent as appropriate (and, in the absence of such irrevocable direction, the Affected Person shall be deemed to have provided such irrevocable direction);

such number of shares of Delaware Common Stock or Exchangeable Shares (or shares of Delaware Common Stock exchanged therefor) delivered or deliverable to such Affected Person pursuant to this Agreement as is necessary to produce sale proceeds (after deducting commissions payable to the Broker and other costs and expenses)

 

B-63


Table of Contents

sufficient to fund any Withholding Obligations. Any Exchangeable Shares to be sold in accordance with this Section 5.13 shall first be exchanged for Delaware Common Stock in accordance with their terms and Delaware Common Stock delivered in respect of such Exchangeable Shares shall be sold. Any such sale of Delaware Common Stock shall be affected on a public market and as soon as practicable. Each of Parent, ExchangeCo, CallCo, the Share Trustee, the Broker or any Other Withholding Agent, as applicable, shall act in a commercially reasonable manner in respect of any withholding obligation; however, none of Parent, ExchangeCo, CallCo, the Share Trustee, the Broker or any Other Withholding Agent shall have or be deemed to have any fiduciary duty to any Beneficiary and shall not be liable for any loss arising out of any sale of such Delaware Common Stock, including any loss relating to the manner or timing of such sales, the prices at which Delaware Common Stock are sold or otherwise.

 

(3)

Before delivering any amount or consideration to any Affected Person, the Share Trustee shall obtain from Parent a written confirmation of the Withholding Obligations, if any. The Share Trustee shall be entitled to rely on Parent’s written confirmation of any such Withholding Obligations and the Share Trustee shall not be responsible nor liable for the calculation or determination of the same.

 

5.14

No Fractional Shares

A holder of an Exchangeable Share shall not be entitled to any fraction of a Delaware Common Stock upon the exercise of the Exchange Right or Automatic Exchange Right hereunder and no certificates or book-entry evidence representing any such fractional interest shall be issued.

ARTICLE 6

CONCERNING THE SHARE TRUSTEE

 

6.1

Powers and Duties of the Share Trustee

 

(1)

The rights, powers, duties and authorities of the Share Trustee under this Agreement, in its capacity as Share Trustee of the Trust, shall include:

 

  (a)

receipt and deposit of the Special Voting Stock from Parent as Share Trustee for and on behalf of the Beneficiaries in accordance with the provisions of this Agreement;

 

  (b)

granting proxies and distributing materials to Beneficiaries as provided in this Agreement;

 

  (c)

voting the Beneficiary Votes on the direction and behalf of the Beneficiaries in accordance with the provisions of this Agreement;

 

  (d)

receiving the grant of the Exchange Right from Parent and CallCo, and the Automatic Exchange Right from Parent, as Share Trustee for and on behalf of the Beneficiaries in accordance with the provisions of this Agreement;

 

  (e)

exercising the Exchange Right and enforcing the benefit of the Automatic Exchange Right, in each case in accordance with the provisions of this Agreement, and in connection therewith receiving from Beneficiaries any requisite documents and distributing to such Beneficiaries the Exchangeable Share Consideration to which such Beneficiaries are entitled pursuant to the exercise of the Exchange Right or the Automatic Exchange Right, as the case may be;

 

  (f)

holding title to the Trust Estate;

 

  (g)

investing any moneys forming, from time to time, a part of the Trust Estate as provided in this Agreement;

 

  (h)

taking action at the direction of a Beneficiary or Beneficiaries to enforce the obligations of Parent, CallCo and ExchangeCo under this Agreement; and

 

  (i)

taking such other actions and doing such other things as are specifically provided in this Agreement to be carried out by the Share Trustee.

 

B-64


Table of Contents
(2)

In the exercise of such rights, powers, duties and authorities, the Share Trustee shall have (and is granted) such incidental and additional rights, powers, duties and authority not in conflict with any of the provisions of this Agreement as the Share Trustee, acting in good faith and in the reasonable exercise of its discretion, may deem necessary, appropriate or desirable to effect the purpose of the Trust. Any exercise of such discretionary rights, powers, duties and authorities by the Share Trustee shall be final, conclusive and binding upon all persons. For greater certainty, the Share Trustee shall have only those duties as are set out specifically in this Agreement.

 

(3)

The Share Trustee, in exercising its rights, powers, duties and authorities hereunder, shall act honestly and in good faith and with a view to the best interests of the Beneficiaries and shall exercise the care, diligence and skill that a reasonably prudent Share Trustee would exercise in comparable circumstances.

 

(4)

The Share Trustee shall not be bound to give notice or do or take any act, action or proceeding by virtue of the powers conferred on it hereby unless and until it shall be specifically required to do so under the terms hereof; nor shall the Share Trustee be required to take any notice of, or to do, or to take any act, action or proceeding as a result of any default or breach of any provision hereunder, unless and until notified in writing of such default or breach, which notices shall distinctly specify the default or breach desired to be brought to the attention of the Share Trustee, and in the absence of such notice the Share Trustee may for all purposes of this Agreement conclusively assume that no default or breach has been made in the observance or performance of any of the representations, warranties, covenants, agreements or conditions contained herein.

 

6.2

No Conflict of Interest

The Share Trustee represents to Parent, CallCo and ExchangeCo that, at the date of execution and delivery of this Agreement, there exists no material conflict of interest in the role of the Share Trustee as a fiduciary hereunder and the role of the Share Trustee in any other capacity. If the Share Trustee has a material conflict of interest in the role of the Share Trustee as a fiduciary hereunder and the role of the Share Trustee in any other capacity the validity and enforceability of this Agreement shall not be affected in any manner whatsoever by reason only of the existence of such material conflict of interest. If the Share Trustee contravenes the foregoing provisions of this Section 6.2, any interested party may apply to the Supreme Court of British Columbia for an order that the Share Trustee be replaced as Share Trustee hereunder. Notwithstanding the foregoing, if Parent determines (acting reasonably and in good faith) that there exists a material conflict of interest in the role of the Share Trustee as a fiduciary hereunder and the role of the Share Trustee in any other capacity, then at the written request of Parent (which written request shall set forth the nature of such material conflict of interest), the Share Trustee shall resign in the manner and with the effect specified in Article 9.

 

6.3

Dealings with Transfer Agents, Registrars, etc.

 

(1)

Each of Parent, CallCo and ExchangeCo irrevocably authorizes the Share Trustee, from time to time, to:

 

  (a)

consult, communicate and otherwise deal with the respective registrars and transfer agents, and with any such subsequent registrar or transfer agent, of the Exchangeable Shares and Delaware Common Stock; and

 

  (b)

requisition, from time to time, from any such registrar or transfer agent, any information readily available from the records maintained by it which the Share Trustee may reasonably require for the discharge of its duties and responsibilities under this Agreement.

 

(2)

Each of Parent and CallCo irrevocably authorizes its respective registrar and Transfer Agent to comply with all such requests and covenants that it shall supply the Share Trustee or its transfer agent, as the case may be, in a timely manner with duly executed share certificates or book-entry evidence for the purpose of completing the exercise from time to time of all rights to acquire Delaware Common Stock hereunder, under the Exchangeable Share Provisions and under any other security or commitment given to the Beneficiaries pursuant thereto, in each case pursuant to the provisions hereof or of the Exchangeable Share Provisions or otherwise.

 

B-65


Table of Contents
6.4

Books and Records

The Share Trustee shall keep available for inspection during regular business hours by Parent, CallCo and ExchangeCo at the Share Trustee’s principal office in Vancouver, British Columbia correct and complete books and records of account relating to the Trust created by, and Share Trustee’s actions under, this Agreement, including all relevant data relating to mailings and instructions to and from Beneficiaries and all transactions pursuant to the Exchange Right and the Automatic Exchange Right. On or before [MMM DD, YYYY], and on or before [MMM DD] in every year thereafter, so long as the Special Voting Stock is registered in the name of the Share Trustee, the Share Trustee shall transmit to Parent, CallCo and ExchangeCo a brief report, dated as of the preceding December 31, with respect to:

 

  (a)

the property and funds comprising the Trust Estate as of that date;

 

  (b)

the number of exercises of the Exchange Right, if any, and the aggregate number of Exchangeable Shares received by the Share Trustee on behalf of Beneficiaries in consideration of the issuance and delivery by Parent or CallCo of Delaware Common Stock in connection with the Exchange Right, during the calendar year ended on such December 31; and

 

  (c)

any action taken by the Share Trustee in the performance of its duties under this Agreement which it had not previously reported.

 

6.5

Income Tax Returns and Reports

The Share Trustee shall, when directed by Parent, prepare and file, or cause to be prepared and filed, on behalf of the Trust appropriate Canadian income tax returns and any other returns or reports as may be required by applicable law, by any court, tribunal, government, governmental or regulatory agency or public official, or pursuant to the rules and regulations of any securities exchange or other trading system through which the Exchangeable Shares are traded. In connection therewith, the Share Trustee may obtain the advice and assistance of such experts or advisors (who may be experts or advisors to Parent, CallCo and/or ExchangeCo) as the Share Trustee considers necessary or advisable. If requested by the Share Trustee, Parent shall retain or caused to be retained qualified experts or advisors for the purpose of providing such tax advice or assistance.

 

6.6

Indemnification Prior to Certain Actions by Share Trustee

 

(1)

The Share Trustee shall exercise any or all of the rights, duties, powers or authorities vested in it by this Agreement at the request, order or direction of any Beneficiary upon such Beneficiary furnishing to the Share Trustee reasonable funding, security or indemnity against the costs, expenses and liabilities which may be incurred by the Share Trustee therein or thereby, provided that no Beneficiary shall be obligated to furnish to the Share Trustee any such funding, security or indemnity in connection with the exercise by the Share Trustee of any of its rights, duties, powers and authorities with respect to the Special Voting Stock pursuant to Article 4, subject to Section 6.15, and with respect to the Exchange Right and the Automatic Exchange Right pursuant to Article 5.

 

(2)

None of the provisions contained in this Agreement shall require the Share Trustee to expend or risk its own funds or otherwise incur financial liability in the exercise of any of its rights, powers, duties, or authorities unless funded, given security and indemnified as aforesaid.

 

6.7

Action of Beneficiaries

No Beneficiary shall have the right to institute any action, suit or proceeding or to exercise any other remedy authorized by this Agreement for the purpose of enforcing any of its rights or for the execution of any trust or power hereunder unless the Beneficiary has requested the Share Trustee to take or institute such action, suit or proceeding and furnished the Share Trustee with the funding, security or indemnity referred to in Section 6.6 and the Share Trustee shall have failed to act within a reasonable time thereafter. In such case, but not otherwise, the

 

B-66


Table of Contents

Beneficiary shall be entitled to take proceedings in any court of competent jurisdiction such as the Share Trustee might have taken; it being understood and intended that no one or more Beneficiaries shall have any right in any manner whatsoever to affect, disturb or prejudice the rights hereby created by any such action, or to enforce any right hereunder or the Voting Rights, the Exchange Right or the Automatic Exchange Right except subject to the conditions and in the manner herein provided, and that all powers and trusts hereunder shall be exercised and all proceedings at law shall be instituted, had and maintained by the Share Trustee, except only as herein provided, and in any event for the equal benefit of all Beneficiaries.

 

6.8

Reliance Upon Declarations

The Share Trustee shall not be considered to be in contravention of any of its rights, powers, duties and authorities hereunder if, when required, it acts and relies in good faith upon statutory declarations, certificates, opinions or reports furnished pursuant to the provisions hereof or required by the Share Trustee to be furnished to it in the exercise of its rights, powers, duties and authorities hereunder if such statutory declarations, certificates, opinions or reports comply with the provisions of Section 6.9, if applicable, and with any other applicable provisions of this Agreement.

 

6.9

Evidence and Authority to Share Trustee

 

(1)

Parent, CallCo and/or ExchangeCo shall furnish to the Share Trustee evidence of compliance with the conditions provided for in this Agreement relating to any action or step required or permitted to be taken by Parent, CallCo and/or ExchangeCo or the Share Trustee under this Agreement or as a result of any obligation imposed under this Agreement, including in respect of the Voting Rights, the Exchange Right or the Automatic Exchange Right and the taking of any other action to be taken by the Share Trustee at the request of or on the application of Parent, CallCo and/or ExchangeCo promptly if and when:

 

  (a)

such evidence is required by any other Section of this Agreement to be furnished to the Share Trustee in accordance with the terms of this Section 6.9; or

 

  (b)

the Share Trustee, in the exercise of its rights, powers, duties and authorities under this Agreement, gives Parent, CallCo and/or ExchangeCo written notice requiring it to furnish such evidence in relation to any particular action or obligation specified in such notice.

 

(2)

Such evidence shall consist of an Officer’s Certificate of Parent, CallCo and/or ExchangeCo or a statutory declaration or a certificate made by persons entitled to sign an Officer’s Certificate stating that any such condition has been complied with in accordance with the terms of this Agreement.

 

(3)

Whenever such evidence relates to a matter other than the Voting Rights or the Exchange Right or the Automatic Exchange Right or the taking of any other action to be taken by the Share Trustee at the request or on the application of Parent, CallCo and/or ExchangeCo, and except as otherwise specifically provided herein, such evidence may consist of a report or opinion of any solicitor, attorney, auditor, accountant, appraiser, valuer or other expert or any other person whose qualifications give authority to a statement made by such person; provided, however, that if such report or opinion is furnished by a director, officer or employee of Parent, CallCo and/or ExchangeCo it shall be in the form of an Officer’s Certificate or a statutory declaration.

 

(4)

Each statutory declaration, Officer’s Certificate, opinion or report furnished to the Share Trustee as evidence of compliance with a condition provided for in this Agreement shall include a statement by the person giving the evidence:

 

  (a)

declaring that such person has read and understands the provisions of this Agreement relating to the condition in question;

 

  (b)

describing the nature and scope of the examination or investigation upon which such person based the statutory declaration, certificate, statement or opinion; and

 

B-67


Table of Contents
  (c)

declaring that such person has made such examination or investigation as such person believes is necessary to enable such person to make the statements or give the opinions contained or expressed therein.

 

6.10

Experts, Advisers and Agents

The Share Trustee may:

 

  (a)

in relation to these presents act and rely on the opinion or advice of or information obtained from any solicitor, attorney, auditor, accountant, appraiser, valuer or other expert, whether retained by the Share Trustee or by Parent, CallCo and/or ExchangeCo or otherwise, and may retain or employ such assistants as may be necessary to the proper discharge of its powers and duties and determination of its rights hereunder and may pay proper and reasonable compensation for all such legal and other advice or assistance as aforesaid;

 

  (b)

employ such agents and other assistants as it may reasonably require for the proper determination and discharge of its powers and duties hereunder; and

 

  (c)

pay reasonable remuneration for all services performed for it (and shall be entitled to receive reasonable remuneration for all services performed by it) in the discharge of the trusts hereof and compensation for all reasonable disbursements, costs and expenses made or incurred by it in the discharge of its duties hereunder and in the management of the Trust.

 

6.11

Investment of Moneys Held by Share Trustee

Unless otherwise provided in this Agreement, any moneys held by or on behalf of the Share Trustee which under the terms of this Agreement may or ought to be invested or which may be on deposit with the Share Trustee or which may be in the hands of the Share Trustee may be invested or reinvested in the name or under the control of the Share Trustee in securities in which, under the laws of the Province of British Columbia, trustees are authorized to invest trust moneys, or as otherwise agreed upon in writing by the Share Trustee and ExchangeCo, provided that such securities are stated to mature within two years after their purchase by the Share Trustee and the Share Trustee shall so invest such money on the written direction of ExchangeCo. Pending the investment of any money as herein provided, such moneys may be deposited in the name of the Share Trustee in any chartered bank in Canada or, with the consent of ExchangeCo, in the deposit department of the Share Trustee or any other specified loan or trust company authorized to accept deposits under the laws of Canada or any province thereof at the rate of interest then current on similar deposits. The Share Trustee shall not be held liable for any losses incurred in the investment of any funds as herein provided and all interest on monies held by or on behalf of the Share Trustee shall be for the account of ExchangeCo and held by the Share Trustee for the benefit of ExchangeCo.

 

6.12

Share Trustee Not Required to Give Security

The Share Trustee shall not be required to give any bond or security in respect of the execution of the trusts, rights, duties, powers and authorities of this Agreement or otherwise in respect of the premises.

 

6.13

Share Trustee Not Bound to Act on Request

Except as in this Agreement otherwise specifically provided, the Share Trustee shall not be bound to act in accordance with any direction or request of Parent, CallCo and/or ExchangeCo or of the respective directors thereof until a duly authenticated copy of the instrument or resolution containing such direction or request shall have been delivered to the Share Trustee, and the Share Trustee shall be empowered to act upon any such copy purporting to be authenticated and believed by the Share Trustee to be genuine. The Share Trustee shall have the right not to act and shall not be liable for refusing to act if, due to a lack of information or for any other reason

 

B-68


Table of Contents

whatsoever, the Share Trustee, in its sole judgment, determines that such act might cause it to be in non-compliance with any applicable anti-money laundering or anti-terrorist or economic sanction legislation or regulation. Further, should the Share Trustee, in its sole judgment, determine at any time that its acting under this Agreement has resulted in its being in non-compliance with any applicable anti-money laundering, anti-terrorist or economic sanctions legislation or regulation or guideline, then it shall have the right to resign on ten days written notice to the other parties to this Agreement, provided that (a) the Share Trustee’s written notice shall describe the circumstances of such non-compliance and (b) if such circumstances are rectified to the Share Trustee’s satisfaction within such ten day period, such resignation shall not be effective.

 

6.14

Authority to Carry on Business

The Share Trustee represents to Parent, CallCo and ExchangeCo that, at the date of execution and delivery by it of this Agreement, it is authorized to carry on the business of a trust company in each of the provinces and territories of Canada but if, notwithstanding the provisions of this Section 6.14, it ceases to be so authorized to carry on business, the validity and enforceability of this Agreement and the Voting Rights, the Exchange Right and the Automatic Exchange Right and the other rights granted in or resulting from the Share Trustee being a party to this Agreement shall not be affected in any manner whatsoever by reason only of such event but the Share Trustee shall, within 90 days after ceasing to be authorized to carry on the business of a trust company in any province or territory of Canada, either become so authorized or resign in the manner and with the effect specified in Article 9.

 

6.15

Conflicting Claims

 

(1)

If conflicting claims or demands are made or asserted with respect to any interest of any Beneficiary in any Exchangeable Shares, including any disagreement between the heirs, representatives, successors or assigns succeeding to all or any part of the interest of any Beneficiary in any Exchangeable Shares, resulting in conflicting claims or demands being made in connection with such interest, then the Share Trustee shall be entitled, in its sole discretion, to refuse to recognize or to comply with any such claims or demands. In so refusing, the Share Trustee may elect not to exercise any Voting Rights, Exchange Right, Automatic Exchange Right or other rights subject to such conflicting claims or demands and, in so doing, the Share Trustee shall not be or become liable to any person on account of such election or its failure or refusal to comply with any such conflicting claims or demands. The Share Trustee shall be entitled to continue to refrain from acting and to refuse to act until:

 

  (a)

the rights of all adverse claimants with respect to the Voting Rights, Exchange Right, Automatic Exchange Right or other rights subject to such conflicting claims or demands have been adjudicated by a final judgement of a court of competent jurisdiction and all rights of appeal have expired; or

 

  (b)

all differences with respect to the Voting Rights, Exchange Right, Automatic Exchange Right or other rights subject to such conflicting claims or demands have been conclusively settled by a valid written agreement binding on all such adverse claimants, and the Share Trustee shall have been furnished with an executed copy of such agreement certified to be in full force and effect.

 

(2)

If the Share Trustee elects to recognize any claim or comply with any demand made by any such adverse claimant, it may in its discretion require such claimant to furnish such surety bond or other security satisfactory to the Share Trustee as it shall deem appropriate to fully indemnify it as between all conflicting claims or demands.

 

6.16

Acceptance of Trust

The Share Trustee hereby accepts the Trust created and provided for, by and in this Agreement and agrees to perform the same upon the terms and conditions herein set forth and to hold all rights, privileges and benefits conferred hereby and by law in trust for the various persons who shall from time to time be Beneficiaries, subject to all the terms and conditions herein set forth.

 

B-69


Table of Contents
6.17

Third Party Interests

Each party to this Agreement hereby represents to the Share Trustee that any account to be opened by, or interest to be held by the Share Trustee in connection with this Agreement, for or to the credit of such party, either (a) is not intended to be used by or on behalf of any third party, or (b) is intended to be used by or on behalf of a third party, in which case such party hereto agrees to complete and execute forthwith a declaration in the Share Trustee’s prescribed form as to the particulars of such third party.

 

6.18

Privacy

The parties acknowledge that Canadian federal and/or provincial legislation that addresses the protection of individuals’ personal information (collectively, “Privacy Laws”) applies to obligations and activities under this Agreement. Despite any other provision of this Agreement, no party shall take or direct any action that would contravene, or cause the others to contravene, applicable Privacy Laws. The parties shall, prior to transferring or causing to be transferred personal information to the Share Trustee, obtain and retain required consents of the relevant individuals to the collection, use and disclosure of their personal information, or shall have determined that such consents either have previously been given upon which the parties can rely or are not required under the Privacy Laws. The Share Trustee shall use commercially reasonable efforts to ensure that its services hereunder comply with Privacy Laws. Specifically, the Share Trustee agrees (a) to have a designated chief privacy officer, (b) to maintain policies and procedures to protect personal information and to receive and respond to any privacy complaint or inquiry, (c) to use personal information solely for the purposes of providing its services under or ancillary to this Agreement and not to use it for any other purpose except with the consent of or direction from the other parties or the individual involved, (d) not to sell or otherwise improperly disclose personal information to any third party, and (e) to employ administrative, physical and technological safeguards to reasonably secure and protect personal information against loss, theft, or unauthorized access, use or modification.

ARTICLE 7

COMPENSATION

 

7.1

Fees and Expenses of the Share Trustee

Parent, CallCo and ExchangeCo jointly and severally agree to pay the Share Trustee reasonable compensation for all of the services rendered by it under this Agreement and shall reimburse the Share Trustee for all reasonable expenses (including, but not limited to, taxes (other than taxes based on the net income or capital of the Share Trustee), fees paid to legal counsel and other experts and advisors and agents and reasonable travel expenses) and disbursements, including the reasonable cost and expense of any suit or litigation of any character and any proceedings before any governmental agency, in each case reasonably incurred by the Share Trustee in connection with its duties under this Agreement; provided, however, that Parent, CallCo and ExchangeCo shall have no obligation to reimburse the Share Trustee for any expenses or disbursements paid, incurred or suffered by the Share Trustee in any suit or litigation or any such proceedings in which the Share Trustee is determined to have acted in bad faith or with gross negligence, fraud or willful misconduct.

ARTICLE 8

INDEMNIFICATION AND LIMITATION OF LIABILITY

 

8.1

Indemnification of the Share Trustee

 

(1)

Parent, CallCo and ExchangeCo jointly and severally agree to indemnify and hold harmless the Share Trustee and each of its directors, officers, employees and agents appointed and acting in accordance with this Agreement (collectively, the “Indemnified Parties”) against all claims, losses, damages, reasonable costs, penalties, fines and reasonable expenses (including reasonable and documented expenses of the Share Trustee’s legal counsel) which, without bad faith, gross negligence, fraud or willful misconduct on the part of such Indemnified Party, may be paid, incurred or suffered by the Indemnified Party by reason or as a

 

B-70


Table of Contents
  result of the Share Trustee’s acceptance or administration of the Trust, its compliance with its duties set forth in this Agreement, or any written or oral instruction delivered to the Share Trustee by Parent, CallCo or ExchangeCo pursuant hereto.

 

(2)

The Share Trustee shall promptly notify Parent, CallCo and ExchangeCo of a claim or of any action commenced against any Indemnified Parties promptly after the Share Trustee or any of the Indemnified Parties shall have received written assertion of such a claim or action or have been served with a summons or other first legal process giving information as to the nature and basis of the claim or action; provided, however, that the omission to so notify Parent, CallCo or ExchangeCo shall not relieve Parent, CallCo or ExchangeCo of any liability which any of them may have to any Indemnified Party except to the extent that any such delay prejudices the defence of any such claim or action or results in any increase in the liability which Parent, CallCo or ExchangeCo have under this indemnity. Subject to (ii) below, Parent, CallCo and ExchangeCo shall be entitled to participate at their own expense in the defence and, if Parent, CallCo and ExchangeCo so elect at any time after receipt of such notice, either of them may assume the defence of any suit brought to enforce any such claim. The Share Trustee shall have the right to employ separate counsel in any such suit and participate in the defence thereof, but the fees and expenses of such counsel shall be at the expense of the Share Trustee unless (i) the employment of such counsel has been authorized by Parent, CallCo or ExchangeCo and such authorization is not to be unreasonably withheld, or (ii) the named parties to any such suit include both the Share Trustee and Parent, CallCo or ExchangeCo and the Share Trustee shall have been advised by counsel acceptable to Parent, CallCo and ExchangeCo that there may be one or more legal defences available to the Share Trustee that are different from or in addition to those available to Parent, CallCo or ExchangeCo and that, in the judgement of such counsel, would present a conflict of interest were a joint representation to be undertaken (in which case Parent, CallCo and ExchangeCo shall not have the right to assume the defence of such suit on behalf of the Share Trustee but shall be liable to pay the reasonable fees and expenses of counsel for the Share Trustee). This indemnity shall survive the termination of the Trust and the resignation or removal of the Share Trustee.

 

(3)

This indemnity shall survive the termination of the Trust and the resignation or removal of the Share Trustee.

 

8.2

Limitation of Liability

 

(1)

The Share Trustee shall not be held liable for any loss which may occur by reason of depreciation of the value of any part of the Trust Estate or any loss incurred on any investment of funds pursuant to this Agreement, except to the extent that such loss is attributable to the bad faith, gross negligence, fraud or willful misconduct on the part of the Share Trustee.

 

(2)

Notwithstanding any other provision of this Agreement other than clause (1) above, any liability of the Share Trustee, shall be limited to an amount of fees paid by parties to the Share Trustee under this agreement in the thirty-six (36) months immediately prior to the Share Trustee receiving the first notice of claim.

 

(3)

Notwithstanding any other provision of this Agreement, the Share Trustee shall not be liable for any (i) breach by any other party of any applicable securities legislation, and (ii) lost profits, punitive, consequential, special, indirect, incidental, exemplary or aggravated losses or damages of any other person under any circumstances whatsoever, whether such losses or damages are foreseeable or unforeseeable.

 

(4)

This limitation of liability shall survive the termination of the Trust and the resignation or removal of the Share Trustee.

 

8.3

Force Majeure

No party shall be liable to the other, or held in breach of this Agreement, if prevented, hindered or delayed in the performance or observance of any provision contained herein by reason of act of god, riots, terrorism, acts of war, epidemics or pandemics, governmental action or judicial order, earthquakes, or any other similar causes

 

B-71


Table of Contents

(including, but not limited to, mechanical, electronic or communication interruptions, disruptions or failures). Performance times under this Agreement shall be extended for a period of time equivalent to the time lost because of any delay that is excusable under this Section 8.3.

ARTICLE 9

CHANGE OF SHARE TRUSTEE

 

9.1

Resignation

The Share Trustee, or any Share Trustee hereafter appointed, may at any time resign by giving written notice of such resignation to Parent, CallCo and ExchangeCo specifying the date on which it desires to resign, provided that such notice shall not be given less than 30 days before such desired resignation date unless Parent, CallCo and ExchangeCo otherwise agree and provided further that such resignation shall not take effect until the date of the appointment of a successor Share Trustee and the acceptance of such appointment by the successor Share Trustee. Upon receiving such notice of resignation, Parent, CallCo and ExchangeCo shall promptly appoint a successor Share Trustee, which successor Share Trustee shall be a corporation organized and existing under the laws of Canada and authorized to carry on the business of a trust company in all provinces and territories of Canada, by written instrument in duplicate, one copy of which shall be delivered to the resigning Share Trustee and one copy to the successor Share Trustee. Failing the appointment and acceptance of a successor Share Trustee, a successor Share Trustee may be appointed by order of a court of competent jurisdiction upon application of one or more of the parties to this Agreement. If the retiring Share Trustee is the party initiating an application for the appointment of a successor Share Trustee by order of a court of competent jurisdiction, Parent, CallCo and ExchangeCo shall be jointly and severally liable to reimburse the retiring Share Trustee for its legal costs and expenses in connection with same.

 

9.2

Removal

The Share Trustee, or any Share Trustee hereafter appointed, may (provided a successor Share Trustee is appointed) be removed at any time on not less than 30 days’ prior notice by written instrument executed by Parent, CallCo and ExchangeCo, in duplicate, one copy of which shall be delivered to the Share Trustee so removed and one copy to the successor Share Trustee, provided that such removal shall not take effect until the date of acceptance of appointment by the successor Share Trustee.

 

9.3

Successor Share Trustee

Any successor Share Trustee appointed as provided under this Agreement shall execute, acknowledge and deliver to Parent, CallCo and ExchangeCo and to its predecessor Share Trustee an instrument accepting such appointment. Thereupon the resignation or removal of the predecessor Share Trustee shall become effective and such successor Share Trustee, without any further act, deed or conveyance, shall become vested with all the rights, powers, duties and obligations of its predecessor under this Agreement, with the like effect as if originally named as Share Trustee in this Agreement. However, on the written request of Parent, CallCo and ExchangeCo or of the successor Share Trustee, the Share Trustee ceasing to act shall, upon payment of any amounts then due to it pursuant to the provisions of this Agreement, execute and deliver an instrument transferring to such successor Share Trustee all the rights and powers of the Share Trustee so ceasing to act. Upon the request of any such successor Share Trustee, Parent, CallCo, ExchangeCo and such predecessor Share Trustee shall execute any and all instruments in writing for more fully and certainly vesting in and confirming to such successor Share Trustee all such rights and powers.

 

9.4

Notice of Successor Share Trustee

Upon acceptance of appointment by a successor Share Trustee as provided herein, Parent, CallCo and ExchangeCo shall cause to be mailed notice of the succession of such Share Trustee hereunder to each Beneficiary specified in a List. If Parent, CallCo or ExchangeCo shall fail to cause such notice to be mailed

 

B-72


Table of Contents

within ten days after acceptance of appointment by the successor Share Trustee, the successor Share Trustee shall cause such notice to be mailed at the expense of Parent, CallCo and ExchangeCo.

ARTICLE 10

PARENT SUCCESSORS

 

10.1

Certain Requirements in Respect of Combination, etc.

So long as any Exchangeable Shares not owned by Parent or its Affiliates are outstanding, Parent shall not enter into any transaction (whether by way of reorganization, consolidation, arrangement, amalgamation, merger, transfer, sale for otherwise) whereby all or substantially all of its undertaking, property and assets would become the property of any other person or, in the case of an amalgamation or merger, of the continuing corporation resulting therefrom, provided that it may do so if as a result of such transactions, and concurrently therewith, the Exchangeable Shares held by the Beneficiaries are exchanged for Delaware Common Stock in accordance with their terms, and in any other case:

 

  (a)

such other person or continuing corporation (the “Parent Successor”), by operation of law, becomes, without more, bound by the terms and provisions of this Agreement or, if not so bound, executes, prior to or contemporaneously with the consummation of such transaction, a trust agreement supplemental hereto and such other instruments (if any) as are necessary or advisable to evidence the assumption by the Parent Successor of liability for all moneys payable and property deliverable hereunder and the covenant of such Parent Successor to pay and deliver or cause to be paid and delivered the same and its agreement to observe and perform all the covenants and obligations of Parent under this Agreement; and

 

  (b)

such transaction shall be upon such terms and conditions as to substantially preserve and not impair any of the rights, duties, powers and authorities of the Share Trustee or the holders of the Exchangeable Shares.

 

10.2

Vesting of Powers in Successor

Whenever the conditions of Section 10.1 have been duly observed and performed, the parties, if required by Section 10.1, shall execute and deliver the supplemental trust agreement provided for in Section 10.1(a) and thereupon the Parent Successor and such other person that may then be the issuer of the Delaware Common Stock shall possess and from time to time may exercise each and every right and power of Parent under this Agreement in the name of Parent or otherwise and any act or proceeding by any provision of this Agreement required to be done or performed by the board of directors of Parent or any officers of Parent may be done and performed with like force and effect by the directors or officers of such Parent Successor.

 

10.3

Wholly-Owned Subsidiaries

Nothing herein shall be construed as preventing (a) the amalgamation or merger of any wholly-owned direct or indirect subsidiary of Parent (other than ExchangeCo or CallCo) with or into Parent, (b) the winding-up, liquidation or dissolution of any wholly-owned direct or indirect subsidiary of Parent (other than ExchangeCo or CallCo), provided that all of the assets of such subsidiary are transferred to Parent or another wholly-owned direct or indirect subsidiary of Parent, (c) the conversion of Parent as contemplated by Section 266 of the Delaware General Corporation Law, as it may be amended from time to time, (d) any other distribution of the assets of any wholly-owned direct or indirect subsidiary of Parent among the stockholders of such subsidiary for the purpose of winding up its affairs, and (e) any such transactions which are expressly permitted by this Article 10.

 

B-73


Table of Contents
10.4

Successor Transactions

Notwithstanding the foregoing provisions of this Article 10, in the event of a Parent Control Transaction:

 

  (a)

in which Parent merges, combines or amalgamates with, or in which all or substantially all of the then outstanding Delaware Common Stock are acquired by, one or more other corporations to which Parent is, immediately before such merger, amalgamation or acquisition, “related” within the meaning of the Income Tax Act (Canada) (otherwise than by virtue of a right referred to in paragraph 251(5)(b) thereof);

 

  (b)

which does not result in an acceleration of the Redemption Date in accordance with paragraph (ii) of the definition of Redemption Date in the Exchangeable Share Provisions; and

 

  (c)

in which all or substantially all of the then outstanding Delaware Common Stock are converted into or exchanged for shares or rights to receive such shares (the “Other Shares”) of another corporation (the “Other Corporation”) that, immediately after such Parent Control Transaction, owns or controls, directly or indirectly, Parent;

then, (i) all references herein to “Parent” shall thereafter be and be deemed to be references to “Other Corporation” and all references herein to “Delaware Common Stock” shall thereafter be and be deemed to be references to “Other Shares” (with appropriate adjustments, if any, as are required to result in a holder of Exchangeable Shares on the exchange, redemption or retraction of such shares pursuant to the Exchangeable Share Provisions or the Plan of Arrangement or the exchange of such shares pursuant to this Agreement immediately subsequent to the Parent Control Transaction being entitled to receive that number of Other Shares equal to the number of Other Shares such holder of Exchangeable Shares would have received if the exchange, redemption or retraction of such shares pursuant to the Exchangeable Share Provisions or the Plan of Arrangement, or the exchange of such shares pursuant to this Agreement had occurred immediately prior to the Parent Control Transaction and the Parent Control Transaction was completed) but subject to subsequent adjustments to reflect any subsequent changes in the share capital of the issuer of the Other Shares, including without limitation, any subdivision, consolidation or reduction of share capital, without any need to amend the terms and conditions of this Agreement and without any further action required, and (ii) Parent shall cause the Other Corporation to deposit one or more voting securities of such Other Corporation to allow Beneficiaries to exercise voting rights in respect of the Other Corporation substantially similar to those provided for in this Agreement.

ARTICLE 11

AMENDMENTS AND SUPPLEMENTAL TRUST AGREEMENTS

 

11.1

Amendments, Modifications, etc.

Subject to Section 11.2, 11.4 and 13.1 this Agreement may not be amended or modified except by an agreement in writing executed by Parent, CallCo, ExchangeCo and the Share Trustee and approved by the Beneficiaries in accordance with Section 26.11(b) of the Exchangeable Share Provisions.

 

11.2

Ministerial Amendments

Notwithstanding the provisions of Section 11.1, the parties to this Agreement may in writing, at any time and from time to time, without the approval of the Beneficiaries, amend or modify this Agreement for the purposes of:

 

  (a)

adding to the covenants of any or all parties hereto for the protection of the Beneficiaries hereunder provided that the board of directors of each of Parent, CallCo and ExchangeCo shall be of the good faith opinion that such additions will not be prejudicial to the rights or interests of the Beneficiaries;

 

  (b)

evidencing the succession of Parent Successors and the covenants of and obligations assumed by each such Parent Successor in accordance with the provisions of Article 10;

 

B-74


Table of Contents
  (c)

making such amendments or modifications not inconsistent with this Agreement as may be necessary or desirable with respect to matters or questions arising hereunder which, in the good faith opinion of the board of directors of each of Parent, CallCo and ExchangeCo and in the opinion of the Share Trustee it may be expedient to make, provided that each such board of directors and the Share Trustee shall be of the good faith opinion, after consultation with counsel, that such amendments or modifications will not be prejudicial to the rights or interests of the Beneficiaries; or

 

  (d)

making such changes or corrections which, on the advice of counsel to Parent, CallCo, ExchangeCo and the Share Trustee, are required for the purpose of curing or correcting any ambiguity or defect or inconsistent provision or clerical omission or mistake or manifest error, provided that each such board of directors and the Share Trustee shall be of the good faith opinion that such changes or corrections will not be prejudicial to the rights or interests of the Beneficiaries.

 

11.3

Meeting to Consider Amendments

ExchangeCo, at the request of Parent, shall call a meeting or meetings of the Beneficiaries for the purpose of considering any proposed amendment or modification requiring approval of ExchangeCo pursuant hereto. Any such meeting or meetings shall be called and held in accordance with the articles of ExchangeCo, the Exchangeable Share Provisions and all applicable laws.

 

11.4

Changes in Capital of Parent and ExchangeCo

Notwithstanding the provisions of Section 11.1, at all times after the occurrence of any event contemplated pursuant to Section 2.7 or 2.8 of the Support Agreement or otherwise, as a result of which either Delaware Common Stock or the Exchangeable Shares or both are in any way changed, this Agreement shall forthwith be amended and modified as necessary in order that it shall apply with full force and effect, mutatis mutandis, to all new securities into which Delaware Common Stock or the Exchangeable Shares or both are so changed and the parties hereto shall execute and deliver a supplemental trust agreement giving effect to and evidencing such necessary amendments and modifications.

 

11.5

Execution of Supplemental Trust Agreements

No amendment to or modification or waiver of any of the provisions of this Agreement otherwise permitted hereunder shall be effective unless made in writing and signed by all of the parties hereto. Notwithstanding the provisions of Section 11.1, from time to time Parent, CallCo and ExchangeCo (in each case, when authorized by a resolution of its board of directors) and the Share Trustee may, subject to the provisions of these presents, and they shall, when so directed by these presents, execute and deliver by their proper officers, trust agreements or other instruments supplemental hereto, which thereafter shall form part hereof, for any one or more of the following purposes:

 

  (a)

evidencing the succession of Parent Successors and the covenants of and obligations assumed by each such Parent Successor in accordance with the provisions of Article 10 and the successors of the Share Trustee or any successor Share Trustee in accordance with the provisions of Article 9;

 

  (b)

making any additions to, deletions from or alterations of the provisions of this Agreement or the Voting Rights, the Exchange Right or the Automatic Exchange Right which, in the opinion of the Share Trustee relying on the advice of counsel, will not be prejudicial to the interests of the Beneficiaries or are, in the opinion of counsel to the Share Trustee, necessary or advisable in order to incorporate, reflect or comply with any legislation the provisions of which apply to Parent, CallCo, ExchangeCo, the Share Trustee or this Agreement; and

 

  (c)

for any other purposes not inconsistent with the provisions of this Agreement, including without limitation to make or evidence any amendment or modification to this Agreement as contemplated hereby; provided that, in the opinion of the Share Trustee relying on the advice of counsel, the rights of the Share Trustee and Beneficiaries will not be prejudiced thereby.

 

B-75


Table of Contents

ARTICLE 12

TERMINATION

 

12.1

Term

The Trust created by this Agreement shall continue until the earliest to occur of the following events, and upon the occurrence thereof, the Share Trustee shall surrender the electronic registration of Special Voting Stock, and the Special Voting Share shall be cancelled by Parent without a return of capital:

 

  (a)

no outstanding Exchangeable Shares are held by a Beneficiary following the Sunset Date (as defined in the Exchangeable Share Provisions); and

 

  (b)

each of Parent, CallCo and ExchangeCo elects in writing to terminate the Trust and such termination is approved by the Beneficiaries in accordance with Section 26.11(b) of the Exchangeable Share Provisions.

 

12.2

Survival of Agreement

This Agreement shall survive any termination of the Trust and shall continue until there are no Exchangeable Shares outstanding held by a Beneficiary; provided, however, that the provisions of Article 7 and Article 8 shall survive any such termination of this Agreement.

ARTICLE 13

GENERAL

 

13.1

Severability

If any term or other provision of this Agreement is invalid, illegal or incapable of being enforced by any rule or law, or public policy, all other conditions and provisions of this Agreement shall nevertheless remain in full force and effect so long as the economic or legal substance of the transactions contemplated hereby is not affected in any manner materially adverse to any party. Upon such determination that any term or other provision is invalid, illegal or incapable of being enforced, the parties hereto shall negotiate in good faith to modify this Agreement so as to effect the original intent of the parties as closely as possible in an acceptable manner to the end that the transactions contemplated hereby are fulfilled to the fullest extent possible.

 

13.2

Enurement

This Agreement shall be binding upon and enure to the benefit of the parties hereto and their respective successors and assigns and, subject to the terms hereof, to the benefit of the Beneficiaries.

 

13.3

Notices to Parties

Any notice and other communications required or permitted to be given pursuant to this Agreement shall be sufficiently given if delivered in person or if sent by electronic transmission to the parties at the following addresses:

 

  (a)

In the case of Parent, CallCo or ExchangeCo, at the following address:

114 East 4th Avenue, Suite 800

Vancouver, BC, V5T 1G4

Attention: Daniel Dex

Email: daniel.dex@zymeworks.com

 

B-76


Table of Contents

with copies (which shall not constitute notice) to:

Attention: Bryan King

Email:     bking@wsgr.com

and to:

Attention:  Joseph Garcia

Email: joseph.garcia@blakes.com

 

  (b)

In the case of Share Trustee, at the following addresses:

Computershare Trust Company of Canada

Attention:          General Manager, Corporate Trust

Email: corporatetrust.vancouver@computershare.com

and such notice or other communication shall be deemed to have been given and received (x) if delivered on a Business Day prior to 4:30 p.m. (local time in the place where the notice or other communication is received), on the date of delivery, or (y) otherwise, on the next Business Day. Either party may change its address for notice by giving notice to the other parties in accordance with the foregoing provisions.

 

13.4

Notice to Beneficiaries

Any notice, request or other communication to be given to a Beneficiary shall be given or sent (in writing or by electronic transmission) to the address of the holder recorded in the securities register of ExchangeCo or, in the event of the address of any such holder not being so recorded, then at the last known address of such holder, in any manner permitted by the articles of ExchangeCo, and shall be deemed received at the time specified by such articles. Accidental failure or omission to give any notice, request or other communication to one or more holders of Exchangeable Shares, or any defect in such notice, shall not invalidate or otherwise alter or affect any action or proceeding to be taken pursuant thereto.

 

13.5

Counterparts

This Agreement may be executed in counterparts, each of which shall be deemed an original, but all of which taken together shall constitute one and the same instrument.

 

13.6

Jurisdiction

This Agreement shall be construed and enforced in accordance with the laws of the Province of British Columbia and the laws of Canada applicable therein.

 

13.7

Attornment

Each of Parent, CallCo, ExchangeCo and the Share Trustee agrees that any action or proceeding arising out of or relating to this Agreement may be instituted in the courts of British Columbia, waives any objection which it may have now or hereafter to the venue of any such action or proceeding, irrevocably submits to the non-exclusive jurisdiction of the said courts in any such action or proceeding, agrees to be bound by any judgement of the said courts and not to seek, and hereby waives, any review of the merits of any such judgement by the courts of any other jurisdiction, and Parent hereby appoints ExchangeCo at its registered office in the Province of British Columbia as attorney for service of process.

 

B-77


Table of Contents
13.8

Communications Methods

The Share Trustee shall be entitled to treat a facsimile, pdf or e-mail communication or communication by other similar electronic means in a form satisfactory to the Share Trustee (“Electronic Methods”) from a person purporting to be (and whom the Share Trustee, acting reasonably, believes in good faith to be) the authorized representative of a party, as sufficient instructions and authority of the party for the Share Trustee to act and shall have no duty to verify or confirm that such person is so authorized. The parties hereto acknowledges that they are fully informed of the protections and risks associated with the various methods of transmitting instructions to the Share Trustee and that there may be more secure methods of transmitting instructions than Electronic Methods.

[Remainder of this page left intentionally blank]

 

B-78


Table of Contents

IN WITNESS WHEREOF, the parties hereto have caused this Agreement to be duly executed as of the date first above written.

 

ZYMEWORKS DELAWARE INC.
By:   

 

    Name:
    Title:
ZYMEWORKS CALLCO ULC
By:  

 

    Name:
    Title:
ZYMEWORKS EXCHANGECO LTD.
By:  

 

    Name:
    Title:
COMPUTERSHARE TRUST COMPANY OF CANADA
By:  

 

    Name:
    Title:
By:  

 

    Name:
    Title:

 

B-79


Table of Contents

EXHIBIT A

EXCHANGEABLE SHARE PROVISIONS

ARTICLE 26

SPECIAL RIGHTS OR RESTRICTIONS ATTACHED TO THE EXCHANGEABLE SHARES

The Exchangeable Shares of the Company shall have the following rights, privileges, restrictions and conditions:

26.1 Interpretation

 

  (a)

Definitions. For the purposes of these Exchangeable Share Provisions:

affiliate” means, with respect to any person, any other person who, directly or indirectly, controls, is controlled by, or is under common control with, such person. For purposes of this definition, the term “control” (including the correlative terms “controlling”, “controlled by” and “under common control with”) means the possession, directly or indirectly, of the power to direct or cause the direction of the management and policies of a person, whether through the ownership of voting securities, by contract or otherwise. For purposes of this Article 26, “affiliate” does not include any stockholders of Parent (other than Zymeworks Inc.), or directors or executive officers of Zymeworks Inc., Parent, the Company or CallCo.

Automatic Exchange Right” has the meaning ascribed thereto in the Voting and Exchange Trust Agreement.

BCBCA” means the Business Corporations Act (British Columbia) and the regulations made thereunder, as now in effect and as they may be promulgated or amended from time to time.

Board of Directors” means the board of directors of the Company.

Broker” has the meaning ascribed thereto in Section 26.14(c).

Business Day” means a day on which banks are generally open for the transaction of commercial business in Vancouver, British Columbia, and New York, New York, but does not in any event include a Saturday or Sunday or statutory holiday in Vancouver, British Columbia, or New York, New York.

CallCo” means Zymeworks CallCo ULC, a corporation existing under the laws of the Province of British Columbia.

Canadian Resident” means either (i) a person who, at the relevant time, is a resident of Canada for purposes of the Income Tax Act (Canada), or (ii) a partnership that is a “Canadian partnership” for purposes of the Income Tax Act (Canada).

Change of Law” means any amendment to the Income Tax Act (Canada) and other applicable provincial income Tax Laws that permits Canadian Resident holders of the Exchangeable Shares, who hold the Exchangeable Shares as capital property and deal at arm’s length with Parent and the Company (all for the purposes of the Income Tax Act (Canada) and other applicable provincial income Tax Laws), to exchange their Exchangeable Shares for Delaware Common Stock on a basis that will not require such holders to recognize any income, gain or loss or any actual or deemed dividend in respect of such exchange for the purposes of the Income Tax Act (Canada) or applicable provincial income Tax Laws.

Change of Law Call Date” has the meaning ascribed thereto in Section 26.20(b).

Change of Law Call Purchase Price” has the meaning ascribed thereto in Section 26.20(a).

Change of Law Call Right” has the meaning ascribed thereto in Section 26.20(a).

Common Shares” means the common shares in the capital of the Company.

 

B-80


Table of Contents

Current Market Price” means, in respect of Delaware Common Stock on any date, the average closing price of a share of Delaware Common Stock on the NYSE during the period of 20 consecutive trading days ending on the third trading day immediately before such date or, if the Delaware Common Stock are not then listed on the NYSE, on such other stock exchange or automated quotation system on which the Delaware Common Stock are listed or quoted, as the case may be, as may be selected by the Board of Directors for such purpose; provided, however, that if in the opinion of the Board of Directors the public distribution or trading activity of Delaware Common Stock during such period does not reflect the fair market value of a share of Delaware Common Stock, then the Current Market Price of a share of Delaware Common Stock shall be determined by the Board of Directors, based upon the advice of such qualified independent financial advisors as the Board of Directors may deem to be appropriate; and provided further that any such selection, opinion or determination by the Board of Directors shall be conclusive and binding, absent manifest error.

Delaware Common Stock” means shares of Parent’s common stock, par value US$0.00001 per share.

Effective Date” has the meaning ascribed thereto in the Plan of Arrangement.

Exchangeable Share Consideration” means, with respect to each Exchangeable Share, for any acquisition of, redemption of or distribution of assets of the Company in respect of such Exchangeable Share, or purchase of such Exchangeable Share pursuant to these Exchangeable Share Provisions or the Support Agreement or the Voting and Exchange Trust Agreement:

 

  (i)

one share of Delaware Common Stock multiplied by the Exchangeable Share Exchange Ratio on the Business Day immediately preceding the date on which the Exchangeable Share Price in respect of the Exchangeable Share Consideration being delivered is calculated; plus

 

  (ii)

a cheque or cheques payable at par at any branch of the bankers of the payor in the amount contemplated by clause (ii) and (iv) (and in respect of clause (iv), to the extent of a cash dividend that is payable), as applicable, of the definition of Exchangeable Share Price; plus

 

  (iii)

such stock or other property contemplated by clause (iii) and (iv) (and in respect of clause (iv), to the extent of a non-cash dividend that is payable), as applicable, of the definition of Exchangeable Share Price;

provided that: (A) the part of the consideration which represents (i) above shall be fully paid and satisfied by the delivery of Delaware Common Stock, such shares to be duly issued, fully paid and nonassessable; (B) the part of the consideration which represents (iii) above shall be fully paid and satisfied by delivery of such non-cash items; (C) in each case, any such consideration shall be delivered free and clear of any lien, claim, encumbrance, security interest or adverse claim or interest; and (D) in each case, any such consideration shall be paid without interest and less any tax required to be deducted and withheld therefrom.

Exchangeable Share Document” means (i) a share certificate representing Exchangeable Shares, (ii) a non-transferable acknowledgement of a shareholder’s right to obtain a share certificate representing Exchangeable Shares, or (iii) a direct registration system advice (or similar document) evidencing the electronic registration of the ownership of Exchangeable Shares, as applicable.

Exchangeable Share Exchange Ratio” means, at any time and in respect of each Exchangeable Share, an amount equal to 1.00000, as at the Effective Date, as cumulatively adjusted from time to time thereafter by increasing the Exchangeable Share Exchange Ratio on each date after the Effective Date on which the board of directors of Parent pays any dividend or other distribution on the Delaware Common Stock (but excluding any dividends or distributions pursuant to a Preferred Stock Rights Agreement) by an amount, rounded to the nearest five decimal places, equal to (a)(i) the amount of such dividend or other distribution (which, in the case of a non-cash dividend, shall equal the fair value as determined by the Board of Directors in good faith and in its sole discretion), expressed on a per

 

B-81


Table of Contents

Delaware Common Stock per share basis, multiplied (ii) by the Exchangeable Share Exchange Ratio in effect on the Business Day immediately preceding the record date set for such dividend or other distribution, divided by (b) the Current Market Price on the record date set for such dividend or other distribution, and any such adjustment shall be determined by the Board of Directors in good faith and in its sole discretion and any such determination by the Board of Directors shall be conclusive and binding; provided, however, that the Exchangeable Share Exchange Ratio shall only be so adjusted to the extent that the Board of Directors determines in good faith and in its sole discretion that the Company would be liable for any unrecoverable tax as a result of paying any such dividend or distribution and determines to adjust the Exchangeable Share Exchange Ratio in lieu of paying an equivalent dividend or other distribution on the Exchangeable Shares in accordance with these Exchangeable Share Provisions.

Exchangeable Share Price” means, at any time, for each Exchangeable Share, an amount equal to the aggregate of the following:

 

  (i)

the Current Market Price of one share of Delaware Common Stock at such time multiplied by the Exchangeable Share Exchange Ratio on the Business Day immediately preceding the date on which the Exchangeable Share Price is calculated;

 

  (ii)

the full amount of all cash dividends (A) declared, payable and unpaid on the Exchangeable Share, plus (B) to the extent a cash dividend has been declared by Parent on the Delaware Common Stock at such time for which a corresponding cash dividend on the Exchangeable Share would be required to be, but has not yet been, declared at such time, then the undeclared and unpaid cash dividend on such Exchangeable Share of equal amount multiplied by the Exchangeable Share Exchange Ratio (but only to the extent the Company has not taken one of the alternative actions permitted under these Exchangeable Share Provisions to account for such declaration by Parent);

 

  (iii)

the full amount of all non-cash dividends declared, payable and unpaid at such time on such Exchangeable Share (but excluding any dividends or distributions pursuant to a Preferred Stock Rights Agreement); and

 

  (iv)

the full amount of all dividends declared and payable in respect of each share of Delaware Common Stock (as adjusted by the Exchangeable Share Exchange Ratio from time to time) which have not, at such time, been paid on such Exchangeable Share in accordance herewith or adjusted for under the Exchangeable Share Exchange Ratio, or otherwise accounted for in under clauses (ii) and (iii) above in this definition (but excluding any dividends or distributions pursuant to a Preferred Stock Rights Agreement).

Exchangeable Share Provisions” means the rights, privileges, restrictions and conditions set out in this Article 26.

Exchangeable Shares” means the exchangeable shares in the capital of the Company, having the rights, privileges, restrictions and conditions set forth in this Article 26.

Governmental Authority” means any nation or government or any agency, public or regulatory authority, taxing authority, self-regulatory organization (including stock exchanges), instrumentality, department, commission, court, arbitrator (public or private), ministry, tribunal or board of any nation, government or political subdivision or delegated authority thereof, in each case, whether foreign or domestic and whether national, supranational, multinational, federal, provincial, territorial, state, regional, local or municipal.

Law” means applicable statutes, common laws, rules, ordinances, regulations, codes, orders, judgments, injunctions, writs, decrees, governmental guidelines or interpretations having the force of Law or bylaws, in each case, of a Governmental Authority.

Liquidation Amount” has the meaning ascribed thereto in Section 26.5(a).

Liquidation Call Purchase Price” has the meaning ascribed thereto in the Section 26.18(a).

 

B-82


Table of Contents

Liquidation Call Right” has the meaning ascribed thereto in the Section 26.18(a).

Liquidation Date” has the meaning ascribed thereto in Section 26.5(a).

NYSE” means the New York Stock Exchange.

Other Withholding Agent” has the meaning ascribed thereto in Section 26.14(c).

Parent” means Zymeworks Delaware Inc., a corporation existing under the Laws of the State of Delaware.

Parent Control Transaction” shall be deemed to have occurred if:

 

  (i)

any person acquires, directly or indirectly, any voting security of Parent and, immediately after such acquisition, directly or indirectly owns, or exercises control and direction over, voting securities representing more than 50% of the total voting power of all of the then outstanding voting securities of Parent, other than any such transaction which would result in the holders of outstanding voting securities of Parent immediately prior to such transaction directly or indirectly owning, or exercising control and direction over, voting securities representing more than 50% of the total voting power of all of the voting securities of the acquiring person outstanding immediately after such transaction;

 

  (ii)

the shareholders of Parent approve a merger, combination, consolidation, recapitalization or reorganization of Parent, other than any such transaction which would result in the holders of outstanding voting securities of Parent immediately prior to such transaction directly or indirectly owning, or exercising control and direction over, voting securities representing more than 50% of the total voting power of all of the voting securities of the surviving entity outstanding immediately after such transaction;

 

  (iii)

the shareholders of Parent approve a liquidation of Parent;

 

  (iv)

Parent sells or disposes of all or substantially all of its assets; or

 

  (v)

any other transaction or series of related transactions having a substantially similar effect.

Parent Dividend Declaration Date” means the date on which the board of directors of Parent declares any dividend or other distribution on the Delaware Common Stock (but excluding any dividends or distributions pursuant to a Preferred Stock Rights Agreement).

person” includes an individual, partnership, association, body corporate, trustee, executor, administrator, legal representative, government or any other entity, whether or not having legal status.

Plan of Arrangement” means the plan of arrangement substantially in the form and content of Exhibit A to the Transaction Agreement, including any appendices thereto, and any amendments, modifications or supplements thereto made from time to time in accordance with its terms.

Preferred Stock Rights Agreement” means any preferred stock rights agreement that may now or in the future be adopted and entered into by Parent in respect of the Delaware Common Stock, to protect stockholders of Parent from coercive or otherwise unfair takeover tactics, in such form and substance as Parent may determine in its sole discretion.

Redemption Call Purchase Price” has the meaning ascribed thereto in Section 26.19(a).

Redemption Call Right” has the meaning ascribed thereto in Section 26.19(a).

Redemption Date” means the date for the redemption by the Company of all but not less than all of the outstanding Exchangeable Shares (other than Exchangeable Shares held by Parent and its affiliates), which date shall be the earlier of (a) the Sunset Date, and (b) the date, if any, established by the Board of Directors following the occurrence of any of the following:

 

  (i)

the aggregate number of Exchangeable Shares issued and outstanding (other than Exchangeable Shares held by Parent and its affiliates) is less than 5% of the number of Exchangeable Shares

 

B-83


Table of Contents
  issued on the Effective Date (as such number of shares may be adjusted as deemed appropriate by the Board of Directors to give effect to any subdivision, combination or consolidation of, or stock or share dividend on, the Exchangeable Shares, any issue or distribution of rights to acquire Exchangeable Shares or securities exchangeable for or convertible into Exchangeable Shares, any issue or distribution of other securities or rights or evidences of indebtedness or assets, or any other capital reorganization or other transaction affecting the Exchangeable Shares), in which case the Board of Directors may accelerate such redemption date to such date as it may determine, upon at least 30 days’ prior written notice to the holders of the Exchangeable Shares and the Share Trustee;

 

  (ii)

a Parent Control Transaction is proposed, in which case, provided the Board of Directors determines in good faith that it is not practicable to substantially replicate the terms and conditions of the Exchangeable Shares in connection with such Parent Control Transaction or that the redemption of all but not less than all of the outstanding Exchangeable Shares (other than Exchangeable Shares held by Parent and its affiliates) is necessary to enable the completion of such Parent Control Transaction in accordance with its terms, the Board of Directors may accelerate such redemption date to such date as it may determine, upon such number of days prior written notice to the holders of the Exchangeable Shares and the Share Trustee as the Board of Directors may determine to be reasonably practicable in such circumstances;

provided, however, that the accidental failure or omission to give any notice of redemption under clauses (i) or (ii) above to any of the holders of Exchangeable Shares shall not affect the validity of any such redemption.

Redemption Price” has the meaning ascribed thereto in Section 26.7(a).

Retracted Shares” has the meaning ascribed thereto in Section 26.6(a)(i)(A).

Retraction Call Notice” has the meaning ascribed thereto in Section 26.6(b)(ii).

Retraction Call Right” has the meaning ascribed thereto in Section 26.6(a)(i)(C).

Retraction Call Right Purchase Price” has the meaning ascribed thereto in Section 26.6(b)(i).

Retraction Date” has the meaning ascribed thereto in Section 26.6(a)(i)(B).

Retraction Price” has the meaning ascribed thereto in Section 26.6(a)(i).

Retraction Request” has the meaning ascribed thereto in Section 26.6(a)(i).

Share Trustee” means the trustee chosen by Parent and Zymeworks Inc. to act as trustee under the Voting and Exchange Trust Agreement, being a corporation organized and existing under the Laws of Canada or any Province thereof and authorized to carry on the business of a trust company in all the provinces of Canada, and any successor trustee appointed under the Voting and Exchange Trust Agreement.

Sunset Date” means the seventh anniversary of the Effective Date, as it may be extended from time to time by the Board of Directors.

Support Agreement” means the support agreement to be entered into at or prior to the issuance by the Company of any Exchangeable Shares among Parent, CallCo and the Company substantially in the form of Exhibit C to the Transaction Agreement, as it may be amended, supplemented or otherwise modified from time to time in accordance with its terms.

Tax” means any and all national, supranational, multinational, federal, provincial, territorial, state, regional, local or municipal taxes, including income, branch, profits, capital gains, gross receipts, windfall profits, value added, severance, ad valorem, property, capital, estimated, utility, recapture, net worth, production, sales, use, license, excise, franchise, environmental, transfer, land transfer, withholding or similar, payroll, employment, employer health, government pension plan premiums and

 

B-84


Table of Contents

contributions, social security premiums, workers’ compensation premiums, employment/unemployment insurance or compensation premiums or contributions, disability, documentary, registration, stamp, occupation, premium, alternative or add-on minimum, goods and services, harmonized sales, customs duties or other taxes, levies, premiums, excises, fees, assessments, imposts, duties, and other similar charges of any kind whatsoever imposed, assessed, charged or collected by a Governmental Authority and any installments in respect thereof, including any interest, fines, assessments, reassessments, penalties or additions to tax imposed in connection therewith or with respect thereto, and any interest in respect of such additions or penalties, and whether disputed or not.

Tax Law” means any Law in respect of Taxes.

Transaction Agreement” means the transaction agreement dated July 14, 2022 among Parent, CallCo, the Company and Zymeworks Inc., as amended, supplemented or otherwise modified from time to time in accordance with its terms.

Transfer Agent” means Computershare Investor Services Inc. or such other person as may from time to time be appointed by the Company as the registrar and transfer agent for the Exchangeable Shares.

Voting and Exchange Trust Agreement” means the voting and exchange trust agreement to be made among Parent, CallCo, the Company and the Share Trustee in connection with the Plan of Arrangement substantially in the form of Exhibit D to the Transaction Agreement, as may be amended, supplemented or otherwise modified from time to time in accordance with its terms.

Withholding Shortfall” has the meaning ascribed thereto in Section 26.14(c).

 

  (b)

Interpretation Not Affected by Headings. The division of these Exchangeable Share Provisions into sections and other portions and the insertion of headings are for convenience of reference only and shall not affect the construction or interpretation hereof. Unless otherwise indicated, all references to a “Section” followed by a number and/or a letter refer to the specified section of these Exchangeable Share Provisions.

 

  (c)

Number and Gender. In these Exchangeable Share Provisions, unless the context otherwise clearly requires, words used herein importing the singular include the plural and vice versa and words imparting any gender shall include all genders.

 

  (d)

Date of Any Action. If any date on which any action is required to be taken hereunder by any person is not a Business Day, then such action shall be required to be taken on the next succeeding day which is a Business Day.

 

  (e)

Currency. In these Exchangeable Share Provisions, unless stated otherwise, all cash payments provided for herein shall be made in United States dollars.

26.2 Ranking of Exchangeable Shares. The Exchangeable Shares shall be entitled to a preference over the Common Shares and any other shares ranking junior to the Exchangeable Shares: (a) with respect to the payment of dividends or other distributions as and to the extent provided in Section 26.3 and (b) with respect to the distribution of assets in the event of the liquidation, dissolution or winding-up of the Company, whether voluntary or involuntary, or any other distribution of the assets of the Company among its shareholders for the purpose of winding up its affairs as and to the extent provided in Section 26.5.

26.3 Dividends and Distributions.

 

  (a)

Dividends and Distributions. A holder of an Exchangeable Share shall be entitled to receive and the Board of Directors shall, subject to applicable Law, on each Parent Dividend Declaration Date, declare a dividend or other distribution on each Exchangeable Share:

 

  (i)

in the case of a cash dividend or other distribution declared on the Delaware Common Stock (but excluding any dividends or distributions pursuant to a Preferred Stock Rights Agreement), in an

 

B-85


Table of Contents
  amount in cash payable in United States dollars for each Exchangeable Share equal to (A) the cash dividend or other distribution declared on each share of Delaware Common Stock on the Parent Dividend Declaration Date, multiplied by (B) the relevant Exchangeable Share Exchange Ratio;

 

  (ii)

in the case of a stock or share dividend or other distribution declared on the Delaware Common Stock to be paid in Delaware Common Stock (but excluding any dividends or dividends or distributions pursuant to a Preferred Stock Rights Agreement), by the issue or transfer by the Company of such number of Exchangeable Shares for each Exchangeable Share as is equal to the number of Delaware Common Stock to be paid on each share of Delaware Common Stock multiplied by the relevant Exchangeable Share Exchange Ratio; provided, however, that the Company may, in lieu of such stock or share dividend or other distribution, elect to effect a corresponding, contemporaneous and economically equivalent (as determined by the Board of Directors in accordance with Sections 26.3(e) and 26.3(f)) subdivision of the outstanding Exchangeable Shares; or

 

  (iii)

in the case of a dividend or other distribution declared on the Delaware Common Stock in property other than cash or Delaware Common Stock (but excluding any dividends or distributions pursuant to a Preferred Stock Rights Agreement), in such type and amount of property for each Exchangeable Share as is the same as or economically equivalent (as determined by the Board of Directors in accordance with Section 26.3(e)) and adjusted for the relevant Exchangeable Share Exchange Ratio to the type and amount of property declared as a dividend or other distribution on each share of Delaware Common Stock; and

such dividends or other distributions shall be paid out of money, assets or property of the Company properly applicable to the payment of dividends or other distributions, out of authorized but unissued shares of the Company or through the subdivision of outstanding Exchangeable Shares, as applicable; provided, that the Board of Directors may determine, in its sole discretion, to adjust the Exchangeable Share Exchange Ratio as provided herein in lieu of paying any such dividend or other distribution on the Exchangeable Shares, and provided further, however, that the Exchangeable Share Exchange Ratio shall only be so adjusted to the extent that the Board of Directors determines in good faith and in its sole discretion that the Company would be liable for any unrecoverable tax as a result of paying any such dividend or distribution. The holders of Exchangeable Shares shall not be entitled to any dividends or other distributions other than or in excess of the dividends or other distributions referred to in this Section 26.3(a).

 

  (b)

Payments of Dividends and Distributions. Cheques of the Company payable at par at any branch of the bankers of the Company shall be issued in respect of any cash dividends or other distributions contemplated by Section 26.3(a)(i) and the sending of such cheque to each holder of an Exchangeable Share shall satisfy the cash dividend or other distribution represented thereby unless the cheque is not paid on presentation. An Exchangeable Share Document registered in the name of the registered holder of Exchangeable Shares shall be delivered in respect of any stock or share dividends or other distributions contemplated by Section 26.3(a)(ii) or any subdivision of the Exchangeable Shares under Sections 26.3(a)(ii) and 26.3(f) and the sending of such Exchangeable Share Document to each holder of an Exchangeable Share shall satisfy the stock or share dividend or other distribution represented thereby. Such other type and amount of property in respect of any dividends or other distributions contemplated by Section 26.3(a)(iii) shall be issued, distributed or transferred by the Company in such manner as it shall determine, and the issuance, distribution or transfer thereof by the Company to each holder of an Exchangeable Share shall satisfy the dividend or other distribution represented thereby. Subject to the requirements of applicable Law with respect to unclaimed property, no holder of an Exchangeable Share shall be entitled to recover by action or other legal process against the Company any dividend or other distribution that is represented by a cheque that has not been duly presented to the Company’s bankers for payment or that otherwise remains unclaimed for a period of three (3) years from the date on which such dividend was payable.

 

B-86


Table of Contents
  (c)

Record and Payment Dates. The record date for the determination of the holders of Exchangeable Shares entitled to receive payment of, and the payment date for, any dividend or other distribution declared on the Exchangeable Shares under Section 26.3(a) shall be the same dates as the record date and payment date, respectively, for the corresponding dividend or other distribution declared on the Delaware Common Stock (but excluding any dividends or distributions pursuant to a Preferred Stock Rights Agreement). The record date for the determination of the holders of Exchangeable Shares entitled to receive Exchangeable Shares in connection with any subdivision of the Exchangeable Shares under Sections 26.3(a)(ii) and 26.3(f), and the effective date of such subdivision, shall be the same dates as the record and payment date, respectively, for the corresponding stock or share dividend or other distribution declared on the Delaware Common Stock.

 

  (d)

Partial Payment. If on any payment date for any dividends or other distributions declared on the Exchangeable Shares under Section 26.3(a) the dividends or other distributions are not paid in full on all of the Exchangeable Shares then outstanding, any such dividends or other distributions that remain unpaid shall be paid on a subsequent date or dates determined by the Board of Directors on which the Company shall have sufficient moneys, assets or property properly applicable to the payment of such dividends or other distributions.

 

  (e)

Economic Equivalence. The Board of Directors shall determine, in good faith and in its sole discretion (with the assistance of such financial or other advisors as the Board of Directors may determine), “economic equivalence” for the purposes of the Exchangeable Share Provisions and each such determination shall be conclusive and binding on the Company and its shareholders. In making each such determination, the following factors shall, without excluding other factors determined by the Board of Directors to be relevant, be considered by the Board of Directors:

 

  (i)

in the case of any stock or share dividend or other distribution payable in Delaware Common Stock (but excluding any dividends or distributions pursuant to a Preferred Stock Rights Agreement), the number of such shares issued as a result of such stock or share dividend or other distribution in proportion to the number of Delaware Common Stock previously outstanding;

 

  (ii)

in the case of the issuance or distribution of any rights, options or warrants to subscribe for or purchase Delaware Common Stock or securities exchangeable for or convertible into or carrying rights to acquire Delaware Common Stock (but excluding any dividends or distributions pursuant to a Preferred Stock Rights Agreement), the relationship between the exercise price of each such right, option or warrant, the number of such rights, options or warrants to be issued or distributed in respect of each share of Delaware Common Stock and the Current Market Price of a share of Delaware Common Stock, the price volatility of the Delaware Common Stock and the terms of any such instrument;

 

  (iii)

in the case of the issuance or distribution of any other form of property including, without limitation, any shares or securities of Parent of any class other than Delaware Common Stock, any rights, options or warrants other than those referred to in Section 26.3(e)(ii), any evidences of indebtedness of Parent or any assets of Parent (but excluding any dividends or distributions pursuant to a Preferred Stock Rights Agreement), the relationship between the fair market value (as determined by the Board of Directors in the manner above contemplated) of such property to be issued or distributed with respect to each outstanding share of Delaware Common Stock and the Current Market Price of a share of Delaware Common Stock;

 

  (iv)

in the case of any subdivision, redivision or change of the then outstanding Delaware Common Stock into a greater number of Delaware Common Stock or the reduction, combination, consolidation or change of the then outstanding Delaware Common Stock into a lesser number of Delaware Common Stock or any amalgamation, merger, arrangement, reorganization or other transaction affecting the Delaware Common Stock, the effect thereof upon the then outstanding Delaware Common Stock; and

 

B-87


Table of Contents
  (v)

in all such cases, the general taxation consequences of the relevant event to holders of Exchangeable Shares to the extent that such consequences may differ from the taxation consequences to holders of Delaware Common Stock as a result of differences between taxation Laws of Canada and the United States (except for any differing consequences arising as a result of differing marginal taxation rates and without regard to the individual circumstances of holders of Exchangeable Shares).

 

  (f)

Subdivision on Stock or Share Dividend. In the case of a stock or share dividend declared on Delaware Common Stock to be paid in Delaware Common Stock, in lieu of declaring the stock or share dividend contemplated by Section 26.3(a)(ii) on the Exchangeable Shares, the Board of Directors may, in good faith and in its discretion and subject to applicable Law and to obtaining any required regulatory approvals, subdivide, redivide or change each issued and unissued Exchangeable Share on the basis that each Exchangeable Share before such subdivision becomes a number of Exchangeable Shares equal to the sum of (i) one share of Delaware Common Stock, and (ii) the number of Delaware Common Stock to be paid as a share dividend on each share of Delaware Common Stock. In such instance, and notwithstanding any other provision hereof, such subdivision shall become effective on the effective date specified in Section 26.3(c) without any further act or formality on the part of the holders of Exchangeable Shares. For greater certainty, subject to applicable Law, no approval of the holders of Exchangeable Shares to an amendment to these Articles shall be required to give effect to such subdivision.

 

  (g)

Share Consolidation. In the case of a consolidation of shares of Delaware Common Stock, the Board of Directors may, in good faith and in its discretion and subject to applicable Law and to obtaining any required regulatory approvals, consolidate each issued and unissued Exchangeable Share on the same basis concurrently with, or as soon as practicable following, the consolidation of the shares of Delaware Common Stock (and to ensure that the Exchangeable Share Exchange Ratio does not decrease as a result of the consolidation of the shares of Delaware Common Stock). For greater certainty, subject to applicable Law, no approval of the holders of Exchangeable Shares to an amendment to these Articles shall be required to give effect to such consolidation.

26.4 Certain Restrictions. So long as any of the Exchangeable Shares are outstanding, the Company shall not at any time without, but may at any time with, the approval of the holders of the Exchangeable Shares given as specified in Section 26.11(b):

 

  (a)

pay any dividends or other distributions on any shares ranking junior to the Exchangeable Shares with respect to the payment of dividends or other distributions (other than the Common Shares), other than stock or share dividends payable in Common Shares or any such other shares ranking junior to the Exchangeable Shares, as the case may be;

 

  (b)

redeem or purchase or make any capital distribution in respect of any shares ranking junior to the Exchangeable Shares with respect to the payment of dividends or other distributions (other than the Common Shares) in the event of the liquidation, dissolution or winding up of the Company, whether voluntary or involuntary, or any other distribution of the assets of the Company among its shareholders for the purpose of winding up its affairs;

 

  (c)

redeem or purchase or make any capital distribution in respect of any other shares of the Company ranking equally with the Exchangeable Shares with respect to the payment of dividends or other distributions in the event of the liquidation, dissolution or winding-up of the Company, whether voluntary or involuntary, or any other distribution of the assets of the Company among its shareholders for the purpose of winding up its affairs; or

 

  (d)

issue any Exchangeable Share or any other shares ranking equally with, or superior to, the Exchangeable Shares, other than, in each case, by way of stock or share dividends to the holders of such Exchangeable Shares or pursuant to a shareholders rights plan adopted by the Company;

 

B-88


Table of Contents

provided, however, that the restrictions in this Section 26.4 shall not apply if, in connection with all dividends or other distributions declared and paid on the Delaware Common Stock (but excluding any dividends or distributions pursuant to a Preferred Stock Rights Agreement): (i) all dividends or other distributions on the outstanding Exchangeable Shares shall have been declared and paid in full on the Exchangeable Shares, or (ii) the Exchangeable Share Exchange Ratio shall have been adjusted in accordance with these Exchangeable Share Terms, in each case, prior to or as at the date of any such event referred to in this Section 26.4.

26.5 Liquidation.

 

  (a)

Liquidation Amount. Subject to applicable Laws and the due exercise by CallCo of the Liquidation Call Right (which shall itself be subject to the sale and purchase contemplated by the Automatic Exchange Right), in the event of the liquidation, dissolution or winding-up of the Company or any other distribution of the assets of the Company among its shareholders for the purpose of winding up its affairs, a holder of Exchangeable Shares shall be entitled to receive from the assets of the Company in respect of each Exchangeable Share held by such holder on the effective date of such liquidation, dissolution, winding-up or other distribution (the “Liquidation Date”), before any distribution of any part of the assets of the Company among the holders of the Common Shares or any other shares ranking junior to the Exchangeable Shares with respect to dividends or other distributions an amount per share (the “Liquidation Amount”) equal to the Exchangeable Share Price applicable on the last Business Day prior to the Liquidation Date, which price shall be satisfied in full by the Company delivering or causing to be delivered to such holder the Exchangeable Share Consideration representing the Liquidation Amount for each Exchangeable Share held by such holder.

 

  (b)

Payment of Liquidation Amount. In the case of a distribution pursuant to Section 26.5(a), and provided that the sale and purchase contemplated by the Automatic Exchange Right has not occurred and that the Liquidation Call Right has not been exercised by CallCo, on or promptly after the Liquidation Date, the Company shall deliver or cause to be delivered to the holders of the Exchangeable Shares the Liquidation Amount for each such Exchangeable Share, upon presentation and surrender of the Exchangeable Share Documents representing such Exchangeable Shares, together with such other documents and instruments as may be required to effect a transfer of Exchangeable Shares under the BCBCA and these Articles, as applicable, together with such additional documents, instruments and payments as the Transfer Agent or the Company may reasonably require, at any office of the Transfer Agent as may be specified by the Company by notice to the holders of the Exchangeable Shares. Payment of the Liquidation Amount for such Exchangeable Shares shall be made by delivery to each holder, at the address of such holder recorded in the securities register of the Company for the Exchangeable Shares or by holding for pick-up by such holder at the registered office of the Company or at any office of the Transfer Agent as may be specified by the Company by notice to the holders of the Exchangeable Shares, the Exchangeable Share Consideration such holder is entitled to receive pursuant to Section 26.5(a). On and after the Liquidation Date, the holders of the Exchangeable Shares shall cease to be holders of such Exchangeable Shares and shall not be entitled to exercise any of the rights of holders in respect thereof (including, without limitation, any rights under the Voting and Exchange Trust Agreement) other than the right to receive, without interest, their proportionate part of the aggregate Liquidation Amount, unless payment of the aggregate Liquidation Amount for such Exchangeable Shares shall not be made upon presentation and surrender of Exchangeable Share Documents and other required documents in accordance with the foregoing provisions, in which case the rights of the holders shall remain unaffected until the Liquidation Amount has been paid in the manner so provided. The Company shall have the right at any time after the Liquidation Date to transfer or cause to be issued or transferred to, and deposited in a custodial account with, any chartered bank or trust company the Liquidation Amount in respect of the Exchangeable Shares represented by Exchangeable Share Documents that have not at the Liquidation Date been surrendered by the holders thereof, such Liquidation Amount to be held by such bank or trust company as trustee for and on behalf of, and for the use and benefit of, such holders. Upon such deposit being made, the rights of a holder of Exchangeable Shares as of the date of such deposit shall be limited to receiving its proportionate part

 

B-89


Table of Contents
  of the aggregate Liquidation Amount for such Exchangeable Shares so deposited, without interest, and all dividends and other distributions with respect to the Delaware Common Stock to which such holder is entitled with a record date on or after the date of such deposit and before the date of transfer of such Delaware Common Stock to such holder against presentation and surrender of the Exchangeable Share Documents for the Exchangeable Shares held by them in accordance with the foregoing provisions. Upon such payment or deposit of the Liquidation Amount, the holders of the Exchangeable Shares shall thereafter be considered and deemed for all purposes to be holders of the Delaware Common Stock delivered to them or the custodian on their behalf.

 

  (c)

No Right to Participate in Further Distributions. After the Company has satisfied its obligations to pay the holders of the Exchangeable Shares the aggregate Liquidation Amount per Exchangeable Share pursuant to this Section 26.5, such holders shall not be entitled to share in any further distribution of the assets of the Company.

26.6 Retraction of Exchangeable Shares.

 

  (a)

Retraction at Option of Holder

 

  (i)

Subject to applicable Laws and the due exercise by CallCo of the Retraction Call Right, a holder of Exchangeable Shares shall be entitled at any time to require the Company to redeem (at the holder’s discretion) any or all of the Exchangeable Shares registered in the name of such holder for an amount per share equal to the Exchangeable Share Price applicable on the last Business Day prior to the Retraction Date (the “Retraction Price”), which price shall be satisfied in full by the Company or CallCo, as applicable, delivering or causing to be delivered to such holder the Exchangeable Share Consideration representing the Retraction Price. A holder of Exchangeable Shares must give notice of such request to redeem or purchase by presenting and surrendering to any office of the Transfer Agent as may be specified by the Company by notice to the holders of the Exchangeable Shares, the Exchangeable Share Documents representing the Exchangeable Shares that such holder desires to have the Company redeem or CallCo purchase, as applicable, together with (A) such other documents and instruments as may be required to effect a transfer of Exchangeable Shares under the BCBCA and these Articles, as applicable, together with such additional documents, instruments and payments as the Transfer Agent or the Company may reasonably require, and (B) a duly executed request (the “Retraction Request”) in the form of the Appendix attached hereto or in such other form as may be acceptable to the Company:

 

  (A)

specifying that such holder desires to have all or any number specified therein of the Exchangeable Shares represented by such Exchangeable Share Documents (the “Retracted Shares”) redeemed by the Company or purchased by CallCo, as applicable;

 

  (B)

stating the Business Day on which the holder desires to have the Company redeem or CallCo purchase the Retracted Shares (the “Retraction Date”), provided that the Retraction Date shall not be less than 10 Business Days nor more than 15 Business Days after the date on which the Retraction Request is received by the Transfer Agent on behalf of the Company and further provided that, in the event that no such Business Day is specified by the holder in the Retraction Request, the Retraction Date shall be deemed to be the 15th Business Day after the date on which the Retraction Request is received by the Transfer Agent on behalf of the Company, subject to Section 26.6(a)(v); and

 

  (C)

acknowledging the overriding right (the “Retraction Call Right”) of CallCo to purchase all but not less than all the Retracted Shares directly from the holder and that the Retraction Request shall be deemed to be a revocable offer by the holder to sell the Retracted Shares to CallCo in accordance with the Retraction Call Right on the Retraction Date for the Retraction Call Right Purchase Price and on the other terms and conditions set out in Section 26.6(b).

 

  (ii)

In the case of a redemption or purchase of Exchangeable Shares pursuant to this Section 26.6(a), upon receipt by the Transfer Agent in the manner specified in Section 26.6(a)(i) of one or more

 

B-90


Table of Contents
  Exchangeable Share Documents representing the number of Exchangeable Shares which the holder desires to have the Company redeem or CallCo purchase, together with a duly executed Retraction Request and such additional documents and instruments specified in Section 26.6(a)(i) or that the Company or the Transfer Agent may reasonably require, and provided that (A) the Retraction Request has not been revoked by the holder of such Retracted Shares in the manner specified in Section 26.6(a)(iv), and (B) CallCo has not exercised the Retraction Call Right, the Company shall redeem or CallCo shall purchase, as applicable, the Retracted Shares effective at the close of business on the Retraction Date. On the Retraction Date, the Company or CallCo shall deliver or cause to be delivered to such holder, at the address of the holder recorded in the securities register of the Company for the Exchangeable Shares or at the address specified in the Retraction Request or by holding for pick-up by the holder at any office of the Transfer Agent as may be specified by the Company by notice to the holders of the Exchangeable Shares, the Exchangeable Share Consideration representing the Retraction Price and such delivery of such Exchangeable Share Consideration by or on behalf of the Company by the Transfer Agent shall be deemed to be payment of and shall satisfy and discharge all liability for the Retraction Price to the extent that the same is represented by such Exchangeable Share Consideration, unless any cheque comprising part of such Exchangeable Share Consideration is not paid on due presentation. If only a part of the Exchangeable Shares represented by any Exchangeable Share Document is redeemed or purchased, a new Exchangeable Share Document for the balance of such Exchangeable Shares shall be issued to the holder at the expense of the Company. On and after the close of business on the Retraction Date, the holder of the Retracted Shares shall cease to be a holder of such Retracted Shares and shall not be entitled to exercise any of the rights of a holder in respect thereof (including, without limitation, any rights under the Voting and Exchange Trust Agreement), other than the right to receive the aggregate Retraction Price in respect thereof, unless payment of the aggregate Retraction Price payable to such holder shall not be made upon presentation and surrender of the Exchangeable Share Documents and other required documents in accordance with the foregoing provisions, in which case the rights of such holder shall remain unaffected until such aggregate Retraction Price has been paid in the manner so provided. On and after the close of business on the Retraction Date, provided that presentation and surrender of the Exchangeable Share Documents and payment of such aggregate Retraction Price has been made in accordance with the foregoing provisions, the holder of the Retracted Shares so redeemed by the Company shall thereafter be considered and deemed for all purposes to be a holder of the Delaware Common Stock delivered to such holder.

 

  (iii)

Notwithstanding any other provision of this Section 26.6, the Company shall not be obligated to redeem Retracted Shares specified by a holder in a Retraction Request if and to the extent that such redemption or purchase of Retracted Shares, as applicable, would be contrary to solvency requirements or other provisions of applicable Laws. If the Company believes, after due enquiry, that on any Retraction Date it would not be permitted by any of such provisions to redeem the Retracted Shares tendered for redemption on such date, and provided that (A) CallCo has not exercised the Retraction Call Right with respect to such Retracted Shares, and (B) the holder has not required that CallCo purchase such Retracted Shares as contemplated under Section 26.6(a)(i), then the Company shall only be obligated to redeem Retracted Shares specified by a holder in a Retraction Request to the extent of the maximum number that may be so redeemed (rounded down to a whole number of shares) as would not be contrary to such provisions and shall notify the holder and the Share Trustee at least two Business Days prior to the Retraction Date as to the number of Retracted Shares which will not be redeemed by the Company. In any case in which the redemption by the Company of Retracted Shares would be contrary to solvency requirements or other provisions of applicable Laws, the Company shall redeem Retracted Shares in accordance with Section 26.6(a)(ii) on a pro rata basis in proportion to the total number of Exchangeable Shares tendered for retraction and shall issue to each holder of Retracted Shares a new Share Exchange Document, at the expense of the Company, representing the Retracted Shares not

 

B-91


Table of Contents
  redeemed by the Company pursuant to Section 26.6(a)(ii). If the Company would otherwise be obligated to redeem Retracted Shares pursuant to Section 26.6(a)(ii) but is not obligated to do so as a result of solvency requirements or other provisions of applicable Laws, the holder of any such Retracted Shares not redeemed by the Company pursuant to Section 26.6(a)(ii) as a result of solvency requirements or other provisions of applicable Laws shall be deemed, by delivery of the Retraction Request, to have instructed the Transfer Agent to require CallCo to purchase such Retracted Shares from such holder on the Retraction Date or as soon as practicable thereafter on payment by CallCo to such holder of the aggregate Retraction Price in respect of such Retracted Shares, all as more specifically provided for in the Voting and Exchange Trust Agreement.

 

  (iv)

A holder of Retracted Shares may, by notice in writing given by the holder to any office of the Transfer Agent as may be specified by the Company by notice to the holders of the Exchangeable Shares, before the close of business on the Business Day immediately preceding the Retraction Date, withdraw its Retraction Request, in which event such Retraction Request shall be null and void and, for greater certainty, the revocable offer constituted by the Retraction Request to sell the Retracted Shares to CallCo shall be deemed to have been revoked.

 

  (v)

Notwithstanding any other provision of this Section 26.6(a), if:

 

  (A)

exercise of the rights of the holders of the Exchangeable Shares, or any of them, to require the Company to redeem any Exchangeable Shares pursuant to this Section 26.6(a) on any Retraction Date would require listing particulars or any similar document to be issued in order to obtain the approval of the NYSE to the listing and trading (subject to official notice of issuance) of the Delaware Common Stock that would be required to be delivered to such holders of Exchangeable Shares in connection with the exercise of such rights; and

 

  (B)

as a result of (A) above, it would not be practicable (notwithstanding the reasonable endeavours of Parent) to obtain such approvals in time to enable all or any of such Delaware Common Stock to be admitted to listing and trading by the NYSE (subject to official notice of issuance) when so delivered; the Retraction Date shall, notwithstanding any other date specified or otherwise deemed to be specified in any relevant Retraction Request, be deemed for all purposes to be the earlier of (i) the second Business Day immediately following the date the approvals referred to in Section 26.6(a)(v)(A) are obtained and (ii) the date which is 30 Business Days after the date on which the relevant Retraction Request is received by the Company, and references in these Exchangeable Share Provisions to such Retraction Date shall be construed accordingly.

 

  (b)

Retraction Call Rights

 

  (i)

In the event that a holder of Exchangeable Shares delivers a Retraction Request pursuant to Section 26.6(a), and subject to the limitations set forth in Section 26.6(a)(ii), the Retraction Call Right will be available to CallCo, notwithstanding the proposed redemption of the Exchangeable Shares by the Company pursuant to Section 26.6(a), to purchase from such holder on the Retraction Date all but not less than all of the Retracted Shares held by such holder on payment by CallCo of an amount per share equal to the Exchangeable Share Price applicable on the last Business Day prior to the Retraction Date (the “Retraction Call Right Purchase Price”), which price shall be satisfied in full by CallCo delivering or causing to be delivered to such holder the Exchangeable Share Consideration representing the Retraction Call Right Purchase Price. Upon the exercise of the Retraction Call Right in respect of Retracted Shares, the holder of such Retracted Shares shall be obligated to sell all of such Retracted Shares to CallCo on the Retraction Date on payment by CallCo of the aggregate Retraction Call Right Purchase Price in respect of such Retracted Shares as set forth in this Section 26.6(b)(i).

 

  (ii)

Upon receipt by the Transfer Agent of a Retraction Request, the Transfer Agent shall immediately notify the Company and CallCo thereof and shall provide CallCo with a copy of the Retraction

 

B-92


Table of Contents
  Request. In order to exercise its Retraction Call Right, CallCo must notify the Transfer Agent in writing of its determination to do so (a “Retraction Call Notice”) within five Business Days after the Transfer Agent notifies CallCo of the Retraction Request. If CallCo does not so notify the Transfer Agent within such five Business Day period, then the Transfer Agent shall notify the holder as soon as possible thereafter that CallCo will not exercise the Retraction Call Right. If CallCo delivers a Retraction Call Notice within such five Business Day period and duly exercises its Retraction Call Right in accordance with this Section 26.6(b)(ii), the obligation of the Company to redeem the Retracted Shares shall terminate and, provided that the Retraction Request is not revoked by the holder of such Retracted Shares in the manner specified in Section 26.6(a)(iv), CallCo shall purchase from such holder and such holder shall sell to CallCo on the Retraction Date the Retracted Shares for an amount per share equal to the Retraction Call Right Purchase Price. Provided that the aggregate Retraction Call Right Purchase Price has been so deposited with the Transfer Agent as provided in Section 26.6(b)(iii), the closing of the purchase and sale of the Retracted Shares pursuant to the Retraction Call Right shall be deemed to have occurred as at the close of business on the Retraction Date and, for greater certainty, no redemption by the Company of such Retracted Shares shall take place on the Retraction Date.

 

  (iii)

For the purpose of completing a purchase of Retracted Shares pursuant to the exercise of the Retraction Call Right, CallCo shall deliver or cause to be delivered to the holder of such Retracted Shares, at the address of the holder recorded in the securities register of the Company for the Exchangeable Shares or at the address specified in the holder’s Retraction Request or by holding for pick-up by the holder at any office of the Transfer Agent as may be specified by the Company by notice to the holders of Exchangeable Shares, the Exchangeable Share Consideration representing the Retraction Call Right Purchase Price to which such holder is entitled, and such delivery of Exchangeable Share Consideration on behalf of CallCo shall be deemed to be payment of and shall satisfy and discharge all liability for the Retraction Call Right Purchase Price to the extent that the same is represented by such Exchangeable Share Consideration, unless any cheque comprising part of such Exchangeable Share Consideration is not paid on due presentation.

 

  (iv)

If CallCo does not notify the Transfer Agent in accordance with Section 26.6(b)(ii) of its intention to exercise the Retraction Call Right in the manner and timing described therein, each holder of Exchangeable Shares will, at the holder’s discretion, be entitled to demand (by way of notice given to the Transfer Agent) that CallCo exercise the Retraction Call Right in respect of the shares covered by the notice.

 

  (v)

On and after the close of business on the Retraction Date, the holder of the Retracted Shares shall cease to be a holder of such Retracted Shares and shall not be entitled to exercise any of the rights of a holder in respect thereof (including, without limitation, any rights under the Voting and Exchange Trust Agreement), other than the right to receive the aggregate Retraction Call Right Purchase Price in respect thereof, unless payment of the aggregate Retraction Call Right Purchase Price payable to such holder shall not be made upon presentation and surrender of Exchangeable Share Documents and other required documents in accordance with the foregoing provisions, in which case the rights of such holder shall remain unaffected until such aggregate Retraction Call Right Purchase Price has been paid in the manner so provided. On and after the close of business on the Retraction Date, provided that presentation and surrender of Exchangeable Share Documents and payment of such aggregate Retraction Call Right Purchase Price has been made in accordance with the foregoing provisions, the holder of the Retracted Shares so purchased by CallCo shall thereafter be considered and deemed for all purposes to be a holder of the Delaware Common Stock delivered to such holder.

26.7 Redemption of Exchangeable Shares by the Company.

 

  (a)

Redemption Amount. Subject to applicable Laws and the due exercise by CallCo of the Redemption Call Right, the Company shall on the Redemption Date redeem all but not less than all of the then

 

B-93


Table of Contents
  outstanding Exchangeable Shares (other than Exchangeable Shares held by Parent and its affiliates) for an amount per share (the “Redemption Price”) equal to the Exchangeable Share Price on the last Business Day prior to the Redemption Date, which price shall be satisfied in full by the Company delivering or causing to be delivered to each holder of Exchangeable Shares the Exchangeable Share Consideration for each Exchangeable Share held by such holder.

 

  (b)

Notice of Redemption. In the case of a redemption of Exchangeable Shares pursuant to Section 26.7(a), the Company shall, at least 30 days before the Redemption Date (other than a Redemption Date established in connection with a Parent Control Transaction), send or cause to be sent to each holder of Exchangeable Shares a notice in writing of the redemption by the Company or the purchase by CallCo under the Redemption Call Right of the Exchangeable Shares held by such holder. In the case of a Redemption Date established in connection with a Parent Control Transaction, the written notice of the redemption by the Company or the purchase by CallCo of the Exchangeable Shares under the Redemption Call Right will be sent on or before the Redemption Date, on as many days’ prior written notice as may be determined by the Board of Directors to be reasonably practicable in the circumstances. In any such case, such notice shall set out the formula for determining the Redemption Price or the Redemption Call Purchase Price, as the case may be, the Redemption Date and, if applicable, particulars of the Redemption Call Right. In the case of any notice given in connection with a possible Redemption Date, such notice will be given contingently and will be withdrawn if the contingency does not occur.

 

  (c)

Payment of Redemption Price. On or promptly after the Redemption Date, and provided that the Redemption Call Right has not been exercised by CallCo, the Company shall deliver or cause to be delivered to the holders of the Exchangeable Shares to be redeemed the Redemption Price for each such Exchangeable Share, upon presentation and surrender of the Exchangeable Share Document representing such Exchangeable Shares, together with such other documents and instruments as may be required to effect a transfer of Exchangeable Shares under the BCBCA and these Articles, as applicable, together with such additional documents, instruments and payments as the Transfer Agent or the Company may reasonably require, at any office of the Transfer Agent as may be specified by notice to the holders of the Exchangeable Shares. Payment of the Redemption Price for such Exchangeable Shares shall be made by delivery to each holder, at the address of the holder recorded in the securities register of the Company for the Exchangeable Shares or by holding for pick-up by the holder at the registered office of the Transfer Agent as may be specified by the Company by notice to the holders of Exchangeable Shares, the Exchangeable Share Consideration representing the Redemption Price. On and after the Redemption Date, the holders of the Exchangeable Shares called for redemption shall cease to be holders of such Exchangeable Shares and shall not be entitled to exercise any of the rights of holders in respect thereof (including, without limitation, any rights under the Voting and Exchange Trust Agreement) other than the right to receive, without interest, their proportionate part of the aggregate Redemption Price, unless payment of the aggregate Redemption Price for such Exchangeable Shares shall not be made upon presentation and surrender of Exchangeable Share Documents in accordance with the foregoing provisions, in which case the rights of the holders shall remain unaffected until the Redemption Price has been paid in the manner so provided. The Company shall have the right at any time after the sending of notice of its intention to redeem the Exchangeable Shares as provided to deposit or cause to be deposited the aggregate Redemption Price (in the form of Exchangeable Share Consideration) of the Exchangeable Shares so called for redemption, or of such of the said Exchangeable Shares represented by Exchangeable Share Documents that have not at the date of such deposit been surrendered by the holders thereof in connection with such redemption, in a custodial account with any chartered bank or trust company in Canada named in such notice and any interest earned on such deposit shall belong to the Company. Provided that such aggregate Redemption Price has been so deposited prior to the Redemption Date, on and after the Redemption Date, the Exchangeable Shares in respect of which such deposit shall have been made shall be redeemed and the rights of the holders thereof after the Redemption Date shall be limited to receiving, without interest, their proportionate part of the aggregate Redemption Price for

 

B-94


Table of Contents
  such Exchangeable Shares so deposited, against presentation and surrender of the Exchangeable Share Documents for the Exchangeable Shares held by them, respectively, in accordance with the foregoing provisions. Upon such payment or deposit of the Redemption Price, the holders of the Exchangeable Shares shall thereafter be considered and deemed for all purposes to be holders of the Delaware Common Stock delivered to them or the custodian on their behalf.

26.8 Purchase by Private Agreement. Subject to applicable Laws and the articles of the Company, and notwithstanding Section 26.7(b), the Company may at any time and from time to time purchase for cancellation all or any part of the Exchangeable Shares by private agreement with the holder thereof.

26.9 Voting Rights. Except as required by applicable Laws and by Section 26.11, the holders of the Exchangeable Shares shall not be entitled as such to receive notice of or to attend any meeting of the shareholders of the Company or to vote at any such meeting. Without limiting the generality of the foregoing, the holders of the Exchangeable Shares shall not be entitled to class votes except as required by applicable Law.

26.10 Specified Amount. The “specified amount” for the purposes of subsection 191(4) of the Income Tax Act (Canada) in respect of each Exchangeable Share shall be the amount specified by a director or officer of the Company in a resolution that is entered into in connection with the issuance of the Exchangeable Shares of the Company (expressed as a dollar amount).

26.11 Amendment and Approval.

 

  (a)

Amendment. The rights, privileges, restrictions and conditions attaching to the Exchangeable Shares may be added to, changed or removed only with the approval of the holders of the Exchangeable Shares given as specified below.

 

  (b)

Approval. Any approval given by the holders of the Exchangeable Shares to add to, change or remove any right, privilege, restriction or condition attaching to the Exchangeable Shares or any other matter requiring the approval or consent of the holders of the Exchangeable Shares either in accordance with applicable Laws or as expressly provided under these Exchangeable Share Provisions shall be deemed to have been sufficiently given if it shall have been given in accordance with applicable Laws, subject to a minimum requirement that such approval be evidenced by resolution passed by not less than two-thirds of the votes cast on such resolution at a meeting of holders of Exchangeable Shares duly called and held at which the holders of at least 10% of the outstanding Exchangeable Shares at that time are present or represented by proxy; provided, however, that if at any such meeting the holders of at least 10% of the outstanding Exchangeable Shares at that time are not present or represented by proxy within one-half hour after the time appointed for such meeting, then the meeting shall be adjourned to such date not less than five days thereafter and to such time and place as may be designated by the Chair of such meeting. At such adjourned meeting, the holders of Exchangeable Shares present or represented by proxy thereat may transact the business for which the meeting was originally called and a resolution passed thereat by the affirmative vote of not less than two-thirds of the votes cast on such resolution at such meeting shall constitute the approval or consent of the holders of the Exchangeable Shares.

26.12 Reciprocal Changes in Respect of Delaware Common Stock.

 

  (a)

Acknowledgement in Respect of Issuances or Distributions. The Company and each holder of an Exchangeable Share acknowledges that the Support Agreement provides, in part, that Parent will not, except as provided in the Support Agreement, without the prior approval of the Company and the prior approval of the holders of the Exchangeable Shares given in accordance with Section 26.11(b):

 

  (i)

issue or distribute Delaware Common Stock (or securities exchangeable for or convertible into or carrying rights to acquire Delaware Common Stock) to the holders of all or substantially all of the then outstanding Delaware Common Stock by way of stock or share dividend or other distribution,

 

B-95


Table of Contents
  other than an issue of Delaware Common Stock (or securities exchangeable for or convertible into or carrying rights to acquire Delaware Common Stock) to holders of Delaware Common Stock who exercise an option to receive dividends in Delaware Common Stock (or securities exchangeable for or convertible into or carrying rights to acquire Delaware Common Stock) in lieu of receiving cash dividends, or pursuant to any dividend reinvestment plan or scrip dividend or similar arrangement;

 

  (ii)

issue or distribute rights, options or warrants to the holders of all or substantially all of the then outstanding Delaware Common Stock entitling them to subscribe for or to purchase Delaware Common Stock (or securities exchangeable for or convertible into or carrying rights to acquire Delaware Common Stock); or

 

  (iii)

issue or distribute to the holders of all or substantially all of the then outstanding Delaware Common Stock:

 

  (A)

shares or securities of Parent of any class other than Delaware Common Stock (or securities convertible into or exchangeable for or carrying rights to acquire Delaware Common Stock);

 

  (B)

rights, options or warrants other than those referred to in Section 26.12(a)(ii) above;

 

  (C)

evidence of indebtedness of Parent; or

 

  (D)

assets of Parent;

unless, in each case, the Company issues or distributes the economic equivalent of such rights, options, warrants, securities, shares, evidences of indebtedness or other assets simultaneously to holders of the Exchangeable Shares; provided, however, that, for greater certainty, the above restrictions shall not apply to any securities issued or distributed by Parent in order to give effect to and to consummate the transactions contemplated by, and in accordance with, the Transaction Agreement and the Plan of Arrangement; provided, further, that the foregoing limitations and restrictions set forth in this Section 26.12(a) shall not apply to actions taken by Parent relating to a Preferred Stock Rights Agreement.

 

  (b)

Acknowledgement in Respect of Corporate Changes. Each holder of an Exchangeable Share acknowledges that the Support Agreement further provides, in part, that for so long as any Exchangeable Shares not owned by Parent or its affiliates are outstanding, Parent will not without the prior approval of the Company and the prior approval of the holders of the Exchangeable Shares given in accordance with Section 26.11(b):

 

  (i)

subdivide, redivide or change the then outstanding Delaware Common Stock into a greater number of Delaware Common Stock;

 

  (ii)

reduce, combine, consolidate or change the then outstanding Delaware Common Stock into a lesser number of Delaware Common Stock; or

 

  (iii)

reclassify or otherwise change the Delaware Common Stock or effect an amalgamation, merger, reorganization or other transaction affecting the Delaware Common Stock;

unless, in each case, the same or an economically equivalent change is made simultaneously to, or in the rights of the holders of, the Exchangeable Shares; provided, however, that, for greater certainty, the above restrictions shall not apply to any securities issued or distributed by Parent in order to give effect to and to consummate the transactions contemplated by, and in accordance with the Transaction Agreement and the Plan of Arrangement; provided, further, that the foregoing limitations and restrictions set forth in this Section 26.12(b) shall not apply to actions taken by Parent relating to a Preferred Stock Rights Agreement. The Support Agreement further provides, in part, that the above noted provisions of the Support Agreement shall not be changed without the approval of the holders of the Exchangeable Shares given in accordance with Section 26.11(b). Accordingly, and notwithstanding any provision to the contrary contained elsewhere in these Articles, the Company may, by way of a

 

B-96


Table of Contents

resolution of the Board of Directors (i) subdivide, redivide or change the then outstanding Exchangeable Shares into a greater number of Exchangeable Shares, or (ii) reduce, combine, consolidate or change the then outstanding Exchangeable Shares into a lesser number of Exchangeable Shares, to give effect to an economically equivalent change in the rights of the holders of the Exchangeable Shares to any similar change made to the Delaware Common Stock under Sections 26.12(b)(i) or 26.12(b)(ii) respectively, as applicable.

 

  (c)

Successorship Transaction. Notwithstanding the foregoing provisions of this Section 26.12, in the event of a Parent Control Transaction:

 

  (i)

in which Parent merges or amalgamates with, or in which all or substantially all of the then outstanding Delaware Common Stock are acquired by one or more other corporations to which Parent is, immediately before such merger, amalgamation or acquisition, related within the meaning of the Income Tax Act (Canada) (otherwise than by virtue of a right referred to in paragraph 251(5)(b) thereof);

 

  (ii)

which does not result in an acceleration of the Redemption Date in accordance with paragraph (ii) of the definition of such term in Section 26.1(a); and

 

  (iii)

in which all or substantially all of the then outstanding Delaware Common Stock are converted into or exchanged for shares or rights to receive such shares (the “Other Shares”) of another corporation (the “Other Corporation”) that, immediately after such Parent Control Transaction, owns or controls, directly or indirectly, Parent;

then all references herein to “Parent” shall thereafter be and be deemed to be references to “Other Corporation” and all references herein to “Delaware Common Stock” shall thereafter be and be deemed to be references to “Other Shares” (with appropriate adjustments, if any, as are required to result in a holder of Exchangeable Shares on the exchange, redemption, retraction or purchase of shares pursuant to these Exchangeable Share Provisions, the Support Agreement and the Voting and Exchange Trust Agreement (as applicable) immediately subsequent to the Parent Control Transaction, being entitled to receive that number of Other Shares equal to the number of Other Shares such holder of Exchangeable Shares would have received if the exchange, redemption, retraction or purchase of such shares pursuant to these Exchangeable Share Provisions, the Support Agreement and the Voting and Exchange Trust Agreement (as applicable), had occurred immediately prior to the Parent Control Transaction and the Parent Control Transaction was completed), but subject to subsequent adjustments to reflect any subsequent changes in the share capital of the issuer of the Other Shares, including without limitation, any subdivision, consolidation or reduction of share capital, without any need to amend the terms and conditions of the Exchangeable Shares and without any further action required.

26.13 Actions by the Company under Support Agreement and the Voting and Exchange Trust Agreement

 

  (a)

Actions by the Company. The Company will take all such actions and do all such things as shall be necessary or advisable to perform and comply with and to ensure performance and compliance by Parent, CallCo and the Company with all provisions of the Support Agreement and the Voting and Exchange Trust Agreement applicable to Parent, CallCo and the Company, respectively, in accordance with the terms thereof including taking all such actions and doing all such things as shall be necessary or advisable to enforce to the fullest extent possible for the direct benefit of the Company all rights and benefits in favour of the Company under or pursuant to such agreements.

 

  (b)

Changes to Support Agreement or Voting and Exchange Trust Agreement. The Company shall not propose, agree to or otherwise give effect to any amendment to, or waiver or forgiveness of its rights or obligations under, the Support Agreement or the Voting and Exchange Trust Agreement without the approval of the holders of the Exchangeable Shares given in accordance with Section 26.11(b) other than such amendments, waivers and/or forgiveness as may be necessary or advisable for the purposes of:

 

B-97


Table of Contents
  (i)

adding to the covenants of any or all of the other parties to the Support Agreement or the Voting and Exchange Trust Agreement if the board of directors of each of Parent, CallCo and the Company shall be of the good faith opinion that such additions will not be prejudicial to the rights or interests of the holders of the Exchangeable Shares;

 

  (ii)

evidencing the succession of successors to Parent either by operation of Law or agreement to the liabilities and covenants of Parent under the Support Agreement (“Parent Successors”) and the covenants of and obligations assumed by each such Parent Successor in accordance with the provisions of Article 3 of the Support Agreement;

 

  (iii)

making such amendments or modifications not inconsistent with the Support Agreement and the Voting and Exchange Trust Agreement as may be necessary or desirable with respect to matters or questions arising thereunder which, in the good faith opinion of the board of directors of each of Parent, CallCo and the Company, it may be expedient to make, provided that each such board of directors shall be of the good faith opinion, after consultation with counsel, that such amendments and modifications will not be prejudicial to the rights or interests of the holders of the Exchangeable Shares; or

 

  (iv)

making such changes in or corrections to the Support Agreement and the Voting and Exchange Trust Agreement which, on the advice of counsel to Parent, CallCo and the Company, are required for the purpose of curing or correcting any ambiguity or defect or inconsistent provision or clerical omission or mistake or manifest error contained therein, provided that the board of directors of each of Parent, CallCo and the Company shall be of the good faith opinion that such changes or corrections will not be prejudicial to the rights or interests of the holders of the Exchangeable Shares.

26.14 Legend; Call Rights; Withholding Rights.

 

  (a)

Legend. The Exchangeable Share Documents evidencing the Exchangeable Shares shall contain or have affixed thereto a legend in form and on terms approved by the Board of Directors with respect to the Support Agreement, including provisions relating to the Liquidation Call Right, the Redemption Call Right and the Change of Law Call Right, the Voting and Exchange Trust Agreement (including the provisions with respect to the voting rights and automatic exchange thereunder) and the Retraction Call Right.

 

  (b)

Call Rights. Each holder of an Exchangeable Share, whether of record or beneficial, by virtue of becoming and being such a holder shall be deemed to acknowledge each of the Liquidation Call Right, the Redemption Call Right, the Change of Law Call Right and the Retraction Call Right, in each case, in favour of CallCo, and the overriding nature thereof in connection with the liquidation, dissolution or winding-up of the Company or any other distribution of the assets of the Company among its shareholders for the purpose of winding up its affairs, or the retraction or redemption of Exchangeable Shares, as the case may be, and to be bound thereby in favour of CallCo as provided herein and in the Support Agreement.

 

  (c)

Withholding Rights. Each of Parent, the Company, CallCo, the Transfer Agent and any other person that has any withholding obligation with respect to any amount paid, deemed paid or otherwise deliverable to any holder of Exchangeable Shares (any such person, an “Other Withholding Agent”) shall be entitled to deduct and withhold or direct Parent, the Company, CallCo, the Transfer Agent, or any Other Withholding Agent to deduct and withhold on their behalf, from any amount or consideration paid, deemed paid or otherwise deliverable to any holder of Exchangeable Shares such amounts as are required to be deducted or withheld with respect to such payment or deemed payment under the Income Tax Act (Canada) or United States Tax Laws or any provision of federal, provincial, territorial, state, local, foreign or other Tax Law, in each case, as amended or succeeded. Parent, the Company, CallCo, the Transfer Agent, or any Other Withholding Agent may act and rely on the advice of counsel with respect to such matters. To the extent that amounts are so deducted or withheld, such

 

B-98


Table of Contents
  deducted or withheld amounts shall be treated for all purposes as having been paid to the holder of the Exchangeable Shares to whom such amounts would otherwise have been paid or deemed paid and such deducted or withheld amounts shall be timely remitted to the appropriate Governmental Authority as required by applicable Law. To the extent that the amount so required to be deducted or withheld from any payment or deemed payment to a holder exceeds the cash portion of the amount or consideration otherwise payable to the holder (such difference, a “Withholding Shortfall”), Parent, the Company, CallCo, the Transfer Agent, and any Other Withholding Agent are hereby authorized to (A) (i) sell or otherwise dispose of, or direct Parent, the Company, CallCo, the Transfer Agent or any Other Withholding Agent to sell or otherwise dispose of, on their own account or through a broker (the “Broker”) and on behalf of the relevant holder or (ii) require such holder to irrevocably direct the sale through a Broker and irrevocably direct the Broker pay the proceeds of such sale to Parent, the Company, CallCo, the Transfer Agent or any Other Withholding Agent, as appropriate (and, in the absence of such irrevocable direction, the holder shall be deemed to have provided such irrevocable direction), such portion of the amount or consideration as is necessary to provide sufficient funds (after deducting commissions payable to the Broker and other costs and expenses) to Parent, the Company, CallCo, the Transfer Agent or any Other Withholding Agent, as the case may be, to enable it to comply with such deduction or withholding requirement and Parent, the Company, CallCo, the Transfer Agent or any Other Withholding Agent, as the case may be, shall notify the holder thereof and remit to such holder any unapplied balance of the net proceeds of such sale or (B) require such holder to deliver a Retraction Request for a number of Exchangeable Shares that would entitle such holder to net proceeds greater than or equal to the Withholding Shortfall and withhold the Withholding Shortfall from such net proceeds and remit to such holder any unapplied balance of the net proceeds. Each of Parent, CallCo, the Company, the Transfer Agent, the Broker or any Other Withholding Agent, as applicable, shall act in a commercially reasonable manner in respect of any withholding obligation; however, none of Parent, the Company, CallCo, the Transfer Agent, the Broker or any Other Withholding Agent, as applicable, will be liable for any loss arising out of any sale or other disposal of such consideration, including any loss relating to the manner or timing of such sale or other disposal, the prices at which the consideration is sold or otherwise disposed of or otherwise.

26.15 Notices.

 

  (a)

Notices. Subject to applicable Laws, and except as otherwise provided herein, any notice, request or other communication to be given to the Company or the Transfer Agent by a holder of Exchangeable Shares shall be in writing and shall be valid and effective if given by first class mail (postage prepaid) or personal delivery or delivery by courier to the registered office of the Company or Transfer Agent, as applicable, and in each case, addressed to the attention of the Secretary of the Company. Any such notice, request or other communication, if given by mail or delivery, shall only be deemed to have been given and received upon actual receipt thereof by the Company or the Transfer Agent, as applicable.

 

  (b)

Exchangeable Share Documents. Any presentation and surrender by a holder of Exchangeable Shares to the Company or the Transfer Agent of Exchangeable Share Documents representing Exchangeable Shares in connection with the liquidation, dissolution or winding-up of the Company or the retraction. redemption or purchase of Exchangeable Shares shall be made by first class mail (postage prepaid) or by personal delivery or delivery by to such office of the Transfer Agent as may be specified by the Company, in each case, addressed to the attention of the Secretary of the Company. Any such presentation and surrender of Exchangeable Share Documents shall only be deemed to have been made and to be effective upon actual receipt thereof by the Transfer Agent. Any such presentation and surrender of Exchangeable Share Documents made by first class mail (postage prepaid) shall be at the sole risk of the holder mailing the same.

 

  (c)

Notice to Shareholders.

 

  (i)

Subject to applicable Laws, any notice, request or other communication to be given to a holder of Exchangeable Shares by or on behalf of the Company shall be in writing and shall be valid and

 

B-99


Table of Contents
  effective if given by first class mail (postage prepaid) or by personal delivery or delivery by courier to the address of the holder recorded in the register of shareholders of the Company or, in the event of the address of any such holder not being so recorded, then at the last known address of such holder. Any such notice, request or other communication, if given by mail, shall be deemed to have been given and received on the third Business Day following the date of mailing and, if given by delivery, shall be deemed to have been given and received on the date of delivery. Accidental failure or omission to give any notice, request or other communication to one or more holders of Exchangeable Shares shall not invalidate or otherwise alter or affect any action or proceeding to be taken by the Company pursuant thereto.

 

  (ii)

In the event of any interruption of mail service immediately prior to a scheduled mailing or in the period following a mailing during which delivery normally would be expected to occur, the Company shall make reasonable efforts to disseminate any notice by other means, such as publication. Except as otherwise required or permitted by Law, if post offices in Canada are not open for the deposit of mail, any notice which the Company or the Transfer Agent may give or cause to be given hereunder will be deemed to have been properly given and to have been received by holders of Exchangeable Shares it is published once in the national edition of The Globe and Mail and in a daily newspaper of general circulation in the French language in the City of Montreal, provided that if the national edition of The Globe and Mail is not being generally circulated, publication thereof will be made in the National Post or any other daily newspaper of general circulation published in the City of Toronto.

 

  (iii)

Notwithstanding any other provisions of these Exchangeable Share Provisions, notices, other communications and deliveries need not be mailed if the Company determines that delivery thereof by mail may be delayed. Persons entitled to any deliveries (including Exchangeable Share Documents and cheques) which are not mailed for the foregoing reason may take delivery thereof at the office of the Transfer Agent to which the deliveries were made, upon application to the Transfer Agent, until such time as the Company has determined that delivery by mail will no longer be delayed. The Company will provide notice of any such determination not to mail made hereunder as soon as reasonably practicable after the making of such determination and in accordance with this Section 26.15(c). Such deliveries in such circumstances will constitute delivery to the persons entitled thereto.

26.16 Disclosure of Interests in Exchangeable Shares. The Company shall be entitled to require any holder of an Exchangeable Share or any person whom the Company knows or has reasonable cause to believe holds any interest whatsoever in an Exchangeable Share to (a) confirm that fact, or (b) give such details as to whom has an interest in such Exchangeable Share, in each case as would be required (if the Exchangeable Shares were a class of “equity securities” of the Company) under section 5.2 of National Instrument 62-104 Take-Over Bids and Issuer Bids or as would be required under the constating documents of Parent or any Laws or regulations, or pursuant to the rules or regulations of any regulatory agency, if and only to the extent that the Exchangeable Shares were Delaware Common Stock.

26.17 Fractional Shares. A holder of an Exchangeable Share shall not be entitled to any fraction of a share of Delaware Common Stock upon the exchange, redemption or purchase of such holder’s Exchangeable Share pursuant to Sections 26.5, 26.6 and 26.7 or otherwise, and no Exchangeable Share Certificates representing any such fractional interest shall be issued and such holder otherwise entitled to a fractional interest shall be entitled to receive for such fractional interest from the Company, Parent or CallCo, as the case may be, a cash payment equal to such fractional interest multiplied by the Current Market Price as part of the Exchangeable Share Consideration.

26.18 Liquidation Call Right. CallCo shall have the following rights and obligations in respect of the Exchangeable Shares:

 

B-100


Table of Contents
  (a)

CallCo shall have the overriding right (the “Liquidation Call Right”), in the event of and notwithstanding the proposed liquidation, dissolution or winding-up of the Company or any other distribution of the assets of the Company among its shareholders for the purpose of winding up its affairs, pursuant to these Exchangeable Share Provisions, and subject to the purchase and sale contemplated by the Automatic Exchange Right, to purchase from all but not less than all of the holders of the Exchangeable Shares (other than any holder of Exchangeable Shares which is Parent or any of its affiliates) on the Liquidation Date all but not less than all of the Exchangeable Shares held by each such holder upon payment by CallCo to each such holder of the Exchangeable Share Price (payable in the form of the Exchangeable Share Consideration) applicable on the last Business Day prior to the Liquidation Date (the “Liquidation Call Purchase Price”) in accordance with Section 26.18(c). In the event of the exercise of the Liquidation Call Right by CallCo each such holder of Exchangeable Shares (other than Parent and its affiliates) shall be obligated to sell all of the Exchangeable Shares held by the holder to CallCo on the Liquidation Date upon payment by CallCo to such holder of the Liquidation Call Purchase Price (payable in the form of Exchangeable Share Consideration) for each such share, and the Company shall have no obligation to pay any Liquidation Amount to the holders of such shares so purchased.

 

  (b)

To exercise the Liquidation Call Right, CallCo must notify the Transfer Agent, as agent for the holders of the Exchangeable Shares, and the Company of its intention to exercise such right (i) in the case of a voluntary liquidation, dissolution or winding-up of the Company or any other voluntary distribution of the assets of the Company among its shareholders for the purpose of winding up its affairs, at least fifteen (15) Business Days before the Liquidation Date, or (ii) in the case of an involuntary liquidation, dissolution or winding-up of the Company or any other involuntary distribution of the assets of the Company among its shareholders for the purpose of winding up its affairs, at least five (5) Business Days before the Liquidation Date. The Transfer Agent will notify the holders of the Exchangeable Shares as to whether or not CallCo has exercised the Liquidation Call Right forthwith after the expiry of the period during which CallCo may exercise the Liquidation Call Right. If CallCo exercises the Liquidation Call Right, then on the Liquidation Date, CallCo will purchase and the holders of the Exchangeable Shares (other than any holder of Exchangeable Shares which is Parent or any of its affiliates) will sell, all of the Exchangeable Shares held by such holders on such date for a price per share equal to the Liquidation Call Purchase Price (payable in the form of Exchangeable Share Consideration).

 

  (c)

Subject to Section 26.18(d), for the purposes of completing the purchase and sale of the Exchangeable Shares pursuant to the exercise of the Liquidation Call Right, CallCo shall deposit or cause to be deposited with the Transfer Agent, on or before the Liquidation Date, the Exchangeable Share Consideration representing the aggregate Liquidation Call Purchase Price for all holders of the Exchangeable Shares (other than Parent and its affiliates). Provided that such Exchangeable Share Consideration has been so deposited with the Transfer Agent, the holders of the Exchangeable Shares (other than Parent and its affiliates) shall cease to be holders of the Exchangeable Shares on and after the Liquidation Date and, from and after such date, shall not be entitled to exercise any of the rights of holders in respect thereof (including, without limitation, any rights under the Voting and Exchange Trust Agreement) other than the right to receive their proportionate part of the aggregate Liquidation Call Purchase Price, without interest, upon presentation and surrender by the holder of Exchangeable Share Documents representing the Exchangeable Shares held by such holder and the holder shall on and after the Liquidation Date be considered and deemed for all purposes to be the holder of the Delaware Common Stock which such holder is entitled to receive. Upon surrender to the Transfer Agent of Exchangeable Share Documents representing Exchangeable Shares, together with such other documents and instruments as may be required to effect a transfer of Exchangeable Shares under the BCBCA and these Articles, as applicable, and such additional documents, instruments and payments as the Transfer Agent may reasonably require, the holder shall be entitled to receive, in exchange therefor, and the Transfer Agent on behalf of CallCo, shall deliver to such holder the Exchangeable Share Consideration such holder is entitled to receive.

 

B-101


Table of Contents
  (d)

If CallCo does not notify the Transfer Agent and the Company in accordance with Section 26.18(b) of its intention to exercise the Liquidation Call Right in the manner and timing described above, each holder of Exchangeable Shares will, at the holder’s discretion, be entitled to demand (by way of notice given to the Company) that CallCo exercise the Liquidation Call Right in respect of the shares covered by the notice, in which case, CallCo shall be deemed of have exercised the Liquidation Call Right and will be bound thereby.

26.19 Redemption Call Right. CallCo shall have the following rights and obligations in respect of the Exchangeable Shares:

 

  (a)

Notwithstanding the proposed redemption of the Exchangeable Shares by the Company pursuant to these Exchangeable Share Provisions, CallCo shall have the overriding right (the “Redemption Call Right”) to purchase from all but not less than all of the holders of the Exchangeable Shares (other than any holder of Exchangeable Shares which is Parent or any of its affiliates) on the Redemption Date all but not less than all of the Exchangeable Shares held by each such holder upon payment by CallCo to each such holder of the Exchangeable Share Price (payable in the form of the Exchangeable Share Consideration) applicable on the last Business Day prior to the Redemption Date (the “Redemption Call Purchase Price”) in accordance with Section 26.19(c). In the event of the exercise of the Redemption Call Right by CallCo, each such holder of Exchangeable Shares (other than Parent and its affiliates) shall be obligated to sell all of the Exchangeable Shares held by the holder to CallCo on the Redemption Date upon payment by CallCo to such holder of the Redemption Call Purchase Price (payable in the form of Exchangeable Share Consideration) for each such share, and the Company shall have no obligation to redeem, or to pay the redemption price otherwise payable by the Company in respect of the Exchangeable Shares so purchased.

 

  (b)

To exercise the Redemption Call Right, CallCo must notify the Transfer Agent, as agent for the holders of the Exchangeable Shares, and the Company of its intention to exercise such right (i) in the case of a redemption occurring in connection with a Parent Control Transaction, on or before the Redemption Date, and (ii) in any other case, at least fifteen (15) Business Days before the Redemption Date. The Transfer Agent will notify the holders of the Exchangeable Shares as to whether or not CallCo has exercised the Redemption Call Right forthwith after the expiry of the period during which CallCo may exercise the Redemption Call Right. If CallCo exercises the Redemption Call Right, CallCo will purchase and the holders of the Exchangeable Shares (other than any holder of Exchangeable Shares which is Parent or any of its affiliates) will sell, on the Redemption Date, all of the Exchangeable Shares held by such holders on such date for a price per share equal to the Redemption Call Purchase Price (payable in the form of Exchangeable Share Consideration).

 

  (c)

Subject to Section 26.19(d), for the purposes of completing the purchase and sale of the Exchangeable Shares pursuant to the exercise of the Redemption Call Right, CallCo shall deposit or cause to be deposited with the Transfer Agent, on or before the Redemption Date, the Exchangeable Share Consideration representing the aggregate Redemption Call Purchase Price for all holders of the Exchangeable Shares (other than Parent and its affiliates). Provided that such Exchangeable Share Consideration has been so deposited with the Transfer Agent, the holders of the Exchangeable Shares (other than Parent and its affiliates) shall cease to be holders of the Exchangeable Shares on and after the Redemption Date and, from and after such date, shall not be entitled to exercise any of the rights of holders in respect thereof (including, without limitation, any rights under the Voting and Exchange Trust Agreement) other than the right to receive their proportionate part of the aggregate Redemption Call Purchase Price, without interest, upon presentation and surrender by the holder of Exchangeable Share Documents representing the Exchangeable Shares held by such holder and the holder shall on and after the Redemption Date be considered and deemed for all purposes to be the holder of the Delaware Common Stock which such holder is entitled to receive. Upon surrender to the Transfer Agent of Exchangeable Share Documents representing the Exchangeable Shares, together with such other documents and instruments as may be required to effect a transfer of Exchangeable Shares under

 

B-102


Table of Contents
  the BCBCA and these Articles, as applicable, and such additional documents, instruments and payments as the Transfer Agent may reasonably require, the holder shall be entitled to receive, in exchange therefor, and the Transfer Agent on behalf of CallCo shall deliver to such holder the Exchangeable Share Consideration such holder is entitled to receive.

 

  (d)

If CallCo does not notify the Transfer Agent and the Company in accordance with Section 26.19(b) of its intention to exercise the Redemption Call Right in the manner and timing described above, each holder of Exchangeable Shares will, at the holder’s discretion, be entitled to demand (by way of notice given to the Company) that CallCo exercise the Redemption Call Right in respect of the shares covered by the notice, in which case, CallCo shall be deemed of have exercised the Redemption Call Right and will be bound thereby.

26.20 Change of Law Call Right. CallCo shall have the following rights and obligations in respect of the Exchangeable Shares:

 

  (a)

CallCo shall have the overriding right (the “Change of Law Call Right”), in the event of a Change of Law, to purchase from all but not less than all of the holders of the Exchangeable Shares (other than any holder of Exchangeable Shares which is Parent or any of its affiliates) on the Change of Law Call Date all but not less than all of the Exchangeable Shares held by each such holder upon payment by CallCo to each such holder of the Exchangeable Share Price (payable in the form of the Exchangeable Share Consideration) applicable on the last Business Day prior to the Change of Law Call Date (the “Change of Law Call Purchase Price”) in accordance with Section 26.20(b). In the event of the exercise of the Change of Law Call Right by CallCo each such holder of Exchangeable Shares (other than Parent and its affiliates) shall be obligated to sell all of the Exchangeable Shares held by the holder to CallCo on the Change of Law Call Date upon payment by CallCo to such holder of the Change of Law Call Purchase Price (payable in the form of Exchangeable Share Consideration) for each such share.

 

  (b)

To exercise the Change of Law Call Right, CallCo must notify the Transfer Agent, as agent for the holders of the Exchangeable Shares, and the Company of its intention to exercise such right at least fifteen (15) Business Days before the date (the “Change of Law Call Date”) on which CallCo shall acquire the Exchangeable Shares pursuant to the exercise of the Change of Law Call Right. The Transfer Agent will notify the holders of the Exchangeable Shares as to CallCo exercising the Change of Law Call Right forthwith after receiving notice of such exercise from CallCo. If CallCo exercises the Change of Law Call Right, then on the Change if Law Call Date, CallCo will purchase and the holders of the Exchangeable Shares (other than any holder of Exchangeable Shares which is Parent or any of its affiliates) will sell, all of the Exchangeable Shares held by such holders on such date for a price per share equal to the Change of Law Call Purchase Price (payable in the form of Exchangeable Share Consideration).

 

  (c)

Subject to Section 26.20(d), for the purposes of completing the purchase and sale of the Exchangeable Shares pursuant to the exercise of the Change of Law Call Right, CallCo shall deposit or cause to be deposited with the Transfer Agent, on or before the Change of Law Call Date, the Exchangeable Share Consideration representing the aggregate Change of Law Call Purchase Price for all holders of Exchangeable Shares (other than Parent and its affiliates). Provided that such Exchangeable Share Consideration has been so deposited with the Transfer Agent, the holders of the Exchangeable Shares (other than Parent and its affiliates) shall cease to be holders of the Exchangeable Shares on and after the Change of Law Call Date and, from and after such date, shall not be entitled to exercise any of the rights of holders in respect thereof (including, without limitation, any rights under the Voting and Exchange Trust Agreement) other than the right to receive their proportionate part of the aggregate Change of Law Call Purchase Price, without interest, upon presentation and surrender by the holder of Exchangeable Share Documents representing the Exchangeable Shares held by such holder and the holder shall on and after the Change of Law Call Date be considered and deemed for all purposes to be the holder of the Delaware Common Stock which such holder is entitled to receive. Upon surrender to

 

B-103


Table of Contents
  the Transfer Agent of a Exchangeable Share Documents representing Exchangeable Shares, together with such other documents and instruments as may be required to effect a transfer of Exchangeable Shares under the BCBCA and these Articles, as applicable, and such additional documents, instruments and payments as the Transfer Agent may reasonably require, the holder shall be entitled to receive, in exchange therefor, and the Transfer Agent on behalf of CallCo shall deliver to such holder the Exchangeable Share Consideration such holder is entitled to receive.

 

  (d)

If CallCo does not notify the Transfer Agent and the Company in accordance with Section 26.20(b) of its intention to exercise the Change of Law Call Right in the manner and timing described above, each holder of Exchangeable Shares will, at the holder’s discretion, be entitled to demand (by way of notice given to the Company) that CallCo exercise the Change of Law Call Right in respect of the shares covered by the notice, in which case, CallCo shall be deemed of have exercised the Change of Law Call Right and will be bound thereby.

 

  (e)

It is the intention of the Company, CallCo and Parent that the Exchangeable Shares are treated as shares of Parent for U.S. federal income tax purposes and the provisions of these Articles shall be interpreted in a manner consistent with the foregoing. The Company shall not take any position for U.S. federal income tax purposes that is inconsistent with the foregoing except to the extent otherwise required by a change in law (it being understood that this Section 26.20(e)shall not prevent the Company from taking any action that is explicitly contemplated in these Articles).

 

B-104


Table of Contents

EXHIBIT B

NOTICE OF EXERCISE

[TO BE PRINTED ON EXCHANGEABLE SHARE DOCUMENTS]

 

TO:

Computershare Trust Company of Canada (the “Share Trustee”)

COPY TO:

Zymeworks CallCo ULC (“CallCo”)

Notice is given pursuant to Section 5.1 of the Voting and Exchange Trust Agreement (as defined in the special rights or restrictions (the “Exchangeable Share Provisions”) attaching to the Exchangeable Shares of Zymeworks ExchangeCo Ltd. (“ExchangeCo”) represented by this Exchangeable Share Document and all capitalized words and expressions used in this Notice of Exercise that are defined in the Voting and Exchange Trust Agreement have the meanings ascribed to such words and expressions in such Voting and Exchange Trust Agreement.

The undersigned hereby notifies the share Trustee that the undersigned desires to have CallCo (and failing CallCo, Parent, subject to Parent’s right to cause CallCo to fulfill Parent’s obligations hereunder) to purchase the following pursuant to the Exchange Right as a result of the continuance of an Insolvency Event:

 

 

all share(s) represented by this Exchangeable Share Document

 

 

             share(s) represented by this Exchangeable Share Document

This Notice of Exercise may not be revoked and withdrawn by the undersigned.

The undersigned hereby represents and warrants to CallCo, Parent and the Share Trustee that the undersigned: (select one)

 

 

is

 

 

is not

a resident of Canada for purposes of the Income Tax Act (Canada). THE UNDERSIGNED ACKNOWLEDGES THAT IN THE ABSENCE OF AN INDICATION THAT THE UNDERSIGNED IS A RESIDENT OF CANADA, WITHHOLDING ON ACCOUNT OF CANADIAN TAX MAY BE MADE FROM AMOUNTS PAYABLE TO THE UNDERSIGNED ON THE PURCHASE OF THE EXCHANGEABLE SHARES.

The undersigned hereby represents and warrants to CallCo, Parent and the Share Trustee that the undersigned has good title to, and owns, the share(s) represented by this Exchangeable Share Document to be acquired by CallCo or Parent, as the case may be, free and clear of all liens, claims and encumbrances.

 

 

  

 

  

 

(Date)    (Signature of Shareholder)    (Guarantee of Signature)

 

 

Please check box if the securities and any cheque(s) resulting from the purchase of the Exchangeable Shares are to be held for pick-up by the shareholder from the Transfer Agent, failing which such Exchangeable Share Document and cheque(s) will be mailed to the last address of the shareholder as it appears on the register.

Note: This panel must be completed and this Notice of Exercise, together with the Exchangeable Share Documents and such additional documents and payments (including, without limitation, any applicable stamp taxes) as the Transfer Agent, CallCo, Parent of the Share Trustee may require, must be deposited with the Share Trustee. The securities and any cheque(s) resulting from the purchase of the Exchangeable Shares will be issued and registered in, and made payable to, respectively, the name of the shareholder as it appears on the register of ExchangeCo and the securities (or evidence of the electronic registration thereof) and any cheque(s) resulting from such purchase will be delivered to such shareholder as indicated above, unless the form appearing immediately below is duly completed.

 

B-105


Table of Contents
Date:    

     

 
Name of person in Whose Name Securities or Cheque(s)

Are to be Registered, Issued or Delivered (please print):

 

    

     

    
    
Street Address or P.O. Box:                                                                                               
Signature of Shareholder:      
City, Province and Postal Code:            
Signature Guaranteed by:      

Note: If this Notice of Exercise is for less than all of the shares represented by this Exchangeable Share Document, an Exchangeable Share Document representing the remaining share(s) of ExchangeCo represented by this Exchangeable Share Document will be issued and registered in the name of the shareholder as it appears on the register of ExchangeCo.

 

B-106


Table of Contents

EXHIBIT E

EXCHANGEABLE SHARE PROVISIONS

ARTICLE 26

SPECIAL RIGHTS OR RESTRICTIONS ATTACHED TO THE EXCHANGEABLE SHARES

The Exchangeable Shares of the Company shall have the following rights, privileges, restrictions and conditions:

26.1 Interpretation

 

  (a)

Definitions. For the purposes of these Exchangeable Share Provisions:

affiliate” means, with respect to any person, any other person who, directly or indirectly, controls, is controlled by, or is under common control with, such person. For purposes of this definition, the term “control” (including the correlative terms “controlling”, “controlled by” and “under common control with”) means the possession, directly or indirectly, of the power to direct or cause the direction of the management and policies of a person, whether through the ownership of voting securities, by contract or otherwise. For purposes of this Article 26, “affiliate” does not include any stockholders of Parent (other than Zymeworks Inc.), or directors or executive officers of Zymeworks Inc., Parent, the Company or CallCo.

Automatic Exchange Right” has the meaning ascribed thereto in the Voting and Exchange Trust Agreement.

BCBCA” means the Business Corporations Act (British Columbia) and the regulations made thereunder, as now in effect and as they may be promulgated or amended from time to time.

Board of Directors” means the board of directors of the Company.

Broker” has the meaning ascribed thereto in Section 26.14(c).

Business Day” means a day on which banks are generally open for the transaction of commercial business in Vancouver, British Columbia, and New York, New York, but does not in any event include a Saturday or Sunday or statutory holiday in Vancouver, British Columbia, or New York, New York.

CallCo” means Zymeworks CallCo ULC, a corporation existing under the laws of the Province of British Columbia.

Canadian Resident” means either (i) a person who, at the relevant time, is a resident of Canada for purposes of the Income Tax Act (Canada), or (ii) a partnership that is a “Canadian partnership” for purposes of the Income Tax Act (Canada).

Change of Law” means any amendment to the Income Tax Act (Canada) and other applicable provincial income Tax Laws that permits Canadian Resident holders of the Exchangeable Shares, who hold the Exchangeable Shares as capital property and deal at arm’s length with Parent and the Company (all for the purposes of the Income Tax Act (Canada) and other applicable provincial income Tax Laws), to exchange their Exchangeable Shares for Delaware Common Stock on a basis that will not require such holders to recognize any income, gain or loss or any actual or deemed dividend in respect of such exchange for the purposes of the Income Tax Act (Canada) or applicable provincial income Tax Laws.

Change of Law Call Date” has the meaning ascribed thereto in Section 26.20(b).

Change of Law Call Purchase Price” has the meaning ascribed thereto in Section 26.20(a).

Change of Law Call Right” has the meaning ascribed thereto in Section 26.20(a).

Common Shares” means the common shares in the capital of the Company.

 

B-107


Table of Contents

Current Market Price” means, in respect of Delaware Common Stock on any date, the average closing price of a share of Delaware Common Stock on the NYSE during the period of 20 consecutive trading days ending on the third trading day immediately before such date or, if the Delaware Common Stock are not then listed on the NYSE, on such other stock exchange or automated quotation system on which the Delaware Common Stock are listed or quoted, as the case may be, as may be selected by the Board of Directors for such purpose; provided, however, that if in the opinion of the Board of Directors the public distribution or trading activity of Delaware Common Stock during such period does not reflect the fair market value of a share of Delaware Common Stock, then the Current Market Price of a share of Delaware Common Stock shall be determined by the Board of Directors, based upon the advice of such qualified independent financial advisors as the Board of Directors may deem to be appropriate; and provided further that any such selection, opinion or determination by the Board of Directors shall be conclusive and binding, absent manifest error.

Delaware Common Stock” means shares of Parent’s common stock, par value US$0.00001 per share.

Effective Date” has the meaning ascribed thereto in the Plan of Arrangement.

Exchangeable Share Consideration” means, with respect to each Exchangeable Share, for any acquisition of, redemption of or distribution of assets of the Company in respect of such Exchangeable Share, or purchase of such Exchangeable Share pursuant to these Exchangeable Share Provisions or the Support Agreement or the Voting and Exchange Trust Agreement:

 

  (i)

one share of Delaware Common Stock multiplied by the Exchangeable Share Exchange Ratio on the Business Day immediately preceding the date on which the Exchangeable Share Price in respect of the Exchangeable Share Consideration being delivered is calculated; plus

 

  (ii)

a cheque or cheques payable at par at any branch of the bankers of the payor in the amount contemplated by clause (ii) and (iv) (and in respect of clause (iv), to the extent of a cash dividend that is payable), as applicable, of the definition of Exchangeable Share Price; plus

 

  (iii)

such stock or other property contemplated by clause (iii) and (iv) (and in respect of clause (iv), to the extent of a non-cash dividend that is payable), as applicable, of the definition of Exchangeable Share Price;

provided that: (A) the part of the consideration which represents (i) above shall be fully paid and satisfied by the delivery of Delaware Common Stock, such shares to be duly issued, fully paid and nonassessable; (B) the part of the consideration which represents (iii) above shall be fully paid and satisfied by delivery of such non-cash items; (C) in each case, any such consideration shall be delivered free and clear of any lien, claim, encumbrance, security interest or adverse claim or interest; and (D) in each case, any such consideration shall be paid without interest and less any tax required to be deducted and withheld therefrom.

Exchangeable Share Document” means (i) a share certificate representing Exchangeable Shares, (ii) a non-transferable acknowledgement of a shareholder’s right to obtain a share certificate representing Exchangeable Shares, or (iii) a direct registration system advice (or similar document) evidencing the electronic registration of the ownership of Exchangeable Shares, as applicable.

Exchangeable Share Exchange Ratio” means, at any time and in respect of each Exchangeable Share, an amount equal to 1.00000, as at the Effective Date, as cumulatively adjusted from time to time thereafter by increasing the Exchangeable Share Exchange Ratio on each date after the Effective Date on which the board of directors of Parent pays any dividend or other distribution on the Delaware Common Stock (but excluding any dividends or distributions pursuant to a Preferred Stock Rights Agreement) by an amount, rounded to the nearest five decimal places, equal to (a)(i) the amount of such dividend or other distribution (which, in the case of a non-cash dividend, shall equal the fair value as determined by the Board of Directors in good faith and in its sole discretion), expressed on a per

 

B-108


Table of Contents

Delaware Common Stock per share basis, multiplied (ii) by the Exchangeable Share Exchange Ratio in effect on the Business Day immediately preceding the record date set for such dividend or other distribution, divided by (b) the Current Market Price on the record date set for such dividend or other distribution, and any such adjustment shall be determined by the Board of Directors in good faith and in its sole discretion and any such determination by the Board of Directors shall be conclusive and binding; provided, however, that the Exchangeable Share Exchange Ratio shall only be so adjusted to the extent that the Board of Directors determines in good faith and in its sole discretion that the Company would be liable for any unrecoverable tax as a result of paying any such dividend or distribution and determines to adjust the Exchangeable Share Exchange Ratio in lieu of paying an equivalent dividend or other distribution on the Exchangeable Shares in accordance with these Exchangeable Share Provisions.

Exchangeable Share Price” means, at any time, for each Exchangeable Share, an amount equal to the aggregate of the following:

 

  (i)

the Current Market Price of one share of Delaware Common Stock at such time multiplied by the Exchangeable Share Exchange Ratio on the Business Day immediately preceding the date on which the Exchangeable Share Price is calculated;

 

  (ii)

the full amount of all cash dividends (A) declared, payable and unpaid on the Exchangeable Share, plus (B) to the extent a cash dividend has been declared by Parent on the Delaware Common Stock at such time for which a corresponding cash dividend on the Exchangeable Share would be required to be, but has not yet been, declared at such time, then the undeclared and unpaid cash dividend on such Exchangeable Share of equal amount multiplied by the Exchangeable Share Exchange Ratio (but only to the extent the Company has not taken one of the alternative actions permitted under these Exchangeable Share Provisions to account for such declaration by Parent);

 

  (iii)

the full amount of all non-cash dividends declared, payable and unpaid at such time on such Exchangeable Share (but excluding any dividends or distributions pursuant to a Preferred Stock Rights Agreement); and

 

  (iv)

the full amount of all dividends declared and payable in respect of each share of Delaware Common Stock (as adjusted by the Exchangeable Share Exchange Ratio from time to time) which have not, at such time, been paid on such Exchangeable Share in accordance herewith or adjusted for under the Exchangeable Share Exchange Ratio, or otherwise accounted for in under clauses (ii) and (iii) above in this definition (but excluding any dividends or distributions pursuant to a Preferred Stock Rights Agreement).

Exchangeable Share Provisions” means the rights, privileges, restrictions and conditions set out in this Article 26.

Exchangeable Shares” means the exchangeable shares in the capital of the Company, having the rights, privileges, restrictions and conditions set forth in this Article 26.

Governmental Authority” means any nation or government or any agency, public or regulatory authority, taxing authority, self-regulatory organization (including stock exchanges), instrumentality, department, commission, court, arbitrator (public or private), ministry, tribunal or board of any nation, government or political subdivision or delegated authority thereof, in each case, whether foreign or domestic and whether national, supranational, multinational, federal, provincial, territorial, state, regional, local or municipal.

Law” means applicable statutes, common laws, rules, ordinances, regulations, codes, orders, judgments, injunctions, writs, decrees, governmental guidelines or interpretations having the force of Law or bylaws, in each case, of a Governmental Authority.

Liquidation Amount” has the meaning ascribed thereto in Section 26.5(a).

Liquidation Call Purchase Price” has the meaning ascribed thereto in the Section 26.18(a).

 

B-109


Table of Contents

Liquidation Call Right” has the meaning ascribed thereto in the Section 26.18(a).

Liquidation Date” has the meaning ascribed thereto in Section 26.5(a).

NYSE” means the New York Stock Exchange.

Other Withholding Agent” has the meaning ascribed thereto in Section 26.14(c).

Parent” means Zymeworks Delaware Inc., a corporation existing under the Laws of the State of Delaware.

Parent Control Transaction” shall be deemed to have occurred if:

 

  (i)

any person acquires, directly or indirectly, any voting security of Parent and, immediately after such acquisition, directly or indirectly owns, or exercises control and direction over, voting securities representing more than 50% of the total voting power of all of the then outstanding voting securities of Parent, other than any such transaction which would result in the holders of outstanding voting securities of Parent immediately prior to such transaction directly or indirectly owning, or exercising control and direction over, voting securities representing more than 50% of the total voting power of all of the voting securities of the acquiring person outstanding immediately after such transaction;

 

  (ii)

the shareholders of Parent approve a merger, combination, consolidation, recapitalization or reorganization of Parent, other than any such transaction which would result in the holders of outstanding voting securities of Parent immediately prior to such transaction directly or indirectly owning, or exercising control and direction over, voting securities representing more than 50% of the total voting power of all of the voting securities of the surviving entity outstanding immediately after such transaction;

 

  (iii)

the shareholders of Parent approve a liquidation of Parent;

 

  (iv)

Parent sells or disposes of all or substantially all of its assets; or

 

  (v)

any other transaction or series of related transactions having a substantially similar effect.

Parent Dividend Declaration Date” means the date on which the board of directors of Parent declares any dividend or other distribution on the Delaware Common Stock (but excluding any dividends or distributions pursuant to a Preferred Stock Rights Agreement).

person” includes an individual, partnership, association, body corporate, trustee, executor, administrator, legal representative, government or any other entity, whether or not having legal status.

Plan of Arrangement” means the plan of arrangement substantially in the form and content of Exhibit A to the Transaction Agreement, including any appendices thereto, and any amendments, modifications or supplements thereto made from time to time in accordance with its terms.

Preferred Stock Rights Agreement” means any preferred stock rights agreement that may now or in the future be adopted and entered into by Parent in respect of the Delaware Common Stock, to protect stockholders of Parent from coercive or otherwise unfair takeover tactics, in such form and substance as Parent may determine in its sole discretion.

Redemption Call Purchase Price” has the meaning ascribed thereto in Section 26.19(a).

Redemption Call Right” has the meaning ascribed thereto in Section 26.19(a).

Redemption Date” means the date for the redemption by the Company of all but not less than all of the outstanding Exchangeable Shares (other than Exchangeable Shares held by Parent and its affiliates), which date shall be the earlier of (a) the Sunset Date, and (b) the date, if any, established by the Board of Directors following the occurrence of any of the following:

 

  (i)

the aggregate number of Exchangeable Shares issued and outstanding (other than Exchangeable Shares held by Parent and its affiliates) is less than 5% of the number of Exchangeable Shares

 

B-110


Table of Contents
  issued on the Effective Date (as such number of shares may be adjusted as deemed appropriate by the Board of Directors to give effect to any subdivision, combination or consolidation of, or stock or share dividend on, the Exchangeable Shares, any issue or distribution of rights to acquire Exchangeable Shares or securities exchangeable for or convertible into Exchangeable Shares, any issue or distribution of other securities or rights or evidences of indebtedness or assets, or any other capital reorganization or other transaction affecting the Exchangeable Shares), in which case the Board of Directors may accelerate such redemption date to such date as it may determine, upon at least 30 days’ prior written notice to the holders of the Exchangeable Shares and the Share Trustee;

 

  (ii)

a Parent Control Transaction is proposed, in which case, provided the Board of Directors determines in good faith that it is not practicable to substantially replicate the terms and conditions of the Exchangeable Shares in connection with such Parent Control Transaction or that the redemption of all but not less than all of the outstanding Exchangeable Shares (other than Exchangeable Shares held by Parent and its affiliates) is necessary to enable the completion of such Parent Control Transaction in accordance with its terms, the Board of Directors may accelerate such redemption date to such date as it may determine, upon such number of days prior written notice to the holders of the Exchangeable Shares and the Share Trustee as the Board of Directors may determine to be reasonably practicable in such circumstances;

provided, however, that the accidental failure or omission to give any notice of redemption under clauses (i) or (ii) above to any of the holders of Exchangeable Shares shall not affect the validity of any such redemption.

Redemption Price” has the meaning ascribed thereto in Section 26.7(a).

Retracted Shares” has the meaning ascribed thereto in Section 26.6(a)(i)(A).

Retraction Call Notice” has the meaning ascribed thereto in Section 26.6(b)(ii).

Retraction Call Right” has the meaning ascribed thereto in Section 26.6(a)(i)(C).

Retraction Call Right Purchase Price” has the meaning ascribed thereto in Section 26.6(b)(i).

Retraction Date” has the meaning ascribed thereto in Section 26.6(a)(i)(B).

Retraction Price” has the meaning ascribed thereto in Section 26.6(a)(i).

Retraction Request” has the meaning ascribed thereto in Section 26.6(a)(i).

Share Trustee” means the trustee chosen by Parent and Zymeworks Inc. to act as trustee under the Voting and Exchange Trust Agreement, being a corporation organized and existing under the Laws of Canada or any Province thereof and authorized to carry on the business of a trust company in all the provinces of Canada, and any successor trustee appointed under the Voting and Exchange Trust Agreement.

Sunset Date” means the seventh anniversary of the Effective Date, as it may be extended from time to time by the Board of Directors.

Support Agreement” means the support agreement to be entered into at or prior to the issuance by the Company of any Exchangeable Shares among Parent, CallCo and the Company substantially in the form of Exhibit C to the Transaction Agreement, as it may be amended, supplemented or otherwise modified from time to time in accordance with its terms.

Tax” means any and all national, supranational, multinational, federal, provincial, territorial, state, regional, local or municipal taxes, including income, branch, profits, capital gains, gross receipts, windfall profits, value added, severance, ad valorem, property, capital, estimated, utility, recapture, net worth, production, sales, use, license, excise, franchise, environmental, transfer, land transfer, withholding or similar, payroll, employment, employer health, government pension plan premiums and

 

B-111


Table of Contents

contributions, social security premiums, workers’ compensation premiums, employment/unemployment insurance or compensation premiums or contributions, disability, documentary, registration, stamp, occupation, premium, alternative or add-on minimum, goods and services, harmonized sales, customs duties or other taxes, levies, premiums, excises, fees, assessments, imposts, duties, and other similar charges of any kind whatsoever imposed, assessed, charged or collected by a Governmental Authority and any installments in respect thereof, including any interest, fines, assessments, reassessments, penalties or additions to tax imposed in connection therewith or with respect thereto, and any interest in respect of such additions or penalties, and whether disputed or not.

Tax Law” means any Law in respect of Taxes.

Transaction Agreement” means the transaction agreement dated July 14, 2022 among Parent, CallCo, the Company and Zymeworks Inc., as amended, supplemented or otherwise modified from time to time in accordance with its terms.

Transfer Agent” means Computershare Investor Services Inc. or such other person as may from time to time be appointed by the Company as the registrar and transfer agent for the Exchangeable Shares.

Voting and Exchange Trust Agreement” means the voting and exchange trust agreement to be made among Parent, CallCo, the Company and the Share Trustee in connection with the Plan of Arrangement substantially in the form of Exhibit D to the Transaction Agreement, as may be amended, supplemented or otherwise modified from time to time in accordance with its terms.

Withholding Shortfall” has the meaning ascribed thereto in Section 26.14(c).

 

  (b)

Interpretation Not Affected by Headings. The division of these Exchangeable Share Provisions into sections and other portions and the insertion of headings are for convenience of reference only and shall not affect the construction or interpretation hereof. Unless otherwise indicated, all references to a “Section” followed by a number and/or a letter refer to the specified section of these Exchangeable Share Provisions.

 

  (c)

Number and Gender. In these Exchangeable Share Provisions, unless the context otherwise clearly requires, words used herein importing the singular include the plural and vice versa and words imparting any gender shall include all genders.

 

  (d)

Date of Any Action. If any date on which any action is required to be taken hereunder by any person is not a Business Day, then such action shall be required to be taken on the next succeeding day which is a Business Day.

 

  (e)

Currency. In these Exchangeable Share Provisions, unless stated otherwise, all cash payments provided for herein shall be made in United States dollars.

26.2 Ranking of Exchangeable Shares. The Exchangeable Shares shall be entitled to a preference over the Common Shares and any other shares ranking junior to the Exchangeable Shares: (a) with respect to the payment of dividends or other distributions as and to the extent provided in Section 26.3 and (b) with respect to the distribution of assets in the event of the liquidation, dissolution or winding-up of the Company, whether voluntary or involuntary, or any other distribution of the assets of the Company among its shareholders for the purpose of winding up its affairs as and to the extent provided in Section 26.5.

26.3 Dividends and Distributions.

 

  (a)

Dividends and Distributions. A holder of an Exchangeable Share shall be entitled to receive and the Board of Directors shall, subject to applicable Law, on each Parent Dividend Declaration Date, declare a dividend or other distribution on each Exchangeable Share:

 

  (i)

in the case of a cash dividend or other distribution declared on the Delaware Common Stock (but excluding any dividends or distributions pursuant to a Preferred Stock Rights Agreement), in an

 

B-112


Table of Contents
  amount in cash payable in United States dollars for each Exchangeable Share equal to (A) the cash dividend or other distribution declared on each share of Delaware Common Stock on the Parent Dividend Declaration Date, multiplied by (B) the relevant Exchangeable Share Exchange Ratio;

 

  (ii)

in the case of a stock or share dividend or other distribution declared on the Delaware Common Stock to be paid in Delaware Common Stock (but excluding any dividends or dividends or distributions pursuant to a Preferred Stock Rights Agreement), by the issue or transfer by the Company of such number of Exchangeable Shares for each Exchangeable Share as is equal to the number of Delaware Common Stock to be paid on each share of Delaware Common Stock multiplied by the relevant Exchangeable Share Exchange Ratio; provided, however, that the Company may, in lieu of such stock or share dividend or other distribution, elect to effect a corresponding, contemporaneous and economically equivalent (as determined by the Board of Directors in accordance with Sections 26.3(e) and 26.3(f)) subdivision of the outstanding Exchangeable Shares; or

 

  (iii)

in the case of a dividend or other distribution declared on the Delaware Common Stock in property other than cash or Delaware Common Stock (but excluding any dividends or distributions pursuant to a Preferred Stock Rights Agreement), in such type and amount of property for each Exchangeable Share as is the same as or economically equivalent (as determined by the Board of Directors in accordance with Section 26.3(e)) and adjusted for the relevant Exchangeable Share Exchange Ratio to the type and amount of property declared as a dividend or other distribution on each share of Delaware Common Stock; and

such dividends or other distributions shall be paid out of money, assets or property of the Company properly applicable to the payment of dividends or other distributions, out of authorized but unissued shares of the Company or through the subdivision of outstanding Exchangeable Shares, as applicable; provided, that the Board of Directors may determine, in its sole discretion, to adjust the Exchangeable Share Exchange Ratio as provided herein in lieu of paying any such dividend or other distribution on the Exchangeable Shares, and provided further, however, that the Exchangeable Share Exchange Ratio shall only be so adjusted to the extent that the Board of Directors determines in good faith and in its sole discretion that the Company would be liable for any unrecoverable tax as a result of paying any such dividend or distribution. The holders of Exchangeable Shares shall not be entitled to any dividends or other distributions other than or in excess of the dividends or other distributions referred to in this Section 26.3(a).

 

  (b)

Payments of Dividends and Distributions. Cheques of the Company payable at par at any branch of the bankers of the Company shall be issued in respect of any cash dividends or other distributions contemplated by Section 26.3(a)(i) and the sending of such cheque to each holder of an Exchangeable Share shall satisfy the cash dividend or other distribution represented thereby unless the cheque is not paid on presentation. An Exchangeable Share Document registered in the name of the registered holder of Exchangeable Shares shall be delivered in respect of any stock or share dividends or other distributions contemplated by Section 26.3(a)(ii) or any subdivision of the Exchangeable Shares under Sections 26.3(a)(ii) and 26.3(f) and the sending of such Exchangeable Share Document to each holder of an Exchangeable Share shall satisfy the stock or share dividend or other distribution represented thereby. Such other type and amount of property in respect of any dividends or other distributions contemplated by Section 26.3(a)(iii) shall be issued, distributed or transferred by the Company in such manner as it shall determine, and the issuance, distribution or transfer thereof by the Company to each holder of an Exchangeable Share shall satisfy the dividend or other distribution represented thereby. Subject to the requirements of applicable Law with respect to unclaimed property, no holder of an Exchangeable Share shall be entitled to recover by action or other legal process against the Company any dividend or other distribution that is represented by a cheque that has not been duly presented to the Company’s bankers for payment or that otherwise remains unclaimed for a period of three (3) years from the date on which such dividend was payable.

 

B-113


Table of Contents
  (c)

Record and Payment Dates. The record date for the determination of the holders of Exchangeable Shares entitled to receive payment of, and the payment date for, any dividend or other distribution declared on the Exchangeable Shares under Section 26.3(a) shall be the same dates as the record date and payment date, respectively, for the corresponding dividend or other distribution declared on the Delaware Common Stock (but excluding any dividends or distributions pursuant to a Preferred Stock Rights Agreement). The record date for the determination of the holders of Exchangeable Shares entitled to receive Exchangeable Shares in connection with any subdivision of the Exchangeable Shares under Sections 26.3(a)(ii) and 26.3(f), and the effective date of such subdivision, shall be the same dates as the record and payment date, respectively, for the corresponding stock or share dividend or other distribution declared on the Delaware Common Stock.

 

  (d)

Partial Payment. If on any payment date for any dividends or other distributions declared on the Exchangeable Shares under Section 26.3(a) the dividends or other distributions are not paid in full on all of the Exchangeable Shares then outstanding, any such dividends or other distributions that remain unpaid shall be paid on a subsequent date or dates determined by the Board of Directors on which the Company shall have sufficient moneys, assets or property properly applicable to the payment of such dividends or other distributions.

 

  (e)

Economic Equivalence. The Board of Directors shall determine, in good faith and in its sole discretion (with the assistance of such financial or other advisors as the Board of Directors may determine), “economic equivalence” for the purposes of the Exchangeable Share Provisions and each such determination shall be conclusive and binding on the Company and its shareholders. In making each such determination, the following factors shall, without excluding other factors determined by the Board of Directors to be relevant, be considered by the Board of Directors:

 

  (i)

in the case of any stock or share dividend or other distribution payable in Delaware Common Stock (but excluding any dividends or distributions pursuant to a Preferred Stock Rights Agreement), the number of such shares issued as a result of such stock or share dividend or other distribution in proportion to the number of Delaware Common Stock previously outstanding;

 

  (ii)

in the case of the issuance or distribution of any rights, options or warrants to subscribe for or purchase Delaware Common Stock or securities exchangeable for or convertible into or carrying rights to acquire Delaware Common Stock (but excluding any dividends or distributions pursuant to a Preferred Stock Rights Agreement), the relationship between the exercise price of each such right, option or warrant, the number of such rights, options or warrants to be issued or distributed in respect of each share of Delaware Common Stock and the Current Market Price of a share of Delaware Common Stock, the price volatility of the Delaware Common Stock and the terms of any such instrument;

 

  (iii)

in the case of the issuance or distribution of any other form of property including, without limitation, any shares or securities of Parent of any class other than Delaware Common Stock, any rights, options or warrants other than those referred to in Section 26.3(e)(ii), any evidences of indebtedness of Parent or any assets of Parent (but excluding any dividends or distributions pursuant to a Preferred Stock Rights Agreement), the relationship between the fair market value (as determined by the Board of Directors in the manner above contemplated) of such property to be issued or distributed with respect to each outstanding share of Delaware Common Stock and the Current Market Price of a share of Delaware Common Stock;

 

  (iv)

in the case of any subdivision, redivision or change of the then outstanding Delaware Common Stock into a greater number of Delaware Common Stock or the reduction, combination, consolidation or change of the then outstanding Delaware Common Stock into a lesser number of Delaware Common Stock or any amalgamation, merger, arrangement, reorganization or other transaction affecting the Delaware Common Stock, the effect thereof upon the then outstanding Delaware Common Stock; and

 

B-114


Table of Contents
  (v)

in all such cases, the general taxation consequences of the relevant event to holders of Exchangeable Shares to the extent that such consequences may differ from the taxation consequences to holders of Delaware Common Stock as a result of differences between taxation Laws of Canada and the United States (except for any differing consequences arising as a result of differing marginal taxation rates and without regard to the individual circumstances of holders of Exchangeable Shares).

 

  (f)

Subdivision on Stock or Share Dividend. In the case of a stock or share dividend declared on Delaware Common Stock to be paid in Delaware Common Stock, in lieu of declaring the stock or share dividend contemplated by Section 26.3(a)(ii) on the Exchangeable Shares, the Board of Directors may, in good faith and in its discretion and subject to applicable Law and to obtaining any required regulatory approvals, subdivide, redivide or change each issued and unissued Exchangeable Share on the basis that each Exchangeable Share before such subdivision becomes a number of Exchangeable Shares equal to the sum of (i) one share of Delaware Common Stock, and (ii) the number of Delaware Common Stock to be paid as a share dividend on each share of Delaware Common Stock. In such instance, and notwithstanding any other provision hereof, such subdivision shall become effective on the effective date specified in Section 26.3(c) without any further act or formality on the part of the holders of Exchangeable Shares. For greater certainty, subject to applicable Law, no approval of the holders of Exchangeable Shares to an amendment to these Articles shall be required to give effect to such subdivision.

 

  (g)

Share Consolidation. In the case of a consolidation of shares of Delaware Common Stock, the Board of Directors may, in good faith and in its discretion and subject to applicable Law and to obtaining any required regulatory approvals, consolidate each issued and unissued Exchangeable Share on the same basis concurrently with, or as soon as practicable following, the consolidation of the shares of Delaware Common Stock (and to ensure that the Exchangeable Share Exchange Ratio does not decrease as a result of the consolidation of the shares of Delaware Common Stock). For greater certainty, subject to applicable Law, no approval of the holders of Exchangeable Shares to an amendment to these Articles shall be required to give effect to such consolidation.

26.4 Certain Restrictions. So long as any of the Exchangeable Shares are outstanding, the Company shall not at any time without, but may at any time with, the approval of the holders of the Exchangeable Shares given as specified in Section 26.11(b):

 

  (a)

pay any dividends or other distributions on any shares ranking junior to the Exchangeable Shares with respect to the payment of dividends or other distributions (other than the Common Shares), other than stock or share dividends payable in Common Shares or any such other shares ranking junior to the Exchangeable Shares, as the case may be;

 

  (b)

redeem or purchase or make any capital distribution in respect of any shares ranking junior to the Exchangeable Shares with respect to the payment of dividends or other distributions (other than the Common Shares) in the event of the liquidation, dissolution or winding up of the Company, whether voluntary or involuntary, or any other distribution of the assets of the Company among its shareholders for the purpose of winding up its affairs;

 

  (c)

redeem or purchase or make any capital distribution in respect of any other shares of the Company ranking equally with the Exchangeable Shares with respect to the payment of dividends or other distributions in the event of the liquidation, dissolution or winding-up of the Company, whether voluntary or involuntary, or any other distribution of the assets of the Company among its shareholders for the purpose of winding up its affairs; or

 

  (d)

issue any Exchangeable Share or any other shares ranking equally with, or superior to, the Exchangeable Shares, other than, in each case, by way of stock or share dividends to the holders of such Exchangeable Shares or pursuant to a shareholders rights plan adopted by the Company;

 

B-115


Table of Contents

provided, however, that the restrictions in this Section 26.4 shall not apply if, in connection with all dividends or other distributions declared and paid on the Delaware Common Stock (but excluding any dividends or distributions pursuant to a Preferred Stock Rights Agreement): (i) all dividends or other distributions on the outstanding Exchangeable Shares shall have been declared and paid in full on the Exchangeable Shares, or (ii) the Exchangeable Share Exchange Ratio shall have been adjusted in accordance with these Exchangeable Share Terms, in each case, prior to or as at the date of any such event referred to in this Section 26.4.

26.5 Liquidation.

 

  (a)

Liquidation Amount. Subject to applicable Laws and the due exercise by CallCo of the Liquidation Call Right (which shall itself be subject to the sale and purchase contemplated by the Automatic Exchange Right), in the event of the liquidation, dissolution or winding-up of the Company or any other distribution of the assets of the Company among its shareholders for the purpose of winding up its affairs, a holder of Exchangeable Shares shall be entitled to receive from the assets of the Company in respect of each Exchangeable Share held by such holder on the effective date of such liquidation, dissolution, winding-up or other distribution (the “Liquidation Date”), before any distribution of any part of the assets of the Company among the holders of the Common Shares or any other shares ranking junior to the Exchangeable Shares with respect to dividends or other distributions an amount per share (the “Liquidation Amount”) equal to the Exchangeable Share Price applicable on the last Business Day prior to the Liquidation Date, which price shall be satisfied in full by the Company delivering or causing to be delivered to such holder the Exchangeable Share Consideration representing the Liquidation Amount for each Exchangeable Share held by such holder.

 

  (b)

Payment of Liquidation Amount. In the case of a distribution pursuant to Section 26.5(a), and provided that the sale and purchase contemplated by the Automatic Exchange Right has not occurred and that the Liquidation Call Right has not been exercised by CallCo, on or promptly after the Liquidation Date, the Company shall deliver or cause to be delivered to the holders of the Exchangeable Shares the Liquidation Amount for each such Exchangeable Share, upon presentation and surrender of the Exchangeable Share Documents representing such Exchangeable Shares, together with such other documents and instruments as may be required to effect a transfer of Exchangeable Shares under the BCBCA and these Articles, as applicable, together with such additional documents, instruments and payments as the Transfer Agent or the Company may reasonably require, at any office of the Transfer Agent as may be specified by the Company by notice to the holders of the Exchangeable Shares. Payment of the Liquidation Amount for such Exchangeable Shares shall be made by delivery to each holder, at the address of such holder recorded in the securities register of the Company for the Exchangeable Shares or by holding for pick-up by such holder at the registered office of the Company or at any office of the Transfer Agent as may be specified by the Company by notice to the holders of the Exchangeable Shares, the Exchangeable Share Consideration such holder is entitled to receive pursuant to Section 26.5(a). On and after the Liquidation Date, the holders of the Exchangeable Shares shall cease to be holders of such Exchangeable Shares and shall not be entitled to exercise any of the rights of holders in respect thereof (including, without limitation, any rights under the Voting and Exchange Trust Agreement) other than the right to receive, without interest, their proportionate part of the aggregate Liquidation Amount, unless payment of the aggregate Liquidation Amount for such Exchangeable Shares shall not be made upon presentation and surrender of Exchangeable Share Documents and other required documents in accordance with the foregoing provisions, in which case the rights of the holders shall remain unaffected until the Liquidation Amount has been paid in the manner so provided. The Company shall have the right at any time after the Liquidation Date to transfer or cause to be issued or transferred to, and deposited in a custodial account with, any chartered bank or trust company the Liquidation Amount in respect of the Exchangeable Shares represented by Exchangeable Share Documents that have not at the Liquidation Date been surrendered by the holders thereof, such Liquidation Amount to be held by such bank or trust company as trustee for and on behalf of, and for the use and benefit of, such holders. Upon such deposit being made, the rights of a holder of Exchangeable Shares as of the date of such deposit shall be limited to receiving its proportionate part

 

B-116


Table of Contents
  of the aggregate Liquidation Amount for such Exchangeable Shares so deposited, without interest, and all dividends and other distributions with respect to the Delaware Common Stock to which such holder is entitled with a record date on or after the date of such deposit and before the date of transfer of such Delaware Common Stock to such holder against presentation and surrender of the Exchangeable Share Documents for the Exchangeable Shares held by them in accordance with the foregoing provisions. Upon such payment or deposit of the Liquidation Amount, the holders of the Exchangeable Shares shall thereafter be considered and deemed for all purposes to be holders of the Delaware Common Stock delivered to them or the custodian on their behalf.

 

  (c)

No Right to Participate in Further Distributions. After the Company has satisfied its obligations to pay the holders of the Exchangeable Shares the aggregate Liquidation Amount per Exchangeable Share pursuant to this Section 26.5, such holders shall not be entitled to share in any further distribution of the assets of the Company.

26.6 Retraction of Exchangeable Shares.

 

  (a)

Retraction at Option of Holder

 

  (i)

Subject to applicable Laws and the due exercise by CallCo of the Retraction Call Right, a holder of Exchangeable Shares shall be entitled at any time to require the Company to redeem (at the holder’s discretion) any or all of the Exchangeable Shares registered in the name of such holder for an amount per share equal to the Exchangeable Share Price applicable on the last Business Day prior to the Retraction Date (the “Retraction Price”), which price shall be satisfied in full by the Company or CallCo, as applicable, delivering or causing to be delivered to such holder the Exchangeable Share Consideration representing the Retraction Price. A holder of Exchangeable Shares must give notice of such request to redeem or purchase by presenting and surrendering to any office of the Transfer Agent as may be specified by the Company by notice to the holders of the Exchangeable Shares, the Exchangeable Share Documents representing the Exchangeable Shares that such holder desires to have the Company redeem or CallCo purchase, as applicable, together with (A) such other documents and instruments as may be required to effect a transfer of Exchangeable Shares under the BCBCA and these Articles, as applicable, together with such additional documents, instruments and payments as the Transfer Agent or the Company may reasonably require, and (B) a duly executed request (the “Retraction Request”) in the form of the Appendix attached hereto or in such other form as may be acceptable to the Company:

 

  (A)

specifying that such holder desires to have all or any number specified therein of the Exchangeable Shares represented by such Exchangeable Share Documents (the “Retracted Shares”) redeemed by the Company or purchased by CallCo, as applicable;

 

  (B)

stating the Business Day on which the holder desires to have the Company redeem or CallCo purchase the Retracted Shares (the “Retraction Date”), provided that the Retraction Date shall not be less than 10 Business Days nor more than 15 Business Days after the date on which the Retraction Request is received by the Transfer Agent on behalf of the Company and further provided that, in the event that no such Business Day is specified by the holder in the Retraction Request, the Retraction Date shall be deemed to be the 15th Business Day after the date on which the Retraction Request is received by the Transfer Agent on behalf of the Company, subject to Section 26.6(a)(v); and

 

  (C)

acknowledging the overriding right (the “Retraction Call Right”) of CallCo to purchase all but not less than all the Retracted Shares directly from the holder and that the Retraction Request shall be deemed to be a revocable offer by the holder to sell the Retracted Shares to CallCo in accordance with the Retraction Call Right on the Retraction Date for the Retraction Call Right Purchase Price and on the other terms and conditions set out in Section 26.6(b).

 

  (ii)

In the case of a redemption or purchase of Exchangeable Shares pursuant to this Section 26.6(a), upon receipt by the Transfer Agent in the manner specified in Section 26.6(a)(i) of one or more

 

B-117


Table of Contents
  Exchangeable Share Documents representing the number of Exchangeable Shares which the holder desires to have the Company redeem or CallCo purchase, together with a duly executed Retraction Request and such additional documents and instruments specified in Section 26.6(a)(i) or that the Company or the Transfer Agent may reasonably require, and provided that (A) the Retraction Request has not been revoked by the holder of such Retracted Shares in the manner specified in Section 26.6(a)(iv), and (B) CallCo has not exercised the Retraction Call Right, the Company shall redeem or CallCo shall purchase, as applicable, the Retracted Shares effective at the close of business on the Retraction Date. On the Retraction Date, the Company or CallCo shall deliver or cause to be delivered to such holder, at the address of the holder recorded in the securities register of the Company for the Exchangeable Shares or at the address specified in the Retraction Request or by holding for pick-up by the holder at any office of the Transfer Agent as may be specified by the Company by notice to the holders of the Exchangeable Shares, the Exchangeable Share Consideration representing the Retraction Price and such delivery of such Exchangeable Share Consideration by or on behalf of the Company by the Transfer Agent shall be deemed to be payment of and shall satisfy and discharge all liability for the Retraction Price to the extent that the same is represented by such Exchangeable Share Consideration, unless any cheque comprising part of such Exchangeable Share Consideration is not paid on due presentation. If only a part of the Exchangeable Shares represented by any Exchangeable Share Document is redeemed or purchased, a new Exchangeable Share Document for the balance of such Exchangeable Shares shall be issued to the holder at the expense of the Company. On and after the close of business on the Retraction Date, the holder of the Retracted Shares shall cease to be a holder of such Retracted Shares and shall not be entitled to exercise any of the rights of a holder in respect thereof (including, without limitation, any rights under the Voting and Exchange Trust Agreement), other than the right to receive the aggregate Retraction Price in respect thereof, unless payment of the aggregate Retraction Price payable to such holder shall not be made upon presentation and surrender of the Exchangeable Share Documents and other required documents in accordance with the foregoing provisions, in which case the rights of such holder shall remain unaffected until such aggregate Retraction Price has been paid in the manner so provided. On and after the close of business on the Retraction Date, provided that presentation and surrender of the Exchangeable Share Documents and payment of such aggregate Retraction Price has been made in accordance with the foregoing provisions, the holder of the Retracted Shares so redeemed by the Company shall thereafter be considered and deemed for all purposes to be a holder of the Delaware Common Stock delivered to such holder.

 

  (iii)

Notwithstanding any other provision of this Section 26.6, the Company shall not be obligated to redeem Retracted Shares specified by a holder in a Retraction Request if and to the extent that such redemption or purchase of Retracted Shares, as applicable, would be contrary to solvency requirements or other provisions of applicable Laws. If the Company believes, after due enquiry, that on any Retraction Date it would not be permitted by any of such provisions to redeem the Retracted Shares tendered for redemption on such date, and provided that (A) CallCo has not exercised the Retraction Call Right with respect to such Retracted Shares, and (B) the holder has not required that CallCo purchase such Retracted Shares as contemplated under Section 26.6(a)(i), then the Company shall only be obligated to redeem Retracted Shares specified by a holder in a Retraction Request to the extent of the maximum number that may be so redeemed (rounded down to a whole number of shares) as would not be contrary to such provisions and shall notify the holder and the Share Trustee at least two Business Days prior to the Retraction Date as to the number of Retracted Shares which will not be redeemed by the Company. In any case in which the redemption by the Company of Retracted Shares would be contrary to solvency requirements or other provisions of applicable Laws, the Company shall redeem Retracted Shares in accordance with Section 26.6(a)(ii) on a pro rata basis in proportion to the total number of Exchangeable Shares tendered for retraction and shall issue to each holder of Retracted Shares a new Share Exchange Document, at the expense of the Company, representing the Retracted Shares not

 

B-118


Table of Contents
  redeemed by the Company pursuant to Section 26.6(a)(ii). If the Company would otherwise be obligated to redeem Retracted Shares pursuant to Section 26.6(a)(ii) but is not obligated to do so as a result of solvency requirements or other provisions of applicable Laws, the holder of any such Retracted Shares not redeemed by the Company pursuant to Section 26.6(a)(ii) as a result of solvency requirements or other provisions of applicable Laws shall be deemed, by delivery of the Retraction Request, to have instructed the Transfer Agent to require CallCo to purchase such Retracted Shares from such holder on the Retraction Date or as soon as practicable thereafter on payment by CallCo to such holder of the aggregate Retraction Price in respect of such Retracted Shares, all as more specifically provided for in the Voting and Exchange Trust Agreement.

 

  (iv)

A holder of Retracted Shares may, by notice in writing given by the holder to any office of the Transfer Agent as may be specified by the Company by notice to the holders of the Exchangeable Shares, before the close of business on the Business Day immediately preceding the Retraction Date, withdraw its Retraction Request, in which event such Retraction Request shall be null and void and, for greater certainty, the revocable offer constituted by the Retraction Request to sell the Retracted Shares to CallCo shall be deemed to have been revoked.

 

  (v)

Notwithstanding any other provision of this Section 26.6(a), if:

 

  (A)

exercise of the rights of the holders of the Exchangeable Shares, or any of them, to require the Company to redeem any Exchangeable Shares pursuant to this Section 26.6(a) on any Retraction Date would require listing particulars or any similar document to be issued in order to obtain the approval of the NYSE to the listing and trading (subject to official notice of issuance) of the Delaware Common Stock that would be required to be delivered to such holders of Exchangeable Shares in connection with the exercise of such rights; and

 

  (B)

as a result of (A) above, it would not be practicable (notwithstanding the reasonable endeavours of Parent) to obtain such approvals in time to enable all or any of such Delaware Common Stock to be admitted to listing and trading by the NYSE (subject to official notice of issuance) when so delivered; the Retraction Date shall, notwithstanding any other date specified or otherwise deemed to be specified in any relevant Retraction Request, be deemed for all purposes to be the earlier of (i) the second Business Day immediately following the date the approvals referred to in Section 26.6(a)(v)(A) are obtained and (ii) the date which is 30 Business Days after the date on which the relevant Retraction Request is received by the Company, and references in these Exchangeable Share Provisions to such Retraction Date shall be construed accordingly.

 

  (b)

Retraction Call Rights

 

  (i)

In the event that a holder of Exchangeable Shares delivers a Retraction Request pursuant to Section 26.6(a), and subject to the limitations set forth in Section 26.6(a)(ii), the Retraction Call Right will be available to CallCo, notwithstanding the proposed redemption of the Exchangeable Shares by the Company pursuant to Section 26.6(a), to purchase from such holder on the Retraction Date all but not less than all of the Retracted Shares held by such holder on payment by CallCo of an amount per share equal to the Exchangeable Share Price applicable on the last Business Day prior to the Retraction Date (the “Retraction Call Right Purchase Price”), which price shall be satisfied in full by CallCo delivering or causing to be delivered to such holder the Exchangeable Share Consideration representing the Retraction Call Right Purchase Price. Upon the exercise of the Retraction Call Right in respect of Retracted Shares, the holder of such Retracted Shares shall be obligated to sell all of such Retracted Shares to CallCo on the Retraction Date on payment by CallCo of the aggregate Retraction Call Right Purchase Price in respect of such Retracted Shares as set forth in this Section 26.6(b)(i).

 

  (ii)

Upon receipt by the Transfer Agent of a Retraction Request, the Transfer Agent shall immediately notify the Company and CallCo thereof and shall provide CallCo with a copy of the Retraction

 

B-119


Table of Contents
  Request. In order to exercise its Retraction Call Right, CallCo must notify the Transfer Agent in writing of its determination to do so (a “Retraction Call Notice”) within five Business Days after the Transfer Agent notifies CallCo of the Retraction Request. If CallCo does not so notify the Transfer Agent within such five Business Day period, then the Transfer Agent shall notify the holder as soon as possible thereafter that CallCo will not exercise the Retraction Call Right. If CallCo delivers a Retraction Call Notice within such five Business Day period and duly exercises its Retraction Call Right in accordance with this Section 26.6(b)(ii), the obligation of the Company to redeem the Retracted Shares shall terminate and, provided that the Retraction Request is not revoked by the holder of such Retracted Shares in the manner specified in Section 26.6(a)(iv), CallCo shall purchase from such holder and such holder shall sell to CallCo on the Retraction Date the Retracted Shares for an amount per share equal to the Retraction Call Right Purchase Price. Provided that the aggregate Retraction Call Right Purchase Price has been so deposited with the Transfer Agent as provided in Section 26.6(b)(iii), the closing of the purchase and sale of the Retracted Shares pursuant to the Retraction Call Right shall be deemed to have occurred as at the close of business on the Retraction Date and, for greater certainty, no redemption by the Company of such Retracted Shares shall take place on the Retraction Date.

 

  (iii)

For the purpose of completing a purchase of Retracted Shares pursuant to the exercise of the Retraction Call Right, CallCo shall deliver or cause to be delivered to the holder of such Retracted Shares, at the address of the holder recorded in the securities register of the Company for the Exchangeable Shares or at the address specified in the holder’s Retraction Request or by holding for pick-up by the holder at any office of the Transfer Agent as may be specified by the Company by notice to the holders of Exchangeable Shares, the Exchangeable Share Consideration representing the Retraction Call Right Purchase Price to which such holder is entitled, and such delivery of Exchangeable Share Consideration on behalf of CallCo shall be deemed to be payment of and shall satisfy and discharge all liability for the Retraction Call Right Purchase Price to the extent that the same is represented by such Exchangeable Share Consideration, unless any cheque comprising part of such Exchangeable Share Consideration is not paid on due presentation.

 

  (iv)

If CallCo does not notify the Transfer Agent in accordance with Section 26.6(b)(ii) of its intention to exercise the Retraction Call Right in the manner and timing described therein, each holder of Exchangeable Shares will, at the holder’s discretion, be entitled to demand (by way of notice given to the Transfer Agent) that CallCo exercise the Retraction Call Right in respect of the shares covered by the notice.

 

  (v)

On and after the close of business on the Retraction Date, the holder of the Retracted Shares shall cease to be a holder of such Retracted Shares and shall not be entitled to exercise any of the rights of a holder in respect thereof (including, without limitation, any rights under the Voting and Exchange Trust Agreement), other than the right to receive the aggregate Retraction Call Right Purchase Price in respect thereof, unless payment of the aggregate Retraction Call Right Purchase Price payable to such holder shall not be made upon presentation and surrender of Exchangeable Share Documents and other required documents in accordance with the foregoing provisions, in which case the rights of such holder shall remain unaffected until such aggregate Retraction Call Right Purchase Price has been paid in the manner so provided. On and after the close of business on the Retraction Date, provided that presentation and surrender of Exchangeable Share Documents and payment of such aggregate Retraction Call Right Purchase Price has been made in accordance with the foregoing provisions, the holder of the Retracted Shares so purchased by CallCo shall thereafter be considered and deemed for all purposes to be a holder of the Delaware Common Stock delivered to such holder.

26.7 Redemption of Exchangeable Shares by the Company.

 

  (a)

Redemption Amount. Subject to applicable Laws and the due exercise by CallCo of the Redemption Call Right, the Company shall on the Redemption Date redeem all but not less than all of the then

 

B-120


Table of Contents
  outstanding Exchangeable Shares (other than Exchangeable Shares held by Parent and its affiliates) for an amount per share (the “Redemption Price”) equal to the Exchangeable Share Price on the last Business Day prior to the Redemption Date, which price shall be satisfied in full by the Company delivering or causing to be delivered to each holder of Exchangeable Shares the Exchangeable Share Consideration for each Exchangeable Share held by such holder.

 

  (b)

Notice of Redemption. In the case of a redemption of Exchangeable Shares pursuant to Section 26.7(a), the Company shall, at least 30 days before the Redemption Date (other than a Redemption Date established in connection with a Parent Control Transaction), send or cause to be sent to each holder of Exchangeable Shares a notice in writing of the redemption by the Company or the purchase by CallCo under the Redemption Call Right of the Exchangeable Shares held by such holder. In the case of a Redemption Date established in connection with a Parent Control Transaction, the written notice of the redemption by the Company or the purchase by CallCo of the Exchangeable Shares under the Redemption Call Right will be sent on or before the Redemption Date, on as many days’ prior written notice as may be determined by the Board of Directors to be reasonably practicable in the circumstances. In any such case, such notice shall set out the formula for determining the Redemption Price or the Redemption Call Purchase Price, as the case may be, the Redemption Date and, if applicable, particulars of the Redemption Call Right. In the case of any notice given in connection with a possible Redemption Date, such notice will be given contingently and will be withdrawn if the contingency does not occur.

 

  (c)

Payment of Redemption Price. On or promptly after the Redemption Date, and provided that the Redemption Call Right has not been exercised by CallCo, the Company shall deliver or cause to be delivered to the holders of the Exchangeable Shares to be redeemed the Redemption Price for each such Exchangeable Share, upon presentation and surrender of the Exchangeable Share Document representing such Exchangeable Shares, together with such other documents and instruments as may be required to effect a transfer of Exchangeable Shares under the BCBCA and these Articles, as applicable, together with such additional documents, instruments and payments as the Transfer Agent or the Company may reasonably require, at any office of the Transfer Agent as may be specified by notice to the holders of the Exchangeable Shares. Payment of the Redemption Price for such Exchangeable Shares shall be made by delivery to each holder, at the address of the holder recorded in the securities register of the Company for the Exchangeable Shares or by holding for pick-up by the holder at the registered office of the Transfer Agent as may be specified by the Company by notice to the holders of Exchangeable Shares, the Exchangeable Share Consideration representing the Redemption Price. On and after the Redemption Date, the holders of the Exchangeable Shares called for redemption shall cease to be holders of such Exchangeable Shares and shall not be entitled to exercise any of the rights of holders in respect thereof (including, without limitation, any rights under the Voting and Exchange Trust Agreement) other than the right to receive, without interest, their proportionate part of the aggregate Redemption Price, unless payment of the aggregate Redemption Price for such Exchangeable Shares shall not be made upon presentation and surrender of Exchangeable Share Documents in accordance with the foregoing provisions, in which case the rights of the holders shall remain unaffected until the Redemption Price has been paid in the manner so provided. The Company shall have the right at any time after the sending of notice of its intention to redeem the Exchangeable Shares as provided to deposit or cause to be deposited the aggregate Redemption Price (in the form of Exchangeable Share Consideration) of the Exchangeable Shares so called for redemption, or of such of the said Exchangeable Shares represented by Exchangeable Share Documents that have not at the date of such deposit been surrendered by the holders thereof in connection with such redemption, in a custodial account with any chartered bank or trust company in Canada named in such notice and any interest earned on such deposit shall belong to the Company. Provided that such aggregate Redemption Price has been so deposited prior to the Redemption Date, on and after the Redemption Date, the Exchangeable Shares in respect of which such deposit shall have been made shall be redeemed and the rights of the holders thereof after the Redemption Date shall be limited to receiving, without interest, their proportionate part of the aggregate Redemption Price for

 

B-121


Table of Contents
  such Exchangeable Shares so deposited, against presentation and surrender of the Exchangeable Share Documents for the Exchangeable Shares held by them, respectively, in accordance with the foregoing provisions. Upon such payment or deposit of the Redemption Price, the holders of the Exchangeable Shares shall thereafter be considered and deemed for all purposes to be holders of the Delaware Common Stock delivered to them or the custodian on their behalf.

26.8 Purchase by Private Agreement. Subject to applicable Laws and the articles of the Company, and notwithstanding Section 26.7(b), the Company may at any time and from time to time purchase for cancellation all or any part of the Exchangeable Shares by private agreement with the holder thereof.

26.9 Voting Rights. Except as required by applicable Laws and by Section 26.11, the holders of the Exchangeable Shares shall not be entitled as such to receive notice of or to attend any meeting of the shareholders of the Company or to vote at any such meeting. Without limiting the generality of the foregoing, the holders of the Exchangeable Shares shall not be entitled to class votes except as required by applicable Law.

26.10 Specified Amount. The “specified amount” for the purposes of subsection 191(4) of the Income Tax Act (Canada) in respect of each Exchangeable Share shall be the amount specified by a director or officer of the Company in a resolution that is entered into in connection with the issuance of the Exchangeable Shares of the Company (expressed as a dollar amount).

26.11 Amendment and Approval.

 

  (a)

Amendment. The rights, privileges, restrictions and conditions attaching to the Exchangeable Shares may be added to, changed or removed only with the approval of the holders of the Exchangeable Shares given as specified below.

 

  (b)

Approval. Any approval given by the holders of the Exchangeable Shares to add to, change or remove any right, privilege, restriction or condition attaching to the Exchangeable Shares or any other matter requiring the approval or consent of the holders of the Exchangeable Shares either in accordance with applicable Laws or as expressly provided under these Exchangeable Share Provisions shall be deemed to have been sufficiently given if it shall have been given in accordance with applicable Laws, subject to a minimum requirement that such approval be evidenced by resolution passed by not less than two-thirds of the votes cast on such resolution at a meeting of holders of Exchangeable Shares duly called and held at which the holders of at least 10% of the outstanding Exchangeable Shares at that time are present or represented by proxy; provided, however, that if at any such meeting the holders of at least 10% of the outstanding Exchangeable Shares at that time are not present or represented by proxy within one-half hour after the time appointed for such meeting, then the meeting shall be adjourned to such date not less than five days thereafter and to such time and place as may be designated by the Chair of such meeting. At such adjourned meeting, the holders of Exchangeable Shares present or represented by proxy thereat may transact the business for which the meeting was originally called and a resolution passed thereat by the affirmative vote of not less than two-thirds of the votes cast on such resolution at such meeting shall constitute the approval or consent of the holders of the Exchangeable Shares.

26.12 Reciprocal Changes in Respect of Delaware Common Stock.

 

  (a)

Acknowledgement in Respect of Issuances or Distributions. The Company and each holder of an Exchangeable Share acknowledges that the Support Agreement provides, in part, that Parent will not, except as provided in the Support Agreement, without the prior approval of the Company and the prior approval of the holders of the Exchangeable Shares given in accordance with Section 26.11(b):

 

  (i)

issue or distribute Delaware Common Stock (or securities exchangeable for or convertible into or carrying rights to acquire Delaware Common Stock) to the holders of all or substantially all of the then outstanding Delaware Common Stock by way of stock or share dividend or other distribution,

 

B-122


Table of Contents
  other than an issue of Delaware Common Stock (or securities exchangeable for or convertible into or carrying rights to acquire Delaware Common Stock) to holders of Delaware Common Stock who exercise an option to receive dividends in Delaware Common Stock (or securities exchangeable for or convertible into or carrying rights to acquire Delaware Common Stock) in lieu of receiving cash dividends, or pursuant to any dividend reinvestment plan or scrip dividend or similar arrangement;

 

  (ii)

issue or distribute rights, options or warrants to the holders of all or substantially all of the then outstanding Delaware Common Stock entitling them to subscribe for or to purchase Delaware Common Stock (or securities exchangeable for or convertible into or carrying rights to acquire Delaware Common Stock); or

 

  (iii)

issue or distribute to the holders of all or substantially all of the then outstanding Delaware Common Stock:

 

  (A)

shares or securities of Parent of any class other than Delaware Common Stock (or securities convertible into or exchangeable for or carrying rights to acquire Delaware Common Stock);

 

  (B)

rights, options or warrants other than those referred to in Section 26.12(a)(ii) above;

 

  (C)

evidence of indebtedness of Parent; or

 

  (D)

assets of Parent;

unless, in each case, the Company issues or distributes the economic equivalent of such rights, options, warrants, securities, shares, evidences of indebtedness or other assets simultaneously to holders of the Exchangeable Shares; provided, however, that, for greater certainty, the above restrictions shall not apply to any securities issued or distributed by Parent in order to give effect to and to consummate the transactions contemplated by, and in accordance with, the Transaction Agreement and the Plan of Arrangement; provided, further, that the foregoing limitations and restrictions set forth in this Section 26.12(a) shall not apply to actions taken by Parent relating to a Preferred Stock Rights Agreement.

 

  (b)

Acknowledgement in Respect of Corporate Changes. Each holder of an Exchangeable Share acknowledges that the Support Agreement further provides, in part, that for so long as any Exchangeable Shares not owned by Parent or its affiliates are outstanding, Parent will not without the prior approval of the Company and the prior approval of the holders of the Exchangeable Shares given in accordance with Section 26.11(b):

 

  (i)

subdivide, redivide or change the then outstanding Delaware Common Stock into a greater number of Delaware Common Stock;

 

  (ii)

reduce, combine, consolidate or change the then outstanding Delaware Common Stock into a lesser number of Delaware Common Stock; or

 

  (iii)

reclassify or otherwise change the Delaware Common Stock or effect an amalgamation, merger, reorganization or other transaction affecting the Delaware Common Stock;

unless, in each case, the same or an economically equivalent change is made simultaneously to, or in the rights of the holders of, the Exchangeable Shares; provided, however, that, for greater certainty, the above restrictions shall not apply to any securities issued or distributed by Parent in order to give effect to and to consummate the transactions contemplated by, and in accordance with the Transaction Agreement and the Plan of Arrangement; provided, further, that the foregoing limitations and restrictions set forth in this Section 26.12(b) shall not apply to actions taken by Parent relating to a Preferred Stock Rights Agreement. The Support Agreement further provides, in part, that the above noted provisions of the Support Agreement shall not be changed without the approval of the holders of the Exchangeable Shares given in accordance with Section 26.11(b). Accordingly, and notwithstanding any provision to the contrary contained elsewhere in these Articles, the Company may, by way of a

 

B-123


Table of Contents

resolution of the Board of Directors (i) subdivide, redivide or change the then outstanding Exchangeable Shares into a greater number of Exchangeable Shares, or (ii) reduce, combine, consolidate or change the then outstanding Exchangeable Shares into a lesser number of Exchangeable Shares, to give effect to an economically equivalent change in the rights of the holders of the Exchangeable Shares to any similar change made to the Delaware Common Stock under Sections 26.12(b)(i) or 26.12(b)(ii) respectively, as applicable.

 

  (c)

Successorship Transaction. Notwithstanding the foregoing provisions of this Section 26.12, in the event of a Parent Control Transaction:

 

  (i)

in which Parent merges or amalgamates with, or in which all or substantially all of the then outstanding Delaware Common Stock are acquired by one or more other corporations to which Parent is, immediately before such merger, amalgamation or acquisition, related within the meaning of the Income Tax Act (Canada) (otherwise than by virtue of a right referred to in paragraph 251(5)(b) thereof);

 

  (ii)

which does not result in an acceleration of the Redemption Date in accordance with paragraph (ii) of the definition of such term in Section 26.1(a); and

 

  (iii)

in which all or substantially all of the then outstanding Delaware Common Stock are converted into or exchanged for shares or rights to receive such shares (the “Other Shares”) of another corporation (the “Other Corporation”) that, immediately after such Parent Control Transaction, owns or controls, directly or indirectly, Parent;

then all references herein to “Parent” shall thereafter be and be deemed to be references to “Other Corporation” and all references herein to “Delaware Common Stock” shall thereafter be and be deemed to be references to “Other Shares” (with appropriate adjustments, if any, as are required to result in a holder of Exchangeable Shares on the exchange, redemption, retraction or purchase of shares pursuant to these Exchangeable Share Provisions, the Support Agreement and the Voting and Exchange Trust Agreement (as applicable) immediately subsequent to the Parent Control Transaction, being entitled to receive that number of Other Shares equal to the number of Other Shares such holder of Exchangeable Shares would have received if the exchange, redemption, retraction or purchase of such shares pursuant to these Exchangeable Share Provisions, the Support Agreement and the Voting and Exchange Trust Agreement (as applicable), had occurred immediately prior to the Parent Control Transaction and the Parent Control Transaction was completed), but subject to subsequent adjustments to reflect any subsequent changes in the share capital of the issuer of the Other Shares, including without limitation, any subdivision, consolidation or reduction of share capital, without any need to amend the terms and conditions of the Exchangeable Shares and without any further action required.

26.13 Actions by the Company under Support Agreement and the Voting and Exchange Trust Agreement

 

  (a)

Actions by the Company. The Company will take all such actions and do all such things as shall be necessary or advisable to perform and comply with and to ensure performance and compliance by Parent, CallCo and the Company with all provisions of the Support Agreement and the Voting and Exchange Trust Agreement applicable to Parent, CallCo and the Company, respectively, in accordance with the terms thereof including taking all such actions and doing all such things as shall be necessary or advisable to enforce to the fullest extent possible for the direct benefit of the Company all rights and benefits in favour of the Company under or pursuant to such agreements.

 

  (b)

Changes to Support Agreement or Voting and Exchange Trust Agreement. The Company shall not propose, agree to or otherwise give effect to any amendment to, or waiver or forgiveness of its rights or obligations under, the Support Agreement or the Voting and Exchange Trust Agreement without the approval of the holders of the Exchangeable Shares given in accordance with Section 26.11(b) other than such amendments, waivers and/or forgiveness as may be necessary or advisable for the purposes of:

 

B-124


Table of Contents
  (i)

adding to the covenants of any or all of the other parties to the Support Agreement or the Voting and Exchange Trust Agreement if the board of directors of each of Parent, CallCo and the Company shall be of the good faith opinion that such additions will not be prejudicial to the rights or interests of the holders of the Exchangeable Shares;

 

  (ii)

evidencing the succession of successors to Parent either by operation of Law or agreement to the liabilities and covenants of Parent under the Support Agreement (“Parent Successors”) and the covenants of and obligations assumed by each such Parent Successor in accordance with the provisions of Article 3 of the Support Agreement;

 

  (iii)

making such amendments or modifications not inconsistent with the Support Agreement and the Voting and Exchange Trust Agreement as may be necessary or desirable with respect to matters or questions arising thereunder which, in the good faith opinion of the board of directors of each of Parent, CallCo and the Company, it may be expedient to make, provided that each such board of directors shall be of the good faith opinion, after consultation with counsel, that such amendments and modifications will not be prejudicial to the rights or interests of the holders of the Exchangeable Shares; or

 

  (iv)

making such changes in or corrections to the Support Agreement and the Voting and Exchange Trust Agreement which, on the advice of counsel to Parent, CallCo and the Company, are required for the purpose of curing or correcting any ambiguity or defect or inconsistent provision or clerical omission or mistake or manifest error contained therein, provided that the board of directors of each of Parent, CallCo and the Company shall be of the good faith opinion that such changes or corrections will not be prejudicial to the rights or interests of the holders of the Exchangeable Shares.

26.14 Legend; Call Rights; Withholding Rights.

 

  (a)

Legend. The Exchangeable Share Documents evidencing the Exchangeable Shares shall contain or have affixed thereto a legend in form and on terms approved by the Board of Directors with respect to the Support Agreement, including provisions relating to the Liquidation Call Right, the Redemption Call Right and the Change of Law Call Right, the Voting and Exchange Trust Agreement (including the provisions with respect to the voting rights and automatic exchange thereunder) and the Retraction Call Right.

 

  (b)

Call Rights. Each holder of an Exchangeable Share, whether of record or beneficial, by virtue of becoming and being such a holder shall be deemed to acknowledge each of the Liquidation Call Right, the Redemption Call Right, the Change of Law Call Right and the Retraction Call Right, in each case, in favour of CallCo, and the overriding nature thereof in connection with the liquidation, dissolution or winding-up of the Company or any other distribution of the assets of the Company among its shareholders for the purpose of winding up its affairs, or the retraction or redemption of Exchangeable Shares, as the case may be, and to be bound thereby in favour of CallCo as provided herein and in the Support Agreement.

 

  (c)

Withholding Rights. Each of Parent, the Company, CallCo, the Transfer Agent and any other person that has any withholding obligation with respect to any amount paid, deemed paid or otherwise deliverable to any holder of Exchangeable Shares (any such person, an “Other Withholding Agent”) shall be entitled to deduct and withhold or direct Parent, the Company, CallCo, the Transfer Agent, or any Other Withholding Agent to deduct and withhold on their behalf, from any amount or consideration paid, deemed paid or otherwise deliverable to any holder of Exchangeable Shares such amounts as are required to be deducted or withheld with respect to such payment or deemed payment under the Income Tax Act (Canada) or United States Tax Laws or any provision of federal, provincial, territorial, state, local, foreign or other Tax Law, in each case, as amended or succeeded. Parent, the Company, CallCo, the Transfer Agent, or any Other Withholding Agent may act and rely on the advice of counsel with respect to such matters. To the extent that amounts are so deducted or withheld, such

 

B-125


Table of Contents
  deducted or withheld amounts shall be treated for all purposes as having been paid to the holder of the Exchangeable Shares to whom such amounts would otherwise have been paid or deemed paid and such deducted or withheld amounts shall be timely remitted to the appropriate Governmental Authority as required by applicable Law. To the extent that the amount so required to be deducted or withheld from any payment or deemed payment to a holder exceeds the cash portion of the amount or consideration otherwise payable to the holder (such difference, a “Withholding Shortfall”), Parent, the Company, CallCo, the Transfer Agent, and any Other Withholding Agent are hereby authorized to (A) (i) sell or otherwise dispose of, or direct Parent, the Company, CallCo, the Transfer Agent or any Other Withholding Agent to sell or otherwise dispose of, on their own account or through a broker (the “Broker”) and on behalf of the relevant holder or (ii) require such holder to irrevocably direct the sale through a Broker and irrevocably direct the Broker pay the proceeds of such sale to Parent, the Company, CallCo, the Transfer Agent or any Other Withholding Agent, as appropriate (and, in the absence of such irrevocable direction, the holder shall be deemed to have provided such irrevocable direction), such portion of the amount or consideration as is necessary to provide sufficient funds (after deducting commissions payable to the Broker and other costs and expenses) to Parent, the Company, CallCo, the Transfer Agent or any Other Withholding Agent, as the case may be, to enable it to comply with such deduction or withholding requirement and Parent, the Company, CallCo, the Transfer Agent or any Other Withholding Agent, as the case may be, shall notify the holder thereof and remit to such holder any unapplied balance of the net proceeds of such sale or (B) require such holder to deliver a Retraction Request for a number of Exchangeable Shares that would entitle such holder to net proceeds greater than or equal to the Withholding Shortfall and withhold the Withholding Shortfall from such net proceeds and remit to such holder any unapplied balance of the net proceeds. Each of Parent, CallCo, the Company, the Transfer Agent, the Broker or any Other Withholding Agent, as applicable, shall act in a commercially reasonable manner in respect of any withholding obligation; however, none of Parent, the Company, CallCo, the Transfer Agent, the Broker or any Other Withholding Agent, as applicable, will be liable for any loss arising out of any sale or other disposal of such consideration, including any loss relating to the manner or timing of such sale or other disposal, the prices at which the consideration is sold or otherwise disposed of or otherwise.

26.15 Notices.

 

  (a)

Notices. Subject to applicable Laws, and except as otherwise provided herein, any notice, request or other communication to be given to the Company or the Transfer Agent by a holder of Exchangeable Shares shall be in writing and shall be valid and effective if given by first class mail (postage prepaid) or personal delivery or delivery by courier to the registered office of the Company or Transfer Agent, as applicable, and in each case, addressed to the attention of the Secretary of the Company. Any such notice, request or other communication, if given by mail or delivery, shall only be deemed to have been given and received upon actual receipt thereof by the Company or the Transfer Agent, as applicable.

 

  (b)

Exchangeable Share Documents. Any presentation and surrender by a holder of Exchangeable Shares to the Company or the Transfer Agent of Exchangeable Share Documents representing Exchangeable Shares in connection with the liquidation, dissolution or winding-up of the Company or the retraction. redemption or purchase of Exchangeable Shares shall be made by first class mail (postage prepaid) or by personal delivery or delivery by to such office of the Transfer Agent as may be specified by the Company, in each case, addressed to the attention of the Secretary of the Company. Any such presentation and surrender of Exchangeable Share Documents shall only be deemed to have been made and to be effective upon actual receipt thereof by the Transfer Agent. Any such presentation and surrender of Exchangeable Share Documents made by first class mail (postage prepaid) shall be at the sole risk of the holder mailing the same.

 

  (c)

Notice to Shareholders.

 

  (i)

Subject to applicable Laws, any notice, request or other communication to be given to a holder of Exchangeable Shares by or on behalf of the Company shall be in writing and shall be valid and

 

B-126


Table of Contents
  effective if given by first class mail (postage prepaid) or by personal delivery or delivery by courier to the address of the holder recorded in the register of shareholders of the Company or, in the event of the address of any such holder not being so recorded, then at the last known address of such holder. Any such notice, request or other communication, if given by mail, shall be deemed to have been given and received on the third Business Day following the date of mailing and, if given by delivery, shall be deemed to have been given and received on the date of delivery. Accidental failure or omission to give any notice, request or other communication to one or more holders of Exchangeable Shares shall not invalidate or otherwise alter or affect any action or proceeding to be taken by the Company pursuant thereto.

 

  (ii)

In the event of any interruption of mail service immediately prior to a scheduled mailing or in the period following a mailing during which delivery normally would be expected to occur, the Company shall make reasonable efforts to disseminate any notice by other means, such as publication. Except as otherwise required or permitted by Law, if post offices in Canada are not open for the deposit of mail, any notice which the Company or the Transfer Agent may give or cause to be given hereunder will be deemed to have been properly given and to have been received by holders of Exchangeable Shares it is published once in the national edition of The Globe and Mail and in a daily newspaper of general circulation in the French language in the City of Montreal, provided that if the national edition of The Globe and Mail is not being generally circulated, publication thereof will be made in the National Post or any other daily newspaper of general circulation published in the City of Toronto.

 

  (iii)

Notwithstanding any other provisions of these Exchangeable Share Provisions, notices, other communications and deliveries need not be mailed if the Company determines that delivery thereof by mail may be delayed. Persons entitled to any deliveries (including Exchangeable Share Documents and cheques) which are not mailed for the foregoing reason may take delivery thereof at the office of the Transfer Agent to which the deliveries were made, upon application to the Transfer Agent, until such time as the Company has determined that delivery by mail will no longer be delayed. The Company will provide notice of any such determination not to mail made hereunder as soon as reasonably practicable after the making of such determination and in accordance with this Section 26.15(c). Such deliveries in such circumstances will constitute delivery to the persons entitled thereto.

26.16 Disclosure of Interests in Exchangeable Shares. The Company shall be entitled to require any holder of an Exchangeable Share or any person whom the Company knows or has reasonable cause to believe holds any interest whatsoever in an Exchangeable Share to (a) confirm that fact, or (b) give such details as to whom has an interest in such Exchangeable Share, in each case as would be required (if the Exchangeable Shares were a class of “equity securities” of the Company) under section 5.2 of National Instrument 62-104 Take-Over Bids and Issuer Bids or as would be required under the constating documents of Parent or any Laws or regulations, or pursuant to the rules or regulations of any regulatory agency, if and only to the extent that the Exchangeable Shares were Delaware Common Stock.

26.17 Fractional Shares. A holder of an Exchangeable Share shall not be entitled to any fraction of a share of Delaware Common Stock upon the exchange, redemption or purchase of such holder’s Exchangeable Share pursuant to Sections 26.5, 26.6 and 26.7 or otherwise, and no Exchangeable Share Certificates representing any such fractional interest shall be issued and such holder otherwise entitled to a fractional interest shall be entitled to receive for such fractional interest from the Company, Parent or CallCo, as the case may be, a cash payment equal to such fractional interest multiplied by the Current Market Price as part of the Exchangeable Share Consideration.

26.18 Liquidation Call Right. CallCo shall have the following rights and obligations in respect of the Exchangeable Shares:

 

B-127


Table of Contents
  (a)

CallCo shall have the overriding right (the “Liquidation Call Right”), in the event of and notwithstanding the proposed liquidation, dissolution or winding-up of the Company or any other distribution of the assets of the Company among its shareholders for the purpose of winding up its affairs, pursuant to these Exchangeable Share Provisions, and subject to the purchase and sale contemplated by the Automatic Exchange Right, to purchase from all but not less than all of the holders of the Exchangeable Shares (other than any holder of Exchangeable Shares which is Parent or any of its affiliates) on the Liquidation Date all but not less than all of the Exchangeable Shares held by each such holder upon payment by CallCo to each such holder of the Exchangeable Share Price (payable in the form of the Exchangeable Share Consideration) applicable on the last Business Day prior to the Liquidation Date (the “Liquidation Call Purchase Price”) in accordance with Section 26.18(c). In the event of the exercise of the Liquidation Call Right by CallCo each such holder of Exchangeable Shares (other than Parent and its affiliates) shall be obligated to sell all of the Exchangeable Shares held by the holder to CallCo on the Liquidation Date upon payment by CallCo to such holder of the Liquidation Call Purchase Price (payable in the form of Exchangeable Share Consideration) for each such share, and the Company shall have no obligation to pay any Liquidation Amount to the holders of such shares so purchased.

 

  (b)

To exercise the Liquidation Call Right, CallCo must notify the Transfer Agent, as agent for the holders of the Exchangeable Shares, and the Company of its intention to exercise such right (i) in the case of a voluntary liquidation, dissolution or winding-up of the Company or any other voluntary distribution of the assets of the Company among its shareholders for the purpose of winding up its affairs, at least fifteen (15) Business Days before the Liquidation Date, or (ii) in the case of an involuntary liquidation, dissolution or winding-up of the Company or any other involuntary distribution of the assets of the Company among its shareholders for the purpose of winding up its affairs, at least five (5) Business Days before the Liquidation Date. The Transfer Agent will notify the holders of the Exchangeable Shares as to whether or not CallCo has exercised the Liquidation Call Right forthwith after the expiry of the period during which CallCo may exercise the Liquidation Call Right. If CallCo exercises the Liquidation Call Right, then on the Liquidation Date, CallCo will purchase and the holders of the Exchangeable Shares (other than any holder of Exchangeable Shares which is Parent or any of its affiliates) will sell, all of the Exchangeable Shares held by such holders on such date for a price per share equal to the Liquidation Call Purchase Price (payable in the form of Exchangeable Share Consideration).

 

  (c)

Subject to Section 26.18(d), for the purposes of completing the purchase and sale of the Exchangeable Shares pursuant to the exercise of the Liquidation Call Right, CallCo shall deposit or cause to be deposited with the Transfer Agent, on or before the Liquidation Date, the Exchangeable Share Consideration representing the aggregate Liquidation Call Purchase Price for all holders of the Exchangeable Shares (other than Parent and its affiliates). Provided that such Exchangeable Share Consideration has been so deposited with the Transfer Agent, the holders of the Exchangeable Shares (other than Parent and its affiliates) shall cease to be holders of the Exchangeable Shares on and after the Liquidation Date and, from and after such date, shall not be entitled to exercise any of the rights of holders in respect thereof (including, without limitation, any rights under the Voting and Exchange Trust Agreement) other than the right to receive their proportionate part of the aggregate Liquidation Call Purchase Price, without interest, upon presentation and surrender by the holder of Exchangeable Share Documents representing the Exchangeable Shares held by such holder and the holder shall on and after the Liquidation Date be considered and deemed for all purposes to be the holder of the Delaware Common Stock which such holder is entitled to receive. Upon surrender to the Transfer Agent of Exchangeable Share Documents representing Exchangeable Shares, together with such other documents and instruments as may be required to effect a transfer of Exchangeable Shares under the BCBCA and these Articles, as applicable, and such additional documents, instruments and payments as the Transfer Agent may reasonably require, the holder shall be entitled to receive, in exchange therefor, and the Transfer Agent on behalf of CallCo, shall deliver to such holder the Exchangeable Share Consideration such holder is entitled to receive.

 

B-128


Table of Contents
  (d)

If CallCo does not notify the Transfer Agent and the Company in accordance with Section 26.18(b) of its intention to exercise the Liquidation Call Right in the manner and timing described above, each holder of Exchangeable Shares will, at the holder’s discretion, be entitled to demand (by way of notice given to the Company) that CallCo exercise the Liquidation Call Right in respect of the shares covered by the notice, in which case, CallCo shall be deemed of have exercised the Liquidation Call Right and will be bound thereby.

26.19 Redemption Call Right. CallCo shall have the following rights and obligations in respect of the Exchangeable Shares:

 

  (a)

Notwithstanding the proposed redemption of the Exchangeable Shares by the Company pursuant to these Exchangeable Share Provisions, CallCo shall have the overriding right (the “Redemption Call Right”) to purchase from all but not less than all of the holders of the Exchangeable Shares (other than any holder of Exchangeable Shares which is Parent or any of its affiliates) on the Redemption Date all but not less than all of the Exchangeable Shares held by each such holder upon payment by CallCo to each such holder of the Exchangeable Share Price (payable in the form of the Exchangeable Share Consideration) applicable on the last Business Day prior to the Redemption Date (the “Redemption Call Purchase Price”) in accordance with Section 26.19(c). In the event of the exercise of the Redemption Call Right by CallCo, each such holder of Exchangeable Shares (other than Parent and its affiliates) shall be obligated to sell all of the Exchangeable Shares held by the holder to CallCo on the Redemption Date upon payment by CallCo to such holder of the Redemption Call Purchase Price (payable in the form of Exchangeable Share Consideration) for each such share, and the Company shall have no obligation to redeem, or to pay the redemption price otherwise payable by the Company in respect of the Exchangeable Shares so purchased.

 

  (b)

To exercise the Redemption Call Right, CallCo must notify the Transfer Agent, as agent for the holders of the Exchangeable Shares, and the Company of its intention to exercise such right (i) in the case of a redemption occurring in connection with a Parent Control Transaction, on or before the Redemption Date, and (ii) in any other case, at least fifteen (15) Business Days before the Redemption Date. The Transfer Agent will notify the holders of the Exchangeable Shares as to whether or not CallCo has exercised the Redemption Call Right forthwith after the expiry of the period during which CallCo may exercise the Redemption Call Right. If CallCo exercises the Redemption Call Right, CallCo will purchase and the holders of the Exchangeable Shares (other than any holder of Exchangeable Shares which is Parent or any of its affiliates) will sell, on the Redemption Date, all of the Exchangeable Shares held by such holders on such date for a price per share equal to the Redemption Call Purchase Price (payable in the form of Exchangeable Share Consideration).

 

  (c)

Subject to Section 26.19(d), for the purposes of completing the purchase and sale of the Exchangeable Shares pursuant to the exercise of the Redemption Call Right, CallCo shall deposit or cause to be deposited with the Transfer Agent, on or before the Redemption Date, the Exchangeable Share Consideration representing the aggregate Redemption Call Purchase Price for all holders of the Exchangeable Shares (other than Parent and its affiliates). Provided that such Exchangeable Share Consideration has been so deposited with the Transfer Agent, the holders of the Exchangeable Shares (other than Parent and its affiliates) shall cease to be holders of the Exchangeable Shares on and after the Redemption Date and, from and after such date, shall not be entitled to exercise any of the rights of holders in respect thereof (including, without limitation, any rights under the Voting and Exchange Trust Agreement) other than the right to receive their proportionate part of the aggregate Redemption Call Purchase Price, without interest, upon presentation and surrender by the holder of Exchangeable Share Documents representing the Exchangeable Shares held by such holder and the holder shall on and after the Redemption Date be considered and deemed for all purposes to be the holder of the Delaware Common Stock which such holder is entitled to receive. Upon surrender to the Transfer Agent of Exchangeable Share Documents representing the Exchangeable Shares, together with such other documents and instruments as may be required to effect a transfer of Exchangeable Shares under

 

B-129


Table of Contents
  the BCBCA and these Articles, as applicable, and such additional documents, instruments and payments as the Transfer Agent may reasonably require, the holder shall be entitled to receive, in exchange therefor, and the Transfer Agent on behalf of CallCo shall deliver to such holder the Exchangeable Share Consideration such holder is entitled to receive.

 

  (d)

If CallCo does not notify the Transfer Agent and the Company in accordance with Section 26.19(b) of its intention to exercise the Redemption Call Right in the manner and timing described above, each holder of Exchangeable Shares will, at the holder’s discretion, be entitled to demand (by way of notice given to the Company) that CallCo exercise the Redemption Call Right in respect of the shares covered by the notice, in which case, CallCo shall be deemed of have exercised the Redemption Call Right and will be bound thereby.

26.20 Change of Law Call Right. CallCo shall have the following rights and obligations in respect of the Exchangeable Shares:

 

  (a)

CallCo shall have the overriding right (the “Change of Law Call Right”), in the event of a Change of Law, to purchase from all but not less than all of the holders of the Exchangeable Shares (other than any holder of Exchangeable Shares which is Parent or any of its affiliates) on the Change of Law Call Date all but not less than all of the Exchangeable Shares held by each such holder upon payment by CallCo to each such holder of the Exchangeable Share Price (payable in the form of the Exchangeable Share Consideration) applicable on the last Business Day prior to the Change of Law Call Date (the “Change of Law Call Purchase Price”) in accordance with Section 26.20(b). In the event of the exercise of the Change of Law Call Right by CallCo each such holder of Exchangeable Shares (other than Parent and its affiliates) shall be obligated to sell all of the Exchangeable Shares held by the holder to CallCo on the Change of Law Call Date upon payment by CallCo to such holder of the Change of Law Call Purchase Price (payable in the form of Exchangeable Share Consideration) for each such share.

 

  (b)

To exercise the Change of Law Call Right, CallCo must notify the Transfer Agent, as agent for the holders of the Exchangeable Shares, and the Company of its intention to exercise such right at least fifteen (15) Business Days before the date (the “Change of Law Call Date”) on which CallCo shall acquire the Exchangeable Shares pursuant to the exercise of the Change of Law Call Right. The Transfer Agent will notify the holders of the Exchangeable Shares as to CallCo exercising the Change of Law Call Right forthwith after receiving notice of such exercise from CallCo. If CallCo exercises the Change of Law Call Right, then on the Change if Law Call Date, CallCo will purchase and the holders of the Exchangeable Shares (other than any holder of Exchangeable Shares which is Parent or any of its affiliates) will sell, all of the Exchangeable Shares held by such holders on such date for a price per share equal to the Change of Law Call Purchase Price (payable in the form of Exchangeable Share Consideration).

 

  (c)

Subject to Section 26.20(d), for the purposes of completing the purchase and sale of the Exchangeable Shares pursuant to the exercise of the Change of Law Call Right, CallCo shall deposit or cause to be deposited with the Transfer Agent, on or before the Change of Law Call Date, the Exchangeable Share Consideration representing the aggregate Change of Law Call Purchase Price for all holders of Exchangeable Shares (other than Parent and its affiliates). Provided that such Exchangeable Share Consideration has been so deposited with the Transfer Agent, the holders of the Exchangeable Shares (other than Parent and its affiliates) shall cease to be holders of the Exchangeable Shares on and after the Change of Law Call Date and, from and after such date, shall not be entitled to exercise any of the rights of holders in respect thereof (including, without limitation, any rights under the Voting and Exchange Trust Agreement) other than the right to receive their proportionate part of the aggregate Change of Law Call Purchase Price, without interest, upon presentation and surrender by the holder of Exchangeable Share Documents representing the Exchangeable Shares held by such holder and the holder shall on and after the Change of Law Call Date be considered and deemed for all purposes to be the holder of the Delaware Common Stock which such holder is entitled to receive. Upon surrender to

 

B-130


Table of Contents
  the Transfer Agent of a Exchangeable Share Documents representing Exchangeable Shares, together with such other documents and instruments as may be required to effect a transfer of Exchangeable Shares under the BCBCA and these Articles, as applicable, and such additional documents, instruments and payments as the Transfer Agent may reasonably require, the holder shall be entitled to receive, in exchange therefor, and the Transfer Agent on behalf of CallCo shall deliver to such holder the Exchangeable Share Consideration such holder is entitled to receive.

 

  (d)

If CallCo does not notify the Transfer Agent and the Company in accordance with Section 26.20(b) of its intention to exercise the Change of Law Call Right in the manner and timing described above, each holder of Exchangeable Shares will, at the holder’s discretion, be entitled to demand (by way of notice given to the Company) that CallCo exercise the Change of Law Call Right in respect of the shares covered by the notice, in which case, CallCo shall be deemed of have exercised the Change of Law Call Right and will be bound thereby.

 

  (e)

It is the intention of the Company, CallCo and Parent that the Exchangeable Shares are treated as shares of Parent for U.S. federal income tax purposes and the provisions of these Articles shall be interpreted in a manner consistent with the foregoing. The Company shall not take any position for U.S. federal income tax purposes that is inconsistent with the foregoing except to the extent otherwise required by a change in law (it being understood that this Section 26.20(e)shall not prevent the Company from taking any action that is explicitly contemplated in these Articles).

 

B-131


Table of Contents

APPENDIX

RETRACTION REQUEST

[TO BE PRINTED ON EXCHANGEABLE SHARE DOCUMENTS]

 

TO:

Zymeworks ExchangeCo Ltd. (the “Company”)

COPY TO:

Zymeworks CallCo ULC (“CallCo”)

Notice is given pursuant to Section 26.6 of the special rights or restrictions (the “Exchangeable Share Provisions”) attaching to the Exchangeable Shares of the Company represented by this Exchangeable Share Document and all capitalized words and expressions used in this Retraction Request that are defined in the Exchangeable Share Provisions have the meanings ascribed to such words and expressions in such Exchangeable Share Provisions.

The undersigned hereby notifies the Company that, subject to the Retraction Call Right referred to below, the undersigned desires to have the Company redeem in accordance with Section 26.6 of the Exchangeable Share Provisions: (select one)

 

 

all share(s) represented by this Exchangeable Share Document

 

 

                 share(s) represented by this Exchangeable Share Document

The undersigned hereby notifies the Company that the Retraction Date shall be                                                       .

NOTE: The Retraction Date must be a Business Day and must not be less than 10 Business Days nor more than 15 Business Days after the date upon which this Retraction Request is received by the Company. If no such Business Day is specified above, the Retraction Date shall be deemed to be the 15th Business Day after the date on which this Retraction Request is received by the Company.

The undersigned acknowledges the overriding Retraction Call Right of CallCo to purchase all but not less than all the Retracted Shares from the undersigned and that this Retraction Request is and shall be deemed to be a revocable offer by the undersigned to sell the Retracted Shares to CallCo in accordance with the Retraction Call Right on the Retraction Date for the Retraction Call Right Purchase Price and on the other terms and conditions set out in Section 26.6(b) of the Exchangeable Share Provisions. If CallCo does not exercise the Retraction Call Right, the Company will cause the undersigned to be notified of such fact as soon as possible. This Retraction Request, and this offer to sell the Retracted Shares to CallCo, may be revoked and withdrawn by the undersigned only by notice in writing given to the Transfer Agent at any time before the close of business on the Business Day immediately preceding the Retraction Date.

The undersigned acknowledges that if, as a result of solvency provisions of applicable Law, the Company is unable to redeem all Retracted Shares, and provided that CallCo has not exercised the Retraction Call Right with respect to the Retracted Shares, and that the undersigned has not exercised its right to demand CallCo to exercise its Retraction Call Right under Section 26.6(b)(iv) of the Company’s Articles, then the Retracted Shares will be automatically exchanged pursuant to the Voting and Exchange Trust Agreement so as to require Parent to purchase the unredeemed Retracted Shares (subject to Parent’s option of delegating such obligation to CallCo).

The undersigned hereby represents and warrants to CallCo and the Company that the undersigned: (select one)

 

 

is

 

 

is not

a resident of Canada for purposes of the Income Tax Act (Canada). THE UNDERSIGNED ACKNOWLEDGES THAT IN THE ABSENCE OF AN INDICATION THAT THE UNDERSIGNED IS A RESIDENT OF CANADA,

 

B-132


Table of Contents

WITHHOLDING ON ACCOUNT OF CANADIAN TAX MAY BE MADE FROM AMOUNTS PAYABLE TO THE UNDERSIGNED ON THE REDEMPTION OR PURCHASE OF THE RETRACTED SHARES.

The undersigned hereby represents and warrants to CallCo and the Company that the undersigned has good title to, and owns, the share(s) represented by this Exchangeable Share Document to be acquired by CallCo or the Company, as the case may be, free and clear of all liens, claims and encumbrances.

 

 

 

 

 

   

 

 

 

   

 

(Date)     (Signature of Shareholder)     (Guarantee of Signature)

 

 

Please check box if the securities and any cheque(s) resulting from the retraction or purchase of the Retracted Shares are to be held for pick-up by the shareholder from the Transfer Agent, failing which such Exchangeable Share Document and cheque(s) will be mailed to the last address of the shareholder as it appears on the register.

Note: This panel must be completed and this Retraction Request, together with the Exchangeable Share Documents and such additional documents and payments (including, without limitation, any applicable stamp taxes) as the Transfer Agent or the Company may require, must be deposited with the Transfer Agent. The securities and any cheque(s) resulting from the retraction or purchase of the Retracted Shares will be issued and registered in, and made payable to, respectively, the name of the shareholder as it appears on the register of the Company and the securities (or evidence of the electronic registration thereof) and any cheque(s) resulting from such retraction or purchase will be delivered to such shareholder as indicated above, unless the form appearing immediately below is duly completed.

 

Date:    

Name of Person in Whose Name Securities or Cheque(s)

Are to be Registered, Issued or Delivered (please print):                                                                                             

 

 

 

 

 

Street Address or P.O. Box:    

 

 

 

Signature of Shareholder:    

 

 

 

City, Province and Postal Code:    

 

 

 

Signature Guaranteed by:    

 

 

 

Note: If this Retraction Request is for less than all of the shares represented by this Exchangeable Share Document, an Exchangeable Share Document representing the remaining share(s) of the Company represented by this Exchangeable Share Document will be issued and registered in the name of the shareholder as it appears on the register of the Company, unless the Share Transfer Power on the Exchangeable Share Document is duly completed in respect of such share(s).

 

B-133


Table of Contents

APPENDIX C: DIVISION 2 OF PART 8 OF

THE BUSINES CORPORATIONS ACT (BRITISH COLUMBIA)

Definitions and Application

 

237

(1) In this Division:

dissenter” means a shareholder who, being entitled to do so, sends written notice of dissent when and as required by section 242;

notice shares” means, in relation to a notice of dissent, the shares in respect of which dissent is being exercised under the notice of dissent;

payout value” means,

(a) in the case of a dissent in respect of a resolution, the fair value that the notice shares had immediately before the passing of the resolution,

(b) in the case of a dissent in respect of an arrangement approved by a court order made under section 291 (2) (c) that permits dissent, the fair value that the notice shares had immediately before the passing of the resolution adopting the arrangement,

(c) in the case of a dissent in respect of a matter approved or authorized by any other court order that permits dissent, the fair value that the notice shares had at the time specified by the court order, or

(d) in the case of a dissent in respect of a community contribution company, the value of the notice shares set out in the regulations,

excluding any appreciation or depreciation in anticipation of the corporate action approved or authorized by the resolution or court order unless exclusion would be inequitable.

(2) This Division applies to any right of dissent exercisable by a shareholder except to the extent that

 

  (a)

the court orders otherwise, or

 

  (b)

in the case of a right of dissent authorized by a resolution referred to in section 238 (1) (g), the court orders otherwise or the resolution provides otherwise.

Right to Dissent

 

238

(1) A shareholder of a company, whether or not the shareholder’s shares carry the right to vote, is entitled to dissent as follows:

(a) under section 260, in respect of a resolution to alter the articles

(i) to alter restrictions on the powers of the company or on the business the company is permitted to carry on,

(ii) without limiting subparagraph (i), in the case of a community contribution company, to alter any of the company’s community purposes within the meaning of section 51.91, or

(iii) without limiting subparagraph (i), in the case of a benefit company, to alter the company’s benefit provision;

(b) under section 272, in respect of a resolution to adopt an amalgamation agreement;

(c) under section 287, in respect of a resolution to approve an amalgamation under Division 4 of Part 9;

(d) in respect of a resolution to approve an arrangement, the terms of which arrangement permit dissent;

 

C-1


Table of Contents

(e) under section 301 (5), in respect of a resolution to authorize or ratify the sale, lease or other disposition of all or substantially all of the company’s undertaking;

(f) under section 309, in respect of a resolution to authorize the continuation of the company into a jurisdiction other than British Columbia;

(g) in respect of any other resolution, if dissent is authorized by the resolution;

(h) in respect of any court order that permits dissent.

(1.1) A shareholder of a company, whether or not the shareholder’s shares carry the right to vote, is entitled to dissent under section 51.995 (5) in respect of a resolution to alter its notice of articles to include or to delete the benefit statement.

(2) A shareholder wishing to dissent must

(a) prepare a separate notice of dissent under section 242 for

(i) the shareholder, if the shareholder is dissenting on the shareholder’s own behalf, and

(ii) each other person who beneficially owns shares registered in the shareholder’s name and on whose behalf the shareholder is dissenting,

(b) identify in each notice of dissent, in accordance with section 242 (4), the person on whose behalf dissent is being exercised in that notice of dissent, and

(c) dissent with respect to all of the shares, registered in the shareholder’s name, of which the person identified under paragraph (b) of this subsection is the beneficial owner.

(3) Without limiting subsection (2), a person who wishes to have dissent exercised with respect to shares of which the person is the beneficial owner must

(a) dissent with respect to all of the shares, if any, of which the person is both the registered owner and the beneficial owner, and

(b) cause each shareholder who is a registered owner of any other shares of which the person is the beneficial owner to dissent with respect to all of those shares.

Waiver of Right to Dissent

 

239

(1) A shareholder may not waive generally a right to dissent but may, in writing, waive the right to dissent with respect to a particular corporate action.

(2) A shareholder wishing to waive a right of dissent with respect to a particular corporate action must

(a) provide to the company a separate waiver for

(i) the shareholder, if the shareholder is providing a waiver on the shareholder’s own behalf, and

(ii) each other person who beneficially owns shares registered in the shareholder’s name and on whose behalf the shareholder is providing a waiver, and

(b) identify in each waiver the person on whose behalf the waiver is made.

(3) If a shareholder waives a right of dissent with respect to a particular corporate action and indicates in the waiver that the right to dissent is being waived on the shareholder’s own behalf, the shareholder’s right to dissent with respect to the particular corporate action terminates in respect of the shares of which the shareholder is both the registered owner and the beneficial owner, and this Division ceases to apply to

(a) the shareholder in respect of the shares of which the shareholder is both the registered owner and the beneficial owner, and

 

C-2


Table of Contents

(b) any other shareholders, who are registered owners of shares beneficially owned by the first mentioned shareholder, in respect of the shares that are beneficially owned by the first mentioned shareholder.

(4) If a shareholder waives a right of dissent with respect to a particular corporate action and indicates in the waiver that the right to dissent is being waived on behalf of a specified person who beneficially owns shares registered in the name of the shareholder, the right of shareholders who are registered owners of shares beneficially owned by that specified person to dissent on behalf of that specified person with respect to the particular corporate action terminates and this Division ceases to apply to those shareholders in respect of the shares that are beneficially owned by that specified person.

Notice of Resolution

 

240

(1) If a resolution in respect of which a shareholder is entitled to dissent is to be considered at a meeting of shareholders, the company must, at least the prescribed number of days before the date of the proposed meeting, send to each of its shareholders, whether or not their shares carry the right to vote,

(a) a copy of the proposed resolution, and

(b) a notice of the meeting that specifies the date of the meeting, and contains a statement advising of the right to send a notice of dissent.

(2) If a resolution in respect of which a shareholder is entitled to dissent is to be passed as a consent resolution of shareholders or as a resolution of directors and the earliest date on which that resolution can be passed is specified in the resolution or in the statement referred to in paragraph (b), the company may, at least 21 days before that specified date, send to each of its shareholders, whether or not their shares carry the right to vote,

(a) a copy of the proposed resolution, and

(b) a statement advising of the right to send a notice of dissent.

(3) If a resolution in respect of which a shareholder is entitled to dissent was or is to be passed as a resolution of shareholders without the company complying with subsection (1) or (2), or was or is to be passed as a directors’ resolution without the company complying with subsection (2), the company must, before or within 14 days after the passing of the resolution, send to each of its shareholders who has not, on behalf of every person who beneficially owns shares registered in the name of the shareholder, consented to the resolution or voted in favour of the resolution, whether or not their shares carry the right to vote,

(a) a copy of the resolution,

(b) a statement advising of the right to send a notice of dissent, and

(c) if the resolution has passed, notification of that fact and the date on which it was passed.

(4) Nothing in subsection (1), (2) or (3) gives a shareholder a right to vote in a meeting at which, or on a resolution on which, the shareholder would not otherwise be entitled to vote.

Notice of Court Orders

 

241

If a court order provides for a right of dissent, the company must, not later than 14 days after the date on which the company receives a copy of the entered order, send to each shareholder who is entitled to exercise that right of dissent

(a) a copy of the entered order, and

(b) a statement advising of the right to send a notice of dissent.

 

C-3


Table of Contents

Notice of Dissent

 

242

(1) A shareholder intending to dissent in respect of a resolution referred to in section 238 (1) (a), (b), (c), (d), (e) or (f) or (1.1) must,

(a) if the company has complied with section 240 (1) or (2), send written notice of dissent to the company at least 2 days before the date on which the resolution is to be passed or can be passed, as the case may be,

(b) if the company has complied with section 240 (3), send written notice of dissent to the company not more than 14 days after receiving the records referred to in that section, or

(c) if the company has not complied with section 240 (1), (2) or (3), send written notice of dissent to the company not more than 14 days after the later of

(i) the date on which the shareholder learns that the resolution was passed, and

(ii) the date on which the shareholder learns that the shareholder is entitled to dissent.

(2) A shareholder intending to dissent in respect of a resolution referred to in section 238 (1) (g) must send written notice of dissent to the company

(a) on or before the date specified by the resolution or in the statement referred to in section 240 (2) (b) or (3) (b) as the last date by which notice of dissent must be sent, or

(b) if the resolution or statement does not specify a date, in accordance with subsection (1) of this section.

(3) A shareholder intending to dissent under section 238 (1) (h) in respect of a court order that permits dissent must send written notice of dissent to the company

(a) within the number of days, specified by the court order, after the shareholder receives the records referred to in section 241, or

(b) if the court order does not specify the number of days referred to in paragraph (a) of this subsection, within 14 days after the shareholder receives the records referred to in section 241.

(4) A notice of dissent sent under this section must set out the number, and the class and series, if applicable, of the notice shares, and must set out whichever of the following is applicable:

(a) if the notice shares constitute all of the shares of which the shareholder is both the registered owner and beneficial owner and the shareholder owns no other shares of the company as beneficial owner, a statement to that effect;

(b) if the notice shares constitute all of the shares of which the shareholder is both the registered owner and beneficial owner but the shareholder owns other shares of the company as beneficial owner, a statement to that effect and

(i) the names of the registered owners of those other shares,

(ii) the number, and the class and series, if applicable, of those other shares that are held by each of those registered owners, and

(iii) a statement that notices of dissent are being, or have been, sent in respect of all of those other shares;

(c) if dissent is being exercised by the shareholder on behalf of a beneficial owner who is not the dissenting shareholder, a statement to that effect and

(i) the name and address of the beneficial owner, and

(ii) a statement that the shareholder is dissenting in relation to all of the shares beneficially owned by the beneficial owner that are registered in the shareholder’s name.

 

C-4


Table of Contents

(5) The right of a shareholder to dissent on behalf of a beneficial owner of shares, including the shareholder, terminates and this Division ceases to apply to the shareholder in respect of that beneficial owner if subsections (1) to (4) of this section, as those subsections pertain to that beneficial owner, are not complied with.

Notice of Intention to Proceed

 

243

(1) A company that receives a notice of dissent under section 242 from a dissenter must,

(a) if the company intends to act on the authority of the resolution or court order in respect of which the notice of dissent was sent, send a notice to the dissenter promptly after the later of

(i) the date on which the company forms the intention to proceed, and

(ii) the date on which the notice of dissent was received, or

(b) if the company has acted on the authority of that resolution or court order, promptly send a notice to the dissenter.

(2) A notice sent under subsection (1) (a) or (b) of this section must

(a) be dated not earlier than the date on which the notice is sent,

(b) state that the company intends to act, or has acted, as the case may be, on the authority of the resolution or court order, and

(c) advise the dissenter of the manner in which dissent is to be completed under section 244.

Completion of Dissent

 

244

(1) A dissenter who receives a notice under section 243 must, if the dissenter wishes to proceed with the dissent, send to the company or its transfer agent for the notice shares, within one month after the date of the notice,

(a) a written statement that the dissenter requires the company to purchase all of the notice shares,

(b) the certificates, if any, representing the notice shares, and

(c) if section 242 (4) (c) applies, a written statement that complies with subsection (2) of this section.

(2) The written statement referred to in subsection (1) (c) must

(a) be signed by the beneficial owner on whose behalf dissent is being exercised, and

(b) set out whether or not the beneficial owner is the beneficial owner of other shares of the company and, if so, set out

(i) the names of the registered owners of those other shares,

(ii) the number, and the class and series, if applicable, of those other shares that are held by each of those registered owners, and

(iii) that dissent is being exercised in respect of all of those other shares.

(3) After the dissenter has complied with subsection (1),

(a) the dissenter is deemed to have sold to the company the notice shares, and

(b) the company is deemed to have purchased those shares, and must comply with section 245, whether or not it is authorized to do so by, and despite any restriction in, its memorandum or articles.

(4) Unless the court orders otherwise, if the dissenter fails to comply with subsection (1) of this section in relation to notice shares, the right of the dissenter to dissent with respect to those notice shares terminates and this Division, other than section 247, ceases to apply to the dissenter with respect to those notice shares.

 

C-5


Table of Contents

(5) Unless the court orders otherwise, if a person on whose behalf dissent is being exercised in relation to a particular corporate action fails to ensure that every shareholder who is a registered owner of any of the shares beneficially owned by that person complies with subsection (1) of this section, the right of shareholders who are registered owners of shares beneficially owned by that person to dissent on behalf of that person with respect to that corporate action terminates and this Division, other than section 247, ceases to apply to those shareholders in respect of the shares that are beneficially owned by that person.

(6) A dissenter who has complied with subsection (1) of this section may not vote, or exercise or assert any rights of a shareholder, in respect of the notice shares, other than under this Division.

Payment for Notice Shares

 

245

(1) A company and a dissenter who has complied with section 244 (1) may agree on the amount of the payout value of the notice shares and, in that event, the company must

(a) promptly pay that amount to the dissenter, or

(b) if subsection (5) of this section applies, promptly send a notice to the dissenter that the company is unable lawfully to pay dissenters for their shares.

(2) A dissenter who has not entered into an agreement with the company under subsection (1) or the company may apply to the court and the court may

(a) determine the payout value of the notice shares of those dissenters who have not entered into an agreement with the company under subsection (1), or order that the payout value of those notice shares be established by arbitration or by reference to the registrar, or a referee, of the court,

(b) join in the application each dissenter, other than a dissenter who has entered into an agreement with the company under subsection (1), who has complied with section 244 (1), and

(c) make consequential orders and give directions it considers appropriate.

(3) Promptly after a determination of the payout value for notice shares has been made under subsection (2) (a) of this section, the company must

(a) pay to each dissenter who has complied with section 244 (1) in relation to those notice shares, other than a dissenter who has entered into an agreement with the company under subsection (1) of this section, the payout value applicable to that dissenter’s notice shares, or

(b) if subsection (5) applies, promptly send a notice to the dissenter that the company is unable lawfully to pay dissenters for their shares.

(4) If a dissenter receives a notice under subsection (1) (b) or (3) (b),

(a) the dissenter may, within 30 days after receipt, withdraw the dissenter’s notice of dissent, in which case the company is deemed to consent to the withdrawal and this Division, other than section 247, ceases to apply to the dissenter with respect to the notice shares, or

(b) if the dissenter does not withdraw the notice of dissent in accordance with paragraph (a) of this subsection, the dissenter retains a status as a claimant against the company, to be paid as soon as the company is lawfully able to do so or, in a liquidation, to be ranked subordinate to the rights of creditors of the company but in priority to its shareholders.

(5) A company must not make a payment to a dissenter under this section if there are reasonable grounds for believing that

(a) the company is insolvent, or

(b) the payment would render the company insolvent.

 

C-6


Table of Contents

Loss of Right to Dissent

 

246

The right of a dissenter to dissent with respect to notice shares terminates and this Division, other than section 247, ceases to apply to the dissenter with respect to those notice shares, if, before payment is made to the dissenter of the full amount of money to which the dissenter is entitled under section 245 in relation to those notice shares, any of the following events occur:

(a) the corporate action approved or authorized, or to be approved or authorized, by the resolution or court order in respect of which the notice of dissent was sent is abandoned;

(b) the resolution in respect of which the notice of dissent was sent does not pass;

(c) the resolution in respect of which the notice of dissent was sent is revoked before the corporate action approved or authorized by that resolution is taken;

(d) the notice of dissent was sent in respect of a resolution adopting an amalgamation agreement and the amalgamation is abandoned or, by the terms of the agreement, will not proceed;

(e) the arrangement in respect of which the notice of dissent was sent is abandoned or by its terms will not proceed;

(f) a court permanently enjoins or sets aside the corporate action approved or authorized by the resolution or court order in respect of which the notice of dissent was sent;

(g) with respect to the notice shares, the dissenter consents to, or votes in favour of, the resolution in respect of which the notice of dissent was sent;

(h) the notice of dissent is withdrawn with the written consent of the company;

(i) the court determines that the dissenter is not entitled to dissent under this Division or that the dissenter is not entitled to dissent with respect to the notice shares under this Division.

Shareholders Entitled to Return of Shares and Rights

 

247

If, under section 244 (4) or (5), 245 (4) (a) or 246, this Division, other than this section, ceases to apply to a dissenter with respect to notice shares,

(a) the company must return to the dissenter each of the applicable share certificates, if any, sent under section 244 (1) (b) or, if those share certificates are unavailable, replacements for those share certificates,

(b) the dissenter regains any ability lost under section 244 (6) to vote, or exercise or assert any rights of a shareholder, in respect of the notice shares, and

(c) the dissenter must return any money that the company paid to the dissenter in respect of the notice shares under, or in purported compliance with, this Division.

 

C-7


Table of Contents
LOGO   APPENDIX D  

No. S-226843

Vancouver Registry

IN THE SUPREME COURT OF BRITISH COLUMBIA

IN THE MATTER OF SECTION 288 OF THE BUSINESS CORPORATIONS ACT,

S.B.C. 2002, CHAPTER 57, AS AMENDED

AND

IN THE MATTER OF A PROPOSED ARRANGEMENT INVOLVING

ZYMEWORKS INC., ZYMEWORKS DELAWARE INC., ZYMEWORKS CALLCO ULC, AND

ZYMEWORKS EXCHANGECO LTD.

ZYMEWORKS INC.

PETITIONER

ORDER MADE AFTER APPLICATION

 

BEFORE MASTER VOS    )    29/August/2022
   )   
   )   

ON THE APPLICATION of the Petitioner, Zymeworks inc. (“Zymeworks”) for an Interim Order pursuant to its Petition filed on August 25, 2022.

 

 

without notice coming on for hearing at Vancouver, British Columbia on August 29, 2022 and on hearing Alexandra Luchenko, counsel for the Petitioner and upon reading the Petition herein, the Affidavit of Chris Astle sworn and filed on August 25, 2022, (the “Astle Affidavit”) and the Affidavit of Angela Bradley sworn and filed on August 25, 2022 (the “Bradley Affidavit”); and upon being advised that it is the intention of Zymeworks Delaware Inc. (“Parent”) and Zymeworks ExchangeCo Ltd. (“ExchangeCo”) to rely upon Section 3(a)(10) of the United States Securities Act of 1933 (the “1933 Act”) as a basis for an exemption from the registration requirements of the 1933 Act with respect to Exchangeable Shares of ExchangeCo issued under the proposed Plan of Arrangement based on the Court’s approval of the Arrangement;

THIS COURT ORDERS THAT:

DEFINITIONS

1.    As used in this Interim Order, unless otherwise defined, terms beginning with capital letters have the respective meanings set out in the information. circular entitled Notice of Special Meeting and Proxy Statement/Prospectus (collectively, the “Circular”) attached as Exhibit “A” to the Bradley Affidavit.

 

D-1


Table of Contents

MEETING

2.    Pursuant to Sections 186, 288, 289, 290 and 291 of the Business Corporations Act, S.B.C., 2002, c. 57, as amended (the “BCBCA”), Zymeworks is authorized and directed to call, hold and conduct a special meeting of holders of common shares of Zymeworks (the “Zymeworks Common Shares”, the holders of which are the “Zymeworks Shareholders”), the holders of pre-funded warrants to purchase Zymeworks Common Shares (the “Zymeworks Warrants”, the holders of which are the “Zymeworks Warrantholders”) and the holders of equity incentive awards granted by Zymeworks (the “Zymeworks Incentive Awards” the holders of which are the “Zymeworks Incentive Awardholders”, and together with the Zymeworks Shareholders and the Zymeworks Warrantholders, the “Zymeworks Securityholders”), to be held at 9:00 a.m. (Vancouver time) on October 7, 2022 at the Fairmont Pacific Rim, 1038 Canada Place, Vancouver, BC V6C 0B9 (the “Meeting”):

 

  (a)

to consider and, if thought advisable, to pass, with or without variation, a special resolution (the “Redomicile Resolution”) of the Zymeworks Securityholders approving an arrangement (the “Arrangement”) under Division 5 of Part 9 of the BCBCA, the full text of which is set forth in Appendix “A” to the Circular; and

 

  (b)

to transact such further or other business, including amendments to the foregoing, as may properly be brought before the Meeting or any adjournment or postponement thereof.

3.    The Meeting will be called, held and conducted in accordance with the BCBCA, the articles of Zymeworks and the Circular subject to the terms of this Interim Order, and any further order of this Court, and the rulings and directions of the Chair of the Meeting, such rulings and directions not to be inconsistent with this Interim Order.

ADJOURNMENT

4.    Notwithstanding the provisions of the BCBCA and the articles of Zymeworks, and subject to the terms of the Transaction Agreement, Zymeworks, if it deems advisable, is specifically authorized to adjourn or postpone the Meeting on one or more occasions, without the necessity of first convening the Meeting or first obtaining any vote of the Zymeworks Securityholders respecting such adjournment or postponement and without the need for approval of the Court. Notice of any such adjournments or postponements will be given by news release, newspaper advertisement, or by notice sent to Zymeworks Securityholders by one of the methods specified in paragraph 9 of this Interim Order.

5.    The Record Date (as defined in paragraph 7 below) will not change in respect of any adjournments or postponements of the Meeting.

AMENDMENTS

6.    Prior to the Meeting, Zymeworks is authorized to make such amendments, revisions or supplements to the proposed Arrangement and the Plan of Arrangement, in accordance with the terms of the Transaction Agreement, without any additional notice to the Zymeworks Securityholders if the Arrangement and Plan of Arrangement as so amended, revised and supplemented will be the Arrangement and Plan of Arrangement submitted to the Meeting, and the subject of the Redomicile Resolution.

RECORD DATE

7.    The record date for determining the Zymeworks Securityholders entitled to receive notice of, attend and vote at the Meeting will be close of business on August 24, 2022 (the Record Date”).

NOTICE OF MEETING

8.    The Circular is hereby deemed to represent sufficient and adequate disclosure, including for the purpose of Section 290(1)(a) of the BCBCA, and Zymeworks will not be required to send to the Zymeworks Securityholders any other or additional statement pursuant to Section 290(1)(a) of the BCBCA.

 

D-2


Table of Contents

9.    The Circular, the form of proxy, the letter of transmittal and election form, and the Notice of Hearing of Petition (collectively referred to as the “Meeting Materials”), in substantially the same form as contained in Exhibits “A”, “B” and “C” to the Bradley Affidavit, with such deletions, amendments or additions thereto as counsel for Zymeworks may advise are necessary or desirable, provided that such amendments are not inconsistent with the terms of this Interim Order, will be sent to:

 

  (a)

the registered Zymeworks Shareholders, Zymeworks Warrantholders and Zymeworks Incentive Awardholders as they appear on the central securities register of Zymeworks or the records of its registrar and transfer agent as at the close of business on the Record Date at least twenty-one (21) days prior to the date of the Meeting, excluding the date of mailing, delivery or transmittal and the date of the Meeting, by one or more of the following methods:

 

  (i)

by prepaid ordinary or air mail addressed to such Zymeworks Securityholder at their addresses as they appear in the applicable records of Zymeworks or its registrar and transfer agent as at the Record Date;

 

  (ii)

by delivery in person or by courier to the addresses specified in paragraph (a)(i) above; or

 

  (iii)

by email or facsimile transmission to any Zymeworks Securityholders who has previously identified himself, herself or itself to the satisfaction of Zymeworks acting through its representatives, who requests such email or facsimile transmission and the in accordance with such request;

 

  (b)

in the case of non-registered Zymeworks Shareholders, by providing copies of the Meeting Materials to nominees, custodians, and fiduciaries, who will be asked to promptly forward them to the non-registered Zymeworks Shareholders. Zymeworks will reimburse such nominees, custodians and fiduciaries for their expenses in sending proxy-related materials to the non-registered Zymeworks Shareholders and obtaining their proxies;

 

  (c)

the directors and auditors of Zymeworks by mailing the Meeting Materials by prepaid ordinary mail, or by email or facsimile transmission, to such persons at least twenty-one (21) days prior to the date of the Meeting, excluding the date of mailing or transmittal;

and substantial compliance with this paragraph will constitute good and sufficient notice of the Meeting.

10.    Accidental failure of or omission by Zymeworks to give notice to any one or more Zymeworks Securityholders or any other persons entitled thereto, or the non-receipt of such notice by one or more Zymeworks Securityholder, or any other persons entitled thereto, or any failure or omission to give such notice as a result of events beyond the reasonable control of Zymeworks (including, without limitation, any inability to use postal services), will not constitute a breach of this Interim Order or a defect in the calling of the Meeting, and will not invalidate any resolution passed or proceeding taken at the Meeting, but if any such failure or omission is brought to the attention of Zymeworks, then it will use reasonable best efforts to rectify it by the method and in the time most reasonably practicable in the circumstances.

11.    Provided that notice of the Meeting is given and the Meeting Materials are provided to the Zymeworks Securityholders and other persons entitled thereto in compliance with this Interim Order, the requirement of Section 290(1)(b) of the BCBCA to include certain disclosure in any advertisement of the meeting is waived.

DEEMED RECEIPT OF NOTICE

12.    The Meeting Materials will be deemed, for the purposes of this interim Order, to have been served upon and received:

 

  (a)

in the case of mailing pursuant to paragraph 9(a)(i) above, the day, Saturdays, Sundays and holidays excepted, following the date of mailing;

 

D-3


Table of Contents
  (b)

in the case of delivery in person pursuant to paragraph 9(a)(ii) above, the day following personal delivery or, in the case of delivery by courier, the day following delivery to the person’s address in paragraph 9 above; and

 

  (c)

in the case of any means of transmitted, recorded or electronic communication pursuant to paragraph 9(a)(iii) above, when dispatched or delivered for dispatch.

UPDATING MEETING MATERIALS

13.    Notice of any amendments, updates or supplement to any of the information provided in the Meeting Materials may be communicated to the Zymeworks Securityholders or other persons entitled thereto by news release, newspaper advertisement or by notice sent to the Zymeworks Securityholders or other persons entitled thereto by any of the means set forth in paragraph 9 of this Interim Order, as determined to be the most appropriate method of communication by the Board of Directors of Zymeworks.

QUORUM AND VOTING

14.    The quorum required at the Meeting will be two persons who are, or who represent by proxy, Zymeworks Shareholders holding at least 30% of the Zymeworks Common Shares entitled to vote at the Meeting.

15.    The vote required to pass the Redomicile Resolution will be:

 

  (a)

the affirmative vote of at least two-thirds of the votes cast by Zymeworks Securityholders, present in person or represented by proxy and entitled to vote at the Meeting, voting together as one class on the basis of one vote per Zymeworks Common Share and one vote per Zymeworks Common Share underlying the Zymeworks Warrant and one vote per Zymeworks Common Share underlying the Zymeworks Incentive Award held; and

 

  (b)

the affirmative vote of at least two-thirds of the votes cast by Zymeworks Shareholders present in person or represented by proxy and entitled to vote at the Meeting, voting as a single class on the basis of one vote per Zymeworks Common Share held.

16.    In all other respects, the terms, restrictions and conditions set out in the articles of Zymeworks will apply in respect of the Meeting.

PERMITTED ATTENDEES

17.    The only persons entitled to attend the Meeting will be (i) the Zymeworks Securityholders or their respective proxyholders as of the Record Date, (ii) Zymeworks’ directors, officers, auditors and advisors, (iii) representatives of Parent, and (iv) any other person admitted on the invitation of the Chair of the Meeting or with the consent of the Chair of the Meeting, and the only persons entitled to be represented and to vote at the Meeting will be the Zymeworks Securityholders as at the close of business on the Record Date, or their respective proxyholders.

SCRUTINEERS

18.    Representatives of Zymeworks’ registrar and transfer agent (or any agent thereof) are authorized to act as scrutineers for the Meeting.

SOLICITATION OF PROXIES

19.    Zymeworks is authorized to use the form of proxy, and the form of letter of transmittal, in connection with the Meeting in substantially the same form as attached as Exhibit “B” to the Bradley Affidavit, and Zymeworks may in its discretion waive generally the time limits for deposit of proxies by Zymeworks Securityholders and the deposit of the letter of transmittal and election form by Eligible Holders if Zymeworks deems it reasonable to

 

D-4


Table of Contents

do so. Zymeworks is authorized, at its expense, to solicit proxies, directly and through its officers, directors and employees, and through such agents or representatives as it may retain for the purpose, and by mail or such other forms of personal or electronic communication as it may determine.

20.    The procedure for the use of proxies at the Meeting will be as set out in the Meeting Materials. Zymeworks may in its discretion waive the time limits for the deposit of proxies by Zymeworks Securityholders if Zymeworks deems it advisable to do so, such waiver to be endorsed on the proxy by the initials of the Chair of the Meeting.

DISSENT RIGHTS

21.    Each registered Zymeworks Shareholder will have the right to dissent in respect of the Redomicile Resolution in accordance with the provisions of Sections 237-247 of the BCBCA, as modified by the terms of this Interim Order, the Plan of Arrangement and the Final Order.

22.    Registered Zymeworks Shareholders will be the only Zymeworks Shareholders entitled to exercise rights of dissent. A beneficial holder of Zymeworks Common Shares registered in the name of a broker, custodian, trustee, nominee or other intermediary who wishes to dissent must make arrangements for the registered Zymeworks Shareholder to dissent on behalf of the beneficial holder of Zymeworks Common Shares or, alternatively, make arrangements to become a registered Zymeworks Shareholder as of the Record Date.

23.    In order for a registered Zymeworks Shareholder to exercise such right of dissent (the “Dissent Right”):

 

  (a)

a Dissenting Zymeworks Shareholder must deliver a written notice of dissent which must be received by Zymeworks at c/o Blake, Cassels & Graydon LLP, 595 Burrard Street, Suite 2600, Vancouver, BC V7X 1L3, Attention: Sean Boyle and Alexandra Luchenko, by 4:00 p.m. (Vancouver time) on October 5, 2022 or, in the case of any adjournment or postponement of the Meeting, the date which is two business days prior to the date of the Meeting; a vote against the Redomicile Resolution or an abstention will not constitute written notice of dissent;

 

  (b)

a Dissenting Zymeworks Shareholder must not have voted his, her or its Zymeworks Common Shares at the Meeting, either by proxy or in person, in favour of the Redomicile Resolution;

 

  (c)

a Dissenting Zymeworks Shareholder must dissent with respect to all of the Zymeworks Common Shares held by such person; and

 

  (d)

the exercise of such Dissent Right must otherwise comply with the requirements of Sections 237 to 247 of the BCBCA, as modified by the Plan of Arrangement, this Interim Order and the Final Order.

24.    Notice to the Zymeworks Shareholders of their Dissent Right with respect to the Redomicile Resolution will be given by including information with respect to the Dissent Right in the Circular to be sent to Zymeworks Shareholders in accordance with this Interim Order.

25.    Subject to further order of this Court, the rights available to the Zymeworks Shareholders under the BCBCA and the Plan of Arrangement to dissent from the Arrangement will constitute full and sufficient Dissent Rights for the Zymeworks Shareholders with respect to the Arrangement.

APPLICATION FOR FINAL ORDER

26.    Upon the approval, with or without variation, by the Zymeworks Securityholders of the Arrangement, in the manner set forth in this Interim Order, Zymeworks may apply to this Court for, inter alia, an order:

 

  (a)

pursuant to BCBCA Sections 291(4)(a) and 295, approving the Arrangement; and

 

D-5


Table of Contents
  (b)

pursuant to BCBCA Section 291(4)(c) declaring that the terms and conditions of the Arrangement, and the exchange of securities to be effected by the Arrangement, are procedurally and substantively fair and reasonable to those who will receive securities in the exchange

(collectively, the “Final Order”),

and the hearing of the Final Order will be held on October 12, 2022 at 9:45 a.m. (Vancouver time) at the Courthouse at 800 Smithe Street, Vancouver, British Columbia or as soon thereafter as the hearing of the Final Order can be heard, or at such other date and time as this Court may direct.

27.    The form of Notice of Hearing of Petition attached to the Bradley Affidavit as Exhibit “C” is hereby approved as the form of Notice of Proceedings for such approval. Any Zymeworks Securityholders has the right to appear (either in person or by counsel) and make submissions at the hearing of the application for the Final Order, subject to the terms of this Interim Order.

28.    Any Zymeworks Securityholders seeking to appear at the hearing of the application for the Final Order must:

 

  (a)

file and deliver a Response to Petition (a “Response”) in the form prescribed by the Supreme Court Civil Rules, and a copy of all affidavits or other materials upon which they intend to rely, to the Petitioner’s solicitors at:

Blake, Cassels & Graydon LLP

Barristers & Solicitors

Suite 2600, Three Bentall Centre

595 Burrard Street, PO Box 49314

Vancouver, BC V7X 1L3

Attention: Alexandra Luchenko

by or before 4:00 p.m. (Vancouver time) on October 7, 2022.

29.    Sending the Notice of Hearing of Petition and this Interim Order in accordance with paragraph 9 of this Interim Order will constitute good and sufficient service of this proceeding and no other form of service need be made and no other material need be served on persons in respect of these proceedings. in particular, service of the Petition herein and the accompanying Affidavit and additional Affidavits as may be filed, is dispensed with.

30.    in the event the hearing for the Final Order is adjourned, only those persons who have filed and delivered a Response in accordance with this Interim Order need be provided with notice of the adjourned hearing date and any filed materials.

VARIANCE

31.    Zymeworks will be entitled, at any time, to apply to vary this Interim Order or for such further order or orders as may be appropriate.

32.    To the extent of any inconsistency or discrepancy between this Interim Order and the Circular, the BCBCA, applicable Securities Laws or the articles of Zymeworks, this Interim Order will govern.

 

D-6


Table of Contents

THE FOLLOWING PARTIES APPROVE THE FORM OF THIS INTERIM ORDER AND CONSENT TO EACH OF THE ORDERS, IF ANY, THAT ARE INDICATED ABOVE AS BEING BY CONSENT:

 

LOGO

  

Signature of lawyer for Petitioner

Alexandra Luchenko

  
   BY THE COURT
  

LOGO

   REGISTRAR
   LOGO

 

D-7


Table of Contents

APPENDIX E: NOTICE OF HEARING OF PETITION

No. S-226843

Vancouver Registry

IN THE SUPREME COURT OF BRITISH COLUMBIA

IN THE MATTER OF SECTION 288 OF THE BUSINESS CORPORATIONS ACT,

S.B.C. 2002, CHAPTER 57, AS AMENDED

AND

IN THE MATTER OF A PROPOSED ARRANGEMENT INVOLVING

ZYMEWORKS INC., ZYMEWORKS DELAWARE INC., ZYMEWORKS CALLCO ULC, AND

ZYMEWORKS EXCHANGECO LTD.

ZYMEWORKS INC.

PETITIONER

NOTICE OF HEARING OF PETITION

To:                    The holders of common shares (the “Zymeworks Common Shares, the holders of which are the “Zymeworks Shareholders”) of Zymeworks Inc. (the “Petitioner” or “Zymeworks”)

And to:             The holders of pre-funded warrants to purchase Zymeworks Common Shares (the “Zymeworks Warrants”, the holders of which are the “Zymeworks Warrantholders”)

And to:             The holders of equity incentive awards granted by Zymeworks (“the Zymeworks Incentive Awards”, the holders of which are the “Zymeworks Incentive Awardholders”, and together with the Zymeworks Shareholders and the Zymeworks Warrantholders, the “Zymeworks Securityholders”)

NOTICE IS HEREBY GIVEN that a Petition has been filed by the Petitioner in the Supreme Court of British Columbia (the “Court”) for approval of a plan of arrangement (the “Arrangement”), pursuant to the Business Corporations Act, S.B.C., 2002, c. 57, as amended (the “BCBCA”);

AND NOTICE IS FURTHER GIVEN that by an Interim Order Made After Application, pronounced by the Court on August 29, 2022, the Court has given directions as to the calling of a special meeting of the Zymeworks Securityholders for the purpose of, among other things, considering, and voting upon the special resolution to approve the Arrangement;

AND NOTICE IS FURTHER GIVEN that an application for a Final Order approving the Arrangement and for a determination that the terms and conditions of the Arrangement that will result in the Zymeworks Shareholders receiving, at the holder’s election: (A) shares of common stock in Zymeworks Delaware Inc. (the “Delaware Common Stock”) on a one-for-one basis, or (B) exchangeable shares (the “Exchangeable Shares”) in the capital of Zymeworks ExchangeCo Ltd. on a one-for-one basis, or (C) a mix of Exchangeable Shares and shares of Delaware Common Stock, to be effected thereby are procedurally and substantively fair and reasonable to the Zymeworks Securityholders, and shall be made before the presiding Judge in Chambers at the Courthouse, 800 Smithe Street, Vancouver, British Columbia on October 12, 2022 at 9:45 am (Vancouver time), or as soon thereafter as counsel may be heard (the “Final Application”).

 

E-1


Table of Contents

AND NOTICE IS FURTHER GIVEN that the Final Order approving the Arrangement will, if made, serve as the basis of an exemption from the registration requirements of the United States Securities Act of 1933, as amended, pursuant to Section 3(a)(10) thereof with respect to Exchangeable Shares issued under the Arrangement.

IF YOU WISH TO BE HEARD, any person affected by the Final Order sought may appear (either in person or by counsel) and make submissions at the hearing of the Final Application if such person has filed with the Court at the Court Registry, 800 Smithe Street, Vancouver, British Columbia, a Response to Petition (“Response”) in the form prescribed by the Supreme Court Civil Rules, together with any affidavits and other material on which that person intends to rely at the hearing of the Final Application, and delivered a copy of the filed Response, together with all affidavits and other material on which such person intends to rely at the hearing of the Final Application, including an outline of such person’s proposed submissions, to the Petitioner at its address for delivery set out below by or before 4:00 p.m. (Vancouver time) on October 7, 2022.

The Petitioner’s address for delivery is:

BLAKE, CASSELS & GRAYDON LLP

Suite 2600, Three Bentall Centre

595 Burrard Street, P.O. Box 49314 Vancouver, B.C. V7X 1L3

Attention: Alexandra Luchenko

IF YOU WISH TO BE NOTIFIED OF ANY ADJOURNMENT OF THE FINAL APPLICATION, YOU MUST GIVE NOTICE OF YOUR INTENTION by filing and delivering the form of “Response” as aforesaid. You may obtain a form of “Response” at the Court Registry, 800 Smithe Street, Vancouver, British Columbia, V6Z 2E1.

AT THE HEARING OF THE FINAL APPLICATION the Court may approve the Arrangement as presented, or may approve it subject to such terms and conditions as the Court deems fit.

IF YOU DO NOT FILE A RESPONSE and attend either in person or by counsel at the time of such hearing, the Court may approve the Arrangement, as presented, or may approve it subject to such terms and conditions as the Court shall deem fit, all without any further notice to you. If the Arrangement is approved, it will significantly affect the rights of the Zymeworks Securityholders.

A copy of the said Petition and other documents in the proceeding will be furnished to any Zymeworks Securityholders upon request in writing addressed to the solicitors of the Petitioner at the address for delivery set out above.

 

Date: August 30, 2022       “Alexandra Luchenko”
      Signature of lawyer for Petitioner
      Alexandra Luchenko

 

E-2


Table of Contents

APPENDIX F: AMENDED AND RESTATED CERTIFICATE OF INCORPORATION OF

ZYMEWORKS INC.

a Delaware corporation

Zymeworks Inc., a corporation organized and existing under the laws of the State of Delaware (the “Company”), does hereby certify as follows:

A.    The Company was originally incorporated under the name of Zymeworks Delaware Inc., and the original Certificate of Incorporation of the Company was filed with the Secretary of State of the State of Delaware on June 30, 2022.

B.    This Amended and Restated Certificate of Incorporation was duly adopted in accordance with Sections 242 and 245 of the General Corporation Law of the State of Delaware (the “DGCL”) by the Board of Directors of the Company (the “Board of Directors”) and has been duly approved by the written consent of the stockholder of the Company in accordance with Section 228 of the DGCL.

C.    The text of the Amended and Restated Certificate of Incorporation is hereby amended and restated in its entirety to read as follows:

ARTICLE I

The name of the Company is Zymeworks Inc.

ARTICLE II

The address of the Company’s registered office in the State of Delaware is 1209 Orange Street, in the City of Wilmington, County of New Castle, Delaware 19801. The name of its registered agent at such address is The Corporation Trust Company.

ARTICLE III

The nature of the business or purposes to be conducted or promoted by the Company is to engage in any lawful act or activity for which corporations may be organized under the DGCL.

ARTICLE IV

Section 1.    This Company is authorized to issue two classes of stock, to be designated, respectively, Common Stock and Preferred Stock. The total number of shares of stock that the Company shall have authority to issue is 1,000,000,000 shares, of which 900,000,000 shares are Common Stock, $0.00001 par value per share, and 100,000,000 shares are Preferred Stock, $0.00001 par value per share.

Section 2.    Each share of Common Stock outstanding as of the applicable record date shall entitle the holder thereof to one (1) vote on any matter submitted to a vote at a meeting of stockholders.

Section 3.    The Preferred Stock may be issued from time to time in one or more series pursuant to a resolution or resolutions providing for such issue duly adopted by the Board of Directors (authority to do so being hereby expressly vested in the Board of Directors). The Board of Directors is further authorized, subject to

 

F-1


Table of Contents

limitations prescribed by law, to fix by resolution or resolutions the designations, powers, preferences and rights, and the qualifications, limitations or restrictions thereof, of any series of Preferred Stock, including, without limitation, authority to fix by resolution or resolutions the dividend rights, dividend rate, conversion rights, voting rights, rights and terms of redemption (including sinking fund provisions), redemption price or prices, and liquidation preferences of any such series, and the number of shares constituting any such series and the designation thereof, or any of the foregoing. The Board of Directors is further authorized to increase (but not above the total number of authorized shares of the class) or decrease (but not below the number of shares of any such series then outstanding) the number of shares of any series of Preferred Stock, subject to the powers, preferences and rights, and the qualifications, limitations and restrictions thereof stated in this Amended and Restated Certificate of Incorporation or the resolution of the Board of Directors originally fixing the number of shares of such series. Except as may be otherwise specified by the terms of any series of Preferred Stock, if the number of shares of any series of Preferred Stock is so decreased, then the Company shall take all such steps as are necessary to cause the shares constituting such decrease to resume the status which they had prior to the adoption of the resolution originally fixing the number of shares of such series.

Section 4.    Except as otherwise required by law or provided in this Amended and Restated Certificate of Incorporation, holders of Common Stock shall not be entitled to vote on any amendment to this Amended and Restated Certificate of Incorporation (including any certificate of designation filed with respect to any series of Preferred Stock) that relates solely to the terms of one or more outstanding series of Preferred Stock if the holders of such affected series are entitled, either separately or together as a class with the holders of one or more other such series, to vote thereon by law or pursuant to this Amended and Restated Certificate of Incorporation (including any certificate of designation filed with respect to any series of Preferred Stock).

Section 5.    The number of authorized shares of Preferred Stock or Common Stock may be increased or decreased (but not below the number of shares thereof then outstanding) by the affirmative vote of the holders of a majority of the voting power of all the then-outstanding shares of capital stock of the Company entitled to vote thereon, without a separate vote of the holders of the class or classes the number of authorized shares of which are being increased or decreased, unless a vote of any holders of one or more series of Preferred Stock is required pursuant to the terms of any certificate of designation relating to any series of Preferred Stock, irrespective of the provisions of Section 242(b)(2) of the DGCL.

ARTICLE V

Section 1.    Subject to the rights of holders of Preferred Stock, the number of directors that constitutes the entire Board of Directors of the Company shall be fixed only by resolution of the Board of Directors acting pursuant to a resolution adopted by a majority of the Whole Board. Notwithstanding the foregoing, the size of the Board of Directors may not be increased by more than 1/3 of the number of directors in office at the conclusion of the most recent annual meeting of stockholders prior to the next annual meeting of stockholders, and, prior to the Company’s first annual meeting of stockholders, the size of the Board of Directors may not be increased by more than three. For the purposes of this Amended and Restated Certificate of Incorporation, the term “Whole Board” shall mean the total number of authorized directorships whether or not there exist any vacancies or other unfilled seats in previously authorized directorships. At each annual meeting of stockholders, directors of the Company shall be elected to hold office until the expiration of the term for which they are elected and until their successors have been duly elected and qualified or until their earlier resignation or removal; except that if any such meeting shall not be so held, such election shall take place at a stockholders’ meeting called and held in accordance with the DGCL.

Section 2.    From and after the effectiveness of this Amended and Restated Certificate of Incorporation until the End Date, the directors of the Company (other than any who may be elected by holders of Preferred Stock under specified circumstances) shall be divided into three classes as nearly equal in size as is practicable, hereby designated Class I, Class II and Class III. Directors already in office shall be assigned to each class at the

 

F-2


Table of Contents

time such classification becomes effective in accordance with a resolution or resolutions adopted by the Board of Directors. At the first annual meeting of stockholders following the date hereof, the term of office of the Class I directors shall expire and Class I directors shall be elected for a full term of three years. At the second annual meeting of stockholders following the date hereof, the term of office of the Class II directors shall expire and Class II directors shall be elected for a full term of three years. At the third annual meeting of stockholders following the date hereof, the term of office of the Class III directors shall expire and Class III directors shall be elected for a full term of three years. At each succeeding annual meeting of stockholders, directors shall be elected for a full term of three years to succeed the directors of the class whose terms expire at such annual meeting. If the number of directors is changed, any newly created directorships or decrease in directorships shall be so apportioned hereafter among the classes as to make all classes as nearly equal in number as is practicable, provided that no decrease in the number of directors constituting the Board of Directors shall shorten the term of any incumbent director. Commencing with the first annual meeting of stockholders held on or after the End Date, all directors shall be elected annually for one-year terms. For the purposes of this Amended and Restated Certificate of Incorporation, the term “End Date” shall mean June 30, 2117.

ARTICLE VI

Section 1.    From and after the effectiveness of this Amended and Restated Certificate of Incorporation and subject to the rights of holders of Preferred Stock, any director or the entire Board of Directors may be removed from office at any time, with or without cause, but only by the affirmative vote of at least 66 2/3% of the voting power of the shares cast for or against such proposal, which shall be the act of the stockholders, and broker non-votes and abstentions will be considered for purposes of establishing a quorum, but will not be considered as votes cast for or against such removal.

Section 2.    Except as otherwise provided for or fixed by or pursuant to the provisions of ARTICLE IV hereof in relation to the rights of the holders of Preferred Stock to elect directors under specified circumstances or except as otherwise provided by resolution of a majority of the Whole Board, newly created directorships resulting from any increase in the number of directors, created in accordance with the Bylaws of the Company, and any vacancies on the Board of Directors resulting from death, resignation, disqualification, removal or other cause may be filled by the affirmative vote of a majority of the remaining directors then in office, even though less than a quorum of the Board of Directors, or by a sole remaining director. A person so elected by the Board of Directors to fill a vacancy or newly created directorship shall hold office until the next election of the class for which such director shall have been chosen until his or her successor shall have been duly elected and qualified, or until such director’s earlier death, resignation or removal. No decrease in the number of directors constituting the Board of Directors shall shorten the term of any incumbent director.

ARTICLE VII

Section 1.    The Company is to have perpetual existence.

Section 2.    The business and affairs of the Company shall be managed by or under the direction of the Board of Directors. In addition to the powers and authority expressly conferred upon them by statute or by this Amended and Restated Certificate of Incorporation or the Bylaws of the Company, the directors are hereby empowered to exercise all such powers and do all such acts and things as may be exercised or done by the Company.

Section 3.    In furtherance and not in limitation of the powers conferred by statute, the Board of Directors is expressly authorized to adopt, alter, amend or repeal the Bylaws of the Company. The affirmative vote of at least a majority of the Whole Board shall be required in order for the Board of Directors to adopt, amend, alter or repeal the Company’s Bylaws. The Company’s Bylaws may also be adopted, amended, altered or repealed by the

 

F-3


Table of Contents

stockholders of the Company. Notwithstanding the above or any other provision of this Amended and Restated Certificate of Incorporation, the Bylaws of the Company may not be amended, altered or repealed except in accordance with the provisions of the Bylaws relating to amendments to the Bylaws. No Bylaw hereafter legally adopted, amended, altered or repealed shall invalidate any prior act of the directors or officers of the Company that would have been valid if such Bylaw had not been adopted, amended, altered or repealed.

Section 4.    The election of directors need not be by written ballot unless the Bylaws of the Company shall so provide.

Section 5.    No stockholder will be permitted to cumulate votes at any election of directors.

ARTICLE VIII

Section 1.    Subject to the rights of holders of Preferred Stock, any action required or permitted to be taken by the stockholders of the Company must be effected at a duly called annual or special meeting of stockholders of the Company and may not be effected by any consent in writing by such stockholders.

Section 2.    Subject to the terms of any series of Preferred Stock, special meetings of stockholders of the Company may be called only by the Chairperson of the Board of Directors, the Chief Executive Officer, the President, the Board of Directors acting pursuant to a resolution adopted by a majority of the Whole Board, or, subject to and in compliance with this Article VIII and the Bylaws of the Company, and only if so permitted pursuant to the Company’s Bylaws, by the Secretary of the Company upon the written request of one or more holders of record of shares in the aggregate entitled to cast not less than 20% of the voting power of the Company’s then-outstanding capital stock, but a special meeting may not be called by any other person or persons and any power of stockholders to call a special meeting of stockholders is specifically denied. Only such business shall be considered at a special meeting of stockholders as shall have been stated in the notice for such meeting.

Section 3.    Advance notice of stockholder nominations for the election of directors and of business to be brought by stockholders before any meeting of the stockholders of the Company shall be given in the manner and to the extent provided in the Bylaws of the Company.

ARTICLE IX

Section 1.    To the fullest extent permitted by the DGCL as the same exists or as may hereafter be amended from time to time, a director or officer of the Company shall not be personally liable to the Company or its stockholders for monetary damages for breach of fiduciary duty as a director or officer, as applicable. If the DGCL is amended to authorize corporate action further eliminating or limiting the personal liability of directors or officers, then the liability of a director or officer of the Company shall be eliminated or limited to the fullest extent permitted by the DGCL, as so amended.

Section 2.    Subject to any provisions in the Bylaws of the Company related to indemnification of directors of the Company, the Company shall indemnify, to the fullest extent permitted by applicable law, any director of the Company who was or is a party or is threatened to be made a party to any threatened, pending or completed action, suit or proceeding, whether civil, criminal, administrative or investigative (a “Proceeding”) by reason of the fact that he or she is or was a director of the Company or is or was serving at the request of the Company as a director, officer, employee or agent of another corporation, partnership, joint venture, trust or other enterprise, including service with respect to employee benefit plans, against expenses (including attorneys’ fees), judgments, fines and amounts paid in settlement actually and reasonably incurred by such person in connection with any such Proceeding. The Company shall be required to indemnify a person in connection with a Proceeding (or part thereof) initiated by such person only if the Proceeding (or part thereof) was authorized by the Board of Directors.

 

F-4


Table of Contents

Section 3.    The Company shall have the power to indemnify, to the extent permitted by applicable law, any officer, employee or agent of the Company who was or is a party or is threatened to be made a party to any Proceeding by reason of the fact that he or she is or was a director, officer, employee or agent of the Company or is or was serving at the request of the Company as a director, officer, employee or agent of another corporation, partnership, joint venture, trust or other enterprise, including service with respect to employee benefit plans, against expenses (including attorneys’ fees), judgments, fines and amounts paid in settlement actually and reasonably incurred by such person in connection with any such Proceeding.

Section 4.    Neither any amendment nor repeal of any Section of this ARTICLE IX, nor the adoption of any provision of this Amended and Restated Certificate of Incorporation or the Bylaws of the Company inconsistent with this ARTICLE IX, shall eliminate or reduce the effect of this ARTICLE IX in respect of any matter occurring, or any Proceeding accruing or arising or that, but for this ARTICLE IX, would accrue or arise, prior to such amendment, repeal or adoption of an inconsistent provision.

ARTICLE X

Meetings of stockholders may be held within or outside of the State of Delaware, as the Bylaws may provide. The books of the Company may be kept (subject to any provision of applicable law) outside of the State of Delaware at such place or places or in such manner or manners as may be designated from time to time by the Board of Directors or in the Bylaws of the Company.

ARTICLE XI

The Company reserves the right to amend or repeal any provision contained in this Amended and Restated Certificate of Incorporation in the manner prescribed by the laws of the State of Delaware and all rights conferred upon stockholders are granted subject to this reservation; provided, however, that notwithstanding any other provision of this Amended and Restated Certificate of Incorporation or any provision of law that might otherwise permit a lesser vote, the Board of Directors acting pursuant to a resolution adopted by a majority of the Whole Board and the affirmative vote of 66 2/3% of the voting power of the then outstanding voting securities of the Company, voting together as a single class, shall be required for the amendment, repeal or modification of the provisions of Section 3 of ARTICLE IV, Section 2 of ARTICLE V, Section 1 of ARTICLE VI, Section 2 of ARTICLE VI, Section 5 of ARTICLE VII, Section 1 of ARTICLE VIII, Section 2 of ARTICLE VIII, Section 3 of ARTICLE VIII, or this ARTICLE XI of this Amended and Restated Certificate of Incorporation.

 

F-5


Table of Contents

IN WITNESS WHEREOF, Zymeworks Inc. has caused this Amended and Restated Certificate of Incorporation to be signed by the                      of the Company on this      day of              2022.

 

By:      

 

 

F-6


Table of Contents

CERTIFICATE OF DESIGNATIONS

OF

SPECIAL VOTING PREFERRED STOCK

OF

ZYMEWORKS INC.

(Pursuant to Section 151 of the

General Corporation Law of the State of Delaware)

Zymeworks Inc., a Delaware corporation (the “Company”), hereby certifies that the following resolution was adopted by the Board of Directors of the Company (the “Board”) pursuant to the authority of the Board as required by Section 151 of the Delaware General Corporation Law:

RESOLVED, that pursuant to the provisions of the Amended and Restated Certificate of Incorporation of the Company (as such may be amended, modified or restated from time to time, the “Amended and Restated Certificate of Incorporation”) (which authorizes 100,000,000 shares of Preferred Stock, par value $0.00001 per share (the “Preferred Stock”)), and the authority vested in the Board, a series of Preferred Stock be, and it hereby is, created, and that the designation and number of shares of such series, and the voting and other powers, preferences and relative, participating, optional or other rights, and the qualifications, limitations and restrictions thereof are as set forth in the Amended and Restated Certificate of Incorporation and this Certificate of Designations, as it may be amended from time to time (the “Certificate of Designations”) as follows:

SPECIAL VOTING PREFERRED STOCK

Section 1. Designation, Amount and Par Value. The series of Preferred Stock shall be designated as Special Voting Preferred Stock and the number of shares so designated shall be one (1). The sole authorized share of Special Voting Preferred Stock shall have a par value of $0.00001 per share.

Section 2. Dividends. The holder of record of the share of Special Voting Preferred Stock shall not be entitled to receive any dividends declared and paid by the Company.

Section 3. Voting Rights.

(a) The holder of record of the share of Special Voting Preferred Stock, except as otherwise required under applicable law or as set forth in subparagraph (b) below, shall not be entitled to vote on any matter required or permitted to be voted upon by the stockholders of the Company.

(b) With respect to all meetings of the stockholders of the Company at which the holders of the Company’s common stock, par value $0.00001 per share, are entitled to vote (each, a “Stockholder Meeting”) and, if applicable, with respect to any written consents sought by the Company from the holders of such common stock (each, a “Stockholder Consent”), the holder of the share of Special Voting Preferred Stock shall vote together with the holders of such common stock as a single class except as otherwise required under applicable law, and the holder of the share of Special Voting Preferred Stock shall be entitled to cast on such matter a number of votes equal to (1) the Exchangeable Share Exchange Ratio, multiplied by (2) the number of Exchangeable Shares (the “Exchangeable Shares”) of Zymeworks ExchangeCo Ltd., a British Columbia corporation (“ExchangeCo”), outstanding as of the record date for determining stockholders entitled to vote at such Stockholder Meeting or in connection with the applicable Stockholder Consent (i) that are not owned by the Company or its affiliated entities and (ii) as to which the holder of the share of Special Voting Preferred Stock has received voting instructions from the holders of such Exchangeable Shares in accordance with the Voting and Exchange Trust Agreement, as it may be amended from time to time (the “Trust Agreement”) to be entered into among the Company, ExchangeCo and the trustee thereunder (the “Trustee”), and (3) rounded down to the nearest whole vote.

 

F-7


Table of Contents

(c) “Exchangeable Share Exchange Ratio” has the meaning ascribed thereto in the rights, privileges, restrictions and conditions attaching to the Exchangeable Shares as set out in the articles of ExchangeCo, as they may be amended from time to time, a copy of which shall be maintained in the books and records of the Company.

Section 4. Liquidation. Upon any liquidation, dissolution or winding up of the Company, whether voluntary or involuntary, the holder of record of the share of Special Voting Preferred Stock shall rank senior to the Common Stock of the Company, and junior to all other series of Preferred Stock of the Company, and shall be entitled to receive, prior to such shares of Common Stock, an amount equal to $1.00.

Section 5. Other Provisions.

(a) The holder of record of the share of Special Voting Preferred Stock shall not have any rights hereunder to convert such share into, or exchange such share for, shares of any other series or class of capital stock of the Company.

(b) The Trustee shall exercise the voting rights attached to the share of Special Voting Preferred Stock pursuant to and in accordance with the Trust Agreement. The voting rights attached to the share of Special Voting Preferred Stock shall terminate pursuant to and in accordance with the Trust Agreement.

(c) At such time as the share of Special Voting Preferred Stock has no votes attached to it, the Special Voting Preferred Stock shall be automatically cancelled for no consideration.

*        *        *

The effective date of this Certificate of Designations shall be [____] [_], 2022 [at [        ]:[    ] [    ].m. Eastern Time].

[this space left blank intentionally—signature page follows]

 

F-8


Table of Contents

IN WITNESS WHEREOF, the Company has caused this Certificate of Designations to be signed by [______], its [______], this [_]th day of [____], 2022.

 

ZYMEWORKS INC.
By:  

 

 

F-9


Table of Contents

CERTIFICATE OF DESIGNATION OF RIGHTS, PREFERENCES AND PRIVILEGES

OF SERIES B PARTICIPATING PREFERRED STOCK OF

ZYMEWORKS INC.

 

 

Pursuant to Section 151 of the

General Corporation Law of the State of Delaware

 

 

Zymeworks Inc., a corporation organized and existing under the General Corporation Law of the State of Delaware (the “Corporation”), in accordance with the provisions of Section 103 thereof, certifies:

That pursuant to the authority conferred upon the Board of Directors of the Corporation (the “Board”) by the Amended and Restated Certificate of Incorporation of the Corporation, on [            ], 2022, the Board adopted the following resolution creating a series of preferred stock, par value $0.00001 per share (“Preferred Stock”), of the Corporation designated as Series B Participating Preferred Stock:

RESOLVED, that pursuant to the authority vested in the Board by the Amended and Restated Certificate of Incorporation of the Corporation (the “Charter”), the Board provides for the issuance of a series of Preferred Stock of the Corporation and fixes by resolution the designations, powers, preferences and rights, and the qualifications, limitations and restrictions, of such series of Preferred Stock as follows:

1.    Designation and Amount. The shares of such series will be designated as “Series B Participating Preferred Stock.” The Series B Participating Preferred Stock will have a par value of $0.00001 per share, and the number of shares constituting such series will be [                    ]. Such number of shares may be increased or decreased by resolution of the Corporation’s Board of Directors (the “Board”), except that no decrease will reduce the number of shares of Series B Participating Preferred Stock to a number less than the number of shares then outstanding plus the number of shares reserved for issuance upon the exercise of outstanding options, rights or warrants or upon the exercise of any options, rights or warrants issuable upon conversion of any outstanding securities issued by the Corporation convertible into Series B Participating Preferred Stock.

2.    Dividends and Distributions.

(a)    Subject to the prior and superior rights of the holders of any shares of any series of Preferred Stock (or other similar stock) ranking prior and superior to the shares of Series B Participating Preferred Stock with respect to dividends (it being understood that the Corporation’s Special Voting Stock will rank prior and superior to the Series B Participating Preferred Stock), the holders of shares of Series B Participating Preferred Stock, in preference to the holders of shares of common stock, par value $0.00001 per share (the “Common Stock”), of the Corporation, will be entitled to receive, when, as and if declared by the Board out of funds legally available for the purpose, quarterly dividends payable in cash on the last day of March, June, September and December in each year (each such date being referred to as a “Quarterly Dividend Payment Date”), commencing on the first Quarterly Dividend Payment Date after the first issuance of a share or fraction of a share of Series B Participating Preferred Stock, in an amount per share (rounded to the nearest cent) equal to the greater of (i) $1.00 and (ii) subject to any provision for adjustment in this Certificate of Designation, 1,000 times the aggregate per share amount of all cash dividends, and 1,000 times the aggregate per share amount (payable in kind) of all non-cash dividends or other distributions other than a dividend payable in shares of Common Stock or a subdivision of the outstanding shares of Common Stock (by reclassification or otherwise), declared on the Common Stock since the immediately preceding Quarterly Dividend Payment Date, or, with respect to the first Quarterly Dividend Payment Date, since the first issuance of any share or fraction of a share of Series B

 

F-10


Table of Contents

Participating Preferred Stock. If the Corporation at any time after [                    ], 2022 (the “Rights Dividend Declaration Date”) (A) declares and pays any dividend on the Common Stock payable in the form of shares of Common Stock, (B) subdivides the outstanding Common Stock or (C) combines or consolidates the outstanding Common Stock into a smaller number of shares, then in each such case the amount to which holders of shares of Series B Participating Preferred Stock were entitled immediately prior to such event under clause (ii) of the preceding sentence will be adjusted by multiplying such amount by a fraction, the numerator of which will be the total number of shares of Common Stock outstanding immediately after the occurrence of such event and the denominator of which will be the total number of shares of Common Stock that were outstanding immediately prior to the occurrence of such event.

(b)    The Corporation will declare a dividend or distribution on the Series B Participating Preferred Stock as provided in Section 2(a) immediately after it declares a dividend or distribution on the Common Stock (other than a dividend payable in shares of Common Stock), except that if no dividend or distribution has been declared on the Common Stock during the period between any Quarterly Dividend Payment Date and the next subsequent Quarterly Dividend Payment Date, then a dividend of $1.00 per share on the Series B Participating Preferred Stock will nevertheless be payable on such subsequent Quarterly Dividend Payment Date (it being understood that the actual payment of such dividend may be deferred if prohibited under any of the Corporation’s debt instruments).

(c)    Dividends will begin to accrue and be cumulative on outstanding shares of Series B Participating Preferred Stock from the Quarterly Dividend Payment Date next preceding the date of issue of such shares of Series B Participating Preferred Stock, unless the date of issue of such shares is prior to the record date for the first Quarterly Dividend Payment Date, in which case dividends on such shares will begin to accrue from the date of issue of such shares, or unless the date of issue is a Quarterly Dividend Payment Date or is a date after the record date for the determination of holders of shares of Series B Participating Preferred Stock entitled to receive a quarterly dividend and before such Quarterly Dividend Payment Date, in either of which events such dividends will begin to accrue and be cumulative from such Quarterly Dividend Payment Date. Accrued but unpaid dividends will not bear interest. Dividends paid on the shares of Series B Participating Preferred Stock in an amount less than the total amount of such dividends at the time accrued and payable on such shares will be allocated pro rata on a share-by-share basis among all such shares at the time outstanding. The Board may fix a record date for the determination of holders of shares of Series B Participating Preferred Stock entitled to receive payment of a dividend or distribution declared thereon, which record date will be no more than 60 days prior to the date fixed for the payment thereof.

3.    Voting Rights. The holders of shares of Series B Participating Preferred Stock will have the following voting rights:

(a)    Subject to the provision for adjustment hereinafter set forth, each share of Series B Participating Preferred Stock will entitle the holder thereof to 1,000 votes on all matters submitted to a vote of the stockholders of the Corporation. If the Corporation at any time after the Rights Dividend Declaration Date (i) declares any dividend on the Common Stock payable in shares of Common Stock, (ii) subdivides the outstanding Common Stock or (iii) combines or consolidates the outstanding Common Stock into a smaller number of shares, then in each such case the number of votes per share to which holders of shares of Series B Participating Preferred Stock were entitled immediately prior to such event will be adjusted by multiplying such number by a fraction the numerator of which is the number of shares of Common Stock outstanding immediately after such event and the denominator of which is the number of shares of Common Stock that were outstanding immediately prior to such event.

(b)    Except as otherwise provided in this Certificate of Designation, in any other Certificate of Designation creating a series of Preferred Stock or any similar stock, the Charter or the Amended and Restated Bylaws of the Corporation (the “Bylaws”), or by law, the holders of shares of Series B Participating Preferred Stock and the holders of shares of Common Stock and any other capital stock of the Corporation having general voting rights will vote together as one class on all matters submitted to a vote of stockholders of the Corporation.

 

F-11


Table of Contents

(c)    Except as set forth in this Certificate of Designation or as required by law, the holders of Series B Participating Preferred Stock will have no special voting rights and their consent will not be required (except to the extent that holders of Series B Participating Preferred Stock are entitled to vote with holders of shares of Common Stock as set forth in this Certificate of Designation) for taking any corporate action.

4.    Certain Restrictions.

(a)    The Corporation will not declare any dividend on, make any distribution on, or redeem or purchase or otherwise acquire for consideration any shares of Common Stock after the first issuance of a share or fraction of a share of Series B Participating Preferred Stock unless concurrently therewith it will declare a dividend on the Series B Participating Preferred Stock as required by Section 2.

(b)    Whenever quarterly dividends or other dividends or distributions payable on the Series B Participating Preferred Stock as provided in Section 2 are in arrears, thereafter and until all accrued and unpaid dividends and distributions, whether or not declared, on shares of Series B Participating Preferred Stock outstanding will have been paid in full, the Corporation will not:

(i)    declare or pay dividends on, make any other distributions on, or redeem or purchase or otherwise acquire for consideration any shares of stock ranking junior (either as to dividends or upon liquidation, dissolution or winding up) to the Series B Participating Preferred Stock, other than (A) redemptions or purchases that may be deemed to occur upon the exercise of stock options, warrants or similar rights or the grant, vesting or lapse of restrictions on the grant of any performance shares, restricted stock, restricted stock units or other equity awards to the extent that such shares represent all or a portion of (1) the exercise or purchase price of such options, warrants or similar rights or other equity awards and (2) the amount of withholding taxes owed by the recipient of such award in respect of such grant, exercise, vesting or lapse of restrictions; or (B) the repurchase, redemption, or other acquisition or retirement for value of any such shares from employees, former employees, directors, former directors, consultants or former consultants of the Corporation, or their respective estate, spouse, former spouse or family member, pursuant to the terms of the agreements pursuant to which such shares were acquired;

(ii)    declare or pay dividends, or make any other distributions, on any shares of stock ranking on a parity (either as to dividends or upon liquidation, dissolution or winding up) with the Series B Participating Preferred Stock, except dividends paid ratably on the Series B Participating Preferred Stock and all such parity stock on which dividends are payable or in arrears in proportion to the total amounts to which the holders of all such shares are then entitled;

(iii)    redeem or purchase or otherwise acquire for consideration shares of any stock ranking junior (either as to dividends or upon liquidation, dissolution or winding up) with the Series B Participating Preferred Stock, it being understood that the Corporation may at any time redeem, purchase or otherwise acquire shares of any such junior stock in exchange for shares of any stock of the Corporation ranking junior (either as to dividends or upon dissolution, liquidation or winding up) to the Series B Participating Preferred Stock; or

(iv)    redeem or purchase or otherwise acquire for consideration any shares of Series B Participating Preferred Stock, or any shares of stock ranking on a parity with the Series B Participating Preferred Stock, except in accordance with a purchase offer made in writing or by publication (as determined by the Board) to all holders of such shares upon such terms as the Board, after consideration of the respective annual dividend rates and other relative rights and preferences of the respective series and classes, will determine in good faith will result in fair and equitable treatment among the respective series or classes.

(c)    The Corporation will not permit any subsidiary of the Corporation to purchase or otherwise acquire for consideration any shares of stock of the Corporation unless the Corporation could, pursuant to Section 4(a), purchase or otherwise acquire such shares at such time and in such manner.

 

F-12


Table of Contents

5.    Reacquired Shares of Preferred Stock. Any shares of Series B Participating Preferred Stock purchased or otherwise acquired by the Corporation in any manner whatsoever will be retired and canceled promptly after the acquisition thereof. All such shares will upon their cancellation become authorized but unissued shares of Preferred Stock and may be reissued as part of a new series of Preferred Stock to be created by resolution or resolutions of the Board, subject to the conditions and restrictions on issuance set forth in this Certificate of Designation, in the Charter or in any other Certificate of Designation creating a series of Preferred Stock or any similar stock or as otherwise required by law.

6.    Liquidation, Dissolution or Winding Up.

(a)    Upon any liquidation, dissolution or winding up of the Corporation, voluntary or otherwise, no distribution will be made to the holders of shares of stock ranking junior (either as to dividends or upon liquidation, dissolution or winding up) to the Series B Participating Preferred Stock unless, prior thereto, the holders of shares of Series B Participating Preferred Stock will have received an amount per share (the “Series B Liquidation Preference”) equal to the greater of (i) $1.00 plus an amount equal to accrued and unpaid dividends and distributions thereon, whether or not declared, to the date of such payment or (ii) the Adjustment Number multiplied by the per share amount of all cash and other property to be distributed in respect of the Common Stock upon such liquidation, dissolution or winding up of the Corporation. The “Adjustment Number” will initially be 1,000. If the Corporation at any time after the Rights Dividend Declaration Date (A) declares and pays any dividend on the Common Stock payable in the form of shares of Common Stock, (B) subdivides the outstanding Common Stock or (C) combines or consolidates the outstanding Common Stock into a smaller number of shares, then in each such case the Adjustment Number in effect immediately prior to such event will be adjusted by multiplying such Adjustment Number by a fraction the numerator of which is the number of shares of Common Stock outstanding immediately after such event and the denominator of which is the number of shares of Common Stock that were outstanding immediately prior to such event.

(b)    If there are not sufficient assets available to permit payment in full of the Series B Liquidation Preference and the liquidation preferences of all other classes and series of Preferred Stock, if any, that rank on a parity with the Series B Participating Preferred Stock, then the assets available for distribution will be distributed ratably to the holders of the Series B Participating Preferred Stock and such parity shares in proportion to their respective liquidation preferences.

(c)    None of the merger, amalgamation, arrangement or consolidation of the Corporation into or with another entity or the merger, amalgamation, arrangement or consolidation of any other entity into or with the Corporation will be deemed to be a liquidation, dissolution or winding up of the Corporation within the meaning of this Section 6.

7.    Consolidation, Merger, etc. If the Corporation enters into any consolidation, merger, amalgamation, arrangement, combination, conversion, share exchange or other transaction in which the shares of Common Stock are exchanged for or changed into other stock, securities, cash or any other property (payable in kind), then in any such case the shares of Series B Participating Preferred Stock will at the same time be similarly exchanged or changed in an amount per share (subject to the provision for adjustment hereinafter set forth) equal to the Adjustment Number multiplied by the aggregate amount of stock, securities, cash and/or any other property (payable in kind), as the case may be, into which or for which each share of Common Stock is changed or exchanged.

8.    No Redemption. The shares of Series B Participating Preferred Stock will not be redeemable.

9.    Ranking. The Series B Participating Preferred Stock will rank junior to all other series of the Preferred Stock as to the payment of dividends and the distribution of assets, unless the terms of any such series will provide otherwise, and will rank senior to the Common Stock as to such matters.

 

F-13


Table of Contents

10.    Amendment. At any time when any shares of Series B Participating Preferred Stock are outstanding, neither the Charter nor this Certificate of Designation will be amended in any manner that would materially alter or change the powers, preferences or special rights of the Series B Participating Preferred Stock so as to affect them adversely without the affirmative vote of the holders of at least two-thirds of the outstanding shares of Series B Participating Preferred Stock, voting separately as a class.

11.    Fractional Shares of Preferred Stock. Series B Participating Preferred Stock may be issued in fractions of a share that will entitle the holder, in proportion to such holder’s fractional shares, to exercise voting rights, receive dividends, participate in distributions and to have the benefit of all other rights of holders of Series B Participating Preferred Stock.

*            *             *

 

F-14


Table of Contents

IN WITNESS WHEREOF, the undersigned has executed this Certificate as of the [    ] day of [            ], 2022.

 

ZYMEWORKS INC.
By:  

/s/ Kenneth Galbraith

  Name:   Kenneth Galbraith
  Title:   Chief Executive Officer

 

F-15


Table of Contents

 

APPENDIX G: AMENDED AND RESTATED BYLAWS OF

ZYMEWORKS INC.

(initially adopted on June 30, 2022)

(as amended on [●])

 

 

 

 

G-1


Table of Contents

TABLE OF CONTENTS

 

              Page  
ARTICLE I—CORPORATE OFFICES      G-4  
  1.1    REGISTERED OFFICE      G-4  
  1.2    OTHER OFFICES      G-4  
ARTICLE II—MEETINGS OF STOCKHOLDERS      G-4  
  2.1    PLACE OF MEETINGS      G-4  
  2.2    ANNUAL MEETING      G-4  
  2.3    SPECIAL MEETING      G-4  
  2.4    ADVANCE NOTICE PROCEDURES      G-5  
  2.5    NOTICE OF STOCKHOLDERS’ MEETINGS      G-13  
  2.6    QUORUM      G-13  
  2.7    ADJOURNED MEETING; NOTICE      G-14  
  2.8    CONDUCT OF BUSINESS      G-14  
  2.9    VOTING      G-14  
  2.10    STOCKHOLDER ACTION BY WRITTEN CONSENT WITHOUT A MEETING      G-15  
  2.11    RECORD DATES      G-15  
  2.12    PROXIES      G-15  
  2.13    LIST OF STOCKHOLDERS ENTITLED TO VOTE      G-15  
  2.14    INSPECTORS OF ELECTION      G-16  

ARTICLE III—DIRECTORS

     G-16  
  3.1    POWERS      G-16  
  3.2    NUMBER OF DIRECTORS      G-16  
  3.3    ELECTION, QUALIFICATION AND TERM OF OFFICE OF DIRECTORS      G-16  
  3.4    RESIGNATION AND VACANCIES      G-17  
  3.5    PLACE OF MEETINGS; MEETINGS BY TELEPHONE      G-17  
  3.6    REGULAR MEETINGS      G-17  
  3.7    SPECIAL MEETINGS; NOTICE      G-17  
  3.8    QUORUM; VOTING      G-18  
  3.9    BOARD ACTION BY WRITTEN CONSENT WITHOUT A MEETING      G-18  
  3.10    FEES AND COMPENSATION OF DIRECTORS      G-18  
  3.11    REMOVAL OF DIRECTORS      G-19  

ARTICLE IV—COMMITTEES

     G-19  
  4.1    COMMITTEES OF DIRECTORS      G-19  
  4.2    COMMITTEE MINUTES      G-19  
  4.3    MEETINGS AND ACTION OF COMMITTEES      G-19  
  4.4    SUBCOMMITTEES      G-20  

ARTICLE V—OFFICERS

     G-20  
  5.1    OFFICERS      G-20  
  5.2    APPOINTMENT OF OFFICERS      G-20  
  5.3    SUBORDINATE OFFICERS      G-20  
  5.4    REMOVAL AND RESIGNATION OF OFFICERS      G-20  
  5.5    VACANCIES IN OFFICES      G-21  
  5.6    REPRESENTATION OF SECURITIES OF OTHER ENTITIES      G-21  
  5.7    AUTHORITY AND DUTIES OF OFFICERS      G-21  

 

G-2


Table of Contents

TABLE OF CONTENTS

(continued)

 

              Page  

ARTICLE VI—STOCK

     G-21  
  6.1    STOCK CERTIFICATES; PARTLY PAID SHARES      G-21  
  6.2    SPECIAL DESIGNATION ON CERTIFICATES      G-21  
  6.3    LOST CERTIFICATES      G-22  
  6.4    DIVIDENDS      G-22  
  6.5    TRANSFER OF STOCK      G-22  
  6.6    STOCK TRANSFER AGREEMENTS      G-22  
  6.7    REGISTERED STOCKHOLDERS      G-22  

ARTICLE VII—MANNER OF GIVING NOTICE AND WAIVER

     G-23  
  7.1    NOTICE OF STOCKHOLDERS’ MEETINGS      G-23  
  7.2    NOTICE TO STOCKHOLDERS SHARING AN ADDRESS      G-23  
  7.3    NOTICE TO PERSON WITH WHOM COMMUNICATION IS UNLAWFUL      G-23  
  7.4    WAIVER OF NOTICE      G-23  

ARTICLE VIII—INDEMNIFICATION

     G-23  
  8.1    INDEMNIFICATION OF DIRECTORS AND OFFICERS IN THIRD PARTY PROCEEDINGS      G-23  
  8.2    INDEMNIFICATION OF DIRECTORS AND OFFICERS IN ACTIONS BY OR IN THE RIGHT OF THE COMPANY      G-24  
  8.3    SUCCESSFUL DEFENSE      G-24  
  8.4    INDEMNIFICATION OF OTHERS      G-24  
  8.5    ADVANCED PAYMENT OF EXPENSES      G-25  
  8.6    LIMITATION ON INDEMNIFICATION      G-25  
  8.7    DETERMINATION; CLAIM      G-26  
  8.8    NON-EXCLUSIVITY OF RIGHTS      G-26  
  8.9    INSURANCE      G-26  
  8.10    SURVIVAL      G-26  
  8.11    EFFECT OF REPEAL OR MODIFICATION      G-26  
  8.12    CERTAIN DEFINITIONS      G-26  

ARTICLE IX—GENERAL MATTERS

     G-27  
  9.1    EXECUTION OF CORPORATE CONTRACTS AND INSTRUMENTS      G-27  
  9.2    FISCAL YEAR      G-27  
  9.3    SEAL      G-27  
  9.4    CONSTRUCTION; DEFINITIONS      G-27  
  9.5    FORUM SELECTION      G-27  

ARTICLE X—AMENDMENTS

     G-28  

 

G-3


Table of Contents

BYLAWS OF ZYMEWORKS INC.

 

 

ARTICLE I—CORPORATE OFFICES

1.1    REGISTERED OFFICE

The registered office of Zymeworks Inc. (the “Company”) shall be fixed in the Company’s certificate of incorporation, as the same may be amended from time to time.

1.2    OTHER OFFICES

The Company may at any time establish other offices.

ARTICLE II—MEETINGS OF STOCKHOLDERS

2.1    PLACE OF MEETINGS

Meetings of stockholders shall be held at a place, if any, within or outside the State of Delaware, determined by the board of directors of the Company (the “Board of Directors”). The Board of Directors may, in its sole discretion, determine that a meeting of stockholders shall not be held at any place, but may instead be held solely by means of remote communication as authorized by Section  211(a)(2) of the Delaware General Corporation Law or any successor legislation (the “DGCL”).

2.2    ANNUAL MEETING

The annual meeting of stockholders shall be held each year. The Board of Directors shall designate the date and time of the annual meeting. At the annual meeting, directors shall be elected and any other proper business, brought in accordance with Section 2.4 of these bylaws, may be transacted. The Board of Directors acting pursuant to a resolution adopted by a majority of the Whole Board may cancel, postpone or reschedule any previously scheduled annual meeting at any time, before or after the notice for such meeting has been sent to the stockholders. For the purposes of these bylaws, the term “Whole Board” shall mean the total number of authorized directorships whether or not there exist any vacancies or other unfilled seats in previously authorized directorships.

2.3    SPECIAL MEETING

(a)    A special meeting of the stockholders, other than as required by statute, may be called at any time by (i) the Board of Directors acting pursuant to a resolution adopted by a majority of the Whole Board, (ii) the chairperson of the Board of Directors, (iii) the chief executive officer, (iv) the president or (v) the secretary of the Company upon written request from stockholders pursuant to and subject to the requirements set forth in Section 2.4(b)(ii), but a special meeting may not be called by any other person or persons, and, except as expressly set forth herein, any power of the stockholders to call a special meeting of stockholders is specifically denied. Except for a meeting called pursuant to Section 2.4(b)(ii), the Board of Directors acting pursuant to a resolution adopted by a majority of the Whole Board may cancel, postpone or reschedule any previously scheduled special meeting at any time, before or after the notice for such meeting has been sent to the stockholders.

(b)    The notice of a special meeting shall include the purpose for which the meeting is called. Only such business shall be conducted at a special meeting of stockholders as shall have been brought before the meeting by or at the direction of a majority of the Whole Board, the chairperson of the Board of Directors, the

 

G-4


Table of Contents

chief executive officer or the president, or pursuant to Section 2.4(b)(ii). Nothing contained in this Section 2.3(b) shall be construed as limiting, fixing or affecting the time when a meeting of stockholders called by action of the Board of Directors may be held.

2.4    ADVANCE NOTICE PROCEDURES

(a)    Annual Meetings of Stockholders.

(i)    Nominations of persons for election to the Board of Directors or the proposal of other business to be transacted by the stockholders at an annual meeting of stockholders may be made only (1) pursuant to the Company’s notice of meeting (or any supplement thereto); (2) by or at the direction of the Board of Directors (including a committee thereof); (3) as may be provided in the certificate of designations for any class or series of preferred stock; or (4) by any stockholder of the Company (or, in the case of the first annual meeting of stockholders of the Company as a Delaware corporation, any stockholder of Zymeworks Inc., a corporation continued under the Business Corporations Act (British Columbia) (the “Redomiciling Entity”)) who (A) is a stockholder of record at the time of giving of the notice contemplated by Section 2.4(a)(ii) or, in the case of the first annual meeting of stockholders of the Company as a Delaware corporation, was a stockholder of record of the Redomiciling Entity at the time of giving such notice; (B) is a stockholder of record on the record date for the determination of stockholders entitled to notice of the annual meeting; (C) is a stockholder of record on the record date for the determination of stockholders entitled to vote at the annual meeting; (D) is a stockholder of record at the time of the annual meeting; and (E) complies with the procedures set forth in this Section 2.4(a).

(ii)    For nominations or other business to be properly brought before an annual meeting of stockholders by a stockholder pursuant to clause (4) of Section 2.4(a)(i), the stockholder (or in the case of the first annual meeting of stockholders of the Company as a Delaware corporation, such stockholder in their capacity as a stockholder of the Redomiciling Entity) must have given timely notice in writing to the secretary of the Company and any such nomination or proposed business must constitute a proper matter for stockholder action. To be timely, a stockholder’s notice must be received by the secretary of the Company at the principal executive offices of the Company no earlier than 8:00 a.m., Eastern time, on the 120th day and no later than 5:00 p.m., Eastern time, on the 90th day prior to the day of the first anniversary of the preceding year’s annual meeting as first specified in the Company’s notice of such annual meeting (without regard to any adjournment, rescheduling, postponement or other delay of such annual meeting occurring after such notice was first sent). However, if no annual meeting was held in the preceding year, or if the date of the annual meeting for the current year has been changed by more than 25 days from the first anniversary of the preceding year’s annual meeting, then to be timely such notice must be received by the secretary of the Company at the principal executive offices of the Company no earlier than 8:00 a.m., Eastern time, on the 120th day prior to the day of such annual meeting and no later than 5:00 p.m., Eastern time, on the 10th day following the later of the day on which public announcement of the date of such annual meeting was first made by the Company and the 120th day prior to the day of the annual meeting and in the case of the first annual meeting of stockholders of the Company as a Delaware corporation, notice must be received by the secretary of the Redomiciling Entity at the principal executive offices of the Redomiciling Entity or by the secretary of the Company at the principal executive offices of the Company no earlier than 8:00 a.m., Eastern time, on September 23, 2022 and no later than 5:00 p.m., Eastern time, on October 4, 2022). In no event will the adjournment, rescheduling, postponement or other delay of any annual meeting, or any announcement thereof, commence a new time period (or extend any time period) for the giving of a stockholder’s notice as described above. In no event may a stockholder provide notice with respect to a greater number of director candidates than are subject to election by stockholders at the annual meeting. If the number of directors to be elected to the Board of Directors is increased and there is no public announcement (as defined below) naming all of the nominees for director or specifying the size of the increased Board of Directors at least 10 days before the last day that a stockholder may deliver a notice of nomination pursuant to the foregoing provisions, then a stockholder’s notice required by this Section 2.4(a)(ii) will also be considered timely, but only with respect to any nominees for any new positions created by such increase, if it is

 

G-5


Table of Contents

received by the secretary of the Company at the principal executive offices of the Company (or, in the case of the first annual meeting of stockholders of the Company as a Delaware corporation, the secretary of the Redomiciling Entity at the principal executive offices of the Redomiciling Entity) no later than 5:00 p.m., Eastern time, on the 10th day following the day on which such public announcement is first made. “Public announcement” means disclosure in a press release reported by a national news service, in a document publicly filed by the Company or the Redomiciling Entity with the Securities and Exchange Commission pursuant to Section 13, Section 14 or Section 15(d) of the Securities Exchange Act of 1934 (as amended and inclusive of rules and regulations thereunder, the “1934 Act”) or by such other means as is reasonably designed to inform the public or stockholders of the Company in general of such information including, without limitation, posting on the Company’s investor relations website.

(iii)    A stockholder’s notice to the secretary of the Company must set forth:

(1)    as to each person whom the stockholder proposes to nominate for election as a director:

(A)    such person’s name, age, business address, residence address and principal occupation or employment;

(B)    the class and number of shares of the Company that are held of record or are beneficially owned by such person and any (i) Derivative Instruments (as defined below) held or beneficially owned by such person, including the full notional amount of any securities that, directly or indirectly, underlie any Derivative Instrument; and (ii) other agreement, arrangement or understanding that has been made the effect or intent of which is to create or mitigate loss to, manage risk or benefit of share price changes for, or increase or decrease the voting power of such person with respect to the Company’s securities;

(C)    all information relating to such person that is required to be disclosed in connection with solicitations of proxies for the contested election of directors, or is otherwise required, in each case pursuant to the Section 14 of the 1934 Act;

(D)    such person’s written consent to being named as a nominee of such stockholder in such stockholder’s proxy statement and to serving as a director of the Company if elected;

(E)    any direct or indirect compensatory, payment, indemnification or other financial agreement, arrangement or understanding that such person has, or has had within the past three years, with any person or entity other than the Company (including, without limitation, the amount of any payment or payments received or receivable thereunder), in each case in connection with candidacy or service as a director of the Company (such agreement, arrangement or understanding, a “Third-Party Compensation Arrangement”); and

(F)    any other material relationships between such person and such person’s respective affiliates and associates, or others acting in concert with them, on the one hand, and such stockholder giving the notice and the beneficial owner, if any, on whose behalf the nomination is made, and their respective affiliates and associates, or others acting in concert with them, on the other hand, including, without limitation, all information that would be required to be disclosed pursuant to Item 404 under Regulation S-K if such stockholder, beneficial owner, affiliate or associate were the “registrant” for purposes of such rule and such person were a director or executive officer of such registrant;

(2)    as to any other business that the stockholder giving the notice proposes to bring before the annual meeting:

(A)    a brief description of the business desired to be brought before the annual meeting;

(B)    the text of the proposal or business (including the text of any resolutions proposed for consideration and, if applicable, the text of any proposed amendment to these bylaws);

 

G-6


Table of Contents

(C)    the reasons for conducting such business at the annual meeting;

(D)    any material interest in such business of such stockholder giving the notice and the beneficial owner, if any, on whose behalf the proposal is made, and their respective affiliates and associates, or others acting in concert with them; and

(E)    all agreements, arrangements and understandings between such stockholder and the beneficial owner, if any, on whose behalf the proposal is made, and their respective affiliates or associates or others acting in concert with them, and any other persons (including their names) in connection with the proposal of such business by such stockholder; and

(3)    as to the stockholder giving the notice and the beneficial owner, if any, on whose behalf the nomination or proposal is made:

(A)    the name and address of such stockholder (as they appear on the Company’s books), of such beneficial owner, or of their respective affiliates or associates or others acting in concert with them;

(B)    for each class or series, the number of shares of stock of the Company that are, directly or indirectly, held of record or are beneficially owned by such stockholder, such beneficial owner or their respective affiliates or associates or others acting in concert with them;

(C)    any agreement, arrangement or understanding between such stockholder, such beneficial owner or their respective affiliates or associates or others acting in concert with them, and any other person or persons (including, in each case, their names) in connection with the proposal of such nomination or other business;

(D)    any (i) agreement, arrangement or understanding (including, without limitation, and regardless of the form of settlement, any derivative, long or short positions, profit interests, forwards, futures, swaps, options, warrants, convertible securities, stock appreciation or similar rights, hedging transactions and borrowed or loaned shares) that has been entered into by or on behalf of such stockholder, such beneficial owner or their respective affiliates or associates or others acting in concert with them with respect to the Company’s securities (any of the foregoing, a “Derivative Instrument”), including the full notional amount of any securities that, directly or indirectly, underlie any Derivative Instrument; and (ii) other agreement, arrangement or understanding that has been made the effect or intent of which is to create or mitigate loss to, manage risk or benefit of share price changes for or increase or decrease the voting power of, such stockholder, such beneficial owner or their respective affiliates or associates or others acting in concert with them with respect to the Company’s securities;

(E)    any proxy, contract, arrangement, understanding or relationship pursuant to which such stockholder, such beneficial owner or their respective affiliates or associates or others acting in concert with them has a right to vote any shares of any security of the Company;

(F)    any rights to dividends on the Company’s securities owned beneficially by such stockholder, such beneficial owner or their respective affiliates or associates or others acting in concert with them that are separated or separable from the underlying security;

(G)    any proportionate interest in the Company’s securities or Derivative Instruments held, directly or indirectly, by a general or limited partnership in which such stockholder, such beneficial owner or their respective affiliates or associates or others acting in concert with them, is a general partner or, directly or indirectly, beneficially owns an interest in a general partner of such general or limited partnership;

 

G-7


Table of Contents

(H)    any performance-related fees (other than an asset-based fee) that such stockholder, such beneficial owner or their respective affiliates or associates or others acting in concert with them is entitled to based on any increase or decrease in the value of the Company’s securities or Derivative Instruments, including, without limitation, any such interests held by members of the immediate family of such persons sharing the same household;

(I)    any significant equity interests or any Derivative Instruments in any principal competitor of the Company that are held by such stockholder, such beneficial owner or their respective affiliates or associates or others acting in concert with them;

(J)    any direct or indirect interest of such stockholder, such beneficial owner or their respective affiliates or associates or others acting in concert with them, in any contract with the Company, any affiliate of the Company or any principal competitor of the Company (in each case, including, without limitation, any employment agreement, collective bargaining agreement or consulting agreement);

(K)    any material pending or threatened legal proceeding in which such stockholder, such beneficial owner or their respective affiliates or associates or others acting in concert with them is a party or material participant involving the Company or any of its officers, directors or affiliates;

(L)    any material relationship between such stockholder, such beneficial owner or their respective affiliates or associates or others acting in concert with them, on the one hand, and the Company or any of its officers, directors or affiliates, on the other hand;

(M)    a representation and undertaking that the stockholder is a holder of record of stock of the Company as of the date of submission of the stockholder’s notice and intends to appear in person or by proxy at the annual meeting to bring such nomination or other business before the annual meeting;

(N)    a representation and undertaking as to whether such stockholder, such beneficial owner or their respective affiliates or associates or others acting in concert with them intends, or is part of a group that intends, to (x) deliver a proxy statement or form of proxy to holders of at least the percentage of the voting power of the Company’s then-outstanding stock required to approve or adopt the proposal or to elect each such nominee; or (y) otherwise solicit proxies from stockholders in support of such proposal or nomination;

(O)    any other information relating to such stockholder, such beneficial owner, or their respective affiliates or associates or others acting in concert with them, or director nominee or proposed business, that, in each case, would be required to be disclosed in a proxy statement or other filing required to be made in connection with the solicitation of proxies in support of such nominee (in a contested election of directors) or proposal pursuant to Section 14 of the 1934 Act; and

(P)    such other information relating to any proposed item of business as the Company may reasonably require to determine whether such proposed item of business is a proper matter for stockholder action.

(iv)    In addition to the requirements of this Section 2.4, to be timely, a stockholder’s notice (and any additional information submitted to the Company in connection therewith) must further be updated and supplemented (1) if necessary, so that the information provided or required to be provided in such notice is true and correct as of the record date(s) for determining the stockholders entitled to notice of, and to vote at, the annual meeting and as of the date that is 10 business days prior to the annual meeting or any adjournment, rescheduling, postponement or other delay thereof; and (2) to provide any additional information that the Company may reasonably request. Any such update and supplement or additional information (including if requested pursuant to Section 2.4(a)(iii)(3)(P)), must be received by the secretary of the Company at the principal executive offices of the Company (A) in the case of a request for additional information, promptly following a

 

G-8


Table of Contents

request therefor, which response must be received by the secretary of the Company not later than such reasonable time as is specified in any such request from the Company; or (B) in the case of any other update or supplement of any information, not later than five business days after the record date(s) for the annual meeting (in the case of any update and supplement required to be made as of the record date(s)), and not later than eight business days prior to the date for the annual meeting or any adjournment, rescheduling, postponement or other delay thereof (in the case of any update and supplement required to be made as of 10 business days prior to the meeting or any adjournment, rescheduling, postponement or other delay thereof). The failure to timely provide such update, supplement or additional information shall result in the nomination or proposal no longer being eligible for consideration at the annual meeting. For the avoidance of doubt, the obligation to update and supplement, or provide additional information, as set forth in this Section 2.4(a)(iv) or any other Section of these bylaws shall not limit the Company’s rights with respect to any deficiencies in any notice provided by a stockholder, extend any applicable deadlines pursuant to these bylaws or enable or be deemed to permit a stockholder who has previously submitted notice pursuant to these bylaws to amend or update any nomination or to submit any new nomination. No disclosure pursuant to these bylaws will be required with respect to the ordinary course business activities of any broker, dealer, commercial bank, trust company or other nominee who is the stockholder submitting a notice pursuant to this Section 2.4 solely because such broker, dealer, commercial bank, trust company or other nominee of has been directed to prepare and submit the notice required by these bylaws on behalf of a beneficial owner.

(b)    Special Meetings of Stockholders. Except to the extent required by the DGCL, special meetings of stockholders may be called only in accordance with the Company’s certificate of incorporation and these bylaws. Only such business will be conducted at a special meeting of stockholders as has been brought before the special meeting pursuant to the Company’s notice of meeting.

(i)    If the election of directors is included as business to be brought before a special meeting in the Company’s notice of meeting, then nominations of persons for election to the Board of Directors at such special meeting may be made by any stockholder who (i) is a stockholder of record at the time of giving of the notice contemplated by this Section 2.4(b)(i); (ii) is a stockholder of record on the record date for the determination of stockholders entitled to notice of the special meeting; (iii) is a stockholder of record on the record date for the determination of stockholders entitled to vote at the special meeting; (iv) is a stockholder of record at the time of the special meeting; and (v) complies with the procedures set forth in this Section 2.4(b)(i) (with such procedures deemed to be applicable to such special meeting). For nominations to be properly brought by a stockholder before a special meeting pursuant to this Section 2.4(b)(i), the stockholder’s notice must be received by the secretary of the Company at the principal executive offices of the Company no earlier than 8:00 a.m., Eastern time, on the 120th day prior to the day of the special meeting and no later than 5:00 p.m., Eastern time, on the 10th day following the day on which public announcement of the date of the special meeting was first made. In no event will any adjournment, rescheduling, postponement or other delay of a special meeting, or any announcement, thereof commence a new time period (or extend any time period) for the giving of a stockholder’s notice as described above.

(ii)    The secretary of the Company will call a special meeting upon a written request from one or more stockholders of record who have (or who are acting on behalf of beneficial owners who have) an aggregate net long position (as determined below) of not less than 20% of the voting power of the Company’s then-outstanding stock as of the Ownership Record Date (as defined below), it being understood that each such stockholder of record (or beneficial owner directing such stockholder of record) (each such beneficial owner and each record stockholder who is not acting solely as a nominee, a “Disclosing Party”) must have held such individual’s net long position included in such aggregate amount continuously for the one-year period ending on the Ownership Record Date and must continue to hold such net long position through the date of the conclusion of the special meeting (such aggregate net long position held for the requisite period, the “Required Percentage”).

For purposes of this Section 2.4(b)(ii) and for determining the Required Percentage, net long position shall be determined in accordance with Rule 14e-4 under the 1934 Act with respect to each stockholder requesting a

 

G-9


Table of Contents

special meeting and each beneficial owner who is directing a stockholder to act on such owner’s behalf (each stockholder and beneficial owner, a “party”), provided that (i) for purposes of such definition, in determining such party’s “short position”, the reference in Rule 14e-4 to “the date that a tender offer is first publicly announced or otherwise made known by the bidder to holders of the security to be acquired” shall be the Ownership Record Date (as defined below), and the reference to the “highest tender offer price or stated amount of the consideration offered for the subject security” shall refer to the closing sale price of the Company’s common stock on The New York Stock Exchange (or such other securities exchange designated by the Board of Directors if the common stock is not listed for trading on The New York Stock Exchange) on such record date (or, if such date is not a trading day, the next succeeding trading day) and (ii) the net long position of such party shall be reduced by the number of shares of the Company’s common stock as to which the Board of Directors determines that such party does not, or will not, have the right to vote or direct the voting of at the special meeting or as to which the Board of Directors determines that such party has entered into any derivative or other agreement, arrangement or understanding that hedges or transfers, in whole or in part, directly or indirectly, any of the economic consequences of ownership of such shares.

(1)    Such stockholder request to call a special meeting (a “Requisition”) must (A) include the information required by Section 2.4(a)(iii)(2), which information shall be supplemented by each Disclosing Party not later than 10 days after the record date for determining the record stockholders entitled to notice of the special meeting (such record date, the “Meeting Record Date”) to disclose the foregoing information as of the Meeting Record Date and as of the date that is 10 days prior to the special meeting or any adjournment or postponement thereof, which shall be received by the secretary of the Company not later than the fifth day before the special meeting); (B) include any additional information necessary to verify the net long position of such Disclosing Party (including such information for the one-year period prior to the Ownership Record Date); (C) be signed by, and include the information required by Section 2.4(a)(iii)(3) with respect to all the requisitioning stockholders; (D) be delivered in a written record, which may consist of a single record or several records, in substantially the same form and content, each of which is signed by one or more of the requisitioning stockholders; provided that, in the event the Requisition consists of more than one record, the Requisition will be deemed received by the secretary on the first date by which the secretary has received a sufficient number of Requisition records that comply with this Section 2.4(b)(ii)(1); (E) be delivered to the secretary at the principal executive offices of the Company and (F) be amended or supplemented from time to time as described in Section 2.4(a)(iv).

(2)    A beneficial owner who wishes to deliver a written request to call a special meeting must cause the nominee or other person who serves as the stockholder of record of such beneficial owner’s stock to sign the written request to call special meeting. If a stockholder of record is the nominee for more than one beneficial owner of stock, then the stockholder of record may deliver a written request to call a special meeting solely with respect to the common stock of the corporation owned by the beneficial owner who is directing the record stockholder to sign such written request to call a special meeting.

(3)    Any stockholder of record (whether acting for him, her or itself, or at the direction of a beneficial owner) shall, by written notice to the secretary of the Company, demand that the Board of Directors fix a record date to determine the stockholders who are entitled to deliver a written request to call a special meeting (such record date, the “Ownership Record Date”). A written demand to fix an Ownership Record Date shall include all of the information that must be included in a written request to call a special meeting as of the date of the demand for the record date, as set forth in this Section 2.4(b)(ii). The Board of Directors may fix the Ownership Record Date within 10 days of the secretary’s receipt of a valid demand to fix the Ownership Record Date. The Ownership Record Date shall not precede, and shall not be more than 10 days after, the date upon which the resolution fixing the Ownership Record Date is adopted by the Board of Directors. If an Ownership Record Date is not fixed by the Board of Directors, then the Ownership Record Date shall be the date that the first written request to call a special meeting is received by the secretary with respect to the proposed business to be submitted for stockholder approval at a special meeting.

(4)    Upon receiving a request for a special meeting that complies with Section 2.4(b)(ii), the secretary must, subject to Section 2.4(b)(ii)(7), (A) call a meeting of stockholders, to be held not more than 120

 

G-10


Table of Contents

days after the date on which the Requisition is received by the Company, to transact the business stated in the Requisition, (B) send notice of the date and time and, if applicable, the location of the meeting at least the prescribed number of days, but not more than 120 days, before the meeting to each stockholder entitled to attend the meeting and (C) send, in accordance with Section 2.4(b)(ii)(6), a notice to the persons entitled to notice of the meeting, of the text of the proposal or business referred to in Section 2.4(a)(iii)(2)(B).

(5)    If the requisitioned meeting is an electronic or a virtual meeting, the notice referenced in Section 2.4(b)(ii)(4) must also contain instructions for attending and participating in the meeting by telephone or other communications medium, including, if applicable, instructions for voting at the meeting.

(6)    The text referenced in Section 2.4(b)(ii)(1)(A) must be sent (A) in, or within the time set for the sending of, the notice of the requisitioned meeting or (B) in the Company’s proxy statement or equivalent, if any, sent in respect of the requisitioned meeting.

(7)    The secretary need not comply with Section 2.4(b)(ii)(4) and (5) if (A) the directors have called a meeting of stockholders to be held after the date on which the Requisition is received by the Company and have sent notice of that meeting in accordance with Section 2.3, (B) notices relating to an identical or substantially similar item (such item, a “Similar Item”) sufficient to meet the 20% threshold are received by the secretary (i) more than 60 days following receipt of the first such written request and (ii) before the one-year anniversary of the receipt of such first written request regarding a Similar Item; (C) if a Similar Item has been presented at the most recent annual meeting or at any special meeting held within five years prior to receipt by the secretary of such written request to call a special meeting; (D) the secretary reasonably determines that the business proposed to be transacted is not proper for stockholder action; (E) it clearly appears that the business stated in the stockholder Requisition does not relate in a significant way to the business or affairs of the Company; (F) it clearly appears that the primary purpose for the Requisition is securing publicity or enforcing a personal claim or redressing a personal grievance against the Company or any of its directors, officers or security holders; (G) the business stated in the Requisition has already been substantially implemented; (H) the business stated in the Requisition, if implemented, would cause the Company to violate or be in violation of the law or (I) the Requisition deals with matters beyond the Company’s power to implement.

(8)    A stockholder may revoke its request to call a special meeting at any time before the special meeting by sending written notice of such revocation to the secretary of the Company. All written requests for a special meeting shall be deemed revoked:

(A)    upon the first date that, after giving effect to revocation(s) and notices of net long position decreases (pursuant to Section 2.4(b)(ii)), the aggregate net long position of all of the Disclosing Parties who are listed on the unrevoked written requests to call a special meeting with respect to a Similar Item decreases to a number of shares of the corporation’s common stock less than the Required Percentage;

(B)    if any Disclosing Party who has provided a representation pursuant to Section 2.4(b)(ii)(1)(C) and Section 2.4(a)(iii)(3)(K) does not act in accordance with the representations set forth therein; or

(C)    if any Disclosing Party does not timely provide the supplemental information required pursuant to Section 2.4(b)(ii)(1).

If a deemed revocation of all written requests to call a special meeting has occurred after the special meeting has been called by the secretary, then the Board of Directors shall have the discretion to determine whether or not to proceed with the special meeting.

(9)    The Board of Directors may vary from the requirements in this Section 2.4(b)(ii) if reasonably necessary to comply with applicable law, including U.S. securities laws and the rules and regulations thereunder.

 

G-11


Table of Contents

(c)    Other Requirements and Procedures.

(i)    To be eligible to be a nominee by any stockholder for election as a director of the Company, the proposed nominee must provide to the secretary of the Company, in accordance with the applicable time periods prescribed for delivery of notice under Section 2.4(a)(ii) or Section 2.4(b):

(1)    a signed and completed written questionnaire (in the form provided by the secretary of the Company at the written request of the nominating stockholder, which form will be provided by the secretary within 10 days of receiving such request) containing information regarding such nominee’s background and qualifications and such other information as may reasonably be required by the Company to determine the eligibility of such nominee to serve as a director of the Company or to serve as an independent director of the Company;

(2)    a written representation and undertaking that, unless previously disclosed to the Company, such nominee is not, and will not become, a party to any voting agreement, arrangement, commitment, assurance or understanding with any person or entity as to how such nominee, if elected as a director, will vote on any issue;

(3)    a written representation and undertaking that, unless previously disclosed to the Company, such nominee is not, and will not become, a party to any Third-Party Compensation Arrangement;

(4)    a written representation and undertaking that, if elected as a director, such nominee would be in compliance, and will continue to comply, with the Company’s corporate governance guidelines, conflict of interest, confidentiality, stock ownership and trading, and other policies and guidelines applicable to directors and in effect during such person’s term in office as a director (and, if requested by any candidate for nomination, the secretary of the Company will provide to such proposed nominee all such policies and guidelines then in effect);

(5)    a written representation and undertaking that such nominee, if elected, intends to serve a full term on the Board of Directors; and

(6)    consents to being named on the Company’s form of proxy pursuant to Rule 14a-19 under the 1934 Act.

(ii)    At the request of the Board of Directors, any person nominated by the Board of Directors for election as a director must furnish to the secretary of the Company the information that is required to be set forth in a stockholder’s notice of nomination pertaining to such nominee.

(iii)    No person will be eligible to be nominated by a stockholder for election as a director of the Company, or to be seated as a director of the Company, unless nominated and elected in accordance with the procedures set forth in this Section 2.4. No business proposed by a stockholder will be conducted at a stockholder meeting except in accordance with this Section 2.4.

(iv)    The chairperson of the applicable meeting of stockholders will, if the facts warrant, determine and declare to the meeting that a nomination was not made in accordance with the procedures prescribed by these bylaws or that other proposed business was not properly brought before the meeting. If the chairperson of the meeting should so determine, then the chairperson of the meeting will so declare to the meeting and the defective nomination will be disregarded or such business will not be transacted, as the case may be.

(v)    Notwithstanding anything to the contrary in this Section 2.4, unless otherwise required by law, if the stockholder (or a qualified representative of the stockholder) does not appear in person at the meeting

 

G-12


Table of Contents

to present a nomination or other proposed business, such nomination will be disregarded or such business will not be transacted, as the case may be, notwithstanding that proxies in respect of such nomination or business may have been received by the Company and counted for purposes of determining a quorum. For purposes of this Section 2.4, to be considered a qualified representative of the stockholder, a person must be a duly authorized officer, manager or partner of such stockholder or must be authorized by a writing executed by such stockholder or an electronic transmission delivered by such stockholder to act for such stockholder as proxy at the meeting, and such person must produce such writing or electronic transmission, or a reliable reproduction of the writing or electronic transmission, at the meeting.

(vi)    Without limiting this Section 2.4, a stockholder must also comply with all applicable requirements of the 1934 Act with respect to the matters set forth in this Section 2.4, it being understood that (1) any references in these bylaws to the 1934 Act are not intended to, and will not, limit any requirements applicable to nominations or proposals as to any other business to be considered pursuant to this Section 2.4; and (2) compliance with clause (4) of Section 2.4(a)(i) and with Section 2.4(b) are the exclusive means for a stockholder to make nominations or submit other business (other than as provided in Section 2.4(c)(vii)).

(vii)    Notwithstanding anything to the contrary in this Section 2.4, the notice requirements set forth in these bylaws with respect to the proposal of any business pursuant to this Section 2.4 will be deemed to be satisfied by a stockholder if (1) such stockholder has submitted a proposal to the Company in compliance with Rule 14a-8 under the 1934 Act; and (2) such stockholder’s proposal has been included in a proxy statement that has been prepared by the Company to solicit proxies for the meeting of stockholders. Subject to Rule 14a-8 and other applicable rules and regulations under the 1934 Act, nothing in these bylaws will be construed to permit any stockholder, or give any stockholder the right, to include or have disseminated or described in the Company’s proxy statement any nomination of a director or any other business proposal.

2.5    NOTICE OF STOCKHOLDERS’ MEETINGS

Whenever stockholders are required or permitted to take any action at a meeting, a notice of the meeting shall be given which shall state the place, if any, date and hour of the meeting, the means of remote communications, if any, by which stockholders and proxy holders may be deemed to be present in person and vote at such meeting, the record date for determining the stockholders entitled to vote at the meeting, if such date is different from the record date for determining stockholders entitled to notice of the meeting, and, in the case of a special meeting, the purpose or purposes for which the meeting is called. Except as otherwise provided in the DGCL, the certificate of incorporation or these bylaws, the notice of any meeting of stockholders shall be given not less than 21 nor more than 60 days before the date of the meeting to each stockholder entitled to vote at such meeting as of the record date for determining the stockholders entitled to notice of the meeting.

2.6    QUORUM

The holders of 33 1/3% of the voting power of the capital stock of the Company issued and outstanding and entitled to vote, present in person or represented by proxy, shall constitute a quorum for the transaction of business at all meetings of the stockholders. Where a separate vote by a class or series or classes or series is required, 33 1/3% of the voting power of the outstanding shares of such class or series or classes or series, present in person or represented by proxy, shall constitute a quorum entitled to take action with respect to that vote on that matter, except as otherwise provided by law, the certificate of incorporation or these bylaws.

If, however, such quorum is not present or represented at any meeting of the stockholders, then either (a) the chairperson of the meeting, or (b) the stockholders entitled to vote at the meeting, present in person or represented by proxy, shall have power to adjourn the meeting from time to time, without notice other than announcement at the meeting, until a quorum is present or represented. At such adjourned meeting at which a quorum is present or represented, any business may be transacted that might have been transacted at the original meeting.

 

G-13


Table of Contents

2.7    ADJOURNED MEETING; NOTICE

When a meeting is adjourned to another time or place, unless these bylaws otherwise require, notice need not be given of the adjourned meeting if the time, place, if any, thereof, and the means of remote communications, if any, by which stockholders and proxy holders may be deemed to be present in person and vote at such adjourned meeting are provided in the manner described in Section 222(c) of the DGCL. At the adjourned meeting, the Company may transact any business which might have been transacted at the original meeting. If the adjournment is for more than 30 days, a notice of the adjourned meeting shall be given to each stockholder of record entitled to vote at the meeting. If after the adjournment a new record date for stockholders entitled to vote is fixed for the adjourned meeting, the Board of Directors shall fix a new record date for notice of such adjourned meeting in accordance with Section 213(a) of the DGCL and Section 2.11 of these bylaws, and shall give notice of the adjourned meeting to each stockholder of record entitled to vote at such adjourned meeting as of the record date fixed for notice of such adjourned meeting.

2.8    CONDUCT OF BUSINESS

The chairperson of any meeting of stockholders shall determine the order of business and the procedure at the meeting, including such regulation of the manner of voting and the conduct of business and discussion as seem to the chairperson in order. The chairperson of any meeting of stockholders shall be designated by the Board of Directors; in the absence of such designation, the chairperson of the Board of Directors, if any, or the chief executive officer (in the absence of the chairperson of the Board of Directors) or the president (in the absence of the chairperson of the Board of Directors and the chief executive officer), or in their absence any other executive officer of the Company, shall serve as chairperson of the stockholder meeting. The chairperson of any meeting of stockholders shall have the power to adjourn the meeting to another place, if any, date or time, whether or not a quorum is present.

2.9    VOTING

The stockholders entitled to vote at any meeting of stockholders shall be determined in accordance with the provisions of Section 2.11 of these bylaws, subject to Section 217 (relating to voting rights of fiduciaries, pledgors and joint owners of stock) and Section 218 (relating to voting trusts and other voting agreements) of the DGCL.

Except as may be otherwise provided in the certificate of incorporation or these bylaws, each stockholder shall be entitled to one vote for each share of capital stock held by such stockholder.

Except as otherwise provided by law, the certificate of incorporation, these bylaws or the rules of the stock exchange on which the Company’s securities are listed, in all matters other than the election of directors, the affirmative vote of a majority of the voting power of the shares cast for or against a proposal shall be the act of the stockholders, it being understood that broker non-votes and abstentions will be considered for purposes of establishing a quorum at the meeting but will not be considered as votes cast for or against a proposal. Except as otherwise required by law, the certificate of incorporation or these bylaws, directors shall be elected by a plurality of the voting power of the shares present in person or represented by proxy at the meeting and entitled to vote on the election of directors. Except as otherwise provided by law, the certificate of incorporation, these bylaws or the rules of the stock exchange on which the securities of the Company are listed, where a separate vote by a class or series or classes or series is required, in all matters other than the election of directors, the affirmative vote of the majority of the voting power of the outstanding shares of such class or series or classes or series cast for or against such proposal shall be the act of such class or series or classes or series, it being understood that broker non-votes and abstentions will not be considered as votes cast for or against a proposal.

 

G-14


Table of Contents

2.10    STOCKHOLDER ACTION BY WRITTEN CONSENT WITHOUT A MEETING

Subject to the rights of holders of preferred stock of the Company, any action required or permitted to be taken by the stockholders of the Company must be effected at a duly called annual or special meeting of stockholders of the Company and may not be effected by any consent in writing by such stockholders.

2.11    RECORD DATES

In order that the Company may determine the stockholders entitled to notice of any meeting of stockholders or any adjournment thereof, the Board of Directors may fix a record date, which record date shall not precede the date upon which the resolution fixing the record date is adopted by the Board of Directors and which record date shall not be more than 60 nor less than 10 days before the date of such meeting. If the Board of Directors so fixes a date, such date shall also be the record date for determining the stockholders entitled to vote at such meeting unless the Board of Directors determines, at the time it fixes such record date, that a later date on or before the date of the meeting shall be the date for making such determination.

If no record date is fixed by the Board of Directors, the record date for determining stockholders entitled to notice of and to vote at a meeting of stockholders shall be at the close of business on the day next preceding the day on which notice is given, or, if notice is waived, at the close of business on the day next preceding the day on which the meeting is held.

A determination of stockholders of record entitled to notice of or to vote at a meeting of stockholders shall apply to any adjournment of the meeting; provided, however, that the Board of Directors may fix a new record date for determination of stockholders entitled to vote at the adjourned meeting, and in such case shall also fix as the record date for stockholders entitled to notice of such adjourned meeting the same or an earlier date as that fixed for determination of stockholders entitled to vote in accordance with the provisions of Section 213 of the DGCL and this Section 2.11 at the adjourned meeting.

In order that the Company may determine the stockholders entitled to receive payment of any dividend or other distribution or allotment of any rights or the stockholders entitled to exercise any rights in respect of any change, conversion or exchange of stock, or for the purpose of any other lawful action, the Board of Directors may fix a record date, which record date shall not precede the date upon which the resolution fixing the record date is adopted, and which record date shall be not more than 60 days prior to such action. If no record date is fixed, the record date for determining stockholders for any such purpose shall be at the close of business on the day on which the Board of Directors adopts the resolution relating thereto.

2.12    PROXIES

Each stockholder entitled to vote at a meeting of stockholders, or such stockholder’s authorized officer, director, employee or agent, may authorize another person or persons to act for such stockholder by proxy authorized by a document or by a transmission permitted by law filed in accordance with the procedure established for the meeting, but no such proxy shall be voted or acted upon after three years from its date, unless the proxy provides for a longer period. The authorization of a person to act as a proxy may be documented, signed and delivered in accordance with Section 116 of the DGCL; provided that such authorization shall set forth, or be delivered with information enabling the Company to determine, the identity of the stockholder granting such authorization. The revocability of a proxy that states on its face that it is irrevocable shall be governed by the provisions of Section 212 of the DGCL.

2.13    LIST OF STOCKHOLDERS ENTITLED TO VOTE

The Company shall prepare, in accordance with Section 219 of the DGCL, a complete list of the stockholders entitled to vote at the meeting; provided, however, if the record date for determining the stockholders entitled to vote is less than 10 days before the meeting date, the list shall reflect the stockholders entitled to vote as of the tenth day before the meeting date, arranged in alphabetical order, and showing the

 

G-15


Table of Contents

address of each stockholder and the number of shares registered in the name of each stockholder. The Company shall not be required to include electronic mail addresses or other electronic contact information on such list. Such list shall be open to the examination of any stockholder for any purpose germane to the meeting during the period contemplated by Section 219 of the DGCL: (a) on a reasonably accessible electronic network, provided that the information required to gain access to such list is provided with the notice of the meeting, or (b) during ordinary business hours, at the Company’s principal place of business. In the event that the Company determines to make the list available on an electronic network, the Company may take reasonable steps to ensure that such information is available only to stockholders of the Company.

2.14    INSPECTORS OF ELECTION

Before any meeting of stockholders, the Company shall appoint an inspector or inspectors of election to act at the meeting or its adjournment. The Company may designate one or more persons as alternate inspectors to replace any inspector who fails to act.

Such inspectors shall:

(a)    ascertain the number of shares outstanding and the voting power of each;

(b)    determine the shares represented at the meeting and the validity of proxies and ballots;

(c)    count all votes and ballots;

(d)    determine and retain for a reasonable period a record of the disposition of any challenges made to any determination by the inspectors; and

(e)    certify their determination of the number of shares represented at the meeting, and their count of all votes and ballots.

The inspectors of election shall perform their duties impartially, in good faith, to the best of their ability and as expeditiously as is practical. If there are multiple inspectors of election, the decision, act or certificate of a majority is effective in all respects as the decision, act or certificate of all. Any report or certificate made by the inspectors of election is prima facie evidence of the facts stated therein.

ARTICLE III—DIRECTORS

3.1    POWERS

The business and affairs of the Company shall be managed by or under the direction of the Board of Directors, except as may be otherwise provided in the DGCL or the certificate of incorporation.

3.2    NUMBER OF DIRECTORS

The Board of Directors shall consist of one or more members, each of whom shall be a natural person. Unless the certificate of incorporation fixes the number of directors, the number of directors shall be determined from time to time by resolution of a majority of the Whole Board. No reduction of the authorized number of directors shall have the effect of removing any director before that director’s term of office expires.

3.3    ELECTION, QUALIFICATION AND TERM OF OFFICE OF DIRECTORS

Except as provided in Section 3.4 of these bylaws, each director, including a director elected to fill a vacancy or newly created directorship, shall hold office until the expiration of the term for which elected and

 

G-16


Table of Contents

until such director’s successor is elected and qualified or until such director’s earlier death, resignation or removal. Directors need not be stockholders unless so required by the certificate of incorporation or these bylaws. The certificate of incorporation or these bylaws may prescribe other qualifications for directors.

If so provided in the certificate of incorporation, the directors of the Company shall be divided into three classes.

3.4    RESIGNATION AND VACANCIES

Any director may resign at any time upon notice given in writing or by electronic transmission to the Company. A resignation is effective when the resignation is delivered unless the resignation specifies a later effective date or an effective date determined upon the happening of an event or events. A resignation which is conditioned upon the director failing to receive a specified vote for reelection as a director may provide that it is irrevocable. Unless otherwise provided in the certificate of incorporation or these bylaws, when one or more directors resign from the Board of Directors, effective at a future date, a majority of the directors then in office, including those who have so resigned, shall have power to fill such vacancy or vacancies, the vote thereon to take effect when such resignation or resignations shall become effective.

Unless otherwise provided in the certificate of incorporation or these bylaws or permitted in the specific case by resolution of the Board of Directors, and subject to the rights of holders of Preferred Stock, vacancies and newly created directorships resulting from any increase in the authorized number of directors elected by all of the stockholders having the right to vote as a single class may be filled by a majority of the directors then in office, although less than a quorum, or by a sole remaining director, and not by stockholders. Notwithstanding the foregoing, no more than 1/3 of the number of directors in office at the conclusion of the most recent annual meeting of stockholders may be appointed by the Board of Directors prior to the next annual meeting of stockholders, and, prior to the Company’s first annual meeting of stockholders, the size of the Board of Directors may not be increased by more than three. If the directors are divided into classes, a person so chosen to fill a vacancy or newly created directorship shall hold office until the next election of the class for which such director shall have been chosen and until his or her successor shall have been duly elected and qualified.

3.5    PLACE OF MEETINGS; MEETINGS BY TELEPHONE

The Board of Directors may hold meetings, both regular and special, either within or outside the State of Delaware.

Unless otherwise restricted by the certificate of incorporation or these bylaws, members of the Board of Directors may participate in a meeting of the Board of Directors by means of conference telephone or other communications equipment by means of which all persons participating in the meeting can hear each other, and such participation in a meeting shall constitute presence in person at the meeting.

3.6    REGULAR MEETINGS

Regular meetings of the Board of Directors may be held without notice at such time and at such place as shall from time to time be determined by the Board of Directors.

3.7    SPECIAL MEETINGS; NOTICE

Special meetings of the Board of Directors for any purpose or purposes may be called at any time by the chairperson of the Board of Directors, the chief executive officer, the president, the secretary or a majority of the Whole Board.

Notice of the time and place of special meetings shall be:

(a)    delivered personally by hand, by courier or by telephone;

 

G-17


Table of Contents

(b)    sent by United States first-class mail, postage prepaid;

(c)    sent by facsimile;

(d)    sent by electronic mail; or

(e)    otherwise given by electronic transmission (as defined in Section 232 of the DGCL),

directed to each director at that director’s address, telephone number, facsimile number, electronic mail address or other contact for notice by electronic transmission, as the case may be, as shown on the Company’s records.

If the notice is (i) delivered personally by hand, by courier or by telephone, (ii) sent by facsimile, (iii) sent by electronic mail or (iv) otherwise given by electronic transmission, it shall be delivered, sent or otherwise directed to each director, as applicable, at least 24 hours before the time of the holding of the meeting. If the notice is sent by United States mail, it shall be deposited in the United States mail at least four days before the time of the holding of the meeting. Any oral notice of the time and place of the meeting may be communicated to the director in lieu of written notice if such notice is communicated at least 24 hours before the time of the holding of the meeting. The notice need not specify the place of the meeting (if the meeting is to be held at the Company’s principal executive office) nor the purpose of the meeting, unless required by statute.

3.8    QUORUM; VOTING

At all meetings of the Board of Directors, a majority of the Whole Board shall constitute a quorum for the transaction of business. If a quorum is not present at any meeting of the Board of Directors, then the directors present thereat may adjourn the meeting from time to time, without notice other than announcement at the meeting, until a quorum is present.

The affirmative vote of a majority of the directors present at any meeting at which a quorum is present shall be the act of the Board of Directors, except as may be otherwise specifically provided by statute, the certificate of incorporation or these bylaws.

If the certificate of incorporation provides that one or more directors shall have more or less than one vote per director on any matter, except as may otherwise be expressly provided herein or therein and denoted with the phrase “notwithstanding the final paragraph of Section 3.8 of the bylaws” or language to similar effect, every reference in these bylaws to a majority or other proportion of the directors shall refer to a majority or other proportion of the votes of the directors.

3.9    BOARD ACTION BY WRITTEN CONSENT WITHOUT A MEETING

Unless otherwise restricted by the certificate of incorporation or these bylaws, any action required or permitted to be taken at any meeting of the Board of Directors, or of any committee thereof, may be taken without a meeting if all members of the Board of Directors or committee, as the case may be, consent thereto in writing or by electronic transmission. Any person (whether or not then a director) may provide, whether through instruction to an agent or otherwise, that a consent to action will be effective at a future time (including a time determined upon the happening of an event), no later than 60 days after such instruction is given or such provision is made and such consent shall be deemed to have been given for purposes of this Section 3.9 at such effective time so long as such person is then a director and did not revoke the consent prior to such time. Any such consent shall be revocable prior to its becoming effective.

3.10    FEES AND COMPENSATION OF DIRECTORS

Unless otherwise restricted by the certificate of incorporation or these bylaws, the Board of Directors shall have the authority to fix the compensation of directors.

 

G-18


Table of Contents

3.11    REMOVAL OF DIRECTORS

Any director or the entire Board of Directors may be removed from office by stockholders of the Company in the manner specified in the certificate of incorporation and applicable law. No reduction of the authorized number of directors shall have the effect of removing any director prior to the expiration of such director’s term of office.

ARTICLE IV—COMMITTEES

4.1    COMMITTEES OF DIRECTORS

The Board of Directors may, by resolution passed by a majority of the Whole Board, designate one or more committees, each committee to consist of one or more of the directors of the Company. The Board of Directors may designate one or more directors as alternate members of any committee, who may replace any absent or disqualified member at any meeting of the committee. In the absence or disqualification of a member of a committee, the member or members thereof present at any meeting and not disqualified from voting, whether or not such member or members constitute a quorum, may unanimously appoint another member of the Board of Directors to act at the meeting in the place of any such absent or disqualified member. Any such committee, to the extent provided in the resolution of the Board of Directors or in these bylaws, shall have and may exercise all the powers and authority of the Board of Directors in the management of the business and affairs of the Company, and may authorize the seal of the Company to be affixed to all papers that may require it; but no such committee shall have the power or authority to (a) approve or adopt, or recommend to the stockholders, any action or matter (other than the election or removal of directors) expressly required by the DGCL to be submitted to stockholders for approval, or (b) adopt, amend or repeal any bylaw of the Company.

4.2    COMMITTEE MINUTES

Each committee and subcommittee shall keep regular minutes of its meetings.

4.3    MEETINGS AND ACTION OF COMMITTEES

Unless otherwise specified by the Board of Directors, meetings and actions of committees and subcommittees shall be governed by, and held and taken in accordance with, the provisions of:

(a)    Section 3.5 (place of meetings and meetings by telephone);

(b)    Section 3.6 (regular meetings);

(c)    Section 3.7 (special meetings and notice);

(d)    Section 3.8 (quorum; voting);

(e)    Section 3.9 (action without a meeting); and

(f)    Section 7.4 (waiver of notice)

with such changes in the context of those bylaws as are necessary to substitute the committee or subcommittee and its members for the Board of Directors and its members. However, (i) the time and place of regular meetings of committees or subcommittees may be determined either by resolution of the Board of Directors or by resolution of the committee or subcommittee; (ii) special meetings of committees or subcommittees may also be called by resolution of the Board of Directors or the committee or the subcommittee; and (iii) notice of special

 

G-19


Table of Contents

meetings of committees and subcommittees shall also be given to all alternate members who shall have the right to attend all meetings of the committee or subcommittee. The Board of Directors may also adopt other rules for the government of any committee.

Any provision in the certificate of incorporation providing that one or more directors shall have more or less than one vote per director on any matter shall apply to voting in any committee or subcommittee, unless otherwise provided in the certificate of incorporation or these bylaws.

4.4    SUBCOMMITTEES

Unless otherwise provided in the certificate of incorporation, these bylaws or the resolutions of the Board of Directors designating the committee, a committee may create one or more subcommittees, each subcommittee to consist of one or more members of the committee, and delegate to a subcommittee any or all of the powers and authority of the committee.

ARTICLE V—OFFICERS

5.1    OFFICERS

The officers of the Company shall be a president and a secretary. The Company may also have, at the discretion of the Board of Directors, a chairperson of the Board of Directors, a vice chairperson of the Board of Directors, a chief executive officer, a chief financial officer or treasurer, and any such other officers as may be appointed in accordance with the provisions of these bylaws. Any number of offices may be held by the same person.

5.2    APPOINTMENT OF OFFICERS

The Board of Directors shall appoint the officers of the Company, except such officers as may be appointed in accordance with the provisions of Section  5.3 of these bylaws, subject to the rights, if any, of an officer under any contract of employment.

5.3     SUBORDINATE OFFICERS

The Board of Directors may appoint, or empower any officer to appoint, such other officers as the business of the Company may require. Each of such officers shall hold office for such period, have such authority, and perform such duties as are provided in these bylaws or as determined from time to time by the Board of Directors or any duly authorized committee or subcommittee thereof or by any officer who has been conferred such power of determination.

5.4    REMOVAL AND RESIGNATION OF OFFICERS

Subject to the rights, if any, of an officer under any contract of employment, any officer may be removed, either with or without cause, by the Board of Directors or, for the avoidance of doubt, any duly authorized committee or subcommittee thereof or by any officer who has been conferred such power of removal.

Any officer may resign at any time by giving notice, in writing or by electronic transmission, to the Company. Any resignation shall take effect at the date of the receipt of that notice or at any later time specified in that notice. Unless otherwise specified in the notice of resignation, the acceptance of the resignation shall not be necessary to make it effective. Any resignation is without prejudice to the rights, if any, of the Company under any contract to which the officer is a party.

 

G-20


Table of Contents

5.5    VACANCIES IN OFFICES

Any vacancy occurring in any office of the Company shall be filled by the Board of Directors or as provided in Section 5.3.

5.6    REPRESENTATION OF SECURITIES OF OTHER ENTITIES

The chairperson of the Board of Directors, the chief executive officer, the president, any vice president, the treasurer, the secretary or assistant secretary of the Company or any other person authorized by the Board of Directors or the chief executive officer, the president or a vice president, is authorized to vote, represent and exercise on behalf of the Company all rights incident to any and all shares or other securities of, or interests in, or issued by, any other entity or entities, and all rights incident to any management authority conferred on the Company in accordance with the governing documents of any entity or entities, standing in the name of the Company, including the right to act by written consent. The authority granted herein may be exercised either by such person directly or by any other person authorized to do so by proxy or power of attorney duly executed by such person having the authority.

5.7    AUTHORITY AND DUTIES OF OFFICERS

Each officer of the Company shall have such authority and perform such duties in the management of the business of the Company as may be designated from time to time by the Board of Directors or, for the avoidance of doubt, any duly authorized committee or subcommittee thereof or by any officer who has been conferred such power of designation and, to the extent not so provided, as generally pertain to such office, subject to the control of the Board of Directors.

ARTICLE VI—STOCK

6.1    STOCK CERTIFICATES; PARTLY PAID SHARES

The shares of the Company shall be represented by certificates, provided that the Board of Directors may provide by resolution or resolutions that some or all of any or all classes or series of its stock shall be uncertificated shares. Any such resolution shall not apply to shares represented by a certificate until such certificate is surrendered to the Company. Unless otherwise provided by resolution of the Board of Directors, every holder of stock represented by certificates shall be entitled to have a certificate signed by, or in the name of, the Company by any two officers of the Company representing the number of shares registered in certificate form. Any or all of the signatures on the certificate may be a facsimile. In case any officer, transfer agent or registrar who has signed or whose facsimile signature has been placed upon a certificate has ceased to be such officer, transfer agent or registrar before such certificate is issued, it may be issued by the Company with the same effect as if such person were such officer, transfer agent or registrar at the date of issue. The Company shall not have power to issue a certificate in bearer form.

The Company may issue the whole or any part of its shares as partly paid and subject to call for the remainder of the consideration to be paid therefor. Upon the face or back of each stock certificate issued to represent any such partly-paid shares, or upon the books and records of the Company in the case of uncertificated partly-paid shares, the total amount of the consideration to be paid therefor and the amount paid thereon shall be stated. Upon the declaration of any dividend on fully-paid shares, the Company shall declare a dividend upon partly-paid shares of the same class, but only upon the basis of the percentage of the consideration actually paid thereon.

6.2    SPECIAL DESIGNATION ON CERTIFICATES

If the Company is authorized to issue more than one class of stock or more than one series of any class, then the powers, the designations, the preferences and the relative, participating, optional or other special rights of

 

G-21


Table of Contents

each class of stock or series thereof and the qualifications, limitations or restrictions of such preferences and/or rights shall be set forth in full or summarized on the face or back of the certificate that the Company shall issue to represent such class or series of stock; provided, however, that, except as otherwise provided in Section 202 of the DGCL, in lieu of the foregoing requirements, there may be set forth on the face or back of the certificate that the Company shall issue to represent such class or series of stock, a statement that the Company will furnish without charge to each stockholder who so requests the powers, designations, preferences and relative, participating, optional or other special rights of each class of stock or series thereof and the qualifications, limitations or restrictions of such preferences and/or rights. Within a reasonable time after the issuance or transfer of uncertificated stock, the registered owner thereof shall be given a notice, in writing or by electronic transmission, containing the information required to be set forth or stated on certificates pursuant to this Section 6.2 or Sections 156, 202(a), 218(a) or 364 of the DGCL or with respect to this Section 6.2 a statement that the Company will furnish without charge to each stockholder who so requests the powers, designations, preferences and relative, participating, optional or other special rights of each class of stock or series thereof and the qualifications, limitations or restrictions of such preferences and/or rights. Except as otherwise expressly provided by law, the rights and obligations of the holders of uncertificated stock and the rights and obligations of the holders of certificates representing stock of the same class and series shall be identical.

6.3    LOST CERTIFICATES

Except as provided in this Section 6.3, no new certificates for shares shall be issued to replace a previously issued certificate unless the latter is surrendered to the Company and cancelled at the same time. The Company may issue a new certificate of stock or uncertificated shares in the place of any certificate theretofore issued by it, alleged to have been lost, stolen or destroyed, and the Company may require the owner of the lost, stolen or destroyed certificate, or such owner’s legal representative, to give the Company a bond sufficient to indemnify it against any claim that may be made against it on account of the alleged loss, theft or destruction of any such certificate or the issuance of such new certificate or uncertificated shares.

6.4    DIVIDENDS

The Board of Directors, subject to any restrictions contained in the certificate of incorporation or applicable law, may declare and pay dividends upon the shares of the Company’s capital stock. Dividends may be paid in cash, in property, or in shares of the Company’s capital stock, subject to the provisions of the certificate of incorporation. The Board of Directors may set apart out of any of the funds of the Company available for dividends a reserve or reserves for any proper purpose and may abolish any such reserve.

6.5    TRANSFER OF STOCK

Transfers of record of shares of stock of the Company shall be made only upon its books by the holders thereof, in person or by an attorney duly authorized, and, if such stock is certificated, upon the surrender of a certificate or certificates for a like number of shares, properly endorsed or accompanied by proper evidence of succession, assignation or authority to transfer.

6.6    STOCK TRANSFER AGREEMENTS

The Company shall have power to enter into and perform any agreement with any number of stockholders of any one or more classes of stock of the Company to restrict the transfer of shares of stock of the Company of any one or more classes owned by such stockholders in any manner not prohibited by the DGCL.

6.7    REGISTERED STOCKHOLDERS

The Company:

(a)    shall be entitled to recognize the exclusive right of a person registered on its books as the owner of shares to receive dividends and notices and to vote as such owner; and

 

G-22


Table of Contents

(b)    shall not be bound to recognize any equitable or other claim to or interest in such share or shares on the part of another person, whether or not it shall have express or other notice thereof, except as otherwise provided by the laws of Delaware.

ARTICLE VII—MANNER OF GIVING NOTICE AND WAIVER

7.1    NOTICE OF STOCKHOLDERS’ MEETINGS

Notice of any meeting of stockholders shall be given in the manner set forth in the DGCL.

7.2    NOTICE TO STOCKHOLDERS SHARING AN ADDRESS

Except as otherwise prohibited under the DGCL, without limiting the manner by which notice otherwise may be given effectively to stockholders, any notice to stockholders given by the Company under the provisions of the DGCL, the certificate of incorporation or these bylaws shall be effective if given by a single written notice to stockholders who share an address if consented to by the stockholders at that address to whom such notice is given. Any such consent shall be revocable by the stockholder by written notice to the Company. Any stockholder who fails to object in writing to the Company, within 60 days of having been given written notice by the Company of its intention to send the single notice, shall be deemed to have consented to receiving such single written notice. This Section 7.2 shall not apply to Sections 164, 296, 311, 312 or 324 of the DGCL.

7.3    NOTICE TO PERSON WITH WHOM COMMUNICATION IS UNLAWFUL

Whenever notice is required to be given, under the DGCL, the certificate of incorporation or these bylaws, to any person with whom communication is unlawful, the giving of such notice to such person shall not be required and there shall be no duty to apply to any governmental authority or agency for a license or permit to give such notice to such person. Any action or meeting which shall be taken or held without notice to any such person with whom communication is unlawful shall have the same force and effect as if such notice had been duly given. In the event that the action taken by the Company is such as to require the filing of a certificate under the DGCL, the certificate shall state, if such is the fact and if notice is required, that notice was given to all persons entitled to receive notice except such persons with whom communication is unlawful.

7.4    WAIVER OF NOTICE

Whenever notice is required to be given under any provision of the DGCL, the certificate of incorporation or these bylaws, a written waiver, signed by the person entitled to notice, or a waiver by electronic transmission by the person entitled to notice, whether before or after the time of the event for which notice is to be given, shall be deemed equivalent to notice. Attendance of a person at a meeting shall constitute a waiver of notice of such meeting, except when the person attends a meeting for the express purpose of objecting at the beginning of the meeting, to the transaction of any business because the meeting is not lawfully called or convened. Neither the business to be transacted at, nor the purpose of, any regular or special meeting of the stockholders need be specified in any written waiver of notice or any waiver by electronic transmission unless so required by the certificate of incorporation or these bylaws.

ARTICLE VIII—INDEMNIFICATION

8.1    INDEMNIFICATION OF DIRECTORS AND OFFICERS IN THIRD PARTY PROCEEDINGS

Subject to the other provisions of this Article VIII, the Company shall indemnify, to the fullest extent permitted by the DGCL, as now or hereinafter in effect, any person who was or is a party or is threatened to be

 

G-23


Table of Contents

made a party to any threatened, pending or completed action, suit or proceeding, whether civil, criminal, administrative or investigative (a “Proceeding”) (other than an action by or in the right of the Company) by reason of the fact that such person is or was a director or officer of the Company, or is or was a director or officer of the Company serving at the request of the Company as a director, officer, employee or agent of another corporation, partnership, joint venture, trust or other enterprise, against expenses (including attorneys’ fees), judgments, fines and amounts paid in settlement actually and reasonably incurred by such person in connection with such Proceeding if such person acted in good faith and in a manner such person reasonably believed to be in or not opposed to the best interests of the Company, and, with respect to any criminal action or proceeding, had no reasonable cause to believe such person’s conduct was unlawful. The termination of any Proceeding by judgment, order, settlement, conviction, or upon a plea of nolo contendere or its equivalent, shall not, of itself, create a presumption that the person did not act in good faith and in a manner which such person reasonably believed to be in or not opposed to the best interests of the Company, and, with respect to any criminal action or proceeding, had reasonable cause to believe that such person’s conduct was unlawful.

8.2    INDEMNIFICATION OF DIRECTORS AND OFFICERS IN ACTIONS BY OR IN THE RIGHT OF THE COMPANY

Subject to the other provisions of this Article VIII, the Company shall indemnify, to the fullest extent permitted by the DGCL, as now or hereinafter in effect, any person who was or is a party or is threatened to be made a party to any threatened, pending or completed Proceeding by or in the right of the Company to procure a judgment in its favor by reason of the fact that such person is or was a director or officer of the Company, or is or was a director or officer of the Company serving at the request of the Company as a director, officer, employee or agent of another corporation, partnership, joint venture, trust or other enterprise, against expenses (including attorneys’ fees) actually and reasonably incurred by such person in connection with the defense or settlement of such Proceeding if such person acted in good faith and in a manner such person reasonably believed to be in or not opposed to the best interests of the Company; except that no indemnification shall be made in respect of any claim, issue or matter as to which such person shall have been adjudged to be liable to the Company unless and only to the extent that the Court of Chancery or the court in which such action or suit was brought shall determine upon application that, despite the adjudication of liability but in view of all the circumstances of the case, such person is fairly and reasonably entitled to indemnity for such expenses which the Court of Chancery or such other court shall deem proper.

8.3    SUCCESSFUL DEFENSE

To the extent that a present or former director or officer (for purposes of this Section 8.3 only, as such term is defined in Section 145(c)(1) of the DGCL) of the Company has been successful on the merits or otherwise in defense of any Proceeding described in Section 8.1 or Section 8.2, or in defense of any claim, issue or matter therein, such person shall be indemnified against expenses (including attorneys’ fees) actually and reasonably incurred by such person in connection therewith. The Company may indemnify any other person who is not a present or former director or officer of the Company against expenses (including attorneys’ fees) actually and reasonably incurred by such person to the extent he or she has been successful on the merits or otherwise in defense of any suit or proceeding described in Section 8.1 or Section 8.2, or in defense of any claim, issue or matter therein.

8.4    INDEMNIFICATION OF OTHERS

Subject to the other provisions of this Article VIII, the Company shall have power to indemnify its employees and agents, or any other persons, to the extent not prohibited by the DGCL or other applicable law. The Board of Directors shall have the power to delegate to any person or persons identified in subsections (1) through (4) of Section 145(d) of the DGCL the determination of whether employees or agents shall be indemnified.

 

G-24


Table of Contents

8.5    ADVANCED PAYMENT OF EXPENSES

Expenses (including attorneys’ fees) actually and reasonably incurred by an officer or director of the Company in defending any Proceeding shall be paid by the Company in advance of the final disposition of such Proceeding upon receipt of a written request therefor (together with documentation reasonably evidencing such expenses) and an undertaking by or on behalf of the person to repay such amounts if it shall ultimately be determined that the person is not entitled to be indemnified under this Article VIII or the DGCL. Such expenses (including attorneys’ fees) actually and reasonably incurred by former directors and officers or other employees and agents of the Company or by persons serving at the request of the Company as directors, officers, employees or agents of another corporation, partnership, joint venture, trust or other enterprise may be so paid upon such terms and conditions, if any, as the Company deems appropriate. The right to advancement of expenses shall not apply to any Proceeding (or any part of any Proceeding) for which indemnity is excluded pursuant to these bylaws, but shall apply to any Proceeding (or any part of any Proceeding) referenced in Section 8.6(b) or 8.6(c) prior to a determination that the person is not entitled to be indemnified by the Company.

Notwithstanding the foregoing, unless otherwise determined pursuant to Section 8.8, no advance shall be made by the Company to an officer of the Company (except by reason of the fact that such officer is or was a director of the Company, in which event this paragraph shall not apply) in any Proceeding if a determination is reasonably and promptly made (a) by a vote of the directors who are not parties to such Proceeding, even though less than a quorum, or (b) by a committee of such directors designated by the vote of the majority of such directors, even though less than a quorum, or (c) if there are no such directors, or if such directors so direct, by independent legal counsel in a written opinion, that facts known to the decision-making party at the time such determination is made demonstrate clearly and convincingly that such person acted in bad faith or in a manner that such person did not believe to be in or not opposed to the best interests of the Company.

8.6    LIMITATION ON INDEMNIFICATION

Subject to the requirements in Section 8.3 and the DGCL, the Company shall not be obligated to indemnify any person pursuant to this Article VIII in connection with any Proceeding (or any part of any Proceeding):

(a)    for which payment has actually been made to or on behalf of such person under any statute, insurance policy, indemnity provision, vote or otherwise, except with respect to any excess beyond the amount paid;

(b)    for an accounting or disgorgement of profits pursuant to Section 16(b) of the 1934 Act, or similar provisions of federal, state or local statutory law or common law, if such person is held liable therefor (including pursuant to any settlement arrangements);

(c)    for any reimbursement of the Company by such person of any bonus or other incentive-based or equity-based compensation or of any profits realized by such person from the sale of securities of the Company, as required in each case under the 1934 Act (including any such reimbursements that arise from an accounting restatement of the Company pursuant to Section 304 of the Sarbanes-Oxley Act of 2002 (the “Sarbanes-Oxley Act”), or the payment to the Company of profits arising from the purchase and sale by such person of securities in violation of Section 306 of the Sarbanes-Oxley Act), if such person is held liable therefor (including pursuant to any settlement arrangements);

(d)    initiated by such person, including any Proceeding (or any part of any Proceeding) initiated by such person against the Company or its directors, officers, employees, agents or other indemnitees, unless (i) the Board of Directors authorized the Proceeding (or the relevant part of the Proceeding) prior to its initiation, (ii) the Company provides the indemnification, in its sole discretion, pursuant to the powers vested in the Company under applicable law, (iii) otherwise required to be made under Section 8.7 or (iv) otherwise required by applicable law; or

(e)    if prohibited by applicable law.

 

G-25


Table of Contents

8.7    DETERMINATION; CLAIM

If a claim for indemnification or advancement of expenses under this Article VIII is not paid in full within 90 days after receipt by the Company of the written request therefor, the claimant shall be entitled to an adjudication by a court of competent jurisdiction of his or her entitlement to such indemnification or advancement of expenses. The Company shall indemnify such person against any and all expenses that are actually and reasonably incurred by such person in connection with any action for indemnification or advancement of expenses from the Company under this Article VIII, to the extent such person is successful in such action, and to the extent not prohibited by law. In any such suit, the Company shall, to the fullest extent not prohibited by law, have the burden of proving that the claimant is not entitled to the requested indemnification or advancement of expenses.

8.8    NON-EXCLUSIVITY OF RIGHTS

The indemnification and advancement of expenses provided by, or granted pursuant to, this Article VIII shall not be deemed exclusive of any other rights to which those seeking indemnification or advancement of expenses may be entitled under the certificate of incorporation or any statute, bylaw, agreement, vote of stockholders or disinterested directors or otherwise, both as to action in such person’s official capacity and as to action in another capacity while holding such office. The Company is specifically authorized to enter into individual contracts with any or all of its directors, officers, employees or agents respecting indemnification and advancement of expenses, to the fullest extent not prohibited by the DGCL or other applicable law.

8.9    INSURANCE

The Company may purchase and maintain insurance on behalf of any person who is or was a director, officer, employee or agent of the Company, or is or was serving at the request of the Company as a director, officer, employee or agent of another corporation, partnership, joint venture, trust or other enterprise against any liability asserted against such person and incurred by such person in any such capacity, or arising out of such person’s status as such, whether or not the Company would have the power to indemnify such person against such liability under the provisions of the DGCL.

8.10    SURVIVAL

The rights to indemnification and advancement of expenses conferred by this Article VIII shall continue as to a person who has ceased to be a director, officer, employee or agent and shall inure to the benefit of the heirs, executors and administrators of such a person.

8.11    EFFECT OF REPEAL OR MODIFICATION

A right to indemnification or to advancement of expenses arising under a provision of the certificate of incorporation or a bylaw shall not be eliminated or impaired by an amendment to or repeal or elimination of the certificate of incorporation or these bylaws after the occurrence of the act or omission that is the subject of the Proceeding for which indemnification or advancement of expenses is sought, unless the provision in effect at the time of such act or omission explicitly authorizes such elimination or impairment after such action or omission has occurred.

8.12    CERTAIN DEFINITIONS

For purposes of this Article VIII, references to the “Company” shall include, in addition to the resulting company, any constituent company (including any constituent of a constituent) absorbed in a consolidation or merger which, if its separate existence had continued, would have had power and authority to indemnify its directors, officers, employees or agents, so that any person who is or was a director, officer, employee or agent of

 

G-26


Table of Contents

such constituent company, or is or was serving at the request of such constituent company as a director, officer, employee or agent of another corporation, partnership, joint venture, trust or other enterprise, shall stand in the same position under the provisions of this Article VIII with respect to the resulting or surviving company as such person would have with respect to such constituent company if its separate existence had continued. For purposes of this Article VIII, references to “other enterprises” shall include employee benefit plans; references to “fines” shall include any excise taxes assessed on a person with respect to an employee benefit plan; and references to “serving at the request of the Company” shall include any service as a director, officer, employee or agent of the Company which imposes duties on, or involves services by, such director, officer, employee or agent with respect to an employee benefit plan, its participants or beneficiaries; and a person who acted in good faith and in a manner such person reasonably believed to be in the interest of the participants and beneficiaries of an employee benefit plan shall be deemed to have acted in a manner “not opposed to the best interests of the Company” as referred to in this Article VIII.

ARTICLE IX—GENERAL MATTERS

9.1    EXECUTION OF CORPORATE CONTRACTS AND INSTRUMENTS

Except as otherwise provided by law, the certificate of incorporation or these bylaws, the Board of Directors may authorize any officer or officers, or agent or agents, or employee or employees, to enter into any contract or execute any document or instrument in the name of and on behalf of the Company; such authority may be general or confined to specific instances. Unless so authorized or ratified by the Board of Directors or within the agency power of an officer, agent or employee, no officer, agent or employee shall have any power or authority to bind the Company by any contract or engagement or to pledge its credit or to render it liable for any purpose or for any amount.

9.2    FISCAL YEAR

The fiscal year of the Company shall be fixed by resolution of the Board of Directors and may be changed by the Board of Directors.

9.3    SEAL

The Company may adopt a corporate seal, which shall be adopted and which may be altered by the Board of Directors. The Company may use the corporate seal by causing it or a facsimile thereof to be impressed or affixed or in any other manner reproduced.

9.4    CONSTRUCTION; DEFINITIONS

Unless the context requires otherwise, the general provisions, rules of construction, and definitions in the DGCL shall govern the construction of these bylaws. Without limiting the generality of this provision, the singular number includes the plural, the plural number includes the singular, and the term “person” includes a corporation, partnership, limited liability company, joint venture, trust or other enterprise, and a natural person. Any reference in these bylaws to a section of the DGCL shall be deemed to refer to such section as amended from time to time and any successor provisions thereto.

9.5    FORUM SELECTION

Unless the Company consents in writing to the selection of an alternative forum, the Court of Chancery of the State of Delaware (or, if the Court of Chancery does not have jurisdiction, another State court in Delaware or the federal district court for the District of Delaware) shall, to the fullest extent permitted by law, be the sole and exclusive forum for (a) any derivative action or proceeding brought on behalf of the Company, (b) any action

 

G-27


Table of Contents

asserting a claim of breach of a fiduciary duty owed by any director, stockholder, officer or other employee of the Company to the Company or the Company’s stockholders, (c) any action arising pursuant to any provision of the DGCL or the certificate of incorporation or these bylaws (as either may be amended from time to time) or (d) any action asserting a claim governed by the internal affairs doctrine, except for, as to each of (a) through (d) above, any claim as to which such court determines that there is an indispensable party not subject to the jurisdiction of such court (and the indispensable party does not consent to the personal jurisdiction of such court within 10 days following such determination), which is vested in the exclusive jurisdiction of a court or forum other than such court or for which such court does not have subject matter jurisdiction.

Unless the Company consents in writing to the selection of an alternative forum, the federal district courts of the United States of America shall be the sole and exclusive forum for the resolution of any complaint asserting a cause of action arising under the Securities Act of 1933, as amended, against any person in connection with any offering of the Company’s securities, (including without limitation and for the avoidance of doubt, any underwriter, auditor, expert, control person or other defendant).

Any person or entity purchasing or otherwise acquiring any interest in any security of the Company shall be deemed to have notice of and consented to the provisions of this Section 9.5. This provision shall be enforceable by any party to a complaint covered by the provisions of this Section 9.5. For the avoidance of doubt, nothing contained in this Section 9.5 shall apply to any action brought to enforce a duty or liability created by the 1934 Act or any successor thereto.

ARTICLE X—AMENDMENTS

These bylaws may be adopted, amended or repealed by the stockholders entitled to vote; provided, however, that the affirmative vote of the holders of at least 66 2/3% of the total voting power of outstanding voting securities, voting together as a single class, shall be required for the stockholders of the Company to alter, amend or repeal, or adopt any bylaw inconsistent with, the following provisions of these bylaws: Article II, Sections 3.1, 3.2, 3.4 and 3.11 of Article III, Article VIII, Section 9.5 of Article IX or this Article X (including, without limitation, any such Article or Section as renumbered as a result of any amendment, alteration, change, repeal, or adoption of any other Bylaw). The Board of Directors shall also have the power to adopt, amend or repeal bylaws; provided, however, that a bylaw amendment adopted by stockholders which specifies the votes that shall be necessary for the election of directors shall not be further amended or repealed by the Board of Directors.

 

G-28


Table of Contents

APPENDIX H

 

LOGO

YZMQ 000001 SAM SAMPLE 123 SAMPLES STREET SAMPLETOWN SS X9X X9X CANADA Security Class COMMON SHARES Holder Account Number C9999999999 IND Form of Proxy - Special Meeting to be held on October 7, 2022 This Form of Proxy is solicited by and on behalf of Management. Notes to proxy 1. Every holder has the right to appoint some other person or company of their choice, who need not be a holder, to attend and act on their behalf at the meeting or any adjournment or postponement thereof. If you wish to appoint a person or company other than the Management Nominees whose names are printed herein, please insert the name of your chosen proxyholder in the space provided (see reverse). 2. If the securities are registered in the name of more than one owner (for example, joint ownership, trustees, executors, etc.), then all those registered should sign this proxy. If you are voting on behalf of a corporation or another individual you may be required to provide documentation evidencing your power to sign this proxy with signing capacity stated. 3. This proxy should be signed in the exact manner as the name(s) appear(s) on the proxy. 4. If a date is not inserted in the space provided on the reverse of this proxy, it will be deemed to bear the date on which it was mailed to the holder by Management. 5. The securities represented by this proxy will be voted as directed by the holder, however, if such a direction is not made in respect of any matter, and the proxy appoints the Management Nominees listed on the reverse, this proxy will be voted as recommended by Management. 6. The securities represented by this proxy will be voted in favour, or withheld from voting, or voted against each of the matters described herein, as applicable, in accordance with the instructions of the holder, on any ballot that may be called for. If you have specified a choice with respect to any matter to be acted on, the securities will be voted accordingly. 7. This proxy confers discretionary authority in respect of amendments or variations to matters identified in the Notice of Meeting and Management Information Circular or other matters that may properly come before the meeting or any adjournment or postponement thereof, unless prohibited by law. 8. This proxy should be read in conjunction with the accompanying documentation provided by Management. Proxies submitted must be received by 9:00 a.m., Pacific Time, on October 5, 2022. VOTE USING THE TELEPHONE OR INTERNET 24 HOURS A DAY 7 DAYS A WEEK! To Vote Using the TelephoneC all the number listed BELOW from a touch tone telephone. 1-866-732-VOTE (8683) Toll Free To Vote Using the Internet Go to the following web site: www.investorvote.com Smartphone? Scan the QR code to vote now. If you vote by telephone or the Internet, DO NOT mail back this proxy. Voting by mail may be the only method for securities held in the name of a corporation or securities being voted on behalf of another individual. Voting by mail or by Internet are the only methods by which a holder may appoint a person as proxyholder other than the Management Nominees named on the reverse of this proxy. Instead of mailing this proxy, you may choose one of the two voting methods outlined above to vote this proxy. To vote by telephone or the Internet, you will need to provide your CONTROL NUMBER listed below. CONTROL NUMBER 23456 78901 23456


Table of Contents

LOGO

SAM SAMPLE C9999999999 IND C01 Appointment of Proxyholder I/We being holder(s) of securities of Zymeworks Inc. (the Company) hereby appoint: Kenneth Galbraith, Chief Executive Officer and Chair of Board of Directors of the Company, or failing him, Neil Klompas, President and Chief Operating Officer of the Company, or failing him, Christopher Astle, Senior Vice President, Chief Financial Officer of the Company OR Print the name of the person you are appointing if this person is someone other than the Management Nominees listed herein. as my/our proxyholder with full power of substitution and to attend, act and to vote for and on behalf of the holder in accordance with the following direction (or if no directions have been given, as the proxyholder sees fit) and on all other matters that may properly come before the Special Meeting of securityholders of the Company to be held at the Pearl Room, Fairmont Pacific Rim, 1038 Canada Place, Vancouver, BC V6C 0B9 on October 7, 2022 at 9:00 a.m., Pacific Time, and at any adjournment or postponement thereof. VOTING RECOMMENDATIONS ARE INDICATED BY HIGHLIGHTED TEXT OVER THE BOXES. For Against Abstain 1. Redomicile Resolution To consider and, if deemed advisable, to pass, with or without variation, a special resolution, the full text of which is set forth in Appendix A to the proxy statement/prospectus filed by the Company with the Securities and Exchange Commission on September 2, 2022 (Proxy Statement/ Prospectus), approving a plan of arrangement under the Business Corporations Act (British Columbia), all as more particularly described in the Proxy Statement/Prospectus. Signature of Proxyholder I/We authorize you to act in accordance with my/our instructions set out above. I/We hereby revoke any proxy previously given with respect to the Special Meeting. If no voting instructions are indicated above, and the proxy appoints the Management Nominees, this Proxy will be voted as recommended by Management. Signature(s) Date


Table of Contents

LOGO

YZMQ 000003 SAM SAMPLE 123 SAMPLES STREET SAMPLETOWN SS X9X X9X CANADA Security Class WARRANTS Holder Account Number C9999999999 IND Form of Proxy - Special Meeting to be held on October 7, 2022 This Form of Proxy is solicited by and on behalf of Management. Notes to proxy 1. Every holder has the right to appoint some other person or company of their choice, who need not be a holder, to attend and act on their behalf at the meeting or any adjournment or postponement thereof. If you wish to appoint a person or company other than the Management Nominees whose names are printed herein, please insert the name of your chosen proxyholder in the space provided (see reverse). 2. If the securities are registered in the name of more than one owner (for example, joint ownership, trustees, executors, etc.), then all those registered should sign this proxy. If you are voting on behalf of a corporation or another individual you may be required to provide documentation evidencing your power to sign this proxy with signing capacity stated. 3. This proxy should be signed in the exact manner as the name(s) appear(s) on the proxy. 4. If a date is not inserted in the space provided on the reverse of this proxy, it will be deemed to bear the date on which it was mailed to the holder by Management. 5. The securities represented by this proxy will be voted as directed by the holder, however, if such a direction is not made in respect of any matter, and the proxy appoints the Management Nominees listed on the reverse, this proxy will be voted as recommended by Management. 6. The securities represented by this proxy will be voted in favour, or withheld from voting, or voted against each of the matters described herein, as applicable, in accordance with the instructions of the holder, on any ballot that may be called for. If you have specified a choice with respect to any matter to be acted on, the securities will be voted accordingly. 7. This proxy confers discretionary authority in respect of amendments or variations to matters identified in the Notice of Meeting and Management Information Circular or other matters that may properly come before the meeting or any adjournment or postponement thereof, unless prohibited by law. 8. This proxy should be read in conjunction with the accompanying documentation provided by Management. Proxies submitted must be received by 9:00 a.m., Pacific Time, on October 5, 2022. VOTE USING THE TELEPHONE OR INTERNET 24 HOURS A DAY 7 DAYS A WEEK! To Vote Using the Telephone To Vote Using the Internet Call the number listed BELOW from a touch tone telephone. 1-866-732-VOTE (8683) Toll Free Go to the following web site: www.investorvote.com Smartphone? Scan the QR code to vote now. If you vote by telephone or the Internet, DO NOT mail back this proxy. Voting by mail may be the only method for securities held in the name of a corporation or securities being voted on behalf of another individual. Voting by mail or by Internet are the only methods by which a holder may appoint a person as proxyholder other than the Management Nominees named on the reverse of this proxy. Instead of mailing this proxy, you may choose one of the two voting methods outlined above to vote this proxy. To vote by telephone or the Internet, you will need to provide your CONTROL NUMBER listed below. CONTROL NUMBER 23456 78901 23456


Table of Contents

LOGO

SAM SAMPLE C9999999999 IND PR6 Appointment of Proxyholder I/We being holder(s) of securities of Zymeworks Inc. (the Company) hereby appoint: Kenneth Galbraith, Chief Executive Officer and Chair of Board of Directors of the Company, or failing him, Neil Klompas, President and Chief Operating Officer of the Company, or failing him, Christopher Astle, Senior Vice President, Chief Financial Officer of the Company OR Print the name of the person you are appointing if this person is someone other than the Management Nominees listed herein. as my/our proxyholder with full power of substitution and to attend, act and to vote for and on behalf of the holder in accordance with the following direction (or if no directions have been given, as the proxyholder sees fit) and on all other matters that may properly come before the Special Meeting of securityholders of the Company to be held at the Pearl Room, Fairmont Pacific Rim, 1038 Canada Place, Vancouver, BC V6C 0B9 on October 7, 2022 at 9:00 a.m., Pacific Time, and at any adjournment or postponement thereof. VOTING RECOMMENDATIONS ARE INDICATED BY HIGHLIGHTED TEXT OVER THE BOXES. For Against Abstain 1. Redomicile Resolution To consider and, if deemed advisable, to pass, with or without variation, a special resolution, the full text of which is set forth in Appendix A to the proxy statement/prospectus filed by the Company with the Securities and Exchange Commission on September 2, 2022 (Proxy Statement/ Prospectus), approving a plan of arrangement under the Business Corporations Act (British Columbia), all as more particularly described in the Proxy Statement/Prospectus. Signature of Proxyholder I/We authorize you to act in accordance with my/our instructions set out above. I/We hereby revoke any proxy previously given with respect to the Special Meeting. If no voting instructions are indicated above, and the proxy appoints the Management Nominees, this Proxy will be voted as recommended by Management. Signature(s) Date


Table of Contents

LOGO

YZMQ 000004 SAM SAMPLE 123 SAMPLES STREET Security Class SAMPLETOWN SS X9X X9X INCENTIVE AWARDS CANADA Holder Account Number C9999999999 IND Form of Proxy - Special Meeting to be held on October 7, 2022 This Form of Proxy is solicited by and on behalf of Management. Notes to proxy 1. Every holder has the right to appoint some other person or company of their choice, who need not be a holder, to attend and act on their behalf at the meeting or any adjournment or postponement thereof. If you wish to appoint a person or company other than the Management Nominees whose names are printed herein, please insert the name of your chosen proxyholder in the space provided (see reverse). 2. If the securities are registered in the name of more than one owner (for example, joint ownership, trustees, executors, etc.), then all those registered should sign this proxy. If you are voting on behalf of a corporation or another individual you may be required to provide documentation evidencing your power to sign this proxy with signing capacity stated. 3. This proxy should be signed in the exact manner as the name(s) appear(s) on the proxy. 4. If a date is not inserted in the space provided on the reverse of this proxy, it will be deemed to bear the date on which it was mailed to the holder by Management. 5. The securities represented by this proxy will be voted as directed by the holder, however, if such a direction is not made in respect of any matter, and the proxy appoints the Management Nominees listed on the reverse, this proxy will be voted as recommended by Management. 6. The securities represented by this proxy will be voted in favour, or withheld from voting, or voted against each of the matters described herein, as applicable, in accordance with the instructions of the holder, on any ballot that may be called for. If you have specified a choice with respect to any matter to be acted on, the securities will be voted accordingly. 7. This proxy confers discretionary authority in respect of amendments or variations to matters identified in the Notice of Meeting and Management Information Circular or other matters that may properly come before the meeting or any adjournment or postponement thereof, unless prohibited by law. 8. This proxy should be read in conjunction with the accompanying documentation provided by Management. Proxies submitted must be received by 9:00 a.m., Pacific Time, on October 5, 2022. VOTE USING THE TELEPHONE OR INTERNET 24 HOURS A DAY 7 DAYS A WEEK! To Vote Using the Telephone To Vote Using the Internet Call the number listed BELOW from a touch tone telephone. 1-866-732-VOTE (8683) Toll Free Go to the following web site: www.investorvote.com Smartphone? Scan the QR code to vote now. If you vote by telephone or the Internet, DO NOT mail back this proxy. Voting by mail may be the only method for securities held in the name of a corporation or securities being voted on behalf of another individual. Voting by mail or by Internet are the only methods by which a holder may appoint a person as proxyholder other than the Management Nominees named on the reverse of this proxy. Instead of mailing this proxy, you may choose one of the two voting methods outlined above to vote this proxy. To vote by telephone or the Internet, you will need to provide your CONTROL NUMBER listed below. CONTROL NUMBER 23456 78901 23456


Table of Contents

LOGO

SAM SAMPLE C9999999999 IND PR7 Appointment of Proxyholder I/We being holder(s) of securities of Zymeworks Inc. (the Company) hereby appoint: Kenneth Galbraith, Chief Executive Officer and Chair of Board of Directors of the Company, or failing him, Neil Klompas, President and Chief Operating Officer of the Company, or failing him, Christopher Astle, Senior Vice President, Chief Financial Officer of the Company OR Print the name of the person you are appointing if this person is someone other than the Management Nominees listed herein. as my/our proxyholder with full power of substitution and to attend, act and to vote for and on behalf of the holder in accordance with the following direction (or if no directions have been given, as the proxyholder sees fit) and on all other matters that may properly come before the Special Meeting of securityholders of the Company to be held at the Pearl Room, Fairmont Pacific Rim, 1038 Canada Place, Vancouver, BC V6C 0B9 on October 7, 2022 at 9:00 a.m., Pacific Time, and at any adjournment or postponement thereof. VOTING RECOMMENDATIONS ARE INDICATED BY HIGHLIGHTED TEXT OVER THE BOXES. For Against Abstain 1. Redomicile Resolution To consider and, if deemed advisable, to pass, with or without variation, a special resolution, the full text of which is set forth in Appendix A to the proxy statement/prospectus filed by the Company with the Securities and Exchange Commission on September 2, 2022 (Proxy Statement/ Prospectus), approving a plan of arrangement under the Business Corporations Act (British Columbia), all as more particularly described in the Proxy Statement/Prospectus. Signature of Proxyholder I/We authorize you to act in accordance with my/our instructions set out above. I/We hereby revoke any proxy previously given with respect to the Special Meeting. If no voting instructions are indicated above, and the proxy appoints the Management Nominees, this Proxy will be voted as recommended by Management. Signature(s) Date


Table of Contents

        QUESTIONS?

        NEED HELP

        VOTING?

CONTACT US

 

 

North American Toll-Free Phone

1.855.476.7981

 

 

 

                                        LOGO    E-mail: contactus@kingsdaleadvisors.com
  LOGO    Fax: 416.867.2271
     Toll Free Facsimile: 1.866.545.5580
  LOGO    Outside North America, Banks and Brokers
     Call Collect: 416.867.2272

 

LOGO