Please wait

TABLE OF CONTENTS

The information in this preliminary prospectus supplement and the accompanying prospectus is not complete and may be changed. This preliminary prospectus supplement and the accompanying prospectus are part of an effective registration statement filed with the Securities and Exchange Commission. This preliminary prospectus supplement is not an offer to sell these securities and it is not soliciting an offer to buy these securities in any jurisdiction where the offer or sale is not permitted.
Filed Pursuant to Rule 424(b)(5)
Registration No. 333-279233
Subject to Completion, dated August 4, 2025
PRELIMINARY PROSPECTUS SUPPLEMENT
(To Prospectus dated May 8, 2024)


$   % Senior Notes due     
We are offering $    aggregate principal amount of our    % Senior Notes due      (the “notes”). Interest on the notes is payable on     and     of each year, beginning on     , 2026. Interest on the notes will accrue from     , 2025. The notes will mature on    ,     .
We may redeem the notes at any time at the redemption prices described in this prospectus supplement under “Description of the Notes—Optional Redemption of the Notes.” Upon a Change of Control Repurchase Event (as defined in “Description of the Notes—Offer to Repurchase Upon a Change of Control Repurchase Event”), we will be required to make an offer to repurchase all outstanding notes at a price in cash equal to 101% of the principal amount of the notes, plus any accrued and unpaid interest to, but not including, the repurchase date, as described in this prospectus supplement under “Description of the Notes—Offer to Repurchase Upon a Change of Control Repurchase Event.”
We intend to use the net proceeds from this offering for repurchase and refinancing of existing indebtedness of our subsidiary, KKR Financial Holdings LLC, and the remaining amount, if any, for general corporate purposes. See “Use of Proceeds.”
The notes will be fully and unconditionally guaranteed, jointly and severally, by KKR Group Partnership L.P. (the “Initial Guarantor”) and any other entity that is required to become a guarantor of the notes as provided under “Description of the Notes—Guarantees” (together with the Initial Guarantor, the “Guarantors”). We and the Initial Guarantor are holding companies, and the notes are not guaranteed by any of our revenue generating businesses or investment vehicles. The notes and the guarantees will be our and the Guarantors’ direct, unsecured and unsubordinated obligations and will (a) rank equally in right of payment with all of our and the Guarantors’ respective existing and future unsecured and unsubordinated indebtedness, including (i) our and the Initial Guarantor’s respective guarantees of the FinCo Senior Notes (as defined herein) and (ii) our obligations as a guarantor and the Initial Guarantor’s obligations as a borrower under the Revolving Credit Facility (as defined herein), (b) rank senior to any of our and the Guarantors’ respective subordinated indebtedness, including (i) our and the Initial Guarantor’s respective guarantees of the $500,000,000 aggregate principal amount of 4.625% Subordinated Notes due 2061 (the “2061 Subordinated Notes” and, together with the FinCo Senior Notes, the “FinCo Notes”) issued by KKR Group Finance Co. IX LLC, our indirect finance subsidiary, and (ii) our obligations as an issuer, and the Initial Guarantor’s obligations as a guarantor, of $590,000,000 aggregate principal amount of 6.875% Subordinated Notes due 2065 (the “2065 Subordinated Notes”), (c) be effectively subordinated to all of our and the Guarantors’ respective secured indebtedness to the extent of the value of the assets securing that indebtedness and (d) be structurally subordinated to all of the indebtedness (including the FinCo Notes, the KFN Notes (as defined herein), the Global Atlantic Indebtedness (as defined herein) and the KCM Indebtedness (as defined herein)), liabilities and other obligations of each of our subsidiaries that does not guarantee the notes. The notes will be issued in minimum denominations of $2,000 and in integral multiples of $1,000 in excess thereof.
We do not intend to list the notes on any national securities exchange. For a more detailed description of the notes, see “Description of the Notes.”
Investing in the notes involves significant risks. See “Risk Factors” beginning on page S-15 herein and in the documents we have incorporated by reference for more information.
Neither the Securities and Exchange Commission (the “SEC”) nor any state securities commission has approved or disapproved of these securities or determined if this prospectus supplement or the accompanying prospectus is truthful or complete. Any representation to the contrary is a criminal offense.
 
Public Offering
Price(1)
Underwriting
Discount
Proceeds Before
Expenses to
the Issuer
Per note
%
%
%
Total
$
$
$
(1)
Plus accrued interest, if any, from    , 2025 to the date of delivery.
The underwriters expect to deliver the notes to purchasers on or about    , 2025 only in book-entry form through the facilities of The Depository Trust Company (“DTC”), including its participants Clearstream Banking, societe anonyme, or Euroclear Bank SA./N.V.
Joint Book-Running Managers

Morgan Stanley
Goldman Sachs & Co. LLC
HSBC
KKR
UBS Investment Bank
   , 2025

TABLE OF CONTENTS

TABLE OF CONTENTS
Prospectus Supplement
 
Page
Prospectus
 
Page
This prospectus supplement, the accompanying prospectus and the information incorporated or deemed incorporated herein, have been prepared using a number of stylistic conventions, which you should consider when reading the information contained herein or therein. Unless the context suggests otherwise:
(i)
references to our “Board of Directors” are to the board of directors of KKR & Co. Inc.;
(ii)
references to “carry pool participants” are to our current and former employees and other persons who hold interests in our “carry pool,” which refers to the carried interest generated by KKR’s business that is allocated to KKR Associates Holdings L.P. (“Associates Holdings”), in which carry pool participants are limited partners. Associates Holdings is currently not a subsidiary of KKR & Co. Inc.;
(iii)
references to our “certificate of incorporation” are to the second amended and restated certificate of incorporation of KKR & Co. Inc.;
(iv)
references to “FinCo Senior Notes” are to, collectively, senior notes issued by various indirect finance subsidiaries of KKR & Co. Inc. as follows: (i) the $500,000,000 aggregate principal amount of 5.500% Senior Notes due 2043 (the “2043 Notes”) issued by KKR Group Finance Co. II LLC, (ii) the $1,000,000,000 aggregate principal amount of 5.125% Senior Notes due 2044 (the “2044 Notes”) issued
S-i

TABLE OF CONTENTS

by KKR Group Finance Co. III LLC, (iii) the ¥10,300,000,000 aggregate principal amount of 1.595% Senior Notes due 2038 (the “2038 Notes”) issued by KKR Group Finance Co. IV LLC, (iv) the €650,000,000 aggregate principal amount of 1.625% Senior Notes due 2029 (the “2029 Euro Notes”) issued by KKR Group Finance Co. V LLC, (v) the $750,000,000 aggregate principal amount of 3.750% Senior Notes due 2029 (the “2029 USD Notes”) issued by KKR Group Finance Co. VI LLC, (vi) the $500,000,000 aggregate principal amount of 3.625% Senior Notes due 2050 (the “VII 2050 Notes”) issued by KKR Group Finance Co. VII LLC, (vii) the $750,000,000 aggregate principal amount of 3.500% Senior Notes due 2050 (the “VIII 2050 Notes”) issued by KKR Group Finance Co. VIII LLC, (viii) the $750,000,000 aggregate principal amount of 3.250% Senior Notes due 2051 (the “2051 Notes”) issued by KKR Group Finance Co. X LLC, (ix) the ¥36,400,000,000 aggregate principal amount of 1.054% Senior Notes due 2027, ¥4,900,000,000 aggregate principal amount of 1.244% Senior Notes due 2029, ¥6,200,000,000 aggregate principal amount of 1.437% Senior Notes due 2032, ¥7,500,000,000 aggregate principal amount of 1.553% Senior Notes due 2034, ¥5,500,000,000 aggregate principal amount of 1.795% Senior Notes due 2037, ¥44,700,000,000 aggregate principal amount of 1.428% Senior Notes due 2028, ¥1,800,000,000 aggregate principal amount of 1.614% Senior Notes due 2030, ¥1,500,000,000 aggregate principal amount of 1.939% Senior Notes due 2033, ¥3,000,000,000 aggregate principal amount of 2.312% Senior Notes due 2038, ¥4,500,000,000 aggregate principal amount of 2.574% Senior Notes due 2043, ¥6,000,000,000 aggregate principal amount of 2.747% Senior Notes due 2053, ¥44,600,000,000 aggregate principal amount of 1.559% Senior Notes due 2029, ¥1,000,000,000 aggregate principal amount of 1.762% Senior Notes due 2031, ¥26,200,000,000 aggregate principal amount of 2.083% Senior Notes due 2034, ¥10,000,000,000 aggregate principal amount of 2.719% Senior Notes due 2044 and ¥9,600,000,000 aggregate principal amount of 3.008% Senior Notes due 2054 issued by KKR Group Finance Co. XI LLC (collectively, the “XI Yen Notes”), and (x) the $750,0000 aggregate principal amount of 4.850% Senior Notes due 2032 (the “2032 Notes”) issued by KKR Group Finance Co. XII LLC;
(v)
references to “Global Atlantic” are to The Global Atlantic Financial Group LLC, an indirect subsidiary of KKR & Co. Inc., and its subsidiaries, unless the context requires otherwise;
(vi)
references to “Global Atlantic Indebtedness” are to, collectively, the (i) $2,550,000,000 aggregate principal amount of senior notes, with weighted average interest rate of 5.67% per annum, issued by Global Atlantic (Fin) Company, an indirect subsidiary of the Issuer (“GA FinCo”), (ii) $1,350,000,000 aggregate principal amount of subordinated notes, with weighted average interest rate of 6.14% per annum, issued by GA FinCo, and (iii) the Credit Agreement, dated as of May 7, 2024, among Global Atlantic Limited (Delaware), GA FinCo, the guarantors party thereto from time to time, the lenders from time to time party thereto, Wells Fargo Bank, N.A., as administrative agent, and the other agents and arrangers party thereto;
(vii)
references to “KFN” refer to KKR Financial Holdings LLC, an indirect subsidiary of KKR & Co. Inc. and the issuer of certain indebtedness;
(viii)
references to “KFN Notes” are to, collectively, the (i) $500,000,000 aggregate principal amount of 5.500% Notes due 2032, (ii) $120,000,000 aggregate principal amount of 5.200% Senior Notes due 2033, (iii) $70,000,000 aggregate principal amount of 5.400% Senior Notes due 2033 and (iv) $258.5 million aggregate principal amount of Junior Subordinated Notes which mature between 2036 and 2037, each issued by KFN;
(ix)
references to “KKR,” “we,” “us” and “our” refer to KKR & Co. Inc. and its subsidiaries, except where the context requires otherwise;
(x)
references to “KKR Group Partnership” are to KKR Group Partnership L.P., which is the Initial Guarantor of the notes and the intermediate holding company that owns the entirety of KKR’s business, and its general partner is a subsidiary of KKR & Co. Inc.;
(xi)
references to our “principals” are to our current and former employees who formerly held interests in KKR Holdings L.P. (“KKR Holdings”), which we acquired on May 31, 2022 pursuant to the Reorganization Agreement, dated as of October 8, 2021, by and among KKR, KKR Holdings, KKR Management LLP, KKR Associates Holdings L.P. and the other parties thereto (the “Reorganization Agreement”);
S-ii

TABLE OF CONTENTS

(xii)
references to “Revolving Credit Facility” are to the senior unsecured multicurrency revolving credit facility provided pursuant to the Third Amended and Restated Credit Agreement, dated as of July 3, 2024, among Kohlberg Kravis Roberts & Co. L.P., KKR Group Partnership L.P., the guarantors party thereto from time to time, the lenders party thereto from time to time, and HSBC Bank USA, National Association, as administrative agent; and
(xiii)
references to “Series I Preferred Stock” are to our series I preferred stock, with a par value $0.01 per share, and references to the “Series I Preferred Stockholder” are to KKR Management LLP, the holder of the sole outstanding share of our Series I Preferred Stock.
References to our “funds,” “vehicles,” “investment vehicles” or “accounts” refer to a wide array of investment funds, vehicles and accounts that are advised, managed or sponsored by one or more subsidiaries of KKR, including collateralized loan obligations (“CLOs”) and business development companies (each, a “BDC”), unless the context requires otherwise. These references do not include the investment funds, vehicles or accounts of any hedge fund partnership or any other third-party manager with which we have formed a strategic partnership or have acquired a minority ownership interest. Unless the context requires otherwise, references to “fund investors” or “investors in our investment vehicles” refers to the third-party investors in these funds and investment vehicles. References to “hedge fund partnerships” refers to strategic partnerships with third-party hedge fund managers in which KKR owns a minority stake.
This prospectus supplement also uses the term assets under management (“AUM”). You should note that our calculation of this and other operating metrics may differ from the calculations of other investment managers and, as a result, may not be comparable to similar metrics presented by other investment managers.
Unless otherwise indicated, references to equity interests in KKR’s business, or to percentage interests in KKR’s business, reflect the aggregate equity interests in KKR Group Partnership, and are net of amounts that have been allocated to carry pool participants and any other holders of minority interests in KKR Group Partnership.
The use of any defined term in this prospectus supplement and the accompanying prospectus to mean more than one entity, person, security or other item collectively is solely for convenience of reference and in no way implies that such entities, persons, securities or other items are one indistinguishable group. For example, notwithstanding the use of the defined terms “KKR,” “we” and “our” in this prospectus supplement to refer to KKR & Co. Inc. and its subsidiaries, each subsidiary of KKR & Co. Inc. is a standalone legal entity that is separate and distinct from KKR & Co. Inc. and any of its other subsidiaries. Additionally, references to “including” are for the purpose of illustration and shall be read to mean “including but not limited to.”
S-iii

TABLE OF CONTENTS

NON-GAAP RECONCILIATION
In this prospectus supplement, the term “GAAP” refers to accounting principles generally accepted in the United States of America.
Certain of the financial measures contained in or incorporated by reference in this prospectus supplement are calculated and presented using methodologies other than in accordance with GAAP, including Adjusted Net Income, Total Asset Management Segment Revenues, Total Segment Earnings, Total Investing Earnings, Total Operating Earnings, Fee Related Earnings and Strategic Holdings Operating Earnings. We believe that providing these performance measures on a supplemental basis to our GAAP results is helpful to stockholders in assessing the overall performance of KKR’s businesses. These non-GAAP financial measures should not be considered as a substitute for similar financial measures calculated in accordance with GAAP. We caution readers that these non-GAAP financial measures may differ from the calculations of other investment managers, and as a result, may not be comparable to similar measures presented by other investment managers. Reconciliations of these non-GAAP financial measures to the most directly comparable financial measures calculated and presented in accordance with GAAP, where applicable, can be found in our Annual Report on Form 10-K for the fiscal year ended December 31, 2024 and our Quarterly Report on Form 10-Q for the quarterly period ended March 31, 2025, each of which is incorporated by reference in this prospectus supplement.
ABOUT THIS PROSPECTUS SUPPLEMENT
This document consists of two parts. The first part is this prospectus supplement, which describes the specific terms of this offering. The second part is the accompanying prospectus, which describes more general information, some of which may not apply to this offering. You should read both this prospectus supplement and the accompanying prospectus, together with additional information described under the heading “Where You Can Find More Information; Incorporation by Reference” in this prospectus supplement.
If the description of the offering varies between this prospectus supplement and the accompanying prospectus, you should rely on the information in this prospectus supplement.
Any statement made in this prospectus supplement, the accompanying prospectus or in a document incorporated or deemed to be incorporated by reference in this prospectus supplement will be deemed to be modified or superseded for purposes of this prospectus supplement to the extent that a statement contained in this prospectus supplement or in any other subsequently filed document that is also incorporated or deemed to be incorporated by reference in this prospectus supplement modifies or supersedes that statement. Any statement so modified or superseded will not be deemed, except as so modified or superseded, to constitute a part of this prospectus supplement. See “Where You Can Find More Information; Incorporation by Reference” in this prospectus supplement.
We are responsible for the information contained in this prospectus supplement, the accompanying prospectus, any related free writing prospectus issued by us and the documents incorporated or deemed incorporated by reference in this prospectus supplement and the accompanying prospectus. We have not, and the underwriters have not, authorized anyone to provide you with different information, and neither we nor the underwriters take responsibility for any other information that others may give you. This prospectus supplement may be used only where it is legal to sell the notes offered hereby. You should assume that the information in this prospectus supplement, the accompanying prospectus, any related free writing prospectus or any document incorporated or deemed incorporated herein by reference is accurate only as of the date on the front cover of those respective documents. Our business, financial condition, results of operations and prospects may have changed since such dates.
S-iv

TABLE OF CONTENTS

SUMMARY
This summary does not contain all the information you should consider before investing in the notes. You should read this entire prospectus supplement and accompanying prospectus and the documents incorporated by reference herein carefully, including the financial statements and related notes and reconciliations contained or incorporated by reference herein and the sections entitled “Risk Factors” in this prospectus supplement and in our Annual Report on Form 10-K for the fiscal year ended December 31, 2024 and our Quarterly Report on Form 10-Q for the quarterly period ended March 31, 2025, each of which is incorporated by reference in this prospectus supplement.
Overview
We are a leading global investment firm that offers alternative asset management as well as capital markets and insurance solutions. We aim to generate attractive investment returns by following a patient and disciplined investment approach, employing world-class people, and supporting growth in our portfolio companies and communities. We sponsor funds that invest in private equity, credit, and real assets and have strategic partners that manage hedge funds. Our insurance subsidiaries offer retirement, life, and reinsurance products under the management of Global Atlantic.
Our asset management business offers a broad range of investment management services to fund investors around the world. Throughout our history, we have consistently been a leader in the private equity industry, having completed more than 780 private equity investments in portfolio companies with a total transaction value in excess of $800 billion as of March 31, 2025. Since the inception of our firm in 1976, we have expanded our investment strategies and product offerings from traditional private equity to areas such as leveraged credit, alternative credit, infrastructure, energy, real estate, growth equity (including technology, health care, and impact strategies), and core private equity. We also provide capital markets services for our firm, our portfolio companies and third parties. Our balance sheet provides a significant source of capital for the growth and expansion of our business, which has allowed us to further align our interests with those of our fund investors. Building on these efforts and leveraging our industry expertise and intellectual capital have allowed us to capitalize on a broader range of the opportunities we source.
Our insurance business is operated by our wholly-owned subsidiary Global Atlantic, which is a leading retirement and life insurance company that provides a broad suite of protection, legacy and savings products, and reinsurance solutions to clients across individual and institutional markets. Global Atlantic primarily offers individuals fixed-rate annuities, fixed-indexed annuities, and targeted life products through a network of banks, broker-dealers, and independent marketing organizations. Global Atlantic provides its institutional clients customized reinsurance solutions, including block, flow, and pension risk transfer reinsurance, as well as funding agreements. Global Atlantic primarily generates income by earning a spread between its investment income and the cost of policyholder benefits. As of March 31, 2025, Global Atlantic served over three and a half million policyholders.
Our Strategic Holdings business is currently comprised of the firm’s ownership in the businesses we acquired through our participation in our core private equity strategy. In our core private equity strategy, our objective is to acquire and manage controlling interests in operating companies, which we intend to hold over a longer period of time and that we believe have a lower anticipated risk profile than our investments in businesses acquired through our traditional private equity strategy. As of March 31, 2025, our Strategic Holdings segment consisted of our ownership stakes in 18 companies that we acquired through our core private equity strategy.
Our Business
We operate in three segments: our asset management business, our insurance business and our strategic holdings business. Information about our businesses below should be read together with “Management’s Discussion and Analysis of Financial Condition and Results of Operations” and our consolidated financial statements in our Annual Report on Form 10-K for the fiscal year ended December 31, 2024 and our Quarterly Report on Form 10-Q for the quarterly period ended March 31, 2025, each of which is incorporated by reference in this prospectus supplement.
Asset Management
In our asset management business, we have five business lines: (1) Private Equity, (2) Real Assets, (3) Credit and Liquid Strategies, (4) Capital Markets and (5) Principal Activities.
S-1

TABLE OF CONTENTS

As an asset management firm, we earn fees, including management fees and incentive fees, and carried interest for providing investment management and other services to our investment vehicles, CLOs, managed accounts, portfolio companies, and certain operating companies, and we generate transaction fees from capital markets transactions. We earn additional investment income by investing our own capital alongside investors in our investment vehicles and from other assets on our balance sheet. Carried interest we receive from our funds and certain other investment vehicles entitles us to a specified percentage of investment gains that are generated on third-party capital that is invested.
Our investment teams have deep industry knowledge and are able to utilize a substantial and diversified capital base; an integrated global investment platform; the expertise of operating professionals, senior advisors and other advisors; and a worldwide network of business relationships that provide a significant source of investment opportunities, specialized knowledge during due diligence and substantial resources for creating and realizing value for stakeholders. These teams invest capital, a substantial portion of which is of a long duration or not subject to predetermined redemption requirements, which provides us with significant flexibility to grow investments and select exit opportunities. As of December 31, 2024, approximately 93% of our AUM consists of capital that is either not subject to redemption for at least 8 years from inception or what we refer to as perpetual capital. For more information about the limitations of perpetual capital, please see “Risks Related to Our Business—AUM referred to as perpetual capital is subject to material reduction, including through withdrawal, redemption or dividends, and termination” in our Annual Report on Form 10-K for the fiscal year ended December 31, 2024, which is incorporated by reference into this prospectus supplement. We believe that these aspects of our business help us continue to grow our asset management business and deliver strong investment performance in a variety of economic and financial conditions.
Since our inception, one of our fundamental investment philosophies has been to align the interests of the firm and our employees with the interests of our fund investors, portfolio companies and other stakeholders. We achieve this by putting our own capital behind our ideas. As of December 31, 2024, we and our employees and other personnel have approximately $28.6 billion invested in or committed to our own funds and portfolio companies, including $12.2 billion of capital funded from our balance sheet, $11.0 billion of additional capital committed by our balance sheet to our investment funds and other investment vehicles, $4.2 billion funded from personal investments, and $1.2 billion of additional capital commitments from personal investments.
Asset Management — Private Equity
Through our Private Equity business line, we manage and sponsor a group of private equity investment vehicles that invest capital for long-term appreciation, either through controlling ownership of a company or strategic non-controlling minority positions. In addition to our traditional private equity funds that invest in large and mid-sized companies, we sponsor funds that invest in core private equity and growth equity, which includes technology, health care, and impact strategies. Our Private Equity business line includes separately managed accounts that invest in multiple strategies, which may include our credit and real assets strategies, as well as our private equity strategies. These funds and accounts are managed by Kohlberg Kravis Roberts & Co. L.P., an SEC-registered investment adviser. As of March 31, 2025, our Private Equity business line had $209.4 billion of AUM, consisting of $151.6 billion in traditional private equity, $39.1 billion in core private equity, and $18.7 billion in growth equity, which includes $4.4 billion of impact investments.
Asset Management — Real Assets
Through our Real Assets business line, we manage and sponsor a group of real assets funds and accounts that invest capital in infrastructure, real estate, or energy. These funds and accounts are managed by Kohlberg Kravis Roberts & Co. L.P. or one of its subsidiaries. As of March 31, 2025, our Real Assets business line had $171.3 billion of AUM, consisting of $83.4 billion in infrastructure, $81.3 billion in real estate (of which $43.6 billion is real estate credit and $37.7 billion is real estate equity), $5.2 billion in energy, and $1.4 billion of unallocated commitments from a strategic investment partnership.
Asset Management — Credit and Liquid Strategies
Through our Credit and Liquid Strategies business line, we report our credit and hedge fund platforms on a combined basis.
S-2

TABLE OF CONTENTS

Credit
Our credit platform invests capital in a broad range of corporate debt and collateral-backed investments across asset classes and capital structures. Our credit strategies are primarily managed by KKR Credit Advisors (US) LLC, which is an SEC-registered investment adviser, KKR Credit Advisors (Ireland) Unlimited Company, which is regulated by the Central Bank of Ireland, KKR Credit Advisors (EMEA) LLP, and other adviser entities outside the U.S.
Hedge Fund Platform
Our hedge fund platform consists of strategic partnerships with third-party hedge fund managers in which KKR owns a minority stake. This principally consists of a 39.6% interest in Marshall Wace LLP, a global alternative investment manager specializing in long/short equity products.
Asset Management — Capital Markets
Our Capital Markets business line is comprised of our global capital markets business, which serves our firm, including our insurance business, our portfolio companies, and third-party clients, by developing and implementing both traditional and non-traditional capital solutions for investments or companies seeking financing. These services include arranging debt and equity financing, placing and underwriting securities offerings, and providing other types of capital markets services that result in the firm receiving fees, including underwriting, placement, transaction and syndication fees, commissions, underwriting discounts, interest payments and other compensation, which may be payable in cash or securities, in respect of the activities described above. Third-party clients of our capital markets business include multi-national corporations, public and private companies, financial sponsors, mutual funds, pension funds, sovereign wealth funds, and hedge funds globally. Our capital markets business provides these clients with differentiated access to capital through our distribution platform.
Our capital markets business underwrites credit facilities and arranges loan syndications and participations. When we are sole or lead arrangers of a credit facility, we may advance amounts to the borrower on behalf of other lenders, subject to repayment. When we underwrite an offering of securities on a firm commitment basis, we commit to buy and sell an issue of securities and generate revenue by purchasing the securities at a discount or for a fee. When we act in an agency capacity or best efforts basis, we generate revenue for arranging financing or placing securities with capital markets investors. We may also provide issuers with capital markets advice on capital structuring, access to markets, marketing considerations, securities pricing, and other aspects of capital markets transactions in exchange for a fee. Our capital markets business also provides syndication services in respect of co-investments in transactions participated in by KKR, our funds, Global Atlantic, and third-party clients, which may entitle the firm to receive syndication fees, management fees, and/or a carried interest.
The capital markets business has a global footprint, with local presence and licenses to carry out certain broker-dealer activities in various countries in North America, Europe, Asia-Pacific and the Middle East. Our flagship capital markets subsidiaries include KKR Capital Markets LLC, which is an SEC-registered broker-dealer and a member of the Financial Industry Regulatory Authority.
Asset Management — Principal Activities
Through our Principal Activities business line, we manage certain of the firm’s assets and deploy capital to support and grow our Private Equity, Real Assets, and Credit and Liquid Strategies business lines.
Typically, the funds in our Private Equity, Real Assets, and Credit and Liquid Strategies business lines contractually require us, as general partner of the funds, to make sizable capital commitments. We believe making general partner commitments assists us in raising new funds from limited partners by demonstrating our conviction in a given fund’s strategy. Our commitments to fund capital also occurs where we are the holder of the subordinated notes or the equity tranche of investment vehicles that we sponsor, including structured transactions. We also use our balance sheet to bridge investment activity during fundraising and, for example, by funding investments for new funds. We also use our own capital to bridge capital selectively for our funds’ investments or finance strategic transactions, although the financial results of an acquired business may be reported in our other business lines.
S-3

TABLE OF CONTENTS

Our Principal Activities business line also provides the required capital to fund the various commitments of our Capital Markets business line when underwriting or syndicating securities, or when providing term loan commitments for transactions involving our portfolio companies and for third parties. Our Principal Activities business line also holds assets that are utilized to satisfy regulatory requirements for our Capital Markets business line and risk retention requirements for certain investment vehicles.
We also make opportunistic investments through our Principal Activities business line, which include co-investments alongside our Private Equity, Real Assets, and Credit and Liquid Strategies funds, as well as Principal Activities investments that do not involve our Private Equity, Real Assets, or Credit and Liquid Strategies funds.
We endeavor to use our balance sheet strategically and opportunistically to generate an attractive risk-adjusted return on equity in a manner that is consistent with our fiduciary duties, in compliance with applicable laws, and consistent with our one firm approach.
Prior to the creation of the Strategic Holdings segment, effective January 2, 2024, the periodic financial operating results of the firm’s participation in the core private equity strategy were reported as part of this Principal Activities business line within the Asset Management segment. Starting with the first quarter of 2024, those financial operating results are not reflected in the Asset Management segment. See “—Strategic Holdings” for further information regarding our participation in the core private equity strategy.
Insurance
Our insurance business is operated by Global Atlantic, which operates as a separate business with its existing brands and management team. KKR acquired a majority controlling interest in Global Atlantic on February 1, 2021 and the remainder of Global Atlantic on January 2, 2024. Since the first quarter of 2021, we have presented Global Atlantic’s financial results as a separate reportable segment.
Global Atlantic is a leading retirement and life insurance company that provides a broad suite of protection, legacy, and savings products to customers and reinsurance solutions to clients across individual and institutional markets. Global Atlantic focuses on target markets that it believes support issuing products that have attractive risk and return characteristics. These markets allow Global Atlantic to leverage its strength in distribution and to deploy shareholder capital opportunistically across various market environments.
Global Atlantic offers individual customers fixed-rate annuities, fixed-indexed annuities, and preneed life insurance products primarily through a network of banks, broker-dealers, and independent marketing organizations. Global Atlantic provides its institutional clients customized reinsurance solutions, including block, flow, and pension risk transfer transactions, as well as funding agreements. Global Atlantic’s assets generally increase when individual market sales and reinsurance transactions exceed run-off of in-force policies. Global Atlantic primarily generates income by earning a spread on assets under management, as the difference between its net investment income and the cost of policyholder benefits. Global Atlantic also earns fees paid by policyholders on certain types of contracts and fees paid by third-party investors, which are reported in the asset management segment. As of March 31, 2025, Global Atlantic served over three and a half million policyholders.
Global Atlantic also sponsors co-investment vehicles to participate alongside Global Atlantic in certain block, flow, PRT and other reinsurance transactions that Global Atlantic enters into during the vehicles’ respective investment periods. The sponsored reinsurance vehicles provide third-party capital to support reinsurance transactions and generally are not consolidated into our financial statements. As of March 31, 2025, third parties have committed capital to the sponsored reinsurance vehicles of approximately $7.2 billion, of which $3.1 billion has been deployed.
Strategic Holdings
Starting with the first quarter of 2024, we report a third segment named Strategic Holdings. As of March 31, 2025, our Strategic Holdings segment consisted of our ownership stakes in 18 companies that we acquired through our core private equity strategy. Based on certain information made available to management as of March 31, 2025, approximately 69% of these companies are based in the Americas, 25% in Europe, and 6% in the Asia-Pacific (based on the geographic location of their headquarters). In addition, based on such information, these companies are primarily engaged in the following business sectors: approximately 36% in Business Services, 29% in Consumer, 13% in technology-media-telecommunications (TMT), 13% in Healthcare, and
S-4

TABLE OF CONTENTS

9% in Infrastructure. We currently expect our Strategic Holdings segment to generate income from the receipt of dividends from our ownership stakes in these businesses, and if any ownership stake were to be sold, we would recognize realized investment income from such sale.
The fees and carried interest paid by the third party investors in our core private equity funds continues to be reported in our Asset Management segment and are not reported in our Strategic Holdings segment. Our Asset Management segment charges a quarterly management fee based on invested capital in our Strategic Holdings segment. Additionally, our Asset Management segment charges a performance fee from the sale of our interests in the companies included in our Strategic Holdings segment. The management and performance fees are charged in order to represent the cost of providing advisory services by our Asset Management segment rather than determining the allocable costs borne by our Asset Management segment to support our Strategic Holdings segment.
Organizational Structure
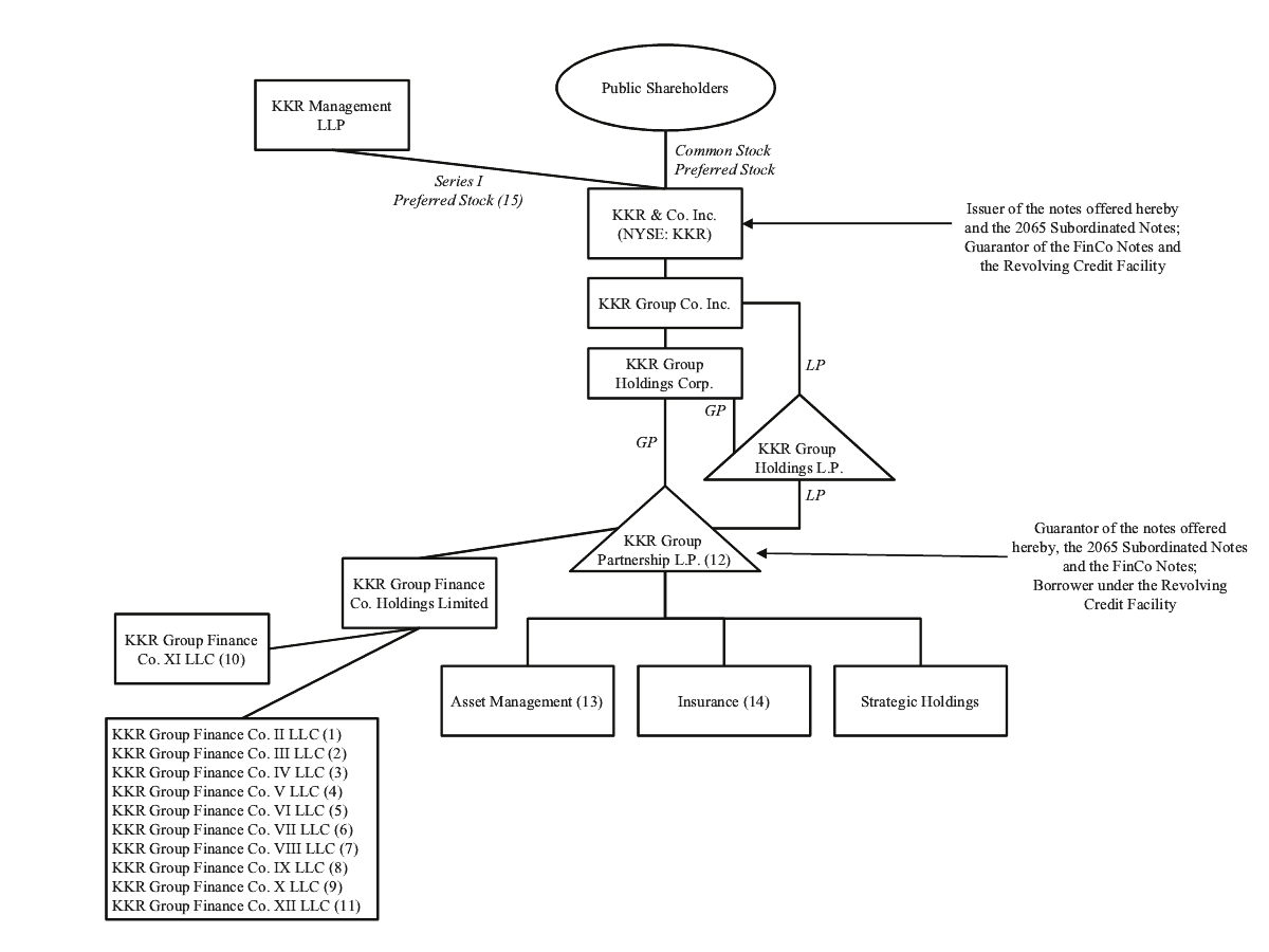
KKR & Co. Inc. is a holding company that owns the general partner of KKR Group Partnership, which in turn is the intermediate holding company that owns the KKR business. KKR & Co. Inc. consolidates the financial results of KKR Group Partnership and its subsidiaries. Shares of common stock of KKR & Co. Inc. are listed on the NYSE under the symbol “KKR.”
The simplified diagram set forth below depicts our structure as of the date of this prospectus supplement. The diagram does not depict all of our subsidiaries or the carry pool through which our employees and other persons are entitled to carried interest earned in respect of certain investment funds and vehicles.

(1)
KKR Group Finance Co. II LLC is the issuer of the 2043 Notes.
(2)
KKR Group Finance Co. III LLC is the issuer of the 2044 Notes.
(3)
KKR Group Finance Co. IV LLC is the issuer of the 2038 Notes.
(4)
KKR Group Finance Co. V LLC is the issuer of the 2029 Euro Notes.
S-5

TABLE OF CONTENTS

(5)
KKR Group Finance Co. VI LLC is the issuer of the 2029 USD Notes.
(6)
KKR Group Finance Co. VII LLC is the issuer of the VII 2050 Notes.
(7)
KKR Group Finance Co. VIII LLC the issuer of the VIII 2050 Notes.
(8)
KKR Group Finance Co. IX LLC is the issuer of the 2061 Subordinated Notes.
(9)
KKR Group Finance Co. X LLC is the issuer of the 2051 Notes.
(10)
KKR Group Finance Co. XI LLC is the issuer of the XI Yen Notes.
(11)
KKR Group Finance Co. XII LLC is the issuer of the 2032 Notes.
(12)
Carried interest earned from our investment funds is allocated to KKR Associates Holdings L.P., which we refer to as the carry pool, from which carried interest that is earned from our investment funds is allocable to our employees and other persons. This entity and the carry pool are not reflected in the organizational structure chart. See “Executive Compensation” and “Management’s Discussion and Analysis—Critical Accounting Policies and Estimates—Asset Management—Expenses—Compensation and Benefits” in our Annual Report on Form 10-K for the fiscal year ended December 31, 2024, which is incorporated by reference into this prospectus supplement, for further detail on the percentage of carried interest that is allocable to the carry pool. A wholly-owned subsidiary of KKR & Co. Inc. will become the general partner of KKR Associates Holdings L.P. and thereby acquire control of the carry pool on the “Sunset Date” (which will be no later than December 31, 2026 as provided in the Reorganization Agreement); see “Certain Relationships and Related Transactions, and Director Independence” in our Annual Report on Form 10-K for the fiscal year ended December 31, 2024, which is incorporated by reference into this prospectus supplement.
(13)
Includes Kohlberg Kravis Roberts & Co. L.P., the SEC-registered investment adviser, which in turn is the parent company of KKR’s other principal investment management and broker-dealer subsidiaries.
(14)
Includes our insurance business operated by Global Atlantic.
(15)
KKR Management LLP, which is owned by senior KKR employees, is the sole holder of Series I preferred stock of KKR & Co. Inc. The Series I preferred stock will be redeemed and cancelled, and KKR & Co. Inc.’s common stock will become vested with all common voting powers on a one vote per share basis, on the “Sunset Date” (which will be no later than December 31, 2026 as provided in the Reorganization Agreement); see “Certain Relationships and Related Transactions, and Director Independence” in our Annual Report on Form 10-K for the fiscal year ended December 31, 2024, which is incorporated by reference into this prospectus supplement.
Recent Developments
Unaudited Financial Data as of and for the Six Months ended June 30, 2025
We have presented below certain unaudited financial information as of and for the six months ended June 30, 2025, as well as comparable information as of and for the six months ended June 30, 2024, which was derived from our unaudited condensed consolidated financial statements as of and for the six months ended June 30, 2024, as we believe they are useful to investors in understanding our recent comparative operating performance.
The unaudited condensed consolidated financial data set forth below are subject to, among other things, our financial closing procedures and the completion of our condensed consolidated financial statements and other operational procedures. The unaudited results as of and for the six months ended June 30, 2025 presented below should not be viewed as a substitute for condensed consolidated financial statements prepared in accordance with GAAP. See “Cautionary Note Regarding Forward-Looking Statements” and “Risk Factors.”
All of the data as of and for the six months ended June 30, 2025 presented below has been prepared by and is the responsibility of management. Our independent registered public accounting firm, Deloitte & Touche LLP, has not completed its review or other procedures on such data as of and for the six months ended June 30, 2025, and does not express an opinion or any other form of assurance with respect to any of such data.
S-6

TABLE OF CONTENTS

Condensed Consolidated Results of Operations (GAAP Basis)
 
Six months ended
June 30,
($ in thousands, except share and per share data)
2025
(unaudited)
2024
(unaudited)
Revenues:
 
 
Asset Management and Strategic Holdings
$3,881,081
$3,516,917
Insurance
4,317,945
10,311,731
Total Revenues
$8,199,026
$13,828,648
Expenses:
 
 
Asset Management and Strategic Holdings
$3,104,134
$2,840,929
Insurance
5,473,265
10,418,344
Total Expenses
$8,577,399
$13,259,273
Total Investment Income (Loss)—Asset Management and Strategic Holdings
$2,678,208
$2,003,881
Income Tax Expense (Benefit)
260,873
486,170
Redeemable Noncontrolling Interests
76,669
62,344
Noncontrolling Interests
1,638,094
674,602
Preferred Stock Dividends
37,736
Net Income (Loss)—KKR Common Stockholders
$286,463
$1,350,140
Net Income (Loss)—Attributable to KKR & Co. Inc. Per Share of Common Stock:
 
 
Basic
$0.31
$1.52
Diluted
$0.29
$1.45
Weighted Average Shares of Common Stock Outstanding:
 
 
Basic
889,488,212
886,200,169
Diluted
955,811,238
928,593,777
Segment Operating Results
 
Six months ended
June 30,
($ in thousands, except per share data)
2025
(unaudited)
2024
(unaudited)
Management Fees
$1,913,097
$1,662,634
Transaction and Monitoring Fees, Net
495,758
374,942
Fee Related Performance Revenues
75,014
56,246
Fee Related Compensation
(434,677)
(366,419)
Other Operating Expenses
(339,835)
(303,265)
Fee Related Earnings
$1,709,357
$1,424,138
Insurance Operating Earnings
$536,704
$526,053
Strategic Holdings Operating Earnings
$60,607
$61,572
Total Operating Earnings
$2,306,668
$2,011,763
Net Realized Performance Income
197,303
200,837
Net Realized Investment Income
316,161
232,306
Total Investing Earnings
$513,464
$433,143
Total Segment Earnings
$2,820,132
$2,444,906
Interest Expense, Net and Other
(185,077)
(154,682)
Income Taxes on Adjusted Earnings
(537,717)
(454,610)
Adjusted Net Income
$2,097,338
$1,835,614
S-7

TABLE OF CONTENTS

 
Six months ended
June 30,
($ in thousands, except per share data)
2025
(unaudited)
2024
(unaudited)
Adjusted Per Share Measures:
 
 
Fee Related Earnings per Adjusted Share
$1.90
$1.60
Total Operating Earnings per Adjusted Share
$2.57
$2.25
Adjusted Net Income per Adjusted Share
$2.33
$2.06
We have supplementally disclosed the following additional information as of and for the six months ended June 30, 2025, as applicable:
Fee Related Earnings of $1.7 billion (or $1.90 per Adjusted Share), an increase of approximately 20% from $1.4 billion (or $1.60 per Adjusted Share) for the six months ended June 30, 2024;
Total Operating Earnings of $2.3 billion (or $2.57 per Adjusted Share), an increase of approximately 15% from $2.0 billion (or $2.25 per Adjusted Share) for the six months ended June 30, 2024;
Adjusted Net Income of $2.1 billion (or $2.33 per Adjusted Share), an increase of approximately 14% from $1.8 billion (or $2.06 per Adjusted Share) for the six months ended June 30, 2024; and
AUM and Fee Paying Assets under Management of $685.8 billion and $556.2 billion, an increase of 14% and 14%, respectively, from $601.3 billion and $487.3 billion as of June 30, 2024.
Our AUM as of June 30, 2025 included, but was not limited to, $289 billion of perpetual capital and $201 billion managed by Global Atlantic. Additionally, our AUM managed within our Asset Management segment as of such date consisted of AUM in the following asset classes:
$215 billion in Private Equity;
$179 billion in Real Assets; and
$292 billion in Credit and Liquid Strategies, including $134 billion of assets managed in our leveraged credit strategies, $75 billion of assets in asset-based finance, $45 billion in direct lending, $8 billion of strategic investments and $30 billion of liquid strategies.
The following table provides a reconciliation of GAAP to the Non-GAAP (Unaudited) measures presented above. Please see “Non-GAAP Reconciliation” for additional information.
 
Six months ended
June 30,
($ in thousands)
2025
(unaudited)
2024
(unaudited)
Net Income (Loss)—KKR Common Stockholders
$286,463
$1,350,140
Preferred Stock Dividends
37,736
Net Income (Loss) Attributable to Noncontrolling Interests
1,714,763
736,946
Income Tax Expense (Benefit)
260,873
486,170
Income (Loss) Before Tax (GAAP)
$2,299,835
$2,573,256
Impact of Consolidation and Other
(1,896,965)
(343,294)
Preferred Stock Dividends
(37,736)
Income Taxes on Adjusted Earnings
(537,717)
(454,610)
Asset Management Adjustments:
 
 
Unrealized (Gains) Losses
637,091
(475,253)
Unrealized Carried Interest(1)
(1,237,619)
(1,136,959)
Unrealized Carried Interest Compensation
989,939
910,455
Transaction-related and Non-operating Items
21,316
62,983
Equity-based Compensation
142,027
140,312
Equity-based Compensation—Performance based
171,111
163,618
S-8

TABLE OF CONTENTS

 
Six months ended
June 30,
($ in thousands)
2025
(unaudited)
2024
(unaudited)
Strategic Holdings Adjustments:
 
 
Unrealized (Gains) Losses
(385,712)
(417,966)
Insurance Adjustments(2):
 
 
(Gains) Losses from Investments(2)
1,649,024
559,531
Non-operating Changes in Policy Liabilities and Derivatives(2)
227,089
180,328
Transaction-related and Non-operating Items(2)
2,194
Equity-based and Other Compensation(2)
44,063
64,389
Amortization of Acquired Intangibles(2)
9,398
8,824
Adjusted Net Income
$2,097,338
$1,835,614
Interest Expense, Net
127,529
149,908
Preferred Stock Dividends
51,213
Net Income Attributable to Noncontrolling Interests
6,335
4,774
Income Taxes on Adjusted Earnings
537,717
454,610
Total Segment Earnings
$2,820,132
$2,444,906
Net Realized Performance Income
(197,303)
(200,837)
Net Realized Investment Income
(316,161)
(232,306)
Total Operating Earnings
$2,306,668
$2,011,763
Strategic Holdings Operating Earnings
(60,607)
(61,572)
Insurance Operating Earnings
(536,704)
(526,053)
Fee Related Earnings
$1,709,357
$1,424,138
(1)
Presented on a net basis. For the six months ended June 30, 2025 and 2024, gross unrealized carried interest was $9.2 billion and $7.1 billion, respectively.
(2)
Amounts represent the portion allocable to KKR.
The following table provides a reconciliation of our Weighted Average GAAP Shares of Common Stock Outstanding—Basic to Weighted Average Adjusted Shares. Please see “Non-GAAP Reconciliation” for additional information.
 
Six months ended
June 30,
 
2025
(unaudited)
2024
(unaudited)
Weighted Average GAAP Shares of Common Stock Outstanding—Basic
889,488,212
886,200,169
Adjustments:
 
 
Weighted Average Exchangeable Securities and Other
8,777,982
6,374,499
Weighted Average Adjusted Shares
898,266,194
892,574,668
S-9

TABLE OF CONTENTS

The Offering
The summary below describes the principal terms of the notes offered hereby. Certain of the terms and conditions described below are subject to important limitations and exceptions. You should carefully review the “Description of the Notes” section of this prospectus supplement and any free writing prospectus we may provide you in connection with this offering for a more detailed description of the terms and conditions of the notes. As used in the summary below, the terms the “Issuer,” “us,” “we” or “our” refer to KKR & Co. Inc. and not any of its subsidiaries or affiliates.
Issuer
KKR & Co. Inc.
Securities Offered
$   aggregate principal amount of   % Senior Notes due     .
Interest Rate
The notes will bear interest at the rate of   % per year.
Interest Payment Dates
     and      of each year, commencing on     , 2026. Interest on the notes will accrue from     , 2025.
Maturity Date
The notes will mature on     ,     .
Optional Redemption
Prior to     ,     (   months prior to the maturity date) (the “Par Call Date”), we may redeem the notes at our option, in whole or in part, at any time and from time to time, at a redemption price (expressed as a percentage of the principal amount and rounded to three decimal places) equal to the greater of:

(a) the sum of the present values of the remaining scheduled payments of principal and interest on the notes being redeemed discounted to the redemption date (assuming the notes being redeemed matured on the Par Call Date) on a semi-annual basis (assuming a 360-day year consisting of twelve 30-day months) at the Treasury Rate (as defined herein), plus     basis points less (b) interest accrued to the date of redemption, and

100% of the principal amount of the notes being redeemed,
plus, in either case, accrued and unpaid interest on the principal amount of the notes being redeemed to, but not including, the redemption date.
On or after the Par Call Date, we may redeem the notes, in whole or in part, at any time and from time to time, at a redemption price equal to 100% of the principal amount of the notes being redeemed plus accrued and unpaid interest thereon to, but not including, the redemption date.
For more detailed information on the calculation of the redemption prices, see “Description of the Notes—Optional Redemption of the Notes.”
Change of Control Offer to Repurchase
If a Change of Control as defined under “Description of the Notes—Offer to Repurchase Upon a Change of
S-10

TABLE OF CONTENTS

Control Repurchase Event” occurs, the ratings on the notes are lowered in respect of a Change of Control and the notes are rated below investment grade by S&P Global Ratings Services and Fitch Ratings Inc., the Issuer must offer to repurchase the notes at a purchase price equal to 101% of the principal amount plus accrued and unpaid interest, if any, to, but excluding, the repurchase date. See “Description of the Notes—Offer to Repurchase Upon a Change of Control Repurchase Event.”
Ranking
The Issuer is a holding company. The notes will be the Issuer’s unsecured and unsubordinated obligations and will:

rank equally in right of payment with all of its existing and future unsecured unsubordinated indebtedness, liabilities and other obligations, including its guarantees of the FinCo Senior Notes and the Revolving Credit Facility;

rank senior in right of payment to all of its existing and future subordinated indebtedness, including the 2065 Subordinated Notes and its guarantee of the 2061 Subordinated Notes;

be effectively subordinated in right of payment to all of its existing and future secured indebtedness, to the extent of the value of the assets securing such indebtedness; and

be structurally subordinated in right of payment to all existing and future indebtedness (including the FinCo Notes, the KFN Notes, the Global Atlantic Indebtedness and the KCM Indebtedness), liabilities and other obligations of each subsidiary of the Issuer that does not guarantee the notes.
The notes do not limit our or our subsidiaries’ ability to incur additional debt, including secured debt.
Guarantors
KKR Group Partnership L.P. and any other entity that is required to become a guarantor of the notes as provided under “Description of the Notes—Guarantees.”
Guarantees
The Guarantors will fully and unconditionally guarantee payment of principal, premium, if any, and interest on the notes on a joint and several basis. The Initial Guarantor is a holding company and the notes are not guaranteed by any revenue generating businesses or investment vehicles of the Issuer. The guarantees of the notes will be unsecured and unsubordinated obligations of the Guarantors and will:

rank equally in right of payment with all of the Guarantors’ existing and future unsecured unsubordinated indebtedness, liabilities and other
S-11

TABLE OF CONTENTS

obligations, including the Initial Guarantor’s guarantees of the FinCo Senior Notes and its obligations as a borrower under the Revolving Credit Facility;

rank senior in right of payment to all of the Guarantors’ existing and future subordinated indebtedness, liabilities and other obligations, including the Initial Guarantor’s guarantees of the 2065 Subordinated Notes and the 2061 Subordinated Notes;

be effectively subordinated in right of payment to all of the Guarantors’ existing and future secured indebtedness, to the extent of the value of the assets securing such indebtedness; and

be structurally subordinated in right of payment to all existing and future indebtedness (including the FinCo Notes, the KFN Notes, the Global Atlantic Indebtedness and the KCM Indebtedness), liabilities and other obligations of each subsidiary of the Guarantors that does not guarantee the notes.
The Initial Guarantor, which will guarantee the notes offered hereby, also guarantees the 2065 Subordinated Notes and the FinCo Notes. See the organizational chart included in “—Organizational Structure” above.
Use of Proceeds
We estimate that the net proceeds to us from this offering, after deducting estimated underwriting discounts and estimated offering expenses payable by us, will be approximately $  . We intend to use the net proceeds of this offering for repurchase and refinancing of existing indebtedness of our subsidiary, KKR Financial Holdings LLC, and the remaining amount, if any, for general corporate purposes. See “Use of Proceeds.”
Certain Covenants
The indenture governing the notes will include requirements that, among other things, restrict the ability of the Issuer and, as applicable, the Guarantors to:

merge, consolidate or sell, transfer or convey all or substantially all of their assets; and

create liens on the voting stock of its subsidiaries.
These covenants will be subject to a number of important qualifications and limitations. See “Description of the Notes.”
Trustee
The Bank of New York Mellon Trust Company, N.A., a national banking association.
Additional Notes
From time to time, without notice to, or the consent of, the holders of the notes, the Issuer may issue other debt securities under the indenture in addition to the notes, increase the principal amount of notes that may
S-12

TABLE OF CONTENTS

be issued under the indenture and issue additional notes in the future. Any such additional notes will have the same terms as the notes being offered hereby, but may be offered at a different offering price or have a different issue date, initial interest accrual date or initial interest payment date than the notes being offered hereby. If issued, these additional notes will become part of the same series as the notes being offered hereby, including for purposes of voting, redemptions and offers to purchase; provided that if the additional notes are not fungible with the outstanding notes for U.S. federal income tax purposes, the additional notes will have a separate CUSIP and ISIN number.
Denominations and Form
The notes will be book entry only and registered in the name of a nominee of DTC. Investors may elect to hold interests in the notes through Clearstream Banking, societe anonyme, or Euroclear Bank S.A./N.V., as operator of the Euroclear System, if they are participants in these systems, or indirectly through organizations that are participants in these systems. The notes will be issued in minimum denominations of $2,000 and in integral multiples of $1,000 in excess thereof.
Risk Factors
You should carefully consider the information set forth herein under “Risk Factors,” in the section entitled “Risk Factors” in our Annual Report on Form 10-K for the fiscal year ended December 31, 2024 and our Quarterly Report on Form 10-Q for the quarterly period ended March 31, 2025, and the other information included or incorporated by reference in this prospectus supplement in deciding whether to purchase the notes.
Listing
The notes will be new securities for which there is currently no market. We do not intend to apply for listing of the notes on any securities exchange. Although the underwriters have informed us that they intend to make a market in the notes, they are not obligated to do so, and they may discontinue market-making activities at any time without notice. Accordingly, we cannot assure you that a liquid market for the notes will develop or, if such a market develops, that it will be maintained. See “Underwriting (Conflicts of Interest).”
Governing Law
The State of New York.
Settlement
The Issuer expects that delivery of the notes will be made to investors on or about     , 2025, which will be the third business day following the date of the pricing of the notes (such settlement being referred to as “T+3”). Under Rule 15c6-1 under the Securities Exchange Act of 1934, as amended, trades in the secondary market generally are required to settle in one business day unless the parties to any such trade
S-13

TABLE OF CONTENTS

expressly agree otherwise. Accordingly, purchasers who wish to trade notes prior to the delivery of the notes hereunder will be required, by virtue of the fact that the notes will initially settle T+3, to specify an alternate settlement arrangement at the time of any such trade to prevent a failed settlement. Purchasers of the notes who wish to trade notes prior to their date of delivery hereunder should consult their advisors.
Conflicts of Interest
KKR Capital Markets LLC is a subsidiary of the Issuer and the Initial Guarantor. Rule 5121 (Public Offerings of Securities with Conflicts of Interest) of the Financial Industry Regulatory Authority, Inc. (“Rule 5121”) imposes certain requirements on a FINRA member participating in the public offering of securities of an issuer if there is a conflict of interest and/or if that issuer controls, is controlled by, or is under common control with, the FINRA member. As a result of the above, KKR Capital Markets LLC will be deemed to have “conflicts of interest” within the meaning of Rule 5121. Additionally, as described under “Use of Proceeds,” we intend to use a portion of the net proceeds from this offering for repurchase and refinancing of existing indebtedness of our subsidiary, KKR Financial Holdings LLC. Certain of the underwriters and/or their respective affiliates may be lenders of KKR Financial Holdings LLC's existing indebtedness, and, accordingly, may receive a portion of the net proceeds of this offering. In the event that any of the underwriters, together with their respective affiliates, receives at least 5% of the net proceeds of this offering, not including underwriting compensation, such underwriters will be deemed to have a “conflict of interest” within the meaning of FINRA Rule 5121. Accordingly, this offering is being made in compliance with the requirements of Rule 5121. KKR Capital Markets LLC will not sell any of our securities to a discretionary account unless it has received specific written approval from the account holder in accordance with Rule 5121. The appointment of a “qualified independent underwriter” is not necessary in connection with this offering as the securities offered are investment-grade rated securities. See “Underwriting (Conflicts of Interest).”
S-14

TABLE OF CONTENTS

RISK FACTORS
Investing in the notes involves risks. You should carefully review the following risk factors and the risks discussed under the captions “Risk Factors” and in other sections of our Annual Report on Form 10-K for the fiscal year ended December 31, 2024 and our Quarterly Report on Form 10-Q for the quarterly period ended March 31, 2025, each of which is incorporated by reference in this prospectus supplement, or any similar caption in the documents that we subsequently file with the SEC that are deemed to be incorporated by reference in this prospectus supplement, and in any pricing term sheet that we provide you in connection with the offering pursuant to this prospectus supplement. You should also carefully review the other risks and uncertainties discussed in this prospectus supplement and the accompanying prospectus, the documents incorporated and deemed to be incorporated by reference in this prospectus supplement and in any such pricing term sheet. The risks and uncertainties discussed below and in the documents referred to above, as well as other matters discussed in this prospectus supplement and in those documents, could materially and adversely affect our business, financial condition, liquidity and results of operations. Moreover, the risks and uncertainties discussed below and in the foregoing documents are not the only risks and uncertainties that we face, and our business, financial condition, liquidity and results of operations could be materially adversely affected by other matters that are not known to us or that we currently do not consider to be material risks to our business.
Risks Relating to the Notes and the Guarantee
The Issuer and the Initial Guarantor are holding companies, and their ability to meet their obligations under the notes and its guarantee, respectively, is dependent upon funds from their respective subsidiaries. Such obligations will be structurally subordinated to the claims of the creditors of the Issuer’s and the Initial Guarantor’s respective subsidiaries which are not guaranteeing the notes.
The Issuer and the Initial Guarantor are each holding companies, and their only significant assets are their investments in their respective subsidiaries. As holding companies, the Issuer and the Initial Guarantor are dependent upon intercompany transfers of funds from their respective subsidiaries to meet their obligations under the notes and its guarantee, respectively. The ability of such entities to make other payments to the Issuer or the Initial Guarantor may be restricted by, among other things, applicable laws as well as agreements to which those entities may be a party. Therefore, the Issuer’s and the Initial Guarantor’s abilities to make payments in respect of the notes or its guarantee, respectively, may be limited.
None of the subsidiaries of the Issuer (besides the Initial Guarantor) will have any obligations in respect of the notes, unless any such entities become guarantors. See “Summary—Organizational Structure” and “Description of the Notes.” Accordingly, the notes will be structurally subordinated to claims of creditors (including trade creditors, if any) of all the subsidiaries of the Issuer (besides the Initial Guarantor), except to the extent that any such entities become guarantors. All obligations of the subsidiaries of the Issuer (which are not otherwise guaranteeing the notes), including the FinCo Notes, the KFN Notes, the Global Atlantic Indebtedness and the KCM Indebtedness, will have to be satisfied before any of the assets of such entities would be available for distribution, upon a liquidation or otherwise, to the Issuer or the Initial Guarantor.
The guarantee of the notes by the Initial Guarantor is intended to serve a different purpose than guarantees in a traditional guaranteed debt structure. In a typical debt offering with guarantees, the notes are issued by a parent holding company and the obligations are fully and unconditionally guaranteed by the issuer’s wholly owned subsidiaries, including those holding the company’s material assets and operations. This has the effect of improving the credit quality of what would otherwise be holding company debt by effectively eliminating structural subordination of the parent’s debt obligation to the trade and other creditors of the operating businesses. By contrast, the initial guarantee of the notes is issued by an intermediate holding company and therefore the notes and guarantee remain structurally subordinated to the creditors of our revenue generating businesses. Accordingly, the credit quality of the notes and related guarantee is of holding company debt securities than traditional guaranteed debt securities.
Your right to receive payments on the notes is effectively subordinated to those lenders who may have a security interest in the assets of the Issuer, the Guarantors or the subsidiaries of the Guarantors and structurally subordinated to the liabilities of our subsidiaries that are not Guarantors. In the event of bankruptcy, you will be paid from any assets remaining after payments to any holders of such entities’ debt.
Neither the Issuer nor the Initial Guarantor currently has any secured indebtedness outstanding, although the Initial Guarantor and Kohlberg Kravis Roberts & Co. L.P., a subsidiary of the Initial Guarantor, are borrowers
S-15

TABLE OF CONTENTS

under the Revolving Credit Facility that provides for revolving borrowings of $2.75 billion, with the option to request an increase in the facility amount of up to an additional $750.0 million, for an aggregate principal amount of $3.50 billion, subject to certain conditions. KFN, a subsidiary of the Initial Guarantor, had total debt obligations with an aggregate principal amount of $949 million as of March 31, 2025. KKR Capital Markets Holdings L.P., which is the holding company for our capital markets business and a subsidiary of the Initial Guarantor, has a credit facility which provides for revolving borrowings of up to $750.0 million and is secured by certain of its and its respective subsidiaries’ assets (“KCM Credit Agreement”) and a 364-day revolving credit (the “KCM Short Term Credit Agreement” and, together with the KCM Credit Agreement, the “KCM Indebtedness”) which provides for revolving borrowings of up to $750.0 million, with obligations limited solely to entities involved in KKR’s capital markets business and liabilities which are non-recourse to other parts of KKR. KKR Capital Markets Holdings L.P. had no amounts drawn on the KCM Credit Agreement or the KCM Short Term Credit Agreement as of March 31, 2025, other than outstanding letters of credit of $9.2 million. In addition, Global Atlantic entities, which are subsidiaries of the Initial Guarantor, had total debt obligations of $3.90 billion as of March 31, 2025. The notes will be structurally subordinated to the obligations and liabilities under these credit facilities and outstanding debt as well as future secured indebtedness of the Issuer and the Guarantors and indebtedness, liabilities and other obligations of our subsidiaries that are not Guarantors.
Furthermore, in the future, the Issuer, the Guarantors or the subsidiaries of the Guarantors may incur indebtedness that is secured by certain or substantially all of their respective tangible and intangible assets, including the equity interests of each of their existing and future subsidiaries, subject to compliance with the indenture governing the notes and any other contractual restrictions. If the Issuer, the Guarantors or the subsidiaries of the Guarantors were unable to repay any such indebtedness, including indebtedness incurred under the facilities described above, the creditors of such obligations could foreclose on the pledged assets and use any such assets or proceeds from the sale of such assets entirely for the purposes of satisfaction of obligations owed to them, even if an event of default exists under the indenture governing the notes at such time. In any such event, because the notes are unsecured, it is possible that there would be no assets remaining from which your claims could be satisfied or, if any assets remained, they might be insufficient to fully satisfy your claims.
The interests of our equity holders may be in conflict with the interests of holders of the notes.
Circumstances may occur in which the interests of our equity holders, including the public stockholders of the Issuer and our principals, could be in conflict with the interests of the holders of our debt. Equity holders may have an interest in pursuing transactions that, in their judgment, enhance the value of their equity investment, even though those transactions may involve risks to the holders of our debt.
We may incur additional indebtedness that may adversely affect our ability to meet our financial obligations under the notes.
The terms of the indenture and the notes do not impose any limitation on the Issuer or any of the Guarantors or their respective subsidiaries’ ability to incur additional debt. The Issuer or any of the Guarantors or their respective subsidiaries may incur additional indebtedness in the future, which could have important consequences to holders of the notes, including the following:
we could have insufficient cash to meet our financial obligations, including our obligations under the notes;
our ability to obtain additional financing for working capital, capital expenditures or general corporate purposes may be impaired; and
a significant degree of debt could make us more vulnerable to changes in general economic conditions and also could affect the financial strength ratings of our subsidiaries.
Your ability to transfer the notes may be limited by the absence of an active trading market, and there is no assurance that any active trading market will develop for the notes.
The notes constitute a new issue of securities, and we do not intend to have the notes listed on any securities exchange. The underwriters have advised us that they intend to make a market in the notes as permitted by applicable laws and regulations; however, the underwriters are not obligated to make a market in
S-16

TABLE OF CONTENTS

the notes, and they may discontinue their market-making activities at any time without notice. Therefore, we cannot assure you that an active market for the notes will develop or, if developed, that it will continue. We cannot assure you that the market, if any, for the notes will be free from disruptions that may adversely affect the prices at which you may sell your notes. In addition, subsequent to their initial issuance, the notes may trade at a discount from their initial offering price, depending upon prevailing interest rates, the market for similar notes, our performance and other factors.
If an active trading market does develop, changes in our credit ratings or the debt markets could adversely affect the market prices of the notes.
The market price for the notes will depend on many factors, including:
our credit ratings with major credit rating agencies, including with respect to the notes;
the prevailing interest rates being paid by other companies similar to us;
our results of operations, financial condition and future prospects; and
the overall condition of the economy and the financial markets.
The price of the notes may be adversely affected by unfavorable changes in these factors. The condition of the financial markets and prevailing interest rates have fluctuated in the past and are likely to fluctuate in the future. Fluctuations could have an adverse effect on the market prices of the notes.
Credit rating agencies also continually review their ratings for debt securities of companies that they follow, including us. Negative changes in our ratings, including a downgrade or the suspension or withdrawal of these ratings by the ratings agencies, could have an adverse effect on the market prices of the notes. The effect of any negative change to our credit rating would be to increase our costs of borrowing in the future.
The Issuer may not be able to repurchase the notes upon a Change of Control Repurchase Event.
Upon the occurrence of a Change of Control Repurchase Event, each holder of notes will have the right to require the Issuer to repurchase all or any part of such holder’s notes at a price equal to 101% of their principal amount, plus accrued and unpaid interest, if any, to, but not including, the date of repurchase. If we experience a Change of Control Repurchase Event, we cannot assure you that the Issuer would have sufficient financial resources available to satisfy its obligations to repurchase the notes. The Issuer’s failure to repurchase the notes as required under the indenture governing the notes would result in a default under the indenture, which could result in defaults under agreements governing any of our other indebtedness, including the acceleration of the payment of any borrowings thereunder, and have material adverse consequences for the Issuer, the Guarantors and the holders of the notes. In addition, the change of control provisions in the indenture may not protect you from certain important corporate events, such as a leveraged recapitalization (which would increase the level of our indebtedness), reorganization, restructuring, merger or other similar transaction. Such a transaction may not involve a change in voting power or beneficial ownership or, even if it does, may not involve a change that constitutes a “Change of Control” as defined in the indenture governing the notes that would trigger our obligation to repurchase the notes. For a Change of Control Repurchase Event to occur there must be not only a change of control transaction as defined in the indenture governing the notes, but also, a ratings downgrade below investment grade resulting from such transaction. If we were to enter into a significant corporate transaction that negatively affects the value of the notes, but would not constitute a Change of Control Repurchase Event, you would not have any rights to require the Issuer to repurchase the notes prior to their maturity, which also would adversely affect your investment. See “Description of the Notes—Offer to Repurchase Upon a Change of Control Repurchase Event.”
Credit ratings may not reflect all risks.
One or more credit rating agencies are expected to assign credit ratings to the notes. Any such ratings may not reflect the potential impact of all risks related to structure, market, additional factors discussed above and in our Annual Report on Form 10-K for the fiscal year ended December 31, 2024 and our Quarterly Report on Form 10-Q for the quarterly period ended March 31, 2025, which are incorporated by reference herein, and other factors that may affect the value of the notes. A credit rating is not a recommendation to buy, sell or hold securities and may be revised or withdrawn by the rating agency at any time.
S-17

TABLE OF CONTENTS

U.S. federal and state fraudulent transfer laws, and applicable Cayman Islands law, may permit a court to void the notes and the guarantees, subordinate claims in respect of the notes and any guarantees and require noteholders to return payments received and, if that occurs, you may not receive any payments on the notes.
The Issuer is formed under the laws of the State of Delaware. The Initial Guarantor is formed under the laws of the Cayman Islands. While relevant fraudulent transfer laws may vary from jurisdiction to jurisdiction, such laws may permit a court to void the notes and the guarantees, subordinate claims in respect of the notes and any guarantees and require noteholders to return payments received and, if that occurs, you may not receive any payments on the notes. Fraudulent transfer and conveyance statutes may apply to the issuance of the notes, the incurrence of any guarantees of the notes entered into upon issuance of the notes and guarantees that may be entered into thereafter under the terms of the indenture governing the notes. Under applicable bankruptcy laws and fraudulent transfer or conveyance laws, which may vary from jurisdiction to jurisdiction, the notes or any guarantee could be voided as a fraudulent transfer or conveyance if (1) the Issuer or any of the Guarantors, as applicable, issued the notes or incurred its guarantee with the intent of hindering, delaying or defrauding creditors or (2) the Issuer or any of the Guarantors, as applicable, received less than reasonably equivalent value or fair consideration in return for issuing the notes or incurring its guarantee and, in the case of (2) only, one of the following is also true at the time thereof:
the Issuer or any of the Guarantors, as applicable, were insolvent or rendered insolvent by reason of the issuance of the notes or the incurrence of the guarantees;
the issuance of the notes or the incurrence of the guarantees left the Issuer or any of the Guarantors, as applicable, with an unreasonably small amount of capital to carry on business; or
the Issuer or any of the Guarantors intended to, or believed that it would, incur debts beyond the Issuer’s or such Guarantor’s ability to pay such debts as they mature.
A court would likely find that the Issuer or a Guarantor did not receive reasonably equivalent value or fair consideration for the notes or such guarantee if the Issuer or such Guarantor did not substantially benefit directly or indirectly from the issuance of the notes or the applicable guarantee. As a general matter, value is given for a transfer or an obligation if, in exchange for the transfer or obligation, property is transferred or now or antecedent debt is secured or satisfied.
We cannot be certain as to the standards a court would use to determine whether or not the Issuer or the Guarantors were solvent at the relevant time or, regardless of the standard that a court uses, that the issuance of the guarantees would not be further subordinated to the Issuer’s or any of the Guarantors’ other debt. Generally, however, an entity would be considered insolvent if, at the time it incurred indebtedness:
the sum of its debts, including contingent liabilities, was greater than the fair saleable value of all its assets;
the present fair saleable value of its assets was less than the amount that would be required to pay its probable liability on its existing debts, including contingent liabilities, as they become absolute and mature; or
it could not pay its debts as they become due.
If a court were to find that the issuance of the notes or the incurrence of the guarantee was a fraudulent transfer or conveyance, the court could void the payment obligations under the notes or such guarantee or subordinate the notes or such guarantee to presently existing and future indebtedness of the Issuer or of the related Guarantor, or require the holders of the notes to repay any amounts received with respect to such guarantee. In the event of a finding that a fraudulent transfer or conveyance occurred, you may not receive any repayment on the notes.
Although each guarantee entered into by a Guarantor will contain a provision intended to limit that Guarantor’s liability to the maximum amount that it could incur without causing the incurrence of obligations under its guarantee to be a fraudulent transfer, this provision may not be effective to protect those guarantees from being voided under fraudulent transfer law, or may reduce that Guarantor’s obligation to an amount that effectively makes its guarantee worthless.
S-18

TABLE OF CONTENTS

Noteholders may face difficulties in enforcing the guarantee provided by the Initial Guarantor, because it is an exempted limited partnership formed under Cayman Islands law.
The Initial Guarantor is an exempted limited partnership formed under the laws of the Cayman Islands. We have been advised that the courts of the Cayman Islands are unlikely (i) to recognize or enforce against the Initial Guarantor judgments of courts of the United States predicated upon the civil liability provisions of the securities laws of the United States or any state thereof and (ii) in original actions brought in the Cayman Islands, to impose liabilities against the Initial Guarantor predicated upon the civil liability provisions of the securities laws of the United States or any state thereof, so far as the liabilities imposed by those provisions are penal in nature. In those circumstances, although there is no statutory enforcement in the Cayman Islands of judgments obtained in the United States, the courts of the Cayman Islands will recognize and enforce a foreign money judgment of a foreign court of competent jurisdiction without retrial on the merits based on the principle that a judgment of a competent foreign court imposes upon the judgment debtor an obligation to pay the sum for which judgment has been given provided certain conditions are met. For such a foreign judgment to be enforced in the Cayman Islands, such judgment must be final and conclusive and for a liquidated sum, and must not be in respect of taxes or a fine or penalty, inconsistent with a Cayman Islands judgment in respect of the same matter, impeachable on the grounds of fraud or obtained in a manner, and/or be of a kind the enforcement of which is, contrary to natural justice or the public policy of the Cayman Islands (awards of punitive or multiple damages may well be held to be contrary to public policy). A Cayman Islands Court may stay enforcement proceedings if concurrent proceedings are being brought elsewhere. However, despite this advice, there can be no assurance that the courts of the Cayman Islands would recognize or enforce judgments of United States courts obtained against the Initial Guarantor or be competent to hear original actions brought in the Cayman Islands against the Initial Guarantor in connection with its obligations under its guarantee of the notes.
S-19

TABLE OF CONTENTS

CAUTIONARY NOTE REGARDING FORWARD-LOOKING STATEMENTS
This prospectus supplement contains or incorporates by reference forward-looking statements, which reflect our current views with respect to, among other things, our operations and financial performance. You can identify these forward-looking statements by the use of words such as “outlook,” “believe,” “think,” “expect,” “potential,” “continue,” “may,” “should,” “seek,” “approximately,” “predict,” “intend,” “will,” “plan,” “estimate,” “anticipate,” “visibility,” “positioned,” “path to,” “conviction,” the negative version of these words, other comparable words or other statements that do not relate strictly to historical or factual matters. Without limiting the foregoing, forward-looking statements are subject to various risks and uncertainties. Accordingly, there are or will be important factors that could cause actual outcomes or results to differ materially from those indicated in these statements. We believe these factors include those described herein under “Risk Factors” in this prospectus supplement and in the sections entitled “Risk Factors” and “Management’s Discussion and Analysis of Financial Condition and Results of Operations” in our Annual Report on Form 10-K for the fiscal year ended December 31, 2024 and our Quarterly Report on Form 10-Q for the quarterly period ended March 31, 2025, each of which is incorporated by reference in this prospectus supplement, as such factors may be updated from time to time in our periodic filings with the SEC, which are accessible on the SEC’s website at www.sec.gov. These factors should be read in conjunction with the other cautionary statements that are included in this prospectus supplement and in our other periodic filings. You should keep in mind that any forward-looking statement we make in this prospectus supplement, the accompanying prospectus, the documents incorporated by reference or elsewhere speaks only as of the date on which we make it. We anticipate that subsequent events and developments will cause our views to change. We do not undertake any obligation to publicly update or review any forward-looking statement, whether as a result of new information, future developments or otherwise, except as may be required by law.
S-20

TABLE OF CONTENTS

USE OF PROCEEDS
We estimate that the net proceeds to us from this offering, after deducting estimated underwriting discounts and estimated offering expenses payable by us, will be approximately $  . We intend to use the net proceeds from this offering for repurchase and refinancing of existing indebtedness of our subsidiary, KKR Financial Holdings LLC, and the remaining amount, if any, for general corporate purposes.
S-21

TABLE OF CONTENTS

CAPITALIZATION
The following table sets forth our capitalization as of March 31, 2025 on (i) a historical basis and (ii) an as adjusted basis to give effect to the issuance of the 2065 Subordinated Notes in May 2025 and this offering. You should read this table in conjunction with the information contained under the heading “Use of Proceeds” in this prospectus supplement, and under the heading “Management’s Discussion and Analysis of Financial Condition and Results of Operations” in our Annual Report in Form 10-K for the fiscal year ended December 31, 2024 and our Quarterly Report on Form 10-Q for the quarterly period ended March 31, 2025, and in our consolidated financial statements and notes thereto incorporated by reference in this prospectus supplement.
 
As of March 31, 2025
 
Historical
As Adjusted
 
(unaudited)
(in millions of dollars)
Debt Obligations(1)
 
 
Revolving Credit Facility
$
$
FinCo Notes
7,695
7,695
Notes Offered Hereby
 
2065 Subordinated Notes
590
Recourse Debt Obligations
$7,695
$
Debt Obligations—KFN(2)
949
949
Debt Obligations—Global Atlantic
3,900
3,900
Total Debt Obligations
$12,544
$
Series I Preferred Stock, $0.01 par value, 1 share authorized, issued and outstanding, historical and as adjusted
Series D Mandatory Convertible Preferred Stock, $0.01 par value, 51,750,000 shares authorized, issued and outstanding, historical and as adjusted
2,543
2,543
Common Stock, $0.01 par value, 3,500,000,000 shares authorized; 888,250,332 shares issued and outstanding, historical and as adjusted(3)
9
9
Additional Paid-In Capital
18,613
18,613
Retained Earnings
11,941
11,941
Accumulated Other Comprehensive Income (Loss)
(5,636)
(5,636)
Total KKR & Co. Inc. Stockholders’ Equity
$27,470
$27,470
Noncontrolling Interests
39,565
39,565
Total Equity
$67,035
$67,035
Total Capitalization
$79,579
$
(1)
Amounts exclude (i) financing arrangements entered into by our consolidated funds with the objective of providing liquidity to the funds of $6.7 billion, (ii) debt securities issued by our consolidated CLOs of $27.3 billion, (iii) borrowings collateralized by specific investments and other assets held directly by majority-owned investment vehicles of $3.3 billion, (iv) debt obligations in connection with the ownership of KKR office space of $490.0 million and (v) debt obligations of consolidated sponsored reinsurance vehicles that are not guaranteed by KKR or Global Atlantic of $79.5 million. Debt securities issued by consolidated CLO entities are supported solely by the investments held at the CLO vehicles and are not collateralized by assets of any other KKR entity. Obligations under financing arrangements entered into by our consolidated funds are generally limited to our pro rata equity interest in such funds. Our management companies bear no obligations to repay any financing arrangements at our consolidated funds.
(2)
Consists of (i) $500.0 million aggregate principal amount of 5.500% Notes due 2032, (ii) $120.0 million aggregate principal amount of 5.200% Senior Notes due 2033, (iii) $70.0 million aggregate principal amount of 5.400% Senior Notes due 2033 (collectively, the “KFN Senior Notes”) and (iv) $258.5 million aggregate principal amount of Junior Subordinated Notes which mature between 2036 and 2037. The KFN Senior Notes are unsecured and unsubordinated obligations of KFN.
(3)
Does not give effect to any shares issuable upon conversion of the Series D Mandatory Convertible Preferred Stock or any shares issued in payment of a dividend on the Series D Mandatory Convertible Preferred Stock.
S-22

TABLE OF CONTENTS

DESCRIPTION OF THE NOTES
Set forth below is a description of the material terms of the notes. This description supplements and, to the extent it is inconsistent, replaces, the description of the general provisions of the debt securities and the indenture in the accompanying prospectus. This description does not purport to be complete and is subject to, and is qualified in its entirety by reference to, the Indenture (as defined below) governing the notes. In addition to reading the description of the notes in this prospectus supplement, you should also read the “Description of Debt Securities and Guarantees” in the accompanying prospectus and the Indenture under which the notes are to be issued because it, and not this description, will define your rights as a holder of the notes. You may obtain a copy of the Indenture without charge. See “Where You Can Find More Information; Incorporation by Reference” in this prospectus supplement.
General
KKR & Co. Inc. (the “Issuer” and, together with the Guarantors (as defined below), the “Credit Parties”) will issue $   aggregate principal amount of   % Senior Notes due      (the “notes”) under an indenture dated May 28, 2025, between the Issuer and The Bank of New York Mellon Trust Company, N.A., a national banking association, as trustee (the “Trustee”) (the “base indenture”), as supplemented by the first supplemental indenture to be dated on or around    , 2025, among the Issuer, KKR Group Partnership L.P. (“KKR Group Partnership” or the “Initial Guarantor”) and the Trustee (together with the base indenture, the “Indenture”). The notes will be fully and unconditionally guaranteed on a joint and several basis by the Guarantors.
None of the subsidiaries of the Issuer, other than the Initial Guarantor and any Additional Guarantor (as defined below), will guarantee or have any obligation in respect of the notes.
The notes will mature on    ,     , unless the Issuer redeems the notes prior to such date, as described below under “—Optional Redemption of the Notes.” The notes will be issued in fully registered form only, in denominations of $2,000 and integral multiples of $1,000 in excess thereof.
The notes will not be listed on any securities exchange.
The terms of the notes include those to be stated in the Indenture and the terms made part of the Indenture by reference to the Trust Indenture Act of 1939, as amended (the “Trust Indenture Act”). The Indenture will not limit the amount of other debt that the Issuer or the Initial Guarantor may incur. The Issuer may, from time to time, without the consent of the holders of the notes, issue other debt securities under the base indenture in addition to the notes. The Issuer may also, from time to time, without the consent of the holders of the notes, increase the principal amount of the notes that may be issued under the Indenture and issue additional notes in the future. Any such additional notes will have the same terms as the notes being offered by this prospectus supplement but may be offered at a different offering price or have a different issue date, initial interest accrual date or initial interest payment date than the notes being offered by this prospectus supplement. If issued, these additional notes will become part of the same series as the notes, including for purposes of voting, redemptions and offers to purchase. If any such additional notes are not fungible with the notes for U.S. federal income tax purposes, such additional notes will have a separate CUSIP and ISIN number.
The notes do not provide for any sinking fund.
Principal and Interest
The notes will bear interest from    , 2025 at the annual rate of   %. Interest on the notes will be payable semi-annually in arrears on     and     of each year, commencing    , 2026 (with the final interest payment date for the notes occurring on    ,     , the maturity date for the notes) to the persons in whose names the notes are registered at the close of business on the immediately preceding     and    , respectively (whether or not a business day), subject to certain exceptions.
Interest on the notes will be computed on the basis of a 360-day year of twelve 30-day months.
Amounts due on the stated maturity date or earlier redemption or repurchase date of the notes will be payable at the corporate trust office of the Trustee, initially at 500 Ross Street, Suite 625, Pittsburgh, PA 15262, Attention: BNY Corporate Trust, Transfers/Redemptions. The Issuer will make payments of principal, premium, if any, redemption or repurchase price and interest in respect of the notes in book-entry form to DTC in immediately available funds, while disbursement of such payments to owners of beneficial interests in such notes in book-entry
S-23

TABLE OF CONTENTS

form will be made in accordance with the procedures of DTC and its participants in effect from time to time. The Trustee will initially act as paying agent for payments with respect to the notes. The Issuer may at any time designate additional paying agents or rescind the designation of any paying agent or approve a change in the office through which any paying agent acts, except that the Issuer will be required to maintain a paying agent in each place of payment for the notes. All moneys paid by the Issuer to a paying agent for the payment of principal, interest, premium or the redemption or repurchase price on notes which remain unclaimed at the end of two years after such principal, interest, premium or redemption or repurchase price has become due and payable will be repaid to the Issuer upon request, and the holder of such notes thereafter may look only to the Issuer for payment thereof.
Neither the Issuer nor the Trustee will impose any service charge for any transfer or exchange of a note. However, the Issuer may require you to pay any taxes or other governmental charges in connection with a transfer or exchange of notes.
The Issuer is not required to transfer or exchange any notes selected for redemption for a period of 15 days before mailing of a notice of redemption of the notes to be redeemed.
If any interest payment date, stated maturity date or earlier redemption or repurchase date falls on a day that is not a business day in The City of New York, the Issuer will make the required payment of principal, premium, if any, redemption or repurchase price and/or interest on the next business day as if it were made on the date payment was due, and no interest will accrue on the amount so payable for the period from and after that interest payment date, stated maturity date or earlier redemption or repurchase date, as the case may be, to the next business day.
As used in the Indenture, the term “business day” means any day, other than a Saturday or Sunday, that is not a day on which banking institutions or trust companies are authorized or obligated by law, regulation or executive order to close in the place where the principal of and premium, if any, and interest on, or any repurchase or redemption price of, the notes are payable.
Guarantees
The obligations of the Issuer pursuant to the notes and the Indenture, including any repurchase obligation resulting from a Change of Control Repurchase Event, will be fully and unconditionally guaranteed (the “Note Guarantees”), jointly and severally by the Initial Guarantor and any Additional Guarantors as defined below (Additional Guarantors, if any, together with the Initial Guarantor, the “Guarantors”).
Any New KKR Entity (other than a Non-Guarantor Entity) must provide a Note Guarantee, whereupon such New KKR Entity shall be an “Additional Guarantor.” None of the subsidiaries of the Issuer other than the Initial Guarantor and any Additional Guarantor will guarantee or have any obligation in respect of the notes. The Issuer and the Initial Guarantor are holding companies that hold equity interests, either directly or indirectly, in operating entities and the notes are not guaranteed by any of our revenue generating businesses or investment vehicles. The Issuer and the Initial Guarantor depend upon funds from their respective subsidiaries to meet their obligations in respect of the notes or the Note Guarantees, as applicable.
Each Note Guarantee will be a general unsecured obligation of the relevant Guarantor and will be limited to the maximum amount that would not render the Guarantor’s obligations subject to avoidance under applicable fraudulent conveyance provisions of the U.S. Bankruptcy Code or any comparable provision of state law or Cayman Islands law, as applicable. By virtue of this limitation, a Guarantor’s obligation under its Note Guarantee could be significantly less than amounts payable with respect to the notes, or a Guarantor may have effectively no obligation under its Note Guarantee.
The Note Guarantee of a Guarantor will terminate if:
such Guarantor is sold or disposed of (whether by merger, consolidation or the sale of all or substantially all of its assets) to an entity that is not required to become a Guarantor, if such sale or disposition is otherwise in compliance with the Indenture, including the covenant described in “—Consolidation, Merger, Sale of Assets and Other Transactions;”
such Guarantor is designated a Non-Guarantor Entity in accordance with the Indenture; or
the Issuer effects a defeasance or discharge of the notes, as provided in “—Defeasance and Discharge.”
S-24

TABLE OF CONTENTS

“New KKR Entity” means any direct or indirect subsidiary of the Issuer other than (i) a then-existing Guarantor, (ii) any Person in which the Issuer directly or indirectly owns its interest through one or more then-existing Guarantors, (iii) any Person through which the Issuer directly or indirectly owns its interests in one or more then-existing Guarantors, or (iv) any Person if such Person’s guarantee of the obligations of the Issuer pursuant to the notes and the Indenture would be reasonably likely to result in material and adverse tax consequences to the Issuer, the Initial Guarantor, or any other Guarantor as determined by the Issuer or the Initial Guarantor in good faith.
“Non-Guarantor Entity” means any Person designated by the Issuer as such in accordance with the Indenture. The Indenture will provide that the Issuer may designate any Person as a Non-Guarantor Entity if (1) such Person is directly or indirectly wholly owned by one or more Credit Parties and (2) such Person, together with all then-existing Non-Guarantor Entities designated pursuant to this clause (2) on a combined and consolidated basis and taken as a whole, would not constitute a “significant subsidiary” (as such term is defined in Rule 1-02(w) of Regulation S-X under the Securities Act or any successor provision) of the Issuer (the foregoing, the “Non-Guarantor Limitation”). The Issuer may also, from time to time, remove the designation of any Person as a Non-Guarantor Entity and must remove the designation as to one or more Non-Guarantor Entities designated pursuant to clause (2) of the immediately preceding sentence to the extent as of the end of any fiscal quarter such Non-Guarantor Entities exceed the Non-Guarantor Limitation. Any such designation or removal by the Issuer shall be evidenced to the Trustee by promptly filing with the Trustee a copy of the resolution of the Secretary or an Assistant Secretary of the Issuer to have been duly adopted by the Issuer’s member or members or by the Issuer’s board of directors giving effect to such designation or removal, and in the case of a designation, a certificate of a financial officer of the Issuer certifying that such designation complied with the foregoing provisions.
“Person” means an individual, a corporation, a partnership, a limited liability company, an association, a trust or any other entity, including a government or political subdivision or an agency or instrumentality thereof.
Ranking
The payment of the principal of, premium, if any, and interest on the notes and the payment of any Note Guarantee with respect to the notes will:
rank equally in right of payment with all existing and future unsecured and unsubordinated indebtedness, liabilities and other obligations of the Issuer or the relevant Guarantor, including (i) the Issuer’s and the Initial Guarantor’s respective guarantees of the FinCo Senior Notes and (ii) the Issuer’s obligations as a guarantor and the Initial Guarantor’s obligations as a borrower under the Revolving Credit Facility;
rank senior in right of payment to all existing and future subordinated indebtedness, liabilities and other obligations of the Issuer or the relevant Guarantor, including (i) the Issuer’s obligations as the issuer and the Initial Guarantor’s obligations as a guarantor of 2065 Subordinated Notes and (ii) the Issuer’s and the Initial Guarantor’s respective guarantees of the 2061 Subordinated Notes;
be effectively subordinated to all existing and future secured indebtedness of the Issuer or the relevant Guarantor, to the extent of the value of the assets securing such indebtedness; and
be structurally subordinated in right of payment to all existing and future indebtedness (including the FinCo Notes, the KFN Notes, the Global Atlantic Indebtedness and the KCM Indebtedness), liabilities and other obligations of each subsidiary of the Issuer or the relevant Guarantor that does not guarantee the notes.
The Initial Guarantor that will guarantee the notes also guarantees the 2065 Subordinated Notes and the FinCo Notes and is a borrower under Revolving Credit Facility.
The Indenture will not contain any limitations on the amount of additional indebtedness that the Issuer or any of the Guarantors or their respective subsidiaries may incur.
The notes and Note Guarantees are obligations of the Credit Parties and are not obligations of the subsidiaries of the Credit Parties, other than a subsidiary that is itself one of the Credit Parties. The Credit Parties do not conduct material independent operations and substantially all of their operations are conducted through subsidiaries of the Initial Guarantor. The Issuer’s cash flow and ability to service debt, including the notes,
S-25

TABLE OF CONTENTS

depend upon receiving loans, advances and other payments from its subsidiaries (including the Initial Guarantor). The Initial Guarantor will depend on the distribution of earnings, loans or other payments by its subsidiaries to make such payments to the Issuer. These subsidiaries are separate and distinct legal entities and the subsidiaries which are not Guarantors have no obligation to pay any amounts due on the notes or to provide the Credit Parties with funds to satisfy any payment obligations with respect to the notes. In addition, any payment of dividends, distributions, loans or advances by subsidiaries of the Issuer (including the Initial Guarantor) could be subject to statutory or contractual restrictions. Payments due to the Issuer by its subsidiaries (including the Initial Guarantor) will also be contingent upon the earnings and business considerations of such subsidiaries. The Issuer’s right to receive any assets of any of its subsidiaries (including the Initial Guarantor), as a common equity holder of such subsidiaries, upon their liquidation or reorganization, and therefore the right of the holders of the notes to participate in those assets, would be structurally subordinated to the claims of that subsidiary’s creditors, including trade creditors, policyholder liabilities and other payables, and claims of preferred equity-holders, if any. In addition, the notes are unsecured. Thus, even if any of the Credit Parties were a creditor of any of its subsidiaries, such Credit Party’s rights as a creditor would be subordinate to any security interest in the assets of such subsidiary and any indebtedness of the subsidiaries senior to that held by the Credit Parties.
“2061 Subordinated Notes” means the $500,000,000 aggregate principal amount of 4.625% Subordinated Notes due 2061 issued by KKR Group Finance Co. IX LLC, an indirect finance subsidiary of the Issuer.
“2065 Subordinated Notes” means the $590,000,000 aggregate principal amount of 6.875% Subordinated Notes due 2065 issued by the Issuer.
“FinCo Notes” means, collectively, the FinCo Senior Notes and the 2061 Subordinated Notes.
“FinCo Senior Notes” means, collectively, senior notes issued by various indirect finance subsidiaries of KKR & Co. Inc. as follows: (i) the $500,000,000 aggregate principal amount of 5.500% Senior Notes due 2043 (the “2043 Notes”) issued by KKR Group Finance Co. II LLC, (ii) the $1,000,000,000 aggregate principal amount of 5.125% Senior Notes due 2044 (the “2044 Notes”) issued by KKR Group Finance Co. III LLC, (iii) the ¥10,300,000,000 aggregate principal amount of 1.595% Senior Notes due 2038 (the “2038 Notes”) issued by KKR Group Finance Co. IV LLC, (iv) the €650,000,000 aggregate principal amount of 1.625% Senior Notes due 2029 (the “2029 Euro Notes”) issued by KKR Group Finance Co. V LLC, (v) the $750,000,000 aggregate principal amount of 3.750% Senior Notes due 2029 (the “2029 USD Notes”) issued by KKR Group Finance Co. VI LLC, (vi) the $500,000,000 aggregate principal amount of 3.625% Senior Notes due 2050 (the “VII 2050 Notes”) issued by KKR Group Finance Co. VII LLC, (vii) the $750,000,000 aggregate principal amount of 3.500% Senior Notes due 2050 (the “VIII 2050 Notes”) issued by KKR Group Finance Co. VIII LLC, (viii) the $750,000,000 aggregate principal amount of 3.250% Senior Notes due 2051 (the “2051 Notes”) issued by KKR Group Finance Co. X LLC, (ix) the ¥36,400,000,000 aggregate principal amount of 1.054% Senior Notes due 2027, ¥4,900,000,000 aggregate principal amount of 1.244% Senior Notes due 2029, ¥6,200,000,000 aggregate principal amount of 1.437% Senior Notes due 2032, ¥7,500,000,000 aggregate principal amount of 1.553% Senior Notes due 2034, ¥5,500,000,000 aggregate principal amount of 1.795% Senior Notes due 2037, ¥44,700,000,000 aggregate principal amount of 1.428% Senior Notes due 2028, ¥1,800,000,000 aggregate principal amount of 1.614% Senior Notes due 2030, ¥1,500,000,000 aggregate principal amount of 1.939% Senior Notes due 2033, ¥3,000,000,000 aggregate principal amount of 2.312% Senior Notes due 2038, ¥4,500,000,000 aggregate principal amount of 2.574% Senior Notes due 2043, ¥6,000,000,000 aggregate principal amount of 2.747% Senior Notes due 2053, ¥44,600,000,000 aggregate principal amount of 1.559% Senior Notes due 2029, ¥1,000,000,000 aggregate principal amount of 1.762% Senior Notes due 2031, ¥26,200,000,000 aggregate principal amount of 2.083% Senior Notes due 2034, ¥10,000,000,000 aggregate principal amount of 2.719% Senior Notes due 2044 and ¥9,600,000,000 aggregate principal amount of 3.008% Senior Notes due 2054 issued by KKR Group Finance Co. XI LLC (collectively, the “XI Yen Notes”), and (x) the $750,0000 aggregate principal amount of 4.850% Senior Notes due 2032 (the “2032 Notes”) issued by KKR Group Finance Co. XII LLC.
“Global Atlantic Indebtedness” means, collectively, the (i) $2,550,000,000 aggregate principal amount of senior notes, with weighted average interest rate of 5.67% per annum, issued by Global Atlantic (Fin) Company, an indirect subsidiary of the Issuer (“GA FinCo”), (ii) $1,350,000,000 aggregate principal amount of subordinated notes, with weighted average interest rate of 6.14% per annum, issued by GA FinCo, and (iii) the
S-26

TABLE OF CONTENTS

Credit Agreement, dated as of May 7, 2024, among Global Atlantic Limited (Delaware), GA FinCo, the guarantors party thereto from time to time, the lenders from time to time party thereto, Wells Fargo Bank, N.A., as administrative agent, and the other agents and arrangers party thereto.
“KCM Indebtedness” means the indebtedness under the credit agreements referenced in clauses (ii) and (iii) of the definition of the Existing Indebtedness below.
“KFN Notes” means, collectively, the (i) $500,000,000 aggregate principal amount of 5.500% Notes due 2032, (ii) $120,000,000 aggregate principal amount of 5.200% Senior Notes due 2033, (iii) $70,000,000 aggregate principal amount of 5.400% Senior Notes due 2033 and (iv) $258.5 million aggregate principal amount of Junior Subordinated Notes which mature between 2036 and 2037, each issued by KKR Financial Holdings LLC, an indirect subsidiary of the Issuer.
“Revolving Credit Facility” means the senior unsecured multicurrency revolving credit facility provided pursuant to the Third Amended and Restated Credit Agreement, dated as of July 3, 2024, among Kohlberg Kravis Roberts & Co. L.P., the Initial Guarantor, the guarantors party thereto from time to time, the lenders party thereto from time to time, and HSBC Bank USA, National Association, as administrative agent.
Limitations on Liens
The Indenture will provide that the Credit Parties will not create, assume, incur or guarantee any indebtedness for money borrowed that is secured by a pledge, mortgage, lien or other encumbrance (other than Permitted Liens) on any voting stock or profit participating equity interests of their respective subsidiaries (to the extent of their ownership of such voting stock or profit participating equity interests) or any entity that succeeds (whether by merger, consolidation, sale of assets or otherwise) to all or any substantial part of the business of any of such subsidiaries, without providing that the notes (together with, if the Credit Parties shall so determine, any other indebtedness of, or guarantee by, the Credit Parties ranking equally with the notes and existing as of the issue date of the initial notes or thereafter created) will be secured equally and ratably with or prior to all other indebtedness secured by such pledge, mortgage, lien or other encumbrance on the voting stock or profit participating equity interests of any such entities.
“Existing Indebtedness” means indebtedness incurred under (i) the Third Amended and Restated Credit Agreement dated as of July 3, 2024 among Kohlberg Kravis Roberts & Co. L.P. and the Initial Guarantor, as borrowers, the other borrowers from time to time party thereto, the Issuer, as a guarantor, the other guarantors from time to time party thereto, the lenders party thereto, and HSBC Bank USA, National Association, as administrative agent; (ii) the Fourth Amended and Restated 5-Year Revolving Credit Agreement dated as of April 4, 2024 among KKR Capital Markets Holdings L.P. and certain of its subsidiaries, as borrowers, the lenders party thereto, and Mizuho Bank, Ltd., as administrative agent; and (iii) the 364-Day Revolving Credit Agreement dated as of April 2, 2025 among KKR Capital Markets Holdings L.P. and certain of its subsidiaries, as borrowers, the lenders party thereto, and Mizuho Bank Ltd., as administrative agent; and in the case of each of clauses (i), (ii) and (iii) above, any amendments, supplements, modifications, extensions, renewals, restatements or refundings thereof and any indentures, notes, debentures or credit facilities or commercial paper facilities that replace, refund or refinance any part of the loans, notes, other credit facilities or commitments thereunder, including any such replacement, refunding or refinancing facility or indenture that alters the maturity or interest rate thereof, provided that the aggregate principal amount of Existing Indebtedness outstanding at any one time shall not exceed $2.750 billion.
“Permitted Liens” means (a) liens on voting stock or profit participating equity interests of any subsidiary existing at the time such entity becomes a direct or indirect subsidiary of the Issuer or is merged into a direct or indirect subsidiary of the Issuer (provided such liens are not created or incurred in connection with such transaction and do not extend to any other subsidiary), (b) statutory liens, liens for taxes or assessments or governmental liens not yet due or delinquent or which can be paid without penalty or are being contested in good faith, (c) other liens of a similar nature as those described in subclauses (a) and (b) above, and (d) liens granted under Existing Indebtedness. This covenant will not limit the ability of the Credit Parties to incur indebtedness or other obligations secured by liens on assets other than the voting stock or profit participating equity interests of their respective subsidiaries.
S-27

TABLE OF CONTENTS

Consolidation, Merger, Sale of Assets and Other Transactions
None of the Credit Parties shall be party to a Substantially All Merger or participate in a Substantially All Sale, unless:
the Credit Party is the surviving Person, or the Person formed by or surviving such Substantially All Merger or to which such Substantially All Sale has been made (the “Successor Party”) is organized under the laws of the United States or any state thereof, or, other than with respect to the Issuer, Belgium, Bermuda, Canada, Cayman Islands, France, Germany, Gibraltar, Ireland, Italy, Luxembourg, the Netherlands, Switzerland, the United Kingdom or British Crown Dependencies, a member country of the Organisation for Economic Co-operation and Development, or any political subdivision of any of the foregoing (together with the United States or any state thereof, the “Permitted Jurisdictions”), and has expressly assumed by supplemental indenture all of the obligations of such Credit Party under the Indenture;
immediately after giving effect to such transaction, no default or Event of Default has occurred and is continuing; and
the Issuer delivers to the Trustee an officers’ certificate and an opinion of counsel, each stating that such transaction and any supplemental indenture comply with the Indenture and that all conditions precedent provided for in the Indenture relating to such transaction have been complied with.
For as long as any notes remain outstanding, each of the Credit Parties must be organized under the laws of a Permitted Jurisdiction.
“Credit Group” means the Credit Parties and the Credit Parties’ direct and indirect subsidiaries (to the extent of their economic ownership interest in such subsidiaries) taken as a whole.
“Substantially All Merger” means a merger or consolidation of one or more Credit Parties with or into another Person that would, in one or a series of related transactions, result in the transfer or other disposition, directly or indirectly, of all or substantially all of the combined assets of the Credit Group taken as a whole to a Person that is not within the Credit Group immediately prior to such transaction.
“Substantially All Sale” means a sale, assignment, transfer, lease or conveyance to any other Person in one or a series of related transactions, directly or indirectly, of all or substantially all of the combined assets of the Credit Group taken as a whole to a Person that is not within the Credit Group immediately prior to such transaction.
Any Person that becomes a Successor Party pursuant to this covenant will be substituted for the applicable Credit Party in the Indenture, with the same effect as if it had been an original party to the Indenture. As a result, the Successor Party may exercise the rights and powers of the applicable Credit Party under the Indenture, and, except in the case of a lease, the prior Credit Party will be released from all of its liabilities and obligations under the Indenture and under the notes.
Any substitution of a Successor Party for the applicable Credit Party might be deemed for federal income tax purposes to be an exchange of the debt securities for “new” debt securities, resulting in recognition of gain or loss for such purposes and possibly certain other adverse tax consequences to beneficial owners of the debt securities. Holders should consult their own tax advisors regarding the tax consequences of any such substitution.
Offer to Repurchase Upon a Change of Control Repurchase Event
If a Change of Control Repurchase Event (as defined below) occurs, unless the Issuer has exercised its option to redeem the notes as described below, the Issuer will make an offer to each holder of notes to repurchase all or any part of that holder’s notes at a repurchase price in cash equal to 101% of the aggregate principal amount of notes repurchased plus any accrued and unpaid interest on the notes repurchased to, but excluding, the date of purchase. Within 30 days following any Change of Control Repurchase Event or, at the Issuer’s option, prior to any Change of Control, but after the public announcement of the Change of Control, the Issuer will give notice to each holder describing the transaction or transactions that constitute or may constitute the Change of Control Repurchase Event and offering to repurchase notes on the payment date specified in the notice, which date will be no earlier than 30 days and no later than 60 days from the date such notice is given. The notice shall, if given prior to the date of consummation of the Change of Control, state that the offer to purchase is conditioned on the Change of Control Repurchase Event occurring on or prior to the payment date
S-28

TABLE OF CONTENTS

specified in the notice. The Issuer will comply with the requirements of Rule 14e-1 under the Securities Exchange Act of 1934, as amended (the “Exchange Act”), and any other securities laws and regulations thereunder to the extent those laws and regulations are applicable in connection with the repurchase of the notes as a result of a Change of Control Repurchase Event. To the extent that the provisions of any securities laws or regulations conflict with the Change of Control Repurchase Event provisions of the notes, the Issuer will comply with the applicable securities laws and regulations and will not be deemed to have breached its obligations under the Change of Control Repurchase Event provisions of the notes by virtue of such conflict.
On the Change of Control Repurchase Event payment date, the Issuer will, to the extent lawful:
(1)
accept for payment all notes or portions of notes properly tendered pursuant to the Issuer’s offer;
(2)
deposit with the paying agent an amount equal to the aggregate purchase price in respect of all notes or portions of notes properly tendered; and
(3)
deliver or cause to be delivered to the Trustee the notes properly accepted, together with an officers’ certificate stating the aggregate principal amount of notes being purchased by us.
The paying agent will promptly mail to each holder of notes properly tendered the purchase price for the notes, and the Trustee will promptly authenticate and mail (or cause to be transferred by book-entry) to each holder a new note equal in principal amount to any unpurchased portion of any notes surrendered; provided that each new note representing any unpurchased portion of any notes surrendered will be in a principal amount of $2,000 and integral multiples of $1,000 in excess thereof.
The Issuer will not be required to make an offer to repurchase the notes upon a Change of Control Repurchase Event if a third party makes an offer in respect of the notes in the manner, at the times and otherwise in compliance with the requirements for an offer made by the Issuer and such third party purchases all notes properly tendered and not withdrawn under its offer.
There can be no assurance that sufficient funds will be available at the time of any Change of Control Repurchase Event to make required repurchases of notes tendered. The failure of the Issuer to repurchase the notes upon a Change of Control Repurchase Event would result in a default under the Indenture. If the holders of the notes exercise their right to require the Issuer to repurchase the notes upon a Change of Control Repurchase Event, the financial effect of this repurchase could result in defaults under any revolving credit facility or debt instruments to which the Issuer or the Guarantors are or could become party, including the acceleration of the payment of any borrowings thereunder. It is possible that the Credit Parties will not have sufficient funds at the time of the Change of Control Repurchase Event to make the required repurchase of the Credit Parties’ other debt and the notes. See “Risk Factors—The Issuer may not be able to repurchase the notes upon a Change of Control Repurchase Event.”
The definition of “Change of Control” includes a phrase relating to the direct or indirect sale, transfer, conveyance or other disposition of “all or substantially all” of the properties and assets of the Credit Group. Although there is a limited body of case law interpreting the phrase “substantially all,” there is no precise established definition of the phrase under applicable law. Accordingly, the ability of a holder of notes to require the Issuer to repurchase the notes as a result of a sale, transfer, conveyance or other disposition of less than all of the assets of the Credit Group to another Person or group may be uncertain.
For purposes of the notes:
“Below Investment Grade Rating Event” means the ratings on the notes are lowered in respect of a Change of Control and the notes are rated below Investment Grade by both Rating Agencies on any date from the date of the public notice of an arrangement that could result in a Change of Control until the end of the 60-day period following public notice of the occurrence of a Change of Control (which period shall be extended until the ratings are announced if during such 60 day period the rating of the notes is under publicly announced consideration for possible downgrade by either of the Rating Agencies); provided that a Below Investment Grade Rating Event otherwise arising by virtue of a particular reduction in rating shall not be deemed to have occurred in respect of a particular Change of Control (and thus shall not be deemed a Below Investment Grade Rating Event for purposes of the definition of Change of Control Repurchase Event hereunder) if the Rating Agencies making the reduction in rating to which this definition would otherwise apply do not announce or publicly confirm or inform the Issuer in writing at its request that the reduction was the result, in whole or in part, of any
S-29

TABLE OF CONTENTS

event or circumstance comprised of or arising as a result of, or in respect of, the applicable Change of Control (whether or not the applicable Change of Control shall have occurred at the time of the Below Investment Grade Rating Event). The Issuer will request the Rating Agencies to make such confirmation in connection with any Change of Control and shall promptly certify to the Trustee as to whether or not such confirmation has been received or denied.
“Change of Control” means the occurrence of the following:
the direct or indirect sale, transfer, conveyance or other disposition (other than by way of merger or consolidation), in one or a series of related transactions, of all or substantially all of the combined assets of the Credit Group taken as a whole to any “person” (as that term is used in Section 13(d)(3) of the Exchange Act or any successor provision), other than to a Continuing KKR Person; or
the consummation of any transaction (including, without limitation, any merger or consolidation) the result of which is that any “person” (as that term is used in Section 13(d)(3) of the Exchange Act or any successor provision), other than a Continuing KKR Person, becomes the beneficial owner (within the meaning of Rule 13d-3 under the Exchange Act or any successor provision) of a majority of the controlling interests in (i) the Issuer or (ii) one or more Guarantors that together hold all or substantially all of the assets of the Credit Group taken as whole.
For the avoidance of doubt, any event or action contemplated by, or taken in furtherance of consummating the transactions contemplated by and in compliance with, the Reorganization Agreement as in effect on the initial issue date of the notes will not constitute a Change of Control.
“Change of Control Repurchase Event” means the occurrence of a Change of Control and a Below Investment Grade Rating Event.
“Continuing KKR Person” means, immediately prior to and immediately following any relevant date of determination, (i) an individual who (a) is an executive of the KKR Group, (b) devotes substantially all of his or her business and professional time to the activities of the KKR Group and (c) did not become an executive of the KKR Group or begin devoting substantially all of his or her business and professional time to the activities of the KKR Group in contemplation of a Change of Control, or (ii) any Person in which any one or more of such individuals directly or indirectly, singly or as a group, holds a majority of the controlling interests.
“Fitch” means Fitch Ratings Inc. or any successor thereto.
“Investment Grade” means a rating of BBB- or better by Fitch (or its equivalent under any successor rating categories of Fitch) and BBB- or better by S&P (or its equivalent under any successor rating categories of S&P) (or, in each case, if such Rating Agency ceases to rate the notes for reasons outside of the Issuer’s control, the equivalent investment grade credit rating from any Rating Agency selected by the Issuer as a replacement Rating Agency).
“KKR Group” means KKR Group Partnership, the direct and indirect parents (including, without limitation, the Issuer and general partners) of KKR Group Partnership (the “Parent Entities”), any direct or indirect subsidiaries of the Parent Entities or KKR Group Partnership, the general partner or similar controlling entities of any investment or vehicle that is managed, advised or sponsored by the KKR Group (“KKR Fund”) and any other entity through which any of the foregoing directly or indirectly conduct its business, but shall exclude any company in which a KKR Fund has an investment.
“Rating Agency” means:
each of Fitch and S&P; and
if either of Fitch or S&P ceases to rate the notes or fails to make a rating of the notes publicly available for reasons outside of the Issuer’s control, a “nationally recognized statistical rating organization” within the meaning of Section 3(a)(62) the Exchange Act selected by the Issuer as a replacement agency for Fitch or S&P, or both, as the case may be.
“Reorganization Agreement” means the Reorganization Agreement, dated as of October 8, 2021, by and among the Issuer, KKR Holdings L.P., KKR Management LLP, KKR Associates Holdings L.P. and the other parties thereto.
S-30

TABLE OF CONTENTS

“S&P” means S&P Global Ratings, a division of S&P Global, Inc., or any successor thereto.
Optional Redemption of the Notes
Prior to     ,      (   months prior to the maturity date) (the “Par Call Date”), we may redeem the notes at our option, in whole or in part, at any time and from time to time, at a redemption price (expressed as a percentage of the principal amount and rounded to three decimal places) equal to the greater of:
(a) the sum of the present values of the remaining scheduled payments of principal and interest on the notes being redeemed discounted to the redemption date (assuming the notes being redeemed matured on the Par Call Date) on a semi-annual basis (assuming a 360-day year consisting of twelve 30-day months) at the Treasury Rate (as defined herein) plus     basis points less (b) interest accrued to the date of redemption, and
100% of the principal amount of the notes being redeemed,
plus, in either case, accrued and unpaid interest on the principal amount of the notes being redeemed to, but not including, the redemption date.
On or after the Par Call Date, we may redeem the notes, in whole or in part, at any time and from time to time, at a redemption price equal to 100% of the principal amount of the notes being redeemed plus accrued and unpaid interest thereon to, but not including, the redemption date.
“Treasury Rate” means, with respect to any redemption date, the yield determined by the Issuer in accordance with the following two paragraphs.
The Treasury Rate shall be determined by the Issuer after 4:15 p.m., New York City time (or after such time as yields on U.S. government securities are posted daily by the Board of Governors of the Federal Reserve System), on the third business day preceding the redemption date based upon the yield or yields for the most recent day that appear after such time on such day in the most recent statistical release published by the Board of Governors of the Federal Reserve System designated as “Selected Interest Rates (Daily)—H.15” (or any successor designation or publication) (“H.15”) under the caption “U.S. government securities—Treasury constant maturities—Nominal” (or any successor caption or heading) (“H.15 TCM”). In determining the Treasury Rate, the Issuer shall select, as applicable: (1) the yield for the Treasury constant maturity on H.15 exactly equal to the period from the redemption date to the Par Call Date (the “Remaining Life”); or (2) if there is no such Treasury constant maturity on H.15 exactly equal to the Remaining Life, the two yields—one yield corresponding to the Treasury constant maturity on H.15 immediately shorter than and one yield corresponding to the Treasury constant maturity on H.15 immediately longer than the Remaining Life—and shall interpolate to the Par Call Date on a straight-line basis (using the actual number of days) using such yields and rounding the result to three decimal places; or (3) if there is no such Treasury constant maturity on H.15 shorter than or longer than the Remaining Life, the yield for the single Treasury constant maturity on H.15 closest to the Remaining Life. For purposes of this paragraph, the applicable Treasury constant maturity or maturities on H.15 shall be deemed to have a maturity date equal to the relevant number of months or years, as applicable, of such Treasury constant maturity from the redemption date.
If on the third business day preceding the redemption date H.15 TCM or any successor designation is no longer published, the Issuer shall calculate the Treasury Rate based on the rate per annum equal to the semi-annual equivalent yield to maturity at 11:00 a.m., New York City time, on the second business day preceding such redemption date of the United States Treasury security maturing on, or with a maturity that is closest to, the Par Call Date, as applicable. If there is no United States Treasury security maturing on the Par Call Date but there are two or more United States Treasury securities with a maturity date equally distant from the Par Call Date, one with a maturity date preceding the Par Call Date and one with a maturity date following the Par Call Date, the Issuer shall select the United States Treasury security with a maturity date preceding the Par Call Date. If there are two or more United States Treasury securities maturing on the Par Call Date or two or more United States Treasury securities meeting the criteria of the preceding sentence, the Issuer shall select from among these two or more United States Treasury securities the United States Treasury security that is trading closest to par based upon the average of the bid and asked prices for such United States Treasury securities at 11:00 a.m., New York City time. In determining the Treasury Rate in accordance with the terms of this
S-31

TABLE OF CONTENTS

paragraph, the semi-annual yield to maturity of the applicable United States Treasury security shall be based upon the average of the bid and asked prices (expressed as a percentage of principal amount) at 11:00 a.m., New York City time, of such United States Treasury security, and rounded to three decimal places.
The Issuer’s actions and determinations in determining the redemption price shall be conclusive and binding for all purposes, absent manifest error.
Notice of any redemption will be mailed or electronically delivered (or otherwise transmitted in accordance with the depositary’s procedures) at least 10 days but not more than 60 days before the redemption date to each holder of such notes to be redeemed.
In the case of a partial redemption, selection of the notes for redemption will be made pro rata, by lot or by such other method as the Trustee in its sole discretion deems appropriate and fair. No notes of a principal amount of $2,000 or less will be redeemed in part. If any note is to be redeemed in part only, the notice of redemption that relates to the note will state the portion of the principal amount of the note to be redeemed. A new note in a principal amount equal to the unredeemed portion of the note will be issued in the name of the holder of the note upon surrender for cancellation of the original note. For so long as the notes are held by DTC (or another depositary), the redemption of the notes shall be done in accordance with the policies and procedures of the depositary.
Unless the Issuer or Guarantors default in payment of the redemption price, on and after the redemption date interest will cease to accrue on the notes or portions thereof called for redemption.
Any notice of any redemption may, at the Issuer’s discretion, be subject to one or more conditions precedent, including, but not limited to, completion of a securities offering or other corporate transaction.
By no later than 10:00 a.m. (New York City time) on the redemption date, the Issuer will deposit or cause to be deposited with the Trustee or with another paying agent (or, if any of the Credit Parties is acting as the Issuer’s paying agent with respect to the notes, such Credit Party will segregate and hold in trust as provided in the Indenture) an amount of money sufficient to pay the aggregate redemption price of, and (except if the redemption date shall be an interest payment date) accrued interest on, all of the notes or the part thereof to be redeemed on that date. On the redemption date, the redemption price will become due and payable upon all of the notes to be redeemed, and interest, if any, on the notes to be redeemed will cease to accrue from and after that date. Upon surrender of any such notes for redemption, the Issuer will pay those notes surrendered at the redemption price together, if applicable, with accrued interest to the redemption date.
Any debt securities to be redeemed only in part must be surrendered at the office or agency established by the Issuer for such purpose, and the Issuer will execute, and the Trustee will authenticate and deliver to a holder without service charge, notes of the same series and of like tenor, of any authorized denomination as requested by that holder, in a principal amount equal to and in exchange for the unredeemed portion of the principal of the notes that holder surrenders.
Financial Reports
For so long as the Issuer is subject to the reporting requirements of Section 13 or 15(d) of the Exchange Act, the Issuer must provide (or cause its affiliates to provide) to the Trustee, unless available on the SEC’s Electronic Data Gathering, Analysis and Retrieval System (or successor system) (“EDGAR”), within 15 days after the Issuer files the same with the SEC, copies of the annual reports and of the information, documents and other reports (or copies of such portions of any of the foregoing as the SEC may from time to time by rules and regulations prescribe) which the Issuer may file with the SEC pursuant to Section 13 or Section 15(d) of the Exchange Act.
Delivery of such reports, information and documents to the Trustee shall be for informational purposes only and the Trustee’s receipt of such shall not constitute constructive notice of any information contained therein or determinable from information contained therein, including the Issuer’s compliance with any of the covenants contained in the Indenture (as to which the Trustee will be entitled to conclusively rely upon an Officer’s Certificate). The Trustee shall have no obligation to determine if and when the Issuer’s information is available on EDGAR and the Trustee shall have no obligation to obtain any reports that are posted on EDGAR. The Issuer shall either provide the Trustee with prompt written notification at such time that the Issuer ceases to be a reporting company or continue to provide the Trustee the information as set forth in this section.
S-32

TABLE OF CONTENTS

Events of Default, Notice and Waiver
The following shall constitute “Events of Default” under the Indenture with respect to the notes:
the Issuer’s failure to pay any interest on the notes when due and payable, continued for 30 days;
the Issuer’s failure to pay principal (or premium, if any) on any notes when due, regardless of whether such payment became due because of maturity, redemption, acceleration or otherwise;
the Issuer’s failure to pay the repurchase price when due in connection with a Change of Control Repurchase Event;
any Credit Party’s failure to observe or perform any other covenants or agreements with respect to the notes for 90 days after the Issuer receives notice of such failure from the Trustee or 90 days after the Issuer and the Trustee receive notice of such failure from the holders of at least 25% in aggregate principal amount of the outstanding notes;
certain events of bankruptcy, insolvency or reorganization of the Issuer or of any Guarantor (other than an Insignificant Guarantor); and
a Note Guarantee of any Guarantor (other than an Insignificant Guarantor) ceases to be in full force and effect or is declared to be null and void and unenforceable or such Note Guarantee is found to be invalid or a Guarantor (other than an Insignificant Guarantor) denies its liability under its Note Guarantee (other than by reason of release of such Guarantor in accordance with the terms of the Indenture).
The Trustee is not to be charged with knowledge of any default or Event of Default or knowledge of any cure of any default or Event of Default unless either (i) an authorized officer of the Trustee with direct responsibility for the Indenture has actual knowledge of such default or Event of Default or (ii) written notice of such default or Event of Default has been given to the Trustee by the Issuer or any holder.
“Insignificant Guarantor” means a Guarantor (or group of Guarantors taken together) that would not, on a combined and consolidated basis and taken as a whole, constitute a “significant subsidiary” (as such term is defined in Rule 1-02(w) of Regulation S-X under the Securities Act or any successor provision) of the Issuer.
If an Event of Default with respect to the notes shall occur and be continuing, the Trustee or the holders of at least 25% in aggregate principal amount of the outstanding notes may declare, by notice as provided in the Indenture, the principal amount of all outstanding notes to be due and payable immediately; provided that, in the case of an Event of Default involving certain events of bankruptcy, insolvency or reorganization, acceleration is automatic; and, provided further, that after such acceleration, but before a judgment or decree based on acceleration, the holders of a majority in aggregate principal amount of the outstanding notes may, under certain circumstances, rescind and annul such acceleration if all Events of Default, other than the nonpayment of accelerated principal, have been cured or waived.
Any past default under the Indenture with respect to the notes, and any Event of Default arising therefrom, may be waived by the holders of a majority in principal amount of all outstanding notes, except in the case of (i) a default in the payment of the principal of (or premium, if any) or interest on any note, or the repurchase price in connection with a Change of Control Repurchase Event, or (ii) default in respect of a covenant or provision which may not be amended or modified without the consent of the holder of each note affected, provided that there had been paid or deposited with the Trustee a sum sufficient to pay all amounts due to the Trustee and to reimburse the Trustee for any and all fees, expenses and disbursements advanced by the Trustee, its agents and its counsel incurred in connection with such default or Event of Default.
The Trustee is required within 90 days after the occurrence of a default (of which a responsible trust officer of the Trustee has received written notice and is continuing), with respect to the notes (without regard to any grace period or notice requirements), to give to the holders notice of such default; provided that except in the case of a default in the payment of principal of (or premium, if any) or interest on any note, or the repurchase price in connection with a Change of Control Repurchase Event, the Trustee may withhold notice if and so long as a committee of responsible trust officers of the Trustee in good faith determines that withholding notice is in the interests of the holders.
S-33

TABLE OF CONTENTS

The Trustee, subject to its duties during default to act with the required standard of care, may require indemnification by the holders with respect to which a default has occurred before proceeding to exercise any right or power under the Indenture at the request of the holders. Subject to such right of indemnification and to certain other limitations, the holders of a majority in aggregate principal amount of the outstanding notes may direct the time, method and place of conducting any proceeding for any remedy available to the Trustee, or exercising any trust or power conferred on the Trustee with respect to the notes; provided that such direction shall not be in conflict with any rule of law or with the Indenture and the Trustee may take any other action deemed proper by the Trustee which is not inconsistent with such direction.
No holder of notes may institute any action against the Credit Parties under the Indenture (except actions for payment of overdue principal of (and premium, if any) or interest on such notes in accordance with its terms) unless (i) the holder has given to the Trustee written notice of an Event of Default and of the continuance thereof with respect to the notes specifying an Event of Default, as required under the Indenture, (ii) the holders of at least 25% in aggregate principal amount of outstanding notes under the Indenture shall have requested the Trustee to institute such action and offered to the Trustee indemnity reasonably satisfactory to it against the costs, expenses and liabilities to be incurred in compliance with such request; (iii) the Trustee shall not have instituted such action within 60 days of such request and (iv) no direction inconsistent with such written request has been given to the Trustee during such 60-day period by the holders of a majority in principal amount of the notes.
The Issuer is required to furnish the Trustee annually a statement by certain of its officers to the effect that, to the best of their knowledge, the Issuer is not in default in the fulfillment of any of its obligations under the Indenture or, if there has been a default in the fulfillment of any such obligation, specifying each such default.
Agreement by Holders to Treat Notes as Indebtedness for Tax Purposes
Each holder of the notes will, by accepting the notes or a beneficial interest therein, agree and shall be deemed to have agreed that the holder or beneficial owner intends that the notes constitute indebtedness, and will treat the notes as indebtedness, for all U.S. federal, state and local tax purposes.
Defeasance and Discharge
Except as prohibited by the Indenture, if the Issuer deposits with the Trustee sufficient money or United States government obligations, or both, to pay the principal of, and premium, if any, and interest on, the notes on the scheduled due dates therefor, then at the Issuer’s option the Issuer may be discharged from certain of its obligations with respect to the notes or elect that its failure to comply with certain restrictive covenants, including those described in “—Offer to Repurchase Upon a Change of Control Repurchase Event,” “—Consolidation, Merger, Sale of Assets and Other Transactions,”“—Limitations on Liens” and the requirement to add Additional Guarantors as described in “—Guarantees” will not be deemed to be or result in an Event of Default under the notes. To exercise any such option to defease, the Issuer must deliver to the Trustee a legal opinion issued by counsel reasonably acceptable to the Trustee confirming that the beneficial owners of the notes will not recognize gain or loss for U.S. federal income tax purposes as a result of such deposit, defeasance or discharge and will be subject to U.S. federal income tax on the same amount and in the same manner and at the same times as would have been the case if such deposit, defeasance or discharge had not occurred.
Modification and Waiver
The Issuer, the Guarantors and the Trustee may supplement the Indenture for certain limited purposes without the consent of those holders.
The Issuer, the Guarantors and the Trustee may also modify the Indenture in a manner that affects the interests or rights of the holders of notes with the consent of the holders of at least a majority in aggregate principal amount of the notes at the time outstanding. However, the Indenture will require the consent of each holder of notes affected by any modification which would:
change the fixed maturity of the notes, or reduce the principal amount thereof, or reduce the rate or extend the time of payment of interest thereon, or reduce any premium payable upon the redemption thereof;
reduce the amount of principal payable upon acceleration of the maturity thereof;
S-34

TABLE OF CONTENTS

change the currency in which the notes or any premium or interest is payable;
impair the right to enforce any payment on or with respect to the notes;
reduce the percentage in principal amount of outstanding notes the consent of whose holders is required for modification or amendment of the Indenture or for waiver of compliance with certain provisions of the Indenture or for waiver of certain defaults;
subordinate the notes or any Note Guarantee to any other obligation of the Issuer or the applicable Guarantor;
modify the Note Guarantees in any manner adverse to the holders; or
modify any of the above bullet points.
The Indenture will permit the holders of at least a majority in aggregate principal amount of the outstanding notes or of any other series of debt securities issued under the Indenture which is affected by the modification or amendment to waive compliance with certain covenants contained in the Indenture. Such modification might be deemed for U.S. federal income tax purposes to be an exchange of the notes for “new” notes with the modified terms, resulting in recognition of gain or loss for such purposes and possibly certain other tax consequences to the beneficial owners of the notes. Holders should consult their tax advisors regarding the U.S. federal income tax consequences of any such modification.
Governing Law
The Indenture, notes and Note Guarantees will be governed by, and construed in accordance with, the laws of the State of New York.
Trustee
The Trustee under the Indenture will be The Bank of New York Mellon Trust Company, N.A.
S-35

TABLE OF CONTENTS

BOOK-ENTRY, DELIVERY AND FORM
Book-Entry System, Form and Delivery
The notes initially will be issued in book-entry form and represented by one or more global notes. The global notes will be deposited with, or on behalf of, DTC, New York, New York, as depositary, and registered in the name of Cede & Co., the nominee of DTC. Beneficial interests in a global note will be represented through book-entry accounts of financial institutions acting on behalf of the beneficial owners as direct and indirect participants in DTC. Investors may elect to hold interests in a global note through either DTC (in the United States) or Clearstream Banking, S.A. (“Clearstream”), or Euroclear Bank S.A./N.V. (the “Euroclear Operator”), as operator of the Euroclear System (“Euroclear”) (in Europe), either directly if they are participants in such systems or indirectly through organizations that are participants in such systems. Clearstream and Euroclear will hold interests on behalf of their participants through customers’ securities accounts in Clearstream’s and Euroclear’s names on the books of their U.S. depositaries, which in turn will hold such interests in customers’ securities accounts in the U.S. depositaries’ names on the books of DTC. Citibank, N.A. will act as the U.S. depositary for Clearstream, and JPMorgan Chase Bank, N.A. will act as the U.S. depositary for Euroclear.
Unless and until it is exchanged for individual certificates evidencing notes under the limited circumstances described below, a global note may not be transferred except as a whole by the depositary to its nominee or by the nominee to the depositary, or by the depositary or its nominee to a successor depositary or to a nominee of the successor depositary.
DTC has advised us that it is:
a limited-purpose trust company organized under the New York Banking Law;
a “banking organization” within the meaning of the New York Banking Law;
a member of the Federal Reserve System;
a “clearing corporation” within the meaning of the New York Uniform Commercial Code; and
a “clearing agency” registered pursuant to the provisions of Section 17A of the Exchange Act.
Clearstream has advised us that it is incorporated under the laws of Luxembourg as a professional depositary. Clearstream holds securities for its customers and facilitates the clearance and settlement of securities transactions between its customers through electronic book-entry changes in accounts of its customers, thereby eliminating the need for physical movement of certificates. Clearstream provides to its customers, among other things, services for safekeeping, administration, clearance and settlement of internationally traded securities and securities lending and borrowing. Clearstream interfaces with domestic markets in several countries. As a professional depositary, Clearstream is subject to regulation by the Luxembourg Monetary Institute. Clearstream customers are recognized financial institutions around the world, including underwriters, securities brokers and dealers, banks, trust companies, clearing corporations and other organizations and may include the underwriters for this offering. Indirect access to Clearstream is also available to others, such as banks, brokers, dealers and trust companies that clear through or maintain a custodial relationship with a Clearstream customer either directly or indirectly.
Euroclear has advised us that it was created in 1968 to hold securities for participants of Euroclear and to clear and settle transactions between Euroclear participants through simultaneous electronic book-entry delivery against payment, thereby eliminating the need for physical movement of certificates and any risk from lack of simultaneous transfers of securities and cash. Euroclear provides various other services, including securities lending and borrowing and interfaces with domestic markets in several countries. Euroclear is operated by the Euroclear Operator under contract with Euroclear Clearance System Public Limited Company (the “Cooperative”). All operations are conducted by the Euroclear Operator, and all Euroclear securities clearance accounts and Euroclear cash accounts are accounts with the Euroclear Operator, not the Cooperative. The Cooperative establishes policy for Euroclear on behalf of Euroclear participants. Euroclear participants include banks (including central banks), securities brokers and dealers and other professional financial intermediaries and may include the underwriters for this offering. Indirect access to Euroclear is also available to other firms that clear through or maintain a custodial relationship with a Euroclear participant, either directly or indirectly.
S-36

TABLE OF CONTENTS

The Euroclear Operator has advised us that it is licensed by the Belgian Banking and Finance Commission to carry out banking activities on a global basis. As a Belgian bank, it is regulated and examined by the Belgian Banking Commission.
DTC holds securities that its participants deposit with DTC. DTC also facilitates the settlement among its participants of securities transactions, including transfers and pledges, in deposited securities through electronic computerized book-entry changes in participants’ accounts, which eliminates the need for physical movement of securities certificates. “Direct participants” in DTC include securities brokers and dealers, including underwriters, banks, trust companies, clearing corporations and other organizations. DTC is owned by a number of its direct participants and by the New York Stock Exchange, Inc., the NYSE American LLC and the Financial Industry Regulatory Authority, Inc. Access to the DTC system is also available to others, which we sometimes refer to as “indirect participants,” that clear transactions through or maintain a custodial relationship with a direct participant either directly or indirectly. The rules applicable to DTC and its participants are on file with the SEC.
Purchases of notes within the DTC system must be made by or through direct participants, which will receive a credit for those notes on DTC’s records. The ownership interest of the actual purchaser of notes, which we sometimes refer to as a “beneficial owner,” is in turn recorded on the direct and indirect participants’ records. Beneficial owners of notes will not receive written confirmation from DTC of their purchases. However, beneficial owners are expected to receive written confirmations providing details of their transactions, as well as periodic statements of their holdings, from the direct or indirect participants through which they purchased notes. Transfers of ownership interests in global notes are to be accomplished by entries made on the books of participants acting on behalf of beneficial owners. Beneficial owners will not receive certificates representing their ownership interests in the global notes except under the limited circumstances described below.
To facilitate subsequent transfers, all global notes deposited with DTC will be registered in the name of DTC’s nominee, Cede & Co. The deposit of notes with DTC and their registration in the name of Cede & Co. will not change the beneficial ownership of the notes. DTC has no knowledge of the actual beneficial owners of the notes. DTC’s records reflect only the identity of the direct participants to whose accounts the notes are credited, which may or may not be the beneficial owners. The participants are responsible for keeping account of their holdings on behalf of their customers.
Conveyance of notices and other communications by DTC to direct participants, by direct participants to indirect participants and by direct participants and indirect participants to beneficial owners will be governed by arrangements among them, subject to any legal requirements in effect from time to time.
Redemption notices will be sent to DTC or its nominee. If the notes are not held in definitive form, and if less than all of the notes are being redeemed, the amount of the interest of each direct participant in the notes to be redeemed will be determined in accordance with DTC’s procedures.
In any case where a vote may be required with respect to the notes, neither DTC nor Cede & Co. will give consents for or vote the global notes. Under its usual procedures, DTC will mail an omnibus proxy to us as soon as possible after the record date. The omnibus proxy assigns the consenting or voting rights of Cede & Co. to those direct participants to whose accounts the notes are credited on the record date identified in a listing attached to the omnibus proxy.
Principal and interest payments on the notes will be made to Cede & Co., as nominee of DTC.
DTC’s practice is to credit direct participants’ accounts on the relevant payment date unless DTC has reason to believe that it will not receive payment on the payment date. Payments by direct and indirect participants to beneficial owners will be governed by standing instructions and customary practices, as is the case with securities held for the account of customers in bearer form or registered in “street name.” Those payments will be the responsibility of participants and not of DTC or us, subject to any legal requirements in effect from time to time. Payment of principal and interest to Cede & Co. is our responsibility, disbursement of payments to direct participants is the responsibility of DTC, and disbursement of payments to the beneficial owners is the responsibility of direct and indirect participants.
Except under the limited circumstances described below, purchasers of notes will not be entitled to have notes registered in their names and will not receive physical delivery of notes. Accordingly, each beneficial owner must rely on the procedures of DTC and its participants to exercise any rights under the notes and the indenture.
S-37

TABLE OF CONTENTS

The laws of some jurisdictions may require that some purchasers of securities take physical delivery of securities in definitive form. Those laws may impair the ability to transfer or pledge beneficial interests in notes.
Distributions on the notes held beneficially through Clearstream will be credited to cash accounts of its customers in accordance with its rules and procedures, to the extent received by the U.S. depositary for Clearstream. Securities clearance accounts and cash accounts with the Euroclear Operator are governed by the Terms and Conditions Governing Use of Euroclear and the related Operating Procedures of the Euroclear System, and applicable Belgian law (collectively, the “Euroclear Terms and Conditions”). The Euroclear Terms and Conditions govern transfers of securities and cash within Euroclear, withdrawals of securities and cash from Euroclear, and receipts of payments with respect to securities in Euroclear. All securities in Euroclear are held on a fungible basis without attribution of specific certificates to specific securities clearance accounts. The Euroclear Operator acts under the Euroclear Terms and Conditions only on behalf of Euroclear participants and has no record of or relationship with persons holding through Euroclear participants.
Distributions on the notes held beneficially through Euroclear will be credited to the cash accounts of its participants in accordance with the Euroclear Terms and Conditions, to the extent received by the U.S. depositary for Euroclear.
Initial settlement for the notes will be made in immediately available funds. Secondary market trading between DTC participants will occur in the ordinary way in accordance with DTC rules and will be settled in immediately available funds. Secondary market trading between Clearstream customers and/or Euroclear participants will occur in the ordinary way in accordance with the applicable rules and operating procedures of Clearstream and Euroclear and will be settled using the procedures applicable to conventional eurobonds in immediately available funds. No assurances can be given as to the effect, if any, of settlement in immediately available funds on trading activity in the notes.
Cross-market transfers between persons holding directly or indirectly through DTC, on the one hand, and directly or indirectly through Clearstream customers or Euroclear participants, on the other, will be effected in DTC in accordance with DTC rules on behalf of the relevant European international clearing system by the U.S. depositary; however, such cross-market transactions will require delivery of instructions to the relevant European international clearing system by the counterparty in such system in accordance with its rules and procedures and within its established deadlines (European time). The relevant European international clearing system will, if the transaction meets its settlement requirements, deliver instructions to the U.S. depositary to take action to effect final settlement on its behalf by delivering or receiving the notes in DTC, and making or receiving payment in accordance with normal procedures for same-day funds settlement applicable to DTC. Clearstream customers and Euroclear participants may not deliver instructions directly to their U.S. depositaries.
Because of time-zone differences, credits of the notes received in Clearstream or Euroclear as a result of a transaction with a DTC participant will be made during subsequent securities settlement processing and will be credited the business day following the DTC settlement date. Such credits or any transactions in the notes settled during such processing will be reported to the relevant Clearstream customers or Euroclear participants on such business day. Cash received in Clearstream or Euroclear as a result of sales of the notes by or through a Clearstream customer or a Euroclear participant to a DTC participant will be received with value on the DTC settlement date but will be available in the relevant Clearstream or Euroclear cash account only as of the business day following settlement in DTC.
DTC, Clearstream and Euroclear are under no obligation to provide their services as depositaries for the notes and may discontinue providing their services at any time. Neither we, the trustee nor the underwriters will have any responsibility for the performance by DTC, Clearstream, Euroclear or their direct participants or indirect participants under the rules and procedures governing these organizations.
As noted above, beneficial owners of notes generally will not receive certificates representing their ownership interests in the notes. However, if:
DTC notifies us that it is unwilling or unable to continue as a depositary for the global notes or if DTC ceases to be a clearing agency registered under the Exchange Act at a time when it is required to be registered and a successor depositary is not appointed within 90 days of the notification to us or of our becoming aware of DTC’s ceasing to be so registered, as the case may be;
S-38

TABLE OF CONTENTS

we determine, in our sole discretion, not to have the notes represented by one or more global notes; or
an event of default under the indenture has occurred and is continuing with respect to the notes,
we will prepare and deliver certificates for the notes in exchange for beneficial interests in the global notes. Any beneficial interest in a global note that is exchangeable under the circumstances described in the preceding sentence will be exchangeable for notes in definitive certificated form registered in the names that the depositary directs. It is expected that these directions will be based upon directions received by the depositary from its participants with respect to ownership of beneficial interests in the global notes.
We have provided the descriptions of the operations of DTC, Clearstream and Euroclear in this prospectus supplement solely as a matter of convenience. We take no responsibility for the accuracy of this information. These operations and procedures are solely within the control of those organizations and are subject to change by them from time to time.
S-39

TABLE OF CONTENTS

CERTAIN UNITED STATES FEDERAL INCOME TAX CONSEQUENCES
The following is a summary of certain United States federal income tax consequences of the purchase, ownership and disposition of the notes as of the date hereof. Except where noted, this summary deals only with notes that are held as capital assets by persons who acquire the notes upon the issuance hereby at the “issue price,” which is the first price at which a substantial amount of the notes is sold to the public.
As used herein, a “U.S. holder” means a beneficial owner of the notes that is, for United States federal income tax purposes, any of the following:
an individual citizen or resident of the United States;
a corporation (or any other entity treated as a corporation for United States federal income tax purposes) created or organized in or under the laws of the United States, any state thereof or the District of Columbia;
an estate the income of which is subject to United States federal income taxation regardless of its source; or
a trust if it (1) is subject to the primary supervision of a court within the United States and one or more United States persons have the authority to control all substantial decisions of the trust or (2) has a valid election in effect under applicable United States Treasury regulations to be treated as a United States person.
The term “non-U.S. holder” means a beneficial owner of the notes that is neither a U.S. holder nor an entity classified as a partnership for United States federal income tax purposes.
If a partnership (or other entity treated as a partnership for United States federal income tax purposes) holds the notes, the tax treatment of a partner will generally depend upon the status of the partner and the activities of the partnership. If you are a partner of a partnership holding the notes, you should consult your tax advisors.
This summary is based upon provisions of the Internal Revenue Code of 1986, as amended (the “Code”), and existing and proposed Treasury regulations promulgated thereunder, rulings and judicial decisions as of the date of this prospectus supplement. Those authorities may be changed, possibly with retroactive effect, so as to result in United States federal income and estate tax consequences different from those summarized below. This summary does not address the effects of any United States federal tax consequences other than income taxes, and does not address the Medicare tax on net investment income or any foreign, state, local or other tax considerations. In addition, it does not represent a detailed description of the United States federal income and estate tax consequences applicable to you if you are subject to special treatment under the United States federal income tax laws, including, without limitation:
a broker or dealer in securities or currencies;
a financial institution;
an insurance company;
a regulated investment company;
a real estate investment trust;
a tax-exempt entity;
a person holding the notes as part of a hedging, integrated, conversion or constructive sale transaction or a straddle;
a trader in securities that has elected the mark-to-market method of accounting for your securities;
a person liable for alternative minimum tax;
a U.S. holder that holds notes through a non-U.S. broker or other non-U.S. intermediary;
a U.S. holder whose “functional currency” is not the U.S. dollar;
a United States expatriate;
a “controlled foreign corporation”;
S-40

TABLE OF CONTENTS

a “passive foreign investment company”;
a partnership or other pass-through entity for United States federal income tax purposes; or
a person required to accelerate the recognition of any item of gross income with respect to the notes as a result of such income being recognized on an applicable financial statement.
We cannot assure you that a change in law will not alter significantly the tax considerations that we describe in this summary.
If you are considering the purchase of notes, you should consult your tax advisors concerning the particular United States federal income tax consequences to you of the purchase, ownership and disposition of the notes, as well as the consequences to you arising under the laws of any other taxing jurisdiction, including state, local or foreign taxes.
Certain Tax Consequences to U.S. Holders
The following is a summary of certain United States federal income tax consequences that will apply to U.S. holders of the notes.
Effect of Certain Contingencies. We may be required to pay amounts in excess of stated interest or principal on the notes, including as described under “Description of the Notes—Offer to Repurchase Upon a Change of Control Repurchase Event.” We intend to take the position that the possibility of any such potential payments does not result in the notes being treated as “contingent payment debt instruments” under the applicable Treasury regulations. Our position is binding on you unless you disclose your contrary position in the manner required by applicable Treasury regulations. It is possible, however, that the Internal Revenue Service (“IRS”) may successfully assert a different position, in which case you might, among other things, be required to treat as ordinary interest income (rather than capital gain) any gain realized on a disposition of the notes. You should consult your own tax advisors regarding the possible application of the contingent payment debt instrument rules to the notes. The remainder of this discussion assumes that the notes will not be treated as contingent payment debt instruments.
Stated Interest. It is anticipated, and this discussion assumes, that the notes will not be issued with more than a de minimis amount of original issue discount. Stated interest on the notes generally will be taxable to you as ordinary income at the time the interest is paid or accrued in accordance with your method of accounting for United States federal income tax purposes.
Sale, Exchange or Retirement of Notes. You will generally recognize taxable gain or loss upon a sale, exchange, retirement or other disposition of a note in an amount equal to the difference between (i) the amount realized upon the sale, exchange, retirement or other disposition of the note (less any amount equal to accrued but unpaid stated interest, which will be taxed in the manner described above under “—Stated Interest”) and (ii) your adjusted tax basis in the note. Your adjusted tax basis in a note will, in general, be your cost for that note.
Any gain or loss on the sale, exchange, retirement or other disposition of a note generally will be capital gain or loss and generally will be long-term capital gain or loss if the note has a holding period of more than one year at the time of the sale, exchange, retirement or other disposition. Long-term capital gain of non-corporate U.S. holders (including individuals) may be taxed at preferential rates. The deductibility of capital losses is subject to limitations.
Certain Tax Consequences to Non-U.S. Holders
The following is a summary of certain United States federal income and estate tax consequences that will apply to non-U.S. holders of the notes.
United States Federal Withholding Tax. Subject to the discussions of backup withholding and FATCA below, United States federal withholding tax will not apply to any payment of interest on the notes under the “portfolio interest rule,” provided that:
interest paid on the notes is not effectively connected with your conduct of a trade or business in the United States;
S-41

TABLE OF CONTENTS

you do not actually or constructively own 10% or more of the total combined voting power of all classes of our voting stock within the meaning of the Code and applicable United States Treasury regulations;
you are not a controlled foreign corporation that is related to us through stock ownership;
you are not a bank whose receipt of interest on the notes is described in Section 881(c)(3)(A) of the Code; and
either (a) you provide your name and address on an IRS Form W-8BEN or W-8BEN-E (or other applicable form), and certify, under penalties of perjury, that you are not a United States person as defined under the Code or (b) you hold your notes through certain foreign intermediaries and satisfy the certification requirements of applicable Treasury regulations. Special certification rules apply to non-U.S. holders that are pass-through entities rather than corporations or individuals.
If you do not satisfy the requirements described above, payments of interest made to you will be subject to a 30% United States federal withholding tax, unless you provide the payor with a properly executed:
IRS Form W-8BEN or W-8BEN-E (or other applicable form) certifying an exemption from or reduction in withholding under the benefit of an applicable income tax treaty; or
IRS Form W-8ECI (or other applicable form) certifying that interest paid on the notes is not subject to withholding tax because it is effectively connected with your conduct of a trade or business in the United States (as discussed below under “—United States Federal Income Tax”).
The 30% United States federal withholding tax generally will not apply to any payment of principal or gain that you realize on the sale, exchange, retirement or other disposition of a note.
United States Federal Income Tax. If you are engaged in a trade or business in the United States and interest on the notes is effectively connected with the conduct of that trade or business (and, if required by an applicable income tax treaty, is attributable to a United States fixed base or permanent establishment), then you will be subject to United States federal income tax on that interest on a net income basis (although you will be exempt from the 30% United States federal withholding tax described above, provided the certification requirements discussed above in “—United States Federal Withholding Tax” are satisfied) in the same manner as if you were a United States person as defined under the Code. In addition, if you are a foreign corporation, you may be subject to a branch profits tax equal to 30% (or lower applicable income tax treaty rate) of your effectively connected earnings and profits, subject to adjustments.
Subject to the discussion of backup withholding below, any gain realized on the sale, exchange, retirement or other disposition of a note generally will not be subject to United States federal income tax unless:
the gain is effectively connected with your conduct of a trade or business in the United States (and, if required by an applicable income tax treaty, is attributable to a United States fixed base or permanent establishment), in which case such gain will generally be subject to United States federal income tax (and possibly branch profits tax) in the same manner as effectively connected interest as described above; or
you are an individual who is present in the United States for 183 days or more in the taxable year of that disposition, and certain other conditions are met, in which case, unless an applicable income tax treaty provides otherwise, you will generally be subject to a 30% United States federal income tax on any gain recognized, which may be offset by certain United States source losses.
Information Reporting and Backup Withholding
U.S. Holders. In general, information reporting requirements will apply to payments of interest on the notes and the proceeds of the sale or other taxable disposition (including a retirement or redemption) of a note paid to you (unless you are an exempt recipient such as a corporation). Backup withholding may apply to any payments described in the preceding sentence if you fail to provide a correct taxpayer identification number or a certification that you are not subject to backup withholding.
Backup withholding is not an additional tax and any amounts withheld under the backup withholding rules may be allowed as a refund or a credit against your United States federal income tax liability, provided the required information is timely furnished to the IRS.
S-42

TABLE OF CONTENTS

Non-U.S. Holders. Information reporting generally will apply to the amount of interest paid to you and the amount of tax, if any, withheld with respect to those payments. Copies of the information returns reporting such interest payments and any withholding may also be made available to the tax authorities in the country in which you reside under the provisions of an applicable income tax treaty.
In general, you will not be subject to backup withholding with respect to payments of interest on the notes that we make to you, provided that the applicable withholding agent does not have actual knowledge or reason to know that you are a United States person as defined under the Code, and such withholding agent has received from you the required certification that you are a non-U.S. holder described above in the fifth bullet point under “—Certain Tax Consequences to Non-U.S. Holders—United States Federal Withholding Tax.”
Information reporting and, depending on the circumstances, backup withholding will apply to the proceeds of a sale or other disposition (including a retirement or redemption) of notes within the United States or conducted through certain United States-related financial intermediaries, unless you certify to the payor under penalties of perjury that you are a non-U.S. holder (and the payor does not have actual knowledge or reason to know that you are a United States person as defined under the Code), or you otherwise establish an exemption.
Backup withholding is not an additional tax and any amounts withheld under the backup withholding rules may be allowed as a refund or a credit against your United States federal income tax liability, provided the required information is timely furnished to the IRS.
Additional Withholding Requirements
Under Sections 1471 through 1474 of the Code (such Sections commonly referred to as “FATCA”), a 30% United States federal withholding tax may apply to any interest income paid on the notes to (i) a “foreign financial institution” (as specifically defined in the Code) which does not provide sufficient documentation, typically on IRS Form W-8BEN-E, evidencing either (x) an exemption from FATCA, or (y) its compliance (or deemed compliance) with FATCA (which may alternatively be in the form of compliance with an intergovernmental agreement with the United States) in a manner which avoids withholding, or (ii) a “non-financial foreign entity” (as specifically defined in the Code) which does not provide sufficient documentation, typically on IRS Form W-8BEN-E, evidencing either (x) an exemption from FATCA, or (y) adequate information regarding certain substantial United States beneficial owners of such entity (if any). If an interest payment is both subject to withholding under FATCA and subject to the withholding tax discussed above under “—Certain Tax Consequences to Non-U.S. Holders—United States Federal Withholding Tax,” the withholding under FATCA may be credited against, and therefore reduce, such other withholding tax. While withholding under FATCA would also have applied to payments of gross proceeds from the sale or other taxable disposition of the notes, proposed United States Treasury regulations (upon which taxpayers may rely until final regulations are issued) eliminate FATCA withholding on payments of gross proceeds entirely. You should consult your own tax advisors regarding these rules and whether they may be relevant to your ownership and disposition of the notes.
S-43

TABLE OF CONTENTS

CERTAIN ERISA CONSIDERATIONS
The following is a summary of certain considerations associated with the purchase and holding of the notes by (i) “employee benefit plans” within the meaning of Section 3(3) of the U.S. Employee Retirement Income Security Act of 1974, as amended (“ERISA”) subject to Title I of ERISA, (ii) plans, individual retirement accounts and other arrangements that are subject to Section 4975 of the U.S. Internal Revenue Code of 1986, as amended (the “Code”) or provisions under any other U.S. or non-U.S. federal, state, local or other laws or regulations that are similar to such provisions of ERISA or the Code (collectively, “Similar Laws”), and (iii) entities whose underlying assets are considered to include the assets of any of the foregoing described in clauses (i) and (ii), pursuant to ERISA or otherwise (each of the foregoing described in clauses (i), (ii) and (iii) referred to herein as a “Plan”).
General Fiduciary Matters
ERISA and the Code impose certain duties on persons who are fiduciaries of a Plan subject to Title I of ERISA or Section 4975 of the Code (a “Covered Plan”) and prohibit certain transactions involving the assets of a Covered Plan and its fiduciaries or other interested parties. Under ERISA and the Code, any person who exercises any discretionary authority or control over the administration of such a Covered Plan or the management or disposition of the assets of such a Covered Plan, or who renders investment advice for a fee or other compensation to such a Covered Plan, is generally considered to be a fiduciary of the Covered Plan.
In considering an investment in the notes of a portion of the assets of any Plan, a fiduciary should determine whether the investment is in accordance with the documents and instruments governing the Plan and the applicable provisions of ERISA, the Code or any Similar Law relating to a fiduciary’s duties to the Plan including, without limitation, the prudence, diversification, delegation of control and prohibited transaction provisions of ERISA, the Code and any other applicable Similar Laws.
Prohibited Transaction Issues
Section 406 of ERISA and Section 4975 of the Code prohibit Covered Plans from engaging in specified transactions involving plan assets with persons or entities who are “parties in interest,” within the meaning of ERISA, or “disqualified persons,” within the meaning of Section 4975 of the Code, unless an exemption is available. A party in interest or disqualified person who engaged in a non-exempt prohibited transaction may be subject to excise taxes and other penalties and liabilities under ERISA and the Code. In addition, the fiduciary of the Covered Plan that engaged in such a non-exempt prohibited transaction may be subject to penalties and liabilities under ERISA and the Code. The acquisition and/or holding of notes by a Covered Plan with respect to which the Issuer, any underwriter, a Guarantor or any of their respective affiliates is considered a party in interest or a disqualified person may constitute or result in a direct or indirect prohibited transaction under Section 406 of ERISA and/or Section 4975 of the Code, unless the investment is acquired and is held in accordance with an applicable statutory, class or individual prohibited transaction exemption. In this regard, the U.S. Department of Labor has issued prohibited transaction class exemptions, or “PTCEs,” that may apply to the acquisition and holding of the notes. These class exemptions include, without limitation, PTCE 84-14 respecting transactions determined by independent qualified professional asset managers, PTCE 90-1 respecting insurance company pooled separate accounts, PTCE 91-38 respecting bank collective investment funds, PTCE 95-60 respecting life insurance company general accounts and PTCE 96-23 respecting transactions determined by in-house asset managers. In addition, Section 408(b)(17) of ERISA and Section 4975(d)(20) of the Code provide relief from the prohibited transaction provisions of ERISA and Section 4975 of the Code for certain transactions, provided that neither the issuer of the securities nor any of its affiliates (directly or indirectly) have or exercise any discretionary authority or control or render any investment advice with respect to the assets of any Covered Plan involved in the transaction and provided further that the Covered Plan receives no less, or pays no more, than adequate consideration in connection with the transaction. Each of the above-noted exemptions contains conditions and limitations on its application. Fiduciaries of Covered Plans considering acquiring and/or holding the notes in reliance on these or any other exemption should carefully review the exemption in consultation with counsel to assure it is applicable. There can be no assurance that all of the conditions of any such exemptions will be satisfied.
S-44

TABLE OF CONTENTS

Government plans, foreign plans and certain church plans, while not necessarily subject to the fiduciary responsibility provisions of Title I of ERISA or the prohibited transaction provisions of Section 406 of ERISA or Section 4975 of the Code, may be subject to Similar Laws. Fiduciaries of such Plans should consult with their counsel before acquiring any notes.
Because of the foregoing, the notes should not be acquired or held by any person investing the assets of any Plan, unless such acquisition and holding will not constitute or result in a non-exempt prohibited transaction under ERISA and the Code or a similar violation of any applicable Similar Laws.
Representation
Accordingly, by acceptance of a note, each purchaser and subsequent transferee of a note or any interest therein will be deemed to have represented and warranted that either (i) no portion of the assets used by such purchaser or transferee to acquire or hold the notes or any interest therein constitutes assets of any Plan or (ii) the acquisition and holding of the notes or any interest therein by such purchaser or transferee will not constitute or result in a non-exempt prohibited transaction under Section 406 of ERISA or Section 4975 of the Code or similar violation under any applicable Similar Laws.
The foregoing discussion is general in nature and is not intended to be all inclusive. Due to the complexity of these rules and the penalties that may be imposed upon persons involved in non-exempt prohibited transactions, it is particularly important that fiduciaries, or other persons considering purchasing or holding the notes (or any interest therein) on behalf of, or with the assets of, any Plan, consult with their counsel regarding the potential applicability of ERISA, Section 4975 of the Code and any Similar Laws to such investment and whether an exemption would be applicable to the purchase and holding of the notes or interest therein. Neither this discussion nor anything provided in this prospectus supplement is, or is intended to be, investment advice directed at any potential Plan purchasers, or at Plan purchasers generally, and such purchasers of the notes should consult with and rely on their own counsel and advisers as to whether an investment in the notes is suitable for the Plan. The sale of the notes to any Plan is in no respect a representation by us, the Guarantors, an underwriter or any of our or their respective affiliates or representatives that such an investment meets all relevant legal requirements with respect to investments by Plans generally or any particular Plan, or that such investment is prudent or appropriate for Plans generally or any particular Plan.
S-45

TABLE OF CONTENTS

UNDERWRITING (CONFLICTS OF INTEREST)
Morgan Stanley & Co. LLC, Goldman Sachs & Co. LLC, HSBC Securities (USA) Inc., KKR Capital Markets LLC and UBS Securities LLC are acting as joint book-running managers of this offering and as representatives of the underwriters named below.
Subject to the terms and conditions stated in the underwriting agreement dated the date of the pricing of the notes, each underwriter named below has severally agreed to purchase, and we have agreed to sell to that underwriter, the principal amount of notes set forth opposite the underwriter’s name.
Underwriters
Principal
Amount of
Notes
Morgan Stanley & Co. LLC
$    
Goldman Sachs & Co. LLC
 
HSBC Securities (USA) Inc.
 
KKR Capital Markets LLC
 
UBS Securities LLC
 
Total
$
The underwriting agreement provides that the obligations of the several underwriters to pay for and accept delivery of the notes are subject to, among other things, the approval of certain legal matters by their counsel and certain other conditions. The underwriters are obligated to take and pay for all of the notes if any are taken.
The underwriters initially propose to offer the notes directly to the public at the public offering price set forth on the cover page of this prospectus supplement and may offer the notes to certain dealers at a price that represents a concession not in excess of $     per note. Any underwriter may allow, and any such dealers may reallow, a concession to certain other dealers not to exceed $     per note. After the initial offering of the notes, the offering price and other selling terms may from time to time be varied by the underwriters.
The following table shows the underwriting discount that we are to pay to the underwriters in connection with this offering.
 
Paid by Us
Per note
$    
We estimate that our total expenses for this offering will be approximately $     (excluding the underwriting discount).
In connection with this offering, the underwriters may purchase and sell notes in the open market. These transactions may include over-allotment, syndicate covering transactions and stabilizing transactions. Over-allotment involves syndicate sales of notes in excess of the principal amount of notes to be purchased by the underwriters in the offering, which creates a syndicate short position. Syndicate covering transactions involve purchases of the notes in the open market after the distribution has been completed in order to cover syndicate short positions. Stabilizing transactions consist of certain bids or purchases of notes made for the purpose of preventing or retarding a decline in the market price of the notes while the offering is in progress.
In connection with this offering, for a limited period after the initial issuance of the notes, the underwriters may over-allot or effect transactions with a view to supporting the market price of the notes at a level higher than that which might otherwise prevail. However, there may be no obligation on the underwriters to do this. Such stabilizing, if commenced, may be discontinued at any time, and must be brought to an end after a limited period. Any stabilization action or over-allotment must be conducted by the underwriters in accordance with all applicable laws and rules
The underwriters also may impose a penalty bid. Penalty bids permit the underwriters to reclaim a selling concession from a syndicate member when an underwriter, in covering syndicate short positions or making stabilizing purchases, repurchases notes originally sold by that syndicate member.
S-46

TABLE OF CONTENTS

Any of these activities may have the effect of preventing or retarding a decline in the market price of the notes. They may also cause the price of the notes to be higher than the price that otherwise would exist in the open market in the absence of these transactions. The underwriters may conduct these transactions in the over-the-counter market or otherwise. If the underwriters commence any of these transactions, they may discontinue them at any time.
We have agreed to indemnify the several underwriters against certain liabilities, including liabilities under the Securities Act, or to contribute to payments the underwriters may be required to make because of any of those liabilities.
Conflicts of Interest
KKR Capital Markets LLC is a subsidiary of the Issuer and the Initial Guarantor. FINRA Rule 5121 imposes certain requirements on a FINRA member participating in the public offering of securities of an issuer if there is a conflict of interest and/or if that issuer controls, is controlled by, or is under common control with, the FINRA member. As a result of the above, KKR Capital Markets LLC will be deemed to have “conflicts of interest” within the meaning of Rule 5121. Additionally, as described under “Use of Proceeds,” we intend to use a portion of the net proceeds from this offering for repurchase and refinancing of existing indebtedness of our subsidiary, KKR Financial Holdings LLC. Certain of the underwriters and/or their respective affiliates may be lenders of KKR Financial Holdings LLC's existing indebtedness, and, accordingly, may receive a portion of the net proceeds of this offering. In the event that any of the underwriters, together with their respective affiliates, receives at least 5% of the net proceeds of this offering, not including underwriting compensation, such underwriters will be deemed to have a “conflict of interest” within the meaning of FINRA Rule 5121. Accordingly, this offering is being made in compliance with the requirements of Rule 5121. KKR Capital Markets LLC will not sell any of our securities to a discretionary account unless it has received specific written approval from the account holder in accordance with Rule 5121. The appointment of a “qualified independent underwriter” is not necessary in connection with this offering as the securities offered are investment grade rated securities.
Other Relationships
The underwriters and their respective affiliates are full service financial institutions engaged in various activities, which may include sales and trading, commercial and investment banking, advisory, investment management, investment research, principal investment, hedging, market making, brokerage and other financial and non-financial activities and services. The underwriters and their affiliates have, from time to time, performed, and may in the future perform, various financial advisory and commercial and investment banking services for us and our subsidiaries, for which they received or will receive customary fees and expenses.
In addition, in the ordinary course of their business activities, the underwriters and their respective affiliates may make or hold a broad array of investments and actively trade debt and equity securities (or related derivative securities) and financial instruments (including bank loans) for their own account and for the accounts of their customers. Such investments and securities activities may involve securities and/or instruments of ours or our affiliates. If any of the underwriters or their affiliates have a lending relationship with us, certain of those underwriters or their affiliates routinely hedge, and certain other of those underwriters of their affiliates may hedge, their credit exposure to us consistent with their customary risk management policies. Typically, these underwriters and their affiliates would hedge such exposure by entering into transactions which consist of either the purchase of credit default swaps or the creation of short positions in our securities, including potentially the notes offered hereby. Any such credit default swaps or short positions could adversely affect future trading prices of the notes offered under this prospectus supplement. The underwriters and their respective affiliates may also make investment recommendations and/or publish or express independent research views in respect of such securities or financial instruments and may hold, or recommend to clients that they acquire, long and/or short positions in such securities and instruments.
Extended Settlement
We expect to deliver the notes against payment for the notes on or about the date specified in the last paragraph of the cover page of this prospectus supplement, which will be the third business day following the date of the pricing of the notes. Under Rule 15c6-1 of the Exchange Act, trades in the secondary market generally are required to settle in one business day, unless the parties to any such trade expressly agree otherwise.
S-47

TABLE OF CONTENTS

Accordingly, purchasers who wish to trade notes prior to the business day preceding the settlement date will be required, by virtue of the fact that the notes initially will settle in T+3, to specify an alternate settlement arrangement to prevent a failed settlement.
Sales Outside the United States
The notes may be offered and sold in the United States and certain jurisdictions outside the United States in which such offer and sale is permitted.
European Economic Area
The notes are not intended to be offered, sold or otherwise made available to and should not be offered, sold or otherwise made available to any retail investor in the European Economic Area (the “EEA”). For these purposes, a retail investor means a person who is one (or more) of: (i) a retail client as defined in point (11) of Article 4(1) of Directive 2014/65/EU (as amended, “MiFID II”); (ii) a customer within the meaning of Directive (EU) 2016/97 (as amended, the “Insurance Distribution Directive”), where that customer would not qualify as a professional client as defined in point (10) of Article 4(1) of MiFID II; or (iii) not a qualified investor as defined in Regulation (EU) 2017/1129 (as amended, the “Prospectus Regulation”). Consequently, no key information document required by Regulation (EU) No 1286/2014 (as amended, the “PRIIPs Regulation”) for offering or selling the notes or otherwise making them available to retail investors in the EEA has been prepared and therefore offering or selling the notes or otherwise making them available to any retail investor in the EEA may be unlawful under the PRIIPs Regulation.
This prospectus supplement has been prepared on the basis that any offer of notes in any member state of the EEA will be made pursuant to an exemption under the Prospectus Regulation from the requirement to publish a prospectus for offers of notes. This prospectus supplement is not a prospectus for the purposes of the Prospectus Regulation.
United Kingdom
The notes are not intended to be offered, sold or otherwise made available to and should not be offered, sold or otherwise made available to any retail investor in the United Kingdom (the “UK”). For these purposes, (a) a retail investor means a person who is one (or more) of: (i) a retail client, as defined in point (8) of Article 2 of Regulation (EU) No 2017/565 as it forms part of domestic law by virtue of the European Union (Withdrawal) Act 2018 (as amended, “EUWA”); (ii) a customer within the meaning of the provisions of the Financial Services and Markets Act 2000 (as amended, “FSMA”) and any rules or regulations made under the FSMA to implement Directive (EU) 2016/97, where that customer would not qualify as a professional client, as defined in point (8) of Article 2(1) of Regulation (EU) No 600/2014 as it forms part of domestic law by virtue of the EUWA; or (iii) not a qualified investor as defined in Article 2 of Regulation (EU) 2017/1129 as it forms part of domestic law by virtue of the EUWA (the “UK Prospectus Regulation”); and (b) “offer” includes the communication in any form and by any means of sufficient information on the terms of the offer and the notes to be offered so as to enable an investor to decide to purchase or subscribe for the notes. Consequently no key information document required by Regulation (EU) No 1286/2014 as it forms part of domestic law by virtue of the EUWA (the “UK PRIIPs Regulation”) for offering or selling the notes or otherwise making them available to retail investors in the UK has been prepared and therefore offering or selling the notes or otherwise making them available to any retail investor in the UK may be unlawful under the UK PRIIPs Regulation.
This prospectus supplement has been prepared on the basis that any offer of notes in the UK will be made pursuant to an exemption under the UK Prospectus Regulation from the requirement to publish a prospectus for offers of notes. This prospectus supplement is not a prospectus for the purposes of the UK Prospectus Regulation.
Canada
The notes may be sold only to purchasers purchasing, or deemed to be purchasing, as principal that are accredited investors, as defined in National Instrument 45-106 Prospectus Exemptions or subsection 73.3(1) of the Securities Act (Ontario), and are permitted clients, as defined in National Instrument 31-103 Registration Requirements, Exemptions and Ongoing Registrant Obligations. Any resale of the notes must be made in accordance with an exemption from, or in a transaction not subject to, the prospectus requirements of applicable securities laws.
S-48

TABLE OF CONTENTS

Securities legislation in certain provinces or territories of Canada may provide a purchaser with remedies for rescission or damages if this prospectus supplement and the accompanying prospectus (including any amendment thereto) contains a misrepresentation, provided that the remedies for rescission or damages are exercised by the purchaser within the time limit prescribed by the securities legislation of the purchaser’s province or territory. The purchaser should refer to any applicable provisions of the securities legislation of the purchaser’s province or territory for particulars of these rights or consult with a legal advisor.
Pursuant to section 3A.3 of National Instrument 33-105 Underwriting Conflicts (NI 33-105), the underwriters are not required to comply with the disclosure requirements of NI 33-105 regarding underwriter conflicts of interest in connection with this offering.
Switzerland
This prospectus supplement is not intended to constitute an offer or solicitation to purchase or invest in the notes described herein. The notes may not be publicly offered, directly or indirectly, in Switzerland within the meaning of the Swiss Financial Services Act (“FinSA”) and no application has or will be made to admit the notes to trading on any trading venue (exchange or multilateral trading facility) in Switzerland. Neither this prospectus supplement nor any other offering or marketing material relating to the notes constitutes a prospectus pursuant to the FinSA, and neither this prospectus supplement nor any other offering or marketing material relating to the notes may be publicly distributed or otherwise made publicly available in Switzerland.
Hong Kong
The notes may not be offered or sold by means of any document other than to persons whose ordinary business is to buy or sell shares or debentures, whether as principal or agent, or in circumstances that do not constitute an offer to the public within the meaning of the Companies Ordinance (Cap. 32) of Hong Kong, and no advertisement, invitation or document relating to the notes may be issued, whether in Hong Kong or elsewhere, that is directed at, or the contents of which are likely to be accessed or read by, the public in Hong Kong (except if permitted to do so under the securities laws of Hong Kong) other than with respect to notes that are or are intended to be disposed of only to persons outside Hong Kong or only to “professional investors” within the meaning of the Securities and Futures Ordinance (Cap. 571) of Hong Kong and any rules made thereunder.
Japan
The notes have not been and will not be registered under the Financial Instruments and Exchange Law of Japan (Law No. 25 of 1948) (as amended) (the “FIEL”), and each of the underwriters and each of its affiliates has represented and agreed that it has not offered or sold, and it will not offer or sell, directly or indirectly, any of the notes in or to residents of Japan or to any persons for reoffering or resale, directly or indirectly in Japan or to any resident of Japan, except pursuant to any exemption from the registration requirements of and otherwise in compliance with, the FIEL available thereunder and in compliance with the other relevant laws and regulations of Japan.
Singapore
This prospectus supplement has not been registered as a prospectus with the Monetary Authority of Singapore. Accordingly, the underwriters have not offered or sold the notes or caused the notes to be made the subject of an invitation for subscription or purchase and will not offer or sell the notes or cause the notes to be made the subject of an invitation for subscription or purchase, and have not circulated or distributed, nor will they circulate or distribute, this prospectus supplement or any other document or material in connection with the offer or sale, or invitation for subscription or purchase, of the notes, whether directly or indirectly, to any person in Singapore other than (i) to an institutional investor (as defined in Section 4A of the Securities and Futures Act 2001 of Singapore, as modified or amended from time to time (the “SFA”)) pursuant to Section 274 of the SFA or (ii) to an accredited investor (as defined in Section 4A of the SFA) pursuant to and in accordance with the conditions specified in Section 275 of the SFA.
United Arab Emirates, Dubai International Financial Centre
The offering of the notes has not been approved or licensed by the UAE Central Bank, the UAE Securities and Commodities Authority (“SCA”), the Dubai Financial Services Authority (“DFSA”) or any other relevant
S-49

TABLE OF CONTENTS

licensing authorities in the UAE, and the notes may not be offered to the public in the UAE (including the DIFC). This prospectus supplement is being issued to a limited number of institutional and individual investors:
(a)
who meet the criteria of a “Qualified Investor” as defined in the SCA Board of Directors Decision No. 3 R.M. of 2017 (but excluding subparagraph 1(d) in the “Qualified Investor” definition relating to natural persons);
(b)
upon their request and confirmation that they understand that the notes have not been approved or licensed by or registered with the UAE Central Bank, the SCA, DFSA or any other relevant licensing authorities or governmental agencies in the UAE; and
(c)
upon their confirmation that they understand that the prospectus supplement must not be provided to any person other than the original recipient, and may not be reproduced or used for any other purpose.
S-50

TABLE OF CONTENTS

LEGAL MATTERS
The validity of the notes offered hereby will be passed upon for us by Simpson Thacher & Bartlett LLP, New York, New York. Investment vehicles comprised of certain partners of Simpson Thacher & Bartlett LLP, members of their families, related parties and others own interests representing less than 1% of the capital commitments of investment funds that we manage. Certain legal matters will be passed upon for the underwriters by Davis Polk & Wardwell LLP, New York, New York.
EXPERTS
The financial statements of KKR & Co. Inc. as of December 31, 2024 and 2023, and for the years ended December 31, 2024, 2023 and 2022, incorporated in this prospectus supplement by reference from KKR & Co. Inc.’s Annual Report on Form 10-K for the fiscal year ended December 31, 2024, and the effectiveness of internal control over financial reporting as of December 31, 2024, have been audited by Deloitte & Touche LLP, independent registered public accounting firm, as stated in their report dated February 28, 2025, which is incorporated herein by reference.
S-51

TABLE OF CONTENTS

WHERE YOU CAN FIND MORE INFORMATION; INCORPORATION BY REFERENCE
KKR & Co. Inc. files annual, quarterly and special reports and other information with the SEC. The SEC maintains a website that contains reports, information statements and other information regarding KKR & Co. Inc. The SEC’s website address is www.sec.gov.
This prospectus supplement incorporates by reference the documents listed below that KKR & Co. Inc. has previously filed with the SEC. They contain important information about and the financial condition of KKR & Co. Inc. and its consolidated subsidiaries. Any information referred to in this way is considered part of this prospectus supplement from the date KKR & Co. Inc. files that document.
We incorporate by reference into this prospectus supplement the following documents or information filed by KKR & Co. Inc. with the SEC:
Annual Report on Form 10-K for the fiscal year ended December 31, 2024, filed on February 28, 2025;
Quarterly Report on Form 10-Q for the quarterly period ended March 31, 2025, filed on May 9, 2025;
Current Reports on Form 8-K filed on January 14, 2025, March 7, 2025, March 13, 2025, May 23, 2025, May 28, 2025 and June 23, 2025 (other than information furnished pursuant to Item 2.02 or Item 7.01 of any Current Report on Form 8-K, unless expressly stated otherwise therein); and
All documents filed by KKR & Co. Inc. under Sections 13(a), 13(c), 14 or 15(d) of the Exchange Act after the date of this prospectus supplement and before the date that the securities offered by means of this prospectus supplement and the accompanying prospectus have been sold by the underwriters or the offering is otherwise terminated (other than information furnished pursuant to Item 2.02 or Item 7.01 of any Current Report on Form 8-K, unless expressly stated otherwise therein).
In reviewing any agreements incorporated by reference, please remember they are included to provide you with information regarding the terms of such agreements and are not intended to provide any other factual or disclosure information about KKR & Co. Inc. or its consolidated subsidiaries. The agreements may contain representations and warranties by KKR & Co. Inc. or its consolidated subsidiaries, which should not in all instances be treated as categorical statements of fact, but rather as a way of allocating the risk to one of the parties if those statements prove to be inaccurate. The representations and warranties were made only as of the date of the relevant agreement or such other date or dates as may be specified in such agreement and are subject to more recent developments. Accordingly, these representations and warranties alone may not describe the actual state of affairs as of the date they were made or at any other time.
We will provide without charge to each person to whom this prospectus supplement is delivered, upon his or her written or oral request, a copy of any or all documents referred to above which have been or may be incorporated by reference into this prospectus supplement, excluding exhibits to those documents unless they are specifically incorporated by reference into those documents. You may request copies of those documents from KKR & Co. Inc., Attention: Investor Relations, 30 Hudson Yards, New York, NY 10001. You also may contact us at (877) 610 4910 (U.S. callers) or +1 (212) 230 9410 (non-U.S. callers) or visit our website at http://www.kkr.com for copies of those documents. KKR & Co. Inc.’s website and the information contained on or accessible through its website are not a part of this prospectus supplement, and you should not rely on any such information in making your decision whether to purchase the securities offered hereby.
S-52

TABLE OF CONTENTS

PROSPECTUS

KKR & Co. Inc.

Common Stock
Preferred Stock
Debt Securities
Depositary Shares
Warrants
Purchase Contracts
Units
This prospectus relates to the following types of securities that may be offered for sale from time to time by us and any selling securityholders, together or separately:
shares of our common stock;
shares of our preferred stock;
debt securities;
depositary shares;
warrants to purchase debt or equity securities;
purchase contracts; and
units.
This prospectus describes the general manner in which these securities may be offered and sold. We will provide specific terms of any offering of these securities in a prospectus supplement or a free writing prospectus. Any of these securities may be offered together or separately and in one or more series, if any, in amounts, at prices and on other terms to be determined at the time of the offering. You should read this prospectus and any applicable prospectus supplement and free writing prospectus we may provide to you, as well as the documents incorporated and deemed to be incorporated by reference in this prospectus and in any applicable prospectus supplement carefully before you invest. Any debt securities offered and sold pursuant to this prospectus may be (i) issued by KKR & Co. Inc. and may or may not be guaranteed by one or more of its subsidiaries, or (ii) issued by one or more of its subsidiaries and guaranteed by KKR & Co. Inc. and may be guaranteed by one or more of its other subsidiaries.
We or any selling securityholders may sell any of these securities on a continuous or delayed basis directly, through agents, dealers or underwriters as designated from time to time, or through a combination of these methods. We and any selling securityholders reserve the sole right to accept, and we and any selling securityholders and any agents, dealers and underwriters reserve the right to reject, in whole or in part, any proposed purchase of these securities. If any agents, dealers or underwriters are involved in the sale of any of these securities, the applicable prospectus supplement or a free writing prospectus will set forth any applicable commissions or discounts payable to them. The names of the selling securityholders, if any, will be set forth in the applicable prospectus supplement or free writing prospectus. Our net proceeds from the sale of these securities also will be set forth in the applicable prospectus supplement or free writing prospectus. We will not receive any proceeds from the sale of these securities by any selling securityholders.
Our common stock is listed on the New York Stock Exchange (the “NYSE”) under the ticker symbol “KKR.”
In reviewing this prospectus, you should carefully consider the matters described under the caption “Risk Factors” beginning on page 2 of this prospectus and in the “Risk Factors” section of our periodic reports filed with the Securities and Exchange Commission (the “SEC”).
Neither the SEC nor any state securities commission has approved or disapproved of these securities or determined if this prospectus is truthful or complete. Any representation to the contrary is a criminal offense.
The date of this prospectus is May 8, 2024

TABLE OF CONTENTS

TABLE OF CONTENTS
 
Page
We have not authorized anyone to provide any information other than that contained or incorporated or deemed to be incorporated by reference in this prospectus and in any prospectus supplement or free writing prospectus prepared by or on behalf of us or to which we have referred you in connection with an offering of the securities described in this prospectus. We take no responsibility for, and can provide no assurance as to the reliability of, any other information that others may give you. This prospectus does not constitute, and any prospectus supplement or free writing prospectus that we may provide to you in connection with an offering of the securities described in this prospectus will not constitute, an offer to sell, or a solicitation of an offer to purchase, the offered securities in any jurisdiction to or from any person to whom or from whom it is unlawful to make such offer or solicitation in such jurisdiction. You should assume that the information contained in this prospectus, in any prospectus supplement or free writing prospectus that we may provide to you in connection with an offering of the securities described in this prospectus, or in any document incorporated or deemed to be incorporated by reference in this prospectus or any prospectus supplement is accurate only as of the date of that document. Neither the delivery of this prospectus nor any prospectus supplement or free writing prospectus that we may provide to you in connection with an offering of the securities described in this prospectus nor any distribution of the securities pursuant to this prospectus or any such prospectus supplement or free writing prospectus shall, under any circumstances, create any implication that there has been no change in the information set forth in this prospectus, any such prospectus supplement or free writing prospectus or any document incorporated or deemed to be incorporated by reference in this prospectus or any prospectus supplement since the date thereof.
For investors outside the United States: neither we nor any selling securityholders have done anything that would permit this offering or possession or distribution of this prospectus or any prospectus supplement or free writing prospectus in any jurisdiction where action for that purpose is required, other than in the United States. You are required to inform yourselves about and to observe any restrictions relating to an offering of the securities described in this prospectus and the distribution of this prospectus and any prospectus supplement or free writing prospectus.
i

TABLE OF CONTENTS

ABOUT THIS PROSPECTUS
This prospectus is part of an automatic shelf registration statement that we filed with the SEC as a “well-known seasoned issuer” as defined in Rule 405 under the Securities Act of 1933, as amended (the “Securities Act”), utilizing a “shelf” registration process. Under this shelf registration process, we or any selling securityholders may sell any of the securities described in this prospectus in one or more offerings. This prospectus contains certain information about KKR & Co. Inc. and provides a general description of our common stock, preferred stock, debt securities, depositary shares, warrants, purchase contracts and units that we or any selling securityholders may offer. This prospectus is not complete and does not contain all of the information that you should consider before making an investment in any of the securities described in this prospectus. Each time we or any selling securityholders sell these securities, we will provide a supplement to this prospectus that contains specific information about the terms of the offering and of the securities being offered and information regarding the selling securityholders, if any. The prospectus supplement or free writing prospectus may also add, update or change information contained in this prospectus. You should read both this prospectus and any applicable prospectus supplement and free writing prospectus together with information incorporated and deemed to be incorporated by reference herein and therein, and the additional information described under “Where You Can Find More Information” before making an investment in any of the securities described in this prospectus.
Unless the context requires otherwise, references to “KKR,” “we,” “us” and “our” refer to KKR & Co. Inc. and its subsidiaries, including The Global Atlantic Financial Group LLC (together with its insurance companies and other subsidiaries, “Global Atlantic”). References to “KKR Group Partnership” refer to KKR Group Partnership L.P., an indirect subsidiary of KKR & Co. Inc. and the intermediate holding company that owns the entirety of KKR’s business.
KKR & CO. INC.
We are a leading global investment firm that offers alternative asset management as well as capital markets and insurance solutions. We aim to generate attractive investment returns by following a patient and disciplined investment approach, employing world-class people, and supporting growth in our portfolio companies and communities. We sponsor investment funds that invest in private equity, credit and real assets and have strategic partners that manage hedge funds. Our insurance subsidiaries offer retirement, life and reinsurance products under the management of Global Atlantic.
Our executive office is located at 30 Hudson Yards, New York, NY, 10001, and our telephone number is (212) 750-8300. We also lease space for our other offices in North America, Europe, Middle East, and Asia-Pacific. Our website address is www.kkr.com. Our website is included in this prospectus as an inactive textual reference only. Except for the documents specifically incorporated by reference into this prospectus, information contained on our website is not incorporated by reference into this prospectus and any applicable prospectus supplement and should not be considered to be a part of this prospectus or any applicable prospectus supplement.
KKR Group Partnership, one of the subsidiary registrants under this prospectus, and its subsidiaries comprise substantially all of our assets, liabilities and operations. There are no material differences between the consolidated financial information related to KKR & Co. Inc. incorporated by reference in this prospectus and financial information that would be presented for KKR Group Partnership other than with respect to noncontrolling interests in KKR Group Partnership as described in the consolidated financial statements of KKR & Co. Inc. and related notes incorporated by reference in this prospectus, and related information related to taxation given KKR & Co. Inc. is taxed as a corporation for U.S. federal income tax purposes and that KKR Group Partnership is an exempted limited partnership that is not itself subject to U.S. federal income tax. Each of KKR Group Finance Co. IX LLC and KKR Group Finance Co. XIII LLC, the other subsidiary registrants under this prospectus, is an indirect finance subsidiary of KKR Group Partnership with no independent assets or operations.
1

TABLE OF CONTENTS

RISK FACTORS
Investing in our securities involves risks. In addition to the risks discussed below under “Cautionary Note Regarding Forwarding-Looking Statements,” you should carefully review the risks discussed under the caption “Risk Factors” in our Annual Report on Form 10-K for the fiscal year ended December 31, 2023, which is incorporated by reference in this prospectus, and under the caption “Risk Factors” or any similar caption in the other documents that we have filed or subsequently file with the SEC that are incorporated or deemed to be incorporated by reference in this prospectus as described below under “Where You Can Find More Information” and in any prospectus supplement or free writing prospectus that we provide you in connection with an offering of the securities pursuant to this prospectus. You should also carefully review the other risks and uncertainties discussed in the documents incorporated and deemed to be incorporated by reference in this prospectus and in any such prospectus supplement and free writing prospectus. The risks and uncertainties discussed below and in the documents referred to above and other matters discussed in those documents could materially and adversely affect our business, financial condition, liquidity and results of operations and the market price of our securities. Moreover, the risks and uncertainties discussed below and in the foregoing documents are not the only risks and uncertainties that we face, and our business, financial condition, liquidity and results of operations and the market price of our securities could be materially adversely affected by other matters that are not known to us or that we currently do not consider to be material risks to our business.
2

TABLE OF CONTENTS

CAUTIONARY NOTE REGARDING FORWARD-LOOKING STATEMENTS
This prospectus and the documents incorporated and deemed to be incorporated by reference herein contain, and any prospectus supplement and free writing prospectus that we may provide to you in connection with an offering of the securities described in this prospectus may contain, forward-looking statements within the meaning of Section 27A of the Securities Act and Section 21E of the Securities Exchange Act of 1934, as amended (the “Exchange Act”), which reflect our current views with respect to, among other things, our operations and financial performance. You can identify these forward-looking statements by the use of words such as “outlook,” “believe,” “think,” “expect,” “potential,” “continue,” “may,” “should,” “seek,” “approximately,” “predict,” “intend,” “will,” “plan,” “estimate,” “anticipate,” the negative version of these words, other comparable words or other statements that do not relate strictly to historical or factual matters. Forward-looking statements are subject to various risks and uncertainties. Accordingly, there are or will be important factors that could cause actual outcomes or results to differ materially from those indicated in these statements or cause the anticipated benefits and synergies from transactions to not be realized. We believe these factors include, but are not limited to, those described in the section entitled “Risk Factors” in our Annual Report on Form 10-K for the fiscal year ended December 31, 2023, as such factors may be updated from time to time in our other filings with the SEC, which is accessible on the SEC’s website at www.sec.gov. These factors should not be construed as exhaustive and should be read in conjunction with the other cautionary statements that are included in this prospectus and our filings with the SEC.
We undertake no obligation to update or revise publicly any forward-looking statements, whether as a result of new information, future events or otherwise, unless required by law. In light of these risks, uncertainties and assumptions, the events described by our forward-looking statements might not occur. We qualify any and all of our forward-looking statements by these cautionary factors. Please keep this cautionary note in mind as you read this prospectus, any prospectus supplement and free writing prospectus that we may provide to you in connection with an offering of the securities described in this prospectus, and the documents incorporated and deemed to be incorporated by reference herein and therein.
The documents incorporated and deemed to be incorporated by reference herein contain or may contain, and any prospectus supplement and free writing prospectus that we may provide to you in connection with an offering of the securities described in this prospectus may contain, market data, industry statistics and other data that have been obtained from, or compiled from, information made available by third parties. We have not independently verified this data or these statistics.
3

TABLE OF CONTENTS

USE OF PROCEEDS
Unless otherwise specified in a prospectus supplement or a free writing prospectus prepared in connection with an offering of the securities pursuant to this prospectus, the net proceeds from the sale of any securities described in this prospectus will be used for general corporate purposes. General corporate purposes may include, but is not limited to, the repayment, repurchase or redemption of any securities, acquisitions, additions to working capital, capital expenditures, and investments in our subsidiaries or in other companies, businesses or assets. Net proceeds may be temporarily invested or temporarily used for other purposes including the repayment of indebtedness prior to deployment for their intended purposes.
We will not receive any of the proceeds from the sale of the securities described in this prospectus by any selling securityholders.
4

TABLE OF CONTENTS

DESCRIPTION OF CAPITAL STOCK
General
The following description summarizes the most important terms of our capital stock. This summary does not purport to be complete and is qualified in its entirety by the provisions of our amended and restated certificate of incorporation (“certificate of incorporation”) and amended and restated bylaws (“bylaws”), copies of which have been previously filed by us with the SEC. For a complete description of our capital stock, you should refer to our certificate of incorporation, our bylaws and applicable provisions of Delaware law. As used in this section, “we,” “us” and “our” mean KKR & Co. Inc., a Delaware corporation, and its successors, but not any of its subsidiaries. References to “Series I Preferred Stockholder” refer to KKR Management LLP and any successor or permitted assign that owns the Series I Preferred Stock at the applicable time.
Our authorized capital stock consists of 5,000,000,000 shares, all with a par value of $0.01 per share, of which:
3,500,000,000 are designated as common stock; and
1,500,000,000 are designated as preferred stock, of which (x) 23,000,000 shares are designated as “6.00% Series C Mandatory Convertible Preferred Stock” (“Series C Mandatory Convertible Preferred Stock”), (y) 1 share is designated as “Series I Preferred Stock” (“Series I Preferred Stock”), and (z) the remaining 1,476,999,999 shares may be designated from time to time in accordance with Article IV of the certificate of incorporation.
On September 15, 2023, each outstanding share of the Series C Mandatory Convertible Preferred Stock automatically converted into 1.1700 shares of common stock, subject to cash being paid to holders in lieu of fractional shares, as applicable.
Common Stock
Economic Rights
Dividends. Subject to preferences that apply to any shares of preferred stock outstanding at the time on which dividends are payable, the holders of our common stock are entitled to receive dividends out of funds legally available if our board of directors, in its discretion, determines to issue dividends and then only at the times and in the amounts that our board of directors may determine.
Liquidation. If we become subject to an event giving rise to our dissolution, liquidation or winding up, the assets legally available for distribution to our stockholders would be distributable ratably among the holders of our common stock and any participating preferred stock outstanding at that time ranking on a parity with our common stock with respect to such distribution, subject to prior satisfaction of all outstanding debt and liabilities and the preferential rights of and the payment of liquidation preferences, if any, on any outstanding shares of our Series I Preferred Stock and any other outstanding shares of preferred stock.
Voting Rights
Our certificate of incorporation provides for holders of our common stock to have the right to vote on the following matters:
any increase in the number of authorized shares of Series I Preferred Stock;
a sale of all or substantially all of our and our subsidiaries’ assets, taken as a whole, in a single transaction or series of related transactions (except (i) for the sole purpose of changing our legal form into another limited liability entity and where the governing instruments of the new entity provide our stockholders with substantially the same rights and obligations and (ii) mortgages, pledges, hypothecations or grants of a security interest in all or substantially all of our and our subsidiaries’ assets (including for the benefit of affiliates of the Series I Preferred Stockholder) and except for any forced sale of any or all of our and our subsidiaries’ assets pursuant to the foreclosure of, or other realization upon, any such encumbrance);
merger, consolidation or other business combination (except for the sole purpose of changing our legal form into another limited liability entity and where the governing instruments of the new entity provide our stockholders with substantially the same rights and obligations); and
5

TABLE OF CONTENTS

any amendment to our certificate of incorporation that would have a material adverse effect on the rights or preferences of our common stock relative to the other classes of our stock.
In addition, Delaware law would permit holders of our common stock to vote as a separate class on an amendment to our certificate of incorporation that would:
change the par value of our common stock; or
alter or change the powers, preferences, or special rights of the common stock in a way that would adversely affect the powers, preferences or special rights of our common stock.
Our certificate of incorporation provides that the number of authorized shares of any class of stock, including our common stock, may be increased or decreased (but not below the number of shares of such class then outstanding) solely with the approval of the holder of the Series I Preferred Stock (the “Series I Preferred Stockholder”) and, in the case of any increase in the number of authorized shares of our Series I Preferred Stock, the holders of a majority in voting power of the common stock. As a result, the Series I Preferred Stockholder can approve an increase or decrease in the number of authorized shares of common stock without a separate vote of the holders of the common stock. This could allow us to increase the number of shares of common stock we are authorized to issue and issue additional shares of common stock beyond the number currently authorized in our certificate of incorporation without the consent of the holders of the common stock.
Except as described below under “Anti-Takeover Provisions—Loss of voting rights,” each record holder of common stock will be entitled to a number of votes equal to the number of shares of common stock held with respect to any matter on which the common stock is entitled to vote.
No Preemptive or Similar Rights
Our common stock is not entitled to preemptive rights and is not subject to conversion, redemption or sinking fund provisions.
Limited Call Right
If at any time:
(i)
less than 10% of the then issued and outstanding shares of any class (other than preferred stock) are held by persons other than the Series I Preferred Stockholder and its affiliates; or
(ii)
we are subjected to registration under the provisions of the U.S. Investment Company Act of 1940, as amended (the “Investment Company Act”),
we will have the right, which we may assign in whole or in part to the Series I Preferred Stockholder or any of its affiliates, to acquire all, but not less than all, of the remaining shares of the class held by unaffiliated persons.
As a result of our right to purchase outstanding shares of common stock, a stockholder may have their shares purchased at an undesirable time or price.
Preferred Stock
Our board of directors is authorized, subject to limitations prescribed by Delaware law, to issue preferred stock in one or more series, to establish from time to time the number of shares to be included in each series, and to fix the designation, powers (including voting powers), preferences and rights of the shares of each series and any of its qualifications, limitations or restrictions, in each case without further vote or action by our stockholders (except as may be required by the terms of any preferred stock then outstanding). Our board of directors may (except where otherwise provided in the applicable preferred stock designation) increase (but not above the total number of authorized shares of the class) or decrease (but not below the number of shares outstanding) the number of shares of any series of preferred stock, without any further vote or action by our stockholders. Our board of directors may authorize the issuance of preferred stock with voting or conversion rights that could adversely affect the proportion of voting power held by, or other relative rights of, the holders of our common stock. The issuance of preferred stock, while providing flexibility in connection with possible acquisitions and other corporate purposes, could, among other things, have the effect of delaying, deferring or preventing a change in our control of our company and might adversely affect the market price of the common stock or the proportion of voting power held by, or other relative rights of, the holders of the common stock.
6

TABLE OF CONTENTS

As of the date of this prospectus, there are no series of preferred stock outstanding other than as described herein.
Series I Preferred Stock
Economic rights. Except for any distribution required by the Delaware General Corporation Law (the “DGCL”) to be made upon a dissolution event, the Series I Preferred Stockholder does not have any rights to receive dividends.
Voting rights. The Series I Preferred Stock is voting and is entitled to one vote per share on any matter that is submitted to a vote of our stockholders.
Except as otherwise expressly provided by applicable law, only the vote of the Series I Preferred Stockholder, together with the approval of our board of directors, shall be required in order to amend certain provisions of our certificate of incorporation and none of our other stockholders shall have the right to vote with respect to any such amendments, which include, without limitation:
(1)
amendments to provisions relating to approvals of the transfer of the Class B units in KKR Group Partnership, Series I Preferred Stockholder approvals for certain actions and the appointment or removal of the Chief Executive Officer or Co-Chief Executive Officers;
(2)
a change in our name, our registered agent or our registered office;
(3)
an amendment that our board of directors determines to be necessary or appropriate to address certain changes in U.S. federal, state and local income tax regulations, legislation or interpretation;
(4)
an amendment that is necessary, in the opinion of our counsel, to prevent us or our indemnitees from having a material risk of being in any manner subjected to the provisions of the Investment Company Act, the U.S. Investment Advisers Act of 1940, as amended, or “plan asset” regulations adopted under the U.S. Employee Retirement Income Security Act of 1974, as amended, whether or not substantially similar to plan asset regulations currently applied or proposed by the U.S. Department of Labor;
(5)
a change in our fiscal year or taxable year;
(6)
an amendment that our board of directors has determined to be necessary or appropriate for the creation, authorization or issuance of any class or series of our capital stock or options, rights, warrants or appreciation rights relating to our capital stock;
(7)
any amendment expressly permitted in our certificate of incorporation to be made by the Series I Preferred Stockholder acting alone;
(8)
an amendment effected, necessitated or contemplated by an agreement of merger, consolidation or other business combination agreement that has been approved under the terms of our certificate of incorporation;
(9)
an amendment effected, necessitated or contemplated by an amendment to the limited partnership agreement of KKR Group Partnership (as amended, the “KKR Group Partnership LPA”) that requires unitholders of KKR Group Partnership to provide a statement, certification or other proof of evidence regarding whether such unitholder is subject to U.S. federal income taxation on the income generated by KKR Group Partnership;
(10)
any amendment that our board of directors has determined is necessary or appropriate to reflect and account for our formation of, or our investment in, any corporation, partnership, joint venture, limited liability company or other entity, as otherwise permitted by our certificate of incorporation;
(11)
a merger into, or conveyance of all of our assets to, another limited liability entity that is newly formed and has no assets, liabilities or operations at the time of the merger or conveyance other than those it receives by way of the merger or conveyance consummated solely to effect a mere change in our legal form, the governing instruments of which provide the stockholders with substantially the same rights and obligations as provided by our certificate of incorporation;
(12)
any amendment that our board of directors determines to be necessary or appropriate to cure any ambiguity, omission, mistake, defect or inconsistency; or
(13)
any other amendments substantially similar to any of the matters described in (1) through (12) above.
7

TABLE OF CONTENTS

In addition, except as otherwise provided by applicable law, the Series I Preferred Stockholder, together with the approval of our board of directors, can amend our certificate of incorporation without the approval of any other stockholder to adopt any amendments that our board of directors has determined:
(1)
do not adversely affect the stockholders considered as a whole (or adversely affect any particular class or series of stock as compared to another class or series) in any material respect;
(2)
are necessary or appropriate to satisfy any requirements, conditions or guidelines contained in any opinion, directive, order, ruling or regulation of any federal, state, local or non-U.S. agency or judicial authority or contained in any federal, state, local or non-U.S. statute (including the DGCL);
(3)
are necessary or appropriate to facilitate the trading of our stock or to comply with any rule, regulation, guideline or requirement of any securities exchange on which our stock are or will be listed for trading;
(4)
are necessary or appropriate for any action taken by us relating to splits or combinations of shares of our capital stock under the provisions of our certificate of incorporation; or
(5)
are required to effect the intent of or are otherwise contemplated by our certificate of incorporation.
Actions requiring Series I Preferred Stockholder approval. Certain actions require the prior approval of the Series I Preferred Stockholder, including, without limitation:
entry into a debt financing arrangement in an amount in excess of 10% of our then existing long-term indebtedness (other than with respect to intercompany debt financing arrangements);
issuances of securities that would (i) represent at least 5% of any class of equity securities or (ii) have designations, preferences, rights priorities or powers that are more favorable than the common stock;
adoption of a shareholder rights plan;
amendment of our certificate of incorporation, certain provisions of our bylaws relating to our board of directors and officers, quorum, adjournment and the conduct of stockholder meetings, and provisions related to stock certificates, registrations of transfers and maintenance of books and records of KKR & Co. Inc. and the KKR Group Partnership LPA;
the appointment or removal of our Chief Executive Officer or a Co-Chief Executive Officer;
merger, sale or other dispositions of all or substantially all of the assets, taken as a whole, of us and our subsidiaries, and the liquidation or dissolution of us or KKR Group Partnership; and
the withdrawal, removal or substitution of any person as the general partner of KKR Group Partnership or the transfer of beneficial ownership of all or any part of a general partner interest in KKR Group Partnership to any person other than a wholly-owned subsidiary.
Amount payable in liquidation. Upon any voluntary or involuntary liquidation, dissolution or winding up of us, each holder of the Series I Preferred Stock will be entitled to a payment equal to $0.01 per share of Series I Preferred Stock.
Transferability. The Series I Preferred Stockholder may transfer all or any part of the Series I Preferred Stock held by it with the written approval of our board of directors and a majority of the controlling interest of the Series I Preferred Stockholder without first obtaining approval of any other stockholder so long as the transferee assumes the rights and duties of the Series I Preferred Stockholder under our certificate of incorporation, agrees to be bound by the provisions of our certificate of incorporation and furnishes an opinion of counsel regarding limited liability matters. The foregoing limitations do not preclude the members of the Series I Preferred Stockholder from selling or transferring all or part of their limited liability company interests in the Series I Preferred Stockholder at any time.
Conflicts of Interest
Delaware law permits corporations to adopt provisions renouncing any interest or expectancy in certain opportunities that are presented to the corporation or its officers, directors or stockholders. Our certificate of incorporation, to the maximum extent permitted from time to time by Delaware law, renounces any interest or expectancy that we have in any business ventures of the Series I Preferred Stockholder and its affiliates and any member, partner, Tax Matters Partner (as defined in U.S. Internal Revenue Code of 1986, as amended (the
8

TABLE OF CONTENTS

“Code”), in effect prior to 2018), Partnership Representative (as defined in the Code), officer, director, employee agent, fiduciary or trustee of any of KKR or its subsidiaries, including KKR Group Partnership, the Series I Preferred Stockholder or any of our or the Series I Preferred Stockholder’s affiliates and certain other specified persons (collectively, the “Indemnitees”), except with respect to any corporate opportunity expressly offered to any Indemnitee solely through the Indemnitee’s service to us or our subsidiaries. Our certificate of incorporation provides that each Indemnitee has the right to engage in businesses of every type and description, including business interests and activities in direct competition with our business and activities, except with respect to any corporate opportunity expressly offered to any Indemnitee solely through the Indemnitee’s service to us or our subsidiaries. Notwithstanding the foregoing, pursuant to our certificate of incorporation, the Series I Preferred Stockholder has agreed that its sole business will be to act as the Series I Preferred Stockholder and as a general partner or managing member of any partnership or limited liability company that we may hold an interest in and that it will not engage in any business or activity or incur any debts or liabilities except in connection therewith.
Anti-Takeover Provisions
Our certificate of incorporation and bylaws and the DGCL contain provisions, which are summarized in the following paragraphs, that are intended to enhance the likelihood of continuity and stability in the composition of our board of directors and to discourage certain types of transactions that may involve an actual or threatened acquisition or other change in control of our company. These provisions are intended to avoid costly takeover battles, reduce our vulnerability to a hostile change in control or other unsolicited acquisition proposal, and enhance the ability of our board of directors to maximize stockholder value in connection with any unsolicited offer to acquire us. However, these provisions may have the effect of delaying, deterring or preventing a merger or acquisition of our company by means of a tender offer, a proxy contest or other takeover attempt that a stockholder might consider in its best interest, including attempts that might result in a premium over the prevailing market price for the shares of common stock held by stockholders.
Election of directors. Subject to the rights granted to one or more series of preferred stock then outstanding, the Series I Preferred Stockholder has the sole authority to elect the directors on our board of directors.
Removal of directors. Subject to the rights granted to one or more series of preferred stock then outstanding, the Series I Preferred Stockholder has the sole authority to remove and replace any director, with or without cause, at any time.
Vacancies. In addition, our bylaws also provide that, subject to the rights granted to one or more series of preferred stock then outstanding, any newly created directorship on the board of directors that results from an increase in the number of directors and any vacancies on our board of directors will be filled by the Series I Preferred Stockholder.
Loss of voting rights. If at any time any person or group (other than the Series I Preferred Stockholder and its affiliates, or a direct or subsequently approved transferee of the Series I Preferred Stockholder or its affiliates) acquires, in the aggregate, beneficial ownership of 20% or more of any class of our stock then outstanding, that person or group will lose voting rights on all of its shares of stock and such shares of stock may not be voted on any matter as to which such shares may be entitled to vote and will not be considered to be outstanding when sending notices of a meeting of stockholders, calculating required votes, determining the presence of a quorum or for other similar purposes, in each case, as applicable and to the extent such shares of stock are entitled to any vote.
Requirements for advance notification of stockholder proposals. Our bylaws establish advance notice procedures with respect to stockholder proposals relating to the limited matters on which our common stock may be entitled to vote. Generally, to be timely, a stockholder’s notice must be received at our principal executive offices not less than 90 days or more than 120 days prior to the first anniversary date of the immediately preceding annual meeting of stockholders. Our bylaws also specify requirements as to the form and content of a stockholder’s notice. Our bylaws allow the chairman of the meeting at a meeting of the stockholders to adopt rules and regulations for the conduct of meetings, which may have the effect of precluding the conduct of certain business at a meeting if the rules and regulations are not followed. These provisions may deter, delay or discourage a potential acquirer from attempting to influence or obtain control of our company.
Special stockholder meetings. Our certificate of incorporation provides that special meetings of our stockholders may be called at any time only by or at the direction of our board of directors, the Series I
9

TABLE OF CONTENTS

Preferred Stockholder or, if at any time any stockholders other than the Series I Preferred Stockholder are entitled under applicable law or our certificate of incorporation to vote on specific matters proposed to be brought before a special meeting, stockholders representing 50% or more of the voting power of the outstanding stock of the class or classes of stock which are entitled to vote at such meeting.
Stockholder action by written consent. Pursuant to Section 228 of the DGCL, unless otherwise restricted by the certificate of incorporation, any action required or permitted to be taken at any annual or special meeting of the stockholders may be taken without a meeting, without prior notice and without a vote if a consent or consents, setting forth the action so taken, is signed by the holders of outstanding stock having not less than the minimum number of votes that would be necessary to authorize or take such action at a meeting at which all shares of our stock entitled to vote thereon were present and voted and delivered in the manner required by applicable law. Our certificate of incorporation provides that, if consented to in writing by our board of directors (which consent is not required with respect to any action to be taken solely by the Series I Preferred Stockholder), any action permitted to be taken at a meeting of stockholders may be taken without a meeting, without a vote and without prior notice if a consent or consents in writing setting forth the action so taken are signed by the stockholders owning not less than the minimum percentage of the voting power of our outstanding stock (including stock deemed owned by the Series I Preferred Stockholder) that would be necessary to authorize or take such action at a meeting at which all the stockholders entitled to vote were present and voted and the consent or consents are delivered in the manner contemplated by applicable law. Our certificate of incorporation does not restrict the rights of the Series I Preferred Stockholder to act by consent in lieu of a meeting of stockholders on any matter on which the Series I Preferred Stockholder is entitled to act as a separate series.
Actions requiring Series I Preferred Stockholder approval. Certain actions require the prior approval of the Series I Preferred Stockholder. See “Preferred Stock—Series I Preferred Stock—Actions requiring Series I Preferred Stockholder approval” above.
Amendments to our certificate of incorporation requiring Series I Preferred Stockholder approval. Except as otherwise expressly provided by applicable law, only the vote of the Series I Preferred Stockholder, together with the approval of our board of directors, shall be required in order to amend certain provisions of our certificate of incorporation and none of our other stockholders shall have the right to vote with respect to any such amendments. See “Preferred Stock—Series I Preferred Stock—Voting Rights” above:
Super-majority requirements for certain amendments to our certificate of incorporation. Except for amendments to our certificate of incorporation that require the sole approval of the Series I Preferred Stockholder, any amendments to our certificate of incorporation require the vote or consent of stockholders holding at least 90% in voting power of our common stock unless we obtain an opinion of counsel confirming that such amendment would not affect the limited liability of any stockholder under the DGCL. Any amendment of this provision of our certificate of incorporation also requires the vote or consent of stockholders holding at least 90% in voting power of our common stock.
Merger, sale or other disposition of assets. Our certificate of incorporation provides that we may, with the approval of the Series I Preferred Stockholder and with the approval of the holders of at least a majority in voting power of our common stock, sell, exchange or otherwise dispose of all or substantially all of our assets in a single transaction or a series of related transactions, or consummate any merger, consolidation or other similar combination, or approve the sale, exchange or other disposition of all or substantially all of the assets of our subsidiaries, except that no approval of our common stock and shall be required in the case of certain limited transactions involving our reorganization into another limited liability entity. See “—Common Stock—Voting Rights.” We may in our sole discretion mortgage, pledge, hypothecate or grant a security interest in all or substantially all of our assets (including for the benefit of persons other than us or our subsidiaries) without the prior approval of the holders of our common stock. We may also sell all or substantially all of our assets under any forced sale of any or all of our assets pursuant to the foreclosure or other realization upon those encumbrances without the prior approval of the holders of our common stock.
Choice of forum. Unless we consent in writing to the selection of an alternative forum, (a) the Court of Chancery of the State of Delaware (or, solely to the extent that the Court of Chancery lacks subject matter jurisdiction, the federal district court located in the State of Delaware) is the exclusive forum for resolving (i) any derivative action, suit or proceeding brought on behalf of the corporation, (ii) any action, suit or proceeding asserting a claim of breach of a fiduciary duty owed by any current or former director, officer,
10

TABLE OF CONTENTS

employee or stockholder of the corporation to the corporation or the corporation’s stockholders, (iii) any action, suit or proceeding asserting a claim arising pursuant to any provision of the DGCL, our certificate of incorporation or our bylaws or as to which the DGCL confers jurisdiction on the Court of Chancery of the State of Delaware or (iv) any action, suit or proceeding asserting a claim governed by the internal affairs doctrine, and (b) the federal district courts of the United States shall be the exclusive forum for the resolution of any action, suit or proceeding asserting a cause of action arising under the Securities Act, in each case except as otherwise provided in our certificate of incorporation for any series of our preferred stock.
Business Combinations
We have opted out of Section 203 of the DGCL, which provides that an “interested stockholder” (a person other than the corporation or any direct or indirect majority-owned subsidiary who, together with affiliates and associates, owns, or, if such person is an affiliate or associate of the corporation, within three years did own, 15% or more of the outstanding voting stock of a corporation) may not engage in “business combinations” (which is broadly defined to include a number of transactions, such as mergers, consolidations, asset sales and other transactions in which an interested stockholder receives or could receive a financial benefit on other than a pro rata basis with other stockholders) with the corporation for a period of three years after the date on which the person became an interested stockholder without certain statutorily mandated approvals.
Transfer Agent and Registrar
The transfer agent and registrar for our common stock is Equiniti Trust Company, LLC (formerly known as American Stock Transfer and Trust Company, LLC).
Listing
Our common stock is listed on the New York Stock Exchange under the ticker symbol “KKR.”
11

TABLE OF CONTENTS

DESCRIPTION OF DEBT SECURITIES AND GUARANTEES
Please note that in this section entitled “Description of Debt Securities and Guarantees,” “we,” “us” and “our” mean KKR & Co. Inc. and its successors, but not any of its subsidiaries. The term “issuer” means us and/or one or more of our subsidiaries, depending on which registrant is offering the debt securities, and the term “issuers” is a collective reference to the registrants offering debt securities using this prospectus.
We may issue debt securities. Unless otherwise expressly stated in the applicable prospectus supplement, the debt securities will be our unsubordinated and unsecured obligations and may be issued in one or more series. One or more of our subsidiaries (each a “subsidiary,” and together, the “subsidiaries”) may also issue debt securities and, unless otherwise expressly stated in the applicable prospectus supplement, the debt securities will be such subsidiary’s unsubordinated and unsecured obligations and may be issued in one or more series. The debt securities of any series of the applicable issuer may have the benefit of guarantees (each, a “guarantee”) by one or more of our subsidiaries (each, a “subsidiary guarantor”). In the case of debt securities issued by a subsidiary, the debt securities will also be guaranteed by us (collectively with the subsidiary guarantors, the “guarantors”). Unless otherwise expressly stated in the applicable prospectus supplement, the guarantees will be unsubordinated and unsecured obligations of the respective guarantors. If so indicated in the applicable prospectus supplement, the issuers may issue debt securities that are secured by specified collateral or that have the benefit of one or more guarantees that are secured by specified collateral. Unless otherwise expressly stated or the context otherwise requires, as used in this section, the term “guaranteed debt securities” means any debt securities that, as described in the prospectus supplement relating thereto, are guaranteed by one or more guarantors pursuant to the applicable indenture (as defined below); the term “secured debt securities” means any debt securities that, as described in the prospectus supplement relating thereto, are secured by collateral; the term “unsecured debt securities” means any debt securities that are not secured debt securities; and the term “debt securities” includes both unsecured debt securities and secured debt securities and both guaranteed and unguaranteed debt securities.
Any subordinated debt securities offered pursuant to the applicable prospectus supplement will constitute part of our subordinated debt and will be subordinate in right of payment to all of our “senior debt,” as defined in such applicable subordinated debt indenture.
The debt securities issued by us will be issued under one or more indentures, each to be entered into by us, one or more subsidiary guarantors, a trustee, registrar, paying agent and transfer agent and/or a collateral agent, as applicable. The debt securities issued by our subsidiary will be issued under one or more indentures, each to be entered into by such issuer, us, one or more subsidiary guarantors, a trustee, registrar, paying agent and transfer agent and/or a collateral agent, as applicable. The trustee, registrar, paying agent, transfer agent, collateral agent, calculation agent and/or foreign currency agent (collectively, the “agents”), as applicable, shall be named in the applicable prospectus supplement. Unless otherwise expressly stated in the applicable prospectus supplement, the issuers may issue both secured and unsecured debt securities and both unsubordinated and subordinated debt securities under their respective indentures. Unless otherwise expressly stated or the context otherwise requires, references in this section to the “indenture” and the “trustee” refer to the applicable indenture pursuant to which any particular series of debt securities is issued and to the trustee under that indenture. The terms of any series of debt securities and, if applicable, any guarantees of the debt securities of such series will be those specified in or pursuant to the applicable indenture and in the certificates evidencing that series of debt securities and those made part of the indenture by the Trust Indenture Act of 1939, as amended (the “Trust Indenture Act”).
The following summary of selected provisions of the indentures, the debt securities and the guarantees is not complete, and the summary of selected terms of a particular series of debt securities and, if applicable, the guarantees of the debt securities of that series included in the applicable prospectus supplement also will not be complete. You should review the form of applicable indenture, the form of any applicable supplemental indenture and the form of certificate evidencing the applicable debt securities, which forms have been or will be filed as exhibits to the registration statement of which this prospectus is a part or as exhibits to documents which have been or will be incorporated by reference in this prospectus. To obtain a copy of the form of indenture, the form of any such supplemental indenture or the form of certificate for any debt securities, see “Where You Can Find More Information” in this prospectus. The following summary and the summary in the applicable prospectus
12

TABLE OF CONTENTS

supplement are qualified in their entirety by reference to all of the provisions of the applicable indenture, any supplemental indenture and the certificates evidencing the applicable debt securities, which provisions, including defined terms, are incorporated by reference in this prospectus.
The following description of debt securities describes general terms and provisions of a series of debt securities and, if applicable, the guarantees of the debt securities of that series to which any prospectus supplement may relate. The debt securities may be issued from time to time in one or more series. The particular terms of each series that is offered by a prospectus supplement, including the issuer of the debt securities, will be described in the applicable prospectus supplement. If any particular terms of the debt securities or, if applicable, any guarantees of the debt securities of that series or the applicable indenture described in a prospectus supplement differ from any of the terms described in this prospectus, the terms described in the applicable prospectus supplement will supersede the terms described in this prospectus.
General
The indenture does not limit the amount of debt securities that the issuer may issue under that indenture. The issuer may, without the consent of the holders of the debt securities of any series, issue additional debt securities ranking equally with, and otherwise similar in all respects to, the debt securities of the series (except for the public offering price, the issue date, the issue price, the date from which interest will accrue and, if applicable, the date on which interest will first be paid) so that those additional debt securities will be consolidated and form a single series with the debt securities of the series previously offered and sold.
The debt securities of each series will be issued in fully registered form without interest coupons. We currently anticipate that the debt securities of each series offered and sold pursuant to this prospectus will be issued as global debt securities as described under “—Book-Entry; Delivery and Form; Global Securities” and will trade in book-entry form only.
Debt securities denominated in U.S. dollars will be issued in denominations of $2,000 and any integral multiple of $1,000 in excess thereof, unless otherwise specified in the applicable prospectus supplement. If the debt securities of a series are denominated in a foreign or composite currency, the applicable prospectus supplement will specify the denomination or denominations in which those debt securities will be issued.
Unless otherwise specified in the applicable prospectus supplement, the issuer will repay the debt securities of each series at 100% of their principal amount, together with accrued and unpaid interest thereon at maturity, except if those debt securities have been previously redeemed or purchased and cancelled.
Unless otherwise specified in the applicable prospectus supplement, the debt securities of each series will not be listed on any securities exchange. The applicable prospectus supplement will include a discussion of material U.S. federal income tax considerations applicable to the debt securities.
Guarantees
The debt securities of any series of each issuer may be guaranteed by one or more of our subsidiaries and, in the case of debt securities issued by one of our subsidiaries, such debt securities may also be guaranteed by us. The guarantors of any series of guaranteed debt securities of each issuer may differ from the guarantors of any other series of guaranteed debt securities of such issuer or any other issuer. In the event the issuer issues a series of guaranteed debt securities, the specific guarantors of the debt securities of that series will be identified in the applicable prospectus supplement and a description of some of the terms of guarantees of those debt securities will be set forth in the applicable prospectus supplement. Unless otherwise provided in the prospectus supplement relating to a series of guaranteed debt securities, each guarantor of the debt securities of such series will unconditionally guarantee the due and punctual payment of the principal of, and premium, if any, and interest, if any, on and any other amounts payable with respect to, each debt security of such series and the due and punctual performance of all of the applicable issuer’s other obligations under the applicable indenture with respect to the debt securities of such series, all in accordance with the terms of such debt securities and the applicable indenture.
Notwithstanding the foregoing, unless otherwise provided in the prospectus supplement relating to a series of guaranteed debt securities, the applicable indenture will contain provisions to the effect that the obligations of each guarantor under its guarantees and such indenture shall be limited to the maximum amount as will, after giving effect to all other contingent and fixed liabilities of such guarantor, result in the obligations of such
13

TABLE OF CONTENTS

guarantor under such guarantees and such indenture not constituting a fraudulent conveyance or fraudulent transfer under applicable law. However, there can be no assurance that, notwithstanding such limitation, a court would not determine that a guarantee constituted a fraudulent conveyance or fraudulent transfer under applicable law. If that were to occur, the court could void the applicable guarantor’s obligations under that guarantee, subordinate that guarantee to other debt and other liabilities of that guarantor or take other action detrimental to holders of the debt securities of the applicable series, including directing the holders to return any payments received from the applicable guarantor.
The applicable prospectus supplement relating to any series of guaranteed debt securities will specify other terms of the applicable guarantees, which may include provisions that allow a guarantor to be released from its obligations under its guarantee under specified circumstances or that provide for one or more guarantees to be secured by specified collateral.
Unless otherwise expressly stated in the applicable prospectus supplement relating to a series of guaranteed debt securities, each guarantee will be the unsubordinated and unsecured obligation of the applicable guarantor and will rank on a parity in right of payment with all other unsecured and unsubordinated indebtedness and guarantees of such guarantor. Each guarantee (other than a secured guarantee) will be effectively subordinated to all existing and future secured indebtedness and secured guarantees of the applicable guarantor to the extent of the value of the collateral securing that indebtedness and those guarantees. Consequently, in the event of a bankruptcy, liquidation, dissolution, reorganization or similar proceeding with respect to any guarantor that has provided an unsecured guarantee of any debt securities, the holders of that guarantor’s secured indebtedness and secured guarantees will be entitled to proceed directly against the collateral that secures that secured indebtedness or those secured guarantees, as the case may be, and such collateral will not be available for satisfaction of any amount owed by such guarantor under its unsecured indebtedness and unsecured guarantees, including its unsecured guarantees of any debt securities, until that secured debt and those secured guarantees are satisfied in full. Unless otherwise provided in the applicable prospectus supplement, the indentures will not limit the ability of any guarantor to incur secured indebtedness or issue secured guarantees.
Unless otherwise expressly stated in the applicable prospectus supplement, each secured guarantee will be an unsubordinated obligation of the applicable guarantor and will rank on a parity in right of payment with all other unsecured and unsubordinated indebtedness and guarantees of such guarantor, except that such secured guarantee will effectively rank senior to such guarantor’s unsecured and unsubordinated indebtedness and guarantees in respect of claims against the collateral securing that secured guarantee.
Provisions of Indenture
The indenture provides that debt securities may be issued under it from time to time in one or more series. For each series of debt securities, this prospectus and the applicable prospectus supplement will describe the following terms and conditions of that series of debt securities:
the title of the series;
the maximum aggregate principal amount, if any, established for debt securities of the series;
the person to whom any interest on a debt security of the series will be payable, if other than the person in whose name that debt security (or one or more predecessor debt securities) is registered at the close of business on the regular record date for such interest;
the date or dates on which the principal of any debt securities of the series will be payable or the method used to determine or extend those dates;
the rate or rates at which any debt securities of the series will bear interest, if any, the date or dates from which any such interest will accrue, the interest payment dates on which any such interest will be payable and the regular record date for any such interest payable on any interest payment date;
the place or places where the principal of and premium, if any, and interest on any debt securities of the series will be payable and the manner in which any payment may be made;
the period or periods within which, the price or prices at which and the terms and conditions upon which any debt securities of the series may be redeemed, in whole or in part, at our option and, if other than by a board resolution, the manner in which any election by us to redeem the debt securities will be evidenced;
14

TABLE OF CONTENTS

our obligation or right, if any, to redeem or purchase any debt securities of the series pursuant to any sinking fund or at the option of the holder thereof and the period or periods within which, the price or prices at which and the terms and conditions upon which any debt securities of the series will be redeemed or purchased, in whole or in part, pursuant to such obligation;
if other than denominations of $2,000 and any integral multiple of $1,000 in excess thereof, the denominations in which any debt securities of the series will be issuable;
if the amount of principal of or premium, if any, or interest on any debt securities of the series may be determined with reference to a financial or economic measure or index or pursuant to a formula, the manner in which such amounts will be determined;
if other than U.S. dollars, the currency, currencies or currency units in which the principal of or premium, if any, or interest on any debt securities of the series will be payable and the manner of determining the equivalent thereof in U.S. dollars for any purpose;
if the principal of or premium, if any, or interest on any debt securities of the series is to be payable, at our election or the election of the holder thereof, in one or more currencies or currency units other than that or those in which such debt securities are stated to be payable, the currency, currencies or currency units in which the principal of or premium, if any, or interest on such debt securities as to which such election is made will be payable, the periods within which and the terms and conditions upon which such election is to be made and the amount so payable (or the manner in which such amount will be determined);
if other than the entire principal amount thereof, the portion of the principal amount of any debt securities of the series which will be payable upon declaration of acceleration of the maturity thereof pursuant to the indenture;
if the principal amount payable at the stated maturity of any debt securities of the series will not be determinable as of any one or more dates prior to the stated maturity, the amount which will be deemed to be the principal amount of such debt securities as of any such date for any purpose thereunder or hereunder, including the principal amount thereof which will be due and payable upon any maturity other than the stated maturity or which will be deemed to be outstanding as of any date prior to the stated maturity (or, in any such case, the manner in which such amount deemed to be the principal amount will be determined);
if other than by a board resolution, the manner in which any election by us to defease any debt securities of the series pursuant to the indenture will be evidenced; whether any debt securities of the series other than debt securities denominated in U.S. dollars and bearing interest at a fixed rate are to be subject to the defeasance provisions of the indenture; or, in the case of debt securities denominated in U.S. dollars and bearing interest at a fixed rate, if applicable, that the debt securities of the series, in whole or any specified part, will not be defeasible pursuant to the indenture;
if applicable, that any debt securities of the series will be issuable in whole or in part in the form of one or more global securities and, in such case, the respective depositaries for such global securities and the form of any legend or legends which will be borne by any such global securities, and any circumstances in which any such global security may be exchanged in whole or in part for debt securities registered, and any transfer of such global security in whole or in part may be registered, in the name or names of persons other than the depositary for such global security or a nominee thereof and any other provisions governing exchanges or transfers of such global security;
any addition to, deletion from or change in the events of default applicable to any debt securities of the series and any change in the right of the trustee or the requisite holders of such debt securities to declare the principal amount thereof due and payable;
any addition to, deletion from or change in the covenants applicable to debt securities of the series;
if the debt securities of the series are to be convertible into or exchangeable for cash and/or any securities or other property of any person (including us), the terms and conditions upon which such debt securities will be so convertible or exchangeable;
15

TABLE OF CONTENTS

whether the debt securities of the series will be guaranteed by any persons and, if so, the identity of such persons, the terms and conditions upon which such debt securities will be guaranteed and, if applicable, the terms and conditions upon which such guarantees may be subordinated to other indebtedness of the respective guarantors;
whether the debt securities of the series will be secured by any collateral and, if so, the terms and conditions upon which such debt securities will be secured and, if applicable, upon which such liens may be subordinated to other liens securing other indebtedness of us or of any guarantor;
whether the debt securities of the series will be subordinated to other indebtedness of the issuer and, if so, the terms and conditions upon which such debt securities will be subordinated;
if a trustee other than the trustee named in the indenture is to act as trustee for the securities of a series, the name and corporate trust office of such trustee; and
any other terms of the debt securities of the series (which terms will not be inconsistent with the provisions of the indenture, except as permitted thereunder).
Interest
In the applicable prospectus supplement, the issuer will designate the debt securities of a series as being either debt securities bearing interest at a fixed rate of interest or debt securities bearing interest at a floating rate of interest.
Each debt security will begin to accrue interest from the date on which it is originally issued. Interest on each such debt security will be payable in arrears on the interest payment dates set forth in the applicable prospectus supplement and as otherwise described below and at maturity or, if earlier, the redemption date described below. Interest will be payable to the holder of record of the debt securities at the close of business on the record date for each interest payment date, which record dates will be specified in such prospectus supplement.
As used in the indenture, the term “business day” means, with respect to debt securities of a series, any day, other than a Saturday or Sunday, that is not a day on which banking institutions or trust companies are authorized or obligated by law, regulation or executive order to close in the place where the principal of and premium, if any, and interest on the debt securities are payable.
Unless otherwise indicated in the applicable prospectus supplement:
For fixed rate debt securities, if the maturity date, the redemption date or an interest payment date is not a business day, the issuer will pay principal, premium, if any, the redemption price, if any, and interest on the next succeeding business day, and no interest will accrue from and after the relevant maturity date, redemption date or interest payment date to the date of that payment. Interest on the fixed rate debt securities will be computed on the basis of a 360-day year of twelve 30-day months.
For floating rate debt securities, if any interest payment date for the debt securities of a series bearing interest at a floating rate (other than the maturity date or the redemption date, if any) would otherwise be a day that is not a business day, then the interest payment date will be postponed to the following date which is a business day, unless that business day falls in the next succeeding calendar month, in which case the interest payment date will be the immediately preceding business day; if the maturity date or the redemption date, if any, is not a business day, the issuer will pay principal, premium, if any, the redemption price, if any, and interest on the next succeeding business day, and no interest will accrue from and after the maturity date or the redemption date, if any, to the date of that payment. Interest on the floating rate debt securities will be computed on the basis of the actual number of days elapsed during the relevant interest period and a 360-day year.
Optional Redemption
If specified in the applicable prospectus supplement, the issuer may elect to redeem all or part of the outstanding debt securities of a series from time to time before the maturity date of the debt securities of that series. Upon such election, the issuer will notify the trustee of the redemption date and the principal amount of debt securities of the series to be redeemed. If less than all the debt securities of the series are to be redeemed,
16

TABLE OF CONTENTS

the particular debt securities of that series to be redeemed will be selected by the trustee by such method as the trustee deems fair and appropriate, including by lot or pro rata. The applicable prospectus supplement will specify the redemption price for the debt securities to be redeemed (or the method of calculating such price), in each case in accordance with the terms and conditions of those debt securities.
Notice of redemption will be given to each holder of the debt securities to be redeemed not less than 15 nor more than 60 days prior to the date set for such redemption. This notice will include the following information: the redemption date; the redemption price (or the method of calculating such price); if less than all of the outstanding debt securities of such series are to be redeemed, the identification (and, in the case of partial redemption, the respective principal amounts) of the particular debt securities to be redeemed; that on the date of redemption, the redemption price will become due and payable upon each debt security to be redeemed and, if applicable, that interest thereon will cease to accrue on and after the redemption date; the place or places where such debt securities are to be surrendered for payment of the redemption price; for any debt securities that by their terms may be converted, the terms of conversion, the date on which the right to convert will terminate and the place or places where such debt securities may be surrendered for conversion; that the redemption is for a sinking fund, if such is the case; and the CUSIP, ISIN or any similar number of the debt securities to be redeemed.
By no later than 10:00 a.m. (New York City time) on the business day prior to any redemption date, the issuer will deposit or cause to be deposited with the trustee or with a paying agent (or, if the issuer is acting as paying agent with respect to the debt securities being redeemed, the issuer will segregate and hold in trust as provided in the indenture) an amount of money sufficient to pay the aggregate redemption price of, and (except if the redemption date shall be an interest payment date or the debt securities of such series provide otherwise) accrued interest on, all of the debt securities or the part thereof to be redeemed on that date. On the redemption date, the redemption price will become due and payable upon all of the debt securities to be redeemed, and interest, if any, on the debt securities to be redeemed will cease to accrue from and after that date. Upon surrender of any such debt securities for redemption, the issuer will pay those debt securities surrendered at the redemption price together, if applicable, with accrued interest to the redemption date.
Any debt securities to be redeemed only in part must be surrendered at the office or agency established by us for such purpose, and the issuer will execute, and the trustee will authenticate and deliver to a holder without service charge, new debt securities of the same series and of like tenor, of any authorized denominations as requested by that holder, in a principal amount equal to and in exchange for the unredeemed portion of the debt securities that holder surrenders.
Payment and Transfer or Exchange
Principal of and premium, if any, and interest on the debt securities of each series will be payable, and the debt securities may be exchanged or transferred, at the office or agency maintained by us for such purpose. Payment of principal of and premium, if any, and interest on a global security registered in the name of or held by The Depository Trust Company (“DTC”) or its nominee will be made in immediately available funds to DTC or its nominee, as the case may be, as the registered holder of such global security. If any of the debt securities is no longer represented by a global security, payment of interest on certificated debt securities in definitive form may, at our option, be made by check mailed directly to holders at their registered addresses. See “—Book-Entry; Delivery and Form; Global Securities.”
A holder may transfer or exchange any certificated debt securities in definitive form at the same location given in the preceding paragraph. No service charge will be made for any registration of transfer or exchange of debt securities, but the issuer or the trustee may require payment of a sum sufficient to cover any tax or other governmental charge payable in connection therewith.
If the debt securities of any series (or of any series and specified tenor) are to be redeemed in part, the issuer is not required to (i) issue, register the transfer of or exchange any debt security selected for redemption (or of such series and specific tenor, as the case may be) for a period of 15 days before mailing of a notice of redemption of the debt security to be redeemed or (ii) register the transfer of or exchange any debt security selected for redemption in whole or in part, except the unredeemed portion of any debt securities being redeemed in part.
The registered holder of a debt security will be treated as the owner of it for all purposes.
17

TABLE OF CONTENTS

Subject to any applicable abandoned property law, all amounts of principal of and premium, if any, or interest on the debt securities paid by us that remain unclaimed two years after such payment was due and payable will be repaid to us, and the holders of such debt securities will thereafter look solely to us for payment.
Covenants
The indenture sets forth limited covenants, including the covenant described below, that will apply to each series of debt securities issued under the indenture, unless otherwise specified in the applicable prospectus supplement. However, these covenants do not, among other things:
limit the amount of indebtedness or lease obligations that may be incurred by the issuer and the guarantors;
limit the ability of the issuer or the guarantor to issue, assume or guarantee debt secured by liens; or
restrict the issuer or the guarantor from paying dividends or making distributions on our capital stock or purchasing or redeeming our capital stock.
Consolidation, Merger and Sale of Assets
The indenture provides that the issuer may not be a party to a Substantially All Merger (as defined below) or participate in a Substantially All Sale (as defined below), unless:
the issuer is the surviving person, or the person formed by or surviving such Substantially All Merger or to which such Substantially All Sale has been made (the “Successor Person”) is organized under the laws of the Permitted Jurisdictions (as defined below) and has assumed by supplemental indenture all of our obligations under the indenture;
immediately after giving effect to such transaction, no default or event of default under the indenture has occurred and is continuing; and
the issuer delivers to the trustee an officers’ certificate or an opinion of counsel, each stating that such transaction and any supplemental indenture relating thereto comply with the indenture and that all conditions precedent provided for in the indenture relating to such transaction have been complied with.
Upon the consummation of such transaction, the Successor Person will be substituted for us in the indenture, with the same effect as if it had been an original party to the indenture. As a result, the Successor Person may exercise our rights and powers under the indenture, and the issuer will be released from all of our liabilities and obligations under the indenture and under the debt securities.
Any substitution of the Successor Person for us might be deemed for federal income tax purposes to be an exchange of the debt securities for “new” debt securities, resulting in recognition of gain or loss for such purposes and possibly certain other adverse tax consequences to beneficial owners of the debt securities. Holders should consult their own tax advisors regarding the tax consequences of any such substitution.
For purposes of this covenant:
a “person” means an individual, a corporation, a partnership, a limited liability company, an association, a trust or any other entity including government or political subdivision or an agency or instrumentality thereof;
a “Substantially All Merger” means our merger or consolidation with or into another person that would, in one or a series of related transactions, result in the transfer or other disposition, directly or indirectly, of all or substantially all of our combined assets taken as a whole to any other person; and
a “Substantially All Sale” means a sale, assignment, transfer, lease or conveyance to any other person, in one or a series of related transactions, directly or indirectly, of all or substantially all of our combined assets taken as a whole to any other person.
“Permitted Jurisdictions” means the laws of the United States of America or any state thereof.
No Gross Up
The issuer and the trustee will be entitled to deduct amount required pursuant to an agreement described in Section 1471(b) of the Code or otherwise imposed pursuant to Sections 1471 through 1474 of the Code (such
18

TABLE OF CONTENTS

sections commonly referred to as “FATCA”), and neither the issuer nor the trustee shall have any obligation to gross-up any payment to pay any additional amount as a result of such deduction. In addition, unless otherwise provided in an applicable supplemental indenture, the issuer shall not be obligated to pay any additional amounts with respect to our debt securities as a result of any withholding or deduction for, or on account of, any other present or future taxes, duties, assessments or governmental charges.
Events of Default
Each of the following events are defined in the indenture as an “event of default” (whatever the reason for such event of default and whether or not it will be voluntary or involuntary or be effected by operation of law or pursuant to any judgment, decree or order of any court or any order, rule or regulation of any administrative or governmental body) with respect to the debt securities of any series:
(1)
default in the payment of any installment of interest on any debt securities of that series, and such default continues for a period of 30 days after the payment becomes due and payable;
(2)
default in the payment of principal of or premium, if any, on any debt securities of that series when it becomes due and payable, regardless of whether the payment became due and payable at its stated maturity, upon redemption, upon declaration of acceleration or otherwise;
(3)
default in the deposit of any sinking fund payment, when and as due by the terms of any debt securities of that series;
(4)
default in the performance, or breach, of any covenant or agreement of ours in the indenture with respect to the debt securities of that series (other than as referred to in clause (1), (2) or (3) above), which continues for a period of 90 days after written notice to us by the trustee or to us and the trustee by the holders of not less than 25% in aggregate principal amount of the outstanding debt securities of that series;
(5)
the issuer pursuant to or within the meaning of the Bankruptcy Law (as defined below):
commence a voluntary case or proceeding;
consent to the entry of an order for relief against us in an involuntary case or proceeding;
consent to the appointment of a Custodian (as defined below) of us or for all or substantially all of our property;
make a general assignment for the benefit of our creditors;
file a petition in bankruptcy or answer or consent seeking reorganization or relief;
consent to the filing of such petition or the appointment of or taking possession by a Custodian; or
take any comparable action under any foreign laws relating to insolvency;
(6)
a court of competent jurisdiction enters an order or decree under any Bankruptcy Law that:
is for relief against us in an involuntary case, or adjudicates us insolvent or bankrupt;
appoints a Custodian of us or for all or substantially all of our property; or
orders the winding-up or liquidation of us (or any similar relief is granted under any foreign laws); and the order or decree remains unstayed and in effect for 90 days; or
(7)
any other event of default provided with respect to debt securities of that series occurs.
“Bankruptcy Law” means Title 11, United States Code or any similar federal or state or foreign law for the relief of debtors.
“Custodian” means any custodian, receiver, trustee, assignee, liquidator or other similar official under any Bankruptcy Law.
If an event of default with respect to debt securities of any series (other than an event of default specified in clause (5) or (6) above with respect to us) occurs and is continuing, the trustee by notice to us, or the holders of not less than 25% in aggregate principal amount of the outstanding debt securities of that series, by notice to us
19

TABLE OF CONTENTS

and the trustee, may declare the principal and accrued and unpaid interest on all the debt securities of that series to be due and payable. Upon such a declaration, such principal and accrued and unpaid interest will be due and payable immediately. If an event of default specified in clause (5) or (6) above with respect to us occurs and is continuing, the principal and accrued and unpaid interest on the debt securities of that series will become and be immediately due and payable without any declaration or other act on the part of the trustee or any holders.
The holders of not less than a majority in aggregate principal amount of the outstanding debt securities of any series may rescind a declaration of acceleration and its consequences, if the issuer has deposited certain sums with the trustee and all events of default with respect to the debt securities of that series, other than the nonpayment of the principal which have become due solely by such acceleration, have been cured or waived, as provided in the indenture.
An event of default for a particular series of debt securities does not necessarily constitute an event of default for any other series of debt securities issued under the indenture.
The issuer is required to furnish the trustee annually a statement by certain of our officers to the effect that, to the best of their knowledge, the issuer is not in default in the performance and observance of any of the terms, provisions and conditions under the indenture or, if there has been a default, specifying each such default and the nature and status thereof which such officers may have knowledge.
No holder of any debt securities of any series will have any right to institute any judicial or other proceeding with respect to the indenture, or for the appointment of a receiver, assignee, trustee, liquidator or sequestrator (or similar official), or for any other remedy unless:
(1)
an event of default has occurred and is continuing and such holder has given the trustee prior written notice of such continuing event of default, specifying an event of default with respect to the debt securities of that series;
(2)
the holders of not less than 25% of the aggregate principal amount of the outstanding debt securities of that series have requested the trustee to institute proceedings in respect of such event of default;
(3)
the trustee has been offered indemnity reasonably satisfactory to it against its costs, expenses and liabilities in complying with such request;
(4)
the trustee has failed to institute proceedings 60 days after the receipt of such notice, request and offer of indemnity; and
(5)
no direction inconsistent with such written request has been given for 60 days by the holders of a majority in aggregate principal amount of the outstanding debt securities of that series.
The holders of a majority in aggregate principal amount of outstanding debt securities of a series will have the right, subject to certain limitations, to direct the time, method and place of conducting any proceeding for any remedy available to the trustee, or exercising any trust or power conferred on the trustee, with respect to the debt securities of that series, and to waive certain defaults. The indenture provides that if an event of default occurs and is continuing, the trustee will exercise such of its rights and powers under the indenture, and use the same degree of care and skill in their exercise, as a prudent person would exercise or use under the circumstances in the conduct of such person’s own affairs. Subject to such provisions, the trustee will be under no obligation to exercise any of its rights or powers under the indenture at the request of any of the holders of the debt securities of a series unless they will have offered to the trustee security or indemnity satisfactory to the trustee against the costs, expenses and liabilities which might be incurred by it in compliance with such request or direction.
Notwithstanding the foregoing, the holder of any debt security will have an absolute and unconditional right to receive payment of the principal of and premium, if any, and interest on that debt security on or after the due dates expressed in that debt security and to institute suit for the enforcement of payment.
20

TABLE OF CONTENTS

Modification and Waivers
Modification and amendments of the indenture and the debt securities of any series may be made by us and the trustee with the consent of the holders of not less than a majority in aggregate principal amount of the outstanding debt securities of that series affected thereby; provided, however, that no such modification or amendment may, without the consent of the holder of each outstanding debt security of that series affected thereby:
change the stated maturity of the principal of, or installment of interest on, any debt security;
reduce the principal amount of any debt security or reduce the amount of the principal of any debt security which would be due and payable upon a declaration of acceleration of the maturity thereof or reduce the rate of or extend the time of payment of interest on any debt security;
reduce any premium payable on the redemption of any debt security or change the date on which any debt security may or must be redeemed;
change the coin or currency in which the principal of, premium, if any, or interest on any debt security is payable;
impair the right of any holder to institute suit for the enforcement of any payment on or after the stated maturity of any debt security (or, in the case of redemption or repayment, on or after the redemption date or repayment date, as applicable);
reduce the percentage in principal amount of the outstanding debt securities, the consent of whose holders is required in order to take certain actions;
modify any provisions in the indenture regarding (i) the modifications and amendments requiring the consent of the holders of each affected debt security and (ii) the waiver of past defaults by the holders of debt securities and (iii) the waiver of certain covenants by the holders of debt securities, except to increase any percentage vote required or to provide that certain other provisions of the indenture cannot be modified or waived without the consent of the holder of each debt security affected thereby;
make any change that adversely affects the right to convert or exchange any debt security or decreases the conversion or exchange rate or increases the conversion price of any convertible or exchangeable debt security, unless such decrease or increase is permitted by the terms of the debt securities;
subordinate the debt security of any series to any of our other obligation; or
modify any of the above provisions.
The issuer and the trustee may, without the consent of any holders, modify or amend the terms of the indenture and the debt securities of any series with respect to the following:
to add to our covenants for the benefit of holders of the debt securities of all or any series or to surrender any right or power conferred upon us;
to evidence the succession of another person to, and the assumption by the Successor Person of our covenants, agreements and obligations under, the indenture pursuant to the covenant described under “—Covenants—Consolidation, Merger and Sale of Assets”;
to add any additional events of default for the benefit of holders of the debt securities of all or any series;
to add one or more guarantees for the benefit of holders of the debt securities;
to secure the debt securities;
to add or appoint a successor or separate trustee or other agent;
to provide for the issuance of additional debt securities of any series;
to establish the form or terms of debt securities of any series as permitted by the indenture;
to comply with the rules of any applicable securities depository;
to provide for uncertificated debt securities in addition to or in place of certificated debt securities;
21

TABLE OF CONTENTS

to add to, change or eliminate any of the provisions of the indenture in respect of one or more series of debt securities; provided that any such addition, change or elimination (a) shall neither (1) apply to any debt security of any series created prior to the execution of such supplemental indenture and entitled to the benefit of such provision nor (2) modify the rights of the holder of any such debt security with respect to such provision or (b) shall become effective only when there is no debt security described in clause (1) outstanding;
to cure any ambiguity, to correct or supplement any provision of the indenture;
to change any other provision contained in the debt securities of any series or under the indenture; provided that the change does not adversely affect the interests of the holders of debt securities of any series in any material respect; or
to conform any provision of the indenture or the debt securities of any series to the description of such debt securities contained in the Company’s prospectus, prospectus supplement, offering memorandum or similar document with respect to the offering of the debt securities of such series
The holders of at least a majority in aggregate principal amount of the outstanding debt securities of any series may, on behalf of the holders of all debt securities of that series, waive compliance by us with certain restrictive provisions of the indenture. The holders of not less than a majority in aggregate principal amount of the outstanding debt securities of a series may, on behalf of the holders of all debt securities of that series, waive any past default and its consequences under the indenture with respect to the debt securities of that series, except a default (1) in the payment of principal or premium, if any, or interest on debt securities of that series or (2) in respect of a covenant or provision of the indenture that cannot be modified or amended without the consent of the holder of each debt security of that series. Upon any such waiver, such default will cease to exist, and any event of default arising therefrom will be deemed to have been cured, for every purpose of the indenture; however, no such waiver will extend to any subsequent or other default or impair any rights consequent thereon.
Discharge, Defeasance and Covenant Defeasance
The issuer may discharge or defease our obligations under the indenture as set forth below, unless otherwise indicated in the applicable prospectus supplement.
The issuer may discharge certain obligations to holders of the debt securities of a series that have not already been delivered to the trustee for cancellation and which have either become due and payable or will become due and payable within one year (or scheduled for redemption within one year) by (i) depositing with the trustee, in trust, money in an amount sufficient to pay and discharge the entire indebtedness on such debt securities not previously delivered to the trustee for cancellation, for principal and premium, if any, and interest to the date of such deposit (in the case of debt securities which have become due and payable) or to the stated maturity or redemption date, as the case may be, (ii) paying all other sums payable under the indenture and (iii) delivering to the trustee an officers’ certificate and an opinion of counsel, each stating that all conditions precedent in the indenture relating to the discharge as to that series have been complied with.
The indenture provides that the issuer may elect either (i) to defease and be discharged from any and all obligations with respect to the debt securities of a series (except for, among other things, obligations to register the transfer or exchange of the debt securities, to replace temporary or mutilated, destroyed, lost or stolen debt securities, to maintain an office or agency with respect to the debt securities and to hold moneys for payment in trust) (“legal defeasance”) or (ii) to be released from our obligations to comply with the restrictive covenants under the indenture, and any omission to comply with such obligations will not constitute a default or an event of default with respect to the debt securities of a series and clauses (4) and (7) under “—Events of Default” will no longer be applied (“covenant defeasance”). Legal defeasance or covenant defeasance, as the case may be, will be conditioned upon, among other things, the irrevocable deposit by us with the trustee, in trust, of (x) money in an amount, (y) U.S. government obligations which through the scheduled payment of principal and interest in accordance with their terms will provide money in an amount, or (z) a combination thereof, in each case sufficient to pay and discharge the principal or premium, if any, and interest on the debt securities.
As a condition to legal defeasance or covenant defeasance, the issuer must deliver to the trustee an opinion of counsel to the effect that the holders of such debt securities will not recognize gain or loss for federal income tax purposes as a result of the deposit and such legal defeasance or covenant defeasance and will be subject to federal income tax on the same amounts, in the same manner and at the same times as would have been the case
22

TABLE OF CONTENTS

if such deposit and legal defeasance or covenant defeasance had not occurred. Such opinion of counsel, in the case of defeasance under clause (i) above, must be based upon a ruling of the Internal Revenue Service or a change in applicable federal income tax law occurring after the date of the relevant indenture. In addition, in the case of either legal defeasance or covenant defeasance, the issuer shall have delivered to the trustee (i) an officers’ certificate to the effect that the neither such debt securities nor any other debt securities of the same series will be delisted as a result of such deposit and (ii) an officers’ certificate and an opinion of counsel, each stating that all conditions precedent with respect to such legal defeasance or covenant defeasance have been complied with.
The issuer may exercise our legal defeasance option notwithstanding our prior exercise of our covenant defeasance option.
Book-Entry; Delivery and Form; Global Securities
Unless otherwise specified in the applicable prospectus supplement, the debt securities of each series will be issued in the form of one or more global debt securities, in definitive, fully registered form without interest coupons, each of which we refer to as a “global security.” Each such global security will be deposited with the trustee as custodian for DTC and registered in the name of a nominee of DTC in New York, New York for the accounts of participants in DTC.
Investors may hold their interests in a global security directly through DTC if they are DTC participants, or indirectly through organizations that are DTC participants. The indenture provides that the global securities may be exchanged in whole or in part for debt securities registered, and no transfer of a global security in whole or in part may be registered, in the name of any person other than DTC or its nominee unless:
(1)
DTC notifies us that it is unwilling or unable or no longer permitted under applicable law to continue as depository for such global security and a successor depository is not appointed within 90 days;
(2)
an event of default with respect to such global security has occurred and be continuing;
(3)
the issuer delivers to the trustee an order to such effect; or
(4)
there shall exist such circumstances, if any, in addition to or in lieu of the foregoing as have been specified for this purpose in the indenture.
The information in this section of this prospectus concerning DTC and DTC’s book-entry system has been obtained from sources that we believe to be reliable, but we do not take responsibility for this information.
Governing Law
The indenture, the debt securities and the guarantees will be governed by, and construed in accordance with, the laws of the State of New York. The indenture will provide that any action, suit or proceeding arising out of or relating to the indenture, the debt securities and the guarantees may only be brought and enforced in the United States District Court for the Southern District of New York (or if such court does not have jurisdiction over such action, suit or proceeding, the Supreme Court of New York County (Commercial Division) in the State of New York of the State of New York), which will be the exclusive forum for any such actions, suits or proceedings, except that any action, suit or proceeding asserting a cause of action arising under the Exchange Act may also be brought and enforced in any federal district court of the United States, which will be the exclusive forum for such actions, suits or proceedings. Holders of the debt securities will be deemed to have consented to the jurisdiction of such courts and have waived any objection that such courts represent an inconvenient forum for any such suit, action or proceeding.
Regarding the Trustee
The trustee under the indenture will be named in the applicable prospectus supplement.
The trustee under the indenture will be permitted to engage in transactions, including commercial banking and other transactions, with us and our subsidiaries from time to time; provided that if the trustee acquires any conflicting interest it must eliminate such conflict upon the occurrence of an event of default, or else resign.
23

TABLE OF CONTENTS

DESCRIPTION OF DEPOSITARY SHARES
We may issue fractional interests in shares of common stock or preferred stock, rather than shares of common stock or preferred stock, with those rights and subject to the terms and conditions that we may specify in a prospectus supplement or a free writing prospectus. If we do so, we will provide for a depositary (either a bank or trust company depositary that has its principal office in the United States) to issue receipts for depositary shares, each of which will represent a fractional interest in a share of common stock or preferred stock. The shares of common stock or preferred stock underlying the depositary shares will be deposited under a deposit agreement between us and the depositary. The prospectus supplement or a free writing prospectus will include the name and address of the depositary and will include a discussion of material U.S. federal income tax considerations applicable to the common stock, preferred stock and depositary shares, as applicable.
24

TABLE OF CONTENTS

DESCRIPTION OF WARRANTS
We may issue warrants to purchase debt or equity securities. Each warrant will entitle the holder to purchase for cash the amount of debt or equity securities at the exercise price stated or determinable in a prospectus supplement or a free writing prospectus for the warrants. We may issue warrants independently or together with any offered securities. The warrants may be attached to or separate from those offered securities. We will issue the warrants under warrant agreements to be entered into between us and a bank or trust company, as warrant agent, all as described in a related prospectus supplement or a free writing prospectus. The warrant agent will act solely as our agent in connection with the warrants and will not assume any obligation or relationship of agency or trust for or with any holders or beneficial owners of warrants.
The prospectus supplement or a free writing prospectus relating to any warrants that we may offer will contain the specific terms of the warrants. These terms will include some or all of the following:
the title of the warrants;
the price or prices at which the warrants will be issued;
the designation, amount and terms of the securities for which the warrants are exercisable;
the designation and terms of the other securities, if any, with which the warrants are to be issued and the number of warrants issued with each other security;
the aggregate number of warrants;
any provisions for adjustment of the number or amount of securities receivable upon exercise of the warrants or the exercise price of the warrants;
the price or prices at which the securities purchasable upon exercise of the warrants may be purchased;
the date on and after which the warrants and the securities purchasable upon exercise of the warrants will be separately transferable, if applicable;
if applicable, a discussion of material U.S. federal income tax considerations;
the date on which the right to exercise the warrants will commence, and the date on which the right will expire;
the maximum or minimum number of warrants that may be exercised at any time;
information with respect to book-entry procedures, if any; and
any other terms of the warrants, including terms, procedures and limitations relating to the exchange and exercise of the warrants.
25

TABLE OF CONTENTS

DESCRIPTION OF PURCHASE CONTRACTS
We may issue purchase contracts, including options or other instruments obligating holders to purchase from us and us to sell to the holders, a specified principal amount of debt securities or a specified number of shares of common stock, preferred stock or depositary shares at a future date or dates, as specified in a related prospectus supplement or a free writing prospectus. Alternatively, the purchase contracts may obligate us to purchase from holders, and obligate holders to sell to us, a specified principal amount of debt securities or a specified or varying number of shares of common stock, preferred stock or depositary shares. The consideration for the debt securities, common stock, preferred stock or depositary shares and the principal amount of debt securities or number of shares of each may be fixed at the time the purchase contracts are issued or may be determined by a specific reference to a formula set forth in the purchase contracts. The purchase contracts may provide for settlement by delivery by us or on our behalf of the underlying security, or they may provide for settlement by reference or linkage to the value, performance or trading price of the underlying security. The purchase contracts may be issued separately or as part of purchase units consisting of a purchase contract and other securities or obligations issued by us or third parties, including U.S. treasury securities, which may secure the holders’ obligations to purchase or sell, as the case may be, shares of common stock, preferred stock or depositary shares under the purchase contracts. The purchase contracts may require us to make periodic payments to the holders thereof or vice versa, and these payments may be unsecured or prefunded on some basis and may be paid on a current or on a deferred basis. The purchase contracts may require holders to secure their obligations thereunder in a specified manner and may provide for the prepayment of all or part of the consideration payable by holders in connection with the purchase of the underlying security pursuant to the purchase contracts.
The securities related to the purchase contracts may be pledged to a collateral agent for our benefit pursuant to a pledge agreement to secure the obligations of holders of purchase contracts to purchase the underlying security under the related purchase contracts. The rights of holders of purchase contracts to the related pledged securities will be subject to our security interest therein created by the pledge agreement. No holder of purchase contracts will be permitted to withdraw the pledged securities related to such purchase contracts from the pledge arrangement.
DESCRIPTION OF UNITS
We may issue units consisting of one or more purchase contracts, warrants, depositary shares, debt securities, shares of preferred stock, shares of common stock, or any combination of such of our securities (but not securities of third parties), as specified in a related prospectus supplement or a free writing prospectus.
26

TABLE OF CONTENTS

PLAN OF DISTRIBUTION
We or any selling securityholders may sell the securities offered by this prospectus:
through underwriters or dealers;
directly to a limited number of purchasers or to a single purchaser;
in “at the market offerings,” within the meaning of Rule 415(a)(4) under the Securities Act, to or through a market maker or into an existing trading market, on an exchange or otherwise;
through agents; or
through a combination of any of these methods of sale.
The securities covered by this prospectus may be sold in one or more transactions at a fixed price or prices, which may be changed, or at market prices prevailing at the time of sale, at prices relating to prevailing market prices or at negotiated prices.
We will describe in a prospectus supplement or a free writing prospectus the particular terms of the offering of the securities covered by this prospectus, including the following:
the method of distribution of the securities offered thereby;
the names of any underwriters or agents;
the proceeds we will receive from the sale, if any;
any discounts and other items constituting underwriters’ or agents’ compensation;
any initial public offering price and any discounts or concessions allowed or reallowed or paid to dealers; and
any securities exchanges on which the applicable securities may be listed.
The securities may be offered to the public through underwriting syndicates represented by managing underwriters or by underwriters without a syndicate, and may also be offered through standby underwriting or purchase arrangements entered into by us or any selling securityholders. We or any selling securityholders may also sell the securities through agents or dealers designated by us or any selling securityholders. We or any selling securityholders also may sell the securities directly, in which case no underwriters or agents would be involved.
Underwriters, dealers and agents that participate in the distribution of the securities may be underwriters as defined in the Securities Act, and any discounts or commissions received by them from us or any selling securityholders and any profit on the resale of the securities by them may be treated as underwriting discounts and commissions under the Securities Act.
We or any selling securityholders may have agreements with the underwriters, dealers and agents involved in the offering of the securities to indemnify them against certain liabilities, including liabilities under the Securities Act, or to contribute with respect to payments which the underwriters, dealers or agents may be required to make.
Underwriters, dealers and agents involved in the offering of the securities may engage in transactions with, or perform services for, us, our subsidiaries or other affiliates or any selling securityholders in the ordinary course of their businesses.
In order to facilitate the offering of the securities, any underwriters or agents, as the case may be, involved in the offering of such securities may engage in transactions that stabilize, maintain or otherwise affect the market price of such securities or other securities that may be issued upon conversion, exchange or exercise of such securities or the prices of which may be used to determine payments on such securities. Specifically, the underwriters or agents, as the case may be, may over-allot in connection with the offering, creating a short position in such securities for their own account. In addition, to cover over-allotments or to stabilize the price of the securities or of such other securities, the underwriters or agents, as the case may be, may bid for, and purchase, such securities in the open market. Finally, in any offering of securities through a syndicate of underwriters, the underwriting syndicate may reclaim selling concessions allowed to an underwriter or a dealer
27

TABLE OF CONTENTS

for distributing such securities in the offering if the syndicate repurchases previously distributed securities in transactions to cover syndicate short positions, in stabilization transactions or otherwise. Any of these activities may stabilize or maintain the market price of the securities above independent market levels. The underwriters or agents, as the case may be, are not required to engage in these activities and, if they engage in any of these activities, may end any of these activities at any time without notice.
To comply with applicable state securities laws, the securities offered by this prospectus will be sold, if necessary, in such jurisdictions only through registered or licensed brokers or dealers. In addition, securities may not be sold in some states absent registration or pursuant to an exemption from applicable state securities laws.
28

TABLE OF CONTENTS

LEGAL MATTERS
The validity of the securities will be passed upon for us by Simpson Thacher & Bartlett LLP, New York, New York. Investment vehicles comprised of certain partners of Simpson Thacher & Bartlett LLP, members of their families, related parties and others own interests representing less than 1% of the capital commitments of investment funds that we manage.
EXPERTS
The consolidated financial statements and the related financial statement schedules, incorporated by reference in this prospectus from KKR’s Annual Report on Form 10-K for the year ended December 31, 2023, and the effectiveness of KKR’s internal control over financial reporting, have been audited by Deloitte & Touche LLP, an independent registered public accounting firm, as stated in their report, which is incorporated herein by reference. Such financial statements and financial statement schedules are incorporated by reference in reliance upon the report of such firm given upon their authority as experts in accounting and auditing.
WHERE YOU CAN FIND MORE INFORMATION
We have filed with the SEC a registration statement on Form S-3 under the Securities Act with respect to the securities to be sold pursuant to this prospectus. The registration statement, including the exhibits attached or incorporated by reference to the registration statement, contains additional relevant information about us and our securities. The rules and regulations of the SEC allow us to omit certain information from this prospectus.
We file annual, quarterly and current reports and other information with the SEC. The SEC’s rules allow us to “incorporate by reference” into this prospectus the information we file with the SEC, which means that we can disclose important information to you by referring you to those documents. The information incorporated by reference is an important part of this prospectus, and information that we file later with the SEC will automatically update and supersede such information, as well as the information included in this prospectus. Some documents or information, such as that called for by Items 2.02 and 7.01 of Form 8-K, or the exhibits related thereto under Item 9.01 of Form 8-K, are deemed furnished and not filed in accordance with SEC rules. None of those documents and none of that information is incorporated by reference into this prospectus. This prospectus also contains summaries of certain provisions contained in some of the documents described herein, but reference is made to the actual documents for complete information. All of the summaries are qualified in their entirety by reference to the actual documents.
We incorporate by reference into this prospectus the following documents or information filed by KKR & Co., Inc. with the SEC:
our Annual Report on Form 10-K for the fiscal year ended December 31, 2023;
our Current Reports on Form 8-K filed with the SEC on January 2, 2024 (Item 2.01 only) and April 10, 2024 (Items 1.01, 1.02 and 2.03 only) and Current Report on Form 8-K/A filed with the SEC on March 8, 2024; and
the description of our capital stock, contained in Exhibit 4.1 to our Annual Report on Form 10-K for the fiscal year ended December 31, 2023, including any amendments or reports filed for the purpose of updating such description.
We are subject to the informational requirements of the Exchange Act and are required to file reports and other information with the SEC. The SEC maintains an Internet site that contains reports, proxy and information statements, and other information regarding issuers that file electronically with the SEC at www.sec.gov.
We will provide without charge to each person, including any beneficial owner, to whom this prospectus is delivered, upon his or her written or oral request, a copy of any or all of the information that has been incorporated by reference into this prospectus but not delivered with this prospectus, excluding exhibits to those documents unless they are specifically incorporated by reference into those documents. You may request copies of those documents from KKR & Co. Inc., 30 Hudson Yards, New York, New York 10001, Attention: Investor Relations. You also may contact us at 1-877-610-4910 or visit our website at www.kkr.com for copies of those documents. Our website is included in this prospectus as an inactive textual reference only. Except for the documents specifically incorporated by reference into this prospectus, information contained on our website is not incorporated by reference into this prospectus and any applicable prospectus supplement and should not be considered to be a part of this prospectus or any applicable prospectus supplement.
29

TABLE OF CONTENTS

KKR & Co. Inc.
$        % Senior Notes due     


PRELIMINARY PROSPECTUS SUPPLEMENT
    , 2025
Joint Book-Running Managers
Morgan Stanley
Goldman Sachs & Co. LLC
HSBC
KKR
UBS Investment Bank