UNITED STATES
SECURITIES AND EXCHANGE COMMISSION
WASHINGTON, D.C. 20549
FORM
(Mark One)
OR
For
the fiscal year ended
OR
OR
Date of event requiring this shell company report
For the transition period from to
Commission
file number:
(Exact name of Registrant as specified in its charter)
N/A
(Translation of Registrant’s name into English)
(Jurisdiction of incorporation or organization)
People’s
Republic of
(Address of principal executive offices)
Tel:
+
E-mail:
Fax:
+
People’s
Republic of
(Name, Telephone, E-mail and/or Facsimile number and Address of Company Contact Person)
Securities registered or to be registered pursuant to Section 12(b) of the Act:
| Title of Each Class | Ticker Symbol(s) | Name of Each Exchange on Which Registered | ||
| The | ||||
| American depositary shares, each representing 20 ordinary shares | (The NASDAQ Global Select Market) |
| * | Not for trading, but only in connection with the listing on The NASDAQ Global Select Market of American depositary shares, each representing 20 ordinary shares. |
Securities registered or to be registered pursuant to Section 12(g) of the Act:
None
(Title of Class)
Securities for which there is a reporting obligation pursuant to Section 15(d) of the Act:
None
(Title of Class)
Indicate the number of outstanding shares of each of the Issuer’s classes of capital or common stock as of the close of the period covered by the annual report.
Indicate by check mark if the registrant is a well-known seasoned issuer, as defined in Rule 405 of the Securities Act.
Yes
☐
If this report is an annual or transition report, indicate by check mark if the registrant is not required to file reports pursuant to Section 13 or 15(d) of the Securities Exchange Act of 1934.
Yes
☐
Indicate by check mark whether the registrant (1) has filed all reports required to be filed by Section 13 or 15(d) of the Securities Exchange Act of 1934 during the preceding 12 months (or for such shorter period that the registrant was required to file such reports), and (2) has been subject to such filing requirements for the past 90 days.
Indicate by check mark whether the registrant has submitted electronically every Interactive Data File required to be submitted and posted pursuant to Rule 405 of Regulation S-T (§232.405 of this chapter) during the preceding 12 months (or for such shorter period that the registrant was required to submit and post such files).
Indicate by check mark whether the registrant is a large accelerated filer, an accelerated filer, a non-accelerated filer, or an emerging growth company. See definition of “large accelerated filer,” “accelerated filer” and “emerging growth company” in Rule 12b-2 of the Exchange Act. (Check one):
| Large accelerated filer ☐ | |
| Non-accelerated filer ☐ | Emerging growth company |
If an emerging growth company that prepares its financial statements in accordance with U.S. GAAP, indicate by check mark if the registrant has elected not to use the extended transition period for complying with any new or revised financial accounting standards † provided pursuant to Section 13(a) of the Exchange Act. ☐
† The term “new or revised financial accounting standard” refers to any update issued by the Financial Accounting Standards Board to its Accounting Standards Codification after April 5, 2012.
Indicate
by check mark whether the registrant has filed a report on and attestation to its management’s assessment of the effectiveness
of its internal control over financial reporting under Section 404(b) of the Sarbanes-Oxley Act (15 U.S.C. 7262(b)) by the registered
public accounting firm that prepared or issued its audit report.
Indicate by check mark which basis of accounting the registrant has used to prepare the financial statements included in this filing:
| International Financial Reporting Standards as issued Other ☐ | |
| by the International Accounting Standards Board ☐ |
If “Other” has been checked in response to the previous question, indicate by check mark which financial statement item the registrant has elected to follow.
Item 17 ☐ Item 18 ☐
If this is an annual report, indicate by check mark whether the registrant is a shell company (as defined in Rule 12b-2 of the Exchange Act).
Yes
☐ No
(APPLICABLE ONLY TO ISSUERS INVOLVED IN BANKRUPTCY PROCEEDINGS DURING THE PAST FIVE YEARS)
Indicate by check mark whether the registrant has filed all documents and reports required to be filed by Sections 12, 13 or 15(d) of the Securities Exchange Act of 1934 subsequent to the distribution of securities under a plan confirmed by a court.
Yes ☐ No ☐
TABLE OF CONTENTS
-i-
INTRODUCTION
In this annual report, unless the context otherwise requires:
| ● | “we,” “us,” “our company,” “the Company” or “our” refers to Fanhua Inc., formerly known as CNinsure Inc. and its subsidiaries and, in the context of describing its operations and consolidated financial information, its variable interest entities which are its consolidated affiliated entities, if applicable. As described elsewhere in this annual report, we do not own the VIEs, and the results of the VIEs’ operations only accrue to us through contractual arrangements between the VIEs, and the VIEs’ nominee shareholders, and certain of our subsidiaries. Accordingly, in appropriate contexts we will describe the VIEs’ activities separately from those of our direct and indirect owned subsidiaries, and our use of the terms “we,” “us,” and “our” may not include the VIEs in those contexts; |
| ● | “Parent” refers to Fanhua Inc., a Cayman Islands holding company; |
| ● | “consolidated VIE” refers to Shenzhen Xinbao Investment Management Co., Ltd. (“Xinbao Investment”) and its subsidiaries; |
| ● | “China” or “PRC” refers to the People’s Republic of China, excluding, solely for the purpose of this annual report, Taiwan, Hong Kong Special Administrative Region (“Hong Kong”) and Macau Special Administrative Region(“Macau”); |
| ● | “provinces” of China refers to the 23 provinces, the four municipalities directly administered by the central government (Beijing, Shanghai, Tianjin and Chongqing), the five autonomous regions (Xinjiang, Tibet, Inner Mongolia, Ningxia and Guangxi), excluding, solely for the purpose of this annual report, Taiwan, Hong Kong and Macau; |
| ● | “shares” or “ordinary shares” refers to our ordinary shares, par value US$0.001 per share; |
| ● | “ADSs” refers to our American depositary shares, each of which represents 20 ordinary shares; |
| ● | all references to “RMB” or “Renminbi” are to the legal currency of China, all references to “US$” and “U.S. dollars” are to the legal currency of the United States and all references to “HK$” and “HK dollars” are to the legal currency of Hong Kong; |
| ● | “customer” refers to policyholder or our insurance company partner which we define as customer under ASC 606; and |
| ● | all discrepancies in any table between the amounts identified as total amounts and the sum of the amounts listed therein are due to rounding. |
-ii-
Fanhua Inc. is a Cayman Islands holding company primarily operating in China through (i) its PRC subsidiaries, including Fanhua Zhonglian Enterprise Image Planning (Shenzhen) Co., Ltd., or Zhonglian Enterprise, and Fanhua Xinlian Information Technology Consulting (Shenzhen) Co., Ltd., or Xinlian Information, and their subsidiaries in which we hold equity ownership interests, and (ii) contractual arrangements among (x) our wholly-owned PRC subsidiary Fanhua Insurance Sales Service Group Company Limited, or Fanhua Group Company, (y) the consolidated VIE, namely, Shenzhen Xinbao Investment Management Co., Ltd., or Xinbao Investment, a limited liability company established under PRC law, and (z) the individual nominee shareholder of the consolidated VIE. Fanhua Inc. holds 49% equity interests in the consolidated VIE. Investors in the ADSs thus are not purchasing, and may never directly hold all equity interests in the consolidated VIE. PRC laws, regulations, and rules restrict and impose conditions on direct foreign investment in certain types of business, and we therefore operate these businesses in China through the consolidated VIE. For a summary of these contractual arrangements, see “Item 4. Information on the Company—C. Organizational Structure.” As used in this annual report, “we”, “us”, or “our” refers to Fanhua Inc. and its subsidiaries.
Our corporate structure is subject to risks relating to our contractual arrangements with Xinbao Investment and its individual nominee shareholder. If the PRC government finds these contractual arrangements non-compliant with the restrictions on direct foreign investment in the relevant industries, or if the relevant PRC laws, regulations, and rules or the interpretation thereof change in the future, we could be subject to severe penalties or be forced to relinquish our interests in the consolidated VIE or forfeit our rights under the contractual arrangements. Fanhua Inc. and investors in the ADSs face uncertainty about potential future actions by the PRC government, which could affect the enforceability of our contractual arrangements with Xinbao Investment and, consequently, significantly affect the financial condition and results of operations of Fanhua Inc. If we are unable to claim our right to control the assets of the consolidated VIE, the ADSs may decline in value or become worthless. See “Item 3. Key Information—D. Risk Factors—Risks Related to Our Corporate Structure.”
We face various legal and operational risks and uncertainties relating to doing business in China. We operate our business primarily in China, and are subject to complex and evolving PRC laws and regulations. For example, we face risks relating to regulatory approvals on overseas listings, oversight on cybersecurity and data privacy, and the expanding efforts in anti-monopoly enforcement. Uncertainties in the PRC legal system and the interpretation and enforcement of PRC laws and regulations could limit the legal protection available to you and us, hinder our ability to offer or continue to offer the ADSs, result in a material adverse effect on our business operations, and damage our reputation, which might further cause the ADSs to significantly decline in value or become worthless. See “Item 3. Key Information—D. Risk Factors—Risks Related to Doing Business in China.”
On December 16, 2021, the PCAOB issued a report notifying the Commission of its determinations that they are unable to inspect or investigate completely PCAOB-registered public accounting firms headquartered in mainland China and in Hong Kong. The report sets forth lists identifying the registered public accounting firms headquartered in mainland China and Hong Kong, respectively, that the PCAOB is unable to inspect or investigate completely. Our financial statements contained in this annual report on Form 20-F for the fiscal year ended December 31, 2021 have been audited by Deloitte Touche Tohmatsu Certified Public Accountants LLP, or Deloitte, an independent registered public accounting firm that is headquartered in Mainland China and is on such lists. However, as of the date hereof, we have not been identified by the Commission as a commission-identified issuer under the Holding Foreign Company Accountable Act (“HFCA Act”). If, in the future, we have been identified by the Commission for three consecutive years as an issuer whose registered public accounting firm is determined by the PCAOB that it is unable to inspect or investigate completely because of a position taken by one or more authorities in China, the Commission may prohibit our shares or ADSs from being traded on a national securities exchange or in the “over-the-counter” trading market in the United States. Additionally, on June 22, 2021, the U.S. Senate passed a bill which would reduce the number of consecutive non-inspection years required for triggering the prohibitions under the HFCA Act from three years to two. On February 4, 2022, the U.S. House of Representatives passed a bill which contained, among other things, an identical provision. If this provision is enacted into law and the number of consecutive non-inspection years required for triggering the prohibitions under the HFCA Act is reduced from three years to two, then our ADSs could be prohibited from trading in the United States as early as 2023. Furthermore, we and our investors are deprived of the benefits of such PCAOB inspections. The inability of the PCAOB to conduct inspections of auditors in China makes it more difficult to evaluate the effectiveness of our independent registered public accounting firm’s audit procedures or quality control procedures as compared to auditors outside of China that are subject to the PCAOB inspections, which could cause investors and potential investors in our securities to lose confidence in our audit procedures and reported financial information and the quality of our financial statements. If we fail to meet the new listing standards specified in the HFCA Act, we could face possible delisting from the Nasdaq, cessation of trading in the “over-the-counter” market, deregistration from the Commission and/or other risks, which may materially and adversely affect, or effectively terminate, our ADSs trading in the United States.
-iii-
PART I
Item 1. Identity of Directors, Senior Management and Advisers
Not Applicable.
Item 2. Offer Statistics and Expected Timetable
Not Applicable.
Item 3. Key Information
The Consolidated VIE and China Operations
Fanhua Inc. is a Cayman Islands holding company primarily operating in China through (i) its PRC subsidiaries, including Zhonglian Enterprise and Xinlian Information, and their subsidiaries in which we hold equity ownership interests, and (ii) contractual arrangements among (x) our wholly-owned PRC subsidiary Fanhua Group Company, (y) the consolidated VIE, Xinbao Investment, a limited liability company established under PRC law, and (z) the individual nominee shareholder of the consolidated VIE. Fanhua Inc. holds 49% equity interests in the consolidated VIE. Investors in the ADSs thus are not purchasing, and may never directly hold all equity interests in the consolidated VIE.
We commenced a restructuring in August 2021 to re-establish the VIE structure for our online insurance business where our direct equity interests in Xinbao Investment were reduced from 100% to 49% and the remaining 51% is nominally held by an employee of the Company on behalf of the Company. The restructuring completed in December 2021. Concurrently, our wholly-owned PRC subsidiary, Fanhua Group Company, entered into contractual arrangements with Xinbao Investment and the individual nominee shareholder. These agreements include:(i) a technology consulting and service agreement, which enables us to receive all of the economic benefits of Xinbao investment and its subsidiaries, (ii) a loan agreement, powers of attorney and an equity pledge agreement, which provide us with effective control over Xinbao Investment, and (iii) an exclusive purchase option agreement, which provides us with the option to purchase part of the equity interests in Xinbao Investment. For more details of the restructuring and the contractual arrangements, see “Item 4. Information on the Company—C. Organizational Structure.”
In the opinion of the Company' s legal counsel, (i) the ownership structure relating to the consolidated VIE of the Company is in compliance with PRC laws and regulations; (ii) the contractual arrangements with the consolidated VIE and the individual shareholder are legal, valid and binding obligation of such party, and enforceable against such party in accordance with their respective terms; and (iii) the execution, delivery and performance of the consolidated VIE and its shareholders do not result in any violation of the provisions of the articles of association and business licenses of the consolidated VIE, and any violation of any current PRC laws and regulations.
However, control through these contractual arrangements may be less effective than direct ownership, and we could face heightened risks and costs in enforcing these contractual arrangements, because there are substantial uncertainties regarding the interpretation and application of current and future PRC laws, regulations, and rules relating to these contractual arrangements, and these contractual arrangements have not been tested in a court of law. If the PRC government finds such agreements non-compliant with relevant PRC laws, regulations, and rules, or if these laws, regulations, and rules or the interpretation thereof change in the future, we could be subject to severe penalties or be forced to relinquish our interests in Xinbao Investment or forfeit our rights under the contractual arrangements. See “Item 3. Key Information—D. Risk Factors—Risks Related to Our Corporate Structure—If the PRC government finds that the contractual arrangements that establish the structure for operating part of our China business does not comply with applicable PRC laws and regulations, we could be subject to severe penalties.” and “Item 3. Key Information—D. Risk Factors—Risks Related to Our Corporate Structure—We rely on contractual arrangements with our consolidated VIE, Xinbao Investment, and its shareholder to conduct a small part of our China operations, which may not be as effective in providing operational control as direct ownership, and these contractual arrangements have not been tested in a court of law.”
-1-
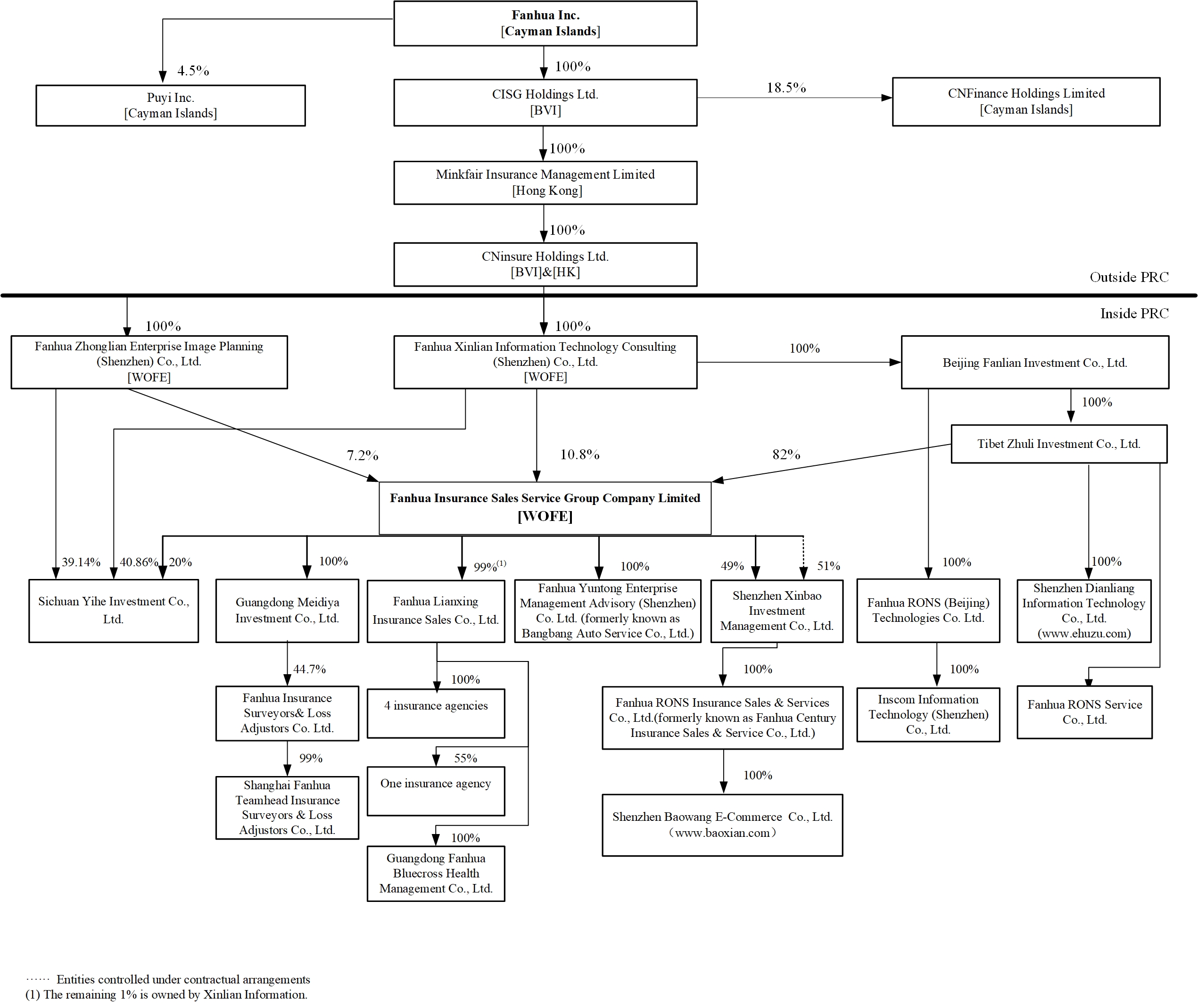
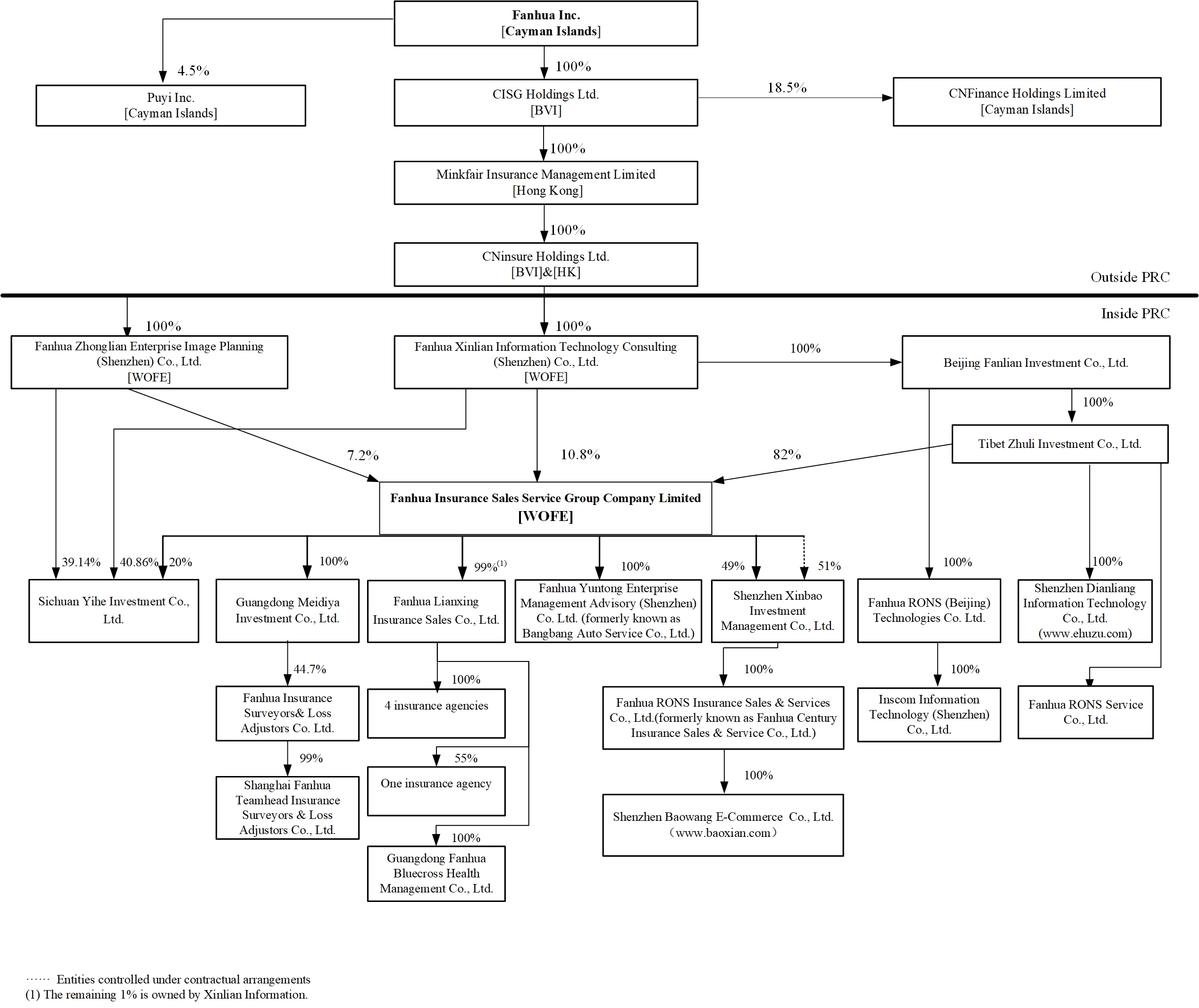
The following diagram illustrates the corporate structure of us and the consolidated VIE, including the names, places of incorporation and the proportion of ownership interests in our and the consolidated VIE’s significant subsidiaries and their respective subsidiaries as of March 31, 2022:

The diagram above omits the names of subsidiaries that are immaterial individually and in the aggregate. For a complete list of our subsidiaries as of March 31, 2022, see Exhibit 8.1 to this annual report.
Fund Flows between Fanhua Inc., Its Subsidiaries and the Consolidated VIE
Under PRC law, we may provide funding to our PRC subsidiaries only through capital contributions or loans, and to the consolidated VIE only through loans, subject to the satisfaction of applicable government registration and approval requirements. We rely on dividends and other distributions from our PRC subsidiaries to satisfy part of our liquidity requirement. Under the contractual arrangements among Fanhua Group Company, the consolidated VIE, and the shareholders of the consolidated VIE, Fanhua Group Company is entitled to all of the economic benefits of the consolidated VIE and its subsidiaries in the form of service fees. For risks relating to the fund flows of our China operations, see “Item 3. Key Information—D. Risk Factors—Risks Related to Doing Business in China—We rely principally on dividends and other distributions on equity paid by our subsidiaries to fund any cash and financing requirements we may have, and any limitation on the ability of our subsidiaries to make payments to us could have a material adverse effect on our ability to conduct our business.”
-2-
Assets Transfer Occurred Between the Parent, Its Subsidiaries and the Consolidated VIE
Under the Contractual Arrangements, Fanhua Group Company, provides consultation and training services to the consolidated VIE and is entitled to receive service fees from the consolidated VIE in exchange. The Contractual Arrangements provide that the consolidated VIE shall pay a quarterly fee calculated primarily based on a percentage of its revenues.
The technology consulting and service agreement was entered into between Fanhua Group Company and Xinbao Investment on March 1, 2022. No service fees have been incurred in 2021. The cash flows occurred between our subsidiaries and the consolidated VIE included the following: (1) cash received by our subsidiaries from our VIEs as inter-company advances amounted to RMB89.8 million for the year ended December 31, 2021; (2) repayment of inter-company advances by our subsidiaries to our VIEs amounted to RMB16.4 million for the year ended December 31, 2021; and (3) commissions paid by our VIEs to our subsidiaries amounted to 16.2 million for the year ended December 31, 2021.
Dividends or Distributions on Our ADSs or Ordinary Shares Made to the U.S. Investors and Their Tax Consequences
Our board of directors has discretion as to whether to distribute dividends, subject to applicable laws. Although Fanhua Inc. has previously paid dividends on a quarterly basis, the amount and form of future dividends will depend on, among other things, our future results of operations and cash flow, our capital requirements and surplus, the amount of distributions, if any, received by us from our subsidiaries, our financial condition, contractual restrictions and other factors deemed relevant by our board of directors. See “Item 8. Financial Information—A. Consolidated Statements and Other Financial Information—Dividend Policy.”
In addition, subject to the passive foreign investment company rules discussed in detail under “Item 10. Additional Information—E. Taxation—United States Federal Income Taxation—Passive Foreign Investment Company”, the gross amount of any distribution that we make to investors with respect to our ADSs or ordinary shares (including any amounts withheld to reflect PRC or other withholding taxes) will be taxable as a dividend, to the extent paid out of our current or accumulated earnings and profits, as determined under United States federal income tax principles. Furthermore, if we are considered a PRC tax resident enterprise for tax purposes, any dividends we pay to our overseas shareholders may be regarded as China-sourced income and as a result may be subject to PRC withholding tax. See “Item 3. Key Information—D. Risk Factors—Risks Related to Doing Business in China—Our global income or the dividends we receive from our PRC subsidiaries may be subject to PRC tax under the EIT Law, which could have a material adverse effect on our results of operations.” For further discussion on PRC and United States federal income tax considerations of an investment in the ADSs, see “Item 10—Additional Information—E. Taxation.”
Restrictions on Foreign Exchange and the Ability to Transfer Cash between Entities, Across Borders and to U.S. Investors
Our cash dividends are paid in U.S. dollars. The PRC government imposes controls on the convertibility of Renminbi into foreign currencies and, in certain cases, the remittance of currency out of China. The majority of our income is received in Renminbi and shortages in foreign currencies may restrict our ability to pay dividends or other payments, or otherwise satisfy our foreign-currency-denominated obligations, if any. Under existing PRC foreign exchange regulations, payments of current account items, including profit distributions, interest payments and expenditures from trade-related transactions, can be made in foreign currencies without prior approval from SAFE as long as certain procedural requirements are met. Approval from appropriate government authorities is required if Renminbi is converted into foreign currency and remitted out of China to pay capital expenses such as the repayment of loans denominated in foreign currencies. The PRC government may, at its discretion, impose restrictions on access to foreign currencies for current account transactions and if this occurs in the future, we may not be able to pay dividends in foreign currencies to our shareholders.
Relevant PRC laws and regulations permit the PRC companies to pay dividends only out of their retained earnings, if any, as determined in accordance with PRC accounting standards and regulations. Additionally, our PRC subsidiaries and the consolidated VIE can only distribute dividends upon approval of the shareholders after they have met the PRC requirements for appropriation to the statutory reserves. As a result of these and other restrictions under the PRC laws and regulations, our PRC subsidiaries and the consolidated VIE are restricted to transfer a portion of their net assets to us either in the form of dividends, loans or advances. Even though we currently do not require any such dividends, loans or advances from our PRC subsidiaries and the consolidated VIE for working capital and other funding purposes, we may in the future require additional cash resources from our PRC subsidiaries and the consolidated VIE due to changes in business conditions, to fund future acquisitions and developments, or merely pay dividends to or distributions to our shareholders.
Financial Information Related to the VIEs
As disclosed in Note (19) of our consolidated financial statements, upon the cancellation of the 521 Plan in December 2020, we no longer have the power to direct the significant activities of the 521 Plan Employee Companies, and no longer bear potentially significant economic exposure through its indirect interests to the 521 Plan Employee Companies, and stopped consolidating the 521 Plan Employee Companies. Accordingly, we refunded all share rights deposits amounted to RMB266.9 million back to the Participants which was presented as cash outflows from financing activities for the year ended December 31, 2020.
-3-
The following tables set forth the summary consolidated balance sheets data as of December 31, 2021 of the Parent, our wholly-owned subsidiary (“WOFE”) that is the primary beneficiary of the VIE under accounting principles generally accepted in the United States, or U.S. GAAP (the “Primary Beneficiaries of VIE”), our other subsidiaries and the consolidated VIE and its subsidiaries, and the summary of the consolidated statement of income and cash flows for the year ended December 31, 2021. Our consolidated financial statements are prepared and presented in accordance with U.S. GAAP. Our and the consolidated VIE’s historical results are not necessarily indicative of results expected for future periods. You should read this information together with our consolidated financial statements and the related notes and “Item 5. Operating and Financial Review and Prospects” included elsewhere in this annual report.
| As of December 31, 2021 | ||||||||||||||||||||||||
| Parent | Consolidated VIE and its subsidiaries | WOFE | Other Subsidiaries | Eliminating adjustments | Consolidated total | |||||||||||||||||||
| (RMB in thousands) | ||||||||||||||||||||||||
| Assets | ||||||||||||||||||||||||
| Cash and cash equivalents | 14,507 | 2,301 | 211,909 | 335,907 | — | 564,624 | ||||||||||||||||||
| Restricted cash | — | 30,343 | — | 61,555 | — | 91,898 | ||||||||||||||||||
| Short term investments | 34,705 | — | 537,953 | 298,024 | — | 870,682 | ||||||||||||||||||
| Accounts receivable, net | — | 32,406 | — | 415,698 | (57,772 | ) | 390,332 | |||||||||||||||||
| Contract assets, net | — | — | — | 455,539 | — | 455,539 | ||||||||||||||||||
| Other receivables, net | — | 949 | 1,590 | 58,216 | — | 60,755 | ||||||||||||||||||
| Amounts due from internal companies | 635,953 | 116,351 | 711,908 | 3,561,209 | (5,025,421 | ) | — | |||||||||||||||||
| Investment in an affiliate | 6,378 | — | — | 329,430 | — | 335,808 | ||||||||||||||||||
| Investments in subsidiaries and the VIE and VIE’s subsidiaries | 3,328,864 | — | 416,099 | 500,000 | (4,244,963 | ) | — | |||||||||||||||||
| Right-of-use assets, net | — | 1,190 | 16,113 | 208,374 | — | 225,677 | ||||||||||||||||||
| Property, plant, and equipment, net | — | 1,679 | 184 | 44,937 | — | 46,800 | ||||||||||||||||||
| Other non-current assets | — | — | — | 31,459 | — | 31,459 | ||||||||||||||||||
| Deferred tax assets | — | — | 6,517 | 12,211 | — | 18,728 | ||||||||||||||||||
| Others assets | — | 924 | — | 148,892 | — | 149,816 | ||||||||||||||||||
| Total assets | 4,020,407 | 186,143 | 1,902,273 | 6,461,451 | (9,328,156 | ) | 3,242,118 | |||||||||||||||||
| Liabilities | ||||||||||||||||||||||||
| Accounts payable | — | 62,132 | — | 330,792 | (57,203 | ) | 335,721 | |||||||||||||||||
| Accrued commissions | — | — | — | 139,706 | — | 139,706 | ||||||||||||||||||
| Other payables and accrued expenses | 2,903 | 1,601 | 4,261 | 169,392 | — | 178,157 | ||||||||||||||||||
| Amounts due to internal companies | 2,179,619 | 35,933 | 1,346,557 | 1,463,881 | (5,025,990 | ) | — | |||||||||||||||||
| Income tax payable | — | 6,617 | 4,440 | 119,165 | — | 130,222 | ||||||||||||||||||
| Deferred tax liabilities | — | — | 211 | 73,505 | — | 73,716 | ||||||||||||||||||
| Operating lease liability | — | 1,286 | 17,071 | 196,938 | — | 215,295 | ||||||||||||||||||
| Accrued payroll | — | 2,166 | 4,435 | 105,071 | — | 111,672 | ||||||||||||||||||
| Other tax liabilities | — | — | 112 | 73,101 | — | 73,213 | ||||||||||||||||||
| Insurance premium payable | — | 24,054 | — | — | — | 24,054 | ||||||||||||||||||
| Total liabilities | 2,182,522 | 133,789 | 1,377,087 | 2,671,551 | (5,083,193 | ) | 1,281,756 | |||||||||||||||||
| Total net assets | 1,837,885 | 52,354 | 525,186 | 3,789,900 | (4,244,963 | ) | 1,960,362 | |||||||||||||||||
| For the year ended December 31, 2021 | ||||||||||||||||||||||||
| Parent | Consolidated VIE and its subsidiaries | WOFE | Other subsidiaries | Eliminating adjustments(1) | Consolidated total | |||||||||||||||||||
| (RMB in thousands) | ||||||||||||||||||||||||
| Total net revenues | — | 16,267 | — | 3,268,763 | (13,916 | ) | 3,271,114 | |||||||||||||||||
| Third-party revenues | — | 16,267 | — | 3,254,847 | — | 3,271,114 | ||||||||||||||||||
| Intra-Group revenues | — | — | — | 13,916 | (13,916 | ) | — | |||||||||||||||||
| Total operating costs and expenses | (331 | ) | (15,730 | ) | (37,677 | ) | (2,929,387 | ) | 13,916 | (2,969,209 | ) | |||||||||||||
| Third-party operating costs and expenses | (331 | ) | (1,814 | ) | (37,677 | ) | (2,929,387 | ) | — | (2,969,209 | ) | |||||||||||||
| Intra-Group operating costs and expenses | — | (13,916 | ) | — | — | 13,916 | — | |||||||||||||||||
| Income (loss) from operations | (331 | ) | 537 | (37,677 | ) | 339,376 | — | 301,905 | ||||||||||||||||
| Interest income | 2 | 60 | 374 | 2,535 | — | 2,971 | ||||||||||||||||||
| Investment income | — | — | 21,767 | 11,131 | — | 32,898 | ||||||||||||||||||
| Others, net | — | 90 | 12,014 | 21,210 | — | 33,314 | ||||||||||||||||||
| Share of income from subsidiaries and the VIE and VIE’s subsidiaries | 254,526 | — | 300,599 | — | (555,125 | ) | — | |||||||||||||||||
| Share of loss of affiliates | (3,208 | ) | — | — | (17,365 | ) | — | (20,573 | ) | |||||||||||||||
| Income tax expenses | — | (172 | ) | 1,760 | (92,162 | ) | — | (90,574 | ) | |||||||||||||||
| Net income | 250,989 | 515 | 298,837 | 264,725 | (555,125 | ) | 259,941 | |||||||||||||||||
Note:
| (1) | The elimination mainly represents the intercompany service fee related to agency services for distributing life insurance products and P&C insurance products on behalf of insurance companies provide by consolidated affiliated entities to subsidiaries. |
-4-
| For the year ended December 31, 2021 | ||||||||||||||||||||||||
| Parent | Consolidated VIE and its subsidiaries | WOFE | Other subsidiaries | Eliminating adjustments | Consolidated total | |||||||||||||||||||
| (RMB in thousands) | ||||||||||||||||||||||||
| Cash flows from operating activities: | (784 | ) | 32,674 | (7,013 | ) | 101,321 | — | 126,198 | ||||||||||||||||
| Net cash (used in) provided by transactions with external parties | (784 | ) | 48,923 | (7,013 | ) | 85,072 | — | 126,198 | ||||||||||||||||
| Net cash (used in) provided by transactions with internal companies | — | (16,249 | ) | — | 16,249 | — | — | |||||||||||||||||
| Cash flows from investing activities: | 201,339 | (73,430 | ) | (283,323 | ) | 261,650 | 344,163 | 450,399 | ||||||||||||||||
| Net cash provided by (used in) transactions with external parties | 43,757 | — | (283,323 | ) | 689,965 | — | 450,399 | |||||||||||||||||
| Net cash provided by (used in) transactions with internal companies | 157,582 | (73,430 | ) | — | (428,315 | ) | 344,163 | — | ||||||||||||||||
| Cash flows from financing activities: | (242,518 | ) | — | 501,745 | (175,362 | ) | (344,163 | ) | (260,298 | ) | ||||||||||||||
| Net cash used in transactions with external parties | (242,518 | ) | — | — | (17,780 | ) | — | (260,298 | ) | |||||||||||||||
| Net cash provided by (used in) transactions with internal companies | — | — | 501,745 | (157,582 | ) | (344,163 | ) | — | ||||||||||||||||
Approvals Required from the PRC Authorities for Offering Securities to Foreign Investors
We believe we are not required to obtain any approvals from any PRC authorities for a future offering of our securities to foreign investors, including the China Securities Regulatory Commission, or the CSRC, and the Cyberspace Administration of China, or the CAC. As of the date hereof, we have not been notified of any requirements for such approvals by, nor have we applied for any such approvals with, the PRC authorities.
However, our belief that no such approvals are required is based upon existing PRC laws and regulations, which are subject to differing interpretations or change. As such, there can be no assurance that the PRC regulators or a court will not take a contrary position. We may also be required to obtain such approvals in the future. If the CSRC later requires that we obtain its approval, we may be unable to obtain a waiver of the CSRC approval requirements if and when procedures are established to obtain such a waiver. Any uncertainties and/or negative publicity regarding this CSRC approval requirement could have a material adverse effect on the trading price of our ADSs. For more details on the recent regulatory developments and the risks to us and our investors relating to our failure to obtain or maintain any approvals that might be required for a future offering of our securities to foreign investors, see “Item 3. Key Information—D. Risk Factors—Risks Related to Our Corporate Structure —Although we believe we are not required to obtain any approvals of any PRC authorities for a future offering of our securities to foreign investors, including the CSRC and the CAC, under current PRC laws and regulations, the PRC regulators or a court may take a contrary position. In addition, applicable laws, regulations or interpretations may change and we thus may be required to obtain such approvals in the future.”
Summary of Risk Factors
Investing in the ADSs involves a high degree of risk. You should carefully consider the risks described under “Item 3. Key Information—D. Risk Factors” and other information contained in this annual report on Form 20-F, before you decide whether to purchase the ADSs. Below please find a summary of the principal risks and uncertainties we face, organized under relevant headings:
-5-
Risks Related to Our Corporate Structure
| ● | Fanhua Inc. is a Cayman Islands holding company primarily operating in China through its subsidiaries and contractual arrangements with Xinbao Investment. Investors in the ADSs thus are not purchasing, and may never directly hold, all equity interests in the consolidated VIE. There are substantial uncertainties regarding the interpretation and application of current and future PRC laws, regulations, and rules relating to such agreements that establish the VIE structure for the majority of our and the consolidated VIE’s operations in China, including potential future actions by the PRC government, which could affect the enforceability of our contractual arrangements with Xinbao Investment and, consequently, significantly affect the financial condition and results of operations of Fanhua Inc. If the PRC government finds such agreements non-compliant with relevant PRC laws, regulations, and rules, or if these laws, regulations, and rules or the interpretation thereof change in the future, we could be subject to severe penalties or be forced to relinquish our interests in Xinbao Investment or forfeit our rights under the contractual arrangements; |
| ● | The PRC government has significant authority to exert influence on the China operations of an offshore holding company, such as us. Therefore, investors in the ADSs and the business of us and the consolidated VIE face potential uncertainty from the PRC government’s policy. Changes in China’s economic, political or social conditions, or government policies could materially and adversely affect our and the consolidated VIE’s business, financial condition, and results of operations; |
| ● | We and the consolidated VIE are subject to extensive and evolving legal development, non-compliance with which, or changes in which, may materially and adversely affect our and the consolidated VIE’s business and prospects, and may result in a material change in our and the consolidated VIE’s operations and/or the value of our ADSs or could significantly limit or completely hinder our and the consolidated VIE’s ability to offer or continue to offer securities to investors and cause the value of our securities to significantly decline or be worthless; |
| ● | It is unclear whether we and the consolidated VIE will be subject to the oversight of the Cyberspace Administration of China and how such oversight may impact us. Our and the consolidated VIE’s business could be interrupted or we and the consolidated VIE could be subject to liabilities which may materially and adversely affect the results of our and the consolidated VIE’s operation and the value of your investment; |
| ● | The PRC government’s oversight over our and the consolidated VIE’s business operations could result in a material adverse change in our and the consolidated VIE’s operations and the value of our ADSs; |
| ● | Although we believe we are not required to obtain any approvals of any PRC authorities for a future offering of our securities to foreign investors, including the CSRC and the CAC, under current PRC laws and regulations, the PRC regulators or a court may take a contrary position. In addition, applicable laws, regulations or interpretations may change and we thus may be required to obtain such approvals in the future; |
| ● | Uncertainties in the PRC legal system and the interpretation and enforcement of PRC laws and regulations could limit the legal protections available to you and us, significantly limit or completely hinder our ability to offer or continue to offer our ADSs, cause significant disruption to our and the consolidated VIE’s business operations, and severely damage our and the consolidated VIE’s reputation, which would materially and adversely affect our and the consolidated VIE’s financial condition and results of operations and cause our ADSs to significantly decline in value or become worthless. In addition, rules and regulations in China can change quickly with little advance notice, therefore, our assertions and beliefs of the risks imposed by the Chinese legal and regulatory system cannot be certain; |
| ● | We rely on contractual arrangements with our consolidated VIE, Xinbao Investment, and its shareholder to conduct a small part of our China operations, which may not be as effective in providing operational control as direct ownership, and these contractual arrangements have not been tested in a court of law; and |
| ● | Any failure by Xinbao Investment or shareholders of Xinbao Investment to perform their obligations under our Contractual Arrangements with them would have an adverse effect on our business. |
-6-
Risks Related to Our Business and Industry
| ● | We may not be successful in implementing our new strategic initiatives, which may have an adverse impact on our business and financial results. |
| ● | If and when our contracts with insurance companies are suspended or changed, our business and operating results will be materially and adversely affected. |
| ● | If we fail to attract and retain productive agents, especially entrepreneurial agents, and qualified claims adjustors, our business and operating results could be materially and adversely affected. |
| ● | If our digitalization initiatives are not successful, our business and results of operations may be materially and adversely affected. |
| ● | Regulations on online insurance distribution are evolving rapidly. If we are unable to adapt to regulatory changes and keep compliant, our business and results of operations may be materially and adversely affected. |
| ● | All of our personnel engaging in insurance agency, or claims adjusting activities are required under relevant PRC regulations to register with the CBIRC’s Insurance Intermediaries Regulatory Information System. If our sales personnel fail to finish practice registration, our business may be materially and adversely affected. |
| ● | Material changes in the regulatory environment could change the competitive landscape of our industry or require us to change the way we do business. The administration, interpretation and enforcement of the laws and regulations currently applicable to us could change rapidly. If we fail to comply with applicable laws and regulations, we may be subject to civil and criminal penalties or lose the ability to conduct our business. |
| ● | Our business could be negatively impacted if we are unable to adapt our services to regulatory changes in China. |
| ● | We may be unsuccessful in identifying and acquiring suitable acquisition targets, which could adversely affect our growth. |
| ● | Competition in our industry is intense and, if we are unable to compete effectively with both existing and new market participants, we may lose customers, and our financial results may be negatively affected. |
| ● | Because the commission and fee we earn on the sale of insurance products is based on premiums, commission and fee rates set by insurance companies, any decrease in these premiums, commission or fee rates may have an adverse effect on our results of operations. |
| ● | Quarterly and annual variations in our commission and fee revenue may unexpectedly impact our results of operations. |
| ● | Our operating structure may make it difficult to respond quickly to operational or financial problems, which could negatively affect our financial results. |
-7-
| ● | Our future success depends on the continuing efforts of our senior management team and other key personnel, and our business may be harmed if we lose their services. |
| ● | Salesperson and employee misconduct is difficult to detect and deter and could harm our reputation or lead to regulatory sanctions or litigation costs. |
| ● | Our investments in certain financial products may not yield the benefits we anticipate or incur financial loss, which could adversely affect our cash position. |
| ● | We may face legal action by former employers or principals of entrepreneurial agents who join our distribution and service network. |
| ● | If we are required to write down goodwill and investment in affiliates, our financial condition and results may be materially and adversely affected. |
| ● | Preparing and forecasting our financial results requires us to make judgments and estimates which may differ materially from actual results. |
| ● | Any significant failure in our information technology systems could have a material adverse effect on our business and profitability. |
| ● | A computer system failure, cyber-attacks, any failure to protect the confidential information of our customers or other security breaches may disrupt our business, loss of customers, damage our reputation, result in potential liability and adversely affect our results of operations and financial condition. |
| ● | Our business is subject to insurance company partner concentration risks arising from dependence on a single or limited number of insurance company partners. |
| ● | If we are unable to respond in a timely and cost-effective manner to rapid technological change in the insurance intermediary industry, it may result in a material adverse effect. |
| ● | We face risks related to health epidemics, including the ongoing COVID-19 outbreak, severe weather conditions and other catastrophes, which could materially and adversely affect our business. |
| ● | We may be at risk of securities class action litigation. |
| ● | We may be subject, from time to time, to adverse actions taken by other parties, including lawsuits and negative reports and regulatory proceedings, which may divert resources and the time and attention of our management and may otherwise adversely affect us. |
| ● | There can be no assurance that any definitive offer will be made with respect to the going private transaction proposed by the Consortium, that any agreement will be executed or that this or any other transaction will be approved or consummated. Potential uncertainty involving the proposed going private transaction may adversely affect our business and the market price of our ordinary shares and warrants. |
Risks Related to Doing Business in China
| ● | Uncertainties in the PRC legal system and the interpretation and enforcement of PRC laws and regulations could limit the legal protections available to you and us, significantly limit or completely hinder our ability to offer or continue to offer our ADSs, cause significant disruption to our and the consolidated VIE’s business operations, and severely damage our and the consolidated VIE’s reputation, which would materially and adversely affect our and the consolidated VIE’s financial condition and results of operations and cause our ADSs to significantly decline in value or become worthless. In addition, rules and regulations in China can change quickly with little advance notice, therefore, our assertions and beliefs of the risks imposed by the Chinese legal and regulatory system cannot be certain. | |
| ● | A downturn in the Chinese or global economy could have a material adverse effect on our business. | |
| ● | Governmental control of currency conversion may affect the value of your investment. |
-8-
| ● | The PRC Enterprise Income Tax Law may increase the enterprise income tax rate applicable to some of our PRC subsidiaries, which could have a material adverse effect on our result of operations. | |
| ● | Our global income or the dividends we receive from our PRC subsidiaries may be subject to PRC tax under the EIT Law, which could have a material adverse effect on our results of operations. | |
| ● | We rely principally on dividends and other distributions on equity paid by our subsidiaries to fund any cash and financing requirements we may have, and any limitation on the ability of our subsidiaries to make payments to us could have a material adverse effect on our ability to conduct our business. | |
| ● | PRC regulations relating to the establishment of offshore special purpose companies by PRC residents and employee stock options granted by overseas-listed companies may increase our administrative burden, restrict our overseas and cross-border investment activity, or otherwise adversely affect us. If our shareholders who are PRC residents, or our PRC employees who are granted or exercise stock options, fail to make any required registrations or filings under such regulations, we may be unable to distribute profits and may become subject to liability under PRC laws. We may also face regulatory uncertainties that could restrict our ability to adopt additional equity compensation plans for our directors and employees and other parties under PRC law. | |
| ● | Fluctuation in the value of the RMB may have a material adverse effect on your investment. | |
| ● | Certain PRC regulations could also make it more difficult for us to pursue growth through acquisitions. |
Risks Related to Our ADSs
| ● | The Accelerating Holding Foreign Companies Accountable Act, which, if enacted, would reduce the time period before our ADSs may be prohibited from trading or delisted. The delisting of our ADSs, or the threat of their being delisted, may materially and adversely affect the value of your investment. Additionally, the inability of the PCAOB to conduct adequate inspections deprives our investors with the benefits of such inspections. | |
| ● | The trading price of our ADSs may be volatile. | |
| ● | We may need additional capital, and the sale of additional ADSs or other equity securities could result in additional dilution to our shareholders. | |
| ● | Substantial future sales or perceived potential sales of our ordinary shares, ADSs or other equity securities in the public market could cause the price of our ADSs to decline. | |
| ● | Our corporate actions are substantially controlled by our officers, directors and principal shareholders. | |
| ● | Holders of our ADSs may have fewer rights than holders of our ordinary shares and must act through the depositary to exercise those rights. | |
| ● | Right of holders of our ADSs to participate in any future rights offerings may be limited, which may cause dilution to their holdings. | |
| ● | Holders of our restricted ADSs may be subject to limitations on transfer of their ADSs. | |
| ● | Certain judgments obtained against us by our shareholders may not be enforceable. | |
| ● | Since we are a Cayman Islands company, the rights of our shareholders may be more limited than those of shareholders of a company organized in the United States. | |
| ● | If the settlement reached between the SEC and the Big Four PRC-based accounting firms (including the Chinese affiliate of our independent registered public accounting firm), concerning the manner in which the SEC may seek access to audit working papers from audits in China of U.S.-listed companies, is not or cannot be performed in a manner acceptable to authorities in China and the United States, we could be unable to timely file future financial statements in compliance with the requirements of the Exchange Act. |
-9-
| ● | Our articles of association contain anti-takeover provisions that could discourage a third party from acquiring us, which could limit our shareholders’ opportunity to sell their shares, including ordinary shares represented by our ADSs, at a premium. | |
| ● | You may have to rely primarily on price appreciation of our ADSs for any return on your investment. | |
| ● | As a foreign private issuer, we are exempt from certain disclosure requirements under the Exchange Act, which may afford less protection to our shareholders than they would enjoy if we were a domestic U.S. company. | |
| ● | You may face difficulties in protecting your interests, and your ability to protect your rights through the U.S. federal courts may be limited, because we are incorporated under Cayman Islands law, conduct substantially all of our operations in China and the majority of our officers reside outside the United States | |
| ● | We may be a passive foreign investment company for United States federal income tax purposes, which could result in adverse United States federal income tax consequences to United States Holders of our ADSs or ordinary shares. |
Risks Related to PCAOB Inspections
On December 16, 2021, the PCAOB issued a report notifying the Commission of its determinations (the “PCAOB Determinations”) that they are unable to inspect or investigate completely PCAOB-registered public accounting firms headquartered in mainland China and in Hong Kong. The report sets forth lists identifying the registered public accounting firms headquartered in mainland China and Hong Kong, respectively, that the PCAOB is unable to inspect or investigate completely. Our financial statements contained in this annual report on Form 20-F for the fiscal year ended December 31, 2021 have been audited by Deloitte, an independent registered public accounting firm that is headquartered in Mainland China and is on such lists. However, as of the date hereof, we have not been identified by the Commission as a commission-identified issuer under the HFCA Act. If, in the future, we have been identified by the Commission for three consecutive years as an issuer whose registered public accounting firm is determined by the PCAOB that it is unable to inspect or investigate completely because of a position taken by one or more authorities in China, the Commission may prohibit our shares or ADSs from being traded on a national securities exchange or in the “over-the-counter” trading market in the United States. Additionally, on June 22, 2021, the U.S. Senate passed a bill which would reduce the number of consecutive non-inspection years required for triggering the prohibitions under the HFCA Act from three years to two. On February 4, 2022, the U.S. House of Representatives passed a bill which contained, among other things, an identical provision. If this provision is enacted into law and the number of consecutive non-inspection years required for triggering the prohibitions under the HFCA Act is reduced from three years to two, then our ADSs could be prohibited from trading in the United States as early as 2023. Furthermore, we and our investors are deprived of the benefits of such PCAOB inspections. The inability of the PCAOB to conduct inspections of auditors in China makes it more difficult to evaluate the effectiveness of our independent registered public accounting firm’s audit procedures or quality control procedures as compared to auditors outside of China that are subject to the PCAOB inspections, which could cause investors and potential investors in our securities to lose confidence in our audit procedures and reported financial information and the quality of our financial statements. If we fail to meet the new listing standards specified in the HFCA Act, we could face possible delisting from the Nasdaq, cessation of trading in the “over-the-counter” market, deregistration from the Commission and/or other risks, which may materially and adversely affect, or effectively terminate, our ADSs trading in the United States.
| A. | [Reserved] |
| B. | Capitalization and Indebtedness |
Not Applicable.
| C. | Reasons for the Offer and Use of Proceeds |
Not Applicable.
| D. | Risk Factors |
-10-
Risks Related to Our Corporate Structure
Fanhua Inc. is a Cayman Islands holding company operating in China primarily through its subsidiaries and a small part of its business through contractual arrangements with Xinbao Investment. Investors in the ADSs thus are not purchasing, and may never directly hold, all equity interests in the consolidated VIE. There are substantial uncertainties regarding the interpretation and application of current and future PRC laws, regulations, and rules relating to such agreements that establish the VIE structure for our consolidated VIE’s operations in China, including potential future actions by the PRC government, which could affect the enforceability of our contractual arrangements with Xinbao Investment and, consequently, adversely affect the financial condition and results of operations of Fanhua Inc. If the PRC government finds such agreements non-compliant with relevant PRC laws, regulations, and rules, or if these laws, regulations, and rules or the interpretation thereof change in the future, we could be subject to severe penalties or be forced to relinquish part of our interests in Xinbao Investment or forfeit our rights under the contractual arrangements.
We are a company incorporated under the laws of the Cayman Islands, and Fanhua Group Company, our wholly-owned PRC subsidiary, is considered a foreign-invested enterprise. We operate our online insurance distribution business, which accounted for 4.1% of our total net revenues in 2021, through Baoxian.com or Baowang. Previously, the domain name of Baowang was owned by Shenzhen Baowang E-commerce Co., Ltd., or Shenzhen Baowang, while its direct parent company Fanhua RONS Insurance Sales & Service Co. Ltd. (formerly known as Fanhua Century Insurance Sales & Service Co., Ltd.) or Fanhua RONS, one wholly-owned subsidiary of Xinbao Investment, owns a national insurance service operating license. To keep compliance with the Measures on the Supervision of Internet Insurance Business, or the Measures, which became effective on February 1, 2021 which requires any insurance institution that intends to engage in internet insurance business to directly own the online platform instead of through its subsidiary, we determined to register Fanhua RONS as the owner of baoxian.com and apply for a new Value-added Telecommunication Business Operation Permit for ICP services, or an ICP license for Fanhua RONS, although the Measures only requires the online platform owner to make ICP filing. As the applicant for an ICP license may be subject to foreign investment restriction, we commenced a restructuring to re-establish the VIE structure for our online insurance business which was completed in December 2021, pursuant to which our direct equity interests in Xinbao Investment was reduced from 100% to 49% and the remaining 51% is nominally held by an employee of the Company on behalf of the Company. Concurrently, Fanhua Group Company, entered into contractual arrangements with Xinbao Investment and the individual nominee shareholder, pursuant to which, we are able to: (i) exercise effective control over Xinbao Investment and its subsidiaries; (ii) have an exclusive option to purchase part of the equity interests in Xinbao Investment when and to the extent permitted by PRC law; and (iii) receive all of the economic benefits from the consolidated VIE in consideration for the services provided by our subsidiaries in China. The Contractual Arrangements allow us to be the primary beneficiary of the consolidated VIE and to consolidate the Consolidated VIE’s results of operations into our financial statements.
If the Contractual Arrangements that establish the structure for operating our and the consolidated VIE’s business in the PRC are found to be in violation of any existing or any PRC laws or regulations in the future, or the PRC government finds that we, or the consolidated VIE fails to obtain or maintain any of the required permits or approvals, the relevant PRC regulatory authorities, including the MIIT, MOFCOM and STA, would have broad discretion in dealing with such violations, including:
| ● | revoking the business and operating licenses; |
| ● | discontinuing or restricting the operations; |
| ● | imposing fines or confiscating any of the income from us and the consolidated VIE that they deem to have been obtained through illegal operations; |
| ● | requiring us to restructure our and the consolidated VIE’s operations in such a way as to compel us to establish new entities, re-apply for the necessary licenses or relocate our and the consolidated VIE’s business, staff and assets; |
| ● | imposing additional conditions or requirements with which we and the consolidated VIE may not be able to comply; |
| ● | restricting or prohibiting the use of proceeds from the initial public offering or other financing activities to finance our and the consolidated VIE’s business and operations in the PRC; or |
| ● | taking other regulatory or enforcement actions that could be harmful to our and the consolidated VIE’s business. |
Any of these actions could cause significant disruption or result in a material change to our and the consolidated VIE’s business operations, and may materially and adversely affect our and the consolidated VIE’s business, financial condition and results of operations. In addition, it is unclear what impact the PRC government actions would have on us and on our ability to consolidate the financial results of Xinbao Investment and its subsidiaries in our consolidated financial statements, if the PRC governmental authorities find the consolidated VIE’s legal structure and Contractual Arrangements to be in violation of PRC laws, rules and regulations. If any of these penalties results in our inability to direct the activities of Xinbao Investment or its subsidiaries that most significantly impact its economic performance and/or our failure to receive the economic benefits from Xinbao Investment or its subsidiaries, we may not be able to consolidate Xinbao Investment and/or its subsidiaries into our consolidated financial statements in accordance with U.S. GAAP. If we are unable to claim our right to control the assets of the consolidated VIE, the ADSs may decline in value or become worthless.
-11-
The PRC government has significant authority to exert influence on the China operations of an offshore holding company, such as us. Therefore, investors in the ADSs and our and the consolidated VIE’s business face potential uncertainty from the PRC government’s policy. Changes in China’s economic, political or social conditions, or government policies could materially and adversely affect our and the consolidated VIE’s business, financial condition, and results of operations.
Substantially all of our and the consolidated VIE’s operations are located in China. The PRC government has significant authority to exert influence on the China operations of an offshore holding company, such as us. Despite economic reforms and measures implemented by the PRC government, the PRC government continues to play a significant role in regulating industrial development, allocation of natural and other resources, production, pricing and management of currency, and there can be no assurance that the PRC government will continue to pursue a policy of economic reform or that the direction of reform will continue to be market friendly.
Our and the consolidated VIE’s ability to successfully expand business operations in the PRC depends on a number of factors, including macro-economic and other market conditions. Demand for our and the consolidated VIE’s services and our and the consolidated VIE’s business, financial condition and results of operations may be materially and adversely affected by the following factors:
| ● | political instability or changes in social conditions of the PRC; |
| ● | changes in laws, regulations, and administrative directives or the interpretation thereof; |
| ● | measures which may be introduced to control inflation or deflation; and |
| ● | changes in the rate or method of taxation. |
These factors are affected by a number of variables which are beyond our and the consolidated VIE’s control.
We and the consolidated VIE are subject to extensive and evolving legal development, non-compliance with which, or changes in which, may materially and adversely affect our and the consolidated VIE’s business and prospects, and may result in a material change in our and the consolidated VIE’s operations and/or the value of our ADSs or could significantly limit or completely hinder our and the consolidated VIE’s ability to offer or continue to offer securities to investors and cause the value of our securities to significantly decline or be worthless.
PRC companies are subject to various PRC laws, regulations and government policies and the relevant laws, regulations and policies continue to evolve. Recently, the PRC government is enhancing supervision over companies seeking listings overseas and some specific business or activities such as the use of variable interest entities and data security or anti-monopoly. The PRC government may adopt new measures that may affect our and the consolidated VIE’s operations, or may exert more oversight and control over offerings conducted outside of China and foreign investment in China-based companies, and we and the consolidated VIE may be subject to challenges brought by these new laws, regulations and policies. However, since these laws, regulations and policies are relatively new and the PRC legal system continues to rapidly evolve, the interpretations of many laws, regulations and rules are not always uniform and enforcement of these laws, regulations and rules involve uncertainties. Furthermore, as we and the consolidated VIE may be subject to additional, yet undetermined, laws and regulations, compliance may require us to obtain additional permits and licenses, complete or update registrations with relevant regulatory authorities, adjust our and the consolidated VIE’s business operations, as well as allocate additional resources to monitor developments in the relevant regulatory environment. However, under the stringent regulatory environment, it may take much more time for the relevant regulatory authorities to approve new applications for permits and licenses, and complete or update registrations and we cannot assure you that we and the consolidated VIE will be able to comply with these laws and regulations in a timely manner or at all. The failure to comply with these laws and regulations may delay, or possibly prevent, us to conduct business, accept foreign investments, or listing overseas.
-12-
The occurrence of any of these events may materially and adversely affect our and the consolidated VIE’s business and prospects and may result in a material change in our and the consolidated VIE’s operations and/or the value of our ADSs or could significantly limit or completely hinder our and the consolidated VIE’s ability to offer or continue to offer securities to investors. In addition, if any of changes causes us unable to direct the activities of the consolidated VIE or lose the right to receive their economic benefits, we may not be able to consolidate the VIE into our consolidated financial statements in accordance with U.S. GAAP, which could cause the value of our ADSs to significantly decline or become worthless.
It is unclear whether we and the consolidated VIE will be subject to the oversight of the Cyberspace Administration of China and how such oversight may impact us. Our and the consolidated VIE’s business could be interrupted or we and the consolidated VIE could be subject to liabilities which may materially and adversely affect the results of our and the consolidated VIE’s operation and the value of your investment.
Pursuant to the PRC Cybersecurity Law and the Measures for Cybersecurity Censorship, if a critical information infrastructure operator that intends to purchase internet products and services and data processing operators (collectively, the “operators”) engaging in data processing activities that affect or may affect national security must be subject to the cybersecurity review. According to the Regulations for Safe Protection of Critical Information Infrastructure, or the Safe Protection Regulations, which took effect on September 1, 2021, critical information infrastructure refers to important network infrastructure and information systems in public telecommunications, information services, energy sources, transportation and other critical industries and domains, in which any destruction or data leakage will have severe impact on national security, the nation’s welfare, the people’s living and public interests. As of the date hereof, we and the consolidated VIE have not received any notice from such authorities identifying us as a critical information infrastructure operator or requiring us to going through cybersecurity review by the CAC.
On December 28, 2021, the CAC, NDRC, MIIT, the MPS, the Ministry of National Security, the MOF, the MOFCOM, the PBOC, the National Radio and Television Administration, the CSRC, the National Administration of State Secrets Protection and the State Cryptography Administration jointly released the Measures for Cybersecurity Review Measures, or the Cybersecurity Review Measures, which took effect on February 15, 2022. According to the Cybersecurity Review Measures, the scope of cybersecurity reviews is extended to data processing operators engaging in data processing activities that affect or may affect national security. The Cybersecurity Review Measures further requires that any operator applying for listing on a foreign exchange must go through cybersecurity review if it possesses personal information of more than one million users. According to the Cybersecurity Review Measures, a cybersecurity review assesses potential national security risks that may be brought about by any procurement, data processing, or overseas listing. The review focuses on several factors, including, among others, (i) the risk of theft, leakage, corruption, illegal use or export of any core or important data, or a large amount of personal information, and (ii) the risk of any critical information infrastructure, core or important data, or a large amount of personal information being affected, controlled or maliciously exploited by a foreign government after a company is listed overseas.
Our PRC counsel is of the view that there is a relatively low likelihood that we and the consolidated VIE will be subject to the cybersecurity review by the CAC for a future offering of our securities to foreign investors, given that: (i) we and the consolidated VIE have not been recognized as critical information infrastructure operators; (ii) data processed in our and the consolidated VIE’s business do not have an impact or potential impact on national security; and (iii) the Cybersecurity Review Measures require operators of online platforms that hold personal information of more than one million users to file a cybersecurity review with the Cybersecurity Review Office when they go public abroad, however it is still uncertain whether the Cybersecurity Review Measures will be applicable to China-based companies listed overseas. However, there remains uncertainty as to how the Cybersecurity Review Measures will be interpreted and whether the PRC regulatory agencies, including the CAC, may adopt new laws, regulations, rules, or detailed implementation and interpretation related to the Cybersecurity Review Measures. If any such new laws, regulations, rules, or implementation and interpretation comes into effect, we and the consolidated VIE will take all reasonable measures and actions to comply and minimize the adverse effect of such laws on us.
We cannot assure you that PRC regulatory agencies, including the CAC, would take the same view as we do, and there is no assurance that we and the consolidated VIE can fully or timely comply with such laws. In the event that we and the consolidated VIE are subject to any mandatory cybersecurity review and other specific actions required by the CAC, we and the consolidated VIE face uncertainty as to whether any clearance or other required actions can be timely completed, or at all. Given such uncertainty, we and the consolidated VIE may be further required to suspend our and the consolidated VIE’s relevant business, shut down our and the consolidated VIE’s website, or face other penalties, which could materially and adversely affect our and the consolidated VIE’s business, financial condition, and results of operations, and/or the value of our ADSs or could significantly limit or completely hinder our and the consolidated VIE’s ability to offer or continue to offer securities to investors. In addition, if any of these events causes us unable to direct the activities of the consolidated VIE or lose the right to receive their economic benefits, we may not be able to consolidate the VIE into our consolidated financial statements in accordance with U.S. GAAP, which could cause the value of our ADSs to significantly decline or become worthless.
-13-
On November 14, 2021, the CAC published the Regulations on the Network Data Security (Draft for Comments), which further regulate the internet data processing activities and emphasize on the supervision and management of network data security, and further stipulate the obligations of internet platform operators, such as to establish a system for disclosure of platform rules, privacy policies and algorithmic strategies related to data. Specifically, the draft regulations require data processors to, among others, (i) adopt immediate remediation measures when they discover that network products and services they use or provide have security defects and vulnerabilities, or threaten national security or endanger public interest, and (ii) follow a series of detailed requirements with respect to processing personal information, management of important data and proposed overseas transfer of data. In addition, the draft regulations require data processors that handle important data or are seeking to be listed overseas to complete an annual data security assessment and file a data security assessment report to applicable regulators. Such annual assessment, as required by the draft regulations, would encompass areas including but not limited to the status of important data processing, data security risks identified and the rectification measures adopted, the effectiveness of data protection measures, the implementation of national data security laws and regulations, data security incidents that occurred and how they were resolved, and a security assessment with respect to sharing and provision of important data overseas. As of the date hereof, the draft regulations have been released for public comment only and have not been formally adopted. The final provisions and the timeline for its adoption are subject to changes and uncertainties.
As there remain uncertainties regarding the interpretation and implementation of such regulatory guidance, we cannot assure you that we will be able to comply with new regulatory requirements relating to our future overseas capital raising activities, and may be subject to more stringent requirements with respect to matters including data privacy and cross-border investigation and enforcement of legal claims. In the event that we and the consolidated VIE are subject to any mandatory cybersecurity review and other specific actions required by the CAC, we and the consolidated VIE face uncertainty as to whether any clearance or other required actions can be timely completed, or at all. Given such uncertainty, we and the consolidated VIE may be further required to suspend our and the consolidated VIE’s relevant business, shut down our and the consolidated VIE’s website, or face other penalties, which could materially and adversely affect our and the consolidated VIE’s business, financial condition, and results of operations, and/or the value of our ADSs or could significantly limit or completely hinder our and the consolidated VIE’s ability to offer or continue to offer securities to investors. In addition, if any of these events causes us unable to direct the activities of the consolidated VIE or lose the right to receive their economic benefits, we may not be able to consolidate the VIE into our consolidated financial statements in accordance with U.S. GAAP, which could cause the value of our ADSs to significantly decline or become worthless.
The PRC government’s oversight over our and the consolidated VIE’s business operations could result in a material adverse change in our and the consolidated VIE’s operations and the value of our ADSs.
We conduct our business in China primarily through our PRC subsidiaries, including Fanhua Group Company and its subsidiaries in which we hold equity ownership interests, and the contractual arrangements with the consolidated VIE. Our and the consolidated VIE’s operations in China are governed by PRC laws and regulations. The PRC government has significant oversight over the conduct of our and the consolidated VIE’s business, and it regulates and may intervene our and the consolidated VIE’s operations at any time, which could result in a material adverse change in our and the consolidated VIE’s operation and/or the value of our ADSs. Also, the PRC government has recently indicated an intent to exert more oversight over offerings that are conducted overseas and/or foreign investment in China-based issuers like us. Any such action could significantly limit or completely hinder our ability to offer or continue to offer securities to investors and cause the value of such securities to significantly decline or be worthless. In addition, implementation of industry-wide regulations directly targeting our and the consolidated VIE’s operations could cause the value of our securities to significantly decline. Therefore, investors of us and the consolidated VIE and our and the consolidated VIE’s business face potential uncertainty from actions taken by the PRC government.
-14-
Although we believe we are not required to obtain any approvals of any PRC authorities for a future offering of our securities to foreign investors, including the CSRC and the CAC, under current PRC laws and regulations, the PRC regulators or a court may take a contrary position. In addition, applicable laws, regulations or interpretations may change and we thus may be required to obtain such approvals in the future.
We believe we are not required to obtain any approvals from any PRC authorities for a future offering of our securities to foreign investors, including the China Securities Regulatory Commission, or the CSRC, and the Cyberspace Administration of China, or the CAC. As of the date hereof, we have not been notified of any requirements for such approvals by, nor have we applied for any such approvals with, the PRC authorities.
Specifically, with respect to the CSRC, the M&A Rules requires an overseas special purpose vehicle that is controlled by PRC companies or individuals formed for the purpose of seeking a public listing on an overseas stock exchange through acquisitions of PRC domestic companies using shares of such special purpose vehicle or held by its shareholders as considerations to obtain the approval of the CSRC, prior to an offering and trading of such special purpose vehicle’s securities on a stock exchange outside the PRC. We believe we are not required to obtain any approvals from CSRC for a future offering of our securities to foreign investors under M&A rules because: (i) we established Fanhua Group Company by means of direct investment, rather than a merger with or an acquisition of any PRC domestic companies as defined under the M&A Rules, and Fanhua Group Company is not a PRC domestic company as defined under the M&A Rules, and (ii) no explicit provision in the M&A Rules clearly classifies the contractual arrangements as a type of acquisition transaction subject to the M&A Rules.
With respect to the CAC, it is unclear whether we and the consolidated VIE will be subject to its oversight and how such oversight may impact us in connection with a future offering of our ADSs to foreign investors. For further discussion on the risks relating to the oversight of the CAC, see “—It is unclear whether we and the consolidated VIE will be subject to the oversight of the Cyberspace Administration of China and how such oversight may impact us. Our and the consolidated VIE’s business could be interrupted or we and the consolidated VIE could be subject to liabilities which may materially and adversely affect the results of our and the consolidated VIE’s operation and the value of your investment.”
Our belief that no such approvals are required is based upon existing PRC laws and regulations, which are subject to differing interpretations or change. As such, there can be no assurance that the PRC regulators or a court will not take a contrary position. In addition, applicable laws, regulations or interpretations may change and we thus may be required to obtain such approvals in the future. If it is determined that we are required to obtain approvals for a future offering of our securities to foreign investors, we cannot assure you that we will be able to obtain such approvals in a timely manner, or at all. Even if we obtain such approval, it could be rescinded. Any failure to obtain or delay in obtaining the approval for any of our future offerings, or a rescission of such approval obtained by us, would subject us to sanctions imposed by the CSRC or other PRC regulatory authorities, which could include fines and penalties on our operations in China, restrictions or limitations on our ability to pay dividends outside of China, and other forms of sanctions that may materially and adversely affect our business, financial condition, and results of operations. Consequently, if you engage in market trading or other activities in anticipation of and prior to the settlement and delivery of the ADSs in the offering, you would be doing so at the risk that the settlement and delivery may not occur.”
Any failure by Xinbao Investment or shareholders of Xinbao Investment to perform their obligations under our Contractual Arrangements with them would have a material adverse effect on our business.
We have entered into a series of Contractual Arrangements with Xinbao Investment, our consolidated VIE and the shareholders of Xinbao Investment. For a description of these Contractual Arrangements, see “Item 4. Information on the Company—C. Organizational Structure.” If our consolidated VIE or the shareholder of Xinbao Investment fail to perform their respective obligations under the Contractual Arrangements, we may incur substantial costs and expend additional resources to enforce such arrangements. We may also have to rely on legal remedies under PRC laws, including seeking specific performance or injunctive relief, and claiming damages, which we cannot assure you that it will be effective under PRC laws. For example, if the shareholders of Xinbao Investment were to refuse to transfer their equity interests in Xinbao Investment to us or our designee when we exercise the purchase option pursuant to these Contractual Arrangements, or if they were otherwise to act in bad faith toward us, then we may have to take legal actions to compel them to perform their contractual obligations.
-15-
All the agreements under our Contractual Arrangements are governed by PRC laws and provide for the resolution of disputes through arbitration in China. Accordingly, these contracts would be interpreted in accordance with PRC laws and any disputes would be resolved in accordance with PRC legal procedures. The legal system in the PRC is not as developed as in some other jurisdictions, such as the United States. As a result, uncertainties in the PRC legal system could limit our ability to enforce these Contractual Arrangements. Meanwhile, there are very few precedents and little formal guidance as to how Contractual Arrangements in the context of a variable interest entity should be interpreted or enforced under PRC laws. There remain significant uncertainties regarding the ultimate outcome of such arbitration should legal action become necessary. In addition, under PRC laws, rulings by arbitrators are final and parties cannot appeal arbitration results in court unless such rulings are revoked or determined unenforceable by a competent court. If the losing parties fail to carry out the arbitration awards within a prescribed time limit, the prevailing parties may only enforce the arbitration awards in PRC courts through arbitration award recognition proceedings, which would require additional expenses and delay. In the event that we are unable to enforce these Contractual Arrangements, or if we suffer significant delay or other obstacles in the process of enforcing these Contractual Arrangements, we may not be able to exert effective control over Xinbao Investment and its subsidiaries, and our ability to conduct our business may be negatively affected. See “Item 3. Key Information—D. Risk Factors—Risks Related to Doing Business in China—Uncertainties in the PRC legal system and the interpretation and enforcement of PRC laws and regulations could limit the legal protections available to you and us, significantly limit or completely hinder our ability to offer or continue to offer our ADSs, cause significant disruption to our and the consolidated VIE’s business operations, and severely damage our and the consolidated VIE’s reputation, which would materially and adversely affect our and the consolidated VIE’s financial condition and results of operations and cause our ADSs to significantly decline in value or become worthless. In addition, rules and regulations in China can change quickly with little advance notice, therefore, our assertions and beliefs of the risks imposed by the Chinese legal and regulatory system cannot be certain.”
If the PRC government finds that the contractual arrangements that establish the structure for operating part of our China business do not comply with applicable PRC laws and regulations, we could be subject to severe penalties.
Currently, we conduct our business activities primarily through our subsidiaries in China and a small part of our business through our consolidated VIE in China.
Historically, PRC laws and regulations have restricted foreign investment in and ownership of insurance intermediary companies. As a result, we conducted our insurance intermediary business through contractual arrangements among our PRC subsidiaries, our consolidated VIEs (including Meidiya Investment, Sichuan Yihe Investment Co., Ltd., or Yihe Investment, Xinbao Investment and Shenzhen Dianliang Information Technology Co., Ltd., or Dianliang Information), and their individual shareholders between December 2005 and May 2016.
In recent years, some rules and regulations governing the insurance intermediary sector in China have begun to encourage foreign investment. For instance, under the Closer Economic Partnership Arrangement, or CEPA, Supplement IV signed on June 29, 2007 and CEPA Supplement VIII signed on December 13, 2011, between the PRC Ministry of Commerce and the governments of Hong Kong and Macau, local insurance agencies in Hong Kong and Macau are allowed to set up wholly-owned insurance agency companies in Guangdong Province if they meet certain threshold requirements. On December 26, 2007, the China Insurance Regulatory Commission (“CIRC”), the predecessor of China Banking and Insurance Regulatory Committee (“CBIRC”), issued an Announcement on the Establishment of Wholly-owned Insurance Agencies in Mainland China by Hong Kong and Macau Insurance Agencies, which sets forth specific qualification criteria for implementation purposes. On August 26, 2010, the CIRC released a Circular on the Cancellation of the Fifth Batch of Administrative Approval Items, pursuant to which foreign ownership in a professional insurance intermediary in excess of 25% only requires a filing to be made with the relevant authorities and no longer requires prior approval. On March 1, 2015, the National Development and Reform Commission and Ministry of Commerce jointly issued the Catalogue for the Guidance of Foreign Investment Industries (Revision 2015), or the CGFII 2015 Revision, pursuant to which insurance brokerage firms are removed from the list of industries subject to foreign investment restriction.
Following the changes in applicable foreign investment regulations, we commenced a restructuring of our company in October 2011 and subsequently terminated all the contractual arrangements among our PRC subsidiaries and the then-consolidated VIEs such as Meidiya Investment, Yihe Investment and Dianliang Information, which became our wholly-owned subsidiaries in 2015, 2015 and 2016, respectively. As a result, we obtained direct control or significant equity ownership in each of our insurance intermediary companies in 2015 except for Xinbao Investment and its wholly-owned subsidiary Fanhua RONS Insurance & Service Co., Ltd., which is the operating entity of Baoxian.com, an online insurance marketplace.
We operate our online insurance distribution business through Baoxian.com which was subject to foreign investment restrictions. On June 19, 2015, the Ministry of Industry and Information Technology published a Notice on Removing the Foreign Ownership Restriction on Online Data Processing and Transaction Processing Business (Operating E-commerce), or the No. 196 Notice. Foreign ownership in online data processing and transaction process business (operating e-commerce) is allowed to increase to 100% as long as the foreign-invested entities obtain necessary licenses to conduct the business. Accordingly, we commenced a restructuring of our online operations in 2016 and terminated the contractual arrangements among our PRC subsidiaries, Xinbao Investment and its individual nominee shareholder. As a result, Xinbao investment became our wholly-owned subsidiary in 2016 and we had obtained direct equity ownership of 100% in our online insurance distribution operation since 2016.
-16-
Previously, the domain name of Baowang was owned by Shenzhen Baowang while its direct parent company Fanhua RONS, one wholly-owned subsidiary of Xinbao Investment, owns a national insurance service operating license. To keep compliance with the Measures on the Supervision of Internet Insurance Business, or the Measures, which became effective on February 1, 2021 which requires any insurance institution that intends to engage in internet insurance business to directly own the online platform instead of through its subsidiary, we determined to register Fanhua RONS as the owner of baoxian.com and apply for a new Value-added Telecommunication Business Operation Permit for ICP services, or an ICP license for Fanhua RONS although the Measures only requires the online platform owner to make ICP filing. As the applicant for an ICP license may be subject to foreign investment restriction, we commenced a restructuring in August 2021, and completed in December 2021, to re-establish the VIE structure for our online insurance business, pursuant to which our direct equity interests in Xinbao Investment was reduced from 100% to 49% and the remaining 51% is nominally held by an employee of the Company on behalf of the Company. Concurrently, our wholly-owned PRC subsidiary Fanhua Group Company entered into contractual arrangements with Xinbao Investment and the individual nominee shareholder. For further details, see “Item 4. Information on the Company—C. Organizational Structure.” The subsidiary of Xinbao Investment holds the licenses and permits necessary to conduct our online operations in China. Our contractual arrangements with Xinbao Investment and its nominee shareholder enable us to:
| ● | exercise effective control over our VIEs (namely Xinbao Investment and its subsidiaries); |
| ● | have an exclusive option to purchase part of the equity interests in Xinbao Investment when and to the extent permitted by PRC law; and/or |
| ● | receive a substantial portion of the economic benefits from our VIEs in consideration for the services provided by our subsidiaries in China. |
Because of these contractual arrangements, we are the primary beneficiary of our VIEs and have consolidated them into our consolidated financial statements. If such contractual arrangements are found to be in violation of any existing or future PRC laws or regulations, or fail to obtain or maintain any of the required permits or approvals, the relevant PRC regulatory authorities, including the CBIRC, will have broad discretion in dealing with such violations, including:
| ● | revoking the business and operating licenses of our PRC subsidiaries and VIEs; |
| ● | restricting or prohibiting any related-party transactions among our PRC subsidiaries and VIEs; |
| ● | imposing fines or other requirements with which we, our PRC subsidiaries or our VIEs may not be able to comply; |
| ● | requiring us, our PRC subsidiaries or our VIEs to restructure the relevant ownership structure or operations; or |
| ● | restricting or prohibiting us from providing additional funding for our business and operations in China. |
Any of these or similar actions could cause disruptions to our business, as well as reduce our revenues, profitability and cash flows. In addition, if any of these actions results in our inability to direct the activities of our VIEs and their subsidiaries that most significantly impact their economic performance, and/or such actions prevent us from receiving the economic benefits from our consolidated variable interest entities, we may not be able to consolidate the financial results of these variable interest entities into our consolidated financial statements in accordance with U.S. GAAP.
We rely on contractual arrangements with our consolidated VIE, Xinbao Investment, and its shareholder to conduct a small part of our China operations, which may not be as effective in providing operational control as direct ownership, and these contractual arrangements have not been tested in a court of law.
Although we have obtained direct equity ownership in almost all of our insurance intermediary operating companies, we have relied and expect to continue to rely on contractual arrangements with Xinbao Investment and its individual nominee shareholder to operate Baowang, (“保网”) (www.baoxian.com), an online insurance distribution platform, which constitutes a small part of our business in China. These contractual arrangements may not be as effective as direct ownership in providing us with control over our consolidated VIE, and these contractual arrangements have not been tested in a court of law. For a description of these contractual arrangements, see “Item 4. Information on the Company—C. Organizational Structure.” These contractual arrangements may not be as effective in providing us with control over our VIEs as direct ownership.
-17-
If we had direct controlling ownership of our consolidated VIEs, we would be able to exercise our rights as a controlling shareholder to effect changes in the board of directors of these entities, which in turn could effect changes, subject to any applicable fiduciary obligations, at the management level. However, under the current contractual arrangements, as a legal matter, if our consolidated VIEs and their shareholders fail to perform their obligations under these contractual arrangements, we may have to incur substantial costs and expend significant resources to enforce such arrangements and rely on legal remedies under PRC law, including seeking specific performance or injunctive relief and claiming damages, which may not be effective. For example, if the shareholders of our consolidated VIEs were to refuse to transfer their equity interest in such entities to us or our designee when we exercise the call option pursuant to these contractual arrangements, or if they were otherwise to act in bad faith toward us, then we may have to take legal action to compel them to fulfill their contractual obligations.
All of our contractual arrangements with Xinbao Investment and its individual nominee shareholder are governed by PRC law and provide for the resolution of disputes through arbitration in the PRC. Accordingly, these contracts would be interpreted in accordance with PRC law and any disputes would be resolved in accordance with PRC legal procedures. The legal environment in the PRC may bear significant difference from those of other jurisdictions, such as the United States. As a result, uncertainties in the PRC legal system could limit our ability to enforce these contractual arrangements. In the event we are unable to enforce these contractual arrangements, we may not be able to exert effective control over our VIEs, and our ability to conduct our business may be negatively affected.
The individual shareholder of Xinbao Investment, our consolidated VIE, may have potential conflicts of interest with us, which may materially and adversely affect our business and financial condition.
As of March 31, 2022, Mr. Shuangping Jiang, held 51% of the equity interests in Xinbao Investment with the remaining 49% held by our wholly-owned PRC subsidiary Fanhua Group Company. Conflicts of interest may arise between the dual roles of Mr. Jiang as a shareholder of Xinbao Investment and as an employee of our company. We do not have existing arrangements to address these potential conflicts of interest and cannot assure you that when conflicts arise, Mr. Jiang will act in the best interest of our company or that conflicts will be resolved in our favor.
Contractual arrangements we have entered into with Xinbao Investment may be subject to scrutiny by the PRC tax authorities. A finding that we owe additional taxes could substantially reduce our consolidated net income and the value of your investment.
Under PRC laws and regulations, arrangements and transactions among related parties may be subject to audit or challenged by the PRC tax authorities. We could face material and adverse tax consequences if the PRC tax authorities determine that the contractual arrangements between us and our VIEs are not on an arm’s-length basis and that we adjusted the income of our consolidated VIEs in the form of a transfer pricing adjustment. Particularly, the State Administration of Taxation issued a Public Notice, or Public Notice 16, on March 18, 2015, to further regulate and strengthen the transfer pricing administration on outbound payments by a PRC enterprise to its overseas related parties. In addition to emphasizing that outbound payments by a PRC enterprise to its overseas related parties must comply with arm’s-length principles, Public Notice 16 specifies certain circumstances whereby such payments are not deductible for the purpose of the enterprise income tax of the PRC enterprise, including payments to an overseas related party which does not undertake any function, bear any risk or have any substantial operation or activities, payments for services which do not enable the PRC enterprise to obtain direct or indirect economic benefits, or for services that are unrelated to the functions and risks borne by the PRC enterprise, or relate to the protection of the investment interests of the direct or indirect investor of the PRC enterprise, or for services that have already been purchased from a third party or undertaken by the PRC enterprise itself, and royalties paid to an overseas related party which only owns the legal rights of the intangible assets but has no contribution to the creation of such intangible assets. Although we believe all our related party transactions, including all payments by our PRC subsidiaries and consolidated VIEs to our non-PRC entities, are made on an arm’s-length basis and our estimates are reasonable, the ultimate decisions by the relevant tax authorities may differ from the amounts recorded in our financial statements and may materially adversely affect our financial results in the period or periods for which such determination is made. A transfer pricing adjustment could, among other things, result in a reduction, for PRC tax purposes, of expense deductions recorded by our consolidated VIEs, which could in turn increase their respective tax liabilities. Moreover, the PRC tax authorities may impose penalties on our consolidated VIEs for underpayment of taxes. Our consolidated net income may be materially and adversely affected by the occurrence of any of the foregoing.
-18-
PRC regulation of loans and direct investment by offshore holding companies to PRC entities may delay or prevent us from making loans to our PRC subsidiaries or making additional capital contributions to our PRC subsidiaries, which could materially and adversely affect our liquidity and our ability to fund and expand our business.
We are an offshore holding company conducting our operations in China primarily through our PRC subsidiaries and to a small part through our consolidated VIEs. In order to provide additional funding to our PRC subsidiaries and consolidated VIEs, we may make loans to our PRC subsidiaries and consolidated VIEs, or we may make additional capital contributions to our PRC subsidiaries and consolidated VIEs.
Any loans we make to any of our directly-held PRC subsidiaries (which are treated as foreign-invested enterprises under PRC law), namely, Fanhua Zhonglian Enterprise Image Planning (Shenzhen) Co., Ltd., or Zhonglian Enterprise, and Fanhua Xinlian Information Technology Consulting (Shenzhen) Co., Ltd., or Xinlian Information, cannot exceed statutory limits and must be registered with the State Administration of Foreign Exchange, or the SAFE, or its local counterparts. Under applicable PRC law, the amount of a foreign-invested enterprise’s registered capital represents shareholders’ equity investments over a defined period of time, and the foreign-invested enterprise’s total investment represents the total of the company’s registered capital plus permitted loans. The registered capital/total investment ratio cannot be lower than the minimum statutory requirement and the excess of the total investment over the registered capital represents the maximum amount of borrowings that a foreign-invested enterprise is permitted to have under PRC law. Our directly-held PRC subsidiaries were allowed to incur a total of HK300 million (US$38.5 million) in foreign debts as of March 31, 2022. If we were to provide loans to our directly-held PRC subsidiaries in excess of the above amount, we would have to apply to the relevant government authorities for an increase in their permitted total investment amounts. The various applications could be time-consuming and their outcomes would be uncertain. Concurrently with the loans, we might have to make capital contributions to these subsidiaries in order to maintain the statutory minimum registered capital/total investment ratio, and such capital contributions involve uncertainties of their own, as discussed below. Furthermore, even if we make loans to our directly-held PRC subsidiaries that do not exceed their current maximum amount of borrowings, we will have to register each loan with the SAFE or its local counterpart within 15 days after the signing of the relevant loan agreement. Subject to the conditions stipulated by the SAFE, the SAFE or its local counterpart will issue a registration certificate of foreign debts to us within 20 days after reviewing and accepting our application. In practice, it may take longer to complete such SAFE registration process.
Any loans we make to any of our indirectly-held PRC subsidiaries (those PRC subsidiaries which we hold indirectly through Zhonglian Enterprise and Xinlian Information) or to any of our consolidated VIEs, all of which are treated as PRC domestic companies rather than foreign-invested enterprises under PRC law, are also subject to various PRC regulations and approvals. Under applicable PRC regulations, medium- and long-term international commercial loans to PRC domestic companies are subject to approval by the National Development and Reform Commission. Short-term international commercial loans to PRC domestic companies are subject to the balance control system effected by the SAFE. Due to the above restrictions, we are not likely to make loans to any of our indirectly-held PRC subsidiaries.
Any capital contributions we make to our PRC subsidiaries, including directly-held and indirectly-held PRC subsidiaries, must be approved by the PRC Ministry of Commerce or its local counterparts, and registered with the SAFE or its local counterparts. Such applications and registrations could be time consuming and their outcomes would be uncertain.
We cannot assure you that we will be able to complete the necessary government registrations or obtain the necessary government approvals on a timely basis, if at all, with respect to future loans by us to our PRC subsidiaries, or with respect to future capital contributions by us to our PRC subsidiaries. If we fail to complete such registrations or obtain such approvals, our ability to capitalize or otherwise fund our PRC operations may be negatively affected, which could materially and adversely affect our liquidity and our ability to fund and expand our business.
On August 29, 2008, SAFE promulgated Circular 142, a notice regulating the conversion by a foreign-invested company of its capital contribution in foreign currency into RMB. The notice requires that the capital of a foreign-invested company settled in RMB converted from foreign currencies shall be used only for purposes within the business scope as approved by the authorities in charge of foreign investment or by other government authorities and as registered with the State Administration for Industry and Commerce and, unless set forth in the business scope or in other regulations, may not be used for equity investments within the PRC. In addition, SAFE strengthened its oversight of the flow and use of the capital of a foreign-invested company settled in RMB converted from foreign currencies. The use of such RMB capital may not be changed without SAFE’s approval, and may not in any case be used to repay RMB loans if the proceeds of such loans have not been used. Violations of Circular 142 will result in severe penalties, including heavy fines. As a result, Circular 142 may significantly limit our ability to provide additional funding to our PRC subsidiaries through our directly-held PRC subsidiaries in the PRC, which may adversely affect our ability to expand our business.
-19-
However, on June 9, 2016, SAFE promulgated Circular 16, a notice on reforming and standardizing the administrative provisions on capital account foreign exchange settlement, which became effective on June 9, 2016. The new notice states that domestic enterprises (including Chinese-funded enterprises and foreign-invested enterprises, excluding financial institutions) shall be allowed to settle their foreign exchange capitals on a discretionary basis. The discretionary settlement by a foreign-invested enterprise of its foreign exchange capital shall mean that the foreign-invested enterprise may, according to its actual business needs, settle with a bank the portion of the foreign exchange capital in its capital account for which the application of discretionary settlement has been specified by relevant policies (including capitals in foreign currencies, external debts, funds repatriated from overseas listing, etc.). For the time being, foreign-invested enterprises are allowed to settle 100% of their foreign exchange capitals on a discretionary basis. The SAFE may adjust the foregoing percentage as appropriate according to balance of payments situations. As a result, Circular 16 will relax the limitation of our ability to provide additional funding to our PRC subsidiaries through our directly-held PRC subsidiaries in the PRC and consolidated VIEs.
Risks Related to Our Business and Industry
We may not be successful in implementing our new strategic initiatives, which may have an adverse impact on our business and financial results.
There is no assurance that we will be able to implement important strategic initiatives in accordance with our expectations, which may result in an adverse impact on our business and financial results. In late 2020, we launched new strategic initiatives with focus on (i) building a professional insurance advisor team with profound insurance knowledge and capabilities to provide family financial asset allocation services to the emerging middle-class and mass-affluent individuals and families; (ii) developing an integrated digital platform utilizing artificial intelligence, big data and cloud computing to optimize the use of data to provide the most appropriate products for existing and potential customers and increase agent productivity and (iii) building an open platform to share our advantages in technology, system, contractual relationship, and nationwide network with various industry participants to help them monetize their existing customer resources and to strengthen our value proposition to the market.
If and when our contracts with insurance companies are suspended or changed, our business and operating results will be materially and adversely affected.
We primarily act as agents for insurance companies in distributing their products to retail customers. We also provide claims adjusting services principally to insurance companies. Our relationships with the insurance companies are governed by agreements between us and the insurance companies. We have entered into strategic partnership agreements with most of our major insurance company partners for the distribution of life, property and casualty insurance products and the provision of claims adjusting services at the corporate headquarters level. While this approach allows us to obtain more favorable terms from insurance companies by combining the sales volumes and service fees of all of our subsidiaries and branches operating insurance agency and claims adjusting businesses, it also means that the termination of a major contract could have a material adverse effect on our business. Under the framework of the headquarter-to-headquarter agreements, our subsidiaries and branches operating insurance agency and claims adjusting businesses generally also enter into contracts at a local level with the respective provincial, city and district branches of the insurance companies. Generally, each branch of these insurance companies has independent authority to enter into contracts with our relevant subsidiaries and branches, and the termination of a contract with one branch has no significant effect on our contracts with the other branches. See “Item 4. Information on the Company—B. Business Overview—Insurance Company Partners.” These contracts establish, among other things, the scope of our authority, the pricing of the insurance products we distribute and our fee rates. These contracts typically have a term of one year, and certain contracts can be terminated by the insurance companies with little advance notice. Moreover, before or upon expiration of a contract, the insurance company that is a party to that contract may agree to renew it only with changes in material terms, including the amount of commissions and fees we receive, which could reduce our revenues to be generated from that contract.
For the year ended December 31, 2021, our top five insurance company partners were Sinatay Life Insurance Co., Ltd., or Sinatay, Aeon Life Insurance Co., Ltd., or Aeon, Huaxia Life Insurance Co., Ltd., or Huaxia, Evergrande Life Insurance Co., Ltd., or Evergrande and Tian’an Life Insurance Co., Ltd., or Tian’an by net revenues. Among these top five partners, each of Sinatay, Aeon and Huaxia accounted for more than 10% of our total net revenues individually in 2021, with Sinatay accounting for 15.0%, Aeon accounting for 14.5% and Huaxia accounting for 10.7%, respectively.
-20-
If we fail to attract and retain productive agents, especially entrepreneurial agents, and qualified claims adjustors, our business and operating results could be materially and adversely affected.
A substantial portion of our sales of insurance products are conducted through our individual sales agents. Some of these sales agents are significantly more productive than others in generating sales. In recent years, some entrepreneurial management staff or senior sales agents of major insurance companies in China have chosen to leave their employers or principals and become independent agents. We refer to these individuals as entrepreneurial agents. An entrepreneurial agent is usually able to assemble and lead a team of sales agents. We have been actively recruiting and will continue to recruit entrepreneurial agents to join our distribution and service network as our sales agents. Entrepreneurial agents have been instrumental to the development of our life insurance business. In addition, we rely primarily on our in-house claims adjustors to provide claims adjusting services. Because claims adjustment requires technical skills, the technical competence of claims adjustors is essential to establishing and maintaining our brand image and relationships with our customers.
As of December 31, 2021, we had 284,053 sales agents and 2,156 claims adjustors. Out of the 284,053 sales agents, 111,602 were performing agents, who are defined as sales agents that have sold at least one insurance policy in 2021, and among these performing agents, 53,322 of them sold at least one life insurance policy in 2021. If we are unable to attract and retain the core group of highly productive sales agents, particularly entrepreneurial agents, and qualified claims adjustors, our business could be materially and adversely affected. Competition for sales personnel and claims adjustors from insurance companies and other insurance intermediaries may also force us to increase the compensation of our sales agents, and claims adjustors, which would increase operating costs and reduce our profitability.
If our digitalization initiatives are not successful, our business and results of operations may be materially and adversely affected.
We have devoted significant efforts to developing and managing our online platforms and developing digital technologies to empower our business operations. In 2012, we launched Baowang (“保网”) (www.baoxian.com), an online insurance distribution platform operated through its application, WeChat public account and mini program, which aggregates more than 300 insurance products in partnership with over 30 insurers. Its insurance products cover from accident insurance, indemnity medical insurance, travel insurance, homeowner insurance, and a limited number of internet-specific regular life insurance products. In August 2014, we unveiled eHuzhu (“e互助”) (www.ehuzhu.com), an online mutual aid platform that provides risk-protection programs on a mutual commitment basis among program members. In August 2014, we also rolled out Chetong.net (“车童网”) (www.chetong.net), an online-to-offline platform that integrates claims services and auto service resources. In September 2017, we launched Lan Zhanggui (“懒掌柜”), a mobile internet application and WeChat mini program, which provides various sales support services including insurance transaction processing services to our sales agents. In 2020, we announced an initiative to empower our operation by utilizing digital technologies such as artificial intelligence and big data to gain more customer insight, match sales leads with the most suitable sales agents to maximize their productivity and help customers find the products that suit their different needs throughout different stages of their lives. We have launched several digital toolkits including Fanhua RONS Assistant Digital Operating Platform(“泛华榕数助理”), or RONS DOP to empower our agents in online customer engagement, and Fanhua RONS Guanjia (“泛华榕数管家”), a comprehensive digital customer service platform. See detailed description about our online platforms and digital toolkits in “Item 4. Information on the Company—B. Business Overview”. The success of our strategies may depend on a number of factors, many of which are beyond our control, including but not limited to:
| ● | the effectiveness of our marketing campaigns to build brand recognition among consumers and our ability to attract and retain customers; |
| ● | the acceptance of third-party e-commerce platforms as an effective channel for underwriters to distribute their insurance products; |
| ● | the acceptance of Lan Zhanggui, RONS DOP, Fanhua RONS Guanjia as effective tools by sales agents; |
| ● | public concerns over security of e-commerce transactions, privacy and confidentiality of information; |
| ● | increased competition from insurance companies which directly sell insurance products through their own websites, call centers, portal websites which provide insurance product information and links to insurance companies’ websites, and other professional insurance intermediary companies which may launch independent websites in the future; |
-21-
| ● | increased competition from third party insurance technology companies; |
| ● | further improvement in our information technology system designed to facilitate smoother online transactions; and |
| ● | further development and changes in applicable rules and regulations which may increase our operating costs and expenses, impede the execution of our business plan or change the competitive landscape. |
Our digitalization efforts may not be successful or yield the benefits that we anticipate. As a result, our business and results of operations may be materially and adversely affected.
Regulations on online insurance distribution are evolving rapidly. If we are unable to adapt to regulatory changes and keep compliant, our business and results of operations may be materially and adversely affected.
Since online insurance distribution has emerged only recently in China and is evolving rapidly, the CBIRC may promulgate and implement new rules and regulations to govern this sector from time to time. On December 7, 2020, the CBIRC promulgated the Measures for the Supervision of the Internet Insurance Business, or the Measures, which became effective on February 1, 2021 and replaces the Interim Measures for the Regulation of Internet Insurance Business. The Measures provides clarity on the qualifications for entities to operate online insurance business in China and sets higher requirements on entities which intend to engage in online insurance business. For example, the Measures in effect requires that any insurance institution which conducts internet business through its self-operated online platform to directly own the domain name instead of through its subsidiary, both the insurance institution and its self-operated online platform shall make Internet Content Provider (“ICP”) filing and the insurance institutions engaged in online insurance business shall have IT systems that are certified as at least Safety Level III Computer Information Systems. We operate our online insurance distribution business through Baowang (www.baoxian.com), which accounted for 4.1% of our total net revenues in 2021. Shenzhen Baowang previously owned the domain name of Baowang and held a Value-added Telecommunication Business Operation Permit for ICP services, or ICP license. To remain compliant with the requirements of the Measures, in September 2020, Shenzhen Baowang transferred the domain name of www.baoxian.com to its direct parent company, Fanhua RONS which holds a national insurance service operating license. Fanhua RONS has made ICP filing and is in the process of applying for a new ICP license. Baowang’s system has been certified as Safety Level III Computer Information System for two consecutive years. As advised by our PRC counsel, we have obtained the necessary approvals and licenses, and our operations meet the qualification requirements of the Measures.
In addition, we provide our insurance information and transaction processing services through mobile apps and mini programs—“Lan Zhanggui”, “RONS DOP” and Fanhua RONS Guanjia. According to the Provisions on the Administration of Mobile Internet Application Information Services (the “App Provisions”) issued by the CAC on June 28, 2016, any owner or operator providing information services through a mobile internet application, or an “app,” must obtain the relevant qualification(s) as required by the relevant laws and regulations. The App Provisions, however, do not further clarify the scope of “information services,” nor do they specify what “relevant qualification(s)” that a mobile app owner or operator must obtain. In practice, operational activities of a company conducted through an app are subject to the supervision of the local counterparts of the Information Communications Administration, which has different polices on the operational activities conducted through websites and those through mobile apps. In many cases, companies providing information services through standalone mobile apps without any web-based online services are not required to obtain ICP licenses. However, the interpretation and enforcement of such laws and regulations are subject to substantial discretion of the local authorities. We cannot rule out the possibility that the local counterparts of the Information Communications Administration would take the view that our current information services and transaction processing services provided through mobile apps would require an ICP license or that, without such license, we would be prohibited from rendering such services.
If we are unable to adapt to any new changes to the regulation governing online insurance business and remain fully compliant, the business operation of Baowang and our mobile applications and mini programs could be suspended, which may adversely impact our business results of operation.
There are uncertainties with regard to how the changing laws, regulations and regulatory requirements would apply to our business. We cannot assure you that our operations will remain fully compliant with the changes in and further development of regulations applicable to us or we will be able to obtain the necessary approvals and licenses as required in a timely manner.
-22-
Any failure to successfully identify the risks as part of our expansion into the online and mobile insurance distribution business may have a material adverse impact on our growth, business prospects and results of operations, which could lead to a decline in the price of our ADSs.
All of our personnel engaging in insurance agency, or claims adjusting activities are required under relevant PRC regulations to register with the CBIRC’s Insurance Intermediaries Regulatory Information System. If our sales personnel fail to finish practice registration, our business may be materially and adversely affected.
All of our personnel who engage in insurance agency and claims adjusting activities are required under relevant PRC regulations to be registered with the CBIRC’s Insurance Intermediary Regulatory Information System, or the IIRIS, through the insurance company or insurance intermediary company to which he or she belongs. See “Item 4. Information on the Company—B. Business Overview—Regulation.” In addition, under the relevant PRC regulations, such as the Provisions on the Supervision and Administration of Insurance Agents issued on November 12, 2020 and Provisions on the Supervision of Insurance Claims Adjusting Firms issued by the CBIRC in February 2018, an insurance agency or claims adjusting firm that retains a personnel who has not been registered with the IIRIS through the insurance agency or claims adjusting firm to engage in insurance intermediary activities may be subject to rectification request, warning and fines up to RMB10,000 per intermediary by the CBIRC. If a substantial portion of our sales force were found to have not been properly registered with the IIRIS, our business may be adversely affected. Moreover, we may be subject to fines and other administrative proceedings for the failure by our sales agents or sales representatives to register with the CBIRC. Such fines or administrative proceedings could adversely affect our business, financial condition and results of operations.
Material changes in the regulatory environment could change the competitive landscape of our industry or require us to change the way we do business. The administration, interpretation and enforcement of the laws and regulations currently applicable to us could change rapidly. If we fail to comply with applicable laws and regulations, we may be subject to civil and criminal penalties or lose the ability to conduct our business.
We operate in a highly regulated industry. The laws and regulations applicable to us are evolving and may change rapidly, which could change the competitive environment of our industry significantly and cause us to lose some or all of our competitive advantages. In recent years, the CBIRC and its predecessor have increasingly tightened regulations and supervision of the Chinese insurance market. For example, on April 2, 2019, the CBIRC issued a Notice to Rectify the Irregularities in the Insurance Intermediary Market in 2019 and subsequently on May 26, 2020, the CBIRC issued similar guidelines requiring all insurance companies and insurance intermediaries to conduct self-check on various practices in violation of relevant regulations. Although we believe we have not had any material violations to date, we could be required to spend significant time and resources in complying with the requirement and the attention of our management team and key employees could be diverted to these efforts, which may adversely affect our business operations.
The CBIRC has extensive authority to supervise and regulate the insurance industry in China. In exercising its authority, the CBIRC is given wide discretion, and the administration, interpretation and enforcement of the laws and regulations applicable to us involve uncertainties that could materially and adversely affect our business and results of operations. The People’s Bank of China and other government agencies may promulgate new rules governing online financial services. In July 2015, ten government agencies including the People’s Bank of China, the Ministry of Finance and CIRC promulgated a guidance letter on how to promote the healthy growth of internet financial services, which set forth the principles of supervision based on the rule of law, the appropriate level of regulation, proper categorization, cooperation among different government agencies and promoting innovation. Not only may the laws and regulations applicable to us change rapidly, but it may also sometimes be unclear how they apply to our business. For example, the laws and regulations applicable to our online and mobile platforms may be unclear. Our products or services may be determined or alleged to be in violation of the applicable laws and regulations. Any failure of our products or services to comply with these laws and regulations could result in substantial civil or criminal liability, adversely affect demand for our services, invalidate all or a portion of our customer contracts, require us to change or terminate some of our businesses, require us to refund a portion of our services fees, or cause us to be disqualified from serving customers, and therefore could have a material and adverse effect on our business.
Although we have not had any material violations to date, we cannot assure you that our operations will always comply with the interpretation and enforcement of the laws and regulations implemented by the CBIRC. Any determination by a provincial or national government authority that our activities or those of our vendors or customers violate any of these laws could subject us to civil or criminal penalties, require us to change or terminate some of our operations or business, or disqualify us from providing services to insurance companies or other customers; and, thus have a materially adverse effect on our business.
-23-
Our business could be negatively impacted if we are unable to adapt our services to regulatory changes in China.
China’s insurance regulatory regime is undergoing significant changes. Some of these changes and the further development of regulations applicable to us may result in additional restrictions on our activities or more intensive competition in this industry.
For example, pursuant to a notice issued by the CBIRC in August 2019, insurance companies must seek approval for annuity insurance products with the assumed valuation interest rate of above 3.5%. In November 2019, the CBIRC requested 13 insurance companies to terminate the sales of their annuity insurance products with 4.025% interest rate by December 31, 2019. Several of our major insurance company partners have subsequently terminated their high-interest rate annuity products. While the cessation of higher interest-rate annuity products boosted the sales of annuity products in December 2019, the sales of annuity products dropped substantially in 2020.
On November 5, 2020, China Insurance Industry Association and China Medical Doctor Association jointly published Definition Framework 2020, announcing changes to the definition of critical illnesses, or CI, which will be adopted after a transition period ending January 31, 2021. After January 31, 2021, all critical illness products based on the previous definition framework will not be sold in China. Major changes to the CI definition framework include, among others, (i) setting the upper limit for insurance benefits for mild illness at no more than 30% of total insured amount; (ii) expanding the types of illnesses covered from 25 types to 28 types of critical illnesses and three types of mild illness; (iii) exclusion of cancer that is in situ from the scope of CI coverage; and (iv) categorizing thyroid cancer at different stages into critical illness category and mild illness category. The expected cessation of the critical illness products under the previous CI definition framework has resulted in strong growth in our sales of critical illness policies in January 2021 followed by a drop afterwards.
On October 12, 2021, the CBIRC promulgated the Notice on Further Regulation of Matters Relating to the Internet Life Insurance Business of Insurance Institutions, which, among others, raised the qualification requirements for insurance companies and insurance intermediaries to engage in Internet life insurance business nationwide, limited products that could be sold on the Internet nationwide to accident, health, term life, 10-year (or longer) traditional life, and 10-year (or longer) annuities and capped the preset expense ratio to be no higher than 35% for one-year life insurance and first year preset expense ratio no higher than 60% with average expense ratio no higher than 25% for over-one-year life insurance. Incumbent companies have until the end of 2021 to comply with the new regulations. Subsequently, many insurance companies which could not meet the qualification requirements have stopped selling life insurance products online before Jan 1, 2022. As our online insurance business operated through Baowang is subject to this regulation, the disruption in internet life insurance product supply and the cap on expense ratio have adversely impacted and may continue to impact Baowang which currently contributed 4.1% to our total net revenues in 2021.
Any future change in regulatory requirements may make our products less attractive to consumers or disrupt product supply, and our business results of operations could fluctuate significantly and be adversely affected.
On July 10, 2017, the CIRC, the predecessor of CBIRC, promulgated the Interim Measures on Retrospective Management of Insurance Sales Behaviors, effective November 1, 2017 which required (1) ancillary insurance agencies to take video and audio-recording, or double-recording for the sales of all insurance products that they facilitate and (2) other insurance distribution channels to take double-recording for the sales of investment-linked insurance products and for the sale of life insurance products with a payment period of more than one year to the elderly of over 60 years old. On June 11, 2019, the Jiangsu Branch of the CBIRC published the Notice on Deepening the Implementation of the Retrospective Management of Personal Insurance Sales Behaviors or the Notice, requiring all insurance companies and insurance intermediary companies to start double-recording process for the sales of all long-term personal insurance products in Jiangsu Province starting from October 1, 2019. Similar rules have also been implemented in a few other regions, including Ningbo, Zhejiang Province, certain parts of Shandong since mid-2020 and Shanghai since early 2020. In June 2021, the CBIRC promulgated the Measures on Retrospective Management of Insurance Sales Behaviors for public consultation which requires that retrospective management must be conducted for face-to-face sales by sales agents of all life insurance products with a payment period of over one-year or less than one-year but with renewal obligation, and that insurance institutions must establish sound insurance sales retrospective management working mechanism and designated retrospective management information system. Retrospective management specially refers to the recording and preservation of the key insurance sales processes and sales behaviors by means of double recording, sales page management and operation tracking record to ensure future replay of the sales behaviors, search of important information and accountability of insurance institutions. As a significant portion of our insurance products are personal life insurance products with a payment period of over one year and are distributed through our individual sales agents, the sales processes of our sales agents to customers are subject to double recording requirements. As the double recording process can be complicated and time-consuming, our sales activities in those regions that have previously implemented such rules have been adversely impacted. If similar rules are implemented nationwide, our sales activities can be materially impacted, and our compliance cost may be increased, as a result of which our business and results of operations may be adversely affected.
-24-
On January 12, 2021, the CBIRC promulgated Measures on The Supervision of Informatization of Insurance Intermediary Institutions, or the Informatization Measures, requiring insurance intermediary institutions to establish proper information system and provide specific requirements on the security system, security level protection certification, data security, personal information protection, terminal security and training. Insurance intermediary companies must comply with the Information Security Measures to engage in insurance intermediary business. Insurance intermediaries should conduct self-examination of informatization work in accordance with the Informatization Measures, and complete rectification within one year from the date of implementation of the Informatization Measures. We have completed self-examination and rectification and believe we have met the requirements of the Informatization Measures. However, if more stringent requirements are implemented in the future, our compliance cost may increase which may adversely impact our operation results.
Our mutual-aid platform eHuzhu currently is not subject to any license requirement or any other supervision by the CBIRC because the mutual aid plans offered on the platform are not technically insurance. If the CBIRC determines to include mutual aid platform into its supervision in the future, our compliance cost could be increased, and if we are unable to meet the qualification requirement to obtain a proper license, the operation of eHuzhu could be disrupted. In 2021, a few internet giant-backed mutual aid platforms voluntarily chose to shut down operations. As of the date of this filing, eHuzhu hasn’t received any requirement from the CBIRC or other regulatory authority to terminate operations. If the CBIRC determines eHuzhu’s operation is not compliant with current regulations, eHuzhu would be required to terminate its operation, which could harm the interests of the members of eHuzhu and damage our reputation.
We may be unsuccessful in identifying and acquiring suitable acquisition targets, which could adversely affect our growth.
We may pursue acquisition of companies that can complement our existing business, diversify our product offerings and improve our customers’ experience in the future. However, there is no assurance that we can successfully identify suitable acquisition candidates. Even if we identify suitable candidates, we may not be able to complete an acquisition on terms that are commercially acceptable to us. Our competitors may be able to outbid us for these acquisition targets. If we are unable to complete acquisitions, our growth strategy may be impeded and our earnings or revenue growth may be negatively affected.
Competition in our industry is intense and, if we are unable to compete effectively with both existing and new market participants, we may lose customers, and our financial results may be negatively affected.
The insurance intermediary industry in China is highly competitive, and we expect competition to persist and intensify as more internet giants and other online insurance intermediaries and foreign-invested insurance intermediary companies enter the market. In insurance product distribution, we face competition from insurance companies that use their in-house sales force, exclusive sales agents, telemarketing and internet channels to distribute their products, from business entities that distribute insurance products on an ancillary basis, such as commercial banks, postal offices and automobile dealerships, as well as from other traditional or online insurance intermediaries. In our claims adjusting business, we primarily compete with other independent claims adjusting firms. We compete for customers on the basis of product offerings, customer services and reputation. Many of our competitors, both existing and newly emerging, have greater financial and marketing resources than we do and may be able to offer products and services that we do not currently offer and may not offer in the future. If we are unable to compete effectively against those competitors, we may lose customers, and our financial results may be negatively affected.
-25-
Because the commission and fee we earn on the sale of insurance products is based on premiums, commission and fee rates set by insurance companies, any decrease in these premiums, commission or fee rates may have an adverse effect on our results of operations.
We are engaged in life and health insurance, property and casualty insurance and claims adjusting businesses and derive revenues primarily from commissions and fees paid by the insurance companies whose policies our customers purchase and to whom we provide claims adjusting services. Our commission and fee rates are set by insurance companies and are based on the premiums that the insurance companies charge or the amount recovered by insurance companies. Commission and fee rates and premiums can change based on the prevailing economic, regulatory, taxation-related and competitive factors that affect insurance companies. These factors, which are not within our control, include the ability of insurance companies to place new business, underwriting and non-underwriting profits of insurance companies, consumer demand for insurance products, the availability of comparable products from other insurance companies at a lower cost, the availability of alternative insurance products such as government benefits and self-insurance plans, as well as the tax deductibility of commissions and fees and the consumers themselves. In addition, premium rates for certain insurance products, such as the mandatory automobile liability insurance that each automobile owner in the PRC is legally required to purchase, are tightly regulated by CBIRC.
Because we do not determine, and cannot predict, the timing or extent of premium or commission and fee rate changes, we cannot predict the effect any of these changes may have on our operations. Any decrease in premiums or commission and fee rates may significantly affect our profitability. In addition, our budget for future acquisitions, capital expenditures and other expenditures may be disrupted by unexpected decreases in revenues caused by decreases in premiums or commission and fee rates, thereby adversely affecting our operations.
Quarterly and annual variations in our commission and fee revenue may unexpectedly impact our results of operations.
Our commission and fee revenue is subject to both quarterly and annual fluctuations as a result of the seasonality of our business, the timing of policy renewals and the net effect of new and lost business. Life insurance commission revenue is usually the highest in the first quarter and lowest in the fourth quarter of any given year as much of the jumpstart sales activities of life insurance companies occur in January and February during which life insurance companies would increase their sales efforts by offering more incentives for insurance agents and insurance intermediaries to increase sales, while the preparation for the jumpstart sales starts in the fourth quarter of each year. However, the general seasonality trend in 2020 has been affected by the outbreak of Coronavirus Disease 2019, or COVID-19 as it hit China the hardest in the first quarter of 2020. Started in 2021, we also record estimated renewal commission revenue for long-term policy based on the expected renewal rate as well as the possibility of achieving performance targets. This, in a way, mitigates some degree of seasonality issue. Apart from the outbreak of epidemic and the recognition of estimated renewal commissions, some other factors that cause the quarterly and annual variations are not within our control. Specifically, regulatory changes to product design may result in cessation of products from time to time and cause quarterly fluctuation in the results of our operations. In addition, consumer demand for insurance products can influence the timing of renewals, new business and lost business, which generally includes policies that are not renewed, and cancellations. As a result, you may not be able to rely on quarterly or annual comparisons of our operating results as an indication of our future performance.
Our operating structure may make it difficult to respond quickly to operational or financial problems, which could negatively affect our financial results.
We currently operate primarily through our wholly-owned or majority-owned insurance agencies and claims adjusting firms and their branches and to a smaller extent through our consolidated VIE located in 31 provinces in China. These companies report their financial results to our corporate headquarters monthly. If these companies delay either reporting results or informing corporate headquarters of negative business developments such as losses of relationships with insurance companies, regulatory inquiries or any other negative events, we may not be able to take action to remedy the situation in a timely fashion. This in turn could have a negative effect on our financial results. In addition, if one of these companies were to report inaccurate financial information, we might not learn of the inaccuracies on a timely basis and be able to take corrective measures promptly, which could negatively affect our ability to report our financial results.
Our future success depends on the continuing efforts of our senior management team and other key personnel, and our business may be harmed if we lose their services.
Our future success depends heavily upon the continuing services of the members of our senior management team and other key personnel, in particular, Mr. Yinan Hu, or Mr. Hu, our chairman of the board of directors and chief executive officer, Mr. Peng Ge, or, Mr. Ge, our chief financial officer, Mr. Lichong Liu, our chief operating officer and vice president and Mr. Jun Li, our chief digital officer and vice president. If one or more of our senior executives or other key personnel, are unable or unwilling to continue in their present positions, we may not be able to replace them easily, or at all. As such, our business may be disrupted and our financial condition and results of operations may be materially and adversely affected. Competition for senior management and key personnel in our industry is intense because of a number of factors including the limited pool of qualified candidates. We may not be able to retain the services of our senior executives or key personnel, or attract and retain high-quality senior executives or key personnel in the future. As is customary in the PRC, we do not have insurance coverage for the loss of our senior management team or other key personnel.
-26-
In addition, if any member of our senior management team or any of our other key personnel joins a competitor or forms a competing company, we may lose customers, sensitive trade information, key professionals and staff members. Each of our executive officers and key employees has entered into an employment agreement with us which contains confidentiality and non-competition provisions. These agreements generally have an initial term of three years, and are automatically extended for successive one-year terms unless terminated earlier pursuant to the terms of the agreement. See “Item 6. Directors, Senior Management and Employees—A. Directors and Senior Management—Employment Agreements” for a more detailed description of the key terms of these employment agreements. If any disputes arise between any of our senior executives or key personnel and us, we cannot assure you of the extent to which any of these agreements may be enforced.
Salesperson and employee misconduct is difficult to detect and deter and could harm our reputation or lead to regulatory sanctions or litigation costs.
Salesperson and employee misconduct could result in violations of law by us, regulatory sanctions, litigation or serious reputational or financial harm. Misconduct could include:
| ● | making misrepresentations when marketing or selling insurance to customers; |
| ● | hindering insurance applicants from making full and accurate mandatory disclosures or inducing applicants to make misrepresentations; |
| ● | hiding or falsifying material information in relation to insurance contracts; |
| ● | fabricating or altering insurance contracts without authorization from relevant parties, selling false policies, or providing false documents on behalf of the applicants; |
| ● | falsifying insurance agency business or fraudulently returning insurance policies to obtain commissions; |
| ● | colluding with applicants, insureds, or beneficiaries to obtain insurance benefits; |
| ● | engaging in false claims; or |
| ● | otherwise not complying with laws and regulations or our control policies or procedures. |
We have internal policies and procedures to deter salesperson or employee misconduct. However, the measures and precautions we take to prevent and detect these activities may not be effective in all cases. Therefore, salesperson or employee misconduct could lead to a material adverse effect on our business, results of operations or financial condition. In addition, the general increase in misconduct in the industry could potentially harm the reputation of the industry and have an adverse impact on our business.
Our investments in certain financial products may not yield the benefits we anticipate or incur financial loss, which could adversely affect our cash position.
In order to improve our return on capital, we may from time to time, upon board approval, invest a certain portion of our cash in financial products, such as trust products, with terms of half a year to two years. These products may involve various risks, including default risks, interest risks, and other risks. We cannot guarantee these investments will yield the returns we anticipate and we could suffer financial loss resulting from the purchase of these financial products.
If we fail to maintain an effective system of internal control over financial reporting, we may not be able to accurately report our financial results or prevent fraud.
We are subject to reporting obligations under U.S. securities laws. Pursuant to Section 404 of the Sarbanes-Oxley Act of 2002 and the related rules adopted by the Securities and Exchange Commission, or the SEC, every public company is required to include a management report on the company’s internal controls over financial reporting in its annual report, which contains management’s assessment of the effectiveness of the company’s internal controls over financial reporting. In addition, an independent registered public accounting firm must attest to and report on the effectiveness of the company’s internal controls over financial reporting.
-27-
As required by Section 404 of the Sarbanes-Oxley Act and related rules as promulgated by the SEC, our management assessed the effectiveness of the internal control over financial reporting as of December 31, 2021 using criteria established in “Internal Control—Integrated Framework (2013)” issued by the Committee of Sponsoring Organizations of the Treadway Commission and concluded that our internal control over financial reporting was effective as of December 31, 2021. If we fail to achieve and maintain an effective internal control environment for our financial reporting, we may not be able to conclude on an ongoing basis that we have effective internal control over financial reporting in accordance with the Sarbanes-Oxley Act of 2002, which could result in inaccuracies in our consolidated financial statements and could also impair our ability to comply with applicable financial reporting requirements and make related regulatory filings on a timely basis. As a result, our business, financial condition, results of operations and prospects, as well as the trading price of our ADSs, may be materially and adversely affected. Moreover, if we are not able to conclude that we have effective internal control over financial reporting, investors may lose confidence in the reliability of our financial statements, which would negatively impact the trading price of our ADSs. Our reporting obligations as a public company, including our efforts to comply with Section 404 of the Sarbanes-Oxley Act, will continue to place a significant strain on our management, operational and financial resources and systems for the foreseeable future.
We may face legal action by former employers or principals of entrepreneurial agents who join our distribution and service network.
Competition for productive sales agents is intense within the Chinese insurance industry. When an entrepreneurial agent leaves his or her employer or principal to join our distribution and service network as our sales agent, we may face legal action by his or her former employer or principal of the entrepreneurial agent on the ground of unfair competition or breach of contract. As of the date of this annual report, there has been no such action filed or threatened against us. We cannot assure you that this will not happen in the future. Any such legal actions, regardless of merit, could be expensive and time-consuming and could divert resources and management’s attention from the operation of our business. If we were found liable in such a legal action, we might be required to pay substantial damages to the former employer or principal of the entrepreneurial agent, and our business reputation might be harmed. Moreover, the filing of such a legal action may discourage potential entrepreneurial agents from leaving their employers or principals, thus reducing the number of entrepreneurial agents we can recruit and potentially harming our growth prospects.
If we are required to write down goodwill and investment in affiliates, our financial condition and results may be materially and adversely affected.
When we acquire a business, the amount of the purchase price that is allocated to goodwill is determined by the excess of the fair value of purchase price and any controlling interest over the net identifiable tangible assets acquired. As of December 31, 2021, goodwill represented RMB109.9 million (US$17.2 million), or 5.6% of our total shareholders’ equity. Our management performs impairment assessments annually and we did not recognize any impairment loss between 2016 and 2021. Under current accounting standards, if we determine that goodwill is impaired, we will be required to write down the value of such assets and recognize corresponding impairment charges.
We account for our 18.5% of equity interests in CNFinance Holdings Limited (“CNFinance”) using the equity method. We review our equity method investment periodically to determine whether a decline in fair value to an amount below the carrying value is other-than-temporary. As of December 31, 2021, the fair value of the investment in CNFinance was below the carrying value although the investment in CNFinance generated positive equity income. Based on management’s evaluation, it was concluded that the decline in fair value of our investment in CNFinance below its carrying value is deemed to be other-than-temporary. Accordingly, a provision of an impairment of million) on investment in CNFinance was recognized in 2021. Any future write-down related to such goodwill and equity method investments may materially and adversely affect our shareholders’ equity and financial results.
Preparing and forecasting our financial results requires us to make judgments and estimates which may differ materially from actual results.
Given the evolving regulatory and competitive environment and the inherent limitations in predicting the future, forecasts of our revenues, operating income, net income and other financial and operating data may differ materially from actual results. Such discrepancies could cause a decline in the trading price of our stock. In addition, the preparation of the consolidated financial statements in conformity with U.S. GAAP requires management to make a number of estimates and assumptions relating to the reported amounts of assets and liabilities and the disclosure of contingent assets and liabilities at the date of the consolidated financial statements and the reported amounts of revenues and expenses during the reported period. Our management base their estimates on historical experience and various other factors which are believed to be reasonable under the circumstances, and the results of which form the basis for making judgments about the carrying value of assets and liabilities that are not readily apparent from other sources. Significant accounting estimates reflected in our consolidated financial statements included estimates of allowance for doubtful receivables and estimates associated with equity-method investment impairment assessments. Actual results could differ from those estimates, which could negatively affect our stock price.
-28-
Any significant failure in our information technology systems could have a material adverse effect on our business and profitability.
Our business is highly dependent on the ability of our information technology systems to timely process a large number of transactions across different markets and products at a time when transaction processes have become increasingly complex and the volume of such transactions is growing rapidly. The proper functioning of our financial control, accounting, customer database, customer service and other data processing systems, together with the communication systems of our various subsidiaries, branches and our main offices in Guangzhou, is critical to our business and our ability to compete effectively. Our business activities could be materially disrupted in the event of a partial or complete failure of any of these primary information technology or communication systems, which could be caused by, among other things, software malfunction, computer virus attacks or conversion errors due to system upgrading. In addition, a prolonged failure of our information technology system could damage our reputation and materially and adversely affect our future prospects and profitability.
A computer system failure, cyber-attacks, any failure to protect the confidential information of our customers or other security breaches may disrupt our business, loss of customers, damage our reputation, result in potential liability and adversely affect our results of operations and financial condition.
We use computer systems to store, retrieve, evaluate and utilize customer and company data and information. Our business is highly dependent on our ability to access these systems to perform necessary business functions such as selling insurance products, providing customer support, policy management and claims assistance. Although we have designed and implemented a variety of security measures and backup plans to prevent or limit the effect of failure, our computer systems may be vulnerable to disruptions as a result of natural disasters, man-made disasters, criminal activities, pandemics or other events beyond our control. In addition, our computer systems may be subject to computer viruses or other malicious codes, unauthorized access, cyber-attacks or other computer-related penetrations. The failure of our computer systems for any reason could disrupt our operations and may adversely affect our business, results of operations and financial condition. Although we have not experienced such a computer system failure or security breach in the past, we cannot assure you that we will not encounter a failure or security breach in the future.
Our customer database holds confidential information concerning our customers. We may be unable to prevent third parties, such as hackers or criminal organizations, from stealing information provided by our customers to us. Confidential information of our customers may also be misappropriated or inadvertently disclosed through employee misconduct or mistake. We may also in the future be required to disclose to government authorities certain confidential information concerning our customers. In addition, many of our customers pay for our insurance services through third-party online payment services. In such transactions, maintaining complete security during the transmission of confidential information, such as personal information, is essential to maintaining consumer confidence. We have limited influence over the security measures of third-party online payment service providers. In addition, our third-party merchants may violate their confidentiality obligations and disclose information about our customers. Any compromise of our security or third-party service providers’ security could have a material adverse effect on our reputation, business, prospects, financial condition and results of operations.
Though we have not experienced any material cybersecurity incidents in the past, if our database were compromised by outside sources or if we are accused of failing to protect the confidential information of our customers, we may be forced to expend significant financial and managerial resources in remedying the situation, defending against these accusations and we may face potential liability. Any negative publicity, especially concerning breaches in our cybersecurity systems, may adversely affect our public image and reputation. Though we take proactive measures to protect against these risks and we believe that our efforts in this area are sufficient for our business, we cannot be certain that such measures will prove effective against all cybersecurity risks. In addition, any perception by the public that online commerce is becoming increasingly unsafe or that the privacy of customer information is vulnerable to attack could inhibit the growth of online services generally, which in turn may reduce the number of our customers.
-29-
Our business is subject to insurance company partner concentration risks arising from dependence on a single or limited number of insurance company partners.
We derive a significant portion of net revenues from distributing insurance products supplied by our important insurance company partners. Among the top five of our insurance company partners, each of Sinatay, Aeon and Huaxia, accounted for more than 10% of our total net revenues in 2021, with Sinatay accounting for 15.0%, Aeon accounting for 14.5% and Huaxia accounting for 10.7%, respectively.
Because of this concentration in the supply of the insurance products we distribute, our business and operations would be negatively affected if we experience a partial or complete loss of any of these insurance company partners. In addition, any significant adverse change in our relationship with any of these insurance company partners could result in loss of revenue, increased costs and distribution delays that could harm our business and customer relationships. In addition, this concentration can exacerbate our exposure to risks associated with the termination by key insurance company partners of our agreements or any adverse change in the terms of such agreements, which could have an adverse impact on our revenues and profitability.
If we are unable to respond in a timely and cost-effective manner to rapid technological change in the insurance intermediary industry, it may result in a material adverse effect.
The insurance industry is increasingly influenced by rapid technological change, frequent new product and service introductions and evolving industry standards. For example, the insurance intermediary industry has increased the use of the Internet to communicate benefits and related information to consumers and to facilitate information exchange, transactions and training. We believe that our future success will depend on our ability to anticipate and adapt to technological changes and to offer additional products and services that meet evolving standards on a timely and cost-effective manner. We may not be able to successfully identify new product and service opportunities or develop and introduce these opportunities in a timely and cost-effective manner. In addition, new products and services that our competitors develop or introduce may render our products and services uncompetitive. As a result, if we are not able to respond or adapt to technological changes that may affect our industry in the future, our business and results of operations could be materially and adversely affected.
We face risks related to health epidemics, including the ongoing COVID-19 outbreak, severe weather conditions and other catastrophes, which could materially and adversely affect our business.
Our business could be materially and adversely affected by the outbreak of health epidemics, severe weather conditions or other catastrophes. In December 2019, COVID-19 was first detected in China and then quickly in other countries. The outbreak of the COVID-19 has caused material adverse impact on Chinese economy and China’s insurance industry, disrupted our operations and adversely affected our business financial condition and results of operations in 2020. In particular, our sales agents have experienced and may continue to experience limitations to face-to-face meetings due to social-distancing measures and travel restrictions adopted by governments to contain the spread of this outbreak. In 2021, although our business activities have substantially returned to normal levels because (i) consumers’ consumption confidence for non-necessity products or services was adversely affected due to increased uncertainty in China’s economic outlook; and (ii) offline activities related to customer engagement, agent recruitment and training were disrupted from time to time as a result of the social-distancing measures imposed in regions where there were resurgences. The business operation of our non-consolidated affiliated investees has also been adversely impacted by the COVID-19 outbreak which had affected the fair value of our investment in affiliates.
Recently, there has been an increasing number of COVID-19 cases, including the COVID-19 Delta and Omicron variant cases, in multiple cities in China. As a result, various restrictive measures including partial lockdown have been reinstated and we may have to adjust various aspects of our operations. There remain significant uncertainties surrounding COVID-19, including the existing and new variants of COVID-19. The extent to which the COVID-19 outbreak will continue to impact our results will depend on its future developments, which are highly uncertain and cannot be predicted, including sporadic recurrence of local and imported COVID-19 cases from time to time and the actions to contain the disease or treat its impact, among others. Even if the economic impact of COVID-19 gradually recedes, the pandemic will have a lingering, long-term effect on business activities and consumption behavior. There is no assurance that we will be able to adjust our business operations to adapt to these changes and the increasingly complex environment in which we operate.
-30-
In addition, our results of operations have been and could continue to be adversely affected to the extent the COVID-19 pandemic or any other epidemic harms the Chinese economy in general.
Any occurrence of other adverse public health developments or severe weather conditions may also significantly disrupt our staffing and otherwise reduce the activity level of our work force, thus causing a material and adverse effect on our business operations.
We may be at risk of securities class action litigation.
Historically, securities class action litigation has often been brought against a company following periods of instability in the market price of its securities. If we face such litigation, it could result in substantial costs and a diversion of management’s attention and resources, which could harm our business.
Recently, U.S. public companies that have substantially all of their operations in China, have been the subject of intense scrutiny, criticism and negative publicity by some investors, financial commentators and regulatory agencies. Much of the scrutiny, criticism and negative publicity has centered around financial and accounting irregularities, a lack of effective internal controls over financial accounting, inadequate corporate governance policies or a lack of adherence thereto and, in some cases, allegations of fraud. As a result of the scrutiny, criticism and negative publicity, the publicly traded stocks of many U.S.-listed Chinese companies have sharply decreased in value and, in some cases, have become virtually worthless. Some of these companies are now subject to shareholder lawsuits and SEC enforcement actions and are conducting or subject to internal and external investigations into the allegations. We had been targeted by short selling reports in the past and became subject to class action lawsuits which were subsequently dismissed or settled. Shortselling firms or others may in the future publish additional short seller reports with respect to our business, officers, directors and shareholders, and we may become subject to other unfavorable allegations, which might cause further fluctuations in the trading price of our ADSs. Such volatility in our share price could subject us to increased risk of securities class action lawsuits or derivative actions.
Any future class action lawsuit against us, whether or not successful, could harm our reputation and restrict our ability to raise capital. In addition, if a claim is successfully made against us, we may be required to pay significant damages, which could have a material adverse effect on our financial condition and results of operations. Even if such allegations are ultimately proven to be groundless, the allegations or the process of dealing with them could severely impact our business operations and stockholder’s equity, and any investment in our ADSs could be greatly reduced.
We may be subject, from time to time, to adverse actions taken by other parties, including lawsuits and negative reports and regulatory proceedings, which may divert resources and the time and attention of our management and may otherwise adversely affect us.
From time to time, we may become a party to litigations incidental to the operation of our business, including class action lawsuits and disputes with other third parties. Litigation usually requires a significant amount of management time and effort, which may adversely affect our business by diverting management’s focus from the needs of our business and the development of strategic opportunities.
We cannot predict the outcome of these lawsuits. Regardless of the outcome, these lawsuits, and any other litigation that may be brought against us or our current or former directors and officers, could be time-consuming, result in significant expenses and divert the attention and resources of our management and other key employees. An unfavorable outcome in any of these matters could also exceed coverage provided under applicable insurance policies, which is limited. Any such unfavorable outcome could have a material effect on our business, financial condition, results of operations and cash flows. Further, we could be required to pay damages or additional penalties or have other remedies imposed against us, or our current or former directors or officers, which could harm our reputation, business, financial condition, results of operations or cash flows.
In addition, the CBIRC may from time to time make inquiries and conduct examinations concerning our compliance with PRC laws and regulations. These administrative proceedings have in the past resulted in administrative sanctions, including fines, which have not been material to us. While we cannot predict the outcome of any pending or future examination, we do not believe that any pending legal matter will have a material adverse effect on our business, financial condition or results of operations. However, we cannot assure you that any future regulatory proceeding will not have an adverse outcome, which could have a material adverse effect on our operating results or cash flows.
-31-
There can be no assurance that any definitive offer will be made with respect to the going private transaction proposed by the Consortium, that any agreement will be executed or that this or any other transaction will be approved or consummated. Potential uncertainty involving the proposed going private transaction may adversely affect our business and the market price of our ordinary shares and warrants.
On December 16, 2021, our board of directors, or the Board, received a preliminary non-binding proposal letter (the “Proposal Letter”) from a consortium (the “Consortium”) led by Mr. Yinan Hu, founder, chairman of the Board and, chief executive officer of the Company, to acquire all of the outstanding ordinary shares of the Company not already owned by the Consortium for $9.8 per ADS, or $0.49 per ordinary share in a going private transaction, (the “Proposed Transaction”). For more details, see “Item 4. Information on the Company—A. History and Development of the Company—Proposed Going Private Transaction.” There can be no assurance that any definitive offer will be made, that any agreement will be executed or that any proposed going private transaction will be approved or consummated. These uncertainties may increase the volatility of the market price of our ordinary shares and have a material adverse effect on the market price of our ordinary shares.
The proposed going private transaction, whether or not pursued or consummated, presents a risk of diverting our management’s focus, our employees’ attention and resources from other strategic opportunities and from operational matters. In addition, if we sign any definitive agreement with the Consortium, we may be subject to various restrictions under those agreements on the conduct of our business prior to the completion of the transaction, which may delay or prevent us from undertaking business opportunities that may arise pending completion of the transaction. Also, any development of the going private transaction, such as entering into or termination of any definitive agreement, may increase volatility of the trading price of our securities.
Risks Related to Doing Business in China
Uncertainties in the PRC legal system and the interpretation and enforcement of PRC laws and regulations could limit the legal protections available to you and us, significantly limit or completely hinder our ability to offer or continue to offer our ADSs, cause significant disruption to our and the consolidated VIE’s business operations, and severely damage our and the consolidated VIE’s reputation, which would materially and adversely affect our and the consolidated VIE’s financial condition and results of operations and cause our ADSs to significantly decline in value or become worthless. In addition, rules and regulations in China can change quickly with little advance notice, therefore, our assertions and beliefs of the risks imposed by the Chinese legal and regulatory system cannot be certain.
The PRC legal system is based on written statutes and prior court decisions have limited value as precedents. Since these laws and regulations are relatively new and the PRC legal system continues to rapidly evolve, the interpretations of many laws, regulations and rules are not always uniform and enforcement of these laws, regulations and rules involves uncertainties. In addition, rules and regulations in China can change quickly with little advance notice, therefore, our assertions and beliefs of the risks imposed by the Chinese legal and regulatory system cannot be certain.
In particular, PRC laws and regulations concerning the insurance industry are developing and evolving. Although we have taken measures to comply with the laws and regulations that are applicable to our business operations, and avoid conducting any non-compliant activities under the applicable laws and regulations, such as illegal fund-raising, forming capital pool or providing guarantee to investors, the PRC government authority may promulgate new laws and regulations regulating the insurance industry in the future. We cannot assure you that our practice would not be deemed to violate any new PRC laws or regulations relating to insurance. Moreover, developments in the insurance industry may lead to changes in PRC laws, regulations and policies or in the interpretation and application of existing laws, regulations and policies that may limit or restrict insurance agency and brokerage services like us, which could materially and adversely affect our business and operations.
From time to time, we may have to resort to administrative and court proceedings to enforce our legal rights. However, since PRC administrative and court authorities have significant discretion in interpreting and implementing statutory and contractual terms, it may be more difficult to evaluate the outcome of administrative and court proceedings and the level of legal protection we enjoy than in more developed legal systems. Furthermore, the PRC legal system is based in part on government policies and internal rules (some of which are not published in a timely manner or at all) that may have a retroactive effect. As a result, we may not be aware of our violation of these policies and rules until sometime after the violation. Such uncertainties, including uncertainty over the scope and effect of our contractual, property (including intellectual property) and procedural rights, could limit the legal protections available to you and us, significantly limit or completely hinder our ability to offer or continue to offer our ADSs, cause significant disruption to our and the consolidated VIE’s business operations, and severely damage our and the consolidated VIE’s reputation, which would materially and adversely affect our and the consolidated VIE’s financial condition and results of operations and cause our ADSs to significantly decline in value or become worthless.
-32-
A downturn in the Chinese or global economy could have a material adverse effect on our business.
Substantially all of our business operations are conducted in China. Accordingly, our results of operations, financial condition and prospects are subject to a significant degree to economic, political and legal developments in China. While the PRC economy has experienced significant growth in the past 30 years or so, growth has been uneven across different regions and among various economic sectors. Economic growth in China has been slowing in the past few years and China’s GDP growth dropped to 2.3% in 2020 due to the COVID-19 outbreak before recovering to 8.1% in 2021. The PRC government has implemented various measures to encourage economic development and guide the allocation of resources. However, these measures may not be successful in transforming the Chinese economy or spurring growth. While some of these measures benefit the overall PRC economy, they may also have a negative effect on us. For example, our financial condition and results of operations may be adversely affected by government control over capital investments or changes in tax regulations that are applicable to us.
In addition, the global financial markets have experienced significant disruptions between 2008 and 2009, and the United States, Europe and other economies have experienced periods of recessions. The recovery from the economic downturns of 2008 and 2009 has been uneven and is facing new challenges, including the announcement of Brexit which creates additional global economic uncertainty. There is considerable uncertainty over the long-term effects of the expansionary monetary and fiscal policies adopted by the central banks and financial authorities of some of the world’s leading economies, including the United States and China. There have also been concerns over unrest in the Middle East and Africa, which have resulted in volatility in financial and other markets. There have also been concerns about the economic effect of the tensions in the relationship between China and surrounding Asian countries. Economic conditions in China are sensitive to global economic conditions. Any prolonged slowdown in the global or Chinese economy may have a negative impact on our business, results of operations and financial condition. Additionally, continued turbulence in the international markets may adversely affect our ability to access the capital markets to meet liquidity needs.
Governmental control of currency conversion may affect the value of your investment.
The PRC government imposes controls on the convertibility of the RMB into foreign currencies and the remittance of currency out of China. Under existing PRC foreign exchange regulations, payments of current account items, including profit distributions, interest payments and expenditures from trade-related transactions, can be made in foreign currencies without prior approval from the SAFE by complying with certain procedural requirements. However, approval from appropriate government authorities is required where RMB is to be converted into foreign currency and remitted out of China to pay capital expenses such as the repayment of loans denominated in foreign currencies. The PRC government may also at its discretion restrict access in the future to foreign currencies for current account transactions. Under our current corporate structure, the primary source of our income at the holding company level is dividend payments from our PRC subsidiaries. Shortages in the availability of foreign currency may restrict the ability of our PRC subsidiaries to remit sufficient foreign currency to pay dividends or other payments to us, or otherwise satisfy their foreign-currency-denominated obligations. If the foreign exchange control system prevents us from obtaining sufficient foreign currency to satisfy our currency needs, we may not be able to pay dividends in foreign currencies to our shareholders, including holders of our ADSs.
The PRC Enterprise Income Tax Law may increase the enterprise income tax rate applicable to some of our PRC subsidiaries, which could have a material adverse effect on our result of operations.
According to the PRC Enterprise Income Tax Law, or the EIT Law, which became effective on January 1, 2008, which was subsequently amended on February 24, 2017 and December 29, 2018, as further clarified by subsequent tax regulations implementing the EIT Law, foreign-invested enterprises and domestic enterprises are subject to enterprise income tax, or EIT, at a uniform rate of 25%, unless otherwise provided. Enterprises that were established and enjoyed preferential tax treatments before March 16, 2007 will continue to enjoy such preferential tax treatments in the following manners: (1) in the case of preferential tax rates, for a five-year transition period starting from January 1, 2008, during which the EIT rate of such enterprises will gradually increase to the uniform 25% EIT rate by January 1, 2012; or (2) in the case of preferential tax exemption or reduction with a specified term, until the expiration of such term. However, if such an enterprise has not enjoyed the preferential treatments yet because of its failure to make a profit, its term for preferential treatments will be deemed to start from 2008.
-33-
As a result of the implementation of the EIT Law, certain preferential tax treatments enjoyed by some of our subsidiaries expired on January 1, 2008. According to the EIT Law and related regulations, such as the Circular on Issues Regarding Tax-related Preferential Policies for Further Implementation of Western Development Strategy jointly issued by the State Ministry of Finance, General Administration of Customs, China and State Administration for Taxation, enterprises located in the western China regions that fall into the encouraged industries are entitled to 15% EIT preferential tax treatment from January 1, 2011 to December 31, 2020. The preferential tax treatment is subsequently extended to December 31, 2030, according to No. 23 Announcement Concerning the Extension of the EIT Policies for Enterprises Located in Western China issued by the Ministry of Finance on April 23, 2020. The preferential tax rates enjoyed by some of our PRC subsidiaries incorporated in such regions, will increase to the uniform 25% EIT rate after 2030. An increase in the EIT rates for those entities pursuant to the EIT Law could result in an increase in our effective tax rate, which could materially and adversely affect our results of operations.
Our global income or the dividends we receive from our PRC subsidiaries may be subject to PRC tax under the EIT Law, which could have a material adverse effect on our results of operations.
Under the EIT Law, an enterprise established outside of the PRC with “de facto management bodies” within the PRC is considered a resident enterprise and will be subject to the EIT at the rate of 25% on its worldwide income. The Implementation Rules of the EIT Law, or the Implementation Rules, define the term “de facto management bodies” as “establishments that carry out substantial and overall management and control over the manufacturing and business operations, personnel, accounting, properties, etc. of an enterprise.” If we are deemed a resident enterprise, we may be subject to the EIT at 25% on our global income, except that the dividends we receive from our PRC subsidiary will be exempt from the EIT. If we are considered a resident enterprise and earn income other than dividends from our PRC subsidiaries, a 25% EIT on our global income could significantly increase our tax burden and materially and adversely affect our cash flow and profitability.
We have been advised by our PRC counsel, Global Law Office, that pursuant to the EIT Law and the Implementation Rules, dividends payable by a foreign-invested enterprise in China to its foreign investors will be subject to a 10% withholding tax, unless any such foreign investor’s jurisdiction of incorporation has a tax treaty with China that provides for a different withholding arrangement. However, pursuant to the Arrangement between the PRC and Hong Kong on the Avoidance of Double Taxation and Prevention of Fiscal Evasion, or the Double Taxation Arrangement, which became effective on January 1, 2007 and was subsequently amended on January 30, 2008, May 27, 2010, April 1,2015 and July 19, 2019, dividends from our PRC subsidiaries paid to us through our Hong Kong wholly-owned subsidiary CNinsure Holdings Ltd. are subject to a withholding tax at a rate of 5% since CNinsure Holdings Ltd. is treated as a Hong Kong resident enterprise for taxation purpose. Under the EIT Law and the Implementation Rules, if we are regarded as a resident enterprise, the dividends we receive from our PRC subsidiaries will be exempt from the EIT. If, however, we are not regarded as a resident enterprise, our PRC subsidiaries will be required to pay a 5% or 10% withholding tax, as the case may be, for any dividends they pay to us. As a result, the amount of fund available to us to meet our cash requirements, including the payment of dividends to our shareholders and ADS holders, could be materially reduced.
We rely principally on dividends and other distributions on equity paid by our subsidiaries to fund any cash and financing requirements we may have, and any limitation on the ability of our subsidiaries to make payments to us could have a material adverse effect on our ability to conduct our business.
We are a holding company, and we will rely principally on dividends from our subsidiaries in China and service, license and other fees paid to our subsidiaries by our consolidated VIE for our cash requirements, including any debt we may incur. Current PRC regulations permit our PRC subsidiaries to pay dividends to us only out of their accumulated profits, if any, determined in accordance with PRC accounting standards and regulations. In addition, according to the PRC Company Law, each of our PRC subsidiaries is required to set aside at least 10% of its after-tax profits each year as reported in its PRC statutory financial statements, if any, to fund a statutory reserve until such reserve reaches 50% of its registered capital. In addition, each of our PRC subsidiaries that are considered foreign-invested enterprises is required to further set aside a portion of its after-tax profits as reported in its PRC statutory financial statements to fund the employee welfare fund at the discretion of its board. In addition, according to the Regulation on the Supervision of Insurance Agents, our insurance agency subsidiaries are required to either procure professional liability insurance with minimum compensation for each accident under the one-year professional liability insurance policy no less than RMB1 million, and accumulative compensation under the one-year insurance policy no less than RMB10 million and the total core business revenue of the professional insurance agency company in the previous year, or make a contribution to deposit which shall represent 5% of its registered capital. These reserves are not distributable as cash dividends.
-34-
As of December 31, 2021, the total retained earnings of our PRC subsidiaries were RMB1.3 billion (US$205.8 million). Furthermore, if our subsidiaries in China incur debt on their own behalf in the future, the instruments governing the debt may restrict their ability to pay dividends or make other payments to us. Any limitation on the ability of our subsidiaries to distribute dividends or other payments to us could materially and adversely limit our ability to grow, make investments or acquisitions that could be beneficial to our businesses, pay dividends, or otherwise fund and conduct our business.
PRC regulations relating to the establishment of offshore special purpose companies by PRC residents and employee stock options granted by overseas-listed companies may increase our administrative burden, restrict our overseas and cross-border investment activity, or otherwise adversely affect us. If our shareholders who are PRC residents, or our PRC employees who are granted or exercise stock options, fail to make any required registrations or filings under such regulations, we may be unable to distribute profits and may become subject to liability under PRC laws. We may also face regulatory uncertainties that could restrict our ability to adopt additional equity compensation plans for our directors and employees and other parties under PRC law.
On October 21, 2005, the SAFE issued a Notice on Relevant Issues Concerning Foreign Exchange Administration for PRC Residents to Engage in Financing and Inbound Investment via Overseas Special Purpose Vehicles, generally known in China as SAFE Circular 75, requiring PRC residents to register with the local SAFE branch before establishing or controlling any company outside of China, referred to in the notice as an “offshore special purpose company,” for the purpose of raising capital backed by assets or equities of PRC companies. PRC residents that are shareholders of offshore special purpose companies established before November 1, 2005 were required to register with the local SAFE branch before March 31, 2006. On July 4, 2014, the SAFE issued the Notice on the Administration of Foreign Exchange Involved in Overseas Investment, Financing and Return on Investment Conducted by PRC Residents via Special-Purpose Companies, or SAFE Circular 37, simultaneously repealing SAFE Circular 75. SAFE Circular 37 also requires PRC residents to register with relevant Foreign Exchange Bureau for foreign exchange registration of overseas investment before making a contribution to a special purpose company, or SPC, with legitimate holdings of domestic or overseas assets or interests. See “Item 4. Information on the Company—B. Business Overview—Regulation—Regulations on Foreign Exchange—Foreign Exchange Registration of Offshore Investment by PRC Residents.”
We have requested our beneficial owners who to our knowledge are PRC residents to make the necessary applications, filings and amendments as required under SAFE Circular 37 and other related rules. We attempt to comply, and attempt to ensure that our beneficial owners who are subject to these rules comply with the relevant requirements. However, we cannot assure you that all of our beneficial owners who are PRC residents will comply with our request to make or obtain any applicable registrations or comply with other requirements under SAFE Circular 37 or other related rules. The failure of these beneficial owners to timely amend their SAFE registrations pursuant to SAFE Circular 37 or the failure of future beneficial owners of our company who are PRC residents to comply with the registration procedures set forth in SAFE Circular 37 may subject such beneficial owners to fines and legal sanctions and may also limit our ability to contribute capital into our PRC subsidiaries, limit our PRC subsidiaries’ ability to distribute dividends to our company or otherwise adversely affect our business.
On December 25, 2006, the People’s Bank of China, or the PBOC, promulgated the Measures for the Administration of Individual Foreign Exchange, and on January 5, 2007, the SAFE further promulgated implementation rules for those measures. We refer to these regulations collectively as the Individual Foreign Exchange Rules. The Individual Foreign Exchange Rules became effective on February 1, 2007. According to these regulations, PRC citizens who are granted shares or share options by a company listed on an overseas stock market according to its employee share option or share incentive plan are required, through the PRC subsidiary of such overseas listed company or any other qualified PRC agent, to register with the SAFE and to complete certain other procedures related to the share option or other share incentive plan. Foreign exchange income received from the sale of shares or dividends distributed by the overseas listed company may be remitted into a foreign currency account of such PRC citizen or be exchanged into Renminbi. Our PRC citizen employees who have been granted share options became subject to the Individual Foreign Exchange Rules upon the listing of our ADSs on the Nasdaq.
On February 15, 2012, SAFE promulgated the Notice of the State Administration of Foreign Exchange on Issues Related to Foreign Exchange Administration in Domestic Individuals’ Participation in Equity Incentive Plans of Companies Listed Abroad, or the No. 7 Notice, which supersedes the Operation Rules on Foreign Exchange Administration for Domestic Individuals Participating in Employee Stock Holding Plan or Stock Option Plan of Overseas-Listed Company, or the Stock Option Rule, in its entirety and immediately became effective upon circulation. No. 7 Notice covers all forms of equity compensation plans including employee stock ownership plans, employee stock option plans and other equity compensation plans permitted by relevant laws and regulations. According to the No. 7 Notice, all participants of such plans who are PRC citizens shall register with and obtain approvals from SAFE prior to their participation in the equity incentive plan of an overseas listed company. Domestic individuals, which include any directors, supervisors, senior managerial personnel or other employees of a domestic company who are PRC citizens (including citizens of Hong Kong, Macau and Taiwan) or foreign individuals who consecutively reside in the territory of PRC for one year, who participate in the same equity incentive plan of an overseas listed company shall, through the domestic companies they serve, collectively entrust a domestic agency to handle issues like foreign exchange registration, account opening, funds transfer and remittance, and entrust an overseas institution to handle issues like an exercise of options, purchasing and sale of related stocks or equity, and funds transfer. As an overseas publicly listed company, we and our employees who have been granted stock options or any type of equity awards may be subject to the No. 7 Notice. If we or our employees who are subject to the No. 7 Notice fail to comply with these regulations, we may be subject to fines and legal sanctions, which will depend on how the SAFE interprets, applies and enforces Circular 7. See “Item 4. Information on the Company—B. Business Overview—Regulation—Regulations on Foreign Exchange—SAFE Regulations on Employee Share Options.”
-35-
Fluctuation in the value of the RMB may have a material adverse effect on your investment.
The value of the RMB against the U.S. dollar and other currencies may fluctuate and is affected by, among other things, changes in political and economic conditions. With the development of the foreign exchange market and progress towards interest rate liberalization and Renminbi internationalization, the PRC government may in the future announce further changes to the exchange rate system and we cannot assure you that the Renminbi will not appreciate or depreciate significantly in value against the U.S. dollar in the future. It is difficult to predict how market forces or PRC or United States government policy may impact the exchange rate between the RMB and the U.S. dollar in the future.
Our revenues and costs are mostly denominated in the RMB, and a significant portion of our financial assets are also denominated in RMB. We rely on dividends and other fees paid to us by our subsidiaries in China. Any significant appreciation or depreciation of the RMB against the U.S. dollar may affect our cash flows, revenues, earnings and financial position, and the value of, and any dividends payable on, our ADSs in U.S. dollars. For example, a further appreciation of the RMB against the U.S. dollar would make any new RMB-denominated investments or expenditures more costly to us, to the extent that we need to convert U.S. dollars into RMB for such purposes. An appreciation of the RMB against the U.S. dollar would also result in foreign currency translation losses for financial reporting purposes when we translate our U.S. dollar-denominated financial assets into the RMB, as the RMB is our reporting currency. Conversely, a significant depreciation of the RMB against the U.S. dollar may significantly reduce the U.S. dollar equivalent of our reported earnings, and may adversely affect the price of our ADSs.
Certain PRC regulations could also make it more difficult for us to pursue growth through acquisitions.
Among other things, Provisions on the Mergers and Acquisitions of Domestic Enterprises by Foreign Investor, or the M&A Rule, also established additional procedures and requirements that could make merger and acquisition activities by foreign investors more time-consuming and complex, including requirements in some instances that the Ministry of Commerce be notified in advance of any change-of-control transaction in which a foreign investor takes control of a PRC domestic enterprise. In the future, we may grow our business in part by directly acquiring complementary businesses. Complying with the requirements of the new regulations to complete such transactions could be time consuming, and any required approval processes, including obtaining approval from the Ministry of Commerce, may prevent us from completing such transactions on a timely basis, or at all, which could affect our ability to expand our business or maintain our market share.
Risks Related to Our ADSs
The Accelerating Holding Foreign Companies Accountable Act, which, if enacted, would reduce the time period before our ADSs may be prohibited from trading or delisted. The delisting of our ADSs, or the threat of their being delisted, may materially and adversely affect the value of your investment. Additionally, the inability of the PCAOB to conduct adequate inspections deprives our investors with the benefits of such inspections.
Our auditor, the independent registered public accounting firm that issues the audit report included in our annual report filed with the Securities and Exchange Commission, as an auditor of companies that are traded publicly in the United States and a firm registered with the PCAOB, is subject to laws in the United States pursuant to which the PCAOB conducts regular inspections to assess its compliance with the applicable professional standards. Since our auditor is located in China, a jurisdiction where the PCAOB has been unable to conduct inspections without the approval of the Chinese authorities, our auditor is currently not inspected by the PCAOB.
This lack of PCAOB inspections of audit work performed in China prevents the PCAOB from regularly and fully evaluating the audit work of any auditors that was performed in China, including that performed by Deloitte. As a result, investors may be deprived of the full benefits of PCAOB inspections, and thus may lose confidence in our reported financial information and procedures and the quality of our financial statements.
On December 18, 2020, the former U.S. president signed into law the Holding Foreign Companies Accountable Act, or the HFCA Act. In essence, the HFCA Act requires the SEC to prohibit foreign companies from listing securities on U.S. securities exchanges if a company retains a foreign accounting firm that cannot be inspected by the PCAOB for three consecutive years, beginning in 2021. On March 24, 2021, the SEC adopted interim final rules relating to the implementation of certain disclosure and documentation requirements of the HFCA Act. On December 2, 2021, the SEC adopted amendments to finalize rules implementing the submission and disclosure requirements in the HFCA Act which will go into effect 30 days after publication in the Federal Registrar. The SEC may propose additional rules or guidance that could impact us if our auditor is not subject to PCAOB inspection.
In addition, on June 22, 2021, the U.S. Senate passed a bill which would reduce the number of consecutive non-inspection years required for triggering the prohibitions under the HFCA Act from three years to two. On February 4, 2022, the U.S. House of Representatives passed a bill which contained, among other things, an identical provision. If this provision is enacted into law and the number of consecutive non-inspection years required for triggering the prohibitions under the HFCA Act is reduced from three years to two, then our ADSs could be prohibited from trading in the United States as early as 2023.
-36-
On September 22, 2021, the PCAOB adopted a new rule related to its responsibilities under the HFCA Act, which provides a framework for the PCAOB to use when determining, as contemplated under the HFCA Act, whether it is unable to inspect or investigate completely registered public accounting firms located in a foreign jurisdiction because of a position taken by one or more authorities in that jurisdiction. The new rule became effective on November 4, 2021. On December 16, 2021, the PCAOB issued a report notifying the Commission of its determinations (the “PCAOB Determinations”) that they are unable to inspect or investigate completely PCAOB-registered public accounting firms headquartered in mainland China and in Hong Kong. The report sets forth lists identifying the registered public accounting firms headquartered in mainland China and Hong Kong, respectively, that the PCAOB is unable to inspect or investigate completely, and our auditor, Deloitte, was on such lists.
The prospect and implications of possible regulation on this subject, in addition to the prevailing requirements of the HFCA Act, are uncertain. Such uncertainty could cause the market price of our ADSs to be materially and adversely affected, and our securities could be delisted or prohibited from being traded “over-the-counter” earlier than would be required by the HFCA Act as it currently provides. If our securities are unable to be listed on another securities exchange by then, such a delisting would substantially impair your ability to sell or purchase our ADSs when you wish to do so, and the risk and uncertainty associated with a potential delisting would have a negative impact on the price of our ADSs.
If the settlement reached between the SEC and the Big Four PRC-based accounting firms (including the Chinese affiliate of our independent registered public accounting firm), concerning the manner in which the SEC may seek access to audit working papers from audits in China of U.S.-listed companies, is not or cannot be performed in a manner acceptable to authorities in China and the United States, we could be unable to timely file future financial statements in compliance with the requirements of the Exchange Act.
In late 2012, the SEC commenced administrative proceedings under Rule 102(e) of its Rules of Practice and also under the Sarbanes-Oxley Act of 2002 against the mainland Chinese affiliates of the “Big Four” accounting firms (including the mainland Chinese affiliate of our independent registered public accounting firm). A first instance trial of the proceedings in July 2013 in the SEC’s internal administrative court resulted in an adverse judgment against the firms. The administrative law judge proposed penalties on the Chinese accounting firms including a temporary suspension of their right to practice before the SEC, although that proposed penalty did not take effect pending review by the Commissioners of the SEC. On February 6, 2015, before a review by the Commissioner had taken place, the Chinese accounting firms reached a settlement with the SEC whereby the proceedings were stayed. Under the settlement, the SEC accepted that future requests by the SEC for the production of documents would normally be made to the CSRC. The Chinese accounting firms would receive requests matching those under Section 106 of the Sarbanes-Oxley Act of 2002, and would be required to abide by a detailed set of procedures with respect to such requests, which in substance would require them to facilitate production via the CSRC. The CSRC for its part initiated a procedure whereby, under its supervision and subject to its approval, requested classes of documents held by the accounting firms could be sanitized of problematic and sensitive content so as to render them capable of being made available by the CSRC to US regulators.
Under the terms of the settlement, the underlying proceeding against the four PRC-based accounting firms was deemed dismissed with prejudice at the end of four years starting from the settlement date, which was on February 6, 2019. Despite the final ending of the proceedings, the presumption is that all parties will continue to apply the same procedures: i.e. the SEC will continue to make its requests for the production of documents to the CSRC, and the CSRC will normally process those requests applying the sanitization procedure. We cannot predict whether, in cases where the CSRC does not authorize production of requested documents to the SEC, the SEC will further challenge the four PRC-based accounting firms’ compliance with U.S. law. If additional challenges are imposed on the Chinese affiliates of the “big four” accounting firms, we could be unable to timely file future financial statements in compliance with the requirements of the Exchange Act.
In the event that the SEC restarts the administrative proceedings, depending upon the final outcome listed companies in the United States with major PRC operations may find it difficult or impossible to retain auditors in respect of their operations in the PRC, which could result in financial statements being determined to not be in compliance with the requirements of the Exchange Act, including possible delisting. Moreover, any negative news about any such future proceedings against these accounting firms may cause investor uncertainty regarding China-based, United States-listed companies and the market price of our ADSs may be adversely affected.
If the Chinese affiliate of our independent registered public accounting firm were denied, even temporarily, the ability to practice before the SEC and we were unable to timely find another registered public accounting firm to audit and issue an opinion on our financial statements, our financial statements could be determined not to be in compliance with the requirements of the Exchange Act. Such a determination could ultimately lead to the delisting of our ordinary shares from the Nasdaq or deregistration from the SEC, or both, which would substantially reduce or effectively terminate the trading of our ADSs in the United States.
The trading price of our ADSs may be volatile.
The trading price of our ADSs may be volatile and could fluctuate widely due to factors beyond our control. This may happen because of broad market and industry factors, like the performance and fluctuation in the market prices or the underperformance or deteriorating financial results of other listed companies based in China. The securities of some of these companies have experienced significant volatility since their initial public offerings, including, in some cases, substantial price declines in the trading prices of their securities. The trading performances of other Chinese companies’ securities after their offerings, may affect the attitudes of investors toward Chinese companies listed in the United States, which consequently may impact the trading performance of our ADSs, regardless of our actual operating performance. In addition, any negative news or perceptions about inadequate corporate governance practices or fraudulent accounting, corporate structure or matters of other Chinese companies may also negatively affect the attitudes of investors towards Chinese companies in general, including us, regardless of whether we have conducted any inappropriate activities. U.S. government’s recent policies concerning Chinese companies listed in the U.S. may also cause great uncertainty in the listing status of companies like us and result in fluctuation in the trading rice of our ADSs. In addition, securities markets may from time to time experience significant price and volume fluctuations that are not related to our operating performance, which may have a material and adverse effect on the trading price of our ADSs.
-37-
In addition to the above factors, the price and trading volume of our ADSs may be highly volatile due to multiple factors, including the following:
| ● | changes in the economic performance or market valuations of other insurance intermediaries; |
| ● | actual or anticipated fluctuations in our quarterly results of operations and changes or revisions of our expected results; |
| ● | changes in financial estimates by securities research analysts; |
| ● | conditions in the Chinese insurance industry; |
| ● | announcements by us or our competitors of acquisitions, strategic relationships, joint ventures, capital raisings or capital commitments; |
| ● | additions to or departures of our senior management; |
| ● | fluctuations of exchange rates between the RMB and the U.S. dollar or other foreign currencies; |
| ● | potential litigation or administrative investigations; |
| ● | sales or perceived potential sales of additional ordinary shares or ADSs; and |
| ● | general economic or political conditions in China and abroad. |
Any of these factors may result in large and sudden changes in the volume and trading price of our ADSs. In addition, the stock market has from time to time experienced significant price and volume fluctuations that are unrelated to the operating performance of particular companies and industries.
The volatility resulting from any of the above factors may affect the price at which you could sell the ADSs.
We may need additional capital, and the sale of additional ADSs or other equity securities could result in additional dilution to our shareholders.
We believe that our current cash and cash equivalents and anticipated cash flow from operations will be sufficient to meet our anticipated cash needs for the foreseeable future. We may, however, require additional cash resources due to changed business conditions or other future developments, including any investments or acquisitions we may decide to pursue. If these resources are insufficient to satisfy our cash requirements, we may seek to sell additional equity or debt securities or obtain a credit facility. The sale of additional equity securities could result in additional dilution to our shareholders. The incurrence of indebtedness would result in increased debt service obligations and could result in operating and financing covenants that would restrict our operations. We cannot assure you that financing will be available in amounts or on terms acceptable to us, if at all.
Substantial future sales or perceived potential sales of our ordinary shares, ADSs or other equity securities in the public market could cause the price of our ADSs to decline.
Additional sales of our ADSs in the public market, or the perception that these sales could occur, could cause the market price of our ADSs to decline. If any existing shareholder or shareholders sell a substantial amount of ordinary shares in the form of ADSs, the market price of our ADSs could decline. In addition, we may issue additional ordinary shares as considerations for future acquisitions. If we do so, your ownership interests in our company would be diluted and this in turn could have an adverse effect on the price of our ADSs.
Our corporate actions are substantially controlled by our officers, directors and principal shareholders.
As of March 31, 2022, our executive officers and directors beneficially owned approximately 23.6% of our outstanding shares. These shareholders could exert substantial influence over matters requiring approval by our shareholders, including electing directors and approving mergers or other business combination transactions, and they may not act in the best interests of other noncontrolling shareholders. This concentration of our share ownership also may discourage, delay or prevent a change in control of our company, which could deprive our shareholders of an opportunity to receive a premium for their shares as part of a sale of our company and might reduce the price of our ADSs. These actions may be taken even if they are opposed by our other shareholders.
-38-
Holders of our ADSs may have fewer rights than holders of our ordinary shares and must act through the depositary to exercise those rights.
Holders of ADSs do not have the same rights as our registered shareholders. The holders of our ADSs will not have any direct right to attend general meetings of our shareholders or to directly cast any votes at such meetings. The holders of our ADSs will only be able to exercise the voting rights which are carried by the underlying ordinary shares represented by their ADSs indirectly by giving voting instructions to the depositary in accordance with the provisions of the deposit agreement (“unrestricted deposit agreement”), and the deposit agreement for restricted securities (as defined below) (each also referred to as a “deposit agreement”, and together with the “deposit agreements”). Under the deposit agreements, the holders of our ADSs may vote only by giving voting instructions to the depositary. Upon receipt of the voting instructions from the holders of our ADSs, the depositary will vote the underlying ordinary shares represented by their ADSs in accordance with these instructions. The holders of our ADSs will not be able to directly exercise their right to vote with respect to the underlying ordinary shares unless they withdraw such shares and become the registered holder of such shares prior to the record date for the general meeting. Under our amended and restated memorandum and articles of association, the minimum notice period required to be given by our company to our registered shareholders to convene a general meeting is fourteen calendar days. When a general meeting is convened, the holders of our ADSs may not receive sufficient advance notice of the meeting to permit the holders of our ADSs to withdraw the underlying ordinary shares represented by their ADSs and become the registered holder of such shares to allow the holders of our ADSs to attend the general meeting and to cast their vote directly with respect to any specific matter or resolution to be considered and voted upon at the general meeting. Furthermore, under our amended and restated memorandum and articles of association, for the purposes of determining those shareholders who are entitled to attend and vote at any general meeting, our directors may close our register of members and/or fix in advance a record date for such meeting, and such closure of our register of members or the setting of such a record date may prevent the holders of our ADSs from withdrawing the underlying ordinary shares represented by their ADSs and becoming the registered holder of such shares prior to the record date, so that they would not be able to attend the general meeting or to vote directly. If we ask for their instructions, the depositary will notify the holders of our ADSs of the upcoming vote and will arrange to deliver our voting materials to them. We cannot assure the holders of our ADSs that they will receive the voting materials in time to ensure that they can instruct the depositary to vote the ordinary shares underlying their ADSs. In addition, the depositary and its agents are not responsible for failing to carry out voting instructions or for their manner of carrying out the voting instructions of the holders of our ADSs. This means that the holders of our ADSs may not be able to exercise their right to direct how the underlying ordinary shares represented by their ADSs are voted and they may have no legal remedy if the underlying ordinary shares represented by their ADSs are not voted as they requested. In addition, in their capacity as an ADS holder, the holders of our ADSs will not be able to call a shareholders’ meeting. Furthermore, you may not receive voting materials in time to instruct the depositary to vote, and it is possible that you, or persons who hold their ADSs through brokers, dealers or other third parties, will not have the opportunity to exercise a right to vote.
Except as described in this annual report and in the deposit agreement, holders of our ADSs will not be able to exercise voting rights attaching to the shares evidenced by our ADSs on an individual basis. Holders of ADSs may instruct the depositary to exercise the voting rights attached to the shares represented by the ADSs. If no instructions are received by the depositary on or before a date established by the depositary, the depositary shall deem the holders to have instructed it to give a discretionary proxy to a person designated by us to exercise their voting rights. You may not receive voting materials in time to instruct the depositary to vote, and it is possible that you, or persons who hold their ADSs through brokers, dealers or other third parties, will not have the opportunity to exercise a right to vote.
Right of holders of our ADSs to participate in any future rights offerings may be limited, which may cause dilution to their holdings.
We may from time to time distribute rights to our shareholders, including rights to acquire our securities. However, we cannot make rights available to holders of our ADSs in the United States unless we register both the rights and the securities to which the rights relate under the Securities Act or an exemption from the registration requirements is available. Under the deposit agreements, the depositary will not make rights available to holders of our ADSs unless both the rights and the underlying securities to be distributed to ADS holders are either registered under the Securities Act or exempt from registration under the Securities Act. We are under no obligation to file a registration statement with respect to any such rights or securities or to endeavor to cause such a registration statement to be declared effective and we may not be able to establish a necessary exemption from registration under the Securities Act. Accordingly, holders of our ADSs may be unable to participate in our rights offerings and may experience dilution in their holdings.
-39-
Holders of our restricted ADSs may be subject to limitations on transfer of their ADSs.
Restricted ADSs are transferable on the books of the depositary. However, the depositary may close its transfer books at any time or from time to time when it deems expedient in connection with the performance of its duties. In addition, the depositary may refuse to deliver, transfer or register transfers of restricted ADSs generally when our books or the books of the depositary are closed, or at any time if we or the depositary deems it advisable to do so because of any requirement of law or of any government or governmental body, or under any provision of the deposit agreements, or for any other reason.
Certain judgments obtained against us by our shareholders may not be enforceable.
We are an exempted company incorporated under the laws of the Cayman Islands. We conduct our operations outside the United States and substantially all of our assets are located outside the United States. In addition, substantially all of our directors and officers are nationals or residents of jurisdictions other than the United States and a substantial portion of their assets are located outside the United States. As a result, it may be difficult or impossible for our shareholders to bring an action against us or against them in the United States in the event that our shareholders believe that their rights have been infringed under the U.S. federal securities laws or otherwise. Even if our shareholders are successful in bringing an action of this kind, the laws of the Cayman Islands, the PRC or other relevant jurisdictions may render our shareholders unable to enforce a judgment against our assets or the assets of our directors and officers.
Since we are a Cayman Islands company, the rights of our shareholders may be more limited than those of shareholders of a company organized in the United States.
Under the laws of some jurisdictions in the United States, majority and controlling shareholders generally have certain fiduciary responsibilities to the minority shareholders. Shareholder action must be taken in good faith, and actions by controlling shareholders which are obviously unreasonable may be declared null and void. Cayman Island law protecting the interests of minority shareholders may not be as protective in all circumstances as the law protecting minority shareholders in some U.S. jurisdictions. In addition, the circumstances in which a shareholder of a Cayman Islands company may sue the company derivatively, and the procedures and defenses that may be available to the company, may result in the rights of shareholders of a Cayman Islands company being more limited than those of shareholders of a company organized in the United States.
Furthermore, our directors have the power to take certain actions without shareholder approval which would require shareholder approval under the laws of most U.S. jurisdictions. The directors of a Cayman Islands company, without shareholder approval, may implement a sale of any assets, property, part of the business, or securities of the company. Our ability to create and issue new classes or series of shares without shareholder approval could have the effect of delaying, deterring or preventing a change in control of our Company without any further action by our shareholders, including a tender offer to purchase our ordinary shares at a premium over prevailing market prices.
-40-
Our articles of association contain anti-takeover provisions that could discourage a third party from acquiring us, which could limit our shareholders’ opportunity to sell their shares, including ordinary shares represented by our ADSs, at a premium.
Our amended and restated memorandum and articles of association contain provisions which have the potential to limit the ability of others to acquire control of our company or cause us to engage in change-of-control transactions. These provisions have the effect of depriving our shareholders of an opportunity to sell their shares at a premium over prevailing market prices by discouraging third parties from seeking to obtain control of our company in a tender offer or similar transaction. For example, our board of directors has the authority, without further action by our shareholders, to issue preferred shares in one or more series and to fix their designations, powers, preferences, privileges and other rights, including dividend rights, conversion rights, voting rights, terms of redemption and liquidation preferences, any or all of which may be greater than the rights associated with our ordinary shares, in the form of ADS or otherwise, at such time and on such terms as they may think appropriate. In the event these preferred shares have better voting rights than our ordinary shares, in the form of ADSs or otherwise, they could be issued quickly with terms calculated to delay or prevent a change in control of our company or make removal of management more difficult. If our board of directors decides to issue preferred shares, the price of our ADSs may fall and the voting and other rights of the holders of our ordinary shares and ADSs may be materially and adversely affected.
You may have to rely primarily on price appreciation of our ADSs for any return on your investment.
Our board of directors has discretion as to whether to distribute dividends, subject to applicable laws. Although our board of directors has announced a policy to declare and pay dividends on a quarterly basis, the amount and form of future dividends will depend on, among other things, our future results of operations and cash flow, our capital requirements and surplus, the amount of distributions, if any, received by us from our subsidiaries, our financial condition, contractual restrictions and other factors deemed relevant by our board of directors. Accordingly, the return on your investment in our ADSs will likely depend primarily upon any future price appreciation of our ADSs. There is no guarantee that our ADSs will appreciate in value or even maintain the price at which you purchased the ADSs. You may not realize a return on your investment in our ADSs and you may even lose your entire investment in our ADSs.
-41-
As a foreign private issuer, we are exempt from certain disclosure requirements under the Exchange Act, which may afford less protection to our shareholders than they would enjoy if we were a domestic U.S. company.
As a foreign private issuer, we are exempt from, among other things, the rules prescribing the furnishing and content of proxy statements under the Exchange Act. In addition, our executive officers, directors and principal shareholders are exempt from the reporting and short-swing profit and recovery provisions contained in Section 16 of the Exchange Act. We are also not required under the Exchange Act to file periodic reports and financial statements with the SEC as frequently or as promptly as domestic U.S. companies with securities registered under the Exchange Act although we have voluntarily filed and will continue to file periodic reports and financial statements. As a result, our shareholders may be afforded less protection than they would under the Exchange Act rules applicable to domestic U.S. companies.
You may face difficulties in protecting your interests, and your ability to protect your rights through the U.S. federal courts may be limited, because we are incorporated under Cayman Islands law, conduct substantially all of our operations in China and the majority of our officers reside outside the United States
We are incorporated in the Cayman Islands, and conduct substantially all of our operations in China through our subsidiaries in China. Most of our officers reside outside the United States and some or all of the assets of those persons are located outside of the United States. The legal system in Cayman, the PRC or other relevant jurisdictions may not afford our shareholders the same level of protection as the legal system in the United States would. For instance, the Securities Laws of the PRC regulates only security issuances and trading outside of the PRC to the extent that such issuance and trading disrupts domestic markets and negatively affects the interest of domestic investors in the PRC. As such, investors in the United States may not be able to file a lawsuit under the Securities Law in the PRC. Even if you are successful in bringing an action in the PRC, shareholder claims that are common in the United States, including class action suits securities law and fraud claims, may be difficult or impossible to pursue as a matter of law or practicality in the PRC. As a result, it may be difficult or impossible for you to bring an action against us or against these individuals in the Cayman Islands or in China in the event that you believe that your rights have been infringed under the securities laws or otherwise. Even if you are successful in bringing an action of this kind outside the Cayman Islands or China, the laws of the Cayman Islands and of China may render you unable to effect service of process upon, or to enforce a judgment against our assets or the assets of our directors and officers.
The SEC, U.S. Department of Justice, or the DOJ, and other relevant regulatory authorities in the United States play vital roles in enforcing laws and regulations that protect securities investors. These U.S. authorities may face significant legal and other obstacles to obtaining information needed for investigations or litigation. Further, these U.S. authorities may have substantial difficulties in bringing and enforcing actions against non-U.S. companies and non-U.S. persons, including company directors and officers, which will further limit protections available to our shareholders. According to the Securities Laws of the PRC, without the approval of securities regulators and other actors within the Chinese government, no entity or individual in China may provide documents and information relating to securities business activities to overseas regulators. In addition, local authorities in Cayman, the PRC or other relevant jurisdictions often are constrained in their ability to assist U.S. authorities and overseas investors more generally. There are also legal or other obstacles to seeking access to funds in a foreign country.
There is no statutory enforcement in the Cayman Islands of judgments obtained in the United States, although a judgment obtained in the federal or state courts of the United States courts will be recognized and enforced in the courts of the Cayman Islands at common law, without any re-examination of the merits of the underlying dispute, by an action commenced on the foreign judgment debt in the Grand Court of the Cayman Islands, provided such judgment: (a) is given by a foreign court of competent jurisdiction, (b) imposes on the judgment debtor a liability to pay a liquidated sum for which the judgment has been given, (c) is final, (d) is not in respect of taxes, a fine, or a penalty, and (d) was not obtained in a manner and is not of a kind the enforcement of which is contrary to natural justice or the public policy of the Cayman Islands. However, the Cayman Islands courts are unlikely to enforce a judgment obtained from the U.S. courts under civil liability provisions of the U.S. federal securities law if such judgment is determined by the courts of the Cayman Islands to give rise to obligations to make payments that are penal or punitive in nature. A Cayman Islands court may stay enforcement proceedings if concurrent proceedings are being brought elsewhere. A judgment of a court of another jurisdiction may be reciprocally recognized or enforced if the jurisdiction has a treaty with China or if judgments of the PRC courts have been recognized before in that jurisdiction, subject to the satisfaction of other requirements. However, China does not have treaties providing for the reciprocal enforcement of judgments of courts with Japan, the United Kingdom, the United States and most other Western countries.
-42-
Our corporate affairs are governed by our amended and restated memorandum and articles of association and by the Companies Act (As Revised) (the “Companies Act”) and the common law of the Cayman Islands. The rights of shareholders to take legal action against our directors and us, actions by minority shareholders and the fiduciary duties of our directors to us under Cayman Islands law are to a large extent governed by the common law of the Cayman Islands. The common law of the Cayman Islands is derived in part from comparatively limited judicial precedent in the Cayman Islands as well as from English common law, which has persuasive, but not binding, authority on a court in the Cayman Islands. The rights of our shareholders and the fiduciary duties of our directors under Cayman Islands law are not as clearly established as they would be under statutes or judicial precedents in the United States. In particular, the Cayman Islands has a less developed body of securities laws as compared to the United States, and provides significantly less protection to investors. In addition, Cayman Islands companies may not have stood to initiate a shareholder derivative action before the federal courts of the United States.
As a result of all of the above, our investors may have more difficulty in protecting their interests through actions against our management, directors or major shareholders than would shareholders of a corporation incorporated in a jurisdiction in the United States.
We may be a passive foreign investment company for United States federal income tax purposes, which could result in adverse United States federal income tax consequences to United States Holders of our ADSs or ordinary shares.
We will be a passive foreign investment company, or PFIC, for United States federal income tax purposes for any taxable year if, applying applicable look-through rules, either (1) at least 75% of our gross income for such year is passive income or (2) at least 50% of the value of our assets (generally determined based on an average of the quarterly values of the assets) during such year is attributable to assets that produce passive income or are held for the production of passive income. We must make a separate determination after the close of each taxable year as to whether we were a PFIC for that year. Based on the market price of our ADSs, the value of our assets, and the composition of our income and assets, we do not believe that we were a PFIC for United States federal income tax purposes for our taxable year ended December 31, 2021. However, we believe we were a PFIC for 2017 and prior years. In addition, we believe that it is likely that one or more of our subsidiaries were also PFICs for such prior years. Because the value of our assets for purposes of the PFIC test will generally be determined by reference to the market price of our ADSs or ordinary shares, our PFIC status will depend in large part on the market price of the ADSs or ordinary shares, which may fluctuate significantly. If our market capitalization declines, we may be or become a PFIC because our liquid assets and cash (which are for this purpose considered assets that produce passive income) may then represent a greater percentage of our overall assets. In addition, the application of the PFIC rules is subject to uncertainty in several respects, and we cannot assure you that the United States Internal Revenue Service, or the IRS, will agree with any positions that we ultimately take. Accordingly, we cannot assure you that we will not be treated as a PFIC for any taxable year or that the IRS will not take a contrary position to any determination we make.
If we are a PFIC for any taxable year (as we believe we were for 2017 and prior years) during which a United States Holder (as defined in “Item 10. Additional Information—E. Taxation—United States Federal Income Taxation”) holds our ADSs or ordinary shares, certain adverse United States federal income tax consequences could apply to such United States Holder. See “Item 10. Additional Information—E. Taxation—United States Federal Income Taxation—Passive Foreign Investment Company.”
-43-
Item 4. Information on the Company
A. History and Development of the Company
History of Our Corporate Structure
We started our operation in 1999 through Guangzhou Nanyun Car Rental Services Co., Ltd. and Guangdong Nanfeng Automobile Association Co., Ltd. In 2001, we formed China United Financial Services Holdings Limited, or China United Financial Services, a British Virgin Islands company, as the offshore holding company of our PRC subsidiaries. In June 2004, CISG Holdings Ltd., or CISG Holdings was incorporated in British Virgin Islands and became our holding company through share exchanges with China United Financial Services.
In anticipation of our initial public offering, we incorporated CNinsure Inc. in the Cayman Islands in April 2007. After a series of restructuring transactions, CNinsure Inc. became the ultimate holding company of our group.
On October 31, 2007, we listed our ADSs on the Nasdaq Global Market under the symbol “CISG.” We and certain selling shareholders of our company, completed the initial public offering of 13,526,773 ADSs, each representing 20 ordinary shares, on November 5, 2007.
In October 2012, we obtained license approval from the then CIRC to establish an insurance sales service group company and renamed Shenzhen Nanfeng Investment, our wholly-owned subsidiary in the PRC, as “Fanhua Insurance Sales Service Group Company Limited”, or Fanhua Group Company, to serve as the onshore holding company of our PRC operating entities.
Historically, PRC laws and regulations restricted foreign investment in and ownership of insurance intermediary companies and internet companies. Accordingly, from December 2005 to May 2016, we conducted all or part of our business in China through contractual arrangements among our PRC subsidiaries, then-existing VIEs and their shareholders. In October 2011, we commenced a restructuring of our company. Through a series of equity transfers, we had obtained direct controlling or significant equity ownership in all of our insurance intermediary companies and our online operations by May 2016.
In October 2015, we, through our wholly-owned subsidiary Meidiya Investment, entered into act-in-concert agreements with 5 equity interest holders of Fanhua Insurance Surveyors & Loss Adjustors Company Limited, or FHISLA which enables us to control 69.0% of the voting interests of FHISLA in aggregate.
To remain compliant with the Measures on the Supervision of Internet Insurance Business implemented in February 2021, we commenced a restructuring of our online operations in 2021, as a result of which, our wholly-owned subsidiary Fanhua Group Company’s direct equity interests in Xinbao Investment, which directly owns 100% of Fanhua RONS which operates our online operation through baoxian.com was reduced from 100% to 49% and the remaining 51% equity interests was owned by an individual who is nominally holding the shares on behalf of Fanhua. Concurrently, Fanhua Group Company entered into contractual arrangements with Xinbao Investment and its individual nominee shareholder to control and receive economic benefits from our consolidated VIEs. See “Item 4. Information on the Company—C. Organizational Structure—Changes in our Corporate Structure” for more details.
As a result, we currently conduct our insurance agency and claims adjusting business in China primarily through our wholly-owned subsidiary Fanhua Group Company and its subsidiaries and a small part of our business through the consolidated VIE in China.
On December 6, 2016, our shareholders approved the change of our company name from CNinsure Inc. to Fanhua Inc. Our ticker symbol was changed to “FANH” subsequently.
History of Our Business Operation
We began our insurance intermediary business in 1999 by distributing auto insurance products and auto loans on an ancillary basis and expanded our product offerings to other property and casualty insurance products in 2002. We commenced life insurance products distribution by acquiring three life insurance agencies in 2006 and began to offer claims adjusting services by acquiring four claims adjusting firms in 2008. In June 2010, we established an insurance brokerage business unit to expand our product offerings from retail to commercial lines.
We have grown both organically and through acquisitions. Since 2002, we expanded our operations nationwide by establishing 21 insurance agencies and two insurance brokerage firms and acquiring majority interests in 21 insurance agencies and five claims adjusting firms.
In October 2017, we sold Fanhua Times Sales & Service Co., Ltd., and all of its subsidiaries, including 18 P&C insurance agencies and one insurance brokerage firm, to a third party and divested our insurance brokerage segment in November 2017.
We have devoted significant efforts to developing and managing our mobile and online platforms since 2010. We operate an online insurance distribution platform Baowang (www.baoxian.com), an online mutual aid platform eHuzhu and (www.ehuzhu.com), and Chetong.net, an online claims services resource aggregating platform.
We have also made investments in complementary business areas, such as consumer finance and wealth management since 2009. We currently own an 18.5% equity interest in CNFinance (NYSE: CNF), a leading home equity loan service provider in China, and a 4.5% equity interest in Puyi Inc. (NASDAQ: PUYI), a leading third-party wealth management service provider in China which beneficially owns 100% in Fanhua Puyi Fund Distribution Co., Ltd., or Fanhua Puyi.
-44-
Our principal executive offices are located at 60/F, Pearl River Tower, No. 15 West Zhujiang Road, Guangzhou, Guangdong 510623, People’s Republic of China. Our telephone number at this address is +86-20-8388-6888. Our registered office is at the offices of Maples Corporate Services Limited, PO Box 309, Ugland House, Grand Cayman, KY1-1104, Cayman Islands. Our agent for service of process in the United States is CT Corporation System, located at 111 Eighth Avenue, New York, New York 10011.
Capital Expenditure
Our capital expenditures have been used primarily to construct, upgrade and maintain our online platforms. See “Item 5. Operating and Financial Review and Prospects—B. Liquidity and Capital Resources.”
Proposed Going Private Transaction
On December 16, 2021, our board of directors, or the Board, received a preliminary non-binding proposal letter (the “Proposal Letter”) from a consortium (the “Consortium”) led by Mr. Yinan Hu, founder, chairman of the Board and chief executive officer of the Company, to acquire all of the outstanding ordinary shares of the Company not already owned by the Consortium for $9.8 per American Depositary Share (“ADS”), or $0.49 per ordinary share in a going private transaction, (the “Proposed Transaction”), subject to certain conditions. According to the Proposal Letter, Mr. Yinan Hu will form an acquisition vehicle for the purpose of implementing the Proposed Transaction, which may admit other existing shareholders of the Company and equity investors as consortium members (the “Potential Consortium Members”) and the acquisition is intended to be financed by a combination of debt and/or equity capital from the Potential Consortium Members.
As of the date of this annual report, no definitive offer has been made with respect to the proposed going private transaction. There can be no assurance that the proposed going private transaction will continue to be pursued, approved or consummated. See “Item 3. Key Information—D. Risk Factors—Risks Related to Our Business and Industry—There can be no assurance that any definitive offer will be made with respect to the going private transaction proposed by the Consortium, that any agreement will be executed or that this or any other transaction will be approved or consummated. Potential uncertainty involving the proposed going private transaction may adversely affect our business and the market price of our ordinary shares and warrants.”
B. Business Overview
Overview
Driven by our cutting-edge technologies and insurance industry expertise, we are the leading independent insurance intermediary group in China. We connect millions of individual customers to our 109 insurance company partners as of March 31, 2022. As an independent insurance agency, we possess unique advantages over the exclusive distribution channels of insurance companies. We offer not only a broad range of insurance products underwritten by multiple insurance companies to address the needs of increasingly sophisticated customers with diverse needs and preferences but also quality services backed by our nationwide network.
We focus on offering long-term life and health insurance products including critical illness, annuity, whole life, term life and endowment life insurance and distribute property and casualty insurance products including individual accident insurance, homeowner insurance, liability insurance and travel insurance. We also provide insurance claims adjusting services such as damage assessment and loss estimations.
With strategic focus on long-term life and health insurance products and services, we were one of the first independent insurance agencies to enter China’s life insurance agency market. We began distributing long-term life and health insurance products in 2006 and have become an industry leader after accumulating valuable industry experience for over 10 years.
We have adopted an integrated offline-to-online (“O2O”) operating model. We use our technology platforms to boost efficiency and improve user experience, and rely on our extensive offline distribution and service network to facilitate sales of complex insurance products and offer reliable after-sales services.
-45-
We began building online platforms to sell insurance products as early as 2010 and pioneered the adoption of digital technologies in China’s insurance agency industry. To enable higher efficiency to connect with our agents and meet the demand for different insurance products and customer services, we have established several industry-leading online platforms including Lan Zhanggui, Baowang (www.baoxian.com), eHuzhu (www.ehuzhu.com) and digital toolkits. Our technology platforms enable intelligent deal management to help customers find the products that best match their needs and streamline and expedite transaction processes while our offline distribution and service network provides an effective channel for us to engage with and serve our clients. This O2O model significantly enhances our operational efficiency and scalability.
We have an extensive independent insurance product distribution network and comprehensive insurance service network in China. With 284,053 sales agents, 30 provincial branches, 771 sales outlets in 23 provinces as of December 31, 2021, our distribution network was the largest among independent insurance agencies in China. With 2,156 claims adjusters in 109 service outlets as of December 31, 2021, our claims adjustment service network covered 31 provinces in China. Our extensive distribution and service network and sizable sales and service work force allow us to engage and serve customers nationwide and serve as a substantial entry barrier to China’s insurance agency industry.
With a rapidly aging society and the rise of the middle-class in China, there is burgeoning demand for elderly care and legacy management among Chinese consumers which provides tremendous growth opportunities in China’s life insurance market over the long run despite industry headwinds in recent years. In addition, the separation of insurance underwriting and distribution is a significant trend in China’s insurance industry. Historically dominated by in-house sales forces and exclusive agents, insurance distribution channels in China have gradually shifted towards independent insurance agencies, as demand for insurance products and services has diversified in recent years. With strong brand recognition, established relationships with major insurance companies, an extensive distribution and sales network and cutting-edge technology, we intend to take advantage of the opportunities resulting from the growth and transformation of the insurance agency industry in China to increase our market share by professionalizing our sales force, enhancing digital capabilities and opening up our platform to more market participations.
Our Platforms and Technologies
Technological developments and the growth of digital technologies mobile internet access have significantly changed the way we operate our business. We operate several online platforms, which we define as websites and develop digital toolkits to empower our agents to engage with customers more efficiently with Internet-enabled applications that aggregate insurance product offerings from various insurance companies:
| ● | Lan Zhanggui - an all-in-one insurance sales and service platform that we develop for our sales agents, which allows them to manage their book of insurance business on their fingertips, featuring insurance product purchase, team management, agent recruitment, customer engagement and e-learning. The platform offers substantially all of our insurance products including long-term life and health insurance accident insurance, travel insurance, and standard medical insurance products from multiple insurance companies. It is available in mobile application and WeChat official account versions. As of March 31, 2022, Lan Zhanggui had approximately 1.9 million registered users. |
| ● | Baowang (www.baoxian.com) - an online insurance platform that provides customers with a one-stop insurance shopping experience from policy comparison, live consultation, policy placement, to claims settlement. Over 600 critical illness, term life, accident, medical, travel and homeowner insurance products underwritten by dozens of insurance companies are available on the platform. The platform is available in PC-based website, mobile application and WeChat official account versions. As of March 31, 2022, Baowang had approximately 3.5 million registered members. |
Digital Technologies
We also develop digital toolkits to enable more efficient agent and customer engagement which includes the following:
| ● | Fanhua RONS Assistant Digital Operating Platform, or RONS DOP —it is a digital marketing platform that we launched in June 2021 for our agents, aimed at empowering them in customer acquisition and relationship maintenance. It provides agents with various educational content in the form of daily news, articles, posters, videos which can be circulated to potential customers through social media, aimed at enhancing customers’ insurance awareness and deepening their understanding of insurance products. It also enables agents to gain better insights into customer needs through behavior tracking and automated tagging. In addition, it provides convenient access to Fanhua RONS livestreaming platform for resourceful online training courses. The platform is accessible through WeChat public account and Fanhua’s Lan Zhanggui and WeCom. |
-46-
| ● | Fanhua RONS Guanjia –– it is a customer service platform that we launched in June 2021 to directly connect with our customers, through which they can access various insurance services including policy inquiry, policy custody, asset custody, risk assessment, claims settlement assistance. Service representatives will also be available to customers for exclusive services on a one-on-one basis. The platform is accessible primarily through its WeChat official account. |
| ● | Fanhua WeCom – Launched in June 2021, it enables our agents to directly interact with their existing and potential customers in highly efficient manner, with easy access to various supportive tools including knowledge bank, FAQ scripts, and a wide variety of marketing materials. |
Online Mutual Aid Platform/ESG Initiatives
In line with our commitment to be socially responsible, in 2014, we launched an online mutual aid platform called eHuzhu (www.ehuzhu.com). The platform provides people access to alternative risk-protection programs at more affordable costs, especially for the lower-income group. eHuzhu primarily offers programs that provide mutual aid for cancer and accidental death. Users join as members with a small amount of deposits which will be used to evenly contribute to the medical costs or death benefits of the claimants, in exchange for benefits contributed by the rest of the members when in need. As of March 31, 2022, eHuzhu had gathered over 2.1 million paying members, assisting 8,829 families to raise over RMB1.1 billion funds to get through tough times. The platform is accessible primarily through its WeChat official account.
In addition, eHuzhu organized a variety of public charity activities focusing on care for breast cancer, veterans and COVID-19 patients, book donations for children and so on. eHuzhu has also set up “Mutual Aid Villages” across the country to lower the medical burden of people in poverty-stricken areas.
In order to create more value for its members, in 2021, eHuzhu added medical and health services on its platform, through which its members can access a variety of services including health consultation, medical treatment assistance and medicine delivery.
As of March 31, 2022, we, through Fanhua Group Company, operated one e-commerce insurance platform and one online mutual aid platform, and controlled nine insurance intermediary companies in the PRC, of which seven were insurance agencies including two with national operating licenses and two were insurance claims adjusting firms. As of March 31, 2022, we also owned (i) 18.5% of the equity interests in CNFinance Holdings Ltd. (NYSE: CNF), a leading home equity loan service provider, (ii) 4.5% of the equity interests in Puyi Inc. (NASDAQ: PUYI), a leading third party wealth management services provider focusing on mass affluent and emerging middle class population, and (iii) 14.9% of the equity interests in Shenzhen Chetong Network Co., Ltd., an online insurance claims services provider.
Segment Information
As of December 31, 2021, we operated two segments: (1) the insurance agency segment, which mainly consists of providing agency services for distributing life insurance products and P&C insurance products on behalf of insurance companies, and (2) the claims adjusting segment, which consists of providing pre-underwriting survey services, claims adjusting services, disposal of residual value services, loading and unloading supervision services, and consulting services.
Insurance Agency Segment
Our insurance agency segment accounted for 86.7% and 86.0% of our net revenues in 2020 and 2021, respectively. Revenue from this segment is derived from two broad categories of insurance products: (i) life and health insurance products, and (ii) property and casualty insurance products both primarily focused on meeting the insurance needs of individuals.
Life and Health Insurance Products
Our life and health insurance business accounted for 81.9% of our net revenues in 2021. We expect the sale of life insurance products to be the major source of our revenue in the next several years. The life and health insurance products we distribute can be broadly classified into the categories set forth below. Due to constant product innovation by insurance companies, some of the insurance products we distribute combine features of one or more of the categories listed below:
| ● | Individual Whole Life Insurance. The individual whole life insurance products we distribute provide insurance coverage for the insured person’s entire life in exchange for the periodic payment of fixed premiums over a pre-determined period, generally ranging from five to 20 years, or until the insured reaches a certain age. The face amount plus accumulated interest is paid upon the death of the insured. |
-47-
| ● | Individual Health Insurance. The individual health insurance products we distribute primarily consist of critical illness insurance products, which provide guaranteed benefits when the insured is diagnosed with specified serious illnesses, and medical insurance products, which provide conditional reimbursement for medical expenses during the coverage period. In return, the insured makes periodic payments of premiums over a pre-determined period. |
| ● | Individual Annuity. The individual annuity products we distribute generally provide annual benefit payments after the insured attains a certain age, or for a fixed time period, and provide a lump sum payment at the end of the coverage period. In addition, the beneficiary designated in the annuity contract will receive guaranteed benefits upon the death of the insured during the coverage period. In return, the purchaser of the annuity products makes periodic payments of premiums during a pre-determined accumulation period. |
| ● | Individual Term Life Insurance. The individual term life insurance products we distribute provide insurance coverage for the insured for a specified time period or until the attainment of a certain age, in return for the periodic payment of fixed premiums over a pre-determined period, generally ranging from five to 20 years. Term life insurance policies generally expire without value if the insured survives the coverage period. |
| ● | Individual Endowment Life Insurance. The individual endowment products we distribute generally provide insurance coverage for the insured for a specified time period and maturity benefits if the insured reaches a specified age. The individual endowment products we distribute also provide to a beneficiary designated by the insured guaranteed benefits upon the death of the insured within the coverage period. In return, the insured makes periodic payments of premiums over a pre-determined period, generally ranging from five to 25 years. |
| ● | Participating Insurance. The participating insurance products we distribute not only provide insurance coverage but also pay dividends generated from the profits of the insurance company providing the policy. The dividends are typically paid on an annual basis over the life of the policy. In return, the insured makes periodic payments of premiums over a pre-determined period, generally ranging from five to 25 years. |
The life insurance products we distributed in 2021 were primarily underwritten by Sinatay, Aeon, Huaxia, Evergrande and Tian’an.
Property and Casualty Insurance Products
Our property and casualty insurance business accounted for 4.1% of our net revenues in 2021, primarily representing insurance products we distributed through Baowang. Our main property and casualty insurance product in terms of net revenues contribution in 2021 is individual accident insurance and indemnity medical insurance which we distribute through Baowang. We also offer lifestyle insurance such as travel insurance, homeowner insurance, and other innovative products on Baowang. In addition, we have started to offer certain long-term life and health insurance products specifically designed for internet distribution channels since 2019. The major insurance products we offer or facilitate to individual customers through Baowang can be further classified into the following categories:
| ● | Individual Accident Insurance. The individual accident insurance products we distribute generally provide a guaranteed benefit during the coverage period, which is usually one year or a shorter period, in the event of death or disability of the insured as a result of an accident, or a reimbursement of medical expenses to the insured in connection with an accident. These products typically require only a single premium payment for each coverage period. Because most of the individual accident insurance products we distribute are underwritten by property and casualty insurance companies, we classify individual accident insurance products as property and casualty insurance products. |
-48-
| ● | Travel Insurance. The travel insurance products we distribute are short-term insurance providing guaranteed benefit in the event of death or disability and covering travel-related emergencies and losses, either within one’s own country, or internationally. These products typically require only a single premium payment for each coverage period. |
| ● | Homeowner Insurance. The homeowner insurance products we distribute primarily cover damages to the insured house, along with furniture and household electrical appliance in the house caused by a number of incidents such as fire, flood and explosion. |
| ● | Indemnity medical insurance. The indemnity medical insurance products we facilitate typically have a one-year term and provide conditional reimbursement for medical and surgical expenses during the coverage period. These products typically require only a single premium payment for each coverage period. Because most of these medical insurance products we distribute are underwritten by property and casualty insurance companies, we classify indemnity medical products as property and casualty insurance products. |
We primarily partnered with Zhong An Online Property and Casualty Insurance Company Limited, or Zhong An, Ping An Property and Casualty Insurance Company Limited, or Ping An, Ping An Health Insurance Company Limited, JD Alliance Property and Casualty Insurance Company Limited, and China Life Property and Casualty Insurance Company Limited for the distribution of property and casualty insurance products in 2021.
Claims Adjusting Segment
Total net revenues derived from our claims adjusting segment accounted for 14.0% of our total net revenues in 2021. We offer the following insurance claims adjusting services:
| ● | Pre-underwriting Survey. Before an insurance policy is sold, we conduct a survey of the item to be insured to assess its current value and help our clients determine the insurable value and the amount to be insured. We also help our clients assess the underwriting risk with respect to the item to be insured through surveys, appraisals and analysis. |
| ● | Claims Adjusting. When an accident involving the insured subject matter has occurred, we conduct an onsite survey to determine the cause of the accident and assess damage. We then determine the extent of the loss to the insured subject matter and prepare and submit a report to the insurance company summarizing our preliminary findings. Upon final conclusion of the case, we prepare and submit a detailed report to the insurance company setting forth details of the accident, cause of the loss, details of the loss, adjustment and determination of loss, an indemnity proposal and, where appropriate, a request for payment. |
| ● | Disposal of Residual Value. In the course of providing claims adjusting services, we also can appraise the residual value of the insured property and offer suggestions on the disposal of such property. Upon appointment by the insurance company, we handle the actual disposal of the insured property through auction, discounted sale, lease or other means. |
| ● | Loading and Unloading Supervision. Upon appointment by ship owners, shippers, consignees or insurance companies, we can monitor and record the loading and unloading processes of specific cargos. |
| ● | Consulting Services. We provide consulting services to both the insured and the insurance companies on risk assessment and management, disaster and damage prevention, investigation, and loss assessment. |
We primarily provided claims adjusting services to Ping An, Suzhou Haizhijian Health Technology Co., Ltd, China Pacific Property and Casualty Insurance Company Limited, Shanghai Nuanwa Technology Co., Ltd., an affiliate of Zhong An and Bohai Property and Casualty Insurance Co. Ltd in 2021.
As competition intensifies and the insurance market becomes more mature in China, we believe there will be a further division of labor in the insurance intermediary sector. We expect that more insurance companies will choose to outsource claims adjusting functions to professional service providers while they focus on the core aspects of their business, including product development and asset and risk management. We believe we are well-positioned to capture such outsourcing opportunities.
Seasonality
See “Item 5. Operating and Financial Review and Prospects—A. Operating Results—Factors Affecting Our Results of Operations—Seasonality.”
-49-
Distribution and Service Network and Marketing
We have an offline distribution and service network that, as of March 31, 2022, consisted of one insurance sales and service group, seven insurance agencies including two with national operating licenses, and two claims adjusting firms, with 229,388 registered independent sales agents, 416 insurance advisors of our Yuntong Branches and 2,174 in-house claims adjustors. Our distribution and service network consisted of 717 sales outlets in 23 provinces and 109 claims services outlets in 31 provinces.
The following table sets forth additional information concerning our distribution and service network as of March 31, 2022, broken down by provinces:
| Province | Number of Sales and Service Outlets | Number of Sales Agents | Number of In-house Adjustors | Number of Yuntong Branches | Number of Yuntong Insurance Advisors | |||||||||||||||
| Shandong | 153 | 48,647 | 72 | - | - | |||||||||||||||
| Hebei | 92 | 22,462 | 51 | 3 | 80 | |||||||||||||||
| Guangxi | 17 | 21,292 | 81 | - | - | |||||||||||||||
| Guangdong | 60 | 19,549 | 462 | 3 | 62 | |||||||||||||||
| Anhui | 50 | 17,373 | 62 | 1 | 28 | |||||||||||||||
| Henan | 31 | 16,745 | 54 | 1 | 37 | |||||||||||||||
| Jiangsu | 33 | 16,207 | 234 | - | - | |||||||||||||||
| Sichuan | 85 | 9,664 | 57 | - | - | |||||||||||||||
| Inner Mongolia | 20 | 9,450 | 32 | 1 | 37 | |||||||||||||||
| Liaoning | 25 | 9,275 | 66 | 1 | 48 | |||||||||||||||
| Zhejiang | 49 | 8,544 | 161 | 2 | 13 | |||||||||||||||
| Yunan | 18 | 6,218 | 21 | - | - | |||||||||||||||
| Hunan | 64 | 5,335 | 36 | - | - | |||||||||||||||
| Fujian | 31 | 4,424 | 52 | 1 | 2 | |||||||||||||||
| Shaanxi | 15 | 3,646 | 104 | 1 | 11 | |||||||||||||||
| Chongqing | 14 | 2,740 | 36 | 2 | 83 | |||||||||||||||
| Hubei | 23 | 1,934 | 100 | 1 | 4 | |||||||||||||||
| Shanxi | 9 | 1,872 | 44 | 1 | 11 | |||||||||||||||
| Tianjin | 10 | 1,447 | 10 | - | - | |||||||||||||||
| Beijing | 4 | 1,046 | 124 | - | - | |||||||||||||||
| Heilongjiang | 2 | 883 | 22 | - | - | |||||||||||||||
| Jiangxi | 5 | 607 | 64 | - | - | |||||||||||||||
| Shanghai | 4 | 28 | 68 | - | - | |||||||||||||||
| Gansu | 1 | - | 11 | - | - | |||||||||||||||
| Guizhou | 4 | - | 59 | - | - | |||||||||||||||
| Hainan | 1 | - | 22 | - | - | |||||||||||||||
| Jilin | 2 | - | 17 | - | - | |||||||||||||||
| Ningxia | 1 | - | 45 | - | - | |||||||||||||||
| Qinghai | 1 | - | 2 | - | - | |||||||||||||||
| Tibet | 1 | - | 1 | - | - | |||||||||||||||
| Xinjiang | 1 | - | 4 | - | - | |||||||||||||||
| Total | 826 | 229,388 | 2,174 | 18 | 416 | |||||||||||||||
-50-
We market and sell long-term personal lines of life and health insurance products and property and casualty insurance products to customers mainly through both independent sales agents, most of whom are not our employees, and insurance advisors who are our employees. We also market and sell certain critical illness, term life, accident, short-term health, travel and homeowner insurance products directly to customers through our online platform Baowang (www.baoxian.com). We market and sell insurance claims adjusting services primarily to insurance companies through our in-house professional claims adjustors and to non-affiliated service representatives through Chetong.net, an online service platform, by bidding for claims adjusting business contracts.
Customers
We sell life and health insurance products including critical illness, annuity insurance, whole life insurance and term life insurance and endowment insurance primarily to individual customers as well as property and casualty insurance products including individual accident insurance, homeowner insurance products, liability insurance and travel insurance. Customers for the life and health insurance products we distribute are primarily individuals under 50 years of age. For the year ended December 31, 2021, no single individual customer who has purchased insurance products through us accounted for more than 1% of our net revenues. Our customers for the claims adjusting services are primarily insurance companies and online mutual-aid platforms.
As of December 31, 2021, we had accumulated approximately 12.4 million individual customers, of which over 1.9 million have purchased at least one regular long-term life and health insurance policy. By providing certain value-added services to these customers at no additional charge, we seek to build a loyal customer base that generates referrals and cross-selling opportunities.
Insurance Company Partners
As of March 31, 2022, we had established business relationships with 109 insurance companies in the PRC. In the Chinese insurance market, local branches of insurance companies generally have the authority to enter into contracts in their own names with insurance intermediaries. Since 2007, we have sought to establish business relationships with insurance companies at the corporate headquarters level in order to leverage the combined sales volumes of all our subsidiaries located in different parts of China. For the distribution of insurance products, we had outstanding contracts with 45 life insurance companies, four health and pension insurance companies and 16 property and casualty insurance companies, which were all signed at the corporate headquarter level as of March 31, 2022. For the provision of claims adjusting services, we also had outstanding contracts with 72 insurance companies, and 13 other institutions as of March 31, 2022.
Competition
A number of industry players are involved in the distribution of insurance products in the PRC. We compete for customers on the basis of product offerings, customer services and reputation. Because we primarily distribute individual insurance products, our principal competitors include:
| ● | Professional insurance intermediaries. The professional insurance intermediary sector in China is highly fragmented. Several insurance intermediary companies have received private equity or venture capital funding in recent years and are actively pursuing expansion. We believe that we can compete effectively with these insurance intermediary companies with our long operating history, strong brand recognition, a strong and stable team of managers and sales professionals, leading online platforms and diversified product offerings. With increasing consolidation expected in the insurance intermediary sector in the coming years, we expect competition within this sector to intensify. |
| ● | Insurance companies. The distribution of individual life insurance products in China historically has been dominated by insurance companies, which usually use both in-house sales forces and exclusive sales agents to distribute their own products. In addition, in recent years several major insurance companies have increasingly used telemarketing and the Internet to distribute insurance. We believe that we can compete effectively with insurance companies because we focus only on distribution and offer our customers a broad range of insurance products underwritten by multiple insurance companies. |
-51-
| ● | Entities that offer insurance products online. In recent years, domestic insurance companies, Internet companies and professional insurance intermediaries have begun to engage in the Internet insurance business. However, each of their insurance e-commerce operations has its own limitations. The insurance products offered on an insurance company’s website are usually confined to those under its own brand. Most Internet companies have limited experience in insurance operation with limited or no offline sales and service support. Our better brand recognition, extensive offline sales and service network which enables us to offer online and offline integrated services to customers also differentiate us from internet-based professional insurance intermediaries. We believe that we can compete effectively with these business entities because our online insurance platforms offer users access to a broad range of insurance products underwritten by multiple insurance companies’ good after-sale services that are backed by our nation-wide service network and better user experience. |
| ● | Other business entities. In recent years, business entities that distribute insurance products as an ancillary business, primarily commercial banks and postal offices, have been playing an increasingly important role in the distribution of insurance products, especially life insurance products. However, the insurance products distributed by these entities are mostly confined to those related to their main lines of business, such as investment-related life insurance products. We believe that we can compete effectively with these business entities because we offer our customers a broader variety of products. |
We compete primarily with the other major claims adjusting firms in China, particularly Min Tai’an Insurance Surveyors & Loss Adjusters Co., Ltd., or Min Tai’an. We believe that we can compete effectively with Min Tai’an and other major insurance claims adjusting firms because we offer our customers a diversified range of claims adjusting services covering medical insurance, property insurance, auto insurance, marine and cargo insurance, and personal injury and accident insurance and are able to leverage the business relationships we have developed with insurance companies through the distribution of property and casualty insurance products.
Intellectual Property
Our brand, trade names, trademarks, trade secrets and other intellectual property rights distinguish our business platform, services and products from those of our competitors and contribute to our competitive advantage in the professional insurance intermediary sector. To protect our intellectual property, we rely on a combination of trademark, copyright and trade secret laws as well as confidentiality agreements with our employees, sales agents, contractors and others. As of March 31, 2022, we had 87 registered trademarks in China, including our corporate logo. Our main website is www.fanhuaholdings.com.
Regulation
Regulations of the Insurance Industry
The insurance industry in the PRC is highly regulated. Between 1998 and March 2018, CIRC was the regulatory authority responsible for the supervision of the Chinese insurance industry. In March 2018, the CBIRC, was established as the result of the merger between CIRC and CBRC, replacing CIRC as the regulatory authority for the supervision of the Chinese insurance industry. Insurance activities undertaken within the PRC are primarily governed by the Insurance Law and the related rules and regulations.
Initial Development of Regulatory Framework
The Chinese Insurance Law was enacted in 1995. The original insurance law, which we refer to as the 1995 Insurance Law, provided the initial framework for regulating the domestic insurance industry. Among the steps taken under the 1995 Insurance Law were the following:
| ● | Licensing of insurance companies and insurance intermediaries, such as agencies and brokerages. The 1995 Insurance Law established requirements for minimum registered capital levels, form of organization, qualification of senior management and adequacy of the information systems for insurance companies and insurance agencies and brokerages. |
| ● | Separation of property and casualty insurance businesses and life insurance businesses. The 1995 Insurance Law classified insurance between property, casualty, liability and credit insurance businesses, on the one hand, and life, accident and health insurance businesses on the other, and prohibited insurance companies from engaging in both types of businesses. |
| ● | Regulation of market conduct by participants. The 1995 Insurance Law prohibited fraudulent and other unlawful conduct by insurance companies, agencies and brokerages. |
-52-
| ● | Substantive regulation of insurance products. The 1995 Insurance Law gave insurance regulators the authority to approve the basic policy terms and premium rates for major insurance products. |
| ● | Financial condition and performance of insurance companies. The 1995 Insurance Law established reserve and solvency standards for insurance companies, imposed restrictions on investment powers and established mandatory reinsurance requirements, and put in place a reporting regime to facilitate monitoring by insurance regulators. |
| ● | Supervisory and enforcement powers of the principal regulatory authority. The principal regulatory authority, then the PBOC, was given broad powers under the 1995 Insurance Law to regulate the insurance industry. |
Establishment of the CIRC and 2002 Amendments to the Insurance Law
China’s insurance regulatory regime was further strengthened with the establishment of the CIRC in 1998. The CIRC was given the mandate to implement reform in the insurance industry, minimize insolvency risk for Chinese insurers and promote the development of the insurance market.
The 1995 Insurance Law was amended in 2002 and the amended insurance law, which we refer to as the 2002 Insurance Law, became effective on January 1, 2003. The major amendments to the 1995 Insurance Law include:
| ● | Authorizing the CIRC to be the insurance supervisory and regulatory body nationwide. The 2002 Insurance Law expressly grants the CIRC the authority to supervise and administer the insurance industry nationwide. |
| ● | Expanding the permitted scope of business of property and casualty insurers. Under the 2002 Insurance Law, property and casualty insurance companies may engage in the short-term health insurance and accident insurance businesses upon the CIRC’s approval. |
| ● | Providing additional guidelines for the relationship between insurance companies and insurance agents. The 2002 Insurance Law requires an insurance company to enter into an agent agreement with each insurance agent that will act as an agent for that insurance company. The agent agreement sets forth the rights and obligations of the parties to the agreement as well as other matters pursuant to law. An insurance company is responsible for the acts of its agents when the acts are within the scope authorized by the insurance company. |
| ● | Relaxing restrictions on the use of funds by insurance companies. Under the 2002 Insurance Law, an insurance company may use its funds to make equity investments in insurance-related enterprises, such as asset management companies. |
| ● | Allowing greater freedom for insurance companies to develop insurance products. The 2002 Insurance Law allowed insurance companies to set their own policy terms and premium rates, subject to the approval of, or a filing with, the CIRC. |
2009 Amendments to the Insurance Law
The 2002 Insurance Law was amended again in 2009 and the amended insurance law, which we refer to as the 2009 Insurance Law, became effective on October 1, 2009. The major amendments to the 2009 Insurance Law include:
| ● | Strengthening protection of the insured’s interests. The 2009 Insurance Law added a variety of clauses such as incontestable clause, abstained and estoppels clause, common disaster clause and amending immunity clause, claims-settlement prescription clause, reasons for claims rejection and contract modification clause. |
| ● | Strengthening supervision on the qualification of the shareholders of the insurance companies and setting forth specific qualification requirements for the major shareholders, directors, supervisors and senior managers of insurance companies. |
| ● | Expanding the business scope of insurers and further relaxing restriction on the use of fund by insurers. |
-53-
| ● | Strengthening supervision on solvency of insurers with stricter measures. |
| ● | Tightening regulations governing the administration of insurance intermediary companies, especially those relating to behaviors of insurance agents. |
According to the 2009 Insurance Law, the minimum registered capital required to establish an insurance agency or insurance brokerage as a company must comply with the PRC Company Law. The registered capital or the capital contribution of insurance agencies or insurance brokerages must be paid-up capital in cash. The 2009 Insurance Law also sets forth some specific qualification requirements for insurance agency and brokerage practitioners. The senior managers of insurance agencies or insurance brokerages must meet specific qualification requirements, and their appointments are subject to approval of the CIRC. Personnel of an insurance agency or insurance brokerage engaging in the sales of insurance products must meet the qualification requirements set by the CIRC and obtain a qualification certificate issued by the CIRC. Under the 2009 Insurance Law, the parties to an insurance transaction may engage insurance adjusting firms or other independent appraisal firms that are established in accordance with applicable laws, or persons who possess the requisite professional expertise, to conduct assessment and adjustment of the insured subject matters. Additionally, the 2009 Insurance Law specifies additional legal obligations for insurance agencies and brokerages.
2014 Amendments to the Insurance Law
The 2002 Insurance Law was amended again in 2014 and the amended insurance law, which we refer to as the 2014 Insurance Law, became effective on August 31, 2014. The major amendments of the 2014 Insurance Law include:
| ● | Relaxing restrictions on actuaries. The 2014 Insurance Law no longer requires Insurance companies shall employ actuaries recognized by the insurance regulatory authority under the State Council. However, an insurance company shall also engage professionals, and establish an actuarial reporting system and a compliance reporting system as before. |
2015 Amendments to the Insurance Law
The 2014 Insurance Law was amended again in 2015 and the amended insurance law, which we refer to as the 2015 Insurance Law, became effective on April 24, 2015. The major amendments of the 2015 Insurance Law include:
| ● | Eliminating the requirement for an insurance agent or broker to obtain a qualification certificate issued by the CIRC before providing any insurance agency or brokerage services. |
| ● | Relaxing the requirement for the establishment or other significant corporate events of an insurance agency or brokerage firm. For example, an insurance agency or brokerage firm is allowed to apply for a business permit from the CIRC and a business license from the local AIC simultaneously under the 2015 Insurance Law, while an insurance agency or brokerage firm had to apply for and receive a business permit issued by the CIRC before it could apply for a business license from and register with the relevant local AIC under the 2014 Insurance Law. Prior approval by the CIRC is no longer required for the divesture or mergers of insurance agencies or brokerage firms, the change of their organizational form, or the establishment or winding-up of a branch by an insurance agency or brokerage firm. |
The CIRC and the CBIRC
The CBIRC, which was formed by the merger of China Banking Regulatory Commission (“CBRC”) and CIRC in March, 2018, inherits the authority of CIRC, has extensive authority to supervise insurance companies and insurance intermediaries operating in the PRC, including the power to:
| ● | promulgate regulations applicable to the Chinese insurance industry; |
| ● | investigate insurance companies and insurance intermediaries; |
| ● | establish investment regulations; |
| ● | approve policy terms and premium rates for certain insurance products; |
-54-
| ● | set the standards for measuring the financial soundness of insurance companies and insurance intermediaries; |
| ● | require insurance companies and insurance intermediaries to submit reports concerning their business operations and condition of assets; |
| ● | order the suspension of all or part of an insurance company or an insurance intermediary’s business; |
| ● | approve the establishment, change and dissolution of an insurance company, an insurance intermediary or their branches; |
| ● | review and approve the appointment of senior managers of an insurance company, an insurance intermediary or their branches; and |
| ● | punish insurance companies or intermediaries for improper behaviors or misconducts. |
Regulation of Insurance Agents
The principal regulation governing insurance agents is the Provisions on the Supervision and Administration of Insurance Agents, or the PSAIA, issued by the CBIRC on November 12, 2020 and effective on January 1, 2021, replacing the Provision on the Supervision and Administration of Professional Insurance Agencies issued by the CIRC on September 25, 2009 and amended on April 7, 2013, the Measures on the Supervision and Administration of Insurance Salespersons issued on January 6, 2013 and the Interim Measures on the Administration of Ancillary-Business Insurance Agency issued on August 4, 2000.
The term of “insurance agent” refers to an entity or an individual entrusted by insurance companies to handle insurance business by and within the authorization of, and which collects commissions from insurance companies, and includes a professional insurance agency, ancillary-business insurance agency and individual insurance sales agent which refers to a captive insurance agent of an insurance company.
The practitioner of an insurance agency refers to an individual engaged in the sales of insurance products or loss assessment and claims settlement services for a professional insurance agency or ancillary-business insurance agency.
To engage in insurance agency business, a professional insurance agency shall obtain an insurance agency business permit issued by the CBIRC, after obtaining a business license, and satisfy the requirements prescribed by the PSAIA or other relevant regulations on shareholder and management qualification, capital contribution, articles of association, corporate governance and internal control procedures with viable business model and sound business and financial information system. An insurance agency may take any of the following forms: (i) a limited liability company; or (ii) a joint stock limited company. The name of a professional insurance agency shall contain the words “insurance agency”.
The minimum registered capital for establishing a nationwide professional insurance agency is RMB50 million and that for a regional professional insurance agency is RMB20 million. The registered capital of a professional insurance agency must be paid-in monetary capital. To operate outside of its registration place, a nationwide professional insurance agency shall set up local provincial branches first before setting up additional sub-branches and sales offices.
Professional insurance agencies shall, within 5 days from the date of occurrence of any of the following circumstances, report to the CBIRC through the supervision information system and make public disclosure: (i) change of name, domicile or business address; (ii) change of shareholders, registered capital or the form of organization; (iii) change of name or capital contribution of a shareholder; (iv) amendments to the articles of association; (v) equity investment in, or establishment of offshore insurance institutions or non-operating institutions; (vi) division, merger, dissolution, or termination of insurance agency business activities of branches; (vii) change of the principal person-in-charge of a sub-branch; (viii) administrative punishment, civil punishment or pending investigation of suspected illegal crime; or (ix) other reportable events prescribed by the insurance regulatory body under the State Council.
A professional insurance agency may engage in all or part of the following businesses: (i) selling insurance products on behalf of insurance companies; (ii) collecting insurance premium on behalf of insurance companies; (iii) insurance-related loss survey and claims settlement on behalf of insurance companies; or (iv) other relevant businesses stipulated by the insurance regulatory body under the State Council. Insurance agents shall not engage in insurance agency business beyond the business scope and business area of the insurance companies for which they act as agents.
-55-
A professional insurance agency and its sales practitioners and individual insurance agents are not allowed to sell non-insurance financial products, except for non-insurance financial products approved by relevant financial regulatory authorities provided that all necessary qualification requirements are being met.
A professional insurance agency shall, within 20 days upon obtaining business permits, procure professional liability insurance or make contributions to security deposits. Minimum compensation for each accident under the one-year professional liability insurance policy shall be no less than RMB1 million, and accumulative compensation under the one-year insurance policy shall be no less than RMB10 million and the total core business revenue of the professional insurance agency company in the previous year. If a professional agency intends to pay deposit, the deposit shall be paid at 5% of its registered capital and when it increases its registered capital, the amount of the deposit shall be increased proportionately.
The senior managers of a professional insurance agency must meet specific qualification requirements in educational background and relevant industry working experience set forth in the PSAIA.
An insurance agent shall perform sales practicing register with the CRIBC’s Insurance Intermediaries Regulatory Information System for its individual insurance agent or sales practitioner. Each individual insurance agent or sales practitioner of an insurance agency can only be allowed to register with one institution.
Specific information disclosure requirements are also provided in the PSAIA. For example, it is required that a professional insurance agency or its branches shall place its business license and copies of permit in a prominent position in its domicile or business site. Insurance agents shall make full disclosure of all relevant information of insurance products to policyholders and make a clear representation of the clauses in the insurance contract including liability, liability reduction or exemption, cancellation and other expense deductions, cash value, cooling-off period and etc.
Regulation of Insurance Brokerages
The principal regulation governing insurance brokerages is the Provisions on the Supervision and Administration of Insurance Brokers, or the POSAIB, promulgated by the CIRC on February 1, 2018 and effective May 1, 2018, replacing the Provisions on the Supervision of Insurance Brokerages issued on September 25, 2009, as amended on April 27, 2013, and the Measures on the Supervision and Administration of Insurance Brokers and Insurance Claims Adjustors issued by the CIRC on January 6, 2013.
The term of “insurance broker” refers to an entity which, representing the interests of insurance applicants, acts as an intermediary between insurance applicants and insurance companies for entering into insurance contracts, and collects commissions for the provision of such brokering services. The term of “insurance brokerage practitioner” refers to a person affiliated with an insurance broker who drafts insurance application proposals or handles the insurance application formalities for insurance applicants or the insured or assists insurance applicants or the insured in claiming compensation or who provides clients with disaster or loss prevention or risk assessment or management consulting services or engages in reinsurance brokerage, among others.
To engage in insurance brokerage business within the territory of the PRC, an insurance brokerage shall satisfy the requirements prescribed by the CIRC and obtain an insurance brokerage business permit issued by the CIRC, after obtaining a business license. An insurance brokerage may take any of the following forms: (i) a limited liability company; or (ii) a joint stock limited company.
The minimum registered capital of an insurance brokerage company whose business area is not limited to the province in which it is registered is RMB50 million while the minimum registered capital of an insurance brokerage company whose business area is limited to its place of registration is RMB10 million.
The name of an insurance broker shall include the words “insurance brokerage.” An insurance brokerage must register the information of its affiliated insurance brokerage practitioners with the IISIS. One person can only be registered with the IISIS through one insurance brokerage.
-56-
An insurance brokerage may conduct the following insurance brokering businesses:
| ● | making insurance proposals, selecting insurance companies and handling the insurance application procedures for the insurance applicants; |
| ● | assisting the insured or the beneficiary to claim compensation; |
| ● | reinsurance brokering business; |
| ● | providing consulting services to clients with respect to disaster and damage prevention, risk assessment and risk management; and |
| ● | other business activities approved by the CIRC. |
An insurance brokerage shall submit a written report to the CIRC through the IISIS and make public disclosure within five days from the date of occurrence of any of the following matters: (i) change of name, domicile or business premises; (ii) change of shareholders, registered capital or form of organization; (iii) change of names of shareholders or capital contributions; (iv) amendment to the articles of association; (v) equity investment, establishment of offshore insurance-related entities or non-operational organizations; (vi) division, merger and dissolution or termination of insurance brokering business activities of its branches; (vii) change of the primary person in charge of its branches other than provincial branches; (viii) being a subject of administrative or criminal penalties, or under investigation for suspected involvement in any violation of law or a crime; and (x) other reportable events prescribed by the CIRC.
Insurance brokerage and its practitioners are not allowed to sell non-insurance financial products, except for those products approved by relevant financial regulatory institutions and the insurance brokerage and its practitioners shall obtain relevant qualifications in order to sell non-insurance related financial products that meets regulatory requirements.
Personnel of an insurance brokerage and its branches who engage in any of the insurance brokering businesses described above must comply with the qualification requirements prescribed by the CIRC. The senior managers of an insurance brokerage must meet specific qualification requirements set forth in the POSAIB.
Regulation of Insurance Claims Adjusting Firms
The principal regulation governing insurance adjusting firms is the Provisions on the Supervision and Administration of Insurance Claims Adjustors, or the POSAICA, issued by the CIRC on February 1, 2018 and effective on May 1, 2018, replacing the Provisions on the Supervision of Insurance Claims Adjusting Firms effective on October 1, 2009, as amended on September 29, 2013 and 2015, and the Regulation of Insurance Brokers and Insurance Adjustors effective on July 1, 2013.
According to the POSAICA, the term “insurance adjustment” refers to the assessment, survey, authentication, loss estimation and relevant risk assessment of the insured subject matters or the insurance incidents conducted by an appraisal firm and its professional appraisers upon the entrustment of the parties concerned. The term of “insurance adjusting firm” refers to an entity and any of its branches which engages in the aforementioned businesses.
The term “insurance adjustment practitioner” refers to a person retained by an insurance claims adjusting firm to conduct the following activities on behalf of an entruster: i) inspecting, appraising the value of and assessing the risks of the subject matter before and after it is insured; ii) surveying, inspecting, estimating the loss of, adjusting and disposing of the residual value of the insured subject matter after a loss has been incurred; and iii) risk management consulting.
Insurance adjustment practitioners include claims adjustors and assessment practitioners with claims adjustment knowledge and practical experience. A claims adjustor refers to an individual who has passed the qualification examination for the insurance claims adjustors organized by the CIRC.
An insurance claims adjusting firm must meet the requirements prescribed by the China Asset Appraisal Law and applicable regulations issued by the CIRC and must file its business records with the CIRC and its local offices.
According to the regulation, an insurance adjusting firm should take the form of a company or a partnership in accordance with applicable law and retains claims adjustment practitioners to engage in insurance claims adjusting businesses. A claims adjusting firm in the form of a partnership must have at least two claims adjustors and two-thirds of its partners should be claims adjustors who have at least three years’ working experience in claims adjustment and have no record of administrative penalties in relation to claims adjustment activities in the past three years. A claims adjusting firm in the form of a company must have at least eight claims adjustors and two shareholders among which at least two-thirds are claims adjustors who have at least three years’ working experience in claims adjustment and have no record of administrative penalties in relations to claims adjustment activities in the past three years.
-57-
The establishment of an insurance claims adjusting firm only requires the application for a business license from and registration with the AIC, instead of both applying for business license and obtaining approval by the CIRC as previously required.
A claims adjusting firm may include a nationwide claims adjusting firm and regional claims adjusting firm. A nationwide claims adjusting firm can conduct business within the territory of the PRC and can establish branches in provinces other than its place of registration while a regional one can only conduct business and establish branches in the province where it is registered. A claims adjusting firm in the form of a company must file its business record with the CIRC if it is a nationwide claims adjusting firm or file with the local offices of the CIRC in the region where it is registered if it is a regional claims adjusting firm. A partnership firm must file its business record with the CIRC.
An insurance claims adjusting firm must meet certain requirements in order to engage in claims adjustment business which include, among others, i) its shareholders or its partners must meet the requirements mentioned above and its capital contribution must be self-owned, actual and lawful and must not be non-self-owned capital in various forms such as bank loan; and ii) it must have adequate working capital to support its day-to-day operation and risk undertaking in accordance with its business development plan. A nationwide entity must have at least RMB2 million working capital while a regional one must have at least RMB1 million.
An insurance adjusting firm may engage in the following businesses:
Upon approval of the CIRC, an insurance adjusting firm may engage in the following businesses:
| ● | inspecting, appraising the value of and assessing the risks of the subject matter before and after it is insured; |
| ● | surveying, inspecting, estimating the loss of, adjusting and disposing of the insured subject matter after loss has been incurred; |
| ● | risk management consulting; and |
| ● | other business activities approved by the CIRC. |
The name of an insurance adjusting firm must contain the words “insurance adjusting” and must avoid duplicating names of existing insurance claims adjusting firms. In any of the following situations, an insurance adjusting firm shall submit a written report to the CIRC when it within five days from the date the resolution for change has been passed: (i) change of name, domicile or business premises; (ii) change of shareholders or partners; (iii) change of registered capital or form of organization; (iv) change of names of shareholders or partners or capital contributions; (v) amendment to the articles of association or the partnership agreement; (vi) equity investment, establishment of offshore insurance related entities or non-operational organization; (vii) division, merger and dissolution or termination of insurance claims adjustment business of its branches; (viii) change of chairman of its board of directors, executive directors or senior management; (ix) being a subject of administrative or criminal penalties, or under investigation for suspected involvement in a crime; and (x) other reportable events specified by the CIRC.
Personnel of an insurance adjusting firm or its branches engaged in any of the insurance adjusting businesses described above must comply with the qualification requirements prescribed by the CIRC. The senior managers of an insurance adjusting firm must meet specific qualification requirements set forth in the POSAICA.
An insurance claims adjustment practitioner must join an insurance claims adjusting firm in order to conduct insurance claims adjustment activities. The insurance claims adjusting firm to which he or she belongs must register his or her information with the CIRC’s Insurance Intermediary Supervision Information System or IISIS. One person can only conduct insurance adjustment activities for one insurance claims adjusting firm and can only be registered with the IISIS through one insurance claims adjusting firm.
At least two insurance claims adjustment practitioners must be appointed to undertake each case of insurance claims adjustment businesses and the claims adjustment report shall be signed by at least two insurance claims adjustment practitioners engaged in the claims adjustment activities and chopped by the claims adjusting firm to which he or she belongs.
-58-
Regulation of Insurance Intermediary Service Group Companies
The principal regulation governing insurance intermediary groups is the Provisional Measures for Supervision and Administration of the Insurance Intermediary Service Group Companies (for Trial Implementation) issued by the CIRC on September 22, 2011 with immediate effect. According to the regulation, the term “insurance intermediary service group company” refers to a professional insurance intermediary company that is established in accordance with applicable laws and regulations and with the approval of the CIRC that exercises sole or shared control of, or is able to exert major influence over, at least two subsidiaries that are professional insurance intermediary companies primarily engaged in the insurance intermediary business.
An insurance intermediary service group company must have:
| ● | a registered capital of at least RMB100 million; |
| ● | no record of material violation by investors of applicable laws and regulations in the previous three years; |
| ● | at least five subsidiaries, among which at least two are professional insurance intermediary companies which contribute at least 50% of the total revenues of the group; |
| ● | chairman (Executive director) and the senior management with qualifications stipulated by the CIRC; |
| ● | perfect governance structure, sound organization, effective risk management and internal control management system; |
| ● | business premises and office equipment which are suitable for the development of the businesses; and |
| ● | other conditions stipulated by laws, administrative regulations and the CIRC. |
The name of an insurance intermediary service group must contain the words “Group” or “Holding.” Its principal business must be equity investment, management and provision of supporting services. An insurance intermediary service group company shall, submit a written report to the CIRC and its local counterparts at the place of registration within five working days after the date of occurrence of the following: (i) changing its registered name or address; (ii) changing its registered capital; (iii) changing its equity structure by more than 5% or shareholders holding more than 5% of shares; (iv) changing its articles of association; (v) establishing, acquiring, merging or closing its subsidiary; (vi) engaging in related party transactions between member companies; (vii) disincorporating; (viii) significantly changing its business scope; or (ix) making a major strategic investment, suffering a significant investment loss or experiencing other material events or emergencies that affect or may affect the business management, financial status or risk control of the group. Senior managers of an insurance intermediary service group company must meet specific qualification requirements and appointment of the senior managers of an insurance intermediary service group company is subject to review and approval by the CIRC.
Content Related to Insurance Industry in the Legal Documents of China’s Accession to the WTO
According to the Circular of the CIRC on Distributing the Content Related to Insurance Industry in the Legal Documents of China’s Accession to the World Trade Organization, or WTO, for the life insurance sector, within three years of China’s accession to the WTO on December 11, 2001, geographical restrictions were to be lifted, equity joint venture companies allowed to provide health insurance, group insurance, and pension/annuity services to Chinese citizens and foreign citizens, and for there to be no other restrictions except those on the proportion of foreign investment (no more than 50%) and establishment conditions. For the non-life insurance sector, within three years of China’s accession, the geographical restrictions were to be lifted and no restrictions allowed other than establishment conditions. For the insurance brokerage sector, within five years of China’s accession, the establishment of wholly foreign-funded subsidiary companies was to be allowed, and no restriction other than establishment conditions and restrictions on business scope.
-59-
Content Related to Insurance Industry in the Closer Economic Partnership Arrangements
Under CEPA Supplement IV signed in June and July 2007 and CEPA Supplement VIII signed in December 2011, local insurance agencies in Hong Kong and Macau are allowed to set up wholly-owned insurance agency companies and conduct insurance intermediary businesses in Guangdong Province (including Shenzhen) on a pilot basis if they fulfill the following criteria:
| ● | The applicant must have operated an insurance brokerage businesses in Hong Kong and Macau for over 10 years; |
| ● | The applicant’s average annual revenue of insurance brokerage business for the past three years before application must not be less than HKD500,000 and the total assets as at the end of the year before application must not be less than HKD500,000; |
| ● | Within three years before application, there has been no serious misconduct or record of disciplinary action; and |
| ● | The applicant must have set up a representative office in mainland China for over one year |
Regulations on Internet Insurance
The principal regulation governing the operation of internet insurance business is the Measures for the Supervision of the Internet Insurance Business, or the Measures, promulgated on December 7, 2020 and effective on February 1, 2021, replacing the Interim Measures for the Supervision of the Internet Insurance Business, or the Interim Measures, issued on July 22, 2015 and effective on October 1, 2015.
According to the Measures, the term of “internet insurance business” refers to the business of concluding insurance contracts and providing insurance services by insurance institutions with internet technologies. Insurance institutions refer to insurance companies and insurance intermediaries which include insurance agents (except individual insurance agents), insurance brokerage firms and insurance claims adjusting firms. Insurance agents (except individual insurance agents) refer to professional insurance agencies, bancassurance-related ancillary insurance agencies and internet companies that have obtained licenses for engaging in insurance agency business in accordance with applicable laws and regulations. Non-insurance institutions are not allowed to conduct internet insurance business, including but not limited to, providing insurance product consultancy services, providing insurance product comparison, price quotation and price comparison services, designing insurance plans for the insureds and handling insurance application formalities on behalf of the insureds and collecting premiums by proxy.
A self-operated internet platform refers to an internet platform established by insurance institutions for conducting insurance business, by which insurance institutions can operate business independently and have full access to the data on the platform. The internet insurance business of an insurance institution shall be operated and managed by its headquarter with standardized and centralized business platform, business procedures and management system.
To carry out internet insurance business, an insurance institution shall meet the following requirements, among others: (i) making ICP filing in the case of operating a mobile application or website; (ii) maintaining independent information management system and core business system to support its internet insurance business operation; (iii) equipped with a comprehensive working mechanism for network security monitoring, information alert, emergency management, and cybersecurity protection measures for border protection, intrusion detection, data protection and disaster recovery; (vi) equipped with certified Safety Level-III Computer Information System for a self-operated online platform that can facilitate insurance sales and application and no lower than Safety level-II Computer Information System for self-operated online platforms without insurance sales and application functions; (v) having designated department and personnel for managing the internet insurance business; (vi) maintaining sound management system and operating procedures; (vii) having a sound Internet insurance business management system and operating rules; (viii) when an insurance company carries out Internet insurance sales, it shall comply with the relevant regulations of the CBIRC on solvency, supervision and evaluation of consumer rights and interests protection, etc.; (ix) professional insurance intermediaries shall be national institutions, and their business areas shall not be limited to the provinces (autonomous regions, municipalities directly under the Central Government, cities separately listed on the State plan) where the head office’s business license is registered, and comply with the relevant provisions of the CBIRC on the classified supervision of insurance professional intermediary institutions; (x) other conditions prescribed by the Bancassurance Regulatory Commission.
-60-
Insurance institutions shall carefully evaluate their own risk management and control capacity and customer service capacity, and rationally determine and choose insurance products and the scope of sales activities suitable for internet operations.
Insurance institutions engaging in internet insurance business shall establish official website and set up internet insurance column for information disclosure.
The Measures also specifies requirements on disclosure of information such as information regarding insurance products sold on the internet, the qualification of the insurance institutions operating the internet insurance business, contact methods for local support and compliant provides guidelines for the operations of the insurance institutions that engage in internet insurance business.
Regulation on Internet Life Insurance
The Notice on Further Regulation of Matters Relating to the Internet Life Insurance Business of Insurance Institutions, or the Notice, was issued on October 12, 2021, effective immediately. According to the Notice, internet life insurance business refers to the business activities of insurance companies to launch and sell internet life insurance products, conclude insurance contracts and provide insurance services by setting up self-operated network platforms or entrusting insurance intermediaries on their self-operated network platforms.
Insurance companies that meet relevant requirements of this Notice can conduct internet life insurance business without branches nationwide. If an insurance company entrusts an insurance intermediary to carry out internet life insurance business, the insurance intermediary should be a national institution. Where internet and offline distributions are both involved in a life insurance business, internet life insurance products shall not be sold, and the business area shall not be extended to areas without branches.
In order to carry out internet life insurance business, insurers (excluding internet insurance companies) shall meet the following conditions: (i) the comprehensive solvency ratio shall reach 120% and the core solvency ratio shall be no less than 75% for four consecutive quarters; (ii) the comprehensive risk rating shall be Class B or above for four consecutive quarters; (iii) the liability reserve adequacy ratio shall be higher than 100% for four consecutive quarters; (iv) the corporate governance level shall be C (qualified) or above; and (v) other conditions stipulated by the CBIRC.
Internet life insurance products are limited to accident insurance, health insurance (excluding long-term care insurance), term life insurance, life insurance with a coverage period of more than 10 years (excluding term life insurance), annuity insurance with a coverage period of more than 10 years, and other life insurance products stipulated by the CBIRC. Internet life insurance products that do not meet the requirements shall not be sold online, and their sales webpages shall not be publicly displayed on the internet or directly linked to from other webpages.
An insurance company applying for approval or distributing a newly approved life insurance with a payment period of more than 10 years (excluding term life insurance) and annuity insurance products with a coverage period of more than 10 years must meet the following conditions: (i) the comprehensive solvency ratio shall exceed 150% and the core solvency ratio shall be no less than 100% for four consecutive quarters; (ii) the comprehensive solvency margin shall exceed RMB3 billion for four consecutive quarters; (iii) the comprehensive risk rating shall be above Class A for four consecutive quarters (or six quarters within two years); (iv) no major administrative penalty imposed on the internet insurance business in the previous year; (v) the corporate governance level shall be B (good) or above; and (vi) other conditions stipulated by the CBIRC.
Insurance intermediaries selling life insurance with a payment period of more than 10 years (excluding term life insurance) and annuity insurance products with a coverage period of more than 10 years shall meet the following conditions: (i) experience in internet life insurance business for more than three years; (ii) complete sales management, policy management and customer service systems, as well as a safe, efficient and real-time internet payment and settlement system and process; (iii) no major administrative penalty imposed on the internet insurance business in the previous year; and (iv) other conditions stipulated by the CBIRC.
Insurance company Companies that have already been engaged in internet life insurance business have until December 31, 2021 to comply with the new regulations. The requirement for retrospective mechanism of internet life insurance business will be effective from January 1, 2023 while trial operation shall start in the second quarter after the issuance of the Notice.
-61-
Regulations on Foreign Exchange
Foreign Currency Exchange
Foreign exchange regulation in China is primarily governed by the following rules:
| ● | Foreign Currency Administration Rules (1996), as amended pursuant to the Decision on Revising the Foreign Currency Administration Rules promulgated by the State Council on January 14, 1997 and the Foreign Currency Administration Rules promulgated by the State Council on August 5, 2008; and |
| ● | Administration Rules of the Settlement, Sale and Payment of Foreign Exchange. |
Under the Foreign Currency Administration Rules, the RMB is convertible for current account items, including the distribution of dividends, interest payments, trade and service-related foreign exchange transactions. Conversion of RMB for capital account items, such as direct investment, loan, security investment and repatriation of investment, however, is still subject to the approval of the SAFE.
Under the Administration Rules of the Settlement, Sale and Payment of Foreign Exchange, foreign-invested enterprises may only buy, sell or remit foreign currencies at those banks authorized to conduct foreign exchange business after providing valid commercial documents and, in the case of capital account item transactions, obtaining approval from the SAFE. Capital investments by foreign-invested enterprises outside of China are also subject to limitations, which include approvals by the Ministry of Commerce, the SAFE and the State Development and Reform Commission.
Foreign Exchange Registration of Offshore Investment by PRC Residents
Pursuant to the SAFE Circular 37, issued on July 4, 2014, prior to making contribution to a SPC with legitimate holdings of domestic or overseas assets or interests, a PRC resident (including PRC institutions and resident individuals) shall apply to the relevant Foreign Exchange Bureau for foreign exchange registration of overseas investment. A PRC resident who makes contribution with legitimate holdings of domestic assets or interests shall apply for registration to the Foreign Exchange Bureau at its place of registration or the Foreign Exchange Bureau at the locus of the assets or interests of the relevant PRC enterprise. A PRC resident who makes contribution with legitimate holdings of overseas assets or interests shall apply for registration to the Foreign Exchange Bureau at its place of registration or household register. Where a registered overseas SPC experiences changes of its PRC resident individual shareholder, its name, operating period or other basic information, or experiences changes of material matters, such as the increase or reduction of contribution by the PRC resident individual, the transfer or replacement of equity, or merger or division, the PRC resident shall promptly change the foreign exchange registration of overseas investment with the Foreign Exchange Bureau concerned. Under SAFE Circular 37, failure to comply with the registration procedures set forth above may result in the penalties, including imposition of restrictions on a PRC subsidiary’s foreign exchange activities and its ability to distribute dividends to the SPV. See “Item 3. Key Information—D. Risk Factors—Risks Related to Doing Business in China—PRC regulations relating to the establishment of offshore special purpose companies by PRC residents and employee stock options granted by overseas-listed companies may increase our administrative burden, restrict our overseas and cross-border investment activity, or otherwise adversely affect us. If our shareholders who are PRC residents, or our PRC employees who are granted or exercise stock options, fail to make any required registrations or filings under such regulations, we may be unable to distribute profits and may become subject to liability under PRC laws. We may also face regulatory uncertainties that could restrict our ability to adopt additional equity compensation plans for our directors and employees and other parties under PRC law.”
SAFE Regulations on Employee Share Options
On December 25, 2006, the PBOC promulgated the “Measures for the Administration of Individual Foreign Exchange,” and on January 5, 2007, the SAFE further promulgated the implementation rules on those measures. Both became effective on February 1, 2007. According to the implementation rules, PRC citizens who are granted shares or share options by a company listed on an overseas stock market according to its employee share option or share incentive plan are required, through the PRC subsidiary of such overseas listed company or any other qualified PRC agent, to register with the SAFE and to complete certain other procedures related to the share option or other share incentive plan. Foreign exchange income received from the sale of shares or dividends distributed by the overseas listed company may be remitted into a foreign currency account of such PRC citizen or be exchanged into Renminbi. Our PRC citizen employees who have been granted share options are subject to the Individual Foreign Exchange Rules.
-62-
On March 28, 2007, SAFE promulgated the Operating Rules for Administration of Foreign Exchange in Domestic Individuals’ Participation in Employee Stock Ownership Plans and Stock Option plans of Companies Listed Abroad, or the Operating Rules. Stock Option Rule. On February 15, 2012, SAFE promulgated the No. 7 Notice, which supersedes the Stock Option Rule in its entirety and immediately became effective upon circulation. According to the No. 7 Notice, domestic individuals, which include any directors, supervisors, senior managerial personnel or other employees of a domestic company who are Chinese citizens (including citizens of Hong Kong, Macau and Taiwan) or foreign individuals who consecutively reside in the territory of PRC for one year, who participate in the same equity incentive plan of an overseas listed company shall, through the domestic companies they serve, collectively entrust a domestic agency to handle issues such as foreign exchange registration, account opening, funds transfer and remittance, and entrust an overseas institution to handle issues such as exercise of options, purchasing and sale of related stocks or equity, and funds transfer. Where a domestic agency needs to remit funds out of China as required for individuals’ participation in an equity incentive plan, the domestic agency shall apply with the local office of the SAFE for a foreign exchange payment quota on a yearly basis. A domestic agency shall open a domestic special foreign exchange account in the bank. After repatriation of foreign currency income earned by individuals from participation in an equity incentive plan, the domestic agency shall request the bank to transfer the funds from its special foreign currency account to respective personal foreign currency deposit accounts. In the case of any significant change to the equity incentive plan of a company listed abroad (such as amendment to any major terms of the original plan, addition of a new plan, or other changes to the original plan due to merger, acquisition or reorganization of the overseas listed company or the domestic company or other major events), the domestic agency or the overseas trustee, the domestic agency shall, within three months of the occurrence of such changes, go through procedures for change of foreign exchange registration with the local office of the SAFE. The SAFE and its branches shall supervise, administer and inspect foreign exchange operations related to individuals’ participation in equity incentive plans of companies listed abroad, and may take regulatory measures and impose administrative sanctions on individuals, domestic companies, domestic agencies and banks violating the provisions of the No. 7 Notice.
We and our employees who have been granted applicable equity awards shall be subject to the No. 7 Notice. If we fail to comply with the No. 7 Notice, we and/or our employees who are subject to the No. 7 Notice may face sanctions imposed by foreign exchange authority or any other PRC government authorities.
Regulations on Dividend Distribution
Before January 1, 2020, the principal regulations governing dividend distributions of wholly foreign-owned companies include:
| ● | Wholly Foreign-Owned Enterprise Law (1986), as amended pursuant to the Decision of the Standing Committee of the National People’s Congress on Revising the Wholly Foreign-Owned Enterprise Law promulgated on October 31, 2000 and The Decision of the Standing Committee of the National People’s Congress on Revising the “Law of the People’s Republic of China on Foreign-invested Enterprises” which promulgated on September 3,2016 and took effect on October 1, 2016; and |
| ● | Wholly Foreign-Owned Enterprise Law Implementing Rules (1990), as amended pursuant to the Decision of the State Council on Amending the Rules for the Implementation of the Law on Foreign-Owned Enterprises promulgated by the State Council on April 12, 2001 and the Decision of the State Council on Amending the Rules for the Implementation of the Law of the People’s Republic of China on Foreign-capital Enterprises which took effect as of the promulgation date of March 1, 2014. |
Under these regulations, wholly foreign-owned companies in the PRC may pay dividends only out of their accumulated profits as determined in accordance with PRC accounting standards. In addition, these wholly foreign-owned companies are required to set aside at least 10% of their respective accumulated profits each year, if any, to fund certain reserve funds, until the accumulative amount of such fund reaches 50% of its registered capital. These reserve funds are not distributable as cash dividends.
-63-
With the Foreign Investment Law becoming effective on January 1, 2020, the Sino-foreign Equity Joint Venture Enterprise Law, the Sino-foreign Cooperative Joint Venture Enterprise Law and the Wholly Foreign-invested Enterprise Law, together with their implementation rules and ancillary regulations are no longer applicable. The Foreign Investment Law and its implementation rule, named as Implementing Regulations of the Foreign Investment Law of the People’s Republic of China, or the Implementing Regulations, does not specify the rules of dividend distribution of wholly foreign-owned companies, however, article 31 of the Foreign Investment Law states that the organizational form, organizational structure and their activities of a foreign-invested enterprise shall be governed by the provisions of the PRC Company Law, PRC Partnership Enterprise Law and other relevant laws, article 46 of the Implementing Regulations states that after the organizational forms, organizational structures, etc. of existing Foreign-invested Enterprises have been adjusted pursuant to the law, existing parties to Sino-foreign equity or cooperative joint ventures may continue to handle relevant matters according to the method of equity or interest transfer, the method of income distribution, the method of surplus assets distribution, etc. agreed in the relevant contracts. Therefore, relevant PRC laws such as PRC Company Law may apply to the dividend distribution of Foreign-owned companies, and the methods of dividend distribution stated in the current articles of association of the foreign-owned companies may still be applicable.
Regulation on Overseas Listing
On August 8, 2006, six PRC regulatory agencies, namely, the PRC Ministry of Commerce, the State Assets Supervision and Administration Commission, the State Administration for Taxation, the State Administration for Industry and Commerce, the CSRC and the SAFE, jointly adopted the Provisions on Foreign Investors’ Merger with and Acquisition of Domestic Enterprises, or the Order No. 10 (2006) which became effective on September 8, 2006 and was amended on June 22, 2009. The Order No. 10 (2006) purports, among other things, to require offshore SPVs, formed for overseas listing purposes and controlled by PRC companies or individuals, to obtain the approval of the CSRC prior to publicly listing their securities on an overseas stock exchange. On September 21, 2006, the CSRC published a notice on its official website specifying documents and materials required to be submitted to it by SPVs seeking CSRC approval of their overseas listings.
At the time of our initial public offering in October 2007, while the application of the M&A Rule remained unclear, our then PRC counsel at the time, Commerce & Finance Law Offices, had advised us that, based on their understanding of the then PRC laws and regulations as well as the procedures announced on September 21, 2006:
| ● | the CSRC had jurisdiction over our initial public offering; |
| ● | the CSRC had not issued any definitive rule or interpretation concerning whether offerings like our initial public offering are subject to the M&A Rule; and |
| ● | despite the above, given that we had completed our inbound investment before September 8, 2006, the effective date of the M&A Rule, an application was not required under the M&A Rule to be submitted to the CSRC for its approval of the listing and trading of our ADSs on the Nasdaq Global Market, unless we are clearly required to do so by subsequent rules of the CSRC. |
Based on the advice of our PRC counsel, we did not seek CSRC’s approval for our initial public offering. Any requirement to obtain prior CSRC approval and a failure to obtain this approval, if required, could have a material adverse effect on our business, operating results, reputation and trading price of our ADSs.
Regulations on Tax
PRC Enterprise Income Tax
The PRC EIT is calculated based on the taxable income determined under the PRC accounting standards and regulations, as well as the EIT law. On March 16, 2007, the National People’s Congress of China enacted the EIT Law, a new EIT law which became effective on January 1, 2008, which was subsequently amended on March 16, 2007, February 24, 2017 and December 29, 2018. On December 6, 2007, the State Council promulgated the Implementation Rules which also became effective on January 1, 2008. On December 26, 2007, the State Council issued the Notice on Implementation of Enterprise Income Tax Transition Preferential Policy under the EIT Law, or the Transition Preferential Policy Circular, which became effective simultaneously with the EIT Law. The EIT Law imposes a uniform EIT rate of 25% on all domestic enterprises and foreign-invested enterprises unless they qualify under certain exceptions. Under the EIT Law, as further clarified by the Implementation Rules, the Transition Preferential Policy Circular and other related regulations, enterprises that were established and already enjoyed preferential tax treatments before March 16, 2007 will continue to enjoy them in the following manners: (i) in the case of preferential tax rates, for a five-year period starting from January 1, 2008, during which the tax rate will gradually increase to 25%; or (ii) in the case of preferential tax exemption or reduction for a specified term, until the expiration of such term. However, if such an enterprise has not enjoyed the preferential treatments yet because of its failure to make a profit, its term for preferential treatment will be deemed to start from 2008. See “Item 3. Key Information—D. Risk Factors—Risks Related to Doing Business in China—The PRC Enterprise Income Tax Law may increase the enterprise income tax rate applicable to some of our PRC subsidiaries which could have a material adverse effect on our result of operations.”
-64-
Under the New Income Tax law, enterprises are classified as either resident or non-resident. A resident enterprise refers to one that is incorporated under the PRC law or under the law of a jurisdiction outside the PRC with its “de facto management organization” located within the PRC. Non-resident enterprise refers to one that is incorporated under the law of a jurisdiction outside the PRC with its “de facto management organization” located also outside the PRC, but which has either set up institutions or establishments in the PRC or has income originating from the PRC without setting up any institution or establishment in the PRC. Under the New Enterprise Income Tax, Implementation Regulation, or the New EIT Implementation Regulations, “de facto management organization” is defined as the organization of an enterprise through which substantial and comprehensive management and control over the business, operations, personnel, accounting and properties of the enterprise are exercised. Under the New Income Tax Law and the New EIT Implementation Regulation, a resident enterprise’s global net income will be subject to a 25% EIT rate. On April 22, 2009, the State Administration of Taxation, or the SAT, issued SAT Circular 82, which provides certain specific criteria for determining whether the “de facto management body” of a PRC-controlled enterprise that is incorporated offshore is located in China. In addition, the SAT issued a bulletin on July 27, 2011 providing more guidance on the implementation of Circular 82 and clarifying matters such as resident status determination. Due to the present uncertainties resulting from the limited PRC tax guidance on this issue and because substantially all of our operations and all of our senior management are located within China, we may be considered a PRC resident enterprise for EIT purposes, in which case: (i) we would be subject to the PRC EIT at the rate of 25% on our worldwide income; and (ii) dividends income received by us from our PRC subsidiaries, however, would be exempt from the PRC withholding tax since such income is exempted under the EIT Law for a PRC resident enterprise recipient. See “Item 3. Key Information—D. Risk Factors—Risks Related to Doing Business in China—Our global income or the dividends we receive from our PRC subsidiaries may be subject to PRC tax under the EIT Law, which could have a material adverse effect on our results of operations.”
PRC Business Tax and VAT
Taxpayers providing taxable services in China are required to pay a business tax at a normal tax rate of 5% of their revenues, unless otherwise provided. According to the Announcement on the VAT Reform Pilot Program of the Transportation and Selected Modern Service Sectors issued by the State Tax Bureau in July 2012, the transportation and some selected modern service sectors, including research and development and technical services, information technology services, cultural creative services, logistics support services, tangible personal property leasing services, and assurance and consulting service sectors, should pay value-added tax instead of business tax based on a predetermined timetable (hereinafter referred to as the “VAT Reform”), effective September 1, 2012 for entities in Beijing and November 1, 2012 for entities in Guangdong. The VAT Reform expanded nation-wide from August 1, 2013.
In March 2016, during the fourth session of the 12th National People’s Congress, it was announced that the VAT reform will be fully rolled out and extended to all industries including construction, real estate, financial services and lifestyle services. Subsequently, the SAT and Ministry of Finance jointly issued a Notice on Preparing for the Full Implementation of the VAT Reform (Cai Shui [2016] No. 36). Accordingly, we started to pay value-added tax instead of business tax from May 1, 2016.
Dividend Withholding Tax
Under the PRC tax laws effective prior to January 1, 2008, dividends paid to foreign investors by foreign-invested enterprises are exempt from PRC withholding tax. Pursuant to the EIT Law and the Implementation Rules, dividends generated after January 1, 2008 and distributed to us by our PRC subsidiaries through our BVI subsidiary are subject to a 10% withholding tax, provided that we are determined by the relevant PRC tax authorities to be a “non-resident enterprise” under the EIT Law. Pursuant to the Double Taxation Arrangement, which became effective on January 1, 2007, which was subsequently amended on January 30, 2008, May 27, 2010, April 1, 2015 and July 19, 2019, dividends from our PRC subsidiaries paid to us through our Hong Kong wholly-owned subsidiary CNinsure Holdings Ltd. are subject to a withholding tax at a rate of 5%. However, as described above, we may be considered a PRC resident enterprise for EIT purposes, in which case dividends received by us from our PRC subsidiary would be exempt from the PRC withholding tax because such income is exempted under the EIT Law for a PRC resident enterprise recipient. In July 2018, CNinsure Holdings Ltd. was determined by Hong Kong Taxation Bureau to be a Hong Kong resident enterprise and completed the application and filing process for enjoying the tax treaty in PRC Taxation Bureau therefore we have applied 5% withholding tax rate for the dividends paid by our PRC subsidiaries since then. As there remains uncertainty regarding the interpretation and implementation of the EIT Law and the Implementation Rules, it is uncertain whether any dividends to be distributed by us, if we are deemed a PRC resident enterprise, to our non-PRC shareholders and ADS holders would be subject to any PRC withholding tax. See “Item 3. Key Information—D. Risk Factors—Risks Related to Doing Business in China—Our global income or the dividends we receive from our PRC subsidiaries may be subject to PRC tax under the EIT Law, which could have a material adverse effect on our results of operations.”
-65-
C. Organizational Structure
Corporate Structure
As of March 31, 2022, we, through our wholly-owned foreign subsidiary (the “WOFE”), Fanhua Insurance Sales Service Group Company Limited, or Fanhua Group Company, have controlling equity ownership in one insurance sales services company with national operating license, 5 regional insurance agencies, two insurance claims adjusting firms and one healthcare management service company which also operates an online mutual aid platform. In addition, through contractual arrangements with Xinbao Investment, our consolidated VIE, we control one insurance sales services company with national operating license to operate online insurance distribution business. We also own 18.5% equity interest of CNFinance, 4.5% equity interest of Puyi Inc. and 14.9% equity interest of one online claims adjusting service company.
Fanhua Group Company and its direct and indirect subsidiaries and our consolidated VIEs hold the licenses and permits necessary to conduct our insurance intermediary business and internet insurance distribution business in China.
Changes in our Corporate Structure
Historically, PRC laws and regulations restricted foreign investment in and ownership of insurance intermediary companies and internet companies. Accordingly, from December 2005 to May 2016, we conducted all or part of our business in China through contractual arrangements among our PRC subsidiaries, then-existing VIEs and their shareholders. We relied on contractual arrangements to control and receive economic benefits from our then-existing VIEs. In October 2011, we commenced a restructuring of our company. Through a series of equity transfers, we had obtained direct controlling or significant equity ownership in all of our insurance intermediary companies and our online operations by May 2016. The contractual arrangements were terminated between January 2015 and May 2016.
In October 2015, we, through our wholly-owned subsidiary Meidiya Investment entered into act-in-concert agreements with 5 equity interest holders of Fanhua Insurance Surveyors & Loss Adjustors Company Limited, or FHISLA and controls 69.0% of voting interests in aggregate. The act-in-concert agreements were effective from October 26, 2015 and will remain effective for as long as FHISLA is in operation, until and only when all contracting parties agree to cease the agreement. Per the act-in-concert agreements, all the disagreements will ultimately be determined by Meidiya Investment, the shareholder of the highest shareholding amongst the act-in-concert group in FHISLA. Accordingly, we control 69.0% of voting rights in aggregate, which exceeds two-thirds of the voting requirement to pass all resolutions in shareholder meetings of FHISLA.
To remain compliant with the Measures on the Supervision of Internet Insurance Business implemented in February 2021, which in effect requires any insurance institution which conducts online insurance business through its self-operated online platform to directly own the domain name instead of through its subsidiary, Fanhua RONS’s wholly-owned subsidiary Shenzhen Baowang which previously owned the domain name of Baowang and holds an ICP license, transferred the domain name to Fanhua RONS, an insurance sales service company with national operating license for insurance distribution and we commenced a restructuring of our online operations in 2021. As a result of the restructuring, Fanhua Group Company’s direct equity interests in Xinbao Investment, which directly owns 100% of Fanhua RONS was reduced from 100% to 49% and the remaining 51% equity interests were owned by an individual who is nominally holding the shares on behalf of Fanhua. Concurrently, Fanhua Group Company entered into contractual arrangements with Xinbao Investment and its individual nominee shareholder to control and receive economic benefits from our consolidated VIE.
As a result, we currently conduct our insurance agency and claims adjusting business in China primarily through our wholly-owned subsidiary Fanhua Group Company, and its subsidiaries and a small part of our business through our consolidated VIE in China.
-66-
The following diagram illustrates the corporate structure of us and the consolidated VIE, including the names, places of incorporation and the proportion of ownership interests in our and the consolidated VIE’s significant subsidiaries and their respective subsidiaries as of March 31, 2022:
-67-
The diagram above omits the names of subsidiaries that are immaterial individually and in the aggregate. For a complete list of our subsidiaries as of March 31, 2022, see Exhibit 8.1 to this annual report.
The following is a summary of the key terms of our contractual arrangements with Xinbao Investment, our consolidated VIE, and with its individual nominee shareholder.
Agreements that Provide Us Effective Control over Xinbao Investment
Loan Agreement. On December 6, 2021, Mr. Shuangping Jiang, the shareholder of Xinbao Investment, entered into a loan agreement with Fanhua Group Company. The principal loan amounts extended by Fanhua Group Company to Mr. Shuangping Jiang is RMB4.1 million, equal to his capital contributions to Xinbao Investment.
The term of the loan agreement is for ten years, which cannot be automatically extended but may be extended upon written agreement of the parties. If the loan is not extended, then upon its expiration and subject to then applicable PRC laws, the loan can be repaid only with the proceeds from a transfer of the individual shareholder’s equity interests in Xinbao Investment to Fanhua Group Company or another person or entity designated by Fanhua Group Company. Fanhua Group Company may accelerate the loan repayment upon certain events, including if the individual shareholder resigns or is dismissed from employment by us or if Fanhua Group Company exercises its option to purchase the shareholder’s equity interests in Xinbao Investment pursuant to the exclusive purchase option agreements described below.
The loan agreement contains a number of covenants that restrict the actions the individual shareholder can take or cause Xinbao Investment to take, and also require the individual shareholder to take or cause Xinbao Investment to take specific actions. For example, the individual shareholders must:
| ● | not transfer, pledge or otherwise dispose of or encumber his equity interests in Xinbao Investment, except for equity pledge for the benefit of Fanhua Group Company, without the prior written consent of Fanhua Group Company; |
| ● | not take any action that will have a material impact on the assets, business and liabilities of Xinbao Investment without the prior written consent of Fanhua Group Company; |
| ● | not vote for, or execute any resolution to approve, the sale, transfer, mortgage, or disposal of, or the creation of any encumbrance on, any legal or beneficial interests in the equity of Xinbao Investment, except to Fanhua Group Company or its designee, without the prior written consent of Fanhua Group Company; |
| ● | not vote for, or execute any resolutions to approve, any merger or consolidation with any person, or any acquisition of or investment in any person by Xinbao Investment without the prior written consent of Fanhua Group Company; |
| ● | vote to elect the director candidates nominated by Fanhua Group Company; |
| ● | cause Xinbao Investment not to supplement, amend or modify its articles of association in any manner, increase or decrease its registered capital or change the capital structure in any way without the prior written consent of Fanhua Group Company; and |
| ● | cause Xinbao Investment not to execute any contract with a value exceeding RMB100,000, except in the ordinary course of business, without the prior written consent of Fanhua Group Company. |
Equity Pledge Agreement. Mr. Shuangping Jiang entered into an equity pledge agreement on December 6, 2021, pledging his equity interest in Xinbao Investment to Fanhua Group Company to secure his obligations under the loan agreement. Mr. Jiang also agreed not to transfer or create any encumbrances adverse to Fanhua Group Company on his equity interests in Xinbao Investment. During the term of the equity pledge agreement, Fanhua Group Company is entitled to all the dividends declared on the pledged equity interests. The equity pledge agreement will expire when the individual shareholder fully performs his obligations under the loan agreement. The equity pledge was recorded on the shareholder’ register of Xinbao Investment, and registered with the relevant local administration of industry and commerce.
-68-
Power of Attorney. Mr. Jiang executed powers of attorney on December 6, 2021, each appointing a person designated by Fanhua Group Company as his attorney-in-fact on all matters requiring shareholder approval. Further, if Fanhua Group Company designates the shareholder to attend a shareholder’s meeting of Xinbao Investment, the individual shareholder agrees to vote his shares as instructed by Fanhua Group Company. The term of the power of attorney is for ten years.
Agreement that Provides Us the Option to Purchase the Equity Interests in Xinbao Investment
Exclusive Purchase Option Agreement. Mr. Jiang entered into an exclusive purchase option agreement on December 6, 2021 to irrevocably grant Fanhua Group Company an exclusive option to purchase all of his equity interests in Xinbao Investment, when and to the extent permitted by PRC law. The purchase price will be the minimum price permitted under applicable PRC law.
Agreement that Transfers Economic Benefits to Us
Technology Consulting and Service Agreement. Pursuant to technology service agreements between (i) Fanhua Group Company, and (ii) Xinbao Investment, Fanhua Group Company agreed to provide Xinbao with training services and consulting and other services relating to IT platform and internal control compliance. In exchange, Xinbao agrees to pay a quarterly fee calculated primarily based on a percentage of its revenues. The agreement has a term of one year and can be renewed each year upon mutual agreement.
Because of our contractual arrangements with Xinbao Investment and its individual nominee shareholder, we are the primary beneficiary of Xinbao Investment and its subsidiaries and we consolidate them into our consolidated financial statements. For the year ended December 31, 2021, aggregate revenues derived from these consolidated VIEs amounted to 0.5% of our total consolidated net revenues, based on our corporate structure as of December 31, 2021. As of December 31, 2021, the assets of our consolidated VIEs accounted for an aggregate of 2.2% of our consolidated total assets.
The cash flows that have occurred between our subsidiaries and our consolidated VIEs are summarized as the following:
The cash flows occurred between our subsidiaries and our VIEs included the following: (1) cash received by our subsidiaries from our consolidated VIEs as inter-company advances amounted to RMB89.8 million for the year ended December 31, 2021; (2) repayment of inter-company advances by our subsidiaries to the consolidated VIE amounted to RMB16.2 million for the year ended December 31, 2021; and (3) commissions paid by the consolidated VIEs to our subsidiaries for the services rendered were RMB16.2 million.
Due to the restriction on foreign investment in the internet industry, we expect to continue to rely on contractual arrangements to control and receive economic benefits from our current consolidated VIEs;
| ● | the contractual arrangements among our PRC subsidiaries, Xinbao Investment and its individual shareholder governed by PRC law are valid, binding and enforceable, and will not result in any violation of PRC laws or regulations currently in effect; and |
| ● | the business operations of our PRC subsidiaries and our consolidated VIEs comply in all material respects with existing PRC laws and regulations. |
For the claims adjusting business, we control 69.0% of voting interests of FHISLA in aggregate per the act-in-concert agreements, which has exceeded 2/3 of the voting requirement to pass all resolutions in shareholder meetings of FHISLA. In the opinion of Global Law Office, our PRC legal counsel, both the direct and indirect controlling equity ownership structures of our subsidiaries and our consolidated VIEs in China have complied with all existing PRC laws and regulations and the business operations of our PRC subsidiaries comply in all material respects with existing PRC laws and regulations.
We have been advised by our PRC legal counsel, however, that there are uncertainties regarding the interpretation and application of PRC laws and regulations. Accordingly, the PRC regulatory authorities may in the future take a view that is contrary to the above opinion of our PRC legal counsel. We have been further advised by our PRC counsel that if the PRC government finds that the agreements establishing the structure for operating our online operations do not comply with PRC government restrictions on foreign investment in the internet industry, we could be subject to severe penalties including being prohibited from continuing operations. See “Item 3. Key Information—D. Risk Factors—Risks Related to Our Corporate Structure—Fanhua Inc. is a Cayman Islands holding company operating in China primarily through its subsidiaries and a small part of its business through contractual arrangements with Xinbao Investment. Investors in the ADSs thus are not purchasing, and may never directly hold, all equity interests in the consolidated VIE. There are substantial uncertainties regarding the interpretation and application of current and future PRC laws, regulations, and rules relating to such agreements that establish the VIE structure for our consolidated VIE’s operations in China, including potential future actions by the PRC government, which could affect the enforceability of our contractual arrangements with Xinbao Investment and, consequently, adversely affect the financial condition and results of operations of Fanhua Inc. If the PRC government finds such agreements non-compliant with relevant PRC laws, regulations, and rules, or if these laws, regulations, and rules or the interpretation thereof change in the future, we could be subject to severe penalties or be forced to relinquish part of our interests in Xinbao Investment or forfeit our rights under the contractual arrangements.” To date we have not encountered any interference or encumbrance from the PRC government on account of operating our business through these agreements.
-69-
D. Property, Plants and Equipment
Our headquarters are located in Guangzhou, China, where we leased approximately 2,578.6 square meters of office space as of December 31, 2021. Office space leased by our subsidiaries and consolidated VIEs, including certain space used and paid by sales teams, was approximately 167,359 square meters as of December 31, 2021. In 2021, our total rental expenses were RMB114.6 million (US$18.0 million).
Item 4A. Unresolved Staff Comments
None.
Item 5. Operating and Financial Review and Prospects
The following discussion and analysis of our financial condition and results of operations should be read in conjunction with our consolidated financial statements and the related notes included in this annual report. This discussion and analysis contain forward-looking statements based upon current expectations that involve risks and uncertainties. Our actual results may differ materially from those anticipated in these forward-looking statements as a result of various factors, including those set forth under “Item 3. Key Information—D. Risk Factors” or in other parts of this annual report. For discussion of 2019 items and year-over-year comparisons between 2020 and 2019 that are not included in this annual report on Form 20-F, refer to “Item 5. Operating and Financial Review and Prospects” found in our Form 20-F for the year ended December 31, 2020, that was filed with the Securities and Exchange Commission on April 28, 2021.
A. Operating Results
Factors Affecting Our Results of Operations
As an insurance intermediary in China, our financial condition and results of operations are affected by a variety of factors, including:
| ● | business relationship with important insurance company partners; |
| ● | total premium payments to Chinese insurance companies; |
| ● | the extent to which insurance companies in the PRC outsource the distribution of their products and claims adjusting functions; |
| ● | premium rate levels and commission and fee rates; |
| ● | the size and productivity of our sales force; |
| ● | commission rates for individual sales agents; |
| ● | product and service mix; |
| ● | share-based compensation expenses; |
| ● | seasonality; and |
| ● | Impact on our business and financial results due to the COVID-19 pandemic; |
| ● | Successful implementation of our professionalization, digitalization and open platform strategy |
-70-
Business Relationship with Important Insurance Company Partners
We derive significant revenue from our important insurance company partners. Among these top five of our insurance company partners, each of Sinatay, Aeon and Huaxia accounted for more than 10% of our total net revenues individually in 2021, with Sinatay accounting for 15.0%, Aeon accounting for 14.5% and Huaxia accounting for 10.7%, respectively. As a result, any significant changes to our business relationship with the important insurance company partners could have a material impact on our revenue and profit.
Total Premium Payments to Chinese Insurance Companies
The Chinese insurance industry has grown substantially in the past decade. Between 2011 and 2021, total insurance premiums increased from RMB1.4 trillion to RMB4.5 trillion, representing a compound annual growth rate, or CAGR, of 12.4%, according to the CBIRC. Although the growth has slowed down significantly in 2021 due to the impact of COVID-19, among others, we believe that certain macroeconomic and demographic factors, such as increasing per capita GDP, and an aging population and people’s increasing awareness of insurance protection, have contributed to and will continue to drive the growth of the Chinese insurance industry in the long term.
We derive our revenue primarily from commissions and fees paid by insurance companies, typically calculated as a percentage of premiums paid by our customers to the insurance companies. Accordingly, industry-wide premium growth will have a positive impact on us. Any downturn in the Chinese insurance industry, whether caused by a general slowdown of the PRC economy or otherwise, may adversely affect our financial condition and results of operations.
The Extent to Which Insurance Companies in the PRC Outsource the Distribution of their Products and Claims Adjusting Functions
Historically, insurance companies in the PRC have relied primarily on their exclusive individual sales agents and direct sales force to sell their products. However, in recent years, as a result of increased competition, consumers’ demand for more choices and regulatory focus on long term protection-oriented life insurance products, more and more insurance companies gradually expanded their distribution channels to include insurance intermediaries such as commercial banks, postal offices, professional insurance agencies and professional insurance brokerages. In addition, because of the increasingly high cost of establishing and maintaining distribution networks of their own, more and more medium-size insurance companies have chosen to rely primarily on insurance intermediaries to distribute their products while they focus on other aspects of their business.
As insurance companies in the PRC become more accustomed to outsourcing the distribution of their products to insurance intermediaries, they may allow insurance intermediaries to distribute a wider variety of insurance products and may provide more monetary incentives to more productive and effective insurance intermediaries. These and other similar measures designed to boost sales through insurance intermediaries can have a positive impact on our financial condition and results of operations. Similarly, as competition intensifies and the insurance market becomes more mature in China, we expect that more insurance companies will choose to outsource claims adjusting functions to professional service providers such as our affiliated claims adjusting firms while they focus on the core aspects of their business, including product development and asset and risk management.
Premium Rate Levels and Commission and Fee Rates
Because the commissions and fees we receive from insurance companies for the distribution of insurance products are generally calculated as a percentage of premiums paid by our customers to the insurance companies, our revenue and results of operations are affected by premium rate levels and commission and fee rates. Premium rate levels and commission and fee rates can change based on the prevailing economic conditions, competitive and regulatory landscape, and other factors that affect insurance companies. These other factors include the ability of insurance companies to place new business, underwriting and non-underwriting profits of insurance companies, consumer demand for insurance products, the availability of comparable products from other insurance companies at a lower cost, and the tax deductibility of commissions and fees. In general, we can negotiate for better rates as an incentive for generating a larger volume of business.
Since China’s entry into the WTO in December 2001, competition among insurance companies has intensified as a result of a significant increase in the number of insurance companies and the existing insurance companies’ expansion into new geographic markets. This competition has led to a gradual increase in the commission and fee rates offered to insurance intermediaries, and such an increase has had a positive impact on our results of operations.
-71-
The Size and Productivity of Our Sales Force
As a distributor of insurance products, we generate revenue primarily through our sales force who are individual sales agents in our distribution and service network. Some entrepreneurial management staff or senior sales agents of major insurance companies in China have chosen to leave their employers or principals and become independent agents. We refer to these independent agents as “entrepreneurial agents.” An entrepreneurial agent is usually able to assemble and lead a team of sales agents. We have been actively recruiting and will continue to recruit entrepreneurial agents to join our distribution and service network as our sales agents. Entrepreneurial agents have been instrumental to the development of our life insurance business. The size of our sales force, its productivity, as measured by the average number of insurance products sold per performing sales agent that refers to a sales agent who has sold at least one insurance policy, the average premium per product sold and the average premiums generated per performing sales agent during any specified period, directly affect our revenue and results of operations. In recent years, as the result of our efforts to streamline our sales force with more focus on better performing sales agents as well as the adverse impact of the COVID-19 on the sales activities of our sales agents, the size of our sales force has decreased substantially which had adversely affected our financial results. However, we have embarked on a series of strategic initiatives to professionalize our sales force and recruit more productive agents, especially through our Yuntong branches, which we expect to bring positive results on the number of our performing agents and their productivity and as a result have positive impact on our financial performance within the next few years.
Commission Rates for Individual Sales Agents
A large component of our operating costs is commissions paid to our individual sales agents. In order to retain sales agents, we must pay commissions at a level comparable to the commissions paid by our competitors. Intensified competition for productive sales agents within the Chinese insurance industry and rising salaries in China may lead to a significant increase in commission rates which could have a negative impact on our results of operations.
Product and Service Mix
We began distributing auto insurance products in 1999, expanded our product offerings to other property and casualty insurance products in 2002, and started distributing long-term individual life and health insurance products in 2006, primarily to individual customers. We further broadened our service offering to cover insurance claims adjusting services in 2008.
Insurance Agency Segment
Our largest segment by revenue, the insurance agency segment, provides a broad range of life and health and property and casualty insurance products to individual customers.
Most individual life and health insurance policies we distribute require periodic payment of premiums, typically annually, during a pre-determined payment period, generally ranging from 5 to 25 years. For each of such policies that we distribute, insurance companies will pay us a first-year commission and fee based on a percentage of the first-year premiums, and subsequent commissions and fees based on smaller percentages of the renewal premiums paid by the insured throughout the renewal term of the policy. Therefore, once we distribute a life and health insurance policy with a periodic payment schedule, it can bring us a steady flow of commission and fee revenue throughout the renewal term as long as the insured fulfills his or her premium payment commitment and continuously renews the policy.
Because of the recurring nature of commissions derived from long term life and health insurance business, and the higher gross margin of our life insurance business than that of our property and casualty insurance business, we intend to continue our focus on distributing more long-term life and health insurance products, which we believe will have a positive impact on our revenue and gross margin in the long term.
The property and casualty insurance policies we distribute primarily consist of individual accident insurance, indemnity medical insurance, travel insurance, and homeowner insurance that we distribute through Baoxian.com. Because the insurance products that we distribute through Baoxian.com are mostly underwritten by property and casualty insurance companies, we classify them as property and casualty insurance products. These property and casualty insurance policies we distribute are typically for a one-year term, with a single premium payable at the beginning of the term. As a result, the insured has to purchase new policies through us every year. Accordingly, we receive a single commission or fee for each property and casualty policy we distribute.
-72-
Claims Adjusting Segment
The fees we receive for our claims adjusting services are calculated based on the types of insurance products involved. For services provided in connection with property and casualty insurance (other than marine cargo insurance and automobile insurance), our fees are calculated as a percentage of the recovered amount from insurance companies plus travel expenses. For services provided in connection with marine cargo insurance, our fees are charged primarily on an hourly basis and, in some cases, as a percentage of the amount recovered from insurance companies. For services provided in connection with auto insurance, individual accident insurance and health insurance, our fees are generally fixed and the amounts collected are based on the types of services provided. In some cases, our fees are charged based on the number of claims adjustors involved in providing the services. We pay our in-house claims adjustors a base salary plus a commission calculated based on a small percentage of the service fees we receive from insurance companies or the insured. The claims adjusting business has become and likely will continue to be a steady source of our net revenues. The operating margin of our claims adjusting segment are generally lower than those of our insurance agency segment although its gross margin is relatively higher. We expect revenues from our claims adjusting business as a percentage of our total net revenues to remain stable over the next few years.
Share-based Compensation Expenses
Our historical results of operations have been affected by the share-based compensation expenses incurred. In 2020, RMB0.4 million of cumulative cost recognized in prior periods related to the 521 Plan was reversed as the performance target was not probable to be met. In December 2020, the 521 Plan was canceled without any replacement awards. In 2021, we incurred share-based compensation expenses of nil. See “Item 5. Operating and Financial Review and Prospects—A. Operating Results—Key Performance Indicators—Operating Costs and Expenses—Share-based Compensation Expenses” for a more detailed discussion of our historical share-based compensation expenses. In order to attract and retain the best personnel for positions of substantial responsibility, provide additional incentives to employees, directors and consultants and promote the success of our business, we adopted a share incentive plan in October 2007. Under our 2007 Share Incentive Plan, as amended and restated in December 2008, we issued an aggregate number of 136,874,658 ordinary shares which equaled 15% of our total number of shares outstanding immediately after the closing of our initial public offering, to cover awards granted under the plan. See “Item 6. Directors, Senior Management and Employees—B. Compensation—Share Incentives—2007 Share Incentive Plan.” All of the share-based compensation expenses related to the options granted under the 2007 Share Incentive Plan have been amortized as of December 31, 2016. On June 14, 2018, we announced the 521 Plan, which enabled the Participants, consisting of certain key employees and independent sales agent team leaders, to invest in the Company by purchasing a total of 280,000,000 ordinary shares of the Company, representing 14 million of the Company’s ADSs at the subscription price of US$27.38 per ADS. Accordingly, we recognized share-based compensation expenses in 2019. In the third quarter of 2020, we concluded that the stock options related to the 521 Plan were not probable to be vested because the performance target was not probable to be met partially due to the adverse impact of COVID-19. Accordingly, RMB0.4 million of cumulative cost recognized in prior periods was reversed. In December 2020, we canceled the 521 Plan without any replacement awards. No share-based compensation expense was incurred in 2021. We do not expect share-based compensation expenses to be a significant component of our operating expenses in the near future.
Seasonality
Our quarterly results of operations are affected by seasonal variations caused by business mix, insurance companies’ business practices and consumer demand. For life insurance business, much of the jumpstart sales activities of life insurance companies occur during the first quarter of a year, while business activities slow down in the fourth quarter of a year as life insurance companies focus on the preparation for the jumpstart sales season of the coming year by preparing to launch new products, making marketing plans and organizing training. During the jumpstart sales season, life insurance companies will offer incentives that are more attractive to insurance intermediaries and sales agents to boost sales. Accordingly, our commission and fee revenue derived from life insurance business is generally the highest in the first quarter of a year and the lowest in the fourth quarter of a year. For property and casualty insurance products that we distribute on Baoxian.com, there was no obvious seasonal fluctuation.
Impact on our business and financial results due to the COVID-19 pandemic
In 2021, the PRC government adopted a dynamic zero-case policy to contain the periodic resurgences of the COVID-19 pandemic which has largely been effective. However, our business was negatively impacted, primarily because (i) consumers’ consumption confidence for non-necessity products or services was adversely affected due to increased uncertainty in China’s economic outlook; and (ii) offline activities related to customer engagement, agent recruitment and training were disrupted from time to time as a result of the social-distancing measures imposed in regions where there were new coronavirus cases.
In addition, the business operation of our non-consolidated affiliated investees has also been adversely impacted by the COVID-19 outbreak which had affected the fair value of our investment in affiliates.
-73-
Successful implementation of our professionalization, digitalization and open platform strategy
In late 2020, we launched new strategic initiatives to upgrade our sales organization by developing high-caliber, productive and professional insurance advisor teams in economically developed cities in China. We also intend to build an integrated digital platform utilizing artificial intelligence, big data and cloud computing to optimize the use of data to provide the most appropriate products for existing and potential customers and increase agent productivity. In addition, we intend to build an open platform to share our advantages in technology, system, contractual relationship, and nationwide network with various industry participants to help them monetize their existing customer resources and to strengthen our value proposition to the market. We expect these new strategic initiatives to be new engines to drive our long-term growth. There is no assurance that we will be able to implement important strategic initiatives in accordance with our expectations, which may result in an adverse impact on our business and financial results.
Key Performance Indicators
As of December 31, 2020 and 2021, we operated two segments: (1) the insurance agency segment, which mainly consists of providing agency services for distributing life insurance products and P&C insurance products on behalf of insurance companies, and (2) the claims adjusting segment, which consists of providing pre-underwriting survey services, claims adjusting services, disposal of residual value services, loading and unloading supervision services, and consulting services.
Operating segments are defined as components of an enterprise about which separate financial information is available and evaluated regularly by our chief operating decision maker in deciding how to allocate resources and in assessing performance.
Net Revenues
Our revenues are net of PRC tax surcharges and value-added tax incurred. In 2020 and 2021, we generated net revenues of RMB3,268.1 million and RMB3,271.1 million (US$513.3 million), respectively. We derive net revenues from the following sources:
| ● | Insurance agency segment: commissions paid by insurance companies for the distribution of (i) life and health insurance products, and (ii) commoditized property and casualty products sold through Baoxian.com, which accounted for 86.7% and 86.0% of our net revenues for 2020 and 2021, respectively; |
| ● | Claims adjusting segment: commissions and fees primarily paid by the insurance companies for the provision of claims adjusting services, which accounted for 13.3%and 14.0% of our net revenues for 2020 and 2021, respectively; |
The following table sets forth our total net revenues earned from each of our reporting segments both in absolute amounts and as percentages of total net revenues, for the periods indicated:
| Year Ended December 31, | ||||||||||||||||||||
| 2020 | 2021 | |||||||||||||||||||
| RMB | % | RMB | US$ | % | ||||||||||||||||
| (in thousands except percentages) | ||||||||||||||||||||
| Agency | 2,834,997 | 86.7 | 2,811,936 | 441,255 | 86.0 | |||||||||||||||
| Life insurance business | 2,703,584 | 82.7 | 2,679,720 | 420,507 | 81.9 | |||||||||||||||
| P&C insurance business | 131,413 | 4.0 | 132,216 | 20,748 | 4.1 | |||||||||||||||
| Claims adjusting | 433,148 | 13.3 | 459,178 | 72,055 | 14.0 | |||||||||||||||
| Total net revenues | 3,268,145 | 100.0 | 3,271,114 | 513,310 | 100.0 | |||||||||||||||
-74-
Insurance agency segment primarily covers distribution of life and health insurance products and property and casualty insurance products to individuals. Net revenues from the insurance agency segment decreased from 2020 to 2021 in both absolute amount and as a percentage of our total net revenues.
Net revenues generated from distribution of long-term life and health insurance products have become our primary source of revenue. We began distributing individual life and health insurance products in 2006. Net revenues generated from distribution of life and health insurance products decreased from 2020 to 2021, both in absolute amounts and as a percentage of our net revenues primarily due to the impact of COVID-19. We expect our life insurance business to grow and bring in significant revenue that will continue to represent a high percentage of our total net revenues in the next several years. We believe this growth will be driven by a number of factors including stronger demand for traditional life and health insurance products as a result of the aging population and the Chinese consumers’ increasing awareness of the benefits of insurance.
Net revenues generated from distribution of property and casualty insurance products decreased from 2020 to 2021 in absolute amounts of our net revenues, primarily due to lower demand for travel and accident insurance products as travel activities were significantly adversely affected by COVID-19 pandemic. We expect our net revenues to be derived from distribution of property and casualty insurance products to remain stable in 2022.
We began providing claims adjusting services in 2008. Net revenues from our claims adjusting segment increased from 2020 to 2021, reflecting our increased efforts to expand individual medical and health insurance-related claims adjusting services. We expect that net revenues from claims adjusting services as a percentage of our total net revenues will be stable in the next few years.
The commissions and fees we receive from the distribution of insurance products are based on a percentage of the premiums paid by the insured. Commission and fee rates generally depend on the type of insurance products, the particular insurance company and the region in which the insurance products are sold. We typically receive payment of the commissions and fees from insurance companies for insurance products on a monthly basis. Some of the fees are paid to us annually or semi-annually in the form of additional performance bonuses after we achieve specified premium volume or policy renewal goals as agreed upon between the insurance companies and us.
We are compensated primarily by insurance companies for our claims adjusting services. The fees we receive for our claims adjusting services depend on the types of insurance products involved. For services provided in connection with marine cargo insurance, our fees are charged primarily on an hourly basis and, in some cases, as a percentage of the amount recovered from insurance companies. For claims adjusting services related to auto insurance, individual accident insurance and health insurance, our fees are generally fixed on a per claim basis, or in some cases, on a per head basis. These fees are typically paid to us on a quarterly basis. For services provided in connection with other property and casualty insurance, our fees are calculated as a percentage of the recovered amount from insurance companies plus travel expenses. We typically receive payment for these fees on a semi-annual or annual basis.
Operating Costs and Expenses
Our operating costs and expenses consist of costs incurred in connection with the distribution of insurance products and the provision of claims adjusting services, selling expenses and general and administrative expenses. The following table sets forth the components of our operating costs and expenses, both in absolute amounts and as percentages of our net revenues, for the periods indicated.
| Year Ended December 31, | ||||||||||||||||||||
| 2020 | 2021 | |||||||||||||||||||
| RMB | % | RMB | US$ | % | ||||||||||||||||
| (in thousands except percentages) | ||||||||||||||||||||
| Total net revenues | 3,268,145 | 100.0 | 3,271,114 | 513,310 | 100.0 | |||||||||||||||
| Operating costs | (2,213,865 | ) | (67.7 | ) | (2,115,167 | ) | (331,916 | ) | (64.7 | ) | ||||||||||
| Selling expenses | (288,460 | ) | (8.8 | ) | (306,463 | ) | (48,091 | ) | (9.4 | ) | ||||||||||
| General and administrative expenses | (463,634 | ) | (14.2 | ) | (547,579 | ) | (85,927 | ) | (16.7 | ) | ||||||||||
| Total operating costs and expenses | (2,965,959 | ) | (90.7 | ) | (2,969,209 | ) | (465,934 | ) | (90.8 | ) | ||||||||||
-75-
Operating Costs
We incur costs primarily in connection with the distributions of insurance products and the provision of claims adjusting services. Our operating costs decreased from 2020 to 2021, which was in line with the decrease in revenue during the same period. We rely mainly on individual sales agents and to a much lesser degree, on Baoxian.com for the distributions of insurance products. For claims adjusting services, we rely mainly on our in-house claims adjustors and non-affiliated claims adjustors through Chetong.net. Operating costs incurred as a percentage of net revenues decreased from 2020 to 2021, primarily due to the slower growth of our renewal life insurance business and the decrease in volume-based commission from new life insurance business. We anticipate that our operating costs as a percentage of our total net revenues to remain stable.
Selling Expenses
Our selling expenses primarily consist of:
| ● | salaries and employment benefits for employees who work in back office below the provincial management level; |
| ● | office rental, telecommunications and office supply expenses incurred in connection with sales activities; and |
| ● | advertising and marketing expenses. |
We expect that our selling expenses will increase as we will establish new offices and enhance training as part of our efforts to establish a professional sales force in major cities. As we grow in size, we also intend to spend more on marketing and advertising to enhance our brand recognition and promote our online platforms. Selling expenses in 2021 remained stable as compared to 2020.
General and Administrative Expenses
Our general and administrative expenses principally comprise:
| ● | salaries and benefits for our administrative staff; |
| ● | share-based compensation expenses for managerial and administrative staff; |
| ● | research and development expenses in relation to our mobile and online programs; |
| ● | professional fees paid for valuation, market research, legal and auditing services; |
| ● | bad debt expenses for doubtful receivables; |
| ● | compliance-related expenses, including expenses for professional services; |
| ● | depreciations and amortizations; |
| ● | office rental expenses; |
| ● | travel and telecommunications expenses; |
| ● | entertainment expenses; |
| ● | office supply expenses for our administrative staff; and |
| ● | foreign exchange loss. |
-76-
We expect that our general and administrative expenses will increase as we hire additional administrative personnel, pay higher labor costs and incur additional costs in connection with the expansion of our business, and our efforts to invest in digital capabilities and develop our online insurance platforms.
Share-based compensation expenses
As share options granted under the 2012 Share Incentive Plan have all vested by 2016, there were no share-based compensation expenses incurred in 2017 and 2018. We recognized share-based compensation expenses of RMB0.4 million in 2019 as a result of the 521 Plan. The 521 Plan was initially recognized as a liability award, pursuant to the original Loan Agreement related to the 521 Plan and accordingly, share-based compensation expense related to the 521 Plan was variable based on the change of the fair value at the reporting date for each of the first, second and third quarter of 2019. Pursuant to the Second Supplement to the Loan Agreement entered into in November 2019, the 521 Plan was modified which resulted in a change of the award’s classification from liability to equity. Accordingly, share-based compensation expenses in connection with the 521 Plan were recognized on a straight-line basis over the remaining vesting period from 2020 to 2023. In the third quarter of 2020, we concluded that the stock options related to the 521 Plan were not probable to be vested because the performance target was not probable to be met, and accordingly, RMB0.4 million of cumulative cost recognized in prior periods was reversed. In December 2020, we canceled the 521 Plan without any replacement awards. For more information about our share-based compensation expenses, please see Note (19)(b) to our audited consolidated financial statements included in this annual report.
Taxation
We and each of our subsidiaries file separate income tax returns.
The Cayman Islands, the British Virgin Islands and Hong Kong
Under the current laws of the Cayman Islands and the British Virgin Islands, we and our subsidiaries incorporated in the British Virgin Islands are not subject to income or capital gains taxes. In addition, dividend payments are not subject to withholding tax in those jurisdictions.
On March 21, 2018, the Hong Kong Legislative Council passed The Inland Revenue (Amendment) (No. 7) Bill 2017 (the “Bill”) which introduces the two-tiered profits tax rates regime. The Bill was signed into law on March 28, 2018 and was gazetted on the following day. Under the two-tiered profits tax rates regime, the first 2 million Hong Kong Dollar of profits of the qualifying group entity will be taxed at 8.25%, and profits above HK$2 million will be taxed at 16.5%.
The provision for current income taxes of the subsidiaries operating in Hong Kong has been calculated by applying the current rate of taxation of 8.25% for the years ended December 31, 2020 and 2021. Payment of dividends is not subject to withholding tax in Hong Kong.
PRC
EIT
According to the PRC Enterprise Income Tax Law, which became effective on January 1, 2008 and was subsequently amended on March 16, 2007, February 24, 2017 and December 29, 2018, as further clarified by subsequent tax regulations implementing the EIT law, foreign invested enterprises and domestic enterprises are subject to enterprise income tax, or EIT, at a uniform rate of 25%.
Pursuant to the relevant laws and regulations in the PRC, each of Ying Si Kang Information Technology (Shenzhen) Co., Ltd., or Ying Si Kang, and Shenzhen Huazhong United Technology Co., Ltd., or Shenzhen Huazhong, both our wholly-owned subsidiaries, was recognized as a software company and thus exempted from PRC Income Tax for two years starting from its first profit-making year, followed by a 50% reduction for the next three years. For Ying Si Kang, year 2014 was the first profit-making year and accordingly it has made a 12.5% tax provision for its profits for the year ended December 31, 2018. Its tax holiday expired in 2019. For Shenzhen Huazhong, 2017 was the first profit-making year and accordingly it has made a 12.5% tax provision for its profits for the years ended December 31, 2020 and 2021.
-77-
Pursuant to the Circular on Issues Regarding Tax-related Preferential Policies for Further Implementation of Western Development Strategy jointly issued by the State Ministry of Finance, General Administration of Customs, China and State Administration for Taxation, enterprises located in the western China regions that fall into the encouraged industries are entitled to 15% EIT preferential tax treatment from January 1, 2011 to December 31, 2020. The preferential tax treatment is extended to December 31, 2030, pursuant to No. 23 Announcement Concerning the Extension of the EIT Policies for Enterprises Located in Western China issued by the Ministry of Finance on April 23, 2020. In September 2018, our wholly-owned subsidiary, Fanhua Lianxing Insurance Sales Co., Ltd. (“Lianxing”), which is the holding vehicle of our life insurance operations, was relocated to Tianfu New Area, Sichuan province, PRC. Subsequently, Lianxing will enjoy 15% EIT tax rate instead of a unified 25% from September 1, 2018 to December 31, 2030. Tibet Zhuli Investment Co. Ltd. (“Tibet Zhuli”), our wholly-owned subsidiary, was entitled to a preferential tax rate of 9% for the period from 2015 to 2020, and 15% for 2021 as it was established with approval in Tibet, PRC, before January 1, 2018. Tibet Zhuli was not entitled to the tax holiday in 2021.
Pursuant to the Circular on Inclusive Tax Relief Policies for Small Low-Profit Enterprises (“SLPEs”), or Circular [2019] No. 13, jointly issued by the State Ministry of Finance and State Administration for Taxation in January 2019, an SLPE is entitled to a preferential tax rate of 20% with a 75% reduction on its annual taxable income for the portion not exceeding RMB1 million and a 50% reduction for the portion between RMB1 million to RMB3 million. Further to the Circular [2019] No. 13, Announcement on Preferential Tax Policies for SLPEs and Individually-owned Businesses (“IOBs”) was jointly issued by the State Ministry of Finance and State Administration for Taxation in April 2021, which provides SLPEs and IOBs an additional 50% reduction on annual taxable income for the portion not exceeding RMB1 million. Accordingly, Shenzhen Baowang E-commerce Co., Ltd., the wholly-owned subsidiary of our consolidated VIE, and two of our wholly-owned subsidiaries including Shenzhen Fanhua Training Co., Ltd. and Suzhou Junzhou Healthcare Management Co., Ltd. enjoyed a preferential tax rate of 20% with a 75% reduction on their annual taxable income from January 1, 2019 to December 31, 2020 and an 87.5% reduction on their annual taxable income from January 1, 2021 to December 31, 2022.
Business Tax and VAT
In November 2011, the Ministry of Finance and the State Administration of Taxation jointly issued two circulars setting out the details of the pilot VAT reform program, which change the charge of sales tax from business tax to VAT for certain pilot industries. The VAT reform program initially applied only to the pilot industries in Shanghai, and was expanded to eight additional regions, including, among others, Beijing and Guangdong province, in 2012. In August 2013, the program was further expanded nationwide.
With respect to all of our PRC entities for the period immediately prior to the implementation of the VAT reform program, revenues from our services are subject to a 5% PRC business tax. Revenues from our online advertising services are subject to an additional 3% cultural business construction fee.
In March 2016, during the fourth session of the 12th National People’s Congress, it was announced that the VAT reform will be fully rolled out and extended to all industries including construction, real estate, financial services and lifestyle services. Subsequently, the State Administration of Taxation and Ministry of Finance jointly issued a Notice on Preparing for the Full Implementation of the VAT Reform (Cai Shui [2016] No. 36). Accordingly, revenues from our services are subject to value-added tax instead of business tax starting from May 1, 2016.
PRC Urban Maintenance and Construction Tax and Education Surcharge
Any entity, foreign-invested or purely domestic, or individual that is subject to consumption tax, VAT and business tax is also required to pay PRC urban maintenance and construction tax. The rates of urban maintenance and construction tax are 7%, 5% or 1% of the amount of consumption tax, VAT and business tax actually paid depending on where the taxpayer is located. All entities and individuals who pay consumption tax, VAT and business tax are also required to pay education surcharge at a rate of 3%, and local education surcharges at a rate of 2%, of the amount of VAT, business tax and consumption tax actually paid.
-78-
Results of Operations
The following table sets forth our net revenues, operating costs and expenses and income from operations by reportable segments for the periods indicated.
We are currently operating under two reporting operating segments: (1) insurance agency, and (2) claims adjusting.
| For the Year Ended December 31, | ||||||||||||||||
| 2020 | 2020 to 2021 Percentage Change | 2021 | ||||||||||||||
| RMB | % | RMB | US$ | |||||||||||||
| (in thousands except percentages) | ||||||||||||||||
| Consolidated Statement of Income Data | ||||||||||||||||
| Net revenues: | ||||||||||||||||
| Agency | 2,834,997 | (0.8 | ) | 2,811,936 | 441,255 | |||||||||||
| Life insurance business | 2,703,584 | (0.9 | ) | 2,679,720 | 420,507 | |||||||||||
| P&C insurance business | 131,413 | 0.6 | 132,216 | 20,748 | ||||||||||||
| Claims adjusting | 433,148 | 6.0 | 459,178 | 72,055 | ||||||||||||
| Total net revenues | 3,268,145 | 0.1 | 3,271,114 | 513,310 | ||||||||||||
| Operating costs and expenses: | ||||||||||||||||
| Operating costs: | ||||||||||||||||
| Agency | (1,953,744 | ) | (6.0 | ) | (1,835,825 | ) | (288,081 | ) | ||||||||
| Life insurance business | (1,866,227 | ) | (6.6 | ) | (1,742,640 | ) | (273,458 | ) | ||||||||
| P&C insurance business | (87,517 | ) | 6.5 | (93,185 | ) | (14,623 | ) | |||||||||
| Claims adjusting | (260,121 | ) | 7.4 | (279,342 | ) | (43,835 | ) | |||||||||
| Total operating costs | (2,213,865 | ) | (4.5 | ) | (2,115,167 | ) | (331,916 | ) | ||||||||
| Selling expenses | (288,460 | ) | 6.2 | (306,463 | ) | (48,091 | ) | |||||||||
| General and administrative expenses | (463,634 | ) | 18.1 | (547,579 | ) | (85,927 | ) | |||||||||
| Total operating costs and expenses | (2,965,959 | ) | 0.1 | (2,969,209 | ) | (465,934 | ) | |||||||||
| Income from operations | ||||||||||||||||
| Insurance agency | 353,778 | 11.2 | 393,492 | 61,748 | ||||||||||||
| Claims adjusting | 16,907 | (0.5 | ) | 16,829 | 2,641 | |||||||||||
| Other | (68,499 | ) | 58.3 | (108,416 | ) | (17,013 | ) | |||||||||
| Income from operations | 302,186 | (0.1 | ) | 301,905 | 47,376 | |||||||||||
| Other income, net: | ||||||||||||||||
| Investment income | 34,789 | (5.4 | ) | 32,898 | 5,162 | |||||||||||
| Interest income | 13,420 | (77.9 | ) | 2,971 | 466 | |||||||||||
| Others, net | 11,907 | 179.8 | 33,314 | 5,228 | ||||||||||||
| Income from operations before income taxes and share of income and impairment of affiliates, net | 362,302 | 2.4 | 371,088 | 58,232 | ||||||||||||
| Income tax expense | (83,387 | ) | 8.6 | (90,574 | ) | (14,213 | ) | |||||||||
| Share of income and impairment of affiliates, net | (2,738 | ) | 651.4 | (20,573 | ) | (3,228 | ) | |||||||||
| Net income | 276,177 | (5.9 | ) | 259,941 | 40,791 | |||||||||||
| Less: Net income attributable to the noncontrolling interests | 7,923 | 13.0 | 8,952 | 1,405 | ||||||||||||
| Net income attributable to the Company’s shareholders | 268,254 | (6.4 | ) | 250,989 | 39,386 | |||||||||||
Year ended December 31, 2021 Compared to Year Ended December 31, 2020
Net Revenues
Our total net revenues increased by 0.1% from RMB3,268.1 million in 2020 to RMB3, 271.1 million (US$513.3 million) in 2021.
| ● | Net revenues from our insurance agency segment decreased by 0.8% from RMB2,835.0 million in 2020 to RMB2,811.9 million (US$441.2 million) in 2021. The decrease was primarily due to a decline in net revenues derived from life insurance business, from RMB2,703.6 million in 2020 to RMB2,679.7 million (US$420.5 million) in 2021, while a decrease in net revenues derived from the P&C insurance business were RMB132.2 million (US$20.7 million) for 2021, which remained relatively stable compared with RMB131.4 million in 2020. |
-79-
| ● | The decrease in net revenues generated from the life insurance agency business was partially offset by the revenue recognized related to variable consideration estimates amounting to RMB258.7 million. Excluding the estimated amount, the decrease in net revenues was mainly due to changes in product mix, despite an increase in total life insurance GWP. The net revenues in 2020 were mainly derived from critical illness insurance products with longer renewal term and thus higher commission, while the net revenues in 2021 were mainly derived from whole life insurance products with shorter renewal term. In 2021, total life insurance GWP increased by 12.5% year-over-year to RMB11.3 billion, of which first-year premiums increased by 3.7% year-over-year to RMB2,507.9 million and renewal premiums increased by 15.3% year-over-year to RMB8,752.8 million. Revenues generated from our life insurance business accounted for 81.9% of our total net revenues in 2021. |
Revenues for the P&C insurance business were mainly derived from commissions generated for internet-based insurance products sold on Baowang, including medical insurance, accident insurance, travel insurance and homeowner insurance products. Net revenues generated from the P&C insurance business accounted for 4.1% of our total net revenues in 2021.
| ● | Net revenues from our claims adjusting segment increased by 6.0% from RMB433.1 million in 2020 to RMB RMB459.2 million (US$72.1 million) for 2021. Revenues generated from the claims adjusting business accounted for 14.0% of our total net revenues in 2021. |
Operating Costs and Expenses
Operating costs and expenses increased by 0.1% from RMB2,966.0 million in 2020 to RMB2,969.2 million (US$465.9 million) for 2021.
Operating Costs. Our operating costs decreased by 4.5% from RMB2,213.9 million in 2020 to RMB2,115.2 million (US$331.9 million) in 2021, primarily because of an increase in operating cost in life insurance business.
| ● | Operating costs for our insurance agency segment decreased by 6.0% from RMB1,953.7 million in 2020 to RMB1,835.8 million (US288.1 million) in 2021, primarily due to a decrease of 6.6% in costs for the life insurance agency business from RMB1,866.2 million in 2020 to RMB1,742.6 million (US$273.5 million) in 2021, which was mainly due to decline in revenue generated from our life business, partially offset by an increase of 6.5% in costs for the property and casualty insurance agency business from RMB87.5 million in 2020 to RMB93.2 million (US$14.6 million) in 2021, which is in line with the increase in revenue generated from the property and casualty insurance agency business. |
| ● | Operating costs for our claims adjusting segment increased by 7.4% from RMB260.1 million in 2020 to RMB279.3 million (US$43.8 million) in 2021, largely in line with the increase in costs for the claims adjusting business. |
Selling Expenses. Our selling expenses increased by 6.2% from RMB288.5 million in 2020 to RMB306.5 million (US$48.1 million) in 2021, primarily attributable to increased contributions to employees’ government-mandated social benefits plans which had a lower base in 2020 as the government waived certain contribution in 2020 in light of the impact of COVID-19.
General and Administrative Expenses. Our general and administrative expenses increased by 18.1% from RMB463.6 million in 2020 to RMB547.6 million (US$85.9 million) in 2021, primarily due to the increase in spending on implementing the Company’s Professionalization, Digitalization and Open Platform strategic initiatives and contributions to employees’ government-mandated social benefits plans which had a lower base in last year as the government waived certain contribution in 2020 in view of the impact of COVID-19.
Income from Operations
As a result of the foregoing factors, we recorded an operating income of RMB301.9 million (US$47.4 million) for 2021, which remained relatively stable compared with RMB302.2 million in 2020.
| ● | Income from operations for our agency insurance segment increased by 11.2% from RMB353.8 million in 2020 to RMB393.5 million (US$61.7 million) in 2021, which was primarily due to the increase of life insurance business. |
-80-
| ● | Income from operations for our claims adjusting segment was RMB16.8 million (US$2.6 million), which remained relatively stable compared with RMB16.9 million in 2020. |
| ● | Other loss from operations represented operating loss incurred by the headquarters, which was not allocated to each business segment. Operating loss incurred by the headquarters increased by 58.3% from RMB68.5 million in 2020 to RMB108.4million (US$17.0 million) in 2021, mainly due to increased expenditures for the execution of the Professionalization, Digitalization and Open Platform strategy. |
Other Income
Investment Income. Investment income represents income received from short-term investments in interbank deposits. Our investment income decreased by 5.4% from RMB34.8 million in 2020 to RMB32.9 million (US$5.2 million) in 2021. The decrease in yields from short-term investments in financial products was mainly due to decrease in investable cash primarily due to dividend payments and share buyback.
Interest Income. Our interest income decreased by 77.9% from RMB13.4 million in 2020 to RMB3.0 million (US$0.5 million) in 2021.
Income Tax Expense
Our income tax expense increased by 8.6% from RMB83.4 million in 2020 to RMB90.6 million (US$14.2 million) in 2021. The decrease in effective tax expense was in line with the decrease in income from operations. The effective tax rate for 2021 was 24.4% compared with 23.0% in 2020.
Share of Income of Affiliates, net of Impairment
Our share of income of affiliates, net of impairment was a loss of RMB20.6 million (US$3.2 million) for 2021, as compared to the share of income of affiliates, net of impairment of a loss of RMB2.7 million in 2020.
The share of income and impairment of affiliates included (i) an other-than-temporary impairment loss of RMB29.3 million (US$4.6 million) on investment in CNFinance, reflecting a write-down to the fair value of the investment as measured by its closing market price on December 31, 2021, compared to the impairment loss of RMB23.0 million in 2020, and (ii) share of income from CNFinance of RMB12.0 million (US$1.9 million) for 2021, compared to share of income from CNFinance of RMB21.2 million in 2020.
Net Income Attributable to the Non-controlling Interests
The net income attributable to the non-controlling interests increased by 13.0% from RMB7.9 million in 2020 to RMB9.0 million (US$1.4 million) in 2021, primarily due to the increase in profits from our subsidiaries operating claims adjusting business in which we currently own 44.7% equity interests.
Net Income Attributable to the Company’s Shareholders
As a result of the foregoing factors, our net income attributable to our shareholders decreased by 6.4% from RMB268.3 million in 2020 to RMB251.0 million (US$39.4 million) in 2021.
Foreign Currency
We have foreign currency bank deposits which are primarily denominated in U.S. dollars. The exchange rate between U.S. dollar and RMB has declined from an average of RMB8.2264 per U.S. dollar in July 2005 to RMB6.3693 per U.S. dollar in December 2021. The fluctuation of the exchange rate between the RMB and U.S. dollar and HK dollar resulted in a foreign currency translation gain of RMB9.1 million (US$1.4 million) in 2021, when we translated our financial assets from U.S. dollar and HK dollar into RMB. We have not hedged exposures to exchange fluctuations using any hedging instruments. See “Item 3. Key Information—D. Risk Factors—Risks Related to Doing Business in China—Fluctuation in the value of the RMB may have a material adverse effect on your investment.” and “Item 11. Quantitative and Qualitative Disclosures about Market Risk—Foreign Exchange Risk.”
-81-
B. Liquidity and Capital Resources
Cash Flows and Working Capital
Our principal sources of liquidity have been cash generated from our operating activities. As of December 31, 2021, we had RMB564.6 million (US$88.6 million) in cash and cash equivalents, and RMB870.7 million (US$136.6 million) in short-term investments. Our cash and cash equivalents consist of cash on hand and bank deposits and our short term investments consist of short-term, highly liquid investments that are readily convertible to known amounts of cash, and have an insignificant risk of changes in value related to changes in interest rates. Our principal uses of cash have been to fund dividend distribution, maintenance and development of online and digital platforms including Lan Zhanggui, Baoxian.com, eHuzhu, Fanhua RONS DOP, Fanhua RONS Guanjia, Fanhua WeCom, investment to digitalize our mid-office and back-office functions, establishment of new branches and sales outlets, working capital requirements, automobiles and office equipment purchases, office renovation and rental deposits.
We expect to require cash to fund our ongoing business needs, particularly the further expansion of our distribution and service network with the focus on developing a more professional sales force in major cities and the development of digital capabilities.
We believe that our current cash and cash equivalents and anticipated cash flow from operations will be sufficient to meet our anticipated cash needs, including our cash needs for working capital and capital expenditures, for at least the next 12 months. We may, however, require additional cash due to changing business conditions or other future developments, including any investments or acquisitions we may decide to pursue. If our existing cash is insufficient to meet our requirements, we may seek to sell additional equity securities, debt securities or borrow from lending institutions. Financing may be unavailable in the amounts we need or on terms acceptable to us, if at all. The sale of additional equity securities, including convertible debt securities, would dilute our earnings per share. The incurrence of debt would divert cash for working capital and capital expenditures to service debt obligations and could result in operating and financial covenants that restrict our operations and our ability to pay dividends to our shareholders. If we are unable to obtain additional equity or debt financing as required, our business operations and prospects may suffer.
The following table sets forth a summary of our cash flows for the periods indicated:
| Year Ended December 31, | ||||||||||||
| 2020 | 2021 | |||||||||||
| RMB | RMB | US$ | ||||||||||
| (in thousands) | ||||||||||||
| Net cash generated from operating activities | 402,300 | 126,198 | 19,803 | |||||||||
| Net cash generated from investing activities | 325,336 | 450,399 | 70,678 | |||||||||
| Net cash used in from financing activities | (638,811 | ) | (260,298 | ) | (40,846 | ) | ||||||
| Net increase in cash and cash equivalents and restricted cash | 88,825 | 316,299 | 49,635 | |||||||||
| Cash and cash equivalents and restricted cash at the beginning of the year | 265,605 | 350,098 | 54,938 | |||||||||
| Cash and cash equivalents and restricted cash at the end of the year | 350,098 | 656,522 | 103,023 | |||||||||
Operating Activities
Net cash generated from operating activities amounted to RMB126.2 million (US$19.8 million) for the year ended December 31, 2021, primarily attributable to (i) a net income of RMB259.9 million (US$40.8 million), (ii) adjustments of depreciation expense of RMB18.3 million (US$2.9 million), non-cash operating lease expense of RMB100.2 million (US$15.7 million), and investment income of RMB3.2 million (US$0.5 million), which were non-cash items and, (iii) increases of accounts receivable of RMB5.5 million (US$0.9 million), contract assets of RMB257.2 million (US$40.4 million), other receivables of RMB31.1 million (US$4.9 million), accrued commissions of RMB139.7 million (US$21.9 million) and accrued payroll of RMB6.3 million (US$1.0 million), offset by (i) decrease of accounts payable of RMB37.1 million (US$5.8 million), (ii) decrease of insurance premium payables of RMB1.4 million (US$0.2 million) related to property and casualty insurance business contributed by channel vendors of Baowang, (iii) decrease of income tax payable of RMB15.9million (US$2.5 million), and (iv) decrease of lease liability of RMB101.2 million (US$15.9 million).
-82-
Net cash generated from operating activities amounted to RMB402.3 million for the year ended December 31, 2020, primarily attributable to (i) a net income of RMB276.2 million, (ii) adjustments of depreciation expense of RMB17.6 million, non-cash operating lease expense of RMB98.2 million, allowance for credit losses on financial assets of RMB18.8 million, and investment income of RMB14.3 million, which were non-cash items and, (iii) a decrease of accounts receivable of RMB90.6 million which was in line with the decrease in our commission income and an increase of Insurance premium payables of RMB17.5 million related to property and casualty insurance business contributed by channel vendors of Baowang, offset by (i) decrease of other payables and accrued expenses of RMB32.2 million, (ii) decrease of income tax payable of RMB9.3 million, and (iii) decrease of lease liability of RMB98.8 million.
Investing Activities
Net cash generated from investing activities for the year ended December 31, 2021 was RMB450.4 million (US$70.7 million), primarily attributable to proceeds from the disposal of short term investments of RMB8,646.5 million (US$1,356.8 million) that matured offset by cash used to purchase short term investment products of RMB8,184.4 million (US$1,248.3 million) and purchase of property, plant and equipment of RMB30.8 million (US$4.8 million).
Net cash generated from investing activities for the year ended December 31, 2020 was RMB325.3 million, primarily attributable to proceeds from the disposal of short term investments of RMB8,287.9 million that matured offset by cash used to purchase short term investment products of RMB7,947.7 million and purchase of property, plant and equipment of RMB15.3 million.
Financing Activities
Net cash used in financing activities was RMB260.3 million (US$40.8 million) for the year ended December 31, 2021, attributable to dividend payments totaling RMB242.5 million (US$38.1 million).
Net cash used in financing activities was RMB638.8 million for the year ended December 31, 2020, attributable to dividend payments totaling RMB388.5 million, and refund of share rights deposit to 521 plan participants of RMB250.3 million.
Material cash requirements
Our material cash requirements as of December 31, 2021 and any subsequent interim period primarily include our capital expenditures, operating lease obligations and tax liabilities.
We incurred capital expenditures of RMB19.7 million, RMB15.3 million and RMB30.8 million (US$4.8 million) for the years ended December 31, 2019, 2020 and 2021, respectively. Our capital expenditures have been used primarily to construct our IT infrastructure and online platforms, and to purchase automobiles and office equipment for newly established sales outlets. We estimate that our cash commitments including our capital expenditures will increase substantially in the following two or three years as we increase investments to build Yuntong branches in major cities dedicated to serving higher-end customer groups with a more professional and elite sales force while enhancing the professional skills of our existing sales force through training and digital empowerment, maintain and upgrade our IT infrastructure and digital platforms and enhance digital operation capabilities. We anticipate funding our future capital expenditures primarily with net cash flows from financing and operating activities.
Our operating lease obligations consist of undiscounted minimum lease payment included in the measurement of operating lease liabilities under the lease agreements for our office premises. Our leasing expense was RMB92.6 million, RMB106.6 million and RMB114.6 million (US$18.0 million) in 2019, 2020 and 2021, respectively. The majority of our operating lease commitments are related to our office lease agreements in China.
We had uncertain tax liabilities of RMB73.2 million (US$11.5 million) for 2021. As we are unable to make reasonably reliable estimates of the period of cash settlement with the respective taxing authority, such liabilities are excluded from the contractual obligations discussed above. Other than the contractual obligations and commercial commitments discussed above, we did not have any other material long-term debt obligations, operating lease obligations, purchase obligations or other material long-term liabilities as of December 31, 2021.
As of each of December 31, 2020 and 2021, we had no short-term or long-term bank borrowings.
-83-
Holding Company Structure
We are a holding company with no material operations of our own. We conduct our operations through our subsidiaries and our consolidated VIE, Xinbao Investment and its affiliates in China. As a result, our ability to pay dividends and to finance any debt we may incur depends upon dividends paid by our subsidiaries and service fees paid by our consolidated VIEs. If our subsidiaries or consolidated VIE incur debt on their own behalf in the future, the instruments governing their debt may restrict their ability to pay dividends to us. Our wholly-owned subsidiaries are permitted to pay dividends to us only out of their retained earnings, if any, as determined in accordance with PRC accounting standards and regulations. Under PRC law, each of our subsidiaries and consolidated VIE in China is required to set aside at least 10% of its after-tax profits as reported in the PRC statutory financial statements each year, if any, to fund a statutory reserve until such reserve reach 50% of its registered capital, and before the Foreign Investment Law becomes effective on January 1, 2020, our wholly-owned subsidiaries had to set aside a portion of its after-tax profits to fund the employee welfare fund at the discretion of its board. Although the statutory reserves can be used, among other ways, to increase the registered capital and eliminate future losses in excess of retained earnings of the respective companies, the reserve funds are not distributable as cash dividends except in the event of liquidation of the companies. Furthermore, the EIT Law that took effect on January 1, 2008 has eliminated the exemption of EIT on dividends derived by foreign investors from foreign-invested enterprises and imposes on foreign-invested enterprises an obligation to withhold tax on dividends distributed by such foreign-invested enterprises. As of December 31, 2021, our restricted net asset was RMB1,458.9 million (US$228.9 million). This amount is composed of the registered equity of our PRC subsidiaries and the statutory reserves described above. Our ability to pay dividends primarily depends upon dividends paid by our subsidiaries. As of December 31, 2021, we had aggregate undistributed earnings of approximately RMB1,283.2 million (US$201.4 million) that were available for distribution. These undistributed earnings are considered to be indefinitely reinvested, and will be subject to PRC dividend withholding taxes upon distribution.
C. Research and Development, Patents and Licenses, etc.
See “Item 4. Information on the Company—B. Business Overview—Intellectual Property.”
D. Trend Information
Other than as disclosed elsewhere in this annual report, we are not aware of any trends, uncertainties, demands, commitments or events for the period from January 1, 2021 to December 31, 2021 that are reasonably likely to have a material adverse effect on our net revenues, income, profitability, liquidity or capital resources, or that would cause the disclosed financial information to be not necessarily indicative of future operating results or financial conditions.
E. Critical Accounting Policies and Estimates
We prepare financial statements in accordance with U.S. GAAP, which requires us to make judgments, estimates and assumptions that affect the reported amounts of our assets and liabilities and the disclosure of our contingent assets and liabilities at the end of each fiscal period, as well as the reported amounts of revenues and expenses during each fiscal period. We continually evaluate these judgments and estimates based on our own historical experience, knowledge and assessment of current business and other conditions, our expectations regarding the future based on available information and assumptions that we believe to be reasonable. This forms our basis for making judgments about matters that are not readily apparent from other sources. Since the use of estimates is an integral component of the financial reporting process, our actual results could differ from those estimates. Some of our accounting policies require a higher degree of judgment than others in their application.
The selection of critical accounting policies, the judgments and other uncertainties affecting the application of those policies and the sensitivity of reported results to changes in conditions and assumptions are factors that should be considered when reviewing our financial statements. The following descriptions of critical accounting estimates should be read in conjunction with our consolidated financial statements and other disclosures included in this annual report. For further information, see Note 2 to our consolidated financial statements in this annual report.
Revenue Recognition
Revenue is recognized when control of promised goods or services is transferred to our customers in an amount of consideration to which an entity expects to be entitled to in exchange for those goods or services.
-84-
We derive agency revenue by serving as a sales agent to distribute various life insurance and P&C insurance products on behalf of the insurance companies by which we are entitled to receive initial commission from the insurance companies based on the premium paid by the policyholders for the related insurance policy sold. For life insurance agency, we are also entitled to subsequent renewal commission and compensation, and renewal performance bonus (collectively referred to as “renewal commissions”) which represent variable considerations and are contingent on future renewals of initial policies or we achieve our performance target as such life insurance products are long-term products.
When estimating the variable consideration, we use the expected value method based on accumulated historical data and experiences. We also consider constraints when determining the estimated variable consideration, which we refer to as “estimated constrained values”.
For years prior to 2021, revenue related to the variable consideration is recorded when it is probable that a significant reversal in the amount of cumulative revenue recognized will not occur, i.e., when a policyholder pays the renewal premium to the insurance company, and the policy is renewed because we were not able to conclude a significant reversal to the estimated variable consideration is not probable, considering factors such as a) we have limited history of selling our current life insurance products with our current customers, such that our past experience in outdated products is of little predictive value in renewal(s) rate estimate; b) the occurrence of renewal is outside of our control and the estimate of renewal premium rates is complex and requires significant assumptions; and c) the contingency lasts across a long period of time.
We perform ongoing evaluation of the appropriateness of the constraint applied, and consider the sufficiency of evidence that would suggest that the long-term expectation underlying the assumptions has changed. Starting from January 1, 2021, we believe that we have already accumulated sufficient historical data and experiences at a confidence level that through which we can utilize to make a reasonable estimate of variable considerations of the portfolio of contracts. The estimated renewal commissions are contingent on future renewals of initial policies or achievement of certain performance targets. Given the material uncertainty around the subsequent renewal of the insurance policies, the estimated renewal commissions expected to be collected are recognized as revenue only to the extent that it is probable that a significant reversal in the amount of cumulative revenue recognized will not occur when the uncertainty is subsequently resolved. With the passage of time and accumulation of historical experiences and data, the judgment and assumptions is to be continuously re-evaluated and adjusted as needed when more information becomes available.
The following describes how we apply the expected value method and our key considerations and judgments under the expected value method:
| ● | Determining portfolio of contracts: We set up portfolios segregated by renewal term of the underlying policies which we refer to as a “batch” under the expected value method, by grouping long-term life insurance policies into batches of policies with various renewal terms. |
| ● | Accumulating historical data and experiences: We believe that accumulating sufficient renewal years’ data for new products sold as the basis for the estimate is necessary for making a reasonable estimate that is representative and comparable to those policies sold in subsequent periods. On-going accumulation of historical renewal data and experiences represents the growth of our confidence for making a reasonable estimate without a significant subsequent reversal in revenue recognized. |
| ● | Estimating variability for each variable renewal consideration: For each of the variable renewal commissions, there is only one underlying variability (i.e., the renewal rates for each of the subsequent years of the policy period which is contingent on policyholders’ renewal). Given the payment term for each of the renewal commissions is different, we thus separately estimate the future renewal rates of batches of policies based on accumulated historical renewal information. |
-85-
| ● | Considering constraints on estimates: In estimating the variable consideration, we evaluated the following factors that could increase the likelihood or magnitude of a reversal: |
| - | we have limited history of selling our current life insurance products and co-operating with our current customers, such that our confidence for making a reasonable estimate of future renewal(s) of long-term life insurance policies is limited; |
| - | the occurrence of renewal is outside our control and the estimate of renewal rates is complex and requires significant judgment; |
| - | the estimate of variable consideration associated with policy renewals has a broad range of possible consideration amounts; and |
| - | the contingency is not expected to be resolved for a long period of time |
Along with the accumulation of historical renewal data and experiences, we re-evaluate the appropriateness of the constraint applied on an on-going basis and adjust the constraint accordingly when we observe more evidence that would suggest that the long-term expectation underlying the assumptions has changed. Accordingly, the constraint applied to the total estimated renewal commissions we expect to receive for all sold long-term life insurance products decreased from full constraint to 86% as of December 31, 2021.
| ● | Ongoing reassessment of the estimated constrained values: We continue to reassess the estimated constrained values at the end of each reporting period on a quarterly basis, including continuing to review and evaluate the reasonableness of the applied assumptions by comparing the original estimated constrained values with the actual renewal commissions collected to monitor and determine whether any changes to the assumptions are needed. |
Investment in Affiliates
We use the equity method of accounting for investments in which we have the ability to exercise significant influence, but do not have a controlling interest.
We continually review our investment in equity investees to determine whether a decline in fair value to an amount below the carrying value is other-than temporary. The primary factors we consider in our determination are the duration and severity of the decline in fair value; the financial condition, operating performance and the prospects of the equity investee; and other company specific information such as the stock price of the investee and its corresponding volatility, if publicly traded, our intent and ability to hold the investment until recovery, and changes in the macro-economic, competitive and operational environment of the investee. If the decline in fair value is deemed to be other-than-temporary, the carrying value of the equity investee is written down to fair value.
The fair values of the investments in equity investees are determined based on valuation techniques using the best information available, including but not limited to such as quoted prices for the investments or similar investments in active markets, the investees’ current and expected future performance, industry trend and projected revenue growth rates and profit margin, forecasted cash flows based on discounted rates and terminal growth rates, etc.
Recent Accounting Pronouncements
For a summary of recently issued accounting pronouncements not yet adopted that may potentially impact our financial position and results of operations, see Note (2)(ab) to the consolidated financial statements of Fanhua Inc. pursuant to Item 18 of Part III of this annual report.
-86-
Item 6. Directors, Senior Management and Employees
A. Directors and Senior Management
The following table sets forth information regarding our directors and executive officers as of the date of this annual report.
| Directors and Executive Officers | Age | Position/Title | ||
| Yinan Hu | 56 | Chief Executive Officer and Chairman of the Board of Directors | ||
| Peng Ge | 50 | Chief Financial Officer and Director | ||
| Lichong Liu | 49 | Chief Operating Officer and Vice President | ||
| Jun Li | 48 | Chief Digital Officer and Vice President | ||
| Yunxiang Tang | 76 | Independent Director | ||
| Stephen Markscheid | 68 | Independent Director | ||
| Allen Warren Lueth | 53 | Independent Director | ||
| Mengbo Yin | 66 | Independent Director |
Mr. Yinan Hu is our co-founder and has been our chairman of the board of directors and chief executive officer since December 2021 and has been our director since our inception in 1998. He is currently a member of the board of directors of Puyi Inc., which is a public company listed in the U.S. From 1998 to September 2017, he was the chairman of our board of directors. From 1998 to October 2011, Mr. Hu served as our chief executive officer. From 1993 to 1998, Mr. Hu served as chairman of the board of directors of Guangdong Nanfeng Enterprises Co., Ltd., a company he co-founded that engaged in import and export, manufacturing of wooden doors and construction. From 1991 to 1995, Mr. Hu was an instructor of money and banking at Guangdong Institute for Managers in Finance and Trade. Mr. Hu received a bachelor’s degree and a master’s degree in economics from Southwestern University of Finance and Economics in China.
Mr. Peng Ge has been our chief financial officer since April 2008 and has been our director since December 2016. He is currently a member of the board of directors of CNFinance, which is a public company listed in the U.S. From 2005 to April 2008, he served as the general manager of the finance and accounting department and vice president of our company. From August 2007 to September 2008, he was also a director of our company. From 1999 to 2005, Mr. Ge headed our Beijing operations. From 1994 to 1999, Mr. Ge was a financial manager at a subsidiary of China National Native Produce and Animal By-Products Import & Export Corporation. Mr. Ge received his bachelor’s degree in international accounting and his MBA degree from the University of International Business and Economics in China.
Mr. Lichong Liu has been our chief operating officer since March 2022 and has served as chairman of Fanhua Group Company since January 2022. Mr. Lichong Liu joined Fanhua in 2006, and has previously served in various leadership positions including chief executive officer of Fanhua Group Company, vice president of Fanhua’s life insurance unit, and general manager of Fanhua Hebei and Shandong agency branches. Prior to that, he had served as general manager of the sub-branches of Pingan Life Insurance Co., Ltd., Taikang Life Insurance Co., Ltd. and New China Life Insurance Co., Ltd. and held managerial roles in the provincial branches of these companies. Mr. Liu holds a bachelor’s degree of Finance from Renmin University of China and a master’s degree of Advanced Business Administration from the Business School of The Hong Kong University of Science and Technology.
Mr. Jun Li has been our chief digital officer since March 2022 and has been the vice president of Fanhua Group Company since January 2022. Mr. Li joined Fanhua in 2008, and has previously served as chief technology officer of Fanhua Insurance Sales Service Group Company Limited and Baowang, the company’s online insurance distribution platform, general manager of Fanhua’s Information Technology Department and director of Fanhua’s Information Center. Prior to joining Fanhua, he had served as head of technology development in China Life Insurance Co., Ltd. and Aviva-COFCO Life Insurance Co., Ltd. Mr. Li holds a master’s degree of Computer Application from Wuhan University, and certificates for Senior Engineer, System Analyst, and Certified Database Tuning Expert.
Mr. Yunxiang Tang, a senior economist, has been our independent director since May 2012. Mr. Tang served as general manager of the People’s Insurance Company (Group) of China Limited, or the PICC and chairman of the Board of Directors of PICC P&C, PICC Asset Management Company Limited, PICC Life Insurance Company Limited and PICC Health Insurance Company Limited from 2000 to 2007. He was the president of Insurance Association of China from 2001 to 2003 and vice chairman of the CIRC from 1998 to 2000. Prior to that, he served in different senior leadership roles in the financial regulatory authorities, including head of the PBOC Guangdong Branch and chief of State Administration of Foreign Exchange, Guangdong Branch and assistant governor of the PBOC.
-87-
Mr. Stephen Markscheid has been our independent director since August 2007. Mr. Markscheid is chairman of Still Waters Green Technology, a United Kingdom based renewable energy developer. He is a member of the board of directors of Jinko Solar, Inc. and Xiaobai Maimai Inc., which are public companies listed in U.S. and ZZ Capital International Limited, a public company listed in Hong Kong. He is also a trustee emeritus of Princeton-in-Asia, a nonprofit social service organization affiliated with Princeton University. He was a member of the board of directors of a number of other listed companies, including TKK Symphony Acquisition Corporation (currently named Glory Star New Media Group Holdings Limited), Ener-Core, Inc., China Ming Yang Wind Power Group and ChinaCast Education Corporation. He acted as a director and interim chief executive officer and chief financial officer of Fellazo Inc. in 2020. From 2014 to 2017, he was a partner of Wilton Partners, a Shanghai-based boutique investment bank. From 2007 to 2011, he was the chief executive officer of Synergenz BioScience, Inc., a genomics company based in Hong Kong. Prior to that, Mr. Markscheid was the chief executive officer of HuaMei Capital Company, Inc., a Sino-U.S. investment advisory firm from 2006 to 2007. From 1998 to 2006, Mr. Markscheid worked for GE Capital. During his time with GE Capital, he led GE Capital’s business development activities in China and Asia Pacific, primarily acquisitions and direct investments. Prior to joining GE, Mr. Markscheid worked with the Boston Consulting Group throughout Asia from 1994 to 1997. Prior to that, Mr. Markscheid had been a commercial banker for ten years in London, Chicago, New York, Hong Kong and Beijing with Chase Manhattan Bank and First National Bank of Chicago. Prior to that, he worked with the US-China Business Council in Washington D.C. and Beijing. Mr. Markscheid received his bachelor’s degree in East Asian studies from Princeton University, a master’s degree in international affairs and economics from the School of Advanced International Studies at Johns Hopkins University, and an MBA degree from Columbia University.
Mr. Allen Lueth has been our independent director since August 2007. Mr. Lueth is currently a member of the board of directors of Greatview Aseptic Packaging Company Limited, a company listed in Hong Kong. Since February 2021, Mr. Lueth has served as CEO of Great Leap Brewery, a company engaged in the brewing and selling of beer in the PRC through third-party sales and its restaurants. From September 2019 to February 2021 Mr. Lueth served as the president and chief financial officer of International Institute of Education Group, a company mainly engaged in language education in the PRC. From 2017 to 2019 and 2010 to 2017, Mr. Lueth served as a chief financial officer for Asia-Pacific region and a vice president of finance for the PRC region for Cardinal Health, a Fortune 500 company engaged in the healthcare industry, respectively. From 2005 to 2010, Mr. Lueth served as a vice president of finance and strategy for the PRC region for Zuellig Pharma China, which was then acquired by Cardinal Health in 2010. Mr. Lueth worked for GE Capital from 1998 to 2004 in a variety of roles, including chief financial officer and chief executive officer for the Taiwan operations, and the representative for China. Earlier, he served with Coopers & Lybrand as an auditor. Mr. Lueth obtained his certificate as a certified public accountant in 1991 and a certified management accountant in 1994. Mr. Lueth received his bachelor of science in accounting degree from the University of Minnesota and an MBA degree from the J.L. Kellogg School of Management.
Dr. Mengbo Yin has been our independent director since September 2008. He is currently a PhD advisor at Southwestern University of Finance and Economics in China, where he also serves as head of the university’s postgraduate department. Previously, he was the dean of the university’s school of finance from 1996 to 2007. Professor Yin received his master’s and PhD degrees in finance from Southwestern University of Finance and Economics in China.
Employment Agreements
Each of our executive officers has entered into an employment agreement with us. Under these agreements, each of our executive officers is employed for a specified time period. We may terminate the employment for cause, at any time, without notice or remuneration, for certain acts of the employee, including but not limited to a conviction or plea of guilty to a felony, negligence or dishonesty to our detriment, failure to perform the agreed-to duties after a reasonable opportunity to cure the failure and failure to achieve the performance measures specified in the employment agreement. An executive officer may terminate his employment at any time with one-month prior written notice if there is a material reduction in his authority, duties and responsibilities or in his annual salary before the next annual salary review. Furthermore, we may terminate an executive officer’s employment at any time without cause upon two-month advance written notice. In the event of a termination without cause by us, we will provide the executive officer a lump-sum severance payment in the amount of RMB0.5 million, unless otherwise specifically required by applicable law.
Each executive officer has agreed to hold, both during and after the employment agreement expires or is earlier terminated, in strict confidence and not to use, except as required in the performance of his duties in connection with the employment, any confidential information, trade secrets and know-how of our company or the confidential information of any third-party, including our consolidated VIE and our subsidiaries, received by us. In addition, each executive officer has agreed to be bound by non-competition restrictions set forth in his employment agreement. Specifically, each executive officer has agreed not to, while employed by us and for one year following the termination or expiration of the employment agreement, (i) approach our clients, customers or contacts or other persons or entities introduced to the executive officer for the purpose of doing business with such person or entities, and will not interfere with the business relationship between us and such persons and/or entities; (ii) assume employment with or provide services as a director for any of our competitors, or engage, whether as principal, partner or otherwise, in any business which is in direct or indirect competition with our business; or (iii) seek directly or indirectly, to solicit the services of any of our employees who is employed by us at the date of the executive officer’s termination, or in the year preceding such termination.
-88-
B. Compensation
In 2021, the aggregate cash compensation, including reimbursement of expenses, to our executive officers which include executive directors was approximately RMB2.5 million (US$0.4 million), and the aggregate cash compensation to our non-executive directors was approximately RMB3.0 million (US$0.5 million). We did not set aside or accrue any amounts to provide pension, retirement or similar benefits for our executive officers and directors except for statutory social security payment.
Share Incentives
2007 Share Incentive Plan
Our 2007 Share Incentive Plan is intended to attract and retain the best available personnel for positions of substantial responsibility, provide additional incentive to employees, directors and consultants and promote the success of our business. We have reserved 136,874,658 ordinary shares for issuance under our 2007 Share Incentive Plan, which was approximately 15% of our outstanding ordinary shares at the time we authorized the number of ordinary shares reserved for issuance. The 2007 Share Incentive Plan expired upon the tenth anniversary of the shareholder approval of the 2007 Share Incentive Plan.
On November 21, 2008, our board of directors approved the grant of options to purchase an aggregate of 32,000,000 ordinary shares to various directors, officers and employees pursuant to the 2007 Share Incentive Plan (the “2008 Option”). The exercise price of these options is US$0.28 per ordinary share, equal to the closing price of our ADS on the Nasdaq Global Market at the grant date (after adjusting for the 20 ordinary shares to 1 ADS ratio). The options are scheduled to vest over a four-year period starting from March 31, 2010, subject to the achievement of certain key performance indicators by the option holders and their continued employment with us. As of March 31, 2018, all of the 2008 Option had been exercised or forfeited.
On March 9, 2009, our board of directors voted to grant options to purchase an aggregate of 10,000,000 ordinary shares to employees under the amended and restated 2007 Share Incentive Plan (the “2009 Option”). The exercise price of these options is US$0.34 per ordinary share, equal to the closing price of our ADS on the Nasdaq Global Select Market at the grant date (after adjusting for the 20 ordinary shares to 1 ADS ratio). These options are scheduled to vest over a four-year period starting from March 31, 2010, subject to the achievement of certain key performance indicators by the option holders and their continued employment with us. As of March 31, 2018, all of the 2009 Option had been exercised or forfeited.
On March 12, 2012, pursuant to the amended and restated 2007 Share Incentive Plan, our board of directors approved the grant of options to certain directors, officers, key employees and sales agents to purchase an aggregate of 93,445,000 ordinary shares at an exercise price of US$0.30 per ordinary share and approved the grant of options to two independent directors who are residents of the United States in an aggregate of 3,200,000 ordinary shares at an exercise price of US$0.31 per ordinary share (the “2012 Options”). These options are scheduled to vest over a five-year period starting from May 31, 2012, subject to the achievement of certain key performance indicators by certain option holders and all option holders’ continued employment with us.
In November 2014, the board and compensation committee passed a resolution to modify the exercise price of the 2012 Options. Except for the 2012 Options granted to one of the independent directors who is a US resident, the exercise price of the rest of the 2012 Options was reduced from US$0.30 per ordinary share (for certain directors, officers, key employees and sales agents) and US$0.31 per ordinary share (for the other independent director who is a US resident) to US$0.001 per ordinary share while the maximum aggregate award of 96,645,000 ordinary shares was reduced to 46,722,500 ordinary shares. The options are subject to the same service period. As of December 31, 2014, except for the options granted to one of the independent directors, outstanding options to purchase 91,327,722 ordinary shares were modified into 45,663,861 shares options. There was no incremental cost as a result of such option modification. As of March 31, 2021, all of the 2012 Options had been exercised or forfeited.
-89-
The following paragraphs describe the principal terms of our amended and restated 2007 Share Incentive Plan as currently in effect.
Types of Awards. The types of awards we may grant under our 2007 Share Incentive Plan include the following:
| ● | options to purchase our ordinary shares; |
| ● | restricted shares, which represent non-transferable ordinary shares, that may be subject to forfeiture, restrictions on transferability and other restrictions; and |
| ● | restricted share units, which represent the right to receive our ordinary shares at a specified date in the future, which may be subject to forfeiture. |
Awards may be designated in the form of ADSs instead of ordinary shares. If we designate an award in the form of ADSs, the number of shares issuable under the 2007 Share Incentive Plan will be adjusted to reflect the ratio of ADSs to ordinary shares.
Eligibility. We may grant awards to employees, directors and consultants of our company or any of our related entities, which include our subsidiaries or any entities in which we hold a substantial ownership interest. However, we may grant options that are intended to qualify as incentive share options, or ISOs, only to our employees and employees of our majority-owned subsidiaries.
Plan Administration. The compensation committee of our board of directors, or a committee designated by the compensation committee, will administer the 2007 Share Incentive Plan. However, awards made to our independent directors must be approved by the entire board of directors. The compensation committee or the full board of directors, as appropriate, will determine the individuals who will receive grants, the types of awards to be granted and terms and conditions of each award grant, including any vesting or forfeiture restrictions.
Award Agreement. Awards granted under our 2007 Share Incentive Plan will be evidenced by an award agreement that will set forth the terms, conditions and limitations for each award. In addition, in the case of options, the award agreement may also specify whether the option constitutes an ISO or a non-qualifying share option.
Acceleration of Awards upon Corporate Transactions. The outstanding awards will accelerate upon occurrence of a change-of-control corporate transaction where the successor entity does not assume our outstanding awards under the 2007 Share Incentive Plan. In such event, each outstanding award will become fully vested and immediately exercisable, and the transfer restrictions on the awards will be released and any forfeiture provisions will terminate immediately before the date of the change-of-control transaction. If the successor entity assumes our outstanding awards and later terminates the grantee’s service without cause within 12 months of the change-of-control transaction, the outstanding awards will automatically become fully vested and exercisable.
Exercise Price and Term of Awards. The exercise price per share subject to an option will be determined by the plan administrator and set forth in the award agreement which may be a fixed or variable price related to the fair market value of our ordinary shares; provided, however, that no options may be granted to an individual subject to taxation in the United States at less than the fair market value on the date of grant. To the extent not prohibited by applicable laws or any exchange rule, a downward adjustment of the exercise prices of any outstanding options may be made in the absolute discretion of the plan administrator and will be effective without the approval of our shareholders or the approval of the affected participants. If we grant an ISO to an employee who, at the time of that grant, owns shares representing more than 10% of the voting power of all classes of our share capital, the exercise price cannot be less than 110% of the fair market value of our ordinary shares on the date of that grant. The term of each award will be stated in the award agreement. The term of an award shall not exceed 10 years from the date of the grant, except that five years is maximum term of an ISO granted to an employee who holds more than 10% of the voting power of our share capital.
Amendment and Termination. Our board of directors may at any time amend, suspend or terminate the 2007 Share Incentive Plan. Amendments to the 2007 Share Incentive Plan are subject to shareholder approval to the extent required by law, or stock exchange rules or regulations. Additionally, shareholder approval will be specifically required to increase the number of shares available for issuance under the 2007 Share Incentive Plan or to extend the term of an option beyond ten years. Unless terminated earlier, the 2007 Share Incentive Plan will expire and no further awards may be granted after the tenth anniversary of the shareholder approval of the 2007 Share Incentive Plan.
As of March 31, 2022, all of the options had been exercised or forfeited, of which options to purchase 35,806,518 ordinary shares were cash exercised and collectively held by two employee shareholding vehicles on behalf of employees who beneficially own the shares.
-90-
2014 Share Issuance to Employees
In November 2014, we entered into share purchase agreements with companies established on behalf of our employees, or the 2014 Employee Companies, for the issuance of up to 100,000,000 ordinary shares of our company. In December 2014, we increased the new shares issued to the employees to 150,000,000 ordinary shares, representing approximately 13.0% of our then enlarged total share capital upon completion of the transaction. The purchase price for the 100,000,000 ordinary shares was US$0.27 per ordinary share or US$5.40 per ADS, while the purchase price for the additional 50,000,000 ordinary shares was US$0.29 per ordinary share or US$5.80 per ADS, both of which are the average closing prices for the 20 trading days prior to the board approvals. As of March 31, 2022, there were 92,646,780 ordinary shares outstanding held by the 2014 Employee Companies.
521 Plan
On June 14, 2018, we obtained approval from our board of directors to implement the 521 Plan, which enabled eligible Participants to participate in our growth by purchasing a total of 14 million of the Company’s ADSs at a price of US$27.38 per ADS. The Participants in the 521 Plan include entrepreneurial team leaders, general managers of our provincial branches or subsidiaries, and key managerial personnel, excluding senior management.
In order to facilitate the purchase of the shares by the Participants, 90% of the total subscription cost of the shares under the 521 Plan was funded by loans granted to the individual Participants by us, while the remaining 10% was contributed directly by the individual Participants. The loans each bear interest at a rate of 8% per annum and is repayable by December 31, 2023 or upon the termination of employment or agent agreement, whichever is earlier.
As the performance targets were not met by the Participants, we entered into supplemental agreement with the Participants to cancel the 521 Plan in December 2020, upon which all the relevant original contractual agreements that we entered into relating to the 521 Plan were terminated and lapsed. Further, all subscribed shares have been returned and cancelled while the share right deposits contributed by the Participants were refunded back to the Participants, with termination of the Participants’ obligation to repay us the non-recourse loan principal and interest.
C. Board Practices
Board of Directors
Our board of directors consists of six directors. Under our currently effective amended and restated memorandum and articles of association, a director is not required to hold any shares in our company by way of qualification. A director may vote with respect to any contract, proposed contract or arrangement in which he is materially interested. The directors may exercise all the powers of our company to borrow money, mortgage its undertaking, property and uncalled capital, and issue debentures or other securities whenever money is borrowed or as security for any obligation of our company or of any third-party. The directors may receive such remuneration as our board of directors may determine from time to time. There is no age limit requirement for directors.
In compliance with Rule 5605 of the Nasdaq Listing Rules, a majority of our directors and all of the committee members of our board of directors are independent directors. During 2021, our board of directors met in person or passed resolutions by unanimous written consent six times. In addition, our independent directors held executive sessions without the presence of non-independent directors or members of management twice during 2020. We have no specific policy with respect to director attendance at our annual general meetings of shareholders.
Committees of the Board of Directors
We have established four committees under the board of directors: the audit committee, the compensation committee, the corporate governance and nominating committee and financial reporting and disclosure committee, and have adopted a charter for each of the committees. Each committee’s members and functions are described below.
-91-
Audit Committee. Our audit committee consists of Allen Lueth (chairman), Stephen Markscheid and Mengbo Yin, all of whom satisfy the “independence” requirements of Rule 5605 of the Nasdaq Listing Rules and Rule 10A-3 under the Securities Exchange Act of 1934. The audit committee oversees our accounting and financial reporting processes and the audits of the financial statements of our company. The audit committee is responsible for, among other things:
| ● | selecting the independent auditors and pre-approving all auditing and non-auditing services permitted to be performed by the independent auditors; |
| ● | reviewing with the independent auditors any audit problems or difficulties and management’s response; |
| ● | reviewing and approving all proposed related-party transactions; |
| ● | discussing the annual audited financial statements with management and the independent auditors; |
| ● | reviewing major issues as to the adequacy of our internal controls and any special audit steps adopted in light of material control deficiencies; |
| ● | annually reviewing and reassessing the adequacy of our audit committee charter; |
| ● | meeting separately and periodically with management, the independent auditors and the internal auditor; and |
| ● | reporting regularly to the full board of directors. |
In 2021, our audit committee held meetings or passed resolutions by unanimous written consent four times.
Compensation Committee. Our compensation committee consists of Stephen Markscheid (chairman), Allen Lueth and Yunxiang Tang, all of whom satisfy the “independence” requirements of Rule 5605 of the Nasdaq Listing Rules. Our compensation committee assists the board of directors in reviewing and approving the compensation structure of our directors and executive officers, including all forms of compensation to be provided to our directors and executive officers. Our chief executive officer may not be present at any committee meeting during which his compensation is deliberated. The compensation committee is responsible for, among other things:
| ● | reviewing and recommending to the board with respect to the total compensation package for our chief executive officer; |
| ● | approving and overseeing the total compensation package for our executives other than the chief executive officer; |
| ● | reviewing and making recommendations to the board with respect to the compensation of our directors; and |
| ● | reviewing periodically and approving any long-term incentive compensation or equity plans, programs or similar arrangements, annual bonuses, employee pension and welfare benefit plans. |
In 2021, our compensation committee held meetings or passed resolutions by unanimous written consent twice.
-92-
Corporate Governance and Nominating Committee. Our corporate governance and nominating committee consists of Mengbo Yin (chairman), Allen Lueth and Stephen Markscheid, all of whom satisfy the “independence” requirements of Rule 5605 of the Nasdaq Listing Rules. The corporate governance and nominating committee assists our board of directors in identifying individuals qualified to become our directors and in determining the composition of the board and its committees. The corporate governance and nominating committee is responsible for, among other things:
| ● | identifying and recommending to the board nominees for election or re-election to the board, or for appointment to fill any vacancy; |
| ● | reviewing annually with the board the current composition of the board in light of the characteristics of independence, skills, experience and availability of service to us; |
| ● | identifying and recommending to the board the names of directors to serve as members of the audit committee and the compensation committee, as well as the corporate governance and nominating committee itself; |
| ● | advising the board periodically with respect to significant developments in the law and practice of corporate governance, as well as our compliance with applicable laws and regulations, and making recommendations to the board on all matters of corporate governance and on any corrective action to be taken; and |
| ● | monitoring compliance with our code of business conduct and ethics, including reviewing the adequacy and effectiveness of our procedures to ensure proper compliance. |
In 2021, our corporate governance and nominating committee held meetings or passed resolutions by unanimous written consent twice.
Financial Reporting and Disclosure Committee. Our financial reporting and disclosure committee consists of Peng Ge (chairman), Allen Lueth, and two of our non-executive employees including our financial controller and our internal legal counsel. The financial reporting and disclosure committee assist our CEO and CFO (collectively, the “Senior Officers”) in fulfilling their responsibility to oversee the accuracy, completeness and timeliness of our public reporting and disclosure. The financial reporting and disclosure committee is responsible for, among other things:
| ● | Review and, as necessary, help revise our controls and procedures that are designed to ensure that: (i) information required to be disclosed by us to the SEC and other information that our company publicly discloses is recorded, processed, summarized and reported accurately and on a timely basis; and (ii) information is accumulated and communicated to management, including the Senior Officers, as appropriate to allow timely decisions regarding such reporting and disclosure (collectively, the “Reporting and Disclosure Controls and Procedures”); |
| ● | Assist in documenting and monitoring the integrity and effectiveness of our Reporting and Disclosure Controls and Procedures; and |
| ● | Review the Company’s: (i) periodic and current reports, proxy statements, information statements, registration statements and any other information filed with or furnished to the SEC; (ii) press releases containing financial information, earnings guidance, information about material acquisitions or dispositions or other information material to the Company’s securityholders; (iii) correspondence broadly disseminated to securityholders; (iv) other relevant communications or presentations (collectively, the “Reporting and Disclosure Statements”); and (v) unusual and complex transactions, new accounting standard adoption and disclosure, new SEC reporting requirements. |
In 2021, our financial reporting and disclosure committee held meetings by unanimous written consent four times.
Duties of Directors
Under Cayman Islands law, our directors owe fiduciary duties to our company, including a duty of loyalty, a duty to act honestly, and a duty to act in what they consider in good faith to be in our best interests. Our directors must also exercise their powers only for a proper purpose. Our directors also owe a duty to our company to act with skill and care. It was previously considered that a director need not exhibit in the performance of his or her duties a greater degree of skill than may reasonably be expected from a person of his or her knowledge and experience. However, English and Commonwealth courts have moved towards an objective standard with regard to the required skill and care and these authorities are likely to be followed in the Cayman Islands. In fulfilling their duty of care to us, our directors must ensure compliance with our amended and restated memorandum and articles of association as amended and restated from time to time. Our company has the right to seek damages if a duty owed by our directors is breached. In certain limited circumstances, it may be possible for our shareholders to bring a derivative action on behalf of our company if a duty owed by our directors to our company is breached.
Terms of Directors and Executive Officers
All directors hold office until their successors have been duly elected and qualified. Outside of certain specified circumstances, including resigning, becoming bankrupt or being of unsound mind or being absent from board meetings without special leave of absence for six consecutive months and the board of directors resolves that his office be vacated, a director may only be removed by a special resolution of the shareholders. Officers are elected by and serve at the discretion of the board of directors. We do not have contracts in place with any of our directors providing for benefits upon termination of employment. For the period during which the directors and executives have served in the office, please see “Item 6. Directors, Senior Management and Employees—A. Directors and Senior Management.”
-93-
Board Diversity
| Board Diversity Matrix (As of March 31, 2022) | ||||
| Country of Principal Executive Offices: | China | |||
| Foreign Private Issuer | Yes | |||
| Disclosure Prohibited Under Home Country Law | No | |||
| Total Number of Directors | 6 | |||
| Female | Male | Non-Binary | Did Not Disclose Gender | |
| Part I: Gender Identity | ||||
| Directors | 0 | 6 | - | - |
| Part II: Demographic Background | ||||
| Underrepresented Individual in Home Country Jurisdiction | - | |||
| LGBTQ+ | - | |||
| Did Not Disclose Demographic Background | - | |||
D. Employees
Employees, Sales Agents and Training
We had 4,746, 4,926 and 5,785 employees as of December 31, 2019, 2020 and 2021, respectively. We consider our relations with our employees to be good. The following table sets forth the number of our employees by function as of December 31, 2021:
| Number of Employees | % of Total | |||||||
| Management | 807 | 13.9 | ||||||
| Administrative staff | 2,459 | 42.5 | ||||||
| Financial and accounting staff | 211 | 3.7 | ||||||
| Professional claims adjustors | 2,156 | 37.3 | ||||||
| Information technology staff | 152 | 2.6 | ||||||
| Total | 5,785 | 100.0 | ||||||
The following table sets forth the number of our employees by gender as of December 31, 2021:
| Female | Male | |||||||
| Management | 269 | 539 | ||||||
| Other staff | 2,015 | 2,962 | ||||||
| Total | 2,284 | 3,501 | ||||||
The following table sets forth the number of our employees by age as of December 31, 2021:
| Persons | % of Total | |||||||
| < 30 years old | 2,462 | 42.6 | ||||||
| 30-40 years old | 2,575 | 44.5 | ||||||
| > 40 years old | 748 | 12.9 | ||||||
| Total | 5,785 | 100.0 | ||||||
-94-
As of December 31, 2019, 2020 and 2021, we had 670,104, 362,580 and 284,053 registered sales agents respectively, of which approximately 396 are insurance advisors of our Yuntong branches. A majority of these sales agents are independent sales agents who are not our employees and are only compensated by commissions. We have contractual relationships with these sales agents. Our financial advisors are our employees and are compensated by both base salaries and commissions. We primarily distribute life insurance policies with a periodic premium payment schedule. For the sale of each of such life insurance policy, we pay the sales agent who has generated the sale periodic commissions based on a percentage of the commissions and fees we receive from the insurance companies for the sale and renewal of that policy, generally up to the first five years of the premium payment period, and retain all commissions and fees we continue to receive from insurance companies for the rest of the premium payment period. For the sale of each life insurance policy with a single premium payment schedule or property and casualty insurance policy, we pay the sales agent who has generated the sale a single commission based on a percentage of the commission and fee we receive from insurance companies for the sale of that policy.
For our traditional sales force, our life insurance sales agents are typically organized into sales teams with a multilevel hierarchy, typically with five layers. A life insurance sales agent not only receives a commission for the insurance policies that he or she sells, but also a commission for insurance policies sold by agents under his or her management. As to our Yuntong branches, our insurance advisors are organized in two layers consisting of one senior financial advisor leading several junior financial advisors.
Our sales agents, in-house sales representatives and claims adjustors are valuable to us and are instrumental in helping us build and maintain long-term relationships with our customers. Therefore, we place a strong emphasis on training our sales force. We provide training to both new sales agents and existing sales agents, on a monthly or quarterly basis, both offline and online. For new sales agents, we offer orientation courses that are designed to familiarize them with corporate culture, insurance products, and sales skills. For the existing sales agents, we offer on-the-job training courses that aim to enhance their sales skills and knowledge of different insurance products and develop skills to build and manage their own sales teams. Online training courses are also available on Lan Zhanggui and Fanhua RONS Livestreaming Platform, which enable sales agents to attend the courses anytime anywhere. As part of our efforts to professionalize our sales force, we will allocate more resources to enhance training. With the data insight gained through digital technologies, agents will be categorized into different levels based on various criteria including their qualification, capabilities and productivity and targeted training courses will be provided to help improve their professional skills and productivity.
E. Share Ownership
The following table sets forth information with respect to the beneficial ownership of our shares, as of March 31, 2022, by:
| ● | each of our current directors and executive officers; and |
| ● | each person known to us to own beneficially more than 5% of our shares. |
-95-
As of March 31, 2022, there were 1,074,291,784 ordinary shares outstanding. Beneficial ownership is determined in accordance with the rules and regulations of the SEC.
Ordinary
Shares | ||||||||
Number | % | |||||||
| Directors and Executive Officers: | ||||||||
| Yinan Hu(2) | 199,739,310 | 18.6 | % | |||||
| Peng Ge(3) | 48,562,260 | 4.5 | % | |||||
| Lichong Liu(4) | 23,119,600 | 2.2 | % | |||||
| Jun Li | * | * | ||||||
| Stephen Markscheid | * | * | ||||||
| Allen Warren Lueth | * | * | ||||||
| Mengbo Yin | * | * | ||||||
| All Directors and Executive Officers as a Group | 274,644,210 | 25.6 | % | |||||
| Principal Shareholders: | ||||||||
| Sea Synergy Limited(5) | 189,689,110 | 17.7 | % | |||||
| * | Less than 0.5% of our total outstanding ordinary shares. |
| † | Except for our independent directors, the business address of our directors and executive officers is c/o 60/F, Pearl River Tower, No. 15 West Zhujiang Road, Guangzhou, Guangdong 510623, People’s Republic of China. |
| (1) | Percentage of beneficial ownership of each director and executive officer is based on 1,074,291,784 ordinary shares outstanding as of March 31, 2021, and the number of ordinary shares underlying options held by such person that have vested. |
| (2) | Includes (i) 10,041,200 ordinary shares in the form of ADSs directly held by Mr. Hu, and (ii) 189,698,110 ordinary shares of our company directly held by Sea Synergy Limited, or Sea Synergy. Sea Synergy is 100% held by a family trust, of which Mr. Hu is the settlor and co-beneficiary. Pursuant to Section 13(d) of the Exchange Act and the rules promulgated thereunder, Mr. Hu may be deemed to beneficially own all of the Ordinary Shares of the Issuer held by Sea Synergy. |
| (3) | Includes 48,562,260 ordinary share held by Green Ease, which is 100% held by High Rank Investments Limited, or High Rank. High Rank was 100% held by a family trust, of which Mr. Ge is the settlor and co-beneficiary. Pursuant to Section 13(d) of the Exchange Act and the rules promulgated thereunder, High Rank Investments and Mr. Ge may be deemed to beneficially own all of the Ordinary Shares of the Issuer held by High Rank. |
| (4) | Includes (i) 22,787,600 ordinary share held by Rosyedge Limited, which is an employee shareholding vehicle that we established to hold shares of the Company on behalf of certain employees; and (ii) 332,000 ordinary shares in the form of ADSs directly held by Mr. Liu. |
| (5) | Includes 189,698,110 ordinary shares of the Company directly held by Sea Synergy. The registered address of Sea Synergy is P.O. Box 957, Offshore Incorporations Centre, Road Town, Tortola, British Virgin Islands. |
None of our existing shareholders have different voting rights from other shareholders. We are not aware of any arrangement that may, at a subsequent date, result in a change of control of our company. As of March 31, 2022, J.P. Morgan Chase Bank, N.A., or J.P. Morgan, the depositary for our ADS program, is our only record holder in the United States, holding approximately 61.7% of our total outstanding ordinary shares. The number of beneficial owners of our ADSs in the United States is likely much larger than the number of record holders of our ordinary shares in the United States.
-96-
Item 7. Major Shareholders and Related Party Transactions
| A. | Major Shareholders |
Please refer to “Item 6. Directors, Senior Management and Employees—E. Share Ownership.”
| B. | Related Party Transactions |
Proposed Going Private Transaction
On December 16, 2021, our board of directors received a preliminary non-binding proposal letter from a consortium led by Mr. Yinan Hu, our founder, chairman and CEO, proposing to acquire all of the outstanding ordinary shares of the Company not already owned by the consortium for $9.8 per ADS, or $0.49 per ordinary share in a going private transaction, (the “Proposed Transaction”). As of the date of this Annual Report, Mr. Hu is still in the process of forming a Consortium. For more details, see “Item 4. Information on the Company—A. History and Development of the Company—Proposed Going Private Transaction.”
Transactions with Puyi Inc.
On December 28, 2020, we entered into a framework strategic partnership agreement, or the Agreement, with Puyi Enterprise Management Advisory Co., Ltd., or Puyi Enterprise, an affiliate of Puyi Inc., pursuant to which, both parties, on the basis of full compliance with relevant regulatory and legal requirements, will share customer and channel resources and explore collaboration opportunities on the provision of value-added asset management services to Chinese households, by leveraging both parties’ respective strength in insurance and financial services.
Pursuant to the framework agreement, starting from January 2021, Puyi Enterprise has been providing referral and marketing services of our insurance products to their clients when their clients have such needs while our agents will be responsible for handling the purchasing procedures and other services. In 2021, we incurred a total of RMB5.4 million commission cost to Puyi Enterprise and the balance of accounts payable as of December 31, 2021 was RMB2.9 million.
Employment Agreements
See “Item 6. Directors, Senior Management and Employees—A. Directors and Senior Management—Employment Agreements” for a description of the employment agreements we have entered into with our senior executive officers.
Share Options
Please refer to “Item 6. Directors, Senior Management and Employees—B. Compensation.”
| C. | Interests of Experts and Counsel |
Not applicable.
Item 8. Financial Information
| A. | Consolidated Statements and Other Financial Information |
See “Item 18. Financial Statements.”
-97-
Legal and Regulatory Proceedings
We are currently not a party to any material litigation or legal proceeding that may have a material adverse impact on our business or operations. However, we are and may continue to be subject to various claims and legal actions arising in the ordinary course of business. In addition, the CBIRC may make inquiries and conduct examinations concerning our compliance with PRC laws and regulations from time to time. These administrative proceedings have resulted in administrative sanctions, including fines of RMB491.0 thousand in aggregate in 2021, which were not material to us. While we cannot predict the outcome of any pending or future examination, we do not believe that any pending legal matter will have a material adverse effect on our business, financial condition or results of operations. However, we cannot assure you that any future regulatory proceeding will not have an adverse outcome, which could have a material adverse effect on our operating results or cash flows.
Dividend Policy
Our board of directors has discretion as to whether to distribute dividends, subject to certain restrictions under Cayman Islands law, namely that our company may only pay dividends out of profits or share premium account, and provided always that in no circumstances may a dividend be paid unless, immediately following the date on which it is to be paid, our company will be able to pay its debts as they fall due in the ordinary course of business. In addition, our shareholders may by ordinary resolution declare a dividend, but no dividend may exceed the amount recommended by our directors. The timing, amount and form of dividends, if any, will depend on, among other things, our future results of operations and cash flow, our capital requirements and surplus, the amount of distributions, if any, received by us from our subsidiaries, our financial condition, contractual restrictions and other factors deemed relevant by our board of directors.
On February 28, 2017, our board of directors approved a cash dividend policy, which provided for an annual cash dividend to shareholders of no less than 30% of our net income attributable to shareholders in the previous fiscal year. On April 20, 2017, our board of directors declared an annual cash dividend of US$0.006 per ordinary share, or US$0.12 per ADS, payable on or around May 18, 2017 to shareholders of record on May 8, 2017.
On September 18, 2017, our board of directors modified the dividend policy to adopt a quarterly payment schedule in lieu of an annual dividend, with the dividend payout ratio of no less than 50% of net operating income attributable to the Company’s shareholders instead of no less than 30% under the annual dividend policy previously announced on April 20, 2017. The following table summarizes the quarterly dividend payments since the announcement of the quarterly dividend policy.
| Declaration Date | Quarterly Dividend (Per Ordinary Share) ( US$) | Quarterly
Dividend ( US$) | Record Date | Payable Date | ||||||
| November 20, 2017 | 0.01 | 0.20 | December 8, 2017 | December 22, 2017 | ||||||
| March 9, 2018 | 0.01 | 0.20 | March 26, 2018 | April 10, 2018 | ||||||
| May 12, 2018 | 0.0125 | 0.25 | June 4, 2018 | June 11, 2018 | ||||||
| August 18, 2018 | 0.0125 | 0.25 | September 5, 2018 | September 19, 2018 | ||||||
| November 17, 2018 | 0.0125 | 0.25 | December 5, 2018 | December 20, 2018 | ||||||
| March 18, 2019 | 0.0125 | 0.25 | March 21, 2019 | April 3, 2019 | ||||||
| May 22, 2019 | 0.0150 | 0.30 | June 6, 2019 | June 20, 2019 | ||||||
| August 20, 2019 | 0.0150 | 0.30 | September 4, 2019 | September 19, 2019 | ||||||
| November 20, 2019 | 0.0150 | 0.30 | December 5, 2019 | December 19, 2019 | ||||||
| March 18, 2020 | 0.0150 | 0.30 | April 2, 2020 | April 16, 2020 | ||||||
| May 26, 2020 | 0.0125 | 0.25 | June 10, 2020 | June 24, 2020 | ||||||
| August 24, 2020 | 0.0125 | 0.25 | September 8, 2020 | September 22, 2020 | ||||||
| November 24, 2020 | 0.0125 | 0.25 | December 9, 2020 | December 23, 2020 | ||||||
| March 22, 2021 | 0.0125 | 0.25 | March 31, 2021 | April 15, 2021 | ||||||
| May 27, 2021 | 0.0075 | 0.15 | June 11, 2021 | June 25, 2021 | ||||||
| August 23, 2021 | 0.0075 | 0.15 | September 7, 2021 | September 23, 2021 | ||||||
| November 23, 2021 | 0.0075 | 0.15 | December 8, 2021 | December 22, 2021 | ||||||
| March 28, 2022 | 0.0075 | 0.15 | April 12, 2022 | April 26, 2022 | ||||||
-98-
When we pay dividends, we pay our ADS holders to the same extent as holders of our ordinary shares, subject to the terms of the deposit agreement, including the fees and expenses payable thereunder. Any dividend we declare will be distributed by the depositary bank to the holders of our ADSs. Cash dividends on our ordinary shares, will be paid in U.S. dollars. Currently, we have no plan to repatriate the remaining undistributed earnings from our subsidiaries in China and we intend to retain all of our available funds held by subsidiaries in China and their future earnings to operate and expand our business.
We are a holding company incorporated in the Cayman Islands. We rely on dividends from our subsidiaries and service fees from our consolidated VIE in China or share premium to fund our payment of dividends, if any, to our shareholders. Current PRC regulations permit our subsidiaries to pay dividends to us only out of their accumulated profits, if any, determined in accordance with PRC accounting standards and regulations. In addition, each of our subsidiaries and consolidated VIE in China is required to set aside a certain amount of its accumulated after-tax profits each year, if any, to fund certain statutory reserves. These reserves may not be distributed as cash dividends. Further, if our subsidiaries and consolidated VIE in China incur debt on their own behalf, the instruments governing the debt may restrict their ability to pay dividends or make other payments to us. Furthermore, there are still uncertainties under the new PRC EIT law and the related regulations regarding whether the dividends we receive from our PRC subsidiaries or dividends paid to our shareholders will be subject to PRC withholding tax. See “Item 3. Key Information—D. Risk Factors—Risks Related to Doing Business in China—Our global income or the dividends we receive from our PRC subsidiaries may be subject to PRC tax under the EIT Law, which could have a material adverse effect on our results of operations.”
| B. | Significant Changes |
We have not experienced any significant changes since the date of our audited consolidated financial statements included in this annual report.
Item 9. The Offer and Listing
| A. | Offer and Listing Details |
Not applicable
| B. | Plan of Distribution |
Not applicable.
| C. | Markets |
Our ADSs, each representing 20 ordinary shares, are listed on the Nasdaq Global Select Market under the symbol “FANH.” From October 31, 2007 until December 6, 2016, our ticker symbol was “CISG.” From October 31, 2007 until January 1, 2009, our ADSs were listed on the Nasdaq Global Market.
-99-
| D. | Selling Shareholders |
Not applicable.
| E. | Dilution |
Not applicable.
| F. | Expenses of the Issue |
Not applicable.
Item 10. Additional Information
| A. | Share Capital |
Not applicable.
| B. | Memorandum and Articles of Association |
The following are summaries of material provisions of our amended and restated memorandum and articles of association, as adopted by our shareholders by special resolution at the extraordinary general meeting held on December 6, 2016, as well as the Cayman Companies Act insofar as they relate to the material terms of our ordinary shares.
Registered Office and Objects
The registered office of our company is at the offices of Maples Corporate Services Limited, PO Box 309, Ugland House, Grand Cayman, KY1-1104, Cayman Islands, or at such other place within the Cayman Islands as our board of directors may decide. The objects for which our company is established are unrestricted and we have full power and authority to carry out any object not prohibited by the Companies Act or as the same may be revised from time to time, or any other law of the Cayman Islands.
Board of Directors
See “Item 6. Directors, Senior Management and Employees—C. Board Practices—Board of Directors.”
Ordinary Shares
General. Our authorized share capital consists of 10,000,000,000 ordinary shares, with a par value of US$0.001 each. All of our issued and outstanding ordinary shares are fully paid and non-assessable. Certificates representing the ordinary shares are issued in registered form. Our shareholders who are nonresidents of the Cayman Islands may freely hold and vote their shares.
Dividend Rights. The holders of our ordinary shares are entitled to such dividends as may be declared by our board of directors subject to the Companies Act.
Voting Rights. On a show of hands, each shareholder present in person or by proxy (or, for a corporation or other non-natural person, present by its duly authorized representative or proxy) at a general meeting shall have one vote and on a poll, shall have one vote for each share registered in his name in the register of members of our company. Voting at any meeting of shareholders is by show of hands unless a poll is demanded. A poll may be demanded by the chairman of the meeting or by any one or more shareholders together holding at least ten percent of our paid-up voting share capital, present in person or by proxy.
A quorum required for a meeting of shareholders consists of shareholders holding in aggregate not less than one-third of our issued voting share capital present in person or by proxy or, if a corporation or other non-natural person, by its duly authorized representative. We may, but are not obliged, to hold an annual general meeting of shareholders. General meetings may be convened by our board of directors on its own initiative or upon a request to the directors by shareholders holding in aggregate not less than one-third of our voting share capital. Advance notice of at least 14 calendar days is required for the convening of our annual general meeting and other shareholders’ meetings.
-100-
An ordinary resolution to be passed by the shareholders requires the affirmative vote of a simple majority of the votes attaching to the ordinary shares cast in a general meeting or may be approved in writing by all of the shareholders entitled to vote at a general meeting, while a special resolution requires the affirmative vote of no less than two-thirds of the votes attaching to the ordinary shares cast in a general meeting or may be passed as a unanimous written resolution. A special resolution is required for important matters such as a change of name. Holders of the ordinary shares may effect certain changes by ordinary resolution, including consolidating and dividing all or any of our share capital into shares of a larger amount than our existing shares, and canceling any shares which have not been taken or agreed to be taken.
Transfer of Shares. Subject to the restrictions of our articles of association, as applicable, any of our shareholders may transfer all or any of his or her ordinary shares by an instrument of transfer in the usual or common form or any other form approved by our board.
Liquidation. On a return of capital on winding up or otherwise (other than on conversion, redemption or purchase of shares), assets available for distribution among the holders of ordinary shares may be distributed among the holders of the ordinary shares as determined by the liquidator, subject to sanction of an ordinary resolution of our company.
Calls on Shares and Forfeiture of Shares. Our board of directors may from time to time make calls upon shareholders for any amounts unpaid on their shares in a notice served to such shareholders at least 14 days prior to the specified time of payment. The shares that have been called upon and remain unpaid on the specified time are subject to forfeiture.
Redemption, Repurchase and Surrender of Shares. Subject to the provisions of the Companies Act and our articles of association, we may issue shares on terms that they are subject to redemption, at our option or at the option of the holders, on such terms and in such manner as our board of directors may determine before the issue of such shares. We also may purchase our own shares, provided that our shareholders have approved the manner of purchase by ordinary resolution or the manner of purchase is in accordance with that specified in our articles of association. The manner of purchase specified in our articles of association, which cover purchases of shares listed on an internationally recognized stock exchange and shares not so listed, is in accordance with Section 37(2) of the Companies Act or any modification or reenactment thereof for the time being in force. In addition, our company may accept the surrender of any fully paid share for no consideration. Pursuant to the Companies Act, upon the repurchase, redemption or surrender of shares, the board of directors can determine whether or not to cancel those shares or hold them as treasury shares pending cancellation, transfer or sale. The company must obtain authorization to hold such shares as treasury shares either in accordance with the procedures set out in the company’s articles of association or (if there are none) by a board resolution before being repurchased, redeemed or surrendered in accordance with the usual rules and articles.
-101-
Variations of Rights of Shares. If at any time the share capital is divided into different classes of shares, the rights attached to any class of shares (unless otherwise provided by the terms of issue of the shares of that class) may, subject to our articles of association, be varied or abrogated with the written consent of the holders of a majority of the issued shares of that class or with the sanction of a special resolution passed at a general meeting of the holders of the shares of that class.
Inspection of Books and Records. Holders of our ordinary shares have no general right under Cayman Islands law to inspect or obtain copies of our register of members or our corporate records (other than our memorandum and articles of association, special resolutions, and our register of mortgages and charges). However, we make our annual reports, which contain our audited financial statements, available to our shareholders. See “Item 10. Additional Information—H. Documents on Display.”
| C. | Material Contracts |
We have not entered into any material contracts other than in the ordinary course of business and other than those described in “Item 4. Information on the Company” or elsewhere in this annual report.
| D. | Exchange Controls |
See “Item 4. Information on the Company—B. Business Overview—Regulation—Regulations on Foreign Exchange.”
| E. | Taxation |
The following summary of the material Cayman Islands, PRC and United States federal income tax consequences of an investment in our ADSs or ordinary shares is based upon laws and relevant interpretations thereof in effect as of the date of this annual report, all of which are subject to prospective and retroactive change and is included here for information purposes only. This summary is not intended to be, and should not be construed as, legal or tax advice, does not consider any investor’s particular circumstances, and does not deal with all possible tax consequences relating to an investment in our ADSs or ordinary shares, such as the tax consequences under state, local and other tax laws.
Cayman Islands Taxation
According to Maples and Calder (Hong Kong) LLP, our Cayman Islands counsel, the Cayman Islands currently levies no taxes on individuals or corporations based upon profits, income, gains or appreciation and there is no taxation in the nature of inheritance tax, estate duty or gift tax. No Cayman Islands stamp duty will be payable unless an instrument is executed in, or after execution brought within the jurisdiction of the Cayman Islands, or produced before a court of the Cayman Islands. The Cayman Islands is a party to a double tax treaty with the United Kingdom but otherwise is not a party to any double tax treaties. There are no exchange control regulations or currency restrictions in the Cayman Islands.
PRC Taxation
Under the former PRC Income Tax Law for Enterprises with Foreign Investment and Foreign Enterprises, any dividends payable by foreign-invested enterprises to non-PRC investors were exempt from any PRC withholding tax. In addition, any interest or dividends payable, or distributions made, by us to holders or beneficial owners of our ADSs or ordinary shares would not have been subject to any PRC tax, provided that such holders or beneficial owners, including individuals and enterprises, were not deemed to be PRC residents under the PRC tax law and had not become subject to PRC tax.
Under the EIT Law, which took effect as of January 1, 2008, which was subsequently amended on March 16, 2007, February 24, 2017 and December 29, 2018, enterprises established under the laws of non-PRC jurisdictions but whose “de facto management body” is located in China are considered “resident enterprises” for PRC tax purposes. Under the implementation regulations issued by the State Council relating to the new law, “de facto management bodies” are defined as the bodies that have material and overall management control over the business, personnel, accounts and properties of an enterprise. On April 22, 2009, SAT, issued SAT Circular 82, which provides certain specific criteria for determining whether the “de facto management body” of a PRC-controlled enterprise that is incorporated offshore is located in China. In addition, the SAT issued a bulletin on July 27, 2011 providing more guidance on the implementation of Circular 82 and clarifying matters such as resident status determination. Substantially all of our management are currently based in China, and may remain in China in the future. If we were treated as a “resident enterprise” for PRC tax purposes, we would be subject to PRC income tax on our worldwide income at a uniform tax rate of 25%, but dividends received by us from our PRC subsidiaries may be exempt from the income tax.
-102-
Under the new law and its implementation regulations, dividends paid to a non-PRC investor are generally subject to a 10% or 5% PRC withholding tax, if such dividends are derived from sources within China and the non-PRC investor is considered to be a non-resident enterprise without any establishment or place of business within China or if the dividends paid have no connection with the non-PRC investor’s establishment or place of business within China, unless such tax is eliminated or reduced under an applicable tax treaty. Similarly, any gain realized on the transfer of ADSs or shares by such an investor is also subject to a 10% or 5% PRC withholding tax if such gain is regarded as income derived from sources within China, unless such tax is eliminated or reduced under an applicable tax treaty.
If we were considered a PRC “resident enterprise,” it is possible that the dividends we pay with respect to our ADSs or ordinary shares, or the gain you may realize from the transfer of our ADSs or ordinary shares, would be treated as income derived from sources within China and be subject to the 10% or 5% PRC withholding tax.
Income Tax and Withholding Tax
The EIT Law, applies a uniform 25% enterprise income tax rate to both foreign-invested enterprises and domestic enterprises. The EIT Law imposes a withholding tax of 10% on dividends distributed by a PRC foreign-invested enterprise to its immediate holding company outside of China, if such immediate holding company is considered a “non-resident enterprise” without any establishment or place within China or if the received dividends have no connection with the establishment or place of such immediate holding company within China, unless such immediate holding company’s jurisdiction of incorporation has a tax treaty with China that provides for a different withholding arrangement. Holding companies in Hong Kong, for example, are subject to a 5% withholding tax rate. The Cayman Islands, where we are incorporated, does not have such a tax treaty with China. Thus, dividends paid to us by our subsidiaries in China may be subject to the 10% withholding tax if we are considered a “non-resident enterprise” under the EIT Law.
Under the EIT Law and its implementation rules, any interest or premium with respect to the notes and any gains realized on the transfer of the notes by holders who are deemed under the EIT Law as non-resident enterprise may be subject to PRC enterprises income tax if such interest, premium or gains are regarded as income derived from sources within the PRC. Under the EIT Law, a “non-resident enterprise” means an enterprise established under the laws of a jurisdiction other than the PRC and whose actual administrative organization is not in the PRC but has established offices or premises in the PRC, or which has not established any offices or premises in the PRC but has obtained incomes derived from sources within the PRC.
The EIT Law provides that enterprises established outside of China whose “de facto management bodies” are located in China are considered “resident enterprises” and are therefore subject to PRC enterprise income tax at the rate of 25% with respect to their income sourced from both within and outside of China. The Implementing Regulation defines the term “de facto management body” as a management body that exercises substantial and overall control and management over the production and operations, personnel, accounting and properties of an enterprise. Circular 82 provides certain specific criteria for determining whether the “de facto management body” of a Chinese-controlled offshore-incorporated enterprise is located in China. The Resident Enterprise Administrative Measures provide clarification for resident status determination and competent tax authorities. However, Circular 82 and the Resident Enterprise Administrative Measures apply only to offshore enterprises controlled by PRC enterprises, not those invested in or controlled by PRC individuals, like our company. Currently there are no further detailed rules or precedents applicable to us regarding the procedures and specific criteria for determining “de facto management body” for a company of our type. It is still unclear if the PRC tax authorities would determine that we should be classified as a PRC “resident enterprise.”
-103-
Although we have not been notified that we are treated as a PRC resident enterprise, we cannot assure you that we will not be treated as a “resident enterprise” under the EIT Law, any aforesaid circulars or any amended regulations in the future. If we are treated as a PRC resident enterprise for PRC enterprise income tax purposes, among other things, we would be subject to the PRC enterprise income tax at the rate of 25% on our worldwide taxable income. Furthermore, if we are treated as a PRC resident enterprise, payments of dividends and/or other expenses of similar nature by us may be regarded as derived from sources within the PRC and therefore we may be obligated to withhold PRC income tax at 10% on payments of dividends on the ADSs or shares and/or interest or other expenses of similar nature on the notes to non-PRC resident enterprise investors. In the case of non-PRC resident individual investors, the tax may be withheld at a rate of 20%.
In addition, if we are treated as a PRC resident enterprise, any gain realized on the transfer of the ADSs and/or ordinary shares by non-PRC resident investors may be regarded as derived from sources within the PRC and accordingly may be subject to a 10% PRC income tax in the case of non-PRC resident enterprises or 20% in the case of non-PRC resident individuals. The PRC tax on interest or gains may be reduced or exempted under applicable tax treaties between the PRC and the ADS holder’s home country. For example, according to an arrangement between the PRC and Hong Kong, for the avoidance of double taxation, ADS holders who are Hong Kong residents, including both enterprise holders and individual holders, may be exempted from PRC income tax on capital gains derived from a sale or exchange of the notes.
United States Federal Income Taxation
The following discussion describes the material United States federal income tax considerations to a United States Holder (as defined below), of an investment in our ADSs or ordinary shares. This discussion is based on the federal income tax laws of the United States as of the date of this annual report on Form 20-F, including the United States Internal Revenue Code of 1986, as amended (the “Code”), existing and proposed Treasury Regulations promulgated thereunder, judicial authority, published administrative positions of the United States Internal Revenue Service (“IRS”) and other applicable authorities, all as of the date of this annual report on Form 20-F. All of the foregoing authorities are subject to differing interpretations or changes, which could apply retroactively or significantly affect the tax considerations described below. We have not sought any ruling from the IRS with respect to the statements made or the conclusions reached in the following discussion and there can be no assurance that the IRS or a court will agree with our statements or conclusions. In addition, this summary of the United States federal income tax considerations does not discuss the so called Medicare Tax on net investment income, any tax considerations arising under the United States federal non-income tax laws (such as estate or gift tax), or the laws of any state, local, or non-United States taxing jurisdiction.
This discussion applies only to a United States Holder (as defined below) that holds ADSs or ordinary shares as “capital assets” for United States federal income tax purposes (generally, property held for investment). The discussion neither addresses the tax considerations to any particular investor nor describes all aspects of the tax considerations applicable to persons in special tax situations, such as:
| ● | banks and certain other financial institutions; |
| ● | insurance companies; |
| ● | regulated investment companies; |
| ● | real estate investment trusts; |
| ● | brokers or dealers in stocks and securities, or currencies; |
| ● | persons who use or are required to use a mark-to-market method of accounting; |
| ● | certain former citizens or residents of the United States subject to Section 877 of the Code; |
| ● | entities subject to the United States anti-inversion rules; |
-104-
| ● | tax-exempt organizations and entities; |
| ● | persons subject to the alternative minimum tax provisions of the Code; |
| ● | persons whose functional currency is other than the United States dollar; |
| ● | persons holding ADSs or ordinary shares as part of a straddle, hedging, conversion or integrated transaction; |
| ● | persons holding ADSs or ordinary shares through a bank, financial institution or other entity, or a branch thereof, located, organized or resident outside the United States; |
| ● | persons that actually or constructively own ADSs or ordinary shares representing 10% or more of our voting power or value; |
| ● | persons who acquired ADSs or ordinary shares pursuant to the exercise of an employee stock option or otherwise as compensation; |
| ● | partnerships or other pass-through entities, or persons holding ADSs or ordinary shares through such entities; |
| ● | persons required to accelerate the recognition of any item of gross income with respect to our ADSs or ordinary shares as a result of such income being recognized on an applicable financial statement; or |
| ● | persons that hold, directly, indirectly or by attribution, ADSs, ordinary shares or other ownership interests in us prior to our initial public offering. |
If a partnership (including an entity or arrangement treated as a partnership for United States federal income tax purposes) holds our ADSs or ordinary shares, the tax treatment of a partner in the partnership generally will depend upon the status of the partner and the activities of the partnership. A partnership or a partner in a partnership holding our ADSs or ordinary shares should consult its tax advisors regarding the tax consequences of investing in and holding our ADSs or ordinary shares.
The following discussion is for informational purposes only and is not a substitute for careful tax planning and advice. Investors should consult their tax advisors with respect to the application of the United States federal income tax laws to their particular situations, as well as any tax consequences arising under the federal estate or gift tax laws or the laws of any state, local or non-Untied States taxing jurisdiction and under any applicable tax treaty.
For purposes of the discussion below, a “United States Holder” is a beneficial owner of our ADSs or ordinary shares that is, for United States federal income tax purposes:
| ● | an individual who is a citizen or resident of the United States; |
| ● | a corporation (or other entity treated as a corporation for United States federal income tax purposes) created or organized in or under the laws of the United States, any state thereof or the District of Columbia; |
| ● | an estate, the income of which is subject to United States federal income taxation regardless of its source; or |
| ● | a trust, if (i) a court within the United States is able to exercise primary jurisdiction over its administration and one or more United States persons have the authority to control all of its substantial decisions or (ii) in the case of a trust that was treated as a domestic trust under the law in effect before 1997, a valid election is in place under applicable Treasury Regulations to treat such trust as a domestic trust. |
ADSs
If you own our ADSs, then you should be treated as the owner of the underlying ordinary shares represented by those ADSs for United States federal income tax purposes. The remainder of this discussion assumes that a United States Holder of our ADSs will be treated in this manner. Accordingly, deposits or withdrawals of ordinary shares for ADSs should not be subject to United States federal income tax.
-105-
Passive Foreign Investment Company
We will be a PFIC for United States federal income tax purposes for any taxable year if, applying applicable look-through rules, either:
| ● | at least 75% of our gross income for such year is passive income; or |
| ● | at least 50% of the value of our assets (generally determined based on a quarterly average) during such year is attributable to assets that produce or are held for the production of passive income. |
For this purpose, passive income generally includes dividends, interest, royalties and rents (other than certain royalties and rents derived in the active conduct of a trade or business and not derived from a related person). We will be treated as owning a proportionate share of the assets and earning a proportionate share of the income of any other corporation in which we own, directly or indirectly, at least 25% by value of the stock. Although the law in this regard is unclear, we treat our VIEs as being owned by us for United States federal income tax purposes, because we exercise effective control over the operation of such entities and because we are entitled to substantially all of their economic benefits, and, as a result, we consolidate their results of operations in our consolidated United States GAAP financial statements.
Based on the market price of our ADSs, the value of our assets and the composition of our income and assets, we do not believe we were a passive foreign investment company (“PFIC”) for United States federal income tax purposes for our taxable year ended December 31, 2021. However, we believe we were a PFIC for 2017 and prior years. In addition, we believe that it is likely that one or more of our subsidiaries were also PFICs for such years. The determination of PFIC status is based on an annual determination that cannot be made until the close of a taxable year, involves extensive factual investigation, including ascertaining the fair market value of all of our assets on a quarterly basis and the character of each item of income that we earn, and is subject to uncertainty in several respects. Accordingly, we cannot assure you that we will not be a PFIC for any taxable year or that the IRS will not take a contrary position to any determination we make.
Changes in the composition of our income and assets may cause us to cease to be or become a PFIC. The determination of whether we will be a PFIC for any taxable year may depend in part upon the value of our goodwill and other unbooked intangibles not reflected on our balance sheet (which may depend upon the market price of our ADSs or ordinary shares from time to time, which may fluctuate significantly) and also may be affected by how, and how quickly, we spend our liquid assets and the cash we generate from our operations and raise in any offering. Among other matters, if our market capitalization declines, we may be or become a PFIC because our liquid assets and cash (which are for this purpose considered assets that produce passive income) may then represent a greater percentage of our overall assets. Further, while we believe our classification methodology and valuation approach is reasonable, it is possible that the IRS may challenge our classification or valuation of our goodwill and other unbooked intangibles, which may result in our being or becoming a PFIC for the current or one or more future taxable years.
If we are a PFIC for any taxable year (as we believe we were for 2017 and prior years) during which you hold ADSs or ordinary shares, we will continue to be treated as a PFIC with respect to you for all succeeding years during which you hold ADSs or ordinary shares, unless we cease to be a PFIC (as we believe we did in 2018) and you make a “deemed sale” election with respect to the ADSs or ordinary shares, as applicable. If such an election is made, you will be deemed to have sold the ADSs or ordinary shares you hold at their fair market value and any gain from such deemed sale would be subject to the rules described in the following two paragraphs. After the deemed sale election, so long as we do not become a PFIC in a subsequent taxable year, the ADSs or ordinary shares with respect to which such election was made will not be treated as shares in a PFIC and, as a result, you will not be subject to the rules described below with respect to any “excess distribution” you receive from us or any gain from an actual sale or other disposition of the ADSs or ordinary shares. You are strongly urged to consult your tax advisors as to the possibility and consequences of making a deemed sale election as we believe we ceased to be a PFIC in 2018.
If we are a PFIC for any taxable year (as we believe we were for 2017 and prior years) during which you hold ADSs or ordinary shares, then, unless you make a “mark-to-market” election (as discussed below), you generally will be subject to special and adverse tax rules with respect to any “excess distribution” that you receive from us and any gain that you recognize from a sale or other disposition, including a pledge, of the ADSs or ordinary shares. For this purpose, distributions that you receive in a taxable year that are greater than 125% of the average annual distributions that you received during the shorter of the three preceding taxable years or your holding period for the ADSs or ordinary shares will be treated as an excess distribution. Under these rules:
| ● | the excess distribution or recognized gain will be allocated ratably over your holding period for the ADSs or ordinary shares; |
| ● | the amount of the excess distribution or recognized gain allocated to the taxable year of distribution or gain, and to any taxable years in your holding period prior to the first taxable year in which we were treated as a PFIC, will be treated as ordinary income; and |
| ● | the amount of the excess distribution or recognized gain allocated to each other taxable year will be subject to the highest tax rate in effect for individuals or corporations, as applicable, for each such year and the resulting tax will be subject to the interest charge generally applicable to underpayments of tax. |
If we are a PFIC for any taxable year (as we believe we were for 2017 and prior years) during which you hold our ADSs or ordinary shares and any of our non-United States subsidiaries that are corporations (or other corporations in which we own equity interests) is also a PFIC, you would be treated as owning a proportionate amount (by value) of the shares of each such non-United States entity classified as a PFIC (each such entity, “a lower-tier PFIC”) for purposes of the application of these rules. You should consult your tax advisors regarding the application of the PFIC rules to any of our lower-tier PFICs.
-106-
If we are a PFIC for any taxable year (as we believe we were for 2017 and prior years) during which you hold ADSs or ordinary shares, then in lieu of being subject to the tax and interest-charge rules discussed above, you may make an election to include gain on our ADSs or ordinary shares as ordinary income under a mark-to-market method, provided that our ADSs or ordinary shares constitute “marketable stock” (as defined below). If you make a mark-to-market election for our ADSs or ordinary shares, you will include in gross income for each year that we are a PFIC an amount equal to the excess, if any, of the fair market value of the ADSs or ordinary shares you hold as of the close of your taxable year over your adjusted basis in such ADSs or ordinary shares. You will be allowed a deduction for the excess, if any, of the adjusted basis of the ADSs or ordinary shares over their fair market value as of the close of the taxable year. However, deductions will be allowable only to the extent of any net mark-to-market gains on the ADSs or ordinary shares included in your income for prior taxable years. Amounts included in your income under a mark-to-market election, as well as any gain from the actual sale or other disposition of the ADSs or ordinary shares, will be treated as ordinary income. Ordinary loss treatment will apply to the deductible portion of any mark-to-market loss on the ADSs or ordinary shares, as well as to any loss from the actual sale or other disposition of the ADSs or ordinary shares, to the extent that the amount of such loss does not exceed the net mark-to-market gains previously included for such ADSs or ordinary shares. Your basis in the ADSs or ordinary shares will be adjusted to reflect any such income or loss amounts. If you make a valid mark-to-market election, any distributions we make would generally be subject to the tax rules discussed below under “—Dividends and Other Distributions on the ADSs or Ordinary Shares,” except the lower capital gains rate applicable to qualified dividend income generally would not apply.
The mark-to-market election is available only for “marketable stock.” Marketable stock is stock that is regularly traded on a qualified exchange or other market, as defined in applicable Treasury Regulations. Our ADSs, but not our ordinary shares, are listed on the Nasdaq Global Select Market, which is a qualified exchange or other market for these purposes. Consequently, if the ADSs remain listed on the Nasdaq Global Select Market and are regularly traded, and you are a holder of ADSs, we expect that the mark-to-market election will be available to you, but no assurances are given in this regard.
If you make a mark-to-market election, it will be effective for the taxable year for which the election is made and all subsequent taxable years unless the ADSs are no longer regularly traded on a qualified exchange or other market, or the IRS consents to the revocation of the election. You are urged to consult your tax advisors regarding the availability of mark-to-market election, and whether making the election would be advisable in your particular circumstances.
Because a mark-to-market election cannot be made for any lower tier PFICs that we may own, if we were a PFIC for any taxable year (as we believe we were for 2017 and prior years), a United States Holder that makes the mark-to-market election may continue to be subject to the tax and interest charges under the general PFIC rules with respect to such United States Holder’s indirect interest in any investments held by us that are treated as an equity interest in a PFIC for United States federal income tax purposes.
In certain circumstances, a United States shareholder in a PFIC may avoid the adverse tax and interest-charge regime described above by making a “qualified electing fund” election to include in income its share of the corporation’s income on a current basis. However, you may make a qualified electing fund election with respect to your ADSs or ordinary shares only if we agree to furnish you annually with a PFIC annual information statement as specified in the applicable Treasury Regulations. We do not intend to prepare or provide the information that would enable you to make a qualified electing fund election.
A United States Holder that holds our ADSs or ordinary shares in any year in which we are a PFIC (as we believe we were for 2017 and prior years) will be required to file an annual report containing such information as the United States Treasury Department may require. You are strongly urged to consult your tax advisors regarding the impact of our ceasing to be a PFIC in 2018 on your investment in our ADSs or ordinary shares, as well as the application of the PFIC rules to your investment in our ADSs or ordinary shares and the availability, application and consequences of the elections discussed above.
Dividends and Other Distributions on the ADSs or Ordinary Shares
Subject to the passive foreign investment company rules discussed above, the gross amount of any distribution that we make to you with respect to our ADSs or ordinary shares (including any amounts withheld to reflect PRC or other withholding taxes) will be taxable as a dividend, to the extent paid out of our current or accumulated earnings and profits, as determined under United States federal income tax principles. Such income (including any withheld taxes) will be includable in your gross income on the day actually or constructively received by you, if you own the ordinary shares, or by the depositary, if you own ADSs. Because we do not intend to determine our earnings and profits on the basis of United States federal income tax principles, any distribution paid will generally be reported as a “dividend” for United States federal income tax purposes. Such dividends will not be eligible for the dividends-received deduction allowed to qualifying corporations under the Code.
-107-
Dividends received by a non-corporate United States Holder may qualify for the lower rates of tax applicable to “qualified dividend income,” if the dividends are paid by a “qualified foreign corporation” and other conditions discussed below are met. A non-United States corporation is treated as a qualified foreign corporation (i) with respect to dividends paid by that corporation on shares (or American depositary shares backed by such shares) that are readily tradable on an established securities market in the United States or (ii) if such non-United States corporation is eligible for the benefits of a qualifying income tax treaty with the United States that includes an exchange of information program. However, a non-United States corporation will not be treated as a qualified foreign corporation if it is a passive foreign investment company in the taxable year in which the dividend is paid or the preceding taxable year.
Under a published IRS Notice, common or ordinary shares, or American depositary shares representing such shares, are considered to be readily tradable on an established securities market in the United States if they are listed on the Nasdaq Global Select Market, as are our ADSs (but not our ordinary shares). Based on existing guidance, it is unclear whether the ordinary shares will be considered to be readily tradable on an established securities market in the United States, because only the ADSs, and not the underlying ordinary shares, are listed on a securities market in the United States. We believe, but we cannot assure you, that dividends we pay, if any, on the ordinary shares that are represented by ADSs, but not on the ordinary shares that are not so represented, will, subject to applicable limitations, be eligible for the reduced rates of taxation. In addition, if we are treated as a PRC resident enterprise under the PRC tax law (see “Item 10. Additional Information—E. Taxation—PRC Taxation”), then we may be eligible for the benefits of the income tax treaty between the United States and the PRC. If we are eligible for such benefits, then dividends that we pay on our ordinary shares, regardless of whether such shares are represented by ADSs, would, subject to applicable limitations, be eligible for the reduced rates of taxation.
Even if dividends would be treated as paid by a qualified foreign corporation, a non-corporate United States Holder will not be eligible for reduced rates of taxation if it does not hold our ADSs or ordinary shares for more than 60 days during the 121-day period beginning 60 days before the ex-dividend date or if the United States Holder elects to treat the dividend income as “investment income” pursuant to Section 163(d)(4) of the Code. In addition, the rate reduction will not apply to dividends of a qualified foreign corporation if the non-corporate United States Holder receiving the dividend is obligated to make related payments with respect to positions in substantially similar or related property.
You should consult your tax advisors regarding the availability of the lower tax rates applicable to qualified dividend income for any dividends that we pay with respect to the ADSs or ordinary shares, as well as the effect of any change in applicable law after the date of this annual report on Form 20-F.
Any PRC or other non-United States withholding taxes imposed on dividends paid to you with respect to the ADSs or ordinary shares generally will be treated as foreign taxes eligible for credit against your United States federal income tax liability, subject to the various limitations and disallowance rules that apply to foreign tax credits generally. For purposes of calculating the foreign tax credit, dividends paid to you with respect to the ADSs or ordinary shares will be treated as income from sources outside the United States and generally will constitute passive category income. The rules relating to the determination of the foreign tax credit are complex, and you should consult your tax advisors regarding the availability of a foreign tax credit in your particular circumstances.
Disposition of the ADSs or Ordinary Shares
You will recognize gain or loss on a sale or exchange of the ADSs or ordinary shares in an amount equal to the difference between the amount realized on the sale or exchange and your tax basis in the ADSs or ordinary shares. Subject to the discussion under “Item 10. Additional Information—E. Taxation—United States Federal Income Taxation—Passive Foreign Investment Company,” above, such gain or loss generally will be capital gain or loss. Capital gains of a non-corporate United States Holder, including an individual that has held the ADSs or ordinary shares for more than one year currently are eligible for reduced tax rates. The deductibility of capital losses is subject to limitations.
Any gain or loss that you recognize on a disposition of the ADSs or ordinary shares generally will be treated as United States-source income or loss for foreign tax credit limitation purposes. However, if we are treated as a PRC resident enterprise for PRC tax purposes and PRC tax is imposed on gain from the disposition of the ADSs or ordinary shares (see “Item 10. Additional Information—E. Taxation—PRC Taxation”), then a United States Holder that is eligible for the benefits of the income tax treaty between the United States and the PRC may elect to treat the gain as PRC-source income for foreign tax credit purposes. If such an election is made, the gain so treated will be treated as a separate class or “basket” of income for foreign tax credit purposes. You should consult your tax advisors regarding the proper treatment of gain or loss, as well as the availability of a foreign tax credit, in your particular circumstances.
-108-
Information Reporting and Backup Withholding
Information reporting to the IRS and backup withholding generally will apply to dividends in respect of our ADSs or ordinary shares, and the proceeds from the sale or exchange of our ADSs or ordinary shares, that are paid to you within the United States (and in certain cases, outside the United States), unless you furnish a correct taxpayer identification number and make any other required certification, generally on IRS Form W-9 or you otherwise establish an exemption from information reporting and backup withholding. Backup withholding is not an additional tax. Amounts withheld as backup withholding generally are allowed as a credit against your United States federal income tax liability, and you may be entitled to obtain a refund of any excess amounts withheld under the backup withholding rules if you file an appropriate claim for refund with the IRS and furnish any required information in a timely manner.
United States Holders who are individuals (and certain entities closely held by individuals) generally will be required to report our name, address and such information relating to an interest in the ADSs or ordinary shares as is necessary to identify the class or issue of which the ADSs or ordinary shares are a part. These requirements are subject to exceptions, including an exception for ADSs or ordinary shares held in accounts maintained by certain financial institutions and an exception applicable if the aggregate value of all “specified foreign financial assets” (as defined in the Code) does not exceed US$50,000.
United States Holders should consult their tax advisors regarding the application of the information reporting and backup withholding rules.
| F. | Dividends and Paying Agents |
Not applicable.
| G. | Statement by Experts |
Not applicable.
| H. | Documents on Display |
We previously filed with the SEC a registration statement on Form F-1 (File No. 333-146605) and a prospectus under the Securities Act with respect to the ordinary shares represented by the ADSs. We also filed with the SEC a related registration statement on Form F-6 (File Number 333-146765) with respect to the ADSs.
We are subject to periodic reporting and other informational requirements of the Exchange Act as applicable to foreign private issuers. Accordingly, we are required to file reports, including annual reports on Form 20-F, and other information with the SEC. All documents filed by us with the SEC can be inspected and copied at the public reference facilities maintained by the SEC at 100 F Street, N.E., Washington, D.C. 20549. You can request copies of these documents, upon payment of a duplicating fee, by writing to the SEC. Please call the SEC at 1-800-SEC-0330 for further information on the operation of the public reference rooms. The SEC also maintains a website at www.sec.gov that contains reports, proxy and information statements, and other information regarding registrants that make electronic filings with the SEC using its EDGAR system.
As a foreign private issuer, we are exempt from the rules of the Exchange Act prescribing the furnishing and content of quarterly reports and proxy statements, and our executive officers, directors and principal shareholders are exempt from the reporting and short-swing profit recovery provisions contained in Section 16 of the Exchange Act. In addition, we are not required under the Exchange Act to file periodic reports and financial statements with the SEC as frequently or as promptly as U.S. companies whose securities are registered under the Exchange Act.
We intend to furnish J.P. Morgan, the depositary of our ADSs, with all notices of shareholders’ meetings and other reports and communications that are made generally available to our shareholders. The depositary will make such notices, reports and communications available to holders of ADSs and, upon our written request, will mail to all record holders of ADSs the information contained in any notice of a shareholders’ meeting received by the depositary from us.
In accordance with Rule 5250(d) of the Nasdaq Listing Rules, we will post this annual report on Form 20-F on our website at http://ir.fanhuaholdings.com/sec.cfm. In addition, we will provide hard copies of our annual report free of charge to shareholders and ADS holders upon request.
-109-
| I. | Subsidiary Information |
For a list of our subsidiaries as of March 31, 2022, see Exhibit 8.1 to this annual report.
Item 11. Quantitative and Qualitative Disclosures about Market Risk
Interest Rate Risk
Our exposure to interest rate risk primarily relates to the interest income generated by bank deposits and short-term, highly-liquid investments with original maturities of 90 days or less. Interest-earning instruments carry a degree of interest rate risk, and our future interest income may be lower than expected. We have not been exposed nor do we anticipate being exposed to material risks due to changes in interest rates. We have not used any derivative financial instruments to manage our interest risk exposure. As of December 31, 2021, we had no short-term or long-term bank borrowings. If we borrow money in future periods, we may be exposed to additional interest rate risk.
Foreign Exchange Risk
Substantially all of our revenues and expenses are denominated in RMB. Our exposure to foreign exchange risk primarily relates to the cash and cash equivalent denominated in U.S. dollars that we keep offshore for dividend payments. We have not hedged exposures denominated in foreign currencies using any derivative financial instruments. Although in general, our exposure to foreign exchange risks should be limited, the value of your investment in our ADSs will be affected by the foreign exchange rate between U.S. dollars and RMB because the value of our business is effectively denominated in RMB, while the ADSs will be traded in U.S. dollars.
The value of the RMB against the U.S. dollar and other currencies may fluctuate and is affected by, among other things, changes in China’s political and economic conditions. The conversion of RMB into foreign currencies, including U.S. dollars, has been based on rates set by the PBOC. On July 21, 2005, the PRC government changed its decade-old policy of pegging the value of the RMB to the U.S. dollar. Under such policy, the RMB is permitted to fluctuate within a narrow and managed band against a basket of certain foreign currencies. Removal of the U.S. dollar peg has resulted in an approximately more than 25.0% appreciation of the RMB against the U.S. dollar over the following eight years. In April 2012, the trading band has been widened to 1%, and in March 2014 it was further widened to 2%, which allows the Renminbi to fluctuate against the U.S. dollar by up to 2% above or below the central parity rate published by the PBOC. In August 2015, the PBOC changed the way it calculates the mid-point price of Renminbi against U.S. dollar, requiring the market-makers who submit for the PBOC’s reference rates to consider the previous day’s closing spot rate, foreign-exchange demand and supply as well as changes in major currency rates. This change, and other changes such as widening the trading band that may be implemented, may increase volatility in the value of the Renminbi against foreign currencies. The PRC government may from time to time make further adjustments to the exchange rate system in the future. To the extent that we need to convert our U.S. dollar or other currencies-denominated assets into RMB for our operations, appreciation of the RMB against the U.S. dollar or other currencies would have an adverse effect on the RMB amount we receive from the conversion. We had U.S. dollar-denominated financial assets amounting to US$9.1 million and HK dollar-denominated financial assets amounting to HK$4.0 million as of December 31, 2021. A 10% appreciation of the RMB against the U.S. dollar and HK dollar would have resulted in a decrease of RMB6.1 million (US$1.0 million) in the value of our U.S. dollar-denominated and HK dollar-denominated financial assets. Conversely, if we decide to convert our RMB denominated cash amounts into U.S. dollars amounts or other currencies amounts for the purpose of making payments for dividends on our ordinary shares or ADSs or for other business purposes, appreciation of the U.S. dollar or other currencies against the RMB would have a negative effect on the U.S. dollar or other currencies amount available to us.
Item 12. Description of Securities Other than Equity Securities
| A. | Debt Securities |
Not applicable.
| B. | Warrants and Rights |
Not applicable.
| C. | Other Securities |
Not applicable.
| D. | American Depositary Shares |
-110-
Fees Payable by ADS Holders
We have appointed J.P. Morgan as our depositary. A copy of our Form of Deposit Agreement with J.P. Morgan was filed with the SEC as an exhibit to our Form F-6 registration statement initially filed on October 17, 2007 and amended on December 7, 2016 and November 28, 2017, or the Deposit Agreement. Pursuant to the Deposit Agreement, holders of our ADSs may have to pay to J.P. Morgan, either directly or indirectly, fees or charges up to the amounts set forth in the table below.
Category |
Depositary Actions |
Associated Fees | ||
| (a) Depositing or substituting the underlying shares | Each person to whom American depositary receipts (“ADRs”) are issued against deposits of shares, including deposits and issuances in respect of:
● Share distributions, stock split, rights, merger
● Exchange of securities or any other transaction or event or other distribution affecting the ADSs or the Deposited Securities |
US$5.00 for each 100 ADSs (or portion thereof) evidenced by the new ADRs delivered | ||
| (b) Receiving or distributing dividends | Distribution of dividends | US$0.02 or less per ADS | ||
| (c) Selling or exercising rights | Distribution or sale of securities, the fee being in an amount equal to the fee for the execution and delivery of ADSs which would have been charged as a result of the deposit of such securities | US$5.00 for each 100 ADSs (or portion thereof) | ||
| (d) Withdrawing an underlying security | Acceptance of ADRs surrendered for withdrawal of deposited securities | US$5.00 for each 100 ADSs (or portion thereof) evidenced by the ADRs surrendered | ||
| (e) Transferring, splitting or grouping receipts | Transfers, combining or grouping of depositary receipts | US$1.50 per ADS | ||
| (f) General depositary services, particularly those charged on an annual basis. | ● Other services performed by the depositary in administering the ADRs
● Provide information about the depositary’s right, if any, to collect fees and charges by offsetting them against dividends received and deposited securities |
US$0.02 per ADS (or portion thereof) not more than once each calendar year and payable at the sole discretion of the depositary by billing Holders or by deducting such charge from one or more cash dividends or other cash distributions | ||
| (g) Expenses of the depositary | Expenses incurred on behalf of Holders in connection with
● Compliance with foreign exchange control regulations or any law or regulation relating to foreign investment
● The depositary’s or its custodian’s compliance with applicable law, rule or regulation
● Stock transfer or other taxes and other governmental charges
● Cable, telex, facsimile transmission/delivery
● Expenses of the depositary in connection with the conversion of foreign currency into U.S. dollars (which are paid out of such foreign currency)
● Any other charge payable by depositary or its agents |
Expenses payable at the sole discretion of the depositary by billing Holders or by deducting charges from one or more cash dividends or other cash distributions |
Payment from the Depositary
Direct Payments
J.P. Morgan, as depositary, has agreed to reimburse certain reasonable company expenses related to our ADR program and incurred by us in connection with the program. For the years ended December 31, 2020 and 2021, the depositary reimbursed US$1.1 million and US$1.1 million, respectively. For the years ended December 31, 2020 and 2021, 30% of the depositary reimbursement has been deducted as withholding income tax, respectively. The amounts the depositary reimbursed are not perforce related to the fees collected by the depositary from ADR holders.
-111-
PART II
Item 13. Defaults, Dividend Arrearages and Delinquencies
None.
Item 14. Material Modifications to the Rights of Security Holders and Use of Proceeds
A.–D. Material Modifications to the Rights of Security Holders
None.
E. Use of Proceeds
None.
Item 15. Controls and Procedures
Evaluation of Disclosure Controls and Procedures
Our management, with the participation of our chief executive officer and chief financial officer, has performed an evaluation of the effectiveness of our disclosure controls and procedures (as defined in Rule 13a-15(e) under the Exchange Act) as of the end of the period covered by this report, as required by Rule 13a-15(b) under the Exchange Act.
Based upon this evaluation, our management, with the participation of our chief executive officer and chief financial officer, has concluded that, as of December 31, 2021, our disclosure controls and procedures were effective in ensuring that the information required to be disclosed by us in the reports that we file or submit under the Exchange Act is recorded, processed, summarized and reported within the time periods specified in by the SEC’s rules and forms, and that information required to be disclosed by us in the reports that we file or submit under the Exchange Act is accumulated and communicated to our management, including our chief executive officer and chief financial officer, as appropriate, to allow timely decisions regarding required disclosure.
Management’s Annual Report on Internal Control over Financial Reporting
Our management is responsible for establishing and maintaining adequate internal control over financial reporting, as such item is defined in Rules 13a-15(f) under the Exchange Act, for our company. Internal control over financial reporting is a process designed to provide reasonable assurance regarding the reliability of financial reporting and the preparation of consolidated financial statements in accordance with generally accepted accounting principles and includes those policies and procedures that (i) pertain to the maintenance of records that, in reasonable detail, accurately and fairly reflect the transactions and dispositions of a company’s assets, (ii) provide reasonable assurance that transactions are recorded as necessary to permit preparation of consolidated financial statements in accordance with generally accepted accounting principles, and that a company’s receipts and expenditures are being made only in accordance with authorizations of a company’s management and directors, and (iii) provide reasonable assurance regarding prevention or timely detection of unauthorized acquisition, use, or disposition of a company’s assets that could have a material effect on the consolidated financial statements.
Because of its inherent limitations, internal control over financial reporting may not prevent or detect misstatements. Also, projections of any evaluation of effectiveness to future periods are subject to the risk that controls may become inadequate because of changes in conditions, or that the degree of compliance with the policies or procedures may deteriorate.
As required by Section 404 of the Sarbanes-Oxley Act and related rules as promulgated by the SEC, our management assessed the effectiveness of the internal control over financial reporting as of December 31, 2021 using criteria established in “Internal Control — Integrated Framework (2013)” issued by the Committee of Sponsoring Organizations of the Treadway Commission.
Based on this assessment, management concluded that our internal control over financial reporting was effective as of December 31, 2021, based on the criteria established in “Internal Control—Integrated Framework (2013)” issued by the Committee of Sponsoring Organizations of the Treadway Commission.
-112-
Report of Independent Registered Public Accounting Firm
To the Shareholders and the Board of Directors of Fanhua Inc.
Opinion on Internal Control over Financial Reporting
We have audited the internal control over financial reporting of Fanhua Inc. and its subsidiaries (the “Company”) as of December 31, 2021, based on criteria established in Internal Control — Integrated Framework (2013) issued by the Committee of Sponsoring Organizations of the Treadway Commission (COSO). In our opinion, the Company maintained, in all material respects, effective internal control over financial reporting as of December 31, 2021, based on criteria established in Internal Control — Integrated Framework (2013) issued by COSO.
We have also audited, in accordance with the standards of the Public Company Accounting Oversight Board (United States) (“PCAOB”), the consolidated financial statements as of and for the year ended December 31, 2021, of the Company and our report dated April 29, 2022, expressed an unqualified opinion on those financial statements and included explanatory paragraphs relating to the translation of Renminbi amounts into United States dollars amounts on those financial statements and the financial statements of the Company’s equity investment that were audited by other auditors.
Basis for Opinion
The Company’s management is responsible for maintaining effective internal control over financial reporting and for its assessment of the effectiveness of internal control over financial reporting, included in the accompanying Management’s Annual Report on Internal Control over Financial Reporting. Our responsibility is to express an opinion on the Company’s internal control over financial reporting based on our audit. We are a public accounting firm registered with the PCAOB and are required to be independent with respect to the Company in accordance with the U.S. federal securities laws and the applicable rules and regulations of the Securities and Exchange Commission and the PCAOB.
We conducted our audit in accordance with the standards of the PCAOB. Those standards require that we plan and perform the audit to obtain reasonable assurance about whether effective internal control over financial reporting was maintained in all material respects. Our audit included obtaining an understanding of internal control over financial reporting, assessing the risk that a material weakness exists, testing and evaluating the design and operating effectiveness of internal control based on the assessed risk, and performing such other procedures as we considered necessary in the circumstances. We believe that our audit provides a reasonable basis for our opinion.
Definition and Limitations of Internal Control over Financial Reporting
A company’s internal control over financial reporting is a process designed to provide reasonable assurance regarding the reliability of financial reporting and the preparation of financial statements for external purposes in accordance with generally accepted accounting principles. A company’s internal control over financial reporting includes those policies and procedures that (1) pertain to the maintenance of records that, in reasonable detail, accurately and fairly reflect the transactions and dispositions of the assets of the company; (2) provide reasonable assurance that transactions are recorded as necessary to permit preparation of financial statements in accordance with generally accepted accounting principles, and that receipts and expenditures of the company are being made only in accordance with authorizations of management and directors of the company; and (3) provide reasonable assurance regarding prevention or timely detection of unauthorized acquisition, use, or disposition of the company’s assets that could have a material effect on the financial statements. Because of its inherent limitations, internal control over financial reporting may not prevent or detect misstatements. Also, projections of any evaluation of effectiveness to future periods are subject to the risk that controls may become inadequate because of changes in conditions, or that the degree of compliance with the policies or procedures may deteriorate.
/s/
Deloitte Touche Tohmatsu Certified Public Accountants LLP
Shenzhen, the People’s Republic of China
April 29,
2022
-113-
Changes in Internal Control over Financial Reporting
Management has evaluated, with the participation of our chief executive officer and chief financial officer, whether any changes in our internal control over financial reporting that occurred during our last fiscal year have materially affected, or are reasonably likely to materially affect, our internal control over financial reporting.
Based on the evaluation we conducted, management has concluded that except for the changes implemented by management in controls over the process to estimate variable renewal commissions in relation to long-term life insurance products and the change in control owner of certain control activities due to change to management, there has been no such change during the period covered by this annual report on Form 20-F.
Item 16A. Audit Committee Financial Expert
Our board of directors has determined that Allen Lueth, an independent director (under the standards set forth in Rule 5605 of the Nasdaq Listing Rules and Rule 10A-3 under the Exchange Act) and member of our audit committee, is an audit committee financial expert.
Item 16B. Code of Ethics
Our board of directors adopted a code of business conduct and ethics that applies to our directors, officers and employees. We have posted a copy of our code of business conduct and ethics on our investor relations website at http://ir.fanhuaholdings.com/governance.cfm.
Item 16C. Principal Accountant Fees and Services
On August 25, 2021, we engaged Deloitte Touche Tohmatsu Certified Public Accountants LLP (“Deloitte”) as our independent registered public accounting firm, and dismissed Deloitte Touche Tohmatsu Certified Public Accountants (“Deloitte Hong Kong”). See also “Item 16F. Change in Registrant’s Certifying Accountant.” The following table sets forth the aggregate fees by categories specified below in connection with certain professional services rendered by Deloitte Hong Kong and Deloitte (PCAOB No. 1113) for the periods indicated.
For
the Year Ended | ||||||||
2020 | 2021 | |||||||
| (in thousands of US$) | ||||||||
| Audit fees(1) | 1,600.0 | 1,650.0 | ||||||
| Audit-related fees(2) | — | — | ||||||
| Tax fees(3) | — | — | ||||||
| All other fees(4) | — | — | ||||||
| (1) | “Audit fees” meant the aggregate fees billed and expected to be billed in each of the fiscal years listed for professional services rendered by our independent registered public accounting firm for the audit of our annual financial statements and review of quarterly financial statements included in our reports on Form 6-K, services that are normally provided in connection with statutory and regulatory filings or engagements for those fiscal years. |
| (2) | “Audit-related fees” meant the aggregate fees billed in each of the fiscal years listed for assurance and related services by our independent registered public accounting firm that are reasonably related to the performance of the audit or review of our financial statements and are not reported under “Audit fees.” |
| (3) | “Tax fees” meant the aggregate fees billed in each of the fiscal years listed for professional services rendered by our independent registered public accounting firm for tax compliance, tax advice, and tax planning. |
| (4) | “All other fees” means the aggregate fees billed in each of the fiscal years listed for products and services provided by our principal accountant, other than the services reported in the other categories. |
-114-
The policy of our audit committee is to pre-approve all audit and non-audit services provided by our independent registered public accounting firm, including audit services, audit-related services, tax services and other services as described above, which are approved by the Audit Committee prior to the completion of the audit.
Item 16D. Exemptions from the Listing Standards for Audit Committees
Not applicable.
Item 16E. Purchases of Equity Securities by the Issuer and Affiliated Purchasers
There was no purchase of equity securities by us and our affiliates in 2021.
Item 16F. Change in Registrant’s Certifying Accountant
On August 25, 2021, we engaged Deloitte as our independent registered public accounting firm, and dismissed Deloitte Hong Kong. The change of our independent registered public accounting firm had been approved by our board and the audit committee of our board, and the decision was not made due to any disagreements between us and Deloitte Hong Kong.
The reports of Deloitte Hong Kong on our consolidated financial statements for the fiscal years ended December 31, 2019 and 2020 did not contain an adverse opinion or a disclaimer of opinion and were not qualified or modified as to uncertainty, audit scope or accounting principle.
During the fiscal years ended December 31, 2019 and 2020 and the subsequent interim period through August 25, 2021, there have been no (i) disagreements between us and Deloitte Hong Kong on any matter of accounting principles or practices, financial statement disclosure, or audit scope or procedure, which disagreements if not resolved to the satisfaction of Deloitte Hong Kong would have caused them to make reference thereto in their reports on the consolidated financial statements for such years, or (ii) reportable events as defined in Item 16F(a)(1)(v) of the instructions to Form 20-F.
We have provided Deloitte Hong Kong with a copy of the disclosures here under this Item 16F and required under Item 16F of Form 20-F and requested from Deloitte Hong Kong a letter addressed to the SEC indicating whether it agrees with such disclosures. A copy of Deloitte Hong Kong’s letter dated April 29, 2022 is attached as Exhibit 15.5.
During the fiscal years ended December 31, 2019 and 2020 and the subsequent interim period through August 25, 2021, neither we nor anyone on behalf of us has consulted with Deloitte regarding (i) the application of accounting principles to a specific transaction, either completed or proposed, or the type of audit opinion that might be rendered on our consolidated financial statements, and neither a written report nor oral advice was provided to us that Deloitte concluded was an important factor considered by us in reaching a decision as to any accounting, audit, or financial reporting issue, (ii) any matter that was the subject of a disagreement pursuant to Item 16F(a)(1)(iv) of the instructions to Form 20-F, or (iii) any reportable event pursuant to Item 16F(a)(1)(v) of the instructions to Form 20-F.
Item 16G. Corporate Governance
Nasdaq Stock Market Rule 5620(a) requires each issuer to hold an annual meeting of shareholders no later than one year after the end of the issuer’s fiscal year-end. However, Nasdaq Stock Market Rule 5615(a)(3) permits foreign private issuers like us to follow “home country practice” in certain corporate governance matters. Maples and Calder (Hong Kong) LLP, our Cayman Islands counsel, has provided a letter to the Nasdaq Stock Market certifying that under Cayman Islands law, we are not required to hold annual shareholder meetings every year. We followed home country practice with respect to annual meetings and did not hold an annual meeting of shareholders from 2009 to 2015 and from 2017 to 2021. However, we held an extraordinary general meeting on December 6, 2016 and obtained requisite shareholders’ approval to change the Company name from “CNinsure Inc.” to “Fanhua Inc.”. We may hold annual or extraordinary shareholder meetings in the future if there are significant issues that require shareholders’ approvals.
We obtained approvals from the board of directors on November 27, 2014 and December 12, 2014 to issue up to 150,000,000 ordinary shares of the Company (the “Shares”) to our employees, excluding directors and officers. The purchase prices for the Shares are based on the average closing prices for the then 20 trading days prior to the board approvals.
On August 29, 2018, we obtained approvals from the board of directors to resell 28,475,480 ordinary shares, in the form of 1,423,774 ADS of treasury stocks and newly issue and sell 101,524,520 ordinary shares in the form of 5,076,226 ADSs to participants in our 521 plan consisting of our key employees and entrepreneurial team leaders, at $25.52 per ADS, or the weighted average of the closing prices of the share repurchases under the 2018 Share Repurchase Program. The transactions were completed on January 24, 2019. Pursuant to the Nasdaq Stock Market Rule 5635(c), shareholder approval is required prior to the issuance of securities when a stock option or purchase plan is to be established or materially amended or other equity compensation arrangement made or materially amended, pursuant to which stock may be acquired by officers, directors, employees, or consultants, except for a few situations stated thereunder. Maples and Calder (Hong Kong) LLP, our Cayman Island counsel, has provided a letter to the Nasdaq Stock Market certifying that under Cayman Islands law, we are not required to obtain shareholder approval in respect of the issuance of securities in the circumstances set out in Nasdaq Stock Market Rule 5635(c). We follow home country practices accordingly.
Other than the annual meeting and share purchase plan to employees practices described above, there are no significant differences between our corporate governance practices and those followed by U.S. domestic companies under Nasdaq Stock Market Rules.
Item 16H. Mine Safety Disclosure.
Not applicable.
Item 16I. Disclosure Regarding Foreign Jurisdictions that Prevent Inspections.
Not applicable.
-115-
PART III
Item 17. Financial Statements
We have elected to provide financial statements pursuant to Item 18.
Item 18. Financial Statements
The consolidated financial statements of Fanhua Inc. and its subsidiaries and VIEs are included at the end of this annual report.
Item 19. Exhibits
| * | Filed with this Annual Report on Form 20-F. | |
| ** | Furnished with this Annual Report on Form 20-F. |
-116-
SIGNATURES
The registrant hereby certifies that it meets all of the requirements for filing its annual report on Form 20-F and that it has duly caused and authorized the undersigned to sign this annual report on its behalf.
| FANHUA INC. | |||
| By: | /s/ Yinan Hu | ||
| Name: | Yinan Hu | ||
| Title: | Chief Executive Officer | ||
| Date: April 29, 2022 | |||
-117-
FANHUA
INC.
INDEX TO CONSOLIDATED FINANCIAL STATEMENTS
F-1
REPORT OF INDEPENDENT REGISTERED PUBLIC ACCOUNTING FIRM
To the Shareholders and the Board of Directors of Fanhua Inc.
Opinion on the Financial Statements
We have audited the accompanying consolidated balance sheet of Fanhua Inc. and its subsidiaries (the “Company”) as of December 31, 2021, the related consolidated statements of income and comprehensive income, shareholders’ equity, and cash flows, for the year ended December 31, 2021, and the related notes and schedule I (collectively referred to as the “financial statements”). In our opinion, based on our audits and the report of the other auditor, the financial statements present fairly, in all material respects, the financial position of the Company as of December 31, 2021, and the results of its operations and its cash flows for the year ended December 31, 2021, in conformity with accounting principles generally accepted in the United States of America.
We did not audit the financial statements of CNFinance Holdings Limited, or CNFinance, the Company’s investment in which is accounted for by use of the equity method. The accompanying financial statements of the Company include its equity investment in CNFinance of RMB329 million as of December 31, 2021, and its equity earnings in CNFinance of RMB11 million for the year ended December 31, 2021. Those statements were audited by other auditors whose report has been furnished to us, and our opinion, insofar as it relates to the amounts included for CNFinance, is based solely on the report of the other auditors.
We have also audited, in accordance with the standards of the Public Company Accounting Oversight Board (United States) (“PCAOB”), the Company’s internal control over financial reporting as of December 31, 2021, based on criteria established in Internal Control – Integrated Framework (2013) issued by the Committee of Sponsoring Organizations of the Treadway Commission and our report dated April 29, 2022, expressed an unqualified opinion on the Company’s internal control over financial reporting based on our audit.
Convenience Translation
Our audits also comprehended the translation of Renminbi amounts into United States dollar amounts and, in our opinion, such translation has been made in conformity with the basis stated in Note 2(t) to the consolidated financial statements. Such United States dollar amounts are presented solely for the convenience of readers outside of People’s Republic of China.
Basis for Opinion
These financial statements are the responsibility of the Company’s management. Our responsibility is to express an opinion on the Company’s financial statements based on our audits. We are a public accounting firm registered with the PCAOB and are required to be independent with respect to the Company in accordance with the U.S. federal securities laws and the applicable rules and regulations of the Securities and Exchange Commission and the PCAOB.
We conducted our audits in accordance with the standards of the PCAOB. Those standards require that we plan and perform the audit to obtain reasonable assurance about whether the financial statements are free of material misstatement, whether due to error or fraud. Our audits included performing procedures to assess the risks of material misstatement of the financial statements, whether due to error or fraud, and performing procedures that respond to those risks. Such procedures included examining, on a test basis, evidence regarding the amounts and disclosures in the financial statements. Our audits also included evaluating the accounting principles used and significant estimates made by management, as well as evaluating the overall presentation of the financial statements. We believe that our audits and the report of the other auditors provide a reasonable basis for our opinion.
F-2
Critical Audit Matter
The critical audit matter communicated below is a matter arising from the current-period audit of the financial statements that was communicated or required to be communicated to the audit committee and that (1) relates to accounts or disclosures that are material to the financial statements and (2) involved our especially challenging, subjective, or complex judgments. The communication of critical audit matters does not alter in any way our opinion on the financial statements, taken as a whole, and we are not, by communicating the critical audit matter below, providing a separate opinion on the critical audit matter or on the accounts or disclosures to which it relates.
Revenue recognition: Estimate of variable renewal commissions for long-term life insurance products and impact on revenue recognized — Refer to Note 2(p) to the consolidated financial statements
Critical Audit Matter Description
The Company recognized agency revenues for the life insurance business of approximately RMB2,679.7 million in 2021, which includes RMB258.7 million of estimated variable renewal commissions, in relation to long-term life insurance products. As described in Note 2(p) to its financial statements, the Company uses the expected value method and considers constraints as well to estimate variable renewal commissions, which are contingent on future renewals of initial policies or achievement of certain performance targets. Given the material uncertainty around the future renewal of the insurance policies, the estimated renewal commissions expected to be collected are recognized as revenue only to the extent that it is probable that a significant reversal in the amount of cumulative revenue recognized will not occur when the uncertainty is subsequently resolved.
Auditing management’s determination of constrained estimated variable renewal commissions was complex and highly judgmental due to the complexity of the models used and the subjectivity required by the Company to estimate the amount for future renewals of policies, calculate the amount of commission revenue that is probable of not being reversed, and determine the timing and amount of any revenue adjustment that results from changes in the estimates of previously recorded estimated renewal commissions. The Company utilizes statistical methodologies to estimate renewal rate(s), which is a key driver when estimating the amount of future renewals of policies. To determine the constraint to be applied to estimated renewal commissions, the Company evaluates historical experiences and data and applies judgment. For the ongoing evaluation of assumptions, the Company also analyzes whether circumstances have changed and considers any known or potential modifications to the inputs into estimated renewal commissions model and the factors that can impact the amount of renewal commissions expected to be collected in future periods such as commission rates, insurance products composition, renewal terms of insurance products and changes in relevant laws and regulations. The judgment and assumptions are continuously re-evaluated and adjusted as needed along with the accumulation of historical experiences and data when new information becomes available.
Given the significant judgment required to determine the amount of constrained estimated variable renewal commissions, performing audit procedures to evaluate the reasonableness of management’s assessment required a high degree of auditor judgment and an increased extent of effort.
How the Critical Audit Matter Was Addressed in the Audit
Our audit procedures related to the evaluation of the reasonableness of the Company’s estimate of variable renewal commissions for long-term life insurance products discussed above included the following, among others:
| ● | We obtained an understanding, evaluated the design, and tested the operating effectiveness of the controls over the Company’s process to estimate variable renewal commissions in relation to long-term life insurance products. |
| ● | We engaged our internal actuarial specialists to assist in our evaluation of the appropriateness of the methodology, including the determination of portfolio of contracts, and assumptions used by management to estimate variable renewal commissions by benchmarking the methods and assumptions against general market practice within the insurance industry. |
| ● | We tested the completeness and accuracy of the underlying data that served as the basis for our substantial analytical procedures. |
| ● | We developed a range of independent estimates and comparing those to the renewal rate selected by management for evaluating the reasonableness of management’s assumption. |
| ● | We performed substantive analytical procedures by developing an independent expectation for comparison to the Company’s estimate applying our own methods as well as assumptions with the Company’s data, and evaluation of significant unexpected differences, if any. |
| ● | We performed retrospective review to compare the actual realized renewal commissions with the estimated value that has been recognized as revenues. |
/s/
April 29, 2022
We have served as the Company’s auditor since 2021.
F-3
REPORT OF INDEPENDENT REGISTERED PUBLIC ACCOUNTING FIRM
To the Shareholders and the Board of Directors of Fanhua Inc.
Opinion on the Financial Statements
We have audited the accompanying consolidated balance sheet of Fanhua Inc. and its subsidiaries (the “Company”) as of December 31, 2020, the related consolidated statements of income and comprehensive income, shareholders’ equity, and cash flows, for the years ended December 31, 2019 and 2020, and the related notes and schedule I (collectively referred to as the “financial statements”). In our opinion, based on our audits and the report of the other auditor, the financial statements present fairly, in all material respects, the financial position of the Company as of December 31, 2020, and the results of its operations and its cash flows for the years ended December 31, 2019 and 2020, in conformity with accounting principles generally accepted in the United States of America.
We did not audit the financial statements of CNFinance Holdings Limited, or CNFinance, the Company’s investment in which is accounted for by use of the equity method. The accompanying financial statements of the Company include its equity investment in CNFinance of RMB348 million as of December 31, 2020, and its equity earnings in CNFinance of RMB99 million and RMB18 million for the years ended December 31, 2019, and 2020, respectively. Those statements were audited by other auditors whose report (which, as to 2020, included an explanatory paragraph concerning completion of a reorganization) has been furnished to us, and our opinion, insofar as it relates to the amounts included for CNFinance, is based solely on the report of the other auditors.
Basis for Opinion
These financial statements are the responsibility of the Company’s management. Our responsibility is to express an opinion on the Company’s financial statements based on our audits. We are a public accounting firm registered with the PCAOB and are required to be independent with respect to the Company in accordance with the U.S. federal securities laws and the applicable rules and regulations of the Securities and Exchange Commission and the PCAOB.
We conducted our audits in accordance with the standards of the PCAOB. Those standards require that we plan and perform the audit to obtain reasonable assurance about whether the financial statements are free of material misstatement, whether due to error or fraud. Our audits included performing procedures to assess the risks of material misstatement of the financial statements, whether due to error or fraud, and performing procedures that respond to those risks. Such procedures included examining, on a test basis, evidence regarding the amounts and disclosures in the financial statements. Our audits also included evaluating the accounting principles used and significant estimates made by management, as well as evaluating the overall presentation of the financial statements. We believe that our audits and the report of the other auditors provide a reasonable basis for our opinion.
/s/ Deloitte Touche Tohmatsu Certified Public Accountants
Hong Kong, the People’s Republic of China
April 28, 2021
We have served as the Company’s auditor since 2007. In 2021, we became the predecessor auditor.
F-4
FANHUA INC.
Consolidated
Balance Sheets
(In thousands, except for shares and per share data)
| As of December 31, | ||||||||||||
| 2020 | 2021 | 2021 | ||||||||||
| RMB | RMB | US$ | ||||||||||
| Note 2(t) | ||||||||||||
| ASSETS: | ||||||||||||
| Current assets: | ||||||||||||
| Cash and cash equivalents | ||||||||||||
| Short term investments | ||||||||||||
Contract assets, net of allowances of RMB | ||||||||||||
| Other receivables, net | ||||||||||||
| Other current assets | ||||||||||||
| Total current assets | ||||||||||||
| Non-current assets: | ||||||||||||
| Property, plant, and equipment, net | ||||||||||||
| Goodwill, net | ||||||||||||
| Intangible assets, net | ||||||||||||
| Deferred tax assets | ||||||||||||
| Investments in affiliates | ||||||||||||
| Other non-current assets | ||||||||||||
| Right of use assets | ||||||||||||
| Total non-current assets | ||||||||||||
| Total assets | ||||||||||||
F-5
FANHUA
INC.
Consolidated Balance Sheets—(Continued)
(In thousands, except for shares and per share data)
| As of December 31, | ||||||||||||
| 2020 | 2021 | 2021 | ||||||||||
| RMB | RMB | US$ | ||||||||||
| Note 2(t) | ||||||||||||
| LIABILITIES AND EQUITY: | ||||||||||||
| Current liabilities: | ||||||||||||
| Accrued commissions | — | |||||||||||
| Total current liabilities | ||||||||||||
F-6
FANHUA INC.
Consolidated Balance Sheets—(Continued)
(In thousands, except for shares and per share data)
| As of December 31, | ||||||||||||
| 2020 | 2021 | 2021 | ||||||||||
| RMB | RMB | US$ | ||||||||||
| Note 2(t) | ||||||||||||
| Non-current liabilities: | ||||||||||||
| Accrued commissions – non-current | ||||||||||||
| Other tax liabilities | ||||||||||||
| Deferred tax liabilities | ||||||||||||
| Total non-current liabilities | ||||||||||||
| Total liabilities | ||||||||||||
| Commitments and contingencies | ||||||||||||
| Equity: | ||||||||||||
| Statutory reserves | ||||||||||||
| Retained earnings | ||||||||||||
| Accumulated other comprehensive loss | ( | ) | ( | ) | ( | ) | ||||||
| Total shareholders’ equity | ||||||||||||
| Noncontrolling interests | ||||||||||||
| Total equity | ||||||||||||
| Total liabilities and shareholders’ equity | ||||||||||||
The accompanying notes are an integral part of the consolidated financial statements.
F-7
FANHUA
INC.
Consolidated
Statements of Income and Comprehensive Income
(In thousands, except for shares and per share data)
| Year Ended December 31, | ||||||||||||||||
| 2019 | 2020 | 2021 | 2021 | |||||||||||||
| RMB | RMB | RMB | US$ | |||||||||||||
| Note 2(t) | ||||||||||||||||
| Net revenues: | ||||||||||||||||
| Agency | ||||||||||||||||
| Life insurance business | ||||||||||||||||
| P&C insurance business | ||||||||||||||||
| Claims adjusting | ||||||||||||||||
| Total net revenues | ||||||||||||||||
| Operating costs and expenses: | ||||||||||||||||
| Agency | ( | ) | ( | ) | ( | ) | ( | ) | ||||||||
| Life insurance business | ( | ) | ( | ) | ( | ) | ( | ) | ||||||||
| P&C insurance business | ( | ) | ( | ) | ( | ) | ( | ) | ||||||||
| Claims adjusting | ( | ) | ( | ) | ( | ) | ( | ) | ||||||||
| Total operating costs | ( | ) | ( | ) | ( | ) | ( | ) | ||||||||
| Selling expenses | ( | ) | ( | ) | ( | ) | ( | ) | ||||||||
| General and administrative expenses | ( | ) | ( | ) | ( | ) | ( | ) | ||||||||
| Total operating costs and expenses | ( | ) | ( | ) | ( | ) | ( | ) | ||||||||
| Income from operations | ||||||||||||||||
| Other income, net: | ||||||||||||||||
| Investment income related to the realized gain on available-for-sale investments | ||||||||||||||||
| Interest income | ||||||||||||||||
| Others, net | ||||||||||||||||
| Income before income taxes, share of income and impairment of affiliates, net | ||||||||||||||||
| Income tax expense | ( | ) | ( | ) | ( | ) | ( | ) | ||||||||
| Share of income of affiliates, net of impairment | ( | ) | ( | ) | ( | ) | ( | ) | ||||||||
| Net income | ||||||||||||||||
| Less: net income attributable to the noncontrolling interests | ||||||||||||||||
| Net income attributable to the Company’s shareholders | ||||||||||||||||
F-8
FANHUA INC.
Consolidated
Statements of Income and Comprehensive Income—Continued
(In thousands, except for shares and per share data)
| Year Ended December 31, | ||||||||||||||||
| 2019 | 2020 | 2021 | 2021 | |||||||||||||
| RMB | RMB | RMB | US$ | |||||||||||||
| Note 2(t) | ||||||||||||||||
| Net income per share: | ||||||||||||||||
| Basic | ||||||||||||||||
| Diluted: | ||||||||||||||||
| Shares used in calculating net income per share: | ||||||||||||||||
| Basic: | ||||||||||||||||
| Diluted | ||||||||||||||||
| Net income | ||||||||||||||||
| Other comprehensive income (loss), net of tax: | ||||||||||||||||
| Foreign currency translation adjustments | ( | ) | ( | ) | ||||||||||||
| Unrealized net gains on available-for-sale investments | ||||||||||||||||
| Share of other comprehensive gain (loss) of affiliates | ( | ) | ( | ) | ( | ) | ||||||||||
| Total comprehensive income | ||||||||||||||||
| Less: Comprehensive income attributable to the noncontrolling interests | ||||||||||||||||
| Comprehensive income attributable to the Company’s shareholders | ||||||||||||||||
The accompanying notes are an integral part of the consolidated financial statements.
F-9
FANHUA INC.
Consolidated Statements of Shareholders’ Equity
(In thousands, except for shares and per share data)
| Share Capital | Additional | Treasury Stock | Accumulated Other | |||||||||||||||||||||||||||||||||||||
| Number of Share | Amounts | Paid-in Capital | Number of Share | Amounts | Statutory Reserves | Retained Earnings | Comprehensive Loss | Noncontrolling Interests | Total | |||||||||||||||||||||||||||||||
| RMB | RMB | RMB | RMB | RMB | RMB | RMB | RMB | |||||||||||||||||||||||||||||||||
| Balance as of January 1, 2019 | ( | ) | ( | ) | ||||||||||||||||||||||||||||||||||||
| Net income | — | — | ||||||||||||||||||||||||||||||||||||||
| Foreign currency translation | — | — | ||||||||||||||||||||||||||||||||||||||
| Exercise of share options | ||||||||||||||||||||||||||||||||||||||||
| Repurchase of ordinary shares from open market | ( | ) | ( | ) | ( | ) | ( | ) | ||||||||||||||||||||||||||||||||
| Cancellation of treasury shares | ( | ) | ( | ) | ( | ) | ||||||||||||||||||||||||||||||||||
| Share-based compensation | — | — | ||||||||||||||||||||||||||||||||||||||
| Provision for statutory reserves | — | — | ( | ) | ||||||||||||||||||||||||||||||||||||
| Distribution of dividend | — | — | ( | ) | ( | ) | ( | ) | ||||||||||||||||||||||||||||||||
| Disposal of subsidiaries | — | — | ( | ) | ( | ) | ( | ) | ||||||||||||||||||||||||||||||||
| Unrealized net gains on available-for-sale investments | — | — | ||||||||||||||||||||||||||||||||||||||
| Share of other comprehensive gain of affiliates | ||||||||||||||||||||||||||||||||||||||||
| Balance as of December 31, 2019 | ( | ) | ( | ) | ||||||||||||||||||||||||||||||||||||
| Cumulative-effect adjustment to beginning balance from adoption of ASU 2016-13 | — | — | ( | ) | ( | ) | ||||||||||||||||||||||||||||||||||
| Net income | — | — | ||||||||||||||||||||||||||||||||||||||
| Foreign currency translation | — | — | ||||||||||||||||||||||||||||||||||||||
| Cancellation of treasury shares | ( | ) | ( | ) | ( | ) | ||||||||||||||||||||||||||||||||||
| Share-based compensation (Note 2(n)) | — | ( | ) | — | ( | ) | ||||||||||||||||||||||||||||||||||
| Provision for statutory reserves | — | — | ( | ) | ||||||||||||||||||||||||||||||||||||
| Distribution of dividend | — | — | ( | ) | ( | ) | ||||||||||||||||||||||||||||||||||
| Unrealized net gains on available-for-sale investments | — | — | ||||||||||||||||||||||||||||||||||||||
| Share of other comprehensive loss of affiliates | — | — | ( | ) | ( | ) | ||||||||||||||||||||||||||||||||||
| Balance as of December 31, 2020 | ( | ) | ||||||||||||||||||||||||||||||||||||||
F-10
FANHUA
INC.
Consolidated Statements of Shareholders’ Equity—(Continued)
(In thousands, except for shares and per share data)
| Share Capital | Additional | Treasury Stock | Accumulated Other | |||||||||||||||||||||||||||||||||||||
| Number of Share | Amounts | Paid-in Capital | Number of Share | Amounts | Statutory Reserves | Retained Earnings | Comprehensive Loss | Noncontrolling Interests | Total | |||||||||||||||||||||||||||||||
| RMB | RMB | RMB | RMB | RMB | RMB | RMB | RMB | |||||||||||||||||||||||||||||||||
| Net income | — | — | ||||||||||||||||||||||||||||||||||||||
| Foreign currency translation | — | — | ( | ) | ( | ) | ||||||||||||||||||||||||||||||||||
| Provision for statutory reserves | — | — | ( | ) | ||||||||||||||||||||||||||||||||||||
| Distribution of dividend | — | — | ( | ) | ( | ) | ( | ) | ||||||||||||||||||||||||||||||||
| Unrealized net gains on available-for-sale investments | — | — | ||||||||||||||||||||||||||||||||||||||
| Share of other comprehensive loss of affiliates | — | — | ( | ) | ( | ) | ||||||||||||||||||||||||||||||||||
| Balance as of December 31, 2021 | ( | ) | ||||||||||||||||||||||||||||||||||||||
| Balance as of December 31, 2021 in US$ (Note 2(t)) | ( | ) | ||||||||||||||||||||||||||||||||||||||
The accompanying notes are an integral part of the consolidated financial statements.
F-11
FANHUA INC.
Consolidated Statements of Cash Flows
(In thousands)
| Year Ended December 31, | ||||||||||||||||
| 2019 | 2020 | 2021 | 2021 | |||||||||||||
| RMB | RMB | RMB | US$ | |||||||||||||
| Note 2(t) | ||||||||||||||||
| OPERATING ACTIVITIES | ||||||||||||||||
| Net income | ||||||||||||||||
| Adjustments to reconcile net income to net cash generated from operating activities: | ||||||||||||||||
| Depreciation expense | ||||||||||||||||
| Amortization of intangible assets | ||||||||||||||||
| Non-cash operating lease expense | ||||||||||||||||
| Provision for (reversal of) allowance for credit losses on financial assets | ( | ) | ( | ) | ||||||||||||
| Compensation expenses associated with stock options | ( | ) | ||||||||||||||
| Loss on disposal of property, plant and equipment | ||||||||||||||||
| Fair value change of non-current assets | ||||||||||||||||
| Investment income | ( | ) | ( | ) | ( | ) | ( | ) | ||||||||
| Loss (gain) on disposal of subsidiaries | ( | ) | ( | ) | ||||||||||||
| Share of (income) loss and impairment of affiliates, net | ||||||||||||||||
| Deferred taxes | ||||||||||||||||
| Changes in operating assets and liabilities: | ||||||||||||||||
| Accounts receivable | ( | ) | ( | ) | ( | ) | ||||||||||
| Contract assets | ( | ) | ( | ) | ( | ) | ( | ) | ||||||||
| Insurance premium receivables | ||||||||||||||||
| Other receivables | ( | ) | ( | ) | ||||||||||||
| Other current assets | ||||||||||||||||
| Other non-current assets | ||||||||||||||||
| Accounts payable | ( | ) | ( | ) | ( | ) | ||||||||||
| Accrued commissions | ||||||||||||||||
| Insurance premium payables | ( | ) | ( | ) | ( | ) | ||||||||||
| Other payables and accrued expenses | ( | ) | ( | ) | ( | ) | ( | ) | ||||||||
| Accrued payroll | ||||||||||||||||
| Income taxes payable | ( | ) | ( | ) | ( | ) | ( | ) | ||||||||
| Lease liability | ( | ) | ( | ) | ( | ) | ( | ) | ||||||||
| Other tax liabilities | ( | ) | ||||||||||||||
| Net cash generated from operating activities | ||||||||||||||||
| Cash flows used in investing activities: | ||||||||||||||||
| Purchase of short term investments | ( | ) | ( | ) | ( | ) | ( | ) | ||||||||
| Proceeds from disposal of short term investments | ||||||||||||||||
| Purchase of property, plant and equipment | ( | ) | ( | ) | ( | ) | ( | ) | ||||||||
| Proceeds from disposal of property and equipment | ||||||||||||||||
| Cash rendered for loan receivable from a third party | ( | ) | ||||||||||||||
F-12
FANHUA INC.
Consolidated Statements of Cash Flows—(Continued)
(In thousands)
| Year Ended December 31, | ||||||||||||||||
| 2019 | 2020 | 2021 | 2021 | |||||||||||||
| RMB | RMB | RMB | US$ | |||||||||||||
| Note 2(t) | ||||||||||||||||
| Cash received for loan repayments from a third party | ||||||||||||||||
| Others | ||||||||||||||||
| Net cash generated from investing activities | ||||||||||||||||
| Cash flows from financing activities: | ||||||||||||||||
| Proceeds of employee and grantee subscriptions | ||||||||||||||||
| Repayment of refundable share rights deposits to the 521 Plan participants | ( | ) | ||||||||||||||
| Dividends paid | ( | ) | ( | ) | ( | ) | ( | ) | ||||||||
| Dividend distributed to noncontrolling interest | ( | ) | ( | ) | ( | ) | ||||||||||
| Proceeds on exercise of stock options | ||||||||||||||||
| Repurchase of ordinary shares from open market | ( | ) | ||||||||||||||
| Proceeds related to disposal of subsidiaries | ||||||||||||||||
| Others | ( | ) | ( | ) | ||||||||||||
| Net cash used in financing activities | ( | ) | ( | ) | ( | ) | ( | ) | ||||||||
| Net (decrease) increase in cash and cash equivalents, and restricted cash | ( | ) | ||||||||||||||
| Cash and cash equivalents and restricted cash at beginning of year | ||||||||||||||||
| Effect of exchange rate changes on cash and cash equivalents | ( | ) | ( | ) | ( | ) | ||||||||||
| Cash and cash equivalents and restricted cash at the end of the year | ||||||||||||||||
Reconciliation in amounts on the consolidated balance sheets: | ||||||||||||||||
| Cash and cash equivalents at the end of the year | ||||||||||||||||
| Restricted cash at the end of the year | ||||||||||||||||
| Total of cash and cash equivalents and restricted cash at the end of the year | ||||||||||||||||
| Supplemental disclosure of cash flow information: | ||||||||||||||||
| Income taxes paid | ||||||||||||||||
| Supplemental disclosure of non-cash operating activity: | ||||||||||||||||
| Effect on operating assets upon the adoption of ASU 2016-13 on January 1, 2020 | ||||||||||||||||
F-13
FANHUA INC.
Consolidated Statements of Cash Flows—(Continued)
(In thousands)
| Year Ended December 31, | ||||||||||||||||
| 2019 | 2020 | 2021 | 2021 | |||||||||||||
| RMB | RMB | RMB | US$ | |||||||||||||
| Note 2(t) | ||||||||||||||||
Supplemental disclosure of non-cash investing activities: | ||||||||||||||||
| Disposal of subsidiaries | ||||||||||||||||
| Right-of-use assets obtained in exchange for lease obligations, net of decrease of right-of-use assets for early terminations | ||||||||||||||||
| Conversion of the convertible loan receivables into equity interest | ||||||||||||||||
| Supplemental disclosure of non-cash financing activities: | ||||||||||||||||
| ( | ) | |||||||||||||||
The accompanying notes are an integral part of the consolidated financial statements.
F-14
FANHUA
INC.
Notes to the Consolidated Financial Statements
(In thousands, except for shares and per share data)
(1) Organization and Description of Business
Fanhua Inc. (the “Company”) (formally known as “CNinsure Inc.”) was incorporated in the Cayman Islands on April 10, 2007 and listed on the Nasdaq on October 31, 2007. The Company, its subsidiaries and the variable interest entities (the “VIEs”) are collectively referred to as the “Group”. The Group is principally engaged in the provision of agency services and insurance claims adjusting services in the People’s Republic of China (the “PRC”).
(2) Summary of Significant Accounting Policies
| (a) | Basis of Presentation and Consolidation |
The consolidated financial statements of the Group have been prepared in accordance with accounting principles generally accepted in the United States of America (“US GAAP”). The consolidated financial statements include the financial statements of the Company, all its subsidiaries and those VIEs of which the Company is the primary beneficiary from the dates they were acquired or incorporated. All intercompany balances and transactions have been eliminated in consolidation. In addition, the Group consolidates VIEs of which it is deemed to be the primary beneficiary and absorbs all of the expected losses and residual returns of the entity. See Note 9 for details.
| (b) | Use of Estimates |
The preparation of the consolidated financial statements in conformity with US GAAP requires management of the Group to make a number of estimates and assumptions relating to the reported amounts of assets and liabilities and the disclosure of contingent assets and liabilities at the date of the consolidated financial statements and the reported amounts of revenues and expenses during the reported period. The Group evaluates estimates, including those related to the amounts of variable considerations of revenue contracts with respect to long-term life insurance products, the allowance for credit losses of accounts receivable, contract assets, other receivables, held-to-maturity securities, fair values of certain debt and equity investments, the useful lives of property, plant and equipment, impairment of long-lived assets, goodwill, investments in affiliates and other long-term equity investments, and deferred tax valuation allowance among others. The Group, based their estimates on historical experience and various other factors, believed to be reasonable under the circumstances, that the results of which form the basis for making judgments about the carrying value of assets and liabilities that are not readily apparent from other sources. Actual results could differ from those estimates.
F-15
FANHUA INC.
Notes to the Consolidated Financial Statements
(In thousands, except for shares and per share data)
(2) Summary of Significant Accounting Policies (Continued)
| (c) | Cash and Cash Equivalents and Restricted Cash |
Cash and cash equivalents consist of cash on hand, bank deposits and short-term, highly liquid investments, which have original maturities of three months or less, and that are readily convertible to known amounts of cash, and have insignificant risk of changes in value related to changes in interest rates.
In
its capacity as an insurance agent, the Group collects premiums from certain insureds and remits the premiums to the appropriate insurance
companies. Accordingly, as reported in the consolidated statements of balance sheets, “premiums” are receivables from the insureds
of RMB
| (d) | Short Term Investments |
All highly liquid investments with original maturities less than twelve months or investments that are expected to be realized in cash during the next twelve months are classified as short-term investments. The Group accounts for short-term debt investments in accordance with ASC Topic 320, Investments – Debt Securities (“ASC 320”). The Company classifies the short-term investments in debt securities as held-to-maturity or available-for-sale, whose classification determines the respective accounting methods stipulated by ASC 320. Dividend and interest income for all categories of investments in securities are included in earnings. Any realized gains or losses on the sale of the short-term investments are determined on a specific identification method, and such gains and losses are reflected in earnings during the period in which gains or losses are realized.
Securities that the Group has the positive intent and ability to hold to maturity are classified as held-to-maturity securities and stated at amortized cost less allowance for credit losses. The Group has no debt investments classified as trading. The Group’s short term investments are mainly available-for-sale debt securities that do not have a quoted market price in an active market. Available-for-sale investments are carried at fair values and the unrealized gains or losses from the changes in fair values are included in accumulated other comprehensive income or loss. The Group benchmarks the values of its other investments against fair values of comparable investments and reference to product valuation reports as of the balance sheet date, and categorizes all fair value measures of short term investments as level 2 of the fair value hierarchy.
The Group evaluates each individual available-for-sale debt securities periodically for impairment. For investments where the Group does not intend to sell, the Group evaluates whether a decline in fair value is due to deterioration in credit risk. Credit-related impairment losses, not to exceed the amount that fair value is less than the amortized cost basis, are recognized through an allowance for credit losses on the consolidated balance sheet with corresponding adjustment in the consolidated statements of income and comprehensive income. Subsequent increases in fair value due to credit improvement are recognized through reversal of the credit loss and corresponding reduction in the allowance for credit loss. Any decline in fair value that is non-credit related is recorded in accumulated other comprehensive income as a component of shareholder’s equity. As of December 31, 2021, there were no investments held by the Group that had been in continuous unrealized loss position.
F-16
FANHUA
INC.
Notes to the Consolidated Financial Statements
(In thousands, except for shares and per share data)
(2) Summary of Significant Accounting Policies (Continued)
| (d) | Short Term Investments (Continued) |
No impairment loss on short term investments was identified for years ended December 31, 2019, 2020 and 2021, respectively.
| (e) | Accounts Receivable and Contract Assets |
Accounts receivable are recorded at the amount that the Group expects to collect and do not bear interest. Accounts receivable represent fees receivable on agency and claims adjusting services primarily from insurance companies. Amounts collected on accounts receivable are included in net cash provided by operating activities in the consolidated statements of cash flows.
The Group evaluates the collectability of its trade receivables and contract assets based on a combination of factors. The Group generally does not require collateral on trade receivables and contract assets as the majority of the Group’s customers are large, well-established insurance companies. The Group estimates allowances for expected credit losses using relevant available information from internal and external sources, related to past events, current conditions, and reasonable and supportable forecasts. Credit loss expenses are assessed quarterly and included in general and administrative expense on the consolidated statements of income and comprehensive income.
Accounts receivable, net is analyzed as follows:
| As of December 31, | ||||||||
| 2020 | 2021 | |||||||
| RMB | RMB | |||||||
| Accounts receivable | ||||||||
| Allowance for doubtful accounts | ( | ) | ( | ) | ||||
| Accounts receivable, net | ||||||||
The following table summarizes the movement of the Group’s allowance for expected credit losses of accounts receivables:
| 2019 | 2020 | 2021 | ||||||||||
| RMB | RMB | RMB | ||||||||||
| Balance at the beginning of the year | ||||||||||||
| Cumulative-effect adjustment upon adoption of ASU 2016-13 | ||||||||||||
| Current period provision for expected credit losses | ||||||||||||
| Write-offs | ( | ) | ( | ) | ( | ) | ||||||
| Balance at the end of the year | ||||||||||||
F-17
FANHUA
INC.
Notes to the Consolidated Financial Statements
(In thousands, except for shares and per share data)
(2) Summary of Significant Accounting Policies (Continued)
| (f) | Property, Plant and Equipment |
Property, plant and equipment are stated at cost. Depreciation and amortization are calculated using the straight-line method over the following estimated useful lives, taking into account residual value:
| Estimated useful life (Years) | Estimated residual value | |||
| Building | ||||
| Office equipment, furniture and fixtures | ||||
| Motor vehicles | ||||
| Leasehold improvements |
The depreciation methods and estimated useful lives are reviewed regularly. The following table summarizes the depreciation expense recognized in the consolidated statements of income and comprehensive income:
| 2019 | 2020 | 2021 | ||||||||||
| RMB | RMB | RMB | ||||||||||
| Operating costs | ||||||||||||
| Selling expenses | ||||||||||||
| General and administrative expenses | ||||||||||||
| Depreciation expense | ||||||||||||
| (g) | Goodwill and Other Intangible Assets |
Goodwill and amortization of intangible assets
Goodwill represents the excess of costs over fair value of net assets of businesses acquired in a business combination. Goodwill is not amortized, but is tested for impairment at the reporting unit level at least on an annual basis at the balance sheet date or more frequently if certain indicators arise. The Group operated in two reporting units for the year ended December 31, 2020 and 2021.
F-18
FANHUA
INC.
Notes to the Consolidated Financial Statements
(In thousands, except for shares and per share data)
(2) Summary of Significant Accounting Policies (Continued)
| (g) | Goodwill and Other Intangible Assets (Continued) |
Goodwill and amortization of intangible assets (Continued)
The impairment test is performed as of year-end or if an event occurs or circumstances change that would more likely than not reduce the fair value of a reporting unit below its carrying amount by comparing the fair value of a reporting unit with its carrying value. If the fair value of the reporting unit exceeds its carrying amount, goodwill is not impaired and no further testing is required. If the fair value of the reporting unit is less than the carrying value, an impairment charge is recognized for the amount by which the carrying amount exceeds the reporting unit’s fair value; however, the loss recognized should not exceed the total amount of goodwill allocated to that reporting unit.
The impairment review is highly judgmental and involves the use of significant estimates and assumptions. These estimates and assumptions have a significant impact on the amount of any impairment charge recorded. Estimates of fair value are primarily determined by using discounted cash flows. Discounted cash flows method is dependent upon assumptions of future sales trends, market conditions and cash flows of each reporting unit over several years. Actual cash flows in the future may differ significantly from those previously forecasted. Other significant assumptions include growth rates and the discount rate applicable to future cash flows.
In 2020 and 2021, management compared the carrying value of each reporting unit, inclusive of assigned goodwill, to its respective fair value. The fair value of all reporting units was estimated by using the income approach. Based on this quantitative test, it was determined that the fair value of each reporting unit tested exceeded its carrying amount and, therefore, the management concluded that goodwill was not impaired as of December 31, 2020 and 2021, respectively.
Identifiable intangibles assets are required to be determined separately from goodwill based on their fair values. In particular, an intangible asset acquired in a business combination should be recognized as an asset separate from goodwill if it satisfies either the “contractual-legal” or “separability” criterion. Intangible assets with a finite economic life are carried at cost less accumulated amortization. Amortization for identifiable intangible assets categorized as customer relationships is computed using the accelerated method, while amortization for other identifiable intangible assets is computed using the straight-line method over the intangible assets’ economic lives. Intangible assets with indefinite economic lives are not amortized but carried at cost less any subsequent accumulated impairment losses. If an intangible asset that is not being amortized is subsequently determined to have a finite economic life, it will be tested for impairment and then amortized prospectively over its estimated remaining economic life and accounted for in the same manner as other intangible assets that are subject to amortization. Intangible assets with indefinite economic lives are tested for impairment annually or more frequently if events or changes in circumstances indicate that they might be impaired.
The intangible assets, net
consisted of trade names with a cost of RMB
F-19
FANHUA
INC.
Notes to the Consolidated Financial Statements
(In thousands, except for shares and per share data)
(2) Summary of Significant Accounting Policies (Continued)
| (g) | Goodwill and Other Intangible Assets (Continued) |
Impairment of intangible assets with definite lives
The Group evaluates the recoverability of identifiable intangible assets with determinable useful lives whenever events or changes in circumstances indicate that these assets’ carrying amounts may not be recoverable. The Group measures the carrying amount of identifiable intangible assets with determinable useful lives against the estimated undiscounted future cash flows associated with each asset. Impairment exists when the sum of the expected future net cash flows is less than the carrying value of the asset being evaluated. Impairment loss is calculated as the amount by which the carrying value of the asset exceeds its fair value. Fair value is estimated based on various valuation techniques, including the discounted value of estimated future cash flows. The evaluation of asset impairment requires the Group to make assumptions about future cash flows over the life of the asset being evaluated. These assumptions require significant judgment and actual results may differ from assumed and estimated amounts. The Group recognized no impairment losses on identifiable intangible assets with determinable useful lives in the years ended December 31, 2019, 2020 and 2021.
Impairment of indefinite-lived intangible assets
An intangible asset that is not subject to amortization is tested for impairment at least annually or more frequently if events or changes in circumstances indicate that the asset might be impaired. Such impairment test is to compare the fair values of assets with their carrying amounts and an impairment loss is recognized if and when the carrying amounts exceed the fair values. The estimates of fair values of intangible assets not subject to amortization are determined using various discounted cash flow valuation methodologies. Significant assumptions are inherent in this process, including estimates of discount rates or market price. Discount rate assumptions are based on an assessment of the risk inherent in the respective intangible assets. Market prices are based on a potential purchase quote from a third party, if any. The Group recognized no impairment losses on its indefinite-lived intangible assets in the years ended December 31, 2019, 2020 and 2021.
| (h) | Investment in Affiliates |
The Group uses the equity method of accounting for investments in which the Group has the ability to exercise significant influence, but does not have a controlling interest.
The Group continually reviews its investment in equity investees to determine whether a decline in fair value to an amount below the carrying value is other-than-temporary. The primary factors the Group considers in its determination are the duration and severity of the decline in fair value; the financial condition, operating performance and the prospects of the equity investee; and other company specific information such as the stock price of the investee and its corresponding volatility, if publicly traded, the Group’s intent and ability to hold the investment until recovery, and changes in the macro-economic, competitive and operational environment of the investee. If the decline in fair value is deemed to be other-than-temporary, the carrying value of the equity investee is written down to fair value.
F-20
FANHUA
INC.
Notes to the Consolidated Financial Statements
(In thousands, except for shares and per share data)
(2) Summary of Significant Accounting Policies (Continued)
| (i) | Long-term Equity Investments |
Other non-current assets mainly represent long-term equity investments accounted for under the measurement alternative method.
Equity securities without readily determinable fair value
The Group has long-term investments in equity security of certain privately held companies which the Group exerts no significant influence or a controlling interest. As a result of adoption of “Financial Instruments-Overall (Subtopic 825-10): Recognition and Measurement of Financial Assets and Financial Liabilities” (“ASU 2016-01”) in January 1, 2019, equity securities without readily determinable fair values that do not qualify for the practical expedient in ASC 820, Fair Value Measurements and Disclosure to estimate fair value using the net asset value per share (or its equivalent) of the investment, are measured and recorded using a measurement alternative that measures the securities at cost less impairment, if any, plus or minus changes resulting from qualifying observable price changes. Significant judgments are required to determine whether observable price changes are orderly transactions and identical or similar to an investment held by the Group.
During each reporting period, the Group makes a qualitative assessment considering impairment indicators to separately evaluate whether each of its equity securities without readily determinable fair value is impaired. Impairment indicators that the Group considers include, but are not limited to a significant deterioration in the earnings performance, credit rating, asset quality, or business prospects of the investee, factors such as negative cash flows from operations and working capital deficiencies that raise significant concerns about the investee’s ability to continue as a going concern, current economic and market conditions and other specific information. If a qualitative assessment indicates that the investment is impaired, the entity has to estimate the investment’s fair value in accordance with the principles of ASC 820. If the fair value is less than the investment’s carrying value, the Group recognizes an impairment loss in earnings equal to the difference between the carrying value and fair value.
The
Group recorded an impairment of , RMB
F-21
FANHUA
INC.
Notes to the Consolidated Financial Statements
(In thousands, except for shares and per share data)
(2) Summary of Significant Accounting Policies (Continued)
| (j) | Impairment of Long-Lived Assets |
Property, plant, and equipment are reviewed for impairment whenever events or changes in circumstances indicate that the carrying amount of an asset may not be recoverable. Recoverability of assets to be held and used is measured by a comparison of the carrying amount of an asset to estimated undiscounted future cash flows expected to be generated by the asset. If the carrying amount of an asset exceeds its estimated future cash flows, an impairment charge is recognized for the amount by which the carrying value of the asset exceeds the fair value of the asset.
| (k) | Insurance Premium Payables |
Insurance premium payables are insurance premiums collected on behalf of insurance companies but not yet remitted as of the balance sheet dates.
| (l) | Treasury Shares |
Treasury shares represent ordinary shares repurchased by the Group that are no longer outstanding and are held by the Group. The repurchased ordinary shares are recorded whereby the total par value of shares acquired is recorded as treasury stock and the difference between the par value and the amount of cash paid is recorded in additional paid-in capital. If additional paid-in capital is not available or is not sufficient, the remaining amount is to reduce retained earnings.
| (m) | Income Taxes |
Income taxes are accounted for under the asset and liability method. Deferred income taxes are recognized for temporary differences between the tax basis of assets and liabilities and their reported amounts in the consolidated financial statements, net operating loss carryforwards and credits by applying enacted statutory tax rates applicable to future years. Deferred tax assets are reduced by a valuation allowance when, in the opinion of management, it is more likely than not that some portion or all of the deferred tax assets will not be realized.
The Group presents an unrecognized tax benefit, or a portion of an unrecognized tax benefit, in the statements of balance sheets as a reduction to a deferred tax asset for a net operating loss carryforward, a similar tax loss, or a tax credit carryforward, except to the extent a net operating loss carryforward, a similar tax loss, or a tax credit carryforward is not available at the reporting date under the tax law of the applicable jurisdiction to settle any additional income taxes that would result from the disallowance of a tax position or the tax law of the applicable jurisdiction does not require the Group to use, and the Group does not intend to use, the deferred tax asset for such purpose, the unrecognized tax benefit is presented in the statements of balance sheets as a liability.
F-22
FANHUA
INC.
Notes to the Consolidated Financial Statements
(In thousands, except for shares and per share data)
(2) Summary of Significant Accounting Policies (Continued)
| (n) | Share-based Compensation |
All forms of share-based payments to employees and nonemployees, including stock options and stock purchase plans, are treated the same as any other form of compensation by recognizing the related cost in the consolidated statements of income and comprehensive income. The Group recognizes compensation cost for an award with only service conditions that has a graded vesting schedule on a straight-line basis over the requisite service period for the entire award, provided that the amount of compensation cost recognized at any date must at least equal to the portion of the grant-date value of the award that is vested at that date. For awards with both service and performance conditions, if each tranche has an independent performance condition for a specified period of service, the Group recognizes the compensation cost of each tranche as a separate award on a straight-line basis; if each tranche has performance conditions that are dependent of activities that occur in the prior service periods, the Group recognizes the compensation cost on a straight-line basis over the requisite service period for each separately vesting portion of the award as if the award was, in-substance, multiple awards. No compensation cost is recognized for instruments that employees and nonemployees forfeit because a service condition or a performance condition is not satisfied.
Employee share-based compensation
Compensation cost related to employee stock options or similar equity instruments is measured at the grant date based on the fair value of the award and is recognized over the service period, which is usually the vesting period. If an award requires satisfaction of one or more performance or service conditions (or any combination thereof), compensation cost is recognized if the requisite service is rendered, while no compensation cost is recognized if the requisite service is not rendered.
Nonemployee share-based compensation
Consistent with the accounting requirement for employee share-based compensation, nonemployee share-based compensation within the scope of Topic 718 are measured at grant-date fair value of the equity instruments, which the Group is obligated to issue when the service has been rendered and any other conditions necessary to earn the right to benefit from the instruments have been satisfied.
Classification of award
Options or similar instruments on shares shall be classified as liabilities instead of equity if either of the following conditions is met:
| ● | The underlying shares are classified as liabilities; |
| ● | The Group can be required under any circumstances to settle the option or similar instrument by transferring cash or other assets. |
The Group measures a liability award under a share-based payment arrangement based on the award’s fair value remeasured at each reporting date until the date of settlement. The corresponding credit is recorded as a share-based liability. Compensation cost for each period until settlement shall be based on the change (or a portion of the change, depending on the percentage of the requisite service that has been rendered at the reporting date) in the fair value of the instrument for each reporting date.
The Group measures an equity award based on the awards’ fair value on grant date and recognizes the compensation cost over the vesting periods, with the corresponding credit recorded as additional paid-in capital.
F-23
FANHUA
INC.
Notes to the Consolidated Financial Statements
(In thousands, except for shares and per share data)
(2) Summary of Significant Accounting Policies (Continued)
| (n) | Share-based Compensation (Continued) |
Modification of an Award
A change in any of the terms or conditions of the awards is accounted for as a modification of the award. Incremental compensation cost is measured as the excess, if any, of the fair value of the modified award over the fair value of the original award immediately before its terms are modified, measured based on the fair value of the awards and other pertinent factors at the modification date. For vested awards, the Group recognizes incremental compensation cost in the period the modification occurs. For unvested awards, the Group recognizes over the remaining requisite service period, the sum of the incremental compensation cost and the remaining unrecognized compensation cost for the original award on the modification date. If the fair value of the modified award is lower than the fair value of the original award immediately before modification, the minimum compensation cost the Group recognizes is the cost of the original award.
Cancellation of an Award
A cancellation of an award that is not accompanied by the concurrent grant of (or offer to grant) a replacement award or other valuable consideration shall be accounted for as a repurchase for no consideration. Accordingly, any previously unrecognized compensation cost shall be recognized immediately at the cancellation date.
During the year ended December 31, 2021, the Group did not grant any new share-based payment award.
| (o) | Employee Benefit Plans |
As stipulated by the regulations of the PRC, the Group’s subsidiaries in the PRC participate in various defined contribution plans organized by municipal and provincial governments for its employees. The Group is required to make contributions to these plans at a percentage of the salaries, bonuses and certain allowances of the employees. Under these plans, certain pension, medical and other welfare benefits are provided to employees. The Group has no other material obligation for the payment of employee benefits associated with these plans other than the annual contributions described above. The contributions are charged to the consolidated statements of income and comprehensive income as they become payable in accordance with the rules of the above mentioned defined contribution plans.
F-24
FANHUA
INC.
Notes to the Consolidated Financial Statements
(In thousands, except for shares and per share data)
(2) Summary of Significant Accounting Policies (Continued)
| (p) | Revenue Recognition |
The Group’s revenue from contracts with insurance companies is derived principally from the provision of agency and claims adjusting services, and insurance companies are defined as the Group’s customers under ASC 606 “Revenue from Contracts with Customers” (“ASC 606”). The Group disaggregates its revenue from different types of service contracts with customers by principal service categories, as the Group believes it best depicts the nature, amount, timing and uncertainty of its revenue and cash flows. See Note 20 for detailed disaggregated revenue information that is disclosed for each reportable segment.
The following is a description of the accounting policy for the principal revenue streams of the Group.
Insurance agency services revenue
The Group derives agency revenue serving as a sales agent to distribute various life insurance and property and casualty (“P&C”) insurance products on behalf of insurance companies by which the Group is entitled to receive an initial commission from the insurance companies based on the premium paid by the policyholders for the related insurance policy sold. For life insurance agency, the Group is also entitled to renewal commissions when the policyholder renews the policy within the renewal term of the original policy as such life insurance products are typically long-term products.
The Group has identified its promise to sell insurance products on behalf of an insurance company as the performance obligation in its contracts with the insurance companies. The Group’s performance obligation to the insurance company is satisfied and revenue is recognized at a point in time when an insurance policy becomes effective. Specifically for life insurance agency business, certain contracts include the promise to provide certain post-sales administrative services to policyholders on behalf of the insurance company, such as responding to the policyholder inquiries, facilitating the renewal process and/or gathering information from the policyholder to assist the insurance companies to update the contact information of the policy holder, the Group has concluded such services are administrative in nature and immaterial, and none of these activities on their own results in a transfer of a good or services to the insurance company in the context of the contract. Accordingly, no performance obligation exists after a policy becomes effective.
Initial placement of an insurance policy
The
Group recognizes agency revenue related P&C insurance products (which is short term in nature and related premiums are collected upfront)
when an insurance policy becomes effective. The commission to be earned is required to be partially refunded contingently on policy cancellations.
Based on its past experience, subsequent commission adjustments in connection with P&C insurance policy cancellations have been de
minims to date, and are recognized upon notification from the insurance carriers. Actual commission and fee adjustments in connection
with the cancellation of P&C insurance policies were
F-25
FANHUA
INC.
Notes to the Consolidated Financial Statements
(In thousands, except for shares and per share data)
(2) Summary of Significant Accounting Policies (Continued)
| (p) | Revenue Recognition (Continued) |
Insurance agency services revenue (Continued)
Initial placement of an insurance policy (Continued)
For life insurance products, there is generally a 10 to 15 days hesitation period after an initial placement of a life insurance policy, during which the policyholder has a legal right to unconditionally cancel the effective policy regardless of the reasons. According to relevant terms of the insurance agency contracts with customers, the Group reconciles information of policies sold which also includes policies that have been cancelled by policyholders within the hesitation period, with the insurance companies on a monthly basis. Therefore, the Group estimates cancellation of policies that have become effective but are still within the hesitation period based on subsequent actual data at each reporting date. The cancellation of an effective life insurance policy by the policyholder after the hesitation period does not require the Group to refund initial commission to insurance companies, but rather impacts the Group’s estimate on future commission related to renewal(s) of the policy.
In
addition, for life insurance agency, the Group may receive a performance bonus from insurance companies as agreed and per contract provisions.
Once the Group achieves a certain sales volume based on respective agency agreements, the bonus will become due. Performance bonus represents
a form of variable consideration associated with certain sales volume, for which the Group earns commissions. The Group estimates the
amount of consideration with a constraint applied that will be received in the coming year such that a significant reversal of revenue
is not probable, and includes performance bonus as part of the transaction price. For the years ended December 31, 2019, 2020 and 2021,
the Group recognized contingent performance bonus of RMB
Renewals of a life insurance policy
For the long-term life insurance products, in addition to the initial commission earned, the Group is also entitled to subsequent renewal commission and compensation, and renewal performance bonus which represents variable considerations and are contingent on future renewals of initial policies or the Group achieves its performance target.
When making estimates of the amount of variable consideration to which the Group expects to be entitled, the Group uses the expected value method and evaluates many factors, including but not limited to, insurance companies mix, product mix, renewal term of various products, renewal premium rates and commission rates, to determine the method(s) of measurement, relevant inputs and the underlying assumptions. The Group considers constraints as well as when determining the amount which should be included in the transaction price.
F-26
FANHUA
INC.
Notes to the Consolidated Financial Statements
(In thousands, except for shares and per share data)
(2) Summary of Significant Accounting Policies (Continued)
| (p) | Revenue Recognition (Continued) |
Insurance agency services revenue (Continued)
Renewals of a life insurance policy (Continued)
For years prior to 2021, revenue related to the variable consideration is recorded when it is probable that a significant reversal in the amount of cumulative revenue recognized will not occur, i.e., when a policyholder pays the renewal premium to the insurance company, and the policy is renewed because the Group was not able to conclude a significant reversal to the estimated variable consideration is not probable, considering factors such as a) the Group has limited history of selling its current life insurance products with its current customers, such that the Group’s past experience in outdated products is of little predictive value in renewal(s) rate estimate; b) the occurrence of a renewal is outside the Group’s control and the estimate of renewal premium rates is complex and requires significant assumptions; and c) the contingency lasts across a long period of time.
The Group performs ongoing evaluation of the appropriateness of the constraint applied, and will consider the sufficiency of evidence that would suggest that the long-term expectation underlying the assumptions has changed. Starting from January 1, 2021, the Group believes that it has already accumulated adequate scale of historical data and experiences at a confidence level that through which the Group can utilize to make a reasonable estimate of variable considerations over its portfolio of contracts. The estimated renewal commissions are contingent on future renewals of initial policies or achievement of certain performance targets. Given the material uncertainty around the future renewal of the insurance policies, the estimated renewal commissions expected to be collected are recognized as revenue only to the extent that it is probable that a significant reversal in the amount of cumulative revenue recognized will not occur when the uncertainty is subsequently resolved. The judgment and assumptions are continuously re-evaluated and adjusted as needed along with the accumulation of historical experiences and data when new information becomes available. Actual renewal commissions in the future may differ significantly from those previously estimated.
For
the year ended December 31, 2019, 2020 and 2021, the Group recognized revenues related to estimated variable renewal commissions with
respect to long-term life insurance products amounting to , and RMB
Insurance claims adjusting services revenue
For insurance claims adjusting services, performance obligations are considered met and revenue is recognized when the services are rendered and completed, at the time loss adjusting reports are confirmed being received by insurance companies. The Group does not accrue any service fee before the receipt of an insurance company’s acknowledgement of receiving the adjusting reports. Any subsequent adjustments in connection with discounts which have been de minims to date are recognized in revenue upon notification from the insurance companies.
Contract balances
The Group’s contract balances include accounts receivable and contract asset. The balances of accounts receivable as of December 31, 2020 and 2021 are all derived from contracts with customers. See Note 2(e) for details.
Started in 2021, the Group recognized revenues and correspondent contract assets derived from estimated renewal commissions. Accordingly, the Group presented separately, in the consolidated balance sheets as of December 31, 2021, contract assets that were previously included in the accounts receivable balance, net. The corresponding items have been reclassified to conform with the current year's presentation.
The Group has no advance from customers in advance of revenue recognition, or contract liability and, therefore, none of the revenue recognized in the current period was previously recognized as a contract liability.
F-27
FANHUA
INC.
Notes to the Consolidated Financial Statements
(In thousands, except for shares and per share data)
(2) Summary of Significant Accounting Policies (Continued)
| (p) | Revenue Recognition (Continued) |
Insurance agency services revenue (Continued)
Practical expedients and exemptions
The Group generally expenses sales commissions when incurred because the amortization period would have been one year or less. These costs are recorded within sales and marketing expenses in the consolidated statements of income and comprehensive income, as the amortization period is less than one year and the Group has elected the practical expedient included in ASC 606.
The Group has applied the optional exemption provided by ASC 606 to not disclose the value of remaining performance obligations not yet satisfied as of period end for contracts with original expected duration of one year or less.
Value-added tax and surcharges
The
Group presents revenue net of tax surcharges and value-added taxes incurred. The tax surcharges amounted to RMB
Total
value-added taxes paid by the Group during the years ended December 31, 2019, 2020 and 2021 amounted to RMB
| (q) | Fair Value of Financial Instruments |
Fair value is considered to be the price that would be received from selling an asset or paid to transfer a liability in an orderly transaction between market participants at the measurement date. When determining the fair value measurements for assets and liabilities required or permitted to be recorded at fair value, the Group considers the principal or most advantageous market in which it would transact and considers assumptions that market participants would use when pricing the asset or liability. The established fair value hierarchy requires an entity to maximize the use of observable inputs and minimize the use of unobservable inputs when measuring fair value. A financial instrument’s categorization within the fair value hierarchy is based upon the lowest level of input that is significant to the fair value measurement. The three levels of inputs may be used to measure fair value include:
Level 1 |
Applies to assets or liabilities for which there are quoted prices in active markets for identical assets or liabilities. | |
| Level 2 | Applies to assets or liabilities for which there are inputs other than quoted prices included within Level 1 that are observable for the asset or liability such as quoted prices for similar assets or liabilities in active markets; quoted prices for identical assets or liabilities in markets with insufficient volume or infrequent transactions (less active markets); or model-derived valuations in which significant inputs are observable or can be derived principally from, or corroborated by, observable market data. | |
| Level 3 | Applies to assets or liabilities for which there are unobservable inputs to the valuation methodology that are significant to the measurement of the fair value of the assets or liabilities. |
The carrying values of the Group’s financial instruments, including cash and cash equivalents, restricted cash, accounts receivable, insurance premium payables, other receivables, accounts payable and other payables, approximate their fair values due to the short-term nature of these instruments.
F-28
FANHUA
INC.
Notes to the Consolidated Financial Statements
(In thousands, except for shares and per share data)
(2) Summary of Significant Accounting Policies (Continued)
| (q) | Fair Value of Financial Instruments (Continued) |
Measured at fair value on a recurring basis
As of December 31, 2020 and 2021, information about inputs into the fair value measurements of the Group’s assets and liabilities that are measured at fair value on a recurring basis in periods subsequent to their initial recognition is as follows.
| Fair Value Measurements at Reporting Date Using | ||||||||||||||||
| Description | As of December 31, 2020 | Quoted Prices in Active Markets for Identical Assets (Level 1) | Significant Other Observable Inputs (Level 2) | Significant Unobservable Inputs (Level 3) | ||||||||||||
| RMB | RMB | RMB | RMB | |||||||||||||
| Short-term investments - debt security | ||||||||||||||||
| Fair Value Measurements at Reporting Date Using | ||||||||||||||||
| Description | As of December 31, 2021 | Quoted Prices in Active Markets for Identical Assets (Level 1) | Significant Other Observable Inputs (Level 2) | Significant Unobservable Inputs (Level 3) | ||||||||||||
| RMB | RMB | RMB | RMB | |||||||||||||
| Short-term investments - debt security | ||||||||||||||||
The majority of debt security consists of investments in bank financial products, trust products and asset management plans that normally pay a prospective fixed rate of return. These investments are recorded at fair values on a recurring basis. The Group measured these investments at fair values and the unrealized gains or losses from the changes in fair values are included in accumulated other comprehensive income or loss, at the balance sheet date. It is classified as Level 2 of the fair value hierarchy since fair value measurement at the reporting date is benchmarked against fair value of comparable investments.
Measured at fair value on a non-recurring basis
The Group measures certain assets, including equity securities without readily determinable fair values, equity method investments and intangible assets, at fair value on a nonrecurring basis when they are deemed to be impaired. The fair values of these investments and intangible assets are determined based on valuation techniques using the best information available, and may include management judgments, future performance projections, etc. An impairment charge to these investments is recorded when the cost of the investment exceeds its fair value and this condition is determined to be other-than-temporary. Impairment charge to the intangible assets is recorded when their carrying amounts may not be recoverable.
F-29
FANHUA
INC.
Notes to the Consolidated Financial Statements
(In thousands, except for shares and per share data)
(2) Summary of Significant Accounting Policies (Continued)
| (q) | Fair Value of Financial Instruments (Continued) |
Measured at fair value on a non-recurring basis (Continued)
Goodwill (Note 6) and intangible assets (Note 2(g)) with indefinite lives are measured at fair value on a nonrecurring basis, and they are recorded at fair value only when impairment is recognized by applying unobservable inputs such as forecasted financial performance of the acquired business, discount rate, etc. to the discounted cash flow valuation methodology that are significant to the measurement of the fair value of these assets (Level 3).
Investments in affiliates (Note 7) are measured at fair value on a nonrecurring basis, and they are recorded at fair value only when there is other-than-temporary-impairment. The fair value of investment in an affiliate that is publicly listed is determined based on the market value of its share (Level 1) on the date such impairment is recorded.
| (r) | Foreign Currencies |
The functional currency of the Company is the United States dollar (“USD”). Assets and liabilities are translated at the exchange rates at the balance sheet date, equity accounts are translated at historical exchange rates and revenues, expenses, gains and losses are translated using the average rate for the year. Translation adjustments are reported as cumulative translation adjustments and are shown as a separate component of other comprehensive income or loss in the consolidated statements of income and comprehensive income. The Group has chosen the Renminbi (“RMB”) as their reporting currency.
The functional currency of most of the Company’s subsidiaries is RMB. Transactions in other currencies are recorded in RMB at the rates of exchange prevailing when the transactions occur. Monetary assets and liabilities denominated in other currencies are translated into RMB at rates of exchange in effect at the balance sheet dates. Exchange gains and losses are recorded in the consolidated statements of income and comprehensive income.
| (s) | Foreign Currency Risk |
The
RMB is not a freely convertible currency. The State Administration for Foreign Exchange, under the authority of the People’s Bank of
China, controls the conversion of RMB into foreign currencies. The value of RMB is subject to changes in central government policies
and international economic and political developments that affect supply and demand in the China Foreign Exchange Trading System market
of cash and cash equivalents and restricted cash. The Group had aggregate amounts of RMB
| (t) | Translation into USD |
The
consolidated financial statements of the Group are stated in RMB. Translations of amounts from RMB into USD are solely for the convenience
of the readers outside of China and were calculated at the rate of US$
F-30
FANHUA INC.
Notes to the Consolidated Financial Statements
(In thousands, except for shares and per share data)
(2) Summary of Significant Accounting Policies (Continued)
| (u) | Segment Reporting |
As of December 31, 2020 and 2021, the Group operated two segments: (1) the insurance agency segment, which mainly consists of providing agency services for P&C insurance products and life insurance products to individual clients, and (2) the claims adjusting segment, which consists of providing pre-underwriting survey services, claim adjusting services, disposal of residual value services, loading and unloading supervision services, and consulting services. Operating segments are defined as components of an enterprise for which separate financial information is available and evaluated regularly by the Group’s chief operating decision maker in deciding how to allocate resources and in assessing performance.
Substantially all revenues of the Group are derived in the PRC and all long-lived assets are located in the PRC.
| (v) | Earnings per Share (“EPS”) or ADS |
Basic EPS is calculated by dividing the net income available to common shareholders by the weighted average number of ordinary shares /ADS outstanding during the year. Diluted EPS is calculated by using the weighted average number of ordinary shares /ADS outstanding adjusted to include the potentially dilutive effect of outstanding share-based awards, unless their inclusion in the calculation is anti-dilutive.
The contingently issuable shares /ADS related to the 521 Plan (see Note 19(b) for details), are subject to fulfillment of the performance conditions as stipulated under the 521 Plan. Therefore, these shares are excluded from basic earnings per share until the shares are fully vested upon the achievement of performance conditions under the 521 Plan by the Participants. In December 2020, the Group cancelled the 521 Plan and no impact in 2021.
| (w) | Advertising Costs |
Advertising costs are expensed
as incurred. Advertising costs amounted to RMB
| (x) | Leases |
The
Group leases office space, vehicles and certain equipment under operating leases for terms ranging from short term (under 12 months) to
F-31
FANHUA
INC.
Notes to the Consolidated Financial Statements
(In thousands, except for shares and per share data)
(2) Summary of Significant Accounting Policies (Continued)
| (x) | Leases (Continued) |
The Group determines whether a contract contains a lease at contract inception. A contract contains a lease if there is an identified asset and the Group has the right to control the use of the identified asset. At the commencement of each lease, management determines its classification as an operating or finance lease. For leases that qualify as operating leases, the Group recognizes a right-of-use (“ROU”) asset and a lease liability based on the present value of the lease payments over the lease term in the consolidated statements of balance sheets at commencement date. As all of the leases do not have implicit rates available, the Group uses incremental borrowing rates based on the information available at lease commencement date in determining the present value of future payments. The incremental borrowing rates are estimated to approximate the interest rate on a collateralized basis with similar terms and payments, and in economic environments where the leased assets are located.
The ROU asset is measured at the amount of the lease liabilities with adjustments, if applicable, for lease prepayments made prior to or at lease commencement, initial direct costs incurred and lease incentives. For office space leases, the Group identifies the lease and non-lease components (e.g., common-area maintenance costs) and accounts for non-lease components separately from lease component. The Group’s office space lease contracts have only one separate lease component and have no non-components (e.g., property tax or insurance). Most of the office space lease contracts have no non-lease components. For the office space lease contracts include non-lease components, the fixed lease payment is typically itemized in the office space lease contract for separate lease component and non-lease component. Therefore, the Group does not allocate the consideration in the contract to the separate lease component and the non-lease component.
Lease expense for minimum lease payments is recognized on a straight-line basis over the lease term. The Group has made an accounting policy election to exempt leases with an initial term of 12 months or less without a purchase option that is likely to be exercised from being recognized on the balance sheet. Payments related to those leases continue to be recognized in the consolidated statement of income and comprehensive income on a straight-line basis over the lease term.
In addition, the Group does not have any related-party leases or sublease transactions.
The Group elected to consistently
account for eligible current and future concessions resulting directly from COVID-19 by accounting for the concessions as if they were
made under the enforceable rights included in the original agreements. The rent concessions received in 2020 and 2021 amounted to RMB
| (y) | Accumulated Other Comprehensive Income |
The Group presents comprehensive income in the consolidated statements of income and comprehensive income with net income in a continuous statement.
Accumulated other comprehensive income mainly represents foreign currency translation adjustments, changes in fair value of short term investments and share of other comprehensive income of the affiliates for the period.
F-32
FANHUA INC.
Notes to the Consolidated Financial Statements
(In thousands, except for shares and per share data)
(2) Summary of Significant Accounting Policies (Continued)
(z) Recently Adopted Accounting Pronouncements
Income Taxes (Topic 740) – In December 2019, the FASB issued ASU 2019-12, simplifying the accounting for income taxes by removing exceptions related to the incremental approach for intra-period tax allocation, certain deferred tax liabilities, and the general methodology for calculating income taxes in an interim period. The amendment also provides simplification related to accounting for franchise (or similar) tax, evaluating the tax basis step up of goodwill, allocation of consolidated current and deferred tax expense, a reflection of the impact of enacted tax law or rate changes in annual effective tax rate calculations in the interim period that includes enactment date, and other minor codification improvements. For public business entities, the amendments are effective for fiscal years, and interim periods within those fiscal years, beginning after December 15, 2020. Early adoption of the amendments is permitted, including adoption in any interim period for public business entities for periods in which financial statements have not yet been issued. The Group adopted this guidance on January 1, 2021 with no material impact on the consolidated financial statements.
(aa) Recently Issued Accounting Standard Not Yet Adopted
The following new accounting standard has not yet been adopted but could affect the Group’s consolidated financial statements in the future.
In November 2021, the FASB issued ASU 2021-10, Government Assistance (Topic 832) — Disclosures by Business Entities about Government Assistance (“ASU 2021-10”). It requires issuers to make annual disclosures about government assistance, including the nature of the transaction, the related accounting policy, the financial statement line items affected and the amounts applicable to each financial statement line item, as well as any significant terms and conditions, including commitments and contingencies. The amendments in this Update are effective for all entities within their scope for financial statements issued for annual periods beginning after December 15, 2021. Early application of the amendments is permitted. An entity should apply the amendments in this Update either (1) prospectively to all transactions within the scope of the amendments that are reflected in financial statements at the date of initial application and new transactions that are entered into after the date of initial application or (2) retrospectively to those transactions. The Group is currently assessing the impact that ASU 2021-10 will have on the disclosures of its future consolidated financial statements.
(3) Acquisitions, disposals and reorganization
Disposal of subsidiaries in 2021
In 2021, the Group disposed
of two subsidiaries for a total consideration of RMB
Disposal of subsidiaries in 2019
In 2019, the Group
disposed of two subsidiaries for total consideration of RMB
F-33
FANHUA INC.
Notes to the Consolidated Financial Statements
(In thousands, except for shares and per share data)
(4) Other Receivables, net
Other receivables, net consist of the following:
| As of December 31, | ||||||||
| 2020 | 2021 | |||||||
| RMB | RMB | |||||||
| Advances to staff (i) | ||||||||
| Advances to entrepreneurial agents (i) | ||||||||
| Advances to a third party channel vendor (i) | ||||||||
| Rental deposits | ||||||||
| Amount due from a third party (ii) | ||||||||
| Amount due from payment platform | ||||||||
| Other | ||||||||
| Less: Allowance for current expected credit losses | ( | ) | ( | ) | ||||
| Other receivables, net | ||||||||
| (i) | These balances are unsecured, interest-free and repayable on demand. |
| (ii) | This represented the amount receivable from Beijing Cheche Technology Co., Ltd (“Cheche”) as a result of the conversion of loan receivable in October 2019. After an extension of the maturity date of the loan receivable to October 26, 2022, the Group received RMB |
(5) Property, Plant and Equipment
Property, plant and equipment, net, is comprised of the following:
| As of December 31, | ||||||||
| 2020 | 2021 | |||||||
| RMB | RMB | |||||||
| Building | ||||||||
| Office equipment, furniture and fixtures | ||||||||
| Motor vehicles | ||||||||
| Leasehold improvements | ||||||||
| Total | ||||||||
| Less: Accumulated depreciation | ( | ) | ( | ) | ||||
| Property, plant and equipment, net | ||||||||
No impairment for property, plant and equipment was recorded for the years ended December 31, 2019, 2020 and 2021.
(6) Goodwill
The gross amount of goodwill and accumulated impairment losses by reporting unit as of December 31, 2020 and 2021 are as follows:
| Agency segment | Claims Adjusting segment | Total | ||||||||||
| RMB | RMB | RMB | ||||||||||
| Gross as of December 31, 2020 and 2021 | ||||||||||||
| Accumulated impairment loss as of December 31, 2020 and 2021 | ( | ) | ( | ) | ( | ) | ||||||
| Net as of December 31, 2020 | ||||||||||||
| Net as of December 31, 2021 | ||||||||||||
The Group performed the annual impairment analysis as of the balance sheet date. No impairment loss was recognized in goodwill for the years ended December 31, 2019, 2020 and 2021.
F-34
FANHUA INC.
Notes to the Consolidated Financial Statements
(In thousands, except for shares and per share data)
(7) Investments in Affiliates
As of December 31, 2020 and 2021, the Group’s investments accounted for under the equity method were as follows:
| As of December 31, | ||||||||
| 2020 | 2021 | |||||||
| RMB | RMB | |||||||
| CNFinance | ||||||||
| Others. | ||||||||
| Total | ||||||||
Investment in CNFinance Holdings Limited (“CNFinance”)
The
Group invested
For
the year ended December 31, 2021, due to the continued decline in the share price of CNFinance and tightened regulations on home equity
loan service industry, the Group recognized an other-than-temporary impairment of RMB
F-35
FANHUA INC.
Notes to the Consolidated Financial Statements
(In thousands, except for shares and per share data)
(7) Investments in Affiliates (Continued)
The summarized financial information of equity method investees is illustrated as below:
| As of December 31, | ||||||||
| 2020 | 2021 | |||||||
| RMB | RMB | |||||||
| Statements of Balance Sheet | ||||||||
| Total assets | ||||||||
| Total liabilities | ||||||||
| Year Ended December 31, | ||||||||||||
| 2019 | 2020 | 2021 | ||||||||||
| Results of Operation | RMB | RMB | RMB | |||||||||
| Income from operations | ||||||||||||
| Net profit (loss) | ( | ) | ||||||||||
(8) Leases
The Group's lease payments for office space leases include only fixed rental payments with no any variable lease payment terms. As of December 31, 2020 and 2021, there were no leases that have not yet commenced.
The following represents the aggregate ROU assets and related lease liabilities as of December 31, 2020 and 2021:
| As of December 31, | ||||||||
| 2020 | 2021 | |||||||
| RMB | RMB | |||||||
| Operating lease ROU assets | ||||||||
| Current operating lease liability | ||||||||
| Non-current operating lease liability | ||||||||
| Total operating leased liabilities | ||||||||
The weighted average lease term and weighted average discount rate as of December 31, 2020 and 2021 were as follows:
| As of December 31, | ||||||||
| 2020 | 2021 | |||||||
| Weighted average lease term: | ||||||||
| Operating leases | ||||||||
| Weighted average discount rate: | ||||||||
| Operating leases | % | % | ||||||
The components of lease expenses for the years ended December 31, 2020 and 2021 were as follows:
| As of December 31, | ||||||||
| 2020 | 2021 | |||||||
| RMB | RMB | |||||||
| Operating lease cost | ||||||||
| Short term lease cost | ||||||||
| Total | ||||||||
F-36
FANHUA INC.
Notes to the Consolidated Financial Statements
(In thousands, except for shares and per share data)
(8) Leases (Continued)
Supplemental cash flow information related to leases for the years ended December 31, 2020 and 2021 were as follows:
| As of December 31, | ||||||||
| 2020 | 2021 | |||||||
| RMB | RMB | |||||||
| Cash paid for amounts included in the measurement of lease liabilities: | ||||||||
| Operating cash flows for operating leases | ||||||||
| Supplemental noncash information: | ||||||||
| Right-of-use assets obtained in exchange for lease obligations net of decrease in right-of-use assets for early determinations | ||||||||
Maturities of lease liabilities at December 31, 2021:
| Minimum Lease Payment | ||||
| RMB | ||||
| Year ending December 31: | ||||
| 2022 | ||||
| 2023 | ||||
| 2024 | ||||
| 2025 | ||||
| 2026 | ||||
| Thereafter | ||||
| Total remaining undiscounted lease payments | ||||
| Less: Interest | ( | ) | ||
| Total present value of lease liabilities | ||||
| Less: Current operating lease liability | ( | ) | ||
| Non-current operating lease liability | ||||
(9) Variable Interest Entities (“VIEs”)
VIE related to Xinbao Investment
The Measures on the Supervision of Internet Insurance Business implemented in February 2021 requires an insurance institution conducts online insurance business through its own online platform who owns the domain name.
Historically, Fanhua RONS
Insurance Sales & Services Co., Ltd., ("Fanhua RONS"), a wholly-owned subsidiary of Shenzhen Xinbao Investment Co., Ltd.
(“Xinbao Investment”), conducts its online P&C insurance business through an online platform (www.baoxian.com) owned and
operated by another subsidiary owned by the Group. To comply with the newly implemented rules, the Group underwent a restructuring where
the subsidiary who previously held the domain name and ICP license transferred such to Fanhua RONS. And, as a foreign-invested enterprise
is prohibited to own more than
F-37
FANHUA INC.
Notes to the Consolidated Financial Statements
(In thousands, except for shares and per share data)
(9) Variable Interest Entities (“VIEs”) (Continued)
VIE related to Xinbao Investment (Continued)
As a result, the Group currently conducts its insurance agency and claims adjusting business in China primarily through its wholly-owned subsidiary Fanhua Group Company, and its subsidiaries and the VIE for part of its online insurance business in China. The following is a summary of the contractual agreements that the Group entered into with Xinbao Investment and its individual nominee shareholder:
Agreements that Provide the Group Effective Control over Xinbao Investment
| ● | Loan Agreement |
On December 6, 2021, Mr. Shuangping
Jiang, the shareholder of Xinbao Investment, entered into a loan agreement, with the Group’s wholly-owned subsidiary, Fanhua Group Company.
The principal loan amounts extended by Fanhua Group Company to Mr. Shuangping Jiang is RMB
The term of the loan agreement
is for
F-38
FANHUA INC.
Notes to the Consolidated Financial Statements
(In thousands, except for shares and per share data)
(9) Variable Interest Entities (“VIEs”) (Continued)
VIE related to Xinbao Investment (Continued)
Agreements that Provide the Group Effective Control over Xinbao Investment (Continued)
| ● | Equity Pledge Agreement |
Mr. Shuangping Jiang entered into an equity pledge agreement on December 6, 2021, pledging his equity interest in Xinbao Investment to Fanhua Group Company to secure his obligations under the loan agreement. Mr. Jiang also agreed not to transfer or create any encumbrances adverse to Fanhua Group Company on his equity interests in Xinbao Investment. During the term of the equity pledge agreement, Fanhua Group Company is entitled to all the dividends declared on the pledged equity interests. The equity pledge agreements will expire when the individual shareholder fully performs his obligations under the loan agreement. The equity pledge was recorded on the shareholder’ register of Xinbao Investment, and registered with the relevant local administration of industry and commerce.
| ● | Power of Attorney |
Mr.
Jiang executed powers of attorney on December 6, 2021, each appointing a person designated by Fanhua Group Company as his attorney-in-fact
on all matters requiring shareholder approval. Further, if Fanhua Group Company designates the shareholder to attend a shareholder’s
meeting of Xinbao Investment, the individual shareholder agrees to vote his shares as instructed by Fanhua Group Company. The term of
the power of attorney is for
Agreements that Transfer Economic Benefits to the Group
| ● | Exclusive Purchase Option Agreement |
Mr. Jiang entered into an exclusive purchase option agreement on December 6, 2021 to irrevocably grant Fanhua Group Company an exclusive option to purchase part or all of his equity interests in Xinbao Investment, when and to the extent permitted by PRC law. The purchase price will be the minimum price permitted under applicable PRC law.
| ● | Technology Consulting and Service Agreement |
Pursuant
to technology service agreements between (i) Fanhua Group Company, and (ii) Xinbao Investment, Fanhua Group Company agreed to
provide Xinbao with training services and consulting and other services relating to IT platform and internal control compliance. In exchange,
Xinbao agrees to pay a quarterly fee calculated primarily based on a percentage of its revenues. The agreement has a term of
Because of contractual arrangements with Xinbao Investment and its nominee shareholder, the Group is the primary beneficiary of Xinbao Investment and its subsidiaries and consolidated them into consolidated financial statements.
F-39
FANHUA INC.
Notes to the Consolidated Financial Statements
(In thousands, except for shares and per share data)
(9) Variable Interest Entities (“VIEs”) (Continued)
VIEs related to the 521 Plan
On June 14, 2018, the Group
announced that its board of directors has approved a 521 Share Incentive Plan (the “521 plan”).
Pursuant to
The following is a summary of the contractual agreements that the Group entered into relating to the 521 Plan:
The sole director and sole shareholder of each of the 521 Plan Employee Companies is either a significant shareholder and director, or an employee of the Group, who has executed powers of attorney on behalf of the Group. Under the power of attorney, they will follow, without any conditions, the Group’s instructions to manage all the activities of each of the 521 Plan Employee Companies. In addition, the Group can replace the sole director and shareholder of each of the 521 Plan Employee Companies to another designated party at its discretion.
The ordinary shares are the only significant assets held by the 521 Plan Employee Companies. Through the loan agreements, entrusted share purchase agreements and letters of undertaking described above, the Group controls the decision-making rights of the 521 Plan Employee Companies with respect to the shares held by the 521 Plan Employee Companies as collateral to the loans issued to the Participants during the vesting period. Given the only substantial recourse to the loans issued by the Group are the ordinary shares, the Group has potential exposure to the economics of the 521 Plan Employee Companies resulting from the fluctuation in value of the ADS (principally decreases), which is more than insignificant. Further, the Group will also participate in the variability and absorb the economic benefits of the 521 Plan Employee Companies, through an increase in value of the shares held by the 521 Plan Employee Companies, if the performance conditions are not met or partially met based on the profit distribution arrangements. Based on above, the Group is the primary beneficiary of the 521 Plan Employee Companies and consolidates them because it has the power to direct the activities that most significantly impact the 521 Plan Employee Companies’ economic performance, and the obligation to absorb losses of the 521 Plan Employee Companies that could potentially be significant to them and the right to receive benefits from the 521 Plan Employee Companies that could potentially be significant to the 521 Plan Employee Companies. Therefore, the Group has variable interests in the 521 Plan Employee Companies during the vesting period.
F-40
FANHUA INC.
Notes to the Consolidated Financial Statements
(In thousands, except for shares and per share data)
(9) Variable Interest Entities (“VIEs”) (Continued)
VIEs related to the 521 Plan (Continued)
As disclosed in Note 19(b),
the Group entered into supplemental agreements with all remaining Participants in December 2020 to cancel the 521 Plan upon which the
521 Plan Employee Companies returned all subscribed
The VIEs are related to
the 521 Plan as explained above, which did not have any operation or cash flow activities during 2019. In December 2020, upon the cancellation
of the 521 Plan, the Group refunded all share rights deposits amounted to RMB
Risks in relation to the VIE Arrangement
In the opinion of the Company’s legal counsel, (i) the ownership structure relating to the consolidated VIE of the Company is in compliance with PRC laws and regulations; (ii) the contractual arrangements with the consolidated VIE and the individual shareholder are legal, valid and binding obligation of such party, and enforceable against such party in accordance with their respective terms; and (iii) the execution, delivery and performance of the consolidated VIE and its shareholders do not result in any violation of the provisions of the articles of association and business licenses of the VIE, and any violation of any current PRC laws and regulations.
However, uncertainties in the PRC legal system could cause the Company’s current ownership structure to be found in violation of any existing and/or future PRC laws or regulations and could limit the Company’s ability, through the Primary Beneficiary, to enforce its rights under these contractual arrangements. Furthermore, the shareholder of the VIE may have interests that are different from those of the Company, which could potentially increase the risk that the shareholder would seek to breach the existing terms of the aforementioned agreements.
F-41
FANHUA INC.
Notes to the Consolidated Financial Statements
(In thousands, except for shares and per share data)
(9) Variable Interest Entities (“VIEs”) (Continued)
Risks in relation to the VIE Arrangement (Continued)
In addition, if the current structure or any of the contractual arrangements were found to be in violation of any existing or future PRC laws, the Company may be subject to penalties, which may include but not be limited to, the cancellation or revocation of the Company’s business and operating licenses, being required to restructure the Company’s operations or discontinue the Company’s operating activities. The imposition of any of these or other penalties may result in a material and adverse effect on the Company’s ability to conduct its operations. In such case, the Company may not be able to operate or control the VIE, which may result in deconsolidation of the VIE.
Summarized below is the information related to the VIE, including total assets, total current liabilities, total liabilities, net revenues, total operating costs and expenses, net income and cash flows after intercompany elimination are as follows:
| As of December 31, | ||||||||
| 2020 | 2021 | |||||||
| RMB | RMB | |||||||
| Total assets | ||||||||
| Total current liabilities | ( | ) | ||||||
| Total liabilities | ( | ) | ||||||
| Year Ended December 31, | ||||||||||||
| 2019 | 2020 | 2021 | ||||||||||
| RMB | RMB | RMB | ||||||||||
| Net revenues | ||||||||||||
| Operating costs and expenses | ||||||||||||
| Net income | ||||||||||||
| Net cash generated from operating activities | ||||||||||||
| Net cash used in financing activities | ( | ) | ||||||||||
As of December 31,
2021, there were no consolidated VIE assets that are collateral for the VIE’s obligations or are restricted solely to settle
the VIE’s obligations, other than aforementioned in the restricted cash as described in Note 2(c). In the year ended December
31, 2021,
F-42
FANHUA INC.
Notes to the Consolidated Financial Statements
(In thousands, except for shares and per share data)
(10) Other Payables and Accrued Expenses
Components of other payables and accrued expenses are as follows:
| As of December 31, | ||||||||
| 2020 | 2021 | |||||||
| RMB | RMB | |||||||
| Business and other tax payables | ||||||||
| Refundable deposits from employees and agents | ||||||||
| Professional fees | ||||||||
| Accrued expenses to third parties | ||||||||
| Contributions from members of eHuzhu mutual aid program | ||||||||
| Others | ||||||||
(11) Employee Benefit Plans
Employees of the Group located in the PRC are covered by the retirement schemes defined by local practice and regulations, which are essentially defined contribution plans.
In addition, the Group is required by law to contribute a certain percentage of applicable salaries for medical insurance benefits, unemployment and other statutory benefits. The contribution percentages may be different from district to district which is subject to the specific requirement of local regime government. The PRC government is directly responsible for the payments of the benefits to these employees.
For the years ended December
31, 2019, 2020 and 2021, the Group contributed and accrued RMB
F-43
FANHUA INC.
Notes to the Consolidated Financial Statements
(In thousands, except for shares and per share data)
(12) Income Taxes
The Company is a tax exempted company incorporated in the Cayman Islands. Under the current laws of the Cayman Islands, the Company is not subject to tax on its income or capital gains. In addition, upon any payments of dividends by the Company to its shareholders, no Cayman Islands withholding tax is imposed.
Subsidiaries in Hong Kong
are subject to Hong Kong Profits Tax rate at
The Group’s subsidiaries
and VIEs incorporated in the PRC are subject to the PRC Enterprise Income Tax and a unified
Preferential EIT rates at 15% is available for qualified enterprises located in the western China regions in an industry sector encouraged by the PRC government. Fanhua Lianxing Insurance Sales Co., Ltd., the Group’s wholly-owned subsidiary, which is the holding entity of the Group’s life insurance operations, was entitled to a preferential tax rate of 15% for the years ended December 31, 2019, 2020 and 2021, respectively. Tibet Zhuli Investment Co. Ltd. (“Tibet Zhuli”), the Group’s wholly-owned subsidiary, was entitled to a preferential tax rate of 15% for the years ended December 31, 2019 and 2020. Tibet Zhuli no longer enjoys such a preferential rate from 2021.
Pursuant to the
relevant laws and regulations in the PRC, Shenzhen Huazhong United Technology Co., Ltd. (“Shenzhen Huazhong”), a
subsidiary of the Group, was regarded as a software company and thus exempted from PRC Income Tax for two years starting from its
first profit-making year, followed by a
F-44
FANHUA INC.
Notes to the Consolidated Financial Statements
(In thousands, except for shares and per share data)
(12) Income Taxes (Continued)
The Group’s subsidiaries that are the PRC tax resident are required to withhold the PRC withholding tax of 10% on dividend payment to their non-PRC resident immediate holding company, unless such dividend payment is qualified for the 5% reduced tax rate under the Arrangement between Mainland China and Hong Kong for the Avoidance of Double Taxation and the Prevention of Fiscal Evasion with respect to Taxes on Income (the “PRC-HK DTA”).
One of the Group’s wholly-owned subsidiaries, CNinsure Holdings Limited, was determined by Hong Kong Taxation Bureau to be a Hong Kong resident enterprise since
July 2018. The Hong Kong resident certificate was issued by the Hong Kong Inland Revenue Department and will be valid till the year ending
December 31, 2022. Accordingly, CNinsure Holdings Limited qualified as a Hong Kong resident and was entitled to enjoy a reduced tax rate
of
The Group accounts for uncertain income tax positions by prescribing a minimum recognition threshold in the financial statements. The Group’s liabilities for unrecognized tax benefits were included in other tax liabilities. As of December 31, 2020 and 2021, the balance of unrecognized tax benefits is comprised of amounts mainly arising from gain on disposal of subsidiaries and certain transfer pricing arrangements.
The movements of unrecognized tax benefits are as follows:
| RMB | ||||
| Balance as of January 1, 2019 | ||||
| Change in unrecognized tax benefits | ||||
| Increase in tax positions | ||||
| Balance as of December 31, 2019 | ||||
| Change in unrecognized tax benefits | ||||
| Decrease in tax positions | ( | ) | ||
| Balance as of December 31, 2020 | ||||
| Change in unrecognized tax benefits | ||||
| Increase in tax positions | ||||
| Balance as of December 31, 2021 | ||||
The uncertain tax positions are related to tax years that remain subject to examination by the relevant tax authorities. Based on the outcome of any future examinations, or as a result of the expiration of statute of limitations for specific jurisdictions, it is reasonably possible that the related unrecognized tax benefits for tax positions taken regarding previously filed tax returns, might materially change from those recorded as liabilities for uncertain tax positions in the Group’s consolidated financial statements. In addition, the outcome of these examinations may impact the valuation of certain deferred tax assets (such as net operating losses) in future periods. The Group’s policy is to recognize interest and penalties accrued on any unrecognized tax benefits, if any, as a component of income tax expense. The Group does not anticipate any significant increases or decreases to its liability for unrecognized tax benefits within the next twelve months.
According to the PRC Tax Administration and Collection Law, the statute of limitations is three years if the underpayment of income taxes is due to computational errors made by the taxpayer. The statute of limitations will be extended to five years under special circumstances, which are not clearly defined, but an underpayment of income tax liability exceeding RMB100 is specifically listed as a special circumstance. In the case of a transfer pricing related adjustment, the statute of limitations is ten years. There is no statute of limitations in the case of tax evasion. During the current year, the Group accrued a liability amounting to RMB5,994 in relation to certain transfer pricing arrangements.
F-45
FANHUA INC.
Notes to the Consolidated Financial Statements
(In thousands, except for shares and per share data)
(12) Income Taxes (Continued)
Income tax expenses are comprised of the following:
| Year Ended December 31, | ||||||||||||
| 2019 | 2020 | 2021 | ||||||||||
| RMB | RMB | RMB | ||||||||||
| Current tax expense | ||||||||||||
| Deferred tax expense | ||||||||||||
| Income tax expense | ||||||||||||
The principal components of the deferred income tax assets and liabilities are as follows:
| As of December 31, | ||||||||
| 2020 | 2021 | |||||||
| RMB | RMB | |||||||
| Deferred tax assets: | ||||||||
| Operating loss carryforward | ||||||||
| Intangible assets, net | ||||||||
| Less: valuation allowances | ( | ) | ( | ) | ||||
| Total | ||||||||
| Deferred tax liabilities: | ||||||||
| Fair value adjustments in relation to short-term investments | ||||||||
| Estimated profit arising from future renewal commissions | ||||||||
| PRC dividend withholding taxes | ||||||||
| Total | ||||||||
The Group considers positive
and negative evidence to determine whether some portion or all of the deferred tax assets will more likely than not be realized. This
assessment considers, among other matters, the nature, frequency and severity of recent losses, forecasts of future profitability, the
duration of statutory carry forward periods, the Group’s experience with tax attributes expiring unused and tax planning alternatives.
Valuation allowances have been established for deferred tax assets based on a more-likely-than-not threshold. The Group’s ability
to realize deferred tax assets depends on its ability to generate sufficient taxable income within the carry forward periods provided
for in the tax law. The Group has provided RMB
The Group had total operating
loss carry-forwards of RMB
F-46
FANHUA INC.
Notes to the Consolidated Financial Statements
(In thousands, except for shares and per share data)
(12) Income Taxes (Continued)
Reconciliation between the
provision for income taxes computed by applying the PRC enterprise income rate of
| Year Ended December 31, | ||||||||||||
| 2019 | 2020 | 2021 | ||||||||||
| RMB | RMB | RMB | ||||||||||
| Income from continuing operations before income taxes, share of income of affiliates, net | ||||||||||||
| PRC statutory tax rate | % | % | % | |||||||||
| Income tax at statutory tax rate | ||||||||||||
| Expenses not deductible for tax purposes: | ||||||||||||
| —Entertainment | ||||||||||||
| —Other | ||||||||||||
| Effect of tax holidays on concessionary rates granted to PRC subsidiaries | ( | ) | ( | ) | ( | ) | ||||||
| Effect of different tax rates of subsidiaries operating in other jurisdictions | ||||||||||||
| Change in valuation allowance | ( | ) | ||||||||||
| Deferred income tax for dividend distribution | ||||||||||||
| Effect of non-taxable income* | ( | ) | ( | ) | ( | ) | ||||||
| Unrecognized tax benefits arising from certain transfer pricing arrangements | ||||||||||||
| Other | ( | ) | ||||||||||
| Income tax expense | ||||||||||||
| * | The effect of non-taxable income represents an income tax exemption according to the Notice (Cai Shui [2002] No. 128) promulgated by the State Administration of Taxation and Ministry of Finance in China on dividend income derived from a purchased open-end securities investment fund product that the Group recorded as short term investment. |
Additional PRC income taxes
that would have been payable without the tax exemption amounted to approximately RMB
If the entities were to be non-resident for PRC tax purposes, dividends paid to it out of profits earned after January 1, 2008 would be subject to a withholding tax. In the case of dividends paid by PRC subsidiaries, the withholding tax would be 10%, whereas in the case of dividends paid by PRC subsidiaries which are 25% or more directly owned by tax residents in the Hong Kong Special Administrative Region, the withholding tax would be 5%. The Group’s subsidiary, CNinsure Holdings Limited qualified as Hong Kong resident and was entitled to enjoy a 5% reduced tax rate under Bulletin [2018] No. 9 for the years ended December 31, 2019, 2020 and 2021, respectively.
F-47
FANHUA INC.
Notes to the Consolidated Financial Statements
(In thousands, except for shares and per share data)
(12) Income Taxes (Continued)
Aggregate undistributed
earnings of the Group’s subsidiaries and VIEs in the PRC that are available for distribution to the Group of approximately RMB
During the years ended December
31, 2019,2020 and 2021, the Group has provided RMB
Under applicable accounting principles, a deferred tax liability should be recorded for taxable temporary differences attributable to the excess of financial reporting over tax basis, including those differences attributable to a more-than-50-percent-owned domestic subsidiary. However, recognition is not required in situations where the tax law provides a means by which the reported amount of that investment can be recovered tax-free and the enterprise expects that it will ultimately use that means.
(13) Capital Structure
In
December 2020, the Company cancelled
On
January 10, 2019,
During 2019, the Company has purchased and cancelled an aggregate of 2,511,191 ADSs (the equivalent of 50,223,820 ordinary shares), representing 4.7% of the total shares outstanding as of December 31, 2019, at an average price of approximately US$28.2 per ADS for a total amount of approximately RMB484,015, under its share buyback program to repurchase up to US$200 million ADSs by December 31, 2019, as previously announced by its board of directors in March 2019.
During
2019, the Company issued
F-48
FANHUA INC.
Notes to the Consolidated Financial Statements
(In thousands, except for shares and per share data)
(14) Net Income per Share
The computation of basic and diluted net income per ordinary share is as follows:
| Year Ended December 31, | ||||||||||||
| 2019 | 2020 | 2021 | ||||||||||
| RMB | RMB | RMB | ||||||||||
| Basic: | ||||||||||||
| Net income | ||||||||||||
| Less: Net income attributable to the noncontrolling interests | ||||||||||||
| Net income attributable to the Company’s shareholders | ||||||||||||
| Weighted average number of ordinary shares outstanding | ||||||||||||
| Basic net income per ordinary share | ||||||||||||
| Basic net income per ADS | ||||||||||||
| Diluted: | ||||||||||||
| Net income | ||||||||||||
| Less: Net income attributable to the noncontrolling interests | ||||||||||||
| Net income attributable to the Company’s shareholders | ||||||||||||
| Weighted average number of ordinary shares outstanding | ||||||||||||
| Weighted average number of dilutive potential ordinary shares from share options | ||||||||||||
| Total | ||||||||||||
| Diluted net income per ordinary share | ||||||||||||
| Diluted net income per ADS | ||||||||||||
The shares subscribed by Participants under the 521 Plan is record as treasury shares and excluded from the computation of basic and diluted income per ordinary share during the year ended December 31, 2019. Further, the contingently issuable shares subject to the 521 Plan will be excluded from basic income per ordinary share and diluted earnings per share until all the performance conditions have been satisfied.
In December 2020, the Group cancelled the 521 Plan without any replacement awards, and as a result, the Participants returned the subscribed shares to the Group (see more details in Note 19(b)). The returned shares were cancelled by the end of 2020.
(15) Distribution of Profits
As stipulated by the relevant
PRC laws and regulations applicable to China’s foreign investment enterprise, the Group’s subsidiaries and VIEs in the PRC
are required to maintain non-distributable reserves which include a statutory surplus reserve as of December 31, 2020 and 2021. Appropriations
to the statutory surplus reserve are required to be made at not less than
The statutory surplus reserve
is used to offset future losses. These reserves represent appropriations of retained earnings determined according to PRC law and may
not be distributed. The accumulated amounts contributed to the statutory reserves were RMB
Under PRC laws and regulations,
there are restrictions on the Company’s PRC subsidiaries and VIE with respect to transferring certain of their net assets to the
Company either in the form of dividends, loans, or advances. Amounts of restricted net assets include paid in capital and statutory surplus
reserve of the Company’s PRC subsidiaries and the net assets of the VIE in which the Company has no legal ownership, totaling RMB
F-49
FANHUA INC.
Notes to the Consolidated Financial Statements
(In thousands, except for shares and per share data)
(16) Related-party Balances and Transactions
The principal related-party balances as of December 31, 2020 and 2021, and transactions for the years ended December 31, 2019, 2020 and 2021 are as follows:
(i) In 2019, one of the
Group’s subsidiaries purchased certain wealth management products offered by an online peer-to-peer (“P2P”) lending platform,
which is considered to be a related party as the legal representative of the company that operates the P2P platform is a relative to Mr.
Yinan Hu, the Group’s co-founder, chairman of the board of directors and chief executive officer. The wealth management products purchased
on the platform by the subsidiary bear interests at
(ii) On December 28, 2020,
the Group entered into a framework strategic partnership agreement, or the Agreement, with Puyi Enterprise Management Consulting Co.,
Ltd (“Puyi Consulting”), which was controlled by Puyi, the Group’s affiliate. Pursuant to the Agreement, both parties, on
the basis of full compliance with relevant regulatory and legal requirements , will share customer and channel resources and explore collaboration
opportunities on the provision of value-added asset management services to Chinese households, by leveraging both parties’ respective
strength in insurance and financial services. For the year ended December 31, 2021, the Group incurred RMB
(17) Commitments and Contingencies
(i) See Note 8 for the Group’s commitments for future minimum lease payments under operating leases.
(ii) As of December 31, 2021, there was no pending legal proceeding to which the Group is a party that will have a material effect on the Group’s business, results of operations or cash flows.
F-50
FANHUA INC.
Notes to the Consolidated Financial Statements
(In thousands, except for shares and per share data)
(18) Concentrations of Credit Risk
Concentration risks
Customers accounting
for
| Year ended December 31, | ||||||||||||||||||||||||
| 2019 | % of sales | 2020 | % of sales | 2021 | % of sales | |||||||||||||||||||
| RMB | RMB | RMB | ||||||||||||||||||||||
| Sinatay Life Insurance Co., Ltd. (“Sinatay”) | % | % | % | |||||||||||||||||||||
| Aeon Life Insurance Co., Ltd. (“Aeon”). | % | % | % | |||||||||||||||||||||
| Huaxia Life Insurance Company Limited (“Huaxia”) | % | % | % | |||||||||||||||||||||
| Evergrande Life Insurance Co., Ltd. (“Evergrande”) | % | |||||||||||||||||||||||
| Tianan Life Insurance Co., Ltd. (“Tianan”) | % | |||||||||||||||||||||||
| % | % | % | ||||||||||||||||||||||
Customers which
accounted for
| As of December 31, | ||||||||||||||||
| 2020 | % | 2021 | %** | |||||||||||||
| RMB | RMB | |||||||||||||||
| Sinatay | % | % | ||||||||||||||
| Huaxia | % | |||||||||||||||
| Aeon | % | |||||||||||||||
| Evergrande | % | |||||||||||||||
| % | % | |||||||||||||||
The Group performs ongoing credit evaluations of its customers and generally does not require collateral on accounts receivable.
The Group places its cash and cash equivalents and short investments with financial institutions with low credit risk.
F-51
FANHUA INC.
Notes to the Consolidated Financial Statements
(In thousands, except for shares and per share data)
(19) Share-based Compensation
(a) 2012 Option G
On March 12, 2012, the Company
granted options (“2012 Options G”) to its directors and employees to purchase up to
For the years ended December 31, 2020 and 2021, share-based compensation expenses of were recognized in connection with the 2012 Options G, respectively.
For the year ended December 31, 2021, changes in the status of total outstanding options, were as follows:
| Number of options | Weighted average remaining contractual life (years) | Weighted average exercise price in RMB | Aggregate Intrinsic Value RMB | |||||||||||||
| Outstanding as of January 1, 2021 | ||||||||||||||||
| Exercised | — | |||||||||||||||
| Forfeited | — | |||||||||||||||
| Outstanding as of December 31, 2021 | ||||||||||||||||
| Exercisable as of December 31, 2021 | ||||||||||||||||
As of December 31, 2021, all
of the above options were fully vested. The above
Total intrinsic value of options
exercised for the Company’s share option plans for the years ended December 31, 2019, 2020 and 2021 were RMB
F-52
FANHUA INC.
Notes to the Consolidated Financial Statements
(In thousands, except for shares and per share data)
(19) Share-based Compensation (Continued)
(b) The 521 Plan
The 521 Plan was designed to incentivize the Participants and was originally accounted for as grant of share options.
The Participants’
rights to ownership benefits of the shares are subject to the Participants’ achievement of service and performance vesting conditions.
Each award agreement contains a condition for service from January 1, 2019 through December 31, 2023 (which coincides with loan maturity
date) as well as individually determined performance conditions based on cumulative sales over the service period.
In December 2020,
For the year ended December 31, 2020, changes in the status of total outstanding options under 521 Plan, were as follows:
| Number of options | Weighted average exercise price in US$ | Weighted average remaining contractual life (Years) | Aggregate Intrinsic Value RMB | |||||||||||||
| Outstanding as of January 1, 2020 | ||||||||||||||||
| Granted | ||||||||||||||||
| Exercised | — | |||||||||||||||
| Cancelled | ( | ) | — | |||||||||||||
| Outstanding as of December 31, 2020 | — | |||||||||||||||
For the year ended December
31, 2019, the Group recognized RMB
F-53
FANHUA INC.
Notes to the Consolidated Financial Statements
(In thousands, except for shares and per share data)
(20) Segment Reporting
As of December 31, 2020 and
2021, the Group operated
The following table shows the Group’s operations by business segment for the years ended December 31, 2019, 2020 and 2021. Other includes revenue and expenses that are not allocated to reportable segments and corporate related items.
| Year ended December 31, | ||||||||||||||||
| 2019 | 2020 | 2021 | 2021 | |||||||||||||
| RMB | RMB | RMB | US$ | |||||||||||||
| Net revenues | ||||||||||||||||
| Agency | ||||||||||||||||
| Claims Adjusting | ||||||||||||||||
| Total net revenues | ||||||||||||||||
| Operating costs and expenses | ||||||||||||||||
| Agency | ( | ) | ( | ) | ( | ) | ( | ) | ||||||||
| Claims Adjusting | ( | ) | ( | ) | ( | ) | ( | ) | ||||||||
| Other | ( | ) | ( | ) | ( | ) | ( | ) | ||||||||
| Total operating costs and expenses | ( | ) | ( | ) | ( | ) | ( | ) | ||||||||
| Income (loss) from operations | ||||||||||||||||
| Agency | ||||||||||||||||
| Claims Adjusting | ||||||||||||||||
| Other | ( | ) | ( | ) | ( | ) | ( | ) | ||||||||
| Income from operations | ||||||||||||||||
| As of December 31, | ||||||||||||
| 2020 | 2021 | 2021 | ||||||||||
| RMB | RMB | US$ | ||||||||||
| Segment assets | ||||||||||||
| Agency | ||||||||||||
| Claims Adjusting | ||||||||||||
| Other | ||||||||||||
| Total assets | ||||||||||||
Substantially all of the Group’s revenues for the three years ended December 31, 2019, 2020 and 2021 were generated from the PRC. A substantial portion of the identifiable assets of the Group is located in the PRC. Accordingly, no geographical segments are presented.
F-54
FANHUA INC.
Notes to the Consolidated Financial Statements
(In thousands, except for shares and per share data)
(21) Subsequent events
On
January 4, 2022, Fanhua Lianxing Insurance Sales Co., Ltd. entered into an agreement with a third-party real estate developer to
purchase certain commercial properties with a total price amounting to RMB
On
March 28, 2022, the Group’s Board of Directors declared a quarterly dividend of US$
F-55
FANHUA INC.
SCHEDULE I—CONDENSED FINANCIAL INFORMATION OF THE COMPANY
Balance Sheets
(In thousands, except for shares and per share data)
| As of December 31, | ||||||||||||
| 2020 | 2021 | 2021 | ||||||||||
| RMB | RMB | US$ | ||||||||||
| ASSETS: | ||||||||||||
| Current assets: | ||||||||||||
| Cash and cash equivalents | ||||||||||||
| Short term investments | ||||||||||||
| Other receivables and amounts due from subsidiaries and affiliates | ||||||||||||
| Total current assets | ||||||||||||
| Non-current assets: | ||||||||||||
| Investment in subsidiaries | ||||||||||||
| Investment in an affiliate | ||||||||||||
| Total assets | ||||||||||||
| LIABILITIES AND SHAREHOLDERS’ EQUITY: | ||||||||||||
| Current liabilities: | ||||||||||||
| Other payables and accrued expenses and amounts due to subsidiaries | ||||||||||||
| Total liabilities | ||||||||||||
| Retained earnings | ||||||||||||
| Accumulated other comprehensive loss | ( | ) | ( | ) | ) | |||||||
| Total equity | ||||||||||||
| Total liabilities and shareholders’ equity | ||||||||||||
F-56
FANHUA INC.
SCHEDULE I—CONDENSED FINANCIAL INFORMATION OF THE COMPANY—(Continued)
Statements of Income and Comprehensive Income
(In thousands)
| Year Ended December 31, | ||||||||||||||||
| 2019 | 2020 | 2021 | 2021 | |||||||||||||
| RMB | RMB | RMB | US$ | |||||||||||||
| General and administrative expenses | ( | ) | ( | ) | ( | ) | ( | ) | ||||||||
| Selling expenses | ( | ) | ||||||||||||||
| Interest income | ||||||||||||||||
| Equity in earnings of subsidiaries and an affiliate | ||||||||||||||||
| Net Income attributable to the Company’s shareholders | ||||||||||||||||
| Other comprehensive (loss) income: | ||||||||||||||||
| Foreign currency translation adjustments | ( | ) | ( | ) | ||||||||||||
| Unrealized net gains on available-for-sale investments | ||||||||||||||||
| Share of other comprehensive gain (loss) of affiliates | ( | ) | ( | ) | ( | ) | ||||||||||
| Comprehensive income attributable to the Company’s shareholders | ||||||||||||||||
F-57
FANHUA INC.
SCHEDULE I—CONDENSED FINANCIAL INFORMATION OF THE COMPANY—(Continued)
Statements of Cash Flows
(In thousands)
| Year Ended December 31, | ||||||||||||||||
| 2019 | 2020 | 2021 | 2021 | |||||||||||||
| RMB | RMB | RMB | US$ | |||||||||||||
| OPERATING ACTIVITIES | ||||||||||||||||
| Net income | ||||||||||||||||
| Adjustments to reconcile net income to net cash used in operating activities: | ||||||||||||||||
| Equity in earnings of subsidiaries and an affiliate | ( | ) | ( | ) | ( | ) | ( | ) | ||||||||
| Compensation expenses associated with stock options | ( | ) | ||||||||||||||
| Changes in operating assets and liabilities: | ||||||||||||||||
| Other receivables | ( | ) | ||||||||||||||
| Other payables | ( | ) | ( | ) | ( | ) | ||||||||||
| Net cash (used in) from operating activities | ( | ) | ( | ) | ( | ) | ( | ) | ||||||||
| Cash flows (used in) generated from investing activities | ||||||||||||||||
| Purchase of short-term investments | ( | ) | ( | ) | ||||||||||||
| Changes in investment in subsidiaries and an affiliate | ( | ) | ||||||||||||||
| Advances to subsidiaries and affiliates | ||||||||||||||||
| Proceeds from disposal of short-term investments | ||||||||||||||||
| Net cash generated from investing activities | ||||||||||||||||
| Cash flows generated from (used in ) financing activities: | ||||||||||||||||
| Proceeds on exercise of stock options | ||||||||||||||||
| Proceeds of employee and grantee subscriptions | ||||||||||||||||
| Dividends paid | ( | ) | ( | ) | ( | ) | ( | ) | ||||||||
| Repurchase of ordinary shares from open market | ( | ) | ||||||||||||||
| Repayment of subscription from the 521 Plan participants | ( | ) | ||||||||||||||
| Net cash generated used in financing activities | ( | ) | ( | ) | ( | ) | ( | ) | ||||||||
| Net increase (decrease) in cash and cash equivalents | ( | ) | ( | ) | ( | ) | ||||||||||
| Cash and cash equivalents and restricted cash at beginning of year | ||||||||||||||||
| Effect of exchange rate changes on cash and cash equivalents | ( | ) | ( | ) | ( | ) | ||||||||||
| Cash and cash equivalents and restricted cash at end of the year | ||||||||||||||||
F-58
FANHUA INC.
Note to Schedule I
(In thousands, except for shares)
Schedule
I has been provided pursuant to the requirements of Rule 12-04(a), 5-04(c) and 4-08(e)(3) of Regulation S-X, which require condensed financial
information as to the financial position, cash flows and results of operations of a parent company as of the same dates and for the same
periods for which audited consolidated financial statements have been presented when the restricted net assets of the consolidated and
unconsolidated subsidiaries (including variable interest entities) together exceed
As
of December 31, 2021, RMB
As of December 31, 2021, there were no material contingencies, significant provisions of long-term obligations, and mandatory dividend or redemption requirements of redeemable shares or guarantees of the Company except for those which have been separately disclosed in the consolidated financial statements, if any.
Basis of preparation
The condensed financial information of the Company has been prepared using the same accounting policies as set out in the accompanying consolidated financial statements except that the equity method has been used to account for investments in its subsidiaries.
Certain information and footnote disclosures normally included in financial statements prepared in accordance with U.S. GAAP have been condensed or omitted. The footnote disclosures contain supplemental information relating to the operations of the Company and, as such, these statements should be read in conjunction with the notes to the consolidated financial statements of the Group as of December 31, 2020 and 2021 and the years ended 2019, 2020 and 2021.
F-59