Please wait

 

 

UNITED STATES

SECURITIES AND EXCHANGE COMMISSION

WASHINGTON, D.C. 20549

 

FORM 20-F

 

(Mark One)

  REGISTRATION STATEMENT PURSUANT TO SECTION 12(b) OR 12(g) OF THE SECURITIES EXCHANGE ACT OF 1934

 

OR

 

  ANNUAL REPORT PURSUANT TO SECTION 13 OR 15(d) OF THE SECURITIES EXCHANGE ACT OF 1934

 

For the fiscal year ended December 31, 2024.

 

OR

 

  TRANSITION REPORT PURSUANT TO SECTION 13 OR 15(d) OF THE SECURITIES EXCHANGE ACT OF 1934

 

OR

 

  SHELL COMPANY REPORT PURSUANT TO SECTION 13 OR 15(d) OF THE SECURITIES EXCHANGE ACT OF 1934

 

Date of event requiring this shell company report

 

For the transition period from             to           

 

Commission file number: 001-33768

 

AIFU Inc.

(Exact name of Registrant as specified in its charter)

 

N/A

(Translation of Registrant’s name into English)

 

Cayman Islands

(Jurisdiction of incorporation or organization)

 

27/F, Pearl River Tower

No. 15 West Zhujiang Road

Guangzhou, Guangdong 510623

People’s Republic of China

(Address of principal executive offices)

 

Huaguang Huang, Chief Financial Officer

Tel: +86 20 83883033

E-mail: huanghg@aifugroup.com

Fax: +86 20 83883181

27/F, Pearl River Tower

No. 15 West Zhujiang Road

Guangzhou, Guangdong 510623

People’s Republic of China

(Name, Telephone, E-mail and/or Facsimile number and Address of Company Contact Person)

 

Securities registered or to be registered pursuant to Section 12(b) of the Act:

 

Title of Each Class   Ticker Symbol(s)   Name of Each Exchange on Which Registered
American depositary shares, each representing 20 Class A ordinary shares   AIFU   The NASDAQ Global Select Market  

Class A Ordinary shares, par value US$0.001 per share*

      The NASDAQ Global Select Market

 

* Not for trading, but only in connection with the listing on The NASDAQ Global Select Market of American depositary shares.

 

Securities registered or to be registered pursuant to Section 12(g) of the Act:

 

None

(Title of Class)

 

Securities for which there is a reporting obligation pursuant to Section 15(d) of the Act:

 

None

(Title of Class)

 

 

 

Indicate the number of outstanding shares of each of the Issuer’s classes of capital or common stock as of the close of the period covered by the annual report.

 

1,132,091,984 Class A ordinary shares, par value US$0.001 per share and 1,000,000,000 Class B ordinary shares, par value US$0.001 per share as of December 31, 2024

 

Indicate by check mark if the registrant is a well-known seasoned issuer, as defined in Rule 405 of the Securities Act.

 

Yes ☐ No ☒

 

If this report is an annual or transition report, indicate by check mark if the registrant is not required to file reports pursuant to Section 13 or 15(d) of the Securities Exchange Act of 1934.

 

Yes ☐ No

 

Note – Checking the box above will not relieve any registrant required to file reports pursuant to Section 13 or 15(d) of the Securities Exchange Act of 1934 from their obligations under those Sections.

 

Indicate by check mark whether the registrant (1) has filed all reports required to be filed by Section 13 or 15(d) of the Securities Exchange Act of 1934 during the preceding 12 months (or for such shorter period that the registrant was required to file such reports), and (2) has been subject to such filing requirements for the past 90 days.

 

Yes ☒ No ☐

  

Indicate by check mark whether the registrant has submitted electronically every Interactive Data File required to be submitted pursuant to Rule 405 of Regulation S-T (§232.405 of this chapter) during the preceding 12 months (or for such shorter period that the registrant was required to submit such files).

 

Yes ☒ No ☐

 

Indicate by check mark whether the registrant is a large accelerated filer, an accelerated filer, a non-accelerated filer, or an emerging growth company. See definition of “large accelerated filer,” “accelerated filer” and “emerging growth company” in Rule 12b-2 of the Exchange Act:

 

  Large accelerated filer ☐ Accelerated filer ☐ 
  Non-accelerated filer ☒ Emerging growth company 

 

If an emerging growth company that prepares its financial statements in accordance with U.S. GAAP, indicate by check mark if the registrant has elected not to use the extended transition period for complying with any new or revised financial accounting standards † provided pursuant to Section 13(a) of the Exchange Act. ☐

  

The term “new or revised financial accounting standard” refers to any update issued by the Financial Accounting Standards Board to its Accounting Standards Codification after April 5, 2012.

 

Indicate by check mark whether the registrant has filed a report on and attestation to its management’s assessment of the effectiveness of its internal control over financial reporting under Section 404(b) of the Sarbanes-Oxley Act (15 U.S.C. 7262(b)) by the registered public accounting firm that prepared or issued its audit report.

 

If securities are registered pursuant to Section 12(b) of the Act, indicate by check mark whether the financial statements of the registrant included in the filing reflect the correction of an error to previously issued financial statements.

 

Indicate by check mark whether any of those error corrections are restatements that required a recovery analysis of incentive-based compensation received by any of the registrant’s executive officers during the relevant recovery period pursuant to §240.10D-1(b). ☐

 

Indicate by check mark which basis of accounting the registrant has used to prepare the financial statements included in this filing:

 

  U.S. GAAP International Financial Reporting Standards as issued   Other ☐
    by the International Accounting Standards Board ☐  

 

If “Other” has been checked in response to the previous question, indicate by check mark which financial statement item the registrant has elected to follow.

 

Item 17 ☐ Item 18 ☐

 

If this is an annual report, indicate by check mark whether the registrant is a shell company (as defined in Rule 12b-2 of the Exchange Act).

 

Yes ☐ No

 

(APPLICABLE ONLY TO ISSUERS INVOLVED IN BANKRUPTCY PROCEEDINGS DURING THE PAST FIVE YEARS)

 

Indicate by check mark whether the registrant has filed all documents and reports required to be filed by Sections 12, 13 or 15(d) of the Securities Exchange Act of 1934 subsequent to the distribution of securities under a plan confirmed by a court.

 

Yes ☐ No ☐

 

 

 

 

 

 

TABLE OF CONTENTS

 

INTRODUCTION ii
FORWARD-LOOKING INFORMATION iii
   
PART I 1
Item 1. Identity of Directors, Senior Management and Advisers 1
Item 2. Offer Statistics and Expected Timetable 1
Item 3. Key Information 1
Item 4. Information on the Company 47
Item 5. Operating and Financial Review and Prospects 79
Item 6. Directors, Senior Management and Employees 97
Item 7. Major Shareholders and Related Party Transactions 106
Item 8. Financial Information 107
Item 9. The Offer and Listing 109
Item 10. Additional Information 109
Item 11. Quantitative and Qualitative Disclosures about Market Risk 121
Item 12. Description of Securities Other than Equity Securities 121
   
PART II 123
Item 13. Defaults, Dividend Arrearages and Delinquencies 123
Item 14. Material Modifications to the Rights of Security Holders and Use of Proceeds 123
Item 15. Controls and Procedures 124
Item 16. [Reserved] 126
Item 16A. Audit Committee Financial Expert 126
Item 16B. Code of Ethics 126
Item 16C. Principal Accountant Fees and Services 126
Item 16D. Exemptions from the Listing Standards for Audit Committees 127
Item 16E. Purchases of Equity Securities by the Issuer and Affiliated Purchasers 127
Item 16F. Change in Registrant’s Certifying Accountant 128
Item 16G. Corporate Governance 128
Item 16H. Mine Safety Disclosure. 129
Item 16I. Disclosure Regarding Foreign Jurisdictions that Prevent Inspections. 129
Item 16J. Insider Trading Policies. 129
Item 16K. Cybersecurity 129
   
PART III 131
Item 17. Financial Statements 131
Item 18. Financial Statements 131
Item 19. Exhibits 131

 

-i-

 

 

INTRODUCTION

 

In this annual report, unless the context otherwise requires:

 

  “ADSs” refer to our American depositary shares, each of which represents 20 Class A ordinary shares;
     
  “China” or “PRC” refers to the People’s Republic of China, including the special administrative regions of Hong Kong and Macau (“Hong Kong ASR” and “Macau SAR”), and only when this annual report refers to specific laws and regulations adopted by the PRC, reference to “China” or the “PRC” excludes Taiwan, Hong Kong SAR and Macau SAR). Unless the context otherwise indicates, the legal and operational risks associated with operating in China discussed in this annual report also apply to any operations we may now or in the future carry out in Hong Kong SAR or Macau SAR;
     
  “Class A ordinary shares” refer to our Class A ordinary shares, par value US$0.001 per share;
     
  “Class B ordinary shares” refer to our Class B ordinary shares, par value US$0.001 per share;
     
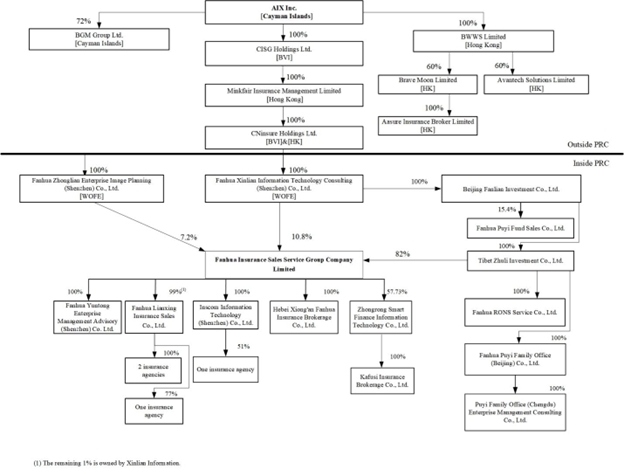
  “former consolidated VIEs” refer to Shenzhen Xinbao Investment Management Co., Ltd. (“Xinbao Investment”), Fanhua RONS (Beijing) Technologies Co., Ltd. (“Fanhua RONS Technologies”) and their subsidiaries which have been transferred to BGM Group Ltd. (“BGM”) in a share exchange transaction with BGM on December 27, 2024;
     
  “WFOEs” refer to Fanhua Insurance Sales Service Group Company Limited, or Fanhua Group Company and Beijing Fanlian Investment Co., Ltd., or Fanlian Investment;
     
  “customer” refers to policyholder or our insurance company partner which we define as customer under ASC 606;
     
  “HK$” and “HK dollars” refer to the legal currency of Hong Kong SAR;
     
  “Parent” refers to AIFU Inc., a Cayman Islands holding company;
     
  “provinces” of China refer to the 23 provinces, the four municipalities directly administered by the central government (Beijing, Shanghai, Tianjin and Chongqing), the five autonomous regions (Xinjiang, Tibet, Inner Mongolia, Ningxia and Guangxi), excluding, solely for the purpose of this annual report, Taiwan, Hong Kong SAR and Macau SAR;
     
  “RMB” or “Renminbi” refers to the legal currency of China;
     
  “shares” or “ordinary shares” refer to our ordinary shares, par value US$0.001 per share including Class A ordinary shares and Class B ordinary shares;
     
  “US$” or “U.S. dollars” refers to the legal currency of the United States; and
     
  “we,” “us,” “our company,” “the Company”, “our” or “AIFU” refers to AIFU Inc., formerly known as CNinsure Inc., Fanhua Inc. and AIX Inc., and its subsidiaries and, in the context of describing its operations and consolidated financial information, its former consolidated VIEs which are its consolidated affiliated entities, if applicable. As described elsewhere in this annual report, we did not own these former consolidated VIEs, and the results of the former consolidated VIEs’ operations only accrued to us through contractual arrangements between the former consolidated VIEs, the former consolidated VIEs’ nominee shareholders, and certain of our subsidiaries. Accordingly, in appropriate contexts we will describe the former consolidated VIEs’ activities separately from those of our directly and indirectly owned subsidiaries, and our use of the terms “we,” “us,” and “our” may not include the consolidated former VIEs in those contexts.

 

Unless otherwise noted, all translations from Renminbi to U.S. dollars and from U.S. dollars to Renminbi in this annual report are made at a rate of RMB7.2993 to US$1.00, the exchange rate in effect as of December 31, 2024 as set forth in the H.10 statistical release of the Board of Governors of the Federal Reserve System. We make no representation that any Renminbi or U.S. dollar amounts could have been, or could be, converted into U.S. dollars or Renminbi, as the case may be, at any particular rate, or at all. All discrepancies in any table between the amounts identified as total amounts and the sum of the amounts listed therein are due to rounding.

 

-ii-

 

 

FORWARD-LOOKING INFORMATION

 

This annual report contains forward-looking statements that reflect our current expectations and views of future events. These forward-looking statements are made under the “safe-harbor” provisions of the U.S. Private Securities Litigation Reform Act of 1995. Known and unknown risks, uncertainties, and other factors, may cause our actual results, performance or achievements to be materially different from those expressed or implied by the forward-looking statements. These statements involve known and unknown risks, uncertainties, and other factors, including those listed under “Item 3. Key Information—D. Risk Factors,” that may cause our actual results, performance or achievements to be materially different from those expressed or implied by the forward-looking statements.

 

You can identify these forward-looking statements by words or phrases such as “may,” “will,” “expect,” “anticipate,” “aim,” “estimate,” “intend,” “plan,” “believe,” “likely to,” “potential,” “continue” or other similar expressions. We have based these forward-looking statements largely on our current expectations and projections about future events and financial trends that we believe may affect our financial condition, results of operations, business strategy and financial needs. These forward-looking statements include, but are not limited to, statements about our goals and growth strategies, our future business development, financial condition and results of operations, our expectations regarding demand for and market acceptance of our products and services, and assumptions underlying or related to any of the foregoing.

 

Although we believe that our expectations expressed in these forward-looking statements are reasonable, our expectations may later be found to be incorrect. Our actual results could be materially different from our expectations. Moreover, we operate in an evolving environment. New risk factors and uncertainties emerge from time to time, and it is not possible for our management to predict all risk factors and uncertainties, nor can we assess the impact of all factors on our business or the extent to which any factor, or combination of factors, may cause actual results to differ materially from those contained in any forward-looking statements.

 

You should not place undue reliance on these forward-looking statements. The forward-looking statements made in this annual report relate only to events or information as of the date on which the statements are made in this annual report. Except as required by law, we undertake no obligation to update or revise publicly any forward-looking statements, whether as a result of new information, future events or otherwise, after the date on which the statements are made or to reflect the occurrence of unanticipated events. You should read this annual report and the documents that we refer to in this annual report and exhibits to this annual report completely and with the understanding that our actual future results may be materially different from what we expect. We qualify all of our forward-looking statements by these cautionary statements.

 

-iii-

 

 

PART I

 

Item 1. Identity of Directors, Senior Management and Advisers

 

Not Applicable.

 

Item 2. Offer Statistics and Expected Timetable

 

Not Applicable.

 

Item 3. Key Information

 

Our Holding Company Structure and Historical Contractual Arrangements with the Former Consolidated VIEs

 

AIFU Inc. is a Cayman Islands holding company primarily operating in China through our PRC subsidiaries, including Zhonglian Enterprise and Xinlian Information, and their subsidiaries in which we hold equity ownership interests. PRC laws, regulations, and rules restrict and impose conditions on direct foreign investment in value-added telecommunication services, and therefore prior to December 27, 2024 we operated our internet-based insurance distribution business through Xinbao Investment, and Fanhua RONS Technologies, which we refer to as the former consolidated VIEs in this annual report. There were historical contractual arrangements among (x) our wholly-owned PRC subsidiaries Fanhua Group Company and Fanlian Investment, (y) the former consolidated VIEs, and (z) the individual nominee shareholders of the former consolidated VIEs  (the “Contractual Arrangements”). Execept for 49% equity interests that we previously held in Xinbao Investment, neither AIFU nor its investors has had an equity ownership in, direct foreign investment in, or control, other than as defined under U.S. GAAP, through contractual arrangements with, the former consolidated VIEs. The contractual arrangements were not equivalent to an equity ownership in the business of the former consolidated VIEs and their subsidiaries in China. Investors in the ADSs were not purchasing, and did not directly hold all equity interests in the former consolidated VIEs. As used in this annual report, “we,” “us,” or “our” refers to AIFU Inc. and its subsidiaries. 

 

We face various legal and operational risks and uncertainties relating to doing business in China. We operate our business primarily in China, and are subject to complex and evolving PRC laws and regulations. For example, we face risks relating to regulatory approvals in connection with a future offering of our securities to foreign investors, oversight on cybersecurity and data privacy, and the expanding efforts in anti-monopoly enforcement. For example, recent regulatory actions undertaken by the PRC government, including the recent enactment of China’s new Data Security Law, the Cybersecurity Law of the PRC (Draft for Second Round of Public Comments), the Measures for Cybersecurity Review (Revised Draft for Comments), Personal Information Protection Law, Provisional Administrative Measures on Overseas Offering and Listing of Securities by Domestic Companies with six Guidelines on Application of Regulatory Rules and any other future laws and regulations may require us to incur significant expenses and could materially affect our ability to conduct our business, accept foreign investments, or carry out future offering and listing of securities on the U.S. or other foreign exchanges. These risks could result in a material adverse change in our operations and the value of our ADSs, significantly limit or completely hinder our future offering of securities to investors, or cause such securities to significantly decline in value or become worthless. See “Item 3. Key Information—D. Risk Factors—Risks Related to Doing Business in China.”

 

Our historical contractual agreements included:(i) technology consulting and service agreements and consulting and service agreements, which enabled us to receive all of the economic benefits of the former consolidated VIEs and their subsidiaries, (ii) loan agreements, powers of attorney and equity pledge agreements, which provided us with effective control over the former consolidated VIEs and their subsidiaries, and (iii) exclusive purchase option agreements, which provided us with the option to purchase all of the equity interests in the consolidated VIEs, and(iv) equity pledge agreements, in combination of the aforementioned loan agreements, we are able to control over the former consolidated VIEs and their subsidiaries. As a result of the Contractual Arrangements, we were able to direct the activities of and derive economic benefits from the former consolidated VIEs and were considered the primary beneficiary of the former consolidated VIEs for accounting purposes. Accordingly, we have consolidated the financial results of the former consolidated VIEs in our consolidated financial statements in accordance with U.S. GAAP. The external revenues contributed by the former consolidated VIEs accounted for 5.1%, 3.8% and 6.8% of our total revenues for the years of 2022, 2023 and 2024, respectively.   

 

-1-

 

 

In December 2024, as part of the share exchange transaction with BGM Group Ltd. (“BGM”), our beneficial ownership in Xinbao Investment and Fanhua RONS Technologies was transferred to BGM in exchange of 72% of the issued and outstanding Class A ordinary shares of BGM (“Share Exchange”). The Contractual Arrangements were subsequently terminated. For more details of the share exchange transaction, see “Item 4. Information on the Company—B. Business Overview—Major Transactions.”

 

In the opinion of the Company’s PRC legal counsel, (i) the ownership structure relating to the former consolidated VIEs of the Company did not violate the existing PRC laws and regulations; (ii) the Contractual Arrangements with the former consolidated VIEs and the individual shareholders were legal, valid and binding obligation of such party, and enforceable against such party in accordance with their respective terms; and (iii) the execution, delivery and performance of the former consolidated VIEs and their respective shareholders do not result in any violation of the provisions of the articles of association and business licenses of the former consolidated VIEs, and any violation of any current PRC laws and regulations.

 

However, control through these historical Contractual Arrangements may be less effective than direct ownership, and we could face heightened risks and costs in enforcing these Contractual Arrangements, because there were substantial uncertainties regarding the interpretation and application of current and future PRC laws, regulations, and rules relating to these Contractual Arrangements. Our former consolidated VIEs have not resulted in any punishment until now. Although the former structure related to the consolidated VIEs has been built for more than two years, and was subsequently terminated, making it less likely that we will face punishment from the PRC authorities,,we still do not rule out the possibility of administrative punishment.

 

Permissions and Licenses for Our Operations in PRC

 

We conduct our business primarily through our subsidiaries in China and historically through the former VIEs and their subsidiaries in China until December 27, 2024. As of the date of this annual report, our subsidiaries have obtained the requisite licenses and permits from the PRC government authorities that are material for our operations in China, including, among others, the business license, insurance distribution licenses, insurance broker licenses. Theses licenses are the only permissions and approvals that our PRC subsidiaries are required to obtain to conduct our business in China. However, there can be no assurance that we will be able to obtain, renew and/or convert all of the approvals, licenses, and permits required for our existing business operations upon their expiration in a timely manner or duly complete necessary registration or filings with the relevant governmental authorities for any of our new business.

 

However, the PRC government has issued statements and regulatory actions relating to areas such as approvals on offshore offerings, anti-monopoly regulatory actions, and oversight on cybersecurity and data privacy. For example, on February 17, 2023, the China Securities Regulatory Commission (the “CSRC”) released the Trial Administrative Measures of Overseas Securities Offering and Listing by Domestic Enterprises (the “New Overseas Listing Rules”) with five interpretive guidelines, which took effect on March 31, 2023. We may be required to make filings with the CSRC for applicable securities offerings. In connect with our previous issuance of securities to foreign investors, as advised by our PRC legal counsel, Hai Run Law Firm, although we are required to complete the filing procedure within three days after the completion of the overseas offering, (i) no relevant PRC laws or regulations in effect require that we obtain permission from any PRC authorities to issue securities to foreign investors, and we have not received any inquiry, notice, warning, sanction, or any regulatory objection regarding the offerings from the China Securities Regulatory Commission (“CSRC”), the Cyberspace Administration of China (“CAC”), or any other PRC authorities that have jurisdiction over our operations; (ii) we are not required to obtain permissions from the CSRC; (iii) we are not required to apply for a cybersecurity review with the CAC; and finally (iv) we have neither received nor been denied such requisite permissions by any other PRC authority.

 

-2-

 

 

Nonetheless, applicable laws and regulations may be tightened, and new laws or regulations may be introduced to impose additional government approval, license, and permit requirements. If we inadvertently conclude that such permissions and approvals relating to the operations of our business are not required, fail to obtain and maintain such approvals, licenses or permits required for our business, or fail to respond to changes in the applicable laws, regulations, interpretations and regulatory environment, we could be subject to liabilities, monetary penalties and even operational disruption, which may materially and adversely affect our business, operating results, and our financial condition. For more detailed information, see “Item 3. Key Information - D. Risk Factors - Risks Relating to Doing Business in China.”

 

Fund Flows between AIFU Inc, its Subsidiaries and the Former Consolidated VIEs

 

Under PRC law, we may provide funding to our PRC subsidiaries only through capital contributions or loans, and to the former consolidated VIEs only through loans, subject to the satisfaction of applicable government registration and approval requirements. We rely on dividends and other distributions from our PRC subsidiaries to satisfy part of our liquidity requirement. Under the historical Contractual Arrangements among our WFOEs including Fanhua Group Company and Fanlian Investment, the former consolidated VIEs, and the shareholders of the former consolidated VIEs, our WFOEs were entitled to all of the economic benefits of the former consolidated VIEs and its subsidiaries in the form of service fees. For risks relating to the fund flows of our China operations, see “Item 3. Key Information—D. Risk Factors—Risks Related to Doing Business in China—We rely principally on dividends and other distributions on equity paid by our subsidiaries to fund any cash and financing requirements we may have, and any limitation on the ability of our subsidiaries to make payments to us could have a material adverse effect on our ability to conduct our business.”

 

Assets Transfer Occurred Between AIFU Inc., its Subsidiaries and the Former Consolidated VIEs

 

Under the Contractual Arrangements, Fanhua Group Company and Fanlian Investment provide consultation and training services to the former consolidated VIEs and were entitled to receive service fees from the former consolidated VIEs in exchange. The Contractual Arrangements provided that the former consolidated VIEs shall pay a quarterly fee calculated primarily based on a percentage of its revenues.

 

Technology consulting and service agreements were entered into between (i) Fanhua Group Company and (ii) Xinbao Investment and each of its subsidiaries on March 1, 2022 and consulting and service agreements were entered into between (i) Fanlian Investment and (ii) Fanhua RONS Technologies and each of its subsidiaries. No service fees have been incurred in 2023 and 2024. The cash flows occurred between our subsidiaries and the then consolidated VIEs  included the following: (1) cash received by the then former VIEs from our subsidiaries as inter-company advances amounted to RMB43.0 million, RMB39.4 million and RMB46.8 million for the years ended December 31, 2022, 2023 and 2024, respectively; and (2) net commissions received by our subsidiaries from the VIEs offset by technology services paid by our subsidiaries to the VIEs amounted to RMB94.9 million, RMB56.7 million and RMB34.5 million for the years ended December 31, 2022, 2023 and 2024, respectively. 

 

-3-

 

 

Financial Information Related to the VIEs

 

The following tables set forth the summary consolidated balance sheets data as of December 31, 2023 of the Parent, our wholly foreign-owned subsidiaries  (“WFOEs”), or Fanhua Group Company and Fanlian Investment, that were the primary beneficiaries of the former consolidated VIEs under accounting principles generally accepted in the United States, or U.S. GAAP (the “Primary Beneficiaries of VIEs”), our other subsidiaries and the former consolidated VIEs and their subsidiaries, and the summary of the consolidated statement of income and cash flows for the years ended December 31, 2022, 2023 and 2024. Our consolidated financial statements are prepared and presented in accordance with U.S. GAAP. Our and the former consolidated VIEs’ historical results are not necessarily indicative of results expected for future periods. You should read this information together with our consolidated financial statements and the related notes and “Item 5. Operating and Financial Review and Prospects” included elsewhere in this annual report.

 

   As of December 31, 2023 
   Parent   Consolidated VIEs and their subsidiaries   WFOEs   Other Subsidiaries   Eliminating adjustments   Consolidated total 
   (RMB in thousands) 
Assets                        
Cash and cash equivalents   23,595    7,517    816    489,610        521,538 
Restricted cash       24,049        56,417        80,466 
Short term investments           2,593    925,677        928,270 
Accounts receivable, net       18,518        261,415        279,933 
Contract assets, net       9,271        1,061,658        1,070,929 
Other receivables, net   20    1,830    69,446    40,438        111,734 
Amounts due from internal companies   450,913    134,730    1,326,721    3,164,514    (5,076,878)    
Investments in subsidiaries and the VIEs and VIEs’ subsidiaries   3,010,729        1,555,719    64,000    (4,630,448)    
Right-of-use assets, net       3,330    15,377    117,349        136,056 
Property, plant, and equipment, net       1,995    760    88,904        91,659 
Other non-current assets   13,461    30,332    123,213    68,746        235,752 
Deferred tax assets       3,000        37,735        40,735 
Intangible assets, net       10,930        47,386        58,316 
Other assets       59,101    45    436,350        495,496 
Total assets   3,498,718    304,603    3,094,690    6,860,199    (9,707,326)   4,050,884 
Liabilities                              
Short-term loan               164,300        164,300 
Accounts payable       2,020        249,229         251,249 
Accrued commissions       2,050        554,893        556,943 
Other payables and accrued expenses   3,238    3,864    803    178,094        185,999 
Amounts due to internal companies   1,423,072    116,547    2,110,964    1,489,340    (5,139,923)    
Income tax payable       7,416    852    91,992        100,260 
Deferred tax liabilities       4,118        145,033        149,151 
Operating lease liability       3,236    17,249    107,990        128,475 
Accrued payroll   1,146    8,173    3,094    81,892        94,305 
Other liabilities       22,736    32,822    12,183        67,741 
Insurance premium payable       14,817        126        14,943 
Total liabilities   1,427,456    184,977    2,165,784    3,075,072    (5,139,923)   1,713,366 
Total net assets   2,071,262    119,626    928,906    3,785,127    (4,567,403)   2,337,518 

 

-4-

 

 

   For the year ended December 31, 2024 
   Parent   Consolidated VIEs and their subsidiaries   WFOEs   Other subsidiaries   Eliminating adjustments (1)   Consolidated total 
   (RMB in thousands) 
Total net revenues       178,697        1,756,842    (126,707)   1,808,832 
Third-party revenues       123,593        1,685,239        1,808,832 
Intra-Group revenues       55,104        71,603    (126,707)    
Total operating costs and expenses   (46,159)   (164,218)   (15,775)   (2,145,230)   126,707    (2,244,675)
Third-party operating costs and expenses   (46,159)   (92,617)   (15,773)   (2,090,126)       (2,244,675)
Intra-Group operating costs and expenses       (71,601)   (2)   (55,104)   126,707     
Income (loss) from operations   (46,159)   14,479    (15,775)   (388,388)       (435,843)
Interest income, net   353    1,422    10,566    82        12,423 
Investment income   5,095        23,131    14,062        42,288 
Gains (Losses) from fair value change of a short term investment   4,089            (82,588)       (78,499)
Gain from the disposal of subsidiaries           2,635    894,671        897,306 
Others, net   3,844    5,581    (47,970)   14,111        (24,434)
Share of income from subsidiaries and the VIEs and VIEs’ subsidiaries   487,738        12,327        (500,065)    
Share of income of affiliates, net of impairment               (5,052)       (5,052)
Income tax benefits(expenses)       (612)       (98,103)       (98,715)
Net income (loss)   454,960    20,870    (15,086)   348,795    (500,065)   309,474 

 

   For the year ended December 31, 2023 
   Parent   Consolidated VIEs and their subsidiaries   WFOEs   Other subsidiaries   Eliminating adjustments (1)   Consolidated total 
   (RMB in thousands) 
Total net revenues       168,965        3,156,708    (127,284)   3,198,389 
Third-party revenues       122,880        3,075,509        3,198,389 
Intra-Group revenues       46,085        81,199    (127,284)    
Total operating costs and expenses   (24,645)   (182,156)   (29,953)   (2,891,099)   125,289    (3,002,564)
Third-party operating costs and expenses   (24,645)   (100,956)   (29,953)   (2,847,010)       (3,002,564)
Intra-Group operating costs and expenses       (81,200)       (44,089)   125,289     
Income (loss) from operations   (24,645)   (13,191)   (29,953)   265,609    (1,995)   195,825 
Interest income, net   1,201    1,182    7,934    (4,627)       5,690 
Investment income   10,359        21,105    17,642        49,106 
Gains from fair value change of a short term investment   6,650            96,217        102,867 
Others, net       409    4,355    (8,434)       (3,670)
Share of income from subsidiaries and the VIEs and VIEs’ subsidiaries   285,595        194,973        (480,568)    
Share of income of affiliates, net of impairment   1,317            (2,634)       (1,317)
Income tax expenses       (1,485)       (57,917)       (59,402)
Net income (loss)   280,477    (13,085)   198,414    305,856    (482,563)   289,099 

 

-5-

 

 

   For the year ended December 31, 2022 
   Parent   Consolidated VIEs and their subsidiaries   WFOEs   Other subsidiaries   Eliminating adjustments (1)   Consolidated total 
   (RMB in thousands) 
Total net revenues       165,270        2,747,360    (131,016)   2,781,614 
Third-party revenues       141,086        2,640,528        2,781,614 
Intra-Group revenues       24,184        106,832    (131,016)    
Total operating costs and expenses   (11,318)   (173,131)   (36,227)   (2,523,279)   131,016    (2,612,939)
Third-party operating costs and expenses   (11,062)   (67,789)   (36,126)   (2,497,962)       (2,612,939)
Intra-Group operating costs and expenses   (256)   (105,342)   (101)   (25,317)   131,016     
Income (loss) from operations   (11,318)   (7,861)   (36,227)   224,081        168,675 
Interest income   5    388    11,606    1,675        13,674 
Investment income           6,600    11,209        17,809 
Others, net   17,495    578    (149)   (21,747)       (3,823)
Share of income from subsidiaries and the VIEs and VIEs’ subsidiaries   96,432        156,578        (253,010)    
Share of income of affiliates, net of impairment   (2,342)           (67,254)       (69,596)
Income tax expenses (benefit)       2,759    (2,906)   (40,869)       (41,016)
Net income (loss)   100,272    (4,136)   135,502    107,095    (253,010)   85,723 

 

Note:

 

(1) The elimination mainly represents (i) the intercompany service fee related to agency services for distributing life insurance products and non-life insurance products on behalf of insurance companies provide by consolidated affiliated entities to subsidiaries and (ii) the intercompany service fee related to technology services provided by our consolidated variable interest entities to our subsidiaries.

 

-6-

 

 

   For the year ended December 31, 2024 
   Parent   Consolidated VIEs and their subsidiaries   WFOEs   Other subsidiaries   Eliminating adjustments   Consolidated total 
   (RMB in thousands) 
Cash flows from operating activities:   (22,904)   (32,908)   33,079    165,585        142,852 
Net cash (used in) provided by transactions with external parties   (22,904)   1,618    33,079    131,059        142,852 
Net cash (used in) provided by transactions with internal companies       (34,526)       34,526         
Cash flows from investing activities:   41,184    (25,182)   (650,466)   (455,743)   653,617    (436,590)
Net cash provided by (used in) transactions with external parties   30,097    (25,182)   (650,466)   208,961        (436,590)
Net cash provided by (used in) transactions with internal companies   11,087            (664,704)   653,617     
Cash flows from financing activities:   (29,044)   46,797    617,403    82,850    (653,617)   (64,389)
Net cash provided by(used in ) transactions with external parties   (29,044)           35,345        (64,389)
Net cash provided by (used in) transactions with internal companies       46,797    617,403    (10,583)   (653,617)    

 

   For the year ended December 31, 2023 
   Parent   Consolidated VIEs and their subsidiaries   WFOEs   Other subsidiaries   Eliminating adjustments   Consolidated total 
   (RMB in thousands) 
Cash flows from operating activities:   (36,520)   (52,983)   6,620    184,670        101,787 
Net cash (used in) provided by transactions with external parties   (36,520)   3,754    6,620    127,933        101,787 
Net cash (used in) provided by transactions with internal companies       (56,737)       56,737         
Cash flows from investing activities:   20,092    (20,095)   384,002    (177,970)   (451,849)   (245,820)
Net cash provided by (used in) transactions with external parties   30,097    (20,095)   384,002    (639,824)       (245,820)
Net cash provided by (used in) transactions with internal companies   (10,005)           461,854    (451,849)    
Cash flows from financing activities:   (29,044)   39,359    (502,207)   137,731    451,849    97,688 
Net cash provided by (used in) transactions with external parties   (29,044)           126,732        97,688 
Net cash provided by (used in) transactions with internal companies       39,359    (502,207)   10,999    451,849     

 

-7-

 

 

   For the year ended December 31, 2022 
   Parent   Consolidated VIEs and their subsidiaries   WFOEs   Other subsidiaries   Eliminating adjustments   Consolidated total 
   (RMB in thousands) 
Cash flows from operating activities:   7,339    3,822    (12,794)   139,385        137,752 
Net cash (used in) provided by transactions with external parties   7,339    98,715    (12,794)   44,492        137,752 
Net cash (used in) provided by transactions with internal companies       (94,893)       94,893         
Cash flows from investing activities:   227,321    (16,214)   (34,333)   (1,006,158)   701,822    (127,562)
Net cash provided by (used in) transactions with external parties   917,101    (16,214)   (34,333)   (994,116)       (127,562)
Net cash provided by (used in) transactions with internal companies   (689,780)           (12,042)   701,822     
Cash flows from financing activities:   (321,712)   43,032    (52,476)   1,012,607    (701,822)   (20,371)
Net cash provided by (used in) transactions with external parties   (321,712)           301,341        (20,371)
Net cash provided by (used in) transactions with internal companies       43,032    (52,476)   711,266    (701,822)    

 

Filing Procedures Required from the PRC Authorities for Offering Securities to Foreign Investors

 

Under applicable laws of mainland China, we and our mainland China subsidiaries may be required to complete certain filing procedures with the CSRC, in connection with future offering and listing in an overseas market, including our follow-on offerings, issuance of convertible bonds, offshore relisting after going-private transactions, and other equivalent offering activities.  If we fail to complete such filing procedures for any future offshore offering or listing, including our follow-on offerings, issuance of convertible bonds, offshore relisting after going-private transactions, and other equivalent offering activities, we may face sanctions by the CSRC or other mainland China regulatory authorities, which may include fines and penalties on our operations in mainland China, limitations on our operating privileges in mainland China, restrictions on or delays to our future financing transactions offshore, or other actions that could have a material and adverse effect on our business, financial condition, results of operations, reputation and prospects, as well as the trading price of our ADSs. In addition, we are required to submit a report to the CSRC after the occurrence and public disclosure of certain material corporate events, including but not limited to, a change of control or voluntary or mandatory delisting. As of the date of this annual report, we have completed such filing procedures in connection with the issuance of Class B ordinary shares to Highest Performances Holdings Ltd. (“HPH”) and Infinew Limited, which is pending review by the CSRC.

 

For more detailed information, see “Item 3. Key Information—D. Risk Factors—Risks Related to Doing Business in China—The approval of and filing with the CSRC or other PRC government authorities may be required in connection with our future offshore offerings, capital raising activities and acquisitions or other trading arrangements of domestic enterprises conducted by China-based issuers. We must file with the CSRC within three business days after the issuance, and also may be required to go through cybersecurity review under the new laws and the draft laws and regulations of mainland China if authorities identifying us as a critical information infrastructure operator or requiring us to going through review by the CAC, which remains unclear. And, if required, we cannot predict whether or for how long we will be able to obtain such approval or complete such filing or other regulatory procedures.”

 

-8-

 

 

Implication of The Holding Foreign Companies Accountable Act (the “HFCA Act”)

 

Trading in our securities on U.S. markets, including the Nasdaq Global Select Market, will be prohibited under the HFCA Act if the PCAOB determines that it is unable to inspect or investigate completely our auditor for two consecutive years. On December 16, 2021, the PCAOB issued the HFCA Act Determination Report to notify the SEC of its determinations that the PCAOB was unable to inspect or investigate completely registered public accounting firms headquartered in mainland China and Hong Kong SAR, or the 2021 Determinations, including our former auditor. On May 26, 2022, we were conclusively identified by the Commission as a Commission-Identified Issuer under the HFCA Act. On December 15, 2022, the PCAOB issued a report that vacated its December 16, 2021 Determinations and removed mainland China and Hong Kong SAR from the list of jurisdictions where it was unable to inspect or investigate completely registered public accounting firms.

 

Our current auditor, Enrome LLP which replaced Deloitte Touche Tohmatsu Certified Public Accountants LLP on January 23, 2025, is headquartered in Singapore and subject to inspection by the PCAOB. Our current auditor was not among the PCAOB-registered public accounting firms headquartered in mainland China or Hong Kong that were subject to 2021 Determinations. As a result, we do not believe we are at risk of having our securities subject to a trading prohibition under the HFCA Act unless a new determination is made by the PCAOB.

 

Each year, the PCAOB will determine whether it can inspect and investigate completely audit firms in mainland China and Hong Kong, among other jurisdictions. If the PCAOB determines in the future that it no longer has full access to inspect and investigate completely accounting firms in mainland China and Hong Kong and we use an accounting firm headquartered in one of these jurisdictions to issue an audit report on our financial statements filed with the SEC, we would be identified as a Commission-Identified Issuer following the filing of the annual report on Form 20-F for the relevant fiscal year. There can be no assurance that we would not be identified as a Commission-Identified Issuer for any future fiscal year, and if we were so identified for two consecutive years, we would become subject to the prohibition on trading under the HFCA Act. Any audit reports not issued by auditors that are completely inspected or investigated by the PCAOB, or a lack of PCAOB inspections of audit work undertaken in mainland China and Hong Kong that prevents the PCAOB from regularly evaluating our auditor’s audits and their quality control procedures, could result in a lack of assurance that our financial statements and disclosures are adequate and accurate, which could result in limitation or restriction to our access to the U.S. capital markets and trading of our securities.

 

For details, see “Item 3. Key Information—D. Risk Factors—Risks Related to Doing Business in China—If the PCAOB determines in the future that it is unable to inspect and investigate completely our auditor, or the PCAOB expands the scope of its determination so that we are subject to the HFCA Act, we and our investors may be deprived with the benefits of such inspections, which could cause investors and potential investors in the ADSs to lose confidence in the audit procedures and reported financial information and the quality of our financial statements.”; and “Item 3. Key Information—D. Risk Factors—Risks Related to Doing Business in China—Our ADSs may be prohibited from trading in the United States under the HFCA Act in the future if the PCAOB is unable to inspect or investigate completely our auditors. The delisting of the ADSs, or the threat of their being delisted, may materially and adversely affect the value of your investment.”

 

-9-

 

 

Summary of Risk Factors

 

Investing in the ADSs involves a high degree of risk. You should carefully consider the risks described under “Item 3. Key Information—D. Risk Factors” and other information contained in this annual report on Form 20-F, before you decide whether to purchase the ADSs. Below please find a summary of the principal risks and uncertainties we face, organized under relevant headings:

 

Risks Related to Our Business and Industry

 

  We may not be successful in implementing our new strategic initiatives, which may have an adverse impact on our business and financial results;

 

  If and when our contracts with insurance companies are suspended or changed, our business and operating results will be materially and adversely affected;

 

  If we fail to attract and retain productive agents, especially entrepreneurial agents, our business and operating results could be materially and adversely affected;
     
  If our digitalization initiatives are not successful, our business and results of operations may be materially and adversely affected;
     
  All of our personnel engaging in insurance agency activities are required under relevant PRC regulations to register with the NFRA’s Insurance Intermediaries Regulatory Information System. If our sales personnel fail to finish practice registration, our business may be materially and adversely affected;

 

  Material changes in the regulatory environment could change the competitive landscape of our industry or require us to change the way we do business. Our business and results of operations could be materially and negatively impacted if we are unable to adapt our services to regulatory changes in China;

 

  We may be unsuccessful in identifying suitable acquisition candidates, completing acquisitions, integrating acquired companies or the acquired companies may not perform to our expectations, which could adversely affect our growth;
     
  Competition in our industry is intense and, if we are unable to compete effectively with both existing and new market participants, we may lose customers, and our financial results may be negatively affected; and

 

  Because the commission and fee we earn on the sale of insurance products is based on premiums, commission and fee rates set by insurance companies, any decrease in these premiums, commission or fee rates may have an adverse effect on our results of operations.

 

Risks Related to Our Corporate Structure

 

  AIFU Inc. is a Cayman Islands holding company primarily operating in China through its subsidiaries. It historically also operated a small part of its business through Contractual Arrangements with Xinbao Investment and Fanhua RONS Technologies until December 27, 2024. If the PRC government determines that the historical contractual arrangements with the former VIEs did not comply with the regulations of mainland China, or if these regulations change or are interpreted differently in the future, our shares and/or ADSs may decline in value or become worthless
     
  The historical Contractual Arrangements we have entered into with Xinbao Investment and Fanhua RONS Technologies may be subject to scrutiny by the PRC tax authorities. A finding that we owe additional taxes could substantially reduce our consolidated net income and the value of your investment.  

 

  The PRC government has significant authority to exert influence on the China operations of an offshore holding company, such as us. Therefore, investors in the ADSs and the business of us face potential uncertainty from the PRC government’s policy. Changes in China’s economic, political or social conditions, or government policies could materially and adversely affect our business, financial condition, and results of operations;

 

-10-

 

 

  We are subject to extensive and evolving legal development, non-compliance with which, or changes in which, may materially and adversely affect our business and prospects, and may result in a material change in our operations and/or the value of our ADSs or could significantly limit or completely hinder our ability to offer or continue to offer securities to investors and cause the value of our securities to significantly decline or be worthless;
     
  It is unclear whether we will be subject to the oversight of the Cyberspace Administration of China and how such oversight may impact us. Our business could be interrupted or we could be subject to liabilities which may materially and adversely affect the results of our operation and the value of your investment;
     
  The PRC government’s oversight over our business operations could result in a material adverse change in our operations and the value of our ADSs;

 

Risks Related to Doing Business in China

 

 

The approval of and filing with the CSRC or other PRC government authorities may be required in connection with our future offshore offerings, capital raising activities and acquisitions or other trading arrangements of domestic enterprises conducted by China-based issuers. We must file with the CSRC within three business days after the issuance, and also may be required to go through cybersecurity review under the new laws, and the draft laws and regulations of mainland China if authorities identifying us as a critical information infrastructure operator or requiring us to going through review by the CAC, which remains unclear, and, if required, we cannot predict whether or for how long we will be able to obtain such approval or complete such filing or other regulatory procedures;

 

  Uncertainties in the PRC legal system and the interpretation and enforcement of PRC laws and regulations could limit the legal protections available to you and us, significantly limit or completely hinder our ability to offer or continue to offer our ADSs, cause significant disruption to our business operations, and severely damage our reputation, which would materially and adversely affect our financial condition and results of operations and cause our ADSs to significantly decline in value or become worthless. In addition, rules and regulations in China can change quickly with little advance notice, therefore, our assertions and beliefs of the risks imposed by the Chinese legal and regulatory system cannot be certain;
     
  A downturn in the Chinese or global economy could have a material adverse effect on our business;
     
  Governmental control of currency conversion may affect the value of your investment;
     
  The PRC Enterprise Income Tax Law may increase the enterprise income tax rate applicable to some of our PRC subsidiaries, which could have a material adverse effect on our result of operations;

 

  Our global income or the dividends we receive from our PRC subsidiaries may be subject to PRC tax under the EIT Law, which could have a material adverse effect on our results of operations;
     
  We rely principally on dividends and other distributions on equity paid by our subsidiaries to fund any cash and financing requirements we may have, and any limitation on the ability of our subsidiaries to make payments to us could have a material adverse effect on our ability to conduct our business; and
     
  PRC regulations relating to the establishment of offshore special purpose companies by PRC residents and employee stock options granted by overseas-listed companies may increase our administrative burden, restrict our overseas and cross-border investment activity, or otherwise adversely affect us. If our shareholders who are PRC residents, or our PRC employees who are granted or exercise stock options, fail to make any required registrations or filings under such regulations, we may be unable to distribute profits and may become subject to liability under PRC laws. We may also face regulatory uncertainties that could restrict our ability to adopt additional equity compensation plans for our directors and employees and other parties under PRC law.

 

-11-

 

 

Risks Related to Our ADSs 

 

  The PCAOB had historically been unable to inspect our auditors in relation to their audit work performed for our financial statements and the inability of the PCAOB to conduct inspections of our auditors in the past has deprived our investors with the benefits of such inspections;
     
  Our ADSs may be prohibited from trading in the United States under the HFCA Act in the future if the PCAOB is unable to inspect or investigate completely our auditors. The delisting of the ADSs, or the threat of their being delisted, may materially and adversely affect the value of your investment;
     
  The trade price of our ADSs may be volatile;
     
  Under our dual-class share structure with different voting rights, holders of Class B ordinary shares have complete control of the outcome of matters put to a vote of shareholders, which may limit ability of holders of our Class A ordinary shares and the ADSs to influence corporate matters and could discourage others from pursuing any change of control transactions that holders of our Class A ordinary shares and the ADSs may view as beneficial;  
     
   ● The dual-class structure of our ordinary shares may adversely affect the trading market for our ADSs;  
   
  We may need additional capital, and the sale of additional ADSs or other equity securities could result in additional dilution to our shareholders; and
     
  Substantial future sales or perceived potential sales of our ordinary shares, ADSs or other equity securities in the public market could cause the price of our ADSs to decline.

 

A. [Reserved]

 

B. Capitalization and Indebtedness

 

Not Applicable.

 

C. Reasons for the Offer and Use of Proceeds

 

Not Applicable. 

  

D. Risk Factors

  

Risks Related to Our Business and Industry

 

We may not be successful in implementing our new strategic initiatives, which may have an adverse impact on our business and financial results.

 

We have devoted substantial efforts to upgrade our sales organization by developing high-caliber, productive and professional insurance advisor teams in economically developed cities in China. We have also built an integrated digital platform utilizing artificial intelligence, big data and cloud computing to optimize the use of data to provide the most appropriate products for existing and potential customers and increase agent productivity. In addition, we have built an open platform to share our advantages in technology, system, contractual relationship, and nationwide network with various industry participants to help them monetize their existing customer resources and to strengthen our value proposition to the market. We expect these strategic initiatives to be new engines to drive our long-term growth. There is no assurance that we will be able to implement important strategic initiatives in accordance with our expectations, which may result in an adverse impact on our business and financial results. 

 

-12-

 

 

If and when our contracts with insurance companies are suspended or changed, our business and operating results will be materially and adversely affected.

 

We primarily act as agents for insurance companies in distributing their products to retail customers. Our relationships with the insurance companies are governed by agreements between us and the insurance companies. We have entered into strategic partnership agreements with most of our major insurance company partners for the distribution of life, property and casualty insurance products at the corporate headquarter level. While this approach allows us to obtain more favorable terms from insurance companies by combining the sales volumes and service fees of all of our subsidiaries and branches operating insurance agency businesses, it also means that the termination of a major contract could have a material adverse effect on our business. Under the framework of the headquarter-to-headquarter agreements, our subsidiaries and branches operating insurance agency businesses generally also enter into contracts at a local level with the respective provincial, city and district branches of the insurance companies. Generally, each branch of these insurance companies has independent authority to enter into contracts with our relevant subsidiaries and branches, and the termination of a contract with one branch has no significant effect on our contracts with the other branches. See “Item 4. Information on the Company—B. Business Overview—Insurance Company Partners.” These contracts establish, among other things, the scope of our authority, the pricing of the insurance products we distribute and our fee rates. These contracts typically have a term of one year, and certain contracts can be terminated by the insurance companies with little advance notice. Moreover, before or upon expiration of a contract, the insurance company that is a party to that contract may agree to renew it only with changes in material terms, including the amount of commissions and fees we receive, which could reduce our revenues to be generated from that contract.

 

For the year ended December 31, 2024, our top five insurance company partners were Sinatay Life Insurance Co., Ltd., or Sinatay, Ping An Property & Casualty Insurance Company of China, or Ping An, Greatwall Life Insurance Co., Ltd or Greatwall, Aeon Life Insurance Co., Ltd., or Aeon, and Rui Life Insurance Co., Ltd., or Rui, by net revenues. Among these top five partners, none of them accounted for more than 10% of our total net revenues individually in 2024, with Sinatay accounting for 9.8%, Ping An accounting for 9.7%, Greatwall accounting for 6.6%, Aeon accounting for 6.2%, and Rui accounting for 4.8%, respectively.

 

If we fail to attract and retain productive agents, especially entrepreneurial agents, our business and operating results could be materially and adversely affected.

 

A substantial portion of our sales of insurance products are conducted through our individual sales agents. Some of these sales agents are significantly more productive than others in generating sales. In recent years, some entrepreneurial management staff or senior sales agents of major insurance companies in China have chosen to leave their employers or principals and become independent agents. We refer to these individuals as entrepreneurial agents. An entrepreneurial agent is usually able to assemble and lead a team of sales agents. We have been actively recruiting and will continue to recruit entrepreneurial agents to join our distribution and service network as our sales agents. Entrepreneurial agents have been instrumental to the development of our life insurance business.

 

As of December 31, 2024, we had 58,398 registered sales agents and 2,677 claims adjustors. Out of the registered sales agents, 34,959 were performing agents, who are defined as sales agents that have sold at least one insurance policy in 2024, and among these performing agents, 9,690 of them sold at least one regular life insurance policy in 2024. If we are unable to attract and retain the core group of highly productive sales agents, particularly entrepreneurial agents, and qualified claims adjustors, our business could be materially and adversely affected. Competition for sales personnel and claims adjustors from insurance companies and other insurance intermediaries may also force us to increase the compensation of our sales agents, and claims adjustors, which would increase operating costs and reduce our profitability.

 

-13-

 

 

If our digitalization initiatives are not successful, our business and results of operations may be materially and adversely affected.

 

We have devoted significant efforts to developing and managing our online platforms and developing digital technologies to empower our business operations. In September 2017, we launched FA APP, (formerly known as “Lan Zhanggui” (’懒掌柜’), a mobile application and WeChat mini program, which provides end-to-end sales support services to our sales agents. In 2020, we announced an initiative to empower our operation by utilizing digital technologies such as artificial intelligence and big data to gain more customer insight, match sales leads with the most suitable sales agents to maximize their productivity and help customers find the products that suit their different needs throughout different stages of their lives. We have launched several digital toolkits including RONS Assistant Digital Operating Platform(“榕数助理”), or RONS DOP to empower our agents in online customer engagement, and RONS Guanjia (“榕数管家”), a comprehensive digital customer service platform. See detailed description about our online platforms and digital toolkits in “Item 4. Information on the Company—B. Business Overview.” The success of our strategies may depend on a number of factors, many of which are beyond our control, including but not limited to:

 

  the effectiveness of our marketing campaigns to build brand recognition among consumers and our ability to attract and retain customers;

  

  the acceptance of third-party e-commerce platforms as an effective channel for underwriters to distribute their insurance products;

 

  the acceptance of FA App, RONS DOP, RONS Guanjia as effective tools by sales agents;

 

  public concerns over security of e-commerce transactions, privacy and confidentiality of information;

 

  increased competition from insurance companies which directly sell insurance products through their own websites, call centers, portal websites which provide insurance product information and links to insurance companies’ websites, and other professional insurance intermediary companies which may launch independent websites in the future;

 

  increased competition from third-party insurance technology companies;

 

  further improvement in our information technology system designed to facilitate smoother online transactions; and

 

  further development and changes in applicable rules and regulations which may increase our operating costs and expenses, impede the execution of our business plan or change the competitive landscape.

 

Our digitalization efforts may not be successful or yield the benefits that we anticipate. As a result, our business and results of operations may be materially and adversely affected.

 

All of our personnel engaging in insurance agency activities are required under relevant PRC regulations to register with the NFRA’s Insurance Intermediaries Regulatory Information System. If our sales personnel fail to finish practice registration, our business may be materially and adversely affected.

 

All of our personnel who engage in insurance agency activities are required under relevant PRC regulations to be registered with the NFRA’s Insurance Intermediary Regulatory Information System, or the IIRIS, through the insurance company or insurance intermediary company to which he or she belongs. See “Item 4. Information on the Company—B. Business Overview—Regulation.” In addition, under the relevant PRC regulations, such as the Provisions on the Supervision and Administration of Insurance Agents issued on November 12, 2020, an insurance agency that retains a personnel who has not been registered with the IIRIS through the insurance agency to engage in insurance intermediary activities may be subject to rectification request, warning and fines up to RMB30,000 per intermediary by the NFRA. If a substantial portion of our sales force were found to have not been properly registered with the IIRIS, our business may be adversely affected. Moreover, we may be subject to fines and other administrative proceedings for the failure by our sales agents to register with the NFRA. Such fines or administrative proceedings could adversely affect our business, financial condition and results of operations.

 

-14-

 

 

Material changes in the regulatory environment could change the competitive landscape of our industry or require us to change the way we do business. Our business and results of operations could be materially and negatively impacted if we are unable to adapt our services to regulatory changes in China.

 

Insurance industry in China is highly regulated. The laws and regulations applicable to us and our insurance operating subsidiaries are evolving and may change rapidly. Some of such changes and the further development of regulations applicable to us may result in additional restrictions on our activities, more intensive competition in this industry, or disruption in our product supply, which may adversely affect our business operations. In particular, changes to insurance product pricing, sales practices, and commission structures could lead to fluctuations in our sales, increased operational costs, and significant challenges to maintaining compliance.

 

For example, in response to declining interest rates, China’s insurance regulators have been adjusting the pricing rates for life insurance products to mitigate interest spread risks. Since 2019, the pricing rate for traditional life insurance products has been lowered from 4.025% to 3.0%. In June 2024, some of our major insurance product suppliers stopped selling products with an assumed interest rate of 3.0%, introducing new products with a 2.75% rate instead. This resulted in a temporary sales increase in June 2024, followed by a drop in July 2024. On August 2, 2024, the National Financial Regulatory Administration, or the NFRA, which has replaced the CBIRC to become the regulatory body overseeing China’s banking and insurance markets in May 2023, issued a Notice on Enhancing the Pricing Mechanism for Life Insurance Products, or the Notice on Pricing Mechanism, setting caps on assumed interest rates and requiring insurance companies to adjust rates based on market conditions. The cap for ordinary insurance products was set at 2.5%, for participating insurance products at 2% and the minimum guaranteed interest rate for universal insurance products at 1.5%. These changes led to the discontinuation of products exceeding these caps by August 30, 2024, causing fluctuations in our sales.

 

The Notice on Pricing Mechanism also requires insurance companies to establish a mechanism linking the pricing interest rate with long-term market interest rates, such as the over-five-year Loan Prime Rate (LPR), the five-year fixed deposit benchmark rate, and the ten-year government bond yield, with the requirement for dynamic adjustments based on market conditions. On January 10, 2025, the NAFR issued a Notice on Matters Related to the Establishment of a Dynamic Adjustment Mechanism for the Pricing Interest Rate of Life Insurance Products, requiring further adjustments to pricing interest rates based on long-term market rates. The initial research value for the pricing interest rate, as published by the Insurance Association of China, has been set at 2.34%. If the highest pricing interest rate in the market exceeds the benchmark rate by more than 25 basis points for two consecutive quarters, a pricing adjustment will be triggered, potentially disrupting our product supply and leading to fluctuations in our sales and financial performance. If we are unable to adapt effectively to these changes, our business could be materially affected.

 

On September 20, 2023, the NFRA promulgated Measures for the Supervision of Insurance Sales Behavior, effective on March 1, 2024, which provides for a comprehensive management on the pre-sale, mid-sale and after-sale behaviors of insurance distribution of insurance companies, insurance intermediaries and insurance salespeople, with requirements focusing on, among others, (i) retrospective management for insurance product sales activities through methods such as audio recording, video recording, sales page management, and recording operational traces; (ii) establishment of a tiered management mechanism for insurance sales practitioners based on their qualifications, sales abilities, integrity and ethics level; (iii) classification of life insurance products by product types, complexity, risk level and affordability; and (iv) restriction on compulsory bundled-sales of insurance products with healthcare and elderly-care services. The implementation of such requirements may significantly increase our compliance cost and failure to comply with the requirements may result in penalties and damage our reputations which may adversely affect our financial results. Some of the requirements such as the retrospective management have been previously implemented in certain regions in China which have adversely affected our sales activities in those regions as the double-recording process could be complicated and time-consuming. Strict enforcement of such requirement nationwide could further impact customers’ willingness to purchase insurance and as a result affected our business results.

 

-15-

 

 

On August 22, 2023, the NFRA issued the Notice of Regulating the Insurance Products Sold Through Bancassurance Channel. This notice mandates that actual expenses, such as commissions paid to bancassurance channel agents by insurance companies, must align with the cost structure and commission ceiling reported in the filed documents. Essentially, this imposes a cap on the commission rates paid by insurance companies to the bancassurance channel. The strict implementation of this requirement has led to a significant reduction in commission rates within the bancassurance channel. The Notice on Pricing Mechanism promulgated on August 2, 2024 reiterated the alignment of actual expenses with filed expense structure, according to which each company must specify sales channels in their product filing or approval materials. Additionally, they are required to outline the additional expense ratio (i.e., the total expense level) and the expense structure. Many insurance companies, including our business partners, have started to lower commission rates for life insurance products sold through independent agency and broker channels since late March 2024, prior to the issuance of this Notice. This reduction has significantly decreased our commission income and revenues, adversely affecting our overall financial results. In response, we have adjusted our commission structure and taken proactive measures to adapt to these changes. These measures include diversifying our product and service offerings to increase agents’ sources of income, and leveraging technology to improve operational efficiency and reduce cost. Despite these efforts, there is significant uncertainty regarding our ability to effectively implement these measures. If we are unable to successfully adapt to the new regulatory environment and mitigate the impact of reduced commission rates, our financial performance and competitive position may be adversely affected.

 

On March 14, 2024, the China Insurance Industry Association completed the draft Personal Insurance Personnel Sales Capabilities Qualification Standard (For Life Insurance Sales) and started to solicit comments from relevant insurance companies. According to the proposed Standards, insurance sales personnel will be classified into four levels, from low to high: Level 4, Level 3, Level 2, and Level 1. Each level has different skill and knowledge requirements, and the range of products that sales personnel at each level are authorized to sell will also vary. Specifically, Level 4 sales personnel will be authorized to sell products with low complexity and low risk, such as accidental injury insurance, health insurance, standard life insurance, and standard annuity insurance. Level 3 sales personnel will be authorized to sell additional products, including participating insurance, universal life insurance, and exclusive commercial pension insurance. Level 2 sales personnel will be authorized to sell more complex and higher-risk products, such as investment-linked insurance and variable annuity insurance. Level 1 sales personnel will be authorized to sell all life insurance products. The new requirements may necessitate significant investments in training and development to ensure our sales personnel meet the higher qualification standards. Additionally, the limitation on the range of products that lower-level sales personnel can sell may impact our product distribution and sales strategies. If our sales personnel are unable to attain the necessary qualifications, our ability to sell higher-complexity and higher-margin products may be restricted, potentially leading to a decline in revenues and profitability. Furthermore, the administrative burden and costs associated with compliance and the reclassification of our sales force could negatively affect our operational efficiency and financial results. There is also uncertainty about how quickly and effectively we can adapt to these new regulatory requirements, which may pose additional risks to our business performance and market position.

 

Most recently, on April 14, 2025, the NFRA issued the Notice on Promoting the Reform of the Personal Marketing System for Life Insurance, which introduces additional structural and incentive-related reforms. The Notice emphasizes the need for enhanced professionalization and long-term service capabilities among insurance sales personnel, requiring insurers to improve end-to-end management of their sales teams and to build systems supporting career development, tiered advancement, and performance-based deferred commission payments. For policies with premium payment periods of ten years or longer, commissions may not be fully disbursed within five years, increasing uncertainty around revenue recognition. Furthermore, the Notice encourages commission allocation to favor front-line sales consultants and requires a simplified, flatter sales hierarchy. It also highlights the implementation of the “alignment of reported and actual expenses” in the tied-agent channel. Although this measure may relieve competitive pressure from insurance companies by narrowing commission differences between the tied-agent and independent agency or broker channels, the actual impact will depend on how strictly insurers implement this alignment. The Notice also introduces a clawback mechanism for commissions resulting from violations by sales personnel, and sets higher standards for internal risk controls, training, and integrity management, which may increase our compliance costs and income variability. In addition, insurance brokerages like us are required to follow these rules in parallel, thereby subjecting us to increased compliance scrutiny and operational complexity.

 

-16-

 

 

In exercising its authority, the NFRA is given wide discretion, and the administration, interpretation and enforcement of the laws and regulations applicable to us involve uncertainties that could materially and adversely affect our business and results of operations. Not only may the laws and regulations applicable to us change rapidly, but it may also sometimes be unclear how they apply to our business. Any failure of our products or services to comply with these laws and regulations could result in substantial civil or criminal liability, adversely affect demand for our services, invalidate all or a portion of our customer contracts, require us to change or terminate some of our businesses, require us to refund a portion of our services fees, or cause us to be disqualified from serving customers, and therefore could have a material and adverse effect on our business.

 

Although we have not had any material violations to date, we cannot assure you that our operations will always comply with the interpretation and enforcement of the laws and regulations implemented by the NFRA. Any determination by a provincial or national government authority that our activities or those of our vendors or customers violate any of these laws could subject us to civil or criminal penalties, require us to change or terminate some of our operations or business, or disqualify us from providing services to insurance companies or other customers; and, thus have a materially adverse effect on our business.

 

We may be unsuccessful in identifying suitable acquisition candidates, completing acquisitions, integrating acquired companies or the acquired companies may not perform to our expectations, which could adversely affect our growth.

 

Our growth strategy includes selective acquisition. We expect a portion of our future growth to come from acquisitions of high-quality assets that are complementary to our existing business or can accelerate our intelligence development and further broaden our service offerings. There is no assurance that we can successfully identify suitable acquisition candidates. Even if we identify suitable candidates, we may not be able to complete an acquisition on terms that are commercially acceptable to us. In addition, we compete with other entities to acquire high-quality independent insurance intermediaries. Many of our competitors may have substantially greater financial resources than we do and may be able to outbid us for these acquisition targets. If we are unable to complete acquisitions, our growth strategy may be impeded and our earnings or revenue growth may be negatively affected.

 

Even if we succeed in acquiring other insurance intermediaries, our ability to integrate an acquired entity and its operations is subject to a number of factors. These factors include difficulties in the integration of acquired operations and retention of personnel, especially the sales agents who are not employees of the acquired company, entry into unfamiliar markets, unanticipated problems or legal liabilities, and tax and accounting issues. The need to address these factors may divert management’s attention from other aspects of our business and materially and adversely affect our business prospects. In addition, costs associated with integrating newly acquired companies could negatively affect our operating margins.

 

Furthermore, the acquired companies may not perform to our expectations for various reasons, including legislative or regulatory changes that affect the insurance products in which a company specializes, the loss of key clients after the acquisition closes, general economic factors that impact a company in a direct way and the cultural incompatibility of an acquired company’s management team with us. If an acquired company cannot be operated at the same profitability level as our existing operations, the acquisition would have a negative impact on our operating margin. Our inability to successfully integrate an acquired entity or its failure to perform to our expectations may materially and adversely affect our business, prospects, results of operations and financial condition.

 

Competition in our industry is intense and, if we are unable to compete effectively with both existing and new market participants, we may lose customers, and our financial results may be negatively affected.

 

The insurance intermediary industry in China is highly fragmented and competitive, and we expect competition to persist and intensify as more internet giants and other online insurance intermediaries and foreign-invested insurance intermediary companies enter the market. In insurance product distribution, we face competition from insurance companies that use their in-house sales force, exclusive sales agents, telemarketing and internet channels to distribute their products, from business entities that distribute insurance products on an ancillary basis, such as commercial banks, postal offices and automobile dealerships, as well as from other traditional or online insurance intermediaries. Many of our competitors, both existing and newly emerging, have greater financial and marketing resources than we do and may be able to offer products and services that we do not currently offer and may not offer in the future. If we are unable to compete effectively against those competitors, we may lose customers, and our financial results may be negatively affected.

  

-17-

 

 

Because the commission and fee we earn on the sale of insurance products is based on premiums, commission and fee rates set by insurance companies, any decrease in these premiums, commission or fee rates may have an adverse effect on our results of operations.

 

We are primarily engaged in insurance agency businesses and derive revenues primarily from commissions and fees paid by the insurance companies whose policies our customers purchase. Our commission and fee rates are set by insurance companies and are based on the premiums that the insurance companies charge or the amount recovered by insurance companies. Commission and fee rates and premiums can change based on the prevailing economic, regulatory, taxation-related and competitive factors that affect insurance companies. These factors, which are not within our control, include the ability of insurance companies to place new business, underwriting and non-underwriting profits of insurance companies, consumer demand for insurance products, the availability of comparable products from other insurance companies at a lower cost, the availability of alternative insurance products such as government benefits and self-insurance plans, as well as the tax deductibility of commissions and fees and the consumers themselves. In addition, premium rates for certain insurance products, such as the mandatory automobile liability insurance that each automobile owner in the PRC is legally required to purchase, are tightly regulated by NFRA.

 

Because we do not determine, and cannot predict, the timing or extent of premium or commission and fee rate changes, we cannot predict the effect any of these changes may have on our operations. Any decrease in premiums or commission and fee rates may significantly affect our profitability. In addition, our budget for future acquisitions, capital expenditures and other expenditures may be disrupted by unexpected decreases in revenues caused by decreases in premiums or commission and fee rates, thereby adversely affecting our operations.

 

Quarterly and annual variations in our commission and fee revenue may unexpectedly impact our results of operations.

 

Our commission and fee revenue are subject to both quarterly and annual fluctuations as a result of the seasonality of our business, the timing of policy renewals and the net effect of new and lost business. Life insurance commission revenue is usually the highest in the first quarter and lowest in the fourth quarter of any given year as much of the jumpstart sales activities of life insurance companies occur in January and February during which life insurance companies would increase their sales efforts by offering more incentives for insurance agents and insurance intermediaries to increase sales, while the preparation for the jumpstart sales starts in the fourth quarter of each year. Apart from seasonality, some other factors that cause the quarterly and annual variations are not within our control. Specifically, regulatory changes to product design may result in cessation of products from time to time and cause quarterly fluctuation in the results of our operations. In addition, consumer demand for insurance products can influence the timing of renewals, new business and lost business, which generally includes policies that are not renewed, and cancellations. As a result, you may not be able to rely on quarterly or annual comparisons of our operating results as an indication of our future performance.

 

Our operating structure may make it difficult to respond quickly to operational or financial problems, which could negatively affect our financial results.

 

We currently operate primarily through our wholly-owned or majority-owned insurance agencies and their branches located in 23 provinces in China. These companies report their financial results to our corporate headquarters monthly. If these companies delay either reporting results or informing corporate headquarters of negative business developments such as losses of relationships with insurance companies, regulatory inquiries or any other negative events, we may not be able to take action to remedy the situation in a timely fashion. This in turn could have a negative effect on our financial results. In addition, if one of these companies were to report inaccurate financial information, we might not learn of the inaccuracies on a timely basis and be able to take corrective measures promptly, which could negatively affect our ability to report our financial results.

  

-18-

 

 

Our future success depends on the continuing efforts of our senior management team and other key personnel, and our business may be harmed if we lose their services.

 

Our future success depends heavily upon the continuing services of the members of our senior management team and other key personnel, in particular, Ms. Wei Chen, or Ms. Chen, our vice chairwoman of the board of directors and chief executive officer, Mr. Huaguang Huang, or, Mr. Huang, our chief financial officer. If one or more of our senior executives or other key personnel, are unable or unwilling to continue in their present positions, we may not be able to replace them easily, or at all. As such, our business may be disrupted and our financial condition and results of operations may be materially and adversely affected. Competition for senior management and key personnel in our industry is intense because of a number of factors including the limited pool of qualified candidates. We may not be able to retain the services of our senior executives or key personnel, or attract and retain high-quality senior executives or key personnel in the future. As is customary in the PRC, we do not have insurance coverage for the loss of our senior management team or other key personnel.

 

In addition, if any member of our senior management team or any of our other key personnel joins a competitor or forms a competing company, we may lose customers, sensitive trade information, key professionals and staff members. Each of our executive officers and key employees has entered into an employment agreement with us which contains confidentiality and non-competition provisions. These agreements generally have an initial term of three years, and are automatically extended for successive one-year terms unless terminated earlier pursuant to the terms of the agreement. See “Item 6. Directors, Senior Management and Employees—A. Directors and Senior Management—Employment Agreements” for a more detailed description of the key terms of these employment agreements. If any disputes arise between any of our senior executives or key personnel and us, we cannot assure you of the extent to which any of these agreements may be enforced.

 

Salesperson and employee misconduct is difficult to detect and deter and could harm our reputation or lead to regulatory sanctions or litigation costs.

 

Salesperson and employee misconduct could result in violations of law by us, regulatory sanctions, litigation or serious reputational or financial harm. Misconduct could include:

 

  making misrepresentations when marketing or selling insurance to customers;

 

  hindering insurance applicants from making full and accurate mandatory disclosures or inducing applicants to make misrepresentations;

 

  hiding or falsifying material information in relation to insurance contracts;

 

  fabricating or altering insurance contracts without authorization from relevant parties, selling false policies, or providing false documents on behalf of the applicants;

 

  falsifying insurance agency business or fraudulently returning insurance policies to obtain commissions;

 

  colluding with applicants, insureds, or beneficiaries to obtain insurance benefits;

 

  engaging in false claims; or

 

  otherwise not complying with laws and regulations or our control policies or procedures.

 

We have internal policies and procedures to deter salesperson or employee misconduct. However, the measures and precautions we take to prevent and detect these activities may not be effective in all cases. Therefore, salesperson or employee misconduct could lead to a material adverse effect on our business, results of operations or financial condition. In addition, the general increase in misconduct in the industry could potentially harm the reputation of the industry and have an adverse impact on our business.

 

-19-

 

 

Our investments in certain financial products may not yield the benefits we anticipate or incur financial loss, which could adversely affect our cash position.

 

In order to improve our return on capital, we may from time to time, upon board approval, invest a certain portion of our cash in financial products, such as trust products, with terms of half a year to two years. These products may involve various risks, including default risks, interest risks, and other risks. We cannot guarantee these investments will yield the returns we anticipate and we could suffer financial loss resulting from the purchase of these financial products.

 

If we fail to maintain an effective system of internal control over financial reporting, we may not be able to accurately report our financial results or prevent fraud.

 

We are subject to reporting obligations under U.S. securities laws. Pursuant to Section 404 of the Sarbanes-Oxley Act of 2002 and the related rules adopted by the Securities and Exchange Commission, or the SEC, every public company is required to include a management report on the company’s internal controls over financial reporting in its annual report, which contains management’s assessment of the effectiveness of the company’s internal controls over financial reporting. In addition, an independent registered public accounting firm must attest to and report on the effectiveness of the company’s internal controls over financial reporting.

 

As required by Section 404 of the Sarbanes-Oxley Act and related rules as promulgated by the SEC, our management assessed the effectiveness of the internal control over financial reporting as of December 31, 2023 using criteria established in “Internal Control—Integrated Framework (2013)” issued by the Committee of Sponsoring Organizations of the Treadway Commission and concluded that our internal control over financial reporting was effective as of December 31, 2023. If we fail to achieve and maintain an effective internal control environment for our financial reporting, we may not be able to conclude on an ongoing basis that we have effective internal control over financial reporting in accordance with the Sarbanes-Oxley Act of 2002, which could result in inaccuracies in our consolidated financial statements and could also impair our ability to comply with applicable financial reporting requirements and make related regulatory filings on a timely basis. As a result, our business, financial condition, results of operations and prospects, as well as the trading price of our ADSs, may be materially and adversely affected. Moreover, if we are not able to conclude that we have effective internal control over financial reporting, investors may lose confidence in the reliability of our financial statements, which would negatively impact the trading price of our ADSs. Our reporting obligations as a public company, including our efforts to comply with Section 404 of the Sarbanes-Oxley Act, will continue to place a significant strain on our management, operational and financial resources and systems for the foreseeable future.

 

We may face legal action by former employers or principals of entrepreneurial agents who join our distribution and service network.

 

Competition for productive sales agents is intense within the Chinese insurance industry. When an entrepreneurial agent leaves his or her employer or principal to join our distribution and service network as our sales agent, we may face legal action by his or her former employer or principal of the entrepreneurial agent on the ground of unfair competition or breach of contract. As of the date of this annual report, there has been no such action filed or threatened against us. We cannot assure you that this will not happen in the future. Any such legal actions, regardless of merit, could be expensive and time-consuming and could divert resources and management’s attention from the operation of our business. If we were found liable in such a legal action, we might be required to pay substantial damages to the former employer or principal of the entrepreneurial agent, and our business reputation might be harmed. Moreover, the filing of such a legal action may discourage potential entrepreneurial agents from leaving their employers or principals, thus reducing the number of entrepreneurial agents we can recruit and potentially harming our growth prospects.

  

-20-

 

 

If we are required to write down goodwill and investment in affiliates, our financial condition and results may be materially and adversely affected.

 

When we acquire a business, the amount of the purchase price that is allocated to goodwill is determined by the excess of the fair value of purchase price and any controlling interest over the net identifiable tangible assets acquired. Our management performs impairment assessments annually and in 2024 we recognized a goodwill and intangible asset impairment loss of RMB404.1million (US$55.4 million). Under current accounting standards, if we determine that goodwill is impaired, we will be required to write down the value of such assets and recognize corresponding impairment charges. As we implement our growth strategy through acquisitions, goodwill and intangible assets may comprise a large percentage of our shareholders’ equity. In addition, we accounted for the equity interests in BGM using the equity method. As of December 31, 2024, our investment in affiliates represented RMB1.0 billion or 39.5% of our total shareholders’ equity. Any future write-down related to such goodwill and equity method investments may materially and adversely affect our shareholders’ equity and financial results.

 

Preparing and forecasting our financial results requires us to make judgments and estimates which may differ materially from actual results.

 

Given the evolving regulatory and competitive environment and the inherent limitations in predicting the future, forecasts of our revenues, operating income, net income and other financial and operating data may differ materially from actual results. Such discrepancies could cause a decline in the trading price of our stock. In addition, the preparation of the consolidated financial statements in conformity with U.S. GAAP requires management to make a number of estimates and assumptions relating to the reported amounts of assets and liabilities and the disclosure of contingent assets and liabilities at the date of the consolidated financial statements and the reported amounts of revenues and expenses during the reported period. Our management base their estimates on historical experience and various other factors which are believed to be reasonable under the circumstances, and the results of which form the basis for making judgments about the carrying value of assets and liabilities that are not readily apparent from other sources. Significant accounting estimates reflected in our consolidated financial statements included estimates of allowance for doubtful receivables and estimates associated with equity-method investment impairment assessments. Actual results could differ from those estimates, which could negatively affect our stock price.

 

Any significant failure in our information technology systems could have a material adverse effect on our business and profitability.

 

Our business is highly dependent on the ability of our information technology systems to timely process a large number of transactions across different markets and products at a time when transaction processes have become increasingly complex and the volume of such transactions is growing rapidly. The proper functioning of our financial control, accounting, customer database, customer service and other data processing systems, together with the communication systems of our various subsidiaries, branches and our main offices in Guangzhou, is critical to our business and our ability to compete effectively. Our business activities could be materially disrupted in the event of a partial or complete failure of any of these primary information technology or communication systems, which could be caused by, among other things, software malfunction, computer virus attacks or conversion errors due to system upgrading. In addition, a prolonged failure of our information technology system could damage our reputation and materially and adversely affect our prospects and profitability.

  

A computer system failure, cyber-attacks, any failure to protect the confidential information of our customers or other security breaches may disrupt our business, loss of customers, damage our reputation, result in potential liability and adversely affect our results of operations and financial condition.

 

We use computer systems to store, retrieve, evaluate and utilize customer and company data and information. Our business is highly dependent on our ability to access these systems to perform necessary business functions such as selling insurance products, providing customer support, policy management and claims assistance. Although we have designed and implemented a variety of security measures and backup plans to prevent or limit the effect of failure, our computer systems may be vulnerable to disruptions as a result of natural disasters, man-made disasters, criminal activities, pandemics or other events beyond our control. In addition, our computer systems may be subject to computer viruses or other malicious codes, unauthorized access, cyber-attacks or other computer-related penetrations. The failure of our computer systems for any reason could disrupt our operations and may adversely affect our business, results of operations and financial condition. Although we have not experienced such a computer system failure or security breach in the past, we cannot assure you that we will not encounter a failure or security breach in the future.

 

-21-

 

 

Our customer database holds confidential information concerning our customers. We may be unable to prevent third parties, such as hackers or criminal organizations, from stealing information provided by our customers to us. Confidential information of our customers may also be misappropriated or inadvertently disclosed through employee misconduct or mistake. We may also in the future be required to disclose to government authorities certain confidential information concerning our customers. In addition, many of our customers pay for our insurance services through third-party online payment services. In such transactions, maintaining complete security during the transmission of confidential information, such as personal information, is essential to maintaining consumer confidence. We have limited influence over the security measures of third-party online payment service providers. In addition, our third-party merchants may violate their confidentiality obligations and disclose information about our customers. Any compromise of our security or third-party service providers’ security could have a material adverse effect on our reputation, business, prospects, financial condition and results of operations.

 

Though we have not experienced any material cybersecurity incidents in the past, if our database were compromised by outside sources or if we are accused of failing to protect the confidential information of our customers, we may be forced to expend significant financial and managerial resources in remedying the situation, defending against these accusations and we may face potential liability. Any negative publicity, especially concerning breaches in our cybersecurity systems, may adversely affect our public image and reputation. Though we take proactive measures to protect against these risks and we believe that our efforts in this area are sufficient for our business, we cannot be certain that such measures will prove effective against all cybersecurity risks. In addition, any perception by the public that online commerce is becoming increasingly unsafe or that the privacy of customer information is vulnerable to attack could inhibit the growth of online services generally, which in turn may reduce the number of our customers.

 

Our business is subject to insurance company partner concentration risks arising from dependence on a single or limited number of insurance company partners.

 

We derive a significant portion of net revenues from distributing insurance products supplied by our important insurance company partners. Among the top five of our insurance company partners, Sinatay accounted for 9.8% of our total net revenues in 2024.

 

Because of this concentration in the supply of the insurance products we distribute, our business and operations would be negatively affected if we experience a partial or complete loss of any of these insurance company partners. In addition, any significant adverse change in our relationship with any of these insurance company partners could result in loss of revenue, increased costs and distribution delays that could harm our business and customer relationships. In addition, this concentration can exacerbate our exposure to risks associated with the termination by key insurance company partners of our agreements or any adverse change in the terms of such agreements, which could have an adverse impact on our revenues and profitability.

  

If we are unable to respond in a timely and cost-effective manner to rapid technological change in the insurance intermediary industry, it may result in a material adverse effect.

 

The insurance industry is increasingly influenced by rapid technological change, frequent new product and service introductions and evolving industry standards. For example, the insurance intermediary industry has increased the use of the Internet to communicate benefits and related information to consumers and to facilitate information exchange, transactions and training and use of technologies including artificial intelligence and big data to empower agents to engage with customers more effectively and more efficiently. We believe that our future success will depend on our ability to anticipate and adapt to technological changes and to offer additional products and services that meet evolving standards in a timely and cost-effective manner. We may not be able to successfully identify new product and service opportunities or develop and introduce these opportunities in a timely and cost-effective manner. In addition, new products and services that our competitors develop or introduce may render our products and services uncompetitive. As a result, if we are not able to respond or adapt to technological changes that may affect our industry in the future, our business and results of operations could be materially and adversely affected.

 

-22-

 

 

We may face risks related to natural disasters, health epidemics and other outbreaks, which could significantly disrupt our operations.

 

Our business could be materially and adversely affected by natural disasters, health epidemics and other public safety concerns affecting China or elsewhere in the world. Natural disasters may give rise to server interruptions, breakdowns, system failures, technology platform failures or internet failures, which could cause the loss or corruption of data or malfunctions of software or hardware as well as adversely affect our ability to provide offline and/or online services. Outbreaks of epidemics in China and globally could also disrupt our business operation. In addition, our results of operations could be adversely affected to the extent that any health epidemic harms the Chinese economy in general and a prolonged outbreak of any of these illnesses or other adverse public health developments in China or elsewhere. Such outbreaks could significantly impact our industry, and any failure to have our business insurance claims covered could severely disrupt our operations and adversely affect our business, financial condition and results of operations.

 

We may be at risk of securities class action litigation.

 

Historically, securities class action litigation has often been brought against a company following periods of instability in the market price of its securities. If we face such litigation, it could result in substantial costs and a diversion of management’s attention and resources, which could harm our business.

 

Recently, U.S. public companies that have substantially all of their operations in China, have been the subject of intense scrutiny, criticism and negative publicity by some investors, financial commentators and regulatory agencies. Much of the scrutiny, criticism and negative publicity has centered around financial and accounting irregularities, a lack of effective internal controls over financial accounting, inadequate corporate governance policies or a lack of adherence thereto and, in some cases, allegations of fraud. As a result of the scrutiny, criticism and negative publicity, the publicly traded stocks of many U.S.-listed Chinese companies have sharply decreased in value and, in some cases, have become virtually worthless. Some of these companies are now subject to shareholder lawsuits and SEC enforcement actions and are conducting or subject to internal and external investigations into the allegations. We had been targeted by short selling reports in the past and became subject to class action lawsuits which were subsequently dismissed or settled. Shortselling firms or others may in the future publish additional short seller reports with respect to our business, officers, directors and shareholders, and we may become subject to other unfavorable allegations, which might cause further fluctuations in the trading price of our ADSs. Such volatility in our share price could subject us to increased risk of securities class action lawsuits or derivative actions.

  

Any future class action lawsuit against us, whether or not successful, could harm our reputation and restrict our ability to raise capital. In addition, if a claim is successfully made against us, we may be required to pay significant damages, which could have a material adverse effect on our financial condition and results of operations. Even if such allegations are ultimately proven to be groundless, the allegations or the process of dealing with them could severely impact our business operations and stockholder’s equity, and any investment in our ADSs could be greatly reduced.

 

We may be subject, from time to time, to adverse actions taken by other parties, including lawsuits and negative reports and regulatory proceedings, which may divert resources and the time and attention of our management and may otherwise adversely affect us.

 

From time to time, we may become a party to litigations incidental to the operation of our business, including class action lawsuits and disputes with other third parties. Litigation usually requires a significant amount of management time and effort, which may adversely affect our business by diverting management’s focus from the needs of our business and the development of strategic opportunities.

 

We cannot predict the outcome of these lawsuits. Regardless of the outcome, these lawsuits, and any other litigation that may be brought against us or our current or former directors and officers, could be time-consuming, result in significant expenses and divert the attention and resources of our management and other key employees. An unfavorable outcome in any of these matters could also exceed coverage provided under applicable insurance policies, which is limited. Any such unfavorable outcome could have a material effect on our business, financial condition, results of operations and cash flows. Further, we could be required to pay damages or additional penalties or have other remedies imposed against us, or our current or former directors or officers, which could harm our reputation, business, financial condition, results of operations or cash flows.

 

-23-

 

 

In addition, the NFRA may from time to time make inquiries and conduct examinations concerning our compliance with PRC laws and regulations. These administrative proceedings have in the past resulted in administrative sanctions, including fines, which have not been material to us. While we cannot predict the outcome of any pending or future examination, we do not believe that any pending legal matter will have a material adverse effect on our business, financial condition or results of operations. However, we cannot assure you that any future regulatory proceeding will not have an adverse outcome, which could have a material adverse effect on our operating results or cash flows.

 

Our business is subject to the risks associated with international operations and we may be unsuccessful in our international expansion.

 

We started to expand into international markets in 2023 by establishing two joint venture companies with a business partner in Hong Kong SAR including an insurance broker company and an insurance technology company, extending our strategy of building quality independent financial distribution and technology-driven open platform to markets outside of mainland China. Expanding our business overseas exposes us to a number of risks, including but not limited to:

 

  difficulty in understanding local markets and culture and complying with unfamiliar laws and regulations;

 

  ability to adapt to unexpected legal or regulatory changes in local markets;

 

  fluctuations in currency exchange rates;

 

  difficulty in identifying suitable partners and establishing and maintaining good cooperative relationships with them;

 

  difficulty in recruiting and retaining qualified personnel;

 

  potentially adverse tax consequences; and

 

  increased costs associated with doing business in foreign jurisdictions.

 

Therefore, there is no assurance that we will be able to establish foothold in Hong Kong SAR or any other international markets that we intend to enter in the future and our international expansion may not yield the benefits in accordance with our expectations, which may result in loss of financial resources and cause an adverse impact on our business and financial results.

 

There is no assurance that we can meet obligation under bank borrowing arrangements. Failure to repay bank borrowing on time and in full could have material adverse impact on our reputation, financial stability and ability to fund operations and strategic initiatives.

 

We may pursue bank borrowings from time to time to fund our operations and optimize our capital structure. For example, in 2023, we obtained a term loan from a commercial bank amounting to RMB200 million, with an interest rate of 4.5% per annum, payable within one year. The borrowing and interests were repaid in full in February 2024, and a new bank loan facility of RMB200.0 million was obtained subsequently, with an interest rate of 3.5% payable within one year. Our ability to repay bank borrowing is dependent on our financial performance, including our ability to generate sufficient cash flows from operations. Factors such as declining revenues, increasing expenses, or unexpected losses could affect our ability to meet payment obligations. In addition, economic conditions and market fluctuations may impact our ability to access capital markets for refinancing or raising additional funds to repay bank borrowing. Failure to repay bank borrowing could cause reputation damage, operational disruption, and legal consequences and affect our financial stability, which could adversely affect our financial conditions and hinder our ability to fund growth opportunities and strategic initiatives.

 

-24-

 

 

We are exposed to risks associated with uncertainty in collectability of loan receivables

 

We may extend loans to our affiliates or third parties from time to time, which exposes us to the risk of non-payment or delayed payment of the loans receivables as well as impairment risk. Despite our thorough evaluation of borrowers’ creditworthiness, economic conditions, and other relevant factors, there is no assurance that all loan receivables will be collected in full and on time. The collectability of our loan receivables may depend on a number of factors, many of which are beyond our control, including but not limited to economic conditions, market conditions, regulatory risks, or operational failures of the borrowers which could adversely affect the ability of borrowers to repay their loans. The creditworthiness of borrowers may deteriorate over time due to changes in financial circumstances, industry-specific factors, or other reasons. While certain loans may be secured by collateral, the value of such collateral may decline or become insufficient to cover the outstanding loan balance in the event of default. Changes in the credit quality of loans may require us to recognize impairment charges, reducing the carrying value of loan receivables and negatively impacting our financial results. These risks, individually or collectively, could have a material adverse effect on our financial condition, results of operations, and cash flows. 

 

Our reputation and brand recognition are crucial to our business. Any harm to our reputation or failure to enhance our brand recognition may materially and adversely affect our business, financial condition and results of operations.

 

Our reputation and brand recognition, which primarily depend on earning and maintaining the trust and confidence of current or potential clients, are critical to our business. Our reputation and brand are vulnerable to many threats that can be difficult or impossible to control, as well as costly or impossible to remediate. Regulatory inquiries or investigations, lawsuits initiated by clients or other third-parties, employee, sales agent, perceptions of conflicts of interest and rumors, among other things, could substantially damage our reputation, even if they are baseless or satisfactorily addressed. In addition, any perception that the quality of our product recommendations and services may not be the same as or better than that of insurance companies, or other insurance brokers can also damage our reputation. Moreover, any negative media publicity about the insurance industry in general or product or service quality problems of other firms in the industry, including our competitors, may also negatively impact our reputation and brand. If we are unable to maintain a good reputation or further enhance our brand recognition, our ability to attract and retain clients, wealth management product providers and key employees could be harmed and, as a result, our business and revenues would be materially and adversely affected.

 

Risks Related to Our Corporate Structure

 

AIFU Inc. is a Cayman Islands holding company primarily operating in China through its subsidiaries. It historically also operated a small part of its business through Contractual Arrangements with Xinbao Investment and Fanhua RONS Technologies until December 27, 2024. If the PRC government determines that the historical contractual arrangements with the former VIEs structure did not comply with the regulations of mainland China, or if these regulations change or are interpreted differently in the future, our shares and/or ADSs may decline in value or become worthless if we are deemed to be unable to assert our contractual control rights over the assets of the former VIEs.

 

We are a company incorporated under the laws of the Cayman Islands, and Fanhua Group Company, our wholly-owned PRC subsidiary, is considered a foreign-invested enterprise. PRC laws and regulations restrict and impose conditions on foreign ownership and investment in value-added telecommunication services. Accordingly, we previously operated these business through the former VIEs, namely Shenzhen Xinbao Investment Management Co., Ltd. or Xinbao Investment, and Fanhua RONS (Beijing) Technologies Co., Ltd., or Fanhua RONS Technologies, and their subsidiaries, and rely on contractual arrangements among our PRC subsidiaries, the consolidated VIEs and their respective shareholders to control the business operations of the former consolidated VIEs and their subsidiaries. See “Item 4. Information on the Company—C. Organizational Structure—Major Changes in our Corporate Structure.”

 

The former consolidated VIEs and/or their subsidiaries held the licenses and permits necessary to conduct our online insurance operations in China including Value-added Telecommunication Business Operation Permit for ICP services, or ICP licenses. Our Contractual Arrangements with the former consolidated VIEs and their shareholders enable us to exercise effective control over, receive all of the economic benefits of, and have an exclusive option to purchase all or part of the equity interests in the former consolidated VIEs when and to the extent permitted by PRC law. The historical Contractual Arrangements allowed us to be the primary beneficiary of the former consolidated VIEs and to consolidate the former consolidated VIEs’ results of operations into our financial statements for the years ended December 31, 2022, 2023 and 2024.

 

-25-

 

 

In December 2024, as part of share exchange transaction with BGM, the beneficial ownership of Fanhua RONS Technologies and Xinbao Investment was transferred to BGM in exchange for BGM’s shares. The historical Contractual Arrangements were subsequently terminated. After the unwinding of the VIE structure, we currently operate our business solely through our subsidiaries in China which we have direct equity interests.

 

If the Contractual Arrangements that establish the structure for operating our and the consolidated VIEs’ business in the PRC are found to be in violation of any existing or any PRC laws or regulations in the future, or the PRC government finds that we, or the consolidated VIEs fail to obtain or maintain any of the required permits or approvals, the relevant PRC regulatory authorities, including the MIIT, MOFCOM and STA, would have broad discretion in dealing with such violations, including:

 

  revoking the business and operating licenses;

 

  discontinuing or restricting the operations;

 

  imposing fines or confiscating any of the income from us and the former consolidated VIEs that they deem to have been obtained through illegal operations;

  

  imposing additional conditions or requirements with which we may not be able to comply;

 

  restricting or prohibiting the use of proceeds from the initial public offering or other financing activities to finance our business and operations in the PRC; or

 

  taking other regulatory or enforcement actions that could be harmful to our business.

 

In addition, although the Contractual Agreements with the former consolidated VIEs were terminated in December 2024, there are substantial uncertainties regarding the interpretation and application of current and future laws of mainland China, regulations, and rules relating to the agreements that established the former VIE structure for our operations in mainland China, including potential future actions by the PRC government, which may retroactively affect the enforceability and legality of our historical Contractual Arrangements with the former consolidated VIEs and, consequently, significantly affect the historical financial condition and results of operations of the former consolidated VIEs, and our ability to consolidate the results of the former consolidated VIEs into our consolidated financial statements for the periods prior to termination of the Contractual Arrangements. If the PRC government finds such agreements non-compliant with laws of mainland China, regulations, and rules, or if these laws, regulations, and rules or the interpretation thereof change in the future, and such changes may be retroactively applied to our historical contractual arrangements, we could be subject to severe penalties and our control over the former consolidated VIEs may be rendered ineffective, which could result in potential restatement of our financial statements for the years ended December 31, 2022, 2023 and 2024 included in this annual report. As a result, our shares and/or ADSs may decline in value or become worthless.

 

-26-

 

 

The Historical Contractual arrangements we have entered into with Xinbao Investment and Fanhua RONS Technologies may be subject to scrutiny by the PRC tax authorities. A finding that we owe additional taxes could substantially reduce our consolidated net income and the value of your investment.

 

Under PRC laws and regulations, arrangements and transactions among related parties may be subject to audit or challenged by the PRC tax authorities. We could face material and adverse tax consequences if the PRC tax authorities determine that the historical contractual arrangements between us and the former consolidated VIEs were not on an arm’s-length basis and that we adjusted the income of our former consolidated VIEs in the form of a transfer pricing adjustment. Particularly, the State Administration of Taxation issued a Public Notice, or Public Notice 16, on March 18, 2015, to further regulate and strengthen the transfer pricing administration on outbound payments by a PRC enterprise to its overseas related parties. In addition to emphasizing that outbound payments by a PRC enterprise to its overseas related parties must comply with arm’s-length principles, Public Notice 16 specifies certain circumstances whereby such payments are not deductible for the purpose of the enterprise income tax of the PRC enterprise, including payments to an overseas related party which does not undertake any function, bear any risk or have any substantial operation or activities, payments for services which do not enable the PRC enterprise to obtain direct or indirect economic benefits, or for services that are unrelated to the functions and risks borne by the PRC enterprise, or relate to the protection of the investment interests of the direct or indirect investor of the PRC enterprise, or for services that have already been purchased from a third party or undertaken by the PRC enterprise itself, and royalties paid to an overseas related party which only owns the legal rights of the intangible assets but has no contribution to the creation of such intangible assets. Although we believe all our related party transactions, including all payments by our PRC subsidiaries and former consolidated VIEs to our non-PRC entities, are made on an arm’s-length basis and our estimates are reasonable, the ultimate decisions by the relevant tax authorities may differ from the amounts recorded in our financial statements and may materially adversely affect our financial results in the period or periods for which such determination is made. A transfer pricing adjustment could, among other things, result in a reduction, for PRC tax purposes, of expense deductions recorded by our former consolidated VIEs, which could in turn increase their respective tax liabilities. Moreover, the PRC tax authorities may retrospectively impose penalties on our former consolidated VIEs for underpayment of taxes. Our historical consolidated net income may be required to be restated and materially and adversely affected by the occurrence of any of the foregoing.

 

The PRC government has significant authority to exert influence on the China operations of an offshore holding company, such as us. Therefore, investors in the ADSs and our business face potential uncertainty from the PRC government’s policy. Changes in China’s economic, political or social conditions, or government policies could materially and adversely affect our business, financial condition, and results of operations.

 

Substantially all of our operations are located in China. The PRC government has significant authority to exert influence on the China operations of an offshore holding company, such as us. Despite economic reforms and measures implemented by the PRC government, the PRC government continues to play a significant role in regulating industrial development, allocation of natural and other resources, production, pricing and management of currency, and there can be no assurance that the PRC government will continue to pursue a policy of economic reform or that the direction of reform will continue to be market friendly.

 

Our ability to successfully expand business operations in the PRC depends on a number of factors, including macro-economic and other market conditions. Demand for our services and our business, financial condition and results of operations may be materially and adversely affected by the following factors:

 

  political instability or changes in social conditions of the PRC;

 

  changes in laws, regulations, and administrative directives or the interpretation thereof;

 

  measures which may be introduced to control inflation or deflation; and

 

  changes in the rate or method of taxation.

 

These factors are affected by a number of variables which are beyond our control.

 

-27-

 

 

We are subject to extensive and evolving legal development, non-compliance with which, or changes in which, may materially and adversely affect our business and prospects, and may result in a material change in our operations and/or the value of our ADSs or could significantly limit or completely hinder our ability to offer or continue to offer securities to investors and cause the value of our securities to significantly decline or be worthless.

 

PRC companies are subject to various PRC laws, regulations and government policies and the relevant laws, regulations and policies continue to evolve. Recently, the PRC government is enhancing supervision over companies seeking listings overseas and some specific business or activities such as the use of variable interest entities and data security or anti-monopoly. The PRC government may adopt new measures that may affect our operations, or may exert more oversight and control over offerings conducted outside of China and foreign investment in China-based companies, and we may be subject to challenges brought by these new laws, regulations and policies. However, since these laws, regulations and policies are relatively new and the PRC legal system continues to rapidly evolve, the interpretations of many laws, regulations and rules are not always uniform and enforcement of these laws, regulations and rules involve uncertainties. Furthermore, as we may be subject to additional, yet undetermined, laws and regulations, and compliance may require us to obtain additional permits and licenses, complete or update registrations with relevant regulatory authorities, adjust our business operations, as well as allocate additional resources to monitor developments in the relevant regulatory environment. However, under the stringent regulatory environment, it may take much more time for the relevant regulatory authorities to approve new applications for permits and licenses, and complete or update registrations and we cannot assure you that we will be able to comply with these laws and regulations in a timely manner or at all. The failure to comply with these laws and regulations may delay, or possibly prevent, us to conduct business, accept foreign investments, or listing overseas.

 

The occurrence of any of these events may materially and adversely affect our business and prospects and may result in a material change in our operations and/or the value of our ADSs or could significantly limit or completely hinder our ability to offer or continue to offer securities to investors.

 

It is unclear whether we will be subject to the oversight of the Cyberspace Administration of China and how such oversight may impact us. Our business could be interrupted or we could be subject to liabilities which may materially and adversely affect the results of our operation and the value of your investment.

 

Pursuant to the PRC Cybersecurity Law and the Measures for Cybersecurity Censorship, if a critical information infrastructure operator that intends to purchase internet products and services and data processing operators (collectively, the “operators”) engaging in data processing activities that affect or may affect national security must be subject to the cybersecurity review. According to the Regulations for Safe Protection of Critical Information Infrastructure, or the Safe Protection Regulations, which took effect on September 1, 2021, critical information infrastructure refers to important network infrastructure and information systems in public telecommunications, information services, energy sources, transportation and other critical industries and domains, in which any destruction or data leakage will have severe impact on national security, the nation’s welfare, the people’s living and public interests. As of the date hereof, we have not received any notice from such authorities identifying us as a critical information infrastructure operator or requiring us to going through cybersecurity review by the CAC.

 

On December 28, 2021, the CAC, NDRC, MIIT, the MPS, the Ministry of National Security, the MOF, the MOFCOM, the PBOC, the National Radio and Television Administration, the CSRC, the National Administration of State Secrets Protection and the State Cryptography Administration jointly released the Measures for Cybersecurity Review Measures, or the Cybersecurity Review Measures, which took effect on February 15, 2022. According to the Cybersecurity Review Measures, the scope of cybersecurity reviews is extended to data processing operators engaging in data processing activities that affect or may affect national security. The Cybersecurity Review Measures further requires that any operator applying for listing on a foreign exchange must go through cybersecurity review if it possesses personal information of more than one million users. According to the Cybersecurity Review Measures, a cybersecurity review assesses potential national security risks that may be brought about by any procurement, data processing, or overseas listing. The review focuses on several factors, including, among others, (i) the risk of theft, leakage, corruption, illegal use or export of any core or important data, or a large amount of personal information, and (ii) the risk of any critical information infrastructure, core or important data, or a large amount of personal information being affected, controlled or maliciously exploited by a foreign government after a company is listed overseas.

 

Our PRC legal counsel is of the view that there is a relatively low likelihood that we will be subject to the cybersecurity review by the CAC for a future offering of our securities to foreign investors, given that: (i) we have not been recognized as critical information infrastructure operators; (ii) data processed in our system do not have an impact or potential impact on national security; and (iii) the Cybersecurity Review Measures require operators of online platforms that hold personal information of more than one million users to file a cybersecurity review with the Cybersecurity Review Office when they go public abroad. On February 17, 2023, the CSRC released the Trial Administrative Measures of Overseas Securities Offering and Listing by Domestic Companies and five supporting guidelines, or collectively, the Filing Rules, which came into effect on March 31, 2023, pursuant to the new rules, China-based issuers that seek to offer, list their securities or refinancing in an overseas market, are required to fulfill relevant filing procedure and report relevant information to the CSRC, and other pre-procedure of relevant regulatory authorities before filing to CSRC, including but not limited to CAC. However, there remains uncertainty as to how the Cybersecurity Review Measures will be interpreted and whether the PRC regulatory agencies, including the CAC and the CSRC, may adopt new laws, regulations, rules, or detailed implementation and interpretation related to the Cybersecurity Review Measures and the Filing Rules. If any such new laws, regulations, rules, or implementation and interpretation comes into effect, we will take all reasonable measures and actions to comply and minimize the adverse effect of such laws on us. We cannot assure you that PRC regulatory agencies, including the CAC, would take the same view as we do, and there is no assurance that we can fully or timely comply with such laws.

 

-28-

 

 

On November 14, 2021, the CAC published the Regulations on the Cyber Data Security (Draft for Comments until December 13, 2021), which further regulate the internet data processing activities and emphasize on the supervision and management of network data security, and further stipulate the obligations of internet platform operators, such as to establish a system for disclosure of platform rules, privacy policies and algorithmic strategies related to data. Specifically, the draft regulations require data processors to, among others, (i) adopt immediate remediation measures when they discover that network products and services they use or provide have security defects and vulnerabilities, or threaten national security or endanger public interest, and (ii) follow a series of detailed requirements with respect to processing personal information, management of important data and proposed overseas transfer of data. The following activities shall apply for cybersecurity review: (i) merger, reorganization or division of internet platform operators that have acquired a large number of data resources related to national security, economic development or public interests affects or may affect national security; (ii) listing abroad of data processors processing over one million users’ personal information; (iii) listing in Hong Kong SAR which affects or may affect national security; or (iv) other data processing activities that affect or may affect national security. The draft measures also require data processors that handle important data or are seeking to be listed overseas to complete an annual data security self-assessment or entrust a data security service institution to do so, and file a data security assessment report of previous year to the local branch of applicable regulators before January 31 each year. Such annual assessment, as required by the draft regulations, would encompass areas including but not limited to the status of important data processing, data security risks identified and the rectification measures adopted, the effectiveness of data protection measures, the implementation of national data security laws and regulations, data security incidents that occurred and how they were resolved, and a security assessment with respect to sharing and provision of important data overseas. As of the date hereof, the draft regulations have been released for public comment only and have not been formally adopted. The final provisions, interpretation, implementation and the timeline for its adoption are subject to changes and uncertainties.

 

As there remain uncertainties regarding the interpretation and implementation of such regulatory guidance, we cannot assure you that we will be able to comply with new regulatory requirements relating to our future overseas capital raising activities, and may be subject to more stringent requirements with respect to matters including data privacy and cross-border investigation and enforcement of legal claims. In the event that we are subject to any mandatory cybersecurity review and other specific actions required by the CAC, we face uncertainty as to whether any clearance or other required actions can be timely completed, or at all. Given such uncertainty, we may be further required to suspend our relevant business, shut down our website, or face other penalties, which could materially and adversely affect our business, financial condition, and results of operations, and/or the value of our ADSs or could significantly limit or completely hinder our ability to offer or continue to offer securities to investors.

 

The PRC government’s oversight over our business operations could result in a material adverse change in our operations and the value of our ADSs.

 

Following the disposal of Xinbao Investment and Fanhua RONS Technologies and termination of the the Contractual Arrangements, we conduct our business in China primarily through our PRC subsidiaries, including Fanhua Group Company and its subsidiaries in which we hold equity ownership interests. Our operations in China are governed by PRC laws and regulations. The PRC government has significant oversight over the conduct of our business, and it regulates and may intervene our operations at any time, which could result in a material adverse change in our operation and/or the value of our ADSs. Also, the PRC government has recently indicated an intent to exert more oversight over offerings that are conducted overseas and/or foreign investment in China-based issuers like us. Any such action could significantly limit or completely hinder our ability to offer or continue to offer securities to investors and cause the value of such securities to significantly decline or be worthless. In addition, implementation of industry-wide regulations directly targeting our operations could cause the value of our securities to significantly decline. Therefore, investors of us and our business face potential uncertainty from actions taken by the PRC government. 

 

-29-

 

  

PRC regulation of loans and direct investment by offshore holding companies to PRC entities may delay or prevent us from making loans to our PRC subsidiaries or making additional capital contributions to our PRC subsidiaries, which could materially and adversely affect our liquidity and our ability to fund and expand our business.

 

We are an offshore holding company conducting our operations in China primarily through our PRC subsidiaries and to a small part through our former consolidated VIEs until December 2024. In order to provide additional funding to our PRC subsidiaries, we may make loans to our PRC subsidiaries, or we may make additional capital contributions to our PRC subsidiaries.

 

Any loans we make to any of our directly-held PRC subsidiaries (which are treated as foreign-invested enterprises under PRC law), namely, Fanhua Zhonglian Enterprise Image Planning (Shenzhen) Co., Ltd., or Zhonglian Enterprise, and Fanhua Xinlian Information Technology Consulting (Shenzhen) Co., Ltd., or Xinlian Information, cannot exceed statutory limits and must be registered with the State Administration of Foreign Exchange, or the SAFE, or its local counterparts. Under applicable PRC law, the amount of a foreign-invested enterprise’s registered capital represents shareholders’ equity investments over a defined period of time, and the foreign-invested enterprise’s total investment represents the total of the company’s registered capital plus permitted loans. The registered capital/total investment ratio cannot be lower than the minimum statutory requirement and the excess of the total investment over the registered capital represents the maximum amount of borrowings that a foreign-invested enterprise is permitted to have under PRC law. Our directly-held PRC subsidiaries were allowed to incur a total of HK300 million (US$38.6 million) in foreign debts as of March 31, 2025. If we were to provide loans to our directly-held PRC subsidiaries in excess of the above amount, we would have to apply to the relevant government authorities for an increase in their permitted total investment amounts. The various applications could be time-consuming and their outcomes would be uncertain. Concurrently with the loans, we might have to make capital contributions to these subsidiaries in order to maintain the statutory minimum registered capital/total investment ratio, and such capital contributions involve uncertainties of their own, as discussed below. Furthermore, even if we make loans to our directly-held PRC subsidiaries that do not exceed their current maximum amount of borrowings, we will have to register each loan with the SAFE or its local counterpart within 15 days after the signing of the relevant loan agreement. Subject to the conditions stipulated by the SAFE, the SAFE or its local counterpart will issue a registration certificate of foreign debts to us within 20 days after reviewing and accepting our application. In practice, it may take longer to complete such SAFE registration process.

 

Any loans we make to any of our indirectly-held PRC subsidiaries (those PRC subsidiaries which we hold indirectly through Zhonglian Enterprise and Xinlian Information) or to any of our consolidated VIEs, all of which are treated as PRC domestic companies rather than foreign-invested enterprises under PRC law, are also subject to various PRC regulations and approvals. Under applicable PRC regulations, medium- and long-term international commercial loans to PRC domestic companies are subject to approval by the National Development and Reform Commission. Short-term international commercial loans to PRC domestic companies are subject to the balance control system effected by the SAFE. Due to the above restrictions, we are not likely to make loans to any of our indirectly-held PRC subsidiaries.

 

Any capital contributions we make to our PRC subsidiaries, including directly-held and indirectly-held PRC subsidiaries, must be approved by the PRC Ministry of Commerce or its local counterparts, and registered with the SAFE or its local counterparts. Such applications and registrations could be time-consuming and their outcomes would be uncertain.

 

We cannot assure you that we will be able to complete the necessary government registrations or obtain the necessary government approvals on a timely basis, if at all, with respect to future loans by us to our PRC subsidiaries, or with respect to future capital contributions by us to our PRC subsidiaries. If we fail to complete such registrations or obtain such approvals, our ability to capitalize or otherwise fund our PRC operations may be negatively affected, which could materially and adversely affect our liquidity and our ability to fund and expand our business. 

 

-30-

 

 

On August 29, 2008, SAFE promulgated Circular 142, a notice regulating the conversion by a foreign-invested company of its capital contribution in foreign currency into RMB. The notice requires that the capital of a foreign-invested company settled in RMB converted from foreign currencies shall be used only for purposes within the business scope as approved by the authorities in charge of foreign investment or by other government authorities and as registered with the State Administration for Market Regulation or its predecessor the State Administration for Industry and Commerce and, unless set forth in the business scope or in other regulations, may not be used for equity investments within the PRC. In addition, SAFE strengthened its oversight of the flow and use of the capital of a foreign-invested company settled in RMB converted from foreign currencies. The use of such RMB capital may not be changed without SAFE’s approval, and may not in any case be used to repay RMB loans if the proceeds of such loans have not been used. Violations of Circular 142 will result in severe penalties, including heavy fines. As a result, Circular 142 may significantly limit our ability to provide additional funding to our PRC subsidiaries through our directly-held PRC subsidiaries in the PRC, which may adversely affect our ability to expand our business.

 

However, on June 9, 2016, SAFE promulgated Circular 16, a notice on reforming and standardizing the administrative provisions on capital account foreign exchange settlement, which became effective on June 9, 2016. The new notice states that domestic enterprises (including Chinese-funded enterprises and foreign-invested enterprises, excluding financial institutions) shall be allowed to settle their foreign exchange capitals on a discretionary basis. The discretionary settlement by a foreign-invested enterprise of its foreign exchange capital shall mean that the foreign-invested enterprise may, according to its actual business needs, settle with a bank the portion of the foreign exchange capital in its capital account for which the application of discretionary settlement has been specified by relevant policies (including capitals in foreign currencies, external debts, funds repatriated from overseas listing, etc.). For the time being, foreign-invested enterprises are allowed to settle 100% of their foreign exchange capitals on a discretionary basis. The SAFE may adjust the foregoing percentage as appropriate according to balance of payments situations. As a result, Circular 16 will relax the limitation of our ability to provide additional funding to our PRC subsidiaries through our directly-held PRC subsidiaries in the PRC.

 

Risks Related to Doing Business in China

 

The approval of and filing with the CSRC or other PRC government authorities may be required in connection with our future offshore offerings, capital raising activities and acquisitions or other trading arrangements of domestic enterprises conducted by China-based issuers. We must file with the CSRC within three business days after the issuance, and also may be required to go through cybersecurity review under the new laws and the draft laws and regulations of mainland China if authorities identifying us as a critical information infrastructure operator or requiring us to going through review by the CAC, which remains unclear. And, if required, we cannot predict whether or for how long we will be able to obtain such approval or complete such filing or other regulatory procedures.

 

On August 8, 2006, MOFCOM, joined by the CSRC, the State-owned Assets Supervision and Administration Commission of the State Council, the SAT, the State Administration for Industry and Commerce, and SAFE, jointly promulgated regulations entitled the Provisions Regarding Mergers and Acquisitions of Domestic Entities by Foreign Investors (the “M&A Rules”), which took effect as of September 8, 2006, and as amended on June 22, 2009. On September 21, 2006, the CSRC published on its official website a notice specifying the documents and materials that are required to be submitted for obtaining CSRC approval. The M&A Rules requires an overseas special purpose vehicle formed for listing purposes through acquisitions of mainland China domestic companies and controlled by mainland China companies or individuals to obtain the approval of the CSRC prior to the listing and trading of such special purpose vehicle’s securities on an overseas stock exchange. The interpretation and application of the regulations remain unclear, and our offshore offerings may ultimately require approval of the CSRC. If the CSRC approval is required, it is uncertain whether we can or how long it will take us to obtain the approval and, even if we obtain such CSRC approval, the approval could be rescinded. Any failure to obtain or delay in obtaining the CSRC approval for any of our offshore offerings, or a rescission of such approval is obtained by us, would subject us to sanctions imposed by the CSRC or other PRC regulatory authorities, which could include fines and penalties on our operations in mainland China, and other forms of sanctions that may materially and adversely affect our business, financial condition, and results of operations.

 

-31-

 

 

The new rules for the filing-based administration of overseas securities offerings and listings by Chinese domestic companies released on February 17, 2023, or New Filing Rules, establish a new filing-based regime to regulate overseas offerings and listings by domestic companies. According to the New Filing Rules, (i) an overseas offering and listing by a domestic company, whether directly or indirectly, shall be filed with the CSRC; and (ii) the issuer or its affiliated domestic company, as the case may be, shall file with the CSRC for its initial public offering, follow-on offering, issuance of convertible bonds, offshore relisting after go-private transactions and other equivalent offing activities. In addition, after a domestic company has offered and listed securities in an overseas market, it is required to file a report to the CSRC after the occurrence and public disclosure of certain material corporate events, including but not limited to, change of control and voluntary or mandatory delisting. According to the New Filing Rules, the Company shall be deemed to be a domestic enterprise indirectly listed overseas. However, from March 31, 2023, enterprises that have been listed overseas shall constitute existing enterprises and are not required to conduct the overseas listing filing procedure immediately, but shall carry out filing procedures as required if they conduct future offshore offerings or capital raising activities or are involved in other circumstances that require filing with the CSRC.

 

On February 24, 2023, the CSRC, together with other relevant government authorities, issued the Provisions on Strengthening Confidentiality and Archives Administration of Overseas Securities Offering and Listing by Domestic Companies, or the Archives Rules, which became effective on March 31, 2023. According to the Archives Rules, domestic mainland China companies, whether offering and listing securities overseas directly or indirectly, must strictly abide the applicable laws and regulations when providing or publicly disclosing, either directly or through their overseas listed entities, documents and materials to securities services providers such as securities companies and accounting firms or overseas regulators in the process of their overseas offering and listing. If such documents or materials contain any state secrets or government authorities work secrets, domestic companies must obtain the approval from competent governmental authorities according to the applicable laws, and file with the secrecy administrative department at the same level with the approving governmental authority. Furthermore, the Archives Rules also provides that securities companies and securities service providers shall also fulfill the applicable legal procedures when providing overseas regulatory institutions and other relevant institutions and individuals with documents or materials containing any state secrets or government authorities work secrets or other documents or materials that, if divulged, will jeopardize national security or public interest. For more details of the New Filing Rules, please refer to “Item 4. Information on the Company—B. Business Overview—Regulations—Regulations Relating to Overseas Listing.”

 

In addition, we cannot assure you that any new rules or regulations promulgated in the future will not impose additional requirements on us. If it is determined in the future that approval and filing from the CSRC or other regulatory authorities or other procedures, are required for our offshore offerings or capital raising activities, it is uncertain whether we can or how long it will take us to obtain such approval or complete such filing procedures and any such approval or filing could be rescinded or rejected. In addition, there are uncertainties with regard to whether any report filed with the CSRC after the occurrence of certain material corporate events will be subject to any further action from the CSRC. Any failure to obtain or delay in obtaining such approval or completing such filing procedures for our offshore, offerings, capital raising activities or certain material corporate events, or a rescission of any such approval or filing if obtained by us, would subject us to sanctions by the CSRC or other PRC regulatory authorities for failure to seek CSRC approval or filing or other government authorization for our offshore offerings, capital raising activities or certain material corporate events. These regulatory authorities may impose fines and penalties on our operations in mainland China, limit our operating privileges in mainland China, delay or restrict the repatriation of the proceeds from our offshore offerings into mainland China or take other actions that could materially and adversely affect our business, financial condition, results of operations, and prospects, as well as the trading price of our listed securities. The CSRC or other PRC regulatory authorities also may take actions requiring us, or making it advisable for us, to halt our offshore offerings or capital raising activities before settlement and delivery and further actions of the shares offered or take any actions regarding our material corporate events. Consequently, if investors engage in market trading or other activities in anticipation of and prior to settlement and delivery, they do so at the risk that settlement, delivery and further actions may not occur. In addition, if the CSRC or other regulatory authorities later promulgate new rules or explanations requiring that we obtain their approvals or accomplish the required filing or other regulatory procedures for our prior offshore offerings or capital raising activities, we may be unable to obtain a waiver of such approval requirements, if and when procedures are established to obtain such a waiver. Any uncertainties or negative publicity regarding such approval requirement could materially and adversely affect our business, prospects, financial condition, reputation, and the trading price of our listed securities. 

 

-32-

 

 

Uncertainties in the PRC legal system and the interpretation and enforcement of PRC laws and regulations could limit the legal protections available to you and us, significantly limit or completely hinder our ability to offer or continue to offer our ADSs, cause significant disruption to our business operations, and severely damage our reputation, which would materially and adversely affect our financial condition and results of operations and cause our ADSs to significantly decline in value or become worthless. In addition, rules and regulations in China can change quickly with little advance notice, therefore, our assertions and beliefs of the risks imposed by the Chinese legal and regulatory system cannot be certain.

 

The PRC legal system is based on written statutes and prior court decisions have limited value as precedents. Since these laws and regulations are relatively new and the PRC legal system continues to rapidly evolve, the interpretations of many laws, regulations and rules are not always uniform and enforcement of these laws, regulations and rules involves uncertainties. In addition, rules and regulations in China can change quickly with little advance notice, therefore, our assertions and beliefs of the risks imposed by the Chinese legal and regulatory system cannot be certain.

 

In particular, PRC laws and regulations concerning the insurance industry are developing and evolving. Although we have taken measures to comply with the laws and regulations that are applicable to our business operations, and avoid conducting any non-compliant activities under the applicable laws and regulations, such as illegal fund-raising, forming capital pool or providing guarantee to investors, the PRC government authority may promulgate new laws and regulations regulating the insurance industry in the future. We cannot assure you that our practice would not be deemed to violate any new PRC laws or regulations relating to insurance. Moreover, developments in the insurance industry may lead to changes in PRC laws, regulations and policies or in the interpretation and application of existing laws, regulations and policies that may limit or restrict insurance agency and brokerage services like us, which could materially and adversely affect our business and operations.

 

From time to time, we may have to resort to administrative and court proceedings to enforce our legal rights. However, since PRC administrative and court authorities have significant discretion in interpreting and implementing statutory and contractual terms, it may be more difficult to evaluate the outcome of administrative and court proceedings and the level of legal protection we enjoy than in more developed legal systems. Furthermore, the PRC legal system is based in part on government policies and internal rules (some of which are not published in a timely manner or at all) that may have a retroactive effect. As a result, we may not be aware of our violation of these policies and rules until sometime after the violation. Such uncertainties, including uncertainty over the scope and effect of our contractual, property (including intellectual property) and procedural rights, could limit the legal protections available to you and us, significantly limit or completely hinder our ability to offer or continue to offer our ADSs, cause significant disruption to our business operations, and severely damage our reputation, which would materially and adversely affect our financial condition and results of operations and cause our ADSs to significantly decline in value or become worthless.

 

A downturn in the Chinese or global economy could have a material adverse effect on our business.

 

Substantially all of our business operations are conducted in China. Accordingly, our results of operations, financial condition and prospects are subject to a significant degree to economic, political and legal developments in China. While the PRC economy has experienced significant growth in the past 30 years or so, growth has been uneven across different regions and among various economic sectors. Economic growth in China has been slowing in the past few years. The PRC government has implemented various measures to encourage economic development and guide the allocation of resources. However, these measures may not be successful in transforming the Chinese economy or spurring growth. While some of these measures benefit the overall PRC economy, they may also have a negative effect on us. For example, our financial condition and results of operations may be adversely affected by government control over capital investments or changes in tax regulations that are applicable to us. There have also been concerns about the economic effect of the geo-political tensions in the relationship between China and the United States. Economic conditions in China are sensitive to global economic conditions. Any prolonged slowdown in the global or Chinese economy may have a negative impact on our business, results of operations and financial condition. Additionally, continued turbulence in the international markets may adversely affect our ability to access the capital markets to meet liquidity needs. 

 

-33-

 

 

Governmental control of currency conversion may affect the value of your investment.

 

The PRC government imposes controls on the convertibility of the RMB into foreign currencies and the remittance of currency out of China. Under existing PRC foreign exchange regulations, payments of current account items, including profit distributions, interest payments and expenditures from trade-related transactions, can be made in foreign currencies without prior approval from the SAFE by complying with certain procedural requirements. However, approval from appropriate government authorities is required where RMB is to be converted into foreign currency and remitted out of China to pay capital expenses such as the repayment of loans denominated in foreign currencies. The PRC government may also at its discretion restrict access in the future to foreign currencies for current account transactions. Under our current corporate structure, the primary source of our income at the holding company level is dividend payments from our PRC subsidiaries. Shortages in the availability of foreign currency may restrict the ability of our PRC subsidiaries to remit sufficient foreign currency to pay dividends or other payments to us, or otherwise satisfy their foreign-currency-denominated obligations. If the foreign exchange control system prevents us from obtaining sufficient foreign currency to satisfy our currency needs, we may not be able to pay dividends in foreign currencies to our shareholders, including holders of our ADSs.

 

The PRC Enterprise Income Tax Law may increase the enterprise income tax rate applicable to some of our PRC subsidiaries, which could have a material adverse effect on our result of operations.

 

According to the PRC Enterprise Income Tax Law, or the EIT Law, which became effective on January 1, 2008, which was subsequently amended on February 24, 2017 and December 29, 2018, as further clarified by subsequent tax regulations implementing the EIT Law, foreign-invested enterprises and domestic enterprises are subject to enterprise income tax, or EIT, at a uniform rate of 25%, unless otherwise provided.

 

According to the EIT Law and related regulations, such as the Circular on Issues Regarding Tax-related Preferential Policies for Further Implementation of Western Development Strategy jointly issued by the State Ministry of Finance, General Administration of Customs, China and State Administration for Taxation, enterprises located in the western China regions that fall into the encouraged industries are entitled to 15% EIT preferential tax treatment from January 1, 2011 to December 31, 2020. The preferential tax treatment is subsequently extended to December 31, 2030, according to No. 23 Announcement Concerning the Extension of the EIT Policies for Enterprises Located in Western China issued by the Ministry of Finance on April 23, 2020. The preferential tax rates enjoyed by some of our PRC subsidiaries incorporated in such regions, will increase to the uniform 25% EIT rate after 2030. An increase in the EIT rates for those entities pursuant to the EIT Law could result in an increase in our effective tax rate, which could materially and adversely affect our results of operations.

 

Our global income or the dividends we receive from our PRC subsidiaries may be subject to PRC tax under the EIT Law, which could have a material adverse effect on our results of operations.

 

Under the EIT Law, an enterprise established outside of the PRC with “de facto management bodies” within the PRC is considered a resident enterprise and will be subject to the EIT at the rate of 25% on its worldwide income. The Implementation Rules of the EIT Law, or the Implementation Rules, define the term “de facto management bodies” as “establishments that carry out substantial and overall management and control over the manufacturing and business operations, personnel, accounting, properties, etc. of an enterprise.” If we are deemed a resident enterprise, we may be subject to the EIT at 25% on our global income, except that the dividends we receive from our PRC subsidiary will be exempt from the EIT. If we are considered a resident enterprise and earn income other than dividends from our PRC subsidiaries, a 25% EIT on our global income could significantly increase our tax burden and materially and adversely affect our cash flow and profitability.

 

We believe that we are not a PRC resident enterprise for PRC tax purposes because we do not have a PRC enterprise or a PRC enterprise group as our primary controlling shareholder. In addition, we are not aware of any offshore company with a corporate structure similar to ours that has been deemed a PRC resident enterprise by the PRC tax authorities. However, as the tax residency status of an enterprise is subject to determination by the PRC tax authorities and uncertainties remain with respect to the interpretation of the term “de facto management body,” we will continue to monitor our tax status. 

 

Pursuant to PRC Rules, if we are regarded as a resident enterprise, the dividends we receive from our PRC subsidiaries will be exempt from the EIT. If, however, we are not regarded as a resident enterprise, our PRC subsidiaries will be required to pay a 5% or 10% withholding tax, as the case may be, for any dividends they pay to us. As a result, the amount of fund available to us to meet our cash requirements, including the payment of dividends to our shareholders and ADS holders, could be materially reduced.

 

-34-

 

 

We rely principally on dividends and other distributions on equity paid by our subsidiaries to fund any cash and financing requirements we may have, and any limitation on the ability of our subsidiaries to make payments to us could have a material adverse effect on our ability to conduct our business.

 

We are a holding company, and we will rely principally on dividends from our subsidiaries in China for our cash requirements, including any debt we may incur. Current PRC regulations permit our PRC subsidiaries to pay dividends to us only out of their accumulated profits, if any, determined in accordance with PRC accounting standards and regulations. In addition, according to the PRC Company Law, each of our PRC subsidiaries is required to set aside at least 10% of its after-tax profits each year as reported in its PRC statutory financial statements, if any, to fund a statutory reserve until such reserve reaches 50% of its registered capital. In addition, each of our PRC subsidiaries that are considered foreign-invested enterprises is required to further set aside a portion of its after-tax profits as reported in its PRC statutory financial statements to fund the employee welfare fund at the discretion of its board. In addition, according to the Regulation on the Supervision of Insurance Agents, our insurance agency subsidiaries are required to either procure professional liability insurance with minimum compensation for each accident under the one-year professional liability insurance policy no less than RMB1 million, and accumulative compensation under the one-year insurance policy no less than RMB10 million and the total core business revenue of the professional insurance agency company in the previous year, or make a contribution to deposit which shall represent 5% of its registered capital. These reserves are not distributable as cash dividends.

 

As of December 31, 2024, the aggregate undistributed earnings of our subsidiaries in the PRC that are available for distribution were RMB1.4 billion (US$198.4 million). Furthermore, if our subsidiaries in China incur debt on their own behalf in the future, the instruments governing the debt may restrict their ability to pay dividends or make other payments to us. Any limitation on the ability of our subsidiaries to distribute dividends or other payments to us could materially and adversely limit our ability to grow, make investments or acquisitions that could be beneficial to our businesses, pay dividends, or otherwise fund and conduct our business.

 

PRC regulations relating to the establishment of offshore special purpose companies by PRC residents and employee stock options granted by overseas-listed companies may increase our administrative burden, restrict our overseas and cross-border investment activity, or otherwise adversely affect us. If our shareholders who are PRC residents, or our PRC employees who are granted or exercise stock options, fail to make any required registrations or filings under such regulations, we may be unable to distribute profits and may become subject to liability under PRC laws. We may also face regulatory uncertainties that could restrict our ability to adopt additional equity compensation plans for our directors and employees and other parties under PRC law.

 

On October 21, 2005, the SAFE issued a Notice on Relevant Issues Concerning Foreign Exchange Administration for PRC Residents to Engage in Financing and Inbound Investment via Overseas Special Purpose Vehicles, generally known in China as SAFE Circular 75, requiring PRC residents to register with the local SAFE branch before establishing or controlling any company outside of China, referred to in the notice as an “offshore special purpose company,” for the purpose of raising capital backed by assets or equities of PRC companies. PRC residents that are shareholders of offshore special purpose companies established before November 1, 2005 were required to register with the local SAFE branch before March 31, 2006. On July 4, 2014, the SAFE issued the Notice on the Administration of Foreign Exchange Involved in Overseas Investment, Financing and Return on Investment Conducted by PRC Residents via Special-Purpose Companies, or SAFE Circular 37, simultaneously repealing SAFE Circular 75. SAFE Circular 37 also requires PRC residents to register with relevant Foreign Exchange Bureau for foreign exchange registration of overseas investment before making a contribution to a special purpose company, or SPC, with legitimate holdings of domestic or overseas assets or interests. See “Item 4. Information on the Company—B. Business Overview—Regulation—Regulations on Foreign Exchange—Foreign Exchange Registration of Offshore Investment by PRC Residents.”

 

We have requested our beneficial owners who to our knowledge are PRC residents to make the necessary applications, filings and amendments as required under SAFE Circular 37 and other related rules. We attempt to comply, and attempt to ensure that our beneficial owners who are subject to these rules comply with the relevant requirements. However, we cannot assure you that all of our beneficial owners who are PRC residents will comply with our request to make or obtain any applicable registrations or comply with other requirements under SAFE Circular 37 or other related rules. The failure of these beneficial owners to timely amend their SAFE registrations pursuant to SAFE Circular 37 or the failure of future beneficial owners of our company who are PRC residents to comply with the registration procedures set forth in SAFE Circular 37 may subject such beneficial owners to fines and legal sanctions and may also limit our ability to contribute capital into our PRC subsidiaries, limit our PRC subsidiaries’ ability to distribute dividends to our company or otherwise adversely affect our business. 

 

-35-

 

 

On December 25, 2006, the People’s Bank of China, or the PBOC, promulgated the Measures for the Administration of Individual Foreign Exchange, and on January 5, 2007, the SAFE further promulgated implementation rules for those measures. We refer to these regulations collectively as the Individual Foreign Exchange Rules. The Individual Foreign Exchange Rules became effective on February 1, 2007. According to these regulations, PRC citizens who are granted shares or share options by a company listed on an overseas stock market according to its employee share option or share incentive plan are required, through the PRC subsidiary of such overseas listed company or any other qualified PRC agent, to register with the SAFE and to complete certain other procedures related to the share option or other share incentive plan. Foreign exchange income received from the sale of shares or dividends distributed by the overseas listed company may be remitted into a foreign currency account of such PRC citizen or be exchanged into Renminbi. Our PRC citizen employees who have been granted share options became subject to the Individual Foreign Exchange Rules upon the listing of our ADSs on the Nasdaq.

 

On February 15, 2012, SAFE promulgated the Notice of the State Administration of Foreign Exchange on Issues Related to Foreign Exchange Administration in Domestic Individuals’ Participation in Equity Incentive Plans of Companies Listed Abroad, or the No. 7 Notice, which supersedes the Operation Rules on Foreign Exchange Administration for Domestic Individuals Participating in Employee Stock Holding Plan or Stock Option Plan of Overseas-Listed Company, or the Stock Option Rule, in its entirety and immediately became effective upon circulation. No. 7 Notice covers all forms of equity compensation plans including employee stock ownership plans, employee stock option plans and other equity compensation plans permitted by relevant laws and regulations. According to the No. 7 Notice, all participants of such plans who are PRC citizens shall register with and obtain approvals from SAFE prior to their participation in the equity incentive plan of an overseas listed company. Domestic individuals, which include any directors, supervisors, senior managerial personnel or other employees of a domestic company who are PRC citizens (including citizens of Hong Kong SAR, Macau SAR and Taiwan) or foreign individuals who consecutively reside in the territory of PRC for one year, who participate in the same equity incentive plan of an overseas listed company shall, through the domestic companies they serve, collectively entrust a domestic agency to handle issues like foreign exchange registration, account opening, funds transfer and remittance, and entrust an overseas institution to handle issues like an exercise of options, purchasing and sale of related stocks or equity, and funds transfer. As an overseas publicly listed company, we and our employees who have been granted stock options or any type of equity awards may be subject to the No. 7 Notice. If we or our employees who are subject to the No. 7 Notice fail to comply with these regulations, we may be subject to fines and legal sanctions, which will depend on how the SAFE interprets, applies and enforces Circular 7. See “Item 4. Information on the Company—B. Business Overview—Regulation—Regulations on Foreign Exchange—SAFE Regulations on Employee Share Options.”

 

Fluctuation in the value of the RMB may have a material adverse effect on your investment.

 

The value of the RMB against the U.S. dollar and other currencies may fluctuate and is affected by, among other things, changes in political and economic conditions. With the development of the foreign exchange market and progress towards interest rate liberalization and Renminbi internationalization, the PRC government may in the future announce further changes to the exchange rate system and we cannot assure you that the Renminbi will not appreciate or depreciate significantly in value against the U.S. dollar in the future. It is difficult to predict how market forces or PRC or United States government policy may impact the exchange rate between the RMB and the U.S. dollar in the future.

 

Our revenues and costs are mostly denominated in RMB, and a significant portion of our financial assets are also denominated in RMB. We rely on dividends and other fees paid to us by our subsidiaries in China. Any significant appreciation or depreciation of the RMB against the U.S. dollar may affect our cash flows, revenues, earnings and financial position, and the value of, and any dividends payable on, our ADSs in U.S. dollars. For example, a further appreciation of the RMB against the U.S. dollar would make any new RMB-denominated investments or expenditures more costly to us, to the extent that we need to convert U.S. dollars into RMB for such purposes. An appreciation of the RMB against the U.S. dollar would also result in foreign currency translation losses for financial reporting purposes when we translate our U.S. dollar-denominated financial assets into the RMB, as the RMB is our reporting currency. Conversely, a significant depreciation of the RMB against the U.S. dollar may significantly reduce the U.S. dollar equivalent of our reported earnings, and may adversely affect the price of our ADSs.

 

-36-

 

 

Certain PRC regulations could also make it more difficult for us to pursue growth through acquisitions.

 

Among other things, Provisions on the Mergers and Acquisitions of Domestic Enterprises by Foreign Investor, or the M&A Rule, also established additional procedures and requirements that could make merger and acquisition activities by foreign investors more time-consuming and complex, including requirements in some instances that the Ministry of Commerce be notified in advance of any change-of-control transaction in which a foreign investor takes control of a PRC domestic enterprise. In the future, we may grow our business in part by directly acquiring complementary businesses. Complying with the requirements of the new regulations to complete such transactions could be time consuming, and any required approval processes, including obtaining approval from the Ministry of Commerce, may prevent us from completing such transactions on a timely basis, or at all, which could affect our ability to expand our business or maintain our market share. 

 

Risks Related to Our ADSs

 

The termination of our ADS facility, delisting of ADSs, and implementation of a share consolidation prior to the listing of our Class A ordinary shares may negatively impact ADS holders and introduce trading uncertainties.

 

We intend to terminate our ADS facility, cease the listing of our ADSs on Nasdaq, and effectuate a substitution listing of our Class A ordinary shares for trading on Nasdaq (“Substitution Listing”). We expect that the ADSs will cease trading on Nasdaq at 5:00 p.m. (New York Time) on May 6, 2025 and that our Class A ordinary shares will commence trading on Nasdaq under the current symbol of “AIFU” on or around May 7, 2025, subject to clearance from Nasdaq. Immediately prior to the Substitution Listing, we plan to implement a share consolidation at a ratio of one (1) consolidated ordinary share for every four hundred (400) existing ordinary shares. Former ADS holders should expect to receive one (1) consolidated Class A ordinary share for every twenty (20) ADSs previously held.

 

The trading price of our ordinary shares following the Substitution Listing may be volatile due to uncertainties regarding investor demand, market perception of the share consolidation, and potential selling pressure from former ADS holders adjusting their portfolios. Additionally, there remains uncertainty regarding whether we will obtain Nasdaq’s approval to effectuate the substitution listing. Prior to the exchange date, Nasdaq may suspend the trading of our ADSs, which could impact liquidity and the ability of investors to exit their positions.

 

ADS holders will be required to pay cancellation fees to the depositary in order to receive their underlying ordinary shares, and the transfer and settlement process for our ordinary shares may be different from that of our ADSs, potentially resulting in administrative hurdles or delays for certain investors. Any of these factors could materially and adversely affect the value of our securities, investor confidence, and our ability to maintain compliance with Nasdaq listing standards.

 

There is no assurance that we will regain compliance with Nasdaq’s minimum bid price requirement, and failure to do so may result in the delisting of our securities.

 

On February 24, 2025, we received a notification from Nasdaq stating that the closing bid price of our ADSs had been below $1.00 per share for 30 consecutive business days, which is below the requirement set forth in Nasdaq Listing Rule 5450(a)(1). Under Nasdaq Listing Rule 5810(c)(3)(A), we have until August 25, 2025, to regain compliance by maintaining a closing bid price of at least $1.00 per share for a minimum of ten consecutive business days. If we fail to regain compliance within this period, we may be eligible for an additional 180-day compliance period, provided we meet the continued listing requirements of the Nasdaq Capital Market, except for the minimum bid price. In such a case, we would need to submit a plan to Nasdaq outlining our strategy to regain compliance, which may include implementing a reverse stock split.

 

We intend to implement a share consolidation prior to listing our Class A ordinary shares in place of ADSs, with the goal of increasing our stock price to meet the Nasdaq minimum bid price requirement. However, there is no assurance that this consolidation will result in a sustained increase in our share price or that we will be able to regain compliance within the required timeframe. The market price of our securities will continue to be influenced by various factors beyond our control, including market conditions, investor sentiment, and overall economic trends.

 

-37-

 

 

If we fail to regain compliance and are unable to qualify for additional compliance periods or meet the necessary criteria, Nasdaq may delist our securities. Delisting could negatively impact the liquidity and marketability of our shares, reduce investor confidence, and hinder our ability to raise capital in the future.

 

The PCAOB had historically been unable to inspect our auditors in relation to their audit work performed for our financial statements and the inability of the PCAOB to conduct inspections of our auditors in the past has deprived our investors with the benefits of such inspections.

 

Our auditor, the independent registered public accounting firm that issues the audit report included in our annual report filed with the Securities and Exchange Commission, as an auditor of companies that are traded publicly in the United States and a firm registered with the PCAOB, is subject to laws in the United States pursuant to which the PCAOB conducts regular inspections to assess its compliance with the applicable professional standards.

 

On December 16, 2021, the PCAOB issued a report to notify the SEC of its determination that the PCAOB was unable to inspect or investigate completely registered public accounting firms headquartered in mainland China and Hong Kong SAR, including our auditor.

 

Our former auditor Deloitte Touche Tohmatsu Certified Public Accountants LLP is located in mainland China, a jurisdiction where the PCAOB was historically unable to conduct inspections and investigations completely before 2022. This historical lack of PCAOB inspections of audit work of any auditors performed in China before 2022, including that performed by our former auditor has made it more difficult to evaluate the effectiveness of our independent registered public accounting firm’s audit procedures or quality control procedures as compared to auditors outside of China that are subject to the PCAOB inspections.

 

On December 15, 2022, the PCAOB issued a report that vacated its December 16, 2021 determination and removed mainland China and Hong Kong SAR from the list of jurisdictions where it is unable to inspect or investigate completely registered public accounting firms.

 

Our current auditor, Enrome LLP, is headquartered in Singapore and subject to inspection by the PCAOB. Our current auditor was not among the PCAOB-registered public accounting firms headquartered in mainland China or Hong Kong that were subject to PCAOB’s determinations. Notwithstanding the foregoing, in the future, if it is determined that the PCAOB is unable to inspect or investigate our auditor completely, or the PCAOB expands the scope of its determinations so that we are subject to the HFCA Act, as the same may be amended, or if the PCAOB determines in the future that it no longer has full access to inspect and investigate completely accounting firms in mainland China and Hong Kong SAR, and we use an accounting firm headquartered in one of these jurisdictions to issue an audit report on our financial statements filed with the SEC, we and investors in our ADSs would be deprived of the benefits of such PCAOB inspections, which could cause investors and potential investors in the ADSs to lose confidence in the audit procedures and reported financial information and the quality of our financial statements.

 

Our ADSs may be prohibited from trading in the United States under the HFCA Act in the future if the PCAOB is unable to inspect or investigate completely our auditors. The delisting of the ADSs, or the threat of their being delisted, may materially and adversely affect the value of your investment.

 

Pursuant to the HFCA Act, if the SEC determines that we have filed audit reports issued by a registered public accounting firm that has not been subject to inspections by the PCAOB for two consecutive years, the SEC will prohibit our shares or ADSs from being traded on a national securities exchange or in the over-the-counter trading market in the United States.

 

On December 16, 2021, the PCAOB issued the PCAOB Determinations that they were unable to inspect or investigate completely PCAOB-registered public accounting firms headquartered in mainland China and in Hong Kong SAR. The report sets forth lists identifying the registered public accounting firms headquartered in mainland China and Hong Kong SAR, respectively, that the PCAOB was unable to inspect or investigate completely, and our former auditor was on such lists. In May 2022, the SEC conclusively listed us as a Commission-Identified Issuer under the HFCA Act following the filing of our annual report on Form 20-F for the fiscal year ended December 31, 2021.

 

-38-

 

 

On December 15, 2022, the PCAOB announced that it has secured complete access to inspect and investigate completely PCAOB-registered public accounting firms headquartered in mainland China and Hong Kong SAR. The PCAOB also vacated its previous determinations issued in December 2021.Our current auditor, Enrome LLP, is headquartered in Singapore and subject to inspection by the PCAOB. Our current auditor was not among the PCAOB-registered public accounting firms headquartered in mainland China or Hong Kong that were subject to PCAOB’s determinations. As a result, we do not believe we are at risk of having our securities subject to a trading prohibition under the HFCA Act unless a new determination is made by the PCAOB.

 

However, each year, the PCAOB determines whether it can inspect and investigate completely audit firms in mainland China and Hong Kong SAR, among other jurisdictions. If the PCAOB determines in the future that it no longer has full access to inspect and investigate completely accounting firms in mainland China and Hong Kong SAR and we use an accounting firm headquartered in one of these jurisdictions to issue an audit report on our financial statements filed with the SEC, we would be identified as a Commission-Identified Issuer following the filing of the annual report on Form 20-F for the relevant fiscal year. In accordance with the HFCA Act, our securities would be prohibited from being traded on a national securities exchange or in the over-the-counter trading market in the United States if we are identified as a Commission-Identified Issuer for two consecutive years in the future. If our shares and ADSs are prohibited from trading in the United States, there is no certainty that we will be able to list on a non-U.S. exchange or that a market for our shares will develop outside of the United States. The prospect and implications of possible regulation on this subject, in addition to the prevailing requirements of the HFCA Act, are uncertain. Such uncertainty could cause the market price of our ADSs to be materially and adversely affected, and our securities could be delisted or prohibited from being traded “over-the-counter” earlier than would be required by the HFCA Act as it currently provides. If our securities are unable to be listed on another securities exchange by then, such a delisting would substantially impair your ability to sell or purchase our ADSs when you wish to do so, and the risk and uncertainty associated with a potential delisting would have a negative impact on the price of our ADSs. Also, such a prohibition would significantly affect our ability to raise capital on terms acceptable to us, or at all, which would have a material adverse impact on our business, financial condition, and prospects.

 

The trading price of our ADSs may be volatile.

 

Prior to the effectiveness of the Substitution Listing, we may still be subject to risks related to ADS, including the volatility of the trading price of our ADSs which could fluctuate widely due to factors beyond our control. This may happen because of broad market and industry factors, like the performance and fluctuation in the market prices or the underperformance or deteriorating financial results of other listed companies based in China. The securities of some of these companies have experienced significant volatility since their initial public offerings, including, in some cases, substantial price declines in the trading prices of their securities. The trading performances of other Chinese companies’ securities after their offerings, may affect the attitudes of investors toward Chinese companies listed in the United States, which consequently may impact the trading performance of our ADSs, regardless of our actual operating performance. In addition, any negative news or perceptions about inadequate corporate governance practices or fraudulent accounting, corporate structure or matters of other Chinese companies may also negatively affect the attitudes of investors towards Chinese companies in general, including us, regardless of whether we have conducted any inappropriate activities. U.S. government’s recent policies concerning Chinese companies listed in the U.S. may also cause great uncertainty in the listing status of companies like us and result in fluctuation in the trading rice of our ADSs. In addition, securities markets may from time to time experience significant price and volume fluctuations that are not related to our operating performance, which may have a material and adverse effect on the trading price of our ADSs.

 

In addition to the above factors, the price and trading volume of our ADSs may be highly volatile due to multiple factors, including the following:

 

  changes in the economic performance or market valuations of other insurance intermediaries;

  

-39-

 

 

  actual or anticipated fluctuations in our quarterly results of operations and changes or revisions of our expected results;

 

  changes in financial estimates by securities research analysts;

 

  conditions in the Chinese insurance industry;

 

  announcements by us or our competitors of acquisitions, strategic relationships, joint ventures, capital raisings or capital commitments;

 

  additions to or departures of our senior management;

 

  fluctuations of exchange rates between the RMB and the U.S. dollar or other foreign currencies;

 

  potential litigation or administrative investigations;

 

  sales or perceived potential sales of additional ordinary shares or ADSs; and

 

  general economic or political conditions in China and abroad.

  

Any of these factors may result in large and sudden changes in the volume and trading price of our ADSs. In addition, the stock market has from time to time experienced significant price and volume fluctuations that are unrelated to the operating performance of particular companies and industries.

 

The volatility resulting from any of the above factors may affect the price at which you could sell the ADSs.

 

Under our dual-class share structure with different voting rights, holders of Class B ordinary shares have complete control of the outcome of matters put to a vote of shareholders, which may limit ability of holders of our Class A ordinary shares and the ADSs to influence corporate matters and could discourage others from pursuing any change of control transactions that holders of our Class A ordinary shares and the ADSs may view as beneficial.

 

We have adopted a dual-class share structure such that our ordinary shares consist of Class A ordinary shares and Class B ordinary shares. In respect of matters requiring the votes of shareholders, each Class A ordinary share is entitled to one vote, and each Class B ordinary share is entitled to 100 votes. Each Class B ordinary share is convertible into one Class A ordinary share, at the option of the holder, subject to approval by two-thirds of the Board of Directors. In no event shall Class A ordinary shares be convertible into Class B ordinary shares under any circumstances. Class B ordinary shares shall be automatically and immediately converted into an equal number of Class A ordinary shares under the following circumstances: (i) if the holder is an employee, upon the termination of their employment with the Company; (ii) if the holder is a Director, upon their resignation or removal from the Board of Directors; and (iii) if the holder is a wholly-owned company (“Owned Company”) of a Director, senior management, or an existing shareholder, upon the individual ceasing to wholly own the Owned Company. Each Class B ordinary share confers upon the holder: (a) no right to any share in any dividend or distribution paid by the Company and (b) no right to any share in the distribution of the surplus assets of the Company upon liquidation or otherwise, and no Class B ordinary share may be sold, transferred, assigned, pledged, or otherwise disposed of, or used as collateral for loans or any obligations.

 

As of March 31, 2025, HPH beneficially owned 51.1% of our issued Class A ordinary shares and 51.0% of our issued Class B ordinary shares, in aggregate representing 51.0% of our total issued and outstanding share capital and 51.0% of the aggregate voting power of our total issued and outstanding share capital. Infinew Limited beneficially owned 0.01% of our issued Class A ordinary shares and 49.0% of our issued Class B ordinary shares, in aggregate representing 22.7% of our total issued and outstanding share capital and 48.45% of the aggregate voting power of our total issued and outstanding share capital. As a result of this dual-class share structure, the holders of our Class B ordinary shares have significant control over the outcome of matters put to a vote of shareholders and have significant influence over our business, including decisions regarding mergers, consolidations, liquidations and the sale of our assets, election of directors and other significant corporate actions. The holders of Class B ordinary shares control the outcome of a shareholder vote (i) with respect to matters requiring an ordinary resolution which requires the affirmative vote of a simple majority of shareholder votes; and (ii) with respect to matters requiring a special resolution which requires the affirmative vote of no less than two-thirds of shareholder votes. The holders of Class B ordinary shares may take actions that are not in the best interest of us or our other shareholders or holders of the ADSs. It may discourage, delay or prevent a change in control of our company, which could have the effect of depriving our other shareholders of the opportunity to receive a premium for their shares as part of a sale of our company and may reduce the price of the ADSs. This concentrated control will limit the ability of the holders of our Class A ordinary shares and the ADSs to influence corporate matters and could discourage others from pursuing any potential merger, takeover or other change of control transactions that holders of Class A ordinary shares and ADSs may view as beneficial.

 

-40-

 

 

The dual-class structure of our ordinary shares may adversely affect the trading market for our ADSs.

 

S&P Dow Jones and FTSE Russell have recently announced changes to their eligibility criteria for inclusion of shares of public companies on certain indices, including the S&P 500, to exclude companies with multiple classes of shares and companies whose public shareholders hold no more than 5% of total voting power from being added to such indices. In addition, several shareholder advisory firms have announced their opposition to the use of multiple class structures. As a result, the dual class structure of our ordinary shares may prevent the inclusion of our ADSs representing Class A ordinary shares in such indices and may cause shareholder advisory firms to publish negative commentary about our corporate governance practices or otherwise seek to cause us to change our capital structure. Any such exclusion from indices could result in a less active trading market for our ADSs. Any actions or publications by shareholder advisory firms critical of our corporate governance practices or capital structure could also adversely affect the value of our ADSs. 

 

We are a “controlled company” as defined under the Nasdaq Stock Market corporate governance rules. As a result, we will qualify for, and intend to rely on, exemptions from certain corporate governance requirements that would otherwise provide protection to shareholders of other companies.

 

We are a “controlled company” as defined under the Nasdaq corporate governance rules because HPH beneficially owns more than 50% of our total voting power. For so long as we remain a controlled company, we may rely on certain exemptions from the corporate governance rules, including an exemption from the rule that a majority of our board of directors must be independent directors. As a result, you will not have the same protection afforded to shareholders of companies that are subject to these corporate governance requirements. Even if we cease to be a controlled company, we may still rely on exemptions available to foreign private issuers, including being able to adopt home country practices in relation to corporate governance matters. See “As a foreign private issuer, we are exempt from certain disclosure requirements under the Exchange Act, which may afford less protection to our shareholders than they would enjoy if we were a domestic U.S. company” and “As a company incorporated in the Cayman Islands, we are permitted to adopt certain home country practices in relation to corporate governance matters that differ significantly from the Nasdaq corporate governance listing standards; these practices may afford less protection to shareholders than they would enjoy if we complied fully with the Nasdaq corporate governance listing standards.”

 

We may need additional capital, and the sale of additional ADSs or other equity securities could result in additional dilution to our shareholders.

 

We believe that our current cash and cash equivalents and anticipated cash flow from operations will be sufficient to meet our anticipated cash needs for the foreseeable future. We may, however, require additional cash resources due to changed business conditions or other future developments, including any investments or acquisitions we may decide to pursue. If these resources are insufficient to satisfy our cash requirements, we may seek to sell additional equity or debt securities or obtain a credit facility. The sale of additional equity securities could result in additional dilution to our shareholders. The incurrence of indebtedness would result in increased debt service obligations and could result in operating and financing covenants that would restrict our operations. We cannot assure you that financing will be available in amounts or on terms acceptable to us, if at all.

 

-41-

 

 

Substantial future sales or perceived potential sales of our ordinary shares, ADSs or other equity securities in the public market could cause the price of our ADSs to decline.

 

Additional sales of our ADSs in the public market, or the perception that these sales could occur, could cause the market price of our ADSs to decline. If any existing shareholder or shareholders sell a substantial amount of ordinary shares in the form of ADSs, the market price of our ADSs could decline. In addition, we may issue additional ordinary shares as considerations for future acquisitions. If we do so, your ownership interests in our company would be diluted and this in turn could have an adverse effect on the price of our ADSs.

 

Our corporate actions are substantially controlled by principal shareholders and our officers, directors and.

 

As of March 31, 2025, our principal shareholders Highest Performances Holdings Inc., or HPH, and Infinew Limited, beneficially owned approximately 51.0% and 48.4% of our aggregate voting power, respectively. These principal shareholders could exert substantial influence over matters requiring approval by our shareholders, including electing directors and approving mergers or other business combination transactions, and it may not act in the best interests of other noncontrolling shareholders. This concentration of our share ownership also may discourage, delay or prevent a change in control of our company, which could deprive our shareholders of an opportunity to receive a premium for their shares as part of a sale of our company and might reduce the price of our ADSs. These actions may be taken even if they are opposed by our other shareholders.

 

We cannot guarantee that any share repurchase plan will be fully consummated or that any share repurchase plan will enhance long-term shareholder value, and share repurchases could increase the volatility of the trading price of the ADSs and could diminish our cash reserves.

 

On December 20, 2022, our board of directors announced a share repurchase program which authorized us to repurchase up to US$20 million of our American depositary shares (“ADS”) from time to time. On July 5, 2024, our board of directors has authorized the expansion of the Company’s share repurchase program by an additional US$20 million, bringing the total authorized amount of share repurchase to US$40 million. As of December 31, 2024, we had repurchased an aggregate of 726,616 ADSs, at an average price of approximately US$7.4066 per ADS for a total amount of approximately US$5.4 million under this share repurchase program.

 

Our board of directors also has the discretion to authorize additional share repurchase plans in the future. The share repurchase plans do not obligate us to repurchase any specific dollar amount or to acquire any specific number of ADSs and/or shares. We cannot guarantee that any share repurchase plan will be fully consummated or that any share repurchase plan will enhance long-term shareholder value. The share repurchase plans could increase the volatility of the trading price of the ADSs and may be suspended or terminated at any time. Furthermore, share repurchases could diminish our cash reserves.

  

Holders of our ADSs may have fewer rights than holders of our Class A ordinary shares and must act through the depositary to exercise those rights.

 

Holders of ADSs do not have the same rights as our registered shareholders. The holders of our ADSs will not have any direct right to attend general meetings of our shareholders or to directly cast any votes at such meetings. The holders of our ADSs will only be able to exercise the voting rights which are carried by the underlying Class A ordinary shares represented by their ADSs indirectly by giving voting instructions to the depositary in accordance with the provisions of the deposit agreement (“unrestricted deposit agreement”), and the deposit agreement for restricted securities (as defined below) (each also referred to as a “deposit agreement”, and together with the “deposit agreements”). Under the deposit agreements, the holders of our ADSs may vote only by giving voting instructions to the depositary. Upon receipt of the voting instructions from the holders of our ADSs, the depositary will vote the underlying Class A ordinary shares represented by their ADSs in accordance with these instructions. The holders of our ADSs will not be able to directly exercise their right to vote with respect to the underlying Class A ordinary shares unless they withdraw such shares and become the registered holder of such shares prior to the record date for the general meeting. Under our amended and restated memorandum and articles of association, the minimum notice period required to be given by our company to our registered shareholders to convene a general meeting is fourteen calendar days. When a general meeting is convened, the holders of our ADSs may not receive sufficient advance notice of the meeting to permit the holders of our ADSs to withdraw the underlying Class A ordinary shares represented by their ADSs and become the registered holder of such shares to allow the holders of our ADSs to attend the general meeting and to cast their vote directly with respect to any specific matter or resolution to be considered and voted upon at the general meeting. Furthermore, under our amended and restated memorandum and articles of association, for the purposes of determining those shareholders who are entitled to attend and vote at any general meeting, our directors may close our register of members and/or fix in advance a record date for such meeting, and such closure of our register of members or the setting of such a record date may prevent the holders of our ADSs from withdrawing the underlying Class A ordinary shares represented by their ADSs and becoming the registered holder of such shares prior to the record date, so that they would not be able to attend the general meeting or to vote directly. If we ask for their instructions, the depositary will notify the holders of our ADSs of the upcoming vote and will arrange to deliver our voting materials to them. We cannot assure the holders of our ADSs that they will receive the voting materials in time to ensure that they can instruct the depositary to vote the Class A ordinary shares underlying their ADSs. In addition, the depositary and its agents are not responsible for failing to carry out voting instructions or for their manner of carrying out the voting instructions of the holders of our ADSs. This means that the holders of our ADSs may not be able to exercise their right to direct how the underlying Class A ordinary shares represented by their ADSs are voted and they may have no legal remedy if the underlying Class A ordinary shares represented by their ADSs are not voted as they requested. In addition, in their capacity as an ADS holder, the holders of our ADSs will not be able to call a shareholders’ meeting. Furthermore, you may not receive voting materials in time to instruct the depositary to vote, and it is possible that you, or persons who hold their ADSs through brokers, dealers or other third parties, will not have the opportunity to exercise a right to vote.

 

-42-

 

 

Except as described in this annual report and in the deposit agreement, holders of our ADSs will not be able to exercise voting rights attaching to the shares evidenced by our ADSs on an individual basis. Holders of ADSs may instruct the depositary to exercise the voting rights attached to the shares represented by the ADSs. If no instructions are received by the depositary on or before a date established by the depositary, the depositary shall deem the holders to have instructed it to give a discretionary proxy to a person designated by us to exercise their voting rights. You may not receive voting materials in time to instruct the depositary to vote, and it is possible that you, or persons who hold their ADSs through brokers, dealers or other third parties, will not have the opportunity to exercise a right to vote.

 

Right of holders of our ADSs to participate in any future rights offerings may be limited, which may cause dilution to their holdings.

 

We may from time to time distribute rights to our shareholders, including rights to acquire our securities. However, we cannot make rights available to holders of our ADSs in the United States unless we register both the rights and the securities to which the rights relate under the Securities Act or an exemption from the registration requirements is available. Under the deposit agreements, the depositary will not make rights available to holders of our ADSs unless both the rights and the underlying securities to be distributed to ADS holders are either registered under the Securities Act or exempt from registration under the Securities Act. We are under no obligation to file a registration statement with respect to any such rights or securities or to endeavor to cause such a registration statement to be declared effective and we may not be able to establish a necessary exemption from registration under the Securities Act. Accordingly, holders of our ADSs may be unable to participate in our rights offerings and may experience dilution in their holdings.

 

Holders of our restricted ADSs may be subject to limitations on transfer of their ADSs.

 

Restricted ADSs are transferable on the books of the depositary. However, the depositary may close its transfer books at any time or from time to time when it deems expedient in connection with the performance of its duties. In addition, the depositary may refuse to deliver, transfer or register transfers of restricted ADSs generally when our books or the books of the depositary are closed, or at any time if we or the depositary deems it advisable to do so because of any requirement of law or of any government or governmental body, or under any provision of the deposit agreements, or for any other reason.

 

Certain judgments obtained against us by our shareholders may not be enforceable.

 

We are an exempted company incorporated under the laws of the Cayman Islands. We conduct our operations outside the United States and substantially all of our assets are located outside the United States. In addition, substantially all of our directors and officers are nationals or residents of jurisdictions other than the United States and a substantial portion of their assets are located outside the United States. As a result, it may be difficult or impossible for our shareholders to bring an action against us or against them in the United States in the event that our shareholders believe that their rights have been infringed under the U.S. federal securities laws or otherwise. Even if our shareholders are successful in bringing an action of this kind, the laws of the Cayman Islands, the PRC or other relevant jurisdictions may render our shareholders unable to enforce a judgment against our assets or the assets of our directors and officers.

 

-43-

 

 

Since we are a Cayman Islands company, the rights of our shareholders may be more limited than those of shareholders of a company organized in the United States.

 

Under the laws of some jurisdictions in the United States, majority and controlling shareholders generally have certain fiduciary responsibilities to the minority shareholders. Shareholder action must be taken in good faith, and actions by controlling shareholders which are obviously unreasonable may be declared null and void. Cayman Island law protecting the interests of minority shareholders may not be as protective in all circumstances as the law protecting minority shareholders in some U.S. jurisdictions. In addition, the circumstances in which a shareholder of a Cayman Islands company may sue the company derivatively, and the procedures and defenses that may be available to the company, may result in the rights of shareholders of a Cayman Islands company being more limited than those of shareholders of a company organized in the United States.

 

Furthermore, our directors have the power to take certain actions without shareholder approval which would require shareholder approval under the laws of most U.S. jurisdictions. The directors of a Cayman Islands company, without shareholder approval, may implement a sale of any assets, property, part of the business, or securities of the company. Our ability to create and issue new classes or series of shares without shareholder approval could have the effect of delaying, deterring or preventing a change in control of our Company without any further action by our shareholders, including a tender offer to purchase our Class A ordinary shares at a premium over prevailing market prices.

 

Our articles of association contain anti-takeover provisions that could discourage a third party from acquiring us, which could limit our shareholders’ opportunity to sell their shares, including Class A ordinary shares represented by our ADSs, at a premium.

 

Our amended and restated memorandum and articles of association contain provisions which have the potential to limit the ability of others to acquire control of our company or cause us to engage in change-of-control transactions. These provisions have the effect of depriving our shareholders of an opportunity to sell their shares at a premium over prevailing market prices by discouraging third parties from seeking to obtain control of our company in a tender offer or similar transaction. For example, our board of directors has the authority, without further action by our shareholders, to issue preferred shares in one or more series and to fix their designations, powers, preferences, privileges and other rights, including dividend rights, conversion rights, voting rights, terms of redemption and liquidation preferences, any or all of which may be greater than the rights associated with our Class A ordinary shares, in the form of ADS or otherwise, at such time and on such terms as they may think appropriate. In the event these preferred shares have better voting rights than our Class A ordinary shares, in the form of ADSs or otherwise, they could be issued quickly with terms calculated to delay or prevent a change in control of our company or make removal of management more difficult. If our board of directors decides to issue preferred shares, the price of our ADSs may fall and the voting and other rights of the holders of our ordinary shares and ADSs may be materially and adversely affected.

 

You may have to rely primarily on price appreciation of our ADSs for any return on your investment.

 

Our board of directors has discretion as to whether to distribute dividends, subject to applicable laws. Although our board of directors has announced a policy to declare and pay dividends on a quarterly basis, the amount and form of future dividends will depend on, among other things, our future results of operations and cash flow, our capital requirements and surplus, the amount of distributions, if any, received by us from our subsidiaries, our financial condition, contractual restrictions and other factors deemed relevant by our board of directors. Accordingly, the return on your investment in our ADSs will likely depend primarily upon any future price appreciation of our ADSs. There is no guarantee that our ADSs will appreciate in value or even maintain the price at which you purchased the ADSs. You may not realize a return on your investment in our ADSs and you may even lose your entire investment in our ADSs.

 

-44-

 

 

As a foreign private issuer, we are exempt from certain disclosure requirements under the Exchange Act, which may afford less protection to our shareholders than they would enjoy if we were a domestic U.S. company.

 

As a foreign private issuer, we are exempt from, among other things, the rules prescribing the furnishing and content of proxy statements under the Exchange Act. In addition, our executive officers, directors and principal shareholders are exempt from the reporting and short-swing profit and recovery provisions contained in Section 16 of the Exchange Act. We are also not required under the Exchange Act to file periodic reports and financial statements with the SEC as frequently or as promptly as domestic U.S. companies with securities registered under the Exchange Act although we have voluntarily filed and will continue to file periodic reports and financial statements. As a result, our shareholders may be afforded less protection than they would under the Exchange Act rules applicable to domestic U.S. companies.

 

As a company incorporated in the Cayman Islands, we are permitted to adopt certain home country practices in relation to corporate governance matters that differ significantly from the Nasdaq corporate governance listing standards; these practices may afford less protection to shareholders than they would enjoy if we complied fully with the Nasdaq corporate governance listing standards.

 

As a Cayman Islands exempted company listed on the Nasdaq, we are subject to the Nasdaq corporate governance listing standards. However, the Nasdaq rules permit a foreign private issuer like us to follow the corporate governance practices of its home country. Certain corporate governance practices in the Cayman Islands, which is our home country, may differ significantly from the Nasdaq corporate governance listing standards.

 

We are permitted to elect to rely on home country practice to be exempted from the corporate governance requirements. If we choose to follow home country practices in the future, our shareholders may be afforded less protection than they would otherwise enjoy under the Nasdaq corporate governance listing standards applicable to U.S. domestic issuers.

 

You may face difficulties in protecting your interests, and your ability to protect your rights through the U.S. federal courts may be limited, because we are incorporated under Cayman Islands law, conduct substantially all of our operations in China and the majority of our officers reside outside the United States.

 

We are incorporated in the Cayman Islands, and conduct substantially all of our operations in China through our subsidiaries in China. Most of our officers reside outside the United States and some or all of the assets of those persons are located outside of the United States. The legal system in Cayman, the PRC or other relevant jurisdictions may not afford our shareholders the same level of protection as the legal system in the United States would. For instance, the Securities Laws of the PRC regulates only security issuances and trading outside of the PRC to the extent that such issuance and trading disrupts domestic markets and negatively affects the interest of domestic investors in the PRC. As such, investors in the United States may not be able to file a lawsuit under the Securities Law in the PRC. Even if you are successful in bringing an action in the PRC, shareholder claims that are common in the United States, including class action suits securities law and fraud claims, may be difficult or impossible to pursue as a matter of law or practicality in the PRC. As a result, it may be difficult or impossible for you to bring an action against us or against these individuals in the Cayman Islands or in China in the event that you believe that your rights have been infringed under the securities laws or otherwise. Even if you are successful in bringing an action of this kind outside the Cayman Islands or China, the laws of the Cayman Islands and of China may render you unable to effect service of process upon, or to enforce a judgment against our assets or the assets of our directors and officers.

 

The SEC, U.S. Department of Justice, or the DOJ, and other relevant regulatory authorities in the United States play vital roles in enforcing laws and regulations that protect securities investors. These U.S. authorities may face significant legal and other obstacles to obtaining information needed for investigations or litigation. Further, these U.S. authorities may have substantial difficulties in bringing and enforcing actions against non-U.S. companies and non-U.S. persons, including company directors and officers, which will further limit protections available to our shareholders. According to the Securities Laws of the PRC, without the approval of securities regulators and other actors within the Chinese government, no entity or individual in China may provide documents and information relating to securities business activities to overseas regulators. In addition, local authorities in Cayman, the PRC or other relevant jurisdictions often are constrained in their ability to assist U.S. authorities and overseas investors more generally. There are also legal or other obstacles to seeking access to funds in a foreign country.

  

-45-

 

 

There is no statutory enforcement in the Cayman Islands of judgments obtained in the United States, although a judgment obtained in the federal or state courts of the United States courts will be recognized and enforced in the courts of the Cayman Islands at common law, without any re-examination of the merits of the underlying dispute, by an action commenced on the foreign judgment debt in the Grand Court of the Cayman Islands, provided such judgment: (a) is given by a foreign court of competent jurisdiction, (b) imposes on the judgment debtor a liability to pay a liquidated sum for which the judgment has been given, (c) is final, (d) is not in respect of taxes, a fine, or a penalty, and (d) was not obtained in a manner and is not of a kind the enforcement of which is contrary to natural justice or the public policy of the Cayman Islands. However, the Cayman Islands courts are unlikely to enforce a judgment obtained from the U.S. courts under civil liability provisions of the U.S. federal securities law if such judgment is determined by the courts of the Cayman Islands to give rise to obligations to make payments that are penal or punitive in nature. A Cayman Islands court may stay enforcement proceedings if concurrent proceedings are being brought elsewhere. A judgment of a court of another jurisdiction may be reciprocally recognized or enforced if the jurisdiction has a treaty with China or if judgments of the PRC courts have been recognized before in that jurisdiction, subject to the satisfaction of other requirements. However, China does not have treaties providing for the reciprocal enforcement of judgments of courts with Japan, the United Kingdom, the United States and most other Western countries.

 

Our corporate affairs are governed by our amended and restated memorandum and articles of association and by the Companies Act (As Revised) (the “Companies Act”) and the common law of the Cayman Islands. The rights of shareholders to take legal action against our directors and us, actions by minority shareholders and the fiduciary duties of our directors to us under Cayman Islands law are to a large extent governed by the common law of the Cayman Islands. The common law of the Cayman Islands is derived in part from comparatively limited judicial precedent in the Cayman Islands as well as from English common law, which has persuasive, but not binding, authority on a court in the Cayman Islands. The rights of our shareholders and the fiduciary duties of our directors under Cayman Islands law are not as clearly established as they would be under statutes or judicial precedents in the United States. In particular, the Cayman Islands has a less developed body of securities laws as compared to the United States, and provides significantly less protection to investors. In addition, Cayman Islands companies may not have stood to initiate a shareholder derivative action before the federal courts of the United States.

 

As a result of all of the above, our investors may have more difficulty in protecting their interests through actions against our management, directors or major shareholders than would shareholders of a corporation incorporated in a jurisdiction in the United States.

  

We may be a passive foreign investment company for United States federal income tax purposes, which could result in adverse United States federal income tax consequences to United States Holders of our ADSs or Class A ordinary shares.

 

Based on the market price of our ADSs, the value of our assets, and the composition of our income and assets, we believe that we were a passive foreign investment company, or PFIC, for United States federal income tax purposes for our taxable year ended December 31, 2024, however there can be no assurance to this regard. We believe we were also a PFIC for our taxable years ended December 31, 2023, 2022 and 2017 and prior years. In addition, we believe that it is likely that one or more of our subsidiaries were also PFICs for such years. A non-United States corporation will be a PFIC for United States federal income tax purposes for any taxable year if, applying applicable look-through rules, either (1) at least 75% of our gross income for such year is passive income or (2) at least 50% of the value of our assets (generally determined based on an average of the quarterly values of the assets) during such year is attributable to assets that produce passive income or are held for the production of passive income. We must make a separate determination after the close of each taxable year as to whether we were a PFIC for that year.

 

Because the value of our assets for purposes of the PFIC test will generally be determined by reference to the market price of our ADSs or Class A ordinary shares, our PFIC status will depend in large part on the market price of the ADSs or Class A ordinary shares, which may fluctuate significantly. The determination of whether we will be a PFIC for any taxable year may also depend in part upon the value of our goodwill and other unbooked intangibles not reflected on our balance sheet (which may depend upon the market price of our ADSs or Class A ordinary shares from time to time, which may fluctuate significantly) and also may be affected by how, and how quickly, we spend our liquid assets and the cash we generate from our operations and raise in any offering. Unless the market price of our ADSs increases or we reduce the amount of cash, short term investments and other passive assets we hold sufficiently from current levels, we are likely to remain a PFIC for future taxable years. The U.S. Internal Revenue Service, or the IRS, does not issue rulings with respect to PFIC status, and we cannot assure you that the IRS, or a court, will agree with any determination we make.

 

-46-

 

 

Because we believe we were a PFIC for the taxable year ended December 31, 2024 (and for the taxable years ended December 31, 2023, 2022,and 2017 and prior years), United States Holders (as defined in “Item 10. Additional Information — E. Taxation — United States Federal Income Taxation”) of our ADSs or ordinary shares generally will be subject to special and adverse tax rules with respect to any “excess distribution” received from us and any gain from a sale or other disposition of the ADSs or Class A ordinary shares. See “Item 10. Additional Information — E. Taxation — United States Federal Income Taxation — Passive Foreign Investment Company.”

 

Item 4. Information on the Company

 

A. History and Development of the Company

 

We started our operation in 1999 through Guangzhou Nanyun Car Rental Services Co., Ltd. and Guangdong Nanfeng Automobile Association Co., Ltd. In 2001, we formed China United Financial Services Holdings Limited, or China United Financial Services, a British Virgin Islands company, as the offshore holding company of our PRC subsidiaries. In June 2004, CISG Holdings Ltd., or CISG Holdings was incorporated in British Virgin Islands and became our holding company through share exchanges with China United Financial Services.

  

In anticipation of our initial public offering, we incorporated CNinsure Inc. in the Cayman Islands in April 2007. After a series of restructuring transactions, CNinsure Inc. became the ultimate holding company of our group.

 

On October 31, 2007, we listed our ADSs on the Nasdaq Global Market under the symbol “CISG.” We and certain selling shareholders of our company completed the initial public offering of 13,526,773 ADSs, each representing 20 Class A ordinary shares, on November 5, 2007. On December 6, 2016, our shareholders approved the change of our company name from “CNinsure Inc.” to “Fanhua Inc.” In connection with the name change, our ticker symbol was simultaneously changed to “FANH”. On October 23, 2024, our ticker symbol was changed to “AIFU”. On October 31, 2024, our shareholders approved the change of our company name from “Fanhua Inc.” to “AIX Inc” and subsequently on April 17, 2025, our board of directors approved the change of our name from “AIX Inc.” to “AIFU Inc.” to align with our ticker symbol and strategic positioning.

 

In October 2012, we obtained license approval from the then CIRC to establish an insurance sales service group company and commenced a series of restructuring, which resulted in Fanhua Insurance Sales Service Group Company Limited, or Fanhua Group Company, our wholly-owned subsidiary in the PRC, becoming the onshore holding company of our PRC operating entities. As a result, we currently conduct our business in China primarily through Fanhua Group Company and its subsidiaries.

 

We began our insurance intermediary business in 1999 by distributing auto insurance products and auto loans on an ancillary basis and expanded our product offerings to other property and casualty insurance products in 2002. We commenced life insurance products distribution in 2006 and began to offer claims adjusting services in 2008. In 2010, we established an insurance brokerage business unit to expand our product offerings from retail to commercial lines. In 2017, we divested our P&C insurance agency operations and our insurance brokerage segment to strategically focus on life insurance distribution. In late 2023, we resumed provision of insurance brokerage services to corporate clients. As part of the Company’s efforts to streamline operations, in late 2024 we disposed of our internet insurance distribution platform Baowang and in January 2025 we disposed of our claims adjusting business.

 

On October 31, 2024, we held an extraordinary general meeting and (i) varied and amended our authorized share capital by (a) re-designating 8,000,000,000 authorized ordinary shares (including all ordinary shares which were then issued and outstanding) as Class A ordinary shares; and (b) re-designating 2,000,000,000 authorized ordinary shares (none of which was then issued and outstanding) as Class B ordinary shares, (ii) adopted an amended and restated memorandum and articles of association, and (iii) changed our English name from “Fanhua Inc.” to “AIX Inc.” and adopted “智能未来有限公司” as our dual foreign name. As a result of the foregoing, the authorized share capital is US$10,000,000 divided into (i) 8,000,000,000 Class A ordinary shares of a nominal or par value of US$0.001 each and (ii) 2,000,000,000 Class B ordinary shares of a nominal or par value of US$0.001 each. Each holder of our Class A ordinary shares is entitled to one vote per share, and each holder of our Class B ordinary shares is entitled to 100 votes per share on all matters subject to vote at a general meeting of us.

 

-47-

 

 

On December 30, 2024, we entered into a share subscription agreement with each of HPH and Infinew Limited (“Infinew”), pursuant to which we agreed to issue to HPH 510,000,000 Class B ordinary shares and to Infinew 490,000,000 Class B ordinary shares, at a price of US$0.001 per share, for a total consideration of US$510,000 and US$490,000, respectively. The issuance of the Class B ordinary shares was completed on January 2, 2025.

 

On April 4, 2025, JPMorgan Chase Bank, N.A. distributed a notification regarding the termination of American depositary receipts facility for our American depositary shares, effective from May 6, 2025 (the “ADR Termination”).We plan to cease the listing of our ADSs on the Nasdaq at 5:00 p.m. (New York Time) on May 6, 2025 and list our Class A ordinary shares on the Nasdaq in substitution for our ADSs, which Class A ordinary shares are expected to commence trading on the Nasdaq on or around May 7, 2025 (the “Substitution Listing”). However, there remains uncertainty regarding whether we will be able to obtain clearance from Nasdaq to effectuate the Substitution Listing.

 

On April 17, 2025, we held an extraordinary general meeting and (i) changed our English name from “AIX Inc.” to “AIFU Inc.” and (ii) adopted an amended and restated memorandum and articles of association. In addition, immediately after the effectiveness of the ADR Termination and prior to the Substitution Listing, if approved by the Nasdaq, our share capital will be consolidated at a ratio of one (1) consolidated ordinary share for every four hundred (400) existing ordinary shares. Upon the effectiveness of such share consolidation, our authorized share capital will be US$10,000,000 divided into 25,000,000 ordinary shares comprising of (i) 20,000,000 Class A ordinary shares of a nominal or par value of US$0.4 each and (ii) 5,000,000 Class B ordinary shares of a nominal or par value of US$0.4 each. Immediately following such share consolidation, we will also increase our authorized share capital to US$4,000,000,000 divided into 10,000,000,000 ordinary shares comprising of (i) 8,000,000,000 Class A ordinary shares of a nominal or par value of US$0.4 each, and (ii) 2,000,000,000 Class B ordinary shares of a nominal or par value of US$0.4 each, by the creation of (a) 7,980,000,000 Class A ordinary shares and (b) 1,995,000,000 Class B ordinary shares.

 

Our principal executive offices are located at 27/F, Pearl River Tower, No. 15 West Zhujiang Road, Guangzhou, Guangdong 510623, People’s Republic of China. Our telephone number at this address is +86-20-8388-6888. Our registered office is at the offices of Maples Corporate Services Limited, PO Box 309, Ugland House, Grand Cayman, KY1-1104, Cayman Islands.

 

The SEC maintains a web site at www.sec.gov that contains reports, proxy and information statements, and other information regarding issuers that file electronically with the SEC using its EDGAR system. You can also find information on our website http://ir.aifugroup.com. The information contained on our website is not a part of this annual report.

 

Capital Expenditure

 

Our capital expenditures have been used primarily to develop or enhance our technological infrastructure and enhance training to improve the professional capabilities of our sales force. See “Item 5. Operating and Financial Review and Prospects—B. Liquidity and Capital Resources.”

 

B. Business Overview

 

Overview

 

AIFU Inc., formerly known as AIX Inc., is a leading China-based independent financial services platform powered by artificial intelligence. Founded in 1998, we specialize in delivering full-lifecycle insurance solutions and value-added services to individuals and families, with a focus on the mass-affluent and high-net-worth segments.

 

-48-

 

 

Through end-to-end integration across the insurance value chain, we have built an ecosystem connecting financial institutions, licensed intermediaries (including independent agencies), and third-party service providers. Our platform provides holistic support and AI-driven solutions to empower partners in enhancing operational efficiency, enabling precision client matching, and facilitating scalable growth.

 

By deeply integrating technologies such as artificial intelligence, big data analytics, and robotic process automation, we offer a suite of intelligent services, including automated underwriting and claims, smart customer engagement, risk forecasting and management, intelligent marketing and client education, as well as compliance management and data security. .These capabilities enable our partners to expand market reach, reduce operational costs, and deliver faster, more tailored services to end customers.

 

Against the backdrop of China’s aging population and expanding middle class, demand for retirement planning, health insurance, and wealth management solutions is rising rapidly. To capitalize on these trends, We remain committed to strengthening our AI and data capabilities, advancing the professionalism of our advisory teams, expanding online and offline distribution channels, and deepening integration across our ecosystem to drive industry consolidation and unlock sustained value creation.

 

As of March 31, 2025, we, through Fanhua Group Company, controlled seven insurance intermediary companies in mainland China, including one insurance agency with national operating license, four regional agencies and two insurance brokerage firms.

 

AI-Driven Solutions for Enhanced Insurance Sales and Client Engagement

 

Our platform offers a suite of AI-powered tools that seamlessly integrate with insurance agents’ workflows, empowering them to deliver personalized, efficient services throughout the entire business process. Key applications include:

 

  Core App for insurance distribution. Our insurance agents primarily use “FA App”, an all-in-one insurance sales and service platform, to manage their book of insurance business on their fingertips, covering all aspects of the business process from insurance product purchase, team management, agent recruitment, customer engagement, customer service to e-learning. The platform offers substantially all of our insurance products including long-term life insurance, accident insurance, travel insurance, and standard medical insurance products. It is available in mobile application and WeChat official account versions and accessible through WeCom.

 

  Insurance Digital Operating Platform. We provide “Fanhua RONS Assistant Digital Operating Platform”, or “RONS DOP”, a digital marketing platform, to our insurance agents, aiming at empowering our insurance agents in customer acquisition and relationship maintenance. Key features include artificial intelligence (“AI”) Chatbot, Digital Avatar Creator, Intelligent Recommendation System, powered by Large Language Model, AI-generated Content Algorithm and Intelligent Algorithm, which enable customer engagement in a highly efficient manner. It also provides our sales professionals with various educational content in the form of daily news, articles, posters, videos which can be circulated to potential customers through social media, aiming at enhancing customers’ insurance awareness and deepening their understanding of insurance products, and potentially facilitating insurance purchases. It also enables agents to gain better insights into customer needs through behavior tracking and automated tagging. In addition, it provides convenient access to Fanhua RONS livestreaming platform for resourceful online training courses. The platform is accessible through WeChat public account and our FA App and WeCom.

   

  Customer service: We launched “Fanhua RONS Guanjia” a customer service platform to directly connect with our customers, through which they can access various insurance services including policy inquiry, policy custody, asset custody, risk assessment, and claims settlement assistance. Service representatives will also be available to customers for exclusive services on a one-on-one basis. The platform is accessible primarily through its WeChat official account and FA App.

 

-49-

 

 

  Insurance Policy Escrow: Our Policy Escrow system offers comprehensive policy management services, including meticulous risk analysis and personalized planning. Our clients and their family members can benefit from electronic storage, online easy access and various self-service features for easy policy management including coverage review, payment schedules, and renewal reminders. Integrated AI analysis generates concise reports on insurance coverage, while our certified policy consultants provide personalized, one-on-one assistance, guiding clients through policy organization, risk analysis and optimization strategies.

 

  WeCom. Other than various office supporting solutions, our WeCom enables our agents to directly interact with their existing and potential customers in highly efficient manner, with easy access to various supportive tools including knowledge bank, FAQ scripts, and a wide variety of marketing materials.

 

Segment Information

 

As of December 31, 2024, we operated two segments: (1) the insurance agency segment, which mainly consists of providing agency services for distributing life insurance products and non-life insurance products on behalf of insurance companies, and (2) the claims adjusting segment, which consists of providing pre-underwriting survey services, claims adjusting services, disposal of residual value services, loading and unloading supervision services, and consulting services.

 

Insurance Agency Segment

 

Our insurance agency segment accounted for 86.3% and 73.6% of our net revenues in 2023 and 2024, respectively. Revenue from this segment is derived from two broad categories of insurance products: (i) life and health insurance products, and (ii) non-life insurance products (previously categorized as property and casualty insurance products), both primarily focused on meeting the insurance needs of individuals.

 

Life and Health Insurance Products

 

Our life and health insurance business accounted for 81.1% and 65.6% of our net revenues in 2023 and 2024, respectively. We expect the sale of life insurance products to be the major source of our revenue in the next several years. The life and health insurance products we distribute can be broadly classified into the categories set forth below. Due to constant product innovation by insurance companies, some of the insurance products we distribute combine features of one or more of the categories listed below:

 

  Individual Whole Life Insurance. The individual whole life insurance products we distribute provide insurance coverage for the insured person’s entire life in exchange for the periodic payment of fixed premiums over a pre-determined period, generally ranging from five to 20 years, or until the insured reaches a certain age. The face amount plus accumulated interest is paid upon the death of the insured.

 

  Individual Health Insurance. The individual health insurance products we distribute primarily consist of critical illness insurance products, which provide guaranteed benefits when the insured is diagnosed with specified serious illnesses, and medical insurance products, which provide conditional reimbursement for medical expenses during the coverage period. In return, the insured makes periodic payments of premiums over a pre-determined period.

 

  Individual Annuity. The individual annuity products we distribute generally provide annual benefit payments after the insured attains a certain age, or for a fixed time period, and provide a lump sum payment at the end of the coverage period. In addition, the beneficiary designated in the annuity contract will receive guaranteed benefits upon the death of the insured during the coverage period. In return, the purchaser of the annuity products makes periodic payments of premiums during a pre-determined accumulation period.

 

-50-

 

 

  Individual Term Life Insurance. The individual term life insurance products we distribute provide insurance coverage for the insured for a specified time period or until the attainment of a certain age, in return for the periodic payment of fixed premiums over a pre-determined period, generally ranging from five to 20 years. Term life insurance policies generally expire without value if the insured survives the coverage period.

 

  Individual Endowment Life Insurance. The individual endowment products we distribute generally provide insurance coverage for the insured for a specified time period and maturity benefits if the insured reaches a specified age. The individual endowment products we distribute also provide to a beneficiary designated by the insured guaranteed benefits upon the death of the insured within the coverage period. In return, the insured makes periodic payments of premiums over a pre-determined period, generally ranging from five to 25 years.

 

  Participating Insurance. The participating insurance products we distribute not only provide insurance coverage but also pay dividends generated from the profits of the insurance company providing the policy. The dividends are typically paid on an annual basis over the life of the policy. In return, the insured makes periodic payments of premiums over a pre-determined period, generally ranging from five to 25 years.

  

The life insurance products we distributed in 2024 were primarily underwritten by Sinatay, Greatwall, Aeon and Huaxia.

 

Non-Life Insurance Products

 

Our non-life insurance business accounted for 5.2% and 8.0% of our net revenues in 2023 and 2024, respectively, representing insurance products we distributed through Baowang and our brokerage division. Our main non-life insurance product in terms of net revenues contribution in 2024 was individual accident insurance and indemnity medical insurance which we distributed through Baowang. We previously also offered lifestyle insurance such as travel insurance, homeowner insurance, and other innovative products on Baowang. In addition, we previously offered certain long-term life and health insurance products specifically designed for internet distribution channels and net revenues generated from such long-term insurance products were included in the net revenues of our life insurance agency segment. In December 2024, Baowang was spun-off to BGM as part of the share exchange transaction with BGM. However, we will continue to offer such non-life insurance products to our customers in collaboration with Baowang as its distribution channel. The major insurance products we offer or facilitate to individual customers through Baowang can be further classified into the following categories:

 

  Individual Accident Insurance. The individual accident insurance products we distribute generally provide a guaranteed benefit during the coverage period, which is usually one year or a shorter period, in the event of death or disability of the insured as a result of an accident, or a reimbursement of medical expenses to the insured in connection with an accident. These products typically require only a single premium payment for each coverage period. Because most of the individual accident insurance products we distribute are underwritten by property and casualty insurance companies, we classify individual accident insurance products as property and casualty insurance products.

  

  Travel Insurance. The travel insurance products we distribute are short-term insurance providing guaranteed benefit in the event of death or disability and covering travel-related emergencies and losses, either within one’s own country, or internationally. These products typically require only a single premium payment for each coverage period.

 

  Homeowner Insurance. The homeowner insurance products we distribute primarily cover damages to the insured house, along with furniture and household electrical appliance in the house caused by a number of incidents such as fire, flood and explosion.

 

  Indemnity medical insurance. The indemnity medical insurance products we facilitate typically have a one-year term and provide conditional reimbursement for medical and surgical expenses during the coverage period. These products typically require only a single premium payment for each coverage period. Because most of these medical insurance products we distribute are underwritten by property and casualty insurance companies, we classify indemnity medical products as property and casualty insurance products.

 

-51-

 

 

We also market and sell commercial lines of property insurance products, group life insurance products, and liability insurance products to corporate clients, through one of our brokerage firms. It also offers risk management services to enterprises in various industries and reinsurance brokerage services to insurance companies. The insurance products that our insurance brokerage firm provides can be broadly classified into the categories set forth below.

 

  Commercial Property Insurance. The commercial property insurance products we distribute include basic, comprehensive and all risk policies. Basic commercial property insurance policies generally cover damage to the insured property caused by fire, explosion and thunder and lightning. Comprehensive commercial property insurance policies generally cover damage to the insured property caused by fire, explosion and certain natural disasters. All risk commercial property insurance policies cover all causes of damage to the insured property not specifically excluded from the policies.

 

  Cargo Insurance. The cargo insurance products we distribute cover damage to or loss of goods in transit by sea, land or air.

 

  Hull Insurance. The hull insurance products we distribute cover vessels against losses, liabilities and expenses caused by natural calamities, negligence of crew members and marine accidents, as well as collision liability.

 

  Liability Insurance. The liability insurance products we distribute are primarily product liability, employer’s liability, public liability and professional liability insurance products. These products generally cover losses to third parties due to the misconduct or negligence of the insured party, but exclude losses due to fraud or the willful misconduct of the insured party.

 

  Construction and Erection Insurance. The construction and erection insurance products we distribute cover property damages and personal injury losses caused by natural disasters and accidents in connection with construction and erection projects in China and abroad.

 

  Extended Warranty Insurance. The extended warranty insurance products we distribute provide coverage for expenses associated with any repair or replacement of the sold items, such as an electrical appliance or auto vehicle, after the manufacturer’s warranty has expired.

 

We primarily partnered with Zhong An Online Property and Casualty Insurance Company Limited, or Zhong An, Ping An Property and Casualty Insurance Company Limited, or Ping An, Ping An Health Insurance Company Limited, China Pacific Property and Casualty Insurance Company Limited, or China Pacific, AXA Tianping Property and Casualty Insurance Company Limited for the distribution of non-life insurance products in 2024.

  

Claims Adjusting Segment

 

Total net revenues derived from our claims adjusting segment accounted for 13.7% and 26.4% of our total net revenues in 2023 and 2024, respectively. We offer the following insurance claims adjusting services:

 

  Pre-underwriting Survey. Before an insurance policy is sold, we conduct a survey of the item to be insured to assess its current value and help our clients determine the insurable value and the amount to be insured. We also help our clients assess the underwriting risk with respect to the item to be insured through surveys, appraisals and analysis.

 

  Claims Adjusting. When an accident involving the insured subject matter has occurred, we conduct an onsite survey to determine the cause of the accident and assess damage. We then determine the extent of the loss to the insured subject matter and prepare and submit a report to the insurance company summarizing our preliminary findings. Upon conclusion of the case, we prepare and submit a detailed report to the insurance company setting forth details of the accident, cause of the loss, details of the loss, adjustment and determination of loss, an indemnity proposal and, where appropriate, a request for payment.

 

  Disposal of Residual Value. In the course of providing claims adjusting services, we also can appraise the residual value of the insured property and offer suggestions on the disposal of such property. Upon appointment by the insurance company, we handle the actual disposal of the insured property through auction, discounted sale, lease or other means.

 

-52-

 

 

  Loading and Unloading Supervision. Upon appointment by ship owners, shippers, consignees or insurance companies, we can monitor and record the loading and unloading processes of specific cargos.

 

  Consulting Services. We provide consulting services to both the insured and the insurance companies on risk assessment and management, disaster and damage prevention, investigation, and loss assessment.

 

We primarily provided claims adjusting services to Ping An, China Pacific, Shanghai Nuanwa Technology Co., Ltd., an affiliate of Zhong An, Ping An Health Insurance Co., Ltd., China Life Property and Casualty Insurance Co. Ltd. in 2024. In January 2025, we disposed of our equity interests in Fanhua Insurance Surveyors & Loss Adjustors Co., Ltd. and accordingly discontinued claims adjusting business.

 

Insurance + Services

 

In addition to insurance products and claims adjusting services, we connect with top-notch service providers to provide a range of comprehensive value-added services that cater to every stage of a customer’s life.

 

Elderly Care and Healthcare Services:

 

Through our partnership with healthcare and elderly care service aggregators, we integrate high-quality resources across the elderly care industry, catering to customers’ needs from retirement to end-of-life scenarios. Our aim is to help customers achieve happier, longer, and more dignified lives.We also connect with premium healthcare industry resources, covering the entire medical process and health scenarios across customers’ lifetimes. Our services include a comprehensive list from prevention to treatment, offering carefully selected products and services encompassing health management, medical treatment, medication, nursing, rehabilitation, and more, ensuring customers enjoy top-quality health management services.

 

Family Governance Services

 

Through our wholly-owned subsidiary Fanhua Puyi Family Office and its subsidiary, we offer certain family office consulting services to tap into the significant business potential stemming from the growing demand for comprehensive wealth management services among affluent and high net worth families. We are dedicated to fostering the long-term growth of client family assets and ensuring the intergenerational transfer of wealth, by bringing together a team of specialists across finance, trusts, law, and taxation to offer tailored advice and comprehensive services to affluent and high net worth families. Our offerings encompass a wide array of services including trust consulting services, elite education opportunities, overseas asset allocation services.

 

Major Transactions

 

Share Exchange Transaction with BGM

 

On November 27, 2024, CISG Holdings Ltd. (“CISG”), our wholly-owned subsidiary, entered into a transaction agreement (the “Transaction Agreement”) with BGM, pursuant to which, CISG agreed to transfer to BGM its beneficial interests in RONS Technology, Xinbao Investment and Xinbao Investment’s subsidiaries, including RONS Insurance Sales & Service Co., Ltd., and Shenzhen Baowang E-commerce Co., Ltd., in exchange for 69,995,661 Class A ordinary shares of BGM (“Consideration Shares”) at a consideration of approximately US$140,000,000. The transaction was completed on December 27, 2024, following which AIX, through CISG, beneficially owned 69,995,661 Class A ordinary shares of BGM.

 

Pursuant to the Transaction Agreement, the Consideration Shares held by CISG is subject to a five-year lock-up period except (i) with the prior written consent of BGM; or (ii) transferring to a wholly-owned subsidiary (in which case such transferee shall be bound by the similar lock-up provisions).

 

-53-

 

 

On March 12, 2025, with prior consent from BGM’s board of directors, CISG entered into share transfer agreements with four investment firms (the “Purchasers”) to transfer a total of 53,466,331 Class A ordinary shares of BGM to such Purchasers, with each of the Purchasers acquiring 20,000,000, 20,000,000, 6,733,166 and 6,733,165 Class A ordinary shares of BGM respectively, in exchange for an aggregate consideration of US$106,932,662 (the “Share Transfer”). The Purchasers are bound by the similar five-year lock-up provisions. The consideration will be paid in two installments within two years from the Closing Date. The transaction is expected to close by the end of April 2025.

 

Issuance of Class B ordinary shares to HPH and Infinew

 

On December 30, 2024, AIFU entered into share subscription agreements separately with each of HPH and Infinew, pursuant to which, the Company agreed to issue to HPH and Infinew 510,000,000 Class B ordinary shares and 490,000,000 Class B ordinary shares, respectively, at a price of US$0.001 per Class B ordinary share, for a total consideration of US$510,000 and US$490,000, respectively.

 

As of the completion of the share issuance on January 2, 2025, HPH beneficially owned 591,600,788 Class A ordinary shares and 510,000,000 Class B ordinary shares of the Company, representing 51.67% of the total issued and outstanding ordinary shares of the Company, and 51.01% of the aggregate voting power of the Company while Infinew beneficially owned 100,000 Class A ordinary shares and 490,000,000 Class B ordinary shares of the Company, representing 22.99% of the total issued and outstanding ordinary shares of the Company and 48.45% of the aggregate voting power of the Company.

 

Disposals of Subsidiaries

 

(i) In 2024, we disposed of our 100% equity interests in Jiangsu Fanhua Lianchuang Insurance Agency Co., Ltd, Zhejiang Fanhua Tongchuang Insurance Agency Co., Ltd. and Guangdong Zhongqi Enterprise Management Consulting Co., Ltd., for a total consideration of RMB1.9 million (US$0.3 million), of which RMB1.8 million (US$0.3 million) has been settled as of December 31, 2024. We recognized a gain of RMB2.0 million (US$0.3 million) on disposal of these subsidiaries, which was determined based on the excess of the sales consideration over the net book value of the subsidiaries at the time of disposal.

 

(ii) In January 2025, we disposed of our 100% equity interests in Guangdong Meidiya Investment Co., Ltd. (“Meidiya”), which holds approximately 44.6% of the equity interests of Fanhua Insurance Surveyors & Loss Adjustors Co., Ltd. (“FHISLA”) and its subsidiaries, to a third party for a consideration of RMB30.24 million (the “Transaction”). The price is based on the net asset value of Meidiya post profit distribution to Fanhua Group Company. The buyer also agreed to assume and be responsible for the liabilities of FHISLA up to a maximum amount of RMB43.5 million. Accordingly we recognized a disposal gain of around RM2.0 million (US$0.3 million) in the first half of 2025.

 

(iii) In February 2025, one of our wholly-owned subsidiary transferred its 100% equity interests in Shenzhen Dianlian Information Technology Co., Ltd., the operating entity of eHuzhu mutual aid platform, to our wholly-owed subsidiary Fanhua Blueplus Health Management Co., Ltd. (“Blueplus”). Subsequently, we disposed of our 100% equity interests in Blueplus to a third party for a consideration of RMB3.0 million based on its net asset value as of December 31, 2024. Accordingly, we recognized a disposal gain of RMB0.5 million in the first half of 2025.  

 

Seasonality

 

See “Item 5. Operating and Financial Review and Prospects—A. Operating Results—Factors Affecting Our Results of Operations—Seasonality.”

 

Distribution and Service Network and Marketing

 

We have an offline distribution and service network that, as of March 31, 2025, consisted of one insurance sales and service group, five insurance agencies, and two insurance brokerage firms in mainland China, with 51,565 registered independent sales agents. Our distribution and service network in mainland China consisted of 366 sales outlets in 23 provinces. Through our open platform and MGA platform, we also connected with 844 institutional platform users.

 

-54-

 

 

The following table sets forth additional information concerning our distribution and service network as of March 31, 2025, broken down by provinces:

 

Province 

Number of

Sales and

Service

Outlets

  

Number of

Sales

Agents

 
Shandong   52    9,253 
Hebei   69    6,614 
Sichuan   41    2,675 
Guangdong   28    5,515 
Hunan   16    1,584 
Zhejiang   12    1,953 
Jiangsu   24    3,287 
Anhui   28    3,381 
Fujian   23    2,046 
Henan   17    2,612 
Liaoning   15    2,115 
Jilin   -    - 
Inner Mongolia   1    1,374 
Guangxi   11    3,809 
Chongqing   6    751 
Hubei   5    818 
Tianjin   4    812 
Shaanxi   3    731 
Yunnan   2    306 
Beijing   3    961 
Shanxi   1    425 
Shanghai   1    55 
Jiangxi   3    144 
Heilongjiang   1    344 
Total   366    51,565 

 

We market and sell long-term personal lines of life and health insurance products and property and casualty insurance products to customers mainly through our affiliated sales agents, most of whom are not our employees, and through third party channels who use our digital platform. We provide insurance brokerage services to corporate customers through both our in-house brokers and non-affiliated independent brokers. We also market and sell certain critical illness, term life, accident, short-term health, travel and homeowner insurance products directly to customers through our online platform Baowang (www.baoxian.com). We market and sell insurance claims adjusting services primarily to insurance companies through our in-house professional claims adjustors.

 

-55-

 

 

Digital Tenants of Our Open Platform

 

Through partnership with RONS Technology and leveraging its technological platform, we offer Platform-as-a-Service (PaaS) solution to various insurance sales organizations. We refer these non-affiliated channels who use our platform services as digital tenants. These digital tenants mainly include third-party insurance agencies, insurance broker firms, investment advisory firms, key opinion leaders focusing on investment and insurance education and family offices. We offer these platform users comprehensive business solutions integrating compliance, technology, products, services, operations, and professional support, enabling them to digitize and optimize various aspects of the insurance sales process, from customer acquisition to policy issuance and service delivery. As of March 31, 2025, our open platform has worked with 844 non-affiliated channel partners.

 

Customers

 

We sell life and health insurance products including critical illness, annuity insurance, whole life insurance and term life insurance and endowment insurance. Customers for the life and health insurance products we distribute are primarily individuals under 50 years of age. To lesser extent, we also sell commercial property insurance, cargo insurance, hull insurance, liability insurance and construction and erection insurance products to institutional customers. Prior to the disposal of Baowang in December 2024, we also sold certain non-life insurance products including individual accident insurance, homeowner insurance products, liability insurance and travel insurance primarily to individual customers and prior to the disposal of our Claims adjusting business in January 2025, we also offer claims adjusting services insurance companies and online mutual-aid platforms. For the year ended December 31, 2024, no single individual customer who has purchased insurance products through us accounted for more than 1% of our net revenues.

 

Since our inception, we have served approximately 17.8 million individual customers who have purchased insurance or wealth management products through us. This number includes about 3.2 million customers who have acquired at least one regular long-term life insurance policy, over 14.9 million who have purchased at least one property and casualty insurance policy, and approximately 0.7 million who have purchased at least one wealth management product through us.

 

These customers, including those from discontinued business lines, remain in our database. This presents ongoing opportunities for us to reconnect with them as their needs evolve over time. We believe that as customers progress through different life stages, their demand for insurance protection and wealth management may change, creating potential for upselling and cross-selling higher-value products, such as life insurance and wealth management products. By offering value-added services at no additional charge, we aim to cultivate these relationships and enhance customer loyalty, ultimately driving repeated purchases and referrals.

 

Insurance Company Partners and Others [To be updated]

 

As of March 31, 2025, we had established business relationships with 62 insurance companies in the PRC, most of which were signed at the corporate headquarter level. In the Chinese insurance market, local branches of insurance companies generally have the authority to enter into contracts in their own names with insurance intermediaries. Since 2007, we have sought to establish business relationships with insurance companies at the corporate headquarter level in order to leverage the combined sales volumes of all our subsidiaries located in different parts of China.

 

-56-

 

 

Competition

 

A number of industry players are involved in the distribution of insurance products in the PRC. We compete for customers on the basis of product offerings, customer services and reputation. Because we primarily distribute individual insurance products, our principal competitors include:

 

  Professional insurance intermediaries. The professional insurance intermediary sector in China is highly fragmented. Several insurance intermediary companies have received private equity or venture capital funding in recent years and are actively pursuing expansion. We believe that we can compete effectively with these insurance intermediary companies with our long operating history, strong brand recognition, a strong and stable team of managers, nationwide network of sales professionals enabled by digital tools, leading online platforms and diversified product offerings. With increasing consolidation expected in the insurance intermediary sector in the coming years, we expect competition within this sector to intensify.

 

  Insurance companies. The distribution of individual life insurance products in China historically has been dominated by insurance companies, which usually use both in-house sales forces and exclusive sales agents to distribute their own products. In addition, in recent years several major insurance companies have increasingly used telemarketing and the Internet to distribute insurance. We believe that we can compete effectively with insurance companies because we focus only on distribution and offer our customers a broad range of choices of insurance products underwritten by multiple insurance companies.

 

  Entities that offer insurance products online. In recent years, domestic insurance companies, Internet companies and professional insurance intermediaries have begun to engage in the Internet insurance business. However, each of their insurance e-commerce operations has its own limitations. The insurance products offered on an insurance company’s website are usually confined to those under its own brand. Most Internet companies have limited experience in insurance operation with limited or no offline sales and service support. Our better brand recognition, extensive offline sales and service network which enables us to offer online and offline integrated services to customers also differentiate us from internet-based professional insurance intermediaries. We believe that we can compete effectively with these business entities because we offer customers access to a broad range of insurance products underwritten by multiple insurance companies and good after-sale services that are backed by our nation-wide service network and better user experience.

 

  Other business entities. In recent years, business entities that distribute insurance products as an ancillary business, primarily commercial banks and postal offices, have been playing an increasingly important role in the distribution of insurance products, especially life insurance products. However, the insurance products distributed by these entities are mostly confined to those related to their main lines of business, such as investment-related life insurance products. We believe that we can compete effectively with these business entities because we offer our customers a broader variety of products.

  

Intellectual Property

 

Our brand, trade names, trademarks, trade secrets and other intellectual property rights distinguish our business platform, services and products from those of our competitors and contribute to our competitive advantage in the professional insurance intermediary sector. To protect our intellectual property, we rely on a combination of trademark, copyright and trade secret laws as well as confidentiality agreements with our employees, sales agents, contractors and others. As of March 31, 2025, we had 144 registered trademarks in China, including our corporate logo. Our main website is www.aifugroup.com.

 

Risk Management

 

Proactive risk management and a strong risk culture are essential to our long-term success. As a Nasdaq-listed company, we are subject to the requirements of U.S. Sarbanes-Oxley Act (SOX) of 2002, specifically sections 302 and 404. Accordingly, we have established a comprehensive internal control and risk management structure that enables us to identify and analyze risks early and take appropriate action.

 

-57-

 

 

The Board of Directors is the highest decision-making body for corporate risk management and is responsible for the effectiveness of overall risk management efforts. The Audit Committee under the Board of Directors is established to fully assess the major risks faced by the Company and supervise the effectiveness of the implementation of the Company’s risk management system. 

 

We established a risk management and internal audit department which works independently from our operations and directly reports to the Audit Committee. The department holds the primary responsibility of monitoring and supervising risk management of the Company’s business operation in compliance with the requirements of SOX.

 

  Assisting the management in identifying, measuring and managing risks in daily business activities and periodically reporting to the full board of directors, the Audit Committee and executive suite potential risks facing the Company;

 

  Supervising the establishment of standard operating processes by various functional departments and business units and conducting risk assessment and internal tests to carry out independent and un-biased checks and evaluation on the appropriateness, compliance and effectiveness of the Company’s business operations and internal control; and

 

  Monitoring the implementation of improvement plans on control weakness and providing recommendations on enhancing risk management capabilities in compliance with Sarbanes-Oxley requirements.

 

In order to foster the awareness of compliance among all employees and establish a sustainable and effective compliance mechanism, Fanhua Group Company issued a compliance accountability policy which sets forth the responsibilities for keeping in compliance with relevant laws and regulations by staff at various levels and the accountability for non-compliance. It also puts forth the process of reporting potential risks when identified to take further actions. 

 

The Compliance Department of the Fanhua Group Company leads the efforts to monitor and coordinate the implementation of the compliance accountability policy while our functional departments and subsidiaries holds the primary responsibility for risk control and compliance of our business operations. When a risk event occurs, functional departments or subsidiaries shall immediately report it to the Compliance Department to open a case for investigation and management. The functional departments or subsidiaries shall inspect the progress of risk events and implementation of improvement plans each month, and report progress to the Compliance Department.

 

Regulation

 

Regulations of the Insurance Industry

 

The insurance industry in the PRC is highly regulated. Between 1998 and March 2018, CIRC was the regulatory authority responsible for the supervision of the Chinese insurance industry. In March 2018, the CBIRC, was established as the result of the merger between CIRC and CBRC, replacing CIRC as the regulatory authority for the supervision of the Chinese insurance industry. The National Financial Regulatory Administration (“NFRA”) was formed in May 2023, replacing the CBIRC to inherit the authority of CIRC. Insurance activities undertaken within the PRC are primarily governed by the Insurance Law and the related rules and regulations.

 

Initial Development of Regulatory Framework

 

The Chinese Insurance Law was enacted in 1995. The original insurance law, which we refer to as the 1995 Insurance Law, provided the initial framework for regulating the domestic insurance industry. Among the steps taken under the 1995 Insurance Law were the following:

 

  Licensing of insurance companies and insurance intermediaries, such as agencies and brokerages. The 1995 Insurance Law established requirements for minimum registered capital levels, form of organization, qualification of senior management and adequacy of the information systems for insurance companies and insurance agencies and brokerages.

 

-58-

 

 

  Separation of property and casualty insurance businesses and life insurance businesses. The 1995 Insurance Law classified insurance between property, casualty, liability and credit insurance businesses, on the one hand, and life, accident and health insurance businesses on the other, and prohibited insurance companies from engaging in both types of businesses.

 

  Regulation of market conduct by participants. The 1995 Insurance Law prohibited fraudulent and other unlawful conduct by insurance companies, agencies and brokerages.

 

  Substantive regulation of insurance products. The 1995 Insurance Law gave insurance regulators the authority to approve the basic policy terms and premium rates for major insurance products.

 

  Financial condition and performance of insurance companies. The 1995 Insurance Law established reserve and solvency standards for insurance companies, imposed restrictions on investment powers and established mandatory reinsurance requirements, and put in place a reporting regime to facilitate monitoring by insurance regulators.

 

  Supervisory and enforcement powers of the principal regulatory authority. The principal regulatory authority, then the PBOC, was given broad powers under the 1995 Insurance Law to regulate the insurance industry.

 

Establishment of the CIRC and 2002 Amendments to the Insurance Law

 

China’s insurance regulatory regime was further strengthened with the establishment of the CIRC in 1998. The CIRC was given the mandate to implement reform in the insurance industry, minimize insolvency risk for Chinese insurers and promote the development of the insurance market.

 

The 1995 Insurance Law was amended in 2002 and the amended insurance law, which we refer to as the 2002 Insurance Law, became effective on January 1, 2003. The major amendments to the 1995 Insurance Law include:

 

  Authorizing the CIRC to be the insurance supervisory and regulatory body nationwide. The 2002 Insurance Law expressly grants the CIRC the authority to supervise and administer the insurance industry nationwide.

 

  Expanding the permitted scope of business of property and casualty insurers. Under the 2002 Insurance Law, property and casualty insurance companies may engage in the short-term health insurance and accident insurance businesses upon the CIRC’s approval.

 

  Providing additional guidelines for the relationship between insurance companies and insurance agents. The 2002 Insurance Law requires an insurance company to enter into an agent agreement with each insurance agent that will act as an agent for that insurance company. The agent agreement sets forth the rights and obligations of the parties to the agreement as well as other matters pursuant to law. An insurance company is responsible for the acts of its agents when the acts are within the scope authorized by the insurance company.

 

  Relaxing restrictions on the use of funds by insurance companies. Under the 2002 Insurance Law, an insurance company may use its funds to make equity investments in insurance-related enterprises, such as asset management companies.

 

  Allowing greater freedom for insurance companies to develop insurance products. The 2002 Insurance Law allowed insurance companies to set their own policy terms and premium rates, subject to the approval of, or a filing with, the CIRC.

 

-59-

 

 

2009 Amendments to the Insurance Law

 

The 2002 Insurance Law was amended again in 2009 and the amended insurance law, which we refer to as the 2009 Insurance Law, became effective on October 1, 2009. The major amendments to the 2009 Insurance Law include:

 

  Strengthening protection of the insured’s interests. The 2009 Insurance Law added a variety of clauses such as incontestable clause, abstained and estoppel clause, common disaster clause and amending immunity clause, claims-settlement prescription clause, reasons for claims rejection and contract modification clause.

 

  Strengthening supervision on the qualification of the shareholders of the insurance companies and setting forth specific qualification requirements for the major shareholders, directors, supervisors and senior managers of insurance companies.

 

  Expanding the business scope of insurers and further relaxing restriction on the use of fund by insurers.

 

  Strengthening supervision on solvency of insurers with stricter measures.

 

  Tightening regulations governing the administration of insurance intermediary companies, especially those relating to behaviors of insurance agents.

 

According to the 2009 Insurance Law, the minimum registered capital required to establish an insurance agency or insurance broker as a company must comply with the PRC Company Law. The registered capital or the capital contribution of insurance agencies or insurance brokers must be paid-up capital in cash. The 2009 Insurance Law also sets forth some specific qualification requirements for insurance agency and broker practitioners. The senior managers of insurance agencies or insurance brokers must meet specific qualification requirements, and their appointments are subject to approval of the CIRC. Personnel of an insurance agency or insurance broker engaging in the sales of insurance products must meet the qualification requirements set by the CIRC and obtain a qualification certificate issued by the CIRC. Under the 2009 Insurance Law, the parties to an insurance transaction may engage insurance adjusting firms or other independent appraisal firms that are established in accordance with applicable laws, or persons who possess the requisite professional expertise, to conduct assessment and adjustment of the insured subject matters. Additionally, the 2009 Insurance Law specifies additional legal obligations for insurance agencies and brokerages.

 

2014 Amendments to the Insurance Law

 

The 2002 Insurance Law was amended again in 2014 and the amended insurance law, which we refer to as the 2014 Insurance Law, became effective on August 31, 2014. The major amendments of the 2014 Insurance Law include:

 

  Relaxing restrictions on actuaries. The 2014 Insurance Law no longer requires Insurance companies shall employ actuaries recognized by the insurance regulatory authority under the State Council. However, an insurance company shall also engage professionals, and establish an actuarial reporting system and a compliance reporting system as before.

 

2015 Amendments to the Insurance Law

 

The 2014 Insurance Law was amended again in 2015 and the amended insurance law, which we refer to as the 2015 Insurance Law, became effective on April 24, 2015. The major amendments of the 2015 Insurance Law include:

 

  Eliminating the requirement for an insurance agent or broker to obtain a qualification certificate issued by the CIRC before providing any insurance agency or brokerage services.

 

  Relaxing the requirement for the establishment or other significant corporate events of an insurance agency or brokerage firm. For example, an insurance agency or brokerage firm is allowed to apply for a business permit from the CIRC and a business license from the local AIC simultaneously under the 2015 Insurance Law, while an insurance agency or brokerage firm had to apply for and receive a business permit issued by the CIRC before it could apply for a business license from and register with the relevant local AIC under the 2014 Insurance Law. Prior approval by the CIRC is no longer required for the divesture or mergers of insurance agencies or brokerage firms, the change of their organizational form, or the establishment or winding-up of a branch by an insurance agency or brokerage firm.

 

-60-

 

 

The CIRC, the CBIRC and the NFRA

 

The NFRA or each of its predecessors has extensive authority to supervise insurance companies and insurance intermediaries operating in the PRC, including the power to:

 

  promulgate regulations applicable to the Chinese insurance industry;

 

  investigate insurance companies and insurance intermediaries;

 

  establish investment regulations;

 

  approve policy terms and premium rates for certain insurance products;

 

  set the standards for measuring the financial soundness of insurance companies and insurance intermediaries;

 

  require insurance companies and insurance intermediaries to submit reports concerning their business operations and condition of assets;

 

  order the suspension of all or part of an insurance company or an insurance intermediary’s business;

 

  approve the establishment, change and dissolution of an insurance company, an insurance intermediary or their branches;

 

  review and approve the appointment of senior managers of an insurance company, an insurance intermediary or their branches; and

 

  punish insurance companies or intermediaries for improper behaviors or misconducts.

  

Regulation of Insurance Agents

 

The principal regulation governing insurance agents is the Provisions on the Supervision and Administration of Insurance Agents, or the PSAIA, issued by the CBIRC on November 12, 2020 and effective on January 1, 2021, replacing the Provision on the Supervision and Administration of Professional Insurance Agencies issued by the CIRC on September 25, 2009 and amended on April 7, 2013, the Measures on the Supervision and Administration of Insurance Salespersons issued on January 6, 2013 and the Interim Measures on the Administration of Ancillary-Business Insurance Agency issued on August 4, 2000. 

 

The term of “insurance agent” refers to an entity or an individual entrusted by insurance companies to handle insurance business by and within the authorization of, and which collects commissions from insurance companies, and includes a professional insurance agency, ancillary-business insurance agency and individual insurance sales agent which refers to a captive insurance agent of an insurance company.

 

The practitioner of an insurance agency refers to an individual engaged in the sales of insurance products or loss assessment and claims settlement services for a professional insurance agency or ancillary-business insurance agency.

 

To engage in insurance agency business, a professional insurance agency shall obtain an insurance agency business permit issued by the CBIRC, after obtaining a business license, and satisfy the requirements prescribed by the PSAIA or other relevant regulations on shareholder and management qualification, capital contribution, articles of association, corporate governance and internal control procedures with viable business model and sound business and financial information system. An insurance agency may take any of the following forms: (i) a limited liability company; or (ii) a joint stock limited company. The name of a professional insurance agency shall contain the words “insurance agency”.

 

The minimum registered capital for establishing a nationwide professional insurance agency is RMB50 million and that for a regional professional insurance agency is RMB20 million. The registered capital of a professional insurance agency must be paid-in monetary capital. To operate outside of its registration place, a nationwide professional insurance agency shall set up local provincial branches first before setting up additional sub-branches and sales offices. 

 

-61-

 

 

Professional insurance agencies shall, within 5 days from the date of occurrence of any of the following circumstances, report to the CBIRC through the supervision information system and make public disclosure: (i) change of name, domicile or business address; (ii) change of shareholders, registered capital or the form of organization; (iii) change of name or capital contribution of a shareholder; (iv) amendments to the articles of association; (v) equity investment in, or establishment of offshore insurance institutions or non-operating institutions; (vi) division, merger, dissolution, or termination of insurance agency business activities of branches; (vii) change of the principal person-in-charge of a sub-branch; (viii) administrative punishment, civil punishment or pending investigation of suspected illegal crime; or (ix) other reportable events prescribed by the insurance regulatory body under the State Council.

 

A professional insurance agency may engage in all or part of the following businesses: (i) selling insurance products on behalf of insurance companies; (ii) collecting insurance premium on behalf of insurance companies; (iii) insurance-related loss survey and claims settlement on behalf of insurance companies; or (iv) other relevant businesses stipulated by the insurance regulatory body under the State Council. Insurance agents shall not engage in insurance agency business beyond the business scope and business area of the insurance companies for which they act as agents.

 

A professional insurance agency and its sales practitioners and individual insurance agents are not allowed to sell non-insurance financial products, except for non-insurance financial products approved by relevant financial regulatory authorities provided that all necessary qualification requirements are being met.

 

A professional insurance agency shall, within 20 days upon obtaining business permits, procure professional liability insurance or make contributions to security deposits. Minimum compensation for each accident under the one-year professional liability insurance policy shall be no less than RMB1 million, and accumulative compensation under the one-year insurance policy shall be no less than RMB10 million and the total core business revenue of the professional insurance agency company in the previous year. If a professional agency intends to pay deposit, the deposit shall be paid at 5% of its registered capital and when it increases its registered capital, the amount of the deposit shall be increased proportionately.

 

The senior managers of a professional insurance agency must meet specific qualification requirements in educational background and relevant industry working experience set forth in the PSAIA. 

 

An insurance agent shall perform sales practicing register with the CRIBC’s Insurance Intermediaries Regulatory Information System for its individual insurance agent or sales practitioner. Each individual insurance agent or sales practitioner of an insurance agency can only be allowed to register with one institution.

 

Specific information disclosure requirements are also provided in the PSAIA. For example, it is required that a professional insurance agency or its branches shall place its business license and copies of permit in a prominent position in its domicile or business site. Insurance agents shall make full disclosure of all relevant information of insurance products to policyholders and make a clear representation of the clauses in the insurance contract including liability, liability reduction or exemption, cancellation and other expense deductions, cash value, cooling-off period and etc.

 

Regulation of Insurance Brokerages

 

The principal regulation governing insurance brokerages is the Provisions on the Supervision and Administration of Insurance Brokers, or the POSAIB, promulgated by the CIRC on February 1, 2018 and effective May 1, 2018, replacing the Provisions on the Supervision of Insurance Brokerages issued on September 25, 2009, as amended on April 27, 2013, and the Measures on the Supervision and Administration of Insurance Brokers and Insurance Claims Adjustors issued by the CIRC on January 6, 2013.

 

The term of “insurance broker” refers to an entity which, representing the interests of insurance applicants, acts as an intermediary between insurance applicants and insurance companies for entering into insurance contracts, and collects commissions for the provision of such brokering services. The term of “insurance brokerage practitioner” refers to a person affiliated with an insurance broker who drafts insurance application proposals or handles the insurance application formalities for insurance applicants or the insured or assists insurance applicants or the insured in claiming compensation or who provides clients with disaster or loss prevention or risk assessment or management consulting services or engages in reinsurance brokerage, among others.

 

-62-

 

 

To engage in insurance brokerage business within the territory of the PRC, an insurance brokerage shall satisfy the requirements prescribed by the CIRC and obtain an insurance brokerage business permit issued by the CIRC, after obtaining a business license. An insurance broker may take any of the following forms: (i) a limited liability company; or (ii) a joint stock limited company.

 

The minimum registered capital of an insurance brokerage company whose business area is not limited to the province in which it is registered is RMB50 million while the minimum registered capital of an insurance brokerage company whose business area is limited to its place of registration is RMB10 million.

 

The name of an insurance broker shall include the words “insurance broker/brokerage.” An insurance broker must register the information of its affiliated insurance brokerage practitioners with the IISIS. One person can only be registered with the IISIS through one insurance broker.

 

An insurance broker may conduct the following insurance brokering businesses:

 

  making insurance proposals, selecting insurance companies and handling the insurance application procedures for the insurance applicants;

 

  assisting the insured or the beneficiary to claim compensation;

 

  reinsurance brokering business;

 

  providing consulting services to clients with respect to disaster and damage prevention, risk assessment and risk management; and

 

  other business activities approved by the CIRC.

 

An insurance broker shall submit a written report to the CIRC through the IISIS and make public disclosure within five days from the date of occurrence of any of the following matters: (i) change of name, domicile or business premises; (ii) change of shareholders, registered capital or form of organization; (iii) change of names of shareholders or capital contributions; (iv) amendment to the articles of association; (v) equity investment, establishment of offshore insurance-related entities or non-operational organizations; (vi) division, merger and dissolution or termination of insurance brokering business activities of its branches; (vii) change of the primary person in charge of its branches other than provincial branches; (viii) being a subject of administrative or criminal penalties, or under investigation for suspected involvement in any violation of law or a crime; and (x) other reportable events prescribed by the CIRC.

 

Insurance broker and its practitioners are not allowed to sell non-insurance financial products, except for those products approved by relevant financial regulatory institutions and the insurance broker and its practitioners shall obtain relevant qualifications in order to sell non-insurance related financial products that meets regulatory requirements.

 

Personnel of an insurance broker and its branches who engage in any of the insurance brokering businesses described above must comply with the qualification requirements prescribed by the CIRC. The senior managers of an insurance broker must meet specific qualification requirements set forth in the POSAIB.

 

Regulation of Insurance Claims Adjusting Firms

 

The principal regulation governing insurance adjusting firms is the Provisions on the Supervision and Administration of Insurance Claims Adjustors, or the POSAICA, issued by the CIRC on February 1, 2018 and effective on May 1, 2018, replacing the Provisions on the Supervision of Insurance Claims Adjusting Firms effective on October 1, 2009, as amended on September 29, 2013 and 2015, and the Regulation of Insurance Brokers and Insurance Adjustors effective on July 1, 2013.

 

-63-

 

 

According to the POSAICA, the term “insurance adjustment” refers to the assessment, survey, authentication, loss estimation and relevant risk assessment of the insured subject matters or the insurance incidents conducted by an appraisal firm and its professional appraisers upon the entrustment of the parties concerned. The term of “insurance adjusting firm” refers to an entity and any of its branches which engages in the aforementioned businesses.

 

The term “insurance adjustment practitioner” refers to a person retained by an insurance claims adjusting firm to conduct the following activities on behalf of an entruster: i) inspecting, appraising the value of and assessing the risks of the subject matter before and after it is insured; ii) surveying, inspecting, estimating the loss of, adjusting and disposing of the residual value of the insured subject matter after a loss has been incurred; and iii) risk management consulting.

 

Insurance adjustment practitioners include claims adjustors and assessment practitioners with claims adjustment knowledge and practical experience. A claims adjustor refers to an individual who has passed the qualification examination for the insurance claims adjustors organized by the CIRC.

 

An insurance claims adjusting firm must meet the requirements prescribed by the China Asset Appraisal Law and applicable regulations issued by the CIRC and must file its business records with the CIRC and its local offices.

 

According to the regulation, an insurance adjusting firm should take the form of a company or a partnership in accordance with applicable law and retains claims adjustment practitioners to engage in insurance claims adjusting businesses. A claims adjusting firm in the form of a partnership must have at least two claims adjustors and two-thirds of its partners should be claims adjustors who have at least three years’ working experience in claims adjustment and have no record of administrative penalties in relation to claims adjustment activities in the past three years. A claims adjusting firm in the form of a company must have at least eight claims adjustors and two shareholders among which at least two-thirds are claims adjustors who have at least three years’ working experience in claims adjustment and have no record of administrative penalties in relations to claims adjustment activities in the past three years.

 

The establishment of an insurance claims adjusting firm only requires the application for a business license from and registration with the AIC, instead of both applying for business license and obtaining approval by the CIRC as previously required.

 

A claims adjusting firm may include a nationwide claims adjusting firm and regional claims adjusting firm. A nationwide claims adjusting firm can conduct business within the territory of the PRC and can establish branches in provinces other than its place of registration while a regional one can only conduct business and establish branches in the province where it is registered. A claims adjusting firm in the form of a company must file its business record with the CIRC if it is a nationwide claims adjusting firm or file with the local offices of the CIRC in the region where it is registered if it is a regional claims adjusting firm. A partnership firm must file its business record with the CIRC. 

 

An insurance claims adjusting firm must meet certain requirements in order to engage in claims adjustment business which include, among others, i) its shareholders or its partners must meet the requirements mentioned above and its capital contribution must be self-owned, actual and lawful and must not be non-self-owned capital in various forms such as bank loan; and ii) it must have adequate working capital to support its day-to-day operation and risk undertaking in accordance with its business development plan. A nationwide entity must have at least RMB2 million working capital while a regional one must have at least RMB1 million.

 

An insurance adjusting firm may engage in the following businesses:

 

Upon approval of the CIRC, an insurance adjusting firm may engage in the following businesses:

 

  inspecting, appraising the value of and assessing the risks of the subject matter before and after it is insured;

 

  surveying, inspecting, estimating the loss of, adjusting and disposing of the insured subject matter after loss has been incurred;

 

-64-

 

 

  risk management consulting; and

 

  other business activities approved by the CIRC.

 

The name of an insurance adjusting firm must contain the words “insurance adjusting” and must avoid duplicating names of existing insurance claims adjusting firms. In any of the following situations, an insurance adjusting firm shall submit a written report to the CIRC when it within five days from the date the resolution for change has been passed: (i) change of name, domicile or business premises; (ii) change of shareholders or partners; (iii) change of registered capital or form of organization; (iv) change of names of shareholders or partners or capital contributions; (v) amendment to the articles of association or the partnership agreement; (vi) equity investment, establishment of offshore insurance related entities or non-operational organization; (vii) division, merger and dissolution or termination of insurance claims adjustment business of its branches; (viii) change of chairperson of its board of directors, executive directors or senior management; (ix) being a subject of administrative or criminal penalties, or under investigation for suspected involvement in a crime; and (x) other reportable events specified by the CIRC.

 

Personnel of an insurance adjusting firm or its branches engaged in any of the insurance adjusting businesses described above must comply with the qualification requirements prescribed by the CIRC. The senior managers of an insurance adjusting firm must meet specific qualification requirements set forth in the POSAICA.

 

An insurance claims adjustment practitioner must join an insurance claims adjusting firm in order to conduct insurance claims adjustment activities. The insurance claims adjusting firm to which he or she belongs must register his or her information with the CIRC’s Insurance Intermediary Supervision Information System or IISIS. One person can only conduct insurance adjustment activities for one insurance claims adjusting firm and can only be registered with the IISIS through one insurance claims adjusting firm.

 

At least two insurance claims adjustment practitioners must be appointed to undertake each case of insurance claims adjustment businesses and the claims adjustment report shall be signed by at least two insurance claims adjustment practitioners engaged in the claims adjustment activities and chopped by the claims adjusting firm to which he or she belongs.

 

Regulation of Insurance Intermediary Service Group Companies

 

The principal regulation governing insurance intermediary groups is the Provisional Measures for Supervision and Administration of the Insurance Intermediary Service Group Companies (for Trial Implementation) issued by the CIRC on September 22, 2011 with immediate effect. According to the regulation, the term “insurance intermediary service group company” refers to a professional insurance intermediary company that is established in accordance with applicable laws and regulations and with the approval of the CIRC that exercises sole or shared control of, or is able to exert major influence over, at least two subsidiaries that are professional insurance intermediary companies primarily engaged in the insurance intermediary business. 

 

An insurance intermediary service group company must have:

 

  a registered capital of at least RMB100 million;

 

  no record of material violation by investors of applicable laws and regulations in the previous three years;

 

  at least five subsidiaries, among which at least two are professional insurance intermediary companies which contribute at least 50% of the total revenues of the group;

 

  chairperson (Executive director) and the senior management with qualifications stipulated by the CIRC;

 

  perfect governance structure, sound organization, effective risk management and internal control management system;

 

  business premises and office equipment which are suitable for the development of the businesses; and

 

  other conditions stipulated by laws, administrative regulations and the CIRC.

 

-65-

 

 

The name of an insurance intermediary service group must contain the words “Group” or “Holding.” Its principal business must be equity investment, management and provision of supporting services. An insurance intermediary service group company shall, submit a written report to the CIRC and its local counterparts at the place of registration within five working days after the date of occurrence of the following: (i) changing its registered name or address; (ii) changing its registered capital; (iii) changing its equity structure by more than 5% or shareholders holding more than 5% of shares; (iv) changing its articles of association; (v) establishing, acquiring, merging or closing its subsidiary; (vi) engaging in related party transactions between member companies; (vii) disincorporating; (viii) significantly changing its business scope; or (ix) making a major strategic investment, suffering a significant investment loss or experiencing other material events or emergencies that affect or may affect the business management, financial status or risk control of the group. Senior managers of an insurance intermediary service group company must meet specific qualification requirements and appointment of the senior managers of an insurance intermediary service group company is subject to review and approval by the CIRC.

 

Regulation of Insurance Sales Behavior Management

 

On September 29, 2023, the NFRA issued the Measures for the Supervision of Insurance Sales Behavior (hereinafter referred to as the “Sales Measures”), effective from March 1, 2024.

 

According to the Sales Measures, only the following categories of individuals are eligible to sell insurance:

 

  Insurance Companies: Employees engaged in insurance sales, individual insurance agents, and individuals under other forms of employment managed as sales personnel.

 

  Insurance Agencies: Individuals engaged in insurance agency services.

 

  Insurance Brokers: Individuals engaged in insurance brokerage services.

 

The Sales Measures categorize insurance sales activities into three stages - pre-sale, mid-sale, and after-sale behaviors - and regulate them accordingly.

 

Management of Insurance Pre-sale Behaviors

 

The NFRA requires (i) prohibition of cross-regional business expansion beyond authorized business scope, regional boundaries, and institutional authorization; (ii) alignment of data with regulatory requirements; (iii) establishment of a tiered management mechanism for insurance sales practitioners based on their qualifications, sales abilities, integrity and ethics level; (iv) classification of life insurance products by product types, complexity, risk level and affordability; (v) pre-sales product suitability assessment on the policyholders; (vi) restrictions on the pre-sales promotion of insurance, including the requirement for insurance institutions to conduct pre-approval and authorization for the dissemination of insurance sales promotional information by insurance sales practitioners; and (vii) Prohibition of Speculative Sales.

 

Management of Insurance Mid-sale Behaviors

 

The NFRA requires (i) consultative sales of insurance products to the insured based on their needs, risk and premium affordability, historical purchase records, etc. (ii) restriction on compulsory bundled-sales and default selection of insurance products via information systems or webpages to enter into insurance contracts with the insured; (iii) retrospective management of insurance sales process for insurance product sales activities through methods such as audio recording, video recording, sales page management, and recording operational traces; and (iv) funds management mechanism mandates strict oversight, adherence to regulations, and prohibits unethical practices by insurance personnel to ensure the integrity and proper handling of funds in the insurance sector.

 

Management of Insurance After-sale Behaviors

 

The NFRA requires (i) notification of salesperson departure or (ii) agency cooperation termination to the insured within 30 days, and (iii) protection of policyholders’ interest following the departure of insurance salespersons or the termination of cooperation.

 

-66-

 

 

Content Related to Insurance Industry in the Legal Documents of China’s Accession to the WTO

 

According to the Circular of the CIRC on Distributing the Content Related to Insurance Industry in the Legal Documents of China’s Accession to the World Trade Organization, or WTO, for the life insurance sector, within three years of China’s accession to the WTO on December 11, 2001, geographical restrictions were to be lifted, equity joint venture companies allowed to provide health insurance, group insurance, and pension/annuity services to Chinese citizens and foreign citizens, and for there to be no other restrictions except those on the proportion of foreign investment (no more than 50%) and establishment conditions. For the non-life insurance sector, within three years of China’s accession, the geographical restrictions were to be lifted and no restrictions allowed other than establishment conditions. For the insurance brokerage sector, within five years of China’s accession, the establishment of wholly foreign-funded subsidiary companies was to be allowed, and no restriction other than establishment conditions and restrictions on business scope.

 

Content Related to Insurance Industry in the Closer Economic Partnership Arrangements

 

Under CEPA Supplement IV signed in June and July 2007 and CEPA Supplement VIII signed in December 2011, local insurance agencies in Hong Kong SAR and Macau SAR are allowed to set up wholly-owned insurance agency companies and conduct insurance intermediary businesses in Guangdong Province (including Shenzhen) on a pilot basis if they fulfill the following criteria:

 

  The applicant must have operated an insurance brokerage businesses in Hong Kong SAR and Macau SAR for over 10 years;

 

  The applicant’s average annual revenue of insurance brokerage business for the past three years before application must not be less than HKD500,000 and the total assets as at the end of the year before application must not be less than HKD500,000;

 

  Within three years before application, there has been no serious misconduct or record of disciplinary action; and

 

  The applicant must have set up a representative office in mainland China for over one year

  

Regulations on Internet Insurance

 

The principal regulation governing the operation of internet insurance business is the Measures for the Supervision of the Internet Insurance Business, or the Measures, promulgated on December 7, 2020 and effective on February 1, 2021, replacing the Interim Measures for the Supervision of the Internet Insurance Business, or the Interim Measures, issued on July 22, 2015 and effective on October 1, 2015.

 

According to the Measures, the term of “internet insurance business” refers to the business of concluding insurance contracts and providing insurance services by insurance institutions with internet technologies. Insurance institutions refer to insurance companies and insurance intermediaries which include insurance agents (except individual insurance agents), insurance brokerage firms and insurance claims adjusting firms. Insurance agents (except individual insurance agents) refer to professional insurance agencies, bancassurance-related ancillary insurance agencies and internet companies that have obtained licenses for engaging in insurance agency business in accordance with applicable laws and regulations. Non-insurance institutions are not allowed to conduct internet insurance business, including but not limited to, providing insurance product consultancy services, providing insurance product comparison, price quotation and price comparison services, designing insurance plans for the insureds and handling insurance application formalities on behalf of the insureds and collecting premiums by proxy.

 

-67-

 

 

A self-operated internet platform refers to an internet platform established by insurance institutions for conducting insurance business, by which insurance institutions can operate business independently and have full access to the data on the platform. The internet insurance business of an insurance institution shall be operated and managed by its headquarter with standardized and centralized business platform, business procedures and management system.

 

To carry out internet insurance business, an insurance institution shall meet the following requirements, among others: (i) making ICP filing in the case of operating a mobile application or website; (ii) maintaining independent information management system and core business system to support its internet insurance business operation; (iii) equipped with a comprehensive working mechanism for network security monitoring, information alert, emergency management, and cybersecurity protection measures for border protection, intrusion detection, data protection and disaster recovery; (vi) equipped with certified Safety Level-III Computer Information System for a self-operated online platform that can facilitate insurance sales and application and no lower than Safety level-II Computer Information System for self-operated online platforms without insurance sales and application functions; (v) having designated department and personnel for managing the internet insurance business; (vi) maintaining sound management system and operating procedures; (vii) having a sound Internet insurance business management system and operating rules; (viii) when an insurance company carries out Internet insurance sales, it shall comply with the relevant regulations of the CBIRC on solvency, supervision and evaluation of consumer rights and interests protection, etc.; (ix) professional insurance intermediaries shall be national institutions, and their business areas shall not be limited to the provinces (autonomous regions, municipalities directly under the Central Government, cities separately listed on the State plan) where the head office’s business license is registered, and comply with the relevant provisions of the CBIRC on the classified supervision of insurance professional intermediary institutions; (x) other conditions prescribed by the Bancassurance Regulatory Commission.

 

Insurance institutions shall carefully evaluate their own risk management and control capacity and customer service capacity, and rationally determine and choose insurance products and the scope of sales activities suitable for internet operations.

 

Insurance institutions engaging in internet insurance business shall establish official website and set up internet insurance column for information disclosure.

 

The Measures also specifies requirements on disclosure of information such as information regarding insurance products sold on the internet, the qualification of the insurance institutions operating the internet insurance business, contact methods for local support and compliant provides guidelines for the operations of the insurance institutions that engage in internet insurance business. 

 

Regulation on Internet Life Insurance

 

The Notice on Further Regulation of Matters Relating to the Internet Life Insurance Business of Insurance Institutions, or the Notice, was issued on October 12, 2021, effective immediately. According to the Notice, internet life insurance business refers to the business activities of insurance companies to launch and sell internet life insurance products, conclude insurance contracts and provide insurance services by setting up self-operated network platforms or entrusting insurance intermediaries on their self-operated network platforms.

 

Insurance companies that meet relevant requirements of this Notice can conduct internet life insurance business without branches nationwide. If an insurance company entrusts an insurance intermediary to carry out internet life insurance business, the insurance intermediary should be a national institution. Where internet and offline distributions are both involved in a life insurance business, internet life insurance products shall not be sold, and the business area shall not be extended to areas without branches.

 

In order to carry out internet life insurance business, insurers (excluding internet insurance companies) shall meet the following conditions: (i) the comprehensive solvency ratio shall reach 120% and the core solvency ratio shall be no less than 75% for four consecutive quarters; (ii) the comprehensive risk rating shall be Class B or above for four consecutive quarters; (iii) the liability reserve adequacy ratio shall be higher than 100% for four consecutive quarters; (iv) the corporate governance level shall be C (qualified) or above; and (v) other conditions stipulated by the CBIRC.

 

-68-

 

 

Internet life insurance products are limited to accident insurance, health insurance (excluding long-term care insurance), term life insurance, life insurance with a coverage period of more than 10 years (excluding term life insurance), annuity insurance with a coverage period of more than 10 years, and other life insurance products stipulated by the CBIRC. Internet life insurance products that do not meet the requirements shall not be sold online, and their sales webpages shall not be publicly displayed on the internet or directly linked to from other webpages.

 

An insurance company applying for approval or distributing a newly approved life insurance with a payment period of more than 10 years (excluding term life insurance) and annuity insurance products with a coverage period of more than 10 years must meet the following conditions: (i) the comprehensive solvency ratio shall exceed 150% and the core solvency ratio shall be no less than 100% for four consecutive quarters; (ii) the comprehensive solvency margin shall exceed RMB3 billion for four consecutive quarters; (iii) the comprehensive risk rating shall be above Class A for four consecutive quarters (or six quarters within two years); (iv) no major administrative penalty imposed on the internet insurance business in the previous year; (v) the corporate governance level shall be B (good) or above; and (vi) other conditions stipulated by the CBIRC.

 

Insurance intermediaries selling life insurance with a payment period of more than 10 years (excluding term life insurance) and annuity insurance products with a coverage period of more than 10 years shall meet the following conditions: (i) experience in internet life insurance business for more than three years; (ii) complete sales management, policy management and customer service systems, as well as a safe, efficient and real-time internet payment and settlement system and process; (iii) no major administrative penalty imposed on the internet insurance business in the previous year; and (iv) other conditions stipulated by the CBIRC.

 

Regulations on Foreign Exchange

 

Foreign Currency Exchange

 

Foreign exchange regulation in China is primarily governed by the following rules:

 

  Foreign Currency Administration Rules (1996), as amended pursuant to the Decision on Revising the Foreign Currency Administration Rules promulgated by the State Council on January 14, 1997 and the Foreign Currency Administration Rules promulgated by the State Council on August 5, 2008; and

 

  Administration Rules of the Settlement, Sale and Payment of Foreign Exchange.

 

Under the Foreign Currency Administration Rules, the RMB is convertible for current account items, including the distribution of dividends, interest payments, trade and service-related foreign exchange transactions. Conversion of RMB for capital account items, such as direct investment, loan, security investment and repatriation of investment, however, is still subject to the approval of the SAFE. 

 

Under the Administration Rules of the Settlement, Sale and Payment of Foreign Exchange, foreign-invested enterprises may only buy, sell or remit foreign currencies at those banks authorized to conduct foreign exchange business after providing valid commercial documents and, in the case of capital account item transactions, obtaining approval from the SAFE. Capital investments by foreign-invested enterprises outside of China are also subject to limitations, which include approvals by the Ministry of Commerce, the SAFE and the State Development and Reform Commission.

 

Foreign Exchange Registration of Offshore Investment by PRC Residents

 

Pursuant to the SAFE Circular 37, issued on July 4, 2014, prior to making contribution to a SPC with legitimate holdings of domestic or overseas assets or interests, a PRC resident (including PRC institutions and resident individuals) shall apply to the relevant Foreign Exchange Bureau for foreign exchange registration of overseas investment. A PRC resident who makes contribution with legitimate holdings of domestic assets or interests shall apply for registration to the Foreign Exchange Bureau at its place of registration or the Foreign Exchange Bureau at the locus of the assets or interests of the relevant PRC enterprise. A PRC resident who makes contribution with legitimate holdings of overseas assets or interests shall apply for registration to the Foreign Exchange Bureau at its place of registration or household register. Where a registered overseas SPC experiences changes of its PRC resident individual shareholder, its name, operating period or other basic information, or experiences changes of material matters, such as the increase or reduction of contribution by the PRC resident individual, the transfer or replacement of equity, or merger or division, the PRC resident shall promptly change the foreign exchange registration of overseas investment with the Foreign Exchange Bureau concerned. Under SAFE Circular 37, failure to comply with the registration procedures set forth above may result in the penalties, including imposition of restrictions on a PRC subsidiary’s foreign exchange activities and its ability to distribute dividends to the SPV. See “Item 3. Key Information—D. Risk Factors—Risks Related to Doing Business in China—PRC regulations relating to the establishment of offshore special purpose companies by PRC residents and employee stock options granted by overseas-listed companies may increase our administrative burden, restrict our overseas and cross-border investment activity, or otherwise adversely affect us. If our shareholders who are PRC residents, or our PRC employees who are granted or exercise stock options, fail to make any required registrations or filings under such regulations, we may be unable to distribute profits and may become subject to liability under PRC laws. We may also face regulatory uncertainties that could restrict our ability to adopt additional equity compensation plans for our directors and employees and other parties under PRC law.”

 

-69-

 

 

SAFE Regulations on Employee Share Options

 

On December 25, 2006, the PBOC promulgated the “Measures for the Administration of Individual Foreign Exchange,” and on January 5, 2007, the SAFE further promulgated the implementation rules on those measures. Both became effective on February 1, 2007. According to the implementation rules, PRC citizens who are granted shares or share options by a company listed on an overseas stock market according to its employee share option or share incentive plan are required, through the PRC subsidiary of such overseas listed company or any other qualified PRC agent, to register with the SAFE and to complete certain other procedures related to the share option or other share incentive plan. Foreign exchange income received from the sale of shares or dividends distributed by the overseas listed company may be remitted into a foreign currency account of such PRC citizen or be exchanged into Renminbi. Our PRC citizen employees who have been granted share options are subject to the Individual Foreign Exchange Rules.

 

On March 28, 2007, SAFE promulgated the Operating Rules for Administration of Foreign Exchange in Domestic Individuals’ Participation in Employee Stock Ownership Plans and Stock Option plans of Companies Listed Abroad, or the Operating Rules. Stock Option Rule. On February 15, 2012, SAFE promulgated the No. 7 Notice, which supersedes the Stock Option Rule in its entirety and immediately became effective upon circulation. According to the No. 7 Notice, domestic individuals, which include any directors, supervisors, senior managerial personnel or other employees of a domestic company who are Chinese citizens (including citizens of Hong Kong SAR, Macau SAR and Taiwan) or foreign individuals who consecutively reside in the territory of PRC for one year, who participate in the same equity incentive plan of an overseas listed company shall, through the domestic companies they serve, collectively entrust a domestic agency to handle issues such as foreign exchange registration, account opening, funds transfer and remittance, and entrust an overseas institution to handle issues such as exercise of options, purchasing and sale of related stocks or equity, and funds transfer. Where a domestic agency needs to remit funds out of China as required for individuals’ participation in an equity incentive plan, the domestic agency shall apply with the local office of the SAFE for a foreign exchange payment quota on a yearly basis. A domestic agency shall open a domestic special foreign exchange account in the bank. After repatriation of foreign currency income earned by individuals from participation in an equity incentive plan, the domestic agency shall request the bank to transfer the funds from its special foreign currency account to respective personal foreign currency deposit accounts. In the case of any significant change to the equity incentive plan of a company listed abroad (such as amendment to any major terms of the original plan, addition of a new plan, or other changes to the original plan due to merger, acquisition or reorganization of the overseas listed company or the domestic company or other major events), the domestic agency or the overseas trustee, the domestic agency shall, within three months of the occurrence of such changes, go through procedures for change of foreign exchange registration with the local office of the SAFE. The SAFE and its branches shall supervise, administer and inspect foreign exchange operations related to individuals’ participation in equity incentive plans of companies listed abroad, and may take regulatory measures and impose administrative sanctions on individuals, domestic companies, domestic agencies and banks violating the provisions of the No. 7 Notice.

 

We and our employees who have been granted applicable equity awards shall be subject to the No. 7 Notice. If we fail to comply with the No. 7 Notice, we and/or our employees who are subject to the No. 7 Notice may face sanctions imposed by foreign exchange authority or any other PRC government authorities.

 

-70-

 

 

Foreign Investment Security Review Measures

 

On December 19, 2020, the NDRC and MOFCOM promulgated the Foreign Investment Security Review Measures, which took effect on January 18, 2021. Under the Foreign Investment Security Review Measures, investments in military, national defense-related areas or in locations in proximity to military facilities, or investments that would result in acquiring the actual control of assets in certain key sectors, such as critical agricultural products, energy and resources, equipment manufacturing, infrastructure, transport, cultural products and services, IT, internet products and services, financial services and technology sectors, are required to be approved by designated governmental authorities in advance. Although the term “investment through other means” is not clearly defined under the Foreign Investment Security Review Measures, we cannot rule out the possibility that control through contractual arrangement may be regarded as a form of actual control and therefore require approval from the competent governmental authority. As the Foreign Investment Security Review Measures were recently promulgated, there are great uncertainties with respect to its interpretation and implementation. Accordingly, there are substantial uncertainties as to whether our VIE structure may be deemed as a method of foreign investment in the future.

 

Regulation on Information Security

 

The Standing Committee of the National People’s Congress promulgated the Cybersecurity Law of the PRC, or the Cybersecurity Law, which became effective on June 1, 2017, to protect cyberspace security and order. Pursuant to the Cybersecurity Law, any individual or organization using the network must comply with the constitution and the applicable laws, follow the public order and respect social moralities, and must not endanger cybersecurity, or engage in activities by making use of the network that endanger the national security, honor and interests; incite subversion of state power; overthrow the socialist system; incite secession, undermining national unity, terrorism and extremism promotion, ethnic hatred and discrimination; spread violence and disseminate pornographic information, fabricating and spreading false information that disturbs economic and social order; or infringe on the fame, privacy, intellectual property and other legitimate rights and interests of others. The Cybersecurity Law sets forth various security protection obligations for network operators, which are defined as “owners and administrators of networks and network service providers,” including, among others, complying with a series of requirements of tiered cyber protection systems; verifying users’ real identity; localizing the personal information and important data gathered and produced by key information infrastructure operators during operations within the PRC; and providing assistance and support to government authorities where necessary for protecting national security and investigating crimes.

 

On December 28, 2021, the Cyberspace Administration of China, or the CAC, the NDRC, the MIIT, and several other administrations jointly promulgated the Cybersecurity Review Measures, which took effect on February 15, 2022. The Cybersecurity Review Measures replaces its previous version promulgated on April 13, 2020. According to the Cybersecurity Review Measures, (i) when the purchase of network products and services by a critical information infrastructures operator or the data processing activities conducted by a network platform operator affect or may affect national security, a cybersecurity review shall be conducted pursuant to the Cybersecurity Review Measures. The aforesaid operators shall file for a cybersecurity review with Cybersecurity Review Office under the CAC if their behavior affects or may affect national security; (ii) an application for cybersecurity review shall be made by an issuer who is a network platform operator holding personal information of more than one million users before such issuer applies to list its securities on a foreign stock exchange; and (iii) the relevant PRC governmental authorities may initiate cybersecurity review if such governmental authorities determine that the issuer’s network products or services, or data processing activities affect or may affect national security. Cybersecurity reviews focus on assessing the following national security risks factors associated with relevant objects or circumstances: (i) the risk of illegal control, interference or destruction of critical information infrastructure, arising from the purchase and utilization of network products and services; (ii) the harm on the business continuity of critical information infrastructure incurring from a disruption of network products and services supply; (iii) the safety, openness, transparency, diversity of sources of network products and services; the reliability of suppliers; and the risk of supply disruption due to political, diplomatic, trade and other reasons; (iv) the level of compliance with the PRC laws, administrative regulations and ministry rules of the suppliers of network products and services; (v) the risk of core data, important data or a large amount of personal information being stolen, leaked, destroyed, and illegally used or illegally exited the country; (vi) the risk of critical information infrastructure, core data, important data or a large amount of personal information being affected, controlled, or maliciously used by foreign governments and the network information security risk in relation to listing abroad; and (vii) other factors that may harm critical information infrastructure, cyber security and/or data security. 

 

-71-

 

 

The Administrative Provisions on the Account Information of Internet Users, which was promulgated by the CAC on June 27, 2022 and became effective on August 1, 2022, sets out guidelines on the administration of the account information of internet users. Internet-based information service providers shall perform their responsibilities as the administrative subjects of the account information of internet users, have in place professionals and technical capacity appropriate to the scale of services, and establish, improve and strictly implement the authentication of real identity information, verification of account information, security of information content, ecological governance, emergency responses, protection of personal information and other management systems.

 

On July 7, 2022, the CAC promulgated the Data Outbound Transfer Security Assessment Measures, or the Security Assessment Measures, which became effective on September 1, 2022. The Security Assessment Measures provide that, among others, data processors shall apply to competent authorities for security assessment when (i) the data processors transferring important data abroad; (ii) a CIIO and personal information processor that has processed personal information of more than one million people, transferring personal information abroad; (iii) a data processor who has provided personal information of one hundred thousand individuals or sensitive personal information of ten thousands individuals to overseas recipients, in each case as calculated cumulatively, since January 1 of the previous year; and (iv) other circumstances where the security assessment of data cross-border transfer is required as prescribed by the CAC.

 

To comply with these laws and regulations, we have adopted security policies and measures to to strengthen our defense against security threats and protect our cyber system and customer information, thereby ensuring security and continuity of our services. We also provide regular training to ensure that our employees understand that information security is everyone’s responsibility.

 

Regulation on Internet Privacy

 

Pursuant to the Administrative Provisions on Mobile Internet Applications Information Services, effective on August 1, 2016 and amended on June 14, 2022 and effective on August 1, 2022, owners or operators of mobile applications that provide information services shall obtain the relevant qualifications prescribed by laws and regulations, strictly implement their information content administrator responsibilities and carry out certain duties, including to authenticate the real identity information of users, establish and complete information content inspection and management mechanisms, perform the data security protection obligations and regulate personal information processing activities. On May 8, 2017, the Supreme People’s Court and the Supreme People’s Procuratorate released the Interpretations of the Supreme People’s Court and the Supreme People’s Procuratorate on Several Issues Concerning the Application of Law in the Handling of Criminal Cases Involving Infringement of Citizens’ Personal Information, which clarifies several concepts regarding the crime of “infringement of citizens’ personal information” stipulated by Article 253A of the Criminal Law of the People’s Republic of China, including “citizen’s personal information,” “provision” and “unlawful acquisition of citizens’ personal information.” Also, it specifies the standards for determining the “serious circumstances” and “particularly serious circumstances” of this crime.

 

On June 10, 2021, the Data Security Law was promulgated by the Standing Committee of the National People’s Congress and became effective on September 1, 2021. The Data Security Law mainly sets forth specific provisions regarding establishing basic systems for data security management, including a hierarchical data classification management system, risk assessment system, monitoring and early warning system, and emergency disposal system. In addition, it clarifies the data security protection obligations of organizations and individuals carrying out data activities and implementing data security protection responsibility.

 

On August 20, 2021, the Personal Information Protection Law was promulgated by the Standing Committee of the National People’s Congress and became effective on November 1, 2021. The Personal Information Protection Law provides for various requirements on personal information protection, including the legal basis for data collection and processing, requirements on data localization and cross-border data transfer, requirements for consent of personal data collection and processing, and requirements on processing sensitive personal information. The Personal Information Protection Law also provides that the customers shall be entitled to opt out of the information recommendation or commercial marketing to individuals conducted by means of automated decision-making, or to be provided simultaneously with options not specific to individuals’ characteristics.

 

-72-

 

 

To comply with these laws and regulations, we collect and use personal information and data from our customers with their prior consent, and have established information security systems to protect customers’ privacy. There are uncertainties with respect to the interpretation and implementation of these data security laws and regulations, so our data-related measures may be subject to additional compliance requirements and regulatory burdens, and we may be required to make further adjustments to our business practices to comply with the interpretation and implementation of such laws.  

 

Regulations on Dividend Distribution

 

Before January 1, 2020, the principal regulations governing dividend distributions of wholly foreign-owned companies include:

 

Wholly Foreign-Owned Enterprise Law (1986), as amended pursuant to the Decision of the Standing Committee of the National People’s Congress on Revising the Wholly Foreign-Owned Enterprise Law promulgated on October 31, 2000 and The Decision of the Standing Committee of the National People’s Congress on Revising the “Law of the People’s Republic of China on Foreign-invested Enterprises” which promulgated on September 3,2016 and took effect on October 1, 2016; and

 

Wholly Foreign-Owned Enterprise Law Implementing Rules (1990), as amended pursuant to the Decision of the State Council on Amending the Rules for the Implementation of the Law on Foreign-Owned Enterprises promulgated by the State Council on April 12, 2001 and the Decision of the State Council on Amending the Rules for the Implementation of the Law of the People’s Republic of China on Foreign-capital Enterprises which took effect as of the promulgation date of March 1, 2014.

 

Under these regulations, wholly foreign-owned companies in the PRC may pay dividends only out of their accumulated profits as determined in accordance with PRC accounting standards. In addition, these wholly foreign-owned companies are required to set aside at least 10% of their respective accumulated profits each year, if any, to fund certain reserve funds, until the accumulative amount of such fund reaches 50% of its registered capital. These reserve funds are not distributable as cash dividends.

 

With the Foreign Investment Law becoming effective on January 1, 2020, the Sino-foreign Equity Joint Venture Enterprise Law, the Sino-foreign Cooperative Joint Venture Enterprise Law and the Wholly Foreign-invested Enterprise Law, together with their implementation rules and ancillary regulations are no longer applicable. The Foreign Investment Law and its implementation rule, named as Implementing Regulations of the Foreign Investment Law of the People’s Republic of China, or the Implementing Regulations, does not specify the rules of dividend distribution of wholly foreign-owned companies, however, article 31 of the Foreign Investment Law states that the organizational form, organizational structure and their activities of a foreign-invested enterprise shall be governed by the provisions of the PRC Company Law, PRC Partnership Enterprise Law and other relevant laws, article 46 of the Implementing Regulations states that after the organizational forms, organizational structures, etc. of existing Foreign-invested Enterprises have been adjusted pursuant to the law, existing parties to Sino-foreign equity or cooperative joint ventures may continue to handle relevant matters according to the method of equity or interest transfer, the method of income distribution, the method of surplus assets distribution, etc. agreed in the relevant contracts. Therefore, relevant PRC laws such as PRC Company Law may apply to the dividend distribution of Foreign-owned companies, and the methods of dividend distribution stated in the current articles of association of the foreign-owned companies may still be applicable.

 

Regulation on Overseas Listing

 

On August 8, 2006, six PRC regulatory agencies, namely, the PRC Ministry of Commerce, the State Assets Supervision and Administration Commission, the State Administration for Taxation, the State Administration for Industry and Commerce, the CSRC and the SAFE, jointly adopted the Provisions on Foreign Investors’ Merger with and Acquisition of Domestic Enterprises, or the Order No. 10 (2006) which became effective on September 8, 2006 and was amended on June 22, 2009. The Order No. 10 (2006) purports, among other things, to require offshore SPVs, formed for overseas listing purposes and controlled by PRC companies or individuals, to obtain the approval of the CSRC prior to publicly listing their securities on an overseas stock exchange. On September 21, 2006, the CSRC published a notice on its official website specifying documents and materials required to be submitted to it by SPVs seeking CSRC approval of their overseas listings. 

 

-73-

 

 

On February 17, 2023, the CSRC released the Trial Administrative Measures of Overseas Securities Offering and Listing by Domestic Companies, or the Overseas Listing Trial Measures and five supporting guidelines, which came into effect on March 31, 2023. According to the Overseas Listing Trial Measures, (1) domestic companies that seek to offer or list securities overseas, both directly and indirectly, should fulfill the filing procedure and report relevant information to the CSRC; (2) if the issuer meets both of the following conditions, the overseas offering and listing shall be determined as an indirect overseas offering and listing by a domestic company: (i) the total assets, net assets, revenues or profits of the domestic operating entity of the issuer in the most recent accounting year account for more than 50% of the corresponding figure in the issuer’s audited consolidated financial statements for the same period; (ii) the senior managers in charge of business operation and management of the issuer are mostly Chinese citizens or have domicile in China, and its main places of business are located in China or main business activities are conducted in China; and (3) where a domestic company seeks to indirectly offer and list securities in an overseas market, the issuer shall designate a major domestic operating entity, which shall, as the filing entity, fulfil the due filing and reporting obligations with the CSRC, and where an issuer makes an application for listing in an overseas market, the issuer shall submit filings with the CSRC within three business days after such application is submitted.

 

Simultaneously, the CSRC issued the Notice on the Administrative Arrangements for the Filing of Overseas Offering and Listing by Domestic Companies, which, among others, clarifies that the domestic companies that have already been listed overseas on or before the effective date of the Overseas Listing Trial Measures (i.e., March 31, 2023) shall be deemed as existing issuers, or the Existing Issuers. Existing Issuers are not required to complete the filling procedures, and they shall be required to file with the CSRC when subsequent matters such as refinancing are involved.

 

According to the Overseas Listing Trial Measures, an overseas listed company shall file with the CSRC within three business days after the completion of its subsequent securities offering on the same market, and an overseas listed company shall file with the CSRC within three business days after its application of offering and listing on a different market. If an overseas listed company purchases PRC domestic assets through a single or multiple acquisitions, share swaps, shares transfers or other means, and such purchase constitutes direct or indirect listing of PRC domestic assets, a filing with the CSRC is also required. In addition, an overseas listed company is required to report to the CSRC the occurrence of any of the following material events within three business days after the occurrence and announcement thereof: (i) a change of control of the listed company; (ii) the investigation, sanction or other measures undertaken by any foreign securities regulatory agencies or relevant competent authorities in respect of the listed company; (iii) a change of listing status or transfer of listing segment; and (iv) the voluntary or mandatory delisting of the listed company. If an issuer’s main business undergoes material change and is therefore beyond the scope of business stated in the filing, such issuer shall submit to the CSRC an ad hoc report and relevant legal opinion issued by a domestic law firm within three business days after occurrence of the change.

 

Our PRC legal counsel, Hai Run Law Firm, has advised us that, should we seek to (i) offer or list subsequent securities on U.S. stock exchanges, (ii) offer or list securities on other overseas stock exchange, or (iii) purchase PRC domestic assets through a single or multiple acquisitions, share swaps, shares transfers or other means, and such purchase constitutes direct or indirect listing of PRC domestic assets, we are required to file with the CSRC within three business days after the completion of securities offering. However, our PRC legal counsel has further advised us that there are substantial uncertainties as to how the M&A Rules and Overseas Listing Trial Measures will be interpreted or implemented in the context of an overseas offering, and its opinions summarized above are subject to any new laws, rules and regulations or detailed implementations and interpretations in any form relating to the M&A Rules and Overseas Listing Trial Measures.

 

On February 24, 2023, the Provisions on Strengthening the Confidentiality and Archives Administration of Overseas Securities Issuance and Listing by Domestic Enterprises was promulgated, or the Provision on Confidentiality, which became effective on March 31, 2023. Pursuant to the Provision on Confidentiality, where a domestic enterprise publicly discloses or provides documents and materials involving state secrets and working secrets of state organs, or Relevant Documents and Materials, to the relevant securities companies, securities service institutions, overseas regulatory authorities and other entities and individuals, or provides or publicly discloses Relevant Documents and Materials through its overseas listing subjects, it shall report to the competent department with the examination and approval authority for approval in accordance with the law, and submit to the secrecy administration department of the same level for filing. Where a domestic enterprises provides accounting archives or copies of such archives to entities and individuals such as securities companies, securities service institutions and overseas regulatory authorities, it shall complete the corresponding procedures pursuant to relevant rules of the State. The working materials formed within the territory of the PRC by the securities companies and securities service institutions that provide corresponding services for the overseas issuance and listing of domestic enterprises shall be kept within the territory of the PRC, and outbound transfers of such materials shall go through approval procedures in accordance with relevant rules of the State.

 

-74-

 

 

At the time of our initial public offering in October 2007, while the application of the M&A Rule remained unclear, our then PRC legal counsel at the time, Commerce& Finance Law Offices, had advised us that, based on their understanding of the then PRC laws and regulations as well as the procedures announced on September 21, 2006:

 

the CSRC had jurisdiction over our initial public offering;

 

the CSRC had not issued any definitive rule or interpretation concerning whether offerings like our initial public offering are subject to the M&A Rule; and

 

despite the above, given that we had completed our inbound investment before September 8, 2006, the effective date of the M&A Rule, an application was not required under the M&A Rule to be submitted to the CSRC for its approval of the listing and trading of our ADSs on the Nasdaq Global Market, unless we are clearly required to do so by subsequent rules of the CSRC.

 

Based on the advice of our then PRC legal counsel, Commerce & Finance Law Offices, we did not seek CSRC’s approval for our initial public offering. Any requirement to obtain prior CSRC approval and a failure to obtain this approval, if required, could have a material adverse effect on our business, operating results, reputation and trading price of our ADSs.

 

Regulations on Tax

 

PRC Enterprise Income Tax

 

The PRC EIT is calculated based on the taxable income determined under the PRC accounting standards and regulations, as well as the EIT law. On March 16, 2007, the National People’s Congress of China enacted the EIT Law, a new EIT law which became effective on January 1, 2008, which was subsequently amended on March 16, 2007, February 24, 2017 and December 29, 2018. On December 6, 2007, the State Council promulgated the Implementation Rules which also became effective on January 1, 2008. On December 26, 2007, the State Council issued the Notice on Implementation of Enterprise Income Tax Transition Preferential Policy under the EIT Law, or the Transition Preferential Policy Circular, which became effective simultaneously with the EIT Law. The EIT Law imposes a uniform EIT rate of 25% on all domestic enterprises and foreign-invested enterprises unless they qualify under certain exceptions. Under the EIT Law, as further clarified by the Implementation Rules, the Transition Preferential Policy Circular and other related regulations, enterprises that were established and already enjoyed preferential tax treatments before March 16, 2007 will continue to enjoy them in the following manners: (i) in the case of preferential tax rates, for a five-year period starting from January 1, 2008, during which the tax rate will gradually increase to 25%; or (ii) in the case of preferential tax exemption or reduction for a specified term, until the expiration of such term. However, if such an enterprise has not enjoyed the preferential treatments yet because of its failure to make a profit, its term for preferential treatment will be deemed to start from 2008. See “Item 3. Key Information—D. Risk Factors—Risks Related to Doing Business in China—The PRC Enterprise Income Tax Law may increase the enterprise income tax rate applicable to some of our PRC subsidiaries which could have a material adverse effect on our result of operations.”

 

-75-

 

 

Under the New Income Tax law, enterprises are classified as either resident or non-resident. A resident enterprise refers to one that is incorporated under the PRC law or under the law of a jurisdiction outside the PRC with its “de facto management organization” located within the PRC. Non-resident enterprise refers to one that is incorporated under the law of a jurisdiction outside the PRC with its “de facto management organization” located also outside the PRC, but which has either set up institutions or establishments in the PRC or has income originating from the PRC without setting up any institution or establishment in the PRC. Under the New Enterprise Income Tax, Implementation Regulation, or the New EIT Implementation Regulations, “de facto management organization” is defined as the organization of an enterprise through which substantial and comprehensive management and control over the business, operations, personnel, accounting and properties of the enterprise are exercised. Under the New Income Tax Law and the New EIT Implementation Regulation, a resident enterprise’s global net income will be subject to a 25% EIT rate. On April 22, 2009, the State Administration of Taxation, or the SAT, issued SAT Circular 82, which provides certain specific criteria for determining whether the “de facto management body” of a PRC-controlled enterprise that is incorporated offshore is located in China. In addition, the SAT issued a bulletin on July 27, 2011 providing more guidance on the implementation of Circular 82 and clarifying matters such as resident status determination. Due to the present uncertainties resulting from the limited PRC tax guidance on this issue and because substantially all of our operations and all of our senior management are located within China, we may be considered a PRC resident enterprise for EIT purposes, in which case: (i) we would be subject to the PRC EIT at the rate of 25% on our worldwide income; and (ii) dividends income received by us from our PRC subsidiaries, however, would be exempt from the PRC withholding tax since such income is exempted under the EIT Law for a PRC resident enterprise recipient. See “Item 3. Key Information—D. Risk Factors—Risks Related to Doing Business in China—Our global income or the dividends we receive from our PRC subsidiaries may be subject to PRC tax under the EIT Law, which could have a material adverse effect on our results of operations.” 

 

PRC Business Tax and VAT

 

Taxpayers providing taxable services in China are required to pay a business tax at a normal tax rate of 5% of their revenues, unless otherwise provided. According to the Announcement on the VAT Reform Pilot Program of the Transportation and Selected Modern Service Sectors issued by the State Tax Bureau in July 2012, the transportation and some selected modern service sectors, including research and development and technical services, information technology services, cultural creative services, logistics support services, tangible personal property leasing services, and assurance and consulting service sectors, should pay value-added tax instead of business tax based on a predetermined timetable (hereinafter referred to as the “VAT Reform”), effective September 1, 2012 for entities in Beijing and November 1, 2012 for entities in Guangdong. The VAT Reform expanded nation-wide from August 1, 2013.

 

In March 2016, during the fourth session of the 12th National People’s Congress, it was announced that the VAT reform will be fully rolled out and extended to all industries including construction, real estate, financial services and lifestyle services. Subsequently, the SAT and Ministry of Finance jointly issued a Notice on Preparing for the Full Implementation of the VAT Reform (Cai Shui [2016] No. 36). Accordingly, we started to pay value-added tax instead of business tax from May 1, 2016. 

 

Dividend Withholding Tax

 

Under the PRC tax laws effective prior to January 1, 2008, dividends paid to foreign investors by foreign-invested enterprises are exempt from PRC withholding tax. Pursuant to the EIT Law and the Implementation Rules, dividends generated after January 1, 2008 and distributed to us by our PRC subsidiaries through our BVI subsidiary are subject to a 10% withholding tax, provided that we are determined by the relevant PRC tax authorities to be a “non-resident enterprise” under the EIT Law. Pursuant to the Avoidance of Double Taxation Arrangement, which became effective on January 1, 2007, which was subsequently amended on January 30, 2008, May 27, 2010, April 1, 2015 and July 19, 2019, dividends from our PRC subsidiaries paid to us through our Hong Kong SAR wholly-owned subsidiary CNinsure Holdings Ltd. are subject to a withholding tax at a rate of 5%. However, as described above, we may be considered a PRC resident enterprise for EIT purposes, in which case dividends received by us from our PRC subsidiary would be exempt from the PRC withholding tax because such income is exempted under the EIT Law for a PRC resident enterprise recipient. In July 2018, CNinsure Holdings Ltd. was determined by Hong Kong SAR Taxation Bureau to be a Hong Kong SAR resident enterprise and completed the application and filing process for enjoying the tax treaty in PRC Taxation Bureau therefore we have applied 5% withholding tax rate for the dividends paid by our PRC subsidiaries since then. As there remains uncertainty regarding the interpretation and implementation of the EIT Law and the Implementation Rules, it is uncertain whether any dividends to be distributed by us, if we are deemed a PRC resident enterprise, to our non-PRC shareholders and ADS holders would be subject to any PRC withholding tax. See “Item 3. Key Information—D. Risk Factors—Risks Related to Doing Business in China—Our global income or the dividends we receive from our PRC subsidiaries may be subject to PRC tax under the EIT Law, which could have a material adverse effect on our results of operations.”

 

-76-

 

 

C. Organizational Structure

 

Corporate Structure

 

We are a Cayman Islands holding company primarily operating in China through our PRC subsidiaries, including Zhonglian Enterprise, and Xinlian Information, and their subsidiaries.

 

we currently conduct our insurance agency business in mainland China primarily through our wholly-owned subsidiary Fanhua Group Company and its subsidiaries. As of March 31, 2025, we, through Fanhua Group Company, have controlling equity ownership in one insurance sales services company with a national operating license, four regional insurance agencies and two insurance brokerage firms.

 

The following diagram illustrates the corporate structure of us, including the names, places of incorporation and the proportion of ownership interests in our significant subsidiaries and their respective subsidiaries as of March 31, 2025:

 

 

 

The diagram above omits the names of subsidiaries that are immaterial individually and in the aggregate. For a complete list of our subsidiaries as of March 31, 2025, see Exhibit 8.1 to this annual report. 

 

-77-

 

 

Prior to December 27, 2024, due to restriction on foreign ownership and investment in certain internet-based businesses, we also operated these internet-based business in China through the former consolidated VIEs, namely, Xinbao Investment and Fanhua RONS Technologies, and their subsidiaries and rely on contractual arrangements among (x) our wholly-owned PRC subsidiaries Fanhua Group Company and Fanlian Investment, (y) the former consolidated VIEs and (z) the individual nominee shareholders of the former consolidated VIEs to control the business operations of the former consolidated VIEs and their subsidiaries.

 

In December 2024, as part of the share exchange transaction with BGM, our beneficial ownership in Xinbao Investment and Fanhua RONS Technologies was transferred to BGM in exchange of 72% of the issued and outstanding Class A ordinary shares of BGM. These contractual arrangements were subsequently terminated.

 

Fanhua Group Company and its direct and indirect subsidiaries and our former consolidated VIEs hold the licenses and permits necessary to conduct our insurance intermediary business and internet insurance distribution business in China.

 

Because of our historical contractual arrangements with Xinbao Investment, Fanhua RONS Technologies and their subsidiaries and their individual nominee shareholders, we are the primary beneficiary of Xinbao Investment and Fanhua RONS Technologies and their subsidiaries and we consolidate them into our consolidated financial statements. For the year ended December 31, 2024, aggregate revenues derived from these former consolidated VIEs amounted to 6.8% of our total consolidated net revenues, based on our corporate structure as of December 31, 2024.

 

The cash flows that have occurred between our subsidiaries and our former consolidated VIEs are summarized as the following:

 

The cash flows occurred between our subsidiaries and the former consolidated VIEs included the following: (1) cash received by the former consolidated VIEs from our subsidiaries as inter-company advances amounted to RMB46.8 million for the year ended December 31, 2024; and (2) commissions received offset by technology services paid by our subsidiaries to the former consolidated VIEs amounted to RMB34.5 million for the year ended December 31, 2024.

 

In the opinion of Hai Run Law Firm, our PRC legal counsel:

 

both the direct and indirect controlling equity ownership structures of our subsidiaries and our former consolidated VIEs in China do not violate the existing PRC laws and regulations

 

the historical contractual arrangements among our PRC subsidiaries, Xinbao Investment, Fanhua RONS Technologies, their subsidiaries, and their individual shareholders governed by PRC law are valid, binding and enforceable, and will not result in any violation of PRC laws or regulations currently in effect; and

 

the business operations of our PRC subsidiaries and our former consolidated VIEs comply in all material respects with existing PRC laws and regulations.

 

We have been advised by our PRC legal counsel, however, that there are uncertainties regarding the interpretation and application of PRC laws and regulations, such contractual arrangements may not be as effective as direct ownership in providing operational control. Accordingly, the PRC regulatory authorities may in the future take a view that is contrary to the interpretation and application of PRC laws and regulations currently in effect.. We have been further advised by our PRC legal counsel that if the PRC government finds that the agreements establishing the structure for operating our online operations did not comply with PRC government restrictions on foreign investment in the internet industry, we could be subject to severe penalties. See “Item 3. Key Information—D. Risk Factors—Risks Related to Our Corporate Structure—AIFU Inc. is a Cayman Islands holding company primarily operating in China through its subsidiaries. It historically also operated a small part of its business through Contractual Arrangements with Xinbao Investment and Fanhua RONS Technologies until December 27, 2024. If the PRC government retrospectively determines that the historical contractual arrangements with the former VIEs structure did not comply with the regulations of mainland China, or if these regulations change or are interpreted differently in the future, our shares and/or ADSs may decline in value or become worthless if we are deemed to be unable to assert our contractual control rights over the assets of the former VIEs.”

 

-78-

 

 

D. Property, Plants and Equipment

 

Our headquarter is located in Guangzhou, China, where we leased approximately 2,828.8 square meters of office space as of December 31, 2024. Office space leased by our subsidiaries, including certain space used and paid by sales teams, was approximately130,691 square meters as of December 31, 2024. In 2024, our total rental expenses were RMB72.3 million (US$9.9 million). 

 

Item 4A. Unresolved Staff Comments

 

None.

 

Item 5. Operating and Financial Review and Prospects

 

The following discussion and analysis of our financial condition and results of operations should be read in conjunction with our consolidated financial statements and the related notes included in this annual report. This discussion and analysis contain forward-looking statements based upon current expectations that involve risks and uncertainties. Our actual results may differ materially from those anticipated in these forward-looking statements as a result of various factors, including those set forth under “Item 3. Key Information—D. Risk Factors” or in other parts of this annual report. For discussion of 2023 items and year-over-year comparisons between 2023 and 2022 that are not included in this annual report on Form 20-F, refer to “Item 5. Operating and Financial Review and Prospects” found in our Form 20-F for the year ended December 31, 2023, that was filed with the Securities and Exchange Commission on April 29, 2024.

 

A. Operating Results

 

Factors Affecting Our Results of Operations

 

Our business is affected by various factors within the broader economic and regulatory landscape, both in China and in other jurisdictions where we operate. These include but are not limited to:

 

1. General economic conditions in China: The overall economic trajectory of China plays a pivotal role in shaping our operations, impacting market dynamics and consumer behavior;

 

2. Per Capita Disposable Income: The increase in per capita disposable income reflects evolving consumer spending patterns and influences demand for insurance and financial products;

 

3. Regulatory Changes: Regulatory shifts in China and other relevant jurisdictions significantly impact our business strategies, operations, and compliance requirements;

 

4. Industry-wide premium growth: We derive our revenue primarily from commissions and fees paid by insurance companies, typically calculated as a percentage of premiums paid by our customers to the insurance companies. Accordingly, industry-wide premium growth will have a positive impact on us. Any downturn in the Chinese insurance industry, whether caused by a general slowdown of the PRC economy or otherwise, may adversely affect our financial condition and results of operations; 

 

5. Rising Insurance Awareness and Demand: The growing awareness of insurance and increasing demand for insurance products present opportunities for expansion and innovation in our service offerings; and

 

6. Competitive Environment: The competitive landscape in China poses challenges and opportunities, driving us to continuously enhance our technological capabilities and service differentiation to maintain our market position and achieve sustained growth.

 

-79-

 

 

While our business is influenced by general factors affecting our industry, our operating results are more directly affected by the following company-specific factors:

 

business relationship with important insurance company partners;

  

  premium rate levels and commission and fee rates;

 

  the quality and productivity of our sales force;
     
  successful implementation of our professionalization, digitalization and open platform strategy;

 

  commission rates for individual sales agents;

 

  product and service mix; and

 

  seasonality.

 

Business relationship with important insurance company partners

 

We derive significant revenue from our important insurance company partners. Among these top five of our insurance company partners, Sinatay accounted for 9.8 of our total net revenues in 2024. As a result, any significant changes to our business relationship with the important insurance company partners could have a material impact on our revenue and profit.

 

Premium rate levels and commission and fee rates

 

Because the commissions and fees we receive from insurance companies for the distribution of insurance products are generally calculated as a percentage of premiums paid by our customers to the insurance companies, our revenue and results of operations are affected by premium rate levels and commission and fee rates. Premium rate levels and commission and fee rates can change based on the prevailing economic conditions, competitive and regulatory landscape, interest rate environment and other factors that affect insurance companies. These other factors include the ability of insurance companies to place new business, underwriting and non-underwriting profits of insurance companies, consumer demand for insurance products, the availability of comparable products from other insurance companies at a lower cost, and the tax deductibility of commissions and fees. In general, we can negotiate for better rates as an incentive for generating a larger volume of business.

 

In recent years, due to the decline in the interest rate of banking products in recent years, China’s insurance regulator has been implementing rules to adjust the pricing rate of life insurance products and has implemented a commission cap to the commission rate paid by insurance companies to insurance agencies and brokers like us in order to protect insurance companies from interest spread loss which has led to significant decline in our commission income and adversely affect our results of operations. If further cut in commission rates are imposed by the regulator, our results of operations could be further adversely impacted.

 

The quality and productivity of our sales force

 

The quality and productivity of our sales agents and financial advisors significantly impact our financial results. A substantial portion of our insurance sales comes from individual agents, with top performers driving the majority of sales. Recruiting and retaining these high-performing agents, especially Million-Dollar-Roundtable members, is crucial for our growth. Failing to retain these essential personnel could adversely affect our business. As competition for skilled sales agents intensifies, we may need to offer higher compensation, increasing our operating costs and reducing profitability. Training new agents and advisors adds to our expenses, further impacting profitability.

 

We aim to build a platform to enhance sales agent’s skills and productivity through training and technology implementation, along with investments in advanced tools and platforms, which are expected to yield positive results. This strategy requires continuous investment in personnel and systems. We expect these initiatives to drive growth, but inadequate execution could negatively affect our financial performance.

 

-80-

 

 

Successful implementation of our professionalization, digitalization and open platform strategy

 

We have devoted substantial efforts to upgrading our sales organization by developing high-caliber, productive and professional insurance advisor teams in economically developed cities in China. We have also built an integrated digital platform utilizing artificial intelligence, big data and cloud computing to optimize the use of data to provide the most appropriate products for existing and potential customers and increase agent productivity. In addition, we have built an open platform to share our advantages in technology, system, contractual relationship, and nationwide network with various industry participants to help them monetize their existing customer resources and to strengthen our value proposition to the market. We expect these new strategic initiatives to be new engines to drive our long-term growth. There is no assurance that we will be able to implement important strategic initiatives in accordance with our expectations, which may result in an adverse impact on our business and financial results. 

 

Commission rates for individual sales agents

 

A large component of our operating costs is commissions paid to our individual sales agents. In order to retain sales agents, we must pay commissions at a level comparable to the commissions paid by our competitors. Intensified competition for productive sales agents within the Chinese insurance industry and rising salaries in China may lead to a significant increase in commission rates which could have a negative impact on our results of operations.

 

Product and service mix

 

We began distributing auto insurance products in 1999, expanded our product offerings to other property and casualty insurance products in 2002, and started distributing long-term individual life and health insurance products in 2006, primarily to individual customers. We further broadened our service offering to cover insurance claims adjusting services in 2008. We started to offer insurance brokerage services for commercial line insurance and reinsurance brokerage services to corporate clients in 2010, which were temporarily suspended from 2017 to 2022 and re-launched in 2024. Our revenue, net profit, profit margins and other aspects of our results of operations are affected by the level of success we experience in each of the businesses we operate:

 

Insurance Agency Segment

 

Our largest segment by revenue, the insurance agency segment, provides a broad range of life and health and non-life insurance products to individual customers.

 

Most individual life and health insurance policies we distribute require periodic payment of premiums, typically annually, during a pre-determined payment period, generally ranging from three to 25 years. For each of such policies that we distribute, insurance companies will pay us a first-year commission and fee based on a percentage of the first-year premiums, and subsequent commissions and fees based on smaller percentages of the renewal premiums paid by the insured throughout the renewal term of the policy. Therefore, once we distribute a life and health insurance policy with a periodic payment schedule, it can bring us a steady flow of commission and fee revenue throughout the renewal term as long as the insured fulfills his or her premium payment commitment and continuously renews the policy.

 

Because of the recurring nature of commissions derived from long term life and health insurance business, and the higher gross margin of our life insurance business than that of our property and casualty insurance business, we intend to continue our focus on distributing more long-term life and health insurance products, which we believe will have a positive impact on our revenue and gross margin in the long term.

 

The non-life insurance policies we distribute primarily consist of individual accident insurance, indemnity medical insurance, travel insurance, and homeowner insurance that we distribute through Baoxian.com and commercial property insurance, liability insurance, cargo insurance, construction and erection insurance that we offer through our insurance brokerage firm. These non-life insurance policies we distribute are typically for a one-year term, with a single premium payable at the beginning of the term. As a result, the insured has to purchase new policies through us every year. Accordingly, we receive a single commission or fee for each property and casualty policy we distribute. The gross margin derived from our non-life insurance business is typically lower than that of our life insurance business. We expect revenues from our non-life business as a percentage of our total net revenues to remain stable as we will continue to offer non-life insurance products to our clients in partnership with Baowang despite the disposal of Xinbao Investment, the parent company of the operating entity of Baoxian.com in December 2024.

 

-81-

 

 

Claims Adjusting Segment

 

The fees we receive for our claims adjusting services are calculated based on the types of insurance products involved. For services provided in connection with property and casualty insurance (other than marine cargo insurance and automobile insurance), our fees are calculated as a percentage of the recovered amount from insurance companies plus travel expenses. For services provided in connection with marine cargo insurance, our fees are charged primarily on an hourly basis and, in some cases, as a percentage of the amount recovered from insurance companies. For services provided in connection with auto insurance, individual accident insurance and health insurance, our fees are generally fixed and the amounts collected are based on the types of services provided. In some cases, our fees are charged based on the number of claims adjustors involved in providing the services. We pay our in-house claims adjustors a base salary plus a commission calculated based on a small percentage of the service fees we receive from insurance companies or the insured. The claims adjusting business has become and likely will continue to be a steady source of our net revenues. The operating margin of our claims adjusting segment are generally lower than those of our insurance agency segment although its gross margin is relatively higher. Following the disposal of our claims adjusting operations in January 2025, our claims adjusting business has been discontinued accordingly.

 

Seasonality

 

Our quarterly results of operations are affected by seasonal variations caused by business mix, insurance companies’ business practices and consumer demand. For life insurance business, much of the jumpstart sales activities of life insurance companies occur during the first quarter of a year, while business activities slow down in the fourth quarter of a year as life insurance companies focus on the preparation for the jumpstart sales season of the coming year by preparing to launch new products, making marketing plans and organizing training. During the jumpstart sales season, life insurance companies will offer incentives that are more attractive to insurance intermediaries and sales agents to boost sales. Accordingly, our commission and fee revenue derived from life insurance business is generally the highest in the first quarter of a year and the lowest in the fourth quarter of a year. For non-life insurance products that we distribute on Baoxian.com, there was no obvious seasonal fluctuation.

 

We undertake regular evaluations of multiple operational metrics to analyze our business, assess performance, detect trends, develop financial projections, and guide strategic decision-making. The principal operational metrics we analyze are outlined in the table below:

 

Key Components of Our Results of Operations

 

As of December 31, 2023 and 2024, we operated two segments: (1) the insurance agency segment, which mainly consisted of providing agency services for distributing life insurance products and non-life insurance products on behalf of insurance companies, and (2) the claims adjusting segment, which consists of providing pre-underwriting survey services, claims adjusting services, disposal of residual value services, loading and unloading supervision services, and consulting services.

 

Operating segments are defined as components of an enterprise about which separate financial information is available and evaluated regularly by our chief operating decision maker in deciding how to allocate resources and in assessing performance.

 

-82-

 

 

Net Revenues

 

Our revenues are net of PRC tax surcharges and value-added tax incurred. In 2023 and 2024, we generated net revenues of RMB3,198.4 million and RMB1,808.8 million (US$247.8 million), respectively. We derive net revenues from the following sources:

 

  Insurance agency segment: commissions paid by insurance companies for the distribution of (i) life and health insurance products, and (ii) non-life products sold through Baoxian.com and commissions and advisory fees for (i) insurance and reinsurance brokerage services primarily paid by the insurance companies, and (ii) risk management consulting services primarily paid by the insureds, which accounted for 86.3% and 73.6% of our net revenues for 2023 and 2024, respectively; and

 

  Claims adjusting segment: commissions and fees primarily paid by the insurance companies for the provision of claims adjusting services, which accounted for 13.7% and 26.4% of our net revenues for 2023 and 2024, respectively.

  

The following table sets forth our total net revenues earned from each of our reporting segments, both in absolute amounts and as percentages of total net revenues, for the periods indicated:

 

   Year Ended December 31, 
   2023   2024 
   RMB   %   RMB   US$   % 
   (in thousands except percentages) 
Agency   2,760,448    86.3    1,331,778    182,453    73.6 
Life insurance business   2,593,803    81.1    1,186,462    162,545    65.6 
Non-life insurance business (previously categorized as P&C insurance business)   166,645    5.2    145,316    19,908    8.0 
Claims adjusting   437,941    13.7    477,054    65,356    26.4 
Total net revenues   3,198,389    100.0    1,808,832    247,809    100.0 

 

Insurance agency segment primarily covers distribution of life and health insurance products and non-life insurance products to individuals and to a lesser extent commercial line of property insurance products to corporate clients. Net revenues from the insurance agency segment decreased from 2023 to 2024 in both absolute amount and as a percentage of our total net revenues.

 

Net revenues generated from distribution of long-term life and health insurance products have become our primary source of revenue. We began distributing individual life and health insurance products in 2006. Net revenues generated from distribution of life and health insurance products decreased from 2023 to 2024, both in absolute amounts and as a percentage of our net revenues. The decrease was mainly due to (i) the decrease in commission rates paid by insurance companies and decline in sales volume as a result of the implementation of the “Unified Commissions and Fees in Reporting and Underwriting” policy which imposed a commission cap in the broker and agency channel; (ii) a relatively high base from the sales spike before the downward pricing rate adjustment of life insurance products from 3.5% to 3.0% in 2023, (iii) about 20% of the life insurance revenue of 2023 was contributed from newly acquired entities, while there was no acquired entities in 2024; and (iv) the decrease in renewal commission income as a result of the decreased average portfolio based renewal commission rate, and to a lesser extent, due to changes in product mix. We expect our life insurance business to bring in significant revenue that will continue to represent a high percentage of our total net revenues in the next several years. We believe this growth will be driven by a number of factors including demand for traditional life and health insurance products as a result of the aging population and the Chinese consumers’ increasing awareness of the benefits of insurance as well as improved productivity of our sales professionals as the Company focuses more resources on recruiting, retaining and training elite sales agents.

 

Net revenues generated from distribution of non-life products decreased from 2023 to 2024 in absolute amounts of our net revenues, primarily due to the decrease of life business. We expect our net revenues derived from distribution of non-life products to remain stable in 2024.

 

We began providing claims adjusting services in 2008. Net revenues from our claims adjusting segment increased from 2023 to 2024, primarily due to business recovery after the pandemic. We expect there will be no more revenues from claims adjusting business going forward as we completed the disposal of our claims adjusting operations in January 2025.

 

-83-

 

 

The commissions and fees we receive from the distribution of insurance products are based on a percentage of the premiums paid by the insured. Commission and fee rates generally depend on the type of insurance products, the particular insurance company and the region in which the insurance products are sold. We typically receive payment of the commissions and fees from insurance companies for insurance products on a monthly basis. Some of the fees are paid to us annually or semi-annually in the form of additional performance bonuses after we achieve specified premium volume or policy renewal goals as agreed upon between the insurance companies and us.

 

We are compensated primarily by insurance companies for our claims adjusting services. The fees we receive for our claims adjusting services depend on the types of insurance products involved. For services provided in connection with marine cargo insurance, our fees are charged primarily on an hourly basis and, in some cases, as a percentage of the amount recovered from insurance companies. For claims adjusting services related to auto insurance, individual accident insurance and health insurance, our fees are generally fixed on a per claim basis, or in some cases, on a per head basis. These fees are typically paid to us on a quarterly basis. For services provided in connection with other non-life, our fees are calculated as a percentage of the recovered amount from insurance companies plus travel expenses. We typically receive payment for these fees on a semi-annual or annual basis.

 

Operating Costs and Expenses

 

Our operating costs and expenses primarily consist of costs incurred in connection with the distribution of insurance products and the provision of claims adjusting services, selling expenses and general and administrative expenses. The following table sets forth the components of our operating costs and expenses, both in absolute amounts and as percentages of our net revenues, for the periods indicated.

 

   Year Ended December 31, 
   2023   2024 
   RMB   %   RMB   US$   % 
   (in thousands except percentages) 
Total net revenues   3,198,389    100.0    1,808,832    247,809    100.0 
Operating costs   (2,145,416)   (67.1)   (1,112,866)   (152,462)   (61.5)
Selling expenses   (250,223)   (7.8)   (208,583)   (28,576)   (11.5)
General and administrative expenses   (606,925)   (19.0)   (519,105)   (71,117)   (28.7)
Impairment loss             (404,121)   (55,364)   (22.3)
Total operating costs and expenses   (3,002,564)   (93.9)   (2,244,675)   (307,519)   (124.0)

 

Operating Costs

 

We incur costs primarily in connection with the distributions of insurance products and the provision of insurance brokerage and claims adjusting services. Our operating costs decreased from 2023 to 2024, which was in line with the decrease in revenue during the same period. We rely mainly on our registered sales agents and to a much lesser degree, on Baoxian.com, as well as non-affiliated channel partners who used our open platform solutions, for the distribution of insurance products. For claims adjusting services, we rely mainly on our in-house claims adjustors. Operating costs incurred as a percentage of net revenues decreased from 2023 to 2024, primarily due to the higher proportion of revenue contributed by the renewal life insurance business which typically has higher gross margin than new business and the decrease in higher-margin volume-based commission from new life insurance business We anticipate that our operating costs as a percentage of our total net revenues to increase as we intend to leverage the opportunities brought by upcoming regulatory changes to consolidate the market and grab more market shares in 2025. 

 

-84-

 

 

Selling Expenses

 

Our selling expenses primarily consist of:

 

salaries and employment benefits for employees who work in back office below the provincial management level;

 

  office rental, telecommunications and office supply expenses incurred in connection with sales activities; and

 

  advertising and marketing expenses.

 

Selling expenses in 2024 were RMB208.6 million (US$28.6 million), representing a decrease of 16.6% from RMB250.2 million in 2023. The decrease was due to expenses savings from personnel optimization and decreased number of sales outlets, partially offset by the increase in the recognition of RMB10.9 million (US$1.5 million) share-based compensation expenses related to shares options granted to MDRT agents. We expect that our selling expenses will be in line with the sales volume of new policies in the coming year.

 

General and Administrative Expenses

 

Our general and administrative expenses principally comprise:

 

  salaries and benefits for our administrative staff;

 

  share-based compensation expenses for managerial and administrative staff;

 

  research and development expenses in relation to our mobile and online programs;

 

  professional fees paid for valuation, market research, legal and auditing services;

 

  bad debt expenses for doubtful receivables;

 

  compliance-related expenses, including expenses for professional services;

 

  depreciations and amortizations;

 

  office rental expenses;

 

  travel and telecommunications expenses;

 

  entertainment expenses;

 

  office supply expenses for our administrative staff; and

 

  foreign exchange loss.

 

General and administrative expenses were RMB519.1 million (US$71.1 million) for 2024, representing a decrease of 14.5% from RMB606.9 million in 2023. The decrease was mainly due to cost savings from personnel optimization and decrease in the number of branches in 2024, partially offset by the increase in the recognition of RMB27.7 million (US$3.8 million) share-based compensation expenses related to shares options granted to certain executive and directors. We expect that our general and administrative expenses will decrease in absolute amount as a result of efficiency improvement and cost-savings brought by the Company’s digitization and technological investment.

 

-85-

 

 

Share-based compensation expenses

 

On August 12, 2022, our board of directors adopted a new share incentive plan under which we have reserved 161,143,768 ordinary shares for issuance, which was approximately 15% of our outstanding ordinary shares as of June 30, 2022. On February 20, 2024, our board of directors adopted another share incentive plan under which we have reserved 113,423,618 ordinary shares for issuance, which was approximately 10% of our outstanding ordinary shares as of December 31, 2023 (“2024 Share Incentive Plan”). Under the two share incentive plans, our board of directors has approved the grant of options to purchase an aggregate of 42.0 million Class A ordinary shares and the grant of restricted share units of 36.0 million Class A ordinary shares as of December 31, 2024. See Item 6. Directors, Senior Management and Employees — B. Compensation —Share Incentives” for more information of the share incentive plans and option grants.

 

Accordingly, we recognized share-based compensation expenses of MB17.1 million in 2023 and RMB38.6 million (US$5.3million) in 2024. See “Item 6. Directors, Senior Management and Employees—B. Compensation—Share Incentives.” We expect share-based compensation expenses to be a significant component of our operating expenses in the near future. 

 

Impairment

 

Impairment loss reflected the expected adverse impact of the overall economic uncertainties in China, growth slowdown within the Chinese insurance market and our strategic business transition on our earnings in the next two to three years. We perform annual impairment analysis, and for the years ended December 31, 2022, 2023 and 2024, impairment losses on goodwill and intangible asset were nil, nil and RMB404.1 million (US$55.4 million), respectively.

 

Discussion of Certain Balance Sheet Items

 

The following table sets forth certain selected consolidated balance sheets data as of December 31, 2023 and 2024.

 

   As of December 31 
   2023   2024 
   RMB   RMB   US$ 
   (in thousands) 
Selected Consolidated Balance Sheets Data            
ASSETS:            
Short term investments   928,270    615,461    84,318 
Other receivables, net   111,754    732,696    100,379 
Other current assets, net   121,347    32,613    4,468 
Contract assets, net of allowances   359,506    260,368    35,670 
 Contract assets - non-current, net of allowances   711,424    693,638    95,028 
Investments in affiliates       1,004,683    137,641 
Total assets   4,050,884    4,151,014    568,687 
LIABILITIES AND EQUITY:               
Short-term loans   164,300    134,976    18,492 
Accrued commissions   155,558    128,314    17,579 
Accrued commissions – non-current   401,385    387,540    53,093 
Total liabilities   1,713,366    1,520,559    208,315 
Total equity   2,337,518    2,630,455    360,372 
Total liabilities and equity   4,050,884    4,151,014    568,687 

 

Short-term investments 

 

Short-term investments mainly consist of bank financial products, trust products and asset management plans. As compared with the balance as of December 31, 2023, short-term investments as of December 31, 2024 decreased by RMB312.8 million, mainly due to the maturity of short-term investment products in 2024 which was then lent to third parties and was recorded as an increase in other receivable as of December 31, 2024.

 

-86-

 

 

Other receivable, net

 

Other receivable mainly represented advances to staffs or entrepreneurial agents for daily business operations, rental deposits and advances to third parties. As compared with the balance as of December 31, 2023, other receivables as of December 31, 2024 increased by RMB620.9 million, mainly represented (i) term-loan (matures in June 2024 with extension) to Sichuan Tianyi Real Estate Development Co., Ltd. (“Sichuan Tianyi”) of RMB65.0 million and corresponding interest receivable RMB4.1 million as of December 31, 2024. The loan is guaranteed by the ultimate controlling owner of Sichuan Tianyi, whom is jointly liable, with interest rate of 6% per annum. This loan receivable is expected to be settled within one year; and (ii) term-loan (matures in June 2025) to an education company of RMB670.3   million as of December 31, 2024, with the interest rate of 5% per annum. This loan is expected to be settled within one year and recorded as current assets.

 

Other current assets, net

 

Other current assets represent prepayment to third parties. As compared with the balance as of December 31, 2023, other current assets as of December 31, 2024 decreased by RMB88.7 million, mainly due to a decrease in market value of an equity investment in Cheche Technology Inc. (“Cheche”) from RMB96.2 million as of December 31, 2023 to RMB13.7 million as of December 31, 2024.

 

Contract assets, net of allowances

 

Contract assets consist of (i) amount derived from estimated renewal commissions and (ii) initial commissions earned in relation to policies that are still in the hesitation period as of December 31, 2023 and 2024. The Company presents contract assets to be reclassified to accounts receivable within the next twelve months and after the next twelve months as current contract assets and non-current contract assets separately in the consolidated balance sheets as of December 31, 2023 and 2024, respectively. As compared with the balance as of December 31, 2023, the total balance of contract assets including both current and non-current portion as of December 31, 2023 decreased by RMB152.1 million, mainly due to the significant decrease in sales of new policies in 2024.

 

Investments in Affiliates

 

Investment in affiliates represents equity investments with significant influence by the right to nominate one board member in the investees. As of December 31, 2024, the balance of investment in affiliates mainly represents equity investment in BGM, which was acquired in exchange for the equity interest of RONS Technology and Xinbao Investment that were transferred to BGM.

 

Short-term loan

 

Short-term loan represented borrowings made by the Company’s subsidiaries from financial institutions in mainland China and were due within one year. The balance of short term loan as of December 31, 2024 decreased by RMB29.3 million as compared with the balance as of December 31, 2023, mainly due to decreased bank loan from a commercial bank in China in 2024 which bears an interest rate of 3.5% per annum.

 

Accrued commissions

 

Accrued commissions represented costs related to estimated renewal commissions. The Company presented estimated renewal commission costs to be paid within the next twelve months and after the next twelve months as current accrued commissions and non-current accrued commissions separately in the consolidated balance sheets as of December 31, 2023 and 2024, respectively. As of December 31, 2024, the balances of current and non-current accrued commissions collectively decreased by RMB41.1 million, as compared with the balances as of December 31, 2023. The increase was mainly due to a comprehensive impact of decreased estimated renewal commission cost for new policies sold during 2024 and cumulative catch-up adjustments to estimated variable commissions accrued as a result of declining constraint percentage applied on an ongoing basis.

 

-87-

 

 

Taxation

 

We and each of our subsidiaries file separate income tax returns.

 

The Cayman Islands, the British Virgin Islands and Hong Kong SAR

 

Under the current laws of the Cayman Islands and the British Virgin Islands, we and our subsidiaries incorporated in the British Virgin Islands are not subject to income or capital gains taxes. In addition, dividend payments are not subject to withholding tax in those jurisdictions.

 

On March 21, 2018, the Hong Kong SAR Legislative Council passed The Inland Revenue (Amendment) (No. 7) Bill 2017 (the “Bill”) which introduces the two-tiered profits tax rates regime. The Bill was signed into law on March 28, 2018 and was gazetted on the following day. Under the two-tiered profits tax rates regime, the first 2 million Hong Kong SAR Dollar of profits of the qualifying group entity will be taxed at 8.25%, and profits above HK$2 million will be taxed at 16.5%.

 

The provision for current income taxes of the subsidiaries operating in Hong Kong SAR has been calculated by applying the current rate of taxation of 8.25% for the years ended December 31, 2023 and 2024. Payment of dividends is not subject to withholding tax in Hong Kong SAR.

 

PRC

 

EIT

 

According to the PRC Enterprise Income Tax Law, which became effective on January 1, 2008 and was subsequently amended on March 16, 2007, February 24, 2017 and December 29, 2018, as further clarified by subsequent tax regulations implementing the EIT law, foreign invested enterprises and domestic enterprises are subject to enterprise income tax, or EIT, at a uniform rate of 25%.

 

Pursuant to the relevant laws and regulations in the PRC, Shenzhen Huazhong United Technology Co., Ltd., or Shenzhen Huazhong, our wholly-owned subsidiary, was recognized as a software company and thus exempted from PRC Income Tax for two years starting from its first profit-making year, followed by a 50% reduction for the next three years. For Shenzhen Huazhong, 2017 was the first profit-making year and accordingly it has made a 12.5% tax provision for its profits for the years ended December 31, 2021. Its tax holiday expired in 2021.

 

Pursuant to the Circular on Issues Regarding Tax-related Preferential Policies for Further Implementation of Western Development Strategy jointly issued by the State Ministry of Finance, General Administration of Customs, China and State Administration for Taxation, enterprises located in the western China regions that fall into the encouraged industries are entitled to 15% EIT preferential tax treatment from January 1, 2011 to December 31, 2020. The preferential tax treatment is extended to December 31, 2030, pursuant to No. 23 Announcement Concerning the Extension of the EIT Policies for Enterprises Located in Western China issued by the Ministry of Finance on April 23, 2020. In September 2018, our wholly-owned subsidiary, Fanhua Lianxing Insurance Sales Co., Ltd. (“Lianxing”), which is the holding vehicle of our life insurance operations, was relocated to Tianfu New Area, Sichuan province, PRC. Subsequently, Lianxing will enjoy 15% EIT tax rate instead of a unified 25% from September 1, 2018 to December 31, 2030.  

 

Pursuant to the Circular on Inclusive Tax Relief Policies for Small Low-Profit Enterprises (“SLPEs”), or Circular [2019] No. 13, jointly issued by the State Ministry of Finance and State Administration for Taxation in January 2019, an SLPE is entitled to a preferential tax rate of 20% with a 75% reduction on its annual taxable income for the portion not exceeding RMB1 million and a 50% reduction for the portion between RMB1 million to RMB3 million. Further to the Circular [2019] No. 13, Announcement on Preferential Tax Policies for SLPEs and Individually-owned Businesses was jointly issued by the State Ministry of Finance and State Administration for Taxation in April 2021, which provides SLPEs an 12.5% reduction on annual taxable income for the portion not exceeding RMB1 million. Pursuant to the Circular on Inclusive Tax Relief Policies for Small Low-Profit Enterprises (“SLPEs”), or Circular [2022] No. 13, jointly issued by the State Ministry of Finance and State Administration for Taxation in March 2022, an SLPE is entitled to a preferential tax rate of 20% with a 75% reduction on its annual taxable income for the portion between RMB1 million to RMB3 million. Pursuant to the Circular on Inclusive Tax Relief Policies for Small Low-Profit Enterprises (“SLPEs”), or Circular [2023] No. 12, jointly issued by the State Ministry of Finance and State Administration for Taxation in August 2023, an SLPE is entitled to a preferential tax rate of 20% with a 75% reduction on its annual taxable income and the preferential tax treatment is extended to December 31, 2027.

 

Accordingly, Shenzhen Baowang E-commerce Co., Ltd., the wholly-owned subsidiary of one of our former VIEs, both of which have been transferred to BGM in December 2024, enjoyed a preferential tax rate of 20% with a 75% reduction on their annual taxable income from January 1, 2019 to December 31, 2023. Shenzhen Fanhua Training Co., Ltd. a subsidiary of our claims adjusting segment which was discontinued in January 2025 following the disposal, enjoy a preferential tax rate of 20% with 75% on their annual taxable income from January 1, 2019 to December 31, 2020, an 87.5% reduction on their annual taxable income from January 1, 2021 to December 31, 2022 and a 75% reduction on their annual taxable income for the fiscal year of 2023.

 

-88-

 

 

Business Tax and VAT

 

With respect to all of our PRC entities for the period immediately prior to the implementation of the VAT reform program, revenues from our services are subject to a 5% PRC business tax. Revenues from our online advertising services are subject to an additional 3% cultural business construction fee.

 

In March 2016, during the fourth session of the 12th National People’s Congress, it was announced that the VAT reform will be fully rolled out and extended to all industries including construction, real estate, financial services and lifestyle services. Subsequently, the State Administration of Taxation and Ministry of Finance jointly issued a Notice on Preparing for the Full Implementation of the VAT Reform (Cai Shui [2016] No. 36). Accordingly, revenues from our services are subject to value-added tax instead of business tax starting from May 1, 2016.

 

PRC Urban Maintenance and Construction Tax and Education Surcharge

 

Any entity, foreign-invested or purely domestic, or individual that is subject to consumption tax, VAT and business tax is also required to pay PRC urban maintenance and construction tax. The rates of urban maintenance and construction tax are 7%, 5% or 1% of the amount of consumption tax, VAT and business tax actually paid depending on where the taxpayer is located. All entities and individuals who pay consumption tax, VAT and business tax are also required to pay education surcharge at a rate of 3%, and local education surcharges at a rate of 2%, of the amount of VAT, business tax and consumption tax actually paid. 

 

Results of Operations

 

The following table sets forth our net revenues, operating costs and expenses and income from operations by reportable segments for the periods indicated.

 

   2023   2023 to 2024 Percentage Change   2024 
   RMB   %   RMB   US$ 
   (in thousands except percentages) 
Consolidated Statement of Income Data                
Net revenues:                    
Agency   2,760,448    (51.8)   1,331,778    182,453 
Life insurance business   2,593,803    (54.3)   1,186,462    162,545 
Non-life insurance business   166,645    (12.8)   145,316    19,908 
Claims adjusting   437,941    8.9    477,054    65,356 
Total net revenues   3,198,389    (43.4)   1,808,832    247,809 
Operating costs and expenses:                    
Agency   (2,422,386)   (33.1)   (1,619,793)   (221,911)
Claims adjusting   (418,589)   11.3    (465,777)   (63,811)
Other   (161,589)   (1.5)   (159,105)   (21,797)
Total operating costs and expenses   (3,002,564)   (25.2)   (2,244,675)   (307,519)
Income from operations                    
Insurance agency   338,062    N/A    (288,015)   (39,458)
Claims adjusting   19,352    (41.7)   11,277    1,545 
Other   (161,589)   (1.5)   (159,105)   (21,797)
Income (Loss) from operations   195,825    N/A    (435,843)   (59,710)
Other income, net:                    
Gains (loss) from fair value change   102,867    N/A    (78,499)   (10,754)
Investment income related to the realized gain on available-for-sale investments   49,106    (13.9)   42,288    5,793 
Interest income, net   5,690    118.3    12,423    1,702 
Gains (Losses) from the disposal of subsidiaries   (2,904)   N/A    897,306    122,930 
Others, net   (766)   N/A    (24,434)   (3,346)
Income from operations before income taxes and share of income and impairment of affiliates, net   349,818    18.1    413,241    56,615 
Income tax expense   (59,402)   66.2    (98,715)   (13,524)
Share of income and impairment of affiliates, net   (1,317)   283.6    (5,052)   (692)
Net income   289,099    7.0    309,474    42,399 
Less: Net income (loss) attributable to the noncontrolling interests   8,622    N/A    (145,486)   (19,931)
Net income attributable to the Company’s shareholders   280,477    62.2    454,960    62,330 

 

We are currently operating under two reporting operating segments: (1) insurance agency, and (2) claims adjusting.

 

-89-

 

 

Year ended December 31, 2024 Compared to Year Ended December 31, 2023

 

Net Revenues

 

Our total net revenues decreased by 43.4% from RMB3,198.3 million in 2023 to RMB1,808.8 million (US$247.8 million) in 2024.

 

Net revenues from insurance agency segment

 

Net revenues from our insurance agency segment consist of net revenues derived from our life insurance business and non-life insurance business.

 

Net revenues from our insurance agency segment decreased by 51.8% from RMB2,760.4 million in 2023 to RMB1,331.8 million (US$182.5 million) in 2024.

 

 

Net revenues from life insurance agency business consist of first year commissions, renewal commissions collected and renewal commissions recognized related to variable consideration estimates. Net revenues for the life insurance business decreased by 54.3% from RMB2,593.8 million in 2023 to RMB1,186.5 million (US$162.5 million) in 2024. The decreased was mainly due to (i) the decrease in commission rates paid by insurance companies and the decline in sales volume as a result of the implementation of the “Unified Commissions and Fees in Reporting and Underwriting” policy which imposed a commission cap in the broker and agency channel; (ii) a relatively high base from the sales spike prior to the downward adjustment of the life insurance pricing rate from 3.5% to 3.0% in 2023, (iii) approximately 20% of the life insurance revenue in 2023 was contributed by newly acquired entities, while there was no acquisition in 2024; and (iv) the decrease in renewal commission income as a result of the decreased average portfolio- based renewal commission rate, and to a lesser extent, due to changes in product mix.

 

In 2024, total life insurance GWP decreased by 3.4% year-over-year to RMB15,557.8 million, of which FYP decreased by 48.8% year-over-year to RMB1,791.9 million while renewal premiums increased by 9.0% year-over-year to RMB13,766.0 million. Net revenues generated from our life insurance business accounted for 73.6% of our total net revenues in 2024.

 

Revenues for the non-life insurance business were mainly derived from commissions generated for internet-based insurance products, including medical insurance, accident insurance, travel insurance and homeowner insurance products and to a lesser extent from commissions and services fees from the provision of insurance brokerage services for commercial line of insurance products Net revenues generated from the non-life insurance business accounted for 8.0% of our total net revenues in 2024.

 

  Net revenues from our claims adjusting segment increased by 8.9% from RMB437.9 million in 2023 to RMB477.1 million (US$65.4 million) for 2024. The increase was mainly due to business recovery after the pandemic.  Revenues generated from the claims adjusting business accounted for 26.4% of our total net revenues in 2024.

 

Operating Costs and Expenses

 

Operating costs and expenses decreased by 25.2% from RMB3,002.6 million in 2023 to RMB2,244.7 million (US$307.5 million) for 2024.

 

  Operating costs and expenses for our insurance agency segment decreased by 33.1% from RMB2,422.4 million in 2023 to RMB1,619.8 million (US$221.9 million) in 2024, mainly due to the decrease in insurance revenue generated from the agency business, partially offset by impairment loss of RMB404.1million (US$55.4 million).

 

  Operating costs and expenses for our claims adjusting segment increased by 11.3% from RMB418.6 million in 2023 to RMB465.8 million (US$63.8 million) in 2024, largely in line with the increase in revenue for the claims adjusting business.

 

-90-

 

 

Income from Operations

 

As a result of the foregoing factors, we recorded an operating loss of RMB435.8 million (US$59.7 million) for 2024, as compared to an operating income of RMB195.8 million for 2023.

 

  Our agency insurance segment recorded an operating loss of RMB288.0 million (US$39.5 million) for 2024, as compared to an income from operation of RMB338.1 million in 2023. The operation loss in 2024 was primarily due to an impairment loss of RMB404.1 million(US$55.4 million) recognized on goodwill and intangible assets mainly arising from the acquisitions in 2023. Based on the underperformance of the agency business, where the actual revenue and operating income declined compared with projected results for the current period mainly due to the implementation of new regulatory rules, a slowdown in macroeconomic condition and a sustained decrease in stock prices, we determined that it was more likely than not that there were indications of impairment for the reporting unit of Agency Insurance. As such, we recognized goodwill and intangible assets impairment of RMB404.1million (US$55.4 million) during the year ended December 31, 2024.

 

  Operations income for our claims adjusting segment decreased by 41.7% from RMB19.4 million in 2023 to RMB11.3 million (US$1.5 million) in 2024.

 

  Other loss from operations represented operating loss incurred by the headquarters, which was not allocated to each business segment. Operating loss incurred by the headquarters decreased by 1.5% from RMB161.6 million in 2023 to RMB159.1 million (US$21.8 million) in 2024, mainly due to cost savings.

 

Other Income

 

Loss from fair value change. Loss from fair value change was RMB78.5million (US$10.8 million), primarily represents: (i) an unrealized holding loss of RMB82.5 million (US$11.3 million) in 2024, reflecting a change in the fair value of the Company’s equity interests holding in Cheche; in which we own approximately 3.2% of the equity interest, and (ii) an unrealized income of RMB4.4 million (US$0.6 million) representing a change in the fair value of the contingent consideration in regard to business combinations in the first quarter of 2024.

 

Investment income related to the realized gain on available-for-sale investments. Investment income recorded a decrease of 13.9% from RMB49.1 million to RMB42.3 for the corresponding period in 2024. The decrease reflects the periodic fluctuation in yields from short-term investments in financial products as it is recognized when the investment matures or is disposed of.

 

Gains from the disposal of subsidiaries. Gains from the disposal of subsidiaries for the year 2024 mainly represents gain from disposal of RONS Technology and Xinbao Investment and their subsidiaries in 2024.

 

Income Tax Expense

 

Our income tax expense increased by 66.2% from RMB59.4 million in 2023 to RMB98.7 million (US$13.5 million) in 2024, mainly due to the deferred tax income provided for the gain from disposal of RONS Technology and its subsidiaries in 2024. The effective tax rate for 2024 was 23.9% compared with 17.0% in 2023.

 

Net Income Attributable to the Non-controlling Interests

 

The net loss attributable to the non-controlling interests was RMB145.5 million (US$19.9 million) in 2024, as compared to the net income attributable to the non-controlling interests of RMB8.6 million in 2023, primarily due to an impairment loss of RMB119.1 million (US$16.3million) allocated to non-controlling interests of the newly acquired subsidiaries in 2023.

 

Net Income Attributable to the Company’s Shareholders

 

As a result of the foregoing factors, our net income attributable to our shareholders increased by 62.2% from RMB280.5 million in 2023 to RMB455.0 million (US$62.3 million) in 2024.

 

-91-

 

 

Foreign Currency

 

We have foreign currency bank deposits which are primarily denominated in U.S. dollars. The exchange rate between U.S. dollar and RMB has declined from an average of RMB8.2264 per U.S. dollar in July 2005 to RMB7.2807 per U.S. dollar in December 2024. The fluctuation of the exchange rate between the RMB and U.S. dollar and HK dollar resulted in a foreign currency translation gain of RMB1.7 million (US$0.2 million) in 2024, when we translated our financial assets from U.S. dollar and HK dollar into RMB. We have not hedged exposures to exchange fluctuations using any hedging instruments. See “Item 3. Key Information—D. Risk Factors—Risks Related to Doing Business in China—Fluctuation in the value of the RMB may have a material adverse effect on your investment.” and “Item 11. Quantitative and Qualitative Disclosures about Market Risk—Foreign Exchange Risk.”

 

B. Liquidity and Capital Resources

 

Cash Flows and Working Capital

 

Our principal sources of liquidity have been cash generated from our operating activities. As of December 31, 2024, we had RMB192.1million (US$26.3 million) in cash and cash equivalents, and RMB615.5 million (US$84.3 million) in short-term investments. Our cash and cash equivalents consist of cash on hand and bank deposits and our short-term investments consisting of short-term, highly liquid investments that are readily convertible to known amounts of cash, and have an insignificant risk of changes in value related to changes in interest rates. Our principal uses of cash have been to fund dividend distribution, maintenance and development of our IT infrastructure, establishment of new branches and sales outlets, working capital requirements, automobiles and office equipment purchases, office renovation and rental deposits.

 

We expect to require cash to fund our ongoing business needs, particularly acquisitions of complementary business including quality insurance intermediary companies which we expect to fund in stock payment and cash to a lesser degree, further expansion of our distribution and service network in China with the focus on developing a more professional sales force in major cities, the development of digital capabilities and expand our market presence in international markets.

 

We believe that our current cash and cash equivalents and anticipated cash flow from operations will be sufficient to meet our anticipated cash needs, including our cash needs for working capital and capital expenditures, for at least the next 12 months. We may, however, require additional cash due to changing business conditions or other future developments, including any investments or acquisitions we may decide to pursue. If our existing cash is insufficient to meet our requirements, we may seek to sell additional equity securities, debt securities or borrow from lending institutions. Financing may be unavailable in the amounts we need or on terms acceptable to us, if at all. The sale of additional equity securities, including convertible debt securities, would dilute our earnings per share. The incurrence of debt would divert cash for working capital and capital expenditures to service debt obligations and could result in operating and financial covenants that restrict our operations and our ability to pay dividends to our shareholders. If we are unable to obtain additional equity or debt financing as required, our business operations and prospects may suffer. 

 

The following table sets forth a summary of our cash flows for the periods indicated:

 

   Year Ended December 31, 
   2023   2024 
   RMB   RMB   US$ 
   (in thousands) 
Net cash generated from operating activities   101,787    142,852    19,570 
Net cash used in investing activities   (234,308)   (436,590)   (59,812)
Net cash provided from (used in) financing activities   86,176    (64,389)   (8,821)
Net decrease in cash and cash equivalents and restricted cash   (46,345)   (358,127)   (49,063)
Cash and cash equivalents and restricted cash at the beginning of the year   648,211    602,004    82,474 
Cash and cash equivalents and restricted cash at the end of the year   602,004    245,744    33,666 

  

-92-

 

 

Operating Activities

 

Net cash generated from operating activities for the fiscal year ended December 31, 2024 was 142.9 million (US$19.6 million). This reflected the net income of RMB309.5 million (US$42.4 million), as adjusted for non-cash and non-operating items, primarily including (i) depreciation of expense of RMB12.5 million (US$1.7 million); (ii) amortization of intangible assets of RMB16.8 million (US$2.3 million); (iii) non-cash operating lease expense of RMB59.9 million (US$8.2 million); (iv) provision for allowance for credit losses on financial assets of RMB43.7 million (US$6.0 million), (v)share-based compensation expenses of RMB38.6million (US$5.3 million); (vi) impairment loss on goodwill and intangible assets of RMB404.1 million (US$55.4 million), reflecting the expected adverse impact of the overall economic uncertainties in China, growth slowdown within the Chinese insurance market and our strategic business transition on our earnings in the next two to three years; (vii) change in fair value of equity investments of RMB82.6 million (US$11.3 million) and (viii) net gain on disposal of RONS Technology and its subsidiaries in 2024 amounted RMB897.3 million (US$122.9 million). The significant changes in such non-cash and non-operating items were primarily due to amortization of intangible assets and impairment loss on goodwill and intangible assets due to the acquisitions in 2023, offset by the significant disposal gain from RONS Technology and its subsidiaries. Operating cash flows were negatively affected by a RMB32.6 million net change in our operating assets and liabilities, primarily from the effects of (i) an increases of other receivables of RMB272.4 million   (US$37.3 million), (ii) a decrease of RMB135.7 million (US$18.6 million) in accounts payable, and (iii) a decrease of RMB55.7 million (US$7.6 million) in lease liability; offsetting by (i) an increase of other payables and accrued expenses of RMB310.5 million (US$42.5 million), and (ii) a decrease of RMB116.9 million (US$16.0 million) in contract assets.

 

Net cash generated from operating activities amounted to RMB101.8million (US$14.3 million) for the year ended December 31, 2023, primarily attributable to (i) a net income of RMB289.1 million (US$40.7 million), (ii) adjustments of depreciation expense of RMB16.2 million (US$2.3 million), non-cash operating lease expense of RMB69.7 million (US$9.8 million), provision for allowance for credit losses on financial assets of RMB24.6 million (US$3.5 million),share-based compensation expenses of RMB17.1million (US$2.4 million), share of income of affiliates, net of impairment of RMB1.3 million (US$0.2 million) and investment income of RMB17.0 million (US$2.4 million), change in fair value of equity investments of RMB96.2 million (US$13.6 million), fair value gain on contingent considerations, net of RMB6.7 million(US$ 0.9 million) which were non-cash items and, (iii) increases of contract assets of RMB327.4 million (US$46.1 million), and accrued commissions of RMB364.0 million (US$51.3 million), offset by decrease of other current asset of RMB8.6 million (US$1.2 million), other receivables of RMB9.0 million (US$1.3 million), accounts payable of RMB362.1 million (US$51.0 million), insurance premium payables of RMB1.6 million (US$0.2 million) related to non-life business contributed by channel vendors of Baowang, other payables and accrued expenses of RMB2.1million (US$0.3 million), accrued payroll of RMB8.8 million (US$1.2 million),income taxes payable of RMB29.9 million (US$4.2million), other tax liability of RMB2.3 million (US$0.3 million) and lease liability of RMB68.3 million (US$9.6 million).

 

Investing Activities

 

Net cash used in investing activities for the year ended December 31, 2024 was RMB436.6 million (US$59.8 million), primarily attributable to cash used to purchase short-term investment products of RMB1,847.5 million (US$253.1 million), cash lent to third parties of RMB824.8 million(US$113.0 million), purchase of property, plant and equipment of RMB8.5 million (US$1.2 million) and disposal of subsidiaries, net of cash disposed of RMB50.4 million(US$6.9 million), offset by proceeds from the disposal of short-term investments of RMB2,150.4 million (US$294.6 million) that matured and repayment of loan receivables from a third party of RMB141.0 million(US$19.3 million). 

 

Net cash used in investing activities for the year ended December 31, 2023 was RMB234.3 million (US$33.0 million), primarily attributable to cash used to purchase short-term investment products of RMB4,399.9 million (US$619.7 million), purchase of long-term investments of RMB135.5 million (US$19.1 million), cash lent to third parties of RMB160.0 million(US$22.5 million), purchase of property, plant and equipment of RMB13.0 million (US$1.8 million) and disposal of subsidiaries, net of cash disposed of RMB2.4 million(US$0.3 million), offset by proceeds from the disposal of short-term investments of RMB4,226.0 million (US$595.2 million) that matured, repayment of loan receivables from a third party of RMB229.0 million(US$32.3 million) and cash acquired from business acquisitions of RMB18.5 million(US$2.6 million).

 

-93-

 

 

Financing Activities

 

Net cash used in financing activities was RMB64.4 million (US$8.8 million) for the year ended December 31, 2024, attributable to proceeds from bank borrowings of RMB135.0 million(US$18.5 million), partially offset by repayment of bank and other borrowings of RMB164.3 million  (US$22.5 million), dividend distributed to noncontrolling interest of RMB29.5 million(US$4.0 million) and repurchase of ordinary shares from open market of RMB5.7 million(US$0.8 million).

 

Net cash generated from financing activities was RMB86.2 million (US$12.1 million) for the year ended December 31, 2023, attributable to proceeds from bank borrowings of RMB182.3 million(US$25.7 million) and capital contribution from non-controlling interests of RMB7.3 million(US$1.0 million), partially offset by repayment of bank and other borrowings of RMB62.8 million(US$8.8 million), and repurchase of ordinary shares from open market of RMB40.6 million(US$5.7 million).

 

Material cash requirements

 

Our material cash requirements as of December 31, 2024 and any subsequent interim period primarily include our capital expenditures, operating lease obligations and tax liabilities.

 

We incurred capital expenditures of RMB77.7 million, RMB13.0 million and RMB8.5 million (US$1.2 million) for the years ended December 31, 2022, 2023 and 2024, respectively. Our capital expenditures have been used primarily to construct our IT infrastructure and online platforms, and to purchase automobiles and office equipment for newly-established sales outlets. We estimate that our cash commitments including our cash requirements will increase substantially in the following two or three years as we pursue selective acquisitions of quality assets in combination of stock payments and cash to accelerate the expansion of our open platform and diversify our revenue streams and we increase investments to enhance the professional skills of our existing sales force through training and digital empowerment, maintain our IT infrastructure and digital platforms and enhance digital operation capabilities. We anticipate funding our future capital expenditures primarily with net cash flows from financing and operating activities.

 

Our operating lease obligations consist of undiscounted minimum lease payment included in the measurement of operating lease liabilities under the lease agreements for our office premises. Our leasing expense was RMB98.8 million, RMB82.6 million and RMB72.3 million (US$9.9 million) in 2022, 2023 and 2024, respectively. The majority of our operating lease commitments are related to our office lease agreements in China.

 

We had uncertain tax liabilities of RMB29.6 million (US$4.1 million) for 2024. As we are unable to make reasonably reliable estimates of the period of cash settlement with the respective taxing authority, such liabilities are excluded from the contractual obligations discussed above. Other than the contractual obligations and commercial commitments discussed above, we did not have any other material long-term debt obligations, operating lease obligations, purchase obligations or other material long-term liabilities as of December 31, 2024.

 

As of December 31, 2023 and 2024, total outstanding of balance short-term loans amounted to RMB164.3 million and RMB135.0 million (US$18.5 million), respectively, which consisted of RMB denominated borrowings made by the Company’s subsidiaries from financial institutions in mainland China and were repayable within one year.

 

Off-Balance Sheet Commitments and Arrangements

 

We have not entered into any financial guarantees or other commitments to guarantee the payment obligations of third parties. We have not entered into any derivative contracts that are indexed to our shares and classified as shareholders’ equity, or that are not reflected in our consolidated financial statements. Furthermore, we do not have any retained or contingent interest in assets transferred to an unconsolidated entity that serves as credit, liquidity or market risk support to such entity. We do not have any variable interest in any unconsolidated entity that provides financing, liquidity, market risk or credit support to us or that engages in leasing, hedging or research and development services with us. As a result, as of December 31, 2024, we did not have any off-balance sheet arrangements that had or were reasonably likely to have a current or future effect on our financial condition, revenues or expenses, results of operations, liquidity, capital expenditures or capital resources.

  

-94-

 

 

Holding Company Structure

 

We are a holding company with no material operations of our own. We conduct our operations primarily in China through our subsidiaries in China. We also conducted a small portion of operations through our former consolidated VIEs, Xinbao Investment, Fanhua RONS Technologies and their affiliates in China until December 27, 2024 when we completed the disposal of Xinbao Investment and Fanhua RONS Technologies and their affiliates to BGM. As a result, our ability to pay dividends and to finance any debt we may incur depends upon dividends paid by our subsidiaries. If our subsidiaries incur debt on their own behalf in the future, the instruments governing their debt may restrict their ability to pay dividends to us. Our wholly-owned subsidiaries are permitted to pay dividends to us only out of their retained earnings, if any, as determined in accordance with PRC accounting standards and regulations. Under PRC law, each of our subsidiaries and fomer consolidated VIEs in China is required to set aside at least 10% of its after-tax profits as reported in the PRC statutory financial statements each year, if any, to fund a statutory reserve until such reserve reach 50% of its registered capital, and before the Foreign Investment Law becomes effective on January 1, 2020, our wholly-owned subsidiaries had to set aside a portion of its after-tax profits to fund the employee welfare fund at the discretion of its board. Although the statutory reserves can be used, among other ways, to increase the registered capital and eliminate future losses in excess of retained earnings of the respective companies, the reserve funds are not distributable as cash dividends except in the event of liquidation of the companies. Furthermore, the EIT Law that took effect on January 1, 2008 has eliminated the exemption of EIT on dividends derived by foreign investors from foreign-invested enterprises and imposes on foreign-invested enterprises an obligation to withhold tax on dividends distributed by such foreign-invested enterprises. As of December 31, 2024, our restricted net asset was RMB1,495.4 million (US$204.9 million). This amount is composed of the registered equity of our PRC subsidiaries and the statutory reserves described above. Our ability to pay dividends primarily depends upon dividends paid by our subsidiaries. As of December 31, 2024, we had aggregate undistributed earnings of approximately RMB1,448.2 million (US$198.4 million) that were available for distribution. These undistributed earnings are considered to be indefinitely reinvested, and will be subject to PRC dividend withholding taxes upon distribution. 

 

C. Research and Development, Patents and Licenses, etc.

 

See “Item 4. Information on the Company—B. Business Overview—Intellectual Property.”

 

D. Trend Information

 

Other than as disclosed elsewhere in this annual report, we are not aware of any trends, uncertainties, demands, commitments or events for the period from January 1, 2024 to December 31, 2024 that are reasonably likely to have a material adverse effect on our net revenues, income, profitability, liquidity or capital resources, or that would cause the disclosed financial information to be not necessarily indicative of future operating results or financial conditions.

 

E. Critical Accounting Policies and Estimates

 

We prepare financial statements in accordance with U.S. GAAP, which requires us to make judgments, estimates and assumptions that affect the reported amounts of our assets and liabilities and the disclosure of our contingent assets and liabilities at the end of each fiscal period, as well as the reported amounts of revenues and expenses during each fiscal period. We continually evaluate these judgments and estimates based on our own historical experience, knowledge and assessment of current business and other conditions, our expectations regarding the future based on available information and assumptions that we believe to be reasonable. This forms our basis for making judgments about matters that are not readily apparent from other sources. Since the use of estimates is an integral component of the financial reporting process, our actual results could differ from those estimates. Some of our accounting policies require a higher degree of judgment than others in their application. 

 

The selection of critical accounting policies, the judgments and other uncertainties affecting the application of those policies and the sensitivity of reported results to changes in conditions and assumptions are factors that should be considered when reviewing our financial statements. The following descriptions of critical accounting estimates should be read in conjunction with our consolidated financial statements and other disclosures included in this annual report. For further information, see Note 2 to our consolidated financial statements in this annual report.

 

-95-

 

 

Revenue Recognition

 

Revenue is recognized when control of promised goods or services is transferred to our customers in an amount of consideration to which an entity expects to be entitled to in exchange for those goods or services.

 

We derive agency revenue by serving as a sales agent to distribute various life insurance and P&C insurance products on behalf of the insurance companies by which we are entitled to receive initial commission from the insurance companies based on the premium paid by the policyholders for the related insurance policy sold. For life insurance agency, we are also entitled to subsequent renewal commission and compensation, and renewal performance bonus (collectively referred to as “renewal commissions”) which represent variable considerations and are contingent on future renewals of initial policies or we achieve our performance target as such life insurance products are long-term products.

 

When estimating the variable consideration, we use the expected value method based on accumulated historical data and experiences. We also consider constraints when determining the estimated variable consideration, which we refer to as “estimated constrained values”.

 

We perform ongoing evaluation of the appropriateness of the constraint applied, and consider the sufficiency of evidence that would suggest that the long-term expectation underlying the assumptions has changed. Starting from January 1, 2021, we believe that we have already accumulated sufficient historical data and experiences at a confidence level that through which we can utilize to make a reasonable estimate of variable considerations of the portfolio of contracts. The estimated renewal commissions are contingent on future renewals of initial policies or achievement of certain performance targets. Given the material uncertainty around the subsequent renewal of the insurance policies, the estimated renewal commissions expected to be collected are recognized as revenue only to the extent that it is probable that a significant reversal in the amount of cumulative revenue recognized will not occur when the uncertainty is subsequently resolved. With the passage of time and accumulation of historical experiences and data, the judgment and assumptions are to be continuously re-evaluated and adjusted as needed when more information becomes available.

 

The following describes how we apply the expected value method and our key considerations and judgments under the expected value method:

 

Determining portfolio of contracts: We set up portfolios segregated by renewal term of the underlying policies which we refer to as a “batch” under the expected value method, by grouping long-term life insurance policies into batches of policies with various renewal terms.

 

  Accumulating historical data and experiences: We believe that accumulating sufficient renewal years’ data for new products sold as the basis for the estimate is necessary for making a reasonable estimate that is representative and comparable to those policies sold in subsequent periods. On-going accumulation of historical renewal data and experiences represents the growth of our confidence for making a reasonable estimate without a significant subsequent reversal in revenue recognized.

 

  Estimating variability for each variable renewal consideration: For each of the variable renewal commissions, there is only one underlying variability (i.e., the renewal rates for each of the subsequent years of the policy period which is contingent on policyholders’ renewal). Given the payment term for each of the renewal commissions is different, we thus separately estimate the future renewal rates of batches of policies based on accumulated historical renewal information.

 

  Considering constraints on estimates: In estimating the variable consideration, we evaluated the following factors that could increase the likelihood or magnitude of a reversal:

 

  - we have limited history of selling our current life insurance products and co-operating with our current customers, such that our confidence for making a reasonable estimate of future renewal(s) of long-term life insurance policies is limited;

 

  - the occurrence of renewal is outside our control and the estimate of renewal rates is complex and requires significant judgment;

 

  - the estimate of variable consideration associated with policy renewals has a broad range of possible consideration amounts; and

 

  - the contingency is not expected to be resolved for a long period of time

 

-96-

 

 

Along with the accumulation of historical renewal data and experiences, we re-evaluate the appropriateness of the constraint applied on an on-going basis and adjust the constraint accordingly when we observe more evidence that would suggest that the long-term expectation underlying the assumptions has changed. Accordingly, the constraint applied to existing business’s total estimated renewal commissions we expect to receive for all sold long-term life insurance products decreased from 51% as of December 31, 2023 to 42% as of December 31, 2024.  Considering the difference in historical product matrix and portfolio of renewal data, we apply different constraints in estimating the renewal commission revenues to its existing business and the newly acquired entities. Accordingly, the constraints applied to Zhongrong’s and Zhongji’s total estimated renewal commissions we expect to receive for all sold long-term life insurance products decreased from 12% and 35%, respectively, as of December 31, 2023 to 5% and 23%, respectively, as of December 31, 2024.

 

Ongoing reassessment of the estimated constrained values: We continue to reassess the estimated constrained values at the end of each reporting period on a quarterly basis, including continuing to review and evaluate the reasonableness of the applied assumptions by comparing the original estimated constrained values with the actual renewal commissions collected to monitor and determine whether any changes to the assumptions are needed.

  

Business Combinations

 

Business combinations are recorded using the acquisition method of accounting. We allocate the purchase consideration to the tangible assets acquired, liabilities assumed, and intangible assets acquired based on their estimated fair values. The excess of the fair value of purchase consideration over the fair values of these identifiable assets and liabilities is recorded as goodwill. Such valuations require management to make significant estimates and assumptions, especially with respect to intangible assets. Significant estimates in valuing certain intangible assets include, but are not limited to, expected cash flows and discount rates.

 

Management’s estimates of fair value are based upon assumptions believed to be reasonable, but which are inherently uncertain and unpredictable and, as a result, actual results may differ from estimates. We use various techniques to determine fair value in such instances, including the income approach. Significant estimates used in determining fair value include, but are not limited to, cash flow projections, discount rate and useful lives. Allocation of purchase consideration to identifiable assets and liabilities affects our amortization expense, as acquired finite-lived intangible assets are amortized over the useful life, whereas any indefinite lived intangible assets, including goodwill, are not amortized. Changes in these estimates and assumptions could materially affect the determination of the asset’s fair value. See Note 3 of the Notes to the Consolidated Financial Statements for information regarding business combination. 

 

Recent Accounting Pronouncements

 

See Item 18 of Part III, “Financial Statements—Note 2—Summary of Significant Accounting Policies—(ab) Recently accounting pronouncements issued not yet adopted” and “Financial Statements—Note 2—Summary of Significant Accounting Policies— Recently accounting pronouncements issued not yet adopted.”

 

Item 6. Directors, Senior Management and Employees

 

A. Directors and Senior Management

 

The following table sets forth information regarding our directors and executive officers as of the date of this annual report.

 

Directors and Executive Officers   Age   Position/Title
Hang Suong Nguyen   40   Chairwoman of the Board of Directors
Wei Chen   55   Chief Executive Officer and Vice-Chairwoman of the Board of Directors
Huaguang Huang   44   Chief Financial Officer
Jiaxing Shi   34   Independent Director of the Board of Directors
Changfu Li   41   Independent Director of the Board of Directors
Jianyun Ye   38   Independent Director of the Board of Directors

 

Ms. Hang Suong Nguyen has been our Chairwoman since September 2024. Since June 2023, Ms. Hang Suong Nguyen has served as the Vice President of Wealth Will Limited, overseeing operational strategies and driving the company’s capital deployment and growth in multiple emerging markets. Prior to that, from late 2018 until May 2023, she held the position of Sales Director at Trustwell Far East Pte. Ltd., where she was responsible for formulating and executing sales strategies, managing the sales team, analyzing market demands, maintaining customer relationships, and expanding business channels, making significant contributions to the company’s cross-border business. She obtained her Bachelor’s degree in International Business from Vietnam National University in 2008 and her Master’s degree in Business Administration from Hanoi University of Science and Technology in 2009.

 

-97-

 

 

Ms. Wei Chen has been our Chief Executive Officer and Vice Chairwoman since January 2025. She has been appointed as an ‘Entrepreneur Mentor of Shenzhen’ by the Shenzhen government since 2017. In this capacity, she has successively served as a senior strategic advisor to several high-tech enterprises and publicly-listed companies, including Jiangsu Juxin Integrated Circuit Technology Co., Ltd., Chipsea Technologies, Jakob Semiconductor (Shenzhen) Co Ltd., Shenzhen Kuaijin Data Technology Services Co Ltd., Quanxin Electronics Technology (Shenzhen) Co., Ltd., and Shenzhen Baifu Future Biotech Co., Ltd. She founded Shenzhen Okelan Technology Co., Ltd., a company specializing in in R&D, manufacturing, and sales of wireless communication chips, in September 2006 and has served as its Chairwoman until December 2017, leading it from its startup stage through multiple financing rounds. From June 2013 to September 2018, she has held the positions of Secretary-General and Executive President of the Shenzhen Association of Technology Experts, building extensive experience and connections in Shenzhen’s high-tech and finance sectors. From March 2005 to August 2006, Ms. Chen served as Assistant to the Chairman and Director of Marketing at Guangzhou Kangwei Group, where she was actively involved in major projects and negotiations for international brand authorizations with renowned brands. Ms. Chen graduated from the Business & Finance School of Sheffield Hallam University in the UK with a Master degree in International Marketing.

 

Mr. Huaguang Huang has been our chief financial officer since January 2025. From June 2022 to January 2025, Mr. Huang served as the Finance Manager at Shenzhen Hiao Electronic Technology Co., Ltd, where he has built a financial empowerment distribution system. From September 2019 to March 2022, he was the Finance Director at Jimi IoT, where he advanced the informatization of production, sales, and research as well as IPO internal control compliance. From 2015 to 2019, he was the Finance Director at Zhonglan Interconnection Technology, where he established a business-finance integration platform and completed multiple rounds of financing. From November 2010 to February 2015,,he was the Deputy Finance Director at Hanpu Electronic Technology Development, where he promoted a lean management accounting system. From September 2003 to July 2010, he was the Finance Manager at Shenzhen Jiaqiao Communications, where he participated in the entire process from private placement to IPO. Mr. Huang holds the title of Intermediate Accountant and bachelor’s degree in Accounting from Jiangsu University of Science and Technology.

 

Ms. Jiaxing Shi has been our independent director since September 2024. Ms. Jiaxing Shi has served as the Investment Operations Manager at YD Network Technology Co Ltd. since March 2024, overseeing the company’s investment strategy, and financial due diligence to optimize long-term returns. Prior to this role, she served as senior audit professionals at UHY LLP and Marcum LLP from 2022 to 2024. Prior to that, she served as senior manager position in financial reporting and investor relations role at Aurora Mobile Ltd. (Nasdaq: JG) from 2018 to 2022. She received an MBA Degree in Financial Management from Goldey-Beacom College in 2018 and a Master Degree in Accounting from St. John’s University in 2015. She received Bachelor’s Degree in Inner Mongolia University of Finance and Economics in 2013..

 

Mr. Changfu Li has been our independent director since September 2024. Mr. Changfu Li has over a decade of experience in senior management, with a focus on strategic operations and cost management across various industries. Mr. Li has served as a consulting advisor at Beijing Shanying Legal Consulting Co., Ltd since November 2023. Prior to this, he served as a procurement supervisor at Shanghai Sanqing Industrial Development Co., Ltd. in June 2010, where he managed procurement operations and contributed to sales strategy planning. And later he was promoted to Vice President of Administration and Purchasing Manager at the company’s Guangzhou branch in March 2020. Before that, from 2006 to 2010, Mr. Li held the position of procurement associate at Zhejiang Shalangsi Craft Co., Ltd. Mr. Li earned his bachelor’s degree in International Economics and Trade from Yanbian University in 2006.

 

Mr. Jianyun Ye has been our independent director since January 2025. Mr. Ye has served as the General Manager of the Product and Marketing Department at Shenzhen Qianhai Caihou Fund Sales Co., Ltd. since August 2018. In this role, he is responsible for the distribution of financial products, customer acquisition and maintenance, and product analysis and review. Before this role, Jianyun Ye worked as a financial advisor at Shenzhen Zhongke Innovation Financial Holdings Group Co., Ltd. as a team leader at a direct branch of Shenzhen Jinan Wealth Management Co., Ltd. and as a partner at Shenzhen Ronghui Tianxia Asset Management Co., Ltd. During these positions, he accumulated extensive capabilities in high-net-worth client development, team management, private fund incubation, and relationship maintenance with partner institutions. Jianyun Ye began his career at Guosen Securities, where he served as a client manager and gained experience in securities market analysis, customer service, and channel development. Mr. Ye holds securities and fund professional qualification certificates and graduated from the University of Wales with a Master’s degree in Business Administration and obtained a Bachelor’s degree with Honors in Computer Science from the University of Greenwich. 

  

-98-

 

 

Employment Agreements

 

Each of our executive officers has entered into an employment agreement with us. Under these agreements, each of our executive officers is employed for a specified time period. We may terminate the employment for cause, at any time, without notice or remuneration, for certain acts of the employee, including but not limited to a conviction or plea of guilty to a felony, negligence or dishonesty to our detriment, failure to perform the agreed-to duties after a reasonable opportunity to cure the failure and failure to achieve the performance measures specified in the employment agreement. An executive officer may terminate his employment at any time with one-month prior written notice if there is a material reduction in his authority, duties and responsibilities or in his annual salary before the next annual salary review. Furthermore, we may terminate an executive officer’s employment at any time without cause upon two-month advance written notice. In the event of a termination without cause by us, we will provide the executive officer a lump-sum severance payment in the amount of RMB0.5 million, unless otherwise specifically required by applicable law.

 

Each executive officer has agreed to hold, both during and after the employment agreement expires or is earlier terminated, in strict confidence and not to use, except as required in the performance of his duties in connection with the employment, any confidential information, trade secrets and know-how of our company or the confidential information of any third-party, including our consolidated VIE and our subsidiaries, received by us. In addition, each executive officer has agreed to be bound by non-competition restrictions set forth in his employment agreement. Specifically, each executive officer has agreed not to, while employed by us and for one year following the termination or expiration of the employment agreement, (i) approach our clients, customers or contacts or other persons or entities introduced to the executive officer for the purpose of doing business with such person or entities, and will not interfere with the business relationship between us and such persons and/or entities; (ii) assume employment with or provide services as a director for any of our competitors, or engage, whether as principal, partner or otherwise, in any business which is in direct or indirect competition with our business; or (iii) seek directly or indirectly, to solicit the services of any of our employees who is employed by us at the date of the executive officer’s termination, or in the year preceding such termination. 

 

B. Compensation

 

In 2024, the aggregate cash compensation, including reimbursement of expenses, to our executive officers which include executive directors was approximately RMB6.2 million (US$0.9 million), and the aggregate cash compensation to our non-executive directors was approximately RMB1.4 million (US$0.2 million). We did not set aside or accrue any amounts to provide pension, retirement or similar benefits for our executive officers and directors except for statutory social security payment.

 

Share Incentives

 

2007 Share Incentive Plan

 

In order to attract and retain the best available personnel for positions of substantial responsibility, provide additional incentive to employees, directors and consultants and promote the success of our business, a share incentive plan was adopted by our board of directors and shareholders in 2007, as amended and restated in December 2008. We have reserved 136,874,658 ordinary shares for issuance under our 2007 Share Incentive Plan, which was approximately 15% of our outstanding ordinary shares at the time we authorized the number of ordinary shares reserved for issuance. The 2007 Share Incentive Plan expired upon the tenth anniversary of the shareholder approval of the 2007 Share Incentive Plan.

 

All of the options under 2007 Share Incentive Plan had been exercised or forfeited.

 

-99-

 

 

2022 Share Incentive Plan

 

On August 12, 2022, our board of directors adopted a share incentive plan under which we have reserved 161,143,768 ordinary shares for issuance, which was approximately 15% of our outstanding ordinary shares as of June 30, 2022 (“2022 Share Incentive Plan”).

 

Simultaneously, our board of directors approved the grant of options to purchase an aggregate of 4,000,000 ordinary shares to former independent directors pursuant to the 2022 Share Incentive Plan (the “2022 Option 1”). The exercise price of these options is US$0.2305 per ordinary share, equal to the closing price of our ADS on the Nasdaq Global Select Market one day prior to the grant date (after adjusting for the 20 ordinary shares to 1 ADS ratio). The options are scheduled to vest over a four-year period starting from August 31, 2023, subject to their continued service with us. Upon resignation of these independent directors in January 2024 and in September 2024, respectively, options granted to such independent directors to purchased 4,000,000 ordinary shares were immediately exercisable and vested. As of March 31, 2025, options to purchase 4,000,000 ordinary shares related to 2022 Option 1 were outstanding.

 

On February 6, 2023, our board of directors approved the grant options to purchase an aggregate of 13,680,000 ordinary shares to certain top agents who have met the requirements for Million Dollar Round Table Membership, pursuant to the 2022 Share Incentive Plan (the “2022 Option 2”). The exercise price of these options is US$0.05 per ordinary share. The options are scheduled to vest over a two-year period starting from March 31, 2024, subject to the achievement of certain key performance indicators by the option holders and their continued service with us. As of March 31, 2025, options to purchase 8,788,580 ordinary shares related to 2022 Option 2 were outstanding.

 

On August 16, 2023, our board of directors approved the grant of restricted share units of 10,739,800 ordinary shares (“RSUs 1”) to one of our former executive officer. The RSUs are scheduled to vest over a five-year period starting from June 30, 2024, subject to his continued service with us. On July 15, 2024, our board of directors approved the grant of an additional RSUs of 5,364,000 ordinary shares (“RSUs 2”) to him. The RSUs are scheduled to vest over a two-year period starting from July 15, 2024, subject to his continued service with us. Upon resignation of this former executive officer in September 2024, the RSUs granted to him to purchase 16,000,000 ordinary shares were immediately exercisable and vested and the remaining RSUs to purchase 103,800 ordinary shares were forfeited. As of March 31, 2025, options to purchase 16,000,000 ordinary shares related to 2022 Option 1 were vested and outstanding.

 

2023 Share Incentive Plan

 

On February 20, 2024, our board of directors adopted a share incentive plan under which we have reserved 113,423,618 Class A ordinary shares for issuance, which was approximately 10% of our outstanding ordinary shares as of December 31, 2023 (“2023 Share Incentive Plan”).

 

Pursuant to 2022 Share Incentive Plan and 2023 Share Incentive Plan, option grants and restricted share unit grants were approved by our board of directors as follows:

 

On April 16, 2024, share options were granted to certain “MDRT” Agents to purchase an aggregate of 18,088,000 Class A ordinary shares with an exercise price of US$0.11809 per ordinary share, with an exercise price of US$0.05 per class A ordinary share (“2024 Option 1”). The options are scheduled to vest over a two-year period starting from the date of grant, with 50% and the remaining 50% of the options being vested on March 31, 2025 and March 31, 2026, respectively, subject to the achievement of certain key performance indicators by the option holders and their continued service with us. As of March 31, 2025, options to purchase 16,370,000 Class A ordinary shares related to 2024 Option 1 were outstanding.

 

On June 25, 2024, share options were granted to certain sales team leaders to purchase an aggregate of 4,930,000 Class A ordinary shares (“2024 Option 2”). The exercise price of these options is US$0.05 per class A ordinary share. The options are scheduled to vest over a two-year period starting from March 31, 2025, subject to the achievement of certain key performance indicators by the option holders and their continued service with us. As of March 31, 2025, options to purchase 1,880,000 ordinary shares related to 2024 Option 2 were outstanding.

 

-100-

 

 

On various dates from April 16, 2024, share options were granted to certain new agents to purchase an aggregate of 3,400,000 Class A ordinary shares (“2024 Option 3”). The exercise price of these options is US$0.05 per class A ordinary share. The options are scheduled to vest over a two-year period starting from the date of grant, with 50% and the remaining 50% of the options being vested on March 31, 2025 and March 31, 2026, respectively, subject to the achievement of certain key performance indicators by the option holders and their continued service with us.   As of March 31, 2025, options to purchase 640,000 ordinary shares related to 2024 Option 3 were outstanding.

 

On July 2, 2024, our board of directors authorized the issuance of share options to purchase up to 138,000,000 class A ordinary shares of the Company, to 15 management team members of the Company’s major subsidiaries (“2024 Option 4”). The exercise price of these options is US$0.096 per class A ordinary share. To facilitate the exercise of the share options, we provided these option holders a loan at an interest rate of 3% per annum. In July 2024, 2024 Option 4 were fully exercised through cash payment. As of December 31, 2024, all of the shares exercised under 2024 Option 4 have been repurchased by the Company at a price of US$0.096 per class A ordinary share and subsequently the loan for the option exercise has been repaid in full.

 

On November 18, 2024, our board of directors approved the grant of restricted share units of 20,000,000 Class A ordinary shares (“RSUs 3”) to Ms. Hang Suong Nguyen, our chairperson. The RSUs are scheduled to vest over a three-year period starting from   starting from the date of grant, with 30%, 30% and 40% to vest on grant date of each of the years starting from 2025 to 2027, respectively, subject to her continued service with us. As of March 31, 2025, all of the RSUs 3 are outstanding.

 

On February 14, 2025, our board of directors approved the grant of restricted share units of an aggregate of 200,000,000 Class A ordinary shares (“RSUs 4”) to certain former officers and employees as compensation for termination of employment relationship with them. Such RSUs are exercisable and vested from 1 March, 2025.

 

The following paragraphs describe the principal terms of the 2022 Share Incentive Plan and 2023 Share Incentive Plan as currently in effect.

 

Types of Awards.

 

The types of awards we may grant under our 2022 Share Incentive Plan and 2023 Share Incentive Plan include the following:

 

  options to purchase our ordinary shares;

 

  restricted shares, which represent non-transferable ordinary shares, that may be subject to forfeiture, restrictions on transferability and other restrictions; and

 

  restricted share units, which represent the right to receive our ordinary shares at a specified date in the future, which may be subject to forfeiture.

 

Awards may be designated in the form of ADSs instead of ordinary shares. If we designate an award in the form of ADSs, the number of shares issuable under the 2022 and 2023 Share Incentive Plans will be adjusted to reflect the ratio of ADSs to ordinary shares.

 

Eligibility. We may grant awards to employees, directors and consultants of our company or any of our related entities, which include our subsidiaries or any entities in which we hold a substantial ownership interest. However, we may grant options that are intended to qualify as incentive share options, or ISOs, only to our employees and employees of our majority-owned subsidiaries.

 

Plan Administration. The compensation committee of our board of directors, or a committee designated by the compensation committee, will administer the 2022 and 2023 Share Incentive Plans. However, awards made to our independent directors must be approved by the entire board of directors. The compensation committee or the full board of directors, as appropriate, will determine the individuals who will receive grants, the types of awards to be granted and terms and conditions of each award grant, including any vesting or forfeiture restrictions.

 

-101-

 

 

Award Agreement. Awards granted under our 2022 and 2023 Share Incentive Plans will be evidenced by an award agreement that will set forth the terms, conditions and limitations for each award. In addition, in the case of options, the award agreement may also specify whether the option constitutes an ISO or a non-qualifying share option.

 

Acceleration of Awards upon Corporate Transactions. The outstanding awards will accelerate upon occurrence of a change-of-control corporate transaction where the successor entity does not assume our outstanding awards under the 2022 and 2023 Share Incentive Plans. In such event, each outstanding award will become fully vested and immediately exercisable, and the transfer restrictions on the awards will be released and any forfeiture provisions will terminate immediately before the date of the change-of-control transaction. If the successor entity assumes our outstanding awards and later terminates the grantee’s service without cause within 12 months of the change-of-control transaction, the outstanding awards will automatically become fully vested and exercisable.

 

Exercise Price and Term of Awards. The exercise price per share subject to an option will be determined by the plan administrator and set forth in the award agreement which may be a fixed or variable price related to the fair market value of our ordinary shares; provided, however, that no options may be granted to an individual subject to taxation in the United States at less than the fair market value on the date of grant. To the extent not prohibited by applicable laws or any exchange rule, a downward adjustment of the exercise prices of any outstanding options may be made in the absolute discretion of the plan administrator and will be effective without the approval of our shareholders or the approval of the affected participants. If we grant an ISO to an employee who, at the time of that grant, owns shares representing more than 10% of the voting power of all classes of our share capital, the exercise price cannot be less than 110% of the fair market value of our ordinary shares on the date of that grant. The term of each award will be stated in the award agreement. The term of an award shall not exceed 10 years from the date of the grant, except that five years is maximum term of an ISO granted to an employee who holds more than 10% of the voting power of our share capital.

 

Amendment and Termination. Our board of directors may at any time amend, suspend or terminate the 2022 and 2024 Share Incentive Plans. Amendments to the 2022 and 2023 Share Incentive Plans are subject to shareholder approval to the extent required by law, or stock exchange rules or regulations. Additionally, shareholder approval will be specifically required to increase the number of shares available for issuance under the 2022 and 2024 Share Incentive Plan or to extend the term of an option beyond ten years. Unless terminated earlier, the 2022 and 2024 Share Incentive Plan will expire and no further awards may be granted after the tenth anniversary of the shareholder approval of the 2022 and 2023 Share Incentive Plan.

 

As of March 31, 2025, options to purchase 27,678,580 Class A ordinary shares of the Company were outstanding and 236,000,000 RSUs in Class A ordinary shares have been issued and outstanding.

 

HPH’s Share Option Grants

 

On February 2, 2024, share options were granted to certain employees of the Company and top agents to purchase 5,799,925 ADSs of HPH as a supplement of salary and benefit packages. Pursuant to the share incentive program, the exercise price of these options is US$0.001 per HPH’s ADS. The options are scheduled to vest over a one-year period starting from March 1, 2025, subject to the achievement of certain key performance indicators by the option holders and their continued service with the Company. All are failed to meet the performance and are forfeited during the year of 2024. As of March 31, 2025, no options to purchase HPH’s ADSs were outstanding.

 

C. Board Practices

 

Board of Directors

 

Our board of directors consists of five directors. Under our currently effective amended and restated memorandum and articles of association, a director is not required to hold any shares in our company by way of qualification. A director may vote with respect to any contract, proposed contract or arrangement in which he is materially interested. The directors may exercise all the powers of our company to borrow money, mortgage its undertaking, property and uncalled capital, and issue debentures or other securities whenever money is borrowed or as security for any obligation of our company or of any third-party. The directors may receive such remuneration as our board of directors may determine from time to time. There is no age limit requirement for directors.

 

-102-

 

 

The Board conducts self-assessment of its performance annually in compliance with corporate governance requirements, which encompasses the directors’ involvement in business operations, the effectiveness of board oversight, board composition, board culture, management of major issues, and processes of board operation.

 

In compliance with Rule 5605 of the Nasdaq Listing Rules, a majority of our directors and all of the committee members of our board of directors are independent directors. During 2024, our board of directors met in person or passed resolutions by unanimous written consent 12 times. In addition, our independent directors held executive sessions without the presence of non-independent directors or members of management twice during 2024. We have no specific policy with respect to director attendance at our annual general meetings of shareholders.

 

Committees of the Board of Directors

 

We have established three committees under the board of directors: the audit committee, the compensation committee, the corporate governance and nominating committee and financial reporting and disclosure committee and have adopted a charter for each of the committees. Each committee’s members and functions are described below.

 

Audit Committee. Our audit committee consists of Jiaxing Shi (chairwoman), Jianyun Ye and Changfu Li, all of whom satisfy the “independence” requirements of Rule 5605 of the Nasdaq Listing Rules and Rule 10A-3 under the Securities Exchange Act of 1934. The audit committee oversees our accounting and financial reporting processes and the audits of the financial statements of our company. The audit committee is responsible for, among other things:

 

  selecting the independent auditors and pre-approving all auditing and non-auditing services permitted to be performed by the independent auditors;

 

  reviewing with the independent auditors any audit problems or difficulties and management’s response;

 

  reviewing and approving all proposed related-party transactions;

 

  discussing the annual audited financial statements with management and the independent auditors;

 

  reviewing major issues as to the adequacy of our internal controls and any special audit steps adopted in light of material control deficiencies;

 

  annually reviewing and reassessing the adequacy of our audit committee charter;
     
  overseeing the implementation of the Company’s Cybersecurity Policy and reviewing and approving the relevant disclosure

 

  meeting separately and periodically with management, the independent auditors and the internal auditor; and

 

  reporting regularly to the full board of directors.

 

In 2024, our audit committee held meetings or passed resolutions by unanimous written consent three times. 

 

Compensation Committee. Our compensation committee consists of Changfu Li (chairman), Jiaxing Shi and Jianyun Ye, all of whom satisfy the “independence” requirements of Rule 5605 of the Nasdaq Listing Rules. Our compensation committee assists the board of directors in reviewing and approving the compensation structure of our directors and executive officers, including all forms of compensation to be provided to our directors and executive officers. Our chief executive officer may not be present at any committee meeting during which his compensation is deliberated. The compensation committee is responsible for, among other things:

 

  reviewing and recommending to the board with respect to the total compensation package for our chief executive officer;

 

  approving and overseeing the total compensation package for our executives other than the chief executive officer;

 

  reviewing and making recommendations to the board with respect to the compensation of our directors; and

 

  reviewing periodically and approving any long-term incentive compensation or equity plans, programs or similar arrangements, annual bonuses, employee pension and welfare benefit plans.

 

-103-

 

 

In 2024, our compensation committee held meetings or passed resolutions by unanimous written consent three times.

 

Corporate Governance and Nominating Committee. Our corporate governance and nominating committee consists of Jianyun Ye (chairman), Jiaxing Shi and Changfu Li, all of whom satisfy the “independence” requirements of Rule 5605 of the Nasdaq Listing Rules. The corporate governance and nominating committee assists our board of directors in identifying individuals qualified to become our directors and in determining the composition of the board and its committees. The corporate governance and nominating committee is responsible for, among other things:

 

  identifying and recommending to the board nominees for election or re-election to the board, or for appointment to fill any vacancy;

 

  reviewing annually with the board the current composition of the board in light of the characteristics of independence, skills, experience and availability of service to us;

 

  identifying and recommending to the board the names of directors to serve as members of the audit committee and the compensation committee, as well as the corporate governance and nominating committee itself;

 

  advising the board periodically with respect to significant developments in the law and practice of corporate governance, as well as our compliance with applicable laws and regulations, and making recommendations to the board on all matters of corporate governance and on any corrective action to be taken; and

 

  monitoring compliance with our code of business conduct and ethics, including reviewing the adequacy and effectiveness of our procedures to ensure proper compliance.

 

In 2024, our corporate governance and nominating committee held meetings or passed resolutions by unanimous written consent three times.

 

Duties of Directors

 

Under Cayman Islands law, our directors owe fiduciary duties to our company, including a duty of loyalty, a duty to act honestly, and a duty to act in what they consider in good faith to be in our best interests. Our directors must also exercise their powers only for a proper purpose. Our directors also owe a duty to our company to act with skill and care. It was previously considered that a director need not exhibit in the performance of his or her duties a greater degree of skill than may reasonably be expected from a person of his or her knowledge and experience. However, English and Commonwealth courts have moved towards an objective standard with regard to the required skill and care and these authorities are likely to be followed in the Cayman Islands. In fulfilling their duty of care to us, our directors must ensure compliance with our amended and restated memorandum and articles of association as amended and restated from time to time. Our company has the right to seek damages if a duty owed by our directors is breached. In certain limited circumstances, it may be possible for our shareholders to bring a derivative action on behalf of our company if a duty owed by our directors to our company is breached.

 

Terms of Directors and Executive Officers

 

All directors hold office until their successors have been duly elected and qualified. Outside of certain specified circumstances, including resigning, becoming bankrupt or being of unsound mind or being absent from board meetings without special leave of absence for six consecutive months and the board of directors resolves that his office be vacated, a director may only be removed by a special resolution of the shareholders. Officers are elected by and serve at the discretion of the board of directors. We do not have contracts in place with any of our directors providing for benefits upon termination of employment. For the period during which the directors and executives have served in the office, please see “Item 6. Directors, Senior Management and Employees—A. Directors and Senior Management.”

  

D. Employees

 

Employees, Sales Agents and Training

 

We had 4,664 and 4,707 employees as of December 31, 2023 and 2024, respectively. We consider our relations with our employees to be good. The following table sets forth the number of our employees by function as of December 31, 2024:

 

  

Number of

Employees

  

% of

Total

 
Management   503    10.7 
Administrative staff   1,415    30.1 
Financial and accounting staff   170    3.6 
Professional claims adjustors   2,455    52.1 
Information technology staff   164    3.5 
Total   4,707    100.0 

 

-104-

 

 

The following table sets forth the number of our employees by gender as of December 31, 2024:

 

   Female   Male 
Management   240    418 
Other staff   1,359    2,690 
Total   1,599    3,108 

 

The following table sets forth the number of our employees by age as of December 31, 2024:

 

   Persons  

% of

Total

 
< 30 years old   1,593    33.8 
30-50 years old   2,895    61.5 
> 50 years old   219    4.7 
Total   4,707    100.0 

 

As of December 31, 2023 and 2024, we had 87,851 and 58,398 registered sales agents, respectively. We have contractual relationships with these sales agents. Our insurance advisors are our employees and are compensated by both base salaries and commissions. We primarily distribute life insurance policies with a periodic premium payment schedule. For the sale of each of such life insurance policy, we pay the sales agent who has generated the sale periodic commissions based on a percentage of the commissions and fees we receive from the insurance companies for the sale and renewal of that policy, generally up to the first five years of the premium payment period, and retain all commissions and fees we continue to receive from insurance companies for the rest of the premium payment period. For the sale of each life insurance policy with a single premium payment schedule or non-life policy, we pay the sales agent who has generated the sale a single commission based on a percentage of the commission and fee we receive from insurance companies for the sale of that policy.

 

For our traditional sales force, our life insurance sales agents are typically organized into sales teams with a multilevel hierarchy, typically with five layers and to a lesser degree with two layers as it is in the case of our Yuntong branches and family office teams. A life insurance sales agent not only receives a commission for the insurance policies that he or she sells, but also a commission for insurance policies sold by agents under his or her management.

 

Our sales agents, in-house sales representatives and claims adjustors are valuable to us and are instrumental in helping us build and maintain long-term relationships with our customers. Therefore, we place a strong emphasis on training our sales force. We provide training to both new sales agents and existing sales agents, on a monthly or quarterly basis, both offline and online. For new sales agents, we offer orientation courses that are designed to familiarize them with corporate culture, insurance products, and sales skills. For the existing sales agents, we offer on-the-job training courses that aim to enhance their sales skills and knowledge of various insurance products and develop skills to build and manage their own sales teams. Online training courses are also available on FA App and Fanhua RONS Livestreaming Platform, which enable sales agents to attend the courses anytime anywhere. We have also established an open-source lecturer platform which allows insurance veterans to upload self-developed courses and viewable on fee basis. As part of our efforts to professionalize our sales force, we will allocate more resources to enhance training. With the data insight gained through digital technologies, agents will be categorized into different levels based on various criteria including their qualification, capabilities and productivity and targeted training courses will be provided to help improve their professional skills and productivity.

 

We need employees well-equipped with professional knowledge to support our frontline sales agents and provide our clients with best quality of services. To maximize their performance and professional growth, we provide ample training opportunities through our well-established training platform e-learning system and “Insurance Academy” available through FA App. Various courses were delivered by a large team of internal lecturers which include the Group’s senior management, department heads and senior employees with deep experience in various areas of our operations and external courses to acquaint them with our business and unleash their potential. To maintain training standards, we evaluate our lecturers and present awards for outstanding performance on an annual basis. 

 

E. Share Ownership

 

We currently do not have specific stock ownership requirements for our CEO and other members of our management. The following table sets forth information with respect to the beneficial ownership of our shares, as of March 31, 2025, by:

 

each of our current directors and executive officers; and

 

each person known to us to own beneficially more than 5% of our shares.

 

-105-

 

 

As of March 31, 2025, there were 2,158,105,604 ordinary shares outstanding, comprising of 1,158,105,604 Class A ordinary shares excluding treasury shares and reserved shares and 1,000,000,000 Class B ordinary shares. Beneficial ownership is determined in accordance with the rules and regulations of the SEC.

  

   Class A
Ordinary
Shares
   Class B
Ordinary
Shares
   % of
Beneficially Ownership
(of total Class A
Ordinary
Shares and
Class B
Ordinary
Shares)
   % of
Aggregate
Voting
Power
 
Directors and Executive Officers**:                    
Hang Suong Nguyen   *    *    *    * 
Wei Chen   *    *    *    * 
Huaguang Huang   *    *    *    * 
Jiaxing Shi   *    *    *    * 
Changfu Li   *    *    *    * 
Jianyun Ye   *    *    *    * 
All Directors and Executive Officers as a Group   *    *    *    * 
                     
Principal Shareholders:                    
Highest Performances Holdings Inc.(1)   591,600,788    510,000,000    51.0%   51.0%
Infinew Limited(2)   100,000    490,000,000    22.7%   48.4%

 

*Less than 1% of our total outstanding ordinary shares.

 

Except for our independent directors, the business address of our directors and executive officers is c/o 27/F, Pearl River Tower, No. 15 West Zhujiang Road, Guangzhou, Guangdong 510623, People’s Republic of China.

 

(1)Percentage of beneficial ownership of each director and executive officer and principal shareholder is based on 2,158,105,604 ordinary shares outstanding, comprising of 1,158,105,604 Class A ordinary shares and 1,000,000,000 Class B ordinary shares as of March 31, 2025. The Class B ordinary shares are treated as converted into Class A ordinary shares only for the purpose of calculating the percentage ownership. Percentage of aggregate voting power is calculated by dividing the voting power beneficially owned by each director and executive officer and principal shareholder by the voting power of all of our Class A ordinary shares and Class B ordinary shares as a single class. Each Class A ordinary share is entitled to one (1) vote while each Class B ordinary share is entitled to one hundred (100) votes on any and all matters submitted for a vote. Our Class A ordinary shares and Class B ordinary shares vote together as a single class on all matters submitted to a vote of our shareholders, except as may otherwise be required by law.

 

  (2) Represents 591,600,788 Class A ordinary shares of the Company and 510,000,000 Class B ordinary shares of the Company directly held by Highest Performances Holdings Inc. (Nasdaq: HPH). The principal business and office address of Highest Performances Holdings Inc. is 12F, Block B, Longhu Xicheng Tianjie, No. 399 Huazhaobi Xishun Street, Jinniu District, Chengdu, Sichuan Province, People’s Republic of China.

 

(3)Represents 100,000 Class A ordinary shares of the Company and 490,000,000 Class B ordinary shares of the Company directly held by Infinew Limited. Infinew Limited is wholly-owned by Katherine Wang. The principal business and office address of Infinew Limited is Room 5031, 5/F, Yau Lee Center, No. 45 Hoi Yuen Road, Kwun Tong, Kowloon, Hong Kong SAR.

 

As of March 31, 2025, J.P. Morgan Chase Bank, N.A., or J.P. Morgan, the depositary for our ADS program, is our only record holder in the United States, holding approximately 30.2% of our total outstanding ordinary shares, excluding shares issued to the depositary bank for bulk issuance of ADSs reserved for future issuances upon the exercise or vesting of awards granted under our share incentive plans and shares repurchased but not yet cancelled. The number of beneficial owners of our ADSs in the United States is likely much larger than the number of record holders of our ordinary shares in the United States.

 

F. Disclosure of a Registrant’s Action to Recover Erroneously Awarded Compensation

 

Not applicable.

 

Item 7. Major Shareholders and Related Party Transactions

 

A. Major Shareholders

 

Please refer to “Item 6. Directors, Senior Management and Employees—E. Share Ownership.”

 

-106-

 

 

B. Related Party Transactions

 

Transactions with HPH

 

(i) On December 28, 2020, we entered into a framework strategic partnership agreement, or the Agreement, with Puyi Enterprise Management Advisory Co., Ltd., or Puyi Enterprise, an affiliate of HPH, pursuant to which, both parties, on the basis of full compliance with relevant regulatory and legal requirements, will share customer and channel resources and explore collaboration opportunities on the provision of value-added asset management services to Chinese households, by leveraging both parties’ respective strength in insurance and financial services.

 

(ii) In order to diversify our services and product offerings, we provided referral services of publicly-raised and privately-raised fund products provided by HPH’s business partners. When our clients have needs for fund products, we referred HPH’s financial advisors to them and HPH’s financial advisors will be responsible for providing product information and handling purchasing procedures. In 2023, we incurred RMB0.9 million referral service fee from HPH and the balance of account receivable as of December 31, 2024 was RMB0.2 million.

 

(iv) On March 7, 2022, we entered into an agreement with Puyi Consulting, pursuant to which Puyi Consulting provided training services and customer salon support services to our agents. In 2024, we incurred RMB0.5 million services expenses to Puyi Consulting and the balance of other payable as of December 31, 2024 was nil.

 

Employment Agreements

 

See “Item 6. Directors, Senior Management and Employees—A. Directors and Senior Management—Employment Agreements” for a description of the employment agreements we have entered into with our senior executive officers.

 

Share Options

 

Please refer to “Item 6. Directors, Senior Management and Employees—B. Compensation.” 

 

C. Interests of Experts and Counsel

 

Not applicable.

 

Item 8. Financial Information

 

A. Consolidated Statements and Other Financial Information

 

See “Item 18. Financial Statements.”

 

Legal and Regulatory Proceedings

 

We are currently not a party to any material litigation or legal proceeding that may have a material adverse impact on our business or operations. However, we are and may continue to be subject to various claims and legal actions arising in the ordinary course of business. In addition, the CBIRC may make inquiries and conduct examinations concerning our compliance with PRC laws and regulations from time to time. These administrative proceedings have resulted in administrative sanctions, including fines of RMB0.3 million in aggregate in 2024, which were not material to us. While we cannot predict the outcome of any pending or future examination, we do not believe that any pending legal matter will have a material adverse effect on our business, financial condition or results of operations. However, we cannot assure you that any future regulatory proceeding will not have an adverse outcome, which could have a material adverse effect on our operating results or cash flows.

 

-107-

 

 

Dividend Policy

 

Our board of directors has discretion as to whether to distribute dividends, subject to certain restrictions under Cayman Islands law, namely that our company may only pay dividends out of profits or share premium account, and provided always that in no circumstances may a dividend be paid unless, immediately following the date on which it is to be paid, our company will be able to pay its debts as they fall due in the ordinary course of business. In addition, our shareholders may by ordinary resolution declare a dividend, but no dividend may exceed the amount recommended by our directors. The timing, amount and form of dividends, if any, will depend on, among other things, our future results of operations and cash flow, our capital requirements and surplus, the amount of distributions, if any, received by us from our subsidiaries, our financial condition, contractual restrictions and other factors deemed relevant by our board of directors.

 

On February 28, 2017, our board of directors approved a cash dividend policy, which provided for an annual cash dividend to shareholders of no less than 30% of our net income attributable to shareholders in the previous fiscal year. On April 20, 2017, our board of directors declared an annual cash dividend of US$0.006 per ordinary share, or US$0.12 per ADS, payable on or around May 18, 2017 to shareholders of record on May 8, 2017.

 

On September 18, 2017, our board of directors modified the dividend policy to adopt a quarterly payment schedule in lieu of an annual dividend, with the dividend payout ratio of no less than 50% of net operating income attributable to the Company’s shareholders instead of no less than 30% under the annual dividend policy previously announced on April 20, 2017. The following table summarizes the quarterly dividend payments since the announcement of the quarterly dividend policy.

 

Declaration Date 

Quarterly Dividend

(Per Ordinary Share)

( US$)

  

Quarterly Dividend

(Per ADS)

( US$)

   Record Date  Payable Date
November 20, 2017   0.01    0.20   December 8, 2017  December 22, 2017
March 9, 2018   0.01    0.20   March 26, 2018  April 10, 2018
May 12, 2018   0.0125    0.25   June 4, 2018  June 11, 2018
August 18, 2018   0.0125    0.25   September 5, 2018  September 19, 2018
November 17, 2018   0.0125    0.25   December 5, 2018  December 20, 2018
March 18, 2019   0.0125    0.25   March 21, 2019  April 3, 2019
May 22, 2019   0.0150    0.30   June 6, 2019  June 20, 2019
August 20, 2019   0.0150    0.30   September 4, 2019  September 19, 2019
November 20, 2019   0.0150    0.30   December 5, 2019  December 19, 2019
March 18, 2020   0.0150    0.30   April 2, 2020  April 16, 2020
May 26, 2020   0.0125    0.25   June 10, 2020  June 24, 2020
August 24, 2020   0.0125    0.25   September 8, 2020  September 22, 2020
November 24, 2020   0.0125    0.25   December 9, 2020  December 23, 2020
March 22, 2021   0.0125    0.25   March 31, 2021  April 15, 2021
May 27, 2021   0.0075    0.15   June 11, 2021  June 25, 2021
August 23, 2021   0.0075    0.15   September 7, 2021  September 23, 2021
November 23, 2021   0.0075    0.15   December 8, 2021  December 22, 2021
March 28, 2022   0.0075    0.15   April 12, 2022  April 26, 2022

 

On May 26, 2022, in lieu of cash dividend, our board of directors approved the distribution of 252,995,600 ordinary shares of CNFinance to the Company’s shareholders of record as of the close of business on June 9, 2022. The Company’s shareholders of record received 4.71 ordinary shares of CNFinance for each 20 issued and outstanding ordinary shares of the Company, or 0.2355 ADSs of CNFinance for each ADS of the Company. The distribution was completed on June 28, 2022, after which our equity stake in CNFinance decreased from approximately 18.5% to approximately 0.01%. 

 

When we pay dividends, we pay our ADS holders to the same extent as holders of our ordinary shares, subject to the terms of the deposit agreement, including the fees and expenses payable thereunder. Any dividend we declare will be distributed by the depositary bank to the holders of our ADSs. Cash dividends on our ordinary shares, will be paid in U.S. dollars. Currently, we have no plan to repatriate the remaining undistributed earnings from our subsidiaries in China and we intend to retain all of our available funds held by subsidiaries in China and their future earnings to operate and expand our business.

 

-108-

 

 

We are a holding company incorporated in the Cayman Islands. We rely on dividends from our subsidiaries and service fees from our former consolidated VIEs in China or share premium to fund our payment of dividends, if any, to our shareholders. Current PRC regulations permit our subsidiaries to pay dividends to us only out of their accumulated profits, if any, determined in accordance with PRC accounting standards and regulations. In addition, each of our subsidiaries and our former consolidated VIEs in China is required to set aside a certain amount of its accumulated after-tax profits each year, if any, to fund certain statutory reserves. These reserves may not be distributed as cash dividends. Further, if our subsidiaries and former consolidated VIEs in China incur debt on their own behalf, the instruments governing the debt may restrict their ability to pay dividends or make other payments to us. Furthermore, there are still uncertainties under the new PRC EIT law and the related regulations regarding whether the dividends we receive from our PRC subsidiaries or dividends paid to our shareholders will be subject to PRC withholding tax. See “Item 3. Key Information—D. Risk Factors—Risks Related to Doing Business in China—Our global income or the dividends we receive from our PRC subsidiaries may be subject to PRC tax under the EIT Law, which could have a material adverse effect on our results of operations.”

 

B. Significant Changes

 

We have not experienced any significant changes since the date of our audited consolidated financial statements included in this annual report.

 

Item 9. The Offer and Listing

 

A. Offer and Listing Details

 

See “—C. Markets.”

 

B. Plan of Distribution

 

Not applicable.

 

C. Markets

 

Our ADSs, each representing 20 ordinary shares, are listed on the Nasdaq Global Select Market under the symbol “AIFU.” From October 31, 2007 until December 6, 2016, our ticker symbol was “CISG.” From December 6, 2016 until October 23, our ticker symbol was “FANH.” From October 31, 2007 until January 1, 2009, our ADSs were listed on the Nasdaq Global Market.

 

D. Selling Shareholders

 

Not applicable.

 

E. Dilution

 

Not applicable.

 

F. Expenses of the Issue

 

Not applicable.

  

Item 10. Additional Information

 

A. Share Capital

 

Not applicable.

 

-109-

 

 

B. Memorandum and Articles of Association

 

The following are summaries of material provisions of our amended and restated memorandum and articles of association, as adopted by our shareholders by special resolution at the extraordinary general meeting held on October 31, 2024, as well as the Cayman Companies Act insofar as they relate to the material terms of our ordinary shares.

 

Registered Office and Objects

 

The registered office of our company is at the offices of Maples Corporate Services Limited, PO Box 309, Ugland House, Grand Cayman, KY1-1104, Cayman Islands, or at such other place within the Cayman Islands as our board of directors may decide. The objects for which our company is established are unrestricted and we have full power and authority to carry out any object not prohibited by the Companies Act or as the same may be revised from time to time, or any other law of the Cayman Islands.

 

Board of Directors

 

See “Item 6. Directors, Senior Management and Employees—C. Board Practices—Board of Directors.”

 

Ordinary Shares

 

General. Our authorized share capital is US$10,000,000 divided into 10,000,000,000 Ordinary Shares, comprising of (i) 8,000,000,000 Class A ordinary shares of a nominal or par value of US$0.001 each and 2,000,000,000 Class B ordinary shares of a nominal or par value of US$0.001 each. All of our issued and outstanding ordinary shares are fully paid and non-assessable. Certificates representing the ordinary shares are issued in registered form. Our shareholders who are nonresidents of the Cayman Islands may freely hold and vote their shares.

 

Dividend Rights. The holders of our Class A ordinary shares are entitled to such dividends as may be declared by our board of directors subject to the Companies Act. In addition, our shareholders may declare dividends by ordinary resolution, but no dividend shall exceed the amount recommended by our directors. Each Class B ordinary shares confers upon the holder no right to any share in any dividend or distribution paid by the Company.

 

Voting Rights. Holders of Class A ordinary shares and Class B ordinary shares shall at all times vote together as one class on all resolutions submitted to a vote by the Members. On a show of hands, each shareholder present in person or by proxy (or, for a corporation or other non-natural person, present by its duly authorized representative or proxy) at a general meeting shall have one vote and on a poll, shall have one vote for each Class A ordinary share registered in his name in the register of members of our company and one hundred (100) votes for each Class B ordinary share registered in his or her name in the Register, on any and all matters subject to a vote at such meeting. Voting at any meeting of shareholders is by show of hands unless a poll is (before or on the declaration of the result of the show of hands) demanded. A poll may be demanded by the chairman of the meeting or by any one or more shareholders together holding not less than ten percent of our paid-up voting share capital, present in person or by proxy.

 

A quorum required for a meeting of shareholders consists of shareholders holding in aggregate not less than one-third of all our issued voting share capital present in person or by proxy or, if a corporation or other non-natural person, by its duly authorized representative. We may, but are not obliged, to hold an annual general meeting of shareholders. General meetings may be convened by our board of directors on its own initiative or upon a request to the directors by shareholders holding in aggregate not less than one-third of our voting share capital as at the date of deposit of the requisition. Advance notice of at least 14 calendar days is required for the convening of our annual general meeting and other shareholders’ meetings.

 

An ordinary resolution to be passed by the shareholders requires the affirmative vote of a simple majority of the votes attaching to the ordinary shares cast in a general meeting or may be approved in writing by all of the shareholders entitled to vote at a general meeting, while a special resolution requires the affirmative vote of no less than two-thirds of the votes attaching to the ordinary shares cast in a general meeting or may be passed as a unanimous written resolution. A special resolution is required for important matters such as a change of name. Holders of the ordinary shares may effect certain changes by ordinary resolution, including consolidating and dividing all or any of our share capital into shares of a larger amount than our existing shares, and canceling any shares which have not been taken or agreed to be taken. 

 

-110-

 

 

Transfer of Shares. Subject to the restrictions of our articles of association, as applicable, any of our Class A ordinary shareholders may transfer all or any of his or her Class A ordinary shares by an instrument of transfer in the usual or common form or any other form approved by our board. No Class B ordinary share may be sold, transferred, assigned, pledged, or otherwise disposed of, or used as collateral for loans or any obligations.

 

Conversion. Each Class B ordinary share is convertible into one Class A ordinary share, at the option of the holder, subject to approval by no less than two-thirds of the board of directors or by written resolutions of all the directors. In no event shall Class A ordinary shares be convertible into Class B ordinary shares under any circumstances. Class B ordinary shares shall be automatically and immediately converted into an equal number of Class A ordinary shares under the following circumstances: (i) if the holder is an employee, upon the termination of their employment (howsoever arising) with the Company; (ii) if the holder is a Director, upon their resignation or removal from the board of directors; and (iii) if the holder is a wholly-owned company (“Owned Company”) of a director, senior Management, or an existing shareholder, upon the individual ceasing to wholly own the Owned Company.

 

Liquidation. On a return of capital on winding up or otherwise (other than on conversion, redemption or purchase of shares), assets available for distribution among the holders of Class A ordinary shares may be distributed among the holders of the Class A ordinary shares as determined by the liquidator, subject to sanction of an ordinary resolution of our company. Each Class B ordinary share confers upon the holder no right to any share in the distribution of the surplus assets of the Company upon liquidation or otherwise,

 

Calls on Shares and Forfeiture of Shares. Our board of directors may from time to time make calls upon shareholders for any amounts unpaid on their shares in a notice served to such shareholders at least 14 days prior to the specified time of payment. The shares that have been called upon and remain unpaid on the specified time are subject to forfeiture.

 

Redemption, Repurchase and Surrender of Shares. Subject to the provisions of the Companies Act and our articles of association, we may issue shares on terms that they are subject to redemption, at our option or at the option of the holders, on such terms and in such manner as our board of directors may determine before the issue of such shares. We also may purchase our own shares (including any redeemable shares) in such manner and on such other terms as determined by the board of directors in their sole discretion and agreed with the relevant shareholder, in accordance with our articles of association. The manner of purchase specified in our articles of association, which cover purchases of shares listed on an internationally recognized stock exchange and shares not so listed, is in accordance with Section 37(2) of the Companies Act or any modification or reenactment thereof for the time being in force. In addition, our company may accept the surrender of any fully paid share for no consideration. Pursuant to the Companies Act, upon the repurchase, redemption or surrender of shares, the board of directors can determine whether or not to cancel those shares or hold them as treasury shares pending cancellation, transfer or sale. The company must obtain authorization to hold such shares as treasury shares either in accordance with the procedures set out in the company’s articles of association or (if there are none) by a board resolution before being repurchased, redeemed or surrendered in accordance with the usual rules and articles. The Company may, at its option, redeem all or any of the Class B ordinary shares held by any person at any time, at such price, and in such manner as may be determined by the board of directors, in accordance with our articles of association.

 

Variations of Rights of Shares. If at any time the share capital is divided into different classes of shares, the rights attached to any class of shares (unless otherwise provided by the terms of issue of the shares of that class) may, subject to our articles of association, be varied or abrogated with the written consent of the holders of a majority of the issued shares of that class or with the sanction of a special resolution passed at a general meeting of the holders of the shares of that class. The rights conferred upon the holders of the shares of any class shall not, unless otherwise expressly provided by the terms of issue of the shares of that class, be deemed to be varied by the creation or issue of further shares ranking in priority to or pari passu therewith.

 

-111-

 

 

Inspection of Books and Records. Holders of our ordinary shares have no general right under Cayman Islands law to inspect or obtain copies of our register of members or our corporate records (other than our memorandum and articles of association, special resolutions, and our register of mortgages and charges). However, we make our annual reports, which contain our audited financial statements, available to our shareholders. See “Item 10. Additional Information—H. Documents on Display.”

 

C. Material Contracts

 

We have not entered into any material contracts other than in the ordinary course of business and other than those described in “Item 4. Information on the Company” or elsewhere in this annual report.

 

D. Exchange Controls

 

See “Item 4. Information on the Company—B. Business Overview—Regulation—Regulations on Foreign Exchange.”

 

E. Taxation

 

The following summary of the material Cayman Islands, PRC and United States federal income tax consequences of an investment in our ADSs or ordinary shares is based upon laws and relevant interpretations thereof in effect as of the date of this annual report, all of which are subject to prospective and retroactive change and is included here for information purposes only. This summary is not intended to be, and should not be construed as, legal or tax advice, does not consider any investor’s particular circumstances, and does not deal with all possible tax consequences relating to an investment in our ADSs or ordinary shares, such as the tax consequences under state, local and other tax laws.

 

Cayman Islands Taxation

 

According to Maples and Calder (Hong Kong) LLP, our Cayman Islands counsel, the Cayman Islands currently levies no taxes on individuals or corporations based upon profits, income, gains or appreciation and there is no taxation in the nature of inheritance tax, estate duty or gift tax. No Cayman Islands stamp duty will be payable unless an instrument is executed in, or after execution brought within the jurisdiction of the Cayman Islands, or produced before a court of the Cayman Islands. The Cayman Islands is not a party to any double tax treaties that are applicable to any payments made to or by our company. There are no exchange control regulations or currency restrictions in the Cayman Islands.

 

PRC Taxation

 

Under the former PRC Income Tax Law for Enterprises with Foreign Investment and Foreign Enterprises, any dividends payable by foreign-invested enterprises to non-PRC investors were exempt from any PRC withholding tax. In addition, any interest or dividends payable, or distributions made, by us to holders or beneficial owners of our ADSs or ordinary shares would not have been subject to any PRC tax, provided that such holders or beneficial owners, including individuals and enterprises, were not deemed to be PRC residents under the PRC tax law and had not become subject to PRC tax.

 

Under the EIT Law, which took effect as of January 1, 2008, which was subsequently amended on March 16, 2007, February 24, 2017 and December 29, 2018, enterprises established under the laws of non-PRC jurisdictions but whose “de facto management body” is located in China are considered “resident enterprises” for PRC tax purposes. Under the implementation regulations issued by the State Council relating to the new law, “de facto management bodies” are defined as the bodies that have material and overall management control over the business, personnel, accounts and properties of an enterprise. On April 22, 2009, SAT, issued SAT Circular 82, which provides certain specific criteria for determining whether the “de facto management body” of a PRC-controlled enterprise that is incorporated offshore is located in China. In addition, the SAT issued a bulletin on July 27, 2011 providing more guidance on the implementation of Circular 82 and clarifying matters such as resident status determination. Substantially all of our management are currently based in China, and may remain in China in the future. If we were treated as a “resident enterprise” for PRC tax purposes, we would be subject to PRC income tax on our worldwide income at a uniform tax rate of 25%, but dividends received by us from our PRC subsidiaries may be exempt from the income tax.

 

-112-

 

 

Under the new law and its implementation regulations, dividends paid to a non-PRC investor are generally subject to a 10% or 5% PRC withholding tax, if such dividends are derived from sources within China and the non-PRC investor is considered to be a non-resident enterprise without any establishment or place of business within China or if the dividends paid have no connection with the non-PRC investor’s establishment or place of business within China, unless such tax is eliminated or reduced under an applicable tax treaty. Similarly, any gain realized on the transfer of ADSs or shares by such an investor is also subject to a 10% or 5% PRC withholding tax if such gain is regarded as income derived from sources within China, unless such tax is eliminated or reduced under an applicable tax treaty.

 

If we were considered a PRC “resident enterprise,” it is possible that the dividends we pay with respect to our ADSs or ordinary shares, or the gain you may realize from the transfer of our ADSs or ordinary shares, would be treated as income derived from sources within China and be subject to the 10% or 5% PRC withholding tax. 

 

Income Tax and Withholding Tax

 

The EIT Law, applies a uniform 25% enterprise income tax rate to both foreign-invested enterprises and domestic enterprises. The EIT Law imposes a withholding tax of 10% on dividends distributed by a PRC foreign-invested enterprise to its immediate holding company outside of China, if such immediate holding company is considered a “non-resident enterprise” without any establishment or place within China or if the received dividends have no connection with the establishment or place of such immediate holding company within China, unless such immediate holding company’s jurisdiction of incorporation has a tax treaty with China that provides for a different withholding arrangement. Holding companies in Hong Kong SAR, for example, are subject to a 5% withholding tax rate. The Cayman Islands, where we are incorporated, does not have such a tax treaty with China. Thus, dividends paid to us by our subsidiaries in China may be subject to the 10% withholding tax if we are considered a “non-resident enterprise” under the EIT Law.

 

Under the EIT Law and its implementation rules, any interest or premium with respect to the notes and any gains realized on the transfer of the notes by holders who are deemed under the EIT Law as non-resident enterprise may be subject to PRC enterprises income tax if such interest, premium or gains are regarded as income derived from sources within the PRC. Under the EIT Law, a “non-resident enterprise” means an enterprise established under the laws of a jurisdiction other than the PRC and whose actual administrative organization is not in the PRC but has established offices or premises in the PRC, or which has not established any offices or premises in the PRC but has obtained incomes derived from sources within the PRC.

 

The EIT Law provides that enterprises established outside of China whose “de facto management bodies” are located in China are considered “resident enterprises” and are therefore subject to PRC enterprise income tax at the rate of 25% with respect to their income sourced from both within and outside of China. The Implementing Regulation defines the term “de facto management body” as a management body that exercises substantial and overall control and management over the production and operations, personnel, accounting and properties of an enterprise. Circular 82 provides certain specific criteria for determining whether the “de facto management body” of a Chinese-controlled offshore-incorporated enterprise is located in China. The Resident Enterprise Administrative Measures provide clarification for resident status determination and competent tax authorities. However, Circular 82 and the Resident Enterprise Administrative Measures apply only to offshore enterprises controlled by PRC enterprises, not those invested in or controlled by PRC individuals, like our company. Currently there are no further detailed rules or precedents applicable to us regarding the procedures and specific criteria for determining “de facto management body” for a company of our type. It is still unclear if the PRC tax authorities would determine that we should be classified as a PRC “resident enterprise.”

 

Although we have not been notified that we are treated as a PRC resident enterprise, we cannot assure you that we will not be treated as a “resident enterprise” under the EIT Law, any aforesaid circulars or any amended regulations in the future. If we are treated as a PRC resident enterprise for PRC enterprise income tax purposes, among other things, we would be subject to the PRC enterprise income tax at the rate of 25% on our worldwide taxable income. Furthermore, if we are treated as a PRC resident enterprise, payments of dividends and/or other expenses of similar nature by us may be regarded as derived from sources within the PRC and therefore we may be obligated to withhold PRC income tax at 10% on payments of dividends on the ADSs or shares and/or interest or other expenses of similar nature on the notes to non-PRC resident enterprise investors. In the case of non-PRC resident individual investors, the tax may be withheld at a rate of 20%.

 

-113-

 

 

In addition, if we are treated as a PRC resident enterprise, any gain realized on the transfer of the ADSs and/or ordinary shares by non-PRC resident investors may be regarded as derived from sources within the PRC and accordingly may be subject to a 10% PRC income tax in the case of non-PRC resident enterprises or 20% in the case of non-PRC resident individuals. The PRC tax on interest or gains may be reduced or exempted under applicable tax treaties between the PRC and the ADS holder’s home country. For example, according to an arrangement between the PRC and Hong Kong SAR, for the avoidance of double taxation, ADS holders who are Hong Kong SAR residents, including both enterprise holders and individual holders, may be exempted from PRC income tax on capital gains derived from a sale or exchange of the notes. 

 

United States Federal Income Taxation

 

The following discussion describes the material United States federal income tax considerations to a United States Holder (as defined below), of an investment in our ADSs or ordinary shares. This discussion is based on the federal income tax laws of the United States as of the date of this annual report on Form 20-F, including the United States Internal Revenue Code of 1986, as amended (the “Code”), existing and proposed Treasury Regulations promulgated thereunder, judicial authority, published administrative positions of the United States Internal Revenue Service (“IRS”) and other applicable authorities, all as of the date of this annual report on Form 20-F. All of the foregoing authorities are subject to differing interpretations or changes, which could apply retroactively or significantly affect the tax considerations described below. We have not sought any ruling from the IRS with respect to the statements made or the conclusions reached in the following discussion and there can be no assurance that the IRS or a court will agree with our statements or conclusions. In addition, this summary of the United States federal income tax considerations does not discuss the Medicare Tax on net investment income, any tax considerations arising under the United States federal non-income tax laws (such as estate or gift tax), or the laws of any state, local, or non-United States taxing jurisdiction.

 

This discussion applies only to a United States Holder (as defined below) that holds ADSs or ordinary shares as “capital assets” for United States federal income tax purposes (generally, property held for investment). The discussion neither addresses the tax considerations to any particular investor nor describes all aspects of the tax considerations applicable to persons in special tax situations, such as:

 

  banks and certain other financial institutions;

 

  insurance companies;

 

  regulated investment companies;

 

  real estate investment trusts;

 

  brokers or dealers in stocks and securities, or currencies;

 

  persons who use or are required to use a mark-to-market method of accounting;

 

  certain former citizens or residents of the United States subject to Section 877 of the Code;

 

  entities subject to the United States anti-inversion rules;

 

  tax-exempt organizations and entities;

 

  persons subject to the alternative minimum tax provisions of the Code;

 

  persons whose functional currency is other than the United States dollar;

 

-114-

 

 

  persons holding ADSs or ordinary shares as part of a straddle, hedging, conversion or integrated transaction;

 

  persons holding ADSs or ordinary shares through a bank, financial institution or other entity, or a branch thereof, located, organized or resident outside the United States;

 

  persons that actually or constructively own ADSs or ordinary shares representing 10% or more of our voting power or value;

 

  persons who acquired ADSs or ordinary shares pursuant to the exercise of an employee stock option or otherwise as compensation;

 

  partnerships or other pass-through entities, or persons holding ADSs or ordinary shares through such entities;

 

  persons required to accelerate the recognition of any item of gross income with respect to our ADSs or ordinary shares as a result of such income being recognized on an applicable financial statement; or

 

  persons that hold, directly, indirectly or by attribution, ADSs, ordinary shares or other ownership interests in us prior to our initial public offering.

 

If a partnership (including an entity or arrangement treated as a flow-through entity for United States federal income tax purposes) holds our ADSs or ordinary shares, the tax treatment of a partner in the partnership generally will depend upon the status of the partner and the activities of the partnership. A partnership or a partner in a partnership holding our ADSs or ordinary shares should consult its tax advisors regarding the tax consequences of investing in and holding our ADSs or ordinary shares. 

 

The following discussion is for informational purposes only and is not a substitute for careful tax planning and advice. Investors should consult their tax advisors with respect to the application of the United States federal income tax laws to their particular situations, as well as any tax consequences arising under the United States federal estate or gift tax laws or the laws of any state, local or non-United States taxing jurisdiction and under any applicable tax treaty.

 

For purposes of the discussion below, a “United States Holder” is a beneficial owner of our ADSs or ordinary shares that is, for United States federal income tax purposes:

 

an individual who is a citizen or resident of the United States;

 

a corporation (or other entity treated as a corporation for United States federal income tax purposes) created or organized in or under the laws of the United States, any state thereof or the District of Columbia;

 

an estate, the income of which is subject to United States federal income taxation regardless of its source; or

 

a trust, if (i) a court within the United States is able to exercise primary jurisdiction over its administration and one or more United States persons have the authority to control all of its substantial decisions or (ii) a valid election is in place under applicable Treasury Regulations to treat such trust as a domestic trust.

 

ADSs

 

If you own our ADSs, then you generally should be treated as the owner of the underlying ordinary shares represented by those ADSs for United States federal income tax purposes. The remainder of this discussion assumes that a United States Holder of our ADSs will be treated in this manner. Accordingly, deposits or withdrawals of ordinary shares for ADSs generally are not expected to be be subject to United States federal income tax.

 

Passive Foreign Investment Company

 

Based on the market price of our ADSs, the value of our assets and the composition of our income and assets, we believe we were a passive foreign investment company (“PFIC”) for United States federal income tax purposes for our taxable year ended December 31, 2024, however there can be no assurance to this regard. We believe we were also a PFIC for taxable years ended December 31, 2022, December 31, 2023, December 31, 2017 and taxable years prior to 2017. In addition, we believe that it is likely that one or more of our subsidiaries were also PFICs for such years.

 

-115-

 

 

A non-United States corporation such as the Company will be treated as a PFIC for United States federal income tax purposes for any taxable year if, applying applicable look-through rules, either:

 

  at least 75% of our gross income for such year is passive income; or

 

  at least 50% of the value of our assets (generally determined based on a quarterly average) during such year is attributable to assets that produce or are held for the production of passive income.

 

For this purpose, passive income generally includes dividends, interest, royalties and rents (other than certain royalties and rents derived in the active conduct of a trade or business and not derived from a related person). We will be treated as owning a proportionate share of the assets and earning a proportionate share of the income of any other corporation in which we own, directly or indirectly, at least 25% by value of the stock. Although the law in this regard is unclear, we treat the VIEs as being owned by us for United States federal income tax purposes, because we exercise effective control over the operation of such entities and because we are entitled to substantially all of their economic benefits, and, as a result, we consolidate their results of operations in our consolidated United States GAAP financial statements.

 

The composition of our income and assets will be affected by the market price of our ADSs and how, and how quickly, we spend our liquid assets and the cash we generate from our operations and raise in any offering. Unless the market price of our ADSs increases or we reduce the amount of cash, short term investments and other passive assets we hold sufficiently from current levels, we believe that we are likely to remain a PFIC for future taxable years. However, the determination of PFIC status is based on an annual determination that cannot be made until the close of a taxable year, involves extensive factual investigation, including ascertaining the fair market value of all of our assets on a quarterly basis and the character of each item of income that we earn, and is subject to uncertainty in several respects. Accordingly, we cannot assure you that the IRS will not take a contrary position. 

 

Changes in the composition of our income and assets may cause us to cease to be or become a PFIC. The determination of whether we will be a PFIC for any taxable year may depend in part upon the value of our goodwill and other unbooked intangibles not reflected on our balance sheet (which may depend upon the market price of our ADSs or ordinary shares from time to time, which may fluctuate significantly) and also may be affected by how, and how quickly, we spend our liquid assets and the cash we generate from our operations and raise in any offering. Among other matters, if our market capitalization increases, we may cease to be a PFIC because our liquid assets and cash (which are for this purpose considered assets that produce passive income) may then represent a smaller percentage of our overall assets. Further, while we believe our classification methodology and valuation approach is reasonable, it is possible that the IRS may challenge our classification or valuation of our goodwill and other unbooked intangibles, which may result in our being or becoming a non-PFIC for the current or one or more future taxable years.

 

If we are a PFIC for any taxable year (as we believe we were for taxable years ended December 31, 2024, December 31, 2023, December 31, 2022, December 31, 2017 and taxable years prior to 2017) during which you hold ADSs or ordinary shares, we will continue to be treated as a PFIC with respect to you for all succeeding years during which you hold ADSs or ordinary shares, unless we cease to be a PFIC (as we believe we did in 2018) and you make a “deemed sale” election with respect to the ADSs or ordinary shares, as applicable. If such an election is made, you will be deemed to have sold the ADSs or ordinary shares you hold at their fair market value and any gain from such deemed sale would be subject to the rules described in the following two paragraphs. After the deemed sale election, so long as we do not become a PFIC in a subsequent taxable year, the ADSs or ordinary shares with respect to which such election was made will not be treated as shares in a PFIC and, as a result, you will not be subject to the rules described below with respect to any “excess distribution” you receive from us or any gain from an actual sale or other disposition of the ADSs or ordinary shares. You are strongly urged to consult your tax advisors as to the possibility and consequences of making a deemed sale election if we are and then cease to be a PFIC and such an election becomes available to you.

 

-116-

 

 

If we are a PFIC for any taxable year (as we believe we were for taxable years ended December 31, 2024, December 31, 2023, 2022, and 2017 and prior years) during which you hold ADSs or ordinary shares, then, unless you make a “mark-to-market” election (as discussed below), you generally will be subject to special and adverse tax rules with respect to any “excess distribution” that you receive from us and any gain that you recognize from a sale or other disposition, including a pledge, of the ADSs or ordinary shares. For this purpose, distributions that you receive in a taxable year that are greater than 125% of the average annual distributions that you received during the shorter of the three preceding taxable years or your holding period for the ADSs or ordinary shares will be treated as an excess distribution. Under these rules:

 

  the excess distribution or recognized gain will be allocated ratably over your holding period for the ADSs or ordinary shares;

 

  the amount of the excess distribution or recognized gain allocated to the taxable year of distribution or gain, and to any taxable years in your holding period prior to the first taxable year in which we were treated as a PFIC, will be treated as ordinary income; and

 

  the amount of the excess distribution or recognized gain allocated to each other taxable year will be subject to the highest tax rate in effect for individuals or corporations, as applicable, for each such year and the resulting tax will be subject to the interest charge generally applicable to underpayments of tax.

 

If we are a PFIC for any taxable year (as we believe we were for our taxable years ended December 31, 2024, December 31, 2023, December 31, 2022, December 31, 2017 and prior years) during which you hold our ADSs or ordinary shares and any of our non-United States subsidiaries that are corporations (or other corporations in which we own equity interests) is also a PFIC, you would be treated as owning a proportionate amount (by value) of the shares of each such non-United States entity classified as a PFIC (each such entity, “a lower-tier PFIC”) for purposes of the application of these rules. You should consult your tax advisors regarding the application of the PFIC rules to any of our lower-tier PFICs.

 

If we are a PFIC for any taxable year (as we believe we were for our taxable years ended December 31, 2024, December 31, 2023, December 31, 2022, December 31, 2017 and prior years) during which you hold our ADSs or ordinary shares, then in lieu of being subject to the tax and interest-charge rules discussed above, you may make an election to include gain on our ADSs or ordinary shares as ordinary income under a mark-to-market method, provided that our ADSs or ordinary shares constitute “marketable stock” (as defined below). If you make a mark-to-market election for our ADSs or ordinary shares, you will include in gross income for each taxable year that we are a PFIC (including our taxable year ended December 31, 2024) an amount equal to the excess, if any, of the fair market value of the ADSs or ordinary shares you hold as of the close of your taxable year over your adjusted basis in such ADSs or ordinary shares. You will be allowed a deduction for the excess, if any, of the adjusted basis of the ADSs or ordinary shares over their fair market value as of the close of the taxable year. However, deductions will be allowable only to the extent of any net mark-to-market gains on the ADSs or ordinary shares included in your income for prior taxable years. Amounts included in your income under a mark-to-market election, as well as any gain from the actual sale or other disposition of the ADSs or ordinary shares, will be treated as ordinary income. Ordinary loss treatment will apply to the deductible portion of any mark-to-market loss on the ADSs or ordinary shares, as well as to any loss from the actual sale or other disposition of the ADSs or ordinary shares, to the extent that the amount of such loss does not exceed the net mark-to-market gains previously included for such ADSs or ordinary shares. Your basis in the ADSs or ordinary shares will be adjusted to reflect any such income or loss amounts. If you make a valid mark-to-market election, any distributions we make would generally be subject to the tax rules discussed below under “Item. 10 Additional Information—E. Taxation—United States Federal Income Taxation—Dividends and Other Distributions on the ADSs or Ordinary Shares,” except the lower capital gains rate applicable to qualified dividend income generally would not apply.

 

The mark-to-market election is available only for “marketable stock.” Marketable stock is stock that is regularly traded on a qualified exchange or other market, as defined in applicable Treasury Regulations. Our ADSs, but not our ordinary shares, are listed on the Nasdaq Global Select Market, which is a qualified exchange or other market for these purposes. Consequently, if the ADSs remain listed on the Nasdaq Global Select Market and are regularly traded, and you are a holder of ADSs, we expect that the mark-to-market election will be available to you for each taxable year for which we are a PFIC (including our taxable year ended December 31, 2024), but no assurances are given in this regard.

 

-117-

 

 

If you make a mark-to-market election, it will be effective for the taxable year for which the election is made and all subsequent taxable years unless the ADSs are no longer regularly traded on a qualified exchange or other market, or the IRS consents to the revocation of the election. You are urged to consult your tax advisors regarding the availability of mark-to-market election, and whether making the election would be advisable in your particular circumstances.

 

Because a mark-to-market election cannot be made for any lower tier PFICs that we may own, if we were a PFIC for any taxable year (as we believe we were for taxable years ended December 31, 2024, December 31, 2023, December 31, 2022, December 31, 2017 and prior years), a United States Holder that makes the mark-to-market election may continue to be subject to the tax and interest charges under the general PFIC rules with respect to such United States Holder’s indirect interest in any investments held by us that are treated as an equity interest in a PFIC for United States federal income tax purposes.

 

In certain circumstances, a United States shareholder in a PFIC may avoid the adverse tax and interest-charge regime described above by making a “qualified electing fund” election to include in income its share of the PFIC’s income on a current basis. However, you may make a qualified electing fund election with respect to your ADSs or ordinary shares only if we agree to furnish you annually with a PFIC annual information statement as specified in the applicable Treasury Regulations. We do not intend to prepare or provide the information that would enable you to make a qualified electing fund election.

 

A United States Holder that holds our ADSs or ordinary shares in any taxable year in which we are a PFIC (as we believe we were for taxable years ended December 31, 2024, December 31, 2023, December 31, 2022, December 31, 2017 and prior years) will be required to file an annual report containing such information as the United States Treasury Department may require. You are strongly urged to consult your tax advisors regarding the impact of our being a PFIC in 2024 on your investment in our ADSs or ordinary shares, as well as the application of the PFIC rules to your investment in our ADSs or ordinary shares and the availability, application and consequences of the elections discussed above.

 

Dividends and Other Distributions on the ADSs or Ordinary Shares

 

Subject to the passive foreign investment company rules discussed above, the gross amount of any distribution that we make to you with respect to our ADSs or ordinary shares (including any amounts withheld to reflect PRC or other withholding taxes) will be taxable as a dividend, to the extent paid out of our current or accumulated earnings and profits, as determined under United States federal income tax principles. Such income (including any withheld taxes) will be includable in your gross income on the day actually or constructively received by you, if you own the ordinary shares, or by the depositary, if you own ADSs. Because we do not intend to determine our earnings and profits on the basis of United States federal income tax principles, any distribution paid will generally be reported as a “dividend” for United States federal income tax purposes. Such dividends will not be eligible for the dividends-received deduction allowed to qualifying corporations under the Code.

 

Dividends received by a non-corporate United States Holder may qualify for the lower rates of tax applicable to “qualified dividend income,” if the dividends are paid by a “qualified foreign corporation” and other conditions discussed below are met. A non-United States corporation (other than a corporation that is a PFIC for the taxable year in which the dividend is paid or the preceding taxable year) generally will be treated as a qualified foreign corporation (i) with respect to dividends paid by that corporation on shares (or American depositary shares backed by such shares) that are readily tradable on an established securities market in the United States or (ii) if such non-United States corporation is eligible for the benefits of a qualifying income tax treaty with the United States that includes an exchange of information program. However, a non-United States corporation will not be treated as a qualified foreign corporation if it is a passive foreign investment company in the taxable year in which the dividend is paid or the preceding taxable year. As discussed above under “––Passive Foreign Investment Company,” we believe that we were a PFIC for our taxable year ended December 31, 2024.

 

-118-

 

 

Under a published IRS Notice, common or ordinary shares, or American depositary shares representing such shares, are considered to be readily tradable on an established securities market in the United States if they are listed on the Nasdaq Global Select Market, as are our ADSs are (but not our ordinary shares). Based on existing guidance, it is unclear whether the ordinary shares will be considered to be readily tradable on an established securities market in the United States, because only the ADSs, and not the underlying ordinary shares, are listed on a securities market in the United States. We believe, but we cannot assure you, that dividends we pay, if any, on the ordinary shares that are represented by ADSs, but not on the ordinary shares that are not so represented, will, subject to applicable limitations, be eligible for the reduced rates of taxation. In addition, if we are treated as a PRC resident enterprise under the PRC tax law (see “Item 10. Additional Information—E. Taxation—PRC Taxation”), then we may be eligible for the benefits of the income tax treaty between the United States and the PRC. If we are eligible for such benefits, then dividends that we pay on our ordinary shares, regardless of whether such shares are represented by our ADSs, would, subject to applicable limitations, be eligible for the reduced rates of taxation, subject to applicable limitations (including ineligibility for reduced rates as a result of our being a PFIC for the taxable year in which the dividend is paid or the preceding taxable year)

 

Even if dividends would be treated as paid by a qualified foreign corporation, a non-corporate United States Holder will not be eligible for reduced rates of taxation if it does not hold our ADSs or ordinary shares for more than 60 days during the 121-day period beginning 60 days before the ex-dividend date or if the United States Holder elects to treat the dividend income as “investment income” pursuant to Section 163(d)(4) of the Code. In addition, the rate reduction will not apply to dividends of a qualified foreign corporation if the non-corporate United States Holder receiving the dividend is obligated to make related payments with respect to positions in substantially similar or related property. This disallowance applies even if the minimum holding period has been met. Non-corporate United States Holders will not be eligible for reduced rates of taxation on any dividends received from us if we are a PFIC in the taxable year in which such dividends are paid or in the preceding taxable year.

 

You should consult your tax advisors regarding the availability of the lower tax rates applicable to qualified dividend income for any dividends that we pay with respect to the ADSs or ordinary shares, as well as the effect of any change in applicable law after the date of this annual report on Form 20-F.

 

Any PRC or other non-United States withholding taxes imposed on dividends paid to you with respect to the ADSs or ordinary shares generally will be treated as foreign taxes eligible for credit against your United States federal income tax liability, subject to the various limitations and disallowance rules that apply to foreign tax credits generally. For purposes of calculating the foreign tax credit, dividends paid to you with respect to the ADSs or ordinary shares will be treated as income from sources outside the United States and generally will constitute passive category income. The rules relating to the determination of the foreign tax credit are complex and recently issued Treasury Regulations have introduced additional requirements and limitations to the foreign tax credit rules. You should consult your tax advisors regarding the availability of a foreign tax credit in your particular circumstances.

 

Disposition of the ADSs or Ordinary Shares

 

You will recognize gain or loss on a sale or exchange of our ADSs or ordinary shares in an amount equal to the difference between the amount realized on the sale or exchange and your adjusted tax basis in the ADSs or ordinary shares. Subject to the discussion under “Item 10. Additional Information—E. Taxation—United States Federal Income Taxation—Passive Foreign Investment Company,” above, such gain or loss generally will be capital gain or loss. Capital gains of a non-corporate United States Holder, including an individual that has held the ADSs or ordinary shares for more than one year currently may be eligible for reduced tax rates. The deductibility of capital losses is subject to limitations.

 

Any gain or loss that you recognize on a disposition of our ADSs or ordinary shares generally will be treated as United States-source income or loss for foreign tax credit limitation purposes. However, if we are treated as a PRC resident enterprise for PRC tax purposes and PRC tax is imposed on gain from the disposition of our ADSs or ordinary shares (see “Item 10. Additional Information—E. Taxation—PRC Taxation”), then a United States Holder that is eligible for the benefits of the income tax treaty between the United States and the PRC may elect to treat the gain as PRC-source income for foreign tax credit purposes, subject to certain limitations. If such an election is made, the gain so treated will be treated as a separate class or “basket” of income for foreign tax credit purposes. You should consult your tax advisors regarding the proper treatment of gain or loss, as well as the availability of a foreign tax credit, in your particular circumstances.

 

-119-

 

 

Information Reporting and Backup Withholding

 

Information reporting to the IRS and backup withholding generally will apply to dividends in respect of our ADSs or ordinary shares, and the proceeds from the sale or exchange of our ADSs or ordinary shares, that are paid to you within the United States (and in certain cases, outside the United States), unless you furnish a correct taxpayer identification number and make any other required certification, generally on IRS Form W-9 or you otherwise establish an exemption from information reporting and backup withholding. Backup withholding is not an additional tax. Amounts withheld as backup withholding generally are allowed as a credit against your United States federal income tax liability, and you may be entitled to obtain a refund of any excess amounts withheld under the backup withholding rules if you file an appropriate claim for refund with the IRS and furnish any required information in a timely manner.

 

United States Holders who are individuals (and certain entities closely held by individuals) generally will be required to report our name, address and such information relating to an interest in our ADSs or ordinary shares as is necessary to identify the class or issue of which the ADSs or ordinary shares are a part. These requirements are subject to exceptions, including an exception for ADSs or ordinary shares held in accounts maintained by certain financial institutions and an exception applicable if the aggregate value of all “specified foreign financial assets” (as defined in the Code) does not exceed US$50,000.

 

United States Holders should consult their tax advisors regarding the application of the information reporting and backup withholding rules.

 

F. Dividends and Paying Agents

 

Not applicable.

 

G. Statement by Experts

 

Not applicable.

 

H. Documents on Display

 

We previously filed with the SEC a registration statement on Form F-1 (File No. 333-146605) and a prospectus under the Securities Act with respect to the ordinary shares represented by the ADSs. We also filed with the SEC a related registration statement on Form F-6 (File Number 333-146765) with respect to the ADSs.

 

We are subject to periodic reporting and other informational requirements of the Exchange Act as applicable to foreign private issuers. Accordingly, we are required to file reports, including annual reports on Form 20-F, and other information with the SEC. All documents filed by us with the SEC can be inspected and copied at the public reference facilities maintained by the SEC at 100 F Street, N.E., Washington, D.C. 20549. You can request copies of these documents, upon payment of a duplicating fee, by writing to the SEC. Please call the SEC at 1-800-SEC-0330 for further information on the operation of the public reference rooms. The SEC also maintains a website at www.sec.gov that contains reports, proxy and information statements, and other information regarding registrants that make electronic filings with the SEC using its EDGAR system.

 

As a foreign private issuer, we are exempt from the rules of the Exchange Act prescribing the furnishing and content of quarterly reports and proxy statements, and our executive officers, directors and principal shareholders are exempt from the reporting and short-swing profit recovery provisions contained in Section 16 of the Exchange Act. In addition, we are not required under the Exchange Act to file periodic reports and financial statements with the SEC as frequently or as promptly as U.S. companies whose securities are registered under the Exchange Act. 

 

We intend to furnish J.P. Morgan, the depositary of our ADSs, with all notices of shareholders’ meetings and other reports and communications that are made generally available to our shareholders. The depositary will make such notices, reports and communications available to holders of ADSs and, upon our written request, will mail to all record holders of ADSs the information contained in any notice of a shareholders’ meeting received by the depositary from us.

 

In accordance with Rule 5250(d) of the Nasdaq Listing Rules, we will post this annual report on Form 20-F on our website at https://ir.aifugroup.com/financial-information/sec-filings. In addition, we will provide electronic or hard copies of our annual report free of charge to shareholders and ADS holders upon request.

 

-120-

 

 

I. Subsidiary Information

 

For a list of our subsidiaries as of March 31, 2025, see Exhibit 8.1 to this annual report.

 

J. Annual Report to Security Holders

 

Not applicable.

 

Item 11. Quantitative and Qualitative Disclosures about Market Risk

 

Interest Rate Risk

 

Our exposure to interest rate risk primarily relates to the interest income generated by bank deposits and short-term, highly liquid investments with original maturities of 90 days or less, and interest expenses incurred by short-term borrowing. Interest-earning instruments carry a degree of interest rate risk, and our future interest income may be lower than expected. We have not been exposed nor do we anticipate being exposed to material risks due to changes in interest rates. We have not used any derivative financial instruments to manage our interest risk exposure.

 

Foreign Exchange Risk

 

Substantially all of our revenues and expenses are denominated in RMB. Our exposure to foreign exchange risk primarily relates to the cash and cash equivalent denominated in U.S. dollars that we keep offshore for dividend payments. We have not hedged exposures denominated in foreign currencies using any derivative financial instruments. Although in general, our exposure to foreign exchange risks should be limited, the value of your investment in our ADSs will be affected by the foreign exchange rate between U.S. dollars and RMB because the value of our business is effectively denominated in RMB, while the ADSs will be traded in U.S. dollars.

 

The value of the RMB against the U.S. dollar and other currencies may fluctuate and is affected by, among other things, changes in China’s political and economic conditions. The conversion of RMB into foreign currencies, including U.S. dollars, has been based on rates set by the PBOC. On July 21, 2005, the PRC government changed its decade-old policy of pegging the value of the RMB to the U.S. dollar. Under such policy, the RMB is permitted to fluctuate within a narrow and managed band against a basket of certain foreign currencies. Removal of the U.S. dollar peg has resulted in an approximately more than 25.0% appreciation of the RMB against the U.S. dollar over the following eight years. In April 2012, the trading band has been widened to 1%, and in March 2014 it was further widened to 2%, which allows the Renminbi to fluctuate against the U.S. dollar by up to 2% above or below the central parity rate published by the PBOC. In August 2015, the PBOC changed the way it calculates the mid-point price of Renminbi against U.S. dollar, requiring the market-makers who submit for the PBOC’s reference rates to consider the previous day’s closing spot rate, foreign-exchange demand and supply as well as changes in major currency rates. This change, and other changes such as widening the trading band that may be implemented, may increase volatility in the value of the Renminbi against foreign currencies. The PRC government may from time to time make further adjustments to the exchange rate system in the future. To the extent that we need to convert our U.S. dollar or other currencies-denominated assets into RMB for our operations, appreciation of the RMB against the U.S. dollar or other currencies would have an adverse effect on the RMB amount we receive from the conversion. We had U.S. dollar-denominated financial assets amounting to US$2.4 million and HK dollar-denominated financial assets amounting to HK$12.1 million as of December 31, 2024. A 10% appreciation of the RMB against the U.S. dollar and HK dollar would have resulted in a decrease of RMB2.9 million (US$0.4 million) in the value of our U.S. dollar-denominated and HK dollar-denominated financial assets. Conversely, if we decide to convert our RMB denominated cash amounts into U.S. dollars amounts or other currencies amounts for the purpose of making payments for dividends on our ordinary shares or ADSs or for other business purposes, appreciation of the U.S. dollar or other currencies against the RMB would have a negative effect on the U.S. dollar or other currencies amount available to us.

 

Item 12. Description of Securities Other than Equity Securities

 

A. Debt Securities

 

Not applicable.

 

B. Warrants and Rights

 

Not applicable.

 

C. Other Securities

 

Not applicable.

 

D. American Depositary Shares

 

-121-

 

 

Fees Payable by ADS Holders

 

We have appointed J.P. Morgan as our depositary. A copy of our Form of Deposit Agreement with J.P. Morgan was filed with the SEC as an exhibit to our Form F-6 registration statement initially filed on October 17, 2007 and amended on December 7, 2016, November 28, 2017 and November 16, 2022, or the Deposit Agreement. Pursuant to the Deposit Agreement, holders of our ADSs may have to pay to J.P. Morgan, either directly or indirectly, fees or charges up to the amounts set forth in the table below.

 

Category   Depositary Actions   Associated Fees
(a) Depositing or substituting the underlying shares  

Each person to whom American depositary receipts (“ADRs”) are issued against deposits of shares, including deposits and issuances in respect of:

 

● Share distributions, stock split, rights, merger

 

● Exchange of securities or any other transaction or event or other distribution affecting the ADSs or the Deposited Securities

  US$5.00 for each 100 ADSs (or portion thereof) evidenced by the new ADRs delivered
         
(b) Receiving or distributing dividends   Distribution of dividends   US$0.02 or less per ADS
         
(c) Selling or exercising rights   Distribution or sale of securities, the fee being in an amount equal to the fee for the execution and delivery of ADSs which would have been charged as a result of the deposit of such securities   US$5.00 for each 100 ADSs (or portion thereof)
         
(d) Withdrawing an underlying security   Acceptance of ADRs surrendered for withdrawal of deposited securities   US$5.00 for each 100 ADSs (or portion thereof) evidenced by the ADRs surrendered
         
(e) Transferring, splitting or grouping receipts   Transfers, combining or grouping of depositary receipts   US$1.50 per ADS
         
(f) General depositary services, particularly those charged on an annual basis.  

● Other services performed by the depositary in administering the ADRs

 

● Provide information about the depositary’s right, if any, to collect fees and charges by offsetting them against dividends received and deposited securities

  US$0.02 per ADS (or portion thereof) not more than once each calendar year and payable at the sole discretion of the depositary by billing Holders or by deducting such charge from one or more cash dividends or other cash distributions
           
(g) Expenses of the depositary  

Expenses incurred on behalf of Holders in connection with

 

● Compliance with foreign exchange control regulations or any law or regulation relating to foreign investment

 

● The depositary’s or its custodian’s compliance with applicable law, rule or regulation

 

● Stock transfer or other taxes and other governmental charges

 

● Cable, telex, facsimile transmission/delivery

 

● Expenses of the depositary in connection with the conversion of foreign currency into U.S. dollars (which are paid out of such foreign currency)

 

● Any other charge payable by depositary or its agents

  Expenses payable at the sole discretion of the depositary by billing Holders or by deducting charges from one or more cash dividends or other cash distributions

 

Payment from the Depositary

 

Direct Payments

 

J.P. Morgan, as depositary, has agreed to reimburse certain reasonable company expenses related to our ADR program and incurred by us in connection with the program. For the years ended December 31, 2023 and 2024, the depositary reimbursed nil and US$0.5 million, respectively. For the years ended December 31, 2024, 30% of the depositary reimbursement has been deducted as withholding income tax, respectively. The amounts the depositary reimbursed are not perforce related to the fees collected by the depositary from ADR holders. 

 

We have instructed JPMorgan to terminate the deposit agreement, dated as of November 16, 2022 (the “Deposit Agreement”), among the Company, the Depositary and all Holders and Beneficial Owners from time to time of ADRs evidencing ADSs issued thereunder, to be effective on or around May 6, 2025.

 

-122-

 

 

PART II

 

Item 13. Defaults, Dividend Arrearages and Delinquencies

 

None.

 

Item 14. Material Modifications to the Rights of Security Holders and Use of Proceeds

 

A.–D. Material Modifications to the Rights of Security Holders

 

On October 31, 2024, we held an extraordinary general meeting and (i) varied and amended our authorized share capital by (a) re-designating 8,000,000,000 authorized ordinary shares (including all ordinary shares which were then issued and outstanding) as Class A ordinary shares; and (b) re-designating 2,000,000,000 authorized ordinary shares (none of which was then issued and outstanding) as Class B ordinary shares, and (ii) adopted an amended and restated memorandum and articles of association, among other things. As a result of the foregoing, the authorized share capital is US$10,000,000 divided into (i) 8,000,000,000 Class A ordinary shares of a nominal or par value of US$0.001 each and (ii) 2,000,000,000 Class B ordinary shares of a nominal or par value of US$0.001 each. Each holder of our Class A ordinary shares is entitled to one vote per share, and each holder of our Class B ordinary shares is entitled to 100 votes per share on all matters subject to vote at a general meeting of us.

 

On December 30, 2024, we entered into a share subscription agreement with each of HPH and Infinew (“Infinew”), pursuant to which we agreed to issue to HPH 510,000,000 Class B ordinary shares and to Infinew 490,000,000 Class B ordinary shares, at a price of US$0.001 per share, for a total consideration of US$510,000 and US$490,000, respectively. The issuance of the Class B ordinary shares was completed on January 2, 2025.

 

See “Item 10. Additional Information—B. Memorandum and Articles of Association—Ordinary Shares” for a description of the rights of securities holders.

 

E. Use of Proceeds

 

None.

 

-123-

 

 

Item 15. Controls and Procedures

 

Evaluation of Disclosure Controls and Procedures

 

Our management, with the participation of our chief executive officer and chief financial officer, has performed an evaluation of the effectiveness of our disclosure controls and procedures (as defined in Rule 13a-15(e) under the Exchange Act) as of the end of the period covered by this report, as required by Rule 13a-15(b) under the Exchange Act.

 

Based upon this evaluation, our management, with the participation of our chief executive officer and chief financial officer, has concluded that, as of December 31, 2024, our disclosure controls and procedures were effective in ensuring that the information required to be disclosed by us in the reports that we file or submit under the Exchange Act is recorded, processed, summarized and reported within the time periods specified in by the SEC’s rules and forms, and that information required to be disclosed by us in the reports that we file or submit under the Exchange Act is accumulated and communicated to our management, including our chief executive officer and chief financial officer, as appropriate, to allow timely decisions regarding required disclosure.

 

Management’s Annual Report on Internal Control over Financial Reporting

 

Our management is responsible for establishing and maintaining adequate internal control over financial reporting, as such item is defined in Rules 13a-15(f) under the Exchange Act, for our company. Internal control over financial reporting is a process designed to provide reasonable assurance regarding the reliability of financial reporting and the preparation of consolidated financial statements in accordance with generally accepted accounting principles and includes those policies and procedures that (i) pertain to the maintenance of records that, in reasonable detail, accurately and fairly reflect the transactions and dispositions of a company’s assets, (ii) provide reasonable assurance that transactions are recorded as necessary to permit preparation of consolidated financial statements in accordance with generally accepted accounting principles, and that a company’s receipts and expenditures are being made only in accordance with authorizations of a company’s management and directors, and (iii) provide reasonable assurance regarding prevention or timely detection of unauthorized acquisition, use, or disposition of a company’s assets that could have a material effect on the consolidated financial statements.

 

Because of its inherent limitations, internal control over financial reporting may not prevent or detect misstatements. Also, projections of any evaluation of effectiveness to future periods are subject to the risk that controls may become inadequate because of changes in conditions, or that the degree of compliance with the policies or procedures may deteriorate.

 

As required by Section 404 of the Sarbanes-Oxley Act and related rules as promulgated by the SEC, our management assessed the effectiveness of the internal control over financial reporting as of December 31, 2024 using criteria established in “Internal Control — Integrated Framework (2013)” issued by the Committee of Sponsoring Organizations of the Treadway Commission.

 

Based on this assessment, management concluded that our internal control over financial reporting was effective as of December 31, 2024, based on the criteria established in “Internal Control—Integrated Framework (2013)” issued by the Committee of Sponsoring Organizations of the Treadway Commission.

 

Attestation Report of the Independent Registered Public Accounting Firm

 

Our independent registered public accounting firm, Enrome LLP, has audited the effectiveness of our company’s internal control over financial reporting as of December 31, 2024.  

 

-124-

 

 

Report of Independent Registered Public Accounting Firm

 

To the Shareholders and the Board of Directors of AIFU Inc. (formerly known as “AIX Inc.” and “Fanhua Inc.”)

 

Opinion on Internal Control over Financial Reporting

 

We have audited the internal control over financial reporting of AIFU Inc. (formerly known as “AIX Inc.” and “Fanhua Inc.”) (the “Company”) and its subsidiaries (the “Group”) as of December 31, 2024, based on criteria established in Internal Control — Integrated Framework (2013) issued by the Committee of Sponsoring Organizations of the Treadway Commission (COSO). In our opinion, the Group maintained, in all material respects, effective internal control over financial reporting as of December 31, 2024, based on criteria established in Internal Control — Integrated Framework (2013) issued by COSO.

 

We have also audited, in accordance with the standards of the Public Company Accounting Oversight Board (United States) (“PCAOB”), the consolidated financial statements as of and for the year ended December 31, 2024, of the Group and our report dated April 25, 2025, expressed an unqualified opinion on those financial statements and included explanatory paragraphs relating to the translation of Renminbi amounts into United States dollars amounts on those financial statements.

 

Basis for Opinion

 

The Group’s management is responsible for maintaining effective internal control over financial reporting and for its assessment of the effectiveness of internal control over financial reporting, included in the accompanying Management’s Annual Report on Internal Control over Financial Reporting. Our responsibility is to express an opinion on the Group’s internal control over financial reporting based on our audit. We are a public accounting firm registered with the PCAOB and are required to be independent with respect to the Group in accordance with the U.S. federal securities laws and the applicable rules and regulations of the Securities and Exchange Commission and the PCAOB.

 

We conducted our audit in accordance with the standards of the PCAOB. Those standards require that we plan and perform the audit to obtain reasonable assurance about whether effective internal control over financial reporting was maintained in all material respects. Our audit included obtaining an understanding of internal control over financial reporting, assessing the risk that a material weakness exists, testing and evaluating the design and operating effectiveness of internal control based on the assessed risk, and performing such other procedures as we considered necessary in the circumstances. We believe that our audit provides a reasonable basis for our opinion.

 

Definition and Limitations of Internal Control over Financial Reporting

 

A company’s internal control over financial reporting is a process designed to provide reasonable assurance regarding the reliability of financial reporting and the preparation of financial statements for external purposes in accordance with generally accepted accounting principles. A company’s internal control over financial reporting includes those policies and procedures that (1) pertain to the maintenance of records that, in reasonable detail, accurately and fairly reflect the transactions and dispositions of the assets of the company; (2) provide reasonable assurance that transactions are recorded as necessary to permit preparation of financial statements in accordance with generally accepted accounting principles, and that receipts and expenditures of the company are being made only in accordance with authorizations of management and directors of the company; and (3) provide reasonable assurance regarding prevention or timely detection of unauthorized acquisition, use, or disposition of the company’s assets that could have a material effect on the financial statements.

 

Because of its inherent limitations, internal control over financial reporting may not prevent or detect misstatements. Also, projections of any evaluation of effectiveness to future periods are subject to the risk that controls may become inadequate because of changes in conditions, or that the degree of compliance with the policies or procedures may deteriorate.

 

/s/ Enrome LLP

 

Singapore

April 25, 2025

 

We have served as the Group’s auditor since 2025.

 

-125-

 

 

Changes in Internal Control over Financial Reporting

 

Management has evaluated, with the participation of our chief executive officer and chief financial officer, whether any changes in our internal control over financial reporting that occurred during our last fiscal year have materially affected, or are reasonably likely to materially affect, our internal control over financial reporting.

 

Based on the evaluation we conducted, management has concluded that there has been no such change during the period covered by this annual report on Form 20-F.

 

Item 16. [Reserved]

 

Item 16A. Audit Committee Financial Expert

 

Our board of directors has determined that Jiaxing Shi, an independent director (under the standards set forth in Rule 5605 of the Nasdaq Listing Rules and Rule 10A-3 under the Exchange Act) and member of our audit committee, is an audit committee financial expert.

 

Item 16B. Code of Ethics

 

Our board of directors adopted a code of business conduct and ethics that applies to our directors, officers and employees. We have posted a copy of our code of business conduct and ethics on our investor relations website at https://ir.aifugroup.com/corporate-governance

 

Item 16C. Principal Accountant Fees and Services

 

On January 23, 2025 we engaged Enrome LLP (PCAOB No.6907) (“Enrome”) as our independent registered public accounting firm, and dismissed Deloitte Touche Tohmatsu Certified Public Accountants LLP (“Deloitte”). See also “Item 16F. Change in Registrant’s Certifying Accountant.” The following table sets forth the aggregate fees by categories specified below in connection with certain professional services rendered by Deloitte and Enrome for the periods indicated.

 

 

  

For the Year Ended

December 31,

 
   2023   2024 
   (US$ in thousands) 
Audit fees(1):        
–Deloitte Touche Tohmatsu Certified Public Accountants LLP   1,700.0    843.0 
–Enrome LLP   -    700.0 
Total fees   1700.0    1,543.0 

 

(1)“Audit fees” meant the aggregate fees billed and expected to be billed in each of the fiscal years listed for professional services rendered by our independent registered public accounting firm for the audit of our annual financial statements and review of quarterly financial statements included in our reports on Form 6-K, services that are normally provided in connection with statutory and regulatory filings or engagements for those fiscal years.

 

The policy of our audit committee is to pre-approve all audit and non-audit services provided by our independent registered public accounting firm, including audit services, audit-related services, tax services and other services as described above, which are approved by the Audit Committee prior to the completion of the audit.

 

-126-

 

 

Item 16D. Exemptions from the Listing Standards for Audit Committees

 

Not applicable.

 

Item 16E. Purchases of Equity Securities by the Issuer and Affiliated Purchasers

 

(i) On December 20, 2022, our board of directors announced a share repurchase program which authorized us to repurchase up to US$20 million of the Company’s American depositary shares (“ADS”) from time to time. As of December 31, 2024 we had repurchased an aggregate of 726,616 ADSs (representing 14,532,320 Class A ordinary shares) of the Company, at an average price of approximately US$7.4066 per ADS for a total amount of approximately US$5.4 million under this share repurchase program.

 

The following table summarizes the shares repurchase activity for the periods indicated. 

 

Period  

Total

Number of ADSs

Purchased

   

Average Price

Paid

per ADSs

   

Total Number of ADSs

Purchased as Part of

Publicly Announced

Programs

   

Approximate Dollar

Value of ADSs that May

Yet Be Purchased

under the Program

 
December 2022     72,465     US$ 7.8473       72,465     US$ 19,431,348.20  
June 2023     385,876     US$ 7.9436       458,341     US$ 16,366,090.92  
September 2023     37,118     US$ 7.0558       495,459     US$ 16,104,194.76  
October 2023     8,319     US$ 6.9457       503,778     US$ 16,046,413.45  
November 2023     30,000     US$ 6.8331       533,778     US$ 15,841,421.53  
December 2023     65,128     US$ 6.6076       598,906     US$ 15,411,083.03  
January 2024     90,889     US$ 6.4229       689,795     US$ 14,827,310.25  
February 2024     36,821     US$ 5.6770       726,616     US$ 14,618,277.82  
Total     726,616     US$ 7.4066       726,616     US$ 14,618,277.82  

 

(ii) On December 27, 2023, certain of our shareholders entered into share exchange agreements with HPH, pursuant to which such shareholders agreed to exchange an aggregate of 568,226,628 ordinary shares of AIFU beneficially owned by them for an aggregate of 284,113,314 newly issued ordinary shares of HPH. The exchange ratio for the transactions is 2 ordinary shares of AIFU for every HPH ordinary share. Upon completion of the transactions on December 31, 2023, HPH becomes our largest shareholder, owning approximately 50.1% of AIFU’s equity interests.

 

(iii) On December 30, 2024, we entered into share subscription agreements separately with each of HPH and Infinew Limited (“Infinew”), pursuant to which the Company agreed to issue to HPH and Infinew 510,000,000 Class B ordinary shares and 490,000,000 Class B ordinary shares (the “Subscription Shares”, each “a Subscription Share”), respectively, at a price of US$0.001 per Subscription Share, for a total consideration of US$510,000 and US$490,000, respectively. The issuance of the Subscription Shares (“Issuance”) have been completed on January 2, 2025. Following the Issuance, HPH beneficially owns 591,600,788 Class A ordinary shares and 510,000,000 Class B ordinary shares of AIFU, representing 51.67% of the total issued and outstanding ordinary shares of the Company, and 51.01% of the aggregate voting power of the Company while Infinew beneficially owns 100,000 Class A ordinary shares and 490,000,000 Class B ordinary shares of AIFU, representing 22.99% of the total issued and outstanding ordinary shares of the Company and 48.45% of the aggregate voting power of the Company.

 

(iv) On July 2, 2024, 2024 our board of directors authorized the issuance of share options to purchase up to 138,000,000 ordinary shares of the Company to certain managers (“2024 Option 4”). The exercise price of 2024 Option 4 is US$0.096 per ordinary share. In July 2024, 2024 Option 4 were fully exercised through cash payment. As of December 31, 2024, all of the shares exercised under 2024 Option 4 have been repurchased by the Company at a price of US$0.096 per ordinary shares.

 

There were no other purchases of any class of registered equity securities of the Company by the Company or, to our knowledge, by any affiliated purchaser.  

 

-127-

 

 

Item 16F. Change in Registrant’s Certifying Accountant 

 

On January 23, 2025, we engaged Enrome as our independent registered public accounting firm, and dismissed Deloitte. The change of our independent registered public accounting firm had been approved by our board and the audit committee of our board, and the decision was not made due to any disagreements between us and Deloitte.

 

The reports of Deloitte on our consolidated financial statements for the fiscal years ended December 31, 2022 and 2023 did not contain an adverse opinion or a disclaimer of opinion and were not qualified or modified as to uncertainty, audit scope or accounting principle.

 

During the two most recent fiscal years ended December 31, 2023 and the subsequent interim period through January 23, 2025, there have been no (i) disagreements between us and Deloitte on any matter of accounting principles or practices, financial statement disclosure, or audit scope or procedure, which disagreements if not resolved to the satisfaction of Deloitte would have caused them to make reference thereto in their reports on the consolidated financial statements for such years, or (ii) reportable events as defined in Item 16F(a)(1)(v) of the instructions to Form 20-F.

 

We have provided Deloitte with a copy of the Form 6-K filed with the Commission on January 23, 2025 which includes the disclosures hereunder and required under Item 16F of Form 20-F and requested from Deloitte a letter addressed to the SEC indicating whether it agrees with such disclosures. A copy of Deloitte’s letter dated January 23, 2025 is attached as Exhibit 15.5 in our annual report on Form 20-F filed with the Commission on April 25, 2025.

 

During the two most recent fiscal years ended December 31, 2023 and the subsequent interim period prior to engaging Enrome, neither we nor anyone on our behalf has consulted with Enrome on either (a) the application of accounting principles to a specified transaction, either completed or proposed, or the type of audit opinion that might be rendered on our financial statements, and neither a written report nor oral advice was provided to us that Enrome concluded was an important factor considered by us in reaching a decision as to any accounting, audit, or financial reporting issue or (b) any matter that was the subject of a disagreement, as that term is defined in Item 16F(a)(1)(iv) of Form 20-F (and the related instructions thereto) or a reportable event as set forth in Item 16F(a)(1)(v)(A) through (D) of Form 20-F.

 

Item 16G. Corporate Governance

 

Nasdaq Stock Market Rule 5620(a) requires each issuer to hold an annual meeting of shareholders no later than one year after the end of the issuer’s fiscal year-end. However, Nasdaq Stock Market Rule 5615(a)(3) permits foreign private issuers like us to follow “home country practice” in certain corporate governance matters. Maples and Calder (Hong Kong) LLP, our Cayman Islands counsel, has provided a letter to the Nasdaq Stock Market certifying that under Cayman Islands law, we are not required to hold annual shareholder meetings every year. We followed home country practice with respect to annual meetings and did not hold an annual meeting of shareholders from 2009 to 2015 and from 2017 to 2024. However, we held extraordinary general meetings on December 6, 2016, October 31, 2024, April 17, 2025, respectively and obtained requisite shareholders’ approval on various matters including change of Company’s name, share consolidation, share capital increase.

 

We may hold annual or extraordinary shareholder meetings in the future if there are significant issues that require shareholders’ approvals.

 

We obtained approvals from the board of directors on November 27, 2014 and December 12, 2014 to issue up to 150,000,000 ordinary shares of the Company (the “Shares”) to our employees, excluding directors and officers. The purchase prices for the Shares are based on the average closing prices for the then 20 trading days prior to the board approvals.

 

On August 29, 2018, we obtained approvals from the board of directors to resell 28,475,480 ordinary shares, in the form of 1,423,774 ADS of treasury stocks and newly issue and sell 101,524,520 ordinary shares in the form of 5,076,226 ADSs to participants in our 521 plan consisting of our key employees and entrepreneurial team leaders, at $25.52 per ADS, or the weighted average of the closing prices of the share repurchases under the 2018 Share Repurchase Program.

 

-128-

 

 

On August 12, 2022, our board of directors adopted a share incentive plan under which we have reserved 161,143,768 ordinary shares for issuance, which was approximately 15% of our issued and outstanding ordinary shares as of June 30, 2022.

 

On February 20, 2024, our board of directors adopted a share incentive plan under which we have reserved 113,423,618 ordinary shares for issuance, which was approximately 10% of our outstanding ordinary shares as of December 31, 2023 (“2023 Share Incentive Plan”).

 

Pursuant to the Nasdaq Stock Market Rule 5635(c), shareholder approval is required prior to the issuance of securities when a stock option or purchase plan is to be established or materially amended or other equity compensation arrangement made or materially amended, pursuant to which stock may be acquired by officers, directors, employees, or consultants, except for a few situations stated thereunder. In relations to the 521 Plan Transaction and the 2022 Share Incentive Plan mentioned above, Maples and Calder (Hong Kong) LLP, our Cayman Island counsel, has provided letters to the Nasdaq Stock Market certifying that under Cayman Islands law, we are not required to obtain shareholder approval in respect of the issuance of securities in the circumstances set out in Nasdaq Stock Market Rule 5635(c). We follow home country practices accordingly.

 

Other than the annual meeting, share purchase plan to employees practices and the independent director majority requirement described above, there are no significant differences between our corporate governance practices and those followed by U.S. domestic companies under Nasdaq Stock Market Rules. 

 

Item 16H. Mine Safety Disclosure.

 

Not applicable.

 

Item 16I. Disclosure Regarding Foreign Jurisdictions that Prevent Inspections.

 

Not applicable.

 

Item 16J. Insider Trading Policies.

 

We have adopted insider trading policies and procedures governing the purchase, sale, and other dispositions of our securities by directors, senior management, and employees that are reasonably designed to promote compliance with applicable insider trading laws, rules and regulations, and any listing standards applicable to us. A copy of our insider trading policies is filed as Exhibit 11.2 to this annual report on Form 20-F.

 

Item 16K. Cybersecurity

 

Risk Management and Strategy

 

We rely increasingly on information technology systems and network infrastructure to conduct operations and engage with our customers and business partners. As the complexity of our engagements grows, so do the potential threats from cyber intrusion, ransomware, denial of service, phishing, account takeover, data manipulation, and other cyber misconduct. To counter these threats, we have implemented comprehensive cybersecurity risk assessment procedures and taken various measures to ensure their effectiveness in reporting and managing cybersecurity risks. We have also integrated cybersecurity risk management procedures into our overall risk management system.

 

-129-

 

 

We have developed a comprehensive cybersecurity threat defense system to address both internal and external threats. This system encompasses various operational levels, including access management, network management, system maintenance, data integrity, and proper use of information resources. We strive to manage cybersecurity risks and protect sensitive information through various means and processes, including, but not limited to, the following: (i) an incident response team designated to assess, contain, and mitigate the potentially harmful effects of cybersecurity incidents, including developing a comprehensive plan outlining the appropriate steps of incident response and disciplinary measures to be implemented upon the occurrence of such incidents, (ii) access control protocols based on a “least privilege” principle, which allows user access only to the resources necessary to perform their respective function(s); (iii) network security monitoring, including firewalls, Intrusion Detection Systems (IDS) and other programs to monitor suspect activity on our network, (iii) regular updates to keep our software and systems current through the use of automated patching solutions, and monitor news sources, industry consortia, and vendors for updates and threat information, and (iv) periodic review of information security controls by internal and external staff, and regular training sessions on information security conducted for employees. addition, we work with third-party cybersecurity professionals to guide and support our cybersecurity management efforts..We have implemented information technology access control procedures to oversee and identify cybersecurity risks associated with our third-party service providers. For example, third-party access may be evaluated and approved by our chief digital officer on a case-by-case basis and granted strictly in accordance with the “least privilege” principle, after such third parties have undergone a background check or other due-diligence process. Any third-party service providers connecting to our network must demonstrate that they are capable of maintaining appropriate safeguards to comply with applicable cybersecurity laws and regulations. 

 

Although we have implemented various measures to mitigate cybersecurity threats, we cannot guarantee that cybersecurity risks will be completely eliminated, and we may from time to time be exposed to risks from cybersecurity threats. As of the date of this annual report, we have not experienced any cybersecurity incidents or identified any risks from cybersecurity threats that have affected or are reasonably likely to materially affect us, including our business strategy, results of operations, or financial condition.

 

For more information regarding the risks associated with cybersecurity incidents, see “Item 3. Key Information—D. Risk Factors—Risks Related to Our Business and Industry—A computer system failure, cyber-attacks, any failure to protect the confidential information of our customers or other security breaches may disrupt our business, loss of customers, damage our reputation, result in potential liability and adversely affect our results of operations and financial condition.”

 

Cybersecurity Oversight and Governance

 

The audit committee of our board of directors is responsible for overseeing the Company’s risk management processes and the implementation of our cybersecurity policy. The board and the audit committee are aware of the rapidly evolving nature of threats presented by cybersecurity incidents and are committed to the prevention, timely detection, and mitigation of the effects of cybersecurity incidents on the Company. The audit committee shall review, approve and maintain oversight of the disclosure (i) on Form 6-K for material cybersecurity incidents (if any) and (ii) related to cybersecurity matters in the periodic reports (including annual report on Form 20-F) of the Company. The audit committee routinely provides updates to the board on the matters related to cybersecurity, and is responsible for reviewing and evaluating the sufficiency of our cybersecurity policy and proposing any necessary changes to the board for approval.

 

The audit committee also receives regular reports and updates from our chief digital officer, such as the internal and external cybersecurity threat landscape, material risks arising from cybersecurity threats, and any material cybersecurity incidents.

 

Our management is committed to cybersecurity risk management. The head of our information technology department, who leads a dedicated cybersecurity team, is responsible for assessing and managing cybersecurity risks and monitoring the prevention, detection, mitigation, and remediation of cybersecurity incidents related to HPH’s legacy IT system. He has over 18 years of experiences in in application, infrastructure, development, security and governance. He reports to our chief executive officer and provides timely and routine updates to the audit committee on any material cybersecurity incidents.

 

Upon the identification of a cybersecurity incident, the head of our information technology department will organize an incident response team. The incident response team coordinates with internal and external IT personnel and advisors, and internal and external counsel, as appropriate, to minimize the threat of damage resulting from a cybersecurity incident. 

 

-130-

 

 

PART III

 

Item 17. Financial Statements

 

We have elected to provide financial statements pursuant to Item 18.

 

Item 18. Financial Statements

 

The consolidated financial statements of AIFU Inc. and its subsidiaries and former consolidated VIEs are included at the end of this annual report.

 

Item 19. Exhibits

 

Exhibit Number   Description of Document
1.1   Amended and Restated Memorandum and Articles of Association of the Registrant (incorporated by reference to Exhibit 3.1 of our report on Form 6-K furnished to the Commission on October 31, 2024)
2.1   Registrant’s Specimen American Depositary Receipt (included in Exhibit 2.3)
2.3   Form of Deposit Agreement among the Registrant, the depositary and holder of the American Depositary Receipts, as amended and restated (incorporated by reference to Exhibit 99.(a) of our F-6 registration statement (File No. 333-146765), filed with the Commission on November 28, 2017
2.4*   Description of Securities
4.1   2007 Share Incentive Plan (as amended and restated effective December 18, 2008) (incorporated by reference to Exhibit 99.3 of our report on Form 6-K furnished to the Commission on December 22, 2008)
4.2   Form of Indemnification Agreement with the Registrant’s directors and officers (incorporated by reference to Exhibit 10.3 of our F-1 registration statement (File No. 333-146605), as amended, initially filed with the Commission on October 10, 2007)
4.3   Form of Director Agreement with Independent Directors of the Registrant (incorporated by reference to Exhibit 10.4 of our F-1 registration statement (File No. 333-146605), as amended, initially filed with the Commission on October 10, 2007)
4.4   Form of Employment Agreement between the Registrant and an Executive Officer of the Registrant (incorporated by reference to Exhibit 4.4 of our annual report on Form 20-F filed with the Commission on May 15, 2009)
4.5   2022 Share Incentive Plan (incorporated by reference to Exhibit 4.10 of our annual report on Form 20-F filed with the Commission on April 25, 2023)
4.6   2023 Share Incentive Plan (incorporated by reference to Exhibit 99.1 of our registration statement on Form S-8 filed with the Commission on March 12, 2024)
4.7   Share Repurchase Agreement dated December 22, 2023 between Fanhua Inc. and Puyi Inc.(incorporated by reference to Exhibit 4.17 of our annual report on Form 20-F filed with the Commission on April 29, 2024)
4.8   English translation of Share Transfer Agreement between Beijing Fanlian Investment Co., Ltd. and Chengdu Puyi Bohui Information Technology Co., Ltd., dated December 22, 2023 (incorporated by reference to Exhibit 4.18 of our annual report on Form 20-F filed with the Commission on April 29, 2024)
4.9   Transaction Agreement dated as of November 27, 2024, entered and made among BGM Group Ltd, CISG Holding Ltd, Patriton Limited, GM Management Company Limited, DuXiaoBao Intelligent Technology (Shenzhen) Co., Ltd., RONS Intelligent Technology (Beijing) Co., Ltd., Shenzhen Xinbao Investment Management Co., Ltd., Fanhua RONS Insurance Sales & Service Co., Ltd. and Shenzhen Baowang E-commerce Co., Ltd. (incorporated by reference to Exhibit 99.2 of our Form 6-K filed with the Commission on November 29, 2024)
4.10   Share Subscription Agreement made between AIX Inc. and Highest Performances Holdings Inc. (incorporated by reference to Exhibit 10.1 of our Form 6-K filed with the Commission on January 2, 2025)
4.11   Share Subscription Agreement made between AIX Inc. and Infinew Limited (incorporated by reference to Exhibit 10.2 of our Form 6-K filed with the Commission on January 2, 2025)

 

-131-

 

 

8.1*   Subsidiaries and Affiliated Entities of the Registrant
11.1   Code of Business Conduct and Ethics of the Registrant (incorporated by reference to Exhibit 99.1 of our F-1 registration statement (File No. 333-146605), as amended, initially filed with the Commission on October 10, 2007)
11.2*   Insider Trading Policy
12.1*   CEO Certification Pursuant to Section 302 of the Sarbanes-Oxley Act of 2002
12.2*   CFO Certification Pursuant to Section 302 of the Sarbanes-Oxley Act of 2002
13.1**   CEO Certification Pursuant to Section 906 of the Sarbanes-Oxley Act of 2002
13.2**   CFO Certification Pursuant to Section 906 of the Sarbanes-Oxley Act of 2002
15.1*   Consent of Maples and Calder (Hong Kong) LLP
15.2*   Consent of Hai Run Law Firm
15.3*   Consent of Enrome LLP
15.4*   Consent of Deloitte Touche Tohmatsu Certified Public Accountants LLP
15.5   Letter from Deloitte Touche Tohmatsu Certified Public Accountants LLP to the Securities and Exchange Commission, dated January 23, 2025 (incorporated by reference to Exhibit 16.1 of our Form 6-K filed with the Commission on January 23, 2025)
97.1   Clawback Policy (incorporated by reference to Exhibit 97.1 of our annual report on Form 20-F filed with the Commission on April 29, 2024)
101*   Financial information from Registrant for the year ended December 31, 2024 formatted in Inline eXtensible Business Reporting Language (iXBRL):
    (i) Consolidated Balance Sheets as of December 31, 2023 and 2024;
    (ii) Consolidated Statements of Income and Comprehensive Income for the Years Ended December 31, 2022, 2023 and 2024;
    (iii) Consolidated Statements of Shareholder’s Equity for the Years Ended December 31, 2022, 2023 and 2024;
    (iv) Consolidated Statements of Cash Flows for the Years Ended December 31, 2022, 2023 and 2024;
    (v) Notes to Consolidated Financial Statements; and Schedule 1 — Condensed Financial Information of AIFU Inc.
104   Cover Page Interactive Data File (embedded within the Inline XBRL document)

 

*Filed with this Annual Report on Form 20-F.

 

**Furnished with this Annual Report on Form 20-F.

 

Portions of this exhibit have been omitted in accordance with Instruction 4 to Item 19 of Form 20-F

 

-132-

 

 

SIGNATURES

 

The registrant hereby certifies that it meets all of the requirements for filing its annual report on Form 20-F and that it has duly caused and authorized the undersigned to sign this annual report on its behalf.

 

  AIFU Inc.
   
  By: /s/ Wei Chen
    Name:  Wei Chen
    Title: Chief Executive Officer
       
Date: April 25, 2025    

 

-133-

 

 

AIFU INC.
INDEX TO CONSOLIDATED FINANCIAL STATEMENTS

 

    Page
     
Report of Independent Registered Public Accounting Firm - Enrome LLP (PCAOB No.6907)   F-2
     
Report of Independent Registered Public Accounting Firm – Deloitte Touche Tohmatsu Certified Public Accountants LLP (PCAOB No.1113)   F-4
     
Consolidated Balance Sheets as of December 31, 2023 and 2024   F-5
     
Consolidated Statements of Income and Comprehensive Income for the Years Ended December 31, 2022, 2023 and 2024   F-8
     
Consolidated Statements of Changes in Shareholders’ Equity for the Years Ended December 31, 2022, 2023 and 2024   F-10
     
Consolidated Statements of Cash Flows for the Years Ended December 31, 2022, 2023 and 2024   F-13
     
Notes to the Consolidated Financial Statements   F-15
     
Schedule I—Condensed Financial Information of AIFU Inc.   F-67

 

F-1

 

  

REPORT OF INDEPENDENT REGISTERED PUBLIC ACCOUNTING FIRM

 

To the Shareholders and the Board of Directors of AIFU Inc. (formally known as “AIX Inc.” and “Fanhua Inc.”)

 

Opinion on the Financial Statements

 

We have audited the accompanying consolidated balance sheet of AIFU Inc. (formally known as “AIX Inc.” and “Fanhua Inc.”) (the “Company”) and its subsidiaries (the “Group”) as of December 31, 2024, the related consolidated statements of income and comprehensive income, changes in shareholders’ equity, and cash flows, for the year ended December 31, 2024, and the related notes and schedule I (collectively referred to as the “consolidated financial statements”). In our opinion, the consolidated financial statements present fairly, in all material respects, the financial position of the Group as of December 31, 2024, and the results of its operations and its cash flows for the year ended December 31, 2024, in conformity with accounting principles generally accepted in the United States of America (“U.S. GAAP”).

  

We have also audited, in accordance with the standards of the Public Company Accounting Oversight Board (United States) (“PCAOB”), the Group’s internal control over financial reporting as of December 31, 2024, based on criteria established in Internal Control – Integrated Framework (2013) issued by the Committee of Sponsoring Organizations of the Treadway Commission and our report dated April 25, 2025, expressed an unqualified opinion on the Group’s internal control over financial reporting.

 

Convenience Translation

 

Our audit also comprehended the translation of Renminbi amounts into United States dollar amounts and, in our opinion, such translation has been made in conformity with the basis stated in Note 2(u) to the financial statements. Such United States dollar amounts are presented solely for the convenience of readers outside of People’s Republic of China.

 

Basis for Opinion

 

These consolidated financial statements are the responsibility of the Group’s management. Our responsibility is to express an opinion on the Group’s consolidated financial statements based on our audits. We are a public accounting firm registered with the PCAOB and are required to be independent with respect to the Group in accordance with the U.S. federal securities laws and the applicable rules and regulations of the Securities and Exchange Commission and the PCAOB.

 

We conducted our audit in accordance with the standards of the PCAOB. Those standards require that we plan and perform the audits to obtain reasonable assurance about whether the consolidated financial statements are free of material misstatement, whether due to error or fraud. Our audit included performing procedures to assess the risks of material misstatement of the consolidated financial statements, whether due to error or fraud, and performing procedures that respond to those risks. Such procedures included examining, on a test basis, evidence regarding the amounts and disclosures in the consolidated financial statements. Our audits also included evaluating the accounting principles used and significant estimates made by management, as well as evaluating the overall presentation of the consolidated financial statements. We believe that our audit and the report of the other auditors provide a reasonable basis for our opinion. 

 

Critical Audit Matters

 

The critical audit matters communicated below are matters arising from the current-period audit of the consolidated financial statements that were communicated or required to be communicated to the audit committee and that (1) relate to accounts or disclosures that are material to the consolidated financial statements and (2) involved our especially challenging, subjective, or complex judgments. The communication of critical audit matters does not alter in any way our opinion on the consolidated financial statements, taken as a whole, and we are not, by communicating the critical audit matters below, providing separate opinions on the critical audit matters or on the accounts or disclosures to which they relate.

 

Revenue recognition: Estimate of variable renewal commissions for long-term life insurance products and impact on revenue recognized — Refer to Note 2(q) to the financial statements

 

Critical Audit Matter Description

 

The agency revenues recognized for the life insurance business include estimated variable renewal commissions for long-term life insurance products. As described in Note 2(q) to its consolidated financial statements, the Group uses the expected value method and considers constraints as well to estimate variable renewal commissions, which are contingent on future renewals of initial policies or achievement of certain performance targets. Given the material uncertainty around the future renewal of the insurance policies, the estimated renewal commissions expected to be collected are recognized as revenue only to the extent that it is probable that a significant reversal in the amount of cumulative revenue recognized will not occur when the uncertainty is subsequently resolved.

 

F-2

 

 

Critical Audit Matters (Continued)

 

Revenue recognition: Estimate of variable renewal commissions for long-term life insurance products and impact on revenue recognized — Refer to Note 2(q) to the financial statements (Continued)

 

Auditing management’s determination of estimated variable renewal commissions was complex and highly judgmental due to the complexity of the models used and the subjectivity required by the Group to estimate the amount for future renewals of policies, calculate the amount of commission revenue that is probable of not being reversed, and determine the timing and amount of any revenue adjustment that results from changes in the estimates of previously recorded estimated renewal commissions. The Group utilizes statistical methodologies to estimate renewal rate(s), which is a key driver when estimating the amount of future renewals of policies. To determine the constraint to be applied to estimated renewal commissions, the Group evaluates historical experiences and data and applies judgment. For the ongoing evaluation of assumptions, the Group also analyzes whether circumstances have changed and considers any known or potential modifications to the inputs into estimated renewal commissions model and the factors that can impact the amount of renewal commissions expected to be collected in future periods such as commission rates, insurance products composition, renewal terms of insurance products and changes in relevant laws and regulations. The judgment and assumptions are continuously re-evaluated and adjusted as needed along with the accumulation of historical experiences and data when new information becomes available.

 

Given the significant judgment required to determine the amount of estimated variable renewal commissions, performing audit procedures to evaluate the reasonableness of management’s assessment required a high degree of auditor judgment and an increased extent of effort.

 

How the Critical Audit Matter Was Addressed in the Audit

 

Our audit procedures related to the evaluation of the reasonableness of the Group’s estimate of variable renewal commissions for long-term life insurance products discussed above included the following, among others:

 

  We obtained an understanding, evaluated the design, and tested the operating effectiveness of the controls over the Group’s process to estimate variable renewal commissions for long-term life insurance products.

 

  We evaluated of the appropriateness of the methodology, including the determination of portfolio of contracts, and assumptions used by management to estimate variable renewal commissions by benchmarking the methods and assumptions against general market practice within the insurance industry.

 

  We tested the completeness and accuracy of the underlying data that served as the basis for our substantial analytical procedures.

 

  We developed a range of independent estimates and comparing those to the renewal rate selected by management for evaluating the reasonableness of management’s assumptions.

 

  We performed substantive analytical procedures by developing an independent expectation for comparison to the Group’s estimate applying our own methods as well as assumptions with the Group’s data, and evaluation of significant unexpected differences, if any.

 

  We performed retrospective review to compare the actual realized renewal commissions with the estimated value that has been recognized as revenues.

 

/s/ Enrome LLP

 

Singapore, Singapore

April 25, 2025

 

We have served as the Group’s auditor since 2025.

 

F-3

 

 

REPORT OF INDEPENDENT REGISTERED PUBLIC ACCOUNTING FIRM

 

To the Shareholders and the Board of Directors of AIFU Inc.

 

Opinion on the Financial Statements

 

We have audited the accompanying consolidated balance sheet of AIFU Inc. (formerly known as “AIX Inc.” and “Fanhua Inc.”) and its subsidiaries (the “Company”) as of December 31, 2023, the related consolidated statements of income and comprehensive income, shareholders’ equity, and cash flows, for each of the two years in the period ended December 31, 2023, and the related notes and schedule I (collectively referred to as the “financial statements”). In our opinion, the financial statements present fairly, in all material respects, the financial position of the Company as of December 31, 2023, and the results of its operations and its cash flows for each of the two years in the period ended December 31, 2023, in conformity with accounting principles generally accepted in the United States of America.

 

Basis for Opinion

 

These financial statements are the responsibility of the Company’s management. Our responsibility is to express an opinion on the Company’s financial statements based on our audits. We are a public accounting firm registered with the Public Company Accounting Oversight Board (United States) (“PCAOB”) and are required to be independent with respect to the Company in accordance with the U.S. federal securities laws and the applicable rules and regulations of the Securities and Exchange Commission and the PCAOB.

 

We conducted our audits in accordance with the standards of the PCAOB. Those standards require that we plan and perform the audit to obtain reasonable assurance about whether the financial statements are free of material misstatement, whether due to error or fraud. Our audits included performing procedures to assess the risks of material misstatement of the financial statements, whether due to error or fraud, and performing procedures that respond to those risks. Such procedures included examining, on a test basis, evidence regarding the amounts and disclosures in the financial statements. Our audits also included evaluating the accounting principles used and significant estimates made by management, as well as evaluating the overall presentation of the financial statements. We believe that our audits provide a reasonable basis for our opinion. 

 

/s/ Deloitte Touche Tohmatsu Certified Public Accountants LLP

 

Shenzhen, the People’s Republic of China

April 29, 2024

 

We have served as the Company’s auditor since 2021. In 2024, we became the predecessor auditor.

 

F-4

 

 

AIFU INC.

Consolidated Balance Sheets
(In thousands, except for shares and per share data)

 

   As of December 31, 
   2023   2024   2024 
   RMB   RMB   US$ 
           Note 2(u) 
ASSETS:            
Current assets:            
Cash and cash equivalents   521,538    192,117    26,320 
Restricted cash (including restricted cash of the former consolidated VIEs and VIEs’ subsidiaries that can only be used to settle obligations of the VIEs of RMB14,942 and nil as of December 31, 2023 and 2024, respectively)   53,238    35,539    4,868 
Short term investments (including investments measured at fair value of RMB925,678 and RMB615,461 as of December 31, 2023 and 2024, respectively)   928,270    615,461    84,318 
Accounts receivable, net of allowances of RMB15,650 and RMB12,254 as of December 31, 2023 and 2024, respectively   279,912    170,901    23,414 
Contract assets, net of allowances of RMB36 and nil as of December 31, 2023 and 2024, respectively   359,506    260,368    35,670 
Other receivables, net   111,754    732,696    100,379 
Other current assets, net   121,347    32,613    4,468 
Total current assets   2,375,565    2,039,695    279,437 
                
Non-current assets:               
Restricted bank deposit – non-current (including restricted cash of the former consolidated VIEs and VIEs’ subsidiaries that can only be used to settle obligations of the VIEs of RMB9,107 and nil as of December 31, 2023 and 2024, respectively)   27,228    18,088    2,478 
Contract assets - non-current, net of allowances of RMB98 and nil as of December 31, 2023 and 2024, respectively   711,424    693,638    95,028 
Property, plant, and equipment, net   91,659    78,317    10,729 
Intangible assets, net   58,316    
    
 
Goodwill, net   374,149    
    
 
Deferred tax assets   40,735    9,976    1,367 
Investments in affiliates   
    1,004,683    137,641 
Other non-current assets   235,752    231,735    31,748 
Right-of-use assets   136,056    74,882    10,259 
Total non-current assets   1,675,319    2,111,319    289,250 
Total assets   4,050,884    4,151,014    568,687 

 

F-5

 

 

AIFU INC.

Consolidated Balance Sheets—(Continued)
(In thousands, except for shares and per share data)

 

   As of December 31, 
   2023   2024   2024 
   RMB   RMB   US$ 
           Note 2(u) 
LIABILITIES AND EQUITY:            
Current liabilities:            
Short-term loans   164,300    134,976    18,492 
Accounts payable (including accounts payable of the former consolidated VIEs and former VIEs’ subsidiaries without recourse to the Company of RMB2,020 as of December 31, 2023)   251,249    113,265    15,517 
Accrued commissions (including accrued commissions of the former consolidated VIEs and former VIEs’ subsidiaries without recourse to the Company of RMB RMB471 as of December 31, 2023)   155,558    128,314    17,579 
Insurance premium payables (including insurance premium payables of the former consolidated VIEs and former VIEs’ subsidiaries without recourse to the Company of RMB14,817 as of December 31, 2023)   14,943    312    43 
Other payables and accrued expenses (including other payables and accrued expenses of the former consolidated VIEs and VIEs’ subsidiaries without recourse to the Company of RMB3,864 as of December 31, 2023)   185,999    269,529    36,925 
Accrued payroll (including accrued payroll of the former consolidated VIEs and former VIEs’ subsidiaries without recourse to the Company of RMB8,173 as of December 31, 2023)   94,305    61,013    8,359 
Income taxes payable (including income taxes payable of the former consolidated VIEs and former VIEs’ subsidiaries without recourse to the Company of RMB7,416 as of December 31, 2023)   100,260    73,429    10,060 
Current operating lease liabilities (including current operating lease liabilities of the former consolidated VIEs and former VIEs’ subsidiaries without recourse to the Company of RMB3,236 as of December 31, 2023)   57,164    36,038    4,936 
Total current liabilities   1,023,778    816,876    111,911 

 

F-6

 

 

AIFU INC.

Consolidated Balance Sheets—(Continued)

(In thousands, except for shares and per share data)

 

   As of December 31, 
   2023   2024   2024 
   RMB   RMB   US$ 
           Note 2(u) 
Non-current liabilities:            
Accrued commissions – non-current (including accrued commissions of the former consolidated VIEs and former VIEs’ subsidiaries without recourse to the Company of RMB1,579 as of December 31, 2023)   401,385    387,540    53,093 
Other tax liabilities (including other tax liability of the former consolidated VIEs and former VIEs’ subsidiaries without recourse to the Company of RMB22,184 as of December 31, 2023)   34,368    29,624    4,058 
Deferred tax liabilities (including deferred tax liability of the former consolidated VIEs and former VIEs’ subsidiaries without recourse to the Company of RMB4,118 as of December 31, 2023)   149,151    217,673    29,821 
Non-current operating lease liabilities (including non-current operating lease liabilities of the former consolidated VIEs and former VIEs’ subsidiaries without recourse to the Company of nil as of December 31, 2023)   71,311    35,472    4,860 
Other non-current liabilities (including other non-current liability of the former consolidated VIEs and former VIEs’ subsidiaries without recourse to the Company of RMB552 as of December 31, 2023)   33,373    33,374    4,572 
Total non-current liabilities   689,588    703,683    96,404 
Total liabilities   1,713,366    1,520,559    208,315 
Commitments and contingencies   
 
    
 
    
 
 
Shareholders’ Equity:               
Class A Ordinary shares (US$0.001 par value; 8,000,000,000 shares authorized, 1,158,913,224 shares issued and 1,134,236,184 shares outstanding as of December 31, 2023; 8,000,000,000 shares authorized, 1,159,323,224 shares issued and 1,132,091,984 shares outstanding as of December 31, 2024)*   8,675    8,678    1,190 
Class B Ordinary shares (US$0.001 par value; 2,000,000,000 shares authorized, no shares issued and outstanding as of December 31, 2023 and 2024, respectively)*   
—  
    
    
 
Treasury stock   (178)   (197)   (27)
Additional paid-in capital   162,721    192,760    26,408 
Statutory reserves   608,376    593,691    81,335 
Retained earnings   1,319,605    1,789,250    245,126 
Accumulated other comprehensive loss   (27,936)   (37,666)   (5,160)
Total AIFU INC. shareholders’ equity   2,071,263    2,546,516    348,872 
Noncontrolling interests   266,255    83,939    11,500 
Total shareholders’ equity   2,337,518    2,630,455    360,372 
Total liabilities and shareholders’ equity   4,050,884    4,151,014    568,687 

 

*Retrospectively restated for a dual-class structure with effective date of October 31, 2024

 

The accompanying notes are an integral part of the consolidated financial statements.

 

F-7

 

 

AIFU INC.

Consolidated Statements of Income and Comprehensive Income
(In thousands, except for shares and per share data)

 

   Year Ended December 31, 
   2022   2023   2024   2024 
   RMB   RMB   RMB   US$ 
               Note 2(u) 
Net revenues:                
Agency   2,376,851    2,760,448    1,331,778    182,453 
Life insurance business   2,237,312    2,593,803    1,186,462    162,545 
Non-Life insurance business   139,539    166,645    145,316    19,908 
Claims adjusting   404,763    437,941    477,054    65,356 
Total net revenues   2,781,614    3,198,389    1,808,832    247,809 
Operating costs and expenses:                    
Agency   (1,527,572)   (1,868,672)   (799,781)   (109,569)
Life insurance business   (1,436,606)   (1,749,475)   (693,065)   (94,950)
Non-Life insurance business   (90,966)   (119,197)   (106,716)   (14,619)
Claims adjusting   (268,031)   (276,744)   (313,085)   (42,893)
Total operating costs   (1,795,603)   (2,145,416)   (1,112,866)   (152,462)
Selling expenses   (272,706)   (250,223)   (208,583)   (28,576)
General and administrative expenses   (544,630)   (606,925)   (519,105)   (71,117)
Impairment loss   
    
    (404,121)   (55,364)
Total operating costs and expenses   (2,612,939)   (3,002,564)   (2,244,675)   (307,519)
Income (Loss) from operations   168,675    195,825    (435,843)   (59,710)
Other income, net:                    
Gains (Losses) from fair value change   
    102,867    (78,499)   (10,754)
Investment income related to the realized gain on available-for-sale investments   17,809    49,106    42,288    5,793 
Gains (Losses) from the disposal of subsidiaries   
-
    (2,904)   897,306    122,930 
Interest income, net   13,674    5,690    12,423    1,702 
Others, net   (3,823)   (766)   (24,434)   (3,346)
Income before income taxes, share of income and impairment of affiliates, net   196,335    349,818    413,241    56,615 
Income tax expense   (41,016)   (59,402)   (98,715)   (13,524)
Share of income of affiliates, net of impairment   (69,596)   (1,317)   (5,052)   (692)
Net income   85,723    289,099    309,474    42,399 
Less: net (loss) income attributable to the noncontrolling interests   (14,549)   8,622    (145,486)   (19,931)
Net income attributable to the Company’s shareholders   100,272    280,477    454,960    62,330 

 

F-8

 

 

AIFU INC.

Consolidated Statements of Income and Comprehensive Income—(Continued)
(In thousands, except for shares and per share data)

 

   Year Ended December 31, 
   2022   2023   2024   2024 
   RMB   RMB   RMB   US$ 
               Note 2(u) 
Net income per share:                
Basic   0.09    0.26    0.43    0.06 
Diluted:   0.09    0.26    0.42    0.06 
                     
Shares used in calculating net income per share:                    
                     
Basic:   1,074,196,310    1,074,372,067    1,066,694,178    1,066,694,178 
Diluted   1,074,457,821    1,076,740,198    1,070,548,464    1,070,548,464 
                     
Net income   85,723    289,099    309,474    42,399 
Other comprehensive income (loss), net of tax:                    
Foreign currency translation adjustments   3,728    2,249    1,688    231 
Unrealized net (loss) gains on available-for-sale investments   (1,919)   2,458    (11,418)   (1,564)
Share of other comprehensive gain of affiliates   4,688    
    
    
 
Total comprehensive income   92,220    293,806    299,744    41,066 
Less: Comprehensive (loss) income attributable to the noncontrolling interests   (14,549)   8,622    (145,486)   (19,931)
Comprehensive income attributable to the Company’s shareholders   106,769    285,184    445,230    60,997 

 

The accompanying notes are an integral part of the consolidated financial statements.

 

F-9

 

 

AIFU INC.

Consolidated Statements of Changes in Shareholders’ Equity
(In thousands, except for shares and per share data)

 

   Share Capital of Class A
Ordinary share
   Additional   Treasury Stock           Accumulated
Other
       Total 
   Number of
Share
   Amounts   Paid-in
Capital
   Number of
Share
   Amounts   Statutory
Reserves
   Retained
Earnings
   Comprehensive
Loss
   Noncontrolling
Interests
   Shareholders’
Equity
 
       RMB   RMB       RMB   RMB   RMB   RMB   RMB   RMB 
Balance as of January 1, 2022   1,073,891,784    8,089    
    
    
    557,221    1,311,715    (39,140)   122,477    1,960,362 
Net income (loss)       
    
        
    
    100,272    
    (14,549)   85,723 
Foreign currency translation       
    
        
    
    
    3,728    
    3,728 
Exercise of share options   400,000    2    
        
    
    
    
    
    2 
Repurchase of ordinary shares from open market   
    
    
    1,449,300    (10)   
    (3,974)   
    
    (3,984)
Share-based compensation       
    461        
    
    
    
    
    461 
Provision for statutory reserves       
    
        
    2,299    (2,299)   
    
    
 
Cash dividend       
    
        
    
    (52,069)   
    
    (52,069)
Pro rata distribution of equity method investee’s shares to shareholders (Note 9)       
    
        
    
    (265,661)   
    
    (265,661)
Unrealized net loss on available-for-sale investments       
    
        
    
    
    (1,919)   
    (1,919)
Share of other comprehensive gain of affiliates       
    
        
    
    
    4,688    
    4,688 
Balance as of December 31, 2022   1,074,291,784    8,091    461    1,449,300    (10)   559,520    1,087,984    (32,643)   107,928    1,731,331 

 

F-10

 

 

AIFU INC.

Consolidated Statements of Changes in Shareholders’ Equity—(Continued)
(In thousands, except for shares and per share data)

 

  

Share Capital of Class A
Ordinary share

   Additional   Treasury Stock           Accumulated
Other
       Total 
   Number of
Share
   Amounts   Paid-in
Capital
   Number of
Share
   Amounts   Statutory
Reserves
   Retained
Earnings
   Comprehensive
Loss
   Noncontrolling
Interests
   Shareholders’
Equity
 
       RMB   RMB       RMB   RMB   RMB   RMB   RMB   RMB 
Net income       
    
        
    
    280,477    
    8,622    289,099 
Foreign currency translation       
    
        
    
    
    2,249    
    2,249 
Ordinary shares issued for business combinations (Note 3)   84,621,440    584    208,906        
    
    
    
    169,771    379,261 
Repurchase of ordinary shares from open market   
    
    (28,968)   10,528,820    (75)   
    
    
    
    (29,043)
Repurchase of ordinary shares from certain selling shareholder (Note 17)   
    
    (8,720)   3,591,780    (25)   
    
    
    
    (8,745)
Ordinary shares received upon disposal of a newly acquired subsidiary (Note 3 and Note 17)   
    
    (24,452)   9,107,140    (68)   
    
    
    (21,557)   (46,077)
Share-based compensation       
    17,095        
    
    
    
    
    17,095 
Provision for statutory reserves       
    
        
    48,856    (48,856)   
    
    
 
Unrealized net gain on available-for-sale investments       
    
        
    
    
    2,458    
    2,458 
Acquisition of non-controlling interests of a subsidiary       
    (1,601)       
    
    
    
    1,491    (110)
Balance as of December 31, 2023   1,158,913,224    8,675    162,721    24,677,040    (178)   608,376    1,319,605    (27,936)   266,255    2,337,518 

  

F-11

 

 

AIFU INC.

Consolidated Statements of Changes in Shareholders’ Equity—(Continued)
(In thousands, except for shares and per share data)

 

  

Share Capital of
Class A

Ordinary share

   Additional   Treasury Stock           Accumulated
Other
       Total 
   Number of
Share
   Amounts   Paid-in
Capital
   Number of
Share
   Amounts   Statutory
Reserves
   Retained
Earnings
   Comprehensive
Loss
   Noncontrolling
Interests
  

Shareholders’

Equity

 
       RMB   RMB       RMB   RMB   RMB   RMB   RMB   RMB 
Net income       
    
        
    
    454,960    
    (145,486)   309,474 
Foreign currency translation       
    
        
    
    
    1,688    
    1,688 
Exercise of share options   210,000    2    74         
    
    
    
    
    76 
Repurchase of ordinary shares from open market   
    
    (5,716)   2,554,200    (19)   
    
    
    
    (5,735)
Disposal of a subsidiary       
    (3,000)       
    (17,073)   17,073    
    (7,330)   (10,330)
Fair value changes       
    
        
    
    
    (11,418)   
    (11,418)
Share-based compensation       
    38,589        
    
    
    
    
    38,589 
Provision for statutory reserves       
    
        
    2,388    (2,388)   
         
-
 
Distribution of dividend       
    
        
    
    
    
    (29,500)   (29,500)
Issuance of Class A ordinary shares   200,000    1    92        
    
    
    
    
    93 
Balance as of December 31, 2024   1,159,323,224    8,678    192,760    27,231,240    (197)   593,691    1,789,250    (37,666)   83,939    2,630,455 
Balance as of December 31, 2024 in US$ (Note 2(u))   1,159,323,224    1,190    26,408    27,231,240    (27)   81,335    245,126    (5,160)   11,500    360,372 

 

The accompanying notes are an integral part of the consolidated financial statements.

 

F-12

 

 

AIFU INC.

Consolidated Statements of Cash Flows

(In thousands)

 

   Year Ended December 31, 
   2022   2023   2024   2024 
   RMB   RMB   RMB   US$ 
               Note 2(u) 
Cash flows from operating activities:                
Net income   85,723    289,099    309,474    42,399 
Adjustments to reconcile net income to net cash generated from operating activities:                    
Depreciation expense   19,473    16,192    12,516    1,715 
Amortization of intangible assets   
    17,858    16,791    2,300 
Non-cash operating lease expense   90,419    69,689    59,918    8,209 
Provision for allowance for credit losses on financial assets   30,701    24,647    43,650    5,980 
Share-based compensation expenses   461    17,095    38,589    5,287 
Loss on disposal of property, plant and equipment   2,825    1,311    224    31 
Property, plant and equipment written off   
    
    4,180    572 
Change in fair value of equity investments   
    (96,217)   82,588    11,315 
Change in fair value of contingent consideration   
    (6,650)   (4,088)   (560)
Investment income   (10,963)   (17,047)   (5,351)   (733)
Net loss (gain) on disposal of subsidiaries   
    2,904    (897,306)   (122,930)
Share of loss of affiliates, net of impairment   69,596    1,317    10,252    1,405 
Deferred taxes   27,845    14,544    111,498    15,275 
Interest accrued for other receivables   (3,353)   (3,537)   (11,638)   (1,594)
Impairment of goodwill and intangible assets   
    
    404,121    55,364 
Changes in operating assets and liabilities:                    
Accounts receivable   (1,491)   196,422    76,783    10,519 
Contract assets   (204,249)   (327,419)   116,924    16,019 
Insurance premium receivables   
    (16)   
    
 
Other receivables   37,262    9,034    (272,392)   (37,317)
Other current assets   8,623    8,576    4,881    669 
Other non-current assets   (51)   (4,933)   2,696    369 
Accounts payable   22,099    (362,066)   (135,671)   (18,587)
Accrued commissions   127,643    364,026    (13,844)   (1,896)
Insurance premium payables   (7,375)   (1,637)   (7,596)   (1,041)
Other payables and accrued expenses   (16,264)   (2,115)   310,476    42,534 
Accrued payroll   (15,771)   (8,799)   (30,299)   (4,151)
Income taxes payable   (262)   (29,947)   (24,071)   (3,298)
Lease liabilities   (88,573)   (68,265)   (55,709)   (7,633)
Other tax liabilities   (36,566)   (2,279)   (4,744)   (652)
Net cash generated from operating activities   137,752    101,787    142,852    19,570 
Cash flows from investing activities:                    
Purchase of short-term investments   (2,550,300)   (4,399,910)   (1,847,474)   (253,103)
Proceeds from disposal of short-term investments   3,239,556    4,226,001    2,150,410    294,605 
Purchase of long-term investments   
    (135,462)   
    
 
Purchase of property, plant and equipment   (77,746)   (12,996)   (8,450)   (1,158)

 

F-13

 

 

AIFU INC.

Consolidated Statements of Cash Flows(Continued)

(In thousands)

 

   Year Ended December 31, 
   2022   2023   2024   2024 
   RMB   RMB   RMB   US$ 
               Note 2(u) 
Proceeds from disposal of property and equipment   3,799    3,047    3,117    427 
Cash paid out for loan receivables from third parties   (205,800)   (160,000)   (824,800)   (112,996)
Cash received for loan receivables from third parties   24,500    229,000    141,000    19,317 
Prepayment for purchase of short-term investments   (540,000)   
    
    
 
Payment for business acquisitions, net of cash acquired   (21,571)   18,452    
    
 
Proceeds as guarantee deposits from certain shareholders in business combinations   
    33,373    
    
 
Payment as guarantee deposits to certain shareholders in business combinations   
    (33,373)   
    
 
Disposal of subsidiaries, net of cash disposed             (50,393)   (6,904)
Others   
    (2,440)   
    
 
Net cash used in investing activities   (127,562)   (234,308)   (436,590)   (59,812)
Cash flows from financing activities:                    
Proceeds from bank borrowings   35,679    182,301    134,976    18,492 
Proceeds of issuance of ordinary shares   
    
    93    13 
Repayment of bank borrowings and other borrowings   
    (62,789)   (164,300)   (22,509)
Dividend paid   (52,069)   
    
    
 
Dividend distributed to noncontrolling interest   
    
    (29,500)   (4,041)
Capital contribution from non-controlling interests   
    7,330    
    
 
Repurchase of ordinary shares from open market   (3,984)   (40,556)   (5,735)   (786)
Others   3    (110)   77    10 
Net cash (used in) generated from financing activities   (20,371)   86,176    (64,389)   (8,821)
Net decrease in cash and cash equivalents, and restricted cash   (10,181)   (46,345)   (358,127)   (49,063)
Cash and cash equivalents and restricted cash at beginning of year   656,522    648,211    602,004    82,474 
Effect of exchange rate changes on cash and cash equivalents   1,870    138    1,867    255 
Cash and cash equivalents and restricted cash at the end of the year   648,211    602,004    245,744    33,666 
Reconciliation in amounts on the consolidated balance sheets:                    
Cash and cash equivalents at the end of the year   567,525    521,538    192,117    26,320 
Restricted cash at the end of the year   80,686    80,466    53,627    7,346 
Total of cash and cash equivalents and restricted cash at the end of the year   648,211    602,004    245,744    33,666 
Supplemental disclosure of cash flow information:                    
Income taxes paid   47,029    76,879    12,601    1,726 
Interests paid   
    8,750    3,326    456 
Supplemental disclosure of non-cash investing activities:                    
Right-of-use assets obtained in exchange for lease obligations, net of decrease of right-of-use assets for early terminations   4,462    57,233    (1,872)   (256)
Acquisition of subsidiaries through issuing ordinary shares   
    (203,657)   
    
 
Supplemental disclosure of non-cash financing activities:                    
Equity shares received as consideration of disposal of subsidiaries (Note3)   
    
    1,000,000    140,000 
Dividend distribution in equity method investee’s shares   265,661    
    
    
 

 

The accompanying notes are an integral part of the consolidated financial statements.

 

F-14

 

 

AIFU INC.

Notes to the Consolidated Financial Statements

(In thousands, except for shares and per share data)

 

(1) Organization and Description of Business

 

AIFU Inc. (the “Company”) (formally known as “AIX Inc.“and “Fanhua Inc.”) was incorporated in the Cayman Islands on April 10, 2007 and listed on the Nasdaq on October 31, 2007. On October 31, 2024, the Company changed its name from Fanhua Inc. to AIX Inc. On April 17, 2025, the Company changed its name from AIX Inc. to AIFU Inc. The Company, its subsidiaries and the former consolidated variable interest entities (the “former VIEs”) are collectively referred to as the “Group”. The Group is principally engaged in the provision of agency services in the People’s Republic of China (the “PRC”). It also offered insurance claims adjusting services until January 2025.

 

On December 27, 2024, the Group transferred all of our interests in Fanhua RONs (Beijing) Technology Co., Ltd. (“Fanhua RONS Technologies”) and Shenzhen Xinbao Investment Co., Ltd. (“Xinbao Investment”) and its subsidiaries (the “former VIEs”) to BGM Group Ltd. (“BGM”) in exchange for BGM’s Class A ordinary shares. Prior to the transaction, the Group performed a series of restructuring to transfer equity interest of Fanhua RONS Technologies and Xinbao Investment to a newly incorporated wholly owned subsidiary through contractual arrangements. The historical contractual arrangements among (x) the Group’s wholly-owned PRC subsidiary Fanhua Group Company and Fanlian Investment, (y) the former consolidated VIEs, and (z) the individual nominee shareholders of the consolidated VIEs (the “Contractual Arrangements”) were terminated at the date of closing the transaction with BGM. Since then the Group owned no VIEs subsidiaries.

 

On December 27, 2023, securities exchange agreements (the “Agreements”) were entered into by and among Highest Performances Holdings Inc. (“HPH”, formerly known as “Puyi Inc.”) and certain shareholders of the Company (the “Selling Shareholders”). Upon the terms and subject to the conditions of the Agreements, HPH issued and allotted to the Selling Shareholders an aggregate of 284,113,314 HPH ordinary shares, and in exchange therefor, the Selling Shareholders sold to HPH an aggregate of 568,226,628 ordinary shares of the Company they beneficially owned (the “Transaction through Exchange of Equity Interests”). The transaction was closed on December 31, 2023. As a result of the Transaction through Exchange of Equity Interests, HPH owns approximately 50.07% of the Company’s equity interests.

 

(2) Summary of Significant Accounting Policies

 

  (a) Basis of Presentation and Consolidation

 

The consolidated financial statements of the Group have been prepared in accordance with accounting principles generally accepted in the United States of America (“US GAAP”). The consolidated financial statements include the financial statements of the Company, all its subsidiaries and those VIEs of which the Company is the primary beneficiary from the dates they were acquired or incorporated. All intercompany balances and transactions have been eliminated in consolidation. A subsidiary is an entity in which (i) the Company directly or indirectly controls more than 50% of the voting power; or (ii) the Company has the power to appoint or remove the majority of the members of the board of directors or to cast a majority of votes at the meeting of the board of directors or to govern the financial and operating policies of the investee pursuant to a statute or under an agreement among the shareholders or equity holders.

 

Before December 27, 2024, in order to comply with the PRC laws and regulations which prohibit or restrict foreign control of companies involved in provision of internet content and other restricted businesses, the Group operates certain of its businesses which are subject to restrictions in the PRC through PRC domestic companies, whose equity interests are held by certain individuals (“Nominee Shareholders”). The Group obtained control over these PRC domestic companies by entering into a series of contractual arrangements with these PRC domestic companies and their respective Nominee Shareholders. Management concluded that these PRC domestic companies are former consolidated VIEs of the Group, of which the Group is the primary beneficiary. As such, the Group consolidated the financial results of these PRC domestic companies and their subsidiaries in the Group’s consolidated financial statements. See Note 12 for details.

 

F-15

 

 

AIFU INC.

Notes to the Consolidated Financial Statements

(In thousands, except for shares and per share data)

 

(2) Summary of Significant Accounting Policies (Continued)

 

(b)Use of Estimates

 

The preparation of the consolidated financial statements in conformity with US GAAP requires the management of the Group to make a number of estimates and assumptions relating to the reported amounts of assets and liabilities and the disclosure of contingent assets and liabilities at the date of the consolidated financial statements and the reported amounts of revenues and expenses during the reported period. The Group evaluates estimates, including those related to the amounts of variable considerations of revenue contracts with respect to long-term life insurance products, the allowance for credit losses of accounts receivable, contract assets and other receivables, fair values of identifiable assets acquired, liabilities assumed and consideration transferred in business combinations, share-based payments and certain debt and equity investments, the useful lives of intangible assets and property, plant and equipment, impairment of long-lived assets, goodwill, and other long-term equity investments, and deferred tax valuation allowance among others. The Group, based their estimates on historical experience and various other factors, believed to be reasonable under the circumstances, that the results of which form the basis for making judgments about the carrying value of assets and liabilities that are not readily apparent from other sources. Actual results could differ from those estimates.

 

(c)Cash and Cash Equivalents and Restricted Cash

 

Cash and cash equivalents consist of cash on hand, bank deposits and short-term, highly liquid investments, which have original maturities of three months or less, and that are readily convertible to known amounts of cash and have insignificant risk of changes in value related to changes in interest rates.

 

In its capacity as an insurance agent, the Group collects premiums from the insureds and remits the premiums to the appropriate insurance companies. Accordingly, as reported in the consolidated balance sheets, “premiums” are receivables from the insureds of RMB14,986 and RMB131 as of December 31, 2023 and 2024, respectively. Unremitted net insurance premiums are held in a fiduciary capacity until disbursed by the Group. The Group invests these unremitted funds only in cash accounts held for a short term and reports such amounts as restricted cash in the consolidated balance sheets. Also, restricted cash balance includes the entrustment deposit received from the members of eHuzhu, an online mutual aid platform operated by the Group, which is to be used during the one-year operating cycle and is therefore classified as a current asset. The balance for entrustment deposit was RMB38,252 and RMB35,408 as of December 31, 2023 and 2024, respectively. Further, restricted cash balance includes guarantee deposit required by the National Financial Regulatory Administration which replaces the China Banking and Insurance Regulatory Commission as the regulatory body since May 2023 in order to protect insurance premium appropriation by insurance agency which is restricted as to withdrawal for other than current operations. Thus, the Group classified the balance for guarantee deposit as a non-current asset. The balance for guarantee was RMB27,228 and RMB18,088 as of December 31, 2023 and 2024, respectively. 

 

(d)Short Term Investments

 

All investments with original maturities less than twelve months or investments that are expected to be realized in cash during the next twelve months are classified as short-term investments. The Group accounts for short-term debt investments in accordance with ASC Topic 320, Investments – Debt Securities (“ASC 320”). The Company classifies the short-term investments in debt securities as held-to-maturity or available-for-sale, whose classification determines the respective accounting methods stipulated by ASC 320. Dividend and interest income for all categories of investments in securities are included in earnings. Any realized gains or losses on the sale of the short-term investments are determined on a specific identification method, and such gains and losses are reflected in earnings during the period in which gains or losses are realized.

 

F-16

 

 

AIFU INC.

Notes to the Consolidated Financial Statements

(In thousands, except for shares and per share data)

 

(2) Summary of Significant Accounting Policies (Continued)

 

(d)Short Term Investments (Continued)

 

Securities that the Group has the positive intent and ability to hold to maturity are classified as held-to-maturity securities and stated at amortized cost less allowance for credit losses. The Group has no debt investments classified as trading. The Group’s short term investments are mainly available-for-sale debt securities that do not have a quoted market price in an active market. Available-for-sale investments are carried at fair values and the unrealized gains or losses from the changes in fair values are included in accumulated other comprehensive income or loss. The Group benchmarks the values of its other investments against fair values of comparable investments and reference to product valuation reports as of the balance sheet date and categorizes all fair value measures of short term investments as level 2 of the fair value hierarchy.

 

The Group evaluates each individual available-for-sale debt securities periodically for impairment. For investments where the Group does not intend to sell, the Group evaluates whether a decline in fair value is due to deterioration in credit risk. Credit-related impairment losses, not to exceed the amount that fair value is less than the amortized cost basis, are recognized through an allowance for credit losses on the consolidated balance sheet with corresponding adjustment in the consolidated statements of income and comprehensive income. Subsequent increases in fair value due to credit improvement are recognized through reversal of the credit loss and corresponding reduction in the allowance for credit loss. Any decline in fair value that is non-credit related is recorded in accumulated other comprehensive income as a component of shareholder’s equity. As of December 31, 2024, there were no investments held by the Group that had been in continuous unrealized loss position.

 

No impairment loss on short term investments was identified for years ended December 31, 2022, 2023 and 2024, respectively.

 

  (e) Accounts Receivable and Contract Assets

 

Accounts receivable are recorded at the amount that the Group expects to collect and do not bear interest. Accounts receivables represent fees receivable on agency and claims adjusting services primarily from insurance companies. Contract assets are recorded when a long-term life insurance policy becomes effective, of which, the portion in relation to initial commissions earned is reclassified to accounts receivable upon the hesitation period expires; and the remaining portion arising from estimated renewal commissions will be reclassified to accounts receivable once the initial policy has been renewed and/or the Group has achieved certain renewal target in subsequent years within the renewal term of the policy. Accounts receivable are generally settled within 90 days since the initial recognition pursuant to the payment terms in the contract with customers, of which a minor portion relating to bonus earned based on annual performance condition is settled within one year.

 

The Group evaluates the collectability of its accounts receivable and contract assets based on a combination of factors. The Group generally does not require collateral on trade receivables and contract assets as the majority of the Group’s customers are large, well-established insurance companies. The provision of credit losses for accounts receivable and contract assets is based upon the current expected credit losses (“CECL”) model by pooling accounts receivable and contract assets into various age buckets. The entire contract assets balance is included in the bucket of within 1 year. The expected credit loss rates applied range from 0.01% to 100%. In assessing the CECL, the Group considers both quantitative and qualitative information that is reasonable and supportable, including relevant available information from internal and external sources, related to past events, historical credit loss experience, current and future economic events as well as other conditions that may be beyond the Group’s control. Credit loss expenses are assessed quarterly and included in general and administrative expense on the consolidated statements of income and comprehensive income. Accounts receivable that are deemed uncollectible when all collection efforts have been exhausted are written off against the allowance for credit loss.

 

F-17

 

 

AIFU INC.

Notes to the Consolidated Financial Statements

(In thousands, except for shares and per share data)

 

(2) Summary of Significant Accounting Policies (Continued)

  

  (e) Accounts Receivable and Contract Assets (Continued)

 

Accounts receivable and contract assets, net is analyzed as follows:

 

   As of December 31, 
   2023   2024 
   RMB   RMB 
Accounts receivable   295,562    183,155 
Contract assets (See Note 2(q))   1,071,064    954,006 
Allowance for expected credit losses   (15,784)   (12,254)
Accounts receivable and contract assets, net   1,350,842    1,124,907 

 

The following table summarizes the movement of the Group’s allowance for expected credit losses of accounts receivable and contract assets:

 

   2022   2023   2024 
   RMB   RMB   RMB 
Balance at the beginning of the year   28,025    15,361    15,784 
Current period provision for (reversal of) expected credit losses   (1,378)   4,036    1,394 
Write-offs   (11,286)   (3,613)   (4,924)
Balance at the end of the year   15,361    15,784    12,254 

 

  (f) Property, Plant and Equipment, net

 

Property, plant and equipment are stated at cost. Depreciation are calculated using the straight-line method over the following estimated useful lives, taking into account residual value:

 

   Estimated
useful life
(Years)
   Estimated
residual
value
 
Building  20-36   0% 
Office equipment, furniture and fixtures   3-5    0%-3% 
Motor vehicles   5-10    0%-3% 
Leasehold improvements   5    0%

 

Direct costs that are related to the construction of property, plant and equipment incurred in connection with bringing the assets to their intended use are capitalized as construction in progress. Construction in progress is transferred to specific property, plant and equipment items and the depreciation of these assets commences when the assets are ready for their intended use. As of December 31, 2023 and 2024, construction in progress were primarily relating to the office buildings under construction.

 

The depreciation methods and estimated useful lives are reviewed regularly. The following table summarizes the depreciation expense recognized in the consolidated statements of income and comprehensive income:

 

   2022   2023   2024 
   RMB   RMB   RMB 
Operating costs   822    576    35 
Selling expenses   5,106    4,368    1,782 
General and administrative expenses   13,545    11,248    11,527 
Depreciation expense   19,473    16,192    13,344 

 

F-18

 

 

AIFU INC.

Notes to the Consolidated Financial Statements

(In thousands, except for shares and per share data)

 

(2) Summary of Significant Accounting Policies (Continued)

  

  (g) Business combinations and non-controlling interests

 

The Group evaluates acquisitions of assets to assess whether or not the transaction should be accounted for as a business combination or asset acquisition. In determining whether a particular set of activities and assets is a business, the Group assesses whether the set of assets and activities acquired includes, at a minimum, an input and substantive process and whether the acquired set has the ability to produce outputs. The Group applies a ’screen test’ that permits a simplified assessment of whether an acquired set of activities and assets is not a business. The test is met if substantially all of the fair value of the gross assets acquired is concentrated in a single identifiable asset or group of similar identifiable assets.

 

Transactions in which the acquired is considered a business are accounted for as a business combination as described below. Conversely, transactions not considered as business acquisition are accounted for as acquisition of assets and liabilities. In such transactions, the cost of acquisition is allocated proportionately to the acquired identifiable assets and liabilities, based on their proportionate fair value on the acquisition date. In an asset acquisition, no goodwill is recognized.

 

The Group accounts for its business combinations using the acquisition method of accounting in accordance with ASC 805 “Business Combinations”. The consideration transferred in a business combination is measured as the aggregate of the acquisition-date fair value of the assets transferred, liabilities incurred by the Group to the selling shareholders of the acquiree, and the equity interests issued by the Group. Transaction costs directly attributable to the acquisition are expensed as incurred. Identifiable assets acquired and liabilities assumed are measured separately at their fair value as of the acquisition date, irrespective of the extent of any non-controlling interests. The excess of (i) the consideration transferred, the fair value of any non-controlling interests and acquisition date fair value of any previously held equity interest in the acquiree over (ii) the fair value of the identifiable net assets of the acquiree, is recorded as goodwill.

 

The consideration for the Group’s business acquisitions may include future payments that are contingent upon the occurrence of a particular event or events. Contingent consideration also takes the form of a right of the Group to the returns of previously transferred assets or issued equity interests from the sellers of the acquired business. Both the rights and obligations for such contingent consideration returns and payments are recorded at fair value on the acquisition date. The Group’s contingent right to receive a return of some equity interests issued (i.e., contingently returnable shares) is recognized as an asset and measured at fair value. The Group’s obligation to pay contingent consideration is recognized and classified as a liability and measured at fair value. The contingent consideration rights and obligations are subsequently evaluated each reporting period with changes in fair value recognized as a gain or loss and recorded within change in the fair value of contingent assets and liabilities in the consolidated statements of income and comprehensive income.

 

For the Group’s majority-owned subsidiaries and subsidiaries of former VIEs, a non-controlling interest is recognized to reflect the portion of their equity which is not attributable, directly or indirectly, to the Group. Consolidated net income on the consolidated statements of income and comprehensive income includes the net income attributable to non-controlling interests. The cumulative results of operations attributable to non-controlling interests, are recorded as non-controlling interests on the Group’s consolidated balance sheets.

 

F-19

 

 

AIFU INC.

Notes to the Consolidated Financial Statements

(In thousands, except for shares and per share data)

 

(2) Summary of Significant Accounting Policies (Continued)

 

  (h) Goodwill and Other Intangible Assets

 

Goodwill

 

Goodwill represents the excess of purchase price over fair value of the identifiable net assets of businesses acquired in a business combination. Goodwill is not amortized and the Group assesses goodwill for impairment in accordance with ASC Subtopic 350-20, Intangibles-Goodwill and Other: Goodwill (“ASC 350-20”), which requires goodwill to be tested for impairment at the reporting unit level at least annually and more frequently upon the occurrence of certain events, as defined by ASC 350-20. The Group operated in two reporting units for the years ended December 31, 2023 and 2024.

 

The impairment test is performed as of year-end or if an event occurs or circumstances change that would more likely than not reduce the fair value of a reporting unit below its carrying amount by comparing the fair value of a reporting unit with its carrying value. If the fair value of the reporting unit exceeds its carrying amount, goodwill is not impaired and no further testing is required. If the fair value of the reporting unit is less than the carrying value, an impairment charge is recognized for the amount by which the carrying amount exceeds the reporting unit’s fair value; however, the loss recognized should not exceed the total amount of goodwill allocated to that reporting unit.

 

The impairment review is highly judgmental and involves the use of significant estimates and assumptions. These estimates and assumptions have a significant impact on the amount of any impairment charge recorded. Estimates of fair value are primarily determined by using discounted cash flows. Discounted cash flows method is dependent upon assumptions of future sales trends, market conditions and cash flows of each reporting unit over several years. Actual cash flows in the future may differ significantly from those previously forecasted. Other significant assumptions include growth rates and the discount rate applicable to future cash flows. Based on this quantitative test in 2024, it was determined that the carrying amount of the insurance agency reporting unit exceeded its fair value and, therefore, the Group recorded an impairment loss on goodwill of RMB374,149 for the year ended December 31, 2024 (2023: nil).

 

F-20

 

 

AIFU INC.

Notes to the Consolidated Financial Statements

(In thousands, except for shares and per share data)

 

(2) Summary of Significant Accounting Policies (Continued)

 

  (h) Goodwill and Other Intangible Assets (Continued)

 

Intangible Assets

  

Identifiable intangibles assets are required to be determined separately from goodwill based on their fair values. In particular, an intangible asset acquired in a business combination should be recognized as an asset separate from goodwill if it satisfies either the “contractual-legal” or “separability” criterion. Intangible assets with a finite economic life are carried at cost less accumulated amortization. The useful lives of intangible assets are assessed to be either finite or indefinite. Intangible assets that are not considered to have an indefinite useful life are amortized over their estimated useful lives on a straight-line basis.

 

The estimated useful lives for the Group’s intangible assets are as follows:

 

   Estimated useful life (Years)
Software  3
Non-compete agreements  5.8 - 6
Agent resources  2.8 - 3
Brokerage license  20

 

  (i) Investment in Affiliates

 

The Group uses the equity method of accounting for investments in which the Group has the ability to exercise significant influence but does not have the controlling ability. 

 

On April 1, 2024, BWWS Limited (“BWW”), a wholly-owned subsidiary of the Group, disposed of its controlling financial interests in its majority-owned subsidiaries Brave Moon Limited (“BML”) and Avantech Solutions Limited (“Avantech”) to the minority shareholder through entering into a supplement joint venture agreement (the “Joint Venture Agreement”) to share the power with the other shareholder to jointly control the strategic operating, investing, and financing decisions over BML and Avantech. The Group accounted for the investments using the equity method and the fair value of the retained interests as of the date of joint control forms the basis for the initial measurement. The Group therefore recorded an investment loss of RMB79 in others, net in the consolidated statement of income and comprehensive income and derecognized the non-controlling interests in BML and Avantech which are not attributable, directly or indirectly, to the Group amounting to RMB6,438 in the consolidated statement of changes in shareholders’ equity for the year ended December 31, 2024.

 

On November 27, 2024, the Group’s wholly owned subsidiary entered into transaction agreements with BGM to exchange its equity shares in Xinbao Investment and Fanhua RONS Technologies. At the completion of the transaction, the Group acquired 69,995,661 Class A ordinary shares of BGM, accounting for 72% of its equity interest and 3.4% of voting right. The Group accounted for the investments using the equity method on the fair value of equity share exchange out. (see Note 3 for detail).

 

The Group continually reviews its investment in equity investees to determine whether a decline in fair value to an amount below the carrying value is other-than-temporary. The primary factors the Group considers in its determination are the duration and severity of the decline in fair value; the financial condition, operating performance and the prospects of the equity investee; and other company specific information such as the stock price of the investee and its corresponding volatility, if publicly traded, the Group’s intent and ability to hold the investment until recovery, and changes in the macro-economic, competitive and operational environment of the investee. If the decline in fair value is deemed to be other-than-temporary, the carrying value of the equity investee is written down to fair value.

 

F-21

 

 

AIFU INC.

Notes to the Consolidated Financial Statements

(In thousands, except for shares and per share data)

 

(2) Summary of Significant Accounting Policies (Continued)

 

  (j) Long-term Investments

  

Other non-current assets mainly represent long-term equity investments accounted for under the measurement alternative method, contingent consideration measured at fair value through profit or loss (see Note 2 (g) and Note 3 for details) and an investment in debt securities classified as held-to-maturity which is measured at amortized cost.

 

Equity securities without readily determinable fair value

 

The Group has long-term investments in equity security of certain privately held companies which the Group exerts no significant influence or a controlling interest. As a result of adoption of “Financial Instruments-Overall (Subtopic 825-10): Recognition and Measurement of Financial Assets and Financial Liabilities” (“ASU 2016-01”) in January 1, 2019, equity securities without readily determinable fair values that do not qualify for the practical expedient in ASC 820, Fair Value Measurements and Disclosure to estimate fair value using the net asset value per share (or its equivalent) of the investment, are measured and recorded using a measurement alternative that measures the securities at cost less impairment, if any, plus or minus changes resulting from qualifying observable price changes. Significant judgments are required to determine whether observable price changes are orderly transactions and identical or similar to an investment held by the Group.

  

During each reporting period, the Group makes a qualitative assessment considering impairment indicators to separately evaluate whether each of its equity securities without readily determinable fair value is impaired. Impairment indicators that the Group considers include, but are not limited to a significant deterioration in the earnings performance, credit rating, asset quality, or business prospects of the investee, factors such as negative cash flows from operations and working capital deficiencies that raise significant concerns about the investee’s ability to continue as a going concern, current economic and market conditions and other specific information. If a qualitative assessment indicates that the investment is impaired, the entity has to estimate the investment’s fair value in accordance with the principles of ASC 820. If the fair value is less than the investment’s carrying value, the Group recognizes an impairment loss in earnings equal to the difference between the carrying value and fair value.

 

The Group recorded an impairment of RMB20,110, nil and RMB5,200 during the years ended December 31, 2022, 2023 and 2024, respectively, in the consolidated statements of income and comprehensive income.

 

Investment in debt securities with embedded features

 

As of December 31, 2024, the Group held a two-year-term debt security valued at RMB125,000 with a fixed return rate of 6% and an additional earning right contingently upon certain conditions met within the contract term. The Group considered the host contract as a debt security and classified the investment as a held-to-maturity security which is measured subsequently at amortized cost as the Group has the positive intent and ability to hold it to maturity. As of December 31, 2024, the debt security was recorded in other non-current assets, net of the consolidated balance sheet, respectively.

 

The Group evaluated the additional earning right as a derivative instrument that is “embedded” to the host contract in accordance with ASC 815. The Group considered the stated and implied substantive features of the contract as well as the economic characteristics and risks of the hybrid instrument and determined that the additional earning right be considered as an embedded derivative separated from the host contract and accounted it for as a derivative instrument. The Group classified the embedded derivative measured at fair value and change in fair value is charged through profit or loss. As of December 31, 2024, the fair value of the embedded derivative was immaterial.

 

F-22

 

 

AIFU INC.

Notes to the Consolidated Financial Statements

(In thousands, except for shares and per share data)

 

(2) Summary of Significant Accounting Policies (Continued)

 

  (k) Impairment of Long-Lived Assets

 

Property, plant, and equipment and intangible assets with definite lives are reviewed for impairment whenever events or changes in circumstances indicate that the carrying amount of an asset may not be recoverable. Recoverability of assets to be held and used is measured by a comparison of the carrying amount of an asset to estimated undiscounted future cash flows expected to be generated by the asset. If the carrying amount of an asset exceeds its estimated future cash flows, an impairment charge is recognized for the amount by which the carrying value of the asset exceeds the fair value of the asset.

 

  (l) Insurance Premium Payables

 

Insurance premium payables are insurance premiums collected on behalf of insurance companies but not yet remitted as of the balance sheet dates.

  

  (m) Treasury Shares

 

Treasury shares represent ordinary shares repurchased by the Group that are no longer outstanding and are held by the Group. The repurchased ordinary shares are recorded whereby the total par value of shares acquired is recorded as treasury stock and the difference between the par value and the amount of cash paid is recorded in additional paid-in capital. If additional paid-in capital is not available or is not sufficient, the remaining amount is to reduce retained earnings. Ordinary shares issued in business combinations through an exchange of equity interests that are subsequently returned to the Company are also accounted for treasury shares (see Note 3(a) and 3(c) for details).

 

  (n) Income Taxes

 

Income taxes are accounted for under the asset and liability method. Deferred income taxes are recognized for temporary differences between the tax basis of assets and liabilities and their reported amounts in the consolidated financial statements, net operating loss carryforwards and credits by applying enacted statutory tax rates applicable to future years. Deferred tax assets are reduced by a valuation allowance when, in the opinion of management, it is more likely than not that some portion or all of the deferred tax assets will not be realized.

 

The Group records uncertain tax positions in accordance with ASC 740 on the basis of a two-step process in which (1) it determines whether it is more likely than not that the tax positions will be sustained on the basis of the technical merits of the position and (2) for those tax positions that meet the more-likely-than-not recognition threshold, the Group recognizes the largest amount of tax benefit that is more than 50 percent likely to be realized upon ultimate settlement with the related tax authority. The Group recognizes interest and penalties related to unrecognized tax benefits, if any, on the income tax expense line in the accompanying consolidated statement of income and comprehensive income. Accrued interest or penalties are included on the other tax liabilities line in the consolidated balance sheets.

 

F-23

 

 

AIFU INC.

Notes to the Consolidated Financial Statements

(In thousands, except for shares and per share data)

 

(2) Summary of Significant Accounting Policies (Continued)

 

  (o) Share-based Compensation

 

All forms of share-based payments to employees and nonemployees, including restricted share units, stock options and stock purchase plans, are treated the same as any other form of compensation by recognizing the related cost in the consolidated statements of income and comprehensive income. The Group recognizes compensation cost for an award with only service conditions that has a graded vesting schedule on a straight-line basis over the requisite service period for the entire award, provided that the amount of compensation cost recognized at any date must at least equal to the portion of the grant-date value of the award that is vested at that date. For awards with both service and performance conditions, if each tranche has an independent performance condition for a specified period of service, the Group recognizes the compensation cost of each tranche as a separate award on a straight-line basis; if each tranche has performance conditions that are dependent of activities that occur in the prior service periods, the Group recognizes the compensation cost on a straight-line basis over the requisite service period for each separately vesting portion of the award as if the award was, in-substance, multiple awards. The Group has made an accounting policy election to account for forfeitures when they occur for an award with only service conditions. For an award with a performance condition, the Group continues to assess at each reporting period whether it is probable that the performance condition will be achieved. No compensation cost is recognized for instruments that employees and nonemployees forfeit because a service condition or a performance condition is not satisfied.

 

Employee share-based compensation

 

Compensation cost related to employee stock options or similar equity instruments is measured at the grant date based on the fair value of the award and is recognized over the service period, which is usually the vesting period. If an award requires satisfaction of one or more performance or service conditions (or any combination thereof), compensation cost is recognized if the requisite service is rendered, while no compensation cost is recognized if the requisite service is not rendered.

 

Nonemployee share-based compensation

 

Consistent with the accounting requirement for employee share-based compensation, nonemployee share-based compensation within the scope of Topic 718 are measured at grant-date fair value of the equity instruments, which the Group is obligated to issue when the service has been rendered and any other conditions necessary to earn the right to benefit from the instruments have been satisfied.

 

  (p) Employee Benefit Plans

 

As stipulated by the regulations of the PRC, the Group’s subsidiaries in the PRC participate in various defined contribution plans organized by municipal and provincial governments for its employees. The Group is required to make contributions to these plans at a percentage of the salaries, bonuses and certain allowances of the employees. Under these plans, certain pension, medical and other welfare benefits are provided to employees. The Group has no other material obligation for the payment of employee benefits associated with these plans other than the annual contributions described above. The contributions are charged to the consolidated statements of income and comprehensive income as they become payable in accordance with the rules of the above mentioned defined contribution plans.

 

F-24

 

 

AIFU INC.

Notes to the Consolidated Financial Statements

(In thousands, except for shares and per share data)

 

(2) Summary of Significant Accounting Policies (Continued)

 

  (q) Revenue Recognition

 

The Group’s revenue from contracts with insurance companies is derived principally from the provision of agency and claims adjusting services, and insurance companies are defined as the Group’s customers under ASC 606 “Revenue from Contracts with Customers” (“ASC 606”). The Group disaggregates its revenue from different types of service contracts with customers by principal service categories, as the Group believes it best depicts the nature, amount, timing and uncertainty of its revenue and cash flows. See Note 24 for detailed disaggregated revenue information that is disclosed for each reportable segment.

 

The following is a description of the accounting policy for the principal revenue streams of the Group.

 

Insurance agency services revenue

 

The Group derives agency revenue serving as a sales agent to distribute various life insurance and property and casualty (“P&C”) insurance products on behalf of insurance companies by which the Group is entitled to receive an initial commission from the insurance companies based on the premium paid by the policyholders for the related insurance policy sold. For life insurance agency, the Group is also entitled to renewal commissions when the policyholder renews the policy within the renewal term of the original policy as such life insurance products are typically long-term products.

 

The Group has identified its promise to sell insurance products on behalf of an insurance company as the performance obligation in its contracts with the insurance companies. The Group’s performance obligation to the insurance company is satisfied and revenue is recognized at a point in time when an insurance policy becomes effective. Specifically for life insurance agency business, certain contracts include the promise to provide certain post-sales administrative services to policyholders on behalf of the insurance company, such as responding to the policyholder inquiries, facilitating the renewal process and/or gathering information from the policyholder to assist the insurance companies to update the contact information of the policy holder, the Group has concluded such services are administrative in nature and immaterial, and none of these activities on their own results in a transfer of a goods or services to the insurance company in the context of the contract. Accordingly, no performance obligation exists after a policy becomes effective.

  

Initial placement of an insurance policy

 

The Group recognizes agency revenue related P&C insurance products (which is short term in nature and related premiums are collected upfront) when an insurance policy becomes effective. The commission to be earned is required to be partially refunded contingently on policy cancellations. Based on its past experience, subsequent commission adjustments in connection with P&C insurance policy cancellations have been de minims to date, and are recognized upon notification from the insurance carriers. Actual commission and fee adjustments in connection with the cancellation of P&C insurance policies were 0.1%, 0.1% and 0.1% of the total commission and fee revenues during years ended December 31, 2022, 2023 and 2024, respectively.

 

For life insurance products, there is generally a 10 to 15 days hesitation period after an initial placement of a life insurance policy, during which the policyholder has a legal right to unconditionally cancel the effective policy regardless of the reasons. According to relevant terms of the insurance agency contracts with customers, the Group reconciles information of policies sold which also includes policies that have been cancelled by policyholders within the hesitation period, with the insurance companies on a monthly basis. Therefore, the Group estimates cancellation of policies that have become effective but are still within the hesitation period based on subsequent actual data at each reporting date. The cancellation of an effective life insurance policy by the policyholder after the hesitation period does not require the Group to refund initial commission to insurance companies, but rather impacts the Group’s estimate on future commission related to renewal(s) of the policy.

 

F-25

 

 

AIFU INC.

Notes to the Consolidated Financial Statements

(In thousands, except for shares and per share data)

 

(2) Summary of Significant Accounting Policies (Continued)

 

  (q)

Revenue Recognition (Continued)

 

In addition, for life insurance agency, the Group may receive a performance bonus from insurance companies as agreed and per contract provisions. Once the Group achieves a certain sales volume based on respective agency agreements, the bonus will become due. Performance bonus represents a form of variable consideration associated with certain sales volume, for which the Group earns commissions. The Group estimates the amount of consideration with a constraint applied that will be received in the coming year such that a significant reversal of revenue is not probable, and includes performance bonus as part of the transaction price. For the years ended December 31, 2022, 2023 and 2024, the Group recognized contingent performance bonus of RMB11,387, RMB18,161 and RMB108, respectively.

 

Renewals of a life insurance policy

 

For the long-term life insurance products, in addition to the initial commission earned, the Group is also entitled to subsequent renewal commission and compensation, and renewal performance bonus which represents variable considerations and are contingent on future renewals of initial policies or the Group achieves its performance target.

 

When making estimates of the amount of variable consideration to which the Group expects to be entitled, the Group uses the expected value method and evaluates many factors, including but not limited to, insurance companies mix, product mix, renewal term of various products, renewal premium rates and commission rates, to determine the method(s) of measurement, relevant inputs and the underlying assumptions. The Group considers constraints as well when determining the amount which should be included in the transaction price.

 

The Group performs ongoing evaluation of the appropriateness of the constraint applied and will consider the sufficiency of evidence that would suggest that the long-term expectation underlying the assumptions has changed. The Group makes an estimate of variable considerations over the portfolio of contracts based on accumulated historical data and experiences. The estimated renewal commissions are contingent on future renewals of initial policies or achievement of certain performance targets. Given the material uncertainty around the future renewal of the insurance policies, the estimated renewal commissions expected to be collected are recognized as revenue only to the extent that it is probable that a significant reversal in the amount of cumulative revenue recognized will not occur when the uncertainty is subsequently resolved. The judgment and assumptions are continuously re-evaluated and adjusted as needed along with the accumulation of historical experiences and data when new information becomes available. Actual renewal commissions in the future may differ significantly from those previously estimated.

 

Insurance claims adjusting services revenue

 

For insurance claims adjusting services, performance obligations are considered met and revenue is recognized when the services are rendered and completed, at the time loss adjusting reports are confirmed being received by insurance companies. The Group does not accrue any service fee before the receipt of an insurance company’s acknowledgement of receiving the adjusting reports. Any subsequent adjustments in connection with discounts which have been de minims to date are recognized in revenue upon notification from the insurance companies.

 

F-26

 

 

AIFU INC.

Notes to the Consolidated Financial Statements

(In thousands, except for shares and per share data)

  

(2) Summary of Significant Accounting Policies (Continued)

 

  (q) Revenue Recognition (Continued)

 

Contract balances

 

The Group’s contract balances include accounts receivable and contract asset. The balances of accounts receivable as of December 31, 2023 and 2024 are all derived from contracts with customers.

 

The Group recognized revenues and correspondent contract assets derived from estimated renewal commissions for selling long-term life insurance products because it is entitled to payments of the subsequent renewal commissions which is contingent on future renewals of initial policies and/or the achievement of its performance target set forth in relation to future renewals other than the passage of time. Accordingly, the Group presented contract assets separately in the consolidated balance sheets which include both the amount derived from estimated renewal commissions and the amount of commissions in relation to policies that are still within the hesitation period by the year-end date. The contract assets balance will be reclassified to accounts receivable once the initial policies have been renewed and/or the Group has achieved certain renewal target in subsequent years within the renewal term of the policies, or upon the hesitation period expires.

 

Practical expedients and exemptions

 

The Group generally expenses sales commissions when incurred because the amortization period would have been one year or less. These costs are recorded within sales and marketing expenses in the consolidated statements of income and comprehensive income, as the amortization period is less than one year and the Group has elected the practical expedient included in ASC 606.

 

The Group has applied the optional exemption provided by ASC 606 to not disclose the value of remaining performance obligations not yet satisfied as of period end for contracts with original expected duration of one year or less.

 

Value-added tax and surcharges

 

The Group presents revenue net of tax surcharges and value-added taxes incurred. The tax surcharges amounted to RMB14,681, RMB14,258 and RMB9,530 for the years ended December 31, 2022, 2023 and 2024, respectively. 

 

Total value-added taxes paid by the Group during the years ended December 31, 2022, 2023 and 2024 amounted to RMB130,743, RMB138,234 and RMB85,963 respectively.

 

F-27

 

 

AIFU INC.

Notes to the Consolidated Financial Statements

(In thousands, except for shares and per share data)

 

(2) Summary of Significant Accounting Policies (Continued)

 

  (r) Fair Value of Financial Instruments

 

Fair value is considered to be the price that would be received from selling an asset or paid to transfer a liability in an orderly transaction between market participants at the measurement date. When determining the fair value measurements for assets and liabilities required or permitted to be recorded at fair value, the Group considers the principal or most advantageous market in which it would transact and considers assumptions that market participants would use when pricing the asset or liability. The established fair value hierarchy requires an entity to maximize the use of observable inputs and minimize the use of unobservable inputs when measuring fair value. A financial instrument’s categorization within the fair value hierarchy is based upon the lowest level of input that is significant to the fair value measurement. The three levels of inputs may be used to measure fair value include:

 

  Level 1 Applies to assets or liabilities for which there are quoted prices in active markets for identical assets or liabilities.
     
  Level 2 Applies to assets or liabilities for which there are inputs other than quoted prices included within Level 1 that are observable for the asset or liability such as quoted prices for similar assets or liabilities in active markets; quoted prices for identical assets or liabilities in markets with insufficient volume or infrequent transactions (less active markets); or model-derived valuations in which significant inputs are observable or can be derived principally from, or corroborated by, observable market data.
     
  Level 3 Applies to assets or liabilities for which there are unobservable inputs to the valuation methodology that are significant to the measurement of the fair value of the assets or liabilities.

 

The carrying values of the Group’s financial instruments, including cash and cash equivalents, restricted cash, accounts receivable, insurance premium payables, other receivables, short-term loan, accounts payable and other payables, approximate their fair values due to the short-term nature of these instruments.

 

The carrying amounts of the long-term receivables and payables approximate their fair value as the interest rates are comparable to the prevailing interest rates in the market.

 

 

F-28

 

 

AIFU INC.

Notes to the Consolidated Financial Statements

(In thousands, except for shares and per share data)

 

(2) Summary of Significant Accounting Policies (Continued)

 

  (r) Fair Value of Financial Instruments (Continued)

 

Measured at fair value on a recurring basis

 

As of December 31, 2023 and 2024, information about inputs into the fair value measurements of the Group’s assets and liabilities that are measured at fair value on a recurring basis in periods subsequent to their initial recognition is as follows. 

 

  

       Fair Value Measurements
at Reporting Date Using
 
Description  As of
December 31,
2023
   Quoted
Prices
in Active
Markets for
Identical
Assets
(Level 1)
   Significant
Other
Observable
Inputs
(Level 2)
   Significant
Unobservable
Inputs
(Level 3)
 
   RMB   RMB   RMB   RMB 
Short-term investments - debt security   925,678    
    925,678    
 
Investments – equity security recorded within other current assets   96,343    96,343    
    
 
Contingent consideration   13,461    
    
    13,461 

 

       Fair Value Measurements
at Reporting Date Using
 
Description  As of
December 31,
2024
   Quoted
Prices
in Active
Markets for
Identical
Assets
(Level 1)
   Significant
Other
Observable
Inputs
(Level 2)
   Significant
Unobservable
Inputs
(Level 3)
 
   RMB   RMB   RMB   RMB 
Short-term investments - debt security   615,461    
    615,461    
 
Investments – equity security recorded within other current assets   13,755    13,755    
    
 
Contingent consideration   17,549    
    
    17,549 

 

The majority of debt security consists of investments in bank financial products, trust products and asset management plans that normally pay a prospective fixed rate of return. These investments are recorded at fair values on a recurring basis. The Group measured these investments at fair values and the unrealized gains or losses from the changes in fair values are included in accumulated other comprehensive income or loss, at the balance sheet date. It is classified as Level 2 of the fair value hierarchy since fair value measurement at the reporting date is benchmarked against fair value of comparable investments.

 

The Group measures its equity investments with readily determinable fair value at its quoted price in active markets. There were no transfers into or out of Level 1 and Level 2 as of December 31, 2024. 

 

Level 3 fair value of contingent consideration arising from business combination is determined using the Monte Caro simulation model and significant assumptions including the probability of achieving performance targets for each scenario and estimated share price during the specified period. For the years ended December 31, 2023 and 2024, the Group recorded gains on changes in fair value of contingent consideration of RMB6,650 and RMB4,088, respectively.

 

F-29

 

 

AIFU INC.

Notes to the Consolidated Financial Statements

(In thousands, except for shares and per share data)

 

(2) Summary of Significant Accounting Policies (Continued)

 

  (r) Fair Value of Financial Instruments (Continued)

 

Measured at fair value on a non-recurring basis 

 

The Group measures certain assets, including equity securities without readily determinable fair values, equity method investments and intangible assets, at fair value on a nonrecurring basis when they are deemed to be impaired. The fair values of these investments and intangible assets are determined based on valuation techniques using the best information available, and may include management judgments, future performance projections, etc. An impairment charge to these investments is recorded when the cost of the investment exceeds its fair value and for equity method investments, this condition is determined to be other-than-temporary. Impairment charge to the intangible assets is recorded when their carrying amounts may not be recoverable. 

 

Goodwill (Note 7) is measured at fair value on a nonrecurring basis, and they are recorded at fair value only when impairment is recognized by applying unobservable inputs such as forecasted financial performance of the acquired business, discount rate, etc. to the discounted cash flow valuation methodology that are significant to the measurement of the fair value of these assets (Level 3). 

 

Investments in affiliates (Note 9) are measured at fair value on a nonrecurring basis, and they are recorded at fair value only when there is other-than-temporary-impairment. The fair value of investment in an affiliate that is publicly listed is determined based on the market value of its share (Level 1) on the date such impairment is recorded.   

 

  (s) Foreign Currencies

 

The functional currency of the Company is the United States dollar (“USD”). Assets and liabilities are translated at the exchange rates at the balance sheet date, equity accounts are translated at historical exchange rates and revenues, expenses, gains and losses are translated using the average rate for the year. Translation adjustments are reported as cumulative translation adjustments and are shown as a separate component of other comprehensive income or loss in the consolidated statements of income and comprehensive income. The Group has chosen the Renminbi (“RMB”) as their reporting currency. 

 

The functional currency of most of the Company’s subsidiaries is RMB. Transactions in other currencies are recorded in RMB at the rates of exchange prevailing when the transactions occur. Monetary assets and liabilities denominated in other currencies are translated into RMB at rates of exchange in effect at the balance sheet dates. Exchange gains and losses are recorded in the consolidated statements of income and comprehensive income.

 

  (t) Foreign Currency Risk

 

The RMB is not a freely convertible currency. The State Administration for Foreign Exchange, under the authority of the People’s Bank of China, controls the conversion of RMB into foreign currencies. The value of RMB is subject to changes in central government policies and international economic and political developments that affect supply and demand in the China Foreign Exchange Trading System market of cash and cash equivalents and restricted cash. The Group had aggregate amounts of RMB557,585 and RMB216,979 of cash and cash equivalents and restricted cash denominated in RMB as of December 31, 2023 and 2024, respectively.

 

F-30

 

 

AIFU INC.

Notes to the Consolidated Financial Statements

(In thousands, except for shares and per share data)

 

(2) Summary of Significant Accounting Policies (Continued)

 

  (u) Translation into USD

 

The consolidated financial statements of the Group are stated in RMB. Translations of amounts from RMB into USD are solely for the convenience of the readers outside of China and were calculated at the rate of US$1.00 = RMB7.2993, representing the noon buying rate in the City of New York for cable transfers of RMB on December 31, 2024, the last business day in fiscal year 2024, as set forth in H.10 statistical release of the Federal Reserve Bank of New York. The translation is not intended to imply that the RMB amounts could have been, or could be, converted, realized or settled into USD at such rate.

 

  (v) Segment Reporting

 

As of December 31, 2023 and 2024, the Group operated two segments: (1) the insurance agency segment, which mainly consists of providing agency services for P&C insurance products and life insurance products to individual clients, and (2) the claims adjusting segment, which consists of providing pre-underwriting survey services, claim adjusting services, disposal of residual value services, loading and unloading supervision services, and consulting services. Operating segments are defined as components of an enterprise for which separate financial information is available and evaluated regularly by the Group’s chief operating decision maker in deciding how to allocate resources and in assessing performance.

 

Substantially all revenues of the Group are derived in the PRC and all long-lived assets are located in the PRC.

 

  (w) Earnings per Share (“EPS”) or ADS

 

Basic EPS is calculated by dividing the net income available to common shareholders by the weighted average number of ordinary shares /ADS outstanding during the year. Diluted EPS is calculated by using the weighted average number of ordinary shares /ADS outstanding adjusted to include the potentially dilutive effect of outstanding share-based awards, unless their inclusion in the calculation is anti-dilutive.

 

The weighted average number of ordinary shares outstanding excludes the number of ordinary shares issued in business combinations (see Note 3 for details) through an exchange of equity interests that are outstanding but contingently returnable, all or partial, if necessary conditions are not satisfied by specific periods.

 

  (x) Advertising Costs

 

Advertising costs are expensed as incurred. Advertising costs amounted to RMB18,822, RMB19,935 and RMB17,562 for the years ended December 31, 2022, 2023 and 2024, respectively.

 

F-31

 

 

AIFU INC.

Notes to the Consolidated Financial Statements

(In thousands, except for shares and per share data)

 

(2) Summary of Significant Accounting Policies (Continued)

 

(y) Lease 

 

The Group leases office space, vehicles and certain equipment under operating leases for terms ranging from short term (under 12 months) to 10 years. The Group does not have options to extend or terminate leases, as the renewal or termination of relevant lease is on negotiation basis. As a lessee, the Group does not have any financing leases and none of the leases contain material residual value guarantees or material restrictive covenants. The Group’s office space leases typically have initial lease terms of 2 to 10 years, and vehicles and equipment leases typically have an initial term of 12 months or less. The Group’s office space leases include fixed rental payments. The lease payments for the Group’s office space leases do not consist of variable lease payments that depend on an index or a rate. 

 

The Group determines whether a contract contains a lease at contract inception. A contract contains a lease if there is an identified asset and the Group has the right to control the use of the identified asset. At the commencement of each lease, management determines its classification as an operating or finance lease. For leases that qualify as operating leases, the Group recognizes a right-of-use (“ROU”) asset and a lease liability based on the present value of the lease payments over the lease term in the consolidated statements of balance sheets at commencement date. As all of the leases do not have implicit rates available, the Group uses incremental borrowing rates based on the information available at lease commencement date in determining the present value of future payments. The incremental borrowing rates are estimated to approximate the interest rate on a collateralized basis with similar terms and payments, and in economic environments where the leased assets are located. 

 

The ROU asset is measured at the amount of the lease liabilities with adjustments, if applicable, for lease prepayments made prior to or at lease commencement, initial direct costs incurred and lease incentives. For office space leases, the Group identifies the lease and non-lease components (e.g., common-area maintenance costs) and accounts for non-lease components separately from lease component. The Group’s office space lease contracts have only one separate lease component and have no non-components (e.g., property tax or insurance). Most of the office space lease contracts have no non-lease components. For the office space lease contracts include non-lease components, the fixed lease payment is typically itemized in the office space lease contract for separate lease component and non-lease components. Therefore, the Group does not allocate the consideration in the contract to the separate lease component and the non-lease components. 

 

Lease expense for minimum lease payments is recognized on a straight-line basis over the lease term. The Group has made an accounting policy election to exempt leases with an initial term of 12 months or less without a purchase option that is likely to be exercised from being recognized on the balance sheet. Payments related to those leases continue to be recognized in the consolidated statement of income and comprehensive income on a straight-line basis over the lease term. 

 

In addition, the Group does not have any related-party leases or sublease transactions.  

 

  (z) Accumulated Other Comprehensive Income

 

The Group presents comprehensive income in the consolidated statements of income and comprehensive income with net income in a continuous statement. 

 

Accumulated other comprehensive income mainly represents foreign currency translation adjustments and changes in fair value of short term investments for the period. 

 

(aa) Government grants

 

Government grants primarily consist of financial subsidies received from provincial and local governments for operating a business in their jurisdictions and compliance with specific policies promoted by the local governments. The Group records such government subsidies as other income or reduction of expenses or cost of revenues when it has fulfilled all of its obligation related to the subsidy. The Group recognized RMB10,396, RMB6,009 and RMB3,532 in the years ended December 31, 2022, 2023 and 2024.

 

F-32

 

 

AIFU INC.

Notes to the Consolidated Financial Statements

(In thousands, except for shares and per share data)

 

(2) Summary of Significant Accounting Policies (Continued)

  

(ab) Recently adopted accounting pronouncements

 

In November 2023, the FASB issued ASU 2023-07, Segment Reporting (Topic 280)- Improvements to Reportable Segment Disclosures (“ASU 2023-07”), which provides guidance on the enhanced disclosure of significant segment expenses that are regularly provided to the CODM and included within each reported measure of segment profit or loss, on an annual and interim basis. The guidance is effective for fiscal years beginning after December 15, 2023, and interim periods within fiscal years beginning after December 15, 2024. Adoption of this guidance should be applied retrospectively to all prior periods presented. Early adoption is permitted. The Group has adopted ASU 2023-07 in 2024 and updated the segment disclosure in Note 24.

 

(ac) Recently accounting pronouncements issued not yet adopted

 

In October 2023, the FASB issued ASU 2023-06, “Codification Amendments in Response to the United States Securities and Exchange Commission (“SEC”)’s Disclosure Update and Simplification Initiative”. The amendments in this update modify the disclosure or presentation requirements of a variety of Topics in the Codification. Certain of the amendments represent clarifications to or technical corrections of the current requirements. For entities subject to the SEC’s existing disclosure requirements and for entities required to file or furnish financial statements with or to the SEC in preparation for the sale of or for purposes of issuing securities that are not subject to contractual restrictions on transfer, the effective date for each amendment will be the date on which the SEC’s removal of that related disclosure from Regulation S-X or Regulation S-K becomes effective, with early adoption prohibited. For all other entities, the amendments will be effective two years later. The amendments in this ASU should be applied prospectively. The Group does not expect the adoption of this ASU to have a material impact on its future consolidated financial statements.

 

Income Taxes (Topic 740) – In December 2023, the FASB issued ASU 2023-09, Income Taxes (Topic 740) - Improvements to Income Tax Disclosures, which provides guidance on the disaggregation information about a reporting entity’s effective tax rate reconciliation as well as additional information on income taxes paid. The guidance is effective for annual periods beginning after December 15, 2024 on a prospective basis. Early adoption is permitted. The Group does not expect to adopt this guidance early and does not expect the adoption of this ASU to have a material impact on its future consolidated financial statements.

 

Compensation-Stock Compensation (Topic 718) – In March 2024, the FASB issued ASU 2024-01, “Compensation-Stock Compensation (Topic 718): Scope Application of Profits Interest and similar Awards”. For public business entities, the amendments in this Update are effective for annual periods beginning after December 15, 2024, and interim periods within those annual periods. For all other entities, the amendments are effective for annual periods beginning after December 15, 2025, and interim periods within those annual periods. Early adoption is permitted for both interim and annual financial statements that have not yet been issued or made available for issuance. If an entity adopts the amendments in an interim period, it should adopt them as of the beginning of the annual period that includes that interim period.

 

Income Statement—Reporting Comprehensive Income (Subtopic 220-40) – In November 2024, the FASB issued ASU 2024-03, “Income Statement—Reporting Comprehensive Income (Subtopic 220-40): Disaggregation of Income Statement Expenses.” This pronouncement introduces new disclosure requirements aimed at enhancing transparency in financial reporting by requiring disaggregation of specific income statement expense captions. Under the new guidance, entities are required to disclose a breakdown of certain expense categories, such as: employee compensation; depreciation; amortization, and other material components. The disaggregated information can be presented either on the face of the income statement or in the notes to the financial statements, often using a tabular format. The ASU is effective for fiscal years beginning after December 15, 2025, and interim periods within those fiscal years. Early adoption is permitted. The Company is currently evaluating these new disclosure requirements and does not expect the adoption to have a material impact. In January 2025, the FASB issued ASU 2025-01, which revises the effective date of ASU 2024-03 (on disclosures about disaggregation of income statement expenses) “to clarify that all public business entities are required to adopt the guidance in annual reporting periods beginning after December 15, 2026, and interim periods within annual reporting periods beginning after December 15, 2027.” Adoption of this ASU can either be applied prospectively to consolidated financial statements issued for reporting periods after the effective date of this ASU or retrospectively to any or all prior periods presented in the consolidated financial statements. Early adoption is also permitted. The Group is in the process of evaluating the impact of the new guidance. This ASU will likely result in the required additional disclosures being included in the Group’s consolidated financial statements, once adopted. 

 

F-33

 

 

AIFU INC.

Notes to the Consolidated Financial Statements

(In thousands, except for shares and per share data)

 

(3) Acquisitions and disposals

 

Disposal of subsidiaries in 2024

 

1)Disposal of Jiangsu Fanhua Lianchuang Insurance Agency Co., Ltd (“Lian Chuang”) and Zhejiang Fanhua Tongchuang Insurance Agency Co., Ltd (“Tongchuang” and Guangdong Zhongqi Enterprise Management Consulting Co., Ltd.

 

During the year, the Group disposed of three subsidiaries, including two agencies and one investment company separately to third parties, for a total cash consideration of RMB1,866, of which 1,766 was settled as of December 31, 2024. The Group recognized a gain of RMB1,976 on disposal of these subsidiaries, which was determined by the excess of the sales consideration over the net book value of the subsidiaries at the time of disposal. 

 

2)Disposal of Fanhua RONS (Beijing) Technology Co., Ltd (“RONS Technology”) and Shenzhen Xinbao Investment Management Co., Ltd(“Xinbao Investment” and its subsidiaries

 

In November 2024, the Group entered into a share transfer agreement with BGM Group Limited (“BGM”), a leading global provider of premium pharmaceutical products and services. Pursuant to the Agreement, the Group agreed to transfer the equity interests of its intelligent platform consisting of RONS Technology and Xinbao Investment, valued at approximately US$140,000, to BGM in exchange for 69,995,661 of BGM’s Class A ordinary shares (“consideration shares”), at a consideration valuation of US$2.00 per share. The consideration shares will be locked up for 60 months from the date of closing. The transaction is close by December 31, 2024. Upon completion of the transaction, the Group will hold approximately 72.0% of BGM’s equity interests and approximately 3.4% of its voting power.

 

The Group recognized a gain of RMB891,052 on disposal of these subsidiaries, which was determined by the excess of the sales consideration over the net book value of the subsidiary at the time of disposal. The sales consideration is recognized at RMB1,000,000. The Group consider using equity method to account for the investment in BGM, in which the Group has the ability to exercise significant influence, but does not have a controlling interest. As of December 31, 2024, the Group recognized investment in BGM as investment in affiliates.

 

As of respective closing date of each of these disposals in 2024, the Group has completed the closing procedures of all the above transactions and has effectively transferred its control of these subsidiaries to the respective buyers.

 

Acquisitions and disposal in 2023

 

The Group made certain acquisitions during the year ended December 31, 2023 as follows:

 

  (a) Acquisition of Zhongrong Smart Finance Information Technology Co., Ltd. (“Zhongrong”)

 

On January 3, 2023, the Group entered into share purchase agreement with the shareholders of Zhongrong Smart Finance Information Technology Co., Ltd. (“Zhongrong”), an insurance intermediary primarily engaging for delivering life insurance products in China, to acquire 57.73% of the equity interests of Zhongrong. The total purchase price consisted of stock consideration valued at RMB153,732 through issuing 61,853,580 of the Company’s ordinary shares and a contingent asset of RMB7,162. Pursuant to the share purchase agreement, the selling shareholders shall return certain numbers of ordinary shares back to the Group and/or the Group may incur future payments if necessary conditions have not been satisfied respectively by the end of a lock-up period of three years.

 

F-34

 

 

AIFU INC.

Notes to the Consolidated Financial Statements

(In thousands, except for shares and per share data)

 

(3) Acquisitions and disposals (Continued)

 

Acquisitions and disposal in 2023 (Continued)

 

(a)Acquisition of Zhongrong Smart Finance Information Technology Co., Ltd. (“Zhongrong”) (Continued)

 

The acquisition of Zhongrong was accounted for using the acquisition method of accounting, and the purchase price allocation was made based on the fair value of the tangible and intangible assets acquired and liabilities assumed at the date of acquisition. The fair values of the assets acquired were determined using various valuation techniques, including cost approach and income approach. The fair value measurements were primarily based on significant inputs that are not directly observable in the market and are considered Level 3 under the fair value measurements and disclosure framework. Key assumptions include cash flow projections for Zhongrong and the discount rate applied to those cash flows as well as management’s assessment on probability of achieving required performance targets. The excess of the consideration transferred and the fair value of any non-controlling interests over the estimated fair values of the identifiable net assets acquired was recorded as goodwill. For goodwill reporting purposes, the operations and goodwill for Zhongrong are included in the agency segment as they are in similar businesses. Contingent consideration, included in other non-current asset in the consolidated balance sheets, is initially and subsequently measured with changes in fair value reflected in the consolidated statements of income and comprehensive Income. The Fair value of the non-controlling interest was estimated with reference to the purchase price per share as of the acquisition date.

 

The following is a summary of the fair value of the purchase price and the final allocation of the purchase price to the assets acquired and liabilities assumed:

 

   RMB 
Consideration transferred    
Stock consideration   153,732 
Contingent consideration   (7,162)
Total   146,570 
Add: Non-controlling interest   107,318 
    253,888 

 

F-35

 

 

AIFU INC.

Notes to the Consolidated Financial Statements

(In thousands, except for shares and per share data)

 

(3) Acquisitions and disposals (Continued)

 

Acquisitions and disposal in 2023 (Continued)

 

  (a) Acquisition of Zhongrong Smart Finance Information Technology Co., Ltd. (“Zhongrong”) (Continued)

 

   RMB 
Assets acquired    
Cash and cash equivalents and restricted cash   17,174 
Intangible assets acquired   61,472 
-     software   5,900 
-     Non-compete agreements   8,423 
-     Agent resources   28,749 
-     Insurance broker license   18,400 
Accounts receivable and contract assets   163,396 
Other assets   16,651 
Total assets acquired   258,693 
      
Liabilities Assumed     
Accounts payable and accrued commissions   (173,194)
Deferred tax liabilities   (16,651)
Other payables and accrued expenses   (12,167)
Other liabilities   (9,477)
Total liabilities assumed   (211,489)
Net assets acquired   47,204 
Goodwill   206,684 

 

Goodwill arising from the acquisition of this insurance intermediate was attributable to the benefit of expected synergies as of the date of acquisition and recorded in insurance agency segment. The resulted goodwill is not expected to be tax deductible for tax purposes.

 

The result of operation of aforementioned acquisition has been consolidated by the Group from January 3, 2023, and the results of operations for the aforementioned acquisition is not material to the Group’s consolidated financial statements as a whole.

 

Pro forma financial information is not presented for the acquisition of Zhongrong as it is immaterial to the reported results.

 

F-36

 

 

AIFU INC.

Notes to the Consolidated Financial Statements

(In thousands, except for shares and per share data)

 

(3) Acquisitions and disposals (Continued)

 

Acquisitions and disposal in 2023 (Continued)

 

  (b) Acquisition of Jilin Zhongji Shi’An Insurance Agency Co., Ltd. (“Zhongji”)

 

On February 6, 2023, the Group entered into share purchase agreement with the shareholders of Jilin Zhongji Shi’An Insurance Agency Co., Ltd. (“Zhongji”), an insurance intermediary primarily engaging for delivering life insurance products in China, to acquire 51% of the equity interests of Zhongji. The total purchase price as of the acquisition date, i.e., March 1, 2023 consisted of a stock consideration valued at RMB35,311 through issuing 13,660,720 of the Company’s ordinary shares and a contingent liability of RMB74. Pursuant to the share purchase agreement, the selling shareholders shall return certain numbers of ordinary shares back to the Group and/or the Group may incur a future payments if necessary conditions have not been satisfied by the end of a lock-up period of three years.

 

The acquisition of Zhongji was accounted for using the acquisition method, and the purchase price allocation was based on the fair value of the tangible and intangible assets acquired and liabilities assumed at the date of acquisition. The fair values of the assets acquired were determined using various valuation techniques, including cost approach and income approach. The fair value measurements were primarily based on significant inputs that are not directly observable in the market and are considered Level 3 under the fair value measurements and disclosure framework. Key assumptions include cash flow projections for Zhongji and the discount rate applied to those cash flows as well as management’s assessment on probability of achieving required performance targets. The excess of the consideration transferred and the fair value of any non-controlling interests over the estimated fair values of the identifiable net assets acquired was recorded as goodwill. For goodwill reporting purposes, the operations and goodwill for Zhongji are included in the agency segment as they are in similar businesses. Contingent consideration included in other non-current asset in the consolidated balance sheets is initially and subsequently measured with changes in fair value reflected in the consolidated statements of income and comprehensive Income. The Fair value of the non-controlling interest was estimated with reference to the purchase price per share as of the acquisition date.

 

The following is a summary of the fair value of the purchase price and the final allocation of the purchase price to the assets acquired and liabilities assumed:

 

   RMB 
Consideration transferred    
Stock consideration   35,311 
Contingent consideration   74 
Total   35,385 
Add: Non-controlling interest   33,998 
    69,383 

 

 

 

F-37

 

 

AIFU INC.

Notes to the Consolidated Financial Statements

(In thousands, except for shares and per share data)

 

(3) Acquisitions and disposals (Continued)

 

Acquisitions and disposal in 2023 (Continued)

 

  (b) Acquisition of Jilin Zhongji Shi’An Insurance Agency Co., Ltd. (“Zhongji”) (Continued)

 

   RMB 
Assets acquired    
Cash and cash equivalents and restricted cash   1,226 
Intangible assets acquired   10,930 
-    Non-compete agreements   1,350 
-    Agent resources   7,180 
-    Insurance distribution license   2,400 
Accounts receivable and contract assets, net   7,188 
Other assets   2,602 
Total assets acquired   21,946 
      
Liabilities Assumed     
Accounts payable and accrued commissions   (1,922)
Deferred tax liabilities   (2,732)
Other payables and accrued expenses   (3,777)
Other liabilities   (1,600)
Total liabilities assumed   (10,031)
Net assets acquired   11,915 
Goodwill   57,468 

 

Goodwill arising from the acquisition of this agency intermediate was attributable to the benefit of expected synergies as of the date of acquisition and recorded in insurance agency segment. The resulted goodwill is not expected to be tax deductible for tax purposes.

 

The result of operation of aforementioned acquisition has been consolidated by the Group from March 1, 2023, and the results of operations for the aforementioned acquisition is not material to the Group’s consolidated financial statements as a whole.

 

Pro forma financial information is not presented for the acquisition of Zhongji as it is immaterial to the reported results.

 

F-38

 

 

AIFU INC.

Notes to the Consolidated Financial Statements

(In thousands, except for shares and per share data)

 

(3) Acquisitions and disposals (Continued)

 

Acquisitions and disposal in 2023 (Continued)

 

  (c) Acquisition and disposal of Wuhan Taiping Online Insurance Agency Co., Ltd. (“Taiping”)

 

On February 8, 2023, the Group entered into share purchase agreement with the shareholders of Wuhan Taiping Online Insurance Agency Co., Ltd. (“Taiping”), an insurance intermediary primarily engaging for delivering life insurance products in China, to acquire 51% of the equity interests of Taiping. The total purchase price as of the acquisition date, i.e., March 1, 2023 consisted of a stock consideration valued at RMB23,541 through issuing 9,107,140 of the Company’s ordinary shares and a contingent asset of RMB1,554. Pursuant to the share purchase agreement, the selling shareholders shall return certain numbers of ordinary shares back to the Group and/or the Group may incur a future payments if all necessary conditions have not been satisfied by the end of a lock-up period of three years.

 

The acquisition of Taiping was accounted for using the acquisition method of accounting, and the purchase price allocation was based on the fair value of the tangible and intangible assets acquired and liabilities assumed at the date of acquisition. The fair values of the assets acquired were determined using various valuation techniques, including cost approach and income approach. The fair value measurements were primarily based on significant inputs that are not directly observable in the market and are considered Level 3 under the fair value measurements and disclosure framework. Key assumptions include cash flow projections for Taiping and the discount rate applied to those cash flows as well as management’s assessment on probability of achieving required performance targets. The excess of the consideration transferred and the fair value of any non-controlling interests over the estimated fair values of the identifiable net assets acquired was recorded as goodwill. For goodwill reporting purposes, the operations and goodwill for Taiping are included in the agency segment as they are similar businesses. The Fair value of the non-controlling interest was estimated with reference to the purchase price per share as of the acquisition date.

 

The fair value of the purchase price was RMB21,987 as of the acquisition date which has been allocated based on the fair value of the assets acquired and liabilities assumed. RMB33,361 and RMB10,420 were allocated to goodwill and identified intangible assets, respectively. Contingent consideration is included in other non-current asset in the consolidated balance sheets is initially and subsequently measured with changes in fair value reflected in the consolidated statements of income and comprehensive Income. The result of operation has been consolidated by the Group from March 1, 2023 which is not material to the Group’s consolidated financial statements as a whole.

 

Pro forma financial information is not presented for the acquisition of Taiping as it is immaterial to the reported results.

 

Given that Taiping failed to meet certain performance targets in due course, 9,107,140 ordinary shares previously issued were repurchased by the Company whom in turn surrendered its equity interests of Taiping, pursuant to a supplementary agreement entered on November 30, 2023. A disposal gain of RMB139 was recorded in others, net for the year ended December 31, 2023.

 

The business of Taiping was not integrated into insurance agency segment as it was disposed of shortly after it has been acquired and thus the benefits of the acquired goodwill were never realized by the rest of the reporting unit. The current carrying amount of the goodwill arising from the acquisition of Taiping that has been assigned to the agency segment was included in the carrying amount of Taiping to be disposed of.

 

F-39

 

 

AIFU INC.

Notes to the Consolidated Financial Statements

(In thousands, except for shares and per share data)

 

(3) Acquisitions and disposals (Continued)

 

Acquisitions and disposal in 2023 (Continued)

 

  (d) Other Acquisitions

 

In November of 2023, to implement Group’s overseas expansion strategy, the Group, through its subsidiary acquired 100% equity interest in Aasure Insurance Broker Limited, a Hong Kong insurance intermediate for cash consideration of RMB2,650. As close to 90% of the fair value of the gross assets acquired by the Group is associated with the brokerage license, the acquisition is considered an asset acquisition.

 

The Group acquired 100% equity interest in Puyi Family Office (Chengdu) Enterprises Management Consulting Co., Ltd., or Puyi Family Office (Chengdu) from HPH for a nominal consideration on December 31, 2023. Puyi Family Office (Chengdu) primarily engages in family office business.

 

Pro forma results of operations for all the individually immaterial business combinations have not been presented because they are not material collectively to the reported results for the year ended December 31, 2023.

  

Acquisition of an agency intermediate company in 2022

 

In August of 2022, the Group acquired 100% equity interest in an agency intermediate for cash consideration of RMB31,390. The Group accounted for this acquisition as business combination.

 

The consideration, fair value of assets acquired and liabilities assumed, as well as goodwill resulted from the acquisition are as follows:

 

   RMB 
Consideration:    
Cash   31,390 
Recognized amounts of identifiable assets acquired and liabilities assumed:     
Cash and cash equivalents   9,819 
Short term investments   5,360 
Accounts receivables   401 
Other receivable and current assets   33,192 
Property and equipment   11 
Right-of-use assets   521 
Total assets acquired   49,304 
Accounts payables   (4,532)
Accrued expenses and other current liabilities   (13,045)
Lease liability   (465)
Total liabilities assumed   (18,042)
Net assets acquired   31,262 
Goodwill   128 

 

Goodwill arising from the acquisition of this agency intermediate was attributable to the benefit of expected synergies as of the date of acquisition and recorded in insurance agency segment. The resulted goodwill is not expected to be tax deductible for tax purposes.

 

The result of operation of aforementioned acquisition has been consolidated by the Group from August 2022, and the results of operations for the aforementioned acquisition is not material to the Group’s consolidated financial statements as a whole.

 

Pro forma financial information is not presented for the aforementioned business acquisition in the fiscal year 2022 as it is immaterial to the reported results.

 

F-40

 

 

AIFU INC.

Notes to the Consolidated Financial Statements

(In thousands, except for shares and per share data)

 

(4) Other Receivables, net

 

Other receivables, net consist of the following:

 

   As of December 31, 
   2023   2024 
   RMB   RMB 
Advances to staff (i)   12,748    13,967 
Advances to a third party channel vendor (ii)   27,386    
 
Rental deposits   11,820    10,952 
Loan receivable to third parties (iii)   83,156    747,711 
Other   7,058    7,323 
Less allowance for other receivables   (30,414)   (47,257)
Other receivables, net      111,754    732,696 
           
The following table summarizes the movement of the Group’s allowance for expected credit losses of other receivable          
Balance at the beginning of 2024        30,414 
Cumulative-effect adjustment upon adoption of ASU 2016-13        
 
write-off        (28,854)
Current period provision for expected credit losses        45,697 
Balance at the end of 2024        47,257 

 

(i) Amount represented advances to staffs or entrepreneurial agents of the Group for daily business operations, which are unsecured, interest-free and repayable on demand.
   
(ii) Amount represented receivables from Shenzhen Chetong Technology Co., Ltd. (“Chetong”) who provides platform services to the Group. The receivables were unsecured, interest-free and repayable on demand. With the cease of cooperation with Chetong in 2022, the Group requested repayment of the advances. The Group estimated the net amount expected to be collected was nil as of December 31, 2023, and accordingly recorded an allowance for credit losses of RMB27,386, net of the consolidated statement of income and comprehensive income for the year ended December 31, 2023. The amount was write off in 2024 and no balance as of December 31, 2024.
   
(iii)   Amount mainly represented 1) term-loan (matures in June 2024 with extension) to Sichuan Tianyi Real Estate Development Co., Ltd. (“Sichuan Tianyi”) of RMB40,000 and RMB65,000 as of December 31, 2023 and 2024 respectively, and corresponding interest receivable of RMB607 and RMB4,089 as of December 31, 2023 and 2024, respectively. The loan is guaranteed by the ultimate controlling owner of Sichuan Tianyi, whom is jointly liable, with the interest rate of 6% per annum. This loan receivable is expected to be settled within one year. 2) term-loan (matures in 2025) to a third party company principally engaged in provision of education service of RMB20,000 and RMB670,300 as of December 31, 2023 and 2024, respectively, with the interest rate of 5% per annum, and corresponding interest receivable of nil and RMB5,782 as of December 31, 2023 and 2024, respectively. 3) term-loan (matures in December 2024) to a third party manufacturing company of RMB21,000 as of December 31, 2023, with the interest rate of 5% per annum, the term loan was fully settled in 2024.

 

F-41

 

 

AIFU INC.

Notes to the Consolidated Financial Statements

(In thousands, except for shares and per share data)

 

(5) Property, Plant and Equipment, net

 

Property, plant and equipment, net, is comprised of the following:

 

   As of December 31, 
   2023   2024 
   RMB   RMB 
Building   15,572    15,121 
Office equipment, furniture and fixtures   165,802    129,117 
Motor vehicles   19,206    13,877 
Leasehold improvements   34,969    21,897 
Total   235,549    180,012 
Less: Accumulated depreciation   (197,530)   (155,335)
Construction in progress   53,640    53,640 
    91,659    78,317 

 

No impairment for property, plant and equipment was recorded for the years ended December 31, 2022, 2023 and 2024. The depreciation expenses was 13,344 for the year ended December 31, 2024.

 

(6) Other current assets, net

 

Other current assets consist of the following:

 

   As of December 31, 
   2023   2024 
   RMB   RMB 
Prepaid operating costs and miscellaneous daily expenses   20,802    18,411 
Equity investments with readily determinable fair value (i)   96,343    13,755 
Other   4,202    447 
    121,347    32,613 

 

  (i) This amount mainly represents an equity investment of AIFU in Cheche Technology Inc. (“Cheche”), which was listed in Nasdaq on September 18, 2023. As of December 31, 2024, the Group holds 3.1645% equity interests in Cheche. The Group measures the equity interests in Cheche at fair value and recorded a loss of RMB82,499 from fair value change in the consolidated statement of income and comprehensive income for the year ended December 31, 2024.

 

F-42

 

 

AIFU INC.

Notes to the Consolidated Financial Statements

(In thousands, except for shares and per share data)

 

(7) Goodwill, net

 

The gross amount of goodwill and accumulated impairment losses by reporting unit as of December 31, 2023 and 2024 are as follows:

 

   Agency
segment
   Claims
Adjusting
segment
   Total 
   RMB   RMB   RMB 
Gross as of December 31, 2023   374,149    
    374,149 
Addition in 2024 (Note 3)   
    
    
 
Disposal in 2024 (Note 3)   
    
    
 
Accumulated impairment loss as of December 31, 2023   
    
    
 
Addition in 2024 impairment provision   (374,149)   
    (374,149)
Net as of December 31, 2023   374,149    
    374,149 
Net as of December 31, 2024   
    
    
 

 

The Group performs annual goodwill impairment test at each year end. In 2024 annual test, the Group noted the underperformance of insurance agency business, mainly due to the impact of newly released industrial regulatory rules capping the commission rates charged by insurance intermediaries, and determined that it was more likely than not that there were indications of impairment for the reporting unit of Insurance Agency. The Group utilized the discounted cash flow model to estimate the fair value of the reporting unit and concluded that the carrying amount of Insurance Agency exceeded its fair value. As a result, an impairment loss on goodwill of RMB374,149 was recognized in the consolidated statement of income and comprehensive income for the year ended December 31, 2024.

 

No impairment loss was recognized in goodwill for the years ended December 31, 2022, 2023.

 

(8) Intangible assets, net

 

Intangible assets, net, are comprised of the following:

 

   As of December 31, 
   2023   2024 
   RMB   RMB 
Software   5,900    5,900 
Non-compete agreements   9,773    9,773 
Agent resources   35,929    35,929 
Brokerage license   23,018    23,018 
Sub-total   74,620    74,620 
Disposal   
    (2,218)
Total   74,620    72,402 
Less: Accumulated amortization    (16,304)   (33,094)
Less:Impairment loss   
    (39,308)
Intangible asset, net   58,316    
 

 

F-43

 

 

AIFU INC.

Notes to the Consolidated Financial Statements

(In thousands, except for shares and per share data)

 

(8) Intangible assets, net (Continue)

 

In 2023, the Company acquired intangible assets amounting to RMB85,040 (of which RMB8,868 was subsequently disposed in 2023), in connection with business combinations, which were measured at fair value upon acquisition. In 2024, the Group disposed an insurance brokerage license amounting to RMB2,218 owned by a majority-owned subsidiary in Hong Kong which was deconsolidated as the Group has lost its control over the subsidiary starting from April 1, 2024 (see details in Note 2(i)). Details of intangible assets acquired in connection with business combinations and disposed are included in Note 3.

 

The Group performs annual intangible assets impairment test at each year end. In 2024 annual test, the Group noted the underperformance of acquired insurance agency business as compared to the projected results from acquisition, mainly due to the impact of newly released industrial regulatory rules capping the commission rates charged by insurance intermediaries, and determined that it was more likely than not that there were indications of impairment for the reporting unit of Insurance Agency. The Group utilized the discounted cash flow model to estimate the fair value of the intangible assets and concluded that the carrying amount of intangible assets exceeded its fair value. As a result, an impairment loss on intangible assets of RMB39,307 was recognized in the consolidated statement of income and comprehensive income for the year ended December 31, 2024.

 

Amortization expenses for intangible assets recognized for the years ended December 31, 2022, 2023 and 2024 were nil, RMB17,858 and RMB16,791 respectively. The intangible assets are impaired as year end of the date and no amortization expenses are expected in next year.

 

There were no impairment charges for intangible assets recorded for the years ended December 31, 2022 and 2023.

 

 (9) Investments in Affiliates

  

As of December 31, 2023 and 2024, the Group’s investments accounted for under the equity method were as follows:

 

   As of December 31, 
   2023   2024 
   RMB   RMB 
BGM (Note 2(i) and Note 3)   
    1,000,000 
HK JVs (Note 2(i))   
    4,683 
Total   
    1,004,683 

 

F-44

 

 

AIFU INC.

Notes to the Consolidated Financial Statements

(In thousands, except for shares and per share data)

  

(10) Other non-current assets

 

Other non-current assets consist of the following:

 

   As of December 31, 
   2023   2024 
   RMB   RMB 
Equity investments without readily determinable fair value (Note 2(j))   31,892    26,492 
Long-term hybrid instrument (Note 2(j))   125,000    125,000 
Amount due from a third party (i)   30,359    31,709 
Contingent considerations (Note 3)   13,461    17,549 
Receivables from certain shareholders as guarantee deposit due  to business combinations   33,373    33,373 
Others   4,597    1,644 
Less: Allowance for current expected credit losses   (2,930)   (4,032)
    235,752    231,735 

 

(i) Amount represented a term-loan (matures in September 2028) to a third party of RMB30,000 and corresponding interest receivable RMB1,709 as of December 31, 2024. The loan bears interest rate 4.5% per annum and is guaranteed by the ultimate controlling owner of the borrower, whom is jointly liable.

 

(11) Leases

 

The Group’s lease for office space include only fixed rental payments with no variable lease payment terms. As of December 31, 2023 and 2024, there were no leases that have not yet commenced.

 

The following represents the aggregate ROU assets and related lease liabilities as of December 31, 2023 and 2024:

 

   As of December 31, 
   2023   2024 
   RMB   RMB 
Operating lease ROU assets   136,056    74,882 
Current operating lease liabilities   57,164    36,038 
Non-current operating lease liabilities   71,311    35,472 
Total operating leased liabilities   128,475    71,510 

 

The weighted average lease term and discount rate as of December 31, 2023 and 2024 were as follows:

 

   As of December 31, 
   2023   2024 
Weighted average lease term:        
Operating leases   2.83 years    2.60 years 
Weighted average discount rate:          
Operating leases   3.89%   2.87%

 

F-45

 

 

AIFU INC.

Notes to the Consolidated Financial Statements

(In thousands, except for shares and per share data)

 

(11) Leases (Continued)

 

The components of lease expenses for the years ended December 31, 2023 and 2024 were as follows:

 

   As of December 31, 
   2023   2024 
   RMB   RMB 
Operating lease expense   74,819    67,224 
Short term lease expense   7,748    5,081 
Total   82,567    72,305 

 

Supplemental cash flow information related to leases for the years ended December 31, 2023 and 2024 were as follows:

 

   As of December 31, 
   2023   2024 
   RMB   RMB 
Cash paid for amounts included in the measurement of lease liabilities:        
Operating cash flows for operating leases   72,223    59,317 
Supplemental noncash information:          
Right-of-use assets obtained in exchange for lease obligations net of decrease in right-of-use assets for early determinations   57,233    (1,872)

 

Maturities of lease liabilities at December 31, 2024:

 

   Minimum Lease
Payment
 
   RMB 
Year ending December 31:    
2025   37,665 
2026   23,370 
2027   8,300 
2028   3,334 
2029   1,390 
Thereafter   932 
Total remaining undiscounted lease payments   74,991 
Less: Interest   3,481 
Total present value of lease liabilities   71,510 
Less: Current operating lease liabilities   36,038 
Non-current operating lease liabilities   35,472 

 

F-46

 

 

AIFU INC.

Notes to the Consolidated Financial Statements

(In thousands, except for shares and per share data)

 

(12) Variable Interest Entities (“VIEs”)

 

The Measures on the Supervision of Internet Insurance Business implemented in February 2021 requires an insurance institution conducts online insurance business through its own online platform who owns the domain name. Meanwhile, PRC laws, regulations, and rules restrict and impose conditions on direct foreign investment in value-added telecommunication services, and therefore prior to December 27, 2024, the Group operated the internet-based insurance distribution business through Xinbao Investment, and Fanhua RONS Technologies, which we refer to as the former consolidated VIEs in this annual report. On December 27, 2024, the Group transferred all of the interests in Fanhua RONS Technologies, Xinbao Investment and its subsidiaries to BGM in exchange for 72% of BGM Group Ltd.’s issued and outstanding ordinary shares. The VIE Contractual Arrangements were subsequently terminated on December 27, 2024.

 

Former VIEs related to Xinbao Investment and Fanhua RONS Technologies

 

Fanhua RONS Insurance Sales & Services Co., Ltd., (“Fanhua RONS”), a wholly-owned subsidiary of Shenzhen Xinbao Investment Co., Ltd. (“Xinbao Investment”), used to conduct its online P&C insurance business through an online platform (www.baoxian.com) owned and operated by another subsidiary within the Group. To comply with the newly implemented rules, the Group transferred the domain name and ICP license to Fanhua RONS. As the applicant for an ICP license may be subject to foreign investment restriction, the Group commenced a restructuring to re-establish the former VIE structure.

 

Xinbao Investment was a wholly owned subsidiary of the Group who in December 2021 became 49% owned by the Group where the remaining 51% equity interests were transferred to Mr. Shuangping Jiang at nominal value who holds the interest on behalf of the Group, because Xinbao Investment is, under the new rule, prohibited to own more than 50% of the equity interests in a value-added telecommunications service provider, i.e., Fanhua RONS.

 

Through the contractual arrangements entered in December 2021, with Xinbao Investment and its nominee shareholder, the Group has the power to direct the activities that most significantly impact to and entitles to receive economic benefits from Xinbao Investment, the former consolidated VIE.

 

In preparation for the application of an ICP license for Fanhua RONS (Beijing) Technology Co., Ltd. (“Fanhua RONS Technologies”), in July 2022, Beijing Fanlian Investment Co., Ltd. (“Fanlian Investment”), a wholly owned subsidiary, transferred its entire equity interests holding in Fanhua RONS Technologies to Mr. Peng Ge, the chief financial officer of the Group, who holds the equity interests on behalf of Fanlian Investment. Concurrently, Fanlian Investment entered into contractual arrangements with Fanhua RONS Technologies and Mr. Ge which are substantially similar to those among Fanhua Group Company, Xinbao Investment and its individual nominee shareholder.

 

F-47

 

 

AIFU INC.

Notes to the Consolidated Financial Statements

(In thousands, except for shares and per share data)

 

(12) Variable Interest Entities (“VIEs”) (Continued)

 

As a result, the Group conducts its insurance agency and claims adjusting business (which was discontinued in January 2025) in China primarily through its wholly-owned subsidiaries Fanhua Group Company and Fanlian Investment (collectively the “relevant PRC entities”), and its subsidiaries and the former VIEs for part of its online insurance business in China. The following is a summary of the contractual agreements that the Group entered into with Xinbao Investment, Fanhua RONS Technologies and their individual nominee shareholders:

 

Agreements that Provide the Group Effective Control over Xinbao Investment and Fanhua RONS Technologies

 

  Loan Agreement

 

Mr. Jiang and Mr. Ge (collectively the “nominee shareholders”) entered into a loan agreement, with the Group’s wholly-owned subsidiaries. The principal loan amounts equal to the capital contributions to former VIEs.

 

The term of the loan agreement is for ten years, which may be extended only upon written agreement of the parties. If the loan is not extended, then upon its expiration and subject to then applicable PRC laws, the loan can be repaid only with the proceeds from a transfer of the individual shareholder’s equity interests in former VIEs to relevant PRC entities or another person or entity designated by them. Relevant PRC entities may accelerate the loan repayment upon certain events, including but not limited to if the individual shareholder resigns or is dismissed from employment by us or if relevant PRC entities exercise its option to purchase the shareholder’s equity interests in former VIEs pursuant to the exclusive purchase option agreements described below.

 

  Equity Pledge Agreement

 

Relevant nominee shareholders entered into an equity pledge agreement, pledging their respective equity interests in former VIEs to relevant PRC entities to secure their obligations under the loan agreement. Relevant nominee shareholders also agreed not to transfer or create any encumbrances adverse to relevant PRC entities on their equity interests in VIEs. During the term of the equity pledge agreement, relevant PRC entities are entitled to all the dividends declared on the pledged equity interests. The equity pledge agreements will expire when the individual shareholders fully performs their respective obligations under the loan agreement. The equity pledge was recorded on the shareholder’ register of former VIEs, and registered with the relevant local administration of industry and commerce.

 

  Power of Attorney

 

Relevant nominee shareholders executed powers of attorney, each appointing a person designated by relevant PRC entities as his attorney-in-fact on all matters requiring shareholder approval. Further, if relevant PRC entities designate the shareholder to attend a shareholder’s meeting of former VIEs, the individual shareholder agrees to vote his shares as instructed by relevant PRC entities. The term of the power of attorney is for ten years.

 

Agreements that Transfer Economic Benefits to the Group

 

  Exclusive Purchase Option Agreement

 

Relevant nominee shareholders entered into an exclusive purchase option agreement to irrevocably grant relevant PRC entities an exclusive option to purchase part or all of their equity interests in former VIEs, when and to the extent permitted by PRC law. The purchase price will be the minimum price permitted under applicable PRC law. 

 

  Technology Consulting and Service Agreement

 

Pursuant to technology service agreements between (i) relevant PRC entities, and (ii) former VIEs, relevant PRC entities agreed to provide former VIEs with training services and consulting and other services relating to IT platform and internal control compliance. In exchange, former VIEs agree to pay a quarterly fee calculated primarily based on a percentage of its revenues. The agreement has a term of one year and can be renewed each year upon mutual agreement before December 27, 2024.

 

Because of contractual arrangements with former VIEs and their nominee shareholders, the Group is the primary beneficiary of former VIEs and their subsidiaries and consolidated them into consolidated financial statements.

 

F-48

 

 

AIFU INC.

Notes to the Consolidated Financial Statements

(In thousands, except for shares and per share data)

 

(12) Variable Interest Entities (“VIEs”) (Continued)

 

Risks in relation to the Former VIE Arrangement

 

In the opinion of the Company’s legal counsel, (i) the ownership structure relating to the former consolidated VIEs of the Company did not violate the existing PRC laws and regulations; (ii) the contractual arrangements with the former consolidated VIEs and the individual shareholders are legal, valid and binding obligation of such party, and enforceable against such party in accordance with their respective terms; and (iii) the execution, delivery and performance of the former consolidated VIEs and its shareholders do not result in any violation of the provisions of the articles of association and business licenses of the VIEs, and any violation of any current PRC laws and regulations.

 

Uncertainties in the PRC legal system could cause the Company’s current corporate structure to be found in violation of any existing and/or future PRC laws or regulations and could limit the Company’s ability, through the Primary Beneficiary, to enforce its rights under these contractual arrangements. Furthermore, the shareholders of the VIEs may have interests that are different from those of the Company, which could potentially increase the risk that the shareholders would seek to breach the existing terms of the aforementioned agreements.

 

In addition, if the current structure or any of the contractual arrangements were found to be in violation of any existing or future PRC laws, the Company may be subject to penalties, which may include but not be limited to, the cancellation or revocation of the Company’s business and operating licenses, being required to restructure the Company’s operations or discontinue the Company’s operating activities. The imposition of any of these or other penalties may result in a material and adverse effect on the Company’s ability to conduct its operations. In such case, the Company may not be able to operate or control former VIEs, which may result in deconsolidation of former VIEs.

  

Summarized below is the information related to former VIEs, including total assets, total current liabilities, total liabilities, net revenues, total operating costs and expenses, net income (loss) and cash flows after intercompany elimination are as follows:

 

   As of December 31, 
   2023   2024 
   RMB   RMB 
Total assets   139,541    
 
Total current liabilities   (39,996)   
 
Total liabilities   (68,430)   
 

 

   Year Ended December 31, 
   2022   2023   2024 
   RMB   RMB   RMB 
Net revenues   141,086    122,880    123,593 
Operating costs and expenses   67,788    100,957    92,617 
Net income (loss)   (4,136)   (13,085)   20,870 
Net cash generated from operating activities   98,715    3,754    1,618 

 

As of December 31, 2023, there were no consolidated VIE assets that are collateral for the VIE’s obligations or are restricted solely to settle the VIEs’ obligations, other than aforementioned in the restricted cash as described in Note 2(c).

 

In the year ended December 31, 2024, aggregate revenues derived from these VIEs contributed 6.8% of the total consolidated net revenues, based on the corporate structure before disposed the former VIEs. As of December 31, 2024, the Group has terminated the VIE Contractual Arrangements, and the VIEs accounted for nil of the consolidated total assets of the Group.

 

F-49

 

 

AIFU INC.

Notes to the Consolidated Financial Statements

(In thousands, except for shares and per share data)

 

(13) Other Payables and Accrued Expenses

 

Components of other payables and accrued expenses are as follows:

 

   As of December 31, 
   2023   2024 
   RMB   RMB 
Business and other tax payables   89,715    69,799 
Refundable deposits from employees and agents   18,239    19,400 
Professional fees   5,609    13,453 
Accrued expenses to third parties   33,382    20,486 
Contributions from members of eHuzhu mutual aid program (Note 2(c))   37,261    32,915 
Accrued compensation to staff layoff   
    20,648 
Payable to disposal subsidiaries   
    92,010 
Others   1,793    818 
Total   185,999    269,529 

  

(14) Short-term loans

 

Short-term loans and total outstanding balance as of December 31, 2023 and 2024 amounted to RMB164,300 and RMB134,976, respectively, which are RMB-denominated borrowings made by the Company’s subsidiaries from financial institutions in mainland China. The Group borrowed RMB182,301 and RMB134,976 one-year loans for its general working capital purposes in 2023 and 2024, respectively.

 

As of December 31, 2023 and 2024, the weighted average interest rates for the outstanding borrowings were approximately 4.50% and 3.5%, respectively, and the unused lines of credit for the short-term loans was RMB35,700 and RMB65,024, respectively.

 

(15) Employee Benefit Plans

 

Employees of the Group located in the PRC are covered by the retirement schemes defined by local practice and regulations, which are essentially defined contribution plans.

 

In addition, the Group is required by law to contribute a certain percentage of applicable salaries for medical insurance benefits, unemployment and other statutory benefits. The contribution percentages may be different from district to district which is subject to the specific requirement of local regime government. The PRC government is directly responsible for the payments of the benefits to these employees.

 

For the years ended December 31, 2022, 2023 and 2024, the Group contributed and accrued RMB131,385, RMB131,228 and RMB62,322, respectively.

 

F-50

 

 

AIFU INC.

Notes to the Consolidated Financial Statements

(In thousands, except for shares and per share data)

 

(16) Income Taxes

 

The Company is a tax exempted company incorporated in the Cayman Islands. Under the current laws of the Cayman Islands, the Company is not subject to tax on its income or capital gains. In addition, upon any payments of dividends by the Company to its shareholders, no Cayman Islands withholding tax is imposed.

 

Subsidiaries in Hong Kong are subject to Hong Kong Profits Tax rate at 16.5%, and foreign-derived income is exempted from income tax. Under the two-tiered profits tax rates regime, the provision for current income taxes of the subsidiaries operating in Hong Kong has been calculated by applying the current rate of taxation of 8.25% for the years ended December 31, 2022, 2023 and 2024.

 

The Group’s subsidiaries and former VIEs incorporated in the PRC are subject to the PRC Enterprise Income Tax and a unified 25% enterprise income tax rate, except for certain entities that are entitled to preferential tax treatments.

 

Preferential EIT rates at 15% is available for qualified enterprises located in the western China regions in an industry sector encouraged by the PRC government. Fanhua Lianxing Insurance Sales Co., Ltd., the Group’s wholly-owned subsidiary, which is the holding entity of the Group’s life insurance operations, was entitled to a preferential tax rate of 15% for the years ended December 31, 2022, 2023 and 2024, respectively. 

 

The Group’s subsidiaries that are the PRC tax resident are required to withhold the PRC withholding tax of 10% on dividend payment to their non-PRC resident immediate holding company, unless such dividend payment is qualified for the 5% reduced tax rate under the Arrangement between Mainland China and Hong Kong for the Avoidance of Double Taxation and the Prevention of Fiscal Evasion with respect to Taxes on Income (the “PRC-HK DTA”).

 

One of the Group’s wholly-owned subsidiaries, CNinsure Holdings Limited, was determined by Hong Kong Taxation Bureau to be a Hong Kong resident enterprise since July 2018. The Hong Kong resident certificate was issued by the Hong Kong Inland Revenue Department valid till the year ending December 31, 2023. Accordingly, CNinsure Holdings Limited qualified as a Hong Kong resident and was entitled to enjoy a reduced tax rate of 5% for the dividends paid by PRC subsidiaries for the years ended December 31, 2021, 2022 and 2023 under Bulletin [2018] No. 9 (e.g. beneficial ownership, shareholding percentage and holding period).

 

The Group accounts for uncertain income tax positions by prescribing a minimum recognition threshold in the financial statements. The Group’s liabilities for unrecognized tax benefits were included in other tax liabilities. As of December 31, 2023 and 2024, the balance of unrecognized tax benefits is comprised of amounts mainly arising from gain on disposal of subsidiaries and certain transfer pricing arrangements.

 

F-51

 

 

AIFU INC.

Notes to the Consolidated Financial Statements

(In thousands, except for shares and per share data)

 

(16) Income Taxes (Continued)

 

The movements of unrecognized tax benefits are as follows:

 

   RMB 
Balance as of January 1, 2022   73,213 
Change in unrecognized tax benefits   
 
Decrease in tax positions   (36,566)
Balance as of December 31, 2022   36,647 
Change in unrecognized tax benefits   
 
Decrease in tax positions   (2,279)
Balance as of December 31, 2023   34,368 
Change in unrecognized tax benefits   
 
Decrease in tax positions   (4,744)
Balance as of December 31, 2024   29,624 

 

The uncertain tax positions are related to tax years that remain subject to examination by the relevant tax authorities. Based on the outcome of any future examinations, or as a result of the expiration of statute of limitations for specific jurisdictions, it is reasonably possible that the related unrecognized tax benefits for tax positions taken regarding previously filed tax returns, might materially change from those recorded as liabilities for uncertain tax positions in the Group’s consolidated financial statements. In addition, the outcome of these examinations may impact the valuation of certain deferred tax assets (such as net operating losses) in future periods. The Group’s policy is to recognize interest and penalties accrued on any unrecognized tax benefits, if any, as a component of income tax expense. The Group does not anticipate any significant increases or decreases to its liability for unrecognized tax benefits within the next twelve months.

  

According to the PRC Tax Administration and Collection Law, the statute of limitations is three years if the underpayment of income taxes is due to computational errors made by the taxpayer. The statute of limitations will be extended to five years under special circumstances, which are not clearly defined, but an underpayment of income tax liability exceeding RMB100 is specifically listed as a special circumstance. In the case of a transfer pricing related adjustment, the statute of limitations is ten years. There is no statute of limitations in the case of tax evasion. During the current year, the Group reversed transfer pricing related uncertain tax position amounting to RMB581 when its statute of limitation expired in 2024. 

 

Income tax expenses are comprised of the following:

 

   Year Ended December 31, 
   2022   2023   2024 
   RMB   RMB   RMB 
Current tax expense   13,169    44,836    7,763 
Deferred tax expense   27,847    14,566    90,952 
Income tax expense   41,016    59,402    98,715 

 

F-52

 

 

AIFU INC.

Notes to the Consolidated Financial Statements

(In thousands, except for shares and per share data)

 

(16) Income Taxes (Continued)

 

The principal components of the deferred income tax assets and liabilities are as follows:

 

   As of December 31, 
   2023   2024 
   RMB   RMB 
Deferred tax assets:        
Operating loss carryforward   117,072    79,790 
Intangible assets, net   5,003    1,220 
Less: valuation allowances   (81,340)   (71,034)
Total   40,735    9,976 
Deferred tax liabilities:          
Fair value adjustments in relation to short-term investments   15,944    103,200 
Estimated profit arising from future renewal commissions   91,428    87,743 
PRC dividend withholding taxes   29,230    26,730 
Identifiable intangible assets   12,549    
 
Total   149,151    217,673 

 

The Group considers positive and negative evidence to determine whether some portion or all of the deferred tax assets will more likely than not be realized. This assessment considers, among other matters, the nature, frequency and severity of recent losses, forecasts of future profitability, the duration of statutory carry forward periods, the Group’s experience with tax attributes expiring unused and tax planning alternatives. Valuation allowances have been established for deferred tax assets based on a more-likely-than-not threshold. The Group’s ability to realize deferred tax assets depends on its ability to generate sufficient taxable income within the carry forward periods provided for in the tax law. The Group has provided RMB81,340 and RMB71,034 valuation allowance for the years ended December 31, 2023 and 2024, respectively.

 

The Group had total operating loss carry-forwards of RMB468,715 and RMB303,143 as of December 31, 2023 and 2024, respectively. As of December 31, 2024, all of the operating loss carry-forwards will expire in the years from 2025 to 2029. During the years ended December 31, 2022, 2023 and 2024, RMB18,349, RMB44,091 and RMB48,259, respectively, of tax loss carried forward has been expired and cancelled.

 

F-53

 

 

AIFU INC.

Notes to the Consolidated Financial Statements

(In thousands, except for shares and per share data)

 

(16) Income Taxes (Continued)

 

Reconciliation between the provision for income taxes computed by applying the PRC enterprise income rate of 25% to net income before income taxes and income of affiliates, and the actual provision for income taxes is as follows:

 

   Year Ended December 31, 
   2022   2023   2024 
   RMB   RMB   RMB 
Income from continuing operations before income taxes, share of income of affiliates, net   196,335    349,818    413,241 
PRC statutory tax rate   25%   25%   25%
Income tax at statutory tax rate   49,084    87,455    103,310 
Expenses not deductible for tax purposes:               
—Entertainment   2,099    2,417    703 
—Impairment on goodwill   
    
    93,537 
—Provision for expected credit losses on other receivables   
    
    11,940 
—Other   479    340    1,434 
Effect of tax holidays on concessionary rates granted to PRC entities   (12,671)   (9,956)   (507)
Effect of different tax rates of subsidiaries operating in other jurisdictions   2,342    4,110    (135,440)
Change in valuation allowance   40,501    2,713    20,179 
Utilized of Deferred income tax for dividend distribution   
    
    (2,500)
Effect of non-taxable (income) loss *   (4,620)   (25,709)   29,969 
Unrecognized tax benefits arising from certain transfer pricing arrangements   (36,566)   (2,279)   (4,744)
Deferred income tax reverse   
    
    (18,800)
Other   368    311    (366)
Income tax expense   41,016    59,402    98,715 

 

* The effect of non-taxable income for years ended December 31, 2022 represents an income tax exemption according to the Notice (Cai Shui [2002] No. 128) promulgated by the State Administration of Taxation and Ministry of Finance in China on dividend income derived from a purchased open-end securities investment fund product that the Group recorded as short term investment. The effect of non-taxable income for the year ended December 31, 2023 is primarily relating to the non-taxable gains from changes in fair value of equity interests held by the Group. The effect of non-taxable loss for the year ended December 31, 2024 is primarily relating to the non-taxable loss from changes in fair value of equity interests held by the Group.

 

Additional PRC income taxes that would have been payable without the tax exemption amounted to approximately RMB12,671, RMB9,956 and RMB507 for the years ended December 31, 2022, 2023 and 2024, respectively. Without such exemption, the Group’s basic net profit per share for the years ended December 31, 2022, 2023 and 2024 would have been decreased by RMB0.01, RMB0.01 and RMB0.00, and diluted net profit per share for the years ended December 31, 2022, 2023 and 2024 would have been decreased by RMB0.01, RMB0.01 and RMB0.00, respectively.

 

If the entities were to be non-resident for PRC tax purposes, dividends paid to it out of profits earned after January 1, 2008 would be subject to a withholding tax. In the case of dividends paid by PRC subsidiaries, the withholding tax would be 10%, whereas in the case of dividends paid by PRC subsidiaries which are 25% or more directly owned by tax residents in the Hong Kong Special Administrative Region, the withholding tax would be 5%. The Group’s subsidiary, CNinsure Holdings Limited qualified as Hong Kong resident and was entitled to enjoy a 5% reduced tax rate under Bulletin [2018] No. 9 for the years ended December 31, 2021.

 

F-54

 

 

AIFU INC.

Notes to the Consolidated Financial Statements

(In thousands, except for shares and per share data)

 

(16) Income Taxes (Continued)

 

Aggregate undistributed earnings of the Group’s subsidiaries and former VIEs in the PRC that are available for distribution to the Group of approximately RMB1,664,408 and RMB1,448,197 as of December 31, 2023 and 2024 respectively, are considered to be indefinitely reinvested. If those earnings were to be distributed or they were determined to be no longer permanently reinvested, the Group would have to record a deferred tax liability in respect of those undistributed earnings of approximately RMB83,220 and RMB72,410, respectively. 

 

Under applicable accounting principles, a deferred tax liability should be recorded for taxable temporary differences attributable to the excess of financial reporting over tax basis, including those differences attributable to a more-than-50-percent-owned domestic subsidiary. However, recognition is not required in situations where the tax law provides a means by which the reported amount of that investment can be recovered tax-free and the enterprise expects that it will ultimately use that means.

 

(17) Capital Structure

 

Shares Structure

 

The Company was incorporated in the Cayman Islands on April 10, 2007. The original authorized share capital was US$10,000,000 divided into 10,000,000,000 ordinary shares with a par value of $0.001 per share.

 

On October 31, 2024, the Company held an extraordinary general meeting and obtained requisite shareholders’ approval to adopt a dual-class share structure. Under this structure, the authorized share capital is US$10,000,000 divided into (1) 8,000,000,000 Class A Ordinary Shares of a nominal or par value of US$0.001 each and (2) 2,000,000,000 Class B Ordinary Shares of a nominal or par value of US$0.001 each.

 

As of December 31, 2024, no Class B Ordinary Shares were outstanding, while 1,132,091,984 Class A ordinary shares were outstanding.

 

Issuance of new shares

 

During 2024, the Company issued 200,000 Class A ordinary shares to shareholders on market price and 138,210,000 Class A ordinary shares for share option exercise of which 138,000,000 Class A ordinary shares were repurchased on December 10, 2024.

 

During 2023, as disclosed in Note (3)(a), the Company issued 61,853,580 ordinary shares to the shareholders of Zhongrong to acquire 57.73% equity interests of Zhongrong in March 2023. The consideration, adjustable based on the achievement of certain performance targets in the next three years by Zhongrong, is subject to a lock-up period of three years and will be released from lock-up in two batches after 2025. On August 31, 2023, one of the selling shareholders who previously sold 1.56% equity interests in Zhongrong in exchange for 0.3% equity interests of the Group, entered into a supplemental agreement with the Group to modify the payment terms from ordinary shares of the Company to RMB11,513 in cash. As a result, 3,591,780 ordinary shares previously issued to the selling shareholder were repurchased by the Company in December 2023 which resulted in recognizing a loss of RMB3,043 in others, net in the consolidated statements of income and comprehensive income for the year ended December 31, 2023. The repurchased shares were included in treasury stock as of December 31, 2023.

 

As disclosed in Note (3)(b), the Company issued 13,660,720 ordinary shares to the shareholders of Zhongji to acquire 51% of the equity interests of Zhongji in March 2023. The consideration, adjustable based on the achievement of certain performance targets in the next three years by Zhongji, is subject to a lock-up period of three years and will be released from lock-up in two batches after 2025.

 

As stated in Note (3)(b), the Company issued 9,107,140 ordinary shares to the existing shareholder of Taiping to acquire 51% of the equity interests of Taiping in March 2023. As Taiping failed to meet certain performance targets, 9,107,140 previously issued ordinary shares were repurchased by the Company and the Company surrendered the acquired 51% equity interests of Taiping, pursuant to a supplementary agreement entered on November 30, 2023. The repurchased shares were included in treasury stock as of December 31, 2023.

 

F-55

 

 

AIFU INC.

Notes to the Consolidated Financial Statements

(In thousands, except for shares and per share data)

 

(17) Capital Structure (Continued)

 

The Group accounts for the repurchased ordinary shares under the par value method and includes such treasury stock as a component of the shareholders’ equity.

 

 Repurchase of ordinary shares

 

(i) During 2024, the Company repurchased an aggregate of 127,710 ADSs from the open market, representing 0.22% of the total shares outstanding as of December 31, 2024, at an average price of US$6.4 per ADS for a total amount of approximately RMB5,569, under the 2022 Share Buyback Program. The Company has also repurchased an aggregate of 138,000,000 Class A ordinary shares at a price of US$0.096 per Class A ordinary shares which was previously issued to certain employees for share option exercise on July 2, 2024. The repurchased price was equivalent to the exercise price of such share options.

 

During 2023, the Company repurchased an aggregate of 526,441 ADSs from the open market and 634,946 ADSs from certain shareholders, representing 2% of the total shares outstanding as of December 31, 2023, at an average price of US$7.42 per ADS for a total amount of approximately RMB62,309, under the 2022 Share Buyback Program.

 

During 2022, the Company repurchased an aggregate of 72,465 ADSs from the open market, representing 0.1% of the total shares outstanding as of December 31, 2022,at an average price of US$7.85 per ADS for a total amount of approximately RMB3,984, under its share buyback program (“2022 Share Buyback Program”) to repurchase up to US$20 million ADSs, as previously announced by its board of directors in December 2022.

 

The Group accounts for repurchased ordinary shares under the par value method and includes such treasury stock as a component of the shareholders’ equity. 

 

(18) Net Income per Share

 

As of December 31, 2022, 2023 and 2024, there were nil, nil and 11,326,000 employee share options or non-vested ordinary shares, respectively, which could potentially dilute basic net earnings per share in the future, but which were excluded from the computation of diluted net earnings per share in the periods presented, as their effects would have been anti-dilutive.

 

The computation of basic and diluted net income per ordinary share is as follows:

 

   Year Ended December 31, 
   2022   2023   2024 
   RMB   RMB   RMB 
Basic:            
Net income   85,723    289,099    309,474 
Less: Net income (loss) attributable to the noncontrolling interests   (14,549)   8,622    (145,486)
Net income attributable to the Company’s shareholders   100,272    280,477    454,960 
Weighted average number of ordinary shares outstanding*   1,074,196,310    1,074,372,067    1,066,694,178 
Basic net income per ordinary share   0.09    0.26    0.43 
Basic net income per ADS   1.87    5.22    8.53 

 

* The weighted average number of ordinary shares outstanding excludes the number of ordinary shares issued in business combinations occurred in 2023 through an exchange of equity interests that are treated in the same manner as contingently issuable shares because the holders must return all or part if all necessary conditions have not been satisfied by the end of the period.

 

F-56

 

 

AIFU INC.

Notes to the Consolidated Financial Statements

(In thousands, except for shares and per share data)

 

(18) Net Income per Share (Continued)

 

   Year Ended December 31, 
   2022   2023   2024 
   RMB   RMB   RMB 
Diluted:            
Net income   85,723    289,099    309,474 
Less: Net  (loss) income attributable to the noncontrolling interests   (14,549)   8,622    (145,486)
Net income attributable to the Company’s shareholders   100,272    280,477    454,960 
Weighted average number of ordinary shares outstanding   1,074,196,310    1,074,372,067    1,066,694,178 
Weighted average number of dilutive potential ordinary shares from share options and restricted share units   261,511    2,368,131    3,854,286 
Total   1,074,457,821    1,076,740,198    1,070,548,464 
Diluted net income per ordinary share   0.09    0.26    0.42 
Diluted net income per ADS   1.87    5.21    8.50 

 

(19) Distribution of Profits

 

As stipulated by the relevant PRC laws and regulations applicable to China’s foreign investment enterprise, the Group’s subsidiaries and former VIEs in the PRC are required to maintain non-distributable reserves which include a statutory surplus reserve as of December 31, 2023 and 2024. Appropriations to the statutory surplus reserve are required to be made at not less than 10% of individual company’s net profit as reported in the PRC statutory financial statements of the Company’s subsidiaries and former VIEs. The appropriations to statutory surplus reserve are required until the balance reaches 50% of the registered capital of respective subsidiaries and former VIEs.

 

The statutory surplus reserve is used to offset future losses. These reserves represent appropriations of retained earnings determined according to PRC law and may not be distributed. The accumulated amounts contributed to the statutory reserves were RMB608,376 and RMB593,691 as of December 31, 2023 and 2024, respectively.

 

Under PRC laws and regulations, there are restrictions on the Company’s PRC subsidiaries and former VIEs with respect to transferring certain of their net assets to the Company either in the form of dividends, loans, or advances. Amounts of restricted net assets include paid in capital and statutory surplus reserve of the Company’s PRC subsidiaries and the net assets of the former VIEs in which the Company has no legal ownership, totaling RMB1,510,070 and RMB1,495,385 as of December 31, 2023 and 2024, respectively, which were not eligible to be distributed.

 

F-57

 

 

AIFU INC.

Notes to the Consolidated Financial Statements

(In thousands, except for shares and per share data)

 

(20) Related-party Balances and Transactions

 

The principal related-party balances as of December 31, 2023 and 2024, and transactions for the years ended December 31, 2022, 2023 and 2024 are as follows:

 

  (i) On December 28, 2020, the Group entered into a framework strategic partnership agreement, or, the “Agreement”, with Puyi Enterprise Management Consulting Co., Ltd (“Puyi Consulting”), which was controlled by HPH (formerly known as “Puyi”). Pursuant to the Agreement, both parties, on the basis of full compliance with relevant regulatory and legal requirements will share customer and channel resources and explore collaboration opportunities on the provision of value-added asset management services to Chinese households, by leveraging both parties’ respective strength in insurance and financial services. For the year ended December 31, 2022, the Group incurred RMB13,548 commission cost to Puyi Consulting and the balance of account payable as of December 31, 2022 was RMB4,987. For the year ended December 31, 2023, the Group incurred RMB1,590 commission cost to Puyi Consulting and the balance of account payable as of December 31, 2023 was nil. For the year ended December 31, 2024, the Group incurred nil commission cost to Puyi Consulting and the balance of account payable as of December 31, 2024 was nil. In order to diversify the Group’s services and product offerings, the Group provided referral services of publicly-raised and privately-raised fund products provided by HPH’s clients, the Group referred HPH’s financial advisors to their clients and HPH’s financial advisors will be responsible for providing product information and handling purchasing procedures. For the year ended December 31, 2022, the Group incurred RMB1,166 referral service fee from HPH and the balance of account receivable as of December 31, 2022 was RMB1. For the year ended December 31, 2023, the Group incurred RMB530 referral service fee from HPH and the balance of account receivable as of December 31, 2023 was nil. For the year ended December 31, 2024, the Group incurred RMB943 referral service fee from HPH and the balance of account receivable as of December 31, 2024 was RMB173.

 

  (ii) On March 7, 2022, the Group entered into an agreement with Puyi Consulting. Pursuant to this agreement, Puyi Consulting provided training services and customer salon support services to the Group. For the year ended December 31, 2022, the Group incurred RMB7,017 services expense to Puyi Consulting and the balance of other payable as of December 31, 2022 was RMB4,177. For the year ended December 31, 2023, the Group incurred RMB3,231 services expense to Puyi Consulting and the balance of other payable as of December 31, 2023, was nil. For the year ended December 31, 2024, the Group incurred RMB536 services expense to Puyi Consulting and the balance of other payable as of December 31, 2024, was nil.

 

  (iii) As disclosed in Note (9), the Group entered into a share repurchase agreement with HPH, pursuant to which the Group agreed to transfer all of its 4.46% equity interests in HPH back to HPH on December 22, 2023. Concurrently, a wholly-owned subsidiary of the Group entered into a share transfer agreement with HPH to acquire 15.41% equity interests in Puyi Fund, a wholly-owned subsidiary of HPH, at the aggregate consideration of the aforementioned 4.46% equity interests in HPH and cash of RMB10,463.

 

  (iv) As disclosed in Note (3)(d), the Group acquired 100% equity interest in Puyi Family Office (Chengdu) from HPH for a nominal consideration on December 31, 2023.

 

F-58

 

 

AIFU INC.

Notes to the Consolidated Financial Statements

(In thousands, except for shares and per share data)

 

(21) Commitments and Contingencies

 

Lease commitments

 

The Group has entered into operating lease agreements for certain offices. Future minimum lease payments under non-cancellable operating leases with initial terms more than one year are included in Note 11.

 

As of December 31, 2024, the total future minimum lease payments under non-cancellable short-term leases, including the agreed property management fee, with respect to the office are payable as follows:

 

   Lease Commitment 
   RMB 
Within 1 year   1,972 
1-3 years   2,054 
Total   4,026 

 

Contingencies

 

As of December 31, 2024, there was no pending legal proceeding to which the Group is a party that will have a material effect on the Group’s business, results of operations or cash flows.

 

(22) Concentrations of Credit Risk

 

Concentration risks

 

Customers accounting for 10% or more of total net revenues excluding estimated renewal commissions are as follows:

 

   Year ended December 31, 
   2022   %  of
sales
   2023   % of
sales
   2024   % of
sales
 
   RMB       RMB       RMB     
Sinatay Life Insurance Co., Ltd. (“Sinatay”)   497,143    19.6%   438,026    15.3%   177,868    9.8 
Aeon Life Insurance Co., Ltd. (“Aeon”).    *     *    295,217    10.3%   *    * 
Ping An Property & Casualty Insurance Company of China, Ltd. (“Ping An”)    *     *    *    *    175,205    9.7 
Subtotal   497,143    19.6%   733,243    25.6%   353,073    19.5 

 

* represented less than 10% of total net revenues for the year.

 

Customers which accounted for 10% or more of gross accounts receivable excluding estimated renewal commissions are as follows:

 

   As of December 31, 
   2023   %   2024   % 
   RMB       RMB     
Sinatay   57,119    14.7%   29,567    13.5%
Greatwall Life Insurance Co., Ltd   63,455    16.3%    *     * 
Fanhua RONS    *     *    29,063    13.3%
Subtotal   120,574    31.0%   58,630    26.8%

 

  * represented less than 10% of accounts receivable as of the year end.

 

The Group performs ongoing credit evaluations of its customers and generally does not require collateral on accounts receivable.

 

The Group places its cash and cash equivalents and short-term investments with financial institutions with low credit risk.

 

F-59

 

 

AIFU INC.

Notes to the Consolidated Financial Statements

(In thousands, except for shares and per share data)

 

(23) Share-based Compensation

 

(a) 2022 Options

 

On August 12, 2022, the Company granted share options (“2022 Options”) to its independent directors to purchase up to 4,000,000 ordinary shares of the Company. Pursuant to the option agreements entered into between the Company and the option grantees, the options vest over a four-year service period starting from the date of grant, with 30% (“Option D1”), 30% (“Option D2”), 20% (“Option D3”) and the remaining 20% (“Option D4”) of the options being vested on August 31 of each of the years starting from 2023 to 2026, respectively, subject to the continuous service of the option grantees. The 2022 Options expire no later than August 1, 2032, subject to earlier termination upon an optionee’s cessation of service. The 2022 Options had an exercise price of US$0.2305 (RMB1.64) and an intrinsic value of US$0.0020 (RMB0.01) per ordinary share on the date of grant. The fair value of the options was determined by using the Black-Scholes option pricing model.

 

For the year ended December 31, 2024, changes in the status of total outstanding options, were as follows:

 

   Number of
options
   Weighted
average
exercise price
in USD
   Weighted average
remaining
contractual life
(In years)
   Aggregate
Intrinsic Value
USD
 
Outstanding as of January 1, 2024   4,000,000    0.2305    5.19    408 
Outstanding as of December 31, 2024   4,000,000    0.2305    4.19     

 

As certain independent director resigned from the board during the year, with the board approval, the option granted to the independent director has accelerated vested at the date of resignation. For the years ended December 31, 2023 and 2024, share-based compensation expenses of RMB1,481 and RMB2,409 were recognized in connection with the 2022 Options, respectively. As of December 31, 2023 and 2024, unrecognized share-based compensation expense related to unvested share options granted to the independent directors totaled RMB2,684 and RMB312, respectively. The unvested share options expense relating to the share options with a graded vesting schedule is expected to be recognized over a weighted-average period of 1.6 years on a straight-line basis at an amount which at least equals the portion of the grant-date fair value of the 2022 Options that are vested at that date. 

 

(b) Restricted Share Units (“RSUs”)

 

 On August 16, 2023, the board of directors of the Company granted restricted share units of 536,990 ADSs (“RSUs”) to one of our former executive offices. Pursuant to the agreement entered into between the Company and the grantee, the ADSs vest over a five-year service period starting from the date of grant, with 100,000 ADSs, 100,000 ADSs, 136,990 ADSs, 100,000 ADSs and the remaining 100,000 ADSs to be vested on June 30 of each of the years starting from 2024 to 2028, respectively, subject to the continuous service of the grantee. The fair value of the RSUs was measured as the grant-date market price of the Company’s stock at US$6.35/ADS. 

 

On July 15, 2024, the board of directors of the Company granted an additional RSUs of 268,200 ADS to the executive office. Pursuant to the agreement entered into between the Company and the grantee, the ADSs vest over a two-year service period starting from the date of grant. Upon resignation of this executive office in September 30, 2024, the board has approved that a total of RSUs of 800,000 ADS will be immediately vested to him with a lock up period of 30 months and the remaining RSUs granted to him were forfeited. The fair value of the RSUs was measured as the grant-date market price of the Company’s stock at US$1.42/ADS. 

 

On November 17, 2024, the board of directors of the Company granted RSUs of 1,000,000 ADS to the new chair of the board. Pursuant to the agreement entered into between the Company and the grantee, the ADSs vest over a three-year service period starting from the date of grant, with 30%, 30% and 40% to vest on grant date of each of the years starting from 2025 to 2027, respectively, subject to the continuous service of the grantee. The fair value of the RSUs was measured as the grant-date market price of the Company’s stock at US$1.13/ADS. 

 

F-60

 

 

AIFU INC.

Notes to the Consolidated Financial Statements

(In thousands, except for shares and per share data)

 

(23) Share-based Compensation (Continued)

 

(b) Restricted Share Units (“RSUs”) (Continued)

 

A summary of the activity of the service-based RSUs for the year ended December 31, 2024 is presented as follows:

 

   Number of restricted shares   Weighted average
grant-date fair value
 
       US$ 
Unvested as of January 1, 2023   
    
 
Granted   536,990    3,410 
Unvested as of December 31, 2023   536,990    
 
Granted   1,268,200    1,511 
vested   (839,305)   
 
Forfeited   (5,190)   
 
Unvested as of December 31, 2024   960,695    
 

 

The Company recorded share-based compensation expense of RMB1,987 and RMB25,329 in connection with the RSUs for the year ended December 31, 2023 and 2024, respectively. As of December 31, 2024, unrecognized share-based compensation expense related to RSUs granted to the executive officer is RMB7,924, which is expected to be recognized over a weighted-average period of 2.9 years on a straight-line basis at an amount which at least equals the portion of the grant-date fair value of the RSUs that are vested at that date.

   

(c) Million Dollar Round Table Options (“MDRT Options”)

 

2023 Million Dollar Round Table Options (“2023 MDRT Options”)

 

On February 6, 2023, the board of directors of the Company granted share options, or the 2023 MDRT Options, to its independent high-performing agents to purchase up to 13,680,000 ordinary shares of the Company. Pursuant to the option agreements entered into between the Company and the option grantees, the options vest over a two-year service period starting from the date of grant, with 50% and the remaining 50% of the options being vested on March 31, 2024 and March 31, 2025, respectively, subject to the continuous service of the option grantees and the achievement of the performance conditions. The 2023 MDRT Options expire no later than August 1, 2027, subject to earlier termination upon an optionee’s cessation of service. The 2023 MDRT Options had an exercise price of US$0.0500 (RMB0.35) and an intrinsic value of US$0.3125 (RMB2.22) per ordinary share on the date of grant.

 

2024 Million Dollar Round Table Options1 (“2024 MDRT Options 1”)

 

On April 16, 2024, the board of directors of the Company granted share options to certain MDRT agents or the 2024 MDRT Option to purchase up to 18,088,000 ordinary shares of the Company. Pursuant to the option agreements entered into between the Company and the option grantees, the options vest over a two-year service period starting from the date of grant, with 50% and the remaining 50% of the options being vested on March 31 of each of the years starting from 2025 to 2026, respectively, subject to the continuous service of the option grantees and the achievement of the performance conditions. 2024 MDRT Option expire no later than August 1, 2027, subject to earlier termination upon an optionee’s cessation of service. 2024 MDRT Option has an exercise price of US$0.1181 (RMB0.8582) and an intrinsic value of US$0.05 (RMB0.37) per ordinary share on the date of grant.

 

2024 Million Dollar Round Table Options 2 (“2024 MDRT Options 2”)

 

During the year of 2024, the board of directors of the Company granted share options to certain newly recruited agents and sales team leaders to purchase up to 8,330,000 ordinary shares of the Company. Pursuant to the option agreements entered into between the Company and the option grantees, the options vest over a two-year service period starting from the date of grant, with 50% and the remaining 50% of the options being vested on March 31 of each of the years starting from 2025 to 2026, respectively, subject to the continuous service of the option grantees and the achievement of the performance conditions. 2024 MDRT Option expire no later than August 1, 2027, subject to earlier termination upon an optionee’s cessation of service. 2024 MDRT Option has an exercise price of US$0.0500 (RMB0.3634) and an intrinsic value with rang of US$0.07 (RMB0.48) to US$0.16 (RMB0.86) per ordinary share on the date of grant.

 

F-61

 

 

AIFU INC.

Notes to the Consolidated Financial Statements

(In thousands, except for shares and per share data)

 

(23) Share-based Compensation (Continued)

 

(c) Million Dollar Round Table Options (Continued)

 

The Group used the binomial option pricing model in determining the fair value of the options granted, which requires the input of highly subjective assumptions, including the expected life of the stock option, stock price volatility, dividend rate and risk-free interest rate. The assumptions used in determining the fair value of the 2023 MDRT Options on the grant date were as follows:

 

Assumptions   2023 MDRT   2024 MDRT 1   2024 MDRT 2  
Expected dividend yield (Note i)   3.69%   3.22%   3.22%  
Risk-free interest rates (Note ii)   3.88%   4.81%   4.44-4.81%  
Expected volatility (Note iii)   51.41%   59.78%   59.78-60.61%  
Expected life in years (Note iv)   4.49   3.29   3.1-3.29  
Exercise multiple (Note v)   2.80   1.0   1.0  
Fair value of options on grant date   US$0.2896~US$0.2997   US$0.0834~US$0.0839   US$0.0711~US$0.1204  

 

  (i) Expected dividend yield:

 

The expected dividend yield was estimated by the Group based on its historical and future dividend policy.

 

  (ii) Risk-free interest rate:

 

Risk-free interest rate was estimated based on the US Government Bond yield and pro-rated according to the tenor of the options as of the valuation date.

 

  (iii) Expected volatility:

 

The volatility of the underlying ordinary shares was estimated based on the annualized standard deviation of the continuously compounded rate of return on the daily average adjusted share price of the Group as of the Valuation Date.

 

  (iv) Expected life:

 

The expected life was estimated based on the end of the vesting period and the contractual term of the award of the Options plan.

 

  (v) Exercise multiple:

 

The exercise multiple was estimated based on empirical studies.

 

F-62

 

 

AIFU INC.

Notes to the Consolidated Financial Statements

(In thousands, except for shares and per share data)

 

(23) Share-based Compensation (Continued)

 

(c) Million Dollar Round Table Options (Continued)

 

A summary of share options outstanding as of December 31, 2024, and activity during the year then ended, is presented below:

 

   Number of
options
   Weighted
average
exercise price
in USD
   Weighted
average
remaining
contractual life
(In years)
   Aggregate
Intrinsic Value
USD
 
Outstanding as of January 1, 2023 
          
Granted   13,680,000    0.0500    4.49    4,275 
Exercised   
             
Forfeited   (2,380,000)            
Outstanding as of December 31, 2023   11,300,000    0.0500    3.59    3,192 
Granted   26,418,000    0.0955    3.19    1,778 
Exercised   (210,000)            
Forfeited   (10,039,420)            
Outstanding as of December 31, 2024   27,468,580    0.0903    2.59    57 

 

For the years ended December 31, 2023 and 2024, share-based compensation expense of RMB13,627 and RMB10,851, respectively, was recognized in connection with the MDRT Options. As of December 31, 2024, unrecognized share-based compensation expense related to unvested MDRT Options totaled RMB5,829, which is expected to be recognized over a weighted-average period of 0.25 years on a straight-line basis. The Group estimates that the forfeiture rate for the independent high-performing agents will be approximately 31% for the year ended December 31, 2024.

 

(d) 2024 Share Option Grants

 

On February 2, 2024, share options were granted to certain employees of the Company and top agents to purchase 5,799,925 ADSs of HPH as a supplement of salary and benefit packages. Pursuant to the share incentive program, the exercise price of these options is US$0.001 per HPH’s ADS. The options are scheduled to vest over a one-year period starting from March 1, 2025, subject to the achievement of certain key performance indicators by the option holders and their continued service with the Group. The performance indicators were failed to achieve during the year and the share option is all forfeited in the year. Share-based compensation expense was recognized in the first half year and reversed in the second half of the year.

 

On July 2, 2024, the board of directors of the Company granted share options to certain key employees (“2024 Option 4”) to purchase up to 138,000,000 ordinary shares of the Company. On July 14, 2024, Option 4 were fully exercised at an exercise price of US$0.096 per ordinary share with cash borrowed by the Grantees from the Group. As of December 4, 2024, all of the shares exercised under 2024 Option 4 have been repurchased by the Company at a price of US$0.096 per ordinary share and the loans to the Grantees for option exercise was fully repaid.

 

2023 Share Incentive Plan

 

On February 20, 2024, the board of directors (the “board”) adopted a share incentive plan under which the Company has reserved 113,423,618 ordinary shares for issuance, which was approximately 10% of the outstanding ordinary shares as of December 31, 2023. Up to the date the consolidated financial statements are issued, no options or RSUs have been granted under the share incentive plan.

  

F-63

 

 

AIFU INC.

Notes to the Consolidated Financial Statements

(In thousands, except for shares and per share data)

 

(24) Segment Reporting

 

As of December 31, 2023 and 2024, the Group operated two segments: (1) the insurance agency segment, which mainly consists of providing agency services for distributing life and P&C insurance products on behalf of insurance companies, and (2) the claims adjusting segment, which consists of providing pre-underwriting survey services, claim adjusting services, disposal of residual value services, loading and unloading supervision services, and consulting services. Operating segments are defined as components of an enterprise about which separate financial information is available and evaluated regularly by the Group’s chief operating decision maker (“CODM”) in deciding how to allocate resources and in assessing performance. The Group’s CODM is the Chief Executive Officer. 

 

The following table shows the Group’s operations by business segment for the years ended December 31, 2022, 2023 and 2024. Other represents revenue and expenses that are not allocated to reportable segments and corporate related items.

 

   For the year ended December 31, 2024     
   Agency   Claims Adjusting   Other   Consolidated   Consolidated 
   RMB   RMB   RMB   RMB   USD 
   (In thousands)     
Total revenues   1,331,778    477,053    
    1,808,832    247,809 
                          
Operating costs and expenses:                         
Cost of revenues   (799,781)   (313,085)   
    (1,112,866)   (152,462)
Selling expenses   (86,372)   (104,289)   (17,922)   (208,583)   (28,576)
General and administrative expenses   (329,519)   (48,403)   (141,183)   (519,105)   (71,117)
Impairment loss   (404,121)             (404,121)   (55,364)
Total operating costs and expenses   (1,619,793)   (465,779)   (159,105)   (2,244,675)   (307,519)
                          
Operating profit   (288,015)   11,275    (159,105)   (435,843)   (59,710)
                          
Gains or loss from fair value change   
    
    (78,499)   (78,499)   (10,754)
Investment income   42,288    
    
    42,288    5,793 
Gains from the disposal of subsidiaries             897,306    897,306    122,930 
Interest income   2,144    648    12,948    15,740    2,156 
Financial cost   (4,450)   (2)   1,135    (3,317)   (454)
others,net   (136,875)   12    112,429    (24,434)   (3,346)
                          
Income (loss) before income taxes   (384,908)   11,933    786,214    413,241    56,615 
                          
Income Tax expense   11,867    (6,761)   (103,822)   (98,715)   (13,524)
Share of Loss of affiliates             (5,052)   (5,052)   (692)
                          
Net income (loss)   (373,041)   5,172    677,340    309,474    42,399 
Less: net income (loss) attributable to noncontrolling interests   (148,720)   3,234    
    (145,485)   (19,931)
Net income (loss) attributable to AIFU Inc.   (224,321)   1,938    677,340    454,959    62,330 

 

F-64

 

 

AIFU INC.

Notes to the Consolidated Financial Statements

(In thousands, except for shares and per share data)

 

(24) Segment Reporting (Continued)

 

   For the year ended December 31, 2023 
   Agency   Claims adjusting   Other   Consolidated 
   RMB   RMB   RMB   RMB 
Net revenues:  (In thousands) 
Total net revenues   2,760,448    437,941    
    3,198,389 
Operating costs and expenses:                    
Total operating costs   (1,868,672)   (276,744)   
    (2,145,416)
Selling expenses   (131,934)   (98,393)   (19,896)   (250,223)
General and administrative expenses   (421,780)   (43,452)   (141,693)   (606,925)
Impairment loss                
Total operating costs and expenses   (2,422,386)   (418,589)   (161,589)   (3,002,564)
Income (Loss) from operations   338,062    19,352    (161,589)   195,825 
Other income, net:                    
Gains (Losses) from fair value change   
    
    102,867    102,867 
Investment income related to the realized gain on available-for-sale investments   7,221    856    41,029    49,106 
Gains (Losses) from the disposal of subsidiaries   (2,904)   
    
    (2,904)
Interest income   1,448    740    13,557    15,745 
Financial cost   (10,055)           (10,055)
Others, net   3,457    (19,897)   15,674    (766)
Income before income taxes, share of income and impairment of affiliates, net   337,229    1,051    11,538    349,818 
Income tax expense   (57,086)   (196)   (2,120)   (59,402)
Share of income of affiliates, net of impairment   (1,317)   
    
    (1,317)
Net income   278,826    855    9,418    289,099 
Less: net (loss) income attributable to the noncontrolling interests   4,773    3,849    
    8,622 
Net income attributable to the Company’s shareholders   274,053    (2,994)   9,418    280,477 

 

   For the year ended December 31, 2022 
   Agency   Claims adjusting   Other   Consolidated 
   RMB   RMB   RMB   RMB 
   (In thousands) 
Net revenues:                
Total net revenues   2,376,851    404,763    
    2,781,614 
Operating costs and expenses:                    
Total operating costs   (1,527,572)   (268,031)   
    (1,795,603)
Selling expenses   (159,547)   (102,943)   (10,216)   (272,706)
General and administrative expenses   (370,859)   (45,645)   (128,126)   (544,630)
Impairment loss                
Total operating costs and expenses   (2,057,978)   (416,619)   (138,342)   (2,612,939)
Income (Loss) from operations   318,873    (11,856)   (138,342)   168,675 
Other income, net:                    
Gains (Losses) from fair value change   
    
    
    
 
Investment income related to the realized gain on available-for-sale investments   217    599    16,993    17,809 
Gains (Losses) from the disposal of subsidiaries   
    
    
    
 
Interest income   1,092    529    12,053    13,674 
Others, net   2,994    (24,311)   17,494    (3,823)
Income before income taxes, share of income and impairment of affiliates, net   323,176    (35,039)   (91,802)   196,335 
Income tax expense(benifit)   (78,993)   9,074    28,903    (41,016)
Share of income of affiliates, net of impairment        (272)   (69,324)   (69,596)
Net income   244,183    (26,237)   (132,223)   85,723 
Less: net (loss) income attributable to the noncontrolling interests   
    (14,549)   
    (14,549)
Net income attributable to the Company’s shareholders   244,183    (11,688)   (132,223)   100,272 

 

Substantially all of the Group’s revenues for the three years ended December 31, 2022, 2023 and 2024 were generated from the PRC. A substantial portion of the identifiable assets of the Group is located in the PRC. Accordingly, no geographical segments are presented.

 

F-65

 

 

AIFU INC.

Notes to the Consolidated Financial Statements

(In thousands, except for shares and per share data)

 

(25) Subsequent events

 

(i) On January 2, 2025, the Company issued to Highest Performances Holdings Inc. (“HPH”) and Infinew Limited (“Infinew”) 510,000,000 class B ordinary shares and 490,000,000 class B ordinary shares (the “Subscription Shares”, each “a Subscription Share”), respectively, at par value of US$0.001 per Subscription Share, for US$510,000 and US$490,000, respectively.

 

Following the Issuance, HPH beneficially owns 591,600,788 Class A ordinary shares and 510,000,000 Class B ordinary shares of the Company, representing 51.67% of the total issued and outstanding ordinary shares, and 51.01% of the aggregate voting power, of the Company while Infinew beneficially owns 100,000 Class A ordinary shares and 490,000,000 Class B ordinary shares of the Company, representing 23.00% of the total issued and outstanding ordinary shares and 48.45% of the aggregate voting power of the Company.

 

(ii) In January 2025, the Group entered into share transfer agreement with a third party to sell a wholly owned subsidiary, which held 44.7% equity interest of Fanhua Insurance Surveyors & Loss Adjustors Company Limited (“FHISLA”) for a total cash consideration of RMB30,400 based on its net asset value as of December 31, 2024. The buyer also agreed to assume and be responsible for the liabilities of RMB43,459. FHISLA is operated as claim adjusting segment of the Group as the Group hold control through act-in-concert agreements signed on October 26, 2015. Agreed with all partied, act-in-concert agreements is ceased to effective from February 1, 2025. Considering the lost of control, the Group decided to disposal the equity interest in claim adjusting business.

 

(iii) In January 2025, the Group disposed of 100% equity interests in Guangdong Meidiya Investment Co., Ltd. (“Meidiya”), which holds approximately 44.6% of the equity interests of Fanhua Insurance Surveyors & Loss Adjustors Co., Ltd. (“FHISLA”) and its subsidiaries, to a third party for a consideration of RMB30.24 million (the “Transaction”). The price is based on the net asset value of Meidiya post profit distribution to Fanhua Group Company. The buyer also agreed to assume and be responsible for the liabilities of FHISLA up to a maximum amount of RMB43.5 million. Accordingly the Group recognized a disposal gain of around RM2.0 million (US$0.3 million) in the first half of 2025.

 

(iv) In February 2025, one of our wholly-owned subsidiary transferred its 100% equity interests in Shenzhen Dianlian Information Technology Co., Ltd., the operating entity of eHuzhu mutual aid platform, to our wholly-owed subsidiary Fanhua Blueplus Health Management Co., Ltd. (“Blueplus”). Subsequently, we disposed of our 100% equity interests in Blueplus for a consideration of RMB3.0 million based on its net asset value as of December 31, 2024.

 

(v) On February 14, 2025, the Board agreed to grant a total of 200,000,000 restricted share units (the “RSU”) to certain management and employees as compensation and to terminate the employment relationship on or before March 1, 2025; this RSU incentive reward is equivalent to 200,000,000 Class A ordinary shares of the Company, with a par value of $0.001 per share.

 

(vi) On March 12, 2025, the Group entered into share transfer agreements with four investment firms (the “Purchasers”). Pursuant to the Agreements, the Group will transfer a total of 53,466,331 Class A ordinary shares of BGM to such Purchasers, with each of the Purchasers acquiring 20,000,000, 20,000,000, 6,733,166 and 6,733,165 Class A ordinary shares of BGM respectively, in exchange for an aggregate consideration of US$106,932,662 (the “Share Transfer”). The Share Transfer is expected to be completed by April 30, 2025, and the consideration will be paid in two installments within two years from the Closing Date. As the result of the Share Transfer, the Company’s shareholding in BGM, through CISG, will decrease from 72% to 17.0% and its voting power in BGM will decrease from 3.4% to 0.8%.

 

(vii) On April 17, 2025, the Board approved the change of name from “AIX Inc.” to “AIFU Inc.”

 

F-66

 

 

AIFU INC.

SCHEDULE I—CONDENSED FINANCIAL INFORMATION OF THE COMPANY

 

Balance Sheets

(In thousands, except for shares and per share data)

 

   As of December 31, 
   2023   2024   2024 
   RMB   RMB   US$ 
           Note2(u) 
ASSETS:            
Current assets:            
Cash and cash equivalents   23,595    20,014    2,742 
Short term investments   
    3,694    506 
Other receivables and amounts due from subsidiaries and affiliates   450,933    454,830    62,312 
Total current assets   474,528    478,538    65,560 
Non-current assets:               
Investment in subsidiaries   3,010,729    2,512,999    344,279 
Investment in an affiliate   
    1,004,683    137,641 
Other non-current asset   13,461    17,549    2,404 
Total assets   3,498,718    4,013,769    549,884 
                
LIABILITIES AND SHAREHOLDERS’ EQUITY:               
Current liabilities:               
Other payables and accrued expenses and amounts due to subsidiaries   1,427,456    1,467,253    201,012 
Total liabilities   1,427,456    1,467,253    201,012 
Ordinary shares (Authorized shares:10,000,000,000 at US$0.001 each; issued 1,158,913,224 and 1,159,323,224 shares, of which 1,134,236,184 and 1,132,091,984 shares were outstanding as of December 31, 2023 and 2024, respectively)   8,675    8,678    1,190 
Treasury Stock   (178)   (197)   (27)
Additional paid-in capital   162,721    192,760    26,408 
Retained earnings   1,927,981    2,382,941    326,461 
Accumulated other comprehensive loss   (27,936)   (37,666)   (5,160)
Total shareholders’ equity   2,071,263    2,546,516    348,872 
Total liabilities and shareholders’ equity   3,498,719    4,013,769    549,884 

 

F-67

 

 

AIFU INC.

SCHEDULE I—CONDENSED FINANCIAL INFORMATION OF THE COMPANY—(Continued)

 

Statements of Income and Comprehensive Income

(In thousands)

 

   Year Ended December 31, 
   2022   2023   2024   2024 
   RMB   RMB   RMB   US$ 
General and administrative expenses   (11,318)   (11,018)   (34,232)   (4,690)
Selling expenses   
    (13,627)   (11,927)   (1,634)
Interest income   5    1,201    353    48 
Others, net   17,495    17,009    13,028    1,785 
Equity in earnings of subsidiaries and an affiliate   94,090    286,912    487,738    66,821 
Net Income attributable to the Company’s shareholders   100,272    280,477    454,960    62,330 
Other comprehensive income (loss):                    
Foreign currency translation adjustments   3,728    2,249    1,688    231 
Unrealized net (loss) gains on available-for-sale investments   (1,919)   2,458    (11,418)   (1,564)
Share of other comprehensive gain of affiliates   4,688    
    
    
 
Comprehensive income attributable to the Company’s shareholders   106,769    285,184    445,230    60,997 

 

F-68

 

 

AIFU INC.

SCHEDULE I—CONDENSED FINANCIAL INFORMATION OF THE COMPANY—(Continued)

 

Statements of Cash Flows

(In thousands)

 

   Year Ended December 31, 
   2022   2023   2024   2024 
   RMB   RMB   RMB   US$ 
Cash flow from operating activities:                
Net income   100,272    280,477    454,960    62,330 
Adjustments to reconcile net income to net cash used in operating activities:                    
Equity in earnings of subsidiaries and an affiliate   (94,090)   (312,323)   (509,951)   (69,864)
Compensation expenses associated with stock options   461    17,095    38,589    5,287 
Other non-cash adjustments   
    (22,569)   (4,088)   (560)
Changes in operating assets and liabilities:                    
Other receivables   
    (20)   18    2 
Accrued payroll and Other payables   696    820    (2,432)   (333)
Net cash generated from (used in) from operating activities   7,339    (36,520)   (22,904)   (3,138)
Cash flows generated from (used in) investing activities                    
Changes in investment in subsidiaries and an affiliate   907,006    2,458    (11,418)   (1,564)
Advances to subsidiaries and affiliates   (689,780)   (10,005)   11,087    1,519 
Purchase of short-term investments   
    
    (3,650)   (500)
Fair value change of short-term investments   
    
    44    6 
Proceeds from disposal of short-term investments   10,095    27,639    
    
 
Net cash generated from (used in) investing activities   227,321    20,092    (3,937)   (539)
Cash flows used in financing activities:                    
Proceeds on exercise of stock options   2    
    
    
 
Dividends paid   (317,730)   
    
    
 
Repurchase of ordinary shares from open market   (3,984)   (29,044)   (5,735)   (786)
Proceeds from share issuances   
    
    93    13 
Net cash used in financing activities   (321,712)   (29,044)   (5,642)   (773)
Net decrease in cash and cash equivalents   (87,052)   (45,472)   (32,483)   (4,450)
Cash and cash equivalents and restricted cash at beginning of year   14,507    38,512    23,595    3,233 
Effect of exchange rate changes on cash and cash equivalents   111,057    30,555    28,902    3,960 
Cash and cash equivalents and restricted cash at end of the year   38,512    23,595    20,014    2,742 

 

F-69

 

 

AIFU INC.

Note to Schedule I

(In thousands, except for shares)

 

Schedule I has been provided pursuant to the requirements of Rule 12-04(a), 5-04(c) and 4-08(e)(3) of Regulation S-X, which require condensed financial information as to the financial position, cash flows and results of operations of a parent company as of the same dates and for the same periods for which audited consolidated financial statements have been presented when the restricted net assets of the consolidated and unconsolidated subsidiaries (including variable interest entities) together exceed 25 percent of consolidated net assets as of the end of the most recently completed fiscal year.

 

As of December 31, 2024, RMB1,495,385 of the restricted capital and reserves are not available for distribution, and as such, the condensed financial information of the Company has been presented for the years ended December 31, 2022, 2023 and 2024.

 

As of December 31, 2024, there were no material contingencies, significant provisions of long-term obligations, and mandatory dividend or redemption requirements of redeemable shares or guarantees of the Company except for those which have been separately disclosed in the consolidated financial statements, if any.

 

Basis of preparation

 

The condensed financial information of the Company has been prepared using the same accounting policies as set out in the accompanying consolidated financial statements except that the equity method has been used to account for investments in its subsidiaries.

 

Certain information and footnote disclosures normally included in financial statements prepared in accordance with U.S. GAAP have been condensed or omitted. The footnote disclosures contain supplemental information relating to the operations of the Company and, as such, these statements should be read in conjunction with the notes to the consolidated financial statements of the Group as of December 31, 2023 and 2024 and the years ended 2022, 2023 and 2024.

 

 

F-70

Retrospectively restated for a dual-class structure with effective date of October 31, 2024. http://fasb.org/us-gaap/2024#GoodwillAndIntangibleAssetImpairment P1Y 2000000 0001413855 false FY 0001413855 2024-01-01 2024-12-31 0001413855 dei:BusinessContactMember 2024-01-01 2024-12-31 0001413855 fanh:AmericanDepositarySharesEachRepresenting20ClassAOrdinarySharesMember 2024-01-01 2024-12-31 0001413855 fanh:ClassAOrdinarySharesParValueUS0001PerShareMember 2024-01-01 2024-12-31 0001413855 us-gaap:CommonClassAMember 2024-12-31 0001413855 us-gaap:CommonClassBMember 2024-12-31 0001413855 2023-12-31 0001413855 2024-12-31 0001413855 us-gaap:VariableInterestEntityPrimaryBeneficiaryMember 2023-12-31 0001413855 us-gaap:CommonClassAMember 2023-12-31 0001413855 us-gaap:CommonClassBMember 2023-12-31 0001413855 fanh:AgencyMember 2022-01-01 2022-12-31 0001413855 fanh:AgencyMember 2023-01-01 2023-12-31 0001413855 fanh:AgencyMember 2024-01-01 2024-12-31 0001413855 us-gaap:LifeInsuranceSegmentMember fanh:AgencyMember 2022-01-01 2022-12-31 0001413855 us-gaap:LifeInsuranceSegmentMember fanh:AgencyMember 2023-01-01 2023-12-31 0001413855 us-gaap:LifeInsuranceSegmentMember fanh:AgencyMember 2024-01-01 2024-12-31 0001413855 fanh:NonLifeInsuranceBusinessMember fanh:AgencyMember 2022-01-01 2022-12-31 0001413855 fanh:NonLifeInsuranceBusinessMember fanh:AgencyMember 2023-01-01 2023-12-31 0001413855 fanh:NonLifeInsuranceBusinessMember fanh:AgencyMember 2024-01-01 2024-12-31 0001413855 fanh:ClaimsAdjustingMember 2022-01-01 2022-12-31 0001413855 fanh:ClaimsAdjustingMember 2023-01-01 2023-12-31 0001413855 fanh:ClaimsAdjustingMember 2024-01-01 2024-12-31 0001413855 2022-01-01 2022-12-31 0001413855 2023-01-01 2023-12-31 0001413855 us-gaap:CommonStockMember 2021-12-31 0001413855 us-gaap:AdditionalPaidInCapitalMember 2021-12-31 0001413855 us-gaap:TreasuryStockCommonMember 2021-12-31 0001413855 us-gaap:RetainedEarningsAppropriatedMember 2021-12-31 0001413855 us-gaap:RetainedEarningsMember 2021-12-31 0001413855 us-gaap:AccumulatedOtherComprehensiveIncomeMember 2021-12-31 0001413855 us-gaap:ReceivablesFromStockholderMember 2021-12-31 0001413855 2021-12-31 0001413855 us-gaap:CommonStockMember 2022-01-01 2022-12-31 0001413855 us-gaap:AdditionalPaidInCapitalMember 2022-01-01 2022-12-31 0001413855 us-gaap:TreasuryStockCommonMember 2022-01-01 2022-12-31 0001413855 us-gaap:RetainedEarningsAppropriatedMember 2022-01-01 2022-12-31 0001413855 us-gaap:RetainedEarningsMember 2022-01-01 2022-12-31 0001413855 us-gaap:AccumulatedOtherComprehensiveIncomeMember 2022-01-01 2022-12-31 0001413855 us-gaap:ReceivablesFromStockholderMember 2022-01-01 2022-12-31 0001413855 us-gaap:CommonStockMember 2022-12-31 0001413855 us-gaap:AdditionalPaidInCapitalMember 2022-12-31 0001413855 us-gaap:TreasuryStockCommonMember 2022-12-31 0001413855 us-gaap:RetainedEarningsAppropriatedMember 2022-12-31 0001413855 us-gaap:RetainedEarningsMember 2022-12-31 0001413855 us-gaap:AccumulatedOtherComprehensiveIncomeMember 2022-12-31 0001413855 us-gaap:ReceivablesFromStockholderMember 2022-12-31 0001413855 2022-12-31 0001413855 us-gaap:CommonStockMember 2023-01-01 2023-12-31 0001413855 us-gaap:AdditionalPaidInCapitalMember 2023-01-01 2023-12-31 0001413855 us-gaap:TreasuryStockCommonMember 2023-01-01 2023-12-31 0001413855 us-gaap:RetainedEarningsAppropriatedMember 2023-01-01 2023-12-31 0001413855 us-gaap:RetainedEarningsMember 2023-01-01 2023-12-31 0001413855 us-gaap:AccumulatedOtherComprehensiveIncomeMember 2023-01-01 2023-12-31 0001413855 us-gaap:ReceivablesFromStockholderMember 2023-01-01 2023-12-31 0001413855 us-gaap:CommonStockMember 2023-12-31 0001413855 us-gaap:AdditionalPaidInCapitalMember 2023-12-31 0001413855 us-gaap:TreasuryStockCommonMember 2023-12-31 0001413855 us-gaap:RetainedEarningsAppropriatedMember 2023-12-31 0001413855 us-gaap:RetainedEarningsMember 2023-12-31 0001413855 us-gaap:AccumulatedOtherComprehensiveIncomeMember 2023-12-31 0001413855 us-gaap:ReceivablesFromStockholderMember 2023-12-31 0001413855 us-gaap:CommonStockMember 2024-01-01 2024-12-31 0001413855 us-gaap:AdditionalPaidInCapitalMember 2024-01-01 2024-12-31 0001413855 us-gaap:TreasuryStockCommonMember 2024-01-01 2024-12-31 0001413855 us-gaap:RetainedEarningsAppropriatedMember 2024-01-01 2024-12-31 0001413855 us-gaap:RetainedEarningsMember 2024-01-01 2024-12-31 0001413855 us-gaap:AccumulatedOtherComprehensiveIncomeMember 2024-01-01 2024-12-31 0001413855 us-gaap:ReceivablesFromStockholderMember 2024-01-01 2024-12-31 0001413855 us-gaap:CommonStockMember 2024-12-31 0001413855 us-gaap:AdditionalPaidInCapitalMember 2024-12-31 0001413855 us-gaap:TreasuryStockCommonMember 2024-12-31 0001413855 us-gaap:RetainedEarningsAppropriatedMember 2024-12-31 0001413855 us-gaap:RetainedEarningsMember 2024-12-31 0001413855 us-gaap:AccumulatedOtherComprehensiveIncomeMember 2024-12-31 0001413855 us-gaap:ReceivablesFromStockholderMember 2024-12-31 0001413855 fanh:HighestPerformancesHoldingsIncMember 2023-12-27 2023-12-27 0001413855 2023-12-27 2023-12-27 0001413855 fanh:HighestPerformancesHoldingsIncMember 2023-12-27 0001413855 fanh:SubsidiaryMember 2024-12-31 0001413855 srt:MinimumMember 2024-01-01 2024-12-31 0001413855 srt:MaximumMember 2024-01-01 2024-12-31 0001413855 fanh:BWWSLimitedMember 2024-01-01 2024-12-31 0001413855 fanh:BWWSLimitedMember 2024-12-31 0001413855 fanh:BGMMember 2024-11-27 2024-11-27 0001413855 fanh:BGMMember 2024-11-27 0001413855 currency:USD 2024-12-31 0001413855 currency:CNY 2024-12-31 0001413855 fanh:OperatingLeasesMember 2024-12-31 0001413855 srt:MinimumMember 2024-12-31 0001413855 srt:MaximumMember 2024-12-31 0001413855 srt:MinimumMember us-gaap:BuildingMember 2024-12-31 0001413855 srt:MaximumMember us-gaap:BuildingMember 2024-12-31 0001413855 us-gaap:BuildingMember 2024-12-31 0001413855 srt:MinimumMember us-gaap:FurnitureAndFixturesMember 2024-12-31 0001413855 srt:MaximumMember us-gaap:FurnitureAndFixturesMember 2024-12-31 0001413855 srt:MinimumMember us-gaap:VehiclesMember 2024-12-31 0001413855 srt:MaximumMember us-gaap:VehiclesMember 2024-12-31 0001413855 us-gaap:LeaseholdImprovementsMember 2024-12-31 0001413855 us-gaap:OperatingExpenseMember 2022-01-01 2022-12-31 0001413855 us-gaap:OperatingExpenseMember 2023-01-01 2023-12-31 0001413855 us-gaap:OperatingExpenseMember 2024-01-01 2024-12-31 0001413855 us-gaap:SellingAndMarketingExpenseMember 2022-01-01 2022-12-31 0001413855 us-gaap:SellingAndMarketingExpenseMember 2023-01-01 2023-12-31 0001413855 us-gaap:SellingAndMarketingExpenseMember 2024-01-01 2024-12-31 0001413855 us-gaap:GeneralAndAdministrativeExpenseMember 2022-01-01 2022-12-31 0001413855 us-gaap:GeneralAndAdministrativeExpenseMember 2023-01-01 2023-12-31 0001413855 us-gaap:GeneralAndAdministrativeExpenseMember 2024-01-01 2024-12-31 0001413855 us-gaap:SoftwareAndSoftwareDevelopmentCostsMember 2024-12-31 0001413855 srt:MinimumMember fanh:NonCompeteAgreementsMember 2024-12-31 0001413855 srt:MaximumMember fanh:NonCompeteAgreementsMember 2024-12-31 0001413855 srt:MinimumMember fanh:AgentResourcesMember 2024-12-31 0001413855 srt:MaximumMember fanh:AgentResourcesMember 2024-12-31 0001413855 fanh:BrokerageLicenseMember 2024-12-31 0001413855 us-gaap:FairValueMeasurementsRecurringMember 2023-12-31 0001413855 us-gaap:FairValueInputsLevel1Member us-gaap:FairValueMeasurementsRecurringMember 2023-12-31 0001413855 us-gaap:FairValueInputsLevel2Member us-gaap:FairValueMeasurementsRecurringMember 2023-12-31 0001413855 us-gaap:FairValueInputsLevel3Member us-gaap:FairValueMeasurementsRecurringMember 2023-12-31 0001413855 us-gaap:FairValueMeasurementsRecurringMember 2024-12-31 0001413855 us-gaap:FairValueInputsLevel1Member us-gaap:FairValueMeasurementsRecurringMember 2024-12-31 0001413855 us-gaap:FairValueInputsLevel2Member us-gaap:FairValueMeasurementsRecurringMember 2024-12-31 0001413855 us-gaap:FairValueInputsLevel3Member us-gaap:FairValueMeasurementsRecurringMember 2024-12-31 0001413855 fanh:ZhejiangFanhuaTongchuangInsuranceAgencyCoLtdMember 2024-01-01 2024-12-31 0001413855 fanh:BGMMember 2024-11-01 2024-11-30 0001413855 fanh:BGMMember 2024-11-30 2024-11-30 0001413855 fanh:BGMMember 2024-11-30 0001413855 fanh:BGMGroupLimitedMember 2024-12-31 0001413855 fanh:ZhongrongSmartFinanceInformationTechnologyCoLtdZhongrongMember 2023-01-03 0001413855 fanh:ZhongrongSmartFinanceInformationTechnologyCoLtdZhongrongMember 2023-01-03 2023-01-03 0001413855 fanh:ZhongrongSmartFinanceInformationTechnologyCoLtdZhongrongMember us-gaap:CommonStockMember 2023-01-03 2023-01-03 0001413855 fanh:WuhanTaipingOnlineInsuranceAgencyCoLtdMember 2023-02-08 2023-02-08 0001413855 fanh:JilinZhongjiShiAnInsuranceAgencyCoLtdMember 2023-02-06 0001413855 fanh:JilinZhongjiShiAnInsuranceAgencyCoLtdMember 2023-03-01 2023-03-01 0001413855 fanh:JilinZhongjiShiAnInsuranceAgencyCoLtdMember us-gaap:CommonStockMember 2023-03-01 2023-03-01 0001413855 fanh:JilinZhongjiShiAnInsuranceAgencyCoLtdMember 2023-03-01 0001413855 fanh:WuhanTaipingOnlineInsuranceAgencyCoLtdMember 2023-02-08 0001413855 fanh:WuhanTaipingOnlineInsuranceAgencyCoLtdMember 2023-03-01 2023-03-01 0001413855 fanh:WuhanTaipingOnlineInsuranceAgencyCoLtdMember us-gaap:CommonStockMember 2023-03-01 2023-03-01 0001413855 fanh:WuhanTaipingOnlineInsuranceAgencyCoLtdMember 2023-03-01 0001413855 fanh:WuhanTaipingOnlineInsuranceAgencyCoLtdMember 2023-01-03 2023-01-03 0001413855 fanh:WuhanTaipingOnlineInsuranceAgencyCoLtdMember 2024-01-01 2024-12-31 0001413855 us-gaap:SeriesOfIndividuallyImmaterialBusinessAcquisitionsMember 2024-12-31 0001413855 fanh:WuhanTaipingOnlineInsuranceAgencyCoLtdMember 2024-12-31 0001413855 fanh:WuhanTaipingOnlineInsuranceAgencyCoLtdMember 2023-11-30 2023-11-30 0001413855 fanh:WuhanTaipingOnlineInsuranceAgencyCoLtdMember 2023-01-01 2023-12-31 0001413855 fanh:OtherAcquisitionsMember 2023-11-30 0001413855 fanh:OtherAcquisitionsMember 2023-11-30 2023-11-30 0001413855 fanh:OtherAcquisitionsMember 2023-11-01 2023-11-30 0001413855 fanh:OtherAcquisitionsMember 2023-12-31 0001413855 fanh:AgencyIntermediateCompanyMember 2022-08-31 0001413855 fanh:AgencyIntermediateCompanyMember 2022-08-31 2022-08-31 0001413855 fanh:AcquisitionOfZhongrongSmartFinanceInformationTechnologyCoLtdMember 2023-01-01 2023-12-31 0001413855 fanh:AcquisitionOfZhongrongSmartFinanceInformationTechnologyCoLtdMember 2023-12-31 0001413855 fanh:AcquisitionOfJilinZhongjiShiAnInsuranceAgencyCoLtdMember 2023-01-01 2023-12-31 0001413855 fanh:AcquisitionOfJilinZhongjiShiAnInsuranceAgencyCoLtdMember 2023-12-31 0001413855 fanh:AcquisitionOfZhongrongSmartFinanceInformationTechnologyCoLtdMember fanh:SoftwareMember 2023-12-31 0001413855 fanh:AcquisitionOfZhongrongSmartFinanceInformationTechnologyCoLtdMember us-gaap:NoncompeteAgreementsMember 2023-12-31 0001413855 fanh:AcquisitionOfZhongrongSmartFinanceInformationTechnologyCoLtdMember fanh:AgentResourcesMember 2023-12-31 0001413855 fanh:AcquisitionOfZhongrongSmartFinanceInformationTechnologyCoLtdMember fanh:InsuranceBrokerLicenseMember 2023-12-31 0001413855 fanh:AcquisitionOfJilinZhongjiShiAnInsuranceAgencyCoLtdMember us-gaap:NoncompeteAgreementsMember 2023-12-31 0001413855 fanh:AcquisitionOfJilinZhongjiShiAnInsuranceAgencyCoLtdMember fanh:AgentResourcesMember 2023-12-31 0001413855 fanh:AcquisitionOfJilinZhongjiShiAnInsuranceAgencyCoLtdMember fanh:InsuranceDistributionLicenseMember 2023-12-31 0001413855 fanh:ShenzhenChetongTechnologyCoLtdMember 2024-12-31 0001413855 fanh:SichuanTianyiMember 2023-12-31 0001413855 fanh:SichuanTianyiMember 2024-12-31 0001413855 fanh:SichuanTianyiMember 2023-12-31 0001413855 fanh:SichuanTianyiMember 2024-12-31 0001413855 fanh:SichuanTianyiMember 2024-01-01 2024-12-31 0001413855 fanh:SichuanTianyiRealEstateDevelopmentCoLtdMember 2023-01-01 2023-12-31 0001413855 fanh:SichuanTianyiRealEstateDevelopmentCoLtdMember 2024-01-01 2024-12-31 0001413855 fanh:SichuanTianyiRealEstateDevelopmentCoLtdMember 2023-12-31 0001413855 fanh:SichuanTianyiRealEstateDevelopmentCoLtdMember 2024-12-31 0001413855 fanh:ThirdPartyMember 2024-01-01 2024-12-31 0001413855 us-gaap:BuildingMember 2023-12-31 0001413855 us-gaap:FurnitureAndFixturesMember 2023-12-31 0001413855 us-gaap:FurnitureAndFixturesMember 2024-12-31 0001413855 us-gaap:VehiclesMember 2023-12-31 0001413855 us-gaap:VehiclesMember 2024-12-31 0001413855 us-gaap:LeaseholdImprovementsMember 2023-12-31 0001413855 fanh:ChecheMember 2024-12-31 0001413855 fanh:AgencySegmentMember 2023-12-31 0001413855 fanh:ClaimsAdjustingSegmentMember 2023-12-31 0001413855 fanh:AgencySegmentMember 2024-01-01 2024-12-31 0001413855 fanh:ClaimsAdjustingSegmentMember 2024-01-01 2024-12-31 0001413855 fanh:AgencySegmentMember 2024-12-31 0001413855 fanh:ClaimsAdjustingSegmentMember 2024-12-31 0001413855 country:HK fanh:InsuranceBrokerageLicenseMember 2024-12-31 0001413855 fanh:SoftwareMember 2023-12-31 0001413855 fanh:SoftwareMember 2024-12-31 0001413855 us-gaap:NoncompeteAgreementsMember 2023-12-31 0001413855 us-gaap:NoncompeteAgreementsMember 2024-12-31 0001413855 fanh:AgentResourcesMember 2023-12-31 0001413855 fanh:AgentResourcesMember 2024-12-31 0001413855 fanh:BrokerageLicenseMember 2023-12-31 0001413855 fanh:SubtotalMember 2023-12-31 0001413855 fanh:SubtotalMember 2024-12-31 0001413855 fanh:DisposalMember 2023-12-31 0001413855 fanh:DisposalMember 2024-12-31 0001413855 fanh:BGMMember 2023-12-31 0001413855 fanh:BGMMember 2024-12-31 0001413855 fanh:HKJVsMember 2023-12-31 0001413855 fanh:HKJVsMember 2024-12-31 0001413855 fanh:ThirdPartyMember 2024-01-01 2024-12-31 0001413855 fanh:ThirdPartyMember 2024-12-31 0001413855 fanh:ThirdPartyMember 2024-12-31 0001413855 fanh:BGMGroupLtdsMember 2024-12-27 0001413855 fanh:ShenzhenXinbaoInvestmentCoLtdMember 2021-12-31 0001413855 fanh:MrShuangpingJiangMember 2021-12-31 0001413855 fanh:XinbaoInvestmentMember 2021-12-31 0001413855 2024-12-27 2024-12-27 0001413855 us-gaap:VariableInterestEntityPrimaryBeneficiaryMember 2024-12-31 0001413855 us-gaap:VariableInterestEntityPrimaryBeneficiaryMember 2022-01-01 2022-12-31 0001413855 us-gaap:VariableInterestEntityPrimaryBeneficiaryMember 2023-01-01 2023-12-31 0001413855 us-gaap:VariableInterestEntityPrimaryBeneficiaryMember 2024-01-01 2024-12-31 0001413855 us-gaap:LoansPayableMember 2023-12-31 0001413855 us-gaap:LoansPayableMember 2024-12-31 0001413855 2021-01-01 2021-12-31 0001413855 country:HK 2024-01-01 2024-12-31 0001413855 country:HK 2022-01-01 2022-12-31 0001413855 country:HK 2023-01-01 2023-12-31 0001413855 fanh:FanhuaLianxingInsuranceSalesCoLtdMember 2022-01-01 2022-12-31 0001413855 fanh:FanhuaLianxingInsuranceSalesCoLtdMember 2023-01-01 2023-12-31 0001413855 fanh:FanhuaLianxingInsuranceSalesCoLtdMember 2024-01-01 2024-12-31 0001413855 country:CN 2022-01-01 2022-12-31 0001413855 country:CN 2023-01-01 2023-12-31 0001413855 country:CN 2024-01-01 2024-12-31 0001413855 country:CN 2022-01-01 2022-12-31 0001413855 2024-10-31 0001413855 us-gaap:CommonClassAMember 2024-10-31 0001413855 us-gaap:CommonClassBMember 2024-10-31 0001413855 us-gaap:CommonClassAMember 2024-01-01 2024-12-31 0001413855 fanh:ZhongrongMember 2023-01-01 2023-12-31 0001413855 fanh:ZhongrongMember 2023-03-31 0001413855 fanh:SellingShareholderMember 2023-08-31 0001413855 fanh:ZhongrongMember 2023-08-31 0001413855 2023-08-31 0001413855 us-gaap:CommonStockMember 2023-01-01 2023-12-31 0001413855 fanh:ZhongjiMember 2023-03-01 2023-03-31 0001413855 fanh:ZhongjiMember 2023-03-31 0001413855 fanh:TaipingMember 2023-03-01 2023-03-31 0001413855 fanh:TaipingMember 2023-03-31 0001413855 2023-11-30 2023-11-30 0001413855 fanh:TaipingMember 2023-11-30 0001413855 fanh:TaipingMember us-gaap:CommonClassAMember 2024-01-01 2024-12-31 0001413855 fanh:TwoZeroTwoTwoShareBuybackProgramMember 2022-12-01 2022-12-31 0001413855 us-gaap:StockOptionMember us-gaap:CommonStockMember 2022-01-01 2022-12-31 0001413855 fanh:UnvestedCommonStockMember us-gaap:CommonStockMember 2022-01-01 2022-12-31 0001413855 us-gaap:StockOptionMember us-gaap:CommonStockMember 2023-01-01 2023-12-31 0001413855 fanh:UnvestedCommonStockMember us-gaap:CommonStockMember 2023-01-01 2023-12-31 0001413855 us-gaap:StockOptionMember us-gaap:CommonStockMember 2024-01-01 2024-12-31 0001413855 fanh:UnvestedCommonStockMember us-gaap:CommonStockMember 2024-01-01 2024-12-31 0001413855 fanh:PrcMember 2024-01-01 2024-12-31 0001413855 us-gaap:RelatedPartyMember 2022-12-31 0001413855 us-gaap:RelatedPartyMember 2023-12-31 0001413855 us-gaap:RelatedPartyMember 2024-12-31 0001413855 fanh:HPHMember 2023-12-22 0001413855 fanh:FANHUAPuyiFundSalesCoLtdMember 2023-12-22 0001413855 2023-12-22 0001413855 fanh:PuyiConsultingMember 2023-12-31 0001413855 fanh:LeaseCommitmentMember 2024-12-31 0001413855 fanh:SinatayLifeInsuranceCoLtdMember us-gaap:SalesRevenueNetMember us-gaap:CustomerConcentrationRiskMember 2022-01-01 2022-12-31 0001413855 fanh:SinatayLifeInsuranceCoLtdMember us-gaap:SalesRevenueNetMember us-gaap:CustomerConcentrationRiskMember 2023-01-01 2023-12-31 0001413855 fanh:SinatayLifeInsuranceCoLtdMember us-gaap:SalesRevenueNetMember us-gaap:CustomerConcentrationRiskMember 2024-01-01 2024-12-31 0001413855 fanh:AeonLifeInsuranceCoLtdMember us-gaap:SalesRevenueNetMember us-gaap:CustomerConcentrationRiskMember 2022-01-01 2022-12-31 0001413855 fanh:AeonLifeInsuranceCoLtdMember us-gaap:SalesRevenueNetMember us-gaap:CustomerConcentrationRiskMember 2023-01-01 2023-12-31 0001413855 fanh:AeonLifeInsuranceCoLtdMember us-gaap:SalesRevenueNetMember us-gaap:CustomerConcentrationRiskMember 2024-01-01 2024-12-31 0001413855 fanh:PingAnPropertyCasualtyInsuranceCompanyOfChinaLtdPingAnMember us-gaap:SalesRevenueNetMember us-gaap:CustomerConcentrationRiskMember 2022-01-01 2022-12-31 0001413855 fanh:PingAnPropertyCasualtyInsuranceCompanyOfChinaLtdPingAnMember us-gaap:SalesRevenueNetMember us-gaap:CustomerConcentrationRiskMember 2023-01-01 2023-12-31 0001413855 fanh:PingAnPropertyCasualtyInsuranceCompanyOfChinaLtdPingAnMember us-gaap:SalesRevenueNetMember us-gaap:CustomerConcentrationRiskMember 2024-01-01 2024-12-31 0001413855 fanh:CustomerMember us-gaap:SalesRevenueNetMember us-gaap:CustomerConcentrationRiskMember 2022-01-01 2022-12-31 0001413855 fanh:CustomerMember us-gaap:SalesRevenueNetMember us-gaap:CustomerConcentrationRiskMember 2023-01-01 2023-12-31 0001413855 fanh:CustomerMember us-gaap:SalesRevenueNetMember us-gaap:CustomerConcentrationRiskMember 2024-01-01 2024-12-31 0001413855 fanh:SinatayMember fanh:AccountsReceivableBechmarkMember us-gaap:CustomerConcentrationRiskMember 2023-12-31 0001413855 fanh:SinatayMember fanh:AccountsReceivableBechmarkMember us-gaap:CustomerConcentrationRiskMember 2023-01-01 2023-12-31 0001413855 fanh:SinatayMember fanh:AccountsReceivableBechmarkMember us-gaap:CustomerConcentrationRiskMember 2024-12-31 0001413855 fanh:SinatayMember fanh:AccountsReceivableBechmarkMember us-gaap:CustomerConcentrationRiskMember 2024-01-01 2024-12-31 0001413855 fanh:GreatwallLifeInsuranceCoLtdMember fanh:AccountsReceivableBechmarkMember us-gaap:CustomerConcentrationRiskMember 2023-12-31 0001413855 fanh:GreatwallLifeInsuranceCoLtdMember fanh:AccountsReceivableBechmarkMember us-gaap:CustomerConcentrationRiskMember 2023-01-01 2023-12-31 0001413855 fanh:GreatwallLifeInsuranceCoLtdMember fanh:AccountsReceivableBechmarkMember us-gaap:CustomerConcentrationRiskMember 2024-12-31 0001413855 fanh:GreatwallLifeInsuranceCoLtdMember fanh:AccountsReceivableBechmarkMember us-gaap:CustomerConcentrationRiskMember 2024-01-01 2024-12-31 0001413855 fanh:FanhuaRONSMember fanh:AccountsReceivableBechmarkMember us-gaap:CustomerConcentrationRiskMember 2023-12-31 0001413855 fanh:FanhuaRONSMember fanh:AccountsReceivableBechmarkMember us-gaap:CustomerConcentrationRiskMember 2023-01-01 2023-12-31 0001413855 fanh:FanhuaRONSMember fanh:AccountsReceivableBechmarkMember us-gaap:CustomerConcentrationRiskMember 2024-12-31 0001413855 fanh:FanhuaRONSMember fanh:AccountsReceivableBechmarkMember us-gaap:CustomerConcentrationRiskMember 2024-01-01 2024-12-31 0001413855 fanh:CustomerMember fanh:AccountsReceivableBechmarkMember us-gaap:CustomerConcentrationRiskMember 2023-12-31 0001413855 fanh:CustomerMember fanh:AccountsReceivableBechmarkMember us-gaap:CustomerConcentrationRiskMember 2023-01-01 2023-12-31 0001413855 fanh:CustomerMember fanh:AccountsReceivableBechmarkMember us-gaap:CustomerConcentrationRiskMember 2024-12-31 0001413855 fanh:CustomerMember fanh:AccountsReceivableBechmarkMember us-gaap:CustomerConcentrationRiskMember 2024-01-01 2024-12-31 0001413855 fanh:TwoThousandTwentyTwoOptionsMember 2022-08-12 0001413855 fanh:TwoThousandTwentyTwoOptionsMember fanh:OptionD1Member 2022-08-12 2022-08-12 0001413855 fanh:TwoThousandTwentyTwoOptionsMember fanh:OptionD2Member 2022-08-12 2022-08-12 0001413855 fanh:TwoThousandTwentyTwoOptionsMember fanh:OptionD3Member 2022-08-12 2022-08-12 0001413855 fanh:TwoThousandTwentyTwoOptionsMember fanh:OptionD4Member 2022-08-12 2022-08-12 0001413855 fanh:TwoThousandTwentyTwoOptionsMember 2022-08-12 2022-08-12 0001413855 fanh:TwoThousandTwentyTwoOptionsMember 2023-01-01 2023-12-31 0001413855 fanh:TwoThousandTwentyTwoOptionsMember 2024-01-01 2024-12-31 0001413855 srt:DirectorMember fanh:TwoThousandTwentyTwoOptionsMember 2023-12-31 0001413855 srt:DirectorMember fanh:TwoThousandTwentyTwoOptionsMember 2024-12-31 0001413855 us-gaap:RestrictedStockUnitsRSUMember 2023-08-16 2023-08-16 0001413855 fanh:VestingPeriodOneMember us-gaap:RestrictedStockUnitsRSUMember 2023-08-16 0001413855 fanh:VestingPeriodTwoMember us-gaap:RestrictedStockUnitsRSUMember 2023-08-16 0001413855 fanh:VestingPeriodThreeMember us-gaap:RestrictedStockUnitsRSUMember 2023-08-16 0001413855 fanh:VestingPeriodFourMember us-gaap:RestrictedStockUnitsRSUMember 2023-08-16 0001413855 fanh:VestingPeriodFiveMember us-gaap:RestrictedStockUnitsRSUMember 2023-08-16 0001413855 us-gaap:RestrictedStockUnitsRSUMember 2024-07-15 2024-07-15 0001413855 us-gaap:RestrictedStockUnitsRSUMember 2024-09-30 0001413855 us-gaap:RestrictedStockUnitsRSUMember 2024-09-30 2024-09-30 0001413855 us-gaap:RestrictedStockUnitsRSUMember 2024-11-17 2024-11-17 0001413855 fanh:VestingPeriodOneMember us-gaap:RestrictedStockUnitsRSUMember 2024-11-17 2024-11-17 0001413855 fanh:VestingPeriodTwoMember us-gaap:RestrictedStockUnitsRSUMember 2024-11-17 2024-11-17 0001413855 fanh:VestingPeriodThreeMember us-gaap:RestrictedStockUnitsRSUMember 2024-11-17 2024-11-17 0001413855 us-gaap:RestrictedStockUnitsRSUMember 2023-01-01 2023-12-31 0001413855 us-gaap:RestrictedStockUnitsRSUMember 2024-01-01 2024-12-31 0001413855 fanh:IndependentHighPerformingAgentsMember fanh:TwoZeroTwoThreeMDRTOptionsMember 2023-02-06 2023-02-06 0001413855 fanh:TwoZeroTwoThreeMDRTOptionsMember 2023-02-06 2023-02-06 0001413855 fanh:TwoZeroTwoThreeMDRTOptionsMember 2023-02-06 0001413855 fanh:YearTwoThousandTwentyFourMillionDollarRoundTableOptionsOneMember 2024-04-16 2024-04-16 0001413855 fanh:YearTwoThousandTwentyFourMillionDollarRoundTableOptionsOneMember 2024-04-16 0001413855 fanh:YearTwoThousandTwentyFourMillionDollarRoundTableOptionsTwoMember 2024-01-01 2024-12-31 0001413855 fanh:YearTwoThousandTwentyFourMillionDollarRoundTableOptionsTwoMember 2024-12-31 0001413855 srt:MinimumMember fanh:YearTwoThousandTwentyFourMillionDollarRoundTableOptionsTwoMember 2024-01-01 2024-12-31 0001413855 srt:MaximumMember fanh:YearTwoThousandTwentyFourMillionDollarRoundTableOptionsTwoMember 2024-01-01 2024-12-31 0001413855 fanh:MillionDollarRoundTableOptionsMember 2023-01-01 2023-12-31 0001413855 fanh:MillionDollarRoundTableOptionsMember 2024-01-01 2024-12-31 0001413855 fanh:MillionDollarRoundTableOptionsMember 2024-12-31 0001413855 fanh:YearTwoThousandTwentyFourShareOptionGrantsMember 2024-02-02 2024-02-02 0001413855 fanh:YearTwoThousandTwentyFourShareOptionGrantsMember 2024-02-02 0001413855 fanh:YearTwoThousandTwentyFourShareOptionGrantsMember 2024-07-02 2024-07-02 0001413855 fanh:YearTwoThousandTwentyFourShareOptionGrantsMember 2024-07-14 0001413855 fanh:YearTwoThousandTwentyFourShareOptionGrantsMember 2024-12-04 2024-12-04 0001413855 fanh:YearTwoThousandTwentyThreeShareIncentivePlanMember 2024-02-20 0001413855 us-gaap:StockOptionMember 2023-12-31 0001413855 us-gaap:StockOptionMember 2024-01-01 2024-12-31 0001413855 us-gaap:StockOptionMember 2024-12-31 0001413855 fanh:MillionDollarRoundTableOptionsMember 2022-12-31 0001413855 fanh:MillionDollarRoundTableOptionsMember 2023-12-31 0001413855 us-gaap:RestrictedStockUnitsRSUMember 2022-12-31 0001413855 us-gaap:RestrictedStockUnitsRSUMember 2023-12-31 0001413855 us-gaap:RestrictedStockUnitsRSUMember 2024-12-31 0001413855 srt:MinimumMember fanh:TwoZeroTwoThreeMDRTOptionsMember 2023-02-06 2023-02-06 0001413855 srt:MaximumMember fanh:TwoZeroTwoThreeMDRTOptionsMember 2023-02-06 2023-02-06 0001413855 srt:MinimumMember fanh:YearTwoThousandTwentyFourMillionDollarRoundTableOptionsOneMember 2024-04-16 2024-04-16 0001413855 srt:MaximumMember fanh:YearTwoThousandTwentyFourMillionDollarRoundTableOptionsOneMember 2024-04-16 2024-04-16 0001413855 fanh:BusinessSegmentMember fanh:AgencyMember 2024-01-01 2024-12-31 0001413855 fanh:BusinessSegmentMember fanh:ClaimsAdjustingMember 2024-01-01 2024-12-31 0001413855 fanh:BusinessSegmentMember fanh:OthersMember 2024-01-01 2024-12-31 0001413855 fanh:BusinessSegmentMember 2024-01-01 2024-12-31 0001413855 fanh:BusinessSegmentMember fanh:AgencyMember 2023-01-01 2023-12-31 0001413855 fanh:BusinessSegmentMember fanh:ClaimsAdjustingMember 2023-01-01 2023-12-31 0001413855 fanh:BusinessSegmentMember fanh:OthersMember 2023-01-01 2023-12-31 0001413855 fanh:BusinessSegmentMember 2023-01-01 2023-12-31 0001413855 fanh:BusinessSegmentMember fanh:AgencyMember 2022-01-01 2022-12-31 0001413855 fanh:BusinessSegmentMember fanh:ClaimsAdjustingMember 2022-01-01 2022-12-31 0001413855 fanh:BusinessSegmentMember fanh:OthersMember 2022-01-01 2022-12-31 0001413855 fanh:BusinessSegmentMember 2022-01-01 2022-12-31 0001413855 fanh:HighestPerformancesHoldingsIncMember us-gaap:CommonClassBMember us-gaap:SubsequentEventMember 2025-01-02 0001413855 fanh:InfinewLimitedMember us-gaap:CommonClassBMember us-gaap:SubsequentEventMember 2025-01-02 0001413855 fanh:HighestPerformancesHoldingsIncMember us-gaap:CommonClassAMember us-gaap:SubsequentEventMember 2025-01-02 0001413855 fanh:HighestPerformancesHoldingsIncMember us-gaap:SubsequentEventMember 2025-01-02 0001413855 fanh:InfinewLimitedMember us-gaap:CommonClassAMember us-gaap:SubsequentEventMember 2025-01-02 0001413855 fanh:InfinewLimitedMember us-gaap:SubsequentEventMember 2025-01-02 0001413855 fanh:FanhuaInsuranceSurveyorsLossAdjustorsCompanyLimitedMember us-gaap:SubsequentEventMember 2025-01-31 0001413855 fanh:FanhuaInsuranceSurveyorsLossAdjustorsCompanyLimitedMember us-gaap:SubsequentEventMember 2025-01-31 0001413855 fanh:GuangdongMeidiyaInvestmentCoLtdMember us-gaap:SubsequentEventMember 2025-02-28 2025-02-28 0001413855 fanh:FanhuaInsuranceSurveyorsLossAdjustorsCoLtdMember us-gaap:SubsequentEventMember 2025-02-28 2025-02-28 0001413855 fanh:FanhuaInsuranceSurveyorsLossAdjustorsCoLtdMember us-gaap:SubsequentEventMember 2025-02-28 0001413855 fanh:FanhuaInsuranceSurveyorsLossAdjustorsCoLtdMember srt:MinimumMember us-gaap:SubsequentEventMember 2025-02-28 0001413855 fanh:FanhuaInsuranceSurveyorsLossAdjustorsCoLtdMember srt:MaximumMember us-gaap:SubsequentEventMember 2025-02-28 0001413855 fanh:ShenzhenDianlianInformationTechnologyCoLtdMember us-gaap:SubsequentEventMember 2025-02-28 0001413855 fanh:FanhuaBlueplusHealthManagementCoLtdMember us-gaap:SubsequentEventMember 2025-02-01 2025-02-28 0001413855 us-gaap:RestrictedStockUnitsRSUMember us-gaap:SubsequentEventMember 2025-02-14 2025-02-14 0001413855 us-gaap:CommonClassAMember us-gaap:SubsequentEventMember 2025-02-14 0001413855 us-gaap:CommonClassAMember us-gaap:SubsequentEventMember 2025-03-12 0001413855 fanh:InvestmentFirmOneMember us-gaap:CommonClassAMember us-gaap:SubsequentEventMember 2025-03-12 2025-03-12 0001413855 fanh:InvestmentFirmTwoMember us-gaap:CommonClassAMember us-gaap:SubsequentEventMember 2025-03-12 2025-03-12 0001413855 fanh:InvestmentFirmThreeMember us-gaap:CommonClassAMember us-gaap:SubsequentEventMember 2025-03-12 2025-03-12 0001413855 fanh:InvestmentFirmFourMember us-gaap:CommonClassAMember us-gaap:SubsequentEventMember 2025-03-12 2025-03-12 0001413855 fanh:BGMMember us-gaap:SubsequentEventMember 2025-03-12 0001413855 us-gaap:ParentMember 2023-12-31 0001413855 us-gaap:ParentMember 2024-12-31 0001413855 srt:ParentCompanyMember 2022-01-01 2022-12-31 0001413855 srt:ParentCompanyMember 2023-01-01 2023-12-31 0001413855 srt:ParentCompanyMember 2024-01-01 2024-12-31 0001413855 srt:ParentCompanyMember 2021-12-31 0001413855 srt:ParentCompanyMember 2022-12-31 0001413855 srt:ParentCompanyMember 2023-12-31 0001413855 srt:ParentCompanyMember 2024-12-31 xbrli:shares iso4217:CNY iso4217:USD iso4217:USD xbrli:shares iso4217:CNY xbrli:shares xbrli:pure fanh:Segment