Please wait
Table of Contents

Filed Pursuant to Rule 424(b)(5)
Registration No. 333-231590-01

CALCULATION OF REGISTRATION FEE

 

Title of Each Class of

Securities to be Registered

 

Amount

to be

Registered

 

Maximum

Offering Price

Per Unit

 

Maximum

Aggregate

Offering Price

 

Amount of

Registration Fee(1)

Floating rate senior notes due 2023

  $300,000,000   100.000%   $300,000,000   $38,940.00

3.10% senior notes due 2025

  $1,000,000,000   99.962%   $999,620,000   $129,750.68

4.05% senior notes due 2030

  $1,200,000,000   99.900%   $1,198,800,000   $155,604.24

5.25% senior notes due 2050

  $1,000,000,000   99.442%   $994,420,000   $129,075.72

Total

  $3,500,000,000       $3,492,840,000   $453,370.64

 

 

(1)

This filing fee, calculated in accordance with Rule 457(r), has been transmitted to the SEC in connection with the securities offered from Registration Statement on Form S-3 (File No. 333-231590-01) by means of this prospectus supplement.


Table of Contents

PROSPECTUS SUPPLEMENT

(To Prospectus dated May 17, 2019)

$3,500,000,000

 

 

LOGO

Western Midstream Operating, LP

$300,000,000 FLOATING RATE NOTES DUE 2023

$1,000,000,000 3.100% SENIOR NOTES DUE 2025

$1,200,000,000 4.050% SENIOR NOTES DUE 2030

$1,000,000,000 5.250% SENIOR NOTES DUE 2050

 

 

We are offering $300,000,000 aggregate principal amount of Floating Rate Notes due 2023 (the “floating rate notes”), $1,000,000,000 aggregate principal amount of 3.100% Senior Notes due 2025 (the “2025 notes”), $1,200,000,000 aggregate principal amount of 4.050% Senior Notes due 2030 (the “2030 notes”), and $1,000,000,000 aggregate principal amount of 5.250% Senior Notes due 2050 (the “2050 notes” and, together with the floating rate notes, the 2025 notes and the 2030 notes, the “notes”). Interest on the 2025 Notes, the 2030 Notes and 2050 Notes notes will be paid semi-annually on February 1 and August 1 of each year, commencing on August 1, 2020. Interest on the floating rate notes will be paid quarterly on January 13, April 13, July 13 and October 13 of each year, commencing on April 13, 2020. The interest rate on the notes may be adjusted under the circumstances described in this prospectus supplement under “Description of Notes—Interest Rate Adjustment.” The floating rate notes will mature on January 13, 2023, the 2025 notes will mature on February 1, 2025, the 2030 notes will mature on February 1, 2030, and the 2050 notes will mature on February 1, 2050, unless, with respect to the 2025 notes, the 2030 notes and the 2050 notes, redeemed prior to maturity.

We may redeem the 2025 notes, the 2030 notes and the 2050 notes, in whole or in part, at any time or from time to time prior to their maturity at the applicable redemption price described in this prospectus supplement under “Description of Notes—Optional Redemption.” In addition, under certain circumstances, a change in control followed by a credit-rating decline on the notes may require us to repurchase the notes on the terms described in this prospectus supplement under “Description of Notes—Change in Control.”

The notes will be our senior unsecured obligations, ranking equally in right of payment with our other existing and future senior indebtedness.

For a more detailed description of the notes, see “Description of Notes” beginning on page S-16.

The notes are new issues of securities with no established trading market. We do not currently intend to apply for listing of the notes on any securities exchange or for quotation on any automated quotation system.

 

 

Investing in the notes involves risks. See “Risk Factors” beginning on page S-8 of this prospectus supplement and on page 3 of the accompanying base prospectus.

 

 

    Per
Floating
Rate
Note
    Total
Floating Rate
Notes
    Per
2025
Note
    Total 2025
Notes
    Per 2030
Note
    Total 2030
Notes
    Per
2050
Note
    Total 2050
Notes
 

Initial price to public(1)

    100.000   $ 300,000,000       99.962   $ 999,620,000       99.900   $ 1,198,800,000       99.442   $ 994,420,000  

Underwriting discount

    0.450   $ 1,350,000       0.600   $ 6,000,000       0.650   $ 7,800,000       0.875   $ 8,750,000  

Proceeds before expenses to Western Midstream Operating, LP

    99.550   $ 298,650,000       99.362   $ 993,620,000       99.250   $ 1,191,000,000       98.567   $ 985,670,000  

 

(1)

Plus accrued interest, if any, from January 13, 2020 if settlement occurs after that date.

Neither the Securities and Exchange Commission nor any state securities commission has approved or disapproved of these securities or determined if this prospectus supplement and the accompanying base prospectus are truthful or complete. Any representation to the contrary is a criminal offense.

We expect that delivery of the notes offered hereby will be made in book-entry through the facilities of The Depository Trust Company for the accounts of its participants, including Clearstream Banking S.A. and Euroclear Bank SA/NV, as operator of the Euroclear System, on or about January 13, 2020.

 

 

Joint Book-Running Managers

 

Barclays   Citigroup   Deutsche Bank Securities   PNC Capital Markets LLC
BMO Capital Markets   Comerica Securities   Credit Suisse   Mizuho Securities
MUFG   RBC Capital Markets   Scotiabank   SOCIETE GENERALE
SunTrust Robinson Humphrey   TD Securities   US Bancorp   Wells Fargo Securities

Co-Managers

 

Capital One Securities   Raymond James     Stifel

The date of this prospectus supplement is January 9, 2020.


Table of Contents

TABLE OF CONTENTS

Prospectus Supplement

 

     Page  

Summary

     S-1  

Risk Factors

     S-8  

Use of Proceeds

     S-14  

Capitalization

     S-15  

Description of Notes

     S-16  

Material U.S. Federal Income Tax Consequences

     S-41  

Underwriting (Conflicts of Interest)

     S-47  

Legal Matters

     S-52  

Experts

     S-52  

Forward-Looking Statements

     S-53  

Information Incorporated by Reference

     S-55  

Prospectus

 

     Page  

About This Prospectus

     1  

About WES and WES Operating

     1  

Cautionary Note Regarding Forward-Looking Statements

     1  

Risk Factors

     3  

Use of Proceeds

     4  

Description of WES Common Units

     4  

Description of WES Preferred Units

     4  

Description of WES Operating Debt Securities

     5  

Material U.S. Federal Income Tax Consequences

     14  

Investment in WES Common Units, WES Preferred Units or WES Operating Debt Securities by Employee Benefit Plans

     29  

Plan of Distribution

     32  

Legal Matters

     33  

Experts

     33  

Where You Can Find More Information

     34  

The first part of this document is the prospectus supplement, which describes the specific terms of this notes offering. The second part of this document is the accompanying base prospectus, which provides more general information, some of which may not apply to this notes offering. Generally, when we refer only to the “prospectus,” we are referring to both parts combined. If the information about the notes offering varies between this prospectus supplement and the accompanying base prospectus, the information in this prospectus supplement supersedes the information in the base prospectus.

Any statement made in this prospectus or in a document incorporated or deemed incorporated by reference into this prospectus will be deemed modified or superseded for purposes of this prospectus to the extent that a statement contained in or incorporated by reference into this prospectus or in any other subsequently filed document that also is incorporated by reference into this prospectus modifies or supersedes that statement. Any statement so modified or superseded will not be deemed, except as so modified or superseded, to constitute a part of this prospectus. Please read “Information Incorporated by Reference” on page S-55 of this prospectus supplement.

 

S-i


Table of Contents

We have not, and the underwriters have not, authorized any person to provide you with any information or represent anything about us other than what is contained in this prospectus supplement, the accompanying base prospectus, and any free writing prospectus prepared by us or on our behalf relating to this notes offering. We and the underwriters take no responsibility for, and can provide no assurance as to the reliability of, any information that others may provide to you. This prospectus does not constitute an offer to sell any securities other than the securities offered hereunder. We are not, and the underwriters are not, offering to sell the notes, or seeking offers to buy the notes, in any jurisdiction where such offers and sales are not permitted or to any person to whom it is unlawful to make such an offer. You should not assume that the information contained in this prospectus supplement, the accompanying base prospectus, or any free writing prospectus is accurate as of any date other than the dates presented in these documents or that any information we have incorporated by reference herein is accurate as of any date other than the date of the applicable document incorporated by reference. Our business, financial condition, results of operations, and prospects may have changed since those respective dates.

None of Western Midstream Operating, LP, the underwriters, or any of their respective representatives is making any representation to you regarding the legality of an investment in the notes by you under applicable laws. You should consult with your own advisors as to legal, tax, business, financial, and related aspects of an investment in the notes.

 

S-ii


Table of Contents

SUMMARY

This summary highlights information contained elsewhere in or incorporated by reference into this prospectus supplement and the accompanying base prospectus. It does not contain all of the information that you should consider before making an investment decision. You should read this entire prospectus supplement, the accompanying base prospectus, and the documents incorporated herein by reference for a more complete understanding of this notes offering. Please read “Risk Factors” beginning on page S-8 of this prospectus supplement and on page 3 of the accompanying base prospectus for information regarding risks you should consider before investing in the notes.

Throughout this prospectus supplement, when we use the terms “we,” “us,” “our” or the “Partnership,” we are referring either to Western Midstream Operating, LP, a subsidiary of Western Midstream Partners, LP (“WES”), in its individual capacity, or to Western Midstream Operating, LP and its subsidiaries collectively, as the context requires. References in this prospectus supplement to “our general partner” refer to Western Midstream Operating GP, LLC, the general partner of Western Midstream Operating, LP. References in this prospectus supplement to “Occidental” refer to Occidental Petroleum Corporation and its subsidiaries, including the general partner of WES, which Occidental indirectly acquired on August 8, 2019, in connection with the closing of Occidental’s acquisition by merger of Anadarko Petroleum Corporation.

Our Business

We are a growth-oriented Delaware limited partnership formed in 2007 to acquire, own, develop, and operate midstream energy assets. We currently own or have investments in assets located in the Rocky Mountains (Colorado, Utah and Wyoming), North-central Pennsylvania, Texas, and New Mexico. We are engaged in the business of gathering, compressing, treating, processing, and transporting natural gas; gathering, stabilizing, and transporting condensate, natural gas liquids (“NGLs”), and crude oil; and gathering and disposing of produced water. In addition, in our capacity as a natural-gas processor, we buy and sell natural gas, NGLs, and condensate on behalf of ourselves and as agent for our customers under certain of our contracts. We provide these midstream services for Occidental, as well as for third-party producers and customers.

Our Assets

As of September 30, 2019, we owned and operated 17 gathering systems, including five produced-water disposal systems, 35 treating facilities, 24 natural gas processing plants/trains, two NGLs pipelines, five natural gas pipelines, and three oil pipelines. In addition, we owned interests in three non-operated gathering systems, two operated gathering systems, three operated treating facilities, three operated natural-gas processing plants/trains, and one oil pipeline, with separate interests accounted for under the equity method in two gathering systems, three treating facilities, five natural gas processing plants/trains, four NGLs pipelines, one natural gas pipelines, and three oil pipelines.

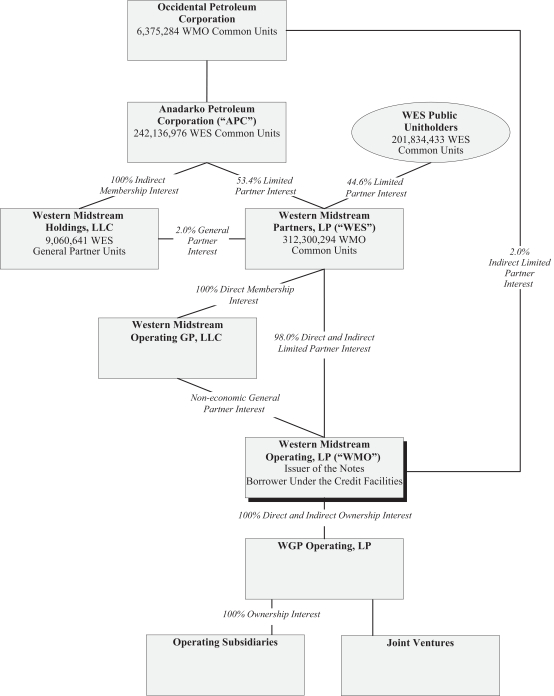
Our Ownership and Principal Offices

WES owns, directly and indirectly, a 98.0% limited partner interest in us and directly owns all of the outstanding equity interests of Western Midstream Operating GP, LLC, which holds the entire non-economic general partner interest in us. WES’s general partner is a wholly owned, indirect subsidiary of Occidental. A



 

S-1


Table of Contents

subsidiary of Occidental indirectly owns the remaining 2.0% limited partner interest in us. The chart below depicts our organization and ownership structure as of December 31, 2019:

 

 

LOGO



 

S-2


Table of Contents

Our principal executive offices are located at 1201 Lake Robbins Drive, The Woodlands, Texas 77380-1046, and our telephone number is (832) 636-6000. Our website is located at http://www.westernmidstream.com. The information on our website is not part of this prospectus supplement or the accompanying base prospectus.



 

S-3


Table of Contents

The Offering

 

Issuer

Western Midstream Operating, LP.

 

Notes Offered

We are offering $3.5 billion aggregate principal amount of notes of the following series:

 

   

$300.0 million aggregate principal amount of Floating Rate Notes due 2023;

 

   

$1.0 billion aggregate principal amount of 3.100% Senior Notes due 2025;

 

   

$1.2 billion aggregate principal amount of 4.050% Senior Notes due 2030; and

 

   

$1.0 billion aggregate principal amount of 5.250% Senior Notes due 2050.

 

Maturity Date

Unless, with respect to the 2025 notes, the 2030 notes and the 2050 notes, redeemed prior to maturity as described below, the floating rate notes will mature on January 13, 2023, the 2025 notes will mature on February 1, 2025, the 2030 notes will mature on February 1, 2030, and the 2050 notes will mature on February 1, 2050.

 

Interest Rate

Interest on the floating rate notes will accrue from January 13, 2020 at a benchmark rate (which will initially be three-month LIBOR rate) on the interest determination date plus 0.85%. Interest will accrue on the 2025 notes, the 2030 notes and the 2050 notes from January 13, 2020, and will accrue at a rate of 3.100% per annum on the 2025 notes, 4.050% per annum on the 2030 notes, and 5.250% per annum on the 2050 notes.

 

Interest Payment Dates

Interest on the floating rate notes will be payable quarterly in arrears on January 13, April 13, July 13 and October 13 of each year, commencing on April 13, 2020. Interest on the 2025 notes, the 2030 notes and the 2050 notes will be payable semiannually in arrears on February 1 and August 1, commencing on August 1, 2020.

 

Interest Rate Adjustment

The interest rate payable on the notes will be subject to adjustment from time to time if any of Fitch Ratings, Inc., Moody’s Investors Service, Inc. or S&P Global Ratings Services downgrades (or if any of them downgrades and subsequently upgrades) the credit rating assigned to the notes. If Fitch increases its rating applicable to the notes of a series of BBB or higher, Moody’s increases its rating applicable to the notes of such series to Baa2 or higher, and S&P increase its ratings applicable to the notes of such series to BBB or higher, the interest rate on such series of notes will remain at, or be decreased to, as the case may be, the interest rate for such series of the notes set forth on the cover page of this prospectus supplement, and no subsequent downgrades in a rating shall result in an adjustment of the interest rates on the notes of such series. See “Description of Notes—Interest Rate Adjustment.”


 

S-4


Table of Contents

Future Subsidiary Guarantees

Initially, the notes will not be guaranteed by any of our subsidiaries. In the future, however, if any of our subsidiaries guarantees our obligations under our revolving credit facility, then that subsidiary will, jointly and severally, fully and unconditionally guarantee our payment obligations under the notes so long as such subsidiary has any guarantee obligation under our revolving credit facility. If we cannot make payments on the notes when they are due, any subsidiary guarantor existing at such time must make them instead. See “Description of Notes—Future Subsidiary Guarantees.”

 

Use of Proceeds

We expect to receive net proceeds from this offering of approximately $3.469 billion after deducting the underwriting discount and estimated offering expenses payable by us.

 

  We intend to use the net proceeds from this offering to repay and terminate our $3.0 billion term loan credit facility. We will use any remaining net proceeds for general partnership purposes, including repayment of borrowings under our revolving credit facility. See “Use of Proceeds.”

 

  Affiliates of certain of the underwriters are lenders under our term loan credit facility or revolving credit facility and, as such, certain of such affiliates of the underwriters are expected to receive 5% or more of the net proceeds from this offering pursuant to the repayment of borrowings under each facility. Accordingly, such underwriters are deemed to have a “conflict of interest” within the meaning of FINRA Rule 5121, and this offering will be conducted in accordance with FINRA Rule 5121. See “Underwriting (Conflicts of Interest)—Conflicts of Interest.”

 

Ranking

The notes will be our senior unsecured obligations and will:

 

   

rank equally in right of payment with all of our existing and future senior indebtedness, including borrowings under our revolving credit facility;

 

   

rank senior in right of payment to all of our future subordinated indebtedness;

 

   

rank junior in right of payment to all secured indebtedness we may incur in the future to the extent of the value of the assets securing such indebtedness; and

 

   

be structurally subordinated to all existing and future liabilities of any of our subsidiaries, other than any subsidiaries that may guarantee the notes in the future.

 

 

As of September 30, 2019, after giving effect to the issuance and sale of the notes and the application of the net proceeds as set forth under “Use of Proceeds,” we would have had total consolidated indebtedness of $8.1 billion, none of which is secured and consisting solely of our senior notes, including the notes offered hereby, and we would have been able to incur $2.0 billion of



 

S-5


Table of Contents
 

aggregate indebtedness under our revolving credit facility. See “Capitalization.”

 

Optional Redemption

At our option, any or all of the 2025 notes, the 2030 notes and the 2050 notes may be redeemed, in whole or in part, at any time prior to maturity. If we elect to redeem and repay the 2025 notes before the date that is one month prior to the maturity date of the 2025 notes, to redeem and repay the 2030 notes before the date that is three months prior to the maturity date of the 2030 notes, or to redeem and repay the 2050 notes before the date that is six months prior to the maturity date of the 2050 notes, we will pay an amount equal to the greater of (i) 100% of the principal amount of the notes redeemed and repaid, or (ii) the sum of the present values of the remaining scheduled payments of principal and interest on such notes that would be due if such notes matured on the applicable Par Call Date (as defined herein) (exclusive of interest accrued to the date of redemption) discounted to the date of redemption on a semi-annual basis (assuming a 360-day year consisting of twelve 30-day months) at the applicable rate set forth under “Description of Notes—Optional Redemption.” If we elect to redeem and repay the 2025 notes, the 2030 notes or the 2050 notes on or after the applicable Par Call Date, we will pay an amount equal to 100% of the principal amount of the notes redeemed and repaid. We will pay accrued interest on the notes redeemed to the redemption date. We do not have the right to redeem the floating rate notes prior to their maturity. See “Description of Notes—Optional Redemption.”

 

Change in Control

Under certain circumstances, if we experience a change of control followed by a credit-rating decline on the notes, we will offer to repurchase all of the notes at a price equal to 101% of the principal amount plus accrued and unpaid interest to the repurchase date. See “Description of Notes—Change of Control.”

 

Covenants

We will issue the notes under an indenture with Wells Fargo Bank, National Association, as trustee. The indenture will contain covenants that, among other things, will limit our ability and the ability of certain of our subsidiaries to:

 

   

create liens on our principal properties;

 

   

engage in sale and leaseback transactions; and

 

   

merge or consolidate with another entity or sell, lease or transfer substantially all of our properties or assets to another entity.

 

  These covenants will be subject to a number of important exceptions, limitations and qualifications. See “Description of Notes—Certain Covenants.”

 

Further Issuances

We may, from time to time, without notice to or consent of the holders of any series of the notes, issue additional notes having the



 

S-6


Table of Contents
 

same interest rate, maturity and other terms as the notes of the applicable series offered hereby. Any additional notes having such similar terms, together with the notes offered hereby of the applicable series, will constitute a single series under the indenture.

 

Listing and Trading

The notes are new issues of securities with no established trading market. We do not intend to list the notes of any series for trading on any securities exchange. The underwriters have advised us that they currently intend to make a market in the notes. However, they are not obligated to do so, and they may discontinue any market-making activities at any time without notice.

 

Governing Law

The indenture and the notes will be governed by, and construed in accordance with, the laws of the State of New York.

 

Risk Factors

Investing in the notes involves risks. Before making an investment in the notes offered hereby, you should read “Risk Factors” beginning on page S-8 of this prospectus supplement and on page 3 of the accompanying base prospectus together with the documents and other cautionary statements contained or incorporated by reference herein or therein.


 

S-7


Table of Contents

RISK FACTORS

An investment in the notes involves risk. Before making an investment in the notes offered hereby, you should carefully consider the risk factors below and those included under the caption “Risk Factors” beginning on page 3 of the accompanying base prospectus, as well as the risk factors included in our Annual Report on Form 10-K for the fiscal year ended December 31, 2018, and our quarterly reports on Form 10-Q for the quarters ended March 31, 2019, June 30, 2019, and September 30, 2019, together with all of the other information included or incorporated by reference in this prospectus supplement. If any of these risks were to occur, our business, financial condition, or results of operations and the trading price of the notes could be materially and adversely affected.

Risks Related to the Notes

Our significant indebtedness, and any future indebtedness, as well as the restrictions in our debt agreements may adversely affect our future financial and operating flexibility and our ability to service the notes.

As of September 30, 2019, after giving effect to this offering and the application of the net proceeds as described in “Use of Proceeds,” our consolidated indebtedness would have been $8.1 billion, none of which is secured and consisting solely of our senior notes, including the notes offered hereby, and we would have been able to incur $2.0 billion of aggregate indebtedness under our revolving credit facility. Our significant indebtedness and the additional debt we may incur in the future may adversely affect our liquidity and likewise adversely affect our ability to make interest payments on the notes.

Among other things, our significant indebtedness may be viewed negatively by credit rating agencies, which could result in increased costs for us to access capital markets. Any future downgrade of the debt issued by us or our subsidiaries could significantly increase our cost of capital and/or adversely affect our ability to raise capital in the future.

Debt-service obligations and restrictive covenants in our revolving credit facility, the indentures governing our existing notes, and the indenture that will govern the notes may adversely affect our ability to finance future operations, pursue acquisitions, and fund other capital needs. In addition, this leverage may make our results of operations more susceptible to adverse economic or operating conditions by limiting our flexibility in planning for, or reacting to, changes in our business and the industry in which we operate, thereby placing us at a competitive disadvantage as compared to our competitors that have less debt.

The indenture that will govern the notes will permit us to incur additional debt, which would be equal in right of payment to the notes. If we incur any additional indebtedness, including trade payables, that ranks equally with the notes, the holders of that debt would be entitled to share ratably with you in any proceeds distributed in connection with any insolvency, liquidation, reorganization, dissolution, or other winding up of us. This may have the effect of reducing the amount of proceeds ultimately paid to you. If new debt is added to our current debt levels, related risks that we now face could intensify.

The notes will be our senior unsecured obligations and, as a result, the notes will be effectively junior to any future secured indebtedness that we incur, to the extent of the value of the collateral securing such indebtedness, and structurally subordinated to the indebtedness and other liabilities of our subsidiaries, other than subsidiaries that may guarantee the notes in the future.

The notes will be our senior unsecured obligations and will rank equally in right of payment with all of our other existing and future senior unsecured indebtedness, and will be structurally subordinated to the claims of all creditors, including trade creditors and tort claimants, of our subsidiaries, other than subsidiaries that may guarantee the notes in the future. In the event of the liquidation, dissolution, reorganization, bankruptcy, or similar proceeding of the business of a subsidiary that is not a guarantor, creditors of that subsidiary, including

 

S-8


Table of Contents

trade creditors, would generally have the right to be paid in full before any distribution is made to us or the holders of the notes. Accordingly, there may not be sufficient funds remaining to pay amounts due on all or any of the notes. As of September 30, 2019, our subsidiaries had no debt for borrowed money owing to any unaffiliated third parties. However, the indenture will not prohibit such subsidiaries from incurring indebtedness in the future.

In addition, because the notes and any future guarantees of the notes will be unsecured, holders of any secured indebtedness of ours or our subsidiaries would have claims with respect to the assets constituting collateral for such indebtedness that are senior to the claims of the holders of the notes. Currently, neither we nor any of our subsidiaries has any secured indebtedness. Although the indenture governing the notes will place some limitations on our ability to create liens securing indebtedness, there will be significant exceptions to these limitations that would allow us to secure significant amounts of indebtedness without equally and ratably securing the notes. If we or our subsidiaries incur secured indebtedness and such indebtedness is accelerated or we become subject to bankruptcy, liquidation, or reorganization proceedings, our and our subsidiaries’ assets would be used to satisfy obligations with respect to the indebtedness secured thereby before any payment could be made on the notes. Consequently, any such secured indebtedness would effectively be senior to the notes and any future guarantees of the notes, to the extent of the value of the collateral securing such secured indebtedness. In that event, you may not be able to recover all the principal or interest you are due under the notes.

Any future subsidiary guarantees could be deemed fraudulent conveyances under certain circumstances, and in such event a court may try to subordinate or void the subsidiary guarantees.

The notes will not be guaranteed by any of our existing subsidiaries, although in the future, one or more of our subsidiaries may do so. Under the federal bankruptcy laws and comparable provisions of state fraudulent transfer laws, a subsidiary guarantee could be voided, or claims in respect of a subsidiary guarantee could be subordinated to all other debts of that subsidiary guarantor if, among other things, the subsidiary guarantor, at the time it incurred the indebtedness evidenced by its subsidiary guarantee, received less than reasonably equivalent value or fair consideration for the incurrence of such subsidiary guarantee and:

 

   

was insolvent or rendered insolvent by reason of such incurrence;

 

   

was engaged in a business or transaction for which the subsidiary guarantor’s remaining assets constituted unreasonably small capital; or

 

   

intended to incur, or believed that it would incur, debts beyond its ability to pay such debts as they mature.

In addition, any payment by that subsidiary guarantor pursuant to its subsidiary guarantee could be voided and required to be returned to the subsidiary guarantor, or to a fund for the benefit of the creditors of the subsidiary guarantor. The measures of insolvency for purposes of these fraudulent transfer laws will vary depending upon the law applied in any proceeding to determine whether a fraudulent transfer has occurred. Generally, however, a subsidiary guarantor would be considered insolvent if:

 

   

the sum of its debts, including contingent liabilities, was greater than the fair saleable value of all of its assets;

 

   

the present fair saleable value of its assets was less than the amount that would be required to pay its probable liability, including contingent liabilities, on its existing debts, as they become absolute and mature; or

 

   

it could not pay its debts as they become due.

 

S-9


Table of Contents

We will make only limited covenants in the indenture that will govern the notes and these limited covenants may not protect your investment.

The indenture that will govern the notes will not:

 

   

require us to maintain any financial ratios or specific levels of net worth, revenues, income, cash flows, or liquidity and, accordingly, will not protect holders of the notes in the event that we experience significant adverse changes in our financial condition or results of operations;

 

   

limit our subsidiaries’ ability to incur indebtedness which would structurally rank senior to the notes;

 

   

limit our ability to incur indebtedness that is equal in right of payment to the notes; or

 

   

restrict our ability to make investments or to pay distributions or make other payments in respect of our common units or other securities ranking junior to the notes.

The indenture also will permit us and our subsidiaries to incur additional indebtedness, including secured indebtedness, that could effectively rank senior to the notes, and to engage in leaseback arrangements, subject to certain limitations. Any of these actions could adversely affect our ability to make principal and interest payments on the notes.

We have a holding company structure in which our subsidiaries conduct our operations and own our operating assets.

We are a holding company, and our subsidiaries conduct all of our operations and own all of our operating assets. We do not have significant assets other than equity in our subsidiaries and equity investees. As a result, our ability to make required payments on the notes depends on the performance of our subsidiaries and their ability to distribute funds to us. The ability of our subsidiaries to make distributions to us may be restricted by, among other things, credit instruments, applicable state business organization laws, and other laws and regulations. If our subsidiaries are prevented from distributing funds to us, we may be unable to pay all the principal and interest on the notes when due.

Your ability to transfer the notes at a time or price you desire may be limited by the absence of an active trading market, which may not develop.

Although we have registered this offering of the notes under the Securities Act of 1933, as amended (the “Securities Act”), we do not intend to apply for listing of any series of the notes on any securities exchange or for quotation of any series of the notes in any automated dealer quotation system. In addition, although the underwriters have informed us that they intend to make a market in the notes, as permitted by applicable laws and regulations, they are not obligated to make a market in the notes, and they may discontinue their market-making activities at any time and without notice. An active market for the notes does not currently exist and may not develop or, if developed, may not continue. In the absence of an active trading market, you may not be able to transfer the notes within the time or at the price you desire.

We do not have the same flexibility as other types of organizations to accumulate cash, which may limit cash available to service the notes or to repay them at maturity.

Unlike a corporation, our partnership agreement requires us to distribute, on a quarterly basis, 100% of our available cash to our unitholders of record. Generally, the amount of available cash is equal to all cash on hand at the end of the quarter, plus, at the discretion of our general partner, working capital borrowings made subsequent to the end of such quarter, less the amount of cash reserves established by our general partner to provide for the proper conduct of our business, including reserves to fund future capital expenditures; to comply with applicable laws, debt instruments, or other agreements; or to provide funds for distributions to our unitholders for any one or more of the next four quarters. Our general partner determines the amount and timing of such distributions and has broad discretion to establish and make additions to our reserves or the reserves of our operating subsidiaries in amounts it determines, in its reasonable discretion.

 

S-10


Table of Contents

We may not be able to generate sufficient cash to service all of our indebtedness, including the notes and our indebtedness under our revolving credit facility, and we may be forced to take other actions to satisfy our obligations under our indebtedness, which may not be successful.

Our ability to make scheduled payments on or to refinance our debt obligations depends on our financial and operating performance, which is subject to prevailing economic and competitive conditions and to certain financial, business, and other factors beyond our control. We cannot assure you that we will maintain a level of cash flows from operating activities sufficient to permit us to pay the principal, premium, if any, and interest on our indebtedness.

If our cash flows and capital resources are insufficient to fund our debt service obligations, we may be forced to reduce or delay capital expenditures, sell assets or operations, seek additional capital or restructure, or refinance our indebtedness, including the notes. We cannot assure you that we would be able to take any of these actions, that these actions would be successful and would permit us to meet our scheduled debt service obligations, or that these actions would be permitted under the terms of our existing or future debt agreements, including our credit agreement and the indenture that will govern the notes. For example, our revolving credit facility contains restrictions on our ability to dispose of assets. We may not be able to consummate asset dispositions, and any proceeds may not be adequate to meet any debt service obligations then due. See “Description of Notes.”

An increase in market interest rates could result in a decrease in the market value of the notes.

The condition of the financial markets and prevailing interest rates have fluctuated in the past and are likely to continue fluctuating into the future, which could have an adverse effect on the market price of the notes. In general, as market interest rates rise, debt securities bearing interest at fixed rates of interest decline in value. Consequently, if you purchase notes bearing interest at fixed rates of interest and market interest rates increase, the market value of those notes may decline. We cannot predict the future level of market interest rates.

Changes in our credit rating or outlook or in the rating assigned by a rating agency to the notes could adversely affect the market price or liquidity of the notes.

Credit rating agencies continually revise their ratings and outlook for the companies that they follow, including us. The credit rating agencies also evaluate our industry as a whole and may change their credit ratings or outlook for us based on their overall view of our industry. We cannot be sure that credit rating agencies will maintain their ratings on the notes. A negative change in our ratings or outlook could have an adverse effect on the market value of the notes.

We expect that the notes will be rated by nationally recognized statistical rating agencies. We cannot assure you that any rating assigned will remain for any given period of time or that a rating will not be lowered or withdrawn entirely by a rating agency if, in that rating agency’s judgment, circumstances relating to the basis of the rating, such as adverse changes in our business, so warrant. Any lowering or withdrawal of a rating by a rating agency could reduce the liquidity or market value of the notes.

We may not be able to repurchase the notes upon a change of control.

Upon the occurrence of specific change of control events, as set forth in the indenture that will govern the notes, followed by a ratings decline on the notes, we will be required to offer to repurchase all outstanding notes at 101% of their principal amount, plus accrued and unpaid interest to the purchase date. Additionally, under our revolving credit facility, a change of control (as defined therein) constitutes an event of default that permits the lenders to accelerate the maturity of borrowings under the credit agreement and terminate their commitments to lend. The source of funds for any purchase of the notes and repayment of borrowings under our revolving credit facility would be our available cash or cash generated from our subsidiaries’ operations or other sources,

 

S-11


Table of Contents

including borrowings, sales of assets, or sales of equity. We may not be able to repurchase the notes upon a change of control because we may not have sufficient financial resources to purchase all of the debt securities that are tendered upon a change of control and repay our other indebtedness that will become due. We may require additional financing from third parties to fund any such purchases, and we may be unable to obtain financing on satisfactory terms, or at all. Further, our ability to repurchase the notes may be limited by law. In order to avoid the obligations to repurchase the notes and events of default and potential breaches of the credit agreement governing our revolving credit facility, we may have to avoid certain change of control transactions that may otherwise be beneficial to us.

In addition, some important corporate events, such as leveraged recapitalizations, may not, under the indenture that will govern the notes, constitute a “change of control” that would require us to repurchase the notes, even though those corporate events could increase the level of our indebtedness or otherwise adversely affect our capital structure, credit ratings, or the market value of the notes. See “Description of Notes—Change of Control.”

Uncertainty about the future of LIBOR, the potential discontinuance of LIBOR, and a change to a benchmark replacement for the floating rate notes could adversely affect the market value of the floating rate notes and/or limit your ability to resell them and result in adverse tax consequences for the holders of the floating rate notes.

The chief executive of the United Kingdom Financial Conduct Authority, or the “FCA”, which regulates LIBOR, announced in July 2017 that the FCA intends to stop compelling banks to submit rates for the calculation of LIBOR after 2021. It is unknown whether any banks will continue to voluntarily submit rates for the calculation of LIBOR after 2021 or whether LIBOR will continue to be published by its administrator based on these submissions or on any other basis. It is not possible to predict the effect of these changes, other reforms, the establishment of alternative benchmark rates or a change to a benchmark replacement for the floating rate notes in the United States, the United Kingdom, or elsewhere. The resulting uncertainty could adversely affect the market value of the floating rate notes and/or limit your ability to resell them.

The floating rate notes will accrue interest based on a benchmark. The benchmark will initially be the Three-Month LIBOR Rate (as defined herein), although the benchmark may be changed following the occurrence of a benchmark transition event. Due to the uncertainty regarding the future of LIBOR, we cannot provide any assurances that a new benchmark rate will be representative of market interest rates or consistent with the previously published Three-Month LIBOR Rate during the life of the floating rate notes. If a published Three-Month LIBOR Rate is unavailable at any time prior to the occurrence of a benchmark transition event and its related benchmark replacement date, the Three-Month LIBOR Rate will be determined using the alternative methods stated in “Description of Notes—The Floating Rate Notes—Floating Rate Benchmark; Benchmark Transition Event.” These alternative methods may result in lower interest payments or interest payments that do not otherwise correlate over time with payments that would have been made if the Three-Month LIBOR Rate were available in its current form. The alternative methods may also be subject to factors that make the Three-Month LIBOR Rate impossible or impracticable to determine. If a published Three-Month LIBOR Rate is unavailable at any time prior to the occurrence of a benchmark transition event and its related benchmark replacement date and banks are unwilling to provide quotations, the rate of interest on each floating rate note for an interest period will be the same as the immediately preceding interest period, and could remain the rate of interest for the life of the floating rate notes.

In addition, as described under “Description of Notes—The Floating Rate Notes—Floating Rate Benchmark; Benchmark Transition Event,” the Three-Month LIBOR Rate will be replaced as the benchmark for the floating rate notes following the occurrence of a benchmark transition event and its related benchmark replacement date. The benchmark transition events generally include the making of public statements or publication of information by the administrator of the benchmark, its regulatory supervisor, or certain other governmental authorities that the benchmark will no longer be provided or is no longer representative of underlying market or economic reality. However, we cannot provide any assurances that these events will be sufficient to trigger a change in the benchmark at all times when the then-current benchmark is no longer

 

S-12


Table of Contents

representative of market interest rates, or that these events will align with similar events in the market generally or in other parts of the financial markets, such as the derivatives market.

Further, as described under “Description of Notes—The Floating Rate Notes—Floating Rate Benchmark; Benchmark Transition Event,” the benchmark replacement will depend on the availability of various alternative benchmarks at the time of the benchmark transition event, the first of which is term SOFR, the second of which is compounded SOFR, and the last two of which are not currently specified. The Secured Overnight Financing Rate, or “SOFR,” was selected by the Alternative Reference Rates Committee, or “ARRC,” of the Federal Reserve Bank of New York, or the “FRBNY,” as the replacement for LIBOR. However, because SOFR is a secured, risk-free rate, while LIBOR is an unsecured rate reflecting counterparty risk, SOFR is not representative of LIBOR.

The FRBNY started publishing SOFR in April 2018. The FRBNY has also started publishing historical indicative SOFR dating back to 2014, although such historical indicative data inherently involves assumptions, estimates, and approximations. Since the initial publication of SOFR, daily changes in SOFR have, on occasion, been more volatile than daily changes in comparable benchmarks or market rates, including LIBOR, and SOFR over the term of the floating rate notes, may bear little or no relation to the historical actual or historical indicative data.

Moreover, the Three-Month LIBOR Rate is a forward-looking term rate. Term SOFR, which is expected to be a similar forward-looking term rate which will be based on SOFR, is the first alternative among the several benchmark replacements, but currently does not exist and is being developed under the sponsorship of the FRBNY, and we cannot provide any assurances that the development of term SOFR will be completed. If term SOFR is not available as of the benchmark replacement date, the next available benchmark replacement is compounded SOFR. Compounded SOFR is a backward-looking rate generally calculated using actual rates during the interest accrual period, and may be even less representative of the Three-Month LIBOR Rate. In addition, because compounded SOFR for an interest accrual period will be determined just prior to the end of such period, you may be unable to reliably estimate in advance the amount of interest you will receive for such period, which may also adversely affect the price and marketability of such floating rate notes. Finally, if a benchmark replacement other than term SOFR is chosen because term SOFR is not initially available, term SOFR will become the benchmark replacement if it later becomes available, which could lead to further volatility in the interest rate on the floating rate notes.

In order to compensate for these differences in the benchmark, a benchmark replacement adjustment will be included in any benchmark replacement. However, we cannot provide any assurances that any benchmark replacement adjustment will be sufficient to produce the economic equivalent of the then-current benchmark, either at the benchmark replacement date or over the life of the floating rate notes. As a result of each of the foregoing factors, we cannot provide any assurances that the characteristics of any benchmark replacement will be similar to the then-current benchmark that it is replacing, or that any benchmark replacement will produce the economic equivalent of the then-current benchmark that it is replacing.

It is intended that the replacement of the benchmark will not be a taxable event for holders of the floating rate notes. However, we cannot provide any assurances that the IRS (as defined herein) will not take a contrary view. If the IRS treats the replacement of the benchmark as a taxable event, holders of the floating rate notes may be required to recognize taxable gain or loss at that time.

Finally, the Partnership may have discretion in certain elements of the benchmark replacement process, including determining if a benchmark transition event and its related benchmark replacement date has occurred, determining which benchmark replacement is available and, if term SOFR or compounded SOFR is not available, selecting a benchmark replacement, determining the benchmark replacement adjustment, and making benchmark replacement conforming changes. The holders of the floating rate notes will not have any right to approve or disapprove of these changes and will be deemed to have agreed to waive and release any and all claims relating to any such determinations.

 

S-13


Table of Contents

USE OF PROCEEDS

We expect to receive net proceeds from this offering of approximately $3.469 billion after deducting the underwriting discount and estimated offering expenses payable by us.

We intend to use the net proceeds from this offering to repay and terminate our term loan credit facility. We will use any remaining net proceeds for general partnership purposes, including repayment of borrowings under our revolving credit facility.

As of December 31, 2019, borrowings outstanding under our term loan credit facility were approximately $3.0 billion and had an interest rate of approximately 3.15%. The term loan credit facility bears interest at LIBOR, plus applicable margins ranging from 1.000% to 1.625%, or at an alternate base rate equal to the greatest of (a) the Prime Rate, (b) the Federal Funds Effective Rate plus 0.50%, or (c) LIBOR plus 1.00%, in each case plus applicable margins ranging from zero to 0.625%, based on our senior unsecured debt rating. The outstanding borrowings under our term loan credit facility were incurred to fund substantially all of the cash portion of the consideration of the business combination of WES and us in February 2019, and the payment of related transaction costs.

As of December 31, 2019, borrowings outstanding under our revolving credit facility were approximately $380 million, with an additional $4.6 million of letters of credit outstanding, with a weighted average interest rate of approximately 3.04%. The revolving credit facility bears interest at LIBOR, plus applicable margins ranging from 1.00% to 1.50%, or at an alternate base rate equal to the greatest of (a) the Prime Rate, (b) the Federal Funds Effective Rate plus 0.50%, or (c) LIBOR plus 1.00%, in each case plus applicable margins ranging from zero to 0.50%, based on our senior unsecured debt rating. The outstanding borrowings under our revolving credit facility were incurred to fund capital expenditures and for general partnership purposes.

For a detailed description of our revolving credit facility and our term loan credit facility, please read “Management’s Discussion and Analysis of Financial Condition and Results of Operations—Results of Operations—Liquidity and Capital Resources—Debt and credit facilities” in each of our Annual Report on Form 10-K for the year ended December 31, 2018 and our Quarterly Report on Form 10-Q for the quarterly period ended September 30, 2019, each of which is incorporated by reference into this prospectus.

Affiliates of certain of the underwriters are lenders under our term loan credit facility or our revolving credit facility and, as such, may receive 5% or more of the net proceeds from this offering pursuant to the repayment of borrowings under each facility. Accordingly, such underwriters are deemed to have a “conflict of interest” within the meaning of FINRA Rule 5121, and this offering will be conducted in accordance with FINRA Rule 5121. See “Underwriting (Conflicts of Interest)—Conflicts of Interest.”

 

S-14


Table of Contents

CAPITALIZATION

The following table sets forth our cash and cash equivalents and capitalization as of September 30, 2019 on:

 

   

a historical basis; and

 

   

an as adjusted basis to reflect the sale of notes in this offering and the application of the net proceeds therefrom to repay all borrowings outstanding under our term loan as described in “Use of Proceeds.”

 

     As of September 30, 2019  
     Historical      As Adjusted  
     (in thousands)  

Cash and cash equivalents

   $ 115,946      $ 424,436  
  

 

 

    

 

 

 

Term loan credit facility(1)

   $ 3,000,000      $ —    

Revolving credit facility(2)

     160,000        —    

5.375% Senior Notes due 2021(3)

     497,861        497,861  

4.000% Senior Notes due 2022(3)

     669,260        669,260  

3.950% Senior Notes due 2025(3)

     493,579        493,579  

4.650% Senior Notes due 2026(3)

     496,074        496,074  

4.500% Senior Notes due 2028(3)

     394,990        394,990  

4.750% Senior Notes due 2028(3)

     396,101        396,101  

5.450% Senior Notes due 2044(3)

     593,439        593,439  

5.300% Senior Notes due 2048(3)

     686,793        686,793  

5.500% Senior Notes due 2048(3)

     342,405        342,405  

Floating Rate Notes due 2023(3)

     —          300,000  

3.100% Senior Notes due 2025(3)

     —          999,620  

4.050% Senior Notes due 2030(3)

     —          1,198,800  

5.250% Senior Notes due 2050(3)

     —          994,420  
  

 

 

    

 

 

 

Total long-term debt

   $ 7,730,502      $ 8,063,342  
  

 

 

    

 

 

 

Equity and partners’ capital:

     

Common units

   $ 3,275,816      $ 3,275,816  

Non-controlling interests

     57,885        57,885  
  

 

 

    

 

 

 

Total equity and partners’ capital

   $ 3,333,701      $ 3,333,701  
  

 

 

    

 

 

 

Total capitalization

   $ 11,064,203      $ 11,397,043  
  

 

 

    

 

 

 

 

(1)

As of December 31, 2019, total borrowings under our term loan credit facility were approximately $3.0 billion.

(2)

As of December 31, 2019, total borrowings under our revolving credit facility were approximately $380 million. Does not include $4.6 million in outstanding letters of credit.

(3)

Net of unamortized original issue discount.

You should read our financial statements and notes thereto that are incorporated by reference into this prospectus supplement and the accompanying base prospectus for additional information about our capital structure.

 

S-15


Table of Contents

DESCRIPTION OF NOTES

You can find the definitions of certain terms used in this “Description of Notes” under “—Certain Definitions.” In this “Description of Notes,” the term “Partnership,” “us,” “our” or “we” refers only to Western Midstream Operating, LP, and not to any of its Subsidiaries. In this “Description of Notes,” references to the “floating rate notes” are to the Floating Rate Notes due 2023 offered hereby, references to the “2025 notes” are to the 3.100% Senior Notes due 2025 offered hereby, references to the “2030 notes” are to the 4.050% Senior Notes due 2030 offered hereby, references to the “2050 notes” are to the 5.250% Senior Notes due 2050 offered hereby, and references to the “notes” are to the floating rate notes, the 2025 notes, the 2030 notes, and the 2050 notes together.

We have entered into a base indenture, dated as of May 18, 2011, among us, our prior subsidiary guarantors and Wells Fargo Bank, National Association, as trustee, pursuant to which we may issue multiple series of debt securities from time to time. Each series is issued under a supplement to the base indenture. We will issue the floating rate notes, the 2025 notes, the 2030 notes, and the 2050 notes as the eleventh series under the base indenture, as amended and supplemented by a supplemental indenture setting forth the specific terms of the notes (as so amended and supplemented, the “Indenture”).

The following description of the particular terms of the notes supplements the general description of the debt securities of the Partnership included in the accompanying base prospectus under the caption “Description of WES Operating Debt Securities.” The notes will be three series of senior debt securities issued by the Partnership, as described herein and therein. You should review this “Description of Notes,” together with the “Description of WES Operating Debt Securities” included in the accompanying base prospectus. To the extent that this “Description of Notes” is inconsistent with the “Description of WES Operating Debt Securities” in the accompanying base prospectus, this “Description of Notes” will control and replace the inconsistent “Description of WES Operating Debt Securities” in the accompanying base prospectus.

We have summarized some of the material provisions of the notes and the Indenture below. The summary supplements the description of additional material provisions in the accompanying base prospectus that may be important to you. We also urge you to read the Indenture because it, and not this “Description of Notes,” defines your rights as a holder of notes. You may request copies of the base indenture and the supplemental indenture from us as set forth under “—Additional Information.” Capitalized terms defined in the accompanying base prospectus and the Indenture have the same meanings when used in this prospectus supplement. The terms of the notes include those expressly set forth in the Indenture and those made part of the Indenture by reference to the Trust Indenture Act of 1939, as amended.

The registered holder of a note will be treated as the owner of the note for all purposes. Only registered holders will have rights under the Indenture.

Brief Description of the Notes

The Notes

The notes will be:

 

   

our senior unsecured obligations, ranking equally in right of payment with all of our existing and future senior indebtedness, including indebtedness under our Revolving Credit Facility;

 

   

senior in right of payment to any of our future subordinated indebtedness;

 

   

effectively junior to any secured indebtedness that we may incur in the future to the extent of the value of the collateral securing such indebtedness; and

 

   

structurally junior to all debt and other liabilities of each of our Subsidiaries, other than any Subsidiaries that may guarantee the notes in the future.

 

S-16


Table of Contents

Further Issuances

We may, from time to time after the closing of this offering, without notice to or the consent of the holders of the notes of any series or the trustee, increase the principal amount of any series of the notes under the Indenture and issue such increased principal amount (or any portion thereof), in which case any additional notes so issued will have the same form and terms (other than the date of issuance, the price to the public and, under certain circumstances, the date from which interest thereon will begin to accrue and the initial interest payment date), and will carry the same right to receive accrued and unpaid interest, as the notes of that series previously issued, and such additional notes of that series will form a single series along with the notes of such series previously issued for all purposes under the Indenture.

Principal, Maturity and Interest

2025 Notes, 2030 Notes and 2050 Notes

We will issue the 2025 notes in an initial aggregate principal amount of $1.0 billion, we will issue the 2030 notes in an initial aggregate principal amount of $1.2 billion, and we will issue the 2050 notes in an initial aggregate principal amount of $1.0 billion. The 2025 notes will mature on February 1, 2025 and will bear interest at the annual rate of 3.100%, the 2030 notes will mature on February 1, 2030 and will bear interest at the annual rate of 4.050%, and the 2050 notes will mature on February 1, 2050 and will bear interest at the annual rate of 5.250%. Interest on the 2025 notes, the 2030 notes and the 2050 notes will accrue from January 13, 2020 and will be payable semi-annually in arrears on February 1 and August 1 of each year, commencing on August 1, 2020. We will make each interest payment to the holders of record at the close of business on the January 15 and July 15 preceding such interest payment date (whether or not a business day). Interest will be computed and paid with respect to the notes on the basis of a 360-day year consisting of twelve 30-day months.

Payment of Floating Rate Interest

The floating rate notes will bear interest from January 13, 2020 (the “Settlement Date”) at a floating rate determined in the manner provided below, payable on January 13, April 13, July 13 and October 13 of each year (each such day a “Floating Rate Interest Payment Date”), commencing on April 13, 2020, to the persons in whose names the floating rate notes were registered at the close of business on the 15th day preceding the respective Floating Rate Interest Payment Date, subject to certain exceptions. The per annum interest rate on the floating rate notes (the “Floating Interest Rate”) in effect for each day of an Interest Period (as defined below) will be equal to a benchmark rate (which will initially be the Three-Month LIBOR Rate) plus 85 basis points (0.85%). The Floating Interest Rate for the initial Interest Period will be determined on January 10, 2020. The Floating Interest Rate for each Interest Period after the initial Interest Period for the floating rate notes will be reset on the 13th day of the months of January, April, July and October of each year, commencing April 13, 2020, (each such date an “Interest Reset Date”) until the principal on the floating rate notes is paid or made available for payment. So long as the Three-Month LIBOR Rate is the benchmark, the applicable interest rate will be determined two London business days prior to each Interest Reset Date (each such date, an “Interest Determination Date”). If any such Interest Reset Date and Floating Rate Interest Payment Date for the floating rate notes would otherwise be a day that is not a business day, such Interest Reset Date and Floating Rate Interest Payment Date will be the next succeeding business day, unless the next succeeding business day is in the next succeeding calendar month, in which case such Interest Reset Date and Floating Rate Interest Payment Date will be the immediately preceding business day.

Interest Period” means the period from and including an Interest Reset Date or, in the case of the initial Interest Period, from the Settlement Date to but excluding the next succeeding Interest Reset Date and, in the case of the last such period, from and including the Interest Reset Date immediately preceding the Floating Rate Maturity Date to but not including such Floating Rate Maturity Date. If the Floating Rate Maturity Date is not a business day, then the principal amount of the floating rate notes plus accrued and unpaid interest thereon shall be paid on the next succeeding business day and no interest shall accrue for the Floating Rate Maturity Date, or any day thereafter.

 

S-17


Table of Contents

The amount of interest for each day that the floating rate notes are outstanding (the “Daily Interest Amount”) will be calculated by dividing the Floating Interest Rate in effect for such day by 360 and multiplying the result by the principal amount of floating rate notes. The amount of interest to be paid on the floating rate notes for any Interest Period will be calculated by adding the Daily Interest Amounts for each day in such Interest Period.

The Floating Interest Rate on the floating rate notes will in no event be higher than the maximum rate permitted by New York law as the same may be modified by United States law of general application. In no event will the Floating Interest Rate be less than 0.0%.

So long as the Three-Month LIBOR Rate is the benchmark, the Floating Interest Rate and amount of interest to be paid on the floating rate notes for each Interest Period will be determined by the calculation agent. All calculations made by the calculation agent shall in the absence of manifest error be conclusive for all purposes and binding on the Partnership and the holders of the floating rate notes. So long as a benchmark rate is required to be determined with respect to the floating rate notes, there will at all times be a calculation agent. In the event that any then acting calculation agent shall be unable or unwilling to act, or that such calculation agent shall fail duly to establish the benchmark rate for any Interest Period, or that the Partnership proposes to remove such calculation agent, the Partnership shall appoint another person which is a bank, trust company, investment banking firm, or other financial institution, to act as the calculation agent. It is expected that Wells Fargo Bank, National Association will be the calculation agent.

Floating Rate Benchmark; Benchmark Transition Event

Interest on the floating rate notes will accrue at a floating rate based on a “benchmark,” which will initially be the Three-Month LIBOR Rate, but will be replaced by the benchmark replacement following the occurrence of a benchmark transition event and its related benchmark replacement date as described below.

The “Index Maturity” shall mean the period to maturity of the instrument or obligation on which the floating interest rate formula is based (e.g., “Three Month LIBOR”).

The “Three-Month LIBOR Rate” shall mean the rate determined in accordance with the provisions described herein and the accompanying prospectus for the floating rate notes with an Index Maturity of three months.

The “LIBOR” for any Interest Determination Date is the rate for deposits in the LIBOR Currency having the Index Maturity specified herein as such rate is displayed on Reuters on page LIBOR01 (or any other page as may replace such page on such service or any successor service nominated by ICE Benchmark Administration Ltd. for the purpose of displaying the London interbank rates of major banks for the designated LIBOR Currency) (“Reuters Page LIBOR01”) (or Bloomberg L.P.’s page “BBAM” or any other page as may replace such page on such service, any successor service or such other service as may be nominated as the information vendor for the purpose of displaying rates or prices comparable to LIBOR for U.S. dollar deposits) as of 11:00 a.m., London time, on such LIBOR Interest Determination Date.

If LIBOR cannot be determined as described above, the calculation agent shall request the principal London offices of each of four major reference banks in the London interbank market, as selected by the calculation agent as directed by the Partnership to provide the calculation agent with its offered quotation for deposits in the designated LIBOR Currency for the period of the Index Maturity specified herein commencing on the related Interest Reset Date, to prime banks in the London interbank market at approximately 11:00 a.m., London time, on such LIBOR Interest Determination Date and in a principal amount that is representative for a single transaction in the designated LIBOR Currency in such market at such time. If at least two such quotations are so provided, then LIBOR on such LIBOR Interest Determination Date will be the arithmetic mean calculated by the calculation agent of such quotations. If fewer than two such quotations are so provided, then LIBOR on such LIBOR Interest Determination Date will be the arithmetic mean calculated by the calculation agent of the rates

 

S-18


Table of Contents

quoted at approximately 11:00 a.m., in the City of New York, on such LIBOR Interest Determination Date by three major banks (which may include affiliates of the underwriters) in the City of New York selected by the calculation agent as directed by the Partnership for loans in the designated LIBOR Currency to leading European banks, having the Index Maturity specified herein and in a principal amount that is representative for a single transaction in the designated LIBOR Currency in such market at such time; provided, however, that if the banks selected by the calculation agent as directed by the Partnership are not quoting as mentioned in this sentence, LIBOR determined as of such LIBOR Interest Determination Date shall be the same LIBOR as in effect on such LIBOR Interest Determination Date. All determinations of LIBOR by the calculation agent, in absence of manifest error, will be conclusive and binding on the noteholders.

Notwithstanding the foregoing, if the Partnership (or its Designee (as defined below) determines that a benchmark transition event and its related benchmark replacement date have occurred prior to any interest determination date for the then-current benchmark, then the Partnership shall promptly provide notice of such determination to DTC, the trustee and the calculation agent and the benchmark replacement will replace the then-current benchmark for all purposes relating to the floating rate notes in respect of such determination on such date and all determinations on all subsequent dates. However, if the initial benchmark replacement is based on any rate other than term SOFR and the Partnership later determines that term SOFR can be determined, term SOFR will become the new unadjusted benchmark replacement and will, together with a new benchmark replacement adjustment for term SOFR, replace the then-current benchmark on the next benchmark determination date for term SOFR.

A “benchmark transition event” means the occurrence of one or more of the following events with respect to the then-current benchmark:

(1) a public statement or publication of information by or on behalf of the administrator of the benchmark announcing that such administrator has ceased or will cease to provide the benchmark, permanently or indefinitely; provided, that, at the time of such statement or publication, there is no successor administrator that will continue to provide the benchmark;

(2) a public statement or publication of information by the regulatory supervisor for the administrator of the benchmark, the central bank for the currency of the benchmark, an insolvency official with jurisdiction over the administrator for the benchmark, a resolution authority with jurisdiction over the administrator for the benchmark or a court or an entity with similar insolvency or resolution authority over the administrator for the benchmark, which states that the administrator of the benchmark has ceased or will cease to provide the benchmark permanently or indefinitely; provided, that, at the time of such statement or publication, there is no successor administrator that will continue to provide the benchmark; or

(3) a public statement or publication of information by the regulatory supervisor for the administrator of the benchmark announcing that the benchmark is no longer representative of the underlying market or economic reality or that the benchmark may no longer be used.

A “benchmark replacement date” means:

(1) in the case of clause (1) or (2) of the definition of benchmark transition event, the later of (a) the date of the public statement or publication of information referenced therein and (b) the date on which the administrator of the benchmark permanently or indefinitely ceases to provide the benchmark; or

(2) in the case of clause (3) of the definition of benchmark transition event, the date of the public statement or publication of information referenced therein.

The term “benchmark determination date” means (a) if the benchmark is the Three-Month LIBOR Rate, the date that is two London business days before the applicable Interest Reset Date, and (b) if the benchmark is any

 

S-19


Table of Contents

other rate, the date determined by the Partnership (or the Partnership’s designee, which may be the calculation agent only if the calculation agent consents in writing to such appointment in its sole discretion with no liability therefor, a successor calculation agent, or other such designee of the Partnership (any of such entities, a “Designee”)) as a benchmark replacement conforming change. If the Designee is not the calculation agent, the Partnership shall notify the trustee and the calculation agent in writing of the party that has been appointed by the Partnership as Designee.

The “benchmark replacement” will be the first alternative set forth in the order below that can be determined by the Partnership or its Designee as of the benchmark replacement date:

(1) the sum of (a) term SOFR and (b) the benchmark replacement adjustment;

(2) the sum of (a) compounded SOFR and (b) the benchmark replacement adjustment;

(3) the sum of (a) the alternate rate of interest that has been selected or recommended by the relevant governmental body as the replacement for the then-current benchmark for the applicable corresponding tenor and (b) the benchmark replacement adjustment;

(4) the sum of (a) the ISDA fallback rate and (b) the benchmark replacement adjustment; and

(5) the sum of (a) the alternate rate of interest that has been selected by the Partnership (or its Designee) in its reasonable discretion as the replacement for the then-current benchmark for the applicable corresponding tenor and (b) the benchmark replacement adjustment.

SOFR”, with respect to any day, is the secured overnight financing rate published for such day by the Federal Reserve Bank of New York.

The term “term SOFR” means the forward-looking term rate for the applicable corresponding tenor based on SOFR that has been selected or recommended by the relevant governmental body.

The “corresponding tenor” will be a tenor (including overnight) having approximately the same length (disregarding business day adjustments) as the applicable tenor for the then-current benchmark.

The “ISDA fallback rate” ‘means the rate that would apply for derivatives transactions referencing the ISDA definitions to be effective upon the occurrence of an index cessation date with respect to the benchmark for the applicable tenor excluding the applicable ISDA fallback adjustment.

The “ISDA definitions” means the 2006 ISDA Definitions published by the International Swaps and Derivatives Association, Inc. or any successor thereto, as amended or supplemented from time to time or any successor definitional booklet for interest rate derivatives published from time to time.

ISDA fallback adjustment” means the spread adjustment (which may be a positive or negative value or zero) that would apply for derivatives transactions referencing the ISDA definitions to be determined upon the occurrence of an index cessation event with respect to the benchmark for the applicable tenor.

The term “compounded SOFR” means, for any interest accrual period, the compounded average, in arrears, of the SOFRs for each day of such interest accrual period, as determined on the benchmark determination date for such interest accrual period, with the rate, or methodology for this rate, and conventions for this rate (which will be compounded in arrears with a lookback and/or suspension period as a mechanism to determine the interest amount payable prior to the end of each interest accrual period, such that the SOFR on the benchmark

 

S-20


Table of Contents

determination date will apply for each day in the interest accrual period following the benchmark determination date) being established by the Partnership (or the Partnership’s Designee) in accordance with:

(1) the rate, or methodology for this rate, and conventions for this rate selected or recommended by the relevant governmental body for determining compounded SOFR; or

(2) if, and to the extent that, the Partnership (or its Designee) determines that compounded SOFR cannot be determined in accordance with clause (1) above, then the rate, or methodology for this rate, and conventions for this rate that have been selected by the Partnership (or its Designee) in its reasonable discretion.

The “benchmark replacement adjustment” will be the first alternative set forth in the order below that can be determined by the Partnership (or its Designee) as of the benchmark replacement date:

(1) the spread adjustment, or method for calculating or determining such spread adjustment, (which may be a positive or negative value or zero) that has been selected or recommended by the relevant governmental body for the applicable unadjusted benchmark replacement;

(2) if the applicable unadjusted benchmark replacement is equivalent to the ISDA fallback rate, then the ISDA fallback adjustment; and

(3) the spread adjustment (which may be a positive or negative value or zero) that has been selected by the Partnership (or its Designee) in its reasonable discretion for the replacement of the then-current benchmark with the applicable unadjusted benchmark replacement.

The “unadjusted benchmark replacement” is the benchmark replacement excluding the benchmark replacement adjustment.

The “relevant governmental body” is the Federal Reserve Board and/or the Federal Reserve Bank of New York, or a committee officially endorsed or convened by the Federal Reserve Board and/or the Federal Reserve Bank of New York, or any successor thereto.

In connection with the implementation of a benchmark replacement, the Partnership (or its Designee) will have the right from time to time to make “benchmark replacement conforming changes,” which are any technical, administrative or operational changes (including changes to the timing and frequency of determining rates, the process of making payments of interest and other administrative matters) that the Partnership (or its Designee) decides may be appropriate to reflect the adoption of such benchmark replacement in a manner substantially consistent with market practice (or, if the Partnership decides that adoption of any portion of such market practice is not administratively feasible or if the Partnership (or its Designee) determines that no market practice for use of the benchmark replacement exists, in such other manner as the Partnership (or its Designee) determines is reasonably necessary).

Notice of the occurrence of a benchmark transition event and its related benchmark replacement date, the determination of a benchmark replacement and the making of any benchmark conforming changes will be provided by the Partnership (or its Designee) to DTC, the trustee and the calculation agent.

Any determination, decision or election that may be made by the Partnership (or its Designee) in connection with a benchmark transition event or a benchmark replacement as described above, including any determination with respect to a tenor, rate or adjustment or of the occurrence or non-occurrence of an event, circumstance or date and any decision to take or refrain from taking any action or any selection, will be conclusive and binding absent manifest error, may be made in the Partnership’s (or its Designee’s) reasonable discretion, and will become effective without consent from any other party, including the holders of the floating rate notes. None of the Partnership, its Designee, the trustee with respect to the floating rate notes, or the calculation agent, will have

 

S-21


Table of Contents

any liability for any determination made by or on behalf of the Partnership in connection with a benchmark transition event or a benchmark replacement as described above, and each holder of a floating rate note, by its acceptance of a floating rate note or a beneficial interest in a floating rate note, will be deemed to waive and release any and all claims against the Partnership, its Designee, and the trustee with respect to the floating rate notes, or the calculation agent relating to any such determinations.

LIBOR Currency” means U.S. dollars.

Form, Denomination and Registration of Notes

The notes will be issued in registered form, without interest coupons, in denominations of $2,000 and integral multiples of $1,000 in excess thereof. The notes will be represented by one or more global notes, as described below under “—Book-Entry Delivery and Settlement.”

Transfer and Exchange

A holder may transfer or exchange notes in accordance with the Indenture. No service charge will be imposed in connection with any transfer or exchange of any note, but we, the registrar and the trustee may require such holder, among other things, to furnish appropriate endorsements and transfer documents, and we may require such holder to pay any taxes and fees required by law or permitted by the Indenture. We are not required to transfer or exchange any notes selected for redemption. Also, we are not required to transfer or exchange any notes in respect of which a notice of redemption has been given or for a period of 15 days before any notice of redemption is sent.

Paying Agent and Registrar

The trustee will initially act as paying agent and registrar for the notes. We may change the paying agent or registrar without prior notice to the holders of the notes, and we or any of our Subsidiaries may act as paying agent or registrar; provided, however, that we will be required to maintain at all times an office or agency in The City of New York (which may be an office of the trustee or an affiliate of the trustee or the registrar or a co-registrar for the notes) where the notes may be presented for payment and where notes may be surrendered for registration of transfer or for exchange and where notices and demands to or upon us in respect of the notes and the Indenture may be served. We may also from time to time designate one or more additional offices or agencies where the notes may be presented or surrendered for any or all such purposes and may from time to time rescind such designations.

Interest Rate Adjustment

The interest rate payable on each series of the notes will be subject to adjustment from time to time if any of Fitch, Moody’s or S&P, or, if any of Fitch, Moody’s or S&P ceases to rate the notes of that series or fails to make a rating of the notes of that series publicly available for reasons outside of our control, a “nationally recognized statistical rating organization” within the meaning of Section 3(a)(62) under the Exchange Act selected by us as a replacement agency for Moody’s, Fitch or S&P (a “substitute rating agency”), downgrades (or subsequently upgrades) the debt rating applicable to the notes of such series (a “rating”) as set forth below.

 

S-22


Table of Contents

If the rating from Fitch (or a substitute rating agency therefor) applicable to the notes of a series is decreased to a rating set forth in the immediately following table, the interest rate on the notes of such series will increase from those set forth on the cover page of the prospectus supplement by the percentage set forth opposite that rating:

 

Rating

   Percentage  

BB+

     25 basis points  

BB

     50 basis points  

BB-

     75 basis points  

B+ or below

     100 basis points  

If the rating from Moody’s (or a substitute rating agency therefor) applicable to the notes of a series is decreased to a rating set forth in the immediately following table, the interest rate on the notes of such series will increase from those set forth on the cover page of this prospectus supplement by the percentage set forth opposite that rating:

 

Rating

   Percentage  

Ba2

     25 basis points  

Ba3

     50 basis points  

B1

     75 basis points  

B2 or below

     100 basis points  

If the rating from S&P (or a substitute rating agency therefor) applicable to the notes of a series is decreased to a rating set forth in the immediately following table, the interest rate on the notes of such series will increase from those set forth on the cover page of the prospectus supplement by the percentage set forth opposite that rating:

 

Rating

   Percentage  

BB+

     25 basis points  

BB

     50 basis points  

BB-

     75 basis points  

B+ or below

     100 basis points  

If Fitch, Moody’s or S&P (or, in any case, a substitute rating agency therefor) subsequently increases its rating applicable to the notes of a series to any of the threshold ratings set forth above, the interest rate on the notes of such series will be decreased such that the interest rate for the notes of such series equals the interest rate set forth on the cover page of this prospectus supplement plus the percentage set forth opposite the ratings from the tables above in effect immediately following the increase. Each adjustment required by any decrease or increase in a rating set forth above, whether occasioned by the action of Fitch, Moody’s or S&P (or, in any case, a substitute rating agency therefor), shall be made independent of any and all other adjustments. In no event shall (1) the interest rate for any series of the notes be reduced to below the interest rate set forth for such series of notes on the cover page of this prospectus supplement, or (2) the total increase in the interest rate on any series of the notes exceed 2.00% above the interest rate set forth for such series on the cover page of this prospectus supplement. If Fitch (or a substitute rating agency therefor) increases its rating applicable to the notes of such series to BBB or higher, Moody’s (or a substitute rating agency therefor) increases its rating applicable to the notes of a series to Baa2 or higher, and S&P (or a substitute rating agency therefor) increases its rating applicable to the notes of such series to BBB or higher (or two of these ratings if the notes are only rated by two rating agencies), the interest rate on such series of notes will remain at, or be decreased to, as the case may be, the interest rate for such series of the notes set forth on the cover page of this prospectus supplement, and no subsequent downgrades in a rating shall result in an adjustment of the interest rates on the notes of such series as provided herein.

 

S-23


Table of Contents

If at any time Fitch, Moody’s or S&P (or, in any case, a substitute rating agency therefor) ceases to provide a rating of the notes of a series for reasons outside of our control, we will use our commercially reasonable efforts to obtain a rating of such series of notes from a substitute ratings agency, to the extent one exists, and if a substitute ratings agency exists, for purposes of determining any increase or decrease in the interest rate on the notes of a series pursuant to the tables above (1) such substitute ratings agency will be substituted for the ratings agency which has since ceased to provide such rating, (2) the relative rating scale used by such substitute ratings agency to assign ratings to senior unsecured debt will be determined in good faith by an independent investment banking institution of national standing appointed by us and, for purposes of determining the applicable ratings included in the applicable table above with respect to such substitute ratings agency, such ratings will be deemed to be the equivalent ratings used by the ratings agency which has since ceased to provide such rating in such table and (3) the interest rate on the notes of such series will increase or decrease, as the case may be, such that the interest rate equals the interest rate payable on the notes of such series on the date of their initial issuance plus the appropriate percentage, if any, set forth opposite the rating from such substitute ratings agency in the applicable table above (taking into account the provisions of clause (2) above), plus any applicable percentage resulting from a decreased rating by the other ratings agency.

If any of Fitch, Moody’s or S&P (or, in any case, a substitute rating agency therefor) ceases to provide a rating of the notes of a series and we have not replaced such rating agency with a substitute rating agency in accordance with the previous paragraph, the interest rate on the notes of such series will increase or decrease, as the case may be, such that the interest rate equals the interest rate payable on the notes of such series on the date of their initial issuance plus 1.5 times any applicable percentages resulting from a decreased rating by the other ratings agencies. Any subsequent increase or decrease in the interest rates of the notes necessitated by a reduction or increase in the rating by the agencies continuing to provide the rating shall be 1.5 times the percentages set forth in the applicable tables above. No adjustments in the interest rates of the notes shall be made solely as a result of any of Fitch, Moody’s or S&P (or, in any case, a substitute rating agency therefor) ceasing to provide a rating. If each of Fitch, Moody’s and S&P (or, in any case, a substitute rating agency therefor) cease to provide a rating, the interest rates on the notes will increase to, or remain at, as the case may be, 2.00% above the interest rate set forth on the cover page of this prospectus supplement.

Any interest rate increase or decrease, as described above, will take effect from the first day of the interest period commencing after the date on which a rating change occurs that requires an adjustment in the interest rates. If Fitch, Moody’s or S&P (or, in any case, a substitute rating agency therefor) changes its rating of the notes of a series more than once during any particular interest period, the last change by such agency will control for purposes of any interest rate increase or decrease with respect to the notes of such series described above relating to such rating agency’s action.

Future Subsidiary Guarantees

At the closing of this offering, the notes will not be guaranteed by any of our existing Subsidiaries. If in the future any of our Subsidiaries guarantees, becomes a borrower or guarantor under, or grants any Lien to secure any obligations pursuant to, our Revolving Credit Facility, then we will cause such Subsidiary to become a Guarantor by executing supplements to the Indenture and delivering such supplements to the trustee promptly (but in any event, within ten business days of the date on which it guaranteed or incurred such obligations or granted such Lien, as the case may be). In the event of a bankruptcy, liquidation or reorganization of any Subsidiary that does not guarantee the notes, such non-Guarantor Subsidiary will pay the holders of its Debt and its trade creditors before it will distribute any of its assets to us.

Any Subsidiary Guarantees will be joint and several obligations of the Guarantors. The obligations of each Guarantor under its Subsidiary Guarantee will be limited as necessary to prevent that Subsidiary Guarantee from constituting a fraudulent conveyance under applicable law. If a Subsidiary Guarantee is rendered voidable, it could be subordinated by a court to all other Debt (including guarantees and other contingent liabilities) of the applicable Guarantor, and, depending on the amount of such Debt, a Guarantor’s liability on its Subsidiary Guarantee could be reduced to zero.

 

S-24


Table of Contents

The Indenture will limit the ability of any Guarantor to consolidate with or merge with or into any other Person, or sell, assign, transfer, lease, convey, or otherwise dispose of all or substantially all of its properties or assets and the properties or assets of its Subsidiaries (taken as a whole with the properties or assets of such Guarantor) to another Person in one or more related transactions.

If any of our Subsidiaries guarantees the notes, its Subsidiary Guarantee will be released:

(1) in connection with any sale or other disposition of all or substantially all of the properties or assets of, or all of our direct or indirect limited partnership, limited liability company, or other equity interests in, that Guarantor (including by way of merger or consolidation) to a Person that is not (either before or after giving effect to such transaction) an Affiliate of the Partnership;

(2) upon the merger of the Guarantor into us or any other Guarantor or the liquidation or dissolution of the Guarantor;

(3) upon legal defeasance or covenant defeasance as described below under the caption “—Discharge, Legal Defeasance and Covenant Defeasance” or upon satisfaction and discharge of the Indenture as described in the accompanying base prospectus under the caption “Description of WES Operating Debt Securities—Satisfaction and Discharge”; or

(4) upon delivery of written notice to the trustee of the release of all guarantees or other obligations of the Guarantor under our Revolving Credit Facility.

If at any time following any release of a Guarantor from its guarantee of the notes pursuant to clause (4) in the preceding paragraph, the Guarantor again incurs obligations under our Revolving Credit Facility, then we will cause the Guarantor to again guarantee the notes in accordance with the Indenture.

Change of Control

If a Change of Control Triggering Event occurs, unless we have previously or concurrently exercised our right to redeem all of the notes as described under “—Optional Redemption,” we will be required to offer to, and each holder of notes will have the right to require us to, repurchase all or any part (equal to $2,000 or an integral multiple of $1,000 in excess of $2,000) of that holder’s notes pursuant to a Change of Control Offer on the terms set forth in the Indenture. In the Change of Control Offer, we will offer a cash payment (a “Change of Control Payment”) equal to 101% (or, at our election, a higher percentage) of the aggregate principal amount of notes repurchased plus accrued and unpaid interest, if any, on the notes repurchased, to, but not including, the date of settlement (the “Change of Control Settlement Date”), subject to the right of holders of record on the relevant record date to receive interest due on an interest payment date that is on or prior to the Change of Control Settlement Date. Within 30 days following any Change of Control Triggering Event, unless we have previously or concurrently exercised our right to redeem all of the notes as described under “—Optional Redemption,” we will mail a notice to each holder and the trustee describing the transaction or transactions and identification of the ratings decline that together constitute the Change of Control Triggering Event and offer to repurchase notes as of the Change of Control Settlement Date specified in the notice, which date will be no earlier than 30 days and no later than 60 days from the date such notice is mailed, pursuant to the procedures required by the Indenture and described in such notice.

We will comply with the requirements of Rule 14e-1 under the Exchange Act and any other securities laws and regulations thereunder to the extent those laws and regulations are applicable in connection with the repurchase of the notes as a result of a Change of Control Triggering Event. To the extent that the provisions of any securities laws or regulations conflict with the Change of Control Triggering Event provisions of the Indenture, we will comply with the applicable securities laws and regulations and will not be deemed to have breached our obligations under the Change of Control Triggering Event provisions of the Indenture by virtue of such compliance.

 

S-25


Table of Contents

Promptly following the expiration of the Change of Control Offer, we will, to the extent lawful, accept for payment all notes or portions of notes properly tendered and not withdrawn pursuant to the Change of Control Offer. Promptly thereafter on the Change of Control Settlement Date, we will:

(1) deposit with the paying agent an amount equal to the Change of Control Payment in respect of all notes or portions of notes properly tendered; and

(2) deliver or cause to be delivered to the trustee the notes properly accepted together with an officers’ certificate stating the aggregate principal amount of notes or portions of notes being purchased by us.

On the Change of Control Settlement Date, the paying agent will mail to each Holder of notes properly tendered the Change of Control Payment for such notes (or, if all the notes are then in global form, make such payment through the facilities of DTC), and the trustee will authenticate and mail (or cause to be transferred by book entry) to each holder a new note equal in principal amount to any unpurchased portion of the notes surrendered, if any; provided, however, that each new note will be in a principal amount of $2,000 or an integral multiple of $1,000 in excess of $2,000. We will publicly announce the results of the Change of Control Offer on or as soon as practicable after the Change of Control Settlement Date.

The Revolving Credit Facility provides that certain change of control events with respect to us would constitute an event of default thereunder, entitling the lenders, among other things, to accelerate the maturity of all indebtedness outstanding thereunder. Any future credit agreements or other agreements relating to indebtedness to which we or any Guarantor becomes a party may contain similar restrictions and provisions. The Indenture will provide that, prior to complying with any of the provisions of this “Change of Control Triggering Event” covenant, but in any event no later than the Change of Control Settlement Date, we or any Guarantor must either repay all of its other outstanding Debt that may be violated by a payment to the holders of notes under a Change of Control Offer or obtain the requisite consents, if any, under all agreements governing such Debt to permit the repurchase of notes required by this covenant.

The provisions described above that require us to make a Change of Control Offer following a Change of Control Triggering Event will be applicable whether or not any other provisions of the Indenture are applicable. Except as described above with respect to a Change of Control Triggering Event, the Indenture does not contain provisions that permit the holders of the notes to require that we repurchase or redeem the notes in the event of a takeover, recapitalization or similar transaction.

We will not be required to make a Change of Control Offer upon a Change of Control Triggering Event if (a) a third party makes the Change of Control Offer in the manner, at the time and otherwise in compliance with the requirements set forth in the Indenture applicable to a Change of Control Offer made by us and purchases all notes properly tendered and not withdrawn under the Change of Control Offer or (b) in connection with, or in contemplation of any publicly announced Change of Control, we have made an offer to purchase (an “Alternate Offer”) any and all notes validly tendered at a cash price equal to or higher than the Change of Control Payment and have purchased all notes properly tendered in accordance with the terms of such Alternate Offer. Notwithstanding anything to the contrary contained in the Indenture, a Change of Control Offer may be made in advance of a Change of Control Triggering Event, and conditioned upon the consummation of such Change of Control Triggering Event if a definitive agreement is in place for the Change of Control Triggering Event at the time the Change of Control Offer is made.

The definition of Change of Control includes a phrase relating to the direct or indirect sale, lease, transfer, conveyance or other disposition of “all or substantially all” of the properties or assets of the Parent and its Subsidiaries taken as a whole. Although there is a limited body of case law interpreting the phrase “substantially all,” there is no precise established definition of the phrase under applicable law. Accordingly, the ability of a holder of notes to require us to repurchase its notes as a result of a sale, lease, transfer, conveyance or other disposition of less than all of the properties or assets of the Parent and its Subsidiaries taken as a whole to another Person or group may be uncertain.

 

S-26


Table of Contents

In the event that, upon consummation of a Change of Control Offer or Alternate Offer less than 10% in aggregate principal amount of the notes (including additional notes, if any) that were originally issued are held by holders other than us or our affiliates, we will have the right, upon not less than 30 nor more than 60 days’ prior notice, given not more than 30 days following the purchase pursuant to the Change of Control Offer or Alternate Offer described above, to redeem all of the notes that remain outstanding following such purchase at a redemption price equal to the Change of Control Payment or Alternate Offer price, as applicable, plus, to the extent not included in the Change of Control Payment, accrued and unpaid interest on the notes that remain outstanding, to, but not including, the date of redemption (subject to the right of holders of record on the relevant record date to receive interest due on an interest payment date that is on or prior to the redemption date).

Optional Redemption

We will have the right to redeem the 2025 notes, the 2030 notes and the 2050 notes, in whole or in part, at any time before the applicable Par Call Date, at a redemption price equal to the greater of (1) 100% of the principal amount of the notes of such series to be redeemed and (2) the sum of the present values of the remaining scheduled payments of principal and interest on such notes that would have been due if such notes matured on the applicable Par Call Date (exclusive of interest accrued to the redemption date) discounted to the redemption date on a semiannual basis (assuming a 360-day year consisting of twelve 30-day months) at the Treasury Rate 25 basis points, with respect to the 2025 notes, 35 basis points, with respect to the 2030 notes, and 45 basis points, with respect to the 2050 notes, plus, in either case, accrued interest, if any, on the principal amount being redeemed to such redemption date. On or after the applicable Par Call Date, the 2025 notes, the 2030 notes or the 2050 notes will be redeemable and repayable, at our option, at any time in whole, or from time to time in part, at a price equal to 100% of the principal amount of the notes of such series to be redeemed plus accrued interest on the notes of such series to be redeemed to the date of redemption.

Comparable Treasury Issue” means the United States Treasury security selected by the Quotation Agent as having a maturity comparable to the remaining term of the notes to be redeemed, calculated as if the maturity date of the notes of such series were the applicable Par Call Date (the “Remaining Life”) that would be utilized at the time of selection and in accordance with customary financial practice, in pricing new issues of corporate debt securities of comparable maturity to the Remaining Life of such notes; provided, however, that if no maturity is within three months before or after the applicable Par Call Date, yields for the two published maturities most closely corresponding to such United States Treasury security will be determined and the Treasury Rate will be interpolated or extrapolated from those yields on a straight line basis rounding to the nearest month.

Comparable Treasury Price” means, with respect to any redemption date for notes, (1) the average of four Reference Treasury Dealer Quotations for such redemption date after excluding the highest and lowest of all of the Reference Treasury Dealer Quotations or (2) if the Quotation Agent obtains fewer than four such Reference Treasury Dealer Quotations, the average of all such quotations.

Par Call Date” means January 1, 2025 for the 2025 notes (one month prior to the maturity date thereof), November 1, 2029 for the 2030 notes (three months prior to the maturity date thereof), or August 1, 2049 for the 2050 notes (six months prior to the maturity date thereof).

Primary Treasury Dealer” means a U.S. government securities dealer in the City of New York.

Quotation Agent” means the Reference Treasury Dealer appointed by us.

Reference Treasury Dealer” means each of (i) Barclays Capital Inc., Citigroup Global Markets Inc. and Deutsche Bank Securities Inc. and their respective successors unless any of them ceases to be a primary U.S. government securities dealer in New York City (a “Primary Treasury Dealer”) at the relevant time and, if it is not then a Primary Treasury Dealer, then a Primary Treasury Dealer selected by it; provided that if any of the foregoing shall not be a Primary Treasury Dealer at such time and shall fail to select a Primary Treasury Dealer, then we will substitute therefor another Primary Treasury Dealer.

 

S-27


Table of Contents

Reference Treasury Dealer Quotation” means, with respect to each Reference Treasury Dealer and any redemption date, the average, as determined by the Quotation Agent, of the bid and asked prices for the Comparable Treasury Issue (expressed in each case as a percentage of its principal amount) quoted in writing to the Quotation Agent by such Reference Treasury Dealer at 5:00 p.m., New York City time, on the third business day preceding the redemption date.

Treasury Rate” means, with respect to any redemption date, the rate per year equal to the semiannual equivalent yield to maturity of the Comparable Treasury Issue, calculated using a price for the Comparable Treasury Issue (expressed as a percentage of its principal amount) equal to the Comparable Treasury Price for such redemption date. We will calculate the Treasury Rate on the third business day preceding any redemption date and notify the trustee in writing of the Treasury Rate prior to the redemption.

Redemption Procedures

If fewer than all of the notes of any series are to be redeemed at any time, the notes of such series will be selected for redemption by the trustee on a pro rata basis, by lot or by such other method as the trustee deems appropriate (or, in the case of notes represented by a note in global form, by such method as DTC may require); provided, that no partial redemption of any note will occur if such redemption would reduce the principal amount of such note to less than $2,000. Notices of redemption with respect to the notes of any series shall be sent at least 15, but not more than 60, days before the redemption date to each holder of notes of such series to be redeemed at its registered address.

If any note is to be redeemed in part only, the notice of redemption that relates to such note shall state the portion of the principal amount thereof to be redeemed. A new note in principal amount equal to the unredeemed portion thereof will be issued in the name of the holder thereof upon cancellation of the original note. Notes called for redemption shall become due on the date fixed for redemption. Unless we default in payment of the redemption price, on and after the redemption date, interest will cease to accrue on the notes or portions of the notes called for redemption.

Open Market Purchases; No Mandatory Redemption or Sinking Fund

We may at any time and from time to time repurchase notes in the open market or otherwise, in each case without any restriction under the Indenture. We are not required to make mandatory redemption or sinking fund payments with respect to the notes.

No Personal Liability

Our partners (other than our general partner) and any directors, officers, employees, incorporators, shareholders, partners, and members of our general partner will not be liable for:

 

   

any of our obligations under the notes or the Indenture; or

 

   

any claim based on, in respect of, or by reason of, such obligations or their creation.

By accepting the notes, each holder will be deemed to have waived and released all such liability. This waiver and release are part of the consideration for the issuance of the notes. This waiver may not be effective, however, to waive liabilities under the federal securities laws and it is the view of the SEC that such a waiver is against public policy.

Certain Covenants

Limitation on Liens

The Indenture will provide that while any notes remain outstanding, the Partnership will not, and will not permit any of its Principal Subsidiaries to, create, or permit to be created or to exist, any mortgage, lien, pledge,

 

S-28


Table of Contents

security interest, charge, adverse claim, or other encumbrance (“Lien”) upon any Principal Property of the Partnership or any of its Principal Subsidiaries, or upon any equity interests of any Principal Subsidiary, whether such Principal Property is, or equity interests are, owned on or acquired after the date of the Indenture, to secure any Debt, unless the notes then outstanding are equally and ratably secured by such Lien for so long as any such Debt is so secured, other than:

(1) purchase money mortgages, or other purchase money Liens of any kind upon property acquired by the Partnership or any Principal Subsidiary after the date of the Indenture, or Liens of any kind existing on any property, or any equity interests at the time of the acquisition thereof (including Liens that exist on any property or any equity interests of a Person that is consolidated with or merged with or into the Partnership or any Principal Subsidiary or that transfers or leases all or substantially all of its properties or assets to the Partnership or any Principal Subsidiary), or conditional sales agreements or other title retention agreements and leases in the nature of title retention agreements with respect to any property hereafter acquired, so long as no such Lien shall extend to or cover any other property of the Partnership or such Principal Subsidiary;

(2) Liens upon any property of the Partnership or any Principal Subsidiary or any equity interests of any Principal Subsidiary existing as of the date of the initial issuance of the notes, or upon the property or any equity interests of any entity, which Liens existed at the time such entity became a Subsidiary of the Partnership;

(3) Liens for taxes or assessments or other governmental charges or levies relating to amounts that are not yet delinquent or are being contested in good faith;

(4) pledges or deposits to secure: (a) any governmental charges or levies; (b) obligations under workers’ compensation laws, unemployment insurance, and other social security legislation; (c) performance in connection with bids, tenders, contracts (other than contracts for the payment of money), or leases to which the Partnership or any Principal Subsidiary is a party; (d) public or statutory obligations of the Partnership or any Principal Subsidiary; and (e) surety, stay, appeal, indemnity, customs, performance, or return-of-money bonds, or pledges or deposits in lieu thereof;

(5) builders’, materialmen’s, mechanics’, carriers’, warehousemen’s, workers’, repairmen’s, operators’, landlords’, or other similar Liens, in the ordinary course of business;

(6) Liens created by or resulting from any litigation or proceeding that at the time is being contested in good faith by appropriate proceedings, including Liens relating to judgments thereunder as to which the Partnership or any Principal Subsidiary has not exhausted its appellate rights;

(7) Liens on deposits required by any Person with whom the Partnership or any Principal Subsidiary enters into forward contracts, futures contracts, swap agreements or other commodities contracts in the ordinary course of business and in accordance with established risk management policies and Liens in connection with leases (other than capital leases) made, or existing on property acquired, in the ordinary course of business;

(8) easements (including, without limitation, reciprocal easement agreements and utility agreements), zoning restrictions, rights-of-way, covenants, consents, reservations, encroachments, variations, and other restrictions on the use of property or minor irregularities in title thereto, charges or encumbrances (whether or not recorded) affecting the use of real property and which are incidental to, and do not materially impair the use of such property in the operation of the business of the Partnership and its Subsidiaries, taken as a whole, or the value of such property for the purpose of such business;

(9) Liens in favor of the United States of America; any State; any foreign country; or any department, agency, instrumentality, or political subdivision of any such jurisdiction, to secure partial, progress, advance, or other payments pursuant to any contract or statute or to secure any Debt incurred for the purpose of financing all or any part of the purchase price or the cost of constructing or improving the property subject to such Liens, including, without limitation, Liens to secure Debt of the pollution control or industrial revenue bond type;

 

S-29


Table of Contents

(10) Liens of any kind upon any property acquired, constructed, developed, or improved by the Partnership or any Principal Subsidiary (whether alone or in association with others) after the date of the Indenture that are created prior to, at the time of, or within 12 months after such acquisition (or in the case of property constructed, developed, or improved, after the completion of such construction, development, or improvement and commencement of full commercial operation of such property, whichever is later) to secure or provide for the payment of any part of the purchase price or cost thereof; provided that in the case of such construction, development, or improvement the Liens shall not apply to any property theretofore owned by the Partnership or any Principal Subsidiary other than theretofore unimproved real property;

(11) Liens in favor of the Partnership, one or more Principal Subsidiaries, one or more wholly owned Subsidiaries of the Partnership, or any of the foregoing in combination;

(12) the replacement, extension, or renewal (or successive replacements, extensions, or renewals), as a whole or in part, of any Lien, or of any agreement, referred to in the clauses above, or the replacement, extension or renewal of the Debt secured thereby (not exceeding the principal amount of Debt secured thereby, other than to provide for the payment of any underwriting or other fees related to any such replacement, extension, or renewal, as well as any premiums owed on and accrued and unpaid interest payable in connection with any such replacement, extension, or renewal); provided that such replacement, extension, or renewal is limited to all or a part of the same property that secured the Lien replaced, extended or renewed (plus improvements thereon or additions or accessions thereto); or

(13) any Lien not excepted by the foregoing clauses; provided that immediately after the creation or assumption of such Lien the aggregate principal amount of Debt of the Partnership or any Principal Subsidiary secured by all Liens created or assumed under the provisions of this clause, together with all net sale proceeds from any Sale-Leaseback Transactions, subject to certain exceptions, shall not exceed an amount equal to 15% of the Consolidated Net Tangible Assets for the fiscal quarter that was most recently completed prior to the creation or assumption of such Lien.

Notwithstanding the foregoing, for purposes of making the calculation set forth in clause (13) of the preceding paragraph, with respect to any such secured Debt of a non-wholly owned Principal Subsidiary of the Partnership with no recourse to the Partnership or any wholly owned Principal Subsidiary thereof, only that portion of the aggregate principal amount of such secured Debt reflecting the Partnership’s pro rata ownership interest in such non-wholly owned Principal Subsidiary shall be included in calculating compliance herewith.

Limitation on Sale-Leaseback Transactions

The Indenture will provide that while any notes remain outstanding, the Partnership will not, and will not permit any of its Principal Subsidiaries to, engage in a Sale-Leaseback Transaction, unless:

(1) the Sale-Leaseback Transaction occurs within one year from the date of acquisition of the relevant Principal Property or the date of the completion of construction or commencement of full operations on such Principal Property, whichever is later, and the Partnership has elected to designate, as a credit against (but not exceeding) the purchase price or cost of construction of such Principal Property, an amount equal to all or a portion of the net sale proceeds from such Sale-Leaseback Transaction (with any such amount not being so designated to be applied as set forth in clause (2) below);

(2) the Partnership or such Principal Subsidiary would be entitled to incur Debt secured by a Lien on the Principal Property subject to the Sale-Leaseback Transaction in a principal amount equal to or exceeding the net sale proceeds from such Sale-Leaseback Transaction without equally and ratably securing the notes; or

(3) the Partnership or such Principal Subsidiary, within a 270-day period after such Sale-Leaseback Transaction, applies or causes to be applied an amount not less than the net sale proceeds from such Sale-

 

S-30


Table of Contents

Leaseback Transaction to (1) the prepayment, repayment, redemption, or retirement of any unsubordinated Debt of the Partnership or any of its Subsidiaries (A) for borrowed money or (B) evidenced by bonds, debentures, notes, or other similar instruments, or (2) invest in another Principal Property.

Reports

The Indenture will provide that so long as any notes are outstanding, the Partnership will:

 

   

during such time as it is subject to the reporting requirements of the Exchange Act, file with the trustee, within 15 days after it files the same with the SEC, copies of the annual reports and the information, documents and other reports which it is required to file with the SEC pursuant to the Exchange Act; and

 

   

during such time as it is not subject to the reporting requirements of the Exchange Act, file with the trustee, within 15 days after it would have been required to file the same with the SEC, financial statements, including any notes thereto (and with respect to annual reports, an auditors’ report by a firm of established national reputation) and a Management’s Discussion and Analysis of Financial Condition and Results of Operations, both comparable to what it would have been required to file with the SEC had it been subject to the reporting requirements of the Exchange Act.

Consolidation, Merger, Conveyance or Transfer

The Indenture will provide that the Partnership may not consolidate with or merge with or into any other Person, or sell, assign, transfer, lease, convey or otherwise dispose of all or substantially all of its properties or assets and the properties or assets of its Subsidiaries (taken as a whole with the properties or assets of the Partnership) to another Person in one or more related transactions unless:

 

   

either: (a) in the case of a merger or consolidation, the Partnership is the survivor; or (b) the Person formed by or surviving any such consolidation or merger (if other than the Partnership) or to which such sale, assignment, transfer, lease, conveyance, or other disposition has been made, is a Person formed, organized or existing under the laws of the United States, any state thereof or the District of Columbia;

 

   

the Person formed by or surviving any such consolidation or merger (if other than the Partnership) or the Person to which such sale, assignment, transfer, lease, conveyance, or other disposition has been made, expressly assumes all of the Partnership’s obligations under the Indenture, including the Partnership’s obligation to pay all principal of, premium, if any, and interest on , the notes pursuant to the Indenture;

 

   

we or the successor Person delivers an officers’ certificate and opinion of counsel to the trustee, each stating that such consolidation, merger, sale, assignment, transfer, lease, conveyance, or other disposition and any supplemental indenture required in connection therewith comply with the Indenture and that all conditions precedent set forth in the Indenture have been complied with;

 

   

if the Partnership is not the survivor, each Guarantor, if any, delivers an officers’ certificate to the trustee stating that its Subsidiary Guarantee will continue to apply to the notes; and

 

   

immediately after giving effect to the transaction, no event of default or default under the Indenture will have occurred and be continuing.

Upon the assumption of the Partnership’s obligations under the Indenture by a successor, the Partnership will be discharged from all obligations under the Indenture (except in the case of a lease).

 

S-31


Table of Contents

Discharge, Legal Defeasance and Covenant Defeasance

The Indenture will provide that we may be:

 

   

discharged from our obligations, with certain limited exceptions, with respect to the notes, as described in the Indenture, such a discharge being called a “legal defeasance” in this prospectus supplement; and

 

   

released from our obligations under certain covenants, including those described in “—Certain Covenants—Limitation on Liens” and “—Certain Covenants—Limitation on Sale-Leaseback Transactions,” such a release being called a “covenant defeasance” in this prospectus supplement.

The defeasance provisions of the Indenture described in the accompanying base prospectus will apply to the notes. See “Description of WES Operating Debt Securities—Defeasance” in the accompanying base prospectus.

The Indenture will be subject to discharge with respect to the notes as described in the accompanying base prospectus under “Description of WES Operating Debt Securities—Satisfaction and Discharge.”

Concerning the Trustee

The trustee will perform only those duties that are specifically set forth in the Indenture unless an event of default occurs and is continuing. If an event of default occurs and is continuing, the trustee will exercise the same degree of care and skill in the exercise of its rights and powers under the Indenture as a prudent man would exercise in the conduct of his own affairs. The trustee will be under no obligation to expend or risk its own funds or otherwise incur any financial liability in the performance of any of its duties under the Indenture, or in the exercise of any of its rights or powers.

Notice

Notice to holders of the notes will be given by first-class mail at such holder’s address as it appears in the security register or, in the case of global notes, it will be given in accordance with the depositary’s applicable procedures.

Title

We, the Guarantors, if any, the trustee and any of our, any Guarantors’ or the trustee’s agents may treat the person in whose name the notes are registered as the owner of the notes, whether or not such notes may be overdue, for the purpose of making payment and for all other purposes.

Governing Law

The Indenture and the notes will be governed by, and construed in accordance with, the laws of the State of New York.

Additional Information

Anyone who receives this prospectus supplement may obtain a copy of each of the base indenture and the supplemental indentures without charge by writing to Western Midstream Operating, LP, 1201 Lake Robbins Drive, The Woodlands, Texas 77380, Telephone (832) 636-6000.

Book-Entry Delivery and Settlement

Global Notes

We will issue the notes in the form of one or more permanent global notes in fully registered, book-entry form. The global notes will be deposited with or on behalf of The Depository Trust Company (the “DTC”) and registered in the name of Cede & Co., as nominee of DTC.

 

S-32


Table of Contents

DTC, Clearstream, and Euroclear

Beneficial interests in the global notes will be represented through book-entry accounts of financial institutions acting on behalf of beneficial owners as direct and indirect participants in DTC. Investors may hold interests in the global notes through either DTC (in the United States of America), Clearstream Banking, S.A., Luxembourg (“Clearstream”), or Euroclear Bank SA/NV (the “Euroclear Operator”), as operator of the Euroclear System (in Europe) (“Euroclear”), either directly if they are participants of such systems or indirectly through organizations that are participants in such systems. Clearstream and Euroclear will hold interests on behalf of their participants through customers’ securities accounts in Clearstream’s and Euroclear’s names on the books of their U.S. depositaries, which in turn will hold such interests in customers’ securities accounts in the U.S. depositaries’ names on the books of DTC.

DTC has advised us as follows:

 

   

DTC is a limited-purpose trust company organized under the New York Banking Law, a “banking organization” within the meaning of the New York Banking Law, a member of the Federal Reserve System, a “clearing corporation” within the meaning of the New York Uniform Commercial Code, and a “clearing agency” registered under Section 17A of the Exchange Act.

 

   

DTC holds securities that its participants deposit with DTC and facilitates the post-trade settlement among its participants of sales and other securities transactions in deposited securities, through electronic computerized book-entry transfers and pledges between the accounts of its participants. This eliminates the need for physical movement of securities certificates.

 

   

Direct participants include both U.S. and non-U.S. securities brokers and dealers, banks, trust companies, clearing corporations, and certain other organizations.

 

   

DTC is a wholly owned subsidiary of The Depository Trust & Clearing Corporation (“DTCC”). DTCC is the holding company for DTC, National Securities Clearing Corporation, and Fixed Income Clearing Corporation, all of which are registered clearing agencies. DTCC is owned by the users of its regulated subsidiaries.

 

   

Access to the DTC system is also available to others such as both U.S. and non-U.S. securities brokers and dealers, banks, trust companies, and clearing corporations that clear through or maintain a custodial relationship with a direct participant, either directly or indirectly.

 

   

The rules applicable to DTC and its direct and indirect participants are on file with the SEC.

We have provided the descriptions of the operations and procedures of DTC, Clearstream, and Euroclear in this prospectus supplement solely as a matter of convenience. These operations and procedures are solely within the control of those organizations and are subject to change by them from time to time. None of us, the underwriters, nor the trustee takes any responsibility for these operations or procedures, and you are urged to contact DTC, Clearstream, and Euroclear or their participants directly to discuss these matters.

We expect that under procedures established by DTC:

 

   

upon deposit of the global notes with DTC or its custodian, DTC will credit on its internal system the accounts of direct participants designated by the underwriters with portions of the principal amounts of the global notes; and

 

   

ownership of the notes will be shown on, and the transfer of ownership thereof will be effected only through, records maintained by DTC or its nominee, with respect to interests of direct participants, and the records of direct and indirect participants, with respect to interests of persons other than participants.

The laws of some jurisdictions may require that purchasers of securities take physical delivery of those securities in definitive form. Accordingly, the ability to transfer interests in the notes represented by a global note

 

S-33


Table of Contents

to those persons may be limited. In addition, because DTC can act only on behalf of its participants, who in turn act on behalf of persons who hold interests through participants, the ability of a person having an interest in notes represented by a global note to pledge or transfer those interests to persons or entities that do not participate in DTC’s system, or otherwise to take actions in respect of such interest, may be affected by the lack of a physical definitive security in respect of such interest.

So long as DTC or its nominee is the registered owner of a global note, DTC or that nominee will be considered the sole owner or holder of the notes represented by that global note for all purposes under the Indenture and under the notes. Except as provided below, owners of beneficial interests in a global note will not be entitled to have notes represented by that global note registered in their names, will not receive or be entitled to receive physical delivery of definitive notes and will not be considered the owners or holders thereof under the Indenture or under the notes for any purpose, including with respect to the giving of any direction, instruction or approval to the trustee. Accordingly, each holder owning a beneficial interest in a global note must rely on the procedures of DTC and, if that holder is not a direct or indirect participant, on the procedures of the participant through which that holder owns its interest, to exercise any rights of a holder of notes under the Indenture or the global note.

None of us, the Guarantors, if any, the underwriters, nor the trustee will have any responsibility or liability for any aspect of the records relating to or payments made on account of notes by DTC, Clearstream, or Euroclear, or for maintaining, supervising or reviewing any records of those organizations relating to the notes.

Payments on the notes represented by the global notes will be made to DTC or its nominee, as the case may be, as the registered owner thereof. We expect that DTC or its nominee, upon receipt of any payment on the notes represented by a global note, will credit participants’ accounts with payments in amounts proportionate to their respective beneficial interests in the global note as shown in the records of DTC or its nominee. We also expect that payments by participants to owners of beneficial interests in a global note held through such participants will be governed by standing instructions and customary practice as is now the case with securities held for the accounts of customers registered in the names of nominees for such customers. The participants will be responsible for those payments.

Distributions on the notes held beneficially through Clearstream will be credited to cash accounts of its customers in accordance with its rules and procedures, to the extent received by the U.S. depositary for Clearstream.

Securities clearance accounts and cash accounts with the Euroclear Operator are governed by the Terms and Conditions Governing Use of Euroclear and the related Operating Procedures of the Euroclear System, and applicable Belgian law (collectively, the “Terms and Conditions”). The Terms and Conditions govern transfers of securities and cash within Euroclear, withdrawals of securities and cash from Euroclear, and receipts of payments with respect to securities in Euroclear. All securities in Euroclear are held on a fungible basis without attribution of specific certificates to specific securities clearance accounts. The Euroclear Operator acts under the Terms and Conditions only on behalf of Euroclear participants and has no record of or relationship with persons holding through Euroclear participants.

Distributions on the notes held beneficially through Euroclear will be credited to the cash accounts of its participants in accordance with the Terms and Conditions, to the extent received by the U.S. depositary for Euroclear.

Clearance and Settlement Procedures

Initial settlement for the notes will be made in immediately available funds. Secondary market trading between DTC participants will occur in the ordinary way in accordance with DTC rules and will be settled in immediately available funds. Secondary market trading between Clearstream customers and/or Euroclear

 

S-34


Table of Contents

participants will occur in the ordinary way in accordance with the applicable rules and operating procedures of Clearstream and Euroclear and will be settled using the procedures applicable to conventional eurobonds in immediately available funds.

Cross-market transfers between persons holding directly or indirectly through DTC, on the one hand, and directly or indirectly through Clearstream customers or Euroclear participants, on the other, will be effected in DTC’s system in accordance with DTC rules on behalf of the relevant European international clearing system by the U.S. depositary; however, such cross-market transactions will require delivery of instructions to the relevant European international clearing system by the counterparty in such system in accordance with its rules and procedures and within its established deadlines (European time). The relevant European international clearing system will, if the transaction meets its settlement requirements, deliver instructions to the U.S. depositary to take action to effect final settlement on its behalf by delivering or receiving the notes in DTC’s system, and making or receiving payment in accordance with normal procedures for same-day funds settlement applicable to DTC.

Clearstream customers and Euroclear participants may not deliver instructions directly to their U.S. depositaries.

Because of time-zone differences, credits of the notes received in Clearstream or Euroclear as a result of a transaction with a DTC participant will be made during subsequent securities settlement processing and dated the business day following the DTC settlement date. Such credits or any transactions in the notes settled during such processing will be reported to the relevant Clearstream customers or Euroclear participants on such business day. Cash received in Clearstream or Euroclear as a result of sales of the notes by or through a Clearstream customer or a Euroclear participant to a DTC participant will be received with value on the DTC settlement date but will be available in the relevant Clearstream or Euroclear cash account only as of the business day following settlement in DTC.

Although DTC, Clearstream, and Euroclear have agreed to the foregoing procedures to facilitate transfers of the notes among participants of DTC, Clearstream, and Euroclear, they are under no obligation to perform or continue to perform such procedures and such procedures may be changed or discontinued at any time.

Definitive Notes

We will issue definitive notes under the Indenture to each person that DTC identifies as the beneficial owner of the notes represented by a global note upon surrender by DTC of the global note only if:

 

   

DTC notifies us that it is unwilling, unable or ineligible to continue as a depositary for the global note, and we have not appointed a successor depositary within 90 days of that notice;

 

   

DTC ceases to be a clearing agency registered under the Exchange Act at a time when DTC is required to be so registered and we have not appointed a successor depository within 90 days of becoming aware of such cessation;

 

   

we, subject to the procedures of DTC, determine that the global note may be exchangeable for definitive notes; or

 

   

an event of default under the Indenture has occurred and is continuing, and DTC requests the issuance of certificated notes.

Neither we nor the trustee will be liable for any delay by DTC, its nominee or any direct or indirect participant in identifying the beneficial owners of the related notes. We and the trustee may conclusively rely on, and will be protected in relying on, instructions from DTC or its nominee for all purposes, including with respect to the registration and delivery, and the respective principal amounts, of the notes to be issued.

 

S-35


Table of Contents

Certain Definitions

Acquirer” has the meaning assigned to such term in the definition of “Permitted Transaction.”

Beneficial Owner” has the meaning assigned to such term in Rule 13d-3 and Rule 13d-5 under the Exchange Act, except that in calculating the beneficial ownership of any particular “person” (as that term is used in Section 13(d)(3) of the Exchange Act), such “person” will be deemed to have beneficial ownership of all securities that such “person” has the right to acquire by conversion or exercise of other securities, whether such right is currently exercisable or is exercisable only upon the occurrence of a subsequent condition. The terms “Beneficially Owns” and “Beneficially Owned” have correlative meanings.

Capital Stock” means: (1) in the case of a corporation, corporate stock; (2) in the case of an association or business entity, any and all shares, interests, participations, rights or other equivalents (however designated) of corporate stock; (3) in the case of a partnership or limited liability company, partnership interests (whether general or limited) or membership interests; and (4) any other interest or participation that confers on a Person the right to receive a share of the profits and losses of, or distributions of assets of, the issuing Person (excluding debt securities convertible into or exchangeable for Capital Stock).

Change of Control” means the occurrence of any of the following:

(1) the direct or indirect sale, lease, transfer, conveyance or other disposition (other than by way of merger or consolidation), in one or a series of related transactions, of all or substantially all of the properties or assets (including Capital Stock of the Subsidiaries of the Parent) of the Parent and its Subsidiaries taken as a whole, to any “person” (as that term is used in Section 13(d)(3) of the Exchange Act);

(2) the consummation of any transaction (including any merger or consolidation), the result of which is that any “person” (as that term is used in Section 13(d)(3) of the Exchange Act), excluding the Qualifying Owners, becomes the Beneficial Owner, directly or indirectly, of more than 50% of the Voting Stock of the Parent, the General Partner or the Operating GP, measured by voting power rather than number of shares, units or the like; or

(3) following a Permitted General Partner Removal or a Permitted Transaction, an event or series of events by which:

A. at any time prior to consummation of an initial public offering by the General Partner, if applicable, either (i) the Permitted Holders shall cease to Beneficially Own and control more than 50% on a fully diluted basis of the voting interest in the Equity Interests of the General Partner or (ii) the General Partner shall cease to be the sole general partner of the Parent;

B. at any time on or after consummation of an initial public offering by the General Partner, either (i) any “person” or “group” (as such terms are used in Sections 13(d) and 14(d) of the Exchange Act) but excluding any employee benefit plan of such person or its Subsidiaries, and any person or entity acting in its capacity as trustee, agent or other fiduciary or administrator of any such plan) other than Permitted Holders, becomes the Beneficial Owner of thirty-five percent (35%) or more on a fully diluted basis of the voting interest in the Equity Interests of the General Partner or (ii) the General Partner shall cease to be the sole general partner of the Parent; or

C. a majority of the seats (other than vacant seats) on the board of directors (or other equivalent governing body) of the General Partner shall not constitute Continuing Directors;

provided, however, that neither a Permitted General Partner Removal nor a Permitted Transaction shall constitute a Change of Control.

Notwithstanding the preceding, a conversion of the Parent or any of its Subsidiaries from a limited partnership, corporation, limited liability company or other form of entity to a limited liability company,

 

S-36


Table of Contents

corporation, limited partnership or other form of entity or an exchange of all of the outstanding Equity Interests in one form of entity for Equity Interests in another form of entity shall not constitute a Change of Control, so long as following such conversion or exchange the “persons” (as that term is used in Section 13(d)(3) of the Exchange Act) who Beneficially Owned the Capital Stock of the Parent immediately prior to such transactions continue to Beneficially Own in the aggregate more than 50% of the Voting Stock of such entity, or continue to Beneficially Own sufficient Equity Interests in such entity to elect a majority of its directors, managers, trustees or other persons serving in a similar capacity for such entity or its general partner, as applicable, and, in either case no “person” Beneficially Owns more than 50% of the Voting Stock of such entity or its general partner, as applicable.

Change of Control Triggering Event” means the notes cease to be rated Investment Grade by at least two of the three Rating Agencies on any date during the period (the “Trigger Period”) commencing on the earlier of  (1) the first public announcement by us of any Change of Control (or pending Change of Control) and (2) such Change of Control and ending 60 days following consummation of such Change of Control (which Trigger Period will be extended following consummation of a Change of Control for so long as any of the Rating Agencies has publicly announced that it is considering a possible ratings change). If a Rating Agency is not providing a rating for the notes at the commencement of any Trigger Period, the notes will be deemed to have ceased to be rated Investment Grade by such Rating Agency during that Trigger Period. Notwithstanding the foregoing, no Change of Control Triggering Event will be deemed to have occurred in connection with any particular Change of Control unless and until such Change of Control has actually been consummated.

Consolidated Net Tangible Assets” means at any date of determination, the total amount of consolidated assets of the Partnership and its Subsidiaries after deducting therefrom (1) all current liabilities (excluding (a) any current liabilities that by their terms are extendable or renewable at the option of the obligor thereon to a time more than 12 months after the time as of which the amount thereof is being computed and (b) current maturities of long-term debt), and (2) the value (net of any applicable reserves) of all goodwill, trade names, trademarks, patents, and other like intangible assets, all as set forth, or on a pro forma basis would be set forth, on the consolidated balance sheet of the Partnership and its Subsidiaries for the most recently completed fiscal quarter, prepared in accordance with generally accepted accounting principles in the United States.

Continuing Directors” means the directors (or equivalent governing body) of the General Partner, as of the date of and after giving effect to a Permitted Transaction or a Permitted General Partner Removal, and each other director (or equivalent) of the General Partner, if, in each case, such other Person’s nomination for election to the board of directors (or equivalent governing body) of the General Partner is approved by at least 51% of the then Continuing Directors or such other director (or equivalent) receives the vote of (a) the Acquirer (with respect to any Permitted Transaction) or (b) the GP Owner (with respect to any Permitted General Partner Removal) in his or her election by shareholders (or equivalent) of the General Partner.

Debt” of any Person means, without duplication, (1) all indebtedness of such Person for borrowed money (whether or not the recourse of the lender is to the whole of the assets of such Person or only to a portion thereof), (2) all obligations of such Person evidenced by bonds, debentures, notes, or other similar instruments, (3) all obligations of such Person in respect of letters of credit or other similar instruments (or reimbursement obligations with respect thereto), other than standby letters of credit, performance bonds, and other obligations issued by or for the account of such Person in the ordinary course of business, to the extent not drawn or, to the extent drawn, if such drawing is reimbursed not later than the third Business Day following demand for reimbursement, (4) all obligations of such Person to pay the deferred and unpaid purchase price of property or services, except trade payables and accrued expenses incurred in the ordinary course of business, (5) all capitalized lease obligations of such Person, (6) all Debt of others secured by a Lien on any asset of such Person, whether or not such Debt is assumed by such Person (provided that if the obligations so secured have not been assumed in full by such Person or are not otherwise such Person’s legal liability in full, then such obligations shall be deemed to be in an amount equal to the greater of (a) the lesser of (i) the full amount of such obligations and (ii) the fair market value of such assets, as determined in good faith by the Board of Directors of such

 

S-37


Table of Contents

Person, which determination shall be evidenced by a Board Resolution, and (b) the amount of obligations as have been assumed by such Person or which are otherwise such Person’s legal liability), and (7) all Debt of others (other than endorsements in the ordinary course of business) guaranteed by such Person to the extent of such guarantee.

Equity Interests” means Capital Stock and all warrants, options or other rights to acquire Capital Stock (but excluding any debt security that is convertible into, or exchangeable for, Capital Stock).

Fitch” means Fitch Ratings, Inc. and its successors.

General Partner” means Western Midstream Holdings, LLC, a Delaware limited liability company, and its successors and permitted assigns as general partner of the Parent or as the business entity with the ultimate authority to manage the business and operations of the Parent.

GP Owner” has the meaning assigned to such term in the definition of “Permitted General Partner Removal.”

guarantee” means a guarantee other than by endorsement of negotiable instruments for collection in the ordinary course of business, direct or indirect, in any manner including, without limitation, by way of a pledge of assets or through letters of credit or reimbursement agreements in respect thereof, of all or any part of any Debt. When used as a verb, “guarantee” has a correlative meaning.

Guarantors” means any Subsidiary of the Partnership that becomes a Guarantor in accordance with the provisions of the Indenture.

Investment Grade” means a rating of BBB– or better by Fitch (or its equivalent under any successor rating category of Fitch), Baa3 or better by Moody’s (or its equivalent under any successor rating category of Moody’s) and a rating of BBB– or better by S&P (or its equivalent under any successor rating category of S&P), and the equivalent investment grade credit rating from any replacement rating agency or rating agencies selected by us under the circumstances permitting us to select a replacement agency.

Moody’s” means Moody’s Investors Service, Inc., and its successors.

obligations” means any principal, premium, if any, interest (including interest accruing on or after the filing of any petition in bankruptcy or for reorganization, whether or not a claim for post-filing interest is allowed in such proceeding), penalties, fees, charges, expenses, indemnifications, reimbursement obligations, damages, guarantees, and other liabilities or amounts payable under the documentation governing any Debt or in respect thereto.

Operating GP” means Western Midstream Operating GP, LLC.

Parent” means Western Midstream Partners, LP.

Person” means any individual, corporation, partnership, joint venture, joint stock company, association, trust, unincorporated organization, limited liability company, government or any agency or political subdivision thereof, or any other entity.

Permitted General Partner Removal” means any transaction pursuant to which the General Partner ceases to be the sole general partner of the Parent as a result of the removal of the General Partner by the limited partners of the Parent in accordance with the organizational documents of the Parent in effect at the time of such removal, and following such transaction:

(1) The successor General Partner (the “Successor GP”) and any entity that controls the Successor GP (the “GP Owner”) is a corporation, company, partnership or trust, organized and existing under the laws of the United States of America, any State thereof or the District of Columbia;

 

S-38


Table of Contents

(2) The GP Owner is a Qualified Operator, to the extent the GP Owner will, as a result of such transaction, become the operator of the Parent;

(3) Both immediately before and immediately following such transaction, no event of default or default shall have occurred and be continuing; and

(4) The Successor GP is the sole general partner of the Parent.

Permitted Holders” means (a) with respect to any Permitted General Partner Removal, the GP Owner and (b) with respect to any Permitted Transaction, the Acquirer and, in each case, each of its affiliates excluding any operating portfolio companies of any of the foregoing.

Permitted Transaction” means any transaction (other than a Permitted General Partner Removal) following which:

(1) The entity (the “Acquirer”) that controls the General Partner is a corporation, company, partnership or trust, organized and existing under the laws of the United States of America, any State thereof or the District of Columbia;

(2) The Acquirer is a Qualified Operator, to the extent the Acquirer will, as a result of such transaction, become the operator of the Parent;

(3) Immediately after giving effect to such transaction, the Partnership’s senior unsecured non-credit enhanced publicly-held indebtedness shall be Investment Grade by at least two of the three Rating Agencies;

(4) Both immediately before and immediately following such transaction, no event of default or default shall have occurred and be continuing; and

(5) The General Partner is the sole general partner of the Parent.

Principal Property” means, whether currently owned or leased or subsequently acquired, any pipeline, gathering system, terminal, storage facility, processing plant, or other plant or facility located in the United States of America or any territory or political subdivision thereof owned or leased by the Partnership or any of its Subsidiaries and used in the transportation, distribution, terminalling, gathering, treating, processing, marketing, storage or disposal of oil, natural gas, NGLs, propane, or produced water except (1) any property or asset consisting of inventories, furniture, office fixtures and equipment (including data processing equipment), vehicles and equipment used on, or useful with, vehicles (but excluding vehicles that generate transportation revenues), and (2) any such property or asset, plant or terminal which, in the good faith opinion of the Board of Directors of the Operating GP as evidenced by resolutions of the Board of Directors of the Operating GP, is not material in relation to the activities of the Partnership and its Subsidiaries, taken as a whole.

Principal Subsidiary” means any of the Partnership’s Subsidiaries that owns or leases, directly or indirectly, a Principal Property.

Qualified Operator” means any Person (either itself or through a management team) with substantial experience as an owner or operator of (a) a similar business to that conducted or proposed to be conducted by the Partnership or any of its Subsidiaries on the date of the indenture and any reasonable extension thereof or (b) any business or other activities that are reasonably similar, ancillary, incidental, complementary or related to, or a reasonable extension, development or expansion of, the business in which the Partnership and its Subsidiaries are engaged or propose to be engaged on the date of the Indenture.

Qualifying Owners” means the collective reference to (i) Parent and WGR; and (ii) any Person controlled by any of the Persons described in clause (i).

Rating Agencies” means Fitch, Moody’s and S&P or, if Fitch, Moody’s or S&P (or one or more of such agencies) shall not make a rating of the notes publicly available, a nationally recognized statistical rating agency or agencies, as the case may be, selected by the Company, which shall be substituted for Fitch, Moody’s or S&P (or one or more of such agencies), as the case may be.

 

S-39


Table of Contents

Revolving Credit Facility” means the Third Amended and Restated Revolving Credit Agreement, dated as of February 15, 2018, among the Partnership, Wells Fargo Bank, National Association, as the administrative agent and the lenders party thereto, as amended, restated, refinanced, replaced or refunded from time to time.

S&P” means Standard & Poor’s Financial Services LLC and its successors.

Sale-Leaseback Transaction” means the sale or transfer by the Partnership or any Principal Subsidiary of any Principal Property to a Person (other than the Partnership or a Principal Subsidiary) and the taking back by the Partnership or any Principal Subsidiary, as the case may be, of a lease of such Principal Property.

Subsidiary” means, as to any Person, (1) any corporation, association, or other business entity (other than a partnership or limited liability company) of which more than 50% of the outstanding capital stock having ordinary voting power is at the time owned or controlled, directly or indirectly, by such Person or one or more of the other Subsidiaries of such Person, or (2) any general or limited partnership or limited liability company, (a) the sole general partner or member of which is the Person or a Subsidiary of the Person, or (b) if there is more than one general partner or member, either (i) the only managing general partners or managing members of such partnership or limited liability company are such Person or Subsidiaries of such Person, or (ii) such Person owns or controls, directly or indirectly, a majority of the outstanding general partner interests, member interests, or other voting equities of such partnership or limited liability company, respectively.

Subsidiary Guarantee” means any guarantee by a Guarantor of the Partnership’s obligations under the Indenture and on the notes.

Successor GP” has the meaning assigned to such term in the definition of “Permitted General Partner Removal.”

Trigger Period” has the meaning assigned to such term in the definition of “Change of Control Triggering Event.”

Voting Stock” of any Person as of any date means the Capital Stock of such Person that is at the time entitled (without regard to the occurrence of any contingency) to vote in the election of the board of directors of such Person.

WGR” means Western Gas Resources, Inc., the sole member of the General Partner.

 

S-40


Table of Contents

MATERIAL U.S. FEDERAL INCOME TAX CONSEQUENCES

The following discussion is a summary of the material U.S. federal income tax consequences of the purchase, ownership and disposition of the notes issued pursuant to this offering, but does not purport to be a complete analysis of all potential tax effects. The effects of other U.S. federal tax laws, such as estate and gift tax laws, and any applicable state, local or foreign tax laws are not discussed. This discussion is based on the U.S. Internal Revenue Code of 1986, as amended (the “Code”), Treasury Regulations promulgated thereunder, judicial decisions, and published rulings and administrative pronouncements of the U.S. Internal Revenue Service (the “IRS”), in each case in effect as of the date hereof. These authorities may change or be subject to differing interpretations. Any such change or differing interpretation may be applied retroactively in a manner that could adversely affect a holder of the notes. We have not obtained, nor do we intend to obtain, any rulings from the IRS regarding the matters discussed below. There can be no assurance the IRS or a court will not take a contrary position to that discussed below regarding the tax consequences of the purchase, ownership and disposition of the notes.

This discussion is limited to holders who hold the notes as “capital assets” within the meaning of Section 1221 of the Code (generally, property held for investment). In addition, this discussion is limited to persons purchasing the notes for cash at original issue and at their original “issue price” within the meaning of Section 1273 of the Code (i.e., the first price at which a substantial amount of the notes is sold to the public for cash). This discussion does not address all U.S. federal income tax consequences relevant to a holder’s particular circumstances. In addition, it does not address consequences relevant to holders subject to special rules, including, without limitation:

 

   

U.S. expatriates and former citizens or long-term residents of the United States;

 

   

persons subject to the alternative minimum tax;

 

   

U.S. Holders (as defined below) whose functional currency is not the U.S. dollar;

 

   

persons holding the notes as part of a hedge, straddle or other risk reduction strategy or as part of a conversion transaction or other “synthetic security” or integrated investment;

 

   

banks, insurance companies, and other financial institutions;

 

   

real estate investment trusts or regulated investment companies;

 

   

brokers, dealers or traders in securities or currencies;

 

   

“controlled foreign corporations,” “passive foreign investment companies,” and corporations that accumulate earnings to avoid U.S. federal income tax;

 

   

S corporations, partnerships or other entities or arrangements treated as partnerships for U.S. federal income tax purposes (and investors therein);

 

   

tax-exempt organizations or governmental organizations;

 

   

persons deemed to sell the notes under the constructive sale provisions of the Code; and

 

   

persons subject to special tax accounting rules as a result of any item of gross income with respect to the notes being taken into account in an “applicable financial statement” (within the meaning of Section 451(b) of the Code).

If a partnership (or other entity or arrangement treated as a partnership for U.S. federal income tax purposes holds the notes, the tax treatment of a partner in the partnership will depend on the status of the partner, the activities of the partnership and certain determinations made at the partner level. Accordingly, partnerships holding the notes and the partners in such partnerships should consult their tax advisors regarding the U.S. federal income tax consequences of purchasing, owning, and disposing of the notes.

 

S-41


Table of Contents

THIS DISCUSSION IS FOR INFORMATIONAL PURPOSES ONLY AND IS NOT TAX ADVICE. INVESTORS SHOULD CONSULT THEIR TAX ADVISORS WITH RESPECT TO THE APPLICATION OF THE U.S. FEDERAL INCOME TAX LAWS TO THEIR PARTICULAR SITUATIONS AS WELL AS ANY TAX CONSEQUENCES OF THE PURCHASE, OWNERSHIP AND DISPOSITION OF THE NOTES ARISING UNDER OTHER U.S. FEDERAL TAX LAWS (INCLUDING ESTATE AND GIFT TAX LAWS), UNDER THE LAWS OF ANY STATE, LOCAL OR NON-U.S. TAXING JURISDICTION OR UNDER ANY APPLICABLE TAX TREATY.

Certain Additional Payments

In certain circumstances (see “Description of Notes—Interest Rate Adjustment” and “Description of Notes—Optional Redemption”), we may be obligated to pay additional amounts on the notes. These potential payments may implicate the provisions of the U.S. Treasury Regulations relating to “contingent payment debt instruments.” We do not intend to treat the possibility of paying such additional amounts as causing the notes to be treated as contingent payment debt instruments. It is possible that the IRS may take a different position, in which case, if such position is sustained, a holder might be required to accrue ordinary interest income at a higher rate than the stated interest rate and to treat as ordinary income rather than capital gain any gain realized on the taxable disposition of the notes. The remainder of this discussion assumes that the notes will not be treated as contingent payment debt instruments. Holders are encouraged to consult their own tax advisors regarding the possible application of the contingent payment debt instrument rules to the notes.

Tax Consequences Applicable to U.S. Holders

Definition of a U.S. Holder

For purposes of this discussion, a “U.S. Holder” is a beneficial owner of a note that, for U.S. federal income tax purposes, is or is treated as:

 

   

an individual who is a citizen or resident of the United States;

 

   

a corporation, or other entity taxable as a corporation for U.S. federal income tax purposes, that was created or organized under the laws of the United States, any state thereof, or the District of Columbia;

 

   

an estate, the income of which is subject to U.S. federal income tax regardless of its source; or

 

   

a trust that (1) is subject to the primary supervision of a U.S. court and the control of one or more “United States persons” (within the meaning of Section 7701(a)(30) of the Code), or (2) has a valid election in effect to be treated as a United States person for U.S. federal income tax purposes.

Payments of Interest

It is expected that the notes will not be issued with original issue discount for U.S. federal income tax purposes. If, however, the notes’ stated redemption price exceeds the issue price by at least a de minimis amount, as determined under applicable Treasury Regulations, a U.S. Holder, regardless of its method of accounting for U.S. federal income tax purposes, will be required to include such excess in income as original issue discount as it accrues, and before the receipt of corresponding cash payments. The remainder of this discussion assumes that the notes will not be issued with original issue discount.

Interest on a note generally will be taxable to a U.S. Holder as ordinary income at the time such interest is received or accrued, in accordance with such U.S. Holder’s method of tax accounting for U.S. federal income tax purposes.

Sale or Other Taxable Disposition

A U.S. Holder will recognize capital gain or capital loss on the sale, exchange, redemption, retirement or other taxable disposition of a note. The amount of such gain or loss will generally equal the difference between

 

S-42


Table of Contents

the amount received for the note in cash or other property valued at fair market value (less amounts attributable to any accrued but unpaid interest, which will be taxable as interest to the extent not previously included in income) and the U.S. Holder’s adjusted tax basis in the note. A U.S. Holder’s adjusted tax basis in a note generally will be equal to the amount the U.S. Holder paid for the note (reduced by prior principal payments, if any, on the note). Any gain or loss will be long-term capital gain or loss if the U.S. Holder has held the note for more than one year at the time of sale or other taxable disposition. Long-term capital gains recognized by certain non-corporate U.S. Holders, including individuals, generally will be taxable at a reduced rate. The deductibility of capital losses is subject to limitations.

Information Reporting and Backup Withholding

A U.S. Holder may be subject to information reporting and backup withholding when such holder receives payments on a note or receives proceeds from the sale or other taxable disposition of a note (including a redemption or retirement of a note). Certain U.S. Holders are exempt from backup withholding, including corporations and certain tax-exempt organizations. A U.S. Holder will be subject to backup withholding if such holder is not otherwise exempt and:

 

   

the holder fails to furnish the holder’s taxpayer identification number, which for an individual is ordinarily his or her social security number;

 

   

the holder furnishes an incorrect taxpayer identification number;

 

   

the applicable withholding agent is notified by the IRS that the holder previously failed to properly report payments of interest or dividends; or

 

   

the holder fails to certify under penalties of perjury that the holder has furnished a correct taxpayer identification number and that the IRS has not notified the holder that the holder is subject to backup withholding.

Backup withholding is not an additional tax. Any amounts withheld under the backup withholding rules may be allowed as a refund or a credit against a U.S. Holder’s U.S. federal income tax liability, provided the required information is timely furnished to the IRS. U.S. Holders should consult their tax advisors regarding their qualification for an exemption from backup withholding and the procedures for obtaining such an exemption.

Additional Tax on Net Investment Income

An additional 3.8% tax is imposed on the “net investment income” of certain U.S. citizens and resident aliens, and on the undistributed “net investment income” of certain estates and trusts. Among other items, “net investment income” would generally include gross income from interest and net gain from the sale, exchange, retirement, redemption or other taxable disposition of a note, less certain deductions. Prospective investors should consult their own tax advisors with respect to the imposition of this additional tax and its applicability to such holder’s particular circumstances.

Tax Consequences Applicable to Non-U.S. Holders

Definition of a Non-U.S. Holder

For purposes of this discussion, a “Non-U.S. Holder” is a beneficial owner of a note that is neither a U.S. Holder nor an entity treated as a partnership for U.S. federal income tax purposes.

Payments of Interest

Subject to the discussion of backup withholding and FATCA withholding below, interest paid on a note to a Non-U.S. Holder that is not effectively connected with the Non-U.S. Holder’s conduct of a trade or business

 

S-43


Table of Contents

within the United States generally will not be subject to U.S. federal income tax, or withholding tax of 30% (or such lower rate specified by an applicable income tax treaty), provided that:

 

   

the Non-U.S. Holder does not, actually or constructively, own 10% or more of our capital or profits;

 

   

the Non-U.S. Holder is not a controlled foreign corporation related to us through actual or constructive stock ownership; and

 

   

either (1) the Non-U.S. Holder certifies in a statement provided to the applicable withholding agent under penalties of perjury that it is not a United States person and provides its name and address; (2) a securities clearing organization, bank or other financial institution that holds customers’ securities in the ordinary course of its trade or business and holds the note on behalf of the Non-U.S. Holder certifies to the applicable withholding agent under penalties of perjury that it, or the financial institution between it and the Non-U.S. Holder, has received from the Non-U.S. Holder a statement under penalties of perjury that such holder is not a United States person and provides a copy of such statement to the applicable withholding agent; or (3) the Non-U.S. Holder holds its note directly through a “qualified intermediary” (within the meaning of applicable Treasury Regulations) and certain conditions are satisfied.

If a Non-U.S. Holder does not satisfy the requirements above, such Non-U.S. Holder may be entitled to a reduction in or an exemption from withholding on such interest as a result of an applicable tax treaty. To claim such entitlement, the Non-U.S. Holder must provide the applicable withholding agent with a properly executed IRS Form W-8BEN or W-8BEN-E (or other applicable documentation) claiming a reduction in or exemption from withholding tax under the benefit of an income tax treaty between the United States and the country in which the Non-U.S. Holder resides or is established.

If interest paid to a Non-U.S. Holder is effectively connected with the Non-U.S. Holder’s conduct of a trade or business within the United States (and, if required by an applicable income tax treaty, the Non-U.S. Holder maintains a permanent establishment in the United States to which such interest is attributable), the Non-U.S. Holder will be exempt from the U.S. federal withholding tax described above. To claim the exemption, the Non-U.S. Holder must furnish to the applicable withholding agent a valid IRS Form W-8ECI, certifying that interest paid on a note is not subject to withholding tax because it is effectively connected with the conduct by the Non-U.S. Holder of a trade or business within the United States.

Any such effectively connected interest generally will be subject to U.S. federal income tax at the regular graduated rates, unless an applicable income tax treaty provides otherwise. A Non-U.S. Holder that is a corporation also may be subject to a branch profits tax at a rate of 30% (or such lower rate specified by an applicable income tax treaty) on such effectively connected interest, as adjusted for certain items.

The certifications described above must be provided to the applicable withholding agent prior to the payment of interest and must be updated periodically. Non-U.S. Holders that do not timely provide the applicable withholding agent with the required certification, but that qualify for a reduced rate under an applicable income tax treaty, may obtain a refund of any excess amounts withheld by timely filing an appropriate claim for refund with the IRS. Non-U.S. Holders should consult their tax advisors regarding their entitlement to benefits under any applicable income tax treaty.

Sale or Other Taxable Disposition

Subject to the discussion of backup withholding below, a Non-U.S. Holder will not be subject to U.S. federal income tax on any gain realized upon the sale, exchange, redemption, retirement or other taxable disposition of a note (such amount excludes any amount allocable to accrued and unpaid interest, which generally will be treated as interest and may be subject to the rules discussed above in “—Payments of Interest”) unless:

 

   

the gain is effectively connected with the Non-U.S. Holder’s conduct of a trade or business within the United States (and, if required by an applicable income tax treaty, the Non-U.S. Holder maintains a permanent establishment in the United States to which such gain is attributable); or

 

S-44


Table of Contents
   

the Non-U.S. Holder is a nonresident alien individual present in the United States for 183 days or more during the taxable year of the disposition and certain other requirements are met.

Gain described in the first bullet point above generally will be subject to U.S. federal income tax on a net income basis at the regular graduated rates. A Non-U.S. Holder that is a foreign corporation also may be subject to a branch profits tax at a rate of 30% (or such lower rate specified by an applicable income tax treaty) on such effectively connected gain, as adjusted for certain items.

Gain described in the second bullet point above will be subject to U.S. federal income tax at a rate of 30% (or such lower rate specified by an applicable income tax treaty), which may be offset by U.S. source capital losses of the Non-U.S. Holder (even though the individual is not considered a resident of the United States), provided the Non-U.S. Holder has timely filed U.S. federal income tax returns with respect to such losses.

Non-U.S. Holders should consult their tax advisors regarding any applicable income tax treaties that may provide for different rules.

Information Reporting and Backup Withholding

Payments of interest generally will not be subject to backup withholding, provided the applicable withholding agent does not have actual knowledge or reason to know the holder is a United States person and the holder certifies its non-U.S. status as described above under “—Payments of Interest.” However, information returns are required to be filed with the IRS in connection with any interest paid to the Non-U.S. Holder, regardless of whether any tax was actually withheld. In addition, proceeds of the sale or other taxable disposition of a note (including a retirement or redemption of the note) within the United States or conducted through certain U.S.-related brokers generally will not be subject to backup withholding or information reporting, if the applicable withholding agent receives the statement described above and does not have actual knowledge or reason to know that such holder is a United States person or the holder otherwise establishes an exemption.

Proceeds of a disposition of a note paid outside the United States and conducted through a non-U.S. office of a non-U.S. broker generally will not be subject to backup withholding or information reporting. However, unless such a broker has documentary evidence in its records that a holder is not a U.S. person and certain other conditions are met, or a Non-U.S. Holder otherwise establishes an exemption, information reporting will apply to a payment of the proceeds of a disposition of a note effected outside the U.S. by such a broker if it has certain relationships with the U.S.

Copies of information returns that are filed with the IRS may also be made available under the provisions of an applicable treaty or agreement to the tax authorities of the country in which the Non-U.S. Holder resides or is established.

Backup withholding is not an additional tax. Any amounts withheld under the backup withholding rules may be allowed as a refund or a credit against a Non-U.S. Holder’s U.S. federal income tax liability, provided the required information is timely furnished to the IRS.

Additional Withholding Tax on Payments Made to Foreign Accounts

Withholding taxes may be imposed under Sections 1471 to 1474 of the Code (such Sections commonly referred to as the Foreign Account Tax Compliance Act, or “FATCA”) on certain types of payments made to non-U.S. financial institutions and certain other non-U.S. entities. Specifically, a 30% withholding tax may be imposed on payments of interest on, or (subject to the proposed Treasury Regulations discussed below) gross proceeds from the sale or other disposition of, a note paid to a “foreign financial institution” or a “non-financial foreign entity” (each as defined in the Code), unless (1) the foreign financial institution undertakes certain diligence and reporting obligations, (2) the non-financial foreign entity either certifies it does not have any

 

S-45


Table of Contents

“substantial United States owners” (as defined in the Code) or furnishes identifying information regarding each substantial United States owner, or (3) the foreign financial institution or non-financial foreign entity otherwise qualifies for an exemption from these rules. If the payee is a foreign financial institution and is subject to the diligence and reporting requirements in (1) above, it must enter into an agreement with the U.S. Department of the Treasury requiring, among other things, that it undertake to identify accounts held by certain “specified United States persons” or “United States owned foreign entities” (each as defined in the Code), annually report certain information about such accounts, and withhold 30% on certain payments to non-compliant foreign financial institutions and certain other account holders. Foreign financial institutions located in jurisdictions that have an intergovernmental agreement with the United States governing FATCA may be subject to different rules.

Under the applicable Treasury Regulations and administrative guidance, withholding under FATCA generally applies to payments of interest on a note. While withholding under FATCA would have applied also to payments of gross proceeds from the sale or other disposition of a note, recently proposed Treasury Regulations eliminate FATCA withholding on payments of gross proceeds (other than the amount treated as interest) entirely. Taxpayers generally may rely on these proposed Treasury Regulations until final Treasury Regulations are issued.

Prospective investors should consult their tax advisors regarding the potential application of withholding under FATCA to their investment in the notes.

 

S-46


Table of Contents

UNDERWRITING (CONFLICTS OF INTEREST)

Subject to the terms and conditions in the underwriting agreement dated the date of this prospectus supplement by and among us and the underwriters named below, for whom Barclays Capital Inc., Citigroup Global Markets Inc., Deutsche Bank Securities Inc., and PNC Capital Markets LLC are acting as representatives, we have agreed to sell to each of the underwriters, and each of the underwriters has agreed to purchase from us, severally and not jointly, the principal amount of the notes set forth opposite the underwriter’s name.

 

Underwriter

  Principal
Amount of
Floating

Rate Notes
    Principal
Amount of
2025 Notes
    Principal
Amount of
2030 Notes
    Principal
Amount of
2050 Notes
 

Barclays Capital Inc.

  $ 48,000,000     $ 160,000,000     $ 192,000,000     $ 160,000,000  

Citigroup Global Markets Inc.

    45,000,000       150,000,000       180,000,000       150,000,000  

Deutsche Bank Securities Inc.

    45,000,000       150,000,000       180,000,000       150,000,000  

PNC Capital Markets LLC

    45,000,000       150,000,000       180,000,000       150,000,000  

Mizuho Securities USA LLC

    11,760,000       39,200,000       47,040,000       39,200,000  

MUFG Securities Americas Inc.

    11,760,000       39,200,000       47,040,000       39,200,000  

U.S. Bancorp Investments, Inc.

    11,760,000       39,200,000       47,040,000       39,200,000  

Wells Fargo Securities, LLC

    11,760,000       39,200,000       47,040,000       39,200,000  

BMO Capital Markets Corp.

    10,710,000       35,700,000       42,840,000       35,700,000  

RBC Capital Markets, LLC

    8,790,000       29,300,000       35,160,000       29,300,000  

Scotia Capital (USA) Inc.

    8,790,000       29,300,000       35,160,000       29,300,000  

SG Americas Securities, LLC

    8,790,000       29,300,000       35,160,000       29,300,000  

SunTrust Robinson Humphrey, Inc.

    8,790,000       29,300,000       35,160,000       29,300,000  

TD Securities (USA) LLC

    8,790,000       29,300,000       35,160,000       29,300,000  

Comerica Securities, Inc.

    5,610,000       18,700,000       22,440,000       18,700,000  

Credit Suisse Securities (USA) LLC

    5,130,000       17,100,000       20,520,000       17,100,000  

Capital One Securities, Inc.

    2,310,000       7,700,000       9,240,000       7,700,000  

Raymond James & Associates, Inc.

    1,500,000       5,000,000       6,000,000       5,000,000  

Stifel, Nicolaus & Company, Incorporated

    750,000       2,500,000       3,000,000       2,500,000  
 

 

 

   

 

 

   

 

 

   

 

 

 

Total

  $ 300,000,000     $ 1,000,000,000     $ 1,200,000,000     $ 1,000,000,000  
 

 

 

   

 

 

   

 

 

   

 

 

 

The underwriting agreement provides that the obligations of the underwriters to purchase the notes included in this offering are subject to approval of legal matters by counsel and certain other conditions. Under the terms and conditions of the underwriting agreement, if the underwriters purchase any of the notes, then they are obligated to purchase all of the notes.

The underwriters propose to offer the notes initially at the public offering prices on the cover page of this prospectus supplement. After the initial offering of the notes to the public, the public offering prices and other selling terms to dealers may be changed.

We estimate that the total expenses of this offering to be paid by us, excluding the underwriting discount, will be approximately $450,000.

In connection with this offering and in compliance with applicable law, the underwriters may engage in stabilizing and syndicate covering transactions and penalty bids.

 

   

The underwriters may also effect transactions which stabilize, maintain or otherwise affect the market price of the notes at levels above those which might otherwise prevail in the open market. Such transactions may include placing bids for the notes or effecting purchases of the notes for the purpose of pegging, fixing or maintaining the price of the notes.

 

S-47


Table of Contents
   

Syndicate covering transactions involve purchases of the notes in the open market after the distribution has been completed in order to cover syndicate short positions.

 

   

Penalty bids permit the representatives of the underwriters to reclaim a selling concession from a syndicate member when the notes sold by that syndicate member are purchased in a syndicate covering transaction to cover syndicate short positions.

These stabilizing transactions, syndicate covering transactions and penalty bids may have the effect of preventing or retarding a decline in the market price of the notes. They may also cause the price of the notes to be higher than it would otherwise be in the absence of these transactions. These transactions may be effected in the over-the-counter market or otherwise. The underwriters are not required to engage in any of these activities and such activities, if commenced, may be discontinued at any time.

Neither we nor any of the underwriters makes any representation or prediction as to the direction or magnitude of any effect that the transactions described above may have on the price of the notes. In addition, neither we nor any of the underwriters makes any representation that the underwriters will engage in such transactions or that such transactions, once commenced, will not be discontinued without notice.

We and the underwriters are offering to sell the notes, and seeking offers to buy the notes, only in jurisdictions where such offers and sales are permitted.

We and the underwriters have not and will not authorize the making of any offer of the notes through any financial intermediary on our or their behalf, other than offers made by the underwriters with a view to the final placement of the notes as contemplated in this prospectus supplement. Accordingly, no purchaser of the notes, other than the underwriters, is authorized to make any further offer of the notes on behalf of us or the underwriters.

There is no public market for any series of the notes. None of the series of the notes will be listed on any securities exchange or included in any automated quotation system. The underwriters have advised us that, following completion of the offering of the notes, they intend to make a market in each series of notes, as permitted by applicable law. They are not obligated, however, to make a market in any series of the notes, and may discontinue any market-making activities at any time without notice, and at their sole discretion. If any of the underwriters ceases to act as a market-maker for any series of the notes for any reason, there can be no assurance that another firm or person will make a market in such series of notes. Accordingly, we and the underwriters cannot assure you as to the development or liquidity of any market for any series of the notes.

We have agreed to indemnify the underwriters against certain liabilities, including liabilities under the Securities Act, the Exchange Act or other Federal or state statutory law or to contribute to payments that the underwriters may be required to make in respect of any such liabilities.

Relationships with Underwriters

The underwriters and their affiliates are full service financial institutions engaged in various activities, which may include securities trading, commercial and investment banking, financial advisory, investment management, investment research, principal investment, hedging, financing, and brokerage activities. Each of the underwriters and their affiliates have performed investment banking, commercial banking, and advisory services for and have had lending relationships with us and our affiliates, including Anadarko and Occidental, from time to time for which they have received customary fees and expenses. Certain of the underwriters and their affiliates may, from time to time in the future, engage in transactions with and perform services for us and our affiliates in the ordinary course of business. In addition, in the ordinary course of their business activities, the underwriters and their affiliates may make or hold a broad array of investments and actively trade debt and equity securities (or related derivative securities) and financial instruments (including bank loans) for their own account and for

 

S-48


Table of Contents

the accounts of their customers. Such investments and securities activities may involve securities and/or instruments of ours or our affiliates. The underwriters and their affiliates may also make investment recommendations and/or publish or express independent research views in respect of such securities or financial instruments and may hold, or recommend to clients that they acquire, long and/or short positions in such securities and instruments. Affiliates of certain of the underwriters are lenders under our term loan credit facility or our revolving credit facility and, as such, will receive a portion of the net proceeds from this offering pursuant to the repayment of borrowings under each facility.

Conflicts of Interests

Affiliates of certain of the underwriters are lenders under our term loan credit facility or our revolving credit facility and, as such, affiliates of certain of the underwriters are expected to receive 5% or more of the net proceeds from this offering pursuant to the repayment of borrowings under each facility. Accordingly, such underwriters are deemed to have a “conflict of interest” within the meaning of FINRA Rule 5121, and this offering will be conducted in accordance with FINRA Rule 5121. No underwriter with a “conflict of interest” will confirm sales to any account over which it exercises discretion without the specific written approval of the account holder.

Notice to Investors

United Kingdom

In the United Kingdom, this document is being distributed only to, and is directed only at, and any offer subsequently made may only be directed at persons who are “qualified investors” (as defined in the Prospectus Directive) (i) who have professional experience in matters relating to investments falling within Article 19 (5) of the Financial Services and Markets Act 2000 (Financial Promotion) Order 2005, as amended (the “Order”) and/or (ii) who are high net worth companies (or persons to whom it may otherwise be lawfully communicated) falling within Article 49(2)(a) to (d) of the Order (all such persons together being referred to as “relevant persons”). This document must not be acted on or relied on in the United Kingdom by persons who are not relevant persons. In the United Kingdom, any investment or investment activity to which this document relates is only available to, and will be engaged in with, relevant persons.

European Economic Area

The notes are not intended to be offered, sold or otherwise made available to and should not be offered, sold or otherwise made available to any retail investor in the European Economic Area (“EEA”). For these purposes a retail investor means a person who is one (or more) of:

 

  1.

a retail client as defined in point (11) of Article 4(1) of Directive 2014/65/EU (as amended, “MiFID II”);

 

  2.

a customer within the meaning of Directive 2002/92/EC, where that customer would not qualify as a professional client as defined in point (10) of Article 4(1) of MiFID II; or

 

  3.

not a qualified investor as defined in Directive 2003/71/EC (as amended, the “Prospectus Directive”).

Consequently, no key information document required by Regulation (EU) No 1286/2014 (as amended, the “PRIIPs Regulation”) for offering or selling the notes or otherwise making them available to retail investors in the EEA has been prepared and therefore offering or selling the notes or otherwise making them available to any retail investor in the EEA may be unlawful under the PRIIPs Regulation.

Hong Kong

Each underwriter (i) has not offered or sold and will not offer or sell in Hong Kong, by means of any document, any notes other than (a) to “professional investors” as defined in the Securities and Futures Ordinance

 

S-49


Table of Contents

(Cap. 571) of Hong Kong (the “SFO”) and any rules made under that Ordinance; or (b) in other circumstances which do not result in the document being a “prospectus” as defined in the Companies (Winding Up and Miscellaneous Provisions) Ordinance (Cap. 32) of Hong Kong or which do not constitute an offer to the public within the meaning of that Ordinance; and (ii) has not issued or had in its possession for the purposes of issue, and will not issue or have in its possession for the purposes of issue, whether in Hong Kong or elsewhere, any advertisement, invitation or document relating to the notes, which is directed at, or the contents of which are likely to be accessed or read by, the public of Hong Kong (except if permitted to do so under the securities laws of Hong Kong) other than with respect to the notes which are or are intended to be disposed of only to persons outside Hong Kong or only to “professional investors” as defined in the SFO and any rules made under that Ordinance.

Japan

The notes have not been and will not be registered pursuant to Article 4, Paragraph 1 of the Financial Instruments and Exchange Law of Japan (Law No. 25 of 1948, as amended) (the “Financial Instruments and Exchange Law”), and the notes have not been offered or sold and will not be offered or sold, directly or indirectly, in Japan or to, or for the benefit of, any resident of Japan (which term as used herein means any person resident in Japan, including any corporation or other entity organized under the laws of Japan), or to others for re-offering or resale, directly or indirectly, in Japan or to or for the benefit of a resident of Japan, except pursuant to an exemption from the registration requirements of, and otherwise in compliance with, the Financial Instruments and Exchange Law and any other applicable laws, regulations and ministerial guidelines promulgated by the relevant Japanese governmental and regulatory authorities and in effect at the relevant time.

Singapore

This prospectus supplement and the accompanying base prospectus have not been registered as a prospectus with the Monetary Authority of Singapore. Accordingly, this prospectus supplement and the accompanying base prospectus and any other document or material in connection with the offer or sale, or invitation for subscription or purchase, of the notes may not be circulated or distributed, nor may the notes be offered or sold, or be made the subject of an invitation for subscription or purchase, whether directly or indirectly, to persons in Singapore other than (i) to an institutional investor (as defined in Section 4A of the Securities and Futures Act, Chapter 289 of Singapore (the “SFA”)) pursuant to Section 274 of the SFA, (ii) to a relevant person (as defined in Section 275(2) of the SFA) pursuant to Section 275(1) of the SFA or any person pursuant to an offer referred to in Section 275(1A) of the SFA and in accordance with the conditions specified in Section 275 of the SFA or (iii) otherwise pursuant to, and in accordance with the conditions of, any other applicable provision of the SFA.

Where the notes are subscribed or purchased under Section 275 of the SFA by a “relevant person,” which is:

 

  1.

a corporation (which is not an accredited investor (as defined in Section 4A of the SFA)) the sole business of which is to hold investments and the entire share capital of which is owned by one or more individuals, each of whom is an accredited investor; or

 

  2.

a trust (where the trustee is not an accredited investor) whose sole purpose is to hold investments and each beneficiary of the trust is an individual who is an accredited investor, shares, debentures and units of shares and debentures of that corporation and the beneficiaries’ rights and interest (howsoever described) in that trust shall not be transferred within six months after that corporation or that trust has acquired the notes pursuant to an offer made under Section 275 of the SFA except:

 

  a.

to an institutional investor, a relevant person (as defined in Section 275(2) of the SFA), or any person pursuant to an offer referred to in Section 275(1A) of the SFA (in the case of that corporation) or Section 276(4)(i)(B) of the SFA (in the case of that trust);

 

  b.

where no consideration is or will be given for the transfer;

 

S-50


Table of Contents
  c.

where the transfer is by operation of law; or

 

  d.

as specified in Section 276(7) of the SFA.

Solely for the purposes of its obligations pursuant to sections 309B(1)(a) and 309B(1)(c) of the Securities and Futures Act (Chapter 289 of Singapore) (the “SFA”), the issuer has determined, and hereby notifies all relevant persons (as defined in Section 309A of the SFA), that the notes are “prescribed capital markets products” (as defined in the Securities and Futures (Capital Markets Products) Regulations 2018) and Excluded Investment Products (as defined in MAS Notice SFA 04-N12: Notice on the Sale of Investment Products and MAS Notice FAA-N16: Notice on Recommendations on Investment Products).

Switzerland

The notes may not be publicly offered in Switzerland and will not be listed on the SIX Swiss Exchange (the “SIX”) or on any other stock exchange or regulated trading facility in Switzerland. This document has been prepared without regard to the disclosure standards for issuance prospectuses under art. 652a or art. 1156 of the Swiss Code of Obligations or the disclosure standards for listing prospectuses under art. 27 ff. of the SIX Listing Rules or the listing rules of any other stock exchange or regulated trading facility in Switzerland. Neither this document nor any other offering or marketing material relating to the notes or the offering may be publicly distributed or otherwise made publicly available in Switzerland.

Neither this prospectus supplement nor any other offering or marketing material relating to the offering, the issuer or the notes have been or will be filed with or approved by any Swiss regulatory authority. In particular, this prospectus supplement will not be filed with, and the offer of notes will not be supervised by, the Swiss Financial Market Supervisory Authority, and the offer of notes has not been and will not be authorized under the Swiss Federal Act on Collective Investment Schemes (the “CISA”). The investor protection afforded to acquirers of interests in collective investment schemes under the CISA does not extend to acquirers of notes.

Taiwan

The notes have not been and will not be registered with the Financial Supervisory Commission of Taiwan, the Republic of China (“Taiwan”), pursuant to relevant securities laws and regulations and may not be offered or sold in Taiwan through a public offering or in any manner which would constitute an offer within the meaning of the Securities and Exchange Act of Taiwan or would otherwise require registration with or the approval of the Financial Supervisory Commission of Taiwan. No person or entity in Taiwan has been authorized to offer, sell, give advice regarding, or otherwise intermediate the offering or sale of the notes in Taiwan.

 

S-51


Table of Contents

LEGAL MATTERS

The validity of the notes offered hereby will be passed upon for us by Latham & Watkins LLP, Houston, Texas. Certain legal matters in connection with the notes offered hereby will be passed upon for the underwriters by Gibson, Dunn & Crutcher LLP, Houston, Texas.

EXPERTS

The consolidated financial statements of Western Midstream Partners, LP and subsidiaries as of December 31, 2018 and 2017, and for each of the years in the three-year period ended December 31, 2018, and management’s assessment of the effectiveness of internal control over financial reporting as of December 31, 2018 have been incorporated by reference herein and in the registration statement in reliance upon the reports of KPMG LLP, independent registered public accounting firm, incorporated by reference herein, and upon the authority of said firm as experts in accounting and auditing. The audit report covering the December 31, 2018 financial statements refers to a change to the method of accounting for revenue recognition due to the adoption of Accounting Standards Codification Topic 606 Revenue from Contracts with Customers.

The consolidated financial statements of Western Midstream Operating, LP and subsidiaries as of December 31, 2018 and 2017, and for each of the years in the three-year period ended December 31, 2018, and management’s assessment of the effectiveness of internal control over financial reporting as of December 31, 2018 have been incorporated by reference herein and in the registration statement in reliance upon the reports of KPMG LLP, independent registered public accounting firm, incorporated by reference herein, and upon the authority of said firm as experts in accounting and auditing. The audit report covering the December 31, 2018 financial statements refers to a change to the method of accounting for revenue recognition due to the adoption of Accounting Standards Codification Topic 606 Revenue from Contracts with Customers.

 

S-52


Table of Contents

FORWARD-LOOKING STATEMENTS

We have made in this prospectus supplement and the accompanying base prospectus and in the reports and documents incorporated by reference herein, and may from time to time make in other public filings, press releases and statements by management, forward-looking statements concerning our operations, economic performance, and financial condition. These forward-looking statements include statements preceded by, followed by or that otherwise include the words “believes,” “expects,” “anticipates,” “intends,” “estimates,” “projects,” “target,” “goal,” “plans,” “objective,” “should,” or similar expressions or variations on such expressions. These statements discuss future expectations, contain projections of results of operations or financial condition or include other “forward-looking” information.

Although we and our general partner believe that the expectations reflected in such forward-looking statements are reasonable, neither we nor our general partner can give any assurance that such expectations will prove to have been correct. These forward-looking statements involve risks and uncertainties. Important factors that could cause actual results to differ materially from our expectations include, but are not limited to, the following:

 

   

our ability to pay distributions to our unitholders;

 

   

our and Occidental’s assumptions about the energy market;

 

   

the expected benefits of our recent efforts to operate independently from Occidental;

 

   

future throughput (including Occidental’s production) that is gathered or processed by, or transported through our assets;

 

   

our operating results;

 

   

competitive conditions;

 

   

technology;

 

   

the availability of capital resources to fund acquisitions, capital expenditures, and other contractual obligations, and our ability to access those resources from Occidental or through the debt capital markets;

 

   

our ability to grow business from Occidental and third-party customers;

 

   

the supply of, demand for, and the price of, oil, natural gas, NGLs, and related products or services;

 

   

commodity-price risks inherent in percent-of-proceeds, percent-of-product, and keep-whole contracts;

 

   

weather and natural disasters;

 

   

inflation;

 

   

the availability of goods and services;

 

   

general economic conditions, internationally, domestically, or in the jurisdictions in which we are doing business;

 

   

federal, state, and local laws and state-approved voter ballot initiatives, including those laws or ballot initiatives that limit Occidental’s and other producers’ hydraulic-fracturing activities or other oil and natural gas development or operations;

 

   

environmental liabilities;

 

   

legislative or regulatory changes, including changes affecting our status as a partnership for federal income tax purposes;

 

   

changes in the financial or operational condition of Occidental and our other counterparties;

 

S-53


Table of Contents
   

the creditworthiness of Occidental or our other counterparties, including financial institutions, operating partners, and other parties;

 

   

changes in Occidental’s and our other counterparties’ capital program, corporate strategy or desired areas of focus;

 

   

our commitments to capital projects;

 

   

our ability to use our revolving credit facility;

 

   

our ability to repay debt;

 

   

conflicts of interest among us, our general partner and its affiliates, including Occidental, with respect to, among other things, the allocation of capital and operational and administrative costs, and our future business opportunities;

 

   

our ability to maintain and/or obtain rights to operate our assets on land owned by third parties;

 

   

our ability to acquire assets on acceptable terms;

 

   

non-payment or non-performance of Occidental or other significant customers, including under gathering, processing, transportation, and disposal agreements and our $260.0 million note receivable from Anadarko;

 

   

the timing, amount, and terms of future issuances of debt securities;

 

   

the outcome of pending and future regulatory, legislative, or other proceedings or investigations, and continued or additional disruption in operations that may occur as Occidental and we comply with any regulatory orders or other state or local changes in laws or regulations; and

 

   

other factors discussed in “Risk Factors” and in “Management’s Discussion and Analysis of Financial Condition and Results of Operations—Critical Accounting Estimates,” included in our Annual Report on Form 10-K for the year ended December 31, 2018, in our quarterly reports on Form 10-Q and in our other public filings and press releases.

The risk factors and other factors noted throughout or incorporated by reference in this prospectus could cause our actual results to differ materially from those contained in any forward-looking statement. Except as required by law, we undertake no obligation to publicly update or revise any forward-looking statements, whether as a result of new information, future events or otherwise.

 

S-54


Table of Contents

INFORMATION INCORPORATED BY REFERENCE

We file annual, quarterly and other reports with and furnish other information to the SEC. Our SEC filings are available at the SEC’s website at http://www.sec.gov.

The SEC allows us to “incorporate by reference” the information we have filed with the SEC. This means that we can disclose important information to you without actually including the specific information in this prospectus by referring you to those documents. The information incorporated by reference is an important part of this prospectus. Information that we file later with the SEC will automatically update and may replace information in this prospectus and information previously filed with the SEC. We incorporate by reference the documents listed below and any future filings made with the SEC under Sections 13(a), 13(c), 14 or 15(d) of the Exchange Act (excluding any information furnished rather than filed), after the date of this prospectus supplement and until the termination of this offering:

 

   

Form 10-K for the year ended December 31, 2018, filed on February 20, 2019;

 

   

Form 10-Q for the quarter ended March  31, 2019, filed on May 1, 2019, for the quarter ended June  30, 2019, filed on July 31, 2019, and for the quarter ended September  30, 2019, filed on November 4, 2019; and

 

   

Current Reports on Form 8-K filed on January 28, 2019, February  14, 2019, February  14, 2019, February 15, 2019, March  1, 2019, March 26, 2019, April  17, 2019, May 1, 2019, May  14, 2019, May  17, 2019, July 3, 2019, August  9, 2019, September  17, 2019, October  23, 2019, and January 6, 2020.

We also incorporate by reference the documents filed by WES listed below:

 

   

Form 10-K for the year ended December 31, 2018, filed on February 20, 2019;

 

   

Form 10-Q for the quarter ended March  31, 2019, filed on May 1, 2019, for the quarter ended June  30, 2019, filed on July 31, 2019, and for the quarter ended September  30, 2019, filed on November 4, 2019; and

 

   

Current Reports on Form 8-K filed on January 28, 2019, February  14, 2019, February  14, 2019, February 15, 2019, March  1, 2019, March 26, 2019, April  17, 2019, May 14, 2019, May 17, 2019, July 3, 2019, August  9, 2019, September  17, 2019, October  23, 2019, and January 6, 2020.

You may obtain any of the documents incorporated by reference in this prospectus supplement and accompanying base prospectus from the SEC through the SEC’s website at the address provided above. You may request a copy of any document incorporated by reference into this prospectus (including exhibits to those documents specifically incorporated by reference in this prospectus supplement), at no cost, by visiting our website at http://www.westerngas.com, or by writing or calling us at the following address:

Investor Relations

Western Midstream Operating, LP

1201 Lake Robbins Drive

The Woodlands, Texas 77380-1046

Telephone: (832) 636-6000

The information contained on our website is not part of this prospectus supplement or the accompanying base prospectus.

 

S-55


Table of Contents

PROSPECTUS

WESTERN MIDSTREAM PARTNERS, LP

Common Units

Preferred Units

WESTERN MIDSTREAM OPERATING, LP

Debt Securities

 

 

Western Midstream Partners, LP (“WES”) may offer, from time to time, in one or more series:

 

   

common units representing limited partner interests in WES; and

 

   

preferred units representing limited partner interests in WES.

Western Midstream Operating, LP (“WES Operating”) may offer, from time to time, in one or more series:

 

   

debt securities, which may be either senior debt securities or subordinated debt securities.

The securities WES or WES Operating may offer:

 

   

will be offered at prices and on terms to be set forth in one or more accompanying prospectus supplements; and

 

   

may be offered separately or together, or in separate series.

WES’s common units are traded on the New York Stock Exchange under the trading symbol “WES.” We will provide information in the prospectus supplement for the trading market, if any, for any preferred units WES may offer or debt securities WES Operating may offer.

This prospectus provides you with a general description of the securities WES and WES Operating may offer. Each time WES or WES Operating offers to sell securities, the offeror will provide a prospectus supplement that will contain specific information about those securities and the terms of that offering, including the specific manner in which those securities will be offered. The prospectus supplement also may add to, update or change information contained in this prospectus. This prospectus may be used to offer and sell securities only if accompanied by a prospectus supplement. We urge you to read carefully this prospectus and any prospectus supplement before you invest. You should also read the documents we refer to in the “Where You Can Find More Information” section of this prospectus for information on WES and WES Operating and their respective financial statements.

The principal executive offices of WES and WES Operating are located at 1201 Lake Robbins Drive, The Woodlands, Texas 77380, and their telephone number is (832) 636-6000.

 

 

Investing in the securities of WES and WES Operating involves risks. You should carefully consider each of the factors described under “Risk Factors,” which begin on page 3 of this prospectus, before you make an investment in such securities.

Neither the Securities and Exchange Commission nor any state securities commission has approved or disapproved of these securities or passed upon the adequacy or accuracy of this prospectus. Any representation to the contrary is a criminal offense.

 

 

The date of this prospectus is May 17, 2019


Table of Contents

TABLE OF CONTENTS

 

ABOUT THIS PROSPECTUS

     1  

ABOUT WES AND WES OPERATING

     1  

CAUTIONARY NOTE REGARDING FORWARD-LOOKING STATEMENTS

     1  

RISK FACTORS

     3  

USE OF PROCEEDS

     4  

DESCRIPTION OF WES COMMON UNITS

     4  

DESCRIPTION OF WES PREFERRED UNITS

     4  

DESCRIPTION OF WES OPERATING DEBT SECURITIES

     5  

MATERIAL U.S. FEDERAL INCOME TAX CONSEQUENCES

     14  

INVESTMENT IN WES COMMON UNITS, WES PREFERRED UNITS OR WES OPERATING DEBT SECURITIES BY EMPLOYEE BENEFIT PLANS

     29  

PLAN OF DISTRIBUTION

     32  

LEGAL MATTERS

     33  

EXPERTS

     33  

WHERE YOU CAN FIND MORE INFORMATION

     34  

You should rely only on the information contained in or incorporated by reference into this prospectus and any prospectus supplement. We have not authorized anyone to provide you with different information. If anyone provides you with different or inconsistent information, you should not rely on it. This prospectus and any prospectus supplement are not an offer to sell, nor a solicitation of an offer to buy, these securities in any jurisdiction where the offer or sale is not permitted. You should not assume that the information incorporated by reference or provided in this prospectus or any prospectus supplement is accurate as of any date other than the date on the front of each such document, regardless of the time of delivery of this prospectus or any sale of a security. Our business, financial condition, results of operations and prospects may have changed since that date.

 

i


Table of Contents

ABOUT THIS PROSPECTUS

This prospectus, including any information incorporated by reference herein, is part of a registration statement on Form S-3 that we have filed with the Securities and Exchange Commission, or the SEC, using a “shelf” registration process. Under this shelf registration process, WES may, from time to time, offer and sell its common units or preferred units and WES Operating may, from time to time, offer and sell its debt securities in one or more offerings. This prospectus provides you with a general description of WES, WES Operating and the securities offered under this prospectus.

Each time WES or WES Operating sells securities with this prospectus, the offeror will provide you with this prospectus and a prospectus supplement containing specific information about the terms of that offering and the securities being offered. The prospectus supplement may also add to, update or change information in this prospectus. You should read this prospectus and any prospectus supplement carefully before you invest. If there is any inconsistency between the information in this prospectus and any prospectus supplement, the information in the prospectus supplement will control.

This prospectus contains summaries of certain provisions contained in some of the documents described herein, but reference is made to the actual documents for complete information. All of the summaries are qualified in their entirety by reference to the actual documents. Copies of some of the documents referred to herein have been filed or will be filed or incorporated by reference as exhibits to the registration statement of which this prospectus is a part, and you may obtain copies of those documents as described under the heading “Where You Can Find More Information.”

Unless the context otherwise requires, in this prospectus “WES,” “we,” “us,” “our” and like terms refer to Western Midstream Partners, LP and its consolidated subsidiaries, including Western Midstream Operating, LP. “WES Operating” refers to Western Midstream Operating, LP and its consolidated subsidiaries. “Anadarko” refers to Anadarko Petroleum Corporation and its consolidated subsidiaries, excluding WES.

ABOUT WES AND WES OPERATING

WES was formed by Anadarko in September 2012 and owns a 98.0% limited partner interest in WES Operating, a Delaware limited partnership formed by Anadarko in 2007 to acquire, own, develop and operate midstream assets, and all of the outstanding equity interests of Western Midstream Operating GP, LLC, which holds the entire non-economic general partner interest in WES Operating. WES’s consolidated financial statements include the consolidated financial results of WES Operating.

CAUTIONARY NOTE REGARDING FORWARD-LOOKING STATEMENTS

We have made in this prospectus and in the reports and documents incorporated by reference herein, and may from time to time make in other public filings, press releases and statements by management, forward-looking statements concerning our operations, economic performance and financial condition. These forward-looking statements include statements preceded by, followed by or that otherwise include the words “believes,” “expects,” “anticipates,” “intends,” “estimates,” “projects,” “target,” “goal,” “plans,” “objective,” “should” or similar expressions or variations of such expressions. These statements discuss future expectations, contain projections of results of operations or financial condition or include other “forward-looking” information.

Although we and our general partner believe that the expectations reflected in such forward-looking statements are reasonable, neither we nor our general partner can give any assurance that such expectations will prove to have been correct. These forward-looking statements involve risks and uncertainties. Important factors that could cause actual results to differ materially from expectations include, but are not limited to, the following:

 

   

our ability to pay distributions to our unitholders;

 

   

our and Anadarko’s assumptions about the energy market;

 

   

future throughput (including Anadarko production) that is gathered or processed by or transported through our assets;

 

1


Table of Contents
   

our operating results;

 

   

competitive conditions;

 

   

technology;

 

   

the availability of capital resources to fund acquisitions, capital expenditures and other contractual obligations, and our ability to access those resources from Anadarko or through the debt or equity capital markets;

 

   

the supply of, demand for, and the price of, oil, natural gas, natural gas liquids (“NGLs”) and related products or services;

 

   

commodity price risks inherent in percent-of-proceeds, percent-of-product and keep-whole contracts;

 

   

weather and natural disasters;

 

   

inflation;

 

   

the availability of goods and services;

 

   

general economic conditions, internationally, domestically or in the jurisdictions in which we are doing business;

 

   

federal, state and local laws, as well as state-approved voter ballot initiatives, including those laws or ballot initiatives that limit Anadarko’s and other producers’ hydraulic fracturing or other oil and natural gas development or operations;

 

   

environmental liabilities;

 

   

legislative or regulatory changes, including changes affecting our status as a partnership for federal income tax purposes;

 

   

changes in the financial or operational condition of Anadarko;

 

   

the creditworthiness of Anadarko or our other counterparties, including financial institutions, operating partners, and other parties;

 

   

changes in Anadarko’s capital program, strategy or desired areas of focus;

 

   

our commitments to capital projects;

 

   

our ability to use our revolving credit facility;

 

   

our ability to repay debt;

 

   

conflicts of interest among us, our general partner, and affiliates, including Anadarko;

 

   

our ability to maintain and/or obtain rights to operate our assets on land owned by third parties;

 

   

our ability to acquire assets on acceptable terms from Anadarko or third parties, and Anadarko’s ability to generate an inventory of assets suitable for acquisition;

 

   

non-payment or non-performance of Anadarko or other significant customers, including under gathering, processing, transportation and disposal agreements and the $260.0 million note receivable from Anadarko;

 

   

the timing, amount and terms of future issuances of equity and debt securities;

 

2


Table of Contents
   

the outcome of pending and future regulatory, legislative, or other proceedings or investigations, and continued or additional disruptions in operations that may occur as Anadarko and we comply with any regulatory orders or other state or local changes in laws or regulations;

 

   

the completion of the proposed merger transaction between Occidental Petroleum Corporation and Anadarko; and

 

   

other factors discussed below, in “Risk Factors” and “Management’s Discussion and Analysis of Financial Condition and Results of Operations-Critical Accounting Policies and Estimates” included in our most recent Annual Report on Form 10-K, in our Quarterly Reports on Form 10-Q and Current Reports on Form 8-K that are incorporated by reference herein and in our other public filings and press releases.

The risk factors and other factors noted throughout or incorporated by reference in this prospectus could cause actual results to differ materially from those contained in any forward-looking statement. Except as required by law, we undertake no obligation to publicly update or revise any forward-looking statements, whether as a result of new information, future events or otherwise.

RISK FACTORS

An investment in our securities involves a high degree of risk. Specifically, limited partner interests are inherently different from the capital stock of a corporation, although many of the business risks to which we are subject are similar to those that would be faced by a corporation engaged in a similar business. Before you invest in our securities, you should carefully consider the risk factor included below, as well as the risk factors included in our most recent Annual Reports on Form 10-K, Quarterly Reports on Form 10-Q and Current Reports on Form 8-K that are incorporated herein by reference and those that may be described in the applicable prospectus supplement, together with all of the other information included in this prospectus, any prospectus supplement and the documents we incorporate by reference herein or therein.

If any of the risks discussed in the foregoing documents, or the risk discussed below, were to occur, our business, financial condition, results of operations or cash flow could be materially adversely affected. In that case, our ability to make distributions to our unitholders or pay interest on, or the principal of, any debt securities, may be reduced, the trading price of our securities could decline and you could lose all or part of your investment.

The tax treatment of publicly traded partnerships or an investment in our common units could be subject to potential legislative, judicial or administrative changes or differing interpretations, possibly on a retroactive basis.

The present U.S. federal income tax treatment of publicly traded partnerships, including us, or an investment in our common units may be modified by administrative, legislative or judicial changes or differing interpretations at any time. From time to time, members of Congress propose and consider substantive changes to the existing U.S. federal income tax laws that affect publicly traded partnerships. For example, a recently introduced legislative proposal would repeal tax incentives for fossil fuels and eliminate the applicability, as it relates to fossil fuels, of the qualifying income exception to the treatment of all publicly traded partnerships as corporations, upon which we rely for our treatment as a partnership for U.S. federal income tax purposes.

In addition, the Treasury Department has issued regulations interpreting the laws that affect publicly traded partnerships. We believe we qualify as a partnership for U.S. federal income tax purposes under these regulations.

Any modification to the U.S. federal income tax laws may be applied retroactively and could make it more difficult or impossible to meet the exception for certain publicly traded partnerships to be treated as partnerships for U.S. federal income tax purposes. We are unable to predict whether any of these changes or other proposals will ultimately be enacted. Any similar or future legislative changes could negatively impact the value of an investment in our common units. You are urged to consult with your own tax advisor with respect to the status of legislative, regulatory and administrative developments and proposals and their potential effect on your investment in our common units.

 

3


Table of Contents

USE OF PROCEEDS

Unless we specify otherwise in any prospectus supplement, we will use the net proceeds we receive from the sale of securities covered by this prospectus for general partnership purposes, which may include, among other things:

 

   

paying or refinancing all or a portion of our indebtedness outstanding at the time;

 

   

funding working capital;

 

   

funding either maintenance or expansion capital expenditures; and

 

   

funding future acquisitions either from Anadarko or third parties.

The actual application of proceeds from the sale of any particular offering of securities using this prospectus will be described in the applicable prospectus supplement relating to such offering. The precise amount and timing of the application of these proceeds will depend upon our funding requirements and the availability and cost of other funds.

DESCRIPTION OF WES COMMON UNITS

Please see WES’s registration statement on Form 8-A (File No. 001-35753) filed on December 5, 2012 (together with any amendments thereto and the other documents incorporated by reference therein), which is incorporated by reference herein, for a description of WES’s common units, its cash distribution policy and its partnership agreement.

DESCRIPTION OF WES PREFERRED UNITS

WES’s partnership agreement authorizes it to issue an unlimited number of additional limited partner interests and other equity securities on the terms and conditions established by its general partner without the approval of any of its limited partners. In accordance with Delaware law and the provisions of its partnership agreement, WES may issue additional partnership interests that have special voting rights to which its common units are not entitled.

Should WES offer preferred units under this prospectus, a prospectus supplement relating to the particular series of preferred units offered will include the specific terms of those preferred units, including, among other things, the following:

 

   

the designation, stated value, and liquidation preference of the preferred units and the number of preferred units offered;

 

   

the initial public offering price at which the preferred units will be issued;

 

   

any conversion or exchange provisions of the preferred units;

 

   

any redemption or sinking fund provisions of the preferred units;

 

   

the distribution rights of the preferred units, if any;

 

   

a discussion of any additional material federal income tax considerations regarding the preferred units; and

 

   

any additional rights, preferences, privileges, limitations, and restrictions of the preferred units.

 

4


Table of Contents

DESCRIPTION OF WES OPERATING DEBT SECURITIES

WES Operating will issue either senior debt securities or subordinated debt securities under this prospectus, in each case in one or more separate series of debt securities. If WES Operating offers a series of senior debt securities, WES Operating will issue that series under a senior base indenture, dated as of May 18, 2011, among WES Operating, its former subsidiary guarantors and Wells Fargo Bank, National Association, as trustee, as supplemented by a supplemental indenture that WES Operating will enter into with the trustee to establish the form and terms of that series of senior debt securities. If WES Operating offers a series of subordinated debt securities, it will issue that series under a subordinated base indenture that it will enter into with Wells Fargo Bank, National Association, as trustee, as supplemented by a supplemental indenture that it will also enter into with the trustee to establish the form and terms of that series of subordinated debt securities. References in this prospectus to an “Indenture” are to the particular base indenture under which WES Operating may issue a series of debt securities, in each case as supplemented by a supplemental indenture that establishes the form and terms of that series of debt securities. Any series of debt securities that WES Operating may issue will be governed by the provisions of the related Indenture and those made part of that Indenture by reference to the Trust Indenture Act of 1939.

This description is a summary of the material provisions of the debt securities and the Indentures. WES Operating urges you to read the Indenture applicable to any series of debt securities that it may offer under this prospectus, because that Indenture, and not this description, will govern your rights as a holder of that series. The senior base indenture and a form of the subordinated base indenture are filed as exhibits to the registration statement of which this prospectus is a part. When WES Operating offers and sells any particular series of its debt securities under this prospectus, it will file the supplemental indenture establishing the form and terms of that series as an exhibit to a Current Report on Form 8-K.

General

Any series of debt securities:

 

   

may be issued in fully registered form; and

 

   

will be WES Operating’s general obligations.

The Indenture will not limit the total amount of debt securities that may be issued. Debt securities of any series, however, will be issued only up to the aggregate amount authorized for such series and set forth in the prospectus supplement pertaining to that series.

WES Operating will prepare a prospectus supplement and an indenture supplement relating to any series of debt securities that it offers, which will include specific terms relating to some or all of the following:

 

   

whether the debt securities are senior or subordinated debt securities;

 

   

the form and title of the debt securities;

 

   

the total principal amount of the debt securities;

 

   

the date or dates on which the debt securities may be issued;

 

   

the portion of the principal amount which will be payable if the maturity of the debt securities is accelerated;

 

   

the dates on which the principal of and premium, if any, on the debt securities will be payable;

 

   

the rates at which the debt securities will bear interest and the interest payment dates for the debt securities;

 

   

any option or conversion provisions;

 

   

any optional redemption provisions;

 

5


Table of Contents
   

any sinking fund or other provisions that would obligate WES Operating to redeem or otherwise repurchase the debt securities;

 

   

whether the debt securities may be issued in amounts other than $1,000 each or multiples thereof;

 

   

any changes to or additional Events of Default or covenants; and

 

   

any other terms of the debt securities.

This description of debt securities will be deemed modified, amended or supplemented by any description of any series of debt securities set forth in a prospectus supplement related to that series.

The prospectus supplement will also describe any material United States federal income tax consequences or other special considerations regarding the applicable series of debt securities, including those relating to:

 

   

debt securities with respect to which payments of principal, premium or interest are determined with reference to an index or formula, including changes in prices of particular securities, currencies or commodities;

 

   

debt securities with respect to which principal, premium or interest is payable in a foreign or composite currency;

 

   

debt securities that are issued at a discount below their stated principal amount, bearing no interest or interest at a rate that at the time of issuance is below market rates; and

 

   

variable rate debt securities that are exchangeable for fixed rate debt securities.

Interest payments on debt securities in certificated form may be made by check mailed to the registered holders or, if so stated in the applicable prospectus supplement, at the option of a holder, by wire transfer to an account designated by the holder.

Unless otherwise provided in the applicable prospectus supplement, debt securities may be transferred or exchanged at the office of the Trustee at which its corporate trust business is principally administered in the United States, subject to the limitations provided in the Indenture, without the payment of any service charge, other than any applicable tax or other governmental charge.

Any funds paid to the Trustee or any paying agent for the payment of amounts due on any debt securities that remain unclaimed for two years will be returned to WES Operating, and the holders of the debt securities must look only to WES Operating for payment after that time.

Certain Covenants

The covenants set forth in the Indenture include the following:

Payment of Principal, any Premium, Interest or Additional Amounts. WES Operating will duly and punctually pay the principal of, and premium and interest on or any additional amounts payable with respect to, any debt securities of any series in accordance with their terms and the terms of the Indenture.

Maintenance of Office or Agency. WES Operating will maintain an office or agency in each place of payment for each series of debt securities for notice and demand purposes and for the purposes of presenting or surrendering debt securities for payment, registration of transfer or exchange.

Additional Covenants. Any additional covenants with respect to any series of debt securities will be set forth in the supplemental indenture or board resolution and officer’s certificate and prospectus supplement relating thereto.

 

6


Table of Contents

Events of Default, Remedies and Notice

Events of Default

Unless otherwise specified in a supplement to the Indenture, each of the following events will be an “Event of Default” under the Indenture with respect to a series of debt securities:

 

   

default in any payment of interest on any debt securities of that series when due that continues for 30 days;

 

   

default in the payment of principal of or premium, if any, on any debt securities of that series when due at its stated maturity, upon redemption, upon required repurchase or otherwise;

 

   

default in the payment of any sinking fund payment on any debt securities of that series when due;

 

   

failure by WES Operating to comply for 60 days after notice with the other agreements contained in the Indenture, any supplement to the Indenture with respect to that series or any board resolution authorizing the issuance of that series; or

 

   

certain events of bankruptcy, insolvency or reorganization of the issuer.

Exercise of Remedies

If an Event of Default, other than an Event of Default described in the fifth bullet point above, occurs and is continuing with respect to a series of debt securities, the Trustee or the holders of at least 25% in principal amount of the outstanding debt securities of that series may declare the entire principal of, premium, if any, and accrued and unpaid interest, if any, on all the debt securities of that series to be due and payable immediately. If an Event of Default described in the fifth bullet point above occurs, the principal of, premium, if any, and accrued and unpaid interest on all outstanding debt securities of all series will become immediately due and payable without any declaration of acceleration or other act on the part of the Trustee or any holders.

A default under the fourth bullet point above will not constitute an Event of Default until the Trustee or the holders of 25% in principal amount of the outstanding debt securities of that series notifies us of the default and such default is not cured within 60 days after receipt of notice.

The holders of a majority in principal amount of the outstanding debt securities of a series may rescind any declaration of acceleration by the Trustee or the holders with respect to the debt securities of that series, but only if:

 

   

rescinding the declaration of acceleration would not conflict with any judgment or decree of a court of competent jurisdiction; and

 

   

all existing Events of Default with respect to that series have been cured or waived, other than the nonpayment of principal, premium or interest on the debt securities of that series that has become due solely by the declaration of acceleration.

If an Event of Default occurs and is continuing with respect to a series of debt securities, the Trustee will be under no obligation, except as otherwise provided in the Indenture, to exercise any of the rights or powers under the Indenture at the request or direction of any of the holders of the debt securities of that series, unless such holders have offered to the Trustee reasonable indemnity or security against any costs, liability or expense. No holder may pursue any remedy with respect to the Indenture or the debt securities of any series, except to enforce the right to receive payment of principal, premium or interest on its own debt securities when due, unless:

 

   

such holder has previously given the Trustee notice that an Event of Default with respect to that series is continuing;

 

   

holders of at least 25% in principal amount of the outstanding debt securities of that series have requested that the Trustee pursue the remedy;

 

7


Table of Contents
   

such holders have offered the Trustee reasonable indemnity or security against any cost, liability or expense to be incurred thereby;

 

   

the Trustee has not complied with such request within 60 days after the receipt of the request and the offer of indemnity or security; and

 

   

the holders of a majority in principal amount of the outstanding debt securities of that series have not given the Trustee a direction that is inconsistent with such request within such 60-day period.

The holders of a majority in principal amount of the outstanding debt securities of a series have the right, subject to certain restrictions, to direct the time, method and place of conducting any proceeding for any remedy available to the Trustee or of exercising any right or power conferred on the Trustee with respect to that series of debt securities. The Trustee, however, may refuse to follow any direction that:

 

   

conflicts with law;

 

   

is inconsistent with any provision of the Indenture;

 

   

the Trustee determines is unduly prejudicial to the rights of any other holder; or

 

   

would involve the Trustee in personal liability.

Notice of Event of Default

Within 30 days after the occurrence of an Event of Default, WES Operating is required to give written notice to the Trustee and indicate the status of the default and what action it is taking or proposes to take to cure the default. In addition, WES Operating is required to deliver to the Trustee, within 120 days after the end of each fiscal year, a compliance certificate indicating that it has complied with all covenants contained in the Indenture or whether any default or Event of Default has occurred during the previous year.

Within 90 days after the occurrence of any default known to it, the Trustee must mail to each holder of debt securities of the affected series a notice of the default. Except in the case of a default in the payment of principal, premium or interest with respect to any series of debt securities, the Trustee may withhold such notice, but only if and so long as the board of directors, the executive committee or a committee of directors or responsible officers of the Trustee in good faith determines that withholding such notice is in the interests of the holders.

Amendments and Waivers

WES Operating may supplement or amend the Indenture without the consent of any holder of debt securities to, among other things:

 

   

cure any ambiguity, omission, defect or inconsistency;

 

   

provide for the assumption by a successor of our obligations under the Indenture;

 

   

secure the debt securities;

 

   

add covenants for the benefit of the holders or surrender any right or power conferred upon WES Operating;

 

   

in the case of any subordinated debt security, to make any change in the subordination provisions that limits or terminates the benefits applicable to any holder of our Senior Indebtedness;

 

   

make any change that does not adversely affect the rights of any holder;

 

   

add or appoint a successor or separate Trustee;

 

8


Table of Contents
   

comply with any requirement of the SEC in connection with the qualification of the Indenture under the Trust Indenture Act of 1939; or

 

   

establish the form or terms of the debt securities of any new series.

In addition, WES Operating may amend the Indenture if the holders of a majority in principal amount of all debt securities of each series that would be affected then outstanding under the Indenture consent to it. WES Operating may not, however, without the consent of each holder of outstanding debt securities of each series that would be affected, amend the Indenture to:

 

   

reduce the percentage in principal amount of debt securities of any series whose holders must consent to an amendment;

 

   

reduce the rate of or extend the time for payment of interest on any debt securities;

 

   

reduce the principal of or extend the stated maturity of any debt securities;

 

   

reduce the premium payable upon the redemption of any debt securities or change the time at which any debt securities may or shall be redeemed;

 

   

make any debt securities payable in a currency other than that stated in the debt security;

 

   

in the case of any subordinated debt security, make any change in the subordination provisions that adversely affects the rights of any holder under those provisions;

 

   

impair the right of any holder to receive payment of premium, principal or interest with respect to such holder’s debt securities on or after the applicable due date;

 

   

impair the right of any holder to institute suit for the enforcement of any payment with respect to such holder’s debt securities;

 

   

release any security that has been granted in respect of the debt securities;

 

   

make any change in the amendment provisions which require each holder’s consent; or

 

   

make any change in the waiver provisions.

It shall not be necessary for the consent of the holders under the Indenture to approve the particular form of any proposed amendment. It is sufficient if such consent approves the substance of the proposed amendment. After an amendment under the Indenture requiring the consent of the holders becomes effective, WES Operating is required to mail to all holders a notice briefly describing the amendment. The failure to give, or any defect in, such notice, however, will not impair or affect the validity of the amendment.

The holders of a majority in aggregate principal amount of the outstanding debt securities of each affected series, on behalf of all such holders, and subject to certain rights of the Trustee, may waive:

 

   

compliance with certain restrictive provisions of the Indenture; and

 

   

any past default under the Indenture;

 

   

except that such majority of holders may not waive a default;

 

   

in the payment of principal, premium or interest; or

 

   

in respect of a provision that under the Indenture cannot be amended without the consent of all holders of the series of debt securities that is affected.

 

9


Table of Contents

Satisfaction and Discharge

The Indenture will be discharged and will cease to be of further effect as to all outstanding debt securities of any series issued thereunder, when:

 

(a)

either:

 

  (1)

all outstanding debt securities of that series that have been authenticated (except lost, stolen or destroyed debt securities that have been replaced or paid and debt securities for whose payment money has theretofore been deposited in trust and thereafter repaid to the issuer) have been delivered to the Trustee for cancellation; or

 

  (2)

all outstanding debt securities of that series that have not been delivered to the Trustee for cancellation have become due and payable or will become due and payable at their stated maturity within one year or are to be called for redemption within one year under arrangements satisfactory to the Trustee and in any case WES Operating has irrevocably deposited with the Trustee as trust funds cash, certain U.S. government obligations or a combination thereof, in such amounts as will be sufficient, to pay the entire indebtedness of such debt securities not delivered to the Trustee for cancellation, for principal, premium, if any, and accrued interest to the stated maturity or redemption date;

 

(b)

WES Operating has paid or caused to be paid all other sums payable by us under the Indenture with respect to the debt securities of that series; and

 

(c)

WES Operating has delivered to the Trustee an accountants’ certificate as to the sufficiency of the trust funds, without reinvestment, to pay the entire indebtedness of such debt securities at maturity.

Notwithstanding such satisfaction and discharge, WES Operating’s obligations to compensate and indemnify the Trustee, to pay additional amounts, if any, in respect of debt securities in certain circumstances and to transfer or exchange debt securities pursuant to the terms thereof and its obligations and the obligations of the Trustee to hold funds in trust and to apply such funds pursuant to the terms of the Indenture, with respect to issuing temporary debt securities, with respect to the registration, transfer and exchange of debt securities, with respect to the replacement of mutilated, destroyed, lost or stolen debt securities and with respect to the maintenance of an office or agency for payment, shall in each case survive such satisfaction and discharge.

Defeasance

At any time, WES Operating may terminate, with respect to debt securities of a particular series, all its obligations under such series of debt securities and the Indenture, which is called a “legal defeasance.” If WES Operating decides to make a legal defeasance, however, it may not terminate its obligations specified in the Indenture, including those:

 

   

relating to the defeasance trust;

 

   

to register the transfer or exchange of the debt securities;

 

   

to replace mutilated, destroyed, lost or stolen debt securities; or

 

   

to maintain a registrar and paying agent in respect of the debt securities.

At any time WES Operating may also effect a “covenant defeasance,” which means it has elected to terminate its obligations under the additional covenants established pursuant to the terms of a particular series of debt securities, which covenants are not described in the prospectus but will be described in the prospectus supplement applicable to such series, and any Event of Default resulting from a failure to observe such covenants.

The legal defeasance option may be exercised notwithstanding a prior exercise of the covenant defeasance option. If the legal defeasance option is exercised, payment of the affected series of debt securities may not be

 

10


Table of Contents

accelerated because of an Event of Default with respect to that series. If the covenant defeasance option is exercised, payment of the affected series of debt securities may not be accelerated because of an Event of Default with respect to the breach of certain agreements specified in the fourth bullet point under “—Events of Default, Remedies and Notice—Events of Default” above or an Event of Default that is added specifically for such series and described in a prospectus supplement.

In order to exercise either defeasance option, WES Operating must:

 

   

irrevocably deposit in trust with the Trustee money or certain U.S. government obligations for the payment of principal, premium, if any, and interest on the series of debt securities to redemption or stated maturity, as the case may be;

 

   

comply with certain other conditions, including that no bankruptcy or default with respect to the issuer has occurred and is continuing 91 days after the deposit in trust; and

 

   

deliver to the Trustee an opinion of counsel to the effect that holders of the defeased series of debt securities will not recognize income, gain or loss for Federal income tax purposes as a result of such defeasance and will be subject to Federal income tax on the same amounts and in the same manner and at the same times as would have been the case if such defeasance had not occurred. In the case of legal defeasance only, such opinion of counsel must be based on a ruling of the Internal Revenue Service or a change in applicable Federal income tax law.

No Personal Liability

WES Operating’s partners (other than its general partner) and any directors, officers, employees, incorporators, shareholders, partners and members of its general partner will not be liable for:

 

   

any of its obligations under the debt securities or the Indenture; or

 

   

any claim based on, in respect of, or by reason of, such obligations or their creation.

By accepting a debt security, each holder will be deemed to have waived and released all such liability. This waiver and release are part of the consideration for the issuance of the debt securities. This waiver may not be effective, however, to waive liabilities under the Federal securities laws and it is the view of the SEC that such a waiver is against public policy.

No Protection in the Event of a Change of Control

Unless otherwise set forth in the prospectus supplement, the debt securities will not contain any provisions that protects the holders of the debt securities in the event of a change of control or in the event of a highly leveraged transaction, whether or not such transaction results in a change of control of WES Operating.

Provisions Relating only to the Senior Debt Securities

The senior debt securities will rank equally in right of payment with all of WES Operating’s other unsubordinated debt. The senior debt securities will be effectively subordinated, however, to all of WES Operating’s secured debt to the extent of the value of the collateral securing such debt. WES Operating will disclose the amount of its secured debt in the prospectus supplement.

Provisions Relating only to the Subordinated Debt Securities

Subordinated Debt Securities Subordinated to Senior Indebtedness

The subordinated debt securities will rank junior in right of payment to all of WES Operating’s Senior Indebtedness. “Senior Indebtedness” will be defined in a supplemental indenture respecting any issuance of a series of subordinated debt securities, and the definition will be set forth in the prospectus supplement.

 

11


Table of Contents

Payment Blockages

The Indenture respecting any series of subordinated debt securities will provide that no payment of principal, interest and any premium on the subordinated debt securities may be made in the event:

 

   

WES Operating or its property is involved in any voluntary or involuntary liquidation or bankruptcy;

 

   

WES Operating fails to pay the principal, interest, any premium or any other amounts on any Senior Indebtedness of the issuer within any applicable grace period or the maturity of such Senior Indebtedness is accelerated following any other default, subject to certain limited exceptions set forth in the subordinated indenture; or

 

   

any other default on any of WES Operating’s Senior Indebtedness occurs that permits immediate acceleration of its maturity, in which case a payment blockage on the subordinated debt securities will be imposed for a maximum of 179 days at any one time.

No Limitation on Amount of Senior Debt

The Indenture respecting any series of subordinated debt securities will not limit the amount of Senior Indebtedness that WES Operating may incur, unless otherwise indicated in the prospectus supplement.

Book Entry, Delivery and Form

The debt securities of a particular series may be issued in whole or in part in the form of one or more global certificates that will be deposited with the Trustee as custodian for The Depository Trust Company, New York, New York (“DTC”). This means that WES Operating will not issue certificates to each holder except in the limited circumstances described below. Instead, one or more global debt securities will be issued to DTC, who will keep a computerized record of its participants (for example, your broker) whose clients have purchased the debt securities. The participant will then keep a record of its clients who purchased the debt securities. Unless it is exchanged in whole or in part for a certificated debt security, a global debt security may not be transferred, except that DTC, its nominees and their successors may transfer a global debt security as a whole to one another.

Beneficial interests in global debt securities will be shown on, and transfers of global debt securities will be made only through, records maintained by DTC and its participants.

DTC has provided WES Operating the following information: DTC is a limited-purpose trust company organized under the New York Banking Law, a “banking organization” within the meaning of the New York Banking Law, a member of the United States Federal Reserve System, a “clearing corporation” within the meaning of the New York Uniform Commercial Code and a “clearing agency” registered under the provisions of Section 17A of the Securities Exchange Act of 1934, as amended (the “Exchange Act”). DTC holds securities that its participants (“Direct Participants”) deposit with DTC. DTC also records the settlement among Direct Participants of securities transactions, such as transfers and pledges, in deposited securities through computerized records for Direct Participants’ accounts. This eliminates the need to exchange certificates. Direct Participants include securities brokers and dealers, banks, trust companies, clearing corporations and certain other organizations.

DTC’s book-entry system is also used by other organizations such as securities brokers and dealers, banks and trust companies that work through a Direct Participant. The rules that apply to DTC and its participants are on file with the SEC.

DTC is owned by a number of its participants and by the New York Stock Exchange, Inc., the NYSE Alternext US LLC (formerly the American Stock Exchange, Inc.) and the Financial Industry Regulatory Authority, Inc. (“FINRA”).

WES Operating will wire all payments on the global debt securities to DTC’s nominee. WES Operating and the Trustee will treat DTC’s nominee as the owner of the global debt securities for all purposes. Accordingly,

 

12


Table of Contents

WES Operating, the Trustee and any paying agent will have no direct responsibility or liability to pay amounts due on the global debt securities to owners of beneficial interests in the global debt securities.

It is DTC’s current practice, upon receipt of any payment on the global debt securities, to credit Direct Participants’ accounts on the payment date according to their respective holdings of beneficial interests in the global debt securities as shown on DTC’s records. In addition, it is DTC’s current practice to assign any consenting or voting rights to Direct Participants whose accounts are credited with debt securities on a record date, by using an omnibus proxy. Payments by participants to owners of beneficial interests in the global debt securities, and voting by participants, will be governed by the customary practices between the participants and owners of beneficial interests, as is the case with debt securities held for the account of customers registered in “street name.” However, payments will be the responsibility of the participants and not of DTC, the Trustee or WES Operating.

Debt securities represented by a global debt security will be exchangeable for certificated debt securities with the same terms in authorized denominations only if:

 

   

DTC notifies WES Operating that it is unwilling or unable to continue as depositary or if DTC ceases to be a clearing agency registered under applicable law and in either event a successor depositary is not appointed by WES Operating within 90 days; or

 

   

an Event of Default occurs and DTC notifies the Trustee of its decision to exchange the global debt security for certificated debt securities.

Governing Law

Each Indenture and all of the debt securities will be governed by the laws of the State of New York.

The Trustee

Unless WES Operating otherwise specifies in the applicable prospectus supplement, the Trustee for each series of debt securities will be Wells Fargo Bank, National Association. WES Operating may maintain a banking relationship in the ordinary course of business with its Trustee and one or more of its affiliates.

Resignation or Removal of Trustee

If the Trustee has or acquires a conflicting interest within the meaning of the Trust Indenture Act of 1939 after a default has occurred and is continuing, the Trustee must either eliminate its conflicting interest within 90 days, apply to the SEC for permission to continue as Trustee or resign, to the extent and in the manner provided by, and subject to the provisions of, the Trust Indenture Act and the applicable Indenture. Any resignation will require the appointment of a successor trustee under the applicable Indenture in accordance with the terms and conditions of such Indenture.

The Trustee may resign or be removed by WES Operating with respect to one or more series of debt securities and a successor Trustee may be appointed to act with respect to any such series. The holders of a majority in aggregate principal amount of the debt securities of any series may remove the Trustee with respect to the debt securities of such series.

Limitations on Trustee if it is Our Creditor

Each Indenture will contain certain limitations on the right of the Trustee, in the event that it becomes a creditor of us, to obtain payment of claims in certain cases, or to realize on certain property received in respect of any such claim as security or otherwise.

 

13


Table of Contents

Annual Trustee Report to Holders of Debt Securities

The Trustee is required to submit an annual report to the holders of the debt securities regarding, among other things, the Trustee’s eligibility to serve as such, the priority of the Trustee’s claims regarding certain advances made by it, and any action taken by the Trustee materially affecting the debt securities.

Certificates and Opinions to be Furnished to Trustee

Each Indenture will provide that, in addition to other certificates or opinions that may be specifically required by other provisions of the Indenture, every application by WES Operating for action by the Trustee shall be accompanied by a certificate of certain of its officers and an opinion of counsel (who may be its counsel) stating that, in the opinion of the signers, all conditions precedent to such action have been complied with by us.

MATERIAL U.S. FEDERAL INCOME TAX CONSEQUENCES

This section summarizes the material U.S. federal income tax consequences that may be relevant to prospective common unitholders and is based upon current provisions of the U.S. Internal Revenue Code of 1986, as amended (the “Code”), existing and proposed U.S. Treasury regulations thereunder (the “Treasury Regulations”), and current administrative rulings and court decisions, all of which are subject to change. Changes in these authorities may cause the federal income tax consequences to a prospective common unitholder to vary substantially from those described below, possibly on a retroactive basis. Unless the context otherwise requires, references in this section to “we” or “us” are references to Western Midstream Partners, LP, and references in this section to “units” or “common units” refer to common units representing limited partner interests in Western Midstream Partners, LP.

Legal conclusions contained in this section, unless otherwise noted, are the opinion of Vinson & Elkins L.L.P. and are based on the accuracy of representations made by us to them for this purpose. However, this section does not address all federal income tax matters that may affect us or our unitholders, such as the application of the alternative minimum tax. This section also does not address local taxes, state taxes, non-U.S. taxes, or other taxes that may be applicable, except to the limited extent that such tax considerations are addressed below under “—State, Local and Other Tax Considerations.” Furthermore, this section focuses on unitholders who are individual citizens or residents of the United States (for federal income tax purposes), who have the U.S. dollar as their functional currency, who use the calendar year as their taxable year, who do not materially participate in the conduct of our business activities and who hold such common units as capital assets (typically, property that is held for investment). This section has limited applicability to corporations (including other entities treated as corporations for federal income tax purposes), partnerships (including other entities treated as partnerships for federal income tax purposes), estates, trusts, non-resident aliens or other unitholders subject to specialized tax treatment, such as tax-exempt entities, non-U.S. persons, individual retirement accounts (“IRAs”), employee benefit plans, real estate investment trusts or mutual funds.

Accordingly, we encourage each prospective unitholder to consult the unitholder’s own tax advisor in analyzing the federal, state, local and non-U.S. tax consequences that are particular to that unitholder resulting from ownership or disposition of our common units and potential changes in applicable tax laws.

We are relying on the opinions and advice of Vinson & Elkins L.L.P. with respect to the matters described herein. An opinion of counsel represents only that counsel’s best legal judgment and does not bind the Internal Revenue Service (the “IRS”) or a court. Accordingly, the opinions and statements made herein may not be sustained by a court if contested by the IRS. Any such contest of the matters described herein may materially and adversely impact the market for our common units and the prices at which our common units trade. In addition, our costs of any contest with the IRS will be borne indirectly by our unitholders and our general partner because the costs will reduce our cash available for distribution. Furthermore, the tax consequences of an investment in us may be significantly modified by future legislative or administrative changes or court decisions, which may be retroactively applied.

For the reasons described below, Vinson & Elkins L.L.P. has not rendered an opinion with respect to the following federal income tax issues: (1) the treatment of a common unitholder whose units are the subject of a

 

14


Table of Contents

securities loan (e.g., a loan to a short seller to cover a short sale of units) (please read “—Tax Consequences of Unit Ownership-Treatment of Securities Loans”); (2) whether our monthly convention for allocating taxable income and losses is permitted by existing Treasury Regulations (please read “—Disposition of Units-Allocations Between Transferors and Transferees”); and (3) whether our method for taking into account Section 743 adjustments is sustainable in certain cases (please read “—Tax Consequences of Unit Ownership-Section 754 Election” and “—Uniformity of Units”).

Taxation of the Partnership

Partnership Status

We are treated as a partnership for U.S. federal income tax purposes and, therefore, subject to the discussion below under “—Administrative Matters—Information Returns and Audit Procedures”, generally will not be liable for entity-level federal income taxes. Instead, as described below, each of our common unitholders will take into account its respective share of our items of income, gain, loss and deduction in computing its federal income tax liability as if the unitholder had earned such income directly, even if we make no cash distributions to the unitholder. Distributions we make to a common unitholder will not give rise to income or gain taxable to such unitholder, unless the amount of cash distributed exceeds the unitholder’s adjusted tax basis in its common units. Please read “—Tax Consequences of Common Unit Ownership—Treatment of Distributions” and “—Disposition of Common Units”).

Section 7704 of the Code generally provides that publicly traded partnerships will be treated as corporations for federal income tax purposes. However, if 90% or more of a partnership’s gross income for every taxable year it is publicly traded consists of “qualifying income,” the partnership may continue to be treated as a partnership for federal income tax purposes (the “Qualifying Income Exception”). Qualifying income includes (i) income and gains derived from the exploration, development, mining or production, processing, refining, transportation (including pipelines transporting gas, oil, or products thereof) or the marketing of any “mineral or natural resource”, (ii) interest, (iii) dividends, (iv) real property rents within the meaning of Section 856(d) of the Code, as modified by Section 7704(d)(3) of the Code, (v) gains from the sale or other disposition of real property, and (vi) gains from the sale or other disposition of capital assets (or property described in Section 1231(b) of the Code) held for the production of income that otherwise constitutes qualifying income. We estimate that less than 2% of our current gross income is not qualifying income; however, this estimate could change from time to time.

No ruling has been or will be sought from the IRS with respect to our classification as a partnership for federal income tax purposes or as to the classification of our partnership and limited liability company operating subsidiaries. Instead we have relied on the opinion of Vinson & Elkins L.L.P. that, based upon the Code, existing Treasury Regulations, published revenue rulings and court decisions and representations described below, the Partnership and each of our partnership and limited liability company operating subsidiaries will be classified as a partnerships or disregarded as an entity separate from us for federal income tax purposes.

Vinson & Elkins L.L.P. is of the opinion that we will be treated as a partnership for federal income tax purposes and each of our partnership and limited liability company operating subsidiaries will be treated as a partnership or will be disregarded as an entity separate from us. In rendering its opinion, Vinson & Elkins L.L.P. has relied on factual representations made by us and our general partner, including, without limitation:

 

(a)

Neither we nor any of our partnership or limited liability company operating subsidiaries has elected or will elect to be treated as a corporation for federal income tax purposes;

 

(b)

For each taxable year since and including the year of our initial public offering, more than 90% of our gross income has been and will be income of a character that Vinson & Elkins L.L.P. has opined is “qualifying income” within the meaning of Section 7704(d) of the Code; and

 

(c)

Each hedging transaction that we treat as resulting in qualifying income has been and will be appropriately identified as a hedging transaction pursuant to applicable Treasury Regulations, and has been and will be associated with oil, natural gas or products thereof that are held or to be held by us in activities that Vinson & Elkins L.L.P. has opined or will opine result in qualifying income.

 

15


Table of Contents

We believe that these representations are true and will be true in the future.

If we fail to meet the Qualifying Income Exception, other than a failure that is determined by the IRS to be inadvertent and that is cured within a reasonable time after discovery (in which case the IRS may also require us to make adjustments with respect to our unitholders or pay other amounts), we will be treated as transferring all of our assets, subject to all of our liabilities, to a newly formed corporation, on the first day of the year in which we fail to meet the Qualifying Income Exception in return for stock in that corporation and then as distributing that stock to our unitholders in liquidation of their interests in us. This deemed contribution and liquidation should not result in the recognition of taxable income by our unitholders or us so long as the aggregate amount of our liabilities does not exceed the adjusted tax basis of our assets. Thereafter, we would be treated as an association taxable as a corporation for federal income tax purposes.

The present U.S. federal income tax treatment of publicly traded partnerships, including us, or an investment in our common units may be modified by administrative or legislative action or judicial interpretation at any time. From time to time, members of the U.S. Congress have proposed and considered substantive changes to the existing federal income tax laws that would affect publicly traded partnerships. One such legislative proposal would eliminate the Qualifying Income Exception upon which we rely for our treatment as a partnership for federal income tax purposes.

In addition, on January 24, 2017, final regulations regarding which activities give rise to qualifying income (the “Final Regulations”) within the meaning of Section 7704 of the Code were published in the Federal Register. The Final Regulations are effective as of January 19, 2017, and apply to taxable years beginning on or after January 19, 2017. We do not believe the Final Regulations affect our ability to qualify as a publicly traded partnership.

It is possible that a change in law could affect us and may be applied retroactively. Any such changes could negatively impact the value of an investment in our common units. If for any reason we are taxable as a corporation in any taxable year, our items of income, gain, loss and deduction would be taken into account by us in determining the amount of our liability for federal income tax, rather than being passed through to our unitholders.

At the state level, several states have been evaluating ways to subject partnerships to entity-level taxation through the imposition of state income, franchise, or other forms of taxation. Imposition of a similar tax on us in the jurisdictions in which we operate or in other jurisdictions to which we may expand could substantially reduce our cash available for distribution to our unitholders.

Our taxation as a corporation would materially reduce the cash available for distribution to unitholders and thus would likely substantially reduce the value of our common units. Any distribution made to a unitholder at a time when we are treated as a corporation would be (i) a taxable dividend to the extent of our current or accumulated earnings and profits, then (ii) a nontaxable return of capital to the extent of the unitholder’s adjusted tax basis in its common units (determined separately for each common unit), and thereafter (iii) taxable capital gain.

The remainder of this discussion is based on the opinion of Vinson & Elkins L.L.P. that we will be treated as a partnership for federal income tax purposes.

Tax Consequences of Common Unit Ownership

Limited Partner Status

Unitholders of the Partnership who are admitted as limited partners of WES as well as unitholders whose common units are held in street name or by a nominee and who have the right to direct the nominee in the exercise of all substantive rights attendant to the ownership of their common units will be treated as partners of the Partnership for federal income tax purposes. For a discussion related to the risks of losing partner status as a result of securities loans, please read “—Treatment of Securities Loans.” Unitholders who are not treated as partners in us as described above are urged to consult their own tax advisors with respect to the tax consequences applicable to them under their particular circumstances.

 

16


Table of Contents

Flow-Through of Taxable Income

Subject to the discussion below under “—Entity-Level Collections of Unitholder Taxes” and “—Administrative Matters—Information Returns and Audit Procedures” with respect to payments we may be required to make on behalf of our common unitholders, we will not pay any federal income tax. Rather, each unitholder will be required to report on its federal income tax return each year its share of our income, gains, losses and deductions for our taxable year or years ending with or within its taxable year. Consequently, we may allocate income to a unitholder even if that unitholder has not received a cash distribution.

Basis of Common Units

A unitholder’s tax basis in its common units initially will be the amount paid or treated as paid for those common units increased by the unitholder’s initial allocable share of our liabilities. That basis generally will be (i) increased by the unitholder’s share of our income and any increases in such unitholder’s share of our liabilities, and (ii) decreased, but not below zero, by the amount of all distributions to the unitholder, the unitholder’s share of our losses, any decreases in its share of our liabilities, and the amount of any excess business interest allocated to the unitholder. The IRS has ruled that a partner who acquires interests in a partnership in separate transactions must combine those interests and maintain a single adjusted tax basis for all of those interests.

Treatment of Distributions

Distributions made by us to a common unitholder generally will not be taxable to the unitholder, unless such distributions are of cash or marketable securities that are treated as cash and exceed the unitholder’s tax basis in its common units, in which case the unitholder generally will recognize gain taxable in the manner described below under “—Disposition of Common Units.”

Any reduction in a unitholder’s share of our “nonrecourse liabilities” (liabilities for which no partner bears the economic risk of loss) will be treated as a distribution by us of cash to that unitholder. A decrease in a unitholder’s percentage interest in us because of our issuance of additional common units may decrease such unitholder’s share of our nonrecourse liabilities. For purposes of the foregoing, a unitholder’s share of our nonrecourse liabilities generally will be based upon such unitholder’s share of the unrealized appreciation (or depreciation) in our assets, to the extent thereof, with any excess nonrecourse liabilities allocated based on the unitholder’s share of our profits. Please read “—Disposition of Common Units.”

A non-pro rata distribution of money or property (including a deemed distribution as a result of the reallocation of our nonrecourse liabilities described above) may cause a unitholder to recognize ordinary income if the distribution reduces the unitholder’s share of our “unrealized receivables,” including depreciation recapture and substantially appreciated “inventory items,” both as defined in Section 751 of the Code (“Section 751 Assets”). To the extent of such reduction, the unitholder would be deemed to receive its proportionate share of the Section 751 Assets and exchange such assets with us in return for a portion of the non-pro rata distribution. This deemed exchange will generally result in the unitholder’s recognition of ordinary income in an amount equal to the excess of (1) the non-pro rata portion of that distribution over (2) the unitholder’s tax basis (typically zero) in the Section 751 Assets deemed to be relinquished in the exchange.

Limitations on Deductibility of Losses

A common unitholder may not be entitled to deduct the full amount of loss we allocate to it because its share of our losses will be limited to the lesser of (i) the unitholder’s adjusted tax basis in its common units, and (ii) in the case of a unitholder that is an individual, estate, trust or certain types of closely held corporations, the amount for which the unitholder is considered to be “at risk” with respect to our activities. A unitholder will be at risk to the extent of its adjusted tax basis in its common units, reduced by (1) any portion of that basis attributable to the unitholder’s share of our nonrecourse liabilities, (2) any portion of that basis representing amounts otherwise protected against loss because of a guarantee, stop loss agreement or similar arrangement, and (3) any amount of money the unitholder borrows to acquire or hold its common units, if the lender of those borrowed funds owns an interest in us, is related to another unitholder or can look only to the common units for repayment.

 

17


Table of Contents

A unitholder subject to the at risk limitation must recapture losses deducted in previous years to the extent that distributions (including distributions deemed to result from a reduction in a unitholder’s share of nonrecourse liabilities) cause the unitholder’s at risk amount to be less than zero at the end of any taxable year.

Losses disallowed to a unitholder or recaptured as a result of the basis or at risk limitations will carry forward and will be allowable as a deduction in a later year to the extent that the unitholder’s adjusted tax basis or at risk amount, whichever is the limiting factor, is subsequently increased. Upon a taxable disposition of our common units, any gain recognized by a unitholder can be offset by losses that were previously suspended by the at risk limitation but not losses suspended by the basis limitation. Any loss previously suspended by the at risk limitation in excess of that gain can no longer be used, and will not be available to offset a unitholder’s salary or active business income.

In addition to the basis and at risk limitations, passive activity loss limitations limit the deductibility of losses incurred by individuals, estates, trusts, some closely held corporations and personal service corporations from “passive activities” (generally, trade or business activities in which the taxpayer does not materially participate). The passive loss limitations are applied separately with respect to each publicly traded partnership. Consequently, any passive losses we generate will be available to offset only passive income generated by us. Passive losses that exceed a unitholder’s share of the passive income we generate may be deducted in full when a unitholder disposes of all of its common units in a fully taxable transaction with an unrelated party. The passive activity loss rules are applied after other applicable limitations on deductions, including the at risk and basis limitations.

For taxpayers other than corporations in taxable years beginning after December 31, 2017, and before January 1, 2026, an “excess business loss” limitation further limits the deductibility of losses by such taxpayers. An excess business loss is the excess (if any) of a taxpayer’s aggregate deductions for the taxable year that are attributable to the trades or businesses of such taxpayer (determined without regard to the excess business loss limitation) over the aggregate gross income or gain of such taxpayer for the taxable year that is attributable to such trades or businesses plus a threshold amount. The threshold amount is equal to $250,000 or $500,000 for taxpayers filing a joint return. Disallowed excess business losses are treated as a net operating loss carryover to the following tax year. Any losses we generate that are allocated to a unitholder and not otherwise limited by the basis, at risk, or passive loss limitations will be included in the determination of such unitholder’s aggregate trade or business deductions. Consequently, any losses we generate that are not otherwise limited will only be available to offset a unitholder’s other trade or business income plus an amount of non-trade or business income equal to the applicable threshold amount. Thus, except to the extent of the threshold amount, our losses that are not otherwise limited may not offset a unitholder’s non-trade or business income (such as salaries, fees, interest, dividends and capital gains). This excess business loss limitation will be applied after the passive activity loss limitation.

Limitations on Interest Deductions

In general, we are entitled to a deduction for interest paid or accrued on indebtedness properly allocable to our trade or business during our taxable year. However, our deduction for this “business interest” is limited to the sum of our business interest income and 30% of our “adjusted taxable income.” For the purposes of this limitation, our adjusted taxable income is computed without regard to any business interest or business interest income, and in the case of taxable years beginning before January 1, 2022, any deduction allowable for depreciation, amortization, or depletion. This limitation is first applied at the partnership level and any deduction for business interest is taken into account in determining our non-separately stated taxable income or loss. Then, in applying this business interest limitation at the partner level, the adjusted taxable income of each of our unitholders is determined without regard to such unitholder’s distributive share of any of our items of income, gain, deduction, or loss and is increased by such unitholder’s distributive share of our excess taxable income, which is generally equal to the excess of 30% of our adjusted taxable income over the amount of our deduction for business interest for a taxable year.

To the extent our deduction for business interest is not limited, we will allocate the full amount of our deduction for business interest among our unitholders in accordance with their percentage interests in us. To the extent our deduction for business interest is limited, the amount of any disallowed deduction for business interest will also be allocated to each unitholder in accordance with their percentage interest in us, but such amount of “excess business interest” will not be currently deductible. Subject to certain limitations and adjustments to a unitholder’s basis in its common units, this excess business interest may be carried forward and deducted by a

 

18


Table of Contents

unitholder in a future taxable year. Further, a unitholder’s basis in his or her common units will generally be increased by the amount of any excess business interest upon a disposition of such common units.

In addition to this limitation on the deductibility of a partnership’s business interest, the deductibility of a non-corporate taxpayer’s “investment interest expense” is generally limited to the amount of that taxpayer’s “net investment income.” Investment interest expense includes:

 

   

interest on indebtedness allocable to property held for investment;

 

   

interest expense allocated against portfolio income; and

 

   

the portion of interest expense incurred to purchase or carry an interest in a passive activity to the extent allocable against portfolio income.

The computation of a unitholder’s investment interest expense will take into account interest on any margin account borrowing or other loan incurred to purchase or carry a unit. Net investment income includes gross income from property held for investment and amounts treated as portfolio income under the passive loss rules, less deductible expenses, other than interest, directly connected with the production of investment income. Net investment income does not include qualified dividend income (if applicable) or gains attributable to the disposition of property held for investment. A unitholder’s share of a publicly traded partnership’s portfolio income and, according to the IRS, net passive income will be treated as investment income for purposes of the investment interest expense limitation.

Entity-Level Collections of Unitholder Taxes

If we are required or elect under applicable law to pay any federal, state, local or non-U.S. tax on behalf of any current or former unitholder or our general partner, our partnership agreement authorizes us to treat the payment as a distribution of cash to the relevant unitholder or general partner. Where the tax is payable on behalf of all unitholders or we cannot determine the specific unitholder on whose behalf the tax is payable, our partnership agreement authorizes us to treat the payment as a distribution to all current unitholders. We are authorized to amend our partnership agreement in the manner necessary to maintain uniformity of intrinsic tax characteristics of common units and to adjust later distributions, so that after giving effect to these distributions, the priority and characterization of distributions otherwise applicable under our partnership agreement is maintained as nearly as is practicable. Payments by us as described above could give rise to an overpayment of tax on behalf of a unitholder, in which event the unitholder may be entitled to claim a refund of the overpayment amount. Please read “—Administrative Matters—Information Returns and Audit Procedures”. Common unitholders are urged to consult their tax advisors to determine the consequences to them of any tax payment we make on their behalf.

Allocation of Income, Gain, Loss and Deduction

Our items of income, gain, loss and deduction generally will be allocated amongst our unitholders and our general partner in accordance with their percentage interests in us. At any time that distributions are made to our general partner, gross income will be allocated to the recipients to the extent of these distributions.

Specified items of our income, gain, loss and deduction will be allocated under Section 704(c) of the Code (or the principles of Section 704(c) of the Code) to account for any difference between the adjusted tax basis and fair market value of our assets at the time such assets are contributed to us and at the time of any subsequent offering of our common units (a “Book-Tax Disparity”). As a result, the federal income tax burden associated with any Book-Tax Disparity immediately prior to an offering will be borne by our partners holding interests in us prior to such offering. In addition, items of recapture income will be specially allocated to the extent possible (subject to the limitations described above) to the unitholder who was allocated the deduction giving rise to that recapture income in order to minimize the recognition of ordinary income by other unitholders.

An allocation of items of our income, gain, loss or deduction, other than an allocation required by the Code to eliminate a Book-Tax Disparity, will be given effect for federal income tax purposes in determining a unitholder’s share of an item of income, gain, loss or deduction only if the allocation has “substantial economic

 

19


Table of Contents

effect.” In any other case, a unitholder’s share of an item will be determined on the basis of the unitholder’s interest in us, which will be determined by taking into account all the facts and circumstances, including (i) the unitholder’s relative contributions to us, (ii) the interests of all the partners in profits and losses, (iii) the interest of all the partners in cash flow and (iv) the rights of all the partners to distributions of capital upon liquidation. Vinson & Elkins L.L.P. is of the opinion that, with the exception of the issues described in “—Section 754 Election” and “—Disposition of Common Units—Allocations Between Transferors and Transferees,” allocations of income, gain, loss or deduction under our partnership agreement will be given effect for federal income tax purposes.

Treatment of Securities Loans

A unitholder whose common units are the subject of a securities loan (for example, a loan to a “short seller” to cover a short sale of common units) may be treated as having disposed of those common units. If so, such unitholder would no longer be treated for tax purposes as a partner with respect to those common units during the period of the loan and may recognize gain or loss as a result of such deemed disposition. As a result, during this period (i) any of our income, gain, loss or deduction allocated to those common units would not be reportable by the lending unitholder, and (ii) any cash distributions received by the lending unitholder as to those common units may be treated as ordinary taxable income.

Due to a lack of controlling authority, Vinson & Elkins L.L.P. has not rendered an opinion regarding the tax treatment of a unitholder that enters into a securities loan with respect to its common units. Unitholders desiring to assure their status as partners and avoid the risk of income recognition from a loan of their common units are urged to modify any applicable brokerage account agreements to prohibit their brokers from borrowing and lending their common units. The IRS has announced that it is studying issues relating to the tax treatment of short sales of partnership interests. Please read “—Disposition of Common Units—Recognition of Gain or Loss.”

Tax Rates

Under current law, the highest marginal federal income tax rates for individuals applicable to ordinary income and long-term capital gains (generally, gains from the sale or exchange of certain investment assets held for more than one year) are 37% and 20%, respectively. These rates are subject to change by new legislation at any time.

In addition, a 3.8% net investment income tax applies to certain net investment income earned by individuals, estates, and trusts. For these purposes, net investment income generally includes a unitholder’s allocable share of our income and gain realized by a unitholder from a sale of common units. In the case of an individual, the tax will be imposed on the lesser of (i) the unitholder’s net investment income from all investments, or (ii) the amount by which the unitholder’s modified adjusted gross income exceeds $250,000 (if the unitholder is married and filing jointly or a surviving spouse), $125,000 (if the unitholder is married and filing separately) or $200,000 (if the unitholder is unmarried or in any other case). In the case of an estate or trust, the tax will be imposed on the lesser of (i) undistributed net investment income, or (ii) the excess adjusted gross income over the dollar amount at which the highest income tax bracket applicable to an estate or trust begins.

For taxable years beginning after December 31, 2017 and ending on or before December 31, 2025, an individual unitholder is entitled to a deduction equal to 20% of his or her allocable share of our “qualified business income.” For purposes of this deduction, our “qualified business income” is equal to the sum of:

 

   

the net amount of our U.S. items of income, gain, deduction, and loss to the extent such items are included or allowed in the determination of taxable income for the year, excluding, however, certain specified types of passive investment income (such as capital gains and dividends) and certain payments made to the unitholder for services rendered to the Partnership; and

 

   

any gain recognized upon a disposition of our common units to the extent such gain is attributable to Section 751 Assets, such as depreciation recapture and our “inventory items,” and is thus treated as ordinary income under Section 751 of the Code.

 

20


Table of Contents

Section 754 Election

We have made the election permitted by Section 754 of the Code that permits us to adjust the tax basis in each of our assets as to specific purchasers of our common units under Section 743(b) of the Code to reflect the common unit purchase price upon subsequent purchases of common units. That election is irrevocable without the consent of the IRS. The Section 743(b) adjustment separately applies to a unitholder who purchases common units from another unitholder based upon the values and adjusted tax basis of each of our assets at the time of the relevant unit purchase, and the adjustment will reflect the purchase price paid. The Section 743(b) adjustment does not apply to a person who purchases common units directly from us. For purposes of this discussion, a unitholder’s basis in our assets will be considered to have two components: (1) its share of the tax basis in our assets as to all unitholders and (2) its Section 743(b) adjustment to that tax basis (which may be positive or negative).

Under our partnership agreement, we are authorized to take a position to preserve the uniformity of common units even if that position is not consistent with applicable Treasury Regulations. A literal application of Treasury Regulations governing a Section 743(b) adjustment attributable to properties depreciable under Section 167 of the Code may give rise to differences in the taxation of unitholders purchasing common units from us and unitholders purchasing from other unitholders. If we have any such properties, we intend to adopt methods employed by other publicly traded partnerships to preserve the uniformity of common units, even if inconsistent with existing Treasury Regulations, and Vinson & Elkins L.L.P. has not opined on the validity of this approach. Please read “—Uniformity of Common Units.”

The IRS may challenge the positions we adopt with respect to depreciating or amortizing the Section 743(b) adjustment to preserve the uniformity of common units due to the lack of controlling authority. Because a unitholder’s adjusted tax basis in its common units is reduced by its share of our items of deduction or loss, any position we take that understates deductions will overstate a unitholder’s tax basis in its common units, and may cause the unitholder to understate gain or overstate loss on any sale of such common units. Please read “—Disposition of Common Units—Recognition of Gain or Loss.” If a challenge to such treatment were sustained, the gain from the sale of common units may be increased without the benefit of additional deductions.

The calculations involved in the Section 754 election are complex and are made on the basis of assumptions as to the value of our assets and other matters. The IRS could seek to reallocate some or all of any Section 743(b) adjustment we allocated to our assets subject to depreciation to goodwill or nondepreciable assets. Goodwill, as an intangible asset, is generally amortizable over a longer period of time or under a less accelerated method than our tangible assets. We cannot assure any unitholder that the determinations we make will not be successfully challenged by the IRS or that the resulting deductions will not be reduced or disallowed altogether. Should the IRS require a different tax basis adjustment to be made, and should, in our opinion, the expense of compliance exceed the benefit of the election, we may seek permission from the IRS to revoke our Section 754 election. If permission is granted, a subsequent purchaser of common units may be allocated more income than it would have been allocated had the election not been revoked.

Tax Treatment of Operations

Accounting Method and Taxable Year

We use the year ending December 31 as our taxable year and the accrual method of accounting for federal income tax purposes. Each unitholder will be required to include in its tax return its share of our income, gain, loss and deduction for each taxable year ending within or with its taxable year. In addition, a unitholder who has a taxable year ending on a date other than December 31 and who disposes of all of its common units following the close of our taxable year but before the close of its taxable year must include its share of our income, gain, loss and deduction in income for its taxable year, with the result that it will be required to include in income for its taxable year its share of more than twelve months of our income, gain, loss and deduction. Please read “—Disposition of Common Units—Allocations Between Transferors and Transferees.”

 

21


Table of Contents

Tax Basis, Depreciation and Amortization

The tax basis of each of our assets will be used for purposes of computing depreciation and cost recovery deductions and, ultimately, gain or loss on the disposition of these assets. If we dispose of depreciable property by sale, foreclosure or otherwise, all or a portion of any gain, determined by reference to the amount of depreciation deductions previously taken, may be subject to the recapture rules and taxed as ordinary income rather than capital gain. Similarly, a unitholder who has taken cost recovery or depreciation deductions with respect to property we own will likely be required to recapture some or all of those deductions as ordinary income upon a sale of its interest in us. Please read “—Tax Consequences of Common Unit Ownership—Allocation of Income, Gain, Loss and Deduction” and “—Disposition of Common Units – Recognition of Gain or Loss.”

The costs we incur in offering and selling our common units (called “syndication expenses”) must be capitalized and cannot be deducted currently, ratably or upon our termination. While there are uncertainties regarding the classification of certain costs as organization expenses, which may be amortized by us, and as syndication expenses, which may not be amortized by us, the underwriting discounts and commissions we incur will be treated as syndication expenses. Please read “Disposition of Common Units – Recognition of Gain or Loss.”

We are allowed a first-year bonus depreciation deduction equal to 100% of the adjusted basis of certain depreciable property acquired and placed in service after September 27, 2017 and before January 1, 2023. For property placed in service during subsequent years, the deduction is phased down by 20% per year until December 31, 2026. This depreciation deduction applies to both new and used property. However, use of the deduction with respect to used property is subject to certain anti-abuse restrictions, including the requirement that the property be acquired from an unrelated party. We can elect to forgo the depreciation bonus and use the alternative depreciation system for any class of property for a taxable year. Under a transition rule, we can also elect to apply a 50% bonus depreciation deduction instead of the 100% deduction for our first taxable year ending after September 27, 2017.

Valuation and Tax Basis of Each of Our Properties

The federal income tax consequences of the ownership and disposition of common units will depend in part on our estimates of the relative fair market values and the tax basis of each of our assets. Although we may from time to time consult with professional appraisers regarding valuation matters, we will make many of the relative fair market value estimates and determinations of tax basis ourselves. These estimates and determinations of tax basis are subject to challenge and will not be binding on the IRS or the courts. If the estimates of fair market value or tax basis are later found to be incorrect, the character and amount of items of income, gain, loss or deduction previously reported by common unitholders could change, and common unitholders could be required to adjust their tax liability for prior years and incur interest and penalties with respect to those adjustments.

Disposition of Common Units

Recognition of Gain or Loss

A unitholder will be required to recognize gain or loss on a sale or exchange of a common unit equal to the difference, if any, between the unitholder’s amount realized and the adjusted tax basis in the common unit sold (taking into account any basis adjustments attributable to previously disallowed interest deductions). A common unitholder’s amount realized generally will equal the sum of the cash and the fair market value of other property it receives plus its share of our nonrecourse liabilities with respect to the common unit sold or exchanged. Because the amount realized includes a unitholder’s share of our nonrecourse liabilities, the gain recognized on the sale or exchange of a common unit could result in a tax liability in excess of any cash received from such sale or exchange.

Except as noted below, gain or loss recognized by a unitholder on the sale or exchange of a common unit held for more than one year generally will be taxable as long-term capital gain or loss. However, gain or loss recognized on the disposition of common units will be separately computed and taxed as ordinary income or loss under Section 751 of the Code to the extent attributable to Section 751 Assets, such as depreciation recapture and our “inventory items,” regardless of whether such inventory item has substantially appreciated in value. Ordinary income attributable to Section 751 Assets may exceed net taxable gain realized on the sale or exchange of a common unit and may be recognized even if there is a net taxable loss realized on the sale or exchange of a

 

22


Table of Contents

common unit. Thus, a unitholder may recognize both ordinary income and capital gain or loss upon a sale or exchange of a common unit. Net capital loss may offset capital gains and, in the case of individuals, up to $3,000 of ordinary income per year.

For purposes of calculating gain or loss on the sale or exchange of a common unit, the unitholder’s adjusted tax basis will be adjusted by its allocable share of our income or loss in respect of its common unit for the year of the sale. Furthermore, as described above, the IRS has ruled that a partner who acquires interests in a partnership in separate transactions must combine those interests and maintain a single adjusted tax basis for all those interests. Upon a sale or other disposition of less than all of those interests, a portion of that tax basis must be allocated to the interests sold using an “equitable apportionment” method, which generally means that the tax basis allocated to the interest sold equals an amount that bears the same relation to the partner’s tax basis in its entire interest in the partnership as the value of the interest sold bears to the value of the partner’s entire interest in the partnership.

Treasury Regulations under Section 1223 of the Code allow a selling unitholder who can identify common units transferred with an ascertainable holding period to elect to use the actual holding period of the common units transferred. Thus, according to the ruling discussed in the paragraph above, a unitholder will be unable to select high or low basis common units to sell or exchange as would be the case with corporate stock, but, according to the Treasury Regulations, such unitholder may designate specific common units sold for purposes of determining the holding period of the common units transferred. A unitholder electing to use the actual holding period of any common unit transferred must consistently use that identification method for all subsequent sales or exchanges of our common units. A unitholder considering the purchase of additional common units or a sale or exchange of common units purchased in separate transactions is urged to consult its tax advisor as to the possible consequences of this ruling and application of the Treasury Regulations.

Specific provisions of the Code affect the taxation of some financial products and securities, including partnership interests, by treating a taxpayer as having sold an “appreciated” financial position, including a partnership interest with respect to which gain would be recognized if it were sold, assigned or terminated at its fair market value, in the event the taxpayer or a related person enters into:

 

   

a short sale;

 

   

an offsetting notional principal contract; or

 

   

a futures or forward contract with respect to the partnership interest or substantially identical property.

Moreover, if a taxpayer has previously entered into a short sale, an offsetting notional principal contract or a futures or forward contract with respect to the partnership interest, the taxpayer will be treated as having sold that position if the taxpayer or a related person then acquires the partnership interest or substantially identical property. The Secretary of the Treasury is authorized to issue Treasury Regulations that treat a taxpayer that enters into transactions or positions that have substantially the same effect as the preceding transactions as having constructively sold the financial position. Please read “—Tax Consequences of Common Unit Ownership—Treatment of Securities Loans.”

Allocations Between Transferors and Transferees

In general, our taxable income or loss will be determined annually, will be prorated on a monthly basis and will be subsequently apportioned among the unitholders in proportion to the number of common units owned by each of them as of the opening of the applicable exchange on the first business day of the month (the “Allocation Date”). Nevertheless, we allocate certain deductions for depreciation of capital additions based upon the date the underlying property is placed in service, and gain or loss realized on a sale or other disposition of our assets or, in the discretion of the general partner, any other extraordinary item of income, gain, loss or deduction will be allocated among the unitholders on the Allocation Date in the month in which such income, gain, loss or deduction is recognized. As a result, a unitholder transferring common units may be allocated income, gain, loss and deduction realized after the date of transfer.

 

23


Table of Contents

Although simplifying conventions are contemplated by the Code and most publicly traded partnerships use similar simplifying conventions, existing Treasury Regulations do not specifically authorize the use of the proration method we have adopted. Accordingly, Vinson & Elkins L.L.P. is unable to opine on the validity of this method of allocating income and deductions between transferee and transferor unitholders. If the IRS determines that this method is not allowed under the Treasury Regulations our taxable income or losses could be reallocated among our unitholders. Under our partnership agreement, we are authorized to revise our method of allocation between transferee and transferor unitholders, as well as among unitholders whose interests vary during a taxable year, to conform to a method permitted under the Treasury Regulations.

A unitholder who disposes of common units prior to the record date set for a cash distribution for that quarter will be allocated items of our income, gain, loss and deduction attributable to the month of disposition (and any other month during the quarter to which such cash distribution relates and the holder held common units on the first day of such month) but will not be entitled to receive a cash distribution for that period.

Notification Requirements

A unitholder who sells or exchanges any of its common units is generally required to notify us in writing of that transaction within 30 days after the transaction (or, if earlier, January 15 of the year following the transaction in the case of a seller). Upon receiving such notifications, we are required to notify the IRS of the transaction and to furnish specified information to the transferor and transferee. Failure to notify us of a transfer of common units may, in some cases, lead to the imposition of penalties. However, these reporting requirements do not apply to a sale by an individual who is a citizen of the United States and who effects the sale or exchange through a broker who will satisfy such requirements.

Uniformity of Common Units

Because we cannot match transferors and transferees of common units and for other reasons, we must maintain uniformity of the economic and tax characteristics of the common units to a purchaser of these common units. As a result of the need to preserve uniformity, we may be unable to completely comply with a number of federal income tax requirements. Any non-uniformity could have a negative impact on the value of our common units. Please read “—Tax Consequences of Common Unit Ownership—Section 754 Election.”

Our partnership agreement permits our general partner to take positions in filing our tax returns that preserve the uniformity of our common units. These positions may include reducing the depreciation, amortization or loss deductions to which a unitholder would otherwise be entitled or reporting a slower amortization of Section 743(b) adjustments for some unitholders than that to which they would otherwise be entitled. Vinson & Elkins L.L.P. is unable to opine as to the validity of such filing positions.

A unitholder’s adjusted tax basis in common units is reduced by its share of our deductions (whether or not such deductions were claimed on an individual income tax return) so that any position that we take that understates deductions will overstate the unitholder’s basis in its common units, and may cause the unitholder to understate gain or overstate loss on any sale of such common units. Please read “— Disposition of Common Units—Recognition of Gain or Loss” and “—Tax Consequences of Common Unit Ownership—Section 754 Election” above. The IRS may challenge one or more of any positions we take to preserve the uniformity of our common units. If such a challenge were sustained, the uniformity of common units might be affected, and, under some circumstances, the gain from the sale of our common units might be increased without the benefit of additional deductions.

Tax-Exempt Organizations and Other Investors

Ownership of our common units by employee benefit plans and other tax-exempt organizations, as well as by non-resident alien individuals, non-U.S. corporations and other non-U.S. persons (collectively, “Non-U.S. Unitholders”) raises issues unique to those investors and, as described below, may have substantial adverse tax consequences to them. Prospective unitholders that are tax-exempt entities or Non-U.S. Unitholders should consult their tax advisors before investing in our common units.

 

24


Table of Contents

Employee benefit plans and most other tax-exempt organizations, including IRAs and other retirement plans, are subject to federal income tax on unrelated business taxable income. Virtually all of our income will be unrelated business taxable income and will be taxable to a tax-exempt unitholder. Tax-exempt unitholders with more than one unrelated trade or business (including by attribution from the Partnership to the extent it is engaged in one or more unrelated trade or business) are required to separately compute their unrelated business taxable income with respect to each unrelated trade or business (including for purposes of determining any net operating loss deduction). As a result, it may not be possible for tax-exempt unitholders to utilize losses from an investment in the Partnership to offset unrelated business taxable income from another unrelated trade or business and vice versa.

Non-U.S. Unitholders are taxed by the United States on income effectively connected with a U.S. trade or business (“effectively connected income”) and on certain types of U.S.-source non-effectively connected income (such as dividends), unless exempted or further limited by an income tax treaty. Non-U.S. Unitholders will be considered to be engaged in business in the United States because of their ownership of our common units. Furthermore, Non-U.S. Unitholders will be deemed to conduct such activities through a permanent establishment in the United States within the meaning of an applicable tax treaty. Consequently, Non-U.S. Unitholders will be required to file federal tax returns to report their share of our income, gain, loss or deduction and pay federal income tax on their share of our net income or gain. Moreover, under rules applicable to publicly traded partnerships, distributions to Non-U.S. Unitholders are subject to withholding at the highest applicable effective tax rate. Each Non-U.S. Unitholder must obtain a taxpayer identification number from the IRS and submit that number to our transfer agent on a Form W-8BEN or W-8BEN-E (or other applicable or successor form) in order to obtain credit for these withholding taxes.

In addition, if a Non-U.S. Unitholder is classified as a non-U.S. corporation, it will be treated as engaged in a United States trade or business and may be subject to the U.S. branch profits tax at a rate of 30%, in addition to regular U.S. federal income tax, on its share of our income and gain as adjusted for changes in the foreign corporation’s “U.S. net equity” to the extent reflected in the corporation’s earnings and profits. That tax may be reduced or eliminated by an income tax treaty between the United States and the country in which the foreign corporate unitholder is a “qualified resident.” In addition, this type of unitholder is subject to special information reporting requirements under Section 6038C of the Code.

A Non-U.S. Unitholder who sells or otherwise disposes of a common unit will be subject to U.S. federal income tax on gain realized from the sale or disposition of that common unit to the extent the gain is effectively connected with a U.S. trade or business of the Non-U.S. Unitholder. Gain realized by a Non-U.S. Unitholder from the sale of its interest in a partnership that is engaged in a trade or business in the United States will be considered to be “effectively connected” with a U.S. trade or business to the extent that gain that would be recognized upon a sale by the partnership of all of its assets would be “effectively connected” with a U.S. trade or business. Thus, part or all of a Non-U.S. Unitholder’s gain from the sale or other disposition of our common units would be treated as effectively connected with a unitholder’s indirect U.S. trade or business constituted by its investment in us and would be subject to U.S. federal income tax. As a result of the effectively connected income rules described above, the exclusion from U.S. taxation under the Foreign Investment in Real Property Tax Act for gain from the sale of partnership common units regularly traded on an established securities market will not prevent a Non-U.S. Unitholder from being subject to U.S. federal income tax on gain from the sale or disposition of its common units to the extent such gain is effectively connected with a U.S. trade or business. We expect substantially all of the gain from the sale or disposition of our common units to be treated as effectively connected with a U.S. trade or business.

Moreover, the transferee of an interest in a partnership that is engaged in a U.S. trade or business is generally required to withhold 10% of the amount realized by the transferor unless the transferor certifies that it is not a foreign person, and we are required to deduct and withhold from the transferee amounts that should have been withheld by the transferee but were not withheld. Because the “amount realized” includes a partner’s share of the partnership’s liabilities, 10% of the amount realized could exceed the total cash purchase price for the common units. For this and other reasons, in December 2017 the IRS suspended the application of this withholding rule to open market transfers of interest in publicly traded partnerships, pending promulgation of regulations that address the amount to be withheld, the reporting necessary to determine such amount and the appropriate party to withhold such amounts. On May 7, 2019, the IRS issued proposed Treasury Regulations that would require withholding on open market transfers, effective 60 days after the issuance of final Treasury

 

25


Table of Contents

Regulations, but in the case of a transfer made through a broker would exclude a partner’s share of the partnership’s liabilities from the amount realized. In addition, the obligation to withhold would be imposed on the broker instead of the transferee. It is not clear if or when the proposed Treasury Regulation will be finalized or other guidance will be issued.

Administrative Matters

Information Returns and Audit Procedures

We intend to furnish to each unitholder, within 90 days after the close of each taxable year, specific tax information, including a Schedule K-1, which describes its share of our income, gain, loss and deduction for our preceding taxable year. In preparing this information, which will not be reviewed by counsel, we will take various accounting and reporting positions, some of which have been mentioned earlier, to determine each unitholder’s share of income, gain, loss and deduction. We cannot assure our common unitholders that those positions will yield a result that conforms to all of the requirements of the Code, Treasury Regulations or administrative interpretations of the IRS.

The IRS may audit our federal income tax information returns. Neither we nor Vinson & Elkins L.L.P. can assure prospective unitholders that the IRS will not successfully challenge the positions we adopt, and such a challenge could adversely affect the value of our common units. Adjustments resulting from an IRS audit may require each unitholder to adjust a prior year’s tax liability, and may result in an audit of the unitholder’s own return. Any audit of a unitholder’s return could result in adjustments unrelated to our returns.

Publicly traded partnerships are treated as entities separate from their owners for purposes of federal income tax audits, judicial review of administrative adjustments by the IRS and tax settlement proceedings. The tax treatment of partnership items of income, gain, loss and deduction is determined in a partnership proceeding rather than in separate proceedings for each of the partners. Pursuant to the Bipartisan Budget Act of 2015, for taxable years beginning after December 31, 2017, if the IRS makes audit adjustments to our income tax returns, it may assess and collect any taxes (including any applicable penalties and interest) resulting from such audit adjustment directly from us, unless we elect to have our general partner, unitholders and former unitholders take any audit adjustment into account in accordance with their interests in us during the taxable year under audit. Similarly, for such taxable years, if the IRS makes audit adjustments to income tax returns filed by an entity in which we are a member or partner, it may assess and collect any taxes (including penalties and interest) resulting from such audit adjustment directly from such entity.

Generally, we expect to elect to have our general partner, unitholders and former unitholders take any such audit adjustment into account in accordance with their interests in us during the taxable year under audit, but there can be no assurance that such election will be effective in all circumstances. If we are unable or if it is not economical to have our general partner, unitholders and former unitholders take such audit adjustment into account in accordance with their interests in us during the taxable year under audit, then our current unitholders may bear some or all of the tax liability resulting from such audit adjustment, even if such unitholders did not own our common units during the taxable year under audit. If, as a result of any such audit adjustment, we are required to make payments of taxes, penalties or interest, we may require out unitholders and former unitholder to reimburse us for such taxes (including any applicable penalties or interest) or, if we bear such payment directly, our cash available for distribution to our unitholders might be substantially reduced. These rules are not applicable for taxable years beginning on or prior to December 31, 2017. Congress has proposed changes to the Bipartisan Budget Act, and we anticipate that amendments may be made. Accordingly, the manner in which these rules may apply to us in the future is uncertain.

Additionally, pursuant to the Bipartisan Budget Act of 2015, the Code will no longer require that we designate a Tax Matters Partner. Instead, for taxable years beginning after December 31, 2017, we will be required to designate a partner, or other person, with a substantial presence in the United States as the partnership representative (“Partnership Representative”). The Partnership Representative will have the sole authority to act on our behalf for purposes of, among other things, federal income tax audits and judicial review of administrative adjustments by the IRS. If we do not make such a designation, the IRS can select any person as the Partnership Representative. We currently anticipate that we will designate our general partner as the Partnership

 

26


Table of Contents

Representative. Further, any actions taken by us or by the Partnership Representative on our behalf with respect to, among other things, federal income tax audits and judicial review of administrative adjustments by the IRS, will be binding on us and all of our unitholders.

Additional Withholding Requirements

Withholding taxes may apply to certain types of payments made to “foreign financial institutions” (as specially defined in the Code) and certain other non-U.S. entities. Specifically, a 30% withholding tax may be imposed on interest, dividends and other fixed or determinable annual or periodic gains, profits and income from sources within the United States (“FDAP Income”), or gross proceeds from the sale or other disposition of any property of a type which can produce interest or dividends from sources within the United States (“Gross Proceeds”) paid to a foreign financial institution or to a “non-financial foreign entity” (as specially defined in the Code), unless (i) the foreign financial institution undertakes certain diligence and reporting, (ii) the non-financial foreign entity either certifies it does not have any substantial U.S. owners or furnishes identifying information regarding each substantial U.S. owner or (iii) the foreign financial institution or non-financial foreign entity otherwise qualifies for an exemption from these rules. If the payee is a foreign financial institution and is subject to the diligence and reporting requirements in clause (i) above, it must enter into an agreement with the U.S. Department of the Treasury requiring, among other things, that it undertake to identify accounts held by certain U.S. persons or U.S.-owned foreign entities, annually report certain information about such accounts, and withhold 30% on payments to noncompliant foreign financial institutions and certain other account holders. Foreign financial institutions located in jurisdictions that have an intergovernmental agreement with the United States governing these requirements may be subject to different rules.

Generally, these rules apply to current payments of FDAP Income and will apply to payments of relevant Gross Proceeds made on or after January 1, 2019. Thus, to the extent we have FDAP Income or we have Gross Proceeds on or after January 1, 2019 that are not treated as effectively connected with a U.S. trade or business (please read “—Tax-Exempt Organizations and Other Investors”), a unitholder that is a foreign financial institution or certain other non-U.S. entity, or a person that holds its common units through such foreign entities, may be subject to withholding on distributions they receive from us, or its distributive share of our income, pursuant to the rules described above.

Each prospective unitholder should consult its own tax advisors regarding the potential application of these withholding provisions to its investment in our common units.

Nominee Reporting

Persons who hold an interest in us as a nominee for another person are required to furnish to us:

 

   

the name, address and taxpayer identification number of the beneficial owner and the nominee;

 

   

a statement regarding whether the beneficial owner is:

 

   

a non-U.S. person;

 

   

a non-U.S. government, an international organization or any wholly-owned agency or instrumentality of either of the foregoing; or

 

   

a tax-exempt entity;

 

   

the amount and description of common units held, acquired or transferred for the beneficial owner; and

 

   

specific information including the dates of acquisitions and transfers, means of acquisitions and transfers, and acquisition cost for purchases, as well as the amount of net proceeds from sales.

Each broker and financial institution is required to furnish additional information, including whether such broker or financial institution is a U.S. person and specific information on any common units such broker or

 

27


Table of Contents

financial institution acquires, holds or transfers for its own account. A penalty per failure, with a significant maximum penalty per calendar year, is imposed by the Code for failure to report that information to us. The nominee is required to supply the beneficial owner of our common units with the information furnished to us.

Accuracy-Related Penalties

Certain penalties may be imposed as a result of an underpayment of tax that is attributable to one or more specified causes, including negligence or disregard of rules or regulations, substantial understatements of income tax and substantial valuation misstatements. No penalty will be imposed, however, for any portion of an underpayment if it is shown that there was a reasonable cause for the underpayment of that portion and that the taxpayer acted in good faith regarding the underpayment of that portion. We do not anticipate that any accuracy-related penalties will be assessed against us.

State, Local and Other Tax Considerations

In addition to federal income taxes, unitholders may be subject to other taxes, including state and local income taxes, unincorporated business taxes and estate, inheritance or intangibles taxes that may be imposed by the various jurisdictions in which we conduct business or own property now or in the future or in which the unitholder is a resident. We conduct business or own property in many states in the United States. Some of these states may impose an income tax on individuals, corporations and other entities. As we make acquisitions or expand our business, we may own property or conduct business in additional states that impose a personal income tax. Although an analysis of those various taxes is not presented here, each prospective unitholder should consider the potential impact of such taxes on its investment in us.

A unitholder may be required to file income tax returns and pay income taxes in some or all of the jurisdictions in which we do business or own property, though such unitholder may not be required to file a return and pay taxes in certain jurisdictions because its income from such jurisdictions falls below the jurisdiction’s filing and payment requirement. Further, a unitholder may be subject to penalties for a failure to comply with any filing or payment requirement applicable to such unitholder. Some of the jurisdictions may require us, or we may elect, to withhold a percentage of income from amounts to be distributed to a unitholder who is not a resident of the jurisdiction. Withholding, the amount of which may be greater or less than a particular unitholder’s income tax liability to the jurisdiction, generally does not relieve a nonresident unitholder from the obligation to file an income tax return.

IT IS THE RESPONSIBILITY OF EACH UNITHOLDER TO INVESTIGATE THE LEGAL AND TAX CONSEQUENCES, UNDER THE LAWS OF PERTINENT JURISDICTIONS, OF HIS INVESTMENT IN US. WE STRONGLY RECOMMEND THAT EACH PROSPECTIVE UNITHOLDER CONSULT, AND DEPEND UPON, ITS OWN TAX COUNSEL OR OTHER ADVISOR WITH REGARD TO THOSE MATTERS. FURTHER, IT IS THE RESPONSIBILITY OF EACH UNITHOLDER TO FILE ALL STATE, LOCAL AND NON-U.S., AS WELL AS U.S. FEDERAL TAX RETURNS THAT MAY BE REQUIRED OF IT. VINSON & ELKINS L.L.P. HAS NOT RENDERED AN OPINION ON THE STATE, LOCAL, ALTERNATIVE MINIMUM TAX OR NON-U.S. TAX CONSEQUENCES OF AN INVESTMENT IN US.

Tax Consequences of Ownership of WES Preferred Units

A description of the material U.S. federal income tax consequences of the acquisition, ownership and disposition of WES preferred units will be set forth in the prospectus supplement relating to the offering of WES preferred units.

Tax Consequences of Ownership of WES Operating Debt Securities

A description of the material U.S. federal income tax consequences of the acquisition, ownership and disposition of debt securities will be set forth in the prospectus supplement relating to the offering of debt securities.

 

28


Table of Contents

INVESTMENT IN WES COMMON UNITS, WES PREFERRED UNITS OR WES OPERATING DEBT SECURITIES BY EMPLOYEE BENEFIT PLANS

The following is a summary of certain considerations associated with an investment in WES common units, WES preferred units or WES Operating debt securities by employee benefit plans that are subject to the fiduciary responsibility and prohibited transaction provisions of the Employee Retirement Income Security Act of 1974, as amended (“ERISA”), the prohibited transaction restrictions imposed by Section 4975 of the Code or provisions under any federal, state, local, non-U.S. or other laws or regulations that are similar to such provisions of the Code or ERISA (collectively, “Similar Laws”). As used herein, the term “employee benefit plan” includes, but is not limited to, qualified pension, profit-sharing and stock bonus plans, certain Keogh plans, certain simplified employee pension plans and tax deferred annuities, individual retirement accounts (“IRAs”) and other arrangements established or maintained by an employer or employee organization, and entities whose underlying assets are considered to include “plan assets” of such plans, accounts and arrangements.

This summary is based on the provisions of ERISA and the Code (and related regulations and administrative and judicial interpretations) as of the date of this prospectus. This summary does not purport to be complete and future legislation, court decisions, administrative regulations, rulings or pronouncements could significantly modify the requirements summarized below. Any of these changes may be retroactive and may thereby apply to transactions entered into prior to the date of their enactment or release.

General Fiduciary Matters

ERISA and the Code impose certain duties on persons who are fiduciaries of an employee benefit plan that is subject to Title I of ERISA or Section 4975 of the Code (an “ERISA Plan”) and prohibit certain transactions involving the assets of an ERISA Plan and its fiduciaries or other interested parties. Under ERISA and the Code, any person who exercises any discretionary authority or control over the administration of an ERISA Plan or the management or disposition of the assets of an ERISA Plan, or who renders investment advice for a fee or other compensation to an ERISA Plan, is generally considered to be a fiduciary of the ERISA Plan.

Governmental plans (as defined in Section 3(32) of ERISA) and certain church plans (as defined in Section 3(33) of ERISA) and non-U.S. plans (as defined in Section 4(b)(4) of ERISA), while generally not subject to the fiduciary responsibility provisions of ERISA or the provisions of Section 4975 of the Code, may nevertheless be subject to local, state or other federal or non-U.S. laws that are substantially similar to ERISA and the Code. Fiduciaries of any such Plans should consult with their counsel before acquiring WES common units, WES preferred units or WES Operating debt securities.

In considering an investment in WES common units, WES preferred units or WES Operating debt securities with any portion of the assets of an employee benefit plan, a fiduciary of the employee benefit plan should consider, among other things, whether the investment is in accordance with the documents and instruments governing the employee benefit plan and the applicable provisions of ERISA, the Code or any applicable Similar Law relating to the fiduciary’s duties to the employee benefit plan, including, without limitation:

 

   

whether the investment is prudent under Section 404(a)(1)(B) of ERISA and any other applicable Similar Laws;

 

   

whether, in making the investment, the employee benefit plan will satisfy the diversification requirements of Section 404(a)(1)(C) of ERISA and any other applicable Similar Laws;

 

   

whether in making the investment, the employee benefit plan will be considered to hold, as plan assets, (1) only the investment in WES common units, WES preferred units or WES Operating debt securities or (2) an undivided interest in the applicable issuer’s underlying assets (please read the discussion under “—Plan Asset Issues” below);

 

29


Table of Contents
   

whether the investment will result in recognition of unrelated business taxable income by the employee benefit plan and, if so, the potential after-tax investment return. Please read “Material U.S. Federal Income Tax Consequences—Tax-Exempt Organizations and Other Investors”; and

 

   

whether making the investment will comply with the delegation of control and prohibited transaction provisions under Section 406 of ERISA, Section 4975 of the Code and any other applicable Similar Laws (please read the discussion under “—Prohibited Transaction Issues” below).

Prohibited Transaction Issues

Section 406 of ERISA and Section 4975 of the Code prohibit employee benefit plans (and certain IRAs that are not considered part of an employee benefit plan) from engaging in specified transactions involving “plan assets” with parties that, with respect to the employee benefit plan or IRA, are “parties in interest” under ERISA or “disqualified persons” under the Code, unless an exemption is available. A party in interest or disqualified person who engages in a non-exempt prohibited transaction may be subject to excise taxes and other penalties and liabilities under ERISA and the Code. In addition, the fiduciary of an ERISA Plan that engages in such a non-exempt prohibited transaction may be subject to excise taxes, penalties and liabilities under ERISA and the Code.

The acquisition and/or holding of debt securities by an ERISA Plan with respect to which WES Operating or the initial purchasers are considered a party in interest or a disqualified person, may constitute or result in a direct or indirect prohibited transaction under Section 406 of ERISA and/or Section 4975 of the Code, unless the debt securities are acquired and held in accordance with an applicable statutory, class or individual prohibited transaction exemption. In this regard, the U.S. Department of Labor has issued prohibited transaction class exemptions, or PTCEs, that may provide exemptive relief for direct or indirect prohibited transactions resulting from the acquisition, holding and, if applicable, conversion of the debt securities. These class exemptions include, without limitation, PTCE 75-1 (respecting specified transactions involving employee benefit plans and broker-dealers, reporting dealers and banks); PTCE 84-14, as amended, (respecting transactions directed by independent qualified professional asset managers); PTCE 90-1 (respecting certain investments by insurance company pooled separate accounts); PTCE 91-38 (respecting certain investments by bank collective investment funds); PTCE 95-60 (respecting certain life insurance company general accounts); and PTCE 96-23 (respecting certain transactions determined by in-house asset managers). In addition, Section 408(b)(17) of ERISA and Section 4975(d)(20) of the Code each provide relief from the prohibited transaction provisions of ERISA and Section 4975 of the Code for certain transactions, provided that (i) neither the issuer of the securities nor any of its affiliates (directly or indirectly) have or exercise any discretionary authority or control or render any investment advice with respect to the assets of any ERISA Plan involved in the transaction and (ii) the ERISA Plan pays no more than adequate consideration in connection with the transaction. Each of these statutory exemptions and PTCEs contains conditions and limitations on its application and do not provide relief from the self-dealing prohibitions under ERISA and the Code. It should also be noted that even if the conditions specific in one or more of these exemptions are met, the scope of relief provided by these exemptions may not necessarily cover all acts that might be construed as prohibited transactions. Thus, the fiduciaries of an employee benefit plan that is considering acquiring and/or holding WES Operating’s debt securities in reliance on any of these, or any other, exemptions should carefully review the exemption and consult with their counsel to confirm that it is applicable. There can be no, and WES Operating does not provide any, assurance that any of these exemptions or any other exemption will be available with respect to the acquisition or holding of the debt securities, or that all of the conditions of any such exemptions will be satisfied.

Because of the foregoing, none of WES common units, WES preferred units or WES Operating debt securities may be purchased or held (or converted to equity securities, in the case of any convertible debt) by any person investing “plan assets” of any employee benefit plan, unless such purchase and holding (or conversion, if any) will not constitute a non-exempt prohibited transaction under ERISA or the Code or similar violation of any applicable Similar Laws.

Representation

Accordingly, by acceptance of WES common units, WES preferred units or WES Operating debt securities, or any interest therein, each purchaser and subsequent transferee of such common units, preferred units or debt

 

30


Table of Contents

securities will be deemed to have represented and warranted that either (i) no portion of the assets used by such purchaser or transferee to acquire and hold such common units, preferred units or debt securities (or any interest therein) constitutes assets of any employee benefit plan or (ii) the acquisition and holding (and any conversion, if applicable) of such common units, preferred units or debt securities (or any interest therein) by such purchaser or

transferee will not constitute a non-exempt prohibited transaction under Section 406 of ERISA or Section 4975 of the Code or similar violation under any applicable Similar Laws.

Plan Asset Issues

In addition to considering whether the purchase of WES common units, WES preferred units or WES Operating debt securities is a prohibited transaction, a fiduciary of an employee benefit plan should consider whether the plan will, by investing in such WES common units, WES preferred units or WES Operating debt securities, be deemed to own an undivided interest in the applicable issuer’s assets, with the result that the applicable issuer’s general partner also would be a fiduciary of the plan and the applicable issuer’s operations would be subject to the regulatory restrictions of ERISA, including its prohibited transaction rules, as well as the prohibited transaction rules of the Code and any other applicable Similar Laws. In addition, if the applicable issuer’s assets are deemed to be “plan assets” under ERISA, this would result, among other things, in (a) the application of the prudence and other fiduciary responsibility standards of ERISA to investments made by the applicable issuer, and (b) the possibility that certain transaction in which the applicable issuer seeks to engage could constitute “prohibited transactions” under the Code, ERISA and any other applicable Similar Laws.

The Department of Labor regulations, as modified by Section 3(42) of ERISA, provide guidance with respect to whether, in certain circumstances, the assets of an entity in which employee benefit plans acquire equity interests would be deemed “plan assets.” Under these regulations, an entity’s assets would not be considered to be “plan assets” if, among other things:

 

(a)

the equity interests acquired by the employee benefit plan are “publicly offered securities”—i.e., the equity interests are part of a class of securities that are widely held by 100 or more investors independent of the issuer and each other, are “freely transferable” (as defined in the applicable Department of Labor regulations) and are either part of a class of securities registered pursuant to certain provisions of the federal securities laws or sold to the employee benefit plan as part of a public offering under certain conditions;

 

(b)

the entity is an “operating company,”—i.e., it is primarily engaged in the production or sale of a product or service, other than the investment of capital, either directly or through a majority-owned subsidiary or subsidiaries, or it qualifies as a “venture capital operating company” or a “real estate operating company”; or

 

(c)

there is no significant investment by benefit plan investors, which is defined to mean that less than 25% of the total value of each class of equity interest (disregarding certain interests held by our general partner, its affiliates, and certain other persons who have discretionary authority or control with respect to the assets of the entity or provide investment advice for a fee with respect to such assets) is held by employee benefit plans that are subject to part 4 of Title I of ERISA (which excludes governmental plans and non-electing church plans) and/or Section 4975 of the Code, IRAs and certain other employee benefit plans not subject to ERISA (such as electing church plans).

The foregoing discussion of issues arising for employee benefit plan investments under ERISA, the Code and applicable Similar Laws is general in nature and is not intended to be all inclusive, nor should it be construed as legal advice. In light of the complexity of these rules and the excise taxes, penalties and liabilities that may be imposed on persons involved in non-exempt prohibited transactions or other violations, plan fiduciaries contemplating a purchase of WES common units, WES preferred units or WES Operating debt securities should consult with their own counsel regarding the consequences of such purchase under ERISA, the Code and Similar Laws. The sale of any WES common units, WES preferred units or WES Operating debt securities by or to any employee benefit plan is in no respect a representation by the issuer thereof or any of its affiliates or representatives that such an investment meets

 

31


Table of Contents

all relevant legal requirements with respect to investments by such employee benefit plans generally or any particular employee benefit plan, or that such an investment is appropriate for such employee benefit plans generally or any particular employee benefit plan.

PLAN OF DISTRIBUTION

We may sell the offered securities in and outside the United States (1) through underwriters or dealers, (2) directly to purchasers, (3) through agents or (4) a combination of any of these methods. The prospectus supplement will set forth the following information:

 

   

the terms of the offering;

 

   

the names of any underwriters or agents;

 

   

the name or names of any managing underwriter or underwriters;

 

   

the purchase price of the securities from us;

 

   

the net proceeds we will receive from the sale of the securities;

 

   

any delayed delivery arrangements;

 

   

any underwriting discounts, commissions and other items constituting underwriters’ compensation;

 

   

the initial public offering price;

 

   

any discounts or concessions allowed or reallowed or paid to dealers; and

 

   

any commissions paid to agents.

Sale Through Underwriters or Dealers

If we use underwriters in the sale of the offered securities, the underwriters will acquire the securities for their own account. The underwriters may resell the securities from time to time in one or more transactions, including negotiated transactions, at a fixed public offering price or at varying prices determined at the time of sale. Underwriters may offer securities to the public either through underwriting syndicates represented by one or more managing underwriters or directly by one or more firms acting as underwriters. Unless we inform you otherwise in the prospectus supplement, the obligations of the underwriters to purchase the securities will be subject to certain conditions, and the underwriters will be obligated to purchase all the offered securities if they purchase any of them. The underwriters may sell securities to or through dealers, and the dealers may receive compensation in the form of discounts, concessions or commissions from the underwriters and/or commissions from the purchasers for whom they may act as agent. The underwriters may change from time to time the public offering price and any discounts, concessions or commissions allowed or reallowed or paid to dealers.

During and after an offering through underwriters, the underwriters may purchase and sell the securities in the open market. These transactions may include overallotment and stabilizing transactions and purchases to cover syndicate short positions created in connection with the offering. The underwriters may also impose a penalty bid, which means that selling concessions allowed to syndicate members or other broker-dealers for the offered securities sold for their account may be reclaimed by the syndicate if the offered securities are repurchased by the syndicate in stabilizing or covering transactions. These activities may stabilize, maintain or otherwise affect the market price of the offered securities, which may be higher than the price that might otherwise prevail in the open market. If commenced, these activities may be discontinued at any time.

If we use dealers in the sale of securities, we may sell the securities to them as principals. They may then resell those securities to the public at varying prices determined by the dealers at the time of resale. The dealers participating in any sale of the securities may be deemed to be underwriters within the meaning of the Securities

 

32


Table of Contents

Act of 1933, as amended (the “Securities Act”), with respect to any sale of these securities. We will include in the prospectus supplement the names of the dealers and the terms of the transaction.

Direct Sales and Sales Through Agents

We may sell the securities directly. In that event, no underwriters or agents would be involved. We may also sell the securities through agents we designate from time to time. In addition, we may offer securities through at-the-market transactions. In the prospectus supplement, we will name any agent involved in the offer or sale of the offered securities, and we will describe any commissions payable by us to the agent. Unless we inform you otherwise in the prospectus supplement, any agent will agree to use its reasonable best efforts to solicit purchases for the period of its appointment.

We may sell the securities directly to institutional investors or others who may be deemed to be underwriters within the meaning of the Securities Act with respect to any sale of those securities. We will describe the terms of any such sales in the prospectus supplement.

Delayed Delivery Contracts

If we so indicate in the prospectus supplement, we may authorize agents, underwriters or dealers to solicit offers from selected types of institutions to purchase securities from us at the public offering price under delayed delivery contracts. These contracts would provide for payment and delivery on a specified date in the future. The contracts would be subject only to those conditions described in the prospectus supplement. The prospectus supplement will describe the commission payable for solicitation of those contracts.

General Information

We may have agreements with firms, agents, dealers and underwriters to indemnify them against civil liabilities, including liabilities under the Securities Act, or to contribute with respect to payments that the firms, agents, dealers or underwriters may be required to make. Such firms, agents, dealers and underwriters may be customers of, engage in transactions with or perform services for us in the ordinary course of their businesses.

Unless otherwise indicated in the applicable prospectus supplement, each series of offered securities will be a new issue, and other than our common units, which are listed on the New York Stock Exchange, will have no established trading market. We may elect to list any series of offered securities on an exchange, but we are not obligated to do so. It is possible that one or more underwriters may make a market in a series of offered securities. However, they will not be obligated to do so and may discontinue market making at any time without notice. We cannot assure you that a liquid trading market for any of our offered securities will develop.

Because FINRA views our common units as interests in a direct participation program, any offering of common units under the registration statement of which this prospectus forms a part will be made in compliance with Rule 2310 of the FINRA Conduct Rules.

LEGAL MATTERS

The validity of the issuance of and, if applicable, the material federal income tax considerations regarding, the securities offered hereby will be passed upon for us by Vinson & Elkins L.L.P. Additional legal matters may be passed on for us, or any underwriters, dealers or agents, by counsel we will name in the applicable prospectus supplement.

EXPERTS

The consolidated financial statements of Western Midstream Partners, LP and subsidiaries, formerly Western Gas Equity Partners, LP, as of December 31, 2018 and 2017, and for each of the years in the three-year period ended December 31, 2018, and management’s assessment of the effectiveness of internal control over financial reporting as of December 31, 2018, have been incorporated by reference herein in reliance upon the reports of KPMG LLP, independent registered public accounting firm, incorporated by reference herein, and

 

33


Table of Contents

upon the authority of said firm as experts in accounting and auditing. The audit report covering the December 31, 2018 consolidated financial statements refers to a change in the method of accounting for revenue recognition in 2018.

The consolidated financial statements of Western Midstream Operating, LP, and subsidiaries, formerly Western Gas Partners, LP, as of December 31, 2018 and 2017, and for each of the years in the three-year period ended December 31, 2018, and management’s assessment of the effectiveness of internal control over financial reporting as of December 31, 2018, have been incorporated by reference herein in reliance upon the reports of KPMG LLP, independent registered public accounting firm, incorporated by reference herein, and upon the authority of said firm as experts in accounting and auditing. The audit report covering the December 31, 2018 consolidated financial statements refers to a change in the method of accounting for revenue recognition in 2018.

The consolidated financial statements of the Anadarko Midstream Assets as of December 31, 2017 and 2016, and for each of the years in the three-year period ended December 31, 2017, have been incorporated by reference herein in reliance upon the reports of KPMG LLP, independent auditors, incorporated by reference herein, and upon the authority of said firm as experts in accounting and auditing.

WHERE YOU CAN FIND MORE INFORMATION

Each time we offer to sell securities, we will provide a prospectus supplement that will contain specific information about the terms of that offering. The prospectus supplement may also add to, update or change information contained in this prospectus. This prospectus, together with the applicable prospectus supplement, will include or refer you to all material information relating to each offering.

We have filed a registration statement with the SEC under the Securities Act that registers the offer and sale by us of the securities covered by this prospectus. The registration statement, including the exhibits attached thereto and incorporated by reference therein, contains additional relevant information about us. In addition, we file annual, quarterly and other reports and other information with the SEC (File No. 001-35753). The SEC maintains a website that contains reports, proxy and information statements and other information regarding issuers that file electronically with the SEC. Our SEC filings are available on the SEC’s website at http://www.sec.gov.

The SEC allows us to “incorporate by reference” the information we have filed with the SEC. This means that we can disclose important information to you without actually including the specific information in this prospectus by referring you to other documents filed separately with the SEC. The information incorporated by reference is an important part of this prospectus. Information that we later provide to the SEC, and which is deemed to be “filed” with the SEC, will automatically update information previously filed with the SEC, and may replace information in this prospectus and information previously filed with the SEC.

We incorporate by reference the documents listed below and any filings we make with the SEC under Sections 13(a), 13(c), 14, or 15(d) of the Exchange Act (excluding information deemed to be furnished and not filed with the SEC), after the date on which the registration statement of which this prospectus forms a part was initially filed with the SEC until all offerings under such registration statement are completed or terminated:

 

   

WES’s Annual Report on Form 10-K for the year ended December 31, 2018;

 

   

WES Operating’s Annual Report on Form 10-K for the year ended December 31, 2018;

 

   

WES and WES Operating’s Quarterly Report on Form 10-Q for the quarterly period ended March 31, 2019;

 

   

WES’s Current Reports on Form 8-K filed on February 14, 2019, March 1, 2019, March  26, 2019, April 17, 2019, April  30, 2019, May 14, 2019 and May  17, 2019;

 

   

WES Operating’s Current Reports on Form 8-K filed on February 14, 2019, March 1, 2019, March 26, 2019, April 17, 2019, May  14, 2019, May  17, 2019 and on Form 8-K/A filed on May 1, 2019; and

 

34


Table of Contents
   

the description of WES’s common units contained in its registration statement on Form 8-A (File No. 001-35753) filed on December 5, 2012, and any subsequent amendment thereto filed for the purpose of updating such description.

These reports contain important information about us, our financial condition and our results of operations.

We make available free of charge on or through our website, http://www.westernmidstream.com, our Annual Report on Form 10-K, Quarterly Reports on Form 10-Q, Current Reports on Form 8-K and amendments to these reports filed or furnished pursuant to Section 13(a) or 15(d) of the Exchange Act as soon as reasonably practicable after we electronically file such material with, or furnish it to, the SEC. We make our website content available for information purposes only. Information contained on our website is not incorporated by reference into this prospectus and does not constitute a part of this prospectus.

You may obtain copies of any of the documents incorporated by reference in this prospectus from the SEC through the SEC’s website at the address provided above. You also may request a copy of any document incorporated by reference in this prospectus (including exhibits to those documents specifically incorporated by reference in this prospectus), at no cost, by visiting our website at http://www.westernmidstream.com, or by writing or calling us at the following address:

Investor Relations

Western Midstream Partners, LP

1201 Lake Robbins Drive

The Woodlands, Texas 77380-1046

Telephone: (832) 636-6000

 

35


Table of Contents

 

 

$3,500,000,000

 

LOGO

WESTERN MIDSTREAM OPERATING, LP

$300,000,000 FLOATING RATE NOTES DUE 2023

$1,000,000,000 3.100% SENIOR NOTES DUE 2025

$1,200,000,000 4.050% SENIOR NOTES DUE 2030

$1,000,000,000 5.250% SENIOR NOTES DUE 2050

 

 

PROSPECTUS SUPPLEMENT

 

 

Joint Book-Running Managers

Barclays

Citigroup

Deutsche Bank Securities

PNC Capital Markets LLC

BMO Capital Markets

Comerica Securities

Credit Suisse

Mizuho Securities

MUFG

RBC Capital Markets

Scotiabank

SOCIETE GENERALE

SunTrust Robinson Humphrey

TD Securities

US Bancorp

Wells Fargo Securities

Co-Managers

Capital One Securities

Raymond James

Stifel

 

 

January 9, 2020